1
Gestão em Farmácia
Manuel João Oliveira
Marketing
O que é o Marketing?
1ª Abordagem
–conjunto de meios de que dispõe
uma empresa para vender os seus
produtos aos seus clientes de uma
forma rendível
2
O que é o Marketing?
Definição Alargada
–o marketing é o conjunto de métodos
e dos meios de que uma organização
dispõe para promover, nos públicos
pelos quais se interessa, os
comportamentos favoráveis à
realização dos seus próprios
objectivos
Concepção Tradicional
O Marketing é:
–Acessório em relação à produção
–Restrito no seu conteúdo, limitando-
se à venda, à distribuição fisica e à
publicidade
–Restrito no seu campo de aplicação
(alguns bens de grande consumo)
3
Concepção Moderna
O Marketing é:
– Proeminente, sendo o activo principal da
empresa e da clientela
– Lato no seu conteúdo, desde a concepção do
produto ao pós-venda
– Lato no seu campo de aplicação ( bancos,
bens industriais, medicamentos,igrejas,
partidos políticos)
Até Final século XIX - Era da
Produção
As actividades que se designam agora de Marketing
eram:
– Consideradas acessórias
– A grande questão era produzir e não vender
– Era mais difícil fabricar e produzir do que encontrar
compradores
– Importava melhorar técnicas de produção, reforçar
equipamento
4
Inicio do séc XX –
Era das Vendas
A venda tornou-se uma preocupação essêncial:
- A empresa deixou de ser o centro do universo
económico
– Início da Sociedade da abundância
– Múltiplos produtores de bens e serviços
– Vender para poder continuar a produzir
– Mais dificil conquistar uma clientela do que
construir uma fábrica
– Marketing confunde-se com Serviço Comercial
Actualmente
O marketing é o centro da empresa:
– Usa técnicas avançadas e de métodos científicos
– Estuda o Mercado e pretende adaptar-se a ele
– Tenta preencher “ necessidades” insatisfeitas
– Influencia o público e as suas atitudes no sentido
favorável aos objectivos da organização
– O seu modo de acção é amplo, e estabelece a
concepção do produto, preço, distribuição,
promoção e serviço pós-venda
5
Funções de Marketing
Composto
de Marketing
Estudos de mercados
Clientes
Necessidades
Preferências
Produto
Design
Marca
Embalagem
Vendas
Vendedores
Objectivos
Incentivos
Publicidade
Promoção
Relaçõespúblicas
Merchandising
Preço
Margens
Elasticidade
Condições
Distribuição
Pontos
de
venda
Logística
Cobertura
Relacionamento com o Mercado
Filosofia de Produção
Filosofia de Produto
Filosofia de Vendas
Filosofia de Marketing
Os consumidores preferem produtos
largamente disponíveis e baratos
Os consumidores preferem produtos que
ofereçam a máxima qualidade, desempenho,
ou características inovadoras
Os consumidores apenas comprarão os produtos
que forem fortemente promovidos ou vendidos
Focalizar tudo nas necessidades e desejos dos
consumidores, facilitar a distribuição e entregar
o máximo de valor ao cliente
6
Prod Fin
Mkt RH
Prod
Mkt
RH
Fin
Prod
RH
Fin
Mkt
Prod Fin
Mkt RH
Consumidor
7
Prod
Mkt
RH
Consumidor
Fin
• Ver para além do produto
• Manter-se próximo da clientela
• Decidir sob factos e não apenas opiniões
• Manter espirito crítico, de síntese e de antecipação
• Vigiar constantemente a concorrência
• Ousar, dentro de riscos calculados
• Ser constante
ATITUDE DE MARKETING
8
Informação
Estratégia
Planeamento Estudos
Processo de Marketing
Indústria
(conj. dos vendedores)
Mercado
(conj. dos compradores)
Comunicação
Informação
Bens / Serviços
$
Sistema básico de Marketing
9
Análise do Meio
Dimensão económica
Dimensão tecnológica
Dimensão politico-legal
Dimensão sociológica
Mercado
Mercado
Produtos
Concorrência
Consumidores
Decisão:
Estimulos => Interferências => Decisão
Comerciais Individual <= Produtores
Não comerciais Grupal Distribuidores
Consumidores
Compradores
Influenciadores
Prescritores
Necessidade
Factores individuais Atitude
Caract. Individuo
Cultura
Grupos de referência
Factores colectivos Classe
Familia
Situação
10
SEGMENTAÇÃO
1. Escolher critérios
2. Analisar cada segmento
3. Escolher segmentos
Estratégia produto
Mercado consumidores
Articulação Estratégia / Marketing
Segmentação
Targeting
Posicionamento
11
Mercado Total
Mercado Segmentado
12
Razões da Segmentação
• Conhecer melhor os seus clientes,
para melhor se lhes adaptar, e para
agir com eles de um modo mas eficaz
• Reduzir a pressão da competição
• Desenhar uma oferta de forma
adequada às necessidades, desejos e
atitudes e poder de compra dos
clientes
Razões da Segmentação
• Focar o esforço de distribuição e de
comunicação
• Identificar mais facilmente
oportunidades de crescimento e
ameaças
• Personalização da relação com os
clientes
13
Níveis de separação do mercado
Global
Segmentos
Nichos de mercado
Segmentar para quê ?
Desenvolver produtos na dianteira do mercado
Escolha criteriosa dos clientes
Optimização de custos
Optimização de receitas
14
Técnicas de Segmentação
Psicográficas
Forma de compra
Forma de utilização
Estilo de vida
Por benefício
Benefício percepcionado
no produto
Fundamenta-se no
atributo
Demográficas
Geográficas
Etárias
Sexo
Linguísticas
Culturais
Socioeconómicas
Rendimento
Profissão
Os benefícios da Segmentação
1. Optimizar a atribuição de recursos
2. Identificar oportunidades para a diferenciação de estratégia
(ex., os mercados servidos, o posicionamento do produto)
3. Identificar oportunidades para o desenvolvimento de
novos produtos
O Que é a Segmentação do Mercado ?
Processo de divisão de um grande mercado em mercados alvo
mais pequenos, ou grupos de clientes com necessidades e/ou
desejos similares que vão reagir de forma idêntica a ofertas de
produtos e iniciativas de marketing
15
Definir os segmentos
Os critérios usados para a segmentação devem ser baseados na sua capacidade de
identificar segmentos para os quais devem ser procuradas estratégias diferentes
A priori
Critérios de segmentação estabelecidos antes dos descritores dos segmentos (ex.,
taxas de uso, fidelidade)
Post hoc
Procura segmentos significativos sem ter a certeza de quais serão em avanço
(utiliza a análise conjunta para identificar grupos de consumidores que possam ser
idênticos no que diz respeito a algumas das variáveis)
Bases para a Segmentação
Definir segmentos
1. Benefícios pretendidos
2. Sensibilidade em relação ao preço
relação preço/qualidade
3. Fidelidade
Comprometimento dos clientes à firma, nível de
compras repetidas, atitude relativa
Bases para a Segmentação
16
•Comportamento de Uso
•Volume, Preço, Frequência de Uso, Fidelidade à marca, Inovação
•Dados Valorativos
•Atitudes, Percepções, Motivações, Preferências
•Indicadores de Mercado
•Demográficos, Sócio-económicos, Geográficos, Estilo de vida,
Ciclo de Vida Familiar
Mais apropriado
para planeamento
em condições de
mercado estáveis
Melhor guia de
comportamento
devido à mudança
das condições de
mercado
Bases para a Segmentação
Targeting
Dos segmentos possíveis escolhe-se aqueles que
mais interessam
Consiste numa escolha político-económica
Acessibilidade
Rentabilidade
Prioridade
Capacidade
Selecção
17
Targeting
Excepções à regra económica
Funcionamento com base no package para o cliente
Criação / Manutenção de barreiras à entrada de
concorrentes
Criação de economias de escala
Experimentação de novos produtos / negócios
Posicionamento
É a imagem mental criada nos consumidores, a
propósito de uma marca, produto, serviço ou empresa
Acto de desenhar um conjunto de diferenças que
distingam a companhia das suas concorrentes (Kotler)
Processo de estabelecer a imagem de um produto na
mente dos consumidores, relativamente à imagem da
oferta dos concorrentes (Kegan)
18
Consiste numa condensação de toda a articulação do
Marketing da empresa perante o mercado
Quando falha o posicionamento, todo o resto corre no
mínimo sérios riscos
É uma das mais difíceis tarefas em Gestão de
Marketing
Posicionamento
Deve se instrumentalizado com mapas perceptuais
Nunca está concluído : Reposicionamento de fine
tunning
Está intimamente associado às tarefas de segmentação
Identificar os Concorrentes
Determinar quais dos concorrentes são percepcionados
e avaliados pelos nossos potenciais clientes
Determinar a posição dos concorrentes
Analisar os consumidores
Seleccionar a posição
Monitorizar a posição
Processo de Posicionamento
(Aaker & Shandy)
19
Posicionamento
The mind is the battleground
Ries nd Trout
Como é que o produto se situa na mente dos
consumidores vis-a-vis os seus concorrentes ?
Criar espaço de atributos / características relevantes par
o produto e definir nele as posições dos segmentos e
produtos do palco competitivo
Análise de
mercado
Segmentação
Selecção do
Mercado alvo
Análise de
competição
Diferenciação
Selecção do
conjunto de benefícios
Análise
interna
Posição
Implicações para a estratégia
de marketing :
•Produto
•Preço
•Canais
•Comunicação
Posicionamento
20
Target = Grupo Alvo
Categoria do produto
Beneficio ao consumidor
Consumo (Modo e momento)
Posicionamento
Target
Concorrentes
Factores emocionais
Factores racionais
Nosso destino
final
Target
Oferta da
EmpresaPosicionamento
Oferta
dos concorrentes
Avaliar posicionamento
da concorrência
21
Força da motivação
Compatibilidade
Especificidade
Coerência
I&D
MKT
Factores de Posicionamento
I&D – Físico
Comercial - Emocional
Diferença de posicionamento
Atributo
Beneficio
Uso ou aplicação
Utilizador
Competidor
Categoria de produto
Qualidade / Preço
Tipos de Posicionamento mais frequentes
(Kotler)
22
Sobreposicionamento
Subposicionamento
Posicionamento confuso
Posicionamento duvidoso
Erros de Posicionamento mais comuns
Definição do mercado
Identificar bases alternativas de segmentação
Seleccionar a(s) melhor(es) base(s) de segmentação
Identificar e seleccionar os segmentos de mercado
Desenvolvimento do Posicionamento
Desenvolvimento do Mix para cada segmento alvo
P
r
o
c
e
s
s
o
d
e
s
e
g
m
e
n
t
a
ç
ã
o
Posicionamento
Desenvolvimento
do Mix
A Segmentação em Marketing
23
Definir o mercado
Identificar as variáveis de segmentação
Segmentar o mercado
Perfilar os segmentos
Seleccionar os segmentos alvo
Adaptar as mensagens
Processo Básico
Tipos de Estratégias de Marketing
1. Mass Marketing
2. Niche Marketing
3. Marketing de diferenciação
4. Atomização (ou micromarketing)
Todo o mercado num só
A mesma mensagem e mix promocional para
todos
Um pequeno nº de segmentos
Todos os recursos alocados nestes segmentos
Vários segmentos
Adaptar a mensagem promocional e o mix a cada
um
Cada individuo é o seu próprio segmento
Adaptar a cada individuo a mensagem e o mix
promocional
24
O que é o target Marketing ?
É o processo de comunicar …
… a mensagem certa
… ao cliente certo
… no momento certo
O que é o target Marketing ?
Identificar grupos de clientes com necessidades comuns
Conhecido como segmentar
Descrever como se comportam cada grupo de clientes
Conhecido como perfilar o segmento
25
O processo de Análise, Planeamento, Implementação e Controle
Análise
Onde estamos, agora ?
- Marketing audit
- Análise swot
Planeamento
Para onde queremos ir ?
- Mission statement
- objectivos
- identificação e avaliação
de alternativas estratégicas
Controlo
Estamos a atingir os objectivos ?
- Comparação performance / alvos
- Programas de correcção
- Planos de contingência
Análise
Como operacionalizar estratégias ?
- Desenvolvimento de programas de
acção com custos
O Processo de Marketing
Missão
Objectivos
Marketing audit
Análise SWOT
Pressupostos
Objectivos e Estratégias de Marketing
Resultados esperados
Modificação dos mixes
Programas de Marketing
Monitorização e Controle
Contexto estratégico
Análise da situação
Formulação das
Estratégias de marketing
Alocação de recursos,
Monitorização e controle
26
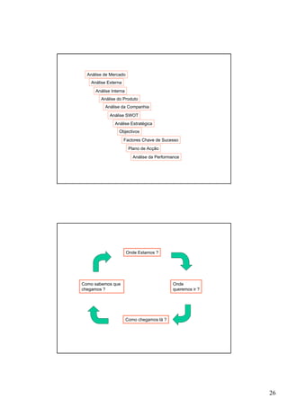
Análise de Mercado
Análise Externa
Análise Interna
Análise do Produto
Análise da Companhia
Análise SWOT
Análise Estratégica
Objectivos
Factores Chave de Sucesso
Plano de Acção
Análise da Performance
Onde Estamos ?
Como chegamos lá ?
Onde
queremos ir ?
Como sabemos que
chegamos ?
27
Núcleo
Potencial
Aumentado
Esperado
O Produto
Núcleo
Envolvente
O Conceito de envolvente do Produto
do produto
Características básicas
(30 % do impacto e 70 % do custo)
Valor acrescentado : por ex.,
imagem, serviço, estilo, apoio
(70 % do impacto e só 30 % do custo)
28
Simplificando …
O Marketing é
planear , preparar e controlar a oferta, de forma a :
- dispor do produto adequado
- ao preço conveniente
- no lugar certo
- na ocasião exacta
Definição do mercado
Definição do mercado
Timeframe
Dimensão do mercado
Abordagem terapêutica actual
Clientes actuais
Hábitos de prescrição actuais
Concorrência
Como define o mercado para o seu produto ?
Como define o seu mercado, qual o horizonte que deve
cobrir ?
Qual a dimensão dos seu mercado market (€, doentes,
tendências, etc. ) ?
Qual é a abordagem actual / tratamentos ?
Quem são os diferentes clientes ?
Que produtos os médicos tendem a prescrever ?
Quem é o (s) nosso (s) concorrente (s) ?
29
Definição do mercado
Definição do mercado
Timeframe
Dimensão do mercado
Abordagem terapêutica actual
Clientes actuais
Hábitos de prescrição
Concorrência
Lipid lowering market
12 meses – Janeiro – Dezembro 2000
Em 1999 o mercado dos lipid lowering valia $312 MM
- 7.7 milhões sofrem de colesterol elevado (20 % população)
- 2.1 milhões tratados (taxa de tratamento - 27 %)
Mercado Lipid lowering cresce 35 % aumentando a taxa de tratamento
Alteração do estilo de vida (dieta / exercicio)
Estatinas – 93 % do mercado lipid lowering; 1.95 mihões de pacientes; $290 M
Fibratos – 5.8 % do mercado lipid lowering; $18 M
Àcido Nicotinico – 1.2 % do mercado lipid lowering; $ 4 M
Clínicos gerais
Medicina interna
Cardiologistas
Diabetologistas
CG’s são fortes prescritores de estatinas com fraco uso de àcido nicotinico
Cardiologistas são fortes prescritores de estatinas
MI’s são fortes prescritores de estatinas com fraco uso de ácido nicotinico
Diabetologistas prescrevem estatinas e fibratos
Lipichol (Lessofastatin)
Baycor (Nolongerastatin)
Cerbachol (Sortofastatin)
Copychol (Copystatin)
Bicor (Fenofibrate)
Hypid (Gemfibrozil)
Niaspat (Niacin)
41.8 % market share
30.7 % market share
9.6 % market share
3.4 % market share
3.8 % market share
1.9 % market share
1.3 % market share
$130.5 M (Fyster)
$95.7 M (Galactic)
$30.1 M (Bare)
$10.5 M (SBK)
$11.7 M (Crabbott)
$6.3 M (Park-Lane)
$4.0 M (Mos)

Gfat51

  • 1.
    1 Gestão em Farmácia ManuelJoão Oliveira Marketing O que é o Marketing? 1ª Abordagem –conjunto de meios de que dispõe uma empresa para vender os seus produtos aos seus clientes de uma forma rendível
  • 2.
    2 O que éo Marketing? Definição Alargada –o marketing é o conjunto de métodos e dos meios de que uma organização dispõe para promover, nos públicos pelos quais se interessa, os comportamentos favoráveis à realização dos seus próprios objectivos Concepção Tradicional O Marketing é: –Acessório em relação à produção –Restrito no seu conteúdo, limitando- se à venda, à distribuição fisica e à publicidade –Restrito no seu campo de aplicação (alguns bens de grande consumo)
  • 3.
    3 Concepção Moderna O Marketingé: – Proeminente, sendo o activo principal da empresa e da clientela – Lato no seu conteúdo, desde a concepção do produto ao pós-venda – Lato no seu campo de aplicação ( bancos, bens industriais, medicamentos,igrejas, partidos políticos) Até Final século XIX - Era da Produção As actividades que se designam agora de Marketing eram: – Consideradas acessórias – A grande questão era produzir e não vender – Era mais difícil fabricar e produzir do que encontrar compradores – Importava melhorar técnicas de produção, reforçar equipamento
  • 4.
    4 Inicio do sécXX – Era das Vendas A venda tornou-se uma preocupação essêncial: - A empresa deixou de ser o centro do universo económico – Início da Sociedade da abundância – Múltiplos produtores de bens e serviços – Vender para poder continuar a produzir – Mais dificil conquistar uma clientela do que construir uma fábrica – Marketing confunde-se com Serviço Comercial Actualmente O marketing é o centro da empresa: – Usa técnicas avançadas e de métodos científicos – Estuda o Mercado e pretende adaptar-se a ele – Tenta preencher “ necessidades” insatisfeitas – Influencia o público e as suas atitudes no sentido favorável aos objectivos da organização – O seu modo de acção é amplo, e estabelece a concepção do produto, preço, distribuição, promoção e serviço pós-venda
  • 5.
    5 Funções de Marketing Composto deMarketing Estudos de mercados Clientes Necessidades Preferências Produto Design Marca Embalagem Vendas Vendedores Objectivos Incentivos Publicidade Promoção Relaçõespúblicas Merchandising Preço Margens Elasticidade Condições Distribuição Pontos de venda Logística Cobertura Relacionamento com o Mercado Filosofia de Produção Filosofia de Produto Filosofia de Vendas Filosofia de Marketing Os consumidores preferem produtos largamente disponíveis e baratos Os consumidores preferem produtos que ofereçam a máxima qualidade, desempenho, ou características inovadoras Os consumidores apenas comprarão os produtos que forem fortemente promovidos ou vendidos Focalizar tudo nas necessidades e desejos dos consumidores, facilitar a distribuição e entregar o máximo de valor ao cliente
  • 6.
  • 7.
    7 Prod Mkt RH Consumidor Fin • Ver paraalém do produto • Manter-se próximo da clientela • Decidir sob factos e não apenas opiniões • Manter espirito crítico, de síntese e de antecipação • Vigiar constantemente a concorrência • Ousar, dentro de riscos calculados • Ser constante ATITUDE DE MARKETING
  • 8.
    8 Informação Estratégia Planeamento Estudos Processo deMarketing Indústria (conj. dos vendedores) Mercado (conj. dos compradores) Comunicação Informação Bens / Serviços $ Sistema básico de Marketing
  • 9.
    9 Análise do Meio Dimensãoeconómica Dimensão tecnológica Dimensão politico-legal Dimensão sociológica Mercado Mercado Produtos Concorrência Consumidores Decisão: Estimulos => Interferências => Decisão Comerciais Individual <= Produtores Não comerciais Grupal Distribuidores Consumidores Compradores Influenciadores Prescritores Necessidade Factores individuais Atitude Caract. Individuo Cultura Grupos de referência Factores colectivos Classe Familia Situação
  • 10.
    10 SEGMENTAÇÃO 1. Escolher critérios 2.Analisar cada segmento 3. Escolher segmentos Estratégia produto Mercado consumidores Articulação Estratégia / Marketing Segmentação Targeting Posicionamento
  • 11.
  • 12.
    12 Razões da Segmentação •Conhecer melhor os seus clientes, para melhor se lhes adaptar, e para agir com eles de um modo mas eficaz • Reduzir a pressão da competição • Desenhar uma oferta de forma adequada às necessidades, desejos e atitudes e poder de compra dos clientes Razões da Segmentação • Focar o esforço de distribuição e de comunicação • Identificar mais facilmente oportunidades de crescimento e ameaças • Personalização da relação com os clientes
  • 13.
    13 Níveis de separaçãodo mercado Global Segmentos Nichos de mercado Segmentar para quê ? Desenvolver produtos na dianteira do mercado Escolha criteriosa dos clientes Optimização de custos Optimização de receitas
  • 14.
    14 Técnicas de Segmentação Psicográficas Formade compra Forma de utilização Estilo de vida Por benefício Benefício percepcionado no produto Fundamenta-se no atributo Demográficas Geográficas Etárias Sexo Linguísticas Culturais Socioeconómicas Rendimento Profissão Os benefícios da Segmentação 1. Optimizar a atribuição de recursos 2. Identificar oportunidades para a diferenciação de estratégia (ex., os mercados servidos, o posicionamento do produto) 3. Identificar oportunidades para o desenvolvimento de novos produtos O Que é a Segmentação do Mercado ? Processo de divisão de um grande mercado em mercados alvo mais pequenos, ou grupos de clientes com necessidades e/ou desejos similares que vão reagir de forma idêntica a ofertas de produtos e iniciativas de marketing
  • 15.
    15 Definir os segmentos Oscritérios usados para a segmentação devem ser baseados na sua capacidade de identificar segmentos para os quais devem ser procuradas estratégias diferentes A priori Critérios de segmentação estabelecidos antes dos descritores dos segmentos (ex., taxas de uso, fidelidade) Post hoc Procura segmentos significativos sem ter a certeza de quais serão em avanço (utiliza a análise conjunta para identificar grupos de consumidores que possam ser idênticos no que diz respeito a algumas das variáveis) Bases para a Segmentação Definir segmentos 1. Benefícios pretendidos 2. Sensibilidade em relação ao preço relação preço/qualidade 3. Fidelidade Comprometimento dos clientes à firma, nível de compras repetidas, atitude relativa Bases para a Segmentação
  • 16.
    16 •Comportamento de Uso •Volume,Preço, Frequência de Uso, Fidelidade à marca, Inovação •Dados Valorativos •Atitudes, Percepções, Motivações, Preferências •Indicadores de Mercado •Demográficos, Sócio-económicos, Geográficos, Estilo de vida, Ciclo de Vida Familiar Mais apropriado para planeamento em condições de mercado estáveis Melhor guia de comportamento devido à mudança das condições de mercado Bases para a Segmentação Targeting Dos segmentos possíveis escolhe-se aqueles que mais interessam Consiste numa escolha político-económica Acessibilidade Rentabilidade Prioridade Capacidade Selecção
  • 17.
    17 Targeting Excepções à regraeconómica Funcionamento com base no package para o cliente Criação / Manutenção de barreiras à entrada de concorrentes Criação de economias de escala Experimentação de novos produtos / negócios Posicionamento É a imagem mental criada nos consumidores, a propósito de uma marca, produto, serviço ou empresa Acto de desenhar um conjunto de diferenças que distingam a companhia das suas concorrentes (Kotler) Processo de estabelecer a imagem de um produto na mente dos consumidores, relativamente à imagem da oferta dos concorrentes (Kegan)
  • 18.
    18 Consiste numa condensaçãode toda a articulação do Marketing da empresa perante o mercado Quando falha o posicionamento, todo o resto corre no mínimo sérios riscos É uma das mais difíceis tarefas em Gestão de Marketing Posicionamento Deve se instrumentalizado com mapas perceptuais Nunca está concluído : Reposicionamento de fine tunning Está intimamente associado às tarefas de segmentação Identificar os Concorrentes Determinar quais dos concorrentes são percepcionados e avaliados pelos nossos potenciais clientes Determinar a posição dos concorrentes Analisar os consumidores Seleccionar a posição Monitorizar a posição Processo de Posicionamento (Aaker & Shandy)
  • 19.
    19 Posicionamento The mind isthe battleground Ries nd Trout Como é que o produto se situa na mente dos consumidores vis-a-vis os seus concorrentes ? Criar espaço de atributos / características relevantes par o produto e definir nele as posições dos segmentos e produtos do palco competitivo Análise de mercado Segmentação Selecção do Mercado alvo Análise de competição Diferenciação Selecção do conjunto de benefícios Análise interna Posição Implicações para a estratégia de marketing : •Produto •Preço •Canais •Comunicação Posicionamento
  • 20.
    20 Target = GrupoAlvo Categoria do produto Beneficio ao consumidor Consumo (Modo e momento) Posicionamento Target Concorrentes Factores emocionais Factores racionais Nosso destino final Target Oferta da EmpresaPosicionamento Oferta dos concorrentes Avaliar posicionamento da concorrência
  • 21.
    21 Força da motivação Compatibilidade Especificidade Coerência I&D MKT Factoresde Posicionamento I&D – Físico Comercial - Emocional Diferença de posicionamento Atributo Beneficio Uso ou aplicação Utilizador Competidor Categoria de produto Qualidade / Preço Tipos de Posicionamento mais frequentes (Kotler)
  • 22.
    22 Sobreposicionamento Subposicionamento Posicionamento confuso Posicionamento duvidoso Errosde Posicionamento mais comuns Definição do mercado Identificar bases alternativas de segmentação Seleccionar a(s) melhor(es) base(s) de segmentação Identificar e seleccionar os segmentos de mercado Desenvolvimento do Posicionamento Desenvolvimento do Mix para cada segmento alvo P r o c e s s o d e s e g m e n t a ç ã o Posicionamento Desenvolvimento do Mix A Segmentação em Marketing
  • 23.
    23 Definir o mercado Identificaras variáveis de segmentação Segmentar o mercado Perfilar os segmentos Seleccionar os segmentos alvo Adaptar as mensagens Processo Básico Tipos de Estratégias de Marketing 1. Mass Marketing 2. Niche Marketing 3. Marketing de diferenciação 4. Atomização (ou micromarketing) Todo o mercado num só A mesma mensagem e mix promocional para todos Um pequeno nº de segmentos Todos os recursos alocados nestes segmentos Vários segmentos Adaptar a mensagem promocional e o mix a cada um Cada individuo é o seu próprio segmento Adaptar a cada individuo a mensagem e o mix promocional
  • 24.
    24 O que éo target Marketing ? É o processo de comunicar … … a mensagem certa … ao cliente certo … no momento certo O que é o target Marketing ? Identificar grupos de clientes com necessidades comuns Conhecido como segmentar Descrever como se comportam cada grupo de clientes Conhecido como perfilar o segmento
  • 25.
    25 O processo deAnálise, Planeamento, Implementação e Controle Análise Onde estamos, agora ? - Marketing audit - Análise swot Planeamento Para onde queremos ir ? - Mission statement - objectivos - identificação e avaliação de alternativas estratégicas Controlo Estamos a atingir os objectivos ? - Comparação performance / alvos - Programas de correcção - Planos de contingência Análise Como operacionalizar estratégias ? - Desenvolvimento de programas de acção com custos O Processo de Marketing Missão Objectivos Marketing audit Análise SWOT Pressupostos Objectivos e Estratégias de Marketing Resultados esperados Modificação dos mixes Programas de Marketing Monitorização e Controle Contexto estratégico Análise da situação Formulação das Estratégias de marketing Alocação de recursos, Monitorização e controle
  • 26.
    26 Análise de Mercado AnáliseExterna Análise Interna Análise do Produto Análise da Companhia Análise SWOT Análise Estratégica Objectivos Factores Chave de Sucesso Plano de Acção Análise da Performance Onde Estamos ? Como chegamos lá ? Onde queremos ir ? Como sabemos que chegamos ?
  • 27.
    27 Núcleo Potencial Aumentado Esperado O Produto Núcleo Envolvente O Conceitode envolvente do Produto do produto Características básicas (30 % do impacto e 70 % do custo) Valor acrescentado : por ex., imagem, serviço, estilo, apoio (70 % do impacto e só 30 % do custo)
  • 28.
    28 Simplificando … O Marketingé planear , preparar e controlar a oferta, de forma a : - dispor do produto adequado - ao preço conveniente - no lugar certo - na ocasião exacta Definição do mercado Definição do mercado Timeframe Dimensão do mercado Abordagem terapêutica actual Clientes actuais Hábitos de prescrição actuais Concorrência Como define o mercado para o seu produto ? Como define o seu mercado, qual o horizonte que deve cobrir ? Qual a dimensão dos seu mercado market (€, doentes, tendências, etc. ) ? Qual é a abordagem actual / tratamentos ? Quem são os diferentes clientes ? Que produtos os médicos tendem a prescrever ? Quem é o (s) nosso (s) concorrente (s) ?
  • 29.
    29 Definição do mercado Definiçãodo mercado Timeframe Dimensão do mercado Abordagem terapêutica actual Clientes actuais Hábitos de prescrição Concorrência Lipid lowering market 12 meses – Janeiro – Dezembro 2000 Em 1999 o mercado dos lipid lowering valia $312 MM - 7.7 milhões sofrem de colesterol elevado (20 % população) - 2.1 milhões tratados (taxa de tratamento - 27 %) Mercado Lipid lowering cresce 35 % aumentando a taxa de tratamento Alteração do estilo de vida (dieta / exercicio) Estatinas – 93 % do mercado lipid lowering; 1.95 mihões de pacientes; $290 M Fibratos – 5.8 % do mercado lipid lowering; $18 M Àcido Nicotinico – 1.2 % do mercado lipid lowering; $ 4 M Clínicos gerais Medicina interna Cardiologistas Diabetologistas CG’s são fortes prescritores de estatinas com fraco uso de àcido nicotinico Cardiologistas são fortes prescritores de estatinas MI’s são fortes prescritores de estatinas com fraco uso de ácido nicotinico Diabetologistas prescrevem estatinas e fibratos Lipichol (Lessofastatin) Baycor (Nolongerastatin) Cerbachol (Sortofastatin) Copychol (Copystatin) Bicor (Fenofibrate) Hypid (Gemfibrozil) Niaspat (Niacin) 41.8 % market share 30.7 % market share 9.6 % market share 3.4 % market share 3.8 % market share 1.9 % market share 1.3 % market share $130.5 M (Fyster) $95.7 M (Galactic) $30.1 M (Bare) $10.5 M (SBK) $11.7 M (Crabbott) $6.3 M (Park-Lane) $4.0 M (Mos)