AULA DE FARMACOLOGIA:
FARMACOLOGIA DA HEMOSTASIA E TROMBOSE
Prof. Dr. Mauro Cunha Xavier Pinto
Departamento de Farmacologia
Instituto de Ciências Biológicas
Contato: pintomcx@ufg.br
Roteiro – Anticoagulantes
Parte 3- Fármacos anticoagulantes
•Usos clínicos;
•Heparina e Heparinas de baixo peso
molecular;
•Inibidores diretos da trombina e fármacos
relacionados;
•Vitamina K;
•Antagonistas da vitamina K: Varfarina;
Parte 4- Fármacos fibrinolíticos
•Usos clínicos;
•Estreptoquinase;
•Alteplase
Parte 1- Hemostasia e trombose
•Conceitos;
•Tríade de Virchow;
• Lesão tecidual;
•Aderência e agregação plaquetárias;
•Ativação da plaqueta pelo tromboxano A2;
•Ativação da plaqueta pelo ADP e trombina;
•Cascata da Coagulação;
•Controle da coagulação;
•Propostas terapêuticas.
Parte 2- Fármacos antiplaquetários;
•Usos clínicos;
•Aspirina e outros AINES;
•Antagonistas do receptor de adenosina;
•Inibidores da fosfodiesterase;
•Antagonistas do receptor da GPIIB/IIIA;
•Outros fármacos antiplaquetários.
Hemostasia e trombose
Hemostasia e Trombose
 O termo hemostasia refere-se ao conjunto de mecanismos pelos quais se mantêm o
sangue fluido dentro do vaso, sem coagular (trombose) nem extravasar (hemorragia)
 A trombose é uma condição patológica que resulta da ativação inapropriada
mecanismos hemostáticos:
• A trombose venosa é geralmente associada a estase de sangue; um trombo venoso
tem um componente de plaquetas pequeno e uma grande componente de fibrina;
• Trombose arterial é geralmente associada com aterosclerose e o trombo tem uma
grande componente de plaquetas.
Tríade de Virchow
Problemas no processo de hemostasia
Uma porção do trombo pode destacar-se dos vasos, viajar na forma de êmbolo e alojar-se em
outro ponto do corpo, causando isquemia e/ou enfarte.
Problemas no processo de hemostasia também podem levar a hemorragias.
Lesão tecidual
O processo hemostático pode ser dividido em termos conceituais em quatro estágios —
vasoconstrição, hemostasia primária (Adesão plaquetária e ativação), hemostasia secundária
(Coagulação do sangue) e resolução (Fibrinólise).
A lesão vascular provoca desnudamento do
endotélio. A endotelina, liberada pelo endotélio
ativado, e fatores neuro-humorais induzem uma
vasoconstrição transitória.
Aderência e agregação plaquetárias
O fator de von Willebrand medeia a
aderência das plaquetas ao subendotélio
através de sua ligação à glicoproteína GPIb
da membrana plaquetária e ao colágeno
subendotelial exposto.
Durante a agregação plaquetária, o
fibrinogênio estabelece ligações cruzadas
entre as plaquetas, através de sua ligação a
receptores de GPIIb-IIIa nas membranas
plaquetárias
Ativação plaquetária
A ativação das plaquetas é iniciada pela ligação do receptor
GPIb com o FvW.
As plaquetas ativadas têm sua forma modificada e liberam
o conteúdo de seus grânulos, que mobilizam mais
plaquetas.
O recrutamento das plaquetas é mediado pela liberação de
fatores plaquetários solúveis, incluindo ADP, tromboxano
A2 (TxA2) e trombina.
O endotélio ativado expressa o fator tecidual, que é um
componente iniciador crítico da cascata da coagulação.
As membranas das plaquetas ativadas fornecem uma
superfície para a ocorrência de várias reações críticas da
cascata da coagulação, incluindo a conversão da
protrombina em trombina
Ativação da plaqueta pelo tromboxano A2
Ativação da plaqueta pelo ADP e trombina
Cascata da Coagulação
O sistema de coagulação é composto de uma cascata de enzimas proteolíticas e
cofactores. Precursores inativos são ativados em série, cada um dando origem a
mais do seguinte. A última enzima, trombina, derivado de protrombina (II),
converte o fibrinogénio solúvel (I) para uma malha de fibrina insolúvel no qual as
células sanguíneas são presos, formando o coágulo.
Existem dois membros da cascata: via extrínseca (in vivo) e via intrínseca
(contato)
Ambas as vias resultam na ativação do fator X em Xa, que converte a protrombina
em trombina.
Papel central da trombina na cascata da coagulação
PGI2, NO e t-PA
Controle da coagulação
Ação da antitrombina III
O sistema fibrinolítico
Farmacologia da hemostasia e trombose
Fatores coagulantes X Fatores anticoagulantes
Fatores coagulantes
Fatores anticoagulantes
Fibrinólise
Propostas terapêuticas
Lesão endotelial
Agregação plaquetária
Formação de trombina
e fibrina
Formação de plasmina
TROMBOGÊNESE
Redução de fatores de
risco
Antiaplaquetários
Anticoagulantes
Fibrinolíticos
TERAPIA
Fármacos antiplaquetários
Usos de drogas antiplaquetárias referem principalmente a trombose arterial e incluem:
1- Risco ou Infarto agudo do miocárdio;
2- Angina ou claudicação intermitente;
3- Após revascularização do miocárdio;
4- Síndromes coronarianas instáveis (clopidogrel + aspirina);​​
5- Após angioplastia das artérias coronárias e / ou colocação de stent (abciximab + aspirina);
6- Isquemia cerebral transitória ou AVC trombótico, para prevenir a recorrência (dipiridamol +
aspirina);
A aspirina é a mais utilizada na clínica médica por ter uma melhor relação custo-benefício.
Outras drogas (por exemplo, dipiridamol, clopidogrel) são usadas como adjuvantes ou em
pacientes sensíveis à aspirina.
Outras drogas antiplaquetárias como epoprostenol (PGI2;) tem aplicações específicas como na
hemodiálise ou na hipertensão pulmonar.
Usos clínicos dos fármacos antiplaquetários
Adesão e ativação de plaquetas
As plaquetas aderem a áreas danificadas e são ativadas, expondo fosfolipídeos carregados
negativamente e receptores GP IIa/IIIb, bem como liberando TXA2 e ADP, que ativa outras
plaquetas. Os receptores GP IIa/IIIb se ligam ao fibrinogênio, formando pontes entre as
plaquetas.
A aspirina (ácido acetilsalicilico) é o mais antigo AINE no mercado. Atua por inativação
irreversível tanto das ciclxigenases (COX) -1 e COX-2. Inibe a síntese de tromboxano A2 de
plaquetas (TX) e reduz o risco de trombose
Para além das suas ações analgésicas e anti-inflamatórias, aspirina inibe a agregação de
plaquetas, e atualmente é usado na terapia de doenças cardiovasculares. É administrado por via
oral, e é rapidamente absorvido; 75% é metabolizado no fígado; Tempo de meia vida de 4 horas.
Aspirina e outros AINES
Aspirina e outros AINES
O ticlopidina, clopidogrel e prasugrel inibem irreversivelmente receptores P2Y12 e, assim,
inibem a ativação plaquetária mediada por ADP. Eles são usados como aditivos à aspirina.
Antagonistas do receptor de adenosina (P2Y)
PKA inibe a ativação das plaquetas
O dipiridamol um inibidor da fosfodiesterase. A fosfodiesterase é responsável por converter
AMPc em AMP. Em alguns pacientes com acidente vascular cerebral ou ataque isquêmico
transitório é utilizado juntamente com à aspirina.
Inibidores da fosfodiesterase: Dipiridamol
PKA inibe a ativação das plaquetas
Antagonistas do receptor da glicoproteína IIB/IIIA
Os antagonistas de receptores de
GPIIb/IIIa inibem a ligação entre os
receptores e o fibrinogênio,
prevenindo a agregação plaquetária.
Eles também inibem a ação de ADP e
de TXA2, uma vez que estes agentes
atuam ativando os receptores
GPIIB/IIIA.
Nesta classe inclue um anticorpo
monoclonal (abciximabe) e várias
moléculas sintéticas (por exemplo, o
tirofiban).
O Epoprostenol (PGI2 sintético) é uma molécula quimicamente instável. É aplicada por via
intravenosa e atua sobre receptores de prostanóides I (IP) no músculo liso vascular e nas
plaquetas. Estimula a adenilato ciclase, e assim, gera vasodilatação e inibição da agregação
plaquetária (PKA inibe a ativação das plaquetas).
Outros fármacos antiplaquetários
Fármacos anticoagulantes
Usos clínicos de anticoagulantes
Os anticoagulantes são usados para prevenir:
1- Trombose venosa profunda (por exemplo, no período perioperatório);
2- Extensão da trombose venosa profunda estabelecida;
3- Embolia pulmonar;
4- Trombose e embolização em pacientes com fibrilação atrial;
5- Trombose em próteses valvulares cardíacas;
6- Coagulação em circulação extracorpórea (por exemplo durante a hemodiálise);
7- Infarto do miocárdio em pacientes com angina instável.
Heparina (muitas vezes como heparina de baixo peso molecular) é utilizado de forma aguda.
Varfarina ou inibidores diretos da trombina ou Xa podem ser usados em uma terapia prolongada.
Coagulação
O fator tecidual expresso sobre as células endoteliais ativadas e micropartículas
leucocitárias, juntamente com fosfolipídios ácidos expressos sobre as plaquetas ativadas
e as células endoteliais ativadas (2), iniciam as etapas da cascata da coagulação, que
culmina na ativação da trombina (3). A trombina ativa proteoliticamente o fibrinogênio
para formar fibrina, que sofre polimerização em torno do local de lesão, resultando na
formação de um tampão hemostático definitivo.
A vitamina K é um cofator necessário na
carboxilação pós-tradução de resíduos de
glutamato nos fatores II, VII, IX e X.
Durante a reação de carboxilação, a
vitamina K é oxidada ao 2,3-epóxido
inativo.
A enzima epóxido redutase converte a
vitamina K inativa 2,3-epóxido na forma
reduzida ativa.
A regeneração da vitamina K reduzida é
essencial para a síntese contínua dos
fatores da coagulação II, VII, IX e X
funcionais.
Vitamina K
Aplicações clínicas de vitamina K
A vitaminas K é pró-coagulante, logo, pode ser usada no tratamento e/ou prevenção de
hemorragias:
-Desintoxicação por dose oral excessiva de anticoagulantes (Exp.: Varfarina).
-Em bebês, para prevenir a doença hemorrágica do recém-nascido.
As deficiências de vitamina K em adultos:
-Má absorção intestinal;
-Doença celíaca;
-Esteatorréia;
-Icterícia obstrutiva (Ausência de bile).
Antagonistas da vitamina K: Varfarina
A varfarina atua sobre a via de
carboxilação ao inibir a epóxido redutase
necessária para a regeneração da vitamina
K reduzida (ativa).
Este processo acaba inibindo a γ-
carboxilação de glutamato nos fatores II,
VII, IX e X.
Tanto a varfarina quanto o dicumarol são
biodisponíveis por via oral e
freqüentemente designados como
“anticoagulantes orais”.
Antagonistas da vitamina K: Varfarina
Varfarina:
100% absorvida por via oral;
Dose baseada no “Tempo de protrombina”;
Ligação importante com proteínas plasmáticas (99%);
Muitos fatores modificar a sua ação:
1- Fatores genéticos (polimorfismos de CYP2C6 e VKORC1);
2- Dano hepático
2- Interações medicamentosas são especialmente importantes.
Atualmente, inibidores diretos da trombina, ativos por via oral (Exp.: o etexilato de dabigatrana)
ou inibidores do fator Xa (Exp.: rivaroxabana) estão sendo mais utilizados por não requerem
monitoramento individualizado da dose.
Fatores que influenciam o efeito da Varfarina
Efeitos adversos
 Hemorragia
 Contraindicado na gravidez:
• Risco de aborto e anomalias fetais
• Alterações no SNC
 Necrose de tecidos moles
 Baixa margem de segurança
 Necessários testes de coagulação (TPT) para ajuste de dose.
 A vitamina K pode ser usada como antídoto em caso de super-dosagem.
Heparina e Heparinas de baixo peso molecular
A heparina é atua potenciando a ação da
antitrombina III, um inibidor natural que inativa
o fator Xa e a trombina.
A atividade anticoagulante decorre de uma
sequência pentassacarídica única, com alta
afinidade para antitrombina III.
Heparinas de baixo peso molecular (HBPM)
tem o mesmo efeito sobre o fator X como a
heparina, mas não tem efeito sobre a trombina;
a eficácia terapêutica é semelhante à heparina,
mas monitorização e dosagem individualização
não são necessários.
Heparina X HBPM
Heparina X HBPM
SCIV
Inibidores diretos da trombina e fármacos relacionados
Fibrinolíticos
Usos clínicos
 Os principais fármacos são a estreptoquinase e do plasminogênio tecidual (tPAs), por exemplo
a alteplase.
 O uso principal é no infarto agudo do miocárdio.
 Outros usos incluem:
• Acidente vascular cerebral trombótico agudo dentro de 4 h de início (TPA);
• Tromboembolismo arterial aguda;
• Trombose venosa profunda e embolia pulmonar com risco de vida (estreptoquinase, dado
prontamente).
Fármacos fibrinolíticos
Uma cascata fibrinolítica é iniciada em simultâneo com a cascata da coagulação, o que resulta na
formação de plasmina dentro do coágulo, que digere fibrina.
Vários agentes promovem a formação de plasmina a partir do seu precursor de plasminogénio,
por exemplo, estreptoquinase, e ativadores de plasminogénio de tecido (TPAs), tais como
alteplase, reteplase e duteplase. A maioria é administrada por infusão; reteplase pode ser
administrado por injeção em bolo.
Estreptoquinase
A estreptoquinase é uma proteína derivada
de culturas de estreptococos que ativa a
enzima
plasminogênio em plasmina que atua sobre a
fibrina nos trombos.
Apresenta um forte componente antigênico
(Anticorpos são produzidos 4 dias após a
injeção).
Usada no infarto agudo do miocárdio.
Alteplase
A alteplase e a duteplase são tPAs recombinantes.
São mais ativas ao plasminogênio ligado a fibrina do que
o plasminogênio plasmático, sendo consideradas mais
específicas ao trombo.
Não é muito antigênico, podendo ser usados por um
período maior de tempo.
Tem meia-vida mais curta, o que leva a necessidade de
ser aplicada por infusões intravenosas.
Dúvidas?
Prof. Dr. Mauro Cunha Xavier Pinto
Contato: pintomcx@ufg.br
Aula - Cardiovascular  - Anticoagulantes
Aula - Cardiovascular  - Anticoagulantes

Aula - Cardiovascular - Anticoagulantes

  • 1.
    AULA DE FARMACOLOGIA: FARMACOLOGIADA HEMOSTASIA E TROMBOSE Prof. Dr. Mauro Cunha Xavier Pinto Departamento de Farmacologia Instituto de Ciências Biológicas Contato: pintomcx@ufg.br
  • 2.
    Roteiro – Anticoagulantes Parte3- Fármacos anticoagulantes •Usos clínicos; •Heparina e Heparinas de baixo peso molecular; •Inibidores diretos da trombina e fármacos relacionados; •Vitamina K; •Antagonistas da vitamina K: Varfarina; Parte 4- Fármacos fibrinolíticos •Usos clínicos; •Estreptoquinase; •Alteplase Parte 1- Hemostasia e trombose •Conceitos; •Tríade de Virchow; • Lesão tecidual; •Aderência e agregação plaquetárias; •Ativação da plaqueta pelo tromboxano A2; •Ativação da plaqueta pelo ADP e trombina; •Cascata da Coagulação; •Controle da coagulação; •Propostas terapêuticas. Parte 2- Fármacos antiplaquetários; •Usos clínicos; •Aspirina e outros AINES; •Antagonistas do receptor de adenosina; •Inibidores da fosfodiesterase; •Antagonistas do receptor da GPIIB/IIIA; •Outros fármacos antiplaquetários.
  • 3.
  • 4.
    Hemostasia e Trombose O termo hemostasia refere-se ao conjunto de mecanismos pelos quais se mantêm o sangue fluido dentro do vaso, sem coagular (trombose) nem extravasar (hemorragia)  A trombose é uma condição patológica que resulta da ativação inapropriada mecanismos hemostáticos: • A trombose venosa é geralmente associada a estase de sangue; um trombo venoso tem um componente de plaquetas pequeno e uma grande componente de fibrina; • Trombose arterial é geralmente associada com aterosclerose e o trombo tem uma grande componente de plaquetas.
  • 5.
  • 6.
    Problemas no processode hemostasia Uma porção do trombo pode destacar-se dos vasos, viajar na forma de êmbolo e alojar-se em outro ponto do corpo, causando isquemia e/ou enfarte. Problemas no processo de hemostasia também podem levar a hemorragias.
  • 7.
    Lesão tecidual O processohemostático pode ser dividido em termos conceituais em quatro estágios — vasoconstrição, hemostasia primária (Adesão plaquetária e ativação), hemostasia secundária (Coagulação do sangue) e resolução (Fibrinólise). A lesão vascular provoca desnudamento do endotélio. A endotelina, liberada pelo endotélio ativado, e fatores neuro-humorais induzem uma vasoconstrição transitória.
  • 8.
    Aderência e agregaçãoplaquetárias O fator de von Willebrand medeia a aderência das plaquetas ao subendotélio através de sua ligação à glicoproteína GPIb da membrana plaquetária e ao colágeno subendotelial exposto. Durante a agregação plaquetária, o fibrinogênio estabelece ligações cruzadas entre as plaquetas, através de sua ligação a receptores de GPIIb-IIIa nas membranas plaquetárias
  • 9.
    Ativação plaquetária A ativaçãodas plaquetas é iniciada pela ligação do receptor GPIb com o FvW. As plaquetas ativadas têm sua forma modificada e liberam o conteúdo de seus grânulos, que mobilizam mais plaquetas. O recrutamento das plaquetas é mediado pela liberação de fatores plaquetários solúveis, incluindo ADP, tromboxano A2 (TxA2) e trombina. O endotélio ativado expressa o fator tecidual, que é um componente iniciador crítico da cascata da coagulação. As membranas das plaquetas ativadas fornecem uma superfície para a ocorrência de várias reações críticas da cascata da coagulação, incluindo a conversão da protrombina em trombina
  • 10.
    Ativação da plaquetapelo tromboxano A2
  • 11.
    Ativação da plaquetapelo ADP e trombina
  • 12.
    Cascata da Coagulação Osistema de coagulação é composto de uma cascata de enzimas proteolíticas e cofactores. Precursores inativos são ativados em série, cada um dando origem a mais do seguinte. A última enzima, trombina, derivado de protrombina (II), converte o fibrinogénio solúvel (I) para uma malha de fibrina insolúvel no qual as células sanguíneas são presos, formando o coágulo. Existem dois membros da cascata: via extrínseca (in vivo) e via intrínseca (contato) Ambas as vias resultam na ativação do fator X em Xa, que converte a protrombina em trombina.
  • 13.
    Papel central datrombina na cascata da coagulação PGI2, NO e t-PA
  • 14.
  • 15.
  • 16.
  • 17.
  • 18.
    Fatores coagulantes XFatores anticoagulantes Fatores coagulantes Fatores anticoagulantes Fibrinólise
  • 19.
    Propostas terapêuticas Lesão endotelial Agregaçãoplaquetária Formação de trombina e fibrina Formação de plasmina TROMBOGÊNESE Redução de fatores de risco Antiaplaquetários Anticoagulantes Fibrinolíticos TERAPIA
  • 20.
  • 21.
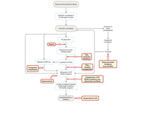
    Usos de drogasantiplaquetárias referem principalmente a trombose arterial e incluem: 1- Risco ou Infarto agudo do miocárdio; 2- Angina ou claudicação intermitente; 3- Após revascularização do miocárdio; 4- Síndromes coronarianas instáveis (clopidogrel + aspirina);​​ 5- Após angioplastia das artérias coronárias e / ou colocação de stent (abciximab + aspirina); 6- Isquemia cerebral transitória ou AVC trombótico, para prevenir a recorrência (dipiridamol + aspirina); A aspirina é a mais utilizada na clínica médica por ter uma melhor relação custo-benefício. Outras drogas (por exemplo, dipiridamol, clopidogrel) são usadas como adjuvantes ou em pacientes sensíveis à aspirina. Outras drogas antiplaquetárias como epoprostenol (PGI2;) tem aplicações específicas como na hemodiálise ou na hipertensão pulmonar. Usos clínicos dos fármacos antiplaquetários
  • 22.
    Adesão e ativaçãode plaquetas As plaquetas aderem a áreas danificadas e são ativadas, expondo fosfolipídeos carregados negativamente e receptores GP IIa/IIIb, bem como liberando TXA2 e ADP, que ativa outras plaquetas. Os receptores GP IIa/IIIb se ligam ao fibrinogênio, formando pontes entre as plaquetas.
  • 23.
    A aspirina (ácidoacetilsalicilico) é o mais antigo AINE no mercado. Atua por inativação irreversível tanto das ciclxigenases (COX) -1 e COX-2. Inibe a síntese de tromboxano A2 de plaquetas (TX) e reduz o risco de trombose Para além das suas ações analgésicas e anti-inflamatórias, aspirina inibe a agregação de plaquetas, e atualmente é usado na terapia de doenças cardiovasculares. É administrado por via oral, e é rapidamente absorvido; 75% é metabolizado no fígado; Tempo de meia vida de 4 horas. Aspirina e outros AINES
  • 24.
  • 25.
    O ticlopidina, clopidogrele prasugrel inibem irreversivelmente receptores P2Y12 e, assim, inibem a ativação plaquetária mediada por ADP. Eles são usados como aditivos à aspirina. Antagonistas do receptor de adenosina (P2Y) PKA inibe a ativação das plaquetas
  • 26.
    O dipiridamol uminibidor da fosfodiesterase. A fosfodiesterase é responsável por converter AMPc em AMP. Em alguns pacientes com acidente vascular cerebral ou ataque isquêmico transitório é utilizado juntamente com à aspirina. Inibidores da fosfodiesterase: Dipiridamol PKA inibe a ativação das plaquetas
  • 27.
    Antagonistas do receptorda glicoproteína IIB/IIIA Os antagonistas de receptores de GPIIb/IIIa inibem a ligação entre os receptores e o fibrinogênio, prevenindo a agregação plaquetária. Eles também inibem a ação de ADP e de TXA2, uma vez que estes agentes atuam ativando os receptores GPIIB/IIIA. Nesta classe inclue um anticorpo monoclonal (abciximabe) e várias moléculas sintéticas (por exemplo, o tirofiban).
  • 28.
    O Epoprostenol (PGI2sintético) é uma molécula quimicamente instável. É aplicada por via intravenosa e atua sobre receptores de prostanóides I (IP) no músculo liso vascular e nas plaquetas. Estimula a adenilato ciclase, e assim, gera vasodilatação e inibição da agregação plaquetária (PKA inibe a ativação das plaquetas). Outros fármacos antiplaquetários
  • 29.
  • 30.
    Usos clínicos deanticoagulantes Os anticoagulantes são usados para prevenir: 1- Trombose venosa profunda (por exemplo, no período perioperatório); 2- Extensão da trombose venosa profunda estabelecida; 3- Embolia pulmonar; 4- Trombose e embolização em pacientes com fibrilação atrial; 5- Trombose em próteses valvulares cardíacas; 6- Coagulação em circulação extracorpórea (por exemplo durante a hemodiálise); 7- Infarto do miocárdio em pacientes com angina instável. Heparina (muitas vezes como heparina de baixo peso molecular) é utilizado de forma aguda. Varfarina ou inibidores diretos da trombina ou Xa podem ser usados em uma terapia prolongada.
  • 31.
    Coagulação O fator tecidualexpresso sobre as células endoteliais ativadas e micropartículas leucocitárias, juntamente com fosfolipídios ácidos expressos sobre as plaquetas ativadas e as células endoteliais ativadas (2), iniciam as etapas da cascata da coagulação, que culmina na ativação da trombina (3). A trombina ativa proteoliticamente o fibrinogênio para formar fibrina, que sofre polimerização em torno do local de lesão, resultando na formação de um tampão hemostático definitivo.
  • 32.
    A vitamina Ké um cofator necessário na carboxilação pós-tradução de resíduos de glutamato nos fatores II, VII, IX e X. Durante a reação de carboxilação, a vitamina K é oxidada ao 2,3-epóxido inativo. A enzima epóxido redutase converte a vitamina K inativa 2,3-epóxido na forma reduzida ativa. A regeneração da vitamina K reduzida é essencial para a síntese contínua dos fatores da coagulação II, VII, IX e X funcionais. Vitamina K
  • 33.
    Aplicações clínicas devitamina K A vitaminas K é pró-coagulante, logo, pode ser usada no tratamento e/ou prevenção de hemorragias: -Desintoxicação por dose oral excessiva de anticoagulantes (Exp.: Varfarina). -Em bebês, para prevenir a doença hemorrágica do recém-nascido. As deficiências de vitamina K em adultos: -Má absorção intestinal; -Doença celíaca; -Esteatorréia; -Icterícia obstrutiva (Ausência de bile).
  • 34.
    Antagonistas da vitaminaK: Varfarina A varfarina atua sobre a via de carboxilação ao inibir a epóxido redutase necessária para a regeneração da vitamina K reduzida (ativa). Este processo acaba inibindo a γ- carboxilação de glutamato nos fatores II, VII, IX e X. Tanto a varfarina quanto o dicumarol são biodisponíveis por via oral e freqüentemente designados como “anticoagulantes orais”.
  • 35.
    Antagonistas da vitaminaK: Varfarina Varfarina: 100% absorvida por via oral; Dose baseada no “Tempo de protrombina”; Ligação importante com proteínas plasmáticas (99%); Muitos fatores modificar a sua ação: 1- Fatores genéticos (polimorfismos de CYP2C6 e VKORC1); 2- Dano hepático 2- Interações medicamentosas são especialmente importantes. Atualmente, inibidores diretos da trombina, ativos por via oral (Exp.: o etexilato de dabigatrana) ou inibidores do fator Xa (Exp.: rivaroxabana) estão sendo mais utilizados por não requerem monitoramento individualizado da dose.
  • 36.
    Fatores que influenciamo efeito da Varfarina
  • 37.
    Efeitos adversos  Hemorragia Contraindicado na gravidez: • Risco de aborto e anomalias fetais • Alterações no SNC  Necrose de tecidos moles  Baixa margem de segurança  Necessários testes de coagulação (TPT) para ajuste de dose.  A vitamina K pode ser usada como antídoto em caso de super-dosagem.
  • 38.
    Heparina e Heparinasde baixo peso molecular A heparina é atua potenciando a ação da antitrombina III, um inibidor natural que inativa o fator Xa e a trombina. A atividade anticoagulante decorre de uma sequência pentassacarídica única, com alta afinidade para antitrombina III. Heparinas de baixo peso molecular (HBPM) tem o mesmo efeito sobre o fator X como a heparina, mas não tem efeito sobre a trombina; a eficácia terapêutica é semelhante à heparina, mas monitorização e dosagem individualização não são necessários.
  • 39.
  • 40.
  • 41.
    Inibidores diretos datrombina e fármacos relacionados
  • 42.
  • 43.
    Usos clínicos  Osprincipais fármacos são a estreptoquinase e do plasminogênio tecidual (tPAs), por exemplo a alteplase.  O uso principal é no infarto agudo do miocárdio.  Outros usos incluem: • Acidente vascular cerebral trombótico agudo dentro de 4 h de início (TPA); • Tromboembolismo arterial aguda; • Trombose venosa profunda e embolia pulmonar com risco de vida (estreptoquinase, dado prontamente).
  • 44.
    Fármacos fibrinolíticos Uma cascatafibrinolítica é iniciada em simultâneo com a cascata da coagulação, o que resulta na formação de plasmina dentro do coágulo, que digere fibrina. Vários agentes promovem a formação de plasmina a partir do seu precursor de plasminogénio, por exemplo, estreptoquinase, e ativadores de plasminogénio de tecido (TPAs), tais como alteplase, reteplase e duteplase. A maioria é administrada por infusão; reteplase pode ser administrado por injeção em bolo.
  • 45.
    Estreptoquinase A estreptoquinase éuma proteína derivada de culturas de estreptococos que ativa a enzima plasminogênio em plasmina que atua sobre a fibrina nos trombos. Apresenta um forte componente antigênico (Anticorpos são produzidos 4 dias após a injeção). Usada no infarto agudo do miocárdio.
  • 46.
    Alteplase A alteplase ea duteplase são tPAs recombinantes. São mais ativas ao plasminogênio ligado a fibrina do que o plasminogênio plasmático, sendo consideradas mais específicas ao trombo. Não é muito antigênico, podendo ser usados por um período maior de tempo. Tem meia-vida mais curta, o que leva a necessidade de ser aplicada por infusões intravenosas.
  • 47.
    Dúvidas? Prof. Dr. MauroCunha Xavier Pinto Contato: pintomcx@ufg.br

Notas do Editor

  • #11 1. O tromboxano A2 (TxA2) é sintetizado a partir do ácido araquidônico nas plaquetas ativadas; a ciclooxigenase catalisa a etapa comprometida nesse processo. 2. O TxA2 secretado liga-se ao receptor de TxA2 (TxA2-R) na superfície celular, um receptor acoplado à proteína G. 3. A isoforma da G, Gq, ativa a fosfolipase C (PLC). 4. A PLC hidrolisa o fosfatidilinositol 4,5-difosfato (PIP2), produzindo inositol 1,4,5-trifosfato (IP3) e diacilglicerol (DAG). 5. O IP3 eleva a concentração citosólica de Ca2+ ao promover a liberação vesicular de Ca2+ no citosol. 6. O DAG ativa a proteinocinase C (PKC). 7. A PKC ativa a fosfolipase A2 (PLA2). 8. Através de um mecanismo que ainda está pouco elucidado, a ativação da PLA2 leva à ativação da GPIIb-IIIa.9. A GPIIb-IIIa ativada liga-se ao fibrinogênio. 10. O fibrinogênio estabelece ligações cruzadas entre plaquetas através de sua ligação a receptores de GPIIb-IIIa presentes em outras plaquetas. Essa ligação cruzada leva à agregação plaquetária e formação de um tampão hemostático primário.
  • #12 Painel da esquerda: 1. A ligação do ADP ao receptor P2Y(ADP) ativa uma proteína Gi, que inibe a adenilciclase. 2. A inibição da adenilciclase diminui a síntese de cAMP e, portanto, diminui a ativação da proteinocinase A (PKA) (seta tracejada). O cAMP é metabolizado a AMP pela fosfodiesterase (PDE). 3. A PKA inibe a ativação da plaqueta através de uma série de etapas que ainda não estão bem elucidadas. Por conseguinte, a ativação diminuída da PKA em decorrência da ligação do ADP ao receptor P2Y(ADP) provoca ativação da plaqueta. Painel da direita: 4.A trombina cliva proteoliticamente o domínio extracelular de seu receptor. Essa clivagem cria uma nova extremidade N-terminal, que se liga a um sítio de ativação no receptor de trombina ativando uma proteína Gq. 5. O ADP também ativa a Gq através de sua ligação ao receptor P2Y1. 6. A ativação da Gq (pela trombina ou pelo ADP) ativa a fosfolipase C (PLC). 7. A atividade da PLC leva à ativação da plaqueta, como mostra a Fig. 22.4. Observe que o ADP pode ativaras plaquetas através de sua ligação ao receptor P2Y(ADP) ou ao receptor P2Y1, embora evidências recentes sugiram que a ativação completa da plaqueta exija a participação de ambos os receptores.
  • #14 Na cascata da coagulação, a protrombina é clivada em trombina pelo fator Xa; o fatorVa e o Ca2+ atuam como cofatores nessa reação, e a reação ocorre sobreuma superfície de fosfolipídio (PL) ativada (que expressa fosfatidil serina). Atrombina converte a proteína plasmática solúvel, o fibrinogênio, em fibrina,que sofre polimerização espontânea. A trombina também ativa o fator XIII,uma transglutaminase que se liga aos polímeros de fibrina de modo cruzado,formando uma rede ou coágulo altamente estável. A trombina também ativaos cofatores V e VIII, bem como os fatores da coagulação VII e XI. Além disso,a trombina ativa tanto as plaquetas quanto as células endoteliais. Por fim, atrombina estimula a liberação de vários fatores antitrombóticos — incluindoPGI2, NO e t-PA — a partir das células endoteliais (intactas) em repouso quese encontram próximo ao local de lesão vascular; esses fatores limitam ahemostasia primária e secundária ao local de lesão (não indicado).
  • #16 A antitrombina III (ATIII) inativa a trombina e os fatores IXa, Xa, XIa e XIIa através da formação de um complexo estequiométrico com esses fatores da coagulação. Essas reações são catalisadas fisiologicamente por moléculas semelhantes à heparina, que são expressasnas células endoteliais sadias; os locais de lesão vascular não expressam moléculas semelhantes à heparina, visto que o endotélio está desnudado ou lesado. Farmacologicamente, essas reações são catalisadas pela administração de heparina exógena. De modo mais detalhado, a ligação da heparina à ATIII induz uma alteração na conformação da ATIII (A) que permite a sua ligação à trombina ou aos fatores da coagulação IXa, Xa, XIa ou XIIa. O complexo estequiométrico entre ATIII e o fator da coagulação é altamente estável, permitindo a dissociação da heparina sem romper o complexo (B).
  • #17 A plasmina é formada pela clivagem proteolítica do plasminogênio pelo ativador do plasminogênio de tipo tecidual ou de tipo uroquinase. A formação da plasmina pode ser inibida pelo inibidor do ativador do plasminogênio 1 ou 2, que se liga aos ativadores do plasminogênio, inativando-os. Na reação fibrinolítica, a plasmina cliva os polímeros de fibrina com ligações cruzadas, formando produtos de degradação da fibrina. A 2-antiplasmina,que circula na corrente sangüínea, neutraliza a plasmina livre na circulação
  • #19 A plasmina é formada pela clivagem proteolítica do plasminogênio pelo ativador do plasminogênio de tipo tecidual ou de tipo uroquinase. A formação da plasmina pode ser inibida pelo inibidor do ativador do plasminogênio 1 ou 2, que se liga aos ativadores do plasminogênio, inativando-os. Na reação fibrinolítica, a plasmina cliva os polímeros de fibrina com ligações cruzadas, formando produtos de degradação da fibrina. A 2-antiplasmina,que circula na corrente sangüínea, neutraliza a plasmina livre na circulação
  • #20 O sistema enzimático das cininas, nomeadamente a calicreína sintetiza a bradicinina por clivagem proteolítica do seu precursor, o cininogênio de alto peso molecular. A sua degradação é feita pelas enzimas Cininases, das quais a Cininase II é sinónimo da Enzima conversora da angiotensina. A bradicinina é um vasodilatador poderoso e permeabilizador da parede dos vasos. A bradicinina contrai o músculo bronquial em alguns mamiferos, mas, mais lentamente que a histamina, daí seu nome (Bradi=lentamente) e contrai o tecido múscular liso noutras localizações também. Em terminações nervosas sensíveis ela causa ativação das vias da dor, sendo uma das causas da dor em qualquer processo inflamatório. Este efeito é potenciado por determinadas prostaglandinas. Há dois receptores, B1 e B2. O B1 só é expresso após danos tecidulares ou após produção da citocina interleucina-1 e terá papel principal na dor crónica. O B2 é expresso normalmente em algumas células, como as do músculo liso, sendo responsável pelo efeito vasodilatador. A sua ação a nível dos vasos é devida em parte à produção de prostaglandinas e óxido nitrico (NO) que desencadeia.
  • #22 Figure 2. Nociceptor-mediated pain represents those pain conditions driven by activation of peripheral nociceptor sensory fibers.(a) Nociceptive pain is produced under physiological conditions only by noxious stimuli acting on high-threshold nociceptors. (b) With inflammation, components of the 'inflammatory soup', such as bradykinin or prostaglandins, bind to G-protein-coupled receptors and induce activation of protein kinases A and C in nociceptor peripheral terminals, which then phosphorylate ion channels and receptors. As a result, the threshold of activation of transducer receptors such as TRPV1 is reduced, and the excitability of the peripheral terminal membrane increases, producing a state of heightened sensitivity, termed 'peripheral sensitization'. (c) After injury to nociceptor neurons, increases in transcription or altered trafficking of sodium channels as well as a reduction in potassium channels increases membrane excitability sufficiently so that action potentials are generated spontaneously (ectopic activity). (d) Activity-dependent signal transduction cascades and signaling pathways downstream to receptors bound by cytokines and growth factors act to modify transcription in nociceptor neurons. Altered production of numerous proteins modifies the phenotype of the neurons, changing their transduction, conduction and transmission properties.
  • #25 A. Os AINE e os antagonistas da GPIIb-IIIa inibem etapas na ativação das plaquetas mediadapelo tromboxano A2 (TxA2). A aspirina inibe a ciclooxigenase através da acetilação covalente da enzima próximo a seu sítio ativo, resultando em diminuição daprodução de TxA2. O efeito é profundo, visto que as plaquetas carecem da capacidade de sintetizar novas moléculas de enzima. Os antagonistas da GPIIb-IIIa,como o anticorpo monoclonal abciximab e as pequenas moléculas de antagonistas eptifibatide e tirofiban (não mostradas), inibem a agregação plaquetária,uma vez que impedem a ativação da GpIIb-IIIa (linha tracejada), resultando em diminuição da ligação cruzada das plaquetas pelo fibrinogênio. B. O clopidogrel,a ticlopidina e o dipiridamol inibem etapas na ativação das plaquetas mediada pelo ADP. O clopidogrel e a ticlopidina são antagonistas do receptor P2Y(ADP).O dipiridamol inibe a fosfodiesterase (PDE), impedindo assim a degradação do cAMP e aumentando sua concentração citoplasmática.
  • #26 Figure 2. Nociceptor-mediated pain represents those pain conditions driven by activation of peripheral nociceptor sensory fibers.(a) Nociceptive pain is produced under physiological conditions only by noxious stimuli acting on high-threshold nociceptors. (b) With inflammation, components of the 'inflammatory soup', such as bradykinin or prostaglandins, bind to G-protein-coupled receptors and induce activation of protein kinases A and C in nociceptor peripheral terminals, which then phosphorylate ion channels and receptors. As a result, the threshold of activation of transducer receptors such as TRPV1 is reduced, and the excitability of the peripheral terminal membrane increases, producing a state of heightened sensitivity, termed 'peripheral sensitization'. (c) After injury to nociceptor neurons, increases in transcription or altered trafficking of sodium channels as well as a reduction in potassium channels increases membrane excitability sufficiently so that action potentials are generated spontaneously (ectopic activity). (d) Activity-dependent signal transduction cascades and signaling pathways downstream to receptors bound by cytokines and growth factors act to modify transcription in nociceptor neurons. Altered production of numerous proteins modifies the phenotype of the neurons, changing their transduction, conduction and transmission properties.
  • #27 Figure 2. Nociceptor-mediated pain represents those pain conditions driven by activation of peripheral nociceptor sensory fibers.(a) Nociceptive pain is produced under physiological conditions only by noxious stimuli acting on high-threshold nociceptors. (b) With inflammation, components of the 'inflammatory soup', such as bradykinin or prostaglandins, bind to G-protein-coupled receptors and induce activation of protein kinases A and C in nociceptor peripheral terminals, which then phosphorylate ion channels and receptors. As a result, the threshold of activation of transducer receptors such as TRPV1 is reduced, and the excitability of the peripheral terminal membrane increases, producing a state of heightened sensitivity, termed 'peripheral sensitization'. (c) After injury to nociceptor neurons, increases in transcription or altered trafficking of sodium channels as well as a reduction in potassium channels increases membrane excitability sufficiently so that action potentials are generated spontaneously (ectopic activity). (d) Activity-dependent signal transduction cascades and signaling pathways downstream to receptors bound by cytokines and growth factors act to modify transcription in nociceptor neurons. Altered production of numerous proteins modifies the phenotype of the neurons, changing their transduction, conduction and transmission properties.
  • #28 Figure 2. Nociceptor-mediated pain represents those pain conditions driven by activation of peripheral nociceptor sensory fibers.(a) Nociceptive pain is produced under physiological conditions only by noxious stimuli acting on high-threshold nociceptors. (b) With inflammation, components of the 'inflammatory soup', such as bradykinin or prostaglandins, bind to G-protein-coupled receptors and induce activation of protein kinases A and C in nociceptor peripheral terminals, which then phosphorylate ion channels and receptors. As a result, the threshold of activation of transducer receptors such as TRPV1 is reduced, and the excitability of the peripheral terminal membrane increases, producing a state of heightened sensitivity, termed 'peripheral sensitization'. (c) After injury to nociceptor neurons, increases in transcription or altered trafficking of sodium channels as well as a reduction in potassium channels increases membrane excitability sufficiently so that action potentials are generated spontaneously (ectopic activity). (d) Activity-dependent signal transduction cascades and signaling pathways downstream to receptors bound by cytokines and growth factors act to modify transcription in nociceptor neurons. Altered production of numerous proteins modifies the phenotype of the neurons, changing their transduction, conduction and transmission properties.
  • #29 Figure 2. Nociceptor-mediated pain represents those pain conditions driven by activation of peripheral nociceptor sensory fibers.(a) Nociceptive pain is produced under physiological conditions only by noxious stimuli acting on high-threshold nociceptors. (b) With inflammation, components of the 'inflammatory soup', such as bradykinin or prostaglandins, bind to G-protein-coupled receptors and induce activation of protein kinases A and C in nociceptor peripheral terminals, which then phosphorylate ion channels and receptors. As a result, the threshold of activation of transducer receptors such as TRPV1 is reduced, and the excitability of the peripheral terminal membrane increases, producing a state of heightened sensitivity, termed 'peripheral sensitization'. (c) After injury to nociceptor neurons, increases in transcription or altered trafficking of sodium channels as well as a reduction in potassium channels increases membrane excitability sufficiently so that action potentials are generated spontaneously (ectopic activity). (d) Activity-dependent signal transduction cascades and signaling pathways downstream to receptors bound by cytokines and growth factors act to modify transcription in nociceptor neurons. Altered production of numerous proteins modifies the phenotype of the neurons, changing their transduction, conduction and transmission properties.
  • #31 O tálamo emite projeções para outras área cerebrais como córtex somatossensitivo, ínsula e córtex pré-frontal. Lesões no tálamo medial causam analgesia. As vias inibitórias descendentes controlam a transmissão de impulsos no corno posterior. A área cinzenta periaquidutal (CPA), do mesencéfalo, inibe impulsos nervosos relacionados a dor no corno posterior. É modulada pelo hipotálamo, amídala e córtex. CPA projeta-se primeiramente para o bulbo rostroventral (RVM), e daí, através para o corno posterior (5-HT, encefalinas). As sinapses destas vias são importantes para a ação de fármacos analgésicos.
  • #39 O tálamo emite projeções para outras área cerebrais como córtex somatossensitivo, ínsula e córtex pré-frontal. Lesões no tálamo medial causam analgesia. As vias inibitórias descendentes controlam a transmissão de impulsos no corno posterior. A área cinzenta periaquidutal (CPA), do mesencéfalo, inibe impulsos nervosos relacionados a dor no corno posterior. É modulada pelo hipotálamo, amídala e córtex. CPA projeta-se primeiramente para o bulbo rostroventral (RVM), e daí, através para o corno posterior (5-HT, encefalinas). As sinapses destas vias são importantes para a ação de fármacos analgésicos.
  • #40 O tálamo emite projeções para outras área cerebrais como córtex somatossensitivo, ínsula e córtex pré-frontal. Lesões no tálamo medial causam analgesia. As vias inibitórias descendentes controlam a transmissão de impulsos no corno posterior. A área cinzenta periaquidutal (CPA), do mesencéfalo, inibe impulsos nervosos relacionados a dor no corno posterior. É modulada pelo hipotálamo, amídala e córtex. CPA projeta-se primeiramente para o bulbo rostroventral (RVM), e daí, através para o corno posterior (5-HT, encefalinas). As sinapses destas vias são importantes para a ação de fármacos analgésicos.