TAP - Termo de Abertura do Projeto
Projeto
Internacionalização da CIA
Descrição
A Cia busca crescimento através do aumento das receitas em novos mercados. Estes mercados estão localizados no
exterior, onde a forma de venda e os produtos terão que ser adaptados para o atendimento destes.
Justificativa
O Planejamento estratégico da Cia descreve que a empresa irá procurar ocupar um lugar entre os 3 maiores players
internacionais. Este projeto tem a finalidade de documentar a estratégia, bem como as etapas que irão suportar o
crescimento internacional, pois este, sendo realizado preferencialmente no hemisfério norte irá compensar a
sazonalidade que a empresa possui atendendo atualmente apenas a America Latina.
Objetivo S.M.A.R.T.
Revisão do Portfólio de equipamentos para atendimento das especificações e normas locais;
Desenvolvimento de Parceiros financeiros internacionais para a viabilização dos negócios;
Desenvolvimento de modais de transporte e embalagens especiais;
Criação de postos comerciais nos Países alvos;
Requisitos
Estudo de Viabilidade;
Listagem dos Países alvos;
Desenvolvimento Parceiros Financeiros;
Criação de equipe de venda externa;
Interpretação das normas vigentes nos países e aplicação na Engenharia do produto;
Designação
Anderson Rafael Abegg - Gerente do projeto
Marcos Schwarz - Desenvolvimento de modais de transportes e aplicação das normas internacionais;
Fabiano dos Santos - Desenvolvimento do estudo de viabilidade e lista dos Países alvos;
André Langes - Listagem dos parceiros financeiros e estruturação da Equipe Comercial.
Milestones
Apresentação dos Países alvos;
Estudo de Viabilidade;
Apresentação dos Parceiros Financeiros;
Apresentação do modelo comercial;
Apresentação dos modais de transporte;
Apresentação das normas técnicas vigentes nos Países alvos;
Orçamento
Para a realização de todos os estudos, adequações e criação da equipe de venda externa, está aprovado o orçamento
de R$ 1.500.000,00
Riscos
Problemas de tradução de normas técnicas de Países de língua Árabe;
Países de bom potencial comercial porém com problemas na estabilidade política;
Países não suportados por instituições financeiras de primeira linha;
Falta de cobertura de empresas seguradoras para países instáveis;
Data, Assinatura do Sponsor
06/12/2014 - Aprovado
Projeto de acordo com os objetivos estratégicos da Cia
ISH - Registro de Stakeholder Online
Cadastro
Stakeholder Posição Papel no Projeto Email Telefone Celular
Anderson Rafael Abegg Gerente do projeto Gerente do Projeto rafabegg@hotmail.com 55 3375-9800
André Luiz Argenta Langes Membro da Equipe de Projeto andre.langes@gmail.com
Fabiano dos Santos Gerente Financeiro Membro da Equipe de Projeto fabiano-s@hotmail.com 55 3375-9800
Marcos Henrique Schwarz Gerente de Logística Membro da Equipe de Projeto marcos.schwarz@kepler.com.br 55 3375-9800
Rafael FAMA Sponsor do Projeto rafabegg@gmail.com
WBS - Estrutura de Decomposição do Trabalho
Descomposição
C.C. Fase / Subfase / Pacote de Trabalho Análise M/B
1 Internacionalização da Cia
1.1 Gerenciamento do Projeto
1.1.1 Plano do projeto Make
1.1.2 Monitoramento e Controle Make
1.2 Portfólio de equipamentos
1.2.1 Adequação às normas internacionais Buy
1.2.2 Lançamento dos novos produtos Make
1.2.3 Desenhos e manuais Buy
1.3 Parceiros Financeiros
1.3.1 Seleção de instituições de Crédito Buy
1.3.2 Emissão dos Contratos Make
1.4 Modais de Transporte
1.4.1 Identificação das Rotas marítmas Buy
1.4.2 Montagem de Tabela de referência Buy
1.5 Postos Comerciais nos Países alvos
1.5.1 Treinar Representantes Make
1.5.2 Emitir Contratos Make
1.5.3 Identificar Representantes Buy
1.6 Encerramento
1.6.1 Lições Aprendidas Make
1.6.2 Encerramento dos Contratos Make
D-WBS - Dicionário WBS Fase : Internacionalização da Cia
C.C. Pacote de Trabalho Descrição Entrega do PT Critério de Aceitação OK
1.1.1 Plano do projeto Aceitou
1.1.2 Monitoramento e Controle Aceitou
1.2.1 Adequação às normas
internacionais
Adquirir leis e normas dos Países alvo;
Listar as diferenças existentes;
Apresentar Plano de Adequação;
documentação e/ou relatorios com as
leis e normas dos países
Formalização do documento pela
engenharia
Aceitou
1.2.2 Lançamento dos novos produtos Adequar os Projetos dos produtos ao novo mercado;
Realizar campanha de marketing;
Realizar treinamento do corpo comercial;
A tarefa será considerada finalizada
quando após a aplicação
Aceite dos Sponsor do Projeto Aceitou
1.2.3 Desenhos e manuais Emitir todos os desenhos e manuais no idioma local;
desenvolver forma eletrônica de envio dos projetos e
manuais;
Apresentação dos manuais nos idiomas
locais para o sponsor
Formalização do documento pela
engenharia
Aguardando
1.3.1 Seleção de instituições de Crédito Aguardando
1.3.2 Emissão dos Contratos Aguardando
1.4.1 Identificação das Rotas marítmas Realizar estudo com armadores marítimos referente
a rotas e frequência de atendimento;
Levantar opções de transit time dos navios;
O PT será considerado como finalizado
quando apresentado rel
Apresentação da tabela Aguardando
1.4.2 Montagem de Tabela de
referência
Listar os países de destino;
Realizar levantamento dos custos de frete e taxas
aduaneiras;
Divulgar tabela de base de valores para cotações
comerciais;
Entrega da documentação com a lista
dos países destinos, com
Apresentação da tabela Aguardando
1.5.1 Treinar Representantes Aguardando
1.5.2 Emitir Contratos Aguardando
1.5.3 Identificar Representantes Aguardando
1.6.1 Lições Aprendidas Aguardando
1.6.2 Encerramento dos Contratos Aguardando
DC - Desenvolver Cronograma
C.C. WBS Ínicio Fim Dias Dep M/B Recursos
Nome do projeto 05/01/2015 02/11/2015 214
1 Internacionalização
da Cia
05/01/2015 02/11/2015 214
1.1 Gerenciamento do
Projeto
05/01/2015 01/10/2015 192
1.1.1 Plano do projeto 05/01/2015 02/02/2015 21
Realizar o Plano do
Projeto
05/01/2015 02/02/2015 21 Anderson Rafael Abegg
1.1.2 Monitoramento e
Controle
05/01/2015 01/10/2015 192
Definir fechamento do
projeto
05/01/2015 01/10/2015 192 Anderson Rafael Abegg
1.2 Portfólio de
equipamentos
02/02/2015 01/10/2015 172
1.2.1 Adequação às normas
internacionais
02/02/2015 31/03/2015 42
1.2.2 Lançamento dos novos
produtos
02/02/2015 01/10/2015 172
Adequar os projetos
dos produtos aos
novos mercados
02/02/2015 01/07/2015 106 Marcos Henrique Schwarz
Realizar Campanha de
Marketing
01/07/2015 01/10/2015 67 André Luiz Argenta Langes
Realizar treinamento
do corpo comercial
03/08/2015 01/10/2015 44 André Luiz Argenta Langes
1.2.3 Desenhos e manuais 02/02/2015 03/08/2015 129
1.3 Parceiros Financeiros 02/02/2015 01/10/2015 172
1.3.1 Seleção de instituições
de Crédito
02/02/2015 01/09/2015 150
1.3.2 Emissão dos Contratos 01/07/2015 01/10/2015 67
Emitir contratos
financeiros
01/07/2015 01/10/2015 67 André Luiz Argenta Langes
1.4 Modais de Transporte 03/02/2015 01/10/2015 171
1.4.1 Identificação das
Rotas marítmas
03/02/2015 03/08/2015 128
1.4.2 Montagem de Tabela
de referência
01/04/2015 01/10/2015 130
1.5 Postos Comerciais nos
Países alvos
02/02/2015 02/11/2015 194
1.5.1 Treinar
Representantes
01/06/2015 02/11/2015 110
Treinar representantes
nos produtos da Cia
01/06/2015 02/11/2015 110 André Luiz Argenta Langes
1.5.2 Emitir Contratos 04/05/2015 03/08/2015 65
Emitir contratos
Comerciais
04/05/2015 03/08/2015 65 André Luiz Argenta Langes
1.5.3 Identificar
Representantes
02/02/2015 04/05/2015 65
1.6 Encerramento 05/01/2015 01/10/2015 192
1.6.1 Lições Aprendidas 05/01/2015 01/10/2015 192
Definir procedimento
de apontamento das
lições aprendidas
05/01/2015 02/02/2015 21 Anderson Rafael Abegg
1.6.2 Encerramento dos
Contratos
02/02/2015 01/10/2015 172
Realizar o fechamento
de todos os contratos
de fornecimento
02/02/2015 01/10/2015 172 Anderson Rafael Abegg
Orç - Orçamento do Projeto
C.C. WBS PV - Planned Value
1 Internacionalização da Cia 605.150,00
1.1 Gerenciamento do Projeto 5.000,00
1.1.1 Plano do projeto 5.000,00
1.1.2 Monitoramento e Controle 3.000,00
1.2 Portfólio de equipamentos 238.400,00
1.2.1 Adequação às normas internacionais 150.000,00
1.2.2 Lançamento dos novos produtos 88.400,00
1.2.3 Desenhos e manuais 100.000,00
1.3 Parceiros Financeiros 72.500,00
1.3.1 Seleção de instituições de Crédito 60.000,00
1.3.2 Emissão dos Contratos 12.500,00
1.4 Modais de Transporte 75.000,00
1.4.1 Identificação das Rotas marítmas 50.000,00
1.4.2 Montagem de Tabela de referência 25.000,00
1.5 Postos Comerciais nos Países alvos 14.000,00
1.5.1 Treinar Representantes 14.000,00
1.5.2 Emitir Contratos 12.500,00
1.5.3 Identificar Representantes 69.000,00
1.6 Encerramento 4.750,00
1.6.1 Lições Aprendidas 4.750,00
1.6.2 Encerramento dos Contratos 11.000,00
TOTAL DAS FASES 605.150,00
RESERVA DE CONTINGÊNCIA 0,00
LINHA DE BASE 605.150,00
RESERVA GERENCIAL 0,00
TOTAL DO ORÇAMENTO 605.150,00
LVQ - Lista de Verifiação da Qualidade Fase : Internacionalização da Cia
C.C. Pacote de Trabalho Descrição Entrega do PT Critério de Validação OK
1.1.1 Plano do projeto Aceitou
1.1.2 Monitoramento e Controle Aceitou
1.2.1 Adequação às normas
internacionais
Adquirir leis e normas dos Países alvo;
Listar as diferenças existentes;
Apresentar Plano de Adequação;
documentação e/ou relatorios com as
leis e normas dos países
Documentação deve ser aceita pelo
Sponsor do projeto.
Aceitou
1.2.2 Lançamento dos novos produtos Adequar os Projetos dos produtos ao novo mercado;
Realizar campanha de marketing;
Realizar treinamento do corpo comercial;
A tarefa será considerada finalizada
quando após a aplicação
O critério será validado se a média das
notas do questionári
Aceitou
1.2.3 Desenhos e manuais Emitir todos os desenhos e manuais no idioma local;
desenvolver forma eletrônica de envio dos projetos e
manuais;
Apresentação dos manuais nos idiomas
locais para o sponsor
Aceitação dos manuais pelo sponsor Aceitou
1.3.1 Seleção de instituições de Crédito Aceitou
1.3.2 Emissão dos Contratos Aceitou
1.4.1 Identificação das Rotas marítmas Realizar estudo com armadores marítimos referente
a rotas e frequência de atendimento;
Levantar opções de transit time dos navios;
O PT será considerado como finalizado
quando apresentado rel
O Gerente de Logística fará a validação
a partir do estudo d
Aceitou
1.4.2 Montagem de Tabela de
referência
Listar os países de destino;
Realizar levantamento dos custos de frete e taxas
aduaneiras;
Divulgar tabela de base de valores para cotações
comerciais;
Entrega da documentação com a lista
dos países destinos, com
A documentação deve ser aceita pelo
Sponsor do projeto.
Aceitou
1.5.1 Treinar Representantes Aceitou
1.5.2 Emitir Contratos Aceitou
1.5.3 Identificar Representantes Aceitou
1.6.1 Lições Aprendidas Aceitou
1.6.2 Encerramento dos Contratos Aceitou
MCR - Matriz de Competência e Responsabilidade
C.C. Pacote Executa Responsável Confere Aprova
1.1.1 Plano do projeto 4 - Anderson Rafael Abegg
1.1.2 Monitoramento e
Controle
4 - Anderson Rafael Abegg
1.2.2 Lançamento dos novos
produtos
4 - Marcos Henrique Schwarz
4 - André Luiz Argenta Langes
1.3.2 Emissão dos Contratos 4 - André Luiz Argenta Langes
1.5.1 Treinar Representantes 4 - André Luiz Argenta Langes
1.5.2 Emitir Contratos 4 - André Luiz Argenta Langes
1.6.1 Lições Aprendidas 4 - Anderson Rafael Abegg
1.6.2 Encerramento dos
Contratos
4 - Anderson Rafael Abegg
Qualificação para atividade
1 Nenhum conhecimento
2 Participou de treinamento
3 Dominio básico
4 Experiência prática
5 Especialista
PA - Plano de Ação
Id Recurso analisado Quem O que fazer? Quando Analise de Desempenho
21 Anderson Rafael Abegg Rafael FAMA Estar fluente na língua inglesa. 17/12/2014
22 Fabiano dos Santos Anderson Rafael Abegg Enviar estimativa de gastos para implantação física de
04 postos comerciais fora do Brasil.
Considerar:
01 - Angola
01 - Nigéria
01 - Venezuela
01 - Canada
17/12/2014
23 Marcos Henrique
Schwarz
Rafael FAMA Realizar MBA em Gerenciamento de Projetos na FGV 17/12/2014
24 André Luiz Argenta
Langes
Rafael FAMA Realizar MBA em Gerenciamento de Projetos na FGV 17/12/2014
MC - Mapa das Comunicações
Data de
publicação
Stakeholder
Emitente
Assunto da
informação
Documentos
relacionados
Ação a ser tomada Stakeholder Destinatário Até
quando
Concluído
08/12/2014 Fabiano dos Santos Relatório financeiro Entregar o relatório financeiro dos
primeiros 15 dias de projeto
Fabiano dos Santos 20/01/2015
08/12/2014 Fabiano dos Santos Histórico de lições
aprendidas
A equipe de projetos irá documentar os
principais problemas e soluções
encontradas para evitar erros em
projetos futuros. Enviará para todos os
envolvidos e armazenará na pasta de
projetos e na base histórica de lições
aprendidas.
Anderson Rafael Abegg
Marcos Henrique Schwarz
André Luiz Argenta Langes
Rafael FAMA
02/11/2015
08/12/2014 Marcos Henrique
Schwarz
Apresentação dos
riscos relacionados
ao transporte
RR, Identificação dos problemas e
proposição dos Planos de Ação para
resolução
Marcos Henrique Schwarz 31/07/2015 OK
08/12/2014 Anderson Rafael Abegg Relatório do
andamento do
Projeto
Latv, Apresentar ao Sponsor Relatório de
desempenho do projeto
Anderson Rafael Abegg 02/02/2015 OK
RR - Registro de Risco
Id Categoria na RBS Risco Identificado Tipo Data de
Registro
Qualitativo
Probabilidade
P Qualitativo de
Impacto
I Semáforo
64
0
Problemas de tradução de normas técnicas de
Países de língua Árabe;
Ameaça 8/12/2014 Média 0.5 Grande 0.4 0.20
64
1
Países com problemas na estabilidade política; Ameaça 8/12/2014 Média 0.5 Média 0.2 0.10
64
2
Países não suportados por instituições financeiras
de primeira linha
Ameaça 8/12/2014 Média 0.5 Pequena 0.1 0.05
64
3
Falta de cobertura de empresas seguradoras para
países instáveis
Ameaça 8/12/2014 Média 0.5 Média 0.2 0.10
RR - Registro de Risco
V.M.E. antes da
resposta [R$]
Resposta V.M.E. depois da
resposta [R$]
Sinal de alerta Proprietário Ação a tomar
64
0
0,00 Transferir 0,00 Marcos Henrique
Schwarz
Contratar empresa especializada em traduções de
normas técnicas Países de língua Árabe;
64
1
0,00 Evitar 0,00 André Luiz Argenta
Langes
Diminuir a pontuação geral na decisão por países
com problemas políticos
64
2
0,00 Evitar 0,00 Fabiano dos Santos Eliminar países que não estiverem adequados ao
fornecimento dentro das espeificações planejadas.
64
3
0,00 Evitar 0,00 Fabiano dos Santos Eliminar países que não estiverem adequados ao
fornecimento dentro das espeificações planejadas.
MA - Mapa de Aquisições
Concorrência Item(s) a ser contratado Ref.WBS Fornecedores Orçamento Prazo Critérios MAKE OR BUY ultilizados Tipo de
contrato
855 Internacionalização da Cia
> Parceiros Financeiros >
Seleção de instituições de
Crédito
1.3.1 Deloitte
KPMG
PricewaterhouseCo
opers
Ernst & Young
60.000,00 15/01/2015 Capacidade (quantidade e qualidade) da equipe
Existência de fornecedores confiáveis.
Necessidade de fornecimento especializado
Preço Fixo
856 Internacionalização da Cia
> Modais de Transporte >
Identificação das Rotas
marítmasInternacionalizaçã
o da Cia > Modais de
Transporte > Montagem de
Tabela de referência
1.4.11.4.2 75.000,00 19/01/2015 Capacidade (quantidade e qualidade) da equipe
Existência de fornecedores confiáveis.
Necessidade de fornecimento especializado
Restrições de prazo
Preço Fixo
857 Internacionalização da Cia
> Portfólio de equipamentos
> Adequação às normas
internacionaisInternacionali
zação da Cia > Portfólio de
equipamentos > Desenhos
e manuais
1.2.11.2.3 Deloitte
KPMG
250.000,00 20/05/2015 Capacidade (quantidade e qualidade) da equipe
Compartilhamentos de riscos
Existência de fornecedores confiáveis.
Necessidade de fornecimento especializado
Preço Fixo
858 Internacionalização da Cia
> Postos Comerciais nos
Países alvos > Identificar
Representantes
1.5.3 KPMG
PricewaterhouseCo
opers
69.000,00 Sem prazo Capacidade (quantidade e qualidade) da equipe
Existência de fornecedores confiáveis.
Necessidade de fornecimento especializado
Preço Fixo
MA - Mapa de Aquisições
RFP - 855
1.3.1 Internacionalização da Cia > Parceiros Financeiros > Seleção de instituições de Crédito
SP - Sistema de Pontuação
Id Critério Classificatório Comercial Peso Deloitte KPMG Pricewaterhous
eCoopers
Ernst & Young
Nota Média Nota Média Nota Média Nota Média
921 Tempo de resposta a um atendimento 2 3 6 4 8 1 2 10 20
922 Histórico de relacionamento com o
cliente
5 5 25 6 30 8 40 2 10
Id Critério Classificatório Técnico Peso Deloitte KPMG Pricewaterhous
eCoopers
Ernst & Young
Nota Média Nota Média Nota Média Nota Média
925 Atestado de capacidade técnica 4 10 40 10 40 8 32 3 12
MA - Mapa de Aquisições
RFP - 856
ação da Cia > Modais de Transporte > Identificação das Rotas marítmasInternacionalização da Cia > Modais de Transporte > Montagem
SP - Sistema de Pontuação
Id Critério Classificatório Comercial Peso
923 Tempo de resposta a um atendimento 3
Id Critério Classificatório Técnico Peso
924 Atestado de capacidade técnica 5
MA - Mapa de Aquisições
RFP - 857
ação da Cia > Portfólio de equipamentos > Adequação às normas internacionaisInternacionalização da Cia > Portfólio de equipamento
SP - Sistema de Pontuação
Id Critério Classificatório Comercial Peso Deloitte KPMG
Nota Média Nota Média
928 Tempo de resposta a um atendimento 4 8 32 8.5 34
Id Critério Classificatório Técnico Peso Deloitte KPMG
Nota Média Nota Média
929 Atestado de capacidade técnica 3 5.5 16.5 3.5 10.5
MA - Mapa de Aquisições
RFP - 858
1.5.3 Internacionalização da Cia > Postos Comerciais nos Países alvos > Identificar Representantes
SP - Sistema de Pontuação
Id Critério Classificatório Comercial Peso KPMG Pricewaterhous
eCoopers
Nota Média Nota Média
926 Histórico de relacionamento com o
cliente
5 6 30 6 30
Id Critério Classificatório Técnico Peso KPMG Pricewaterhous
eCoopers
Nota Média Nota Média
927 Tempo de resposta a um atendimento 5 5 25 5 25
AT - Autorização de Trabalho Pacotes Make
C.C. Pacote de Trabalho Recursos Autorizado em Validado em Aceito em
1.1.1 Plano do projeto Anderson Rafael Abegg; 08/12/2014 08/12/2014 09/12/2014
1.1.2 Monitoramento e Controle Anderson Rafael Abegg; 08/12/2014 08/12/2014 08/12/2014
1.2.2 Lançamento dos novos produtos Marcos Henrique Schwarz; André Luiz Argenta Langes; 08/12/2014 08/12/2014 08/12/2014
1.3.2 Emissão dos Contratos André Luiz Argenta Langes; 17/12/2014 08/12/2014 Não Aceito
1.5.1 Treinar Representantes André Luiz Argenta Langes; Não Autorizado 08/12/2014 Não Aceito
1.5.2 Emitir Contratos André Luiz Argenta Langes; Não Autorizado 08/12/2014 Não Aceito
1.6.1 Lições Aprendidas Anderson Rafael Abegg; 08/12/2014 08/12/2014 Não Aceito
1.6.2 Encerramento dos Contratos Anderson Rafael Abegg; Não Autorizado 08/12/2014 Não Aceito
AT - Autorização de Trabalho Pacotes Buy
C.C. Pacote de Trabalho Player Vencedor Autorizado em Validado em Aceito em
1.2.1 Adequação às normas
internacionais
08/12/2014 08/12/2014 08/12/2014
1.2.3 Desenhos e manuais Não Autorizado 08/12/2014 Não Aceito
1.3.1 Seleção de instituições de Crédito Não Autorizado 08/12/2014 Não Aceito
1.4.1 Identificação das Rotas marítmas 08/12/2014 08/12/2014 Não Aceito
1.4.2 Montagem de Tabela de
referência
08/12/2014 08/12/2014 Não Aceito
1.5.3 Identificar Representantes Não Autorizado 08/12/2014 Não Aceito
RD - Relatório de Desempenho
Não iniciada(0)
C.C. Pacote Início Término
Validado(4)
C.C. Pacote Início Término
1.3.2 Emissão dos Contratos 01/07/2015 01/10/2015
1.4.1 Identificação das Rotas marítmas 03/02/2015 03/08/2015
1.4.2 Montagem de Tabela de referência 01/04/2015 01/10/2015
1.6.1 Lições Aprendidas 05/01/2015 01/10/2015
Autorizado(0)
C.C. Pacote Início Término
Aceito(4)
C.C. Pacote Início Término
1.1.1 Plano do projeto 05/01/2015 02/02/2015
1.1.2 Monitoramento e Controle 05/01/2015 01/10/2015
1.2.1 Adequação às normas internacionais 02/02/2015 31/03/2015
1.2.2 Lançamento dos novos produtos 02/02/2015 01/10/2015
Pendente(6)
C.C. Pacote Devido Início Término
1.2.3 Desenhos e manuais Não autorizado 02/02/2015 03/08/2015
1.3.1 Seleção de instituições de Crédito Não autorizado 02/02/2015 01/09/2015
1.5.1 Treinar Representantes Não autorizado 01/06/2015 02/11/2015
1.5.2 Emitir Contratos Não autorizado 04/05/2015 03/08/2015
1.5.3 Identificar Representantes Não autorizado 02/02/2015 04/05/2015
1.6.2 Encerramento dos Contratos Não autorizado 02/02/2015 01/10/2015
TEP - Termo de Encerramento do Projeto
Projeto
Internacionalização da CIA
Descrição
A Cia busca crescimento através do aumento das receitas em novos mercados. Estes mercados estão localizados no
exterior, onde a forma de venda e os produtos terão que ser adaptados para o atendimento destes.
Produtos Entregues
Documentos relacionados ao ACEITE
Classificação do ACEITE
Não selecionado
Considerações Finais
Fluxograma de Iniciação
Fluxograma de Planejamento
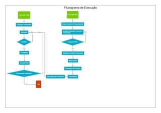
Fluxograma de Execução
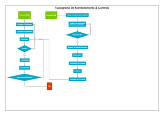
Fluxograma de Monitoramento & Controle
Fluxograma de Encerramento

Internacionalização da Cia

  • 1.
    TAP - Termode Abertura do Projeto Projeto Internacionalização da CIA Descrição A Cia busca crescimento através do aumento das receitas em novos mercados. Estes mercados estão localizados no exterior, onde a forma de venda e os produtos terão que ser adaptados para o atendimento destes. Justificativa O Planejamento estratégico da Cia descreve que a empresa irá procurar ocupar um lugar entre os 3 maiores players internacionais. Este projeto tem a finalidade de documentar a estratégia, bem como as etapas que irão suportar o crescimento internacional, pois este, sendo realizado preferencialmente no hemisfério norte irá compensar a sazonalidade que a empresa possui atendendo atualmente apenas a America Latina. Objetivo S.M.A.R.T. Revisão do Portfólio de equipamentos para atendimento das especificações e normas locais; Desenvolvimento de Parceiros financeiros internacionais para a viabilização dos negócios; Desenvolvimento de modais de transporte e embalagens especiais; Criação de postos comerciais nos Países alvos; Requisitos Estudo de Viabilidade; Listagem dos Países alvos; Desenvolvimento Parceiros Financeiros; Criação de equipe de venda externa; Interpretação das normas vigentes nos países e aplicação na Engenharia do produto; Designação Anderson Rafael Abegg - Gerente do projeto Marcos Schwarz - Desenvolvimento de modais de transportes e aplicação das normas internacionais; Fabiano dos Santos - Desenvolvimento do estudo de viabilidade e lista dos Países alvos; André Langes - Listagem dos parceiros financeiros e estruturação da Equipe Comercial. Milestones Apresentação dos Países alvos; Estudo de Viabilidade; Apresentação dos Parceiros Financeiros; Apresentação do modelo comercial; Apresentação dos modais de transporte; Apresentação das normas técnicas vigentes nos Países alvos; Orçamento Para a realização de todos os estudos, adequações e criação da equipe de venda externa, está aprovado o orçamento de R$ 1.500.000,00 Riscos Problemas de tradução de normas técnicas de Países de língua Árabe; Países de bom potencial comercial porém com problemas na estabilidade política; Países não suportados por instituições financeiras de primeira linha; Falta de cobertura de empresas seguradoras para países instáveis; Data, Assinatura do Sponsor 06/12/2014 - Aprovado Projeto de acordo com os objetivos estratégicos da Cia
  • 2.
    ISH - Registrode Stakeholder Online Cadastro Stakeholder Posição Papel no Projeto Email Telefone Celular Anderson Rafael Abegg Gerente do projeto Gerente do Projeto rafabegg@hotmail.com 55 3375-9800 André Luiz Argenta Langes Membro da Equipe de Projeto andre.langes@gmail.com Fabiano dos Santos Gerente Financeiro Membro da Equipe de Projeto fabiano-s@hotmail.com 55 3375-9800 Marcos Henrique Schwarz Gerente de Logística Membro da Equipe de Projeto marcos.schwarz@kepler.com.br 55 3375-9800 Rafael FAMA Sponsor do Projeto rafabegg@gmail.com
  • 3.
    WBS - Estruturade Decomposição do Trabalho Descomposição C.C. Fase / Subfase / Pacote de Trabalho Análise M/B 1 Internacionalização da Cia 1.1 Gerenciamento do Projeto 1.1.1 Plano do projeto Make 1.1.2 Monitoramento e Controle Make 1.2 Portfólio de equipamentos 1.2.1 Adequação às normas internacionais Buy 1.2.2 Lançamento dos novos produtos Make 1.2.3 Desenhos e manuais Buy 1.3 Parceiros Financeiros 1.3.1 Seleção de instituições de Crédito Buy 1.3.2 Emissão dos Contratos Make 1.4 Modais de Transporte 1.4.1 Identificação das Rotas marítmas Buy 1.4.2 Montagem de Tabela de referência Buy 1.5 Postos Comerciais nos Países alvos 1.5.1 Treinar Representantes Make 1.5.2 Emitir Contratos Make 1.5.3 Identificar Representantes Buy 1.6 Encerramento 1.6.1 Lições Aprendidas Make 1.6.2 Encerramento dos Contratos Make
  • 4.
    D-WBS - DicionárioWBS Fase : Internacionalização da Cia C.C. Pacote de Trabalho Descrição Entrega do PT Critério de Aceitação OK 1.1.1 Plano do projeto Aceitou 1.1.2 Monitoramento e Controle Aceitou 1.2.1 Adequação às normas internacionais Adquirir leis e normas dos Países alvo; Listar as diferenças existentes; Apresentar Plano de Adequação; documentação e/ou relatorios com as leis e normas dos países Formalização do documento pela engenharia Aceitou 1.2.2 Lançamento dos novos produtos Adequar os Projetos dos produtos ao novo mercado; Realizar campanha de marketing; Realizar treinamento do corpo comercial; A tarefa será considerada finalizada quando após a aplicação Aceite dos Sponsor do Projeto Aceitou 1.2.3 Desenhos e manuais Emitir todos os desenhos e manuais no idioma local; desenvolver forma eletrônica de envio dos projetos e manuais; Apresentação dos manuais nos idiomas locais para o sponsor Formalização do documento pela engenharia Aguardando 1.3.1 Seleção de instituições de Crédito Aguardando 1.3.2 Emissão dos Contratos Aguardando 1.4.1 Identificação das Rotas marítmas Realizar estudo com armadores marítimos referente a rotas e frequência de atendimento; Levantar opções de transit time dos navios; O PT será considerado como finalizado quando apresentado rel Apresentação da tabela Aguardando 1.4.2 Montagem de Tabela de referência Listar os países de destino; Realizar levantamento dos custos de frete e taxas aduaneiras; Divulgar tabela de base de valores para cotações comerciais; Entrega da documentação com a lista dos países destinos, com Apresentação da tabela Aguardando 1.5.1 Treinar Representantes Aguardando 1.5.2 Emitir Contratos Aguardando 1.5.3 Identificar Representantes Aguardando 1.6.1 Lições Aprendidas Aguardando 1.6.2 Encerramento dos Contratos Aguardando
  • 5.
    DC - DesenvolverCronograma C.C. WBS Ínicio Fim Dias Dep M/B Recursos Nome do projeto 05/01/2015 02/11/2015 214 1 Internacionalização da Cia 05/01/2015 02/11/2015 214 1.1 Gerenciamento do Projeto 05/01/2015 01/10/2015 192 1.1.1 Plano do projeto 05/01/2015 02/02/2015 21 Realizar o Plano do Projeto 05/01/2015 02/02/2015 21 Anderson Rafael Abegg 1.1.2 Monitoramento e Controle 05/01/2015 01/10/2015 192 Definir fechamento do projeto 05/01/2015 01/10/2015 192 Anderson Rafael Abegg 1.2 Portfólio de equipamentos 02/02/2015 01/10/2015 172 1.2.1 Adequação às normas internacionais 02/02/2015 31/03/2015 42 1.2.2 Lançamento dos novos produtos 02/02/2015 01/10/2015 172 Adequar os projetos dos produtos aos novos mercados 02/02/2015 01/07/2015 106 Marcos Henrique Schwarz Realizar Campanha de Marketing 01/07/2015 01/10/2015 67 André Luiz Argenta Langes Realizar treinamento do corpo comercial 03/08/2015 01/10/2015 44 André Luiz Argenta Langes 1.2.3 Desenhos e manuais 02/02/2015 03/08/2015 129 1.3 Parceiros Financeiros 02/02/2015 01/10/2015 172 1.3.1 Seleção de instituições de Crédito 02/02/2015 01/09/2015 150 1.3.2 Emissão dos Contratos 01/07/2015 01/10/2015 67 Emitir contratos financeiros 01/07/2015 01/10/2015 67 André Luiz Argenta Langes 1.4 Modais de Transporte 03/02/2015 01/10/2015 171 1.4.1 Identificação das Rotas marítmas 03/02/2015 03/08/2015 128 1.4.2 Montagem de Tabela de referência 01/04/2015 01/10/2015 130 1.5 Postos Comerciais nos Países alvos 02/02/2015 02/11/2015 194 1.5.1 Treinar Representantes 01/06/2015 02/11/2015 110 Treinar representantes nos produtos da Cia 01/06/2015 02/11/2015 110 André Luiz Argenta Langes 1.5.2 Emitir Contratos 04/05/2015 03/08/2015 65 Emitir contratos Comerciais 04/05/2015 03/08/2015 65 André Luiz Argenta Langes 1.5.3 Identificar Representantes 02/02/2015 04/05/2015 65 1.6 Encerramento 05/01/2015 01/10/2015 192 1.6.1 Lições Aprendidas 05/01/2015 01/10/2015 192
  • 6.
    Definir procedimento de apontamentodas lições aprendidas 05/01/2015 02/02/2015 21 Anderson Rafael Abegg 1.6.2 Encerramento dos Contratos 02/02/2015 01/10/2015 172 Realizar o fechamento de todos os contratos de fornecimento 02/02/2015 01/10/2015 172 Anderson Rafael Abegg
  • 7.
    Orç - Orçamentodo Projeto C.C. WBS PV - Planned Value 1 Internacionalização da Cia 605.150,00 1.1 Gerenciamento do Projeto 5.000,00 1.1.1 Plano do projeto 5.000,00 1.1.2 Monitoramento e Controle 3.000,00 1.2 Portfólio de equipamentos 238.400,00 1.2.1 Adequação às normas internacionais 150.000,00 1.2.2 Lançamento dos novos produtos 88.400,00 1.2.3 Desenhos e manuais 100.000,00 1.3 Parceiros Financeiros 72.500,00 1.3.1 Seleção de instituições de Crédito 60.000,00 1.3.2 Emissão dos Contratos 12.500,00 1.4 Modais de Transporte 75.000,00 1.4.1 Identificação das Rotas marítmas 50.000,00 1.4.2 Montagem de Tabela de referência 25.000,00 1.5 Postos Comerciais nos Países alvos 14.000,00 1.5.1 Treinar Representantes 14.000,00 1.5.2 Emitir Contratos 12.500,00 1.5.3 Identificar Representantes 69.000,00 1.6 Encerramento 4.750,00 1.6.1 Lições Aprendidas 4.750,00 1.6.2 Encerramento dos Contratos 11.000,00 TOTAL DAS FASES 605.150,00 RESERVA DE CONTINGÊNCIA 0,00 LINHA DE BASE 605.150,00 RESERVA GERENCIAL 0,00 TOTAL DO ORÇAMENTO 605.150,00
  • 8.
    LVQ - Listade Verifiação da Qualidade Fase : Internacionalização da Cia C.C. Pacote de Trabalho Descrição Entrega do PT Critério de Validação OK 1.1.1 Plano do projeto Aceitou 1.1.2 Monitoramento e Controle Aceitou 1.2.1 Adequação às normas internacionais Adquirir leis e normas dos Países alvo; Listar as diferenças existentes; Apresentar Plano de Adequação; documentação e/ou relatorios com as leis e normas dos países Documentação deve ser aceita pelo Sponsor do projeto. Aceitou 1.2.2 Lançamento dos novos produtos Adequar os Projetos dos produtos ao novo mercado; Realizar campanha de marketing; Realizar treinamento do corpo comercial; A tarefa será considerada finalizada quando após a aplicação O critério será validado se a média das notas do questionári Aceitou 1.2.3 Desenhos e manuais Emitir todos os desenhos e manuais no idioma local; desenvolver forma eletrônica de envio dos projetos e manuais; Apresentação dos manuais nos idiomas locais para o sponsor Aceitação dos manuais pelo sponsor Aceitou 1.3.1 Seleção de instituições de Crédito Aceitou 1.3.2 Emissão dos Contratos Aceitou 1.4.1 Identificação das Rotas marítmas Realizar estudo com armadores marítimos referente a rotas e frequência de atendimento; Levantar opções de transit time dos navios; O PT será considerado como finalizado quando apresentado rel O Gerente de Logística fará a validação a partir do estudo d Aceitou 1.4.2 Montagem de Tabela de referência Listar os países de destino; Realizar levantamento dos custos de frete e taxas aduaneiras; Divulgar tabela de base de valores para cotações comerciais; Entrega da documentação com a lista dos países destinos, com A documentação deve ser aceita pelo Sponsor do projeto. Aceitou 1.5.1 Treinar Representantes Aceitou 1.5.2 Emitir Contratos Aceitou 1.5.3 Identificar Representantes Aceitou 1.6.1 Lições Aprendidas Aceitou 1.6.2 Encerramento dos Contratos Aceitou
  • 9.
    MCR - Matrizde Competência e Responsabilidade C.C. Pacote Executa Responsável Confere Aprova 1.1.1 Plano do projeto 4 - Anderson Rafael Abegg 1.1.2 Monitoramento e Controle 4 - Anderson Rafael Abegg 1.2.2 Lançamento dos novos produtos 4 - Marcos Henrique Schwarz 4 - André Luiz Argenta Langes 1.3.2 Emissão dos Contratos 4 - André Luiz Argenta Langes 1.5.1 Treinar Representantes 4 - André Luiz Argenta Langes 1.5.2 Emitir Contratos 4 - André Luiz Argenta Langes 1.6.1 Lições Aprendidas 4 - Anderson Rafael Abegg 1.6.2 Encerramento dos Contratos 4 - Anderson Rafael Abegg Qualificação para atividade 1 Nenhum conhecimento 2 Participou de treinamento 3 Dominio básico 4 Experiência prática 5 Especialista
  • 10.
    PA - Planode Ação Id Recurso analisado Quem O que fazer? Quando Analise de Desempenho 21 Anderson Rafael Abegg Rafael FAMA Estar fluente na língua inglesa. 17/12/2014 22 Fabiano dos Santos Anderson Rafael Abegg Enviar estimativa de gastos para implantação física de 04 postos comerciais fora do Brasil. Considerar: 01 - Angola 01 - Nigéria 01 - Venezuela 01 - Canada 17/12/2014 23 Marcos Henrique Schwarz Rafael FAMA Realizar MBA em Gerenciamento de Projetos na FGV 17/12/2014 24 André Luiz Argenta Langes Rafael FAMA Realizar MBA em Gerenciamento de Projetos na FGV 17/12/2014
  • 11.
    MC - Mapadas Comunicações Data de publicação Stakeholder Emitente Assunto da informação Documentos relacionados Ação a ser tomada Stakeholder Destinatário Até quando Concluído 08/12/2014 Fabiano dos Santos Relatório financeiro Entregar o relatório financeiro dos primeiros 15 dias de projeto Fabiano dos Santos 20/01/2015 08/12/2014 Fabiano dos Santos Histórico de lições aprendidas A equipe de projetos irá documentar os principais problemas e soluções encontradas para evitar erros em projetos futuros. Enviará para todos os envolvidos e armazenará na pasta de projetos e na base histórica de lições aprendidas. Anderson Rafael Abegg Marcos Henrique Schwarz André Luiz Argenta Langes Rafael FAMA 02/11/2015 08/12/2014 Marcos Henrique Schwarz Apresentação dos riscos relacionados ao transporte RR, Identificação dos problemas e proposição dos Planos de Ação para resolução Marcos Henrique Schwarz 31/07/2015 OK 08/12/2014 Anderson Rafael Abegg Relatório do andamento do Projeto Latv, Apresentar ao Sponsor Relatório de desempenho do projeto Anderson Rafael Abegg 02/02/2015 OK
  • 12.
    RR - Registrode Risco Id Categoria na RBS Risco Identificado Tipo Data de Registro Qualitativo Probabilidade P Qualitativo de Impacto I Semáforo 64 0 Problemas de tradução de normas técnicas de Países de língua Árabe; Ameaça 8/12/2014 Média 0.5 Grande 0.4 0.20 64 1 Países com problemas na estabilidade política; Ameaça 8/12/2014 Média 0.5 Média 0.2 0.10 64 2 Países não suportados por instituições financeiras de primeira linha Ameaça 8/12/2014 Média 0.5 Pequena 0.1 0.05 64 3 Falta de cobertura de empresas seguradoras para países instáveis Ameaça 8/12/2014 Média 0.5 Média 0.2 0.10
  • 13.
    RR - Registrode Risco V.M.E. antes da resposta [R$] Resposta V.M.E. depois da resposta [R$] Sinal de alerta Proprietário Ação a tomar 64 0 0,00 Transferir 0,00 Marcos Henrique Schwarz Contratar empresa especializada em traduções de normas técnicas Países de língua Árabe; 64 1 0,00 Evitar 0,00 André Luiz Argenta Langes Diminuir a pontuação geral na decisão por países com problemas políticos 64 2 0,00 Evitar 0,00 Fabiano dos Santos Eliminar países que não estiverem adequados ao fornecimento dentro das espeificações planejadas. 64 3 0,00 Evitar 0,00 Fabiano dos Santos Eliminar países que não estiverem adequados ao fornecimento dentro das espeificações planejadas.
  • 14.
    MA - Mapade Aquisições Concorrência Item(s) a ser contratado Ref.WBS Fornecedores Orçamento Prazo Critérios MAKE OR BUY ultilizados Tipo de contrato 855 Internacionalização da Cia > Parceiros Financeiros > Seleção de instituições de Crédito 1.3.1 Deloitte KPMG PricewaterhouseCo opers Ernst & Young 60.000,00 15/01/2015 Capacidade (quantidade e qualidade) da equipe Existência de fornecedores confiáveis. Necessidade de fornecimento especializado Preço Fixo 856 Internacionalização da Cia > Modais de Transporte > Identificação das Rotas marítmasInternacionalizaçã o da Cia > Modais de Transporte > Montagem de Tabela de referência 1.4.11.4.2 75.000,00 19/01/2015 Capacidade (quantidade e qualidade) da equipe Existência de fornecedores confiáveis. Necessidade de fornecimento especializado Restrições de prazo Preço Fixo 857 Internacionalização da Cia > Portfólio de equipamentos > Adequação às normas internacionaisInternacionali zação da Cia > Portfólio de equipamentos > Desenhos e manuais 1.2.11.2.3 Deloitte KPMG 250.000,00 20/05/2015 Capacidade (quantidade e qualidade) da equipe Compartilhamentos de riscos Existência de fornecedores confiáveis. Necessidade de fornecimento especializado Preço Fixo 858 Internacionalização da Cia > Postos Comerciais nos Países alvos > Identificar Representantes 1.5.3 KPMG PricewaterhouseCo opers 69.000,00 Sem prazo Capacidade (quantidade e qualidade) da equipe Existência de fornecedores confiáveis. Necessidade de fornecimento especializado Preço Fixo
  • 15.
    MA - Mapade Aquisições RFP - 855 1.3.1 Internacionalização da Cia > Parceiros Financeiros > Seleção de instituições de Crédito
  • 16.
    SP - Sistemade Pontuação Id Critério Classificatório Comercial Peso Deloitte KPMG Pricewaterhous eCoopers Ernst & Young Nota Média Nota Média Nota Média Nota Média 921 Tempo de resposta a um atendimento 2 3 6 4 8 1 2 10 20 922 Histórico de relacionamento com o cliente 5 5 25 6 30 8 40 2 10 Id Critério Classificatório Técnico Peso Deloitte KPMG Pricewaterhous eCoopers Ernst & Young Nota Média Nota Média Nota Média Nota Média 925 Atestado de capacidade técnica 4 10 40 10 40 8 32 3 12
  • 17.
    MA - Mapade Aquisições RFP - 856 ação da Cia > Modais de Transporte > Identificação das Rotas marítmasInternacionalização da Cia > Modais de Transporte > Montagem
  • 18.
    SP - Sistemade Pontuação Id Critério Classificatório Comercial Peso 923 Tempo de resposta a um atendimento 3 Id Critério Classificatório Técnico Peso 924 Atestado de capacidade técnica 5
  • 19.
    MA - Mapade Aquisições RFP - 857 ação da Cia > Portfólio de equipamentos > Adequação às normas internacionaisInternacionalização da Cia > Portfólio de equipamento
  • 20.
    SP - Sistemade Pontuação Id Critério Classificatório Comercial Peso Deloitte KPMG Nota Média Nota Média 928 Tempo de resposta a um atendimento 4 8 32 8.5 34 Id Critério Classificatório Técnico Peso Deloitte KPMG Nota Média Nota Média 929 Atestado de capacidade técnica 3 5.5 16.5 3.5 10.5
  • 21.
    MA - Mapade Aquisições RFP - 858 1.5.3 Internacionalização da Cia > Postos Comerciais nos Países alvos > Identificar Representantes
  • 22.
    SP - Sistemade Pontuação Id Critério Classificatório Comercial Peso KPMG Pricewaterhous eCoopers Nota Média Nota Média 926 Histórico de relacionamento com o cliente 5 6 30 6 30 Id Critério Classificatório Técnico Peso KPMG Pricewaterhous eCoopers Nota Média Nota Média 927 Tempo de resposta a um atendimento 5 5 25 5 25
  • 23.
    AT - Autorizaçãode Trabalho Pacotes Make C.C. Pacote de Trabalho Recursos Autorizado em Validado em Aceito em 1.1.1 Plano do projeto Anderson Rafael Abegg; 08/12/2014 08/12/2014 09/12/2014 1.1.2 Monitoramento e Controle Anderson Rafael Abegg; 08/12/2014 08/12/2014 08/12/2014 1.2.2 Lançamento dos novos produtos Marcos Henrique Schwarz; André Luiz Argenta Langes; 08/12/2014 08/12/2014 08/12/2014 1.3.2 Emissão dos Contratos André Luiz Argenta Langes; 17/12/2014 08/12/2014 Não Aceito 1.5.1 Treinar Representantes André Luiz Argenta Langes; Não Autorizado 08/12/2014 Não Aceito 1.5.2 Emitir Contratos André Luiz Argenta Langes; Não Autorizado 08/12/2014 Não Aceito 1.6.1 Lições Aprendidas Anderson Rafael Abegg; 08/12/2014 08/12/2014 Não Aceito 1.6.2 Encerramento dos Contratos Anderson Rafael Abegg; Não Autorizado 08/12/2014 Não Aceito
  • 24.
    AT - Autorizaçãode Trabalho Pacotes Buy C.C. Pacote de Trabalho Player Vencedor Autorizado em Validado em Aceito em 1.2.1 Adequação às normas internacionais 08/12/2014 08/12/2014 08/12/2014 1.2.3 Desenhos e manuais Não Autorizado 08/12/2014 Não Aceito 1.3.1 Seleção de instituições de Crédito Não Autorizado 08/12/2014 Não Aceito 1.4.1 Identificação das Rotas marítmas 08/12/2014 08/12/2014 Não Aceito 1.4.2 Montagem de Tabela de referência 08/12/2014 08/12/2014 Não Aceito 1.5.3 Identificar Representantes Não Autorizado 08/12/2014 Não Aceito
  • 25.
    RD - Relatóriode Desempenho Não iniciada(0) C.C. Pacote Início Término Validado(4) C.C. Pacote Início Término 1.3.2 Emissão dos Contratos 01/07/2015 01/10/2015 1.4.1 Identificação das Rotas marítmas 03/02/2015 03/08/2015 1.4.2 Montagem de Tabela de referência 01/04/2015 01/10/2015 1.6.1 Lições Aprendidas 05/01/2015 01/10/2015 Autorizado(0) C.C. Pacote Início Término Aceito(4) C.C. Pacote Início Término 1.1.1 Plano do projeto 05/01/2015 02/02/2015 1.1.2 Monitoramento e Controle 05/01/2015 01/10/2015 1.2.1 Adequação às normas internacionais 02/02/2015 31/03/2015 1.2.2 Lançamento dos novos produtos 02/02/2015 01/10/2015 Pendente(6) C.C. Pacote Devido Início Término 1.2.3 Desenhos e manuais Não autorizado 02/02/2015 03/08/2015 1.3.1 Seleção de instituições de Crédito Não autorizado 02/02/2015 01/09/2015 1.5.1 Treinar Representantes Não autorizado 01/06/2015 02/11/2015 1.5.2 Emitir Contratos Não autorizado 04/05/2015 03/08/2015 1.5.3 Identificar Representantes Não autorizado 02/02/2015 04/05/2015 1.6.2 Encerramento dos Contratos Não autorizado 02/02/2015 01/10/2015
  • 26.
    TEP - Termode Encerramento do Projeto Projeto Internacionalização da CIA Descrição A Cia busca crescimento através do aumento das receitas em novos mercados. Estes mercados estão localizados no exterior, onde a forma de venda e os produtos terão que ser adaptados para o atendimento destes. Produtos Entregues Documentos relacionados ao ACEITE Classificação do ACEITE Não selecionado Considerações Finais
  • 27.
  • 28.
  • 29.
  • 30.
  • 31.