“SOMOS FÍSICOS”
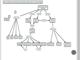
Concentração comum
Cyntia e Sara 1ºC
O QUE É CONCENTRAÇÃO COMUM?
 A concentração comum (C) de uma solução
química é a relação entre a massa do soluto (m1)
e o volume da solução (v)
NA SOLUÇÃO, PRECISAMOS
DEFINIR:
Solvente:
O componente cujo estado físico é preservado
Quando a solução se forma
Soluto:
O outro componente da solução
A QUANTIDADE DE SOLUTO E DADA
POR SUA CONCENTRAÇÃO.
Porcentagem em massa (%) massa de solução
massa da solução
Concentração comum (C) massa do soluto
volume da solução
Molaridade (M) mol de soluto
volume da solução em L
Concentração molar (M) = [...]
  quando falamos em concentração, estamos nos
referindo à quantidade de soluto dissolvido em
determinada quantidade da solução (soluto +
solvente). Se tiver muito soluto dissolvido em
pouco solvente, como no caso do café, quando
colocado muito
OUTRO EXEMPLO:
  a concentração é muito usada para indicar a
composição de alimentos, medicamentos e
materiais de limpeza e higiene que são líquidos. 
EXEMPLO DE EXERCÍCIO:
  em cada 200 ml do leite, tem-se 9 g de
carboidratos. Transformando para litros e
fazendo os devidos cálculos conforme mostrado
abaixo, temos que a concentração de carboidratos
nesse leite é de 45 g/L.
Calculando a concentração de carboidratos no leite:
2º EXEMPLO:
 “Um adulto possui, em média, 5 L de sangue
dissolvidos na concentração de 5,8 g/L. Qual a
massa total de NaCl no sangue de uma pessoa
adulta?”
Resolução:
m1 = C . v
m1 = 5,8 g/L. 5L
m1 = 29 g
CONCLUSÃO:
Por meio deste trabalho podemos concluir que
concentração se refere sempre a uma solução que
contem pelo menos dois componentes: soluto e solvente.
Soluto é aquele que está dissolvido, solvente aquele que
dissolve.
A concentração nada mais é do que a relação entre a
massa do soluto (o que está dissolvido) e do volume da
solução, por exemplo; quanto mais soluto e menos
solvente mais concentrado fica.
PARTICIPANTES DO TRABALHO

"Somos Físicos" Concentração Comum

  • 1.
  • 2.
    O QUE ÉCONCENTRAÇÃO COMUM?  A concentração comum (C) de uma solução química é a relação entre a massa do soluto (m1) e o volume da solução (v)
  • 3.
    NA SOLUÇÃO, PRECISAMOS DEFINIR: Solvente: Ocomponente cujo estado físico é preservado Quando a solução se forma Soluto: O outro componente da solução
  • 4.
    A QUANTIDADE DESOLUTO E DADA POR SUA CONCENTRAÇÃO. Porcentagem em massa (%) massa de solução massa da solução Concentração comum (C) massa do soluto volume da solução Molaridade (M) mol de soluto volume da solução em L Concentração molar (M) = [...]
  • 5.
      quando falamosem concentração, estamos nos referindo à quantidade de soluto dissolvido em determinada quantidade da solução (soluto + solvente). Se tiver muito soluto dissolvido em pouco solvente, como no caso do café, quando colocado muito
  • 6.
  • 7.
      a concentraçãoé muito usada para indicar a composição de alimentos, medicamentos e materiais de limpeza e higiene que são líquidos. 
  • 9.
    EXEMPLO DE EXERCÍCIO:  em cada 200 ml do leite, tem-se 9 g de carboidratos. Transformando para litros e fazendo os devidos cálculos conforme mostrado abaixo, temos que a concentração de carboidratos nesse leite é de 45 g/L. Calculando a concentração de carboidratos no leite:
  • 10.
    2º EXEMPLO:  “Umadulto possui, em média, 5 L de sangue dissolvidos na concentração de 5,8 g/L. Qual a massa total de NaCl no sangue de uma pessoa adulta?” Resolução: m1 = C . v m1 = 5,8 g/L. 5L m1 = 29 g
  • 11.
    CONCLUSÃO: Por meio destetrabalho podemos concluir que concentração se refere sempre a uma solução que contem pelo menos dois componentes: soluto e solvente. Soluto é aquele que está dissolvido, solvente aquele que dissolve. A concentração nada mais é do que a relação entre a massa do soluto (o que está dissolvido) e do volume da solução, por exemplo; quanto mais soluto e menos solvente mais concentrado fica.
  • 12.