Capítulo 1
Avaliação do Paciente Urológico

Milton Borrelli
Milton Borrelli Jr.*

     O avanço científico e a facilidade de acesso às informa-
ções nos têm permitido compreender melhor as doenças uro-
                                                                   Tabela    1        SINTOMAS DE DOENÇAS DO
                                                                                        TRATO GENITURINÁRIO
lógicas. Concomitantemente, são introduzidos meios diagnós-
ticos e terapêuticos cada vez mais eficazes e menos agressi-                SISTÊMICAS                    ESPECÍFICAS
vos aos doentes.
     Entretanto, meios diagnósticos mais modernos são one-         • Febre                       • Alterações miccionais
rosos, devendo-se utilizá-los de forma racional. Quanto mais
bem feitos forem a história e o exame físico dos pacientes         • Emagrecimento               • Alterações no aspecto da urina
melhor será a investigação através de exames laboratoriais. A
objetividade da investigação proporcionará, portanto, um diag-     • Hipertensão                 • Dor: - Renal
nóstico mais rápido e preciso.                                                                          - Ureteral
                                                                   • Prostração                         - Vesical
Sintomas                                                                                                - Prostática
                                                                                                        - Testicular
Dor
     Comumente, a dor nas afecções urológicas apresenta-se
sob as seguintes formas:
                                                                       Muitas doenças renais urológicas são indolores ou pouco
      nRenal - a cólica nefrética típica origina-se no ângu-      sintomáticas, tais como a tuberculose, pielonefrite crônica, cân-
       lo costovertebral de um dos lados, ocorrendo como          cer e litíase coraliforme.
       cólica, e se irradia seguindo o trajeto dos nervos gran-
       de e pequeno abdominogenitais, ou seja, obliquamen-             nUreteral - Dependendo da posição do cálculo podem-
       te para baixo e ipsilateralmente ao lado da dor. Di-             se ter manifestações diversas. Quando o cálculo encon-
       funde-se pelo flanco atingindo o hipogástrio, testí-             tra-se no terço superior do rim a dor é semelhante à
       culo ou grandes lábios e face interna e superior da              renal. Na porção média, à direita, pode ser confundida
       coxa. Pode-se acompanhar de polaciúria, palidez cu-              com a dor da apendicite aguda e na porção terminal,
       tânea e sintomas gastrintestinais como diarréia e                com a da cistite bacteriana, já que observam-se sinto-
       vômitos. Ocorre por hipertensão paroxística pielo-               mas urinários irritativos associados.
       calicial ou pieloureteral por calculose mais freqüen-
       temente. Em alguns pacientes observamos tais quei-              nVesical - A hiperdistensão vesical é causa de dor ve-
       xas após sobrecarga hídrica, podendo levantar sus-               sical. Sua sede é suprapúbica e definida caracteristi-
       peita de estenose na junção ureteropiélica. Em ou-               camente como em peso. Ocorre nas retenções por
       tros casos, tais sintomas podem ocorrer durante a                aumento prostático, nos casos de litíase vesical e
       micção, necessitando-se excluir a presença de reflu-             uretral, quando o cálculo impacta-se no colo vesical
       xo vesicoureteral. O edema renal causado por infec-              e na uretra prostática respectivamente. Infecção é a
       ções febris agudas como a pielonefrite e papilite agu-           causa mais comum de dor vesical, que se exacerba
       da pode gerá-los também.                                         durante o ato da micção.

                                                                       nProstática - De origem inflamatória na maior parte das
                                                                        vezes, caracteriza-se por um desconforto perineal e
* Endereço para correspondência:                                        pelos sintomas da dor vesical.
Av. Cons. Rodrigues Alves, 1.021 / 61
04014-010 - São Paulo - SP                                             Quando acompanhada de febre e retenção urinária, sus-
Tel.: (0--11) 575-5053                                            peita-se de uma prostatite bacteriana aguda, devendo-se evitar


                                                                                 GUIA PRÁTICO DE UROLOGIA                        1
necessidade imperiosa de urinar é denominada urgência mic-
    Tabela   2             SINTOMAS MICCIONAIS
                                                                    cional. Disúria é quando existe dor ao urinar. Nictúria é a ocor-
                                                                    rência de micções noturnas, momento no qual o hormônio
             IRRITATIVOS                OBSTRUTIVOS                 antidiurético está em ação.

    • Disúria                   • Diminuição do jato urinário            nSintomas obstrutivos - comumente relacionados ao
                                                                          efeito mecânico da próstata. Outros fatores que pode-
    • Polaciúria                • Hesitação                               riam contribuir para o surgimento desses sintomas se-
                                                                          riam as estenoses de uretra e os distúrbios neurológi-
    • Urgência miccional        • Gotejamento terminal                    cos que determinam uma obstrução funcional.

    • Nictúria                  • Sensação de esvaziamento          Alterações no aspecto da urina
                                  incompleto
                                                                         Normalmente, adultos urinam de 700 a 2000 ml/dia. A
                                                                    coloração pode ser clara ou amarelo-escura, dependendo de
                                                                    sua concentração. A excreção de pigmentos alimentares ou
                                                                    corantes presentes em algumas drogas pode determinar alte-
                                                                    rações em sua coloração. Excluídas tais possibilidades, as al-
o toque prostático e o alívio vesical por via uretral. A manipu-    terações de coloração sugerem presença de doenças. A aná-
lação inadvertida pode gerar bacteriemia.                           lise do sedimento urinário determinará a causa. Pode-se ob-
                                                                    servar hematúria, hemoglobinúria, mioglobinúria e piúria.
       nTesticular - a dor testicular pode ser causada por trau-
        ma ou por processos infecciosos. Nesses casos a dor é            nHematúria - a coloração determinada pela presença
        intensa e irradia-se para o abdome, em especial o hipo-           de sangue dependerá da acidez da urina, da quantidade
        gástrio e fossas ilíacas.                                         de sangue e da origem do mesmo. Denomina-se mi-
                                                                          croscópica quando determinada apenas através de exa-
      O aumento do volume da bolsa testicular por hidrocele               mes laboratoriais. A associação da hematúria e dor su-
ou o aumento do testículo por câncer, normalmente, não de-                gere litíase ou eliminação de coágulos. Em associação
terminam dor. Quadros de dor de instalação súbita sugerem                 a disúria sugere processo infeccioso ou, menos freqüen-
torção testicular e devem ser investigados prontamente. A dor             temente, litíase. Quando inicial, sugere uma origem ure-
testicular pode ser o primeiro sintoma de uma hérnia inguinal.            tral ou vesical. Se terminal, sua origem poderá ser ve-
                                                                          sical ou de uretra posterior. Quando a hematúria ocor-
       nEpididimária - O epidídimo é sítio principalmente de              re durante toda a micção, é denominada total, e sua
        processos inflamatórios. Pode ou não haver compro-                origem é invariavelmente renal. Não se deve esquecer
        metimento testicular concomitante. Nos jovens, tais pro-          dos distúrbios de coagulação ou de drogas, como a ci-
        cessos associam-se às doenças sexualmente transmis-               clofosfamida e anticoagulantes, que podem justificar
        síveis, e, nos idosos, à hiperplasia benigna da próstata,         o quadro.
        tendo, portanto, agentes bacterianos distintos.
                                                                         A hematúria sem dor pode ser de origem renal, vesical
Alterações miccionais                                               ou prostática. Na ausência de cilindros hemáticos ou dismor-
                                                                    fismo eritrocitário, que caracterizaria doença glomerular, a
     As alterações miccionais caracterizam-se por duas clas-        hematúria silenciosa pode ser causada por tumor renal ou ve-
ses distintas de sintomas (tabela 2). A incontinência tem capí-     sical. Os sangramentos tumorais são normalmente intermi-
tulo à parte.                                                       tentes e, na sua primeira manifestação, devem ser investiga-
                                                                    dos. Outras causas possíveis seriam a doença policística, cis-
       nSintomas irritativos - são geralmente secundários a         tos renais, hiperplasia prostática benigna e anemia falcifor-
        uma alteração vesical. O número de micções diárias          me.
        dependerá da quantidade de líquido ingerido, mas em
        média urina-se de quatro a seis vezes ao dia. Infecção,     Conclusão
        corpos estranhos (normalmente observados em pacien-
        tes psiquiátricos), cálculos, tumores (carcinoma in situ         Ao final da anamnese, através da disciplina do raciocí-
        de bexiga), doenças neurológicas de sistema nervoso         nio, formulamos uma interpretação fisiopatológica e prope-
        central ou medulares podem causar tais sintomas.            dêutica dos sintomas, estabelecendo possibilidades. Só então
                                                                    passaremos ao exame físico. Os exames subsidiários serão
    Quando há um aumento na freqüência não-associado a              pedidos depois, no sentido de confirmar ou complementar
um aumento do volume, caracterizamos como polaciúria. A             nossas suspeitas.


2                  GUIA PRÁTICO DE UROLOGIA
Capítulo 2
Instrumentação
Carlos Ary Vargas Souto




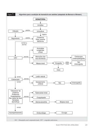
Introdução                                                      Figura   1
     Queixas urológicas acompanham a humanidade des-
de sua origem. A inventividade do homem, no entanto, es-
teve à altura do desafio. Cateteres sobreviveram aos sécu-
los como testemunhas da solução encontrada para as re-
tenções urinárias (figura 1).
     A litotomia (figura 2) é uma operação incrível já pra-
ticada pelos gregos, como se vê no juramento de Hipócra-
tes. Os cálculos vesicais eram muito freqüentes até o sécu-              Ilustração de manuscrito
lo XIX. Seu tratamento era feito cortando-se o períneo até               mostrando cateterização
encontrar-se o cálculo, que era imobilizado pelo cirurgião                 para cálculos vesicais.2
por via transretal, o que é surpreendente numa era pré-anes-
tesia e na ausência de antibióticos. Não é de se admirar        Figura   2
que a mortalidade fosse de “apenas” 40%!1 No mesmo sé-
culo XIX surgiu a litotripsia realizada através de instru-
mentos introduzidos pela uretra. O cálculo era apreendido
às cegas e esmagado. Isto representou um progresso imen-
so. O mais famoso dos cirurgiões desta especialidade na
época era Jean Civiale (1792-1867) (figura 4), que rece-                      Paciente na posição
                                                                                 de litotomia para
beu leitos no hospital Necker, em Paris, para internar seus
                                                                             operação de remoção
pacientes. Surgiu assim o primeiro Serviço de Urologia do                      de cálculo vesical.3
mundo.
                                                                Figura   3
Cateteres
      A cateterização uretral pode ser realizada com finali-
dade diagnóstica ou terapêutica. A coleta de urina para cul-             Litotripsia
tura em crianças antes do controle miccional é feita com          transuretral com
punção suprapúbica; quando a bexiga está vazia, no entan-             instrumentos
                                                                 desenvolvidos por
to, a passagem de um cateter uretral é uma opção. A medida
                                                                     Jean Civiale. 4
do resíduo pós-miccional se faz pela ecografia, porém este
equipamento pode não estar disponível, exigindo a catete-
rização. A uretrocistografia no adulto é feita injetando-se o   Figura   4
contraste ao nível do meato uretral. Na criança é preciso
passar um cateter até a bexiga. No transoperatório de di-

                                                                       Jean Civiale, chefe do
                                                                primeiro Serviço de Urologia
                                                                                  do mundo.
Endereço para correspondência:
Rua 24 de Outubro, 435 - sl. 212
90510-002 - Porto Alegre - RS
Tel.: (0--51) 222-0471
Fax.: (0--51) 222-8610


                                                                              GUIA PRÁTICO DE UROLOGIA   3
Figura   5    Sonda de Nélaton.



 Figura   6    Sonda de Foley 2 e 3 vias.




 Figura   7    Sonda filiforme e Sonda
               dilatadora de Philips.



 Figura   8    Sonda metálica de Beniqué.




 Figura   9    Sonda de Pezzer.



Figura    10   Sonda de Malecot.




versas cirurgias faz-se a sondagem vesical tanto para mo-            Existem sondas metálicas, maciças, chamadas
nitorar a diurese como para melhor identificar os órgãos        “beniqués” (figura 8), também usadas para dilatar a ure-
pélvicos. O cateterismo terapêutico tem várias indicações.      tra. Estas sondas são numeradas conforme seu calibre, de
A primeira delas é o alívio da retenção urinária provocada      acordo com uma escala própria – a escala Beniqué, que é o
pela hiperplasia da próstata, estenose uretral e tampona-       dobro da escala Charriere. Assim, um beniqué 40 equivale a
mento vesical por coágulos. O cateterismo intermitente é o      um cateter 20 Fr.
tratamento de escolha da bexiga neurogênica.                         Há situações em que é preciso drenar a bexiga por via
      Os cateteres, ou sondas, são numerados de acordo com      suprapúbica. Podemos usar então uma sonda de Foley, com
a escala Charriere ou francesa (Fr), sendo que 1 Fr equiva-     balão, ou as sondas autofixadoras de Pezzer (figura 9) e
le a um diâmetro de 0,33 mm.                                    Malecot (figura 10).
      A sonda usada para o cateterismo de alívio é a Nélaton
(figura 5), feita de látex e com abertura lateral. Para o ca-   Endoscopia
teterismo de demora se usa a sonda de balão, ou Foley, que
é muito versátil e da qual há dois tipos: duas e três vias           O número de instrumentos endoscópicos é muito gran-
(f igura 6). A sonda de três vias é usada para a lavagem        de. Descreveremos apenas aqueles que usamos no dia-a-
contínua da bexiga na vigência de hematúria, especialmente      dia.
no pós-operatório de cirurgia da próstata. As sondas plás-           O uretrocistoscópio é o grande instrumento diagnós-
ticas são também usadas, especialmente para crianças.           tico do urologista. Pode ser rígido (figura 11) ou flexível
      Em caso de estenose uretral é necessário fazer uma        (figura 12). O último permite examinar o paciente em de-
dilatação uretral e se usam as filiformes, sondas finas de      cúbito dorsal, mas sua óptica é inferior. Existem várias
vários calibres. A melhor é a 3 Fr, que numa extremidade        marcas de endoscópio rígido, mas suas características são
termina por um parafuso com rosca fêmea que permite             semelhantes. Há bainhas de diversos calibres, e as mais
acoplar a sonda Philips com rosca macho (figura 7). Há          usadas são a 15,5 ou a 17 Fr. Um mandril, uma ponte, uma
cateterismo em feixe se uma ou várias filiformes são intro-     óptica 30o e outra 70 o completam o aparelho. Após ade-
duzidas na uretra. Quando uma delas ultrapassa a zona es-       quada anestesia local o aparelho é introduzido sob visão
treitada, sondas de Philips, de calibre crescente, são          no homem, usando-se a óptica 30o. Na mulher, como a ure-
atarrachadas na filiforme e o comboio filiforme-Philips é       tra é curta e reta, passa-se o cistoscópio às cegas, com o
avançado pela uretra, realizando a dilatação.                   mandril colocado. Na uretra masculina aprecia-se o cali-


4              GUIA PRÁTICO DE UROLOGIA
Figura   11                                                    Figura   13



                                                                 Ponte ou
                                                                  unha de
                                                                 Albarran.

                                                               Figura   14

               Uretrocistoscópio.



Figura   12

                                                                         Sonda de Dormia.


                                                               Figura   15



 Uretroscópio flexível 1.



bre, o veru montanum, a uretra prostática e o colo vesical.     Uretrótomo óptico com a faca de Sachse.
Uma vez na bexiga, mede-se o resíduo urinário, se houver.
A seguir a bexiga é distendida com água estéril ou soro        Figura   16
fisiológico até que o paciente acuse vontade forte de uri-
nar. Anota-se este volume como a capacidade vesical. Toda
a bexiga é examinada com a óptica 70o; os meatos ureterais
são observados bem como a ejaculação da urina. Ao reti-
rar-se o aparelho, o colo vesical e a uretra são examinados
na mulher. O cistoscópio é também utilizado para
cateterizar o ureter, usando-se um acessório chamado ponte
ou unha de Albarran (figura 13), que permite sob visão
dirigir a sonda ureteral para dentro do meato. Ao injetar
contraste teremos a ureterografia e a pielografia ascenden-
te (retrógrada). A sonda de Dormia (figura 14) é um cate-
ter ureteral que contém em sua luz uma pequena cesta de
                                                                Ressector endoscópico.
fios de aço. Ultrapassado o cálculo ureteral pela sonda, a
cesta é aberta. Sob controle fluoroscópico, tenta-se aprisi-
onar e extrair o cálculo.                                      Figura   17
      Os estreitamentos de uretra de difícil manejo são tra-
tados por uretrotomia, que consiste em cortar a frio e sob
visão o anel fibroso da estenose uretral. Para isso há um
endoscópio rígido com óptica de 0o, munido da faca móvel
de Sachse (figura 15).
      A cirurgia endoscópica da próstata e bexiga se cons-
titui no dia-a-dia do urologista. Vários instrumentos e mo-
dificações do cistoscópio foram desenvolvidos com esta          Litotritor endoscópico vesical.


                                                                             GUIA PRÁTICO DE UROLOGIA     5
Figura    18                                                   Figura   23




Fonte de ultra-som e aspirador para litotripsia endoscópica.


Figura    19                                                   Nefroscópio percutâneo com equipamento de litotripsia ultra-
                                                               sônica e dilatadores telescópicos.



                                                               finalidade. O primeiro deles é o ressector endoscópico (fi-
                                                               gura 16). É um aparelho formado por uma bainha, um
                                                               mandril e um elemento de trabalho. Este último é um ins-
    Fonte de energia eletroidráulica endoscópica.              trumento complexo ao qual se adapta uma alça metálica e
                                                               um fio que é conectado ao bisturi elétrico. Este bisturi tem
                                                               um pedal que permite ao cirurgião cortar ou coagular. Tem
Figura    20                                                   também um mecanismo de mola que permite mover livre-
                                                               mente a alça. Por dentro do elemento de trabalho passa-se
                                                               uma óptica de 30o. Como no cistoscópio, há um sistema de
                                                               irrigação que permite a visão interna da bexiga, próstata e
                                                               uretra. O líquido de irrigação tem que ser não-condutor de
                                                               eletricidade. A água estéril pode ser utilizada. No entanto,
                                                               pode ocorrer raramente absorção de líquido e provocar a
    Ureterorrenoscópio tipo Perez-Castro, calibre 12,5 Fr.     síndrome de intoxicação hídrica, que é muito grave, por
    Fabricação Storz.                                          isso usamos a solução de glicina. O material ressecado se
                                                               deposita no fundo da bexiga e precisa ser extraído por as-
                                                               piração. Para isso há um aparelho engenhoso, conhecido
Figura    21                                                   como aspirador de Ellik, que retira todo o material que vai
                                                               para exame anatomopatológico e evita obstrução do cate-
                                                               ter no pós-operatório.
Guia angiográfica metálica e flexível.                              O cálculo vesical tem novas tecnologias à disposição.
                                                               O litotritor vesical (figura 17) permite aplicar, sob visão, a
                                                               broca ultra-sônica ao cálculo (figura 18), que é fragmen-
Figura    22                                                   tado. Os fragmentos são retirados com aspirador de Ellik.
                                                               Outra forma de energia para tratar a litíase vesical é a
                                                               eletroidráulica (figura 19), que é transmitida através de um
                                                               “probe” semelhante a um cateter ureteral, o que significa
                                                               uma vantagem, pois passa através de um cistoscópio, en-
                                                               quanto o litotritor é um aparelho mais traumático para a
                                                               uretra. O líquido de irrigação para o eletroidráulico tem
                                                               que ser o soro fisiológico. O velho litotritor mecânico ain-
                                                               da é usado nos hospitais que não dispõem de versões mo-
                                                               dernas dos aparelhos. Ele é eficiente, mas muito traumáti-
                                                               co.
                                                                    O ureteroscópio alargou o horizonte do urologista, pois
Sonda ureteral dilatadora com balão.                           não se podia enxergar além da bexiga. É um instrumento lon-


6                GUIA PRÁTICO DE UROLOGIA
Figura   24




                                                                                                            Conjunto de
                                                                                                            dilatadores e bainhas
                                                                                                            de Amplatz.



go e fino que permite ver o interior do ureter e, às vezes, a       localiciais são acessíveis ao exame. O acesso percutâneo ao
pelve renal. Tenho experiência com o ureterorrenoscópio Storz       rim foi um subproduto da radiologia intervencionista. O ure-
(figura 20), calibre 12,5 Fr. A ureteroscopia começa com o          ter é cateterizado para a realização de uma pielografia ascen-
cateterismo do ureter com uma guia angiográfica 0,38 pole-          dente. Com o auxílio de um arco em C (fluoroscopia), intro-
gada (figura 21). A seguir, passa-se um cateter ureteral de ba-     duz-se uma agulha de aortografia (TLA) que penetra no cáli-
lão (figura 22) ao redor da guia para dilatar e permitir a entra-   ce escolhido. Ao retirar-se o mandril, a urina sai, comprovan-
da do endoscópio no ureter. Os aparelhos mais novos são mais        do sua localização dentro da via excretora. Uma guia angio-
finos e mais curtos, o que facilita o manejo, uma vez que o         gráfica de 0,38 polegada é introduzida e guiada para o ureter.
ureteroscópio é mais útil no terço inferior e, sendo mais fino,     Ao redor desta guia passam-se cateteres dilatadores de até 10
não precisa dilatar o ureter. Não tenho experiência com o ure-      Fr. Neste ponto usamos o mandril metálico, ao redor do qual
teroscópio flexível. A ureteroscopia é usada principalmente         passamos os dilatadores de Amplatz e por fim a bainha de
para tratar o cálculo ureteral, que é retirado sob visão. É tam-    Amplatz 33 Fr. (figura 24), que permite a passagem folgada
bém usada para o diagnóstico de um defeito de enchimento no         de um nefroscópio. Através deste retiram-se os coágulos e os
ureter. Na suspeita de tumor, pode-se fazer biópsia endoscó-        cálculos. Quando estes não passam pela bainha são fragmen-
pica.                                                               tados usando-se o ultra-som ou o eletroidráulico. O procedi-
      O nefroscópio (figura 23) derrubou a última bar reira         mento termina com a colocação de uma sonda de nefrostomia,
à endoscopia do aparelho urinário. Hoje, as cavidades pie-          que em geral permanece por 24 horas.




Bibliografia recomendada


                            1.     JARDIN A. The history of urology in France. In: Mattelaer JJ (ed.). De Historia Urologiae Europeae
                                      3. 1996. European Association of Urology. Kortrijk, Bélgica, p. 16.
                            2.     LYONS AS, PETRUCELLI RJ. Medicine. Museu Britânico de Londres. Harry N. Abrams, Inc.,
                                      Publishers, New York, 1978, p. 396.
                            3.     LYONS AS, PETRUCELLI RJ. Medicine. Dez Livros de Cirurgia (1564), de Ambroisi Paré. New York
                                      Academy of Medicine. Harry N. Abrams, Inc., Publishers, New York, 1978, p. 396.
                            4.     MATTELAER JJ. De Historia Urologiae Europeae, Vol. 3. Historical Committee European Association
                                      of Urology, p. 17.


                                                                                GUIA PRÁTICO DE UROLOGIA                            7
Capítulo 3
Radiologia Convencional

José Carlos Souza Trindade



Introdução                                                            Os contrastes atualmente em uso são iodetos orgânicos,
                                                                 e o conteúdo em iodo é que confere a radiopacidade. Existem
      As técnicas radiológicas convencionais podem ser repre-    dois tipos de meios radiopacos: os iônicos e os não-iônicos.
sentadas pela radiografia simples do abdome, urografia ex-            Os iônicos, utilizados nos últimos 40 anos, têm alta
cretora, nefrotomografia, pielografia retrógrada, cistografia,   osmolaridade e são representados por diatrizoatos e iotalama-
uretrocistografia miccional e uretrografia retrógrada. A arte-   tos. Os não-iônicos têm baixa osmolalidade, estando disponí-
riografia, a deferentografia e a radiografia dos cistos renais   veis o iopamidol e o ioexol, mais indicados para uso mielo-
por punção percutânea fazem parte das técnicas radiológicas      gráfico e intravascular.
intervencionistas.                                                    Na experiência clínica, os não-iônicos provocam 20% a
      Antes do advento dos novos métodos de imagem, isto é, da   30% menos reações que os iônicos, respectivamente 3,13%
ultra-sonografia, da tomografia computadorizada, da ressonân-    versus 12,66%. A incidência de reações graves é de 0,22% para
cia magnética e de técnicas em medicina nuclear, o raio X sim-   os contrastes iônicos e de 0,04% para os não-iônicos. As taxas
ples e a urografia excretora (UGE) eram o ponto de partida no    de mortalidade são de 1:40.000 para os iônicos e de 1:160.000
diagnóstico por imagem do trato urinário. Nos últimos 20 anos    para os não-iônicos. O fator limitante ao uso generalizado dos
houve diminuição do uso da radiologia convencional.              contrastes não-iônicos é o elevado custo dos mesmos.
      A seleção dos exames a serem solicitados, bem como a            A dose dos contrastes iônicos para adultos é de 400 mg
ordem de realização dos mesmos, vai depender da hipótese         de iodeto por kg de peso corpóreo, o que representa uma dose
diagnóstica principal, dos diagnósticos diferenciais a serem     média total de 20 a 30 g de iodeto. Nas crianças, as doses são
excluídos, do provável tratamento a que o paciente deverá ser    calculadas em função da superfície corpórea. O limite máxi-
submetido e do valor informativo dos diferentes métodos de       mo utilizado em prematuros e recém-nascidos é de 4 ml/kg de
imagem atualmente disponíveis.                                   peso corpóreo para crianças com menos de 2,5 kg.
      Neste capítulo, daremos destaque às principais informa-
ções fornecidas pelos métodos radiológicos convencionais no      Reações aos contrastes
diagnóstico das patologias mais freqüentes do trato urinário,
comparando-os com outros métodos de imagem e sugerindo a              As reações aos contrastes têm gravidade variável. As rea-
seqüência exploratória mais adequada nas diferentes situações    ções brandas, em geral autolimitadas, ocorrem em 5% a 10%
estudadas.                                                       dos casos e são representadas por urticária, prurido, náuseas
                                                                 ou vômitos.
Contrastes radiológicos                                               Há reações graves, com instalação abrupta de colapso car-
                                                                 diovascular, que podem progredir rapidamente até a parada
     O desenvolvimento da radiologia convencional e, em          cardíaca se não forem tratadas imediatamente. Outras vezes,
particular, da UGE está intimamente associado ao aperfeiçoa-     mais raramente, as manifestações são de colapso do sistema
mento dos meios de contraste radiopacos. Estes, uma vez ad-      respiratório ou do sistema nervoso central, que também po-
ministrados intravenosamente, devem ser rapidamente              dem progredir para a morte.
excretados por filtração glomerular, transitar ao longo dos           O mecanismo dessas reações é obscuro. Elas não são rea-
néfrons e ser eliminados através dos cálices. Nesta etapa são    ções alérgicas clássicas do tipo antígeno-anticorpo. Por isso
concentrados cerca de 50 vezes e produzem pielogramas rela-      não existem testes seguros indicativos da probabilidade de
tivamente densos, tornando visíveis as vias excretoras.          ocorrência de reações importantes ou tratamentos profiláti-
                                                                 cos eficazes.
                                                                      Os pacientes com maior risco de apresentar reações são:
Endereço para correspondência:
Rodovia Domingos Sartori, km 1                                        • os que tiveram reação anterior ao contraste;
Departamento de Urologia
                                                                      • os asmáticos;
18607-741 - Botucatu - SP
Tel.: (0--14) 820-6271                                                • os portadores de doença grave renal ou cardíaca;


                                                                             GUIA PRÁTICO DE UROLOGIA                        9
• os portadores de hiperviscosidade (macroglobulinemia               O contraste é, em geral, injetado por via intravenosa em
       ou mieloma múltiplo);                                        bolo (vida média plasmática de 30 minutos), mas pode-se op-
                                                                    tar pela injeção gota a gota (vida média plasmática de várias
     • as desidratações graves;
                                                                    horas). Esta última técnica distende mais o sistema pielocali-
     • os pacientes ansiosos.                                       cial e os ureteres, permitindo boa visualização de toda a via
                                                                    excretora por tempo mais prolongado, não sendo necessário o
     Dependendo da gravidade das reações, as drogas mais            uso de compressão abdominal.
utilizadas no tratamento são: difenidramina, epinefrina,                  Eventualmente são realizadas radiografias oblíquas para
aminofilina, cimetidina, dopamina, atropina e oxigenoterapia.       melhor definição de lesões ureterais duvidosas, para diferen-
Também está indicada a intubação se houver risco de obstrução       ciação de massas ou calcificações intrínsecas ou extrínsecas
das vias aéreas. Os corticosteróides administrados dois ou três     nos rins ou ureteres, ou para demonstração de alterações nas
dias antes do exame parecem exercer algum efeito protetor.          faces póstero-laterais da bexiga.
                                                                          Radiografias tardias podem ser obtidas entre uma e 48
Principais exames radiológicos                                      horas após administração do contraste. São indicadas em ca-
do trato urinário                                                   sos de nefrograma retardado para identificar o local da obs-
                                                                    trução do trato urinário ou na avaliação de hidronefroses de
Radiografia simples                                                 longa duração. A ausência total de nefrograma na fase preco-
     Radiografia simples, em decúbito dorsal, incluindo rins,       ce da UGE não justifica a solicitação de radiografias tardias.
projeções ureterais e vesical, constitui o exame inicial de qual-         A administração do contraste intravenoso acarreta im-
quer avaliação radiológica do trato urinário.                       portantes trocas iônicas e de fluidos nos espaços intra e extra-
     Este exame fornece informações das sombras renais e            vasculares. Há rápido aumento da osmolaridade plasmática, e
avalia o tamanho, a forma e a posição dos rins. Pode revelar        o volume sangüíneo aumenta cerca de 16%, bem como o dé-
cálculos urinários radiopacos (nos rins, ureteres ou bexiga) ou     bito cardíaco. As alterações hemodinâmicas consistem de va-
calcificações de cistos renais, de nefrocalcinoses, de tumores,     sodilatação periférica, hipotensão transitória, aumento da pres-
de gânglios linfáticos, de flebólitos ou calcificações vascula-     são na artéria pulmonar e taquicardia. Devido aos agentes
res (aneurismas calcificados da artéria renal).                     quelantes existentes nos contrastes, pode ocorrer discreta
     As sombras do músculo psoas são normalmente bem                hipocalcemia, que é responsável por eventuais crises de tetania.
delineadas. O apagamento do psoas ocorre em abscessos                     As alterações fisiológicas, provocadas principalmente pe-
perinéfricos, nos grandes tumores renais, nos processos infla-      los contrastes iônicos, podem gerar situações de risco em pa-
matórios do retroperitônio, nas pancreatites agudas, nas psoites    cientes com descompensação cardíaca, em diabéticos
e nas apendicites retrocecais.                                      azotêmicos, em portadores de mieloma múltiplo, nos hiperu-
     As malformações ósseas da coluna ou da pélvis, tais como       ricêmicos ou em pacientes desidratados, principalmente crian-
espinhas bífidas, agenesias do sacro ou afastamento do púbis        ças. Os contrastes têm discreta ação nefrotóxica, que se acen-
na extrof ia vesical, são importantes elementos diagnósticos.       tua em certas condições clínicas, sobretudo na fase aguda das
As lesões metastáticas nos ossos (osteolíticas ou osteoblásti-      pielonefrites.
cas), as fraturas ou os desvios antálgicos da coluna vertebral            Em pacientes com insuficiência renal, a ultra-sonografia
constituem dados auxiliares na elaboração de hipóteses diag-        é o método ideal de triagem para excluir hidronefrose. Se for
nósticas.                                                           utilizada a UGE, deve-se aumentar a dose do contraste (1,5 a
                                                                    2 ml/kg de peso) para obter melhor visualização do trato uri-
Urografia excretora                                                 nário. Entretanto, nesses casos há elevação temporária dos ní-
      A urografia excretora (UGE) é a principal indicação quan-     veis de uréia e de creatinina sangüínea.
do se pretende a visualização do sistema pielocalicial e dos ure-         Nos pacientes com lesão do parênquima renal, quanto
teres na avaliação de cálculos ou de infecções do trato urinário.   maior o nível de creatinina pior será a qualidade da UGE. Na
      A seqüência radiográfica é variável conforme os objeti-       prática, níveis acima de 4,0 mg/100 ml contra-indicam a soli-
vos investigatórios. Após o raio X simples e a injeção intrave-     citação do exame.
nosa de contraste radiológico, são em geral realizadas radio-             Quando a causa da insuficiência renal é obstrutiva e não
grafias nos seguintes tempos:                                       parenquimatosa, pode-se demonstrar o local da obstrução em
     1 - Um minuto após injeção de contraste;                       radiografias tardias mesmo que os níveis de creatinina san-
                                                                    güínea estejam mais elevados.
     2 - Três minutos;
                                                                          Quando um rim não excreta o meio radiopaco, diz-se que
     3 - Cinco minutos;                                             há exclusão renal ou que o rim não é visualizado. Os termos
     4 - Dez minutos;                                               rim não-funcionante e não-excretante não são adequados por-
     5 - 20 minutos;                                                que só a UGE não permite este tipo de conclusão.
                                                                          Atualmente, a UGE é o método de imagem indicado para
     6 - 35 minutos;
                                                                    a investigação das seguintes situações:
     7 - Raio X em pé (casos suspeitos de ptose renal);
     8 - Raio X pós-miccional (avaliação do volume residual).            • Casos de cálculos conhecidos ou suspeitados;

10            GUIA PRÁTICO DE UROLOGIA
• Obstrução ureteral;                                          liação da bexiga e da uretra. O controle fluoroscópico aumen-
                                                                    ta a sensibilidade do exame, que mostra a bexiga na fase de
     • Avaliação de anomalias congênitas do trato urinário;
                                                                    enchimento retrógrado e depois, juntamente com a uretra, na
     • Avaliação de infecções urinárias;                            fase miccional.
                                                                           Muitas vezes, principalmente em homens, a UCM deve
     • Suspeitas de tumores intraluminares (piélicos ou
                                                                    ser complementada com a uretrografia retrógrada para mos-
       ureterais);
                                                                    trar de modo mais evidente estenoses ou patologias na uretra
     • Avaliação de hematúrias macroscópicas ou microscó-           anterior.
       picas;                                                              Embora os princípios técnicos sejam os mesmos, exis-
                                                                    tem peculiaridades na realização da UCM em crianças e em
     • Casos que necessitam de investigação completa do tra-
                                                                    adultos. Nos recém-nascidos, a capacidade vesical é de 30 a
       to urinário;
                                                                    50 ml. Em meninas, após os três anos, a capacidade vesical é
     • Complementação da avaliação do trato urinário quan-          de 200 a 250 ml e aumenta após os 12 anos. Nos meninos, a
       do outros métodos de imagem fornecerem informações           capacidade vesical é menor, isto é, 100 a 150 ml aos cinco ou
       duvidosas.                                                   seis anos, atingindo 250 ml em idades mais avançadas. Nos
                                                                    adultos, a capacidade vesical varia entre 450 e 500 ml. Na
Nefrotomografia                                                     infância, o contraste é diluído a 30%, e em adultos, a 50% ou
     É indicada quando se pretende obter maiores detalhes de        60%.
lesões parenquimatosas ou deformidades caliciais ou piélicas.              Inicialmente é realizada radiografia ântero-posterior em
É realizada durante a UGE, no período entre 1 e 5 minutos           decúbito dorsal quando a bexiga está cheia; a seguir, durante a
após a injeção do contraste. São feitos no mínimo três cortes       fase miccional, são feitas radiografias nas posições oblíquas
tomográficos do rim com intervalos de 1 cm. Planigrafias adi-       direita e esquerda, enquadrando todo o abdome, inclusive os
cionais podem ser realizadas a critério do radiologista.            rins, para verificar a existência de refluxo vesicoureteral.
                                                                           Se houver refluxo, na dependência da contrastação do
Pielografia retrógrada                                              ureter ou de todo o sistema coletor e em função da intensidade
     Nesta técnica, após cateterização de um ou de ambos os         das deformidades demonstradas nos ureteres ou no sistema
ureteres, a via excretora (ureter, pélvis, infundíbulo e cálices)   pielocalicial, este pode ser classificado nos graus I, II, III, IV
é demonstrada pela injeção cuidadosa de contraste radiopaco         ou V conforme classificação internacional amplamente utili-
                                                                         ,
(diluído a 20% ou 30%), de preferência sob controle fluoros-        zada.
cópico.                                                                    Na infância, as principais indicações de UCM são:
     Atualmente, por se tratar de método invasivo e com o
advento dos novos métodos de imagem, é menos utilizado do                • Infecções urinárias recorrentes em meninas ou meninos,
que no passado. Entretanto, ainda existem situações de indi-               para demonstrar a presença ou não de refluxo vesicoure-
cação precisa, principalmente quando há necessidade de se                  teral (30% a 50% dos casos);
visualizar o sistema coletor e a UGE não demonstrou essas                • Demonstração ou avaliação de anomalias congênitas
estruturas adequadamente.                                                  do trato urinário inferior. O refluxo é freqüente em rins
     As principais situações são:                                          ectópicos, na duplicidade renal, na meningomielocele,
     • Avaliação de causas de hematúria;                                   na agenesia sacral e nas anomalias retais;

     • Defeitos persistentes de enchimento do ureter ou do               • Crianças com dificuldade miccional, tais como dor, jato
       sistema coletor;                                                    fino, gotejamento, freqüência e urgência;

     • Inexplicável citologia positiva para tumor, colhida do            • Investigar dilatações do sistema coletor demonstradas
       trato urinário superior;                                            na ultra-sonografia ou na UGE. Nesses casos a UCM
                                                                           pode revelar refluxo vesicoureteral ou obstrução na jun-
     • Fístulas ou obstruções envolvendo o ureter;                         ção ureteropiélica ou ureterovesical;
     • Divertículos ureterais.
                                                                         • Reavaliação periódica de pacientes em tratamento de
                                                                           refluxo (clínico ou cirúrgico). Nesses casos pode-se so-
     Durante a realização do exame, há risco de desenca-
                                                                           licitar, no lugar de UCM, cintilografia vesical com ra-
deamento de reações alérgicas pela absorção do contraste
                                                                           dioisótopos, método menos invasivo e dose de irradia-
ou a possibilidade de sépsis em casos de infecção urinária
                                                                           ção menor;
ativa pela penetração de bactérias na corrente sangüínea ou
linfática.                                                               • Pré-operatório de cirurgia do trato urinário inferior ou
                                                                           na avaliação pós-operatória de cirurgias da uretra.
Uretrocistografia miccional
    A uretrocistografia miccional (UCM) é o exame univer-                No adulto, além de situações semelhantes às da infância,
salmente indicado, tanto em crianças como em adultos, na ava-       existem algumas condições em que a UCM está indicada:

                                                                                 GUIA PRÁTICO DE UROLOGIA                         11
• Quando a UGE revela sinais de nefropatia de refluxo           ou se é incompleta, evitando-se tentativas de sondagem ure-
       em um ou em ambos os rins;                                    tral às cegas, que podem ampliar a lesão uretral.
                                                                           Em mulheres, a principal indicação é nas suspeitas de
     • Seguimento de pacientes com lesão medular que apre-           divertículo uretral não-visualizado pela uretroscopia. A técni-
       sentam dificuldades urinárias;                                ca de injeção do contraste para preencher a uretra é mais difí-
                                                                     cil, devendo ser utilizadas sondas especiais que fechem simul-
     • Pré-operatório do transplante renal para avaliar a exis-      taneamente o colo vesical e o meato uretral externo.
       tência de refluxo ou de lesões obstrutivas da bexiga ou
       da uretra que devem ser corrigidas para não compro-           Principais indicações dos
       meter o prognóstico do transplante;
                                                                     métodos de imagem em urologia
     • Previamente à instilação vesical de substâncias irritan-
       tes, como formalina, para excluir existência de refluxo             Na avaliação das diversas patologias do trato urinário, mui-
       vesicoureteral;                                               tas vezes é necessária a utilização de diferentes métodos de ima-
                                                                     gem para o estabelecimento de um diagnóstico definitivo.
                                                                           A definição de uma ordem racional de solicitação desses
     • Avaliação de lesões traumáticas do trato urinário inferior.
                                                                     exames auxiliares deve levar em consideração o valor infor-
                                                                     mativo do método, a disponibilidade do mesmo em nosso am-
Cistografia                                                          biente de trabalho, o grau de invasibilidade da técnica utiliza-
     A bexiga pode ser avaliada radiologicamente durante a           da e a relação custo/benefício para o paciente.
realização da UGE, nas radiografias mais tardias de enchi-                 O estabelecimento dessa rotina de investigação é extre-
mento vesical ou nas uretrocistografias miccionais.                  mamente complexo, e há inúmeros aspectos controvertidos
     Atualmente, com o advento da ultra-sonografia associa-          nessa área de conhecimento. Deve-se acrescentar a essa difi-
da à capacidade resolutiva das cistoscopias, as indicações de        culdade o acelerado avanço tecnológico ocorrido nos últimos
cistografias isoladas foram sensivelmente reduzidas.                 anos no campo da imagenologia, determinando que o valor
     Este exame pode ser solicitado em casos de trauma com           relativo desses métodos investigatórios se alterem em interva-
suspeita de ruptura de bexiga (intra ou extraperitoneal) ou na       los relativamente curtos, antes mesmo que conceitos anterior-
avaliação de tumores, divertículos, hérnias inguinais com            mente firmados tenham sido completamente sedimentados.
protrusão da bexiga ou no diagnóstico de cálculos vesicais                 Numa tentativa de orientação didática, apresentamos a
radiotransparentes.                                                  seguir uma tabela que tem por objetivo estabelecer uma or-
     Na propedêutica da incontinência urinária feminina po-          dem de solicitação dos diferentes métodos de imagem na in-
dem ser realizadas cistografias com correntinha. Com a pa-           vestigação das principais patologias urológicas.
ciente em pé, são feitas radiografias ântero-posteriores e de              Ao estabelecer-se esse critério de prioridades deve-se res-
perfil, em repouso e com manobra de valsava, para avaliação          saltar que nem sempre o método sugerido na investigação ini-
da posição anatômica da junção uretrovesical e dos ângulos           cial é o que oferece maior valor informativo, mas em geral, é
uretrovesicais anteriores e posteriores. Em condições normais,       o menos invasivo, o mais simples, o menos dispendioso ou o
o assoalho vesical se projeta 0,5 a 1 cm acima da sínfise púbica.    mais freqüentemente disponível em nosso meio.
     Mais recentemente, com o advento da videourodinâmica                  Na leitura da tabela apresentada, deve-se considerar que
e com os novos conceitos fisiopatológicos da incontinência           a ordem de solicitação dos exames está discriminada pelas
urinária de esforço, houve sensível redução das indicações das       letras A, B, C, D e E, sendo A o método de primeira indicação
cistografias nesta patologia.                                        e E o de última solicitação.
                                                                           Essas letras são seguidas pelos números 1, 2, 3 ou 4, que
Uretrografia retrógrada                                              representam o valor informativo de cada método de imagem
      Apesar da UCM mostrar a uretra, às vezes é necessário          na patologia estudada. O número 1 representa o exame que
realizar a uretrografia retrógrada para se obterem imagens mais      fornece o maior número de informações ou as imagens mais
evidentes de estenoses ou patologias da uretra anterior.             características da referida patologia; o número 4, o método de
      A uretrografia retrógrada não é um exame fisiológico,          menor valor informativo.
pois na injeção do contraste utiliza-se hiperpressão para ven-             A letra X é utilizada para indicar exames que em geral já
cer a resistência uretral. Há risco de refluxo uretrovascular        foram realizados pelo paciente, mas que não estão discrimi-
(venoso ou linfático), devendo ser indicada com cautela em           nados naquela rotina de investigação. Os números que acom-
pacientes alérgicos ao contraste ou com infecções urinárias          panham a letra X – 1, 2, 3 ou 4 –, representam o valor infor-
agudas, principalmente uretrites (risco de sépsis).                  mativo do referido exame, sendo 1 o de maior valor, e 4, o de
      Em homens, além das estenoses e divertículos uretrais,         menor valor informativo.
este exame é indicado nos traumas de uretra.                               O sinal gráfico ( ___ ) usado para um determinado méto-
      Nos casos de uretrorragia, o primeiro exame deve ser a         do, significa não-utilização do mesmo na rotina de investiga-
uretrografia retrógrada para diagnosticar se a lesão uretral é       ção daquela patologia ou ausência de maior informação sobre
completa (o contraste extravasa e não progride para a bexiga)        o valor daquele método.

12            GUIA PRÁTICO DE UROLOGIA
USO DOS MÉTODOS DE IMAGEM NA AVALIAÇÃO DAS
                                                    PRINCIPAIS PATOLOGIAS DO TRATO URINÁRIO
 Tipo ou localização de lesão                                                              TC             US            RM             UGE               Outro Exame                      Outro Exame

 Massa renal                                                                              B1              A-2           C-2             D-4                   Art E-2
 Cálculo radiopaco                                                                        C-1             B-1           D-3             A-1
 Cálculo radiotransparente                                                                C-1             A-1           E-3             B-2             Pielografia /D-2
 Junção corticomedular                                                                    C-2             A-2           B-1             D-4
 Cálices e pélvis                                                                         B-2             D-3           C-2             A-1
 Abscesso renal                                                                           C-1             A-2           E-2             D-3             Rx simples / B-3
 Abscesso perinéfrico                                                                     D-1             A-2           E-2             C-3             Rx simples / B-3
 Hidronefrose                                                                             C-2             A-1           D-3             B-1
 Ureter                                                                                   C-2             D-3           E-2             A-1             Pielografia / B-1
 Anomalias renais, ureterais e vesicais
   Agenesia renal (rim único)                                                            B-1             A-2           _____           C-3                   Art / E-2                      Veno / D-1
   Rim supranumerário                                                                    C-2             B-3           _____           A-1                   Art / D-2
   Hipoplasia renal                                                                      C-3             B-3           _____           A-1                   Art / D-2
   Rim em ferradura                                                                      B-1             A-2            E-1            C-2                   Art / D-1
   Ectopia cruzada                                                                       B-1             A-1           _____           C-2
   Anomalia de rotação                                                                  _____            B-2           _____           A-1
   Nefroptose                                                                           _____           _____          _____           A-1                  _____
   Estenose da JUP                                                                      _____            X-3           _____           A-2             Med nuclear / B1
   Duplicação de bacinete e ureter                                                      _____            X-3           _____           A-1              UCM± / B-2
   Ureter retrocava                                                                      B-2             X-3           _____           A-1             Cavografia / C-2
   Ureterocele                                                                          _____           _____          _____           A-1               Cistoscopia
   Divertículo ureteral                                                                 _____           _____          _____           A-2             Pielografia / B-1
   Cisto de úraco                                                                        B-1             A-1           _____          _____            Cistografia / C-3
   Nefrocalcinose                                                                        C-1            _____          _____           B-2             Rx simples / A-2
   Pielonefrite aguda complicada                                                         B-1             A-2           _____           C-3                  _____
   Pielonefrite crônica atrófica                                                         C-2             A-2           _____           B-2                  _____
   Pielonefrite xantugranulomatosa                                                       B-1            _____          _____           A-2             Pielografia / C2                       Art / D1
   Infecção urinária da gestação                                                        _____            A-2           _____          _____
   Ureterite cística                                                                    _____           _____          _____           A-2              Pielografia / B-1
   Tuberculose de trato urinário (fase renal)                                            C-2             A-2           _____           B-2                   _____                             _____
   Tuberculose de trato urinário (fase de via excretora)                                 D-3             C-3           _____           A-1              Pielografia / B-1                      _____
   Candidíase renal                                                                      C-2             B-2           _____           A-1              Pielografia / D-3                      _____
   Pequenos traumatismos renais                                                          C-1             A-3           _____           B-2
   Grandes traumatismos renais                                                           A-1             B-3            D-1*           C-2                  Art / E-1*
   Rim displásico multicístico (unilateral)                                              B-1             A-2                           C-3
   Doença policística renal do jovem (autossômica recessiva)                             B-1             A-2                           C-3
   Doença policística renal do adulto (autossômica dominante)                            B-1             A-2           _____           C-3                    _____                            _____
   Cisto renal simples                                                                   C-1             A-1           _____           B-2                    _____
   Cistos multiloculares                                                                 C-1             A-1           _____           B-2
   Rim esponjoso medular                                                                _____           _____          _____           B-1            Rx simples / A-2Y
   Divertículo calicial                                                                 _____           _____          _____           A-1                  _____                              _____
   Cisto parapiélico                                                                     B-1             A-1           _____           C-2                  _____                              _____
   Cisto hidático renal                                                                  C-1             A-1                           B-2             Pielografia / D-2
 Alterações vasculares
    Aneurisma da artéria renal                                                           B-1¯                                                         Rx simples / A-1°                      Art / C-1
    Fístula arteriovenosa renal                                                          A-1                                            C-3           Rx simples / X-3°                      Art / B-1
    Oclusão da artéria renal                                                             D-3            A-2v                            C-3                Art / B-1
    Trombose aguda total da veia renal                                                  _____           _____                           A-2                Art / B-2
    Trombose aguda parcial de veia renal                                                  A-1            B-2                            C-3                Art D-2
    Hipertensão renovascular                                                            _____           _____          B-2²             X-3              Art / C-1ª                Medicina Nuclear / A-2µ
 Tumores renais e ureterais
   Angiomiolipoma renal                                                                   B-1             A-2                           X-3                  Art / C-2
   Lipomatose do seio renal                                                               C-1             A-2                           B-3
   Carcinoma de células renais                                                            B-1             A-2           D-1             C-3                 Art / E-2
   Tumor de Wilms                                                                         C-1             A-2           D-1             B-2             Cavografia / E-3
   Tumor de bacinete                                                                     C-2z                                           A-1             Pielografia / B-1                    Art / D-3
   Tumor ureteral                                                                        C-2z           _____          _____            A-1             Pielografia / B-1                     _____
   Fibrose retroperitoneal                                                                C-3            D-3            E-1             A-2             Pielografia / B-2

± Refluxo - * Suspeita de lesão arterial - Y Cálculos em leque - ¯ TC dinâmica - ° Calcificação - v Doppler - ² Técnica específica - ª Pacientes previamente triados - µ DTPA e teste do captopril - z Estadiamento.
Abreviaturas: TC = tomografia computadorizada, US = ultra-sonografia, RM = ressonância magnética, UGE = urografia excretora, ART = arteriografia, Veno = venografia



                                                                                                                                  GUIA PRÁTICO DE UROLOGIA                                                      13
Bibliografia recomendada

                     1.    HRICAK H, TANAGHO EA. Radiologia do trato urinário. In: Tanagho EA, McAninch JW, Smith Urolo-
                              gia geral. 13 a edição, Rio de Janeiro, 1994. 46-94.
                     2.    KUTCHER R, LAUTIN EM. Genitourinary radiology, a multimodality approach., Philadelphia, 1990.
                     3.    LEE FF Jr., THORNBURY JR. O trato urinário. In: Juhl JH, Crummy AB, Paul & Juhl. Interpretação
                              radiológica. 6a edição, Rio de Janeiro, 1996. 533-612.
                     4.    PAPANICOLAOU NP. Urinary tract imaging and intervention: basic principles. In: Walsh PC, Retik
                              AB, Vaughan ED Jr., Wein AJ. Campbell’s urology. 7th edition, Philadelphia, 1998. 170-260.
                     5.    POLLAK HM. Imaging of urinary tract. In: Walsh PC, Retik AB, Stamey TA, Vaughan ED Jr.
                              Campbell’s urology. 6th edition, Philadelphia, 1992. 394-495.




14         GUIA PRÁTICO DE UROLOGIA
Capítulo 4
          Ultra-sonografia em Urologia

          Renato Scaletscky*
          Marcelo L. Bendhack

          Introdução                                                       percebida como artefato e pode ser medida com o uso da ul-
                                                                           tra-sonografia. De acordo com a profundidade de penetração
               A ultra-sonografia é utilizada na medicina desde 1950.      das ondas em um determinado meio, a energia das ondas será
          O termo refere-se a ondas sonoras fora do limite da audição,     absorvida pelas moléculas do meio. Esta diminuição, na ul-
          ou seja, com freqüência superior a 20.000 Hz. No diagnóstico     tra-sonografia, é calculada como sendo 1 dB/cm/MHz. Na prá-
          por imagem com ultra-sonografia são utilizadas ondas entre 1     tica isto significa que para órgãos localizados mais profunda-
          e 10 MHz. Mais recentemente, para uso endourológico, a fre-      mente, devem ser utilizadas freqüências diferentes das utili-
          qüência de 20 MHz tem sido empregada.                            zadas para órgãos localizados superficialmente.
               No momento em que as ondas sonoras atingem uma su-                Na Urologia utilizam-se no diagnóstico ultra-sonográfico
          perfície de transição entre dois meios – por exemplo, entre a    exclusivamente os métodos B (B = “brightness”), para apre-
          água e o ar – são submetidas a quatro fenômenos físicos: re-     sentação visual dos órgãos, e o A (A = amplitude), na ultra-
          flexão, desvio, dispersão e absorção. Em meios homogêneos        sonografia com Doppler.
          o som é propagado em linha reta. Quando o som encontra                 Para a produção de ondas ultra-sônicas são utilizados cris-
          uma interface entre dois meios diferentes, uma parte das on-     tais polares que, ao serem estimulados com uma determinada
          das é refletida e a outra é desviada. A quantidade da reflexão   energia e devido a efeito piezelétrico, iniciam movimentos de
          depende da chamada impedância de ondas dos dois meios em         vibração. Estes movimentos emitem ondas ultra-sônicas que
          contato.                                                         se irradiam em forma de onda. Da mesma forma estes cristais
                                                                           podem receber as ondas que são refletidas em sentido contrá-
                                I.A. = Dm x Vm                             rio, as quais também podem ser medidas. Assim é possível que
                                                                           um cristal simultaneamente funcione como emissor e receptor.
            (I.A.= impedância acústica; Dm = densidade de um material;
                                                                           De modo geral o cristal recebe em 99% do tempo e apenas em
                     Vm = velocidade do som em um material)
                                                                           uma pequena parte deste funciona como emissor.
                                                                                 A ultra-sonografia aplicada à Urologia pode ser conside-
                A impedância ou resistência ao som deve ser entendida      rada uma extensão do exame físico, pois as indicações são
          como o produto entre a densidade e a velocidade do som nos       muitas e os efeitos colaterais, ausentes. Devido aos aspectos
          meios correspondentes. Quanto maior a impedância, maior é        práticos deste capítulo, serão apresentados a seguir os princi-
          a parte refletida. Também o desvio, ou seja, a modificação da    pais achados da ultra-sonografia em Urologia.
          direção das ondas, é diretamente proporcional à impedância.
                A reflexão corresponde ao fenômeno físico mais impor-      Ultra-sonografia do rim
          tante no diagnóstico por ultra-som, pois as informações obti-
          das devem-se sobretudo às ondas refletidas. No sentido de        e do ureter superior
          manter mínima a reflexão das ondas quando da entrada delas
          no corpo humano, utiliza-se o gel de contato entre o transdu-        Utilizam-se transdutores setoriais ou convexos com fre-
          tor e a pele. Quando as ondas entram em uma superfície não       qüências de 2,5 a 5 MHz.
          absolutamente lisa (que é o que ocorre em tecidos orgânicos),
          as ondas são refletidas de maneira irregular. Esta dispersão é        Preparo - Um preparo específico do paciente não é ne-
                                                                           cessário. Deve-se evitar alimentação recente pois o estômago
                                                                           cheio pode atrapalhar a visualização do rim esquerdo.

          *Endereço para correspondência:                                       Técnica - O exame é realizado inicialmente em posição
          Hospital de Clínicas de Porto Alegre                             de decúbito dorsal. Se houver sobreposição de alças intesti-
          Rua Ramiro Barcelos, 2.350 - 8o andar                            nais, o paciente é então colocado em decúbito lateral direito
          90035-003 - Porto Alegre - RS                                    ou esquerdo, pois assim os rins podem ser melhor apresenta-
          Tel.: (0--51) 346-1367 - Fax: (0--51) 330-9700                   dos. Para o exame dos rins o transdutor é posicionado, inicial-
          E-mail: rscalet@zaz.com.br                                       mente, distal ao arco costal sobre uma das linhas axilares, sendo

                                                                                       GUIA PRÁTICO DE UROLOGIA                         15


Cap 04 - Ultra-sonografia.pm6     15                                                       13/06/00, 13:10
que o ângulo de emissão das ondas deve ser orientado obli-        Achados patológicos
          quamente no sentido ventral. Estruturas que podem auxiliar o      (rim e ureter superior)
          exame, funcionando como “janelas”, são o fígado, o baço e o             O ultra-som é o método ideal para a detecção de obstru-
          músculo psoas. Outras estruturas, como a aorta e a veia cava,     ção urinária, principalmente em crianças, por ser não-invasi-
          podem ser identificadas. O rim é inicialmente examinado em        vo, rápido e não utilizar radiação ionizante ou meio de contras-
          posição longitudinal (maior diâmetro).                            te. Entretanto o ultra-som convencional não fornece dados fun-
                                                                            cionais ou fisiológicos acerca da obstrução. Outras condições,
                 Achados:                                                   que não a obstrução, podem causar ou mimetizar dilatação e
                                                                            dar um achado falso-positivo, tais como: pelve extra-renal, re-
                 n Zona de ecogenicidade central – corresponde princi-      fluxo, megacalicose, megaureter, pielonefrite, bexiga
                   palmente ao sistema coletor.                             distendida, necrose papilar, obstrução prévia e Diabetes insi-
                                                                            pidus, entre outras. Até 30% dos rins agudamente obstruídos
                 n Parênquima renal – corresponde aproximadamente ao
                                                                            podem não demonstrar dilatação piélica, sendo que por outras
                   padrão de ecogenicidade do fígado.
                                                                            vezes pode ocorrer tardiamente na obstrução (Platt et al.).
                 n Cápsula hiperecogênica do rim.                                 A identificação de um ureter dilatado indica, freqüente-
                                                                            mente, a presença de uma uropatia obstrutiva e permite a dife-
                 n Tamanho aproximado de 10-11 x 5 x 5 cm (adultos).        renciação de lesões císticas na área do seio renal. Uma exce-
                                                                            ção a esta situação é a estenose de junção ureteropiélica. Aqui
                 n Definição dos limites renais com contorno externo        o ureter proximal não está dilatado e desta forma não pode ser
                   regular em todos os lados.                               visualizado com a ultra-sonografia.
                                                                                  Na definição de obstrução ao fluxo urinário, é digno de
                 n Seio renal hiperecogênico.                               nota que, com a ultra-sonografia, apenas o grau de dilatação
                                                                            do sistema coletor pode ser identificado, e não o grau funcio-
                 n Reflexo do parênquima homogêneo.                         nal da obstrução. Se uma obstrução urinária se faz de maneira
                                                                            aguda, pode existir dificuldade em se visualizar uma dilata-
                 n Movimentação à respiração de cerca de 2 ou 3 cm.         ção do sistema coletor com a ultra-sonografia. É o que pode
                                                                            acontecer com um cálculo ureteral com obstrução do fluxo
          Comentários                                                       urinário. Nesta situação, apesar de uma pequena dilatação do
                Em cerca de 20% dos casos, a banda de ecogenicidade         sistema coletor à ultra-sonografia, pode haver um retardo im-
          central se apresenta dividida pelas chamadas pontes paren-        portante à urografia excretora. Da mesma forma pode ocor-
          quimatosas. A presença de duplicação renal com duplicação         rer, em pacientes com uropatia obstrutiva crônica, um grau de
          ureteral parcial ou completa pode não ser avaliada em sua to-     dilatação significativo, sem que uma obstrução urinária im-
          talidade e com segurança através da ultra-sonografia, necessi-    portante ao fluxo se faça presente, como, por exemplo, na di-
          tando melhor definição pela urografia excretora.                  latação gravídica. A combinação ausência de dilatação à
                Cerca de 10% dos pacientes apresentam anomalias de          ultra-sonografia e ausência de excreção à urografia excre-
          posição em um ou ambos os rins, mais freqüentemente um            tora pode nos indicar a presença de um processo vascular, o
          posicionamento mais caudal, indo de lombar distópico até rim      qual pode exigir um tratamento cirúrgico imediato, tal como
          pélvico. Simultaneamente existe uma anomalia de rotação.
                                                                            em casos de embolia da artéria renal.
                Uma agenesia ou aplasia renal é muito rara. Assim, quan-
                                                                                  A ultra-sonografia não permite uma informação precisa,
          do o rim não é encontrado no ultra-som, deve-se pensar inicial-
                                                                            segura, sobre as conseqüências funcionais da obstrução. Ela
          mente em distopia renal.
                Malformações renais têm uma incidência de 1:3000. Com       se presta, no entanto, para um diagnóstico rápido e seguro e,
          freqüência existe, simultaneamente, uma uropatia obstrutiva.      sobretudo, para controle de seguimento de uma obstrução uri-
          O rim em ferradura freqüentemente é difícil de ser reconheci-     nária alta. Pode-se comparar mudanças no grau de dilatação
          do ao ultra-som. Indícios dessa patologia são a presença de       medindo-se o diâmetro caliceal.
          um eixo renal paralelo à coluna vertebral e a impossibilidade           Uma uropatia obstrutiva de longa duração determina uma
          de delimitar o pólo renal inferior. A ponte parenquimatosa que    redução progressiva do parênquima até chegar a um rim
          se situa ventralmente sobre a aorta nem sempre pode ser de-       hidronefrótico sem função. Uma relação estreita entre a di-
          monstrada, pois freqüentemente esta é composta somente de         mensão do parênquima renal e a função residual do rim dila-
          tecido conjuntivo.                                                tado não é verificada. Um rim normal apresenta uma espessu-
                Em pacientes mais idosos é possível identificar, com fre-   ra do parênquima de 1,5 a 2,5 cm, e pode-se dizer que este
          qüência, porções de maior ecogenicidade na região do seio         está diminuído, com segurança, quando possui cerca de 1 cm
          renal. As causas podem ser calcificação do parênquima renal       ou menos.
          (nefrocalcinose, síndromes de hipercalcemia, tuberculose),
          calcificação das papilas renais (abuso de analgésicos, diabete    Litíase renal
          melito) e calcificação de vasos (arteriosclerose, hipertensão
          arterial, diabete melito). Em caso de dúvida recomenda-se uma         Cálculos renais ou ureterais correspondem a uma das
          complementação com estudos radiológicos.                          doenças mais comuns de uma sociedade moderna. A incidên-

          16                    GUIA PRÁTICO DE UROLOGIA



Cap 04 - Ultra-sonografia.pm6         16                                                   13/06/00, 13:10
cia corresponde a cerca de 500 pacientes novos a cada 100 mil                Quando da presença de cistos múltiplos deve-se pen-
          habitantes/ano. Enquanto cálculos renais podem ser detecta-             sar, em termos de diagnóstico diferencial, em rim cístico
          dos ao acaso durante o exame ultra-sonográfico, os cálculos             displásico e rim policístico hereditário na fase inicial da
          ureterais normalmente se apresentam através de cólicas agu-             doença.
          das e sintomas típicos.                                                      A punção de um cisto renal com agulha fina, guiada por
               Os critérios morfológicos da ultra-sonografia são:                 ultra-som, é tecnicamente simples. O exame bioquímico e cito-
                 n Estrutura hiperecogênica.                                      lógico do líquido aspirado auxilia no diagnóstico diferencial
                                                                                  em relação à presença de um carcinoma: o cisto renal apresenta
                 n Sombra acústica posterior.                                     líquido amarelo-hialino, enquanto um tumor ou cisto hemorrá-
                                                                                  gico tem coloração escura ou sanguinolenta. Uma dissemina-
                 n Posição dentro do sistema coletor ou de um ureter di-          ção de células tumorais ao longo do canal de punção não foi,
                   latado.                                                        até o presente, comprovada.
                 n Movimentação idêntica ao rim durante a respiração.
                                                                                  Tumores sólidos
                 n Possibilidade de verificação em vários eixos.
                                                                                       O tumor renal sólido mais freqüente é o carcinoma de
                                                                                  células renais. Nestes casos o padrão ecográfico é de reflexos
               Dificuldades diagnósticas podem existir sobretudo em
                                                                                  internos não-homogêneos, projeção ou extensão para além do
          pacientes mais idosos, nos quais podem existir calcificação
                                                                                  contorno externo do rim e formação de massa. Devido a estas
          dos vasos e cicatrizes inflamatórias. Podem apresentar difi-
                                                                                  características, um tumor renal permite um bom diagnóstico
          culdade também o cisto calcificado e a nefrocalcinose. Desta
                                                                                  ecográfico. Atualmente, devido ao uso freqüente da ultra-
          forma, o diagnóstico ultra-sonográfico de cálculo sempre exi-
                                                                                  sonografia, cerca de 50% a 80% dos carcinomas renais são
          ge uma complementação com estudo radiológico.
                                                                                  achados ocasionais antes do aparecimento de sintomas. Antes
               Ao contrário do ureter distal, o ureter proximal pode ser
                                                                                  do advento da ultra-sonografia, isto ocorria em 20% dos ca-
          mais facilmente estudado. Neste caso os cálculos podem, na
                                                                                  sos. No diagnóstico diferencial existe o angiomiolipoma, o
          grande maioria das vezes, ser documentados com precisão,
                                                                                  qual apresenta uma estrutura arredondada com ecos de maior
          pois o ureter proximal se apresenta dilatado e assim é fácil sua
                                                                                  intensidade, e o oncocitoma. Outros tumores sólidos, como
          identificação. Com a associação do reflexo típico causado pelo
                                                                                  hematoma, cisto hemorrágico, metástases e a pielonefrite xan-
          cálculo ao final da coluna de líquidos, dificilmente existem
                                                                                  togranulomatosa, não podem ser diferenciados com precisão
          problemas em relação ao diagnóstico diferencial.
                                                                                  através da ultra-sonografia.
                                                                                       A presença de tumor urotelial do sistema coletor difi-
          Lesões císticas
                                                                                  cilmente pode ser detectada pela ultra-sonografia quando
               Cistos renais solitários são achados ocasionais freqüen-
                                                                                  não há dilatação deste sistema. Na presença de uma dilata-
          tes. A incidência aumenta com a idade, chegando a de cerca
                                                                                  ção pielocalicial e do ureter pode-se verificar, por vezes, a
          de 50% para pacientes com mais de 50 anos de idade.
                                                                                  existência de tumor exofítico projetado para o interior do
               Os critérios morfológicos, na ultra-sonografia, para um
                                                                                  sistema coletor.
          cisto renal solitário são:
                                                                                  Inflamações renais
                 n Ausência de reflexos ecográficos internos.
                                                                                       Inflamações provenientes do sistema coletor renal não
                 n Forma redonda a oval, lisa e bem delimitada.                   apresentam achado ultra-sonográfico típico. No caso de o pa-
                                                                                  rênquima renal ter sido atingido, pode-se verificar, devido ao
                 n Contorno ecorrefringente.                                      edema, uma diminuição na ecogenicidade, sobretudo na re-
                                                                                  gião das papilas. No caso de uma pionefrose pode-se verifi-
                 n Ecogenicidade dorsal aumentada.                                car um padrão de reflexo predominantemente anecóico com
                                                                                  reflexos internos pequenos e móveis no interior do sistema
                Problemas de diagnóstico diferencial com a dilatação do           coletor. No caso de um abscesso renal pode-se verificar uma
          sistema pielocalicial podem ocorrer, principalmente, quando se          estrutura hipoecogênica arredondada na projeção do parên-
          tratam de muitos cistos renais em seio renal. Em caso de dúvida         quima, eventualmente com abaulamento do contorno re-
          deve-se indicar a realização de uma urografia excretora ou to-          nal. No entanto, qualquer processo inflamatório, com con-
          mografia computadorizada. Cistos renais solitários são, em ge-          teúdo purulento, pode produzir reflexos internos mais den-
          ral, assintomáticos. Um carcinoma na parede do cisto é um achado        sos, no interior da lesão.
          raro. Mais freqüentemente pode-se verificar a presença de um                 Inflamações crônicas sem uropatia obstrutiva conco-
          carcinoma de células renais com áreas císticas por necrose.             mitante determinam uma destruição do sistema coletor re-
                Um tratamento para cisto renal simples pode estar indicado        nal e formação de cicatrizes na região do parênquima. O
          quando existem sintomas importantes (dor lombar), uropatia              órgão tem geralmente o tamanho reduzido (pielonefrite crô-
          obstrutiva (pressão em nível de colo calicial, pélvis renal e/ou ure-   nica) e o contorno não é tão evidente. Uma diferenciação
          ter) ou com suspeita de tumor (cápsula muito espessa/irregular,         em relação ao tipo de inflamação não é possível com o uso
          reflexos internos no cisto, contorno externo mal definido).             do ultra-som.

                                                                                              GUIA PRÁTICO DE UROLOGIA                      17


Cap 04 - Ultra-sonografia.pm6        17                                                          13/06/00, 13:10
Retroperitônio superior                                                 n Bexiga
                                                                                     •   urina residual,
                Nesta localização temos os seguintes órgãos: aorta abdo-             •   alterações da parede vesical (hipertrofia, pseudo-
          minal, veia cava inferior, linfonodos, rins, adrenais, pâncreas,               divertículo),
          ureter proximal e partes do duodeno.Tecnicamente pode-se
          utilizar o acesso posterior, aproveitando-se parcialmente os               •   corpos estranhos (cálculo vesical),
          órgãos parenquimatosos como “janela” ecográfica.                           •   tamponamento vesical por coágulos,
                O preparo intestinal prévio pode facilitar o estudo por              •   tumores vesicais.
          via ventral, pois no momento em que o transdutor determina
          uma pressão abdominal, as alças intestinais podem ser assim             n Ureter distal
          afastadas e a visualização do retroperitônio se torna possível.
          Para identificação e estudo dos vasos retroperitoneais deve-se             •   cálculos,
          preferir a ultra-sonografia com Doppler colorido. Nas mãos                 •   dilatação ureteral (uropatia obstrutiva, megaureter),
          de examinadores treinados a ultra-sonografia convencional                  •   ureterocele,
          permite diagnósticos importantes nesta região anatômica.
                                                                                     •   corpo estranho (“stent”, cateter duplo J).
          Adrenais
                                                                                   O achado normal da bexiga é uma parede lisa e conteúdo
               Ao contrário do pâncreas e dos rins, o tamanho das adre-
                                                                             anecóico. O diâmetro da parede vesical mede poucos milíme-
          nais é variado. O tamanho longitudinal varia de 2 a 7 cm e o
                                                                             tros (máximo de 5 mm com enchimento maior que 100 ml de
          transversal de 1,5 a 4 cm. A transição entre achado normal e
                                                                             urina). Em homens, pode ser verificada a próstata, a qual é
          hiperplasia pode ser difícil de ser caracterizada. Podem ser
                                                                             mais ou menos proeminente. Com boa qualidade e exame par-
          sede de metástases em vários tipos de neoplasias e tumores
                                                                             cimonioso é possível verificar ejaculação urinária através dos
          primários.
                                                                             meatos ureterais. As vesículas seminais situam-se póstero-in-
                                                                             feriormente ao trígono vesical, sendo visualizadas como ór-
          Hematomas                                                          gãos simétricos e com estrutura central anecóica.
               Hematomas podem ser visualizados como conseqüência
          de cirurgias, traumatismos ou sangramentos espontâneos, como
          no caso de tumores, aneurismas e distúrbios de coagulação.
                                                                             Determinação da urina residual e volumes
                                                                                   A medição de urina residual por ultra-sonografia substi-
                                                                             tuiu a utilização de cateterismo pós-miccional. Para isto me-
          Abscesso                                                           dem-se as distâncias das paredes vesicais, após a micção, em
               Abscesso retroperitoneal é raro. Pode ser conseqüência        três eixos (longitudinal, transversal e ântero-posterior). O vo-
          de inflamações perfurantes do pâncreas e do rim, bem como          lume pode ser obtido pela multiplicação destes valores pelo
          por osteomielite e espondilite da coluna vertebral. Outros acha-
                                                                             fator 0,5236. Na prática, utiliza-se o fator 0,52. Deve-se notar
          dos possíveis são coleção de urina, linfocele, tumores e fribose   que se a avaliação da urina residual for feita com a bexiga
          retroperitoneal.                                                   superdistendida ou com muito pequeno volume, o resultado
                                                                             obtido poderá ser errôneo. Devido ao fato de que também o
          Bexiga e ureter distal                                             cateterismo demonstra valores variáveis de urina residual para
                                                                             um mesmo paciente e é invasivo, pode-se considerar a ultra-
               Utiliza-se a freqüência entre 3,5 e 5 MHz. Para um exa-       sonografia o método indicado para este tipo de avaliação.
          me adequado da parede vesical é necessária uma repleção                   O estudo ultra-sonográfico transabdominal da próstata
          parcial da bexiga. Dificuldades técnicas ocorrem com pre-          e vesículas seminais permite avaliação do tamanho dessas es-
          sença de pequeno volume urinário e adiposidade. Quando             truturas, porém não apresenta a qualidade da via transretal. O
          da presença de pouco líquido na bexiga, recomenda-se a rea-        ultra-som abdominal é útil para medir o volume da próstata,
          lização do exame após o enchimento fisiológico da mesma.           embora possa haver disparidade com a mesma medição pela
          Uma bexiga parcialmente vazia pode produzir dobras e pre-          via transretal, em 10% a 20% do valor. Pode mostrar calcifica-
          gas de mucosa, que não devem ser confundidas com lesões            ções prostáticas. Não é útil para avaliar neoplasia da próstata.
          exofíticas.
               O exame ultra-sonográfico da bexiga e ureter distal se        Outros achados patológicos na bexiga
          faz por via suprapúbica, com o paciente em decúbito dorsal.              Os cálculos vesicais apresentam um achado típico com
          O transdutor é colocado em posição paralela e superior à sín-      estruturas hiperecogênicas ao nível do assoalho vesical com
          fise púbica (transversal), além de longitudinal. Examina-se a      formação de sombra acústica dorsal. Diagnóstico diferencial
          espessura da parede, contorno liso do urotélio, forma, além        inclui tumores vesicais calcificados.
          de se medirem dimensões.                                                 Tamponamento vesical com coágulos pode ser reconhe-
               As possibilidades de diagnóstico ecográfico da bexiga e       cido através de formações ecorrefringentes não-homogêneas
          ureter distal são as seguintes:                                    e irregulares.


          18                    GUIA PRÁTICO DE UROLOGIA



Cap 04 - Ultra-sonografia.pm6         18                                                    13/06/00, 13:10
Os tumores vesicais freqüentemente podem ser verifica-           calcificações ou cistos, sendo bem delimitados e hipoecogêni-
          dos pela ultra-sonografia. Pré-requisitos incluem o enchimento         cos. Em contraposição, os tumores não-seminomatosos são
          vesical adequado e ausência de sobreposição gasosa. É possível         menos delimitados e com ecogenicidade não-homogênea.
          a diferenciação entre os tumores papilomatosos e de base larga.              As varicoceles se apresentam geralmente como dilatações
          A avaliação do grau de infiltração ou da profundidade do tumor         paratesticulares anecóicas, que se estendem proximalmente no
          em relação às camadas da parede vesical é, no entanto, difícil,        sentido do canal inguinal. As manobras de Valsalva podem
          embora existam estudos e até classificações neste sentido.             permitir uma melhor apresentação. Uma ultra-sonografia do
                                                                                 retroperitônio assim como dos rins e da veia renal deve ser
          Ultra-sonografia do testículo e                                        realizada para excluir a presença de processos neoplásicos
                                                                                 retroperitoneais, nos casos de varicocele à direita.
          cordão espermático                                                           No caso de uma torção testicular aguda, existe um au-
                                                                                 mento do tamanho do testículo acometido, havendo uma dimi-
                A ultra-sonografia é método importante para definição
                                                                                 nuição da ecogenicidade. O epidídimo está geralmente aumen-
          diagnóstica e das patologias destes órgãos. Outros exames de
                                                                                 tado devido ao edema e com áreas de ecogenicidade variável.
          imagem auxiliares são a ressonância magnética e eventual-
                                                                                 Na região do cordão espermático pode-se identificar, em al-
          mente a cintilografia.
                                                                                 guns casos, a presença da torção do mesmo. Nestas situações a
                As indicações para ultra-sonografia do conteúdo escro-
                                                                                 ultra-sonografia com Doppler colorido pode confirmar o di-
          tal são as seguintes:
                                                                                 agnóstico, indicando ausência de fluxo no interior do órgão e
                 n processos dolorosos escrotais, tendo como diagnós-            circulação periférica (como um anel).
                   ticos diferenciais a torção testicular, a epididimite,              No sentido de se avaliar a perfusão sangüínea do testículo,
                   orquite, abscesso, trauma, hérnia encarcerada e infar-        sobretudo nos casos de suspeita de torção testicular, a ultra-
                   to testicular.                                                sonografia com Doppler colorido, assim como o duplex colorido,
                 n aumentos de volume acompanhados de dor ou irregula-           é de alta importância. Estas técnicas exigem uma curva de aprendi-
                   ridades do conteúdo escrotal como diagnóstico diferenci-      zado significativa. Devido à presença de dor importante, esse tipo
                   al de tumor, hérnia escrotal, hidrocele, espermatocele,       de exame, mesmo realizado com aparelho e técnica avançados,
                   varicocele, epididimite crônica e torção testicular prévia.   pode ser de difícil avaliação, sobretudo em crianças pequenas.
                                                                                       Permanecendo a dúvida, pode-se realizar uma cintilogra-
                 n investigação de tumor primário no caso de metás-
                                                                                 fia perfusional da região escrotal ou proceder à exploração ci-
                   tases em linfonodos e elevação de marcadores tumo-
                                                                                 rúrgica do testículo, conforme critério clínico, desde que o re-
                   rais como alfafetoproteína e gonadotrofina coriônica
                                                                                 tardo na obtenção destes exames não coloque em risco a viabi-
                   e, eventualmente, ginecomastia, hiperprolactinemia
                                                                                 lidade do testículo. Devido às possibilidades e vantagens (faci-
                   e palpação normal do testículo.
                                                                                 lidade e rapidez) da ultra-sonografia com mapeamento em co-
                Para o estudo destes órgãos indica-se a realização de ultra-     res, podemos considerar este como sendo método de escolha
          sonografia com transdutores de 7,5 a 10 MHz, pois não é neces-         para os casos de suspeita de torção testicular.
          sária uma profundidade de penetração, mas, sim, alta resolução.              Nos casos de torção testicular antiga, pode haver padrões
                                                                                 de ecogenicidade variáveis no interior do parênquima testicu-
               Técnica - O exame deve ser realizado com o paciente em            lar, sendo um diagnóstico diferencial com tumor de difícil
          decúbito dorsal, solicitando-se que tracione seu pênis no sen-         avaliação. A presença de hidrocele, hidrocele de cordão ou
          tido cranial. Os dois testículos e os epidídimos são examina-          persistência do processo vaginal, correspondem ao acúmulo
          dos nos sentidos longitudinal e transversal. Muito importante          de líquidos ao redor do testículo ou cordão. Estas anomalias
          é a comparação da textura do parênquima testicular em rela-            se mostram como coleções líquidas anecóicas.
          ção ao testículo contralateral.                                              No caso de traumas de região escrotal pode-se verificar
                                                                                 um acúmulo de líquidos paratesticulares com massas e coágu-
                Achados - Quanto ao diagnóstico do tumor testicular, se          los com reflexos não-homogêneos. No hematoma testicular po-
          observa, nesta situação, uma destruição da estrutura ecogênica         dem ser reconhecidas áreas hipoecogênicas no interior do pa-
          habitual. Os tumores podem se apresentar como lesões homo-             rênquima. Uma hérnia escrotal apresenta-se com bandas de refle-
          gêneas ou heterogêneas mais ou menos bem delimitadas, ou               xo móvel no interior do canal inguinal, sendo que o testículo e o
          seja, com contornos lisos ou irregulares/bocelados e com eco-          cordão espermático estão normais. Durante o exame em tempo
          genicidade diminuída. Também podem se manifestar com au-               real (“real time”), podem-se verificar movimentos peristálticos, se
          mento de ecogenicidade e calcificação focais. Podem ainda              houver a presença de alças intestinais no canal inguinal.
          ter regiões pseudocísticas que se apresentam de maneira                      Uma epididimite aguda se mostra geralmente com aumento
          anecóica. Existe a possibilidade de uma hidrocele reacional            do epidídimo, sendo que este apresenta áreas hipo e hipereco-
          estar acompanhando um tumor testicular.                                gênicas, ou seja, não-homogêneas. Já a epididimite crônica pode
                A diferenciação entre seminoma e tumor não-seminoma-             ser acompanhada de pequenas calcificações no epidídimo. Uma
          toso não é precisa, existindo algumas características que po-          orquiepididimite abscedada apresenta um padrão irregular de
          dem, todavia, sugerir um ou outro diagnóstico. Os seminomas            ecogenicidade em nível de parênquima testicular, além da pre-
          puros são geralmente tumores intratesticulares homogêneos, sem         sença de coleção purulenta.

                                                                                              GUIA PRÁTICO DE UROLOGIA                          19


Cap 04 - Ultra-sonografia.pm6        19                                                          13/06/00, 13:10
Estudo da uretra                                                   gradativamente popularizado como uma nova maneira de vi-
                                                                             sualizar detalhes anatômicos da glândula, bem como orientar
               O estudo da uretra com a ultra-sonografia é menos utiliza-    biópsias, caso seja indicado. No entanto, esta popularidade da
          do na prática devido às possibilidades de uretrografia retrógra-   USTR só ocorreu com o desenvolvimento conjunto de trans-
          da e uretrocistoscopia. No entanto, este tipo de avaliação pode    dutores de alta freqüência, pistolas de biópsia, o advento do
          ser muito útil no diagnóstico de estenose de uretra, litíase       PSA e a demonstração de que a maioria dos tumores prostáti-
          encravada, divertículos uretrais e avaliação da função esfincte-   cos são hipoecogênicos.
          riana. No diagnóstico diferencial de tumores uretrais, a ultra-          Recentemente, o uso do Doppler, que permite a detecção do
          sonografia pode oferecer subsídios.                                movimento de partículas, tais como células sangüíneas, substitui
                                                                             as imagens em duas dimensões da escala cinza, tem permitido o
                                                                             mapeamento do fluxo a cores. Inicialmente achava-se que a pre-
          Ultra-sonografia do pênis                                          sença de hipervascularidade focal aumentaria o diagnóstico de
                                                                             neoplasias em áreas suspeitas. Essa hipervascularidade tem sido
               A ultra-sonografia do pênis deve ser realizada com            descrita, de forma inconstante, em cerca de 60% dos tumores,
          transdutores de 5 a 7,5 MHz. Ela pode nos auxiliar a identi-       mas também é observada em 1/4 dos pacientes com prostatite e
          ficar uma placa (doença de Peyronie), presença de hemato-          em até 15% dos casos de HPB. O uso do Doppler aumenta em
          ma (traumatismo peniano) e a extensão de um carcinoma              cerca de 7% a 8% o índice de detecção de câncer com US. Com
          peniano. Outra indicação é a avaliação com duplex colori-          o advento do “power” Doppler, que é dez vezes mais sensível que
          do das artérias e veias penianas para pacientes com disfun-        o Doppler tradicional, e o surgimento de meios de contraste para
          ção erétil, antes e após teste de ereção fármaco-induzida.         ultra-sonografia, este método adicional poderá demonstrar sua
          Atualmente o duplex colorido ficou em segundo plano na             utilidade na diferenciação de lesões malignas e benignas.
          avaliação inicial destes pacientes devido à possibilidade de
          provas terapêuticas por via oral, que podem nos fornecer                Indicações - A principal indicação (90%) diz respeito a
          informações em relação à conduta terapêutica.                      avaliação de um possível câncer da próstata, isto é, diagnósti-
                                                                             co, estadiamento, biópsias e seguimento. Serve também para
          Outras indicações                                                  orientar procedimentos como braquiterapia, crioterapia, dre-
                                                                             nagens. Outros usos incluem casos de infertilidade, prostatite
                Outras áreas importantes de atuação da ultra-sonografia      e pesquisa. Este não é um método adequado para o “screening”
          em Urologia são o diagnóstico pré-natal de doenças urológi-        de câncer da próstata nem para o estudo de HPB, com exceção
          cas, a ultra-sonografia dos rins e trato urinário na infância, a   de uso em pesquisas ou orientar procedimentos.
          avaliação do paciente com trauma do aparelho urinário, a ava-
          liação do rim transplantado com Doppler colorido e a ultra-             Equipamento - qualquer aparelhagem com as seguintes
          sonografia intervencionista. Com relação a este item pode-         qualidades pode realizar USTR e biópsias:
          mos citar a colocação de cateter de nefrostomia, a confirma-
          ção do local de punção quando da colocação de cistostomia e             n Transdutor com dimensão e formato adequados para
          também a biópsia prostática. Ainda dentro do capítulo ultra-              que possa ser inserido no reto e reesterilizável;
          sonografia em Urologia, podemos citar o controle que pode
          ser feito durante a realização de litotripsia extracorpórea.            n Freqüências entre 5 e 7,5 MHz;
                Outras possibilidades incluem o estudo do rim com ma-
          peamento em cores, de forma semelhante ao dos órgãos es-                n Capacidade de orientar biópsias com a linha do trajeto
          crotais. Mais recentemente existe a possibilidade de utiliza-             da agulha, demarcada no monitor. Em geral, cânula
          ção da ultra-sonografia tridimensional, assim como a possibi-             para tal fim deve ser acoplada ao transdutor;
          lidade de se usar ultra-sonografia durante os procedimentos
          laparoscópicos e endourológicos, como, por exemplo, a ava-              n Pistola de biópsia, com agulhas 18 G;
          liação de tumores ureterais e verificação da presença de vasos
          anômalos na estenose de junção pieloureteral. A possibilida-            n Capacidade de realizar medições;
          de do uso dos meios de contraste (microbolhas encapsuladas)
          para aumentar a captação de sinais ultra-sonográficos, sobre-           n Capacidade de “scanear” sagital e transversalmente,
          tudo para o diagnóstico diferencial de tumores de rim e prós-             sendo que os transdutores do tipo “end-fire”, com o
          tata, vem sendo estudada extensivamente.                                  cristal disposto em torno da curvatura distal, são os
                                                                                    mais populares e de melhor custo/benefício.
          Ultra-sonografia                                                        Preparo - Os pacientes devem estar com a ampola retal
          transretal da próstata                                             limpa, o que pode ser obtido com o uso de “fleet-enemas”
                                                                             uma hora antes, ou laxativos adequados previamente. A in-
              Após a introdução da Ultra-sonografia Transretal (USTR)        fecção urinária ativa é uma contra-indicação para o exame,
          por Watanabe e associados, em 1971, este método foi sendo          devendo ser primeiro resolvida. O uso de aspirina, anticoagu-


          20                    GUIA PRÁTICO DE UROLOGIA



Cap 04 - Ultra-sonografia.pm6         20                                                    13/06/00, 13:10
Figura    1                      COLOCAÇÃO DO CURSOR PARA MEDIDAS DA PRÓSTATA




                                       Equação para calcular o volume prostático pela fórmula do elipsóide:
                                                         L x A x C x ∏/6 = L x A x C x 0, 52


          lantes orais e antiinflamatórios não-esteróides deve ser         lubrificação. Este é avançado cranialmente, até a altura das
          suspenso antecipadamente. No caso de cumarínicos, que não        vesículas seminais, onde inicia-se o exame, no sentido trans-
          puderem ser interrompidos, o paciente deve ser internado e o     versal (coronal). Neste ponto pode-se proceder com as medi-
          medicamento trocado para heparina EV a qual é descontinuada
                                                  ,                        das do volume (figura 1). Esquadrinha-se toda a próstata, da
          quatro horas antes do exame e reiniciada quatro horas após.      base até o ápice, avaliando-se a ecogenicidade das diferentes
          Se o paciente não necessita de nenhuma cobertura antibiótica     regiões e a integridade da cápsula. Após, passa-se ao plano
          especial, pode-se realizar a profilaxia com uma quinolona do     sagital, rotando o transdutor (no caso de “end-fire”) cerca de
          tipo ciprofloxacina, 500 mg, uma hora antes do exame, sendo      90º . Examina-se a próstata realizando-se movimentos látero-
          mantida, no mínimo, por mais duas doses, duas vezes ao dia.      laterais, tipo leque, observando os diferentes detalhes desde o
          Se o paciente possui valvulopatia ou prótese valvular, a anti-   ângulo próstato-seminal até o ápice. O examinador deve estar
          bioticoterapia profilática para endocardite é imperativa. No     absolutamente familiarizado com a anatomia prostática des-
          caso de prótese ortopédica, recomenda-se aumentar a dose da      crita por McNeal e popularizada por Lee et al. (figura 2). As
          quinolona para 750 mg. A aspirina e os antiinflamatórios po-     lesões são melhor localizadas no plano coronal, embora as
          dem, em geral, ser reiniciados 3-4 dias após.                    biópsias sejam realizadas no plano sagital. A agulha é com-
                                                                           posta de duas partes que deslizam entre si: uma bainha exter-
               Técnica - A posição usual é o decúbito lateral esquerdo.    na e uma agulha interna. A incursão total da agulha é de cerca
          Procede-se com a realização do toque retal (TR) para avaliar     de 2,3 a 2,4 cm, sendo que sua ponta mede 0,5 cm, é sólida e
          o grau de limpeza e familiarizar o examinador com as anor-       não obtém tecido. A calha de biópsia vem a seguir, com exten-
          malidades palpáveis presentes. O transdutor, previamente co-     são total de 1,7 cm (1,5 cm em sua base), conforme demons-
          berto com um preservativo é então inserido, lentamente, após     trado na figura 3.


            Figura    2                         ANATOMIA PROSTÁTICA TRANSVERSAL E SAGITAL




                                                                                       GUIA PRÁTICO DE UROLOGIA                       21


Cap 04 - Ultra-sonografia.pm6     21                                                      13/06/00, 13:10
Figura    3                                   EXTREMIDADE DISTAL DA AGULHA DE BIÓPSIA




               Quando são realizadas biópsias aleatórias, devemos obter                   Aspectos - Em cerca de 70% das neoplasias o aspecto é
          pelo menos três fragmentos de cada lobo, das regiões da base,              hipoecogênico e em cerca de 30% isoecóico, sendo raramen-
          meio e ápice. Glândulas maiores que 40 cm3, provavelmente,                 te hiperecogênico ou com calcificações, tipo “céu estrelado”.
          necessitam de um maior número de fragmentos. A presença de                 Existem situações, principalmente tumores mais avançados,
          nódulos palpáveis ou visíveis ao se efetuar a US exige amostras            que podem exibir mais de um dos aspectos descritos acima.
          extras.                                                                    Outro detalhe importante do exame é o aspecto da cápsula
                                                                                     verdadeira, no que diz respeito a sua continuidade/integrida-
                 Anatomia:                                                           de e abaulamentos. Estes podem ser sinais de penetração ou
                                                                                     extensão extracapsular. O câncer da ZT pode ser mais difícil
                 n Zona Periférica (ZP) – Compreende cerca de 70% do                 de ser diagnosticado em meio a presença de nódulos
                   tecido glandular, preenchendo as partes posteriores da            hiperplásicos. Devemos, neste local, observar assimetrias e
                   glândula e parte das laterais; 70% das neoplasias se              heterogenicidade suspeita. A ZT é uma região normalmente
                   originam aqui, além de prostatite.                                um pouco mais hipoecóica que a ZP e ZC.

                 n Zona de Transição (ZT) – Representa cerca de 5% a                      Complicações - Atualmente, com o uso de pistolas auto-
                   10% do tecido glandular, originalmente, localizando-              máticas e quinolonas, o índice de complicações é baixo. Estas,
                   se anteriormente à ZP, à direita e à esquerda da ure-             tipicamente limitam-se a infecções e hemorragias com coágu-
                   tra. É sede de HBP e cerca de 20% a 25% das neo-                  los, mais sérios em cerca de 1% a 2% dos casos. Por vezes
                   plasias.                                                          pode haver hematúria macroscópica mais prolongada, sem ou-
                                                                                     tras conseqüências, e hemospermia. Sangramentos mais im-
                 n Zona Central (ZC) – Possui cerca de 25% de glândula               portantes, no momento da biópsia, podem ser manejados com
                   e situa-se na base, posterior à uretra e ZT, em forma             compressão retal, raramente necessitando anuscopia e sutura.
                   de cunha, englobando os canais ejaculatórios. Cerca
                   de 5% das neoplasias aqui ocorrem.                                     Outros usos - Esta técnica pode ser usada para estudar as
                                                                                     vesículas seminais, canais deferentes e ductos ejaculatórios,
                 n Estroma fibromuscular anterior – Cobre a região an-               principalmente em pacientes com oligoazoospermia e baixo
                   terior à uretra ao ultra-som, não sendo sede de neopla-           volume ejaculado, auxiliando na identificação de causas po-
                   sias ou HPB.                                                      tencialmente curáveis de infertilidade.




          Bibliografia recomendada

                                           1.   COCHLIN DL, DUBBINS PA, GOLDBERG BB, ALEXANDER AA. Atlas colorido e texto de ultra-sonografia
                                                      urogenital. Revinter. Rio de Janeiro, 1998.
                                           2.   KULLIGOWSKA E, FENTON HM. Transrectal US in male infertility: spectrum of findings and role in
                                                      patient care. Radiology 1998; 207: 173-181. (USTR na infertilidade masculina: variação de achados
                                                      e sua função no manejo dos pacientes. Revisão publicada nos resumos comentados, J Bras Urol
                                                      1999, 25(1): 147-148).
                                           3.   LEE F et al. Transrectal ultrasound diagnosis of prostate cancer. Urol Clin North Am 1989; 16: 663.
                                           4.   McNEAL JE. Regional morphology and pathology of the prostate. Amer J Clin Path 1968; 49: 347.
                                           5.   PLATT et al. Acute renal obstruction: evaluation with intra-renal duplex Doppler and conventional U/S.
                                                      Radiology 1993; 186: 685-8.
                                           6.   RASSWEILER J, MERKLE W. Ultraschall in der urologie. Stuttgart, Thieme 1997.


          22                    GUIA PRÁTICO DE UROLOGIA



Cap 04 - Ultra-sonografia.pm6         22                                                             13/06/00, 13:10
Capítulo 5
         Tomografia Computadorizada
         Dante Luiz Escuissato*
         Arnolfo de Carvalho Neto
         Guilherme Sandrini de Toni


         Introdução                                                              Normalmente, um exame tomográfico dos rins consta de
                                                                           uma série sem contraste (figura 1A), onde os cálculos podem
               A tomografia computadorizada é um método de imagem          ser melhor identificados, seguidos de cortes na fase nefrográ-
         que, a exemplo da radiologia convencional, utiliza o raio X       fica (figura 1B), – imediatamente após a injeção endovenosa
         para explorar o corpo humano. No exame, o tubo de raio X          de contraste iodado –, caracterizados pela nítida separação en-
         gira em torno do paciente durante a emissão de um feixe mui-      tre o córtex e a medular renal. Finalmente, uma série tardia,
         to estreito de raios que, após atravessar o paciente, é captado   onde o parênquima renal torna-se homogêneo e as vias uriná-
         por detectores especiais, convertido em sinais elétricos e en-    rias e a bexiga estão parcialmente preenchidas pelo contraste
         viado a um computador, que constrói as imagens. Com isto, a       (figura 1C). Os ureteres podem ser identificados nos cortes
         tomografia computadorizada permite associar a vantagem de         sem contraste, desde que haja uma quantidade mínima de gor-
         cortes anatômicos sem sobreposição com uma alta resolução         dura retroperitoneal. Contudo, após a opacificação de sua luz
         de contraste. A injeção endovenosa de contraste iodado per-       pelo contraste, é facilitada a identificação de obstruções. Tam-
         mite uma avaliação funcional de rins e vias urinárias, além de    bém a bexiga é estudada em cortes pré e pós-contraste, sendo
         melhorar o detalhamento anatômico.                                facilmente identificados a espessura de sua parede e o plano
               Os contrastes iodados são macromoléculas com densida-       de gordura perivesical.
         de suficiente para absorver parte do feixe de raios X. Essas
         substâncias são excretadas pelos rins, sendo filtradas pelos
         glomérulos e concentradas pelos túbulos, aparecendo em alta        Figura   1
         concentração nas vias excretoras. Assim, nos primeiros minu-
         tos após a injeção endovenosa, observamos alta concentração
         vascular com marcada diferenciação corticomedular (fase ne-
         frográfica glomerular), havendo, logo depois, homogenei-
         zação do parênquima renal (fase nefrográfica tubular). Em
         poucos minutos, o contraste chega ao sistema coletor e à                                                     O rim direito
         bexiga.                                                                                                      apresenta aspecto
               Até alguns anos atrás, as imagens eram obtidas sempre                                                  normal nas fases pré-
         corte a corte, com tempo total de exame variando de 15 a 40                                                  contraste (A),
         minutos. Nos últimos anos, os equipamentos passaram a rea-
         lizar também a técnica helicoidal, cujo tubo de raio X gira
         continuamente enquanto a mesa se desloca. Dessa forma, é
         obtido um grande número de imagens num tempo curto (10 a
         30 segundos), evitando-se os artefatos gerados pelos movi-
         mentos respiratórios e obtendo-se todos os cortes na mesma
         fase de trânsito do contraste. Com isso, ampliaram-se as indi-
         cações do método, pois passou a ser possível estudar diferen-                                                glomerular (B) e
         tes fases da excreção renal e obter imagens angiográficas com
         alta definição sem a necessidade de procedimentos invasivos
         por cateter.
                                                                                                                      tardia (C). Na região
                                                                                                                      interna do rim
                                                                                                                      esquerdo, ver lesão
         *Endereço para correspondência:
                                                                                                                      expansiva
         Rua Coronel Dulcídio, 1.917 - apto 31 - Água Verde                                                           distorcendo o
         80250-100 - Curitiba - PR                                                                                    bacinete (figura 1C).
         Tel.: (0--41) 335-2325

                                                                                         GUIA PRÁTICO DE UROLOGIA                        23


Cap 05 - Tomografia Comp.pm6     23                                                        13/06/00, 13:11
Neoplasias renais benignas                                            Figura   2
               Os adenomas renais são neoplasias epiteliais benignas com
         dimensões geralmente menores que 2,5 cm. À tomografia com-
         putadorizada, essas lesões são homogêneas e sofrem mínima
         impregnação pelo material de contraste iodado. A tomografia
         computadorizada não permite a diferenciação entre tumores                    Neoplasia renal com
         renais benignos e pequenos carcinomas.                                    invasão das veias renal
                                                                                     direita e cava inferior
               Angiomiolipomas renais são hamartomas compostos por
                                                                                                    (setas).
         uma mistura de vasos sangüíneos, gordura e tecido muscular
         liso. À tomografia computadorizada, usualmente as lesões são
         circunscritas, contendo áreas com densidade de gordura em
         seu interior (figura 3). Outros achados são extensão extra-re-                                                          Figura   3
         nal do tumor e sinais de hemorragia recente.

         Neoplasias renais malignas
                                                                                                                 Lesão renal exofítica com
               Na avaliação inicial dos carcinomas renais utiliza-se a uro-                                      densidade de gordura
         grafia excretora ou a ultra-sonografia. A tomografia computa-                                           (angiomiolipoma).
         dorizada com injeção endovenosa de contraste iodado apre-
         senta acurácia para o diagnóstico do carcinoma de células re-
         nais próxima de 95%, oferece detalhamento anatômico preci-
         so e permite ótima avaliação do volume tumoral e do estádio T         Figura   4
         local (figura 1). O uso endovenoso do material de contraste
         iodado é essencial para a detecção e estadiamento dessas neo-
         plasias (figuras 1B-1C). A tomografia computadorizada é tam-
         bém o método de escolha para guiar biópsias renais, embora a                   Nódulo adrenal
                                                                                 heterogêneo. A gordura
         ultra-sonografia possa ser utilizada em grandes massas.
                                                                                  ao redor da lesão está
               São os seguintes os achados tomográficos computadori-                 preservada (setas).
         zados do carcinoma renal: massa com atenuação similar ou
         menor que o parênquima, interface ou margens irregulares com
         o parênquima (pseudocápsula), deformação de contornos do
         rim (efeito de massa), realce pelo material de contraste e calci-
         ficações (central, periférica ou ambas). Além destes, podem
         ser observados achados secundários, como a invasão de veias
                                                                                                                                 Figura   5
         renal e cava inferior (figura 2), invasão e/ou hemorragia peri-
         nefrética, aumento de linfonodos e metástase adrenal.
               A tomografia computadorizada é o melhor teste de ima-
         gem para diferenciar estádios I e II (T1 e T2) de estádios III e
         IV (T3a-T4). Quando as características típicas para o diagnós-                                           Espessamento de parede
         tico de neoplasia maligna renal estão presentes, o valor predi-                                          vesical à direita. Ver
         tivo positivo é superior a 95%. A tomografia computadorizada                                             infiltração de gordura
         substituiu a angiografia no estadiamento dos carcinomas re-                                              perivesical (setas).
         nais, mas este método pode ainda ser útil em planejamento ou
         embolização pré-operatórios. A invasão da cápsula renal é di-
         fícil de ser diagnosticada pela tomografia computadorizada, a
         menos que haja comprometimento da gordura perinefrética.             mografia computadorizada apresenta limitações na identifica-
                                                                              ção de invasão perivesical microscópica, assim como a pro-
         Neoplasias da bexiga                                                 fundidade do comprometimento da parede vesical. A acurácia
                                                                              da tomografia computadorizada na detecção do envolvimento
               Ultra-sonografia, tomografia computadorizada e ressonân-       perivesical e das vesículas seminais varia de 55% a 85%.
         cia magnética são os métodos de imagem melhor indicados                   A identificação pré-operatória de envolvimento de linfo-
         para o estadiamento local do câncer de bexiga. A tomografia          nodos é fundamental no estadiamento do câncer de bexiga. É
         computadorizada, por apresentar excelente resolução de con-          importante lembrar que a tomografia computadorizada demons-
         traste, pode demonstrar se existe ou não infiltração da gordura      tra apenas alterações de tamanho dos linfonodos. A tomogra-
         perivesical (figura 4). Contudo, como a ultra-sonografia, a to-      fia computadorizada é incapaz de identificar infiltração neo-


         24                GUIA PRÁTICO DE UROLOGIA



Cap 05 - Tomografia Comp.pm6       24                                                         13/06/00, 13:11
plásica em linfonodos com dimensões normais. A acurácia para       97%, com média de 81%. A sensibilidade e especificidade do
         a detecção de metástases para linfonodos varia de 70% a 90%,       método são em média de 80% e 87% respectivamente.
         com taxa de falso-positivo de 25% a 40%.
               Nos casos de neoplasias de células transicionais do trato    Neoplasias adrenais
         urinário superior, a tomografia computadorizada tem valor na
         diferenciação entre tumor e cálculos radiotransparentes. A to-           A tomografia computadorizada é atualmente o método
         mografia computadorizada também é útil no estadiamento des-        de imagem mais sensível na avaliação morfológica das glân-
         tas lesões.                                                        dulas adrenais. A tomografia computadorizada, mesmo sem o
                                                                            uso de contraste iodado, pode demonstrar tumores com 1 cm
         Neoplasias da próstata                                             de diâmetro ou menores (figura 5). O aumento das dimensões
                                                                            das glândulas adrenais, em casos de hiperplasia adrenal, é fa-
               Em alguns centros, a tomografia computadorizada, ultra-      cilmente detectado pela tomografia computadorizada.
         sonografia transretal e a ressonância magnética são também               Nos casos de suspeita clínica de feocromocitoma, a to-
         utilizadas no estadiamento clínico. A tomografia computado-        mografia computadorizada é o método de escolha na investi-
         rizada apresenta limitações na investigação das neoplasias pros-   gação diagnóstica. Nos 10% em que as lesões são extra-adre-
         táticas por não permitir visibilização direta dos tumores e ser    nais, a tomografia computadorizada permanece como o méto-
         menos sensível à detecção de invasão extracapsular em relação      do de imagem de eleição para a pesquisa de lesões mediasti-
         à ultra-sonografia transretal e à ressonância magnética.           nais, retroperitoneais ou pélvicas. Pela possibilidade de com-
                                                                            plicações (taquiarritmias ventriculares e crise hipertensiva), o
                                                                            uso de contraste iodado endovenoso não é utilizado na rotina
         Neoplasias testiculares                                            para pesquisa desses tumores.
                                                                                  Em 5% das necrópsias, encontram-se adenomas adrenais
              A tomografia computadorizada não tem aplicação no es-
                                                                            não-funcionantes. Os adenomas apresentam dimensões dife-
         tudo dos tumores testiculares em seus sítios primários. A ava-
                                                                            rentes ao diagnóstico, variando de 1 a 2 cm naqueles associa-
         liação por imagem do abdome e pelve tem por objetivo detec-
                                                                            dos à síndrome de Conn e de 3 a 8 cm nos da síndrome de
         tar o envolvimento de linfonodos retroperitoneais. Estudos
                                                                            Cushing. Lesões que apresentem tamanho maior ou calcifica-
         comparando a tomografia computadorizada e a linfografia no
                                                                            ções em seu interior são suspeitas de malignidade.
         estadiamento dos tumores testiculares mostram que esses mé-
                                                                                  A tomografia computadorizada é um ótimo método para
         todos são grosseiramente comparáveis. A tomografia compu-
                                                                            o estadiamento das neoplasias malignas adrenais. A gordura
         tadorizada parece ser superior à ultra-sonografia e semelhante
                                                                            periadrenal, quando preservada, sugere ausência de invasão
         à ressonância magnética. A tomografia computadorizada apre-
                                                                            local. Contudo, quando há distorção dos órgãos contíguos à
         senta as seguintes vantagens sobre outros métodos no estadia-
                                                                            lesão, a possibilidade de infiltração deve ser considerada. Es-
         mento dos tumores malignos testiculares: não-invasividade,
                                                                            tas neoplasias podem invadir a veia de drenagem e estender-se
         detecção de invasão de estruturas e órgãos adjacentes, presen-
                                                                            à veia cava inferior. Linfonodos paraaórticos e paracavais al-
         ça de adenomegalias em cadeias não avaliadas pela linfografia
                                                                            tos, com 1 cm de diâmetro ou mais, devem ser considerados
         e determinação com maior precisão dos limites tumorais e do
                                                                            comprometidos.
         verdadeiro volume da lesão. As limitações da tomografia com-
         putadorizada são a não-detecção de metástases em linfonodos
         com dimensões normais e a dificuldade de interpretação em          Neoplasias da infância
         indivíduos com pouca gordura retroperitoneal, tendência co-
         mum em homens jovens.                                                    O tumor de Wilms é uma neoplasia renal primária cujo
              À tomografia computadorizada, as metástases para linfo-       diagnóstico normalmente é feito pela ultra-sonografia. A to-
         nodos retroperitoneais variam desde pequenos nódulos a mas-        mografia computadorizada é útil na confirmação diagnóstica
         sas confluentes. Linfonodos com 1 cm de diâmetro ou mais           e estadiamento do tumor. O aspecto das lesões é, habitualmen-
         são considerados anormais. Contudo, nódulos com menos de           te, heterogêneo, com microcalcificações em 10% a 20% dos
         1 cm são também suspeitos se localizados em região periilar        casos, e há realce irregular após a injeção endovenosa de con-
         renal à esquerda e região paracaval ao nível do rim direito.       traste iodado. A tomografia computadorizada permite identi-
              O aspecto das metástases varia dependendo da histologia       ficar infiltração de veia cava inferior e é o método mais sensí-
         tumoral, extensão da doença e se o paciente foi submetido a        vel na detecção de tumores bilaterais. A presença de adenome-
         tratamento. Metástases de seminoma e carcinomas embrioná-          galias retroperitoneais e metástases hepáticas é também identi-
         rios puros tendem a ter valores de atenuação de partes moles,      ficada pela tomografia computadorizada.
         enquanto os teratomas e os tumores de células germinativas               Os neuroblastomas podem ter origem em qualquer local
         mistos têm densidade menor. As lesões confluentes de semino-       ao longo da cadeia ganglionar simpática. A maioria tem locali-
         ma e carcinomas embrionários podem conter focos hipoden-           zação abdominal (65%) e, principalmente, adrenal. A tomogra-
         sos em seu interior (necrose tumoral).                             fia computadorizada com injeção endovenosa de contraste ioda-
              A acurácia da tomografia computadorizada na detecção          do demonstra a lesão primária, assim como presença de adeno-
         de metástases para linfonodos retroperitoneais varia de 73% a      megalias retroperitoneais e comprometimento vascular. A resso-

                                                                                        GUIA PRÁTICO DE UROLOGIA                        25


Cap 05 - Tomografia Comp.pm6      25                                                       13/06/00, 13:11
nância magnética é superior à tomografia computadorizada na
         avaliação de invasão do canal vertebral nesses casos.
                                                                             Figura   6

         Infecção
                                                                               Necrose renal cortical
                                                                                  bilateral. Ver áreas
              Raramente a tomografia computadorizada está indicada
                                                                                       hipodensas no
         nas infecções urinárias não-complicadas, embora retardo de            parênquima renal com
         excreção, nefrograma estriado, perda de diferenciação córtico-        imagens pós-contraste
         medular, edema e áreas triangulares de ausência de impregna-                    endovenoso.
         ção pelo contraste possam ser observados nas formas mais gra-
         ves das pielonefrites. A presença de ar em vias urinárias indica
         infecção por germe produtor de gás, mais comum em pacien-
         tes diabéticos. Os abscessos aparecem como lesões císticas,                                                           Figura   7
         com paredes irregulares e conteúdo mais denso que a água. A
         extensão para o espaço perirrenal pode ser demonstrada. Na
         pielonefrite xantogranulomatosa, encontramos uma massa he-
         terogênea, com porções císticas e calcificações grosseiras, que                                         Cálculo renal esquerdo
         podem causar confusão com neoplasia renal.                                                              em grupo calicial médio
              A tuberculose renal é caracterizada pela distorção da mor-                                         (seta).
         fologia habitual do parênquima, especialmente dos cálices, e
         pela presença de calcificações, que não são, no entanto, acha-
         dos patognomônicos.                                                 Figura   8
         Doenças vasculares
                                                                                    Rins policísticos.
               Os achados tomográficos no infarto renal vão desde a               Múltiplos cistos são
         completa ausência de excreção de um dos rins até a identifica-                   observados
         ção de uma ou mais áreas cuneiformes de ausência de impreg-                  bilateralmente.
         nação pelo contraste (figura 6), muitas vezes com um estreito
         halo de impregnação, provavelmente causado pela circulação
         colateral pericapsular. Estes achados, associados com o edema
         difuso, são também encontrados na trombose venosa renal.
               A tomografia computadorizada helicoidal permite uma
         excelente demonstração das artérias renais. A angiotomogra-        Trauma renal
         fia pode ser muito útil na investigação das doenças renovascu-
         lares, como na trombose pós-trauma e nas estenoses das arté-             A tomografia computadorizada do abdome e pelve, com
         rias renais relacionadas à displasia fibromuscular e à ateros-     uso de contraste iodado endovenoso e oral (sempre que possí-
         clerose, assim como na avaliação pré-operatória de doadores        vel), é o método com maior acuidade no diagnóstico das lesões
         para transplante renal.                                            traumáticas do trato urinário. O objetivo da avaliação radio-
                                                                            gráfica é diferenciar os pacientes que necessitam de interven-
         Intervenção                                                        ção cirúrgica precoce e aqueles passíveis de manejo clínico
                                                                            conservador. As indicações para avaliação radiográfica incluem
                                                                            pacientes com trauma abdominal com hematúria macroscópi-
              A tomografia computadorizada pode ser utilizada para
                                                                            ca, trauma abdominal com hematúria microscópica associada
         guiar procedimentos invasivos como biópsias ou drenagens
                                                                            ao choque, suspeita de lesões vasculares renais, assim como
         percutâneas; entretanto, seu uso tem sido limitado por ser um
                                                                            todos os pacientes pediátricos com hematúria pós-traumática.
         método estático, ao contrário da ultra-sonografia.
                                                                            Os seguintes parâmetros são usados na avaliação do trauma
                                                                            renal: extensão do dano ao parênquima renal, extravasamento
         Retroperitônio                                                     de urina, extensão da hemorragia perirrenal e o estado do pe-
                                                                            dículo vascular renal.
              O retroperitônio é muito bem estudado pela tomografia               A tomografia computadorizada detecta com precisão as
         computadorizada, permitindo estabelecer a localização de le-       contusões e lacerações do parênquima renal. As oclusões ar-
         sões em relação aos vasos ou às subdivisões retroperitoneais,      teriais podem ser demonstradas e as alterações parenquimato-
         em relação às fascias pararrenais. Assim, alterações como fi-      sas associadas aparecem como áreas com ausência de impreg-
         brose retroperitoneal e adenomegalias podem ser demonstra-         nação por contraste ou de excreção do mesmo. As tromboses
         das facilmente.                                                    ou obstruções venosas podem aparecer como aumento do rim,

         26                GUIA PRÁTICO DE UROLOGIA



Cap 05 - Tomografia Comp.pm6      26                                                       13/06/00, 13:11
acompanhado de um retardo do nefrograma. A tomografia               obstrução. Sinais secundários de obstrução incluem redução
         computadorizada tem sido usada, também, na avaliação das            da espessura da gordura perirrenal, dilatação do sistema cole-
         dimensões e no acompanhamento dos hematomas e urinomas              tor intra-renal e aumento unilateral da espessura cortical. Após
         perirrenais.                                                        o uso de contraste iodado endovenoso, observam-se retardo na
                                                                             sua excreção e persistência da fase nefrográfica pelo rim do
         Trauma pélvico (vesical)                                            lado comprometido.

              A avaliação radiográfica da bexiga torna-se necessária em      Doença cística renal
         todo paciente que apresente hematúria macroscópica associa-
         da a fratura da bacia. O estudo por meio de métodos de ima-              Doença cística renal compreende um grupo diverso de
         gem tem por objetivo identificar o local da ruptura vesical, a      desordens hereditárias, adquiridas e de desenvolvimento. Es-
         presença e a localização de hematomas pélvicos, assim como se       tas doenças apresentam etiologia, quadro clínico, tratamento
         há hemorragia ativa e as relações da bexiga com fragmentos ós-      e prognóstico diversos. O papel dos métodos de imagem nes-
         seos. A tomografia computadorizada tem se mostrado superior à       tas entidades é auxiliar na classificação e diagnóstico correto,
         cistografia convencional na classificação das injúrias vesicais.    identificar as complicações (hemorragia, infecção, ruptura e
                                                                             transformação neoplásica) e as alterações associadas em ou-
         Doença obstrutiva                                                   tros órgãos (figura 8). A tomografia computadorizada tem se
                                                                             mostrado eficaz no acompanhamento clínico dessas doenças,
              A tomografia computadorizada helicoidal é eficaz na ava-       sendo superior à ultra-sonografia na identificação de cistos
         liação da obstrução renal. Nos casos agudos, o exame é reali-       hemorrágicos e infectados, assim como na detecção precoce
         zado sem o uso de contraste endovenoso e oral, demonstrando         de degeneração neoplásica dos mesmos.
         com grande acurácia a existência de cálculos no sistema cole-
         tor ou ureter, além de dilatação unilateral proximal à obstru-      Conclusão
         ção. O método permite diferenciar as obstruções decorrentes
         de cálculos intraluminais das decorrentes de processos extrín-            A tomografia computadorizada é amplamente utilizada no
         secos (neoplasias, hematomas, aneurismas) e outras causas que       diagnóstico de lesões expansivas (neoplásicas ou não), obstruti-
         possam simular obstrução (apendicites, processos ginecológi-        vas, infecciosas, vasculares e traumáticas, do aparelho urinário,
         cos e aneurismas de aorta). Quase todos os cálculos urinários       das glândulas adrenais e do retroperitônio. A tomografia compu-
         são hiperdensos pela tomografia, inclusive aqueles que são ra-      tadorizada é o método de escolha para o estadiamento local das
         diotransparentes nos estudos radiográficos (figura 7). Nos ca-      neoplasias do aparelho urinário e é também utilizada nos casos
         sos em que haja cálculo impactado no ureter, um pequeno halo        em que haja necessidade da pesquisa de implantes metastáticos
         hipodenso pode ser observado na parede ureteral, ao nível da        no abdome superior e tórax (pulmões e mediastino).




         Bibliografia recomendada

                                       1.   RAYMOND HW, ZWIEBEL WJ, SWARTZ JD. Renal imaging. Seminars in ultrasound, CT and MRI 1997;
                                               18:73-135.
                                       2.   DUNNICK NR. Advances in uroradiology I. The Radiologic Clinics of North America 1996; 34:925-1076.
                                       3.   DUNNICK NR. Advances in uroradiology II. The Radiologic Clinics of North America 1996; 34:
                                               1081-275.
                                       4.   ZAGORIA RJ. Uroradiology. The Urologic Clinics of North America 1997; 24:471-698.
                                       5.   PRANDO, PRANDO, CASERTA, BAUAB JR. Urologia. Diagnóstico por imagem. São Paulo, 1997.


                                                                                          GUIA PRÁTICO DE UROLOGIA                        27


Cap 05 - Tomografia Comp.pm6      27                                                         13/06/00, 13:11
Capítulo 6
Medicina Nuclear

Lauro Sergio Machado Ervilha


      A avaliação funcional do rim é um dos primeiros estudos     Cintilografia renal dinâmica
com aplicação clínica na era da medicina nuclear. Os exames
realizados com detectores captam externamente a radioativi-            Este estudo tem por objetivo avaliar a função renal e o
dade sobre a área renal, após a administração do radiofárma-      trânsito urinário.
co. Os resultados são expressos em forma de gráficos repre-            Os agentes habitualmente empregados são o ácido dieti-
sentativos de atividade versus tempo da função renal. Atual-      lenodiaminopentacético (DTPA) e a mercaptoacetiltriglicina
mente modernas gamacâmaras acopladas a computadores so-           (MAG3), ambos marcados com 99mTc, emissor de radiação
fisticados fornecem imagens de alta qualidade e parâmetros        gama. O 99mTc-DTPA é eliminado do sangue exclusivamen-
funcionais. As imagens renais podem ser usadas para a aquisi-     te por filtração glomerular enquanto o 99mTc-MAG3 é elimi-
ção de dados funcionais ou para avaliar processos específi-       nado pelo túbulo proximal. Após a administração venosa de
cos, tais como pielonefrite, uropatia obstrutiva ou hipertensão   um destes agentes, em pacientes normais, a seqüência de ima-
renovascular. Drogas podem ser associadas aos exames, au-         gens obtidas na gamacâmara fornece:
mentando a sensibilidade e especificidade do diagnóstico em
certas patologias.                                                     n capacidade de captação;
                                                                       n tempo de trânsito e
     As principais indicações clínicas para estudos renais com
radioisótopos são:                                                     n eliminação.

     n avaliação do fluxo sangüíneo renal;                              A captação, verificada nos primeiros três minutos, é pro-
                                                                  porcional à função renal (glomerular ou tubular, dependendo
     n medidas de parâmetros quantitativos, tais como fluxo       do agente empregado). Em seguida, no intervalo de três a seis
       plasmático renal efetivo e taxa de filtração glomerular;   minutos o trânsito do material se faz dos glomérulos ou túbu-
                                                                  los à pelve renal. Nas imagens renais ficam visíveis os grupos
     n avaliação da hipertensão renovascular;                     calicianos e a pelve renal. A eliminação renal é imediata, de-
                                                                  vendo ser mínima a presença de traçador nos rins e nos siste-
     n detecção da pielonefrite;                                  mas coletores cerca de 30 minutos após a injeção (figura 1). O
                                                                  emprego de computadores associados às gamacâmaras per-
     n detecção e quantificação da uropatia obstrutiva;           mite estabelecer regiões de interesse (ROI) e gerar curvas que
                                                                  representam a quantidade de radiotraçador no rim em função
     n avaliação do rim transplantado;                            do tempo. Estes gráficos, chamados historicamente de reno-
                                                                  gramas, fornecem informações semiquantitativas da função
     n avaliação da função renal diferencial;                     renal. O renograma normal tem uma rápida ascensão da curva
                                                                  que representa a chegada do traçador ao rim. Em seguida veri-
     n detecção de anomalias renais congênitas ou adquiridas.     fica-se o acúmulo do material no rim que reflete a filtração
                                                                  glomerular/secreção tubular, sendo que o pico da curva é al-
     A seguir veremos os estudos que mais comumente são           cançado no intervalo de três a seis minutos. Nesta etapa ocor-
realizados na prática urológica.                                  re a equalização da captação com a excreção. A subseqüente
                                                                  queda na curva reflete somente a excreção (figura 2).
                                                                        No estudo das uropatias obstrutivas (figura 3a e 3b), a
                                                                  hidratação prévia do paciente é importante na prevenção de
                                                                  falsos resultados. Na presença de estase no sistema coletor,
Endereço para correspondência:                                    manobras fisiológicas (micção, mudança de decúbito) irão
Rua XV de Novembro, 2.177 - Alto da XV                            provocar a drenagem espontânea em sistemas não-obstruídos.
80050-000 - Curitiba - PR                                         Se a estase persistir, a intervenção farmacológica com furose-
Tel.: (0--41) 264-6072                                            mida venosa será útil na caracterização de processo obstruti-


                                                                              GUIA PRÁTICO DE UROLOGIA                       29
Figura   1                                                       Figura   3a




         Cintilografia renal
   dinâmica normal. Ambos
       os rins concentram e
  eliminam o radiotraçador
        em tempos normais.



 Figura   2
                                                                     Criança de 10 anos
                                                                     com hidronefrose à
                                                                      esquerda. Acúmulo
                                                                          progressivo do
                                                                       traçador na pelve
                                                                   renal sem resposta ao
                                                                     diurético. Curva do
                                                                  renograma ascendente.
                                                                     Rim direito normal.
                                                                        Estenose de JUP.


 Renograma
    normal.



vo. Na ausência de obstrução, a eliminação do traçador da
                                                                  Figura   3b
pelve renal ocorre rapidamente após a injeção do diurético. A
avaliação pode ser melhorada com a análise da curva do reno-
grama e a determinação da meia-vida (T 1/2) do traçador no
rim após o diurético. Valor de T 1/2 abaixo de 10 minutos é
considerado não-obstrutivo. Valor maior que 20 minutos indi-
ca geralmente processo obstrutivo urodinamicamente signifi-
cativo. As causas mais comuns de erros nestas avaliações são:
hipoidratação, função renal diminuída com má resposta ao
diurético, dilatação severa do sistema coletor, refluxo vesi-
coureteral e repleção vesical. Nas duas últimas condições pode-
se associar cateter vesical. O T 1/2 poderá permanecer au-
mentado por meses após intervenção cirúrgica (pieloplastia)
em sistemas coletores muito dilatados.

Avaliação do rim transplantado
      Na avaliação do rim transplantado, a cintilografia renal
dinâmica deve ser realizada, sempre que possível, nas primei-
ras 24 horas do pós-operatório. Além de documentar a viabili-
dade do enxerto, o exame precoce servirá como base para com-
paração com eventuais exames futuros. A gamacâmara deverá          Estudo repetido após
estar posicionada o mais próximo possível do rim enxertado,               três meses da
                                                                     pieloplastia. Notar
com o campo de visão abrangendo aorta distal, artérias femo-
                                                                        boa resposta ao
rais, rim enxertado e bexiga. O traçador é injetado em “bolus”                diurético.
sendo documentada uma seqüência de imagens a intervalos

30            GUIA PRÁTICO DE UROLOGIA
n hematomas, que ocorrem usualmente nos primeiros dias
 Figura   4a                                                              pós-transplante, são visualizados por áreas persisten-
                                                                          tes de hipocaptação na região perirrenal. Estas mes-
                                                                          mas características cintilográficas serão observadas no
                                                                          abscesso e na linfocele;
  Enxerto na
  fossa ilíaca
    direita. O                                                          n obstrução ureteral, tanto as de etiologia intrínseca (co-
    estudo do                                                             águlos, estenoses da junção ureteropélvica, cálculos)
  fluxograma                                                              quanto por compressão extrínseca (hematomas, absces-
   revela boa                                                             sos, linfocele). Na dependência de boa função do en-
    perfusão.                                                             xerto, a obstrução ureteral é detectada pela retenção
                                                                          prolongada do traçador no sistema caliciano.

 Figura   4b                                                       Hipertensão renovascular
                                                                        A cintilografia renal dinâmica, isoladamente, tem baixa
                                                                   sensibilidade na detecção da hipertensão renovascular. Este
                                                                   exame, associado à intervenção farmacológica com a admi-
                                                                   nistração de um inibidor da enzima conversora da angiotensi-
                                                                   na (ECA), se torna muito mais sensível. Vários protocolos são
                                                                   propostos para este estudo que pode ser realizado com 99mTc-
                                                                   DTPA ou 99mTc-MAG3. O paciente não deverá estar em uso
  Estudo subseqüente com
            boa captação e
                                                                   de inibidores da ECA pelo menos por 48 horas antes dos exa-
     eliminação. Nota-se o                                         mes. Uma cintilografia renal dinâmica deverá ser obtida em
  trajeto da sonda vesical.                                        condições basais 24 horas antes do exame associado ao inibi-
                                                                   dor da ECA. Embora o enalapril possa ser empregado, usual-
                                                                   mente se administra captopril (25-50 mg) por via oral 60 mi-
                                                                   nutos antes da injeção do radiotraçador. Na presença de hiper-
de um segundo durante o primeiro minuto (figura 4a). Esta          tensão renovascular, deverá ocorrer no estudo com captopril
etapa, denominada fluxograma, avalia a perfusão do rim en-         uma acentuada diminuição da função do rim afetado. É im-
xertado. Curvas são geradas em áreas de interesse vascular         portante a comparação das curvas dos renogramas obtidos pre-
(aorta ou artéria ilíaca) e renal. O pico da atividade renal não   viamente e após a administração de captopril.
deve demorar mais que 4-6 segundos do pico da artéria e cair
rapidamente para um nível inferior. A avaliação visual das ima-
gens fornece dados qualitativos que podem detectar obstru-
                                                                   Cintilografia renal estática
ção da artéria renal ou de um de seus ramos. No pós-operató-
                                                                        É o estudo das imagens obtidas quatro horas após a inje-
rio imediato, a ausência de perfusão do enxerto pode repre-
                                                                   ção de um agente que se concentra na cortical. O traçador
sentar oclusão arterial, trombose da veia renal ou rejeição hi-
                                                                   habitualmente empregado é o ácido dimercaptossuccínico
peraguda.
                                                                   (DMSA) marcado com 99mTc, que se fixa no túbulo proxi-
     As etapas de trânsito e eliminação, em transplantes não-
                                                                   mal e tem muito pouca eliminação urinária. Em rins normais,
complicados, são semelhantes às de rins normais (figura 4b).
                                                                   a cintilografia com 99mTc-DMSA reflete a distribuição do
     Nestas fases, as seguintes complicações podem ser de-
                                                                   traçador no córtex renal sem captação no córtex medular e no
tectadas:
                                                                   sistema coletor (figura. 5). A principal indicação do estudo é
                                                                   o diagnóstico da pielonefrite aguda e da seqüela (cicatriz) que
     n necrose tubular aguda (NTA), caracterizada por uma
                                                                   eventualmente possa sobrevir. A cintilografia renal estática é
       relativamente boa perfusão associada com baixa cap-
                                                                   particularmente útil em diferenciar pielonefrite da infecção
       tação e eliminação do traçador;

     n rejeição aguda determina déficit acentuado da perfu-         Figura   5
       são com captação e excreção igualmente prejudicadas;

     n fístulas urinárias que habitualmente ocorrem na jun-
       ção ureterovesical se traduzem por área de acúmulo pro-
       gressivo de urina marcada, de margens mal definidas.             Cintilografia estática com
       Nessas situações, é conveniente adquirir imagens pré e       99mTc-DMSA. Aspecto normal
       pós-micção. O urinoma caracteriza-se por uma área ini-          com captação uniforme do
       cialmente fotopênica (baixa radioatividade) que apre-           material no parênquima de
                                                                                    ambos os rins.
       senta acúmulo de traçador nas imagens tardias;

                                                                                 GUIA PRÁTICO DE UROLOGIA                      31
n avaliação do envolvimento renal por tumores e o diag-
 Figura   6                                                               nóstico diferencial de tumor e hipertrofia da coluna de
                                                                          Bertin;
 Pielonefrite aguda em
  criança de três anos.
A cintilografia estática
                                                                        n diagnóstico do infarto renal, muito útil em rim trans-
  revela nítida área de                                                   plantado;
 hipocaptação no pólo
superior do rim direito                                                 n diagnóstico do rim em ferradura.
     sem modificar seu
              contorno.                                             Pesquisa de refluxo vesicoureteral (RVU)
 Rim esquerdo normal.

                                                                         Existem dois métodos em medicina nuclear para a pes-
                                                                    quisa do RVU: cistografia isotópica direta e cistografia isotó-
 Figura   7                                                         pica indireta.
                           E                              D              A cistografia isotópica direta exige cateterização vesical
                                                                    para instilação do radiotraçador a partir de um frasco de solu-
                                                                    ção fisiológica suspenso 80 cm acima da bexiga. O paciente é
                                                                    posicionado em decúbito dorsal com o detector da gamacâ-
                                                                    mara situado sob a mesa de exame. Durante as fases de enchi-
                                                                    mento da bexiga e micção, imagens seqüenciais são adquiri-
                                                                    das a intervalos de dez segundos. Episódios de refluxo even-
                                                                    tualmente são documentados ainda na fase de repleção vesi-
  Paciente com infecção urinária de repetição. Rim esquerdo         cal. Uma imagem estática é obtida imediatamente após a mic-
  diminuído com acentuada retração da cortical no terço médio.      ção para avaliar o resíduo na bexiga. A exposição radiológica
  Rim direito com pequena cicatriz no pólo inferior. Pielonefrite   é mínima. Este método é mais sensível que a uretrocistografia
  por refluxo vesicoureteral bilateral.
                                                                    miccional e a cistografia isotópica indireta, sendo capaz de

do trato urinário inferior em crianças, quando os achados clí-
nicos e laboratoriais podem não ser confiáveis. A imagem tem
alta sensibilidade para um diagnóstico precoce, além de loca-        Figura   8
lizar e avaliar a extensão do processo inflamatório. A pielone-
frite pode ser detectada como um único defeito de captação,
como múltiplos defeitos focais envolvendo um ou ambos os
rins ou, ainda, como acentuada hipocaptação comprometendo
inteiramente o rim. Na fase aguda não se verifica perda de
volume renal (figura 6). Se o tratamento for adequado e a evo-
lução favorável, um exame após 3-6 meses pode evidenciar
total recuperação do rim. A pielonefrite pode, eventualmente,
evoluir para a cicatriz renal que se traduz, na cintilografia,
como uma área focal de hipocaptação com perda do contorno
renal – diminuição do volume (figura 7).
      Outras indicações da cintilografia renal são:

     n quantificação relativa do córtex funcionante de cada
       rim no seguimento da pielonefrite por refluxo;

     n avaliação do parênquima renal pós-trauma. Lembrar que
       coleções urinárias podem ser documentadas com a cin-
                                                                                                 Cistografia isotópica direta
       tilografia renal dinâmica;
                                                                                                 demonstrando RVU à esquerda
                                                                                                 em criança de três anos com
     n avaliação das doenças císticas do rim;                                                    infecção urinária de repetição.
                                                                                                 Cintilografia renal com 99mTc-
     n diagnóstico do rim multicístico displásico;                                               DMSA da mesma paciente
                                                                                                 revelando seqüela grave de
     n diagnóstico de ectopia renal ou rim único;                                                pielonefrite.
     n avaliação da função relativa dos segmentos superior e
       inferior do rim duplicado;

32             GUIA PRÁTICO DE UROLOGIA
Figura   9                                                         Figura   10




Cistografia isotópica indireta. Menina de seis anos com infecção
urinária de repetição. Refluxo para o rim direito documentado
no início da micção. Observar que ao final da micção a urina
                                                                    Torção de testículo.
retorna da pelve renal para a bexiga.
                                                                     Há decréscimo de
                                                                           captação na
                                                                     hemibolsa direita.
detectar episódios de refluxo de pequeno volume. Não neces-
sita cooperação do paciente, portanto, crianças de toda as ida-
des podem ser examinadas (figura 8).                                Figura   11
      A cistografia isotópica indireta tem como principal van-
tagem a capacidade de demonstrar RVU em condições fisio-
lógicas, sem necessidade de cateterização vesical. O estudo é
realizado com a administração venosa de um radiotraçador de
eliminação urinária rápida (99mTc-DTPA/99mTc-MAG3). No
momento em que o paciente refere repleção vesical, uma ima-
gem estática é obtida (pré-miccional). Em seguida a micção é
documentada numa seqüência de imagens a intervalos de dois
segundos. Imediatamente, uma nova imagem estática (pós-mic-
cional) é realizada. Esta seqüência é efetuada com o paciente
na sua posição habitual de micção. Além de permitir a avalia-
ção da função renal, esta técnica é muito menos traumática,
física e emocionalmente, que a cistografia isotópica direta. O
enchimento e o esvaziamento da bexiga são fisiológicos, tes-
tando a competência do sistema anti-refluxo sob condições
normais de pressão na bexiga. O método, entretanto, exige
cooperação total do paciente, não sendo indicado para crian-                    Epididimite.
ças pequenas e pacientes que, por qualquer motivo, não pos-           Observa-se aumento do
sam cooperar (f igura 9).                                            aporte sangüíneo para a
      Grupos experimentados na investigação da infecção uri-               hemibolsa direita.
nária em crianças sugerem a realização da uretrocistografia
miccional como o método de escolha na primeira investiga-
ção do RVU. Isto se deve ao apurado estudo anatômico que o
método radiológico permite nas malformações da uretra mas-
                                                                   de imagens seqüenciais, a intervalos de dois segundos, duran-
culina e da bexiga. Os estudos com radionuclídeos, devido a
                                                                   te 60 segundos após a injeção venosa do radiotraçador (99mTc-
sua segurança, sensibilidade e exposição radiológica mínima,
                                                                   pertecnetato). Imediatamente após o fluxograma obtém-se uma
estão indicados no seguimento de pacientes com RVU e avali-
                                                                   imagem estática da bolsa escrotal.
ação da cirurgia anti-refluxo.
                                                                         Na torção aguda do testículo, verifica-se área de hiporra-
                                                                   dioatividade na bolsa escrotal determinada pela severa dimi-
Cintilografia escrotal                                             nuição de aporte sangüíneo (f igura 10).
                                                                         Os achados cintilográficos nos processos inflamatórios
     Este exame é utilizado no diagnóstico diferencial entre       agudos são marcadamente diferentes da torção. As imagens
torção testicular e epididimite, como causa da dor escrotal        do fluxograma revelam acentuado aumento de aporte sangüí-
aguda. O estudo do fluxo sangüíneo escrotal é obtido através       neo para a hemibolsa afetada (figura 11).

                                                                               GUIA PRÁTICO DE UROLOGIA                        33
Na detecção da varicocele emprega-se a cintilografia com
hemácias marcadas. A técnica consiste na marcação in vivo
                                                                      Figura   12
das células vermelhas com 99mTc. A imagem do “pool” san-               D                                   D
güíneo escrotal é obtida com o paciente em pé, em condições
de repouso e sob manobra de Valsalva. O aumento da radioa-
tividade na topografia do plexo pampiniforme pode detectar
varicocele em pacientes sem anormalidades no exame físico
(figura 12).



                                                                       Basal                               Valsalva
                                                                      Varicocele à esquerda. Notável o efeito da manobra de Valsalva,
                                                                      observado na imagem à direita.




Bibliografia recomendada


                          1.     THRALL JH, ZIESSMAN H. Nuclear medicine. The requisites. Mosby, 1995.
                          2.     TREVES ST. Pediatric nuclear medicine. 2nd ed. Springer-Verlag, 1995.
                          3.     DUBOVSKY EV et al. Report of the radionuclides in nephrourology committee for evaluation of
                                    transplanted kidney seminars in nuclear medicine. W.B. Saunders Company 1999; 29(2): 175-88.
                          4.     BROWN SCW. Nuclear medicine in the clinical diagnosis and treatment of obstructive uropathy . In:
                                    Murray IPC, Ell PJ, William Strauss H. Nuclear medicine in clinical diagnosis and treatment. Churchill
                                    Livingstone, Edinburg, 1995; p. 271-93.


34            GUIA PRÁTICO DE UROLOGIA
Capítulo 7
          Radiologia Intervencionista

          Pedro Paulo de Sá Earp


               A radiologia intervencionista pode ser definida como o               A solução para estas obstruções consiste na instalação de
          conjunto de atitudes terapêuticas em que a imagem indireta,         “shunts” (derivações) descompressivos.
          fornecida por qualquer meio técnico que não simplesmente o                A causa mais comum de hidronefrose congênita é a este-
          olho humano, aplicado diretamente ou através de instrumento         nose da junção pieloureteral, que aparece em 1:1.256 recém-
          óptico, seja fundamental para sua realização. Estas interven-       natos. Ainda pode ocorrer a obstrução ureterovesical, mais rara
          ções têm sido praticadas tanto pelo radiologista quanto pelo        e tipicamente relacionada a duplicação renal com dois siste-
          urologista interessado nesta área.                                  mas coletores completos, uni ou bilateralmente. Por fim, o
               A radiologia intervencionista tem sido aplicada nas di-        processo obstrutivo pode ocorrer na uretra, sendo mais co-
          versas fases da vida:                                               mum na válvula da uretra posterior. Mais raramente, pode ser
                                                                              encontrada atresia uretral e cloaca persistente.
                 • intra-uterina,                                                   A cirurgia fetal está indicada principalmente na obstru-
                 • infância e                                                 ção uretral (válvula da uretra posterior), consistindo na colo-
                 • fase adulta.                                               cação de “shunt” vesicoamniótico com o objetivo de:

                                                                                   • descomprimir o sistema urinário fetal;
                As entidades nosológicas que serão abordadas neste ca-
          pítulo abrangem mais comumente o rim e retroperitônio: tu-               • evitar exclusão renal;
          mor, cisto, estenose pieloureteral, cálculo, abscesso e cole-            • restaurar o volume do líquido amniótico.
          ções urinárias, estenose arterial, trauma arterial e fístula, hi-
          dronefrose; o testículo: varicocele e ainda as biópsias radiolo-          Está indicada quando houver cariótipo fetal normal, au-
          gicamente guiadas, como as dos nódulos linfáticos após linfo-       sência de outra malformação fetal associada, gestação infe-
          grafia.                                                             rior a 32 semanas e rim fetal ainda viável (ausência de hipere-
                As malformações fetais ocorrem na proporção de 1:200          cogenicidade ultra-sonográfica e bioquímica urinária fetal de-
          nascimentos. O sistema urinário está comprometido, nestas           monstrando sódio, cloro, cálcio e osmolaridade menores que
          circunstâncias, em 30% a 50% das vezes. Dentro do útero o           100 mEq, 90 mEq, 1,8 mmol/l e 210 mmol/l respectivamente).
          líquido amniótico é um dialisado do soro materno, essencial               O sucesso do procedimento deve ser observado através
          para a manutenção da temperatura e homeostase bioquímica.           de ultra-sonografia semanal para verificar o funcionamento
          O volume líquido permite o movimento do feto e seu desen-           da derivação, a restauração do volume do líquido amniótico e
          volvimento pulmonar. A partir da vigésima semana o feto mo-         desaparecimento da dilatação do sistema coletor renal, do ure-
          difica essencialmente o volume do líquido amniótico e sua           ter e da bexiga.
          composição através da deglutição e micção. Processos obs-
          trutivos urinários e agenesia renal vão levar a oligoidrâmnio,      Hidronefrose
          com repercussões muito severas.
                                                                              Derivação urinária externa - Nefrostomia
                 No campo das obstruções pode haver:
                                                                                   A nefrostomia pode ser definida como uma derivação do
                 • obstrução ureteropiélica,                                  sistema coletor renal para o meio externo. É indicada quando
                 • obstrução ureterovesical,                                  a função renal está severamente comprometida em função de
                 • obstrução uretral.                                         um processo obstrutivo, quando há um quadro infeccioso re-
                                                                              nal (pionefrose), rebelde a tratamento conservador, causado
                                                                              também por quadro obstrutivo ou como preparativo para ci-
          Endereço para correspondência:                                      rurgias renais percutâneas. Evidentemente esta derivação ex-
          Centro Médico Sorocaba                                              terna é realizada somente quando não é possível a desobstru-
          Rua Sorocaba, 464 - grupo 403 - Botafogo                            ção endoscópica retrógrada. Existem situações especiais em
          22271-110 - Rio de Janeiro - RJ                                     que a instalação de um cateter de nefrostomia está indicada,
          Telefax: (0--21) 527-9927                                           por exemplo, quando se quer estudar a função de um rim obs-

                                                                                          GUIA PRÁTICO DE UROLOGIA                       35


Cap 07 - Radio-Inter.pm6            35                                                       13/06/00, 13:13
truído e sua capacidade de recuperação, quando se quer medir
          fluxo e pressão intrapiélica (Teste de Whitaker) ou quando se
                                                                            Figura   1
          quer desviar temporariamente a urina, como nos casos de pe-
          quenas fístulas ou traumatismos ureterais.
               A nefrostomia pode ser realizada sob anestesia local, sob
          sedação ou sob anestesia geral. O paciente é colocado em de-
          cúbito ventral ou semi-oblíquo, de acordo com a preferência
          do urologista. Utiliza-se, quando não existe nenhum contraste
          dentro do sistema coletor, agulha fina e longa (22 ou Chiba)
          para a primeira punção do sistema coletor. A profundidade da
          punção e o seu direcionamento podem ser auxiliados por orien-
          tação ultra-sonográfica. De outra forma a agulha de punção
          pode ser inserida a 2 cm abaixo da décima segunda costela e a
          2 cm lateralmente à borda externa do psoas. A agulha é apro-
          fundada lentamente até que a distância, calculada pela ultra-
          sonografia, seja atingida ou que a agulha comece a oscilar,
          em pêndulo, junto com os movimentos respiratórios do pa-
          ciente (difícil de ser apreciado com agulhas muito finas, como
          a agulha de Chiba). Habitualmente, quando se atinge o rim,
          sente-se uma resistência maior à progressão da agulha. Deve-
          se progredir mais 1 a 2 cm, retirar o mandril da agulha e
          iniciar suave aspiração enquanto se vai retirando muito len-
          tamente a agulha. Uma vez comece a fluir urina pela agu-
          lha, alguns mililitros são aspirados e, logo em seguida, con-
          traste é injetado lentamente, sob controle fluoroscópico para
          se ter certeza de que o sistema coletor foi atingido. Se a
          manobra não for bem-sucedida na primeira vez, pode ser
          repetida diversas vezes já que o calibre da agulha é muito
          fino e não provoca grandes danos ao rim. Se não se conse-
          gue atingir o sistema coletor na primeira punção, a agulha       Cisto renal
          deve ser quase toda retirada e discretamente redirecionada.
          Uma vez penetrado o sistema coletor, repetimos, aspiram-         Punção aspirativa
          se alguns mililitros para que, ao injetar contraste, não haja
          uma superdistensão do sistema e rompimento dos fórnices               Os cistos renais são relativamente comuns, sobretudo após
          renais. O contraste injetado deve ser diluído de modo tal        os 50 anos. Raramente necessitam intervenção, exceto se pe-
          que possa desenhar os cálices sem obstruir a visão dos ins-      las suas dimensões e posição estiverem comprimindo o siste-
          trumentos que vão ser inseridos no rim. Tão logo o sistema       ma coletor e impedindo a drenagem urinária adequada ou cau-
          coletor esteja radiologicamente desenhado, faz-se a pun-         sando dor ou desconforto. As intervenções cirúrgicas abertas
          ção definitiva com agulha mais calibrosa (19), escolhendo-       raramente são empregadas. Quando um cisto renal não res-
          se o cálice mais adequado. A urina com contraste deve sair       ponde bem ao tratamento radiológico intervencionista pode-se
          livremente pela luz da agulha antes que um fio guia seja         optar por marsupialização do mesmo por via laparoscópica.
          introduzido pela luz da agulha mais calibrosa. Este fio guia          Habitualmente, se um cisto renal tem indicação de tra-
          deve ser posicionado da melhor forma dentro do sistema           tamento pode-se optar por punção e aspiração do conteúdo
          coletor, preferencialmente caminhando pelo ureter abaixo         do cisto, o qual pode ser enviado para análise bioquímica
          (sempre sob controle fluoroscópico). Estando o fio bem po-       ou para exame citológico. A punção deve ser feita sob orien-
          sicionado, parte-se para a dilatação do trajeto renocutâneo,     tação ultra-sonográfica, podendo a ponta da agulha de as-
          utilizando-se os dilatadores fasciais. A dilatação vai até um    piração ser posicionada bem no meio da cavidade cística e
          calibre suficientemente grande para facilitar a posterior in-    toda a aspiração ser acompanhada em tempo real pelo ul-
          serção do cateter definitivo. Vários tipos de cateter de         tra-som. O ponto da punção na pele deve se situar na região
          nefrostomia podem ser escolhidos: Malecot, Pezzer, Foley,        que for mais perto do cisto, tendo-se o cuidado de não trans-
          Nelaton ou o mais utilizado, que é o tipo rabo de porco          passar outros órgãos, tais como intestino, fígado ou baço.
          (“pig tail”).                                                    Algumas vezes é impossível esvaziar completamente o cis-
               O cateter de nefrostomia deve ser bem fixado à pele, com    to porque a ponta da agulha bate de encontro à sua parede
          alguma folga nos pacientes muito obesos para que saída inad-     que colapsa, interrompendo a manobra. Por este motivo al-
          vertida não possa ocorrer. Este fato é extremamente indesejá-    guns urologistas e radiologistas preferem fazer a introdu-
          vel já que a reinserção de cateter em sistema coletor vazio é    ção de pequenos drenos, tais como o “pig tail”, que permi-
          muito mais difícil.                                              tirão o completo esvaziamento do cisto. Como existe uma

          36               GUIA PRÁTICO DE UROLOGIA



Cap 07 - Radio-Inter.pm6          36                                                      13/06/00, 13:13
grande tendência de estes cistos se refazerem, mesmo que         Abscesso renal e retroperitoneal
          demore muito tempo, alguns autores defendem a idéia de
          se introduzirem, ao final do esvaziamento, substâncias es-       Drenagem
          clerosantes que promoverão aderências entre as paredes dos
          cistos. Deve ficar claro que a punção de um cisto é proce-            O abscesso renal e retroperitoneal é diagnosticado com
          dimento de exceção, devendo-se usar, na maioria das ve-          maior segurança através da ultra-sonografia e da tomografia
          zes, apenas observação periódica através de controles ul-        computadorizada. O abscesso retroperitoneal pode se locali-
          tra-sonográficos.                                                zar em um dos três maiores espaços definidos pelo peritônio
                                                                           posterior, pelos folhetos anterior e posterior da fáscia de Ge-
                                                                           rota e pela extensão posterior da fáscia transversalis. Qual-
                                                                           quer que seja a localização do abscesso retroperitoneal, ele
            Figura    2            PUNÇÃO DE CISTO
                                                                           deve ser bem definido através dos métodos de imagem para
                                                                           que um acesso direto seja obtido, evitando a cavidade perito-
                                                                           neal. Se por um lado a tomografia computadorizada consegue
                                                                           um melhor estudo da coleção, por outro lado a ultra-sonogra-
                                                                           fia proporciona melhor orientação para a inserção do cateter
                                                                           de drenagem. Um abscesso retroperitoneal pode se espalhar
                                                                           de modo amplo, caminhando cranialmente para o diafragma,
                                                                           caudalmente para o psoas e para a coxa, para o flanco e até
                                                                           para a cavidade peritoneal.
                                                                                A tomografia computadorizada que se baseia na diferen-
                                                                           ça de densidade dos tecidos é mais efetiva nos doentes obe-
                                                                           sos, cuja gordura excessiva promove uma grande delineação
                                                                           entre os tecidos. Nos pacientes magros ou caquéticos a ultra-
                                                                           sonografia pode se demonstrar superior.
                                                                                Os achados de uma tomografia, diante de um abscesso,
                                                                           podem ser: massa redonda ou oval, com atenuação central (0
          Tumor renal                                                      a 20 unidades Hounsfield); parede com maior atenuação de-
          Embolização                                                      vido ao processo inflamatório realçado pelo contraste que
                                                                           impregna os vasos congestos, formando uma espécie de anel;
                A embolização se aplica a diversos casos, tais como san-   aumento da imagem do psoas ou do rim causado pelo edema
          gramentos importantes devido a transecção traumática ou ia-      inflamatório; espaçamento da fáscia de Gerota; presença even-
          trogênica de artérias renais, aneurismas e fístulas conseqüen-   tual de gás. Os achados da ultra-sonografia podem ser: massa
          tes a biópsias ou cirurgias percutâneas.                         não-ecorefrigente, redonda ou oval, com contornos convexos;
                A embolização de tumor renal está indicada principal-      irregularidade fina das paredes; presença de debris ecogêni-
          mente quando se trata de tumor inoperável que esteja sangrando   cos no interior (se o abscesso não for muito espesso).
          de forma importante ou quando o paciente não possui condi-            Com freqüência os abscessos renais e retroperitoneais são
          ções para ser submetido a uma cirurgia e o tumor esteja pondo    suficientemente volumosos para deslocar os órgãos vizinhos,
          em risco iminente a vida do indivíduo ou causando grande         formando uma janela que facilita a inserção de drenos percu-
          sofrimento.                                                      tâneos.
                A técnica de embolização consiste basicamente em colo-
          cação de cateter vascular através de punção da artéria femo-     Técnica de drenagem de abscesso
          ral, o qual vai seletivamente ser posicionado na artéria que           O paciente é posicionado da maneira mais confortável
          nutre a massa tumoral. O procedimento pode ser feito sob anes-   para ele e para o operador, de tal forma que o ultra-som possa
          tesia local complementada por analgesia, já que a dor do in-     acompanhar o procedimento de inserção do cateter de drena-
          farto renal costuma ser intensa. Uma vez bem estudada a vas-     gem. Habitualmente é utilizada anestesia local. O local e o
          cularização do tumor, o cateter vascular é posicionado estra-    trajeto da punção para drenagem é escolhido de tal modo que
          tegicamente, e substância embolizante é injetada. Vários ma-     a cavidade peritoneal seja evitada para impedir sua contami-
          teriais podem ser introduzidos através do cateter. Os mais co-   nação. Se um abscesso se localizar na face anterior do rim ou
          mumente utilizados são: espirais metálicas, gelfoam, músculo     no espaço atrás do peritônio posterior, a punção deverá ser
          autólogo, coágulos etc. Subseqüentemente ao tratamento, os       feita através do parênquima renal, como nas nefrostomias. Uma
          pacientes podem apresentar dor, náuseas e febre, que acabam      vez determinada a profundidade do abscesso em relação ao
          por ceder ao fim de alguns dias. O inconveniente desta técni-    ponto de entrada na pele, a agulha é marcada com relação a
          ca é que fenômenos tromboembólicos indesejáveis podem            esta distância. O direcionamento é indicado pela ultra-sono-
          acidentalmente ocorrer. A embolização tumoral tem sido muito     grafia feita em tempo real. Utiliza-se mais freqüentemente uma
          pouco empregada atualmente, sendo reservada para casos es-       agulha 19 com mandril. Confirmada a presença da ponta da
          peciais.                                                         agulha no interior do abscesso, o mandril é retirado e alguns

                                                                                       GUIA PRÁTICO DE UROLOGIA                       37


Cap 07 - Radio-Inter.pm6          37                                                      13/06/00, 13:13
mililitros de secreção são aspirados e enviados para cultura             Os melhores resultados com a angioplastia transluminal
          específica. A seguir passa-se pela luz da agulha um fio guia       percutânea renal têm sido encontrados nos casos de hiperpla-
          com extremidade curva (em jota), retira-se então a agulha e        sia fibromuscular (sucesso maior que 90%), enquanto o trata-
          inicia-se a dilatação do trajeto com os dilatadores fasciais de    mento de estenoses de artéria renal provocadas por arterios-
          teflon. Tão logo seja possível, um cateter de drenagem, com        clerose tem apresentado resultado mais pobre (70% a 80% de
          múltiplos orifícios, é introduzido no abscesso. Este cateter é     sucesso). Novas técnicas empregando lasers, “stents” e agen-
          conectado a um sistema de drenagem fechado, que, por gravi-        tes fibrinolíticos irão certamente influenciar os resultados
          dade, vai esvaziar gradualmente o conteúdo do abscesso. Por        quando analisados com maior tempo de observação. Resulta-
          vezes o abscesso é septado ou multiloculado, obrigando à in-       dos muito consistentes têm sido encontrados no tratamento
          serção de mais de um cateter de drenagem. O dreno deve ser         das estenoses arteriais ocorridas nos locais das anastomoses
          fixado à pele com fio de sutura. Esta manobra tem que ser          arteriais dos transplantes renais quando é empregada a angio-
          muito segura já que a saída inadvertida do cateter dificilmen-     plastia transluminal percutânea.
          te pode ser corrigida.
                Freqüentemente a febre e a leucocitose melhoram em 24        Estenose pieloureteral
          a 48 horas. O dreno, que está firmemente fixado à parede, é aí
          deixado por um espaço de tempo que em geral atinge os 14           Endopielotomia sob controle
          dias. Uma vez se constate que não há mais drenagem de qual-        ultra-sonográfico
          quer material, o dreno é deixado por mais 24 a 48 horas e
          depois é retirado. Se o quadro clínico do paciente não melho-            Técnicas de imagem tem fornecido um importante au-
          rar nas primeiras 24 a 48 horas depois da drenagem, uma to-        xílio no transcurso do tratamento endoscópico da estenose
          mografia computadorizada ou uma ultra-sonografia de con-           da junção pieloureteral. Como é sabido, em cerca de 31%
          trole deve ser realizada. Elas evidenciarão um possível deslo-     dos casos existem vasos cruzando a junção pieloureteral,
          camento do cateter para fora do abscesso ou a presença de          os quais podem ser cortados durante a secção endoscópica
          abscesso multiloculado, que se manteve em parte não-drena-         da estenose da junção pieloureteral. Estes vasos podem ser
          do, merecendo novas punções.                                       evitados se o direcionamento da secção for modificado, se-
                                                                             guindo orientação fornecida por ultra-sonografia intralu-
          Estenose de artéria renal                                          minal realizada imediatamente antes do corte endoscópico
                                                                             do ureter. O probe de ultra-som, veiculado através de um
          Angioplastia da artéria renal                                      fio guia 0,025, consiste em cateter de 3,5 a 6,2Fr contendo
                                                                             um transdutor de ultra-som que gira em torno de 360 graus
                Cerca de 5% das pessoas que apresentam hipertensão ar-       com uma velocidade de 30 revoluções por segundo e pode
          terial têm como causa estenose de artéria renal, e vários são os   ser fletido para frente a fim de fornecer uma imagem com
          métodos empregados para seu diagnóstico. Até alguns anos           10 graus da linha perpendicular. O cateter é radiopaco e
          atrás somente através de cirurgias abertas eram as estenoses       portanto pode ser observado através de fluoroscopia. Pode-
          corrigidas. Há aproximadamente 24 anos iniciaram-se as pri-        se fazer desta forma uma avaliação da anatomia periurete-
          meiras correções de obstruções de artéria renal causadas por       ral e verificar a existência ou não de um caso polar cruzan-
          arteriosclerose, por via percutânea transluminal angioplásti-      do a junção pieloureteral. Assim, acidentes graves podem
          ca, mas somente 14 anos após, em virtude de aperfeiçoamen-         ser evitados. Técnica cirúrgica convencional pode ser es-
          to técnico dos cateteres vasculares, é que se iniciou uma nova     colhida se a hidronefrose for provocada por compressão ex-
          era no campo das angioplastias.                                    trínseca causada por vaso arterial.

          Técnica
               Vários tipos de cateter e de técnicas são hoje utilizados
                                                                             Cálculo renal
          para correção de estenoses da artéria renal. Classicamente o       Nefrolitotripsia percutânea
          procedimento consiste na punção de artéria e passagem de fio
          guia seguido de inserção de cateter vascular, o qual vai, me-            Todo tratamento percutâneo de cálculo renal pressupõe
          diante controle fluoroscópico, seletivamente até o ponto da        acesso ao rim, feito sob controle fluoroscópico. A visibiliza-
          estenose arterial. Nessa ocasião é passado, com delicadeza,        ção do sistema coletor renal se faz pela introdução de contras-
          um fio guia que irá caminhar para além do ponto do estreita-       te no seu interior através de cateterismo ureteral retrógrado ou
          mento. Em seguida, é introduzido um cateter balão de angio-        pela punção direta do bacinete com agulha de Chiba. Uma
          plastia que, mediante visão fluoroscópica dos marcadores me-       vez radiologicamente visível o sistema coletor, estuda-se sua
          tálicos do balão, é posicionado na região da estenose arterial.    anatomia, a posição e o formato do cálculo e a melhor forma
          Nesse momento, o balão é inflado com uma pressão de 5 at-          de atingi-lo. O contraste introduzido deve estar suficientemente
          mosferas por cerca de 5 a 10 segundos, três a quatro vezes, até    diluído de modo a permitir a boa visibilização dos instrumen-
          que a dilatação esteja completa. O balão é retirado, e uma ar-     tos que vão sendo introduzidos no sistema coletor. O restante
          teriografia é realizada a fim de que sejam avaliados os resul-     do procedimento, do ponto de vista radiológico, é idêntico ao
          tados imediatos.                                                   da nefrostomia percutânea.

          38               GUIA PRÁTICO DE UROLOGIA



Cap 07 - Radio-Inter.pm6           38                                                       13/06/00, 13:13
Varicocele                                                        mente antes do procedimento, é de extrema importância. Para
                                                                            exemplificar, a técnica deve ser evitada naqueles doentes cuja
          Embolização percutânea                                            veia espermática desemboca em veia intra-renal, com maior
                                                                            possibilidade de ruptura.
               A varicocele é responsável por uma parte razoável dos             A taxa de recorrência, inicialmente de 11%, baixou para
          casos de infertilidade. Seu tratamento tem sido realizado atra-   4%; o risco de aparecimento de hidrocele é praticamente nulo,
          vés de cirurgia aberta, quer seja por acesso retroperitoneal às   não sendo desprezível no tratamento cirúrgico convencional. O
          veias (ou à veia espermática), quer por acesso inguinal ao ple-   índice de sucesso obtido na colocação de “coils” tem sido de
          xo venoso testicular. Como alternativa aos métodos cirúrgicos     75% a 90%, entretanto um significativo número de homens tem
          convencionais, introduziu-se o método percutâneo de emboli-       requerido intervenção cirúrgica convencional posteriormente.
          zação venosa testicular no tratamento de varicoceles com re-
          sultados razoáveis.                                               Biópsia de nódulos linfáticos
          Técnica de embolização                                                  Embora seja um método de exceção, a biópsia de nódu-
                Vários tipos de material podem ser utilizados para a em-    los linfáticos previamente contrastados por linfografia é váli-
          bolização da veia espermática: molas, plugues e “coils” com       da em circunstâncias especiais, quando paira dúvida, apesar
          camada de polivinil, entre outros. A punção habitualmente         da ultra-sonografia, da tomografia computadorizada e da res-
          pode ser feita na jugular, passando-se o fio guia para a veia     sonância nuclear magnética.
          cava inferior. Após isto, um cateter de angiografia é dirigido          A biópsia é feita com agulha fina, do tipo Chiba, sobre
          através da veia renal para a veia espermática, quando então       nódulos previamente contrastados. Quando as massas são mais
          uma radiografia contrastada é realizada para estudo da circu-     volumosas, o direcionamento da punção aspirativa pode ser
          lação local. Ultimamente o acesso preferido é feito pela veia     feito através do ultra-som. Não há necessidade de anestesia
          femoral. A seguir, o material para promover a oclusão venosa      maior, bastando infiltração com anestésico local. O perfeito
          é liberado dentro da veia espermática. Estes “coils” são feitos   controle do local de punção se faz através de fluoroscopia,
          de tal forma que sua migração e a possibilidade de emboliza-      movendo-se o paciente para posições oblíquas ou com a mo-
          ção não ocorram. O procedimento tem como vantagem o uso           vimentação do arco em C. O deslocamento da agulha coinci-
          de anestesia local, tempo de internação menor que 24 horas,       dindo sincronicamente com a movimentação do nódulo linfá-
          índice de complicações mínimo e resultado geral satisfatório.     tico prova que a ponta da agulha está dentro do nódulo, e a
          Entretanto, se comparado com a cirurgia aberta, o tempo de        aspiração pode ser realizada. Em casos de dúvida, este proce-
          procedimento é superior. A seleção dos pacientes, baseada na      dimento é válido, podendo ser decisivo para deliberações te-
          anatomia vascular estudada por angiografia seletiva imediata-     rapêuticas.




          Bibliografia recomendada


                                       1.   RODRIGUES NETTO Jr. Endo Urologia. São Paulo, 1987.
                                       2.   Amplatz, Lange, Atlas of Endourology. Chicago, 1986.
                                       3.   CLAYMAN RV, CASTAÑEDA-ZUNIGA W. Techniques in endourology. Minneapolis, 1984.
                                       4.   LEROY AJ, MAY GR, BENDER CE, WILLIAMS HJ, MCGOUGH PF, SEGURA JW, PATTERSON DE.
                                               Percutaneous nephrostomy in neo-nates and infants. Radiology, 1984; 151: 607.
                                       5.   SEGURA JW. Endourology. J. Urol, 1984; 132: 1079.
                                       6.   CLAYMAN RV, CASTAÑEDA-ZUNIGA WR, HUNTER DW et al. Rapid balloon dilatation of the
                                               nephrostomy track for nephrostolithotomy. Radiology 1983; 147: 884-5.


                                                                                        GUIA PRÁTICO DE UROLOGIA                       39


Cap 07 - Radio-Inter.pm6          39                                                       13/06/00, 13:13
Capítulo 8
Uropatia Obstrutiva

Luiz Carlos de Almeida Rocha*
Fernando César Koleski

Introdução                                                           • Aumento temporário do fluxo sangüíneo renal em res-
                                                                       posta a uma dilatação arteriolar aferente, numa tentati-
                                                                       va de se manter o mesmo ritmo de filtração glomerular
     A obstrução ao fluxo de urina pode ocorrer em qual-
                                                                       (RFG) diante do rápido aumento da pressão intra-re-
quer segmento do trato urinário de forma aguda ou crônica
                                                                       nal.
devido a fatores intrínsecos ou extrínsecos. A obstrução
aguda resultará geralmente em sintomas exuberantes e, via
                                                                     • Elevação da resistência arterial intra-renal, motivada
de regra, referidos de acordo com o local da obstrução (rim,
                                                                       pelos fatores vasoconstritores, que se iniciam de três a
ureter ou bexiga). Um quadro clínico com dor intensa, de
                                                                       cinco horas após a instalação da obstrução. As arterío-
início abrupto, está associado à obstrução aguda. Ao con-
                                                                       las aferentes representam o provável local onde ocorre
trário, processos obstrutivos crônicos geralmente são as-
                                                                       a vasoconstrição.
sintomáticos até o momento em que surgem sinais relacio-
nados a este processo (massa palpável, infecção urinária
                                                                     • Vasoconstrição intra-renal intensa, iniciando-se 18 a 24
recorrente ou até mesmo insuficiência renal). O tempo exato
                                                                       horas após o episódio de obstrução, resultando em um
que decorre entre a obstrução, seu diagnóstico, e a possibi-
                                                                       fluxo sangüíneo renal diminuído. Isto ocorre no mo-
lidade de recuperação da função renal, quer seja uni ou bi-
                                                                       mento em que a pressão intratubular está em fase de
lateral, não está claramente estabelecido, mas acredita-se
                                                                       redução ou até mesmo já normalizada. A diminuição
que seja algo em torno de seis a oito semanas. Em função
                                                                       da pressão é mais significativa nas obstruções unilate-
disso é que se dá importância ao diagnóstico da uropatia
                                                                       rais. A partir dessa fase, o dano renal começa a se esta-
obstrutiva em tempo hábil, de maneira que possibilite re-
                                                                       belecer devido principalmente à elevada resistência vas-
cuperar, manter ou preservar a função renal.
                                                                       cular renal e à vasoconstrição acentuada.

Fisiopatologia da obstrução                                           O momento exato em que uma obstrução aguda se torna
                                                                crônica ainda não está precisamente definido e é foco de con-
      A maioria dos estudos relacionados ao mecanismo da        trovérsias. Porém, pode-se dizer que a fase crônica está esta-
obstrução urinária tem por base a obstrução completa unilate-   belecida a partir do momento em que as alterações patológi-
ral do ureter. Após uma obstrução aguda completa do ureter,     cas começam a surgir, como a atrofia tubular, o espessamento
há uma elevação da pressão do sistema coletor a valores que     intersticial, o desenvolvimento de fibrose representado pela
se aproximam ou superam os 50 mmHg e que variam de acor-        perda de néfrons.
do com o fluxo urinário naquele momento. Passado algum                Geralmente há acentuada dilatação do sistema coletor e
tempo, há uma tendência temporária de este valor voltar a ní-   perda de parênquima renal. A este processo dá-se o nome de
veis normais, o que leva à confirmação de que outros fatores    hidronefrose, que representa o substrato anatomopatológico
estejam envolvidos no mecanismo de resposta à obstrução do      da uropatia obstrutiva.
trato urinário.                                                       Outro ponto de controvérsia é a capacidade de recupera-
      Deste aumento de pressão, surgem três diferentes fases    ção da função renal após a desobstrução. O alívio rápido da
de alterações hemodinâmicas:                                    obstrução aguda aparentemente não leva a nenhum dano na
                                                                função renal, sem repercussão a longo termo. A partir de qua-
                                                                tro a sete dias de obstrução completa, segundo dados observa-
                                                                dos em estudos experimentais em animais, a perda da função
                                                                renal começa a ser signif icativa, o que pode ainda ser poten-
*Endereço para correspondência:                                 cializado pela coexistência de isquemia ou infecção. Mesmo
Rua Vitório João Brunnor, 408 - Abranches                       após a desobstrução, a função renal ainda pode permanecer
82130-080 - Curitiba - PR                                       reduzida por dias, e a recuperação ocorre de forma muito mais
Tel.: (0--41) 254-5007                                          lenta, não sendo completamente restabelecida em grande par-
Fax: (0--41) 253-4373                                           te dos casos.

                                                                            GUIA PRÁTICO DE UROLOGIA                        41
Tabela    1
            PRINCIPAIS CAUSAS DE OBSTRUÇÃO URINÁRIA RELACIONADA COM SEXO E FAIXA ETÁRIA

  FAIXA ETÁRIA                     CRIANÇA                                ADULTO JOVEM                                      ADULTO
       SEXO                            Ambos                     Masculino                    Feminino          Masculino              Feminino

  Prováveis causas         • Estenose da JUP*               • Litíase                  • Gestação            • HPB***               • Tumores pélvicos
  de obstrução             • Obstrução da JUV**             • Estenose da JUP*         • Litíase             • Câncer da próstata
                           • Ureterocele                    • Estenose do ureter       • Estenose da JUP*
                           • Válvula da uretra                                         • Iatrogênese
                           • Litíase
  * JUP = Junção ureteropiélica; ** JUV = Junção ureterovesical; *** HPB = Hiperplasia prostática begnina.



Diagnóstico                                                                                 A história pregressa com registro de eliminação de cál-
                                                                                      culos, cirurgias anteriores recentes ou antigas, principalmente
                                                                                      na cavidade pélvica, cirurgias urológicas endoscópicas ou aber-
História e exame físico
                                                                                      tas, cirurgias ginecológicas ou colônicas pode estar relaciona-
     Obviamente, a anamnese completa do paciente, assim
                                                                                      da com o fator obstrutivo causal.
como um exame físico detalhado, são pontos iniciais cruciais
                                                                                            O exame físico deve, além de avaliar o estado geral do
para o estabelecimento de uma linha de raciocínio no diag-
                                                                                      paciente, procurar massas palpáveis que possam sugerir a al-
nóstico da uropatia obstrutiva.
                                                                                      tura da obstrução no trato urinário. O achado de um globo
     A história clínica do paciente deve levar em considera-
                                                                                      vesical leva a acreditar que a obstrução é infravesical, assim
ção as causas mais freqüentes de obstrução, que variam geral-
                                                                                      como o achado de um rim palpável leva à sugestão da existên-
mente de acordo com a idade e o sexo do paciente. A tabela 1
                                                                                      cia de obstrução ureteral com hidronefrose associada.
demonstra, resumidamente, as principais causas de obstrução,
                                                                                            Outra forma de se conduzir o raciocínio clínico é procu-
estratificadas de acordo com o grupo de pacientes.
                                                                                      rar relacionar as prováveis causas de obstrução de acordo com
     A dor é o sintoma mais usual do quadro agudo e deve ser
                                                                                      sua localização no trato urinário. A tabela 2 relaciona as prin-
objetivamente caracterizada quanto ao seu modo de início,
                                                                                      cipais entidades clínicas com base neste princípio.
intensidade, localização, irradiação, além de outros sintomas
                                                                                            Considerando-se as hipóteses levantadas através da his-
associados, como a presença de náuseas ou vômito, indicando
                                                                                      tória e do exame físico, os exames complementares vão esta-
reflexos vasovagais ou irritação peritoneal.
                                                                                      belecer uma seqüência na investigação do quadro clínico, que
     Sintomas e sinais relacionados ao hábito miccional do
                                                                                      deve ser individualizada em cada caso, de acordo com as hi-
paciente auxiliam no levantamento de hipóteses diagnósticas,
                                                                                      póteses diagnósticas.
como a presença de urgência miccional, disúria, hematúria ou
outras alterações no aspecto da urina, assim como o relato de
eliminação espontânea de cálculo. História de dificuldade mic-                        Urinálise/Urocultura
cional progressiva, de longa data, associada à parada completa                              A presença de infecção urinária na vigência de um pro-
ou quase completa da eliminação de urina a um aumento do                              cesso urinário obstrutivo está relacionada à facilidade de mul-
volume abdominal indicam um quadro de retenção urinária,                              tiplicação bacteriana em função da estase urinária. A urinálise
com globo vesical, secundário por hiperplasia da próstata, por                        pode demonstrar presença de grande número de leucócitos,
exemplo. A dor nestes casos nem sempre é evidente pelo lon-                           sugerindo processo infeccioso, e é feita de rotina em todos os
go tempo de evolução dos sintomas.                                                    pacientes com queixas urinárias. A presença de nitrito positi-
     O relato de dor lombar do tipo cólica após a ingestão de                         vo, apesar de ser um exame com alto índice de falso-negativo,
grande quantidade de líquidos é sintoma clássico da presença                          também leva à sugestão da vigência de infecção urinária. Cul-
de obstrução da junção ureteropiélica e deve sempre ser pes-                          tura de urina deve ser solicitada em todos os casos suspeitos,
quisado em adultos jovens com história de dor lombar inter-                           preferencialmente antes do estabelecimento de qualquer tra-
mitente.                                                                              tamento.
     Sinais sistêmicos como febre, associados ou não a com-
prometimento do estado geral, levam a suspeita de processo                            Exames laboratoriais
infeccioso, o que, na existência de obstrução urinária, torna-                             A dosagem sérica de uréia, creatinina e potássio é im-
se uma emergência urológica. Sempre deve ser lembrado que                             prescindível na suspeita de obstrução urinária para que se possa
em pacientes idosos ou debilitados, a febre pode não se mani-                         determinar o grau de impedimento da função renal, a elabora-
festar.                                                                               ção de um cronograma de investigação, estabelecimentos de


42                GUIA PRÁTICO DE UROLOGIA
Tabela    2
                                       PRINCIPAIS CAUSAS DE UROPATIA OBSTRUTIVA
                                   RELACIONADAS À SUA LOCALIZAÇÃO NO TRATO URINÁRIO

           OBSTRUÇÃO INFRAVESICAL                                             OBSTRUÇÃO SUPRAVESICAL                       OBSTRUÇÃO DA JUP*
      Mecânica                       Funcional                         Intrínseca                 Extrínseca
 • HPB**                      • Dissinergia detrusora          • Litíase                   • Gestação                    • Litíase
                                esfincteriana
 • Estenose da uretra                                           • Tumores do ureter         • Tumores                    • Segmento ureteral
                              • Farmacológica                                                                              adinâmico
 • Estenose do colo                                             • Estenoses do ureter       • Aneurismas
   vesical                                                       (actínica, iatrogênica,                                 • Vaso anômalo
                                                                 inflamatória, tuberculose) • Endometriose
 • Válvula de uretra
   posterior                                                    • Necrose papilar           • Fibrose retroperitoneal

 • Ureteroceles                                                                            • Lipomatose pélvica

 • Corpo estranho                                                                          • Iatrogênese

 • Litíase uretral                                                                         • Doença de Crohn,
                                                                                             doença diverticular
 * JUP = Junção ureteropiélica; ** HPB = Hiperplasia prostática benigna.




medidas terapêuticas e monitoramento da recuperação após o                          deve ser procurada a fim de se tentar definir a altura da
início do tratamento.                                                               obstrução. Sinais ultra-sônicos compatíveis com a presen-
     O hemograma completo deve ser solicitado a paciente                            ça de doença litiásica devem ser investigados (áreas hipe-
com suspeita de processo infeccioso, ou quando se suspeita                          recogênicas com sombra acústica posterior). Ultra-som
de anemia, quase sempre associada à insuficiência renal.                            transretal ou transvaginal pode ser útil, esporadicamente,
                                                                                    para investigação de cálculos ureterais distais. O grau de
Ultra-som                                                                           dilatação pode ser subjetivamente avaliado, sendo útil so-
     O exame ultra-sonográfico possui atributos considera-                          bretudo para comparações posteriores. Deve-se lembrar que
dos ideais para a avaliação de um quadro de uropatia obstruti-                      um sistema dilatado nem sempre está obstruído, e resulta-
va. É um método não-invasivo, rápido, portátil,
sem a utilização de contraste ou radiação, relati-
vamente de baixo custo. Recentes inovações,            Tabela                   3
com a utilização do doppler associado ao ultra-
som, tornaram este exame ainda mais importan-                    PRINCIPAIS CAUSAS DE RESULTADOS
te para a investigação de obstrução do trato uri-               FALSO-POSITIVOS OU FALSO-NEGATIVOS
nário e suas repercussões.                                     COM O USO DE ULTRA-SOM CONVENCIONAL
                                                                           RESULTADO          FALSO-POSITIVO                 FALSO-NEGATIVO
Ultra-som convencional
     O ultra-som pode ser utilizado em qualquer                                         (dilatado mas não-obstruído) (obstruído mas não-dilatado)
paciente com suspeita de obstrução renal. Pa-                              CAUSAS      • pelve extra-renal               • Fase precoce do processo
cientes com elevação dos níveis de creatinina,                                         • Vasculatura renal proeminente     obstrutivo
sem causa aparente ou apresentando um episó-
                                                                                       • Dilatação residual              • Hipovolemia
dio recente de disfunção renal, são comumente
                                                                                       • Dilatação resultante de         • Desidratação
avaliados através de ultra-som.
                                                                                         refluxo vesicoureteral          • Fibrose retroperitoneal
     O achado mais importante nestes casos é
                                                                                       • Megacalicose congênita          • Metástases retroperitoneais
a presença de dilatação renal ou ureteral. O
                                                                                       • Necrose papilar
tamanho do rim vai geralmente definir o pro-
cesso como agudo ou não, evidenciando dila-                                            • Pielonefrite
tação da via excretora associada a sinais de                                           • Globo vesical
atrofia parenquimatosa. A dilatação do ureter                                          • Diabetes insipidus


                                                                                                GUIA PRÁTICO DE UROLOGIA                           43
dos falso-positivos ou falso-negativos podem ser freqüen-          sona, 10 mg VO na véspera do exame e 10 mg PO na manhã
tes, como mostra a tabela 3.                                       do exame geralmente são suficientes para se evitarem reações
      Os grandes fatores limitantes da ultra-sonografia conven-    alérgicas).
cional estão relacionados à incapacidade de uma avaliação fun-          Na obstrução aguda completa, o achado clássico na uro-
cional do rim e ao fato de ser um exame extremamente depen-        grafia excretora (UE) será um nefrograma persistentemente
dente da experiência do examinador, o que pode ser funda-          denso. Nos minutos iniciais o nefrograma pode parecer nor-
mental em alguns casos.                                            mal, mas à medida que o contraste se acumula nos néfrons e
      O ultra-som também é um exame bastante útil para a ava-      não é excretado, torna-se evidente. O nefrograma torna-se mais
liação do volume e da anatomia prostática, assim como para         denso ainda à medida que a água é reabsorvida pelos túbulos,
determinar o volume urinário residual pós-miccional, na apre-      concentrando o contraste. A opacificação do sistema coletor
ciação de pacientes com suspeita de obstrução infravesical.        pode continuar por horas, atingindo o pico geralmente seis
                                                                   horas após o início do exame. Este nefrograma pode persistir
Doppler ultra-som                                                  por mais de 24 horas em alguns casos.
      Alguns resultados de exames intitulados como “hidrone-            A eliminação retardada de contraste pelo sistema coletor
frose moderada” representam, na verdade, nada mais do que          é sinal de obstrução quase completa. O grau de retardo é va-
uma vasculatura renal proeminente. A distinção destas duas         riável em função do grau de obstrução, podendo demorar vá-
entidades é importante para se determinar se a investigação        rias horas até que a opacificação comece a ocorrer. A dilata-
deve prosseguir ou não, e é facilmente fornecida pelo doppler      ção do sistema coletor nos processos agudos é menos signifi-
ultra-som.                                                         cativa e só vai ocorrer a partir de um dia de obstrução, inician-
      Outro uso do doppler ultra-som é na identificação de “ja-    do-se por ectasia do cálice. Geralmente não há aumento signi-
tos ureterais”. Quando o ureter está patente, os jatos de urina    ficativo do tamanho renal nestas situações agudas.
entrando na bexiga, próximo à junção ureterovesical, podem              Na obstrução crônica, as alterações são mais variadas.
ser identificados. Se um jato ureteral é identificado, a patên-    O nefrograma pode ser normal, a não ser que já exista perda
cia ureteral, mesmo que parcial, é confirmada.                     de parênquima renal. Mesmo nas obstruções mais severas, um
      A determinação do índice de resistência (IR) intra-renal     nefrograma, mesmo que “pálido”, pode ser observado. A vi-
provida pelo doppler ultra-som é bastante útil nos casos de        sualização deste nefrograma pode, em alguns casos, somente
uropatia obstrutiva e vem ganhando maior importância clíni-        ser possível 24 horas após a injeção do contraste. A dilatação
ca nos últimos anos. O IR pode ser determinado através da          do sistema coletor é geralmente acentuada, caracterizando a
fórmula:                                                           obstrução crônica. As obstruções parciais tendem a produzir
                                                                   alterações no nefrograma, na excreção de contraste, no tama-
                                                                   nho do rim, assim como no seu parênquima. Estas alterações
         (pressão sistólica máxima - pressão diastólica mínima)    vão variar de acordo com o grau e o tempo de obstrução. O grau
  IR =
                       pressão sistólica máxima                    máximo de comprometimento da função renal está representado
                                                                   pela exclusão funcional do rim afetado.

      Um aumento na resistência ao fluxo resulta em uma rela-
tiva redução no fluxo diastólico comparado com o fluxo sistó-      Pielografia retrógrada
lico, e, portanto, em um elevado índice de resistência. Como             Na busca de maiores informações anatômicas, quando a
qualquer outro exame de ultra-som, a experiência do exami-         UE não mostrou função renal, ou nas situações em que ela
nador é fundamental. A maioria dos estudos sugere que um           não pôde ser realizada, quer seja pela presença de níveis séri-
índice de resistência de até 0,70 pode ser aceito como limite      cos elevados de creatinina, ou pela presença de história de
superior de normalidade.                                           reação alérgica severa a contraste iodado por via intravenosa,
      É importante lembrar que este índice sofre alteração dian-   a pielografia retrógrada é um excelente método complemen-
te de hipotensão, bradicardia, e quando da presença de cole-       tar. O exame irá definir o nível e o grau da obstrução, assim
ção líquida perirrenal ou subcapsular.                             como estabelecer se a obstrução é de origem intra ou extralu-
                                                                   minal. Permite ainda, pela presença do cateter dentro do ure-
                                                                   ter, a coleta de material para citologia, o posicionamento de
Urografia excretora
                                                                   “stents” ureterais para desobstrução de um sistema parcial-
     A urografia excretora é uma prova radiomorfológica e
                                                                   mente obstruído, ou até mesmo a tentativa de manipulação ou
funcional do trato urinário e um ótimo exame para a investi-
                                                                   extração de um cálculo ureteral.
gação de pacientes com obstrução do sistema coletor. Toda-
via, não está indicada para pacientes com níveis séricos de
creatinina superiores a 2,5 ng/dl, já que a excreção do contras-   Pielografia anterógrada
te depende da função renal. É bom lembrar a referência prévia           Antes de se considerar a realização de pielografia ante-
de reações alérgicas significantes pelo uso do contraste ioda-     rógrada, a suspeita de obstrução deve ser alta e previamente
do. Em casos selecionados, o exame pode ser realizado em           confirmada por algum outro exame complementar, por exem-
pacientes com história de reação alérgica leve ao contraste,       plo, ultra-som. Pode ser indicada quando a pielografia retró-
desde que adequadamente preparados para o exame (predni-           grada não pôde ser realizada em função de algum obstáculo


44             GUIA PRÁTICO DE UROLOGIA
anatômico (derivações urinárias com intestino, reimplante ure-    ção do túbulo renal que responde à furosemida. A habilida-
teral, obstáculo intransponível, ou em bexigas com trabecula-     de dos rins de gerar um fluxo urinário suficiente, induzido
ções severas que impedem a localização dos óstios ureterais).     pelo diurético, depende do clearance de creatinina do pa-
A punção inicial do sistema coletor pode ser guiada por fluo-     ciente. O renograma diurético tradicional é realizado em três
roscopia ou ultra-som. Nos sistemas que não concentram ou         etapas:
excretam contraste, o ultra-som é definitivamente mais útil
que a fluoroscopia, em mãos experientes. Após a punção ini-            1 - Injeção do radiofármaco e obtenção de imagens
cial, o sistema deve ser parcialmente drenado a fim de se ob-              iniciais.
ter material para exames bacteriológicos, quando necessário,
assim como para possibilitar a injeção de contraste neste sis-         2 - Administração intravenosa de diuréticos vinte mi-
tema a baixa pressão. As informações obtidas com este exame                nutos após o início do exame.
são semelhantes às obtidas com a pielografia retrógrada, pos-
sibilitando ainda a colocação de nefrostomia percutânea para           3 - Mensuração do tempo de vida médio (T 1/2) neces-
drenagem desta unidade renal. Este acesso renal percutâneo                 sário para a eliminação do marcador do sistema
pode possibilitar a realização do teste de Whitaker para ava-              coletor.
liar a viabilidade do órgão. A combinação de um exame retró-
grado com a via anterógrada pode ser necessária em alguns              Resultados de T1/2 inferiores a dez minutos são conside-
casos.                                                            rados resultados normais, sendo que alguns autores aceitam
                                                                  até 15 minutos. T1/2 entre 15 e 20 minutos são considerados
                                                                  equívocos. Resultados de T1/2 superiores a 20 minutos indi-
Teste de Whitaker                                                 cam obstrução do sistema coletor.
      É geralmente utilizado quando uma obstrução parcial
existe, mas não se sabe qual a sua repercussão funcional. O       Fluxo urinário e estudo urodinâmico
teste explora a relação entre pressão e fluxo para uma deter-          Os estudos relacionados às características do esvaziamen-
minada obstrução parcial. Utilizando-se de um fluxo constan-      to vesical em pacientes com uropatia obstrutiva são úteis prin-
te (até 10 ml/min), a pressão gerada para superar a obstrução     cipalmente para a confirmação de uma obstrução em de-
pode ser medida tendo-se como base a pressão vesical e a pres-    corrência de um aumento do volume prostático, por exem-
são do sistema que está sendo empregado na realização do          plo, e na exclusão de outras causas associadas a uma pro-
teste. A pressão relativa resultante é a medida quantitativa do   vável obstrução infravesical. O estudo urodinâmico vai for-
grau de obstrução. Este teste está baseado na teoria de que       necer informações preciosas para o manejo clínico ou ci-
maiores pressões resultarão em maior probabilidade de dano        rúrgico de pacientes que estão apresentando sinais de dete-
e perda de parênquima renal se nenhuma intervenção for rea-       rioração do trato urinário alto devido às elevadas pressões
lizada. Por prover informações quantitativas, apresenta vanta-    vesicais.
gens sobre os exames de imagem. Os resultados deste teste              A medida do fluxo urinário é uma ferramenta útil para se
devem ser inferiores a 15 cm/H2O. Pressões maiores do que
                                                                  avaliar o grau de obstrução infravesical, desde que um volu-
22 cm/ H2O sugerem obstrução.                                     me miccional adequado tenha sido obtido (acima de 150 ml).
      Conhecido por ser o “gold standard” na avaliação de um      Este estudo fornece informações importantes aos pacientes
processo obstrutivo, o teste de Whitaker na prática diária é de   que têm dificuldade em precisar seus sintomas obstrutivos.
difícil realização, sendo um exame invasivo. Além disso, al-      Fluxos máximos inferiores a 12 ml/seg são compatíveis com
guns estudos ainda sugerem que, mesmo quando realizado ade-       obstrução urinária. Fluxos maiores do que 15 ml/seg indicam
quadamente, o teste de Whitaker não é capaz de indicar a ver-     não existir um bloqueio significante ao fluxo urinário.
dadeira necessidade de uma cirurgia ou a probabilidade de              Nos pacientes em que se suspeita haver uma causa neu-
recuperação da função renal após a cirurgia.                      rogênica para a disfunção vesical, o que pode estar simulando
                                                                  um quadro de prostatismo, o estudo urodinâmico mais deta-
Renograma diurético                                               lhado deve ser realizado. Este exame é principalmente neces-
     Renogramas diuréticos são bastante úteis na avaliação de     sário nos pacientes com diagnóstico de diabete, história pré-
pacientes com suspeita de obstrução. É um exame não-invasi-       via de acidente vascular cerebral ou lesão medular, entidades
vo que pode ser utilizado mesmo na existência de hipersensi-      que podem, isoladamente, levar a um quadro de disfunção
bilidade a contraste ou na presença de função renal modera-       vesical.
damente prejudicada. Com a utilização concomitante de um
diurético, geralmente furosemida, as cintilografias renais po-    Endoscopia do trato urinário
dem diferenciar obstruções parciais de sistemas dilatados mas          A inspeção endoscópica da uretra, próstata, colo vesical
não obstruídos.                                                   e bexiga vai fornecer informações importantes a pacientes com
     Os radiofármacos mais comumente utilizados são o             suspeita de obstrução infravesical. Uma estenose da uretra pode
MAG3 e o DTPA. Para avaliação de obstrução, o MAG 3 é o           ser avaliada e/ou tratada endoscopicamente de acordo com sua
agente de escolha, uma vez que é eliminado mais eficiente-        extensão, o tamanho e conformação da próstata, assim como
mente pelo rim do que o DTPA, e excretado pela mesma por-         idéia do grau de obstrução que a mesma causa. Casos com

                                                                              GUIA PRÁTICO DE UROLOGIA                       45
suspeita de esclerose do colo vesical, principalmente em pa-       Tratamento
cientes jovens, podem ser melhor avaliados com este exame,
assim como a presença de outras patologias concomitantes,                O alívio da obstrução do trato urinário deve ser a meta a
como tumores ou litíase vesical.                                   ser atingida por nosso tratamento. As medidas terapêuticas
     O mesmo pode ser realizado em relação ao trato urinário       devem ser instituídas o mais brevemente possível na tentativa
superior, em que a ureteroscopia rígida ou flexível pode ser       de se preservar ou recuperar a função renal. Estas medidas
diagnóstica e/ou terapêutica, nos casos de litíase ureteral, tu-   podem ser realizadas de maneira paliativa até o momento em
mores e em estenoses ureterais inferiores a 2,0 cm de exten-       que o tratamento definitivo possa ser realizado, ou de maneira
são em praticamente todos os níveis do ureter.                     definitiva desde o início, nos casos apropriados em que as
                                                                   condições do paciente assim o permitam.
Tomografia computadorizada                                               A diurese pós-obstrutiva deve sempre ser considerada nos
     A tomografia não-contrastada apresenta alta sensibilida-      casos em que a obstrução urinária esteve presente por longo
de para detecção de cálculos renais ou ureterais, porém não        tempo. Quando detectada, deve ser prontamente combatida
fornece nenhuma informação do ponto de vista funcional ou          através da administração própria de fluidos e reposição de ele-
fisiológico. Já a tomografia com contraste pode ser muito útil     trólitos. Quando não adequadamente manejada, pode levar à
na avaliação de um trato urinário obstruído. Não deve ser a        hipovolemia e choque. Os mecanismos prováveis que ocor-
primeira linha de investigação para estes casos, mas pode for-     rem durante a diurese pós-obstrutiva são a incapacidade de
necer informações valiosas em casos selecionados. Como na          concentração da urina, a reabsorção prejudicada de sódio e a
urografia excretora, um nefrograma persistentemente denso,         diurese osmótica causada pela retenção de uréia ou pela ad-
excreção retardada e dilatação do sistema coletor podem ser        ministração de glicose.
identif icados. O que a tomografia revela a mais do que a uro-           O manejo da diurese pós-obstrutiva deve incluir o moni-
grafia excretora é a persistência da diferenciação corticome-      toramento do peso do paciente, medidas pressóricas em duas
dular, um significante sinal de obstrução funcional. A espes-      posições, e o controle rigoroso do débito urinário (se superior a
sura do parênquima é também bem avaliada pela tomografia           200 ml/h, faz-se necessária a reposição do volume perdido).
com contraste.                                                           O mecanismo da sede irá corrigir qualquer perda anor-
                                                                   mal de água no paciente consciente e alerta. A hipotensão or-
Ressonância magnética                                              tostática é um sinal de que há diminuição do volume extrace-
     A experiência com ressonância magnética ainda é redu-         lular, provavelmente causado por perda excessiva de sódio,
zida para imagens do trato urinário, mas a técnica tem o po-       que pode ser corrigida com a administração de solução salina
tencial de fornecer informações anatômicas e funcionais com        a 0,5, inicialmente calculada em 50% do débito total, para se
relação a um possível sistema obstruído sem a necessidade de       evitar uma eventual reposição excessiva de sódio e água.
administração de contraste nefrotóxico. O futuro da utiliza-             Os tratamentos específicos de acordo com cada entidade
ção da ressonância magnética ainda deve ser melhor determi-        que pode ser responsável por um quadro de uropatia obstruti-
nado.                                                              va serão discutidos nos capítulos correspondentes.




Bibliografia recomendada

                           1.      GULMY FA, FELSEN D, VAUGHAN JR ED. Pathophysiology of urinary tract obstruction. In: Campbell’s
                                      Urology, 7 th Ed., WB Saunders Company, 1998; 9: 342-86.
                           2.      GILLENWATER JY. Hydronephrosis. In: Adult and Pediatric Urology, 3th Ed., Mosby, 1996; 19: 973-
                                      98.
                           3.      SHOKEIR AA, PROVOOST AP NIJMAN RJM. Resistive index in obstructive uropathy. Br J Urol 1997;
                                                                ,
                                      80: 195-200.
                           4.      MACFARLANE MT. Urology House Officer Series, 19: 97-102. Williams and Wilkins, 2 nd ed., 1994.
                           5.      PLATT JF. Urinary obstruction. Radiologic Clin of North America Nov 1996; (34): 1113-29.


46            GUIA PRÁTICO DE UROLOGIA
Capítulo 9
Hematúria

Luiz Augusto Bendhack*
Edson Luiz Moreira


      Hematúria é sempre um sinal clínico importante, pois,              Hematúria microscópica assintomática - Freqüente-
independentemente de sua intensidade, muitas vezes é a única        mente observada em clínica, embora nem sempre seja devida-
evidência de doença do trato urinário. Cerca de 5% a 20% dos        mente valorizada. Deve ser lembrado, todavia, que uma inves-
portadores de hematúria microscópica assintomática apresen-         tigação mais acurada permite se chegar ao diagnóstico etioló-
tam alguma afecção urológica clinicamente relevante. Desse          gico em 50% dos casos. Até mesmo neoplasias vesicais foram
total, cerca de 13% tem algum tipo de neoplasia geniturinária.      diagnosticadas a partir da avaliação criteriosa da hematúria
A ocorrência de hematúria deve merecer atenção adequada,            microscópica assintomática.
com investigação no sentido de definir causa e sede, possibi-
litando o diagnóstico oportuno da enfermidade básica. Sabe-              Hematúria inexplicável, essencial ou idiopática - Ape-
se que as causas mais frequëntes de hematúria são as neopla-        sar de investigação apropriada, não se consegue determinar
sias, litíase e infecções; todavia inúmeras outras doenças tam-     seu fator etiológico, com incidência variando entre 5% e 10%
bém podem apresentar hematúria como evidência clínica de            de todas as hematúrias.
sua presença.
                                                                         Falsa hematúria - Coloração avermelhada da urina pode
Classificação                                                       ser atribuída a pigmentos provenientes do próprio organismo
                                                                    (hemoglobina, mioglobina, porfirina) ou à adição de sangue
                                                                    na urina, após a sua emissão.
     n macroscópica (identificável a olho nu)
     n microscópica, definida como a presença de > 3 hemá-          Investigação diagnóstica
      cias por campo (aumento de 400X), após a urina ser
      centrifugada.                                                      Devemos confirmar a existência real da hematúria ver-
                                                                    dadeira por exame microscópico do sedimento urinário. Al-
     Clinicamente, a hematúria é classificada em inicial, ter-      gumas causas de alteração da cor da urina estão listadas na
minal ou total. Embora grosseira, essa avaliação permite rela-      tabela 1.
cionar a hematúria inicial a um possível sangramento proveni-            Existe a possibilidade de a hematúria decorrer de exercí-
ente da uretra; a hematúria terminal corresponde à origem em        cios físicos, ou, na mulher, estar relacionada a menstruação
colo vesical ou uretra posterior, enquanto a forma total signifi-   ou a outro tipo de sangramento vaginal.
ca sangramento originário da bexiga ou do trato alto. Para sua
verificação usamos a clássica prova dos três cálices. O local       Anamnese e exame físico
exato do sangramento, no entanto, deve ser determinado com                O uso de anticoagulantes não afasta a possibilidade de
maior precisão através de exames mais detalhados.                   existir doença básica como causa verdadeira de hematúria.
     Também podemos dividir a hematúria em sintomática e                  Exame físico deve avaliar a presença de hipertensão ar-
assintomática. Na primeira, o conjunto de sinais e sintomas         terial, alterações de ritmo cardíaco, petéquias, edema etc. O
que acompanha o sangramento permite, em muitas vezes, es-           aparelho urinário em particular deve ser examinado cuidado-
tabelecer uma suposição diagnóstica da doença básica. Na he-        samente, não dispensando o toque retal, exame da genitália e
matúria assintomática, micro ou macroscópica, a inexistência        a inspeção do meato uretral, especialmente em mulheres.
de qualquer outra manifestação clínica costuma oferecer difi-             A microscopia do sedimento urinário é fundamental, pois
culdades para a identificação da condição etiológica.               a verificação simultânea de cilindros hemáticos ou granulosos
                                                                    leva à hipótese de origem parenquimatosa.
                                                                          A pesquisa da morfologia das hemácias pode ser útil na
Endereço para correspondência:                                      definição de seu local de proveniência, pois as chamadas he-
R. Mauá, 1.081 - Bairro Alto da Glória                              mácias dismórficas são originadas de afecções glomerulares
80030-200 - Curitiba - PR                                           em 96% dos casos, enquanto o sangramento proveniente da
Tel.: (0--41) 252-5540                                              via excretora apresenta, quase sempre, hemácias íntegras.

                                                                                GUIA PRÁTICO DE UROLOGIA                      47
A urocultura é indispensável, pois a associação entre he-   procedimento de pequeno risco, desde que sejam utilizados
matúria e infecção do trato urinário é freqüente. Estudos        dispositivos apropriados.
sorológicos e da coagulação estão indicados em determina-
dos casos.                                                       Etiologia
Avaliação por métodos de imagem                                       Embora cada caso possa apresentar características pró-
     A urografia excretora continua sendo o exame de eleição     prias, podemos usar como referência o algoritmo exposto na
para a definição etiológica da hematúria; a combinação da        figura 1.
radiografia simples do aparelho urinário ao exame ultra-
sonográfico é também de utilidade na fase inicial da investi-         Causas de hematúria - A tabela 2 relaciona as possíveis
gação. Outros métodos, como a tomografia computadorizada         causas de hematúria. Cerca de 20% dos pacientes com hema-
ou a ressonância magnética, são usados ocasionalmente.           túria macroscópica apresentam alguma forma de neoplasia,
     A arteriografia renal pode ser necessária quando os ou-     sendo a mais comum o câncer da bexiga; 25% infecção uriná-
                                                                 ria e 20% litíase urinária. Há também a possibilidade de
                                                                 mais de um local de sangramento, o que ocorre em 10% dos
                                                                 casos.
 Tabela   1      CAUSAS COMUNS DE URINA
               COM COLORAÇÃO AVERMELHADA

     • Hematúria
     • Hemoglobinúria                                             Tabela   2            CAUSAS DE HEMATÚRIA
     • Mioglobinúria
                                                                    t Hematológicas
     • Pigmentos alimentares                                          • Coagulopatias
                                                                      • Hemoglobinopatias de células falciformes

                                                                    t Renais
tros exames são insuficientes para o diagnóstico de lesões re-        • Doenças glomerulares
nais de pequena dimensão como, por exemplo, fístula arterio-
                                                                      • Infecciosas (pielonefrites, tuberculose, leptospirose,
venosa.
                                                                        nefrites virais)
Exame endoscópico                                                     • Malformações (císticas ou vasculares)
      A uretrocistoscopia é quase sempre realizada durante a          • Neoplasias
vigência da hematúria macroscópica, devendo ser feita enquan-         • Isquêmicas (embolia, necrose cortical ou papilar,
to o sangramento estiver presente. Por isso, muitas vezes sua           trombose venosa ou arterial)
indicação se antecipa a outros exames.
                                                                      • Trauma
      A ejaculação hemática por um dos meatos ureterais defi-
ne a proveniência de um hemitrato superior. Quando o trato            • Hipersensibilidade (vasculite, nefrite alérgica)
inferior mostra-se normal, cabe a eventual indicação de urete-
                                                                    t Pós-renais
ropielografia e/ou ureterorrenoscopia, com coleta de amos-
tras de urina.                                                        • Mecânicas (litíase, obstrução, refluxo
                                                                        vesicoureteral, corpo estranho)
Citologia urinária                                                    • Inflamatórias (periureterites, cistites, prostatites,
     O estudo citológico da urina pelo método de Papanicolaou           epididimites, uretrites)
deve ser realizado com urina recém-emitida. Costuma ser po-           • Neoplasias
sitivo em casos de câncer do urotélio, principalmente quan-           • Endometriose
do o grau histológico mostra pouca diferenciação, ou nos ca-
sos de carcinoma in situ.                                             • Hiperplasia da próstata
                                                                      • Pós-exercício físico
Biópsia renal
     A indicação de biópsia renal para definição de causa de        t Falsa hematúria
hematúria é controversa. Para alguns autores, a biópsia pouco         • Sangramento vaginal artificial (simulação)
ou nada acrescentará ao tratamento ou ao prognóstico da               • Pigmentúria (porfirina, hemoglobina, mioglobina,
doença, a menos que exista hipertensão arterial, redução do             alimentos, medicamentos)
“clearance” de creatinina ou proteinúria importante.                Adaptada de J.G. Abuelo.
     A biópsia renal percutânea poder ser considerada um


48            GUIA PRÁTICO DE UROLOGIA
Figura   1          Algoritmo para a avalição de hematúria em adultos (adaptado de Benson e Brewer).




             TAC = Tomografia axial computadorizada; UEV = urografia endovenosa.


                                                                             GUIA PRÁTICO DE UROLOGIA   49
Hematúria de causa desconhecida                                  cópio, e, com o evacuador de Ellik e/ou seringa de Toomey, são
      A incidência de sangramento inexplicável varia entre 5%    retirados os coágulos, seguida da eletrocoagulação do(s)
a 20%. Em pacientes acima de 40 anos é importante que se         ponto(s) sangrante(s).
proceda a investigação acurada, devido a alta possibilidade de
existência de alguma forma de neoplasia.                         Sangramento importante do
      Cerca de 10% dos pacientes apresentam pequenas mal-        trato urinário superior
formações vasculares como discretas áreas de infarto, vascu-           Exame cistoscópio para determinar com certeza o lado
lites ou varizes. Na hematúria microscópica assintomática,       do sangramento, seguido de urografia e ultra-sonografia. Se
recomenda-se seguimento com exames periódicos.                   não houver definição de sua causa, indica-se arteriografia e/
                                                                 ou venografia. No estudo arteriográfico, após localizar o pon-
Conduta terapêutica                                              to sangrante, pode ser realizada a embolização do ramo arte-
     A hematúria deve ser considerada como manifestação de       rial correspondente. A indicação de cirurgia exploradora é
alguma doença e o tratamento deve ser direcionado para esta      excepcional.
enfermidade básica. Na tabela 3 estão mencionadas algumas
situações especiais relacionadas ao sexo e ao grupo etário.      Cistite hemorrágica
                                                                      A cistite actínica hemorrágica ocorre em 10% dos pa-
                                                                 cientes que receberam irradiação pélvica. Atualmente, têm-se
                                                                 visto com maior freqüência casos de cistite hemorrágica pós-
 Tabela   3       HEMATÚRIA ESTRATIFICADA
                                                                 quimioterapia (ciclofosfamida etc.). Conduta:
                 POR GRUPOS ETÁRIOS E SEXO

  0 a 20 anos              • Glomerulopatias                          • nos casos mais simples: repouso, drenagem vesical com
                           • Infecção do trato urinário                 irrigação salina e eventual reposição de sangue.
                           • Anomalias congênitas
                                                                      • quando há formação de coágulos: cistoscopia, remo-
  20 a 40 anos             • Infecção do trato urinário                 ção dos mesmos e eletrofulguração dos pontos sangran-
                           • Câncer da bexiga                           tes, seguida por drenagem com sonda Foley de 3 vias e
                           • Litíase urinária                           irrigação com solução salina.

  40 a 60 anos             • Infecção do trato urinário               • na persistência do sangramento, instilação de solução de
                           • Câncer da bexiga                           sulfato de alumínio a 1%, em água destilada.
                           • Litíase urinária

  > 60 anos                • Infecção do trato urinário                Se ainda persistir sangramento significativo, instilação
  (feminino)               • Câncer da bexiga                    de solução de formalina a 1% (formaldeído a 0,38%), depois
                                                                 de verificada a integridade da bexiga (cistografia) e definida a
  > 60 anos                • Infecção do trato urinário          ausência de refluxo vesicoureteral. A instilação é feita sob anes-
  (masculino)              • Hiperplasia prostática              tesia, após remoção dos coágulos vesicais. Após três minutos, a
                           • Câncer de bexiga                    solução de formalina é drenada por gravidade e novamente
                                                                 instilada até ser completado o total de 1.000 ml. Ao final, faz-
                                                                 se a lavagem da bexiga com água destilada.

Hematúria profusa                                                     • em última instância, eventualmente há indicação do
     Sangramento mais intenso requer pronta e eficiente atu-            ureterostomia cutânea ou nefrostomia.
ação para seu controle. Desde que as condições clínicas do
paciente permitam, indica-se a cistoscopia para definir o lado   Hematúria por traumatismo
do sangramento e/ou proceder a remoção de coágulos intra-             O sangramento urinário em paciente traumatizado requer
vesicais e, se necessário, eletrocoagular lesões sangrantes de   investigação radiológica imediata.
bexiga. Na seqüência, indica-se urografia excretora, ultra-           O trato urinário pode ser avaliado pela uretrografia retró-
sonografia ou eventualmente arteriografia (complementada ou      gada (uretra), cistografia (bexiga) e urografia endovenosa (rins
não com embolização). Enquanto tais exames estão sendo re-       e ureteres). Na suspeita de lesão de uretra, a uretrografia re-
alizados, são procedidos os estudos de coagulação.               trógrada deve ser feita antes de qualquer instrumentação. Se
     A intervenção cirúrgica para o controle do sangramento      houver ruptura de uretra, indica-se a cistostomia, com reava-
é de indicação excepcional.                                      liação três meses depois. Na suspeita de lesão vesical, a cisto-
                                                                 grafia pode confirmá-la, com indicação quase sempre de cor-
Tamponamento vesical por coágulos                                reção cirúrgica.
     Drenagem com irrigação através de sonda uretral                  Nos traumatismos de trato superior, impõe-se a urogra-
calibrosa. Em caso de falha, utiliza-se a camisa do ressectos-   fia excretora – desde que as condições clínicas do paciente o


50              GUIA PRÁTICO DE UROLOGIA
permitam. A atitude terapêutica fica na dependência da exten-           • Hemofilia - Causada pela def iciência congênita de Fa-
são e da qualidade do trauma (aberto ou fechado).                  tor IX ou, principalmente, de Fator VIII. Cerca de 30% dos
                                                                   hemofílicos apresentam hematúria, alguns com sangramento
Hematúria associada ao uso de anticoagulantes                      intenso, podendo ocorrer bloqueio ureteral por coágulos. O
     A hematúria ocorre em 5% a 10% dos pacientes em uso           tratamento consiste na transfusão de plasma fresco e/ou de
de anticoagulantes, embora muitas vezes o estudo de coagula-       crioprecipitado.
ção se mostre normal. Devemos lembrar que 25% desses pa-
cientes apresentam como causa básica do sangramento algum               • Coagulação intravascular disseminada - Pode ser cau-
tipo de neoplasia urogenital. O sangramento não deve ser sim-      sada por sepse, metástases, doença hepática, complicações
plesmente atribuído ao uso de anticoagulante, sendo recomen-       obstétricas, trauma severo ou queimaduras extensas.
dável a investigação diagnóstica anteriormente referida.
                                                                         • Fibrinólise primária - Consiste na destruição de fibri-
Hematúria primária benigna                                         na sem outro distúrbio da coagulação, porém é extremamente
      É uma síndrome com hematúria macro ou microscópica,          rara. Pode ocorrer em pacientes com câncer de próstata e em
quase sempre recorrente, mas com investigação diagnóstica          procedimentos que utilizam circulação extracorpórea. O tra-
negativa. A biópsia renal não apresenta alterações histopato-      tamento consiste na administração de ácido epsilonaminoca-
lógicas significativas, a não ser glomerulonefrite mesangial       próico (6 a 12 g/dia) associado à heparina quando há conco-
proliferativa ou presença de hemácias na luz tubular. Não se       mitância de tromboembolia.
justifica investigação mais agressiva neste tipo de hematúria,
pois a evolução clínica é benigna. O mesmo se aplica à cha-        Hematúria em síndromes falcêmicas
mada “doença de Berger”, caracterizada pela presença de de-              A ocorrência de hematúria em pacientes com hemoglobina-
pósitos proeminentes de IgA na região mesangial e por evolu-       S implica sério desafio diagnóstico e terapêutico. Primeiramen-
ção clínica também favorável.                                      te, há necessidade de determinar se a hematúria é incidental ou se
                                                                   está realmente relacionada à hemoglobina-S (necrose papilar re-
Hematúria por coagulopatias                                        nal). Por ser afecção muito comum em pacientes da raça negra,
     Embora qualquer coagulopatia possa ser acompanhada            sobretudo entre 20 e 40 anos de idade, seu diagnóstico deve ser
de hematúria, as causas mais comuns são:                           considerado sempre que ocorrer hematúria micro ou macroscó-
                                                                   pica neste grupo, mesmo que se deva investigar outra possível
     • Trombocitopenia - O sangramento urinário ocorre com         causa de sangramento. O diagnóstico é estabelecido pela presen-
contagens de plaquetas abaixo de 50.000/ml. A diminuição da        ça de hemoglobina-S por meio de eletroforese.
produção de plaquetas pela medula óssea pode ser devida à                O tratamento consiste em repouso, alcalinização da uri-
ação de drogas (quimioterápicos, diuréticos, tiazídicos, estró-    na, hidratação, antibióticos e eventual transfusão. Ocasional-
genos) ou pode ser induzida por neoplasias.                        mente, uso de ácido epsilonaminocapróico.




Bibliografia recomendada

                           1.     ABUELO JG. Evaluation of hematuria. Urology 1983; 21: 215-25.
                           2.     BANKS RA, STOWER M. Investigation of hematuria in adults. British Journal of Hospital Medicine
                                     1989; 41: 476-80.
                           3.     BENDHACK DA. Hematúria inexplicável. Rev Ass Med Bras 1990; 36: 7-10.
                           4.     BENSON GS, BREWER ED. Hematuria: algorithms for diagnosis. II. Hematuria in the adult and hemayuria
                                     secondary to trauma. JAMA 1981: 246: 993-5
                           5.     PARDO V, BERIAN MG, LEVI DF STRAUSS J. Benign primary hematuria. Clinicopathologic study of 65
                                                                    ,
                                     patients. Am J Med 1979; 67: 817-22.
                           6.     RESTREPO NC, CAREY PO. Evaluating hematuria in adults. Am Farm Physician 1989; 40: 149-56.
                           7.     SPENCER J, LINDSELL D, MASTORAKOU I. Ultra sonography compared with intravenous urography
                                     in the investigation of adults with hematuria. Br Med J 1990; 301: 1074-6.
                           8.     SUTTON JM. Evaluation of hematuria in adults. JAMA 1990; 263: 2475-80.


                                                                                GUIA PRÁTICO DE UROLOGIA                         51
Capítulo 10
Retenção Urinária

Henrique Sarmento Barata
Heloisa Sarmento Barata Kalil

Introdução                                                         tentativa de eliminar o conteúdo da bexiga. Este aumento
                                                                   das fibras musculares dá à bexiga um aspecto trabeculado.
                                                                   A hipertrofia da musculatura da bexiga ocasiona o aumen-
     Retenção urinária é a incapacidade de esvaziar com-
                                                                   to da pressão intravesical que se exerce sobre a sua mucosa
pletamente a bexiga. Ocorre quando a força de expulsão
                                                                   que hernia por entre as fibras musculares formando pseu-
vesical é menor do que a resistência uretral durante a mic-
                                                                   dodivertículos. Esta seqüência de alterações termina por
ção ou a tentativa de micção. Normalmente a força de ex-
                                                                   ocasionar fadiga muscular, com a bexiga se transformando
pulsão de urina da bexiga se manifesta quando a pressão
                                                                   em um saco inelástico de enormes proporções. Devido a
intravesical está situada entre 20 e 40 cm de água, fazendo
                                                                   isso, ocorre perda de urina por extravasamento, responsá-
com que o colo da bexiga se abra. Simultaneamente, deve
                                                                   vel pela incontinência paradoxal de urina característica dos
haver diminuição da resistência uretral por relaxamento do
                                                                   retencionistas crônicos, e que deve ser diferenciada da in-
mecanismo esfincteriano, permitindo o fluxo urinário atra-
                                                                   continência esf incteriana verdadeira. Os fenômenos relati-
vés da uretra. Este fluxo, quando a bexiga está cheia, tem
                                                                   vos à retenção crônica de urina podem ficar restritos ao
valores de 20 a 25 ml/s nos homens e de 25 a 30 ml/s nas
                                                                   trato urinário inferior, com a bexiga atuando como um
mulheres.
                                                                   “amortecedor”, mas podem se refletir aos ureteres e rins,
                                                                   causando hidronefrose bilateral e insuficiência renal.
Fisiopatologia
     A retenção de urina pode ser causada por fatores mecâ-        Quadro clínico,
nicos tanto na bexiga quanto na uretra, mas também pode ser        causas e diagnóstico
desencadeada por alterações funcionais da micção ocasiona-
das por problemas neurológicos. A retenção de urina pode ser       Retenção aguda
aguda ou crônica e cada uma delas apresenta características              A retenção urinária aguda provoca dor severa na região
diferentes.                                                        suprapúbica com irradiação para o períneo, região interna das
     Na retenção aguda, a repentina incapacidade vesical de        coxas e região lombar. As causas mais freqüentes da retenção
eliminar seu conteúdo ocasiona o acúmulo súbito de urina na        aguda no homem estão representadas pelo aumento da prósta-
bexiga, desencadeia dor muito importante e é uma emergên-          ta e pela esclerose do colo vesical.
cia. Os pacientes se apresentam extremamente angustiados,                A retenção aguda devida a alterações das estruturas ure-
com dor de grande intensidade na região suprapúbica com ir-        trais é incomum, mas o espasmo secundário destas estruturas
radiação para o períneo, região interna das coxas e dorso. Even-   ou sua congestão podem provocar a interrupção abrupta da
tualmente, pode haver retenção urinária aguda sem dor, simu-       capacidade miccional.
lando uma anúria, necessitando exame físico, avaliação por               A retenção aguda pode ser precipitada por fatores que
imagem e mesmo cateterismo vesical para o diagnóstico dife-        tornam a próstata agudamente congestionada, como exposi-
rencial.                                                           ção ao frio, overdose de álcool e traumatismo perineal comum
     Na retenção crônica, por outro lado, os pacientes uri-        em pacientes que fazem equitação ou ciclismo.
nam, mas permanece um volume residual que ao aumentar                    Drogas anticolinérgicas usadas com o objetivo de aliviar
gradualmente ocasiona a dilatação progressiva da bexiga.           os sintomas de freqüência ou broncodilatadores utilizados em
Ocorre inicialmente hipertrofia das camadas musculares na          pacientes idosos que já têm algum grau de hipertrofia prostá-
                                                                   tica podem causar retenção urinária aguda.
                                                                         A retenção urinária aguda na mulher está muitas vezes
Endereço para correspondência:                                     associada à gestação – quando o útero é retroversofletido –,
Rua Ramiro Barcelos, 910 - cj. 1.002 - Moinhos de Vento            ao trabalho de parto prolongado, ao uso de fármacos na anal-
90035-001 - Porto Alegre - RS                                      gesia peridural ou ainda a miomas de grande tamanho.
Tel.: (0--51) 311-7975 / 311-6803                                        Homens, crianças e, principalmente, mulheres jovens que
Fax: (0--51) 311-4902                                              adquirem herpes genital podem apresentar retenção urinária

                                                                               GUIA PRÁTICO DE UROLOGIA                      53
aguda pelo edema uretral associado às lesões, mas também          portante ao final da micção. O gotejamento também se mani-
devido ao envolvimento neurológico do arco reflexo sacral,        festa principalmente ao fim da micção e é devido à permanên-
de tal maneira que a atividade do detrusor fique comprometi-      cia de urina que fica retida na uretra entre o esfíncter urinário
da. A presença de herpes zoster em ambos os sexos pode au-        e a área estreitada.
mentar o risco de retenção urinária.                                    O diagnóstico diferencial com a obstrução causada pela
      A retenção aguda secundária a alterações intraluminais      próstata é importante e deve ser feito inicialmente pela ure-
da uretra é mais freqüentemente causada pela impactação de        troscopia, que permite a visualização direta da lesão e deve
cálculos na uretra e o diagnóstico é sugerido pela história de    ser complementada pela uretrografia. O aumento da próstata
interrupção abrupta da micção que vinha ocorrendo normal-         é incomum antes dos 50 anos de idade, mas a esclerose do
mente. A oclusão do colo vesical por tumores pedunculados         colo vesical pode ocorrer antes disso.
da bexiga, apesar de rara, pode ocorrer e obstruir a passagem           A dissinergia vesicoesfincteriana, condição na qual a con-
da urina.                                                         tração do detrusor não é acompanhada pelo relaxamento re-
      A ruptura traumática da uretra também pode determi-         flexo do colo vesical, deve ser diferenciada da estenose do
nar retenção urinária aguda e, geralmente, está associada a       colo vesical, pois ambas podem causar sintomas semelhantes
lesões traumáticas da pelve. Lesões da coluna vertebral           como polaciúria, especialmente à noite, dificuldade para ini-
podem ocasionar retenção urinária aguda conseqüente a             ciar a micção, redução no fluxo urinário, gotejamento pós-
problemas neurológicos relacionados a compressão direta           miccional e mesmo urgência. O exame de toque retal faz o
das raízes nervosas.                                              diagnóstico da hipertrofia da próstata, enquanto na estenose
      Cirurgias sobre o reto e órgãos vizinhos, principalmen-     do colo vesical e na dissinergia do esfíncter do detrusor a prós-
te hemorroidectomias, cirurgias do quadril e reparações de        tata apresenta tamanho normal.
hérnias, podem estar associadas a retenção aguda da urina,
principalmente naqueles pacientes que apresentam aumen-           Tratamento
to da próstata.                                                        O tratamento da retenção urinária aguda depende da
      A retenção urinária secundária a distúrbios psiquiátricos   causa determinante e, algumas vezes, pode ficar limitado a
está mais freqüentemente associada ao uso de antidepressivos      medidas gerais de relaxamento através de banhos de assen-
tricíclicos, que são poderosos agentes anticolinérgicos supres-   to quente ou de medicação miorrelaxante apropriada. No
sores da atividade do detrusor, podendo ser, eventualmente,       entanto, se o problema não se resolver com as medidas con-
uma manifestação de histeria.                                     servadoras, outras atitudes específicas devem ser adotadas,
      Algumas vezes os meninos podem negar-se a urinar,           visto que a distensão exagerada da bexiga resulta em dano
causando uma retenção aguda, e esta negativa ocorre por-          à mucosa vesical, permitindo a instalação de uma infecção
que a micção pode ocasionar dor pela presença de uma fi-          urinária bacteriana.
mose importante, de lesões amoniacais na glande secundá-               A medida específica mais simples e que sempre deve
rias ao uso de fraldas ou mesmo após uma circuncisão, oca-        ser tentada consiste no cateterismo vesical realizado assep-
sionando uma meatite com estenose de meato uretral. Deve          ticamente e com delicadeza para evitar a lesão da uretra, o
ser lembrado também que pode ocorrer introdução inad-             que pode levar a uma estenose uretral. O tipo de cateter
vertida de corpos estranhos na uretra causando a retenção         utilizado vai depender da patologia que estiver determinan-
urinária aguda.                                                   do a retenção. De maneira geral, aqueles pacientes que não
      É importante lembrar que o aumento de volume intrave-       apresentam obstrução mecânica exigem apenas cateteris-
sical causado tanto por hiper-hidratação como por postergar       mo de alívio com sonda de Nélaton número 12 ou 14, que
uma micção talvez seja o fator desencadeante mais freqüente       pode ser repetido inúmeras vezes até que o paciente consi-
de retenção de urina em pacientes que já têm algum grau de        ga urinar espontaneamente.
obstrução urinária baixa.                                              Quando é necessário manter uma sonda de demora, o
                                                                  cateterismo deve ser tentado com uma sonda de Foley de duas
Retenção urinária crônica                                         vias que possui um balonete e mantém a sonda apropriada-
     A retenção crônica tem início insidioso e os sintomas        mente dentro da bexiga. Alguns pacientes apresentam obstru-
desenvolvem-se lentamente. Os pacientes referem polaciú-          ção da uretra conseqüente à hipertrof ia prostática que impede
ria importante, disúria e enurese. Algumas vezes podem            a passagem da sonda de Foley ou mesmo de uma sonda de
apresentar incontinência urinária paradoxal com a urina “es-      Nélaton. A resolução do problema não é encontrada com a
correndo” pela uretra por transbordamento. Estas diferen-         diminuição do calibre da sonda, mas com o emprego de son-
tes apresentações clínicas podem mascarar o quadro clíni-         das que apresentem a ponta curva ou angulada como as do
co, levando a diagnósticos errôneos e mesmo a atos cirúr-         tipo “beniqué”, cuja angulação na extremidade distal do cate-
gicos inapropriados.                                              ter acompanha a obstrução prostática e faz com que a sonda
     A retenção urinária secundária ao estreitamento uretral      penetre na bexiga com facilidade.
pode ser decorrente de doenças sexualmente transmissíveis,             Os pacientes que apresentam estenose de uretra necessi-
como as causadas pela Neisseria gonorrhoeae e principalmen-       tam de sondas mais finas representadas por cateteres filifor-
te pela Chlamydia trachomatis. Ocorre um aumento gradual          mes que podem ser conectados a sondas mais calibrosas, per-
da dificuldade miccional, com diminuição do fluxo mais im-        mitindo a evacuação adequada da bexiga. Nos casos em que é

54            GUIA PRÁTICO DE UROLOGIA
possível passar somente a sonda filiforme ela deve ser fixada       pida da bexiga poderia ser prejudicial e mesmo perigosa, po-
na uretra e a evacuação se faz por capilaridade.                    dendo causar a chamada hemorragia ex-vacuum. Sabe-se hoje
      O cateterismo vesical muitas vezes só é possível com o        que quando o cateterismo é realizado assepticamente não existe
auxílio de um uretroscópio que permita a visualização do tra-       perigo algum em esvaziar completamente a bexiga, desde que se
jeto uretral estenosado, possibilitando a passagem de sondas-       impeça a superdistensão posterior, estando alerta apenas para o
guias. Em pacientes nos quais não se consegue passar um ca-         risco de hipotensão, principalmente nos pacientes idosos ou com
teter pela uretra, está indicada uma cistostomia com trocarte       sinais de hipovolemia. A hematúria pode ocorrer como conse-
ou uma cistostomia suprapúbica clássica.                            qüência da distensão vesical prévia ao cateterismo e nunca em
      Até alguns anos atrás acreditava-se que a evacuação rá-       níveis que determinem comprometimento sistêmico.




Bibliografia recomendada


                          1.     EDWARD L. Urinary retention. In: Bouchier IA et al. French’s index of differential diagnosis. 13a ed,
                                     Butterworth Heinemann, London, 1997. 688-90.
                          2.     CARTER HB. Instrumentation and endoscopy. In: Walsh P et al. Campbell’s Urology, 7 th. ed. W. B.
                                     Saunders Co. Philadelphia, 1997. 159-68.
                          3.     GERBER SI et al. Herpes simplex virus type 2 infection associated with urinary retention in the absence
                                     of genital lesions. J Pediatr 1996; Feb.
                          4.     NYMAN MA et al. Management of urinary retention: rapid versus gradual decompression and risk of
                                     complications. Mayo Clin Proc 1997; Oct.
                          5.     PRICKARD R et al. The management of men with acute urinary retention. National Prostatectomy Audit
                                     Steering Group. Br J Urol 1998; May.
                          6.     ROSANSKI TA et al. Direct vision bladder catheterization using a short rigid ureteroscope. Urology
                                     1998; May.
                          7.     SARMENTO BARATA HS, SARMENTO BARATA HF. Retenção de urina. In: Manual de emergências,
                                     Ed. PUCRS, 1980.
                          8.     YIP SK et al. Effects of the duration of labor on post-partum post-void residual bladder volume. Gynecol
                                     Obstet Invest 1998, 45(3): 177-80.
                          9.     ZAHEER S et al. Urinary retention after operations for benign anorectal diseases. Dis Colon Rectum
                                     1998; June.


                                                                                  GUIA PRÁTICO DE UROLOGIA                           55
Capítulo 11
Cólica Ureteral

Valdemar Ortiz*
Roberto Kiehl

Introdução                                                        nificativamente nas primeiras quatro a seis horas. Após esse
                                                                  período, o aumento da concentração de um dos mais potentes
      A dor aguda proveniente do trato urinário superior, cha-    vasoconstritores conhecidos, o Tromboxano A2 – derivado das
mada de cólica ureteral, cólica renal ou cólica nefrética, é um   prostaglandinas –, causa intensa vasoconstrição renal apesar
dos quadros álgicos mais intensos observados na Medicina. Re-     da progressiva elevação de PGI2 e PGE 2, principalmente das
                                                                  arteríolas glomerulares aferentes. A associação das elevadas
presenta uma das urgências urológicas mais freqüentes, exigindo
                                                                  pressões intraluminares (dilatando as estruturas renais até a
do especialista, ou do plantonista em unidades de emergência,
                                                                  cápsula renal) à acentuada isquemia do parênquima é respon-
diagnóstico rápido e preciso, além de terapêutica eficiente.
                                                                  sável pela redução drástica na taxa de f iltração glomerular e
      A litíase ureteral é a causa mais comum de cólica nefré-
                                                                  pelas intensas dores referidas pelos pacientes.
tica. Outros fatores que também podem estar relacionados ao
início do quadro álgico são: passagem de coágulos ureterais,
ligaduras cirúrgicas inadvertidas e compressões extrínsecas       Diagnóstico
do trato superior.
                                                                        O quadro clínico é fundamental para se firmar o diag-
                                                                  nóstico de cólica nefrética. O sintoma principal é dor lombar
Fisiopatologia                                                    em cólica, muito intensa, com irradiação ântero-inferior que
                                                                  pode atingir o hipogástrio ou os genitais. Essas característi-
      A cólica nefrética é o resultado da obstrução aguda do      cas, porém, podem variar de acordo com a posição da obstru-
ureter em qualquer de suas porções, desde a junção uretero-       ção, sendo mais comuns nas afecções do terço proximal do
piélica (JUP) até o meato ureteral. Ao contrário do que muitos    ureter. Quando a interrupção do fluxo urinário ocorre no ter-
pacientes imaginam, a lesão da parede ureteral conseqüente à      ço distal, a cólica pode iniciar-se na fossa ilíaca ipsilateral e
passagem de um cálculo não é especialmente dolorosa, sendo        irradiar-se no sentido ântero-inferior e/ou póstero-superior e
responsável sobretudo pela hematúria que geralmente acom-         provocar sintomas irritativos vesicais, como disúria, polaciú-
panha a cólica ureteral e não pela dor em si.                     ria e sensação de resíduo pós-miccional.
      A obstrução à drenagem ureteral causa imediata eleva-             Uma característica marcante da cólica ureteral é a falta de
ção da pressão intraluminar da pelve, dos cálices e dos túbu-     fatores de melhora ou piora. Não é possível identificar qual-
los renais, induzindo sua progressiva dilatação. Com a pres-      quer posição, movimento ou alimento que interrompa ou de-
são tubular aumentada e com a dilatação das estruturas envol-     sencadeie o início do sintoma. Apesar de intermitente, os ciclos
vidas, há significativo decréscimo da taxa de filtração glome-    de dor não respeitam um padrão de aparecimento, sendo geral-
rular e lesão dos complexos juncionais entre as células tubu-     mente inesperados, deixando os pacientes agitados e irritados.
lares. Nesta situação há passagem de solutos urinários para o           Náuseas e vômitos estão freqüentemente associados aos
sangue e alteração da dinâmica de íons nos néfrons.               episódios mais intensos de cólica nefrética, independentemen-
      Com o objetivo de aumentar a taxa de filtração glomeru-     te do ponto de obstrução, em conseqüência dos reflexos visce-
lar, estes estímulos desencadeiam a liberação de prostacicli-     roviscerais renointestinais (inervações autônomas e sensoriais
nas e prostaglandinas pelo rim. A elevação dos níveis de PGI2     comuns aos tratos urinário e digestivo). Também podem ser
causa vasodilatação do córtex renal, e o incremento da produ-     secundários à proximidade dos rins a órgãos como o duodeno
ção de PGE2 causa vasodilatação na medula renal. Assim, o         à direita e o estômago à esquerda. Num grande número de pa-
aporte sangüíneo para a unidade renal acometida aumenta sig-      cientes também podem ser observados sintomas de descarga
                                                                  adrenérgica, como palidez cutânea, sudorese e taquicardia.
                                                                        O exame físico revela dor abdominal difusa com pontos
                                                                  de maior intensidade, de acordo com a posição do cálculo.
*Endereço para correspondência:                                   Obstruções em nível do ureter proximal provocam maior sen-
Alameda Jurupis, 455, cj 76/77                                    sibilidade à palpação do hipocôndrio ipsilateral, enquanto obs-
04088-001 - São Paulo - SP                                        truções do ureter terminal tornam as fossas ilíacas as regiões
Tel.: (0--11) 573-6818                                            mais dolorosas. Durante o episódio de cólica nefrética, a dor

                                                                              GUIA PRÁTICO DE UROLOGIA                         57
pode ser tão intensa que o paciente refere piora à descompres-        quada para o diagnóstico de obstrução ureteral quando reali-
são brusca do abdome, induzindo o diagnóstico de abdome               zada no momento da cólica nefrética. A queda pronunciada
agudo. A repetição do exame físico após a analgesia é sempre          da taxa de filtração glomerular, secundária à isquemia do pa-
recomendável. A punho-percussão lombar da loja renal é ge-            rênquima renal e às elevadas pressões intraluminares, reduz a
ralmente muito dolorosa e deve ser realizada delicadamente,           níveis indetectáveis a eliminação do meio de contraste no lado
com intensidade progressiva. Este achado não identifica o pon-        acometido, caracterizando o diagnóstico de exclusão renal, sem
to de obstrução porque é secundário à dilatação da cápsula            realmente avaliar as condições da via excretora, o grau de
renal que ocorre independentemente da região ureteral aco-            obstrução ou sua localização.
metida.                                                                     A tomograf ia computadorizada helicoidal de abdome
      Os genitais também devem ser examinados, principal-             surgiu como método mais sensível que a urografia excretora
mente quando há irradiação da dor para os testículos ou gran-         na detecção de cálculos ureterais obstrutivos ou não. Quando
des lábios, para afastar afecções associadas. A flexão da coxa        realizada sem contraste endovenoso, é capaz de identificar
sobre o abdome também é relevante para avaliar o comprome-            pequenos cálculos ureterais, mesmo durante os períodos de
timento do músculo psoas.                                             cólica nefrética mais intensa.
      Os exames subsidiários não são necessários para deter-                Como ainda são poucos os centros que dispõem deste equi-
minar um diagnóstico de cólica nefrética em pacientes com             pamento, uma opção quando a urografia excretora falha no
quadro clínico exuberante. Podem ser reservados para a iden-          diagnóstico da obstrução ureteral é a pielografia ascendente. A
tificação do agente causador e para o planejamento terapêuti-         injeção retrógrada de contraste por cateter ureteral também pode
co. Quando o quadro clínico é frustro, como ocorre em obs-            identificar se há obstrução e sua localização, independente-
truções parciais, com poucos sintomas ou com queixas inco-            mente da vigência de cólica nefrética. Os principais inconve-
muns associadas, os exames subsidiários podem contribuir para         nientes deste exame são: a necessidade de anestesia (ou seda-
elucidar a dúvida.                                                    ção) para o cateterismo ureteral e a possibilidade de impulsio-
      Na análise do sedimento urinário, geralmente se identifi-       nar o cálculo em direção ao rim, prejudicando sua eliminação.
ca grande quantidade de eritrócitos, sobretudo quando o agente              A ressonância nuclear magnética clássica pouco contribuiu
causador da obstrução ureteral for um cálculo ou um coágulo.          para o diagnóstico da causa da cólica ureteral. A pielorressonân-
Habitualmente, não há leucocitúria significativa, e a urocultu-       cia, captando apenas os sinais dos fluidos corporais de baixo flu-
ra não apresenta crescimento de microrganismos. A presença            xo (urina, liquor, vítreo, sinovial), tem representado uma alterna-
de cristalúria pode sugerir a presença de urolitíase.                 tiva para alguns pacientes; por exemplo, aqueles alérgicos aos
      A radiografia simples de abdome pode ser útil na identi-        contrastes endovenosos ou com reimplantes ureterais.
ficação de imagens radiopacas no trajeto das vias urinárias
que possam corresponder a cálculos urinários obstrutivos.
Algumas afecções intestinais podem apresentar alterações ca-          Tratamento
racterísticas nesse exame, afastando a suspeita de obstrução
ureteral, como níveis hidroaéreos, desvio, dilatação e espaça-             O tratamento da cólica ureteral visa ao alívio imediato da
mento de alças. O apagamento da borda lateral do músculo              dor. A desobstrução urinária e a remoção do agente causador,
psoas à radiografia simples de abdome representa provável             devem ser realizadas após a analgesia, de acordo com o resul-
acometimento retroperitoneal.                                         tado dos exames diagnósticos.
      A ultra-sonografia abdominal pode ser extremamente rele-             A utilização de antiespasmódicos e analgésicos por via
vante. Pode identificar a dilatação do sistema pielocalicial e/ou     oral pode reverter quadros menos intensos e é recomendada
do ureter ipsilateral à dor referida pelo paciente, determinar a      na prevenção de novas cólicas após o primeiro episódio, ge-
posição da obstrução (caso esteja no ureter proximal ou termi-        ralmente tratado em unidades de emergência. Durante esse
nal), além de avaliar outras estruturas para o diagnóstico diferen-   período são realizados exames subsidiários para determina-
cial, como trompas, ovários, vesícula biliar e apêndice cecal.        ção do agente obstrutivo, seu tamanho e sua localização.
      Em alguns casos, pode permanecer dúvida diagnóstica mes-             A associação de antiinflamatórios não-hormonais pode
mo com a associação dos métodos de imagem, como, por exem-            colaborar no controle da dor, principalmente minimizando os
plo, num paciente com quadro clínico típico de cólica nefrética       sintomas irritativos vesicais provocados por cálculos impac-
que não apresente imagens de cálculos à radiografia simples do        tados no ureter terminal.
abdome nem dilatação pielocalicial à ultra-sonografia.                     Em pacientes com cólicas mais intensas e refratárias às
      A urografia excretora pode contribuir tanto para a con-         medicações acima, podem ser prescritos analgésicos opióides
firmação de obstrução ureteral quanto para a determinação da          por via intramuscular. Esses medicamentos de liberação len-
sua localização. Um dos principais sinais urográficos de obs-         ta, porém, podem induzir sonolência sem aliviar a dor, au-
trução ureteral é o retardo para excreção do meio de contraste        mentando a irritabilidade dos pacientes. Nesses casos, a tera-
do lado acometido em relação ao contralateral. O local da obs-        pêutica endovenosa em unidades de emergência com anties-
trução pode ser identificado como uma falha de enchimento             pasmódicos e antiinflamatórios associados a altas doses de
da luz ureteral, geralmente com dilatação da via excretora a          analgésicos representa a melhor opção de tratamento.
montante, ou como um ponto de interrupção à progressão do                  Quando os episódios de cólica são muito freqüentes, obri-
meio de contraste. A urografia excretora, porém, não é ade-           gando os pacientes a procurar unidades de emergência várias

58             GUIA PRÁTICO DE UROLOGIA
vezes no mesmo dia, é recomendável internação hospitalar          ser administrados por via progressivamente mais agressiva, de
para o controle da dor por terapêutica endovenosa contínua.       via oral a endovenosa, podendo haver necessidade de interna-
A utilização de Meperidina endovenosa é boa opção no trata-       ção hospitalar para o controle da dor. Os exames subsidiários
mento complementar das cólicas mais intensas.                     buscam identificar o agente obstrutivo, seu tamanho e sua lo-
      A aplicação de antieméticos e eucinéticos por via endo-     calização, para permitir o planejamento da terapêutica defini-
venosa deve ser realizada rotineiramente para coibir os sinto-    tiva.
mas gastrintestinais e facilitar a ingestão de alimentos.
      Em raros casos muito graves, refratários à terapêutica
acima, pode ser realizada anestesia peridural contínua (por
                                                                                 ALGORITMO DE ORIENTAÇÃO
cateter peridural) para analgesia completa e prolongada.
      Após a obtenção do controle da dor, devem ser realizados
os exames subsidiários para o planejamento terapêutico. A                              SUSPEITA DE
litotripsia extracorpórea é eficiente no tratamento da maioria                       CÓLICA URETERAL
dos cálculos ureterais. Alguns pacientes com cólicas persis-
tentes por longos períodos podem ser submetidos à ureteroli-                                História +
totripsia endoscópica para resolução imediata da obstrução.                                Exame físico
      Em situações especiais, quando não é possível a remo-
ção do agente obstrutivo, a utilização de cateter de “duplo J”
é excelente no alívio da dor. Em pacientes gestantes, que não              Diagnóstico                       Dúvida
devem receber medicação opióide nem realizar exames con-                   confirmado                      diagnóstica
trastados ou com radiação ionizante, a colocação de cateter
de “duplo J” alivia a dor e posterga a retirada do agente obs-                                              Exames
trutivo para depois do parto.                                                                             subsidiários
                                                                            Analgesia
                                                                           progressiva
                                                                                                           Diagnóstico
Conclusões                                                                                                 confirmado

     A cólica nefrética é resultado de obstrução aguda do ure-                                              Analgesia
                                                                             Exames
ter em qualquer de suas porções, desde a junção ureteropiélica                                             progressiva
                                                                           subsidiários
(JUP) até o meato ureteral. Seu tratamento visa ao alívio ime-
diato da dor. A desobstrução urinária, e remoção do agente
causador, deve ser realizada após a analgesia, de acordo com o                       Desobstrução ureteral
resultado dos exames diagnósticos. Os medicamentos devem




Bibliografia recomendada

                          1.      SCHOR & HEILBERG. Calculose renal: fisiopatologia, diagnóstico, tratamento. Sarvier, São Paulo,
                                     1995.
                          2.      RECTOR FC. Nefropatia obstrutiva. In: Wyngaarden JB, Smith LH. Tratado de medicina interna. 18a
                                     ed. Rio de Janeiro, 1990; 541-4.
                          3.      McANINCH JW. Sintomas de distúrbios do trato urinário. In: Tanagho EA, McAninch JW. Urologia
                                     geral. 13a ed. Rio de Janeiro, 1994; 23-30.


                                                                              GUIA PRÁTICO DE UROLOGIA                       59
Capítulo 12
Escroto Agudo
Fleimão Urinoso
Aday Coutinho



Escroto agudo                                                                  Orquite .......................................................... 6%
                                                                               Hérnia encarcerada ....................................... 3%
Conceito                                                                       Hematocele aguda ......................................... 3%
     Escroto agudo é definido como uma síndrome clínica
caracterizada por aumento súbito e doloroso da bolsa escrotal                  Total.......................................................... 100%
provocado por patologia do seu conteúdo, acompanhado de
sinais locais e gerais de doença. O quadro exige diagnóstico              Clínica
rápido e tratamento imediato. De um modo geral, ocorre em                      O quadro clínico é variável, dependendo naturalmente
crianças ou adolescentes e a primeira hipótese diagnóstica é a            da causa da doença escrotal aguda. Nas crianças com menos
possibilidade de torção do testículo. Sabemos, entretanto, que            de cinco anos o quadro pode se apresentar como aumento sú-
existem outras condições a serem consideradas, como torção                bito da bolsa escrotal com consistência de massa firme, que
dos apêndices do testículo ou do epidídimo, epididimite, hér-             não permite a passagem do feixe de luz na transiluminação e
nia estrangulada, edema idiopático de escroto, púrpura,                   que não dói muito ao exame local. Nos adolescentes, há ini-
hidrocele ou hematocele aguda, infarto testicular e hemorra-              cialmente referência a dor abdominal ou inguinal antes de se
gia dentro do tumor do testículo.                                         localizar na bolsa. No adulto jovem o quadro se inicia com
                                                                          dor forte no lado comprometido. A dor da torção dos apêndi-
Causas                                                                    ces é de início mais gradual do que o quadro provocado pela
     A história do paciente, bem como o exame físico, são de              torção testicular. Às vezes se consegue identificar histórico de
grande relevância para a elucidação das causas e para tentar              quadro prévio semelhante e que melhorou espontaneamente.
relacionar a patologia com o grupo etário na busca do diag-               Metade dos casos de torção testicular tem histórico de ativida-
nóstico mais preciso e instituir tratamento correto.                      de física antes da instalação do quadro.
     Cerca de 43% dos casos de escroto agudo são provoca-
dos por torção testicular. A incidência cai um pouco quando o             Diagnóstico
paciente está dentro do grupo etário de 20 a 29 anos. A segun-                 Existem vários modos de se avaliar uma doença escrotal
da causa de doença escrotal aguda é a torção de apêndice,                 aguda. Não se deve esquecer entretanto que existe sempre uma
seguida de edema escrotal agudo, hérnia encarcerada, hema-                possibilidade de lesão testicular irreversível provocada por tor-
tocele aguda etc.                                                         ção, sendo importante que este diagnóstico seja descartado ou
                                                                          então que o paciente receba tratamento cirúrgico imediato.
Etiologia do escroto agudo                                                Muitos autores aconselham a intervenção cirúrgica em todos
                                                                          os casos, mas o melhor critério é a utilização de vários méto-
     Torção do cordão......................................... 42%        dos de diagnósticos na tentativa de buscar a etiologia correta
                                                                          da doença. A metade dos casos de torção testicular está ligada
     Torção dos apêndices .................................. 32%          a esforço físico ou atividade sexual. Em um pequeno número
     Edema escrotal agudo ................................... 8%          de casos o testículo pode torcer durante o sono. Pode haver no
                                                                          histórico referência a um quadro semelhante no passado e que
     Epididimite.................................................... 6%   regrediu espontaneamente.
                                                                               Sintomas urinários como disúria ou aumento da freqüên-
                                                                          cia urinária sugerem processo inflamatório de trato urinário
                                                                          inferior, e, neste caso, podemos suspeitar de orquiepididimite.
Endereço para correspondência:                                            Nestas circunstâncias o exame de urina pode confirmar a pre-
Rua Voluntários da Pátria, 190 - salas 222/223                            sença de infecção urinária, reforçando o diagnóstico de epidi-
22270-020 - Rio de Janeiro - RJ                                           dimite.
Tel.: (0--21) 266-3566                                                         No exame físico observa-se aumento da hemibolsa, que
Fax.: (0--21) 527-0882 / 579-2367                                         é bastante doloroso, com eritema e edema de aparecimento

                                                                                         GUIA PRÁTICO DE UROLOGIA                                      61
súbito. Na torção testicular, em sua fase inicial, podemos ob-        • Infiltração de urina
servar alteração do eixo do testículo, provocando uma defor-
midade da bolsa. Tanto a torção testicular como a orquiepidi-         A inf iltração de urina no tecido periuretral pode estar
dimite não permitem a passagem da luz na transiluminação.        relacionada à estenose de uretra ou à seqüela de instrumenta-
     A dor local é mais forte na torção, o eritema é mais co-    ção do trato urinário inferior, corpo estranho ou processo de
mum na epididimite.                                              uretrite grave. Para a instalação do quadro tem que haver rup-
     Na investigação inicial, deve-se avaliar exame de urina,    tura da parede uretral e a causa mais comum seria por aumen-
temperatura e hemograma, na tentativa de fazer um diagnósti-     to da pressão intra-uretral acima da área de estenose, num ponto
co diferencial entre torção e quadro de epididimite.             mais vulnerável da sua parede. Neste caso a urina é quase
     Na propedêutica armada podemos utilizar o eco-doppler       sempre contaminada e o processo de infecção tecidual se de-
de cordão e bolsa, ultra-sonografia testicular e avaliação com   senvolve rapidamente. Esta condição agrava a dificuldade de
isótopos radioativos.                                            urinar, que compromete o estado geral com retenção de urina
     A epididimite é uma doença bastante rara na infância,       e sinais gerais de infecção. No início, o processo é limitado
sendo, entretanto, uma causa comum de doença escrotal agu-       pela fáscia de Colles, mas em fase mais avançada pode com-
da depois dos vinte e cinco anos. A torção do apêndice testi-    prometer a bolsa, a parede abdominal e o períneo. O quadro
cular é mais comum no adulto jovem; o quadro doloroso não é      pode progredir rapidamente, formando áreas de abscesso. Se
tão grave e os sintomas urinários raramente estão presentes.     o paciente não receber tratamento imediatamente, pode de-
                                                                 senvolver quadro séptico e evoluir para o óbito.
Tratamento
      A política agressiva de exploração da bolsa escrotal tem   Sintomas
permitido a recuperação de aproximadamente 90% dos testí-             O paciente refere história de disúria com jato muito fra-
culos torcidos. Entretanto, temos que salientar que os índices   co, micção muito dolorosa ou retenção de urina. No exame
de recuperação testicular podem sofrer alterações que não de-    físico, apresenta massa com sinais flogísticos do pênis, perí-
pendem só da rapidez do diagnóstico e do tratamento, mas         neo e abdome inferior, associada a sinais gerais de compro-
também do grau da torção. A exploração imediata tem um           metimento do estado geral. O pênis se mostra deformado e a
inconveniente: operar um número elevado de casos de orqui-       massa perineal com sinais evidentes de celulite pélvica.
epididimite.
      Na exploração cirúrgica, o acesso deverá ser com incisão   Diagnóstico
sobre a bolsa direcionada para o cordão. Uma vez confirmado           Histórico de manipulação ou instrumentação uretral ou
o diagnóstico de torção testicular, proceder também à fixação    passado de estenose de uretra. Insistir na avaliação do jato
testicular do lado oposto.                                       porque a fístula anal com celulite ou infiltração do períneo
      Na torção dos apêndices, a cirurgia deverá se limitar a    pode confundir a avaliação do quadro, evitando-se assim cis-
remoção das patologias encontradas no ato.                       tostomia desnecessária. A uretrografia ou avaliação do cali-
                                                                 bre uretral pode auxiliar o diagnóstico. O emprego de meios
Fleimão urinoso                                                  semióticos modernos não traz muita ajuda no diagnóstico, mas
                                                                 pode informar a extensão do processo inflamatório.
Conceito
     Fleimão urinoso pode ser definido como uma celulite do           • Abscesso urinário ou fleimão urinoso
tecido periuretral provocada por ruptura da parede da uretra e
                                                                      É uma doença mais localizada, em que se observa for-
extravasamento de urina. Está quase sempre associado a in-
                                                                 mação de lojas com material purulento. O abscesso costuma
fecção por germe de natureza variada. O processo agrava a
                                                                 ser bem delimitado e há massa bem endurecida na palpação
dificuldade de urinar, que por sua vez aumenta o extravasa-
                                                                 devido a celulite reacional. Há sempre história de quadro uri-
mento urinário. O processo se agrava rapidamente se não for
                                                                 nário prévio de infecção e disúria.
tratado adequadamente. A evolução do processo inflamatório
acaba por apresentar sintomas sistêmicos de doença.
                                                                 Sintomas
     Tradicionalmente, o fleimão urinoso compreende três si-
                                                                      O quadro clínico é semelhante ao extravasamento uri-
tuações ou estágios diferentes:
                                                                 nário. A massa periuretral ou perineal é bem limitada e
                                                                 menos dolorosa à palpação. Histórico de disúria ou retenção
     • infiltração de urina,
                                                                 de urina.
     • abscesso ou fleimão e
                                                                      • Tumor urinoso
     • tumor urinoso.
                                                                      Tumor urinoso é uma inflamação crônica do espaço pe-
     A urina no tecido celular periuretral provoca uma res-      riuretral, mas de origem uretral. Pode haver cavidade com se-
posta reacional do tipo granuloma que se agrava com a infec-     creção purulenta ou apenas reação granulomatosa que se co-
ção, sempre presente.                                            munica com a luz da uretra. Na maioria dos casos, o tumor é


62            GUIA PRÁTICO DE UROLOGIA
constituído por tecido fibroso e granuloma com pouca reação         se tratar de recuperar o estado geral do paciente. Uma ava-
inflamatória, mas pode haver microabscessos.                        liação mínima com exames de sangue pode trazer informa-
                                                                    ções importantes, como níveis de hematócrito ou creatini-
Sintomas                                                            na. Estes pacientes podem evoluir para uremia e precisa-
     O tumor urinoso em geral tem volume de 1 a 2 cm3 de            mos saber qual antibiótico poderemos usar. Depois de uma
maior diâmetro e se localiza na linha mediana ou sobre a bol-       criteriosa avaliação da doença, poderemos indicar a deriva-
sa, mas na área da uretra. É uma massa de consistência muito        ção urinária com cistostomia, que deverá ser feita com blo-
dura, dando a impressão inicial de que se trata de tumor. No        queio anestésico peridural, para logo depois realizarmos a
exame local chama a atenção pela falta de dor na manobra de         drenagem ampla do abscesso. É necessário insistir na drena-
palpação. Sua evolução é muito lenta e pode evoluir para pro-       gem e na remoção dos tecidos desvitalizados. A cistostomia
cesso inflamatório agudo.                                           deverá ser realizada no hipogástrio, o mais alto possível, para
                                                                    facilitar no futuro manobras endourológicas.
Diagnóstico                                                               Às vezes o fleimão é muito extenso e sua drenagem es-
      Nestas circunstâncias, temos de descartar cálculo de ure-     pontânea se faz por inúmeros orifícios. Nessas circunstâncias
tra, processo inflamatório de divertículo de uretra ou até tu-      a drenagem deve ser a mais ampla possível para evitar a per-
mor do tecido periuretral.                                          manência de áreas de abscessos.
                                                                          O tratamento definitivo pode ser feito por uretrotomia ou
Tratamento                                                          exigir plásticas uretrais com retalho. Às vezes, temos que fa-
     Antes do urologista indicar derivação urinária com             zer plásticas também da bolsa escrotal, que sofreu processo
cistostomia, é muito importante buscar informações na his-          de necrose em conseqüência do comprometimento vascular
tória do paciente. Deve-se avaliar função intestinal para           de origem inflamatória.
afastar infiltração perineal de origem retal. Na dúvida, deve-              Não esquecer que o paciente tem um estado geral debi-
se fazer uretrografia ou até avaliar o calibre da uretra com        litado e que merece o uso generoso de antibiótico para contro-
sonda. Uma vez confirmada a origem uretral da lesão, deve-          lar o processo infeccioso.




Bibliografia recomendada


                           Escroto agudo
                           1.     CASS AS, CASS BP Immediate exploration of the unilateral acute scrotum in young male subjets. J Urol
                                                      .
                                      1980; 124: 829-31.
                           2.     DEL VILLAR RG, IRELAND GW, CASS AS. Early exploration in acute testicular conditions. J Urol
                                      1972; 107: 971-3.
                           3.     FLAMINGAN RC, DE KERNION JB. Acute scrotal pain and swelling in children. A surgical emergency.
                                      Urology 1981; 17: 51-3.
                           4.     KAPLAN K, RAPPLER FP. Torsion of the testis. J Urol 1970; 104: 219-22.
                           5.     LEAPE LL. Torsion of the testis: invitation to error. JAMA. 1967; 200: 669-70.
                           6.     MELEKOS MA, ASBACH H, MARKOV S. Etiology of acute scrotum in 100 boys with regard to age
                                      distribution. J Urol 1988; 139: 1023-5.
                           7.     RABINOWITZ R. The importance of the cremasteric reflex in acute scrotal swelling in children. J Urol
                                      1984; 132: 89-90.
                           Fleimão urinoso
                           1.     NICKEL W, Phumb, Robert. In: Campbell’s urology, WB Saunders Company. 4th ed., Philadelphia,
                                      1978; 678-9.
                           2.     MARION G. In: Masson J. C. Editeurs. Traite D’urologie. Tome Second, Paris, 1940; 888-96.


                                                                                 GUIA PRÁTICO DE UROLOGIA                         63
Capítulo 13
         Insuficiência Renal Aguda
         Nestor Schor*
         Oscar Fernando Pavão dos Santos
         Mirian Aparecida Boim

               A insuficiência renal aguda (IRA) é caracterizada por uma     ção substancial nas alterações da hemodinâmica glomerular.
         redução abrupta da função renal, que se mantém por períodos         Por outro lado, drogas imunossupressoras como a ciclospori-
         variáveis de tempo, resultando na incapacidade de os rins exer-     na e o FK 506, os inibidores da enzima de conversão da an-
         cerem suas funções básicas de excreção e manutenção da ho-          giotensina e as drogas antiinflamatórias não-esteróides podem
         meostase hidroeletrolítica do organismo. Apesar do substan-         causar IRA por induzir preponderantemente modificações he-
         cial avanço no entendimento dos mecanismos fisiopatológi-           modinâmicas. A IRA em razão da nefrite intersticial é mais
         cos da IRA, bem como no tratamento desta patologia, os índi-        freqüentemente causada por reações alérgicas a drogas. As cau-
         ces de mortalidade ainda continuam excessivamente elevados,         sas menos freqüentes incluem doenças auto-imunes (lúpus eri-
         em torno de 50%.                                                    tematoso) e agentes infecciosos (sepse, Hanta vírus). Apesar
                                                                             da predominância de um mecanismo fisiopatológico, a insu-
         Etiologia                                                           ficiência renal aguda por drogas nefrotóxicas é freqüentemente
                                                                             causada por associação de um ou mais mecanismos, confor-
               As causas de insuficiência aguda podem ser de origem          me sumarizado na tabela 1. Mais ainda, a associação de
         renal, pré-renal ou pós-renal. A IRA pré-renal é rapidamente        isquemia e nefrotoxinas é comumente observada na prática
         reversível, se corrigida a causa, e resulta principalmente de uma   médica como causa de IRA, especialmente em pacientes
         redução na perfusão renal, causada por uma série de eventos         mais graves.
         que culminam sobretudo com a redução do volume circulante
         efetivo e portanto do fluxo sangüíneo renal. As causas mais          Tabela    1     MECANISMOS FISIOPATOLÓGICOS
         freqüentes são desidratação (vômito, diarréia, febre), uso de                        DE IRA ASSOCIADA A DROGAS
         diuréticos e insuficiência cardíaca.
                                                                              Mecanismo predominante                               Droga
               A IRA, causada por fatores intrínsecos ao rim, é classifi-
         cada de acordo com o principal local afetado: túbulos, inters-       Redução na perfusão renal e Ciclosporina, inibidores da enzima
         tício, vasos ou glomérulo. A causa mais comum de dano tubu-          alterações na hemodinâmica conversora, antiinflamatórios não-
         lar é de origem isquêmica ou tóxica. Entretanto, a necrose tu-       renal                       esteróides, contrastes radiológicos,
         bular isquêmica pode ter origem pré-renal como uma conse-                                        anfotericina B
         qüência da redução do fluxo, especialmente se houver com-
         prometimento suficiente para provocar a morte das células            Toxicidade tubular direta            Antibióticos aminoglicosídeos,
         tubulares. Assim, o aparecimento de necrose cortical irrever-                                             contrastes radiológicos, cisplatina,
         sível pode ocorrer na vigência de isquemia severa, particular-                                            ciclosporina, anfotericina B,
         mente se o processo fisiopatológico incluir coagulação mi-                                                solventes orgânicos, metais pesados,
         crovascular, como por exemplo, nas complicações obstétri-                                                 pentamidina
         cas, acidentes ofídicos e na síndrome hemolítica e urêmica.
               As nefrotoxinas representam, depois da isquemia, a cau-        Toxicidade tubular -                 cocaína, etanol, lovastatina
         sa mais freqüente de IRA. Os antibióticos aminoglicosídeos,          rabdomiólise
         os contrastes urográficos e os quimioterápicos, como, por
         exemplo, a cisplatina, estão entre as drogas que podem causar        Obstrução intratubular -             Aciclovir, sulfonamidas, etilenoglicol,
         dano tubular diretamente, embora também tenham participa-            precipitação                         quimioterápicos

                                                                              Nefrite intersticial alérgica        Penicilinas, cefalosporinas, sulfonamidas,
                                                                                                                   ciprofloxacino, diuréticos tiazídicos,
         *Endereço para correspondência:
                                                                                                                   furosemida, cimetidina, alopurinol
         Rua Botucatu, 740
         04023-900 - São Paulo - SP                                           Síndrome hemolítica                  ciclosporina, mitomicina, cocaína,
         Tel.: (0--11) 574-6300 - Fax: (0--11) 573-9652                       urêmica                              quinina
         E-mail: nschor.dmed@epm.br


                                                                                            GUIA PRÁTICO DE UROLOGIA                                         65


Cap 13 - Insu renal Aguda.pm6     65                                                             13/06/00, 13:13
A IRA pós-renal ocorre na vigência de obstrução do tra-       quena filtração glomerular, ou seja, apesar de uma filtração
         to urinário. A obstrução das vias urinárias pode ser conseqüên-     glomerular reduzida, a reabsorção tubular de líquido é peque-
         cia de hipertrofia prostática, câncer de próstata ou cervical, e    na, ocorrendo um fluxo urinário não-oligúrico. Esse tipo de
         desordens retroperitoneais ou bexiga neurogênica (causa fun-        IRA é freqüentemente observado em associação com drogas
         cional). Outras causas de insuficiência pós-renal incluem fa-       nefróticas, sepse ou agentes anestésicos.
         tores intraluminais (cálculo renal bilateral, necrose papilar,            A terceira fase, diurética, pode ser marcada por uma rá-
         carcinoma de bexiga etc.) ou extraluminais (fibrose retroperi-      pida elevação do volume urinário. A magnitude da diurese
         toneal, tumor colo-retal etc.). A obstrução intratubular tam-       independe do estado de hidratação do paciente e habitualmente
         bém é causa de IRA, e pode ser conseqüência da precipitação         representa uma incapacidade de os túbulos regenerados rea-
         de cristais como ácido úrico, oxalato de cálcio, aciclovir (dro-    bsorverem sal e água. A excreção urinária de compostos
         ga antiviral) e sulfonamida, dentre outros. Vale salientar que a    nitrogenados não acompanha inicialmente o aumento da ex-
         reversibilidade da IRA pós-renal se relaciona ao tempo de           creção urinária de sal e água. Como conseqüência, a con-
         duração da obstrução.                                               centração plasmática de uréia e creatinina continua a au-
                                                                             mentar. Portanto, nessa fase, os sintomas urêmicos podem
                                                                             persistir e a indicação de diálise pode se tornar necessária,
         Curso clínico da IRA                                                apesar do aumento do volume urinário. Considera-se críti-
         com ênfase na necrose                                               ca essa fase da IRA, com cerca de 25% de mortes no perí-
         tubular aguda                                                       odo de elevação da diurese. Ocasionalmente o volume uri-
                                                                             nário pode aumentar gradativamente, cerca de 100 a 200
         (NTA)                                                               ml/dia. Tal padrão é visto em pacientes com cuidadoso con-
                                                                             trole hidroeletrolítico e adequada indicação de tratamento
               O curso clínico da IRA tem sido tradicionalmente subdi-       dialítico. Entretanto, se após uma elevação inicial da diure-
         vidido em quatro fases distintas: fase inicial, fase de oligúria,   se o volume urinário atingir um estágio constante e inferior
         fase de poliúria e fase de recuperação funcional.                   ao normal, a recuperação total da função renal é menos pro-
               A fase inicial começa a partir do período de exposição a      vável.
         drogas nefróticas ou a um surto isquêmico. Sua duração é va-              A última fase, a de recuperação funcional, ocorre após
         riável e depende do tempo de exposição ao agente causador.          vários dias de diurese normal, com redução gradual de uréia e
         Nas situações de isquemia ela pode ser muito curta, enquanto        creatinina plasmática. Em cerca de 30% dos doentes ocorre
         no caso de drogas nefróticas a fase inicial pode durar alguns       uma discreta redução na filtração glomerular que pode persis-
         dias. O volume urinário pode estar normal ou diminuído, po-         tir, sendo que uma minoria deles exibe contínua diminuição
         rém o rim começa a perder a adequada capacidade de excre-           do “clearance” de creatinina em níveis inferiores a 20 ml/min.
         ção de compostos nitrogenados.                                      Em adição às anormalidades na função glomerular, defeitos
               A fase oligúrica é também variável em grau e duração.         tubulares podem persistir por meses ou anos, sendo o mais
         Uma vez que a produção de constituintes osmoticamente               freqüente uma permanente deficiência na capacidade de con-
         ativos é ao redor de 600 mOsm ao dia e a capacidade máxi-           centração urinária.
         ma de concentração urinária é de 1.200 mOsm/litro, um
         volume urinário inferior a 500 ml/dia é insuficiente para           Alterações hidroeletrolíticas e
         excretar as quantidades necessárias de soluto. Portanto,
         definimos oligúria como um volume urinário menor que                envolvimento sistêmico
         500 ml/dia. Nesta segunda fase da IRA o sedimento uriná-
         rio pode conter hemácias, leucócitos e células epiteliais iso-      Eletrólitos e água
         ladas ou em cilindros, havendo também pequena perda pro-
         téica.                                                                  n Balanço de água - Normalmente as perdas de água
               Normalmente, a razão da concentração urinária sobre a               atingem 0,5 a 0,6 ml por quilo de peso por hora no
         concentração plasmática de uréia varia de 50-100:1. Na IRA,               indivíduo adulto (850 ml/dia). Considerando a pro-
         pela diminuição da concentração urinária e progressiva eleva-             dução endógena de água – decorrente da oxidação de
         ção sérica de uréia, a razão diminui para 10:1 ou menos, quanto           proteínas, gorduras e carboidratos – como sendo de
         maior e mais severa for a azotemia. Adicionalmente, por lesão             450 ml/dia, a ingesta de água no paciente oligúrico
         tubular, a concentração urinária de Na é freqüentemente maior             deve permanecer ao redor de 400 ml/dia, acrescida
         que 20 mEq/l, sendo este valor importante no diagnóstico di-              de volume igual à diurese emitida. Para se prevenir a
         ferencial de oligúria pré-renal. A maioria dos pacientes que se           hiponatremia dilucional por excessivo aporte hídri-
         recuperam desenvolvem aumento do volume urinário após duas                co, o peso do paciente deve ser mantido igual ou com
         a quatro semanas do início da oligúria. Ocasionalmente o vo-              perda de até 300 g/dia.
         lume urinário não está diminuído na presença de IRA e azote-
         mia. Nestas situações, refere-se a IRA como não-oligúrica e             n Balanço de sódio - Durante a fase oligúrica, um ba-
         justifica-se a presença de volume urinário normal por uma                 lanço positivo de sódio pode levar à expansão de vo-
         grande elevação na fração de filtração de água apesar de pe-              lume, hipertensão e insuficiência cardíaca.

         66                     GUIA PRÁTICO DE UROLOGIA



Cap 13 - Insu renal Aguda.pm6         66                                                    13/06/00, 13:13
Em contraste, um menor aporte de sódio, principalmente               efeitos cardiotóxicos da hipercalemia podem estar
         na fase poliúrica, pode provocar depleção de volume e hipo-               presentes. Ocasionalmente, os níveis de Ca podem
         tensão. Estes últimos podem retardar a recuperação da função              estar normais ou elevados, ocorrendo este achado
         renal. Acreditamos que durante a fase oligúrica a oferta de               quando a IRA está associada a rabdomiólise ou a in-
         solução salina isotônica (300 ml/dia) associada a controle ri-            júrias complicadas por calcificação metastática.
         goroso de peso é suficiente para equilibrar o balanço de só-
         dio. Paralelamente, na fase poliúrica, a monitorização hídrica         A hiperfosfatemia também é um achado freqüente em
         e eletrolítica é necessária para a adequada reposição desses      pacientes com IRA, em decorrência de diminuição da filtra-
         elementos.                                                        ção glomerular. O uso de quelantes de fosfato (hidróxido de
                                                                           alumínio) é ocasionalmente de interesse terapêutico para di-
                n Balanço de potássio - A hipercalemia é a principal       minuir o risco de sangramento gastrintestinal, da hipocalce-
                  causa metabólica que leva o paciente com IRA ao          mia, da osteopatia e de calcificações metastásicas.
                  óbito. Considerando que somente 2% do potássio cor-
                  poral total se encontra fora da célula, pequenas alte-
                  rações no conteúdo extracelular de potássio provo-       Diagnóstico
                  cam profundos efeitos na excitabilidade neuromus-
                  cular. A elevação do K sérico pode ocorrer na IRA        Avaliação clínica inicial
                  por aumento do catabolismo endógeno de proteínas,              As primeiras medidas devem ser consideradas no intuito
                  por dano tissular e sangramento gastrintestinal, bem     de diferenciar IRA e IRC e determinar se a azotemia é devida
                  como por movimentação do K do espaço intra para o        a um fator prontamente remediável (depleção de volume, obs-
                  extracelular pelo mecanismo tampão de estados aci-       trução urinária) ou é decorrência de uma situação clínica in-
                  dóticos. A mais temível complicação da hipercalemia      tercorrente com IRA já estabelecida.
                  é sua toxicidade cardíaca, manifestada por alterações          Avalia-se no histórico do paciente a presença de doença
                  eletrocardiográficas. Inicialmente, há o surgimento de   sistêmica crônica (diabete ou lúpus, por exemplo). Posterior-
                  ondas T pontiagudas, seguido de alargamento do com-      mente deve-se pesquisar doença sistêmica aguda (glomerulo-
                  plexo QRS, alargamento do intervalo PR e desapare-       nefrite aguda), além de história de traumatismo recente como
                  cimento de onda P. Seguem-se, então, arritmias ven-      potenciais causas primárias de IRA. Adicionalmente, é neces-
                  triculares que, se não prontamente corrigidas, podem     sário investigar antecedentes de uropatia obstrutiva (princi-
                  levar rapidamente ao óbito. Por esta razão é necessá-    palmente no homem idoso), uso de drogas nefrotóxicas, uso
                  rio rigoroso controle eletrocardiográfico e de K séri-   de drogas com potencial efeito de hipersensibilidade intersti-
                  co no paciente com IRA.                                  cial, bem como verificar a possibilidade de intoxicação aci-
                                                                           dental ou intencional por metais pesados, solventes orgânicos
               Na presença de alterações eletrocardiográficas ou de se-    e outros.
         vera hipercalemia (K > 6,5 mEq/l) algumas medidas terapêu-              A seguir, é preciso obter informações a respeito de de-
         ticas devem ser utilizadas. A administração endovenosa de         pleção hídrica (diurese excessiva, débito de sonda nasogástri-
         gluconato de cálcio 10% (10-30 ml) pode reverter prontamente      ca, drenos cirúrgicos, diarréia etc.) em pacientes com pouca
         as alterações verificadas, porém a duração é de poucos minu-      ingestão voluntária de água ou que não tenham sido adequa-
         tos. Se houver necessidade de efeito protetor mais prolonga-      damente hidratados, sobretudo pacientes hospitalizados. Além
         do, deve-se utilizar bicarbonato de sódio, caso esteja ocorren-   disso, se o paciente foi submetido a cirurgia recente, deve-se
         do concomitantemente um estado acidótico. Adicionalmente,         determinar qual o anestésico utilizado e quais intercorrências
         podem ser utilizadas resinas trocadas de K (kayaxalate ou         clínicas seguiram-se, como infecções, hipotensão, balanço
         Sorcal) e/ou solução polarizante contendo 200-500 ml de so-       hídrico negativo etc, assim como é preciso ter conhecimento
         lução glicosada a 10%, com uma unidade de insulina simples        sobre o uso de antibióticos (dose, número de dias utilizados) e
         para cada 5 g de glicose. A solução polarizante aumenta a         se houve procedimento radiológico com utilização de meio de
         captação de K pela célula e reduz seu nível plasmático. As-       contraste no período que antecedeu o desenvolvimento da IRA.
         sim, exceto as resinas trocadoras, kayaxalate (troca K por Na)          Durante o exame físico, avaliar adequadamente o estado
         ou Sorcal (troca K por Ca), todas as demais medidas terapêu-      de hidratação, através de peso corporal, turgor cutâneo, alte-
         ticas resultam apenas no remanejamento do potássio extrace-       rações posturais de pulso e pressão arterial, membranas mu-
         lular para o intracelular, sem contudo diminuir o K corporal      cosas e pressão intra-ocular. Entretanto, lembrar que há situa-
         total. A hemodiálise e a diálise peritoneal, isoladas ou em as-   ções clínicas (cirrose, síndrome nefrótica, ICC) em que o vo-
         sociação com as medidas acima referidas, são freqüentemente       lume extracelular está normal ou aumentado, porém com di-
         requeridas para melhor controle eletrolítico e efetivamente di-   minuição do volume sangüíneo efetivo, acarretando uma hi-
         minuir o conteúdo corporal total de K.                            poperfusão renal e conseqüente IRA pré-renal. A seguir, ava-
                                                                           liar a possibilidade de obstrução do trato urinário através de
                n Balanço de cálcio e fósforo - A hipocalcemia é o acha-   cuidadoso exame abdominal (globo vesical palpável, rins hi-
                  do mais freqüente no desequilíbrio do balanço de cál-    dronefróticos), toque retal no homem (avaliação prostática) e
                  cio. Tetania, espasmos musculares e acentuação dos       exame ginecológico (bianual) na mulher (presença de massas

                                                                                       GUIA PRÁTICO DE UROLOGIA                       67


Cap 13 - Insu renal Aguda.pm6      67                                                     13/06/00, 13:13
pélvicas). Quando há suspeita de obstrução urinária baixa, pro-     Tendo em vista a nefrotoxicidade dos meios de contraste, a
         ceder a uma cateterização vesical simples e estéril para con-       urografia excretora vem sendo abandonada definitivamente
         firmação diagnóstica. Observar a presença de febre e/ou erup-       em detrimento de métodos não-invasivos como a ultra-
         ções cutâneas macropapulares ou petequiais que possam su-           sonografia que, além de nos fornecer o tamanho renal, nos dá
         gerir nefrite intersticial aguda por hipersensibilidade a dro-      informações a respeito de obstruções nas vias urinárias, pre-
         gas. Por fim, avaliar o estado mental e padrão respiratório para    sença ou não de cálculos, bem como avaliação do parênquima
         verificar possíveis causas de intoxicação, bem como avaliar         renal. Portanto, é possível diferenciar IRA de IRC e, adicio-
         qualquer outro sinal clínico que sugira a presença de doença        nalmente, pela diferenciação da relação parênquima/sinusal e
         sistêmica como causa da IRA.                                        tamanho cortical, sugerir IRC com rins de tamanho normal
                                                                             (diabete, mieloma). Alternativamente, o uso da cintilografia
         Diagnóstico laboratorial                                            renal pode auxiliar na avaliação da perfusão renal.
              A primeira amostra de urina emitida ou cateterizada de              Em casos de forte suspeita ou confirmação de obstrução
         pacientes com IRA deve ser utilizada para avaliação de índi-        urinária, estudos urológicos, como a cistoscopia e a pielogra-
         ces urinários diagnósticos. Medidas de sódio, uréia, creatini-      fia ascendente, estão indicados. Além de ter fins diagnósticos
         na e osmolaridade urinária, bem como uma amostra de san-            (obstrução por cálculos, tumores ou coágulos) são úteis na
         gue para análise de sódio, uréia e creatinina devem ser coleta-     colocação de cateteres ureterais para desobstrução e como ava-
         das. Na IRA pré-renal a osmolaridade urinária é freqüente-          liação pré-operatória nos casos de desvio do fluxo urinário.
         mente elevada (> 500 mOsm) enquanto na IRA renal ou pós-
         renal tende a ser isosmótica ao plasma (< 350 mOsm). O Na           Biópsia renal
         urinário costuma estar elevado (> 40 mEq/l) na IRA renal pela            A biópsia renal precoce (um a cinco dias) está indicada
         lesão tubular, enquanto na IRA pré-renal ele é baixo (< 20          quando há suspeita de a IRA ser decorrente de uma doença
         mEq/l) em virtude da ávida retenção de Na e H2O pela hipo-          sistêmica (por exemplo: vasculite), de uma glomerulonefrite
         perfusão renal. As relações U urinária/U plasmática e C             aguda (por exemplo: lúpus), de uma nefrite intersticial aguda
         urinária/C plasmática estão freqüentemente elevadas na IRA          em que houver suspeita de necrose bilateral, ou na ausência
         pré-renal (> 60 e > 40 respectivamente) em decorrência da           de diagnóstico clínico provável. A biópsia nos fornecerá ba-
         absorção tubular de Na e H2O e conseqüente aumento da               ses para justificar uma terapêutica mais agressiva (corticói-
         concentração urinária de uréia e creatinina. Inversamente, esta     des, agentes citotóxicos, plasmaferese) bem como nos trará
         relação está diminuída na IRA (< 30 e < 20 respectivamente)         uma indicação prognóstica pela avaliação histológica de com-
         pela presença de dano tubular. É importante ter em mente que        ponentes inflamatórios e fibróticos. Nos casos habituais de
         o uso de diuréticos pode invalidar a utilidade destes índices       NTA aguarda-se de quatro a cinco semanas para recuperação
         por até 24 horas. Valores intermediários podem ser encontra-        da IRA antes de se proceder a biópsia. Se a deficiência de
         dos tanto na IRA pós-renal como na transição de IRA pré-            função renal se estender por esse período, indica-se então a
         renal para renal.                                                   biópsia renal para determinar se um diagnóstico menos favo-
              A análise do sedimento urinário pode ser de auxílio no         rável, necrose cortical por exemplo, não é causa da persistên-
         diagnóstico da IRA. Cilindros hialinos ocorrem mais freqüen-        cia da IRA.
         temente na IRA pré-renal, enquanto cilindros granulosos e
         a observação de discreta leucocitúria e grande quantidade
         de células tubulares podem ser vistos na IRA (sedimento             Tratamento
         “sujo”) renal.
              A presença de hemácias dismórficas e/ou cilindros he-          Uso de diuréticos com
         máticos sugere a existência de uma glomerulonefrite aguda,          finalidade preventiva
         podendo ser acompanhada de proteinúria moderada ou eleva-                 A finalidade do uso de diuréticos no tratamento da IRA é
         da. Entretanto, proteinúria leve (traços) pode ser compatível       uma questão incerta. Têm-se utilizado muito o manitol, a fu-
         com IRA pré-renal ou mesmo renal. Fitas reagentes urinárias         rosemida e o ácido etacrínico para reverter quadro de IRA
         positivas para o sangue, sem presença concomitante de hema-         estabelecida ou para encurtar seu curso natural. Acreditamos
         túria no sedimento podem sugerir rabdomiólise com mioglo-           que em situações de risco para o desenvolvimento de necrose
         binúria, sendo esse diagnóstico fortalecido pela presença de        tubular aguda, a profilaxia com o uso de manitol deva ser uti-
         CPK e aldolase elevadas no soro. Adicionalmente, diante da          lizada. Em cirurgias extensas, com estudos radiológicos com
         suspeita de nefrite intersticial aguda, a presença de eosinofilia   altas doses de contraste, durante tratamento com anfotericina
         no sangue periférico em associação com sedimento urinário           B, cisplatina e outras drogas nefrotóxicas, a administração de
         contendo hematúria e leucocitúria (com predomínio de eosi-          manitol pode reduzir o risco de desenvolvimento de NTA.
         nófilos) pode sugerir fortemente esse diagnóstico.                        Cuidados devem ser observados com manitol, uma vez
                                                                             que, por tratar-se de uma solução hipertônica, aumenta o vo-
         Diagnóstico por imagem                                              lume plasmático e pode precipitar edema pulmonar. Entretan-
              O mais simples procedimento é a radiografia de abdome.         to, se o manitol não promover diurese, diuréticos de alça po-
         Com ela obtemos informações a respeito do tamanho renal             dem ser utilizados, com a vantagem de não causar expansão
         para procurar diferenciar a azotemia em aguda ou crônica.           de volume. Os resultados são insatisfatórios, principalmente

         68                     GUIA PRÁTICO DE UROLOGIA



Cap 13 - Insu renal Aguda.pm6         68                                                     13/06/00, 13:13
se a IRA já se estabeleceu há mais de 36 horas ou se a creati-     pressão venosa de átrio direito (PVC), ou mesmo um cateter
         nina já é superior a 5 mg%. Deve-se estar alerta para o poten-     de Swan-Ganz (pressão do capilar pulmonar) para melhor ava-
         cial efeito sinérgico na nefrotoxicidade e ototoxicidade dos       liação hemodinâmica.
         aminoglicosídeos quando associados com furosemida e ácido
         etacrínico. Apesar dos possíveis e discutidos benefícios da te-    Tratamento da IRA renal
         rapêutica diurética, o cuidado clínico intensivo do estado de            Como referimos anteriormente, diuréticos de alça ou
         hidratação e equilíbrio eletrolítico deve ser a principal aten-    manitol podem ser utilizados para diagnóstico. Atualmente, a
         ção médica ao paciente com oligúria.                               maior parte das observações sugere que não há benefício na
                                                                            utilização destes medicamentos após estabelecida a IRA, e que
         Tratamento da IRA pré-renal                                        uma vez caracterizado tal quadro, rigoroso controle hidroele-
              Quando a IRA decorrer de deficiência no volume extra-         trolítico deve ser mantido. A reposição de volume deve ser
         celular, a reposição hídrica deve ser feita de modo a restabele-   restringida a 400 ml/dia, acrescida do débito urinário. O ba-
         cer a quantidade de líquido perdida, associando-se com ade-        lanço de sódio deve ser controlado através de uma dieta pobre
         quada correção eletrolítica. Metade da deficiência hídrica es-     em Na (1 g/dia) nos pacientes que não estão sendo submeti-
         timada deve ser reposta nas primeiras 24 horas e, usualmente,      dos a diálise; porém, pode haver maior liberdade (até 3 g/dia)
         o volume urinário aumenta dentro de quatro horas. Todavia,         em relação àqueles que já estão em programa dialítico. Adi-
         em pacientes idosos ou com doença renal prévia, a oligúria         cionalmente, deve-se corrigir eventual acidose quando o pH
         pode persistir por mais tempo. Nas situações em que a IRA          plasmático estiver menor do que 7,25 ou HCO3 inferior a
         pré-renal se deve à diminuição do volume sangüíneo efetivo,        12 mEq/l. É necessário manter em limites normais o nível
         a terapêutica se orienta pela fisiopatologia da doença desen-      plasmático de K, através das medidas terapêuticas anteri-
         cadeante, como referido abaixo:                                    ormente discutidas. Lembrar de ajustar todas as drogas que
                                                                            tenham alteração de seu metabolismo pela presença de alte-
                n ICC - Uso de inotrópicos positivos. Quando necessá-       ração na função renal, com destaque para digitálicos e amino-
                  rio, associar o uso de drogas vasodilatadoras para di-    glicosídeos.
                  minuir a pós-carga. Freqüentemente o uso combina-               Ainda há controvérsias a respeito da dieta a ser instituída
                  do restaura a diurese por causa da melhor perfusão        para pacientes com IRA e retenção de compostos nitrogena-
                  renal. Entretanto, em alguns pacientes pode haver per-    dos. O principal responsável pela liberação orgânica de resí-
                  sistência de algum grau de azotemia pré-renal, o que      duos de nitrogênio é o metabolismo de proteínas, resultando
                  deve ser encarado pelo médico como um problema            em elevação da carga de uréia, de ácidos metabólicos (sulfa-
                  participante do quadro clínico e perfeitamente con-       tos, fosfatos, ácidos orgânicos) e de potássio. Inicialmente,
                  trolável.                                                 devemos considerar que 100 g/dia de carboidratos são sufi-
                                                                            cientes para diminuir o catabolismo protéico. Além disso, o
                n Síndrome nefrótica - A terapêutica mais racional é        suprimento adicional de calorias na forma de gorduras e de
                  orientada para a correção da doença de base, seja pelo    quantidades adequadas de proteína previne um balanço nitro-
                  uso de corticóides ou de drogas citotóxicas. Entretan-    genado negativo. Quando o suprimento correto de carboidra-
                  to, em determinados estados patológicos primários que     tos é fornecido em associação com proteínas que contenham
                  se manifestam por síndrome nefrótica (glomerulone-        aminoácidos de alto valor biológico (essenciais), ocorre um
                  frite membranosa, diabete), o tratamento pode se res-     balanço positivo de nitrogênio, com a vantagem de a uréia
                  tringir somente ao controle de hidratação e uso crite-    e outros compostos nitrogenados serem utilizados para a
                  rioso de diuréticos.                                      síntese de aminoácidos não-essenciais. Ocorre então con-
                                                                            comitante melhora dos sintomas clínicos e diminuição na
                n Cirrose - Evitar desequilíbrios hemodinâmicos é fun-      concentração plasmática de uréia. Portanto, uma dieta com
                  damental para impedir a evolução do paciente cirró-       1.800 a 2.500 kcal/dia e 0,5 g/kg/dia de proteína de alto
                  tico para síndrome hepatorrenal. Quando já estabele-      valor biológico é aconselhável para pacientes com IRA que
                  cida, o prognóstico se torna muito pobre com evolu-       estejam com boa aceitação oral. Nas situações em que for
                  ção para óbito em mais de 90% dos casos. Em situa-        necessária a utilização de nutrição parenteral, glicose hi-
                  ções de oligúria, cuidadosa expansão salina e uso de      pertônica e aminoácidos essenciais devem ser administra-
                  espironolactona, isoladamente ou em associação com        dos. Diferentemente, alguns autores sugerem que a quanti-
                  furosemida, melhoram a diurese em até 80% dos do-         dade de proteínas fornecidas deve ser mantida normal (1 g/
                  entes.                                                    kg/dia) e a diálise realizada quando necessário. Haveria me-
                                                                            nor risco de desnutrição e menor incidência de processos in-
              Freqüentemente a observação do paciente com azotemia          fecciosos. Realmente, quando há estados hipercatabólicos, a
         pré-renal é feita apenas com o exame clínico. Entretanto, mo-      necessidade protéica pode se elevar. Nessa situação, a utiliza-
         nitorização invasiva pode ser necessária quando vigorosa te-       ção da dieta com aminoácidos totais (essenciais e não-essen-
         rapia hídrica é requerida ou se desconheça a tolerância do pa-     ciais) parece manter melhor o estado nutricional do paciente
         ciente a grandes reposições de volume. Nessas situações indi-      com IRA.
         ca-se a utilização de cateter venoso central para medida de              A diálise peritoneal tem um importante papel no trata-

                                                                                        GUIA PRÁTICO DE UROLOGIA                         69


Cap 13 - Insu renal Aguda.pm6      69                                                       13/06/00, 13:13
mento da IRA. As indicações para o seu uso incluem situa-               semanas, com a vantagem de não se manusear freqüentemen-
         ções que não podem ser controladas por terapêutica clínica              te a cavidade abdominal. Há também menor incidência de in-
         conservadora. As principais são:                                        fecções peritoneais por ser possível utilizar um sistema com-
                                                                                 pletamente fechado.
                n Uremia                                                               Pacientes com significativa destruição tissular (rabdomió-
                                                                                 lise, traumatismo, queimadura, septicemia, pós-operatório de
                     •    sistema nervoso central: asterixis, sonolência,        cirurgias extensas) têm elevada produção de uréia e usualmente
                          coma e convulsões;                                     necessitam de hemodiálise quando se apresentam com IRA.
                                                                                 A hemodiálise também está indicada em quadros de IRA por
                     •    gastrintestinal: náuseas e vômitos intratáveis e he-   intoxicação exógena por metanol e etilenoglicol, devido à sua
                          morragia digestiva;                                    capacidade de remover toxinas rapidamente. O acesso vascu-
                                                                                 lar pode ser um “shunt” periférico ou preferencialmente um
                     •    cardíaco: pericardite urêmica.                         cateter em veia central. A hemodiálise deve ser mantida por
                                                                                 até quatro horas e diariamente, se for necessário. O maior pe-
                n Hipervolemia                                                   rigo é o sangramento e, portanto, em pacientes de alto risco,
                  edema pulmonar e hipertensão arterial incontrolável.           doses reduzidas de heparina ou heparinização regional devem
                                                                                 ser utilizadas. As complicações hidroeletrolíticas são seme-
                n Alterações metabólicas                                         lhantes à da diálise peritoneal, porém ocorrem mais aguda-
                  hipercalemia, acidose metabólica severa e hiponatre-           mente e, assim, requerem pronto tratamento.
                  mia dilucional acentuada (Na < 125 mEq/l).                           Nos últimos anos, procedimentos dialíticos ditos “espe-
                                                                                 ciais e contínuos” têm conquistado espaço como instrumen-
               Diálise precoce e freqüente deve ser utilizada para man-          tos terapêuticos para reposição da função renal na IRA. O sur-
         ter uréia abaixo de 180 mg% e creatinina inferior a 8 mg%.              gimento de membranas de alta permeabilidade (poliacriloni-
         Esses níveis previnem os sintomas clínicos da uremia, melho-            trila, polissulfona etc.) permite que elevadas taxas de ultrafil-
         ram o estado nutricional do paciente e podem, discutivelmen-            tração sejam alcançadas e que a diálise por convecção seja
         te, diminuir o risco de sangramento e infecções.                        realizada continuamente. Assim, a ultrafiltração isolada con-
               A escolha entre diálise peritoneal ou hemodiálise e a de-         tínua lenta (SCUF) é capaz de retirar mais de 7 l/dia de líqui-
         finição da freqüência de utilização é muitas vezes difícil. A           do, o que garante um “clearance” ao redor de 5 ml/min. Desse
         diálise peritoneal é certamente mais efetiva em pacientes que           modo, a reposição pode ser feita com eletrólitos, drogas va-
         não estejam hipercatabólicos. Oferece vantagens pela simpli-            soativas, colóide e, principalmente, NPP, sem que haja sobre-
         cidade, mínimo risco de sangramento, pouca chance de ocor-              carga de volume ou a necessidade de freqüentes hemodiáli-
         rer hipotensão ou síndrome do desequilíbrio da diálise, além            ses. Na situação de hipercatabolismo, na qual a ultrafiltração
         de ser relativamente fácil a remoção de líquido do fluido ex-           isolada (convecção) não é capaz de manter a uremia sob con-
         tracelular. A diálise peritoneal também é mais indicada para            trole, associa-se a passagem de banho de diálise pelos filtros
         pacientes com doença cardiovascular instável e pacientes dia-           de alta permeabilidade (difusão). Realiza-se então a hemodiá-
         béticos. Para diabéticos, a não-anticoagulação sistêmica di-            lise contínua lenta a qual engloba convecção e difusão como
         minui o risco de ruptura de microaneurismas retinianos. Nos             métodos dialíticos com conseqüente maior capacidade de dia-
         cardíacos, menor chance de arritmias, angina pectoris e infar-          lisância e melhor controle da uremia. Esses procedimentos
         to são observados pela ausência de súbitas alterações da pres-          contínuos necessitam de acesso vascular, arteriovenoso ou
         são arterial e de eletrólitos, que podem acometer os pacientes          venovenoso, seja por punção e colocação de cateteres ou
         submetidos a esse processo, diferentemente da hemodiálise.              pela instalação de um “shunt”. Em todas as situações há a
         A diálise peritoneal deve ser instalada e mantida por um perí-          necessidade de heparinização sistêmica ou regional e de
         odo médio de 24 a 36 horas, com dois litros por banho (ou               rigoroso controle hidroeletrolítico. A grande vantagem dos
         menos, se ocorrer desconforto respiratório), com permanên-              procedimentos “especiais e contínuos” é justamente a faci-
         cia na cavidade por 30 a 60 minutos.                                    lidade de realização associada à menor instabilidade hemodi-
               Embora os cateteres convencionais possam ser coloca-              nâmica que eles geram pelo fato de serem lentos e contínuos,
         dos na cavidade peritoneal quantas vezes forem necessárias, o           mimetizando assim a função renal normal. Além disso, pare-
         implante cirúrgico ou mesmo manual de um cateter fixo de                ce que a possibilidade de administração de nutrição adequada
         Tenckhoff (o mesmo da diálise peritoneal ambulatorial contí-            em volumes necessários pode determinar melhor controle dos
         nua - CAPD) permite repetidas sessões de diálise por várias             pacientes.




         70                     GUIA PRÁTICO DE UROLOGIA



Cap 13 - Insu renal Aguda.pm6         70                                                         13/06/00, 13:13
Bibliografia recomendada


                                     1.    DILON JJ. Continuous renal replacement therapy or hemodialysis for acute renal failure? Int J Artif
                                              Organs 1999; 22(3): 125-7.
                                     2.    HIRSCHBERG R, KOPPLE J, LIPSETT P et al. Multicenter clinical trial of recombinant human insulin-
                                              like growth factor I in patients with acute renal failure. Kidney Int 1999; 55(6): 2423-32.
                                     3.    MOLITORIS BA, MARRS J. The role of cell adhesion molecules in ischemic acute renal failure. Am J
                                              Med 1999; 106(5): 583-92.
                                     4.    BOCK HA. Pathogenesis of acute renal failure: new aspects. Contrib Nefhrol 1998; 124: 43-55.
                                     5.    GORDJANI N, SUTOR AH. Coagulation changes associated with the hemolytic uremic syndrome. Semin
                                              Thromb Hemost 1998; 24(6): 577-82.
                                     6.    DE FIJTER JW, BRUIJN JA. Acute nonoliguric renal failure after renal transplantation. Am J Kidney
                                              Dis 1999; 33(1): 166-9.
                                     7.    PADANILAM BJ, LEWINGTON AJ. Molecular mechanisms of cell death and regeneration in acute
                                              ischemic renal injury. Curr Opin Nephrol Hypertens 1999; 8(1): 15-9.
                                     8.    STAR RA. Treatment of acute renal failure. Kidney Int 1998; 54(6): 1817-31.
                                     9.    QUADER MA, SAWMILLER C, SUMPIO BA. Contrast-induced nephropathy: review of incidence and
                                              pathophysiology. Ann Vasc Surg 1998; 12(6): 612-20.
                                     10.   CHUGH KS, JHA V, SAKHUJA V, JOSHI K. Acute renal cortical necrosis - a study of 113 patients.
                                              Renal Failure 1994; 16: 37-47.
                                     11.   HARRIS KP, HATTERSLEY JM, FEEHALLY J, WALLS J. Acute renal failure associated with
                                              haematological malignancies: a review of 10 years experience. Eur J Haematol 1991; 47: 119-22.
                                     12.   FEEST TG, ROUND A, HAMAD S. Incidence of severe acute renal failure in adults: results of a
                                              community based study. BMJ 1993; 306: 481-3.
                                     13.   THADHANI R, PASCUAL M, BONVENTRE JV. Acute renal failure. New Engl J Med 1996; 334: 1448-
                                              60.
                                     14.   BRADY HR, BRENNER BM, LIEBERTHAL W. Acute renal failure. In: Brenner BM (ed.). The Kidney.
                                              5th ed. WB Saunders. Philadelphia, 1995; 1200-52.
                                     15.   BLACK RM. Acute renal failure In: Rubenstein E, Federman DD (ed.). Scientific American Medicine.
                                              Scientific American. New York, 1992, 1-28.
                                     16.   BREZIS M, ROSEN S, EPSTEIN F. Acute renal failure. In: Brenner BM, Rector FC (eds.). The Kidney.
                                              4th ed. WB Saunders. Philadelphia, 1991, 993-1061.
                                     17.   CAMERON JS. Overview. In: Sweny P. Ranford, (ed.). Acute renal failure. Farrandy Press, London,
                                              1990; 1-17.
                                     18.   CONGER JD, BRINER VA, SCHRIER RW. Acute renal failure: pathogenesis, diagnosis and
                                              management. In: Schrier RW (ed.). Renal and electrolyte disorders. 4th ed. Little Brown. Boston,
                                              1992; 495-538.




                                                                                         GUIA PRÁTICO DE UROLOGIA                         71


Cap 13 - Insu renal Aguda.pm6   71                                                           13/06/00, 13:13
Capítulo 14
Suporte Nutricional
em Urologia
Antonio Carlos L. Campos*
Jorge Eduardo F. Matias

Introdução                                                       com a alteração do estado nutricional. Dados de exame clíni-
                                                                 co, informações dietéticas, medidas antropométricas e labo-
     O advento do suporte nutricional na prática médica nas      ratoriais compõem um perfil do estado nutricional que pode
últimas décadas originou novos conceitos e mudou substan-        ser usado para desenvolver intervenções específicas em su-
cialmente o prognóstico de várias afecções gastrintestinais,     porte a outros procedimentos médicos apropriados. As condi-
tornando-se parte integrante do tratamento de tais doenças.      ções anteriores prévias indicativas de um mau estado nutri-
Avaliações recentes por inquéritos nutricionais de pacientes     cional podem ser estabelecidas através de uma avaliação clí-
internados em hospitais gerais brasileiros apontam para altos    nica completa que, de maneira abrangente, inclui avaliação de
índices de desnutrição atingindo praticamente metade das po-     problemas orais, dentição e gengivas, dificuldades no masti-
pulações hospitalizadas avaliadas.                               gar e engolir. A avaliação dietética provê informação adicio-
     No âmbito das doenças urológicas, a contribuição do su-     nal sobre o estado nutricional através de recordatório dietéti-
porte nutricional no sentido de melhorar os resultados dos       co de 24 horas associado a um registro de ingesta alimentar de
vários tratamentos propostos parece ser de fundamental im-       dois a sete dias. A avaliação antropométrica baseada na análi-
portância, uma vez que muitas das afecções urológicas co-        se de composição corporal é outra indicação valiosa do estado
muns acometem pessoas em idade avançada e/ou possuem eti-        nutricional. Incluem-se aqui medidas de massa corpórea, massa
ologia neoplásica maligna, dois fatores sobejamente associa-     gordurosa e musculoesquelética. Por fim, dados laboratoriais
dos à desnutrição.                                               obtidos de análises bioquímicas, como balanço nitrogenado,
     O suporte nutricional, como terapia adjuvante em doen-      proteína visceral, função imune celular e estado hematológi-
ças urológicas, pode ser inserido em dois momentos distintos     co podem fornecer informações específicas para a avaliação
do tratamento do paciente: já na proposta inicial de terapia,    do estado nutricional.
por apresentar quadro de desnutrição importante que possa
comprometer o resultado esperado, ou por ser candidato a uma     Avaliação nutricional subjetiva
terapia sabidamente debilitante mesmo em pacientes previa-            Recentemente foi demonstrado, em estudos controla-
mente bem nutridos; ou, ao longo das etapas de tratamento,       dos, que apenas o julgamento clínico criterioso pode ser
no advento de complicações que possam comprometer o esta-        superior a qualquer parâmetro isolado como método de pre-
do nutricional e, desta forma, a resposta às medidas instituí-   ver complicações hospitalares relacionadas ao estado nu-
das.                                                             tricional comprometido. Com base nisso, desenvolveu-se
                                                                 um método de Avaliação Global Subjetiva capaz de gra-
                                                                 duar o estado nutricional do indivíduo em três grandes gru-
Avaliação nutricional                                            pos (bem nutrido, moderadamente desnutrido e gravemen-
                                                                 te desnutrido). Para atingir tal objetivo, consideram-se nesta
     A quantificação das reservas de nutrientes de determina-    avaliação parâmetros como mudanças recentes do peso cor-
do indivíduo assume importância vital na avaliação da capa-      póreo; alterações de ingestão da dieta; sintomas gastrintes-
cidade desse indivíduo sobreviver ao jejum, agravado ou não      tinais – náusea, vômito, diarréia, anorexia – que persistam
por estado hipercatabólico. As necessidades protéico-calóri-     por duas semanas ou mais; comprometimento da capacida-
cas dos indivíduos variam através do ciclo da vida e também      de funcional; e a demanda metabólica que a doença primá-
nos vários estágios de doença, tendo como conseqüência a         ria possa impor ao paciente. No exame físico são valoriza-
necessidade de adequação na ingesta de nutrientes de acordo      das as perdas de gordura subcutânea e tecido muscular, além
                                                                 da presença de edema e ascite.

                                                                 Antropometria
*Endereço para correspondência:                                        Classicamente, três medidas antropométricas têm sido
Rua Comendador Araújo, 143 - cj. 113                             utilizadas na determinação da composição corpórea: altu-
80420-000 - Curitiba - PR                                        ra, peso e pregas cutâneas são as medidas mínimas neces-
Tel.: (0--41) 322-0214 - Fax: (0--41) 322-3789                   sárias para indicar a estrutura esquelética e a espessura da

                                                                             GUIA PRÁTICO DE UROLOGIA                       73
gordura subcutânea. O peso corpóreo é a medida antropo-           cia Bioelétrica. Eletrodos são fixados ao punho e tornozelo
métrica mais comumente disponível. Apesar de sua apa-             por onde se faz percorrer uma fraca corrente elétrica alterna-
rente simplicidade, muitos médicos não insistem em aferi-         da, medindo-se a queda de potencial elétrico. A resistência
la, e outros não atentam para esta medida, apesar das im-         (impedância) que o organismo oferece à passagem da corren-
portantes informações potencialmente contidas neste parâ-         te é diretamente proporcional à extensão do condutor (massa
metro. Entretanto, peso e altura têm pouco valor individu-        magra). Alguns pesquisadores relatam excelente correlação
almente. Cálculos a partir das duas medidas podem estimar         entre as estimativas por impedância e determinações de água
o tecido adiposo, sendo o Índice de Massa Corpórea um             e densidade corpóreas.
dos mais utilizados (peso em quilos dividido pelo quadra-
do da altura em metros).                                          Indicações de
      Uma vez que o tecido subcutâneo perfaz aproximada-
mente 50% das reservas de gordura, medidas das pregas cutâ-
                                                                  suporte nutricional
neas, rápida e facilmente mensuráveis, são úteis na determi-      em urologia
nação da gordura corpórea. Medidas tricipitais são as mais
comuns. Apesar da medida ter a desvantagem da impreci-                  Apesar do curso clínico de um paciente hospitalizado
são na determinação da densidade de gordura corpórea, o           geralmente refletir o prognóstico da sua doença básica, a
método continua sendo bastante empregado na avaliação             presença concomitante de desnutrição agrava significati-
nutricional devido ao baixo custo, facilidade de utilização       vamente o risco de complicações sérias, podendo influen-
e aprendizado, por não ser invasivo e não necessitar de tec-      ciar decisivamente o resultado final do tratamento do pa-
nologia elaborada.                                                ciente. Estudos sobre jejum prolongado mostraram que di-
                                                                  versas funções orgânicas deterioram-se quando o indiví-
Proteínas plasmáticas                                             duo perde mais de 10% de sua massa celular. Pacientes des-
      Dos dados laboratoriais mais freqüentemente utilizados      nutridos são mais suscetíveis a infecções e a desenvolver
na avaliação nutricional destacam-se as proteínas plasmáti-       falências orgânicas. Assim, se um período prolongado de
cas, e dentre elas a albumina. As proteínas plasmáticas, entre-   jejum é inevitável, o suporte nutricional deve ser iniciado
tanto, são bastante insensíveis e inespecíficas como método       prontamente visando evitar o desenvolvimento de desnu-
de avaliação nutricional, especialmente na desnutrição maras-     trição. Nos pacientes gravemente desnutridos, o suporte
mática. A dosagem da albumina sérica, por outro lado, consti-     nutricional é freqüentemente obrigatório.
tui um índice mais confiável do estado nutricional. No entan-           O suporte nutricional no paciente hospitalizado tem duas
to, sua vida média é muito longa (21 dias), e seus níveis plas-   funções principais: prover calorias e aminoácidos necessários
máticos dependem de alterações tanto da síntese hepática como     para o anabolismo, juntamente com água, eletrólitos, vitami-
da degradação, tornando a dosagem de albumina pouco sensí-        nas e oligoelementos necessários para o funcionamento nor-
vel nas fases iniciais de desnutrição ou nos indivíduos hepato-   mal do organismo e, pela sua estimulação da secreção de in-
patas. Independentemente da etiologia multifatorial que pos-      sulina, normalizar a relação insulina-glucagon, procurando
sa ter, albumina sérica abaixo de 3 g/dL está associada com       com isso reverter as alterações hormonais catabólicas freqüen-
aumento significativo da morbimortalidade nos doentes hos-        temente presentes nestes pacientes e torná-los mais propensos
pitalizados. Outras proteínas plasmáticas de vida média curta     ao anabolismo.
têm sido investigadas como índices de avaliação do estado nu-           Várias decisões devem ser tomadas quando do início do
tricional. A transferrina possui uma vida média de 8 dias, re-    suporte nutricional. Inicialmente, confirma-se a indicação do
fletindo mais rapidamente alterações agudas do estado nutri-      suporte. Para tanto, a determinação do estado nutricional é
cional. Entretanto, a transferrina depende também dos níveis      importante. Em seguida, estima-se o provável número de dias
de ferro sérico. A pré-albumina possui vida média de 24 ho-       em que o paciente estará impossibilitado de se alimentar
ras. A proteína carreadora do retinol possui vida média de dez    adequadamente. Se o período de ingesta oral inadequada
horas, porém depende também dos níveis plasmáticos da vita-       for superior a sete dias, o suporte nutricional deve ser ini-
mina A.                                                           ciado. Finalmente, deve haver, na literatura médica, evi-
                                                                  dências suficientes de que o suporte nutricional está bem
Determinações de composição corporal                              indicado na doença em questão. Por exemplo, suporte nutri-
     Os métodos sofisticados de determinação da composi-          cional não deve ser iniciado no paciente canceroso terminal
ção corporal mais utilizados são a hidrodensitometria, a me-      sem perspectivas de qualquer outro tratamento efetivo para
dida da água corporal total por diluição isotópica múltipla,      sua doença básica.
determinação do nitrogênio, potássio ou cálcio corporal total           Em pacientes urológicos, as principais indicações de su-
por ativação de nêutrons e a análise de imagens através da        porte nutricional recaem nas complicações intra-abdominais
tomografia axial computadorizada ou ressonância nuclear           ou gastrintestinais associadas a procedimentos urológicos que
magnética. No entanto, estes métodos dependem de equipa-          utilizem segmentos do trato digestivo, tais como os pacientes
mentos dispendiosos e só podem ser realizados em laborató-        submetidos a ureteroileostomia cutânea, ureterossigmoidos-
rios especializados. Como alternativa mais simples e barata,      tomia, plastias vesicais com segmento de íleo ou estômago
pode-se analisar a composição corpórea através da Impedân-        etc. Pacientes hipermetabólicos e sépticos requerem suporte

74            GUIA PRÁTICO DE UROLOGIA
nutricional vigoroso durante o seu tratamento. Esses pacien-      méricas, à base de leite ou de soja, permitem que se adminis-
tes freqüentemente apresentam alterações da função gas-           trem módulos definidos dos diversos macronutrientes a um
trintestinal, como íleo paralítico, o que interfere na utiliza-   custo reduzido, e têm sido largamente utilizadas nos pacien-
ção do trato gastrintestinal. Nesses casos, pacientes com         tes hospitalizados com trato digestivo anatômica e funcio-
sépsis de origem urológica podem ser candidatos a nutri-          nalmente íntegro. As dietas oligoméricas são constituídas
ção enteral ou parenteral. Um terceiro grupo refere-se aos        por aminoácidos ou oligopeptídeos, glicose e mono, di ou
pacientes que sofreram trauma abdominal contuso ou per-           triglicerídeos, podendo ser utilizadas mesmo em pacientes
furante, apresentando lesões digestivas associadas às lesões      com função intestinal comprometida, por não necessitarem
urológicas. Finalmente, outras possíveis indicações são as        de digestão e serem facilmente absorvidas. As dietas espe-
lesões iatrogênicas do intestino decorrentes de procedimen-       cíficas para determinadas doenças foram desenvolvidas a
tos urológicos, por exemplo, lesões duodenais durante ne-         partir da experiência com nutrição enteral elementar em si-
frectomia direita ou do cólon durante nefrectomias ou pro-        tuações especiais, como insuficiência hepática ou quando
cedimentos percutâneos.                                           as necessidades calóricas estão muito aumentadas, como é
      Definida a indicação do suporte nutricional, deve-se con-   o caso dos pacientes hipercatabólicos. Há no mercado die-
siderar qual a maneira mais adequada para a administração de      tas enterais desenvolvidas especialmente para doentes ne-
nutrientes (oral/enteral, parenteral ou ambas) e qual o tipo de   frológicos, possuindo como fonte protéica apenas aminoá-
solução nutricional mais adequado para cada caso. O método        cidos essenciais e histidina, aminoácido não-essencial mas
mais fisiológico de suporte nutricional é a ingestão oral vo-     considerado essencial nos portadores de insuf iciência renal
luntária de uma dieta balanceada. No entanto, apesar de mui-      aguda.
tos hospitais fornecerem dietas adequadas, o ambiente hospi-            Os pacientes raramente conseguem ingerir oralmente
talar normalmente torna os pacientes apreensivos e angustia-      os volumes necessários para suprir suas necessidades pro-
dos. Os exames complementares muitas vezes interferem nos         téico-calóricas. A infusão contínua ou periódica das dietas
horários das refeições. Dor, desconforto e anorexia secundá-      por meio de sondas nasogástrica, nasoentérica, de gastro
rios à doença básica ou ao tratamento instituído são fatores      ou jejunostomia, torna-se imperativa na maioria dos casos.
adicionais que contribuem para que a via oral exclusiva seja      A escolha da melhor via de acesso ao tubo digestivo vai
inadequada para suprir as necessidades nutricionais do pacien-    depender de vários fatores: estado de consciência do pa-
te. As alternativas mais comumente utilizadas são as vias en-     ciente, função pulmonar, presença ou não de refluxo gas-
teral e parenteral. A seleção entre uma delas vai depender do     troesofágico, quantidade e estado funcional do intestino
grau de integridade do trato digestivo, das necessidades nutri-   delgado e presença de operações prévias, especialmente
cionais do paciente e do seu estado nutricional, da doença        ressecções gástricas. Em pacientes comatosos e naqueles
básica, das facilidades disponíveis no hospital e da experiên-    portadores de refluxo gastroesofágico, é preferível a admi-
cia do médico na administração de um ou outro tipo de supor-      nistração intestinal à infusão gástrica. Em presença de fun-
te nutricional.                                                   ção pulmonar comprometida, deve-se evitar o uso de sonda
                                                                  na nasofaringe. A infusão gástrica tem a vantagem de di-
Nutrição enteral                                                  luir soluções hiperosmolares ou retardar o seu trânsito, di-
                                                                  minuindo os riscos de dumping ou de diarréia.
     Nos pacientes cujo trato digestivo está íntegro, a nu-             A posição da sonda em relação ao piloro influi na deci-
trição enteral deve ser preferida à nutrição parenteral. Di-      são da dieta a ser utilizada. Em geral, mesmo as dietas hipe-
versos estudos experimentais e clínicos têm demonstrado           rosmolares podem ser administradas com segurança no estô-
que a nutrição enteral preserva a integridade tanto da mas-       mago. Quando a sonda se encontra no duodeno ou jejuno, die-
sa quanto da função do intestino e órgãos anexos. Há redu-        tas hiperosmolares podem causar diarréia, distensão, cólicas e
ção da produção de enzimas digestivas, de reatividade lin-        depleção do espaço extracelular. O regime de infusão é im-
focitária intestinal e de IgA secretória no intestino desfun-     portante na tolerância do paciente. Inicialmente as dietas de-
cionalizado pela nutrição parenteral. Esses achados suge-         vem ser diluídas ao meio (infusão gástrica) ou ao quarto (in-
rem que a flora endógena pode desempenhar papel impor-            fusão intestinal). Deve-se iniciar a infusão com volumes de 40
tante na patogenia das infecções em doentes graves através        a 60 ml por hora, sendo o volume progressivamente aumenta-
das translocações de bactérias intestinais para a circulação.     do a cada 24 horas, até que se atinja 150 a 200 ml por hora. O
Essas alterações da fisiologia intestinal são reversíveis com     volume residual gástrico deve ser avaliado a cada 4-6 horas,
a utilização da nutrição enteral. Adicionalmente, a via en-       através de aspiração pela sonda. Somente quando o paciente
teral dispensa a presença de cateter venoso central, dimi-        está adaptado ao volume é que se aumenta a concentração, até
nuindo o risco de complicações infecciosas.                       atingir a administração calórica desejada. Normalmente o pa-
     As soluções para uso por via enteral podem ser classifi-     ciente é mantido reclinado a 30 graus durante todo o período
cadas em quatro grupos principais: as dietas de sonda, as po-     de infusão. As infusões intermitentes são mais utilizadas para
liméricas, as oligoméricas e as dietas específicas para deter-    as dietas de sonda ou modulares. Em geral são feitas infusões
minadas doenças. As formulações de sonda, à base de alimen-       de 50 a 200 ml a cada duas horas, após assegurar-se da ausên-
tos naturais, têm sido tradicionalmente utilizadas com eficá-     cia de volume residual gástrico significativo antes de cada ad-
cia nos pacientes com tubo digestivo íntegro. As dietas poli-     ministração.

                                                                              GUIA PRÁTICO DE UROLOGIA                       75
Nutrição parenteral                                                resultar em cetose e acidose metabólica. Por essas razões, as
                                                                   soluções lipídicas devem conter triglicerídeos de cadeias mé-
      Trata-se da administração endovenosa de todos os nu-         dia e longa.
trientes necessários para manter o estado nutricional de um             Eletrólitos, tais como sódio, potássio, magnésio, cálcio e
indivíduo ou mesmo restaurar depleções nutricionais. Para          fósforo, são adicionados rotineiramente nas soluções de nu-
atingir tal objetivo com segurança e eficiência, algumas eta-      trição parenteral. As necessidades de potássio podem ser ele-
pas devem ser cumpridas, seguindo-se o protocolo de rotina         vadas, especialmente nos indivíduos em franco anabolismo,
adaptado às peculiaridades próprias para cada caso. Esse pro-      por ser este o principal íon intracelular. As concentrações plas-
tocolo inclui a indicação precisa, a escolha da via de acesso      máticas dos eletrólitos devem ser determinadas diariamente
venoso a ser utilizada, a solução de aminoácidos e a fonte ca-     nas fases iniciais do suporte nutricional.
lórica mais apropriada, e a provisão de quantidades adequa-             Dentre as vitaminas hidrossolúveis, o ácido ascórbico (vi-
das de água, eletrólitos, vitaminas e oligoelementos. Os cui-      tamina C) é essencial para a formação de tecido conjuntivo e,
dados de assepsia devem ser seguidos rigorosamente durante         portanto, para a cicatrização das feridas, devendo ser admi-
o preparo das soluções, a obtenção da via de acesso venoso e       nistrado rotineiramente durante a nutrição parenteral, princi-
a manutenção do cateter central.                                   palmente nos pacientes que se recuperam de cirurgias ou trau-
      A via de acesso venoso mais comumente utilizada é a          matismos extensos. As vitaminas do complexo B participam
punção percutânea da veia subclávia por via infraclavicular.       do metabolismo dos carboidratos, sendo necessárias para a
A dissecção da veia jugular interna ou externa é reservada         completa oxidação da glicose. Das vitaminas lipossolúveis (A,
para os casos onde se prevê o uso prolongado de nutrição pa-       D, E e K), os pacientes hospitalizados mais comumente de-
renteral, como nos transplantes de medula óssea ou na nutri-       senvolvem deficiências de vitamina K, como é o caso dos he-
ção parenteral domiciliar.                                         patopatas crônicos ou portadores de obstrução biliar.
      Uma vez obtida a via venosa profunda, deve-se decidir             Os oligoelementos são íons essenciais que estão presen-
pela composição da solução a ser administrada ao paciente.         tes em pequenas quantidades na dieta, mas que não podem ser
As variáveis a serem consideradas incluem os aminoácidos,          sintetizados pelo organismo. Ferro, magnésio, zinco, cobre,
os carboidratos, os lipídeos, os eletrólitos, as vitaminas e os    flúor, cobalto, manganês e cromo são exemplos de oligoele-
oligoelementos que vão participar das formulações, bem como        mentos administrados em nutrição parenteral. Previne-se a
a velocidade de infusão.                                           deficiência de oligoelementos através da administração roti-
      A forma corrente de administração de proteínas são os        neira de soluções de oligoelementos ou através das transfu-
aminoácidos cristalinos. Os aminoácidos ditos essenciais não-      sões de sangue ou plasma.
sintetizados pelo organismo devem ser obrigatoriamente in-              O cálculo da necessidade calórica do paciente pode ser
cluídos. É possível a utilização de soluções especiais de          feito com precisão através da medida do gasto calórico com o
aminoácidos em determinadas situações clínicas, como na            uso da calorimetria indireta. Na prática diária podemos dis-
insuf iciência renal, insuficiência hepática e no trauma,          pensar esse método calculando o gasto energético basal atra-
quando são utilizadas soluções que contêm concentrações            vés da formula de Harris e Benedict e multiplicando o valor
maiores de aminoácidos essenciais ou de aminoácidos de             encontrado por 1,2 a 1,5 (necessidade calórica da maioria dos
cadeia ramificada.                                                 pacientes acamados submetidos a suporte nutricional). De uma
      A fonte de carboidratos largamente utilizada em nutrição     maneira geral, os pacientes irão necessitar de 25 a 35 Kcal/
parenteral é a glicose. Na tentativa de contornar alguns incon-    Kg/dia e de 0,10 a 0,20 gN/dia. A relação caloria/nitrogênio
venientes da glicose, como a hiperosmolaridade devida ao bai-      deve ser mantida entre 150 e 200 calorias para cada grama de
xo peso molecular e a dependência de insulina para seu meta-       nitrogênio, para prevenir a utilização de proteína como fonte
bolismo, outros carboidratos têm sido investigados, tais como      calórica. É importante que as calorias sejam infundidas simul-
a frutose, galactose, xilitol, sorbitol e maltose. No entanto, a   taneamente às proteínas, pois a administração seqüencial de
glicose parece ser o carboidrato ideal pela sua grande capaci-     ambas resultará em grande perda urinária de nitrogênio. A
dade poupadora de nitrogênio, seu alto valor calórico e seu        solução de nutrição parenteral deve ser infundida lentamente
baixo custo.                                                       no início e a velocidade aumentada progressivamente até se-
      As emulsões lipídicas mais utilizadas são as compostas       rem atingidas as estimativas de necessidade diária. Esse pro-
de triglicerídeos de cadeia longa. Possuem alto teor energéti-     cedimento é especialmente importante nos pacientes hiperca-
co, metabolismo independente da insulina, o que é vantajoso        tabólicos que terão de se adaptar a altas infusões protéico-
em situações de intolerância à glicose. Porém, são metaboli-       calóricas. Eletrólitos e glicemia devem ser monitorados dia-
zados lentamente, necessitam de carnitina para oxidação com-       riamente no início da infusão.
pleta e sofrem reesterificação em nível hepático, diminuindo
sua disponibilidade como fonte calórica. Procurando contor-        Conclusões
nar tais limitações, o uso de triglicerídeos de cadeia média
tem se mostrado benéfico por apresentar metabolismo inde-               O suporte nutricional em pacientes urológicos tem como
pendente da carnitina e oxidação hepática completa. Entre-         finalidade manter ou incrementar o estado nutricional, pro-
tanto, uma solução pura de triglicerídeos de cadeia média não      porcionando melhores condições de resposta dos pacientes aos
inclui os ácidos graxos essenciais e sua rápida oxidação pode      vários eventos agressivos e debilitantes que podem fazer par-


76            GUIA PRÁTICO DE UROLOGIA
te do tratamento proposto ou de complicações advindas do            bólicas e econômicas. Somente quando o grau de comprome-
manuseio das doenças urológicas. A avaliação nutricional per-       timento intestinal inviabilizar a via enteral é que se deve optar
mite identificar os potenciais casos em que o suporte nutricio-     pela nutrição parenteral. O monitoramento do suporte nutri-
nal benef iciaria sobremaneira os resultados esperados. Como        cional, tanto enteral como parenteral, deve ser rigoroso, não
em outras especialidades médicas, o suporte nutricional em          apenas para verificar a eficácia ou não do suporte, mas tam-
urologia deve, sempre que possível, utilizar-se da nutrição por     bém no sentido de detectar potenciais complicações dos mé-
via enteral, pelas consideráveis vantagens fisiológicas, meta-      todos empregados.




Bibliografia recomendada


                          1.      CAMPOS ACL, MEGUID MM. Nutrição: aspectos gerais e suporte nutricional. In: Coelho JCU.
                                     Aparelho digestivo - clínica e cirurgia. 2a ed., Rio de Janeiro, 1996; 393-418.
                          2.      WAITZBERG DL. Nutrição enteral e parenteral na prática clínica. 2a ed., Rio de Janeiro, 1995.
                          3.      HEYMSFIELD SB, OLAFSON RP, KUTNER MH et al. A radiographic method of quantifying protein-
                                     calorie malnutrition. Am J Clin Nutr 1979; 32: 693-702.
                          4.      MEGUID MM, CAMPOS ACL. Nutritional management of patients with gastrointestinal fistulas. Surg
                                     Clin N Am 1996; 76: 1035-80.
                          5.      SELTZER MH, BASTIDAS JA, COOPER DM et al. Instant nutritional assessment. J Parent Ent Nutr
                                     1979; 3: 157-9.
                          6.      BEISEL WR. Metabolic response to infection. Ann Rev Med 1975; 26: 9.
                          7.      LEVIN GM, DURIN JJ, STEIGER E et al. Role of oral intake in maintenance of gut mass and disaccharide
                                     activity. Gastroenterology 1974; 67: 975-82.
                          8.      CAMPOS ACL, MATIAS JEF KOTZE LMS et al. Translocação bacteriana em ratos recebendo nutrição
                                                               ,
                                     parenteral com ou sem oclusão intestinal. Rev Col Bras Cir 1994; 21: 34-40.
                          9.      CAMPOS ACL, PALUZZI M, MEGUID MM. Clinical use of total nutrition admixtures. Nutrition 1990;
                                     6: 347-56.
                          10.     CAMPOS ACL, CHEN M, MEGUID MM. Comparison of body composition derived from anthropomorphic
                                     and bioelectrical impedance methods. J Am Coll Nutr 1989; 8: 189-95.
                          11.     CAMPOS ACL, MEGUID MM, COELHO JCU. Factors influencing outcome in patients with gastroin-
                                     testinal fistula. Surg Clin N Am 1996; 76: 1191-8.
                          12.     HARRIS JA, BENEDICT FG. A biometric study of human basal metabolism. Proc Natl Acad Sci 1918;
                                     4: 370-3.


                                                                                 GUIA PRÁTICO DE UROLOGIA                         77
Capítulo 15
Prostatismo e HPB

Geraldo de Campos Freire*
Affonso Celso Piovesan

Introdução                                                          Fisiopatologia do “prostatismo”
      A hiperplasia benigna da próstata (HPB) é a doença uro-             A próstata é constituída por três tipos fundamentais de
lógica de maior prevalência em homens com idade superior a          tecidos: o epitelial, que constitui os ácinos prostáticos; o mus-
50 anos. Devido à sua alta freqüência e aos gastos decorrentes      cular liso, cujas f ibras penetram no interior da glândula e par-
de seu tratamento, é considerada um problema de saúde pú-           ticipam do mecanismo de esvaziamento acinar; e o estroma
blica em vários países industrializados. Nos EUA, os gastos         conjuntivo, que dá suporte a toda a estrutura do órgão. Ao
com o tratamento de pacientes portadores de HPB atingiram,          redor da quinta década, as glândulas periuretrais, assim
em 1987, 1% do orçamento total da saúde. Na Inglaterra, esti-       como o estroma que as envolve, sofrem um processo de
ma-se que os gastos com pacientes portadores de HPB sejam           hiperplasia, acompanhado por hipertrofia das fibras mus-
de 62 a 91 milhões de libras esterlinas por ano, enquanto na        culares. Esses processos levam a um aumento do volume
Itália estima-se que este valor seja em torno de 46 milhões de      da glândula, acarretando constrição da luz uretral e obstrução
dólares americanos.                                                 à passagem de urina.
                                                                          A síndrome da HPB é caracterizada portanto por um
Causas                                                              conjunto de sintomas decorrentes das alterações histológi-
                                                                    cas citadas. Admite-se hoje que os sintomas sejam causa-
      Os dois fatores determinantes mais conhecidos e bem           dos pelo aumento global do volume da glândula resultante
estudados com relação ao desenvolvimento de HPB são a idade         principalmente dos processos de hiperplasia dos ácinos e
e os andrógenos. A HPB raramente ocorre antes dos 30 anos de        do estroma. O aumento da atividade dos receptores alfaa-
idade, e sua incidência aumenta acentuadamente após os 50 anos.     drenérgicos presentes nas f ibras musculares hipertrofiadas
      A presença de testículos funcionantes é uma condição ne-      que se encontram no interior da glândula, da uretra prostá-
cessária para o desenvolvimento da HPB. A doença não se desen-      tica e do colo vesical também tem sido implicado na sinto-
volve em homens castrados antes da puberdade, e existem pu-         matologia do prostatismo. Acredita-se que este aumento do
blicados raros casos em homens castrados após a puberdade.          tônus das fibras musculares presentes sobretudo na cápsu-
      Em estudos de autópsia realizados com grande número de        la prostática resulte na chamada “obstrução funcional” ao
homens de diferentes faixas etárias, observou-se pouca impor-       esvaziamento vesical, explicando desta maneira a presença
tância de variação geográfica e racial no desenvolvimento da HPB.   de sintomas mesmo em pacientes com glândulas de tama-
      Novos conhecimentos sobre sua etiologia têm surgido nos       nho normal. Acredita-se ainda que outros fatores como pros-
últimos anos, principalmente no que se refere à hereditarieda-      tatite e infartos vasculares tenham algum papel na sinto-
de. Alguns estudos mostram que em pacientes com HPB em              matologia de pacientes prostáticos.
fases precoces de suas vidas a herança genética pode ter algum
papel. Sandas et al. sugeriram em 1994 uma possível herança         Quadro clínico
autossômica dominante para esta patologia. Outros autores,
através de comparação entre gêmeos homozigotos e dizigotos,               Os sinais e sintomas decorrentes da HPB têm sido classi-
reforçam esta teoria. Acreditamos, portanto, que a identifica-      ficados para efeitos didáticos em obstrutivos e irritativos (ta-
ção e o isolamento dos genes responsáveis poderão auxiliar          bela 1). Atribuem-se os sintomas urinários obstrutivos a obs-
sobremaneira o manejo da HPB em um futuro próximo.                  trução mecânica ao fluxo urinário decorrente do aumento da
                                                                    glândula, enquanto os sintomas urinários irritativos vêm sen-
                                                                    do correlacionados com a obstrução funcional decorrente do
                                                                    aumento do tônus das fibras musculares presentes na prósta-
                                                                    ta, especialmente em sua cápsula.
*Endereço para correspondência:                                           Com o objetivo de uniformizar a avaliação de sintomas
Rua Joaquim Floriano, 72 - cj. 31 / 3o andar                        de pacientes com prostatismo, têm-se criado diversos escores
04534-000 - São Paulo - SP                                          de sintomas. Destes, o mais amplamente aceito é o “Inter-
Telefax: (0--11) 866-1167                                           national Prostate Symptom Score” (I-PSS), preconizado pela

                                                                                GUIA PRÁTICO DE UROLOGIA                         79
tos de escore de sintomas tenham muito mais interferência em
 Tabela   1                                                       seu bem-estar do que para um paciente aposentado ou alguém
         SINTOMAS OBSTRUTIVOS E                                   que trabalhe em casa, com disponibilidade de esvaziamento
   SINTOMAS IRRITATIVOS ASSOCIADOS À HPB                          vesical quando necessário. Assim, cada paciente tem de ser
                                                                  avaliado de maneira particularizada. Atualmente, tende-se a
     Sintomas Obstrutivos                                         indicar tratamento baseando-se cada vez mais em dados sobre
                                                                  impacto na qualidade de vida do que por dados de escore de
     Comprometimento do volume e da força do jato urinário        sintomas isoladamente.
     Interrupção do fluxo
     Gotejamento terminal                                         Diagnóstico e avaliação
     Hesitação
                                                                  do paciente com HPB
     Sintomas Irritativos
                                                                       O diagnóstico de HPB é eminentemente clínico. Queixas
     Noctúria                                                     de prostatismo associadas a toque retal com aumento de volu-
     Freqüência diurna                                            me da glândula, consistência fibroelástica e ausência de nó-
                                                                  dulos endurecidos levam a forte suspeita clínica de HPB.
     Urgência
                                                                       Freqüentemente, lança-se mão de exames auxiliares na
     Disúria, sensação de esvaziamento vesical incompleto         avaliação destes pacientes, tanto para determinar com maior
                                                                  precisão o grau de obstrução ao esvaziamento vesical como
                                                                  para planejar a melhor abordagem terapêutica.
Associação Americana de Urologia e adotado pela OMS (ta-               A avaliação laboratorial dos pacientes com queixas de
bela 2). Por meio desta escala, obtêm-se escores de 0 a 35,       prostatismo deve iniciar-se com exames de urina tipo I, cultu-
sendo considerados pacientes com valores até sete como por-       ra urinária, exames para avaliação de função renal, como dosa-
tadores de sintomatologia leve, de 8 a 19 como portadores de      gem sérica de uréia e creatinina, e PSA. De maneira geral, consi-
sintomatologia moderada e, acima de 20, severa.                   deram-se normais valores de PSA entre 0 e 4 ng/ml. Sabe-se, no
     Além da utilização dos escores de sintomas para avalia-      entanto, que a HPB também pode levar a aumentos dos níveis
ção da sintomatologia de pacientes com HPB, têm-se utiliza-       séricos deste marcador. Estima-se que cada grama de tecido hi-
do, para a orientação e escolha do tipo de tratamento, cada       perplásico leve a um aumento de PSA de cerca de 0,31 ng/ml.
vez mais dados referentes a quanto estes sintomas interferem           A avaliação funcional desses pacientes deve ser comple-
na qualidade de vida dos indivíduos. É necessário compreen-       mentada pela ultra-sonografia de vias urinárias e próstata por
der que idênticos escores de sintomas podem ter significado       via abdominal e por fluxometria.
próprio para cada paciente. Por exemplo, é de se esperar que           A ultra-sonografia traz importantes informações a res-
para um motorista de ônibus ou um piloto de avião níveis al-      peito do tamanho da próstata e sua configuração. A próstata


 Tabela   2
                                                                I-PSS
                                                                 Menos     Menos de 1/2     Metade       Mais de 1/2     Quase
 No último mês                                        Nenhuma   de 1 vez    das vezes      das vezes     das vezes      sempre
 Quantas vezes você teve a sensação de não esvaziar
 completamente a bexiga após ter urinado?                0         1             2             3             4             5
 Quantas vezes você teve de urinar novamente
 menos de 2 horas após ter urinado?                      0         1             2             3             4             5
 Quantas vezes você observou que, ao urinar,
 parou e recomeçou diversas vezes?                       0         1             2             3             4             5
 Quantas vezes você observou que foi difícil
 conter a urina?                                         0         1             2             3             4             5
 Quantas vezes você observou que o jato urinário
 estava fraco?                                           0         1             2             3             4             5
 Quantas vezes você teve que fazer força para
 começar a urinar?                                       0         1             2             3             4             5
 Quantas vezes em média você teve de acordar
 à noite para urinar?                                    0         1             2             3             4             5



80             GUIA PRÁTICO DE UROLOGIA
normal mede aproximadamente 20 g e tem formato variável.           drogas bastante utilizadas, principalmente em países europeus.
A presença de lobo mediano associa obstrução mecânica e            Na Itália, por exemplo, em levantamento feito por Di Silverio
indicação cirúrgica, mesmo na ausência de aumento global da        em 1993, os agentes fitoterápicos corresponderam a mais de
glândula. Fornece ainda dados sobre a morfologia da parede         40% de todas as drogas prescritas para HPB.
vesical permitindo avaliar as alterações crônicas decorrentes            Hoje se conhecem diversos mecanismos de ação de agen-
de micções realizadas sob alta pressão por longos períodos,        tes f itoterápicos. Sugere-se que a maior parte desses efeitos
necessitando de grande esforço da musculatura vesical para         está relacionada à ação de componentes esteróides presentes
eliminar a urina. Este conjunto de alterações é conhecido como     nestas plantas (sistoesteróides e f itoesteróides), os quais di-
“bexiga de esforço”. As alterações vesicais iniciam-se com o       minuiriam a colesterolemia, inibindo a formação de prosta-
espessamento de sua musculatura. Com o tempo, trabecula-           glandinas, dif icultando a conversão de testosterona em dii-
ções e divertículos podem se formar, decorrentes de pequenas       drotestosterona por meio de efeito citotóxico direto, promo-
herniações de mucosa por entre as fibras espessadas. A medi-       vendo melhora da complacência vesical, diminuindo a con-
da de resíduo pós-miccional é facilmente obtida por este exa-      centração de fatores de crescimento tecidual e por efeito pla-
me e se constitui em mais um dado que deve ser utilizado para      cebo. As drogas fitoterápicas são de uso bastante seguro, com
a escolha do tratamento desses pacientes.                          poucos efeitos colaterais descritos.
      A fluxometria é exame importante na avaliação de pacien-           O estudo de determinado tipo de pseudo-hermafroditismo
tes com prostatismo. Por meio de um fluxômetro obtém-se uma        masculino no qual há def iciência congênita da enzima
curva do volume urinado. Esta, para ser valorizada, deve ser re-   5 α-redutase foi a chave para o uso da finasterida no tratamen-
sultante de micção com volume igual ou maior que 150 ml. A         to clínico da HPB. Observou-se que, em tais pacientes, apesar
curva normal tem forma de sino e se torna achatada e alongada      de haver níveis séricos normais de testosterona, não há produ-
conforme se instala a obstrução. A medida do fluxo máximo tem      ção de diidrotestosterona (DHT). Com isso, a próstata e de-
correlação importante com a presença de obstrução por HPB.         mais estruturas provenientes do seio urogenital são pouco de-
Admite-se como valor mínimo normal o de 15 ml/s em homens.         senvolvidas. A idéia básica do uso de bloqueadores 5 α-redu-
      Em pacientes bastante sintomáticos sem obstrução ana-        tase no tratamento de HPB é promover a queda seletiva dos
tômica evidente ou em casos de presença de outras doenças          níveis séricos e intraglandulares de DHT sem alterar a produ-
que possam interferir na contratilidade ou inervação da mus-       ção de testosterona. Desse modo, procura-se diminuir o volu-
culatura vesical, tem-se utilizado cada vez mais o exame uro-      me da próstata sem afetar a libido ou a potência sexual de pa-
dinâmico com estudo da correlação fluxo/pressão para o diag-       cientes portadores de HPB.
nóstico de obstrução infravesical. Por meio deste exame, tem-            Observou-se, por meio de estudos clínicos, que a fi-
se idéia precisa do esforço realizado pela musculatura detrusora   nasterida reduz a concentração de DHT no tecido prostáti-
durante o esvaziamento da bexiga. A comparação dos valores         co em 85%. O principal efeito resultante é a redução do
obtidos com curvas de padrão normal (nomogramas) é de gran-        tamanho prostático. Esta ação acontece mais rapidamente
de auxílio na identificação de pacientes obstruídos.               do primeiro ao terceiro mês após o início da administração,
                                                                   observando-se diminuição, em taxas mais lentas, no perío-
Tratamento                                                         do subseqüente, até a estabilização do efeito, que ocorre
                                                                   em torno de 12 meses após o início do tratamento. Em es-
     O tratamento da HPB é indicado em pacientes sintomáti-        tudos clínicos, a redução de volume prostático obtida após
cos cujo prostatismo tenha impacto sobre a qualidade de vida.      12 meses de tratamento com finasterida variou de 19% a
Uma vez que se trata de doença benigna sem qualquer corre-         23%.
lação com o adenocarcinoma de próstata, a indicação de trata-            Estima-se que o uso de finasterida leve a uma redução de
mento deve ser tomada por decisão conjunta envolvendo o            aproximadamente 50% no valor do PSA sérico. Não há evi-
médico e o paciente, visando unicamente ao bem-estar do mes-       dências, no entanto, de que a finasterida suprima preferen-
mo e o alívio dos sintomas causados pela obstrução ao fluxo        cialmente a produção do PSA de origem benigna ou maligna.
urinário.                                                          Nos grupos tratados com finasterida, não houve diminuição
                                                                   do número de diagnósticos de câncer quando comparados com
Tratamento medicamentoso                                           os grupos controles.
     Estima-se que 80% dos pacientes portadores de HPB pre-              Foram publicados mais recentemente os resultados do
firam tratamento medicamentoso à cirurgia. Atualmente es-          “PLESS” (“Proscar Long-Term Efficacy and Safety Study”),
tão disponíveis diversas drogas para o tratamento clínico de       incluindo 3.040 portadores de HPB com sintomas de modera-
sintomas de prostatismo. Estas drogas podem ser divididas di-      dos a graves, fluxo urinário diminuído (< 15 mL/s) e PSA
daticamente em três principais grandes grupos: agentes fito-       < 10 ng/mL.
terápicos, hormonioterapia ou alfabloqueadores.                          Após quatro anos de seguimento dentro do regime de es-
     Desde tempos remotos, a fitoterapia tem sido usada no         tudo duplo-cego, com controle por placebo, seus principais
tratamento de pacientes com prostatismo. Os primeiros rela-        resultados foram os seguintes:
tos de uso de extratos de plantas para tratar de pacientes com
sintomas de obstrução infravesical datam do século 15 antes             n redução de risco de Retenção Urinária Aguda (RUA):
de Cristo, documentados em papiros egípcios. Ainda hoje, são              57%;

                                                                               GUIA PRÁTICO DE UROLOGIA                        81
n redução de risco de eventos relacionados à HPB (RUA         cos, os mais utilizados são a ressecção transuretral (RTU) e a
       ou Cirurgia): 51%;                                          cirurgia aberta, seja por via transvesical ou por via retropúbica.
                                                                   Atualmente, 90% a 95% das cirurgias para HPB são realiza-
     n redução do volume prostático: 18%;                          das por RTU, que apresenta como vantagens maior conforto
                                                                   para o paciente, recuperação mais rápida, ausência de incisão
     n aumento do fluxo urinário: 1,9 mL/s.                        cutânea e menor tempo de hospitalização.
                                                                         A RTU é realizada com irrigação contínua com solução
      Em resumo, a melhor indicação para o uso da finasterida      sem eletrólitos que não conduza energia elétrica, de modo que
são os indivíduos portadores de próstata volumosa (> 40 g) e       se possa utilizar bisturi elétrico para corte e coagulação sem
com sintomatologia moderada.                                       riscos. Portanto, deve ser um procedimento com duração má-
      A idéia básica do uso de alfabloqueadores no tratamento      xima em torno de 90 minutos, a partir do que aumentam con-
da HPB é a neutralização do componente dinâmico do prosta-         sideravelmente os riscos de intoxicação hídrica por causa da
tismo, causado pela hiperatividade de fibras musculares lisas      grande absorção de água livre que ocorre pelo urotélio vesi-
presentes no estroma da glândula, no colo vesical e na uretra      cal. Próstatas acima de 60 g são usualmente contra-indicadas
prostática.                                                        à RTU devido ao tempo gasto para a ressecção. Obviamente
      O primeiro alfabloqueador utilizado na prática urológica     este limite é variável conforme a habilidade do cirurgião.
foi a fenoxibenzamina, em 1978. Observou-se em diversos                  Com o desenvolvimento de aparelhos de ressecção cada
estudos realizados no início da década de 80 melhora signifi-      vez mais precisos e com melhor definição de imagem, assim
cativa da sintomatologia e aumento do fluxo urinário máxi-         como de bisturis elétricos de maior voltagem, a RTU tornou-
mo. Obteve-se entretanto alta incidência de efeitos colaterais     se um procedimento cada vez mais seguro. Em nosso serviço,
que acabaram por interromper seu uso.                              há 14 meses instituímos protocolo de alta precoce para pa-
      A partir dos estudos de Shapiro e Lepor, em que se ca-       cientes submetidos a RTU. Mais de 800 pacientes já foram
racterizou a distribuição e os subtipos de receptores alfaadre-    operados com alta em primeiro pós-operatório, sem sonda ve-
nérgicos no trato urinário inferior do homem, pôde-se utilizar     sical. Os índices de complicações, sendo a mais comum a re-
estes agentes terapêuticos de maneira mais especificamente         tenção por coágulos, são comparáveis aos de grupos de pa-
dirigida ao tecido prostático. Tais estudos mostram que há pre-    cientes que permanecem com sonda por período prolongado,
domínio de receptores alfa-1 nos tecidos prostático, de uretra     situando-se em torno de 5%. Recentemente, temos realizado
e de colo vesical. Foram então lançadas novas drogas alfa-1        para pacientes com alto risco anestésico ressecções com anes-
seletivas: prazosina, alfusozina, terazosina e doxazosina. Pos-    tesia local, transuretral, por meio de injeção endoscópica de
teriormente, se identificaram novos subtipos de receptores         xilocaína no colo vesical e loja prostática.
alfa-1 ainda mais específicos para o trato urinário, os recepto-         A cirurgia aberta é a melhor opção para tratamento de prós-
res alfa-1A.As medicações urosseletivas, das quais a tamsulosina   tatas grandes, e atualmente é opção de tratamento eficiente e se-
é a mais difundida, atuam nesse subtipo de receptores.             gura. Em nosso meio a via de acesso mais utilizada é a transvesi-
      Os alfabloqueadores, ao contrário dos bloqueadores de        cal. Os pacientes têm permanecido internados até dois dias após
5 α-redutase, têm ação em período curto de tempo. Em oito          a cirurgia, sendo retirada a sonda do quarto ao sétimo dia pós-
estudos duplo-cegos, randomizados e controlados por place-         operatório.
bo, 2.036 pacientes foram acompanhados por um período mí-                A prostatotomia consiste em incisão cirúrgica, por via
nimo de 12 meses. De maneira geral, os resultados obtidos          transuretral, das fibras musculares da cápsula prostática. São
foram semelhantes. O efeito dos alfabloqueadores foi superi-       realizadas duas ou três incisões, às 5, 7 e 12 horas. Dessa manei-
or ao placebo em média em 1,0 ponto na escala de sintomas e        ra, realiza-se a desobstrução através da diminuição do tônus da
em 1,3 ml/s no fluxo máximo.                                       loja, aumentando-se o continente sem reduzir o conteúdo.
                                                                         Tratamentos alternativos para HPB, como hipertermia,
Tratamento cirúrgico                                               termoterapia, utilização de “stents” intra-uretrais e balões de
     O tratamento cirúrgico ainda é o “gold standard” para         dilatação, têm indicações restritas e resultados pouco estimu-
HPB. É indicado em portadores de prostatismo com fator ana-        ladores, porém podem ser utilizados em casos especiais, prin-
tômico evidente, seja por aumento total da glândula ou por         cipalmente quando o paciente não é candidato a tratamento
presença de lobo mediano. Dentre os vários métodos cirúrgi-        cirúrgico convencional.




82            GUIA PRÁTICO DE UROLOGIA
Bibliografia recomendada


                    1.     GRAVES EJ. Detailed diagnosis and procedures. National hospital discharge survey, 1987. National
                               Center for Statistics Vital Health Stat. 1989; 13: 295.
                    2.     WILSON JD. Patogenesis of benign prostatic hyperplasia. AM J Med 1980; 68: 745.
                    3.     DI SILVERIO GP et al. Plant extracts in BPH. Minerva Urol e Nefrol 1993; 45: 143.
                    4.     EKMAN P Pharmacological treatment of benign prostatic hyperplasia with finasteride: a clinical
                                      .
                               review. Arch Esp Urol 1994; 47 (9): 883.
                    5.     VON HELAND M, CASALE P. Role of alpha blockers in the treatment of BPH: a critical review of
                               clinical results. Arch Esp Urol 1994; 47 (9): 873.
                    6.     CAMPOS FREIRE G. Considerações sobre o tratamento farmacológico da hiperplasia benigna de prós-
                               tata. J Bras Urol 1992; 18 (2): 71.
                    7.     KOFF WJ, SADI MV; FREIRE GC; SAKANO LA. Tratamento cirúrgico da HPB - Ressecção transuretral
                               e cirurgia aberta. In: I Encontro de Consenso Nacional sobre HPB. SBU, Campos do Jordão, 1996;
                               69-77.
                    8.     II Encontro de Consenso Nacional-HPB – Hiperplasia Prostática Benigna, São Paulo, Sociedade Bra-
                               sileira de Urologia, BG Cultural, 1998, p. 54.




                                                                         GUIA PRÁTICO DE UROLOGIA                        83
84   GUIA PRÁTICO DE UROLOGIA
Capítulo 16
          Estenose Uretral

          Miguel Zerati Filho*
          Ubirajara Barroso Jr.

          Etiologia                                                           penianoescrotal e a uretra membranosa. Com o desenvolvi-
                                                                              mento de pequenos endoscópios e a limitação das indicações
               As estenoses uretrais podem ser de origem congênita, trau-     de cistoscopia, menos estenoses iatrogênicas ocorrem nos dias
          mática ou inflamatória. Conhecendo-se a etiologia da esteno-        de hoje.
          se uretral, pode-se prever sua localização e qual o tipo de tra-
          tamento mais efetivo. Antes do advento do antibiótico, a prin-      Trauma externo
          cipal causa de estenose uretral era a inflamação decorrente de           Estenoses uretrais podem ser causadas por traumas ex-
          uretrites, em geral gonocócicas. Hoje em dia, a principal cau-      ternos. Um tipo de queda dita “a cavaleiro”, ocasionada por
          sa são as lesões traumáticas, principalmente as iatrogênicas.       um trauma em nível de períneo, pode lesar a uretra bulbar. As
                                                                              fraturas pélvicas em geral se associam a lesões da uretra mem-
                                                                              branosa. As estenoses também podem estar associadas a feri-
          Congênita                                                           mentos por arma branca ou de fogo, em geral, na uretra penia-
                                                                              na ou penianobulbar.
                É causa rara de estenose uretral. Neste tipo, a parede ure-
          tral relacionada à estenose é formada, ao exame histopatoló-
                                                                              Inflamatórias
          gico, por fibras musculares lisas ao invés de tecido fibro-co-
                                                                                   As estenoses de origem inflamatória, que no passado re-
          lágeno, que por sua vez é encontrado nas estenoses traumáti-
                                                                              presentavam 75% dos casos, agora incidem em aproximada-
          cas ou inflamatórias1. Sua origem embriológica é incerta, mas
                                                                              mente 25%. Essas lesões são, em geral, associadas a uretrites
          acredita-se ser decorrente de uma ruptura incompleta da mem-
                                                                              gonocócicas. O papel das uretrites não-gonocócicas por
          brana cloacal. Sua incidência parece ser superestimada, já que
                                                                              Chlamydia ou Ureaplasma urealyticum nas estenoses uretrais
          estenoses em pacientes sem antecedentes podem se fazer pas-
                                                                              ainda não está claro. Infecções isoladas e bem tratadas geral-
          sar por congênitas.
                                                                              mente não causam lesões uretrais. No entanto, infecções repe-
                                                                              tidas ou tratadas de forma incompleta causam inflamação se-
          Traumática                                                          vera, principalmente da uretra bulbar, e podem evoluir com
                                                                              formação de escaras.
               As estenoses uretrais podem decorrer de traumatismo                 Inflamações crônicas, como as decorrentes de tuberculo-
          externo ou iatrogênico.                                             se ou esquistossomose, eventualmente ocasionam estenoses
                                                                              uretrais. Balanite xerótica obliterante e radioterapia sobre a
          Trauma iatrogênico                                                  área genital são também causas de estenose.
                A lesão iatrogênica pode ser decorrente da passagem de
          sonda ou sondagem prolongada; de procedimentos endoscó-             Fisiopatologia
          picos em geral, como cistoscopia, ureterorrenoscopia, ressec-
          ção transuretral da próstata ou de tumores vesicais; de cirur-            Qualquer evento que lesa a camada epitelial uretral ime-
          gias uretrais como para hipospádias ou divertículos; e por irri-    diatamente expõe o leito esponjoso, através do qual infecção
          tação química ocasionada por instilações uretrais ou sondas         ou extravasamento urinário podem resultar em esponjofibro-
          esterelizadas em formalina. As localizações mais freqüentes         se. Esta pode se estender proximal ou distalmente à estenose e
          nesses tipos de lesões são o meato uretral, a junção                resultar em extensas áreas de lesão.
                                                                                    Vários são os fatores responsáveis pela estenose uretral
                                                                              iatrogênica. Passagens de sondas sem a devida lubrificação
          *Endereço para correspondência:                                     ou técnica podem resultar em lesão uretral. Sondas grossas
          Rua Voluntários de São Paulo, 3.826                                 em uretras estreitas ou sondas finas em pacientes com obstru-
          15015-200 - São José do Rio Preto - SP                              ção prostática causando falsos trajetos através da uretra poste-
          Tel.: (0--17) 232-2322                                              rior são causas comuns de lesão uretral em mãos menos expe-
          Fax: (0--17) 232-2230                                               rientes. A cateterização pode traumatizar a uretra durante sua


                                                                                          GUIA PRÁTICO DE UROLOGIA                        85


Cap 16 - Estenose uretral.pm6      85                                                        13/06/00, 13:14
introdução por falha de drenagem de exsudatos infectados,           Diagnóstico
          por ação irritativa do material da sonda e por pressão em por-
          ções fixas ou finas da uretra, favorecendo a necrose tecidual.           Algumas informações são extremamente necessárias para
          A instrumentação endoscópica geralmente causa estenose pela         a avaliação do paciente com estenose uretral. Antes de qual-
          movimentação de vaivém do aparelho, denudando a mucosa.             quer decisão terapêutica, é preciso avaliar o grau de estreita-
          Isto ocorre principalmente nos casos de endoscópios largos          mento, assim como a localização, profundidade, extensão e
          ou quando o aparelho é introduzido às cegas através do obtu-        densidade da estenose. Estas informações podem ser acessadas
          rador. As estenoses decorrentes de traumas internos são geral-      através de uretrografia, endoscopia e ultra-sonografia.
          mente mais estreitas e cursam com menos esponjofibrose.
                Na fratura pélvica, o grau de lesão influencia diretamen-
                                                                              Exames contrastados
          te no tipo de tratamento e na sua evolução clínica. Lesões ure-
                                                                                   A uretrografia retrógrada é o principal exame na avalia-
          trais parciais podem evoluir sem estenoses caso não sejam
                                                                              ção diagnóstica da estenose uretral. De preferência usa-se o
          agravadas por instrumentação ou infecção. Já a lesão total in-
                                                                              mesmo contraste iodado utilizado para urografia excretora, já
          variavelmente necessitará de um realinhamento ou reanasto-
                                                                              que extravasamentos periuretrais podem ocorrer, aumentando
          mose. Qualquer fratura pélvica que seja suficiente para lesar a
                                                                              a esponjofibrose. Todo exame contrastado deveria ser obtido
          uretra é capaz de danificar vasos e nervos pélvicos, o que de-
                                                                              quatro semanas após qualquer instrumentação uretral para
          termina o elevado índice de impotência nesses casos, princi-
                                                                              evitar o extravasamento de contraste.
          palmente quando há fratura do ramo púbico bilateralmente.
                                                                                   Toda a uretra deve ser avaliada no exame. Caso o estrei-
          Os nervos cavernosos, se não lesados no trauma, podem tam-
                                                                              tamento seja intenso o suficiente para impedir a visualização
          bém ser comprometidos durante a uretroplastia.
                                                                              da porção uretral distal à estenose, a realização de uma uretro-
                Ao contrário das estenoses de origem traumática, as de
                                                                              grafia anterógrada se faz necessária.
          origem inflamatória comumente são extensas, com profunda
          esponjofibrose e, por conseguinte, são mais dificilmente tra-
          táveis. Nos casos de balanite xerótica obliterante, após a infla-   Ultra-sonografia
          mação da glande, há inevitavelmente estenose de meato ou                 A ultra-sonografia auxilia na avaliação do trato urinário
          até mesmo de toda a fossa navicular. Há evidências de que a         superior nos casos de estreitamentos severos. Além disto, é
          progressão da estenose, algumas vezes acometendo toda a ure-        uma forma não-invasiva de avaliar a extensão e a profundida-
          tra anterior, é devida às altas pressões de esvaziamento, que       de da esponjofibrose além do diâmetro uretral3. Quando reali-
          causa entrada de urina para dentro das glândulas de Littre,         zada por profissionais experientes, pode trazer importantes
          inflamação das mesmas, formação de microabscessos e uma             informações, influenciando na decisão terapêutica. Alguns têm
          esponjofibrose profunda2.                                           recomendado o uso da ultra-sonografia com Doppler colori-
                                                                              do na avaliação pré-operatória da cirurgia reconstrutiva a fim
                                                                              de se evitarem sangramentos durante a cirurgia4.
          Quadro clínico
                                                                              Endoscopia
               Os pacientes com estenose uretral comumente apresen-                O exame endoscópico, seja por via uretral ou suprapúbi-
          tam sintomatologia urinária obstrutiva. Devido à lenta forma-       ca, aproveitando o trajeto da cistostomia, adiciona-se à ure-
          ção da lesão cicatricial, a evolução pode ser insidiosa, e um       trografia na avaliação da estenose. Ele tem a vantagem de ofe-
          retardo no diagnóstico nesses casos não é incomum. Outras           recer informações sobre o estado da mucosa adjacente à área
          vezes o diagnóstico é rápido, como nos casos de estenose            estenótica. Mucosas hiperemiadas por inflamação ou acin-
          meatal pós-ressecção transuretral da próstata. Em casos extre-      zentadas por fibrose devem ser tratadas conjuntamente à es-
          mos a estenose é diagnosticada após um episódio de retenção         tenose.
          urinária. Algumas vezes, os primeiros sintomas são relaciona-
          dos com infecção (prostatite ou epididimite), tais como febre,
          urina fétida, disúria, edema e hiperemia escrotal. Sangramen-       Tratamento
          to uretral pode acontecer. Divertículos, quando associados à
          estenose, podem, às vezes, ser palpados. Em casos raros,                 A estenose uretral pode ser tratada por dilatação, ure-
          fleimão ou fístula podem vir associados, próximos ao local da       trotomia interna, colocação de “stents” ou por cirurgias re-
          estenose.                                                           construtivas. As técnicas mais utilizadas ainda são a dilata-
               Em idosos, o quadro clínico da estenose uretral pode ser       ção e a uretrotomia. Contudo, com o elevado índice de su-
          confundido com o de uma hiperplasia prostática. A ausência          cesso da reconstrução cirúrgica em um único tratamento e
          de uma próstata alargada ao toque retal ou de lobos visual-         com a maior experiência do urologista com as diferentes
          mente obstrutivos ao exame cistoscópico não afasta a presen-        técnicas, a cirurgia tem ganhado credibilidade nos últimos
          ça de hiperplasia prostática. Em decorrência disso, é preciso       anos, sendo o primeiro método de tratamento da estenose
          ter muito critério na avaliação, já que as duas patologias po-      para muitos autores.
          dem vir juntas, devendo-se sempre reexaminar os pacientes                Um único tipo de operação não pode ser utilizado em
          após o tratamento inicial da estenose.                              todos os casos. A escolha irá variar com a etiologia da esteno-


          86                    GUIA PRÁTICO DE UROLOGIA



Cap 16 - Estenose uretral.pm6         86                                                     13/06/00, 13:14
se, da sua localização, extensão, multiplicidade, quantidade        Uretrotomia interna
          de esponjofibrose, proximidade com o esfíncter externo e pre-            O princípio da uretrotomia interna é o de que, após a
          sença de outros fatores adversos associados, como fístulas e        incisão da estenose, a uretra se epitelizará em uma posição
          divertículos.                                                       aberta. Contudo, assim como o que ocorre com a dilatação,
               As opções terapêuticas devem ser discutidas com o pa-          severas esponjofibroses e aquelas associadas a fatores
          ciente. Alguns podem preferir um tratamento paliativo atra-         complicantes são dificilmente curadas por este procedimento.
          vés de múltiplas dilatações ou uretrotomias, enquanto outros        Seccionar todo o tecido escarificado seria adequado, mas não
          podem optar por um tratamento mais definitivo com a cirur-          é viável pelo risco de complicações como hemorragia ou dis-
          gia reconstrutiva.                                                  função erétil quando o tecido cavernoso é lesado. Entretanto,
                                                                              a uretrotomia oferece grandes vantagens sobre a dilatação. Não
          Significado da esponjofibrose                                       é feita às cegas e, por isto, há menor chance de ocorrerem
                                                                              falsos trajetos; além disto, a extensão da uretra “doente” pode
               A extensão longitudinal da esponjofibrose associada à          ser avaliada no momento da endoscopia. Pode ser realizada
          estenose é o fator mais importante que determina o tipo e a         com anestesia local. Mesmo estenoses com pequeno lúmen
          extensão de uma cirurgia reconstrutiva. Pacientes com exten-        podem ser tratadas quando são utilizados filiformes ou fios
          sa esponjofibrose certamente falharão no tratamento com ure-        guias como auxiliadores do procedimento.
          trotomia interna ou dilatação, assim como impossibilitam                 A uretra é incisada às 12 horas com a faca de Sachse,
          a cirurgia com ressecção da estenose e anastomose térmi-            evitando-se sua vascularização principal. Contudo, isto não
          no-terminal da uretra. Entretanto, a real extensão da espon-        deve ser uma regra. Na uretra pendular e bulbar, às 12 horas
          jofibrose muitas vezes só pode ser avaliada quando a uretra         está a porção mais fina do corpo esponjoso, e incisões a este
          é aberta. Por isto, na maioria dos casos o procedimento apro-       nível poderiam acarretar lesões ao espaço crural e ao corpo
          priado só será definido no momento da cirurgia, e o cirurgião       cavernoso. Portanto, nestas regiões, uma incisão às 4 e às 8
          deve estar apto a utilizar as diversas técnicas reconstrutivas      horas é preferida. No meato a incisão deve ser feita às 6 horas
          existentes.                                                         para não haver risco de distorção da glande e alterações do
               Para se evitar uma incidência aumentada de reestenose          jato urinário.
          após a cirurgia reconstrutiva, Turner-Warwick recomenda que              A complicação mais freqüente da uretrotomia interna é a
          procedimentos anastomóticos ou de substituição deveriam se          reestenose. Sangramento e extravasamento de líquidos para o
          estender 2 cm adentro da uretra macroscopicamente normal            espaço periesponjal ocorrem menos freqüentemente. Uma
          (rósea).                                                            complicação desastrosa nos casos de estenose da uretra bul-
                                                                              bar é a extensão posterior da incisão até o esfíncter urinário
                                                                              externo, levando à incontinência urinária.
          Opções terapêuticas                                                      Não há consenso a respeito do tempo de sondagem após
                                                                              o procedimento. Contudo, cateterização prolongada pode acar-
          Tratamentos não-cirúrgicos                                          retar lesão, inflamação e infecção da parede uretral. Em este-
               Formas mais leves de esponjofibrose, em que a circunfe-        noses menos acentuadas pode-se deixar o paciente sem sonda
          rência do tecido esponjoso não está totalmente envolvida, po-       ou sondá-lo por um a dois dias. Em estenoses mais severas
          dem ser tratadas de maneira definitiva por dilatação ou por         recomenda-se sondagem por três a sete dias.
          uretrotomia interna.                                                     Também há controvérsias quanto ao valor da cateteriza-
                                                                              ção uretral intermitente após a uretrotomia a fim de manter a
          Dilatação                                                           uretra aberta. Em casos selecionados, acreditamos ser este um
                Este método tem sido cada vez menos utilizado como            método vantajoso para se postergar a sintomatologia obstruti-
          primeira linha terapêutica. Estenoses extensas, múltiplas,          va do paciente. A autocateterização pode ser realizada de ma-
          obliterativas ou aquelas associadas a fístulas, abscessos de        neira progressiva, começando-se semanalmente e a seguir em
          parede uretral, cálculos ou divertículos, são associadas a ele-     períodos mensais, trimestrais ou semestrais.
          vadas taxas de falha e de complicações. Entre estas, podemos             A utilização de substâncias como corticosteróides, seja
          citar a criação de falsos trajetos e de novos sítios de estenose,   por via oral ou por injeção local, não tem provado ser superior
          hemorragia, bacteriemia e até sepse. O método mais seguro           à uretrotomia isolada.
          de dilatação atualmente disponível é o que utiliza o cateter             De acordo com a literatura, a taxa de cura de uma uretro-
          uretral com balão dilatador.                                        tomia interna está em torno de 20% e 35% (similar à dilata-
                Duas boas indicações de dilatação como tratamento ini-        ção), e não há elevação no índice de sucesso com uma segun-
          cial são as estenoses pós-prostatectomia radical e pós-cirurgia     da uretrotomia interna8.
          de hipospádia. A dilatação deve ser realizada gradualmente
          em sessões. Jamais se deve “forçar” a passagem de um dila-          “Stents”
          tador devido ao risco de se aumentar a área de esponjofi-                 Os “stents” são utilizados primariamente para as esteno-
          brose. As sessões podem ser semanais até se atingir um lúmen        ses da uretra bulbar, implantados sob visão direta no local da
          de 24 F. Não há razão para se dilatar a um calibre maior que        lesão após dilatação ou incisão da mesma. Cateterização e hos-
          24 F.                                                               pitalização, em geral, não são requeridas. Índice de sucesso

                                                                                          GUIA PRÁTICO DE UROLOGIA                       87


Cap 16 - Estenose uretral.pm6      87                                                        13/06/00, 13:14
maior que 80% tem sido relatado9, mas são necessários estu-       inflamado quando em contato com a urina, estenosando-se
          dos com seguimento mais prolongado dos pacientes.                 com mais facilidade. Além disso, sua superfície, rica em pê-
                                                                            los, permite a formação de cálculos e infecção. Entretanto, a
          Laser                                                             pele escrotal permanece de grande valia nos casos de recons-
               Estudos com laser YAG e argon têm sido realizados10,         trução em dois estágios, em estenoses bulbares complexas,
          porém os resultados não se mostram superiores à uretroto-         após a uretrotomia, quando então pode ser utilizada “inlay”.
          mia com faca fria. Futuros estudos com novos tipos de la-               A pele do prepúcio é a mais usada para a substituição por
          ser indicarão o valor deste método na terapêutica da esteno-      ser considerada “molhada”, ter um bom suprimento sangüí-
          se uretral.                                                       neo e alcançar até mesmo porções mais posteriores da uretra.
                                                                            Nos pacientes circuncisados, nos quais não há prepúcio dis-
          Reconstrução uretral definitiva                                   ponível, preferimos usar enxerto livre de mucosa bucal. Morey
                A reconstrução uretral pode se dar através de excisão da    e McAninch estudaram 13 adultos submetidos à uretroplastia
          área fibrótica e reanastomose uretral primária ou de uma subs-    com mucosa bucal para tratamento de estenoses de uretra
          tituição da uretra por enxerto livre ou pediculado.               bulbar refratárias e complexas. Excelentes resultados foram
                                                                            observados em todos os pacientes com seguimento médio de
                                                                            18 meses. Nenhum paciente necessitou dilatação ou instru-
          Excisão e reanastomose
                                                                            mentação no pós-operatório. Duckett el al. estudaram as po-
                É o tipo de reconstrução com maior índice de sucesso.
                                                                            tenciais vantagens da mucosa bucal quando comparada a ou-
          Entretanto, somente estenoses da uretra bulbar podem ser tra-
                                                                            tros enxertos. Eles hipotetizaram que a mucosa bucal pode ser
          tadas por este método. Nesta porção uretral pode-se mobilizar
                                                                            melhor do que a pele e do que a mucosa vesical devido a uma
          amplamente a uretra, espatulando-se os 2 cm necessários de
                                                                            vascularização maior e uma lâmina própria mais fina da mu-
          tecido normal pré e pós-estenose. É importante enfatizar que
                                                                            cosa bucal, permitindo maior embebição e inosculação. Além
          a utilização desta técnica em estenoses bulbares maiores que
                                                                            disso, a espessa camada epitelial, rica em elastina, permite
          1 cm tende a resultar em curvatura peniana (“chordee”).
                                                                            uma sutura fácil e com segurança.
                Para que se obtenha êxito com essa técnica, a área de
          fibrose deve ser completamente excisada e a uretra ampla-
          mente mobilizada para que a anastomose esteja livre de ten-
          são e, em seguida, espatulada posteriormente na sua porção
          proximal e anteriormente na distal.

          Uretroplastia por substituição
                Infelizmente não há um tecido que substitua a uretra com
          perfeição, apesar de uns serem melhores que outros. Tecidos
          ditos “secos”, como pele do escroto, da coxa e do abdome,
          quando em contato com a urina tendem a tornar-se inflama-
          dos e eczematosos. Ao contrário, os tecidos “molhados” (pre-
          púcio interno, boca, bexiga) são mais resistentes à ação cons-
          tante da urina e por isso são usados preferencialmente na subs-
          tituição uretral. Um tipo de tecido considerado “semi-seco” é
          o da pele do pênis, mais adequado que os tecidos secos
          supracitados. Os enxertos devem ser colocados “onlay”, com
          resultados superiores aos tubularizados.                          Estenose uretral posterior
                O enxerto usado na reconstrução pode ser livre ou                O termo é usado erroneamente para definir de forma ge-
          pediculado. O enxerto pediculado, quando possuidor de um          nérica dois tipos de lesões com mecanismos de formação e
          adequado suprimento sangüíneo, oferece resultados superio-        tratamentos distintos: estenose esfinctérica e ruptura uretral
          res ao enxerto livre, cuja nutrição se dá por difusão. Contudo,   pós-fratura pélvica. A primeira é realmente um estreitamento
          nos casos em que os enxertos pediculados não estão disponí-       uretral e pode ser causada por cirurgia prostática, instrumen-
          veis ou não podem ser mobilizados satisfatoriamente, o en-        tação, sondas uretrais ou invasão tumoral. Já a segunda não é
          xerto livre é utilizado com bom índice de sucesso.                verdadeiramente uma estenose, mas sim um “espaço” entre
                A cirurgia é preferencialmente realizada em um único        dois extremos uretrais determinado pela fratura.
          estágio. Todavia, nos casos em que há fatores complicantes             Na estenose esfinctérica todas as atenções devem estar
          locais, como infecção e fístulas, é prudente realizar a recons-   voltadas para a preservação do esfíncter distal. Nos casos de
          trução em dois tempos. Primeiro procede-se a uma uretrosto-       ruptura pós-fratura, o esfíncter encontra-se lesado pelo trau-
          mia perineal e em seguida à reconstrução uretral por substi-      ma, logo, as atenções voltam-se para a preservação do esfínc-
          tuição.                                                           ter proximal, que será o responsável pela continência.
                A pele escrotal não deve ser usada nos casos de recons-          Recentemente alguns têm preconizado que a substitui-
          trução em um único tempo. É um tecido que se torna bastante       ção seja realizada na porção dorsal da uretra ao invés de ante-


          88                    GUIA PRÁTICO DE UROLOGIA



Cap 16 - Estenose uretral.pm6         88                                                   13/06/00, 13:14
riormente, como em geral é feita. A vantagem teórica deste         tos, 16 F, é deixado por 14 dias. Procede-se a uma uretrografia
          procedimento é que o enxerto fixa-se à túnica albugínea dos        miccional e avalia-se possível extravasamento. Antibióticos
          corpos cavernosos, minimizando sua retração e facilitando a        são administrados enquanto os pacientes estão sondados, e
          neovascularização.                                                 cultura de urina com teste de sensibilidade aos antibióticos é
                                                                             obtida após a retirada da sonda.
          Fratura pélvica e lesão uretral                                          Caso o paciente não apresente sintomatologia, uretrogra-
                A uretra é lesada em cerca de 10% dos casos de fratura       fia retrógrada é realizada em 6 e 12 meses após o procedi-
          pélvica. Se o defeito uretral é pequeno, uma anastomose ure-       mento. Se não for esclarecedora, a uretra é avaliada com cis-
          tral por via perineal é curativa. Contudo, nos casos de defeitos   toscopia. A utilização de fluxo urinário no seguimento pós-
          severos e complexos, uma abordagem abdominoperineal é de           operatório não parece ter valor porque uma redução do cali-
          valia. Pubectomia total raramente é necessária. Nos casos em       bre uretral para menos de 10 F é necessária para redução do
          que o acesso retropúbico é difícil, uma pubectomia parcial         fluxo urinário.
          inferior facilita o procedimento. É importante drenar todo e
          qualquer hematoma existente para evitar que ocorra fibrose
          periuretral e conseqüente estenose. A presença do hematoma
                                                                             Conclusões
          pode, também por fibrose, danificar o mecanismo esfinctérico
                                                                                   Apesar do tratamento da estenose uretral dever ser indi-
          do colo vesical. Nos casos de lesões pequenas do colo vesical,
          alguns pacientes permanecem continentes. Por isto, nestes          vidualizado por causa das diversas nuances e variedades com
          casos, preferimos a reconstrução do colo em um segundo es-         que a doença se apresenta, algumas linhas gerais de tratamen-
          tágio, após a avaliação da continência. Nos casos de inconti-      to podem ser determinadas (veja esquema a seguir). Esteno-
          nência, mesmo após a reconstrução do colo, implante de es-         ses de uretra podem ser tratadas inicialmente com uretrotomia
          fíncter urinário artificial é uma opção.                           interna ou uretroplastia, sabendo-se que estenoses maiores que
                                                                             1 cm e com esponjofibroses profundas têm resultados muito
          Complicações da cirurgia reconstrutiva                             baixos com o tratamento endoscópico. Neste caso, a uroplastia
                Reestenose ocorre em menos de 10% dos casos. A re-           por substituição é preferida. Optando-se por uretroplastia, ex-
          construção com excisão e anastomose tem resultado durável,         cisão da lesão e anastomose uretral são preferidas quando a
          enquanto aqueles que são submetidos à reconstrução por subs-       estenose é menor que 1 cm. As reestenoses pós-uretrotomias
          tituição, apesar de um índice de sucesso de 95% em um ano,         internas devem ser tratadas com uretroplastia, enquanto aque-
          podem no futuro cursar com reestenose uretral. Reestenoses         las pós-uretroplastias podem ser tratadas tanto com uretroto-
          são tratadas de acordo com os mesmos princípios de uma es-         mia interna quanto por uma nova cirurgia. As estenoses que ocor-
          tenose primária. Em mãos experientes, impotência e inconti-        rem após hipospádias são tratadas inicialmente com dilatação,
          nência raramente resultam do procedimento cirúrgico, mas sim       seguidas de cirurgias nos casos de recidivas.
          da extensão da fratura, por lesão das artérias pudendas bilate-          As estenoses pós-prostatectomia radical respondem bem ao
          rais e/ou dos nervos erigentes, assim como por lesão dos           tratamento com dilatações (sob visão endoscópica), reservando-
          esfíncteres proximal e distal.                                     se a uretrotomia interna ou ressecção da anastomose para os ca-
                                                                             sos mais severos.
          Cuidados pós-operatórios                                                 Excepcionalmente, uma cirurgia aberta com ressecção da
                                                                             estenose e reanastomose uretrovesical pode estar indicada, na falha
                 Um cateter uretral fenestrado para drenagem de exsuda-      dos outros procedimentos.




                                                                                          GUIA PRÁTICO DE UROLOGIA                          89


Cap 16 - Estenose uretral.pm6      89                                                        13/06/00, 13:14
Bibliografia recomendada


                                           1.    BLUNDY JP. Ureteral stricture. In: Ekstein HB, Hohenfellner R, Williams DI (eds.), Surgical Pediatric
                                                    Urology. Philadelphia, 1977. 416-28.
                                           2.    JORDAN GH, SCHLOSSBERG SM, DEVINE CJ. Surgery of the penis and urethra. In: Walsh PC, Retik
                                                    AB, Vaughan ED, Wein AJ (eds). Campbell’s Urology. 7th ed, Philadelphia, 1997. 3316-94.
                                           3.    McANINCH JW, LAING FC, JEFFREY RB Jr. Sonourethrography in the evaluation of urethral strictures:
                                                    a preliminary report. J Urol 1988; 139: 294-7.
                                           4.    CHIOU RK, DONOVAN JM, ANDERSON JC, MATAMOROS A Jr, WOBIG RK, TAYLOR RJ. Color
                                                    Doppler ultrasound assessment of urethral artery location: potential implication for technique of
                                                    visual internal urethrotomy. J Urol 1998; 159: 766-9.
                                           5.    TURNER-WARWICK R. Observations on the treatment of traumatic urethral injuries and the value of
                                                    the fenestrated urethral catheter. Br J Surg 1973; 60: 775-81.
                                           6.    TURNER-WARWICK R. Urethral stricture surgery. In: Mundy AR (ed), Current operative urology. New
                                                    York: Churchill Livingstone 1989; 215-8.
                                           7.    ROBERTSON GS, EVERITT N, LAMPRECHT JR, BRETT M, FLYNN JT. Treatment of recurrent urethral
                                                    strictures using clean intermittent self-catheterization. Br J Urol 1991; 68: 89-92.
                                           8.    PANSADORO V, EMILIOZZI P. Internal urethrotomy in the management of anterior urethral strictures:
                                                    Long-term follow-up. J Urol 1996; 156: 78-9.
                                           9.    YACHIA D. The use of urethral stents for the treatment of urethral strictures. Ann Urol 1993, 27: 245-50.
                                           10.   ADKINS WC. Argon laser treatment of urethral stricture and vesical neck contracture. Lasers Surg Med
                                                    1988; 8: 600-3.
                                           11.   MOREY AF, McANINCH JW. When and how to use buccal mucosal grafts in adult bulbar urethroplasty.
                                                    Urology 1996; 48: 194-8.
                                           12.   DUCKETT JW, COPLEN D, EWALT D, BASKIN LS. Buccal mucosal urethral replacement. J Urol 1995;
                                                    153: 1660-3.
                                           13.   ISELIN CE, WEBSTER GD. Dorsal onlay urethroplasty for urethral stricture repair. World J Urol 1998;
                                                    16: 181-5.
                                           14.   ROSEN MA, NASH PA, BRUCE JE, McANINCH JW. The accurial success rate of surgical treatment
                                                    of urethral strictures. J Urol 1994; 151: 360A.




          90                    GUIA PRÁTICO DE UROLOGIA



Cap 16 - Estenose uretral.pm6         90                                                              13/06/00, 13:14
Capítulo 17
         Litogênese
         Luiz Edison Slongo*
         José Maurício Frehse
         Ney de Almeida Faria Neto


         Introdução                                                        Urina supersaturada - Nucleação
                                                                                               - Ineficiência dos inibidores
               Os cálculos urinários afligem a humanidade desde a anti-
         guidade, sendo encontrados em múmias egípcias de 4.800 a.C.            Cristalização - Ocorre quando os solutos da urina per-
         A prevalência da urolitíase é de 2% a 3%, e a possibilidade de    dem a capacidade de dissolução ao atingir o ponto de satura-
         um humano desenvolver a doença no decorrer de sua vida é de       ção. Os cristais passam a apresentar crescimento e agregação.
         1:8. O pico de incidência encontra-se entre 20 e 40 anos, e
         acomete mais o sexo masculino na proporção de 3:1. Até a               Nucleação - A urina saturada ou supersaturada propicia
         década de 80 a urolitíase representava um grande problema de      a nucleação dos cristais sob duas formas.
         saúde devido à morbidade dos tratamentos utilizados. Com o
         refinamento da endourologia e o advento da litotripsia extra-          • Nucleação homogênea: quando os cristais formados ser-
         corpórea houve expressiva diminuição desta morbidade.                    vem de nicho para outros cristais semelhantes.
               Todavia, este avanço possibilita o tratamento dos cálcu-
         los, mas não a sua profilaxia. É relatado um índice de recidiva        • Nucleação heterogênea: composta de outros compo-
         de 10% em um ano, 35% em cinco anos e 50% em dez anos.                   nentes da urina e diferentes cristais.
         Isto demonstra que o conhecimento da litogênese é tão impor-
         tante quanto o seu correto tratamento. Os mecanismos envol-            Matriz - São nichos de proteínas e carboidratos que cor-
         vidos na formação da nefrolitíase são múltiplos, como vere-       respondem a cerca de 5% do peso do cálculo e cujo mecanis-
         mos a seguir.                                                     mo físico-químico não está bem esclarecido.

                                                                                Inibidores da formação dos cálculos - São os elemen-
         Aspectos físico-químicos                                          tos responsáveis pela solubilidade da urina, impedindo a
                                                                           nucleação, crescimento ou agregação dos cristais. Ex.: citra-
               A urina é uma solução aberta, mista, saturada e em equi-    to, Mg, pirofosfato, glicosaminoglicanos, nefrocalcinas, pro-
         líbrio de solubilidade. A litogênese resulta da alteração deste   teínas Tamm-Horsfall e outras glicoproteínas.
         equilíbrio:
                                                                                pH urinário - A urina com pH abaixo de 5,5 induz a
         Estados de saturação da urina                                     cristalização do ácido úrico e diminui a solubilidade da cisti-
         (modificado de Robertson e Meyer)                                 na. O pH alcalino favorece a precipitação dos cristais de fos-
                                                                           fato de cálcio e de fosfato-amoníaco-magnesiano.
         Urina subsaturada    - Ausência de cristalização
                              - Cristais dissolvidos                       Fatores envolvidos na litogênese
         Urina saturada       - Cristalização                                   Epidemiológicos - São reconhecidamente importantes a
                              - Crescimento e agregação                    herança familiar e as condições nutricional-dietéticas. Toda-
                              - Nucleação heterogênea                      via, atividade física, clima, raça e ocupação profissional têm
                              - Matriz                                     sido referidos como fatores litogênicos.
                              - Atividade dos inibidores
                                                                                Estado de saturação e hiperexcreção - Envolvem ca-
                                                                           racterísticas urinárias tais como volume urinário, concentra-
         *Endereço para correspondência:                                   ção dos solutos e pH.
         Rua Portugal, 329 - Bairro São Francisco
         80510-280 - Curitiba - PR                                              Inibidores da cristalização - A redução destes inibido-
         Tel.: (0--41) 224-8823                                            res propicia a formação da urolitíase. Atualmente o inibidor
         E-mail: slongo-uro@mps.com.br                                     considerado mais relevante do ponto de vista clínico é o citra-

                                                                                       GUIA PRÁTICO DE UROLOGIA                       91


Cap 17- Litogênese.pm6           91                                                       13/06/00, 13:15
to. Quando presente em quantidades adequadas, inibe a cris-       vamos apenas 50% do ácido úrico dissolvido, diminuindo ainda
         talização mesmo em urina supersaturada.                           mais à medida que o pH decresce. A maioria dos indivíduos
                                                                           estão protegidos da nefrolitíase úrica por uma elevação fisio-
              Matriz calculosa - As matrizes orgânicas promovem a          lógica do pH urinário pós-prandial.
         formação de cálculos ao induzirem a agregação dos cristais             Algumas entidades clínicas favorecem a formação de cál-
         (nucleação heterogênea).                                          culos de ácido úrico:

              Infecção urinária - A colonização bacteriana favorece o          • Acidificação urinária.
         aparecimento de núcleos orgânicos (células tubulares e cilin-
         dros leucocitários) e modifica a secreção dos elementos inibi-        • Hiperuricosúria (acima de 750 mg/dia).
         tórios pelo processo inflamatório. No entanto, o fenômeno mais
         relevante é a alteração do pH urinário pelas bactérias produto-       • Redução do volume urinário.
         ras de urease.
                                                                           Classificação da doença litiásica úrica
               Alterações anatômicas - São consideradas secundárias             Idiopática - O ácido úrico sérico e urinário encontram-
         na litogênese, portanto um fator precipitante, não podendo ser    se normais nestes pacientes, entretanto a urina apresenta-se
         dispensado o estudo dos fatores metabólicos.                      persistentemente ácida, não havendo a alcalinização urinária
                                                                           protetora pós-prandial.
         Influência da dieta na litíase
                                                                                Hiperuricemia - O limite superior da uricemia aceito é
               Há muita controvérsia quanto ao papel da dieta na pato-     7 mg/dl para o homem e 5,5 mg/dl para a mulher. Aproxima-
         gênese da litíase urinária. De acordo com a revisão de Stoller    damente 25% dos pacientes gotosos são litiásicos, e vice-
         et al., uma apropriada manipulação dietética parece ser bené-     versa. Neste grupo encontramos os pacientes portadores de
         fica na prevenção da urolitíase recorrente em um grupo sele-      doença mieloproliferativa, os submetidos a quimioterapia e
         tivo de pacientes. Entretanto, uma avaliação aprimorada é ne-     os indivíduos com alta ingesta protéica.
         cessária para que a correção de um fator litogênico não en-
         tre em detrimento de outro.                                            Associado à desidratação - São os indivíduos com trân-
               As recomendações gerais aos pacientes litiásicos são as     sito intestinal rápido (doenças inflamatórias intestinais e
         seguintes:                                                        ileostomias) ou com atividade física extenuante. Estas situa-
                                                                           ções ocasionam a formação de urina concentrada e ácida.
                n Redução da ingesta protéica a l g/Kg/dia.
                                                                                Hiperuricosúria sem hiperuricemia - Drogas como
                n Redução da ingesta de sódio a 100 mEq/dia.               diuréticos tiazídicos e salicilatos podem ocasionar hiperuri-
                                                                           cosúria.
                n Aumentar o volume urinário para além de 2 litros/dia.

                n Aumentar a ingesta de citratos e magnésio, assim como
                  diminuir o oxalato a 15 g/dia.                            Figura   1          INFLUÊNCIA DA DIETA NOS
                                                                                                  CÁLCULOS URINÁRIOS
                n A redução da ingesta de cálcio parece ser benéfica so-
                  mente para pacientes portadores de hipercalciúria ab-
                  sortiva tipo II.

         Litíase úrica
              Corresponde a cerca de 5%-10% dos cálculos urinários e
         é encontrada com maior freqüência nos indivíduos do sexo
         masculino na quarta e quinta décadas da vida. O ácido úrico é
         pouco solúvel e corresponde ao principal produto do metabo-
         lismo das purinas. As fontes endógenas e exógenas (depen-
         dentes da dieta) das purinas são metabolizadas em xantina,
         que, por ação da enzima xantino-oxidase, são transformadas
         em ácido úrico. O homem é o único animal com problemas de
         metabolismo do ácido úrico por excretar dez vezes mais este
         ácido na urina que os outros mamíferos. Os uratos são 20 ve-
         zes mais solúveis do que o ácido úrico livre. No pH 5,5 obser-


         92              GUIA PRÁTICO DE UROLOGIA



Cap 17- Litogênese.pm6             92                                                     13/06/00, 13:15
Tratamento clínico                                                  Tratamento clínico
              Hidratação - Ingerir 3 a 4 litros de líquidos ao dia visan-         • Remoção total do cálculo e correção das anormalida-
         do obter um volume urinário de aproximadamente 2 litros/            des anatômicas que possam estar associadas.
         dia.
                                                                                  • Erradicação e/ou supressão bacteriana a longo prazo.
              Restrição de sódio - Devido ao efeito calciúrico da
         natriurese, ao restringirmos o sódio evitamos a formação de              • Tratamento específico dos distúrbios metabólicos as-
         cálculos mistos e aumentamos a solubilidade do ácido úrico          sociados.
         na urina.
                                                                                  • Acidificação da urina com vitamina C em altas doses
              Restrição dietética de purinas e proteínas - Está indi-        ou cloreto de amônio.
         cada principalmente nos indivíduos que possuem hábito de
         ingerir alimentos com alto teor protéico.                                • Ácido aceto-hidroxâmico (inibidor da urease) - 0,5 a 1
                                                                             g/dia. Este produto é pouco utilizado na prática diária devido
              Alopurinol - Indicado nos hiperuricêmicos ou com acen-         a seus indesejáveis efeitos colaterais .
         tuada hiperuricosúria que não obtiveram resposta a dieta. Ini-
         be a enzima xantino-oxidase, e a dose varia entre 200 e 600
         mg/dia.
                                                                             Litíase de cistina
                                                                                   A cistinúria é uma doença rara, hereditária, autossômica
             Alcalinização urinária - Objetiva aumentar a solubili-
                                                                             recessiva. Caracteriza-se por um distúrbio do transporte dos
         dade do ácido úrico.
                                                                             aminoácidos dibásicos (cistina, ornitina, arginina e lisina) atra-
                                                                             vés da membrana epitelial do túbulo renal (hiperexcreção) e
                • Citrato de potássio - dose de 60 mEq em 3 ou 4 toma-
                                                                             da mucosa intestinal (má absorção). Sua incidência na popu-
                  das/dia após as refeições para diminuir a irritação gás-
                                                                             lação geral é de 0,05%, correspondendo a 1%-2% dos cálcu-
                  trica.
                                                                             los urinários e atingindo igualmente os sexos. A sintomatologia
                                                                             geralmente inicia nas crianças ou em adultos jovens. Somente
                • Bicarbonato de sódio - 5-20 g/dia.
                                                                             a forma homozigota de cistinúria excreta mais de 250 mg/dia,
                                                                             atingindo níveis de supersaturação, levando à litogênese. Os
                • Acetazolamida - inibidor da anidrase carbônica.
                                                                             demais aminoácidos dibásicos envolvidos nesta patologia são
                                                                             altamente solúveis em meio aquoso, portanto não estão envol-
         Litíase de estruvita                                                vidos na nefrolitíase.
         (infecção)                                                                O diagnóstico é feito pela dosagem qualitativa de cistina
                                                                             na urina, podendo ser complementado com o estudo do sedi-
               Corresponde a 15%-20% dos cálculos urinários. Apesar          mento, do pH urinário e da dosagem quantitativa da cistinú-
         de qualquer cálculo poder estar secundariamente infectado, o        ria. A análise laboratorial do cálculo urinário é útil no diag-
         termo cálculo de infecção se refere aos cálculos compostos          nóstico deste distúrbio metabólico. Observamos ainda uma
         de fosfato-amoníaco-magnesiano (estruvita). Estes cristais          associação entre cistinúria e hipercalciúria, hiperuricosúria e
         podem estar combinados com o fosfato de cálcio (fosfato             hipocitratúria.
         triplo). São mais freqüentemente encontrados nas mulhe-                   Os cálculos de cistina geralmente são múltiplos, arredon-
         res e nos pacientes com bexiga neurogênica, cateteres e             dados, com radiotransparência variável e apresentam impor-
         derivações urinárias. Os cálculos apresentam severa mor-            tante resistência à fragmentação pela litotripsia extracorpórea.
         bidade devido a sua manifestação clínica insidiosa, poden-
         do freqüentemente evoluir para pionefrose, sépsis urinária e        Tratamento clínico
         perda da função renal. A supersaturação da urina com OH-,                • Ingesta líquida entre 2.000-2.500 ml/dia para diminuir
         NH4+, CO3- e pH alcalino é necessária para ocorrer a cris-          a saturação da cistina.
         talização da estruvita. Essas condições físico-químicas es-
         pecíficas são ocasionadas somente pela colonização de bacté-             • O principal precursor da cistina é a metionina, encontrada
         rias produtoras da enzima urease.                                   nos alimentos de origem animal, principalmente na carne, porém
                                                                             sua restrição dietética não surte resultados animadores.
              O gênero bacteriano que mais freqüentemente sintetiza
         urease é o Proteus, além de algumas Klebsiella, Serratia, Pseu-          • Alcalinização com citrato de potássio na dose de 20-
         domonas, Staphylococcus e Ureaplasma urealyticum.                   60 mEq/dia divididos em três tomadas, monitorando-se o pH
              Neste grupo de nefrolitíase encontramos o cálculo cora-        urinário entre 6,5 - 7. Outra opção terapêutica é o bicarbonato
         liforme, cujo tratamento ainda representa um desafio para o         de sódio na dose de 5-20 g/dia.
         urologista devido a sua morbidade e falta de consenso quanto
         a melhor terapia.                                                        • Agentes que transformam a cistina em um complexo

                                                                                          GUIA PRÁTICO DE UROLOGIA                         93


Cap 17- Litogênese.pm6             93                                                        13/06/00, 13:15
solúvel atuando nas pontes dissulfídricas: D-penicilamina com      Hipercalciúria absortiva
         dose variável conforme a cistinúria – cada 250 mg diminui a        (Intestinal)
         excreção de cistina em 100 mg/dia. O uso deste medicamento              É causa comum de cálculos urinários de cálcio desenca-
         é limitado devido aos seus importantes efeitos colaterais. Al-     deada por um defeito na absorção intestinal deste íon. Divide-
         famercaptopropionilglicina (Thiola®) é a forma mais promis-        se em três formas distintas:
         sora na terapêutica da cistinúria. A dose varia entre 0,6-2
         g/dia, em três tomadas longe das refeições. É uma droga                 I - Hipercalciúria que não depende da dieta.
         potencialmente semelhante à D-penicilamina com meno-
         res efeitos colaterais. Outras medicações têm sido referidas            II - Hipercalciúria que depende da quantidade de cálcio
         no tratamento da cistinúria: glutamina, N-acetilcisteína e                   da dieta.
         captopril.
                                                                                 III -Hipercalciúria induzida pela fosfatúria, que leva a
         Litíase de oxalato de cálcio                                                 hipofosfatemia e ativação da vitamina D.

              Corresponde a 80% dos cálculos urinários – puros ou em             Além das medidas gerais, os tratamentos utilizados são
         combinação com outros elementos. Acomete principalmente            os seguintes:
         indivíduos do sexo masculino, brancos e sedentários. O pri-
         meiro episódio geralmente ocorre na terceira década da vida.            n Tipo I - Fosfato de celulose sódico na dose de 2,5-
         A efetiva profilaxia pode diminuir a recidiva em até 90% dos              5 g junto às refeições ou farelo de arroz 5-15 mg/
         casos. Os cálculos são geralmente associados a um baixo vo-               dia. A dose deve ser ajustada para se obter uma con-
         lume urinário, e o distúrbio metabólico mais freqüentemente               centração de cálcio urinário inferior a 4 mg/kg de
         encontrado é a hipercalciúria.                                            peso/dia.

         Hipercalciúria idiopática                                               n Tipo II - Responde bem a dieta pobre em cálcio. Deve-
              Ocorre em 2%-5% das pessoas normais e na metade dos                  se reduzir a oferta de cálcio a 400-500 mg/dia; toda-
         formadores de cálculos de cálcio. Parece existir um compo-                via, quando a restrição for muito intensa, leva a um
         nente hereditário ainda não bem estabelecido. O ambiente e a              aumento da absorção de oxalato.
         dieta seriam fatores associados.
                                                                                 n Tipo III - Evitar os fatores que induzem a hiperfosfa-
         Hipercalciúria reabsortiva                                                túria, como dieta com excesso de carboidratos.
         (Hiperparatireoidismo)
                                                                                  Os ortofosfatos podem ser utilizados em qualquer tipo
              Resulta da excessiva reabsorção óssea de cálcio depen-
                                                                            de hipercalciúria absortiva, diminuindo a excreção de cálcio
         dente do PTH e aumento da absorção intestinal de cálcio. É a
                                                                            em 50% e aumentando a excreção dos inibidores, pirofosfatos
         causa mais freqüente de hipercalcemia e corresponde a 1%
                                                                            e citratos. A dose recomendada é de l,5-2 g/dia.
         dos cálculos urinários. O diagnóstico pode ser difícil, requer a
         presença de hipercalcemia na ausência de outros distúrbios
         que alterem os níveis de cálcio. A dosagem de PTH está au-         Hiperuricosúria como causa de
         mentada em 90% dos casos. Também o AMP cíclico urinário            litíase de oxalato de cálcio
         encontra-se elevado, quando nas outras formas de hipercal-              A hiperuricosúria promove a cristalização do oxalato de
         ciúria estaria diminuído.                                          cálcio, facilitando a formação de um núcleo calculoso. É res-
              A única forma adequada de tratamento é a ablação cirúr-       ponsável por 10%-24% dos cálculos de oxalato de cálcio.
         gica do adenoma ou a hiperplasia da paratireóide.                       O tratamento é o mesmo adotado para a litíase úrica.

         Hipercalciúria renal                                               Hiperoxalúria
              É a perda renal de cálcio primária com conseqüente di-              Quando primária, causa calculose precoce, com nefro-
         minuição da calcemia, estimulando a produção de PTH. Este          calcinose e insuficiência renal antes dos 30 anos. É uma doença
         hormônio ativa a vitamina D aumentando a absorção intesti-         rara, autossômica recessiva. O tratamento médico com pirido-
         nal de cálcio. A causa da perda renal de cálcio ainda não está     xina e suplementação de fosfato e magnésio está indicado.
         esclarecida, porém aventa-se a possibilidade de um defeito               A hiperoxalúria pode ser secundária ao trânsito intestinal
         tubular, infecção renal ou ectasia tubular renal.                  rápido (doenças inflamatórias intestinais, desabsortivas e sín-
                                                                            drome do intestino curto). No intestino normal o oxalato é
               Os diuréticos tiazídicos são o tratamento de escolha nes-    quelado pelo íon cálcio, formando oxalato de cálcio, insolú-
         ta situação, aumentando a reabsorção de cálcio no túbulo dis-      vel e não-absorvido pelo intestino.
         tal. As drogas utilizadas são a hidroclorotiazida 100 mg/dia             Encontramos a excreção de oxalato aumentada em até
         ou a clortalidona 50 mg/dia. A longo prazo o tratamento in-        50% dos portadores de cálculo de cálcio. O tratamento é insa-
         duz a hipocalemia e hipocitratúria.                                tisfatório, porém ingesta aumentada de líquidos e dieta pobre


         94              GUIA PRÁTICO DE UROLOGIA



Cap 17- Litogênese.pm6            94                                                       13/06/00, 13:15
em oxalatos e gorduras podem ser recomendadas. É contra-           fosfato, de modo que a redução da concentração do cálcio
         indicada dieta pobre em cálcio pelo exposto anteriormente.         urinário diminui a precipitação do fosfato. Esses cálculos
         São produtos ricos em oxalato: nozes, chá, chocolate, espina-      respondem por 10% do total, entretanto freqüentemente o
         fre, beterraba, batata e carnes vermelhas, entre outros.           fosfato de cálcio encontra-se associado ao oxalato de cál-
                                                                            cio. É infreqüente a apresentação do cálculo na forma pura.
         Hipocitratúria                                                     São mais comuns nas mulheres e associados a defeito de
              O citrato é um ácido tricarboxílico que participa do me-      acidificação tubular. Do ponto de vista radiológico os cálcu-
         tabolismo energético nas mitocôndrias (ciclo de Krebs). É fil-     los são bastante opacos e por vezes resistentes a litotripsia
         trado pelo glomérulo e parcialmente reabsorvido no túbulo          extracorpórea.
         proximal (65%-95%). A excreção habitual do citrato é de 600             Tratamento: acidificação urinária e diminuição da hiper-
         mg/dia, variando conforme a dieta e o sexo. Apesar de não          calciúria, conforme exposto anteriormente.
         haver consenso do limite inferior da citratúria normal, consi-
         deramos hipocitratúria os valores de citrato urinário abaixo de    Outros fatores envolvidos
         220 mg/dia (Campbell’s Urology). A hipocitratúria é encon-
         trada em 15%-63% dos litiásicos, sendo em 90% das vezes
                                                                            na litogênese
         associada a outros desvios metabólicos.
                                                                            Cálculos iatrogênicos
         Papel do citrato na litogênese                                           São compostos primariamente de material estranho ao
                                                                            trato urinário, por exemplo, deposições calculosas sobre cate-
                • Inibe o crescimento dos cristais.                         teres renais, ureterais, uretrais, fios de sutura e outras próteses
                                                                            utilizadas no trato urinário.
                • Impede o desenvolvimento e agregação dos cálculos
                  de oxalato e fosfato de cálcio.                           Hipertireoidismo
                                                                                 A hipercalcemia decorrente do efeito dos hormônios
                • Forma um complexo com o cálcio, reduzindo a satura-       tireoidianos sobre a reabsorção óssea está presente em 15%-
                  ção e a nucleação espontânea deste íon.                   25% dos casos. Apesar de a hipercalciúria ser freqüente nes-
                                                                            tes pacientes, a nefrolitíase é rara, perfazendo 1% dos casos.
                • Previne a cristalização do urato de sódio pela ação
                  alcalinizante.                                            Acromegalia
                                                                                 É relatada elevada freqüência de nefrolitíase nos pacien-
         Causas da hipocitratúria                                           tes acromegálicos (10%) devido a hipercalciúria decorrente
                                                                            de hiperabsorção intestinal do cálcio.
                • Acidose tubular renal distal.
                .                                                           Sarcoidose
                • Síndromes diarréicas crônicas.                                  Acarreta uma superprodução endógena de vitamina D
                                                                            determinando hipercalcemia e hipercalciúria com conseqüen-
                • Uso crônico de diuréticos tiazídicos.
                                                                            te litogênese.
                • Idiopática (dieta rica em carnes e sódio, excesso de
                  exercícios físicos, infecção urinária ativa e má absor-   Imobilização prolongada
                  ção intestinal do citrato).                                    A redução da ação da gravidade sobre o esqueleto por
                                                                            longo período de imobilização leva a perda óssea exagerada,
         Tratamento da hipocitratúria                                       propiciando um estado de hipercalciúria associada a hiperfos-
                                                                            fatúria, fatores reconhecidamente litogênicos.
               Citrato de potássio na dose de 30-60 mEq/dia divididos
         em três tomadas. Pode ser necessária uma dose maior, porém         Intoxicação por vitamina A
         não ultrapassando 120 mEq/dia. A medicação não deve ser                 A intoxicação crônica por vitamina A apresenta um
         utilizada na insuficiência renal crônica e na doença cloridro-     efeito direto sobre a reabsorção óssea, levando a um estado
         péptica.                                                           de hipercalcemia e hipercalciúria e conseqüente litogênese.

         Litíase de fosfato de cálcio                                       Intoxicação por vitamina D
                                                                                Esta situação está diretamente relacionada com maior
              Cinco tipos de fosfatos de cálcio são encontrados nos         absorção intestinal do cálcio e nefrolitíase.
         cálculos urinários, sendo os mais freqüentes a hidroxiapatita e
         carbonato apatita. Esses cristais são menos solúveis em urina      Cálculos de indinavir
         alcalina e se cristalizam em pH acima de 6,6. A estrutura quí-          O tratamento da infecção por HIV (Aids) com sulfato de
         mica da apatita apresenta cinco íons de cálcio para um de          indinavir está associado a formação de cálculos urinários em

                                                                                         GUIA PRÁTICO DE UROLOGIA                          95


Cap 17- Litogênese.pm6             95                                                       13/06/00, 13:15
Figura   2                               ALGORITMO NO DIAGNÓSTICO DA LITOGÊNESE




                                                                                                                      Adaptado de Clayman




         4%-13% dos pacientes, mais freqüentemente quando a droga                      • Casos específicos: sódio, oxalato, magnésio, fósfo-
         é usada por um período prolongado. Os cálculos podem ser                      ro, AMP cíclico.
         radiotransparentes (indinavir puro) ou radiopacos (associados
         ao oxalato de cálcio).                                                     n Sangue

                                                                                       • Rotina: cálcio, ácido úrico, creatinina.
         Protocolo de investigação
         da litogênese                                                                 • Casos específicos: fósforo, PTH.

                                                                                    n Determinação qualitativa de cistinúria.
                n Urina tipo I (pH urinário/provas de acidificação), uro-
                  cultura.                                                          n Prova da sobrecarga oral de cálcio aguda ou crônica.

                n Urina de 24 horas (duas ou três coletas)                          n RX simples acompanhado de ultra-som do aparelho uri-
                                                                                      nário ou urografia excretora.
                    • Rotina: volume urinário, cálcio, ácido úrico, creati-
                    nina e citrato.                                                 n Análise laboratorial do cálculo urinário.




         Bibliografia recomendada

                                         1.   MENON M, PARULKAR BG, DRACH GW. In: Walsh PC, Retik AB, Vaughan ED Jr., Wein AJ. Campbell’s
                                                 Urology. 7th ed., Philadelphia, 1998; 2661-733.
                                         2.   SCHOR N, HEILBERG IP. Calculose renal. São Paulo, 1995.
                                         3.   PARIVAR F, LOW RK, STOLLER ML. The influence of diet on urinary stone disease. J Urol 1996; 155:
                                                 432-40.
                                         4.   SEGURA JW, SPIRNAK JP, RESNICK MI, ARSDALEN KNV, GREGORY JG. In: Seidmon EJ, Hanno
                                                 PM. Current urologic therapy. 3rd. ed., Philadelphia, 1994. 106-75.
                                         5.   SEGURA JW. Stone disease. Take home messages. A.U.A. News 1998; 3(3): 9,10.


         96              GUIA PRÁTICO DE UROLOGIA



Cap 17- Litogênese.pm6              96                                                         13/06/00, 13:15
Capítulo 18
          Litíase Renal
          Francisco J. B. Sampaio*
          Geraldo Di Biase Filho


          Introdução                                                           de cálcio é a hipercalciúria idiopática (aumento dos níveis de
                                                                               cálcio urinário sem aumento do cálcio sérico). Os mecanis-
               A litíase renal chega a afetar 5% da população dos países       mos envolvidos na hipercalciúria estão relacionados a um au-
          industrializados. Até há alguns anos, esses cálculos eram tra-       mento na absorção intestinal de cálcio (hipercalciúria absorti-
          tados com cirurgia aberta, determinando uma morbidade mui-           va), perda renal de cálcio ou aumento da desmineralização
          tas vezes maior do que a da doença em si. O aparecimento de          óssea. Outras causas de hipercalciúria incluem:
          técnicas mais modernas de tratamento de cálculo fez com que a
          cirurgia aberta ficasse reservada para casos bastante complexos.          •   hiperparatireoidismo primário,
          Atualmente, a maior parte dos cálculos pode ser tratada de forma          •   doenças granulomatosas,
          não-invasiva através de litotripsia extracorpórea por ondas de            •   feocromocitoma,
          choque, dispensando a necessidade de anestesia.                           •   uso de glicocorticóides,
               O aparecimento destas técnicas fez com que se estabele-
          cessem critérios de seleção para as diferentes formas de trata-           •   hipertireoidismo,
          mento da litíase. O tamanho do cálculo, sua composição e sua              •   hipocitratúria,
          localização anatômica são de grande importância na seleção                •   hiperuricosúria e
          do tratamento ideal.                                                      •   hiperoxalúria.

          Aspectos epidemiológicos                                             Cálculos de estruvita
                                                                                     Os cálculos compostos de estruvita (fosfato amônio-
               A litíase urinária afeta a população numa proporção de          magnesiano) são relacionados à infecção urinária por germes
          três homens para cada mulher, principalmente na faixa entre          produtores de urease, principalmente Proteus mirabilis e Kle-
          20 e 50 anos de idade. Os países industrializados e de clima         bsiella. Representam o tipo mais comum de cálculo coralifor-
          tropical têm maior incidência de cálculo urinário quando com-        me. A presença de urease promove a hidrólise da uréia, que
          parados aos países em desenvolvimento, fato decorrente das di-       por sua vez produz uma base (amônia) que não é completa-
          ferenças entre o tipo de alimentação e da perda hídrica pelo suor.   mente neutralizada. Este fato provoca aumento do pH uriná-
          Observa-se também que essa doença acomete mais os indivíduos         rio e deposição dos cristais de estruvita.
          que compõem as camadas mais altas da pirâmide social.
               A história familiar de litíase urinária aumenta em cerca de     Cálculos de ácido úrico
          duas vezes a probabilidade de um indivíduo apresentar a doença.           A litíase de ácido úrico está relacionada a pH urinário
                                                                               baixo, pouca ingestão de líquidos e hiperuricemia, geralmen-
          Mecanismo de formação                                                te secundária a dieta rica em purinas ou a distúrbios metabóli-
          dos cálculos urinários                                               cos, como gota. Quando não estão associados a oxalato de
                                                                               cálcio, os cálculos de ácido úrico são radiotransparentes.
          Cálculos de oxalato de cálcio
               É o tipo mais comum de cálculo renal, isolado ou asso-          Cálculos de cistina
          ciado a fosfato, correspondendo a mais de 65% de todos os                 Ocorrem em pacientes com cistinúria, que é uma doença
          cálculos renais. A causa mais comum de cálculos de oxalato           autossômica recessiva relacionada ao transporte intestinal e
                                                                               renal da cistina.
          *Endereço para correspondência:
          Caixa Postal 46503                                                   Cálculos de sulfato de indinavir
          20562-970 - Rio de Janeiro - RJ                                           Desenvolvem-se durante o tratamento de pacientes por-
          Tel.: (0--21) 587-6121 / 235-3715                                    tadores do vírus tipo I da imunodeficiência (HIV-1), em trata-
          Fax: (0--21) 587-6121 / 548-0636                                     mento com o inibidor da protease denominado sulfato de
          E-mail: sampaio@uerj.br                                              indinavir. A incidência de nefrolitíase e sintomas do trato uri-

                                                                                            GUIA PRÁTICO DE UROLOGIA                       97


Cap 18- Litiase renal.pm6           97                                                          13/06/00, 15:08
nário devido à formação de cristais de indinavir varia de 3% a     das concreções radiopacas localizadas na loja renal devemos
          20% dos pacientes em tratamento.                                   incluir: litíase biliar, calcificações vasculares intra-renais, cal-
                                                                             cificações da articulação costocondral e calcificações pancreá-
          Quadro clínico                                                     ticas.

                                                                                  Urografia excretora (urografia venosa) - É o melhor
                A dor tipo cólica é o sintoma mais freqüente de litíase
                                                                             método de avaliação do paciente com litíase renal e em nossa
          urinária e está diretamente associada à obstrução aguda do
                                                                             opinião deve ser solicitada sempre que se pretende instituir
          sistema coletor. Assim, pequenos cálculos localizados nos cá-
                                                                             alguma forma de terapia. A urografia venosa permite avaliar a
          lices geralmente não são causadores de um quadro agudo de
                                                                             integridade do parênquima, a função renal – através da con-
          dor lombar. Os cálculos localizados na pelve renal podem pro-
                                                                             centração e velocidade de eliminação do meio de contraste –,
          duzir obstrução intermitente do sistema coletor e portanto são
                                                                             a presença de obstrução ao fluxo de urina e a anatomia do
          capazes de promover dor em cólica nos períodos em que de-
                                                                             sistema coletor do rim.
          terminam obstrução. Os cálculos coraliformes estão associa-
          dos a quadros oligossintomáticos, já que na maior parte das             Tomografia computadorizada (TC) - Tem sido cada vez
          vezes não provocam obstrução do fluxo urinário.                    mais usada, principalmente a TC “spiral”, em casos de cólica
                A presença de febre junto a um quadro de cólica renal        renal e é capaz de identificar quase todos os tipos de cálculos
          alerta para a possibilidade de infecção urinária associada. Se     e de dilatação do ureter.
          houver obstrução do trato urinário concomitante ao quadro
          infeccioso, existe risco elevado de sepse urinária e a desobs-          Observação - Os cálculos de sulfato de indinavir são de
          trução deve ser efetuada imediatamente.                            difícil diagnóstico com quaisquer dos métodos de imagem
                A forma mais eficiente de tratamento da cólica renal é o     descritos anteriormente, inclusive a TC. A ultra-sonografia é
          uso de antiinflamatórios não-esteróides, inibidores das pros-      o método que melhor faz o diagnóstico de litíase por indinavir,
          taglandinas. As prostaglandinas são as substâncias mais im-        principalmente pela presença de hidronefrose
          plicadas no mecanismo da dor, pois estimulam a contração da
          musculatura lisa do sistema coletor. A administração de anti-      Métodos de tratamento
          espasmódicos, apesar de freqüente, não promove melhora sig-
          nificativa do quadro clínico. A hiperidratação (oral ou veno-      da litíase renal
          sa), na tentativa de aumentar o fluxo urinário e forçar a elimi-
          nação do cálculo deve ser evitada, já que está associada a uma     Litotripsia extra-corpórea por ondas de choque
          maior distensão do sistema pielocalicinal, com conseqüente         (LEOC)
          piora da dor.                                                           A LEOC passou a ser utilizada no tratamento da litíase
                                                                             renal no início da década de 80 e é atualmente a forma mais
                                                                             comum de tratamento desta doença.
          Exames complementares                                                   O método baseia-se na emissão de ondas acústicas de
                                                                             maior amplitude e menor freqüência que as ondas ultra-sônicas.
               Exame de urina - Pode revelar hematúria microscópica
                                                                             Por isso perdem pouca energia ao atravessar os tecidos. As
          e apontar sinais sugestivos de infecção urinária. Além disso, a
                                                                             ondas de choque caracterizam-se pela geração em curto espa-
          identificação do tipo de cristal presente na urina é capaz de
                                                                             ço de tempo de um súbito gradiente de pressão em um peque-
          ajudar na identificação do tipo de cálculo existente. A ausên-
                                                                             no espaço físico. Estas ondas são capazes de promover a frag-
          cia de hematúria microscópica, cristalúria ou piúria não ex-
                                                                             mentação de materiais que tenham densidade acústica dife-
          clui o diagnóstico de litíase. Por outro lado, a presença de
                                                                             rente daquela em que a onda foi gerada. Quando a energia
          cristalúria no exame de urina não confirma o diagnóstico
                                                                             mecânica produzida pela onda acústica ultrapassa a força de
          de litíase, constituindo apenas um fator de risco para o seu
                                                                             coesão do cálculo, este é, então, fragmentado.
          aparecimento. Tendo em vista a grande associação entre li-
                                                                                  Como é uma forma de tratamento não-invasiva e com
          tíase e infecção urinária é recomendável a realização de uri-
                                                                             baixo índice de complicação, a LEOC ganhou rápida aceita-
          nocultura.
                                                                             ção no meio urológico. Praticamente todos os cálculos renais
                Ultra-sonografia (USG) - É eficiente para a avaliação        passaram a ser tratados por inúmeras sessões de LEOC, já que
          de litíase renal, sendo capaz de analisar a integridade do pa-     difundia-se a idéia de que o método era inócuo. Ao contrário,
          rênquima renal e o grau de dilatação do sistema coletor. É         diversas complicações podem advir do uso indiscriminado da
          capaz de detectar cálculos radiopacos e radiotransparentes, mas    LEOC: hematúria macroscópica, hematoma renal, necrose
          pode não identificar cálculos de pequenas dimensões.               tubular, hipertensão arterial, urosepse, obstrução ureteral e
                                                                             lesão renal caracterizada pelo aumento dos marcadores da fun-
               Radiografia simples de abdome - Quando associada à            ção renal e pelos métodos de imagem. Além disso, diversas
          USG, pode diagnosticar a maior parte dos cálculos renais. Iso-     sessões de LEOC, muitas vezes com a colocação de cateteres
          ladamente, é capaz de diagnosticar cerca de 85% dos cálculos       ureterais mantidos por longo período, acabam apresentando
          urinários, mas sua sensibilidade está diretamente relacionada      maior morbidade para os pacientes que os métodos percutâ-
          à opacidade do cálculo ao raio X. No diagnóstico diferencial       neos de tratamento da litíase renal.

          98                GUIA PRÁTICO DE UROLOGIA



Cap 18- Litiase renal.pm6          98                                                        13/06/00, 15:08
Entre as contra-indicações de LEOC podemos incluir: gra-    los renais de pequeno volume que tenham mau prognóstico
          videz, coagulopatia grave, hipertensão arterial não controlada    com LEOC, já que é bem menos invasiva que a NLPC.
          e obstrução urinária distal ao cálculo. Pacientes que estejam          A complicação mais freqüente da ureterorrenoscopia é a
          usando medicação anticoagulante (como ácido acetilsalicíli-       perfuração do ureter, que na maioria das vezes requer apenas
          co) devem interromper o uso dessas drogas por um período de       tratamento conservador. Pode ocorrer também lesão dos va-
          tempo apropriado antes da realização da LEOC. Infecção uri-       sos pélvicos.
          nária não é contra-indicação absoluta de LEOC, entretanto o
          ideal é que se institua o tratamento apropriado antes do proce-   Cirurgia renal
          dimento. Pacientes com sinais sistêmicos de infecção não de-            Já foi o único tratamento disponível de litíase renal. Com
          vem realizar LEOC antes de serem estabilizados do ponto de        o aparecimento das técnicas endourológicas e, mais recentemente,
          vista clínico.                                                    da LEOC, a cirurgia aberta ficou reservada para casos bastante
                Entre as contra-indicações relativas podemos citar: aneu-   complexos ou para pacientes com rins com perda de função se-
          rismas de aorta abdominal, presença de marcapasso e obesi-        cundária à doença calculosa, candidatos à nefrectomia.
          dade.                                                                   As indicações atuais de cirurgia aberta no tratamento da
                As complicações mais freqüentes da LEOC dizem res-          litíase urinária incluem: cálculos coraliformes de grandes di-
          peito a sangramento. A maior parte dos pacientes apresenta,       mensões que não podem ser tratados de forma eficiente por
          após o procedimento, sangramento urinário que geralmente          NLPC, necessidade de nefrectomia parcial concomitante à
          cessa espontaneamente e não requer nenhum tipo de interven-       retirada do cálculo e nefrectomia para rins sem função.
          ção. Hematoma renal ou perinefrético ocorre mais raramente,             As formas mais comuns de cirurgia são:
          geralmente em pacientes fazendo uso de anticoagulantes.
                Outra complicação freqüente é a obstrução ureteral por           • Pielolitotomia - Constitui-se na retirada do cálculo atra-
          fragmentos de cálculos, chamada “steinstrasse”, expressão ale-           vés de incisão feita na face posterior da pelve renal.
          mã que significa “rua de cálculos”. Sua ocorrência é mais fre-           Ficou praticamente abandonada após o aparecimento
          qüente em cálculos de maior volume. O cateterismo ureteral               da LEOC e da NLPC.
          com cateteres tipo duplo-J é freqüentemente realizado com o            • Nefrolitotomia anatrófica - Realizada para o trata-
          objetivo de prevenir esta complicação. Entretanto, trabalhos             mento de cálculos coraliformes não-passíveis de tra-
          recentes mostram que não existem vantagens em realizar ca-               tamento por NLPC. É realizada através de uma inci-
          teterismo ureteral na maior parte dos cálculos de até 2 cm.              são (nefrotomia) na borda lateral (convexa) do rim,
          Como veremos a seguir, os cálculos de até 2 cm são os que                geralmente precedida por clampeamento arterial e
          possuem melhor indicação para LEOC.                                      resfriamento do rim com gelo. Após a retirada dos
                Apesar de questionado, não há até o momento nenhum                 cálculos e realização de hemostasia, promove-se a
          trabalho que mostre relação de causa e efeito entre LEOC e o             reperfusão do rim, fechamento do sistema coletor e
          aparecimento de hipertensão arterial.                                    da cápsula renal.
          Nefrolitotripsia percutânea
          (NLPC)
                                                                            Escolha do tratamento ideal
                A NLPC foi introduzida no meio urológico como uma
          alternativa à cirurgia aberta no tratamento da litíase renal.          A escolha do método de tratamento ideal para cada caso
          Após o aparecimento da LEOC, a NLPC ficou reservada para          leva em conta aspectos relacionados ao cálculo e ao paciente.
          o tratamento de casos mais complexos de litíase urinária, como    Assim, a idade, o tipo físico, o estado de saúde, o tipo de ativi-
          cálculos coraliformes ou associados a lesões obstrutivas.         dade profissional e as preferências de cada paciente devem
                A NLPC apresenta excelentes resultados no que se refere     ser consideradas.
          a tornar os pacientes livres de cálculo, mas tem a desvanta-           Quanto ao cálculo, sua localização, tamanho, composi-
          gem de necessitar de internação hospitalar e anestesia. Além      ção e aspecto radiográfico são fatores que podem alterar de
          disso, como trata-se de procedimento invasivo, a NLPC apre-       forma significativa os resultados de cada uma das técnicas
          senta maior morbidade que a LEOC.                                 empregadas.
                A lesão vascular seguida de sangramento importante é a
          mais grave complicação da NLPC. Também podem ocorrer:             Cálculo calicinal
          pneumotórax, derrame pleural, lesão pulmonar, urosepse e dese-         Após a introdução da LEOC, a maior parte dos cálculos
          quilíbrio hidroeletrolítico secundário à absorção de líquidos.    localizados nos cálices pôde ser tratada através desta técnica.
                                                                            Entretanto, alguns aspectos importantes devem ser levados em
          Ureterorrenoscopia                                                consideração ao indicar o tratamento.
               A ureterorrenoscopia consiste na introdução no rim de             A maior parte dos cálculos calicinais é de pequeno tama-
          um ureterorrenoscópio rígido ou flexível por via retrógrada       nho (menores que 4 mm) e não necessitam de nenhuma forma
          através do óstio.                                                 de tratamento, tendo em vista a grande probabilidade de se-
               Apesar de necessitar de internação e anestesia, a urete-     rem eliminados espontaneamente se não houver obstrução ao
          rorrenoscopia é uma opção atraente no tratamento dos cálcu-       fluxo urinário. Entretanto, um estudo sobre a história natural

                                                                                         GUIA PRÁTICO DE UROLOGIA                         99


Cap 18- Litiase renal.pm6         99                                                        13/06/00, 15:08
dos cálculos calicinais mostrou que 68% dos pacientes apre-        senta índices mais baixos de pacientes livres de cálculo e maior
          sentaram sintomas de infecção urinária e 51% apresentaram          índice de retratamento. Várias técnicas foram tentadas para
          dor em um período de cinco anos de acompanhamento. Os              melhorar a eliminação de fragmentos após a LEOC, entre elas
          autores concluem que 80% dos pacientes com cálculos calici-        a terapia de inversão (onde o paciente era colocado de cabeça
          nais irá necessitar de alguma forma de tratamento em cinco         para baixo após a LEOC), instilação de soro fisiológico no
          anos e que após este período de acompanhamento, a elimina-         sistema coletor através de cateter ureteral tipo cobra ou por
          ção espontânea do cálculo é bastante improvável.                   punção percutânea, e sessões de punho percussão sobre o rim
               Um fato relativamente comum é o paciente portador de          submetido ao procedimento. Nenhuma destas técnicas teve uso
          pequenos cálculos calicinais não associados a infecção ou obs-     clínico ou se mostrou eficaz na diminuição do número de pa-
          trução urinária que queixa-se de dor lombar. Esses pacientes       cientes com litíase residual. Apesar de freqüente, a colocação
          devem ser tratados conservadoramente, com acompanhamen-            de cateteres ureterais tipo duplo-J não previne as complica-
          to periódico através de exames de urina e ultra-sonografia.        ções secundárias à LEOC e parece piorar os sintomas e difi-
          Alguns centros de tratamento de litíase indicam LEOC do cál-       cultar a passagem dos fragmentos.
          culo (ou do grupamento calicinal no qual o cálculo está conti-           Além do fator gravitacional, alguns aspectos anatômicos
          do, quando este não é eficazmente localizado durante o pro-        têm sido implicados na retenção de fragmentos de cálculo após
          cedimento). Entretanto, é importante a noção de que o cál-         a LEOC no pólo inferior. Nosso grupo foi o primeiro na lite-
          culo calicinal geralmente não é o responsável pela dor e que       ratura internacional a correlacionar os achados anatômicos do
          esta pode não melhorar após a LEOC.                                pólo inferior com os resultados da LEOC. A presença de múl-
               Quando houver indicação de tratamento, a LEOC é o             tiplos cálices drenando o pólo inferior, um infundíbulo longo
          método de escolha para os cálculos calicinais de até 2 cm não      e estreito e um ângulo infundíbulo-pélvico (AIP) menor que
          localizados nos cálices inferiores (ver adiante). Cálculos maio-   90º poderiam estar associados a uma tendência maior de re-
          res que 2 cm apresentam resultados precários quando tratados       tenção de fragmentos após a LEOC.
          com LEOC e constituem indicação de NLPC. Entretanto, cál-                Correlacionando os resultados da LEOC com o AIP em
          culos associados a divertículo calicinal ou estenose de infun-     74 pacientes, Sampaio et al. (1997) encontraram 74% dos pa-
          díbulo, ainda que menores que 2 cm, devem ser tratados por         cientes com ângulo obtuso (maior que 90º) livres de cálculo.
          via percutânea, tendo em vista os maus resultados obtidos com
          LEOC e a possibilidade de resolução concomitante das duas
          patologias a um só tempo.
                                                                                                                                 Figura   1
            Tabela     1
              PORCENTAGEM DE PACIENTES LIVRES DE CÁLCULO /
             PORCENTAGEM DE RETRATAMENTO PARA CÁLCULOS EM
               DIFERENTES LOCALIZAÇÕES DO SISTEMA COLETOR
            Tamanho          Pelve            Cálice    Cálice     Cálice                                       Desenho esquemático
            do cálculo       renal           superior   médio     inferior                                      de um molde do sistema
                                                                                                                coletor de um rim direito,
              ≤ 10 mm        90 / 3          77 / 30    80 / 4     80 / 1                                       mostrando um cálculo
                                                                                                                contido num cálice que
             11-20 mm        83 / 7           75 / 6    71 / 9    58 / 38                                       forma com a pelve renal um
                                                                                                                ângulo maior que 90º (θ).
              > 20 mm        81 / 14         67 / 27    50 / 50   32 / 22
                                                                                                                                 Figura   2

          Cálculos do pólo inferior
                Os cálices do pólo inferior são o local mais freqüente de
          litíase renal. Cerca de 48% de todos os cálculos renais estão aí
          localizados. O tratamento dos cálculos localizados nos cáli-                                          Desenho esquemático
          ces do pólo inferior do rim constituem uma área de grande                                             de um molde do sistema
          controvérsia em urologia. Sabe-se que a LEOC quando apli-                                             coletor de um rim direito,
          cada para tratamento de cálculos nessa região apresenta resul-                                        mostrando um cálculo
          tados bem inferiores àqueles de cálculos do pólo superior, ter-                                       contido num cálice que
          ço médio do rim e pelve renal, principalmente quando se leva                                          forma com a pelve renal um
          em conta o tamanho do cálculo (tabela 1).                                                             ângulo menor que 90º (θ).
                Pela tabela 1 pode-se observar que o pólo inferior apre-


          100               GUIA PRÁTICO DE UROLOGIA



Cap 18- Litiase renal.pm6              100                                                  13/06/00, 15:08
Tabela     2                                                                                                                Figura   3
               PORCENTAGEM DE PACIENTES LIVRES DE CÁLCULO
               APÓS LEOC E NLPC PARA TRATAMENTO DE LITÍASE
                         DO PÓLO INFERIOR DO RIM –
                 ESTRATIFICADOS PELO TAMANHO DO CÁLCULO

                              LEOC                             NLPC
             < 1 cm         1,1 a 1,9 cm   > 2 cm   < 1 cm   1,1 a 1,9 cm   > 2 cm                                     Figura 3.
               66%             50%          25%     100%        66%          86%                                       A) Radiografia de abdome
                                                                                                                       de uma paciente mostrando
                                                                                                                       cálculo de 2 cm (seta) na
          No grupo de pacientes com AIP agudo, apenas 23% dos pa-                                                      topografia do pólo inferior
          cientes estavam livres de cálculo após um seguimento médio                                                   do rim esquerdo.
          de nove meses (figuras 1 e 2).
                Elbahnasy et al. (1998) avaliaram 21 pacientes com cál-
          culos de até 1,5 cm submetidos à LEOC considerando o com-
          primento, a largura do infundíbulo e o AIP, analisados através
          de urografia excretora. Os pacientes que se tornaram livres de
          cálculo tinham infundíbulos mais curtos (32 versus 38 mm),                                                   B) Urografia venosa da
          mais largos (8,0 versus 5,8 mm) e AIP maiores que os pacien-                                                 mesma paciente mostrando o
          tes que permaneceram com fragmentos residuais (75º versus                                                    cálculo localizado no cálice
          51º). A presença de um AIP maior que 90º ou de um infundí-                                                   inferior do rim esquerdo.
          bulo curto e largo, independente do AIP, estava associada a                                                  Notar que o ângulo entre o
          bons resultados após a LEOC. Dos pacientes com AIP maior                                                     longo eixo do ureter e o
                                                                                                                       infundíbulo do cálice
          que 90º (12%), todos ficaram livres de cálculos. Quando os
                                                                                                                       inferior é desfavorável à
          três fatores de risco estavam presentes (AIP menor que 90º,                                                  eliminação de fragmentos
          infundíbulo longo e estreito) apenas 17% dos pacientes fica-                                                 (menor que 90º).
          ram livres de cálculo. Assim, a análise da anatomia do pólo
          inferior é de fundamental importância na escolha do tratamento
          desse tipo de cálculo.
                A NLPC apresenta ótimos resultados no tratamento des-
          se tipo de litíase, já que não é dependente da anatomia renal
          (tabela 2). Mais recentemente, a ureterorenoscopia tem sido
          empregada para o tratamento da litíase do pólo inferior e vem
          apresentando bons resultados para cálculos de até 1,5 cm.
          Assim como para tratamento com a NLPC, a anatomia renal                                                      C) Imagem obtida
          parece não interferir nos resultados obtidos com ureterorenos-                                               por radioscopia no
                                                                                                                       pós-operatório imediato
          copia.
                                                                                                                       de nefrolitotripsia
                Em conseqüência, cálculos maiores que 2 cm no pólo                                                     percutânea do mesmo caso
          inferior devem ser tratados primariamente por NLPC, já que                                                   utilizada para o tratamento
          os resultados com LEOC são ruins e estão associados a maio-                                                  do cálculo. Observar que
          res taxas de complicação e maior custo. Pacientes com cálcu-                                                 não restam fragmentos
          los menores que 2 cm e que possuam fatores desfavoráveis                                                     residuais.
          para a realização de LEOC (AIP menor que 90º, infundíbulo
          longo e estreito) têm grande possibilidade de permanecer com
          fragmentos residuais, mesmo quando submetidos a várias ses-                Cálculos de pelve renal
          sões de LEOC, devendo portanto submeter-se a outra forma                        Os cálculos de pelve renal de até 2 cm podem ser tra-
          de tratamento primário. A ureterorrenoscopia para cálculos                 tados de forma eficiente por LEOC. A presença de uma in-
          de até 1,5 cm é uma forma eficaz de tratamento, já que apre-               terface líquida na região da pelve renal faz com que a LEOC
          senta resultados semelhantes à NLPC com menor morbidade,                   apresente excelentes resultados para o tratamento da litíase
          sendo portanto um método atraente em pacientes com anato-                  desta região. Cálculos maiores que 2 cm estão associados a
          mia renal desfavorável à LEOC (figura 3).                                  grande incidência de fragmentos residuais, obstrução ureteral
                A LEOC é o método de escolha para cálculos menores                   e necessidade de retratamento quando submetidos à LEOC.
          que 2 cm, localizados em unidades renais que apresentem ana-               Nesta situação, a NLPC é o tratamento de escolha, atingin-
          tomia favorável à eliminação dos fragmentos, conforme des-                 do índices muito altos de pacientes que se livram de cálcu-
          crito anteriormente.                                                       lo.

                                                                                                 GUIA PRÁTICO DE UROLOGIA                     101


Cap 18- Litiase renal.pm6                  101                                                      13/06/00, 15:08
Pacientes com litíase em pelve renal associada a dilata-
          ção acentuada do sistema coletor devem ser submetidos pri-
                                                                                                                                  Figura   4
          mariamente a NLPC. A LEOC neste casos, além de apresen-
          tar resultados precários, pode transformar um cálculo único
          em diversos cálculos menores, localizados em diversos cáli-
          ces, problema que geralmente é de difícil solução.

          Cálculos coraliformes
                Cálculos coraliformes são definidos como aqueles que
          ocupam toda a pelve renal e pelo menos um infundíbulo de
          um cálice. Estão associados a infecção urinária crônica por
          germes produtores de urease, principalmente por Proteus e
          Klebsiella, e geralmente são compostos por estruvita (fosfato
          amônio-magnesiano).                                                Radiografia simples de abdome mostrando volumoso cálculo
                São geralmente oligossintomáticos e seu diagnóstico é        coraliforme de rim direito. A paciente foi submetida à
          realizado muitas vezes durante a investigação diagnóstica de       nefrolitotomia anatrófica tendo em vista o grande número de
          uma dor lombar ou de uma infecção urinária de repetição.           punções necessárias para a realização de nefrolitotripsia
          Como apresentam quadro clínico muito pobre, os cálculos co-        percutânea.
          raliformes foram tratados conservadoramente durante muito
          tempo. Posteriormente, verificou-se que a permanência de
          cálculos coraliformes não-tratados estava associada à perda
          progressiva da função renal. Assim, todos os pacientes porta-     no pós-operatório. Um estudo prospectivo com 48 pacientes
          dores de cálculo coraliforme devem ser submetidos à retirada      portadores de cálculos coraliformes de grande volume, com-
          do cálculo, a menos que existam contra-indicações para a in-      parando monoterapia com LEOC e terapia combinada
          tervenção.                                                        (NLPC seguida de LEOC de 48 a 72 horas após) mostrou
                O tratamento do cálculo coraliforme deve ter dois objeti-   índices de pacientes livres de cálculo de 22% e 74% res-
          vos: preservar a função renal e deixar o paciente livre de cál-   pectivamente. Além disso, o índice de complicações, a ne-
          culos. A presença de fragmentos residuais após o tratamento       cessidade de procedimentos auxiliares e o tempo de trata-
          deste tipo de cálculo está associada à perpetuação da infecção    mento foram maiores para o grupo de pacientes submeti-
          e, portanto, a novo crescimento do cálculo.                       dos somente à LEOC.
                A utilização da LEOC como monoterapia no tratamento               Com o grande refinamento das técnicas endourológicas,
          de cálculos coraliformes de grande volume apresenta índices       a cirurgia aberta (nefrolitotomia anatrófica) ficou reservada
          muito baixos de sucesso (pacientes “livres de cálculo”). Ape-     para casos que necessitem de mais de três punções percutâ-
          nas 50% dos pacientes ficam livres de cálculo após a LEOC,        neas para a realização da NLPC e/ou nos quais os fragmentos
          valor que pode cair para 22% quando se consideram coralifor-      residuais não possam ser tratados por um número aceitável de
          mes de grande volume. A monoterapia com a LEOC apresen-           sessões de LEOC. A cirurgia aberta apresenta índices de até
          ta elevado índice de complicações, com necessidade de pro-        100% de pacientes livres de cálculo, mas sua elevada morbi-
          cedimentos auxiliares (nefrostomia percutânea e/ou cateteris-     dade faz com que fique reservada para situações especiais (cál-
          mo ureteral) além de alto custo e desconforto para o paciente,    culos gigantes, rim único, anomalias anatômicas importantes,
          pela necessidade de número elevado de sessões para fragmen-       etc.) (figura 4).
          tação completa do cálculo.                                              Além disso, pacientes portadores de cálculos de estruvi-
                Dessa forma, o tratamento de cálculos coraliformes por      ta devem ser rigorosamente acompanhados após o tratamento,
          LEOC pode ser realizado para cálculos de, no máximo, 500          com realização de urinoculturas e radiografias simples de ab-
          mm2, o que corresponde a um cálculo de aproximadamente            dome para detecção de reinfecção e recidiva dos cálculos. Pro-
          2,5 cm de diâmetro.                                               filaxia antibiótica por tempo prolongado (seis meses a um ano)
                A NLPC é a opção mais atraente para o tratamento de         e a acidificação da urina devem fazer parte do tratamento a
          cálculos coraliformes, e apresenta bons índices de pacientes      longo prazo dessa condição.
          livres de cálculo. A associação de NLPC seguida de LEOC
          em cálculos grandes torna possível a realização de um núme-
          ro menor de punções percutâneas e menos sessões de LEOC
                                                                            Tratamento clínico da
          para obter-se a fragmentação completa do cálculo. Dessa for-      litíase urinária
          ma, diminui-se o índice de complicações e aumenta-se o nú-
          mero de pacientes livres de cálculo. Uma segunda sessão de             Nem todos os pacientes portadores de litíase urinária de-
          NLPC pode ser realizada caso restem fragmentos após a LEOC,       vem realizar alguma forma de investigação e tratamento adi-
          tratamento que recebe o nome de terapia sanduíche. A utiliza-     cional. O índice de recidiva de doença renal calculosa situa-se
          ção de terapia sanduíche minimiza a incidência de cálculo re-     em torno de 50%. Na maioria dos casos, apenas medidas sim-
          sidual e a necessidade de nefrostomia por tempo prolongado        ples como o aumento da ingesta hídrica e modificação dos

          102               GUIA PRÁTICO DE UROLOGIA



Cap 18- Litiase renal.pm6         102                                                      13/06/00, 15:08
hábitos alimentares são necessárias. Entretanto, para pacien-            A seguir, serão discutidas as principais formas de trata-
          tes com alto risco de recidiva (como crianças, homens entre          mento clínico dos principais tipos de cálculos urinários.
          20 e 50 anos e história familiar importante de litíase) uma
          avaliação mais completa deve ser realizada.                                Cálculos de oxalato de cálcio - A causa mais comum,
                                                                               como já foi visto, é a hipercalciúria idiopática, principalmen-
          Avaliação metabólica                                                 te por aumento da absorção intestinal (hipercalciúria absorti-
               Tem como objetivo verificar se existe algum distúrbio           va). Além de dieta com baixo teor de cálcio e oxalato, o uso de
          metabólico responsável pelo aparecimento da litíase. Deve in-        diuréticos tiazídicos pode estar indicado. Pode-se acrescentar
          cluir:                                                               citrato de potássio em pacientes com hipocitratúria associada.
                                                                               Para pacientes com hipercalciúria reabsortiva (em conseqüên-
                 • Exames de sangue - Hemograma completo, uréia, crea-         cia de hiperparatireoidismo) a paratireoidectomia é o melhor
                   tinina, dosagem de proteínas séricas, eletrólitos (sódio,   tratamento.
                   potássio, cloro, bicarbonato, cálcio, magnésio e fósfo-
                   ro), dosagem de paratormônio e vitamina D.                       Cálculos de ácido úrico - Podem ser dissolvidos por tra-
                                                                               tamento clínico antes de se instituir terapia com LEOC ou ci-
                 • Urina - Elementos anormais, sedimentoscopia e uri-          rurgia. O tratamento fundamenta-se em dois pontos princi-
                   nocultura.                                                  pais: alcalinizar a urina e diminuir a quantidade de ácido úrico
                                                                               na urina. A alcalinização eficaz pode ser conseguida com a
                 • Urina de 24 horas - Volume, “clearance” de creatini-        administração de citrato de potássio ou bicarbonato de sódio,
                   na, sódio e potássio urinários, dosagem de cálcio, mag-     sempre associados ao aumento da ingesta hídrica. A redução
                   nésio, fosfato, oxalato, citrato e ácido úrico.             da produção de ácido úrico pode ser feita por dieta pobre em
                                                                               purina (evitando-se peixes e crustáceos, carnes vermelhas e
                 • Análise mineralográfica do cálculo quando possí-            bebidas alcoólicas) ou através da administração de inibidores
                   vel.                                                        da xantina-oxidase (alopurinol).

                                                                                    Cálculos de estruvita - Seu tratamento é direcionado para
          Tratamento                                                           manutenção de uma urina estéril. Assim, cultura urinária de
                                                                               rotina, tratamento rápido e eficaz das infecções urinárias, aci-
               Grande parte dos pacientes portadores de litíase pode ser       dificação da urina e profilaxia com antibióticos, quando indi-
          tratada de forma conservadora. O simples aumento da ingesta          cada, fazem parte do tratamento clínico desta forma de litíase.
          hídrica pode diminuir em até 60% a taxa de formação de cál-
          culo. Todos os pacientes devem ser orientados a manter um                 Cálculos de sulfato de indinavir - precipitam em pH
          débito urinário de, no mínimo, 2,5 a 3 litros por dia. Além          urinário fisiológico, aumentando sua solubilidade em mais de
          disso, todas as drogas que podem levar à formação de cálculo         três mil vezes, com pH abaixo de 3,5. Entretanto, do ponto de
          devem ter seu uso interrompido.                                      vista clínico, é inviável alcançar este pH tão baixo.




                                                                                           GUIA PRÁTICO DE UROLOGIA                      103


Cap 18- Litiase renal.pm6            103                                                      13/06/00, 15:08
Bibliografia recomendada


                                    1.    BALAJI KC, MENON M. Mechanism of stone formation. Urol Clin N Amer 1997; 24: 1-12.
                                    2.    COHEN TD, PREMINGER GM. Management of caliceal calculi. Urol Clin N Amer 1997; 24:81-96.
                                    3.    ELBAHNASY AM, SHALHAV AL, HOENIG DM, ELASHRY OM, SMITH DB, MCDOUGALL EM,
                                             CLAYMAN RV. Lower caliceal stone clearance after shock wave lithotripsy or ureteroscopy: the
                                             impact of lower pole radiographic anatomy. J Urol 1998; 159: 676-82.
                                    4.    LINGEMAN JE, WOODS J, TOTH PD, EVAN AP, MCATEER JA. The role of lithotripsy and it’s side
                                             effects. J Urol 1989; 141: 793-9.
                                    5.    MANNARINO IC, SAMPAIO FJB. Dietoterapia na litíase renal. In: Terapia nutricional. Augusto ALP,
                                             Alves DC, Mannarino IC, Gerude M (eds.). Atheneu. Rio de Janeiro, 1996; 21-6.
                                    6.    NETTO NR Jr., CLARO JFA, LEMOS GC, CORTADO PL. Renal calculi in lower pole calices: what is
                                             the best method of treatment? J Urol 1991, 146: 721-3.
                                    7.    SAMPAIO FJB. Spatial anatomy of the lower calices.Importance in extracorporeal shock wave lithotripsy.
                                             In: Renal anatomy applied to urology, endourology and interventional radiology. Sampaio FJB,
                                             Uflacker R (eds.). Thieme Publishers. New York, 1993; 16-22.
                                    8.    SAMPAIO FJB, ARAGÃO AHM. Limitations of extracorporeal shock wave lithotripsy for lower caliceal
                                             stones: anatomic insight. J Endourol 1994; 8: 241-7.
                                    9.    SAMPAIO FJB, ANNUNCIAÇÃO AL, SILVA, ECCG. Comparative follow-up of patients with acute and
                                             obtuse infundibulum-pelvic angle submitted to extracorporeal shock wave lithotripsy for lower caliceal
                                             stones: preliminary report and proposed study design. J Endourol 1997; 11: 157-61.
                                    10.   SAMPAIO FJB. Cálculo coraliforme. Urol Contemp 1998; 4: 125-7.
                                    11.   SEGURA JW. Staghorn calculi. Urol Clin N Amer 1997; 24: 71-80.
                                    12.   SCHWARTZ BF, SCHENKMAN N, ARMENAKAS NA, STOLLER ML. Imaging characteristics of indinavir
                                             calculi. J Urol 1999; 161: 1085-7.
                                    13.   STREEN SB, YOST A, DOLMOTCH B. Combination “sandwich therapy for extensive renal calculi in
                                             100 consecutive patients: immediate, long-term and stratified results from a 10-year experience. J
                                             Urol 1997; 158: 342-4.
                                    14.   UFLACKER R. Percutaneous kidney procedures. In: Sampaio FJB, Uflacker R (eds), Renal anatomy
                                             applied to urology, endourology and interventional radiology. Thieme Medical Publishers, New
                                             York, 1993; 82-108.




          104               GUIA PRÁTICO DE UROLOGIA



Cap 18- Litiase renal.pm6         104                                                          13/06/00, 15:08
Capítulo 19
Litíase Ureteral

Gustavo Caserta Lemos



Quadro clínico                                                        dos vasos ilíacos; no cruzamento do ligamento redondo na
                                                                      mulher; canal deferente no homem e no ureter intramural (fi-
                                                                      gura 1).
      A passagem do cálculo urinário pelo ureter, geralmente,
causa obstrução, cólica renal e hematúria. A dor é muito forte,
começa na região lombar, vem para o flanco, fossa ilíaca, viri-        Figura   1
lha e testículo no homem ou grandes lábios na mulher. Quan-
do o cálculo está no ureter médio, geralmente a dor é no flan-
co e região abdominal lateral, quando já está no ureter terminal
o paciente tem aumento da freqüência e urgência miccionais. A
cólica renal é uma dor que não está relacionada à posição ou
esforço físico, ao contrário das dores musculares e de compres-
são radicular. Muitas vezes se confunde com apendicite, salpingite,
gastroenterite, colite e dores relacionadas à ovulação.
      O exame físico muitas vezes não tem nenhuma alteração
a não ser a punho-percussão lombar dolorosa (sinal de
Giordano positivo).
      O exame de urina mostra microematúria em aproxima-
damente 85% dos pacientes com cólica renal. Leucocitúria
ocorre nos casos em que há infecção associada.

Diagnóstico por imagem
     O raio X simples de abdome geralmente é o primeiro
exame pedido no atendimento de urgência, seguido pelo                     Pontos em que o
ultra-som (US). Atualmente a urografia excretora tem sido                 ureter é normal-
menos utilizada devido ao uso de contraste iodado e suas                       mente mais
                                                                        estreito e onde há
conseqüências. A tomografia computadorizada (CT) heli-
                                                                         impactação mais
coidal, sem contraste por via oral ou endovenosa, tem sido                   freqüente dos
exame muito útil pela sua alta especificidade (97%) e sen-                        cálculos.
sibilidade (94%). Em algumas instituições o custo da CT
espiral, sem contraste algum, se compara ao do US e raio X
simples somados.
                                                                            A passagem e/ou impactação dos cálculos ureterais po-
                                                                      dem levar à obstrução, dilatação e infecção. Ureterite, peri-
Eliminação espontânea
                                                                      ureterite e infecção causam edema que reduz o peristaltismo e
do cálculo ureteral                                                   a luz do ureter, dif icultando a passagem dos cálculos.
      Características anatômicas do ureter podem dificultar a               A eliminação espontânea dos cálculos ureterais pode ser
livre passagem dos cálculos pelo ureter. O calibre ureteral é         estudada de acordo com a posição, dimensões ou tempo em
menor logo abaixo da junção ureteropiélica; no cruzamento             que o cálculo permanece no mesmo local no ureter. As estatís-
                                                                      ticas variam muito, ficando difícil a uniformização dos dados.
Endereço para correspondência:                                              As chances de eliminação, independentemente da posi-
Rua Jayme de Almeida Paiva, 81                                        ção, para cálculos menores que 4 mm é de 38% e para maiores
05657-170 - São Paulo - SP                                            que 6 mm é de 1,2%. Quando o diagnóstico é feito no terço
Tel.: (0--11) 3044-5274                                               inferior do ureter, a chance de eliminação é de 45%, ureter
Telefax: (0--11) 820-1118                                             médio 22% e superior 12%. Sessenta e cinco por cento dos
E-mail: gclemos@4web.com.br                                           cálculos ureterais são eliminados espontaneamente em quatro

                                                                                    GUIA PRÁTICO DE UROLOGIA                  105
Tabela   1                                      ESTUDO COMPARATIVO ENTRE OS
                                           MÉTODOS DIAGNÓSTICOS DE CÁLCULO URETERAL

  Método                                Sensibilidade         Especificidade             Valor preditivo +       Valor preditivo –

  Rx simples                                   95%                65%                          82%                     88%
  US                                           93%                83%                          93%                     83%
  Rx + US                                      89%                100%                        100%                     81%
  Gorelik U, Ulish Y, Yagil Y. Urology 1996; 47(5): 637-42.




semanas após o início dos sintomas. As complicações aumen-                    A ingestão forçada de líquidos parece não ajudar a elimi-
tam de 7% para 20% quando os sintomas permanecem por                     nação, pois reduz o peristaltismo do ureter. A urina deve ser
mais de quatro semanas. Em outros estudos os números va-                 coada ou a micção deve ser em um vidro para verif icar a saída
riam significantemente em relação aos cálculos menores que               do cálculo, que poderá ser analisado laboratorialmente.
5 mm do ureter inferior, que são eliminados em 75% dos ca-
sos, e do ureter superior em 64%. A medida-limite para elimi-            Tratamento cirúrgico
nação sem grandes problemas parece ser 7 mm.                                  No século dos cirurgiões, a cirurgia aberta foi o único
                                                                         tratamento intervencionista disponível para o cálculo ureteral.
Tratamento                                                               A ureterolitotomia é rápida, muito eficiente, de baixa morbi-
     Os cálculos urinários acometem de 2% a 3% da popula-                dade, mas uma técnica muito invasiva para os padrões atuais.
ção. A média de hospitalização é de 1,42 por mil pessoas. Entre          Alguns urologistas mais progressistas utilizavam a via
10% e 30% dos pacientes com cólica renal necessitam inter-               endoscópica, retirando os cálculos com sondas extratoras con-
nação hospitalar. A retirada do cálculo é indicada quando há             troladas apenas por raio X.
obstrução significativa, deterioração da função renal, pielo-                 A história da ureteroscopia começou em 1929 com Young
nefrite refratária a tratamento ou dor incontrolável.                    e McKay, que descreveram a primeira visualização endoscó-
                                                                         pica do ureter por via transuretral de uma criança com válvula
Tratamento medicamentoso                                                 de uretra posterior. Em 1978 começou a revolução no trata-
     O controle da dor, em adultos, é através da aplicação de            mento do cálculo ureteral com a descrição da primeira urete-
analgésicos por via endovenosa. O uso de medicamentos deve               roscopia. Havia sido dado o pontapé inicial para o desenvolvi-
ser progressivo e ordenado, dependendo do alívio ou não da               mento da ureterolitotripsia endoscópica. Houve um grande
dor. O esquema que temos utilizado é o seguinte:                         aprimoramento dos ureteroscópios, que se tornaram mais fi-
                                                                         nos e as imagens mais nítidas; paralelamente surgiram no-
      1- Brometo de N-butilescopolamina 10 mg (Buscopan®)                vos aparelhos de litotripsia, incluindo o ultra-som, eletro-
         + dipirona sódica 500 mg (a dipirona só pode ser re-            hidráulico, laser e o balístico. O urologista, já habituado à
         petida de 6 em 6 horas).                                        cirurgia endoscópica, rapidamente desenvolveu a técnica
                                                                         da ureteroscopia, diminuindo a morbidade dos casos ini-
      2- Tenoxicam (Tilatil ®) 20 mg EV em 24 horas. Pode ser            ciais e chegando a resultados que variavam de 80% a 98%
         usado independentemente do brometo de N-butiles-                de sucesso, dependendo da localização do cálculo. É uma
         copolamina com dipirona, pois os mecanismos de ação             técnica elegante, bonita e ef iciente, qualidades que por si só
         contra a dor são distintos. Deve-se estar atento para           dificultam a sua substituição.
         as contra-indicações, para que seja evitado em pacien-               No auge da ureteroscopia ocorreu a segunda revolução,
         tes menores de 18 anos e em pacientes com função                em fevereiro de 1980. Chaussy introduziu a litotripsia extra-
         renal diminuída.                                                corpórea por ondas de choque (Leco) para o tratamento dos
                                                                         cálculos renais e ureterais. Inicialmente era complicado en-
      3- Diclofenaco sódico (Voltaren®) 75 mg, por via intramus-         tender o que eram ondas acústicas não-harmônicas e não-li-
         cular profunda, na nádega. A dose máxima diária é de            neares, caracterizadas pela mudança extremamente rápida de
         150 mg e não deve ser usado via IM por mais de dois             amplitude com pico de alta pressão seguido por queda mais
         dias. Os efeitos colaterais com os quais se deve tomar          lenta, mas era claro para todos que elas funcionavam e os cál-
         cuidado são os relativos à função renal e à gastrite.           culos fragmentavam-se. O aparecimento das máquinas de se-
                                                                         gunda geração foi outro avanço importante, pois permitiu a
      4- Meperidina (Dolantina ®), uma ampola diluída em                 localização de cálculos em qualquer parte do trato urinário
         8 ml de água destilada, aplicada em doses de 2 ml,              com mais facilidade e eficiência, tanto com raio X como com
         por via endovenosa, de 1 em 1 hora se for necessário.           ultra-som, eliminando a imersão do paciente em água. Os pa-

106               GUIA PRÁTICO DE UROLOGIA
cientes, sabendo da baixa agressividade do novo método não-                Em relação a custos, nossa realidade é oposta à dos EUA,
invasivo que dispensava anestesia, praticamente exigiam do           onde a Leco é 60% mais cara que a ureteroscopia. No Brasil
urologista o acesso à “máquina”.                                     ela é muito mais barata e tem sido fator importantíssimo na
      Atualmente, nos cálculos ureterais com indicação de tra-       decisão de muitos pacientes. Na verdade, o investimento no
tamento intervencionista, há três possibilidades: cirurgia aberta,   litotritor extracorpóreo não está sendo levado em conside-
ureteroscopia ou Leco. O urologista deve dominar todas as            ração no cálculo dos custos. As despesas com a ureterosco-
técnicas e indicar a melhor para o caso. Para o Dr. Joseph Se-       pia vêm sendo diminuídas com o tratamento ambulatorial,
gura, da Mayo Clinic, “o fundo do poço é o urologista subme-         com a não-utilização rotineira de duplo J com anestesia com
ter seus pacientes à Leco porque é a única coisa que ele sabe        sedação e até mesmo tópica. Se considerarmos os pacien-
fazer”.                                                              tes com cálculos maiores que 1 cm que necessitam de duas
      A maior parte dos cálculos ureterais tem sido tratada pela     ou três sessões de Leco, de várias visitas ao consultório, de
Leco, chegando a 98% dos casos em alguns serviços. O                 raio X ou ultra-som para controle de eliminação, de eventuais
modelo da máquina influi na indicação, pois as de segunda            internações para tratamento de cólica e do afastamento de suas
geração facilitam a localização e, na grande maioria das             atividades, os custos da ureteroscopia, acabam sendo meno-
vezes, dispensam sedação, passagem de cateter e contraste            res. O sucesso da ureteroscopia independe do tamanho do cál-
EV.                                                                  culo.
      A grande vantagem da Leco é não usar anestesia e não
instrumentar o trato urinário do paciente. A desvantagem é           Cálculo do ureter superior
que o paciente sai do tratamento com o cálculo por eliminar                A primeira opção no tratamento dos cálculos do terço
em 100% das vezes, e aproximadamente em 20% sem                      superior do ureter é a Leco. Os aspectos que mais influenciam
fragmentá-lo . A partir do momento em que é necessário pas-          os resultados são a localização e as dimensões do cálculo. Com
sar cateter sob anestesia, a Leco perde suas vantagens e fica        os litotritores de segunda geração, o índice de pacientes com
só com as desvantagens. Outro aspecto importante é o índice          cálculo no ureter superior que f icaram livres de pedra chega a
de retratamento da Leco, que é de 20% a 40% e tem 15% de             98%. A utilização de cateter ureteral não altera os resultados.
procedimentos auxiliares. A ureteroscopia é altamente eficiente            Na falha desse método, nos casos de infecção resistente a
(98% de sucesso), mas necessita anestesia, é introduzido um          tratamento com antibióticos e exclusão renal, podem ser indi-
instrumento na uretra e no ureter, há mais risco de infecção e,      cados o método percutâneo, a ureteroscopia ou laparoscopia.
embora muito pequeno, de perfurações, estenoses etc. A inci-         Com a evolução dos ureteroscópios semi-rígidos e flexíveis,
dência de complicações depende da experiência e do treina-           que estão cada vez mais finos, a ureteroscopia do ureter supe-
mento do urologista, da técnica e dos instrumentos utilizados.       rior se tornou mais fácil e o índice de sucesso maior, sendo a
Os ureteroscópios mais finos evitam a dilatação do meato, do         primeira opção nos casos de falha ou contra-indicação da Leco.
ureter intra-mural e conseqüentemente, as complicações as-                 A via percutânea é muito agressiva comparada à Leco e à
sociadas. Com os antigos ureteroscópios 11,5 F, o índice de          ureteroscopia, mas é um bom método e muito eficiente quan-
complicações era de 25%. Utilizando os ureteroscópios semi-          do se utiliza nefroscópio ou ureteroscópio flexíveis. Quando
rígidos 7,2 F ou os flexíveis 7,1 F, praticamente todos os           o cálculo é grande, impactado, a hidronefrose facilita a pun-
ureteres são acessíveis.                                             ção renal e a descida do ureteroscópio pelo ureter. Nestes ca-
      Há casos de contra-indicação da Leco, como infecção            sos, a retirada do cálculo pode ser com cesta de Dormia ou
urinária e a exclusão total do rim, pois pode haver urina            fragmentação com laser ou litotritor eletro-hidráulico, pois o
infectada neste rim ou até mesmo pionefrose. Nestes casos,           ângulo entre o cálice de entrada no rim e o ureter é muito
a Leco é desastrosa, podendo levar o paciente a choque sép-          acentuado, não permitindo o uso de litotritores de haste rígida
tico e óbito.                                                        (figura 2).




                                                                                                                         Figura   2
    A                                                   B

                                                                                                      A - Cálculo no ureter
                                                                                                      superior à direita, com
                                                                                                      hidronefrose (como indicado
                                                                                                      no texto).

                                                                                                      B - Punção renal percutânea
                                                                                                      e nefroscópio flexível no
                                                                                                      ureter superior sobre o
                                                                                                      cálculo.


                                                                                 GUIA PRÁTICO DE UROLOGIA                     107
A cirurgia aberta deve ser reservada para os casos em
que a Leco e a endoscopia falharam. Há ainda a possibilidade
                                                                    Figura   3       TIPOS DE CESTAS OU
                                                                                     SONDAS DE DORMIA
da ureterolitotomia laparoscópica nesses casos.

Cálculo do ureter médio                                                                                    Ponta flexível
     A primeira escolha para o tratamento do cálculo do ureter                           Cesta com três fios
médio é a Leco. Os cálculos do ureter médio podem ser trata-
dos in situ ou empurrados de volta para o rim (“push-back”)
pela passagem de cateter e injeção de soro fisiológico sob pres-
são. Se a máquina utilizada permitir a localização destes cál-
culos, eles devem ser tratados in situ, evitando-se a passagem
de cateter. Os resultados com “push-back” ou in situ são mui-                           Cesta com cinco fios
to semelhantes.
     A ureteroscopia do ureter médio é mais difícil que a do
ureter inferior porque, além das dificuldades de ultrapassar o
meato e o ureter intramural, há o trajeto sinuoso. O ureter
intramural está em sua posição mais posterior e quando cruza                             Cesta com seis fios
com os vasos ilíacos está na posição mais anterior. Os instru-      O número de fios dispostos helicoidalmente é variável,
mentos semi-rígidos introduzidos no ureter precisam retificar       podendo ter ou não a ponta flexível.
estas curvas para subirem e atingirem o ureter lombar. A in-
trodução sobre o fio guia de trabalho auxilia muito, evitando
perfurações e falsos trajetos.                                     sível é aconselhável que se evitem ondas de choque para tratar
                                                                   cálculos do ureter inferior de mulheres em idade reprodutiva.
Cálculo do ureter inferior
      O tratamento dos cálculos do ureter inferior com Leco        Rua de cálculos
tem sucesso em aproximadamente 80% dos casos, enquanto a                Também chamada de “steinstrasse”, é o acúmulo de frag-
ureteroscopia atinge 98%. O tempo médio necessário para o          mentos de cálculos no ureter pós-Leco. Os pacientes podem
paciente estar livre de cálculo é imediato na ureteroscopia e      ser assintomáticos ou se comportar como quaisquer outros com
de quatro semanas na Leco. Os melhores resultados da Leco          cálculo ureteral. O tratamento depende da situação clínica.
são nos cálculos menores que 5 mm. A Leco tem menor custo,              Pacientes assintomáticos podem ser observados e mo-
é menos invasiva, não necessita anestesia, sendo a melhor op-      nitorados com raio X simples ou ultra-som. Se a obstrução
ção nos cálculos menores que 5 mm, enquanto a ureterosco-          for significante, com hidronefrose ou dor de difícil contro-
pia o é para os maiores. Os tratamentos ambulatoriais sem          le, o tratamento deve ser intervencionista. Quando não há
anestesia são muito atrativos para os pacientes. Embora o ín-      infecção, a primeira opção é a reaplicação da Leco sobre a
dice de sucesso da Leco para o cálculo do ureter distal chegue     rua de cálculos, o que resolve a maioria dos casos. A passa-
a 80%, a taxa de retratamento vai de 30% a 50%, e apenas a         gem de cateter duplo J é difícil e geralmente provoca per-
metade dos pacientes elimina completamente o cálculo em duas       furação devido ao edema e à grande extensão da rua de
semanas. Os fragmentos de cálculo pós-Leco continuam um            cálculos no ureter.
problema, podendo levar a obstrução, hidronefrose e sepse.              Nos casos em que a reaplicação da Leco não resolve ou
      As chances de os cálculos do ureter distal, menores que      quando há infecção associada, a ureteroscopia é uma ótima
6 mm, serem retirados pela manipulação com sonda de Dor-           conduta. A introdução do ureteroscópio deve ser cuidadosa,
mia são muito boas. Este procedimento deve ser feito sob con-      pois não há espaço na luz do ureter. Muitas vezes o fluxo de
trole de fluoroscopia e visão direta do meato por via endoscó-     líquido de irrigação ou a litotripsia intracorpórea deslocam os
pica (cistoscópio). A cesta deve ser passada no máximo de          fragmentos para o ureter superior ou de volta para o rim. Os
três a quatro vezes – número arbitrário que, porém, parece ser     fragmentos podem ser retirados com cesta de Dormia sob vi-
seguro para evitar trauma ao ureter. Minha preferência é por       são direta, devendo-se evitar a passagem da cesta fora do campo
cestas de cinco fios, helicoidais, com ponta flexível que evita    de visão, uma vez que as perfurações são muito comuns. Quan-
a perda do trajeto ureteral após a passagem da cesta pelo cál-     do nenhum outro método resolve a obstrução, a colocação de
culo (figura 3).                                                   nefrostomia percutânea descomprime o ureter e os cálculos
      Outra possibilidade de tratamento é a simples passagem       são eliminados em 70% das vezes.
de um cateter duplo J, mantido por 14 dias. Após a retirada,
80% dos cálculos são expelidos espontaneamente.                    Cálculo ureteral na infância
      Ainda não há consenso sobre o efeito das ondas de cho-            A Leco, com os novos litotritores, é eficiente em pacien-
que nos ovários. Existem estudos em ratos e um estudo em           tes pediátricos e parece não causar seqüelas.
humanos demonstrando que não há efeitos das ondas de cho-               Crianças até seis anos de idade fazem o tratamento sob
que sobre as gônadas, mas são estudos experimentais ou com         anestesia; entre 6 e 14 anos fazem sob sedação, e acima dos
pequena casuística e, portanto, não-definitivos. Dentro do pos-    15 geralmente precisam apenas de diazepan 1 hora antes do


108           GUIA PRÁTICO DE UROLOGIA
procedimento. A técnica utilizada deve ser a introduzida pela     dor lombar pelo refluxo, pode-se optar por nefrostomia guia-
Fundação Puigvert em 1987, a qual preconiza um grande nú-         da por ultra-som. É um método bastante agressivo e descon-
mero de ondas de choques com baixa potência. A energia to-        fortável para a paciente.
tal utilizada por tratamento é a mesma, mas permite aplica-             A ureteroscopia durante a gravidez é bastante segura e
ções sem anestesia, e o uso de fluoroscopia deve ser o mínimo     tem alto índice de sucesso. A remoção do cálculo com cesta
possível. Os pulmões devem ser protegidos com plástico de         de Dormia é o método preferido, mas se houver necessidade
bolhas de ar (styrofoam) para evitar pneumonite pela onda de      do uso de litotritores, pode-se usar o ultra-som, balístico e até
choque. A proteção das gônadas também deve ser feita, em-         mesmo o laser. O litotritor eletro-hidráulico deve ser evitado pelo
bora haja estudos demonstrando sua resistência às ondas.          maior risco de lesão ureteral. Em certos casos, a utilização do
      O índice de pacientes livres de cálculo varia de 64% a      ureteroscópio flexível e de laser permite o tratamento com anes-
91,1%, com 3,5% de retratamento e 3,5% de instrumentação          tesia tópica, evitando a geral. A ureteroscopia para cálculos dis-
pós-Leco. Alguns autores consideram fragmentos residuais não      tais, no final da gravidez, não é tão difícil como se pensava.
clinicamente significantes , o que explica variação tão ampla
dos resultados.                                                   Ureteroscopia flexível
      Os resultados e a aparência do cálculo ao raio X após o           A ureteroscopia flexível foi um grande avanço para o diag-
tratamento podem enganar, dando a impressão de que não se frag-   nóstico e tratamento de lesões ureterais, renais e cálculos. Os
mentou, mas, após duas semanas, essas pedras estão pulveriza-     novos ureteroscópios flexíveis têm calibres muito pequenos,
das e eliminadas. A passagem de fragmentos pelo ureter infantil   que permitem sua introdução no ureter como se fossem cate-
é muito bem tolerada e raramente precisa de antiespasmódico.      teres. Os litotritores de “probes” flexíveis, como o eletro-hi-
      A ureteroscopia na infância é possível, e com os novos      dráulico e o laser permitem a fragmentação dos cálculos. Os
miniureteroscópios o procedimento se tornou mais fácil e          fragmentos são retirados com cestas de Dormia ou, quando
menos traumático. Os resultados positivos variam de 80% a         muito pequenos, eliminados espontaneamente.
97%, sendo melhores no ureter médio e inferior. Os cálculos             Através de cistoscopia são passados dois fios guia no
impactados no ureter superior podem ser muito difíceis, e o       ureter; mantém-se um “de segurança” e sobre o outro (de tra-
cirurgião deve estar preparado para eventual cirurgia aberta      balho), é introduzido o ureteroscópio flexível. A passagem do
ou via percutânea. A dilatação mecânica do meato e ureter         fio guia é crucial para o sucesso da cirurgia. Deve ser feita
intramural raramente é necessária, e o melhor método é a di-      com cuidado, sem forçar, para evitar falso trajeto, perfuração
latação com balão. A incidência de refluxo vesicoureteral após    e caminho submucoso. O fio deve ser introduzido até a pelve
dilatação é infreqüente e clinicamente insignificante.            e sua posição testada pela injeção de contraste no ureter.
                                                                        A introdução do ureteroscópio flexível, na maioria das
Cálculo ureteral na gravidez                                      vezes, é precedida pela dilatação do meato ureteral com balão
      A incidência de cálculos sintomáticos em mulheres grá-      dilatador. O balão é passado sobre o fio guia de trabalho atra-
vidas parece ser de 1:1500. A gravidez não predispõe à for-       vés do cistoscópio, e sob visão direta é introduzido no meato.
mação de cálculos, contudo, a dilatação do trato urinário su-     As marcas radiopacas do balão ajudam a monitorar sua locali-
perior causada pela compressão ureteral propicia a movimen-       zação. O balão é inflado com solução de contraste diluída a
tação dos cálculos existentes no rim.                             50% para permitir a monitoração fluoroscópica, que é muito
      O diagnóstico da urolitíase durante a gravidez é mais di-   importante, pois não pode haver pontos que não se dilatam. A
fícil, pois os sintomas se confundem com dores próprias da        passagem de um cateter duplo J, 48 a 72 horas antes, também
gravidez e nem sempre as cólicas são muito fortes. A ultra-       dilata o meato e relaxa todo o ureter, permitindo a fácil pro-
sonografia é o primeiro exame a ser pedido. No caso de não se     gressão do instrumento em toda sua extensão.
esclarecer, será necessário estudo radiológico. O maior risco           A introdução do ureteroscópio sobre o fio guia de traba-
de teratogenia e de aborto espontâneo por raio X está no pri-     lho é feita sob visão direta e sob controle de fluoroscopia para
meiro trimestre, e a dose crítica é de 25 rad. A dose usada em    impedir que este se enrole na bexiga. Há dois aspectos impor-
um raio X simples de abdome é de 25 mrad, ou seja, 1% da          tantes que não devem ser negligenciados: um é o esvaziamen-
dose crítica. Pode ser feita uma urografia com apenas duas        to da bexiga após a cistoscopia, o que ajuda a evitar dobras do
exposições, a primeira com 30 segundos, e a segunda com 20        ureteroscópio; o outro é o f io guia de segurança, que permite
minutos após a injeção de contraste.                              a retirada de fragmentos e a reintrodução do ureteroscópio
      Entre 65% e 85% dos cálculos ureterais nas grávidas se-     sem perder o trajeto.
rão eliminados espontaneamente apenas com analgesia, hi-                Quando o cálculo é visibilizado, o fio guia de trabalho é
dratação e controle da infecção, quando presente. Nos casos       retirado e o “probe” do litotritor ou a sonda extratora é intro-
em que for necessário algum tratamento intervencionista, a        duzida. Os canais de trabalho e de irrigação muitas vezes são
passagem de cateter duplo J sem o uso de fluoroscopia é a         os mesmos, e a entrada de líquido fica prejudicada quando se
primeira escolha. Os cateteres devem ser trocados a cada dois     passam os instrumentos, sondas etc. A injeção mecânica de
meses, devido ao risco de incrustação calculosa.                  líquido de irrigação sob pressão ajuda e pode ser por seringa
      A Leco está totalmente contra-indicada durante a gravi-     ou bomba. A ureteroscopia flexível demanda tempo, paciên-
dez. Nos casos em que não é possível a passagem do duplo J        cia e muito cuidado com o aparelho, que é frágil e tem sua
ou a paciente não suporta o cateter pela irritação vesical ou     vida útil diminuída pelo mau uso.

                                                                               GUIA PRÁTICO DE UROLOGIA                        109
Bibliografia recomendada

                     1.    ALBALA DM. How to approach the problematic ureteral stone. Contemp Urol 1993; 5(1): 65-76.
                     2.    ANDERSON KR, KEETCH DW, ALBALA DM, CHANDOKE PS, McCLENNAN BL, CLAYMAN RV                                 .
                              Optimal therapy for the distal ureter stone: extracorporeal shock wave lithotripsy versus ureteroscopy.
                              J Urol 1994; 152: 62-5.
                     3.    BIERKENS AF, HENDRIKX AJM, DE LA ROSETTE JJMCH, STULTIENS GNM, BERRLAGE HP                               ,
                              ARENDS AJ, DEBRUYNE FMJ. Treatment of mid and lower ureteric calculi: extracorporeal shock-
                              wave lithotripsy vs laser ureteroscopy. A comparison of costs, morbidity and effectiveness. Br J
                              Urol 1998; 81: 31-5.
                     4.    CARRINGER M, SWARTZ R, JOHANSSON JE. Management of ureteric calculi during pregnancy by
                              ureteroscopy and laser lithotripsy. Br J Urol 1996; 77(1): 17-20.
                     5.    DEMIRKESEN O, TANSU N, YAYCIOGLU O, ONAL B, YALCIN V SOLOK V. Extracorporeal shock
                                                                                                 ,
                              wave lithotripsy in the pediatric population. J Endourol 1999; 13(3): 147-50.
                     6.    HUBNER WA, IRBY P STOLLER ML. Natural history and current concepts for the treatment of small
                                                 ,
                              ureteral calculi. Eur Urol 1993; 24(2): 172-6.
                     7.    GORELIK U, ULISH Y, YAGIL Y. The use of standard imaging techniques and their diagnostic value in
                              the workup of renal colic in the setting of intractable flank pain. Urology 1996; 47(5): 637-42.
                     8.    LEVENTHAL EK, ROSANSKI TA, CRAIN TW, DESHON GE Jr. Indwelling ureteral stents as definitive
                              therapy for distal ureteral calculi. J Urol 1995; 153: 34-6.
                     9.    McCULLOUGH DL, YEAMAN LD, BO WJ et al. Effects of the shock waves on the rat ovary. J Urol
                              1989; 141: 666.
                     10.   MORSE RM, RESNICK MI. Ureteral calculi: natural history and treatment in era of advanced technology.
                              J Urol 1991; 145: 263-5.
                     11.   NETTO NR, CLARO JF, LEMOS GC. Treatment options for ureteral calculi: endourology or
                              extracorporeal shock wave lithotripsy. J Urol 1991; 146: 5.
                     12.   VIEWEG J, WEBER HM, MILLER K et al. Female fertility following extracorporeal shock wave lithotripsy
                              of distal ureteral calculi. J Urol 1992; 148: 1007-10.




110        GUIA PRÁTICO DE UROLOGIA
Capítulo 20
Litíase Vesical e Uretral

Aloysio Floriano de Toledo
Eurico Jacques Dornelles Neto



Litíase vesical                                                   identificamos a presença de cálculo na bexiga, o estudo do
                                                                  trato urinário inferior, para que possamos descartar estenose
     No século passado, a incidência de litíase vesical na po-    de uretra, hiperplasia benigna da próstata, divertículo vesical
pulação pediátrica era muito elevada, pois era resultante da      e bexiga neurogênica, condições que podem ocasionar litíase
deficiente oferta nutricional da época. Com o grande desen-       vesical.
volvimento tecnológico ocorrido neste século, houve, por sua            Os cálculos primários de bexiga são constituídos por áci-
vez, aumento da oferta nutricional, resultando no quase desa-     do úrico em aproximadamente 50% dos casos, e a metade res-
parecimento, na atualidade, da litíase vesical de causa alimen-   tante são cálculos de estruvita. Portanto, a presença de um
tar em países desenvolvidos. Contudo, ela ainda permanece         cálculo de oxalato de cálcio ou cistina na bexiga sugere que o
muito elevada em alguns países em desenvolvimento, nos quais      cálculo tenha migrado do trato urinário superior.
o poder aquisitivo da população e, por conseqüência, o regi-            Geralmente os pacientes com litíase vesical apresentam-
me alimentar, é deficiente.                                       se com um único cálculo na bexiga. No entanto, na presença
     Portanto, a litíase vesical pode ser endêmica, decorrente    de divertículo de bexiga, podem apresentar-se com múltiplos
de deficiência alimentar; ou secundária a algum fator de estase   cálculos facetados.
urinária vesical.                                                       Quanto à clínica, os pacientes podem apresentar apenas
     A litíase vesical endêmica costuma ocorrer nos meninos       sintomas de obstrução infravesical em decorrência de alguma
de países do norte da África, leste europeu e Ásia (principal-    patologia associada (estenose de uretra, hiperplasia benigna
mente Tailândia e Indonésia). Esses meninos, geralmente me-       prostática) e o diagnóstico de litíase vesical pode ser feito de
nores de dez anos, formam cálculos vesicais em conseqüência       forma incidental. Normalmente, entretanto, os pacientes apre-
de sua deficiente dieta nutricional. A baixa ingesta de leite     sentam também sintomas provocados pela própria litíase, tais
materno e a suplementação precoce com arroz, acarreta uma         como hematúria terminal dolorosa e intermitente; dor supra-
dieta pobre em proteínas e minerais, provocando o aumento         púbica, que piora com o movimento; dor na ponta do pênis,
da excreção urinária de oxalato, cálcio, ácido úrico e amônia e   escroto e períneo; interrupção do jato urinário e dor severa ao
a redução da excreção de fosfato. Outros fatores, como a maior    final da micção – quando o cálculo impacta no colo vesical –,
ingesta de vegetais ricos em oxalato, clima quente e baixa in-    que é aliviada quando o paciente se deita.
gesta de líquidos, também contribuem para a formação de cál-            Associado à história clínica, algum exame subsidiário
culos vesicais nessas regiões.                                    deve ser realizado para que possamos identificar a presença
     A litíase vesical que ocorre nos países desenvolvidos, en-   de litíase na bexiga. Eventualmente, apenas um raio X sim-
tretanto, não tem nenhum fator alimentar relacionado a sua        ples de abdome é suficiente para a confirmação diagnóstica,
etiologia. Pode ser classificada em primária, geralmente rela-    mas, em algumas situações, quando o cálculo é radiotranspa-
cionada à estase urinária vesical ou à presença de corpo estra-   rente ou uma estrutura óssea se sobrepõe a ele, se faz necessá-
nho na bexiga (fios); e secundária, conseqüente à migração        rio utilizar outros métodos diagnósticos. Na fase cistográfica
de um cálculo do trato urinário superior.                         da urografia excretora, por exemplo, podemos identificar o
     A população acometida por essa patologia é a de homens,      cálculo como um defeito de enchimento do contraste. Outro
em geral com mais de 50 anos, com algum fator obstrutivo          exame de imagem que é muito útil na identif icação de cálcu-
infravesical. Portanto, é de fundamental importância, quando      los radiotransparentes é a ultra-sonografia. Se há necessida-
                                                                  de, no entanto, do emprego de um método diagnóstico mais
                                                                  acurado deve-se realizar uma cistoscopia para identificação
                                                                  do cálculo, seu aspecto, localização e dimensão.
Endereço para correspondência:                                          Quanto ao tratamento, é de fundamental importância eli-
Rua Ramiro Barcelos, 910 - conj. 1.002                            minar fatores que causem estase urinária vesical e assim evi-
90035-001 - Porto Alegre-RS                                       tar a formação de novos cálculos. Quanto ao manejo dos cál-
Tel.: (0--51) 311-7975                                            culos, algum tratamento clínico pode ser tentado. Se o cálculo
Fax: (0--51) 311-4902                                             for de estruvita, a irrigação vesical com renacidina pode ter

                                                                              GUIA PRÁTICO DE UROLOGIA                      111
algum efeito na dissolução do mesmo. Se o cálculo, por sua         niana. Por sua vez, os cálculos presentes dentro de divertícu-
vez, for de ácido úrico, deve-se promover a alcalinização da       los de uretra podem não produzir sintomas miccionais obstru-
urina para sua conseqüente dissolução.                             tivos. Manifestam-se, portanto, com infecções urinárias de re-
     Geralmente, entretanto, a litíase vesical é manejada atra-    petição, corrimento uretral e abaulamento sacular ao nível da
vés de litotripsia extracorpórea, procedimentos endoscópicos       face ventral do pênis.
ou cirurgia aberta. Quando o cálculo é menor que 6 cm e não              O tratamento depende do tamanho e da localização do
há nenhuma patologia infravesical associada, a litotripsia está    cálculo. Os cálculos pequenos, em uretra anterior, podem ser
indicada, pois é um procedimento pouco invasivo e com ra-          manejados com a instilação uretral de xilocaína geléia para
zoáveis índices de sucesso. Quando há patologia infravesical       facilitar a eliminação espontânea. Eventualmente, em cálcu-
associada, corrigível cirurgicamente ou cálculos grandes e         los distais e de pequenas dimensões, consegue-se a extração
múltiplos, deve-se optar pelo manejo endoscópico da litíase e      através do seu ordenhamento. Podemos também utilizar o re-
da patologia associada. Se eventualmente não for possível a        curso da litotripsia extracorpórea para sua fragmentação. Em
fragmentação e retirada do cálculo de forma endoscópica, a         algumas situações, quando há estenose de uretra distal ao cál-
cirurgia aberta, através de uma abordagem suprapúbica, é a         culo, é fundamental realizar-se uretrotomia interna para pos-
indicada.                                                          terior retirada do cálculo por via endoscópica. Contudo, quan-
                                                                   do o cálculo está impactado há muito tempo, principalmente
Litíase uretral                                                    aqueles localizados na uretra posterior, se faz necessária
                                                                   uma abordagem perineal para realizar-se uretrotomia ex-
     A litíase uretral é uma patologia rara, correspondendo        terna. Naqueles pacientes com cálculo em divertículo de
a menos de 1% dos pacientes com litíase do trato urinário.         uretra, o tratamento que se impõe é a diverticulectomia com
Normalmente, é ocasionada, nos homens, pela impactação             retirada do cálculo.
de um cálculo que migrou da bexiga. Contudo, os cálculos                 As mulheres, por apresentarem uma uretra de pequeno
primários de uretra, que ocorrem no segmento proximal a            comprimento, raramente são acometidas por litíase uretral. A
uma estenose de uretra ou dentro de um divertículo, tam-           única situação que propicia a formação de cálculos na uretra
bém são relatados.                                                 feminina é a presença de divertículo uretral.
     Os pacientes manifestam-se com um parada súbita da                  Costuma manifestar-se através de infecções urinárias de
micção, incapacidade de esvaziar a bexiga e dor irradiada para     repetição, dispareunia e corrimento uretral. Ao exame gine-
a ponta do pênis. É notado também que a dor varia conforme         cológico, podemos evidenciar abaulamento ao nível da ure-
o local de impactação. O cálculo localizado na uretra poste-       tra, sendo possível palpar o cálculo.
rior manifesta-se geralmente com dor irradiada para o períneo            O tratamento é cirúrgico com diverticulectomia e retira-
e reto, enquanto o cálculo de uretra anterior provoca dor pe-      da do cálculo.




Bibliografia recomendada


                          1.      DOUENIAS R, RICH M, BALLANI G et al. Predisposing factors in bladder calculi: review of 100 cases.
                                     Urology 1991; 37:240-3.
                          2.      EL-SHERIF AC, EL-HAFI R. Proposed new method for non-operative treatment of urethral stones.
                                     J Urol 1991; 146;1546-7.
                          3.      JENKINS AD. In: GILLENWATER JY, GRAYHACK JT, HOWARDS SS, DUCKETT JW. Adult and Pedia-
                                     tric Urology 2nd ed, St. Louis, 1991, 403-43.
                          4.      MENON M, PARULKAR BG, DRACH W. In: WALSH PC, RETIK AB, VAUGHAN ED, WEIN AJ. Campell’s
                                     Urology. 7th ed, Philadelphia, 1997. 2661-733.
                          5.      SHARIFI AR: Presentation and management of urethral calculi. Br J Urol 1991; 68:271-2.
                          6.      VAN REEN R. Idiopathic urinary bladder stone disease. Fogarty International Center Proceedings,
                                     no 37, 1977.


112           GUIA PRÁTICO DE UROLOGIA
Capítulo 21
Infecções Urinárias Inespecíficas

Rui Yamasaki



Introdução                                                         Infecções urinárias não-complicadas
                                                                        Caracterizam-se por não detectar alterações anatômicas
     As infecções do trato urinário (ITU) constituem entidade      ou doenças associadas, sistêmicas ou não, que favoreçam ou
clínica multifatorial da mais alta incidência na população e       potencializem a colonização ou a invasão infecciosa teci-
estão entre as infecções mais freqüentemente encontradas na        dual. A ITU não-complicada é uma doença autolimitante,
prática médica. As infecções inespecíficas do trato genituri-      não ocorrendo implicações clínicas de maior gravidade
nário são causadas principalmente por bactérias aeróbias           como formações de abscessos ou mesmo invasão do parên-
Gram-negativas (por exemplo: Escherichia coli, Proteus mi-         quima renal.
rabilis, Klebsiella sp, Enterobacter sp, Pseudomonas aerugi-
nosa, Serratia sp, Morganella morganii, Providencia stuartii       Epidemiologia
e outras), cocos Gram-positivos (por exemplo: Staphylococci,
Streptococci grupos D e B, e outros) em menor extensão,                 As ITUs ocorrem em todas faixas etárias em ambos os
por bactérias anaeróbias (por exemplo: Bacteroides fragilis,       sexos. Mais freqüentes nas mulheres, pois sabemos que 10%
Peptostreptococci e outras) e por microrganismos que re-           a 20% delas apresentarão uma infecção em algum período de
querem técnicas especiais para serem identificados (por            suas vidas. A prevalência de bacteriúria assintomática em mu-
exemplo: Chlamydia trachomatis, Ureaplasma urealyticum,            lheres grávidas varia de 2% a 7%, pois sabe-se que a gravidez
Gardnerella vaginalis e outros).                                   modifica as manifestações e as seqüelas das infecções tanto
                                                                   no trato urinário superior como no inferior. Consideradas as
Conceito                                                           principais causas de hospitalização e morbidade em crianças,
                                                                   as ITUs também são as responsáveis por uma quantidade sig-
     Conceitua-se infecção do trato urinário (ITU) quando          nificativa de estados febris não-explicados, em crianças abai-
ocorre colonização por agentes infecciosos, com invasão teci-      xo dos três anos de idade. Estudos retrospectivos estimaram
dual, em qualquer parte do trato urinário.                         que 0,3% a 1,2% dos bebês desenvolverão ITU sintomática
                                                                   durante o primeiro ano de vida. Relações entre determinadas
                                                                   enfermidades que poderão surgir durante a vida, como diabe-
Definições                                                         te, neuropatias, neoplasias, hipertrofias prostáticas e outras,
                                                                   certamente deverão ser encaradas como fatores pré-disponentes
Infecções urinárias complicadas                                    às ITUs.
     Quando a infecção urinária ocorre em trato urinário anor-          É importante levarmos em consideração que as ITUs não
mal. Esta anormalidade pode ser anatômica, funcional ou            são fatos isolados e sim expressões de situações mais comple-
metabólica e não apenas predispõe esta área a infecções mas        xas que poderão desenvolver diversos tipos de evoluções.
pode alterar seu curso, tornando mais difícil a sua cura. Geral-        As bactérias são as principais responsáveis pelas ITUs,
mente o agente infeccioso é bem mais resistente, levando mais      embora fungos, leveduras e vírus também possam produzi-
facilmente a recidivas e/ou a recorrências. O perigo adicional     las. A ITU é caracterizada por uma colonização de agentes
de sepse está sempre presente, e a morbidade e mortalidade é       infecciosos, com invasão tissular de qualquer estrutura do tra-
maior sobretudo nos pacientes idosos ou hospitalizados.            to urinário.

                                                                   Etiologia
Endereço para correspondência:                                          Conforme referimos anteriormente, desde que o princi-
Rua Duque de Caxias, 1.197                                         pal agente etiológico da ITU seja bacteriano, devemos carac-
14010-020 - Ribeirão Preto - SP                                    terizar o número de bactérias por ml de urina para que o diag-
Tel.: (0--16) 635-9198 - Telefax: (0--16) 635-8407                 nóstico seja mais preciso. Partindo do princípio de que urina é
E-mail: ryama@ keynet.com.br                                       estéril, não devemos encontrar bactérias durante a sua coleta,

                                                                               GUIA PRÁTICO DE UROLOGIA                     113
porém a chance de contaminação no procedimento da coleta é          n Via ascendente
signif icante. Assim, para diferenciar uma infecção verdadeira         É a mais freqüente e importante via de infecção, sen-
de uma contaminação, devemos considerar bacteriúria signi-             do necessários vários fatores fundamentais para que
ficante quando houver 100.000 bactérias ou mais por ml de              ocorra a infecção vesical: colonização periuretral do
urina coletada em condições de assepsia. Este conceito de              patógeno proveniente da flora intestinal devido a fa-
bacteriúria é ainda aceito pela maioria dos autores, porém tem         tores mecânicos, defecação, sudorese, higiene pesso-
sido objeto de reavaliação. Estudos recentes têm sugerido que,         al etc. A colonização do vestíbulo vaginal e da uretra
especificamente para infecções urinárias relacionadas a Es-            distal dependerá da competição com a flora local e do
cherichia coli e Staphylococcus saprophyticus, 100 colônias            pH vaginal, que é muito influenciado pelo nível de
por ml de urina já seria indicativo de processo infeccioso em          estrogênios principalmente na ITU/cistite recorrente
mulheres sintomáticas. Para homens com processo sintomáti-             em mulheres menopausadas. O nível de IgA local,
co, este número deveria ser pelo menos 1.000 colônias por ml,          bem como a existência de fatores de aderência bacte-
enquanto com o paciente com cateter urinário deve se aceitar           riana como fímbrias, adesinas e hemolisinas, partici-
100 colônias por ml como indicador de infecção urinária. Na            pa dos mecanismos iniciais deste processo infeccio-
vigência de outras bactérias ou germes, sugere-se manter o             so.
critério de 100.000 colônias por ml ou mais.                           A uretra curta feminina é, sem dúvida, um dos fato-
      Em termos gerais, a freqüência de germes observados na           res permissivos deste mecanismo. No homem, a ure-
ITU é universal e a predominância da Escherichia coli varia de         tra relativamente mais longa traria maior dificuldade
85% a 90%, porém é sempre útil lembrar as outras possibilidades        a um refluxo uretrovesical, constituindo assim uma
etiológicas tais como vírus (adenovírus, varicela, herpes simples      barreira para a infecção vesical. Vários estudos nos
e zóster etc.), fungos (Candida albicans), dentre outros.              últimos anos confirmam que o intercurso sexual cons-
      As infecções adquiridas em hospitais freqüentemente              titui um dos fatores mais importantes da ITU em mu-
envolvem os patógenos mais resistentes (por exemplo: Pseu-             lheres.
domonas aeruginosa, Serratia marcescens) e requerem para               Para que a cistite se estabeleça, os fatores naturais de
terapêutica agentes antimicrobianos parenterais.                       proteção (tais como a urina como um inibidor natural
      Devemos ressaltar as bactérias produtoras da enzima urea-        pela elevada hipertonicidade, pelo pH baixo e pre-
se, sendo a espécie Proteus mirabilis a mais relacionada aos           sença de ácidos orgânicos; a presença de proteína
cálculos de estruvita, também denominados cálculos corali-             de Tamm-Horsfall; o muco vesical; a secreção lo-
formes. Outras bactérias produtoras de urease são:                     cal de IgA e IgG; o fator hidroidráulico dinâmico
      • Haemophilus influenzae,                                        da bexiga, entre outros) deverão ser ultrapassados.
                                                                       Para que este processo patológico se complete, deve-
      • Staphylococcus aureus,                                         mos lembrar das características intrínsecas das bacté-
                                                                       rias. Neste sentido são vários os estudos relacionados
      • Klebsiella pneumoniae,                                         à resistência bacteriana, principalmente em relação a
      • Serratia sp,                                                   Escherichia coli (fatores de aderência das bactérias
                                                                       ao urotélio, polissacarídeos K na cápsula, sorotipos
      • Pseudomonas aeruginosa,                                        específicos O:K:H da E. coli etc.).
      • Staphylococcus epidermidis.                                 n Via hematogênica
     Bacteriúria assintomática corresponde ao achado de um             Não é comum e ocorre especialmente em situações
grande número de bactérias na urina (igual ou superior a               específicas nas quais existem alterações da resistên-
100.000 colônias por ml em duas amostras de jato médio), na            cia do paciente, doenças sistêmicas infecciosas ou em
ausência de piúria e sintomas clínicos. É comum em crianças            situações em que ocorrem alterações anatômicas ou
do sexo feminino e ocorre em 1% a 7% das mulheres adultas.             funcionais nos rins (que são de caráter obstrutivo, in-
                                                                       tra e extra-renal) favorecendo a permanência da bac-
                                                                       téria.
Fisiopatologia
                                                                    n Via linfática
     Podemos dividir didaticamente em quatro as principais
                                                                       A ITU pelos canais linfáticos provavelmente ocorre,
vias de entrada da infecção urinária:
                                                                       porém é rara.
      • infecção ascendente;                                           Permanece especulativa, não sendo possível carac-
                                                                       terizá-la de forma definitiva. Existem condições em
      • hematogênica;                                                  que poderia ocorrer por via ascendente, da bexiga
                                                                       para os rins, por meio de capilares linfáticos periu-
      • linfática;
                                                                       reterais.
      • extensão direta de outros órgãos.
                                                                    n Extensão direta por outros órgãos
114            GUIA PRÁTICO DE UROLOGIA
Abscessos intraperitoneais, especialmente os associ-       Diagnóstico laboratorial
        ados às doenças inflamatórias intestinais, doença in-            A constatação de bacteriúria significativa é fundamental
        flamatória pélvica em mulheres, abscessos paravesi-        para o diagnóstico e o método de escolha é a urocultura quan-
        cais e fístulas do trato geniturinário (especialmente      titativa.
        as fístulas vesicovaginais e vesicointestinais) podem            A amostra da urina pode ser obtida de três maneiras:
        proporcionar infecção do trato urinário por extensão       jato urinário espontâneo, cateterização uretral ou através
        direta destes órgãos.                                      da punção aspirativa suprapúbica. A amostra obtida pelo
                                                                   jato espontâneo deve ser realizada após limpeza da genitá-
Classificação                                                      lia e em mulheres e crianças apenas o jato médio deve ser
                                                                   considerado, uma vez que o jato inicial se encontra conta-
                                                                   minado por bactérias da mucosa vaginal ou prepucial. No
      De acordo com a sua localização anatômica, podemos
                                                                   homem adulto o jato inicial pode ser levado em considera-
considerar em ITU baixa: a cistite, uretrite, epididimite, or-
                                                                   ção, pois pode refletir a presença de bactérias na uretra. Na
quite e prostatite (aguda e crônica), e ITU alta: corresponde às
                                                                   suspeita de prostatite, a amostra deve ser coletada após mas-
infecções que acometem os rins (pielonefrites).
                                                                   sagem prostática.
      A classificação da ITU em baixa e/ou alta em assintomá-
                                                                         Embora a coleta da urina através da cateterização uretral
tica ou sintomática, complicada ou não-complicada e esporá-
                                                                   possa induzir bacteriúria, sabe-se que há redução dos riscos
dica ou recorrente é de fundamental importância, já que a etio-
                                                                   de contaminação da amostra a ser analisada.
logia, a escolha dos antibióticos a serem utilizados e o tempo
                                                                         Com a amostra obtida pela punção suprapúbica elimina-
de tratamento poderão variar consideravelmente.
                                                                   se a possibilidade de contaminação, sendo este método utili-
      Com freqüência as ITUs se apresentam como infecções
                                                                   zado particularmente em crianças e em indivíduos incapazes
recorrentes que, apesar de mais comuns nas infecções com-
                                                                   de urinar voluntariamente, com riscos mínimos de complica-
plicadas, podem também ocorrer nas não-complicadas. Os
                                                                   ção.
episódios de recorrência podem se apresentar como recidi-
                                                                         Em pacientes com infecção causadas por Gram-negati-
va quando são ocasionados pela mesma cepa bacteriana.
                                                                   vos (com exceção da Pseudomonas) a bacteriúria pode ser de-
Na literatura atual ainda não temos um consenso sobre a
                                                                   monstrada pelo teste do nitrito. O nitrito é formado pela meta-
definição de ITU recorrente, porém consideramos episódica
                                                                   bolização bacteriana do nitrato, que em condições normais
quando se tem um número inferior a dois episódios em seis
                                                                   não é encontrado na urina. O teste do nitrito positivo é alta-
meses ou três episódios em um ano. É importante ressaltar
                                                                   mente específico, porém sabe-se que sua sensibilidade é bai-
que esta classificação não inclui infecções crônicas das vias
                                                                   xa, uma vez que requer que a multiplicação bacteriana ocorra
urinárias.
                                                                   no interior da bexiga. Lembramos que Gram-positivos e Pseu-
                                                                   domonas não produzem nitritos.
Diagnóstico clínico                                                      Não há exame laboratorial específico para diferenciação
       Pacientes com ITU podem ser assintomáticos, mas ge-         entre cistite e pielonefrite. Os pacientes com pielonefrite po-
ralmente se apresentam com sintomas relacionados ao local e        dem apresentar elevação dos leucócitos, hemossedimentação
à gravidade da infecção.                                           e proteína C reativa. Um achado característico da pielonefrite
       Sintomas que se correlacionam com a cistite são: disúria,   aguda é a osmolaridade baixa, uma vez que o rim tem sua
polaciúria, urgência miccional, estrangúria e dor suprapúbi-       capacidade de concentrar a urina reduzida.
ca; em geral não apresentam febre. Em alguns casos a hema-               As bactérias causadoras de pielonefrite podem formar
túria pode estar presente, especialmente quando a infecção é       imunocomplexos que podem ser detectados por técnicas de
causada pelo Staphylococcus saprophyticus. Esses sintomas          imunofluorescência indireta.
são dificilmente diferenciados daqueles que ocorrem na ure-              Dentro das possibilidades, sempre fomos favoráveis à
trite, com exceção da hematúria, a menos que o paciente apre-      realização rotineira de urocultura, antibiograma e conta-
sente corrimento uretral.                                          gem de colônias em todas ITUs, antes de iniciarmos a tera-
       Em crianças os sintomas de ITU são escassos, podendo        pêutica.
ser a febre o único sinal apresentado.
       A pielonefrite aguda apresenta como sintoma: febre,
calafrios, dor lombar ou no flanco e sintomas gerais como          Diagnóstico por imagem
mal-estar, anorexia, náuseas, vômitos, diarréia, mialgia e               A avaliação radiológica raramente é indicada na fase agu-
cefaléia. Estima-se que até 30% dos pacientes podem evo-           da da ITU. Exceções a essa regra ocorrem na suspeita de pro-
luir com sinais de sepse. O diagnóstico diferencial deve ser       cessos obstrutivos ureterais em pacientes com sinais de pielo-
feito com litíase renal, colecistite, apendicite e pneumonia       nefrite ou cistite recorrente, quando a análise radiológica é
de base.                                                           útil na identificação de anomalias anatômicas congênitas e/ou
       A prostatite aguda caracteriza-se por sintomas similares    refluxo ureteral. Essas avaliações podem ser feitas através da
aos da cistite, porém o toque retal evidencia uma próstata do-     ultra-sonografia, urografia excretora, uretrocistografia mic-
lorosa e podendo estar aumentada de tamanho.                       cional, tomografia computadorizada e até, se necessário, a
                                                                   ressonância magnética.

                                                                               GUIA PRÁTICO DE UROLOGIA                     115
Principais causas de ITU                                           n Infecções inespecíficas do epidídimo

                                                                      •   Epididimite aguda
    A seguir, apresentaremos de maneira esquemática, de
acordo com sua localização, as principais causas das ITUs             •   Epididimite crônica
encontradas na rotina diária:
                                                                   n Infecções inespecíficas do testículo e escroto
      n Principais causas de disúria e polaciúria
                                                                      •   Orquite aguda
         •   Cistite aguda

         •   Síndrome uretral
                                                              Tratamento
         •   Cistite da lua-de-mel                                  Após avaliação dos pacientes com ITU, é fundamental
                                                              determinar quais pertencem à infecção complicada (necessi-
         •   Pielonefrite aguda (com ou sem cistite)          tando na maioria das vezes de hospitalização) e não-compli-
         •   Irritantes uretrais                              cada (podem ser tratados ambulatorialmente).
                                                                    A terapia antibiótica visa à resolução da bacteriúria, com
         •   Vulvovaginites (com ou sem uretrites)            conseqüente alívio sintomático, sendo que muitas vezes reali-
                                                              zada empiricamente. Isto porque os pacientes com cistite são
      n Infecções inespecíficas do rim                        muito sintomáticos e não toleram o tempo suficiente até a
                                                              chegada dos resultados de exames. Nos casos de pielonefrite,
         •   Pielonefrite aguda                               o tratamento deve ser iniciado precocemente na tentativa de
                                                              se evitar que ocorram danos renais e também visando reduzir
         •   Pielonefrite crônica                             a possibilidade de uma evolução para sepse.
         •   Pielonefrite xantogranulomatosa                        Utilizam-se antibióticos que sejam capazes de resolver a
                                                              bacteriúria, erradicando as bactérias existentes na urina. Por-
         •   Nefrite intersticial e necrose papilar           tanto, é necessário que os antibióticos escolhidos sejam ex-
                                                              cretados pela via renal, alcançando concentrações
         •   Abscesso renal intra-renal                       parenquimatosa e urinária adequadas.
               - Abscesso cortical renal (carbúnculo renal)         O conhecimento dos padrões de resistência aos antibióti-
                                                              cos é de suma importância, principalmente quando se vão
               - Abscesso corticomedular renal                utilizá-los empiricamente.
                                                                    Durante a gravidez, recomenda-se dar preferência aos
         •   Abscesso perinefrético                           betalactâmicos (amoxicilina ou cefalexina), utilizando-os por
                                                              cinco a sete dias devido à sua eficácia antibacteriana, que nas
      n Infecções inespecíficas da bexiga                     ITUs é menor.
         •   Cistite aguda
                                                              Resumo de recomendações
         •   Síndrome uretral aguda na mulher
                                                                   n A classificação ITU alta ou ITU baixa, assintomática
         •   Cistite crônica
                                                                     ou sintomática, complicada ou não-complicada, es-
                                                                     porádica ou recorrente, é de fundamental importân-
      n Infecções inespecíficas da próstata
                                                                     cia, já que a etiologia, a escolha dos antibióticos a
         •   Prostatite bacteriana aguda                             serem utilizados e o tempo de tratamento poderão
                                                                     variar consideravelmente.
         •   Abscesso prostático
                                                                   n Bacteriúria é considerada significante quando encon-
         •   Prostatite bacteriana crônica                           tramos na urina um número suficiente de bactérias
                                                                     que sugerem infecção ativa e não apenas contamina-
         •   Prostatite não-bacteriana
                                                                     ção.
         •   Prostatite granulomatosa não-específica
                                                                   n Utilizam-se antibióticos que sejam capazes de resol-
         •   “Prostatodinia”                                         ver a bacteriúria, erradicando as bactérias existentes
                                                                     na urina. Portanto, é necessário que os antibióticos
      n Infecções inespecíficas das vesículas seminais               escolhidos sejam excretados pela via renal, alcançan-
                                                                     do concentrações parenquimatosas e urinárias adequa-
      n Infecções inespecíficas da uretra masculina                  das.


116            GUIA PRÁTICO DE UROLOGIA
Diagrama de orientação
     n Anamnese

     n Exame físico

     n Classificação:

        Ä ITU alta ....................... ITU baixa
        Ä Complicada ................. Não-complicada
        Ä Sintomática ................. Assintomática
        Ä Esporádica ................... Recorrente

     n Exames complementares:

        v Urina (rotina)
        v Urocultura, antibiograma, contagem de colônias
        • Hemograma
        • Hemossedimentação
        • Proteína C reativa
        • Uréia
        • Creatinina
        • Diagnóstico por imagem

     n Terapêutica:

        v Medicamentosa (antibiótico)
        • Cirúrgica

Legenda: v em todas as situações • em situações especiais




Bibliografia recomendada


                             1.      BACHELLER CD et al. Urinary tract infections. Medical Clinics of North America. 1997; 8: 719-30.
                             2.      BONE RC. Gram-negative sepsis. A dilemma of modern medicine. Clin Microbiol Rev 1993; 6: 57.
                             3.      DONOVAN MP CARSON CC. Urinary tract infection. In: Resnick ML, Older RA. Diagnosis of
                                                    ,
                                        geniturinary disease. 2nd ed, New York, 1997; 257-83.
                             4.      GOLDSTEIN EJC. Prevention of bacterial resistance in urinary tract infections. Eur Urol 1991; 19: 28-
                                        32.
                             5.      HAMPSON SJ, NOBLE JG, RICKARDS, MILROY EJG. Does residual urine predispose to urinary tract
                                        infection? Br J Urol 1992; 70: 506-8.
                             6.      SHORTILIFFE LMD. Urinary tract infections in infants and children. In: Walsh PC et al. 6th ed.
                                        Campbell’s Urology. Saunder 1992; 1669-86.


                                                                                    GUIA PRÁTICO DE UROLOGIA                        117
Capítulo 22
Infecção Urinária de
Repetição na Mulher
Irineu Rubinstein



Introdução                                                          processos urinários obstrutivos, cateterismo vesical, instrumen-
                                                                    tação urológica, diabete, pacientes imunodeprimidos, ativida-
      A infecção do trato urinário (ITU) pode ser considerada       de sexual e gravidez.
a segunda infecção mais comum, levando-se em conta o esta-               Nos casos de ITU não-complicada, os estudos mais re-
do gripal como a mais freqüente. Nos Estados Unidos, são            centes sugerem que os tratamentos de curta duração têm efi-
computadas cerca de sete milhões de consultas/ano para as           cácia comprovada, além de diminuir a morbidade e os custos.
infecções urinárias não-complicadas, representando um custo         Embora muitos progressos já se tenham realizado, as pesqui-
extremamente elevado. Embora a maioria dessas infecções             sas evoluem no sentido de buscar uma terapêutica mais efeti-
apresentem-se confinadas à bexiga, permanecendo autolimi-           va das ITU e, principalmente, os mecanismos moleculares que
tadas com tratamento adequado, o urologista muitas vezes é          atuam entre as células do hospedeiro e as bactérias, responsá-
solicitado a tratar infecções urinárias de caráter recorrente. As   veis pela aderência bacteriana e invasão tecidual. As investi-
manifestações clínicas das infecções recorrentes compreen-          gações estão sendo feitas no sentido de melhorar nossos co-
dem um amplo espectro e devem ser diagnosticadas e tratadas         nhecimentos em relação a patogênese, tratamento e preven-
da melhor forma possível.                                           ção da infecção do trato urinário.
      A patogênese e as formas de tratamento da ITU têm sido
estudadas extensivamente nas últimas duas décadas. Disto re-        Síndrome uretral
sultaram maneiras mais simplificadas de terapêutica da ITU.
Tratamentos de curta duração com antibióticos selecionados               Por vários anos, o critério de cultura de urina quantitativa
têm provado a eficácia desta forma de terapia. Também deve-         com mais de 100 mil colônias por ml vinha sendo utilizado
mos levar em conta que a qualidade dos antimicrobianos de-          para o diagnóstico de infecção do trato urinário. Com os estudos
senvolvidos contra bactérias e fungos melhorou de maneira           de Stamm et al. foi provado que em mulheres com ITU não-com-
marcante nos últimos 20 anos, possibilitando, assim, melho-         plicada o critério de 100 mil colônias por ml de urina tinha alta
res índices de cura e menor morbidade.                              especificidade diagnóstica, porém baixa sensibilidade.
                                                                           Cerca de um terço das mulheres com sintomas de cisti-
Fatores de risco                                                    te aguda têm entre 100 e 10 mil colônias por ml de E. coli,
                                                                    Staphylococcus saprophyticus ou outros patógenos na cultura
     Nas mulheres, os períodos de maior risco para ITU são a        colhida do jato médio. Estas mulheres têm sido classificadas
infância e a menopausa. Durante a infância, 6% a 8% têm ITU         com o que chamamos síndrome uretral aguda. Assim, o crité-
a cada ano. Cerca de 20% das mulheres apresentam um episó-          rio clássico de 100 mil colônias deve ser reexaminado para
dio de ITU pelo menos uma vez na vida. Aproximadamente              que não deixemos de diagnosticar muitos casos com conta-
20% das mulheres têm infecções recorrentes em função de             gens bacterianas mais baixas. As pacientes com disúria agu-
fatores anatômicos e imunológicos locais; porém, entre 3,6%         da, polaciúria, urgência e piúria, culturas com contagens entre
e 4,2% terão um quadro de pielonefrite aguda e, destes, me-         100 e 10 mil UFC/ml de um patógeno, fornecem a melhor
nos de 1% evoluirá para pielonefrite crônica.                       combinação de sensibilidade e especif icidade para o diagnós-
     A incidência de ITU aumenta com a idade, mas existem           tico de infecção do trato urinário. Entretanto, a detecção de
outros fatores de risco consideráveis: anomalias congênitas,        somente 100 UFC/ml de urina pode ser muito difícil com
                                                                    qualquer técnica microbiológica. Por este motivo, Stamm
                                                                    sugeriu como medida prática a utilização da contagem mí-
Endereço para correspondência:                                      nima de 1.000 UFC/ml, limite que daria uma segurança maior
Hospital Universitário Pedro Ernesto - FCM-UERJ                     em relação ao tratamento.
Disciplina de Urologia
Av. 28 de Setembro, 77 - 5o andar - Vila Isabel                     Bacteriúria assintomática
20551-031 - Rio de Janeiro - RJ
Tel.: (0--21) 587-6223                                                  É de ocorrência freqüente em mulheres idosas e em geral
E-mail: rubinst@ibm.net                                             poderá deixar de ser tratada nos casos em que não ocorra com-

                                                                                GUIA PRÁTICO DE UROLOGIA                       119
prometimento patológico do aparelho urinário. A exceção a                  • O agente antimicrobiano deve ser efetivo contra a maio-
esta conduta acontece nas pacientes diabéticas e grávidas, que               ria dos patógenos causadores de infecção urinária; deve
deverão sempre ser tratadas.                                                 apresentar uma concentração urinária adequada após
      Entre as gestantes, a bacteriúria assintomática constitui um           sua administração e manter uma concentração urinária
fator de risco, pois há maior possibilidade de desenvolverem pie-            ativa no mínimo por 24 a 48 horas.
lonefrite no terceiro trimestre da gravidez. Por isso, é importante
                                                                           • A infecção deve estar limitada à urina ou apresentar
a recomendação de tratamento nas mulheres grávidas.
                                                                             somente um comprometimento superficial da mucosa
                                                                             (habitualmente infecções não-complicadas do trato uri-
Infecção urinária não-complicada                                             nário inferior). Quando a infecção compromete o pa-
      A infecção urinária não-complicada do trato inferior (cis-             rênquima renal (pielonefrite), a terapia com antibióti-
tite, primeiro episódio ou episódios ocasionais) é bastante co-              cos deve ser mais agressiva e prolongada.
mum entre mulheres sexualmente ativas. Estima-se que entre                 • A infecção urinária deve ser do tipo não-complica-
10% e 20% das mulheres adultas sofrerão invasão bacteriana                   da, isto é, sem alterações anatômicas e funcionais
do seu trato urinário em alguma época da vida.                               do aparelho urinário, deve apresentar ausência de cor-
      O quadro clínico é bastante característico, predominan-                pos estranhos (cálculo, cateter) e ausência de altera-
do os sintomas miccionais: polaciúria, disúria, urgência, dor                ções das defesas orgânicas.
hipogástrica, estrangúria e muitas vezes hematúria final.
      Como tratamento geral recomenda-se ingestão abundan-
te de líquidos para aumentar a diurese e diluir a população            Tabela   1        TRATAMENTO DA ITU EM
bacteriana; micções completas e repetidas para promover o                              DOSE ÚNICA - INDICAÇÕES
esvaziamento vesical e recomendação de higiene perineal apu-
rada. A utilização de antiespasmódicos e analgésicos ajudam              • ITU não-complicada           •   Não-diabéticas
a aliviar os sintomas desconfortantes. Podem-se também em-
pregar analgésicos de vias urinárias e substâncias inibidoras            • Alguns antibióticos          •   Não-grávidas
da prostaglandina.                                                       • Mulheres com menos           •   Sem infecção recente
      Em relação à terapêutica medicamentosa devemos admi-                 de 60 anos                   •   Sem insuficiência renal
nistrar agentes antimicrobianos com a finalidade de erradicar
as bactérias invasoras do trato urinário. Antes de se iniciar o
tratamento com uma droga antimicrobiana, podemos indicar
                                                                          As vantagens do tratamento da ITU não-complicada com
a colheita de urina para cultura e contagem de colônias. Po-
                                                                      dose única são enumeradas a seguir:
dem-se utilizar os seguintes fármacos: associação sulfameto-
xazol + trimetoprim, quinolonas, nitrofurantoína, amoxicilina              • eficácia comprovada em vários ensaios clínicos;
e cefalosporina.
      O tratamento convencional da cistite sempre foi propos-              • comodidade e certeza da tomada da dose adequada do
to com duração de sete dias. Com a finalidade de minimizar                   antibiótico (adesão da paciente ao tratamento);
os efeitos colaterais (“rash” cutâneo, náuseas, vômitos, diar-             • menor incidência de efeitos colaterais;
réia, vaginite) observados quando se utiliza um plano de trata-
mento prolongado, tem sido proposta uma terapia de curta                   • custos reduzidos;
duração. As quinolonas (norfloxacina, ciprofloxacina, lome-                • menor alteração da flora vaginal e intestinal.
floxacina, ofloxacina), a amoxicilina, associação sulfameto-
xazol + trimetoprima, quando utilizadas por três dias apresen-              Havendo falha na resolução da bacteriúria em dois ou
tam índices de cura bastante elevados, em cerca de 80% a 90%          três dias, sugere-se uma invasão tecidual mais profunda, o que
dos casos.                                                            vai exigir um tratamento mais intenso e prolongado, ou a ne-
      Com o advento das quinolonas fluoradas, ultimamente vem         cessidade de uma investigação urológica mais completa e ade-
sendo utilizada uma terapia de dose única para o tratamento da        quada (por imagem e/ou endoscopia).
ITU não-complicada, com excelentes resultados. Uma pequena                  As seguintes drogas antimicrobianas preenchem estes
quantidade de antimicrobiano pode afetar o processo infeccioso,       requisitos quando utilizadas em dose única: as quinolonas fluo-
pois dificulta a formação de fímbrias, e mesmo quando estas se        radas (pefloxacina, lomefloxacina, ofloxacina), fosfomicina
formam são aberrantes quanto a morfologia e função, impedindo         trometamol, amoxicilina (3 g) (tabelas 2 e 3).
desta maneira a aderência bacteriana à célula do hospedeiro. Uma
ação sinérgica de anticorpos e uma pequena quantidade de anti-        Infecção urinária recorrente
microbiano explicam a esterilização da urina após a administra-
ção. Este fato constitui a base do tratamento da ITU não-compli-            A reinfecção é caracterizada por uma cultura positiva após
cada com dose única de um antimicrobiano.                             o tratamento e é devida a um germe diferente daquele presen-
      Os seguintes requisitos são necessários para a utilização       te no episódio inicial da infecção, detectado após a segunda
de uma terapia com dose única (tabela 1):                             semana do término do tratamento.


120            GUIA PRÁTICO DE UROLOGIA
Tabela   2       AGENTES IDEAIS PARA ITU                            Tabela   3       TRATAMENTO EM DOSE ÚNICA
                           NÃO-COMPLICADA                                                   CONTRA-INDICAÇÕES

     • Atividade contra a maioria dos patógenos                           • Homens
     • Pequeno potencial para resistência                                 • Crianças
     • Tolerância e aceitabilidade                                        • Grávidas
     • Excelentes níveis urinários
                                                                          • Idosos
     • Remoção da flora periuretral
                                                                          • Duração dos sintomas > 4 dias
     • Efetiva eliminação da aderência bacteriana
     • Pequena ação da flora bacteriana
     • Não causar colonização fúngica perineal                       Quimioprofilaxia pós-coito
     • Períodos prolongados entre recorrências                             O ato sexual é um importante fator na instalação da cisti-
                                                                     te recorrente, pois impele as bactérias colonizadas no intróito
                                                                     vaginal para dentro da bexiga. Também foi demonstrado que
      Estima-se que 80% das mulheres com infecção urinária           a abstinência sexual, sem qualquer tratamento adicional, pre-
tratada venham a apresentar recorrência. As pacientes com            veniu novos episódios de infecção urinária, apesar de estas
cistite recorrente costumam apresentar dois ou mais episódios        mulheres continuarem apresentando uma persistente coloni-
de infecção por ano. Entre os episódios de infecção, o apare-        zação de enterobacteriáceas no intróito vaginal.
lho urinário é estéril.                                                    Nas mulheres que apresentam episódios de infecção uriná-
      Já foi largamente demonstrado que entre as mulheres            ria relacionados com o ato sexual, pode-se instituir uma terapia
sujeitas a cistite de repetição havia uma maior capacidade de        profilática que consiste na recomendação de realizar um esvazia-
aderência da E. coli às células do epitélio do vestíbulo vagi-       mento completo da bexiga logo após o coito, e na ingestão de um
nal. Uma inadequada resposta imunológica local também cons-          comprimido da associação sulfametoxazol + trimetoprima ou
titui um fator importante responsável pela maior aderência           nitrofurantoína (100 mg). A quimioprofilaxia pós-coito é um es-
bacteriana ao epitélio vaginal.                                      quema terapêutico simples, econômico e eficiente.
      Sob o ponto de vista clínico, instalado um novo episódio
de cistite o agente causal pode ser identificado pelos métodos       Automedicação ou autotratamento
laboratoriais habituais e tratado convenientemente (tratamen-             Outro esquema terapêutico que pode ser utilizado é a
to em três dias ou dose única).                                      chamada automedicação. As mulheres que têm infecções uri-
      Ocorrendo a cura clínica e laboratorial, e desde que os        nárias não-complicadas e possuem, por conseguinte, trato uri-
episódios de reinfecção sejam muito freqüentes, pode-se ado-         nário anatomicamente normal podem se automedicar a cada
tar uma das seguintes estratégias de tratamento:                     episódio de cistite. As medicações mais empregadas são as
                                                                     quinolonas e os derivados sulfa-trimetoprima em tratamentos
     • quimioprofilaxia prolongada de baixa dosagem;                 de curta duração.
     • quimioprofilaxia pós-coito;
     • autotratamento.                                                Tabela   4       COMPARAÇÃO DA DURAÇÃO
                                                                                                DO TRATAMENTO
Quimioprofilaxia prolongada de baixa dosagem
ou tratamento supressivo                                                                              Duração do tratamento (dias)
     A droga ideal para este tipo de terapia deve ser efetiva
contra os patógenos habituais da infecção urinária, ser excre-                                          1         3            7
tada pela urina em alta concentração e em forma ativa, apre-           Eficácia
sentar poucos efeitos colaterais, não induzir a resistência bacte-         Quinolonas                 ªªª      ªªªª        ªªªª
riana e ser pouco onerosa.                                                 Sulfa-trimetoprima         ªªª      ªªªª        ªªªª
     O esquema mais empregado e bem-sucedido neste tipo                    Betalactâmicos             ªª        ªª         ªªª
de terapia utiliza a nitrofurantoína (100 mg) ou a associação
sulfametoxazol + trimetoprima administradas à noite pelo tem-          Efeito sobre a flora vaginal    ª        ªªª        ªªªª
po mínimo de 90 dias. Estes dois agentes antimicrobianos são
particularmente desejáveis para uma terapia prolongada, pois           Efeitos colaterais              ª          ª         ªªª
apresentam resultados bastante satisfatórios (redução signif i-
                                                                       Custo                           ª         ªª        ªªªª
cativa do número de reinfecções por ano), têm boa difusão no
fluido vaginal, dificultando assim a colonização de entero-
                                                                         ª mínimo ªªmoderado ªªª aumentado ªªªªmáximo
bacteriáceas, e não modificam a flora vaginal normal.

                                                                                   GUIA PRÁTICO DE UROLOGIA                    121
Tabela   5          CAUSAS DE PERSISTÊNCIA                         Tabela   6             INFECÇÃO URINÁRIA
                     BACTERIANA NA MULHER                                                       NA GRAVIDEZ

      • Litíase de infecção                                            •   Fazer rastreamento de bacteriúria
      • Duplicação ureteral com obstrução unipolar                     •   Cultura de urina na primeira visita pré-natal
      • Rim atrófico infectado                                         •   Risco aumentado de pielonefrite
      • Divertículo uretral                                            •   Risco de prematuridade fetal
      • Pólipo urotelial                                               •   Feto com peso baixo
      • Glândulas parauretrais infectadas                              •   Tratar com cefalosporinas ou amoxicilina
      • Coto ureteral infectado                                        •   Tratamento com quinolonas ainda é discutível
      • Anomalia uracal (cisto)
      • Cisto renal comunicante infectado
      • Fístula vesicovaginal, vesicoentérica ou outra fístula
        para bexiga                                                acima de 65 anos têm bacteriúria assintomática. Muitos casos
      • Necrose papilar                                            de infecção urinária nessas pacientes podem ser considerados
      • Rim esponja medular                                        complicados e por isto devem ser manuseados de maneira di-
                                                                   ferente das infecções não-complicadas de pacientes jovens.
                                                                   Várias alterações decorrentes da idade podem contribuir para
                                                                   as potenciais complicações derivadas da infecção urinária:
Infecção urinária persistente
                                                                       • nas mulheres idosas, os problemas decorrentes dos pro-
     É caracterizada pela ocorrência de infecções subseqüen-             lapsos genitais;
tes causadas pelo mesmo tipo de germe. Entre os episódios de
infecção, o sistema urinário não se apresenta estéril. Habitual-       • diminuição dos estrogênios circulantes (hipoestroge-
mente, trata-se de uma infecção urinária complicada, instala-            nismo pós-menopáusico);
da em um aparelho urinário que apresenta alterações anatômi-           • pacientes que tiveram acidente vascular cerebral po-
cas e/ou funcionais e presença de corpos estranhos (cálculo,             dem ter instabilidade vesical;
cateter). Para que se possa debelar esse tipo de infecção é ne-
cessária uma investigação urológica bem detalhada e o trata-           • pacientes acamadas ou com uso de cateter vesical por
mento adequado da patologia urológica associada (tabela 5).              longo prazo podem ter hipotonia vesical e infecção uri-
                                                                         nária crônica;
Infecção urinária na gravidez                                          • pacientes com Doença de Alzheimer apresentam difi-
                                                                         culdade de controle urinário e fecal associados com a
     A incidência de bacteriúria assintomática nas mulheres
                                                                         deterioração da função neurológica;
grávidas varia de 1,5% a 15%. Cerca de 30% das pacientes
grávidas infectadas apresentam sintomas e 25% das grávidas             • pacientes diabéticas têm uma incidência maior de ITU
com urina estéril também apresentarão sintomas. Se estas pa-             e podem desenvolver bexiga neurogênica.
cientes não forem tratadas, cerca de 20% a 40% desenvolve-
rão pielonefrite. O tratamento da bacteriúria assintomática na          A Escherichia coli é a responsável pela maioria das in-
gravidez baixa a incidência de pielonefrite para aproximada-       fecções não-complicadas em todas as idades. No entanto, este
mente 3%. A pielonefrite está associada com prematuridade,         quadro se modifica nas pacientes idosas com infecção com-
aborto, hipertensão e infecção urinária pós-gravidez. Em vir-      plicada. Em relação a estas, a E. coli ocorre em menos da
tude desses dados, é importante que as mulheres grávidas se-       metade dos casos. Outros patógenos vistos em ITU em pa-
jam monitoradas com estudo ultra-sonográfico do aparelho           cientes com mais de 65 anos incluem Proteus mirabilis, Pseu-
urinário e com culturas de urina quantitativas.                    domonas, Klebsiella, Citrobacter, Enterobacter e Serratia.
     As cefalosporinas, amoxicilina e nitrofurantoína são subs-    Entre os germes Gram-positivos predominam os Enterococos
tâncias que demonstraram efetividade, segurança e boa tole-        e Staphylococcus aureus. O Staphylococcus saprophyticus, co-
rabilidade durante a gravidez. Os derivados de sulfas, tetraci-    mum nas pacientes jovens, raramente infecta mulheres idosas,
clinas e aminoglicosídeos devem ser evitados durante a gravi-      possivelmente devido à diminuição do estrogênio e conseqüente
dez. A utilização de quinolonas durante a gravidez ainda é         mudança na flora vaginal.
discutível (tabela 6).
                                                                   Tratamento das ITU complicadas
Infecção urinária na terceira idade
                                                                        O manuseio das ITU complicadas difere daquele feito nas
     As mulheres idosas são particularmente suscetíveis a in-      infecções não-complicadas. Enquanto nas infecções não-com-
fecções urinárias recorrentes. Pelo menos 20% das mulheres         plicadas podemos até não lançar mão da cultura de urina, nas

122             GUIA PRÁTICO DE UROLOGIA
infecções complicadas este exame será obrigatório se a idade e o     menopáusicas e com história de ITU recorrente prova uma
quadro clínico da paciente assim exigirem. Os regimes terapêuti-     vez mais que o uso local de estrogênio e o retorno do epitélio
cos em dose única ou em três dias não devem ser utilizados nesta     vaginal às condições pré-menopáusicas levam à diminuição
forma de infecção devido ao grande número de falhas.                 dos episódios de ITU. Estes autores sugerem que a melhoria
      A utilização de uma quinolona do tipo ciprofloxacina ou        das condições locais da mucosa vaginal foi a responsável pela
ofloxacina é eficaz devido a sua baixa resistência (< 5%). Os        melhor resposta nas mulheres que fizeram uso do estrogênio
tratamentos devem durar entre sete e dez dias.                       local. Também é proposto que um regime profilático com es-
      Para as infecções mais sérias, geralmente recomenda-se         trogênio local pode ser uma alternativa ao tratamento antibió-
a terapia parenteral e posteriormente o seguimento é feito com       tico profilático a longo prazo nas mulheres idosas.
medicação oral. Atualmente, alguns autores recomendam tra-                 As infecções urinárias recorrentes são extremamente co-
tamento com quinolonas orais para as mesmas indicações da            muns e em relação a elas devem ser considerados os proble-
terapêutica parenteral. As vantagens desse esquema terapêuti-        mas relacionados tanto aos fatores bacterianos quanto aos fa-
co incluem bons índices de cura e custo apropriado. Deve-se          tores do próprio hospedeiro. Estas infecções ocorrem mais co-
ter em conta que as pacientes idosas com infecções complica-         mumente em mulheres que têm maior propensão à coloniza-
das requerem doses ajustadas de antibióticos em função da            ção bacteriana das áreas periuretral e vaginal.
deterioração de sua função renal. Outra consideração a ser feita           Os estudos mais recentes sugerem que os tratamentos de
é a possibilidade de interação de drogas. Anticonvulsivantes,        curta duração nos casos de ITU não-complicada têm eficácia
antiácidos, bloqueadores de H2, teofilina e anticoagulantes,         comprovada, além de diminuir a morbidade e os custos do
todos comumente usados em idosos, podem interferir na ab-            tratamento. Atualmente, com a utilização das modernas fitas
sorção dos antibióticos.                                             reagentes e com os tratamentos de curta duração, consegue-se
      A infecção recorrente é um problema particular nas pa-         aumentar a adesão e a tolerância da paciente ao tratamento,
cientes idosas, com incidência de 10% a 15% nas mulheres             sem com isto diminuir a eficácia do mesmo.
com idade acima de 60 anos. A presença de estrogênio esti-                 Embora muitos progressos já se tenham realizado, as pes-
mula o crescimento dos lactobacilos, fazendo baixar o pH             quisas evoluem no sentido de buscar uma terapêutica mais
vaginal e auxiliando a inibir o desenvolvimento dos uropató-         efetiva das ITU e, principalmente, os mecanismos molecula-
genos. Com a menopausa ocorrem mudanças na flora vaginal             res que atuam entre as células do hospedeiro e as bactérias,
e os lactobacilos são substituídos por outros microrganismos,        responsáveis pela aderência bacteriana e invasão tecidual. As
particularmente E. coli. Esta modificação da flora vaginal           investigações estão sendo realizadas no sentido de melhorar
aumenta a suscetibilidade às infecções urinárias recorrentes.        nossos conhecimentos em relação à patogênese, tratamento e,
As mulheres na fase de menopausa têm mais probabilidade de           principalmente, na prevenção da infecção do trato urinário.
colonizar o intróito vaginal com enterobacteriáceas devido ao              No futuro poderemos utilizar formas inteiramente distintas
pH elevado do fluido vaginal. Assim, a administração de es-          de tratamento, incluindo a possibilidade de utilizar vacinas para
trogênio (sob a forma de creme vaginal) deve ser rotineira no        bloquear os locais dos receptores bacterianos e assim diminuir a
tratamento da ITU neste grupo de mulheres.                           colonização bacteriana. Outra possibilidade interessante será a
      O trabalho de Raz e Stamm estudando 93 mulheres pós-           alteração dos mecanismos de defesa do próprio hospedeiro.




Bibliografia recomendada
                           1.     KUNIN CM. Urinary tract infection: new information concerning pathogenesis and management. J
                                     Urol 1982; 123: 1233.
                           2.     RUBINSTEIN I. Como diagnosticar e tratar infecção urinária. Rev Bras Med 1995; 52: 151.
                           3.     STAMM WE et al. Urinary tract infections: from pathogenesis to treatment. J Infect Dis 1989; 159: 400-6.
                           4.     STAMM WE. Controversies in single dose therapy of acute uncomplicated urinary tract infections in
                                     women. Infection 1992; 20(Suppl.4): 272-5.
                           5.     LERNER SA. Optimal duration of treatment of urinary tract infections. Eur Urol 1987; 13 (Suppl. 1): 26.
                           6.     LENZ LL. Infecção urinária. São Paulo, Fundo Editorial BYK, 1994.
                           7.     PALMA PCR. Tratamento de curta duração da infecção do trato urinário não-complicada. J Bras Urol
                                     1991; 17: 13.
                           8.     FAIR WR, CRANE DB, PETERSON LJ, DAHMER C, TAGNE B, AMOS W. Three-day treatment of
                                     urinary tract infections. J Urol 1980; 123: 717.
                           9.     NICOLLE EL. Urinary tract infections in the elderly. Current Opinion 1995; 5: 45-7.
                           10.    PFAU A, SACKS T, ENGELSTEIN D. Recurrent urinary tract infections in premenopausal women:
                                     prophylaxis based on an understanding of the pathogenesis. J Urol 1983; 129: 1153.
                           11.    RAZ S, STAMM WE. A controlled trial of intravaginal estriol in postmenopausal women with recurrent
                                     urinary tract infections. N Engl J Med 1993; 329: 753-9.
                           12.    UEHLING DT, HOPKINS WJ, BALISH E et al. Vaginal mucosal immunization for recurrent urinary
                                     tract infection: phase II clinical trial. J Urol 1997; 157: 2049.


                                                                                   GUIA PRÁTICO DE UROLOGIA                         123
Capítulo 23
Tuberculose Urogenital

Renato Tambara Filho



Introdução                                                         va mobilização de células de defesa com a participação de
                                                                   macrófagos e linfócitos T.
                                                                        A resposta tecidual que limita este processo é a formação
      A tuberculose é considerada atualmente um problema
                                                                   do granuloma; porém, podem subsistir bacilos na forma la-
de saúde pública no mundo, principalmente nas regiões
                                                                   tente em macrófagos não-lesados, que alcançam a via linfo-
pouco desenvolvidas, onde existem condições sócio-eco-
                                                                   hematogênica e acometem outros órgãos, inclusive os rins.
nômicas desfavoráveis. Sua prevalência vem aumentando
nos últimos anos, principalmente devido à proliferação da
AIDS, e a Organização Mundial da Saúde estima que ocor-            Fisiopatologia
ram cerca de 8 milhões de casos novos e 3 milhões de óbi-
tos por ano em todo o mundo.                                             Os bacilos que alcançaram os rins pela via hematogênica
      A tuberculose urogenital quase sempre é conseqüência         instalam-se inicialmente de forma bilateral no córtex renal e
da disseminação hematogênica da tuberculose pulmonar, cons-        as lesões primárias ocorrem nos glomérulos. Mesmo com o
tituindo até 40% das formas extrapulmonares. O período de          desenvolvimento de granulomas na região cortical, esta fase
latência entre a infecção pulmonar e o aparecimento dos sin-       precoce da doença mostra-se clinicamente silenciosa e tende
tomas urinários pode variar de 5 a 20 anos, razão pela qual o      a evoluir para a cicatrização.
grupo etário mais atingido pela tuberculose urogenital é o adul-         Ao penetrar na medular, os bacilos passam a se multipli-
to jovem. Com pico de incidência entre os 20 e 50 anos e atin-     car e expandir devido ao fluxo sangüíneo lento e à diminuição
gindo mais homens que mulheres, compreende-se a grave re-          dos mecanismos de defesa desta camada, verificando-se a cro-
percussão social da doença, por comprometer indivíduos em          nificação e a evolução do processo em apenas um rim. Perma-
plena atividade laborativa.                                        nece desconhecida a razão pela qual o desenvolvimento da
                                                                   tuberculose renal ocorre em apenas um lado, tendo em vista o
                                                                   comprometimento bilateral inicial.
Causas                                                                   No interstício medular, os granulomas progridem e se ul-
                                                                   ceram, com a sua área central apresentando necrose caseosa.
      A tuberculose humana é causada pelo Mycobacterium tu-        Em seguida, esses granulomas se coalescem direcionando-se
berculosis, denominado Bacilo de Koch (B.K.), em alusão a          para as papilas e ulceram-se em contato com os cálices, propi-
Robert Koch, que identificou esse agente etiológico em 1882.       ciando a primeira lesão radiologicamente visível. A partir
Trata-se de um bastonete estritamente aeróbio, que possui um       desta fase, em que o processo tuberculoso abre-se para o
elevado conteúdo lipídico conferindo-lhe a característica de       sistema pielocalicial, a bacilúria persistente desencadeia
ser álcool-acidorresistente. Outras micobactérias, como M.         novas disseminações, através da pelve renal, para outros
bovis, M. avi, M. microzi e M. marinum são destituídas de          cálices. Os episódios sucessivos de necrose, caseificação e
importância em patologia humana.                                   f ibrose ocasionam calcificações, distorções pielocaliciais e
      A transmissão se faz de pessoas contaminadas para ou-        atrofia do parênquima, chegando-se nos casos mais graves à
tras, através de gotículas contendo bacilos, eliminadas pela       completa destruição renal.
fala, tosse e espirro, as quais permanecem em suspensão no               Por via canalicular os bacilos chegam ao ureter, onde ocor-
ar. Quando inaladas, tais gotículas chegam aos bronquíolos e       re a mesma reação inflamatória, com formação de granulo-
alvéolos, onde inicia-se o processo de multiplicação bacteria-     mas seguidos de ulceração e necrose caseosa que evoluem para
na seguida de intensa reação inflamatória, observando-se ati-      a fibrose cicatricial. As áreas de fibrose correspondem às es-
                                                                   tenoses, verificadas mais freqüentemente no terço inferior do
                                                                   ureter, mas que podem comprometer o terço superior ou mais
                                                                   raramente sua porção média.
Endereço para correspondência:                                           Pelo fluxo de urina os bacilos instalam-se na bexiga, ini-
Rua Carneiro Lobo, 123 - ap. 31                                    ciando-se as lesões granulomatosas próximas ao meato urete-
80240-240 - Curitiba-PR                                            ral, observando-se a presença de edema, hiperemia e peque-
Telefax: (0--41) 343-3393                                          nas úlceras. Nesta fase, torna-se possível o diagnóstico de cis-

                                                                               GUIA PRÁTICO DE UROLOGIA                       125
tite tuberculosa através da biópsia endoscópica. Gradativamen-           No epidídimo encontram-se nódulos endurecidos na ca-
te toda a bexiga é tomada pelas lesões ulcerativas e necróticas,    beça ou na cauda, que podem abscedar e fistulizar. A fístula
que conduzem à retração cicatricial e à redução progressiva         escrotal é muito sugestiva de epididimite tuberculosa.
da capacidade vesical às vezes tão intensa que tal capacidade            Nas mulheres as manifestações variam desde dor pélvi-
limita-se a 20 ou 30 ml. As reações inflamatórias também al-        ca, corrimento vaginal, dispareunia e massa abdominal até a
teram a junção ureterovesical e o refluxo pode, por via ascen-      esterilidade.
dente, levar ao comprometimento renal do outro lado.
       A próstata envolve-se pela tuberculose por via canalicu-     Diagnóstico
lar ou por via hematogênica e os granulomas inflamatórios
encaminham-se para a abscedação ou para a fibrose com a                   A suspeita clínica da doença toma por base a presença
formação de nódulos. Da próstata os bacilos seguem para as          das manifestações renais, vesicais e genitais. No entanto deve-
vesículas seminais reproduzindo novos granulomas e para             se ressaltar que pelo seu caráter insidioso e multiforme, a tu-
o canal deferente que se torna espessado e ocupado por nó-          berculose urogenital pode simular várias condições patoló-
dulos.                                                              gicas urológicas, tornando difícil o seu diagnóstico em fase
       O epidídimo é atingido por extensão retrógrada, aumen-       precoce. Por esta razão, os pacientes que apresentam alte-
tando de volume e evoluindo cronicamente com o desenvolvi-          rações clínicas do trato urinário para as quais não se en-
mento de nódulos, mormente na cauda, podendo eclodir em             contre uma explicação satisfatória devem ser exaustivamen-
abscesso e fístula escrotal.                                        te investigados.
       No sexo feminino pode ocorrer salpingite, com obstru-              O diagnóstico de certeza da tuberculose é obtido de
ção da trompa de Falópio acompanhada pelo envolvimento do           duas maneiras: pela identificação do bacilo na urina ou se-
útero e dos ovários.                                                creções e pelas alterações histopatológicas típicas de gra-
                                                                    nuloma tuberculoso em material obtido através de biópsia
Quadro clínico                                                      ou peça cirúrgica.

Manifestações sistêmicas                                            Exames laboratoriais
     A sintomatologia sistêmica, composta por febre, ano-
rexia, perda de peso e sudorese noturna é infreqüente e de              • Urina I - Redução do pH urinário, proteinúria variá-
pequena intensidade, devido ao prolongado período de in-                  vel, hematúria e piúria estéril.
cubação.
                                                                        • Bacterioscopia do sedimento urinário pelo método
                                                                          de coloração de Ziehl-Neelsen - É conveniente o re-
Manifestações renais                                                      colhimento de três amostras de jato médio da primeira
      Dor lombar e em flanco, acessos febris e calafrios tradu-           urina da manhã por três dias consecutivos e, se possí-
zem a tuberculose renal, podendo ocorrer obstrução ureteral               vel, até seis amostras em seis dias consecutivos. Existe
pela passagem de coágulos sangüíneos ou fragmentos de teci-               o risco de contaminação do material por micobactérias
dos necróticos fazendo com que a dor assuma o caráter de                  saprófitas, como o M. smegmatis, M. xenopi e outras.
cólica.
      A hematúria total silenciosa pode significar a fase inicial       • Cultura em meio de Lowenstein-Jensen - Com índi-
da doença e deve ser exaustivamente investigada.                          ce de positividade entre 80 e 90%, é considerado o pro-
      A hipertensão arterial ocorre em menos de 5% dos casos              cedimento fundamental para o diagnóstico, muito mais
e é relacionada à perda de função renal.                                  sensível que a microscopia direta, sendo completado
                                                                          pelo antibiograma.
Manifestações vesicais
      Os sintomas vesicais são os mais freqüentes, mais exu-            • Exame anatomopatológico - Algumas vezes o diag-
berantes e mais importantes denunciadores da tuberculose uri-             nóstico da tuberculose é feito pelas alterações histopa-
nária.                                                                    tológicas de material proveniente de biópsia endoscó-
      A polaciúria é persistente e progressiva à medida que a             pica ou peça cirúrgica.
bexiga se contrai, acompanhando-se de dor suprapúbica, piú-
ria e hematúria. Muitas vezes interpretada como infecção uri-       Outros métodos diagnósticos
nária inespecíf ica, podendo até mesmo com ela coexistir, a              Outrora mais valorizados, a inoculação em cobaia e as
polaciúria não responde aos antimicrobianos comuns, fato que        provas cutâneas de sensibilidade à tuberculina atualmente são
gera suspeita da presença da tuberculose.                           exames pouco utilizados por dif iculdades de acessibilidade e
                                                                    de interpretação.
Manifestações genitais
    As manifestações prostáticas são constituídas por di-               • Avaliação radiológica - Permite delimitar o compro-
minuição do volume seminal, hemospermia e ejaculação                      metimento do trato urinário e o controle evolutivo da
dolorosa.                                                                 doença durante e após o tratamento.


126           GUIA PRÁTICO DE UROLOGIA
• RX de tórax - Em 25% dos casos, confirma a existên-                • Dose: 10 mg/kg até o máximo de 600 mg/dia.
       cia de foco primário pulmonar ou ainda a presença de               • Efeitos colaterais: urticária, hepatite medicamentosa,
       lesões em atividade.                                               dispepsia, anemia hemolítica e púrpura.

     • RX simples de abdome - Pode revelar alterações da               n Pirazinamida (PZA) - Bactericida, atua intracelular-
       silhueta renal, lesões ósseas, presença de calcificações          mente em bacilos fagocitados por macrófagos, de mul-
       renais e eventual associação com litíase.                         tiplicação intermediária.
     • Urografia excretora - A despeito das novas técnicas               • Dose: 15 a 30 mg/kg até 2.000 mg/dia.
       de imagem, este exame continua sendo fundamental                  • Apresenta hepatotoxicidade dose-dependente e os se-
       na avaliação e evolução da tuberculose, mostrando as              guintes efeitos colaterais: prurido, eritema, artralgia e
       seguintes alterações:                                             síndrome dispéptica.

       • Renais - Erosões mínimas papilocaliciais, em fase             n Isoniazida (INH) - Bactericida, atua intra e extracelu-
         precoce e assintomática. Em escala crescente, en-               larmente em bacilos de multiplicação rápida.
         contram-se dilatação calicial, de grupos caliciais              • Dose: 5 mg/kg até 400 mg/dia, devendo ser suple-
         ou de todo o sistema pielocalicial, amputações ca-              mentada com piridoxina, 60 mg/dia.
         liciais, cavidades únicas ou múltiplas, graves de-              • Efeitos colaterais: polineuropatia periférica, síndro-
         formações e retrações do parênquima com calcif i-               me dispéptica e hepatite medicamentosa.
         cações, retardo de excreção e exclusão funcional
         radiológica.                                                  n Estreptomicina (SM) - Bactericida, atua extracelular-
                                                                         mente, sendo disponível somente para administração
       • Ureterais - Áreas de estenose, principalmente no                intramuscular.
         terço inferior e retificação.                                   • Dose: 15 mg/kg até 1.000 mg/dia.
       • Vesicais - Bexiga contraída, de paredes irregulares.            • Efeitos colaterais: nefro e ototoxicidade.

     • Pielografia - Tanto a pielografia ascendente como a             • Etambutol (EMB) - Bacteriostático, atua intra e ex-
       translombar atualmente são pouco empregadas.                      tracelularmente.
                                                                         • Dose: 15 a 25 mg/kg até 1.200 mg/dia.
     • Uretrocistografia - Bexiga contraída e quando presente            • Efeitos colaterais: neurite retrobulbar com diminui-
       refluxo vesicoureteral.                                           ção da acuidade visual.
     • Ultra-som - Auxilia no controle evolutivo das dilata-
       ções pielocaliciais, cavitações e comprometimento do        Esquemas terapêuticos
       parênquima.

     • Tomografia computadorizada - Fornece melhor exa-            Esquema de 9 meses:
       tidão na localização e extensão das lesões renais, pro-         • primeiros 3 meses: INH 400 mg/dia +
       cessos fibróticos e cicatriciais.                                                    RMP 600 mg/dia +
                                                                                            PZA 2.000 mg/dia,
     • Cistoscopia - Sob anestesia, fornece visão direta das           seguidos por
       diversas fases da cistite tuberculosa com possibilidade         • 6 meses restantes: INH 400 mg/dia +
       de biópsia.                                                                          RMP 600 mg/dia.

                                                                   Esquema de 12 meses:
Tratamento                                                             • primeiros 2 meses: INH 400 mg/dia +
                                                                                            RMP 600 mg/dia +
      O tratamento clínico em dosagens e tempo adequados                                    PZA 2.000 mg/dia,
propicia a cura em quase todos os casos, sendo de fundamen-            seguidos por
tal importância a compreensão e colaboração do paciente.               • próximos 4 meses: INH 400 mg/dia +
Atualmente, o tempo de duração do esquema tríplice varia de                                 RMP 600 mg/dia,
seis a nove meses, podendo prolongar-se para um ano ou mais,           seguidos por
dependendo da evolução.                                                • 6 meses restantes: INH 400 mg/dia.
      As características das principais drogas utilizadas são as
seguintes:                                                              Outras drogas e outros esquemas são empregados com
                                                                   menor freqüência em casos especiais de resistência.
     n Rifampicina (RMP) - Bactericida, atua eliminando                 A resposta ao tratamento é avaliada pela remissão dos
       bacilos persistentes e de multiplicação lenta, intra e      sintomas e pelas culturas de urina, repetidas mensalmente até
       extracelularmente nos focos caseosos.                       sua negativação.


                                                                               GUIA PRÁTICO DE UROLOGIA                     127
Tratamento cirúrgico                                                 Conclusões
      O tratamento cirúrgico da tuberculose urogenital é enfo-            A tuberculose vem aumentando no mundo inteiro devido
cado sob duas perspectivas: as intervenções extirpativas, que        à deficiência imunológica proporcionada pela proliferação da
englobam a nefrectomia total ou parcial e a epididimectomia,         AIDS. Da mesma forma, a sua localização urogenital também
e as intervenções reconstrutivas, representadas pelas plastias       torna-se mais freqüente e a atenção médica, especialmente do
ureterais e as ampliações vesicais, com utilização de segmen-        urologista, deve estar voltada para o diagnóstico precoce e a
tos intestinais isolados. Deve-se ressaltar que as derivações        pronta instituição do tratamento.
urinárias atualmente são pouco empregadas, sendo reserva-                 Quanto antes inicia-se o esquema tríplice, maior a chan-
das para casos especiais.                                            ce de cura ou, pelo menos, de menores seqüelas. Esta é a me-
      Recomenda-se pelo menos um mês e se possível três me-          lhor maneira de se evitarem as complicações renais graves,
ses de esquema tríplice antes de se realizarem as intervenções       que podem levar à insuficiência renal crônica e à necessidade
cirúrgicas, com a finalidade de se evitarem disseminações hema-      de tratamento dialítico, lembrando que para o paciente com
togênicas.                                                           tuberculose as possibilidades de transplante são limitadas.
                                                                          Seguem-se esquemas de orientação diagnóstica e de orien-
      • Nefrectomia - Reservada para os casos de lesões ex-          tação terapêutica:
        tensas e avançadas, com sintomatologia dolorosa ou hi-
        pertensão arterial, sua indicação em rim excluso assin-                pH ácido                                    Dor lombar e
        tomático, após o esquema tríplice e com justificativa                      +                                        em flanco
        preventiva, é controvertida.                                          Hematúria                                          +
                                                                                   +                                     Febre e calafrios
                                                                          Piúria e urocultura                                    +
      • Nefrectomia parcial - Pouco usada, tem indicações res-                 negativa                                 Urocultura negativa
        tritas para lesões localizadas, sem resposta ao tratamento
        clínico.                                                                                  Pesquisa de B.K.
                                                                                                      na urina
      • Reimplantes e plastias ureterais - Nos casos de este-            Polaciúria persistente                          Epididimite crônica
        nose ureteral pode-se optar por técnicas de reimplante                     +                                             +
        com ou sem interposição de alças intestinais. Procedi-            Urocultura negativa            +                Fístula escrotal
        mentos endoscópicos para dilatação ureteral mostram                                             =
        resultados temporários.                                                                   TB UROGENITAL


      • Ampliações vesicais - Indicadas nas bexigas contraí-
        das, com aplicação de segmentos intestinais isolados e                                                       Avaliação radiológica
                                                                          TB UROGENITAL                                    Ultra-som
        destubulizados, são operações que melhoram substan-                                                                   TAC
        cialmente o desconforto vesical e a qualidade de vida
        dos pacientes.                                                        Esquema
                                                                               tríplice
      • Epididimectomia e orquiectomia - Devem ser rea-
                                                                                                                        Nefrectomia?
        lizadas nos casos de espessamentos dolorosos crô-                                                             Epididimectomia?
                                                                                CURA
        nicos e nos abscessos caseosos que evoluem para a                                                             Ampliação vesical?
        fistulação.




Bibliografia recomendada


                            1.     BARROS M, JACOBINO M. Tuberculose genitourinária em pacientes autopsiados num hospital geral. J
                                      Br Urol 1982; 8: 22-6.
                            2.     ELLNER JJ. Tuberculosis in the time of AIDS: the facts and the message. Chest 1989; 1051-2.
                            3.     GANDOLPHO L, SCHOR N. In: Schor N, Srougi M. Nefrologia urologia clínica. São Paulo, 1998,
                                      160-6.
                            4.     LATTIMER JK, WECHSLER M. In: Devine CJ, Stecker J. Urology in practice. Boston, 1978, 493-501.
                            5.     NESRALLAH LJ. In: Schor N, Srougi M. Nefrologia urologia clínica. São Paulo, 1998, 167-70.
                            6.     VAN SCOY RE, WILKOWSKE CJ. Antituberculous agents. Mayo Clin Proc 1987; 62: 1129-36.


128            GUIA PRÁTICO DE UROLOGIA
Capítulo 24
Abscesso Perinefrético

Marcus Vinícius Sadi



Introdução                                                           Tabela      1   PRINCIPAIS FATORES RELACIONADOS
                                                                                      AO HOSPEDEIRO QUE PREDISPÕEM
      O abscesso perinefrético é definido como uma coleção                                    À FORMAÇÃO DE
purulenta localizada entre a cápsula renal e a fáscia de Gerota.                       ABSCESSOS RETROPERITONEAIS
Quando a coleção purulenta está localizada dentro do parên-
quima renal é denominada abscesso cortical; por outro lado,              Sistêmicos            Urinários         Intervenções        Outros
se a coleção perirrenal romper a fáscia de Gerota, há forma-        Imunodepressão         Pielonefrite          Cateterismo     Doenças
ção de um abscesso pararrenal. É uma patologia de baixa inci-                                                                    gastrintestinais
dência na população, pois representa menos de 1% das admis-         Diabete                Obstrução urinária    Biópsia renal   Osteomielite
sões hospitalares de pacientes urológicos.                                                                                       vertebral
      Abscessos perinefréticos são usualmente originados por        Alcoolismo             Doença policística
infecções ascendentes do trato urinário, a partir de processsos
                                                                    Uso de corticóides     Cálculo coraliforme
obstrutivos e pielonefrites; ou progressão por contigüidade de
abscessos corticais renais; ou por via hematogênica, secundá-       Distúrbios neurológicos Refluxo
ria a infecções da pele e trato respiratório superior (tabela 1).   Carcinomas             Nefropatia crônica
No passado, as infecções por germes Gram-positivos predo-
minavam; porém, com o advento de antibióticos modernos, a
grande maioria dos casos atuais são causados por enterobac-
                                                                    dias antes do início da investigação do quadro. A maioria des-
térias Gram-negativas. Em 85% dos casos, Escherichia coli e
                                                                    ses pacientes apresenta febre alta por mais de cinco dias (mé-
Proteus sp são os germes urinários predominantes, enquanto
                                                                    dia entre 7 e 14 dias), apesar do uso correto de antibióticos, ao
o Staphylococcus aureus é o principal responsável pelas in-
                                                                    contrário dos pacientes que só apresentam pielonefrite aguda,
fecções por via hematogênica.                                       em que há desaparecimento da febre quatro a cinco dias após
      Os pacientes portadores de abscessos perinefréticos po-       o uso de antimicrobianos. São queixas comuns dores abdomi-
dem ter alta mortalidade, com variações entre 23% a 56% dos
                                                                    nais ou na região lombar, mal estar e queda do estado geral,
casos. Isto ocorre, em geral, devido ao atraso no seu diagnós-      tremores e disúria. Massas lombares podem ser palpáveis.
tico correto, pois quando não tratados em tempo e de maneira
                                                                    Diabete e calculose urinária pregressa associadas são achados
adequada, esses abscessos podem progredir e invadir os pul-
                                                                    freqüentes. Entretanto, deve-se lembrar que até um terço dos
mões, predispondo a empiemas; romper a fáscia de Gerota
                                                                    pacientes podem ser pouco sintomáticos ou não apresentar
anterior e produzir peritonite ou perfuração colônica; levar à
                                                                    nenhuma das características clínicas habituais.
formação de abscessos subfrênicos ou coleções pélvicas jun-
to ao psoas; ou produzir destruição do tecido muscular e sub-
cutâneo da região lombar (figura 1).                                 Figura   1
Diagnóstico
    Classicamente, os pacientes têm febre persistente e ante-
cedentes de infecção do trato urinário ou de pele cerca de 15


                                                                                   Vias de
Endereço para correspondência:                                              disseminação
Rua Honduras, 1.108                                                         dos abscessos
                                                                         corticais renais e
01428-001 - São Paulo - SP
                                                                           perinefréticos.
Tel.: (0--11) 5051-1741 / 5051-6699


                                                                                     GUIA PRÁTICO DE UROLOGIA                               129
O diagnóstico laboratorial é falho e não deve ser consi-        Tratamento
derado fundamental para a caracterização do quadro e intro-
dução do tratamento. Leucocitose é um achado freqüente, mas               O tratamento primário dos abscessos perinefréticos é rea-
25% dos pacientes têm exame de urina simples normal. Uro-            lizado com a drenagem da coleção purulenta. Embora o uso
cultura é positiva em 80% dos casos, mas pode ser negativa,          de antimicrobianos seja importante para prevenir e controlar a
especialmente nas infecções por via hematogência, pelo fato          disseminação da infecção, seu uso isolado em geral não pro-
de os abscessos não estarem necessariamente em contato com           move a resolução do problema e pode aumentar a mortalida-
a via excretora. A hemocultura só costuma ser positiva em            de, não sendo portanto recomendado.
40% dos casos; porém, nesta situação, o crescimento de múl-               Drenagem percutânea desses abscessos tem sido feita com
tiplos organismos é fortemente sugestivo da presença de abs-         sucesso há vários anos, com resultados adequados obtidos em
cessos.                                                              50% a 92% dos casos, e com um tempo de internação que
     O raio X simples de abdome é normal em metade dos               varia de 5 a 20 dias. Esse método de tratamento apresenta al-
pacientes, porém pode demonstrar apagamento da imagem do             gumas vantagens, pois:
músculo psoas, ausência de contorno renal, calculose e ar no
retroperitônio. Urografia excretora e raio X de tórax também             • é um procedimento simples em mãos experientes e pode
podem ser utilizados; porém, os exames com melhor acurácia                 ser realizado com anestesia local, o que é especialmen-
para o diagnóstico dos abscessos perinefréticos são a ultra-               te útil em pacientes graves e sépticos;
sonografia e a tomografia computadorizada do abdome. No
diagnóstico de coleções renais e perirrenais, a tomografia é             • em caso de rins funcionantes, pode evitar a realização
o exame com melhor sensibilidade, mas ambos os métodos                     de uma nefrectomia desnecessária durante uma drena-
podem ser utilizados para aspiração e exame cito-bacterio-                 gem cirúrgica complicada;
lógico da coleção purulenta e seguimento dos pacientes (ta-
bela 2).                                                                 • facilita um posterior tratamento cirúrgico, se neces-
                                                                           sário, melhorando as condições locais e gerais do
                                                                           paciente;

                                                                         • o resultado é facilmente monitorizado com tomografia
                                                                           e/ou ultra-sonografia retroperitoneal.
 Tabela   2   PRINCIPAIS ACHADOS RADIOLÓGICOS
                ENCONTRADOS NOS ABSCESSOS                                 Por outro lado, a drenagem cirúrgica clássica está melhor
                       PERINEFRÉTICOS                                indicada nos pacientes com abscessos contendo múltiplas ca-
                                                                     vidades – porque a drenagem percutânea é menos eficiente
 Rx tórax                                                            nestas condições –, naqueles de localização anterior – pelo
   cúpula diafragmática elevada e fixa                               risco de acidentes de punção nos órgãos intraperitoneais –, e
                                                                     em casos de rins não-funcionantes, quando se requer também
   derrame pleural
                                                                     uma nefrectomia, já que nesta situação a drenagem percutâ-
   atelectasia da base                                               nea somente aumenta os custos e o tempo de internação hos-
 Urografia excretora                                                 pitalar. Falha terapêutica de drenagem percutânea, presença
                                                                     de fístulas (entéricas, urinárias, pancreáticas ou pleurais) e
   obliteração da gordura perirrenal e apagamento do psoas           osteomielite da coluna também são indicações para drena-
   cicatrizes pielonefríticas                                        gem cirúrgica aberta. Nesses casos, o procedimento deve
   rim excluso                                                       ser feito por via extraperitoneal e múltiplos drenos de Pen-
   imobilidade renal                                                 rose utilizados.
                                                                          Os estudos comparativos de morbidade e mortalidade
   deslocamento renal
                                                                     entre a drenagem percutânea e a cirúrgica clássica são inade-
 Ultra-som                                                           quados devido às diferentes características dos pacientes tra-
                                                                     tados. Portanto, o tratamento cirúrgico ideal nesses casos re-
   massa hipodensa e heterogênea com ecos                            quer experiência e necessita ser individualizado para cada pa-
   cápsula espessada                                                 ciente.
   múltiplos septos
                                                                     Conclusões
 Tomografia
   detalhes do abscesso perirrenal e relação com órgãos adjacentes        O abscesso perinefrético é uma patologia rara, mas po-
   cápsula espessada                                                 tencialmente fatal se não for tratada adequadamente. A alta
                                                                     morbidade e mortalidade dessa patologia advém do atraso
   gás perirrenal
                                                                     no seu diagnóstico cor reto, muitas vezes devido à


130           GUIA PRÁTICO DE UROLOGIA
disparidade entre o quadro clínico e os exames laboratori-     do abscesso. Não existe um protocolo universal a ser se-
ais. Exames de imagem do retroperitônio devem ser sem-         guido com relação ao tratamento cirúrgico. A decisão quanto
pre realizados nos pacientes com quadros de pielonefrites      ao tipo de procedimento cirúrgico a ser utilizado deve levar
ou infecções de pele que não evoluem clinicamente bem e        em consideração o estado clínico do paciente, a precisão
afebril, depois de poucos dias do uso adequado de antimi-      diagnóstica, a extensão do processo infeccioso, a presença
crobianos. A tomografia computadorizada do abdome é o          ou não de rim funcionante e a experiência do cirurgião.
melhor exame para determinar a localização do abscesso e       Reavaliações clínicas e por imagem freqüentes e
sua relação com as estruturas adjacentes, mas o ultra-som      reintervenções precoces, quando necessárias, permitem con-
também pode ser utilizado nessas circunstâncias. O trata-      duzir estes casos com segurança e minimizar suas potenci-
mento inclui o uso precoce de antimicrobianos e drenagem       ais complicações.




Bibliografia recomendada


                        1.     EDELSTEIN H, MCCABE RE. Perinephric abscess. Medicine 1988; 67:118-27.
                        2.     HODDICK W, JEFFREY RB, GOLDBERG HI. CT and sonography of severe renal and perirenal infec-
                                  tions. Am J Roentgenol 1983; 140: 517-23.
                        3.     MOLWIN R. Perinephric abscess. In: Bahanson R. Management of urologic disorders. London: Wolfe,
                                  chapter 19, 1994.
                        4.     RIVES RK, HARTY JI, AMIN M. Renal abscess: emerging concepts of diagnosis and treatment. J Urol
                                  1980; 12: 446-50.
                        5.     SADI MV, NARDOZZA A, GIANOTTI I. Percutaneous drainage of retroperitoneal abscesses. J Endourol
                                  1988; 2: 293-8.
                        6.     SCHAEFFER AJ. Infection of the urinary tract. In: Campbell’s urology, 7th ed. WB Saunders 1998;
                                  1(15): 574-9.
                        7.     SCHIENFIELD J, ERTURK E, SPARARO RF, COCKETT ATK. Perinephric abscess: current concepts. J
                                  Urol 1987; 137: 191-4.
                        8.     THORLEY JD, JONES SR, SANFORD JP. Perinephric abscess. Medicine 1974; 53: 441-9.


                                                                            GUIA PRÁTICO DE UROLOGIA                    131
Capítulo 25
          Prostatites
          Antonio Carlos Pereira Martins*
          Haylton Jorge Suaid
          Adauto José Cologna


          Introdução                                                               A secreção prostática contém diversas substâncias com
                                                                             atividade antimicrobiana. As mais importantes parecem ser os
                Prostatite é o diagnóstico dado a uma vasta população        polipeptídeos que contêm zinco, conhecidas como fator pros-
          masculina com queixas variadas em relação ao trato urinário        tático antibacteriano. A atividade bactericida da secreção pros-
          inferior e períneo. Estima-se que 50% dos homens adultos apre-     tática contra Gram-negativos e Gram-positivos é diretamente
          sentam esses sintomas em algum momento da vida. Apesar da          proporcional à concentração de zinco. Pacientes com prosta-
          expressão implicar inflamação da próstata, tal fato nem sem-       tite bacteriana possuem níveis mais baixos de zinco na secre-
          pre pode ser demonstrado.                                          ção prostática do que em controles normais, muito embora os
                A incidência de prostatite ou processo inflamatório          níveis séricos sejam normais. Não se sabe se essa redução é a
          prostático em homens adultos, baseada em dados de histo-           causa da prostatite ou uma disfunção provocada por essa. A
          logia de próstatas removidas cirurgicamente ou em necróp-          administração oral de zinco não é capaz de elevar os níveis
          sia, varia na literatura de 35% a 98%. A variação corre por        deste íon no fluido seminal.
          conta de diferenças de amostragem e de interpretação his-                Outro mecanismo de defesa é o específico, representado
          tológica.                                                          pelo arco eferente da resposta imunitária humoral ou celular.
                É crítica a distinção entre pacientes com queixas do trato   Estudos recentes mostraram também elevação de mediadores
          urinário baixo associadas a bacteriúria (cerca de 10% dos ca-      da resposta imune em portadores de prostatite. A interleucina
          sos) daqueles que não apresentam bacteriúria (90% restan-          6 (IL-6) se eleva dez vezes em relação aos controles normais.
          tes). A maioria dos pacientes pode ser enquadrada numa das         A prostatite bacteriana é complicação relativamente freqüen-
          categorias seguintes:                                              te em portadores de imunodeficiência adquirida.
                                                                                   Soro de portadores de prostatite bacteriana contém anti-
                                                                             corpos específicos contra a bactéria responsável pela infec-
                 •   prostatite bacteriana aguda,
                                                                             ção, sendo que o título diminui diante de uma resposta tera-
                 •   prostatite bacteriana crônica,                          pêutica favorável. Homens sadios possuem títulos baixos de
                 •   prostatite abacteriana e                                anticorpos aglutinantes para bactérias da flora intestinal. A
                 •   prostatodinia.                                          produção de imunoglobulinas pela próstata pode ser um me-
                                                                             canismo importante de defesa, pois o fluido seminal contém
                                                                             títulos elevados desses anticorpos, especialmente de IgA. A
          Causas                                                             resposta local de anticorpo antígeno-específico é maior que a
                                                                             sorológica e persiste por mais tempo. Por outro lado, homens
          Prostatites bacterianas                                            com prostatite abacteriana apresentam elevação modesta de
                Acredita-se que a maioria das infecções são causadas por     imunoglobulinas não-específicas na secreção prostática, mas
          bactérias que atingem a próstata por via ascendente através da     em homens sadios esses níveis são ainda mais baixos. Ho-
          uretra a despeito da existência de vários mecanismos de defe-      mens com bacteriúria por E. coli e com cultura negativa da
          sa, tais como a ejaculação, a micção, o comprimento uretral e      secreção prostática, em testes de localização, exibem títulos
          o ângulo de implantação uretral dos ductos acinares e ejacula-     aumentados de anticorpos específicos no fluido seminal. Esse
          dores, que pode ser reto ou agudo (oblíquo); o ângulo reto         fato sugere colonização subclínica da próstata. Homens com
          facilitaria o refluxo de urina para a luz dos ductos.              próstatas aparentemente infectadas por S. epidermidis e ou-
                                                                             tros organismos Gram-positivos não desenvolvem elevação
          *Endereço para correspondência:                                    comparável do nível de imunoglobulinas locais. Isso sugere
          Hospital das Clínicas de Ribeirão Preto                            que as bactérias Gram-positivas que parecem colonizar a prós-
          USP - Departamento de Cirurgia                                     tata na verdade são contaminantes uretrais.
          Av. Bandeirantes, 3.900 - Campus                                         A elevação do número de leucócitos caracteriza diversas
          14049-900 - Ribeirão Preto, SP                                     alterações do trato urinário, tais como cistite, uretrite ou pros-
          Telefax: (0--16) 633-0836                                          tatite. Nos casos de prostatites, o número de leucócitos na se-
          E-mail: acpmarti@fmrp.usp.br                                       creção prostática considerado anormal por campo microscó-

                                                                                          GUIA PRÁTICO DE UROLOGIA                       133


Cap 25- Prostatites.pm6               133                                                    13/06/00, 15:09
pico de 400X varia na literatura, podendo ser acima de 5, 10        dem responder pelas incertezas relativas ao papel da clamídia
          ou 20. Na prostatite aguda há predominância de células mo-          e dos micoplasmas na gênese da prostatite não-bacteriana, es-
          nonucleares enquanto na crônica existem poucas células da           pecialmente nos pacientes com corrimento uretral, sintomas
          linhagem monócito-macrófago. Estudos longitudinais mostram          na ejaculação e dores perineais vagas. Mas é aconselhável dis-
          que nas prostatites agudas o número de leucócitos da secreção       tinguir esses casos dos demais em que não há uretrite ou cor-
          prostática volta ao normal depois de algum tempo. Já nas pros-      rimento uretral.
          tatites crônicas, bacterianas ou não, o estudo do fluido semi-            Processos não-infecciosos, tais como inflamação media-
          nal revela inflamações episódicas.                                  da por prostaglandinas, auto-imunidade e fenômenos alérgi-
                Na maioria dos pacientes com prostatites bacterianas com-     cos, também já foram investigados e não parecem estar impli-
          provadas, os agentes envolvidos são aqueles que habitualmente       cados na etiologia da prostatite não-bacteriana. Por outro lado,
          infectam o trato urinário inferior. A E. coli responde por cerca    estudos cristalográficos de cálculos prostáticos indicam que
          de 80% dos casos. Outros organismos identificados com fre-          alguns possuem substâncias encontradas na urina e não na se-
          qüência são outros bastonetes Gram-negativos e enterococos.         creção prostática, uma demonstração de que a urina pode re-
          O papel dos estafilococos e estreptococos na gênese da pros-        fluir para os ductos prostáticos. Esse refluxo foi demonstrado
          tatite é controvertido. A maioria dos autores admite que esses      também em homens com prostatite abacteriana através da ino-
          organismos seriam causas não-usuais de infecção prostática.         culação vesical de partículas de carbono, encontradas três dias
          A N. gonorrhoeae era causa freqüente de prostatite no passa-        após fagocitadas por macrófagos da secreção prostática. O
          do, mas com o advento dos antibióticos a infecção prostática        refluxo para os ductos prostáticos poderia facilitar a infecção
          por esse agente passou a ser rara.                                  se a urina for infectada ou ocasionar uma prostatite “química”
                O seguimento a longo prazo de pacientes aparentemente         em caso de ausência de bactérias.
          sadios e curados de prostatite bacteriana crônica indica que
          reinfecções prostáticas por diferentes tipos de bactérias não       Prostatodinia
          são incomuns e que aproximadamente 10% dos homens com                    A incapacidade de se demonstrar objetivamente a infla-
          prostatite bacteriana crônica estão infectados por mais de um       mação prostática (contagem anormal de leucócitos na secre-
          organismo.                                                          ção prostática) não significa necessariamente ausência de in-
                                                                              flamação. Apesar disso, as investigações sobre a etiologia es-
          Prostatite não-bacteriana                                           tão voltadas principalmente para causas extraprostáticas.
                As causas da prostatite não-bacteriana são controverti-            A mialgia da musculatura do assoalho pélvico resultante
          das ou desconhecidas. As causas infecciosas foram as mais           de contrações habituais ou espasmos é uma das possíveis cau-
          exaustivamente investigadas.                                        sas. Disfunção neuromuscular do colo vesical e do esfíncter
                Muitos autores consideram pouco consistente a possibi-        uretral externo também. Estudos de portadores de prostatodi-
          lidade de a prostatite crônica ser provocada por agentes infec-     nia mostram que cerca de 60% apresentam sintomas miccio-
          ciosos, tais como bactérias Gram-negativas ou enterococos,          nais obstrutivos e 96% possuem fluxo urinário diminuído. To-
          pois, além de não serem detectados clinicamente, a resposta         davia, os pacientes não apresentam volumes anormais de uri-
          terapêutica aos antimicrobianos não é satisfatória. Não obs-        na residual ou evidências de doenças neurológicas. A urodi-
          tante, outros consideram que a inflamação prostática é conse-       nâmica revela elevação da pressão de fechamento do colo ve-
          qüência de um surto infeccioso inicial, ou então de surtos de       sical, do esfíncter uretral ou ambos. A abertura incompleta do
          infecção subclínica, pois os níveis de anticorpos contra bacté-     colo vesical pode ser demonstrada por cineuretrocistografia,
          rias são discretamente maiores nos portadores de prostatite         assim como o estreitamento da uretra prostática ao nível do
          crônica não-bacteriana que em controles normais.                    esfíncter externo, embora não se comprove contração do es-
                A infecção prostática por microrganismos de identifica-       fíncter por eletromiografia.
          ção difícil pelas culturas rotineiras, tais como anaeróbios, fun-        As causas das anormalidades esfincterianas ou dos espas-
          gos, tricomonas e vírus, também foi descartada como causa           mos da musculatura do assoalho pélvico não estão claras. En-
          comum da doença. Não se pode descartar, porém, que esses            tretanto, sugere-se que essas alterações podem provocar refluxo
          agentes, assim como o S. saprophyticus, possam ocasional-           de urina para os ductos acinares prostáticos e que os espasmos
          mente provocar a prostatite.                                        seriam perpetuados pela inflamação prostática dele decorrente.
                A C. trachomatis também tem sido investigada como                  Instabilidade emocional e estresse são freqüentes em pa-
          agente causal. Embora essa bactéria seja causa comum de ure-        cientes com prostatodinia. A avaliação psicológica revela que
          trite, ainda não há técnicas quantitativas disponíveis que pos-     esses pacientes podem apresentar depressão, paranóia, distúr-
          sibilitem a comprovação do comprometimento prostático; os           bios psicossexuais ou ansiedade. A resposta ao tratamento pa-
          estudos existentes que procuram demonstrar esse comprome-           rece ser inversamente proporcional à intensidade dos sinto-
          timento são controversos.                                           mas psicológicos.
                Os micoplasmas também têm sido investigados. Sabe-se
          que o U. urealyticum pode causar uretrite, mas também pode          Prostatites granulomatosas
          ser encontrado na uretra de homens sadios. Os estudos ofere-             Caracterizam-se pela formação de granulomas. Podem
          cem resultados controvertidos.                                      ser provocadas por agentes específicos, tais como M. tubercu-
                As dificuldades em se diferenciar uretrite e prostatite po-   losis, fungos (blastomicose, histoplasmose, coccidioidomico-

          134             GUIA PRÁTICO DE UROLOGIA



Cap 25- Prostatites.pm6            134                                                       13/06/00, 15:09
se, criptococose, paracoccidioidomicose e candidíase) e para-      virilhas –, que freqüentemente se irradia para a região lom-
          sitas (S. haematobium). Mas há prostatites granulomatosas não-     bar ou para o lado interno das coxas. Pode ocorrer polaciú-
          específicas: variedades eosinofílica e não-eosinofílica. A va-     ria, disúria e sensação de esvaziamento incompleto da be-
          riedade eosinofílica ocorre em portadores de asma ou alergia       xiga. A ejaculação pode ser dolorosa ou não. A hemosper-
          e apresenta resposta clínica boa ao uso de corticóides. Já a       mia também pode ser um sintoma associado. O toque retal
          variedade não-eosinofílica possivelmente é causada pelo ex-        pode revelar uma próstata aumentada, endurecida ou nor-
          travasamento da secreção dos ácinos prostáticos para o inters-     mal, geralmente não-dolorosa. Outras vezes palpa-se vesí-
          tício glandular.                                                   cula seminal endurecida (a normal não é palpável), o que
                                                                             sugere a prostatovesiculite.
          Quadro clínico                                                           Alguns pacientes com prostatite bacteriana crônica são
                                                                             assintomáticos e poderão ter o diagnóstico firmado através de
          e diagnóstico                                                      exames laboratoriais durante a investigação de outras condi-
                                                                             ções, como câncer ou infertilidade, por exemplo.
          Prostatite bacteriana aguda                                              A principal pista para o diagnóstico da prostatite bacte-
                Geralmente é grave, manifestando-se como uma infec-          riana crônica é o antecedente de prostatite aguda, de infecção
          ção sistêmica. Causa calafrios, febre, mialgia, dores intensas     urinária ou a urocultura positiva na vigência do quadro atual. O
          no abdome inferior e períneo, além de sintomas urinários irri-     estudo de localização, proposto por Stamey-Meares, também é
          tativos e obstrutivos. A libido está diminuída ou abolida nesta    útil. Neste, faz-se cultura de amostras fracionadas de urina:
          fase de modo que nem sempre há queixa na ejaculação. Mas,
          quando praticada, a atividade sexual é descrita como descon-            • VB1: primeiros 10 ml do jato de urina. Uma cultura
          fortável, com ardência ou dor durante ou após a ejaculação,                    positiva indica uretrite e/ou prostatite.
          diminuição do volume ejaculado e hemospermia. O toque re-
          tal revela uma próstata de volume aumentado por edema, com              • VB2: corresponde ao jato médio e sua positividade
          áreas de endurecimento e de amolecimento, extremamente                         indica cistite.
          sensível. A massagem prostática não é recomendada devido à
          dor intensa e ao risco de provocar bacteriemia.                         • VB3: primeiros 10 ml de urina após massagem pros-
                Geralmente a urocultura é positiva e o hemograma revela                  tática; a cultura positiva indica infecção da glân-
          leucocitose. Os níveis de PSA (antígeno prostático específi-                   dula.
          co) geralmente estão elevados, sendo que com a instituição da
          terapêutica, após período adequado de tratamento, tende a               A contagem de bactérias patogênicas na amostra de uri-
          normalizar-se. A avaliação ultra-sonográfica é restrita, podendo   na após massagem prostática (VB3) deve ser dez ou mais ve-
          também provocar dor intensa e levar a uma bacteriemia. Quan-       zes superior do que nas amostras uretral (VB1) e vesical (VB2).
          do realizada tal avaliação, os achados de imagem são os de              A ultra-sonografia transretal é realizada em pacientes com
          uma próstata aumentada, arredondada, globalmente hipoeco-          prostatite bacteriana crônica, sendo o achado inespecífico. Po-
          gênica, e, em casos mais graves, observa-se distensão da bexi-     dem ser detectadas áreas hipo e/ou hiperecogênicas, focais ou
          ga devido à obstrução urinária aguda. Caso realizado, o doppler    difusas, calcificações, cistos prostáticos, dilatação de vesícu-
          colorido revela um aumento do fluxo sangüíneo. A tomogra-          la seminal e vesiculite. A biópsia prostática não é indicada
          fia computadorizada e a ressonância nuclear magnética não          para o diagnóstico. Mas, como a prostatite crônica pode ele-
          estão indicadas, tanto pelo custo quanto por acrescentarem         var o PSA, a biópsia realizada por suspeita de adenocarcino-
          pouco ao visualizado pelo ultra-som. A uretrocistografia, a        ma prostático pode mostrar infiltração de leucócitos e macró-
          cistoscopia e a biópsia prostática também não estão indicadas      fagos, o que sugere prostatite.
          por causa do risco de bacteriemia.                                      A espermocultura não é um bom exame porque o sêmen
                O abscesso prostático é incomum. Pode ser uma compli-        contém líquidos de glândulas acessórias e se contamina por
          cação da prostatite aguda ou ocorrer independentemente. Os         bactérias uretrais na ejaculação.
          fatores predisponentes são a instrumentação uretral, o diabete          O líquido prostático do paciente com prostatite bacteria-
          melito e estados de imunossupressão. O quadro clínico se con-      na crônica revela um pH aumentado, elevação da isoenzima 5
          funde com o da prostatite aguda. O toque retal revela próstata     do LDH e da imunoglobulina, elevação do número de leucó-
          dolorosa com ou sem área de flutuação. A urocultura é positi-      citos (> 5 ou 10 por campo de grande aumento), redução dos
          va. A ultra-sonografia transretal revela uma ou mais áreas hi-     níveis de ácido cítrico, fosfatase ácida e zinco.
          poecogênicas ou anecóicas, de paredes espessas e irregulares,           A uretrocistoscopia, a tomografia computadorizada e a
          com ou sem septação. A tomografia computadorizada mostra           ressonância magnética normalmente não são solicitadas.
          área de baixa atenuação, simples ou multilobulada.
                                                                             Prostatite crônica não-bacteriana
          Prostatite bacteriana crônica                                           A prostatite crônica não-bacteriana é a mais comum de
              Os sintomas são variáveis de uma pessoa para outra, e          todas, correspondendo aproximadamente a 90% dos casos. O
          mesmo numa mesma pessoa em períodos diferentes. Pode               quadro clínico é semelhante ao da prostatite crônica bacteria-
          haver desconforto ou dor – na região perineal, testículos,         na. Não há antecedente de infecção urinária, a urocultura atual

                                                                                         GUIA PRÁTICO DE UROLOGIA                      135


Cap 25- Prostatites.pm6            135                                                      13/06/00, 15:09
é negativa e no estudo de localização as culturas fracionadas     barreira hematoprostática. Dentre as várias possibilidades,
          também são estéreis. A microscopia da secreção prostática,        destacam-se a pefloxacina, 400 mg de 12/12 horas, a ciproflo-
          colhida por massagem após lavagem da uretra por micção pré-       xacina, 500 mg a cada 12 horas ou a ofloxacina 200 mg, tam-
          via, pode revelar leucócitos em concentração anormal (>10         bém a cada 12 horas. A duração do tratamento deve ser de 4 a
          por campo de grande aumento). Mas essa concentração de            12 semanas. Apesar da terapia, esses pacientes podem desen-
          leucócitos pode acontecer em homens normais e é afetada pelo      volver prostatite crônica.
          tempo de abstinência sexual.                                            As medidas gerais incluem analgesia, hidratação e os la-
                A indicação de biópsia prostática é controvertida, porém,   xantes para reduzir a consistência das fezes e tornar a evacua-
          quando realizada por causa de elevação do PSA, ou por op-         ção menos dolorosa. Nesta categoria, são incluídas também
          ção, pode oferecer informações que beneficiam o diagnósti-        as cirurgias complementares, tais como a cistostomia e a dre-
          co, tanto pela análise citológica, como pela histológica. Mas     nagem de abscesso prostático.
          não distingue a prostatite bacteriana da não-bacteriana. Toda-          A cistostomia suprapúbica, por punção, é feita nos casos
          via, o método permite o diagnóstico diferencial de outras pros-   de retenção urinária aguda, pois a sondagem transuretral cau-
          tatites: gonocócica, tuberculosa, parasitária, micótica e gra-    sa desconforto e dor, além de oferecer risco de septicemia.
          nulomatosa.                                                             O abscesso prostático deve ser suspeitado quando persis-
                                                                            tir o quadro febril e a toxemia. Quando presente, requer a dre-
          Prostatodinia                                                     nagem por via transuretral ou transperineal.
                Os pacientes com prostatodinia têm sintomas da prosta-            De 4 a 12 semanas após a terapia, é importante o contro-
          tite crônica, mas o toque da próstata é normal, a secreção re-    le bacteriológico laboratorial feito através da cultura quantita-
          vela menos de 10 leucócitos por campo de grande aumento e         tiva do jato médio da urina.
          as culturas de urina fracionada ou da secreção prostática são
          negativas. Os sintomas provavelmente resultam da falta de re-     Prostatite bacteriana crônica
          laxamento do esfíncter urinário interno e da musculatura es-           Ao contrário da permeabilidade observada na prostatite
          triada do assoalho pélvico, que aumenta a pressão da uretra       aguda a quase todos os antibióticos, na prostatite bacteriana
          prostática e acarreta refluxo urinário para a próstata.           crônica apenas alguns atingem níveis bactericidas no interior
                O estudo urodinâmico não é indicado regularmente nes-       da glândula. O antibiótico para o tratamento da prostatite crô-
          tes casos, mas quando realizado pode mostrar obstrução fun-       nica deve ser lipossolúvel, ter pH básico e apresentar coefi-
          cional do colo vesical ou do esfíncter interno. A capacidade      ciente de dissociação adequado. Dentre os antimicrobianos
          vesical está freqüentemente aumentada. O perfil pressórico        com essas propriedades destacam-se a trimetoprima, as tetra-
          uretral revela aumento da pressão máxima de fechamento. A         ciclinas e as fluoroquinolonas.
          fluxometria mostra uma diminuição do pico máximo de fluxo              Em nosso país a trimetoprima só existe associada à sulfa-
          bem como do fluxo miccional médio.                                metoxazol (SMX-TMP). A associação SMX-TMP (800 mg/
                                                                            160 mg), via oral de 12/12 horas, resulta em sucesso em 15%
                                                                            dos casos quando o tratamento é feito por duas semanas, e em
          Tratamento                                                        40% quando feito por 12 semanas. As quinolonas parecem
                                                                            oferecer resultados um pouco superiores, sendo de 64% para
          Prostatite bacteriana aguda                                       a norfloxacina quando usada na dose de 400 mg de 12/12 ho-
               O tratamento baseia-se na avaliação clínica inicial e pode   ras, por quatro semanas, e de 71% para a ciprofloxacina na
          exigir internação em casos de bacteriemia (ou septicemia) ou      dose de 500 mg de 12/12 horas, também por quatro semanas.
          com retenção urinária. Compreende medidas específicas e tam-      As tetraciclinas mais usadas são a doxiciclina, 100 mg via oral
          bém inespecíficas.                                                de 12/12 horas, e a minociclina também na dose de 100 mg de
               O tratamento específico consiste na administração de         12/12 horas; o tempo de terapia deve ser de 4 a 12 semanas.
          antibióticos de amplo espectro, por via parenteral, logo após     Outros antimicrobianos também podem ser usados desde que
          a colheita de amostras de sangue e urina para cultura. Como       com base em resultados de testes de sensibilidade detectados
          esquema inicial pode-se optar pela associação de um ami-          em culturas.
          noglicosídeo com uma ampicilina. Aquele visa à cobertura               Nos pacientes com recorrência, pode-se usar o tratamen-
          para as Enterobactérias, e esta, para os Enterococcus, que        to supressivo, de longo prazo, com doses baixas de antimicro-
          são os agentes etiológicos mais comuns nas prostatites agu-       bianos à noite. Para isso pode-se usar a SMX-TMP (400 mg/
          das. Esses antibióticos não são lipossolúveis e teoricamen-       80 mg), a norfloxacina (400 mg) e mesmo a nitrofurantoína
          te não se difundem no tecido prostático, mas a experiência        (100 mg).
          clínica comprova a eficiência deles na erradicação das bac-            Como medida geral, recomenda-se ao paciente o esvazi-
          térias prostáticas. O mais provável é que o processo infla-       amento periódico da secreção prostática e de vesículas semi-
          matório rompe as barreiras fisiológicas, facilitando a difu-      nais, através da ejaculação, a cada 3 a 5 dias. Massagens pros-
          são desses agentes.                                               táticas praticamente não são mais usadas atualmente.
               Em pacientes que não necessitam de internação, o uso de           A prostatectomia radical para tratamento da prostatite
          fluoroquinolonas por via oral é a opção mais racional, tanto      crônica é controvertida. Estaria reservada para casos extre-
          pelo espectro desses agentes quanto pelo fato de permearem a      mamente graves, com cálculos prostáticos infectados ou

          136             GUIA PRÁTICO DE UROLOGIA



Cap 25- Prostatites.pm6           136                                                       13/06/00, 15:09
não, nos quais a antibioticoterapia tenha falhado e os sinto-           sos com confirmação urodinâmica de obstrução infravesical,
          mas sejam incapacitantes. Já se estudou também o empre-                 em que os alfabloqueadores tenham falhado, a prostatotomia
          go da ressecção transuretral da próstata em pacientes desse             pode ser indicada.
          tipo. A técnica pressupõe a tentativa de remoção de todo o                   Quando se suspeitar de que a causa seja a mialgia do as-
          tecido prostático (zona periférica) com a manutenção ape-               soalho pélvico, deve-se usar o diazepam na dose de 2 a 5 mg
          nas das fibras capsulares. Embora a cura tenha sido relata-             de 8/8 horas.
          da em mais de 80% dos casos, o método é considerado con-                     A finasterida e a termoterapia prostática são métodos de
          trovertido.                                                             indicação controvertida.
                                                                                       É importante salientar que o apoio emocional e a atenção
          Prostatite crônica não-bacteriana                                       médica podem ser muito úteis nestes casos. Mas os pacientes
               Pela dificuldade do diagnóstico diferencial e devido a al-         com sintomas psicológicos importantes podem se beneficiar
          gumas teorias que procuram implicar agentes infecciosos na              do tratamento psicológico especializado.
          gênese desta prostatite, de maneira empírica pode-se empre-
          gar a doxiciclina, 100 mg, 12/12 horas, por quatro semanas,             Resumo e conclusões
          ou mesmo uma fluoroquinolona, por duas semanas. Todavia,
          os resultados em geral não são bons, e o alívio sintomático                   As prostatites são síndromes freqüentes, de morbidade
          que poderia resultar de um efeito placebo, quando ocorre, cos-          considerável para os homens. Terapias específicas levam à cura
          tuma ser transitório.                                                   ou melhora daqueles com prostatite de causa infecciosa. Nos
               Banhos de assento, ejaculações freqüentes, antiinflama-            demais, o tratamento é freqüentemente empírico e insatisfató-
          tórios, anticolinérgicos ou alfabloqueadores podem eventual-            rio em decorrência do conhecimento limitado sobre as causas
          mente ser benéficos, embora o uso seja empírico e não haja              e fisiopatologia dessas síndromes.
          dados conclusivos. A termoterapia prostática também pode ser                  As prostatites agudas são causadas por bactérias que afe-
          uma das últimas alternativas, mas a indicação também é con-             tam concomitantemente o trato urinário. O quadro clínico pode
          trovertida.                                                             se confundir com o de cistite aguda, mas pode contar também
                                                                                  com sintomas miccionais obstrutivos ou retenção urinária. Fe-
          Prostatodinia                                                           bre alta, dores perineais e próstata dolorosa ao toque são su-
               O tratamento de escolha são os alfabloqueadores: terazo-           gestivas. Havendo nódulo prostático flutuante suspeita-se de
          sina (1 a 10 mg/dia), alfusozina (5 mg 12/12h), doxazosina (2           abscesso. O quadro pode ser grave, com septicemia, que exi-
          a 4 mg/dia) ou tamsulosina (0,4 mg/dia). Estudos prospecti-             ge internação e tratamento hospitalar com antibióticos de lar-
          vos mostraram melhora entre 70% a 80% dos casos. Nos ca-                go espectro, que nestes casos deve ser iniciado de imediato,



            Figura    1                         DIAGRAMA COM RECOMENDAÇÕES PARA MANEJO DAS
                                                       PROSTATITES AGUDAS OU CRÔNICAS



                                          PROSTATITE                                                         PROSTATITE
                                            AGUDA                                                             CRÔNICA

                                                                    Toque              Toque                                       Urocultura
                    Urocultura
                                                                   Ultra-som          Ultra-som
                                                                                                                                    Teste de
                                                                                      Biópsia?                                    localização
                    Leve/
                   Moderada                                         Grave            Urodinâmica                                   Citologia


                                 Ambulatório          Internação
                                                                                     Bacteriana               Não-bacteriana     Prostatodinia

                  Antibióticos                                  Antibióticos
                                                                                     Antibióticos              Antibióticos      Alfabloqueador
                  por via oral                               por via parenteral
                                                                                    4/12 semanas             Antiinflamatórios   Miorrelaxante




                                                                                              GUIA PRÁTICO DE UROLOGIA                           137


Cap 25- Prostatites.pm6                   137                                                       13/06/00, 15:09
logo após a colheita de amostras de sangue e urina para cultu-     pode ser de utilidade. A prostatite crônica bacteriana é tratada
          ra. Havendo retenção urinária, a drenagem deve ser feita por       com antimicrobianos que penetram a barreira hemato-prostá-
          cistostomia e não por sondagem uretral. Os casos com absces-       tica, tais como a trimetoprima, as tetraciclinas ou fluoroqui-
          so podem necessitar de drenagem deste por via uretral ou trans-    nolonas, por 4 a 12 semanas. Como o diagnóstico diferencial
          perineal. Os casos mais leves são tratados no ambulatório pre-     pode ser difícil, e as causas são controvertidas, as prostatites
          ferencialmente com uma quinolona por um período de dois a          crônicas não-bacterianas também podem ser manejadas ini-
          quatro semanas (figura 1).                                         cialmente da mesma forma; não havendo melhora, empregar
                As prostatites crônicas podem ser bacterianas ou não. O      então outras medidas empíricas, como banhos de assento, apoio
          quadro clínico de ambas é semelhante e consiste de queixas         emocional, antiinflamatórios.
          irritativas miccionais, dor ou desconforto perineal e à ejacula-         Na prostatodinia não são encontradas células inflamató-
          ção, hemospermia, de intensidade variável no tempo. Nas bac-       rias em quantidade anormal na secreção prostática, e a urodi-
          terianas, o antecedente para infecção urinária é positivo ou a     nâmica desses casos mostra com freqüência elevada sinais de
          urocultura atual é positiva, enquanto nas não-bacterianas isso     obstrução ou de disfunção esfincteriana. A urocultura é nega-
          não ocorre. Em ambas há células inflamatórias na secreção          tiva, assim como os antecedentes pessoais. A recomendação
          prostática e no tecido prostático em casos de biópsia. O estu-     para esses casos é o emprego de alfabloqueadores e de mior-
          do de localização, que consiste na colheita de amostras fraci-     relaxantes. Pacientes com alterações psicológicas devem re-
          onadas de urina, antes e após massagem prostática, também          ceber tratamento especializado.




          Bibliografia recomendada


                                     1.     ANDERSON RU, WELLER C. Prostatic secretion leukocyte studies in non-bacterial prostatitis
                                               (prostatosis). J Urol 1979; 121: 292.
                                     2.     COLLEN M, MARDH PA. Effect of metacycline treatment on nonacute prostatitis. Scand J Urol Nephrol
                                               1975; 9: 198.
                                     3.     FOWLER JE Jr, MARIANO M. Longitudinal studies of prostatic fluid immunoglobulin in men with
                                               bacterial prostatitis. J Urol 1984; 37: 363.
                                     4.     KIRBY RS, LOWE D, BULTITUDE MI, SHUTTLEWORTH KED. Intra-prostatic urinary reflux: An
                                               aetiological factor in abacterial prostatitis. Br J Urol 1982; 54: 729.
                                     5.     KOHNEM PB, DRACH GW. Patterns of inflammation in prostatic hyperplasia: A histologic and
                                               bacteriologic study. J Urol 1979; 121: 175.
                                     6.     MEARES EM Jr. Prostatitis and related disorders. In Walsh PC, Retik AB, Stamey TA, Vaughan ED Jr:
                                               Campbell’s Urology, 6th Ed., Philadelphia, WB Saunders Co., 1992, 807.
                                     7.     ORTEGA AM, CUNHA BA. The perplexing nature of prostatitis. Contemporary Urology 1997; 9: 73.
                                     8.     SEGURA JW, OPITZ JL, GREENE LF. Prostatosis, prostitis or pelvic floor tension myalgia? J Urol
                                               1979; 122: 168.
                                     9.     VALERI FV, VALERI V, YAMASAKI R, ONUKI AS, GOUVEIA PM, MARTINS ACP, CICONELLI AJ.
                                               Punção biópsia aspirativa transretal no diagnóstico da patologia prostática. Rev Ass Med Brasil
                                               1978; 9: 308.


          138             GUIA PRÁTICO DE UROLOGIA



Cap 25- Prostatites.pm6            138                                                       13/06/00, 15:09
Capítulo 26
          Orquiepididimites

          Marcelo Martins Costa




          Introdução                                                        Causas
                O processo infeccioso raramente está restrito ao testí-     Mais freqüentes
          culo ou epidídimo. Ambos, usualmente, estão afetados (or-
                                                                                 Recém-nascidos (RN) - Embora não ocorra com enor-
          quiepididimite), embora clinicamente um possa estar mais
                                                                            me freqüência, de vem em quando nos deparamos com esta
          comprometido que o outro; quando é o caso, a condição
                                                                            patologia: RN com poucos dias de vida, com aumento de vo-
          constitui-se em orquite (tuberculose e caxumba) ou epidi-
                                                                            lume da bolsa testicular, unilateral, com sinais inflamatórios,
          dimite.
                                                                            que pode ser causado por trauma durante o parto, infecção ou
                A prevalência das orquiepididimites diminuiu nas últi-
                                                                            torção do cordão espermático (mais freqüente na forma extra-
          mas décadas em virtude dos esquemas profiláticos com qui-
                                                                            vaginal), ou por tumor testicular embrionário. As hidroceles e
          mioterápicos eficazes, de tecnologia mais moderna, com ins-
                                                                            hérnias devem ser afastadas no diagnóstico diferencial.
          trumental urológico mais adequado, e de programas de vaci-
          nação abrangentes.                                                      Crianças - Os processos inflamatórios orquiepididimá-
                As orquiepididimites sabidamente podem ocorrer em to-       rios mais freqüentes são os viróticos (caxumba), os vasculares
          das as idades, desde o recém-nascido até a idade adulta.          (torção de cordão intravaginal e apêndices), os bacterianos
                As orquiepididimites agudas têm sido uma grande causa       (mais comuns em crianças portadoras de maior pressão vesico-
          de absenteísmo entre os militares, freqüente motivo de admis-     uretral) decorrentes de alterações anatômicas, como esteno-
          são nos serviços urológicos.                                      ses de meato, estreitamento de uretra, válvula de uretra poste-
                Não menos importante tem sido a ocorrência de orquie-       rior, bexiga neurogênica, refluxo vesicoureteral, meningomie-
          pididimites traumáticas por esforços, que interessam sobre-       locele etc.
          maneira à medicina do trabalho, bem como as orquiepididi-
                                                                                Adultos - Em adultos jovens com menos de 35 anos de
          mites secundárias à infecção urinária baixa em instrumenta-
                                                                            idade, as causas mais freqüentes de orquiepididimites são:
          ção urológica.
                Até 1985, aproximadamente 125 casos de orquiepididi-             • bacterianas (Escherichia coli, Neisseria gonorrhoeae,
          mites agudas foram publicados em cinco grandes séries.                               Staphylococcus),
          Doolittle et al. referem que a incidência pode ser maior que           • Chlamydia trachomatis,
          em estudos anteriores, e que casos de meninos com orquiepi-
          didimites ocorriam em 7,6% a 33% dos pacientes com escro-              • Trichomonas vaginalis etc.
          to agudo, o que se reveste de grande importância no diagnós-
          tico diferencial. Diagnósticos incorretos podem acarretar gran-        Em adultos com mais de 35 anos de idade, bactérias pio-
          de prejuízo à função testicular.                                  gênicas, instrumentações urológicas, moléstias sexualmente
                Outros autores têm objetivamente estabelecido um risco      transmissíveis por coliformes (homossexuais), específicas,
          aumentado de infecção urinária em crianças não-circuncisadas      auto-imunes, traumáticas e idiopáticas (muito freqüentes, apro-
          e naquelas portadoras de outras alterações anatomomorfoló-        ximadamente de 40% a 50%) são prevalentes.
          gicas.                                                                 As bacteriemias e sépsis têm sido responsáveis por or-
                                                                            quiepididimites (complicações de moléstias sistêmicas).

                                                                            Menos freqüentes
                                                                                 As orquiepididimites têm sido descritas na literatura oca-
                                                                            sionadas por vários patógenos, em várias patologias e situa-
         Endereço para correspondência:                                     ções como:
         Rua Timbiras, 3.642 - conj. 605/606                                     • Microbactéria tuberculosa,
         30140-062 - Belo Horizonte - MG
         Tel.: (0--31) 295-2918 - Fax: (0--31) 295-3397                          • Trichomonas vaginalis,

                                                                                        GUIA PRÁTICO DE UROLOGIA                     139


Cap 26- Orquiepididimites.pm6     139                                                      13/06/00, 15:11
Figura    1                                                         Figura   2




                • Microbactéria leprae,                                       como a Escherichia coli, Staphylococcus, Pseudomonas, fun-
                                                                              gos etc, ocasionando as orquiepididimites.
                • Schistosoma haematobium,
                                                                                    As doenças sexualmente transmissíveis seriam a fonte prin-
                • Schistosoma mansoni,                                        cipal de patógenos nos processos infecciosos orquiepididimários,
                • Haemophilus influenzae (sépsis),                            nos pacientes nestas circunstâncias, embora tenham sido descri-
                                                                              tos também em crianças. Chlamydia trachomatis, Ureaplasma
                • Citomegalovírus,                                            urealiticum e Trichomonas vaginalis têm sido isoladas.
                • Neisseria meningitidis,                                           As doenças sistêmicas (bacteriemias, viremias etc.), não
                                                                              devidamente tratadas, podem ser causa desta afecção por dis-
                • Paracoccidioides brasiliensis,
                                                                              seminação hematogênica, ocasionando, além de quadros gra-
                • Treponema pallidum,                                         ves de orquiepididimites, abscesso testicular.
                • Plasmodium vivax,                                                 Os espaços teciduais que envolvem a musculatura do
                                                                              deferente talvez sejam uma via de transmissão do patógeno.
                • Brucella species,                                                 A via linfática tem também sido responsabilizada pelo
                • Enterobius vermicularis,                                    comprometimento inflamatório de algumas orquiepididimites,
                                                                              embora saibamos que os linfáticos do canal deferente termi-
                • Filariose,                                                  nam em fundo cego ao nível do epidídimo.
                • Nocardia asteroides,                                              Algumas formas de orquiepididimites aguardam expli-
                                                                              cação etiopatogênica convincente, dentre elas se encontram
                • Sarcoidose,
                                                                              as inflamações traumáticas e auto-imunes, freqüentes após es-
                • Granulomatosa (idiopática),                                 forços de trabalho, bem como após traumas cirúrgicos, vasec-
                • Traumática,                                                 tomia, cavalgadas, motociclismo, ciclismo e outros.

                • Uso de amildarona,
                                                                              Forma aguda
                • Idiopáticas (50%),                                                Há uma inflamação importante no epidídimo, com me-
                • Crianças com malformações anorretais,                       nos de seis semanas, com aumento considerável e progressivo
                                                                              de seu volume, com ou sem pequena hidrocele reacional, tor-
                • Instilações de BCG intravesical para tumor de bexiga.       nando a região extremamente sensível e dolorosa ao exame
                                                                              físico, acompanhado ou não de febre, dependendo do agente etio-
          Fisiopatologia                                                      lógico. Na orquiepididimite da caxumba há um grande edema,
                                                                              mais às custas da inflamação testicular; grande aumento em seu
                O acesso do agente etiológico (patógeno) ao epidídimo e       volume e hipertermia acompanham quadro clínico quase sem-
          testículo pode se dar por via canalicular. O patógeno existente     pre com intensa dor localizada (figura 2).
          na uretra prostática ganha acesso ao epidídimo e testículo via            Várias citocinas inflamatórias têm sido detectadas no san-
          canal ejaculador. Acredita-se, hoje, que a urina contaminada        gue, liquor e urina de pacientes com orquiepididimites, além
          refluiria pelos ductos prostáticos e ejaculador comprometen-        do espessamento inflamatório localizado, em certos casos a
          do a próstata (prostatite), vesícula seminal (vesiculite), o tes-   única alteração encontrada, em outros há febre alta e forma-
          tículo e epidídimo (orquiepididimites), sendo esta a etiopato-      ção de abscesso local, tornando o quadro clínico mais grave e
          gênese mais aceita e freqüente (figura 1).                          exigindo internação do paciente para o melhor controle do
                Os cateterismos uretrais e outras formas de instrumenta-      quadro inicial, com medicação antibiótica e anti-inflamatória
          ções da uretra propiciam ao patógeno o acesso ao testículo e        por via parenteral.
          epidídimo de bactérias aí existentes em situações anormais                As crescentes e rápidas correntes migratórias do homem,


          140                   GUIA PRÁTICO DE UROLOGIA



Cap 26- Orquiepididimites.pm6         140                                                    13/06/00, 15:11
Figura    3                                                         Figura   4




          dos países em desenvolvimento para os mais desenvolvidos, a         quites granulomatosas, embora as características de padrão
          liberação sexual e a AIDS (Síndrome de deficiência imunoló-         folicular e de células gigantes sejam diferentes (figuras 3 e 4).
          gica adquirida) têm, lamentavelmente, elevado a incidência
          da tuberculose, mormente em nosso meio, tornando mais fre-
          qüente a orquiepididimite específica, com grande prejuízo da
                                                                              Quadro clínico
          função testicular.
                                                                              Aguda
               As orquiepididimites da caxumba, apesar dos esquemas
                                                                                   Habitualmente o quadro clínico é de dor, geralmente uni-
          de vacinação, não são pouco freqüentes, principalmente em
                                                                              lateral, raramente bilateral, de início insinuoso e gradativo e
          jovens com menos de 15 anos, contribuindo sobremaneira para
                                                                              com mais de dois dias de duração, em geral sem precedente
          estas inflamações.
                                                                              similar.
                                                                                   A localização da dor é geralmente escrotal, podendo se
          Forma crônica                                                       irradiar para a região inguinal e flanco em alguns casos, po-
               O testículo e o epidídimo, inicialmente aumentados de          dendo vir precedida de trauma, sintomas miccionais e de náu-
          volume, dão lugar a um processo inflamatório cicatricial, que       seas e/ou vômitos.
          ao nível do epidídimo o leva à obstrução por fibrose, podendo            Febre e aumento de volume da bolsa escrotal acompa-
          acarretar esterilidade quando há comprometimento bilateral.         nham a dor, com edema e eritema local.
               Na orquite pós-caxumba, causa ainda freqüente em ado-               Ao exame físico, o escroto evidencia-se com as característi-
          lescentes e após a puberdade, o testículo torna-se muito au-        cas supracitadas e o testículo comprometido situa-se mais baixo.
          mentado de volume e tem a consistência aumentada, seguin-
          do-se um processo de atrofia progressiva, com sério prejuízo              Crianças - Em crianças de menos de cinco anos e re-
          de sua função quando a inflamação é bilateral. À microscopia        cém-natos os sintomas iniciais podem ser somente anorexia,
          evidencia-se nítida reação inflamatória intersticial e edema,       irritabilidade nervosa ou indisposição; alterações anatômicas
          há rutura dos túbulos seminíferos, com infiltrado linfoplas-        de trato urinário podem ocorrer, com freqüentes infecções
          mocitário com macrófagos abundantes dispersos. No proces-           bacterianas recorrentes.
          so cicatricial evidencia-se atrofia testicular que, além de acar-
          retar sérios prejuízos funcionais, leva o jovem a uma síndro-             Adolescentes - As infecções viróticas podem ocorrer, em
          me de perda, com sérias conseqüências psicossociais. As cé-         que pesem os esquemas de vacinação eficientes, e a caxumba
          lulas de Leydig são habitualmente preservadas em sua apa-           com orquiepididimite (orquite) torna-se prevalente, com qua-
          rência, e o epidídimo sujeita-se a processo inflamatório seme-      dro clínico de febre, dor, aumento de volume e consistência
          lhante, deixando como conseqüência, na maioria das vezes,           testicular aumentada.
          obstrução e fibrose local.
               O processo inflamatório quase sempre compromete ini-                A vasta maioria (85%) é vista em pacientes abaixo dos
          cialmente mais a cauda do epidídimo, podendo, mais rara-            15 anos de idade. Durante a última década houve uma altera-
          mente, afetar a cabeça e rete testes ao nível do hilo, afetando     ção na idade dos pacientes infectados, de 4 a 9 anos na era
          ou não o testículo, dependendo do fator causal. Algumas ade-        pré-vacinação, para 10 a 14 anos na era pós-vacinação. Cerca
          rências podem ocorrer entre o testículo e seu envoltório, pro-      de 30% a 40% dos pacientes com caxumba não têm parotidi-
          piciando o aparecimento de microabscessos, granulomas de            te. Complicações como meningoencefalites, pancreatites, oo-
          esperma e/ou fístulas, principalmente nas inflamações prolon-       forites ou orquites, têm sido observadas em mais de 42% dos
          gadas e recorrentes, levando eventualmente a alterações me-         pacientes com caxumba.
          taplásicas locais.                                                       Quando neste grupo etário afastamos a orquiepididimite
               À microscopia, em certos casos de orquiepididimites mais       por caxumba, por infecções urinárias, por patógenos piogêni-
          graves, a aparência histológica pode se assemelhar à das or-        cos ou procedente de contatos sexuais e o quadro clínico é

                                                                                            GUIA PRÁTICO DE UROLOGIA                     141


Cap 26- Orquiepididimites.pm6      141                                                        13/06/00, 15:11
atípico, devemos pensar na possibilidade de torção de cordão
          espermático (em menores de cinco anos: extravaginal; em ga-
                                                                             Tabela    1           HISTÓRIA CLÍNICA DE
                                                                                            75 PACIENTES COM ESCROTO AGUDO
          rotos maiores: intravaginal).                                                              NA EMERGÊNCIA
               Torna-se fundamental o diagnóstico. Se este não estiver                                     Torção de                     Torção de
          definido, devemos lançar mão de propedêutica por imagem                                           cordão     Epididimites      apêndice
          ou do estudo do fluxo arterial em nível do cordão espermáti-                                        (50)         (13)        testicular (12)
          co. Em crianças menores a eficácia é pequena, e os falsos flu-
                                                                             Episódios prévios                   22%      7,6%              25%
          xos são freqüentes em virtude dos pequenos calibres dos va-
                                                                             Duração da dor (horas)
          sos – nestes casos a medicina nuclear torna-se imperativa com
                                                                                               <12               38        23                42
          o estudo da cintilografia com radiofármaco (tecnécio).
                                                                                               12-24             18        31                8
               O “sinal de Prehn” (alivia a dor quando se eleva o testí-
                                                                                                 >24             44        46                50
          culo comprometido) é mais comum nas orquiepididimites, ao
                                                                             Localização da dor
          contrário da torção de cordão, manobra que aumenta a dor.
                                                                                            Escrotal             64        92                67
          Este sinal não tem sido valorizado no exame físico em virtude
                                                                                           Abdominal              8         -                8
          de achados contraditórios, como também a temperatura cor-
          poral e o leucograma.                                                               Flanco             18         8                25
               Urinálise anormal foi encontrada em 61% dos pacientes         Início
          com orquiepididimite, mas também foi encontrada em 10%                              Agudo              70        31                83
          dos pacientes com torção de cordão.                                              Gradativo             30        69                16
                                                                                          Dormindo               30        8                 16
                Adultos - Além das possibilidades já discutidas, podem                       Trauma              10        31                17
          ocorrer orquiepididimites agudas pós-contatos sexuais suspei-          Sintomas miccionais             8         15                 -
          tos – que podem vir precedidos ou acompanhados de disúria e                 Náusea/vômitos             18        15                 -
          secreção uretral –, pós-instrumentação uretral ou ressecções                                                                (Srougi, 1995)
          transuretrais (hoje menos freqüentes), e também em lesões trau-   Fonte: RANSLER WC III, TERRY AD. Torsion of the spermatic cord: the
          máticas após esforços, que ocorrem comumente em medicina          Urologic Clinic of North America Urologic Emergencies. v. 9, n. 2, jun.
                                                                            1982. Guest editor Paul P. Peters WB Saunders Company.
          do trabalho.
                O achado de diplococos Gram-negativos no “swab” ure-
          tral correlaciona-se com presença de Neisseria gonorrhoeae.             Hidrocele pode acompanhar o processo inflamatório, e o
          A presença de piócitos no esfregaço uretral indica a ocorrên-     cordão espermático aumentado de volume é ocorrência não
          cia de uretrite não-gonocócica. A Chlamydia trachomatis será      incomum, bem como aumento de consistência do testículo e
          isolada aproximadamente em dois terços dos pacientes (Berger      diminuição de seu volume progressivamente.
          et al, 1979).                                                           Nos casos de orquiepididimites crônicas, de causa tuber-
                Pacientes adultos ou crianças que se encontram em pro-      culosa, ocorre comprometimento bilateral, alternante, afebril,
          grama de cateterismo intermitente por bexiga neurogênica têm      com nódulos epididimário e no canal deferente muito caracte-
          risco maior de orquiepididimite.                                  rísticos, embora pouco freqüentes.
                Crianças com fimose ou exuberância de prepúcio são,               Achados de fístulas ou cicatrizes das mesmas ao nível da
          comprovadamente por trabalhos científicos consistentes e re-      bolsa escrotal, uni ou bilateralmente, com secreção purulenta,
          centes, mais predispostas a orquiepididimites.                    ocorrem em casos mais graves e resistentes à terapêutica es-
                                                                            pecífica, exigindo não raramente procedimento cirúrgico de
          Crônica                                                           epididimectomia para exérese dos abscessos (granulomas).
               Uma pequena porcentagem dos pacientes, após 30 dias
          da fase aguda tratada, pode apresentar recorrências do pro-
          cesso inflamatório orquiepididimário e desenvolver uma in-        Diagnóstico
          duração crônica escrotal e dor, especialmente se houver infec-
          ção prostática associada ou nas vesículas seminais. Embora,       História clínica
          alguns pacientes respondam à terapia prolongada com                    Dor, febre e aumento de volume da bolsa testicular, uni
          sulfametoxasol-trimetropim ou fluoroquinolonas, a maioria         ou bilateral; disúria pode acompanhar o quadro clínico.
          responde melhor ao tratamento cirúrgico – epididimectomia.
               Ao desconforto escrotal mais comum pode associar-se a        Exame físico
          dor inguinal e nos flancos, principalmente aos esforços. Des-          Bolsa testicular aumentada de volume do lado afetado,
          conforto pélvico e irritabilidade vesical ocorrem com certa       hiperemia local, meato uretral com secreção (pode ocorrer nos
          freqüência, em torno de 25% dos casos, segundo alguns tra-        casos pós-doenças sexualmente transmissíveis). Toque retal:
          balhos.                                                           próstata congesta e mais sensível ao exame (também nos ca-
               Ao exame físico, nódulo/espessamento no epidídimo mais       sos pós-DST). Testículo e epidídimo com volume aumentado
          na cauda, podendo comprometer toda a extensão do epidídi-         e muito sensíveis (na fase aguda) e mais endurecidos (na fase
          mo, com aumento de seu volume e de sua sensibilidade.             crônica).

          142                   GUIA PRÁTICO DE UROLOGIA



Cap 26- Orquiepididimites.pm6         142                                                      13/06/00, 15:11
Tabela     2 PACIENTES CONSECUTIVOS COM                           Tabela      3                      ACHADOS DE EXAME
                      INFLAMAÇÃO DE BOLSA TESTICULAR                                                          FÍSICO E LABORATORIAL
                                 1987 - 1992                                                                        Torção de Epididimites  Torção de
           Diagnóstico               No de pacientes %                                                             cordão (50)    (13)     apêndice (12)
                                                                             Lado
           Torção testicular intra-uterina            5            4
                                                                                              Esquerdo                58           46            50
           Torção de cordão espermático              45            35                           Direito               42           54            50
           Torção de apêndice testicular             27            21        Massa                                    48           54            25
           Epididimite aguda                         36            28        Nódulo                                   28            8            58
           Dor escrotal não-aguda                    15            12        Eritema escrotal                         34           77            33
           Total                                    128           100        Edema escrotal                           52           85            50
          Fonte: J Urol, nov. 1998; 160: 1842-4.                             Testículo elevado                        36            -            -
                                                                             Leucograma
                                                                                          <10.000                     58           38            67
                                                                                          >10.000                     34           54            33
                                                                             Urinálise
                                                                                           Normal
          Exames complementares                                              (mais de 5 piócitos/c - 0 bactéria)      86           46            92
                                                                                                Anormal               10           61             8
                                                                             Febre
          Laboratoriais                                                                         > 99,5 F              96           38            58
                                                                                                < 99,5 F              16           38            17
                • “Swab” uretral - Gram, pesquisa de Chlamydia, cul-
                                                                            Fonte: RANSLER WC III, TERRY AD. Torsion of the spermatic cord: the
                  tura, antibiograma, pesquisa de Trichomonas, fungos       Urologic Clinic of North America Urologic Emergencies. v. 9, n. 2, jun.
                  (Candida) etc.                                            1982. Guest editor Paul P. Peters WB Saunders Company.

                • Urinálise - Citobacterioscopia ao Gram (Neisseria, co-
                  cos Gram-negativos e positivos), pesquisa de Chlamydia
                  (PCR, reação da cadeia da polimerase, cultura etc.),
                  pesquisa de Trichomonas, Ziehl (b.a.a.r.), PCR (para
                  tuberculose e Chlamydia).
                                                                            Tratamento
                • Urocultura - Antibiograma.

                • Sangue - Hemograma + hemocultura, D. proteína C-                Com o diagnóstico etiológico já firmado, baseado em uma
                  reativa (aumenta significativamente na caxumba), D.       história clínica, exame físico e exames complementares, não
                  amilase α (se eleva na fase aguda da caxumba), D. IgM     se torna difícil planejar nossa estratégia terapêutica. Eviden-
                  e IgG (elevados na caxumba), marcadores tumorais:         temente, encontraremos alguns grupos de pacientes nos quais
                  βHCG (βgonadotrofinas) e αFP (αfetoproteínas) no          a fisiopatologia não se encontra ainda bem estabelecida (das
                  diagnóstico diferencial com tumores de testículo.         patologias idiopáticas que constituem quase 50% das orquie-
                                                                            pididimites), o que nos levará a propostas terapêuticas de or-
                • Imunofluorescência para Chlamydia.                        dem geral, objetivando poupar prejuízos maiores à função or-
                                                                            quiepididimária e preservando enfim danos ao potencial de
                • Espermograma + espermocultura.                            fertilidade e resguardando a função sexual e psicossocial do
                                                                            paciente.
          Imagem                                                                  Para fins práticos, classificamos as orquiepididimites em
                • Ultra-som pélvico - Bolsa testicular, próstata, vesícu-   quatro grandes grupos, adaptando à nossa realidade o que fez
                  la seminal.                                               Berger em 1983.

                • Ultra-som abdominal - Rins, ureteres, bexiga.                    1.Orquiepididimites secundárias à bacteriúria;
                • Ultra-som doppler colorido - Estudo do fluxo san-                2.Orquiepididimites secundárias a patógenos de transmis-
                  güíneo no cordão espermático.                                      são sexual;
                • Cintilografia com radiofármaco - Estudo da perfu-
                  são do testículo.                                                3.Orquiepididimites secundárias às doenças sistêmicas;

                • Tomografia computadorizada e ressonância magné-                  4.Orquiepididimites idiopáticas (trauma, auto-imunes,
                  tica por imagem - Ambas pouco utilizadas.                          esforços, vasectomia).

                                                                                               GUIA PRÁTICO DE UROLOGIA                               143


Cap 26- Orquiepididimites.pm6         143                                                           13/06/00, 15:11
Tratamento clínico                                                    Figura   5      DISTRIBUIÇÃO POR FAIXA ETÁRIA
                                                                                                  DE 75 PACIENTES OPERADOS
                Orquiepididimites secundárias à bacteriúria                                   DE EMERGÊNCIA DE ESCROTO AGUDO

                1. Urocultura e antibiograma
                2. Pronta administração de antibióticos de largo espec-
                   tro, tais como aminoglicosídeo ou cefalosporina
                3. Repouso no leito e suspensório escrotal
                4. Antibiótico definitivo após resultado da urocultura e
                   antibiograma
                5. Bloqueio anestésico do cordão espermático em ca-
                   sos especiais
                6. Considerar a possibilidade de hospitalização
                7. Apoio psicológico
                8. Antiinflamatório não-esteróide - 100 mg, 2 vezes/            Fonte: Adaptado de RANSLER WC III, TERRY AD. Torsion of the
                   dia, durante 4 dias                                          spermatic cord: the Urologic Clinic of North America Urologic
                                                                                Emergencies. v. 9, n. 2, jun. 1982. Guest editor Paul P. Peters WB
                9. Interferon α2 em casos de orquiepididimites bilate-          Saunders Company.
                   rais da caxumba deve ser considerado
                10. Afastar, em garotos mais novos e adultos mais ve-
                    lhos, a possibilidade de alterações estruturais de tra-
                    to urinário nas bacteriemias recorrentes.
                                                                               Tratamento cirúrgico
                Orquiepididimites secundárias                                        Em casos de dúvida diagnóstica, com torção de cordão
                a patógenos de transmissão sexual                              espermático, devemos proceder à exploração cirúrgica da bolsa
                                                                               testicular, sendo fundamental administrarmos oxigênio puro
                1. “Swab” uretral-citobacterioscopia ao Gram                   (100%) sob alta pressão, usando-se como via de acesso a
                2. Administração de:                                           escrototomia, em casos suspeitos de orquiepididimites, e a in-
                                                                               guinotomia, quando não se puder afastar totalmente a possi-
                      Doxiciclina - 100 mg, 2 vezes ao dia, durante 10 dias,
                                                                               bilidade de neoplasia maligna. A fixação do testículo rema-
                      por via oral
                                                                               nescente deve ser imediata, principalmente quando não há sus-
                      ou
                                                                               peita de infecção, e o implante de prótese testicular deve ser
                      Amoxicilina - 500 mg, 4 vezes ao dia, durante 10
                                                                               considerado sempre que o paciente e/ou seu responsável este-
                      dias, por via oral
                                                                               jam de acordo.
                      ou
                                                                                     Em casos de orquiepididimites específicas (tuberculose),
                      Eritromicina - 500 mg, 4 vezes ao dia, durante 10
                                                                               que não estão respondendo bem ao tratamento tríplice com
                      dias, por via oral
                                                                               tuberculostáticos, eventualmente pode haver necessidade de
                      ou
                                                                               epididimectomia ou mesmo da orquiectomia, como nos abs-
                      Fluoroquinolona - 400 mg, 2 vezes ao dia, durante
                                                                               cessos recorrentes.
                      10 dias, por via oral
                3. Repouso no leito e suspensório escrotal                     Resumo
                4. Antiinflamatório não-esteróide - 100 mg, 2 vezes ao
                   dia, durante 4 dias                                              Ao nos depararmos com pacientes com queixas de escroto
                                                                               agudo, devemos sempre ter em mente uma atitude de proteção ao
                5. Apoio psicológico
                                                                               paciente, pois muitas vezes trata-se de um garoto em idade pré-
                6. Exame e tratamento da parceira                              puberal ou mesmo adolescente, inseguro, ansioso, com receio da
                                                                               perda do testículo ou de sua “masculinidade” ou potência sexual.
                Orquiepididimites secundárias                                  Grande cuidado devemos ter ao tratar este paciente.
                às doenças sistêmicas                                               É de fundamental importância avisarmos os pais ou res-
                                                                               ponsáveis e dividirmos as responsabilidades.
              Tratamento da doença sistêmica primária (tuberculose,                 A história clínica detalhada e um exame físico cuidado-
          caxumba etc.).                                                       so, nem sempre contribuitório, são prioritários, uma vez que
                                                                               transmitem confiança ao paciente, sobretudo aos mais jovens,
                Orquiepididimites idiopáticas                                  pelos motivos expostos.

          144                   GUIA PRÁTICO DE UROLOGIA



Cap 26- Orquiepididimites.pm6         144                                                        13/06/00, 15:11
Cap 26- Orquiepididimites.pm6




                                                                                                                                            ALGORITMO


                                                                               Orquiepididimites
                                                                                   agudas                                                    Dúvida                                                       Torção
145




                                                                                   Diagnóstico
                                                                                                                                             Urinálise       Cintilografia                Cordão
                                                                                                                           US Dopller                                                                                   Apêndices
                                                                                                                                              “Swab”                                    espermático


                                                                                                     Orquiepididimites
                                                           Orquiepididimites     Orquiepididimites
                                                                                                      D. Sistêmica ou
                                                             Infecção TU               DST
                                                                                                         idiopática         < 12 horas                          Tardia                                       Dúvida                 Certeza
                                                                                                                            Cirurgia                     Observação/cirurgia
                                                                                                                           emergente                        programada
                                                                                                                                                                                         Exploração
                                                                                Tratamento clínico                                                                                  cirúrgica emergente
                                                                                                                                                                                                                           12 horas      < 12 horas
                                                                                                                            Detorção                                                                         Cirurgia       Cirurgia    Observação
                                                                                                                             viável
                                GUIA PRÁTICO DE UROLOGIA




                                                                                                                                                            Orquiectomia
13/06/00, 15:11




                                                                         Acompanhamento da infecção
                                                                           causal e função testicular
                                                                                                                         Acompanhamento
                                                                                                                                                                                                               Acompanhamento

                                                                                                                                             Sem infecção                    Com infecção


                                                                                                                                          Prótese           Orquiofixação       Prótese + fixação
                                                                                                                                         testicular         contralateral            ulterior




                                                                                                                                                          Acompanhamento
                                145
A hipótese de torção de cordão espermático deve estar            vam tal fato. Entretanto, “follow-up” destes pacientes mos-
          sempre presente diante do quadro de “escroto agudo”, como             tram que 67% sofrem atrofia testicular e subseqüente subfer-
          também a possibilidade de tumor testicular e orquiepididimi-          tilidade quando a exploração cirúrgica é postergada em casos
          te. A rapidez do diagnóstico e a emergente conduta terapêuti-         de torção de cordão espermático com mais de quatro horas de
          ca são decisivas na condução da estratégia terapêutica. Para se       sofrimento vascular.
          evitar exploração cirúrgica desnecessária, a utilização adequada            Para tratarmos corretamente e conseguirmos bons resul-
          do US Doppler e da medicina nuclear é decisiva nos casos              tados imediatos e a longo prazo, impõe-se diagnosticar as or-
          dúbios. Não podemos nos furtar à responsabilidade desta ati-          quiepididimopatias com presteza e sem perda de tempo.
          tude decisiva quanto à exploração diagnóstica em casos duvi-                O objetivo deste trabalho é buscar esclarecer, de maneira
          dosos, pois sabemos que o sofrimento tecidual do testículo            prática, sem nenhuma pretensão maior, aspectos do diagnós-
          por mais de quatro horas é fatal para a função testicular, pois       tico e da conduta terapêutica em problemas tão importantes
          recentes trabalhos científicos consistentes em ratos compro-          para o paciente uropata.




          Bibliografia recomendada



                                        1.    BADENOCH AW. Manual of urology. 2a ed. London, 1974.
                                        2.    ROLNICK HC. Infection along the sheath of the vas deferens. J Urol, (1925a) 14: 371-83.
                                        3.    ROLNICK HC. The mechanism of epididymitis surgery, gynecology and obstetrics with International
                                                  Abstracts of Surgery, (1925b) 41: 15-20.
                                        4.    KASUSHI T, MASATO F, SOI CA. SADA O. Local expression of cytocine messenger RNA in rat model of
                                                  Escherichia Coli epididymitis. J Urol, 1995; 154, 2179-84.
                                        5.    MUMPS – United States, 1985-1988. Morbid Mortal Weekly Rep 1998; 38: 101.
                                        6.    PHILLIPS CF. Mumps. In: Nelson’s Text Book Pediatrics. Vaughin VC, 2160.
                                        7.    SMITH D. General Urology. 7th ed., 1992; 71-4.
                                        8.    SASPARICH et al. 1985.
                                        9.    KOGAN SS, LUTZKER LG, PEREZ LA et al. The value of the negative radionuclide scrotal scan in the
                                                  management of acutely inflamed scrotum in children. S Urol 1979; 122: 223-5.
                                        10.   MISHKIN FS. Differential diagnostic features of the radionuclide scrotal image. AJR 1977; 128: 127-9.
                                        11.   BERGER RE. Semin Urol 1983; 1:143.
                                        12.   MORGAN AD. Pathology of the testis. Lippincott, Philadelphia. 1976, 79-126.
                                        13.   BENNETT RT, GILL BHA, KOGAN SJ. The factor circumcision? Orquioepididymitis in child. J Urol
                                                  1998; 160: 1842-4.
                                        14.   RANSLER WC III, TERRY AD. Torsion of the spermatic cord: the Urologic Clinic of North America
                                                  Urologic Emergencies. Jun 1982; 9:(2).
                                        15.   A retrospective survey of complications of MUMPS J. Roy Coll Gen. Pract. 1974; 24:552.
                                        16.   SAWYER EK, ANDERSON JR. Acute epididymitis: a work related injury? J. Nati – Med Assoc, 1996;
                                                  88(6): 385-7.
                                        17.   BARTAK, V. Sperm orquite. J Reprod Fertil, 1973; 32: 491.
                                        18.   KOLSKI MJ, MAZONLEWSKI JP, STEPHENSON LL, TEXTER J, ZAMBONI AW. Effect of hyperbaric
                                                  oxygen therapy on testicular ischemia reperfusion injury. J Urol, 1998; 160: 601-4.
                                        19.   RUTHER U, STILZ S, ROHL E, NUNNENSICK C, DORR V, JIPP P. Eur Urol 1995; 27(2): 174-6.
                                        20.   SADEK I, BIRON P, KUS T. Amildarona induced epididymitis. Report of a case and literature review of
                                                  12 cases. Can J Cardiol, 1993; 9(9): 833-6.


          146                   GUIA PRÁTICO DE UROLOGIA



Cap 26- Orquiepididimites.pm6         146                                                        13/06/00, 15:11
Capítulo 27
Tumores das Supra-renais

Antonio Marmo Lucon*
Sami Arap

      As glândulas supra-renais estão situadas no retroperitô-     cados como massas palpáveis no abdome, quando causam dor,
nio anexas às porções superiores e mediais dos pólos renais.       em achados cirúrgicos ocasionais ou em exames subsidiários
Seu parênquima funcionante compreende 90% de tecido cor-           feitos com outras indicações. Os tumores funcionantes mani-
tical e 10% de tecido medular, que tem origem embriológica,        festam-se pelo quadro clínico decorrente da secreção de hor-
histologia, f isiologia e, como conseqüência, patologias dife-     mônios da camada cortical. Estes múltiplos hormônios são
rentes. O córtex diferencia-se em três zonas: glomerulosa,         sintetizados a partir do colesterol e podem ser reunidos em
fasciculada e reticulada. A zona glomerulosa produz aldoste-       três grupos: mineralocorticóides (aldosterona), corticosterói-
rona, que é um mineralocorticóide sob influência do sistema        des e andrógenos (figura 1). Os sintomas e sinais decorrem do
renina-angiotensina. As zonas fasciculada e reticulada produ-      tipo de secreção de hormônios, os quais estão relacionados
zem os glicocorticóides e andrógenos regulados pelo ACTH           com a camada histológica que deu origem à neoplasia. Os te-
hipofisário. A medula tem origem no neuroectoderma e sinte-        cidos tumorais elaboram os mesmos hormônios que os teci-
tiza as catecolaminas. Estas são liberadas através de estímulos    dos normais. A diferença é que enquanto os tecidos hígidos os
nos nervos simpáticos pré-ganglionares por fatores como es-        produzem em quantidades adequadas ao metabolismo e ho-
tresse, dor, frio, calor, hipoxia, hipotensão, hipoglicemia, de-   mostase normais, os tumores o fazem em quantidades exage-
pleção de sódio e outros. O córtex e a medula são sustentados      radas e fora do controle sistêmico.
por estroma, vasos e nervos. Como foi dito, o córtex e a me-
dula são tecidos de grande atividade endócrina produtores de
hormônios, peptídeos e neurotransmissores. As doenças mais
freqüentes que acometem a glândula supra-renal incluem os
tumores corticais e medulares. Menos freqüentes são as hi-          Tabela   1    DOENÇAS BENIGNAS E MALIGNAS
perplasias macro e micronodulares, os tumores do estroma,                              DAS SUPRA-RENAIS
dos vasos e dos nervos. Raros são os cistos e as infecções que
                                                                    • Tumores de tecido       Tumor produtor de aldosterona
englobam abscessos e granulomatoses. Estas entidades têm
                                                                      cortical                Tumor de cór tex de supra-renal
como característica a alteração morfológica da supra-renal,
genericamente chamadas de processos expansivos ou massas,           • Tumores de tecido       Feocromocitoma
descobertos na investigação clínica de sintomas e sinais pecu-        medular                 Neuroblastoma
liares a cada tipo de doença básica ou incidentalmente a partir                               Ganglioneuroma
de exames de imagem feitos com outros objetivos. Neste ce-                                    Ganglioneuroblastoma
nário devem igualmente ser consideradas as metástases de tu-        • Tumores do estroma,     Angiomiolipoma




                                                                                                            }
mores de origem diversa que aparecem como massas em sua               vasos e nervos          Fibroma
topografia (tabela 1).                                                                        Hamartoma
                                                                                                                      e suas
                                                                                              Hemangioma
                                                                                                                      formas
Tumores do parênquima cortical                                                                Lipoma
                                                                                                                      sarcomatosas
                                                                                              Mielolipoma
     Os tumores corticais são classificados como funcionan-                                   Mioma
tes e não-funcionantes. Os não-funcionantes manifestam-se                                     Neurofibroma
pela presença física do processo expansivo, sendo diagnosti-        • Hiperplasia cortical    Macronodulares
                                                                                              Micronodulares
                                                                                              Nódulos pigmentados
                                                                    • Cistos e pseudocistos
*Endereço para correspondência:                                     • Infecções               Abscessos
Rua Engenheiro Sá Rocha, 597                                                                  Granulomas
05454-020 - São Paulo-SP
Tel.: (0--11) 3021-0833                                             • Tumores metastáticos


                                                                                 GUIA PRÁTICO DE UROLOGIA                       147
Figura   1                   BIOSSÍNTESE DOS                                      Figura   2          BIOSSÍNTESE
                           HORMÔNIOS ESTERÓIDES                                                     DAS CATECOLAMINAS

      Colesterol                                                                                           Tirosina
           ↓                                                                                                   ↓
    Pregnenolona → 17-OH Pregnolona → Deidroepiandrosterona → Androestenediol
           ↓
                                                                                                     tirosina hidroxilase
     Progesterona     → 17-OH Progesterona → Androstenediona → Testosterona                                 Dopa
           ↓                                                                                                   ↓
 Desoxicorticosterona → 11-Desoxicortisol                                                           dopa descarboxilase
           ↓
    Corticosterona →         Cortisol                                                                     Dopamina
           ↓                                                                                                   ↓
 18-OH Corticosterona                                                                              dopamina β-hidroxilase
                                                                                                        Noradrenalina
                                                                                                               ↓
                                                                                            feniletanolamina-N-metiltransferase
      Tumor produtor de aldosterona - Tumor cortical que
                                                                                                          Adrenalina
provém da camada mais externa do córtex, a zona glomerulo-
sa, que é a principal responsável pela síntese de mineralocorti-
cóides. Embora seja também uma neoplasia cortical, tem carac-
terísticas biológicas peculiares e diferentes dos outros tumores      mes permite o conhecimento mais preciso da biologia dessas
do parênquima cortical e por isso deve ser estudado à parte. A        neoplasias e tem importância no prognóstico. Os hormônios
aldosterona age nos túbulos distais dos néfrons facilitando a ab-     podem se comportar como verdadeiros marcadores tumorais,
sorção de sódio e a excreção de potássio. A absorção de sódio         com sua normalização indicando controle da moléstia e sua
acompanha-se da de água, resultando em hipervolemia e hiper-          persistência ou recorrência sugerindo atividade.
tensão arterial. Esta hipertensão atua no sistema renina-angioten-          Aspecto importante na compreensão das neoplasias do pa-
sina normal e inibe a produção de renina. Hipertensão arterial        rênquima cortical refere-se ao fato de que, ao examinar um frag-
com potássio baixo, renina baixa e aldosterona alta no soro cons-     mento do tumor, o patologista não encontra elementos fidedig-
titui o quadro clínico clássico do hiperaldosteronismo primá-         nos que permitam diagnosticar como adenoma, e, por isso, de
rio causado por tumor produtor de aldosterona.                        comportamento benigno, de crescimento apenas local, ou como
                                                                      carcinoma, e, portanto, de comportamento maligno com poten-
     Tumores do córtex da supra-renal - Neste grupo in-
                                                                      cial invasão regional e metástases. Se for identificada invasão
cluem-se os tumores produtores de corticosteróides, que se
                                                                      capsular, de vasos sangüíneos, de linfonodos ou metástases, o
manifestam através da síndrome de Cushing, os produtores de
                                                                      comportamento maligno é caracterizado, e o diagnóstico de car-
andrógenos, que causam virilização, e os mistos, em que se
                                                                      cinoma fica definido. Caso contrário, a análise do tumor não per-
encontram os dois ou mais tipos de hormônios e respectivos
                                                                      mite estabelecer ou precisar este tipo de comportamento, e nestas
quadros clínicos. Na síndrome de Cushing há obesidade cen-
                                                                      situações os termos adenoma e carcinoma são impróprios e mal
trípeta (troncos e face), face em lua cheia, giba, estrias violá-
                                                                      empregados. O diagnóstico correto feito por patologistas experi-
ceas, acne, atrofia muscular, irregularidade menstrual, impo-
                                                                      entes é de neoplasia do córtex da supra-renal. Este fato tem im-
tência sexual, hipertensão arterial, diabete melito e outras al-
                                                                      portância na estratégia terapêutica, como veremos adiante.
terações decorrentes do catabolismo protéico. A virilização
no sexo feminino caracteriza-se em graus diversos por aumento
da massa muscular, aparecimento de pêlos com distribuição             Tumores do parênquima medular
masculina, aumento do clitóris, amenorréia e engrossamento
da voz. No menino pré-púbere ocasiona puberdade precoce                    O parênquima medular da supra-renal é parte do sistema
com aumento de massa muscular, aparecimento de pêlos pu-              nervoso periférico simpático com origem na crista neural. As
bianos, aumento do pênis, libido, ereção e mudança do timbre          neoplasias que aí têm origem podem igualmente ser encontra-
da voz. No homem pós-púbere, que já é virilizado, estas alte-         das em qualquer parte do corpo onde haja gânglios simpáticos
rações não se expressam. A avaliação hormonal deve ser feita          e particularmente onde haja maior quantidade destes gânglios,
com dosagem sérica de cortisol, 11-deoxicortisol, testostero-         como na cadeia paraaórtica. O comportamento desses tumores,
na, androstenediona, deidroepiandrosterona, sulfato de dei-           independentemente do local de origem, é bastante semelhante.
droepiandrosterona e aldosterona. Um ou mais hormônios
podem estar alterados. Não existe padrão de alterações por-                Feocromocitoma - Resultam dos feocromócitos, que são
que estas dependem da maquinaria enzimática que está modi-            as células predominantes da medula da supra-renal e também
ficada de maneira diversa e particular em cada tumor. Os pa-          encontradas nos paragânglios do sistema nervoso simpático.
cientes portadores de tumores clinicamente não-funcionantes           Em conjunto, os feocromócitos constituem o sistema croma-
devem ser submetidos a avaliação endócrina, porque eles po-           fim, cuja atividade metabólica mais importante é a produção
dem ser laboratorialmente funcionantes. A análise dos exa-            de catecolaminas. A biossíntese das catecolaminas é feita com

148            GUIA PRÁTICO DE UROLOGIA
Tabela   2    SINTOMAS E SINAIS ENCONTRADOS EM                           Tabela   3       MÉTODOS DE INVESTIGAÇÃO
                PACIENTES COM FEOCROMOCITOMA                                                  LABORATORIAL DOS
                                                                                              FEOCROMOCITOMAS
              Hipertensão arterial ....................... 98%
              Sudorese ........................................ 75%                        • Catecolaminas (noradrenalina e adrenalina)
                                                                          Determinação
              Palpitação ...................................... 70%       em Urina de      • Metanefrinas (normetanefrinas e metanefrinas)
              Cefaléia .......................................... 68%     24 horas
              Tontura ........................................... 23%                      • Ácido vanilmandélico (VAM)
              Vômitos .......................................... 23%      Determinação
              Palidez ........................................... 20%     Plasmática      • Catecolaminas (noradrenalina e adrenalina)
              Dor abdominal................................ 20%
              Dispnéia ......................................... 18%
              Angina ............................................ 18%
                                                                         ácido vanilmandélico em urina de 24 horas com sensibilidade
              Náusea ........................................... 15%     de 90% devem ser feitos naqueles poucos casos de suspeita
              Tremores ........................................ 10%      clínica em que as metanefrinas urinárias são normais. Os 2%
              Distúrbios visuais ............................. 8%        de feocromocitomas não-funcionantes, clínica e laboratorial-
              Convulsões ...................................... 5%       mente, têm seu diagnóstico confirmado somente pelo exame
              Rubor ............................................... 3%   histológico da peça cirúrgica.
              Prurido ............................................. 3%        Feocromocitoma não-tratado leva a morte por acidente
                                                                         vascular cerebral, parada cardíaca por infarto do miocárdio,
                                                                         arritmia ou choque, desencadeados pelos fatores já mencio-
                                                                         nados de liberação maciça de catecolaminas. As mesmas con-
a tirosina ingerida ou sintetizada no fígado a partir da fenila-         siderações feitas para os tumores do córtex da supra-renal re-
lanina. As etapas são a transformação em diidroxifenilalanina            ferentes ao exame anatomopatológico são válidas para os feo-
(DOPA), dopamina, noradrenalina e adrenalina (figura 2). As              cromocitomas, ou seja: examinando um fragmento do tumor
enzimas específicas envolvidas em cada reação são: fenilalanina          não há possibilidade de diagnosticar com segurança se se tra-
hidroxilase, tirosina hidroxilase, L-aminoácido descarboxilase,          ta de neoplasia benigna ou maligna.
dopamina β-hidroxilase e feniletanolamina-N-metiltransferase
respectivamente. Esta última, que transforma a noradrenalina em               Neuroblastomas - São tumores derivados dos neuroblas-
adrenalina, existe somente na medula da supra-renal e em poucas          tos originados da crista neural e encontrados na medula da
áreas do sistema nervoso central. Esta é a razão pela qual a gran-       supra-renal e nos gânglios simpáticos. Raro em adultos, é o
de maioria dos feocromocitomas extra-adrenais produzem so-               tumor abdominal mais freqüente em crianças, com metade da
mente noradrenalina. A produção aumentada e desordenada de               incidência em pacientes com menos de dois anos e 90% com
catecolaminas é responsável pelo quadro clínico característico           menos de oito anos. Dos tumores sólidos, apenas os tumores
de hipertensão arterial e outras manifestações adrenérgicas (ta-         cerebrais são mais freqüentes que os neuroblastomas na in-
bela 2). Embora não de maneira absoluta, os sintomas usualmen-           fância. São encontrados nas supra-renais em 37% dos casos,
te aparecem em crises – quando quantidades excessivas de ca-             em outros locais do abdome em 18%, no pescoço em 5%, na
tecolaminas são lançadas na circulação –, ocorrendo esponta-             pélvis em 4%, em outros locais em 9% e sem origem determina-
neamente ou sendo desencadeados por mudança de posição,                  da em 12%. A evolução tende a ser silenciosa, com metástases
aumento na pressão abdominal, trauma, parto, anestesia, ope-             em 70% dos casos por ocasião do diagnóstico. As metástases
rações ou ingestão de certos alimentos ou drogas. O feocro-              comprometem mais o fígado em crianças menores, os ossos nas
mocitoma coexiste com outros tumores, caracterizando a sín-              maiores e são menos freqüentes quando o tumor primário situa-
drome de von Hippel-Lindau (feocromocitoma, hemangioblas-                se nas supra-renais. Invasão de medula óssea está presente em
toma de cerebelo, cistos pancreáticos e renais), síndrome de en-         50% dos casos, mesmo que não haja comprometimento ósseo.
docrinopatias múltiplas tipo II A (feocromocitoma, carcinoma             Nódulos subcutâneos são achados freqüentes. Coração, siste-
medular de tireóide e hiperparatireoidismo), do tipo II B (feocro-       ma nervoso central e pelve são locais raros. Os pulmões são
mocitoma, neuromas de mucosa e carcinoma medular de tireói-              acometidos quando há grande disseminação pelos linfáticos
de) e a síndrome de Cushing, quando produzem corticotropina.             ou por extensão direta transdiafragmática. Sintomas gerais de
Durante a gravidez pode ser confundido com eclâmpsia.                    febre, apatia, perda de peso, anorexia e palidez são comuns
      O diagnóstico laboratorial do feocromocitoma é feito com           nas doenças disseminadas. Quadros neurológicos compressi-
dosagem sérica e urinária das catecolaminas e/ou seus meta-              vos diversos são conseqüentes a tumores paravertebrais.
bólitos (tabela 3). As metanefrinas em urina de 24 horas estão                Neuroblastomas, como o feocromocitoma, sintetizam
aumentadas em 97% dos casos de feocromocitoma e consti-                  quantidades excessivas de catecolaminas. Contrariamente ao
tuem o teste mais sensível e portanto o primeiro que deve ser            que é habitual com os feocromocitomas, apenas 5% dos casos
feito. A noradrenalina sérica, com sensibilidade de 93%, o               de neuroblastomas têm hipertensão. Não há explicação defi-

                                                                                       GUIA PRÁTICO DE UROLOGIA                     149
nitiva para o fato, embora haja evidências de que a norepine-    Diagnóstico laboratorial dos
frina seja catabolizada pelo próprio tumor. Quando há hiper-
tensão ela tende a ser paroxística com taquicardia, palpita-     tumores da glândula supra-renal
ções, sudorese e cefaléia, como nos feocromocitomas. Ges-
tantes de fetos com neuroblastoma podem apresentar estes sin-          Todos os pacientes com tumores adrenais, especialmente
tomas, os quais desaparecem com o parto.                         aqueles que não apresentam síndrome de hipersecreção endó-
     Nos neuroblastomas, a metabolização das catecolaminas       crina aparente, devem ser avaliados laboratorialmente para
dá-se com grande produção de ácido homovanílico e ácido          exclusão definitiva de hipercortisolismo, hiperaldosteronismo,
vanilmandélico de tal sorte que 95% dos pacientes têm um ou      hiperandrogenismo e hipersecreção de catecolaminas. A tabe-
os dois elementos elevados em urina de 24 horas. Biópsia as-     la 4 apresenta de forma sumária os exames hormonais no diag-
pirativa de medula óssea mostra pseudo-rosetas patognomô-        nóstico de massas adrenais.
nicas em 70% dos casos. Dosagem de ácido homovanílico e
ácido vanilmandélico em urina de 24 horas e biópsia aspirati-          Tumores corticais - Nos pacientes com manifestações
va de medula óssea constituem os métodos mais eficazes no        clínicas de Síndrome de Cushing, a medida da excreção de 24
diagnóstico clínico de neuroblastoma.                            horas do cortisol urinário livre é recomendada como exame
                                                                 inicial na suspeita de hipercortisolismo. Aproximadamente
     Ganglioneuroma - É a forma benigna de neuroblasto-          90% dos pacientes com síndrome de Cushing apresentam va-
ma. Não metastatizam. Após ressecção cirúrgica pode haver        lores de cortisol urinário livre superiores a 200 µg/24 horas,
recorrência local com grande morbidade se houver invasão         enquanto 97% dos indivíduos normais apresentam valores in-
dos forames intervertebrais e de outras estruturas vizinhas.     feriores a 100 µg/24 horas.
                                                                       Níveis plasmáticos baixos do hormônio adrenocortico-
    Ganglioneuroblastoma - É uma forma intermediária de          trófico (ACTH < 5 pg/ml) associados a concentrações plasmáti-
neuroblastoma e ganglioneuroma.                                  cas elevadas de cortisol indicam atividade adrenal autônoma, isto
                                                                 é, independente do controle do eixo hipotálamo-hipofisário. Tes-
Tumores do estroma,                                              tes dinâmicos endócrinos podem contribuir para o diagnóstico
                                                                 diferencial da síndrome de Cushing causada por neoplasias fun-
vasos e nervos                                                   cionantes adrenocorticais das formas de síndrome Cushing
                                                                 ACTH-dependente. Estes incluem o clássico teste de supressão
     São os fibromas, lipomas, miomas, mielolipomas, neu-        com doses elevadas de dexametasona (8 mg), e os testes de estí-
rofibromas, neurinomas, angiomiolipomas, hemangiomas,            mulo com o hormônio corticotrófico ovino (CRH) e a deamino-
hamartomas e suas correspondentes formas sarcomatosas. São       D-arginina vasopressina (DDAVP). Desta forma, pacientes com
raros, constituindo, no conjunto, cerca de 1% das neoplasias     síndrome de Cushing que apresentam cortisol plasmático eleva-
das supra-renais. Não produzem hormônios e por isso não têm      do e que após receberem 8 mg de dexametasona à meia-noite
quadro clínico característico. Quando se manifestam, o fazem     mantenham níveis elevados (não-suprimidos) na manhã seguin-
em conseqüência do tamanho físico, que comprime estruturas       te, têm o diagnóstico de síndrome de Cushing não-dependente
vizinhas, ou tornam-se palpáveis. Neste aspecto, comportam-      de ACTH. Os testes de estímulo com hormônio corticotrófico
se como os tumores do parênquima cortical ou do parênqui-        bovino e deamino-D-arginina vasopressina são feitos pela
ma medular não-funcionantes.                                     manhã. Após a colheita de ACTH e cortisol basais, adminis-
                                                                 tra-se uma ou outra das substâncias. Meia hora após, colhem-
Tumores metastáticos                                             se novamente amostras para dosagem de ACTH e cortisol sé-
                                                                 ricos. Se houver aumento destes hormônios é provável que
      As supra-renais albergam metástases de neoplasias com      haja síndrome de Cushing dependente de ACTH e portanto de
freqüência sobrepujada apenas pelo fígado e pulmões. Pro-        origem extra-adrenal. Se não houver aumento destes hormô-
porcionalmente ao peso, ocupam o primeiro lugar na sede de       nios após o estímulo, conclui-se que a produção de corticoste-
metástases. As lesões são bilaterais em 50% dos casos. Os tu-    róides é autônoma pela supra-renal e portanto independente do
mores primários que mais fornecem as metástases para as glân-    ACTH hipofisário ou de tumor produtor de ACTH ectópico.
dulas supra-renais são os melanomas, os dos pulmões e os da            Esteróides plasmáticos e urinários estão elevados em pa-
mama. Em porcentagem menor vêm os de útero, bexiga, prós-        cientes com síndrome de cushing, síndromes de virilização ou
tata, cólon, estômago, esôfago, fígado e vias biliares. Raros    mistas causadas por tumores corticais funcionantes. Estes in-
ou ausentes são os de língua, boca, faringe, laringe, reto e     cluem: dosagens séricas de androstenediona, deidroepiandros-
ovário. Conhecido o tumor primário, o tratamento fica esta-      terona, deidroepiandrosterona sulfato, testosterona, 11-deo-
belecido de acordo com a característica particular de cada um.   xicortisol, cortisol e aldosterona e dosagens urinárias de 17-
O tratamento cirúrgico fica reservado aos casos em que a         hidroxiesteroidase, 17-cetoesteróides.
metástase é única e existe indicação de remoção cirúrgica do           A supressão da atividade plasmática de renina associada a
tumor primário ou nos casos em que não se conhece o primá-       níveis plasmáticos elevados de aldosterona estabelece o diagnós-
rio e há necessidade de diagnóstico anatomopatológico para       tico laboratorial de tumores adrenocorticais secretores de aldos-
prognóstico e terapêutica.                                       terona em pacientes com hipertensão arterial e hipocalemia.

150           GUIA PRÁTICO DE UROLOGIA
de 94% quando se incluem feocromocitomas extra-adrenais,
 Tabela   4       AVALIAÇÃO HORMONAL DOS
                                                                  ou ressonância nuclear magnética que tem 100% de sensibili-
              PACIENTES COM TUMORES ADRENAIS
                                                                  dade para os tumores supra-renais e também para os feocro-
                                                                  mocitomas extra-adrenais. A tomografia fornece imagens mais
 Determinação     • ACTH                                          nítidas que a ressonância, é mais disponível, usa radiações e
 Plasmática                                                       contraste iodado. A ressonância magnética não usa radiações
                  • Cortisol após dexametasona
                                                                  nem contrastes iodados e permite diagnóstico de lesões vas-
                  • Andrógenos (testosterona, androstenediona,    culares que podem não ser vistas na tomograf ia convencional.
                     DHEA, DHEAS)                                 É também o exame de escolha para mulheres grávidas. A to-
                  • Estradiol                                     mografia computadorizada helicoidal mostra as lesões intra-
                                                                  vasculares tão bem quanto a ressonância magnética. Especifi-
                  • Atividade de renina                           camente para os feocromocitomas e neuroblastomas há um
                  • Aldosterona                                   exame, que é a cintilografia com I 131-metaiodobenzilguani-
                                                                  dina. Com sensibilidade de 88%, portanto menor que a da to-
 Determinação     • Cortisol                                      mografia ou ressonância, tem especificidade de 100% para
 Urinária em                                                      feocromocitomas e neuroblastomas, contra 70% para a tomo-
                  • Ácido vanilmandélico (VMA)
 24 horas                                                         grafia e 67% para a ressonância.
                  • Metanefrinas
                                                                  Tratamento
                                                                        A maneira mais adequada e efetiva de tratamento dos tu-
      Tumores medulares - O objetivo da avaliação laborato-       mores das supra-renais é sua remoção cirúrgica. Radioterapia
rial em pacientes com suspeita de feocromocitomas é demons-       e imunoterapia não têm efeito sobre estes tumores.
trar a produção excessiva de catecolaminas, principalmente              Associações de quimioterápicos são usadas em trabalhos
noradrenalina e adrenalina. Realizamos a dosagem de cateco-       experimentais com poucos e efêmeros resultados. Como já
laminas totais ou fracionadas em norepinefrina, epinefrina e      foi dito, a partir de dados clínicos, laboratoriais ou de imagem
dopamina, além dos seus metabólitos (ácido vanilmandélico e       não se pode prever um comportamento benigno ou maligno
metanefrinas) em amostras urinárias e plasmáticas (tabela 3).     para estas neoplasias. Deste modo, todos devem ser vistos
A dosagem de metanefrinas em urina de 24 horas é capaz de         como potencialmente malignos e tratados como tal.
identif icar aproximadamente 97% dos pacientes com feocro-              Existe consenso de que tumores corticais ou medulares fun-
mocitomas. Se houver forte suspeita clínica de feocromocito-      cionantes devem ser removidos para que haja desaparecimento
ma e as metanefrinas urinárias forem normais, a dosagem de        dos sintomas e sinais usualmente exuberantes e graves. A biópsia
ácido vanilmandélico em urina de 24 horas e as dosagens de        de massas não-funcionantes não traz os benefícios esperados
catecolaminas plasmáticas são os exames mais indicados para       porque os fragmentos obtidos podem provir de áreas não-repre-
o diagnóstico hormonal de feocromocitoma. Raramente estão         sentativas da maior gravidade e mais uma vez pelo fato de não
indicados os testes dinâmicos, provocativos (tiramina, hista-     haver critérios confiáveis para que o patologista possa quantifi-
mina, glucagon e metoclopramida) ou supressores (teste da         car o potencial de malignidade. Seguimento clínico de massas
fentolamina) da liberação de catecolaminas para o diagnósti-      pequenas e não-funcionantes é desaconselhado. Para que se ofe-
co dos feocromocitomas.                                           reça um pouco de segurança há necessidade de exames semes-
                                                                  trais ou anuais pela vida toda, o que torna a aderência destes pa-
                                                                  cientes muito pequena. Extirpar um tumor grande é procedimen-
Diagnóstico de localização                                        to cirúrgico maior do que se o tumor for pequeno. Não há por que
dos tumores por imagem                                            esperar que um tumor cresça para ser operado, e a convivência
                                                                  expectante com uma lesão que pode ser ou tornar-se maligna é
      Neste aspecto, há duas situações a serem consideradas. A    inaceitável. A única contra-indicação para o tratamento cirúrgico
primeira refere-se àquela em que já foi estabelecido diagnós-     é a falta de condições clínicas do doente.
tico clínico e laboratorial de tumor produtor da aldosterona,           Esta filosofia vale também para lesões com característi-
de tumor funcionante do córtex da supra-renal, de feocromo-       cas de benignidade, como cistos e granulomas nos quais o
citoma ou de neuroblastoma, e os exames de imagem são fei-        diagnóstico de certeza não possa ser feito, e por isso a possi-
tos para localização dos mesmos. A segunda é aquela em que        bilidade de doença maligna sempre existe. A remoção cirúrgi-
as massas ou tumores são não-funcionantes, muitas vezes des-      ca da lesão por si só pode ser o tratamento curativo. Se não
cobertas pelos próprios exames de imagem feitos com objeti-       for, o exame histológico fornece o diagnóstico correto e per-
vos diversos. Ultra-sonografia com sensibilidade de 90% é         mite que o tratamento complementar seja instituído com con-
útil como exame inicial pela disponibilidade, baixo custo, não-   seqüente cura da maioria dos casos.
invasividade, ausência de radiação ionizante e de contrastes.           Os pacientes portadores de tumor produtor de aldostero-
Deve ser sempre complementada com tomografia com sensi-           na, de tumor produtor de cortisol e de feocromocitoma devem
bilidade de 100% para localização de tumores supra-renais e       ser preparados para que as operações possam ser feitas em

                                                                               GUIA PRÁTICO DE UROLOGIA                       151
melhores condições e com menor número de complicações                díacas. Com o paciente preparado, as crises hipertensivas ocor-
pós-operatórias. A administração de aldactone nos pacientes          rem, mas são controladas com fentolamina ou nitroprussiato
com hiperaldosteronismo primário controla a hipertensão e            de sódio. A hipotensão arterial após a remoção do tumor, re-
reduz os níveis de hipopotassemia.                                   sultado da queda abrupta das catecolaminas circulantes, é de
      Nos pacientes com tumor produtor de cortisol, a hiper-         menor importância e mais fácil controle.
cortisolemia inibe a produção de corticotropina (ACTH) pela                A supra-renalectomia é feita através de lombotomia com
hipóf ise com conseqüente atrofia da supra-renal normal con-         ressecção da 11a costela se as massas forem menores que 5 cm.
tralateral. Quando o tumor é removido, as necessidades de cor-       Para as massas maiores que 5 cm recomenda-se toracofrenolapa-
ticosteróides não são supridas pela glândula remanescente que        rotomia. Os tumores devem ser extirpados com o mínimo de
está desativada, instalando-se um hipocortisonismo ou Sín-           manipulação possível para evitar rotura dos mesmos e possível
drome de Addison. Para que isto não aconteça é necessária a          implante local de células tumorais.Ainda com intuito de prevenir
administração de corticosteróides, por exemplo, succinato de         recidivas locais, deve ser retirado todo tecido adiposo que envol-
hidrocortisona 100 mg intramuscular antes da operação, que           ve a neoplasia acompanhado do folheto de peritônio parietal pos-
deve ser mantido na dose de 100 mg a cada oito horas nas             terior, que situa-se na face anterior da glândula. Num campo ci-
primeiras 24 horas. Após, haverá redução da dose na base de          rúrgico pós-retirada do tumor adequado deve-se ver a face ven-
50% por dia até que a supra-renal remanescente volte a ser           tral do diafragma acima, a musculatura paravertebral atrás, o pólo
estimulada e produza os corticosteróides em quantidades ne-          superior do rim e o hilo renal abaixo, a parede da veia cava infe-
cessárias. Para os feocromocitomas o efeito do preparo pré-          rior na face medial para os tumores do lado direito e a parede da
operatório é ainda mais dramático. Antes de 1950, a mortali-         aorta para os tumores do lado esquerdo e o hemicólon correspon-
dade operatória era de 20% a 25% para casos com diagnóstico          dente na frente. Todas estas estruturas devem estar livres da gor-
e de 50% para casos sem diagnóstico. As mortes ocorriam por          dura que as separa das supra-renais. Todas as estruturas vizinhas
falta de controle das crises hipertensivas que aconteciam na in-     que estiverem invadidas devem ser extirpadas em bloco com a
dução anestésica e na manipulação do tumor ou pela hipotensão        neoplasia. Estas incluem: rim, cólon, diafragma, cauda do pân-
arterial abrupta conseqüente à retirada do feocromocitoma, e         creas, baço e até o lobo hepático homolateral se o outro estiver
portanto de todo o estoque de catecolaminas. As arritmias cardí-     íntegro. Tromboses tumorais na veia cava inferior são também
acas causadas pelas catecolaminas e potencializadas pelos anes-      removidas com procedimentos cirúrgicos pertinentes.
tésicos agravaram todos estes eventos. Mudanças radicais foram             Laparoscopia pode ser utilizada com sucesso para exére-
notadas com a introdução do preparo pré-operatório. O uso de         se de massas pequenas. Esta técnica nos parece segura para
dibenzilina ou de prazosin por uma ou duas semanas que antece-       massas sabidamente sem malignidade e portanto sem possibi-
dem o ato operatório é aconselhado. Estes alfabloqueadores di-       lidade de recidiva local como tumor produtor de aldosterona e
minuem a vasoconstrição periférica, melhoram a hipertensão           hiperplasias nodulares. Para massas com potencial de malig-
arterial, a fadiga e a sudorese ao mesmo tempo que restauram         nidade preferimos que estes procedimentos sejam feitos em
a volemia eventualmente diminuída pela vasoconstrição. Be-           protocolos de pesquisa e com consentimento do paciente até
tabloqueadores podem ser necessários para tratar arritmias car-      que seguimentos longos possam comprovar suas vantagens.



Bibliografia recomendada
                           1.     KLOOS RT, GROSS MT, FRANCIS IR, KOROBKIN M, SHAPIRO B. Incidentally discovered adrenal masses.
                                     End Rew 1995; 16: 460-3.
                           2.     LUCON AM, SABBAGA E, GLINA E, BORRELLI M, GOES GM. Hiperaldosteronismo primário; tratamento
                                     cirúrgico. J Bras Urol 1985; 10: 13-5.
                           3.     LUCON AM, WROCLAWSKI ER, GLINA S, MITRE AI, BORRELLI M, MAKSOUD JE, ARAP S. Carcinoma
                                     da córtex adrenal. Rev Hosp Clin Fac Med S Paulo 1986; 41: 1-5.
                           4.     MENDONÇA BB, LUCON AM, MENEZES CAV et al. Clinical, hormonal and pathological findings in a
                                     comparate study of adrenocortical neoplasms in childhood and adulthood. J Urol 1995; 154: 2004-9.
                           5.     LATRONICO AC, CHROUSOS GP. Adrenocortical tumors. J Clin Endoc Metabol 1997; 82: 1317-24.
                           6.     VAN SLOOTEN, SCHABERG A, SMEENK D, MOOLENAAR AJ. Morphologic characteristics of benign and
                                     malignant adrenocortical tumors. Cancer 1985; 55: 766-9.
                           7.     WEISS LM. Comparative histologic study of 43 metastasizing and nonmetastasizing adrenocortical tumors.
                                     Am J Surg Path 1984: 8: 163-70.
                           8.     LUCON AM, PEREIRA MAA, MENDONÇA BB, HALPERN A, WAYCHENBERG BL, ARAP S.
                                     Pheochromocytoma: study of 50 cases. J Urol 1997; 158: 1208-12.
                           9.     COPLEN DE, EVANS AE. Neuroblastoma update. AUA Update Series 1993, Lesson 35, volume XII.
                           10.    FREGONESI A, LIMA ML, LUCON AM, ALTERMANI AM, MORAES AAG, D’ANCONA CAL. Tumor da
                                     supra bilateral. J Bras Urol 1993; 19: 175-7.
                           11.    OSELLA G, TERZULO M, BORRETTA G, MAGRO G, ALI A, PIOVESAN A, PACCOTTI P, ANGEL I.
                                     Endocrine evaluation of incidentally discovered adrenal masses. J Clin Endoc Metabol 1994; 79:
                                     1532-9.


152           GUIA PRÁTICO DE UROLOGIA
Capítulo 28
Tumores Renais
Ronaldo Damião*
Fabrício Borges Carrerette



Introdução                                                             Oncocitoma - É um tumor benigno variante do adeno-
                                                                 ma, composto de células chamadas de oncócitos e que pode
                                                                 se originar em outros órgãos como a tireóide, a paratireóide e
     Os tumores renais podem ser classificados em primários
                                                                 a adrenal. O oncocitoma é radiologicamente parecido com o
ou secundários (metastáticos), em benignos ou malignos. Os
                                                                 adenocarcinoma renal: possui uma cápsula bem definida, não
tumores renais secundários não são raros, porém eles fazem
                                                                 apresenta hemorragia e tem coloração marrom, diferencian-
parte de um quadro mais abrangente em que a abordagem prin-
                                                                 do-se do adenocarcinoma, que tem cor amarelada. No corte
cipal está voltada para o tumor primário, ficando o trato uri-
                                                                 histológico ele se apresenta como um tumor mais organizado
nário em um plano secundário. Dentre estes tumores, os que
                                                                 e com características benignas, como citoplasma granular e
mais freqüentemente acometem os rins são os linfomas e as
                                                                 eosinófilo, núcleo pequeno sem proeminência do nucléolo e
metástases dos seguintes órgãos: pulmão, pele (melanoma),
                                                                 ausência de mitoses.
mama, estômago, cólon e pâncreas. Os tumores benignos fre-
                                                                       Alguns autores acreditam que o oncocitoma seja a ver-
qüentemente são muito pequenos e não se manifestam clini-
                                                                 são benigna do carcinoma renal. Este tumor, apesar de ser con-
camente. Geralmente são diagnosticados incidentalmente em
                                                                 siderado benigno, dependendo do seu tamanho pode causar
peças cirúrgicas de nefrectomia realizadas por outros motivos
                                                                 infiltração da Gerota e até mesmo metástases a distância. Como
ou em autópsias. Dentre os tumores renais benignos, os mais
                                                                 já foi comentado anteriormente neste capítulo, o diagnóstico
importantes são os adenomas renais, os oncocitomas e os an-
                                                                 diferencial entre tumor benigno e adenocarcinoma é muito
giomiolipomas. O tumor renal maligno representa cerca de
                                                                 difícil de ser comprovado clinicamente; desta forma, esses tu-
3% de todos os cânceres dos seres humanos, e sua maior im-
                                                                 mores geralmente são tratados como malignos e o diagnóstico
portância reside na possibilidade de cura quando diagnostica-
                                                                 é realizado com o exame histopatológico.
do em fases precoces.
                                                                      Angiomiolipoma - É um tumor benigno encontrado com
Tumores renais benignos                                          freqüência nos pacientes portadores de esclerose tuberosa. Esse
                                                                 tumor também pode ser encontrado em indivíduos não-porta-
     Adenoma renal - É um tumor originário do túbulo con-        dores desta síndrome. Estes tumores são geralmente múlti-
tornado proximal muito semelhante ao adenocarcinoma e se         plos e bilaterais, seu tamanho varia, podendo ultrapassar os
caracteriza pela ausência de metástases e pelo tamanho, ge-      20 cm de diâmetro. O diagnóstico pode ser realizado através
ralmente menor que 3 cm. Este tumor é mais freqüente-            dos exames complementares; como o tumor é formado por
mente detectado em peças de cirurgia ou de necropsia, com        vasos, músculo e gordura, seu aspecto é característico ao ultra-
uma incidência que varia entre 7% e 23% das autópsias em         som, no qual aparece como massa hiperecogênica.
adultos. Não há critérios histológicos, histoquímicos ou de           Na tomografia computadorizada podemos medir a den-
microscopia eletrônica que diferenciem, com segurança, o ade-    sidade do tumor que se apresenta negativa, pois o angiomioli-
noma do adenocarcinoma. Peterson sugere que os adenomas          poma tem o tecido gorduroso como um dos seus principais
renais encontrados em peças de nefrectomia sejam classifica-     componentes. A abordagem recomendada é o acompanhamen-
dos como carcinomas de células renais de baixo potencial para    to com monitorização por exames complementares quando os
metástases. Na prática não há como diferenciar o tumor be-       tumores forem pequenos (menores que 3 cm) e não causarem
nigno do maligno e a conduta é tratar qualquer massa renal       dor ou obstrução do sistema coletor renal. Nos casos de tumo-
sólida como adenocarcinoma.                                      res grandes ou que provoquem as alterações descritas, o trata-
                                                                 mento pode ser a enucleação ou a nefrectomia parcial.

                                                                      Nefroma cístico multilocular - Caracteriza-se por uma
*Endereço para correspondência:                                  massa renal formada por múltiplos cistos não-comunicantes.
Rua Voluntários da Pátria, 445 - sala 1.411                      Geralmente são maiores que 10 cm e podem acometer crian-
22270-000 - Rio de Janeiro - RJ                                  ças e adultos, predominando, neste último caso, no sexo femi-
Tel.: (0--21) 539-0072                                           nino.

                                                                             GUIA PRÁTICO DE UROLOGIA                      153
Neoplasia justaglomerular - É um tumor que produz            hipercalcemia, hipertensão arterial, febre, anemia e alteração
renina, sendo uma das raras causas de hipertensão arterial cu-    da função hepática. Estas alterações são reversíveis com a re-
rável por cirurgia.                                               tirada do tumor. No entanto, se as manifestações da síndrome
                                                                  paraneoplásica permanecerem no pós-operatório ou aparece-
      Fibromas - São tumores benignos da medula renal.            rem tardiamente, devemos suspeitar de doença metastática.
                                                                  Atualmente, com o desenvolvimento dos métodos de imagem,
Tumores renais malignos                                           uma grande parte dos tumores renais (cerca de 30%) são acha-
                                                                  dos incidentalmente, através de exames ultra-sonográficos ou
     Os tumores renais primários malignos estão divididos da      de tomografias computadorizadas realizadas para diagnosti-
seguinte forma: 86% carcinoma de células renais, 12% tumor        car outras doenças. Os tumores incidentais têm alterado a abor-
de Wilms e 2% sarcomas. Como o tumor de Wilms predomina           dagem terapêutica e o prognóstico do CCR. Visto que a maio-
nas crianças, merecendo um capítulo à parte, e os sarcomas        ria dos incidentalomas são menores do que 5 cm, eles podem
são muito raros, abordaremos neste artigo unicamente o car-       ser tratados por cirurgias mais conservadoras com preserva-
cinoma de células renais.                                         ção renal. O diagnóstico precoce do CCR tem melhorado muito
                                                                  o prognóstico destes pacientes.
      Carcinoma de células renais (CCR) - também chama-
                                                                  Diagnóstico
do de adenocarcinoma renal, hipernefroma, carcinoma de cé-
                                                                        Devido à grande variedade dos sintomas, a inespecifici-
lulas claras ou tumor de Grawitz, é o tumor renal maligno
                                                                  dade dos exames laboratoriais e as características bem defini-
mais freqüente. Este tumor ocorre com mais freqüência em
                                                                  das dos tumores renais evidenciadas pelos métodos de ima-
certas áreas, como na Escandinávia e mais raramente no Ja-
                                                                  gem, o diagnóstico desta doença é principalmente radiológi-
pão. O Brasil e os Estados Unidos são países com incidência
                                                                  co. A ultra-sonografia é o principal exame na investigação de
mediana do CCR. A faixa etária de maior incidência é entre a
                                                                  massas renais, pois o seu baixo custo, sua simplicidade na rea-
quinta e a sétima década de vida. Os homens são mais acome-
                                                                  lização e o seu alto grau de sensibilidade e especificidade na
tidos, numa proporção de 2:10. É usualmente um tumor unila-
                                                                  diferenciação entre cisto renal e massa sólida fizeram do ultra-
teral, sem predileção por um determinado lado ou local dos
                                                                  som o exame de escolha para avaliação inicial destes pacien-
rins.
                                                                  tes. A urografia excretora permite visualizar a deformação da
                                                                  arquitetura renal causada pelas massas, bem como a presença
Etiologia                                                         de calcificações sobre a imagem renal.
      A etiologia do carcinoma de células renais é desconheci-          A tomografia computadorizada (CT) é o exame mais sen-
da, havendo várias hipóteses não-comprovadas, como o taba-        sível e específ ico para avaliar massas renais e deve ser reali-
gismo, a obesidade, os hormônios e certos produtos químicos       zada para estadiar massas sólidas ou nos casos em que o ultra-
como o cádmio e as nitrosaminas. Alguns autores aventam a         som não foi capaz de diferenciar entre tumor benigno ou ma-
possibilidade de etiologia viral. Este tumor origina-se nas cé-   ligno. A medida da densidade pela CT pode ajudar a identifi-
lulas do tubo contornado proximal do rim e pode se apresen-       car conteúdo líquido ou sólido do tumor e a presença de gor-
tar histologicamente como carcinoma de células claras, tumor      dura nos casos de angiomiolipoma. A CT também ajuda no
de células granulosas, mistos ou sarcomatosos. Estes últimos      estudo do tamanho, localização e envolvimento de órgãos vi-
são considerados os de pior prognóstico por serem menos di-       zinhos. Através deste exame podemos suspeitar de trombo tu-
ferenciados. Macroscopicamente, o CCR tem o aspecto de uma        moral na veia renal ou cava, presença de linfonodos acometi-
massa esférica, esbranquiçada e envolta por uma pseudocáp-        dos e envolvimento de estruturas vizinhas como a supra-renal
sula formada pela condensação de tecidos vizinhos. Como esse      e o retroperitôneo. Quando há suspeita de envolvimento da
tumor não é capsulado, a fáscia de Gerota é a única estrutura     veia renal ou da veia cava, a ultra-sonografia, a ressonância
que representa uma barreira natural à disseminação extra-re-      nuclear magnética (RNM) ou até mesmo a cavografia podem
nal.                                                              ser realizadas para melhor estadiamento e planejamento da
                                                                  cirurgia. A arteriografia renal é importante nos casos em que
Manifestações clínicas                                            se planeja a realização de nefrectomias parciais ou emboliza-
      O sintoma mais comum é a hematúria micro ou macros-         ção tumoral.
cópica que ocorre em 60% dos pacientes. A tríade clássica de            A CT helicoidal e o ultra-som com Doppler colorido po-
hematúria, dor abdominal ou no flanco e massa palpável está       dem ser uma importante evolução na avaliação dos tumores
presente em menos de 10% dos pacientes, sendo mais fre-           renais.
qüente nos casos de doença avançada. A dor óssea pode estar
presente nos casos de metástases para o esqueleto e a dispnéia    Estadiamento
e a tosse nos casos de acometimento pulmonar. A varicocele             O CCR pode se disseminar por via hematogênica, linfáti-
aguda pode ser um sinal de tumor renal avançado; nesses ca-       ca ou por invasão direta dos tecidos vizinhos, acarretando me-
sos suspeitamos de envolvimento da veia renal ou cava.            tástases loco-regionais ou a distância. Os sítios mais comuns
      As síndromes paraneoplásicas podem estar presentes em       das metástases são o pulmonar (40% a 60%), os linfonodos
um terço dos pacientes e se manifestam como eritrocitose,         regionais periaórticos (20% a 35%), o fígado (30%) e os os-


154           GUIA PRÁTICO DE UROLOGIA
Quadro       1                                                SISTEMATNM PARA ESTADIAMENTO
                                                                    DOS TUMORES RENAIS

                  T = Tumor primário                                      N = Nodos linfáticos                        M = Metástases

 T x Tumor primário, não pode ser avaliado                         NX Nodos não podem ser avaliados          MX Metástase não pode ser avaliada

 T 0 Nenhuma evidência de tumor primário                           N0 Nodos negativos                        M0 Ausência de metástases

 T 1 Tumor de até 2,5 cm                                           N1 Nodo único de até 2 cm                 M1 Metástases a distância

 T 2 Tumor maior que 2,5 cm                                        N2 Nodo > 2 cm < 5 cm

 T 3 Tumor invade grandes veias, glândula                          N3 Nodo maior que 5 cm
 adrenal sem ultrapassar a fáscia de Gerota.

 T 4 Tumor ultrapassa a fáscia de Gerota




sos (20% a 30%). O envolvimento de grandes vasos também é                          Tratamento
muito freqüente neste tipo de tumor, o comprometimento da                               O tratamento de eleição para o tumor renal maligno é
veia renal ocorre com uma freqüência de 10% a 30%, e da                            a extirpação cirúrgica; a terapia não-cirúrgica tem apresen-
veia cava, em 5% a 10%. O tamanho do tumor e sua localiza-                         tado eficácia limitada e se restringe a tratamento paliativo.
ção, mesorrenal e lado direito, são fatores que aumentam a                         O CCR tem alto índice de cura quando diagnosticado e tra-
probabilidade de envolvimento dos grandes vasos. Cerca de                          tado precocemente. A probabilidade de cura está inversa-
30% dos pacientes costumam se apresentar com metástases a                          mente relacionada com o estágio e o grau de disseminação
distância já na primeira avaliação. O tamanho do tumor pri-                        do tumor: quanto menor o tumor, maior a possibilidade de
mário é o principal fator preditivo da existência de metásta-                      cura.
ses, enquanto apenas 8% dos tumores menores que 5 cm apre-                              A técnica cirúrgica de eleição para tumor renal unilateral
sentam-se com metástases. Esse número aumenta para 80%                             maior que 4 cm é a nefrectomia radical. Este conceito ficou
nos casos de tumores acima de 10 cm.                                               estabelecido e aceito universalmente a partir de 1963 com as
      O estadiamento do CCR baseia-se na extensão do tumor                         publicações de Robson e colaboradores que comprovaram uma
dentro e fora do rim. O sistema mais utilizado é o TNM, pro-                       maior taxa de sobrevida nos pacientes submetidos à cirurgia
posto pela “International Union Committee of Cancer (UICC)”                        radical quando comparados com os submetidos à nefrectomia
e pelo “American Joint Committee of Cancer (AJCC)”. Outro                          simples. Esta técnica é realizada por uma via de acesso ampla
sistema de estadiamento utilizado é o de Robson, que classifi-                     como a toracofrenolaparotomia ou a lombolaparotomia trans-
ca os tumores em estágios que vão do I ao IV (quadros 1 e 2).                      versa, incisão de Chevron (figura 1a). Os princípios mais im-
O estadiamento do CCR é importante no auxílio do planeja-                          portantes da cirurgia radical são o controle precoce do pedí-
mento terapêutico, no seguimento clínico e na avaliação do                         culo renal e a dissecção em bloco com o rim da cápsula de
prognóstico.                                                                       Gerota, da gordura perirrenal, da supra-renal, dos gânglios



 Quadro       2
                    AGRUPAMENTO DE ESTÁGIOS AJCC                                    ESTADIAMENTO DE ROBSON

 Estágio I          T1, N 0, M0                                                     Estágio I    Doença localizada

 Estágio II         T2, N 0, M0                                                     Estágio II   Confinado à Gerota

 Estágio III        T3, N 0, M0 / T1, N 1, M 0 / T2 , N1, M 0 / T3 , N1, M 0 /      Estágio III Invasão de grandes veias ou
                    T3, N 0, M0 / T3, N 1, M0 / T3 , N0, M 0 / T3 , N1, M 0                     nodos linfáticos regionais

 Estágio IV         T4, todos os N, M 0 / Todos os T, N2 , M0. Todos os             Estágio IV Atinge órgãos adjacentes à Gerota ou metástases
                    T, N3, M 0 / Todos os T, todos os N, M1



                                                                                                 GUIA PRÁTICO DE UROLOGIA                    155
regionais e da metade superior do ureter (figura 1b). A linfa-    hemostáticas no leito cirúrgico. O diagnóstico é feito pela to-
denectomia mais estendida é defendida por alguns autores que      mografia, que mostra uma massa bem definida localizada no
acreditam na melhora do prognóstico com a retirada dos            local da cirurgia, e que desaparece, em média, 13 meses de-
gânglios. De qualquer forma, é importante realizar uma linfa-     pois, deixando apenas uma cicatriz cortical.
denectomia loco-regional para fins de estadiamento cirúrgico           A enucleação simples está indicada nos tumores periféri-
e avaliação do prognóstico.                                       cos e pequenos quando a pseudocápsula estiver bem identifi-
      A cirurgia conservadora do rim é realizada para preserva-   cada ou em tumores múltiplos em rim solitário. A técnica ci-
ção da maior quantidade possível de parênquima renal funcio-      rúrgica é simples e consiste na incisão circunferencial do pa-
nante, podendo ser realizada basicamente com três técnicas:       rênquima renal em torno do tumor, delimitando o plano cirúr-
nefrectomia parcial in situ, enucleação simples e nefrectomia     gico entre o tecido renal e a pseudocápsula com posterior dis-
parcial extracorpórea (cirurgia de banco). A nefrectomia par-     secção romba do tumor. A biópsia e a hemostasia rigorosa do
cial in situ está indicada nos casos de tumores menores que 4     leito da ressecção são os cuidados principais que devem ser
cm, periféricos ou exofíticos, nos tumores bilaterais e em pa-    observados nesta técnica.
cientes em que a preservação de alguma função renal é impor-           A nefrectomia parcial extracorpórea é uma cirurgia com-
tante, como em rim único ou na presença de insuficiência re-      plexa, com grande potencial de morbidade e que está indicada
nal. Os casos selecionados para nefrectomia parcial exigem        em um pequeno número de pacientes, como nos casos de gran-
um estudo pré-operatório mais detalhado para um planejamento      des tumores centrais que não sejam acessíveis às técnicas de
mais adequado da cirurgia. Nesses casos, a arteriografia renal    preservação renal descritas anteriormente.
é um exame que deve fazer parte desta avaliação. Atualmente a          Enquanto na maioria dos casos com metástases a distân-
angiorressonância (exame menos invasivo) pode substituir a        cia o tempo de sobrevida livre de doença é muito curto, em
arteriograf ia sem prejuízo da avaliação. Mesmo com estes so-     uma pequena parcela dos pacientes, com doença localmente
fisticados exames complementares, o conhecimento da anato-        avançada ou metastática, o curso do CCR pode ser lento com
mia vascular renal é de fundamental importância para a reali-     duração de vários anos.
zação da cirurgia conservadora renal. Os tumores menores que           A embolização tumoral, a radioterapia externa e a ne-
3 cm têm poucas lesões satélites, e estas, quando estão presen-   frectomia higiênica são tratamentos paliativos que podem aju-
tes, se localizam a cerca de 10 mm da lesão principal. Como na    dar a aliviar alguns dos sintomas, como, por exemplo, a he-
nefrectomia parcial, procuramos deixar uma margem cirúrgi-        matúria persistente.
ca de 20 mm; a maioria dos tumores satélites são retirados em          A resposta parcial ao tratamento hormonal é pobre (2% a
conjunto com o tumor principal.A utilização da ultra-sonografia   6%) e a quimioterapia citotóxica não ultrapassa a cifra dos 10%.
intraoperatória é uma técnica moderna que tem aumentado a         O tratamento com interferon alfa e linfócitos ativados tem res-
precisão da cirurgia conservadora.                                posta um pouco melhor, principalmente nos casos de metásta-
      A taxa de recidiva após a nefrectomia parcial gira em       ses pulmonares e mediastinais, alcançando períodos de remis-
torno de 2%. O aparecimento de pseudotumores renais após a        são que variam de 1 a 12 meses em cerca de 15% dos pacien-
nefrectomia parcial está relacionado à utilização de esponjas     tes.



 Figura   1




                                                                  A - Posição do paciente para nefrectomia radical e os
                                                                  dois tipos de incisão: toracofrenolaparotomia (linha
                                                                  tracejada) e lombolaparotomia transversa.

                                                                  B - Abordagem inicial do pedículo (seta) e margem da
                                                                  ressecção na nefrotomia radical (linha tracejada).



156           GUIA PRÁTICO DE UROLOGIA
Bibliografia recomendada

                    1.     BOSNIAK MA. Observation of small incidentally detected renal masses. Sem Urol Oncol 1995; 13:
                              267.
                    2.     CARRERETTE FB, FONSECA LL. Tumores renais, apresentação de vinte e dois casos tratados por
                              laparotomia transversa. XXIII Congresso Brasileiro de Urologia, 1991.
                    3.     DAMIÃO R. Nefrectomia parcial em tumor de rim. JBU 1990; 16: 193.
                    4.     DAMIÃO R. Cirurgia conservadora do rim: nefrectomia parcial - técnica cirúrgica. JBU 1995; 21:
                              suplemento especial; 1-10.
                    5.     DE KERNION JB, BELLGRUN A. Renal tumors. In: Walsh PC, Retik AB, Stamey, Vaughan JR.(eds)
                              Campbell’s Urology. 6th edition. WB Saunders Company. Philadelphia 1992; 1053-93.
                    6.     GOLIMBU M, YOSHI P SPERBER A et al. Renal cell carcinoma: Survival and prognostic factors.
                                                   ,
                              Urology 1986; 27: 291.
                    7.     GOHJI K, HARA I, GOTOH A et al. Multifocal renal cell carcinoma in japanese patients with tumors
                              with maximal diameters of 55 mm or less. J Urol 1998; 159: 1144.
                    8.     JANETSCHEK G, DAFFNER P PESCHEL R, BARTSCH G. Laparoscopic nephron sparing surgery for
                                                         ,
                              small renal cell carcinoma. J Urol 1998; 159: 1152.
                    9.     KIER R, TAYLOR KJ, FEYOCK AL, RAMOS IM. Renal masses: characterization with doppler US.
                              Radiology 1990; 176: 703.
                    10.    KSHIRSAGAR AV, CHOYKE PL, LINEHAN WM, WALTHER MM. Pseudotumor after renal parenchymal
                              sparing surgery. J Urol 1998; 159: 1148.
                    11.    LICHT MR. Renal adenoma and oncocytoma. Sem Urol Oncol 1995; 13: 262.
                    12.    MAURO MA et al. Renal cell carcinoma: angiography in the ct era. Am J Radiol 1982; 139; 1135.
                    13.    NOVICK AC. Partial nephrectomy for renal cell carcinoma. Urol Clin North Am 1987; 14: 419.
                    14.    PORENA M, VEPASIANI G, ROSI P et al. Incidentally detected renal cell carcinoma: role of
                              ultrasonography. J Clin Ultrasound 1992; 20: 395-400.
                    15.    SAMPAIO FJB, ARAGÃO HM. Anatomical relationship between the intrarenal arteries and the Kidney
                              Colleting System. J Urol 1990; 143: 679.
                    16.    SMITH SJ, BOSNIAK MA, MEGIBOW AJ et al. Renal cell carcinoma: earlier discovery and increased
                              detection. Radiology 1989; 170: 699.
                    17.    SROUGI M, SIMON SD. Câncer urológico. Platina, São Paulo, 1990. 460 p.
                    18.    SKINNER DG, LIESKOVSKY G. Diagnosis and management of genitourinary cancer. WB Saunders
                              Company, Philadelphia, 1988.
                    19.    WOLF JS Jr. Evaluation and management of solid and cystic renal masses. J Urol 1998; 159: 1120-33.
                    20.    LEVINE E. In: Pollack HM (ed). Clinical urography. WB Saunders Company, Philadelphia 1990; 2:
                              1216-91.




                                                                         GUIA PRÁTICO DE UROLOGIA                      157
Capítulo 29
Câncer da Pélvis Renal
e do Ureter
Donard Augusto Bendhack*
Marcelo L. Bendhack

Introdução                                                        Metástases linfáticas
      O câncer do urotélio envolvendo vias excretoras superio-        w Dos tumores da pélvis renal:
res é uma entidade bastante infreqüente, representando me-               • metástases para os linfonodos da cadeia paraaortal /
nos de 1% dos tumores malignos do aparelho urogenital. A                   paracaval.
idade média dos pacientes é de 60 anos. Predominam no sexo
masculino, na proporção de 3:1 em relação ao feminino. Quan-          w Dos tumores de ureter:
do localizados no ureter, em 60% dos casos situam-se no ter-
                                                                         • no terço lombar para os grupos de linfonodos para-
ço inferior. Deve sempre ser lembrada a possível característi-
                                                                           aortal e paracaval;
ca multifocal desses tumores, o que torna necessária a exclu-
são de outros tumores em outras áreas do urotélio (bexiga ou             • no terço iliacal para os linfonodos ilíacos;
trato superior contralateral).
                                                                         • no terço distal para os linfonodos paravesicais e ob-
      A causa dos carcinomas do trato superior não é conheci-
                                                                           turadores.
da. Os mesmos fatores envolvidos na origem do câncer da
bexiga estariam presentes. A passagem mais rápida da urina             As metástases hematogênicas se fazem em ordem decres-
pela pélvis e ureter explicaria a menor incidência desses tu-     cente: ossos, fígado, crânio, mediastino e pulmão.
mores em relação aos da bexiga, assim como a distribuição
percentual no urotélio (a maior parte se encontra na bexiga).
                                                                  Estadiamento tumoral (TNM)
Anatomia patológica                                                  Ta = Carcinoma papilar sem crescimento infiltrativo.
                                                                     T1 = Infiltração tumoral na lâmina própria.
     Cerca de 95% dos tumores do sistema coletor urinário
são carcinomas uroteliais. Carcinomas de células epidermói-          T2 = Infiltração tumoral na camada muscular.
des e adenocarcinomas são extremamente raros.
                                                                     T3 = Infiltração tumoral no parênquima renal, gordura
     No momento do diagnóstico, 25% a 45% dos pacientes
                                                                          perirrenal ou periureteral.
apresentam tumores multifocais. A freqüência está correla-
cionada ao grau de diferenciação celular: tumores papilares          T4 = Crescimento tumoral externamente ao rim ou ure-
altamente diferenciados demonstram mais freqüentemente um                 ter com infiltração de órgãos vizinhos.
crescimento multifocal e formas anaplásicas crescem sobre-
tudo solitariamente. Em 30% a 50% dos casos é encontrado          Diferenciação tumoral
simultaneamente ou algum tempo depois um tumor em nível
de ureter ou bexiga. Em termos de distribuição topográfica          G1 = Carcinoma urotelial bem diferenciado.
em relação ao ureter, o terço distal é mais freqüentemente aco-
                                                                    G2 = Carcinoma medianamente diferenciado.
metido: 15% do terço proximal, 22% medial e 63% do terço
inferior ou distal.                                                 G3 = Carcinoma pouco diferenciado.

                                                                  Diagnóstico
                                                                  Quadro clínico
                                                                       A macroematúria está presente em 60% dos casos como
*Endereço para correspondência:                                   sintoma inicial. Outros sintomas importantes incluem dor lom-
Rua Mauá, 1.081                                                   bar (25% a 30%) e disúria (20%).
80030-200 - Curitiba - PR                                              O exame clínico demonstra em cerca de 10% dos pacien-
Tel.: (0--41) 252-5540 - Fax: (0--41) 253-3121                    tes um tumor palpável em nível de flanco ou na região dos

                                                                              GUIA PRÁTICO DE UROLOGIA                    159
rins, que é causado pelo próprio tumor ou é conseqüência de       corpos vertebrais e vasos sangüíneos podem ser melhor vi-
uma hidronefrose devida à obstrução do fluxo urinário.            sualizados através da RNM.
      Sintomas sistêmicos tais como perda de peso, perda do            A cistoscopia (com eventual biópsia randomizada da be-
apetite e diminuição da capacidade produtiva são encontrados      xiga) é imperativa, pois entre 30% e 60% dos casos apresen-
em menos de 10% dos casos.                                        tam neoplasia vesical concomitante.

Métodos de diagnóstico                                            Tratamento
    O diagnóstico é realizado por métodos de imagem, en-
doscopia e estudo citológico da urina.                                 Devido ao fato de serem radiorresistentes e por apre-
                                                                  sentarem respostas muito precárias aos esquemas de qui-
     A urografia excretora demonstra em 50% a 70% dos             mioterapia, o tratamento desses tumores é basicamente ci-
casos uma falha de enchimento com contornos irregulares em        rúrgico.
relação ao sistema coletor da pélvis ou ureter (12% a 15%) ou
uma diminuição de função renal devida à obstrução causada
pelo tumor. Em 10% dos casos, o rim se apresenta sem função       Câncer da pélvis renal
à urografia excretora (significando um processo avançado).
                                                                  Nefrouretectomia
      A ureteropielografia retrógrada permite uma chance                É a forma ideal de tratar estes casos, desde que nos está-
de diagnóstico de cerca de 75%. Simultaneamente pode ser          dios Ta-T 3, com remoção do rim em bloco com a gordura pe-
feita a coleta da urina nativa ou então fluido de lavagem em      rirrenal, fáscia de Gerota e todo o ureter (com retirada do ure-
nível do trato urinário alto para o exame citológico. Excepcio-   ter intramural e “botão” vesical).
nalmente se realiza a citologia de escovação por ocasião deste          Em casos selecionados (tumor de baixo grau e estádio) e
exame.                                                            levando-se em consideração a possibilidade de tumor contra-
                                                                  lateral, o que ocorre em 8% dos casos, é admissível o trata-
     A ureterorrenoscopia é, para o diagnóstico de tumores        mento conservador, com as seguintes alternativas:
do trato urinário alto, um dos métodos mais efetivos. Por oca-
sião desse exame pode-se colher simultaneamente urina nati-
                                                                                 CÂNCER DA PÉLVIS RENAL
va ou então fluido de lavagem para o exame citológico, o que
                                                                                ALGORITMO DETRATAMENTO
em cerca de 65% dos casos pode permitir a identificação vi-
sual de células tumorais, principalmente nos tumores mal di-
ferenciados. Através da ureterorrenoscopia é possível realizar
                                                                                         Ta - T1                                T2 -T3
biópsias dirigidas. O desenvolvimento dos instrumentos en-
doscópicos flexíveis também permite que medidas diagnósti-
cas e terapêuticas possam ser realizadas com elementos de           Nefroureterectomia                                    Nefroureterectomia
trabalho apropriados.                                               Ressecção do coto                                     Ressecção do coto
                                                                          ureteral                  Casos especiais             ureteral
                                                                     Linfadenectomia                                       Linfadenectomia
      O exame ultra-sonográfico de um sistema coletor sus-
peito para a presença de tumor permite a exclusão de doenças                                        Nefrectomia parcial
importantes, no sentido de diagnóstico diferencial, tais como                                      Ressecção parcial da
cálculos urinários, sobretudo em casos de cálculos radiotrans-                                           pélvis, ou
                                                                                                   excisão endoscópica
parentes. A diferenciação entre processos tumorais e falhas de
enchimento com aparência de tecido mole à urografia excre-
tora (matriz de cálculos, coágulos) nem sempre é possível com
o uso da ultra-sonografia.

      Possíveis achados da tomografia computadorizada                            T3 irressecáveis                               T4
(TAC) são falhas de enchimento de contraste, uma captação
de contraste mínima e diferente captação de contraste em ní-
vel do parênquima renal. Linfonodos hilares aumentados, in-                               QT                                    QT
filtração vascular e trombos, assim como metástases à distân-
cia em outros órgãos abdominais podem ser bem visualizados
ou identificados pela TAC e pela ultra-sonografia (certamente         Boa resposta             Sem resposta                  Cirurgia?
com diferentes possibilidades de acerto).
                                                                         Cirurgia                      RxT
      Na comparação entre TAC e ressonância nuclear magné-
tica (RNM), a RNM apresenta uma taxa preditiva positiva mais
alta e também uma sensibilidade maior. Metástases no fígado,


160           GUIA PRÁTICO DE UROLOGIA
•   ressecção parcial da pélvis renal;                                         CÂNCER DO URETER
     •   nefrectomia parcial;                                                    ALGORITMO DETRATAMENTO
     •   cirurgia percutânea;
     •   ureteropieloscopia e retirada endoscópica.                                             Terço
                                                                                           superior e médio
     Essas formas de tratamento devem ser levadas em consi-
deração principalmente em casos de rim único, insuficiência                                       T 3-T4          Casos especiais
                                                                      Nefroureterectomia
renal ou idade avançada do paciente, sendo a recidiva local da                                     G3
ordem de 6%-10%.
     A linfadenectomia retroperitoneal em combinação com                                    RxT adjuvante (?)        Cirurgia
a nefroureterectomia é recomendada por alguns autores. Na                                        QT (?)            conservadora
realidade, parece ter mais importância no sentido de estabele-
cer o prognóstico do que a terapêutica. Em caso de positivida-
de, a sobrevida é muito curta.
                                                                                                 Terço
                                                                                                inferior
Câncer do ureter
                                                                           T a - T1
                                                                                                 T2-T 3                    T4
     A indicação clássica é a nefroureterectomia. Em casos                 G1-G2
de câncer de ureter inferior (60% dos casos) e com baixo grau
e estádio, pode-se considerar uma intervenção conservadora,               Cirurgia         Nefroureterectomia              QT
com ressecção do segmento distal do ureter e reconstituição           conservadora em
do trato com reimplante do ureter, bexiga psóica, técnica de           casos especiais
Boari, interposição de alça ileal ou autotransplante renal.                                                      Lesões residuais
     Nos tumores do terço médio e superior, em casos seleci-
onados pode-se realizar ureterectomia segmentar com anasto-
mose término-terminal. O inconveniente seria a possibilidade                                                    Cirurgia        RxT
de recorrência do tumor em outro ponto do ureter (30%-50%).
     Tratamento endoscópico só é admitido nos tumores de
muito baixo grau e estádio inicial (Ta-G1).

Quimioterapia
      Em se tratando de tumores uroteliais metastáticos, têm-se    ficada uma taxa diminuída de recidivas locais (11% contra 46%
utilizado em relação à quimioterapia conceitos diferentes so-      para operações sem radioterapia adjuvante). A taxa de sobrevi-
bretudo daqueles estabelecidos para o tratamento do câncer de      da pode ser melhorada apenas discretamente (17% contra 27%).
bexiga. Até o presente não se dispõe de um relato com número
suficiente de casos que possa ter comprovado a eficiência de tal   Prognóstico
tratamento mesmo que indutivo, adjuvante ou neoadjuvante.
      Em casos raros admite-se a possibilidade de uma terapia            O prognóstico é menos dependente do método de trata-
tópica (por exemplo, Mitomicina C ou BCG) após uma opera-          mento empregado do que do estádio e do grau de diferencia-
ção conservadora ou na qual se preserva o rim, com remoção         ção celular. As operações conservadoras podem ser considera-
de um tumor superficial do trato urinário alto. Também nesta       das em casos de tumores superficiais de baixo grau e quando
situação não existem relatos estatisticamente relevantes.          se tratar de rim único, insuficiência renal ou idade avançada.
                                                                         A taxa de sobrevida em cinco anos corresponde a cerca
Radioterapia                                                       de 40% a 65%. Não existem diferenças entre tumores de pél-
      Com relação à radioterapia adjuvante de tumores urote-       vis e tumores ureterais no mesmo estádio. Adenocarcinomas e
liais com alto grau de malignidade ou invasivos pode ser veri-     carcinomas de células epiteliais apresentam pior prognóstico.




Bibliografia recomendada


                           1.     MESSING EM, CATALONA W. In: Walsh PC, Retik AB, Vaughan ED Jr., Wein AJ. Campbell’s Urology.
                                     7th ed., Philadelphia, 1998; 2327-91.
                           2.     SROUGI M. In: Srougi M, Simon SD. Câncer urológico. 2a ed., São Paulo, 1996; 143-71.


                                                                                GUIA PRÁTICO DE UROLOGIA                          161
Capítulo 30
Câncer da Próstata
Antonio Carlos Lima Pompeo




Tratamento do carcinoma                                               Não existe, até o momento, consenso na literatura sobre
                                                                 a melhor alternativa terapêutica a ser empregada em todos os
localizado da próstata                                           casos. Revisão realizada pela Associação Americana de Uro-
(T1/T2 ou A/B)                                                   logia, em 1995, após análise de 12.501 artigos sobre o tema,
                                                                 considerou aceitáveis apenas 165 (1,3%), o que mostra a falta
      O adenocarcinoma da próstata (CaP) transformou-se, nos     de uniformidade dos dados divulgados. Segundo essa revisão,
últimos anos, em tema dos mais importantes e controversos        são aceitas as opções referidas, uma vez identificadas as van-
da Urologia contemporânea. As campanhas de detecção pre-         tagens e desvantagens de cada método proposto, destacando
coce e divulgação de conhecimentos inovadores aumentaram         que os pacientes devem ter conhecimento e participação nas
o interesse sobre essa neoplasia visceral, reconhecida como a    decisões terapêuticas.
mais freqüente entre os homens com mais de 50 anos. O diag-           Até os anos 80, a prostatectomia radical (PR) era empre-
nóstico em estádios iniciais tem sido estabelecido em incidên-   gada em poucos serviços urológicos, devido às altas taxas de
cia crescente, fase em que as oportunidades de cura, ou pelo     complicações, como as seguintes:
menos de controle, são muito maiores.
                                                                      • incontinência urinária;
      Embora o CaP tenha em geral evolução lenta, sua histó-
ria natural pode ser muito variável, apresentando, por vezes,         • disfunção erétil;
aparecimento precoce de metástases, etapa em que a cura tor-
                                                                      • estenoses de anastomoses;
na-se excepcional. Deduz-se, portanto, que o tratamento deve
ser instituído de maneira rápida. Alguns fatores prognósticos         • excessiva perda sangüínea intra-operatória.
permitem antever o comportamento biológico mais agressivo
desses tumores, destacando-se:                                         A notável contribuição de Walsh para a anatomia ci-
                                                                 rúrgica dessa intervenção reduziu a incidência dessas com-
     • histologia desfavorável (grau de Gleason 7 a 10);         plicações para índices aceitáveis, e a PR passou a ser em-
     • alterações da ploidia;                                    pregada como opção terapêutica em praticamente todos os
                                                                 centros urológicos. O procedimento tem como vantagem
     • PSA elevado;
                                                                 er radicar de maneira imediata populações de células tumo-
     • extensão local (estádio).                                 rais, inclusive as radiorresistentes. Mais recentemente, em
                                                                 pacientes com dosagens de PSA < 10 ng/mL, tornou-se
     Esse comportamento variável possibilita a orientação de     possível demonstrar que são mínimas as possibilidades de
condutas totalmente opostas em neoplasias localizadas. Na        doença metastática linfonodal, aumentando o interesse pela
atualidade admitem-se duas modalidades terapêuticas com          abordagem perineal.
potencial de cura para tais tumores:                                   Estatísticas recentes mostram que cerca de 80% dos pa-
     • prostatectomia radical,                                   cientes com estádio T1-2 NxMo (A-B) tratados pela PR não apre-
                                                                 sentam evidência de progressão da doença após cinco anos
     • radioterapia.                                             (tabela 1) e 55% a 70% após dez anos (pelas dosagens de PSA)
                                                                 (tabela 2).
    O regime de “observação”, ou seja, sem tratamento, tam-            Os aspectos técnicos da prostatectomia radical; são exaus-
bém é aceito em casos selecionados.                              tivamente discutidos na literatura. Alguns detalhes e contro-
                                                                 vérsias devem, no entanto, ser ressaltados.
                                                                       A maioria dos autores admite, por exemplo, que em pa-
                                                                 cientes com níveis de PSA < 10 ng/mL e grau de Gleason < 7,
Endereço para correspondência:                                   a indicação sistemática da linfadenectomia é desnecessária.
Rua Iguatemi, 192 - 3o andar                                     Tecnicamente, o controle do sangramento é feito por meio da
01451-010 - São Paulo - SP                                       ligadura do plexo venoso dorsal imediatamente distal ao ápex
Telefax: (0--11) 866-4111                                        prostático. Existe controvérsia quanto à preservação do liga-

                                                                             GUIA PRÁTICO DE UROLOGIA                      163
Tabela   1        PR - AUSÊNCIA DE PROGRESSÃO (AP)                 Tabela   2      PR - AUSÊNCIA DE PROGRESSÃO (AP)
                            APÓS CINCO ANOS                                                  APÓS DEZ ANOS

  Instituição             Ano      Estádio T1-2Nx    Nº     AP %     Instituição             Ano      Estádio T 1-2Nx    Nº     AP %

  John Hopkins           1982-91     N + 7,4%       894     83%      Baylor College         1983-95     N + 6,1%        712     73%
  Baylor College         1983-95     N + 6,1%       712     79%      John Hopkins           1982-91     N + 7,4%        894     70%
  Washington University 1982-93      N + 2,4%       925     78%
                                                                     Mayo Clinic            1966-91     N + 10,5%       3.170   54%
  Mayo Clinic            1966-91    N + 10,5%       3.170   77%
  UCLA                   1987-92        N0          425     80%      UCLA                   1987-92         N0          601     47%

  Adaptada de Scardino                                               Adaptada de Scardino



mento pubiprostático (DeKernion) visando manter a estática         grande volume, PSA > 20 ng/mL e escore de Gleason ≥ 7. Os
uretral e contribuir para melhorar a continência urinária. É       locais de comprometimento mais freqüentes são, pela ordem:
tecnicamente factível, mas em determinadas ocasiões sua in-        ápice, região posterior e base da próstata.
tegridade pode dificultar a ligadura distal do plexo. Trata-se          A conduta a ser tomada no comprometimento das mar-
de tema a ser melhor definido.                                     gens deverá ser definida em função da análise de determina-
      Outro aspecto polêmico é a preservação das fibras circu-     dos fatores: extensão da invasão, comprometimento de vesí-
lares do colo vesical, também visando maior continência. A         culas seminais e do PSA detectável no pós-operatório.
opinião da maioria dos autores é que tal procedimento tem
importância apenas relativa, pois pode contribuir para o com-
prometimento das margens cirúrgicas.                                  Orientações
      Entre as controvérsias técnicas, a mais polêmica talvez
seja a da preservação dos feixes vasculonervosos situados               n comprometimento mínimo e PSA indetectável
póstero-lateralmente à glândula prostática, objetivando a ma-             após 1 mês pós-operatório ⇒ seguimento
nutenção da potência. A contra-argumentação lógica é a reali-             clínico e PSA trimestral;
zação de operações oncológicas pouco eficientes, com risco
de margens comprometidas, e, portanto, não atingindo o ob-              n comprometimento extenso mesmo com
jetivo maior que é a retirada completa do tumor.                          PSA indetectável (alto risco de progressão)
      Em algumas circunstâncias, a preservação de termina-                ⇒ radioterapia;
ções nervosas pode ser realizada sem comprometimento do                 n comprometimento mínimo e
resultado cirúrgico. Existem, no entanto, condições em que                PSA detectável ⇒ radioterapia;
tal intento deve ser evitado, como é o caso dos tumores de
grande volume, com histologia desfavorável, em pacientes                n invasão de vesículas seminais, histologia
idosos com ereções limítrofes e, segundo alguns autores, ní-              desfavorável, PSA detectável ⇒ radioterapia
veis de PSA > 15 ng/mL.                                                   ou, preferencialmente, hormonioterapia.
      A constatação do envolvimento neoplásico macroscópico
de linfonodos regionais durante o ato operatório é outro dile-
ma a ser destacado. Existe uma tendência nos casos de envol-
vimento macroscópico significativo de interromper-se a ope-             Ainda dentro dos fatores contraditórios da PR, merece
ração e a instalação de medidas antiandrogênicas. Quando o         atenção a hormonioterapia neo-adjuvante (pré-cirúrgica) por
envolvimento é microscópico, admite-se a continuidade do pro-      períodos variáveis (“downstaging”). É inequívoco que esse
cedimento principalmente nos casos de tumores bem diferen-         procedimento pode facilitar as condições cirúrgicas (diminui-
ciados (Gleason 2 a 6). Nestes casos a hormonioterapia adju-       ção do volume tumoral), porém seu valor em termos de au-
vante, segundo alguns trabalhos, melhora a perspectiva de vida.    mento do intervalo livre de doença e sobrevida ainda não foi
      A conduta nos casos de margens cirúrgicas comprometi-        bem esclarecido.
das cuja incidência é expressiva (20% a 30%), é também obje-            Em resumo, constituem fatores determinantes do suces-
to de discussão. A avaliação anatomopatológica meticulosa          so terapêutico pela PR:
deve informar se a neoplasia é órgão-confinada (sem exten-
são extracapsular) ou espécime-confinada, ou seja, com ex-              n ausência de margens comprometidas;
tensão extracapsular e margens cirúrgicas não-comprometi-
                                                                        n ausência de infiltração de vesículas seminais;
das. Além da técnica cirúrgica empregada, a ocorrência desse
evento está associada a algumas características dos tumores.            n níveis séricos de PSA < 0,4 ng/mL três meses após a
É mais freqüente naqueles localizados no ápice prostático, com            cirurgia.


164              GUIA PRÁTICO DE UROLOGIA
Tabela   3     PROGRESSÃO LIVRE DE DOENÇA (PLD)                      Tabela   4   PROGRESSÃO LIVRE DE DOENÇA (PLD)
                       APÓS RADIOTERAPIA.                                                 APÓS RADIOTERAPIA.
                RESULTADOS COM PERÍODOS < 5 ANOS                                   RESULTADOS COM PERÍODOS > 10 ANOS

 Autor                   Estádio     Nº    % PLD Seguimento (anos)     Autor                      Estádio        Nº        % PLD

 Kaplan, 1933             T 2 Nx     68     60%          4             Schellhammer, 1994        T1b-T2, Nx      181       20-35%
 Zietman, 1994            T1-2 Nx    85     41%          4
                                                                       Rosenzweig, 1995          T 1-2, Nx N0    165        33%
 Zagars, 1994             T1-2 Nx    269    64%          5
 Rosenzweig, 1995        T1-2 NxN0   165    63%          5             Adaptada de Scardino
 Lee, 1995                T 1 Nx     157    62%          5
                          T 2 Nx     233    53%          5
  Adaptada de Scardino



      A radioterapia, utilizada como método terapêutico pre-         dioterapia conformacional ou multiplanar possibilitam visão
ferencial durante décadas, tinha como argumentos favoráveis          tridimensional computadorizada da próstata, limitando os cam-
índices de complicações muito menos expressivos que as ope-          pos de irradiação e diminuindo o comprometimento de ór-
rações do passado. Além disso, os resultados de cura a longo         gãos adjacentes.
prazo, segundo autores como Bagshaw et al., seriam seme-                   A radioterapia intersticial tem a vantagem de apresentar
lhantes aos da cirurgia.                                             baixos índices de complicações, porém ainda é pouco empre-
      Atualmente, embora muito empregada, apresenta índi-            gada devido aos expressivos índices de falha decorrentes, pro-
ces de falha em 30% a 40% dos casos que normalmente têm              vavelmente, da dificuldade técnica na distribuição homogê-
clones celulares radiorresistentes. Esses pacientes evoluem com      nea das irradiações. Técnicas mais recentes de braquiterapia
biópsias positivas para neoplasia em um ano ou mais após a           com colocação percutânea de sementes radioativas (iodo,
radioterapia, o que significa mau prognóstico terapêutico.           irídio) associadas ou não à radioterapia externa, parecem ofe-
Relatos de Catalona et al. mostram índices globais de eleva-         recer vantagens terapêuticas sobre as anteriores, porém, re-
ção do PSA pós-radioterapia em 35% a 75% dos casos em                sultados a longo prazo estão por ser melhor definidos.
cinco anos e em 80% após dez anos, valores estes superiores                A crioterapia, utilizada no passado, foi reativada em alguns
aos da prostatectomia radical (5% a 40%), excetuando-se aqui         serviços, visando ao tratamento do Ca localizado. O procedimento
os doentes com infiltração local extracapsular e/ou vesículas        é pouco invasivo, sendo a hipotermia, determinada por nitrogê-
seminais comprometidas.                                              nio líquido, conduzida por “probes” colocados por via percutâ-
      No seguimento dos pacientes pós-radioterapia, os níveis de     nea, com prévio aquecimento uretral da área correspondente ao
PSA séricos podem fornecer dados prognósticos importantes            colo vesical e esfíncter externo. Os resultados terapêuticos, os
quando, após quatro meses, não caem para níveis abaixo de            custos operacionais e as complicações descritas (fístulas, impo-
4 ng/mL, o que aumenta significativamente a possibilidade de         tência, estenoses) limitam, por enquanto, seu emprego.
recorrência. Os níveis de PSA que demonstram estar o paciente              O regime de observação, ou seja, o seguimento clínico
livre da doença continuam a suscitar controvérsias e ainda não       laboratorial do paciente portador de Ca localizado tem adep-
foram totalmente definidos, variando de 0,5 a 4 ng/mL. Quando        tos que defendem a teoria de que o benefício do tratamento
o PSA é usado como índice de recorrência, alguns investigadores      cirúrgico ou radioterápico pouco acrescentaria em termos
relatam melhores resultados da prostatectomia a longo prazo quan-    de sobrevida. Dados publicados por alguns autores, entre
do comparados aos da radioterapia (tabelas 3 e 4).                   eles Johanson et al., dão suporte a essa teoria. A maior crí-
      Segundo Scardino, resultados globais mostram que 22% dos       tica que sofrem tais estudos é a inclusão de elevado percen-
pacientes tratados cirurgicamente progridem em cinco anos, com-      tual de pacientes idosos, com histologia favorável, baixo
parados aos 39% da radioterapia. Embora a histologia desfavorá-      estádio, grupo esse bem conhecido como de baixo risco de
vel defina um potencial maior de agressividade biológica destes      progressão. Essa conduta, embora possa ser recomendada
tumores, esse fato isolado não contra-indica tratamento cirúrgi-     para doentes com as citadas características, não deve ser
co. Por outro lado, não existe consenso sobre que limite dos ní-     indicada nos pacientes mais jovens, com histologia e esta-
veis séricos do PSA contra-indicaria a cirurgia.                     diamento menos favoráveis, tendo-se em vista que, nessas
      A seleção de pacientes interfere expressivamente nos re-       condições, os índices de progressão são muito altos, con-
sultados obtidos pelos diversos métodos terapêuticos. Assim,         forme mostram os estudos da história natural desses tumo-
em se tratando da radioterapia, melhores resultados são obti-        res. Segundo Catalona et al. os índices de progressão em
dos quando nessa seleção se incluem o estádio T 1-T2a, PSA           cinco e dez anos são, respectivamente, 5% e 10% - A1 (T1a);
< 15 ng/mL e histologia favorável.                                   35% e 80% - A2 (T 1b); 35% e 55% - B1 (T 2a); 77% e 90% -
      Destaque-se também que equipamentos modernos de ra-            B 2 (T2b) e, praticamente, 100% - C (T 3c).

                                                                                   GUIA PRÁTICO DE UROLOGIA                       165
Recomendações para                                                      Entre as vantagens da radioterapia incluem-se o poten-
tratamento do Ca localizado                                       cial de cura, a boa tolerabilidade na maioria dos casos, quan-
(T1-T2 ou A/B)                                                    do são usadas técnicas modernas, ausência de riscos operató-
                                                                  rios, além de não afastar o paciente de suas atividades profis-
      Consideram-se como opções à prostatectomia radical a        sionais por longos períodos.
radioterapia e a “observação”, tendo-se em vista que os dados           Como desvantagens destacam-se as cistites e proctites
da literatura não esclarecem, de maneira definitiva, os limites   actínicas, assim como a disfunção erétil, comumente de início
da superioridade de uma conduta sobre as outras quando o          tardio (30% a 50% em cinco anos). Observa-se ainda que, como
tema é abordado para todos os casos. A seleção dos pacientes      a próstata permanece, a natural radiorresistência de clones de
é fator determinante para o sucesso terapêutico.                  células tumorais favorece a progressão neoplásica a longo pra-
                                                                  zo.

    Indicações terapêuticas
                                                                      n Conduta expectante
        n Prostatectomia radical
                                                                          · expectativa de vida inferior a dez anos;
            · expectativa de vida superior a dez anos;                    · histologia favorável (bem diferenciados ou
            · ausência de contra-indicações clínicas                        moderadamente diferenciados,
              para a cirurgia;                                              Gleason 2 a 6;
                                                                          · par ticipação do paciente na decisão.
            · participação do paciente na decisão
              terapêutica.


                                                                        Constituem vantagens da conduta expectante a ausência
     A grande vantagem da PR, além do potencial de remo-
                                                                  de tratamentos e seus eventuais efeitos secundários, o baixo
ver completamente o câncer e, portanto, de obter cura em
                                                                  custo, com desvantagem marginal em termos de sobrevida de
pacientes selecionados, é permitir o estadiamento patoló-
                                                                  cinco a dez anos, quando comparados aos outros métodos.
gico da moléstia. A definição de cura é a ausência de recor-
                                                                  Obviamente, como a próstata não é removida ou irradiada, a
rência pelo resto da vida. Entre as desvantagens, inclui-se
                                                                  probabilidade de progressão é inegavelmente superior. A pos-
o fato de ser um tratamento invasivo, requerer hospitaliza-
                                                                  sibilidade de seu crescimento local poderá comprometer a
ção (média de cinco dias), anestesia, transfusão sangüínea
                                                                  qualidade de vida do paciente.
em 10% a 30%, além dos elevados custos e longo período
                                                                        Conclui-se que o sucesso terapêutico das opções citadas
de afastamento do trabalho. Merece destaque o potencial
                                                                  depende muito da seleção criteriosa dos pacientes que devem
de complicações:
                                                                  ter participação na escolha do método de tratamento. O segui-
                                                                  mento ambulatorial periódico é fundamental, visando moni-
      · impotência ......... 10% a 90%;
                                                                  torizar a evolução e instituir terapêutica alternativa em caso
      · incontinência ...... 4% a 6%;                             de progressão da moléstia.
      · óbitos ................. 1%.
                                                                  Tratamento dos tumores
     O alto grau de indiferenciação celular (grau de Gleason      localmente avançados
7 a 10) não é fator limitante para a operação.
                                                                  (T3/T4 Nx M0 ou C)
                                                                       O tratamento dos tumores que ultrapassam os limites
      n Radioterapia
                                                                  da cápsula prostática, infiltrando as vesículas seminais, o
          · pacientes com risco para o tratamento                 colo vesical ou as estruturas vizinhas, constitui tema con-
            cirúrgico;                                            troverso. A história natural (sem tratamento) dessas neo-
                                                                  plasias, nessas condições, é caracterizada pelo desenvolvi-
          · expectativa de sobrevida suficientemente              mento de doença metastática a distância em 50% a 70%
            longa para que o tratamento se justifique;            dos casos em cinco anos.
          · ausência de patologia colo-retal que                       A prostatectomia radical (PR), nestes casos, não tem
            contra-indique a irradiação;                          os mesmos benefícios terapêuticos daqueles com tumores
                                                                  confinados à próstata; os índices de insucesso são muito
          · participação do paciente na decisão                   altos, assim como a morbidade pós-operatória (incontinên-
            terapêutica.                                          cia urinária e disfunção erétil). Destaque-se ainda que quan-


166              GUIA PRÁTICO DE UROLOGIA
do se estabelece o diagnóstico clínico de doenças localmente      Tratamento do carcinoma
infiltrativas é expressivo o percentual de linfonodos pélvicos
comprometidos (± 50%), o que muda o estadiamento. A               metastático da próstata
hormonioterapia, ou seja, o bloqueio da síntese da testoste-
rona ou da sua ação periférica no tecido prostático, pode               Embora os novos métodos de diagnóstico e as campa-
retardar a progressão destes tumores (20% a 50% para tu-          nhas de exames preventivos tenham aumentado a detecção de
mores metastáticos). Incluem-se dentro dessa modalidade           câncer (Ca) de próstata em fases iniciais, ainda é muito signi-
de tratamento a orquiectomia, os estrógenos, os agonistas         ficativo (> 30%) o percentual de pacientes com tumores dis-
LH-RH e os antiandrogênios. Estes podem ser empregados            seminados. Nessa fase, a terapêutica deverá ter amplitude sis-
isoladamente ou em combinações (bloqueio total), objeti-          têmica e os objetivos não devem se voltar apenas para a cura,
vando também a inibição dos androgênios de origem adre-           o que é raro, mas também à paliação dos sintomas e ao con-
nal.                                                              trole parcial da moléstia.
      O tratamento hormonal acarreta efeitos colaterais impor-          O tecido glandular prostático é dependente dos hormô-
tantes, que, embora variáveis, devem ser sempre considerados      nios androgênicos para efetuar o processo metabólico celular
– disfunção sexual, queda de pêlos, osteoporose, fraqueza         normal. No homem adulto, aproximadamente 95% dos an-
muscular etc.                                                     drógenos circulantes (testosterona) são produzidos nos testí-
      Em algumas circunstâncias, a hormonioterapia constitui      culos e as adrenais elaboram os restantes 5%. Por ação da en-
a opção preferencial, como é o exemplo das infiltrações lo-       zima 5 alfa-redutase, cerca de 5% a 7% da testosterona é trans-
cais muito signif icativas (comprometimento do colo vesical,      formada, no citoplasma das células prostáticas, em deidrotes-
obstruções uretrais e tumores de grande volume).                  tosterona (DHT), a qual se liga a receptores e este complexo
      Radioterapia externa tem a preferência de um número         se incorpora ao DNA nuclear iniciando uma seqüência de re-
expressivo de autores, que relatam índices de sobrevida maio-     ações bioquímicas necessárias à função e proliferação celular.
res que os da prostatectomia radical (40% a 50% em dez anos)      Ao contrário, níveis baixos de DHT diminuem seu metabolis-
sem os efeitos sistêmicos da hormonioterapia. Efeitos colate-     mo e a taxa de multiplicação. O tecido neoplásico prostático
rais da radioterapia externa são, no entanto, importantes e in-   mostra uma dependência androgênica em graus muito variá-
cluem cistites, retites actínicas e disfunção sexual (± 50%) de   veis, encontrando-se inclusive contingente de células
desenvolvimento tardio.                                           andrógeno-independentes.
      O diagnóstico de infiltração tumoral periprostática nem           O objetivo da terapia hormonal é a supressão da estimu-
sempre é estabelecido previamente ao tratamento do Ca da          lação androgênica, cujo resultado está relacionado ao contin-
próstata (tendência a subestadiamento), salvo os tumores de       gente de células andrógeno-dependentes. A produção dos an-
grande volume. Quando o diagnóstico é definido no pós-ope-        drógenos pelos testículos e adrenais é normalmente regulada
ratório da prostatectomia radical (exame histopatológico do       por dois “feedbacks” distintos (figura 1). A secreção de tes-
tumor), tratamento complementar (adjuvante), via de regra com     tosterona pelas gônadas é estimulada pelo hormônio luteini-
radioterapia ou hormônios, deve ser instituído.                   zante (LH) liberado pela hipófise por indução pulsátil dos fa-
      Em resumo, os tumores localmente avançados da prós-         tores de liberação hipotalâmicos (GnRH). Os estrógenos e tam-
tata têm comportamento biológico não-uniforme e neces-            bém os progestágenos podem inibir esse processo de
sitam de terapia mais abrangente que aqueles confinados à         estimulação.
glândula. A decisão terapêu-
tica deverá ser tomada em
função do grau de infiltração                 1
                                         Figura                 PRÓSTATA: INTER-RELAÇÕES HORMONAIS
local, da histologia tumoral,
da terapêutica anterior, das
condições clínicas e da par-
ticipação do paciente. O se-
guimento clínico e laborato-
rial com dosagem dos mar-
cadores séricos – PSA, fos-
fatases ácida e alcalina, as-
sim como exames por ima-
gem (US ou CT e cintilogra-
fia óssea) são indispensáveis
no tratamento dos doentes.
Justifica-se essa conduta
pelo comportamento agressi-
vo dessa neoplasia e a even-
tual necessidade de altera-
ções terapêuticas.

                                                                              GUIA PRÁTICO DE UROLOGIA                     167
Os efeitos benéficos da terapêutica hormonal pela de-            Estudos prospectivos realizados pelo “Veterans Admi-
pressão androgênica no carcinoma da próstata foram estabe-        nistration Cooperative Urological Research Group
lecidos nos anos 40 por Huggins, Stevens e Hodges. Essa te-       (VACURG)”, nos anos 60, mostraram que a orquiectomia
rapêutica constitui, até os dias atuais, a principal medida nos   era tão efetiva quanto a estrogenoterapia e que o tratamen-
tumores disseminados. Aproximadamente 70% a 80% dos pa-           to inicial com placebo e ulteriormente com estrógenos não
cientes respondem favoravelmente à hormonioterapia, porém,        piorava o prognóstico. Mostraram também que a toxicida-
meses após, normalmente ocorrem recidivas que, acredita-se,       de é exacerbada com doses de 5 mg/dia de dietilestilbestrol
sejam decorrentes do contingente de células andrógeno-inde-       (DES), sendo que 1 mg/dia não atinge níveis de castração,
pendentes. Numa fase inicial, julgando que essas eram causa-      que são alcançados com doses a partir de 3 mg/dia. Doses
das pela secreção androgênica adrenal, foram realizadas adre-     maiores que 3 mg/dia acompanham-se de aumento da taxa
nalectomias e hipofisectomias com respostas clínicas modes-       de efeitos colaterais, sem evidência de benefício terapêuti-
tas e altos índices de morbidade e mortalidade.                   co. Todos os pacientes em estrogenoterapia apresentam
      Na atualidade, a atividade androgênica pode ser suprimi-    ginecomastia ou “algia” mamária, que podem ser preveni-
da por diferentes maneiras:                                       das com radiação profilática nessas regiões.
                                                                       Baseadas nos resultados dos estudos VACURG, são fei-
      • orquiectomia;                                             tas as seguintes recomendações terapêuticas:
      • estrógenos;
                                                                      1. todos os pacientes D2 sintomáticos devem ser trata-
      • drogas que bloqueiam a ação periférica da testosterona;          dos para alívio dos sintomas e possivelmente prolon-
                                                                         gar a sobrevida;
      • supressão da liberação hipofisária de LH e FSH;
      • drogas que bloqueiam a síntese da testosterona.               2. todos os pacientes jovens com tumores de alto grau de
                                                                         indiferenciação celular devem ser considerados para
     A orquiectomia bilateral reduz a testosterona circulante            tratamento inicial visando aumento da sobrevida;
a níveis abaixo de 70 ng/100 ml. A idéia de que a orquiecto-
mia subcapsular era insuficiente pela possibilidade da remo-          3. pacientes idosos, assintomáticos, podem ser observa-
ção incompleta das células de Leydig não é válida, pois a ex-            dos até que se tornem sintomáticos.
periência mostra que os níveis aqui atingidos são semelhantes
aos da anorquia. A grande vantagem desse procedimento é a              A limitação prática dessa última recomendação está no
garantia terapêutica, não necessitando medicação exógena. O       fato de que a maioria dos pacientes não recebe bem a idéia de
procedimento é um ato cirúrgico de pequena monta realizado        não ser tratada inicialmente e de acompanhar a evolução lenta
com anestesia local, em regime ambulatorial e requerendo          do aumento do PSA sérico.
mínimas condições clínicas do paciente.
     O efeito estético da ausência dos testículos é minimizado    Fatores de liberação
pela operação subcapsular, cujos tecidos remanescentes suge-      das gonadotrofinas (GnRH)
rem uma gônada. A colocação de próteses testiculares em ca-             Nos anos 70, foram identificados e sintetizados os ago-
sos selecionados restabelece perfeitamente o aspecto anatô-       nistas dos GnRH. Nesses compostos foram feitas substitui-
mico externo do escroto. Apesar desses conceitos, a orquiec-      ções de aminoácidos na fórmula original dos decapeptídeos
tomia não é aceita por um número significativo de doentes,        tornando-os 10 a 20 vezes mais potentes, mais resistentes à
em vista dos efeitos psicológicos da castração e da disfunção     degradação e com maior afinidade pelos receptores hipofisá-
sexual decorrente do hipoandrogenismo.                            rios. Quando administrados continuamente, produzem, na pri-
     Os estrógenos, como já citado, reduzem os níveis andro-      meira semana, aumento de secreção de LH, testosterona e DHT,
gênicos por inibição dos estímulos hipotálamo-hipofisários.       fato este seguido de inibição dos receptores da hipófise e sig-
Em altas doses, parecem exercer ainda efeito citotóxico direto    nificativa diminuição do LH, originando níveis séricos de tes-
sobre as células prostáticas. Os efeitos terapêuticos da estro-   tosterona semelhantes aos de indivíduos castrados entre a se-
genoterapia, quando bem regulada, são semelhantes aos da          gunda e terceira semanas após o início da terapia.
orquiectomia, porém sua ação colateral é fator limitante e deve         Não existe evidência de “escapes” da inibição induzida
ser sempre considerada, uma vez que predispõe a complica-         por análogos de GnRH no seguimento de alguns anos. A ele-
ções cardiocirculatórias (tromboses, embolias, infarto do mio-    vação inicial da testosterona poderá causar “estímulo” tumo-
cárdio) e origina impotência sexual e ginecomastia na maioria     ral seguido de exacerbação dos sintomas e mesmo compres-
dos pacientes.                                                    são medular quando as metástases se localizarem na coluna
     A terapia hormonal no Ca avançado da próstata não deve       vertebral. Por essas razões, os análogos de GnRH não devem
ser considerada como curativa; os benefícios sintomáticos são     ser administrados nessa fase sem o emprego simultâneo de
incontestáveis, porém o aumento de sobrevida não foi formal-      drogas que originam bloqueio androgênico e diminuem aque-
mente demonstrado quando comparado com aqueles que não            las complicações. Outros efeitos colaterais comuns à terapia
receberam terapia. Pesquisas de receptores androgênicos não       incluem ginecomastia, elevação dos níveis de prolactina, on-
mostraram utilidade em predizer resposta clínica.                 das de calor e diminuição da libido e da potência sexual.

168            GUIA PRÁTICO DE UROLOGIA
Os análogos são administrados por injeções ou por insti-      sendo necessárias pequenas doses de estrógenos para manu-
lação nasal. Entre os compostos mais empregados estão a             tenção dos baixos níveis de testosterona. Essa droga induz gi-
goserrelina, leuprolite, busserelina e nafarelina. Todos têm ati-   necomastia, impotência sexual e efeitos cardiocirculatórios em
vidade comparável, porém o aerosol nasal tem absorção me-           alguns pacientes, porém em menor grau que os estrógenos.
nor e variável, sendo, por essas razões, menos utilizado. Os
preparados injetáveis podem ser administrados na forma de           Bloqueio androgênico completo (BAC)
liberação lenta (depósito) em aplicações subcutâneas men-                 O conceito da supressão dos andrógenos de origem testi-
sais. Estudos prospectivos recentes mostram que o uso dos           cular e adrenal no Ca de próstata foi retomado no final dos
análogos do GnRH em Ca metastático da próstata tem efei-            anos 70 com a comprovação de que os andrógenos adrenais
to semelhante a 3 mg/dia de DES (dietilestilbestrol), com           eram responsáveis por cerca de 15% do DHT presente na prós-
menores índices de complicações cardiocirculatórias. Outros         tata, o que poderia estimular crescimento tumoral.
mostram, ainda, que a goserrelina é tão efetiva quanto a or-              Como conseqüência, alguns autores passaram a preconi-
quiectomia em termos de sobrevida.                                  zar o BAC, julgando que os “escapes” do tratamento antian-
      Embora constituam drogas de grande potencial terapêu-         drogênico clássico (orquiectomia ou estrogenoterapia) não
tico, têm como principal fator limitante o custo (250 a 400         ocorreriam devido à presença de células andrógeno-indepen-
dólares/mês).                                                       dentes, mas sim pelo aumento da sensibilidade das células
                                                                    neoplásicas remanescentes à testosterona e DHT. Os resulta-
Antiandrogênios não-esteróides                                      dos de inúmeros trabalhos apresentam muita controvérsia.
(flutamida, nilutamida e bicalutamida)                              Alguns autores, como os do grupo canadense, demonstraram
      Flutamida é um antiandrogênio sem ação hormonal dire-         que a associação de orquiectomia ou de análogos do GnRH
ta. Atua inibindo a união dos andrógenos aos respectivos re-        com flutamida era acompanhada de índices de sobrevida de
ceptores celulares. Os níveis de testosterona e DHT permane-        dois anos em cerca de 90% dos pacientes com Ca metastático,
cem elevados e por esta razão muitos pacientes permanecem           porcentual superior aos de doentes tratados isoladamente com
potentes durante o tratamento. Como monoterapia a longo             estrógenos ou orquiectomia. Observaram ainda respostas ob-
prazo é menos efetiva que DES, com índices médios de res-           jetivas em 34% dos doentes que tiveram “escape” do trata-
posta de um ano. Tem indicação principalmente em pacientes          mento convencional. Estes resultados promissores foram con-
que desejam manter função sexual; o “escape” terapêutico            testados por outros autores, que criticaram os índices alcança-
nessas condições, em geral, responde a bloqueio hormonal mais       dos, alegando metodologia incorreta, dados imprecisos de
completo. A flutamida não apresenta complicações cardiovas-         análise estatística e avaliação prematura dos resultados.
culares, porém, são comuns fenômenos de hepatotoxicidade                  Estudo prospectivo randomizado (“NIH Intergroup
(30%) e distúrbios gastrintestinais (diarréia) que podem obri-      Trial”), com 617 pacientes em estádio D2, comparou o uso de
gar a interrupção do tratamento.                                    leuprolite + flutamida ao uso de leuprolite + placebo. Os re-
      Ginecomastia é observada em 85% dos casos e pode ser          sultados mostraram modesta vantagem no tempo de progres-
evitada pela radioterapia profilática. Devido a sua rápida meia-    são da doença (três meses) e de sobrevida (seis meses) a favor
vida, deve ser administrada (250 mg VO) a cada 8 horas, o           da terapia combinada. Melhores resultados foram observados
que cria um problema para pacientes pouco motivados ou sem          em doença metastática mínima, visto que a sobrevida média
disciplina para a correta ingestão medicamentosa.                   foi de 61 meses vs. 40 meses na monoterapia. Esses dados
      A nilutamida (RU 23908) tem ação semelhante à da flu-         demonstram que talvez em estádio D1 ou C exista boa pers-
tamida, exceto por sua meia-vida mais longa (dois dias). En-        pectiva para o uso do tratamento combinado.
tre os efeitos colaterais incluem-se dificuldade de adaptação             O bloqueio androgênico total é opção válida para pacien-
visual (claro e escuro) e pneumonite intersticial.                  tes com Ca metastático da próstata, porém, informações mais
      A bicalutamida (ICI 176.336) apresenta também meia-           precisas são necessárias antes de defini-lo como tratamento
vida mais longa que a flutamida (administração VO 50 mg/            de escolha para todos os pacientes. Por enquanto, pacientes e
dia). Tem ação antiandrogênica mais efetiva e os níveis séri-       urologistas devem tomar decisões individuais, levando em
cos de testosterona permanecem elevados, o que mantém a             consideração os riscos, benefícios e custos do tratamento.
libido e a potência preservadas na maioria dos pacientes. Como      Constituem fatos aceitos que o tratamento combinado (anti-
as outras drogas similares, apresenta como efeitos colaterais       androgênicos) deve ser feito nas fases iniciais da terapia com
ginecomastia, ondas de calor e sintomas gastrintestinais.           GnRH e também na fase de “escape” do tratamento hormo-
                                                                    nal, embora nesta, os resultados em geral sejam transitórios e
Antiandrogênios esteróides                                          de pequena intensidade.
      Acetato de ciproterona é um agente progestacional que
atua primariamente na inibição da liberação do LH hipofisá-         Inibidores da síntese androgênica:
rio. Atua ainda diminuindo a síntese da testosterona e bloque-      cetoconazol, aminoglutetimida
ando os receptores androgênicos. Embora sua ação na fase ini-            O cetoconazol é um agente antifúngico que inibe o siste-
cial do tratamento tenha eficiência semelhante à dos estróge-       ma enzimático P450, diminuindo dessa forma a síntese da tes-
nos, com o passar do tempo, como ocorre com todos os pro-           tosterona, que atinge níveis séricos semelhantes aos da castra-
gestágenos, existe diminuição da ação supressiva sobre o LH,        ção nas primeiras 24 horas, diferindo neste aspecto dos estró-

                                                                                GUIA PRÁTICO DE UROLOGIA                     169
genos, progestágenos e dos análogos do GnRH, que levam de          células testiculares decorrentes do tratamento. A experiência
uma a duas semanas para atingir aqueles níveis. Sua indica-        relatada é pequena e estudos mais criteriosos são necessários
ção maior é feita nos casos de compressão medular por metás-       para que se aplique esta metodologia ao Ca da próstata.
tases, em que os resultados imediatos podem ser surpreenden-
tes. As doses indicadas são de 400 mg a cada 8 horas, o que        Orientação para a terapia hormonal
freqüentemente causa vômitos, náuseas e anorexia, que obri-              Nossa recomendação terapêutica em casos de câncer
gam a utilização de corticóides e interrupção da terapêutica.      metastático da próstata tem sido, primariamente, a orquiecto-
Após quatro a oito semanas de utilização, ocorre, na maioria       mia bilateral subcapsular. É um procedimento simples, reali-
dos casos, “escape” dos níveis séricos da testosterona, o que      zado com anestesia local, ambulatorialmente, com pouco ris-
limita muito seu emprego por longo tempo.                          co, com garantia terapêutica e de baixo custo quando compa-
      Apesar da curta duração do tratamento e dos efeitos co-      rado a outras opções.
laterais, o cetoconazol constitui alternativa a ser tentada em           Para doentes que não aceitam orquiectomia a escolha re-
pacientes que apresentam “escape” às opções terapêuticas           cai, inicialmente, sobre os análogos de GnRH. A associação
hormonais.                                                         destes com antiandrogênios (flutamida, ciproterona, nilutamida
      A aminoglutetimida é também um inibidor enzimático           e bicalutamida) é recomendável, principalmente em doentes
que altera a síntese da aldosterona, cortisol e andrógenos adre-   com doença mínima e bom estado geral. Uma alternativa para
nais. A hiperestimulação secundária do ACTH (hormônio adre-        esse esquema (menor custo) é a associação de baixas doses de
nocorticotrófico), que pode diminuir seu efeito, deve ser ini-     antiandrogênios e estrógenos, porém deve-se levar em consi-
bida com cortisona. Os resultados obtidos são pouco signifi-       deração os riscos cardiocirculatórios, que são minimizados com
cativos (15% a 20%) e os efeitos colaterais consideráveis (hi-     o uso profilático diário de antiadesivos plaquetários (AAS in-
potensão, náusea, vômitos, depressões). Destaque-se que a su-      fantil/dia). Em pacientes cuja função sexual é muito valoriza-
pressão dos andrógenos adrenais pode ser obtida com                da, recomenda-se terapia com antiandrogênios não-esteróides,
hidrocortisona e com menos efeitos colaterais. Tem pouca in-       porém com controle rigoroso, tendo-se em vista a possibilida-
dicação na prática.                                                de precoce de “escapes”. A associação de antiandrogênios e
      A finasterida, um inibidor da 5 alfa-redutase, tem sido      inibidores de 5 alfa-redutase tem sido relatada com resultados
testada no tratamento do Ca avançado da próstata, mas os re-       promissores a longo prazo. Entretanto esses resultados estão
sultados iniciais não mostraram efetividade.                       por ser melhor estabelecidos.
      Análogos sintéticos da somatostatina inibem a secre-               Temos preferência por iniciar precocemente a terapia
ção do hormônio do crescimento e da prolactina, que po-            hormonal em pacientes jovens, mesmo assintomáticos. Pacien-
dem favorecer a utilização androgênica pelas células tumo-         tes idosos, assintomáticos, com tumores de histologia favorá-
rais prostáticas. Experiências iniciais em casos de “esca-         vel, podem ser considerados para regime de observação com
pe” terapêutico com BAC mostraram respostas objetivas              seguimento periódico (exame físico, PSA - antígeno específi-
temporárias.                                                       co para a próstata, cintilografia etc.). Havendo indícios de evo-
                                                                   lução, a terapêutica hormonal é prontamente iniciada.
Momento do tratamento hormonal
     O momento do início da terapêutica hormonal é contro-         Conduta nos tumores
verso, tendo-se em vista que pacientes com doença metastáti-       resistentes à terapia hormonal
ca podem permanecer sem tratamento e assintomáticos por                 Como já discutido, significativo contingente de pacien-
longos períodos, além de que os efeitos colaterais da hormo-       tes “escapa” ao controle hormonal após variável período de
nioterapia, em pacientes sem sintomas e sexualmente ativos,        seguimento, admitindo-se que isto ocorra devido à multipli-
devem também ser considerados. Ainda existem dúvidas so-           cação de células andrógeno-independentes (resistentes). Con-
bre as vantagens do início precoce da hormonioterapia com          tudo, existem células tumorais nesse universo que continuam
base em relatos de experiências com animais e nas observa-         a responder à estimulação hormonal e, portanto, a terapia hor-
ções do VACURG. Esse estudo sugere que o tratamento tardio         monal não deve ser interrompida.
pode ser preferido para pacientes mais idosos com histologia            Nessas condições, as opções terapêuticas recaem so-
tumoral favorável, enquanto o início precoce pode aumentar a       bre hormonioterapia secundária (distinta da utilizada, qui-
sobrevida de pacientes menos idosos com tumores de histolo-        mioterapia, radioterapia paliativa, controle da dor, cuida-
gia desfavorável (alto grau).                                      dos com as intercorrências – compressão medular, obstru-
                                                                   ção urinária etc.).
Tratamento hormonal intermitente                                        A hormonioterapia secundária em geral não apresenta
     Esta modalidade de tratamento, visando à recuperação          resultados muito alentadores, presumivelmente porque as cé-
intermitente da função sexual e os efeitos anabólicos dos an-      lulas andrógeno-dependentes já estão suprimidas pelo trata-
drogênicos, tem sido relatada por alguns autores.                  mento inicial. Nessa condição, se o paciente não está sob blo-
     Os resultados reportados são conflitantes. Em alguns pa-      queio total, o mesmo deve ser instituído pelas razões já apon-
cientes submetidos à estrogenoterapia por longo tempo, os ní-      tadas. Fato a ser destacado é a melhora clínica (±20%) que
veis de testosterona não se mostraram elevados após a sus-         acompanha a retirada do antiandrogênio em casos de “esca-
pensão da mesma, provavelmente por lesões permanentes nas          pe”, quando o paciente está sob bloqueio total. Justifica-se

170           GUIA PRÁTICO DE UROLOGIA
esta ocorrência por alterações dos receptores hormonais que      ção desses valores após o início da terapia pode não ter
passariam a codificar como estimulantes ao invés de inibir a     significado clínico e ser conseqüência do processo de re-
ação antiandrogênica.                                            generação óssea.
     Curiosamente, em alguns casos se observa “melhora”               Níveis elevados de testosterona previamente ao início da
quando se muda o antiandrogênio então utilizado, mesmo em        hormonioterapia comumente se associam a melhores índices
situação de BAC. Respostas favoráveis são observadas em          de resposta do que quando estes se encontram abaixo dos va-
aproximadamente 15% a 20% dos casos, porém, em geral,            lores da normalidade.
são respostas temporárias (média de seis meses). Os agentes           A histologia do tumor, na constituição cromossômica e o
empregados nestas condições incluem altas doses de estrogê-      volume do mesmo têm significativo valor prognóstico. Quan-
nios (pelo seu efeito citotóxico, antiandrogênios, cetoconazol   to maior, mais indiferenciado e maior tendência à aneuploidia,
e aminoglutetemida + hidrocortisona).                            menores as chances de resposta.
     Respostas à quimioterapia sistêmica, abordada em outro           É importante destacar neste item que as perspectivas do
capítulo, são incomuns e constituem motivo de intensa inves-     tratamento não devem basear-se em fatores isolados mas sim
tigação nos principais centros oncológicos.                      no conjunto dos valores estudados.
     Respostas mais significativas são observadas em tumo-
res que apresentam histologia de carcinoma de células peque-     Função sexual após hormonioterapia
nas, mais sensíveis a este tratamento que o adenocarcinoma.            Como o princípio básico da terapia é a supressão da tes-
     A imunoterapia, nos poucos trabalhos publicados, não        tosterona ou da inibição de seus efeitos, constitui a regra que
mostra eficácia que estimule o seu emprego no momento.           na vigência do tratamento os pacientes apresentem impotên-
     A paliação dos sintomas é o objetivo mais importante        cia sexual.
nos casos de tumores refratários à hormonioterapia. O trata-           A presença dos andrógenos tem importância na esfera
mento inclui administração de analgésicos, antiinflamatórios,    sexual por interferir nos mecanismos da libido e ainda por
antidepressivos tricíclicos, antieméticos, glicocorticóides e    modular as transmissões sinápticas incluindo a síntese, o au-
narcóticos. O uso da irradiação localizada e, eventualmente,     mento, a captação e a liberação dos neurotransmissores, as-
de operações ortopédicas, pode ser necessário, inclusive para    sim como a sensibilidade aos receptores.
prevenir seqüelas neurológicas. Procedimentos urológicos são           A preservação da potência pode ocorrer em circunstân-
realizados, eventualmente, para desobstrução urinária.           cias nas quais os níveis de testosterona mantenham-se dentro
     Apoio psicológico é muito importante nessa fase.            dos valores da normalidade, como ocorre na terapia com flu-
                                                                 tamida. Sabe-se, no entanto, que os índices de “escape” após
Fatores prognósticos                                             um ano do início da terapia com essa droga são altos quando
     O prognóstico dos pacientes com doença metastática sob      usada de forma isolada, o que limita sua indicação de forma
terapia hormonal pode ser previsto com alguma confiabilida-      generalizada, necessitando de acompanhamento rigoroso da
de, com base em parâmetros clínicos, laboratoriais e histoló-    evolução para a introdução de esquemas mais efetivos nesta
gicos.                                                           eventualidade.
     A evolução relaciona-se com o estado geral do paciente            Como já mencionado, em alguns casos, após longos perí-
no início da terapêutica. Aproximadamente 50% dos pacien-        odos de hormonioterapia, a sua interrupção não interfere com
tes assintomáticos têm sobrevida de três anos, o semelhante      a evolução natural da doença, de tal forma que alguns preconi-
ocorre em apenas 10% dos doentes com dificuldade à deam-         zam essa medida visando ao restabelecimento da função se-
bulação devido às metástases e naqueles doentes que se tor-      xual.
nam oligossintomáticos e têm melhora do estado geral logo              Para a grande maioria dos pacientes sob tratamento hor-
após o início do tratamento.                                     monal com desejo de restabelecer a função sexual, esta pode
     A queda dos níveis séricos dos marcadores (PSA-fosfa-       ser obtida com a colocação de próteses penianas, injeção in-
tase ácida) indica resposta terapêutica e melhor prognóstico.    tracavernosa ou aparelhos a vácuo. Destes, as próteses são as
Aproximadamente 10% dos pacientes atingem níveis indetec-        que apresentam melhores resultados e são as mais utilizadas
táveis do PSA, que em geral se prolongam por meses (± seis       na prática. O advento do sildenafil via oral, segundo alguns
meses) e o prognóstico somente poderá ser caracterizado após     autores, pode resgatar a função erétil em alguns pacientes,
a estabilização destes níveis. Observa-se em geral correlação    porém estudos aprofundados devem ser realizados visando
entre os valores atingidos do PSA e perspectivas terapêuticas.   resultados definitivos.
Valores iniciais muito elevados do PSA encontram-se nos ca-            As injeções intracavernosas necessitam habilidade pes-
sos em que a doença está em estudo avançado e, conseqüente-      soal e integridade vascular peniana dos pacientes, o que é di-
mente, tem pior prognóstico.                                     fícil na faixa etária em que comumente se encontram os doen-
     Com relação à fosfatase alcalina, observa-se que valo-      tes. Os aparelhos a vácuo igualmente necessitam habilidade
res iniciais elevados correlacionam-se com metástases ós-        para o seu manuseio e as ereções geralmente são de má quali-
seas, ou seja, doença avançada. Por outro lado, a manuten-       dade, o que diminui muito sua indicação.




                                                                             GUIA PRÁTICO DE UROLOGIA                     171
Bibliografia recomendada

                    TRATAMENTO DO CARCINOMA LOCALIZADO DA PRÓSTATA (T1/T2 OU A/B)

                    1.     POMPEO ACL, DAMIÃO R, AGUINAGA SA et al. Tumores Prostáticos - I Consenso Brasileiro:
                              Câncer de Próstata. São Paulo, 1998.
                    2.     SCARDINO P. Treatment option for localized prostate cancer. In: Prostate cancer treatment: stage by
                              stage. Postgraduate Course 9750, AUA, 1997.
                    3.     CATALONA WJ, SMITH DS, RATLIFF TL, BASLER JW. Detection of organ-confined prostate cancer is
                              increased through prostate-specific antigen-based screening. JAMA 1993; 270: 9948-54.
                    4.     MIDDLENTON RG, THOMPSON IM, AUSTENFEEDL MS et al. Prostate cancer clinical guidelines
                              panel summary report on the management of clinically localized prostate cancer. J Urol 1995;
                              145:2144-8.
                    5.     CHODAK GW THISTED RA, GERBER GS et al. Results of conservative management of clinically
                                         ,
                              localized prostate cancer. N Engl J Med 1994; 330: 242-8.
                    6.     PAULSON DF. Randomized series of tratment with surgery versus radiation for prostate adenocarcino-
                              ma. In: Wittes RE (ed). Consensus Development Conference on the Management of Clinically
                              Localized Prostate Cancer. NCI monographs. Nº 7. Washington D.C., 1988; 127-31.
                    7.     WALSH PC, PARTIN AW, EPSTEIN Jr. Cancer control and quality of life following anatomical radical
                              retropubic prostatectomy: results at 10 years. J Urol 1994; 152: 1831-6.
                    8.     DeKERNION JB, NAITOH J. Radical prostatectomy for localized prostatic cancer: indication, techniques
                              and results. In: Prostate cancer treatment: stage by stage. Postgraduate Course 9750, AUA, 1997.
                    9.     ZINCKE H, OESTERLING JE, BLUTE ML, BERGSTRATH EJ, MYERS RP, BARRETT DM. Long-term
                              results after radical prostatectomy for clinically localized (stage T2c or lower) prostate cancer. J
                              Urol 1994; 152: 1850.
                    10.    POUND CR, PARTIN AW, EPSTEIN JI, WALSH PC. Prostatectomy specific antigen after anatomic
                              radical retropubic prostatectomy. Pattern of recurrence and cancer control. The Urologic Clinics of
                              North America, May 1997; 395-406.
                    11.    BAGSHAW MA, COX GR. Status of radiation treatment of prostate cancer at Stanford University. In:
                              Wittes RE (ed). Consensus Development Conference and management of Clinically Localized Prostate
                              Cancer. NCI monographs. No 7. Washington D.C.; 1988: 47-60.
                    12.    OSTERLING JE,ANDREWS PE, SUMAN VJ, ZINCKE H, MYERS RP Preoperative androgen deprivation
                                                                                               .
                              therapy: artificial lowering of serum prostate specific antigen without downstaging the tumor. J
                              Urol 1993; 149: 779-92.
                    13.    SOLOWAY MS et al. Randomized prospective study-radical prostatectomy alone versus radical
                              prostatectomy preceded by androgen blockade in T prostate cancer. J. Urol 1996; 155: 976A.
                                                                                  2b
                    14.    EPSTEIN BE, HANKS GE. Prostate cancer: evaluation and radiotherapeutic management. CA Cancer
                              J Clin 1992; 42: 223-40.
                    15.    KOPROWSKI CD, BERKENSTOCK KG, BOROFSKI AM, ZIEGLER JC, LIGHTFOOT DA, BRADY LW.
                              External beam irradiation versus 125 iodine implant in the definitive treatment of prostate carcino-
                              ma. Int J Radiat Oncol Biol Phys 1991; 21: 955-60.
                    16.    CONNOLLY JA, SHINOHARA K, CARROLL PR. Criotherapy for prostate cancer. Urology Int 1996; 3:
                              12-3.
                    17.    WHITMORE WF Jr, WARNER JA, THOMPSON IM Jr. Expectant management of localized prostatic
                              cancer. Cancer 1991; 67: 1091-6.
                    18.    JOHANSON JE, ADAMI HO, ANDERSON SO, BERGSTRÖM R, HOLMBERG L, KRUSEMO UB. High
                              10-year survival rate in patients with early, untreated prostatic cancer. JAMA 1992; 267: 2191-6.

                    TRATAMENTO DOS TUMORES LOCALMENTE AVANÇADOS (T3/T 4 Nx M o OU C)

                    1.     POMPEO ACL, DAMIÃO R, AGUINAGA SA et al. Tumores Prostáticos - I Consenso Brasileiro:
                              Câncer de Próstata, São Paulo, 1998.
                    2.     SCHROEDER FH, BELT E. Carcinoma of the prostate: a study of 213 patients with stage C tumors
                              treated by total perineal prostatectomy. J Urol 1975; 114: 257.
                    3.     ZINCKE H, UTZ DC, BENSON RC Jr, PATTERSON DE. Bilateral pelvic lymphadenectomy and radi-
                              cal retropubic prostatectomy for stage C adenocarcinoma of prostate. Urology 1984; 24: 532.
                    4.     MIDDLETON RG, SMITH A Jr, MELZER RB, HAMILTON PE. Patient survival and local recurrence
                              rate following radical prostatectomy for prostatic carcinoma. J Urol 1986; 136: 422.
                    5.     FLOCKS RH, O’DONOGHUE EPN, MILLEMAN LA, CULP DA. Management of stage C prostatic
                              carcinoma. Urol Clin North Am 1975; 2(1): 163.
                    6.     DeKERNION JB, MUKAMEL E. The management of stage C prostate cancer. Prog Clin Biol Res 1987;
                              243B: 403.


172        GUIA PRÁTICO DE UROLOGIA
7.    PAULSON DF HODGE GB Jr, HINSHAW W. The Uro-Oncology Research Group. Radiation therapy
                    ,
         versus delayed androgen deprivation for stage C carcinoma of the prostate. J Urol 1984; 131:
         901.
8.    McCULLOUGH DL, LEADBETTER WF Radical pelvic surgery for locally extensive carcinoma of the
                                              .
         prostate. J Urol 1972; 108: 939.
9.    SAGERMAN RH, CHUN HC, KING GA, CHUNG CT, DALAL PS. External beam radiotherapy for
         carcinoma of the prostate. Cancer 1989; 63: 2468.
10.   ZAGARS GK, JOHNSON DE, VON ESCHAMBACH AC, HUSSEY DH. Adjuvant estrogen following
         radiation therapy for stage C adenocarcinoma of the prostate: long-term results of a prospective
         randomized study. Int J Radiat Oncol Biol Phys 1988; 14: 1085.
11.   SCHELHAMMER PF, EL-MAHDI AM, KUBAN DA. Local failure and related complication after definitive
         treatment of clinical stage C carcinoma of the prostate by irradiation or surgery. Semin Urol 1980;
         8: 232.
12.   SARKIS A, ARAP S. Estratégias terapêuticas para o câncer de próstata localmente avançado - estádio
         C. Rev Bras Med 1994; 51: 44-7.

TRATAMENTO DO CARCINOMA METASTÁTICO DA PRÓSTATA

1.    POMPEO ACL, DAMIÃO R, AGUINAGA SA et al. Tumores Prostáticos - I Consenso Brasieliro:
         Câncer de Próstata. São Paulo, 1998.
2.    CATALONA WJ, SCOTT WW. Carcinoma of the prostate. A review. J Urol 1978; 119: 1-4.
3.    GRAYHACK JT, KEELER TC et al. Carcinoma of the prostate. Hormonal therapy. Cancer 1987; 60:
         589-92.
4.    SANTEN RJ. Endocrine treatment of prostate cancer. Clinical Review 37 - J Clin Endocrin Metab 1992;
         75: 685-9.
5.    WHITMORE WF Jr. Hormone therapy in prostatic cancer. Am J Med 1965; 21: 697-9.
6.    HUGGINS CB, STEVENS RB, HODGES CV. The effects of castration on advanced carcinoma of the
         prostate gland. Arch Surg 1941; 43: 209-12.
7.    GELLED J. Review of assessment of total androgen blockade as treatment of metastatic prostate cancer.
         J Endocrinol Invest 1991; 14: 881-91.
8.    FERRO MA. Use of intravenous stilbestrol diphosphate in patients with prostatic refractory to
         conventional hormonal manipulation. Urol Clin N Amer 1991; 18: 139-43.
9.    MURPHY GP. Treatment of newly diagnosed metastatic prostate cancer patients with chemotherapy
         agents in combination with hormones versus hormones alone. Cancer 1983; 51: 1264-8.
10.   MAATMAN TJ, MONTIE JE. Effectiveness of castration versus intravenous estrogen therapy in producing
         rapid endocrine control of metastatic cancer of prostate. J Urol 1985; 133: 620-4.
11.   KUHN JM, BILLWBAUD T, NAVRATIL H et al. Prevention of the transient adverse effects of a
         gonadotrophin releasing-hormone analogue (buserelin) in metastatic prostate carcinoma by
         admnistration of an anti-androgen (nilutamide). N Engl J Med 1989; 321: 413-8.
12.   FALKSON CI, FALKSON G, FALKSON HC. Long-term follow-up of patients with advanced prostatic
         cancer treated with nasal buserelin. Annal Oncol 1991; 21: 303-4.
13.   TORTI FM et al. Tamoxifen in advanced prostatic carcinoma. Cancer 1984; 54: 739-41.
14.   KENNEALEY GT, FURR BJA. Use of the nonsteroidal anti-androgen casodex in advanced prostatic
         carcinoma. Urol Clin N Amer 1991; 18: 99-110.
15.   SOGANI PC, VAGAIWALA MR, WHITMORE WF Jr. Experience with flutamide in patients with advanced
         prostatic cancer without prior endocrine therapy. J Urol 1979; 122: 640-4.
16.   SMITH JA Jr. New methods of endocrine management of prostatic cancer. J Urol 1987;172: 1-40.
17.   HARPER ME, PIKE A, PEELING WB et al. Steroids of adrenal origin metabolized by human prostate
         tissue both in vivo and in vitro. J Endocrinol 1984; 60: 117-20.
18.   CRAWFORD ED, EISENBERGER M, McLEOD DG, BLUMENSTEIN B. Treatment of newly diagnosed
         stage D2 prostate cancer with leuprolide and flutamide or leuprolide alone, phase III. Prognostic
         significance of minimal disease (Abstract). J Urol (April supplement) 1992; 147: 417A.
19.   CRAWFORD ED, EISENBERGER MA, McLEOD DG et al. A controlled trial of leuprolide with and
         without flutamide in prostatic carcinoma. N Engl J Med 1989; 321: 419-24.
20.   ISAACS JT. The timing of androgen ablation therapy and/or chemotherapy in the treatment of prostatic
         cancer. Prostate 1984; 5: 1-4.
21.   BYAR DP CORLE D. Hormone therapy for prostate cancer: results of the Veterans Administration
               ,
         Cooperative Urological Research Group studies. In: Consensus development conference in the ma-
         nagement of clinically localized prostate cancer. NCI Monographs. Bethesda, 1988; 7: 165-72.
22.   VORGUL TJ et al. Clinical and biochemical effect of aminoglutethimide in the treatment of advanced
         prostatic carcinoma. J Urol 1983; 129: 51-3.
23.   LABRIE F, DUPONT A, BELANGER A. New approach in the treatment of prostatic cancer: complete
         instead of partial withdrawal of androgens. Prostate 1983; 4: 579-3.


                                                      GUIA PRÁTICO DE UROLOGIA                        173
24.   SONINE N. The use of ketoconazole as an inhibiton of steroid production. New Engl J Med 1987; 317:
                       812-4.
              25.   WORGUL TJ et al. Clinical and biochemical effect of aminoglutethimide in the treatment of advanced
                       prostatic carcinoma. J Urol 1983; 129: 51-3.
              26.   MANNI A. Somatostatin and growth hormone regulation in cancer. Biotherapy 1992; 4: 31-6.
              27.   SCHALLY AV, REDDING TW. Somatostatin analogs as adjuncts to agonists of luteinizing hormone-
                       releasing hormone in the treatment of experimental prostate cancer. Proc Natl Acad Sci 1987; 84:
                       7275-9.
              28.   DUPONT A, BOUCHER H, CUSAN L, LACOURCIERE Y, EMOND J, LABRIE F. Octreotide and
                       bromocriptine in patients with stage D2 prostate cancer who relapsed during treatment with flutamide
                       and castration. Eur J Cancer 1990; 26: 770-1.
              29.   TOMIC R, BERGMAN B. Hormonal effects of cessation of estrogen for prostatic carcinoma. J Urol
                       1987; 138: 801-3.
              30.   KLOTZ LH et al. Intermitent endocrine therapy for advanced prostate cancer. Cancer 1986; 58:
                       2546-9.
              31.   CITRIN DL. A phase II study of high dose estrogens (diethylstilbestrol diphosphate) in prostate cancer.
                       Cancer 1985; 56: 457-9.
              32.   JOHNSON DE et al. Ketoconazole therapy for hormonally refractive metastatic prostate cancer. Urology
                       1988; 31: 132-4.
              33.   FOSSA SD, DEARNALEY DP LAW M, GAD J, NEWLING DW, TVETER K. Prognostic factors in hor-
                                                   ,
                       mone-resistant progressing cancer of the prostate. Ann Oncol 1992; 3: 361-6.
              34.   SEIDMAN AD, SCHER HI, PETRYLAK D, DERSHAW D, CURLEY T. Estramustine and vinblastine:
                       use of prostate specific antigen as a clinical trial endpoint in hormone-refractory prostatic cancer.
                       J Urol 1992; 147: 931-4.
              35.   HUDES GR, GREENBERG R, KRIGEL RL, FOX S, SCHER R, LITWIN S, WATTS P SPEICHER L,          ,
                       TEW K, COMIS R. Phase II study of estramustine and vinblastine, two microtubule inhibitors, in
                       hormone-refractory prostate cancer. J Clin Oncol 1992; 10: 1754-61.
              36.   SAXMAN S, ANSARI R, DRASGA R, MILLER M, WHEELER B, McCLEAN J, EINHORN L. Phase III
                       trial of cyclophosphamide versus cyclophosphamide, doxorubicin, and methotrexate in hormone-
                       refractory prostatic cancer. Cancer 1992; 70: 2488-92.
              37.   ANDERSON L et al. Estramustine versus conventional estrogenic hormones in the initial treatment of
                       highly or moderately differentiated prostatic carcinoma: a randomized study. Scand J Urol Nephrol
                       1980; 55: 143-6.
              38.   MOORE SR, REINBERG Y, ZHANG G. Small cell carcinoma of prostate: effectiveness of hormonal
                       versus chemotherapy. Urology 1992; 39: 411-6.
              39.   FLYNN DF SHIPLEY WU. Management of spinal cord compression secondary to metastatic prostatic
                               ,
                       carcinoma. Urol Clin N Amer 1991; 18: 145-52.
              40.   BYRNE TN. Spinal cord compression from epidural metastases. N Engl J Med 1992; 327: 614-9.
              41.   MATZKIN H, EBER P, TODD B, VAN DER ZWAAG R, SOLOWAY MS. Prognostic significance of changes
                       in prostate-specific markers after endocrine treatment of stage D2 prostatic cancer. Cancer 1992;
                       70: 2302-9.
              42.   LA ROCCA RV COOPER MR, UHRICH M, DANESI R, WALTHER MM, LINEHAM WM, MYERS CE.
                                   ,
                       Use of suramin in treatment of prostatic carcinoma refractory to conventional hormonal manipulation.
                       Urol Clin N Amer 1991; 18: 123-9.
              43.   TANNOCK I, GOSPODAROWICZ M, MEAKIN W et al. Treatment of metastatic prostatic cancer with
                       low-dose prednisone; evaluation of painand quality of life as pragmatic indices of response. J Clin
                       Oncol 1989; 7: 590-7.
              44.   ELOMAA I, KYLMALA T, TAMMELA T, VIITANEN J, OTTELIN J, RUUTU JAUHIANINEN K, ALA-
                       OPAS M, ROOS L, SEPPANEN J et al. Effect of oral clodronate on bone pain. A controlled study in
                       patients with metastatic prostatic cancer. Int Urol Neprhol 1992; 24: 159-66.
              45.   GORMLEY GJ. Chemoprevention strategies for prostate cancer. The role of 5 alpha-reductase inhibitors.
                       J Cell Biochem 1992; Supplement 16H: 113-7.
              46.   PRESTI JC Jr, FAIR WR, ANDRIOLE GL et al. Multicenter, randomized double-blind, placebo controlled
                       study to investigate the effect of finasteride (MK-906) on stage D prostate cancer. J Urol 1992; 148:
                       1201-4.
              47.   BOSLAND MC. Invited comment: possible enhancement of prostate carcinogenesis by some
                       chemopreventive agents. J C Biochem 1992; Supplement 16H: 135-7.
              48.   DE VOOGT HJ et al. Multivariate analysis of prognostic factors in patients with advanced prostatic
                       cancer: results from 2 european organizations for research on treatment of cancer trials. J Urol
                       1989; 141: 883-6.
              49.   KAISARY AY et al. Pretreatment serum testosterone as an indicative of survival in prostatic carcinoma
                       patients treated with androgen ablation. J Urol 1989; 141: 348-9.
              50.   HELLER JE. Prostatic acid phosphatase: its current clinical status. J Urol 1987; 137: 1091-3.


174   GUIA PRÁTICO DE UROLOGIA
51.   STAMEY TA, KABALIN JN. Prostate specific antigen in the diagnosis and treatment of adenocarcino-
         ma of the prostate. J Urol 1989; 141: 1070-3.
52.   LEE SE et al. Flow cytometric determination of ploidy in prostatic adenocarcinoma: a comparison
         with seminal vesicle involvement and histopathological grading as a predictor of clinical recurrence.
         J Urol 1988; 140: 769-2.
53.   McLURE RD. Endocrine investigation and therapy. Urol Clin North Am 1987; 14: 471-88.
54.   MALLOY TR, WEIN AJ et al. Comparison of the inflatable and the small carrion prostheses in the
         surgical treatment of erectile impotence. J Urol 1980; 123: 678.
55.   SIDI AA, CAMERON JS, DUFFY LM, LANGE PH. Intracavernous induced drug erections in the ma-
         nagement of male erectile dysfunction: experience with 100 patients. J Urol 1986; 135: 704.
56.   ZORGNIOTTI AW, LEFLEUR RS. Autoinjection of corpus cavernosum with vasoactive drug combina-
         tion for vasculogenic impotence. J Urol 1985; 133: 39.
57.   POMPEO ACL, GROMATSKY C, ROSENBLATT C, LUCON AM, ARAP S. Ereção artificial com bom-
         ba de sucção. J Bras Urol 1991; 17(1): 45-8.




                                                      GUIA PRÁTICO DE UROLOGIA                          175
Capítulo 31
Câncer da Bexiga

Marcelo L. Bendhack



Introdução                                                              • Hemograma e coagulograma como preparo pré-ope-
                                                                          ratório da ressecção transuretral (RTU) diagnóstica.
      Três por cento de todos os tumores malignos são carci-
                                                                     w Ultra-sonografia do abdome
nomas da bexiga. Em cerca de 90% a 95% dos casos trata-se
de um carcinoma urotelial. Setenta por cento dos pacientes se
                                                                        • Rins: verificação de dilatação do sistema coletor;
apresentam inicialmente com um tumor superficial (T a, Tis,
T1), enquanto 30% têm primariamente um tumor com infiltra-
                                                                        • Bexiga: determinação da extensão e localização do
ção da camada muscular (T2 – T 4) (tabela 1). Devido ao fato
                                                                          tumor. A ecografia da bexiga pode, na dependência
de que os tumores superficiais geralmente são tratados com
                                                                          do tamanho do tumor, detectá-lo em até 90% dos
preservação da bexiga e as metástases são raras, o diagnóstico
                                                                          casos. Resultados falso-negativos ocorrem em até
do tumor localizado representa um fator muito importante.
                                                                          40%, falso-positivos ocorrem devido a, por exem-
Nos casos de tumores invasores da camada muscular a ques-
                                                                          plo, trabeculações da bexiga. Coágulos urinários são
tão fundamental é a extensão extravesical e a disseminação
                                                                          encontrados em cerca de 10% dos casos.
metastática.
      Os sintomas típicos do carcinoma da bexiga são a ma-
                                                                     w Uretrocistoscopia - O diagnóstico de tumores vesicais
croematúria indolor e, menos freqüentemente, sintomas mic-
                                                                       se faz através de cistoscopia. O exame endoscópico lo-
cionais irritativos.
                                                                       caliza o tumor, verifica o número de lesões e a forma
                                                                       de crescimento/apresentação, e pode freqüentemente
Diagnóstico em pacientes sintomáticos                                  diferenciar tumores superficiais daqueles que invadem
                                                                       a camada muscular.
     w Exame físico - Compreende a palpação renal, hipo-
       gástrica e dos genitais internos. Os objetivos são a            Nem sempre a imagem cistoscópica é compatível com o
       identificação de uma hidronefrose, de um tumor em         carcinoma da bexiga, sobretudo em se tratando de carcinoma
       hipogástrio e da infiltração dos órgãos pélvicos. Para    in situ. Em todos os casos de dúvida estão indicados exames
       os homens, isto representa um toque retal com exame da    de citologia e histologia através da retirada de material por
       próstata e da ampola retal; para as mulheres, um exame    meio de ressecção transuretral (RTU) ou biópsias a frio.
       vaginal com palpação dos órgãos genitais internos.              A cistoscopia fluorescente com o ácido 5-amino-
                                                                 levulínico merece uma avaliação científica mais cuidadosa
     w Exame de urina e urocultura                               antes de poder ser indicado rotineiramente.
       • Análise de elementos patológicos no sedimento ou
         em fitas urinárias;                                         w Urografia excretora - É parte integrante da rotina pré-
                                                                       operatória, pois até 5% dos pacientes com carcinoma
       • Urocultura para exclusão de infecção urinária.                urotelial da bexiga apresentam também tumores do trato
                                                                       urinário superior.
     w Exames de laboratório
       • Creatinina sérica como parâmetro da função renal            w Citologia urinária - Indispensável se houver suspei-
         global;                                                       ta cistoscópica de Tis, pois esta pode assim ser identi-
                                                                       ficada em até 90% dos casos. Em todas as outras situa-
                                                                       ções, a citologia pode ser considerada facultativa. A
Endereço para correspondência:                                         sensibilidade é dependente da diferenciação das célu-
Rua Mauá, 1.111                                                        las tumorais. Tumores bem diferenciados não são diag-
80030-200 - Curitiba - PR                                              nosticados à citologia em mais da metade dos casos.
Telefax: (0--41) 352-5911                                              Este método diagnóstico pode ser influenciado por he-
E-mail: www.aol.com.br/mbendhack                                       matúria macroscópica, infecções e litíase urinárias.

                                                                             GUIA PRÁTICO DE UROLOGIA                    177
Tabela   1
                 CLASSIFICAÇÃO E ESTADIAMENTO TNM PARA TUMORES DA BEXIGA
                                        (UICC 1997)
 T Tumor primário

 TX                         Tumor primário não pode ser definido
 T0                         Ausência de tumor primário
 Ta                         Carcinoma papilar não-invasor
 Tis                        Carcinoma in situ
 T1                         Tumor infiltra tecido conjuntivo subepitelial
 T2                         Tumor infiltra a camada muscular
               T2a          Tumor infiltra a camada muscular superficial (metade interna)
               T2b          Tumor infiltra a camada muscular profunda (metade externa)
 T3                         Tumor infiltra tecido adiposo perivesical
               T3a          Microscopicamente
               T3b          Macroscopicamente (tumor extravesical)
 T4                         Tumor infiltra próstata ou útero ou vagina ou parede pélvica ou abdominal
               T4a          Tumor infiltra próstata ou útero ou vagina
               T4b          Tumor infiltra parede pélvica ou abdominal

 Deve-se utilizar “m” junto à respectiva classificação T para indicar lesões múltiplas.
 Pode-se utilizar “is” junto a qualquer categoria T para indicar presença de lesão Cis associada.

 N Linfonodos regionais

 Linfonodos regionais são linfonodos da pequena pélvis, que correspondem basicamente àqueles localizados na bacia abaixo da bifurca-
 ção das Aa. ilíacas comuns. A localização lateral (esquerda ou direita) não influencia a classificação N.

 NX      Linfonodos regionais não podem ser definidos
 N0      Ausência de metástases em linfonodos regionais


          Maior dimensão dos linfonodos comprometidos                            Número de linfonodos comprometidos
                                                                                     Solitário              Múltiplo
                            2 cm ou menor                                                N1
               maior que 2 cm, mas não maior que 5 cm                                                         N2
                           maior que 5 cm                                                N3



 M Metástases a distância

 MX      Metástases a distância não podem ser definidas
 M0      Ausência de metástases a distância
 M1      Metástases a distância


 Classificação pTNM
 As categorias pT, pN e pM correspondem às categorias T, N e M


 Requisitos para a classificação pTNM

 pT:     Exame histológico de peça de cistectomia parcial ou total sem tumor macroscopicamente identificável no bordo de ressecção ou
         comprovação microscópica de invasão da próstata, útero, vagina, parede pélvica, parede abdominal, intestino
 pN0:    Exame histológico de 8 ou mais linfonodos
 pN1:    Confirmação histológica microscópica de uma ou mais metástases em um linfonodo solitário regional, tamanho da metástase
         menor que 2 cm
 pN2 :   Confirmação histológica microscópica de uma ou mais metástases em um linfonodo solitário regional, tamanho da metástase
         maior que 2 cm mas menor que 5 cm ou confirmação histológica microscópica em pelo menos 2 linfonodos regionais. Tamanho da
         metástase menor que 5 cm
 pN3:    Confirmação histológica microscópica de uma metástase maior que 5 cm em linfonodo regional
 pM 1:   Comprovação (histológica ou citológica) de metástases a distância




178            GUIA PRÁTICO DE UROLOGIA
Exames para estadiamento                                          Métodos úteis de acordo com o caso
pré-operatório e                                                       w Biópsia da uretra prostática - A biópsia prostática por
escolha do tratamento                                                    RTU é obrigatória nas seguintes condições:

I - Diagnóstico do tumor primário                                        • suspeita de Tis da bexiga (tratamento com conserva-
                                                                           ção da bexiga?);
Métodos necessários
     A ressecção transuretral (RTU) tem valor diagnóstico e              • suspeita de carcinoma infiltrativo na camada muscu-
terapêutico para os tumores superficiais. Três questões preci-             lar (neobexiga ortotópica?).
sam ser respondidas pela RTU:
                                                                       w Biópsias sistemáticas da bexiga - Carcinomas urote-
     1 - Qual é o tumor e a diferenciação celular?                       liais da bexiga estão freqüentemente associados a alte-
                                                                         rações multifocais da mucosa vesical (por exemplo, dis-
     2 - Qual é a profundidade de infiltração tumoral?
                                                                         plasias e Tis). Estas nem sempre podem ser identifica-
     3 - Existem ainda, ao lado do tumor exofítico, crescimen-           das cistoscopicamente, e, assim, para o diagnóstico, são
         tos tumorais na mucosa vesical com aspecto normal?              necessárias biópsias múltiplas (4 a 6 = mapeamento
                                                                         vesical) de várias regiões da bexiga (assoalho, paredes
      Para se obterem as respostas há necessidade de que após            laterais, parede posterior e teto). No caso de tumores
a RTU do tumor exofítico e a retirada do material por aspira-            superficiais e mucosa restante de aspecto normal, a bi-
ção, realizem-se biópsias separadas da base tumoral e das bor-           ópsia seriada da bexiga é considerada facultativa, pois
das de ressecção (figura 1). Assim como o grau de diferenci-             geralmente não proporciona informações adicionais re-
ação tumoral, também são importantes a profundidade de in-               levantes.
filtração e alterações concomitantes. Durante a RTU da base é
necessário que se inclua a ressecção da camada muscular da             O mapeamento é obrigatório havendo alterações suspei-
bexiga para que o patologista possa diferenciar tumores su-       tas da mucosa vesical (por exemplo, Tis) e nos casos em que
perficiais de tumores profundos. As biópsias das bordas tu-       cistoscopicamente não se pode def inir o nível de infiltração
morais permitem estabelecer critérios prognósticos em rela-       do tumor (superf icial ou infiltrativo).
ção à recidiva e progressão do tumor urotelial. Quando da pre-
sença de displasia urotelial de alto grau ou Tis, pode-se espe-        w Exame de palpação bimanual - Realizado sob anes-
rar uma recidiva em até 80% dos casos em 12 meses. Adicio-               tesia, permite identificar a extensão tumoral além dos
nalmente, a biópsia das bordas tumorais pode informar as con-            limites da bexiga, isto é, a fixação em pequena bacia
dições de extensão do processo.                                          (T4). Este exame é dependente da extensão e da locali-
                                                                         zação do tumor, de operações prévias no abdome infe-
                                                                         rior, do nível de adiposidade do paciente e da expe-
 Figura   1                                                              riência do examinador. Com freqüência, a extensão do
           RESSECÇÃO DIFERENCIADA PARA A                                 tumor é, devido aos fatores comentados, erroneamente
          DEFINIÇÃO EXATA DA CLASSIFICAÇÃO                               interpretada (tanto para mais como para menos).
                  HISTOPATOLÓGICA
                                                                  II - Diagnóstico da extensão tumoral

                                                                       O diagnóstico complementar se baseia no resultado his-
                                                                  tológico (categoria T e grau de diferenciação celular) obtido
                                                                  pela RTU (tabela 1).

                                                                  Carcinoma urotelial superficial (T a, T1, Tis)
                                                                       Para todos os tumores T a não há, com exceção do mapea-
                                                                  mento vesical facultativo, nenhum método complementar ne-
                                                                  cessário. Biópsias positivas das margens tumorais indicam uma
                                                                  segunda RTU.
                                                                       Após a RTU de tumores superficiais deve-se considerar
                                                                  uma persistência da positividade em até 40% dos casos. A se-
                                                                  gunda RTU (R-RTU) é realizada de uma a seis semanas após
                                                                  o primeiro procedimento e é obrigatória para tumores T 1. Nos
                                                                  casos de Tis e persistência da positividade à citologia deve-se,
                                                                  através de citologia ureteral e – em casos raros – de ureteros-
  1 = tumor exofítico, 2 = base tumoral, 3-6 = mucosa vizinha.    copia, afastar a possibilidade de doença no trato alto.

                                                                              GUIA PRÁTICO DE UROLOGIA                      179
Carcinoma urotelial invasor da                                             Em relação à extensão anatômica, os carcinomas vesi-
camada muscular (≥ T2)                                               cais são classificados de acordo com as regras da UICC (1997).
    Os objetivos são avaliar a extensão tumoral (T), os linfo-       O suplemento da classificação TNM de 1993 esclarece quan-
nodos regionais (N) e identificar metástases hematogênicas           to ao material de ressecção transuretral:
(pulmão, fígado e ossos).
                                                                         • Se o tumor for infiltrativo mas no material estudado a
      w Classificação T - Havendo suspeita clínica de um tu-               camada muscular não for encontrada, a classificação
        mor localmente avançado, a tomografia axial computa-               final será T 1, e o patologista tem o dever de relatar tal
        dorizada (TAC) e a ressonância nuclear magnética                   ausência.
        (RNM) podem ajudar a definir se uma operação radical
        estaria inicialmente indicada. A invasão do tumor em             • A diferenciação entre T2a e T 2b por ocasião do estudo
        órgãos adjacentes é diagnosticada com sensibilidades e             de material de RTU não é possível, a menos que o uro-
        especificidades relativamente altas (80%). Não há van-             logista refira qual a camada muscular que foi resseca-
        tagens significativas para a RNM em relação à TAC.                 da (metade interna ou externa). Sem essa informação a
      w Classificação N - A sensibilidade destes exames (TAC               classificação será simplesmente T2.
        e RNM) para diagnosticar metástases em linfonodos
        pélvicos é tão baixa que ambas são – quando apenas           Outros parâmetros histomorfológicos
        com este objetivo – ineficientes.                            em câncer da bexiga
                                                                         Facultativamente pode haver relato sobre:
      w Classificação M
        • Para o diagnóstico de metástases pulmonares está in-           • infiltração linfática e
          dicado o estudo radiológico do tórax em dois eixos
          (póstero-anterior e perfil). Em casos selecionados             • invasão venosa.
          pode-se indicar uma TAC do tórax.
        • A incidência de metástases ósseas em casos de tu-          Resposta histopatológica após
          mores infiltrativos da camada muscular varia de 2%         rádio e/ou quimioterapia
          a 12%. A cintilografia óssea está indicada nos casos            Dois sistemas estão disponíveis, e podem ser utilizados
          de tumores invasivos (≥ pT2) com sintomatologia su-        alternativa ou paralelamente: o sistema do “Memorial Sloan
          gestiva de metástase óssea.                                Kettering Cancer Center (MSKCC)”, de Nova York, ou o da
                                                                     EORTC.
        • A verificação de metástases hepáticas com a ultra-
          sonografia é obrigatória.                                      w MSKCC – Estudo de material proveniente de cistecto-
                                                                           mia parcial ou total ou de linfonodos pélvicos e uma
Diagnóstico anatomopatológico                                              biópsia da superfície serosa da bexiga.

Classificação histopatológica                                               • pCR: resposta completa = sem identif icação de tumor
dos tumores da bexiga
                                                                            • pPR: resposta parcial = menos de três focos micros-
Formas celulares                                                              cópicos de tumor ou somente Tis
       Muitos são os tipos celulares possíveis. No entanto, a
grande maioria (cerca de 94%) dos tumores é de origem urote-                • pIR: remissão incompleta = situações diferentes das
lial (incluindo-se Tis e displasias severas). Papilomas uroteliais            anteriores
são responsáveis por cerca de 1,5% dos tumores, carcinomas
indiferenciados por 0,4%, carcinomas epidermóides e adeno-               w EORTC – estudo de material proveniente de cistecto-
carcinomas por 2,6% (1,3% cada), sarcomas por 0,3%, carci-                 mia parcial ou total.
nomas extravesicais invasores ou metastáticos na bexiga por
1,5% dos casos, e linfangite carcinomatosa é ainda mais rara.               • pCR: resposta completa = sem identificação de tumor

Diferenciação celular                                                       • pPR: resposta parcial = pTis, pTa ou pT1
     De acordo com a Organização Mundial da Saúde (OMS)
os carcinomas de células transicionais são classificados da                 • pNR: sem resposta = pT 2 ou mais
seguinte forma:
      G1   grau mínimo de anaplasia celular, compatível              Diagnóstico microscópico pré-tratamento
           com o diagnóstico de malignidade;                              Aqui se incluem as situações de tratamento paliativo de
                                                                     tumores avançados, em que se necessita excluir a presença de
      G2   grau de anaplasia entre G1 e G3;                          outros tumores que não o urotelial antes que a terapia paliati-
      G3   anaplasia celular severa.                                 va seja iniciada.


180            GUIA PRÁTICO DE UROLOGIA
Diagnóstico microscópico intra-operatório
     Para definição de linfonodos suspeitos durante a cistec-
                                                                     Tabela      2
tomia parcial ou total. Obrigatório é o exame da margem de                INDICAÇÕES BÁSICAS PARA UMA TERAPIA
ressecção uretral durante a cistectomia radical se a biópsia pré-              INTRAVESICAL ADJUVANTE
operatória da uretra prostática não tiver sido realizada.
                                                                     Estádio              Grau            Tumor primário              Terapia
Citologia urinária                                                                         de                  (A)                  intravesical
                                                                                     diferenciação       Tumor recidivado            adjuvante
      Exame de urina nativa ou de lavado. Pode ser utilizada a                                                 (B)
coloração de HE, Papanicolaou ou Giemsa. A citologia auxi-
lia sobretudo na identificação de Tis. Ao lado do exame histo-         pTa                G1                     A                      Não
lógico ela serve para identificar clones de células altamente                             G1                     B                      Sim
malignas de um carcinoma in situ.
                                                                                          G2                   A/B                      Sim
                                                                                          G3                   A/B                      Sim
Exame histológico de material de RTU
     A retirada de material deve ser realizada das seguintes
                                                                       pTis               G3                     A                      Sim
localizações:
                                                                       pT1              G1 , G2                A/B                      Sim
     1 - Tumor(es),
                                                                                          G3                     A                      Sim
     2 - Base do tumor,
     3 - Margens laterais do tumor,                                 mores G3 ou recidivados) dá-se preferência ao BCG. Os es-
                                                                    quemas terapêuticos não são padronizados. Existe consenso
     4 - Biópsias adicionais de áreas de mucosa suspeita,           em relação às fases de indução, com duração de seis a oito
     5 - Biópsias de áreas de mucosa cistoscopicamente nor-         semanas, e à fase de manutenção, no sentido de uma terapia
         mais.                                                      de longa duração (tabela 3). O período de tempo vai de meses
                                                                    até vários anos. Também o tempo para início do tratamento
                                                                    após a RTU não é padronizado: para a quimioprofilaxia um
Tratamento                                                          início precoce (imediatamente até poucos dias após a RTU) é
(ver diagramas 1 e 2)                                               vantajoso e sem riscos. O início para a BCG deveria ser no
                                                                    mínimo duas semanas após a RTU, a fim de evitar efeitos co-
Recomendações especiais para o                                      laterais sistêmicos.
tratamento cirúrgico                                                     Os resultados do tratamento podem ser resumidos do se-
                                                                    guinte modo: para pacientes com carcinoma in situ o índice
                                                                    de remissão completa é de 69%; a vantagem percentual em re-
Tumores superficiais (T a-T1, Tis)
                                                                    lação ao índice médio de remissão completa é de 15% para a
RTU
                                                                    mitomicina C (50% de recidivas para o grupo controle e ape-
      Para tumores superficiais, a RTU tem como objetivos o
                                                                    nas 35% para o com tratamento) e 13% para a doxorrubicina.
diagnóstico e o tratamento curativo. O tumor deve ser resse-
cado completamente, e material representativo enviado para
exame. O uso da terapia fotodinâmica para tumores superfici-
ais ainda deve ser considerado experimental.
                                                                     Tabela      3
                                                                                 ESQUEMAS TERAPÊUTICOS PARA A
Tratamento local adjuvante                                                       TERAPIA INTRAVESICAL ADJUVANTE
      O objetivo deste tratamento é evitar a recidiva e a pro-
gressão, e, sobretudo, aumentar o intervalo livre de doença. A      Substância              Dose               Indução              Manutenção
freqüência de recidiva e de progressão, assim como de desen-        Doxorrubicina           40 mg           Semanalmente            Mensalmente
volvimento de metástases, está relacionada à classificação T e                                              6-8 semanas             6-12 meses
à diferenciação celular. Outros fatores prognósticos relevan-
tes são: crescimento multifocal, tumor maior que 5 cm, dis-         Mitomicina              20 mg           Semanalmente            Mensalmente
plasia urotelial e Tis concomitantes.                                                                       6-8 semanas             6-12 meses
      Na dependência dos critérios prognósticos indica-se, após     BCG                     81 mg           Semanalmente            Semanalmente
a RTU, terapia adjuvante para tumores superficiais (profila-                                  108           6 semanas               3 semanas
xia intravesical de recidivas) (tabela 2). Para tal podem-se uti-                       microrganismos      2 o ciclo de recidiva   após 3 e 6 meses
lizar quimioterápicos (doxorrubicina, mitomicina C) e o imu-                                                e baixo potencial       e então
nomodulador BCG. Para pacientes com baixo risco de pro-                                                     de progressão           semestralmente
gressão, a quimioterapia e a imunoterapia têm resultados se-                                                                        até 3 anos
melhantes; para pacientes com alto risco para progressão (tu-

                                                                                     GUIA PRÁTICO DE UROLOGIA                                  181
Diagrama   1                                                       Diagrama   2
          TRATAMENTO DOS CARCINOMAS                                          TRATAMENTO DOS CARCINOMAS
             SUPERFICIAIS DA BEXIGA                                          INFILTRATIVOS E METASTÁTICOS
             (R-RTU = SEGUNDA RTU)                                                     DA BEXIGA

                        TRATAMENTO
                                                                                                TRATAMENTO
                             RTU

                                                                        Tumores infiltrativos
       pTa G1                 pT1            pT 1G3 múltiplo                                                    M1
                                                                           T2-T4, NXMO
                            R-RTU/            Cistectomia
      Controle                                                                 Ideal =                    Poli QT (2 ciclos)
                           Profilaxia           radical
                                                                         Cistectomia radical                 e reavaliar
      Recidiva =          Recidiva de
        RTU/                pT1G2                                           Alternativas:                 • Subjetivamente
      Profilaxia          Recidiva de                                                                       sem benefício
                                                                                RTU
                            pT1G3                                                                          • Sem remissão
                                                                                RxT
                          < 3 meses                                                                      parcial ou completa
                                                                                 QT
                                                                                                          = Interromper QT
                          Cistectomia
                            radical




      Pacientes com tumores pT1G3 fazem parte de um grupo          Cistectomia radical
de risco especial, pois estes freqüentemente são progressivos.
Nesta situação está indicada, após uma RTU completa, a ten-             Linfadenectomia pélvica - Esta faz parte da cistectomia
tativa de manutenção do órgão com terapia de instilação com        radical. O objetivo primário é diagnóstico, pois seu valor tera-
BCG. Havendo uma recidiva do tumor dentro de três a seis           pêutico é controverso. A região-alvo são os linfáticos da fossa
meses, a cistectomia radical está indicada, pois o risco de pro-   obturadora e dos vasos ilíacos externos até a origem da artéria
gressão é alto.                                                    ilíaca interna. Facultativamente o procedimento pode ser es-
      Segundo os radiooncologistas, deveria ser indicado o tra-    tendido até o nível da bifurcação aórtica.
tamento radioterápico (RxT) adjuvante da bexiga com 50 Gy
para os tumores T1G3, pois a RxT possivelmente seria mais               Cirurgia para o homem - A bexiga, a próstata e as vesí-
eficaz que a instilação – sem confirmação na literatura. Para      culas seminais serão retiradas. A tentativa de preservação da
pacientes que recusam a cistectomia ou que não podem ser           potência com manutenção dos feixes neurovasculares é facul-
submetidos a tal operação, segundo os radiooncologistas a RxT      tativa, pois isto pode – de acordo com a localização do tumor
seria a forma de tratamento definitiva, e de escolha, para estes   – comprometer a radicalidade da operação. A uretrectomia
tumores.                                                           simultânea é obrigatória se houver margem uretral positiva
      O carcinoma in situ (Tis) representa um caso especial: o     (estudo de congelação) ou positividade da uretra prostática
risco de recidiva e de progressão é alto e atinge até 80% após     (biópsia por ocasião da RTU).
a RTU sem tratamento adjuvante. Nesta situação a terapia com
BCG após a RTU deve ser considerada parte obrigatória do                Cirurgia para a mulher - Será retirada a bexiga e via de
tratamento inicial. Em cerca de 70% dos pacientes se conse-        regra o útero, ambos os anexos (dependendo da idade da pa-
gue uma remissão completa em cinco anos. Se esta terapia           ciente pode ser preservado um dos ovários), o teto vaginal e a
fracassar, a cistectomia radical está indicada.                    uretra. Não havendo comprometimento do trígono vesical e
                                                                   da margem uretral, a uretra pode ser preservada para permitir
Carcinoma infiltrativo da muscular                                 a derivação através de neobexiga ortotópica.
(T2-T4, NXM0)
     O prognóstico dos carcinomas invasores da camada mus-              Resultados - A melhora das técnicas cirúrgicas e cuida-
cular da bexiga está relacionado com a profundidade de inf il-     dos peroperatórios diminuíram a mortalidade deste procedi-
tração (classif icação T) e com a forma de tratamento. O trata-    mento para cerca de 1,5%. A taxa de sobrevida específica re-
mento padrão é a cistectomia radical; formas especiais in-         lacionada ao tumor para pacientes com doença invasora da
cluem a RTU, a rádio e a quimioterapia.                            camada muscular depende da profundidade de infiltração e


182             GUIA PRÁTICO DE UROLOGIA
corresponde a 70% - 80% para os tumores pT2 pN0, enquanto          Indicações especiais
para os tumores que se estendem além da muscular (pT3 pN 0)        para a radioterapia (RxT)
a taxa decresce para 20% - 36%.                                         A RxT definitiva estará indicada quando houver contra-
                                                                   indicação para a cistectomia radical e também quando o pa-
Derivação urinária após cistectomia                                ciente recusa o tratamento cirúrgico. Segundo os radioonco-
    Motivo de outro capítulo deste livro, o tema será aqui         logistas esta também deve ser indicada para tumores T 4.
abordado de forma resumida.                                             A RxT definitiva para carcinomas invasores da muscular
                                                                   demonstra piores índices de sobrevida em cinco anos do que a
     Derivações incontinentes - A forma mais simples é a           cistectomia radical, todavia os pacientes submetidos à RxT –
ureterocutaneostomia. Desvantagem é a incidência elevada de        em séries históricas – apresentavam piores fatores prognósti-
estenoses – devido a isquemia – em nível da pele. A indica-        cos. As taxas de sobrevida em cinco anos variam de 25% a
ção estaria dada para pacientes com alto risco operatório,         60% para tumores T2 e 10% a 50% para T3. Pacientes com
para os quais uma cirurgia intestinal não pode mais ser con-       melhor prognóstico são aqueles que tenham tido uma comple-
siderada.                                                          ta margem negativa (RTU R0) previamente à RxT. Nesta si-
                                                                   tuação, as taxas em cinco anos atingem 60% para T2 e cerca de
     Quando se utiliza intestino como conduto, o risco de es-      45% para T 3.
tenose é diminuto. Como segmentos intestinais podemos con-              Cerca de 70% dos pacientes podem manter, após uma
siderar o íleo, o cólon sigmóide ou o transverso. Decisivas são    RxT definitiva com tecnologia moderna, suas bexigas com
as condições do intestino após uma eventual radioterapia. Neste    função normal. Uma RTU macroscopicamente completa deve
caso – conseqüências ao intestino delgado – dá-se preferência      ser exigida antes da RxT. Após o término da RxT são neces-
ao cólon transverso.                                               sários controles regulares. Tumores recidivados e invasivos
                                                                   devem ser – através da cistectomia radical de salvamento –
     Derivações continentes - No caso de neobexigas ortotó-        extirpados.
picas, pode-se utilizar íleo (preferência pessoal) ou cólon para        Indicação para a RxT por ocasião de protocolos multi-
compor a nova bexiga que será anastomosada à uretra. A mic-        disciplinares ocorre:
ção se dá por meio de manobra de aumento da pressão abdo-
minal, e a continência é mantida através do esfíncter externo.          1 - Prof ilaticamente após RTU R0 para tumores T1G3 e
                                                                            T 2-3, caso o paciente deseje a preservação da sua bexi-
     Nos casos de reservatório supravesical continente (Pouch),             ga, como alternativa à cistectomia;
pode-se utilizar íleo ou cólon para compor o reservatório que
possui um estoma continente adaptado à parede abdominal                 2 - Devido à inoperabilidade (mau estado geral, alto ris-
(p. ex. umbigo). O esvaziamento se dá por meio de cateteris-                co cirúrgico);
mo intermitente.
     Outra possibilidade é a ureterossigmoidostomia com mo-             3 - Genericamente para T4.
dificação de auto-ampliação do sigmóide. A continência é dada
pelo esfíncter anal externo. A grande variedade de técnicas             Uma associação com quimioterapia (sobretudo conten-
permite que se considerem as necessidades individuais de cada      do cisplatina) demonstrou, em várias séries, melhores resulta-
paciente.                                                          dos referentes às taxas de remissão e controle local do tumor.
                                                                   Uma indicação seria a presença de restos macroscópicos de
Formas especiais do tratamento cirúrgico                           tumor quando do início da radioterapia. Vantagem referente à
                                                                   sobrevida não está comprovada.
    Ressecção transuretral (RTU) - Pacientes selecionados               A RxT pré ou pós-operatória em combinação com a cis-
(tumor solitário, < pT3a, ressecção R0) podem ser curados pela     tectomia radical pode melhorar o controle local do tumor,
RTU. As taxas de sobrevida em cinco anos estão ao redor de         porém influência significativa sobre a taxa de sobrevida não
80%. As dificuldades de seleção adequada dos pacientes são         existe. Atualmente não há indicação para tal esquema exceto
muito grandes.                                                     por ocasião de estudos clínicos. Exceções existem quando da
                                                                   presença de tumor residual após cistectomia.
      Ressecção parcial da bexiga (cistectomia parcial) -
Aqui o tumor – e uma circunferência de tecido normal adja-         Indicações especiais para a
cente – é ressecado através de uma cirurgia transabdominal         quimioterapia (QT) sistêmica
aberta. A linfadenectomia pélvica é obrigatória para excluir a
presença de metástases em linfonodos. A única indicação para       Pacientes com metástases a distância
a cistectomia parcial é a presença de um único tumor invasor            Cisplatina e metotrexate alcançam – como substâncias
da muscular localizado no teto vesical e não acompanhado de        isoladas mais eficientes – taxas globais de remissão de cerca
carcinoma in situ. Não há dados de literatura que indiquem         de 30% e 26%-29%, respectivamente, e taxa de remissão
vantagens ou desvantagens desta forma de tratamento em re-         completa cada uma com cerca de 5% e tempos médios de in-
lação à cistectomia radical.                                       tervalo de remissão de três a seis meses.

                                                                               GUIA PRÁTICO DE UROLOGIA                       183
Tabela   4                                    ESQUEMAS TERAPÊUTICOS
                                              MVAC, CMV, CM E SUAS DOSES

  Protocolo                Ciclo        Cisplatina               Metotrexato           Vimblastina             Adriamicina/
                           (dias)         mg/m2                    mg/m2                  mg/m2                epirrubicina
                                                                                                                  mg/m2

  MVAC                      28            70/d 2                 30/d 1, 15, 22        3/d 1, 15, 22               30/d 2

  CMV                       21            100/d 2                  30/d 1, 8              4/d 1, 8

  CM                        21            70/d 1                   30/d 1, 8
  (d = dia de aplicação)



      Mais freqüentemente indica-se uma QT múltipla com                  Uma QT sistêmica adjuvante após RTU não está indica-
metotrexato, vimblastina, adriamicina e cisplatina (MVAC).          da devido aos resultados insatisfatórios que apresenta.
Na Alemanha, a adriamicina geralmente é substituída por epir-
rubicina.                                                           QT neo-adjuvante
      O esquema MVAC está associado a uma taxa de remis-                 A poli-QT primária induz a remissões completas em 11%-
são maior do que a terapia com cisplatina (33% contra 9%). O        51%. A cistectomia realizada posteriormente demonstrou um
tempo médio de sobrevida foi de 12,6 meses para o grupo que         erro de interpretação entre o estadiamento clínico e o anato-
recebeu MVAC e 8,7 meses para o da cisplatina, diferença            mopatológico com relação à remissão completa (51% contra
esta também significativa. Não existem dados prospectivos que       33%). Por ocasião de um estudo randomizado, a mono-QT
comparem os resultados obtidos com os esquemas MVAC e               neo-adjuvante com cisplatina não demonstrou nenhum efeito
CMV (cisplatina, metotrexato, vimblastina) e/ou CM (cisplati-       positivo em relação à sobrevida em dois anos.
na, metotrexato). As doses estão apresentadas na tabela 4. O             Analisando-se os resultados disponíveis até a presente
esquema MVAC apresenta índices de remissão completa e               data, não há indicação para a poli-QT neo-adjuvante.
parcial de 41% e 11% respectivamente, CMV de 11% e 7%, e
CM de 20% e 13%.                                                    Indicações especiais para a
      As remissões obtidas são acompanhadas de alta toxi-           radioquimioterapia (RxT-QT)
cidade. A depressão medular freqüentemente limita o tra-                 A RxT e QT simultâneas incluem esquemas com mono-
tamento com dose de manutenção no tempo planejado. Com              QT e poli-QT. Não há vantagem em relação à sobrevida para a
a administração simultânea do fator estimulador de colôni-          RxT-QT (cisplatina) se comparada à RxT exclusiva, porém as
as granulocíticas (G-SCF) é possível reduzir a incidência,          recidivas em pequena bacia são um pouco menos freqüentes
a duração e a intensidade da leucopenia grau 3 (classifica-         com o esquema combinado. Não há estudos controlados que
ção da OMS). Cerca de 10%-30% dos pacientes com doen-               comparem a cistectomia radical com a RxT-QT. As indicações
ça metastática podem apresentar uma remissão completa,              correspondem àquelas da RxT.
que para 13% é mantida por mais tempo. Isto significa uma
vantagem máxima – clinicamente insuficiente – de 10%-               Situações especiais
15% com uma toxicidade maior induzida pela QT. Em ou-
tras palavras, a QT com esta indicação não está, de modo            Carcinoma urotelial da uretra prostática
geral, indicada.                                                         Comprometimento da uretra prostática em pacientes com
                                                                    carcinoma vesical ocorre em 8%-42% dos casos e freqüente-
QT adjuvante                                                        mente está associado à presença de Tis. Como há uma dife-
     A QT adjuvante após a cistectomia radical deve consoli-        rença prognóstica entre o comprometimento da mucosa, dos
dar o resultado da terapia local previamente realizada. Não há      ductos e do estroma prostático, de qualquer modo indica-se
efeito benéfico de uma mono-QT adjuvante com cisplatina             inicialmente a realização de uma RTU.
sobre a sobrevida. Pode existir, no entanto, uma vantagem para           Prof ilaxia da recidiva com instilação intravesical está in-
a QT sistêmica em relação à sobrevida para subgrupos especí-        dicada somente nos casos de comprometimento da mucosa
ficos de doentes (doença vesical além dos limites da bexiga         ou com carcinoma ductal in situ. Através da RTU do colo ve-
e/ou tumor metastático em linfonodos). O número pequeno             sical passa a existir uma comunicação entre a bexiga e a mu-
de casos estimulou a realização de um estudo prospectivo ran-       cosa da uretra prostática; assim, o agente instilado também
domizado fase III (AUO-protocolo AB 01/94) com a pergunta           pode atuar nesta área. Se houver um carcinoma vesical infil-
“QT adjuvante após cistectomia radical?”, o qual está em de-        trante, está indicada a uretrectomia por ocasião da cistectomia
senvolvimento.                                                      radical.

184             GUIA PRÁTICO DE UROLOGIA
A invasão estromal da próstata por carcinoma urotelial       tratada com instilação vesical de formalina a 2% até 5%. Um
está associada a um alto risco de progressão da doença. Por       refluxo vesicoureteral deve ser previamente excluído, pois
isso está aqui indicada a uretrectomia por ocasião da cistecto-   há o risco de insuficiência renal aguda. O procedimento
mia radical.                                                      deve ser realizado sob anestesia e pode, se necessário, ser
                                                                  repetido. Se métodos locais falharem, uma embolização trans-
Formas histológicas                                               femoral de uma ou de ambas as artérias ilíacas internas pode
                                                                  ser tentada.
     • Adenocarcinoma - Dois por cento dos tumores vesi-                Quando da presença de dores localizadas, a RxT paliati-
       cais primários, etiologia indefinida (inflamação crôni-    va freqüentemente apresenta bons resultados. A terapia deve
       ca e irritações).                                          ser tentada sobretudo em pacientes que ainda não se submete-
                                                                  ram à RxT, pois o carcinoma urotelial apresenta sensibilidade
     • Carcinoma do úraco - Originado de partes do úraco,         à irradiação.
       geralmente de localização extravesical. Corresponde,             Indicações para uma derivação supravesical paliativa são
       em 95% dos casos, a adenocarcinomas, raramente a           a obstrução do trato alto, hemorragias e sintomas locais, que
       carcinomas uroteliais, carcinoma de células escamo-        geralmente podem ser melhorados quando da retirada da be-
       sas ou sarcomas. O prognóstico é pior do que aquele        xiga. A seguinte consideração deve ser objeto de análise: será
       apresentado pelo adenocarcinoma primário da bexiga.        que as formas simples de derivação urinária (nefrostomia, ure-
       A indicação é de cistectomia radical com excisão do        terocutaneostomia) proporcionam uma qualidade de vida acei-
       úraco em bloco.                                            tável? Se houver uma expectativa de sobrevida maior que seis
                                                                  meses deve-se preferir uma derivação urinária permanente com
     • Carcinoma de células epiteliais - Em países ociden-        o uso de segmentos intestinais. A não-retirada da bexiga está
       tais, 1% - 5%; no Egito, 75% dos carcinomas vesicais.      associada a uma morbidade não-desprezível (hemorragia per-
       Associado não somente à esquistossomíase, mas tam-         sistente, piocistite, sintomas locais (por exemplo dor).
       bém à extrofia de bexiga e a portadores crônicos de              Indicações para a cistectomia paliativa são hemorra-
       cateter vesical. A indicação é de cistectomia radical.     gias incontroláveis e sintomas locais, que não podem ser
                                                                  dirimidos por uma derivação urinária supravesical simples.
Tratamento paliativo                                              Os objetivos são a melhora da qualidade de vida, o contro-
     A hematúria macroscópica, quando incontrolável atra-         le local do tumor e a diminuição de complicações decorren-
vés de procedimentos endoscópicos sob anestesia, pode ser         tes do mesmo.




Bibliografia recomendada


                          1.      MILLER K, WEISSBACH L. Leitlinien zur diagnostik und therapie des harnblasenkarzinoms. Urologe
                                     [A] 1998; 37: 440-57.
                          2.      RÜBBEN H. Uro-onkologie. Springer-Verlag, Berlin, 1997.
                          3.      SROUGI M, SIMON SD.Câncer urológico. São Paulo, 1990.
                          4.      WALSH PC, RETIK AB, VAUGHAN Jr. ED, WEIN AJ. Campbell’s Urology. 7th ed, Philadelphia, 1998.


                                                                              GUIA PRÁTICO DE UROLOGIA                    185
Capítulo 32
Derivações Urinárias

Flávio Trigo Rocha*
Cristiano Mendes Gomes

Introdução e histórico                                            plante. O limite de função renal aceito pela maioria dos auto-
                                                                  res é estabelecido pelo “clearance” de creatinina corrigido para
     A primeira derivação dos ureteres para o intestino grosso    a superfície corporal. Pacientes com “clearance” inferior a
foi realizada em 1851, na Inglaterra. Desde então tornou-se       40 ml/min/1,72 m2 apresentam elevado risco de desenvolver
evidente que o trato digestivo poderia ser uma alternativa para   complicações metabólicas signif icativas após a cirurgia em
a drenagem urinária em pacientes cujo trato urinário fosse in-    decorrência da absorção de urina pelo intestino. A avaliação do
viável. A ureterossigmoidostomia atual foi desenvolvida a         trato urinário superior é fundamental e pode ser realizada através
partir de 1951, quando Leadbetter e, posteriormente, Goodwin      de ultra-sonografia, verificando-se ou não a presença de hidro-
descreveram a implantação ureteral no sigmóide com a con-         nefrose, espessura do parênquima renal, presença ou não de dila-
fecção de túnel submucoso. Embora os primeiros relatos de         tação ureteral, e, nos casos em que existe bexiga, a espessura da
condutos ileais datem de 1911, somente em 1950 Bricker sis-       parede vesical, a capacidade vesical e o resíduo pós-miccio-
tematizou e divulgou esta cirurgia, que passou a ser emprega-     nal. A urografia excretora permite uma avaliação morfológica
da em grande escala para derivação urinária tanto em crianças     e funcional do trato urinário, sendo que sua maior utilidade é
com malformações como em adultos após cirurgias para re-          na avaliação da morfologia ureteral, permitindo avaliar a ex-
moção de tumores. A primeira neobexiga ortotópica em hu-          tensão dos ureteres bem como seu grau de dilatação. A uretro-
manos foi realizada em 1912, sendo confeccionada em dois          cistografia fornece informações importantes quanto à capaci-
tempos e utilizando o reto para substituição vesical. Nas déca-   dade vesical, presença de trabeculações ou divertículos que
das de 50 e 60, diferentes tipos de segmentos intestinais, tais   sugerem obstrução baixa, presença de refluxo vesicoureteral,
como o sigmóide, íleo, segmentos ileocecais e, mais recente-      resíduo pós-miccional e características uretrais . O estudo uro-
mente, segmentos de estômago foram utilizados para a con-         dinâmico é fundamental nos pacientes, uma vez que permite
fecção de neobexigas. Embora descritas desde 1946, as cha-        avaliar a capacidade funcional e a complacência vesical, o si-
madas derivações continentes somente passaram a ser usadas        nergismo vesicoesfincteriano, a presença de obstrução infra-
de forma sistemática a partir da década de 70.                    vesical, bem como a função esfincteriana. Em pacientes por-
                                                                  tadores de derivação incontinente, o condutograma é útil para
                                                                  se determinarem as condições da alça, bem como a permeabi-
Derivações e desderivações:                                       lidade da(s) junção(ões) ureterointestinal(is) uma vez que a(s)
planejamento terapêutico                                          mesma(s) geralmente não tem(têm) mecanismo anti-refluxo. Ou-
                                                                  tros exames mais invasivos não são rotineiros e encontram in-
      Para o planejamento da reconstrução mais adequada é         dicação em apenas alguns casos selecionados.
necessário um estudo completo do trato urinário superior, da            Uma vez avaliado o trato urinário como um todo, pode-
função renal, da capacidade e complacência vesicais, da per-      se definir o planejamento terapêutico cujo objetivo é obter
meabilidade uretral e do mecanismo esfincteriano, bem como        um trato urinário que permita drenagem ureteral e armazena-
da capacidade do paciente em se adaptar ao cateterismo vesi-      mento da urina a baixas pressões, que evite a presença de re-
cal intermitente.                                                 fluxo da urina para os ureteres e que permita adequada drena-
      As cirurgias de ampliação vesical, neobexiga ortotópica     gem da urina também a baixas pressões, seja de forma espon-
ou reservatório continente devem ser evitadas em pacientes        tânea ou por cateterismo. Além disso, a cirurgia deve propor-
portadores de função renal limítrofe a não ser em casos em        cionar intervalos de esvaziamento vesical compatíveis com as
que a derivação se constitua em preparação para futuro trans-     atividades rotineiras do paciente.


*Endereço para correspondência:                                   Considerações anatômicas
Rua Barata Ribeiro, 380 - cj. 43
01308-000 - São Paulo - SP                                              Intestino delgado - O intestino delgado se estende desde
Tel.: (0--11) 258-0060 - Fax: (0--11) 257-6779                    o piloro até a válvula ileocecal, sendo o responsável pela maior
E-mail: flaviotrigo@uol.com.br                                    parte do processo de digestão dos alimentos. O íleo, segmento

                                                                               GUIA PRÁTICO DE UROLOGIA                       187
mais utilizado na cirurgia reconstrutiva, representa cerca de       bacteriana do cólon. Além disto, a integridade da alça intesti-
três quintos do intestino delgado, tem coloração mais clara         nal gera ondas peristálticas que podem comprometer o trato
em relação ao jejuno e mesentério e uma quantidade maior de         urinário superior. Neste sentido, técnicas mais recentes (Mainz
gordura. A irrigação arterial do intestino delgado deriva de        Pouch II - figura 1) preconizam a destubulização da junção
seis ou sete ramos originários da artéria mesentérica superior, e   retossigmoidiana como forma de reduzir o peristaltismo. A
para cada alça intestinal existem várias arcadas decorrentes da     ureterossigmoidostomia tem como principal vantagem a fácil
anastomose entre os ramos arteriais. Quando comparado ao in-        execução, consistindo em boa alternativa nos casos em que a
testino grosso, a parede muscular do delgado é menos espessa, o     bexiga é removida ou inviável. Entretanto, deve ser evitada
que dificulta a reimplantação dos ureteres neste segmento.          nos casos em que a pelve é inviável, bem como em pacientes
                                                                    com insuficiência renal. Além disto, como a continência de-
      Intestino grosso - O intestino grosso é composto pelo         pende da integridade do esfíncter anal, não deve ser indicada
ceco, apêndice cecal, cólon (ascendente, transverso e descen-       em portadores de bexiga neurogênica que geralmente apre-
dente), reto e canal anal. O intestino grosso tem grande capa-      sentam hipotonia deste esfíncter. Quando houver dúvida quanto
cidade de distensão e apresenta grande mobilidade, especial-        à competência do esfíncter, um teste simples consiste na pas-
mente em nível do transverso e sigmóide. Possui uma camada          sagem de sonda retal e infusão de 500 ml de solução fisiológi-
muscular espessa especialmente devido a uma camada exter-           ca. A habilidade do paciente em reter o líquido por período
na longitudinal que apresenta três faixas de espessamento de-       superior a uma hora indica integridade do mesmo.
nominadas tênias. O suprimento sangüíneo do intestino gros-
so é feito pela artéria mesentérica superior que irriga o ceco,     Cirurgia de ampliação vesical
apêndice, cólon ascendente até a metade do cólon transverso               As cirurgias de ampliação vesical propriamente ditas
e, a partir deste ponto, por ramos da artéria mesentérica infe-     consistem na utilização de um segmento intestinal destubuli-
rior. A mobilidade do intestino grosso varia conforme o seg-        zado modelado sob a forma de uma bolsa e anastomosado à
mento: enquanto o ceco tende a ser mais fixo, o sigmóide apre-      bexiga. Este tipo de cirurgia visa tornar a complacência e a
senta grande mobilidade.                                            capacidade vesicais adequadas tanto à preservação do trato
                                                                    urinário superior quanto à manutenção da continência uriná-
      O inconveniente comum a todos os segmentos intestinais        ria em pacientes que possuem reservatório vesical inadequa-
utilizados é a formação de muco que dificulta o cateterismo e       do. É indicada em portadores de bexigas contraídas secunda-
favorece a formação de cálculos na neobexiga. Outro inconve-        riamente a infecções ou obstrução crônica decorrente de dis-
niente é o peristaltismo intestinal que pode gerar ondas de alta    sinergia vesicoesfincteriana, como ocorre em portadores de
pressão, com possibilidade de lesão do trato urinário superior e    mielomeningocele ou válvulas de uretra posterior ou ainda
incontinência urinária. A destubulização dos segmentos utiliza-     em casos de instabilidade vesical intratável por medicamen-
dos serve para reduzir significativamente este peristaltismo.       tos ou tratamentos fisioterápicos. Para a indicação desta cate-
                                                                    goria de procedimentos é fundamental a integridade da uretra
Planejamento terapêutico                                            através da qual o paciente deverá esvaziar a bexiga. A necessi-
                                                                    dade de cateterismo intermitente varia conforme o grupo de
Derivação incontinente                                              pacientes: em neuropatas atinge 80%, em pacientes não-neu-
     A principal cirurgia neste grupo é a cirurgia de Bricker,      ropatas cerca de 20%, e 6% a 10% nos casos de instabilidade
que consiste na implantação término-lateral dos ureteres em         vesical apenas. Caso o paciente apresente deficiência esfinc-
um segmento de íleo de cerca de 20 cm. Uma das extremida-           teriana associada, deverão ser acrescentados a estes procedi-
des da alça é fechada e a outra, exteriorizada na pele. Outra       mentos cirurgias visando a continência, tais como cirurgias
alternativa são as ureterostomias cutâneas, que consistem na        de Sling em mulheres ou colocação de esfíncteres artificiais
exteriorização dos ureteres na pele em pacientes com dilata-        em homens ou ainda a injeção periuretral de colágeno ou te-
ção ureteral importante. Embora estas cirurgias propiciem boa       flon em ambos os sexos. O reimplante ureteral geralmente é
drenagem urinária a baixas pressões, elas implicam drenagem         desnecessário em casos de refluxo, uma vez que este geral-
contínua da urina requerendo o uso de coletores externos. As        mente é secundário às elevadas pressões intravesicais, desa-
principais indicações da cirurgia de Bricker são representadas      parecendo espontaneamente após a ampliação. As diversas téc-
por pacientes portadores de insuficiência renal grave, bem          nicas de ampliação vesical com intestino tem como princípio a
como pacientes cuja pelve não permita a realização de outro         utilização de segmentos destubulizados não só visando evitar as
procedimento mais complexo (radioterapia prévia, múltiplas          ondas de hiperpressão decorrentes do peristaltismo intestinal mas
cirurgias pélvicas etc.).                                           também por propiciar a criação do reservatório de maior volume
                                                                    possível com um segmento intestinal (figura 2).
Ureterossigmoidostomia
     Consiste na implantação dos ureteres no cólon sigmóide.        Cirurgia de substituição vesical
A urina fica armazenada no cólon sendo eliminada periodica-         (neobexiga ortotópica)
mente junto com as fezes. A implantação dos ureteres com                 As cirurgias de substituição vesical consistem na criação
mecanismo anti-refluxo segundo técnicas bem estabelecidas           de novo reservatório vesical de boa capacidade e complacên-
(Goodwin ou Leadbetter) é fundamental dada a elevada flora          cia em pacientes cuja bexiga necessite ser removida devido a

188           GUIA PRÁTICO DE UROLOGIA
Figura   1         TÉCNICA DO MAINZ POUCH II             Figura   2

                               A transição
                               retossigmoidiana é
                               aberta
                               longitudinalmente e
                               a parede posterior
                               do retossigmóide é
                               suturada látero-
                               lateralmente (1).




                                                          Relação entre o volume alcançado para um mesmo segmento
                                                          intestinal antes e após a destubulização. Note que para o
                                                          mesmo segmento a destubulização proporciona até o dobro do
          Os ureteres são                                 volume. Desta forma, quanto mais esférico for o reservatório,
   implantados na alça na                                 maior a sua capacidade.
       borda superior (2).


                                                        patologia neoplásica, por exemplo em casos de patologias tu-
                                                        morais. Pode também ser utilizada em casos de desderivações
                                                        em que a bexiga tenha sido removida ou se encontre de tal
                                                        forma lesada por processos infecciosos e fibrose que necessi-
                                                        te ser removida por ocasião da cirurgia. Outra indicação, mais
                                                        rara, são os casos de remoção inadvertida da bexiga durante
                                                        procedimento cirúrgico. Para a indicação desta modalidade
                               Após a confecção de      de cirurgia é fundamental que o paciente apresente a uretra e
                               túnel submucoso, os      mecanismo de continência íntegros e livres de neoplasia a fim
                               meatos são espatulados   de possibilitar a drenagem da urina a partir do reservatório
                               e suturados à mucosa     com continência nos intervalos. Embora cerca de 80% dos pa-
                               intestinal (3).          cientes não necessitem de cateterismo no pós-operatório de-
                                                        vem ser advertidos quanto a esta possibilidade. Quanto mais
                                                        esférica for a neobexiga, maior será o seu raio e, conseqüente-
                                                        mente, a sua capacidade. Nos pacientes portadores de urete-
                                                        res curtos devido a derivação prévia, se faz necessária a utili-
 Quando não se encontram
      dilatados, os ureteres                            zação de um segmento ileal para anastomose dos ureteres e
         também podem ser                               implantação do mesmo na neobexiga. Os ureteres devem sem-
 reimplantados na alça por                              pre ser reimplantados com mecanismo anti-refluxo na neobe-
       contra-abertura (4).                             xiga (figura 3). Tal procedimento é importante para a preser-
           Visando evitar a                             vação do trato urinário superior seja por evitar a passagem de
 movimentação das junções                               bactérias da neobexiga para os rins seja por manter a pelve
  ureterointestinais, o novo                            renal livre das ondas de pressão decorrentes do peristaltismo
   “pouch” deve ser fixado                              que, embora em menor amplitude, também ocorre em seg-
           ao promontório.
                                                        mentos destubulizados. O mecanismo anti-refluxo pode ser
                                                        obtido através da confecção de túnel submucoso em nível do
                                                        cólon ou pela técnica de “Le Duc”, quando se utiliza o intesti-
                                                        no delgado.

                                                                      GUIA PRÁTICO DE UROLOGIA                     189
Em adição, como estes pacientes não possuem uma uretra
 Figura   3                                                        viável que possibilite drenagem de urina e continência, se
                                                                   faz necessária a criação de um estoma que permita a drena-
                                                                   gem de urina através de cateterismo e continência nos in-
                                                                   tervalos. Existem numerosas técnicas para a criação de es-
                                                                   tomas continentes, sendo a mais utilizada o princípio de
                                                                   Mitrofanoff, que consiste na utilização do apêndice cecal
                                                                   como estoma (figura 4). Contudo, esta técnica não pode
                                                                   ser utilizada em todos os casos, pois alguns pacientes já
                                                                   tiveram seu apêndice removido no passado ou apresentam
                                                                   sua luz parcialmente ocluída ou uma extensão insuficiente,
                                                                   inviabilizando sua utilização. Nestes casos, é necessária a
                                                                   criação de um estoma continente a partir do intestino. Como
                                                                   a resistência ao fluxo de urina é diretamente proporcional à
                                                                   extensão e inversamente proporcional ao raio da circunfe-
                                                                   rência da luz deste conduto, alguns autores propõem sim-
                                                                   plesmente a modelagem de um segmento de íleo ao redor
                                                                   de uma sonda, reimplantando-se a alça remodelada no re-
                                                                   servatório e exteriorizando-se a outra extremidade para ca-
                                                                   teterização. Uma outra técnica, de fácil execução, consiste
                                                                   na espatulação de pequenos segmentos de íleo de modo a
                                                                   criar um segmento de luz estreita e de extensão adequada
                                                                   que possa servir de comunicação entre o reservatório e o ex-
                                                                   terior, propiciando continência e fácil cateterização (Monte).
                                                                   O estoma é criado através da delimitação de um ou dois seg-
                                                                   mentos ileais de cerca de 2 cm de extensão conforme a exten-
                                                                   são necessária ao conduto. O mesentério também é incisado
                                                                   de modo a fornecer um pedículo longo e com mobilidade para
                                                                   o segmento que é aberto em sua borda contramesenterial e
  Técnica do Mainz Pouch para a confecção de neobexiga             suturado transversalmente ao redor de sonda número oito ou
  ortotópica.                                                      dez, criando-se o novo conduto. Nos casos em que é requerida
  O cólon ascendente e o íleo terminal são abertos                 uma extensão maior podem-se utilizar dois segmentos de 2
  longitudinalmente e as paredes posteriores são anastomosadas     centímetros, com os condutos pediculados anastomosados tér-
  látero-lateralmente. A seguir, os ureteres são implantados com   mino-terminalmente, dobrando-se a extensão.
  mecanismo anti-refluxo na porção colônica do reservatório (A),
  cuja parte inferior é anastomosada à uretra (B).
                                                                   Conversão de derivação externa
                                                                   para derivação interna ou
Cirurgia para criação de                                           reconstrução de derivação interna
reservatório continente                                                 Muitos pacientes portadores de derivações externas pro-
      Esta classe de cirurgias está indicada naquele grupo         curam consultórios urológicos devido à inadaptação a este tipo
de pacientes que requerem não somente a criação de um              de derivação dado o comprometimento da qualidade de vida
reser vatório de capacidade e complacência adequados mas           que elas acarretam. Nestes, como naqueles portadores de con-
também de um conduto para drenagem vesical através de              dutos colônicos cujos ureteres já se encontram implantados
cateterismo intermitente que permita continência nos in-           com mecanismo anti-refluxo, ou pacientes já submetidos a de-
tervalos. Incluem-se nesta categoria pacientes que não apre-       rivação dos ureteres para o sigmóide, que apresentam compli-
sentem bexiga devido a malformação congênita, por exem-            cações desta cirurgia, como estenose ou refluxo necessitando
plo em certos casos de anomalias extróficas em que não foi         revisão, a reconstrução do trato urinário através de ureteros-
possível a reconstrução em estágios, pacientes submetidos          sigmoidostomia constitui alternativa simples e segura, propi-
a derivação prévia em que exista uma inviabilidade tanto           ciando melhora importante da qualidade de vida. Além desta
em nível de bexiga como da uretra, e pacientes cuja uretra         opção pode-se converter a derivação urinária externa em am-
necessite ser removida devido a comprometimento tumo-              pliação vesical ou derivação continente, de acordo com as con-
ral. Também para a indicação destas cirurgias é fundamen-          dições do trato urinário inferior. Vale ressaltar que muitas des-
tal a capacidade da criança ou dos pais de realizarem cate-        tas cirurgias foram realizadas numa época em que tais alter-
terismo adequado. A construção do reservatório bem como            nativas não estavam disponíveis. O estudo cuidadoso destes
o reimplante ureteral seguem basicamente os mesmos prin-           pacientes permite um planejamento terapêutico conforme dis-
cípios já descritos para as cirurgias anteriormente citadas.       cutido anteriormente.


190           GUIA PRÁTICO DE UROLOGIA
luz do reservatório. Uma vez que esta difusão se dá por
 Figura   4                                                             gradiente osmótico, ela é tanto mais intensa quanto maior
                                                                        o tempo que a urina permanecer no reservatório e inver-
                                                                        samente proporcional ao número de vezes que o reserva-
                                                                        tório é esvaziado. A reabsorção de substâncias da neobe-
                                                                        xiga para a circulação sistêmica pode levar a descompen-
                                                                        sação em pacientes diabéticos ou a intoxicação em pa-
                                                                        cientes fazendo quimioterapia. Nestas situações, a drena-
                                                                        gem contínua através de sonda vesical pode ser útil no
                                                                        tratamento das complicações. Existem ainda distúrbios
                                                                        nutricionais, como má absorção de sais biliares e defici-
                                                                        ência de vitamina B12 com conseqüente diarréia e ane-
                                                                        mia megaloblástica, respectivamente, que se associam so-
                                                                        bretudo ao uso do íleo terminal e da válvula ileocecal.

                                                                        Litíase
                                                                             Cerca de 20% dos pacientes submetidos a derivação
                                                                        urinária para o trato gastrointestinal apresentarão litíase
   Princípio de Mitrofanoff para a criação de estoma continente.        renal e até 30%, litíase no reservatório. Isto pode decorrer
   O apêndice é desinserido do cólon ascendente preservando-se o        de falhas técnicas durante a cirurgia, como a utilização de
   seu meso (A).                                                        fios ou “staplers” não-absorvíveis, de infecção por bacté-
   A parte apical do apêndice é aberta e reimplantada na mucosa         rias desdobradoras de uréia e de acidose em nível renal
   da bexiga ou alça intestinal (B).                                    resultante de uma concentração maior de amônia, bem
   A muscular é fechada sobre o apêndice (C).
                                                                        como de uma hiperexcreção de cálcio. Em nível de reser-
   Aspecto final da reimplantação do apêndice (D). A base do
   mesmo será exteriorizada, para cateterismo, na parede anterior
                                                                        vatório, o muco intestinal poderia funcionar como uma
   do abdome e, se possível, na cicatriz umbilical.                     matriz que se calcif icaria, propiciando a formação de cál-
   (Reproduzido com autorização de Gillenwater et al. Adult and         culos.
   pediatric urology, 3rd ed., St. Louis, Mosby).
                                                                        Infecção
                                                                              Embora a superfície intestinal apresente numero-
                                                                        sos mecanismos de defesa, tais como a secreção de IgA,
                                                                    linfócitos B em nível de lâmina própria e o muco secretado
Complicações da cirurgia                                            que representa um importante fator de resistência, uma vez
                                                                    que provoca a adesão de numerosas bactérias, evitando que
reconstrutiva e das desderivações                                   elas se liguem aos receptores do enterócito, é comum a pre-
                                                                    sença de bactérias na urina de pacientes portadores de seg-
Distúrbios metabólicos                                              mentos digestivos em contato com o trato urinário. Diante
      São freqüentes após a interposição de segmentos gastrin-      da presença de bacteriúria pode-se optar por uma conduta
testinais no trato urinário dadas as diferenças estruturais e,      expectante, evitando-se desta forma o uso indiscriminado
principalmente, a diferente capacidade absortiva observada          de antibióticos e conseqüente seleção de flora bacteriana
entre a mucosa gastrintestinal e a mucosa vesical. Esses dis-       resistente.
túrbios dependem do tipo de segmento utilizado, do tempo de
contato entre mucosa e urina decorrente do intervalo entre          Crescimento e desenvolvimento
micções ou cateterizações, da osmolaridade e pH urinários e                Existem dificuldades para estudos demonstrarem dé-
da função renal. Com o passar do tempo, devido às mudanças          f icit de crescimento em crianças portadoras de derivação
que ocorrem na mucosa intestinal pelo contato com a urina           urinária dado os múltiplos fatores – como presença de in-
com diminuição das vilosidades e atrofia mucosa, as altera-         fecções, condições sócio-econômicas etc. –, relacionados
ções metabólicas tendem a diminuir. Quando se utiliza o íleo,       ao crescimento. Alguns autores notaram atraso de desen-
a acidose hiperclorêmica está presente em mais de 70% dos           volvimento em até 20% das crianças portadoras de deriva-
casos. Este distúrbio também ocorre em cerca de 80% dos             ção urinária. A acidose metabólica crônica, se não adequa-
portadores de ureterossigmoidostomia e em cerca de 10% dos          damente tratada, também pode levar a desmineralização
pacientes em que se utilizam condutos ileais ou segmentos de        óssea. Por esta razão, as crianças devem ser seguidas du-
cólon. Por esta razão muitos destes pacientes necessitarão de       rante todo o seu crescimento com dosagens seriadas de pH,
suplementação com bicarbonato de sódio de forma rotineira           fosfato, cálcio e bicarbonato. Elevações de fosfatase alca-
no pós-operatório. Outro distúrbio importante refere-se à per-      lina com valores normais de fosfato e cálcio sérico indicam
meabilidade de líquidos pela mucosa intestinal. Em geral ocor-      potencial desmineralização óssea. Diminuição dos níveis
re passagem de água diretamente da circulação em direção à          de bicarbonato sérico também indica acidose. A correção

                                                                                  GUIA PRÁTICO DE UROLOGIA                    191
da acidose através da administração de bicarbonato de só-          avanço na preservação do trato urinário superior e na me-
dio ou de citrato de potássio torna o desenvolvimento ós-          lhoria da qualidade de vida de crianças portadoras de dis-
seo semelhante aos padrões de normalidade.                         função vesical, válvulas de uretra posterior e neoplasias
                                                                   prostáticas e vesicais, parece-nos claro que os segmentos
Diarréia                                                           gastrintestinais ainda estão distantes dos tecidos ideais para
     A diarréia persistente ocorre em cerca de 3% dos pacien-      substituição do urotélio. Diferentes formas de bexigas arti-
tes que tiveram parte de seu intestino utilizado para cirurgia     ficiais que tentam reproduzir as funções da bexiga normal
reconstrutiva do trato urinário. A utilização de segmento ileo-    a partir de componentes sintéticos têm sido empregadas em
cecal parece aumentar a incidência. Seu tratamento pode ser        modelos experimentais e podem representar no futuro uma
realizado através de quelantes de sais biliares, como a colesti-   alternativa ao uso de segmentos intestinais. Outro campo
ramina, aumento da ingesta de fibras e drogas redutoras da         de pesquisa baseia-se na utilização de culturas de células
motilidade intestinal, tais como a loperamida. Em pacientes        obtidas a partir de biópsias do trato urinário. Em modelos
portadores de bexiga neurogênica, o esvaziamento periódico         experimentais, tem sido possível, através da semeadura des-
do intestino através de clisteres pode ser útil na prevenção da    tas células em uma matriz de substância absorvível e im-
diarréia por excesso de volume fecal. A reconstrução da vál-       plantação em hospedeiros, reproduzir estruturas bastante
vula ileocecal através de reimplante submucoso do íleo no          semelhantes aos tecidos uretral, vesical e ureteral normais.
cólon ascendente parece ser útil na prevenção de diarréia após     Embora ainda não exista experiência clínica, este pode ser
o uso da junção ileocecal.                                         um campo promissor no sentido de se utilizar tecido urote-
                                                                   lial para ampliação e substituição vesical com estruturas
                                                                   morfológicas e funcionais muito mais semelhantes àquelas
Derivações urinárias e malignidade                                 do trato urinário normal.
     Fatores como a presença de epitélio em proliferação, as-
sociados a maior exposição a agentes carcinogênicos, tais como
N-nitrosaminas, presença de bacteriúria, suturas, cateteriza-      Conclusões
ção ou cálculos, favorecem a carcinogênese em pacientes por-
tadores de anastomoses entre as vias urinárias e segmentos              As cirurgias de derivação urinária propiciaram através
digestivos. Embora se trate de complicação rara, constitui fato    da preservação do trato urinário superior uma considerável
extremamente grave, sobretudo quando se realiza a cirurgia         melhora da sobrevida de pacientes portadores de patologias
durante a infância e há um longo período de exposição a tais       do trato urinário inferior. Inicialmente, estas cirurgias se resu-
fatores carcinogênicos. Em geral estes tumores são adenocar-       miam a ureterossigmoidostomias usadas principalmente após
cinomas, e sua origem se encontra próxima à anastomose             cistectomias e cirurgias de Bricker, consideradas durante
ureterointestinal. A latência entre a derivação e o surgimento     muitos anos o “gold standard” para tratamento de portado-
da neoplasia também é grande, raramente inferior a 20 anos.        res de bexiga neurogênica. A partir das últimas décadas,
Por isto, recomenda-se a estes pacientes, a partir de dez anos     com o surgimento das cirurgias de ampliação e substitui-
de derivação, a realização anual de exame endoscópico com          ção vesical, assim como das cirurgias de reservatório con-
biópsia de áreas suspeitas e biópsias próximas ao local do reim-   tinente, além da preservação da função renal, foi possível
plante ureteral. Na discussão com familiares, quando se suge-      proporcionar melhora significativa da qualidade de vida
re uma cirurgia de ampliação/substituição vesical, este risco,     destes pacientes através da obtenção de continência. Sem-
embora pequeno, deve ser mencionado.                               pre que possível, deve-se optar por este último grupo de
                                                                   cirurgias em função de serem mais f isiológicas e com índi-
                                                                   ce de complicações igual ou inferior ao primeiro grupo.
Perspectivas futuras                                               Uma avaliação pré-operatória cuidadosa permite o correto
                                                                   planejamento e sucesso terapêutico. O quadro a seguir su-
     Embora o uso de segmentos intestinais para amplia-            mariza as condições mais comuns, bem como as alternati-
ção ou substituição vesical tenha representado um enorme           vas terapêuticas.




192           GUIA PRÁTICO DE UROLOGIA
ALGORITMO DE ESCOLHA DA DERIVAÇÃO

  BEXIGA            URETRA                ESFÍNCTER              PELVE         FUNÇÃO RENAL              OPÇÃO TERAPÊUTICA

  contraída       normal ou não          normal ou não           viável            reduzida              der. externa incontinente

  contraída       normal ou não          normal ou não          inviável        normal ou não            der. externa incontinente

  contraída          normal                  normal              viável             normal                  ampliação vesical

  contraída          normal              incompetente            viável             normal                  ampliação vesical
                                                                                                           + “sling” (mulheres)
                                                                                                      + esfíncter artificial (homens)
                                                                                                            + injeção de teflon
                                                                                                          ou colágeno (ambos)

  removida           normal                  normal              viável             normal               substituição vesical ou
                                                                                                         ureterossigmoidostomia

  contraída ou       anormal             normal ou não           viável             normal               derivação continente ou
  removida                                                                                               ureterossigmoidostomia


     Algoritmo mostrando as principais situações de indica-          recuperação. Função renal reduzida refere-se a um “clearan-
ção de derivação urinária, bem como as soluções mais perti-          ce” inferior a 40 ml/min. Esfíncter incompetente ou anormal
nentes a cada uma delas. No caso do parâmetro uretral, quan-         refere-se a pacientes com incompetência esfincteriana severa
do mencionamos não-normal significa uretra não-passível de           (VLPP < 40 cmH2O).




Bibliografia recomendada


                         1.       BRICKER EM. Bladder substitution after pelvic evisceration. Surg Clin N Am 1950; 30: 1511-21.
                         2.       PALKEN M. Urinary bladder substitution. Northwest Med 1956; 55: 1347.
                         3.       MITROFANOFF P. Cistostomie continente trans-appendiculaire dans le traitement des vessies
                                     neurologiques. Chir Pediatr 1980; 21: 297-305.
                         4.       GARDNER, GRAY AND O’RAHILLY. Esophagus, stomach and intestine. In: Anatomy. Philadelphia,
                                     WB Saunders Company, 1975; 383-93.
                         5.       HINMAN F WEYRAUCH HM Jr. A critical study of the different principles of surgery which have been
                                             ,
                                     used in uretero-intestinal reimplantation. Trans Am Ass Genito-Urin Surg 1936; 29: 6.
                         6.       SKINNER DG, LIESKOVISKY G, BOYD S. Continent urinary diversion. J Urol 1991; 141: 1323.
                         7.       HAUTMANN RE, MILLER K, STEINER U, WENDEROT U. The ileal neobladder: 6 years of experience
                                     with more than 200 patients. J Urol 1993; 150: 40-5.
                         8.       GERHARZ EW, TASSADAQ T, PICKARD RS, SHAH PJ, WOODHOUSE CR, RANSLEY PG. Transverse
                                     retubularized ileum: early clinical experience with a new second line Mitrofanoff tube. J Urol 1998;
                                     159(2): 525-8.
                         9.       CASTRO JE, RAM MD. Electrolyte imbalance following ileal urinary diversion. Br J Urol 1970;
                                     42: 29-34.
                         10.      WAGSTAFF KE, WOODHOUSE CRJ, ROSE GA, DUFFY PG, RANSLEY PGL. Blood and urine analy-
                                     sis in patients with intestinal bladders. Br J Urol 1991; 68: 311.
                         11.      SPENCER JR, FILMER RB. Malignant potential of lower urinary tract reconstruction using bowel.
                                     AUA Update Series 1993; 12: 297-304.


                                                                                  GUIA PRÁTICO DE UROLOGIA                           193
Capítulo 33
Câncer do Testículo

Miguel Srougi




Tumores de testículo no adulto                                  Figura   1
     Os tumores malignos do testículo ocorrem de forma in-       FREQÜÊNCIA DOS DIVERSOS TIPOS DE
freqüente, mas adquirem grande relevância clínica por aco-             NEOPLASIAS TESTICULARES
meterem indivíduos jovens. Ademais, constituem doença con-
sistentemente curável, já que atualmente cerca de 90% dos
pacientes sobrevivem à doença. Cerca de 95% desses casos
correspondem aos tumores germinativos, que constituem as
lesões de maior interesse clínico.

Classificação e epidemiologia
     Os tumores germinativos do testículo (TGT) são dividi-
dos em dois grupos, de acordo com o comportamento bioló-
gico da lesão: seminomas e não-seminomas (figura 1). Os se-
minomas, responsáveis por cerca de 45% dos casos, acome-
tem indivíduos entre 25 e 40 anos, e os tumores não-semino-
matosos, que incluem o carcinoma embrionário, os teratocar-
cinomas, os teratomas e os coriocarcinomas, correspondem a
cerca de 55% dos casos e incidem em indivíduos entre 18 e 30                                    (Cadwell, J. Urol 119: 754, 1978)
anos. Por motivos desconhecidos, os TGT são mais raros em
negros, estimando-se que a proporção de casos brancos/ne-
                                                                     A ocorrência de TGT em membros de uma mesma famí-
gros seja de 5:1.
                                                               lia estimulou a pesquisa de alterações genéticas implicadas no
     Tumores germinativos do testículo surgem em 1:50.000
                                                               desenvolvimento destes tumores. Dessa forma, verificou-se
homens e esta incidência aumenta para cerca de 1:1.000 a
                                                               que todos os pacientes com TGT evidenciam um isocromos-
1:10.000 em casos de criptorquidia ou atrofia testicular.
                                                               somo do braço curto do cromossomo 12-i (12p), com excesso
                                                               de material genético localizado neste segmento, o que sugere
Etiologia                                                      a presença de proto-oncogene local. A esse defeito associam-
      Os mecanismos implicados no desenvolvimento dos TGT      se, freqüentemente, perdas de segmentos cromossômicos no
são desconhecidos, sabendo-se que a doença é muito mais        braço longo do cromossomo 12-12q, indicando a existência
comum em indivíduos com criptorquidia ou atrofia testicular    de gens supressores nesta região.
e, talvez, naqueles com antecedentes maternos de ingestão de
estrógeno no período gestacional. Alguns estudos têm sugeri-   História natural
do que pacientes com AIDS apresentam maior incidência de            Na apresentação inicial, cerca de 85% dos TGT evi-
tumores germinativos, mas essa relação não foi bem estabele-   denciam doença localizada e 15% demonstram metástases
cida até o presente.                                           a distância. Este último fenômeno é três vezes mais comum
                                                               nos tumores não-seminomatosos, que tendem a ser mais
                                                               agressivos que os seminomas (tabela 1). O desenvolvimen-
                                                               to de metástases nesses pacientes obedece a um padrão cons-
                                                               tante de comportamento e inicia-se por envolvimento lin-
Endereço para correspondência:                                 fático do cordão espermático, com aparecimento de depó-
Rua Peixoto Gomide, 515 - 7o andar                             sitos tumorais nos linfonodos periaórticos localizados ao
01409-001 - São Paulo - SP                                     nível dos vasos renais. Deste ponto, a neoplasia progride
Tel.: (0--11) 286-0477 - Fax: (0--11) 287-2821                 cranialmente em direção ao mediastino e pulmão ou caudal-


                                                                             GUIA PRÁTICO DE UROLOGIA                       195
Tabela   1                                                       Figura   2
    INFLUÊNCIA DA HISTOLOGIA DO TUMOR
 PRIMÁRIO NA SOBREVIDA DE PACIENTES COM                                    SISTEMAS DE ESTAGIAMENTO DAS
      TUMOR GERMINATIVO DO TESTÍCULO                                          NEOPLASIAS TESTICULARES
  Histologia                    Freqüência      Sobrevida
                                                de 10 anos

  Seminoma                        45-50%           92%
  Teratocarcinoma                 20-25%           74%
  Teratoma                        8-10%            72%
  Carcinoma embrionário           15-20%           64%
  Coriocarcinoma                   0-1%            44%



mente, em direção aos vasos ilíacos. A disseminação he-
matogênica se faz principalmente para o pulmão e ocorre
preferencialmente nos casos de coriocarcinoma. Raramen-
te são acometidos outros órgãos e, quando isto acontece,
surgem lesões no fígado e no cérebro. As metástases, tanto
linfáticas como hematogênicas, manifestam-se quase sem-
pre antes de dois anos do diagnóstico inicial nos tumores não-
seminomatosos e antes de cinco anos nos seminomas. Dessa
                                                                  Quadro     1
forma, os pacientes podem ser considerados curados quan-                          ESTAGIAMENTO DOS TUMORES
do ultrapassam esses períodos sem recorrência da doença.                          GERMINATIVOS DO TESTÍCULO
     A análise do subtipo histológico nos casos de tumor ger-
                                                                    Estágio
minativo do testículo tem várias implicações prognósticas e
terapêuticas. Com certa freqüência os tumores não-semino-          (Boden)                           Definição
matosos surgem associados a seminomas. Nesses casos, o tra-        I                  Tumor intra-escrotal
tamento deve ser orientado de acordo com as regras adotadas
em tumores não-seminomatosos, que constituem o componente                   Ia          Lesão intratesticular
mais agressivo e que determinam a evolução do paciente. Essa                Ib          Invasão do cordão
mesma orientação deve ser instituída nos casos de seminomas
com alfafetoproteína elevada. Como os seminomas puros nun-         II                 Metástases em nodos retroperitoneais
ca produzem esse marcador, níveis aumentados de alfafeto-                  IIa          Metástases microscópicas
proteína indicam a presença de elementos não-seminomato-                   IIb          Metástases < 2 cm
sos no tumor, não identificados pelo patologista.
     Os seminomas apresentam uma variante menos freqüen-                   IIc          Metástases > 2 cm
te chamada seminoma espermatocítico (4% do total), que in-
cide em homens mais idosos (média de 60 anos), e que tem           III                Metástases supradiafragmáticas/viscerais
um comportamento biológico extremamente favorável, já que                  IIIa         Metástases pulmonares
não produz metástases. Esses pacientes são curados com a or-               IIIb         Metástases mediastinais ou viscerais
quiectomia, não havendo necessidade de se administrar qual-
quer tratamento complementar.
     Os teratomas maduros, constituídos por elementos celu-      quando a doença se apresenta inicialmente sob forma loca-
lares diferenciados, podem-se acompanhar de metástases em        lizada.
10% a 30% dos pacientes adultos, contrastando com a evolu-            O prognóstico dos pacientes com TGT depende não ape-
ção totalmente benigna que se evidencia nas crianças. Devem,     nas do tipo histológico da lesão, mas também da extensão ini-
portanto, ser tratados, em adultos, como os demais tumores       cial da doença, definida pelo estagiamento clínico (figura 2).
não-seminomatosos.                                               Sob o ponto de vista prático tem-se utilizado a classificação
     Os coriocarcinomas puros caracterizam um subtipo            de Boden, definida no quadro 1. A sobrevida de dez anos os-
bastante agressivo, de crescimento extremamente rápido e         cila entre 90% e 100% nos casos de TGT em estágio I, entre
que produz metástases hematogênicas difusas. Estes pacien-       85% a 90% nos pacientes com TGT em estágio II e entre 60%
tes em geral necessitam de terapêutica sistêmica mesmo           e 85% nos TGT em estágio III.

196            GUIA PRÁTICO DE UROLOGIA
res, que aparecem sob forma de lesões hipoecóicas homogê-
 Tabela   2                                                          neas (seminomas) ou heterogêneas (não-seminomas).
      FREQÜÊNCIA DE ELEVAÇÃO DE                                            Os TGT têm a capacidade de sintetizar glicoproteínas atí-
  MARCADORES SÉRICOS EM PACIENTES COM                                picas que servem para caracterizar e definir a atividade de
   TUMORES GERMINATIVOS DO TESTÍCULO                                 neoplasias locais. Cerca de 8% dos seminomas produzem pe-
                                                                     quenas quantidades de gonadotrofina coriônica fração β (β-
 Histologia             No            Elevação Sérica                HCG) e aproximadamente 85% dos tumores não-seminoma-
                       Casos       AFP    β-HCG Ambos                tosos secretam grandes quantidades de β-HCG e/ou de alfafe-
                                                                     toproteína (AFP) (tabela 2). Em pacientes com o tumor pri-
 Seminoma               130         0%        8%           8%        mário não-tratado, elevação acentuada da β-HCG e da AFP
 Não-Seminomas           226       65%        57%         84%        indicam, com certeza, a presença de elementos não-semino-
                                                                     matosos na lesão. A persistência de altos níveis desses marca-
                                                    (Srougi, 1995)   dores depois do tratamento inicial, definem, de forma quase
                                                                     certa, a presença de doença metastática, mesmo quando isto
Clínica e diagnóstico                                                não puder ser caracterizado pelos métodos de imagem. Rara-
      Os TGT manifestam-se sob forma de aumento recente e            mente os resultados falsos-positivos acompanham as medidas
indolor de volume do testículo. Em 4% a 21% dos casos exis-          dos marcadores tumorais, incluindo-se aqui hepatite tóxica,
te história de trauma local, prevalecendo atualmente o con-          tumores primários do fígado ou tumores digestivos (falsos-
senso de que o trauma não representa a causa do tumor mas            positivos para AFP) e aumento dos níveis de LH hiposifário
apenas chama a atenção do paciente para um processo já em            por hipogonadismo ou por consumo de marijuana (falsos-po-
desenvolvimento. Em alguns casos o quadro se inicia com dor          sitivos para β-HCG).
aguda testicular, em decorrência de infarto e hemorragia tu-               Os níveis séricos de deidrogenase lática (DHL) elevam-
moral, levando ao diagnóstico incorreto de orquiepididimite          se em 80% dos pacientes com TGT, incluindo os com semino-
aguda. Por isso, todo paciente jovem, com manifestações es-          mas. Apesar de inespecíf ico, este marcador acaba tendo gran-
crotais que não melhoram após dez dias de tratamento com             de valor prático, já que ele permite monitorizar pacientes com
antibióticos, deve ser reavaliado cuidadosamente e submetido         seminoma e também definir a extensão e prognóstico da doen-
a estudo de ultra-som para descartar-se neoplasia local.             ça, uma vez que os níveis séricos são proporcionais à massa
      Sintomas iniciais devidos à presença de metástases ab-         tumoral.
dominais ou torácicas são encontrados em 4% a 14% dos pa-                  A avaliação da extensão da doença (estagiamento clíni-
cientes, incluindo-se aqui dor abdominal ou lombar intensas,         co) é feita através de tomografia computadorizada do abdome
desconforto respiratório ou massas cervicais.                        e tórax e de radiografias de tórax. Com esses métodos podem
      Ao exame físico, os pacientes com TGT evidenciam massa         ser identificados depósitos tumorais nos linfonodos retroperi-
testicular dura e pesada, que rebaixa o hemiescroto acometi-         toneais e em pulmão ou mediastino. Vale enfatizar que linfo-
do, e hidrocele, presente em 10% a 20% dos casos. Gineco-            nodos com mais do que 2 cm em região dos vasos renais indi-
mastia é encontrada em 2% a 10% dos pacientes e tende a              cam a presença quase certa de metástases locais. Quando os
desaparecer com a remissão da doença.                                linfonodos têm entre 1 e 2 cm, a chance de existirem focos de
      O diagnóstico dos TGT é feito, inicialmente, com a ca-         doença metastática é de 50% a 70%. A linfografia bipodálica,
racterização da lesão testicular primária, realizada através de      bastante empregada no passado, deixou de ser utilizada em
exames de ultra-som local. Esse método de imagem permite             função do elevado número de resultados falsos-negativos e do
definir com bastante precisão a presença de tumores testicula-       caráter invasivo do procedimento.

 Quadro   2
       CRITÉRIOS QUE DEFINEM O RISCO CLÍNICO EM TUMORES GERMINATIVOS DO TESTÍCULO
                                 (UNIVERSIDADE DE INDIANA)
       Risco Clínico                  Marcadores                     Doença Abdominal                     Doença Torácica

              Baixo                      Elevados                      Não-palpável                      < 5 lesões/campo
              Risco                                                        e/ou                            Lesões < 2 cm
                                                                     somente abdominal                 Metástase única > 2 cm


               Alto                      Normais                      Massas palpáveis                   > 10 lesões/campo
              Risco                                                          e                             Lesões > 3 cm
                                                                      doença torácica                   Metástases viscerais


                                                                                 GUIA PRÁTICO DE UROLOGIA                       197
Figura   3                                                          Figura   4
    ESTRATÉGIA TERAPÊUTICA EM PACIENTES                                       ESTRATÉGIA TERAPÊUTICA EM
        COM SEMINOMA DO TESTÍCULO                                              PACIENTES COMTUMORES
                                                                           NÃO-SEMINOMATOSOS DOTESTÍCULO




                                                  (Srougi, 1995)


Tratamento                                                                                                            (Srougi, 1995)

                                                                    tidos sob vigilância clínica, sem tratamento adjuvante, indi-
Tratamento do tumor primário                                        cando-se linfadenectomia retroperitoneal ou quimioterapia
      A lesão testicular primária deve ser removida através de
                                                                    citotóxica se surgirem evidências de metástases retroperitoneais
orquiectomia realizada por via inguinal, com ressecção alta do
                                                                    ou a distância (figura 4). Alguns pacientes em estágio I apre-
cordão espermático. Quando a intervenção é executada por
                                                                    sentam riscos elevados de portarem doença retroperitoneal
incisão escrotal, existe risco de derramamento de células neo-
                                                                    microscópica, incluindo-se aqui os tumores primários com in-
plásicas, com recidiva local da neoplasia em 10% a 20% dos
                                                                    vasão do cordão, as neoplasias primárias acompanhadas de
pacientes. Nos casos de violação dos envoltórios escrotais im-
                                                                    invasão vascular, os casos de carcinoma embrionário puro e os
põe-se tratamento preventivo, que em seminomas é feito atra-
                                                                    pacientes com marcadores séricos iniciais acima de 500. Nes-
vés de radioterapia aplicada sobre o hemiescroto e região in-
                                                                    ses casos deve-se realizar linfadenectomia retroperitoneal, que
guinal homolateral, e em tumores não-seminomatosos com-
                                                                    demonstra a presença de metástases microscópicas em 40% a
preende a ressecção cirúrgica do hemiescroto correspondente.
                                                                    50% dos pacientes. Neoplasias em estágios IIb, IIc e III podem
Em pacientes com doença metastática já presente de início, o
                                                                    ser eficientemente controladas com quimioterapia citotóxica,
tratamento quimioterápico elimina os riscos de recidiva local e,
                                                                    que promove regressão completa das metástases em 60% a 95%
por isso, as medidas acima descritas tornam-se desnecessárias.
                                                                    dos casos. O esquema PEB (cisplatina, ectoposido e bleomici-
                                                                    na) é recomendado como tratamento de primeira linha, poden-
Tratamento dos seminomas                                            do-se recorrer às associações de ectoposido, ifosfamida e cis-
     Metástases microscópicas em linfonodos retroperitoneais        platina (VIP), de taxol, ifosfamida e cisplatina (TIP) ou de car-
são encontradas em cerca de 10% dos pacientes com semino-           boplatina, ectoposido e ciclofosfamida em altas doses (com
ma em estágio clínico I. Como os seminomas puros são bas-           transplante de medula) nos pacientes com doença de alto risco
tante radiossensíveis, a radioterapia representa a principal for-   (quadro 2) ou com persistência/progressão da neoplasia após o
ma de tratamento dos linfonodos retroperitoneais nos casos          emprego do esquema de primeira linha (figura 5). Massas resi-
de doença local mínima, que incluem os estágios I e II A (figu-     duais após a quimioterapia devem ser ressecadas cirurgicamen-
ra 3). Nos pacientes com estágios II b, IIc e III a radioterapia    te, já que cerca de 50% a 60% delas evidenciam elementos
nem sempre elimina as lesões metastáticas, o que torna a qui-       tumorais viáveis malignos ou benignos, cuja remoção contri-
mioterapia citotóxica o método terapêutico de eleição para          bui para curar um contingente significativo destes casos.
esses casos. O tratamento quimioterápico de primeira linha
mais utilizado no momento incorpora a cisplatina, o ectoposi-
do e a bleomicina (PEB), e seu emprego em casos de semino-          Tumores do testículo na infância
ma acompanha-se de respostas completas e duradouras em
95% dos pacientes.                                                        As neoplasias testiculares representam cerca de 1% dos tu-
                                                                    mores pediátricos, surgindo um caso a cada 100.000 crianças.
Tratamento dos tumores não-seminomatosos                                  Nesse grupo, os tumores apresentam características bio-
      Os tumores não-seminomatosos são relativamente radior-        lógicas que os diferenciam das neoplasias do adulto e, por
resistentes, de modo que radioterapia não está indicada nestes      isto, devem ser estudados à parte. Neste sentido, cinco aspec-
casos. Os pacientes com doença em estágio I podem ser man-          tos específicos merecem ser enfatizados:


198           GUIA PRÁTICO DE UROLOGIA
Figura   5                                                              Tabela   3
 SELEÇÃO DOS ESQUEMAS DE QUIMIOTERAPIA                                      CLASSIFICAÇÃO E FREQÜÊNCIA DOS
   SISTÊMICA EM TUMORES GERMINATIVOS                                       TUMORES DE TESTÍCULO NA INFÂNCIA
       METASTÁTICOS DO TESTÍCULO                                            EM 327 PACIENTES COLETADOS PELO
                                                                        “PREPUBERTAL TESTICULARTUMOR REGISTRY”
                           Doença Metastática
                                                                         Tumores germinativos                             253 (77%)
                                                                            Saco vitelino (“Yolk sac”)       207 (63%)
      Tratamento Inicial                    Recorrência Tardia
                                                                            Teratoma                         46 (14%)
                                                VIP x 4
 Baixo Risco      Alto Risco                     TIP x 4                    Seminoma                           0(-)

                                                                         Tumores do estroma gonadal                        27 (9%)
   PEB x 3         PEB x 4
                                                                            Células de Leydig                  4 (1%)
                                                                            Células de Sertoli                4 (1%)
  Resposta        Resposta            Resposta           Resposta           Células granulosas                 4 (1%)
  Completa       Incompleta           Completa          Incompleta
                                                                            Células indeterminadas            15 (5%)
 Seguimento        VIP x 4           Seguimento          QT Altas        Gonadoblastoma                                     3 (1%)
                   TIP x 4                                Doses
                                                                         Cisto epidermóide                                  6 (2%)
                                                       (Srougi, 1995)
                                                                         Outros (rabdomio, leucemia)                       37 (11%)
                                                                         Desconhecido                                        1(-)
    1- Enquanto nos adultos os tumores de origem não-                                                                    (Srougi, 1995)
       germinativa são raros, compreendendo entre 5% e
       10% das neoplasias locais, na infância esses tumores
       são mais comuns, envolvendo entre 25% e 40% das                  células germinativas diferenciadas em linhagens extra-embrio-
       crianças (f igura 1).                                            nárias.
    2 - Seminomas e coriocarcinomas não ocorrem na infân-
        cia e, por isto, a freqüência relativa dos diversos tipos       História natural
        de tumores germinativos difere da observada nos                      Existe alguma controvérsia quanto à agressividade bio-
        adultos. Cerca de 70% das neoplasias da criança                 lógica dos tumores do saco vitelino. Até recentemente, preva-
        são representadas pelos tumores do saco vitelino,               leceu a idéia de que essas neoplasias tinham um comporta-
        16% pelos teratomas e 2% pelos teratocarcinomas                 mento mais benigno e não produziam metástases em crianças
        (tabela 3).                                                     com menos de dois anos de idade. Neste sentido, Pierce et al.
                                                                        analisaram a evolução de 13 crianças portadoras desse tipo de
    3 - O tumor do saco vitelino é por vezes confundido com             tumor e observaram sobrevida prolongada em 9/9 (100%) dos
        o carcinoma embrionário do adulto, mas tem melhor               casos com menos de dois anos de idade e em 0/4 (0%) dos
        prognóstico, por se apresentar, freqüentemente, sob             pacientes com mais de dois anos. Esse fenômeno foi confir-
        forma de doença localizada.                                     mado por estudo recente no qual foram avaliadas 207 crian-
                                                                        ças, constatando-se o aparecimento de metástases em 14% e
    4 - Os teratomas da infância representam neoplasias be-             25%, respectivamente, dos pacientes com menos de dois anos
        nignas, tendo sido relatados raros casos que se acom-           e mais de dois anos de idade. Ao que parece, portanto, a idade
        panharam de metástases.                                         da criança relaciona-se com o prognóstico da doença.
                                                                             A maioria dos pacientes com tumor do saco vitelino apre-
    5 - Cerca de 10% dos tumores de testículo da infância               senta-se inicialmente com neoplasia localizada. Em 175 casos
        são identif icados no período neonatal e neste grupo            avaliados pelo “Prepubertal Testicular Tumor Registry”, 90%
        em particular aproximadamente 2/3 dos casos são re-             evidenciaram lesão restrita ao escroto (estágio I) e apenas 10%
        presentados pelos tumores do estroma gonadal.                   demonstraram metástases retroperitoneais (estágio II) ou pul-
                                                                        monares (estágio III).
Tumor do saco vitelino                                                       Nos pacientes com doença metastática, os sítios prefe-
                                                                        renciais de depósitos secundários são representados pelo pul-
    Estes tumores, também denominados “Yolk sac”, carci-                mão (50%), retroperitônio (25%) e pulmão mais retroperitô-
noma embrionário juvenil, tumor do seio endodérmico, or-                nio (25%). Essa distribuição sugere que a disseminação dos
quioblastoma ou tumor de Teilum, constituem neoplasias de               tumores do saco vitelino se faz tanto por via hematogênica


                                                                                      GUIA PRÁTICO DE UROLOGIA                    199
a alfafetoproteína (AFP) encontra-se aumentada em 80% dos
 Tabela   4                                                       casos. Elevações desses marcadores também ocorrem em ca-
     MANIFESTAÇÕES CLÍNICAS INICIAIS EM                           sos de hepatomas, tumores gastrintestinais ou hemopatias, de
                                                                  modo que, na ausência destas afecções, medidas de AFP per-
  CRIANÇAS COM TUMOR DO SACO VITELINO                             mitem monitorizar com precisão a evolução das crianças com
  Manifestações Iniciais   Freqüência                             neoplasma testicular. Convém enfatizar que a persistência de
                         N o
                                      (%)                         níveis elevados de AFP após a orquiectomia não indica neces-
                                                                  sariamente a existência de doença metatástica residual, já que
  Massa indolor                     156/174        (90%)          em algumas crianças normais este marcador pode se apresen-
  Escroto agudo                      9/174          (5%)          tar aumentando até os dois anos de idade. Gonadotrofina co-
                                                                  riônica-β (GCH-β) eleva-se em alguns pacientes adultos com
  História de trauma                 5/174          (3%)          tumores germinativos, mas não é detectada nas crianças com
  Hidrocele                          2/174          (1%)          tumores do saco vitelino do testículo.
                                                                       Dada a distribuição preferencial das metástases em linfo-
  Dor abdominal                      2/174          (1%)          nodos retroperitoneais e pulmão, o estadiamento das crianças
                                                                  com tumor do saco vitelino deve ser feito com tomografia
                                                                  computadorizada do abdome e pélvis e com radiografia do
                                                                  tórax. Resultados falsos-negativos no estudo tomográfico são
como linfática. Esse padrão de disseminação permite definir       raros, ocorrendo em cerca de 2% das crianças. Por outro lado,
os seguintes estágios de evolução da doença (classificação de     resultados falsos-positivos ocorrem em 40% dos casos, o que
Boden e Kaplan):                                                  torna necessário o emprego de outros métodos de imagem, ou
                                                                  até mesmo cirurgia exploradora nos pacientes com adenome-
     Estágio I – Tumor limitado ao escroto.                       galia retroperitoneal suspeita mas não inequívoca.

     Estágio II A – Envolvimento microscópico dos linfono-
                                                                  Tratamento
dos retroperitoneais, descoberto após linfadenectomia.
                                                                       A lesão primária é sempre tratada através de abordagem
     Estágio II B – Envolvimento macroscópico dos linfono-        inguinal, da mesma forma que em adultos. Quando existe vio-
dos retroperitoneais, demonstrado pelos métodos de imagem.        lação escrotal, alguns autores preconizam a realização de he-
                                                                  miescrotectomia, uma vez que as chances de recidiva escrotal
     Estágio III – Metástases viscerais ou torácicas.             ou inguinal da lesão são elevadas e situam-se em torno de 30%.
                                                                       Os pacientes com tumor do saco vitelino em estágio I
     Os índices de cura dos tumores do saco vitelino aproxi-      (doença clinicamente restrita ao escroto) são tratados através
mam-se, atualmente, de 90%. É importante ressaltar que no         de orquiectomia radical e, teoricamente, isto deveria curar to-
grupo de pacientes estudados por Kaplan et al. metástases sur-    dos esses casos. Contudo, cerca de 12% dos mesmos apresen-
giram no máximo 14 meses após o diagnóstico inicial, de modo      tam metástases retroperitoneais microscópicas inaparentes e,
que os pacientes sem recorrência da neoplasia após dois anos      por isso, tem-se preconizado o emprego de medidas adjuvan-
podem ser considerados curados.                                   tes após a orquiectomia, de modo a melhorar a sobrevida glo-
                                                                  bal desses pacientes. Sendo a linfadenectomia uma interven-
Quadro clínico                                                    ção de maior porte, portanto acompanhada de morbidade, e
     A maioria dos casos de tumor do saco vitelino surge an-      também levando-se em conta que em mais de 80% dos casos a
tes dos dois anos e a média de idade situa-se em torno de 17      exploração dos linfonodos revela-se negativa para tumor, al-
meses. Os tumores do saco vitelino caracterizam-se por cres-      guns autores têm questionado a indicação rotineira desta in-
cimento testicular progressivo indolor, sem outras manifesta-     tervenção em pacientes com doença em estágio I. Como nas
ções gerais (tabela 4). Como neoplasias testiculares nessa fai-   crianças com tumor do saco vitelino recorrências da doença
xa etária são raras, as manifestações escrotais são em geral      podem ser precocemente detectadas através de medidas de AFP,
confundidas com hidrocele ou hérnia, o que retarda o diag-        parece razoável realizar apenas a orquiectomia nesses casos e
nóstico nesses casos. Algumas vezes, o quadro instala-se agu-     segui-los clinicamente com dosagens repetidas desse marca-
damente, sob forma de massa local e dor intensa, associados a     dor (quadro 3). Quimioterapia sistêmica estaria indicada se a
torÇão do testículo, mais freqüentes em gônadas com tumor.        AFP continuar elevada após a orquiectomia. Por outro lado,
     Ao exame físico essas crianças apresentam-se bem nutri-      exploração cirúrgica retroperitoneal deve ser realizada se a AFP
das e, ao contrário dos adultos, raramente são palpadas mas-      permanecer alterada após a orquiectomia e quimioterapia.
sas abdominais ou supraclaviculares.                                   Em pacientes com doença metastática (estágios II e III) o
                                                                  tratamento deve ser feito através de orquiectomia seguida de
Diagnóstico e estadiamento                                        quimioterapia sistêmica. Com os esquemas quimioterápicos
    A dosagem de marcadores séricos tumorais é extrema-           atualmente disponíveis, cerca de 60% dos pacientes eviden-
mente relevante em crianças com tumor vitelino, uma vez que       ciam remissão completa da doença e nestes casos nenhum


200           GUIA PRÁTICO DE UROLOGIA
Diferentes esquemas de quimioterapia citotóxica são
 Quadro    3                                                               empregados em tumores do saco vitelino e, embora não exista
          PROTOCOLO DE TRATAMENTO DOS                                      um consenso quanto à melhor associação, parece que as mais
            TUMORES DO SACO VITELINO                                       eficientes são aquelas que incluem actinomicina-D e vin-
                                                                           cristina. Em crianças com menos de oito anos de idade tem-
                         Massa Testicular Suspeita                         se utilizado mais comumente o esquema VAC (vincristina,
                                                                           actinomicina-D e ciclofosfamida), com respostas comple-
                                                                           tas e persistentes em 60% dos casos. Nas crianças com mais
                               AFP Sérico                                  de oito anos são empregadas as associações ativas em tu-
                                                                           mores germinativos do adulto, ou seja, PVB (cisplatina, vim-
                                                                           blastina e bleomicina) e PEB (cisplatina, ectoposido e bleomi-
                           Ultra-som Testicular                            cina).

                                                                           Prognóstico e seguimento
                           Orquiectomia Radical                                 O prognóstico das crianças com tumor do saco vitelino
                                                                           costuma ser bastante favorável, com uma média de cura da
                                                                           doença, para todos os estágios, da ordem de 85%. A evolução
                  Diagnóstico: Tumor no Saco Vitelino                      desses casos relaciona-se intimamente com a idade da crian-
                                                                           ça, observando-se índices de recorrência da doença duas ve-
                                                                           zes maiores em crianças cujo diagnóstico é feito depois dos
                            Repetir AFP Sérico                             dois anos de idade.
                                                                                Como a maioria dos tumores do saco vitelino secreta AFP,
                                                                           esses pacientes podem ser acompanhados de forma segura e
                              Tomografia                                   prática. Medidas séricas de AFP, radiografias de tórax e ultra-
                            Abdome & Tórax                                 som abdominal devem ser realizados a cada dois meses por
                                                                           dois anos, a fim de detectar precocemente eventuais recorrên-
                                                                           cias da neoplasia e favorecer os índices de sucesso do trata-
                                                                           mento desses pacientes. Recorrência da doença surge antes de
      Estádio I                 Estádio II             Estádio III         dois anos do tratamento inicial, de modo que, decorrido esse
                                                                           período, o paciente pode ser considerado curado.

       AFP Mensal             Linfadenectomia          VAC por 1 ano       Teratomas
  Ultra-som/Tomografia         VAC por 1 ano        +/- Linfadenectomia
        3/3 meses                                     +/- Radioterapia
                                                                           História natural
                                             (Connolly e Gearhart, 1993)        Os teratomas constituem o segundo tumor testicular da
                                                                           infância, envolvendo crianças com idade mediana de 14 me-
                                                                           ses. Diferentemente do que ocorre com adultos, os teratomas
                                                                           de testículo da infância são lesões benignas, estimando-se que
tratamento adicional é necessário. Nos pacientes com mas-
                                                                           apenas 0,5% dos mesmos apresentam-se inicialmente ou de-
sas residuais após a quimioterapia, justifica-se a ressecção
                                                                           senvolvem posteriormente metástases. Isso faz com que o prog-
cirúrgica dessas lesões, seguida de quimioterapia adicional
                                                                           nóstico desses casos, após a orquiectomia, seja excelente.
nos pacientes em que for comprovada neoplasia residual. Ra-
dioterapia também pode ser utilizada em pacientes com mas-
sas residuais, observando-se desaparecimento das lesões em                 Clínica e diagnóstico
alguns casos. O inconveniente de se empregar rotineiramen-                      As manifestações clínicas dos teratomas de testículo res-
te radioterapia como tratamento de salvamento é que parte                  tringem-se à região escrotal, e o diagnóstico desses casos é
dessas massas não contém neoplasia ativa, mas apenas ne-                   feito após a remoção cirúrgica da gônada. Esses tumores não
crose e fibrose.                                                           secretam AFP ou GCH-β, de modo que as medidas de marca-
      Convém ressaltar que alguns pacientes com doença em                  dores séricos não auxiliam no diagnóstico ou seguimento dos
estágio clínico II devem ser submetidos à exploração retrope-              casos de teratoma.
ritoneal antes da quimioterapia. Aqui se enquadram os casos
com AFP normal e que evidenciam, na tomografia, pequenos                   Tratamento
nódulos retroperitoneais. A possibilidade de ocorrerem re-                      Os teratomas puros da infância são quase sempre neo-
sultados falsos-positivos na tomografia abdominal justifi-                 plasias benignas. Por isso, essas crianças devem ser tratadas
ca a exploração cirúrgica, já que na ausência de neoplasia                 apenas com orquiectomia, sem nenhuma forma de terapêutica
local a criança é poupada da quimioterapia e de seus inconve-              adjuvante posterior se os estudos de imagem do tórax e retro-
nientes.                                                                   peritônio forem normais.

                                                                                       GUIA PRÁTICO DE UROLOGIA                     201
Tumor de células de Leydig                                         Tratamento e evolução
                                                                        Ao contrário dos tumores de células de Leydig do adul-
Incidência                                                         to, em que 10% dos casos são malignos, estes tumores na in-
     Os tumores de células de Leydig, também chamados de           fância são sempre benignos, de modo que a orquiectomia cura
tumores de células intersticiais, compreendem 1% dos tumo-         todos os casos. Vale ressaltar que as manifestações de viriliza-
res do testículo na infância, envolvendo crianças entre três e     ção não costumam regredir após a remoção do tumor se a doen-
dez anos. Tais tumores têm sempre comportamento benigno,           ça for de longa duração. Por isso, a persistência dessas altera-
embora histologicamente possam evidenciar graus diferentes         ções não indica necessariamente a existência de metástases.
de anaplasia celular.                                              Nos pacientes com tumores diagnosticados precocemente e
                                                                   com virilização menos pronunciada, o quadro clínico tende a
Clínica                                                            se reverter quase completamente.
      Essas neoplasias manifestam-se sob forma de crescimento
testicular lento, e isso as diferencia dos tumores germinativos,   Tumores de células de Sertoli
cuja evolução local da lesão é rápida. A produção de hormô-
nios androgênicos que ocorre nesses casos é responsável pelo
                                                                   Incidência e história natural
aparecimento de virilização precoce, caracterizada por pilifi-
                                                                        Os tumores de células de Sertoli da criança, também de-
cação pubiana, aumento do pênis, engrossamento da voz e
                                                                   nominados androblastomas e tumores do estroma gonadal, são
acne facial.
                                                                   quase sempre benignos e, neste grupo etário, 60% dos casos
      O diagnóstico diferencial desses casos deve ser feito com
                                                                   ocorrem no primeiro ano de vida. Raros casos de metástases
neoplasias da adrenal, síndrome de Klinefelter e quadros de
                                                                   retroperitoneais foram descritos em crianças portadoras dessa
intersexo. Em todas essas situações, obviamente não existe
                                                                   neoplasia, todos com evolução desfavorável e óbito mesmo
crescimento testicular concomitante, mas isto pode também
                                                                   após tratamento combinado radical.
não ser notado nos casos iniciais de tumores de células de
Leydig, cuja lesão freqüentemente não é palpável.
                                                                   Clínica
Diagnóstico                                                             Os pacientes com tumores de células de Sertoli apresen-
      O diagnóstico clínico da lesão primária é usualmente fei-    tam-se com aumento do volume testicular e com gineco-
to através de exame ultra-sonográfico do testículo. A diferen-     mastia, que surge em 30% a 50% dos casos. Dessa forma,
ciação com os outros tipos de neoplasias locais, especialmen-      neoplasias dos testículos acompanhadas de virilização as-
te os tumores germinativos, é realizada através de dosagens        sociam-se a tumores de células de Leydig e, quando acom-
hormonais séricas. Pacientes com tumor de células de Leydig        panhadas de ginecomastia, relacionam-se com tumores de cé-
apresentam altos níveis séricos de testosterona e taxas nor-       lulas de Sertoli.
mais de hormônios adrenais. Em crianças com puberdade pre-
coce de causa hipofisária existe elevação das gonadotrofinas       Tratamento e evolução
(FSH e LH), enquanto nos casos de causa adrenal encontram-              O tratamento e a evolução desses casos assemelham-se
se aumentados os níveis séricos de diidroepiandrosterona e         aos dos tumores de células de Leydig. A orquiectomia radical
androstenediona.                                                   cura quase todos os pacientes, não sendo indicado nenhum
                                                                   tratamento adicional. Nos casos de doença maligna, o cresci-
                                                                   mento lento do tumor justifica a ressecção dos depósitos me-
                                                                   tastáticos, quer eles se apresentem em linfonodos retroperito-
                                                                   neais ou em pulmão, fígado e ossos.




Bibliografia recomendada


                           1.     SROUGI M, SIMON SD. Câncer urológico. Platina, São Paulo, 1995.
                           2.     BOSL GJ, MOTZER RJ. Testicular germ-cell cancer. New Engl J Med 1997; 337: 242.
                           3.     SROUGI M. Tumores germinativos do testículo na infância. In: Srougi M, Simon SD. Câncer urológico.
                                     Platina, São Paulo, 1995; pág. 431.
                           4.     KAY R. Prepubertal testicular tumor registry. Urol Clin North Am 1993; 20: 1.
                           5.     CONNOLLY JA, GEARHART JP Management of Yolk sac tumors in children. Urol Clin North Am 1993;
                                                                  .
                                     20: 7.
                           6.     CORTEZ JC, KAPLAN GW. Gonadal stromal tumors, gonadoblastomas, epidermoid cysts, and secon-
                                     dary tumors of the testis in children. Urol Clin North Am 1993; 20: 15.


202           GUIA PRÁTICO DE UROLOGIA
Capítulo 34
Câncer de Pênis
Waldyr Prudente de Toledo




     O tumor de pênis, embora relativamente raro em países       n Eritroplasia de Queirat
desenvolvidos, tem grande importância clínica em regiões
pobres, onde predominam baixas condições sócio-econômi-             Lesão em geral localizada no dorso da glande, ini-
cas. Acomete quase sempre pacientes com hábitos higiênicos          cialmente lesa a epiderme, formando células atípicas,
precários e portadores de fimose não-circuncisados.                 com múltiplos núcleos e tendência a invadir o córion
     A circuncisão precoce, associada à higiene local, previne      e se transformar em carcinoma epidermóide.
a ocorrência dessa neoplasia na idade adulta, com raríssimas        O tratamento da lesão deve ser cirúrgico e, se neces-
exceções.                                                           sário, utilizar radioterapia e até mesmo quimioterapia
     O carcinoma de pênis é, aliás, extremamente raro em ju-        tópica. Atualmente também são utilizados raios laser
deus, pois o hábito da circuncisão precoce previne o seu de-        no tratamento desse tipo de eritroplasia.
senvolvimento.
     É também raro em crianças, sendo mais freqüente na fai-     n Condiloma acuminado
xa entre 40 e 70 anos.
                                                                    Apresenta aspecto de verruga, muitas vezes em for-
Fisiopatologia/                                                     mações múltiplas. Quando são grandes, o diagnósti-
                                                                    co diferencial deve ser feito por biópsia.
diagnóstico diferencial                                             Seu tratamento baseia-se no uso de cauterização elé-
                                                                    trica ou química com ácido salicílico a 1% + ácido
     Grande número de tumores penianos se caracteriza por           acético glacial a 10%.
carcinomas de células escamosas ou carcinomas epidermói-            Os resultados são favoráveis, mas deve-se ficar aten-
des.                                                                to, pois existe alto índice de recidiva.
     O diagnóstico diferencial com outras afecções que aco-
metem o pênis deve ser feito inclusive por meio de biópsias,     n Condiloma de Buschke-Löwenstein
como nos casos seguintes:                                          É também chamado de carcinoma verrucoso, uma for-
                                                                   ma de neoplasia local. Inicialmente discreto, como
     n Eritroplasia de Queirat                                     um condiloma acuminado, é hoje considerado uma
                                                                   neoplasia, já que pode invadir estruturas adjacentes.
     n Condiloma acuminado                                         Raramente invade o córion, por isso tem bom prog-
                                                                   nóstico, pois excepcionalmente provoca metástases re-
     n Condiloma de Buschke-Löwenstein                             gionais ou sistêmicas.
                                                                   Seu tratamento resume-se em exérese local. Em al-
     n Balanite xerotrófica obliterante                            guns casos pode haver necessidade de amputação
                                                                   peniana parcial.
     n Líquen plano
                                                                 n Balanite xerotrófica obliterante

                                                                    É representada por lesões escleróticas em algumas
                                                                    partes do pênis.
                                                                    Seu tratamento consiste na retirada, cirúrgica ou com
                                                                    utilização de laser, de tais lesões.
Endereço para correspondência:
Rua Dr. Jesuíno Maciel, 239 - Campo Belo                         n Líquen plano
04615-001 - São Paulo - SP                                         É constituído por placas leucoplásicas que ocorrem
Tel.: (0--11) 531-8155 / 543-9826                                  preferencialmente nas mucosas.
Fax: (0--11) 531-0853                                              A exérese das placas é o tratamento indicado.

                                                                        GUIA PRÁTICO DE UROLOGIA                    203
Diagnóstico                                                               ESTADIAMENTO DO CÂNCER DE PÊNIS
      A história relatada pelo paciente, acompanhada pelo exa-                   PELO SISTEMA TNM
me físico cuidadoso, orienta o diagnóstico, que deve ser con-
firmado pela biópsia.                                              T - Tumor primário
                                                                       Tx Tumor primário não-avaliado
      O que ocorre, em geral, é o aparecimento de massa sub-           T 0 Sem evidência de tumor
prepucial com crescimento lento, tratada por ignorância ou             T is Carcinoma in situ
falta de recursos com remédios caseiros, o que retarda a intro-        Ta Tumor verrucoso não-invasivo
dução do tratamento adequado. Assim, muitas vezes a terapia            T 1 Tumor invade tecido conectivo subepitelial
                                                                       T 2 Tumor invade corpo cavernoso ou esponjoso
correta é iniciada já sem chance de cura.                              T 3 Tumor invade uretra ou próstata
      A grande maioria dos pacientes (80%), felizmente, ainda          T 4 Tumor invade estruturas adjacentes
chega ao atendimento médico com a doença localizada. Cerca
de 20% já tem envolvimento ganglionar regional ou doença           N - Gânglios linfáticos regionais
                                                                       N x Linfonodos não-avaliados
sistêmica.                                                             N 0 Sem metástases em linfonodos
      A disseminação dessa neoplasia se faz pela via linfática,        N 1 Metástase única em linfonodo inguinal superficial
com acometimento inicial dos linfonodos inguinais superfici-           N 2 Metástases múltiplas ou bilaterais em linfonodos inguinais superficiais
ais, a seguir, dos profundos e finalmente os ilíacos.                  N 3 Metástases em linfonodos inguinais profundos ou ilíacos
      As metástases são extremamente raras, ocorrendo em           M - Metástases a distância
conseqüência da invasão dos corpos cavernosos.                         Mx Metástases não-avaliadas
      As metástases a distância ocorrem principalmente no              M0 Sem metástases a distãncia
pulmão, no fígado e nos ossos.                                         M1 Metástases a distância
      Entretanto, a maioria dos pacientes vai a óbito por com-
plicações regionais: necrose, infecção e lesões por erosão dos
vasos femorais.                                                        Apesar de todos os métodos modernos para diagnóstico
                                                                  e estadiamento, ainda é grande o número de super ou subesta-
                                                                  diamento. Assim, muitas vezes temos que formular a nossa
Estadiamento
                                                                  idéia básica de tratamento.
     Trata-se de importante elemento. O correto estadiamen-
                                                                       Em 1977, Cabanas, estudando pacientes com câncer de
to da doença oferece subsídios importantes para orientar o tra-
                                                                  pênis, fez avaliações radiológicas e anatômicas de drenagem
tamento.
                                                                  linfática do pênis, descrevendo então um nódulo linfático que
     São atualmente utilizadas duas classificações:
                                                                  denominou de “sentinela”, pois representaria o primeiro local
                                                                  de envolvimento ganglionar metastático.
      • Classificação de Jackson (1966) - foi utilizada duran-
                                                                       Cabanas mostrou que esse nódulo, às vezes, estava aco-
        te muito tempo.
                                                                  metido pela doença, enquanto os outros eram normais (seria o
                                                                  gânglio “sentinela”) e confirmou que todas as vezes que os
      • Classificação TNM - mais completa, e que vem subs-        demais gânglios estavam acometidos, o gânglio “sentinela”
        tituindo progressivamente a de Jackson.                   também estava. Desse modo, o acometimento apenas do gân-
                                                                  glio “sentinela” revela ser um caso de bom prognóstico.
                                                                       Sob o ponto de vista cirúrgico, ele pode ser identificado
     ESTADIAMENTO DO CÂNCER DE PÊNIS
                                                                  na confluência de duas linhas, uma que passa a dois dedos da
    PELO SISTEMA PROPOSTO POR JACKSON
                                                                  tuberosidade pubiana e outra que passa medialmente à crossa
                                                                  da safena (figura 1).


                                                                   Figura    1            LOCALIZAÇÃO ANATÔMICA DO
                                                                                            LINFONODO“SENTINELA”
                                                                                            DESCRITO POR CABANAS




                                                                                                             1 - Tuberoside pubiana
                                                                                                             2 - Crossa da safena
                                                                                                             3 - Linfonodo “sentinela”



204            GUIA PRÁTICO DE UROLOGIA
Antes do estadiamento cirúrgico, é sempre importante        mas estatísticas mostrem que mesmo nessas lesões, a recidiva
fazer um bom exame físico local.                                  ocorre em 15% dos pacientes.
      É comum os pacientes estarem infectados e com gânglios           Temos utilizado em alguns pacientes o tratamento inicial
inguinais palpáveis que não correspondem à evolução desse         com quimioterapia citotóxica com bleomicina para diminuir a
tumor. Antes de iniciar os exames para estadiamento, é neces-     lesão e aumentar a chance de uma cirurgia mais econômica.
sário, portanto, introduzir a antibioticoterapia com dupla f i-        Em alguns pacientes pode-se também utilizar a radiote-
nalidade: melhorar as condições da lesão afetada e diminuir o     rapia associada com a bleomicina, sabendo-se que tal associa-
número e o volume dos gânglios também infectados.                 ção potencializa o efeito antitumoral da bleomicina.
      A ultra-sonografia e a tomografia computadorizada são            A amputação total é realizada somente naqueles pacien-
utilizadas para estudos dos linfonodos ilíacos e das possíveis    tes com comprometimento extenso do pênis, quando torna-se
metástases viscerais, como as que ocorrem no fígado e no          necessário deslocar o meato uretral para a região do períneo.
pulmão.                                                           Quando há lesões com comprometimento também da bolsa
      A punção aspirativa ganglionar e a linfografia podálica     escrotal, pode ser obrigatório ressecar parte dessa bolsa.
estão hoje praticamente abandonadas no estudo dessa neopla-
sia.                                                              Linfonodos regionais
Tratamento                                                              Nos pacientes em que há invasão dos linfonodos regio-
      O tratamento do carcinoma epidermóide do pênis é ba-        nais, o quadro evolutivo em geral torna-se mais complexo. A
seado essencialmente no estádio da doença. Dessa maneira,         conduta é sempre a excisão desses linfonodos (estádio II ou
quanto mais preciso for o estadiamento da doença, maiores         III). Deve-se deixar bem claro que no estádio III a linfadenec-
serão as chances de sucesso.                                      tomia é obrigatória.
      Sabe-se que a neoplasia tende a evoluir em progressão             Raramente utiliza-se a radioterapia em pacientes com lin-
dos corpos cavernosos para os linfonodos inguinais. Na se-        fonodos inguinais comprometidos. Dependendo do grau de
qüência são acometidos os ilíacos, os justaórticos e, num qua-    infiltração, associa-se, no pós-operatório, quimioterapia com
dro mais avançado, as estruturas viscerais.                       cisplatina, bleomicina e metotrexato.
      Seu tratamento é fundamentalmente cirúrgico, seguido              Na cirurgia de esvaziamento inguinal-ilíaco, a cirurgia
de radioterapia e de quimioterapia, de acordo com as caracte-     bilateral deve ser realizada de rotina. Sabe-se que a interliga-
rísticas do caso.                                                 ção linfática é drenada para ambas as regiões inguinais. Mes-
                                                                  mo que não seja palpável, deve-se buscar o gânglio “sentine-
Lesão primária                                                    la” descrito por Cabanas. A linfadenectomia inguinal e pélvi-
                                                                  ca ao mesmo tempo é contra-indicada.
                                                                        A linfadenectomia inguinal deve ser ampla com remoção
      Dentro do conceito de manutenção do corpo peniano para
                                                                  em bloco dos tecidos circunvizinhos que envolvem os linfo-
diminuir o trauma psicológico, procura-se fazer uma excisão
                                                                  nodos superficiais e profundos. Devem ser preservados os te-
econômica dentro do permissível, tentando conservar razoá-
                                                                  cidos gordurosos subcutâneos para evitar complicações, com
vel integridade anatômica do pênis, de modo a minimizar as
                                                                  a necrose local da pele. Deve-se optar pela linfadenectomia
repercussões sobre a vida sexual do paciente.
                                                                  ilíaca se os linfonodos inguinais estiverem afetados, contudo,
      A cirurgia deve, portanto, ser orientada para a retirada
                                                                  o comprometimento desses gânglios tem mau prognóstico,
total da lesão primária, preservando o restante do pênis até as
                                                                  visto que a recidiva é comum.
margens livres do tumor.
      Nas lesões pequenas, podem-se utilizar raios laser, mas
sempre atendo-se ao risco de recidiva local.                      Lesões metastáticas
      Nos casos um pouco mais avançados, com envolvimento
do corpo peniano, indica-se a amputação parcial do órgão, com          Com qualquer método utilizado – cirurgia, radioterapia
o cuidado de ressecar cerca de 1,5 cm do tecido sadio para        ou quimioterapia – os resultados são bastante precários. Algu-
manter uma boa margem de segurança.                               mas drogas têm mostrado resultados pouco mais animadores,
      Em determinados casos de lesões pequenas e circunscri-      principalmente quando se utiliza a poliquimioterapia com
tas, pode-se tentar previamente a radioterapia, embora algu-      metotrexato, bleomicina, cisplatina e mitomicina-C.




Bibliografia recomendada


                           1.     SROUGI M, SIMON SD. Câncer urológico. Platina, São Paulo, 1990.


                                                                              GUIA PRÁTICO DE UROLOGIA                      205
Capítulo 35
Tumores do Retroperitônio

Fernando Pires Vaz
Luis Carlos Vilas Boas

Introdução                                                        Tabela   1
     Uma variedade de doenças pode ocorrer no retroperi-          Massas benignas               Cistos
tônio, e, entre elas, tumores primários que se originam das                                     Tumores de partes moles
numerosas estruturas desta região. Por retroperitônio se
entende a área situada entre a cavidade peritoneal e a pare-      Massas malignas               Linfoma primário ou metastático
de abdominal posterior, que se estende do diafragma até o                                       Sarcoma
assoalho pélvico. Lá existem estruturas de origem meso-
dérmica e ectodérmica e seus remanescentes embrionários,                                        Tumor de células germinativas,
sendo limitado posteriormente pela coluna e músculos                                            primário ou metastático
psoas, quadrado lombar, porção tendinosa do músculo ab-                                         Tumores indiferenciados ou
dominal transverso, e anteriormente pelo folheto parietal                                       metastáticos
posterior do peritônio. O retroperitônio contém a porção
abdominal da aorta e da veia cava e seus ramos tributários;       Massas não-neoplásicas        Abscessos
parte do trato urinário, incluindo os rins, pelve renal e ure-                                  Hematomas
teres; a glândula adrenal, pâncreas e parte do duodeno; e
                                                                                                Fibrose retroperitoneal
estruturas neurais incluindo nervos e gânglios simpáticos.
Todas essas estruturas são circundadas por tecidos fibro-
gordurosos que contêm pequenos vasos sangüíneos, mús-
culos, nervos e uma rede de canais linfáticos e linfonodos
que drenam os órgãos abdominais e pélvicos, testículos e
                                                                 Sintomatologia
extremidade inferior. Os tumores retroperitoneais primá-
rios são relativamente raros. Constituem menos de 1% de                A dor abdominal é o sintoma mais comum, geralmente
todos os tumores e somente 10% a 15% de todos os sarco-          descrita de maneira imprecisa como um desconforto vago, bem
                                                                 como perda de peso. Embora seja um achado inconsistente, é
mas. Freqüentemente permanecem assintomáticos por um
longo período e podem atingir enormes proporções. A gros-        relatada em mais de 50% dos pacientes e correlacionada com o
so modo, as massas retroperitoneais são classificadas como       tipo histológico, ocorrendo em até 14% dos tumores benignos,
neoplásicas e não-neoplásicas; as neoplásicas são subdivi-       53% dos sarcomas, 56% dos tumores indiferenciados, 67% dos
didas em benignas e malignas (tabela 1). A maioria (80%)         linfomas, 74% dos tumores de células germinativas e em 100%
das massas retroperitoneais são neoplásicas. Um simples          dos carcinomas. Desde que os tumores retroperitoneais cres-
tipo de célula pode originar tanto um tumor benigno como         cem geralmente em direção a uma área de menor resistência,
                                                                 isto é, anteriormente, a invasão de vísceras abdominais pode
um tumor maligno. Como o retroperitônio contém um gran-
                                                                 produzir uma variedade de sintomas dependendo da localiza-
de número de tecidos de diversas origens, uma variedade
                                                                 ção do tumor. Sintomas gastrintestinais incluem náuseas, vô-
de subtipos histológicos de tumores podem lá ser encontra-
                                                                 mitos, anorexia ou uma alteração dos hábitos intestinais. Sin-
dos (tabela 2). O conhecimento da localização e o compor-
                                                                 tomas genitourinários estão associados com tumores localiza-
tamento de cada um desses tumores irá ajudar na sua ava-
                                                                 dos na área pélvica ou próximos aos rins e ureteres; incluem
liação e no seu manuseio.
                                                                 hematúria, disúria, urgência e poliúria. Ocasionalmente, pode
                                                                 ocorrer uremia devido à obstrução de ambos os ureteres. Tu-
                                                                 mores originários ou se estendendo até a pélvis verdadeira po-
                                                                 dem ocasionar dor irradiada para uma ou duas extremidades,
Endereço para correspondência:                                   edema de membros inferiores e varicosidades. Febre é ocasio-
Rua Sorocaba, 477 - sala 1.102 - Botafogo                        nalmente vista, em geral, associada a infiltração tumoral ex-
22271-110 - Rio de Janeiro - RJ                                  tensa. Hipoglicemia e seus sintomas associados são também
Tel.: (0--21) 539-2898 - Fax: (0--21) 537-1627                   ocasionalmente vistos em sarcomas retroperitoneais, presumi-

                                                                               GUIA PRÁTICO DE UROLOGIA                   207
Tabela    2                                                      Diagnóstico
              CLASSIFICAÇÃO DOS TUMORES
                   DE PARTES MOLES                                     Pela sua localização os tumores retroperitoneais rara-
                                                                  mente são diagnosticados até que alcancem um tamanho
    Origem          Tumor benigno         Tumor maligno           suficiente para produzir sintomas locais ou compressão de
                                                                  órgãos adjacentes. Uma variedade de exames radiológicos
 Músculo estriado    Rabdomioma         Rabdomiossarcoma          pode ser utilizada para avaliação dos pacientes com tumo-
                                                                  res retroperitoneais, porém a tomografia computadorizada
 Músculo liso        Leiomioma          Leiomiossarcoma           é o exame mais importante para o diagnóstico e para o es-
                                                                  tadiamento pré-operatório destes tipos, e a aparência e a
 Gordura             Lipoma             Lipossarcoma
                                                                  localização do mesmo pode fornecer subsídios sobre sua
 Neural              Schwannoma         Schwannoma maligno        origem histológica. Tumores que contêm gordura, tais como
                                                                  lipomas e lipossarcomas, contêm largas áreas de diminui-
                     Neurofibroma       Neurofibrossarcoma        ção de atenuação na tomografia computadorizada e se apre-
                                                                  sentam com uma coloração escura similar ao da gordura do
 Vascular            Hemangioma         Angiossarcoma             subcutâneo. Outros tipos de sarcoma apresentam bordas
 e Linfático         linfático          Linfagiossarcoma          irregulares e podem conter septações internas ou áreas de
                                        Hemangiopericitoma        necrose e hemorragia.
                                                                       Tumores benignos, tipicamente, têm um contorno mais
 Histiócito          Histiocitoma       Histiocitoma fibroso      regular e são mais homogêneos internamente do que as mas-
                                        maligno                   sas malignas. Como os sarcomas são relativamente hipovas-
                                                                  culares, a injeção intravenosa de contraste durante a tomogra-
 Incerto             Mesenquimoma       Mesenquimoma              fia computadorizada nos fornece poucos dados adicionais. A
                                        maligno                   localização do tumor na tomografia computadorizada pode
                                                                  auxiliar a determinação do tipo histológico. Por exemplo: os
                     Mixoma             Sarcoma de células
                                                                  tumores gonadais e os tumores malignos extragonadais ten-
                                        claras
                                                                  dem a metastatizar numa distribuição típica do sítio de ori-
                                                                  gem, tal como no espaço interaortocava e área pré-cava para
                                                                  os tumores do lado direito, e área pré-aórtica e periaórtica para
                                                                  os tumores do lado esquerdo. Tumores de pequenos volumes
velmente porque esses tumores secretam uma substância simi-       situados na linha média improvavelmente são de origem
lar à insulina ou então metabolizam grande quantidade de gli-     sarcomatosa.
cose. Ao exame físico, o achado mais consistente é massa ab-           Os paragangliomas podem ocorrer próximos da aorta ori-
dominal palpável; eventualmente varizes na parede abdominal       ginando-se da cadeia simpática ou dos nervos do plexo
podem ser observadas nos casos em que existe obstrução da         hipogástrico. A tomografia também pode mostrar a invasão
veia cava. Muito raramente a síndrome de Budd-Chiari, que         do tumor aos órgãos adjacentes. A localização dos rins e dos
consiste em hepatomegalia, ascite abdominal, “caput-medu-         ureteres pode ser determinada através da injeção venosa de
sa’’ e edema de extremidades inferiores, pode ser vista em ca-    contraste, e, caso uma nefrectomia unilateral em bloco esteja
sos de obstrução extrínseca da veia cava supra-hepática tanto     planejada, como ocorre em 25% dos casos, é importante a
por um leiomiossarcoma primário de cava ou por uma trombo-        avaliação do rim contralateral.
se tumoral intravascular. Todo homem que apresenta massa re-           A ressonância nuclear magnética também pode ofere-
troperitoneal deve ter os testículos cuidadosamente examina-      cer subsídios importantes para o diagnóstico e estadiamen-
dos na procura de um tumor gonadal primário, sendo eventual-      to dos tumores retroperitoneais no que diz respeito a ori-
mente necessária a realização de uma ultra-sonografia ou de       gem da massa e na detecção de metástases para linfonodos,
uma ressonância magnética testicular caso não seja palpada        bem como da invasão direta do tumor aos órgãos adjacen-
qualquer massa nessa área. À exceção dos marcadores especí-       tes. A capacidade da ressonância em nos fornecer imagens
ficos dos tumores testiculares e de hipoglicemia como descrito    nos planos axial, coronal e sagital e em delinear as ima-
anteriormente, os achados laboratoriais são tipicamente ines-     gens vasculares sem o uso de contraste é vantagem impor-
pecíficos, podendo incluir anemia, leucocitose sem desvio para    tante quando comparada com a tomograf ia computadoriza-
a esquerda ou alteração discreta dos testes de função hepática.   da. As imagens sagitais e coronais são especialmente úteis
Uma elevação da creatinina sérica ou exame de urina anormal       na definição da relação das massas volumosas com os ór-
leva à suspeição de que o tumor esteja invadindo os rins ou os    gãos vizinhos. Em adição, a atenuação em T 1 e T2 do tecido
ureteres. Pacientes que apresentam grande massa tumoral po-       fibroso pode tornar possível a suspeita do componente pri-
dem também apresentar deficiência nutricional, evidenciada        mário fibroso de certos tipos de neoplasia. A capacidade
por uma diminuição do nível de albumina sérica e um tempo         da ressonância magnética em estadiar linfadenopatia
prolongado de protrombina.                                        retroperitoneal é, porém, comparável com a obtida pela to-


208             GUIA PRÁTICO DE UROLOGIA
mografia computadorizada, e alguns autores preferem este            Linfomas
último exame. A aortografia e a cavografia de veia cava
inferior têm um papel limitado no diagnóstico, na avalia-                 Os linfomas de Hodgkin e não-Hodgkin freqüentemente
ção e na estratégia de tratamento para esses tipos de tumo-         envolvem o retroperitônio e são usualmente manifestações de
res. Ocasionalmente outros estudos radiológicos podem ser           doença metastática ou multifocal. Os linfomas são tratados
necessários para o estadiamento e a planificação terapêuti-         primariamente com irradiação ou quimioterapia ou ainda com
ca desses tumores. Uma urografia excretora ou uma                   uma combinação dos dois. Os pacientes com linfoma retrope-
pielograf ia retrógrada pode estabelecer com certeza a fun-         ritoneal tipicamente apresentam também adenopatia em outra
ção renal e definir o envolvimento dos ureteres. A coloca-          parte do corpo que é mais acessível para a obtenção de mate-
ção de um cateter ureteral durante uma pielografia retró-           rial para o diagnóstico histológico. Recentemente foram des-
grada pode ajudar a identificar o ureter ipsilateral durante        critos casos de linfomas retroperitoneais que se apresentaram
a exploração cirúrgica.                                             mimetizando um carcinoma de célula renal.
      O exame contrastado do trato gastrintestinal, embora ofe-
reça pouca informação em relação ao estadiamento tumoral,
pode revelar compressão intrínseca intestinal e sugerir a ne-       Sarcomas
cessidade de um preparo de colo no pré-operatório. Radiografia
de tórax ou a tomografia computadorizada do tórax é imprescin-            Os sarcomas retroperitoneais são um grupo heterogêneo
dível no sentido de descartar a possibilidade de metástase pulmo-   de tumores, representam 15% de todos os sarcomas de partes
nar.                                                                moles e, em muitas séries, foram os tumores mais comumente
                                                                    encontrados. Os tipos histológicos ou subtipos mais comuns
                                                                    são: lipossarcomas, f ibrossarcomas e leiomiossarcomas. Em-
Tumores benignos                                                    bora cada subtipo de sarcoma tenha uma origem e uma histo-
                                                                    logia distinta, esse grupo exibe comportamento biológico si-
     Representam menos que 20% de todos os tumores do re-
                                                                    milar; são tumores localmente agressivos que invadem os pla-
troperitônio e são caracterizados principalmente por cistos,
                                                                    nos circunvizinhos e órgãos adjacentes e têm uma grande ten-
lipomas, tumores neurais, fibromas, leiomiomas, xantogranu-
                                                                    dência à recorrência local, em até 50%, dependendo do grau e
lomas, feocromocitomas, teratomas, linfangiomas, hemangio-
                                                                    do tipo do tumor.
mas, mesoteliomas e cistoadenomas. Os cistos primários de
                                                                          Os sarcomas retroperitoneais são primariamente tratados
retroperitônio são raros, abrangendo menos de 5% de todos
                                                                    por cirurgia associada ou não a radioterapia e a quimioterapia
os tumores retroperitoneais. Segundo Handfield-Jones, podem
                                                                    adjuvante. A cirurgia deve ser completa, com ressecção em
ser classificados da seguinte maneira:
                                                                    bloco e margens cirúrgicas negativas. Freqüentemente é ne-
     w Cistos de origem urogenital                                  cessário ressecar órgãos adjacentes. A falha em conseguir este
                                                                    intento implica alto índice de recorrência local e risco de mor-
       • pronéfrico
                                                                    te pela doença. O prognóstico geralmente é ruim, com sobre-
       • mesonéfrico                                                vida de cinco anos em 40% e de dez anos somente em 30%
       • metanéfrico                                                dos casos. O fator prognóstico mais importante é o grau histo-
       • mulleriano                                                 lógico e não o subtipo.
                                                                          Os tumores de células germinativas que envolvem o
     w Cistos de origem mesocólica                                  retroperitônio representam metástase nodal de um tumor go-
     w Cistos de inclusão celular                                   nadal primário, sendo que 5% desses tumores são de origem
                                                                    extragonadal, ou seja, primários, e provavelmente são origi-
     w Teratomas                                                    nários de células germinativas primitivas que migraram do
     w Cistos linfáticos                                            broto genital para a gônada. Esses tumores ocorrem em ho-
                                                                    mens e por definição não têm associação com tumor testicu-
     w Cistos hemáticos
                                                                    lar ao diagnóstico. O diagnóstico histológico é usualmente
     w Cistos parasitários                                          realizado através de biópsia por agulha. Como esses tumores
                                                                    são extremamente sensíveis à quimioterapia, esta é a forma
     Os tumores sólidos benignos que ocorrem no retroperitô-        ideal de tratamento.
nio representam de 15% a 20% do total. Seu diagnóstico preci-
so é importante porque às vezes alguns de seus componentes
podem se malignizar (tabela 2) e também por causa das suas          Tumores metastáticos
conseqüências funcionais ou pela compressão extrínseca aos          e indiferenciados
órgãos adjacentes. Esses casos de lesões sólidas benignas são
tratados por simples ressecção cirúrgica. As principais lesões           O tumor que se origina fora do retroperitônio pode me-
malignas que compreendem cerca de 80% dos tumores                   tastatizar por via linfática, e geralmente representa a recor-
retroperitoneais são os linfomas, sarcomas, tumores de células      rência de um tumor conhecido. Ocasionalmente, contudo, o
germinativas, tumores metastáticos e indiferenciados.               tumor retroperitoneal pode ser a primeira evidência de um tu-

                                                                                GUIA PRÁTICO DE UROLOGIA                      209
mor originário da bexiga, do sistema reprodutivo feminino ou
                                                                                  MASSA RETROPERITONEAL
mesmo da próstata, e nesses casos o tratamento será direcio-
nado ao tumor primário. O câncer indiferenciado de origem           A) História                  Laboratório:
desconhecida ocorre em aproximadamente 5% dos tumores                  Exame físico              • marcadores específicos para
retroperitoneais, e a maioria dos pacientes têm um péssimo             • massa palpável            tumor de testículo
                                                                       • edema MMII
prognóstico. O tratamento em geral é a quimioterapia, já que           • varizes abdominais
a ressecção cirúrgica completa é quase sempre impossível.
                                                                    B) Tomografia computadorizada e/ou ressonância magnética
Biópsia de agulha                                                                             (TAC)                  (RNM)

                                                                        Normal
      Para todos os tumores retroperitoneais o estabelecimen-                           Massa retroperitoneal compatível com tumor primário
to do diagnóstico histológico é extremamente importante para                                            Urografia excretora ou cateter ureteral
planificar a terapêutica, particularmente naqueles tumores que                                           (hidronefrose ou obstrução ureteral)
são melhor tratados com quimioterapia, tais como linfomas e
tumores de células germinativas. Esses tumores são tratados
primariamente através de quimioterapia, reservando-se as res-                                     sintomas       evidência de    arteriografia
secções cirúrgicas para os casos de doença residual. A grande                                   gastrintestinais obstrução        (opcional)
                                                                                                                    venosa
dúvida é se todos os tumores retroperitoneais devem ser sub-
metidos a biópsias antes da cirurgia, principalmente os sarco-
mas cujo diagnóstico é difícil através desse método. Além dis-                                     Estudos       venografia
so, o comportamento extremamente invasivo desses tumores                                          com Bário      (opcional)
implica risco de implante tumoral no trajeto da agulha, além
do risco potencial de infecção.                                     C) Ressecção cirúrgica da massa
      Alguns autores recomendam exploração cirúrgica com                                        D) Radioterapia e/ou quimioterapia caso
biópsia excisional para todos os pacientes que apresentam massa                                    ressecção incompleta ou
retroperitoneal cujo diagnóstico não possa ser realizado atra-                                     histologia desfavorável
vés dos exames não-invasivos. A análise do espécime cirúrgi-
                                                                                     Seguimento com                     Ressecção cirúrgica
co obtido permitirá definir com maior exatidão o tipo histoló-                        TAC ou RNM                           nas recidivas
gico do tumor e o melhor tratamento. Às vezes, a ressecção
total da massa pode ser feita na mesma intervenção, dependen-
do do resultado obtido ao exame de congelação. Caso uma bióp-
sia por agulha por via percutânea seja considerada, ela deve ser   os tumores do lado esquerdo, mobiliza-se o colo esquerdo,
realizada em um local da tumoração que possa ser completa-         associando ou não a incisão na raiz do mesentério.Após a expo-
mente excisado ao tempo da exploração cirúrgica do tumor para      sição da massa, é obtida uma biópsia incisional de 2 a 3 cm e
prevenir recorrência no trajeto. A experiência com a biópsia       encaminhada para análise histológica de congelação, que é
por via laparoscópica ainda é limitada. A capacidade em se         extremamente importante, pois poderá revelar uma lesão be-
obter tecido adequado para a biópsia com este método e o risco     nigna, um linfoma ou um tumor de células germinativas que
de implante nos trajetos e peritônio ainda são desconhecidos.      são melhor tratados através de quimioterapia, além de deter-
                                                                   minar a extensão da ressecção.
Tratamento cirúrgico                                                    Nos sarcomas retroperitoneais, a ressecção completa com
                                                                   margens cirúrgicas negativas oferece a melhor chance de cura.
                                                                   Às vezes, para se conseguir esse intento é necessária uma res-
      Exceto os linfomas e os tumores de células germinativas,
                                                                   secção em bloco de órgãos adjacentes, tais como nefrectomia,
os tumores retroperitoneais são tratados por ressecção cirúrgi-
                                                                   esplenectomia, ressecção de colo ou delgado, e mesmo uma
ca. Tumores considerados irressecáveis podem ser tratados ini-
                                                                   pancreatectomia parcial.
cialmente através de quimioterapia ou radioterapia, na tentati-
                                                                        Quando o tumor invade ou obstrui a veia cava inferior, a
va de redução da massa, para uma posterior ressecção cirúrgi-
                                                                   ressecção da veia abaixo do nível das renais pode ser necessá-
ca. Todos os pacientes devem ser submetidos a um preparo in-
                                                                   ria, ou até mesmo a instalação de circulação extracorpórea
testinal completo. O acesso toracoabdominal é preferível para
                                                                   com hipotermia e parada cardíaca para retirar um trombo tu-
os grandes tumores situados na parte superior do abdome.
                                                                   moral do átrio, desde que esta não invada a parede da cava.
      Nos tumores menores ou naqueles do abdome inferior,
uma incisão transversa ou mesmo uma incisão mediana pode
ser utilizada. Nas massas localizadas na linha média ou no         Quimioterapia e radioterapia
lado direito, o acesso ao retroperitônio é feito através da raiz
do mesentério, mobilização esta que deve ser feita desde o              A quimioterapia como forma de tratamento primário
ligamento de Treitz até a junção ileocecal, com mobilização        dos sarcomas retroperitoneais ainda permanece sem resul-
completa também do colo direito até a flexura hepática. Para       tados animadores, pois nenhum estudo mostrou claramente


210           GUIA PRÁTICO DE UROLOGIA
vantagens na sua utilização nesses casos. O valor da qui-          brevidas de cinco anos eram pobres, variando de 5% a 20%.
mioterapia adjuvante no tratamento dos sarcomas de                 Os índices de sobrevida em cinco anos têm aumentado gra-
retroperitônio, excetuando o rabdomiossarcoma embrioná-            dualmente para 40% a 50% com as ressecções cirúrgicas
rio, ainda é incerto, pois não existem estudos randomiza-          mais agressivas, acompanhadas da melhora dos cuidados
dos que comprovem sua eficácia. Este tipo de tratamento            pós-operatórios. Não houve, contudo, melhora na sobrevi-
tem sido tentado com mais freqüência nos tumores parcial-          da dos pacientes que foram submetidos a ressecções parci-
mente ressecados e nos sarcomas metastáticos. Devido ao            ais. Desta forma, a sobrevida final depende da fixação tu-
sucesso da radioterapia no tratamento dos sarcomas de ex-          moral, da possibilidade de ressecá-lo completamente, além
tremidades, alguns indicam radioterapia adjuvante após a           do grau do tumor. Alguns sarcomas retroperitoneais têm a
remoção cirúrgica dos sarcomas retroperitoneais, mas seu           tendência de recorrência local e crescimento lento. A to-
papel também ainda é incerto.                                      mografia computadorizada de controle é indicada a cada
     A radioterapia pós-operatória geralmente é indicada quan-     três ou quatro meses por um período arbitrário de um a dois
do o tumor não pode ser ressecado por completo, ou quan-           anos e anualmente por toda a vida. Em caso de recorrência, a
do a patologia definitiva revela margens cirúrgicas com-           excisão cirúrgica é válida e poderá levar à cura em casos sele-
prometidas. Em relação ao prognóstico, no passado, as so-          cionados.




Bibliografia recomendada


                          1.     CANTIN J, McNEER GP, CHU FC et al. The problem of local recurrence after treatment of soft tissue
                                    sarcoma. Ann Surg 1968; 168: 47-53.
                          2.     CENDRON M, PAYNE CK, POLLACK HM. Diseases of the retroperitoneum. In: Gillenwater JY, Grayhack
                                    JT, Howards SS, Duckett JW (eds). Adult and Pediatric Urology, 2nd ed., St Louis, Mosby, 1987;
                                    905-26.
                          3.     CODY HS III, TURNBULL AD, FORTNER JG, HAJDER SL. The continuing challenge of retroperitonial
                                    sarcomas. Cancer 1981; 47: 2147.
                          4.     DALTON RR, DONOHUE JM, MUCHA P et al. Management of retroperitonial sarcomas surgery. 1989;
                                    106:725.
                          5.     KLEIN EA, STREEM SB, NOVICK AC. Intraoperative consultation for the retroperitoneum and adrenal
                                    glands. Urol Clin North Am, 1985; 12: 411-21.
                          6.     MC GRATH PC, NEIFELD JP, LAWRENCE W Jr. et al. Improved survival following complete excision
                                    of retroperitonial sarcomas. Ann Surg 1984; 200: 200.
                          7.     MOORE SV, ALDRETE JS. Primary retroperitonial sarcomas. The role of surgical treatment. Am J Surg
                                    1981; 142: 358.
                          8.     NEIFELD JP WALSH JW, LAWRENCE W Jr. et al. Computed tomography in the management of soft
                                             ,
                                    tissue tumor. Surg Gynecol Obstet 1982; 155: 535-40.
                          9.     PATEL SK. Retroperitonial tumors and cysts. In: Pollack HM (ed). Clinical uroradiology. An Atlas and
                                    textbook of urological imaging. Philadelphia, Saunders, 1990; 2.413-57.
                          10.    WOOD WC, TEPPER J. Retroperitonial and abdominal wall sarcomas. In: Raaf JM, (Ed). Soft tissue
                                    sarcomas. Diagnosis and treatment. St Louis, Mosby; 1993; 181-6.
                          11.    ZHANG G, CHEN KK, MANIVEL C et al. Sarcomas of the retroperitoneum and genitourinary tract.
                                    J Urol 1989; 141: 1100-7.


                                                                                GUIA PRÁTICO DE UROLOGIA                       211
Capítulo 36
Radioterapia em Urologia

Antonio Belmiro R. Campbell Penna*
Paulo Roberto Martins Rodrigues

Introdução                                                       de morbidade terapêutica de intensidade moderada a elevada.
                                                                 A maior toxicidade será compensada por um benefício clínico
     A radioterapia utiliza os raios X produzidos pelo acele-    de longa duração, resultante do controle permanente da doença.
rador linear e a radiação gama emitida pela bomba de cobalto,
para o tratamento radical ou paliativo de diversos tumores       Tratamentos paliativos
malignos do sistema urogenital.                                       Têm como objetivo principal o alívio prolongado de si-
     Assim como a unidade de peso é o quilograma, a unida-       nais e sintomas provocados pelo tumor primário e pelas me-
de que mede a quantidade de radiação introduzida em um tu-       tástases. São empregadas técnicas terapêuticas mais simples e
mor é internacionalmente denominada de “centigray” (cGy).        doses mais baixas para que não piore ainda mais o desconfor-
A radioterapia pode ser aplicada em várias situações clínicas:   to e a qualidade de vida do paciente. A radioterapia, nesses
                                                                 casos, é indicada com a finalidade de diminuir a dor, com-
     n Radioterapia pré-operatória;                              pressões, hemorragias e qualquer outra queixa referida. Não
                                                                 se almeja a erradicação completa e definitiva da doença, mas
     n Radioterapia pós-operatória;                              apenas a melhora da qualidade de vida, eliminando-se ou di-
                                                                 minuindo-se a intensidade de sintomas indesejáveis com a
     n Radioterapia exclusiva;                                   menor agressividade e toxicidade possíveis.
                                                                      A escolha entre um tratamento radical ou paliativo é a
     n Radioterapia combinada com quimioterapia ou hor-          primeira e mais importante decisão a ser tomada antes de se
       monioterapia.                                             iniciar qualquer tratamento radioterápico. Essa decisão é ba-
                                                                 seada principalmente no grau de extensão da doença e nas
     A escolha do método vai depender principalmente do tipo     condições clínicas do paciente. Se a propedêutica diagnóstica
histológico do tumor, da história natural da doença e dos re-    revelou estagiamento clínico ainda inicial, em doente com bom
sultados de protocolos desenvolvidos para avaliar a conduta      estado geral, pode-se indicar tratamento radical, objetivando
que oferece o maior índice de cura com a menor morbidade         a cura. Se, no entanto, tratar-se de doença disseminada, asso-
possível.                                                        ciada a um estado clínico precário, justif ica-se apenas trata-
     De acordo com os objetivos finais, os tratamentos radio-    mento paliativo, para oferecer um resto de vida com mais con-
terápicos podem ser classificados em dois grupos:                forto e dignidade.

     n Tratamentos radicais.                                     Indicações e técnicas
     n Tratamentos paliativos.
                                                                 de radioterapia

Tratamentos radicais                                             Rim e pélvis renal
                                                                      O tratamento clássico dos tumores de células renais (ade-
      Nestes casos o objetivo final é a erradicação completa e
                                                                 nocarcinoma) e da pélvis renal (carcinoma de células transi-
definitiva da doença. Técnicas radioterápicas sofisticadas e
                                                                 cionais ) é a ressecção cirúrgica completa do tumor primário e
doses elevadas de radiação são necessárias para que se possa
                                                                 das cadeias ganglionares regionais, sempre que não houver
atingir a cura do paciente, sendo também admissível um grau
                                                                 metástases e a cirurgia for tecnicamente viável.
                                                                      Nos tumores do rim, a radioterapia pode ser indicada nas
                                                                 seguintes situações:

*Endereço para correspondência:                                       n Radioterapia pré-operatória
Rua Marechal Niemeyer, 16 - Botafogo                                    Embora não se consiga aumento na taxa de sobrevi-
22251-060 - Rio de Janeiro - RJ                                         da, pode-se melhorar a taxa de ressectabilidade tu-
Tel.: (0--21) 539-2585                                                  moral.

                                                                             GUIA PRÁTICO DE UROLOGIA                     213
n Radioterapia pós-operatória                               Bexiga
        Estudos retrospectivos mostram alguns benefícios com           As indicações e técnicas radioterápicas empregadas no
        a radioterapia adjuvante. Pacientes submetidos à ra-      tratamento dos tumores malignos e invasivos da bexiga inde-
        dioterapia pós-nefrectomia apresentam melhor taxa         pendem do tipo histológico da neoplasia. Tanto no carcinoma
        de sobrevida, de cinco a dez anos, bem como melhor        de células transacionais quanto nos carcinomas epidermóides
        índice de controle local quando comparados com            ou nos adenocarcinomas, a radioterapia pode ser aplicada de
        aqueles que sofreram a cirurgia isolada. No entanto,      forma exclusiva ou associada à cirurgia e à quimioterapia.
        dois protocolos prospectivos e randomizados não con-
        seguiram demonstrar nenhuma vantagem com a ra-                n Radioterapia pré-operatória
        dioterapia pós-operatória.                                      Indicada nos tumores volumosos (maiores que 4 cm),
                                                                        que apresentam invasão profunda da parede muscu-
      n Radioterapia paliativa                                          lar (T3 e T 4 ressecável) e naqueles com alto grau de
        A sintomatologia provocada por tumores irressecáveis            malignidade devido ao alto risco de subestagiamento.
        ou pelas metástases ósseas secundárias a neoplasias
        renais é aliviada de forma bastante eficaz pela radio-         Os campos de radiação devem incluir a bexiga e as ca-
        terapia paliativa.                                        deias ganglionares pélvicas (gânglios das cadeias ilíacas in-
                                                                  terna, externa e pré-sacra).
Técnicas da radioterapia                                               Existem duas opções quanto à dose total a ser adminis-
                                                                  trada:
      n Radioterapia pré-operatória
        Os campos de radiação devem incluir todo o tumor, o                • Dose elevada (4.500 a 5.000 cGy): Nestes casos, a
        rim comprometido e os gânglios regionais, com mar-                 linfadenectomia pélvica pode ser omitida. A cirurgia
        gens de segurança de 2 a 3 cm, aproximadamente. Usar               deve ser executada de quatro a seis semanas após o
        dois campos paralelos e opostos ântero-posteriores.                término da radioterapia para permitir a recuperação
                                                                           total dos efeitos colaterais da radiação.
      n Radioterapia pós-operatória
        Os campos de radiação são iguais aos de irradiação
                                                                           • Dose baixa (2.000 cGy): Devido à baixa quantidade
        pré-operatória. Algumas vezes, os cirurgiões colocam
                                                                           de radiação prescrita, recomenda-se fazer o esvazia-
        clipes metálicos radiopacos nas margens tumorais, que
                                                                           mento ganglionar pélvico em todos os casos, poden-
        facilitam muito a delimitação dos campos de trata-
                                                                           do-se realizar a cirurgia logo após o término da radi-
        mento. Esta prática deve ser estimulada entre os uro-
                                                                           oterapia por ser a dose administrada insuficiente para
        logistas, pois facilita a programação da técnica
                                                                           provocar efeitos colaterais indesejáveis.
        radioterápica, melhorando os resultados.

         • A dose total preconizada para tratamentos pré ou           n Técnica do “sanduíche”
         pós-operatórios varia de 4.500 a 5.000 cGy, adminis-           Algumas instituições praticam a técnica do “sanduí-
         trada em 25 a 27 frações diárias de 180 - 200 cGy.             che”, que se inicia pela radioterapia em dose baixa
                                                                        (até 2.000 cGy), seguida imediatamente pela cistecto-
         • Efeitos colaterais de baixa ou moderada intensidade          mia radical, finalizando-se com um novo curso de ra-
         podem ser relatados, consistindo principalmente de             dioterapia, realizado quatro a seis semanas após a ci-
         náuseas, anorexia, prostração e alterações do ritmo            rurgia (para permitir completa recuperação do pacien-
         intestinal, sendo facilmente controlados com medi-             te), prescrevendo-se dose elevada de 4.500 a 5.000 cGy.
         cação paliativa específica.
                                                                      n Radioterapia exclusiva
      n Radioterapia paliativa                                          A radioterapia isolada está indicada nos pacientes sem
        Os campos de radiação variam de acordo com o tama-              condições clínicas de serem submetidos à cirurgia de
        nho, localização do tumor e estado clínico do paciente.         grande porte, nos casos de recusa ao tratamento ci-
                                                                        rúrgico e nos tumores clinicamente avançados, consi-
     Os campos de radiação devem incluir toda a área compro-            derados irressecáveis.
metida, com certa margem de segurança em torno da lesão.
     A dose total prescrita varia de 3.000 a 4.000 cGy em 10           Os campos de radiação devem incluir não só o tumor pri-
ou 20 frações diárias de 200 cGy a 300 cGy, obtendo-se resul-     mário como todas as cadeias pélvicas de drenagem linfática.
tados paliativos gratificantes na maioria dos casos.                   A dose total preconizada é de 4.500 a 5.000 cGy em toda
     Deve-se evitar a irradiação do rim contralateral com dose    a pélvis, seguida de uma dose de reforço de 1.500 a 2.000 cGy
acima de 2.000 cGy, não permitindo também que mais de 30%         restrita ao tumor primário.
do fígado receba dose superior a 3.600 - 4.000 cGy. Quando
se usa o fracionamento diário de 180 - 200 cGy, a dose na             n Radioterapia combinada com a quimioterapia e res-
medula espinhal deve ser no máximo de 4.500 cGy.                        secção transuretral

214            GUIA PRÁTICO DE UROLOGIA
A tendência atual é a diminuição da agressividade e          Técnicas de radioterapia
         da morbidade terapêutica, desenvolvendo-se táticas
         de tratamento que visem à preservação da bexiga. Pa-
                                                                      Doença intracapsular
         cientes com estágio T 2 a T4 podem ser incluídos em
                                                                           O principal objetivo nestes casos é administrar o máxi-
         um esquema terapêutico que consiste de:
                                                                      mo de radiação dentro da próstata, sendo muito pequena a
                                                                      chance de existir doença extraprostática e nos gânglios pélvi-
         • Ressecção transuretral do tumor, retirando-se o má-
                                                                      cos, não justificando o tratamento dessas estruturas.
         ximo possível de doença.
                                                                           As técnicas de tratamento radioterápico mais emprega-
                                                                      das são:
         • Quimioterapia neo-adjuvante - dois ciclos de meto-
         trexato, cisplatina e vimblastina.
                                                                           n Irradiação externa - utilizam-se quatro campos para-
                                                                             lelos e opostos, que incluem a próstata e margem de
         • Radioterapia associada à cisplatina - os campos de
                                                                             segurança de 3 a 4 cm, sendo dois campos ântero-
         irradiação incluem toda a pélvis, preservando-se a
                                                                             posteriores e dois campos laterais. A dose total pres-
         dose total de 4.000 a 4.500 cGy. A cisplatina é admi-
                                                                             crita é de 7.000 cGy administrada em frações diárias
         nistrada concomitantemente à radioterapia.
                                                                             de 170 a 180 cGy.
     Depois de completada essa primeira fase do tratamento,
procede-se a nova avaliação por cistoscopia e biópsias. Pa-                Pode-se ainda utilizar técnica com campos rotatórios e
cientes com biópsias negativas recebem novo ciclo de radiote-         de radioterapia conformacional, o que diminui ainda mais a
rapia combinada com quimioterapia, sendo prescritos mais              dose nos tecidos vizinhos (bexiga e reto), minimizando a mor-
1.000 a 1.500 cGy de radiação, localizada apenas na bexiga.           bidade actínica.
     Os resultados de sobrevida com esta técnica são compa-
ráveis aos da cistectomia isolada. A grande vantagem, porém,               n Braquiterapia com “semente” de Iodo-125 - consiste
é que 45% a 50% dos pacientes preservam uma bexiga fisio-                    na colocação de várias fontes de iodo radioativo (I-
logicamente perfeita, melhorando de forma acentuada a qua-                   125) denominadas de “sementes”, implantadas de
lidade de sobrevida.                                                         forma permanente dentro da glândula prostática, por
                                                                             intermédio de agulhas especiais, introduzidas sob a
Efeitos colaterais da radioterapia                                           visão direta do ultra-som transretal. A dose total de
      A radiação provoca efeitos colaterais agudos – diarréia e              radiação depositada no interior da próstata chega a
cistite – que podem ser controlados com medicação específi-                  ser três a quatro vezes maior que a da radioterapia
ca (fenazopiridina, atropina), sendo, na maioria, de intensida-              externa convencional. Entretanto, a dose no reto e na
de média a moderada.                                                         bexiga adjacentes são muito inferiores à da radiotera-
      O paciente é encorajado a ingerir o máximo possível de                 pia tradicional graças à queda abrupta dos níveis de
líquidos e evitar alimentação condimentada.                                  radiação fora dos limites da cápsula prostática. A dose
      Os efeitos tardios mais freqüentes da radioterapia são a cis-          total intraprostática atinge de 16.000 a 25.000 cGy,
tite crônica, que acontece em 10% dos casos, e a contratura da               sendo portanto muito eficaz na destruição da doença
bexiga com diminuição de sua capacidade, que acontece em 1%.                 localizada.

Próstata                                                                    Alguns centros aplicam outro tipo de braquiterapia que
     A radioterapia vem apresentando uma importância cres-            utiliza o Iridium-192 conhecido como a técnica de “alta taxa
cente no tratamento dos tumores malignos da próstata, princi-         de dose”. A diferença principal para a braquiterapia com “se-
palmente após o descobrimento do PSA, que permite o diag-             mentes” de iodo é que nestes casos, as fontes radioativas são
nóstico em estágio ainda inicial, com doença localizada ape-          introduzidas de forma temporária, sendo a dose nos tecidos e
nas dentro da glândula.                                               órgãos vizinhos bastante elevada, provocando efeitos colate-
     A primeira medida frente um paciente com adenocarcino-           rais indesejáveis, porém transitórios.
ma de próstata é classificá-lo como portador de doença localiza-
da dentro da pélvis ou disseminada, pois a tática de abordagem        Doença extracapsular
terapêutica vai depender principalmente deste estagiamento.                 O tratamento radioterápico visa destruir não só a doença
     Nos estágios iniciais, em que não existem metástases dis-        intraprostática como também todos os focos neoplásicos ex-
tantes clinicamente manifestas, a doença pode estar confina-          tracapsulares localizados no tecido periglandular, nas vesícu-
da dentro dos limites da cápsula prostática ou se apresentar já       las seminais e nos gânglios linfáticos pélvicos.
com invasão do tecido extracapsular, das vesículas seminais                 Para tal, são aplicados campos de radiação de maiores
ou de gânglios pélvicos regionais. A identificação da exten-          dimensões, abrangendo todo o conteúdo pélvico, seguidos de
são real da doença é fundamental na programação dos cam-              campos menores, restritos aos limites da próstata, com mar-
pos e da dose de radiação, para que todas as áreas comprome-          gens de segurança de 3 cm aproximadamente para concentrar
tidas sejam incluídas dentro do volume de tratamento.                 maior dose apenas no tumor primário.

                                                                                  GUIA PRÁTICO DE UROLOGIA                    215
A dose total prescrita nos campos grandes que incluem            n Efeitos colaterais tardios - A incidência de graves
toda a pélvis varia de 4.500 a 5.000 cGy, administrada em                seqüelas urinárias ou do retossigmóide tardias são ra-
frações diárias de 170 a 180 cGy. A dose no tumor primário,              ras, de 3% a 5%.
utilizando-se os campos reduzidos dirigidos apenas para o leito
                                                                           • Edemas dos membros inferiores e da bolsa escrotal
prostático é de 2.000 a 2.500 cGy, dividida em frações diárias
                                                                           são ocasionais (< l%) nos casos de irradiação pélvica
de 170 a 180 cGy.
                                                                           isolada, mas esta incidência pode aumentar para 10%
      Trabalhos atuais demonstram algumas vantagens na as-
                                                                           a 30% se tiver ocorrido esvaziamento ganglionar pél-
sociação da radioterapia externa com o bloqueio hormonal
                                                                           vico.
completo, através de drogas antiandrogênicas.
      Nos casos de doença localmente avançada, foram relata-               • Proctite crônica - pode acometer 4% dos pacientes
das melhoras na sobrevida livre de doença de 23% para 41% e                tratados pela radioterapia isolada e 10% se houver as-
de 10% para 22% na sobrevida global, com a associação de                   sociação com a linfadenectomia pélvica. Tratada com
hormonioterapia adjuvante ou neo-adjuvante à radioterapia                  enemas e supositórios de corticóides e antiinflamató-
externa.                                                                   rios.
                                                                           • Cistite crônica - ocorre em menos de 5%, podendo
Irradiação pós-operatória
                                                                           vir associada a episódios de hematúria. A cistectomia
     Publicações recentes demonstram que após a prostatec-
                                                                           total só é necessária em aproximadamente l% dos ca-
tomia radical, podem-se encontrar margens patologicamente
                                                                           sos.
positivas em 10% a 60% dos estágios T1 e T 2, que serão res-
ponsáveis por recidivas locais ou metástases distantes se não              •Estreitamento de uretra - com incidência aproxima-
tratadas em tempo.                                                         da de 5%, torna-se mais freqüente nos que sofreram
      Nos pacientes com comprovada doença residual pós-ope-                ressecção transuretral prévia.
ratória, micro ou macroscópica, está indicado tratamento ra-
                                                                           •Disfunção da ereção - pode acontecer em 15% a 50%
dioterápico imediato para controle da doença local e preven-
                                                                           dos pacientes, dependendo da idade e da técnica de
ção de metástases a distancia, melhorando as taxas de sobre-
                                                                           radiação. Por ser um dado de difícil avaliação, persis-
vida.
                                                                           te a necessidade de investigação mais adequada.
      Ainda não existe um consenso universal quanto a me-
lhor técnica de radiação a ser aplicada nestes casos. Al-                  • Incontinência urinária - 9% dos casos irradiados po-
guns sugerem a irradiação apenas do leito prostático, en-                  dem desenvolver incontinência urinária de intensida-
quanto outros indicam o tratamento também dos gânglios                     de variável, alguns necessitando de protetores e ou-
pélvicos.                                                                  tros relatando apenas perda de algumas gotas de uri-
      Os campos de radiação empregados na radioterapia pós-                na.
operatória são semelhantes aos da radioterapia exclusiva. No
entanto, prescreve-se dose mais baixa, de 6.000 a 6.500 cGy,       Testículos
não só em consideração ao prejuízo causado pela cirurgia na             De acordo com os achados histopatológicos, pacientes
vascularização sangüínea pélvica, como também por ser me-          com tumor de células germinativas do testículo podem ser clas-
nor o volume de doença a ser destruída.                            sificados em dois grupos:

Efeitos colaterais                                                     n Portadores de tumores do tipo seminoma.

      n Efeitos colaterais agudos consistem de:                        n Portadores de tumores não-seminomatosos.

         • Enteroproctite transitória, que se manifesta por di-          Os seminomas são neoplasias que apresentam grande sen-
         arréia, desconforto retal e sangramento retal ocasio-     sibilidade à radiação. Por isso a radioterapia desempenha um
         nal. Deve ser tratada com medicação paliativa (anti-      papel de grande importância, oferecendo resultados gratifi-
         diarréicos e antiespasmódicos).                           cantes de cura e paliação. Os tumores não-seminomatosos,
                                                                   por outro lado, são muito sensíveis aos esquemas de poliqui-
         • Cistouretrite, manifesta por disúria, aumento da fre-   mioterapia atualmente disponíveis, tendo a radioterapia uma
         qüência urinária, noctúria e hematúria micro ou ma-       importância secundária em sua abordagem terapêutica, indi-
         croscópica. Medicar com antiespasmódicos, antiin-         cada apenas como medida paliativa.
         flamatórios e encorajar a ingestão de 1,5 a 2 litros de         A indicação e a técnica da radioterapia nos seminomas
         líquidos por dia.                                         puros dependem principalmente do estagiamento da doença.

         • Eritema e descamação seca ou úmida na região do             n Estágio I - A irradiação dos gânglios paraaórticos e
         períneo e na prega interglútea. Prescrever cremes ou            pélvicos homolaterais deve ser recomendada em to-
         pomadas para prevenir infecção secundária e estimu-             dos os casos após a orquiectomia, pois a incidência
         lar a cicatrização.                                             de metástases em linfonodos retroperitoneais é de 15%

216           GUIA PRÁTICO DE UROLOGIA
a 20%. Como a completa erradicação da doença pode                  de doença inicial ou mesmo nas de tumor residual. O
        ser alcançada com dose de radiação relativamente                   alto risco de toxicidade pela radioterapia empregada
        baixa, a indicação da radioterapia é mandatória nos                após vários ciclos de quimioterapia, principalmente
        seminomas em estágio 1, oferecendo taxas de cura de                no mediastino, faz com que se indique a radiação ape-
        99,3%, com morbidade praticamente ausente (0,3%).                  nas nos focos de recidiva após a confirmação da doen-
                                                                           ça em atividade.
     n Estágio II - A conduta terapêutica vai depender prin-
       cipalmente do volume de doença retroperitoneal.             Técnicas de radioterapia
                                                                   dos seminomas
      Pacientes com estágio II A (tumor < 2 cm de diâmetro) e
II B (massa com 2 a 5 cm de diâmetro) podem receber radio-             n Estágios I e II A - Os campos de radiação devem se
terapia nos gânglios paraaórticos e pélvicos homolaterais, ajus-         estender desde a 10a vértebra torácica até o bordo su-
tando-se os campos de radiação e a dose de forma a incluir as            perior do buraco obsturador, englobando toda a ca-
massas mais volumosas.                                                   deia de gânglios paraaórticos e pélvicos homolaterais,
      A irradiação profilática do mediastino nos estágios II A           evitando-se no entanto a irradiação dos rins e da he-
e II B já está praticamente abolida pelo potencial de toxicida-          mipélvis contralateral.
de cardiopulmonar e por dificultar tratamentos quimioterápi-             Se o paciente pretende manter a fertilidades, deve-se
cos futuros, caso sejam necessários.                                     usar proteção do testículo oposto. Usam-se dois cam-
      O tratamento ideal para o estágio II C (massa retro-               pos paralelos e opostos, sendo a dose total prescrita
peritoneal de 5 a 10 cm de diâmetro) ainda é controverso, com            de 2.500 a 3.000 cGy, administrada em frações diá-
várias técnicas de abordagem. As condutas mais freqüentes                rias, variando de 160 a 180 cGy.
são:
     • Irradiação isolada da doença infradiafragmática.                n Estágio II B - Devem-se ajustar os campos de radia-
       Se surgir doença recidivada no mediastino ou qualquer             ção de forma que incluam todo o volume da doença,
       outra área, iniciar a poliquimioterapia.                          evitando-se no entanto a irradiação do parênquima
                                                                         renal. Se o tamanho da massa tumoral for maior que
     • Quimioterapia com múltiplas drogas, reservando a ir-              4 cm, a dose total de radiação deve ser aumentada
       radiação apenas para áreas de doença residual ou como             para 3.500 cGy na área de maior volume de doença.
       “consolidação” nos focos de doença inicial volumosa.
                                                                       n Estágio II C - Se for decidido efetuar tratamento ra-
      A escolha entre os dois procedimentos depende do tama-             dioterápico logo de início e o campo de radiação atin-
nho e da localização da neoplasia retroperitoneal. Se o volu-            gir grande parte dos rins, deve-se proceder à diminui-
me tumoral se localiza no eixo central, sem superposição aos             ção progressiva do tamanho do campo de radiação,
rins e fígado, pode-se indicar a radioterapia como tratamento            acompanhando a regressão de massa neoplásica. Es-
inicial. Se a doença, no entanto, se situa em posição tal que a          tes tumores geralmente respondem muito rapidamente
irradiação incluiria grande parte dos rins ou fígado, deve-se            à radiação, diminuindo de volume logo nas primeiras
indicar a quimioterapia para evitar a radiotoxicidade desses             semanas de tratamento. Não se devem aplicar doses
órgãos.                                                                  superiores a 1.800 cGy a mais de dois terços do pa-
      Nos casos de doença retroperitoneal maior que 10 cm de             rênquima renal. Por isso, o ideal é tratar com poliqui-
diâmetro, a taxa de recidiva local após radioterapia isolada é           mioterapia, evitando-se a nefrotoxicidade provocada
muito alta (40%). Estes pacientes devem, portanto, ser trata-            pela radiação.
dos exclusivamente pela quimioterapia.
                                                                   Efeitos colaterais da radioterapia
     n Estágio III e IV - O tratamento ideal destes casos,              A irradiação de seminomas é associada a complicações
       raramente encontrados na prática clínica, é a poliqui-      de intensidade moderada, como por exemplo dispepsia (5% a
       mioterapia, persistindo opiniões controversas com re-       6%) e úlceras pépticas (2% a 3%). Porém, devido à baixa dose
       lação à indicação de radioterapia como forma de “con-       empregada, não se verificam complicações tardias importan-
       solidação” nas áreas que apresentam maior volume            tes.




                                                                              GUIA PRÁTICO DE UROLOGIA                    217
Bibliografia recomendada

                     l.    CHAO, PEREZ CA, BRADY LW, Radiation oncology: Management decisions. New York, 1999.
                     2.    JUNSELA H, MAMIO K, ALFTHAN O et al. Preoperative irradiation in the treatment of renal
                               adenocarcinoma. Scand J Url Nephrol 1977; 11: 277-81.
                     3.    BROOKLAND RK, RCHTER MP. The post-operative irradiation of transitional cell carcinoma of the
                               renal pelvis and ureter. J Urol 1985; 133: 952-5.
                     4.    PARSONS JT, MILLION RR. Role of planned preoperative irradiation in the management of clinical
                               stage B2 - C (T3) bladder carcinoma in the 1980’s. Semin Surg Oncol 1989, 5: 255-65.
                     5.    REISINGER AS, MOHIUDDIN M, MULHOLLAND SG. Combined pre and post-operative adjuvant
                               radiation therapy for bladder cancer: a 10 year experience. Int J Radiat Oncol Biol Phys 1992; 24:
                               463-8.
                     6.    PARSONS JT, ZLOYECKI RA. BLADDER. IN: Perez CA, Brady LW, (eds.). Principles and practice of
                               radiation oncology, 3rd ed. Lippincot - Raven Publishers. Philadelphia, 1998: 1543-71.
                     7.    KAUFTMAN DS, SHIPLEY WU, GRIFFIN PP et al. Selective bladder preservation by combination
                               treatment of invasive bladder cancer. N Engl J Med 1993; 329: 1377-82.
                     8.    HANKS GE, LEE WR, HANLON AL et al. Conformal technique dose escalation for prostate cancer:
                               chemical evidence of improved cancer control with higher doses in patients with pretreatment prostate
                               specific antigen > 10 ng/ml. Int J Radiat Oncol Biol Phys 1996; 35: 861-8.
                     9.    BLASKO JC, GRIMM PD, RADGE H. Brachytherapy and organ preservation in the management of
                               carcinoma of the prostate. Sem Radiat Oncol 1993; 3: 240-9.
                     10.   BOLLA M, GONZALEZ D, WARDE P et al. Improved survival in patients with locally advanced prostate
                               cancer treated with radiotherapy and goserilin. N Engl J Med 1997; 337: 295-300.
                     11.   EISBRUCH A, PEREZ CA, ROESSLER E et al. Adjuvant irradiation after prostatectomy for carcinoma
                               of prostate with positive surgical margins. Cancer 1994; 73: 884-7.
                     12.   ZAGARS GK, BABAIAN J. Stage 1 testicular seminoma: rationale for postorchidectomy radiation therapy.
                               Int J Radiat Oncol Biol Phys 1987; 13: 155.
                     13.   LAI PP BERNSTEIN MJ, KIM H et al. Radiation therapy for stage I and II. A testicular seminoma. Int
                                  ,
                               J Radiat Oncol Biol Phys 1994; 28: 373.




218        GUIA PRÁTICO DE UROLOGIA
Capítulo 37
Quimioterapia em Urologia

Ricardo Pasquini*
Glaci L. Moura

Introdução                                                       Terapia biológica
                                                                      A ação antitumoral do interferon parece estar relaciona-
      Os tumores geniturinários são heterogêneos quanto a sua    da a um efeito direto, aliando-se a efeitos imunoestimulatórios
biologia e representam, sem dúvida, um grupo intrigante quan-    e antiangiogênicos. O uso de interferon alfa determina res-
do se consideram as variadas respostas obtidas com a quimio-     postas objetivas, variando de 15% a 20%, com uma média de
terapia. A introdução da combinação cisplatina, bleomicina e     duração de seis a dez meses. A associação com outras dro-
vimblastina revolucionou o manejo dos tumores avançados de       gas, especialmente vimblastina e medroxiprogesterona, não
testículo; entretanto, ensaios clínicos não conseguiram mos-     mostrou aumento nas taxas de resposta. O custo e a toxici-
trar benefício em quimioterapia isolada ou combinada nos tu-     dade desta modalidade de tratamento devem ser considera-
mores renais e de próstata. Os avanços nas áreas de biologia     dos, especialmente por não haver impacto em termos de
molecular e manipulação genética, o surgimento de novas dro-     sobrevida. A interleucina 2 é uma linfocina e não apresenta
gas e o desenvolvimento de técnicas mais apuradas de diag-       nenhuma atividade antitumoral direta. Sua atuação se dá
nóstico vêm mudando alguns dos conceitos acima. O presente       através de mecanismo estimulador da diferenciação
capítulo tratará dos tumores geniturinários com relação a sua    linfocitária. A resposta tumoral a esse agente varia de 0 a
resposta à quimioterapia e tecerá algumas considerações so-      35% e, nos casos com resposta completa, a remissão pode
bre futuras perspectivas de tratamento.                          durar acima de 18 meses. Associando-se o interferon a cé-
                                                                 lulas LAK (“lymphokine-activated killer”) ou a células TIL
Quimioterapia em carcinoma                                       (“tumor infiltrating lymphocytes”), encontram-se respos-
de células renais                                                tas ao redor de 15% a 20%, sendo que os melhores resulta-
      O carcinoma de células renais é considerado uma neo-       dos ocorrem em pacientes com bom índice de desempenho e
plasia quimiorresistente quando são considerados os critérios    previamente nefrectomizados.
atuais de resposta tumoral. Os agentes citotóxicos mais utili-
zados demonstram respostas marginais e não existe benefício      Conclusão
em termos de sobrevida ou melhora da qualidade de vida quan-          A terapia citotóxica adjuvante e o tratamento da doen-
do do emprego dos mesmos. Inúmeras avaliações com dife-          ça metastática do tumor renal representam assunto de inte-
rentes agentes revelaram respostas ao redor de 6%, sendo que     resse para pesquisas clínicas com novas drogas, conside-
o agente quimioterápico mais amplamente estudado foi a           rando-se as inexpressivas respostas obtidas até o momento.
vimblastina. Esta droga, mesmo usada semanalmente, não           A terapia hormonal tem uso limitado e o tamoxifeno em
mostrou respostas superiores. A explicação para a pouca sen-     altas doses encontra-se em fase de avaliação. A terapia bio-
sibilidade aos agentes citotóxicos reside possivelmente na ex-   lógica representa atualmente a opção com melhores res-
pressão da glicoproteína P de múltipla resistência às drogas,    postas em pacientes com boas condições clínicas, deven-
presente na superfície da célula tumoral.                        do-se pesar os custos e a toxicidade. Pouco progresso tem
                                                                 sido atingido nos últimos anos no tratamento desse tumor
Terapia hormonal                                                 e, considerando-se suas características únicas em termos
     Estudos experimentais demonstraram a inibição do cresci-    de resistência às drogas, remissão espontânea, dormência
mento tumoral em presença de acetato de medroxiprogesterona,     tumoral e resposta à imunomodulação, constitui-se em in-
porém, evidências clínicas e laboratoriais não confirmaram be-   teressante modelo para que novas estratégias sejam tenta-
nefícios que possam justificar seu uso em caráter adjuvante.     das.

                                                                 Quimioterapia em tumores
Endereço para correspondência:                                   de pênis e uretra
Caixa Postal 1.920                                                    O papel da quimioterapia é restrito a tumores metastáti-
80001-970 - Curitiba - PR                                        cos e em recaída e varia conforme o tipo histológico. Os pa-
Tel.: (0--41) 262-6665 - Fax: (0--41) 264-5472                   cientes com tumores de células transicionais apresentam al-
E-mail: tmo@hc.ufpr.br                                           guma resposta com os análogos da platina. Os agentes citotó-

                                                                             GUIA PRÁTICO DE UROLOGIA                     219
xicos mais comumente usados são a bleomicina, a cisplatina e       pacientes. O regime mais amplamente empregado é o M-
o metotrexato, com respostas que atingem até 60% dos casos.        VAC, desenvolvido em 1983, no qual são utilizados meto-
As respostas obtidas geralmente são de curta duração, mas          trexato, vimblastina, adriamicina e cisplatina. Quando se
com toxicidade substancial, e raramente resultam em remis-         analisam as respostas obtidas com M-VAC e outros dife-
sões completas. Novas drogas vêm sendo testadas e ainda não        rentes regimes quimioterápicos, não se observam benefí-
há repercussão em termos de remissão e sobrevida. Quimiote-        cios inequívocos em termos de sobrevida. Entretanto, a
rapia neo-adjuvante associada ou não a radioterapia é opção        metodologia empregada não foi a ideal para que se possam
em fase investigacional para pacientes com doença volumosa         tirar conclusões definitivas sobre o assunto. A toxicidade
e linfonodos inguinais fixos.                                      da quimioterapia pode ser expressiva e este fato deve ser
                                                                   levado em conta no processo de decisão quanto à oportuni-
Conclusão                                                          dade de seu emprego. Apesar de ser um assunto conflitante,
      O papel da quimioterapia nas neoplasias de pênis e ure-      a recomendação atual recai, ainda, no uso da combinação
tra está restrito às situações localmente avançadas e metastáti-   M-VAC como a melhor escolha de tratamento. Os pacien-
cas, com respostas acima de 50% para algumas variantes his-        tes candidatos a quimioterapia seriam aqueles com doença
tológicas, porém sem benefício na sobrevida. Estudos adicio-       restrita a linfonodos e em condições clínicas que sejam com-
nais também são necessários para confirmar os resultados pre-      patíveis com a potencial toxicidade desta quimioterapia.
liminares da quimioterapia isolada ou associada a radiotera-             O papel da quimioterapia como estratégia neo-adju-
pia como tratamento neo-adjuvante.                                 vante é sem dúvida objeto de grande interesse, pois presu-
                                                                   me-se que a quimioterapia pode oferecer um potencial de
Quimioterapia em tumores prostáticos                               preservação da bexiga, permitindo observar a remissão pa-
     Tradicionalmente o tratamento quimioterápico tem sido         tológica pós-tratamento. Os esquemas em estudo são o M-
levado em consideração nos casos de pacientes com doen-            VAC e o M-VEC, este último substitui a adriamicina pela
ça metastática, de caráter agressivo e androgênio-indepen-         epirrubicina. Outros agentes quimioterápicos vêm sendo
dente, a partir de observações originadas dos trabalhos re-        testados, como a combinação paclitaxel e carboplatina e
trospectivos que compreendiam casuísticas heterogêneas no          gencitabina e cisplatina – esta última em fase de conclusão
que concerne aos métodos diagnósticos e aos regimes tera-          –, comparando-se com o M-VAC. Estudos moleculares po-
pêuticos. Recentemente apareceram algumas observações              derão contribuir para uma melhor seleção de pacientes e,
que parecem indicar um potencial mais amplo para o uso             conseqüentemente, para uma terapêutica mais adequada.
da quimioterapia. Hoje em dia a maioria dos pacientes se
apresenta em boas condições clínicas, com mínimas mani-            Conclusão
festações da doença e apenas aumento do PSA. Nos pa-                    Apesar de a neoplasia maligna de bexiga ser altamente
cientes com progressão da doença em vigência de hormo-             sensível à quimioterapia, os estudos falharam, até o presente
nioterapia, a associação de mitoxantrono e prednisona re-          momento, na demonstração dos benefícios em termos de so-
sultou em importante redução da dor, acompanhada de de-            brevida e revelaram toxicidade elevada. A quimioterapia neo-
clínio nos valores do PSA em 40% a 50% dos casos. Esta             adjuvante oferece potencial promissor pela possibilidade de
proposta de tratamento e outras combinações, incluindo             preservação da bexiga, porém ainda aguarda o término de
químio-hormonioterapia, somente devem ser consideradas             pesquisas em andamento. A análise de gene supressor tal-
recomendação definitiva após estudos cuidadosamente se-            vez possa oferecer melhor seleção de pacientes para rece-
lecionados para definir sua aplicabilidade.                        ber terapia mais agressiva e desenvolver novas modalida-
                                                                   des de tratamento.
Conclusão
     Importantes observações que começam a ser feitas em           Quimioterapia em tumores de testículo
diferentes grupos de pacientes possivelmente resultarão, nos            Os tumores germinativos de testículo representam um
próximos anos, na definição do papel da quimioterapia e            fascinante grupo de neoplasias sobre o qual a ação da qui-
da químio-hormonioterapia no câncer de próstata, tradici-          mioterapia oferece grande chance de sucesso com curas ao
onalmente considerado um tumor sem resposta à quimiote-            redor de 75%. O tratamento deve ser multidisciplinar para
rapia.                                                             os diferentes estádios e trataremos aqui apenas das situa-
                                                                   ções de indicação quimioterápica. As considerações mo-
Quimioterapia em tumores de bexiga                                 dernas para o tratamento nos diferentes estádios baseiam-
     Aproximadamente a metade dos pacientes com carci-             se no Consenso Internacional de Classificação de Fatores
noma de células transicionais de bexiga e com invasão de           de Risco do Grupo Colaborativo Internacional de Tumores
musculatura desenvolve metástases. Para este grupo e para          Germinativos (tabela 2) associadas à classificação TMN/
os pacientes que se apresentam com doença metastática ao           AJCC (tabela 1) para tumores testiculares de 1997. O es-
diagnóstico são necessárias novas opções terapêuticas. Os          quema quimioterápico mais usado é o PEB (cisplatina, eto-
tumores de bexiga mostraram-se altamente sensíveis à qui-          posido e bleomicina), num total de três a quatro ciclos. Este
mioterapia com os esquemas incluindo cisplatina, determi-          regime apresenta boa tolerância e toxicidade moderada. As
nando respostas parciais e completas em 40% a 75% dos              indicações de quimioterapia serão descritas a seguir.

220           GUIA PRÁTICO DE UROLOGIA
Tabela             1                                                                   TUMORES DETESTÍCULO
                                                                                        CLASSIFICAÇÃO TNM - 1997


Tumor primário (Tp)
     A extensão do tumor primário é definida após a orquiectomia radical
     Tp     Tumor primário não pode ser definido (se a orquiectomia não foi realizada, deverá ser usado TX)
     TpO Sem evidência de tumor primário
     Tpis Neoplasia germinativa intratubular (carcinoma in situ )
     Tp1 Tumor confinado ao testículo e epidídimo sem invasão vásculo-linfática, tumor pode invadir túnica albugínea, porém sem envolvimento da túnica vaginal
     Tp2 Tumor confinado ao testículo e epidídimo sem invasão vásculo-linfática, tumor infiltrando-se através da túnica albugínea com envolvimento da túnica vaginal
     Tp3 Tumor invade o cordão espermático com ou sem invasão vásculo-linfática
     Tp4 Tumor invade o escroto com ou sem invasão vásculo-linfática
Linfonodos regionais
     • Clínico
     NX Linfonodos regionais não podem ser determinados
     NO Ausência de metástases em linfonodos regionais
     N1     Metástases em linfonodos com 2 cm ou menos nos maiores diâmetros ou múltiplos linfonodos com menos de 2 cm nos maiores diâmetros
     N2     Metástases em linfonodos entre 2 e 5 cm nos maiores diâmetros ou múltiplos linfonodos, com massas entre 2 e 5 cm
     N3     Metástases em linfonodos com mais de 5 cm nos maiores diâmetros
     • Patológico
     NpX Linfonodos regionais não podem ser determinados
     NpO Ausência de metástases em linfonodos regionais
     Np1 Metástases em linfonodos com 2 cm ou menos nos maiores diâmetros e menos de cinco linfonodos comprometidos, nenhum com mais de 2 cm nas maiores dimensões
     Np2 Metástases em linfonodos entre 2 e 5 cm nas maiores dimensões; ou mais de cinco linfonodos comprometidos, nenhum maior que 5 cm; ou evidência de extensão
            extragonadal
     Np3 Metástases em linfonodos com mais de 5 cm nos maiores diâmetros
     • Metástases a distância (M)
     MX Metástases a distância não podem ser determinadas
     MO Sem evidência de metástases a distância
     M1 Metástases a distância
     M1a Metástases presentes, exceto regionais e pulmonares
     M1b Metástases viscerais (exceto pulmonares)

S1 ........................................................................ DHL ....................................................... < 1,5 X N e
                                                                    HCG (mIU/mL) ............................................... < 5.000 e
                                                                     AFP (ng/mL) ................................................... < 1.000
S2 ........................................................................ DHL ................................................... 1,5 – 10 X N ou
                                                                    HCG (mIU/mL) ........................................ 5.000 – 50.000 ou
                                                                     AFP (ng/mL) ............................................ 1.000 – 10.000
S3 ........................................................................ DHL ...................................................... > 10 X N ou
                                                                    HCG (mIU/mL) ............................................. > 50.000 ou                   (N corresponde ao valor do limite superior
                                                                     AFP (ng/mL) .................................................. >10.000                     normal para desidrogenase láctica)

Grupos de estadiamento
  Estádio O                                                T pis                                     NO                                        MO               SO
  Estádio I                                               T p1-4                                     NO                                        MO                SX
  Estádio IA                                               Tp1                                       NO                                        MO               SO
  Estádio IB                                               Tp2                                       NO                                        MO               SO
                                                           Tp3                                       NO                                        MO               SO
                                                           Tp4                                       NO                                        MV               SO
    Estádio IS                                          Qualquer T                                   NO                                        MO               S1-3
    Estádio II                                          Qualquer T                                  N 1-3                                      MO                SX
    Estádio IIA                                         Qualquer T                                   N1                                        MO               SO
                                                        Qualquer T                                   N1                                        MO                S1
    Estádio IIB                                         Qualquer T                                   N2                                        MO               SO
                                                        Qualquer T                                   N2                                        MO                S1
    Estádio IIC                                         Qualquer T                                   N3                                        MO               SO
                                                        Qualquer T                                   N3                                        MO                S1
    Estádio III                                         Qualquer T                               Qualquer N                                    M1                SX
    Estádio IIIA                                        Qualquer T                               Qualquer N                                    M1a              SO
                                                        Qualquer T                               Qualquer N                                    M1a               S1
    Estádio IIIB                                        Qualquer T                                  N 1-3                                      MO                S2
                                                        Qualquer T                               Qualquer N                                    M1a               S2
    Estádio IIIC                                        Qualquer T                                  N 1-3                                      MO                S3
                                                        Qualquer T                               Qualquer N                                    M1a               S3
                                                        Qualquer T                               Qualquer N                                    M1b           Qualquer S
Abreviações: AFP: alfafetoproteína; HCG: gonadotrofina coriônica humana; DHL: desidrogenase láctica.



                                                                                                                                                  GUIA PRÁTICO DE UROLOGIA                        221
Tabela         2                           CONSENSO DO GRUPO COLABORATIVO INTERNACIONAL DE
                                                    TUMORES DE CÉLULAS GERMINATIVAS
                                                       CLASSIFICAÇÃO PROGNÓSTICA

 Risco                Seminoma                                                          Não-seminona

 Baixo               Qualquer valor para os marcadores tumorais                         AFP < 1.000 ng/mL
                                                                                        HCG < 5.000 mU/mL
                                                                                        DHL < 1,5 x o valor do limite superior normal

                     Metástases viscerais ausentes (exceto pulmonares)                  Metástases viscerais ausentes (exceto pulmonares)

 Intermediário       Qualquer valor para os marcadores tumorais                         AFP 1.000 – 10.000 ng/mL
                                                                                        HCG 5.000 – 50.000 mU/mL
                                                                                        DHL 1,5 – 10 x o valor do limite superior normal

                     Metástases viscerais presentes (exceto pulmonares)                 Metástases viscerais ausentes (exceto pulmonares)
                     Qualquer sítio primário                                            Sítio primário em gônada ou retroperitônio

 Alto                Não-aplicável                                                      AFP ≥ 10.000ng/mL
                                                                                        HCG ≥ 50.000 mlU/mL
                                                                                        DHL ≥ 10 X o valor do limite superior normal
                                                                                        Metástases viscerais presentes (exceto pulmonares)
                                                                                        Sítio primário em mediastino

 Abreviações- AFP: alfafetoproteína; HCG: gonadotrofina coriônica humana; DHL: desidrogenase láctica.




    Para os tumores germinativos seminomas as indicações                            Quimioterapia em tumores
mais freqüentes são:                                                                de testículo refratários
                                                                                    e em recaída
        n Pacientes com estádios avançados, ou seja, estádios
                                                                                          Apesar dos avanços obtidos nos últimos 20 anos, 10% a
          IIC e III.
                                                                                    30% dos pacientes não respondem ao tratamento e recaem
        n Pacientes com estádios I, IIA e IIB nas situações em                      após a quimioterapia primária. Estes pacientes são candidatos
          que não se pode oferecer radioterapia (rim em ferra-                      a quimioterapia de salvamento e poderão ainda ser curados.
          dura, doença inflamatória intestinal ou segundo tu-                       Em pacientes sensíveis à cisplatina, a terapia de salvamento
          mor primário de testículo com tratamento radioterá-                       consiste em ifosfamida, vimblastina e cisplatina com sobrevi-
          pico anterior).                                                           da longa em 30% a 40% dos pacientes. Altas doses de quimio-
                                                                                    terapia com transplante autólogo de medula óssea são reser-
        n Pacientes com recaída pós-radioterapia.                                   vadas aos pacientes como terceira linha de tratamento e possi-
                                                                                    bilitam sobrevida longa em 15% a 20% dos casos. Estudo re-
   Para os tumores germinativos não-seminomas as reco-                              cente vem mostrando benefício do transplante autólogo de me-
mendações mais comuns são:                                                          dula óssea como primeira linha de tratamento para pacientes
                                                                                    com fatores prognósticos desfavoráveis pelos atuais critérios
        n Pacientes com estádio clínico I e marcadores persis-                      internacionais. Novos agentes quimioterápicos, como a gen-
          tentemente elevados após orquiectomia (estádio IS)                        citabina e o paclitaxel, têm sido testados em situações de
          deverão receber quimioterapia pela alta incidência de                     refratariedade ou recaída e aguardam-se conclusões quanto
          metástases a distância.                                                   ao papel destas drogas.
        n Pacientes com estádio I com invasão vásculo-linfáti-
                                                                                    Conclusão
          ca deverão receber quimioterapia, pois as chances de
                                                                                         Os tumores germinativos de testículo constituem um gru-
          recaída podem chegar a 45%.
                                                                                    po cujo sucesso do tratamento quimioterápico é inquestioná-
        n Pacientes estádios IIA e IIB com seis ou mais linfo-                      vel, estendendo-se até mesmo às situações avançadas. Os pa-
          nodos comprometidos, linfonodos maiores que 2 cm                          cientes com doença refratária, recaída e de alto risco deverão
          nos maiores diâmetros ou extensão extranodal.                             ser envolvidos em ensaios clínicos. As indicações de quimio-
                                                                                    terapia em altas doses para os grupos citados acima aguardam
        n Pacientes com estádio IIC e III deverão receber qui-                      futuras recomendações.
          mioterapia inicialmente.

222              GUIA PRÁTICO DE UROLOGIA
Bibliografia recomendada

                     1.    SCHER HI, SHIPLEY WU, HERR HW. In: DeVita Jr. VT, Hellman S, Rosenberg SA. Cancer principles
                              and practice of oncology. 5th ed., Philadelphia, Lippincott-Raven - New York, 1997; 1300-16.
                     2.    OESTERLING J, FUKS Z, LEE CT, SCHER HI. In: DeVita Jr VT, Hellman S, Rosenberg SA. Cancer
                              principles and practice of oncology. 5th ed., Philadelphia, Lippincott-Raven - New York,1997; 1322-
                              75.
                     3.    HERR HW, FUKS Z, SCHER HI. In: DeVita Jr. VT, Hellman S, Rosenberg SA. Cancer principles and
                              practice of oncology. 5th ed, Philadelphia, 1997; 1386-90.
                     4.    BOSL GJ, SHEINFELD J, BAJORIN DF MOTZER RJ. In: DeVita Jr VT, Hellman S, Rosenberg SA.
                                                                    ,
                              Cancer principles and practice of oncology. 5th ed., Philadelphia, Lippincott-Raven - New York,1997;
                              1390-7.
                     5.    LOEHRER PJ, DE MULDER PHM. In: Raghavan D, Scher HI, Leibel SA, Lange P, Principles and
                              practice of genitourinary oncology, Philadelphia, Lippincott-Raven, New York,1997; 299-305.
                     6.    MOTZER RJ, VOGELZANG NJ In: Raghavan D, Scher HI, Leibel SA, Lange P Principles and practice
                                                                                                          .
                              of genitourinary oncology, Philadelphia, Lippincott-Raven - New York,1997; 885-96.
                     7.    PIZZOCARO G, NICLLAI N, PIVA L. In: Raghavan D, Scher HI, Leibel SA, Lange P Principles and
                                                                                                                  .
                              practice of genitourinary oncology. Philadelphia, Lippincott-Raven, New York,1997; 973-7.
                     8.    GOSPODAROWICZ MK, STURGEON JFG, JEWETT MAS. Early stage and advanced seminoma: role
                              of radiation therapy, surgery and chemotherapy. Seminars in Oncology 1998; 25: 160-73.
                     9.    MCCAFFREY JA, BAJORIN DF. Therapy for good risk germ cell tumors. Seminars in Oncology 1998;
                              25: 185-93.
                     10.   NICHOLS CR, SAXMAN S. Primary salvage treatment of recurrent germ cell tumors: experience at
                              Indiana University. Seminars in oncology 1998; 25: 210-4.
                     11.   SIEGERT W, BEYER J. Germ cell tumors: Dose-intensive therapy. Seminars in oncology 1998; 25: 215-
                              23.
                     12.   MANI S, VOGELZANG NJ. Is “off-protocol” chemotherapy for androgen-independent carcinoma of
                              prostate warranted? Hematology/Oncology Clinics of North America 1996; 10: 749-68.




                                                                           GUIA PRÁTICO DE UROLOGIA                         223
Capítulo 38
Doenças Sexualmente
Transmissíveis - DST
Márcio Maia Lamy de Miranda



Conceito                                                           Sintomatologia
                                                                        A transmissão acontece por contato sexual direto com as
     São doenças preferencialmente transmitidas durante a          lesões (úlceras) abertas. O primeiro sintoma, como já descre-
execução de atos sexuais. Com a maior liberalidade consegui-       vemos, é uma pequena úlcera genital.
da pela mulher em face dos preconceitos sexuais, as DSTs                O bubão aparece tardiamente (sinal quase patognomôni-
tornaram-se mais intensas em consultórios e em ambulatórios        co) e poderá evoluir para a formação de abscesso, possibili-
de instituições governamentais, soma-se a isso uma maior pro-      tando uma fibrose dos linfáticos regionais e conseqüente ele-
miscuidade sexual verificada atualmente.                           fantíase genital. A elefantíase vulvar é conhecida como
                                                                   Estiomene de Huguier.
                                                                        Úlceras anorretais, proctites, f issuras anais, abscessos e es-
Linfogranuloma venéreo (LGV)                                       tenoses anorretais são sintomas encontrados em homossexuais.
                                                                        A elefantíase por LGV de toda a área anorretogenital é
Sinonímia                                                          conhecida por Síndrome de Jersild.
      Linfogranuloma inguinal, bubão climático, bubão vené-
reo, linfadenite inguinal, poroadenite inguinal, 4 a doença ve-    Diagnóstico
nérea, doença de Frei, e, como é mais conhecida, doença de              A Chlamydia trachomatis poderá ser identificada por es-
Nicolas-Favre-Durand.                                              tudo do aspirado do bubão (imunofluorescência - ELISA), por
                                                                   cultivo de tecido (raro entre nós), por sorologia e PCR. A pro-
Etiologia                                                          va de Frei caiu em desuso. A serologia no LGV ativo é de 1:64
     É uma DST crônica, produzida por três sorotipos especí-       ou superior.
ficos da Chlamydia trachomatis. É possível contaminar-se em
qualquer parte do mundo, porém a maior prevalência é em            Diagnóstico diferencial
                                                                        Devemos fazer o diagnóstico diferencial com todas as
países de clima tropical e subtropical.
                                                                   enfermidades que cursam com úlcera genital e/ou linfadenite
                                                                   inguinal. São elas: síf ilis, herpes, cancróide, linfadenite bac-
Fisiopatologia                                                     teriana, linfadenite por reticulose.
      O período de incubação varia de aproximadamente 3 a               Quando da drenagem de qualquer abscesso inguinal, de-
30 dias. A lesão inicial é uma pequena úlcera genital (peniana,    vemos sempre lembrar da possibilidade de tratar-se de LGV.
vulvar ou anal), que não causa dor e que poderá passar des-
percebida pelo paciente. Ocasionalmente, poderão ocorrer vá-       Tratamento
rias úlceras.                                                           Os antibióticos preferidos são as tetraciclinas e eritromi-
      O estágio seguinte é a adenite inguinal, que poderá ser      cinas (2 g/dia) por um período de três semanas. As sulfas tam-
uni ou bilateral, e que se desenvolve após a cura (dias ou se-     bém têm bons resultados.
manas) da úlcera genital inicial. É uma massa de gânglios in-           Atualmente a azitromicina tem sido preconizada com
fartados localizados abaixo do ligamento inguinal (sinal do sul-   maior freqüência. As quinolonas, especialmente as ciproflo-
co), formando abscessos que podem drenar espontaneamente.          xacinas, têm sido muito utilizadas na Inglaterra.
      O bubão é muito doloroso, e a fase tardia caracteriza-se
por bloqueio do sistema linfático local (figura 1).
                                                                    Figura   1


Endereço para correspondência:
R. Ulisses Sarmento, 24 - 7o andar - Praia de Santa Helena
29052-320 - Vitória - ES
Tel.: (0--27) 324-9132


                                                                                 GUIA PRÁTICO DE UROLOGIA                        225
Por ser tratamento a longo prazo, é importante que o pa-       parceiros. Uma pessoa também poderá se auto-infectar ao to-
ciente obedeça o esquema prescrito por todo o tempo deter-          car uma área infectada e depois coçar ou esfregar uma outra
minado.                                                             região suscetível do corpo.
                                                                         O período de incubação do HSV é de dois a cinco dias
Prevenção                                                           depois do contato com parceiro sexual infectado. Entretanto,
     A limitação de parceiros (as) sexuais é muito importante       as lesões demoram aproximadamente dez dias para aparecer.
e o uso de preservativo é fundamental, especialmente com                 O HSV permanece nas células nervosas do corpo por toda
parceiros não-conhecidos.                                           a vida causando sintomas periódicos em alguns pacientes.
     Também é de suma importância comunicar-se com seus             Muitas pessoas podem estar infectadas com HSV sem, contu-
parceiros sexuais, informando-os da enfermidade, podendo as-        do, desenvolver sintomas.
sim, ser evitada a contaminação “em cadeia” de outros parceiros.         Diversos fatores, como calor, coito, menstruação, febre,
                                                                    estresse emocional (grandes alegrias, grandes decepções) po-
                          RESUMO                                    dem desencadear novos surtos de HSV.

                      CONTATO SEXUAL                                Sintomatologia
                                                                         Os sintomas variam de pessoa para pessoa. Os episódios
                     Úlceras rasas “abertas”                        da primo-infecção normalmente são mais exacerbados do que
                                                                    os de recorrência.
                            BUBÃO
                                                                        • Lesão primária - Ocorre cerca de dez dias após o con-
         Exame específico para Chlamydia trachomatis                      tato com o parceiro infectado. Há a inoculação do ví-
                                                                          rus por lesão de continuidade da mucosa, ocasionando,
                                                                          a princípio, queimação ou prurido no local, e disúria
                              LGV                                         (sintomas prodrômicos). A seguir aparecem pápulas
                                                                          eritematosas que evoluem para pequenas vesículas com
                                                                          líquido citrino e que, com o tempo, se fundem forman-
                         TRATAMENTO
                                                                          do úlceras rasas e dolorosas (figuras 2 e 3).
                          Tetraciclinas
                          Eritromicinas                                  No homem a localização mais freqüente é na glande e
                         Ciprofloxacinas                            prepúcio. Nos homossexuais masculinos é de localização
                                                                    perianal. Nas mulheres a freqüência é maior na vulva (gran-
                                                                    des e pequenos lábios, clitóris) e útero (canal cervical).
Herpes genital (HSV)                                                     Não é infreqüente o quadro clínico ser acompanhado de
                                                                    febre, mal-estar geral, mialgia, fadiga e, por vezes, secreção
Etiologia                                                           uretral e vaginal.
     É uma infecção viral contagiosa que atinge de 30 a 50
milhões de norte-americanos. São 500 mil casos novos por                • Lesão recorrente - Normalmente os surtos são mais
ano e aproximadamente 1.500 a 2.200 casos de neonatos in-                 amenos, com lesões mais simples e de resolução mais
fectados por ano. A incidência geral é de 1:1.000 pessoas. Cerca          rápida. Ocorrem em 30% a 70% dos pacientes que de-
de 80% dos pacientes têm mais de um surto da enfermidade e                senvolveram a lesão primária.
muitos deles sofrem mais de quatro crises de HSV por ano.
     Essa infecção é causada pelo Herpesvirus hominis (HSV).             Algumas infecções herpéticas, quer primárias ou recor-
São dois tipos de vírus ADN: tipo 1 e tipo 2. O HSV 1 produz de     rentes, não produzem sintomas e podem escapar ao diagnósti-
5% a 10% das lesões genitais: está mais relacionado com as le-      co. Essas infecções silenciosas podem ser causa de HSV em
sões orais (“cold sores” e “fever blisters”). O HSV 2 produz 90%    novos parceiros.
a 95% dos casos de herpes genital, quer peniano, vaginal ou anal.       • Gravidez x HSV - Se a prima-infecção acontecer no
                                                                          período de gravidez, o risco de complicações obstétri-
Fisiopatologia                                                            cas é mais importante, ocorrendo cerca de 40% de abor-
      Estima-se que 50% das infecções sejam assintomáticas.               tos, partos prematuros e retardo de crescimento do feto,
A contaminação se dá por contato íntimo oral, anal ou vagi-               segundo Brown, de Seattle, EUA.
nal, incluindo masturbação e beijo que permitem o contato
direto com os fluidos corporais. O HSV não é transmitido pelo            A transmissão placentária foi observada por Vontver em
uso comum de toalhas ou em piscinas. Aproximadamente                uma de cada 3.500 gestações.
uma em seis pessoas infectadas pode ocasionalmente apre-                 As pacientes contaminadas ou portadoras assintomáticas
sentar vírus ativos sem sintomas. Ou seja, o portador de HSV        deverão recorrer à cesariana, pois na passagem do concepto
é sempre um transmissor em potencial. Tais pessoas não apre-        pelo canal vaginal o risco de contaminação pelo HSV é de cerca
sentam as lesões vesiculares ou ulceradas, mas têm vírus ativo      de 50%, quando for por prima-infecção. Na recorrência de HSV
na saliva e nas secreções vaginais, podendo transmiti-los aos       na gravidez, o risco de contaminação do feto cai para 5%.

226           GUIA PRÁTICO DE UROLOGIA
Figura   2                                                            Figura   3




     • Neonatal x HSV - A infecção HSV neonatal é um qua-             No neonato a dose é de 5 mg/dia, endovenosa, de 8 em 8 ho-
       dro grave e quase sempre requer hospitalização. Causa          ras, por sete dias.
       quadros clínicos importantes de encefalite, mielite                  O tratamento das lesões recorrentes tem tido algum re-
       transversa, hepatite, esofagite, cegueira e surdez. En-        sultado com os dois esquemas abaixo:
       tretanto, o quadro mais comum resulta em lesões ulce-
       radas da pele e da boca e infecção ocular.                         • Penciclovir: 250 mg, duas vezes ao dia por 120 dias;
                                                                          • Aciclovir: 200 mg, duas vezes ao dia por 180 dias.
Diagnóstico
     Na grande maioria das vezes o diagnóstico é feito pela           Prevenção
história clínica e pelo exame físico das lesões.                            A prevenção poderá ser feita com práticas monogâmi-
     Vários testes de laboratório foram preconizados a fim de         cas. Deve ser evitado o coito com parceiros(as) que tenham
distinguir as úlceras herpéticas de outras infecções.                 alguma lesão genital ou oral. É imprescindível o uso de pre-
     O citodiagnóstico de Tzanck poderá ajudar no diagnósti-          servativos nos coitos com parceiros que tenham história de
co e sua positividade é refletida pela multiplicação nuclear e        HSV Evitar o estresse emocional é um grande fator na pre-
                                                                           .
balonização celular. A coloração pelo Papanicolau permite a           venção de lesões recorrentes.
observação de inclusões virais.
     O método mais fidedigno para o diagnóstico do HSV é a                                      RESUMO
cultura viral em tecidos: o resultado é observado em um ou
dois dias.                                                                             CONTATO SEXUAL OU NÃO
     A biópsia, que não é feita rotineiramente, permite esta-
belecer com certa segurança o diagnóstico por identificação                          Vesículas ou úlceras rasas genitais
dos corpúsculos de inclusão.
     Está em estudo a determinação do componente viral em                               História clínica de repetição
“swab” da lesão.
                                                                                               Cultura viral?
Tratamento
     O tratamento sintomático é feito com o uso de qualquer
antiinflamatório e analgésico. Às vezes, por apresentar infec-                                      HSV
ção secundária das lesões, o uso de antibiótico tópico ou sistê-
mico se faz necessário.                                                                         Tratamento?
     É muito importante manter a área infectada limpa e seca. O
tratamento local das úlceras – apesar de não ser admitido por
alguns autores – e o uso de cremes antivirais, do tipo aciclovir ou
penciclovir, têm importante fator analgésico nestas lesões.           Vírus do papiloma humano (HPV)
     A lesão pelo HSV não tem cura. Às vezes, o que conse-
guimos é o controle das lesões. Os antivirais mais usados são         Sinonímia
o aciclovir e o penciclovir. O aciclovir foi descoberto em 1982            Condiloma acuminado, condiloma, condiloma venéreo,
e seu uso foi autorizado pelo “FDA - Food and Drug                    verruga peniana, verruga venérea, papiloma venéreo, vegeta-
Administration”, na dose de 200 mg via oral, cinco vezes ao           ções venéreas, crista de galo.
dia por cinco dias. Ultimamente, entrou no mercado o
penciclovir e sua dose recomendada é de 250 mg via oral,              Etiologia
duas vezes ao dia por cinco dias.                                          É uma doença conhecida desde a antiguidade, mas a des-
     O tratamento do HSV na gravidez é feito com aciclovir            coberta do vírus só se deu em 1930, sendo que apenas a partir
na dose de 200 mg via oral, cinco vezes ao dia por dez dias.          de 1980 transformou-se num problema expressivo de DST.

                                                                                    GUIA PRÁTICO DE UROLOGIA                 227
Figura 4

      O vírus do papiloma humano (HPV) é o causador do con-
diloma genital e, em suas múltiplas localizações e expressões
                                                                  Figura   4
clínicas, é a mais comum virose de transmissão sexual.
      Estima-se que 40 milhões de norte-americanos estejam
infectados e parece que sua incidência está aumentando, devi-
do à promiscuidade sexual do homem.
      Existem mais de 60 tipos diferentes de HPV. Os tipos
1-3 e 5 causam verrugas de membros superiores e inferiores.
Os tipos 6 e 11 provocam lesões verrucosas nos genitais mas-
culinos e femininos. Os tipos 16-18-31-33 e 35 parecem pro-
vocar displasias celulares na vagina e no colo uterino.
      Nos EUA, um terço das mulheres com menos de 20 anos
de idade e sexualmente ativas estão infectadas pelo HPV no        Figura   5
colo uterino e na vulva.
      Algumas vezes, a infecção pelo HPV não causa lesão, e
muitas pessoas passam a ter a “enfermidade subclínica”. Deve-
se fazer a genitoscopia (peniscopia, colposcopia e vulvosco-
pia). O Papanicolau não diagnostica mas pode alertar para a
lesão pelo HPV. Um estudo científico demonstrou que 69%
dos homens que têm relações com parceiras infectadas pelo
HPV apresentam lesões penianas visíveis na peniscopia.

Fisiopatologia                                                    Figura   6
      A infecção pelo HPV é conseguida pelo contato direto
pele a pele durante o ato sexual. As lesões podem ser auto-
inoculadas nas áreas vizinhas.
      Nas mulheres é comum encontrar lesões na vulva, vagi-
na, colo uterino, reto e orofaringe. Nos homens, na glande,
fossa navicular, corpo do pênis, uretra, reto e orofaringe.
      O período de incubação é de dois a três meses.
      Muito pouco se sabe sobre a transmissão subclínica do
HPV, embora alguns autores admitam ser doença menos
contagiosa.
      Em crianças contaminadas pelo HPV, a infecção pode ser
explicada por práticas de abuso sexual ou contaminação por
seus pais, porém Tang et al, em 1978, propuseram a transmis-
são transplacentária ao relatarem a presença de condiloma acu-   des e pequenos lábios), vagina, colo uterino e perianal. Nos
minado na região perianal de feto masculino.                     homens, a glande, fossa navicular, freio balanoprepucial, corpo
                                                                 do pênis e uretra. Nos homossexuais, região perianal e orofaringe.
Sintomatologia                                                        O HPV aumenta com freqüência na gravidez, ocasião em
      O calor e a umidade associados a secreções anormais nos    que a imunidade mediada pelas células está baixa. É rara a
genitais não causam o desenvolvimento das verrugas genitais,     contaminação do feto na hora do parto normal. Casos raros de
mas parecem criar ambiente propício para que isso ocorra.        infecção da orofaringe são descritos. Também é muito comum
      As verrugas podem ser carnosas e variar de tamanho. São    o aparecimento de condilomas em imunodeprimidos (AIDS e
indolores e podem ser protuberantes, pontiagudas ou planas.      transplantados renais).
Normalmente têm o aspecto de uma pequena “couve-flor” ou
“crista de galo” (f iguras 4 e 5).                               Diagnóstico
      As verrugas não-tratadas poderão tornar-se gigantescas,         Nos EUA são diagnosticados 1 milhão de casos novos por ano.
causando a doença ou condiloma gigante de Buschke-                    Através do exame físico, quando existe lesão visível, não
Lowenstein (figura 6).                                           é difícil diagnosticar o condiloma.
      Uma pessoa contaminada pelo HPV poderá, provavelmen-            A genitoscopia (peniscopia, vulvoscopia, colposcopia e
te, conviver com o vírus em forma latente por toda vida. Um      anuscopia), com o auxílio de ácido acético a 5% ou azul de to-
vírus latente por 20 anos poderá, numa simples relação sexu-     luidina a 1%, é de extrema validade. Não diagnostica, mas alerta
al, voltar à forma ativa, causando o condiloma. Por essa razão   para lesões “aceto-brancas” (devidas a coagulação protéica do
o homem ou a mulher que já foram contaminados em alguma          epitélio) ou “azuladas” (teste de Richart-Collins => liga ao DNA,
fase da vida deverão ser acompanhados periodicamente.            pois o azul de toluidina é um corante nuclear), que deverão
      Nas mulheres o sítio mais comum do HPV é a vulva (gran-    receber mais atenção, fazendo-se, por exemplo, uma biópsia.


228           GUIA PRÁTICO DE UROLOGIA
O Papanicolau anormal (displasias) poderá ser também               • 5-Fluorouracil: doloroso, pode ulcerar, melhor resul-
um indicador de infecção pelo HPV, porém não é um método                  tado intra-uretral.
diagnóstico acurado.
     O diagnóstico citopatológico de infecção pelo HPV é                • Creme de “Imiquinod” (Aldara): creme aprovado pelo
caracterizado pela presença de coicilocitose, disceratoses e ano-         FDA em 1997. É menos irritante que os tratamentos
malias nucleares. Os coilócitos são células patognomônicas                anteriores e parece ter bom resultado.
das infecções pelo HPV (são considerados marcadores verda-
deiros).                                                                • Eletrocauterização: sob anestesia local ou bloqueio
     As lesões histopatológicas induzidas pelo HPV são:                   loco-regional, dependendo do tamanho da lesão, infec-
                                                                          ções, dor, cuidados pós-operatórios.
     • condilomas puros;
                                                                        • Criocirurgia: necessita anestesia. Provoca dor no pós-
     • displasias - CIN sem sinais de presença de HPV;                    operatório, ulceração e infecção.

     • displasias - CIN com sinais de presença de HPV.                  • Laser: caro, necessita anestesia, infecção, dor no pós-
                                                                          operatório.
     São descritos condilomas planos, pontiagudos (apicula-
dos), exofíticos, endofíticos (invertidos), condiloma atípico e          Para pacientes que não têm respondido à terapia cirúrgi-
ulcerado. A histopatologia confirma o diagnóstico, mas não          ca ou medicamentosa tópica, que têm apresentado múltiplas
identifica o HPV  .                                                 recorrências ou têm lesões grandes, o uso de α-interferon lo-
     A microscopia eletrônica constitui técnica sofisticada.        cal constitui terapêutica eficaz em 50% dos casos.
Tem precisão variável devido a erros de amostragem e a me-
didas imprecisas da partícula virótica causada por artefato de      Complicações
fixação.                                                                 As complicações mais severas da infecção pelo HPV são
     A imuno-histoquímica identifica antígenos virais pre-          o câncer de colo uterino e vulvar (2% das mulheres), e os ra-
sentes internamente no capsídeo do vírus, porém, comum a            ros casos de câncer de pênis e ânus. Existe relato de que o
todos os tipos de HPV, isto é, não identifica o HPV.                HPV pode estar relacionado ao câncer da próstata.
     A captura híbrida é um teste capaz de identificar os 14
tipos mais comuns do HPV que infectam o trato anogenital,           Prevenção
determinando com exatidão a presença ou não de DNA-vírus                 A prevenção das infecções pelo HPV é igual à de qual-
de baixo risco (6-11-42-43 e 44) ou de médio a alto risco (16-      quer DST:
18-31-33-34-45-52 e 56). É o método mais sensível de detec-
ção do HPV.                                                             • evitar contato com parceiros(as) com verrugas geni-
     A captura híbrida é uma reação de hibridização molecu-               tais;
lar que usa sondas não-radioativas com ampliação de detec-              • ter relações sexuais monogâmicas;
ção dos híbridos por quimioluminescência. É um teste de fácil           • usar preservativos.
realização, de baixo custo e rápido.
     Por sua propriedade, a captura híbrida foi o teste escolhi-
do pelo “National Cancer Institute” e pelo “National Institute                               RESUMO
of Health”, dos EUA, em 1997, como teste padrão para um
estudo de 10 mil mulheres com “ASCUS (Atypical Squamous                                   CONTATO SEXUAL
Cells of Undetermined Significance)” ou lesão intra-epitelial
de baixo grau uterino.                                                               Lesões verrucosas mínimas
                                                                                              Verrugas
Tratamento
     Nenhum tratamento é curativo para a infecção causada
pelo HPV. A associação de vários tratamentos poderá resultar
na “cura clínica” da lesão.
                                                                           Genitoscopia                       Captura híbrida
     Os tratamentos mais utilizados para o HPV são:
                                                                           Lesões aceto-brancas                    HPV
     • Nitrogênio líquido: muito doloroso.

     • Podofilina creme ou solução: doloroso, pode causar                                  TRATAMENTO
       úlceras e não pode ser usado em grávidas.
                                                                                          Eletrorressecção?
     • Ácido tricloroacético: doloroso e pode causar úlceras.                                  “Aldara”?


                                                                                GUIA PRÁTICO DE UROLOGIA                        229
Bibliografia recomendada

                    1.     BERGER RE. In: WALSCH PC, RETIK AB, STAMEY TA, VAUGHAN ED (eds). Campbell’s Urology. 6th,
                               Philadephia, 1992; 228-31.
                    2.     BRATHWAITE AR, FIGUEROA JP WARD E. A comparison of prevalence rates of genital ulcers among
                                                                ,
                               persons attending a sexually transmitted disease clinic in Jamaica. West Indian Med J 1997; 46: 67-71.
                    3.     CHARLES GP Genital Herpes in males. In: MICHAEL M, MICHAEL EP, RICHARD HS. Iowa Health
                                           .
                               Book: Infectious Diseases, 1992, Stanford University School of Medicine, Stanford, CA. http:/www.vh.org/
                               Patients/IHB/IntMed/Infectious/STDs/HerpesMen.html
                    4.     Capturia hibrida. htpp://www.anticorpos.com.br/capturah.htm
                    5.     CIRELLI R, HERNE K, MCCRARY M, LEE P TYRING SK. Fanciclovir: review of clinical efficacy and
                                                                            ,
                               safety. Antiviral Research 1996; 29:141-51.
                    6.     Condiloma accuminata. Departamento de Salud del Condado de Erie.
                           htpp://www.noha.cuny.edu:8080/sp/nycounty/erie/spbfwarts.html
                    7.     Condiloma acuminado. htpp://192.148.167.160/em/condilom.htm
                    8.     Condiloma viral. htpp://chasque.apc.org/pfizer/ets/condilom.htm
                    9.     Departamento de Salud de Virginia, deciembre de 1997: llunsford@vdh.state.va.us
                    10.    DAVIES N, CROWN LA. Lymphogranuloma venereum vs incarcerated inguinal hernia: the Gordian knot
                               unraveled. Tenn Med 1997; 90:278-9.
                    11.    DEVITA VT, HELLMAN S, ROSEMBERG S (eds). Cancer: principles and practice of Oncology, vol.1, 2nd
                               ed, Philadelphia, J.B. Lippincott, 1993.
                    12.    Genital Herpes: Office of Communications. National Institute of Allergy and Infectious Diseases. National
                               Institutes of Health. Bethesda, Maryland 20892. U.S. Departament of Health and Human Services Public
                               Health Service, August 1992.
                    13.    Herpes Resource Center, A public service of the American Social HealthAssociation, American Social Health
                               Association, 1995 .
                    14.    KELOCK DJ, BARLOW R, SURVANA SK, GREEN S, ELEY A, ROGSTAD KE. Lymphogranuloma venereum:
                               biopsy, serology, and molecular biology. Genitourin Med 1997; 73:399-401.
                    15.    L’herpes génital: renseignements sur les MTS . Ministère de la Santé, Ontario, Canada, 1998.
                    16.    MERTZ GL, LOVELESS MO, KRAUS SJ, TYRING SK, FOWLER SL and Collaborative Fanciclovir Genital
                               Herpes Research Group. Fanciclovir for suppression of recurrent genital herpes. Presented at 34th
                               Interscience Conf. Antimicrobial Agents and Chemotherapy, 1994, Orlando, FL,USA.
                    17.    NAHMIAS AJ, ROIZMAN B. Infection with of genital herpes virus 1 and 2. N Engl J Med 1973; 289: 667-72,
                               719-25, 781-9.
                    18.    ORIEL JD. In: MCCORNACK WM. Doenças transmitidas sexualmente. Bristol, England, 1983; 138-45.
                    19.    PAPAGRIGOR S, RENNIE JA. Lymphogranuloma venereum as a cause of rectal strictures. Postgrad Med J
                               1998; 74:168-9.
                    20.    SAMP  AIO SAP CASTRO RM, RIVITTI EA. Dermatologia básica, 3a. ed, São Paulo, Livraria Editora Artes
                                           ,
                               Médicas Ltda, 1989.
                    21.    SANTOS HL. HPV e Peniscopia. Monografia do Término da Residência Médica em Urologia. Universidade
                               Federal do Espírito Santo, 1997.
                    22.    SCOTT LL, SANCHEZ PJ, JACKSON GL et al.Thérapie à l’acyclovir contre l’herpes génital afin de prévenir
                               la cesarienne. Obstet Gynecol 1996; 87:69-73.
                    23.    SHCHERBO SN, MAKAROV VB, DUBININA IG. Diagnosis of chlamydial and gonococcal infection using
                               the polymerase chain reaction method. Klin Lab Diagn 1997; 7:6-9.
                    24.    WILLCOX RR. Chancroid, lymphogranuloma venereum and granuloma inguinale (donovanosis). In:
                               MORTON RS, HARRIS JRW (eds). Recent advances in sexually transmitted diseases. Edinburgh, Churchill
                               Livingstone, 1975; 185-97.




230       GUIA PRÁTICO DE UROLOGIA
Capítulo 39
Uretrites

João Luiz Schiavini


      As uretrites são afecções inflamatórias da uretra que po-   Sinonímia
dem ter origem traumática, estar associadas a doenças sistê-            A gonorréia é também conhecida como doença gonocó-
micas, como por exemplo a síndrome de Reiter, ou ainda não        cica e blenorragia, recebendo do vulgo nomes como: pinga-
ter causa determinada, quando são classificadas como idiopá-      deira ou escorrimento, devido ao corrimento uretral abundan-
ticas. As uretrites mais comumente encontradas, no entanto,       te e espontâneo; gota militar, dado a um dos seus aspectos
são as que têm origem infecciosa. Apenas estas últimas serão      epidemiológicos; gota matinal e estrela da manhã, como re-
abordadas neste texto. Podemos acomodar as uretrites infec-       sultado mais provável da sua freqüente associação com as ure-
ciosas em dois grupos distintos, aproveitando as peculiarida-     trites não-gonocócicas; esquentamento ou fogagem, devido à
des de cada grupo: uretrites gonocócicas e uretrites não-         estrangúria que provoca.
gonocócicas.
      As uretrites gonocócicas são aquelas que, causadas sem-     Breve histórico
pre por uma única espécie de germe (Neisseria gonorrhoeae               A citação mais antiga de que se tem notícia data de 2637
ou gonococo), têm manifestações clínicas idênticas em todos       a.C. e foi feita pelos chineses durante o governo do imperador
os casos em que há infecção por este germe. As uretrites não-     Huang Ti. Foi também descrita detalhadamente no Talmud.
gonocócicas são aquelas que, causadas por germes de dife-         Há citações na Bíblia, sendo a mais antiga feita por Moisés
rentes espécies, têm manifestações clínicas comuns, qualquer      em 1500 a.C. no Levítico (III livro do Pentateuco) onde, além
que seja o agente causador, desde que pertença ao grupo de        da referência a esta doença, podem-se encontrar medidas sa-
germes que mais freqüentemente causa uretrites, excetuando-       neadoras visando ao seu controle. Galeno, em 130 a.C., atri-
se a Neisseria gonorrhoeae. Há, ainda, um pequeno número          bui-lhe o nome gonorréia (espermorréia) por acreditar tratar-
de uretrites que são causadas por agentes microbianos inco-       se de um fluxo de sêmen putrefato oriundo das gônadas. Ma-
muns, as quais não abordaremos neste texto, dada sua rara         imônides (1135–1204), citado por Hisch, diferenciou os cor-
freqüência.                                                       rimentos uretrais do esperma, descrevendo que “a secreção
                                                                  flui sem ereção e sem prazer, a aparência é de pasta de cevada
Uretrites gonocócicas (UG)                                        dissolvida em água ou albumina coagulada e é o resultado de
                                                                  uma doença interna e essencialmente diferente do fluido se-
     A gonorréia é uma doença pandêmica, infecto-contagio-        minal e do muco, sendo este mais homogêneo”. Paracelso, em
sa, cujo agente causador é a Neisseria gonorrhoeae. Trata-se      1530, e Hunter, em 1767, consideraram gonorréia, sífilis e
de uma moléstia de transmissão essencialmente sexual, dan-        cancro mole como sendo de origem comum, conceito errôneo
do-se o contágio por ocasião do coito, sendo excepcionalíssi-     que persistiu por muito tempo respaldado na experiência de
ma a contaminação acidental. Sua principal característica é a     Hunter, que se auto-inoculou com o pus de um paciente, de-
drenagem de abundante corrimento purulento e viscoso pela         senvolvendo sífilis e gonorréia. O paciente apresentava can-
uretra masculina. A gonorréia na mulher, em geral, é oligos-      cro sif ilítico intra-uretral, fato desconhecido por Hunter, que
sintomática, manifestando-se num quadro de vulvovaginite ou       faleceu devido à sífilis assim adquirida. Ricord, em 1838, de-
colpocervicite; o acometimento da uretra feminina, embora         finiu gonorréia como inflamação da uretra, originária de vári-
ocorra, não se manifesta com quadro clínico da mesma inten-       as causas. A identificação do agente causador ocorreu somen-
sidade que no homem. Parece que a espécie humana é vetor e        te em 1879, por Abert Neisser, que o denominou de “Micro-
hospedeiro exclusivo do gonococo.                                 coccus gonorrhoeae” ou gonococo. Credé, em 1881, demons-
                                                                  trou a validade da solução de nitrato de prata na prevenção da
                                                                  oftalmia neonatal. A primeira cultura do germe é devida a
                                                                  Brumm em 1885. Após longos anos de uso da solução de per-
Endereço para correspondência:                                    manganato de potássio em irrigações e instilações intra-ure-
Av. 28 de Setembro, 44 - sala 512 - Vila Isabel                   trais, surgem as sulfas como primeira medicação eficaz no
20551-031 - Rio de Janeiro - RJ                                   combate à doença, substituída, mais tarde, pela penicilina. Em
Tel.: (0--21) 204-0114/234-8138                                   1964, Thayer e Martin descobriram um meio de cultura seleti-
E-mail: j.schiavini@pobox.com                                     vo para a Neisseria gonorrhoeae.

                                                                              GUIA PRÁTICO DE UROLOGIA                      231
Segundo historiadores, a gonorréia foi trazida da Europa       Patogenia
para as Américas pela tripulação de Colombo à época dos                   Após o contágio, durante um período de incubação de
“grandes descobrimentos”.                                           dois a dez dias, o gonococo consegue resistir temporariamen-
                                                                    te à ação das defesas do hospedeiro graças ao papel das fím-
Epidemiologia                                                       brias. A fixação às células do hospedeiro se dá pela ação da
      As uretrites vêm ocupando, ao longo das últimas déca-         protease IgA e proteínas II das fímbrias. A atividade ciliar das
das, lugar de destaque dentre as doenças notificáveis. Embora       células colunares do epitélio uretral é anulada pelos lipopolis-
se possa observar uma prevalência de uretrites não-gonocóci-        sacarídeos, e a fagocitose é estimulada pela proteína I. No in-
cas sobre as uretrites gonocócicas, estas últimas ainda man-        terior da célula, mais próximo à membrana basal, dentro de
têm a liderança se projetados os dados obtidos entre as popu-       um fagossoma, o gonococo, incólume, se multiplica. Daí é
lações sócio-cultural e economicamente menos favorecidas.           conduzido à face subepitelial da célula, onde causa o proces-
Dentre os fatores que mais contribuem para o incremento da          so inflamatório localizado. Com a deterioração da célula hos-
freqüência da doença, podemos citar:                                pedeira e sua lise, o germe retorna à luz da uretra e recomeça
      • Promiscuidade sexual, regra geral entre adolescentes,       o ciclo infeccioso, assim como pode alcançar a corrente san-
        militares, prostitutas e homossexuais.                      güínea e promover infecção a distância.

      • Acesso fácil a anticoncepcionais, principalmente a pílu-    Quadro clínico
        la, que permitiu maior liberdade sexual às mulheres, com          A partir do contágio, o homem apresentará, após um pe-
        conseqüente aumento da exposição ao agente causador.        ríodo assintomático que pode variar de dois a dez dias, os se-
      • Elevada e progressiva veiculação de material de cunho       guintes sintomas, em ordem progressiva: prurido uretral se-
        erótico e mesmo pornográfico pela mídia em geral.           guido por estrangúria e disúria, fluxo uretral mucoso que evo-
                                                                    lui a purulento rapidamente com coloração amarelo-esverdeada
      • Êxodo rural em direção às metrópoles, que provoca ex-       e eliminação abundante e espontânea. O meato uretral apre-
        posição de grande contingente populacional de baixo ní-     senta-se edemaciado, e sua mucosa, eritematosa. A pele do
        vel sócio-econômico-cultural aos fatores acima descritos.
                                                                    prepúcio, se excedente, pode estar edemaciada e formar fi-
      • Prática crescente de automedicação e/ou consulta ao         mose inflamatória, que propiciará acúmulo da secreção puru-
        balconista da farmácia, o que facilita o acesso à antibi-   lenta. Nesta fase inicial, caracterizada por uretrite anterior de
        oticoterapia e produz tratamentos inadequados.              fácil diagnóstico clínico, a ação precoce do médico pode evi-
                                                                    tar a progressão da doença para a uretra posterior e outras par-
      • Grande número de portadores assintomáticos, com cer-
                                                                    tes do trato geniturinário.
        teza a maior causa de disseminação da doença.

Agente causador                                                     Complicações
     A Neisseria gonorrhoeae é um diplococo Gram-negati-
vo que mede de 0,6 a 1,0 mµ de diâmetro, reniformes, agru-               • Balanopostite, principalmente nos pacientes que têm
pados dois a dois, com as faces côncavas adjacentes. São ger-              excesso de prepúcio com fimose.
mes aeróbios, não formam esporos, e, sensíveis à maioria dos
anti-sépticos atuais, não resistem fora do seu habitat.                  • Litrites e cowperites, pelo acometimento das glândulas
     São comumente intracelulares, mas podem ser encontra-                 de Littre, presentes na uretra esponjosa, e de Cowper,
dos nos espaços extracelulares nos casos mais iniciais, crôni-             existentes na uretra bulbar e membranosa.
cos ou mal-tratados. Apresentam formações de pili ou fímbri-
as que favorecem:                                                        • Prostatites, que podem se manifestar por dor perineal à
                                                                           micção ou defecação, podendo irradiar para a região
      • Formação de rede de sustentação e existência de múlti-             hipogástrica. Ao toque retal, que deve ser feito branda-
        plos pontos de aderência nas células do hospedeiro.                mente, encontra-se a próstata edemaciada, quente e
      • Redução dos espaços entre as colônias, visando ao me-              muito dolorosa, às vezes flutuante, por abscesso.
        lhor aproveitamento dos nutrientes.
                                                                         • Epididimite, por refluxo deferencial da secreção, que,
      • Troca de informações genéticas.                                    embora menos freqüente, pode existir e causar inferti-
      • O não-deslocamento da bactéria por meio do fluxo uri-              lidade ou mesmo esterilidade.
        nário ou outros mecanismos.
                                                                    Diagnóstico clínico
      • Aumento da superfície de contato com as células do
                                                                         A anamnese e o exame clínico da genitália fornecerão
        hospedeiro, facilitando a fagocitose.
                                                                    elementos fundamentais para o diagnóstico e o tratamento
      • Manutenção de um foco numeroso de gonococos, fa-            imediato da doença. O diagnóstico laboratorial poderá ser reali-
        cilitando o contágio e perpetuando a cadeia de trans-       zado nos centros que disponham de recursos para tanto, não sen-
        missão.                                                     do, no entanto, imprescindível para se iniciar o tratamento.


232            GUIA PRÁTICO DE UROLOGIA
Diagnóstico diferencial                                          testinais, dado à prática de coito anal desprotegido), Tricho-
     O diagnóstico diferencial deve ser feito basicamente com    monas vaginalis, Candida albicans e Herpesvirus hominis são
as uretrites não-gonocócicas, que têm características marcan-    os mais freqüentes, pela ordem. Em cerca de 20% a 40% dos
temente diversas da gonorréia, como será descrito adiante.       casos não se consegue identificar o agente causador. A Chla-
                                                                 mydia trachomatis está presente em cerca de 60% dos homens
Diagnóstico laboratorial                                         que apresentam UNG pós-UG. É também o germe mais fre-
     O gonococo pode ser facilmente identificado numa lâ-        qüente nas UNG isoladas, com cerca de 40% a 50% dos ca-
mina com a secreção uretral, corada pelo método de Gram,         sos, seguida pelo Ureaplasma urealyticum, com 20% a 40%.
onde serão encontrados os típicos diplococos Gram-negativos      Os demais agentes são encontrados entre 5% a 10% dos casos.
intracelulares. A cultura da secreção em meio de Thayer e
Martin deve ser reservada para aqueles casos em que se sus-      Patogenia
peite de resistência bacteriana, quando deverá ser feito, tam-        Assemelha-se muito à da UG, sendo que apenas a Chla-
bém, o antibiograma.                                             mydia trachomatis tem ciclo intracelular e, por apresentar ve-
                                                                 locidade de mitose muito lenta, seu ciclo é mais demorado, o
Tratamento                                                       que aumenta em muito seu período de incubação (três a cinco
     Será descrito mais adiante, com objetivo de aproveitar e    semanas); no entanto, mesmo neste período a doença já é con-
divulgar as sugestões terapêuticas propostas pela Coordena-      tagiosa, o que contribui para sua disseminação mais freqüen-
ção Nacional da Campanha contra DST/AIDS do Ministério           te. O Ureaplasma urealyticum tem localização extracelular,
da Saúde.                                                        assim como a maioria dos outros patógenos bacterianos, pro-
                                                                 tozoários ou fúngicos. O herpes tem localização intracelular.
Uretrites não-gonocócicas (UNG)
                                                                 Quadro clínico
     Com prevalência progressivamente maior que as uretri-             De intensidade mais branda que a UG, as UNG usual-
tes gonocócicas, na atualidade, as uretrites não-gonocócicas     mente se manifestam com prurido uretral, discreta estrangú-
têm se tornado um sério problema de saúde pública não só         ria e disúria e pouca ou inexistente secreção uretral fluida e
pela sua rápida disseminação mas também, e principalmente,       transparente, raramente purulenta. Este quadro, em geral, sur-
pelas repercussões que acarretarão para o trato genital mascu-   ge após 3 a 5 semanas do contágio, embora o portador, assin-
lino e feminino caso não recebam tratamento adequado.            tomático nesse período, já tenha potencialmente grande chan-
                                                                 ce de contaminar suas parceiras.
Sinonímia
     As UNG têm sido também denominadas de gota matinal          Complicações
devido ao acúmulo de secreção uretral durante a madrugada e           São basicamente as mesmas da UG, mais uma potencial
que drena pela manhã, e por doença que mancha a cueca,           evolução para a Síndrome de Reiter (artrites, conjuntivite de
pelo mesmo efeito após horas sem micção durante o dia.           inclusão, uretrite e balanite circinada) e para a estenose de
                                                                 uretra, quando o tratamento não é adequado ou é postergado.
Epidemiologia                                                    A infertilidade, tanto masculina quanto feminina, e a trans-
     Numerosos autores têm relatado a associação entre UNG       missão ao feto são as complicações mais temidas.
e UG em até 40% dos casos. Embora de difícil determinação,
já que a conf irmação laboratorial é complicada e onerosa,       Diagnóstico clínico e diferencial
pode-se projetar, pelos dados de diagnóstico clínico que dis-         O diagnóstico clínico é facilmente realizado pela investiga-
pomos e associando-se os achados epidemiológicos de outros       ção das características acima descritas. No entanto, como há ca-
países onde as determinações de notificação compulsória são      sos de UG assintomáticos ou brandos, nos centros em que se
seguidas com rigor e os dados epidemiológicos podem rece-        possa dispor de uma bacterioscopia esta deve ser realizada para
ber tratamento estatístico apropriado, que os casos de UNG       se afastar a gonorréia, fazendo-se assim, já, o diagnóstico dife-
têm preponderado progressivamente sobre os de UG também          rencial. Pode-se prescindir do diagnóstico laboratorial das UNG
em nosso país. Estes achados são mais marcantes na regiões       para iniciar o tratamento, já que é oneroso e de difícil realização.
urbanas, onde se verifica que a doença acomete mais os jo-
vens heterossexuais que apresentem melhor nível sócio-cul-       Diagnóstico laboratorial
tural e pouca variação de parceiras. O risco de contágio em            A bacterioscopia deve ser realizada na secreção, quando
uma relação com pessoa contaminada por Chlamydia tracho-         existir, ou em material obtido por raspado uretral (pesquisa de
matis (principal agente causador) está em torno de 50%. A in-    Chlamydia trachomatis) com swab banhado em alginato de
fecção por Ureaplasma urealyticum relaciona-se ao número de      cálcio. As lâminas assim obtidas devem receber coloração
parceiras: em torno de 40% com três a cinco parceiras.           Gram e serem tratadas com métodos que empreguem reações
                                                                 de imunofluorescência ou ensaios imunoenzimáticos, mas es-
Agentes causadores                                               tes têm pequeno valor preditivo. Recentemente surgiu e tem
   A Chlamydia trachomatis, o Ureaplasma urealyticum,            sido bastante empregada a técnica do PCR, que permite de-
numerosos outros germes piogênicos (mormente germes in-          monstrar a presença do ácido nucléico de Chlamydia tracho-

                                                                              GUIA PRÁTICO DE UROLOGIA                         233
matis, um método preciso e específico. Pode-se ainda verifi-     acompanhado de seus comentários, contém, resumidamente,
car a presença de anticorpos IgM para Chlamydia trachoma-        a conduta sugerida pela Coordenação, que serve de material
tis, embora títulos baixos representem apenas cicatriz soroló-   de treinamento para os médicos da Rede Pública de Saúde
gica. As culturas para Chlamydia trachomatis e Ureaplasma        que se destinam a atender e tratar casos de DST/AIDS.
urealyticum não são empregadas de rotina por serem onero-
sas, demoradas e de baixa eficácia.                              Notas do fluxograma
Tratamento                                                       Anamnese e exame físico
    O tratamento será descrito mais adiante, com objetivo de         Este quadro de ação indica que:
aproveitar e divulgar as sugestões terapêuticas propostas pela
Coordenação Nacional da Campanha contra DST/AIDS do                  • É necessário fazer a anamnese e examinar o paciente
Ministério da Saúde.                                                   para determinar se ele tem corrimento uretral ou outro
                                                                       sinal de DST.
Campanha Nacional contra as DST/AIDS                                 • Ao exame físico, com o prepúcio retraído, verificar se
do Ministério da Saúde                                                 o corrimento provém realmente do meato. Se não hou-
                                                                       ver corrimento, solicitar ao paciente que ordenhe a ure-
     Dado seu aspecto epidemiológico pandêmico e por se tra-           tra, comprimindo o pênis da base à glande.
tar de um grupo de DST, as uretrites apresentam uma trans-
cendência muito além do seu quadro clínico, pois há evidên-      Bacterioscopia disponível
cias que comprovam o favorecimento da contaminação por           no momento da consulta?
HIV naqueles pacientes que as apresentam e que mantêm coi-            Este quadro de decisão indica a possibilidade de se fazer
tos com pessoas contaminadas pelo HIV. Esta relação, no caso     a bacterioscopia durante a consulta, o que poderia auxiliar na
das uretrites, está em torno de 600% para as UG e 400% para      decisão sobre os procedimentos a serem seguidos.
as UNG. Com vistas a orientar o tratamento, uniformizando
as diversas condutas, reproduzimos, abaixo, sob autorização,
                                                                 Diplococos Gram-negativos
parte do texto do Manual de Controle das Doenças Sexual-
mente Transmissíveis, editado pela Coordenação Nacional de
                                                                 intracelulares presentes?
                                                                      Este quadro de decisão indica que se houver exame bac-
DST/AIDS do Ministério da Saúde. O algoritmo aí mostrado,
                                                                 terioscópico disponível durante a consulta, e estando presen-
                                                                 tes diplococos Gram-negativos intracelulares, faz-se o diag-
            DST QUE SE CARACTERIZAM POR
                                                                 nóstico de gonorréia, não podendo, porém, descartar a possi-
                CORRIMENTO URETRAL
                                                                 bilidade de co-infecção pela clamídia, cujo diagnóstico labo-
        Paciente com queixa de corrimento uretral                ratorial exige técnicas demoradas e raramente disponíveis. Re-
                                                                 comenda-se o tratamento concomitante para as duas infecções.
                 Anamnese e exame físico
                                                                 Tratar clamídia e gonorréia
                 Bacterioscopia disponível                            Este quadro de ação remete para o tratamento concomi-
                 no momento da consulta?                         tante de clamídia e gonorréia, respectivamente:

               NÃO                     SIM                                  Azitromicina 1 g, VO, em dose única;
                                                                                              ou
                                    Diplococos                     Doxiciclina 100 mg, VO, de 12/12 horas, durante 7 dias;
                                  Gram-negativos                                              ou
                                   intracelulares                           Eritromicina (estearato) 500 mg, VO,
                                     presentes?                                  de 6/6 horas, durante 7 dias;
                                                                                              ou
                               SIM             NÃO                    Tianfenicol 500 mg, VO, 12/12 horas por 7 dias;
                                                                                            mais
                  Tratar                      Tratar                         Ofloxacina 400 mg, VO, dose única
           clamídia e gonorréia              clamídia                    (desaconselhada em menores de 18 anos);
                                                                                               ou
                         Aconselhar                                        Ciprofloxacina 500 mg, VO, dose única
                Oferecer anti-HIV e VDRL                                 (desaconselhada em menores de 18 anos);
              Enfatizar a adesão ao tratamento                                                ou
                          Notificar                                          Cefixima 400 mg, VO, dose única;
                    Convocar parceiros                                                        ou
                      Agendar retorno                                        Tianfenicol 2,5 g, VO, dose única.


234           GUIA PRÁTICO DE UROLOGIA
Tratar clamídia                                                        • A associação de mais de uma DST é muito freqüente.
      Este quadro de ação indica que se estiverem ausentes os            Explicar ao paciente sobre a importância de realizar a
diplococos intracelulares, deve-se questionar o paciente sobre           sorologia para sífilis.
a utilização prévia de antibióticos ou sobre uma eventual mic-
ção imediatamente anterior à coleta do material, o que pode-           • Como orientação mínima para o paciente: concluir o
ria comprometer sua qualidade; se nenhuma dessas possibili-              tratamento mesmo se os sintomas ou sinais tiverem
dades ocorreu, deve-se tratar o paciente apenas para clamídia;           desaparecido; interromper as relações sexuais até a
do contrário deve ser feito o tratamento também para gonor-              conclusão do tratamento e o desaparecimento dos sin-
réia. O tratamento apenas para clamídia deve ser feito com:              tomas; após a cura, usar preservativo em todas as rela-
                                                                         ções sexuais ou adotar outras formas de sexo mais se-
                                                                         guro; ofereça preservativos ao paciente, orientando
           Azitromicina 1g, VO, em dose única;                           sobre técnica de uso; recomendar o retorno ao serviço
                             ou                                          de saúde se voltar a ter problemas genitais.
          Doxiciclina 100 mg, VO, de 12/12 horas,
                       durante 7 dias;                                 • Encorajar o paciente a comunicar a todos os seus
                             ou                                          parceiros(as) sexuais do último mês, para que possam
     Eritromicina (estearato) 500 mg, VO, de 6/6 horas,                  ser atendidos. Fornecer ao paciente cartões de convo-
                       durante 7 dias;                                   cação para parceiros(as) devidamente preenchidos. Esta
                             ou                                          atividade é fundamental para se romper a cadeia de
           Tianfenicol 500 mg, VO, 12/12 horas                           transmissão e para evitar que o paciente se reinfecte.
                         por 7 dias.
                                                                       • Notificar o caso no formulário apropriado.

Aconselhar,                                                            • Marcar o retorno para conhecimento dos resultados dos
                                                                         exames solicitados e para o controle de cura.
Oferecer anti-HIV e VDRL,
Enfatizar adesão ao tratamento,
                                                                      Atenção: no retorno, em caso de persistência do corri-
Notificar,                                                        mento ou recidiva, fazer o seguinte tratamento:
Convocar parceiros,
Agendar retorno                                                          Eritromicina (estearato) 500 mg, VO, 6/6 horas,
     Este quadro de ação indica:                                                            por 7 dias

     • Considerar a associação entre as DST e a infecção pelo                                  mais
       HIV. Fazer o aconselhamento pré-teste e oferecer a re-
       alização de sorologia anti-HIV.                                        Metronidazol 2 g, VO, em dose única.




Bibliografia recomendada


                          1.     WISDOM A. Atlas colorido de doenças sexualmente transmissíveis. Editora Artes Médicas, São Paulo,
                                    1992, 270 p.
                          2.     BEZERRA CA. Uretrites. In: BEZERRA CA, WROCLAWSKI ER. Urologia Contemporânea. Associação
                                    Paulista de Medicina, Unidade de Publicações, São Paulo, 1998; 4(1-3), 120-4.
                          3.     Ministério da Saúde. Secretaria de Projetos Especiais de Saúde. Coordenação Nacional de Doenças
                                    Sexualmente Transmissíveis e AIDS. Manual de Controle das Doenças Sexualmente Transmissíveis.
                                    Brasília, 1997, 74 p.
                          4.     PASSOS MRL. Doenças sexualmente transmissíveis. 4a ed. Editora Cultura Médica, Rio de Janeiro,
                                    1995, 552 p.
                          5.     NAUD P. Doenças sexualmente transmissíveis e AIDS. Editora Artes Médicas Sul Ltda, Porto Alegre,
                                    1993, 318 p.
                          6.     MORSE, MORELAND, THOMPSON. Atlas of sexually transmited diseases. Gower Medical Publishing,
                                    New York, 1990.


                                                                               GUIA PRÁTICO DE UROLOGIA                     235
Capítulo 40
Cancro Mole ou Cancróide

Orlando H. Praun Jr.*
Wilson F. S. Busato Jr.

Introdução                                                              No Brasil, os dados disponíveis são raros em muitos Es-
                                                                  tados e nem sempre confiáveis, uma vez que a subnotificação
                                                                  ainda representa um número apreciável de casos não-compu-
      O cancro mole, também conhecido como cancróide, úl-
                                                                  tados. No Rio Grande do Sul, foram notificados apenas 569
cera de Ducreyi ou, popularmente como cavalo, é uma infec-
                                                                  casos para 2.125 registrados. No Distrito Federal, houve 19
ção aguda de transmissão sexual descrita pela primeira vez
                                                                  casos registrados em 1976; tal número elevou-se para 373 em
em 1852 por Bausserau. O agente causador é o Haemophilus
                                                                  1985. Mas a dif iculdade na obtenção de dados confiáveis pode
ducreyi, identificado em 1889 pelo médico napolitano Augusto
                                                                  ser percebida quando comparamos o número de casos notifi-
Ducreyi. Trata-se de um cocobacilo Gram-negativo de 1,2 a
                                                                  cados no Estado do Paraná no período de 1982 a 1986, de 2.805
1,5 µ de comprimento e 0,5 µ de espessura, com as extremi-
                                                                  casos, enquanto, no mesmo período, foram notificados apenas
dades arredondadas, de difícil crescimento em meios de cul-
                                                                  73 casos no município de São Gonçalo, Rio de Janeiro.
tura, necessitando de ágar chocolate enriquecido e incubação
                                                                        É uma afecção de nítido predomínio no sexo masculino,
em baixa temperatura (33º C). Mesmo sob tais condições, ape-
                                                                  variando de seis casos em homens para cada caso em mulher,
nas 65% apresenta crescimento esperado. Somente em 1900
                                                                  nos Estados Unidos, e até 40 casos masculinos para cada caso
Benzaçon consegue cultivar o Haemophilus ducreyi utilizan-
                                                                  feminino no Brasil.
do meios à base de gelose e sangue de coelho.
                                                                        É importante salientar que a presença de uma úlcera ge-
                                                                  nital aumenta a suscetibilidade ao HIV, uma vez que represen-
Epidemiologia                                                     ta uma porta de entrada. Estudos recentes demonstram uma
                                                                  incidência de cerca de 15% de infecção pelo HIV em portado-
      O cancróide já foi considerado a principal doença sexual-   res de cancro mole.
mente transmissível (DST) antes do advento dos antibióticos.
Após a introdução das sulfonamidas (1939) houve uma queda         Quadro clínico
vertiginosa na sua incidência. Mas volta a haver um aumento
dos casos registrados no final da década de 60 e início da de            O período de incubação do Haemophilus ducreyi é rela-
70. Este aumento pode ser percebido tanto no Brasil quanto        tivamente curto, em média de dois a cinco dias. Após este pe-
em países como Estados Unidos, França, Turquia, Groenlân-         ríodo, surge uma pápula inflamatória que evolui, em dois a
dia, Inglaterra, Holanda e na África.                             três dias, para uma típica ulceração bastante dolorosa. Esta
      Nos Estados Unidos, após uma queda substancial dos ca-      ulceração pode ser múltipla, mas na maioria dos casos é úni-
sos diagnosticados até 1978, houve um aumento progressivo         ca. As características desta ulceração são diferentes daquelas
a partir de 1981, sendo relatados mais de 2.000 casos em 1985     observadas na sífilis. Apresenta-se com uma consistência não-
e 5.000 em 1987. Mas a doença é endêmica em muitos países         endurecida (mole), com bordos avermelhados e bem defini-
subdesenvolvidos, onde as condições sócio-econômicas pre-         dos a pique, com fundo sujo e purulento com odor fétido. A dor
cárias fazem aumentar a incidência do cancróide. Nestes paí-      é um achado proeminente, sendo que na maioria dos casos a re-
ses, tem sido demonstrado um importante papel das prostitu-       tração prepucial pode ser impossível. Diferentemente da úlcera
tas como disseminadoras do H. ducreyi, sendo responsáveis         sifilítica, o cancro mole não cicatriza espontaneamente.
por 57% das fontes de infecção. Além disso, existe uma asso-             A lesão ulcerativa ocorre com maior freqüência nos lo-
ciação entre cancro mole e sífilis em cerca de 10% das úlceras    cais mais sujeitos a atrito, como freio e sulco balanoprepucial.
genitais.                                                         Na mulher ocorre junto à fúrcula. Embora não sendo freqüentes,
                                                                  as lesões anais, labiais e mesmo orais devem ser pesquisadas.
                                                                         De um a dois dias após o aparecimento da ulceração, tem
                                                                  início um enfartamento ganglionar inguinal agudo. Os gân-
*Endereço para correspondência:                                   glios são bastante dolorosos e geralmente unilaterais. Com o
Rua Natal, 168                                                    uso precoce de antibióticos não ocorre progressão da adeno-
89010-460 - Blumenau - SC                                         patia, mas em casos não-tratados pode evoluir para supuração
Tel.: (0--47) 326-6464                                            e fistulização por um único orifício.

                                                                              GUIA PRÁTICO DE UROLOGIA                      237
Diagnóstico                                                               Existem alguns esquemas que utilizam dose única. O tian-
                                                                    fenicol, na forma de granulado com 5 g, pode ser utilizado por
      O Haemophilus ducreyi é de difícil cultura e não existe       via oral. Na África, tem sido preconizada a associação de sulfa-
teste sorológico que permita o diagnóstico do cancro mole. O        metoxazol-trimetoprima na dose única de 3.200 mg/640 mg (equi-
diagnóstico se faz clinicamente pela identificação de uma úl-       vale a oito comprimidos das substâncias fornecidos pelo Sistema
cera dolorosa, suja, mole, que surge logo após contato sexual       Único de Saúde). Uma outra opção, preferida nos Estados Uni-
suspeito. DiCarlo e Martin analisaram 220 homens com úlce-          dos, é a utilização de uma cefalosporina de terceira geração: a
ras genitais, com diagnóstico microbiológico de apenas um           ceftriaxona (Rocefin® ) como dose única de 250 mg por via
agente, em que fez-se o diagnóstico clinicamente. Em 54%            intramuscular. Ballard e colaboradores analisaram a eficácia
dos casos, a causa foi cancro mole, em 26%, herpes genital, e       do uso, em dose única, da azitromicina 1 g e encontraram taxa
em 20%, sífilis. A apresentação clássica do cancróide (úlcera       de cura ao redor de 90%. Uma outra opção é o uso da especti-
purulenta, suja e mole) foi sensível em 34% e específica em 94%     nomicina na dose de 2 g por via intramuscular em dose única,
dos casos. Linfadenopatia inguinal não contribuiu para a diferen-   com uma taxa de sucesso de 87%.
ciação diagnóstica. Os pesquisadores concluem que o diagnósti-            Mais recentemente, com o aparecimento das quinolonas,
co deve ser acompanhado de teste rápido e mais sensível.            estas drogas também passaram a ser utilizadas – na maioria
      Diante da suspeita clínica, portanto, deve-se realizar um     das vezes em dose única – no tratamento do cancro mole. O uso
estudo bacterioscópico da secreção da úlcera. A presença de         de ciprofloxacina na dose de 500 mg duas vezes ao dia por três
pequenos bacilos Gram-negativos, distribuídos em paliçada           dias tem mostrado êxito em 93,7% dos casos. Ariyarit e cols.
ou em cadeia, conf irma o diagnóstico de cancro mole. Mas a         sugerem o uso de uma dose única, por via intramuscular, de 800
sensibilidade do método direto situa-se na faixa de 70%.            mg de norfloxacina, apontando uma taxa de cura de 94,4%.
                                                                          Um esquema de tratamento alternativo pode ser o empre-
Tratamento                                                          go da associação ácido clavulânico/amoxicilina (125/500 mg)
                                                                    utilizada três vezes ao dia por sete dias.
     As primeiras medicações utilizadas foram as sulfas e,                Pacientes infectados com o vírus HIV não respondem ao
posteriormente, as tetraciclinas. Mas estes esquemas, assim         tratamento como os livres do vírus; naqueles o tratamento deve
como o tianfenicol, são tratamentos prolongados com maiores         ser mais prolongado. Os pacientes não-circuncidados têm uma
chances de não serem cumpridos. A abordagem terapêutica nos         resposta mais lenta ao tratamento quando comparados aos
casos de DST deve procurar garantir o uso completo das medica-      homens circuncidados.
ções. Isto nem sempre é possível, quer pela vergonha e discrimi-          É importante salientar que o custo é fator primordial em
nação provocadas por estas doenças, quer pelo baixo nível sócio-    um país pobre como o Brasil. Neste sentido, o uso de eritro-
cultural da maioria dos portadores. Assim, a monoterapia, prefe-    micina fornecida pelo sistema de saúde pública parece ser uma
rencialmente fornecida no próprio local da consulta, deve sem-      opção boa e confiável para tratar os casos de cancro mole.
pre ser preferida a tratamentos prolongados e de mais difícil       Nos pacientes com mais recursos, o uso de uma dose única de
execução.                                                           ceftriaxona parece representar uma boa opção, principalmen-
     Estudos recentes mostram uma alta resistência a sulfa-         te se considerarmos que nos portadores de úlcera genital pode
metoxazol e à tetraciclina, sugerindo o uso da eritromicina.        ser difícil o diagnóstico etiológico da lesão e a cefalosporina é
D’Souza e colaboradores encontraram uma resistência de              o tratamento comum a algumas delas.
46,7% do H. ducreyi à associação sulfametoxazol-trimetopri-
ma. Esta resistência é mediada por plasmídio.




 Quadro    1                                    ESQUEMAS DE TRATAMENTO

                           MEDICAÇÃO                                        VIA                              USO

    1.   Tianfenicol granulado 5 g                                         V.O.                            Dose única
    2.   Tianfenicol cáps. 500 mg                                          V.O.                      8/8 horas por 5 - 10 dias
    3.   Eritromicina comp. 500 mg                                         V.O.                     6/6 horas por 10 - 15 dias
    4.   Sulfametoxazol (400 mg) + Trimetoprima (80 mg) comp.              V.O.                      12/12 horas por 15 dias
    5.   Ceftriaxona amp. 250 mg                                           I.M.                            Dose única
    6.   Ciprofloxacina comp. 500 mg                                       V.O.                       12/12 horas por 3 dias
    7.   Espectinomicina amp. 2 g                                          I.M.                            Dose única
    8.   Ác. clavulânico (125 mg) - Amoxicilina (500 mg)                   V.O.                        8/8 horas por 7 dias


238             GUIA PRÁTICO DE UROLOGIA
Bibliografia recomendada

                    1.     SANTOS M Jr. Cancro mole. In: Naud P et al. Doenças sexualmente transmissíveis e AIDS. Artes Médi-
                              cas. Porto Alegre, 1993; 8: 88.
                    2.     RONALD AR, PLUMMER FA. Chancroid and granuloma inguinale. Clin Lab Med 1989; 9: 535-43.
                    3.     DUCAN MO, BILGERI YR, FEHLER HG, BALLARD RC. Treatment of chancroid with erythromycin.
                              Br J Vener Dis 1983; 59: 265-68.
                    4.     BOPP C, MULLER R, GERVINI RL, RUFFINI MC. Ressurgimento do cancro venéreo simples no Rio
                              Grande do Sul. An Bras Dermatol 1973; 48(4): 301-10.
                    5.     SABLET M, PUISANT A. Le chancre mou: sa réapparition à Paris, ses complication, son traitment.
                              Progrés Médical 1974; 102: 343-8.
                    6.     NSANZE H, FAST MU, D’COSTA LJ et al. A genital ulcers in Kenya - clinical and laboratory study. Br
                              J Vener Dis 1981; 57: 378-81.
                    7.     BELDA W, SIQUEIRA LF BELDA W Jr., SANTOS MFQ Jr. Aspectos atuais do cancro mole. Bol Inf
                                                     ,
                              UNION 1983; 8(29): 3-14.
                    8.     BLACKMORE CA, LIMPAKARNJANARAT K, RIGAU-PÉREZ JG et al. An outbreak of chancroid in
                              Orange County, California: descritive epidemiology and disease-control measures. J Infect Dis
                              1985; 151: 840-4.
                    9.     GOH CL. Chancroid - a review. Ann Acad Med 1987; 16: 680-2.
                    10.    PLUMMER FA, D’COSTA LJ, NSANZE H et al. Epidemiology of chancroid and Haemophilus ducreyi
                              in Nairobi, Kenya. Lancet 1983; 2: 1293-5.
                    11.    D’COSTA LJ, BOWMER I, NSANZE H et al. Advances in the diagnosis and management of chancroid.
                              Sex Transm Dis 1986; 13(suppl.): 189-91.
                    12.    ZENILMAN JM. Update on bacterial sexually transmitted disease. In: Mellinger BC, Smith AD. STDs
                              and other lesions of the external genitalia. Urol Clin North Am 1992; 19(1): 25-34.
                    13.    DICARLO RP, MARTIN DH. The clinical diagnosis of genital ulcer disease in men. Clin Infect Dis
                              1997; 25(2): 292-8.
                    14.    DANGOR Y, BALLARD RC, MILLER SD, KOORNHOF HJ. Antimicrobial susceptibility of Haemophi-
                              lus ducreyi antimicrob. agents. Chemother 1990; 34: 1303-7.
                    15.    D’SOUZA P, PANDHI RK, KHANNA N, MISRA RS. A comparative study of therapeutic response of
                              patients with clinical chancroid to ciprofloxacin, erythromycin, and cotrimoxazole. Sex Transm Dis
                              1998; 25(6): 293-5.
                    16.    Center for Disease Control: 1989 Sexually transmitted disease treatment guidelines. MMWR 1989;
                              38(suppl. 8).
                    17.    BALLARD RC, YE H, MATTA A, DANGOR Y, RADEBE F. Treatment of chancroid with azithromycin.
                              Int J STD AIDS 1996; 7(1): 9-12.
                    18.    BALLARD RC, DA L’EXPOSTO F DANGOR Y et al. A comparative study of spectinomycin and
                                                               ,
                              erythromycin in the treatment of chancroid. J Antimicrob Chemother 1990; 26(3): 429-34.
                    19.    ARIYARIT C, MOKAMUKKUL B, CHITWARAKORN A et al. Clinical and microbiological efficacy of a
                              single dose of norfloxacin in the treatment of chancroid. Scand J Infect Dis 1988; 56: 55-8.
                    20.    SCHULTE JM, SCHMID GP Recommendations for treatment of chancroid, 1993. Clin Infect Dis 1995;
                                                       .
                              20(1):S39-46.




                                                                          GUIA PRÁTICO DE UROLOGIA                        239
Capítulo 41
Trauma Renal
Eric Roger Wroclawski*
Milton Borrelli Jr.
Milton Borrelli

      O progresso tecnológico trouxe consigo grandes benefí-       Tratamento
cios para a melhoria da qualidade de vida. Ao mesmo tempo,              Poucas vezes a conduta, em caso de paciente com le-
é responsável pelo aumento crescente do número de aciden-          são penetrante renal, é conservadora. Isto é devido à gran-
tes. É inequívoca, também, a escalada da violência na socie-       de quantidade de ferimentos concomitantes de vísceras,
dade moderna. A incidência dos traumatismos, em geral, tem         como o fígado, estômago, pâncreas e alças intestinais. De
portanto, aumentado sensivelmente.                                 maneira geral, somente após o tratamento das lesões asso-
      Os jovens, por suas intensas atividades físicas, são mais    ciadas é que a lesão renal será explorada e manuseada, se-
freqüentemente atingidos e a predominância no sexo masculi-        gundo técnica que exporemos adiante.
no obedece às mesmas razões. Do ponto de vista etiológico,
as lesões renais são classificadas em: ferimentos penetrantes      Traumatismo renal não-penetrante
e não-penetrantes (traumatismo fechado).
                                                                        O rim é um órgão bastante protegido, tanto pelas espes-
Traumatismo renal penetrante                                       sas massas musculares lombares como pelo esqueleto – arcos
                                                                   costais inferiores e vértebras – além das vísceras abdominais.
      Os ferimentos por arma de fogo são produzidos por pro-       Mesmo assim, há comprometimento renal em 3% a 10% dos
jéteis de baixa ou alta velocidade. As armas militares, que são    traumatismos abdominais fechados. O trauma abdominal fe-
de alta velocidade, apresentam grande energia e estão asso-        chado é responsável por cerca de 60% das lesões renais em
ciadas à destruição tecidual mais extensa, mas ocasionalmen-       nosso meio. Em países onde a criminalidade é menor, estes
te causam lesões imperceptíveis durante a exploração cirúrgi-      índices são ainda maiores, aproximando-se de 90%.
ca. Este efeito destrutivo sobre os tecidos poderá levar à for-         A condição de víscera ingurgitada de sangue favorece
mação de fístulas e a hemorragia por necrose tissular tardia.      consideravelmente para que esta ocorrência seja comum. Isto
                                                                   porque, na vigência do trauma, o rim sofre hipertensão intra-
Diagnóstico                                                        parenquimatosa em função de tensão causada pela
     Raramente a lesão é encontrada isoladamente. A alta in-       incompressibilidade dos líquidos. Nas crianças, os rins são
cidência de lesões viscerais intra-abdominais associadas faz       ainda mais suscetíveis, pois têm tamanho proporcionalmente
com que a cirurgia seja realizada em caráter de urgência. Em       maior, o que lhes confere menor proteção pelo arcabouço
geral, não é possível a avaliação pré-operatória adequada da       musculoesquelético. Além disso, existe menor quantidade de
extensão da lesão. Em pacientes com hematúria ou hematoma          gordura perirrenal.
retroperitoneal na região de grandes vasos ou lojas renais pode-
se realizar urografia excretora intra-operatória. Ela é funda-     Etiopatogenia
mental para a avaliação funcional do rim contralateral.
     Analisando 74 casos de traumatismo penetrante do rim,              A lesão renal é geralmente causada por aplicação direta
Borrelli et al., em 1971, encontraram lesões associadas em         de força nos flancos, parte inferior do tórax ou nos quadrantes
mais de 70% dos casos.                                             súpero-externos do abdome, associada ou não à desaceleração
                                                                   súbita do corpo. Devido a sua mobilidade, o rim pode ser ati-
                                                                   rado contra o gradeado costal, ocasionando contusão renal.
                                                                   Outras vezes, a fratura de arcos costais ou apófises transver-
                                                                   sas pode acarretar lesão da cápsula e laceração do parênqui-
                                                                   ma.
                                                                        A lesão do pedículo renal é menos freqüente. Correspon-
                                                                   de à trombose de artéria renal, mais comumente, e à rotura
*Endereço para correspondência:                                    vascular, ocasionalmente.
Rua Iguatemi, 192 - 4o andar                                            O mecanismo de trombose da artéria renal baseia-se no
01451-010 - São Paulo -SP                                          fato de a camada íntima da parede arterial ser menos elástica
Telefax: (0--11) 829-0130                                          que as demais camadas que a compõem. Desta forma, quando

                                                                               GUIA PRÁTICO DE UROLOGIA                     241
ocorre uma súbita desaceleração do corpo, o rim continua seu      gia, mediante a aplicação de 2 ml/kg de contraste iodado a
movimento em relação à aorta, menos móvel, estirando a arté-      60%, assim que houver a recuperação dos níveis pressóricos.
ria renal.                                                        É de primordial importância conhecerem-se dados sobre a
      Analisando o exposto, torna-se claro que as característi-   existência e função do rim contralateral.
cas anatômicas do rim têm papel importante nos seus meca-              A arteriografia é realizada caso o resultado dos exames
nismos protetores. Tal fato é realçado, sabendo-se que, quan-     não permita afirmar o diagnóstico com clareza ou caso haja
do há anomalias renais que alteram seu tamanho, mobilidade        exclusão funcional do rim. Com a melhoria na qualidade dos
ou sua própria estrutura (tumor, tuberculose renal, hidrone-      exames, a arteriografia tem sido cada vez menos necessária.
frose, entre outras), a incidência de rotura renal é maior.
                                                                  Tratamento
Classificação                                                          São objetivos do tratamento reduzir a morbidade, preve-
     A classificação das lesões renais tem como objetivo es-      nir complicações tardias e restaurar a função renal ao máxi-
tabelecer critérios de tratamento segundo a gravidade da le-      mo.
são.                                                                   As lesões mínimas, como as contusões ou pequenas
     Várias classificações foram propostas e aquela por nós       lacerações de parênquima, correspondem a aproximadamente
adotada foi sugerida por Sargent & Marquardt, acrescida de        85% das lesões renais causadas pelos traumatismos abdomi-
algumas modificações.                                             nais fechados. Este tipo de lesão tem resolução espontânea e
                                                                  deve ser tratada conservadoramente, com repouso no leito,
      • Lesão mínima        corresponde à contusão e à peque-     antibiótico de largo espectro e medicação sintomática. A
                            na laceração do parênquima renal,     deambulação só será recomendada quando cessar a hematúria
                            sem comunicação com as vias           macroscópica. A prática de atividades que impliquem esforço
                            excretoras e sem determinar ex-       físico será liberada após 45 dias.
                            travasamento perirrenal.                   Nos casos em que são diagnosticadas lesões maiores
                                                                  (10%), isto é, situações em que há profundas lacerações do
      • Lesão maior         existe grande laceração do rim,       parênquima, atingindo o sistema coletor, é que reside a princi-
                            estendendo-se à via excretora.        pal controvérsia quanto ao tratamento conservador ou a cirur-
                            Ocorre, em muitas ocasiões, ex-       gia. Não há estudos randomizados comparando as duas abor-
                            travasamento de urina e sangue na     dagens. Além disso, a sistematização do atendimento pelo
                            loja renal.                           “Advanced Trauma Life Support (ATLS)” e a criação de índi-
                                                                  ces de trauma são recentes, o que permitirá futuras compara-
      • Lesão grave         É caracterizada por extensa frag-     ções entre trabalhos de diferentes serviços. Thompson acredi-
                            mentação do parênquima renal e        ta que rins com lacerações maiores possam se recuperar e que
                            acentuado extravasamento uro-         a exploração cirúrgica imediata levaria à perda desnecessária
                            hemático ou por lesões de pedí-       de tecido renal.
                            culo renal.                                Contrariamente, é neste grupo que, tratado conservado-
                                                                  ramente, ocorre a maior incidência de complicações tardias, o
Diagnóstico                                                       que justifica atitude mais agressiva por parte de alguns espe-
      Achados que indiquem contusão lombar, torácica baixa        cialistas.
ou do flanco devem ser vistos com muita suspeita. A hematú-            Alguns pontos merecem especial atenção em relação à
ria é o sinal mais comum no trauma renal. Aproximadamente         escolha do tipo de tratamento. Antigamente, a alta incidência
80% dos pacientes apresentam algum grau de hematúria. A           de nefrectomia estava associada à exploração imediata, com
presença de sangue na urina é forte indício de lesão renal,       acesso à lesão por via lombar. Ao incisar-se a fáscia de Gerota,
entretanto a magnitude da mesma não é proporcional à gravi-       que consegue tamponar a lesão em muitos casos, deparava-se
dade da lesão. Assim, hematúria maciça pode acompanhar um         com hemorragia abundante e de difícil controle, obrigando o
caso de lesão mínima e, por outro lado, uma lesão grave como      cirurgião a fazer a retirada do rim para ter acesso ao pedículo
de pedículo pode não estar associada à hematúria.                 e controle da situação.
      A tomograf ia computadorizada (TC) suplantou a                   A abordagem por via transperitoneal, com acesso prévio
urografia excretora como método de avaliação inicial no trau-     ao pedículo renal, diminui o risco de hemorragia. Utilizamos
matismo renal. A TC permite melhor visualização de detalhes       essa tática cirúrgica para a exploração da loja renal. Preferi-
anatômicos do rim, tamanho do hematoma perirrenal e inte-         mos a laparotomia mediana xifopúbica. Esta incisão permite
gridade dos vasos renais. A TC nos permite avaliar, concomi-      bom acesso para a correção das lesões de órgãos intracavitários
tantemente, outras estruturas abdominais.                         além do controle prévio do pedículo e da verif icação in situ da
      Ao nosso ver, sempre que houver dados de história ou        situação do rim contralateral. Este último dado assume maior
exame físico que sugiram fortemente traumatismo renal, mes-       relevância quando as condições gerais do paciente não permi-
mo sem hematúria macroscópica, a TC deve ser realizada. Em        tiram bom estudo radiológico pré-operatório. O intestino del-
pacientes que requerem cirurgia imediata, a urografia excretora   gado é envolto por compressas e tracionado lateralmente para
com uma única exposição pode ser realizada, na sala de cirur-     a direita. O cólon transverso é rebatido cranialmente por so-


242           GUIA PRÁTICO DE UROLOGIA
bre o tórax. O peritônio posterior é incisado sobre a aorta,      um dreno laminar ou tubular, extraperitonialmente, por con-
próximo à veia mesentérica inferior e muitas vezes esta é liga-   tra-abertura, no flanco, para permitir a saída do produto da
da para facilitar o acesso ao pedículo renal. Os vasos renais     liquefação do hematoma ou de fístulas tardias.
são identif icados, isolados e reparados por uma fita elástica         Cerca de 5% das lesões fechadas do rim correspondem a
(dreno de Penrose). Somente após este tempo é que o cólon         lesões graves, com extensa fragmentação do parênquima e
será rebatido e a fáscia de Gerota aberta para avaliação da       dificilmente poderão ser tratadas de outra maneira que não a
extensão do dano renal.                                           nefrectomia. A trombose da artéria renal deverá ser lembrada
      Após a excisão do parênquima isquêmico, procede-se a        sempre que se obtiverem dados de história de desaceleração,
hemostasia com pontos em “X” de “catgut” cromado 3-0, ob-         como queda de altura. Quando houver exclusão funcional do
jetivando a ligadura dos vasos intraparenquimatosos. Quando       rim e não for possível realizar a arteriografia, estaremos auto-
a via excretora estiver comprometida será corrigida com pon-      rizados a intervir cirurgicamente para verificação e possível
tos de fio absorvível 4-0 ou 5-0. Para evitar espaço morto,       tratamento de lesão do pedículo renal. A simples retirada do
sempre que possível, as bordas da lesão serão reaproximadas       trombo não é tratamento suficiente, pois havendo rotura da
com fio absorvível 3-0, interessando também a cápsula renal.      camada íntima haverá grande chance de nova trombose.
Se as bordas estiverem distantes, é aconselhável o fechamen-           Em casos particulares, como hematúria expoliante, ou em
to da lesão com pontos separados de “catgut” 2-0 cromado,         pacientes sem condições operatórias, a embolização seletiva
utilizando-se pequenos coxins de gordura. Nas lacerações gra-     da artéria renal ou de seus ramos pode ser uma boa alternativa.
ves de um dos pólos renais, pode-se optar pela nefrectomia
parcial como solução terapêutica mais eficaz. Antes de efetu-     Conclusão
ar-se amputação do pólo, a cápsula renal, se estiver
aproveitável, será previamente retraída expondo-se o parên-            Como vimos, o traumatismo renal vem aumentando em
quima para, ulteriomente, após hemostasia rigorosa e fecha-       incidência e o seu diagnóstico depende de suspeitarmos de
mento da via excretora, cobrir a área extirpada. Finda a corre-   sua possível existência. O tratamento conservador é emprega-
ção renal, a fáscia de Gerota é reaproximada visando impedir      do na maioria dos casos e o uso de correta técnica cirúrgica,
aderências entre a via excretora e a musculatura lombar. Sem-     quando a cirurgia se fizer necessária, diminui o número de
pre que se proceder a exploração da loja renal, deve-se deixar    nefrectomias.




Bibliografia recomendada


                          1.      BORRELLI M, WROCLAWSKI ER, GLINA S, PECORARO G, NOVARETTI JPT. Urgências em urologia.
                                     1a ed., Rio de Janeiro, 1985.
                          2.      MASTRO FI. Clínica cirúrgica e urológica em pediatria. São Paulo, 1987.
                          3.      MOREY A, McANINCH JW, TILLER BK et al. Single shot intraoperative urography for the immediate
                                     evaluation of renal trauma. J Urol 1999; 161: 1088-92.
                          4.      SPIRNAK JP. Blunt urologic trauma (suppl – Seminars in urology). 1995; XIII.


                                                                              GUIA PRÁTICO DE UROLOGIA                      243
Capítulo 42
         Traumatismo Ureteral

         Ronaldo de A. S. Zulian



         Introdução                                                         risco são as cirurgias pélvicas prévias, a radioterapia, a endo-
                                                                            metriose, a doença inflamatória pélvica. Os locais freqüentes
              O ureter é um tubo muscular, com uma bainha (adventí-         de ligadura ou secção ocorrem por proximidade aos vasos ute-
         cia) por onde chega sua irrigação. No ureter superior a cama-      rinos, cruzando o ureter inferiormente a eles, ao ligamento in-
         da predominante é a longitudinal, sendo a circular menos evi-      fundíbulo-pélvico, e, mais raramente, junto aos vasos ovarianos.
         dente. As regiões média e inferior apresentam camadas bem                O uso crescente da ureteroscopia ocasionou uma inci-
         distintas: longitudinal interna, circular média e longitudinal     dência de 0% - 9% de traumas em 1.696 procedimentos nos
         externa. Devido a este fato, o ureter superior (J.U.P.) é a área   quais os aparelhos semi-rígidos mais finos (6,9 - 7,4 F) foram
         mais afetada nos traumatismos externos (rotura), principal-        utilizados. A perfuração foi o mais comum (7%), levando a
         mente nas crianças.                                                um índice de estenose de 1,4%. A avulsão do ureter foi a com-
              É importante o pronto diagnóstico dos traumatismos ure-       plicação mais rara (0,4%) e a mais grave.
         terais para a conservação da unidade renal correspondente,
         evitando os extravasamentos retroperitoneais com ou sem in-        Fisiopatologia
         fecção.
                                                                                  As conseqüências do traumatismo ureteral vão variar de
         Causas                                                             acordo com suas causas, sua intensidade e localização.
                                                                                  Pequenas perfurações com sondas ureterais, fios-guias e
               Por estar protegido no retroperitônio, o ureter é afetado    ureteroscópios geralmente interessam todas as camadas do
         em apenas 1% dos traumas externos não-penetrantes.                 ureter em extensão limitada, evoluindo bem se deixarmos uma
               A causa penetrante mais comum é o projétil de arma de        sonda duplo-jota, ou mesmo uma sonda nasogástrica de plás-
         fogo, quando ocorrem lesões a outros órgãos, na maioria das        tico, por alguns dias. Nos traumas maiores, o risco de fístula e
         vezes.                                                             estenose é maior.
               A causa mais freqüente é o trauma iatrogênico, ocorren-            A lesão causada por um projétil de arma de fogo é decor-
         do nas ureteroscopias, nas cirurgias ginecológicas, nas uroló-     rente da laceração e da queimadura causada pelo calor que
         gicas, nas laparoscópicas, nas cirurgias de aneurismas arte-       sua cinética gera.
         riais e nas ressecções abdominoperineais (0,3% - 5,7%). Ra-              A hidronefrose é mais intensa na ligadura total do ureter,
         ramente acontecem nas herniorrafias inguinais, na apendicec-       sendo mais lenta nas angulações causadas por suturas próxi-
         tomia retrocecal ou na diverticulectomia vesical.                  mas a ele.
               Qualquer cirurgião pode ser surpreendido por um ureter             Nas secções do ureter ou na sua necrose por desvascula-
         duplo, por um rim ectópico pélvico ou ter dificuldades no          rização, o extravasamento retroperitoneal ocorrerá, causando
         decorrer de uma operação sangrante.                                um urinoma ou uma fístula (cutânea, vaginal etc.). Havendo
               Analisando as causas ginecológicas, a lesão ureteral ocor-   dificuldade de escoamento da urina, a hidronefrose se instala-
         re em dois terços dos casos pelo acesso abdominal e em um          rá, e a febre aparecerá na vigência de uma infecção. A disten-
         terço pelo perineal. A incidência na histerectomia por causas      são abdominal é comum.
         benignas é de 0,5% - 1,5 %, mas na histerectomia radical ela             A vascularização do ureter superior e médio se faz por
         permanece entre 5% - 10%. Os fatores que aumentam esse             vasos que o alcançam em nível medial, mas no ureter inferior,
                                                                            em nível lateral. Daí ser mais seguro aos cirurgiões dos or-
                                                                            gãos pélvicos dissecá-lo em nível medial para evitar desvas-
                                                                            cularização.
         Endereço para correspondência:
         Rua Barreto Leme, 214                                              Quadro clínico
         13010-200 - Campinas - SP
         Tel.: (0--19) 231-3000 - Fax: (0--19) 231-2703                         As fístulas ureterais se tornam logo evidentes e não cos-
         E-mail: rzulian@hotmail.com                                        tumam ameaçar agudamente a unidade renal correspondente.

                                                                                        GUIA PRÁTICO DE UROLOGIA                      245


Cap 42- Trauma Ureteral.pm6       245                                                      13/06/00, 15:12
A ligadura total ou parcial do ureter deve ser suspeitada          • Conseguir cotos ureterais bem irrigados e com bordos
         na vigência de dor lombar unilateral e náuseas no pós-opera-              regularizados.
         tório imediato de uma cirurgia ginecológica. Não havendo
         diagnóstico desta complicação, poderá haver perda silenciosa            • Anastomose em bizel amplo, livre de tensão e sem va-
         do rim.                                                                   zamentos. Geralmente é feita usando-se o categute cro-
              Dissecções retroperitoneais como nos enxertos                        mado 4.0 ou fio tipo Vicryl.
         aortoilíacos podem produzir hidronefrose temporária em
         10% a 20% dos casos, e que regride com meses de seguimen-               • Isolamento da anastomose de áreas contaminadas ou
         to ultra-sonográfico. As desvascularizações do ureter podem               de outras suturas, usando-se o epíplon para isso.
         só produzir sintomas após vários dias, o que dificulta seu re-
         conhecimento se não estivermos pensando nesta possibilida-              • Drenagem adequada da área com Penrose por 48 horas
         de. Levam a um urinoma com quadro de dor local e renal,                   ou até diminuir algum débito existente.
         compressão, mal-estar geral, e, eventualmente, um quadro
         séptico severo. Deve ser logo drenado.                                  • Sonda tipo duplo-jota ou outro tipo de “splint” eficien-
                                                                                   te.
         Diagnóstico
                                                                                  As incisões usadas estão na figura 1 (adaptada do Atlas
              Poderemos ser chamados para fazer o diagnóstico de uma         de Trauma Urológico da “Urologic Clinics of North Ameri-
         secção intra-operatória do ureter, o que será facilitado se um      ca”). É sempre melhor tentar evitar regiões com grandes
         corante (índigo-carmim ou azul de metileno) for injetado na         fibroses, isolando acima da área-problema o ureter e dirigin-
         veia junto com um diurético. Uma vez identificado o coto pro-       do-se para ela. Devido às relações com os vasos ilíacos, todo
         ximal, é possível descobrir o distal. Havendo dificuldade, a        cuidado é pouco e muitas vezes a fibrose é de tal monta que
         cistoscopia com cateterismo ureteral poderá nos ajudar a re-        pouco ureter poderá ser aproveitado.
         conhecer o coto distal, algumas vezes junto a ligaduras he-              Na figura 2 vemos um resumo das cirurgias habitualmente
         mostáticas. Em pélvis já operadas ou irradiadas, as dificulda-      requeridas para o tratamento das conseqüências dos trauma-
         des serão maiores. Se possível devem-se preparar os cotos para      tismos ureterais conforme sua localização. São operações que
         uma ureteroureteroanastomose, seguindo os princípios enu-           o urologista necessita conhecer, mas que podem ter uma pro-
         merados adiante.                                                    gramação prévia.
              O diagnóstico a posteriori é mais freqüente e será suge-
         rido pelo quadro clínico. Nos traumatismos agudos, a tomo-           Figura   1
         grafia computadorizada é cada vez mais usada e pode sugerir
         o extravasamento da urina numa lesão ureteral. Normalmente,
         num pós-operatório em que se suspeite existir um trauma
         no ureter, o primeiro exame pedido é o ultra-som, que po-
         derá revelar a dilatação de um rim, mas principalmente nos
         informará sobre a qualidade dos rins, patologias preexistentes             Incisões
         etc.                                                                 habitualmente
              A urografia excretora deverá ser feita, e o ideal é ter con-           usadas.
         dições de associá-la à ureteropielografia retrógrada, que é o
         exame mais preciso para o diagnóstico. Esta deve ser feita
         com um cateter ureteral tipo cabeça-de-cobra introduzido no
         meato ureteral, injetando-se 7-10 ml de contraste. Quando os
         dois exames de imagem são feitos conjuntamente, a extensão
                                                                              Figura   2
         da lesão é melhor avaliada.

         Tratamento
               O tratamento endourológico poderá ser útil para as per-
         furações/traumas causados pelos ureteroscópios na tentativa
         de fechar uma fístula ureteral recente, ou como derivação tem-
         porária até que se possa atuar em definitivo. No caso de ser
         deixada uma sonda duplo-jota, ela permitirá a cicatrização do
                                                                                     Cirurgias
         ureter lesado servindo como um molde para tentar evitar es-          usadas conforme
         treitamentos, ao mesmo tempo em que drena o rim.                        a localização.
               O tratamento cirúrgico dos traumatismos ureterais deve
         ser baseado nos princípios a seguir:


         246                  GUIA PRÁTICO DE UROLOGIA



Cap 42- Trauma Ureteral.pm6         246                                                        13/06/00, 15:12
Figura    3                                                       Figura   4


                                                                            Cistostomia
                                                                                oblíqua
                                                                                  para a
                                                                                 bexiga
                                                                                 psóica.
                         Reimplante com
                            técnica anti-
                                 refluxo.
                                                                             Figura   6
                                                               Figura   5




                                             Fixação para o                        Retalho e
                                             reimplante e                      alongamento
                                             sutura vesical.                  vesical para o
                                                                               ureter médio.



               As angulações do ureter causadas por pontos hemostáti-       migrar. Uma cistostomia é também deixada, ou uma Foley ure-
         cos próximos a ele podem ser corrigidas com a liberação do         tral.
         ureter na área, e aqui a cirurgia laparoscópica tem utilidade;           Na impossibilidade de usar a técnica anti-refluxo, o im-
         mas, nas ligaduras, freqüentemente a ureteroureteroanastomose      plante do ureter na bexiga “em punho-de-camisa” geralmente
         será necessária, e, se bastante baixas, o reimplante com técni-    é aceitável para adultos.
         ca anti-refluxo (figura 3).                                              Para alcançar o ureter médio pode-se combinar a mobili-
               Lesões mais extensas, fístulas, desvascularizações do ure-   zação psóica com as técnicas de retalho/alongamento vesical
         ter, fibroses pós-operatórias ou radioterápicas no terço infe-     tipo Boari (a), Passerini-Glazel (b) ou a zetaplastia (c) (figura
         rior podem ser corrigidas pelo reimplante com técnica anti-        6).
         refluxo, fixando-se a bexiga ao músculo psoas (bexiga psói-              Não devemos esquecer que as transureteroureteroanas-
         ca). O fundus da bexiga é separado do peritônio, e a artéria       tomoses podem ser úteis para as lesões da metade inferior do
         vesical superior contralateral pode ser ligada para permitir       ureter, em casos de bexigas contraídas ou fibroses pélvicas
         maior mobilidade vesical até o músculo psoas do lado deseja-       intensas e extensas. Um túnel retroperitoneal é criado, deven-
         do. Uma cistostomia oblíqua é feita perpendicularmente à di-       do ser evitada angulação exagerada do ureter ou “compres-
         reção do ureter afetado (figura 4).                                são” pela artéria mesentérica inferior.
               A cúpula vesical é direcionada para o tendão do músculo            Mais raramente, o urologista é obrigado a realizar uma
         psoas, com auxílio de dois dedos, por sobre os vasos ilíacos.      ureterocalicoanastomose ou mesmo um autotransplante renal
         Geralmente, três pontos com fio absorvível 00 são suficientes      para solucionar lesões ureterais. O uso de segmento ileal per-
         para sua fixação, evitando-se englobar o nervo genitofemu-         mite a substituição parcial ou total do ureter.
         ral. O ureter é reimplantado com pontos que o fixem suficien-            Cuidados maiores são requeridos quando num trauma
         temente e a bexiga fechada em dois planos (figura 5). É pru-       ureteral coexistem lesões do pâncreas, duodeno, cólon ou reto,
         dente deixar uma sonda nasogástrica com alguns furos, sain-        pelo risco de deiscência das suturas. Estas devem ser isoladas
         do por contra-abertura pela bexiga e fixada na pele, para não      pelo envolvimento protetor do epíplon.

                                                                                           GUIA PRÁTICO DE UROLOGIA                    247


Cap 42- Trauma Ureteral.pm6           247                                                    13/06/00, 15:12
Sondas e drenos                                                   Resumo
              O dreno tubular tipo Penrose é deixado por 48 horas ou             A demora no diagnóstico da lesão ureteral é o fator que
         até que algum débito deixe de existir.                            mais contribui para a sua morbidade. Quanto antes se pensar
              A cistostomia ou Foley uretral é mantida por 5 a 14 dias     na possibilidade, e as condições do paciente permitirem essa
         conforme a complexidade da cirurgia.                              elucidação, melhor será para a correção, a qual dependerá de
              Os “splints” ureterais são deixados por duas a quatro se-    atenção aos detalhes de cada uma e das várias técnicas dispo-
         manas, e adequa-se antibioticoterapia ao caso.                    níveis para que possamos diminuir as complicações e aumen-
              Seguimento pós-operatório com urografia excretora é          tar o índice de preservação renal. As técnicas laparoscópicas
         realizado de três a seis meses, conforme o caso.                  estarão definindo sua utilidade nos próximos anos.




         Bibliografia recomendada

                                      1.   ARMENAKAS NA. Atlas of the Urologic Clinics of North America: Urologic Trauma. WB Saunders
                                              Philadelphia, 1998, 6(2): 71-84.
                                      2.   SELVAGGI FP, BATTAGLIA M, CORMIO L. Urologic complications of pelvic surgery and radiotherapy
                                              - S.I.U. reports. Isis Medical Media, Oxford 1995, p. 13-39.


         248                  GUIA PRÁTICO DE UROLOGIA



Cap 42- Trauma Ureteral.pm6         248                                                   13/06/00, 15:12
Capítulo 43
         Traumatismo Vesical

         Lauro Brandina


              As lesões da bexiga podem ocorrer em traumas abdomi-         Rotura espontânea
         nais fechados, ferimentos penetrantes, durante várias modali-          Pode ocorrer em casos de neobexiga, bexiga neurogêni-
         dades de cirurgia e ocasionalmente de maneira espontânea.         ca, bexiga com tumores ou em qualquer situação em que exis-
              As conseqüências decorrentes não costumam ser signifi-       ta um processo inflamatório vesical.
         cativas quando o diagnóstico e o tratamento são adequados,             Às vezes existe história de trauma mínimo que pode não
         caso contrário a morbidade e a mortalidade são altas.             ser valorizado pelo paciente ou de cateterismo vesical inter-
                                                                           mitente.
         Causas
                                                                           Classificação
                As principais causas são:
                                                                               As lesões de bexiga podem ser classificadas em quatro
         Trauma abdominal fechado                                          grandes grupos:
              Constituem cerca de 86% das causas que levam a uma
         lesão na bexiga, sendo a maioria dos casos em acidentes auto-          •   contusão;
         mobilísticos e quedas.                                                 •   rotura extraperitoneal;
              Cerca de 90% das roturas de bexiga estão associadas a             •   rotura intraperitoneal;
         fratura dos ossos da bacia.
                                                                                •   lesões mistas.
         Ferimentos perfurantes                                                 Esta classificação tem interesse fisiopatológico e principal-
              Os mais freqüentes são provocados por arma de fogo e         mente na conduta terapêutica.
         por arma branca que atingem o abdome inferior, região dorsal           Na contusão não há o extravasamento da urina, e o diag-
         inferior, períneo, e em alguns casos por migrações internas de    nóstico é feito por exclusão.
         drenos e próteses, como as de fêmur, e dispositivos intra-ute-         A rotura extraperitoneal está geralmente associada a fra-
         rinos para contracepção.                                          turas dos ossos da bacia e também do fêmur.
                                                                                Já a rotura intraperitoneal é observada em pacientes que
         Cirurgias                                                         estavam com repleção vesical e que receberam um impacto no
               Podem ocorrer lesões iatrogênicas em cirurgias urológi-     abdome inferior. É freqüente em pessoas alcoolizadas no mo-
         cas, como nas ressecções endoscópicas de tumores da bexiga        mento do acidente e também nas crianças, porque nestas a
         e da próstata, ou em outros tipos de instrumentação endoscó-      bexiga ocupa uma posição mais superficial. Os casos de rotu-
         pica, como cistoscopia, em cirurgias obstétricas, ginecológi-     ra espontânea geralmente também estão nesta categoria.
         cas, proctológicas e outras, como nas herniorrafias. Ultima-           As roturas mistas intra e extraperitoneais constituem cer-
         mente têm sido descritas em cirurgias laparoscópicas.             ca de 10% dos casos e são observadas em politraumatizados
               É importante lembrar dessa possibilidade em todo pa-        graves e também como conseqüência de ferimentos penetran-
         ciente submetido a um desses procedimentos cirúrgicos e que       tes.
         no pós-operatório apresente febre, reação peritoneal e íleo pa-
         ralítico.                                                         Fisiopatologia
                                                                                 No adulto, a bexiga é um órgão localizado profundamen-
                                                                           te na pequena bacia e protegido pelo arcabouço ósseo da pélvis,
         Endereço para correspondência:                                    pelo diafragma urogenital e músculos do períneo e pelo reto.
         Av. Bandeirantes, 804                                                   Sua forma varia segundo o volume de urina nela contido:
         86010-010 - Londrina - PR                                         quando vazia, dificilmente é lesada nos traumas externos, mas
         Tel.: (0--43) 323-9191 - Fax: (0--43) 337-1800                    no estado de repleção é mais vulnerável, pois é maior sua super-
         E-mail: alb 3939@Sercomtel.com.br.                                fície e tem sua mobilidade e compressibilidade diminuídas.

                                                                                         GUIA PRÁTICO DE UROLOGIA                      249


Cap 43- Trauma Vesical.pm6         249                                                      13/06/00, 15:13
O tipo de comprometimento da bexiga está de certa ma-         no meato uretral, pois existe possibilidade de lesão da uretra,
         neira relacionado com seu estado de enchimento no momento          e a passagem da sonda poderá agravá-la; neste caso deverá ser
         do trauma: com a bexiga vazia é mais freqüente a rotura extra-     realizada inicialmente uma uretrocistografia retrógrada.
         peritoneal; quando repleta, a intraperitoneal.                           Soro fisiológico pode ser injetado, com cuidado, pela
              Quando existe fratura dos ossos da bacia, as forças trau-     sonda para verificar se o volume introduzido é recuperado,
         máticas podem lacerar a bexiga, que está fixa nos seus pontos      mas esta manobra pode levar a falsos resultados, pois a lesão
         de sustentação; também as espículas ósseas podem perfurá-la,       da bexiga poderá estar bloqueada por coágulos, alças intesti-
         geralmente nas porções ântero-laterais, junto ao colo vesical,     nais, omento, espículas ósseas ou mesmo a extremidade da
         com o conseqüente extravasamento da urina no espaço peri-          sonda poderá estar fora da bexiga, no espaço perivesical.
         vesical. Se a urina estiver ou vier a se infectar e se não for           Para a realização da cistografia quatro radiografias de-
         drenada, desencadeia um quadro de abscesso pélvico profun-         vem ser feitas: inicialmente uma radiografia simples do abdo-
         do, com a conseqüente septicemia.                                  me demonstrará a qualidade da técnica e se o paciente está
              Um impacto direto no abdome inferior, com a bexiga re-        bem localizado na mesa radiológica. Esta radiografia revelará
         pleta, provoca aumento abrupto da pressão no seu interior com      também possíveis fraturas ósseas, opacificação no abdome in-
         as forças tendendo a se propagar no meio líquido, constituído      ferior, níveis líquidos e de gases no abdome e a eventual pre-
         pela urina, de maneira radiada, e possibilidade de rotura no       sença de corpos estranhos. A seguir, distende-se a bexiga com
         ponto mais fraco que é a cúpula vesical, revestida pelo peritô-    cerca de 300 ml de contraste iodado a 20% - 30% e faz-se
         nio. Como conseqüência, a urina flui livremente para a cavi-       uma radiografia ântero-posterior. Se as condições clínicas
         dade abdominal. Se a urina estiver infectada, um quadro de         do paciente permitirem, aconselha-se também uma radio-
         peritonite logo se manifesta, mas se, inicialmente, for estéril,   grafia em posição oblíqua. Permite-se que o contraste seja
         podem decorrer vários dias para que este quadro se torne evi-      drenado pela sonda, e nova radiografia é realizada no sentido
         dente; nesta fase também pode existir acidose hiperclorêmica       de se detectarem extravasamentos que poderiam estar masca-
         conseqüente à absorção da urina.                                   rados pelo contraste com a bexiga cheia.
                                                                                  Urografia excretora concomitante é desejável nos casos
         Diagnóstico                                                        de possibilidade de lesões do trato urinário proximal; se é for-
                                                                            te a suspeita de rotura intraperitoneal de bexiga, a urografia
               Existe usualmente uma história de impacto no abdome          deverá preceder a cistografia porque o contraste extravasado
         inferior, de ferimentos perfurantes, de cirurgias ou de mani-      da bexiga poderá dificultar a visualização dos rins e dos ure-
         pulações urológicas endoscópicas prévias.                          teres.
               O quadro clínico compõe-se da tríade clássica: dor suprá-          No caso de rotura extraperitoneal, tipicamente observa-
         púbica ou perineal, dificuldade ou impossibilidade para a mic-     se uma coleção densa e irregular de contraste no espaço peri-
         ção e hematúria geralmente macroscópica, sendo esta o indí-        vesical (figura l). A bexiga, com freqüência, adquire um for-
         cio mais importante, porque está presente em praticamente          mato piriforme (“gota invertida”) devido à compressão exer-
         todos os casos. Não há, todavia, correlação entre o grau da        cida pela urina e sangue extravasados (figura 2). Complexos
         hematúria e a gravidade do caso.                                   padrões de extravasamento podem existir fora dessa área com
               Quando o paciente consegue a micção, ela é bastante do-      extensão ao retroperitônio, escroto, pênis e períneo.
         lorosa, e o jato comprometido.                                           Quando a rotura é intraperitoneal, o contraste é visuali-
               Pode ocorrer choque hemorrágico, em geral por rotura         zado difusamente no abdome delineando alças intestinais (fi-
         dos vasos pélvicos ou por lesões associadas de outros órgãos       gura 3) e tende a se alinhar ao longo das goteiras parietocólicas
         abdominais.                                                        e no fundo de saco.
               No exame clínico do paciente é importante a observa-               Recentemente passou-se a empregar com mais freqüên-
         ção de equimoses, abaulamentos, flutuação e dor à palpação         cia a tomografia computadorizada para se avaliarem traumas
         do hipogástrico e períneo, bem como a presença de sangue           abdominais. Também nesse exame a bexiga deve ser preen-
         no meato uretral e no intróito vaginal da mulher. Como a           chida com contraste iodado diluído, pois a tomografia, sem a
         associação com fraturas dos ossos da pélvis é freqüente, o         distensão da bexiga, demonstrou não ser um exame adequado
         exame ortopédico se faz necessário, e a compressão dos ossos       para o diagnóstico de traumas vesicais.
         da bacia pode revelar dor e crepitação. Ao toque retal pode ser          A cistoscopia é contra-indicada pela impossibilidade, em
         impossível a identificação das estruturas pela presença de san-    virtude das fraturas, do posicionamento do paciente para o
         gue e urina acumulados; eventualmente já se podem observar         uso de cistoscópios rígidos, e também porque os coágulos
         sinais de reação peritoneal.                                       impedem uma visualização adequada.
               Os ferimentos perfurantes na pele às vezes não são fáceis
         de serem identificados e podem passar despercebidos.
               Um quadro clínico sugestivo demanda a confirmação
                                                                            Tratamento
         diagnóstica, e o exame de escolha ainda hoje é a cistografia,
         por ser o mais simples, rápido e eficaz (85% a 100%). Para              É baseado no tipo e na extensão da lesão (contusão, rotu-
         isso, uma sonda de Foley é introduzida e mantida na bexiga. O      ra extraperitoneal, rotura intraperitoneal) e na causa (trauma
         cateterismo, contudo, não deve ser efetuado se houver sangue       fechado e ferimentos penetrantes).


         250                 GUIA PRÁTICO DE UROLOGIA



Cap 43- Trauma Vesical.pm6         250                                                      13/06/00, 15:13
Figura   1                                                      Figura   2
                                                                                     Rotura
                Cistografia.
                                                                           extraperitoneal.
                     Rotura
                                                                                Cistografia
            extraperitoneal.
                                                                                     mostra
            Extravasamento
                                                                           extravasamento
              abundante de
                                                                                mínimo de
                  contraste
                                                                          contraste. Bexiga
                perivesical.
                                                                                 piriforme.


         Traumatismos fechados                                            fra-umbilical transperitoneal, onde a cavidade abdominal pode
              Geralmente as lesões da bexiga não põem em risco, de        ser inspecionada para a avaliação do comprometimento de
         maneira imediata, a vida do paciente. Por isso é importante      outros órgãos. Em casos excepcionais o acesso pode ser por
         que se considerem em primeiro lugar suas condições respira-      via extraperitoneal. Em qualquer das situações a bexiga é
         tórias e hemodinâmicas e também a possibilidade e a gravida-     aberta, o interior inspecionado e as lesões reparadas. A son-
         de do comprometimento concomitante de outros órgãos.             da de Foley deve permanecer por cerca de catorze dias e
              Em todas as situações é aconselhável a administração de     uma cistografia de controle deve ser realizada antes de sua
         antibióticos de amplo espectro.                                  retirada.
              Nas contusões, a conduta deve ser conservadora, com son-          Ultimamente passou-se a adotar apenas a drenagem ve-
         da de demora e eventual irrigação da bexiga, repouso e acom-     sical com a sonda de Foley em casos selecionados de rotura
         panhamento do paciente.                                          extraperitoneal (figura 4); nestes, a bexiga não deve ter urina
              A sonda também se justifica em casos de grandes hema-       infectada e coágulos que obstruam a sonda. O seguimento deve
         tomas perivesicais que podem distorcer o colo vesical e difi-    ser rigoroso, e qualquer evolução desfavorável justifica mu-
         cultar a micção; a drenagem do hematoma nesta situação não       dança de conduta para cirurgia reparadora.
         é aconselhada, pois normalmente é absorvido, e sua manipu-             Na rotura intraperitoneal a laceração geralmente é ampla, e
         lação pode resultar em sangramento abundante pelo destam-        a cirurgia imediata é recomendada. No caso de perfuração duran-
         ponamento e também pela possibilidade de contaminação e o        te procedimentos urológicos a conduta conservadora apenas com
         desenvolvimento de um abscesso secundário.                       a drenagem vesical pode ser adotada porque tende a ser mais
              Os princípios básicos do tratamento cirúrgico são o des-    restrita e acontece em situação em que o paciente está mais está-
         bridamento da área lesada e o fechamento da bexiga por pla-      vel. O acesso para a cirurgia é por laparotomia mediana infra-
         nos com fios absorvíveis, a derivação da urina através de son-   umbilical transperitoneal, quando as coleções líquidas são aspi-
         da vesical ou cistostomia (principalmente em crianças do sexo    radas e a cavidade abdominal lavada. As lesões que ocorrem du-
         masculino) e a drenagem do espaço perivesical.                   rante cirurgias laparoscópicas poderão ser corrigidas por esta
               A cirurgia é indicada na maioria dos casos de rotura ex-   mesma via.
         traperitoneal, principalmente se há necessidade de exploração
         cirúrgica de outros órgãos da cavidade abdominal. A recons-      Ferimentos penetrantes
         trução imediata é crítica para a manutenção da função vesical         Todos os casos devem ser explorados e reparados ime-
         quando a laceração envolve o colo vesical ou quando acom-        diatamente, pois é freqüente a lesão concomitante de outros
         panhada de trauma vaginal ou do reto. O acesso cirúrgico nas     órgãos. A bexiga deve ser aberta, e a urina proveniente dos
         lesões extraperitoneais é feito através de incisão mediana in-   meatos ureterais, examinada cuidadosamente. Se necessário,

           Figura   3                                                      Figura   4




                                                                               Cistografia de paciente
                Rotura intraperitoneal.                                    com rotura extraperitoneal,
              Na cistografia observa-se                                   que apresentou boa evolução
                      contraste livre na                                     apenas com cateterismo e
                  cavidade abdominal,                                                drenagem vesical
              entre as alças intestinais.                                       pelo prazo de 14 dias.


                                                                                        GUIA PRÁTICO DE UROLOGIA                     251


Cap 43- Trauma Vesical.pm6           251                                                  13/06/00, 15:13
os ureteres devem ser cateterizados; se a lesão for próxima              ALGORITMO PARA TRAUMATISMO VESICAL
         dos meatos, é prudente que se deixe um cateter ureteral inter-
         no (duplo J), que pode ser amarrado à extremidade da son-                                          Trauma abdominal
         da vesical e retirado com facilidade quando da remoção da                                         Ferimento penetrante
         mesma.                                                                                               Cirurgia prévia

         Rotura espontânea                                                                                    Hematúria
             A exploração cirúrgica está indicada na maioria destes                                       Dor suprapúbica
         casos e sempre que possível com a correção das causas.                                     Impossibilidade para a micção

         Resumo                                                                                                   Cistografia

              Rotura de bexiga deve sempre ser suspeitada em pacien-
         tes que, após trauma abdominal, ferimento penetrante ou ci-
                                                                                               Trauma                             Ferimento    Rotura
         rurgia, apresentem um quadro de hematúria, dor ao nível do                            externo                            penetrante espontânea
         hipogástrico e dificuldade ou impossibilidade à micção.
              O diagnóstico é confirmado através de cistografia.
              A conduta é cirúrgica para os ferimentos penetrantes,
         rotura intraperitoneal e para a maioria dos casos de rotura ex-                         Rotura           Rotura
                                                                                Contusão
                                                                                             extraperitoneal intraperitoneal
         traperitoneal; em casos selecionados, a drenagem através do
         cateterismo vesical pode ser suficiente.
              Com o diagnóstico e tratamento adequados, o prognósti-           Cateterismo      Cirurgia
                                                                                                                    Cirurgia       Cirurgia   Cirurgia
         co geralmente é excelente; caso contrário, a morbidade e a              vesical      (Cateterismo
                                                                                               vesical em
         mortalidade são altas.                                                               certos casos)




         Bibliografia recomendada


                                     1.    BORRELLI M, WROCLAWSKI ER, GLINA S, PECORARO G, NOVARETTI JPT. Urgências em Urolo-
                                              gia. Rio de Janeiro, 1985.
                                     2.    CASS AS. Diagnostic studies in bladder rupture: indications and techniques. Urol Clin North Am 1989;
                                              16: 267-73.
                                     3.    CORRIERE JN Jr. Extraperitoneal bladder rupture. In: McAninch JW, Carrol PR, Jordan GH (eds)
                                              Traumatic and reconstructive urology. Philadelphia, 1996; 269-73.
                                     4.    FRONTERA R. Intraperitoneal bladder rupture. In: McAninch JW, Carrol PR, Jordan GH (eds) Traumatic
                                              and reconstructive urology. Philadelphia 1996; 275-86.
                                     5.    GUERRIERO WG. Bladder Trauma. In: Guerriero WG, Devine CJ Jr. (eds), Urologic injuries. Norwalk
                                              1984; 79-81.
                                     6.    LEE CL, LAI YM, SOONG YK. Management of urinary bladder injuries in laparoscopic assisted
                                              vaginal hysterectomy. Acta Obstet Gynecol Scand 1996; 75: 174-7.
                                     7.    McANINCH JW. Injuries to the genitourinary tract. In: Tanagho EA, McAninch JW, (eds). Smith’s gene-
                                              ral urology. 14th ed., Norwalk 1995; 325-7.
                                     8.    MOREY AF, CARROL PR. Evolution and management of adult bladder trauma. Contemp Urol 1997;
                                              9: 13-22.
                                     9.    OSTREZENSKI A, OSTREZENSKI KM. Bladder injury during laparoscopic surgery. Obstet Gynecol
                                              Surv 1998; 53: 175-80.
                                     10.   SAGALOWSKY AI, PETERS PC. Genitourinary trauma. In: Walsh PC, Retik AB, Vaughan ED Jr, Wein
                                              AJ, (eds). Campbell’s urology. 7th ed. Philadelphia, 1998; 3104-8.
                                     11.   SANDLER CM, GOLDMAN SM, KAWASHIMA A. Lower urinary tract trauma. World J Urol 1998;
                                              16: 69-75.


         252                 GUIA PRÁTICO DE UROLOGIA



Cap 43- Trauma Vesical.pm6         252                                                          13/06/00, 15:13
Capítulo 44
Traumatismo Uretral

Marjo Deninson Cardenuto Perez



Introdução                                                         urina é mínimo, havendo discreto edema de períneo, escroto
                                                                   ou pênis.
                                                                        Se a lesão for completa, a bexiga e a próstata são deslo-
     Sob o ponto de vista anatômico, a uretra masculina é
dividida em quatro partes:                                         cadas para uma posição superior e ao toque retal a próstata é
                                                                   sentida em posição mais alta, havendo em seu local uma cole-
     • prostática;                                                 ção líquida.

     • membranosa;                                                 Diagnóstico
                                                                        A uretrocistografia retrógrada está indicada em todo pa-
     • bulbar;                                                     ciente com suspeita de trauma de uretra. O raio X simples
                                                                   inicial pode demonstrar fratura pélvica, deslocamento da
     • peniana.                                                    sínfease púbica ou presença de corpos estranhos.
                                                                        A melhor maneira de injetar o contraste é através de uma
    Sob o ângulo de tratamento em traumatismo, a uretra            sonda de Foley de pequeno diâmetro colocada logo abaixo da
masculina é classif icada em duas regiões:                         fossa navicular, com o balão insuflado com 1 a 2 ml.
     • posterior: lesão de uretra prostática e membranosa;
                                                                   Classificação das lesões
     • anterior: lesão de uretra bulbar e peniana.
                                                                        Tipo I: É a forma mais leve, com estiramento da uretra
                                                                                levando a um hematoma pélvico sem rotura.
Traumatismo de uretra posterior
                                                                        Tipo II: Neste caso há rotura parcial ou completa da ure-
      A lesão de uretra posterior é a mais grave do trato uriná-                 tra prostatomembranosa. O extravasamento do
rio inferior e geralmente resulta de impactos de alta velocida-                  contraste na uretrocistografia retrógrada se faz
de, lesão por esmagamento ou ferimentos penetrantes causa-                       abaixo do diafragma urogenital.
dos por instrumentos de alta velocidade.
                                                                        Tipo III: É a mais grave. Há rotura parcial ou completa
Fisiopatologia                                                                    da uretra prostatomembranosa e também rotura
      A fratura dos ossos pélvicos ou disjunção da sínfise pú-                    do diafragma urogenital e uretra bulbar. O ex-
bica está presente em 90% dos casos de lesão de uretra poste-                     travasamento se faz na pelve e no períneo.
rior. Há lesão dos ligamentos da próstata e puboprostáticos com
deslocamento da próstata e laceração da uretra membranosa.         Tratamento
                                                                        Nas lesões de tipo I, a simples sondagem vesical por três
Quadro clínico                                                     a cinco dias é suficiente para evitar possível retenção urinária
     A uretrorragia (sangramento pelo meato uretral indepen-       ou extravasamento vesical incompleto. Em geral essas lesões
dente da micção) está presente na quase totalidade dos casos       evoluem sem deixar seqüelas.
de lesão traumática de uretra. Na maioria dos casos o colo              O tratamento das lesões de tipo II e III é motivo de gran-
vesical permanece continente e o grau de extravasamento de         des controvérsias.
                                                                        O principal objetivo do tratamento é promover uma deri-
                                                                   vação urinária com um mínimo de seqüelas a longo prazo.
Endereço para correspondência:                                     Estas seqüelas seriam principalmente estenose, incontinência
Rua Jaguaribe, 457                                                 e disfunção erétil.
01224-001 - São Paulo - SP                                              A tentativa de passar uma sonda pela uretra pode trans-
Tel.: (0--11) 223-3099                                             formar uma rotura parcial em completa.
Fax: (0--11) 223-3422                                                   O tratamento preferencial nos últimos 25 anos tem sido a

                                                                               GUIA PRÁTICO DE UROLOGIA                      253
simples realização de cistostomia suprapúbica, sem instrumen-      Diagnóstico
tação de uretra na época do trauma, sendo que a estenose de             A uretrocistografia deve ser realizada em todos os pa-
uretra é corrigida cerca de três meses depois.                     cientes nos quais a história ou o exame físico são sugestivos
      Anteriormente era realizado o alinhamento uretral cirúrgi-   de lesão de uretra anterior.
co para evitar estenose de uretra. Havia vários problemas com
esta conduta. Os pacientes eram, com freqüência, hemodinami-       Tratamento
camente instáveis, havia alto risco de infecção e os índices de          Trauma fechado de uretra anterior sem laceração pode
estenose, incontinência e disfunção erétil eram elevados.          ser tratado apenas com sonda uretral que permanece por pou-
      A realização de simples cistostomia levou a queda signi-     cos dias.
ficativa de incidência das três principais complicações:                 Na maioria das lesões de uretra anterior, quer por trauma
                                                                   fechado como por lesão penetrante, há inclinação de explora-
      • estenose permanente – de 14% para 6%;                      ção cirúrgica com desbridamento e sutura.
      • incontinência – de 21% para 6%;                                  Nas lesões de uretra bulbar a incisão é feita no períneo e
                                                                   na uretra peniana no corpo do pênis.
      • disfunção erétil – de 33% para 10%.                              Se a lesão é parcial, a sutura é realizada sobre uma sonda
                                                                   uretral após o desbridamento. Se a rotura é completa é reali-
Traumatismo de uretra anterior                                     zada anastomose término-terminal. Uma sonda uretral perma-
                                                                   nece por 10 a 14 dias.
     As lesões traumáticas de uretra anterior são mais comuns
do que as de uretra posterior e em geral são decorrentes de        Resumo
trauma fechado no períneo.
                                                                        Em todos os pacientes com história sugestiva ou exame
Fisiopatologia                                                     físico compatível com traumatismo uretral, não devemos ma-
     O trauma fechado com ação direta no períneo pode pro-         nipular a uretra com sondas antes da realização de uretrocis-
duzir contusão ou laceração de uretra. Pode também ser cau-        tografia retrógrada, a qual vai esclarecer o diagnóstico mos-
sado pela ação direta de instrumentos penetrantes.                 trando a localização e a intensidade da lesão.
     A fáscia de Buck recobre os corpos cavernosos e o corpo            O tratamento primário vai depender da localização, da
esponjoso da uretra. A rotura de uretra sem lesão da fáscia de     intensidade das lesões da uretra, assim como das condições
Buck leva a extravasamento de urina e sangue ao longo do           gerais do paciente e da experiência da equipe cirúrgica no aten-
pênis. Já a rotura de uretra associada a lesão da fáscia de Buck   dimento inicial destas lesões.
produz extravasamento de sangue e urina para o escroto e con-           O principal objetivo do tratamento é promover uma deri-
tida pela fáscia de Colles produzindo a clássica configuração      vação urinária com um mínimo de seqüelas (estenose, incon-
em borboleta do hematoma no períneo.                               tinência e disfunção erétil) a longo prazo.




                                                    TRAUMATISMO URETRAL

                                                   URETROCISTOGRAFIA
                                                      RETRÓGRADA

                        ANTERIOR                                                          POSTERIOR


              Com                         Sem                       Sem laceração        Rotura parcial       Rotura completa
           laceração                   laceração                       (tipo I)             (tipo II)            (tipo III)


          CIRURGIA                   SONDAGEM                                            CISTOSTOMIA
                                      URETRAL


254           GUIA PRÁTICO DE UROLOGIA
Bibliografia recomendada

                    1.     CORRIERE JN JR, SANDLER CM. Mechanisms of injury, patterns of extravasation and management of
                              extraperitoneal bladder rupture due to blunt trauma. J Urol 1988; 139: 43-4.
                    2.     CORRIERE JN JR, RUDY DC, BENSON GS. Voiding and erectile function after delayed one-stage repair
                              of posterior urethral disruption in 50 men with a fractured pelvis. J Trauma 1994; 37: 587-90.
                    3.     FOLLIS HW, KOCH MO, MCDOUGAL WS. Immediate management of prostamembranous urethral
                              disruptions. J Urol 1992; 147: 1259-62.
                    4.     GOLDMAN SM, SANDLER CM, CORRIERE JN, MCGUIRE EJ. Blunt urethral trauma: a unified,
                              anatomical mechanical classification. J Urol 1997; 157(1): 85-9.
                    5.     HUSMANN DA, WILSON WT, BOONE TB, ALLEN TD. Prostamembranous urethral disruptions:
                              management by suprapubic cystostomy and delayed urethroplasty. J Urol 1990; 144: 76-8.
                    6.     KORAITIM MM. Pelvic fracture urethral injuries: evaluation of various methods of management. J
                              Urol 1996; 156(4): 1288-91.
                    7.     McANINCH JW. Traumatic injuries to the urethra. J Trauma 1981; 21: 291.
                    8.     PALMER JK, BENSON GS, CORRIERE JR JN. Diagnosis and initial management of urological injuries
                              associated with 200 consecutive pelvic fractures. J Urol 1983; 130: 712-4.
                    9.     NETTO JR NR. Traumatismo da uretra. In: NETTO JR NR. Urologia. São Paulo, 1986; 307-21.
                    10.    PETERS PC, SAGALOWSKY AI. In: WALSH PC, RETIK AB, STAMEY TA, VAUGHAN ED. Campbell’s
                              Urology. Philadelphia, 6ª ed., 1992; 2538-60.
                    11.    TURNER-WARWICK R. A personal view of the management of traumatic posterior urethral strictures.
                              Urol Clin North Am 1977; 4: 111.
                    12.    WEBSTER GD, MATHES GL, SELLI C. Prostamembranous urethral injuries: A review of the literature
                              and a rational approach to their management. J Urol 1983; 130: 898-902.




                                                                         GUIA PRÁTICO DE UROLOGIA                      255
Capítulo 45
Traumatismo
Genital Masculino
Luiz Edison Slongo



Traumatismo superficial                                                Figura   1
do pênis e da bolsa escrotal
                                                                                A) Pênis estrangulado
                                                                          por um anel com importante
      Os traumatismos do pênis e da bolsa escrotal são infreqüen-                        edema distal.
tes devido a sua grande mobilidade e localização protegida. En-                  O pênis é envolto por
tretanto, a perda de tecido de revestimento da genitália pode estar            um barbante resistente,
associada a uma lesão maior com severo comprometimento dos                         no sentido cranial,
órgãos subjacentes. As causas mais freqüentes das lesões trau-              múltiplas vezes até o anel.
máticas genitais são os ferimentos penetrantes por arma branca
ou de fogo. O objetivo principal do tratamento é manter a função
erétil e, na medida do possível, a preservação das gônadas. Ob-
servamos com freqüência lesões menores, tais como o aprisiona-
mento da pele genital pelo zíper das calças, situação que por ve-
zes requer anestesia e o rompimento da barra mediana do corpo
do zíper com cisalha ortopédica ou até mesmo a postectomia.
      Estrangulamentos acidentais são relatados durante a mas-
turbação com objetos ao redor do pênis (ex.: anel metálico).
Esses estrangulamentos podem levar à isquemia e necrose do                      B) O edema é removido
órgão. Tais objetos são removidos com auxílio de sedação e                            cranialmente e o
lubrificantes. Quando há um volumoso edema distal à cons-                           barbante é passado
trição e a pele for viável, um fio de algodão (barbante) pode                        por baixo do anel.
ser aplicado a partir da glande envolvendo-se o pênis no sen-
tido proximal circunferencialmente, quantas vezes se fizer ne-
cessário até o anel constritor, liberando-o assim do edema (f i-
gura 1). Entretanto, em casos especiais há necessidade de ins-
trumentos mecânicos para a secção do objeto constritor.
      A súbita flexão ventral do pênis em ereção pode romper
o seu ligamento suspensor. O paciente refere um estalo e dor
na base do órgão, sendo ou não acompanhado de pequeno
hematoma em contraste com a fratura do corpo cavernoso. A
correção cirúrgica está indicada para proporcionar estabilida-
de ao órgão durante o intercurso sexual.                                        C) O anel é retirado.
      Ferimentos menores são simplesmente limpos e sutura-
dos com fio absorvível.
      A avulsão da pele do pênis ou da bolsa escrotal ocorre
em vítimas de ataques de animais ou em situações em que as

                                                                      vestes são fortemente tracionadas por maquinarias e em aci-
                                                                      dentes automotivos (foto 1). A reaproximação dos bordos da
Endereço para correspondência:                                        pele deve ser sempre tentada. Quando há perda do tegumento
Rua Portugal, 329 - Bairro São Francisco                              ou inviabilidade do mesmo, faz-se necessário um enxerto de
80510-280 - Curitiba-PR                                               pele parcial (pedir auxílio à cirurgia plástica).
Tel.: (0--41) 324-1329/224-1347 - Fax: (0--41) 224-8823                    Por ocasião da avulsão da pele do pênis, convém re-
E-mail: slongo-uro@mps.com.br                                         mover-se o tecido dérmico restante distal à lesão, evitando-

                                                                                    GUIA PRÁTICO DE UROLOGIA                 257
Foto   1                                                            Foto   2




  Avulsão da pele do pênis e parte da bolsa escrotal em vítima de
                                                                      Fratura do corpo cavernoso, ângulo ventral do pênis.
  acidente com equipamento agrícola.




 Foto   3                                                            Foto   4




  Amputação do pênis, ficando o órgão inserido ao tronco apenas       Vítima de tortura com grande ferimento cortante e amputação
  por estreito segmento de pele. Observar torniquete embebido em      do cordão espermático.
  sangue atado ao coto peniano.




se necrose, infecção e edema local (figura 2). Todavia, em          está relacionada ao intercurso sexual. Habitualmente apenas
casos dramáticos tanto o pênis quanto os testículos podem           um corpo cavernoso é danificado, entretanto a uretra pode ser
ser acomodados no tecido subcutâneo das regiões                     acometida em 20% dos casos. O paciente refere um estalo
circunjacentes (testículos nas raízes das coxas e o pênis na        acompanhado de dor, detumescência e formação de hemato-
bolsa escrotal), deixando-se a correção definitiva para um          ma local com desvio do eixo peniano (foto 2). A micção
segundo tempo.                                                      pode ser dificultada por lesão uretral ou por compressão
     São consideradas contaminadas as lesões genitais com           pelo hematoma. Em situações especiais a cavernosografia
grande perda de revestimento, exigindo uma ampla prote-             e/ou uretrografia serão necessárias para elucidar o diag-
ção antimicrobiana (aminoglicosídeo + penicilina + metro-           nóstico. O tratamento conservador é empregado em apenas
nidazol).                                                           casos seletos, sendo a correção cirúrgica o tratamento de
                                                                    escolha. A técnica consiste na evacuação do hematoma atra-
Fratura do pênis                                                    vés de uma incisão circunferencial no sulco coronal com
                                                                    desenluvamento do pênis e controle da hemorragia pelo fe-
     É um traumatismo infreqüente que ocorre quando o pê-           chamento da túnica albugínea com f io de polipropileno 4-0.
nis ereto é encurvado vigorosamente rompendo a túnica albu-         O reparo da uretra pode se fazer necessário (ver capítulo so-
gínea do corpo cavernoso. Em torno de 40% dos casos a lesão         bre traumatismo uretral).


258            GUIA PRÁTICO DE UROLOGIA
Figura   2                                                       Figura   3



  A) Avulsão da pele do pênis.



                                                                     Reanastomose do
                                                                      pênis amputado.
                                                                     A microcirurgia é
                                                                    empregada para a
                                                                  reconstrução venosa
                                                                            e arterial.
  B) Reconstrução inadequada
  usando-se a pele distal à
  lesão.




  C) Edema da porção da pele                                          Ocasionalmente observamos que o único procedimento
  que deveria ser desbridada.                                    possível é a reanastomose dos corpos cavernosos, da uretra e
                                                                 da pele. Dentre estes casos, alguns irão evoluir para gangrena
                                                                 distal, não restando outra opção senão a amputação segmen-
                                                                 tar com reparo da uretra.

                                                                 Traumatismo testicular
Amputação do pênis                                                     Lesões menores dos testículos podem acompanhar-se de
                                                                 hematocele que eventualmente requer tratamento cirúrgico
     A amputação parcial ou completa do pênis ocorre aci-        com evacuação do coágulo e hemostasia.
dentalmente, infligida por outrem ou como automutilação. A             A rotura testicular é observada em traumas penetrantes
porção amputada deve ser rigorosamente limpa e acondicio-        ou contusos de forte intensidade. O paciente queixa-se de in-
nada em saco plástico estéril com solução salina gelada ou       tensa dor local acompanhada de náuseas e vômitos. Ao exame
solução de Ringer e envolta em gelo. Para conter a hemorra-      físico, observamos a bolsa escrotal aumentada de volume pela
gia, um torniquete é aplicado na base do coto peniano (foto      presença de hematoma e na palpação não podemos distinguir
3). As artérias e a veia dorsal são reanastomosadas com técni-   o testículo do epidídimo. A intervenção cirúrgica deve ser ime-
ca microcirúrgica e fio inabsorvível 8-0 a 11-0. Os corpos       diata, considerando-se a possibilidade de orquiectomia. Inves-
cavernosos são aproximados com polipropileno 3-0 com nós         tigações com ultra-som ou cintilografia não devem retardar o
invertidos (figura 3). A uretra é espatulada e reanastomosada    procedimento cirúrgico. O tecido necrosado e o parênquima
em dois planos, com fios absorvíveis e pontos separados so-      extruso são removidos e a albugínea é fechada com suturas
bre um cateter que no final do procedimento será substituído     absorvíveis.
por cistostomia.                                                       São recomendadas drenagem eficiente e cobertura anti-
     Eventualmente faz-se a substituição do tegumento da por-    biótica. Nos casos de amputação do cordão espermático, o
ção amputada por enxerto de pele parcial ou o sepultamento       reimplante pode ser considerado com utilização da microci-
do pênis na bolsa escrotal.                                      rurgia (foto 4).




                                                                               GUIA PRÁTICO DE UROLOGIA                   259
Algoritmo do traumatismo genital masculino

                                                                  Traumatismo
                                                                    do Pênis

                  lesão de                        lesão do corpo                          lesão de                      amputação
                    pele                            cavernoso                               uretra

                                                    perfurante/                         ver cap. sobre
      laceração              avulsão                                                                                     reimplante
                                                      fratura                            traumatismo
                                                                                            uretral
       sutura            enxerto de                   reparo
      cirúrgica            pele ou                   cirúrgico
                        sepultamento
                              na
                        bolsa escrotal




                                                             Traumatismo da
                                                              Bolsa Escrotal

                                  lesão de                                                      lesão do
                                    pele                                                        testículo

          contusa/                                                           sem rotura                         com rotura
                                                  avulsão
         penetrante                                                          albugínea                          albugínea
           sutura                             enxerto de pele                                                     reparo
          cirúrgica                                  ou                     conservador                          cirúrgico
                                               sepultamento
                                               dos testículos
                                              nas raízes das
                                                  coxas




Bibliografia recomendada

                             1.       BECKER M et al. Replantation of the complete external genitals. Plast Reconst Surg, 1997; 99: 1165-8.
                             2.       BORRELLI M, WROCLAWSKI ER, GLINA S, PECORARO G, NOVARETTI JPT. Urgências em urologia.
                                         São Paulo, 1985; 47-53.
                             3.       FOURNIER GR, LAING FC, McANINCH JW. Scrotal ultrasonography and the management of testicu-
                                         lar trauma. Urologic Clinics of North America1989; 16: 77-85.
                             4.       HODONOU RK et al. Injuries of the external male genital organs. Apropos of 20 cases. Ann Urol(Paris),
                                         1997; 31: 318-21.
                             5.       JORDAN GH, GILBERT DA. Management of amputation injuries of male genitalia. Urologic Clinics of
                                         North America, 1989; 16: 359-67.
                             6.       McANINCH JW. Management of genital skin loss. Urologic Clinics of North América, 1989; 16: 387-97.
                             7.       McANINCH JW, SAKTI D, KAUH YC. In: Seidmon EJ, Hano PM, Current urologic therapy. 3rd. , Phila-
                                         delphia, 1994; 441-5.
                             8.       MITCHELL JP. Urinary tract trauma. Bristol, 1984; 259-64.
                             9.       ORVIS BR, MCANINCH JW. Penile rupture. Urologic Clinics of North America, 1989; 16: 369-75.
                             10.      SAGALOWSKY AI, PETERS PC. Campbell’s Urology. 7th ed, Philadelphia, 1998; 3114-20.


260          GUIA PRÁTICO DE UROLOGIA
Capítulo 46
Avaliação Urodinâmica

Jorge Sabaneeff



Introdução                                                         técnicas específicas de realização do estudo urodinâmico di-
                                                                   ferem de acordo com o sexo, idade, e a natureza dos sintomas
     Urodinâmica é o estudo dos fatores fisiológicos e pato-       do paciente; entretanto, para todos os estudos, antes que se
lógicos relacionados ao armazenamento, transporte e esvazia-       inicie a avaliação, as seguintes informações devem ser bem
mento de urina do trato urinário baixo. O trato urinário baixo     definidas:
é constituído pela bexiga e uretra que interagem funcional-
mente como uma unidade. A bexiga tem a função de armaze-               •   Que sintomas serão reproduzidos, qual a provável etio-
namento e esvaziamento e a uretra tem função de controle e                 logia destes sintomas?
de transporte da urina. As anormalidades destas funções po-
dem ser causadas por:                                                  •   Qual a capacidade vesical funcional segundo alaviação
                                                                           pela história e pelo diário miccional?
     •   distúrbios neurológicos ou psicológicos;
                                                                       •   O paciente esvazia completamente sua bexiga (exa-
     •   distúrbios musculares;                                            mes complementares e medidas de urina residual)?

     •   anormalidades estruturais.                                    •   A fluxometria é normal? Aparentemente há obstru-
                                                                           ção ou distúrbio de contratilidade do detrusor?
      Os estudos urodinâmicos devem ser entendidos como um
recurso para avaliar (e diagnosticar) o estado funcional do tra-       •   Se há queixa de incontinência; a natureza da inconti-
to urinário baixo, enquanto os estudos endoscópicos e radio-               nência e a severidade devem ser determinadas pelo
lógicos identif icam as anormalidades estruturais, que por sua             diário miccional, teste de absorventes e exame com a
vez podem causar a disfunção neuromuscular do trato uriná-                 bexiga cheia;
rio baixo. O propósito fundamental da avaliação urodinâmica
é identificar e documentar claramente as queixas dos pacien-           •   Se há lesão neurológica, qual é o efeito sobre o trato
tes, e correlacionar os sintomas com os achados urodinâmicos.              urinário baixo (dissinergia detrusor-esfincteriana,
É preciso compreender a natureza das queixas dos pacientes,                hiper-reflexia ou arreflexia vesical)?
utilizando a avaliação urodinâmica como um teste provocati-
                                                                       •   Quais os fatores de “risco urológico” que podem ser
vo que mimetize os sintomas. Antes da avaliação urodinâmica,
                                                                           identif icados pelo exame?
os sintomas devem ser claramente documentados pela histó-
ria, exame físico, por um diário miccional e, no caso de incon-
tinência, por um teste de absorvente. A realização de estudos            A avaliação urodinâmica consiste de vários componen-
complementares laboratoriais, radiológicos e endoscópicos          tes, nos quais se incluem:
deve preceder e oferecer o maior número de informações que
                                                                       •   fluxometria;
possam auxiliar a explicação dos distúrbios relatados pelo
paciente. O estudo urodinâmico, basicamente, é um processo             •   cistometria (com monitoração da pressão abdomi-
interativo entre o examinador e o paciente. Deve-se compreen-              nal e eletromiografia);
der durante o estudo se os sintomas foram reproduzidos ou
não, e quais as causas subjacentes para a sua ocorrência. As           •   estudos miccionais de fluxo e pressão;

                                                                       •   estudos de pressão uretral;
Endereço para correspondência:
Rua Marechal Serejo, 601 - Bl 6 - apto 102 - Jacarepaguá               •   eletromiografia do esfíncter uretral externo;
22743-380 - Rio de Janeiro - RJ                                        •   videourodinâmica;
Tel.: (0--21) 425-1919
Telefax: (0--21) 392-0352                                              •   testes farmacológicos.


                                                                              GUIA PRÁTICO DE UROLOGIA                     261
• Profilaxia com antibioticoterapia prévia
 Quadro   1        INDICAÇÕES PARA O ESTUDO URODINÂMICO
                                                                                       é realizada nos pacientes com risco de de-
s INCONTINÊNCIA URINÁRIA, quando:                                                      senvolver endocardite bacteriana (valvulo-
  • Incontinência recorrente                                                           patias cardíacas, próteses valvares, prolap-
  • Incontinência associada a distúrbio de micção (esvaziamento)                       so mitral), e antibioticoterapia por 48 ho-
  • Incontinência com sintomas significativos de instabilidade vesical                 ras após o estudo também é empregada nos
  • Incontinência com doença neurológica                                               pacientes com múltipla instrumentação.
  • Incontinência sem causa anatômica identificada
                                                                                       Fluxometria
s OBSTRUÇÃO INFRAVESICAL
  • Pacientes com sintomas de obstrução e de instabilidade                              O fluxo urinário é uma das variáveis
  • Pacientes com sintomas obstrutivos sem causa anatômica identificada           do ato miccional que pode ser avaliada tan-
  • Pacientes obstruídos com doença neurológica                                   to pela simples observação visual do jato
  • Homem jovem com sintomas obstrutivos                                          urinário, como por registro gráfico. A uro-
  • Mulher com disfunção miccional                                                fluxometria é a medida do fluxo urinário
                                                                                  (volume de urina que passa pela uretra em
 s DISFUNÇÃO NEUROGÊNICA DA BEXIGA                                                uma unidade de tempo) e que é expressa
                                                                                  em ml/s. Pode ser registrada em gráficos
 s CRIANÇAS COM DISTÚRBIOS COMPLEXOS DE CONTINÊNCIA OU DE MICÇÃO                  em que o eixo das coordenadas representa
   • Urgência diuturna                                                            o tempo, e o das ordenadas, os fluxos ins-
   • Incontinência de urgência                                                    tantâneos, possibilitando a construção de
   • ITU recorrente                                                               gráficos que retratam o ato miccional de
   • Alterações do trato urinário alto                                            determinado paciente. A fluxometria é um
                                                                                  teste urodinâmico não-invasivo. Representa
                                                                                  em última análise a resultante final da in-
                                                                                  tegração de fatores relativos à função vesi-
     Genericamente, o estudo urodinâmico está indicado em    cal e uretral, como a contratilidade vesical, o relaxamento ure-
todos os pacientes com problemas de continência ou esvazia-  tral adequado sem presença de obstrução mecânica infravesi-
mento do trato urinário baixo. Mais especificamente, o estu- cal e a participação de mecanismos auxiliares, como prensa ab-
do urodinâmico está indicado em:                             dominal.Assim sendo, a fluxometria não representa por si só um
                                                             recurso diagnóstico preciso, mas, quando usada com cautela e
     • Pacientes incontinentes.                              comparação, permite avaliar a eficiência miccional, principal-
                                                             mente, quando adicionada à avaliação de presença de resíduo
     • Pacientes com obstrução infravesical.                 urinário. É método valioso, rápido e econômico, de rastreamento
                                                             e acompanhamento de pacientes. Fluxos urinários baixos não
     • Disfunção neurogênica vesical.                        implicam necessariamente a presença de obstrução infravesi-
                                                             cal, assim como fluxos aparentemente normais não a excluem.
     • Crianças com problemas complexos de continência e     Pacientes com fluxometrias anormais devem ser avaliados com
         esvaziamento (quadro 1).                            a finalidade de se determinar a causa de seu problema.
                                                                   O ato de micção integra fatores mecânicos, neurológicos
     É necessário um preparo mínimo ao estudo urodinâmico    e psicossociais que podem interferir na realização e interpreta-
considerando-se os seguintes aspectos:                       ção da fluxometria. Deste modo, as seguintes considerações prá-
                                                             ticas para a realização da fluxometria devem ser observadas:
      •   O procedimento deve ser explicado ao paciente. Deve-
          se obter uma história e exame físico completos.                •   O exame deve ser realizado respeitando a privaci-
                                                                             dade do paciente, explicando a ele em que consiste.
      •   Sugere-se empregar sempre uma avaliação prévia                     Recomenda-se que o ato miccional seja represen-
          com registro de comportamento miccional de três a                  tativo da forma habitual de micção do paciente, não
          cinco dias.                                                        devendo ser encarado como um ato de competição
                                                                             ou de avaliação de sua capacidade em atingir os me-
      •   A infecção do trato urinário deve ser controlada antes             lhores resultados.
          da realização do exame.
                                                                         •   Deve-se orientar o paciente para que obtenha o en-
      •   O exame não deve ser feito logo após a realização de               chimento vesical por diurese espontânea e realize a
          instrumentação urológica devido ao risco de se obte-               micção quando sentir desejo normal para urinar. Os
          rem falsos resultados.                                             fluxos mais representativos e reproduzíveis são aque-


262            GUIA PRÁTICO DE UROLOGIA
les com volumes entre 200 e 400 ml. Fluxometrias
                                                                                       SEXO MASCULINO
          com volumes urinados abaixo de 200 ml e acima de
          400 ml devem ser interpretadas com cautela, existin-             Idade                         Fluxo máximo
          do normogramas específicos para sua interpretação.
                                                                        < 40 anos                            > 22 ml/s
          O sexo do paciente e o decúbito no qual o paciente
          urina devem ser relatados.                                  40 - 60 anos                           > 18 ml/s
                                                                        > 60 anos                            > 13 ml/s
     Os parâmetros estudados na fluxometria, esquematica-
mente representados na figura 1, são: volume urinado, fluxo
máximo, tempo para o fluxo máximo, tempo de micção, fluxo
médio (volume urinado / tempo de micção) e padrão de curva
fluxométrica. Recomenda-se, sempre que possível, avaliar o                              SEXO FEMININO
resíduo pós-miccional.
                                                                           Idade                         Fluxo máximo

 Figura   1      PARÂMETROS DA FLUXOMETRIA                              < 50 anos                           > 25 ml/s
                                                                        > 50 anos                           > 18 ml/s



                                                                         As taxas de fluxo máximo para volumes urinados entre
                                                                   100 e 200 ml são interpretadas com cautela, utilizando-se os
                                                                   nomogramas de Siroky. Para volumes inferiores a 100 ml a
                                                                   interpretação é prejudicada.
                                                                        Em relação aos padrões, as curvas classificam-se em nor-
                                                                   mais e alteradas (figura 2).

                                                                      Curva de padrão normal

                                                                       A o registro gráfico das curvas é contínuo e em forma
                                                                         de “sino”; o tempo para fluxo máximo não ultrapassa
                                                                         o terço inicial do tempo de fluxo.
 1) Volumes urinados (no gráfico são calculados pela área sob         Curvas alteradas
    a curva)
 2) Tempo de fluxo: tempo total de fluxo desde o início até a          •    aquelas em que o registro gráfico é diferente do su-
    conclusão da micção                                                     pracitado, podendo ser contínuo, irregular e/ou des-
 3) Fluxo urinário: velocidade de fluxo urinário a cada                     contínuo, com várias formas. A presença de “tempo
    instante em ml/s                                                        para o fluxo máximo demorado” (ocorrendo após o
                                                                            primeiro terço do tempo de fluxo) é sugestiva de
 4) Fluxo máximo: fluxo urinário máximo observado na curva
                                                                            hipoatividade vesical ou disfunção do colo vesical.
 5) Tempo para fluxo máximo: tempo que transcorre do início                 As alterações bruscas no contorno da curva podem
    do fluxo até o fluxo máximo                                             ocorrer em função de esforço miccional com auxílio
 6) Fluxo médio: volume urinado/tempo de fluxo                              de prensa abdominal (picos na curva) ou ser descon-
                                                                            tinuada por interrupção brusca do fluxo, como nas
 7) Resíduo pós-miccional
                                                                            dissinergias.
 8) Volume vesical: volume urinado + resíduo pós-miccional
                                                                           B1 Curva de padrão sugestivo de obstrução moderada -
                                                                              apresenta fluxos máximos diminuídos, com fluxo
                                                                              médio maior que a metade do fluxo máximo; o flu-
Interpretação da fluxometria                                                  xo máximo ocorre rapidamente e sua queda é lenta.

     A fluxometria é interpretada em termos de taxa de fluxos              B2 Curva de padrão sugestivo de obstrução severa -
e padrão da curva, que pode ser contínuo ou descontínuo. As                   apresenta fluxo baixo persistente em “plateau”, com
taxas de fluxo são interpretadas considerando-se o sexo, a idade              tempo de micção demasiadamente prolongado; fre-
e o volume urinado. De um modo geral, para valores acima de                   qüentemente observado em processos fibrosos
200 ml utilizam-se os seguintes valores de normalidade para                   como estenose de uretra ou esclerose de colo/ure-
taxas de fluxo máximo:                                                        tra prostática.

                                                                                GUIA PRÁTICO DE UROLOGIA                   263
Figura   2
                                         FLUXOMETRIA - PADRÕES DE CURVAS




      C Curva de padrão sugestivo de hipoatividade do de-         Urina residual
        trusor - tem um aspecto simétrico e o fluxo máximo
        situado após o terço inicial do tempo de fluxo, com          Normal para valores menores que 50 ml.
        fluxos baixos.

      D Curva de padrão sugestivo de esforço - apresenta um       Cistometria
        aspecto irregular, com interrupções e variações len-
        tas nas suas taxas de fluxo.                                   Cistometria (CMG) é o registro da relação pressão/volu-
                                                                  me da bexiga durante a fase de enchimento vesical. É um exa-
      E Curva de padrão sugestivo de dissinergia - é de aspecto   me básico da avaliação urodinâmica, sendo indicado praticamente
        irregular com alterações rápidas nas taxas de fluxo.      em todos os tipos de disfunção do trato urinário baixo.
                                                                       As funções da bexiga são armazenar volumes crescentes
      F Curva de padrão sugestivo de contrações flutuantes
                                                                  de urina sob baixa pressão e promover de seu esvaziamento
        do detrusor - possui um aspecto irregular, com varia-
                                                                  voluntário e completo. A cistometria auxilia na avaliação des-
        ções discretas e lentas das taxas de fluxo.
                                                                  tas funções, correlacionando os sintomas do paciente com os
      G Curva de padrão sugestivo de hiperatividade do de-        registros urodinâmicos. Oferece informação a respeito dos se-
        trusor - as taxas de fluxo são extremamente elevadas,     guintes parâmetros:
        freqüentemente ultrapassando a escala de papel re-
        gistro, com tempo de micção diminuído. Este padrão        1. Sensibilidade vesical (descrita como normal/
        também é observado em crianças e mulheres com in-            hiposensibilidade/hipersensibilidade)
        continência urinária de esforço.                             A sensibilidade vesical é do tipo exteroceptiva e proprio-

264            GUIA PRÁTICO DE UROLOGIA
ceptiva. A sensibilidade exteroceptiva refere-se à percepção               Torna-se evidente que o registro da Pdet é uma variável
de tato, dor e temperatura. Está alterada em processos infla-        importante na avaliação dos eventos relativos à atividade
matórios e neuropatias.                                              da parede vesical. Ela não é medida diretamente mas pode
     A sensibilidade proprioceptiva refere-se à percepção do         ser obtida pela fórmula Pves - Pabd, com subtração eletrô-
estiramento do detrusor pelo enchimento vesical. Devem ser           nica direta pelos cistômetros. Pabd é considerada a pressão
registrados:                                                         em volta da bexiga e é avaliada pelo registro da pressão no
                                                                     reto. As medidas de Pves, Pabd, Pdet com registros em ca-
     •   primeira sensação de enchimento vesical (valor nor-         nais separados é importante, permitindo a diferenciação do
         mal muito variável);                                        grau de participação do componente abdominal ou detrusor
                                                                     na Pves.
     •   volume do primeiro desejo miccional (150-250 ml)                  Normalmente a bexiga mantém pressões baixas e cons-
         (desejo para urinar, mas que pode ser postergado até        tantes, não excedendo 5 a10 cm H2O, apesar de volumes vesi-
         o momento conveniente);                                     cais crescentes (propriedade viscoelástica). Pressão basal é
                                                                     aquela que se dá imediatamente antes de ocorrer o enchimento
     •   volume de sensação de micção imperiosa (> 350 ml);          vesical. Esta pressão varia com o decúbito do paciente. A velo-
                                                                     cidade de enchimento vesical pode afetar as pressões vesicais.
     •   volumes de urgência e dor. A dor na fase de enchimen-       Classicamente, a cistometria é dividida em quatro fases. As
         to vesical ou miccional (desejo persistente e urgente sem   primeiras três referem-se ao enchimento vesical. A Fase I re-
         perda) é anormal e geralmente é sinal específico de cis-    flete a resposta da bexiga ao enchimento inicial; a Fase II (tôni-
         tite.                                                       ca) reflete as pressões vesicais no enchimento, mantendo nor-
                                                                     malmente pressões baixas até atingir o limite da propriedade
       A sensibilidade é um parâmetro revestido de subjetivi-        viscoelástica; na Fase III as pressões sofrem incremento ime-
dade dependente do estado de alerta e compreensão do pa-             diatamente antes da Fase IV que é a fase de contração voluntá-
                                                                                                  ,
ciente e do avaliador. Pode ser afetada pela velocidade de in-       ria da micção.
fusão, temperatura da solução empregada e grau de compreen-
são do paciente. Pacientes que não relatam sensibilidade com         3. Contratilidade vesical: presença de contrações
volumes de 1 litro são referidos como tendo hiposensibilidade
                                                                     involuntárias/instabilidade vesical
vesical e, quando com forte sensibilidade aos 50 ml, têm bexi-
                                                                          Normalmente a bexiga armazena volumes crescentes de
gas hipersensíveis. Deste modo, a sensibilidade, e a capacida-
                                                                     urina sem aumento significativo na pressão. Nestes casos é
de funcional são melhor caracterizadas em registros diários
                                                                     definida como bexiga estável. O único instante em que a bexi-
de comportamento miccional. É importante registrar quando ocor-
                                                                     ga deve contrair-se normalmente é durante o ato da micção.
re a sensação e se esta vem acompanhada de elevação da pressão.
                                                                     Entretanto, a bexiga pode contrair involuntariamente, asso-
                                                                     ciando-se a sintomas de freqüência, urgência, urge-inconti-
2. Pressões de enchimento vesical                                    nência, dor ou percepção de desejo normal para urinar. As
      A CMG (cistometria) pode ser simples, registrando-se           contrações vesicais podem ser subdivididas em instabilidade
apenas a pressão e o volume vesical, bem como pode ser exe-          do detrusor ou hiper-reflexia vesical.
cutada com registros simultâneos de pressão vesical (Pves),               A presença de estabilidade ou instabilidade reflete o grau
pressão abdominal (Pabd), pressão do detrusor (Pdet = Pves -         de integridade do controle do sistema nervoso central sobre a
Pabd); com monitoração da atividade eletromiográfica do              função vesical. A instabilidade vesical é definida pela presen-
esfíncter uretral externo (EMG).                                     ça de contrações não-inibidas constatadas pelo aumento da
      Estas avaliações podem ser realizadas na fase de enchi-        pressão vesical > 15 cm H2O na fase de enchimento vesical,
mento vesical (o que chamamos classicamente de cistometria           com o paciente atento para inibir a micção e não sendo porta-
- CMG) ou na fase de esvaziamento vesical associando-se es-          dor de alteração neurológica. A presença de contrações vesi-
tudos de fluxo (denominados estudos de fluxo e pressão).             cais do tipo não-inibidas em pacientes com alterações neuro-
      A pressão intravesical (Pves) é resultante da pressão do       lógicas presentes é def inida como hiper-reflexia vesical. Tipi-
detrusor (Pdet) + pressão abdominal (Pabd). A pressão do de-         camente ocorre nas lesões supra-sacrais da medula, esclerose
trusor é representada pelas forças inerentes à parede vesical,       múltipla ou acidente vascular cerebral. As contrações vesicais
que podem ser ativas ou passivas. Os eventos da parede vesical       não-inibidas podem ser provocadas por estímulos durante o
de natureza ativa incluem contrações voluntárias ou instáveis        exame – tais como mudanças de decúbito, variação da veloci-
do detrusor, enquanto os eventos passivos são originados ape-        dade de enchimento vesical, tosse, manipulação de água (la-
nas pela propriedade elástica da bexiga (perda de complacência       var as mãos), saltos – ou por instabilidade uretral.
por hipertonia muscular, doença neurogênica, fibrose). A natu-
reza dos eventos que estão participando na Pdet é por vezes
difícil de determinar na CMG. Entretanto, CMG com emprego            4. Complacência vesical
de drogas anticolinérgicas ou mesmo anestésicos podem supri-              Avalia a capacidade da bexiga em acomodar volumes cres-
mir as contrações não-inibidas sem afetar a perda de elasticida-     centes de enchimento vesical com baixas pressões. É observada
de ou outras causas de baixa complacência.                           nos gráficos de pressão e volume e dada pela fórmula DV/DP.

                                                                                  GUIA PRÁTICO DE UROLOGIA                       265
Baixa complacência =                   < 30 ml/cm H2O                       O tempo de exame é reduzido e há facilidade de
                                                                              manutenção do sistema. Tem a desvantagem de não
  Complacência normal =                  30-55 ml/cm H 2O
                                                                              ser fisiológico. O gás carbônico produzido pode ser
  Complacência elevada =                 > 55 ml/cm H2O                       irritativo e o estudo miccional fica prejudicado. Há
                                                                              maior possibilidade de artefatos no exame devido à
     Baixa complacência refere-se às bexigas pobremente dis-                  velocidade de enchimento e condições de expansão
tensíveis com elevação da pressão aos pequenos incrementos                    do gás.
nos volumes vesicais. Baixa complacência ocorre comumen-
te nas obstruções infravesicais prolongadas, nos processos com          •   Decúbito do paciente
substituição da musculatura lisa por colágeno, por efeito de                A cistometria pode ser realizada com o paciente em
radiação, cirurgia vesical, tuberculose, doenças infecciosas e              pé, sentado ou deitado. O ideal é realizar o exame em
outras condições que afetam forma, volume e propriedades                    múltiplas posições, procurando reproduzir as condi-
viscoelásticas da bexiga normal.                                            ções nas quais os sintomas se manifestam. Ressalte-
                                                                            se que a execução do exame com o paciente apenas
5. Capacidade vesical                                                       em decúbito dorsal pode falsear as conclusões.
      A capacidade funcional é melhor obtida pela análise do
registro de comportamento miccional (diário miccional) por              •   Velocidade de enchimento vesical
três a cinco dias antes do estudo.                                          Geralmente com enchimento contínuo. Às vezes en-
      Capacidade vesical máxima é um parâmetro obtido me-                   chimento com incrementos de volume.
dindo-se a capacidade vesical máxima com o paciente sob anes-               Velocidade lenta = < 10 ml/min (indicada em crian-
tesia e não é obtido na CMG de rotina. Tal hiperdistensão não               ças, bexigas hiperativas, adultos com pequena capa-
tem valor como informação urodinâmica a não ser nos casos de                cidade funcional).
hiperdistensão vesical para tratamento da cistite intersticial.             Velocidade mediana = 10 a 100 ml/min (ideal 30-50
      Capacidade cistométrica máxima é o volume no qual o                   ml/min; > 75 ml/min – teste provocativo para avaliar
paciente tem um forte desejo de urinar. É quando geralmente                 instabilidade vesical).
interrompemos o enchimento vesical.                                         Velocidade rápida = >100 ml/min (quando se preten-
      A capacidade vesical normal é de 400-500 ml.                          de descartar diagnóstico de arreflexia).
                                                                            A velocidade de enchimento vesical deve ser ajusta-
                                                                            da a cada caso. A precisão de um exame não pode ser
6. Controle sobre a micção                                                  prejudicada pela pressa de terminá-lo. Se uma velo-
     O controle da micção pode ser avaliado pela capacidade                 cidade em particular provoca uma quantidade anor-
de inibir contrações vesicais, iniciar uma micção voluntaria-               mal de contrações involuntárias, sensação de urgên-
mente ou interrompê-la quando solicitado, evidenciando uma                  cia e desconforto, deve-se considerar anormal a con-
boa interação e coordenação do processo mecânico e neuro-                   dição do exame, diminuindo a infusão para velocida-
muscular da unidade vesicouretral no ciclo miccional.                       des mais fisiológicas ou mesmo interrompendo o en-
                                                                            chimento e reiniciando a avaliação.
CMG - Técnicas para realização do estudo                                    Ressalte-se a importância de ter registros diários de
                                                                            comportamento miccional do paciente tendo uma me-
      •    Acesso à bexiga – transuretral ou punção suprapúbica             lhor idéia da capacidade funcional vesical para orien-
                                                                            tar o exame.
      •    Tipos de cateteres:
          Cateteres conectados a transdutores de pressão exter-     Cuidados com fatores que podem falsear
             nos
                                                                    resultados da CMG
          a. Técnica de cateter único com uma via (enchimento
             por incrementos de volume).
                                                                    1. Incompetência dos mecanismos de continência
          b. Cateter único com duas ou três vias.
                                                                          Urina ou fluido de infusão podem vazar em torno do ca-
          c. Técnica com dois cateteres.
                                                                    teter, levando a concluir-se por baixa complacência. A bexiga
      Cateteres com microtransdutores na ponta                      não se enche adequadamente. Deve-se repetir a avaliação com
                                                                    cateter Foley, tracionando o balão distendido sobre o colo ve-
      •    Substância empregada no enchimento vesical               sical, impedindo assim o escape de fluidos.
          a. Líquida – água destilada/soro fisiológico/com ou
             sem contraste iodado (videourodinâmica).               2. Refluxo importante ou divertículos da bexiga
             A cistometria com fluidos é a melhor técnica - Be-         Grandes volumes da solução de enchimento podem ser
             xiga enchida com substância fisiológica facilita os    seqüestrados no trato urinário alto dilatado pelo refluxo ou
             estudos de incontinência e permite estudos de video-   em divertículos. Assim, bexiga de baixa complacência pode
             urodinâmica, quando emprega-se contraste iodado.       não ser diagnosticada e ser relatada como de complacência
          b. Gasosa – dióxido de carbono (CO 2)                     normal ou aumentada.


266              GUIA PRÁTICO DE UROLOGIA
3. Enchimento rápido                                                4. Participação/cooperação do paciente
     Mesmo o detrusor normal pode falhar em acomodar e                   Fator implícito no diagnóstico de instabilidade, o pacien-
induzir à conclusão de baixa complacência. Se a cistometria         te deve compreender que não pode urinar na fase de enchi-
evidenciar um “degrau”, o estudo deve ser repetido com me-          mento vesical (dificuldade freqüentemente verificada na CMG
nores velocidades de enchimento.                                    em pacientes pediátricos).


 Figura   3
                                                PADRÕES DE CISTOMETRIA


                                               Cistometria normal - capacidade de 450 ml, normal, sem contração involuntária
                                               Grande capacidade/complacência aumentada
                                               (sensação diminuída/descompensação vesical)


                                               Complacência diminuída

                                               Pequena capacidade vesical sem diminuição de complacência, sem contrações
                                               involuntárias do detrusor


                                               Contração vesical provocada pela tosse


                                               Contrações vesicais de baixa amplitude (doença neurológica supra-sacral)


                                               Complacência diminuída + instabilidade vesical


                                               Contração vesical involuntária precoce, de grande amplitude




     Alguns padrões de curvas cistométricas são apresenta-          copia. O quadro pode ser tratado interrompendo-se a ação do
dos na figura 3.                                                    estímulo precipitador e, farmacologicamente, com nifedipina
                                                                    sublingual 10 ml/g; clorpromazina 1 mg EV; fentolamina 5
5. Irritação vesical                                                mg EV A anestesia geral ou raquidiana pode ser empregada
                                                                           .
      ITU (infecção do trato urinário) e cateteres de demora le-    nos casos refratários. A profilaxia da disreflexia autonômica é
vam a bexiga hipersensível com complacência e capacidade            obtida com prevenção de distensão vesical, intestinal ou instru-
cistométrica baixas e contrações não-inibidas que na realidade      mentação urológica e com bloqueio alfaadrenérgico crônico.
não existem. Devem-se tratar previamente estes processos e ini-
ciar período de autocateterismo antes de realizar o exame.          Estudos miccionais
Disreflexia autonômica                                                   Como vimos, a fluxometria isoladamente não é diag-
      A disreflexia autonômica é uma resposta “exagerada” do        nóstica. Deste modo, pacientes com fluxos alterados de-
sistema nervoso autônomo simpático ao estímulo aferente ve-         vem ser submetidos a estudos mais sofisticados, os quais
sical que ocorre em lesões medulares acima de T6. O estímulo        incluem registros múltiplos e simultâneos de pressão, flu-
precipitador desta resposta, tanto pode ser a distensão vesical     xo e eletromiografia. Estes estudos permitem determinar
ou intestinal como a presença de um simples cateter vesical.        quando a função miccional está alterada por anormalidade
Os pacientes apresentam quadro clínico de cefaléia, intensa         contrátil do detrusor, falha de relaxamento esfincteriano
sudorese, crise hipertensiva e bradicardia reflexa. Este quadro     ou presença de alteração estrutural no trato de esvaziamen-
oferece risco de vida devido à crise hipertensiva e conseqüen-      to (colo vesical/uretra). O emprego adicional de imagens
te hemorragia intracraniana. A possibilidade de disreflexia au-     fluoroscópicas da unidade vesicouretral (videourodinâmica)
tonômica deve ser sempre considerada em pacientes com le-           permite a observação vesical em tempo real e identifica o
sões medulares altas (acima de T6) e sua ocorrência deve in-        local e lesões anatômicas presentes, otimizando a interpre-
terromper a realização de investigação urodinâmica ou cistos-       tação e compreensão destes estudos.

                                                                                GUIA PRÁTICO DE UROLOGIA                       267
Os estudos miccionais estão indicados na avaliação de      chimento. A presença de cateter intra-uretral para medir a Pves
todos os distúrbios miccionais complexos e como complemen-      pode produzir artefatos que modifiquem em algum grau o exa-
to de exames radiológicos e endoscópicos.                       me e que devem ser considerados por ocasião da interpretação do
                                                                estudo.
Variáveis dos estudos miccionais                                     Os eletrodos da EMG devem estar bem fixados para per-
                                                                mitir uma boa técnica do exame.
     Medidas: pressão intravesical; pressão abdominal (pres-         A micção é um ato privado e vários pacientes às vezes
são retal); pressão do detrusor; eletromiografia do esfíncter   não conseguem urinar na presença de outrem ou em decúbito
uretral externo (EMG); fluxo urinário.                          modificado. O estudo deve procurar aproximar-se das con-
     As medidas das pressões abdominal, do detrusor e vesical   dições miccionais mais comuns. De preferência, o homem
empregam o mesmo procedimento da cistometria na fase de en-     deve urinar em pé e a mulher sentada confortavelmente.


 Figura   4
                                     DEFINIÇÃO DE PARÂMETROS MICCIONAIS




268           GUIA PRÁTICO DE UROLOGIA
Em todos os estudos miccionais, os transdutores devem ser             A interpretação dos exames miccionais deve levar em conta
zerados e calibrados ao nível da borda superior da sínfise        a presença de fatores relacionados a condições de realização
púbica.                                                           do exame. Instrumentação, superdistensão vesicouretral e
                                                                  medicamentos interferem nos estudos miccionais e devem ser
                                                                  considerados na interpretação.
Definição de parâmetros miccionais

     (figura 4)
                                                                  Dificuldades diagnósticas
     1. Tempo de abertura: tempo entre a elevação da pres-
                                                                  nos estudos de fluxo-pressão
        são do detrusor e o início do fluxo. Tempos prolonga-
        dos ocorrem em obstruções das vias de esvaziamento        Diagnóstico de obstrução
        do trato urinário inferior.                                    O achado clássico de fluxo baixo com elevadas pressões
                                                                  miccionais nem sempre é observado nas obstruções. Alguns
     2. Pressões pré-miccionais: pressão imediatamente an-        pacientes não apresentam hipertrofia compensadora do de-
        terior ao início da contração da micção (Pves, pré-       trusor e assim as pressões miccionais não são elevadas. Po-
        mic; Pabd, pré-mic; Pdet, pré-mic).                       dem ter fluxo baixo, pressão vesical normal ou baixa e o resí-
     3. Pressões de abertura (Pabd, abert; Pves, abert;           duo ser elevado.
        Pdet, abert): pressão registrada no início da micção.
        Elevada em pacientes com obstrução infravesical.          Critérios urodinâmicos de obstrução
        Pressões (Pves, abert) acima de 80 cm H 2O podem               A pressão miccional no fluxo máximo acima de 100 cm
        levar a diagnóstico de obstrução.                         H2O, a despeito de qualquer fluxo, é considerado indicativo
                                                                  de obstrução. Pressões de abertura acima de 80 cm H2O tam-
     4. Pressões de fluxo máximo (Pabd, Qmax; Pves,               bém sugerem obstrução.
        Qmax; Pdet, Qmax): é a pressão que ocorre durante              De modo genérico, podemos considerar que pressões aci-
        o fluxo máximo. Se a pressão vesical está acima de        ma de 60 cm H2O obtendo fluxos abaixo de 15 ml/seg impli-
        100 cm H2O implica a presença de obstrução do trato       cam a presença de obstrução.
        de esvaziamento, mesmo se o fluxo for bom.
      Utilizando-se os parâmetros Pves de fluxo máximo e          Presença de obstrução e neuropatia
fluxo máximo, pode ser calculado o fator de resistência ure-      simultaneamente
tral (R = Fmax/Pves, Qmax).                                            Geralmente é difícil diferenciar os efeitos da neuropatia
      Este parâmetro deve ser interpretado com cautela, pois a    daquelas da obstrução infravesical. Ambas podem apresentar-
uretra não é um tubo rígido e este valor pode variar no mesmo     se com hiperatividade vesical (instabilidade ou hiper-reflexia)
paciente e exame.                                                 ou com hipoatividade vesical. Exemplos clássicos são os ca-
                                                                  sos de acidente vascular cerebral ou doença de Parkinson, sen-
     5. Pressão intravesical máxima: (Pves max) Pressão           do difícil distinguir a causa neurogênica ou obstrutiva dos sin-
        máxima de micção independentemente do fluxo. Pode         tomas miccionais.
        exceder a pressão de fluxo máximo devido a contra-
        ção do detrusor sobre o esfíncter fechado.                Fatores extrínsecos interferindo na realização
     6. Pressão de contração no fluxo máximo: Pves no flu-        do exame
        xo máximo - Pves pré-miccional.                                A incapacidade de obter contração vesical para a micção
                                                                  durante o exame não implica arreflexia ou obstrução total. Fa-
     7. Pressão de contração isométrica do detrusor: mede
                                                                  tores inibidores externos, como os emocionais, os psicológicos
        a capacidade reserva de força do detrusor. É obtida
                                                                  ou os sociais, podem interferir no exame e devem ser criteriosa-
        solicitando-se a interrupção abrupta da micção em
                                                                  mente considerados.
        curso. A pressão vesical aumenta à medida que o de-
        trusor continua contraindo isometricamente uma obs-
        trução provocada voluntariamente.                         Estudos de pressão uretral
     8. Contrações terminais pós-miccionais: é o reinício             A pressão uretral pode ser avaliada por várias técnicas,
        de contrações do detrusor após cessar o fluxo. Apa-       com objetivos diferentes.
        rentemente ocorrem em pacientes com bexiga instá-             Entre estas técnicas incluem-se:
        vel ou bexigas hipersensíveis e geralmente são maio-
        res que as pressões de micção no fluxo máximo.                 n perf il pressórico uretral de repouso (estático): “UPP”;
     9. Urina residual: volume residual vesical logo após a
        micção. As condições do exame podem predispor a va-            n perfil uretral de esforço com uretrocistometria (es-
        lores elevados, porém sem significado útil. Ausência de          forço);
        resíduo não exclui obstrução nem disfunção vesical.            n pressão uretrovesical na micção.

                                                                              GUIA PRÁTICO DE UROLOGIA                      269
Perfil pressórico uretral de repouso                     Figura    5
(“UPP”)
      O perfil pressórico uretral é representado pe-
las variações de pressão ao longo da uretra. É rea-
lizado com cateter siliconizado com quatro orifí-
cios laterais (Brown-Wickham) que é introduzido
pela uretra até a bexiga. A extremidade livre do
cateter fica conectada a um sistema líquido em Y,
em cujas extremidades são acoplados uma bomba
de perfusão e na outra um transdutor de pressão.
À medida que é realizada a perfusão do sistema, o
cateter é tracionado a uma velocidade constante
(0,5 mm/seg) sincronicamente com a velocidade
de deslocamento do papel de registro gráfico. Ob-
tém-se desta forma uma curva de perfil pressórico
uretral em que são estudados o comprimento fun-
cional da uretra, a pressão máxima de fechamen-
to uretral e a pressão uretral máxima. É possível
definir ainda uma linha de continência e uma zona
de continência (figura 5).
                                                                           n Pressão máxima de fechamento uretral: é a diferença
                                                                             entre a pressão uretral máxima e a pressão vesical.
Perfil uretral de esforço com uretrocistometria
      Esta técnica monitora a pressão vesical e uretral simulta-           n Comprimento funcional da uretra: é o comprimento
neamente, é realizada de modo idêntico à “UPP”, porém, apli-                 uretral no qual as pressões uretrais ultrapassam as
ca-se um esforço intermitente (tosse) à medida que o cateter é               vesicais.
deslocado e a pressão uretral considerada é subtraída da pres-
são vesical, obtendo-se na realidade um perfil de pressão de               n Linha de continência: linha perpendicular ao ponto
fechamento uretral. Se houver hipermobilidade uretrovesical                  do gráfico correspondente ao momento em que se
e descida rotacional, haverá posicionamento da uretra fora do                inicia o gotejamento pela uretra.
abdome e a pressão intra-abdominal não se transmitirá à ure-
tra. É uma técnica com dificuldade de realização e com arte-               n Zona de continência: é a área do perfil demarcada
fatos pelo deslocamento do cateter durante a aplicação do es-                entre o colo vesical e a linha de continência.
forço.
      A realização de uretrocistometria com monitorização do                A técnica tem suas limitações por ser um estudo estático
pico de pressão uretral em posição fixa pode detectar flutuações       de uma estrutura de funcionamento dinâmico. Não é adequa-
na pressão uretral durante o enchimento vesical e sugerir a            da para estudar dissinergia esfincteriana ou obstrução infra-
presença de instabilidade uretral.                                     vesical. Pode avaliar def iciência uretral intrínseca (fraqueza

Pressão uretrovesical durante a micção
      Durante o repouso a pressão uretral ultra-         Figura    6
passa a vesical principalmente se o transdutor de
pressão avalia a região do esfíncter. No início da
micção a pressão vesical eleva-se e a pressão ure-
tral decresce. A micção ocorre quando a pressão
vesical excede a uretral. Durante a micção as pres-
sões uretral e vesical são iguais. Se existe obstru-
ção a pressão uretral abaixo desta é baixa, en-
quanto acima, tanto na uretra como na bexiga, é
maior. Com base nestes conceitos é possível
depreender a presença de obstrução funcional no
colo vesical ou distal ao esfíncter. Também nesta
técnica ocorrem problemas artefatuais e de inter-
pretação.

      n Pressão uretral máxima: pressão máxi-
        ma do perfil.


270            GUIA PRÁTICO DE UROLOGIA
monstrando um recrutamento de atividade dos músculos do
 Quadro   2      PERFIL PRESSÓRICO URETRAL
                                                                   assoalho pélvico à medida que a bexiga é preenchida, atin-
                        em homens                                  gindo o máximo na ocasião imediatamente antes da micção,
                                      Menos de     Mais de         mantendo-se enquanto não ocorrer o início da micção volun-
                                       45 anos     45 anos         tária. Tal atividade é reflexa ao enchimento vesical, sendo res-
                                                                   ponsável pelo reforço dos mecanismos uretrais de continên-
  Pressão uretral máxima                                           cia. A falta deste reflexo, bem como a incapacidade de reforço
  Pmax ura – cm H2O                    70-107       70-100         voluntário quando dado o comando para interromper a mic-
                                                                   ção, sugere patologia neural. Por sua vez, a micção voluntária
  Pressão máxima de fechamento                                     normalmente apresenta um silêncio eletromiográfico (relaxa-
  uretral                                                          mento da musculatura estriada periuretral) imediatamente an-
  Pmax fech ura – cm H2 O               60-91        60-81         tes e durante a micção.
                                                                         O aumento significativo de atividade eletromiográfica ocor-
  Comprimento funcional da uretra                                  re em resposta a vários estímulos – entre estes a tosse, mano-
  (em cm)                              3,5 - 4,2   4,3 - 5,5       bras de Crede ou Valsalva –, durante o reflexo bulbocavernoso
                       em mulheres                                 normal, manobras para interromper a micção ou contrações
                                                                   voluntárias da musculatura do assoalho pélvico.
                                        pré-     pós-                    A ocorrência de contração ou ausência de relaxamento
                                     menopausa menopausa           do esfíncter estriado – detectada por reforço ou manutenção
  Pressão uretral máxima                                           de atividade eletromiográfica imediatamente antes ou duran-
  Pmax ura – cm H2O                     60-85        50-60         te a contração vesical para a micção, com obstrução ao fluxo
                                                                   urinário – é denominada dissinergia detrusor- esfincteria-
  Pressão máxima de fechamento                                     na. Este fato pode ser observado em pacientes com lesões me-
  uretral                                                          dulares supra-sacrais ou mesmo com doenças neurológicas por
  Pmax fech ura – cm H2 O               50-75        40-50         vezes ocultas. A ocorrência de dissinergia detrusor-esfincteria-
                                                                   na verdadeira sem doença neurológica identificável é extre-
  Comprimento funcional da uretra                                  mamente rara, havendo até quem diga que não existe. Portan-
  (em cm)                              2,5 - 2,7   2,5 - 2,7       to, estes pacientes devem ser avaliados com exames neuroló-
                                                                   gicos minuciosos e estudos de videourodinâmica completos
                                                                   antes de se asseverar tal diagnóstico.
                                                                         Durante a fase de enchimento vesical a ocorrência simul-
uretral) que ocorre em algumas mulheres com incontinência          tânea de contração vesical e aumento da atividade EMG ure-
de esforço, porém não é útil para diagnosticar incontinência       tral nem sempre é indicativa de dissinergia detrusor-esfincte-
urinária de esforço, sendo que algumas mulheres com baixas         riana. A contração abdominal ou atenção para inibir uma con-
pressões no perfil uretral não têm incontinência e vice-versa.     tração vesical revela este padrão. Além disso, em pacientes
Seus valores normais de referência variam com a idade no           com sensibilidade normal, mas que não podem atender ao grau
homem e com o estado hormonal na mulher (quadro 2).                de cooperação solicitado durante o exame, pode ser extrema-
                                                                   mente difícil obter um bom relaxamento durante uma contra-
                                                                   ção vesical. Na realidade, estes pacientes apresentam uma res-
Eletromiografia                                                    posta fisiológica normal, inconsciente, visando inibir a con-
                                                                   tração involuntária vesical com contração do esfíncter anal ou
      A eletromiografia (EMG – eletromiografia cinesiológica)      do assoalho pélvico.
é um componente do estudo urodinâmico que avalia a ativida-
de da musculatura estriada do esfíncter uretral externo (EUE
– musculatura estriada perineal periuretral e esfíncter estriado   Estudos videourodinâmicos
externo) durante as fases de enchimento ou micção. Permite
identificar o grau de atividade eletromiográfica periuretral            Os estudos videourodinâmicos combinam as imagens fluo-
(refletindo contração, repouso ou relaxamento muscular) na         roscópicas da bexiga e uretra, nas fases de enchimento, arma-
fase de repouso, enchimento ou esvaziamento vesical.               zenamento e esvaziamento, com os estudos urodinâmicos. Este
      O estudo pode ser realizado com eletrodos de profundi-       recurso acrescenta uma visão anatomofuncional complementar
dade (de agulha – são preferidos porque permitem identifica-       à investigação de fluxos-pressões e eletromiografia. O paciente
ção e registros mais adequados atribuídos ao esfíncter uretral     é submetido ao estudo urodinâmico em uma mesa fluoroscópi-
externo) ou por eletrodos de superfície (de contato) emprega-      ca ou com arco em “C”. As informações urodinâmicas e ima-
dos em casos selecionados.                                         gens radiológicas são obtidas simultaneamente e projetadas em
      A EMG do EUE de padrão normal (figura 6) é represen-         monitor de vídeo, sendo arquivadas em videocassete ou com-
tada por um registro em que se verifica aumento gradativo,         putador para documentação e futuras revisões. O estudo
progressivo e sustentado da atividade eletromiográfica, de-        videourodinâmico está indicado nas seguintes avaliações:

                                                                               GUIA PRÁTICO DE UROLOGIA                       271
1. Localização anatômica do nível de obstrução                          As imagens cistouretrográficas associadas aos estudos
    Localiza o nível de obstrução no colo vesical, uretra pros-    urodinâmicos auxiliam a identificar a incompetência do colo
tática e esfíncter uretral externo. A cistouretrografia isolada    vesical e da uretra, o deslocamento da base vesical durante o
pode oferecer esta informação, porém não dá certeza se a fa-       esforço, bem como a perda de urina durante as manobras de
lha de abertura do colo vesical ou do esfíncter uretral externo    “ALPP” (“Abdominal Leak Point Pressure”) e “DLPP” (“De-
ocorre com ausência de contração do detrusor ou com dissi-         trusor Leak Point Pressure”).
nergia verdadeira.
                                                                   3. Identificar anormalidades do aparelho urinário
2. Avaliação de incontinência                                           Refluxo, divertículo de bexiga, estreitamento de uretra,
     A incontinência urinária na mulher pode ser subdividida       divertículo periuretral, falso trajeto etc.
em causa vesical (hiperatividade vesical, baixa complacên-              Tais diagnósticos já devem ter sido descartados antes da
cia) ou uretral (incompetência esfincteriana intrínseca, “fra-     realização do estudo urodinâmico, caso não, a presença des-
queza uretral”) e/ou incontinência de esforço (deslocamento        sas anormalidades, quando desconhecida, dificulta a interpre-
uretrovesical).                                                    tação do estudo urodinâmico.




Bibliografia recomendada

                          1.      AGULLO EM. Vejiga neurogena. Neurologia y urodinámica. Valencia, 1983.
                          2.      ABRAMS P. Urodynamics. 2nd ed. Springer-Verlag, London, 1997.
                          3.      BOONE TB. Urodynamics I. The Urologic Clinics of North America 1996; 23(2).
                          4.      DMOCHOWSKI R. Cystometry. Urol Clin North Am 1996; 23(2): 243-52.
                          5.      GRIFFITHS DJ. Pressure-flow studies of micturition. Urol Clin North Am 1996; 23(2): 279-97.
                          6.      JORGENSEN JB, JENSEN KME. Uroflowmetry. Urol Clin North Am 1996; 23(2): 237-42.
                          7.      McGUIRE E, CESPEDES RD, O’CONNEL HE. Leak-point pressures. Urol Clin North Am 1996; 23(2):
                                     253-62.
                          8.      McGUIRE E, CESPEDES RD, O’CONNEL HE. Videourodynamics studies. Urol Clin North Am 1996;
                                     23(2): 309-21.
                          9.      NITTI VW. Practical urodynamics. Philadelphia, WB Saunders Company, 1998.
                          10.     SIROKI MB. Electro myography of the perineal floor. Urol Clin North Am 1996; 23(2): 299-307.
                          11.     SULLIVAN MP, COMITER CV, YALLA SV. Micturitional urethral pressure. Profilometry. Urol Clin North
                                     Am 1996; 23(2): 263-78.


272           GUIA PRÁTICO DE UROLOGIA
Capítulo 47
Bexiga Neurogênica

Homero Bruschini



Introdução                                                         Tabela   1     CAUSAS DA BEXIGA NEUROGÊNICA
      Lesões na inervação do trato urinário inferior afetam ge-    Congênitas        • mielomeningoceles
ralmente a musculatura detrusora e o complexo esfincteriano                          • agenesias sacrais
uretral. Em conseqüência, surgem disfunções vesicais, disfun-                        • lipomas, lipomeningoceles
ções esf incterianas ou combinações de ambas. As alterações                          • diastematomielias
do funcionamento vesicoesfincteriano constituem problema                             • cistos medulares
basicamente por promoverem incontinência urinária ou por
causarem hiperpressões intravesicais, com conseqüências com-       Adquiridas        • traumáticas centrais
prometedoras para o funcionamento do trato urinário supe-                                - trauma medular
rior.                                                                                    - trauma craniano
                                                                                     • doenças
Causas                                                                                  - degenerativas
                                                                                        - inflamatórias
      Causas congênitas e adquiridas podem promover altera-                             - infecciosas
ções na inervação do trato urinário inferior. As congênitas, se
mínimas, podem passar despercebidas até o momento em que                             • lesões neurológicas periféricas
habitualmente a criança deveria adquirir o controle vesicoes-                            - traumáticas
fincteriano. Em casos com maior comprometimento, altera-                                 - cirúrgicas
ções importantes do trato urinário superior e da função renal                            - radioterápicas
podem se manifestar clinicamente já no primeiro ano de vida.                             - mistas
Em geral, as causas congênitas são detectadas precocemente,
inclusive por ultra-som antenatal. O urologista deve participar   urinário incluem reservatório com capacidade satisfatória para
da avaliação inicial e seguimento destas crianças desde o iní-    períodos adequados de autonomia, baixa pressão de armaze-
cio do diagnóstico. As causas adquiridas geralmente se asso-      namento que não comprometa os esvaziamentos ureterais, e
ciam a outras alterações funcionais, físicas ou mentais, pelo     ausência de refluxo para os ureteres. Por ocasião do esvazia-
acometimento simultâneo das inervações. A tabela 1 apresen-       mento, voluntariamente diminuímos ao mínimo a resistência
ta as principais causas de disfunção vesicoesfincteriana.         uretral e sinergicamente contraímos a musculatura do reser-
                                                                  vatório, de forma a promover força expulsiva que permita a
                                                                  eliminação total da urina, outra vez com pressões mínimas.
Fisiopatologia                                                    Para que estes fenômenos ocorram nestas condições, é abso-
                                                                  lutamente necessária a integridade do sistema neurológico que
     Normalmente, armazenamos urina em condições especi-          controla estas funções. A falta de maturação do sistema ner-
ais e esvaziamos a bexiga sob controle voluntário nos mo-         voso central pós-natal faz com que a micção seja iniciada e
mentos oportunos. As condições especiais de armazenamento         controlada por circuitos neurológicos reflexos. Em crianças
                                                                  mais velhas e nos adultos, após maturação dos centros neuro-
                                                                  lógicos do sistema nervoso central a micção passa a ser con-
                                                                  trolada voluntariamente por circuitos localizados no cérebro.
                                                                  Defeito na maturação neurológica pode permitir que micções
                                                                  involuntárias persistam na fase adulta. Por outro lado, doen-
Endereço para correspondência:                                    ças, lesões neurológicas ou envelhecimento podem alterar os
Rua Itapeva, 366 - cj. 134                                        centros neurológicos que medeiam a micção voluntária, per-
01332-900 - São Paulo - SP                                        mitindo o ressurgimento dos reflexos primitivos, ou remode-
Fax: (0--11) 287-4540                                             lar os mecanismos, com surgimento de novos circuitos refle-
E-mail: bruschini@ibm.net                                         xos (figura 1).

                                                                                GUIA PRÁTICO DE UROLOGIA                  273
Figura   1




Quadro clínico                                                     grande utilidade a realização de diário miccional compreen-
                                                                   dendo horários de micção, intensidade do desejo, volume uri-
      A queixa básica dos pacientes refere-se à perda urinária     nado, perdas prévias.
involuntária. O aparecimento de queixas miccionais conco-               O exame destes pacientes deve avaliar mais especifica-
mitantes a outros problemas físicos ou mentais sugere forte-       mente sensibilidade cutânea, reflexos no períneo e membros
mente a razão do problema urinário. Assim, em crianças com         inferiores, alterações de movimentação e ocorrência de perda
mielomeningocele ou trauma medular com paraplegia com a            urinária. No sexo masculino, evidentemente, deve-se incluir
presença de alterações miccionais é implícita. A coexistência      avaliação digital da próstata; no feminino, exame ginecológi-
de mais de um fator potencialmente causador de alterações da       co para verificação de mobilidade uretral a esforços abdomi-
micção torna a queixa muitas vezes confusa, sendo necessário       nais e perda urinária nestas circunstâncias. Cuidado especial
individualizar e quantificar a contribuição de cada um deles       deve ser dispensado na pesquisa de alterações em região
para o problema final. É assim, por exemplo, na incontinência      lombossacral, tais como manchas, pêlos, alterações da prega
urinária de esforço na mulher e com outras causas neurológi-       glútea, sugestivas de malformações na região.
cas de disfunção, como diabete melito, doença de Parkinson
etc. Da mesma forma, o aumento prostático no homem torna           Exames subsidiários
sempre necessário cuidado especial na forma de tratamento a
                                                                         Além dos exames gerais, atenção especial deve ser dada
ser instituída.
                                                                   a avaliação de infecção urinária e da função renal, dados im-
      O principal fator a ser observado nestes pacientes é se a
                                                                   portantes para a caracterização da disfunção e do comprome-
incontinência urinária significa o único problema ou se as         timento da trato urinário superior.
condições internas, em especial a pressão intravesical, consti-          A avaliação por imagem do trato urinário visa identificar
tuem fator potencial de deterioração do trato urinário e, por-     presença de litíase urinária, dilatações do trato urinário supe-
tanto, da função renal.                                            rior, de refluxo vesicoureteral, de divertículos de bexiga e de
                                                                   estenoses uretrais funcionais ou anatômicas. Assim, a ultra-
Diagnóstico                                                        sonografia necessita freqüentemente ser complementada por
                                                                   urografia excretora e uretrocistografia retrógrada e miccio-
      A propedêutica das disfunções vesicoesfincterianas é rea-    nal. Exames como tomografia computadorizada, ressonância
lizada por anamnese, exame físico e exames subsidiários.           magnética e cintilografia renal são exames não-habituais e têm
      A anamnese dos problemas urinários nos primeiros me-         indicações comuns a outras áreas da Urologia. A identifica-
ses e anos de vida é realizada por meio dos pais. A perda uri-     ção das alterações anatômicas citadas é fundamental para a
nária normal na faixa etária deve ser diferenciada das perdas      interpretação adequada do exame urodinâmico, no qual se
urinárias contínuas, das perdas durante o choro e da ausência      baseará o tratamento a ser proposto.
de micções com jato. Em caso de dúvida, deve ser solicitada              A avaliação urodinâmica constitui a forma de caracteri-
aos familiares a realização de diário miccional, com todos es-     zação da disfunção miccional, referendando também as quei-
tes detalhes relacionados. A anamnese dos pacientes adultos        xas clínicas do paciente. Praticamente todas as classificações
com disfunção miccional neurogênica deve explorar em espe-         atuais de bexiga neurogênica têm como base os achados
cial os hábitos miccionais prévios e atuais, a presença de doen-   urodinâmicos. Por exame urodinâmico entende-se toda forma
ças potencialmente causadoras de problemas urinários, o uso        de avaliação da condição funcional da bexiga e esfíncteres.
de medicações, as cirurgias prévias e alterações sexuais. Em       Assim, a observação da micção, registro do fluxo urinário,
casos com disfunções não-explícitas, novamente torna-se de         medida do resíduo, cistometria por coluna de água ou por bom-


274           GUIA PRÁTICO DE UROLOGIA
Tabela   2                 CLASSIFICAÇÃOTERAPÊUTICA DAS DISFUNÇÕES ESFINCTERIANAS

      PEQUENA CAPACIDADE                                                                       GRANDE CAPACIDADE
      FUNCIONAL DA BEXIGA                                                                     FUNCIONAL DA BEXIGA

       Eliminação urinária freqüente                                                          Eliminação urinária freqüente
                                                        BAIXA
              Resíduo pequeno                                                                        Resíduo pequeno
                                                 RESISTÊNCIA URETRAL
          Pressão intravesical baixa                                                             Pressão intravesical baixa

       Eliminação urinária freqüente                                                             Períodos de continência
                                                         ALTA
             Resíduo presente                                                             Pressão intravesical baixa, em períodos
                                                 RESISTÊNCIA URETRAL
       Pressão intravesical elevada                                                        Necessita eliminação em períodos

                               (Em cada condição, estão sinalizados os problemas a serem solucionados)


bas de infusão e transdutores de pressão, eletromiografia pe-      vaziamentos. Apesar de haver cateteres mais sofisticados,
rineal e videourodinâmica são formas mais ou menos sofisti-        embalados individualmente e autolubrificados, o uso de
cadas para um mesmo fim. O exame urodinâmico permite               cateteres uretrais simples é plenamente aceitável. Em ho-
avaliar qualitativa e quantitativamente a disfunção vesicoes-      mens, devem-se usar 10 a 14 F e em mulheres, 14 a 16 F.
fincteriana do paciente, associando os achados com os habi-        Em pacientes submetidos a ampliação vesical cirúrgica,
tualmente encontrados nas patologias suspeitas, auxiliando o       devem-se usar os números maiores, para adequado esvazi-
diagnóstico etiológico e sugerindo alternativas terapêuticas.      amento do muco urinário. Apesar da técnica limpa ser ade-
Constitui exame praticamente imprescindível nos casos mais         quada, procedimentos estéreis serão preferidos, desde que
complexos de disfunção miccional. O exame urodinâmico              de fácil realização, como uso de luva e limpeza perineal.
permite, através da classificação terapêutica, avaliar o padrão    Os intervalos entre os cateterismos serão ditados pela ca-
vesical e esfincteriano do paciente, servindo de base para as      pacidade funcional da bexiga; porém, intervalos menores
opções terapêuticas.                                               que quatro horas devem ser desconsiderados por serem de
                                                                   difícil realização. O uso de quimioprofilaxia pode ser ins-
Tratamento                                                         tituído no início do procedimento, mas tende a ser descon-
                                                                   tinuado a longo prazo por induzir resistência bacteriana. A
                                                                   bacteriúria torna-se praticamente aceitável no paciente em
     As formas de tratamento das disfunções vesicoesfincteria-
                                                                   cateterismo intermitente, com ocorrência cada vez menos
nas podem ser classificadas como cirúrgicas ou conservadoras.
                                                                   freqüente de infecção urinária sintomática.
Tratamentos conservadores
                                                                        Tratamento farmacológico: a principal indicação de
                                                                   farmacoterapia em incontinência urinária diz respeito a bexi-
      Estimulação voluntária do reflexo vesical: apesar de
                                                                   gas com hiperatividade. As três mais importantes indicações
menos usada no período pós-cateterismo intermitente limpo,
                                                                   deste tratamento são:
ainda constitui forma de tratamento em casos com caracterís-
ticas especiais. Compreende basicamente o desencadeamento               n melhorar ou eliminar a incontinência por contração re-
voluntário do reflexo vesical por meio de várias manobras re-             flexa;
alizadas pelo paciente, sendo as mais comuns as estimulações
repetidas do hipogástrio. Oito pressões hipogástricas sucessi-          n eliminar ou prevenir situação da alta pressão intra-
vas em intervalos de alguns segundos parecem promover me-                 vesical;
lhor desencadeamento. Os objetivos desta manobra são pro-
mover micção balanceada e diminuir incontinência ou aquisi-             n melhorar as condições para realização mais espaçada
ção de continência. Como pré-requisitos, deve haver possibi-              de cateterismo intermitente.
lidade de se coletar a urina em condições socialmente aceitá-
veis, em intervalos satisfatórios de tempo.                             As drogas mais utilizadas atualmente são a oxibutinina,
                                                                   5 mg, 2 a 3 vezes ao dia, e a tolterodina, 2 mg, 2 vezes ao
     Cateterismo intermitente: o uso de cateterismo in-            dia. Aparentemente, ambas possuem o mesmo grau de efe-
termitente para esvaziamento periódico da bexiga melho-            tividade, havendo evidências de que a tolterodina produz
rou indiscutivelmente o tempo e a qualidade de vida dos            menos efeitos colaterais, em especial boca seca. Drogas
portadores de disfunção neurogênica. Implica a presença            menos utilizadas, como flovoxato, propantelina e antide-
de bom reservatório vesical, no que se refere ao volume e à        pressivos tricíclicos, constituem tratamentos farmacológi-
manutenção de baixa pressão em seu interior, aspectos que,         cos alternativos às drogas inicialmente descritas. O uso de
em última análise, irão determinar o intervalo entre os es-        drogas que diminuem a hiperatividade por bloquearem es-

                                                                                GUIA PRÁTICO DE UROLOGIA                      275
tímulos aferentes, como a capsaicina e a resiniferatoxina,          principais complicações com o uso de sonda uretral de demo-
ainda não foi incorporado à prática médica rotineira. Dro-          ra são disreflexia autonômica, trauma uretral, estenose ure-
gas para diminuição de hiperatividade esfincteriana, como           tral, divertículos e fístulas uretrais, cálculos vesicais, cistite
diazepam e baclofeno, possuem efeitos limitados e ações co-         hemorrágica, carcinoma escamoso de bexiga, orquiepididimi-
laterais significativas, sendo em geral usadas para diminuição      tes, perda de urina ao redor do cateter, e alargamento uretral
de espasticidade esquelética, com ação esfincteriana secun-         progressivo em mulheres.
dária. Drogas para aumento da atividade esfincteriana uretral
compreendem agonistas alfaadrenérgicos, estrógenos e ago-                 Compressão vesical para o esvaziamento: são mano-
nistas betaadrenérgicos, sem resultados efetivos e comprova-        bras para aumento da pressão intravesical, promovendo con-
dos em disfunções neurogênicas.                                     dições para seu esvaziamento. Em geral, correspondem às
                                                                    manobras de Valsalva (esforços abdominais) e de Credé (com-
     Neuromodulação: as formas não-invasivas de                     pressão manual do hipogástrio). A indicação tradicional seria
eletroestimulação em bexiga neurogênica compreendem:                em pacientes com bexigas hipoativas em associação com es-
                                                                    fíncteres com menor atividade. O uso concomitante de drogas
      n estimulações anorretais,                                    diminuidoras da resistência uretral, como alfabloqueadores,
                                                                    pode facilitar o método. Em pacientes com esfíncter hiperativo,
      n estimulações intravesicais,                                 pode ser realizado distensão digital do ânus, promovendo re-
                                                                    laxamento esfincteriano e facilitando o esvaziamento por Val-
      n estimulações transcutâneas suprapúbicas.                    salva. Estas manobras são contra-indicadas em portadores de
                                                                    refluxo vesicoureteral, hérnias, hemorróidas e infecção uriná-
      A estimulação elétrica anorretal pode ser indicada em         ria sintomática.
pacientes não-responsivos a drogas anticolinérgicas ou com
efeitos colaterais que limitem seu uso. A estimulação do pê-        Tratamentos cirúrgicos
nis, clitóris ou vagina provoca um reflexo aferente que ativa a          Vários procedimentos cirúrgicos podem promover me-
inibição vesical via plexo hipogástrico, aumenta a inibição         lhora dos fatores limitantes e causadores da queixa urinária.
central das f ibras aferentes a partir da bexiga, e das eferentes
à bexiga. Estimulação do nervo tibial parece oferecer resulta-           Cirurgias para aumento da contratilidade detrusora:
dos semelhantes. As estimulações intravesicais e suprapúbicas       a estimulação seletiva de nervos sacrais pode promover con-
não estão ainda incluídas na prática médica como métodos            tração detrusora e esvaziamento da bexiga. Para tanto, é ne-
efetivos de tratamento.                                             cessária a correta identificação do ramo ventral do nervo sacral
                                                                    que maior estímulo contrátil oferece à bexiga, realização de
      Dispositivos para controle externo da perda urinária:         rizotomia dorsal para diminuição dos estímulos centrais adi-
coletores penianos semelhantes a “condoms” são também cha-          cionais e a colocação extradural do eletrodo. Em função do
mados cateteres externos. Existem coletores reusáveis e             custo do procedimento e da complexidade, fica restrito a cen-
descartáveis, com vantagem para os últimos. Apesar das van-         tros médicos e a pacientes especiais.
tagens óbvias em relação ao uso contínuo de cateteres, não
são isentos de problemas. As complicações mais comuns são                Cirurgias para diminuição da resistência uretral ao
dificuldades de f ixação à pele peniana, principalmente em          esvaziamento: o procedimento de excelência em portadores
pênis pequenos e retráteis; dobra ou obstrução da extremida-        de hiperatividade detrusora contra esfíncter dissinérgico é a
de por rotação; lesões penianas por compressão mecânica ou          esfincterotomia endoscópica. O resultado é a diminuição da
garroteamento; infecção urinária por bacteriúria externa, fa-       pressão intravesical, por deixar de existir resistência à con-
cilitando a ascendência bacteriana. Clampes penianos foram          tração vesical. A indicação prática é em pacientes dissinér-
usados mais freqüentemente em incontinência pós-prostatec-          gicos portadores de boa capacidade de contração vesical e
tomia. Infelizmente, a necessidade de compressão peniana para       que não evoluíram satisfatoriamente em condutas conser-
oclusão da uretra distal torna este um procedimento de risco        vadoras. Procedimento cirúrgico único oferece chance de
para a integridade da pele e da uretra, não devendo ser utiliza-    melhora em 70% a 90% dos pacientes, sendo que os restan-
do em bexigas neurogênicas. Sondagem vesical contínua por           tes necessitariam de procedimento adicional. Alternativa à
via uretral ou suprapúbica constitui meio efetivo para esvazia-     esfincterotomia endoscópica seria o bloqueio esfincteria-
mento vesical. Seu uso por via uretral oferece problemas, mi-       no por injeção de toxina botulínica (150 Unidades Interna-
nimizados por menores diâmetros e pela retificação peniana          cionais) injetada diretamente na região uretral. Os proble-
em direção ao abdome, desfazendo o ângulo penianouretral,           mas de seu uso se relacionam ao custo e ao tempo de dura-
local de divertículos e fístulas. Cateteres vesicais de demora,     ção do efeito, que varia de três a nove meses. O bloqueio
apesar de oferecerem boa drenagem vesical e controlarem a           do nervo pudendo pode ser outra alternativa. Uma das fun-
perda urinária, não devem ser aceitos como método a longo           ções do nervo pudendo corresponde a controle do esfíncter
prazo. Exceção seria feita em pacientes crônicos, com impos-        uretral externo. Bloqueio deste nervo deve melhorar o es-
sibilidade de realização de cateterismo intermitente, impossi-      vaziamento vesical por diminuir a resistência uretral decor-
bilidade de usar coletores externos, e em pacientes agudos. As      rente do esfíncter externo. Antes de neurectomia cirúrgica, deve

276            GUIA PRÁTICO DE UROLOGIA
ser realizado bloqueio anestésico do nervo, facilmente checa-       que em outras indicações. Quando o uso concomitante de an-
do pela anestesia perineal e flacidez anal correspondente. Se       ticolinérgicos não consegue controlar adequadamente a hi-
houver diminuição significativa do resíduo e da pressão intra-      peratividade vesical, ampliação cirúrgica deve ser considera-
vesical ao esvaziamento, a lesão definitiva pode ser conside-       da. Sua realização ao mesmo tempo ou em momento diferente
rada. Calcula-se que 10% dos pacientes com bexiga neurogê-          ao da colocação do esfíncter artif icial é motivo de controvér-
nica podem se beneficiar deste método. O uso de “stent” co-         sia em vista da possível contaminação da prótese no ato da
locado ao nível da uretra membranosa seria outra maneira de         manipulação intestinal. Recentes tentativas de aumento dinâ-
diminuir a resistência uretral decorrente da dissinergia esf inc-   mico da atividade esfincteriana uretral por mioplastia através
teriana externa. A vantagem imediata do método seria provo-         da utilização do músculo gracilis, estimulado externamente
car a sensação psicológica de que nada irreversível está sendo      por impulsos elétricos, ainda não estão definitivamente incor-
feito, mantendo-se a perspectiva freqüentemente existente de        poradas ao uso normal em clínica. Aumento da resistência ure-
que os pacientes devem melhorar neurologicamente com o              tral por “slings” é plenamente aceito em mulheres como alter-
tempo. Estudos comparativos entre o Urolume® e a esf incte-         nativa documentada ao uso de esfíncter artificial, assumindo-
rotomia endoscópica sugerem resultados semelhantes.                 se que o cateterismo intermitente vai ser a forma de esvazia-
                                                                    mento da bexiga. As complicações e limitações, poucas, rela-
      Cirurgias para diminuição da contratilidade vesical e         cionam-se à dificuldade de cateterização, litíase vesical e hiper-
aumento da capacidade funcional: neste grupo inclui-se a            reflexia. O uso de “slings” em pacientes do sexo masculino,
neuromodulação sacral seletiva e rizotomia sacral. As desvan-       apesar de descrito, não encontrou ainda aceitação ampla como
tagens e vantagens do método já foram anteriormente descri-         forma de tratamento. Injeção de substâncias intra-uretrais para
tas. A diferença em relação à neuromodulação para contração         aumentar o fechamento da uretra, teoricamente factível, não
vesical se deve à forma e ao tempo da estimulação. Amplia-          encontra até o momento respaldo em trabalhos clínicos que
ção cirúrgica vesical por segmento digestivo corresponde            forneçam chances de sucesso.
ao método mais efetivo utilizado para este fim. Apesar de
segmento gástrico e de intestino grosso serem maneiras al-                Criação de novos reservatórios urinários: a confecção
ternativas, o uso de íleo encontra maior aceitação no meio          de bexiga ortotópica parece fornecer os melhores resultados,
urológico. A detubulização, desfazendo a eficiência peris-          possibilitando cateterismo intermitente via uretra tópica, e com
táltica deste segmento, melhora a capacidade de contenção           relação custo/benefício mais favorável. Em pacientes com di-
de urina. Os problemas do método se relacionam com a                f iculdade de sondagem uretral – por causa de limitações
presença de muco na neobexiga, reabsorção urinária e li-            físicas ou por uretras não cateterizáveis –, a confecção de
tíase vesical, além da morbidade decorrente do porte cirúr-         reservatórios continentes ou condutos ileais (cirurgia de
gico em si. A procura de método que evitasse estes incon-           Bricker) seria a melhor maneira de resolver o problema.
venientes fez surgir o procedimento chamado auto-amplia-            Felizmente, a necessidade de novos reservatórios constitui
ção ou miomectomia, que significa a retirada parcial da             parcela pequena das condutas terapêuticas nos pacientes com
musculatura detrusora, mantendo-se íntegra a mucosa. Re-            bexiga neurogênica.
sultados controversos foram relatados em bexigas neuro-
gênicas congênitas, não-favoráveis ao seu uso. No entanto,
o método que necessita de maiores estudos parece promo-             Conclusões
ver melhora funcional da bexiga em bexigas neurogênicas
pós-trauma medular e em bexigas instáveis principalmente                  O paciente com queixa urinária e suspeita de bexiga neu-
por não comprometer outras cirurgias posteriores. Cistólise,        rogênica deve ser pesquisado para que seja esclarecida a rela-
ou denervação subtrigonal da bexiga, não parece oferecer re-        ção exata entre o problema e a possível origem neurológica,
sultados animadores.                                                bem como a outras causas eventualmente concomitantes. A
                                                                    realização de exame urodinâmico, após tentativa de controle
      Cirurgias para aumento da resistência uretral: pacien-        de infecção urinária e avaliação anatômica do trato urinário,
tes com insuficiência esfincteriana por doença neurológica          torna-se imperativa, principalmente antes de medidas terapêu-
são potencialmente candidatos a procedimentos cirúrgicos para       ticas mais agressivas. As alternativas terapêuticas, com seus
aumento da resistência uretral, considerando-se que existe          prós e contras, devem ser colocadas ao paciente e familiares
capacidade funcional vesical adequada e que o esvaziamento          de forma didática, repetindo-se tantas vezes quanto forem ne-
vesical será convenientemente realizado. O esfíncter urinário       cessárias, para que eles tomem a conduta que mais lhes convi-
artificial, mais comumente utilizado em incontinência pós-          er. O médico assistente deve procurar abster-se de interferir,
prostatectomia, nunca atingiu indicação generalizada em be-         deixando ao paciente a escolha mais favorável. Em crianças,
xiga neurogênica. Um dos problemas, principalmente em por-          pela incapacidade de discernimento adequado, a escolha deve
tadores de mielomeningocele, é a mudança da complacência            ser transferida aos pais e responsáveis. Se possível, e em ca-
vesical e a deterioração do trato urinário superior após a cria-    sos de dúvida ou insegurança por parte do paciente ou fami-
ção de resistência uretral e expansão vesical periódica. Outro      liares, medidas paliativas devem ser tomadas para manuten-
fator promotor de cuidados na sua indicação é o alto índice de      ção da integridade funcional do trato urinário superior, en-
revisão cirúrgica em portadores de bexiga neurogênica, maior        quanto se aguarda uma conduta definitiva.

                                                                                 GUIA PRÁTICO DE UROLOGIA                       277
Bibliografia recomendada

                    1.     ABRAMS P KHOURY S, WINE A. Incontinence. Plymouth UK, Health Publication, 1999.
                                     ,
                    2.     BRUSCHINI H, TRUZZI JC. Bexiga neurogênica: classificação, diagnóstico e tratamento. In: Schor N,
                              Srougi M. Nefrologia e Urologia Clínica. São Paulo, 1998; 205-10.
                    3.     BRUSCHINI H. Como eu trato bexiga neurogênica. J Bras Urol 1995; 2 (supl.): 1.
                    4.     BRUSCHINI H. Neurogenic bladder: treatment alternatives made simple. Issues in incontinence. Saxe
                              Healthcare Comunications, Burlington, VT, 1999.
                    5.     TANAGHO E, LUE TF. Neuropathic bladder disorders. In: Tanagho E, MacAninch JW. Smith’s General
                              Urology. 14th ed. Norwalk 1995; 496-513.
                    6.     GRUNEWALD V JONAS U. Neurologic abnormalities. In: Fitzpatrick JM, Krane RJ. The Bladder. New
                                          ,
                              York, 1995; 195-212.
                    7.     BRUSCHINI H, KANO H, DAMIÃO R et al. Incontinência urinária, uroneurologia, disfunções miccio-
                              nais. São Paulo, 1999.




278        GUIA PRÁTICO DE UROLOGIA
Capítulo 48
Incontinência Urinária

Paulo Cesar Rodrigues Palma



Introdução                                                            Dentre as transitórias, responsáveis por cerca de 50%
                                                                  dos casos de incontinência urinária nas mulheres idosas,
      A incontinência urinária de esforço na mulher (IUE) é       podemos citar:
definida, segundo a Sociedade Internacional de Continência
(“International Continence Society”), como a perda involun-            • Drogas - Existem vários medicamentos que interferem
tária de urina pela uretra, secundária ao aumento da pressão             tanto na função vesical como na uretral. Algumas dro-
abdominal na ausência de contração do detrusor, e que acar-              gas contra hipertensão arterial, por exemplo, podem le-
reta problemas sociais à paciente.                                       var à incontinência.

                                                                       • Problemas mentais - Alterações mentais graves que
Aspectos epidemiológicos                                                 acarretam perda do sentido de orientação podem levar
     A prevalência da IUE, embora varie nos diferentes gru-              à perda da consciência da plenitude vesical.
pos etários, constitui importante problema de saúde pública.           • Infecção urinária - As cistites agudas são muito comuns
Estima-se que 26% das mulheres no período reprodutivo apre-              em pacientes idosas e podem levar à urge-incontinência.
sentem o sintoma, havendo elevação para 30% a 42% naque-
las em fase de menopausa.                                              • Deficiência hormonal - A função uretral relacionada
                                                                         à contenção urinária está intimamente relacionada à pro-
Aspectos sócio-econômicos                                                dução hormonal ovariana (estrógeno), que é também
                                                                         fundamental para a menstruação. Após a menopausa, a
     O impacto psicossocial da incontinência urinária na mu-             produção de estrógeno diminui, e em algumas mulhe-
lher reflete-se na incidência significativamente maior de de-            res o tecido uretral torna-se mais frágil e sujeito a le-
pressão, neurose e disfunção sexual. Observou-se também                  sões e infecções.
maior incidência de hipocondria, depressão, histeria, dispa-
reunia e menor freqüência de atividade sexual.                         Dentre as situações definitivas que levam à incontinên-
     A incontinência urinária afeta dez milhões de indivíduos     cia podemos citar:
nos Estados Unidos, acarretando gastos da ordem de 10,8 bi-
lhões de dólares por ano.                                              • Gravidez - A gestação aumenta a tensão sobre a mus-
     Do exposto – e considerando-se que a incontinência uri-             culatura da pelve feminina. Além disso, durante o par-
nária é um sintoma cuja prevalência é maior na população                 to pode haver o estiramento e rotura das fibras muscu-
idosa, que tende a crescer na maioria dos países, tanto evoluí-          lares do períneo, deslocando a bexiga e a uretra de suas
dos quanto em desenvolvimento –, é lícito supor que este pro-            posições normais, causando a IUE.
blema venha a se agravar.
                                                                       • Cirurgias abdominais ou pélvicas - Destacam-se a his-
                                                                         terectomia, as falhas das cirurgias para incontinência e
Fisiopatologia da IUE                                                    as cirurgias para tratamento de tumores do cólon ou do
                                                                         reto, dentre outras.
     Existem situações transitórias e definitivas que podem
levar à incontinência urinária.                                        • Acidente vascular cerebral, traumas e tumores me-
                                                                         dulares - São situações nas quais pode haver comprome-
                                                                         timento do controle do sistema nervoso sobre a micção.

Endereço para correspondência:                                          A IUE ocorre em duas situações distintas. Na primeira,
Av. Barão de Itapura, 1.206                                       que corresponde à grande maioria dos casos, a uretra conser-
13020-432 - Campinas - SP                                         va a função de esfíncter. Em repouso, a pressão uretral é maior
Tel.: (0--19) 233-6016                                            que a pressão vesical, mantendo a continência. No entanto,
Fax: (0--19) 231-4938                                             durante os esforços há um aumento da pressão abdominal que

                                                                              GUIA PRÁTICO DE UROLOGIA                      279
não é transmitido igualmente para a uretra e para a bexiga, de
maneira que a pressão vesical torna-se maior que a pressão
                                                                    Figura   1
uretral, ocorrendo perda urinária. A transmissão desigual da
pressão abdominal é devida à hipermobilidade do colo vesical
e da uretra proximal, que decorre do relaxamento do soalho
pélvico. Essa situação é conhecida como incontinência uri-          Cistografia com
nária de esforço anatômica.                                             correntinha
      Na segunda condição ocorre a lesão do mecanismo es-             evidenciando
fincteriano próprio da uretra. A pressão uretral é constantemen-           o ângulo
te baixa, e a perda urinária se dá geralmente aos mínimos esfor-      uretrovesical.
ços. Nesta situação, pode não existir hipermobilidade do colo
vesical, que em geral se encontra fixo com a uretra fibrosada.
      A lesão do mecanismo esfincteriano intrínseco da uretra,     Estudo urodinâmico
conhecida como incontinência urinária de esforço esfincte-              A aplicação do estudo urodinâmico no diagnóstico etio-
riana, pode decorrer de cirurgias prévias, trauma, mielodis-       lógico da IUE tem adquirido importância crescente. Através
plasias e hipoestrogenismo, dentre outras causas. Nesses ca-       desse exame é possível analisar o comportamento da bexiga e
sos, a correção por técnicas de suspensão do colo vesical (ure-    do complexo esfincteriano vesicouretral. A avaliação é com-
trocistopexias) tem um alto índice de falha, estando indicadas     posta de etapas cuja análise conjunta visa à interpretação do
técnicas para o aumento da resistência uretral, como os “slings”   mecanismo fisiopatológico da incontinência. De maneira re-
e as injeções periuretrais.                                        sumida, apresentaremos os principais parâmetros da avalia-
                                                                   ção urodinâmica.
Propedêutica                                                           • Perfil uretral - Realiza-se a medida da pressão vesical
      O diagnóstico da IUE é fundamentalmente clínico.                   e da pressão intraluminal ao longo do comprimento da
Além da anamnese detalhada, que inclui um diário miccional               uretra em repouso e durante a solicitação de esforço
(registro da hora, volume urinado e dos episódios de perda),             abdominal. Tem por objetivo verif icar a integridade do
procura-se também demonstrar objetivamente a perda uriná-                mecanismo esfincteriano e a influência da hipermobi-
ria através do teste de Bonney.                                          lidade do colo vesical sobre a continência. Embora o
      O teste de Bonney consiste na elevação do colo vesical             perfil uretral não deva ser considerado isoladamente,
pelo examinador introduzindo os dedos indicador e médio na               pressões abaixo de 20 cm H2O sugerem lesão esfincte-
vagina da paciente. O teste é considerado positivo quando a              riana intrínseca.
elevação do colo vesical durante o esforço impede a perda
urinária percebida anteriormente. Nos casos cuja história não          • Medida da pressão de perda sob esforço - Este con-
é típica e naqueles em que houve insucesso cirúrgico, pode-              ceito, recentemente introduzido, veio corrigir as im-
mos lançar mão de métodos auxiliares.                                    perfeições encontradas no perfil uretral. Observou-se
                                                                         que não há relação direta entre a pressão uretral e a
Avaliação por imagem                                                     continência urinária, ou seja, pacientes com perfil ure-
      A utilização desses métodos na propedêutica de mulhe-              tral normal perdem urina aos esforços e, por outro lado,
res portadoras de IUE teve início com a uretrocistografia com            pacientes com perfil uretral alterado podem ser conti-
correntinha (figura 1). Através do estudo radiológico realiza-           nentes. Isso evidencia que a resistência uretral (função
do em repouso e sob esforço, foi possível correlacionar a IUE            esfincteriana) é diferente da pressão uretral. A pressão
a alterações do ângulo uretrovesical posterior e ao ângulo de            de perda sob esforço corresponde à medida da pressão
inclinação uretral, hoje apenas citado como valor histórico.             vesical mínima necessária para a perda urinária duran-
      A partir do reconhecimento de que o descenso acentua-              te o aumento da pressão abdominal (manobra de Val-
do da junção uretrovesical (JUV) durante a realização de es-             salva). A medida é feita através de um cateter vesical,
forço físico é o fator determinante do desencadeamento de                com a paciente em pé e orientada no sentido de evitar
IUE na grande maioria dos casos, o estudo dos ângulos foi                contração voluntária do soalho pélvico.
substituído pela mensuração do grau de mobilidade da JUV     .
      Por essa razão, a partir da década de 80 surgiram estudos         Dessa maneira, as pacientes portadoras de insuficiência
que investigaram a utilização do ultra-som em substituição ao      esfincteriana intrínseca apresentarão perda com pressão infe-
método radiológico tradicional.                                    rior a 60 cm H2O, enquanto perdas com pressões acima de
      Utilizando as vias transretal, transvaginal ou transperi-    90 cm H2 O indicam o diagnóstico de hipermobilidade do
neal, considera-se atualmente que o deslocamento da JUV            colo vesical e da uretra, com integridade do aparelho es-
maior ou igual a 10 mm durante a realização do esforço físico      fincteriano. Valores intermediários devem ser interpreta-
é compatível com suporte inadequado das estruturas de sus-         dos com auxílio de informações clínicas relativas a anam-
tentação pélvica e, portanto, suscetível à correção cirúrgica      nese e exame ginecológico, bem como do restante do estu-
por técnicas de uretrocistopexia.                                  do urodinâmico.

280           GUIA PRÁTICO DE UROLOGIA
Figura   2                                                         Figura   3
         Os cones
          vaginais
       facilitam a                                                      O pessário
 identificação e a                                                 vaginal “Introl”
     contração da                                                      eleva o colo
  musculatura do                                                            vesical.
   soalho pélvico.



     • Cistometria - Neste exame, estudam-se as variações          perder urina, a paciente foi orientada a aumentar progressiva-
       pressóricas durante o enchimento vesical e a micção.        mente o intervalo entre as micções em meia hora.
       Na primeira fase do exame, estuda-se a acomodação
       durante o enchimento vesical, denominada complacên-              Exercícios da musculatura pélvica - Os exercícios peri-
       cia. A ocorrência de contrações vesicais involuntárias      neais, também conhecidos como Exercícios de Kegel, são úteis
       caracteriza a instabilidade vesical (na ausência de doen-   tanto para o tratamento da IUE quanto para a urge-inconti-
       ça neurológica) ou a hiper-reflexia do detrusor (na sua     nência. Trabalhando inicialmente com pacientes idosas, o Dr.
       existência). A capacidade vesical funcional também é        Kegel observou que os exercícios melhoravam não só a conti-
       estudada nessa etapa. Do ponto de vista prático, a prin-    nência mas também o prazer sexual. Tratando-se de uma op-
       cipal informação da cistometria refere-se à existência      ção simples e barata, os exercícios são muito atraentes, porém
       de contrações involuntárias, presentes em até 40% dos       é preciso salientar a necessidade de motivação para a obten-
       casos de IUE, manifestando-se clinicamente pela enu-        ção de bons resultados, uma vez que os exercícios devem ser
       rese noturna e eventualmente pela urge-incontinência.       realizados constantemente e por toda a vida. Assim, o trata-
                                                                   mento exige do médico disposição para orientação e apoio
     • Associação com métodos de imagem - A observação             constante para conseguir resultados satisfatórios.
       da abertura e mobilidade do colo vesical utilizando a
       fluoroscopia ou o ultra-som durante as medidas pres-             Cones vaginais - Os cones vaginais (figura 2) melhoram
       sóricas constitui o estudo videourodinâmico, que per-       os resultados dos exercícios perineais não só pelo aumento da
       mite a obtenção de informações adicionais e é de im-        carga (peso), mas também aumentando a motivação. O princí-
       portância nos casos complexos, principalmente em ser-       pio é o mesmo utilizado pelos halterofilistas para aumentar a
       viços universitários de referência.                         massa muscular, ou seja, trabalhar progressivamente um gru-
                                                                   po muscular aumentando a carga usada.
Tratamento da incontinência                                             Estima-se que mais da metade das pacientes que utilizam
                                                                   os cones para fortalecimento da musculatura antes da cirurgia
urinária de esforço                                                ficam completamente curadas.
     O tratamento da IUE geralmente é cirúrgico, porém, re-             Pessários vaginais - Os mais modernos são feitos de si-
centemente, várias alternativas conservadoras de tratamento        licone na forma de uma pulseira com duas elevações. Como
vêm sendo propostas.                                               na maioria dos casos de incontinência urinária a bexiga se
                                                                   encontra prolapsada, a introdução do pessário na vagina eleva
Tratamentos conservadores                                          a bexiga e a uretra para a posição normal, simulando o efeito
     Existem várias modalidades de tratamento conservador          de uma cirurgia corretiva (figura 3). Admite-se que após a
da IUE. Dentre elas podemos citar o treinamento vesical, a         adaptação a esse tratamento, 80% das pacientes permaneçam
micção programada, os exercícios da musculatura pélvica, os        secas ou com melhora da incontinência.
cones vaginais, os pessários vaginais, os obturadores uretrais,
as técnicas de “biofeedback”, a eletroestimulação perineal e o           “Biofeedback” - Este método pode ser utilizado para tra-
tratamento medicamentoso.                                          tar tanto a incontinência de esforço quanto a urgência miccio-
                                                                   nal. A maioria dos equipamentos existentes possui um sensor
     Treinamento vesical - Funciona em diversos casos de           eletrônico que é introduzido na vagina para registrar a ativida-
urge-incontinência e de incontinência reflexa, ou seja, aquela     de dos músculos pélvicos, e eletrodos colados na parede ab-
que ocorre subitamente “sem sensação prévia ou aviso”. Por         dominal para monitorar sua atividade e informar se a muscu-
exemplo, vamos considerar o caso de uma paciente cujo diá-         latura está relaxada.
rio miccional mostrava períodos de continência de até duas
horas, após o que ocorria urgência miccional de forte intensi-          Assim, quando a paciente contrair corretamente a mus-
dade. A paciente foi orientada a urinar a cada duas horas, in-     culatura perineal haverá uma representação auditiva ou visual
dependentemente do desejo miccional. Após uma semana sem           (por exemplo, acender de luzes) informando se os músculos

                                                                                 GUIA PRÁTICO DE UROLOGIA                    281
Figura   4                                                         Figura   5
                                                                          Adesivo
   Obturador                                                        uretral para a
       uretral                                                         oclusão do
 multiesférico                                                              meato.
 para oclusão
       uretral.


corretos estão se contraindo e também a intensidade das con-       Tratamento cirúrgico
trações. Os resultados aparecem depois de cinco semanas, com
exercícios realizados uma ou duas vezes por semana. Em al-                 O tratamento cirúrgico da IUE baseia-se na correção
guns países existem modelos mais simples e portáteis que po-       da hipermobilidade do colo vesical quando houver alteração
dem completar o tratamento em nível domiciliar.                    anatômica do soalho pélvico, ou no aumento da resistência
                                                                   uretral quando houver lesão esfincteriana intrínseca da uretra.
      Obturadores uretrais - Têm por objetivo ocluir mecani-       Pode haver também a associação de ambos, exigindo o uso de
camente a uretra (figura 4). Existem vários modelos no mer-        técnicas para a correção conjunta dos dois componentes da
cado e outros estão em fase de testes. Esse tipo de paliação       incontinência.
está indicado para os casos de incontinência urinária mais gra-
ve, como nas pacientes que utilizam fraldas ou forros e que             Correção da hipermobilidade do colo vesical - O obje-
não desejam ou não podem ser submetidas ao tratamento ci-          tivo é manter o colo vesical em posição intra-abdominal, seja
rúrgico. O dispositivo é descartável e não deve ser reutilizado,   através de sua suspensão ou através do reforço do soalho pél-
implicando a troca por um novo obturador a cada micção.            vico. Podemos distinguir três abordagens diferentes:
     Adesivos uretrais - De maneira semelhante aos obtura-              • Via vaginal - A correção de distopias através da via
dores, os adesivos uretrais ocluem a uretra ao nível do meato.            vaginal pela cirurgia de Kelly-Kennedy é largamente
A oclusão pode ser obtida tanto por adesivos especiais que                difundida e baseia-se na plicatura do tecido parauretral
aderem à mucosa periuretral (figura 5) quanto por dispositi-              (f igura 7), com índices de sucesso progressivamente
vos plásticos que com o auxílio de um gel apropriado criam                menores durante o seguimento. Atualmente admite-se
vácuo e selam a uretra distalmente.                                       que o suporte do soalho pélvico torna-se novamente ina-
                                                                          dequado a médio prazo após a utilização desta técnica.
      Eletroestimulação - Ao contrário das modalidades des-
critas, a eletroestimulação é um exercício passivo, ou seja, uma        • Via suprapúbica - Representada por duas técnicas. Na
forma de exercitar a musculatura perineal sem “fazer força”.              técnica de Marshall-Marchetti-Krantz realiza-se a su-
O tratamento é realizado introduzindo-se na vagina um ele-                tura do tecido periuretral e da bexiga ao periósteo do
trodo que se assemelha a um absorvente interno. O eletrodo é              púbis (figura 8). O sucesso referido é da ordem de 85%
ligado a uma fonte geradora de impulsos elétricos que promo-              durante seguimento prolongado, admitindo-se como
vem a contração da musculatura perineal. É importante sali-               principais inconvenientes a possibilidade de angulação
entar que o tratamento não apresenta efeitos indesejáveis e               e a conseqüente obstrução uretral, e, mais raramente, o
que nos casos de falha não haverá prejuízo para uma eventual              comprometimento do mecanismo esfincteriano pelas
cirurgia. Encontra-se em fase final de estudos a estimulação              suturas periuretrais e a osteíte do púbis. A outra técni-
extracorpórea por ressonância magnética, método não-invasi-               ca é representada pela Colpossuspensão a Burch, que
vo no qual a paciente senta-se numa cadeira que possui um                 baseia-se na realização de suturas envolvendo a fáscia
dispositivo que realiza os exercícios perineais sem que haja              perivaginal e a parede vaginal distante da uretra, as quais
nenhum contato direto (figura 6).                                         são ancoradas no ligamento de Cooper (figura 9). Des-
                                                                          sa forma, as complicações potenciais descritas com a
                                                                          técnica anterior seriam evitadas. De maneira geral, os
 Figura   6                                                               índices de sucesso obtidos são semelhantes.

                                                                        • Via combinada sob controle endoscópico - Baseia-se
                                                                          na confecção de suturas de apoio envolvendo seja a
                                                                          parede vaginal ou os tecidos periuretrais, seguidas de
     Estimulação                                                          ancoragem em nível da aponeurose do músculo reto
    extracorpórea
                                                                          abdominal, utilizando-se agulhas especiais (figura 10)
  por ressonância
          nuclear                                                         para a tração dos fios. Assim, obtêm-se o alongamento
       magnética.                                                         da uretra e a suspensão do colo vesical, que é mantido
                                                                          fixo durante o esforço abdominal. O controle endos-

282               GUIA PRÁTICO DE UROLOGIA
Figura   7                                     Figura   8                              Figura   9
                            Representação                         Na técnica de                                Na técnica de
                            esquemática da                        Marshall-Marchetti-                          Bursh, a fáscia
                            plicatura fascial                     Krantz, a correção                           perivaginal é
                            na correção da                        por via suprapúbica                          fixada ao
                            cistocele e da                        é feita pela                                 ligamento de
                            incontinência                         fixação da fáscia                            Cooper.
                            por via vaginal                       periuretral ao
                            (Kelly-Kennedy).                      periósteo do púbis.




                                                                      Correção da insuficiência esfincteriana - O objetivo é
 Figura   10                                                     aumentar a resistência uretral, o que pode ser obtido através
                                                                 de injeções periuretrais ou de “slings”.

                                                                     • Injeções periuretrais - Podem ser utilizadas no trata-
      A introdução da                                                  mento da IUE esfincteriana sem hipermobilidade do
        agulha é feita                                                 colo vesical associada.
         com controle
         endoscópico.                                                 O objetivo do tratamento é a injeção de substâncias
                                                                 biocompatíveis entre a submucosa uretral e o envelope mus-
                                                                 cular da uretra a fim de produzir coaptação uretral. As subs-
 Figura   11                                                     tâncias mais utilizadas para esse fim são a pasta de teflon,
                                                                 o colágeno bovino purificado e estabilizado, a lipoinjeção
         Representação
        esquemática da                                           autóloga e, mais recentemente, os balões periuretrais (fi-
  injeção periuretral de                                         gura 11).
       balões de silicone
         cujo objetivo é                                             • “Slings”. Os “slings” pubovaginais foram descritos há
    melhorar a coaptação                                               muito tempo como alternativa para o aumento da resis-
     da mucosa uretral.                                                tência uretral. A tensão, propositadamente colocada ao
                                                                       nível da uretra, foi responsável pela alta incidência de
 Figura   12                                                           retenção urinária pós-operatória. Recentemente, a uti-
                                                                       lização de retalhos mais longos de aponeurose, bem
  A alça pubovaginal                                                   como a utilização de materiais sintéticos ou absor-
   proporciona apoio                                                   víveis, permitiu a abordagem combinada por via ab-
      posterior para a                                                 dominal e vaginal, simplificando o procedimento e
   uretra, de maneira                                                  melhorando os resultados. Com essa técnica, obtém-
    que a mobilidade
                                                                       se uma alça pubovaginal ou “sling” que dará apoio
     fisiológica com o
  esforço oclui o colo
                                                                       posterior e coaptará a mucosa uretral quando da sua
               vesical.                                                descida fisiológica durante o esforço (figura 12). É
                                                                       importante não tracionar a alça para evitar retenção
                                                                       urinária no pós-operatório devido à compressão da
                                                                       junção uretrovesical, melhorando assim os resultados
       cópico permite a identificação de perfurações vesicais          obtidos.
       inadvertidas, além da avaliação da tração ideal sobre o
       colo vesical.                                                  Tendo em vista os bons resultados obtidos com os
                                                                 “slings” aponeuróticos nos casos complexos de IUE, acre-
     Representantes dessa modalidade de correção são as téc-     ditamos que deva ser essa a conduta de escolha nos de IUE
nicas de Stamey, Raz e Gittes. Todas têm em comum a ancora-      por lesão esfincteriana intrínseca, bem como naqueles ca-
gem da suspensão na parede vaginal sujeita a lacerações na       sos cujo risco de insucesso é grande, como nas pacientes
dependência de alterações tróficas hormônio-dependentes ou       obesas, com doença pulmonar obstr utiva crônica e radiote-
secundárias a cirurgias anteriores. Apesar de satisfatórios no   rapia pélvica.
início, os resultados se mostraram desapontadores no segui-           Recentemente simplificações dos “slings” têm sido re-
mento com prazos entre cinco e sete anos, com índices de         alizadas, destacando-se o suporte tendíneo vagianal (STV),
cura por volta de 50%.                                           no qual uma fita aponeurótica sintética é ancorada aos ar-

                                                                             GUIA PRÁTICO DE UROLOGIA                    283
cos tendíneos bilateralmente, sem necessidade de perfurar        nal para a suprabúbica ao nível do terço médio da uretra,
a fáscia endopélvica (figura 12). Outra opção de procedi-        deixando livre o colo vesical para se abrir durante a mic-
mento microinvasivo e passível de ser realizada com anes-        ção. Não há necessidade de se fixar a fita na aponeurose
tesia local e em nível ambulatorial é o TVT (“Tension-free       dos retos e tampouco de cateter uretral no pós-operatório.
vaginal tape”). Trata-se de uma fita de prolen que possui        trata-se de um procedimento inovador com bons resultados
uma agulha em cada extremidade passada da região vagi-           no seguimento inicial.




Bibliografia recomendada


                         1.     JEFFCOATE TNA, ROBERTS H. Observations on stress incontinence of urine. Am J Obstet Gynecol
                                   1952; 64: 721-38.
                         2.     BLAIVAS JG, OLSSON CA. Stress incontinence: classification and surgical approach. J Urol 1988;
                                   139: 727-30.
                         3.     McGUIRE EJ, FITZPATRICK CC, WAN J, BLOOM D, SANVORDENKER J, RITHEY M, GORMELY A.
                                   Clinical assessment of urethral sphincter function. J Urol 1993; 150: 1452-4.
                         4.     RAZ S, SIEGEL AL, SHORT JL, SYNDER JA. Vaginal wall sling. J Urol 1989; 141: 43-6.
                         5.     POLITANO VA. Periurethral polytetrafluoroethylene injection for urinary incontinence. J Urol 1982;
                                   127: 439-42.
                         6.     GREEN TH. Development of plan for the diagnosis and treatment of urinary stress incontinence. Am J
                                   Gynecol 1962; 83: 632-48.
                         7.     PALMA PCR, RETTO HF. Metanálise dos métodos diagnósticos da incontinência urinária de esforço.
                                   Acta Med Port 1996; 9: 41-4.
                         8.     DIOKNO A. The benefits of conservative management for SUI. Contemp Urol 1996; 8: 36-48.
                         9.     STANTON SL, CARDOZO LD. Results of the colposuspension operation for incontinence and prolapse.
                                   Br J Obstet Gynecol 1979; 86: 693-7.
                         10.    STAMEY TA. Endoscopic suspension of the vesical neck for urinary incontinence. Surg Gynecol Obstet
                                   1979; 136: 547-50.


284          GUIA PRÁTICO DE UROLOGIA
Capítulo 49
Disfunção Erétil
Sidney Glina*
Carlos Roberto Ferreira Jardim
Claudio Telöken

      As disfunções sexuais masculinas incluem principalmente           Já a contração muscular, que leva ao estado flácido ou
a ejaculação precoce, a inadequação do desejo sexual ou di-        o mantém, é mediada pelo sistema simpático, provavelmente
minuição da libido e a disfunção erétil ou impotência sexual.      através das endotelinas ou da noradrenalina. Isto explica a
      A disfunção erétil (DE), objeto deste capítulo, é definida   correlação entre ansiedade e dificuldade para obter ou man-
como a dificuldade de se conseguir ou manter, de maneira           ter-se a ereção.
constante, uma ereção peniana suficiente para penetração va-
ginal e obtenção de satisfação sexual. A incidência desta ina-     Etiologia
dequação varia de 10% a 52% da população masculina.
      Basicamente a ereção peniana é um fenômeno neurovas-               Como já vimos, a ereção é um fenômeno neurovascular,
cular. Os corpos cavernosos – estruturas efetoras da ereção –,     e a etiologia da DE depende de uma alteração neste complexo
são tubos cilíndricos revestidos por uma túnica rica em tecido     de eventos.
conjuntivo, a túnica albugínea, que tem a capacidade de dis-
tender-se até um certo ponto, quando se torna indistensível.            Basicamente dividem-se as causas em psicológicas e or-
Os corpos cavernosos são separados por um septo incomple-          gânicas ou físicas.
to, funcionando como uma câmara única. São preenchidos por
tecido semelhante a uma esponja, cujas trabéculas são com-              DE psicogênica - Corresponde à maioria das causas
postas de músculo liso, revestidas por endotélio. Esta estrutu-    de DE, principalmente nas faixas etárias mais jovens. Em
ra é fundamental para a ocorrência de ereção.                      nossa experiência, 70% dos pacientes com queixas de difi-
      Uma vez recebido, o estímulo sexual é transmitido ao         culdades eréteis apresentam causas psicológicas ou emo-
pênis, onde o sistema parassimpático libera, através do endo-      cionais, o mesmo ocorrendo em 35% de pacientes mais ido-
télio cavernoso e da inervação local, basicamente dois neuro-      sos. O “Massachusetts Male Aging Study”, realizado nos
transmissores: a prostaglandina E1 e o óxido nítrico. Ambos,       EUA, pesquisou a incidência e as comorbidades da DE, e
através da ativação de enzimas específicas, levam à liberação      detectou que o maior fator de correlação com esta disfun-
de AMP-cíclico e GMP-cíclico respectivamente, que diminuem         ção foi a depressão. Isto é compreensível quando se sabe
a concentração do cálcio intracelular, produzindo o relaxa-        que o sistema adrenérgico é o responsável pela detumes-
mento das f ibras de músculo liso.                                 cência peniana e pela manutenção do estado flácido.
      O relaxamento do músculo liso das trabéculas caver-
nosas (paredes da esponja) permite que o sangue que vem                 Dificuldades conjugais, perda de emprego, perda de côn-
pelas artérias cavernosas preencha o corpo cavernoso, dis-         juge ou parentes próximos, ejaculação precoce de longa dura-
tendendo os sinusóides. A túnica albugínea distende-se, e          ção, ansiedade de desempenho, baixa auto-estima e depressão
ocor re a tumescência peniana; o fluxo sangüíneo aumenta           encontram-se entre as principais causas da DE psicogênica.
rapidamente e o pênis atinge seu tamanho máximo. Nesse
momento, o sangue continua a distender os sinusóides ca-                DE orgânica ou física - Didaticamente podemos dividir
vernosos até que estes pressionem os plexos venosos, que           em quatro grandes causas orgânicas ou físicas: hormonal, vas-
ficam abaixo da albugínea, contra esta, bloqueando a dre-          cular, neurogênica e medicamentosa. A doença de Peyronie,
nagem venosa, aumentando a pressão intracavernosa e le-            que se traduz por fibrose de etiologia não definida na túnica
vando à ereção.                                                    albugínea, também pode dificultar a penetração vaginal, pois
                                                                   leva a curvaturas penianas, dor à ereção e eventualmente a
                                                                   fibrose do tecido erétil cavernoso, o que impede a ocorrência
                                                                   da ereção.
*Endereço para correspondência:
Praça Charles Miller, 80                                               • Causas hormonais - São responsáveis por cerca de
01234-010 - São Paulo - SP                                               5% dos casos de DE. Basicamente, a hiperprolacti-
Tel.: (0--11) 262-1333 - Fax: (0--11) 864-1805                           nemia e os hipogonadismos são as principais etiolo-
E-mail: glinas@originet.com.br                                           gias.

                                                                               GUIA PRÁTICO DE UROLOGIA                   285
A testosterona, hormônio masculino, está mais rela-          Propedêutica
cionada com o desejo sexual, a libido, do que com a ere-
ção. Alguns homens castrados ainda conseguem ter ereções                 Embora o conhecimento da f isiologia da ereção tenha
normais. Entretanto, existem evidências em animais de que          evoluído na última década, isso não tem acontecido com a
a castração levaria a diminuição da produção da enzima             terapêutica da DE. Muitas formas de terapêutica não conse-
óxido nítrico sintetase, responsável pela produção de óxi-         guem tratar a etiologia do problema. Por exemplo, não é pos-
do nítrico. Já a prolactina, hormônio responsável pela lac-        sível reverter a lesão neurológica do diabete, mas apenas ofe-
tação na mulher, também inibe o desejo sexual através da           recer formas de tratamento em que o paciente obtém ereção
competição com a testosterona nos receptores periféricos e         cada vez que vai tentar o ato sexual, como a injeção de drogas
por inibir a produção dela.                                        vasoativas.
      Provavelmente, à diminuição da libido associa-se algu-             Isto faz com que muitos autores preconizem que a pro-
ma ação deletéria para a ereção ainda não totalmente esclare-      pedêutica da DE seja realizada de acordo com o desejo do
cida.                                                              paciente. Se este prefere o uso de medicações orais, como o
                                                                   sildenafil, talvez a única propedêutica necessária deva ser a
      • Causas vasculares - A ocorrência da ereção depende         utilização deste medicamento, como um teste terapêutico. Por
        do relaxamento muscular, aumento do fluxo arterial e       outro lado, outros pacientes desejam saber o que está ocorren-
        do bloqueio da drenagem venosa.                            do e nestes casos estaria indicado um estudo diagnóstico mais
                                                                   extenso. Entretanto, acreditamos que deva ser feito um esfor-
      Toda situação que envolva a diminuição do fluxo arte-        ço no sentido de identificar se a causa é psicológica ou orgâ-
rial, como as estenoses arteriais por arteriosclerose, por exem-   nica, pois, no primeiro caso, a psicoterapia pode ser curativa.
plo, leva à não-ocorrência da ereção peniana.                            O I Consenso Brasileiro de Disfunção Erétil, realizado
      Por outro lado, a existência de fibrose do tecido caverno-   em abril de 1998, recomenda que em todos os pacientes seja
so que impeça sua distensão e conseqüente compressão dos           realizada anamnese específica, avaliação psicológica, dosa-
plexos venosos subalbugíneos dificulta o bloqueio da drena-        gem de testosterona livre (quando disponível, caso contrário
gem venosa e ocorre ausência de ereção. Tal fato já foi erro-      utilizar a testosterona total) e prolactina (quando houver di-
neamente chamado de fuga venosa e hoje é conhecido por             minuição da libido), além de glicemia, colesterol, triglicéri-
disfunção cavernovenoclusiva dos corpos cavernosos. Esta fi-       des e antígeno prostático específico nas faixas etárias indica-
brose pode ser focal, decorrente, por exemplo, de hipercoles-      das, e teste de ereção fármaco-induzida.
terolemia, ou difusa, como nos casos após priapismo.
      Eventuais fístulas venosas, extremamente raras, poderiam
também levar a DE, por dificultar o bloqueio da drenagem
venosa.
                                                                    Quadro      1       MEDICAMENTOS QUE PODEM
      • Causas neurológicas - A integridade do sistema ner-                             SER CAUSA OU CONTRIBUIR
        voso parassimpático, principalmente das raízes S2-S3-                           PARA A DISFUNÇÃO ERÉTIL
        S4 e do nervo cavernoso que se estende sob a próstata
        e a uretra, é fundamental para a ereção.                     • Anti-hipertensivos (inclusive diuréticos)
                                                                     • Antidepressivos: inibidores da MAO, lítio, inibidores da
     Na prática clínica, as principais causas neurológicas
                                                                       recaptação da serotonina, agentes tricíclicos
da DE são as neuropatias diabéticas ou alcoólicas, as ope-
rações pélvicas (principalmente a prostatectomia radical,            • Hormônios:
por sua ação lesiva sobre o nervo cavernoso) e as lesões                 Antiandrogênios: flutamida, ciproterona, bicalutamida etc.
medulares.                                                               Bloqueadores 5 alfa-redutase: finasterida
     A neuropatia diabética é provavelmente a causa mais co-             Agonistas de liberação de gonadotrofinas
mum de DE orgânica. Ocorre em 50% dos pacientes com mais                 Estrógenos, progestágenos
de seis anos de doença e relaciona-se diretamente com má             • Tranqüilizantes: fenotiazinas etc.
compensação da hiperglicemia. A dificuldade para obter ou
manter a ereção é o primeiro sintoma de diabete em cerca de          • Antiinflamatórios não-hormonais
10% dos homens diabéticos com DE.                                    • Antagonistas H2
      • DE medicamentosa - Inúmeros medicamentos rela-               • Cocaína
        cionam-se com a incapacidade de obter ou manter a            • Maconha
        ereção peniana. É importante na anamnese identificar
        o uso desses remédios, pois sua suspensão muitas ve-         • Heroína
        zes implica o retorno à função erétil normal. O quadro       • Álcool
        1 mostra a lista de drogas que se relacionam ou são
        causa da DE.                                                 • Fumo


286            GUIA PRÁTICO DE UROLOGIA
Anamnese - Muitos afirmam que basta a história do pa-
ciente para o profissional experiente fazer o diagnóstico etio-
                                                                    Quadro    2              SUGESTÃO DE ANAMNESE
lógico da DE. O paciente tem de ser ouvido atentamente e não                              ESTRUTURADA PARA O PACIENTE
se deve esquecer que é muito difícil para o homem revelar que                                 COM DISFUNÇÃO ERÉTIL
possui um problema sexual. O paciente leva, em média, cerca
de quatro anos entre começar a experimentar dificuldades na         • Há quanto tempo teve início seu problema sexual?
esfera sexual e procurar ajuda profissional.                        • Como é o problema?
                                                                    • Tem ereção normal durante as preliminares do ato sexual?
      As questões devem ser focalizadas na queixa sexual, pro-
curando identificar se o problema é mesmo DE ou inibição do         • É necessário um estímulo maior que o normal para conseguir a ereção?
desejo sexual ou ejaculação precoce, pois muitas vezes o pa-        • Perde a ereção antes da penetração?
ciente confunde as queixas. Deve-se procurar identificar se as      • Se perde, recupera-se e tenta nova penetração?
falhas são situacionais, se dependem da parceira, se têm rela-
                                                                    • Consegue ejacular após a penetração?
ção com momentos específicos da vida do paciente (relacio-
namento conjugal, situação financeira etc.). É importante per-      • Quando não consegue penetrar, ejacula com o pênis flácido?
guntar se a falha da ereção ocorre também na masturbação e          • Em cada dez atos sexuais, quantas vezes você não consegue penetrar e
se existe ereção matinal ou noturna.                                  desiste?
      Os hábitos, os medicamentos e as operações cirúrgicas         • Você se masturba?
pregressas devem ser inquiridas. O quadro 2 mostra um exem-
                                                                    • Com que freqüência?
plo de anamnese estruturada.
      O exame físico pode surpreender sinais de endocrinopa-        • De 0 a 10 (ereção completamente rígida) que nota você dá para sua ere-
                                                                      ção à masturbação?
tias (ginecomastia, diminuição do volume testicular, altera-
ção da pilificação etc.), hepatopatia, alteração dos pulsos vas-    • Você tem ereções matinais ou noturnas?
culares periféricos (sinais de insuficiência arterial), nódulos     • De 0 a 10, que nota você dá para sua ereção noturna ou matinal?
ou placas penianas (doença de Peyronie), alteração da sensi-        • Você tem desejo sexual?
bilidade testicular (grande número de homens com neuropa-
                                                                    • Quantas vezes por semana você tenta ter relação sexual?
tia diabética apresentam diminuição objetiva da dor à com-
pressão testicular), entre outros. O toque retal deve fazer parte   • Quando foi a última relação sexual?
do exame físico rotineiro nos homens com mais de 50 anos ou         • Que nota teve a ereção?
mais de 40 anos com antecedentes familiares de câncer pros-         • Penetrou?
tático.
                                                                    • Ejaculou?

      Avaliação psicológica - A avaliação psicológica inicial       • Ficou satisfeito?
pode ser realizada pelo próprio urologista com experiência na       • Você tem ejaculação precoce?
área. Não é muito difícil identificar uma DE psicogênica em         • Em caso afirmativo, quando começou?
um paciente que consegue uma atividade sexual com uma par-
                                                                    • Você acha que seu pênis tem tamanho normal?
ceira e não consegue com outra; ou tem ereções normais nas
férias, mas não as consegue no dia-a-dia. Em algumas situa-         • Seu pênis tem alguma curvatura quando ereto ou algum caroço?
ções esta diferenciação não é tão fácil e pode ser útil a entre-    • Você tem parceira única?
vista psicológica com um profissional especializado. Este con-      • Se você tem mais de uma parceira, sua performance é melhor com alguma?
tato pode facilitar no caso de uma indicação para psicotera-
                                                                    • Como sua(s) parceira(s) está(ão) se comportando com seu problema?
pia, aumentando a aderência do paciente.
                                                                    • Ela(s) tem(ê) orgasmo?
     Teste de ereção fármaco-induzida (TEFI) - Desde que            • Você já fez algum tipo de tratamento para seu problema atual?
Ronald Virag, em 1982, descreveu que a injeção intracaver-          • Qual(is)?
nosa de papaverina induzia a ereção peniana, este é provavel-
                                                                    • Você faz tratamento para alguma doença?
mente o teste mais utilizado na propedêutica do homem com
DE.                                                                 • Qual(is) medicamento(s) você vem tomando?
                                                                    • A quais operações você já foi submetido?
     A resposta erétil adequada à injeção intracavernosa de         • Quantos cigarros você fuma por dia?
um fármaco indica que o mecanismo cavernovenoclusivo ca-
                                                                    • Você bebe?
vernoso não apresenta alterações e que provavelmente a cir-
culação arterial não apresenta grandes modificações.                • Se sim, que tipo de bebida e com que freqüência?
     Entretanto, esse teste pode apresentar resultados falsos-      • Você já notou se beber melhora ou piora sua performance?
positivos em caso de grande ansiedade do paciente, pois a res-      • Usa alguma droga?
posta adrenérgica dificulta a ereção, mesmo em resposta ao
                                                                    • Se sim, com que freqüência?
estímulo farmacológico. Assim, o teste tem grande valia quan-

                                                                                  GUIA PRÁTICO DE UROLOGIA                              287
do a resposta erétil é normal, pois praticamente exclui proble-
mas vasculares; nos casos em que a resposta erétil não é ade-
                                                                    Quadro   3           SUGESTÃO DE ESQUEMAS
quada, nunca pode-se excluir o fator emocional, mesmo por-                                 POSOLÓGICOS PARA
que ainda não existem métodos práticos para atestar se ocor-                           INJEÇÕES INTRACAVERNOSAS
reu ou não o relaxamento muscular esperado pela ação da droga
vasoativa. Além disto, este fato pode ocorrer, também, caso o      • PGE1 ou Alprostadil (Caverjet®, Aplicav® ):
paciente fume pouco antes do exame, pela ação deletéria que          iniciar com 10 microgramas.
a nicotina tem sobre o relaxamento muscular.
      O TEFI é realizado com prostaglandina E1 (Alprostadil)       • PGE1 10 microgramas + fentolamina 1 mg/ml:
ou combinação de drogas (prostaglandina E1 + fentolamina;            iniciar com 0,3 ml da solução.
prostaglandina E1 + fentolamina + papaverina; papaverina +
                                                                   • PGE1 15 microgramas + fentolamina 1,5 mg + papaverina 30 mg:
fentolamina; papaverina + clorpromazina etc.). O quadro 3
                                                                     iniciar com 0,3 ml da solução.
apresenta sugestões de como pode ser realizado o TEFI. O
uso de várias drogas teria a vantagem teórica de agir em vári-     • Papaverina 30 mg + fentolamina 1 mg (ou clorpromazina 1 mg):
os receptores, promovendo relaxamento muscular cavernoso             iniciar com 0,5 ml da solução.
mais completo. A reaplicação de drogas (quando a resposta
erétil não é satisfatória), a auto-estimulação e a utilização de
vídeos com motivos eróticos facilitam o relaxamento muscu-         n   Em pacientes com neuropatia e lesão raquimedular, iniciar
lar, por contrabalançar a ansiedade.                                   com metade da dose preconizada devido ao risco de ereção
      Nos casos em que o TEFI foi negativo (sem resposta eré-          prolongada.
til satisfatória) e existe a suspeita da gênese psicológica da
DE, está indicada a realização do chamado “home-test”, no          n   A dose deverá ser aumentada ou diminuída de acordo com a
qual o paciente, devidamente instruído, se auto-aplica a droga         qualidade e a duração da ereção obtida.
vasoativa e tenta a atividade sexual.

     Outros testes - É possível, utilizando os procedimentos
                                                                   sistema nervoso autonômico motor (responsável pela ereção)
acima descritos, fazer o diagnóstico etiológico das causas de
                                                                   e, assim, teriam utilidade indireta (se há uma neuropatia em
DE. As causas emocionais são surpreendidas na história e na
                                                                   membros inferiores, poderia haver neuropatia autonômica). A
avaliação psicológica; as causas hormonais são detectadas nas
                                                                   eletromiografia cavernosa, que teria a vantagem de testar a
dosagens hormonais; as disfunções de origem neurológica são
                                                                   via responsável pela ereção, carece ainda de padronização, e
reveladas pelos antecedentes de diabete melito mal controla-
                                                                   seu uso é apenas experimental.
do, alcoolismo, operações pélvicas ou trauma raquimedular,
além de apresentarem TEFI normal. As causas vasculares
mostram TEFI alterado, além de antecedentes mórbidos de            Tratamento
doença vascular ou hiperlipidemia, e as disfunções de origem
medicamentosa são comprovadas pelo uso de medicamentos                  O tratamento da DE pode ser dividido em curativo ou
relacionados com possível relação de causa-efeito.                 paliativo. Terapêuticas curativas são aquelas que restauram
                                                                   definitivamente a ereção do paciente, pois removem ou tra-
      Entretanto, existem outros exames que podem ser solici-      tam a causa da DE ou substituem o mecanismo da ereção.
tados de acordo com cada paciente, como o exame da tumes-          Entre elas encontram-se a psicoterapia, a reposição hormo-
cência peniana noturna, que monitora ambulatorialmente ou          nal, as restaurações vasculares e o implante da prótese penia-
em laboratórios específicos a ocorrência de ereções durante o      na. As terapêuticas paliativas são aquelas que o paciente utili-
sono, evento comum a todos os homens e que ocorre em mo-           za cada vez que quer ter uma atividade sexual, como as drogas
mentos determinados. Perfil erétil noturno normal faz supor        de uso oral (sildenafil, fentolamina), as auto-injeções de dro-
fortemente tratar-se de disfunção de origem emocional ou psi-      gas vasoativas, os medicamentos de uso intra-uretral (MUSE)
cológica. A avaliação da circulação peniana com o eco-             e os dispositivos de vácuo.
doppler faz a medida indireta do fluxo das artérias caverno-
sas, além de dar uma visão ultra-sonográfica da árvore arte-            Psicoterapia - A grande dificuldade que o urologista en-
rial peniana. Este teste estaria indicado nos pacientes com TEFI   frenta na hora de indicar psicoterapia é definir o profissional e
negativo (sem resposta erétil adequada), nos quais suspeita-se     qual linha terapêutica deve ser utilizada. Existem diversos tipos
de uma lesão arterial passível de correção cirúrgica (por exem-    de psicoterapia e aparentemente a forma breve, mais focalizada
plo, paciente com claudicação intermitente que pode ter oclu-      na esfera sexual, é a que obtém melhores resultados em menor
são isolada das artérias ilíacas). Exames neurofisiológicos        período de tempo. No instituto H. Ellis, centro de tratamento em
(medida do potencial evocado genitocerebral, tempo de latên-       sexualidade humana, o índice de desistência quando os pacientes
cia do nervo dorsal do pênis, eletromiografia dos membros          recebem indicação de psicoterapia chega a 52%, mas entre os
inferiores etc.) podem ser utilizados na comprovação de uma        pacientes que aderem a esta forma de tratamento, 96% estão cu-
neuropatia periférica, embora sejam exames que não testam o        rados após quatro meses de terapia, em média.

288           GUIA PRÁTICO DE UROLOGIA
Reposição hormonal - Segundo o I Consenso Brasileiro              Prótese peniana - Provavelmente o implante peniano é o
de Disfunção Erétil, a indicação formal para a reposição de        tratamento mais antigo da DE. O mecanismo erétil é substituído
testosterona são os pacientes que apresentam níveis hormo-         por cilindros de material sintético (silicone, polipropileno etc.)
nais abaixo da normalidade. A maneira mais prática de repo-        que confere rigidez ao pênis e permite a penetração vaginal.
sição do hormônio masculino é através de injeções intramus-             Basicamente, utilizam-se dois tipos: as maleáveis e as in-
culares de associações de decanoato, fenilpropionato, isoca-       fláveis. As primeiras são de silicone com fio de metal no seu
proato e propionato de testosterona (Durateston®) a cada 15        interior. Uma vez implantadas, o pênis fica constantemente
dias. Embora pouco fisiológica – tem o inconveniente de um         com seu maior volume e rígido. Entretanto, o metal confere
pico inicial elevado, o que não ocorre no organismo, onde a        “memória” ao silicone, e o pênis pode ser dobrado, disfarçan-
secreção é pulsátil –, tem baixo preço. As medicações de uso       do a ereção. As infláveis são compostas de cilindros penianos
oral, à base de undecanoato de testosterona (Androxon ®) apre-     acoplados a um sistema de válvulas, reservatório e bomba,
sentam a desvantagem de ter uma absorção irregular, manten-        que permite que o pênis possa ficar cheio e rígido voluntaria-
do níveis plasmáticos irregulares. A metiltestosterona não deve    mente, voltando ao estado flácido quando o paciente quiser.
ser utilizada por ser hepatotóxica e oferecer alto risco oncogê-        A vantagem das próteses maleáveis é seu baixo custo e
nico para o fígado. Os adesivos cutâneos, mais fisiológicos,       baixo índice de reoperações devido a falhas mecânicas, mas
têm a desvantagem do alto custo, da necessidade do uso diário      têm a desvantagem de manter o pênis constantemente no seu
e a grande incidência de dermatite. Os implantes androgêni-        maior volume. Já as próteses infláveis permitem uma ereção
cos, que duram até seis meses, poderão ser de grande utilida-      mais “fisiológica”, possibilitando a realização de operações
de no futuro, porém ainda não existem dados objetivos em           endoscópicas, mas por outro lado são caras, com cerca de 7%
grandes populações.                                                de reoperações para correção de falhas mecânicas.
      A reposição androgênica deve levar em consideração                Ambas permitem que o paciente mantenha a sensibilida-
dois aspectos importantes: não deve ser utilizada em pa-           de peniana, a ejaculação e o orgasmo. Sua função é simples-
cientes com risco de câncer prostático (antecedentes fami-         mente restaurar a ereção e permitir a penetração durante o ato
liares e/ou antígeno prostático específico de 4,0 ng/ml) e,        sexual. Estão indicadas principalmente nas disfunções eréteis
nos outros homens, a avaliação prostática deve ser realiza-        vasculares e neurogênicas.
da semestralmente. Por outro lado, nos homens em idade
fértil e que pretendem ter filhos, a reposição deve ser feita           Drogas de uso oral - Até recentemente, as drogas de uso
com gonadotrofinas (gonadotrof ina coriônica humana                oral utilizadas no tratamento da DE tinham pouco ou nenhum
HCG: Profasi ® ou Pregnyl®) 1.000 a 2.000 unidades por via         efeito. A ioimbina (droga de ação alfabloqueadora) e a trazo-
intramuscular, duas vezes por semana, e gonadotrofina de           dona (antidepressivo associado a casos de priapismo entre seus
mulher menopausada (HMG: Pergonal®, Humegon ® ou                   usuários) não se mostraram mais eficazes que o placebo em
Metrodin ®) ou FSH puro (Gonal® ou Puregon ®), 150 unida-          estudos duplo-cegos controlados.
des, três vezes por semana, já que o risco de depressão da
linhagem espermatogênica com o uso de testosterona exó-                  Em 1998 foi liberado comercialmente um medicamento
gena chega a 10%. Como o custo deste tratamento é alto,            chamado sildenafil (Viagra®) que apresenta uma ação especí-
pode-se criopreservar sêmen para uso em inseminação vi-            fica no fenômeno erétil. O GMP-cíclico, liberado na célula
sando a futuras gestações e utilizar testosterona.                 muscular lisa do corpo cavernoso por ação do óxido nítrico, é
      A hiperprolactinemia deve ser tratada com bromicriptine      degradado por uma enzima, a fosfodiesterase-V O sildenafil
                                                                                                                    .
(Bagren® ou Parlodel®) 2,5 mg/dia; a dose deve ser aumenta-        bloqueia a ação da fosfodiesterase, oferecendo uma concen-
da se não houver regressão dos níveis de prolactina.               tração maior de GMP-cíclico à célula, facilitando o relaxa-
                                                                   mento muscular e conseqüentemente a ereção.
      Cirurgias vasculares - Embora muito populares nas                  Este remédio deve ser tomado no mínimo uma hora antes
duas últimas décadas, as operações de restauração vascular         do ato sexual, de preferência em jejum ou após dieta leve (ali-
estão praticamente abandonadas. As ligaduras de veia apre-         mentos gordurosos retardam a absorção). A meia-vida é de
sentam alto índice de recidiva em até um ano e foram con-          4-5 horas. É importante lembrar aos pacientes que sua ação
sideradas pelo I Consenso Brasileiro de Disfunção Erétil           depende do desejo sexual. É uma droga facilitadora da ere-
cirurgias experimentais. Da mesma forma, as restaurações           ção. Se não houver desejo, não haverá liberação do óxido nítri-
arteriais apresentam resultados ruins a curto prazo. Por isso      co nem de GMP-cíclico, e o sildenafil não agirá.
as revascularizações microcirúrgicas que usam a artéria                  Os efeitos colaterais dependem da inibição de outras
epigástrica, anastomosada às artérias dorsais ou às veias          fosfodiesterases que existem em outros territórios muscula-
dorsais do pênis, são utilizadas em casos excepcionais.            res. Pode ocorrer cefaléia leve, congestão nasal, azia e distúr-
Entretanto, as restaurações no território aorto-ilíaco, quan-      bios visuais como fotofobia, alteração da percepção do verde
do a circulação arterial peniana está íntegra, apresentam          pelo azul. Existem duas contra-indicações formais para seu
bons resultados em até 75% dos casos. Contudo, esta é uma          uso: pacientes que tenham retinite pigmentosa, lesão congê-
situação rara, considerando que a doença arteriosclerótica         nita da retina com deficiência da fosfodiesterase tipo VI e pa-
com freqüência acomete concomitantemente as artérias pe-           cientes que usem drogas liberadoras de óxido nítrico, os nitra-
riféricas.                                                         tos (em nosso meio: Sustrate ®, Monocordil ® , Isordil® ,

                                                                                GUIA PRÁTICO DE UROLOGIA                       289
Nitradisc® etc.) e o nitroprussiato de sódio. A associação do           O uso de injeções intracavernosas tem uma aderência de
sildenafil com estes medicamentos pode levar a queda da pres-      cerca de 53% dos pacientes após um ano de tratamento.
são arterial sistêmica em até 50%, colocando em risco pacien-
tes com circulação coronariana ou cerebral deficientes.                  Alprostadil transuretral - Recentemente foi lançado
      A dose inicial é de 50 mg, podendo chegar a 100 mg em        no mercado o MUSE (“Medicated Urethral System for
caso de não-funcionamento adequado, ou ser reduzida para           Erection”), que consiste em um aplicador uretral que con-
25 mg em caso de efeitos adversos de difícil tolerância. Apa-      tém um “comprimido” de alprostadil (prostaglandina E1).
rentemente, o uso do sildenafil promoveu melhora da função         A medicação seria absorvida pela mucosa uretral e trans-
erétil em 70% dos pacientes com DE psicogênica, em 57%             portada para os corpos cavernosos, onde desencadearia a
dos pacientes diabéticos, e em 46% daqueles com DE após            ereção, através de um mecanismo não totalmente esclare-
prostatectomia radical, entre outros.                              cido. Esta ação deve ser local, pois a prostaglandina E1 ab-
      O mesilato de fentolamina, droga alfabloqueadora de rá-      sorvida para o sangue é rapidamente metabolizada, não
pida dissolução, recentemente aprovado pelo Ministério da          ocorrendo ação sistêmica. Vem nas doses de 125, 250, 500
Saúde, está sendo apresentado como uma droga com poucos            e 1.000 microgramas.
efeitos colaterais e de ação efetiva sobre a ereção. Deverá ser          O paciente deve aplicar a medicação 15 minutos antes do
lançado em comprimidos de 40 e 60 mg e ser utilizado cerca         ato sexual. Deve urinar antes para lubrificar a uretra e facilitar
de 30 minutos antes do ato sexual.                                 a introdução do aplicador (o uso de qualquer outro lubrifican-
      Outras substâncias vêm sendo estudadas para uso oral no      te prejudica a absorção), que penetra até a uretra peniana dis-
tratamento do homem com DE, entre elas a apomorfina, dro-          tal. Após empurrar o “comprimido” com o êmbolo do aplica-
ga de ação central que agiria como indutora da ereção, inde-       dor e retirá-lo, deve massagear o pênis (em pé ou sentado)
pendentemente do desejo sexual. Seu grande inconveniente, e        para facilitar a absorção.
que possivelmente explica ainda não ter sido lançada comerci-            As complicações do tratamento são dor uretral e peri-
almente, é que a apomorfina é um potente indutor de vômitos.       neal, uretrorragia e uretrite. Não deve ser usado em pacientes
                                                                   com uretrite, estenose de uretra e com parceiras grávidas ou
      Injeções intracavernosas de drogas vasoativas - O co-        tentando engravidar, pois teoricamente a prostaglandina pode
nhecimento de que algumas drogas injetadas no corpo caver-         ser um indutor de abortamento.
noso induzem a ereção fez com que este método de tratamen-               O MUSE promove a ereção em cerca de 30% a 40%
to da DE ganhasse grande popularidade na última década.            dos pacientes nas doses de 500 e 1.000 microgramas e pode
      Virtualmente todas as formas de DE podem ser tratadas        ser utilizado em qualquer paciente que apresente resposta
desta maneira. As drogas mais utilizadas são a prostaglandina      efetiva.
E1 (PGE1) como monoterapia ou em associação com fentola-
mina, ou fentolamina e papaverina. A papaverina, isolada ou             Dispositivos de vácuo - Os dispositivos ou aparelhos de
em associação com fentolamina ou clorpromazina pode ser            vácuo são compostos por uma câmara de acrílico acoplada a
uma boa opção por seu baixo custo. O quadro 3 mostra suges-        uma bomba de sucção manual ou eletrônica que, colocada so-
tões de esquemas posológicos.                                      bre o pênis e pressionada contra o púbis, produz pressão ne-
      A droga deve ser aplicada no corpo cavernoso, geralmente     gativa, criando vácuo e produzindo um crescimento do pênis
utilizando-se seringa de l cc (tuberculina ou insulina) com agu-   às custas das partes moles. Quando o maior volume peniano é
lha de 27 g. A resposta erétil inicia-se em cerca de 15 minu-      atingido, um anel de elástico é colocado na base do pênis,
tos. Pode ser utilizada de acordo com a freqüência sexual do       comprimindo-o, mantendo a haste com rigidez que permite a
paciente, respeitando-se um intervalo de 24 horas.                 penetração vaginal.
      As complicações desta forma de tratamento são a ereção
prolongada (priapismo), a fibrose dos corpos cavernosos e he-          Não é uma ereção verdadeira, pois a pressão intracaver-
patite química (quando se usa a papaverina). O paciente deve       nosa persiste baixa e as porções proximais dos corpos caver-
ser orientado a respeito do como fazer a injeção, contatar o       nosos não se alteram nem aumentam de volume.
médico se a ereção persistir após três horas, e comprimir o            A vacuoterapia pode ser utilizada em qualquer paciente
local da aplicação para diminuir o risco da fibrose (por extra-    que a deseja, embora em nosso meio seja pouco aceita pelo
vasamento de sangue para a albugínea).                             desconforto do uso.




290           GUIA PRÁTICO DE UROLOGIA
Bibliografia recomendada

                     1.    BENET AE, MELMAN A. The epidemiology of erectile dysfunction. Urol Clin North Amer 1995; 22(4):
                              699-709.
                     2.     FALLON B. Intracavernous injection therapy for male erectile dysfunction. Urol Clin North Amer
                              1995; 22(4): 833-45.
                     3.     FELDMAN HA, GOLDSTEIN I, HATZICHRISTOU DG, KRANE RJ, MCKINLAY JB. Impotence and
                              its medical and psychosocial correlates: results of the Massachusetts Male Aging Study. J Urol
                              1994; 151: 54-61.
                     4.    GLINA S, SILVA MFR, PUECH-LEÃO P REIS JMS, LUCON AM. Veno-occlusive dysfunction of corpora
                                                                  ,
                              cavernosa: comparison of diagnostic methods. Int J Impotence Res 1995; 7: 1-10.
                     5.    GLINA S, DAMIÃO R, JARDIM CRF TELÖKEN C et al. I Consenso Brasileiro de Disfunção Erétil.
                                                                ,
                              São Paulo, BG Cultural, 1998.
                     6.    GOLDSTEIN I, LUE TF, PADMA-NATHAN H, ROSEN RC, STEERS WD, WICKER PA FOR THE SIL-
                              DENAFIL STUDY GROUP Oral sildenafil in the treatment of erectile dysfunction. N Engl J Med
                                                          .
                              1998; 338: 1397-404.
                     7.    LUE TF. Treatment of venogenic impotence. In: Tanagho EA, Lue TF, McClure RD (eds).
                              Contemporary management of impotence and infertility. Baltimore: Williams & Wilkins, 1988;
                              p. 175-7.
                     8.    NIH CONSENSUS DEVELOPMENT PANEL ON IMPOTENCE. Impotence, JAMA 1993; 270: 83-90.
                     9.    PADMA-NATHAN H, KELLER T, PROPITTI R, LUE T, TAM P e PLACE V Hemodynamic effects of
                                                                                                      .
                              intrurethral alprostadil: the medicated urethral system for erection (MUSE). Int J Impotence Res
                              1994; 6(suppl 1): A42.
                     10.   PAGANI E, PUECH-LEÃO P GLINA S, REIS JMS. The value of a second injection on the pharmacho-
                                                        ,
                              induced erection test. Int J Impotence Res 1997; 9: 167-8.
                     11.   SHARLIP ID. The incredible results of penile vascular surgery. Int J Impotence Res 1991; 3: 1-6.
                     12.   TELÖKEN C, SOGARI P DAMBROS M, ARENT AC, SOUTO CAV. Efeitos terapêuticos do hidroclorato
                                                   ,
                              de ioimbina na disfunção sexual erétil. J Bras Urol 1993; 19: 138-41.




                                                                         GUIA PRÁTICO DE UROLOGIA                       291
Capítulo 50
Priapismo

Helio Begliomini



Introdução                                                       a artéria dorsal e as bulbares são contrastadas (não as caver-
                                                                 nosas). Ao contrário, no priapismo não-isquêmico, a caverno-
                                                                 sografia mostrou rápida drenagem venosa quer por via caver-
      O priapismo foi descrito pela primeira vez em 1924 por
                                                                 nosa, quer pelas veias dorsais.
Callaway, sendo considerado uma emergência urológica.
Lozano e Castañeda descreveram em 1981 o priapismo de
clitóris, associado a trombose dos corpos cavernosos por car-    Causas
cinoma do colo do útero.
                                                                      Existem várias causas conhecidas que se relacionam ao
      Trata-se de uma ereção persistente (duração maior do que
                                                                 priapismo (tabela 1). Entretanto, a freqüência poderá variar
quatro horas), geralmente dolorosa, não acompanhada de de-
                                                                 na dependência direta da população avaliada. O priapismo por
sejo sexual, ainda que o paciente tenha tido orgasmo prévio.
                                                                 anemia falciforme ocorre na infância em cerca de dois terços
Caracteristicamente, a ereção é dos corpos cavernosos, sendo
                                                                 dos casos quando se compara com pacientes na fase adulta.
poupado o corpo esponjoso – incluindo a glande.
                                                                      Numa revisão de literatura envolvendo 230 casos, fo-
      Pode ocorrer em qualquer idade, tendo sido descrito até
                                                                 ram encontradas as seguintes causas mais freqüentes: idio-
em recém-nascidos. Antes da puberdade, associa-se mais com
                                                                 páticas (35%); associação com abuso de álcool ou drogas
a anemia falciforme e a leucemia. Dos 16 aos 45 anos, cresce
a incidência do priapismo idiopático. Nos pacientes mais ido-    (21%); trauma perineal (12%); anemia falciforme (11%) e
sos, predomina a etiologia neoplásica.                           doença inflamatória do trato genital (8%). De um modo
      O priapismo era uma entidade rara na prática urológica.    geral, o priapismo idiopático representa quase a metade dos
Hoje em dia, com a farmacoterapia intracavernosa para o diag-    casos, os quais, em sua grande maioria, têm relatos de episó-
nóstico e/ou tratamento da disfunção erétil, tem assumido im-    dios prévios.
                                                                      As injeções intracavernosas para o tratamento da disfun-
portância e freqüência crescentes.
                                                                 ção erétil não estão incluídas nessas casuísticas, uma vez que
      O nome priapismo deriva-se do deus Priapus da mitolo-
                                                                 tornaram o priapismo muito mais freqüente. Os riscos de ere-
gia grega. É conhecido como o filho de Afrodite, a deusa do
                                                                 ções prolongadas (entre quatro e seis horas) com a prosta-
amor sexual, da sedução e da fertilidade. Acredita-se que seu
                                                                 glandina são de 0,4% a 1,7%, e com a papaverina podem ser
pai era Dionísio ou Baco, o deus da vegetação e do vinho.
Priapus é caracterizado por possuir um longo falo em ereção.     de até 15%, sendo mais prevalentes entre os pacientes neuro-
                                                                 gênicos ou psicogênicos.

Classificação                                                    Fisiopatogenia
     O priapismo poderá ser classificado quanto à etiologia      Essencial
em primário ou idiopático (sem causas evidentes) e secun-             Ocorre obstrução na drenagem venosa peniana acarre-
dário. Quanto ao fluxo sangüíneo arterial, poderá ser de bai-    tando intumescimento dos corpos cavernosos, hipoxia, hiper-
xo fluxo (isquêmico) ou de alto fluxo (não-isquêmico), que       capnia e aumento da viscosidade sangüínea. Com o passar do
constitui-se modalidade de baixíssima freqüência.                tempo, haverá trombose vascular e fibrose tecidual.
      A cavernosografia com arteriografia pudenda demons-             A dor começa a aparecer de seis a oito horas após a per-
trou que no priapismo isquêmico a drenagem venosa leva até       sistência da ereção. O grau de isquemia é proporcional ao nú-
15 minutos para ser feita, sendo que durante o exame somente     mero de veias emissárias envolvidas, o que, por sua vez, refle-
                                                                 te o grau de rigidez, bem como o tempo de venoclusão.
                                                                      A persistência de pressões intracavernosas de 80 a 120
                                                                 mmHg leva a alterações microscópicas teciduais (edema, es-
Endereço para correspondência:                                   pessamento e fibrose), podendo ocasionar impotência. À mi-
Av. Maria Amália Lopes de Azevedo, 147 - Tremembé                croscopia eletrônica sabe-se que o edema intersticial das tra-
02350-000 - São Paulo - SP                                       béculas já se faz presente após 12 horas do quadro.
Tel.: (0--11) 204-7000                                                A destruição do endotélio sinusoidal com exposição da

                                                                             GUIA PRÁTICO DE UROLOGIA                     293
membrana basal e aderência trombocítica estabelece-se após            re, provavelmente, por causa de uma aderência endotelial anor-
24 horas. Com 48 horas de evolução, já se observam trombos            mal num ambiente relativamente ácido durante a ereção, ou
nos espaços sinusoidais e as alterações nas células musculares        devido a uma leve acidose acompanhando a hipoventilação
lisas variam de necrose a transformação fibroblástica.                durante o sono, ou em seguida a trauma, mesmo após mastur-
                                                                      bação ou coito.
Anemia falciforme                                                           As crises iniciam-se após a puberdade e não se relacio-
     A anemia falciforme acomete 8% dos negros nos EUA e              nam com outros fenômenos vasoclusivos. Podem recorrer du-
a incidência de priapismo em crianças com esta hemoglobi-             rante semanas e um único episódio pode durar de três a cinco
nopatia é de 6,4% a 12%, podendo ser indicativa de pior prog-         dias. A completa flacidez peniana poderá levar até duas sema-
nóstico. As crises noturnas de priapismo podem durar de duas          nas para ser obtida.
a seis horas e afetam cerca de 42% dos adultos homozigotos
para a anemia falciforme.                                             Trauma perineal
     A anemia falciforme é responsável por 10% a 20% dos                   Ocorre interrupção da drenagem venosa ocasionando o
casos de priapismo. A falcização das hemácias seguida de au-          tipo isquêmico. O quadro é agravado pela trombose, hemor-
mento da viscosidade do sangue nos corpos cavernosos ocor-            ragia e edema como fenômenos associados.
                                                                           Se o trauma favorecer a formação de fístula arteriovenosa
                                                                      pela lesão arterial, estabelecer-se-á o priapismo de alto fluxo,
 Tabela   1              ETIOLOGIA DO PRIAPISMO                       condição essa incidente em somente 5% dos casos. Geralmen-
                                                                      te as ereções são parciais, indolores e podem se tornar mais
Idiopático (primário)                                                 rígidas após estímulo sexual. Devido à grande presença de san-
                                                                      gue arterial, não há hipoxia nem lesões microscópicas teciduais.
Secundário
                                                                      Drogas orais
    • Tromboembólico         Anemia falciforme ou traço falciforme         Medicamentos anti-hipertensivos, antipsicóticos e antide-
                             Doenças hematológicas, talassemia,
                                                                      pressivos podem favorecer o priapismo por relaxamento direto
                             trombocitopenia, policitemia, leucemia
                             e linfomas
                                                                      da musculatura lisa vascular ou por bloqueio alfaadrenérgico.
                             Embolia gordurosa
                                                                      Doença neoplásica
    • Trauma                 Perineal                                     Particularmente a leucemia pode infiltrar os corpos ca-
                             Genital                                  vernosos bloqueando o retorno venoso.
    • Neurogênico            Lesão da medula espinhal e do SNC
                             Neuropatia autonômica
                                                                      Nutrição parenteral
                             Anestesia                                     Tem sido associada a administração de emulsão gordu-
                             Hiperestimulação sexual                  rosa a 20%, intravenosa, com episódios de recorrência em al-
                                                                      guns pacientes, horas mais tarde. Provavelmente, isso se deve
    • Drogas                 Álcool                                   ao aumento na coagulabilidade sangüínea, a alterações nos
                             Cocaína                                  elementos figurados do sangue e a êmbolos gordurosos.
                             Antidepressivos: trazodona
                             Antipsicóticos fenotiazínicos:
                             clorpromazina                            Distúrbios neurogênicos
                             Anti-hipertensivos: hidralazina,             O excesso de estimulação neural provocaria dilatação pro-
                             prazosina, guanetidina                   longada dos sinusóides dos corpos cavernosos.
                             Anticoagulantes
                             Análogos do Gn-Rh                        Drogas intracavernosas
                                                                          Haveria predisposição ao relaxamento prolongado da
    • Injeções               Papaverina
                                                                      musculatura lisa dos corpos cavernosos, assim como do blo-
      Intracavernosas        Fentolamina
                                                                      queio do sistema de venoclusão.
      (drogas isoladas       Prostaglandina E1
      ou combinadas)
                                                                      Diagnóstico
    • Doenças                Metástases penianas
      infiltrativas          Neoplasias geniturinárias ou gastrin-         A anamnese e o exame físico estabelecem o diagnóstico
                             testinais infiltrativas do pênis         até etiológico em boa parte dos casos quando houver causas
                             Doenças inflamatórias: vasculites,       predisponentes.
                             infecções                                     Hoje em dia, dá-se muita ênfase à gasometria dos corpos
    • Diálise                                                         cavernosos para a classificação e o estabelecimento de dados
                                                                      prognósticos (tabela 2). A punção e a aspiração de 20 a 30 ml
    • Nutrição parenteral                                             de sangue, por si próprias tornam-se medidas curativas em
      prolongada                                                      boa parte dos casos.


294             GUIA PRÁTICO DE UROLOGIA
A medida da pressão intracavernosa, que pode ser feita
pela conexão do “butterfly” a um manômetro de mercúrio,
                                                                    Tabela   2        TIPOS DE PRIAPISMO
poderá ter importância como fator evolutivo de tratamento.                                     pH          pO2         pCO2
     Pressões intracavernosas (PIC) abaixo de 40 mmHg in-                                                (mmHg)       (mmHg)
dicam boa resposta com as medidas realizadas. Ao contrário,
PIC maiores que 50 mmHg exigem outras medidas terapêuti-             Hipoxêmico              < 7,25        < 30         > 60
cas, quer conservadoras quer cirúrgicas (figura 1).
     A utilização do Duplex-Scan e da arteriografia está re-         Não-hipoxêmico           ~7,4         > 80         < 45
servada nos casos pós-traumáticos somente quando houver sus-
peita de fístula (hiperfluxo).
                                                                   Tratamento cirúrgico
Tratamento                                                              Baseia-se na realização de fístulas que objetivam drenar
                                                                   os corpos cavernosos internamente para o corpo esponjoso
     A abordagem dos pacientes deverá ser tão rápida quanto        (figura 2).
possível por se tratar de uma emergência urológica cujo prog-           As fístulas poderão ser:
nóstico com relação à potência está diretamente relacionado
ao tempo de evolução do quadro.                                         • Cavernoso-esponjosas - As fístulas cavernoso-espon-
     Sempre que possível, inicia-se por medidas mais conser-       josas distais devem ter preferência entre as opções cirúrgicas.
vadoras, reservando-se procedimentos cirúrgicos para casos         A técnica mais simples é a de Winter, que consiste na realiza-
não-responsivos ou que já tenham tido ereção por mais de 12        ção de comunicação por punção transglandar bilateralmente
a 24 horas (figura 2).                                             (figura 3). Pela mesma punção mediana são abordados os dois
                                                                   corpos cavernosos e, usando-se uma agulha de biópsia, reali-
Medidas conservadoras                                              zam-se duas fístulas de cada lado pela retirada de tecidos. A
      No priapismo essencial ou associado a injeção de drogas      técnica de Al-Ghorab consiste na realização de uma incisão
intracavernosas, ou mesmo na anemia falciforme, os cuida-          de 2 cm transversal e paralela em 1 cm à borda da glande com
dos urológicos são os mesmos. Na inexistência de hipoxia dos       estabelecimento direto da comunicação entre o corpo espon-
corpos cavernosos, a aspiração de 20 a 30 ml de sangue resol-      joso e os corpos cavernosos. O fechamento subseqüente é ape-
ve o quadro na maioria das vezes (figura 1). A persistência de     nas da superfície glandar em sutura contínua com mononáilon
ereção numa condição não-hipoxêmica poderá indicar a inje-         fino (figura 4).
ção intracavernosa de drogas vasoativas (tabela 3).
      Na não-resolução do quadro pode-se proceder a nova as-              Devem-se evitar curativos compressivos a fim de não
piração e a lavagem dos corpos cavernosos com epinefrina           correr o risco de necrose peniana. No pós-operatório deve ser
em solução a 1:1.000 (1 ml diluído em 1 litro de soro fisioló-     realizado o esvaziamento dos corpos cavernosos pela ordenha
gico). Esvaziam-se os corpos cavernosos e injetam-se 20 ml         do pênis. As técnicas de Winter e de Al-Ghorab podem ser
dessa solução removida por aspiração após intervalo de dois a      feitas com anestesia local.
cinco minutos.                                                          A técnica de Quackels determina uma fístula proximal
      Se o priapismo for hipoxêmico, existe contra-indicação no    pela retirada de uma janela da túnica albugínea de um corpo
uso de drogas simpaticomiméticas sob risco de se agravar a hipo-   cavernoso com anastomose pela abertura do corpo esponjoso.
xia tecidual. Nesses casos, fazem-se punção, aspiração de san-     A localização preferida deve ser perineal.
gue e lavagem dos corpos cavernosos com soro fisiológico.              • Cavernoso-safena - São mais amplas, tecnicamente
      Nos raros casos de priapismo por alto fluxo, o tratamen-     mais complexas e com alta incidência de trombose espontânea.
to ideal é a embolização da fístula com gelatina ou coágulo
autólogo após a sua localização na arteriografia pudenda. Às           A técnica de Quackels bem como a de Grayhack (fístula
vezes, será requerida a repetição do procedimento para que         cavernoso-safena uni ou bilateral) poderá ser realizada quan-
haja completa resolução do quadro.

Situações especiais                                                 Tabela   3           DROGAS VASOATIVAS
     Quando o priapismo for conseqüente a infiltração neo-
                                                                                   INTRACAVERNOSAS NO PRIAPISMO
plásica dos corpos cavernosos, o tratamento deve ser conside-
rado paliativo, estando indicada rádio ou quimioterapia, na             Drogas                           Doses usuais
dependência do tipo histológico do tumor.
     O priapismo parcial é muito raro. O paciente apresenta             Epinefrina                       10 a 20 µg
impotência, pênis flácido, dor perineal com massa palpável que          Fenilefrina                      100 a 500 µg
corresponde ao ingurgitamento da porção fixa dos corpos ca-
vernosos. Relaciona-se com trauma na relação sexual. Poderá             Efedrina                         50 a 100 mg
ocorrer dificuldade miccional e até retenção urinária. O trata-         Norepinefrina                    10 a 20 µg
mento segue os mesmos princípios do priapismo idiopático.

                                                                                 GUIA PRÁTICO DE UROLOGIA                   295
Figura   1                      ALGORITMO PROPOSTO PARA A ABORDAGEM DO PRIAPISMO


                                                               PRIAPISMO



    Pós-trauma                      Drogas                                     Idiopático                                  Anemia
                                   vasoativas                                                                             falciforme


      Duplex-scan/                  Aspiração dos                                Aspiração +                             Medidas gerais +
       angiografia                corpos cavernosos                              gasometria                                 aspiração
                                     + gasometria


      Embolização
        (conduta              Não-             Hipoxêmico    PIC < 40       Não-                    Hipoxêmico          CURA      Persistência
      expectante?)         hipoxêmico                        mmHg 10’    hipoxêmico
                                                              CURA
                                                                                                                                    “Shunt”
                                                                            Drogas                   Aspiração                      cirúrgico
                     PIC > 50     PIC < 40      Aspiração                                            + lavagem
                                                                         simpaticomi-
                      mmHg        mmHg 10’      + lavagem                  méticas                  com solução
                                   CURA

                    Drogas
                 simpaticomi-                                       PIC < 40      PIC > 50     PIC < 40     PIC > 50
                   méticas                      PIC > 50            mmHg 10’       mmHg        mmHg 10’      mmHg
                                                 mmHg                CURA                       CURA
                  Aspiração                                                      Aspiração                  “Shunt”
                  + lavagem                                                      + lavagem                  cirúrgico
                 com solução                      “Shunt”
                                                                                com solução
                                                 cirúrgico

                     “Shunt”                                                      “Shunt”
                     cirúrgico                                                    cirúrgico




do os procedimentos de Winter ou de Al-Ghorab forem consi-                     No priapismo induzido na vigência de anestesia, reco-
derados insucessos. Enfatiza-se que a abordagem cirúrgica só             menda-se aprofundamento anestésico, uso de betabloqueado-
deve ser realizada quando as medidas conservadoras forem                 res ou cetamina.
ineficazes e quando o tempo de evolução do quadro for supe-                    Na farmacoereção diagnóstica, não é prudente liberar ou
rior a 12 - 24 horas, com ameaça da função erétil.                       deixar o paciente com rigidez peniana por mais de duas horas.
                                                                         A fim de prevenir o priapismo, faz-se necessário puncionar e
Implante de próteses penianas                                            esvaziar os corpos cavernosos, reservando-se o uso de drogas
      A impotência pós-priapismo é na maioria dos casos con-             alfaadrenérgicas quando esta medida não for eficiente, fato
seqüente à fibrose do tecido erétil, mas também poderá ser               este incomum.
devida à persistência da fístula cavernoso-esponjosa.                          Em pacientes com anemia falciforme, as medidas ge-
      Na presença da fibrose, está indicada a colocação de pró-          rais de tratamento e de prevenção consistem em manter o
tese, o que por vezes é tecnicamente muito difícil. Se a causa           paciente hidratado, oxigenado, alcalinizado e realizar trans-
da impotência for devida à fístula, está indicada a respectiva           fusão sangüínea a fim de manter a hemoglobina em mais
ligadura ou embolização.                                                 do que 10 g% e de reduzir a hemoglobina S a níveis abaixo
                                                                         de 30%.
Prevenção                                                                      No priapismo recorrente, geralmente associado a anemia
                                                                         falciforme, em que os pacientes apresentam crises repetidas
    Se o priapismo estiver associado a nutrição parenteral,              de ereções prolongadas, pode-se tentar tratá-los temporaria-
recomenda-se administrar lentamente emulsões gordurosas a                mente com agonistas LH-RH, pentoxifilina, ou auto-injeção
10% associadas a soluções de aminoácidos-dextrose.                       de drogas vasoativas durante as crises.

296            GUIA PRÁTICO DE UROLOGIA
Figura   2                   PRIAPISMO E ABORDAGENS                                      Figura   3
                                     CIRÚRGICAS

                                                                     Winter (1976)
                                          Cavernoso-esponjosas       Al-Ghorab (1973)
              ausente                                                Quackels (1964)
                         Fístulas
                                          Cavernoso-safenas          Grayhack (1964)
 Impotência
                                          Fibrose do tecido erétil   próteses

              presente                                               embolização                Priapismo –
                                          Persistência da fístula                                Técnica de
                                                                     fechamento
                                                                                                     Winter


Prognóstico                                                                               Figura   4
     Apesar da intervenção cirúrgica, a manutenção da potên-
cia não é maior do que 20% a 55% dos casos.
     Por outro lado, o prognóstico das ereções prolongadas
após o uso de drogas vasoativas é bom com relação à fun-
ção erétil ulterior. Cerca de 98% dos pacientes que tiveram
ereções fármaco-induzidas por um tempo médio de 17,5
horas, recuperaram a potência após o tratamento baseado
na aspiração e injeção de drogas simpaticomiméticas nos
corpos cavernosos.                                                                              Priapismo –
                                                                                                 Técnica de
                                                                                                 Al-Ghorab




Bibliografia recomendada

                                    1.       BORRELLI M, WROCLAWSKI ER, GLINA S, PECORARO G, NOVARETTI JTP Priapismo. In: Urgên-
                                                                                                                              .
                                                cias em urologia. São Paulo, Livraria Atheneu, 1985; 67-71.
                                    2.       BUTERNE XH, FRERE AM, BAYLE J, RAMPAL P. Priapism in a patient treated with total parenteral
                                                nutrition. J. Parenter Enteral Nutr, 1992; 16:171-4.
                                    3.       CHAN PT, GIN LR, ARNOLD D, JACOBSON SA, CORCOS J, BROCK GB. Priapism secondary to
                                                penile metastasis: a report of two cases and a review of the literature. J Surg Oncol, 1998; 68:51-9.
                                    4.       GIMBERGUES P, RAYNAUD F, RAVEL A, PEREZ N, GUY L, BOITEUX JP, BOYER L. Traitement par
                                                embolisation arterielle percutane d’un priapisme post-traumatique chez un enfant. Prog Urol, 1998;
                                                8:258-61.
                                    5.       GLINA S, FRAGOSO JB, MARTINS FG. Priapismo. Fisiopatologia e tratamento. Urol Comtep, 1995;
                                                1(2):22-8.
                                    6.       HAMRE MR, HARMON EP, KIRKPATRICK DV, STERN MJ, HUMBERT JR. Priapism as a complication
                                                of sickle cell disease. J Urol, 1991; 145:1-5.
                                    7.       HARMON WJ, NEHRA A. Priapism: diagnosis and management. Mayo Clin Proc, 1997; 72:350-5.
                                    8.       LOMAS GM, JARROW JP. Risk factors for papaverine induced priapism. J Urol, 1992; 147:1280-1.
                                    9.       LUE TF. Priapism: Etiology and medical management. In: WALSH PC, RETIK AB, STAMEY TA,
                                                VAUGHAN JR ED. (eds.) Campell’s Urology. WB Saunders Company, Philadelphia. 6th ed., 1992;
                                                1:722-8.
                                    10.      MULHALL JP, HONIG SC. Priapism: etiology and management. Acad Emerg Med, 1996; 3:810-6.
                                    11.      VIGNOLI GC. Pharmacological prolonged erection: is it really harmful to cavernous tissue? Int J
                                                Impotence Res, 1992; 4 (suppl 2).
                                    12.      WALKER Jr., CASALE AJ. Prolonged penile erection in the newborn. Urology, 1997; 50:796-9.


                                                                                              GUIA PRÁTICO DE UROLOGIA                         297
Capítulo 51
         Doença de Peyronie

         Luiz Carlos de Almeida Rocha*
         Fernando César Koleski

         Introdução                                                                 ba diversos mecanismos simultaneamente e pode, em
                                                                                    parte, explicar porque apenas uma pequena porcenta-
             A doença de Peyronie caracteriza-se por um processo                    gem dos homens que sofrem trauma durante o ato se-
         fibrótico que afeta a túnica albugínea que envolve os corpos               xual vêm a desenvolver a doença.
         cavernosos do pênis. Sua etiologia ainda é foco de extensa
         investigação, não havendo, entretanto, uma definição exata a            A doença de Peyronie somente vai ocorrer em um indiví-
         respeito de sua origem. Acredita-se que microtraumas, ocor-         duo geneticamente predisposto, estando diretamente relacio-
         rendo de uma forma repetitiva durante o ato sexual, associa-        nada ao processo de envelhecimento, quando a túnica albugí-
         dos a um processo defeituoso de cicatrização estejam relacio-       nea apresenta elasticidade reduzida. A pressão sobre o pênis
         nados ao seu desenvolvimento.                                       ereto distende as fibras da túnica albugínea, que apresentam
             Fatores imunológicos, ligados ao antígeno de histocompati-      uma tolerância menor ao esforço. A delaminação ou fratura
         bilidade HLA-B27 podem também estar associados a esta doen-         desta túnica vai ocorrer, tipicamente, envolvendo as fibras
         ça. Em aproximadamente 10% dos casos, a doença de Peyronie          septais e circulares.
         está associada à contratura de Dupuytren, fibromatose palmar ou         A sequência natural após o trauma é a ativação do sistema
         plantar, o que reforça a possível participação de um fator imuno-   de cicatrização: inicialmente, ocorre ativação de citocinas atra-
         lógico. Raramente, também pode estar associada com a fibrose        vés de TGF (demonstrando estar elevado na doença de Peyro-
         retroperitoneal idiopática (doença de Ormond).                      nie), PDGF, interleucinas e TNF. Estes fatores vão estimular a
             Para o paciente acometido por esta doença, a repercussão,       produção de fibroblastos e o conseqüente depósito de matriz
         não somente física, mas também psicológica, pode ser, por           extracelular. O desequilíbrio entre as fases de cicatrização,
         muitas vezes, devastante. Acredita-se que a doença de Peyronie      incluindo a formação da cicatriz anormal e um processo de
         acometa cerca de 0,3% a 2% dos homens, ocorrendo usual-             remodelamento deficiente, possivelmente devido a uma fun-
         mente a partir da quarta ou quinta década de vida.                  ção anormal dos fibroblastos ou irregularidades no metabo-
                                                                             lismo da matriz extracelular vão resultar na formação de uma
                                                                             cicatriz anormal.
         Etiologia                                                               O conceito importante a ser lembrado na etiologia da do-
                                                                             ença de Peyronie, então, é de que a lesão mecânica é um fator
             A doença de Peyronie começa como um processo inflama-           epigenético que vai funcionar como o ativador da doença em
         tório que progride para uma fase de fibrose. A placa fibrótica      um indivíduo geneticamente predisposto.
         formada pode, eventualmente, sofrer degeneração, transforman-
         do-se em cartilagem hialina ou em tecido ósseo. Esta placa
         tem origem mais comumente na região dorsal do pênis, rara-
                                                                             História natural
         mente acometendo o septo entre os corpos cavernosos.
             É proposto que dois fatores devem ocorrer para o desen-            Existe um mito de que a doença de Peyronie é uma doença
         cadeamento da doença de Peyronie:                                   autolimitada, porém este deve ser desconsiderado. As séries
                                                                             recentes, com acompanhamento prolongado de pacientes, mos-
                1.Trauma ao pênis ereto;                                     tram que apenas uma pequena parcela dos casos vai apresentar
                                                                             resolução espontânea, algo em torno de 10% a 15% dos casos.
                2.Defeito no sitema de cicatrização. Este defeito englo-     A deformidade peniana, apesar de não-dolorosa, vai persistir
                                                                             na maioria dos casos. A dor é o único sintoma que comprovada-
                                                                             mente vai melhorar com o tempo, variando de 6 a 24 meses.
         *Endereço para correspondência:
         Rua Vitório João Brunnor, 408 - Abranches                           Diagnóstico
         82130-080 - Curitiba - PR
         Tel.: (0--41) 254-5007                                                  Uma história evidente de trauma durante o ato sexual pode
         Fax: (0--41) 253-4373                                               estar presente em até 40% dos casos. O modo de início da do-

                                                                                         GUIA PRÁTICO DE UROLOGIA                       299


Cap 51- Doença de Peyronie.pm6     299                                                       13/06/00, 15:14
ença via de regra é insidioso, com deterioração gradual. O iní-        n   Tumores benignos ou malignos, primários ou secun-
         cio abrupto dos sintomas ocorre em menos de 20% dos pacien-                dários.
         tes. Graus variáveis de perda da capacidade erétil podem estar
         relacionados com o aparecimento da doença de Peyronie, sen-         Tratamento clínico
         do avaliados subjetivamente.
             Aspectos relacionados à progressão (ou regressão) da doen-
                                                                             Tratamento conservativo
         ça devem ser minuciosamente investigados: presença de dor,
                                                                                 Limita-se à observação nos casos em que o homem é capaz
         mudanças nas características da placa fibrosa ou na curvatura
                                                                             de realizar a penetração vaginal sem apresentar dor (quer a si
         do pênis e o tempo de estabilidade da placa. A doença, even-
                                                                             mesmo ou à parceira). Assegurar ao paciente que trata-se de
         tualmente indolor para o paciente, pode causar desconforto e
                                                                             uma doença benigna, sem risco de malignização e com uma
         dor para a parceira, devido à curvatura anormal do pênis du-
                                                                             história natural variável, podendo, em alguns casos, ocorrer a
         rante a penetração.
                                                                             resolução espontânea.
             O exame físico deve incluir, além de um exame físico ge-
         ral, a avaliação dos membros superiores e inferiores, na busca
         de doença de Dupuytren associada.
                                                                             Tratamento por via oral
             A localização, o número e as dimensões da placa peniana             O tratamento medicamentoso da doença de Peyronie ainda
         devem ser cuidadosamente examinados, principalmente, para           é uma incógnita. Até o momento, não existem estudos confiá-
         avaliação inicial da doença e monitoramento de sua evolução.        veis a respeito da maior parte dos medicamentos utilizados para
             Idealmente, o grau de curvatura peniana deve ser anotado        este fim, principalmente devido à falta de uma história natural
         com o pênis ereto. Isto pode ser realizado, grosseiramente, soli-   relativamente previsível e à falta de estudos duplo-cegos, ran-
         citando-se ao paciente que desenhe o contorno de seu pênis,         domizados, com tempos satisfatórios de evolução e critérios
         quando ereto, sobre uma folha de papel. A fotografia do pênis       objetivos de avaliação.
         é um método mais preciso, porém muitas vezes é uma situação
                                                                                n   Vitamina E: provavelmente ainda é a substância mais
         embaraçosa para o paciente. A indução de ereção, por via oral
         ou injetável, também pode ser realizada para estes fins.                   utilizada para o tratamento da doença de Peyronie, mui-
             Em pacientes com disfunção erétil associada à doença de                tas vezes administrada pelo urologista com o intuito de
         Peyronie, estudos complementares específicos devem ser reali-              aliviar a ansiedade apresentada pelo paciente. Seu uso
         zados com o propósito de se definir o grau de disfunção e as               baseia-se no fato de que esta é uma vitamina funda-
         terapias necessárias para o seu tratamento. Atualmente, a avali-           mental para que o processo de cicatrização ocorra de
         ação da função erétil é idealmente realizada com Doppler ultra-            forma completa, evitando a formação de cicatrizes. Seu
         som em um paciente com uma ereção farmacologicamente in-                   custo é relativamente baixo e apresenta poucos efeitos
         duzida. Se este estudo indica evidências de disfunção de ori-              colaterais. Sua eficácia na resolução da placa já esta-
         gem venoclusiva, o próximo passo é a realização de fármaco-                belecida é praticamente nula.
         cavernosometria e cavernosografia dinâmica por infusão.
                                                                                n   Potaba: alguns estudos relatam uma melhora da doen-
             A ultrassonografia superfical de alta resolução da placa
         fibrótica é útil no sentido de se determinar a exata extensão e            ça com o uso de potaba, porém não há diferença signi-
         profundidade da placa, auxiliando no monitoramento pós-trata-              ficante quando comparada à história natural da doen-
         mento. Áreas de calcificação, notadas à ultrassonografia ou                ça. É uma terapia de custo relativamente alto, com bai-
         em um raio X simples, demonstram maturidade da placa.                      xa tolerabilidade devido principalmente ao desencadea-
                                                                                    mento de hipoglicemia, náuseas e vômitos. A necessi-
                                                                                    dade de ingestão de 24 pílulas ao dia, dividida em qua-
         Diagnóstico diferencial                                                    tro doses, também colabora para a baixa aderência do
                                                                                    paciente ao tratamento.
                n   Curvatura peniana congênita.
                n   “Chordee” com ou sem hipospádia.                            n   Colchicina: parece ser efetiva nos casos com tempo de
                                                                                    evolução inferior a um ano, atuando na redução do pro-
                n   Trombose da artéria dorsal do pênis.
                                                                                    cesso inflamatório que vai dar origem à placa fibrosa.
                n   Trombose dos corpos cavernosos.                                 Não é efetiva nos casos com longo tempo de evolução,
                                                                                    quando a placa já está estabelecida. Efeitos colaterais
                n   Curvatura ventral secundária à estenose uretral.
                                                                                    incluem principalmente diarréia. A dose recomendada
                n   Lesões sifilíticas tardias.                                     de colchicina é 1a 2 mg por via oral, duas vezes ao dia,
                                                                                    por um período mínimo de 3 meses.
                n   Fibrose secundária à uretrite com abscesso.
                n   Infiltração peniana por linfogranuloma venéreo.          Tratamento por via injetável
                                                                                n   Esteróides: o uso de esteróides injetados localmente so-
                n   Fibrose secundária à trauma.
                                                                                    bre a placa fibrosa não é mais recomendado atualmente.
                n   Infiltração leucêmica do corpo cavernoso.                       Além de não existir nenhum estudo comprovando a sua

         300                GUIA PRÁTICO DE UROLOGIA



Cap 51- Doença de Peyronie.pm6       300                                                    13/06/00, 15:14
eficácia, o mesmo causa atrofia dos tecidos sadios ao           n   Plicatura.
                  redor da placa e alterações na pele. Há casos descritos
                                                                                  n   Incisão/excisão da placa e enxerto com retalhos de
                  na literatura de insuficiência adrenal severa relacionada
                                                                                      derme, veia, fáscia lata ou material sintético.
                  ao uso intralesional de esteróides no tratamento da doença
                  de Peyronie. Além disto, se for necessário cirurgia no          n   Prótese peniana.
                  futuro, a perda dos planos devido à reação local provo-
                  cada pelas injeções, vai aumentar o risco de lesão ao         Candidatos ao tratamento cirúrgico
                  feixe vasculonervoso.                                         • Duração da doença maior do que 12 meses.
                                                                                • Dificuldade para a penetração devido à deformidade pe-
              n   Verapamil: o mecanismo de ação do verapamil se dá               niana, causando dor, quer ao paciente ou ao parceiro.
                  através da diminuição da síntese e secreção de coláge-        • Impossibilidade de penetração devido à curvatura pe-
                  no e aumento da atividade da colagenase da matriz ex-           niana.
                  tra-celular. Vários estudos até o momento comprovam           • Doença estável, sem mudança nas características da pla-
                  algum grau de melhora com ela. Resultados de até 75%            ca há pelo menos três meses após o tratamento clínico.
                  de melhora subjetiva na função sexual e 54% de me-              Idealmente, por seis meses a um ano.
                  lhora na curvatura peniana. Nenhuma complicação sig-
                  nificativa foi relatada e resultados satisfatórios, mes-      Candidatos à plicatura peniana
                  mo nos casos com maior tempo de evolução, foram               • Pacientes com função erétil preservada.
                  observados.                                                   • Disfunção erétil com resposta ao tratamento instituído
                                                                                  (drogas intracavernosas, sildenafil, alprostadil, vacuo-
              n   Colagenase: os resultados obtidos com a administra-             terapia).
                  ção intralesional de colagenase não são clinicamente          • Comprimento peniano adequado.
                  significantes até o momento. Seu uso baseia-se no prin-       • Curvatura peniana menor do que 60 graus.
                  cípio de que a colagenase atuaria na degradação da ma-
                  triz extracelular.                                            Candidatos à incisão ou excisão da placa com
                                                                                enxerto (derme, veia safena, material sintético)
         Outros métodos                                                         • Pacientes com função erétil preservada.
             Existem relatos de que a radioterapia externa pode auxili-         • Disfunção erétil com resposta ao tratamento instituído
         ar no tratamento da dor associada à doença de Peyronie. Ape-             (drogas intracavernosas, alprostadil, sildenafil, vacuo-
         sar do aperfeiçoamento das técnicas atuais de radioterapia, esta         terapia).
         medida deve ser considerada somente nos casos em que as                • Comprimento peniano inadequado (curto).
         outras medidas falharam.                                               • Deformidade em ampulheta ou curvatura complexa.
             A utilização de ultra-som para tratamento da placa fibrosa         • Curvatura peniana menor do que 60 graus.
         também já foi relatada, sem resultados satisfatórios.                  • Dor persistente por mais de um ano.

            Candidatos ao tratamento clínico                                    Candidatos à prótese peniana
            • Fase inicial da doença (< 12 meses).                              • Pacientes com disfunção erétil apresentando respos-
            • Deformidade ou placa instável, em fase de progressão                ta pobre ou em declínio ao tratamento instituído (dro-
              ou regressão.                                                       gas intracavernosas, alprostadil, sildenafil, vacuote-
            • Ereções dolorosas.                                                  rapia).
            • Pacientes sem interesse imediato em cirurgia ou instá-
              veis psicologicamente.
                                                                               Passos da técnica cirúrgica -
            Não-candidatos ao tratamento clínico                               plicatura da túnica albugínea
            • Grande deformidade (> 90°).
            • Tamanho da placa maior que 2,5 cm.                                  n   Indução de ereção através da injeção de 1,5 a 2 ml de
            • Pacientes com interesse em resultados rápidos, con-                     papaverina no corpo cavernoso.
              fiáveis (desde que o tempo de estabilidade da doença
                                                                                  n   Infiltração local de marcaína 0,5% na base do pênis.
              esteja confiavelmente estabelecido).
            • Disfunção erétil não responsiva à tratamento clínico.               n   Avaliação da deformidade peniana e curvatura.
            • Pacientes sem interesse em ato sexual com penetra-
              ção.
                                                                                  Para curvatura dorsal:
                                                                                  •   Incisão ventral longitudinal até a fáscia de Buck.
          Tratamento cirúrgico
            O tratamento cirúrgico da doença de Peyronie pode ser                 •   Identificação do corpo esponjoso (sem necessidade
         dividido em três modalidades:                                                de dissecá-lo).

                                                                                          GUIA PRÁTICO DE UROLOGIA                     301


Cap 51- Doença de Peyronie.pm6      301                                                      13/06/00, 15:14
•    Confecção de suturas profundas, realizando a plica-             Para curvatura dorsal:
                     tura nos dois lados, 2 a 3 mm do corpo esponjoso.               •    Excisão da veia dorsal profunda.
                Para curvatura ventral:                                              •    Dissecção das artérias dorsais e dos nervos, afastan-
                • Incisão para circuncisão.                                               do-os da túnica.
                •    Dissecção e afastamento da pele e tecido subcutâneo             •    Remoção da placa fibrosa, com o auxílio de lupas
                     até a base do pênis.                                                 cirúrgicas.
                •    Identificação da veia dorsal profunda e das artérias após       •    Reposicionamento do feixe vasculonervoso.
                     a incisão da fáscia de Buck na linha média (não é ne-
                     cessário dissecar o feixe neurovascular).                       Para curvatura ventral:
                •    Colocação de suturas profundas, realizando a                    •    Dissecção do corpo esponjoso da túnica albugí-
                     plicatura na túnica entre a veia dorsal profunda e as                nea.
                     artérias.
                                                                                    n    Isolamento e excisão do retalho de tecido autólogo
              n     Confecção de suturas não absorvíveis, pareadas, ainda                (pele, veia safena, fáscia lata) ou preparo do material
                    com o pênis ereto, de forma que o mesmo permaneça,                   sintético a ser utilizado.
                    após as suturas, o mais reto possível.
                                                                                    n    Incisão de relaxamento (em forma de H).
                    Se o pênis ainda estiver ereto ao final da cirurgia:
                •    Inserir uma agulha fina (21G) e aspirar 10 a 15 ml de          n    Sutura do enxerto à área excisada, contínua, material
                     sangue.                                                             não-absorvível.
                •    Injetar solução de fenilefrina 500 mcg por 2 a 3 mi-
                     nutos, até que a detumescência ocorra.                         n    Indução de ereção com solução salina para avaliação
                                                                                         da deformidade residual. Refazer incisões e suturas, se
              n     Síntese da incisão com sutura absorvível (“catgut” cro-              necessário.
                    mado 4-0).
                                                                                    n    Colocação de suturas laterais caso haja deformidade
              n     Envolver o pênis em um curativo levemente compressivo.               residual lateral ou correção excessiva.

              n     Reavaliar o pênis em uma hora, assegurar que o curati-          n    Síntese da incisão com sutura absorvível (“catgut” cro-
                    vo não está excessivamente compressivo.                              mado 4-0).

              n     Atividade sexual liberada a partir da quarta ou sexta           n    Envolver o pênis em um curativo levemente compres-
                    semana pós-operatória.                                               sivo.

                                                                                    n    Reavaliar o pênis em uma hora, assegurar que o curati-
         Complicações da plicatura
                                                                                         vo não está excessivamente compressivo.
              n     Hematoma encapsulado.
                                                                                    n    Troca de curativo no dia seguinte, ensinando ao pacien-
              n     Progressão da placa, proximal ao local da plicatura.
                                                                                         te, para que ele faça o mesmo nos próximos 10 dias.
              n     Recorrência (especialmente se sutura absorvível foi
                    utilizada).                                                     n    Atividade sexual liberada a partir da sexta semana pós-
                                                                                         operatória.
              n     Ereção dolorosa persistente (por até 5 meses).
              n     Encurtamento do pênis.                                       Complicações da excisão da placa e enxerto:

                                                                                     • Necrose isquêmica do prepúcio.
         Passos da técnica cirúrgica para                                            • Correção inadequada.
         incisão/excisão e enxerto                                                   • Perda de rigidez durante a ereção.
         (derme, veia, tecidos sintéticos)
                                                                                     • Ereção dolorosa persistente (por até 5 meses).
              n     Incisão para circuncisão.                                        • Encurtamento peniano.
                                                                                     • Perda de sensibilidade por até 6 meses.
              n     Dissecção e afastamento da pele e tecido subcutâneo
                    até a base do pênis.                                             • Recorrência (em local diferente do enxerto).


         302                GUIA PRÁTICO DE UROLOGIA



Cap 51- Doença de Peyronie.pm6        302                                                        13/06/00, 15:14
ALGORITMO PARA AVALIAÇÃO/TRATAMENTO
                                                       DOENÇA DE PEYRONIE




         Conclusões                                                          n   O tratamento sempre deve ser baseado na repercussão
                                                                                 clínica que a doença está causando ao paciente.

              n   A etiologia da doença de Peyronie ainda é desconheci-      n   Não existe, até o presente momento, uma terapia medi-
                  da. Microtraumas durante o ato sexual, em pacientes ge-        camentosa efetiva em seu tratamento. Verapamil intra-
                  neticamente predispostos, associados ou não a um fator         lesional parece ser a droga com melhores resultados
                  imune, parecem ser os principais fatores associados.           até o momento.

              n   O diagnóstico é feito baseado na história clínica e exa-   n   Os tratamentos cirúrgicos disponíveis atualmente são
                  me físico do paciente. A capacidade erétil do paciente         de simples execução, com resultados satisfatórios e
                  deve ser sempre verificada previamente à definição do          baixos índices de complicação, desde que a indicação
                  tratamento a ser instituído.                                   cirúrgica tenha sido adequada.

                                                                                     GUIA PRÁTICO DE UROLOGIA                    303


Cap 51- Doença de Peyronie.pm6     303                                                   13/06/00, 15:14
Bibliografia recomendada

                                        1.   JAROW JP, LOWE FC. Penile trauma: an etiologic factor in Peyronie’s disease and erectile dysfuncti-
                                                on. J Urol 1997; 158(4): 1388-90.
                                        2.   LEVINE LA. Peyronie’s disease. In: Erectile dysfunction, priapism and Peyronie’s disease. AUA
                                                Postgraduate Course Booklet 1998; 9821: 41-48.
                                        3.   LEVINE LA. Treatment of Peyronie’s disease with intralesional verapamil injection. J Urol 1997;
                                                158(4): 1395-9.
                                        4.   MELMAN A. The therapy of Peyronie’s disease. In: Male erectile dysfunction: an overview. AUA
                                                Postgraduate Course. Booklet 1998; 46-49.
                                        5.   RODDY TM, KRANE RJ. Surgical treatment of Peyronie’s disease. In: Operative urology, WB Saunders,
                                                1991; 51: 386-393.
                                        6.   LUE T. Surgical treatment of Peyronie’s disease. In: Erectile dysfunction, priapism and Peyronie’s
                                                disease. AUA Postgraduate Course Booklet 1998; 9821: 49-51.
                                        7.   JORDAN GH, SCHLOSSBERG SM, DEVINE CJ. Surgery of the penis and urethra. In: Campbell’s
                                                urology, 7th ed.WB Saunders 1997; 3: 3376-3386.




         304                GUIA PRÁTICO DE UROLOGIA



Cap 51- Doença de Peyronie.pm6    304                                                         13/06/00, 15:14
Capítulo 52
Infertilidade Masculina
Claudio Telöken*
Mariangela Badalotti
Marcelo Tadeu F. Palka


Introdução                                                         tegida, a freqüência da atividade sexual, o entendimento do
                                                                   ciclo ovulatório feminino, a existência de filhos com a parcei-
     A Associação Americana para Medicina Reprodutiva              ra atual ou com outras parceiras, os tratamentos anteriores e a
(ASRM) define como infertilidade a ausência de gestação de-        história reprodutiva da mulher são, sem nenhuma dúvida, al-
tectada clínica ou hormonalmente após 12 meses de ativi-           guns dos elementos fundamentais da anamnese.
dade sexual sem uso de métodos anticoncepcionais.                        O uso de lubrificantes vaginais pode produzir efeito de-
     Infertilidade por fator masculino é a incapacidade de con-    letério sobre o espermatozóide e deve ser evitado quando se
ceber devido a um baixo número ou por incapacidade funcio-         planeja prole. Dentre vários, destacam-se o K-Y gel, Lubifax,
nal dos espermatozóides. Cerca de 7% de todos os homens            Surgilube e Keri Loção, bem como a saliva.
enfrentam problemas relacionados à reprodução.                           O epitélio germinativo do testículo é extremamente sen-
     Entre 10% a 20% dos casais em fase reprodutiva apresen-       sível a agentes gonadotóxicos. O uso de fumo, álcool e drogas
tam problemas relacionados à fertilidade. Estima-se que 4% a       recreativas como marijuana, cocaína, “crack” e LSD compro-
17% dos casais procurem assistência médica por infertilidade,      metem a concentração e a motilidade espermática com conse-
e apenas 5% não conseguem ter filhos. O fator masculino está       qüente prejuízo nos índices de gravidez. A fertilidade nos fu-
envolvido em 55% dos casos de infertilidade conjugal, sendo        mantes é 30% menor do que nos não-fumantes. O alcoolismo
responsável exclusivo por aproximadamente 35% dos casos; os        crônico tem sido associado com infertilidade e alterações
remanescentes 20% associam-se ao fator feminino; em 10% das        menstruais na mulher e afeta a produção testicular de testoste-
vezes não se identifica a etiologia (infertilidade sem causa).     rona, podendo resultar em disfunção sexual e morfologia
     Ao contrário do que ocorre com a mulher, cuja fertilida-      espermática anormal.
de começa a declinar a partir dos 35 anos, não há um limite              O uso de esteróides androgênicos pode alterar a fertilida-
etário para a fertilidade masculina. Entretanto, há um ligeiro     de conjugal, produz efeito deletério na secreção gonadotrófi-
declínio que se inicia aos 40 anos. Aos 64 anos a taxa de ferti-   ca e interfere na espermatogênese. O hipogonadismo induzi-
lidade masculina pode cair em 36% quando comparada com a           do por esteróides anabolizantes é usualmente temporário; a
de idades de 20 e 24 anos.                                         supressão pituitária def initiva é rara.
                                                                         Medicações como sulfassalazina, cimetidina, nitrofuran-
Diagnóstico                                                        toína, antiandrogênios, anabolizantes, espironolactona, cipro-
                                                                   terona e cetoconazol alteram a cinética espermática.
      Tradicionalmente, uma avaliação da infertilidade deve ser          Defensivos agrícolas e/ou pesticidas, calor persistente
instituída após 12 meses de tentativa de gravidez, sem uso de      sobre a bolsa escrotal, como sauna muito freqüente, também
método anticoncepcional. A avaliação deve ser realizada por        produzem efeitos indesejados sobre a espermatogênese.
etapas, iniciando-se pela história, exame físico e criteriosos           Criptorquidismo está associado com a diminuição da es-
testes laboratoriais, visto que testes complementares não são      permatogênese. Aproximadamente 30% dos homens com
necessários em todos os pacientes.                                 criptorquidismo unilateral e 50% com bilateral têm concen-
                                                                   tração espermática abaixo de 12 a 20 milhões/ml. A criptor-
História                                                           quidia bilateral representa significante perda da capacidade
                                                                   reprodutiva e o índice de fertilidade atinge 50%.
     A infertilidade pode estar associada a uma ou mais alte-            Trauma testicular ou história de torção testicular devem
rações. A duração da infertilidade, a atividade sexual despro-     ser lembrados. Ambos podem resultar em atrofia testicular.
                                                                   Aproximadamente 30% a 40% dos homens com torção testi-
                                                                   cular apresentam alterações na análise seminal. A torção testi-
*Endereço para correspondência:                                    cular pode produzir isquemia com conseqüente comprometi-
Av. Lucas de Oliveira, 597 - apto 802                              mento do ejaculado.
90480-003 - Porto Alegre - RS                                            Significativo retardo na puberdade ou desenvolvimento
Tel.: (0--51) 328-2328 (14h às 20h) - Fax: (0--51) 328-1975        sexual secundário incompleto podem sugerir uma endocrino-
E-mail: cteloken@voyager.com.br                                    patia. História de diabete, esclerose múltipla ou trauma medu-

                                                                               GUIA PRÁTICO DE UROLOGIA                      305
lar podem sugerir alteração neurológica, produzindo ejacula-        85% da massa testicular está envolvida na produção espermá-
ção retrógrada ou disfunção erétil.                                 tica. Em homens normospérmicos o comprimento do testícu-
      Cirurgias de bexiga, retroperitoneais e pélvicas podem        lo é em geral de 4 cm e o volume em torno de 20 ml.
resultar em uma disfunção ejaculatória. A cirurgia denomina-              Os epidídimos devem ser palpados para a determinação
da Y-V, plastia do colo vesical e ressecções endoscópicas de        de eventuais cistos, áreas com consistência aumentada e irre-
próstata podem produzir incompetência para a ejaculação             gularidades, como ausência de cauda. A localização dos defe-
anterógrada. A história pregressa destes procedimentos e bai-       rentes também se impõe. A descoberta de espessamento epi-
xo volume seminal são sugestivos. O diagnóstico é confirma-         didimário associado à azoospermia e a infecções respiratórias
do por achado de espermatozóides na urina pós-ejaculação.           de repetição levanta a hipótese de síndrome de Young.
      A linfadenectomia retroperitoneal para tratamentos de tu-           O exame escrotal deve ser conduzido em ambiente com
mores, especialmente do tumor de testículo associada ou não         temperatura não-baixa, pois a contratura cremasteriana impe-
à radioterapia e/ou à quimioterapia, também é responsável por       de a acurada palpação do conteúdo escrotal.
significativas alterações no ejaculado, como aspermia ou eja-             Varicocele é uma dilatação anormal das veias que drenam
culação retrógrada.                                                 o testículo. O exame físico continua sendo a melhor e mais
      História de herniorrafia inguinal, principalmente na in-      barata ferramenta diagnóstica para varicocele. Pode ser me-
fância ou no adulto, sugere possibilidade de lesão iatrogênica      lhor demonstrada através do exame do paciente em posição
de deferente.                                                       supina e com manobras de Valsalva. Pode ser classificada em:
      A história de orquite pós-parotidite é também relevante,
pois, severa atrofia testicular pode ocorrer em 30% a 70% dos            • Grau 0 (subclínica) - não-palpável, diagnóstico eco-
indivíduos.                                                                gráfico e/ou radiológico;
      Estados de viremia ou hipertermia podem comprometer
circunstancialmente a função testicular. Exames de controle              • Grau 1 (pequena) - palpável com manobra de Valsal-
deverão ser efetuados somente após três meses, já que a es-                va;
permatogênese demanda 74 dias para se completar e aproxi-
madamente 14 dias para um novo espermatozóide migrar do                  • Grau 2 (moderada) - palpável sem manobra de Val-
testículo até sua ejaculação.                                              salva;
      História de infecção respiratória recorrente, espessamento
de epidídimo e anosmia sugerem, respectivamente, síndromes               • Grau 3 (grande) - visível na inspeção.
de Kartagener, Young e Kallmann.
      Finalmente, galactorréia, cefaléia ou diminuição do cam-            Varicocele é a causa mais freqüente de infertilidade mas-
po visual devem alertar para a possibilidade de tumor no sis-       culina e acomete o lado esquerdo em 78% a 90% dos casos,
tema nervoso central.                                               sendo que de 7% a 22% são bilaterais. Raramente ocorre à
      A freqüência coital é outro fator, ligado ao estilo de vida   direita. Aproximadamente 15% da população masculina tem
do casal, capaz de interferir nas chances de concepção. Estu-       varicocele. Entretanto, somente 35% exibe infertilidade pri-
do realizado por Keller (1984) demonstrou que a chance de           mária e 81%, infertilidade secundária. A varicocele raramente
gravidez após seis meses em um casal que pratica o coito três       é encontrada em crianças com menos de nove anos de idade.
vezes por semana é de 5l%. Esse percentual cai para 32% quan-             Faz parte integrante do exame físico o toque retal, que é
do a freqüência é de apenas uma relação sexual semanal.             útil na avaliação prostática e das vesículas seminais. É um
                                                                    exame decisivo, já que enseja a coleta de secreção prostática,
Exame físico                                                        onde imediatamente se averigua presença ou não de fator sép-
                                                                    tico. Um dos sítios eleitos no homem para infecção é a prósta-
      O exame físico do homem infértil deve ser completo.           ta e as vesículas seminais. Vários estudos indicam a associa-
Qualquer fator que afeta a saúde pode, teoricamente, ser res-       ção de prostatovesiculite e má qualidade espermática. Em l978
ponsável por anormalidades na produção espermática. Dis-            demonstrou-se que aproximadamente 54% dos homens
tribuição anômala de gordura, obesidade, ginecomastia e             inférteis exibiam algum foco infeccioso crônico. A alteração
distribuição alterada dos pêlos podem revelar anormalida-           mais prevalente no ejaculado foi a astenospermia.
des na virilização.
      Anormalidades anatômicas do pênis, como a hipospádia,         Exames laboratoriais
podem resultar em imprópria colocação do ejaculado no inte-
rior da vagina.                                                          n Espermograma
      O escroto merece uma atenção especial. A presença ou               O primeiro teste laboratorial a ser realizado é a análise se-
não das gônadas no escroto é de capital importância. O tama-        minal obtida através de um espermograma. A despeito de sua
nho e a consistência dos testículos devem ser observados. Com-      importância, este não é um teste de fertilidade, porém representa
primento, largura e profundidade das gônadas em milímetros          um indicador importante da atividade do epitélio germinativo. O
ou o volume do testículo devem ser estimados com o orquidô-         resultado da análise do esperma pode ser comprometido por uma
metro. A diminuição do tamanho do testículo é geralmente            série de fatores, tais como período de abstinência, temperatura,
associada com a diminuição da espermatogênese, visto que            método da coleta, tempo de início da análise, além de outros.

306           GUIA PRÁTICO DE UROLOGIA
Idealmente a amostra seminal deve ser coletada, por                normal é opalescente-acinzentada, a liquefação deve ocorrer
masturbação, em um frasco de vidro ou plástico, de boca lar-             em no máximo 40 minutos, e a viscosidade deve ser fisiológi-
ga, preferencialmente no local onde será realizada a análise.            ca (levemente mais viscosa que a água). Liquefação anormal
Se a única maneira de coleta é através de relação sexual, é              sugere alteração prostática, e viscosidade aumentada pode ser
importante o emprego de preservativos especiais. Na eventua-             o resultado de função prostática anormal, infecção do trato
lidade da necessidade da coleta do material em domicílio, o              genital, ejaculação freqüente ou estado psicológico do paciente.
mesmo deverá ser conduzido ao laboratório em prazo não                   Cor amarelada sugere processo infeccioso ou pode ser devida
maior que 50 minutos e o material não deverá ser submetido a             à abstinência prolongada.
baixas temperaturas.                                                           Em casos de volume inferior a 2 ml, a causa mais comum
      Em pacientes com lesão de medula, neurite periférica ou            é a perda de parte do ejaculado, fato que sempre deve ser ques-
bloqueio psicológico intenso pode-se recorrer a um eletroeja-            tionado; outras causas incluem obstrução do sistema canali-
culador, em que um transdutor é colocado em contato com a                cular, malformações de vesículas seminais/deferentes e eja-
próstata, por via anal, e são liberados choques progressivos             culação retrógrada.
até que se obtenha a ejaculação. O uso de vibrador peniano                     O pH de um ejaculado normal pode variar entre 7,2 e
em alguns indivíduos é eficiente na coleta de ejaculado. Não é           7,8. Quando se encontra aumentado, considera-se que o pa-
invasivo e deve ser utilizado antes da eletroejaculação.                 ciente pode apresentar um processo infeccioso, enquanto um
      Deverão ser obtidas pelo menos duas amostras. No caso              pH baixo sugere um processo obstrutivo ou agenesia de duc-
da primeira amostra seminal ser classificada como normal,                tos deferentes.
repete-se o exame somente longo tempo após. Nos casos em                       A baixa concentração espermática (oligospermia), a bai-
que a primeira amostra é anormal, é bom repeti-la duas ou                xa motilidade (astenospermia) e o alto número de formas anor-
três vezes. Visto que a espermatogênese compreende um ciclo              mais (teratospermia) sugerem mais comumente varicocele.
que dura aproximadamente 74 dias, na ocorrência de qual-                 Astenospermia isolada é mais sugestiva de processo inflama-
quer evento recente relacionado com um possível comprome-                tório ou de presença de anticorpos antiespermatozóides.
timento da espermatogênese, recomenda-se repetir o exame                       A análise da vitalidade preferencialmente deve ser efetu-
em períodos adicionais de três a seis meses.                             ada em todas as amostras com concentração acima de 1 mi-
      O tempo de abstinência para coleta do espermograma é               lhão de espermatozóides/ml. Quando todos os espermatozói-
bastante controverso. Alguns estudos sugerem que deveria ser             des (ou a maioria) forem imóveis, é imprescindível distinguir
igual ao intervalo dos coitos do casal, pois, desta maneira,             espermatozóides vivos e imóveis dos que estiverem mortos
simularia melhor a realidade deste casal. Entretanto é pratica-          (necrospermia). O indivíduo normal deve possuir pelo menos
mente consensual que o período ideal oscila entre três e cinco           75% de espermatozóides vivos. O achado de espermatozóides
dias.                                                                    vivos e imóveis é uma situação rara e sugere síndrome de
      Os parâmetros seminais considerados normais para a                 Kartagener e a microscopia eletrônica complementa o diag-
Organização Mundial da Saúde (OMS) são apresentados na                   nóstico; outras causas são drogas recreativas e radiação. Cho-
tabela 1.                                                                que térmico também pode provocar imobilização total dos
      Entre os parâmetros físicos da amostra seminal, a cor              espermatozóides.
                                                                               Em relação à morfologia, existe outra avaliação muito
                                                                         mais exigente que a da OMS, na qual o espermatozóide, para
 Tabela   1          VALORES NORMAIS DO                                  ser considerado normal, deve possuir todas as medidas dentro
                  ESPERMOGRAMA SEGUNDO A                                 de um padrão específico de normalidade. Denomina-se “strict
                ORGANIZAÇÃO MUNDIAL DA SAÚDE                             criteria” ou padrão de Kruger, e o valor mínimo para a norma-
                                                                         lidade é de 14%.
 Volume                 ≥ 2 ml                                                 Também deve ser realizada a contagem de leucócitos,
 pH                     7,2 – 8                                          sendo considerado normal um valor de até 1 milhão de leucó-
                                                                         citos/ml. A análise deve ser cuidadosa, pois outras células re-
 Concentração           ≥ 20 milhões de espermatozóides /ml              dondas podem fornecer um falso resultado. Deve-se diferen-
 Concentração total     ≥ 40 milhões de espermatozóides                  ciar leucócitos de células germinativas imaturas, o que é feito
 do ejaculado                                                            com auxílio de técnicas de fixação com peroxidase. Um nú-
 Motilidade             ≥ 50% de progressão (classe A* e B*) ou          mero de leucócitos superior a 1 milhão/ml é indicativo de pro-
                        ≥ 25% de progressão rápida e linear (classe A)   cesso infeccioso que deve ser tratado.
                                                                               A observação de aglutinação espermática levanta a sus-
 Morfologia             ≥ 30% normais
                                                                         peita de fator imunológico.
 Vitalidade             ≥ 75% vivos                                            No caso de espermograma alterado com algum dado na
 *Classificação da motilidade segundo a Organização Mundial da Saúde:    anamnese que justifique tal alteração ( uso de drogas, por exem-
   A – motilidade rápida, linear e progressiva                           plo), o fator desencadeante deve ser afastado e o espermogra-
   B – motilidade linear lenta ou movimentos não-lineares                ma repetido 90 dias após.
   C – motilidade não-progressiva                                              Os exames complementares dependerão do tipo de alte-
   D – imóveis                                                           ração detectada no espermograma e no exame físico.

                                                                                     GUIA PRÁTICO DE UROLOGIA                      307
n Avaliação imunológica                                           n Fator endócrino
      Os dados da literatura sugerem que 10% a 15% dos casos            A integridade do eixo hipotálamo-pituitário-testicular é
de casais em idade reprodutiva têm problemas de concepção,        geralmente medido através da testosterona, hormônio luteini-
apresentando o que é definido como infertilidade imunológi-       zante (LH) e hormônio folículo-estimulante (FSH). Hormô-
ca. Desse percentual, cerca de 8% a 10% envolvem direta-          nio luteinizante e FSH são secretados pela pituitária em res-
mente o parceiro masculino.                                       posta à estimulação hipotalâmica do hormônio liberador de
      A pesquisa de anticorpos pode ser feita diretamente so-     gonadotrofinas (GnRH). O LH estimula as células de Leydig
bre a superfície do espermatozóide e de forma indireta no lí-     e a secreção de testosterona. O FSH liga-se às células de Sertoli,
quido seminal, muco e soro. Segundo nossos resultados, as         levando-as a produzir substâncias fundamentais para a esper-
principais indicações para avaliação imunológica são o teste      matogênese. A testosterona é imprescindível para a matura-
pós-coital alterado e as alterações no espermograma (astenos-     ção espermática.
permia e aglutinações).                                                 Estima-se em menos de 5% a incidência de fator endó-
      O “immunobead test (IBT)” é a prova direta mais utiliza-    crino como causa de infertilidade masculina. Destacam-se
da. Estima-se o percentual de espermatozóides móveis que          hipertireoidismo, hipotireoidismo, hipogonadismo hipogona-
estão ligados aos “beads”. O teste é considerado positivo quan-   dotrófico e hipergonadotrófico e hiperprolactinemia.
do mais de 20% dos espermatozóides móveis estiverem liga-               A síndrome de Kallmann resulta de um defeito na migra-
dos aos “immunobeads”. O IBT permite uma completa carac-          ção dos axônios neuronais responsáveis pela secreção do GnRH
terização das classes de imunoglobulinas dos anticorpos li-       – com conseqüente defeito na secreção do GnRH pelo hipo-
gados ao espermatozóide, bem como sua localização no es-          tálamo – e hipoplasia do bulbo olfatório. Do ponto de vista
permatozóide (cabeça, cauda ou peça intermediária), uma vez       clínico ocorre deficiência na produção de gonadotrofinas (hi-
que estas informações são importantes para a decisão tera-        pogonadismo hipogonadotrófico primário) associada à anos-
pêutica.                                                          mia ou hiposmia. Essa síndrome ocorre em aproximadamente
      Para a titulação específica de anticorpos (provas indire-   1:10.000 e 1:60.000 pacientes e a infertilidade pode ser corri-
tas), além do próprio IBT indireto, existem várias alternativas   gida com uso de GnRH.
como GAT (“Gelatin Agglutination Test”), “MAR test”                     A elevação da gonodropina indica falência testicular. A
(“Mixed Antiglobulin Reaction Test”), o TAT (“Tray                determinação do FSH é clinicamente mais útil e reflete o esta-
Agglutination Test”), SIT (“Sperm Immobilization Test”) etc.      do dos túbulos seminíferos. Um FSH elevado implica em se-
Os fatores imunológicos têm resposta dose-dependente; quanto      vera falência testicular e usualmente o prognóstico é pobre.
maior a titulação encontrada, pior o prognóstico de fertilida-          As dosagens séricas de FSH e testosterona são requeridas,
de.                                                               uma vez que seus índices estabelecem a magnitude da falên-
                                                                  cia testicular e monitorizam os tratamentos clínicos.
      n Avaliação genética                                              Mais de 90% dos homens com hiperprolactinemia têm
      Aproximadamente 6% dos homens inférteis exibem al-          evidência de disfunção sexual e/ou reprodutiva. O papel da
guma anormalidade cromossômica. De 10% a 15% dos azoos-           hiperprolactinemia na infertilidade masculina ainda não está
pérmicos possuem cariótipo anormal.                               claramente entendido, mas parece levar à disfunção das célu-
      A síndrome de Klinefelter está presente em 1 para cada      las de Leydig e dos túbulos seminíferos.
500 homens nascidos e é responsável por 14% dos casos de
azoospermia. Azoospermia, ginecomastia e testículos peque-             n Biópsia testicular
nos com consistência aumentada fazem parte da tríade clínica           Na investigação da infertilidade, o estudo da biópsia pode
desses indivíduos. Dez por cento de todos os casos de síndro-     fornecer elementos definitivos quanto à causa do distúrbio na
me de Klinefelter são mosaicos (46, XY/47, XXY) enquanto          reprodução. De outra parte visa detectar e classificar as cau-
90% são 47, XY.                                                   sas testiculares de infertilidade. Destacam-se, entre as mais
      A fibrose cística é a doença recessiva autossômica mais     freqüentes: aplasia de células germinais, parada de maturação
prevalente entre os descendentes de caucasianos do norte eu-      da espermatogênese e hipoespermatogênese.
ropeu, com incidência aproximada de 1:2.000. Mais de 500               Até muito recentemente a biópsia testicular em infertili-
mutações individuais foram detectadas no gene da fibrose cís-     dade estava indicada em azoospérmicos com testículos de
tica até o presente momento. A mais comum dessas mutações         volume e consistência normais, deferentes palpáveis e níveis
é a F508, que ocorre em aproximadamente 70% dos cromos-           séricos normais de FSH. Atualmente, entretanto, deve ser efe-
somos na fibrose cística. A ausência congênita bilateral do       tuada também em testículos pequenos e com FSH elevado,
deferente ocorre em 1,4% dos homens com azoospermia. Apro-        pois grande número de pacientes com suposta falência testi-
ximadamente, em 60% a 80% destes indivíduos identificou-          cular, sugerida por elevação exagerada de FSH, possui esper-
se a mutação da f ibrose cística.                                 matozóides no testículo e isto enseja, através do uso de fertili-
      Na atualidade o cariograma é obrigatório para o oligos-     zação assistida (ICSI), a obtenção de prole.
pérmico severo e azoospérmico. Pesquisa de fibrose cística se          Atualmente a biópsia deve ser efetuadas em múltiplos
impõe ao casal cujo marido é portador de agenesia congênita       locais, visto que comprovadamente o testículo exibe um pa-
de deferente. Pesquisa de microdeleções no cromossoma Y é         drão “mosaico”. Em algumas áreas há completa aplasia ger-
requerido em situações especiais.                                 minativa, enquanto em outras há espermatogênese completa.

308           GUIA PRÁTICO DE UROLOGIA
Se a biópsia efetuada em um único sítio for negativa (ausência    Tratamento
de espermatozóides), não necessariamente caracteriza ausên-
cia de chance para a consecução da paternidade.                         n Clínico
     A biópsia pode ser efetuada a céu aberto ou com “tru-              Está indicado nos casos de infecção genital, casos espe-
cut” ou agulha de Vim Silvermann para histopatologia, ou atra-    cíficos de anticorpos antiespermatozóides e de oligospermia
vés de punção com agulha fina para estudo citopatológico. O       idiopática, oligospermia de causa hormonal, além do
material aspirado por agulha fina também pode ser aproveita-      aconselhamento quando da necessidade de mudanças nos há-
do para estudo do DNA com citometria de fluxo.                    bitos de vida.
                                                                        Os casos de infecção genital geralmente são devidos à
     n Testes funcionais do espermatozóide                        prostatite crônica e as drogas de escolha são as quinolonas ou
     Um grupo determinado de casais inférteis não apre-           tetraciclinas, que devem ser mantidas por aproximadamente
senta alterações na avaliação masculina nem na feminina,          30 dias.
o que é considerado infertilidade sem causa aparente. Nes-              A terapia hormonal com GnRH, FSH ou hMG e hCG
ses casos, ou naqueles casais em que ocorre falha na ferti-       está indicada em pacientes com hipogonadismo
lização in vitro, devem ser considerados os testes de fun-        hipogonadotrófico. A bromocriptina (e os demais derivados
ção espermática.                                                  do “ergot”) está indicada nos casos de hiperprolactinemia.
     Pode-se valer do teste de interação muco-espermatozói-             A oligospermia idiopática é responsável por 20% - 25%
de (teste pós-coital), testes cruzados com muco de doadoras       dos casos de infertilidade masculina. Nestes casos pode ser
férteis ou também pode ser estudado o comportamento da            tentado o uso de antiestrogênicos (citrato de clomifene, tamo-
cinética do espermatozóide em muco bovino.                        xifeno), associados ou não à vitamina C. Os resultados com
     A análise seminal computadorizada (“CASA -                   uso de antiestrogênicos são conflitantes nos relatos da litera-
Computer Assisted Semen Analysis”) pode identificar a             tura.
motilidade hiperativa dos espermatozóides, que é um indi-               Para o tratamento da infertilidade masculina imunológi-
cativo de capacitação, sem a qual não existe penetração           ca pode-se usar corticóide. Entretanto, os baixos índices de
oocitária.                                                        resultados positivos e os efeitos colaterais têm aumentado as
     O teste hiposmótico (HOS) avalia a integridade da mem-       indicações de fertilização assistida. Nos casos de presença de
brana espermática, mas sua relação com a fertilidade ainda        anticorpos, é importante afastar qualquer causa que possa ser
não está bem determinada.                                         a desencadeante do processo imunológico, tal como prostatite,
     Outros testes incluem os que detectam a reação acrossô-      cistos epididimários, obstrução etc.
mica, a creatinofosfocinase, o teste da hemizona, a penetra-
ção em oócito de “hamster” e o “stress test”.                          n Cirúrgico
                                                                       Está reservado especialmente para duas situações: cor-
     n Microscopia eletrônica                                     reção de varicocele e tratamento da infertilidade secundá-
     A microscopia eletrônica do ejaculado está indicada em       ria à obstrução epididimária, de deferente ou de veru
situações especiais como quando há imotilidade espermática        montanum.
total. A visualização da imagem do espermatozóide aumen-               A correção cirúrgica da varicocele está indicada em
tada 40 mil vezes é capaz de detectar alterações dos braços       pacientes inférteis com anormalidade na contagem, motili-
de dineína, estrutura microtubular a qual se atribui a ca-        dade ou morfologia em pelo menos duas análises seminais
pacidade de movimento dos cílios.                                 ou em pacientes inférteis com análise seminal normal, mas
                                                                  com testes funcionais anormais em duas amostras. A vari-
     n Exames complementares de imagem                            cocelectomia pode ser realizada a céu aberto por via ingui-
     Em indivíduos azoospérmicos, a ecografia transretal tem      nal ou retroperitoneal ou por laparoscopia. Há consenso da
sido útil na identif icação e mensuração das vesículas semi-      “American Urological Association - AUA” sobre o uso do
nais; também faz o diagnóstico de agenesias, assimetria e obs-    microscópio e incisão inguinal. Essa alternativa evita as
trução parcial de ducto ejaculador.                               lesões arteriais e linfáticas e exibe peque índice de recidi-
     O eco-doppler tem sido útil, em casos dúbios, no diag-       va.
nóstico de varicocele, uma vez que mede o diâmetro das veias           A vasovasostomia está indicada nos casos de reversão
funiculares (normal < 3,0 ) e detecta presença de refluxo em      de vasectomia, em indivíduos com FSH normal. Não pare-
Valsalva. Também demonstra utilidade em pacientes já sub-         ce haver diferença no resultado quando se usa a técnica de
metidos à tratamento cirúrgico (varicocelectomia) e sem res-      uma camada modificada ou a técnica de duas camadas.
posta clínica e/ou laboratorial.                                  Existe uma correlação linear inversa entre o tempo de obs-
     Em pacientes submetidos à exploração escrotal ou ingui-      trução e o resultado da reversão da vasectomia, havendo
nal para correção microcirúrgica de obstrução, a vasografia       melhores índices de gravidez com menos de dez anos de
poderá ser realizada para excluir obstruções em outros sítios.    vasectomia.
A injeção, no deferente, de azul de metileno e a coletada urina        Nos casos de obstrução do epidídimo pode ser realizada
através de cateterismo uretral pode dispensar a vasografia com    a vasoepididimostomia em pacientes com FSH normal ou bióp-
contraste.                                                        sia de testículo com presença de espermatozóides. É impres-

                                                                              GUIA PRÁTICO DE UROLOGIA                     309
cindível o uso de microscópio cirúrgico e a anastomose pode           - Inseminação artificial heteróloga (IAD)
ser término-lateral ou término-terminal. A taxa de permeabi-
lidade varia de 60% a 90% e o índice de gravidez é de 30% a           Indicações: nos casos de oligoastenoteratospermia se-
50% em dois anos. Recomenda-se congelamento de esperma-               vera ou azoospermia, existe indicação de uso de sêmen
tozóides durante o procedimento ou após, pois pode ocorrer            de doador. Até o advento da injeção intracitoplasmática
obstrução pós-operatória tardia.                                      de espermatozóide (ICSI), cerca de 14% dos casais in-
                                                                      férteis utilizavam a AID nos EUA; este número dimi-
     n Reprodução Assistida                                           nuiu consideravelmente em função do sucesso da ICSI.
     Freqüentemente os tratamentos clínicos ou cirúrgicos são         Outras indicações são doenças genéticas, incompatibi-
ineficientes para a solução deste problema. Nestes casos, a           lidade Rh, doenças sexualmente transmissíveis, falha
obtenção de gestação requer a utilização de técnicas de repro-        de todas as outras técnicas de reprodução assistida.
dução assistida (RA).
                                                                      Pode ser realizada com sêmen fresco ou descongelado.
      • Inseminação Artificial                                        Atualmente, devido ao risco de doenças sexualmente
        Consiste na deposição de espermatozóides no apare-            transmissíveis, principalmente a AIDS, só se aceita o
        lho genital feminino, sem concurso de ato sexual. Pres-       uso de sêmen congelado por seis meses, com reavalia-
        supõe normalidade do aparelho genital feminino. É dita        ção do doador neste período. Os resultados com uso de
        homóloga quando é utilizado sêmen do marido e                 sêmen fresco ou congelado são praticamente os mes-
        heteróloga quando se utiliza sêmen de doador. De acor-        mos.
        do com o local em que os espermatozóides forem de-
        positados, a inseminação será intracervical (ICI),            Resultados: da mesma forma que na AIH, os resulta-
        intrauterina (IUI), intratubária (ITI), intraperioneal        dos são variáveis de acordo com o tipo ou não de indu-
        (DIPI) ou intrafolicular (DIFI). Na prática utiliza-se ba-    ção, “timing” da inseminação, tempo de infertilidade,
        sicamente a IUI, assunto do qual nos ocuparemos nes-          número de espermatozóides utilizados etc.
        te tópico.
                                                                      Em média, os índices de gestação por ciclo variam de
         - Inseminação artificial homóloga (AIH)                      15% a 20%, os índices de gestação por casal variam de
                                                                      40% a 60% de acordo com o número de ciclos realiza-
        Indicações: as indicações masculinas para AIH são             dos e a taxa de gravidez acumulada em seis meses gira
        oligoastenoteratospermia leve, presença de anticor-           em torno de 70%.
        pos antiespermatozóides na cauda ou no plasma se-
        minal, volume seminal muito diminuído e os trans-            • Transferência intratubária de gametas (GIFT)
        tornos da ejaculação, isto é, situações anatômicas ou
        funcionais que impedem a adequada deposição do                Consiste na deposição dos gametas – óvulos e esper-
        sêmen na vagina, em profundidade (hipospádia, eja-            matozóides – nas trompas, de modo que a fertilização
        culação precoce etc.).                                        ocorra em seu sítio fisiológico. Pressupõe indução da
                                                                      ovulação, aspiração folicular ecográfica, preparo se-
        É necessário que o sêmen seja preparado em laborató-          minal e transferência dos gametas por laparoscopia ou
        rio de forma a retirar os espermatozóides do plasma           histeroscopia.
        seminal, uma vez que este pode retardar e até impedir
        a capacitação, além de poder provocar reação anafilática      Indicações: na infertilidade masculina está indicada nos
        e maior risco de infecção.                                    casos de oligospermia moderada (5–10 milhões de es-
                                                                      permatozóides viáveis) e em presença de anticorpos
        Resultados: os resultados apresentados na literatura não      na cauda do espermatozóide.
        são uniformes – o índice de sucesso oscila de 55% a
        0% – devido ao grande número de variáveis envolvi-            Resultados: o primeiro estudo multinacional envolven-
        das (idade da mulher, indução ou não da ovulação, mo-         do 12 centros, mostrou 15% de gravidez em aproxima-
        nitorização do ciclo, “timing” da inseminação, número         damente 400 ciclos por fator masculino; foi a indica-
        de inseminações/ciclo, associação com fatores femini-         ção de pior resultado do método. Por outro lado, outro
        nos, número de espermatozóides inseminados, núme-             relato mostra que esta foi a indicação que apresentou o
        ro de ciclos realizados).                                     menor índice de abortamento com o método: 12,7%.

        Em relação ao número de espermatozóides móveis                Os resultados de 1993 dos Estados Unidos e Canadá –
        transferidos, nossos dados mostram 18,2% de gesta-            267 centros – em presença de fator masculino mos-
        ção/ciclo quando foram transferidos mais de 10 milhões        tram 29% de gravidez/ciclo quando a mulher tem me-
        de espermatozóides móveis e 7,8% de gestação/ciclo            nos de 40 anos (2.805 ciclos) e de 9% quando a mulher
        no caso de uso de menor número.                               tem mais de 40 anos (157 ciclos).

310            GUIA PRÁTICO DE UROLOGIA
n Fertilização in vitro (FIV) e                                Indicações: oligoastenoteratospermia severa (< 1 mi-
       transferência de embriões (TE)                               lhão de espermatozóide viáveis), espermatozóides to-
                                                                    talmente imóveis, ausência/defeito de acrossoma, anti-
     Define-se fertilização in vitro (FIV) como a técnica que       corpos na região do acrossoma, microaspiração de epi-
enseja a aproximação dos gametas, em laboratório, de modo           dídimo (MESA, PESA), espermatozóide retirado do
que a fertilização ocorra espontaneamente, em um ambiente           testículo (TESA, TESE).
que mimetize o meio tubário. Na grande maioria das vezes os
embriões são transferidos para o útero.                             Resultados: o uso da ICSI na oligoastenoteratospermia
                                                                    severa resulta em taxas de fertilização entre 60%-70 %
       Indicações: Nos casos de fator masculino de modera-          e taxa média de gravidez de 30%. Os índices de gesta-
       do a severo – de 1 a 5, de 5 a 10 milhões de espermato-      ção múltipla e de abortamento são respectivamente de
       zóides viáveis, devido à oligospermia, astenospermia         20% e de 15%, e a evolução da gravidez e o índice de
       e teratospermia isoladas ou associadas – e presença de       mal-formação não difere dos obtidos com FIV.
       anticorpos antiespermatozóides.
                                                                    Os índices de fertilização e gravidez com ICSI em ho-
       Além disso, é hoje amplamente reconhecido que a fer-         mens inférteis por fator imunológico severo é signifi-
       tilização in vitro é o teste mais eficiente para avaliar a   cativamente maior que com IVF convencional. Entre-
       capacidade fecundante do espermatozóide.                     tanto, não há redução no percentual de abortamento.
                                                                    Com injeção de espermatozóides do epidídimo, a litera-
       Resultados: os resultados de FIV-TE de 1996 dos Esta-        tura relata taxa de fertilização que varia de 40% a 60% e
       dos Unidos e Canadá – 300 centros – em presença de           índices de gravidez que variam de 25% a 40% por ciclo.
       fator masculino, mostram 20,4% de gravidez/ciclo
       quando a mulher tem menos de 40 anos (2.660 ciclos)          A aspiração do epidídimo está indicada nos pacientes
       e 9,2% quando a mulher tem mais de 40 anos (614 ci-          com agenesia ou atresia bilateral de deferente, no insu-
       clos).                                                       cesso da vasoepididimostomia/vasovasostomia, obstru-
                                                                    ção do ducto ejaculador, nos casos de alterações iatro-
       Na França (FIVNAT - 96 centros), no período de 1986          gênicas ou traumáticas do deferente e em casos especi-
       a 1990, de 10% a 13,5% das FIV foram por fator mas-          ais de anejaculação.
       culino e de 0,4% a 7%/ano por anticorpos no sêmen.
       Em 1993, o fator masculino representou 21,5% de to-          Usando-se espermatozóide do testículo, o índice de fer-
       dos os casos e em 1996 esteve envolvido em quase 40%         tilização varia de 35% a 60% e os índices de gestação
       dos ciclos. Em 8.658 ciclos realizados por fator mas-        atingem até 40% em alguns relatos. O espermatozóide
       culino isoladamente, os índices gestação foram 13,4%         testicular pode substituir o uso do espermatozóide do
       /ciclo (o de menor entre as indicações) e 23,7%/trans-       epidídimo nas indicações anteriormente descritas, e ser
       feridos. Em 420 ciclos realizados por anticorpos, hou-       utilizada em casos de azoospermia por falência testi-
       ve 14,3% de gestação/ciclo e 19,6%/transferidos (a me-       cular, uma vez que nestas situações há focos de túbulos
       nor entre as indicações e o índice de gestação em 1992       seminíferos normais. Telöken et al. encontraram esper-
       e 1993 foi, respectivamente, de 17,7% e 18% por pun-         matozóide em 94% dos casos de hipoespermatogêne-
       ção).                                                        se, em 18% dos casos de aplasia germinal e em 55%
                                                                    dos casos de parada de maturação.
       Na América Latina, entre 1995 e 1996 (76 centros) fo-
       ram realizados 656 ciclos de FIV por fator masculino         O uso de espermatozóide do testículo também tem sido
       com 20,6% de gravidez.                                       proposto quando não se obtêm espermatozóides mó-
                                                                    veis do ejaculado, uma vez que nestes casos o índice
     n Injeção intracitoplasmática de                               de fertilização é significativamente mais baixo que em
       espermatozóide (ICSI)                                        qualquer outra situação.

     Esta técnica ultrapassa todas as barreiras do oócito, in-      Badalotti et al. encontraram os mesmos índices de fer-
clusive a membrana plasmática. Consiste na deposição mecâ-          tilização e gravidez comparando ciclos de ICSI com
nica de um único espermatozóide no citoplasma oocitário.            espermatozóides do ejaculado, epidídimo e testículo.




                                                                         GUIA PRÁTICO DE UROLOGIA                      311
Bibliografia recomendada

                     1.    BADALOTTI M, TELÖKEN C, PETRACCO A. Fertilidade e infertilidade humana. Rio de Janeiro, Medsi,
                              1997.
                     2.    Word Health Organization. Who laboratory manual for the examination of human semen and sperm-
                              cervical mucus interaction. 3rd ed. Cambridge, Cambridge University Press, 1992.
                     3.    SOCIETY FOR ASSISTED REPRODUCTIVE TECHNOLOGY, American Society for reproductive me-
                              dicine. Assisted reproductive technology in the United States and Canada: 1996 results generated
                              from the American Society for Reproductive Medicine/Society for Assisted Reproductive Technology
                              Registry. Fertil Steril 1999; 71(5): 795-807.
                     4.    ZEGERS-HOCHILD F GALDAMES V. Registro Latinoamericano de reproducción Asistida, 1996. Ref.
                                                   ,
                              Latinoamericana de Reproducción Assistida, 1998: 1-28.
                     5.    FIVNAT (French In Vitro National). French national IVF registry: analysis of 1986 to 1990 data. Fertil
                              Steril 1993; 59(3): 587.
                     6.    LIPSHULTZ L, HOWARDS S. Infertility in the male. 3rd ed. St Louis, Mosby, 1997.
                     7.    AMANN RP KATZ DF WANG C. What is semen? How does semen analysis assist in understanding the
                                      ,          ,
                              reproductive status of the male? In: The American Society of Andrology. Handbook of Andrology.
                              1995: 25-30.
                     8.    NIESCHLAG E, BEHRE HM. Andrology: male reproductive health and dysfunction. Heidelberg,
                              Springer-Verlag, 1997.
                     9.    GOLDSTEIN M. Surgery of male infertility. Philadelphia, Saunders, 1995.
                     10.   HELLSTROM W. Male infertility and sexual dysfuncion. New York, Springer, 1997.
                     11.   TELÖKEN C, BADALOTTI M, MICHELON J et al. ICSI efficacy in non-obstructive azoospermic ma-
                              les. Human Reprod, 1998: 13 (Abstract Book): 296.
                     12.   BADALOTTI M, MICHELON J, BADALOTTI F et al. Intracitoplasmic sperm injection results using
                              ejaculated, epididymal and testicular spermatozoa. Human Reprod, 1998: 13 (Abstract Book):
                              291.




312        GUIA PRÁTICO DE UROLOGIA
Capítulo 53
Massas Abdominais
em Crianças
Antônio Macedo Júnior



Introdução                                                         Causas
      A caracterização de uma massa abdominal em crianças               Uma forma coerente de se orientarem as causas de mas-
pode ser feita tanto pela inspeção, palpação ou com auxílio        sas abdominais em crianças é tomar a sua localização e sítio
de exames de imagem. Do ponto de vista de etiologia, devem         de origem conforme demonstrado a seguir:
ser consideradas no diagnóstico diferencial patologias envol-
vendo os órgãos peritoneais e retroperitoneais, sejam de natu-        Classificação dos tumores abdominais
reza benigna ou maligna.
      Em geral o sintoma mais comum é o aparecimento de              ♦ Tumores intraperitoneais
um abaulamento indolor no abdome. A partir deste dado, po-
                                                                        • Sistema hepatobiliar: hepatomegalia, hepatoma,
dem ser encontradas algumas situações bem características.
                                                                          hepatoblastoma, cisto hepático e de colédoco,
No lactente, cerca de 2/3 dos tumores abdominais são decor-
                                                                          anomalias vasculares (hemangioma, hemangio-
rentes de anomalias congênitas do trato urinário e cerca de
                                                                          blastoma).
10% são decorrentes de más-formações da genitália femini-
na. Dos tumores abdominais nesta fase, metade são rins mul-             • Baço: esplenomegalia (infecção, sangramento, leu-
ticísticos displásicos, enquanto a outra metade é decorrente              cose, hipertensão portal), hematoma, cisto de baço.
de hidronefrose. Se o diagnóstico é feito no primeiro ano de
                                                                        • Trato gastrintestinal: pseudotumor (obstipação,
vida, existe maior probabilidade de se tratar de rim multicísti-
                                                                          doença de Hirschsprung), duplicação, cisto mesen-
co displásico.
                                                                          tério.
      Com a popularização do ultra-som no acompanhamento
pré-natal, o diagnóstico de hidronefrose antenatal é cada vez        ♦ Tumores retroperitoneais
mais freqüente, obrigando o esclarecimento diagnóstico após
o nascimento. A presença de febre e infecção urinária asso-             • Trato urinário: retro/extraperitoneais na linha mé-
ciada com massa abdominal é muito sugestiva de uma uropa-                 dia: bexiga repleta (VUP, megacistite-megauretra),
tia obstrutiva.                                                           rim em ferradura, úraco.
      A impressão clínica inicial e o exame físico orientam no          • Retroperitoneais bilaterais: hidronefrose (geralmen-
diagnóstico. É importante avaliar o volume e localização da               te secundária à obstrução infravesical), síndrome de
massa abdominal, se existe comprometimento de estruturas                  prune-belly, rins policísticos, nefroblastomatose).
vizinhas, se a tumoração é unilateral ou bilateral ou se ultra-
passa a linha média (mais comum em neuroblastoma e inco-                • Retroperitoneal unilateral: estenose ureteral, ure-
mum em tumor de Wilms). É importante pesquisar algumas                    terocele, rim multicístico, trombose de veia renal,
síndromes associadas com tumores sólidos (Síndrome de                     urinoma, nefroma mesoblástico, tumor de Wilms.
Beckwith-Wiedemann ou aniridia no tumor de Wilms e apa-
                                                                     ♦ Trato genital
recimento de neurof ibromas como manifestação cutânea do
neuroblastoma).                                                         • Hidrocolpos
      Com o raciocínio dirigido neste sentido, deve-se realizar
                                                                        • Cisto de ovário
a investigação propedêutica suplementar que permitirá che-
gar ao diagnóstico final.                                            ♦ Tumores extra-renais

Endereço para correspondência:                                          • Hematoma adrenal, abscesso adrenal
Rua Maestro Cardim, 560 - cj. 215                                       • Neuroblastoma
01323-000 - São Paulo-SP                                                • Carcinoma de adrenal
Telefax: (0--11) 287-0639
E-mail: macedojr@usp.br                                                 • Feocromocitoma


                                                                              GUIA PRÁTICO DE UROLOGIA                     313
Conforme se observa, existe um grande número de pato-          retroauricular (proptose e equimose periorbital) e pele (nódulos
logias que se apresenta clinicamente como massa abdominal           subcutâneos) são muito comuns. Ao contrário das crianças com
a esclarecer. A seguir trataremos de forma resumida das prin-       tumor de Wilms, os pacientes com neuroblastoma apresentam
cipais causas de interesse do urologista.                           estado geral bastante comprometido, e no exame físico a massa é
                                                                    de consistência muito endurecida e ultrapassa a linha média.
Fisiopatologia e
                                                                    Feocromocitoma
aspectos clínicos                                                        Com origem nas células cromafins da adrenal (zona me-
                                                                    dular), constituem tumores hormonalmente ativos pela pro-
Tumor de Wilms                                                      dução de adrenalina e noradrenalina. São denominados “tu-
     O tumor de Wilms ou nefroblastoma constitui 6,5% dos           mor dos 10%”, já que 10% são malignos e 10% ocorrem fora
tumores sólidos da infância. Estima-se que nos EUA sejam            da adrenal, na cadeia simpática (na população pediátrica até
diagnosticados 500 casos novos/ano, a maioria antes dos sete        30%!!). Os sintomas clínicos são hipertensão, taquicardia,
anos de idade, com pico ao redor de 3-4 anos. Os tumores            cefaléia e colapso circulatório.
bilaterais (5%) tendem a ocorrer de forma sincrônica ou me-
tacrônica e principalmente em crianças mais jovens (entre um        Neoplasias testiculares
e dois anos de idade). Em cerca de 2% dos casos de tumor de               Constituem causa infreqüente de massa abdominal em
Wilms, observa-se associação com outras patologias congêni-         crianças, podendo se tratar de tumor primário extragonadal de
tas do trato geniturinário: hipoplasia renal, hipospádia, crip-     células germinativas ou metástase retroperitoneal de neopla-
torquidia, disgenesia gonadal, hemiipertrofia, aniridia.            sia testicular.
     O diagnóstico é feito comumente pela inspeção e palpa-
ção de tumor abdominal (90%), sendo que na maioria das ve-          Neoplasias linforreticulares,
zes as crianças são assintomáticas (60%). Ao contrário do           leucemia aguda
neuroblastoma, encontra-se limitado a um lado, não ultrapas-             O comprometimento neoplásico linfático do retroperitô-
sando a linha média. Outros achados freqüentes: obstipação          nio ocorre nos linfomas de Hodgkin e não-Hodgkin. Do pon-
(20%), hematúria macroscópica (5%-20%) e microscópica               to de vista urológico, o aparecimento de hidronefrose rara-
(50%), hipertensão (60%).                                           mente indica necessidade de nefrostomia, uma vez que a res-
                                                                    posta à quimioterapia é adequada. Nas leucemias agudas, o
Rabdomiossarcoma                                                    comprometimento do testículo ocorre em até 5% dos casos.
      Derivado de tecido mesenquimal embrionário, pode ocor-
rer em quase todos os órgãos. Em 20% dos casos acomete o            Hidronefrose
trato urogenital (bexiga, próstata, útero, vagina e deferente), e        Um dos principais diagnósticos diferenciais em tumores
tem como característica um crescimento rapidamente invasi-          abdominais em crianças, chama atenção no exame físico a
vo com acometimento das estruturas vizinhas e formação de           presença de massa palpável em região de flanco e abdome
metástases por via linfática e hematogênica. Metástases a dis-      superior. Nos casos de válvula de uretra posterior, a presença
tância ocorrem nos pulmões (50%), ósseas e linfonodos re-           de massa em abdome inferior sugere bexiga extremamente
gionais (33%) e fígado (20%).                                       distendida pela obstrução infravesical. Na maioria das vezes,
      O diagnóstico é comumente realizado entre os três e cin-      observa-se febre e infecção urinária. Atualmente, a disponibi-
co anos e a seguir entre 15 e 19 anos. Os sintomas são relaci-      lidade do exame ultra-sonográfico durante a gestação permite
onados com a localização do tumor: diarréia ou obstipação,          a identificação e tratamento das uropatias obstrutivas antes
perda de peso, pólipo vaginal, retenção urinária (sarcoma bo-       que estas eventualmente se manifestem clinicamente como
trióide), macroematúria e abdome agudo.                             massa abdominal.

Neuroblastoma                                                       Rim multicístico e policístico
     Com uma incidência de 1:10.000 nascimentos, é o tumor                O rim multicístico displásico constitui uma das princi-
mais comum em lactentes e crianças menores, com um pico             pais causas de tumoração renal no lactente e criança menor.
de verificação da doença por volta de 1 ano e meio (50% dos         Nesta situação, observa-se uma displasia completa do parên-
casos ocorrem antes de dois anos e 75% antes de quatro anos). O     quima renal associada a atresia ureteral. A origem do quadro é
tumor apresenta como ponto inicial uma célula da crista neural      explicada por uma má-formação do broto ureteral e mesên-
na cadeia glanglionar simpática ou na adrenal. De acordo com o      quima nefrogênico, sendo comum associação com outras más-
grau de diferenciação e maturação podem ser encontrados sinais      formações (coração e trato gastrintestinal).
de transição para ganglioneuroblastoma e ganglioneuroma.                  O rim policístico, que ocorre numa forma infantil, juve-
     O neuroblastoma cresce em geral com invasividade local, e      nil e do adulto, cada qual com características próprias, é na criança
o potencial para formação de metástases, seja por via hematogê-     doença de herança autossômica recessiva e ocorre após o nasci-
nica ou linfática, parece não depender do tamanho do tumor pri-     mento. Os lactentes acabam invariavelmente evoluindo para óbi-
mário. Cerca de 70% dos casos já apresentam metástases por          to por uremia e insuficiência respiratória. A forma juvenil se
ocasião do diagnóstico, sendo que as metástases ósseas, região      complica adicionalmente por insuficiência renal e hipertensão.

314           GUIA PRÁTICO DE UROLOGIA
Urinoma                                                                 • Urografia excretora - permite uma avaliação morfo-
      O aparecimento de urinoma é em geral conseqüência de                lógica dos rins, ureteres e bexiga, permitindo, através
uma obstrução infravesical. A pressão elevada nas vias uriná-             de deformidades dos sistemas, identificar dilatação,
rias provoca uma ruptura nos fórnices renais e extravasamen-              anomalias de forma e lesões expansivas dentro das vias
to de urina no espaço perirrenal. A válvula da uretra posterior           excretoras.
constitui a principal causa de obstrução infravesical, e portan-
to de urinoma. Aquilo que à primeira vista constitui uma com-           • Tomografia computadorizada - permite maior deta-
plicação grave da obstrução, constitui na verdade um meca-                lhamento das estruturas parenquimatosas intra-abdo-
nismo de proteção ao rim, o chamado “pop-off ” da válvula, já             minais, julgamento de metástases nos linfonodos e
que o extravasamento de urina diminui a pressão no rim e ate-             atualmente técnicas de reconstrução em três dimensões
nua os efeitos irreversíveis de dano renal.                               possibilitam melhor planejamento pré-cirúrgico. Apre-
                                                                          senta como desvantagem em crianças menores e lacten-
Trombose de veia renal                                                    tes a necessidade de sedação para realização do exame.
     Nos lactentes e crianças muito pequenas ocorre por de-
sidratação grave e hemoconcentração, por exemplo no caso                • Ressonância nuclear magnética - exibe como vanta-
de diarréia aguda maciça. A dificuldade de drenagem ve-                   gem frente à tomografia o fato de dispensar contraste
nosa do rim leva a um aumento agudo do volume do mes-                     iodado e oferecer maior possibilidade de cortes. Os
mo com posterior destruição do parênquima renal. Dor lom-                 exames com medicina nuclear, as cintilografias (renal
bar súbita, hematúria e proteinúria são os sintomas mais                  e óssea), apresentam na urologia uma aplicabilidade
comuns.                                                                   muito grande. Nos casos de hidronefrose, a distinção
                                                                          entre obstrução e dilatação pode ser feita com o reno-
Hematoma e abscesso de adrenal                                            grama com DTPA ou MAG-3. Em situações especiais,
      Um sangramento espontâneo de adrenal pode ocorrer                   na pesquisa de feocromocitoma extra-adrenal, o rádio-
principalmente relacionado com trauma de parto, asfixia, sép-             fármaco comumente empregado é o MIGB (meta-iodo-
sis e distúrbios de coagulação. O diagnóstico clínico é feito na          benzil-guanidina).
vigência de massa palpável (85% das vezes) e anemia. É im-
portante fazer diagnóstico diferencial com neuroblastoma. A        Tratamento
infecção do hematoma de adrenal, decorrente de infecção
materno-fetal ou trabalho de parto traumático com fórceps,
                                                                         O tumor de Wilms é de tratamento cirúrgico associado à
exige tratamento antibacteriano específico.
                                                                   quimioterapia (QT).A completa remoção do tumor sem permitir
                                                                   rompimento da cápsula constitui um dos princípios mais impor-
Hidrometrocolpos                                                   tantes do tratamento, assim como a avaliação cirúrgica do rim
      Decorrente em geral de hímen imperfurado, e eventual-
                                                                   contralateral para estadiamento, que deve ser feita antes da ne-
mente de septo vaginal anterior ou persistência de seio uroge-
                                                                   frectomia, conforme recomendação do NWTS. Ao contrário da
nital, clinicamente se manifesta como abaulamento na parede
                                                                   escola americana, que realiza a QT após a cirurgia, o grupo euro-
inferior do abdome. A inspeção da genitália comprova oblite-
                                                                   peu (SIUP) preconiza a QT pré-operatória, e então a cirurgia con-
ração do hímen ou presença de septo vaginal.                       servadora das lesões resistentes (nefrectomias parciais,
                                                                   enucleações, eventualmente nefrectomia). Os resultados não são
Anomalias do úraco                                                 muito distintos nas duas estratégias e parecem depender mais do
     Durante a vida embrionária o alantóide constitui o canal      tipo histológico (forma favorável x desfavorável).
de ligação do seio urogenital com a região umbilical. Esta es-           O neuroblastoma é considerado um tumor radiossensível
trutura deve estar obliterada após o desenvolvimento final da      e assim a radioterapia tem papel importante no seu tratamen-
bexiga, constituindo o ligamento umbilical mediano. A per-         to, bem como a quimioterapia com múltiplas drogas. A cirur-
sistência de segmentos do canal vesicoalantóide constitui as       gia apresenta indicação precisa nos pacientes de baixo risco
anomalias do úraco: persistência completa do úraco, cisto de       ou como controle e ressecção de lesão não responsiva à QT.
úraco, seio uracal e divertículo vesicouracal.                           No rabdomiossarcoma, a cirurgia antes radical, com
                                                                   grandes exenterações pélvicas, assume hoje um papel me-
Diagnóstico                                                        nos agressivo apoiado em opções adjuvantes de tratamento
                                                                   (QT e RT).
    O diagnóstico de massa abdominal em crianças deve ser                Nos casos de hidronefrose, deve-se individualizar a causa
conduzido de forma sistemática, devendo-se iniciar a investi-      para orientar o tratamento. Nos casos de estenose da junção
gação pelos métodos menos invasivos.                               ureteropiélica (JUP) com parênquima funcionante, a pieloplas-
                                                                   tia deve ser realizada. No megaureter a decisão entre o reim-
     • Ultra-sonografia - estima o volume do tumor, sua re-        plante ureteral e uma pielocutaneostomia é ditada pela idade
       lação com as estruturas vizinhas e diferencia as lesões     do paciente, uma vez que um reimplante ureteral na criança
       císticas das sólidas.                                       antes dos seis meses deve ser evitado. Na válvula de uretra

                                                                               GUIA PRÁTICO DE UROLOGIA                       315
posterior a ablação endoscópica da válvula deve ser feita o mais          O rim multicístico displásico é um dos diagnósticos dife-
precocemente possível, eventualmente já na primeira semana          renciais mais comuns com a estenose da JUP. Se existe infec-
de vida. Nos casos de duplicidade do trato urinário, observa-se     ção, dor, hipertensão arterial ou uma massa palpável de di-
hidronefrose polar superior nos casos de obstrução e hidronefro-    mensões exageradas, a nefrectomia é a melhor opção. Caso
se polar inferior nos casos de refluxo. Caso haja obstrução, esta   não se observem os dados acima, a conduta expectante pode
deve-se em geral à ectopia ureteral ou ureterocele, e quando che-   ser instituída.
ga a produzir massa palpável já não existe parênquima funcio-             No urinoma, geralmente provocado na criança por obs-
nante na unidade superior do rim. A heminefroureterectomia deve     trução infravesical por válvula de uretra posterior, a antibioti-
então ser realizada, existindo controvérsia quanto a necessidade    coterapia, drenagem vesical e programação de tratamento da
ou não de se retirar todo o ureter, o que obrigaria uma segunda     válvula é a melhor opção. Caso não se disponha de material
incisão. Parece sensato assim realizar inicialmente uma nefrou-     endoscópico adequado para fulguração da válvula nos primei-
reterectomia parcial e, caso haja complicações relacionadas com     ros meses de vida, o acesso por via anterógrada através de
a presença do coto ureteral (ocorre em 15-20% dos casos), reali-    cistostomia permite o tratamento com material endoscópico
zar um segundo tempo para exérese do ureter distal.                 de calibre maior.




Bibliografia recomendada


                           1.      MACEDO JR A. In: CINTRA DO PRADO F RAMOS J, ROTHSCHILD H. Atualização terapêutica. 17.
                                                                            ,
                                     edição, São Paulo, 1997; 1079-83.
                           2.      THÜROFF J. Differential diagnostische. Stuttgart, 1996; 245-62.


316           GUIA PRÁTICO DE UROLOGIA
Capítulo 54
          Hidronefrose na Infância

          Anuar Ibrahim Mitre



          Introdução                                                              Na infância as principais causas são congênitas. Como já
                                                                            foi dito, podem representar uma obstrução presente ou passa-
               A hidronefrose é um dos distúrbios urológicos mais im-       da de que restou uma dilatação residual. Interroga-se em al-
          portantes. Conceitua-se hidronefrose como atrofia isquêmica       guns casos de dilatação do trato urinário não-obstrutiva se a
          do parênquima renal que provoca seu adelgaçamento. Na ver-        causa é uma obstrução pregressa que desapareceu esponta-
          dade, corresponde à expressão anatomopatológica da reper-         neamente ou se é por defeito da musculatura da parede do
          cussão ao parênquima renal provocado pelo aumento de pres-        trato urinário e conseqüente estase por peristaltismo ureteral
          são hidrostática dentro da pelve e cálices do rim provocada       e/ou esvaziamento vesical prejudicados (por exemplo, síndro-
          por algum tipo de obstrução. Muitas vezes o termo hidrone-        me de Prune-belly).
          frose é usado incorretamente na avaliação de exames de ima-             A obstrução da junção pieloureteral é a causa mais co-
          gem. O correto é descrever, dependendo do segmento do trato       mum de dilatação pielocalicial, ocorrendo aproximadamente
          urinário dilatado, como dilatação calicial, piélica, ureteral,    1 em 1.500 nascimentos. A incidência é maior no sexo mascu-
          pielocalicial ou ureteropielocalicial.                            lino (65%). Em 60% ocorre no lado esquerdo e 40% no lado
               As obstruções e, conseqüentemente, as hidronefroses po-      direito; em 5% a doença é bilateral. Em rins com duplicidade
          dem ser classificadas em congênitas ou adquiridas, orgânicas      ureteral as duas unidades podem ser acometidas, porém é mais
          ou funcionais, e primárias ou secundárias. As hidronefroses       comum a obstrução da junção pieloureteral da unidade infe-
          dependem do momento em que surgiu a obstrução, assim como         rior. Dez por cento das obstruções da junção pieloureteral es-
          do grau e do tempo de duração. As obstruções muito acentua-       tão associadas a refluxo vesicoureteral do mesmo lado. O re-
          das e incipientes na vida embrionária podem prejudicar o de-      fluxo, dependendo do grau, pode representar uma sobrecarga
          senvolvimento do parênquima renal e levar à formação de um        de urina a ser drenada pela junção pieloureteral. Nestes casos,
          rim displásico (por exemplo: rim displásico multicístico asso-    deve-se tratar inicialmente a patologia mais marcante.
          ciado a segmento ureteral atrésico).
                                                                            Fisiopatologia
          Causas                                                                  À semelhança de um rio, a simples produção de urina e a
                                                                            gravidade tendem a conduzir a urina até a bexiga. Contudo, o
                A hidronefrose pode ser decorrente de qualquer proces-
                                                                            transporte de urina é um fenômeno muito mais eficiente e ati-
          so obstrutivo, desde os infundíbulos caliciais até o meato ure-
                                                                            vo devido à atividade das células musculares lisas da parede
          tral. Os efeitos danosos (isquemia) ao parênquima renal são
                                                                            do trato urinário. Por sua vez, a contração muscular depende
          decorrentes do aumento de pressão hidrostática dentro do tra-
                                                                            da atividade elétrica ocasionada pela distribuição intra e ex-
          to urinário. Obviamente as obstruções infravesicais têm um
                                                                            tracelular de íons, da permeabilidade relativa da membrana
          comportamento mais agressivo uma vez que atingem ambos
                                                                            celular a esses íons e da ação dos mesmos nas proteínas con-
          os rins e podem até resultar na perda dos mesmos e conse-
                                                                            tráteis actina e miosina. A atividade elétrica passa de uma cé-
          qüentemente ocasionar insuficiência renal. As obstruções po-
                                                                            lula muscular a outra em nível das junções intermediárias. As
          dem ser intrínsecas do trato urinário (por exemplo: estenose
                                                                            células musculares que desenvolvem espontaneamente ativi-
          de junção pieloureteral) como podem ser extrínsecas (por
                                                                            dade elétrica e contração são denominadas células marcapas-
          exemplo tumor de ovário comprimindo o ureter), intralumi-
                                                                            sos. Localizam-se de preferência nos fórnices dos cálices e
          nares (por exemplo cálculo urinário) ou iatrogênicas (por exem-
                                                                            são responsáveis pelas contrações caliciais e piélicas que dão
          plo, ligadura de ureter em cirurgia ginecológica).
                                                                            orientação ao fluxo de urina sem que as paredes se coaptem,
                                                                            como ocorre no ureter. Sob diurese normal ocorrem cerca de
          Endereço para correspondência:                                    seis contrações por minuto nas células marcapassos. As ondas
          Rua Dona Adma Jafet, 50 - cj. 44                                  de contração assim criadas se dissipam na pelve renal ou na
          01308-050 - São Paulo - SP                                        junção pieloureteral. A urina conduzida à pelve renal provoca
          Tel.: (0--11) 214-3027                                            um certo aumento da pressão, que, a partir de certo valor, abre
          Fax: (0--11) 214-1694                                             a junção pieloureteral e faz passar certa quantidade de urina

                                                                                        GUIA PRÁTICO DE UROLOGIA                     317


Cap 54 - Hidronefrose Infancia.pm6   317                                                   13/06/00, 15:15
para o ureter, a qual serve de estímulo para desencadear uma
             Figura    1                                                onda peristáltica que conduz um bolo de urina para a bexiga.
                                                                        Ocorrem de duas a seis contrações peristálticas ureterais por
                                                                        minuto a uma velocidade de 2 a 5 cm/seg. A pressão piélica e
                                                                        ureteral varia em média de 0 a 5 cm de H2O. A pressão urete-
                                                                        ral provocada pela contração peristáltica varia de 20 a 60 cm
                                                                        de H2O. Sob diurese abundante, a parede ureteral não se coap-
                                                                        ta, e a urina é transportada como se fosse uma coluna líquida
                                                                        e não mais como bolos de urina. A complacência vesical,
                                                                        mantendo a pressão intravesical em praticamente zero, pos-
                                                                        sibilita o esvaziamento ureteral. Quando surge alguma re-
                                                                        sistência à passagem de urina em qualquer ponto, a pressão
                                                                        a montante começa a se elevar, prejudicando a função e pro-
                                                                        vocando isquemia do parênquima do rim obstruído em graus
              Ultra-sonografia gestacional demonstrando                 variáveis.
              hidronefrose bilateral
              (RD: rim direito; RE: rim esquerdo; EST: estômago e       Quadro clínico
              C: coluna vertebral).
                                                                             No passado, as hidronefroses eram diagnosticadas como
                                                                        massas abdominais percebidas à inspeção ou palpadas pelos
                                                                        pais ou pelo pediatra. Metade das massas abdominais eram de
             Figura    2                                                origem renal e 40% delas correspondiam a estenose da junção
                                                                        pieloureteral.
                                                                             Posteriormente, a maneira mais freqüente de diagnóstico
                                                                        passou a ser a urografia excretora, indicada por manifestação
                                                                        clínica de dor abdominal ou em região lombar, hematúria ou
                        Urografia excretora
                                                                        por infecção do trato urinário.
                   demonstrando dilatação                                    Nas duas últimas décadas, o diagnóstico das hidronefro-
              pielocalicial direta e retardo                            ses congênitas tem sido feito por meio da ultra-sonografia ges-
               na eliminação de contraste.                              tacional (figura 1). Portanto, o diagnóstico de dilatação do
                       Observa-se a bexiga                              trato urinário em diferentes níveis é feito antes do nascimen-
                        contrastada e o rim                             to.
                              esquerdo, que                                  A obstrução da junção pieloureteral pode estar associada
                  já eliminou praticamente                              a outras anomalias congênitas, como ânus imperfurado, rim
                           todo o contraste.
                                                                        multicístico contralateral, doença cardíaca congênita, síndro-
                                                                        me de VATER (defeitos vertebrais, ânus imperfurado, fístula
                                                                        traqueoesofágica e displasia renal) e atresia de esôfago.


             Figura    3                                                Diagnóstico
                                                                             A urografia excretora evidencia o rim hidronefrótico pelo
                                                                        retardo na contrastação e na eliminação de contraste iodado,
                                                                        além de evidenciar a dilatação calicial, piélica e ureteral de-
                                                                        pendendo do nível da obstrução (figura 2). Em obstruções mais
                                                                        graves, o tempo de contrastação do rim e da eliminação do
                                                                        contraste pode ser muito longo, requerendo radiografias com
                                                                        retardo de várias horas. Em situações extremas o rim pode
                                                                        não demonstrar nenhuma contrastação e ser considerado ex-
                                                                        cluso.
                                                                             A uretrocistografia miccional deve ser realizada para se
                                                                        descartar refluxo vesicoureteral que, quando maciço, pode ser
                                                                        a causa da dilatação do trato urinário (figura 3) ou pode estar
                                                                        associado a obstrução pieloureteral ou ureterovesical.
           Uretrocistografia miccional revelando dilatação
                                                                             Na infância, a dilatação do trato urinário pode ocorrer
           ureteropielocalicial bilateral por refluxo vesicoureteral.   sem obstrução (provavelmente associada a uma obstrução em
                                                                        alguma fase do desenvolvimento embrionário ou fetal que de-


          318                 GUIA PRÁTICO DE UROLOGIA



Cap 54 - Hidronefrose Infancia.pm6    318                                              13/06/00, 15:15
sapareceu espontaneamente) ou em decorrência de uma obs-
          trução presente, e em menor intensidade por refluxo vesicou-
                                                                               Figura   4
          reteral ou hiperdiurese. A dilatação pode também ser residual
          à correção de uma obstrução ou por alterações persistentes da
          parede do trato urinário.
               A ultra-sonografia permite medir o rim, a espessura e a
          ecogenicidade do parênquima nas suas diferentes porções, além
          de demonstrar a dilatação das vias urinárias até o ponto da
          obstrução. Do ponto de vista evolutivo ou pós-operatório, per-
          mite comparar a intensidade da dilatação. A ultra-sonografia
          com Doppler permite avaliar o índice de resistência vascular
          renal e sugerir obstrução do trato urinário. Ainda não é um
          método de avaliação suficientemente testado sobretudo em
          crianças pequenas.
               Outro exame muito importante no diagnóstico de obstru-
          ção do trato urinário é o renograma radioisotópico (o mais
          empregado é o DTPA) com diurético. O renograma, além de
          oferecer informações importantes sobre a função renal sepa-          Desenhos esquemáticos de diferentes tipos de curvas obtidas com
          radamente, permite compará-la com o outro rim. Apesar de             o renograma radioisotópico:
          um desvio padrão de 10%, considera-se que função renal abai-         A. Normal,
          xo de 35% comparada ao outro rim é sugestiva de obstrução.           B. Padrão obstrutivo,
                                                                               C. Padrão de estase (dilatação não-obstrutiva),
          Outrossim, a curva de excreção sob efeito diurético permite
                                                                               D. Padrão indeterminado (duvidoso).
          caracterizar os três diferentes tipos: obstrutivo, estase e não-
                                                                               A seta indica o momento da injeção do diurético.
          obstrutivo (figura 4). Infelizmente possui um grande número
          de variáveis, exigindo uma interpretação muito criteriosa. O         Figura   5
          diurético geralmente é administrado 20 minutos após a inje-
          ção de radioisótopo. A curva de clareamento do radioisótopo
          pode sugerir se há ou não obstrução (figuras 5 e 6). Alguns
          preferem administrar o diurético 15 minutos antes da inje-
          ção do radioisótopo para ressaltar ainda mais se há ou não
          obstrução. Outra forma de avaliar obstrução com radioisó-
          topo é medindo-se o T1/2, isto é, o tempo para eliminar
          metade do radioisótopo. Se o T1/2 for menor que 15 minutos
          sugere ausência de obstrução. Se for superior a 20 minutos é
          indicativo de obstrução. Entre 15 e 20 é considerada uma fai-
          xa duvidosa.
               Nos casos em que ainda persiste dúvida sobre a existên-
          cia ou não de uma obstrução pode-se lançar mão do teste per-                    Renograma
          fusão-pressão ou teste de Whitaker (figura 7). É um exame                    radioisotópico
          invasivo, que exige nefrostomia percutânea e cateterismo ve-         demonstrando dilatação
          sical. Com o cateter vesical aberto, infunde-se soro fisiológi-         ureteropielocalicial
                                                                                            esquerda.
          co com um fluxo contínuo de 10 ml/minuto pela nefrosto-
          mia e mede-se a pressão dentro do rim em questão. Pres-
          sões inferiores a 15 cm de H 2O sugerem ausência de obs-
          trução. Por outro lado, pressões maiores de 22 cm de H2O            História natural
          indicam existência de obstrução e risco de lesão renal adicional.
          Pressões entre 15 e 22 cm de H2O correspondem a uma faixa                Ainda não é muito bem conhecida. Com o acompanha-
          de dúvida.                                                          mento ultra-sonográfico pré-natal da hidronefrose sabe-se que
               A pielografia está indicada em casos de rim não-fun-           a mesma pode piorar, melhorar ou até desaparecer antes ou
          cionante para se determinar o local da obstrução (figura            após o nascimento. Há estudos que apontam que 50% das hi-
          8). Deve ser feita imediatamente antes da cirurgia para apro-       dronefroses desaparecem espontaneamente após o nascimen-
          veitar a anestesia e evitar risco de infecção. Pode ser feita       to. Outros estudos mostram que das hidronefroses comprova-
          por punção percutânea (anterógrada) ou por cateterismo              das após o nascimento 80% melhoram ou se mostram está-
          ureteral (retrógrada). A pielografia anterógrada deve ser           veis. Portanto, apenas 20% pioram e requerem tratamento ci-
          preferida por não se instrumentar endoscopicamente o tra-           rúrgico. Há também casos cuja piora da hidronefrose ocorre
          to urinário e por ser uma punção relativamente fácil devido         muitos meses após o nascimento, exigindo portanto acompa-
          a hidronefrose.                                                     nhamento prolongado dessas crianças.

                                                                                            GUIA PRÁTICO DE UROLOGIA                     319


Cap 54 - Hidronefrose Infancia.pm6   319                                                      13/06/00, 15:15
Há sempre a preocupação de se corrigir o mais precoce-
             Figura    6                                                  mente possível a obstrução para se maximizar o potencial de
                                                                          desenvolvimento do rim. Os melhores resultados quanto a re-
                                                                          cuperação de função renal são verificados em crianças opera-
                                                                          das antes dos seis meses de idade.

                                                                          Tratamento
                                                                               O tratamento da hidronefrose consiste fundamentalmen-
                                                                          te na eliminação da obstrução. Visa permitir a drenagem de
                                                                          urina a pressões normais. Vamos nos ater ao tratamento da
                                                                          obstrução da junção pieloureteral, que é a forma mais comum
                                                                          de hidronefrose.
                                                                               O tratamento da obstrução da junção pieloureteral pode
                                                                          ser feito por cirurgia aberta (clássica ou convencional) ou
                                                                          por endourologia. O seguimento estreitado é submetido a
                                                                          uma plástica em que se cria um novo segmento (desmem-
              O mesmo renograma radioisotópico cuja curva mostra pronta
             captação e eliminação do radioisótopo semelhante ao rim      brada) (figura 9) ou se incisa a parte estreitada e se incor-
             normal (dilatação não-obstrutiva).                           pora algum retalho da vizinhança, ou por meio de anasto-
                                                                          mose que ultrapassa a região estreitada (não-desmembra-
                                                                          da). O índice de sucesso dessas cirurgias oscila em torno
             Figura     7                                                 de 90% (figura 10). É controvertido e depende muito do
                                                                          cirurgião o uso de nefrostomia, pielostomia e cateter tran-
                                                                          sanastomótico no pós-operatório de pieloplastia. A tendên-
                                                                          cia entre os urologistas pediátricos é não utilizar nenhum
                                                                          tipo de drenagem da via excretora. Utiliza-se apenas um
                                                                          dreno perianastomose por 48-72 horas.
                                                                               O tratamento endourológico consiste na endopielotomia,
                                                                          ou seja, a abertura do estreitamento e cateterismo ureteral com
                                                                          cateter duplo J por seis a oito semanas. Pode ser feito por via
                                                                          percutânea (anterógrada) ou por via ascendente (retrógrada).
                                                                          Atualmente, tem-se preferido a endopielotomia com cateter
                                                                          Acucise, que possui um balão e uma alça metálica e que, por
                                                                          ação do bisturi elétrico, incisa a porção estreitada da junção
                                                                          pieloureteral, que cicatrizará orientada pelo cateter duplo J. A
                                                                          incisão deve ser feita sempre lateralmente para não lesar al-
                                                                          gum vaso do pedículo renal.
           Representação esquemática do teste de Whitaker (perfusão            Pelo diâmetro do cateter Acucise (5-10Fr) e pela necessi-
           pressão).                                                      dade de cateter duplo J, o método tem sido empregado em
                                                                          crianças maiores (acima de seis anos) e adultos. Neste grupo
             Figura    8                                                  de pacientes tem sido a forma preferida de tratamento pela
                                                                          menor invasividade, sem necessidade de internação, sem pe-
                                                                          ríodo de inatividade e menor desconforto pós-operatório. Por
                                                                          via percutânea pode ser feita em crianças de qualquer idade,
                                                                          mas os problemas são: a maior delicadeza dos tecidos e a dre-
                                                                          nagem ureteral pós-operatória. O índice de sucesso fica em
                                                                          torno de 80%.
                                                                               A obstrução da junção pieloureteral pode ser corrigida
                                                                          também por via laparoscópica com índices de resultados se-
                                                                          melhantes aos da cirurgia convencional. Contudo, ainda não
             Pielografia descendente                                      mostrou vantagens que justifiquem seu uso corriqueiro em
             (anterógrada) por meio
                                                                          relação à cirurgia aberta. Em suma, em crianças pequenas pre-
              de punção com agulha
                   da via excretora e                                     ferimos a pieloplastia com uma pequena incisão lombar pos-
                 injeção de contraste                                     terior. Em crianças maiores e adultos temos tratado por endo-
             evidenciando o local da                                      pielotomia com cateter Acucise.
                          obstrução.                                           Ocasionalmente, diante de pielonefrite aguda em recém-
                                                                          nascido com quadro séptico, pode haver necessidade de uma

          320                 GUIA PRÁTICO DE UROLOGIA



Cap 54 - Hidronefrose Infancia.pm6   320                                                 13/06/00, 15:15
drenagem temporária do rim para controle da infecção do tipo
          pielostomia, uma vez controlada a infecção, pode receber o             Figura   9
          tratamento definitivo.

          Algoritmo semiológico
          e terapêutico
                 1. Pré-natal

                 Dilatação do trato urinário:

                 • Unilateral - Conduta: apenas acompanhar.
                                                                                Representação esquemática da pieloplastia desmembrada
                 • Bilateral - Conduta: apenas acompanhar se a quantida-        (técnica de Anderson-Hynes)
                   de de líquido amniótico se mantiver normal. Se come-
                   çar a diminuir, dependendo da idade gestacional e da
                   maturidade pulmonar do feto, procede-se à interven-
                                                                                 Figura   10
                   ção intra-útero ou antecipação do parto.
                                                                                                                    Urografia excretora
              Se a quantidade de líquido amniótico estiver diminuí-                                                 pré-operatória
          da por ocasião do diagnóstico, provavelmente o feto é in-                                                 revelando má captação
                                                                                                                    de contraste e rins
          viável por tratar-se de rins displásicos e por hipodesenvol-
                                                                                                                    muito dilatados por
          vimento pulmonar podendo-se cogitar na interrupção da                                                     estenose de junção
          gravidez.                                                                                                 pielocalicial bilateral
                                                                                                                    (os traços indicam os
                 2. Recém-nascido                                                                                   contornos das pelves
                                                                                                                    renais)
                Uma vez que a dilatação do trato urinário pode ser obs-
          trutiva ou não-obstrutiva (quando a obstrução desapareceu es-
          pontaneamente durante a fase pré-natal ou após o nascimen-
          to), deve-se adotar o que se segue:

                 • Ultra-sonografia na primeira semana, de preferência
                   ainda na maternidade.

                 • Se mostrar dilatação, instituir antibioticoterapia profi-
                   lática durante todo o acompanhamento.                        Condição pós-operatória
                                                                                  demonstrando melhora
                                                                                da contrastação dos rins
                 • Se normal ou alterada, repetir o exame ao final do pri-       e redução acentuada da
                   meiro mês de vida.                                             dilatação pielocalicial

                 • Se normal, não há necessidade de se repetir.

                 • Se estiver alterada, deve-se solicitar renograma radioi-
                   sotópico para avaliar grau de função e se a dilatação
                   corresponde a um padrão obstrutivo ou de estase.

                 • Se for nitidamente obstrutivo, indica-se a correção da          • Se estiver melhor ou igual, apenas acompanhar e repe-
                   obstrução.                                                        tir com seis meses de idade.

                 • Se não for nitidamente obstrutivo, repetir ultra-som e          3. Infância
                   renograma radioisotópico com três meses de idade.
                                                                                    Deve-se operar apenas se houver evidência de piora da
                 • Se demonstrar piora (não se deve prescindir de urogra-      dilatação ou piora da função. Deve-se optar por tratamento
                   fia excretora quando os exames estiverem sugerindo          cirúrgico da obstrução se houver algum fator determinante,
                   obstrução), está indicada a correção cirúrgica.             como pielonefrite aguda ou dor renal ou abdominal.

                                                                                              GUIA PRÁTICO DE UROLOGIA                  321


Cap 54 - Hidronefrose Infancia.pm6   321                                                        13/06/00, 15:15
Bibliografia recomendada

                                       1.   GRIGNON A, FILION R, FILIATRAUT D et al. Urinary tract dilatation in utero: classification and
                                               clinical applications. Radiology 1986; 160: 645.
                                       2.   HOMSY YL, SAAD F, LABERGE I et al. Transitional hydronephrosis of the newborn infant. J Urol
                                               1990; 144: 579.
                                       3.   RANSLEY PG, DHILLON HK, GORDON I et al. The postnatal management of hydronephrosis diag-
                                               nosed by prenatal ultrasound. J Urol 1990; 144: 584.
                                       4.   KING LR, COUGHLIN PWF, BLOCH EC et al. The case for immediate pyeloplasty in the neonate with
                                               ureteropelvic junction obstruction. J Urol 1984; 132:7 25.
                                       5.   KAVOUSSI LR, MERETYK S, DIERKS SM et al. Endopyelotomy for secondary ureteropelvic junction
                                               obstruction in children. J Urol 1991; 145: 345.
                                       6.   KASS EJ, MAJID M. Evaluation and management of upper urinary tract obstruction in infancy and
                                               childhood. Urol Clin North Am 1985; 12: 133.
                                       7.   RAMSEY JWA, MILLER RA, KELLET MJ et al. Percutaneous pyelolysis: Indications, complications
                                               and results. Br J Urol 1984; 56: 586.
                                       8.   KOFF AS. Pathophysiology of ureteropelvic junction obstruction, clinical and experimental observa-
                                               tions. Urol Clin North Am 1990; 2: 2.
                                       9.   McCRORY WW. Regulation of renal functional development. Urol Clin North Am 1980; 7: 243.




          322                 GUIA PRÁTICO DE UROLOGIA



Cap 54 - Hidronefrose Infancia.pm6   322                                                     13/06/00, 15:15
Capítulo 55
Enurese

Carlos Arturo Levi D’Ancona*
Lucia Maria Costa Monteiro

Introdução                                                        importante. Aguarda-se até a criança completar cinco anos
                                                                  antes de iniciar tratamento da enurese.
      De acordo com a Sociedade Internacional de Continên-             Do ponto de vista clínico, é importante a diferenciação
cia, enurese é a micção normal que ocorre inapropriadamen-        entre enurese noturna e enurese diurna, uma vez que a fisio-
te, ou seja, num período ou lugar socialmente inaceitável. Deve   patologia e a conduta são diferentes nestas duas condições. O
ser diferenciada da incontinência urinária, que é definida como   conhecimento da anatomia do trato urinário inferior e do pro-
a perda involuntária de urina, demonstrada objetivamente          cesso fisiológico da micção é essencial para a compreensão
(Norgaard et al., 1998).                                          dos mecanismos que levam à enurese.
      Em termos práticos, nem sempre esta diferenciação é
possível, e o conceito de enurese se resume à perda indeseja-     Fisiologia da micção
da de urina durante a noite (enurese noturna) ou durante o dia
(enurese diurna). A enurese noturna é geralmente monossin-
                                                                        O controle miccional depende da perfeita coordenação
tomática, ou seja, não está associada a outros sintomas uriná-
                                                                  entre as estruturas que compõem o trato urinário inferior, ou
rios além da perda de urina durante o sono. A enurese pode
                                                                  seja, da bexiga, colo vesical, uretra e complexo esfincteriano
ser ainda primária (quando a criança nunca demonstrou con-
                                                                  parauretral.
trole miccional) ou secundária (quando a enurese ocorre após
                                                                        As principais funções da bexiga são armazenamento e
um período mínimo de seis meses nos quais a criança apre-
                                                                  expulsão periódica da urina. O armazenamento vesical de-
sentava continência urinária). É mais comum em meninos que
                                                                  pende do relaxamento do detrusor durante a fase de enchi-
em meninas.
                                                                  mento, coordenado ao fechamento do colo vesical e con-
      É um problema antigo, reconhecido desde o início do
                                                                  tração do complexo esfincteriano. Quando a capacidade
século, embora sua compreensão e tratamento ainda suscitem
                                                                  vesical é atingida, o detrusor é estimulado a contrair, o colo
discussões.
                                                                  vesical abre e a contração esfincteriana é inibida. Como
      Importante lembrar que as crianças só adquirem con-
                                                                  músculo estriado de inervação somática, o esfíncter uretral
trole miccional após o segundo ou terceiro ano de vida.
                                                                  externo permite um controle voluntário da micção. Com o
Cerca de 50% das crianças aos dois anos de idade e 80%
                                                                  relaxamento deste esfíncter associado aos outros fatores
aos três anos já apresentam controle miccional. No entan-
                                                                  descritos anteriormente, a micção ocorre. A micção deve
to, 10% das crianças apresentam enurese entre os cinco e
                                                                  promover um esvaziamento vesical completo, podendo ser
sete anos, problema que pode persistir até a vida adulta em
                                                                  interrompida temporariamente se necessário, por ação do
0,5% dos casos. Muitas vezes a tentativa de fazer com que
                                                                  esfíncter externo.
a criança adquira precocemente o controle miccional gera
                                                                        O intervalo entre as micções varia de acordo com o volu-
uma situação de ansiedade que acaba por adiar a continên-
                                                                  me urinário produzido, que vai desencadear a contração vesi-
cia. Um fator preponderante na história da enurese costu-
                                                                  cal. A quantidade de urina produzida durante o dia é mais
ma ser a iniciação social da criança, geralmente associada
                                                                  ou menos constante, sendo influenciada pela ingestão hí-
ao começo da vida escolar. Como atualmente as crianças
                                                                  drica. À noite, por ação do hormônio antidiurético (ADH),
estão indo cada vez mais cedo para a escola – seja creche,
                                                                  a produção de urina tende a diminuir. A urina é mais con-
pré-escola, jardins –, este conhecimento sobre o período
                                                                  centrada durante a noite devido ao aumento da reabsorção
da continência e a importância de não antecipá-lo é muito
                                                                  de água pelos túbulos coletores, diminuindo assim o volu-
                                                                  me urinário. Em condições normais, a bexiga deve ser ca-
                                                                  paz de manter-se relaxada, e armazenar a urina produzida
*Endereço para correspondência:                                   durante o sono, não sendo geralmente necessário o esvazi-
Rua Dr. Miguel Penteado, 1.073                                    amento vesical. Caso a produção urinária em determinada
13073-180 - Campinas - SP                                         noite ultrapasse o limite da capacidade vesical, é esperado
Tel.: (0--19) 242-2488                                            que o sono seja interrompido, para que a micção ocorra em
E-mail: dancona@carlos.net                                        local apropriado.


                                                                              GUIA PRÁTICO DE UROLOGIA                    323
Enurese noturna                                                   Classificação

     A enurese noturna primária é definida como a perda de              Mais recentemente, foi proposta a classificação da enu-
urina durante o sono em paciente que nunca apresentou perío-      rese noturna em três tipos: tipo I, IIa e IIb. Esta classificação é
do superior a seis meses de continência. É uma condição co-       feita através do monitoramento durante a noite da cistometria
mum, e afeta cerca de cinco milhões de crianças nos Estados       e da eletroencefalografia. Apesar da dif iculdade de classifi-
Unidos. No Brasil, não encontramos estudos sobre o número         car os pacientes por este método, ele possibilita uma melhor
de enuréticos, mas acredita-se que a distribuição seja seme-      compreensão da enurese.
lhante. Quando a enurese noturna ocorre juntamente com a                A enurese tipo I é a mais freqüente, atingindo 60% dos
enurese diurna existe a chance de a criança apresentar instabi-   pacientes. Durante o sono ocorre enchimento vesical, os im-
lidade vesical em 75% dos casos.                                  pulsos atingem o centro da micção e vão daí para o cérebro,
     A enurese noturna secundária é a perda de urina durante      mas de maneira incompleta, porque existe superficialização
o sono em paciente que apresentou período de continência          do sono, mas não suficiente para acordar o paciente.
superior a seis meses. Aproximadamente 20% dos pacientes                A enurese tipo IIa ocorre em 10% dos pacientes. A bexi-
são enuréticos noturnos secundários.                              ga enche, os impulsos atingem o centro da micção e não são
     Sob o ponto de vista clínico, a enurese não se acompanha     retransmitidos para o cérebro. Esse fato é confirmado porque
de alterações anatômicas que atinjam o trato urinário, mas do     não ocorre alteração do sono.
ponto de vista social é muito importante. Crianças enuréti-             O tipo IIb caracteriza-se por apresentar contrações in-
cas tendem a ser retraídas, têm dificuldade de socialização       voluntárias do detrusor somente durante o sono. A cistome-
e costumam experimentar diferentes graus de alteração psi-        tria é normal durante o dia. Devido às contrações vesicais
cológica.                                                         freqüentes, não ocorre sensação vesical importante que atin-
                                                                  ja o centro da micção. Esse tipo de enurese ocorre em 30%
                                                                  dos casos.
Fisiopatologia

     A enurese noturna é um sintoma, um sinal e pode ser
                                                                  Diagnóstico
causada por uma variedade de fatores. Três fatores são impor-
tantes para a continência urinária noturna:                           A correta investigação de pacientes com enurese noturna
                                                                  deve incluir quatro fatores:
      • Diminuição da produção noturna de urina.
                                                                       n Uma anamnese estruturada, realizada por profis-
                                                                         sional experiente, com conhecimento atualizado do
      • Capacidade vesical.
                                                                         problema. Além das perguntas habituais da anamne-
                                                                         se pediátrica, o médico deverá dirigir o questiona-
      • Capacidade do paciente de acordar durante a noite, caso          mento para sintomas que diferenciem a enurese no-
        haja necessidade de esvaziamento vesical.                        turna dos outros tipos de disfunção miccional. Esta
                                                                         anamnese dirigida deverá conter: diferenciação en-
     A alteração de um desses fatores pode levar à enurese               tre enurese noturna e mista (diurna e noturna); mui-
noturna. É interessante ressaltar que a noctúria, ou o hábito            tas vezes a enurese noturna é a única queixa, por
de acordar à noite para esvaziar a bexiga, é um sintoma                  incomodar mais freqüentemente. Não raro, um pa-
relativamente comum em adolescentes e pode ser causado                   ciente refere urgência, ou perda urinária mínima
pelos fatores acima em pacientes capazes de acordar. As-                 durante o dia, que muitas vezes passa despercebida
sim, de uma maneira bem simplificada, a diferença entre                  pela família. Devemos lembrar que geralmente a in-
pacientes que apresentam enurese e noctúria seria a capa-                continência é vista como um problema, muitas ve-
cidade de acordar para efetivar a micção em local apropria-              zes passível de punição e com efeitos na auto-esti-
do.                                                                      ma, o que leva o paciente a tentar esconder os sinto-
     Embora não haja confirmação exata de que existe um                  mas. A associação de sintomas diurnos, principal-
componente genético para a enurese – ainda não foi isola-                mente urgência e manobras para tentar evitar a per-
do um gene ou código genético específico – não há dúvi-                  da urinária, geralmente é indicativo de instabilidade
das de que existe um aumento na incidência de enurese em                 vesical e deve ser investigada.
crianças cujos pais apresentaram enurese. Trabalhos de-
monstram freqüência de 77% de crianças enuréticas quan-                n Diferenciação entre enurese primária e secundária.
do ambos os pais apresentavam enurese noturna e 44%
nas que somente um dos pais apresentava o problema. A                  n Associação de outros distúrbios como constipação in-
incidência de crianças enuréticas sem história familiar é                testinal, infecção urinária, ingestão aumentada de lí-
de 15%.                                                                  quidos e alteração no processo miccional.


324            GUIA PRÁTICO DE UROLOGIA
n Exame físico minucioso - O exame físico de pacientes        pacientes tornam-se continentes por ano independentemente
      com enurese noturna costuma ser normal. No entanto,         do tratamento. No entanto, a persistência da enurese noturna
      é importante buscar alterações que podem estar asso-        por muito tempo poderá acarretar problemas psicossociais,
      ciadas a outras formas de enurese e incontinência uri-      como referido anteriormente. Inicialmente, deve-se diminuir
      nária. Alguns dos achados mais freqüentes, que geral-       a ingesta hídrica no jantar e antes de dormir. Atualmente a
      mente denotam a associação de outra patologia, são:         droga de primeira escolha é o hormônio antidiurético. O uso
      vulvovaginite, alterações da genitália: hipospádia, epis-   de antidepressivos tricíclicos está indicado nos casos que não
      pádia, sinéquia labial, distúrbios neurológicos ou neu-     responderam ao hormônio antidiurético. Alguns tratamentos
      romusculares, sinais sugestivos de disrafismo sacro         estão relacionados a modificação de comportamento, como
      como nevus, hiperpigmentação, tufos pilosos, na re-         alarmes e sensores, que apresentam bons resultados mas são
      gião sacrococcígea.                                         pouco utilizados em nosso meio. O tratamento com anti-coli-
                                                                  nérgicos está indicado nos casos tipo IIb.
      • A análise laboratorial da urina deve ser sempre fei-           Nos casos de insucesso do tratamento inicial, indica-se a
        ta em todos os pacientes com enurese. A presença          realização de estudo urodinâmico, cistouretrografia miccio-
        de infecção urinária pode auxiliar no diagnóstico         nal e ultra-som abdominal.
        diferencial de outras patologias do trato urinário.
        Não há, no entanto, nenhuma anormalidade en-              Resumo
        contrada no exame de urina associada a enurese no-
        turna.                                                         Enurese noturna é a perda involuntária de urina durante
                                                                  o sono. Considera-se primária quando não teve controle uri-
      • A investigação radiológica do trato urinário consiste     nário em período menor de seis meses. A história e o exame
        em realizar raio X de abdome.                             físico cuidadoso são muito importantes. Os exames consistem
                                                                  em realizar exame de urina e raio X de abdome. A primeira op-
Tratamento                                                        ção terapêutica é diminuir a ingesta hídrica no jantar e antes de
                                                                  dormir e tratamento com hormônio antidiurético. Em caso de
     Muitos esquemas terapêuticos foram propostos para o          falha, o paciente deverá ser investigado com ultra-som de abdome,
tratamento da enurese noturna. Aproximadamente 15% dos            cistouretrografia miccional e avaliação urodinâmica.




Bibliografia recomendada

                          1.     KOGAN BA. Nocturnal enuresis. In: BASKIN LS, KOGAN BA, DUCKETT JW (eds). Handbook of
                                    pediatric urology. Philadelphia, Lippincott-Raven Publishers, 1997; 97-102.
                          2.     LETTGEN B. Differential diagnoses for nocturnal enuresis. Scandinavian Journal of Urology and
                                    Nefhrology, 1997; 31:47-9.
                          3.     NORGAARD JP VON GOOL JD, HJÄLMÄS, DJURHUUS JC, HELLSTRÖM L. Standardization and
                                                 ,
                                    definitions in lower urinary tract dysfunction in children. Brit J Urol 1998; 80:1-16.
                          4.     SHAH J, LEACH G. Primary nocturnal enuresis. In: Urinary continence. SHAH J, LEACH G (eds).
                                    Oxford, Health Press Limited, 1998, 32-5.
                          5.     GREENE DR, FITZP     ATRICK JM. Enurese. In: D’ANCONA CAL, RODRIGUES NETTO JR N (eds).
                                    Aplicações clínicas da urodinâmica. Campinas, 1995; 195-201.
                          6.     RICKWOOD AMK, FEE LD. Non-neuropathic voiding disorders in children. In: Urodynamics, principles,
                                    practice and application. MUNDY, STEPHENSON , WEIN, (eds). New York, Churchill Livingstone,
                                    1994; 389-401.
                          7.     WATANABE H. Nocturnal enuresis. Eur Urol 1998, 33:2-11.


                                                                               GUIA PRÁTICO DE UROLOGIA                      325
Capítulo 56
         Malformações Renais

         Frederico A. de Queiroz e Silva



         Introdução                                                            Figura   1
               O desenvolvimento normal dos rins depende de uma re-
         lação organogênica harmônica entre os brotos ureterais e os
         blastemas metanefrogênicos. Os brotos formarão todo o siste-
         ma coletor da urina, desde os ductos intra-renais de terceira                                                       Esquema de
         ordem até os meatos ureterais. Os blastemas darão origem a                                                          dicotomização
                                                                                                                             dos ductos
         todo o sistema que elabora a urina, ou seja, toda a população
                                                                                                                             coletores intra-
         de néfrons dos rins definitivos. Os parênquimas renais são,                                                         renais.
         portanto, constituídos de elementos originários dos blastemas
         metanefrogênicos e dos brotos ureterais.
               Interpretando o fato de haver ureter sem o rim corres-
         pondente e não haver rim sem o respectivo ureter, admite-se                Simultaneamente a esta migração ascendente e ipsilate-
         que os brotos ureterais são os elementos indutores do desen-         ral, os blastemas deverão rodar internamente em direção à
         volvimento dos blastemas, ou seja, estes não se desenvolvem          coluna. Completada esta ascensão helicoidal, os bacinetes que
         na ausência daqueles. Há provas de que anomalias do desen-           estavam nas faces anteriores dos rins primitivos na região pélvi-
         volvimento dos brotos acarretam malformações dos blaste-             ca se posicionam nas faces mediais dos rins definitivos na re-
         mas correspondentes e indícios de que existe uma relação de          gião lombar. Em cada rim identifica-se um pólo superior, ou-
         reciprocidade entre os dois, isto é, a normalidade de um inter-      tro inferior e, entre os mesmos, uma região mesorrenal. Du-
         feriria na do outro.                                                 rante o desenvolvimento, os pólos superiores ficam mais pró-
               No embrião normal há um par de brotos e de blastemas,          ximos entre si, de maneira que os eixos bipolares convergem
         ambos primitivamente localizados de cada lado da cloaca na           para a linha média num ponto que se situa acima dos rins.
         região pélvica. Os brotos crescem em sentido caudocranial                  Depois de todos esses eventos, os blastemas primitivos
         para formar os ureteres e dilatam-se na região lombar para dar       terão se transformado em rins definitivos, ou seja, órgãos con-
         origem aos bacinetes. Ao nível do parênquima, o bacinete             tínuos, independentes e que se posicionam nas regiões lomba-
         dicotomiza-se originando os cálices, e estes, já na intimidade       res abaixo das cúpulas diafragmáticas, sendo o direito um pou-
         do tecido, originam os ductos coletores intra-renais de pri-         co mais baixo que o esquerdo. Têm superfície lisa, e cada um
         meira, segunda e terceira ordem, seqüencialmente (figura 1).         exibe forma que lembra um grão de feijão, ou seja, uma face
               Sabe-se que os ductos coletores intra-renais induzem a dife-   convexa e outra côncava, sendo que nesta se identifica uma
         renciação das áreas dos blastemas adjacentes aos mesmos, fato        depressão, o hilo renal, por onde passam vasos, nervos e vias
         que confere aos rins primitivos um aspecto lobular, transitório.     excretoras. As artérias renais têm origem em cada lado da aor-
               Os blastemas metanefrogênicos são estruturas primitiva-        ta lombar, imediatamente abaixo da mesentérica superior, e as
         mente amorfas, contínuas e contíguas na região pélvica. Inde-        veias drenam para a cava inferior. No hilo e no sentido ântero-
         pendentes, acompanham o desenvolvimento dos brotos urete-
         rais respectivos. Durante a organogênese os dois blastemas de-
         verão manter continuidade e independência, migrando superi-
         ormente da região pélvica primitiva para a lombar definitiva          Figura   2
         (figura 2).


                                                                                                                             Esquema de
         Endereço para correspondência:                                                                                      migração dos
         Rua Joaquim Floriano, 243 - cjs. 41/42                                                                              rins da região
                                                                                                                             pélvica para a
         04534-010 - São Paulo - SP
                                                                                                                             lombar.
         Telefax: (0--11) 820-3146 / 829-6071

                                                                                            GUIA PRÁTICO DE UROLOGIA                      327


Cap 56 - Mal Renais.pm6            327                                                        13/06/00, 15:16
posterior se posicionam a veia renal, a artéria homônima e o        gerado de crescimento, serão hipoplásicos ou hipertróficos res-
         bacinete.                                                           pectivamente. A denominação hipoplasia ainda é usada para
               Ao corte bivalvo na face convexa, o parênquima renal          caracterizar todos os rins congenitamente pequenos. Existe difi-
         exibe uma camada externa e outra mais interna – a cortical e a      culdade em distingui-los daqueles que secundariamente se atro-
         medular respectivamente. A cortical tem um aspecto homogê-          fiaram, ou seja, distinguir a condição congênita da adquirida –
         neo, enquanto na medular identificam-se estruturas triangula-       como, por exemplo, rim contraído conseqüente ao refluxo vesi-
         res, aspecto monoplanar das pirâmides de Malpighi. Os vérti-        coureteral (figura 3). O aspecto macroscópico é enganoso e se
         ces dessas estruturas piramidais convergem para formar as pa-       reserva o termo hipoplasia para os rins primariamente peque-
         pilas renais, na base das quais se inserem os cálices. Estes, por   nos, com menor número de cálices, porém, com menor densi-
         meio dos seus infundíbulos, comunicam-se com o bacinete, e          dade de néfrons ao exame microscópico. Rim pequeno com
         este, inferiormente com o ureter.                                   poucos cálices ao exame urográfico é apenas bom indício para
               A camada cortical é formada predominantemente por ele-        se suspeitar de hipoplasia, mas só a histopatologia confirmará
         mentos dos néfrons (glomérulos, túbulos contornados, proxi-         a suspeita. Essa malformação pode afetar os rins setorial ou
         mais e distais) enquanto a medular, pelos ductos coletores in-      universalmente, uni ou bilateralmente.
         tra-renais. Diz-se de forma predominante porque são encon-                Na hipertrofia congênita ou na adquirida existe um au-
         trados elementos corticais na camada medular e medulares na         mento volumétrico do parênquima renal, condição que habi-
         cortical. Esta interpenetração é decorrência das característi-      tualmente está associada à agenesia ou hipoplasia do rim con-
         cas do desenvolvimento dos rins, onde os ductos coletores in-       tra-lateral e casos de nefrectomia de um dos rins. Também
         tra-renais de terceira ordem induzem a diferenciação de áreas       conhecida como hipertrofia vicariante ou compensadora, é
         adjacentes dos blastemas metanefrogênicos, estruturas que           mais evidente nas patologias congênitas que nas adquiridas.
         espacialmente estão em planos diferentes.                           O rim vicariante é maior que um normal e apresenta diurese
               As malformações renais serão classificadas em macro e         aumentada, fato que pode provocar dilatação das vias excre-
         microscópicas, lembrando que o somatório de lesões micro            toras, particularmente ao exame ultra-sonográfico feito sob
         pode alterar as características macroscópicas. Por outro lado,      regime de sobrecarga hídrica. O aumento de volume do rim e a
         essas anomalias não são excludentes entre si, ou seja, podem        dilatação das vias excretoras não devem ser confundidos com
         coexistir, serão estudadas em separado apenas por razões di-        processos expansivos ou obstrutivos, respectivamente.
         dáticas.
                                                                             3. De número
         Malformações macroscópicas                                                Pode ser para menos ou para mais, agenesia ou rins su-
                                                                             pranumerários respectivamente. A agenesia renal pode ter ori-
                Serão apresentadas de acordo com a seguinte subdivisão:      gem em diferentes fases da organogênese do trato urogenital.
                                                                             Sabendo-se que o broto ureteral se origina do ducto de Wolff,
                1. de superfície (rim lobular);                              a ausência deste, implica a ausência de broto, ou seja, impos-
                2. de volume (hipoplasia e hipertrofia renais);              sibilidade de indução da diferenciação do blastema correspon-
                3. de número (agenesia renal, rim duplo fundido, rim         dente. Por outro lado, a normalidade do ducto de Wolff e do
                   supranumerário);                                          broto ureteral são condições necessárias para o perfeito de-
                4. de fusão (rim em bolo, ferradura , sigmóide, anular);     senvolvimento do blastema, porém não suficientes, pois exis-
                                                                             te a possibilidade de que o blastema seja refratário ao estímu-
                5. de migração (ectopia simples, cruzada sem fusão, cru-
                                                                             lo indutor de um broto perfeito. Em outras palavras, a inexis-
                   zada com fusão);
                                                                             tência do ducto de Wolff e/ou do broto ureteral e/ou refratarie-
                6. de rotação (reversa, super-rotação).                      dade do blastema são condições que trarão como conseqüên-

         1. De superfície
              Sabendo-se que os segmentos terminais dos brotos indu-
         zem a diferenciação de áreas adjacentes dos blastemas, nas
                                                                              Figura   3
         fases mais precoces do desenvolvimento os rins primitivos têm
         superfície irregular que lembra um cacho de uvas (figura 1).
              Com o crescimento, essa superfície deve regularizar-se
         de maneira a não deixar vestígios. Se houver uma parada no
         processo de regularização, o rim, uni ou bilateralmente, exibi-
         rá um aspecto lobular de grau muito variável – o “rim lobulado”
         ou “fetal”. Esta anomalia habitualmente não acarreta qualquer
         repercussão funcional, exceto se for acompanhada de malfor-              Hipoplasia do rim esquerdo
         mações dos néfrons e/ou dos ductos coletores intra-renais.            com ectopia lombar. Montagem
                                                                                      de peça cirúrgica sobre
                                                                                          urografia excretora.
         2. De volume
                Se os rins pararem de crescer, ou tiverem estímulo exa-

         328              GUIA PRÁTICO DE UROLOGIA



Cap 56 - Mal Renais.pm6            328                                                       13/06/00, 15:16
fusão”, exibem aspecto muito variável e as malformações re-
           Figura    4                                                     nais resultantes são identificadas de acordo com algo que se
                                                                           lhes assemelhe. Por exemplo, o rim em bolo é decorrência da
                                                                           fusão maciça e total dos blastemas, resultando em massa renal
                                                                           única com forma discóide (figura 5). Como conseqüência deste
                                                                           tipo de fusão os rins primitivos encontram dificuldade ou im-
                                                                           possibilidade de migrar superiormente e rodar internamente.
                                                                           Estes eventos fazem com que o rim em bolo ocupe a posição
                                                                           pélvica, tenha bacinetes anteriorizados, distribuição calicial
                                                                           aleatória e vascularização bizarra. Suas artérias habitualmen-
                                                                           te têm origem nos segmentos mais inferiores da aorta e/ou dos
                                                                           vasos ilíacos internos e/ou externos, e suas veias drenam para
           A
                                                                           os vasos ilíacos e/ou veia cava inferior. Se necessárias, as in-
                                                                           tervenções cirúrgicas sobre esses rins são habitualmente deli-
                                                                           cadas e, idealmente devem ser precedidas de avaliação
                                                                           angiográfica. Impõe-se cuidado na indicação de nefrectomias
                                                                           de rins pélvicos, pois podem ser únicos, “em bolo”, onde a
                                                                           vascularização múltipla geralmente inviabiliza a tentativa de
                                                                           revascularização.
               Esquemas:                                                        O rim em ferradura é conseqüência da fusão dos seg-
                                                                           mentos mais inferiores dos blastemas. Como decorrência ha-
               A - Rim supranumerário.                                     verá desvio do eixo bipolar de cada unidade renal. O ponto de
               B - Rim duplo fundido.                                      convergência destes eixos se situa na linha média abaixo do
                                                                           nível dos rins e não acima, como seria o normal. O grau de
                                          B                                fusão renal é muito variável, desde uma pequena faixa de
                                                                           tecido fibroso até o parênquima com características nor-
                                                                           mais. O tecido que os une é chamado istmo, e quando este é
         cia a agenesia renal, uni ou bilateral, esta última, ainda in-    parenquimatoso há cálices nessa região. Via de regra os cáli-
         compatível com sobrevida. O diagnóstico da agenesia pode ser      ces situam-se medialmente aos bacinetes respectivos e não
         suspeitado pelo ultra-som gestacional e, quando bilateral, além   lateralmente, como seria o normal. Assim, sempre que se
         da ausência de rins, o exame deverá identificar oligoidrâmnio     encontrar inversão do ponto de convergência dos eixos
         severo, que compromete o desenvolvimento pulmonar.                bipolares e cálices medialmente aos bacinetes, impõe-se o diag-
               Quando não satisfeita a exigência organogênica da con-      nóstico de rim em ferradura (figura 6).
         tinuidade de cada um dos blastemas metanefrogênicos, resul-            É a mais freqüente das anomalias de fusão e o istmo e os
         tarão parênquimas renais definitivos totalmente independen-       vasos anômalos não criam obrigatoriamente dificuldade para
         tes entre si, os rins supranumerários. São anomalias resultan-    uma boa drenagem pieloureteral.
         tes da fragmentação dos blastemas primitivos e podem ser tó-           O rim com fusão dos pólos inferiores também encontra
         picos, ectópicos e drenar suas secreções para ureteres bífidos    dificuldade para migrar superiormente e rodar internamente.
         ou duplos.                                                        Os maiores obstáculos para migração e rotação nessas ano-
               Em condições normais, de cada ducto de Wolff nasce ape-     malias são os tirantes vasculares ilíacos e a artéria mesentéri-
         nas um broto ureteral, o qual induzirá um único blastema. Na      ca inferior. No entanto, tendo os pólos superiores individuali-
         hipótese de haver dois brotos nascendo do mesmo ducto (mais       zados, existe a possibilidade de migração e rotação parciais,
         raramente três), os quais induzem um blastema que não so-
         freu fragmentação, a malformação resultante é conhecida como
         rim duplo fundido o qual não deverá ser confundido com o           Figura   5
         supranumerário (figura 4).
               A distinção entre os dois pode ser feita com métodos de
         imagem e o volume total de qualquer um deles habitualmente
         equivale ao de um rim normal.

         4. De fusão
              Os blastemas, além de conservarem a continuidade, de-
         verão manter individualidade, ou seja, independência em re-
         lação ao outro. Se houver aproximação patológica entre os
         blastemas, deverá resultar em algum grau de fusão entre os                      Rim em bolo.
         mesmos, e comprometimento da forma dos rins definitivos.
         Essas anomalias são genericamente denominadas “vícios de

                                                                                         GUIA PRÁTICO DE UROLOGIA                    329


Cap 56 - Mal Renais.pm6             329                                                    13/06/00, 15:16
distinguir a ectopia simples daquela condição em que o rim
           Figura    6                                                        apresenta uma excursão aumentada, a nefroptose. Usando con-
                                                                              traste nas vias excretoras é possível distingui-las, pois na ec-
                                                                              topia simples o ureter é curto e na nefroptose tem comprimen-
                                                                              to normal e fica redundante. As ectopias simples unilaterais
                                                                              são as mais freqüentes, podem evoluir sem sintomas ou cau-
                                                                              sar dor pélvica.
                                                                                    Quando os blastemas não obedecem a ipsilateralidade da
                                                                              migração ascendente, ou seja, quando cruzam para o lado opos-
                                                                              to, ocorrem as ectopias renais cruzadas. Se, apesar de estarem
                                                                              do mesmo lado, os blastemas conservam independência, da-
           A                                                                  rão origem à ectopia renal cruzada sem fusão. Se existir união
                                                                              entre eles, está configurada ectopia cruzada com fusão (figu-
                                                                              ra 7). Distingui-las, habitualmente, tem interesse acadêmico e
                                                                              requer o uso de métodos de imagem, ultra-som, tomografia,
                                                                              ressonância magnética ou mesmo angiografia. O blastema que
            Rim em ferradura.                                                 migrou para o lado oposto arrasta apenas suas vias excretoras
                                                                              superiores, ou seja, o ureter cruza a linha média e o meato
            A - Esquema.                                                      respectivo está normalmente posicionado na bexiga. Estas
            B - Aspecto urográfico.                                           anomalias podem ser assintomáticas ou predispor a proble-
                                                                              mas de drenagem.
                                                                                    Por razões desconhecidas, o blastema pode ultrapassar o
                                                                              limite superior da migração ascendente – a cúpula diafragmá-
                                                                              tica –, dando origem à ectopia torácica. Nesta condição, uni
                                            B                                 ou bilateralmente, parcial ou totalmente, o rim ficará alojado
                                                                              na cavidade do tórax. Na maioria das vezes, o diagnóstico é
                                                                              feito acidentalmente durante uma propedêutica de pulmão/
         razões pelas quais o rim em ferradura tende a ocupar uma po-         coração ou do trato urinário por métodos de imagem.
         sição um pouco mais alta que o rim em bolo, ambos mais bai-
         xos que os rins normais. A separação cirúrgica dos pólos infe-       6. De rotação
         riores, visando melhora da drenagem pieloureteral, deverá ser             Na região pélvica do embrião os bacinetes situam-se an-
         muito difícil ou impraticável, pois os tirantes vasculares múl-      teriormente aos rins primitivos, os quais deverão migrar su-
         tiplos geralmente inviabilizam a proposta.                           periormente e rodar internamente em direção à coluna num
              O rim sigmóide deriva da fusão do segmento inferior de          ângulo de aproximadamente noventa graus. Completado este
         um blastema, que migra ipsilateralmente, com o superior do
         outro, que migra contralateralmente. A forma resultante da
         anomalia lembra grosseiramente um S, razão pela qual é cha-           Figura   7
         mada de sigmóide (figura 7).
              O rim anular é malformação rara que resulta da fusão dos
         segmentos mais superiores e inferiores dos blastemas, ou seja,
         não havendo fusão em nível dos hilos a forma definitiva lem-
         bra um anel. Em todos os vícios, os rins são ectópicos. Por
         essa razão, apresentam pedículo vascular bizarro, o que pode
         representar fator de risco para uma perfeita drenagem pielou-
         reteral. Este fato contribui para explicar porque, com maior
         freqüência, os rins com anomalias de fusão estão sujeitos a
         processos obstrutivos, infecciosos ou litiásicos.

         5. De migração
               Qualquer desvio do padrão de ascenção ipsilateral faz com       A
         que os rins definitivos apresentem algum tipo de vício de mi-
         gração.                                                                Ectopia renal cruzada com
               Conceitua-se como ectopia simples a condição na qual             fusão.
         os rins primitivos interrompem uni ou bilateralmente o processo
         de migração ascendente ipsilateral. Desta maneira, os rins defini-     A - Esquema.
         tivos ocuparão posição pélvica ou lombar baixa (figura 8).             B - Aspecto urográfico.
                                                                                                                B
               Nas radiografias em posição ortostática, às vezes é difícil

         330              GUIA PRÁTICO DE UROLOGIA



Cap 56 - Mal Renais.pm6               330                                                     13/06/00, 15:16
conhecê-las, pois podem evoluir para insuficiência renal crô-
           Figura    8                                                    nica e tratamento cirúrgico pelo transplante. O somatório de
                                                                          malformações microscópicas pode comprometer a superfície
                                                                          e o volume dos rins.
                                                                               A terminologia usada para caracterizar as malformações
                                                                          microscópicas é inprecisa. Com o objetivo de uniformizá-la
                                                                          formou-se um comitê da Academia Americana de Pediatria,
                                                                          que tentou estabelecer critérios menos elásticos para identifi-
                                                                          car aquelas malformações. Sabe-se que muitas dessas anoma-
                                                                          lias microscópicas têm quadro clínico, laboratorial clínico e
                                                                          de imagem sugestivo, mas estabeleceu-se que, para melhor
                                                                          caracterizá-las, há que se recolher informações pessoais, fa-
           A                                                              miliares e também histopatológicas, sem o que seria imprati-
                                                                          cável identificá-las mais adequadamente. Fica aqui a experi-
                                                                          ência e a prudência dos que reconhecem que com alguma fre-
                                                                          qüência o exame histopatológico é questionável, pois sempre
                                                                          envolve algum grau de subjetividade na interpretação. Do que
            Ectopia renal pélvica à
                                                                          foi dito, deve-se concluir que existem muitas dúvidas a serem
            direita.
                                                                          desfeitas no estudo destas anomalias.
            A - Esquema.                                                       Do ponto de vista organogênico as malformações micros-
            B - Aspecto urográfico.                                       cópicas congênitas dos parênquimas renais são conseqüentes
                                            B                             a algum tipo de desarmonia entre o broto ureteral e o blastema
                                                                          metanefrogênico correspondente. Binômio indissociável, vis-
                                                                          to que a normalidade de um, provavelmente, interfere recipro-
         movimento helicoidal, nas regiões lombares os hilos renais
                                                                          camente na do outro. Atualmente, é aceito que a implantação
         ficarão posicionados medialmente aos respectivos parênquimas.
                                                                          viciosa do broto ureteral no seu ducto mesonéfrico pode ser
         Na hipótese de não rodarem da maneira descrita, os rins seus
                                                                          condição necessária e suficiente para gerar anomalias micros-
         hilos ficarão em posições variáveis genericamente descritas
                                                                          cópicas, tanto dos ductos coletores intra-renais quanto dos né-
         como vícios de rotação, cujos graus extremos são represen-
                                                                          frons. Constituem patologias de largo espectro, afetam a es-
         tados pela rotação reversa e a super-rotação. A reversa resul-
                                                                          trutura e podem afetar o tamanho e a forma dos rins. Estas
         ta da movimentação externa do rim primitivo em relação à
                                                                          malformações microscópicas são genericamente denomina-
         coluna, ou seja, o hilo ficará lateralmente ao parênquima e
                                                                          das disgenesias. Esta denominação é tão difundida e consa-
         não medialmente, como seria o normal. Na super-rotação o
                                                                          grada quanto vaga, pois não tem especificidade etimológica
         blastema roda internamente em direção à coluna mas ultra-
                                                                          nem histopatológica. Para serem melhor caracterizadas e en-
         passa o limite desta rotação, fazendo com que as estruturas
         do hilo se posicionem lateralmente ao rim. Tanto numa con-
         dição quanto na outra, o hilo ficará numa posição lateral ao
                                                                           Figura   9
         rim e urograficamente é difícil distingui-las. Haverá que se
         recorrer a exames que identifiquem o trajeto dos vasos com
         relação ao parênquima, pois na rotação reversa o pedículo
         vascular passa na face anterior do rim e, na super-rotação,
         atrás (figura 9). Esta condição pode ser uni ou bilateral, e
         distinguir uma da outra tem, habitualmente, interesse apenas
         acadêmico.                                                        A
              As anomalias de número, fusão, migração e rotação po-
         dem associar-se aleatoriamente dando origem a malformações
         complexas que precisam ser individualmente interpretadas.

         Malformações microscópicas
                                                                             Vícios de rotação.
              Por conceito são anomalias que afetam basicamente os
         diversos segmentos dos néfrons e/ou túbulos coletores intra-        A - Esquema.
         renais. Podem comprometer os rins setorial ou universalmen-         B - Aspecto urográfico.
         te, uni ou bilateralmente e causar prejuízo funcional depen-
         dendo da gravidade e extensão das lesões. Por afetarem estru-
         turas microscópicas, primariamente não têm interesse cirúrgi-
         co, pois é impossível corrigi-las, mas o urologista precisa                                        B

                                                                                        GUIA PRÁTICO DE UROLOGIA                   331


Cap 56 - Mal Renais.pm6               331                                                 13/06/00, 15:16
tendidas a rigor, as disgenesias devem ser adjetivadas, ainda
         que para tanto sejam necessárias informações genéticas e/ou
                                                                            Figura   10
         histopatológicas complementares.

         Disgenesia aplástica
              Conhecida também como aplasia, é um tipo extremo
         de malformação, cujo diagnóstico é produto da exploração
         cirúrgica, pois se baseia no exame histopatológico de um
         tecido amorfo localizado na extremidade do ureter. Neste
                                                                            A
         tecido não se reconhece qualquer estrutura que lembre tra-
         to urinário, isto é, não há qualquer evidência de parênqui-
         ma nem de vias excretoras intra-renais. Se forem encontra-
         dos segmentos de néfrons ou ductos coletores ainda que
         vestigiais ou imaturos, esta disgenesia não deve ser carac-
         terizada como aplástica.
                                                                              Cisto renal simples.
         Disgenesia hipoplástica
                                                                              A - Esquema.
              O termo hipoplasia tem sido usado por imagenologistas           B - Aspecto operatório.
         de forma indiscriminada diante de qualquer rim pequeno, não
         importando saber se a diminuição do volume é primária ou
         secundaria, ou seja, congênita ou adquirida. Segundo esse co-
         mitê, esta disgenesia só pode ser diagnosticada mediante o                                          B
         achado de uma menor densidade de glomérulos normais no
         parênquima, isto é, esse colegiado considera que só o exame
         histopatológico caracteriza a doença.
                                                                           Disgenesias císticas
         Disgenesia displástica                                            não-transmissíveis
              É reconhecida pela presença de glomérulos e túbulos ima-
         turos coexistindo com ilhas de tecido cartilaginoso, localiza-    Doença multicística
         das nas camadas corticais dos rins. Se as características              Pelo fato de multicístico e policístico terem o mesmo sig-
         displásticas estiverem associadas a um menor número de né-        nificado semântico, embora com etimologias diferentes, du-
         frons, a disgenesia é adjetivada como hipodisplásica.             rante muito tempo e ainda hoje os termos são usados indistin-
                                                                           tamente. Convencionou-se atualmente que o rim multicístico
         Disgenesias císticas                                              não tem caráter hereditário e o policístico tem, sendo aquele a
                                                                           forma mais freqüente de disgenesia cística da infância (figura
              Sob a ótica organogênica a conexão entre os túbulos          11). O volume dos cistos é muito variável e a histopatologia
         contornados distais dos néfrons com os ductos coletores           poderá identificar glomérulos e túbulos com aspecto pratica-
         intra-renais de terceira ordem é habitual, porém não obri-        mente normal ou imaturos.
         gatória. Quando inexiste ou é imperfeita, a urina formada              O diagnóstico pré-natal é feito pelo ultra-som e quando
         não é devidamente coletada e transportada, dando origem           bilateral a doença multicística habitualmente se acompanha
         aos cistos simples ou às disgenesias císticas respectivamente     de oligoâmnio severo. A insuficiência pulmonar e renal são
         (figura 10). Em algumas delas, o caráter cístico é descrito       condições que freqüentemente leva ao óbito no período neo-
         como sendo devido à dilatação de segmentos dos néfrons            natal.
         ou dos ductos coletores intra-renais e não à retenção fecha-           O ultra-sonografista tem dificuldade em distinguir um
         da da urina.                                                      rim multicístico de um hidronefrótico, o que é da maior im-
              Em função da extensão e gravidade das lesões císticas        portância para o urologista, pois o tratamento é diferente. A
         microscópicas, podem alterar-se as características macros-        presença de uma lesão cística medial maior, outras periféri-
         cópicas dos parênquimas renais, assim como a função dos           cas menores, comunicações entre elas e parênquima reco-
         mesmos. As disgenesias císticas já foram classificadas de         nhecível sugere mais hidronefrose, embora muito raramente
         acordo com a época do seu aparecimento, mas pelo fato da          alguns cistos dos rins multicísticos possam ter comunicação
         policística do tipo infantil poder manifestar-se no adulto, e a   entre si.
         do tipo adulto na infância, verificou-se que o critério etário         A presença de glomérulos funcionantes, detectada pelos
         é falho. Tal fato justificou a procura de outro mais próprio,     exames radiográficos e/ou radioisotópicos, sugere rim mais
         aquele da transmissão genética. Com base neste, atualmente        hidronefrótico que multicístico. Os ureteres dos rins multicís-
         as disgenesias císticas são classificadas em não-transmissíveis   ticos freqüentemente apresentam problemas de permeabilida-
         e transmissíveis, com maior interesse urológico e nefrológico     de.
         respectivamente.                                                       Com o objetivo de prevenir hipertensão e degeneração


         332              GUIA PRÁTICO DE UROLOGIA



Cap 56 - Mal Renais.pm6          332                                                       13/06/00, 15:16
Figura    11                                                     Espongiose medular
                                                                                 Os portadores desta patologia, também conhecida como
                                                                            rim esponjoso ou moléstia de Cacchi e Ricci, podem ser as-
                                                                            sintomáticos. Freqüentemente, porém, se apresentam com quei-
                                                                            xa de hematúria silenciosa micro ou macroscópica, raramente
                                                                            com coágulos. O exame das hemácias da urina não identi-
                                                                            fica dismorfismo, ou seja, não passaram pelos glomérulos,
                                                                            vieram dos túbulos coletores. A espongiose medular é mal-
                                                                            formação que predispõe à infecção e microlitíase, razões
                     Rim multicístico                                       pelas quais não é rara a cólica nefrética ou febre. O melhor
                            infantil.                                       exame para diagnosticar a espongiose medular é a urogra-
                                                                            fia nos seus tempos mais precoces e sem compressão. As
                                                                            radiografias reproduzem uma imagem muito sugestiva dita
                                                                            “em pincel” que pode ser identificada em todas as papilas
                                                                            ou apenas em algumas, uni ou bilateralmente. Como diag-
                                                                            nóstico diferencial são lembradas a tuberculose renal e a
         desses parênquimas disgenéticos já se praticou a nefrectomia       necrose papilar do diabete. Quando a espongiose é de grande
         em casos de doença multicística. Em face da observação de          intensidade e afeta um elevado número de papilas a ima-
         que estas complicações eram raras, e pelo aprimoramento dos        gem lembra um cacho de uvas. Este aspecto se confunde
         métodos propedêuticos de imagem, a nefrectomia hoje é op-          com a da nephronophthisis juvenil e a doença cística me-
         cional. A cirurgia videolaparoscópica pode reviver a nefrecto-     dular, mas diferentemente destas, não tem caráter hereditá-
         mia de rins multicísticos.                                         rio. Nos casos mais típicos, o ultra-som pode sugerir o diag-
                                                                            nóstico. O exame histopatológico caracteristicamente evi-
         Cisto simples                                                      denciará dilatação cística dos ductos coletores intra-renais.
              Pode ser congênito ou adquirido, único ou múltiplo, uni       Um pequeno número de portadores dessa disgenesia císti-
         ou bilateral. Pelo fato de sua incidência aumentar com a ida-      ca evolui para a insuficiência renal crônica, geralmente con-
         de, há quem os considere uma patologia adquirida (figura10).       seqüente a litíase e infecção.
              O volume dos cistos é muito variável, a identificação dos
         mesmos é feita com maior freqüência pelo ultra-som, e mais         Doença glomerulocística esporádica
         raramente como massas abdominais palpáveis. Ao ultra-som,               Os exames de imagem e a evolução poderão confundi-la
         são como estruturas anecóides, paredes finas, limites nítidos      com a doença policística dominante, mas, diferentemente desta,
         e forma esferóide. Quando estas características não são explí-     não tem caráter familiar e não se acompanha de cistos em ou-
         citas, são denominados “cistos complexos”. Nestas condições        tros órgãos.
         deve-se recorrer a outros exames de imagem na tentativa de
         melhor caracterizá-los e excluir a possibilidade de ser uma        Doença cística adquirida
         neoplasia maligna cística. Há casos em que a dúvida persiste,           Inicialmente descrita em pacientes renais crônicos em
         e pode-se recorrer à punção percutânea monitorizada pelo           diálise, posteriormente foi também constatada em renais crô-
         ultra-som para coleta de material e análise, ou exploração ci-     nicos não submetidos a tratamento dialítico. O tamanho dos
         rúrgica.                                                           cistos é variável, podem despertar dor lombar ou hematúria e
              Quando múltiplos e bilaterais, os cistos devem ser dife-      sua incidência parece aumentar com a duração da insuficiên-
         renciados da doença policística investigando-se os anteceden-      cia renal e a idade do paciente.
         tes familiares e pesquisando-se a presença dos mesmos em
         outros órgãos, como fígado, por exemplo. Desde que não atin-       Divertículo pielocalicial
         jam volumes preocupantes, dor de difícil controle e não re-             É uma estrutura cavitária identificada no parênquima e
         presentem obstáculo à drenagem pieloureteral, os cistos sim-       que se comunica com o cálice ou com o bacinete, o divertícu-
         ples devem ser apenas observados. Se indicada, a terapêutica       lo calicial ou cisto pielogênico respectivamente. Uma das
         cirúrgica consiste na marsupialização do(s) cisto(s), o que        teorias para explicá-lo seria a rotura de um cisto renal sim-
         poderá ser feito pela via aberta ou percutânea.                    ples nas vias excretoras superiores. Geralmente é assinto-
                                                                            mático, mas pode abrigar cálculos ou predispor a infecção
         Cisto multilocular                                                 de repetição.
              É lesão mais complexa do que o cisto simples, pois sua
         parede é mais espessa e seu limite menos nítido, razões pelas      Cisto parapiélico
         quais é imperioso descartar a possibilidade de uma neoplasia            São dilatações únicas ou múltiplas que em razão de te-
         maligna; por exemplo, tumor de Wilms do tipo cístico. Se os        rem seu conteúdo rico em linfócitos, a histologia das suas pa-
         exames imagenológicos de última geração não forem sufici-          redes lembra aquela dos vasos linfáticos. Tais cistos seriam
         entes para se excluir a possibilidade de neoplasia maligna, está   devidos à obstrução dos vasos deste sistema, embora cistos
         indicada a exploração cirúrgica.                                   serosos tenham sido descritos nesta localização.

                                                                                        GUIA PRÁTICO DE UROLOGIA                    333


Cap 56 - Mal Renais.pm6                 333                                                13/06/00, 15:16
lui para a insuficiência renal, pelo que é conhecida também
                                                                                como “doença cística medular urêmica”.
                                         Não-
                                     transmissíveis                             Doença glomerulocística familiar
                                                                                     Para ser caracterizada como tal, precisa exteriorizar-se
             Disgenesias                                                        em duas gerações, haver comprometimento da função renal e
               císticas                                     Dominantes          as dilatações serem glomerulares.

                                     Transmissíveis                             Recessivas
                                                             Recessivas         Doença policística da criança
                                                                                     Tem caráter familiar mas só se manifesta nos indivíduos
                                                                                homozigotos. É tanto mais grave quanto mais precoce for sua
                                                                                manifestação. Os rins podem ser tão grandes que dificultam o
                                                                                trabalho de parto e dependendo do prejuízo da função renal, a
         Disgenesias císticas transmissíveis                                    doença policística da criança pode acarretar oligoâmnio e
                                                                                hipoplasia pulmonar no feto, condições que podem levar ao
                Podem ser dominantes ou recessívas.                             óbito já no período neonatal.

                                                                                Nephronophthisis juvenil
         Dominantes
                                                                                     O quadro clínico, poliúria, polidipsia, e o histopatológi-
         Doença policística do adulto                                           co são muito semelhantes àqueles da doença cística medular,
              Caracteristicamente, acomete vários membros de uma fa-            mas difere desta por ser geneticamente recessiva e ocorrer entre
         mília e mais freqüentemente começa a se manifestar ao redor da         seis e vinte anos.
         terceira década, embora possa fazê-lo já na infância. É bilateral,     Nefrose congênita
         tem caráter progressivo e ficará mais evidente com o passar dos             Conhecida também como “síndrome nefrótica familiar”,
         anos. Com freqüência se faz acompanhar de cistos hepáticos e           histopatologicamente caracteriza-se pela dilatação dos túbu-
         microaneurismas das artérias cerebrais do polígono de Willis. A        los contornados proximais. Provoca proteinúria maciça, grande
         forma dominante é a mais freqüente das disgenesias císticas ge-        prejuízo no desenvolvimento físico, risco de sépsis e pode levar à
         neticamente transmissíveis. As complicações são hipertensão,           morte dentro dos primeiros dois anos de vida.
         insuficiência renal ou rotura dos aneurismas cerebrais.
                                                                                Doenças císticas e outras síndromes
         Doença cística medular                                                      As disgenesias císticas geneticamente transmissíveis es-
               Relativamente rara, costuma manifestar-se ao redor da            tão presentes em outras síndromes em que ocorrem malfor-
         terceira década, com quadro de poliúria e polidipsia. É refra-         mações múltiplas, por exemplo, na esclerose tuberosa, na doen-
         tária ao uso de vasopressina, e a poliúria é conseqüência da           ça de von Hippel-Lindau, Meckel, Jeune, Zellweger, Patau,
         incapacidade de os túbulos reterem sal. Freqüentemente evo-            Down e Edwards, entre outras.


          Bibliografia recomendada

                                         1.   BAUER SB, PERLMUTTER AD, RETIK AB. Anomalies of the upper urinary tract. In: Walsh, Retik,
                                                 Stamey, Vaughan (eds.); 6th ed. WB Saunders Company, Philadelphia, x992; vol. 2 Chapter 34,
                                                 1357.
                                         2.   GLASSBERG KI, STEPHENS FD, LEBOWITZ RL, BRAREN V, DUCKETT JW, JACOBS EC, KING LR,
                                                 PERLMUTTER AD. Renal dysgenesis and cystic disease of the kidney: a report of the committee on
                                                 terminology, nomenclature and classification, section on Urology, American Academy of Pediatrics.
                                                 J Urol 1987; 138: 85.
                                         3.   GLASSBERG KI. Renal dysplasia and cystic disease of the kidney. In: Walsh, Retik, Stamey, Vaughan
                                                 (eds.); 6th ed., WB Saunders Company, Philadelphia, , 1992, p. 1443.
                                         4.   HILL GS. Cystic and dysplastic disease of the kidney: developmental lesions. In: Uropathology. Hill
                                                 GS; Churchill Livingstone. New York, 1989, p. 81.
                                         5.   PATTEN BM. Development of the urogenital system. In: Patten BM. Human embriology. Blakiston
                                                 Company, Philadelphia, 1946, p.549.
                                         6.   TESTUT L. Traité d’anatomie humaine. 6 a ed. Octave Doin et fils. Paris, 1912, p. 395.
                                         7.   QUEIROZ E SILVA FA. In: Embriologia urogenital. Organogênese normal e patológica. Sarvier. São
                                                 Paulo, 1977.
                                         8.   QUEIROZ E SILVA FA. Anomalias do desenvolvimento renal. In: Maksoud JG. Cirurgia pediátrica.
                                                 Revinter. Rio de Janeiro, 1977, 1105-17.


         334              GUIA PRÁTICO DE UROLOGIA



Cap 56 - Mal Renais.pm6            334                                                          13/06/00, 15:16
Capítulo 57
Tumor de Wilms

Wladimir Alfer Jr.*
-Sami Arap

      Tem seu nome derivado do de um cirurgião alemão que          Diagnóstico
pouco antes de 1900 fez uma revisão de tumores renais em crian-
ças. É a neoplasia de trato urinário mais freqüente na infância.         A grande maioria das crianças com TW é encaminhada
      Quando descrito por Wilms, era uma doença praticamente       ao pediatra devido a uma “distensão ou massa abdominal”, ou
sem prognóstico, sendo a sobrevida (SV) em torno de 20% no         a massa abdominal é descoberta em consulta de rotina. Nor-
início do século, quando a cirurgia era o único tratamento.        malmente as crianças se apresentam em excelente estado ge-
      Com a descoberta da radiossensibilidade do tumor e com       ral, embora freqüentemente com tumores extensos devido ao
a evolução das técnicas cirúrgicas, houve uma melhora no prog-     crescimento silencioso no retroperitônio. Hipertensão está pre-
nóstico, tendo o tratamento desta patologia ganhado grande         sente em 25% delas e hematúria macroscópica em 10% a 25%.
impulso no f inal da década de 50 com a descoberta da qui-               O diagnóstico diferencial deve ser feito principalmente
mioterapia, eficaz para o tratamento deste tumor. Hoje em dia,     com outras doenças malignas, como neuroblastomas (exame
com os resultados obtidos com os grupos cooperativos multi-        físico, marcadores tumorais, raio X de esqueleto, aspirado me-
disciplinares, destacando-se o “National Wilms Tumor Study         dular/liquor), carcinoma renal (apenas exame anatomopatoló-
Group” (NWTS) e o grupo europeu Sociedade Internacional            gico) ou com massas abdominais benignas, como doenças cís-
de Oncologia Pediátrica (SIOP), o tumor de Wilms (TW) exem-        ticas renais, hidronefrose, abscesso renal, cistos de mesentério
plifica os avanços obtidos no tratamento do câncer infantil,       ou até esplenomegalia. Tal diagnóstico é facilitado pela ultra-
conseguindo-se maior porcentagem de curas (80% a 85% no            sonografia (US) e pela tomografia computadorizada (CT).
geral para TW), com redução das complicações associadas ao               Os seguintes exames têm papel predominante no diag-
tratamento e observadas a longo prazo.                             nóstico e conduta em casos de crianças com suspeita de Wilms:
      O TW representa de 6% a 7% de todos os tumores ma-           US, CT e radiografia de tórax.
lignos na infância. Oitenta por cento dos pacientes com TW
são diagnosticados com menos de cinco anos de idade, cer-                US - Principal exame para o diagnóstico de Wilms, em
ca de 6% têm tumor bilateral ao diagnóstico e aproximada-          nosso meio. É exame fácil de ser realizado e de baixo custo.
mente 1% desenvolve tumor no rim contralateral após o              Pode determinar se uma massa retroperitoneal é renal, conse-
tratamento.                                                        gue estabelecer a natureza da massa, mostra o rim contralate-
                                                                   ral e, na grande maioria das vezes, mostra se a veia renal e cava
Aspectos clínicos                                                  inferior estão livres de trombos tumorais, podendo ainda ava-
                                                                   liar a cavidade abdominal. Atualmente é praticamente inevitá-
      O TW afeta igualmente ambos os sexos, com pico de in-        vel fazer um estudo pré-operatório para avaliação de vasos,
cidência aos três anos, diminuindo drasticamente após os cin-      sendo possível realizar com a ultra-sonografia associada ao
co anos. Pode ocorrer em associação com algumas anomalias          doppler avaliação bastante adequada quanto à presença de trom-
congênitas como aniridia, hemiipertrofia, síndrome de              bo em veia renal e cava. Avalia também gânglios retroperitoneais.
Beckwith-Wiedemann e síndrome de Denis-Drash. Embora
tais associações sejam de baixa incidência, deve-se sempre              Raio X de tórax - Outro exame obrigatório, além do US.
pesquisar, através de rastreamento, a presença de tumor renal      Devem-se realizar radiografias de frente e de perfil para de-
em crianças com estas malformações.                                tecção de metástases pulmonares. A utilização de CT pratica-
                                                                   mente nada acrescenta ao estudo radiológico.

                                                                       Com estes exames podemos ter um diagnóstico preciso e
                                                                   uma avaliação adequada da extensão da doença.
*Endereço para correspondência:
Rua Dr. Alceu Campos Rodrigues, 247 - cj. 124                           CT - Apesar do inconveniente de necessitar sedação em
04544-000 - São Paulo - SP                                         crianças pequenas, é o exame que pode fornecer mais infor-
Telefax: (0--11) 820-9096                                          mações sobre os rins, o retroperitônio e o conteúdo abdomi-
E-mail: wladalfer@4web.com.br                                      nal. Apresenta como vantagens sobre o US uma melhor defi-

                                                                               GUIA PRÁTICO DE UROLOGIA                       335
nição de gânglios eventualmente aumentados e uma melhor           praestadiamento com conseqüente aumento da terapia, o que
definição no caso de suspeita de invasão especialmente quan-      contribui para um aumento da morbidade a longo prazo, além
do o US é duvidoso quanto a este aspecto.                         de aumentar a incidência de recidivas abdominais.
                                                                       Finalmente, todo tumor residual e/ou locais de gânglios
Histopatologia                                                    suspeitos devem ser marcados com clipes metálicos para defi-
                                                                  nição do campo da radioterapia, no caso de ser necessária.
      É atualmente o mais importante fator prognóstico nos
casos de Wilms, sendo de grande importância a definição do        Estadiamento
tipo histológico. Aqueles que apresentam comportamento mais
agressivo são conhecidos como tumores de histologia desfa-             Realizada a nefrectomia, teremos o estadiamento com-
vorável (HD), ou seja, com presença de anaplasia celular, ten-    pleto.
do tais pacientes uma chance de recidiva muito maior.
                                                                      n ESTÁDIO I - Doença restrita ao rim, incluindo cáp-
                                                                        sula infiltrada, porém não-ultrapassada.
            IMPORTÂNCIA DA ANAPLASIA
                            Óbitos (%)       Recorrência (%)          n ESTÁDIO II - Extensão local do tumor, porém com-
                                                                        pletamente ressecado.
  Anaplasia presente            47                 55                 • Tumor ultrapassa cápsula.
  Anaplasia ausente              5                 14                 • Disseminação em loja renal.
                                                                      • Biópsia prévia.
                                                                      • Vasos extra-renais (trombo não-aderido à parede do vaso).
     Outro fator de mau prognóstico é a presença de tumores
                                                                      • Gordura perirrenal.
renais hoje considerados não-Wilms, como o sarcoma de cé-
lulas claras e o tumor rabdóide.
                                                                      n   ESTÁDIO III - Tumor residual confinado ao abdome.
     O nefroma mesoblástico congênito, tumor inicialmente
                                                                      •   Linfonodos.
confundido com Wilms, é hoje considerado tumor renal dis-
                                                                      •   Disseminação peritoneal.
tinto, tendo evolução caracteristicamente benigna, não sendo
                                                                      •   Implantes peritoneais.
recomendado tratamento com quimioterapia e/ou radiotera-
                                                                      •   Tumor não-ressecado completamente.
pia. Só existe até a idade de seis meses.
                                                                      •   Ruptura antes do ato operatório.
                                                                      •   Fígado por contigüidade.
Tratamento
                                                                      n   ESTÁDIO IV - Metástases hematogênicas.
      O tratamento para todos os pacientes com Wilms, inde-           •   Pulmão.
pendentemente do estádio, deve ser planejado com o intuito            •   Fígado.
de se conseguir cura. O ponto chave do tratamento é a cirur-          •   Osso.
gia, que inclui não só a retirada operatória do tumor, mas tam-       •   Cérebro.
bém cuidadoso estudo a partir do qual se tem o estadiamento           •   Linfonodos extra-abdominais.
correto da doença e conseqüentemente a melhor opção tera-
pêutica para cada caso.                                               n ESTÁDIO V - Tumor bilateral.

Cirurgia                                                          Quimioterapia e radioterapia
     Utilizamos rotineiramente a laparotomia transversa. É            A quimioterapia é sempre necessária no tratamento de
recomendada inicialmente a exploração do rim contralateral.       pacientes com Wilms.
Sete por cento dos tumores bilaterais do NWTS-4 não foram             Resumidamente, o tratamento proposto é o seguinte:
diagnosticados no pré-operatório. Qualquer lesão suspeita em
rim contralateral deverá sempre ser submetida a biópsia. Caso         • ESTÁDIO I - Quimioterapia com duas drogas (Acti-
haja trombo tumoral intravenoso, todo esforço deve ser reali-           nomicina e Vincristina) por 16 semanas.
zado para sua retirada, uma vez que estas crianças têm exce-
lente prognóstico.                                                    • ESTÁDIO II - Quimioterapia com duas drogas por 26
     É essencial a retirada de linfonodos para o correto esta-          semanas.
diamento da doença, pois disto depende o correto tratamento
do paciente, mas uma linfadenectomia regrada não está asso-           • ESTÁDIO III - Quimioterapia com três drogas (Acti-
ciada a melhor SV.                                                      nomicina, Vincristina e Adriamicina) por 12 meses. Ra-
     Deve-se tentar evitar a ruptura da cápsula tumoral. A SV           dioterapia em leito tumoral e áreas com “resíduo tu-
pode não ficar comprometida, porém o fato obriga a um su-               moral”.


336           GUIA PRÁTICO DE UROLOGIA
• ESTÁDIO IV - Semelhante ao estádio III, porém com           avaliação histológica. Acarreta a necessidade de uso mais
      radioterapia mais intensiva e tratamento individualiza-     intensivo de Adriablastina na SIOP do que no NWTS, numa
      do para as metástases.                                      época em que se tenta minimizar os efeitos colaterais a longo
                                                                  prazo. Não vemos sentido na utilização de QT pré-operató-
OBS: Presença de anaplasia em pacientes não do estádio I ou       ria em tumores pequenos, mas ela deve ser utilizada sem-
com sarcoma de células claras implica tratamento igual ao do      pre que o tumor é considerado irressecável pela equipe ci-
estádio IV.                                                       rúrgica.

    As SV globais de 1, 2 e 4 anos para todos os pacientes              Nefrectomia parcial - Com base em resultados com tumo-
admitidos nos protocolos do GCBTTW (Grupo Cooperativo             res bilaterais, tem-se especulado sobre a possibilidade de nefrec-
Brasileiro) foram respectivamente 88%, 80% e 73%.                 tomias parciais. O fato é que pacientes acompanhados por mais
                                                                  de 23 anos não têm alterações significativas de função renal. A
Situações especiais                                               viabilidade de se realizarem procedimentos parciais é pequena,
                                                                  como demonstram os poucos estudos realizados: 5% a 16% sem
     Tumor bilateral - Ocorrem em 4,4% a 6% das crian-            uso de QT prévia, e 4,6% a 8,8% com o uso de QT prévia. Tem
ças. Enfatizamos hoje a preservação renal bilateral, mesmo        sua indicação formal nos tumores bilaterais e eventual em tumo-
que seja necessário deixar restos microscópicos ou utiliza-       res limitados a um pólo renal, com margens bem delimitadas e
ção de várias cirurgias. O primeiro procedimento é sempre         sem invasão de sistema pielocalicial ou veia renal.
uma biópsia, seguida de QT. Após quatro a seis semanas
tenta-se a cirurgia def initiva. Mesmo na presença de restos           Quimioterapia em estádio I - Boa SV em pacientes bem
microscópicos em margens parece não haver recaída local.          selecionados (menos de 24 meses de idade, tumores peque-
Temos, no GCBTTW, SV livre de doença de 75% em TW                 nos). Com QT “mínima” a SV fica em 95%. Seriam necessá-
bilaterais.                                                       rios 1.600 pacientes para se provar matematicamente que só
                                                                  nefrectomia trará uma SV maior que 95%.
    Uso de QT pré-operatória - Utilizada rotineiramente
na SIOP no intuito de diminuir a possibilidade de ruptura               O NWTS 5 tentou não realizar quimioterapia em um sub-
tumoral. Tem o inconveniente de poder subestadiar o tu-           grupo de pacientes estádio 1 favorável. Esse braço de tratamen-
mor, como, por exemplo, negativar gânglios e prejudicar a         to foi abandonado devido a um maior número de recaídas.




Bibliografia recomendada

                          1.     ALFER W Jr., DE CAMARGO B, ASSUNÇÃO MC. Management of synchronous bilateral Wilms
                                    Tumor: Brazilian Wilms tumor study group experience with 14 cases. Journal of Urology 1993;
                                    150: 1456-9.
                          2.     CAMARGO B. Formação de um grupo cooperativo brasileiro para o tratamento do tumor de Wilms.
                                    Rev Ass Med Bras 1987; 33: 118-9.
                          3.     DE CAMARGO B, FRANCO LE. A randomized clinical trial of single vs. fractionated dose
                                    dactinomycin in the treatment of Wilms’tumor. Results after extended follow-up. Cancer 1994;
                                    73: 3081-6.
                          4.     GUTJAHR P. Progress and controversies in modern treatment of Wilms’ tumors. World J Urol 1995; 13:
                                    209-12.
                          5.     PETRUZZI MJ, GREEN DM. Wilms’ tumor. Pediatric Clinics of North America 1997; 44 (4): 939-52.


                                                                               GUIA PRÁTICO DE UROLOGIA                       337
Capítulo 58
Refluxo Vesicoureteral

Samuel Dekermacher



Conceito                                                          Patogênese
     O refluxo vesicoureteral (RVU) é uma situação de regur-            Apesar de existir o RVU também dito estéril, que não
gitação na qual a urina ascende da bexiga ao ureter ou à pélvis   seria lesivo ao rim (a não ser nos casos de alta pressão vesi-
renal. Isto pode ocorrer de uma forma ativa, durante a micção,    cal), o RVU pode também acarretar o transporte de urina
ou passivamente, durante o seu enchimento.                        infectada ao trato urinário superior, o que pode permitir à bac-
                                                                  téria (geralmente as cepas P f imbriadas de E. coli) penetrar no
                                                                  parênquima renal e causar pielonefrite. Assim, o RVU é um
Epidemiologia                                                     fator de risco para pielonefrite.
                                                                        A pielonefrite aguda e a cascata da resposta inflamatória
      O RVU é diagnosticado geralmente durante a avaliação
                                                                  do organismo podem causar danos irreversíveis ao parênqui-
de pacientes com infecção urinária (ITU), mas pode também
                                                                  ma, acarretando lesões focais ou difusas, chamadas na litera-
ser diagnosticado durante a avaliação de hipertensão arterial
                                                                  tura inglesa de “cicatrizes”, ou bem melhor definidas como
em adolescentes ou adultos jovens, proteinúria e insuficiência
                                                                  nefropatia do refluxo (quadros 1 e 2). Estas lesões renais se
renal crônica.
                                                                  correlacionam com o número de episódios de pielonefrites, e
      A real prevalência de RVU não é bem definida na popu-
                                                                  também com o grau do RVU. Portanto, estas “cicatrizes” po-
lação geral, estando estimada em torno de 0,5%-1% da popu-
                                                                  dem ser até evitadas caso se prescreva um tratamento imedia-
lação saudável. Porém, cerca de 40% a 50% das crianças com
                                                                  to da pielonefrite com drogas antibióticas injetáveis ou por
ITU documentada demonstram RVU, e cerca de 80% delas
                                                                  quimioprofilaxia a longo prazo.
terão uma recorrência a partir da primeira infecção, poden-
                                                                        O RVU ainda é uma das maiores causas de doença renal
do esta recorrência ser assintomática. A idade média ao
                                                                  terminal com conseqüente necessidade de diálise e transplan-
diagnóstico de RVU é em torno de dois a três anos, corres-
                                                                  te renal. O risco destas “cicatrizes” é tão maior quanto mais
pondendo à idade do controle esfincteriano e treinamento ve-
                                                                  novos são os pacientes. Se as “cicatrizes” não se apresentam
sical.
                                                                  até os quadro ou cinco anos de idade, provavelmente não apa-
      Aproximadamente 75-80% das crianças com RVU diag-
                                                                  recerão no futuro, mesmo na vigência de ITU.
nosticado após episódio de ITU são meninas, provavelmente
                                                                        O trabalho clássico de Ransley e Risdom demonstrou que
porque a ITU é mais comum no sexo feminino.
                                                                  o principal problema seria o refluxo intra-renal (RIR). A cau-
      Cerca de 80% dos RVU suspeitados ainda intra-útero e
                                                                  sa deste RIR seria uma disposição perpendicular, anormal, da
confirmados ao nascer são meninos. Sendo assim, a incidên-
                                                                  inserção dos túbulos coletores em algumas papilas, e não a
cia em recém-nascidos do sexo masculino é maior e também
                                                                  disposição oblíqua, considerada como a normal (figura 1).
mais grave, pois apresentam maior pressão à micção. Após o
                                                                  Desta maneira, assim como a urina da bexiga regurgita pelo
primeiro ano de vida, esta proporção se inverte.
                                                                  ureter, no RIR a urina regurgita da pélvis renal para os túbulos
      O RVU pode ocorrer em 30% a 35% dos irmãos assinto-
                                                                  e, conseqüentemente, para dentro do parênquima renal. Nos
máticos e em até 60% dos descendentes. Os pacientes de raça
                                                                  casos de urina contaminada, isto permitiria o acesso direto
branca têm significativamente mais RVU do que os da raça
                                                                  das bactérias, com conseqüente pielonefrite, reação inflama-
negra. Provavelmente existe alguma base hereditária nesta
                                                                  tória, e retração do parênquima. Esta retração é dita como “ci-
análise.
                                                                  catriz” ou nefropatia do refluxo. Estas papilas malformadas
                                                                  estão situadas mais comumente nos pólos renais.
                                                                        O RIR não altera o grau do RVU, porém aumenta a chance
                                                                  de apresentar “cicatrizes” nestas áreas. O RIR é geralmente
Endereço para correspondência:                                    observado nos pacientes mais jovens e raramente após os cin-
Rua Sorocaba, 477 - apto 1.101 - Botafogo                         co anos de idade. O RIR ocorre predominantemente nos pólos
22271-110 - Rio de Janeiro - RJ                                   renais, que são drenados por papilas malformadas, côncavas e
Tel.: (0--21) 539-2898                                            chatas, com ductos largos. A parte médio-renal apresenta
E-mail: sdeker@openlink.com.br                                    papilas convexas que drenam ductos em ângulo reto. Esta

                                                                              GUIA PRÁTICO DE UROLOGIA                      339
Quadro   1                                                      Quadro     2




morfologia dos ductos protege e impede este acesso direto das   podem surgir na ausência do RVU. Porém o RVU ainda é uma
bactérias ao parênquima renal.                                  causa predisponente importante a estas “cicatrizes” documen-
     As “cicatrizes” renais geralmente são devidas à associa-   tadas pelo DMSA quando da presença de infecção urinária e,
ção RVU + RIR + infecção. O RVU estéril não causa “cicatri-     portanto, deve ser considerado.
zes” em animais de experimentação nem progressão de anti-
gas “cicatrizes”, a não ser que haja algum grau de obstrução    Causas
associado ou disfunção vesicoesfincteriana, que causem au-           A junção vesicoureteral caracteriza-se pela entrada
mento da pressão intravesical.                                  oblíqua da porção terminal do ureter na parede vesical, e a
     Com a utilização do tecnécio-99 marcando o ácido di-       cobertura que o urotélio proporciona a esta porção ureteral
mercaptossuccínico (DMSA), que é um radiofármaco de fi-         intramural cria um mecanismo valvular que impede o re-
xação cortical utilizado quer na fase aguda da infecção, quer   trocesso da urina ao aumentar a pressão dentro da bexiga.
numa fase tardia, o termo nefropatia de refluxo caiu um pou-    O RVU pode ocorrer caso se alterem um desses mecanis-
co em desuso. Atualmente, é bem reconhecido o fato de que       mos, parede vesical, túnel submucoso ou aumento da pres-
estas ditas “cicatrizes” renais conseqüentes da pielonefrite    são vesical (figura 2).




 Figura   1               PAPILAS RENAIS                         Figura   2       MECANISMO ANTI-REFLUXO NORMAL




                                                                 1-Trajeto submucoso longo
                                                                 2- Ureter fixo ao trígono
                                                                 3- Anel de Waldeyer
                                                                 4- Parede vesical posterior
                                                                 5- Contração do trígono
              Simples                  Composta                  6- Oclusão do ureter terminal
                                                                 7- Peristaltismo ureteral



340             GUIA PRÁTICO DE UROLOGIA
As causas de RVU podem ser incluídas em uma das três         urgência, incontinência, dor no baixo ventre e, eventualmen-
categorias a seguir:                                              te, dor lombar.

     1- Um túnel submucoso intravesical curto, que acarrete       Diagnóstico e avaliação por imagem
        um efeito valvular deficiente nesta junção vesicoure-          Na história é importante pesquisar:
        teral. Um ureter de comprimento suficiente é com-
        primido contra o detrussor, durante o enchimento ve-           • A freqüência dos episódios de ITU e os sinais e sinto-
        sical. O comprimento ideal do ureter para um me-                 mas de pielonefrite e/ou cistites;
        canismo valvular eficiente deve corresponder a
        quatro ou cinco vezes o seu diâmetro. Esta catego-             • Padrão miccional, quanto à continência, urgência,
        ria é denominada refluxo primário, motivo deste ca-              urge-incontinência, enurese e padrão do jato uriná-
        pítulo. O refluxo primário é aquele que ocorre na                rio;
        ausência de anormalidade anatômica que possa pre-
        dispor ao RVU.                                                 • Hábitos intestinais (constipação e encoprese).

     2- Uma deficiência anatômica na própria junção vesi-               No exame físico, deve ser feito a punhopercussão das lojas
        coureteral como ocorre nos divertículos paraureterais     renais, a palpação abdominal para averiguar aumento dos rins
        (Hutch), nas duplicações completas, ureteroceles,         e se a bexiga está distendida. O exame da genitália, do períneo
        ectopias e nos pacientes com a síndrome “prune belly”     e da região sacra não deve faltar.
        e extrofia de bexiga. Tal situação caracteriza o reflu-
        xo secundário.                                                 As atuais indicações de avaliação de RVU são:

     3- Nas descompensações da junção vesicoureteral devi-             • Dilatações ureteropélvicas diagnosticadas ainda intra-
        do a pressões elevadas, como ocorre nos distúrbios               útero;
        do padrão miccional (síndrome de Hinman-Allen), nas
        bexigas neurogênicas dos disrafismos raquimedulares            • Triagem em história familiar ou outras anomalias
        e nas válvulas de uretra posterior. São também deno-             geniturinárias ou anorretais associadas;
        minados refluxo secundário.
                                                                       • Após infecção urinária documentada.
     O ureter que reflui também pode derivar de um broto
ureteral mal posicionado embriologicamente no ducto de                  A avaliação inicial do paciente com suspeita de RVU deve
Wolff. Se o broto ureteral se forma muito próximo à bexiga, a     ser feita com a ultra-sonografia (US) e com a cistouretrografia
porção intramural será mais curta, o que favoreceria ao RVU.      miccional (CUM).
Quanto mais ectópico é o ureter, maior é o grau do RVU e                A US do trato superior serve somente como uma avalia-
geralmente associa-se à displasia renal. Esse ureter pode cor-    ção de base, pois fornece a morfologia dos rins, suas medi-
responder a um único sistema, a uma duplicação, ou a uma          das e a presença de hidronefrose. A US não apresenta boa
ectopia, associados ou não a divertículos paraureterais.          sensibilidade para avaliar as “cicatrizes” nem para dimi-
                                                                  nuir a espessura do parênquima, a não ser que este seja muito
     Sendo assim, as teorias atuais são:                          acentuada.
                                                                        O diagnóstico inicial de RVU pode ser feito através da
     n A gravidade do refluxo primário é determinada pelo         cistouretrografia miccional radiológica convencional, ou pela
       local de origem do broto ureteral;                         cistografia miccional radioisotópica direta ou indireta. O exa-
                                                                  me deve ser feito com o paciente acordado, porém, eventual-
     n No RVU pode haver um traço hereditário;                    mente pode ser necessário sedação leve. Este exame deve ser
                                                                  feito com o paciente assintomático e com a urina estéril. Na
     n Refluxo grave pode estar associado à displasia renal;      véspera e logo após o exame, recomenda-se cobertura antibi-
                                                                  ótica, com drogas injetáveis do tipo amicacina, especialmente
     n Refluxo estéril, sem obstrução, não lesa o rim.            nos pacientes de risco, como aqueles que têm grande hidrone-
                                                                  frose, e nos lactentes.
Quadro clínico                                                          Opta-se, quase sempre, por iniciar pela radiologia con-
     Nos recém-nascidos e lactentes os sinais e sintomas não      vencional, pois este exame inclui uma radiografia simples do
são específicos de ITU. Geralmente apresentam febre, irrita-      abdome que permite avaliar a coluna lombossacra e o resíduo
bilidade, vômitos e, na forma crônica, uma dificuldade em         fecal. A CUM radiológica define a anatomia e, portanto, mais
ganho ponderal.                                                   precisamente a graduação do RVU. Este exame proporciona o
     Naqueles pacientes maiores, que sabem verbalizar ou já       estudo da uretra, principalmente nos meninos. Nas meninas
tenham controle esfincteriano, esses sinais e sintomas são mais   identifica uma provável dissinergia vesicoesfincteriana pela
específicos, como aumento da freqüência urinária, disúria,        imagem da uretra em “pião”.

                                                                              GUIA PRÁTICO DE UROLOGIA                      341
Graduamos o RVU pela classificação internacional (fi-
gura 3):
                                                                    Figura   3       REFLUXO VESICOURETRAL
                                                                                   CLASSIFICAÇÃO INTERNACIONAL
      I-   enchimento parcial do ureter sem dilatação;

      II - enchimento total de todo o trato urinário, porém
           sem dilatação (simula uma urograf ia excretora
           normal);

      III - cálices dilatados sem alterações dos fórnixes e dis-
            creta dilatação ureteral;

      IV - inversão das impressões papilares e dilatação pie-
           loureteral;

      V - grande hidronefrose com ureteres tortuosos e mui-
          to dilatados.                                                                                             Walker, 1987.




      O controle pós-tratamento pode ser feito pelo mesmo          do método. A modificação do protocolo do exame, realizando
método ou pela cistografia radioisotópica, quer de uma ma-         a cintilografia 16 horas após a administração ao invés de 6
neira direta, pela instilação do material radioisotópico na be-    horas de rotina, é uma recomendação recente da Sociedade
xiga, ou da maneira indireta. A cistografia radioisotópica in-     Americana de Medicina Nuclear.
direta é uma complementação do estudo renal dinâmico e é
feita pela mensuração da radiação em topografia ureteral, após     Tratamento
a injeção do material radioativo por via venosa e sua elimina-          O objetivo principal do tratamento do RVU é a preven-
ção renal total. Ambos os métodos são mais sensíveis do que a      ção da ITU e da pielonefrite aguda e conseqüentemente da
CUM radiológica convencional e reduzem a exposição das             lesão renal progressiva. O tratamento do RVU pode ser clíni-
gônadas à radiação ionizante. Porém, não são suficientes para      co ou cirúrgico.
a graduação inicial do RVU e também não permitem detalhes               O tratamento clínico, também chamado médico ou con-
anatômicos da uretra, bexiga e trato superior. Utiliza-se tam-     servador, se baseia no princípio de que o RVU pode ter uma
bém este método para avaliar os irmãos e os descendentes de        resolução espontânea, desaparecendo com o passar do tempo
pacientes com RVU.                                                 devido à maturação trigonal, e de que a morbidade e com-
      Atualmente utiliza-se pouco a urografia excretora (UE)       plicações do RVU podem ser prevenidas, sem cirurgia, neste
na investigação do RVU. A UE é de grande valor para definir        período. O RVU desaparece espontaneamente em 80% dos
a anatomia ureteral, principalmente nos sistemas duplos. As        casos nos graus I e II, 40% nos graus III e pouco nos graus
retrações cicatriciais demonstradas pela UE são aparentes so-      IV e V.
mente de um a dois anos após o surto de pielonefrite.                   O tratamento cirúrgico se baseia no princípio de que se o
      A cintilografia cortical renal com o tecnécio-99 mar-        RVU tem um grande potencial de causar graves lesões ao pa-
cando o ácido dimercaptossuccínico (DMSA) é considera-             rênquima renal, a sua eliminação precoce minimizaria mais
da o “padrão ouro” para o diagnóstico de pielonefrite, pois        rapidamente as chances de ocorrerem estes problemas. Pois,
permite demonstrar uma redução da captação nas áreas de            RVU e pielonefrite podem causar novas “cicatrizes” princi-
infecção. O DMSA é considerado o método mais indicado              palmente nas crianças com menos de cinco anos.
para a avaliação da higidez do parênquima renal por apre-               As formas de tratamento são, então, controversas.
sentar sensibilidade de 96% e especificidade de 98% na                  O tratamento clínico ou conservador é feito com:
detecção de “cicatrizes” renais. O DMSA, normalmente,
assim que alcança os rins, acumula-se no segmento proximal             • quimioprofilaxia antimicrobiana prolongada e diária,
dos túbulos contornados, isto é, no córtex renal, numa gran-             cujo objetivo é alcançar concentrações urinárias para
de proporção, em torno de 90% da dose injetada. O restan-                conseguir uma urina estéril. Prescreve-se sulfametoxa-
te do fármaco sofre filtração glomerular bastante rápida. A              zol (10 mg/kg) + trimetropim (2 mg/kg) 1 vez/dia ou
“cicatriz” ou atrofia renal demonstrada pelo DMSA evi-                   nitrofurantoína (1 mg/kg) 1 vez/dia ou cefalexina (25
dencia-se por uma área focal ou difusa de hiporradioativi-               mg/kg) 1 a 2 vezes/dia (todas estas drogas estão com
dade (o DMSA não se acumula), devido a ausência do pa-                   um quarto a um terço da dose terapêutica). Quanto tem-
rênquima renal viável.                                                   po de quimioprofilaxia? Não há dados suficientes na
      O tempo decorrido entre a administração do DMSA e a                literatura médica, mas geralmente pode ser mantida por
cintilografia é um fator importante para elevar a sensibilidade          até quatro anos;

342            GUIA PRÁTICO DE UROLOGIA
• intervalos regulares para as micções em torno de seis           • pielonefrites intercorrentes, com febre na vigência do
       vezes ao dia;                                                     tratamento conservador (quimioprofilaxia);

     • evitar a constipação intestinal;                                • anomalia anatômica fixa na junção ureterovesical, com
                                                                         o ureter se inserindo num divertículo, ureterocele, ou
     • higiene perineal rigorosa nas meninas;                            ectopia no colo vesical ou uretra;

     • alguns pacientes que apresentam infecções intercorren-          • RVU moderado ou severo (IV ou V) associado com
       tes têm distúrbios do padrão miccional, é necessário              sistema duplicado;
       prescrever medicação anti-colinérgica;
                                                                       • pouca cooperação da família;
     • exames periódicos de urina devem ser feitos a cada dois
       a três meses, ou quando houver sinais ou sintomas de            • novas “cicatrizes” renais apesar da terapêutica
       ITU;                                                              médica;

     • avaliação por imagem com US e cintilografia com                 • persistência do RVU moderado ou severo.
       DMSA a cada 6 a 12 meses e CUM anual;
                                                                       Em ambas as formas de tratamento, esses critérios não
     • monitorização clínica quanto ao crescimento somático,      são os mesmos no grupo europeu, que indica basicamente o
       função renal e pressão arterial.                           tratamento cirúrgico quando surgem episódios de infecção com
                                                                  pielonefrite durante a quimioprofilaxia.
      As indicações do tratamento cirúrgico variam conforme
o grau do RVU, idade, sexo, presença de “cicatrizes”, infec-           Todos os tratamentos cirúrgicos se baseiam no princípio
ções intercorrentes, anormalidades anatômicas e cooperação        de criar um túnel submucoso longo, cujo comprimento meça
dos pais.                                                         quatro a cinco vezes o diâmetro do ureter, preservação meti-
      Em 1977, Lowell King publicou um trabalho no qual ava-      culosa do suprimento sangüíneo ureteral e uma boa exposição
liou os resultados do tratamento conservador quanto ao desapa-    e mobilização ureteral sem tensão.
recimento do RVU, comparando o comprimento do túnel
submucoso e o aspecto do óstio ureteral. A conclusão foi que em        O sucesso nestes procedimentos deve ser em torno de
quatro a dez anos de seguimento, o RVU desaparecia em 50%         95% a 98%. O reimplante ureteral é uma cirurgia com muito
dos casos quando o túnel media entre 3 e 5 mm; e somente em       bons resultados e poucas complicações. Quando estas exis-
14% quando este túnel media 2 mm ou menos. Quanto à forma         tem, as principais são a persistência do refluxo, a obstrução
do óstio, 60% dos RVU desapareciam nos normais e 33% nas          ureteral e a formação de divertículo A persistência do RVU
formas intermediárias. O RVU nunca desaparecia quando o óstio     geralmente é devido a um túnel curto ou a problemas não de-
se apresentava com a forma de “buraco de golfe”.                  tectados que causam aumento da pressão intravesical, como a
      A Academia Americana de Urologia publicou recente-          instabilidade vesical ou dissinergia vesicoesfincteriana. As
mente um guia sobre RVU, o qual demonstra que ainda exis-         causas de obstrução são mais variadas, tais como: dobras no
tem variações na abordagem terapêutica, quer para os RVU de       neo-hiato ou ao nível da artéria umbilical obliterada, neo-hia-
baixo grau, quer para os de alto grau. O guia foi desenvolvido    to mais alto, torção, estenose, desvascularização, isquemia e
através de uma metanálise. Este estudo visava comparar o tra-     túnel apertado.
tamento conservador com o tratamento cirúrgico quanto a no-
vos surtos de pielonefrite, “cicatrizes” renais, função renal e        Com a ênfase nas cirurgias minimamente invasivas,
hipertensão arterial. Através desta revisão sobre o assunto na    introduziu-se um método extremamente promissor para o
literatura, chegou-se à conclusão de que o tratamento cirúrgi-    tratamento definitivo do RVU, que é a injeção suburetérica
co reduz significativamente o risco de pielonefrite quando com-   de substâncias do tipo teflon (pasta de silicone - politetra-
parado ao tratamento conservador com doses diárias de anti-       fluoroetileno) ou colágeno. O sucesso com este método é
biótico profilático.                                              de cerca de 80%, principalmente nos RVU de graus mais
                                                                  baixos. Porém, ainda não está totalmente aprovado pela
     O tratamento cirúrgico seria indicado fundamentalmente       FDA americana (“Food and Drug Administration”), pois
nos seguintes casos:                                              o teflon forma granulom, com relatos de migração para os
                                                                  pulmões, cérebro e gânglios. Em relação ao colágeno, a
     • RVU grau V;                                                crítica é quanto a sua durabilidade incerta, pois pode ser
                                                                  reabsorvido.
     • RVU grau IV bilateral;
                                                                       O tratamento cirúrgico pode ser classificado em três gru-
     • RVU grau IV em um paciente com mais de seis anos           pos: reimplante ureteral intravesical, extravesical e a combi-
       de idade;                                                  nação de ambos, conforme discriminado a seguir:

                                                                              GUIA PRÁTICO DE UROLOGIA                     343
Figura   4          TÉCNICA DE COHEN                    Figura   7                 TÉCNICAS DE
                                                                               AFILAMENTO URETERAL




                                                                                                Hendren




                                                                              Starr




 Figura   5             TÉCNICA DE
                   POLITANO-LEADBETTER
                                                                                                Kalicinsky




                                                            1. Técnica intravesical -

                                                                  • Cohen (avanço lateral) (figura 4);

                                                                  • Politano-Leadbetter (entrada do ureter na bexiga por
                                                                    um novo hiato) (figura 5);

 Figura   6         DETRUSSORORRAFIA                              • Glenn-Anderson (avanço trigonal);
                   (VARIANTE DA TÉCNICA
                     DE LICH-GREGOIR)                             • Gil-Vernet (aproxima os óstios na linha média do
                                                                    trígono).

                                                            2. Técnica extravesical -

                                                                  • detrussororrafia (nos reimplantes bilaterais, evitar
                                                                    dissecções muito laterais, para não causar retenção
                                                                    urinária) (figura 6);

                                                                  • Lich-Gregoir (semelhante a detrussororrafia,
                                     Fixação do ureter              porém sem fixar a parte distal do ureter à bexiga).
                                    terminal na parede
                                        vesical por         3. Técnica intra e extravesical -
                                       ancoramento
                                                                  • Paquin.


344           GUIA PRÁTICO DE UROLOGIA
Os RVU de graus IV e V, cujos ureteres se apresentam          Nos recém-nascidos e lactentes jovens com RVU graus
extremamente dilatados, são chamados de megaureteres de re-   IV e V mesmo estas técnicas não garantem uma execução se-
                                                                     ,
fluxo. Por serem muito dilatados, não permitem a confecção    gura. Deve-se, portanto, recorrer a derivações urinárias tem-
de um túnel submucoso com um comprimento seguro, na pro-      porárias tipo vesicostomia cutânea ou pielostomia. Nesta mes-
porção de quatro a cinco vezes o seu diâmetro. Assim, são     ma faixa etária, no menino com RVU, a circuncisão profiláti-
incorporadas técnicas cirúrgicas que permitem a diminuição    ca deve ser considerada.
deste diâmetro ou pelo reimplante de somente um dos urete-         A cistoscopia raramente é necessária. Recomenda-se
res com uma transureterostomia.                               eventualmente no momento pré-operatório imediato, pois
     Basicamente são três as técnicas que diminuem a luz do   pode ser útil para avaliar o aspecto da mucosa, trabeculação
ureter (figura 7):                                            vesical, confirmar posição, aspecto e número dos óstios ure-
                                                              terais.
    1. Técnica de Hendren – afilamento pela ressecção do           As indicações de avaliação urodinâmica são a presença
       excesso do ureter após moldá-lo com um cateter 8F      de história de incontinência e urgência. Os RVU de graus mais
       ou 10F;                                                altos podem mascarar a medida da complacência vesical.
                                                                   Pacientes com “cicatriz” renal documentada devem fa-
    2. Técnica de Kalicinsky – afilamento por plicatura la-   zer a mensuração anual da sua pressão arterial, pois têm pre-
       teral, sem ressecção. O ureter simplesmente é dobra-   valência aumentada de hipertensão. Também devem dosar a
       do;                                                    proteinúria, um sinal indireto de lesão renal.
                                                                   Quando as “cicatrizes” são múltiplas e bilaterais, com
    3. Técnica de Starr – variante da anterior, porém com     níveis elevados da creatinina sérica, os pacientes devem ser
       plicatura anterior e sutura tipo Lembert.              acompanhados também pela equipe de nefrologia.




                                                                          GUIA PRÁTICO DE UROLOGIA                   345
Bibliografia recomendada

                     1.    BAILEY RR.Vesicoureteral reflux in healthy infants and children. In: Hodson J, Kincaid Smith P (eds).
                               Reflux Nephropathy. Masson, New York, 1979.
                     2.    NOE HN. The long term results of prospective sibling reflux screening. J Urol 1992; 148: 1739.
                     3.    NOE HN et al. The transmission of vesicoureteral reflux from parent to child. J Urol 1992; 148: 1869.
                     4.    SKOOG SJ, BELMAN AB. Primary vesicoureteral reflux in the black child. Pediatrics 1991; 87: 538.
                     5.    RANSLEY PG, RISDOM RA. Reflux and renal scarring. Br J Radiol 1978; (suppl 14): 1.
                     6.    BENADOR D et al. Cortical scintigraphy in the evaluation of renal parenchymal changes in children
                               with pyelonephritis. J Pediatr 1994; 124: 17.
                     7.    RUSHTON HG, MAJD M. Dimercaptosuccinic acid renal scintigraphy for the evaluation of pyelonephritis
                               and scarring: a review of experimental and clinic studies. J Urol 1992; 148: 1726.
                     8.    MACKIE GG, AWANG H, STEPHENS FD. The ureteric orifice: the embriologic key to radiologic status
                               of duplex kidneys. J Pediatr Surg 1975; 10: 473.
                     9.    BELMAN AB. Vesicoureteral reflux. In: Rushton HG, Greenfield SP Pediatric urology. The Pediatric
                                                                                                 ,
                               Clinics of North America. W B Saunders Co, Philadelphia, 1997; 44(5): 1175-93.
                     10.   WALKER RD. Vesicoureteral reflux and urinary tract infection in children. In: Adult and pediatric urology.
                               Gillenwater JY, Grayback JT, Howards SS et al. 3rd ed., Mosby Year Book, Chicago, 1996; chapter
                               2: 48.
                     11.   MANDELL GA, EGGLI DF, GILDAY DL et al. Procedure guideline for renal cortical scintigraphy in
                               children. J Nucl Med 1997; 38: 1644.
                     12.   SKOOG SJ, BELMAN AB, MAJD M. A non-surgical approach to the management of primary vesicoure-
                               teral reflux. J Urol 1987; 138: 941.
                     13.   International Reflux Committee: medical versus surgical treatment of primary vesicoureteral reflux.
                               Pediatrics 1981; 67: 392.
                     14.   TAMMINEN-MOBIUS T, BRUNIER E, EBEL KD et al. Cessation of vesicoureteral reflux for five years
                               in infants and children allocated to medical treatment. J Urol 1992; 148: 1662.
                     15.   KOFF AS, WAGNER TT, JAYANTHI VR. The relationship among dysfunctional elimination syndromes,
                               primary vesicoureteral reflux and urinary tract infections in children. J Urol 1998; 160: 1019.
                     16.   JODAL U, KOSKIMIES O, HANSON E et al. On behalf of the International Reflux Study in Children:
                               infection pattern in children with vesicoureteral reflux randomly allocated to operated or long-term
                               antibiotic prophylaxis. J Urol 1992; 148: 1650.
                     17.   KING LR. Current management of vesicoureteral reflux in infants and children. JCE Urology 1977; 16:
                               15.
                     18.   ELDER JS et al. Pediatric vesicoureteral reflux guidelines panel summary report on the management of
                               primary vesicoureteral reflux in children. J Urol 1997; 157: 1846.
                     19.   O’DONNELL B, PURI P Endoscopic correction of primary vesicoureteral reflux: results in 94 ureters.
                                                     .
                               Br Med J 1986; 293: 1404.
                     20.   DEKERMACHER S, VAZ FP. Megaureter obstrutivo. In: Mastroti, RA e De Chiara, NV, Clínica Ci-
                               rúrgica e Urológica em Pediatria. Robe Editorial, São Paulo, 1997; 86: 643-51.




346        GUIA PRÁTICO DE UROLOGIA
Capítulo 59
         Malformações Extróficas

         Salvador Vilar Correia Lima*
         Fábio de Oliveira Vilar

         Introdução                                                        a três e gestantes que fizeram uso de progesterona represen-
                                                                           tam um grupo de risco.
              As primeiras descrições de anomalias extróficas apare-
         ceram na literatura no final do século XV e na primeira meta-     Embriologia e fisiopatologia
         de do século XVI. Só em 1850 é que se teve notícia do pri-             A causa exata que leva à ocorrência das anomalias ex-
         meiro tratamento cirúrgico para extrofia vesical, que constou     tróficas ainda não é bem conhecida até hoje, apesar da exis-
         da derivação da urina para o colo sigmóide.                       tência de algumas teorias que tentam explicar tal fenôme-
              Pouco depois, Ayres relatou uma reconstrução primária        no.
         com sucesso em uma paciente de 28 anos de idade. Coube a               Segundo Patton e Barry, haveria um desenvolvimento
         Trendelenburg no início do século XX a proposta de realizar       anormal dos tubérculos genitais que se fundiriam na linha
         osteotomia ilíaca bilateral com a finalidade de melhorar a        média abaixo da membrana cloacal ao invés de acima desta,
         aproximação dos ossos do púbis e oferecer melhores chances        que seria a posição normal. Esta migração cranial da cloaca
         de continência. A realização de osteotomia como parte da ci-      resultaria em instabilidade e rutura da mesma antes que
         rurgia reconstrutiva da extrofia vesical ainda é controvertida    ocorresse o crescimento do mesoderma. A ocorrência de
         nos dias de hoje.                                                 epispádia se daria com o deslocamento do tubérculo geni-
              A moderna história da cirurgia reconstrutiva da extrofia     tal no sentido caudal ao ponto onde o septo urorretal divide
         vesical na verdade iniciou-se em 1942 com Young, que pro-         a cloaca. Um maior deslocamento caudal do tubérculo ge-
         pôs a reconstrução e a criação de um mecanismo de continên-       nital impediria a migração do mesoderma para a linha mé-
         cia. Modificações propostas por Leadbetter na década de 60        dia e facilitaria o desenvolvimento de extrofia vesical. Extro-
         trouxeram sensíveis melhoras nos resultados da cirurgia re-       fia de cloaca ocorreria com o deslocamento mais caudal dos
         construtiva dessa anomalia.                                       tubérculos genitais.
              A melhora significativa dos cuidados perioperatórios,             De acordo com Marshall e Muecke, a migração normal
         incluindo anestesia e terapia intensiva no recém-nascido, fez     do mesênquima entre os dois folhetos da membrana cloacal é
         com que a cirurgia reconstrutiva da extrofia pudesse ser reali-   truncada, levando com isso a um espessamento da mesma. A
         zada nos dias de hoje com segurança a partir das primeiras 24     posterior rotura da membrana cloacal sem o reforço do meso-
         ou 48 horas após o nascimento.                                    derma resultaria no surgimento de extrofia vesical. Se a rotu-
                                                                           ra da membrana ocorresse antes da descida do septo urorretal,
         Incidência                                                        surgiria a extrofia de cloaca.
              A extrofia vesical é uma anomalia rara, ocorrendo entre
         cerca de 20.000 a 40.000 nascimentos, numa relação de 1,5 a       Diagnóstico
         2,3/1 entre o sexo masculino e feminino. A epispádia como              O diagnóstico é feito habitualmente por ocasião do parto
         anomalia isolada é muito mais rara do que a extrofia, haven-      pelo aspecto típico da anomalia.
         do relatos de até 1 para cada 100.000 nascimentos. O risco de          Durante a gestação, a impossibilidade de visualização da
         anomalias ocorrerem mais de uma vez na mesma família é de         bexiga ao ultra-som pode ser um fator indicativo da existência
         aproximadamente 1%. Nenhum fator de risco está associado          da anomalia.
         à ocorrência das mesmas, mas existem relatos de que mães
         com idade inferior a 20 anos e número de gestações superior
                                                                           Alterações anatômicas

                                                                                • Sistema musculoesquelético - A grande abertura da
         *Endereço para correspondência:                                          sínfise pubiana é a principal alteração óssea desta ano-
         Rua Jener de Souza, 629                                                  malia. A deformidade da pélvis contribui para a redu-
         52010-130 - Recife - PE                                                  ção de tamanho do pênis bem como para o “andar de
         Tel.: (0--81) 222-0747 - Fax: (0--81) 222-3222                           pato” que é visto na extrofia. Com o passar do tempo,
         E-mail: salvilar@elogica.com.br                                          os pacientes tendem a ter marcha normal.

                                                                                       GUIA PRÁTICO DE UROLOGIA                     347


Cap 59 - Malformações.pm6         347                                                     13/06/00, 15:17
• Cicatriz umbilical - Está situada na porção inferior do    tico na cirurgia dessa anomalia. O intestino desepitelizado tem
                 defeito na fáscia e é habitualmente incorporada na re-     se mostrado de grande utilidade na construção de um reserva-
                 construção. É necessário criar uma nova cicatriz.          tório que tem a propriedade de desenvolver epitélio com as
                                                                            mesmas características do da bexiga e ureter. Atualmente, acon-
               • Hérnia - Hérnia inguinal está presente em boa parte        selha-se que a reconstrução seja feita na primeira semana de
                 dos casos e deve ser corrigida, de preferência durante a   vida e preferencialmente nas primeiras 48 horas. Na oportu-
                 reconstrução vesical.                                      nidade deve-se fechar a placa sem a necessidade de criação de
                                                                            mecanismo de continência ou osteotomia. É discutida a ne-
               • Anomalias anorretais - Às vezes podemos encontrar          cessidade de realização de osteotomia, seja dos ilíacos ou dos
                 estenose anorretal que pode requerer dilatação. Prolapso   ossos inominados por ocasião da primeira cirurgia, quando
                 retal também pode estar presente e requer tratamento es-   esta é realizada após a primeira semana de vida. Há grupos
                 pecífico. Pode ser um indicativo de mau resultado com      que recomendam a realização rotineira da osteotomia, enquanto
                 relação à continência urinária após a reconstrução.        outros consideram isto desnecessário.
                                                                                  A maioria dos cirurgiões envolvidos em programas de
               • Genitália masculina - A anomalia óssea faz com que
                                                                            reconstrução de extrofia vesical recomenda que a cirurgia seja
                 os corpos cavernosos fiquem separados e o pênis pare-
                                                                            realizada em três etapas. Pacientes do sexo feminino podem
                 ça menor. A curvatura dorsal do pênis é outra caracte-
                                                                            ter todo o problema resolvido em duas etapas.
                 rística do complexo extrofia/epispádia.
                 Os testículos aparentemente sugerem criptorquidia, mas
                                                                                 • Primeiro estágio - Nesta fase efetua-se o fechamento
                 habitualmente são apenas móveis.
                                                                                   da placa extrófica sem qualquer tentativa de criação de
               • Genitália feminina - As duas metades do clitóris bífi-            mecanismos de continência. Quando feita até 72 horas
                 do, ao serem aproximadas durante a reconstrução, po-              após o nascimento, dispensa a realização de osteoto-
                 dem dar ao final um aspecto satisfatório à vulva. A               mias. Quando elaborada após o período neonatal, mui-
                 vagina pode ser estenosada e às vezes requer dilatação            tos defendem a realização de osteotomias como pri-
                 ou mesmo algum tipo de cirurgia a fim de que possa                meiro passo.
                 permitir a drenagem do fluxo menstrual e o ato sexual.
                 O prolapso uterino é um acontecimento esperado na               • Segundo estágio - A partir do terceiro ano de vida a
                 vida adulta.                                                      reconstrução pode ser completada com a criação de um
                                                                                   mecanismo de continência, reimplantação dos ureteres
               • Sistema urinário - Um grande número de pacientes                  e criação de um reservatório satisfatório através da uti-
                 apresenta anomalias histológicas importantes da mu-               lização de segmentos intestinais. Bexigas de boa capa-
                 cosa vesical. Esses pacientes podem vir a desenvolver             cidade dispensam esse tipo de procedimento. A uretra
                 câncer na vida adulta. As anomalias do trato superior             deve ser totalmente reconstruída nessa fase.
                 são menos freqüentes, porém o refluxo vesicoureteral
                 está presente na grande maioria dos pacientes que tive-         Existem grupos que advogam a reconstrução da epispá-
                 ram a bexiga reconstruída e não realizaram reimplante      dia num terceiro estágio, em que os mecanismos de continên-
                 dos ureteres com técnica anti-refluxo.                     cia poderiam ser reforçados. Nesta etapa se poderia realizar am-
                                                                            pliação vesical caso a bexiga não tenha capacidade suficiente.
         Tratamento
                                                                                      ALGORITMO DO TRATAMENTO DA
              De acordo com Marshall e Muecke o tratamento da ex-                          EXTROFIA VESICAL
         trofia vesical deve tentar atingir cinco objetivos básicos:
                                                                                                             1o Estágio
               1- Aparência física aceitável.
                                                                                              Reconstrução primária nas
               2- Permitir atividade sexual adequada.                                        primeiras 48-72 horas de vida
               3- Melhorar a dor e a sensibilidade da placa extrófica.
                                                                                                             2o Estágio
               4- Propiciar continência urinária.
                                                                               Reconstrução do colo vesical, reimplante dos ureteres com
               5- Preservar a função renal.
                                                                                       ou sem ampliação vesical aos três anos
              Nos dias de hoje, praticamente todas as formas de extro-                                       3o Estágio
         fia são passíveis de reconstrução. Mesmo pequenas placas
         podem ser consideradas para fechamento primário. A possi-              Reconstrução da genitália e uretra distal aos quatro anos.
         bilidade de utilização de segmentos intestinais durante a re-                   (Pode ser feita já no segundo estágio)
         construção ou posterior ampliação vem mudando o prognós-

         348                GUIA PRÁTICO DE UROLOGIA



Cap 59 - Malformações.pm6         348                                                      13/06/00, 15:17
Extrofia de cloaca                                                  masculino. Pode existir um segmento de intestino isolado so-
                                                                             bre a placa.
               Esta é uma anomalia muito mais rara do que a extrofia e
         a epispádia isoladamente. Sua raridade dificulta o estudo do             Duplicação da extrofia - Aqui existe uma outra placa
         ponto de vista etiopatogênico.                                      sobre a bexiga original que pode ser normal ou extrófica. Ha-
               O intestino encontra-se exposto entre duas metades da         bitualmente a bexiga localizada inferiormente tem boa capa-
         bexiga extrófica e existe prolapso do íleo. Ânus imperfurado        cidade e não necessita reconstrução.
         está sempre associado e o colo pode ser duplicado. Semelhan-
         te à extrofia existe diastase da sínfise pubiana e o pênis é ha-    Problemas associados
         bitualmente bífido junto com a bolsa escrotal. No sexo femi-
         nino pode haver duplicidade vaginal e outras anomalias gine-        A próstata
         cológicas, como duplicidade uterina. As anomalias do trato               A próstata tem configuração anormal e apesar de ter um
         urinário podem estar presentes em mais de 60% dos casos.            crescimento normal ela não circunda a uretra. As vesículas
         Anomalias ósseas e de membros inferiores são também bas-            seminais são normais. A afirmação de que o crescimento da
         tante freqüentes. Mais de 50% dos pacientes apresentam me-          próstata pode favorecer a continência não tem confirmação
         ningocele. A presença de onfalocele é quase sempre a regra e        científica.
         pode conter boa parte do intestino e fígado. Muitos pacientes
         portadores dessa anomalia não conseguem viver o suficiente          Desenvolvimento de neoplasia
         para que possam ser convenientemente tratados, embora re-                Cerca de 80% das neoplasias que se desenvolvem em pa-
         centemente haja relatos de até 90% de sobrevida com recons-         cientes que tiveram suas bexigas reconstruídas são adenocar-
         trução primária.                                                    cinomas. Isto pode ser devido à irritação crônica ou aos restos
                                                                             de tecido gastrintestinal adjacente. Pacientes que realizaram
         Tratamento                                                          ureterossigmoidostomia como tratamento primário têm ten-
              O tratamento inicial é feito no período neonatal e consis-     dência a desenvolver adenocarcinoma do colo próximo à área
         te basicamente na realização de ileostomia cutânea terminal e       de implantação dos ureteres.
         fechamento da placa extrófica. Alguns advogam a realização
         de osteotomia nessa fase. Como as anomalias genitais são mui-       Fertilidade
         to severas, a maioria dos pacientes necessita ser criada como
                                                                                   A fertilidade encontra-se habitualmente bastante preju-
         do sexo feminino. Um estudo genético é sempre necessário
                                                                             dicada no homem e raros casos de fertilização natural têm
         nesses casos. Um segundo estágio é feito nos moldes em que
                                                                             sido documentados. Além das dificuldades inerentes à ano-
         se realiza na extrofia.
                                                                             malia, a ejaculação retrógrada está sempre presente. Com a
                                                                             fertilização assistida, tão popular nos dias de hoje, este já não
         Variantes de extrofia                                               deverá ser um problema para os pacientes portadores de ex-
                                                                             trofia. A libido e a ereção encontram-se habitualmente preser-
              Pseudo-extrofia - Nesta forma de extrofia as alterações        vadas. Na mulher o coito é possível após uma reconstrução
         esqueléticas estão presentes, porém a bexiga está coberta e a       adequada. O prolapso uterino pode eventualmente ocorrer, e
         uretra está intacta no sexo feminino. Existe epispádia no sexo      o parto cesariano deve ser rotineiramente recomendado.




         Bibliografia recomendada


                                    1.     GEARHART JP, JEFFS RD. Exstrophy of the bladder, epispadias and other bladder anomalies. In:
                                              Walsh PC, Retik AB, Stamey TA, Darracott Vaughan E Jr, (eds). Campbell’s Urology. 6th Edition.
                                              WB Saunders Co., Vol. 2, 1772-821.
                                    2.     GEARHART JP. Bladder and urachal abnormalities. The exstrophy-epispadias complex. In: Kelalis PP,
                                              King LR, Belman AB, (eds). Clinical Pediatric Urology. 3rd Edition. WB Saunders Co., Vol. 1, 579-
                                              618.
                                    3.     YOUNG HH. An operation for the cure of incontinence associated with epispadias. J Urol 1922; 79: 453.
                                    4.     SNYDER HM III. The surgery of bladder exstrophy and epispadias. In: Frank J, Johnston J (eds).:
                                              Operative Paediatric Urology. Edinburgh, Churchill Livingstone Inc, 1990; 153-85.
                                    5.     LEADBETTER GWJ. Surgical correction of total urinary incontinence. J Urol 1964; 7:1.
                                    6.     HURWITZ RS, MANZONI GAM, RANSLEY PG, et al. Cloacal exstrophy: a report of 34 cases. J Urol
                                              1987; 138: 1060.


                                                                                          GUIA PRÁTICO DE UROLOGIA                        349


Cap 59 - Malformações.pm6         349                                                         13/06/00, 15:17
Capítulo 60
Hipospádia

Décio Streit



Introdução                                                           Figura   1
      Hipospádia é o defeito congênito em que houve um de-
senvolvimento incompleto da uretra anterior. O termo deriva
do grego e descreve a abertura do meato uretral na face ven-
tral do pênis (hipo = inferior e spadon = fenda).
      Esta malformação apresenta-se em um amplo espectro,
dependendo do local da abertura da uretra, que pode ser na
glande nos casos mais discretos (figura 1), em toda a extensão
da face ventral do pênis e, nos casos mais severos, no escroto
(figura 2a) ou no períneo. Nestas duas últimas localizações o
escroto encontra-se fendido (figura 2b). As apresentações
menos severas são as mais freqüentes.                               Hipospádia com meato uretral ao nível coronal. Note-se a clivagem ven-
      Caracteristicamente, o prepúcio não circunda a glande,        tral da glande, a inexistência de prepúcio ventral e o excesso de prepú-
                                                                    cio dorsal com rugosidade acentuada.
sendo deficiente inferiormente e redundante na face dorsal.
      Distalmente à abertura do meato uretral, o pênis pode         Figura    2a
apresentar um encurvamento inferior. Esta curvatura deve-se
à existência de um tecido fibroso, distal ao meato uretral, onde
não se desenvolveu a uretra. Esta corda fibrosa é chamada de
“chordee”.
      Em até 15% dos casos de hipospádia severa pode haver
persistência do utrículo prostático, remanescente do ducto
mülleriano. Esta estrutura tem o formato de uma pequena va-
gina que se comunica com a uretra posterior. O resíduo de                            Hipospádia severa.
urina no seu interior pode causar infecções urinárias e até for-                   Face ventral do pênis,
                                                                                   com abertura do mea-
mação de cálculo, o que pode indicar a remoção cirúrgica des-
                                                                                       to uretral ao nível
ta estrutura.                                                                                    escrotal.
      Além do aspecto anormal ou até bizarro da genitália do
paciente hipospádico, a curvatura do falo pode dificultar o ato
sexual, o sêmen ejaculado com direcionamento anormal di-            Figura    3d
minui a possibilidade de fecundação e o jato urinário voltado
para baixo pode, nos casos severos, exigir que o paciente uri-
ne sentado. Estas alterações estéticas e funcionais podem le-
var a transtornos psicológicos importantes.

                                                                            Observa-se a
                                                                        inserção alta do
                                                                          escroto bífido.


Endereço para correspondência:
Centro Clínico da PUC                                              Embriologia
Av. Ipiranga, 6.690, cj. 601                                            A diferenciação sexual e o desenvolvimento da uretra ini-
90610-000 - Porto Alegre - RS                                      ciam-se na oitava semana de gestação e finalizam-se ao redor das
Tel.: (0--51) 339-1211/336-2942 - Fax: (0--51) 320-5010            quinze semanas. O tubo uretral é formado pela fusão dos folhetos
E-mail:streit@myway.com.br                                         uretrais ao longo da face ventral do pênis. Esta tubularização es-

                                                                                  GUIA PRÁTICO DE UROLOGIA                              351
tende-se até a região coronal. O restante da uretra distal, a glan-      congênita, o que pode levar o bebê a choque hipovolêmico por
dar, forma-se pela canalização do cordão ectodérmico que cresce          perda de sal. Nesta situação, a avaliação citogenética e endo-
através da glande, comunicando-se com os folhetos uretrais fu-           crinológia do recém-nascido tem urgência. A paciente pode
sionados.A tubularização uretral ou a canalização em nível glan-         apresentar hérnias inguinais com ovários palpáveis que po-
dar incompleta resultam em um pênis hipospádico. Na maior parte          dem parecer simular testículos inguinais.
dos casos a causa é idiopática e em uma minoria se identificam                Em pacientes com hipospádia severa (escrotal ou peri-
distúrbios hormonais responsáveis por uma masculinização in-             neal) uma avaliação citogenética é aconselhável para afastar
completa da genitália ou alterações genéticas.                           possível anomalia cromossômica associada.
                                                                              Malformações do aparelho urinário são mais freqüen-
Incidência                                                               tes em pacientes com hipospádia severa e naqueles que têm
     Malformação freqüente, ocorre em 1 para cada 300 me-                outras malformações sistêmicas. Avaliação do aparelho
ninos. Uma tendência familiar sugere fatores poligênicos: 8%             urinário com ecografia encontra indicação apenas nestes ca-
dos pais e 14% dos irmãos de hipospádicos apresentam a mes-              sos. Outros exames radiológicos podem ser necessários se a
ma malformação.                                                          ultra-sonografia identificar alguma anomalia.

Classificação                                                            Tratamento
      Classificam-se as hipospádias pela localização do
meato uretral (figura 3). É importante para anotações em
                                                                         Idade
prontuário a escolha da técnica cirúrgica e avaliação dos
                                                                               O período ideal para a correção cirúrgica é entre os 6 e
resultados. Quando utilizada no pré-operatório é impor-
                                                                         12 meses ou após os quatro anos de idade. Estes números jus-
tante anotar a severidade da curvatura ventral (“chordee”
                                                                         tificam-se por:
inexistente, discreto, moderado, importante ou severo).
Quando removido o “chordee” e retificado o pênis, o mea-
                                                                             n Os níveis de testosterona encontram-se mais elevados
to pode ficar em posição mais proximal, o que muda a sua
                                                                               até os seis meses de vida, o que induz a um crescimento
classificação. Para avaliação dos resultados das diversas
                                                                               peniano que vem a facilitar tecnicamente a cirurgia. Após
técnicas para correção de hipospádia se classifica após a
                                                                               os seis meses, os níveis de testosterona permanecem mí-
retif icação peniana.
                                                                               nimos até a puberdade e só então o pênis volta a retomar
                                                                               um desenvolvimento acelerado.
Anomalias associadas
     Criptorquidia e hérnia inguinal são as anomalias mais                   n A imaturidade pulmonar até os seis meses aumenta o
comumente encontradas em pacientes com hipospádia.                             risco da anestesia.
     Em qualquer grau de hipospádia, quando presente
criptorquidia uni ou bilateral, deve-se excluir a possibili-                 n Entre os 18 meses e 4 anos de idade a cirurgia peniana
dade de tratar-se de um caso de intersexo, e uma avaliação                     pode levar ao complexo de castração.
citogenética e endocrinológica faz-se necessária.
     Quando os testículos forem impalpáveis, pode tratar-                    n O manejo do paciente com relação aos cuidados pós-ope-
se de genitália ambígua conseqüente à hiperplasia adrenal                      ratórios entre um ano e quatro anos é mais complexo. Até
                                                                               um ano o paciente parece não inteirar-se do trauma a que
                                                                               foi submetido. De 1 ano a 18 meses já se movimenta mui-
  Figura   3   CLASSIFICAÇÃO DAS HIPOSPÁDIAS                                   to e dificulta a realização de curativos e cuidados com
                                                                               sonda. Entre 18 meses e 4 anos, vivencia conscientemen-
                                                                               te o processo e não o entende, rebelando-se. Após os qua-
                                                                               tro anos, entende a necessidade do procedimento e torna-
                                                                               se cooperativo.

                                                                              No entanto, tecnicamente, a cirurgia antes dos 12 meses
                                              Médio-peniano              de idade exige especialização, muita experiência e assiduidade
                                                                         na correção da patologia pelo cirurgião. Faz-se necessário o
                                             Peniana proximal ou         uso de magnificação ótica e material cirúrgico especializado,
                                             peno-escrotal               além de estrutura hospitalar adequada. Não se dispondo dos
                                                                         requisitos acima, pode ser aconselhável postergar a correção
                                                                         para após os quatro anos de idade.

                                                                         Preparo pré-operatório da genitália
                                                                              Os resultados cirúrgicos estão diretamente relaciona-
Classificação das hipospádias conforme a localização do meato uretral.   dos às condições técnicas do caso. Para melhorar estas condi-


352            GUIA PRÁTICO DE UROLOGIA
ções, pode ser utilizado estímulo hormonal com o objetivo de     ções marcadamente maior e todas as formas de profilaxia de-
aumentar o pênis, a espessura e vascularização da pele e do      vem ser meticulosamente utilizadas: lavagem cuidadosa com
tecido subcutâneo. O metabolismo acelerado deve diminuir a       degermante algumas horas antes do procedimento e a tricoto-
incidência de infecções, acelerar a cicatrização e a absorção    mia realizada na mesa cirúrgica ao repetir a lavagem. Antibió-
dos fios de sutura.                                              tico é administrado algumas horas antes.
     A administração de testosterona ou estímulo a sua sínte-
se são recomendadas nas seguintes formas:                        Técnicas cirúrgicas
                                                                      Foge ao objetivo deste capítulo a descrição detalhada de
     n Testosterona sistêmica                                    técnicas para correção dos diversos graus de hipospádia. Das
       Utiliza-se 2 mg/kg/dose de testosterona “depot” intra-    mais de 300 técnicas descritas, o autor escolheu mostrar ape-
       muscular em 2 doses, aos 40 e 20 dias antes da cirur-     nas três freqüentemente utilizadas em seu repertório pessoal.
       gia. Tem como vantagem o fato de as doses serem per-      Elas demonstram alternativas de reconstrução mas não preen-
       feitamente controladas. A desvantagem é que são inje-     chem os requisitos para corrigir todas as variadas apresenta-
       ções doloridas.                                           ções da patologia. O leitor interessado deve buscar descrições
     n Gonadotrofina coriônica                                   detalhadas de técnicas em artigos específicos.
       Administram-se 50 Unidades Internacionais/kg/dose,             O objetivo da correção cirúrgica é, em um só procedi-
       num intervalo de 3 em 3 dias, 10 doses, programando o     mento, realizar:
       seu término para as vésperas da cirurgia. O autor pre-
       fere esta forma de estímulo quando o paciente apre-            • Ortofaloplastia: é a retificação do pênis quando pos-
       senta criptorquidia associada, porque pode promover a            sui curvatura ventral. Esta retificação pode ser obtida
       cura ou melhorar as condições técnicas para a correção           com a retirada do “chordee” (figura 6) e/ou com a di-
       desta patologia.                                                 minuição do comprimento da face dorsal ou aumento
                                                                        ventral do pênis. A avaliação adequada do grau de cur-
     n Testosterona tópica                                              vatura nem sempre é viável no consultório e em geral
       Pomada de testosterona a 5% preparada em farmácia                os pais não fornecem informação suficiente neste sen-
       de manipulação é aplicada no pênis 1 vez/dia, ao dei-            tido. Por isso, durante a cirurgia utiliza-se o teste de
       tar, nos 25 dias que precedem a cirurgia. É a forma              Gittes (figura 4), que consiste em colocar um garrote
       menos traumática e mais fácil de ser administrada. A             na base do pênis e injetar soro fisiológico em um cor-
       dose absorvida não é rigorosamente controlada. Além              po cavernoso ou na glande até obter-se a ereção. O pro-
       da utilização de uma das fórmulas acima, o autor ad-             cedimento pode ser repetido após a remoção do
       ministra uma dose de testosterona “depot” de 2 mg/kg             “chordee” para comprovar ou não a retificação obtida.
       intramuscular no transoperatório.                                Quando a exérese de todo o tecido fibrótico da face
                                                                        ventral do pênis (“chordee”) é efetuada e tal procedi-
Correção cirúrgica                                                      mento não é suficiente para obter um falo retificado,
                                                                        podem-se realizar na túnica albugínea dos corpos ca-
       Anestesia                                                        vernosos incisões longitudinais diametralmente opos-
       Normalmente utiliza-se anestesia geral superficial e o           tas ao ponto de maior curvatura, lateralmente ao feixe
       bloqueio doloroso se faz por anestesia caudal. Desta             vasculonervoso, e unir as extremidades destas incisões
       forma diminui-se o sangramento transoperatório e os              com pontos que as tornam transversais (figura 7). Esta
       paraefeitos da anestesia geral.                                  plicatura com discreto encurtamento dorsal em geral é
                                                                        suficiente para obter-se a retificação adequada. Em
       Profilaxia de infecções
       Não existe um consenso quanto a necessidade e tem-
       po de antibioticoterapia profilática nos pacientes pré-
       púberes. O esquema mais utilizado é cefalosporina
       com início imediatamente após a indução anestésica
                                                                  Figura   4
       e mantido por sete dias. Quando utilizada sonda ve-
       sical além deste período, associação de sulfameto-
       xazol-trimetoprim pode ser mantida até dois dias
       após a sua remoção como profilaxia a infecções uri-        Teste de Gittes. É provocada uma
       nárias.                                                       ereção artificial aplicando-se
                                                                     um garrote na base do pênis e
                                                                   injetando-se soro fisiológico em
      Lavagem exaustiva da genitália com degermante deve ser       um corpo cavernoso. Observe-se
feita manualmente após a indução anestésica. Aderência bala-           a curvatura ventral do pênis,
noprepucial, se ainda presente, deve ser desfeita e todo o es-     ainda persistente após a exérese
megma removido.                                                            do tecido fibroso ventral
                                                                                        (“chordee”).
      Pacientes pós-púberes apresentam um índice de infec-

                                                                               GUIA PRÁTICO DE UROLOGIA                   353
raras instâncias pode ser necessário adicionalmente
 Figura   5                                         alongamento ventral do pênis com incisão (ou incisões)
                                                    transversa ampla da túnica albugínea dos corpos ca-
                                                    vernosos, recobrindo a área cruenta com enxerto em
    Curvatura                                       elipse de túnica vaginal testicular ou derme retirada da
     ventral do                                     região inguinal.
pênis causada
    por tecido
                                                  • Uretroplastia: construir o segmento de uretra inexis-
 fibroso distal
      ao meato                                      tente que alcance o ápice da glande. Existem múltiplas
       uretral.                                     alternativas técnicas. O meato pode ser simplesmente
                                                    avançado até em hipospádias distais (f igura 9). O tubo
                                                    de uretra pode ser criado unindo-se dois “flaps” de pele
                                                    (figuras 10 e 11) ou adicionando retalho ou enxerto à
                                                    placa uretral (“onlay”), confeccionado com mucosa ou
 Figura   6                                         pele do prepúcio dorsal ou, em casos de cirurgias pré-
                                                    vias, com enxerto de mucosa bucal. Princípio elemen-
                                                    tar e importante para evitar a formação de trajeto fistu-
   O desenho ilustra o
                                                    loso entre a neo-uretra e a pele é o recobrimento da
        tecido fibroso                              uretra com tecido subcutâneo do prepúcio dorsal ou
          (“chordee”)                               com a túnica vaginal de um dos testículos, com pedí-
   visualizado após a                               culo vascularizado.
 dissecção e retração
do prepúcio, que deve
    ser removido para                             • Meatoplastia: o meato posicionado no centro da glan-
obter-se a retificação                              de, com forma de fenda (figura 8).
  peniana adequada.
                                                  • Glanduloplastia: reconfigurar a glande para que ad-
                                                    quira formato cônico normal, eliminando-se a cliva-
                                                    gem ventral (figura 8).
 Figura   7
                                                  • Plástica escrotal: quando presente bifidez escrotal, o
   Incisões verticais com os                        escroto deve ser rebaixado, aumentando visualmente o
  pontos que aproximam as
      suas extremidades. As                         pênis e desfazendo a forma que lembra uma genitália
     incisões são paralelas,                        ambígua.
             laterais ao feixe
  vasculonervoso e opostas                        • Plástica peniana: recobrir o pênis com a pele de for-
          ao ponto de maior
        curvatura ventral. O                        ma que permita o resultado estético mais adequado,
encurtamento da superfície                          recobrindo a neo-uretra com tecidos viáveis, evitando-
           dorsal promove a                         se a formação de fístulas.
        retificação peniana.
                                                   Nas hipospádias severas, quando o pênis é pequeno, a
                                             pele não-abundante e de pouca espessura (apesar do estímulo
 Figura   8                                  hormonal), pode ser mais prudente utilizar técnica de corre-
                                             ção em dois tempos (técnica de Tiersch-Duplay).
                                                   O resultado estético ideal deve ser semelhante ao de um
                                             pênis circuncisado, e a uretra ser funcionalmente adequada.
                                                   Tratando-se de reconstruções cirúrgicas elaboradas e de-
                                             licadas, é imprescindível a disposição de material cirúrgico
                                             adequado. Utilizam-se pinças de microcirurgia que permitam
                                             o manuseio dos tecidos, com mínimo traumatismo aos mes-
    Aspecto pós-operatório                   mos. Maceração da pele com pinças e conseqüente epidermó-
             de correção de
   hipospádia demonstra o
                                             lise deve ser evitada na profilaxia das fístulas. Para tal, os te-
   novo meato com formato                    cidos devem ser de preferência tracionados com fios de repa-
    de fenda (meatoplastia)                  ro. O auxiliar deve umidificar constantemente os tecidos com
           e a glande com o                  soro fisiológico morno. A hemostasia, por causar necrose te-
     formato cônico normal
                 obtido pela
                                             cidual, deve ser limitada aos vasos maiores utilizando-se sem-
           glanduloplastia.                  pre o cautério bipolar. A principal causa de infecção e deis-
                                             cência tecidual é seu manuseio inadequado.

354               GUIA PRÁTICO DE UROLOGIA
Figura   9     TÉCNICA DE REPOSICIONAMENTO                             Figura   10         TÉCNICA DE BARCAT
                     DO MEATO URETRAL E
                      GLANDULOPLASTIA*
                                                                                                    A-
                                                                                                    O retângulo, tendo como ponto
                               A-
                                                                                                    mediano o meato uretral, uma vez
                               As linhas pontilhadas demonstram a
                                                                                                    incisado, formará dois “flaps” que,
                               circuncisão coronal, incisão em
                                                                                                    unidos, formarão a neo-uretra.
                               torno do meato uretral e incisão de
                               clivagem da glande, distalmente ao
                               meato.



                                                                                                    B-
                                                                                                    Confeccionados os dois “flaps” com
                                                                                                    o meato uretral no centro, e clivada
                               B-                                                                   amplamente a glande para abrigar a
                               A glande encontra-se amplamente                                      neo-uretra no seu interior.
                               clivada.




                                                                                                    C-
                               C-                                                                   O “flap” distal tem sua extremidade
                               Pontos separados, circulares, com fio                                suturada à glande, formando metade
                               PDS 6-0, tracionam o meato à sua                                     do meato uretral.
                               nova posição.




                               D-
                               Pontos no tecido esponjoso                                           D-
                               aproximam os bordos da glande. O                                     Duas linhas laterais de sutura
                               epitélio que recobria a clivagem da                                  contínua unem os dois “flaps”,
                               face ventral da glande foi removido,                                 criando o tudo de neo-uretra, que é
                               permitindo a aproximação de tecido                                   coberto pela glande aproximada na
                               glandar com glandar                                                  linha média.
                               (glanduloplastia).




                               E-                                                                   E-
                               Linhas de sutura após a                                              Linhas de sutura após a construção
                               meatoplastia, glanduloplastia e                                      da neo-uretra, meatoplastia,
                               plástica peniana.                                                    glanduloplastia e plástica peniana.


                                * Idealizada pelo autor do capítulo


Cuidados no                                                            o paciente da umidade da urina, e a externa absorve a urina
pós-operatório imediato                                                drenada pela sonda. Em reconstruções complexas, principal-
     A drenagem da urina pode ser facilitada para evitar o seu         mente quando se opta por enxertos livres para a confecção da
extravasamento para o interior dos tecidos cruentos e para di-         neo-uretra, a melhor opção pode ser uma drenagem por cis-
minuir o desconforto das micções. Pode-se utilizar um peque-           tostomia suprapúbica.
no segmento de sonda, um pouco maior que a extensão da                      O curativo deve ser o menos compressivo possível para
uretra construída, no seu interior, presa por pontos ao meato          evitar isquemia tecidual. O edema natural favorece uma ade-
uretral para facilitar o fluxo da urina. Outra alternativa, em         quada coaptação dos tecidos. O autor utiliza somente uma
pacientes que ainda utilizam fraldas, é uma sonda de silicone          pomada com fibrinolítico e antibiótico aplicada várias vezes
multiperfurada na porção localizada no interior da bexiga, fixa        ao dia para manter tecidos limpos. Justifica-se curativo com
por pontos no meato uretral e que fica drenando em um siste-           compressão suave por 48 horas apenas quando o cirurgião prevê
ma de dupla fralda descartável, isto é, a fralda interior protege      a possibilidade de sangramento.

                                                                                  GUIA PRÁTICO DE UROLOGIA                         355
Complicações
 Figura   11      TÉCNICA DE KOYANAGY
                                                                          As complicações mais comuns são as fístulas uretrocutâ-
                                                                    neas e a estenose da uretra. Os estreitamentos do calibre ure-
                            A-                                      tral, em geral, ocorrem na transição entre a uretra nativa e a
                            Após a circuncisão subcoronal,          neo-uretra ou no meato uretral. As fístulas ocorrem entre 2%
                            dissecção do prepúcio até a base do     e 30%, dependendo da extensão da neo-uretra e a técnica uti-
                            pênis, exérese do “chordee” e           lizada. A correção das fístulas deve ser preferencialmente pos-
                            retificação peniana, desenham-se
                            dois “flaps” de pele distais ao meato   tergada para os seis meses após a cirurgia inicial, quando já
                            uretral.                                aconteceu a estabilização de todo o processo cicatricial, com
                                                                    neovascularização dos tecidos.

                                                                    Nota do autor
                            B-                                           É preciso reiterar que o presente capítulo fornece o
                            Os dois “flaps” isolados.               embasamento necessário para a avaliação e preparo pré-
                                                                    operatório, bem como os cuidados no trans e pós-operató-
                                                                    rio dos pacientes com hipospádia. Foge aos objetivos da
                                                                    publicação o detalhamento das múltiplas alternativas téc-
                                                                    nicas disponíveis para a sua correção.
                                                                         A descrição de mais de 300 técnicas para a correção
                            C-                                      das hipospádias em suas variadas formas de apresentação
                            Após a clivagem ampla da glande,        demonstra a constante busca de alternativas ideais, com
                            os “flaps” são unidos por sutura na     resultados funcionais e estéticos adequados e com índices
                            linha média e suturados à glande.
                                                                    aceitáveis de complicações. O domínio da cirurgia recons-
                                                                    trutiva da hipospádia é um dos exercícios técnicos mais
                                                                    especializados dentro da Urologia. Aliás, recentemente foi
                                                                    cunhado o termo “hipospadiologista” para denominar
                                                                    aquele que se dedica intensamente a esta área.

                            D-
                            A sutura dos bordos laterais
                            tubulariza a neo-uretra.




                            E-
                            Após a cobertura da neo-uretra com
                            tecido subcutâneo de prepúcio
                            dorsal ou com túnica vaginal de um
                            testículo para evitar a formação de
                            fístulas, procede-se à plástica do
                            pênis.




Bibliografia recomendada

                       1.       DAVID RR. In: Gonzales ET, Bauer SB. Pediatric urology practice. Philadelphia, 1999; 487-98.
                       2.       DUCKETT JW In: Walsh PC, Retik AB, Vaughan ED Jr., Wein AJ. Campbell’s Urology. 7th ed.,
                                             .
                                   Philadelphia, 1998; 2093-119.
                       3.       ERLICH A. Reconstructive and plastic surgery of the external genitalia: adult and pediatric. Philadelphia,
                                   1999.
                       4.       KEATING MA, DUCKETT JW. In: Whitfield HN, Hendry WF Kirby RS, Duckett JW. Textbook of
                                                                                                  ,
                                   genitourinary surgery. 2nd ed. Oxford, 1998; 319-36.
                       5.       KING LR. Urologic surgery in infants and children. Philadelphia, 1998; 194-208.
                       6.       RETIK AB, BAUER SB, MANDELL J et al. Management of severe hypospadias with a 2 stage repair. J
                                   Urol 1994; 152: 749-51.


356            GUIA PRÁTICO DE UROLOGIA
Capítulo 61
Criptorquidia

Amilcar Martins Giron



Introdução                                                          tante alterada após o segundo ano de vida, com redução im-
                                                                    portante do número de células germinativas. No testículo nor-
      A criptorquidia deve ser considerada doença e não ano-        mal, o número de espermatogônias cresce de 50 a 100 células
malia congênita sendo que está entre as mais comuns nos me-         germinativas por 50 túbulos após o nascimento, aumentando
ninos. A palavra é de origem grega e significa “testículo ocul-     com a idade sob a ação do hormônio luteinizante (LH) e hor-
to” e, desse modo, criptorquidia se refere a qualquer testículo     mônio folículo-estimulante (FSH); na criptorquidia isso não
que ocupa posição extra-escrotal. Assim sendo, a patologia          acontece e as espermatogônias permanecem baixas. No final
envolve a falha da descida de uma ou de ambas as gônadas e          do segundo ano, 38% dos pacientes perdem completamente
epidídimo para bolsas testiculares. Dentre os conhecimentos         suas células germinativas. As alterações testiculares na crip-
atuais, é fato que o tratamento precoce (um a dois anos de          torquidia estão relacionadas com fertilidade futura; dados de
idade) da criptorquidia é superior quando comparado ao efe-         literatura demonstraram que ocorre declínio progressivo da
tuado em idade maior e que os avanços tecnológicos                  fertilidade correlacionado com a idade do paciente quando
(laparoscopia) trouxeram significativas mudanças no diagnós-        efetuado o tratamento (tabela 1).
tico e no tratamento cirúrgico.
                                                                     Tabela   1
Etiologia                                                               IDADE DOTRATAMENTO DA CRIPTORQUIDIA
                                                                            VERSUS FERTILIDADE ESPERADA
      Fisiologicamente, a descida testicular começa na 12a se-
mana gestacional e na 17a semana alcança o anel inguinal in-                  Idade (anos)                   Fertilidade
terno, completando a migração transabdominal; na fase se-                           2                           90%
guinte, de migração transinguinal, o testículo alcança o escro-
to à custa do gubernaculum testis e processo vaginal.                              3–4                          50%
      A etiologia da criptorquidia pode estar relacionada a fa-                     8                           40%
tores anatômicos, hormonais ou malformações associadas a
síndromes com aberrações cromossômicas; a maioria dos pa-                         9 – 12                        30%
cientes apresentam vasos espermáticos curtos ou persistên-                         13                           15%
cias do conduto peritôneo-vaginal como causa de não-descida
testicular. Experimentalmente, a descida testicular é influen-
ciada pela ação hormonal; nos meninos com distúrbios na pro-              Estima-se que pacientes com criptorquidia têm 10% a
dução de gonadotrofinas (LH-RH, LH, FSH) ou na síntese de           mais de risco de desenvolver tumor quando comparados com
andrógenos (testosterona), os testículos comumente são crip-        pacientes normais. A localização do testículo também afeta a
torquídicos (síndrome de Kallmann, Prader-Willi, Noonan,            transformação maligna; testículos intra-abdominais têm fator
Prune Belly, entre outras). Existe diferença de dois a três graus   de risco seis vezes maior para o desenvolvimento de tumores
de temperatura entre o escroto e abdome, sendo necessária a         que testículos intracanaliculares. Seminoma corresponde a
descida testicular até a bolsa para que o esperma seja fértil; os   60% dos tumores; não há segurança de que a orquipexia pre-
dois maiores problemas relacionados à não-descida são infer-        vina o tumor, e o intervalo entre orquipexia e eventual desen-
tilidade e risco aumentado de seminoma in situ.                     volvimento de tumor é de 10 a 20 anos. Seguramente, a análi-
      A histologia do testículo criptorquídico se apresenta bas-    se dos dados sugere que crianças com criptorquidia devem ser
                                                                    tratadas a partir dos seis meses até dois anos de idade, período
                                                                    crítico antes da deterioração histológica.
Endereço para correspondência:                                            A incidência nos recém-nascidos varia de 3% a 4% e é in-
Rua Barata Ribeiro, 380 - conj. 93                                  versamente proporcional à idade gestacional; os prematuros apre-
01308-080 - São Paulo - SP                                          sentam de três a seis vezes mais criptorquidismo que os nascidos
Telefax.: (0--11) 214-0883                                          a termo. Portanto, é de se esperar que descida espontânea ocorra
E-mail: amgiron@zipmail.com.br                                      nas primeiras semanas de vida, diminuindo a incidência para 0,8%

                                                                                  GUIA PRÁTICO DE UROLOGIA                    357
a 1%, que é a mesma incidência na puberdade e nos adultos. Em         fia; entretanto, esses métodos são imprecisos e o único meio
meninos maiores, com quatro a cinco anos, a incidência chega a        propedêutico de localizar e diagnosticar o testículo não-pal-
10% e reflete certamente as situações de testículos retráteis. Na     pável é a laparoscopia.
literatura, existem relatos que sinalizam tendência familiar para a         O método permite a localização do testículo e, quando
criptorquidia: ocorrência em três gerações, gemelares e famílias      este está ausente, evita grandes incisões e dissecções à sua
com criptorquidia em seis irmãos.                                     procura. A visualização dos vasos espermáticos e canal defe-
                                                                      rente entrando no anel inguinal interno, por si, direciona o
Diagnóstico                                                           nível da incisão cirúrgica.
      Normalmente o testículo é visível e palpável na base da               Na suposição de que ambos os testículos não são palpá-
bolsa escrotal, na posição supina ou deitada, sem qualquer            veis, deve ser feito diagnóstico diferencial entre criptorquidia
manobra; fora isso, o testículo é criptorquídico.                     bilateral intra-abdominal e anorquia. Utiliza-se o teste com
      A criptorquidia pode ser uni ou bilateral e a posição dos       HCG (Profasi, Pregnyl); inicialmente LH, FSH e testosterona
testículos segue a classificação baseada na avaliação clínica         são dosados no sangue e depois administra-se 1.000 U de HCG
(tabela 2).                                                           intramuscular a cada quatro dias, num total de 4.000 U; as
                                                                      dosagens hormonais são repetidas e a resposta positiva ao es-
 Tabela   2                                                           tímulo hormonal indica a presença de testículos. Caso contrá-
                                                                      rio, quando a testosterona não se altera, indicando ausência de
                    CLASSIFICAÇÃO DA                                  testículo, a cirurgia é desnecessária.
                     CRIPTORQUIDIA
                                                                      Tratamento
        Testículo palpável          Testículo não-palpável                 O tratamento da criptorquidia objetiva:
              Retrátil                    Intracanicular                   • preservar o potencial da fertilidade;
              Ectópico                   Intra-abdominal                   • reduzir risco de malignização;
          Supra-escrotal                    Ausente                        • prevenir torção, que ocorre mais freqüentemente na
                                                                             criptorquidia;
           Intracanicular
                                                                           • tratar anomalias associadas (hérnias);
                                                                           • prevenção de distúrbios psicológicos.
      • Testículo retrátil - Ocorre por ação do reflexo cremas-
        térico, sendo puxado para fora da bolsa testicular. Du-             O tratamento hormonal com HCG (gonadotrofina coriô-
        rante o exame físico, a gônada pode ser levada até a          nica humana) exerce o efeito “like”-LH, aumentando a testos-
        base do escroto, principalmente se a temperatura local        terona sérica com efeitos colaterais transitórios: aumento do
        e as mãos do examinador estiverem aquecidas; outra            pênis, hiperpigmentação escrotal, ereções freqüentes.
        manobra consiste em colocar o paciente sentado na po-               Os resultados do tratamento para criptorquidia bilateral
        sição de Buda, condição que relaxa a parede abdomi-           estão relatados na literatura, na ordem de 25% a 55% e depen-
        nal e assim o testículo fica na bolsa. Essa posição é útil    de da posição do testículo: quanto mais próximo do escroto,
        bem como normal.                                              maior a porcentagem de sucesso, que cai pela metade nos tes-
      • Testículo ectópico - Encontrado fora da linha normal de       tículos criptorquídicos unilaterais. Testículos não-palpáveis não
        descida testicular; pode-se posicionar no espaço de Denis-    descem ao escroto e 99% dos testículos retráteis respondem
        Browne, no períneo, região femoral ou pré-peniana.            ao tratamento hormonal; esse fato sugere que o testículo ver-
                                                                      dadeiramente criptorqwuídio não deve responder a tal trata-
      • Testículo palpável - Ao longo da via normal de desci-         mento. Existem vários esquemas propostos para administrar o
        da, pode ser intracanicular ou distal ao anel inguinal        HCG verdadeiramente criptorquídico não deve responder (no
        externo. Pode apresentar anomalias associadas com             comércio conhecido como Pregnyl ou Profasi), entre eles, o
        ducto deferente, epidídimo e hérnias inguinais.               que consta da tabela 3.
      • Testículos não-palpáveis - (20%-25%) - Podem ser in-                Particularmente, eu uso tratamento hormonal em lactentes
        tra-abdominais (20% a 55%) ou ausentes (20% a 50%).           menores de um ano (50 U/kg/dose) com testículos não-palpá-
        Geralmente, estão próximos ao anel inguinal interno;          veis, e eventualmente podem se tornar palpáveis; a outra alterna-
        ausência unilateral (monorquismo) ocorre em 4% dos            tiva do uso hormonal é nos testículos escrotais altos; a retração
        pacientes e ausência bilateral (anorquia) em menos 1%         testicular pós-tratamento hormonal ocorre em 20% dos casos.
        dos pacientes com testículos não-palpáveis explorados               Outra forma de administrar hormônio é através do spray
        cirurgicamente.                                               nasal com fator liberador de gonadotrofina (GnRH), talvez com
                                                                      resultados levemente superiores ao HCG isolado; mais recente-
      Os testículos não-palpáveis podem ser avaliados com vá-         mente observam-se relatos com adição de 15% a 25% de sucesso
rios exames de imagem: ultra-sonografia, tomografia compu-            quando se combinou no tratamento GnRH e HCG; o análogo é
tadorizada, ressonância magnética, arteriografia ou venogra-          mais utilizado na Europa, com menor efeito virilizante.

358             GUIA PRÁTICO DE UROLOGIA
Nos testículos não-palpáveis, técnicas diversif icadas são
 Tabela   3                                                             utilizadas:
                       ESQUEMAS DE                                            • Incisões inguinais clássicas (inguinotomia explorado-
             TRATAMENTO HORMONAL                                                ra), com orquipexia em único estágio. Quando da impos-
                                                                                sibilidade do testículo alcançar o escroto, a gônada deve
  Idade/anos        Dose       Durante
                                                                                ser fixada próximo ao púbis ou ligamento inguinal, sem
       <1               250 unidades/           5 semanas                       tensão; após 6 a 12 meses o segundo estágio da orquipe-
                         2 x/semana                                             xia pode ser tentado, apesar das aderências e escaras.
      1-5                  500 U                5 semanas                     • Técnica de Fowler-Stephens – clampeamento dos va-
                         2x/semana                                              sos espermáticos (teste inicial) com incisão do testícu-
                                                                                lo e observação de sangramento. Se positivo, os vasos
       >6                 1.000 U               5 semanas                       são ligados e o testículo é abaixado até o escroto, nutri-
                         2x/semana                                              do pela artéria deferencial e testicular; existem relatos
                                                                                de 67% de sucesso.
                                                                              • Autotransplante testicular por meio de anastomose
      O tratamento cirúrgico se impõe na falha dos casos trata-
                                                                                microvascular dos vasos espermáticos com vasos epi-
dos com hormonioterapia ou quando já existe indicação pri-
                                                                                gástricos inferiores. Os resultados são controversos,
mária da cirurgia.
                                                                                com índices de atrofia testicular de 50%.
      São descritas técnicas clássicas de orquiopexia (fixação
do testículo na bolsa escrotal): em estágios Fowler–Stephens,                 • Orquipexia Fowler-Stephens em dois estágios, inician-
autotransplante de testículo utilizando anastomoses micro-vas-                  do com clipes dos vasos espermáticos por laparosco-
culares e procedimentos laparoscópicos.                                         pia. O segundo estágio é realizado seis meses depois, e
      Os testículos palpáveis são abordados através de incisão                  o sucesso pode ser avaliado pela posição do testículo
clássica inguinal paralela às linhas de força (linhas de Langer);               na bolsa, assim como por suas características de palpa-
as incisões transversas devem ser evitadas porque estetica-                     ção, com relatos de testículos viáveis em 95% dos ca-
mente desenvolvem cicatrizes espessas. O cordão espermá-                        sos após seis meses de seguimento.
tico deve ser dissecado até o anel inguinal interno, liberado
de f ibras cremastéricas envolventes: o nervo ileoinguinal                   Concluímos que a terapia ideal deve ocorrer ao redor do
deve ser identificado e poupado. Para fixação do testículo              primeiro ano de vida; a deterioração histológica é menor e
na bolsa escrotal é recomendada a confecção de bolsa no es-             tanto o diagnóstico como o procedimento cirúrgico são mais
paço subdártico, após adequada dissecção do cordão esper-               fáceis; se possível deve ser feito seguimento clínico prolonga-
mático (sem tensão).                                                    do pelas razões já mencionadas.




Bibliografia recomendada

                           1.      HADZISELIMOVIC F Cryptorchism In: Gillenwater JG, Grayhack IT, Howards SS, Ducket ID. Adult
                                                          .
                                      and pediatric urology, vol. 2. Chicago: Yearbook, 1987;1974-85.
                           2.      Symposium on Cryptorchidism. Urol Cl North America, 1982, 9, 315-438.
                           3.      KOGAN SJ. The case for early Orchiopexy. In: King LR. Urologic surgery in neonates young infants.
                                      Philadelphia, 1988; 396-416.
                           4.      ELDER JS. Two stage Fowler-Sthepens orchiopexy in the management of intra-abdominal tests. J. Urol
                                      1992; 148:1239-42.
                           5.      KOGAN S, HADZISELIMOVIC F, HOWARDS SS, SNYDER HM, HULF D. Pediatric andrology. In:
                                      Gillenwater JG, Grayhack JT, Howards SS – Adult and pediatric urology, Chicago, 1996; 3, 2623-
                                      74.
                           6.      KOGAN SJ, GILL SB. Cryptorchidism and pediatric hydrocele/hernia. In: Grahan SD JR, Glenn JF.
                                      Glenn’s Urologic Surgery. 5th ed, Philadelphia, 1998; 842-83.
                           7.      LAW GS, PÉREZ LM, JOSEPH DB. Two stage Fowler-Stephens orchiopexy with laparoscopic clipping
                                      of the spermatic vessels. J. Urol. 1987; 158: 1205-7.
                           8.      HADZISELIMOVIC F HERZOG B. Treatment with a luteinizing hormone-releasing hormone analogue after
                                                        ,
                                      succesfull orchiopexy markedly improves the chance of fertility later in life . J. Urol. 1997; 158: 1193-5.
                           9.      BLOOM DA. Two-step orchiopexy with pelviscopic clip ligation of the spermatic vessels. J. Urol. 1991;
                                      145: 1030-3.
                           10.     MACKSMAN J, DINNER M, HANDLER M. Results of testicular auto transplantation using the
                                      microvascular technique: experience with 8 intra-abdominal testes, J. Urol. 1982; 128: 1319.


                                                                                       GUIA PRÁTICO DE UROLOGIA                           359
Capítulo 62
Transplante Renal

Walter J. Koff


      O transplante renal (TR) é o mais empregado e o mais        em um ano se aproxima de 75%, e de enxerto de doador vivo,
bem-sucedido dos transplantes de órgãos da história da medi-      de 85%, com sobrevida do paciente acima de 90% no mesmo
cina. Nenhum outro transplante propicia tão longa experiên-       período.
cia clínica em todo o mundo (o transplante de córnea é um
transplante de tecido e não de órgão). O primeiro TR bem-         Seleção e preparo dos receptores
sucedido foi realizado em 1954 em Boston, EUA, mas sua
difusão clínica só ocorreu a partir do início da década de 60,         Em princípio, o TR pode ser realizado em qualquer pa-
quando a hemodiálise de doentes renais crônicos finalmente        ciente com insuficiência renal crônica (IRC) descompensada
se estabeleceu como prática médica rotineira. Portanto, a ex-     que necessite hemodiálise ou diálise peritoneal. O quadro 1
periência mundial com TR não tem mais que 35 anos, e na           mostra as principais causas de doença renal terminal que cul-
maior parte do mundo menos que 20 anos.                           minam em TR.
      Calcula-se que haja cerca de 120 pacientes/ano com in-           Contudo, nem todo paciente com IRC em diálise é candi-
suficiência renal crônica em fase final para cada milhão de       dato a TR. Alguns pacientes não o desejam, e outros têm estado
habitantes no Brasil/ano. Portanto, cerca de 18 mil pacientes     geral insatisfatório, idade excessiva, dificuldade cirúrgica insu-
no país poderiam ser candidatos a TR.                             perável (rara) ou múltiplos TRs com fracasso dos anteriores.
      Na prática esse número é bem menor por inúmeras ra-
zões, mas os dados disponíveis tornam claro que existe um
vasto campo para incrementar o número de TRs no Brasil. As         Quadro    1            PRINCIPAIS CAUSAS DE IRC
                                                                                              QUE LEVAM A TR
listas de espera ainda são muito longas, e a quantidade de rins
cadavéricos retirados atualmente não cobre 30% das nossas
necessidades.                                                      Doença glomerular        glomerulonefrite membranoproliferativa,
      O TR apresenta melhor custo/benefício que a hemodiáli-                                glomerulonefrite rapidamente progressiva,
se ou CAPD e o paciente passa a desfrutar de uma qualidade                                  nefropatia IgA
                                                                                            doença antiglomerular (membrana basal)
de vida superior após o funcionamento de seu novo órgão. As
taxas de sobrevida pós-TR são bastante superiores àquelas dos      Nefropatia diabética
pacientes em hemodiálise ou CAPD.
      No Brasil, nestes últimos dez anos, tem ocorrido notável     Nefroesclerose arterial hipertensão essencial, hipertensão maligna,
incremento no número de TRs e na quantidade de rins doados.                                doença renovascular bilateral
Também há grande melhora nos resultados graças ao refina-
                                                                   Doença intersticial      pielonefrite crônica, nefropatia tóxica
mento das técnicas cirúrgicas, à melhora na imunossupressão
e nas técnicas imunológicas de seleção de órgãos e à cui-          Doenças congênitas       válvula de uretra posterior, nefropatia do
dadosa monitorização clínica dos operados.                                                  refluxo, displasia renal (rim único ou bilateral)
      A própria seleção de doadores – tanto vivos como cada-
véricos – e dos receptores tem se tornado bem mais liberal,        Bexiga neurogênica       meningomielocele adquirida
sem dúvida em decorrência de melhores cuidados de pré, trans
e pós-operatório e de imunossupressão. Mesmo que as esta-          Doenças hereditárias     doença renal policística, doença cística
                                                                                            medular, síndrome de Alport
tísticas variem amplamente em razão de menor ou maior ex-
periência clínica, a taxa de sobrevida de enxerto cadavérico       Nefrolitíase             urolitíase infecciosa, hiperoxalúria primária,
                                                                                            cistinúria, outras

                                                                   Doenças sistêmicas       herpes eritematosa, síndrome hemolítica e
Endereço para correspondência:                                                              urêmica, amiloidose, esclerodermia,
Rua Ramiro Barcelos, 2.350 - Sala 835                                                       poliarterite nodosa
90035-003 - Porto Alegre - RS
                                                                   Pós-nefrectomia          rim único, traumatismo, tumores renais
Tel.: (0--51) 316-8286 - Fax: (0--51) 333-1585


                                                                                  GUIA PRÁTICO DE UROLOGIA                             361
A idade já não é um fator limitante de importância na         sobrevida do rim enxertado. As desvantagens incluem o risco e
possibilidade de TR. Crianças acima de 20 kg e adultos até a       a morbidade para o doador, pessoa sadia sem qualquer doença,
faixa dos setenta anos hoje são transplantados rotineiramente.     e o aspecto emocional da doação, muitas vezes pela coação
Crianças abaixo de 20 kg e idosos acima de 75 anos oferecem        moral que ocorre com freqüência. O doador vivo não relacio-
maior dif iculdade de manejo pós-transplante, e nessas condi-      nado é usado em poucos centros do mundo e implica risco de
ções o TR deixa de ser rotina.                                     comércio de órgãos e todos os problemas nele envolvidos. Ini-
                                                                   cialmente são apresentados à família os riscos e os benefícios
Avaliação urológica                                                da doação e estabelecidos aqueles voluntários propensos a in-
                                                                   vestigação. São usados somente doadores isogrupo ABO, nos
      A avaliação puramente urológica inclui exame quali-          quais é realizada tipagem HLA e “cross-match”. O melhor do-
tativo de urina (EQU), urocultura com teste e ultra-               ador em potencial é então submetido a EQU, urocultura com
sonografia abdominal e pélvica.                                    teste, hemograma, glicemia, creatinina e uréia, eletrólitos séri-
      Outros estudos são efetuados quando há doença urológi-       cos, função renal e exames sorológicos para excluir HIV, HTLV-
ca conhecida ou suspeita e podem incluir uretrocistografia         1, hepatite B e C, citomegalovírus e sífilis. Além disso solicita-
retrógrada e miccional, uretrocistoscopia, avaliação urodinâ-      se ECG, raio X de tórax e urografia excretora. Caso tais exa-
mica, pielografia retrógrada, TC abdominal e outros.               mes sejam normais, a última investigação a ser efetuada é aor-
      A bexiga pequena e desfuncionalizada readquire sua fun-      tografia e arteriografia renal seletiva por substração digital ou
ção e volume normais em poucos dias, mas ocasionalmente            convencional. O melhor rim é sempre deixado com o doador,
há necessidade de cistoplastia de aumento, que é melhor rea-       mas se ambos forem iguais, o rim E é usado para doação por ter
lizada antes do TR. Quando existe necessidade de substitui-        veia renal mais longa e facilitar a cirurgia.
ção vesical por intestino, derivação continente ou não, a cirur-         A nefrectomia é usualmente realizada por
gia também antecede o TR, mas haverá quase sempre necessi-         lombotomia subcostal ou preferencialmente com ressec-
dade de irrigação vesical diária para remover o muco produzi-      ção da décima segunda costela. Após ser retirado, o rim
do pelo tecido intestinal. Quando o esvaziamento vesical é         é imediatamente colocado em uma solução gelada de
inadequado, por bexiga neurogênica ou flacidez, o cateteris-       ringer-lactato ou solução de preservação hiperosmolar
mo intermitente pode ser usado sem problemas após o TR.            adequada, e então perfundido com 200 a 300 ml da mes-
Em alguns pacientes pode ser necessária a realização de ne-        ma solução a 4ºC. Este cuidado, que não dura mais que
frectomia bilateral ou até unilateral antes do TR. O procedi-      cinco minutos, mantém o parênquima renal preservado
mento pode algumas vezes ser efetuado no momento de reali-         por 60 a 90 minutos sem lesão isquêmica importante.
zação do TR, sem aumentar a morbidade, retirando-se o rim
ipsilateral pela incisão do TR e o contralateral com uma pe-
                                                                   Doador cadavérico
quena incisão no flanco. Indicações de nefrectomia pré-trans-            Atualmente existe mais liberalidade na aceitação de ca-
plante são vistas no quadro 2.                                     dáveres para retirada de órgãos e em especial os rins. A idade
                                                                   pode ser até 55 anos, e até doadores mais velhos têm sido usa-
                                                                   dos esporadicamente. Crianças abaixo de 20 kg são doadores
 Quadro   2        INDICAÇÕES DE NEFRECTOMIA                       específicos para crianças com peso similar, mas eventualmen-
                     PRÉ-TRANSPLANTE RENAL                         te dois rins deste tipo de doador podem ser colocados em re-
      • Hipertensão arterial sistêmica de difícil controle         ceptores adultos, com sucesso. O doador cadavérico não pode
                                                                   ter sido hipertenso em tratamento prolongado nem diabético.
      • Síndrome nefrótica severa                                  Não pode ter morrido de câncer, exceto do sistema nervoso
                                                                   central, sem evidência de doença renal prévia e infecção gene-
      • Nefrolitíase importante ou infectada                       ralizada. Além disso, deve possuir níveis normais de uréia e
      • Infecção renal persistente                                 creatinina, não ter infecção urinária e ser descartado para HIV,
                                                                   HTLV-1, hepatite B ou C, CMV e sífilis. Geralmente o doador
      • Obstrução renal                                            está em morte cerebral por lesão do SNC, adquirida ou traumá-
                                                                   tica, mas existem outras causas de morte cerebral. O doador é
      • Doença renal policística                                   geralmente colocado na UTI (se lá não estiver internado) para
                                                                   melhorar as condições hemodinâmicas com administração de
      • Doença renal cística adquirida com tumor
                                                                   volume, oxigenação etc. a fim de elevar a TA sistólica a no mí-
                                                                   nimo 90 mmHg e obter uma diurese de no mínimo 0,5 ml/kg/
                                                                   hora. Há necessidade de colocação de “intracath” e muitas ve-
Procura de órgãos e                                                zes usar vasopressores, manitol e furosemida. Atualmente, quase
cirurgia no doador                                                 90% dos doadores o são de múltiplos órgãos, e a cirurgia de
                                                                   retirada dos mesmos é realizada por uma equipe multidiscipli-
Doador vivo                                                        nar. O coração, o bloco fígado/pâncreas e os rins são retirados
    As vantagens do doador vivo são a rapidez da realização        quase simultaneamente. A perfusão dos rins in situ é preferível
do TR, a menor morbidade por parte do receptor e a melhor          por melhor conservá-los.

362            GUIA PRÁTICO DE UROLOGIA
As incisões mais usadas no doador cadavérico são ab-           mose única com a artéria do receptor e até microcirurgia em
dominal em cruz ou mediana xifopubiana com esternotomia             casos especiais.
medial. Os rins são perfundidos in situ com clampeamento                  Com a circulação do rim já restabelecida, o ureter do doa-
da aorta e veia cava tanto proximal como distal. Após a             dor é então anastomosado à bexiga do receptor. Das inúmeras
perfusão adequada dos rins, ambos são retirados em bloco            maneiras de refazer o trato urinário no TR, a mais usada, me-
com uma boa porção adjacente de aorta e cava. A separa-             nos sujeita a fístulas e com menor chance de estenose é a
ção dos dois rins é realizada em mesa separada.                     ureterocistostomia. Provavelmente a melhor técnica de urete-
     Cada veia renal deve permanecer com metade da veia             rocistostomia no TR é a extravesical, na qual o ureter doado é
cava adjacente cortada longitudinalmente, o mesmo sendo feito       anastomosado na parede lateral da bexiga com a formação de
com a aorta. Os ureteres são deixados o mais longos possível,       um túnel submucoso e com anastomose mucosa-mucosa en-
tendo-se o cuidado de não dissecá-los proximalmente junto à         tre ureter e bexiga. Não há necessidade absoluta de deixar um
pélvis renal, sobretudo no seu bordo medial, onde recebem           cateter ureteral, mas quando deixado ele deve ser retirado o
sua irrigação. Os rins são então acondicionados em recipiente       mais prontamente possível, preferencialmente após 24 horas.
estéril, mergulhados na solução de preservação e colocados
com gelo, onde se conservam por até 24 horas. Obviamente            Complicações imediatas
quanto antes forem realizados os transplantes, melhores serão
os resultados finais.                                               e manejo
                                                                    Vasculares
Cirurgia no receptor                                                      A trombose da anastomose arterial é a complicação ar-
                                                                    terial mais séria. Geralmente se deve ao baixo fluxo sangüí-
      Em adultos e crianças maiores o rim doado é colocado          neo através da anastomose por causa da deposição de plaque-
na fossa ilíaca do lado oposto ao que o rim foi retirado, em        tas e formação de trombo devido à falta de aposição adequa-
situação extraperitoneal. A incisão abdominal do tipo Gibson        da da íntima dos dois vasos durante a anastomose, ao dobra-
um pouco mais longa estende-se desde o flanco logo acima da         mento de artéria renal longa quando o rim é comprimido pelo
linha da cicatriz umbilical até a linha média na prega cutânea      fechamento da parede abdominal ou à discrepância entre os
suprapúbica. A incisão poupa o músculo reto abdominal mas           calibres das artérias anastomosadas. Quando isto ocorre, quase
incisa o grande e pequeno oblíquos, o transverso do abdome e        sempre o enxerto é perdido, pois a formação de trombo acon-
a fáscia transversalis.                                             tece em toda a árvore arterial do rim, e mesmo reoperações
      O rim é rotado e colocado com sua face dorsal ou poste-       precoces (menos de seis horas após a trombose) são mal-su-
rior anteriormente de modo a deixar os vasos do hilo posteri-       cedidas. O diagnóstico é feito pela parada súbita da diurese e
ores junto aos vasos ilíacos e o bacinete anteriormente.            por falta de fluxo sangüíneo renal visto na fotocintilografia
      A veia ilíaca externa é usada para a anastomose com a         renal ou no eco-Doppler realizados no pós-operatório ime-
veia renal, e a artéria ilíaca interna ou a ilíaca externa para a   diato.
anastomose com a artéria renal. A anastomose venosa é feita               O sangramento da anastomose arterial é raro e facilmen-
em primeiro lugar, com sutura contínua de prolene 5-0, e ge-        te resolvido com reintervenção cirúrgica.
ralmente não apresenta dificuldades técnicas, exceto em caso              A trombose da veia renal é bem mais rara que a arterial.
de fragilidade da veia renal doada ou devido a seu curto com-       O rim aumenta de volume e perde a função, mas geralmente
primento, caso o transplante seja do rim direito. Quando se         não há perda do enxerto, exceto quando existe ruptura do rim
trata de doador vivo, o rim preferido para TR é o esquerdo,         por edema acentuado.
justamente porque a veia renal deste lado é mais longa e a                A estenose arterial, quer na anastomose ou ao longo da
cirurgia mais fácil.                                                artéria renal, é a complicação tardia mais comum e leva à dis-
      A anastomose arterial, quando feita com a artéria ilíaca      função do enxerto e à hipertensão arterial. Atualmente a an-
interna do receptor, é término-terminal e quase sempre com          gioplastia transluminal é o tratamento de escolha, mas algu-
sutura contínua posterior e pontos separados anteriores de pro-     mas vezes há necessidade de reparo arterial aberto.
lene 6-0. Quando a artéria ilíaca externa do receptor é empre-            A ruptura do rim enxertado é uma complicação grave e
gada, a sutura é término-lateral com pontos isolados se o cali-     exige imediata reoperação. O principal sintoma é dor intensa
bre da artéria renal for amplo, ou separados se ela for de pe-      no local do transplante devido à pressão do sangue extravasa-
queno calibre.                                                      do sobre o peritônio e rebatido para a linha média. Freqüente-
      Geralmente as duas anastomoses são completadas em 25 a        mente a ruptura é tão ampla e profunda que o órgão é perdido,
35 minutos, sendo então os clamps liberados e o rim perfundido.     mas muitos rins podem ser salvos com múltiplas suturas an-
      A vascularização renal apresenta grande variação anatô-       coradas com gordura ou gelfoam. A principal causa de ruptu-
mica, e a presença de múltiplas artérias de variados calibres e     ra renal é a rejeição do rim com edema importante ou trombo-
mesmo de mais de uma veia não é incomum, devendo o cirur-           se venosa ampla.
gião estar preparado para empregar diversos tipos de técnicas,
incluindo uso de “patch” de Carrel de aorta ou cava, anasto-        Locais
moses entre as artérias renais do rim doado antes da anasto-             Com freqüência forma-se hematoma moderado junto

                                                                                 GUIA PRÁTICO DE UROLOGIA                     363
ao rim transplantado e, a menos que cause dor importante                 A fístula pode ser renal (ruptura renal ou fístula cali-
ou disfunção do enxerto, nenhum tratamento é necessário.            ceal), ureteral, ureterovesical ou vesical. A urina pode ser
     Por outro lado, a infecção do local do transplante re-         aspirada e dosada para uréia e creatinina, cuja concentra-
nal é complicação temível já que o paciente está                    ção excede ao plasma várias vezes. A cistografia mostra a
imunodeprimido. Há necessidade de pronta drenagem aber-             fístula vesical ou localizada na junção ureterovesical, e a
ta da cavidade extraperitoneal. Se existe sepse concomi-            urografia excretora mostra a ruptura renal ou a fístula
tante, é melhor retirar o rim e suspender a imunossupres-           caliceal ou ureteral, que é a mais comum. Em geral a fístu-
são, salvando a vida do paciente que se encontra seriamente         la caliceal exige reparo aberto por cirurgia, mas algumas
ameaçada.                                                           fístulas renais ou ureterais podem ser manejadas com ne-
     A complicação local tardia mais comum é a formação,            frostomia percutânea. Um duplo J passado por via retró-
em volta do rim, de linfocele cujo líquido pode ser dife-           grada ou anterógrada por punção percutânea pode fechar
renciado da urina dosando-se uréia e creatinina no líquido          uma fístula ureteral. Contudo, quando causadas por exten-
aspirado (na urina as concentrações desta substância são            sa necrose ureteral, exigem exploração cirúrgica e substi-
consideravelmente maiores no plasma do que no líquido               tuição do ureter do doador por um do receptor ou outro
da linfocele). A linfocele causa abaulamento do local do            tipo de revisão do ureter com o psoas “hitch”, cirurgia de
enxerto e disfunção do mesmo devido à compressão do pa-             Boari ou reimplante ureterovesical.
rênquima renal e vasos do hilo, além de dor. O melhor tra-               A estenose ureteral é um acontecimento tardio e se
tamento para as linfoceles de grande volume é a                     manifesta por piora da função renal e gradativa hidrone-
marsupialização para o peritônio através de videolaparos-           frose. Em geral há necessidade de cirurgia com excisão da
copia ou cirurgia aberta.                                           parte estenosada do ureter com ureteroureterostomia ou
                                                                    outra técnica, como descrito acima para fístula ureteral.
Urinárias
      São as complicações mais freqüentes do TR. A fístula          Ruptura do enxerto
urinária precoce aparece nas primeiras semanas do pós-ope-               É a complicação mais grave do TR e se deve geral-
ratório. A urina extravasada comprime o rim e o ureter, fazen-      mente a rejeição aguda ou trombose de veia renal. É de
do pressão sobre o peritônio e causando dor abdominal in-           grande importância, podendo acarretar risco de vida.
tensa, massa palpável sobre o local do enxerto, distensão ab-            Às vezes a nefrorrafia aberta e o tratamento de rejei-
dominal e abrupta oligúria. O quadro abdominal pode ser con-        ção podem salvar o rim, mas freqüentemente as lesões vas-
fundido com abdome agudo. A ultra-sonografia abdominal              culares e a necrose extensa tornam o tratamento conserva-
mostra a coleção de urina.                                          dor inútil ou perigoso, e a nefrectomia se impõe.




Bibliografia recomendada

                           1.     BARRY JM. Renal transplantation. In: Krone RJ, Siroky MB, Fitzpatrick JM. Clinical Urology. Phila-
                                     delphia, JB Lippincott Co., 1994. 323-39.
                           2.     US Renal Data System, URDS. 1995 Annual Data Report. Bethesda, MD, NIH, NIDDKD, April 1995.
                           3.     RAMOS EL, KASISKE BL, ALEXANDER SR et al. The evolution of candidates for renal transplantation.
                                     Transplantation 1994; 57: 490-8.
                           4.     PLOEG RJ, VON BACKEL JH, LANGENDIJK PTH et al. Effect of preservation solution on results of
                                     cadaveric kidney transplantation. Lancet 1992; 340: 129-36.
                           5.     NAKAZOTO PZ, CONCEPCION W, BLY W et al. Total abdominal evisceration: an en-bloc tecnique for
                                     abdominal organ harverting. Surgery 1992; 111: 37-43.
                           6.     BELZER FO, SANTHARD JH. Principles of solid organ preservation by cold storage. Transplantation
                                     1988; 45: 673-7.
                           7.     GIBBONS WS, BARRY JM, HEFTY TR. Complications following unstended parallel incision extravesical
                                     ureteroneocystostomy in 1000 kidney transplants. J Urol 1992; 148: 38-42.
                           8.     HEFTY TR. Complications of renal transplantation. The practicing urologist’ s role. AUA Update Series
                                     1991; 10(8): 58-68.
                           9.     DE MEYER M, PIRSON Y, DANTEBRANDE J et al. Treatment of renal graft artery stenosis. Compari-
                                     son between surgical bypass and percutaneous transluminal angioplasty. Transplantation 1989;
                                     46: 784-9.
                           10.    RICHARDSON AJ, HIGGINS RN, JASKOWSKI AJ et al. Spontaneous rupture of renal allografts. The
                                     importance of renal vein thrombosis in the cyclosporine era. Br J Surg 1990; 77: 558-62.
                           11.    GILL IS, HODGE EE, MUNCH CC et al. Transperitoneal marsupialization of lymphoceles. A compa-
                                     rison of laparoscopic and open techniques. J Urol 1995; 153: 706-11.


364           GUIA PRÁTICO DE UROLOGIA
Capítulo 63
          Cirurgia Videolaparoscópica

          Lísias Nogueira Castilho



          Introdução                                                      nos permitem concluir ainda coisa alguma. Os limites da téc-
                                                                          nica laparoscópica ainda não foram estabelecidos dentro da
               A idéia de examinar o interior do ser humano vivo por      Urologia. Vivemos hoje uma fase de transição; depois de um
          meio de cânulas ou trocartes é muito antiga, provavelmente      boom no início dos anos 90, seguido de um relativo descrédito
          milenar. No entanto, ela de fato tornou-se não só possível,     por parte da comunidade urológica, estamos nesta terceira eta-
          mas também eficaz, a partir do desenvolvimento de instru-       pa procurando demonstrar não somente o que pode ser feito,
          mentos ópticos telescópicos e de sistemas de iluminação por     mas também o porquê de se fazer o “novo” em lugar do tradi-
          fibras ópticas em meados do século XX. A Medicina de nos-       cional. A videolaparoscopia urológica está evoluindo e dentro
          sa geração teve o privilégio de colher os frutos plantados      em breve chegará à plena maturidade. Será incorporada à prá-
          durante muitas gerações de pesquisadores; homens e mulhe-       tica urológica, assim como a cirurgia percutânea, a ureteros-
          res criativos que tiveram a ousadia de antecipar o futuro que   copia, a litotripsia extracorpórea e outras técnicas o foram em
          hoje vivemos.                                                   anos muito recentes.
               A videolaparoscopia, como a praticamos atualmente, co-
          meçou há cerca de dez anos, logo depois do desenvolvimento      Princípios técnicos
          de microcâmeras dotadas de alta sensibilidade à luz. No final
          dos anos 80, começaram a aparecer os primeiros trabalhos        Instrumental
          urológicos utilizando a “nova” técnica operatória. Esses tra-         O equipamento básico de laparoscopia consiste de moni-
          balhos, com poucas exceções, relatavam resultados de la-        tor e câmera de vídeo, insuflador automático de CO2, fonte de
          paroscopia propedêutica, especialmente em relação à pes-        luz, videocassete, ópticas de 5 e 10 mm, agulha de Veress,
          quisa de testículos criptorquídicos. A partir de 1990, surgi-   cânula de Hasson, trocartes de calibres variados, pinças retas
          ram diversos trabalhos revolucionários aplicando a técnica      e curvas, porta-agulhas, clipadores, grampeadores, tesouras,
          videolaparoscópica a procedimentos ablativos progressiva-       aspirador e bisturi elétrico. Parte do equipamento fica em con-
          mente mais complexos: nefrectomia, nefrectomia radical,         tato com o paciente e outra parte fica num armário vertical
          nefroureterectomia, suprarrenalectomia, linfadenectomia,        em frente ao cirurgião, distante cerca de 60 cm da mesa ope-
          cistectomia, prostatectomia, e outros. À medida que a ou-       ratória (figura 1).
          sadia de realizarem-se procedimentos ablativos crescia, co-
          meçaram a surgir relatos de procedimentos reconstruti-
          vos, no início mais simples, como a suspensão do colo
          vesical, mas depois complexos, como plástica da junção
                                                                           Figura   1
          ureteropiélica, derivação uretero-ileal, plástica anti-reflu-
          xo, apêndico-vesicostomia cutânea, intraperitonização ure-
          teral, entre outros. Atualmente, depois de quase uma dé-
          cada de prática, quase todas as cirurgias abertas urológi-
          cas já foram realizadas também por via laparoscópica, al-
          gumas com casuísticas grandes o bastante para estabelecer
          as vantagens e desvantagens em relação às corresponden-
          tes vias abertas, outras com casuísticas tão pequenas que não



          Endereço para correspondência:
          Rua Camargo Paes, 637 - Jardim Guanabara                                                                     Armário vertical
          13073-350 - Campinas - SP                                                                                    com parte do
          Telefax: (0--19) 242-5035                                                                                    material básico
          E-mail: lisias@dglnet.com.br                                                                                 de laparoscopia.


                                                                                        GUIA PRÁTICO DE UROLOGIA                   365


Cap 63- Cirurgia video.pm6        365                                                     13/06/00, 15:18
Para procedimentos mais elaborados, outro instrumental
          pode ser adicionado ao básico: bisturi ultra-sônico, laser, hi-
                                                                                  Figura   2
          drodissector, morcelador, suspensor de parede abdominal (para
          se fazer a laparoscopia sem gás), e uma infinidade de outros                                                1 - Cirurgião
          instrumentos que a indústria vem produzindo incessantemen-                                                  2 - Primeiro Auxiliar
          te, alguns absolutamente dispensáveis, não só por serem inú-                                                3 - Instrumentadora
          teis, mas principalmente caros.                                                                             4 - Segundo Auxiliar
                                                                                                                      5 - Anestesista
          Via de acesso                                                                                               6 - Mesa operatória
                A via de acesso pode ser transperitoneal ou extraperito-                                              7 - Mesa de material
          neal. A via transperitoneal utiliza a insuflação de CO2 (ou ou-                                             8 - Armário
          tro gás apropriado, como o N2O) na cavidade peritoneal. Por
          meio de uma agulha de ponta retrátil especial – a agulha de
          Veress, ou de uma cânula de Hasson (laparoscopia aberta), o
          gás é insuflado na cavidade peritoneal até que se atinja uma
          pressão inicial de 15 a 20 mmHg, que depois pode ser reduzi-
          da para cerca de 12 mmHg. Com alguns litros de gás na cavi-
          dade, introduz-se o primeiro trocarte com uma óptica de 2, 5
          ou 10 mm, de zero, 25, 30 ou 45 graus, conforme a cirurgia
          proposta, e inicia-se a inspeção da cavidade. Os demais tro-
          cartes são inseridos sob visão direta.
                A via extraperitoneal, no retroperitônio alto ou no espa-
                                                                                   Disposição de material e equipe na sala operatória para a
          ço de Retzius, implica a introdução de um balão dissector,               realização de uma nefrectomia esquerda retroperitoneal ou
          como por exemplo um dedo de luva amarrado a uma sonda                    nefrectomia direita transperitoneal. Apenas o posicionamento
          plástica, que é distendido com soro fisiológico ou gás, de modo          do paciente na mesa é que varia.
          a criar-se um espaço de trabalho – geralmente reduzido, de um a
          dois litros –, em relação ao espaço da via transperitoneal, de qua-
          tro a seis litros no adulto. O acesso extraperitoneal, ao contrário
          do transperitoneal, é muito difícil de ser feito quando o retroperi-   Inserção de trocartes
          tônio ou o espaço de Retzius não são virgens. O mais recomen-               O primeiro trocarte, geralmente de 5 ou 10 mm, é inseri-
          dável é que não se utilize a via extraperitoneal quando houver         do no abdome e nele se introduz uma óptica de calibre corres-
          cirurgia anterior ou antecedente de processo inflamatório impor-       pondente. Os demais trocartes são inseridos no abdome sob
          tante. A fibrose local aumenta os riscos de acidentes e lesões         visão direta, distantes pelo menos 10 cm uns dos outros (para
          vasculares ou viscerais durante o processo de dilatação.               não haver cruzamento de pinças) e todos apontados para a
                                                                                 região a ser dissecada. De dois a cinco trocartes podem ser
          Posicionamento                                                         inseridos, além do trocarte da óptica, dependendo da com-
               O paciente fica em decúbito dorsal horizontal com os              plexidade da cirurgia e da experiência do cirurgião. Por
          dois membros superiores ao longo do corpo quando a região a            dentro dos trocartes as pinças, tesouras, clipadores, aspira-
          ser operada é a pélvica (linfadenectomia pélvica, cistectomia,         dores, grampeadores, gazes, fios de sutura, sacos plásticos
          varicocelectomia, exérese de vesículas seminais etc.), quer o          etc. são introduzidos e manipulados pelo cirurgião e seus
          acesso seja trans ou extraperitoneal. Cirurgião e auxiliar fi-         auxiliares. Durante o procedimento freqüentemente é preci-
          cam um em frente ao outro, ambos olhando o monitor, que                so acrescentar mais um trocarte ou substituir um de menor
          fica aos pés do paciente.                                              calibre por outro maior, dependendo da evolução e da dificul-
               Para as cirurgias no retroperitônio alto (nefrectomia, su-        dade da cirurgia.
          prarrenalectomia, biópsia renal, etc.) a posição depende da
          via de acesso. Para o acesso retroperitoneal, o paciente fica          Fechamento
          em decúbito lateral total (90o), como que para uma lomboto-                  Encerrado o procedimento, é imperativo que todos os
          mia. O cirurgião fica ao lado do auxiliar, e ambos ficam de            ferimentos cirúrgicos de mais de 5 mm sejam fechados em
          frente para o dorso do paciente. Para o acesso transperitoneal,        dois planos – fáscia e pele, para que se evitem hérnias incisio-
          o paciente fica em decúbito dorsal com 30o de inclinação em            nais. Antes disso, é necessário revisar o campo cirúrgico à pro-
          relação ao plano horizontal. Cirurgião e auxiliar ficam de frente      cura de sangramento, corpos estranhos e lesões viscerais. Antes
          para a cicatriz umbilical do paciente, com o monitor do lado           que se suture o último ferimento cirúrgico, é preciso esvaziar
          oposto (figura 2).                                                     todo o gás que, embora absorvível depois de algumas horas,
               As variações possíveis de posição do paciente, da equipe          causa desconforto abdominal e irritação diafragmática. O CO2,
          e do equipamento são muitas, dependendo não só da expe-                em particular, transforma-se em ácido carbônico na serosa e
          riência da equipe, mas também dos equipamentos e do núme-              provoca uma peritonite química, especialmente nas cirurgias
          ro de auxiliares.                                                      de maior duração.


          366                GUIA PRÁTICO DE UROLOGIA



Cap 63- Cirurgia video.pm6          366                                                         13/06/00, 15:18
Seleção de pacientes                                               grande de procedimentos ablativos em pacientes seleciona-
                                                                             dos. Os limites da técnica estão sendo rapidamente definidos
                                                                             nesse campo. A maior polêmica em torno dos procedimentos
                Não são todos os pacientes que podem ou devem ser sub-
                                                                             ablativos se refere a casos oncológicos, pelo receio de ressec-
          metidos à videolaparoscopia. Além de algumas contra-indi-
                                                                             ções incompletas ou de contaminação do abdome ou da pare-
          cações absolutas atuais – distensão abdominal importante, pe-
                                                                             de com células tumorais viáveis. Essas dúvidas serão pouco a
          ritonite generalizada, infecção extensa da parede abdominal,
                                                                             pouco elucidadas por trabalhos prospectivos comparativos
          coagulopatia não corrigida ou incorrigível, hérnias muito vo-
                                                                             entre as vias aberta e laparoscópica, com tempo de seguimen-
          lumosas de parede abdominal (que impeçam a criação de um
                                                                             to maior.
          pneumoperitônio eficaz), obesidade mórbida (que supere as
          possibilidades técnicas existentes atualmente quanto ao com-
          primento dos instrumentos), instabilidade hemodinâmica e           Laparoscopia reconstrutiva
          insuficiência cardiorrespiratória severa –, existem contra-in-
          dicações relativas, que dependem da ousadia e da experiência            O maior desafio da laparoscopia urológica são os proce-
          do cirurgião, como, por exemplo, o emprego da via extraperi-       dimentos reconstrutivos. Além daquele já consagrado na lite-
          toneal num paciente já operado naquela região, a existência        ratura – o Burch laparoscópico –, outros estão ainda no pro-
          de ascite, a presença de grandes aneurismas de aorta e a pre-      cesso de avaliação: orquiopexia, intraperitonização ureteral,
          sunção de dificuldades muito grandes decorrentes de doenças        nefropexia, plástica anti-refluxo, plástica da junção ureteropi-
          inflamatórias, como a pielonefrite xantogranulomatosa ou a         élica, derivações urinárias, auto-ampliação vesical e outros. O
          pionefrose.                                                        futuro da laparoscopia urológica depende do domínio das téc-
                A seleção de pacientes depende também, necessariamen-        nicas reconstrutivas que, por sua vez, dependem do desenvol-
          te, da experiência do serviço de anestesia, da disponibilidade     vimento de técnicas de sutura mais rápidas e de mais fácil
          de recursos hospitalares para o caso de surgirem complica-         aprendizado.
          ções, disponibilidade de instrumental laparoscópico, aceita-
          ção formal do paciente ou de seu responsável, aspectos psico-      Complicações
          lógicos e econômicos do paciente.
                                                                             Intra-operatórias
          Laparoscopia propedêutica                                                São em sua maioria de natureza clínica e seu estudo deta-
                                                                             lhado interessa muito mais ao anestesista: hipoxia, hipercar-
                                                                             bia, hipotensão, hipertensão arterial, arritmia cardíaca, enfi-
                A laparoscopia propedêutica urológica pode ser aplicada
                                                                             sema subcutâneo extenso, embolia gasosa e dificuldades ven-
          à pesquisa de testículos não-palpáveis, estadiamento de tumo-
                                                                             tilatórias provocadas por pneumotórax, pneumomediastino ou
          res e avaliação de estados intersexuais. Ela pode ser realizada
                                                                             pressão intra-abdominal excessiva. O que o cirurgião pode
          com instrumentos de calibre reduzido (2, 3 e 5 mm) e com
                                                                             fazer quando essas intercorrências são detectadas pelo anes-
          dois ou três trocartes somente. A visibilização das estruturas
                                                                             tesista é esvaziar o pneumoperitônio imediatamente, tirar o
          de interesse e a remoção de pequenos fragmentos para estudo
                                                                             paciente da posição de Trendelenburg (exceto no caso de
          anatomopatológico são o seu escopo. A laparoscopia prope-
                                                                             embolia gasosa, cuja posição ideal é a de Trendelenburg e
          dêutica, embora mais simples e rápida do que as sofisticadas
                                                                             decúbito lateral esquerdo) e cooperar com os esforços da
          cirurgias reconstrutivas ou ablativas extensas, requer os mes-
                                                                             equipe anestésica para superar o problema. Outras compli-
          mos cuidados na seleção de pacientes e o respeito aos mes-
                                                                             cações intra-operatórias são semelhantes às encontradas nos
          mos princípios técnicos.
                                                                             procedimentos abertos: lesão visceral, lesão de grandes
                                                                             vasos e sangramento. As lesões detectadas imediatamente
          Laparoscopia ablativa                                              podem ser tratadas em sua maioria por manobras endoscó-
                                                                             picas. Em outros casos, especialmente quando há sangra-
               Desde 1990, quando a primeira nefrectomia laparoscó-          mentos incoercíveis, é necessário que se transforme a opera-
          pica foi realizada, os procedimentos ablativos vêm ocupando        ção em cirurgia aberta. Para isso, nos procedimentos laparos-
          o lugar central na prática urológica. Nefrectomia total, nefrec-   cópicos de maior porte, é preciso ter sempre disponíveis para
          tomia parcial, nefrectomia de doador, nefroureterectomia, ne-      uso imediato sangue e material cirúrgico de laparotomia e de
          frectomia radical, linfadenectomia pélvica, linfadenectomia        cirurgia vascular.
          retroperitoneal, suprarrenalectomia, orquiectomia, exérese
          de vesículas seminais, cistectomia e outros são procedimen-        Pós-operatórias
          tos rotineiros em quase todos os serviços que realizam la-              As complicações pós-operatórias assemelham-se em na-
          paroscopia urológica. Em anos recentes, as cirurgias abla-         tureza e freqüência às que acontecem nos procedimentos aber-
          tivas mais complexas vêm sendo empregadas também em                tos correspondentes: sangramento, peritonite, infecção de loja,
          crianças, como as cirurgias renais, com excelentes resulta-        septicemia, pneumonia, atelectasia pulmonar, febre e lesão de
          dos. Pode-se dizer que a utilidade da técnica laparoscópica já     nervos periféricos por posicionamento inadequado do paciente
          ficou plenamente demonstrada em um número razoavelmente            na mesa cirúrgica.

                                                                                         GUIA PRÁTICO DE UROLOGIA                      367


Cap 63- Cirurgia video.pm6         367                                                      13/06/00, 15:18
Conclusão                                                          maior na literatura e em congressos. Dentro de poucos anos, a
                                                                             técnica laparoscópica fará parte integrante do arsenal terapêu-
               A cirurgia urológica laparoscópica tem raízes profundas       tico da Urologia, tanto quanto todas as demais técnicas endos-
          na história da Medicina e não se constitui um modismo passa-       cópicas que o tempo já integrou ao conhecimento e à prática
          geiro e sem valor. Sua utilidade vem sendo demonstrada há          de todo urologista deste final de século XX. Urge, portanto,
          cerca de uma década e ela vem ocupando um espaço cada vez          que a aprendamos e a dominemos, antes que outros o façam !




          Bibliografia recomendada


                                     1.    BARBOSA CP. Cirurgia Videolaparoscópica em Ginecologia. Rio de Janeiro, 1998.
                                     2.    CASTILHO LN. Laparoscopy for the nonpalpable testis: how to interpret the endoscopic findings. J
                                              Urol 1990; 144: 1215-8.
                                     3.    CASTILHO LN. Nefrectomia laparoscópica. J Bras Urol 1997; 23:194-7.
                                     4.    CASTILHO LN, FERREIRA U, LIANG LS, FREGONESI A, RODRIGUES NETTO N Jr. Linfocele pós-
                                              transplante: tratamento videolaparoscópico. Relato de cinco casos e revisão da literatura. J Bras
                                              Urol 1997; 23: 17-22.
                                     5.    CASTILHO LN, LIANG LS, FERREIRA U, FREGONESI A, SAADE RD, RODRIGUES NETTO N Jr.
                                              Cirurgia videolaparoscópica em tumores benignos da supra-renal. J Bras Urol 1996; 22: 33-6.
                                     6.    CASTILHO LN, LIANG LS, FERREIRA U, SILVA ED, IKARI O, RODRIGUES NETTO N Jr. Tratamento
                                              do cisto de vesícula seminal por videolaparoscopia. J Bras Urol 1997; 23:77-81.
                                     7.    CLAYMAN RV, KAVOUSSI LR, SOPER NJ, DIERKS SM, MERETYK S, DARCY MD, ROEMER FD,
                                              PINGLETON ED, THOMPSON PG, LONG SR. Laparoscopic nephrectomy: initial case report. J
                                              Urol 1991; 146: 278-82.
                                     8.    CLAYMAN RV, MCDOUGALL EM. Laparoscopic Urology. St. Louis, 1993.
                                     9.    DAS S, CRAWFORD ED. Urologic laparoscopy. Philadelphia, 1994.
                                     10.   DÉNES FT, CASTILHO LN, MITRE AI, ARAP S. Nefrectomia videolaparoscópica em crianças: expe-
                                              riência com 12 casos. J Bras Urol 1998; 24: 195-200.
                                     11.   GILL IS, KAVOUSSI LR, CLAYMAN RV, EHRLICH R, EVANS R, FUCHS G, GERSHAM A, HULBERT
                                              JC, MCDOUGALL EM, ROSENTHAL T, SCHUESSLER WW, SHEPARD T. Complications of
                                              laparoscopic nephrectomy in 185 patients: a multi-institutional review. J Urol 1995; 154: 479-83.
                                     12.   TSE ETW, KNAUS RP. Laparoscopic nephrectomy: The learning curve experience. Can J Surg 1994; 37:
                                              153-7.


          368                GUIA PRÁTICO DE UROLOGIA



Cap 63- Cirurgia video.pm6         368                                                       13/06/00, 15:18

Guia pratico de urologia

  • 1.
    Capítulo 1 Avaliação doPaciente Urológico Milton Borrelli Milton Borrelli Jr.* O avanço científico e a facilidade de acesso às informa- ções nos têm permitido compreender melhor as doenças uro- Tabela 1 SINTOMAS DE DOENÇAS DO TRATO GENITURINÁRIO lógicas. Concomitantemente, são introduzidos meios diagnós- ticos e terapêuticos cada vez mais eficazes e menos agressi- SISTÊMICAS ESPECÍFICAS vos aos doentes. Entretanto, meios diagnósticos mais modernos são one- • Febre • Alterações miccionais rosos, devendo-se utilizá-los de forma racional. Quanto mais bem feitos forem a história e o exame físico dos pacientes • Emagrecimento • Alterações no aspecto da urina melhor será a investigação através de exames laboratoriais. A objetividade da investigação proporcionará, portanto, um diag- • Hipertensão • Dor: - Renal nóstico mais rápido e preciso. - Ureteral • Prostração - Vesical Sintomas - Prostática - Testicular Dor Comumente, a dor nas afecções urológicas apresenta-se sob as seguintes formas: Muitas doenças renais urológicas são indolores ou pouco nRenal - a cólica nefrética típica origina-se no ângu- sintomáticas, tais como a tuberculose, pielonefrite crônica, cân- lo costovertebral de um dos lados, ocorrendo como cer e litíase coraliforme. cólica, e se irradia seguindo o trajeto dos nervos gran- de e pequeno abdominogenitais, ou seja, obliquamen- nUreteral - Dependendo da posição do cálculo podem- te para baixo e ipsilateralmente ao lado da dor. Di- se ter manifestações diversas. Quando o cálculo encon- funde-se pelo flanco atingindo o hipogástrio, testí- tra-se no terço superior do rim a dor é semelhante à culo ou grandes lábios e face interna e superior da renal. Na porção média, à direita, pode ser confundida coxa. Pode-se acompanhar de polaciúria, palidez cu- com a dor da apendicite aguda e na porção terminal, tânea e sintomas gastrintestinais como diarréia e com a da cistite bacteriana, já que observam-se sinto- vômitos. Ocorre por hipertensão paroxística pielo- mas urinários irritativos associados. calicial ou pieloureteral por calculose mais freqüen- temente. Em alguns pacientes observamos tais quei- nVesical - A hiperdistensão vesical é causa de dor ve- xas após sobrecarga hídrica, podendo levantar sus- sical. Sua sede é suprapúbica e definida caracteristi- peita de estenose na junção ureteropiélica. Em ou- camente como em peso. Ocorre nas retenções por tros casos, tais sintomas podem ocorrer durante a aumento prostático, nos casos de litíase vesical e micção, necessitando-se excluir a presença de reflu- uretral, quando o cálculo impacta-se no colo vesical xo vesicoureteral. O edema renal causado por infec- e na uretra prostática respectivamente. Infecção é a ções febris agudas como a pielonefrite e papilite agu- causa mais comum de dor vesical, que se exacerba da pode gerá-los também. durante o ato da micção. nProstática - De origem inflamatória na maior parte das vezes, caracteriza-se por um desconforto perineal e * Endereço para correspondência: pelos sintomas da dor vesical. Av. Cons. Rodrigues Alves, 1.021 / 61 04014-010 - São Paulo - SP Quando acompanhada de febre e retenção urinária, sus- Tel.: (0--11) 575-5053 peita-se de uma prostatite bacteriana aguda, devendo-se evitar GUIA PRÁTICO DE UROLOGIA 1
  • 2.
    necessidade imperiosa deurinar é denominada urgência mic- Tabela 2 SINTOMAS MICCIONAIS cional. Disúria é quando existe dor ao urinar. Nictúria é a ocor- rência de micções noturnas, momento no qual o hormônio IRRITATIVOS OBSTRUTIVOS antidiurético está em ação. • Disúria • Diminuição do jato urinário nSintomas obstrutivos - comumente relacionados ao efeito mecânico da próstata. Outros fatores que pode- • Polaciúria • Hesitação riam contribuir para o surgimento desses sintomas se- riam as estenoses de uretra e os distúrbios neurológi- • Urgência miccional • Gotejamento terminal cos que determinam uma obstrução funcional. • Nictúria • Sensação de esvaziamento Alterações no aspecto da urina incompleto Normalmente, adultos urinam de 700 a 2000 ml/dia. A coloração pode ser clara ou amarelo-escura, dependendo de sua concentração. A excreção de pigmentos alimentares ou corantes presentes em algumas drogas pode determinar alte- rações em sua coloração. Excluídas tais possibilidades, as al- o toque prostático e o alívio vesical por via uretral. A manipu- terações de coloração sugerem presença de doenças. A aná- lação inadvertida pode gerar bacteriemia. lise do sedimento urinário determinará a causa. Pode-se ob- servar hematúria, hemoglobinúria, mioglobinúria e piúria. nTesticular - a dor testicular pode ser causada por trau- ma ou por processos infecciosos. Nesses casos a dor é nHematúria - a coloração determinada pela presença intensa e irradia-se para o abdome, em especial o hipo- de sangue dependerá da acidez da urina, da quantidade gástrio e fossas ilíacas. de sangue e da origem do mesmo. Denomina-se mi- croscópica quando determinada apenas através de exa- O aumento do volume da bolsa testicular por hidrocele mes laboratoriais. A associação da hematúria e dor su- ou o aumento do testículo por câncer, normalmente, não de- gere litíase ou eliminação de coágulos. Em associação terminam dor. Quadros de dor de instalação súbita sugerem a disúria sugere processo infeccioso ou, menos freqüen- torção testicular e devem ser investigados prontamente. A dor temente, litíase. Quando inicial, sugere uma origem ure- testicular pode ser o primeiro sintoma de uma hérnia inguinal. tral ou vesical. Se terminal, sua origem poderá ser ve- sical ou de uretra posterior. Quando a hematúria ocor- nEpididimária - O epidídimo é sítio principalmente de re durante toda a micção, é denominada total, e sua processos inflamatórios. Pode ou não haver compro- origem é invariavelmente renal. Não se deve esquecer metimento testicular concomitante. Nos jovens, tais pro- dos distúrbios de coagulação ou de drogas, como a ci- cessos associam-se às doenças sexualmente transmis- clofosfamida e anticoagulantes, que podem justificar síveis, e, nos idosos, à hiperplasia benigna da próstata, o quadro. tendo, portanto, agentes bacterianos distintos. A hematúria sem dor pode ser de origem renal, vesical Alterações miccionais ou prostática. Na ausência de cilindros hemáticos ou dismor- fismo eritrocitário, que caracterizaria doença glomerular, a As alterações miccionais caracterizam-se por duas clas- hematúria silenciosa pode ser causada por tumor renal ou ve- ses distintas de sintomas (tabela 2). A incontinência tem capí- sical. Os sangramentos tumorais são normalmente intermi- tulo à parte. tentes e, na sua primeira manifestação, devem ser investiga- dos. Outras causas possíveis seriam a doença policística, cis- nSintomas irritativos - são geralmente secundários a tos renais, hiperplasia prostática benigna e anemia falcifor- uma alteração vesical. O número de micções diárias me. dependerá da quantidade de líquido ingerido, mas em média urina-se de quatro a seis vezes ao dia. Infecção, Conclusão corpos estranhos (normalmente observados em pacien- tes psiquiátricos), cálculos, tumores (carcinoma in situ Ao final da anamnese, através da disciplina do raciocí- de bexiga), doenças neurológicas de sistema nervoso nio, formulamos uma interpretação fisiopatológica e prope- central ou medulares podem causar tais sintomas. dêutica dos sintomas, estabelecendo possibilidades. Só então passaremos ao exame físico. Os exames subsidiários serão Quando há um aumento na freqüência não-associado a pedidos depois, no sentido de confirmar ou complementar um aumento do volume, caracterizamos como polaciúria. A nossas suspeitas. 2 GUIA PRÁTICO DE UROLOGIA
  • 3.
    Capítulo 2 Instrumentação Carlos AryVargas Souto Introdução Figura 1 Queixas urológicas acompanham a humanidade des- de sua origem. A inventividade do homem, no entanto, es- teve à altura do desafio. Cateteres sobreviveram aos sécu- los como testemunhas da solução encontrada para as re- tenções urinárias (figura 1). A litotomia (figura 2) é uma operação incrível já pra- ticada pelos gregos, como se vê no juramento de Hipócra- tes. Os cálculos vesicais eram muito freqüentes até o sécu- Ilustração de manuscrito lo XIX. Seu tratamento era feito cortando-se o períneo até mostrando cateterização encontrar-se o cálculo, que era imobilizado pelo cirurgião para cálculos vesicais.2 por via transretal, o que é surpreendente numa era pré-anes- tesia e na ausência de antibióticos. Não é de se admirar Figura 2 que a mortalidade fosse de “apenas” 40%!1 No mesmo sé- culo XIX surgiu a litotripsia realizada através de instru- mentos introduzidos pela uretra. O cálculo era apreendido às cegas e esmagado. Isto representou um progresso imen- so. O mais famoso dos cirurgiões desta especialidade na época era Jean Civiale (1792-1867) (figura 4), que rece- Paciente na posição de litotomia para beu leitos no hospital Necker, em Paris, para internar seus operação de remoção pacientes. Surgiu assim o primeiro Serviço de Urologia do de cálculo vesical.3 mundo. Figura 3 Cateteres A cateterização uretral pode ser realizada com finali- dade diagnóstica ou terapêutica. A coleta de urina para cul- Litotripsia tura em crianças antes do controle miccional é feita com transuretral com punção suprapúbica; quando a bexiga está vazia, no entan- instrumentos desenvolvidos por to, a passagem de um cateter uretral é uma opção. A medida Jean Civiale. 4 do resíduo pós-miccional se faz pela ecografia, porém este equipamento pode não estar disponível, exigindo a catete- rização. A uretrocistografia no adulto é feita injetando-se o Figura 4 contraste ao nível do meato uretral. Na criança é preciso passar um cateter até a bexiga. No transoperatório de di- Jean Civiale, chefe do primeiro Serviço de Urologia do mundo. Endereço para correspondência: Rua 24 de Outubro, 435 - sl. 212 90510-002 - Porto Alegre - RS Tel.: (0--51) 222-0471 Fax.: (0--51) 222-8610 GUIA PRÁTICO DE UROLOGIA 3
  • 4.
    Figura 5 Sonda de Nélaton. Figura 6 Sonda de Foley 2 e 3 vias. Figura 7 Sonda filiforme e Sonda dilatadora de Philips. Figura 8 Sonda metálica de Beniqué. Figura 9 Sonda de Pezzer. Figura 10 Sonda de Malecot. versas cirurgias faz-se a sondagem vesical tanto para mo- Existem sondas metálicas, maciças, chamadas nitorar a diurese como para melhor identificar os órgãos “beniqués” (figura 8), também usadas para dilatar a ure- pélvicos. O cateterismo terapêutico tem várias indicações. tra. Estas sondas são numeradas conforme seu calibre, de A primeira delas é o alívio da retenção urinária provocada acordo com uma escala própria – a escala Beniqué, que é o pela hiperplasia da próstata, estenose uretral e tampona- dobro da escala Charriere. Assim, um beniqué 40 equivale a mento vesical por coágulos. O cateterismo intermitente é o um cateter 20 Fr. tratamento de escolha da bexiga neurogênica. Há situações em que é preciso drenar a bexiga por via Os cateteres, ou sondas, são numerados de acordo com suprapúbica. Podemos usar então uma sonda de Foley, com a escala Charriere ou francesa (Fr), sendo que 1 Fr equiva- balão, ou as sondas autofixadoras de Pezzer (figura 9) e le a um diâmetro de 0,33 mm. Malecot (figura 10). A sonda usada para o cateterismo de alívio é a Nélaton (figura 5), feita de látex e com abertura lateral. Para o ca- Endoscopia teterismo de demora se usa a sonda de balão, ou Foley, que é muito versátil e da qual há dois tipos: duas e três vias O número de instrumentos endoscópicos é muito gran- (f igura 6). A sonda de três vias é usada para a lavagem de. Descreveremos apenas aqueles que usamos no dia-a- contínua da bexiga na vigência de hematúria, especialmente dia. no pós-operatório de cirurgia da próstata. As sondas plás- O uretrocistoscópio é o grande instrumento diagnós- ticas são também usadas, especialmente para crianças. tico do urologista. Pode ser rígido (figura 11) ou flexível Em caso de estenose uretral é necessário fazer uma (figura 12). O último permite examinar o paciente em de- dilatação uretral e se usam as filiformes, sondas finas de cúbito dorsal, mas sua óptica é inferior. Existem várias vários calibres. A melhor é a 3 Fr, que numa extremidade marcas de endoscópio rígido, mas suas características são termina por um parafuso com rosca fêmea que permite semelhantes. Há bainhas de diversos calibres, e as mais acoplar a sonda Philips com rosca macho (figura 7). Há usadas são a 15,5 ou a 17 Fr. Um mandril, uma ponte, uma cateterismo em feixe se uma ou várias filiformes são intro- óptica 30o e outra 70 o completam o aparelho. Após ade- duzidas na uretra. Quando uma delas ultrapassa a zona es- quada anestesia local o aparelho é introduzido sob visão treitada, sondas de Philips, de calibre crescente, são no homem, usando-se a óptica 30o. Na mulher, como a ure- atarrachadas na filiforme e o comboio filiforme-Philips é tra é curta e reta, passa-se o cistoscópio às cegas, com o avançado pela uretra, realizando a dilatação. mandril colocado. Na uretra masculina aprecia-se o cali- 4 GUIA PRÁTICO DE UROLOGIA
  • 5.
    Figura 11 Figura 13 Ponte ou unha de Albarran. Figura 14 Uretrocistoscópio. Figura 12 Sonda de Dormia. Figura 15 Uretroscópio flexível 1. bre, o veru montanum, a uretra prostática e o colo vesical. Uretrótomo óptico com a faca de Sachse. Uma vez na bexiga, mede-se o resíduo urinário, se houver. A seguir a bexiga é distendida com água estéril ou soro Figura 16 fisiológico até que o paciente acuse vontade forte de uri- nar. Anota-se este volume como a capacidade vesical. Toda a bexiga é examinada com a óptica 70o; os meatos ureterais são observados bem como a ejaculação da urina. Ao reti- rar-se o aparelho, o colo vesical e a uretra são examinados na mulher. O cistoscópio é também utilizado para cateterizar o ureter, usando-se um acessório chamado ponte ou unha de Albarran (figura 13), que permite sob visão dirigir a sonda ureteral para dentro do meato. Ao injetar contraste teremos a ureterografia e a pielografia ascenden- te (retrógrada). A sonda de Dormia (figura 14) é um cate- ter ureteral que contém em sua luz uma pequena cesta de Ressector endoscópico. fios de aço. Ultrapassado o cálculo ureteral pela sonda, a cesta é aberta. Sob controle fluoroscópico, tenta-se aprisi- onar e extrair o cálculo. Figura 17 Os estreitamentos de uretra de difícil manejo são tra- tados por uretrotomia, que consiste em cortar a frio e sob visão o anel fibroso da estenose uretral. Para isso há um endoscópio rígido com óptica de 0o, munido da faca móvel de Sachse (figura 15). A cirurgia endoscópica da próstata e bexiga se cons- titui no dia-a-dia do urologista. Vários instrumentos e mo- dificações do cistoscópio foram desenvolvidos com esta Litotritor endoscópico vesical. GUIA PRÁTICO DE UROLOGIA 5
  • 6.
    Figura 18 Figura 23 Fonte de ultra-som e aspirador para litotripsia endoscópica. Figura 19 Nefroscópio percutâneo com equipamento de litotripsia ultra- sônica e dilatadores telescópicos. finalidade. O primeiro deles é o ressector endoscópico (fi- gura 16). É um aparelho formado por uma bainha, um mandril e um elemento de trabalho. Este último é um ins- Fonte de energia eletroidráulica endoscópica. trumento complexo ao qual se adapta uma alça metálica e um fio que é conectado ao bisturi elétrico. Este bisturi tem um pedal que permite ao cirurgião cortar ou coagular. Tem Figura 20 também um mecanismo de mola que permite mover livre- mente a alça. Por dentro do elemento de trabalho passa-se uma óptica de 30o. Como no cistoscópio, há um sistema de irrigação que permite a visão interna da bexiga, próstata e uretra. O líquido de irrigação tem que ser não-condutor de eletricidade. A água estéril pode ser utilizada. No entanto, pode ocorrer raramente absorção de líquido e provocar a Ureterorrenoscópio tipo Perez-Castro, calibre 12,5 Fr. síndrome de intoxicação hídrica, que é muito grave, por Fabricação Storz. isso usamos a solução de glicina. O material ressecado se deposita no fundo da bexiga e precisa ser extraído por as- piração. Para isso há um aparelho engenhoso, conhecido Figura 21 como aspirador de Ellik, que retira todo o material que vai para exame anatomopatológico e evita obstrução do cate- ter no pós-operatório. Guia angiográfica metálica e flexível. O cálculo vesical tem novas tecnologias à disposição. O litotritor vesical (figura 17) permite aplicar, sob visão, a broca ultra-sônica ao cálculo (figura 18), que é fragmen- Figura 22 tado. Os fragmentos são retirados com aspirador de Ellik. Outra forma de energia para tratar a litíase vesical é a eletroidráulica (figura 19), que é transmitida através de um “probe” semelhante a um cateter ureteral, o que significa uma vantagem, pois passa através de um cistoscópio, en- quanto o litotritor é um aparelho mais traumático para a uretra. O líquido de irrigação para o eletroidráulico tem que ser o soro fisiológico. O velho litotritor mecânico ain- da é usado nos hospitais que não dispõem de versões mo- dernas dos aparelhos. Ele é eficiente, mas muito traumáti- co. O ureteroscópio alargou o horizonte do urologista, pois Sonda ureteral dilatadora com balão. não se podia enxergar além da bexiga. É um instrumento lon- 6 GUIA PRÁTICO DE UROLOGIA
  • 7.
    Figura 24 Conjunto de dilatadores e bainhas de Amplatz. go e fino que permite ver o interior do ureter e, às vezes, a localiciais são acessíveis ao exame. O acesso percutâneo ao pelve renal. Tenho experiência com o ureterorrenoscópio Storz rim foi um subproduto da radiologia intervencionista. O ure- (figura 20), calibre 12,5 Fr. A ureteroscopia começa com o ter é cateterizado para a realização de uma pielografia ascen- cateterismo do ureter com uma guia angiográfica 0,38 pole- dente. Com o auxílio de um arco em C (fluoroscopia), intro- gada (figura 21). A seguir, passa-se um cateter ureteral de ba- duz-se uma agulha de aortografia (TLA) que penetra no cáli- lão (figura 22) ao redor da guia para dilatar e permitir a entra- ce escolhido. Ao retirar-se o mandril, a urina sai, comprovan- da do endoscópio no ureter. Os aparelhos mais novos são mais do sua localização dentro da via excretora. Uma guia angio- finos e mais curtos, o que facilita o manejo, uma vez que o gráfica de 0,38 polegada é introduzida e guiada para o ureter. ureteroscópio é mais útil no terço inferior e, sendo mais fino, Ao redor desta guia passam-se cateteres dilatadores de até 10 não precisa dilatar o ureter. Não tenho experiência com o ure- Fr. Neste ponto usamos o mandril metálico, ao redor do qual teroscópio flexível. A ureteroscopia é usada principalmente passamos os dilatadores de Amplatz e por fim a bainha de para tratar o cálculo ureteral, que é retirado sob visão. É tam- Amplatz 33 Fr. (figura 24), que permite a passagem folgada bém usada para o diagnóstico de um defeito de enchimento no de um nefroscópio. Através deste retiram-se os coágulos e os ureter. Na suspeita de tumor, pode-se fazer biópsia endoscó- cálculos. Quando estes não passam pela bainha são fragmen- pica. tados usando-se o ultra-som ou o eletroidráulico. O procedi- O nefroscópio (figura 23) derrubou a última bar reira mento termina com a colocação de uma sonda de nefrostomia, à endoscopia do aparelho urinário. Hoje, as cavidades pie- que em geral permanece por 24 horas. Bibliografia recomendada 1. JARDIN A. The history of urology in France. In: Mattelaer JJ (ed.). De Historia Urologiae Europeae 3. 1996. European Association of Urology. Kortrijk, Bélgica, p. 16. 2. LYONS AS, PETRUCELLI RJ. Medicine. Museu Britânico de Londres. Harry N. Abrams, Inc., Publishers, New York, 1978, p. 396. 3. LYONS AS, PETRUCELLI RJ. Medicine. Dez Livros de Cirurgia (1564), de Ambroisi Paré. New York Academy of Medicine. Harry N. Abrams, Inc., Publishers, New York, 1978, p. 396. 4. MATTELAER JJ. De Historia Urologiae Europeae, Vol. 3. Historical Committee European Association of Urology, p. 17. GUIA PRÁTICO DE UROLOGIA 7
  • 8.
    Capítulo 3 Radiologia Convencional JoséCarlos Souza Trindade Introdução Os contrastes atualmente em uso são iodetos orgânicos, e o conteúdo em iodo é que confere a radiopacidade. Existem As técnicas radiológicas convencionais podem ser repre- dois tipos de meios radiopacos: os iônicos e os não-iônicos. sentadas pela radiografia simples do abdome, urografia ex- Os iônicos, utilizados nos últimos 40 anos, têm alta cretora, nefrotomografia, pielografia retrógrada, cistografia, osmolaridade e são representados por diatrizoatos e iotalama- uretrocistografia miccional e uretrografia retrógrada. A arte- tos. Os não-iônicos têm baixa osmolalidade, estando disponí- riografia, a deferentografia e a radiografia dos cistos renais veis o iopamidol e o ioexol, mais indicados para uso mielo- por punção percutânea fazem parte das técnicas radiológicas gráfico e intravascular. intervencionistas. Na experiência clínica, os não-iônicos provocam 20% a Antes do advento dos novos métodos de imagem, isto é, da 30% menos reações que os iônicos, respectivamente 3,13% ultra-sonografia, da tomografia computadorizada, da ressonân- versus 12,66%. A incidência de reações graves é de 0,22% para cia magnética e de técnicas em medicina nuclear, o raio X sim- os contrastes iônicos e de 0,04% para os não-iônicos. As taxas ples e a urografia excretora (UGE) eram o ponto de partida no de mortalidade são de 1:40.000 para os iônicos e de 1:160.000 diagnóstico por imagem do trato urinário. Nos últimos 20 anos para os não-iônicos. O fator limitante ao uso generalizado dos houve diminuição do uso da radiologia convencional. contrastes não-iônicos é o elevado custo dos mesmos. A seleção dos exames a serem solicitados, bem como a A dose dos contrastes iônicos para adultos é de 400 mg ordem de realização dos mesmos, vai depender da hipótese de iodeto por kg de peso corpóreo, o que representa uma dose diagnóstica principal, dos diagnósticos diferenciais a serem média total de 20 a 30 g de iodeto. Nas crianças, as doses são excluídos, do provável tratamento a que o paciente deverá ser calculadas em função da superfície corpórea. O limite máxi- submetido e do valor informativo dos diferentes métodos de mo utilizado em prematuros e recém-nascidos é de 4 ml/kg de imagem atualmente disponíveis. peso corpóreo para crianças com menos de 2,5 kg. Neste capítulo, daremos destaque às principais informa- ções fornecidas pelos métodos radiológicos convencionais no Reações aos contrastes diagnóstico das patologias mais freqüentes do trato urinário, comparando-os com outros métodos de imagem e sugerindo a As reações aos contrastes têm gravidade variável. As rea- seqüência exploratória mais adequada nas diferentes situações ções brandas, em geral autolimitadas, ocorrem em 5% a 10% estudadas. dos casos e são representadas por urticária, prurido, náuseas ou vômitos. Contrastes radiológicos Há reações graves, com instalação abrupta de colapso car- diovascular, que podem progredir rapidamente até a parada O desenvolvimento da radiologia convencional e, em cardíaca se não forem tratadas imediatamente. Outras vezes, particular, da UGE está intimamente associado ao aperfeiçoa- mais raramente, as manifestações são de colapso do sistema mento dos meios de contraste radiopacos. Estes, uma vez ad- respiratório ou do sistema nervoso central, que também po- ministrados intravenosamente, devem ser rapidamente dem progredir para a morte. excretados por filtração glomerular, transitar ao longo dos O mecanismo dessas reações é obscuro. Elas não são rea- néfrons e ser eliminados através dos cálices. Nesta etapa são ções alérgicas clássicas do tipo antígeno-anticorpo. Por isso concentrados cerca de 50 vezes e produzem pielogramas rela- não existem testes seguros indicativos da probabilidade de tivamente densos, tornando visíveis as vias excretoras. ocorrência de reações importantes ou tratamentos profiláti- cos eficazes. Os pacientes com maior risco de apresentar reações são: Endereço para correspondência: Rodovia Domingos Sartori, km 1 • os que tiveram reação anterior ao contraste; Departamento de Urologia • os asmáticos; 18607-741 - Botucatu - SP Tel.: (0--14) 820-6271 • os portadores de doença grave renal ou cardíaca; GUIA PRÁTICO DE UROLOGIA 9
  • 9.
    • os portadoresde hiperviscosidade (macroglobulinemia O contraste é, em geral, injetado por via intravenosa em ou mieloma múltiplo); bolo (vida média plasmática de 30 minutos), mas pode-se op- tar pela injeção gota a gota (vida média plasmática de várias • as desidratações graves; horas). Esta última técnica distende mais o sistema pielocali- • os pacientes ansiosos. cial e os ureteres, permitindo boa visualização de toda a via excretora por tempo mais prolongado, não sendo necessário o Dependendo da gravidade das reações, as drogas mais uso de compressão abdominal. utilizadas no tratamento são: difenidramina, epinefrina, Eventualmente são realizadas radiografias oblíquas para aminofilina, cimetidina, dopamina, atropina e oxigenoterapia. melhor definição de lesões ureterais duvidosas, para diferen- Também está indicada a intubação se houver risco de obstrução ciação de massas ou calcificações intrínsecas ou extrínsecas das vias aéreas. Os corticosteróides administrados dois ou três nos rins ou ureteres, ou para demonstração de alterações nas dias antes do exame parecem exercer algum efeito protetor. faces póstero-laterais da bexiga. Radiografias tardias podem ser obtidas entre uma e 48 Principais exames radiológicos horas após administração do contraste. São indicadas em ca- do trato urinário sos de nefrograma retardado para identificar o local da obs- trução do trato urinário ou na avaliação de hidronefroses de Radiografia simples longa duração. A ausência total de nefrograma na fase preco- Radiografia simples, em decúbito dorsal, incluindo rins, ce da UGE não justifica a solicitação de radiografias tardias. projeções ureterais e vesical, constitui o exame inicial de qual- A administração do contraste intravenoso acarreta im- quer avaliação radiológica do trato urinário. portantes trocas iônicas e de fluidos nos espaços intra e extra- Este exame fornece informações das sombras renais e vasculares. Há rápido aumento da osmolaridade plasmática, e avalia o tamanho, a forma e a posição dos rins. Pode revelar o volume sangüíneo aumenta cerca de 16%, bem como o dé- cálculos urinários radiopacos (nos rins, ureteres ou bexiga) ou bito cardíaco. As alterações hemodinâmicas consistem de va- calcificações de cistos renais, de nefrocalcinoses, de tumores, sodilatação periférica, hipotensão transitória, aumento da pres- de gânglios linfáticos, de flebólitos ou calcificações vascula- são na artéria pulmonar e taquicardia. Devido aos agentes res (aneurismas calcificados da artéria renal). quelantes existentes nos contrastes, pode ocorrer discreta As sombras do músculo psoas são normalmente bem hipocalcemia, que é responsável por eventuais crises de tetania. delineadas. O apagamento do psoas ocorre em abscessos As alterações fisiológicas, provocadas principalmente pe- perinéfricos, nos grandes tumores renais, nos processos infla- los contrastes iônicos, podem gerar situações de risco em pa- matórios do retroperitônio, nas pancreatites agudas, nas psoites cientes com descompensação cardíaca, em diabéticos e nas apendicites retrocecais. azotêmicos, em portadores de mieloma múltiplo, nos hiperu- As malformações ósseas da coluna ou da pélvis, tais como ricêmicos ou em pacientes desidratados, principalmente crian- espinhas bífidas, agenesias do sacro ou afastamento do púbis ças. Os contrastes têm discreta ação nefrotóxica, que se acen- na extrof ia vesical, são importantes elementos diagnósticos. tua em certas condições clínicas, sobretudo na fase aguda das As lesões metastáticas nos ossos (osteolíticas ou osteoblásti- pielonefrites. cas), as fraturas ou os desvios antálgicos da coluna vertebral Em pacientes com insuficiência renal, a ultra-sonografia constituem dados auxiliares na elaboração de hipóteses diag- é o método ideal de triagem para excluir hidronefrose. Se for nósticas. utilizada a UGE, deve-se aumentar a dose do contraste (1,5 a 2 ml/kg de peso) para obter melhor visualização do trato uri- Urografia excretora nário. Entretanto, nesses casos há elevação temporária dos ní- A urografia excretora (UGE) é a principal indicação quan- veis de uréia e de creatinina sangüínea. do se pretende a visualização do sistema pielocalicial e dos ure- Nos pacientes com lesão do parênquima renal, quanto teres na avaliação de cálculos ou de infecções do trato urinário. maior o nível de creatinina pior será a qualidade da UGE. Na A seqüência radiográfica é variável conforme os objeti- prática, níveis acima de 4,0 mg/100 ml contra-indicam a soli- vos investigatórios. Após o raio X simples e a injeção intrave- citação do exame. nosa de contraste radiológico, são em geral realizadas radio- Quando a causa da insuficiência renal é obstrutiva e não grafias nos seguintes tempos: parenquimatosa, pode-se demonstrar o local da obstrução em 1 - Um minuto após injeção de contraste; radiografias tardias mesmo que os níveis de creatinina san- güínea estejam mais elevados. 2 - Três minutos; Quando um rim não excreta o meio radiopaco, diz-se que 3 - Cinco minutos; há exclusão renal ou que o rim não é visualizado. Os termos 4 - Dez minutos; rim não-funcionante e não-excretante não são adequados por- 5 - 20 minutos; que só a UGE não permite este tipo de conclusão. Atualmente, a UGE é o método de imagem indicado para 6 - 35 minutos; a investigação das seguintes situações: 7 - Raio X em pé (casos suspeitos de ptose renal); 8 - Raio X pós-miccional (avaliação do volume residual). • Casos de cálculos conhecidos ou suspeitados; 10 GUIA PRÁTICO DE UROLOGIA
  • 10.
    • Obstrução ureteral; liação da bexiga e da uretra. O controle fluoroscópico aumen- ta a sensibilidade do exame, que mostra a bexiga na fase de • Avaliação de anomalias congênitas do trato urinário; enchimento retrógrado e depois, juntamente com a uretra, na • Avaliação de infecções urinárias; fase miccional. Muitas vezes, principalmente em homens, a UCM deve • Suspeitas de tumores intraluminares (piélicos ou ser complementada com a uretrografia retrógrada para mos- ureterais); trar de modo mais evidente estenoses ou patologias na uretra • Avaliação de hematúrias macroscópicas ou microscó- anterior. picas; Embora os princípios técnicos sejam os mesmos, exis- tem peculiaridades na realização da UCM em crianças e em • Casos que necessitam de investigação completa do tra- adultos. Nos recém-nascidos, a capacidade vesical é de 30 a to urinário; 50 ml. Em meninas, após os três anos, a capacidade vesical é • Complementação da avaliação do trato urinário quan- de 200 a 250 ml e aumenta após os 12 anos. Nos meninos, a do outros métodos de imagem fornecerem informações capacidade vesical é menor, isto é, 100 a 150 ml aos cinco ou duvidosas. seis anos, atingindo 250 ml em idades mais avançadas. Nos adultos, a capacidade vesical varia entre 450 e 500 ml. Na Nefrotomografia infância, o contraste é diluído a 30%, e em adultos, a 50% ou É indicada quando se pretende obter maiores detalhes de 60%. lesões parenquimatosas ou deformidades caliciais ou piélicas. Inicialmente é realizada radiografia ântero-posterior em É realizada durante a UGE, no período entre 1 e 5 minutos decúbito dorsal quando a bexiga está cheia; a seguir, durante a após a injeção do contraste. São feitos no mínimo três cortes fase miccional, são feitas radiografias nas posições oblíquas tomográficos do rim com intervalos de 1 cm. Planigrafias adi- direita e esquerda, enquadrando todo o abdome, inclusive os cionais podem ser realizadas a critério do radiologista. rins, para verificar a existência de refluxo vesicoureteral. Se houver refluxo, na dependência da contrastação do Pielografia retrógrada ureter ou de todo o sistema coletor e em função da intensidade Nesta técnica, após cateterização de um ou de ambos os das deformidades demonstradas nos ureteres ou no sistema ureteres, a via excretora (ureter, pélvis, infundíbulo e cálices) pielocalicial, este pode ser classificado nos graus I, II, III, IV é demonstrada pela injeção cuidadosa de contraste radiopaco ou V conforme classificação internacional amplamente utili- , (diluído a 20% ou 30%), de preferência sob controle fluoros- zada. cópico. Na infância, as principais indicações de UCM são: Atualmente, por se tratar de método invasivo e com o advento dos novos métodos de imagem, é menos utilizado do • Infecções urinárias recorrentes em meninas ou meninos, que no passado. Entretanto, ainda existem situações de indi- para demonstrar a presença ou não de refluxo vesicoure- cação precisa, principalmente quando há necessidade de se teral (30% a 50% dos casos); visualizar o sistema coletor e a UGE não demonstrou essas • Demonstração ou avaliação de anomalias congênitas estruturas adequadamente. do trato urinário inferior. O refluxo é freqüente em rins As principais situações são: ectópicos, na duplicidade renal, na meningomielocele, • Avaliação de causas de hematúria; na agenesia sacral e nas anomalias retais; • Defeitos persistentes de enchimento do ureter ou do • Crianças com dificuldade miccional, tais como dor, jato sistema coletor; fino, gotejamento, freqüência e urgência; • Inexplicável citologia positiva para tumor, colhida do • Investigar dilatações do sistema coletor demonstradas trato urinário superior; na ultra-sonografia ou na UGE. Nesses casos a UCM pode revelar refluxo vesicoureteral ou obstrução na jun- • Fístulas ou obstruções envolvendo o ureter; ção ureteropiélica ou ureterovesical; • Divertículos ureterais. • Reavaliação periódica de pacientes em tratamento de refluxo (clínico ou cirúrgico). Nesses casos pode-se so- Durante a realização do exame, há risco de desenca- licitar, no lugar de UCM, cintilografia vesical com ra- deamento de reações alérgicas pela absorção do contraste dioisótopos, método menos invasivo e dose de irradia- ou a possibilidade de sépsis em casos de infecção urinária ção menor; ativa pela penetração de bactérias na corrente sangüínea ou linfática. • Pré-operatório de cirurgia do trato urinário inferior ou na avaliação pós-operatória de cirurgias da uretra. Uretrocistografia miccional A uretrocistografia miccional (UCM) é o exame univer- No adulto, além de situações semelhantes às da infância, salmente indicado, tanto em crianças como em adultos, na ava- existem algumas condições em que a UCM está indicada: GUIA PRÁTICO DE UROLOGIA 11
  • 11.
    • Quando aUGE revela sinais de nefropatia de refluxo ou se é incompleta, evitando-se tentativas de sondagem ure- em um ou em ambos os rins; tral às cegas, que podem ampliar a lesão uretral. Em mulheres, a principal indicação é nas suspeitas de • Seguimento de pacientes com lesão medular que apre- divertículo uretral não-visualizado pela uretroscopia. A técni- sentam dificuldades urinárias; ca de injeção do contraste para preencher a uretra é mais difí- cil, devendo ser utilizadas sondas especiais que fechem simul- • Pré-operatório do transplante renal para avaliar a exis- taneamente o colo vesical e o meato uretral externo. tência de refluxo ou de lesões obstrutivas da bexiga ou da uretra que devem ser corrigidas para não compro- Principais indicações dos meter o prognóstico do transplante; métodos de imagem em urologia • Previamente à instilação vesical de substâncias irritan- tes, como formalina, para excluir existência de refluxo Na avaliação das diversas patologias do trato urinário, mui- vesicoureteral; tas vezes é necessária a utilização de diferentes métodos de ima- gem para o estabelecimento de um diagnóstico definitivo. A definição de uma ordem racional de solicitação desses • Avaliação de lesões traumáticas do trato urinário inferior. exames auxiliares deve levar em consideração o valor infor- mativo do método, a disponibilidade do mesmo em nosso am- Cistografia biente de trabalho, o grau de invasibilidade da técnica utiliza- A bexiga pode ser avaliada radiologicamente durante a da e a relação custo/benefício para o paciente. realização da UGE, nas radiografias mais tardias de enchi- O estabelecimento dessa rotina de investigação é extre- mento vesical ou nas uretrocistografias miccionais. mamente complexo, e há inúmeros aspectos controvertidos Atualmente, com o advento da ultra-sonografia associa- nessa área de conhecimento. Deve-se acrescentar a essa difi- da à capacidade resolutiva das cistoscopias, as indicações de culdade o acelerado avanço tecnológico ocorrido nos últimos cistografias isoladas foram sensivelmente reduzidas. anos no campo da imagenologia, determinando que o valor Este exame pode ser solicitado em casos de trauma com relativo desses métodos investigatórios se alterem em interva- suspeita de ruptura de bexiga (intra ou extraperitoneal) ou na los relativamente curtos, antes mesmo que conceitos anterior- avaliação de tumores, divertículos, hérnias inguinais com mente firmados tenham sido completamente sedimentados. protrusão da bexiga ou no diagnóstico de cálculos vesicais Numa tentativa de orientação didática, apresentamos a radiotransparentes. seguir uma tabela que tem por objetivo estabelecer uma or- Na propedêutica da incontinência urinária feminina po- dem de solicitação dos diferentes métodos de imagem na in- dem ser realizadas cistografias com correntinha. Com a pa- vestigação das principais patologias urológicas. ciente em pé, são feitas radiografias ântero-posteriores e de Ao estabelecer-se esse critério de prioridades deve-se res- perfil, em repouso e com manobra de valsava, para avaliação saltar que nem sempre o método sugerido na investigação ini- da posição anatômica da junção uretrovesical e dos ângulos cial é o que oferece maior valor informativo, mas em geral, é uretrovesicais anteriores e posteriores. Em condições normais, o menos invasivo, o mais simples, o menos dispendioso ou o o assoalho vesical se projeta 0,5 a 1 cm acima da sínfise púbica. mais freqüentemente disponível em nosso meio. Mais recentemente, com o advento da videourodinâmica Na leitura da tabela apresentada, deve-se considerar que e com os novos conceitos fisiopatológicos da incontinência a ordem de solicitação dos exames está discriminada pelas urinária de esforço, houve sensível redução das indicações das letras A, B, C, D e E, sendo A o método de primeira indicação cistografias nesta patologia. e E o de última solicitação. Essas letras são seguidas pelos números 1, 2, 3 ou 4, que Uretrografia retrógrada representam o valor informativo de cada método de imagem Apesar da UCM mostrar a uretra, às vezes é necessário na patologia estudada. O número 1 representa o exame que realizar a uretrografia retrógrada para se obterem imagens mais fornece o maior número de informações ou as imagens mais evidentes de estenoses ou patologias da uretra anterior. características da referida patologia; o número 4, o método de A uretrografia retrógrada não é um exame fisiológico, menor valor informativo. pois na injeção do contraste utiliza-se hiperpressão para ven- A letra X é utilizada para indicar exames que em geral já cer a resistência uretral. Há risco de refluxo uretrovascular foram realizados pelo paciente, mas que não estão discrimi- (venoso ou linfático), devendo ser indicada com cautela em nados naquela rotina de investigação. Os números que acom- pacientes alérgicos ao contraste ou com infecções urinárias panham a letra X – 1, 2, 3 ou 4 –, representam o valor infor- agudas, principalmente uretrites (risco de sépsis). mativo do referido exame, sendo 1 o de maior valor, e 4, o de Em homens, além das estenoses e divertículos uretrais, menor valor informativo. este exame é indicado nos traumas de uretra. O sinal gráfico ( ___ ) usado para um determinado méto- Nos casos de uretrorragia, o primeiro exame deve ser a do, significa não-utilização do mesmo na rotina de investiga- uretrografia retrógrada para diagnosticar se a lesão uretral é ção daquela patologia ou ausência de maior informação sobre completa (o contraste extravasa e não progride para a bexiga) o valor daquele método. 12 GUIA PRÁTICO DE UROLOGIA
  • 12.
    USO DOS MÉTODOSDE IMAGEM NA AVALIAÇÃO DAS PRINCIPAIS PATOLOGIAS DO TRATO URINÁRIO Tipo ou localização de lesão TC US RM UGE Outro Exame Outro Exame Massa renal B1 A-2 C-2 D-4 Art E-2 Cálculo radiopaco C-1 B-1 D-3 A-1 Cálculo radiotransparente C-1 A-1 E-3 B-2 Pielografia /D-2 Junção corticomedular C-2 A-2 B-1 D-4 Cálices e pélvis B-2 D-3 C-2 A-1 Abscesso renal C-1 A-2 E-2 D-3 Rx simples / B-3 Abscesso perinéfrico D-1 A-2 E-2 C-3 Rx simples / B-3 Hidronefrose C-2 A-1 D-3 B-1 Ureter C-2 D-3 E-2 A-1 Pielografia / B-1 Anomalias renais, ureterais e vesicais Agenesia renal (rim único) B-1 A-2 _____ C-3 Art / E-2 Veno / D-1 Rim supranumerário C-2 B-3 _____ A-1 Art / D-2 Hipoplasia renal C-3 B-3 _____ A-1 Art / D-2 Rim em ferradura B-1 A-2 E-1 C-2 Art / D-1 Ectopia cruzada B-1 A-1 _____ C-2 Anomalia de rotação _____ B-2 _____ A-1 Nefroptose _____ _____ _____ A-1 _____ Estenose da JUP _____ X-3 _____ A-2 Med nuclear / B1 Duplicação de bacinete e ureter _____ X-3 _____ A-1 UCM± / B-2 Ureter retrocava B-2 X-3 _____ A-1 Cavografia / C-2 Ureterocele _____ _____ _____ A-1 Cistoscopia Divertículo ureteral _____ _____ _____ A-2 Pielografia / B-1 Cisto de úraco B-1 A-1 _____ _____ Cistografia / C-3 Nefrocalcinose C-1 _____ _____ B-2 Rx simples / A-2 Pielonefrite aguda complicada B-1 A-2 _____ C-3 _____ Pielonefrite crônica atrófica C-2 A-2 _____ B-2 _____ Pielonefrite xantugranulomatosa B-1 _____ _____ A-2 Pielografia / C2 Art / D1 Infecção urinária da gestação _____ A-2 _____ _____ Ureterite cística _____ _____ _____ A-2 Pielografia / B-1 Tuberculose de trato urinário (fase renal) C-2 A-2 _____ B-2 _____ _____ Tuberculose de trato urinário (fase de via excretora) D-3 C-3 _____ A-1 Pielografia / B-1 _____ Candidíase renal C-2 B-2 _____ A-1 Pielografia / D-3 _____ Pequenos traumatismos renais C-1 A-3 _____ B-2 Grandes traumatismos renais A-1 B-3 D-1* C-2 Art / E-1* Rim displásico multicístico (unilateral) B-1 A-2 C-3 Doença policística renal do jovem (autossômica recessiva) B-1 A-2 C-3 Doença policística renal do adulto (autossômica dominante) B-1 A-2 _____ C-3 _____ _____ Cisto renal simples C-1 A-1 _____ B-2 _____ Cistos multiloculares C-1 A-1 _____ B-2 Rim esponjoso medular _____ _____ _____ B-1 Rx simples / A-2Y Divertículo calicial _____ _____ _____ A-1 _____ _____ Cisto parapiélico B-1 A-1 _____ C-2 _____ _____ Cisto hidático renal C-1 A-1 B-2 Pielografia / D-2 Alterações vasculares Aneurisma da artéria renal B-1¯ Rx simples / A-1° Art / C-1 Fístula arteriovenosa renal A-1 C-3 Rx simples / X-3° Art / B-1 Oclusão da artéria renal D-3 A-2v C-3 Art / B-1 Trombose aguda total da veia renal _____ _____ A-2 Art / B-2 Trombose aguda parcial de veia renal A-1 B-2 C-3 Art D-2 Hipertensão renovascular _____ _____ B-2² X-3 Art / C-1ª Medicina Nuclear / A-2µ Tumores renais e ureterais Angiomiolipoma renal B-1 A-2 X-3 Art / C-2 Lipomatose do seio renal C-1 A-2 B-3 Carcinoma de células renais B-1 A-2 D-1 C-3 Art / E-2 Tumor de Wilms C-1 A-2 D-1 B-2 Cavografia / E-3 Tumor de bacinete C-2z A-1 Pielografia / B-1 Art / D-3 Tumor ureteral C-2z _____ _____ A-1 Pielografia / B-1 _____ Fibrose retroperitoneal C-3 D-3 E-1 A-2 Pielografia / B-2 ± Refluxo - * Suspeita de lesão arterial - Y Cálculos em leque - ¯ TC dinâmica - ° Calcificação - v Doppler - ² Técnica específica - ª Pacientes previamente triados - µ DTPA e teste do captopril - z Estadiamento. Abreviaturas: TC = tomografia computadorizada, US = ultra-sonografia, RM = ressonância magnética, UGE = urografia excretora, ART = arteriografia, Veno = venografia GUIA PRÁTICO DE UROLOGIA 13
  • 13.
    Bibliografia recomendada 1. HRICAK H, TANAGHO EA. Radiologia do trato urinário. In: Tanagho EA, McAninch JW, Smith Urolo- gia geral. 13 a edição, Rio de Janeiro, 1994. 46-94. 2. KUTCHER R, LAUTIN EM. Genitourinary radiology, a multimodality approach., Philadelphia, 1990. 3. LEE FF Jr., THORNBURY JR. O trato urinário. In: Juhl JH, Crummy AB, Paul & Juhl. Interpretação radiológica. 6a edição, Rio de Janeiro, 1996. 533-612. 4. PAPANICOLAOU NP. Urinary tract imaging and intervention: basic principles. In: Walsh PC, Retik AB, Vaughan ED Jr., Wein AJ. Campbell’s urology. 7th edition, Philadelphia, 1998. 170-260. 5. POLLAK HM. Imaging of urinary tract. In: Walsh PC, Retik AB, Stamey TA, Vaughan ED Jr. Campbell’s urology. 6th edition, Philadelphia, 1992. 394-495. 14 GUIA PRÁTICO DE UROLOGIA
  • 14.
    Capítulo 4 Ultra-sonografia em Urologia Renato Scaletscky* Marcelo L. Bendhack Introdução percebida como artefato e pode ser medida com o uso da ul- tra-sonografia. De acordo com a profundidade de penetração A ultra-sonografia é utilizada na medicina desde 1950. das ondas em um determinado meio, a energia das ondas será O termo refere-se a ondas sonoras fora do limite da audição, absorvida pelas moléculas do meio. Esta diminuição, na ul- ou seja, com freqüência superior a 20.000 Hz. No diagnóstico tra-sonografia, é calculada como sendo 1 dB/cm/MHz. Na prá- por imagem com ultra-sonografia são utilizadas ondas entre 1 tica isto significa que para órgãos localizados mais profunda- e 10 MHz. Mais recentemente, para uso endourológico, a fre- mente, devem ser utilizadas freqüências diferentes das utili- qüência de 20 MHz tem sido empregada. zadas para órgãos localizados superficialmente. No momento em que as ondas sonoras atingem uma su- Na Urologia utilizam-se no diagnóstico ultra-sonográfico perfície de transição entre dois meios – por exemplo, entre a exclusivamente os métodos B (B = “brightness”), para apre- água e o ar – são submetidas a quatro fenômenos físicos: re- sentação visual dos órgãos, e o A (A = amplitude), na ultra- flexão, desvio, dispersão e absorção. Em meios homogêneos sonografia com Doppler. o som é propagado em linha reta. Quando o som encontra Para a produção de ondas ultra-sônicas são utilizados cris- uma interface entre dois meios diferentes, uma parte das on- tais polares que, ao serem estimulados com uma determinada das é refletida e a outra é desviada. A quantidade da reflexão energia e devido a efeito piezelétrico, iniciam movimentos de depende da chamada impedância de ondas dos dois meios em vibração. Estes movimentos emitem ondas ultra-sônicas que contato. se irradiam em forma de onda. Da mesma forma estes cristais podem receber as ondas que são refletidas em sentido contrá- I.A. = Dm x Vm rio, as quais também podem ser medidas. Assim é possível que um cristal simultaneamente funcione como emissor e receptor. (I.A.= impedância acústica; Dm = densidade de um material; De modo geral o cristal recebe em 99% do tempo e apenas em Vm = velocidade do som em um material) uma pequena parte deste funciona como emissor. A ultra-sonografia aplicada à Urologia pode ser conside- A impedância ou resistência ao som deve ser entendida rada uma extensão do exame físico, pois as indicações são como o produto entre a densidade e a velocidade do som nos muitas e os efeitos colaterais, ausentes. Devido aos aspectos meios correspondentes. Quanto maior a impedância, maior é práticos deste capítulo, serão apresentados a seguir os princi- a parte refletida. Também o desvio, ou seja, a modificação da pais achados da ultra-sonografia em Urologia. direção das ondas, é diretamente proporcional à impedância. A reflexão corresponde ao fenômeno físico mais impor- Ultra-sonografia do rim tante no diagnóstico por ultra-som, pois as informações obti- das devem-se sobretudo às ondas refletidas. No sentido de e do ureter superior manter mínima a reflexão das ondas quando da entrada delas no corpo humano, utiliza-se o gel de contato entre o transdu- Utilizam-se transdutores setoriais ou convexos com fre- tor e a pele. Quando as ondas entram em uma superfície não qüências de 2,5 a 5 MHz. absolutamente lisa (que é o que ocorre em tecidos orgânicos), as ondas são refletidas de maneira irregular. Esta dispersão é Preparo - Um preparo específico do paciente não é ne- cessário. Deve-se evitar alimentação recente pois o estômago cheio pode atrapalhar a visualização do rim esquerdo. *Endereço para correspondência: Técnica - O exame é realizado inicialmente em posição Hospital de Clínicas de Porto Alegre de decúbito dorsal. Se houver sobreposição de alças intesti- Rua Ramiro Barcelos, 2.350 - 8o andar nais, o paciente é então colocado em decúbito lateral direito 90035-003 - Porto Alegre - RS ou esquerdo, pois assim os rins podem ser melhor apresenta- Tel.: (0--51) 346-1367 - Fax: (0--51) 330-9700 dos. Para o exame dos rins o transdutor é posicionado, inicial- E-mail: rscalet@zaz.com.br mente, distal ao arco costal sobre uma das linhas axilares, sendo GUIA PRÁTICO DE UROLOGIA 15 Cap 04 - Ultra-sonografia.pm6 15 13/06/00, 13:10
  • 15.
    que o ângulode emissão das ondas deve ser orientado obli- Achados patológicos quamente no sentido ventral. Estruturas que podem auxiliar o (rim e ureter superior) exame, funcionando como “janelas”, são o fígado, o baço e o O ultra-som é o método ideal para a detecção de obstru- músculo psoas. Outras estruturas, como a aorta e a veia cava, ção urinária, principalmente em crianças, por ser não-invasi- podem ser identificadas. O rim é inicialmente examinado em vo, rápido e não utilizar radiação ionizante ou meio de contras- posição longitudinal (maior diâmetro). te. Entretanto o ultra-som convencional não fornece dados fun- cionais ou fisiológicos acerca da obstrução. Outras condições, Achados: que não a obstrução, podem causar ou mimetizar dilatação e dar um achado falso-positivo, tais como: pelve extra-renal, re- n Zona de ecogenicidade central – corresponde princi- fluxo, megacalicose, megaureter, pielonefrite, bexiga palmente ao sistema coletor. distendida, necrose papilar, obstrução prévia e Diabetes insi- pidus, entre outras. Até 30% dos rins agudamente obstruídos n Parênquima renal – corresponde aproximadamente ao podem não demonstrar dilatação piélica, sendo que por outras padrão de ecogenicidade do fígado. vezes pode ocorrer tardiamente na obstrução (Platt et al.). n Cápsula hiperecogênica do rim. A identificação de um ureter dilatado indica, freqüente- mente, a presença de uma uropatia obstrutiva e permite a dife- n Tamanho aproximado de 10-11 x 5 x 5 cm (adultos). renciação de lesões císticas na área do seio renal. Uma exce- ção a esta situação é a estenose de junção ureteropiélica. Aqui n Definição dos limites renais com contorno externo o ureter proximal não está dilatado e desta forma não pode ser regular em todos os lados. visualizado com a ultra-sonografia. Na definição de obstrução ao fluxo urinário, é digno de n Seio renal hiperecogênico. nota que, com a ultra-sonografia, apenas o grau de dilatação do sistema coletor pode ser identificado, e não o grau funcio- n Reflexo do parênquima homogêneo. nal da obstrução. Se uma obstrução urinária se faz de maneira aguda, pode existir dificuldade em se visualizar uma dilata- n Movimentação à respiração de cerca de 2 ou 3 cm. ção do sistema coletor com a ultra-sonografia. É o que pode acontecer com um cálculo ureteral com obstrução do fluxo Comentários urinário. Nesta situação, apesar de uma pequena dilatação do Em cerca de 20% dos casos, a banda de ecogenicidade sistema coletor à ultra-sonografia, pode haver um retardo im- central se apresenta dividida pelas chamadas pontes paren- portante à urografia excretora. Da mesma forma pode ocor- quimatosas. A presença de duplicação renal com duplicação rer, em pacientes com uropatia obstrutiva crônica, um grau de ureteral parcial ou completa pode não ser avaliada em sua to- dilatação significativo, sem que uma obstrução urinária im- talidade e com segurança através da ultra-sonografia, necessi- portante ao fluxo se faça presente, como, por exemplo, na di- tando melhor definição pela urografia excretora. latação gravídica. A combinação ausência de dilatação à Cerca de 10% dos pacientes apresentam anomalias de ultra-sonografia e ausência de excreção à urografia excre- posição em um ou ambos os rins, mais freqüentemente um tora pode nos indicar a presença de um processo vascular, o posicionamento mais caudal, indo de lombar distópico até rim qual pode exigir um tratamento cirúrgico imediato, tal como pélvico. Simultaneamente existe uma anomalia de rotação. em casos de embolia da artéria renal. Uma agenesia ou aplasia renal é muito rara. Assim, quan- A ultra-sonografia não permite uma informação precisa, do o rim não é encontrado no ultra-som, deve-se pensar inicial- segura, sobre as conseqüências funcionais da obstrução. Ela mente em distopia renal. Malformações renais têm uma incidência de 1:3000. Com se presta, no entanto, para um diagnóstico rápido e seguro e, freqüência existe, simultaneamente, uma uropatia obstrutiva. sobretudo, para controle de seguimento de uma obstrução uri- O rim em ferradura freqüentemente é difícil de ser reconheci- nária alta. Pode-se comparar mudanças no grau de dilatação do ao ultra-som. Indícios dessa patologia são a presença de medindo-se o diâmetro caliceal. um eixo renal paralelo à coluna vertebral e a impossibilidade Uma uropatia obstrutiva de longa duração determina uma de delimitar o pólo renal inferior. A ponte parenquimatosa que redução progressiva do parênquima até chegar a um rim se situa ventralmente sobre a aorta nem sempre pode ser de- hidronefrótico sem função. Uma relação estreita entre a di- monstrada, pois freqüentemente esta é composta somente de mensão do parênquima renal e a função residual do rim dila- tecido conjuntivo. tado não é verificada. Um rim normal apresenta uma espessu- Em pacientes mais idosos é possível identificar, com fre- ra do parênquima de 1,5 a 2,5 cm, e pode-se dizer que este qüência, porções de maior ecogenicidade na região do seio está diminuído, com segurança, quando possui cerca de 1 cm renal. As causas podem ser calcificação do parênquima renal ou menos. (nefrocalcinose, síndromes de hipercalcemia, tuberculose), calcificação das papilas renais (abuso de analgésicos, diabete Litíase renal melito) e calcificação de vasos (arteriosclerose, hipertensão arterial, diabete melito). Em caso de dúvida recomenda-se uma Cálculos renais ou ureterais correspondem a uma das complementação com estudos radiológicos. doenças mais comuns de uma sociedade moderna. A incidên- 16 GUIA PRÁTICO DE UROLOGIA Cap 04 - Ultra-sonografia.pm6 16 13/06/00, 13:10
  • 16.
    cia corresponde acerca de 500 pacientes novos a cada 100 mil Quando da presença de cistos múltiplos deve-se pen- habitantes/ano. Enquanto cálculos renais podem ser detecta- sar, em termos de diagnóstico diferencial, em rim cístico dos ao acaso durante o exame ultra-sonográfico, os cálculos displásico e rim policístico hereditário na fase inicial da ureterais normalmente se apresentam através de cólicas agu- doença. das e sintomas típicos. A punção de um cisto renal com agulha fina, guiada por Os critérios morfológicos da ultra-sonografia são: ultra-som, é tecnicamente simples. O exame bioquímico e cito- n Estrutura hiperecogênica. lógico do líquido aspirado auxilia no diagnóstico diferencial em relação à presença de um carcinoma: o cisto renal apresenta n Sombra acústica posterior. líquido amarelo-hialino, enquanto um tumor ou cisto hemorrá- gico tem coloração escura ou sanguinolenta. Uma dissemina- n Posição dentro do sistema coletor ou de um ureter di- ção de células tumorais ao longo do canal de punção não foi, latado. até o presente, comprovada. n Movimentação idêntica ao rim durante a respiração. Tumores sólidos n Possibilidade de verificação em vários eixos. O tumor renal sólido mais freqüente é o carcinoma de células renais. Nestes casos o padrão ecográfico é de reflexos Dificuldades diagnósticas podem existir sobretudo em internos não-homogêneos, projeção ou extensão para além do pacientes mais idosos, nos quais podem existir calcificação contorno externo do rim e formação de massa. Devido a estas dos vasos e cicatrizes inflamatórias. Podem apresentar difi- características, um tumor renal permite um bom diagnóstico culdade também o cisto calcificado e a nefrocalcinose. Desta ecográfico. Atualmente, devido ao uso freqüente da ultra- forma, o diagnóstico ultra-sonográfico de cálculo sempre exi- sonografia, cerca de 50% a 80% dos carcinomas renais são ge uma complementação com estudo radiológico. achados ocasionais antes do aparecimento de sintomas. Antes Ao contrário do ureter distal, o ureter proximal pode ser do advento da ultra-sonografia, isto ocorria em 20% dos ca- mais facilmente estudado. Neste caso os cálculos podem, na sos. No diagnóstico diferencial existe o angiomiolipoma, o grande maioria das vezes, ser documentados com precisão, qual apresenta uma estrutura arredondada com ecos de maior pois o ureter proximal se apresenta dilatado e assim é fácil sua intensidade, e o oncocitoma. Outros tumores sólidos, como identificação. Com a associação do reflexo típico causado pelo hematoma, cisto hemorrágico, metástases e a pielonefrite xan- cálculo ao final da coluna de líquidos, dificilmente existem togranulomatosa, não podem ser diferenciados com precisão problemas em relação ao diagnóstico diferencial. através da ultra-sonografia. A presença de tumor urotelial do sistema coletor difi- Lesões císticas cilmente pode ser detectada pela ultra-sonografia quando Cistos renais solitários são achados ocasionais freqüen- não há dilatação deste sistema. Na presença de uma dilata- tes. A incidência aumenta com a idade, chegando a de cerca ção pielocalicial e do ureter pode-se verificar, por vezes, a de 50% para pacientes com mais de 50 anos de idade. existência de tumor exofítico projetado para o interior do Os critérios morfológicos, na ultra-sonografia, para um sistema coletor. cisto renal solitário são: Inflamações renais n Ausência de reflexos ecográficos internos. Inflamações provenientes do sistema coletor renal não n Forma redonda a oval, lisa e bem delimitada. apresentam achado ultra-sonográfico típico. No caso de o pa- rênquima renal ter sido atingido, pode-se verificar, devido ao n Contorno ecorrefringente. edema, uma diminuição na ecogenicidade, sobretudo na re- gião das papilas. No caso de uma pionefrose pode-se verifi- n Ecogenicidade dorsal aumentada. car um padrão de reflexo predominantemente anecóico com reflexos internos pequenos e móveis no interior do sistema Problemas de diagnóstico diferencial com a dilatação do coletor. No caso de um abscesso renal pode-se verificar uma sistema pielocalicial podem ocorrer, principalmente, quando se estrutura hipoecogênica arredondada na projeção do parên- tratam de muitos cistos renais em seio renal. Em caso de dúvida quima, eventualmente com abaulamento do contorno re- deve-se indicar a realização de uma urografia excretora ou to- nal. No entanto, qualquer processo inflamatório, com con- mografia computadorizada. Cistos renais solitários são, em ge- teúdo purulento, pode produzir reflexos internos mais den- ral, assintomáticos. Um carcinoma na parede do cisto é um achado sos, no interior da lesão. raro. Mais freqüentemente pode-se verificar a presença de um Inflamações crônicas sem uropatia obstrutiva conco- carcinoma de células renais com áreas císticas por necrose. mitante determinam uma destruição do sistema coletor re- Um tratamento para cisto renal simples pode estar indicado nal e formação de cicatrizes na região do parênquima. O quando existem sintomas importantes (dor lombar), uropatia órgão tem geralmente o tamanho reduzido (pielonefrite crô- obstrutiva (pressão em nível de colo calicial, pélvis renal e/ou ure- nica) e o contorno não é tão evidente. Uma diferenciação ter) ou com suspeita de tumor (cápsula muito espessa/irregular, em relação ao tipo de inflamação não é possível com o uso reflexos internos no cisto, contorno externo mal definido). do ultra-som. GUIA PRÁTICO DE UROLOGIA 17 Cap 04 - Ultra-sonografia.pm6 17 13/06/00, 13:10
  • 17.
    Retroperitônio superior n Bexiga • urina residual, Nesta localização temos os seguintes órgãos: aorta abdo- • alterações da parede vesical (hipertrofia, pseudo- minal, veia cava inferior, linfonodos, rins, adrenais, pâncreas, divertículo), ureter proximal e partes do duodeno.Tecnicamente pode-se utilizar o acesso posterior, aproveitando-se parcialmente os • corpos estranhos (cálculo vesical), órgãos parenquimatosos como “janela” ecográfica. • tamponamento vesical por coágulos, O preparo intestinal prévio pode facilitar o estudo por • tumores vesicais. via ventral, pois no momento em que o transdutor determina uma pressão abdominal, as alças intestinais podem ser assim n Ureter distal afastadas e a visualização do retroperitônio se torna possível. Para identificação e estudo dos vasos retroperitoneais deve-se • cálculos, preferir a ultra-sonografia com Doppler colorido. Nas mãos • dilatação ureteral (uropatia obstrutiva, megaureter), de examinadores treinados a ultra-sonografia convencional • ureterocele, permite diagnósticos importantes nesta região anatômica. • corpo estranho (“stent”, cateter duplo J). Adrenais O achado normal da bexiga é uma parede lisa e conteúdo Ao contrário do pâncreas e dos rins, o tamanho das adre- anecóico. O diâmetro da parede vesical mede poucos milíme- nais é variado. O tamanho longitudinal varia de 2 a 7 cm e o tros (máximo de 5 mm com enchimento maior que 100 ml de transversal de 1,5 a 4 cm. A transição entre achado normal e urina). Em homens, pode ser verificada a próstata, a qual é hiperplasia pode ser difícil de ser caracterizada. Podem ser mais ou menos proeminente. Com boa qualidade e exame par- sede de metástases em vários tipos de neoplasias e tumores cimonioso é possível verificar ejaculação urinária através dos primários. meatos ureterais. As vesículas seminais situam-se póstero-in- feriormente ao trígono vesical, sendo visualizadas como ór- Hematomas gãos simétricos e com estrutura central anecóica. Hematomas podem ser visualizados como conseqüência de cirurgias, traumatismos ou sangramentos espontâneos, como no caso de tumores, aneurismas e distúrbios de coagulação. Determinação da urina residual e volumes A medição de urina residual por ultra-sonografia substi- tuiu a utilização de cateterismo pós-miccional. Para isto me- Abscesso dem-se as distâncias das paredes vesicais, após a micção, em Abscesso retroperitoneal é raro. Pode ser conseqüência três eixos (longitudinal, transversal e ântero-posterior). O vo- de inflamações perfurantes do pâncreas e do rim, bem como lume pode ser obtido pela multiplicação destes valores pelo por osteomielite e espondilite da coluna vertebral. Outros acha- fator 0,5236. Na prática, utiliza-se o fator 0,52. Deve-se notar dos possíveis são coleção de urina, linfocele, tumores e fribose que se a avaliação da urina residual for feita com a bexiga retroperitoneal. superdistendida ou com muito pequeno volume, o resultado obtido poderá ser errôneo. Devido ao fato de que também o Bexiga e ureter distal cateterismo demonstra valores variáveis de urina residual para um mesmo paciente e é invasivo, pode-se considerar a ultra- Utiliza-se a freqüência entre 3,5 e 5 MHz. Para um exa- sonografia o método indicado para este tipo de avaliação. me adequado da parede vesical é necessária uma repleção O estudo ultra-sonográfico transabdominal da próstata parcial da bexiga. Dificuldades técnicas ocorrem com pre- e vesículas seminais permite avaliação do tamanho dessas es- sença de pequeno volume urinário e adiposidade. Quando truturas, porém não apresenta a qualidade da via transretal. O da presença de pouco líquido na bexiga, recomenda-se a rea- ultra-som abdominal é útil para medir o volume da próstata, lização do exame após o enchimento fisiológico da mesma. embora possa haver disparidade com a mesma medição pela Uma bexiga parcialmente vazia pode produzir dobras e pre- via transretal, em 10% a 20% do valor. Pode mostrar calcifica- gas de mucosa, que não devem ser confundidas com lesões ções prostáticas. Não é útil para avaliar neoplasia da próstata. exofíticas. O exame ultra-sonográfico da bexiga e ureter distal se Outros achados patológicos na bexiga faz por via suprapúbica, com o paciente em decúbito dorsal. Os cálculos vesicais apresentam um achado típico com O transdutor é colocado em posição paralela e superior à sín- estruturas hiperecogênicas ao nível do assoalho vesical com fise púbica (transversal), além de longitudinal. Examina-se a formação de sombra acústica dorsal. Diagnóstico diferencial espessura da parede, contorno liso do urotélio, forma, além inclui tumores vesicais calcificados. de se medirem dimensões. Tamponamento vesical com coágulos pode ser reconhe- As possibilidades de diagnóstico ecográfico da bexiga e cido através de formações ecorrefringentes não-homogêneas ureter distal são as seguintes: e irregulares. 18 GUIA PRÁTICO DE UROLOGIA Cap 04 - Ultra-sonografia.pm6 18 13/06/00, 13:10
  • 18.
    Os tumores vesicaisfreqüentemente podem ser verifica- calcificações ou cistos, sendo bem delimitados e hipoecogêni- dos pela ultra-sonografia. Pré-requisitos incluem o enchimento cos. Em contraposição, os tumores não-seminomatosos são vesical adequado e ausência de sobreposição gasosa. É possível menos delimitados e com ecogenicidade não-homogênea. a diferenciação entre os tumores papilomatosos e de base larga. As varicoceles se apresentam geralmente como dilatações A avaliação do grau de infiltração ou da profundidade do tumor paratesticulares anecóicas, que se estendem proximalmente no em relação às camadas da parede vesical é, no entanto, difícil, sentido do canal inguinal. As manobras de Valsalva podem embora existam estudos e até classificações neste sentido. permitir uma melhor apresentação. Uma ultra-sonografia do retroperitônio assim como dos rins e da veia renal deve ser Ultra-sonografia do testículo e realizada para excluir a presença de processos neoplásicos retroperitoneais, nos casos de varicocele à direita. cordão espermático No caso de uma torção testicular aguda, existe um au- mento do tamanho do testículo acometido, havendo uma dimi- A ultra-sonografia é método importante para definição nuição da ecogenicidade. O epidídimo está geralmente aumen- diagnóstica e das patologias destes órgãos. Outros exames de tado devido ao edema e com áreas de ecogenicidade variável. imagem auxiliares são a ressonância magnética e eventual- Na região do cordão espermático pode-se identificar, em al- mente a cintilografia. guns casos, a presença da torção do mesmo. Nestas situações a As indicações para ultra-sonografia do conteúdo escro- ultra-sonografia com Doppler colorido pode confirmar o di- tal são as seguintes: agnóstico, indicando ausência de fluxo no interior do órgão e n processos dolorosos escrotais, tendo como diagnós- circulação periférica (como um anel). ticos diferenciais a torção testicular, a epididimite, No sentido de se avaliar a perfusão sangüínea do testículo, orquite, abscesso, trauma, hérnia encarcerada e infar- sobretudo nos casos de suspeita de torção testicular, a ultra- to testicular. sonografia com Doppler colorido, assim como o duplex colorido, n aumentos de volume acompanhados de dor ou irregula- é de alta importância. Estas técnicas exigem uma curva de aprendi- ridades do conteúdo escrotal como diagnóstico diferenci- zado significativa. Devido à presença de dor importante, esse tipo al de tumor, hérnia escrotal, hidrocele, espermatocele, de exame, mesmo realizado com aparelho e técnica avançados, varicocele, epididimite crônica e torção testicular prévia. pode ser de difícil avaliação, sobretudo em crianças pequenas. Permanecendo a dúvida, pode-se realizar uma cintilogra- n investigação de tumor primário no caso de metás- fia perfusional da região escrotal ou proceder à exploração ci- tases em linfonodos e elevação de marcadores tumo- rúrgica do testículo, conforme critério clínico, desde que o re- rais como alfafetoproteína e gonadotrofina coriônica tardo na obtenção destes exames não coloque em risco a viabi- e, eventualmente, ginecomastia, hiperprolactinemia lidade do testículo. Devido às possibilidades e vantagens (faci- e palpação normal do testículo. lidade e rapidez) da ultra-sonografia com mapeamento em co- Para o estudo destes órgãos indica-se a realização de ultra- res, podemos considerar este como sendo método de escolha sonografia com transdutores de 7,5 a 10 MHz, pois não é neces- para os casos de suspeita de torção testicular. sária uma profundidade de penetração, mas, sim, alta resolução. Nos casos de torção testicular antiga, pode haver padrões de ecogenicidade variáveis no interior do parênquima testicu- Técnica - O exame deve ser realizado com o paciente em lar, sendo um diagnóstico diferencial com tumor de difícil decúbito dorsal, solicitando-se que tracione seu pênis no sen- avaliação. A presença de hidrocele, hidrocele de cordão ou tido cranial. Os dois testículos e os epidídimos são examina- persistência do processo vaginal, correspondem ao acúmulo dos nos sentidos longitudinal e transversal. Muito importante de líquidos ao redor do testículo ou cordão. Estas anomalias é a comparação da textura do parênquima testicular em rela- se mostram como coleções líquidas anecóicas. ção ao testículo contralateral. No caso de traumas de região escrotal pode-se verificar um acúmulo de líquidos paratesticulares com massas e coágu- Achados - Quanto ao diagnóstico do tumor testicular, se los com reflexos não-homogêneos. No hematoma testicular po- observa, nesta situação, uma destruição da estrutura ecogênica dem ser reconhecidas áreas hipoecogênicas no interior do pa- habitual. Os tumores podem se apresentar como lesões homo- rênquima. Uma hérnia escrotal apresenta-se com bandas de refle- gêneas ou heterogêneas mais ou menos bem delimitadas, ou xo móvel no interior do canal inguinal, sendo que o testículo e o seja, com contornos lisos ou irregulares/bocelados e com eco- cordão espermático estão normais. Durante o exame em tempo genicidade diminuída. Também podem se manifestar com au- real (“real time”), podem-se verificar movimentos peristálticos, se mento de ecogenicidade e calcificação focais. Podem ainda houver a presença de alças intestinais no canal inguinal. ter regiões pseudocísticas que se apresentam de maneira Uma epididimite aguda se mostra geralmente com aumento anecóica. Existe a possibilidade de uma hidrocele reacional do epidídimo, sendo que este apresenta áreas hipo e hipereco- estar acompanhando um tumor testicular. gênicas, ou seja, não-homogêneas. Já a epididimite crônica pode A diferenciação entre seminoma e tumor não-seminoma- ser acompanhada de pequenas calcificações no epidídimo. Uma toso não é precisa, existindo algumas características que po- orquiepididimite abscedada apresenta um padrão irregular de dem, todavia, sugerir um ou outro diagnóstico. Os seminomas ecogenicidade em nível de parênquima testicular, além da pre- puros são geralmente tumores intratesticulares homogêneos, sem sença de coleção purulenta. GUIA PRÁTICO DE UROLOGIA 19 Cap 04 - Ultra-sonografia.pm6 19 13/06/00, 13:10
  • 19.
    Estudo da uretra gradativamente popularizado como uma nova maneira de vi- sualizar detalhes anatômicos da glândula, bem como orientar O estudo da uretra com a ultra-sonografia é menos utiliza- biópsias, caso seja indicado. No entanto, esta popularidade da do na prática devido às possibilidades de uretrografia retrógra- USTR só ocorreu com o desenvolvimento conjunto de trans- da e uretrocistoscopia. No entanto, este tipo de avaliação pode dutores de alta freqüência, pistolas de biópsia, o advento do ser muito útil no diagnóstico de estenose de uretra, litíase PSA e a demonstração de que a maioria dos tumores prostáti- encravada, divertículos uretrais e avaliação da função esfincte- cos são hipoecogênicos. riana. No diagnóstico diferencial de tumores uretrais, a ultra- Recentemente, o uso do Doppler, que permite a detecção do sonografia pode oferecer subsídios. movimento de partículas, tais como células sangüíneas, substitui as imagens em duas dimensões da escala cinza, tem permitido o mapeamento do fluxo a cores. Inicialmente achava-se que a pre- Ultra-sonografia do pênis sença de hipervascularidade focal aumentaria o diagnóstico de neoplasias em áreas suspeitas. Essa hipervascularidade tem sido A ultra-sonografia do pênis deve ser realizada com descrita, de forma inconstante, em cerca de 60% dos tumores, transdutores de 5 a 7,5 MHz. Ela pode nos auxiliar a identi- mas também é observada em 1/4 dos pacientes com prostatite e ficar uma placa (doença de Peyronie), presença de hemato- em até 15% dos casos de HPB. O uso do Doppler aumenta em ma (traumatismo peniano) e a extensão de um carcinoma cerca de 7% a 8% o índice de detecção de câncer com US. Com peniano. Outra indicação é a avaliação com duplex colori- o advento do “power” Doppler, que é dez vezes mais sensível que do das artérias e veias penianas para pacientes com disfun- o Doppler tradicional, e o surgimento de meios de contraste para ção erétil, antes e após teste de ereção fármaco-induzida. ultra-sonografia, este método adicional poderá demonstrar sua Atualmente o duplex colorido ficou em segundo plano na utilidade na diferenciação de lesões malignas e benignas. avaliação inicial destes pacientes devido à possibilidade de provas terapêuticas por via oral, que podem nos fornecer Indicações - A principal indicação (90%) diz respeito a informações em relação à conduta terapêutica. avaliação de um possível câncer da próstata, isto é, diagnósti- co, estadiamento, biópsias e seguimento. Serve também para Outras indicações orientar procedimentos como braquiterapia, crioterapia, dre- nagens. Outros usos incluem casos de infertilidade, prostatite Outras áreas importantes de atuação da ultra-sonografia e pesquisa. Este não é um método adequado para o “screening” em Urologia são o diagnóstico pré-natal de doenças urológi- de câncer da próstata nem para o estudo de HPB, com exceção cas, a ultra-sonografia dos rins e trato urinário na infância, a de uso em pesquisas ou orientar procedimentos. avaliação do paciente com trauma do aparelho urinário, a ava- liação do rim transplantado com Doppler colorido e a ultra- Equipamento - qualquer aparelhagem com as seguintes sonografia intervencionista. Com relação a este item pode- qualidades pode realizar USTR e biópsias: mos citar a colocação de cateter de nefrostomia, a confirma- ção do local de punção quando da colocação de cistostomia e n Transdutor com dimensão e formato adequados para também a biópsia prostática. Ainda dentro do capítulo ultra- que possa ser inserido no reto e reesterilizável; sonografia em Urologia, podemos citar o controle que pode ser feito durante a realização de litotripsia extracorpórea. n Freqüências entre 5 e 7,5 MHz; Outras possibilidades incluem o estudo do rim com ma- peamento em cores, de forma semelhante ao dos órgãos es- n Capacidade de orientar biópsias com a linha do trajeto crotais. Mais recentemente existe a possibilidade de utiliza- da agulha, demarcada no monitor. Em geral, cânula ção da ultra-sonografia tridimensional, assim como a possibi- para tal fim deve ser acoplada ao transdutor; lidade de se usar ultra-sonografia durante os procedimentos laparoscópicos e endourológicos, como, por exemplo, a ava- n Pistola de biópsia, com agulhas 18 G; liação de tumores ureterais e verificação da presença de vasos anômalos na estenose de junção pieloureteral. A possibilida- n Capacidade de realizar medições; de do uso dos meios de contraste (microbolhas encapsuladas) para aumentar a captação de sinais ultra-sonográficos, sobre- n Capacidade de “scanear” sagital e transversalmente, tudo para o diagnóstico diferencial de tumores de rim e prós- sendo que os transdutores do tipo “end-fire”, com o tata, vem sendo estudada extensivamente. cristal disposto em torno da curvatura distal, são os mais populares e de melhor custo/benefício. Ultra-sonografia Preparo - Os pacientes devem estar com a ampola retal transretal da próstata limpa, o que pode ser obtido com o uso de “fleet-enemas” uma hora antes, ou laxativos adequados previamente. A in- Após a introdução da Ultra-sonografia Transretal (USTR) fecção urinária ativa é uma contra-indicação para o exame, por Watanabe e associados, em 1971, este método foi sendo devendo ser primeiro resolvida. O uso de aspirina, anticoagu- 20 GUIA PRÁTICO DE UROLOGIA Cap 04 - Ultra-sonografia.pm6 20 13/06/00, 13:10
  • 20.
    Figura 1 COLOCAÇÃO DO CURSOR PARA MEDIDAS DA PRÓSTATA Equação para calcular o volume prostático pela fórmula do elipsóide: L x A x C x ∏/6 = L x A x C x 0, 52 lantes orais e antiinflamatórios não-esteróides deve ser lubrificação. Este é avançado cranialmente, até a altura das suspenso antecipadamente. No caso de cumarínicos, que não vesículas seminais, onde inicia-se o exame, no sentido trans- puderem ser interrompidos, o paciente deve ser internado e o versal (coronal). Neste ponto pode-se proceder com as medi- medicamento trocado para heparina EV a qual é descontinuada , das do volume (figura 1). Esquadrinha-se toda a próstata, da quatro horas antes do exame e reiniciada quatro horas após. base até o ápice, avaliando-se a ecogenicidade das diferentes Se o paciente não necessita de nenhuma cobertura antibiótica regiões e a integridade da cápsula. Após, passa-se ao plano especial, pode-se realizar a profilaxia com uma quinolona do sagital, rotando o transdutor (no caso de “end-fire”) cerca de tipo ciprofloxacina, 500 mg, uma hora antes do exame, sendo 90º . Examina-se a próstata realizando-se movimentos látero- mantida, no mínimo, por mais duas doses, duas vezes ao dia. laterais, tipo leque, observando os diferentes detalhes desde o Se o paciente possui valvulopatia ou prótese valvular, a anti- ângulo próstato-seminal até o ápice. O examinador deve estar bioticoterapia profilática para endocardite é imperativa. No absolutamente familiarizado com a anatomia prostática des- caso de prótese ortopédica, recomenda-se aumentar a dose da crita por McNeal e popularizada por Lee et al. (figura 2). As quinolona para 750 mg. A aspirina e os antiinflamatórios po- lesões são melhor localizadas no plano coronal, embora as dem, em geral, ser reiniciados 3-4 dias após. biópsias sejam realizadas no plano sagital. A agulha é com- posta de duas partes que deslizam entre si: uma bainha exter- Técnica - A posição usual é o decúbito lateral esquerdo. na e uma agulha interna. A incursão total da agulha é de cerca Procede-se com a realização do toque retal (TR) para avaliar de 2,3 a 2,4 cm, sendo que sua ponta mede 0,5 cm, é sólida e o grau de limpeza e familiarizar o examinador com as anor- não obtém tecido. A calha de biópsia vem a seguir, com exten- malidades palpáveis presentes. O transdutor, previamente co- são total de 1,7 cm (1,5 cm em sua base), conforme demons- berto com um preservativo é então inserido, lentamente, após trado na figura 3. Figura 2 ANATOMIA PROSTÁTICA TRANSVERSAL E SAGITAL GUIA PRÁTICO DE UROLOGIA 21 Cap 04 - Ultra-sonografia.pm6 21 13/06/00, 13:10
  • 21.
    Figura 3 EXTREMIDADE DISTAL DA AGULHA DE BIÓPSIA Quando são realizadas biópsias aleatórias, devemos obter Aspectos - Em cerca de 70% das neoplasias o aspecto é pelo menos três fragmentos de cada lobo, das regiões da base, hipoecogênico e em cerca de 30% isoecóico, sendo raramen- meio e ápice. Glândulas maiores que 40 cm3, provavelmente, te hiperecogênico ou com calcificações, tipo “céu estrelado”. necessitam de um maior número de fragmentos. A presença de Existem situações, principalmente tumores mais avançados, nódulos palpáveis ou visíveis ao se efetuar a US exige amostras que podem exibir mais de um dos aspectos descritos acima. extras. Outro detalhe importante do exame é o aspecto da cápsula verdadeira, no que diz respeito a sua continuidade/integrida- Anatomia: de e abaulamentos. Estes podem ser sinais de penetração ou extensão extracapsular. O câncer da ZT pode ser mais difícil n Zona Periférica (ZP) – Compreende cerca de 70% do de ser diagnosticado em meio a presença de nódulos tecido glandular, preenchendo as partes posteriores da hiperplásicos. Devemos, neste local, observar assimetrias e glândula e parte das laterais; 70% das neoplasias se heterogenicidade suspeita. A ZT é uma região normalmente originam aqui, além de prostatite. um pouco mais hipoecóica que a ZP e ZC. n Zona de Transição (ZT) – Representa cerca de 5% a Complicações - Atualmente, com o uso de pistolas auto- 10% do tecido glandular, originalmente, localizando- máticas e quinolonas, o índice de complicações é baixo. Estas, se anteriormente à ZP, à direita e à esquerda da ure- tipicamente limitam-se a infecções e hemorragias com coágu- tra. É sede de HBP e cerca de 20% a 25% das neo- los, mais sérios em cerca de 1% a 2% dos casos. Por vezes plasias. pode haver hematúria macroscópica mais prolongada, sem ou- tras conseqüências, e hemospermia. Sangramentos mais im- n Zona Central (ZC) – Possui cerca de 25% de glândula portantes, no momento da biópsia, podem ser manejados com e situa-se na base, posterior à uretra e ZT, em forma compressão retal, raramente necessitando anuscopia e sutura. de cunha, englobando os canais ejaculatórios. Cerca de 5% das neoplasias aqui ocorrem. Outros usos - Esta técnica pode ser usada para estudar as vesículas seminais, canais deferentes e ductos ejaculatórios, n Estroma fibromuscular anterior – Cobre a região an- principalmente em pacientes com oligoazoospermia e baixo terior à uretra ao ultra-som, não sendo sede de neopla- volume ejaculado, auxiliando na identificação de causas po- sias ou HPB. tencialmente curáveis de infertilidade. Bibliografia recomendada 1. COCHLIN DL, DUBBINS PA, GOLDBERG BB, ALEXANDER AA. Atlas colorido e texto de ultra-sonografia urogenital. Revinter. Rio de Janeiro, 1998. 2. KULLIGOWSKA E, FENTON HM. Transrectal US in male infertility: spectrum of findings and role in patient care. Radiology 1998; 207: 173-181. (USTR na infertilidade masculina: variação de achados e sua função no manejo dos pacientes. Revisão publicada nos resumos comentados, J Bras Urol 1999, 25(1): 147-148). 3. LEE F et al. Transrectal ultrasound diagnosis of prostate cancer. Urol Clin North Am 1989; 16: 663. 4. McNEAL JE. Regional morphology and pathology of the prostate. Amer J Clin Path 1968; 49: 347. 5. PLATT et al. Acute renal obstruction: evaluation with intra-renal duplex Doppler and conventional U/S. Radiology 1993; 186: 685-8. 6. RASSWEILER J, MERKLE W. Ultraschall in der urologie. Stuttgart, Thieme 1997. 22 GUIA PRÁTICO DE UROLOGIA Cap 04 - Ultra-sonografia.pm6 22 13/06/00, 13:10
  • 22.
    Capítulo 5 Tomografia Computadorizada Dante Luiz Escuissato* Arnolfo de Carvalho Neto Guilherme Sandrini de Toni Introdução Normalmente, um exame tomográfico dos rins consta de uma série sem contraste (figura 1A), onde os cálculos podem A tomografia computadorizada é um método de imagem ser melhor identificados, seguidos de cortes na fase nefrográ- que, a exemplo da radiologia convencional, utiliza o raio X fica (figura 1B), – imediatamente após a injeção endovenosa para explorar o corpo humano. No exame, o tubo de raio X de contraste iodado –, caracterizados pela nítida separação en- gira em torno do paciente durante a emissão de um feixe mui- tre o córtex e a medular renal. Finalmente, uma série tardia, to estreito de raios que, após atravessar o paciente, é captado onde o parênquima renal torna-se homogêneo e as vias uriná- por detectores especiais, convertido em sinais elétricos e en- rias e a bexiga estão parcialmente preenchidas pelo contraste viado a um computador, que constrói as imagens. Com isto, a (figura 1C). Os ureteres podem ser identificados nos cortes tomografia computadorizada permite associar a vantagem de sem contraste, desde que haja uma quantidade mínima de gor- cortes anatômicos sem sobreposição com uma alta resolução dura retroperitoneal. Contudo, após a opacificação de sua luz de contraste. A injeção endovenosa de contraste iodado per- pelo contraste, é facilitada a identificação de obstruções. Tam- mite uma avaliação funcional de rins e vias urinárias, além de bém a bexiga é estudada em cortes pré e pós-contraste, sendo melhorar o detalhamento anatômico. facilmente identificados a espessura de sua parede e o plano Os contrastes iodados são macromoléculas com densida- de gordura perivesical. de suficiente para absorver parte do feixe de raios X. Essas substâncias são excretadas pelos rins, sendo filtradas pelos glomérulos e concentradas pelos túbulos, aparecendo em alta Figura 1 concentração nas vias excretoras. Assim, nos primeiros minu- tos após a injeção endovenosa, observamos alta concentração vascular com marcada diferenciação corticomedular (fase ne- frográfica glomerular), havendo, logo depois, homogenei- zação do parênquima renal (fase nefrográfica tubular). Em poucos minutos, o contraste chega ao sistema coletor e à O rim direito bexiga. apresenta aspecto Até alguns anos atrás, as imagens eram obtidas sempre normal nas fases pré- corte a corte, com tempo total de exame variando de 15 a 40 contraste (A), minutos. Nos últimos anos, os equipamentos passaram a rea- lizar também a técnica helicoidal, cujo tubo de raio X gira continuamente enquanto a mesa se desloca. Dessa forma, é obtido um grande número de imagens num tempo curto (10 a 30 segundos), evitando-se os artefatos gerados pelos movi- mentos respiratórios e obtendo-se todos os cortes na mesma fase de trânsito do contraste. Com isso, ampliaram-se as indi- cações do método, pois passou a ser possível estudar diferen- glomerular (B) e tes fases da excreção renal e obter imagens angiográficas com alta definição sem a necessidade de procedimentos invasivos por cateter. tardia (C). Na região interna do rim esquerdo, ver lesão *Endereço para correspondência: expansiva Rua Coronel Dulcídio, 1.917 - apto 31 - Água Verde distorcendo o 80250-100 - Curitiba - PR bacinete (figura 1C). Tel.: (0--41) 335-2325 GUIA PRÁTICO DE UROLOGIA 23 Cap 05 - Tomografia Comp.pm6 23 13/06/00, 13:11
  • 23.
    Neoplasias renais benignas Figura 2 Os adenomas renais são neoplasias epiteliais benignas com dimensões geralmente menores que 2,5 cm. À tomografia com- putadorizada, essas lesões são homogêneas e sofrem mínima impregnação pelo material de contraste iodado. A tomografia computadorizada não permite a diferenciação entre tumores Neoplasia renal com renais benignos e pequenos carcinomas. invasão das veias renal direita e cava inferior Angiomiolipomas renais são hamartomas compostos por (setas). uma mistura de vasos sangüíneos, gordura e tecido muscular liso. À tomografia computadorizada, usualmente as lesões são circunscritas, contendo áreas com densidade de gordura em seu interior (figura 3). Outros achados são extensão extra-re- Figura 3 nal do tumor e sinais de hemorragia recente. Neoplasias renais malignas Lesão renal exofítica com Na avaliação inicial dos carcinomas renais utiliza-se a uro- densidade de gordura grafia excretora ou a ultra-sonografia. A tomografia computa- (angiomiolipoma). dorizada com injeção endovenosa de contraste iodado apre- senta acurácia para o diagnóstico do carcinoma de células re- nais próxima de 95%, oferece detalhamento anatômico preci- so e permite ótima avaliação do volume tumoral e do estádio T Figura 4 local (figura 1). O uso endovenoso do material de contraste iodado é essencial para a detecção e estadiamento dessas neo- plasias (figuras 1B-1C). A tomografia computadorizada é tam- bém o método de escolha para guiar biópsias renais, embora a Nódulo adrenal heterogêneo. A gordura ultra-sonografia possa ser utilizada em grandes massas. ao redor da lesão está São os seguintes os achados tomográficos computadori- preservada (setas). zados do carcinoma renal: massa com atenuação similar ou menor que o parênquima, interface ou margens irregulares com o parênquima (pseudocápsula), deformação de contornos do rim (efeito de massa), realce pelo material de contraste e calci- ficações (central, periférica ou ambas). Além destes, podem ser observados achados secundários, como a invasão de veias Figura 5 renal e cava inferior (figura 2), invasão e/ou hemorragia peri- nefrética, aumento de linfonodos e metástase adrenal. A tomografia computadorizada é o melhor teste de ima- gem para diferenciar estádios I e II (T1 e T2) de estádios III e IV (T3a-T4). Quando as características típicas para o diagnós- Espessamento de parede tico de neoplasia maligna renal estão presentes, o valor predi- vesical à direita. Ver tivo positivo é superior a 95%. A tomografia computadorizada infiltração de gordura substituiu a angiografia no estadiamento dos carcinomas re- perivesical (setas). nais, mas este método pode ainda ser útil em planejamento ou embolização pré-operatórios. A invasão da cápsula renal é di- fícil de ser diagnosticada pela tomografia computadorizada, a menos que haja comprometimento da gordura perinefrética. mografia computadorizada apresenta limitações na identifica- ção de invasão perivesical microscópica, assim como a pro- Neoplasias da bexiga fundidade do comprometimento da parede vesical. A acurácia da tomografia computadorizada na detecção do envolvimento Ultra-sonografia, tomografia computadorizada e ressonân- perivesical e das vesículas seminais varia de 55% a 85%. cia magnética são os métodos de imagem melhor indicados A identificação pré-operatória de envolvimento de linfo- para o estadiamento local do câncer de bexiga. A tomografia nodos é fundamental no estadiamento do câncer de bexiga. É computadorizada, por apresentar excelente resolução de con- importante lembrar que a tomografia computadorizada demons- traste, pode demonstrar se existe ou não infiltração da gordura tra apenas alterações de tamanho dos linfonodos. A tomogra- perivesical (figura 4). Contudo, como a ultra-sonografia, a to- fia computadorizada é incapaz de identificar infiltração neo- 24 GUIA PRÁTICO DE UROLOGIA Cap 05 - Tomografia Comp.pm6 24 13/06/00, 13:11
  • 24.
    plásica em linfonodoscom dimensões normais. A acurácia para 97%, com média de 81%. A sensibilidade e especificidade do a detecção de metástases para linfonodos varia de 70% a 90%, método são em média de 80% e 87% respectivamente. com taxa de falso-positivo de 25% a 40%. Nos casos de neoplasias de células transicionais do trato Neoplasias adrenais urinário superior, a tomografia computadorizada tem valor na diferenciação entre tumor e cálculos radiotransparentes. A to- A tomografia computadorizada é atualmente o método mografia computadorizada também é útil no estadiamento des- de imagem mais sensível na avaliação morfológica das glân- tas lesões. dulas adrenais. A tomografia computadorizada, mesmo sem o uso de contraste iodado, pode demonstrar tumores com 1 cm Neoplasias da próstata de diâmetro ou menores (figura 5). O aumento das dimensões das glândulas adrenais, em casos de hiperplasia adrenal, é fa- Em alguns centros, a tomografia computadorizada, ultra- cilmente detectado pela tomografia computadorizada. sonografia transretal e a ressonância magnética são também Nos casos de suspeita clínica de feocromocitoma, a to- utilizadas no estadiamento clínico. A tomografia computado- mografia computadorizada é o método de escolha na investi- rizada apresenta limitações na investigação das neoplasias pros- gação diagnóstica. Nos 10% em que as lesões são extra-adre- táticas por não permitir visibilização direta dos tumores e ser nais, a tomografia computadorizada permanece como o méto- menos sensível à detecção de invasão extracapsular em relação do de imagem de eleição para a pesquisa de lesões mediasti- à ultra-sonografia transretal e à ressonância magnética. nais, retroperitoneais ou pélvicas. Pela possibilidade de com- plicações (taquiarritmias ventriculares e crise hipertensiva), o uso de contraste iodado endovenoso não é utilizado na rotina Neoplasias testiculares para pesquisa desses tumores. Em 5% das necrópsias, encontram-se adenomas adrenais A tomografia computadorizada não tem aplicação no es- não-funcionantes. Os adenomas apresentam dimensões dife- tudo dos tumores testiculares em seus sítios primários. A ava- rentes ao diagnóstico, variando de 1 a 2 cm naqueles associa- liação por imagem do abdome e pelve tem por objetivo detec- dos à síndrome de Conn e de 3 a 8 cm nos da síndrome de tar o envolvimento de linfonodos retroperitoneais. Estudos Cushing. Lesões que apresentem tamanho maior ou calcifica- comparando a tomografia computadorizada e a linfografia no ções em seu interior são suspeitas de malignidade. estadiamento dos tumores testiculares mostram que esses mé- A tomografia computadorizada é um ótimo método para todos são grosseiramente comparáveis. A tomografia compu- o estadiamento das neoplasias malignas adrenais. A gordura tadorizada parece ser superior à ultra-sonografia e semelhante periadrenal, quando preservada, sugere ausência de invasão à ressonância magnética. A tomografia computadorizada apre- local. Contudo, quando há distorção dos órgãos contíguos à senta as seguintes vantagens sobre outros métodos no estadia- lesão, a possibilidade de infiltração deve ser considerada. Es- mento dos tumores malignos testiculares: não-invasividade, tas neoplasias podem invadir a veia de drenagem e estender-se detecção de invasão de estruturas e órgãos adjacentes, presen- à veia cava inferior. Linfonodos paraaórticos e paracavais al- ça de adenomegalias em cadeias não avaliadas pela linfografia tos, com 1 cm de diâmetro ou mais, devem ser considerados e determinação com maior precisão dos limites tumorais e do comprometidos. verdadeiro volume da lesão. As limitações da tomografia com- putadorizada são a não-detecção de metástases em linfonodos com dimensões normais e a dificuldade de interpretação em Neoplasias da infância indivíduos com pouca gordura retroperitoneal, tendência co- mum em homens jovens. O tumor de Wilms é uma neoplasia renal primária cujo À tomografia computadorizada, as metástases para linfo- diagnóstico normalmente é feito pela ultra-sonografia. A to- nodos retroperitoneais variam desde pequenos nódulos a mas- mografia computadorizada é útil na confirmação diagnóstica sas confluentes. Linfonodos com 1 cm de diâmetro ou mais e estadiamento do tumor. O aspecto das lesões é, habitualmen- são considerados anormais. Contudo, nódulos com menos de te, heterogêneo, com microcalcificações em 10% a 20% dos 1 cm são também suspeitos se localizados em região periilar casos, e há realce irregular após a injeção endovenosa de con- renal à esquerda e região paracaval ao nível do rim direito. traste iodado. A tomografia computadorizada permite identi- O aspecto das metástases varia dependendo da histologia ficar infiltração de veia cava inferior e é o método mais sensí- tumoral, extensão da doença e se o paciente foi submetido a vel na detecção de tumores bilaterais. A presença de adenome- tratamento. Metástases de seminoma e carcinomas embrioná- galias retroperitoneais e metástases hepáticas é também identi- rios puros tendem a ter valores de atenuação de partes moles, ficada pela tomografia computadorizada. enquanto os teratomas e os tumores de células germinativas Os neuroblastomas podem ter origem em qualquer local mistos têm densidade menor. As lesões confluentes de semino- ao longo da cadeia ganglionar simpática. A maioria tem locali- ma e carcinomas embrionários podem conter focos hipoden- zação abdominal (65%) e, principalmente, adrenal. A tomogra- sos em seu interior (necrose tumoral). fia computadorizada com injeção endovenosa de contraste ioda- A acurácia da tomografia computadorizada na detecção do demonstra a lesão primária, assim como presença de adeno- de metástases para linfonodos retroperitoneais varia de 73% a megalias retroperitoneais e comprometimento vascular. A resso- GUIA PRÁTICO DE UROLOGIA 25 Cap 05 - Tomografia Comp.pm6 25 13/06/00, 13:11
  • 25.
    nância magnética ésuperior à tomografia computadorizada na avaliação de invasão do canal vertebral nesses casos. Figura 6 Infecção Necrose renal cortical bilateral. Ver áreas Raramente a tomografia computadorizada está indicada hipodensas no nas infecções urinárias não-complicadas, embora retardo de parênquima renal com excreção, nefrograma estriado, perda de diferenciação córtico- imagens pós-contraste medular, edema e áreas triangulares de ausência de impregna- endovenoso. ção pelo contraste possam ser observados nas formas mais gra- ves das pielonefrites. A presença de ar em vias urinárias indica infecção por germe produtor de gás, mais comum em pacien- tes diabéticos. Os abscessos aparecem como lesões císticas, Figura 7 com paredes irregulares e conteúdo mais denso que a água. A extensão para o espaço perirrenal pode ser demonstrada. Na pielonefrite xantogranulomatosa, encontramos uma massa he- terogênea, com porções císticas e calcificações grosseiras, que Cálculo renal esquerdo podem causar confusão com neoplasia renal. em grupo calicial médio A tuberculose renal é caracterizada pela distorção da mor- (seta). fologia habitual do parênquima, especialmente dos cálices, e pela presença de calcificações, que não são, no entanto, acha- dos patognomônicos. Figura 8 Doenças vasculares Rins policísticos. Os achados tomográficos no infarto renal vão desde a Múltiplos cistos são completa ausência de excreção de um dos rins até a identifica- observados ção de uma ou mais áreas cuneiformes de ausência de impreg- bilateralmente. nação pelo contraste (figura 6), muitas vezes com um estreito halo de impregnação, provavelmente causado pela circulação colateral pericapsular. Estes achados, associados com o edema difuso, são também encontrados na trombose venosa renal. A tomografia computadorizada helicoidal permite uma excelente demonstração das artérias renais. A angiotomogra- Trauma renal fia pode ser muito útil na investigação das doenças renovascu- lares, como na trombose pós-trauma e nas estenoses das arté- A tomografia computadorizada do abdome e pelve, com rias renais relacionadas à displasia fibromuscular e à ateros- uso de contraste iodado endovenoso e oral (sempre que possí- clerose, assim como na avaliação pré-operatória de doadores vel), é o método com maior acuidade no diagnóstico das lesões para transplante renal. traumáticas do trato urinário. O objetivo da avaliação radio- gráfica é diferenciar os pacientes que necessitam de interven- Intervenção ção cirúrgica precoce e aqueles passíveis de manejo clínico conservador. As indicações para avaliação radiográfica incluem pacientes com trauma abdominal com hematúria macroscópi- A tomografia computadorizada pode ser utilizada para ca, trauma abdominal com hematúria microscópica associada guiar procedimentos invasivos como biópsias ou drenagens ao choque, suspeita de lesões vasculares renais, assim como percutâneas; entretanto, seu uso tem sido limitado por ser um todos os pacientes pediátricos com hematúria pós-traumática. método estático, ao contrário da ultra-sonografia. Os seguintes parâmetros são usados na avaliação do trauma renal: extensão do dano ao parênquima renal, extravasamento Retroperitônio de urina, extensão da hemorragia perirrenal e o estado do pe- dículo vascular renal. O retroperitônio é muito bem estudado pela tomografia A tomografia computadorizada detecta com precisão as computadorizada, permitindo estabelecer a localização de le- contusões e lacerações do parênquima renal. As oclusões ar- sões em relação aos vasos ou às subdivisões retroperitoneais, teriais podem ser demonstradas e as alterações parenquimato- em relação às fascias pararrenais. Assim, alterações como fi- sas associadas aparecem como áreas com ausência de impreg- brose retroperitoneal e adenomegalias podem ser demonstra- nação por contraste ou de excreção do mesmo. As tromboses das facilmente. ou obstruções venosas podem aparecer como aumento do rim, 26 GUIA PRÁTICO DE UROLOGIA Cap 05 - Tomografia Comp.pm6 26 13/06/00, 13:11
  • 26.
    acompanhado de umretardo do nefrograma. A tomografia obstrução. Sinais secundários de obstrução incluem redução computadorizada tem sido usada, também, na avaliação das da espessura da gordura perirrenal, dilatação do sistema cole- dimensões e no acompanhamento dos hematomas e urinomas tor intra-renal e aumento unilateral da espessura cortical. Após perirrenais. o uso de contraste iodado endovenoso, observam-se retardo na sua excreção e persistência da fase nefrográfica pelo rim do Trauma pélvico (vesical) lado comprometido. A avaliação radiográfica da bexiga torna-se necessária em Doença cística renal todo paciente que apresente hematúria macroscópica associa- da a fratura da bacia. O estudo por meio de métodos de ima- Doença cística renal compreende um grupo diverso de gem tem por objetivo identificar o local da ruptura vesical, a desordens hereditárias, adquiridas e de desenvolvimento. Es- presença e a localização de hematomas pélvicos, assim como se tas doenças apresentam etiologia, quadro clínico, tratamento há hemorragia ativa e as relações da bexiga com fragmentos ós- e prognóstico diversos. O papel dos métodos de imagem nes- seos. A tomografia computadorizada tem se mostrado superior à tas entidades é auxiliar na classificação e diagnóstico correto, cistografia convencional na classificação das injúrias vesicais. identificar as complicações (hemorragia, infecção, ruptura e transformação neoplásica) e as alterações associadas em ou- Doença obstrutiva tros órgãos (figura 8). A tomografia computadorizada tem se mostrado eficaz no acompanhamento clínico dessas doenças, A tomografia computadorizada helicoidal é eficaz na ava- sendo superior à ultra-sonografia na identificação de cistos liação da obstrução renal. Nos casos agudos, o exame é reali- hemorrágicos e infectados, assim como na detecção precoce zado sem o uso de contraste endovenoso e oral, demonstrando de degeneração neoplásica dos mesmos. com grande acurácia a existência de cálculos no sistema cole- tor ou ureter, além de dilatação unilateral proximal à obstru- Conclusão ção. O método permite diferenciar as obstruções decorrentes de cálculos intraluminais das decorrentes de processos extrín- A tomografia computadorizada é amplamente utilizada no secos (neoplasias, hematomas, aneurismas) e outras causas que diagnóstico de lesões expansivas (neoplásicas ou não), obstruti- possam simular obstrução (apendicites, processos ginecológi- vas, infecciosas, vasculares e traumáticas, do aparelho urinário, cos e aneurismas de aorta). Quase todos os cálculos urinários das glândulas adrenais e do retroperitônio. A tomografia compu- são hiperdensos pela tomografia, inclusive aqueles que são ra- tadorizada é o método de escolha para o estadiamento local das diotransparentes nos estudos radiográficos (figura 7). Nos ca- neoplasias do aparelho urinário e é também utilizada nos casos sos em que haja cálculo impactado no ureter, um pequeno halo em que haja necessidade da pesquisa de implantes metastáticos hipodenso pode ser observado na parede ureteral, ao nível da no abdome superior e tórax (pulmões e mediastino). Bibliografia recomendada 1. RAYMOND HW, ZWIEBEL WJ, SWARTZ JD. Renal imaging. Seminars in ultrasound, CT and MRI 1997; 18:73-135. 2. DUNNICK NR. Advances in uroradiology I. The Radiologic Clinics of North America 1996; 34:925-1076. 3. DUNNICK NR. Advances in uroradiology II. The Radiologic Clinics of North America 1996; 34: 1081-275. 4. ZAGORIA RJ. Uroradiology. The Urologic Clinics of North America 1997; 24:471-698. 5. PRANDO, PRANDO, CASERTA, BAUAB JR. Urologia. Diagnóstico por imagem. São Paulo, 1997. GUIA PRÁTICO DE UROLOGIA 27 Cap 05 - Tomografia Comp.pm6 27 13/06/00, 13:11
  • 27.
    Capítulo 6 Medicina Nuclear LauroSergio Machado Ervilha A avaliação funcional do rim é um dos primeiros estudos Cintilografia renal dinâmica com aplicação clínica na era da medicina nuclear. Os exames realizados com detectores captam externamente a radioativi- Este estudo tem por objetivo avaliar a função renal e o dade sobre a área renal, após a administração do radiofárma- trânsito urinário. co. Os resultados são expressos em forma de gráficos repre- Os agentes habitualmente empregados são o ácido dieti- sentativos de atividade versus tempo da função renal. Atual- lenodiaminopentacético (DTPA) e a mercaptoacetiltriglicina mente modernas gamacâmaras acopladas a computadores so- (MAG3), ambos marcados com 99mTc, emissor de radiação fisticados fornecem imagens de alta qualidade e parâmetros gama. O 99mTc-DTPA é eliminado do sangue exclusivamen- funcionais. As imagens renais podem ser usadas para a aquisi- te por filtração glomerular enquanto o 99mTc-MAG3 é elimi- ção de dados funcionais ou para avaliar processos específi- nado pelo túbulo proximal. Após a administração venosa de cos, tais como pielonefrite, uropatia obstrutiva ou hipertensão um destes agentes, em pacientes normais, a seqüência de ima- renovascular. Drogas podem ser associadas aos exames, au- gens obtidas na gamacâmara fornece: mentando a sensibilidade e especificidade do diagnóstico em certas patologias. n capacidade de captação; n tempo de trânsito e As principais indicações clínicas para estudos renais com radioisótopos são: n eliminação. n avaliação do fluxo sangüíneo renal; A captação, verificada nos primeiros três minutos, é pro- porcional à função renal (glomerular ou tubular, dependendo n medidas de parâmetros quantitativos, tais como fluxo do agente empregado). Em seguida, no intervalo de três a seis plasmático renal efetivo e taxa de filtração glomerular; minutos o trânsito do material se faz dos glomérulos ou túbu- los à pelve renal. Nas imagens renais ficam visíveis os grupos n avaliação da hipertensão renovascular; calicianos e a pelve renal. A eliminação renal é imediata, de- vendo ser mínima a presença de traçador nos rins e nos siste- n detecção da pielonefrite; mas coletores cerca de 30 minutos após a injeção (figura 1). O emprego de computadores associados às gamacâmaras per- n detecção e quantificação da uropatia obstrutiva; mite estabelecer regiões de interesse (ROI) e gerar curvas que representam a quantidade de radiotraçador no rim em função n avaliação do rim transplantado; do tempo. Estes gráficos, chamados historicamente de reno- gramas, fornecem informações semiquantitativas da função n avaliação da função renal diferencial; renal. O renograma normal tem uma rápida ascensão da curva que representa a chegada do traçador ao rim. Em seguida veri- n detecção de anomalias renais congênitas ou adquiridas. fica-se o acúmulo do material no rim que reflete a filtração glomerular/secreção tubular, sendo que o pico da curva é al- A seguir veremos os estudos que mais comumente são cançado no intervalo de três a seis minutos. Nesta etapa ocor- realizados na prática urológica. re a equalização da captação com a excreção. A subseqüente queda na curva reflete somente a excreção (figura 2). No estudo das uropatias obstrutivas (figura 3a e 3b), a hidratação prévia do paciente é importante na prevenção de falsos resultados. Na presença de estase no sistema coletor, Endereço para correspondência: manobras fisiológicas (micção, mudança de decúbito) irão Rua XV de Novembro, 2.177 - Alto da XV provocar a drenagem espontânea em sistemas não-obstruídos. 80050-000 - Curitiba - PR Se a estase persistir, a intervenção farmacológica com furose- Tel.: (0--41) 264-6072 mida venosa será útil na caracterização de processo obstruti- GUIA PRÁTICO DE UROLOGIA 29
  • 28.
    Figura 1 Figura 3a Cintilografia renal dinâmica normal. Ambos os rins concentram e eliminam o radiotraçador em tempos normais. Figura 2 Criança de 10 anos com hidronefrose à esquerda. Acúmulo progressivo do traçador na pelve renal sem resposta ao diurético. Curva do renograma ascendente. Rim direito normal. Estenose de JUP. Renograma normal. vo. Na ausência de obstrução, a eliminação do traçador da Figura 3b pelve renal ocorre rapidamente após a injeção do diurético. A avaliação pode ser melhorada com a análise da curva do reno- grama e a determinação da meia-vida (T 1/2) do traçador no rim após o diurético. Valor de T 1/2 abaixo de 10 minutos é considerado não-obstrutivo. Valor maior que 20 minutos indi- ca geralmente processo obstrutivo urodinamicamente signifi- cativo. As causas mais comuns de erros nestas avaliações são: hipoidratação, função renal diminuída com má resposta ao diurético, dilatação severa do sistema coletor, refluxo vesi- coureteral e repleção vesical. Nas duas últimas condições pode- se associar cateter vesical. O T 1/2 poderá permanecer au- mentado por meses após intervenção cirúrgica (pieloplastia) em sistemas coletores muito dilatados. Avaliação do rim transplantado Na avaliação do rim transplantado, a cintilografia renal dinâmica deve ser realizada, sempre que possível, nas primei- ras 24 horas do pós-operatório. Além de documentar a viabili- dade do enxerto, o exame precoce servirá como base para com- paração com eventuais exames futuros. A gamacâmara deverá Estudo repetido após estar posicionada o mais próximo possível do rim enxertado, três meses da pieloplastia. Notar com o campo de visão abrangendo aorta distal, artérias femo- boa resposta ao rais, rim enxertado e bexiga. O traçador é injetado em “bolus” diurético. sendo documentada uma seqüência de imagens a intervalos 30 GUIA PRÁTICO DE UROLOGIA
  • 29.
    n hematomas, queocorrem usualmente nos primeiros dias Figura 4a pós-transplante, são visualizados por áreas persisten- tes de hipocaptação na região perirrenal. Estas mes- mas características cintilográficas serão observadas no abscesso e na linfocele; Enxerto na fossa ilíaca direita. O n obstrução ureteral, tanto as de etiologia intrínseca (co- estudo do águlos, estenoses da junção ureteropélvica, cálculos) fluxograma quanto por compressão extrínseca (hematomas, absces- revela boa sos, linfocele). Na dependência de boa função do en- perfusão. xerto, a obstrução ureteral é detectada pela retenção prolongada do traçador no sistema caliciano. Figura 4b Hipertensão renovascular A cintilografia renal dinâmica, isoladamente, tem baixa sensibilidade na detecção da hipertensão renovascular. Este exame, associado à intervenção farmacológica com a admi- nistração de um inibidor da enzima conversora da angiotensi- na (ECA), se torna muito mais sensível. Vários protocolos são propostos para este estudo que pode ser realizado com 99mTc- DTPA ou 99mTc-MAG3. O paciente não deverá estar em uso Estudo subseqüente com boa captação e de inibidores da ECA pelo menos por 48 horas antes dos exa- eliminação. Nota-se o mes. Uma cintilografia renal dinâmica deverá ser obtida em trajeto da sonda vesical. condições basais 24 horas antes do exame associado ao inibi- dor da ECA. Embora o enalapril possa ser empregado, usual- mente se administra captopril (25-50 mg) por via oral 60 mi- nutos antes da injeção do radiotraçador. Na presença de hiper- de um segundo durante o primeiro minuto (figura 4a). Esta tensão renovascular, deverá ocorrer no estudo com captopril etapa, denominada fluxograma, avalia a perfusão do rim en- uma acentuada diminuição da função do rim afetado. É im- xertado. Curvas são geradas em áreas de interesse vascular portante a comparação das curvas dos renogramas obtidos pre- (aorta ou artéria ilíaca) e renal. O pico da atividade renal não viamente e após a administração de captopril. deve demorar mais que 4-6 segundos do pico da artéria e cair rapidamente para um nível inferior. A avaliação visual das ima- gens fornece dados qualitativos que podem detectar obstru- Cintilografia renal estática ção da artéria renal ou de um de seus ramos. No pós-operató- É o estudo das imagens obtidas quatro horas após a inje- rio imediato, a ausência de perfusão do enxerto pode repre- ção de um agente que se concentra na cortical. O traçador sentar oclusão arterial, trombose da veia renal ou rejeição hi- habitualmente empregado é o ácido dimercaptossuccínico peraguda. (DMSA) marcado com 99mTc, que se fixa no túbulo proxi- As etapas de trânsito e eliminação, em transplantes não- mal e tem muito pouca eliminação urinária. Em rins normais, complicados, são semelhantes às de rins normais (figura 4b). a cintilografia com 99mTc-DMSA reflete a distribuição do Nestas fases, as seguintes complicações podem ser de- traçador no córtex renal sem captação no córtex medular e no tectadas: sistema coletor (figura. 5). A principal indicação do estudo é o diagnóstico da pielonefrite aguda e da seqüela (cicatriz) que n necrose tubular aguda (NTA), caracterizada por uma eventualmente possa sobrevir. A cintilografia renal estática é relativamente boa perfusão associada com baixa cap- particularmente útil em diferenciar pielonefrite da infecção tação e eliminação do traçador; n rejeição aguda determina déficit acentuado da perfu- Figura 5 são com captação e excreção igualmente prejudicadas; n fístulas urinárias que habitualmente ocorrem na jun- ção ureterovesical se traduzem por área de acúmulo pro- gressivo de urina marcada, de margens mal definidas. Cintilografia estática com Nessas situações, é conveniente adquirir imagens pré e 99mTc-DMSA. Aspecto normal pós-micção. O urinoma caracteriza-se por uma área ini- com captação uniforme do cialmente fotopênica (baixa radioatividade) que apre- material no parênquima de ambos os rins. senta acúmulo de traçador nas imagens tardias; GUIA PRÁTICO DE UROLOGIA 31
  • 30.
    n avaliação doenvolvimento renal por tumores e o diag- Figura 6 nóstico diferencial de tumor e hipertrofia da coluna de Bertin; Pielonefrite aguda em criança de três anos. A cintilografia estática n diagnóstico do infarto renal, muito útil em rim trans- revela nítida área de plantado; hipocaptação no pólo superior do rim direito n diagnóstico do rim em ferradura. sem modificar seu contorno. Pesquisa de refluxo vesicoureteral (RVU) Rim esquerdo normal. Existem dois métodos em medicina nuclear para a pes- quisa do RVU: cistografia isotópica direta e cistografia isotó- Figura 7 pica indireta. E D A cistografia isotópica direta exige cateterização vesical para instilação do radiotraçador a partir de um frasco de solu- ção fisiológica suspenso 80 cm acima da bexiga. O paciente é posicionado em decúbito dorsal com o detector da gamacâ- mara situado sob a mesa de exame. Durante as fases de enchi- mento da bexiga e micção, imagens seqüenciais são adquiri- das a intervalos de dez segundos. Episódios de refluxo even- tualmente são documentados ainda na fase de repleção vesi- Paciente com infecção urinária de repetição. Rim esquerdo cal. Uma imagem estática é obtida imediatamente após a mic- diminuído com acentuada retração da cortical no terço médio. ção para avaliar o resíduo na bexiga. A exposição radiológica Rim direito com pequena cicatriz no pólo inferior. Pielonefrite é mínima. Este método é mais sensível que a uretrocistografia por refluxo vesicoureteral bilateral. miccional e a cistografia isotópica indireta, sendo capaz de do trato urinário inferior em crianças, quando os achados clí- nicos e laboratoriais podem não ser confiáveis. A imagem tem alta sensibilidade para um diagnóstico precoce, além de loca- Figura 8 lizar e avaliar a extensão do processo inflamatório. A pielone- frite pode ser detectada como um único defeito de captação, como múltiplos defeitos focais envolvendo um ou ambos os rins ou, ainda, como acentuada hipocaptação comprometendo inteiramente o rim. Na fase aguda não se verifica perda de volume renal (figura 6). Se o tratamento for adequado e a evo- lução favorável, um exame após 3-6 meses pode evidenciar total recuperação do rim. A pielonefrite pode, eventualmente, evoluir para a cicatriz renal que se traduz, na cintilografia, como uma área focal de hipocaptação com perda do contorno renal – diminuição do volume (figura 7). Outras indicações da cintilografia renal são: n quantificação relativa do córtex funcionante de cada rim no seguimento da pielonefrite por refluxo; n avaliação do parênquima renal pós-trauma. Lembrar que coleções urinárias podem ser documentadas com a cin- Cistografia isotópica direta tilografia renal dinâmica; demonstrando RVU à esquerda em criança de três anos com n avaliação das doenças císticas do rim; infecção urinária de repetição. Cintilografia renal com 99mTc- n diagnóstico do rim multicístico displásico; DMSA da mesma paciente revelando seqüela grave de n diagnóstico de ectopia renal ou rim único; pielonefrite. n avaliação da função relativa dos segmentos superior e inferior do rim duplicado; 32 GUIA PRÁTICO DE UROLOGIA
  • 31.
    Figura 9 Figura 10 Cistografia isotópica indireta. Menina de seis anos com infecção urinária de repetição. Refluxo para o rim direito documentado no início da micção. Observar que ao final da micção a urina Torção de testículo. retorna da pelve renal para a bexiga. Há decréscimo de captação na hemibolsa direita. detectar episódios de refluxo de pequeno volume. Não neces- sita cooperação do paciente, portanto, crianças de toda as ida- des podem ser examinadas (figura 8). Figura 11 A cistografia isotópica indireta tem como principal van- tagem a capacidade de demonstrar RVU em condições fisio- lógicas, sem necessidade de cateterização vesical. O estudo é realizado com a administração venosa de um radiotraçador de eliminação urinária rápida (99mTc-DTPA/99mTc-MAG3). No momento em que o paciente refere repleção vesical, uma ima- gem estática é obtida (pré-miccional). Em seguida a micção é documentada numa seqüência de imagens a intervalos de dois segundos. Imediatamente, uma nova imagem estática (pós-mic- cional) é realizada. Esta seqüência é efetuada com o paciente na sua posição habitual de micção. Além de permitir a avalia- ção da função renal, esta técnica é muito menos traumática, física e emocionalmente, que a cistografia isotópica direta. O enchimento e o esvaziamento da bexiga são fisiológicos, tes- tando a competência do sistema anti-refluxo sob condições normais de pressão na bexiga. O método, entretanto, exige cooperação total do paciente, não sendo indicado para crian- Epididimite. ças pequenas e pacientes que, por qualquer motivo, não pos- Observa-se aumento do sam cooperar (f igura 9). aporte sangüíneo para a Grupos experimentados na investigação da infecção uri- hemibolsa direita. nária em crianças sugerem a realização da uretrocistografia miccional como o método de escolha na primeira investiga- ção do RVU. Isto se deve ao apurado estudo anatômico que o método radiológico permite nas malformações da uretra mas- de imagens seqüenciais, a intervalos de dois segundos, duran- culina e da bexiga. Os estudos com radionuclídeos, devido a te 60 segundos após a injeção venosa do radiotraçador (99mTc- sua segurança, sensibilidade e exposição radiológica mínima, pertecnetato). Imediatamente após o fluxograma obtém-se uma estão indicados no seguimento de pacientes com RVU e avali- imagem estática da bolsa escrotal. ação da cirurgia anti-refluxo. Na torção aguda do testículo, verifica-se área de hiporra- dioatividade na bolsa escrotal determinada pela severa dimi- Cintilografia escrotal nuição de aporte sangüíneo (f igura 10). Os achados cintilográficos nos processos inflamatórios Este exame é utilizado no diagnóstico diferencial entre agudos são marcadamente diferentes da torção. As imagens torção testicular e epididimite, como causa da dor escrotal do fluxograma revelam acentuado aumento de aporte sangüí- aguda. O estudo do fluxo sangüíneo escrotal é obtido através neo para a hemibolsa afetada (figura 11). GUIA PRÁTICO DE UROLOGIA 33
  • 32.
    Na detecção davaricocele emprega-se a cintilografia com hemácias marcadas. A técnica consiste na marcação in vivo Figura 12 das células vermelhas com 99mTc. A imagem do “pool” san- D D güíneo escrotal é obtida com o paciente em pé, em condições de repouso e sob manobra de Valsalva. O aumento da radioa- tividade na topografia do plexo pampiniforme pode detectar varicocele em pacientes sem anormalidades no exame físico (figura 12). Basal Valsalva Varicocele à esquerda. Notável o efeito da manobra de Valsalva, observado na imagem à direita. Bibliografia recomendada 1. THRALL JH, ZIESSMAN H. Nuclear medicine. The requisites. Mosby, 1995. 2. TREVES ST. Pediatric nuclear medicine. 2nd ed. Springer-Verlag, 1995. 3. DUBOVSKY EV et al. Report of the radionuclides in nephrourology committee for evaluation of transplanted kidney seminars in nuclear medicine. W.B. Saunders Company 1999; 29(2): 175-88. 4. BROWN SCW. Nuclear medicine in the clinical diagnosis and treatment of obstructive uropathy . In: Murray IPC, Ell PJ, William Strauss H. Nuclear medicine in clinical diagnosis and treatment. Churchill Livingstone, Edinburg, 1995; p. 271-93. 34 GUIA PRÁTICO DE UROLOGIA
  • 33.
    Capítulo 7 Radiologia Intervencionista Pedro Paulo de Sá Earp A radiologia intervencionista pode ser definida como o A solução para estas obstruções consiste na instalação de conjunto de atitudes terapêuticas em que a imagem indireta, “shunts” (derivações) descompressivos. fornecida por qualquer meio técnico que não simplesmente o A causa mais comum de hidronefrose congênita é a este- olho humano, aplicado diretamente ou através de instrumento nose da junção pieloureteral, que aparece em 1:1.256 recém- óptico, seja fundamental para sua realização. Estas interven- natos. Ainda pode ocorrer a obstrução ureterovesical, mais rara ções têm sido praticadas tanto pelo radiologista quanto pelo e tipicamente relacionada a duplicação renal com dois siste- urologista interessado nesta área. mas coletores completos, uni ou bilateralmente. Por fim, o A radiologia intervencionista tem sido aplicada nas di- processo obstrutivo pode ocorrer na uretra, sendo mais co- versas fases da vida: mum na válvula da uretra posterior. Mais raramente, pode ser encontrada atresia uretral e cloaca persistente. • intra-uterina, A cirurgia fetal está indicada principalmente na obstru- • infância e ção uretral (válvula da uretra posterior), consistindo na colo- • fase adulta. cação de “shunt” vesicoamniótico com o objetivo de: • descomprimir o sistema urinário fetal; As entidades nosológicas que serão abordadas neste ca- pítulo abrangem mais comumente o rim e retroperitônio: tu- • evitar exclusão renal; mor, cisto, estenose pieloureteral, cálculo, abscesso e cole- • restaurar o volume do líquido amniótico. ções urinárias, estenose arterial, trauma arterial e fístula, hi- dronefrose; o testículo: varicocele e ainda as biópsias radiolo- Está indicada quando houver cariótipo fetal normal, au- gicamente guiadas, como as dos nódulos linfáticos após linfo- sência de outra malformação fetal associada, gestação infe- grafia. rior a 32 semanas e rim fetal ainda viável (ausência de hipere- As malformações fetais ocorrem na proporção de 1:200 cogenicidade ultra-sonográfica e bioquímica urinária fetal de- nascimentos. O sistema urinário está comprometido, nestas monstrando sódio, cloro, cálcio e osmolaridade menores que circunstâncias, em 30% a 50% das vezes. Dentro do útero o 100 mEq, 90 mEq, 1,8 mmol/l e 210 mmol/l respectivamente). líquido amniótico é um dialisado do soro materno, essencial O sucesso do procedimento deve ser observado através para a manutenção da temperatura e homeostase bioquímica. de ultra-sonografia semanal para verificar o funcionamento O volume líquido permite o movimento do feto e seu desen- da derivação, a restauração do volume do líquido amniótico e volvimento pulmonar. A partir da vigésima semana o feto mo- desaparecimento da dilatação do sistema coletor renal, do ure- difica essencialmente o volume do líquido amniótico e sua ter e da bexiga. composição através da deglutição e micção. Processos obs- trutivos urinários e agenesia renal vão levar a oligoidrâmnio, Hidronefrose com repercussões muito severas. Derivação urinária externa - Nefrostomia No campo das obstruções pode haver: A nefrostomia pode ser definida como uma derivação do • obstrução ureteropiélica, sistema coletor renal para o meio externo. É indicada quando • obstrução ureterovesical, a função renal está severamente comprometida em função de • obstrução uretral. um processo obstrutivo, quando há um quadro infeccioso re- nal (pionefrose), rebelde a tratamento conservador, causado também por quadro obstrutivo ou como preparativo para ci- Endereço para correspondência: rurgias renais percutâneas. Evidentemente esta derivação ex- Centro Médico Sorocaba terna é realizada somente quando não é possível a desobstru- Rua Sorocaba, 464 - grupo 403 - Botafogo ção endoscópica retrógrada. Existem situações especiais em 22271-110 - Rio de Janeiro - RJ que a instalação de um cateter de nefrostomia está indicada, Telefax: (0--21) 527-9927 por exemplo, quando se quer estudar a função de um rim obs- GUIA PRÁTICO DE UROLOGIA 35 Cap 07 - Radio-Inter.pm6 35 13/06/00, 13:13
  • 34.
    truído e suacapacidade de recuperação, quando se quer medir fluxo e pressão intrapiélica (Teste de Whitaker) ou quando se Figura 1 quer desviar temporariamente a urina, como nos casos de pe- quenas fístulas ou traumatismos ureterais. A nefrostomia pode ser realizada sob anestesia local, sob sedação ou sob anestesia geral. O paciente é colocado em de- cúbito ventral ou semi-oblíquo, de acordo com a preferência do urologista. Utiliza-se, quando não existe nenhum contraste dentro do sistema coletor, agulha fina e longa (22 ou Chiba) para a primeira punção do sistema coletor. A profundidade da punção e o seu direcionamento podem ser auxiliados por orien- tação ultra-sonográfica. De outra forma a agulha de punção pode ser inserida a 2 cm abaixo da décima segunda costela e a 2 cm lateralmente à borda externa do psoas. A agulha é apro- fundada lentamente até que a distância, calculada pela ultra- sonografia, seja atingida ou que a agulha comece a oscilar, em pêndulo, junto com os movimentos respiratórios do pa- ciente (difícil de ser apreciado com agulhas muito finas, como a agulha de Chiba). Habitualmente, quando se atinge o rim, sente-se uma resistência maior à progressão da agulha. Deve- se progredir mais 1 a 2 cm, retirar o mandril da agulha e iniciar suave aspiração enquanto se vai retirando muito len- tamente a agulha. Uma vez comece a fluir urina pela agu- lha, alguns mililitros são aspirados e, logo em seguida, con- traste é injetado lentamente, sob controle fluoroscópico para se ter certeza de que o sistema coletor foi atingido. Se a manobra não for bem-sucedida na primeira vez, pode ser repetida diversas vezes já que o calibre da agulha é muito fino e não provoca grandes danos ao rim. Se não se conse- gue atingir o sistema coletor na primeira punção, a agulha Cisto renal deve ser quase toda retirada e discretamente redirecionada. Uma vez penetrado o sistema coletor, repetimos, aspiram- Punção aspirativa se alguns mililitros para que, ao injetar contraste, não haja uma superdistensão do sistema e rompimento dos fórnices Os cistos renais são relativamente comuns, sobretudo após renais. O contraste injetado deve ser diluído de modo tal os 50 anos. Raramente necessitam intervenção, exceto se pe- que possa desenhar os cálices sem obstruir a visão dos ins- las suas dimensões e posição estiverem comprimindo o siste- trumentos que vão ser inseridos no rim. Tão logo o sistema ma coletor e impedindo a drenagem urinária adequada ou cau- coletor esteja radiologicamente desenhado, faz-se a pun- sando dor ou desconforto. As intervenções cirúrgicas abertas ção definitiva com agulha mais calibrosa (19), escolhendo- raramente são empregadas. Quando um cisto renal não res- se o cálice mais adequado. A urina com contraste deve sair ponde bem ao tratamento radiológico intervencionista pode-se livremente pela luz da agulha antes que um fio guia seja optar por marsupialização do mesmo por via laparoscópica. introduzido pela luz da agulha mais calibrosa. Este fio guia Habitualmente, se um cisto renal tem indicação de tra- deve ser posicionado da melhor forma dentro do sistema tamento pode-se optar por punção e aspiração do conteúdo coletor, preferencialmente caminhando pelo ureter abaixo do cisto, o qual pode ser enviado para análise bioquímica (sempre sob controle fluoroscópico). Estando o fio bem po- ou para exame citológico. A punção deve ser feita sob orien- sicionado, parte-se para a dilatação do trajeto renocutâneo, tação ultra-sonográfica, podendo a ponta da agulha de as- utilizando-se os dilatadores fasciais. A dilatação vai até um piração ser posicionada bem no meio da cavidade cística e calibre suficientemente grande para facilitar a posterior in- toda a aspiração ser acompanhada em tempo real pelo ul- serção do cateter definitivo. Vários tipos de cateter de tra-som. O ponto da punção na pele deve se situar na região nefrostomia podem ser escolhidos: Malecot, Pezzer, Foley, que for mais perto do cisto, tendo-se o cuidado de não trans- Nelaton ou o mais utilizado, que é o tipo rabo de porco passar outros órgãos, tais como intestino, fígado ou baço. (“pig tail”). Algumas vezes é impossível esvaziar completamente o cis- O cateter de nefrostomia deve ser bem fixado à pele, com to porque a ponta da agulha bate de encontro à sua parede alguma folga nos pacientes muito obesos para que saída inad- que colapsa, interrompendo a manobra. Por este motivo al- vertida não possa ocorrer. Este fato é extremamente indesejá- guns urologistas e radiologistas preferem fazer a introdu- vel já que a reinserção de cateter em sistema coletor vazio é ção de pequenos drenos, tais como o “pig tail”, que permi- muito mais difícil. tirão o completo esvaziamento do cisto. Como existe uma 36 GUIA PRÁTICO DE UROLOGIA Cap 07 - Radio-Inter.pm6 36 13/06/00, 13:13
  • 35.
    grande tendência deestes cistos se refazerem, mesmo que Abscesso renal e retroperitoneal demore muito tempo, alguns autores defendem a idéia de se introduzirem, ao final do esvaziamento, substâncias es- Drenagem clerosantes que promoverão aderências entre as paredes dos cistos. Deve ficar claro que a punção de um cisto é proce- O abscesso renal e retroperitoneal é diagnosticado com dimento de exceção, devendo-se usar, na maioria das ve- maior segurança através da ultra-sonografia e da tomografia zes, apenas observação periódica através de controles ul- computadorizada. O abscesso retroperitoneal pode se locali- tra-sonográficos. zar em um dos três maiores espaços definidos pelo peritônio posterior, pelos folhetos anterior e posterior da fáscia de Ge- rota e pela extensão posterior da fáscia transversalis. Qual- quer que seja a localização do abscesso retroperitoneal, ele Figura 2 PUNÇÃO DE CISTO deve ser bem definido através dos métodos de imagem para que um acesso direto seja obtido, evitando a cavidade perito- neal. Se por um lado a tomografia computadorizada consegue um melhor estudo da coleção, por outro lado a ultra-sonogra- fia proporciona melhor orientação para a inserção do cateter de drenagem. Um abscesso retroperitoneal pode se espalhar de modo amplo, caminhando cranialmente para o diafragma, caudalmente para o psoas e para a coxa, para o flanco e até para a cavidade peritoneal. A tomografia computadorizada que se baseia na diferen- ça de densidade dos tecidos é mais efetiva nos doentes obe- sos, cuja gordura excessiva promove uma grande delineação entre os tecidos. Nos pacientes magros ou caquéticos a ultra- sonografia pode se demonstrar superior. Os achados de uma tomografia, diante de um abscesso, podem ser: massa redonda ou oval, com atenuação central (0 Tumor renal a 20 unidades Hounsfield); parede com maior atenuação de- Embolização vido ao processo inflamatório realçado pelo contraste que impregna os vasos congestos, formando uma espécie de anel; A embolização se aplica a diversos casos, tais como san- aumento da imagem do psoas ou do rim causado pelo edema gramentos importantes devido a transecção traumática ou ia- inflamatório; espaçamento da fáscia de Gerota; presença even- trogênica de artérias renais, aneurismas e fístulas conseqüen- tual de gás. Os achados da ultra-sonografia podem ser: massa tes a biópsias ou cirurgias percutâneas. não-ecorefrigente, redonda ou oval, com contornos convexos; A embolização de tumor renal está indicada principal- irregularidade fina das paredes; presença de debris ecogêni- mente quando se trata de tumor inoperável que esteja sangrando cos no interior (se o abscesso não for muito espesso). de forma importante ou quando o paciente não possui condi- Com freqüência os abscessos renais e retroperitoneais são ções para ser submetido a uma cirurgia e o tumor esteja pondo suficientemente volumosos para deslocar os órgãos vizinhos, em risco iminente a vida do indivíduo ou causando grande formando uma janela que facilita a inserção de drenos percu- sofrimento. tâneos. A técnica de embolização consiste basicamente em colo- cação de cateter vascular através de punção da artéria femo- Técnica de drenagem de abscesso ral, o qual vai seletivamente ser posicionado na artéria que O paciente é posicionado da maneira mais confortável nutre a massa tumoral. O procedimento pode ser feito sob anes- para ele e para o operador, de tal forma que o ultra-som possa tesia local complementada por analgesia, já que a dor do in- acompanhar o procedimento de inserção do cateter de drena- farto renal costuma ser intensa. Uma vez bem estudada a vas- gem. Habitualmente é utilizada anestesia local. O local e o cularização do tumor, o cateter vascular é posicionado estra- trajeto da punção para drenagem é escolhido de tal modo que tegicamente, e substância embolizante é injetada. Vários ma- a cavidade peritoneal seja evitada para impedir sua contami- teriais podem ser introduzidos através do cateter. Os mais co- nação. Se um abscesso se localizar na face anterior do rim ou mumente utilizados são: espirais metálicas, gelfoam, músculo no espaço atrás do peritônio posterior, a punção deverá ser autólogo, coágulos etc. Subseqüentemente ao tratamento, os feita através do parênquima renal, como nas nefrostomias. Uma pacientes podem apresentar dor, náuseas e febre, que acabam vez determinada a profundidade do abscesso em relação ao por ceder ao fim de alguns dias. O inconveniente desta técni- ponto de entrada na pele, a agulha é marcada com relação a ca é que fenômenos tromboembólicos indesejáveis podem esta distância. O direcionamento é indicado pela ultra-sono- acidentalmente ocorrer. A embolização tumoral tem sido muito grafia feita em tempo real. Utiliza-se mais freqüentemente uma pouco empregada atualmente, sendo reservada para casos es- agulha 19 com mandril. Confirmada a presença da ponta da peciais. agulha no interior do abscesso, o mandril é retirado e alguns GUIA PRÁTICO DE UROLOGIA 37 Cap 07 - Radio-Inter.pm6 37 13/06/00, 13:13
  • 36.
    mililitros de secreçãosão aspirados e enviados para cultura Os melhores resultados com a angioplastia transluminal específica. A seguir passa-se pela luz da agulha um fio guia percutânea renal têm sido encontrados nos casos de hiperpla- com extremidade curva (em jota), retira-se então a agulha e sia fibromuscular (sucesso maior que 90%), enquanto o trata- inicia-se a dilatação do trajeto com os dilatadores fasciais de mento de estenoses de artéria renal provocadas por arterios- teflon. Tão logo seja possível, um cateter de drenagem, com clerose tem apresentado resultado mais pobre (70% a 80% de múltiplos orifícios, é introduzido no abscesso. Este cateter é sucesso). Novas técnicas empregando lasers, “stents” e agen- conectado a um sistema de drenagem fechado, que, por gravi- tes fibrinolíticos irão certamente influenciar os resultados dade, vai esvaziar gradualmente o conteúdo do abscesso. Por quando analisados com maior tempo de observação. Resulta- vezes o abscesso é septado ou multiloculado, obrigando à in- dos muito consistentes têm sido encontrados no tratamento serção de mais de um cateter de drenagem. O dreno deve ser das estenoses arteriais ocorridas nos locais das anastomoses fixado à pele com fio de sutura. Esta manobra tem que ser arteriais dos transplantes renais quando é empregada a angio- muito segura já que a saída inadvertida do cateter dificilmen- plastia transluminal percutânea. te pode ser corrigida. Freqüentemente a febre e a leucocitose melhoram em 24 Estenose pieloureteral a 48 horas. O dreno, que está firmemente fixado à parede, é aí deixado por um espaço de tempo que em geral atinge os 14 Endopielotomia sob controle dias. Uma vez se constate que não há mais drenagem de qual- ultra-sonográfico quer material, o dreno é deixado por mais 24 a 48 horas e depois é retirado. Se o quadro clínico do paciente não melho- Técnicas de imagem tem fornecido um importante au- rar nas primeiras 24 a 48 horas depois da drenagem, uma to- xílio no transcurso do tratamento endoscópico da estenose mografia computadorizada ou uma ultra-sonografia de con- da junção pieloureteral. Como é sabido, em cerca de 31% trole deve ser realizada. Elas evidenciarão um possível deslo- dos casos existem vasos cruzando a junção pieloureteral, camento do cateter para fora do abscesso ou a presença de os quais podem ser cortados durante a secção endoscópica abscesso multiloculado, que se manteve em parte não-drena- da estenose da junção pieloureteral. Estes vasos podem ser do, merecendo novas punções. evitados se o direcionamento da secção for modificado, se- guindo orientação fornecida por ultra-sonografia intralu- Estenose de artéria renal minal realizada imediatamente antes do corte endoscópico do ureter. O probe de ultra-som, veiculado através de um Angioplastia da artéria renal fio guia 0,025, consiste em cateter de 3,5 a 6,2Fr contendo um transdutor de ultra-som que gira em torno de 360 graus Cerca de 5% das pessoas que apresentam hipertensão ar- com uma velocidade de 30 revoluções por segundo e pode terial têm como causa estenose de artéria renal, e vários são os ser fletido para frente a fim de fornecer uma imagem com métodos empregados para seu diagnóstico. Até alguns anos 10 graus da linha perpendicular. O cateter é radiopaco e atrás somente através de cirurgias abertas eram as estenoses portanto pode ser observado através de fluoroscopia. Pode- corrigidas. Há aproximadamente 24 anos iniciaram-se as pri- se fazer desta forma uma avaliação da anatomia periurete- meiras correções de obstruções de artéria renal causadas por ral e verificar a existência ou não de um caso polar cruzan- arteriosclerose, por via percutânea transluminal angioplásti- do a junção pieloureteral. Assim, acidentes graves podem ca, mas somente 14 anos após, em virtude de aperfeiçoamen- ser evitados. Técnica cirúrgica convencional pode ser es- to técnico dos cateteres vasculares, é que se iniciou uma nova colhida se a hidronefrose for provocada por compressão ex- era no campo das angioplastias. trínseca causada por vaso arterial. Técnica Vários tipos de cateter e de técnicas são hoje utilizados Cálculo renal para correção de estenoses da artéria renal. Classicamente o Nefrolitotripsia percutânea procedimento consiste na punção de artéria e passagem de fio guia seguido de inserção de cateter vascular, o qual vai, me- Todo tratamento percutâneo de cálculo renal pressupõe diante controle fluoroscópico, seletivamente até o ponto da acesso ao rim, feito sob controle fluoroscópico. A visibiliza- estenose arterial. Nessa ocasião é passado, com delicadeza, ção do sistema coletor renal se faz pela introdução de contras- um fio guia que irá caminhar para além do ponto do estreita- te no seu interior através de cateterismo ureteral retrógrado ou mento. Em seguida, é introduzido um cateter balão de angio- pela punção direta do bacinete com agulha de Chiba. Uma plastia que, mediante visão fluoroscópica dos marcadores me- vez radiologicamente visível o sistema coletor, estuda-se sua tálicos do balão, é posicionado na região da estenose arterial. anatomia, a posição e o formato do cálculo e a melhor forma Nesse momento, o balão é inflado com uma pressão de 5 at- de atingi-lo. O contraste introduzido deve estar suficientemente mosferas por cerca de 5 a 10 segundos, três a quatro vezes, até diluído de modo a permitir a boa visibilização dos instrumen- que a dilatação esteja completa. O balão é retirado, e uma ar- tos que vão sendo introduzidos no sistema coletor. O restante teriografia é realizada a fim de que sejam avaliados os resul- do procedimento, do ponto de vista radiológico, é idêntico ao tados imediatos. da nefrostomia percutânea. 38 GUIA PRÁTICO DE UROLOGIA Cap 07 - Radio-Inter.pm6 38 13/06/00, 13:13
  • 37.
    Varicocele mente antes do procedimento, é de extrema importância. Para exemplificar, a técnica deve ser evitada naqueles doentes cuja Embolização percutânea veia espermática desemboca em veia intra-renal, com maior possibilidade de ruptura. A varicocele é responsável por uma parte razoável dos A taxa de recorrência, inicialmente de 11%, baixou para casos de infertilidade. Seu tratamento tem sido realizado atra- 4%; o risco de aparecimento de hidrocele é praticamente nulo, vés de cirurgia aberta, quer seja por acesso retroperitoneal às não sendo desprezível no tratamento cirúrgico convencional. O veias (ou à veia espermática), quer por acesso inguinal ao ple- índice de sucesso obtido na colocação de “coils” tem sido de xo venoso testicular. Como alternativa aos métodos cirúrgicos 75% a 90%, entretanto um significativo número de homens tem convencionais, introduziu-se o método percutâneo de emboli- requerido intervenção cirúrgica convencional posteriormente. zação venosa testicular no tratamento de varicoceles com re- sultados razoáveis. Biópsia de nódulos linfáticos Técnica de embolização Embora seja um método de exceção, a biópsia de nódu- Vários tipos de material podem ser utilizados para a em- los linfáticos previamente contrastados por linfografia é váli- bolização da veia espermática: molas, plugues e “coils” com da em circunstâncias especiais, quando paira dúvida, apesar camada de polivinil, entre outros. A punção habitualmente da ultra-sonografia, da tomografia computadorizada e da res- pode ser feita na jugular, passando-se o fio guia para a veia sonância nuclear magnética. cava inferior. Após isto, um cateter de angiografia é dirigido A biópsia é feita com agulha fina, do tipo Chiba, sobre através da veia renal para a veia espermática, quando então nódulos previamente contrastados. Quando as massas são mais uma radiografia contrastada é realizada para estudo da circu- volumosas, o direcionamento da punção aspirativa pode ser lação local. Ultimamente o acesso preferido é feito pela veia feito através do ultra-som. Não há necessidade de anestesia femoral. A seguir, o material para promover a oclusão venosa maior, bastando infiltração com anestésico local. O perfeito é liberado dentro da veia espermática. Estes “coils” são feitos controle do local de punção se faz através de fluoroscopia, de tal forma que sua migração e a possibilidade de emboliza- movendo-se o paciente para posições oblíquas ou com a mo- ção não ocorram. O procedimento tem como vantagem o uso vimentação do arco em C. O deslocamento da agulha coinci- de anestesia local, tempo de internação menor que 24 horas, dindo sincronicamente com a movimentação do nódulo linfá- índice de complicações mínimo e resultado geral satisfatório. tico prova que a ponta da agulha está dentro do nódulo, e a Entretanto, se comparado com a cirurgia aberta, o tempo de aspiração pode ser realizada. Em casos de dúvida, este proce- procedimento é superior. A seleção dos pacientes, baseada na dimento é válido, podendo ser decisivo para deliberações te- anatomia vascular estudada por angiografia seletiva imediata- rapêuticas. Bibliografia recomendada 1. RODRIGUES NETTO Jr. Endo Urologia. São Paulo, 1987. 2. Amplatz, Lange, Atlas of Endourology. Chicago, 1986. 3. CLAYMAN RV, CASTAÑEDA-ZUNIGA W. Techniques in endourology. Minneapolis, 1984. 4. LEROY AJ, MAY GR, BENDER CE, WILLIAMS HJ, MCGOUGH PF, SEGURA JW, PATTERSON DE. Percutaneous nephrostomy in neo-nates and infants. Radiology, 1984; 151: 607. 5. SEGURA JW. Endourology. J. Urol, 1984; 132: 1079. 6. CLAYMAN RV, CASTAÑEDA-ZUNIGA WR, HUNTER DW et al. Rapid balloon dilatation of the nephrostomy track for nephrostolithotomy. Radiology 1983; 147: 884-5. GUIA PRÁTICO DE UROLOGIA 39 Cap 07 - Radio-Inter.pm6 39 13/06/00, 13:13
  • 38.
    Capítulo 8 Uropatia Obstrutiva LuizCarlos de Almeida Rocha* Fernando César Koleski Introdução • Aumento temporário do fluxo sangüíneo renal em res- posta a uma dilatação arteriolar aferente, numa tentati- va de se manter o mesmo ritmo de filtração glomerular A obstrução ao fluxo de urina pode ocorrer em qual- (RFG) diante do rápido aumento da pressão intra-re- quer segmento do trato urinário de forma aguda ou crônica nal. devido a fatores intrínsecos ou extrínsecos. A obstrução aguda resultará geralmente em sintomas exuberantes e, via • Elevação da resistência arterial intra-renal, motivada de regra, referidos de acordo com o local da obstrução (rim, pelos fatores vasoconstritores, que se iniciam de três a ureter ou bexiga). Um quadro clínico com dor intensa, de cinco horas após a instalação da obstrução. As arterío- início abrupto, está associado à obstrução aguda. Ao con- las aferentes representam o provável local onde ocorre trário, processos obstrutivos crônicos geralmente são as- a vasoconstrição. sintomáticos até o momento em que surgem sinais relacio- nados a este processo (massa palpável, infecção urinária • Vasoconstrição intra-renal intensa, iniciando-se 18 a 24 recorrente ou até mesmo insuficiência renal). O tempo exato horas após o episódio de obstrução, resultando em um que decorre entre a obstrução, seu diagnóstico, e a possibi- fluxo sangüíneo renal diminuído. Isto ocorre no mo- lidade de recuperação da função renal, quer seja uni ou bi- mento em que a pressão intratubular está em fase de lateral, não está claramente estabelecido, mas acredita-se redução ou até mesmo já normalizada. A diminuição que seja algo em torno de seis a oito semanas. Em função da pressão é mais significativa nas obstruções unilate- disso é que se dá importância ao diagnóstico da uropatia rais. A partir dessa fase, o dano renal começa a se esta- obstrutiva em tempo hábil, de maneira que possibilite re- belecer devido principalmente à elevada resistência vas- cuperar, manter ou preservar a função renal. cular renal e à vasoconstrição acentuada. Fisiopatologia da obstrução O momento exato em que uma obstrução aguda se torna crônica ainda não está precisamente definido e é foco de con- A maioria dos estudos relacionados ao mecanismo da trovérsias. Porém, pode-se dizer que a fase crônica está esta- obstrução urinária tem por base a obstrução completa unilate- belecida a partir do momento em que as alterações patológi- ral do ureter. Após uma obstrução aguda completa do ureter, cas começam a surgir, como a atrofia tubular, o espessamento há uma elevação da pressão do sistema coletor a valores que intersticial, o desenvolvimento de fibrose representado pela se aproximam ou superam os 50 mmHg e que variam de acor- perda de néfrons. do com o fluxo urinário naquele momento. Passado algum Geralmente há acentuada dilatação do sistema coletor e tempo, há uma tendência temporária de este valor voltar a ní- perda de parênquima renal. A este processo dá-se o nome de veis normais, o que leva à confirmação de que outros fatores hidronefrose, que representa o substrato anatomopatológico estejam envolvidos no mecanismo de resposta à obstrução do da uropatia obstrutiva. trato urinário. Outro ponto de controvérsia é a capacidade de recupera- Deste aumento de pressão, surgem três diferentes fases ção da função renal após a desobstrução. O alívio rápido da de alterações hemodinâmicas: obstrução aguda aparentemente não leva a nenhum dano na função renal, sem repercussão a longo termo. A partir de qua- tro a sete dias de obstrução completa, segundo dados observa- dos em estudos experimentais em animais, a perda da função renal começa a ser signif icativa, o que pode ainda ser poten- *Endereço para correspondência: cializado pela coexistência de isquemia ou infecção. Mesmo Rua Vitório João Brunnor, 408 - Abranches após a desobstrução, a função renal ainda pode permanecer 82130-080 - Curitiba - PR reduzida por dias, e a recuperação ocorre de forma muito mais Tel.: (0--41) 254-5007 lenta, não sendo completamente restabelecida em grande par- Fax: (0--41) 253-4373 te dos casos. GUIA PRÁTICO DE UROLOGIA 41
  • 39.
    Tabela 1 PRINCIPAIS CAUSAS DE OBSTRUÇÃO URINÁRIA RELACIONADA COM SEXO E FAIXA ETÁRIA FAIXA ETÁRIA CRIANÇA ADULTO JOVEM ADULTO SEXO Ambos Masculino Feminino Masculino Feminino Prováveis causas • Estenose da JUP* • Litíase • Gestação • HPB*** • Tumores pélvicos de obstrução • Obstrução da JUV** • Estenose da JUP* • Litíase • Câncer da próstata • Ureterocele • Estenose do ureter • Estenose da JUP* • Válvula da uretra • Iatrogênese • Litíase * JUP = Junção ureteropiélica; ** JUV = Junção ureterovesical; *** HPB = Hiperplasia prostática begnina. Diagnóstico A história pregressa com registro de eliminação de cál- culos, cirurgias anteriores recentes ou antigas, principalmente na cavidade pélvica, cirurgias urológicas endoscópicas ou aber- História e exame físico tas, cirurgias ginecológicas ou colônicas pode estar relaciona- Obviamente, a anamnese completa do paciente, assim da com o fator obstrutivo causal. como um exame físico detalhado, são pontos iniciais cruciais O exame físico deve, além de avaliar o estado geral do para o estabelecimento de uma linha de raciocínio no diag- paciente, procurar massas palpáveis que possam sugerir a al- nóstico da uropatia obstrutiva. tura da obstrução no trato urinário. O achado de um globo A história clínica do paciente deve levar em considera- vesical leva a acreditar que a obstrução é infravesical, assim ção as causas mais freqüentes de obstrução, que variam geral- como o achado de um rim palpável leva à sugestão da existên- mente de acordo com a idade e o sexo do paciente. A tabela 1 cia de obstrução ureteral com hidronefrose associada. demonstra, resumidamente, as principais causas de obstrução, Outra forma de se conduzir o raciocínio clínico é procu- estratificadas de acordo com o grupo de pacientes. rar relacionar as prováveis causas de obstrução de acordo com A dor é o sintoma mais usual do quadro agudo e deve ser sua localização no trato urinário. A tabela 2 relaciona as prin- objetivamente caracterizada quanto ao seu modo de início, cipais entidades clínicas com base neste princípio. intensidade, localização, irradiação, além de outros sintomas Considerando-se as hipóteses levantadas através da his- associados, como a presença de náuseas ou vômito, indicando tória e do exame físico, os exames complementares vão esta- reflexos vasovagais ou irritação peritoneal. belecer uma seqüência na investigação do quadro clínico, que Sintomas e sinais relacionados ao hábito miccional do deve ser individualizada em cada caso, de acordo com as hi- paciente auxiliam no levantamento de hipóteses diagnósticas, póteses diagnósticas. como a presença de urgência miccional, disúria, hematúria ou outras alterações no aspecto da urina, assim como o relato de eliminação espontânea de cálculo. História de dificuldade mic- Urinálise/Urocultura cional progressiva, de longa data, associada à parada completa A presença de infecção urinária na vigência de um pro- ou quase completa da eliminação de urina a um aumento do cesso urinário obstrutivo está relacionada à facilidade de mul- volume abdominal indicam um quadro de retenção urinária, tiplicação bacteriana em função da estase urinária. A urinálise com globo vesical, secundário por hiperplasia da próstata, por pode demonstrar presença de grande número de leucócitos, exemplo. A dor nestes casos nem sempre é evidente pelo lon- sugerindo processo infeccioso, e é feita de rotina em todos os go tempo de evolução dos sintomas. pacientes com queixas urinárias. A presença de nitrito positi- O relato de dor lombar do tipo cólica após a ingestão de vo, apesar de ser um exame com alto índice de falso-negativo, grande quantidade de líquidos é sintoma clássico da presença também leva à sugestão da vigência de infecção urinária. Cul- de obstrução da junção ureteropiélica e deve sempre ser pes- tura de urina deve ser solicitada em todos os casos suspeitos, quisado em adultos jovens com história de dor lombar inter- preferencialmente antes do estabelecimento de qualquer tra- mitente. tamento. Sinais sistêmicos como febre, associados ou não a com- prometimento do estado geral, levam a suspeita de processo Exames laboratoriais infeccioso, o que, na existência de obstrução urinária, torna- A dosagem sérica de uréia, creatinina e potássio é im- se uma emergência urológica. Sempre deve ser lembrado que prescindível na suspeita de obstrução urinária para que se possa em pacientes idosos ou debilitados, a febre pode não se mani- determinar o grau de impedimento da função renal, a elabora- festar. ção de um cronograma de investigação, estabelecimentos de 42 GUIA PRÁTICO DE UROLOGIA
  • 40.
    Tabela 2 PRINCIPAIS CAUSAS DE UROPATIA OBSTRUTIVA RELACIONADAS À SUA LOCALIZAÇÃO NO TRATO URINÁRIO OBSTRUÇÃO INFRAVESICAL OBSTRUÇÃO SUPRAVESICAL OBSTRUÇÃO DA JUP* Mecânica Funcional Intrínseca Extrínseca • HPB** • Dissinergia detrusora • Litíase • Gestação • Litíase esfincteriana • Estenose da uretra • Tumores do ureter • Tumores • Segmento ureteral • Farmacológica adinâmico • Estenose do colo • Estenoses do ureter • Aneurismas vesical (actínica, iatrogênica, • Vaso anômalo inflamatória, tuberculose) • Endometriose • Válvula de uretra posterior • Necrose papilar • Fibrose retroperitoneal • Ureteroceles • Lipomatose pélvica • Corpo estranho • Iatrogênese • Litíase uretral • Doença de Crohn, doença diverticular * JUP = Junção ureteropiélica; ** HPB = Hiperplasia prostática benigna. medidas terapêuticas e monitoramento da recuperação após o deve ser procurada a fim de se tentar definir a altura da início do tratamento. obstrução. Sinais ultra-sônicos compatíveis com a presen- O hemograma completo deve ser solicitado a paciente ça de doença litiásica devem ser investigados (áreas hipe- com suspeita de processo infeccioso, ou quando se suspeita recogênicas com sombra acústica posterior). Ultra-som de anemia, quase sempre associada à insuficiência renal. transretal ou transvaginal pode ser útil, esporadicamente, para investigação de cálculos ureterais distais. O grau de Ultra-som dilatação pode ser subjetivamente avaliado, sendo útil so- O exame ultra-sonográfico possui atributos considera- bretudo para comparações posteriores. Deve-se lembrar que dos ideais para a avaliação de um quadro de uropatia obstruti- um sistema dilatado nem sempre está obstruído, e resulta- va. É um método não-invasivo, rápido, portátil, sem a utilização de contraste ou radiação, relati- vamente de baixo custo. Recentes inovações, Tabela 3 com a utilização do doppler associado ao ultra- som, tornaram este exame ainda mais importan- PRINCIPAIS CAUSAS DE RESULTADOS te para a investigação de obstrução do trato uri- FALSO-POSITIVOS OU FALSO-NEGATIVOS nário e suas repercussões. COM O USO DE ULTRA-SOM CONVENCIONAL RESULTADO FALSO-POSITIVO FALSO-NEGATIVO Ultra-som convencional O ultra-som pode ser utilizado em qualquer (dilatado mas não-obstruído) (obstruído mas não-dilatado) paciente com suspeita de obstrução renal. Pa- CAUSAS • pelve extra-renal • Fase precoce do processo cientes com elevação dos níveis de creatinina, • Vasculatura renal proeminente obstrutivo sem causa aparente ou apresentando um episó- • Dilatação residual • Hipovolemia dio recente de disfunção renal, são comumente • Dilatação resultante de • Desidratação avaliados através de ultra-som. refluxo vesicoureteral • Fibrose retroperitoneal O achado mais importante nestes casos é • Megacalicose congênita • Metástases retroperitoneais a presença de dilatação renal ou ureteral. O • Necrose papilar tamanho do rim vai geralmente definir o pro- cesso como agudo ou não, evidenciando dila- • Pielonefrite tação da via excretora associada a sinais de • Globo vesical atrofia parenquimatosa. A dilatação do ureter • Diabetes insipidus GUIA PRÁTICO DE UROLOGIA 43
  • 41.
    dos falso-positivos oufalso-negativos podem ser freqüen- sona, 10 mg VO na véspera do exame e 10 mg PO na manhã tes, como mostra a tabela 3. do exame geralmente são suficientes para se evitarem reações Os grandes fatores limitantes da ultra-sonografia conven- alérgicas). cional estão relacionados à incapacidade de uma avaliação fun- Na obstrução aguda completa, o achado clássico na uro- cional do rim e ao fato de ser um exame extremamente depen- grafia excretora (UE) será um nefrograma persistentemente dente da experiência do examinador, o que pode ser funda- denso. Nos minutos iniciais o nefrograma pode parecer nor- mental em alguns casos. mal, mas à medida que o contraste se acumula nos néfrons e O ultra-som também é um exame bastante útil para a ava- não é excretado, torna-se evidente. O nefrograma torna-se mais liação do volume e da anatomia prostática, assim como para denso ainda à medida que a água é reabsorvida pelos túbulos, determinar o volume urinário residual pós-miccional, na apre- concentrando o contraste. A opacificação do sistema coletor ciação de pacientes com suspeita de obstrução infravesical. pode continuar por horas, atingindo o pico geralmente seis horas após o início do exame. Este nefrograma pode persistir Doppler ultra-som por mais de 24 horas em alguns casos. Alguns resultados de exames intitulados como “hidrone- A eliminação retardada de contraste pelo sistema coletor frose moderada” representam, na verdade, nada mais do que é sinal de obstrução quase completa. O grau de retardo é va- uma vasculatura renal proeminente. A distinção destas duas riável em função do grau de obstrução, podendo demorar vá- entidades é importante para se determinar se a investigação rias horas até que a opacificação comece a ocorrer. A dilata- deve prosseguir ou não, e é facilmente fornecida pelo doppler ção do sistema coletor nos processos agudos é menos signifi- ultra-som. cativa e só vai ocorrer a partir de um dia de obstrução, inician- Outro uso do doppler ultra-som é na identificação de “ja- do-se por ectasia do cálice. Geralmente não há aumento signi- tos ureterais”. Quando o ureter está patente, os jatos de urina ficativo do tamanho renal nestas situações agudas. entrando na bexiga, próximo à junção ureterovesical, podem Na obstrução crônica, as alterações são mais variadas. ser identificados. Se um jato ureteral é identificado, a patên- O nefrograma pode ser normal, a não ser que já exista perda cia ureteral, mesmo que parcial, é confirmada. de parênquima renal. Mesmo nas obstruções mais severas, um A determinação do índice de resistência (IR) intra-renal nefrograma, mesmo que “pálido”, pode ser observado. A vi- provida pelo doppler ultra-som é bastante útil nos casos de sualização deste nefrograma pode, em alguns casos, somente uropatia obstrutiva e vem ganhando maior importância clíni- ser possível 24 horas após a injeção do contraste. A dilatação ca nos últimos anos. O IR pode ser determinado através da do sistema coletor é geralmente acentuada, caracterizando a fórmula: obstrução crônica. As obstruções parciais tendem a produzir alterações no nefrograma, na excreção de contraste, no tama- nho do rim, assim como no seu parênquima. Estas alterações (pressão sistólica máxima - pressão diastólica mínima) vão variar de acordo com o grau e o tempo de obstrução. O grau IR = pressão sistólica máxima máximo de comprometimento da função renal está representado pela exclusão funcional do rim afetado. Um aumento na resistência ao fluxo resulta em uma rela- tiva redução no fluxo diastólico comparado com o fluxo sistó- Pielografia retrógrada lico, e, portanto, em um elevado índice de resistência. Como Na busca de maiores informações anatômicas, quando a qualquer outro exame de ultra-som, a experiência do exami- UE não mostrou função renal, ou nas situações em que ela nador é fundamental. A maioria dos estudos sugere que um não pôde ser realizada, quer seja pela presença de níveis séri- índice de resistência de até 0,70 pode ser aceito como limite cos elevados de creatinina, ou pela presença de história de superior de normalidade. reação alérgica severa a contraste iodado por via intravenosa, É importante lembrar que este índice sofre alteração dian- a pielografia retrógrada é um excelente método complemen- te de hipotensão, bradicardia, e quando da presença de cole- tar. O exame irá definir o nível e o grau da obstrução, assim ção líquida perirrenal ou subcapsular. como estabelecer se a obstrução é de origem intra ou extralu- minal. Permite ainda, pela presença do cateter dentro do ure- ter, a coleta de material para citologia, o posicionamento de Urografia excretora “stents” ureterais para desobstrução de um sistema parcial- A urografia excretora é uma prova radiomorfológica e mente obstruído, ou até mesmo a tentativa de manipulação ou funcional do trato urinário e um ótimo exame para a investi- extração de um cálculo ureteral. gação de pacientes com obstrução do sistema coletor. Toda- via, não está indicada para pacientes com níveis séricos de creatinina superiores a 2,5 ng/dl, já que a excreção do contras- Pielografia anterógrada te depende da função renal. É bom lembrar a referência prévia Antes de se considerar a realização de pielografia ante- de reações alérgicas significantes pelo uso do contraste ioda- rógrada, a suspeita de obstrução deve ser alta e previamente do. Em casos selecionados, o exame pode ser realizado em confirmada por algum outro exame complementar, por exem- pacientes com história de reação alérgica leve ao contraste, plo, ultra-som. Pode ser indicada quando a pielografia retró- desde que adequadamente preparados para o exame (predni- grada não pôde ser realizada em função de algum obstáculo 44 GUIA PRÁTICO DE UROLOGIA
  • 42.
    anatômico (derivações urináriascom intestino, reimplante ure- ção do túbulo renal que responde à furosemida. A habilida- teral, obstáculo intransponível, ou em bexigas com trabecula- de dos rins de gerar um fluxo urinário suficiente, induzido ções severas que impedem a localização dos óstios ureterais). pelo diurético, depende do clearance de creatinina do pa- A punção inicial do sistema coletor pode ser guiada por fluo- ciente. O renograma diurético tradicional é realizado em três roscopia ou ultra-som. Nos sistemas que não concentram ou etapas: excretam contraste, o ultra-som é definitivamente mais útil que a fluoroscopia, em mãos experientes. Após a punção ini- 1 - Injeção do radiofármaco e obtenção de imagens cial, o sistema deve ser parcialmente drenado a fim de se ob- iniciais. ter material para exames bacteriológicos, quando necessário, assim como para possibilitar a injeção de contraste neste sis- 2 - Administração intravenosa de diuréticos vinte mi- tema a baixa pressão. As informações obtidas com este exame nutos após o início do exame. são semelhantes às obtidas com a pielografia retrógrada, pos- sibilitando ainda a colocação de nefrostomia percutânea para 3 - Mensuração do tempo de vida médio (T 1/2) neces- drenagem desta unidade renal. Este acesso renal percutâneo sário para a eliminação do marcador do sistema pode possibilitar a realização do teste de Whitaker para ava- coletor. liar a viabilidade do órgão. A combinação de um exame retró- grado com a via anterógrada pode ser necessária em alguns Resultados de T1/2 inferiores a dez minutos são conside- casos. rados resultados normais, sendo que alguns autores aceitam até 15 minutos. T1/2 entre 15 e 20 minutos são considerados equívocos. Resultados de T1/2 superiores a 20 minutos indi- Teste de Whitaker cam obstrução do sistema coletor. É geralmente utilizado quando uma obstrução parcial existe, mas não se sabe qual a sua repercussão funcional. O Fluxo urinário e estudo urodinâmico teste explora a relação entre pressão e fluxo para uma deter- Os estudos relacionados às características do esvaziamen- minada obstrução parcial. Utilizando-se de um fluxo constan- to vesical em pacientes com uropatia obstrutiva são úteis prin- te (até 10 ml/min), a pressão gerada para superar a obstrução cipalmente para a confirmação de uma obstrução em de- pode ser medida tendo-se como base a pressão vesical e a pres- corrência de um aumento do volume prostático, por exem- são do sistema que está sendo empregado na realização do plo, e na exclusão de outras causas associadas a uma pro- teste. A pressão relativa resultante é a medida quantitativa do vável obstrução infravesical. O estudo urodinâmico vai for- grau de obstrução. Este teste está baseado na teoria de que necer informações preciosas para o manejo clínico ou ci- maiores pressões resultarão em maior probabilidade de dano rúrgico de pacientes que estão apresentando sinais de dete- e perda de parênquima renal se nenhuma intervenção for rea- rioração do trato urinário alto devido às elevadas pressões lizada. Por prover informações quantitativas, apresenta vanta- vesicais. gens sobre os exames de imagem. Os resultados deste teste A medida do fluxo urinário é uma ferramenta útil para se devem ser inferiores a 15 cm/H2O. Pressões maiores do que avaliar o grau de obstrução infravesical, desde que um volu- 22 cm/ H2O sugerem obstrução. me miccional adequado tenha sido obtido (acima de 150 ml). Conhecido por ser o “gold standard” na avaliação de um Este estudo fornece informações importantes aos pacientes processo obstrutivo, o teste de Whitaker na prática diária é de que têm dificuldade em precisar seus sintomas obstrutivos. difícil realização, sendo um exame invasivo. Além disso, al- Fluxos máximos inferiores a 12 ml/seg são compatíveis com guns estudos ainda sugerem que, mesmo quando realizado ade- obstrução urinária. Fluxos maiores do que 15 ml/seg indicam quadamente, o teste de Whitaker não é capaz de indicar a ver- não existir um bloqueio significante ao fluxo urinário. dadeira necessidade de uma cirurgia ou a probabilidade de Nos pacientes em que se suspeita haver uma causa neu- recuperação da função renal após a cirurgia. rogênica para a disfunção vesical, o que pode estar simulando um quadro de prostatismo, o estudo urodinâmico mais deta- Renograma diurético lhado deve ser realizado. Este exame é principalmente neces- Renogramas diuréticos são bastante úteis na avaliação de sário nos pacientes com diagnóstico de diabete, história pré- pacientes com suspeita de obstrução. É um exame não-invasi- via de acidente vascular cerebral ou lesão medular, entidades vo que pode ser utilizado mesmo na existência de hipersensi- que podem, isoladamente, levar a um quadro de disfunção bilidade a contraste ou na presença de função renal modera- vesical. damente prejudicada. Com a utilização concomitante de um diurético, geralmente furosemida, as cintilografias renais po- Endoscopia do trato urinário dem diferenciar obstruções parciais de sistemas dilatados mas A inspeção endoscópica da uretra, próstata, colo vesical não obstruídos. e bexiga vai fornecer informações importantes a pacientes com Os radiofármacos mais comumente utilizados são o suspeita de obstrução infravesical. Uma estenose da uretra pode MAG3 e o DTPA. Para avaliação de obstrução, o MAG 3 é o ser avaliada e/ou tratada endoscopicamente de acordo com sua agente de escolha, uma vez que é eliminado mais eficiente- extensão, o tamanho e conformação da próstata, assim como mente pelo rim do que o DTPA, e excretado pela mesma por- idéia do grau de obstrução que a mesma causa. Casos com GUIA PRÁTICO DE UROLOGIA 45
  • 43.
    suspeita de esclerosedo colo vesical, principalmente em pa- Tratamento cientes jovens, podem ser melhor avaliados com este exame, assim como a presença de outras patologias concomitantes, O alívio da obstrução do trato urinário deve ser a meta a como tumores ou litíase vesical. ser atingida por nosso tratamento. As medidas terapêuticas O mesmo pode ser realizado em relação ao trato urinário devem ser instituídas o mais brevemente possível na tentativa superior, em que a ureteroscopia rígida ou flexível pode ser de se preservar ou recuperar a função renal. Estas medidas diagnóstica e/ou terapêutica, nos casos de litíase ureteral, tu- podem ser realizadas de maneira paliativa até o momento em mores e em estenoses ureterais inferiores a 2,0 cm de exten- que o tratamento definitivo possa ser realizado, ou de maneira são em praticamente todos os níveis do ureter. definitiva desde o início, nos casos apropriados em que as condições do paciente assim o permitam. Tomografia computadorizada A diurese pós-obstrutiva deve sempre ser considerada nos A tomografia não-contrastada apresenta alta sensibilida- casos em que a obstrução urinária esteve presente por longo de para detecção de cálculos renais ou ureterais, porém não tempo. Quando detectada, deve ser prontamente combatida fornece nenhuma informação do ponto de vista funcional ou através da administração própria de fluidos e reposição de ele- fisiológico. Já a tomografia com contraste pode ser muito útil trólitos. Quando não adequadamente manejada, pode levar à na avaliação de um trato urinário obstruído. Não deve ser a hipovolemia e choque. Os mecanismos prováveis que ocor- primeira linha de investigação para estes casos, mas pode for- rem durante a diurese pós-obstrutiva são a incapacidade de necer informações valiosas em casos selecionados. Como na concentração da urina, a reabsorção prejudicada de sódio e a urografia excretora, um nefrograma persistentemente denso, diurese osmótica causada pela retenção de uréia ou pela ad- excreção retardada e dilatação do sistema coletor podem ser ministração de glicose. identif icados. O que a tomografia revela a mais do que a uro- O manejo da diurese pós-obstrutiva deve incluir o moni- grafia excretora é a persistência da diferenciação corticome- toramento do peso do paciente, medidas pressóricas em duas dular, um significante sinal de obstrução funcional. A espes- posições, e o controle rigoroso do débito urinário (se superior a sura do parênquima é também bem avaliada pela tomografia 200 ml/h, faz-se necessária a reposição do volume perdido). com contraste. O mecanismo da sede irá corrigir qualquer perda anor- mal de água no paciente consciente e alerta. A hipotensão or- Ressonância magnética tostática é um sinal de que há diminuição do volume extrace- A experiência com ressonância magnética ainda é redu- lular, provavelmente causado por perda excessiva de sódio, zida para imagens do trato urinário, mas a técnica tem o po- que pode ser corrigida com a administração de solução salina tencial de fornecer informações anatômicas e funcionais com a 0,5, inicialmente calculada em 50% do débito total, para se relação a um possível sistema obstruído sem a necessidade de evitar uma eventual reposição excessiva de sódio e água. administração de contraste nefrotóxico. O futuro da utiliza- Os tratamentos específicos de acordo com cada entidade ção da ressonância magnética ainda deve ser melhor determi- que pode ser responsável por um quadro de uropatia obstruti- nado. va serão discutidos nos capítulos correspondentes. Bibliografia recomendada 1. GULMY FA, FELSEN D, VAUGHAN JR ED. Pathophysiology of urinary tract obstruction. In: Campbell’s Urology, 7 th Ed., WB Saunders Company, 1998; 9: 342-86. 2. GILLENWATER JY. Hydronephrosis. In: Adult and Pediatric Urology, 3th Ed., Mosby, 1996; 19: 973- 98. 3. SHOKEIR AA, PROVOOST AP NIJMAN RJM. Resistive index in obstructive uropathy. Br J Urol 1997; , 80: 195-200. 4. MACFARLANE MT. Urology House Officer Series, 19: 97-102. Williams and Wilkins, 2 nd ed., 1994. 5. PLATT JF. Urinary obstruction. Radiologic Clin of North America Nov 1996; (34): 1113-29. 46 GUIA PRÁTICO DE UROLOGIA
  • 44.
    Capítulo 9 Hematúria Luiz AugustoBendhack* Edson Luiz Moreira Hematúria é sempre um sinal clínico importante, pois, Hematúria microscópica assintomática - Freqüente- independentemente de sua intensidade, muitas vezes é a única mente observada em clínica, embora nem sempre seja devida- evidência de doença do trato urinário. Cerca de 5% a 20% dos mente valorizada. Deve ser lembrado, todavia, que uma inves- portadores de hematúria microscópica assintomática apresen- tigação mais acurada permite se chegar ao diagnóstico etioló- tam alguma afecção urológica clinicamente relevante. Desse gico em 50% dos casos. Até mesmo neoplasias vesicais foram total, cerca de 13% tem algum tipo de neoplasia geniturinária. diagnosticadas a partir da avaliação criteriosa da hematúria A ocorrência de hematúria deve merecer atenção adequada, microscópica assintomática. com investigação no sentido de definir causa e sede, possibi- litando o diagnóstico oportuno da enfermidade básica. Sabe- Hematúria inexplicável, essencial ou idiopática - Ape- se que as causas mais frequëntes de hematúria são as neopla- sar de investigação apropriada, não se consegue determinar sias, litíase e infecções; todavia inúmeras outras doenças tam- seu fator etiológico, com incidência variando entre 5% e 10% bém podem apresentar hematúria como evidência clínica de de todas as hematúrias. sua presença. Falsa hematúria - Coloração avermelhada da urina pode Classificação ser atribuída a pigmentos provenientes do próprio organismo (hemoglobina, mioglobina, porfirina) ou à adição de sangue na urina, após a sua emissão. n macroscópica (identificável a olho nu) n microscópica, definida como a presença de > 3 hemá- Investigação diagnóstica cias por campo (aumento de 400X), após a urina ser centrifugada. Devemos confirmar a existência real da hematúria ver- dadeira por exame microscópico do sedimento urinário. Al- Clinicamente, a hematúria é classificada em inicial, ter- gumas causas de alteração da cor da urina estão listadas na minal ou total. Embora grosseira, essa avaliação permite rela- tabela 1. cionar a hematúria inicial a um possível sangramento proveni- Existe a possibilidade de a hematúria decorrer de exercí- ente da uretra; a hematúria terminal corresponde à origem em cios físicos, ou, na mulher, estar relacionada a menstruação colo vesical ou uretra posterior, enquanto a forma total signifi- ou a outro tipo de sangramento vaginal. ca sangramento originário da bexiga ou do trato alto. Para sua verificação usamos a clássica prova dos três cálices. O local Anamnese e exame físico exato do sangramento, no entanto, deve ser determinado com O uso de anticoagulantes não afasta a possibilidade de maior precisão através de exames mais detalhados. existir doença básica como causa verdadeira de hematúria. Também podemos dividir a hematúria em sintomática e Exame físico deve avaliar a presença de hipertensão ar- assintomática. Na primeira, o conjunto de sinais e sintomas terial, alterações de ritmo cardíaco, petéquias, edema etc. O que acompanha o sangramento permite, em muitas vezes, es- aparelho urinário em particular deve ser examinado cuidado- tabelecer uma suposição diagnóstica da doença básica. Na he- samente, não dispensando o toque retal, exame da genitália e matúria assintomática, micro ou macroscópica, a inexistência a inspeção do meato uretral, especialmente em mulheres. de qualquer outra manifestação clínica costuma oferecer difi- A microscopia do sedimento urinário é fundamental, pois culdades para a identificação da condição etiológica. a verificação simultânea de cilindros hemáticos ou granulosos leva à hipótese de origem parenquimatosa. A pesquisa da morfologia das hemácias pode ser útil na Endereço para correspondência: definição de seu local de proveniência, pois as chamadas he- R. Mauá, 1.081 - Bairro Alto da Glória mácias dismórficas são originadas de afecções glomerulares 80030-200 - Curitiba - PR em 96% dos casos, enquanto o sangramento proveniente da Tel.: (0--41) 252-5540 via excretora apresenta, quase sempre, hemácias íntegras. GUIA PRÁTICO DE UROLOGIA 47
  • 45.
    A urocultura éindispensável, pois a associação entre he- procedimento de pequeno risco, desde que sejam utilizados matúria e infecção do trato urinário é freqüente. Estudos dispositivos apropriados. sorológicos e da coagulação estão indicados em determina- dos casos. Etiologia Avaliação por métodos de imagem Embora cada caso possa apresentar características pró- A urografia excretora continua sendo o exame de eleição prias, podemos usar como referência o algoritmo exposto na para a definição etiológica da hematúria; a combinação da figura 1. radiografia simples do aparelho urinário ao exame ultra- sonográfico é também de utilidade na fase inicial da investi- Causas de hematúria - A tabela 2 relaciona as possíveis gação. Outros métodos, como a tomografia computadorizada causas de hematúria. Cerca de 20% dos pacientes com hema- ou a ressonância magnética, são usados ocasionalmente. túria macroscópica apresentam alguma forma de neoplasia, A arteriografia renal pode ser necessária quando os ou- sendo a mais comum o câncer da bexiga; 25% infecção uriná- ria e 20% litíase urinária. Há também a possibilidade de mais de um local de sangramento, o que ocorre em 10% dos casos. Tabela 1 CAUSAS COMUNS DE URINA COM COLORAÇÃO AVERMELHADA • Hematúria • Hemoglobinúria Tabela 2 CAUSAS DE HEMATÚRIA • Mioglobinúria t Hematológicas • Pigmentos alimentares • Coagulopatias • Hemoglobinopatias de células falciformes t Renais tros exames são insuficientes para o diagnóstico de lesões re- • Doenças glomerulares nais de pequena dimensão como, por exemplo, fístula arterio- • Infecciosas (pielonefrites, tuberculose, leptospirose, venosa. nefrites virais) Exame endoscópico • Malformações (císticas ou vasculares) A uretrocistoscopia é quase sempre realizada durante a • Neoplasias vigência da hematúria macroscópica, devendo ser feita enquan- • Isquêmicas (embolia, necrose cortical ou papilar, to o sangramento estiver presente. Por isso, muitas vezes sua trombose venosa ou arterial) indicação se antecipa a outros exames. • Trauma A ejaculação hemática por um dos meatos ureterais defi- ne a proveniência de um hemitrato superior. Quando o trato • Hipersensibilidade (vasculite, nefrite alérgica) inferior mostra-se normal, cabe a eventual indicação de urete- t Pós-renais ropielografia e/ou ureterorrenoscopia, com coleta de amos- tras de urina. • Mecânicas (litíase, obstrução, refluxo vesicoureteral, corpo estranho) Citologia urinária • Inflamatórias (periureterites, cistites, prostatites, O estudo citológico da urina pelo método de Papanicolaou epididimites, uretrites) deve ser realizado com urina recém-emitida. Costuma ser po- • Neoplasias sitivo em casos de câncer do urotélio, principalmente quan- • Endometriose do o grau histológico mostra pouca diferenciação, ou nos ca- sos de carcinoma in situ. • Hiperplasia da próstata • Pós-exercício físico Biópsia renal A indicação de biópsia renal para definição de causa de t Falsa hematúria hematúria é controversa. Para alguns autores, a biópsia pouco • Sangramento vaginal artificial (simulação) ou nada acrescentará ao tratamento ou ao prognóstico da • Pigmentúria (porfirina, hemoglobina, mioglobina, doença, a menos que exista hipertensão arterial, redução do alimentos, medicamentos) “clearance” de creatinina ou proteinúria importante. Adaptada de J.G. Abuelo. A biópsia renal percutânea poder ser considerada um 48 GUIA PRÁTICO DE UROLOGIA
  • 46.
    Figura 1 Algoritmo para a avalição de hematúria em adultos (adaptado de Benson e Brewer). TAC = Tomografia axial computadorizada; UEV = urografia endovenosa. GUIA PRÁTICO DE UROLOGIA 49
  • 47.
    Hematúria de causadesconhecida cópio, e, com o evacuador de Ellik e/ou seringa de Toomey, são A incidência de sangramento inexplicável varia entre 5% retirados os coágulos, seguida da eletrocoagulação do(s) a 20%. Em pacientes acima de 40 anos é importante que se ponto(s) sangrante(s). proceda a investigação acurada, devido a alta possibilidade de existência de alguma forma de neoplasia. Sangramento importante do Cerca de 10% dos pacientes apresentam pequenas mal- trato urinário superior formações vasculares como discretas áreas de infarto, vascu- Exame cistoscópio para determinar com certeza o lado lites ou varizes. Na hematúria microscópica assintomática, do sangramento, seguido de urografia e ultra-sonografia. Se recomenda-se seguimento com exames periódicos. não houver definição de sua causa, indica-se arteriografia e/ ou venografia. No estudo arteriográfico, após localizar o pon- Conduta terapêutica to sangrante, pode ser realizada a embolização do ramo arte- A hematúria deve ser considerada como manifestação de rial correspondente. A indicação de cirurgia exploradora é alguma doença e o tratamento deve ser direcionado para esta excepcional. enfermidade básica. Na tabela 3 estão mencionadas algumas situações especiais relacionadas ao sexo e ao grupo etário. Cistite hemorrágica A cistite actínica hemorrágica ocorre em 10% dos pa- cientes que receberam irradiação pélvica. Atualmente, têm-se visto com maior freqüência casos de cistite hemorrágica pós- Tabela 3 HEMATÚRIA ESTRATIFICADA quimioterapia (ciclofosfamida etc.). Conduta: POR GRUPOS ETÁRIOS E SEXO 0 a 20 anos • Glomerulopatias • nos casos mais simples: repouso, drenagem vesical com • Infecção do trato urinário irrigação salina e eventual reposição de sangue. • Anomalias congênitas • quando há formação de coágulos: cistoscopia, remo- 20 a 40 anos • Infecção do trato urinário ção dos mesmos e eletrofulguração dos pontos sangran- • Câncer da bexiga tes, seguida por drenagem com sonda Foley de 3 vias e • Litíase urinária irrigação com solução salina. 40 a 60 anos • Infecção do trato urinário • na persistência do sangramento, instilação de solução de • Câncer da bexiga sulfato de alumínio a 1%, em água destilada. • Litíase urinária > 60 anos • Infecção do trato urinário Se ainda persistir sangramento significativo, instilação (feminino) • Câncer da bexiga de solução de formalina a 1% (formaldeído a 0,38%), depois de verificada a integridade da bexiga (cistografia) e definida a > 60 anos • Infecção do trato urinário ausência de refluxo vesicoureteral. A instilação é feita sob anes- (masculino) • Hiperplasia prostática tesia, após remoção dos coágulos vesicais. Após três minutos, a • Câncer de bexiga solução de formalina é drenada por gravidade e novamente instilada até ser completado o total de 1.000 ml. Ao final, faz- se a lavagem da bexiga com água destilada. Hematúria profusa • em última instância, eventualmente há indicação do Sangramento mais intenso requer pronta e eficiente atu- ureterostomia cutânea ou nefrostomia. ação para seu controle. Desde que as condições clínicas do paciente permitam, indica-se a cistoscopia para definir o lado Hematúria por traumatismo do sangramento e/ou proceder a remoção de coágulos intra- O sangramento urinário em paciente traumatizado requer vesicais e, se necessário, eletrocoagular lesões sangrantes de investigação radiológica imediata. bexiga. Na seqüência, indica-se urografia excretora, ultra- O trato urinário pode ser avaliado pela uretrografia retró- sonografia ou eventualmente arteriografia (complementada ou gada (uretra), cistografia (bexiga) e urografia endovenosa (rins não com embolização). Enquanto tais exames estão sendo re- e ureteres). Na suspeita de lesão de uretra, a uretrografia re- alizados, são procedidos os estudos de coagulação. trógrada deve ser feita antes de qualquer instrumentação. Se A intervenção cirúrgica para o controle do sangramento houver ruptura de uretra, indica-se a cistostomia, com reava- é de indicação excepcional. liação três meses depois. Na suspeita de lesão vesical, a cisto- grafia pode confirmá-la, com indicação quase sempre de cor- Tamponamento vesical por coágulos reção cirúrgica. Drenagem com irrigação através de sonda uretral Nos traumatismos de trato superior, impõe-se a urogra- calibrosa. Em caso de falha, utiliza-se a camisa do ressectos- fia excretora – desde que as condições clínicas do paciente o 50 GUIA PRÁTICO DE UROLOGIA
  • 48.
    permitam. A atitudeterapêutica fica na dependência da exten- • Hemofilia - Causada pela def iciência congênita de Fa- são e da qualidade do trauma (aberto ou fechado). tor IX ou, principalmente, de Fator VIII. Cerca de 30% dos hemofílicos apresentam hematúria, alguns com sangramento Hematúria associada ao uso de anticoagulantes intenso, podendo ocorrer bloqueio ureteral por coágulos. O A hematúria ocorre em 5% a 10% dos pacientes em uso tratamento consiste na transfusão de plasma fresco e/ou de de anticoagulantes, embora muitas vezes o estudo de coagula- crioprecipitado. ção se mostre normal. Devemos lembrar que 25% desses pa- cientes apresentam como causa básica do sangramento algum • Coagulação intravascular disseminada - Pode ser cau- tipo de neoplasia urogenital. O sangramento não deve ser sim- sada por sepse, metástases, doença hepática, complicações plesmente atribuído ao uso de anticoagulante, sendo recomen- obstétricas, trauma severo ou queimaduras extensas. dável a investigação diagnóstica anteriormente referida. • Fibrinólise primária - Consiste na destruição de fibri- Hematúria primária benigna na sem outro distúrbio da coagulação, porém é extremamente É uma síndrome com hematúria macro ou microscópica, rara. Pode ocorrer em pacientes com câncer de próstata e em quase sempre recorrente, mas com investigação diagnóstica procedimentos que utilizam circulação extracorpórea. O tra- negativa. A biópsia renal não apresenta alterações histopato- tamento consiste na administração de ácido epsilonaminoca- lógicas significativas, a não ser glomerulonefrite mesangial próico (6 a 12 g/dia) associado à heparina quando há conco- proliferativa ou presença de hemácias na luz tubular. Não se mitância de tromboembolia. justifica investigação mais agressiva neste tipo de hematúria, pois a evolução clínica é benigna. O mesmo se aplica à cha- Hematúria em síndromes falcêmicas mada “doença de Berger”, caracterizada pela presença de de- A ocorrência de hematúria em pacientes com hemoglobina- pósitos proeminentes de IgA na região mesangial e por evolu- S implica sério desafio diagnóstico e terapêutico. Primeiramen- ção clínica também favorável. te, há necessidade de determinar se a hematúria é incidental ou se está realmente relacionada à hemoglobina-S (necrose papilar re- Hematúria por coagulopatias nal). Por ser afecção muito comum em pacientes da raça negra, Embora qualquer coagulopatia possa ser acompanhada sobretudo entre 20 e 40 anos de idade, seu diagnóstico deve ser de hematúria, as causas mais comuns são: considerado sempre que ocorrer hematúria micro ou macroscó- pica neste grupo, mesmo que se deva investigar outra possível • Trombocitopenia - O sangramento urinário ocorre com causa de sangramento. O diagnóstico é estabelecido pela presen- contagens de plaquetas abaixo de 50.000/ml. A diminuição da ça de hemoglobina-S por meio de eletroforese. produção de plaquetas pela medula óssea pode ser devida à O tratamento consiste em repouso, alcalinização da uri- ação de drogas (quimioterápicos, diuréticos, tiazídicos, estró- na, hidratação, antibióticos e eventual transfusão. Ocasional- genos) ou pode ser induzida por neoplasias. mente, uso de ácido epsilonaminocapróico. Bibliografia recomendada 1. ABUELO JG. Evaluation of hematuria. Urology 1983; 21: 215-25. 2. BANKS RA, STOWER M. Investigation of hematuria in adults. British Journal of Hospital Medicine 1989; 41: 476-80. 3. BENDHACK DA. Hematúria inexplicável. Rev Ass Med Bras 1990; 36: 7-10. 4. BENSON GS, BREWER ED. Hematuria: algorithms for diagnosis. II. Hematuria in the adult and hemayuria secondary to trauma. JAMA 1981: 246: 993-5 5. PARDO V, BERIAN MG, LEVI DF STRAUSS J. Benign primary hematuria. Clinicopathologic study of 65 , patients. Am J Med 1979; 67: 817-22. 6. RESTREPO NC, CAREY PO. Evaluating hematuria in adults. Am Farm Physician 1989; 40: 149-56. 7. SPENCER J, LINDSELL D, MASTORAKOU I. Ultra sonography compared with intravenous urography in the investigation of adults with hematuria. Br Med J 1990; 301: 1074-6. 8. SUTTON JM. Evaluation of hematuria in adults. JAMA 1990; 263: 2475-80. GUIA PRÁTICO DE UROLOGIA 51
  • 49.
    Capítulo 10 Retenção Urinária HenriqueSarmento Barata Heloisa Sarmento Barata Kalil Introdução tentativa de eliminar o conteúdo da bexiga. Este aumento das fibras musculares dá à bexiga um aspecto trabeculado. A hipertrofia da musculatura da bexiga ocasiona o aumen- Retenção urinária é a incapacidade de esvaziar com- to da pressão intravesical que se exerce sobre a sua mucosa pletamente a bexiga. Ocorre quando a força de expulsão que hernia por entre as fibras musculares formando pseu- vesical é menor do que a resistência uretral durante a mic- dodivertículos. Esta seqüência de alterações termina por ção ou a tentativa de micção. Normalmente a força de ex- ocasionar fadiga muscular, com a bexiga se transformando pulsão de urina da bexiga se manifesta quando a pressão em um saco inelástico de enormes proporções. Devido a intravesical está situada entre 20 e 40 cm de água, fazendo isso, ocorre perda de urina por extravasamento, responsá- com que o colo da bexiga se abra. Simultaneamente, deve vel pela incontinência paradoxal de urina característica dos haver diminuição da resistência uretral por relaxamento do retencionistas crônicos, e que deve ser diferenciada da in- mecanismo esfincteriano, permitindo o fluxo urinário atra- continência esf incteriana verdadeira. Os fenômenos relati- vés da uretra. Este fluxo, quando a bexiga está cheia, tem vos à retenção crônica de urina podem ficar restritos ao valores de 20 a 25 ml/s nos homens e de 25 a 30 ml/s nas trato urinário inferior, com a bexiga atuando como um mulheres. “amortecedor”, mas podem se refletir aos ureteres e rins, causando hidronefrose bilateral e insuficiência renal. Fisiopatologia A retenção de urina pode ser causada por fatores mecâ- Quadro clínico, nicos tanto na bexiga quanto na uretra, mas também pode ser causas e diagnóstico desencadeada por alterações funcionais da micção ocasiona- das por problemas neurológicos. A retenção de urina pode ser Retenção aguda aguda ou crônica e cada uma delas apresenta características A retenção urinária aguda provoca dor severa na região diferentes. suprapúbica com irradiação para o períneo, região interna das Na retenção aguda, a repentina incapacidade vesical de coxas e região lombar. As causas mais freqüentes da retenção eliminar seu conteúdo ocasiona o acúmulo súbito de urina na aguda no homem estão representadas pelo aumento da prósta- bexiga, desencadeia dor muito importante e é uma emergên- ta e pela esclerose do colo vesical. cia. Os pacientes se apresentam extremamente angustiados, A retenção aguda devida a alterações das estruturas ure- com dor de grande intensidade na região suprapúbica com ir- trais é incomum, mas o espasmo secundário destas estruturas radiação para o períneo, região interna das coxas e dorso. Even- ou sua congestão podem provocar a interrupção abrupta da tualmente, pode haver retenção urinária aguda sem dor, simu- capacidade miccional. lando uma anúria, necessitando exame físico, avaliação por A retenção aguda pode ser precipitada por fatores que imagem e mesmo cateterismo vesical para o diagnóstico dife- tornam a próstata agudamente congestionada, como exposi- rencial. ção ao frio, overdose de álcool e traumatismo perineal comum Na retenção crônica, por outro lado, os pacientes uri- em pacientes que fazem equitação ou ciclismo. nam, mas permanece um volume residual que ao aumentar Drogas anticolinérgicas usadas com o objetivo de aliviar gradualmente ocasiona a dilatação progressiva da bexiga. os sintomas de freqüência ou broncodilatadores utilizados em Ocorre inicialmente hipertrofia das camadas musculares na pacientes idosos que já têm algum grau de hipertrofia prostá- tica podem causar retenção urinária aguda. A retenção urinária aguda na mulher está muitas vezes Endereço para correspondência: associada à gestação – quando o útero é retroversofletido –, Rua Ramiro Barcelos, 910 - cj. 1.002 - Moinhos de Vento ao trabalho de parto prolongado, ao uso de fármacos na anal- 90035-001 - Porto Alegre - RS gesia peridural ou ainda a miomas de grande tamanho. Tel.: (0--51) 311-7975 / 311-6803 Homens, crianças e, principalmente, mulheres jovens que Fax: (0--51) 311-4902 adquirem herpes genital podem apresentar retenção urinária GUIA PRÁTICO DE UROLOGIA 53
  • 50.
    aguda pelo edemauretral associado às lesões, mas também portante ao final da micção. O gotejamento também se mani- devido ao envolvimento neurológico do arco reflexo sacral, festa principalmente ao fim da micção e é devido à permanên- de tal maneira que a atividade do detrusor fique comprometi- cia de urina que fica retida na uretra entre o esfíncter urinário da. A presença de herpes zoster em ambos os sexos pode au- e a área estreitada. mentar o risco de retenção urinária. O diagnóstico diferencial com a obstrução causada pela A retenção aguda secundária a alterações intraluminais próstata é importante e deve ser feito inicialmente pela ure- da uretra é mais freqüentemente causada pela impactação de troscopia, que permite a visualização direta da lesão e deve cálculos na uretra e o diagnóstico é sugerido pela história de ser complementada pela uretrografia. O aumento da próstata interrupção abrupta da micção que vinha ocorrendo normal- é incomum antes dos 50 anos de idade, mas a esclerose do mente. A oclusão do colo vesical por tumores pedunculados colo vesical pode ocorrer antes disso. da bexiga, apesar de rara, pode ocorrer e obstruir a passagem A dissinergia vesicoesfincteriana, condição na qual a con- da urina. tração do detrusor não é acompanhada pelo relaxamento re- A ruptura traumática da uretra também pode determi- flexo do colo vesical, deve ser diferenciada da estenose do nar retenção urinária aguda e, geralmente, está associada a colo vesical, pois ambas podem causar sintomas semelhantes lesões traumáticas da pelve. Lesões da coluna vertebral como polaciúria, especialmente à noite, dificuldade para ini- podem ocasionar retenção urinária aguda conseqüente a ciar a micção, redução no fluxo urinário, gotejamento pós- problemas neurológicos relacionados a compressão direta miccional e mesmo urgência. O exame de toque retal faz o das raízes nervosas. diagnóstico da hipertrofia da próstata, enquanto na estenose Cirurgias sobre o reto e órgãos vizinhos, principalmen- do colo vesical e na dissinergia do esfíncter do detrusor a prós- te hemorroidectomias, cirurgias do quadril e reparações de tata apresenta tamanho normal. hérnias, podem estar associadas a retenção aguda da urina, principalmente naqueles pacientes que apresentam aumen- Tratamento to da próstata. O tratamento da retenção urinária aguda depende da A retenção urinária secundária a distúrbios psiquiátricos causa determinante e, algumas vezes, pode ficar limitado a está mais freqüentemente associada ao uso de antidepressivos medidas gerais de relaxamento através de banhos de assen- tricíclicos, que são poderosos agentes anticolinérgicos supres- to quente ou de medicação miorrelaxante apropriada. No sores da atividade do detrusor, podendo ser, eventualmente, entanto, se o problema não se resolver com as medidas con- uma manifestação de histeria. servadoras, outras atitudes específicas devem ser adotadas, Algumas vezes os meninos podem negar-se a urinar, visto que a distensão exagerada da bexiga resulta em dano causando uma retenção aguda, e esta negativa ocorre por- à mucosa vesical, permitindo a instalação de uma infecção que a micção pode ocasionar dor pela presença de uma fi- urinária bacteriana. mose importante, de lesões amoniacais na glande secundá- A medida específica mais simples e que sempre deve rias ao uso de fraldas ou mesmo após uma circuncisão, oca- ser tentada consiste no cateterismo vesical realizado assep- sionando uma meatite com estenose de meato uretral. Deve ticamente e com delicadeza para evitar a lesão da uretra, o ser lembrado também que pode ocorrer introdução inad- que pode levar a uma estenose uretral. O tipo de cateter vertida de corpos estranhos na uretra causando a retenção utilizado vai depender da patologia que estiver determinan- urinária aguda. do a retenção. De maneira geral, aqueles pacientes que não É importante lembrar que o aumento de volume intrave- apresentam obstrução mecânica exigem apenas cateteris- sical causado tanto por hiper-hidratação como por postergar mo de alívio com sonda de Nélaton número 12 ou 14, que uma micção talvez seja o fator desencadeante mais freqüente pode ser repetido inúmeras vezes até que o paciente consi- de retenção de urina em pacientes que já têm algum grau de ga urinar espontaneamente. obstrução urinária baixa. Quando é necessário manter uma sonda de demora, o cateterismo deve ser tentado com uma sonda de Foley de duas Retenção urinária crônica vias que possui um balonete e mantém a sonda apropriada- A retenção crônica tem início insidioso e os sintomas mente dentro da bexiga. Alguns pacientes apresentam obstru- desenvolvem-se lentamente. Os pacientes referem polaciú- ção da uretra conseqüente à hipertrof ia prostática que impede ria importante, disúria e enurese. Algumas vezes podem a passagem da sonda de Foley ou mesmo de uma sonda de apresentar incontinência urinária paradoxal com a urina “es- Nélaton. A resolução do problema não é encontrada com a correndo” pela uretra por transbordamento. Estas diferen- diminuição do calibre da sonda, mas com o emprego de son- tes apresentações clínicas podem mascarar o quadro clíni- das que apresentem a ponta curva ou angulada como as do co, levando a diagnósticos errôneos e mesmo a atos cirúr- tipo “beniqué”, cuja angulação na extremidade distal do cate- gicos inapropriados. ter acompanha a obstrução prostática e faz com que a sonda A retenção urinária secundária ao estreitamento uretral penetre na bexiga com facilidade. pode ser decorrente de doenças sexualmente transmissíveis, Os pacientes que apresentam estenose de uretra necessi- como as causadas pela Neisseria gonorrhoeae e principalmen- tam de sondas mais finas representadas por cateteres filifor- te pela Chlamydia trachomatis. Ocorre um aumento gradual mes que podem ser conectados a sondas mais calibrosas, per- da dificuldade miccional, com diminuição do fluxo mais im- mitindo a evacuação adequada da bexiga. Nos casos em que é 54 GUIA PRÁTICO DE UROLOGIA
  • 51.
    possível passar somentea sonda filiforme ela deve ser fixada pida da bexiga poderia ser prejudicial e mesmo perigosa, po- na uretra e a evacuação se faz por capilaridade. dendo causar a chamada hemorragia ex-vacuum. Sabe-se hoje O cateterismo vesical muitas vezes só é possível com o que quando o cateterismo é realizado assepticamente não existe auxílio de um uretroscópio que permita a visualização do tra- perigo algum em esvaziar completamente a bexiga, desde que se jeto uretral estenosado, possibilitando a passagem de sondas- impeça a superdistensão posterior, estando alerta apenas para o guias. Em pacientes nos quais não se consegue passar um ca- risco de hipotensão, principalmente nos pacientes idosos ou com teter pela uretra, está indicada uma cistostomia com trocarte sinais de hipovolemia. A hematúria pode ocorrer como conse- ou uma cistostomia suprapúbica clássica. qüência da distensão vesical prévia ao cateterismo e nunca em Até alguns anos atrás acreditava-se que a evacuação rá- níveis que determinem comprometimento sistêmico. Bibliografia recomendada 1. EDWARD L. Urinary retention. In: Bouchier IA et al. French’s index of differential diagnosis. 13a ed, Butterworth Heinemann, London, 1997. 688-90. 2. CARTER HB. Instrumentation and endoscopy. In: Walsh P et al. Campbell’s Urology, 7 th. ed. W. B. Saunders Co. Philadelphia, 1997. 159-68. 3. GERBER SI et al. Herpes simplex virus type 2 infection associated with urinary retention in the absence of genital lesions. J Pediatr 1996; Feb. 4. NYMAN MA et al. Management of urinary retention: rapid versus gradual decompression and risk of complications. Mayo Clin Proc 1997; Oct. 5. PRICKARD R et al. The management of men with acute urinary retention. National Prostatectomy Audit Steering Group. Br J Urol 1998; May. 6. ROSANSKI TA et al. Direct vision bladder catheterization using a short rigid ureteroscope. Urology 1998; May. 7. SARMENTO BARATA HS, SARMENTO BARATA HF. Retenção de urina. In: Manual de emergências, Ed. PUCRS, 1980. 8. YIP SK et al. Effects of the duration of labor on post-partum post-void residual bladder volume. Gynecol Obstet Invest 1998, 45(3): 177-80. 9. ZAHEER S et al. Urinary retention after operations for benign anorectal diseases. Dis Colon Rectum 1998; June. GUIA PRÁTICO DE UROLOGIA 55
  • 52.
    Capítulo 11 Cólica Ureteral ValdemarOrtiz* Roberto Kiehl Introdução nificativamente nas primeiras quatro a seis horas. Após esse período, o aumento da concentração de um dos mais potentes A dor aguda proveniente do trato urinário superior, cha- vasoconstritores conhecidos, o Tromboxano A2 – derivado das mada de cólica ureteral, cólica renal ou cólica nefrética, é um prostaglandinas –, causa intensa vasoconstrição renal apesar dos quadros álgicos mais intensos observados na Medicina. Re- da progressiva elevação de PGI2 e PGE 2, principalmente das arteríolas glomerulares aferentes. A associação das elevadas presenta uma das urgências urológicas mais freqüentes, exigindo pressões intraluminares (dilatando as estruturas renais até a do especialista, ou do plantonista em unidades de emergência, cápsula renal) à acentuada isquemia do parênquima é respon- diagnóstico rápido e preciso, além de terapêutica eficiente. sável pela redução drástica na taxa de f iltração glomerular e A litíase ureteral é a causa mais comum de cólica nefré- pelas intensas dores referidas pelos pacientes. tica. Outros fatores que também podem estar relacionados ao início do quadro álgico são: passagem de coágulos ureterais, ligaduras cirúrgicas inadvertidas e compressões extrínsecas Diagnóstico do trato superior. O quadro clínico é fundamental para se firmar o diag- nóstico de cólica nefrética. O sintoma principal é dor lombar Fisiopatologia em cólica, muito intensa, com irradiação ântero-inferior que pode atingir o hipogástrio ou os genitais. Essas característi- A cólica nefrética é o resultado da obstrução aguda do cas, porém, podem variar de acordo com a posição da obstru- ureter em qualquer de suas porções, desde a junção uretero- ção, sendo mais comuns nas afecções do terço proximal do piélica (JUP) até o meato ureteral. Ao contrário do que muitos ureter. Quando a interrupção do fluxo urinário ocorre no ter- pacientes imaginam, a lesão da parede ureteral conseqüente à ço distal, a cólica pode iniciar-se na fossa ilíaca ipsilateral e passagem de um cálculo não é especialmente dolorosa, sendo irradiar-se no sentido ântero-inferior e/ou póstero-superior e responsável sobretudo pela hematúria que geralmente acom- provocar sintomas irritativos vesicais, como disúria, polaciú- panha a cólica ureteral e não pela dor em si. ria e sensação de resíduo pós-miccional. A obstrução à drenagem ureteral causa imediata eleva- Uma característica marcante da cólica ureteral é a falta de ção da pressão intraluminar da pelve, dos cálices e dos túbu- fatores de melhora ou piora. Não é possível identificar qual- los renais, induzindo sua progressiva dilatação. Com a pres- quer posição, movimento ou alimento que interrompa ou de- são tubular aumentada e com a dilatação das estruturas envol- sencadeie o início do sintoma. Apesar de intermitente, os ciclos vidas, há significativo decréscimo da taxa de filtração glome- de dor não respeitam um padrão de aparecimento, sendo geral- rular e lesão dos complexos juncionais entre as células tubu- mente inesperados, deixando os pacientes agitados e irritados. lares. Nesta situação há passagem de solutos urinários para o Náuseas e vômitos estão freqüentemente associados aos sangue e alteração da dinâmica de íons nos néfrons. episódios mais intensos de cólica nefrética, independentemen- Com o objetivo de aumentar a taxa de filtração glomeru- te do ponto de obstrução, em conseqüência dos reflexos visce- lar, estes estímulos desencadeiam a liberação de prostacicli- roviscerais renointestinais (inervações autônomas e sensoriais nas e prostaglandinas pelo rim. A elevação dos níveis de PGI2 comuns aos tratos urinário e digestivo). Também podem ser causa vasodilatação do córtex renal, e o incremento da produ- secundários à proximidade dos rins a órgãos como o duodeno ção de PGE2 causa vasodilatação na medula renal. Assim, o à direita e o estômago à esquerda. Num grande número de pa- aporte sangüíneo para a unidade renal acometida aumenta sig- cientes também podem ser observados sintomas de descarga adrenérgica, como palidez cutânea, sudorese e taquicardia. O exame físico revela dor abdominal difusa com pontos de maior intensidade, de acordo com a posição do cálculo. *Endereço para correspondência: Obstruções em nível do ureter proximal provocam maior sen- Alameda Jurupis, 455, cj 76/77 sibilidade à palpação do hipocôndrio ipsilateral, enquanto obs- 04088-001 - São Paulo - SP truções do ureter terminal tornam as fossas ilíacas as regiões Tel.: (0--11) 573-6818 mais dolorosas. Durante o episódio de cólica nefrética, a dor GUIA PRÁTICO DE UROLOGIA 57
  • 53.
    pode ser tãointensa que o paciente refere piora à descompres- quada para o diagnóstico de obstrução ureteral quando reali- são brusca do abdome, induzindo o diagnóstico de abdome zada no momento da cólica nefrética. A queda pronunciada agudo. A repetição do exame físico após a analgesia é sempre da taxa de filtração glomerular, secundária à isquemia do pa- recomendável. A punho-percussão lombar da loja renal é ge- rênquima renal e às elevadas pressões intraluminares, reduz a ralmente muito dolorosa e deve ser realizada delicadamente, níveis indetectáveis a eliminação do meio de contraste no lado com intensidade progressiva. Este achado não identifica o pon- acometido, caracterizando o diagnóstico de exclusão renal, sem to de obstrução porque é secundário à dilatação da cápsula realmente avaliar as condições da via excretora, o grau de renal que ocorre independentemente da região ureteral aco- obstrução ou sua localização. metida. A tomograf ia computadorizada helicoidal de abdome Os genitais também devem ser examinados, principal- surgiu como método mais sensível que a urografia excretora mente quando há irradiação da dor para os testículos ou gran- na detecção de cálculos ureterais obstrutivos ou não. Quando des lábios, para afastar afecções associadas. A flexão da coxa realizada sem contraste endovenoso, é capaz de identificar sobre o abdome também é relevante para avaliar o comprome- pequenos cálculos ureterais, mesmo durante os períodos de timento do músculo psoas. cólica nefrética mais intensa. Os exames subsidiários não são necessários para deter- Como ainda são poucos os centros que dispõem deste equi- minar um diagnóstico de cólica nefrética em pacientes com pamento, uma opção quando a urografia excretora falha no quadro clínico exuberante. Podem ser reservados para a iden- diagnóstico da obstrução ureteral é a pielografia ascendente. A tificação do agente causador e para o planejamento terapêuti- injeção retrógrada de contraste por cateter ureteral também pode co. Quando o quadro clínico é frustro, como ocorre em obs- identificar se há obstrução e sua localização, independente- truções parciais, com poucos sintomas ou com queixas inco- mente da vigência de cólica nefrética. Os principais inconve- muns associadas, os exames subsidiários podem contribuir para nientes deste exame são: a necessidade de anestesia (ou seda- elucidar a dúvida. ção) para o cateterismo ureteral e a possibilidade de impulsio- Na análise do sedimento urinário, geralmente se identifi- nar o cálculo em direção ao rim, prejudicando sua eliminação. ca grande quantidade de eritrócitos, sobretudo quando o agente A ressonância nuclear magnética clássica pouco contribuiu causador da obstrução ureteral for um cálculo ou um coágulo. para o diagnóstico da causa da cólica ureteral. A pielorressonân- Habitualmente, não há leucocitúria significativa, e a urocultu- cia, captando apenas os sinais dos fluidos corporais de baixo flu- ra não apresenta crescimento de microrganismos. A presença xo (urina, liquor, vítreo, sinovial), tem representado uma alterna- de cristalúria pode sugerir a presença de urolitíase. tiva para alguns pacientes; por exemplo, aqueles alérgicos aos A radiografia simples de abdome pode ser útil na identi- contrastes endovenosos ou com reimplantes ureterais. ficação de imagens radiopacas no trajeto das vias urinárias que possam corresponder a cálculos urinários obstrutivos. Algumas afecções intestinais podem apresentar alterações ca- Tratamento racterísticas nesse exame, afastando a suspeita de obstrução ureteral, como níveis hidroaéreos, desvio, dilatação e espaça- O tratamento da cólica ureteral visa ao alívio imediato da mento de alças. O apagamento da borda lateral do músculo dor. A desobstrução urinária e a remoção do agente causador, psoas à radiografia simples de abdome representa provável devem ser realizadas após a analgesia, de acordo com o resul- acometimento retroperitoneal. tado dos exames diagnósticos. A ultra-sonografia abdominal pode ser extremamente rele- A utilização de antiespasmódicos e analgésicos por via vante. Pode identificar a dilatação do sistema pielocalicial e/ou oral pode reverter quadros menos intensos e é recomendada do ureter ipsilateral à dor referida pelo paciente, determinar a na prevenção de novas cólicas após o primeiro episódio, ge- posição da obstrução (caso esteja no ureter proximal ou termi- ralmente tratado em unidades de emergência. Durante esse nal), além de avaliar outras estruturas para o diagnóstico diferen- período são realizados exames subsidiários para determina- cial, como trompas, ovários, vesícula biliar e apêndice cecal. ção do agente obstrutivo, seu tamanho e sua localização. Em alguns casos, pode permanecer dúvida diagnóstica mes- A associação de antiinflamatórios não-hormonais pode mo com a associação dos métodos de imagem, como, por exem- colaborar no controle da dor, principalmente minimizando os plo, num paciente com quadro clínico típico de cólica nefrética sintomas irritativos vesicais provocados por cálculos impac- que não apresente imagens de cálculos à radiografia simples do tados no ureter terminal. abdome nem dilatação pielocalicial à ultra-sonografia. Em pacientes com cólicas mais intensas e refratárias às A urografia excretora pode contribuir tanto para a con- medicações acima, podem ser prescritos analgésicos opióides firmação de obstrução ureteral quanto para a determinação da por via intramuscular. Esses medicamentos de liberação len- sua localização. Um dos principais sinais urográficos de obs- ta, porém, podem induzir sonolência sem aliviar a dor, au- trução ureteral é o retardo para excreção do meio de contraste mentando a irritabilidade dos pacientes. Nesses casos, a tera- do lado acometido em relação ao contralateral. O local da obs- pêutica endovenosa em unidades de emergência com anties- trução pode ser identificado como uma falha de enchimento pasmódicos e antiinflamatórios associados a altas doses de da luz ureteral, geralmente com dilatação da via excretora a analgésicos representa a melhor opção de tratamento. montante, ou como um ponto de interrupção à progressão do Quando os episódios de cólica são muito freqüentes, obri- meio de contraste. A urografia excretora, porém, não é ade- gando os pacientes a procurar unidades de emergência várias 58 GUIA PRÁTICO DE UROLOGIA
  • 54.
    vezes no mesmodia, é recomendável internação hospitalar ser administrados por via progressivamente mais agressiva, de para o controle da dor por terapêutica endovenosa contínua. via oral a endovenosa, podendo haver necessidade de interna- A utilização de Meperidina endovenosa é boa opção no trata- ção hospitalar para o controle da dor. Os exames subsidiários mento complementar das cólicas mais intensas. buscam identificar o agente obstrutivo, seu tamanho e sua lo- A aplicação de antieméticos e eucinéticos por via endo- calização, para permitir o planejamento da terapêutica defini- venosa deve ser realizada rotineiramente para coibir os sinto- tiva. mas gastrintestinais e facilitar a ingestão de alimentos. Em raros casos muito graves, refratários à terapêutica acima, pode ser realizada anestesia peridural contínua (por ALGORITMO DE ORIENTAÇÃO cateter peridural) para analgesia completa e prolongada. Após a obtenção do controle da dor, devem ser realizados os exames subsidiários para o planejamento terapêutico. A SUSPEITA DE litotripsia extracorpórea é eficiente no tratamento da maioria CÓLICA URETERAL dos cálculos ureterais. Alguns pacientes com cólicas persis- tentes por longos períodos podem ser submetidos à ureteroli- História + totripsia endoscópica para resolução imediata da obstrução. Exame físico Em situações especiais, quando não é possível a remo- ção do agente obstrutivo, a utilização de cateter de “duplo J” é excelente no alívio da dor. Em pacientes gestantes, que não Diagnóstico Dúvida devem receber medicação opióide nem realizar exames con- confirmado diagnóstica trastados ou com radiação ionizante, a colocação de cateter de “duplo J” alivia a dor e posterga a retirada do agente obs- Exames trutivo para depois do parto. subsidiários Analgesia progressiva Diagnóstico Conclusões confirmado A cólica nefrética é resultado de obstrução aguda do ure- Analgesia Exames ter em qualquer de suas porções, desde a junção ureteropiélica progressiva subsidiários (JUP) até o meato ureteral. Seu tratamento visa ao alívio ime- diato da dor. A desobstrução urinária, e remoção do agente causador, deve ser realizada após a analgesia, de acordo com o Desobstrução ureteral resultado dos exames diagnósticos. Os medicamentos devem Bibliografia recomendada 1. SCHOR & HEILBERG. Calculose renal: fisiopatologia, diagnóstico, tratamento. Sarvier, São Paulo, 1995. 2. RECTOR FC. Nefropatia obstrutiva. In: Wyngaarden JB, Smith LH. Tratado de medicina interna. 18a ed. Rio de Janeiro, 1990; 541-4. 3. McANINCH JW. Sintomas de distúrbios do trato urinário. In: Tanagho EA, McAninch JW. Urologia geral. 13a ed. Rio de Janeiro, 1994; 23-30. GUIA PRÁTICO DE UROLOGIA 59
  • 55.
    Capítulo 12 Escroto Agudo FleimãoUrinoso Aday Coutinho Escroto agudo Orquite .......................................................... 6% Hérnia encarcerada ....................................... 3% Conceito Hematocele aguda ......................................... 3% Escroto agudo é definido como uma síndrome clínica caracterizada por aumento súbito e doloroso da bolsa escrotal Total.......................................................... 100% provocado por patologia do seu conteúdo, acompanhado de sinais locais e gerais de doença. O quadro exige diagnóstico Clínica rápido e tratamento imediato. De um modo geral, ocorre em O quadro clínico é variável, dependendo naturalmente crianças ou adolescentes e a primeira hipótese diagnóstica é a da causa da doença escrotal aguda. Nas crianças com menos possibilidade de torção do testículo. Sabemos, entretanto, que de cinco anos o quadro pode se apresentar como aumento sú- existem outras condições a serem consideradas, como torção bito da bolsa escrotal com consistência de massa firme, que dos apêndices do testículo ou do epidídimo, epididimite, hér- não permite a passagem do feixe de luz na transiluminação e nia estrangulada, edema idiopático de escroto, púrpura, que não dói muito ao exame local. Nos adolescentes, há ini- hidrocele ou hematocele aguda, infarto testicular e hemorra- cialmente referência a dor abdominal ou inguinal antes de se gia dentro do tumor do testículo. localizar na bolsa. No adulto jovem o quadro se inicia com dor forte no lado comprometido. A dor da torção dos apêndi- Causas ces é de início mais gradual do que o quadro provocado pela A história do paciente, bem como o exame físico, são de torção testicular. Às vezes se consegue identificar histórico de grande relevância para a elucidação das causas e para tentar quadro prévio semelhante e que melhorou espontaneamente. relacionar a patologia com o grupo etário na busca do diag- Metade dos casos de torção testicular tem histórico de ativida- nóstico mais preciso e instituir tratamento correto. de física antes da instalação do quadro. Cerca de 43% dos casos de escroto agudo são provoca- dos por torção testicular. A incidência cai um pouco quando o Diagnóstico paciente está dentro do grupo etário de 20 a 29 anos. A segun- Existem vários modos de se avaliar uma doença escrotal da causa de doença escrotal aguda é a torção de apêndice, aguda. Não se deve esquecer entretanto que existe sempre uma seguida de edema escrotal agudo, hérnia encarcerada, hema- possibilidade de lesão testicular irreversível provocada por tor- tocele aguda etc. ção, sendo importante que este diagnóstico seja descartado ou então que o paciente receba tratamento cirúrgico imediato. Etiologia do escroto agudo Muitos autores aconselham a intervenção cirúrgica em todos os casos, mas o melhor critério é a utilização de vários méto- Torção do cordão......................................... 42% dos de diagnósticos na tentativa de buscar a etiologia correta da doença. A metade dos casos de torção testicular está ligada Torção dos apêndices .................................. 32% a esforço físico ou atividade sexual. Em um pequeno número Edema escrotal agudo ................................... 8% de casos o testículo pode torcer durante o sono. Pode haver no histórico referência a um quadro semelhante no passado e que Epididimite.................................................... 6% regrediu espontaneamente. Sintomas urinários como disúria ou aumento da freqüên- cia urinária sugerem processo inflamatório de trato urinário inferior, e, neste caso, podemos suspeitar de orquiepididimite. Endereço para correspondência: Nestas circunstâncias o exame de urina pode confirmar a pre- Rua Voluntários da Pátria, 190 - salas 222/223 sença de infecção urinária, reforçando o diagnóstico de epidi- 22270-020 - Rio de Janeiro - RJ dimite. Tel.: (0--21) 266-3566 No exame físico observa-se aumento da hemibolsa, que Fax.: (0--21) 527-0882 / 579-2367 é bastante doloroso, com eritema e edema de aparecimento GUIA PRÁTICO DE UROLOGIA 61
  • 56.
    súbito. Na torçãotesticular, em sua fase inicial, podemos ob- • Infiltração de urina servar alteração do eixo do testículo, provocando uma defor- midade da bolsa. Tanto a torção testicular como a orquiepidi- A inf iltração de urina no tecido periuretral pode estar dimite não permitem a passagem da luz na transiluminação. relacionada à estenose de uretra ou à seqüela de instrumenta- A dor local é mais forte na torção, o eritema é mais co- ção do trato urinário inferior, corpo estranho ou processo de mum na epididimite. uretrite grave. Para a instalação do quadro tem que haver rup- Na investigação inicial, deve-se avaliar exame de urina, tura da parede uretral e a causa mais comum seria por aumen- temperatura e hemograma, na tentativa de fazer um diagnósti- to da pressão intra-uretral acima da área de estenose, num ponto co diferencial entre torção e quadro de epididimite. mais vulnerável da sua parede. Neste caso a urina é quase Na propedêutica armada podemos utilizar o eco-doppler sempre contaminada e o processo de infecção tecidual se de- de cordão e bolsa, ultra-sonografia testicular e avaliação com senvolve rapidamente. Esta condição agrava a dificuldade de isótopos radioativos. urinar, que compromete o estado geral com retenção de urina A epididimite é uma doença bastante rara na infância, e sinais gerais de infecção. No início, o processo é limitado sendo, entretanto, uma causa comum de doença escrotal agu- pela fáscia de Colles, mas em fase mais avançada pode com- da depois dos vinte e cinco anos. A torção do apêndice testi- prometer a bolsa, a parede abdominal e o períneo. O quadro cular é mais comum no adulto jovem; o quadro doloroso não é pode progredir rapidamente, formando áreas de abscesso. Se tão grave e os sintomas urinários raramente estão presentes. o paciente não receber tratamento imediatamente, pode de- senvolver quadro séptico e evoluir para o óbito. Tratamento A política agressiva de exploração da bolsa escrotal tem Sintomas permitido a recuperação de aproximadamente 90% dos testí- O paciente refere história de disúria com jato muito fra- culos torcidos. Entretanto, temos que salientar que os índices co, micção muito dolorosa ou retenção de urina. No exame de recuperação testicular podem sofrer alterações que não de- físico, apresenta massa com sinais flogísticos do pênis, perí- pendem só da rapidez do diagnóstico e do tratamento, mas neo e abdome inferior, associada a sinais gerais de compro- também do grau da torção. A exploração imediata tem um metimento do estado geral. O pênis se mostra deformado e a inconveniente: operar um número elevado de casos de orqui- massa perineal com sinais evidentes de celulite pélvica. epididimite. Na exploração cirúrgica, o acesso deverá ser com incisão Diagnóstico sobre a bolsa direcionada para o cordão. Uma vez confirmado Histórico de manipulação ou instrumentação uretral ou o diagnóstico de torção testicular, proceder também à fixação passado de estenose de uretra. Insistir na avaliação do jato testicular do lado oposto. porque a fístula anal com celulite ou infiltração do períneo Na torção dos apêndices, a cirurgia deverá se limitar a pode confundir a avaliação do quadro, evitando-se assim cis- remoção das patologias encontradas no ato. tostomia desnecessária. A uretrografia ou avaliação do cali- bre uretral pode auxiliar o diagnóstico. O emprego de meios Fleimão urinoso semióticos modernos não traz muita ajuda no diagnóstico, mas pode informar a extensão do processo inflamatório. Conceito Fleimão urinoso pode ser definido como uma celulite do • Abscesso urinário ou fleimão urinoso tecido periuretral provocada por ruptura da parede da uretra e É uma doença mais localizada, em que se observa for- extravasamento de urina. Está quase sempre associado a in- mação de lojas com material purulento. O abscesso costuma fecção por germe de natureza variada. O processo agrava a ser bem delimitado e há massa bem endurecida na palpação dificuldade de urinar, que por sua vez aumenta o extravasa- devido a celulite reacional. Há sempre história de quadro uri- mento urinário. O processo se agrava rapidamente se não for nário prévio de infecção e disúria. tratado adequadamente. A evolução do processo inflamatório acaba por apresentar sintomas sistêmicos de doença. Sintomas Tradicionalmente, o fleimão urinoso compreende três si- O quadro clínico é semelhante ao extravasamento uri- tuações ou estágios diferentes: nário. A massa periuretral ou perineal é bem limitada e menos dolorosa à palpação. Histórico de disúria ou retenção • infiltração de urina, de urina. • abscesso ou fleimão e • Tumor urinoso • tumor urinoso. Tumor urinoso é uma inflamação crônica do espaço pe- A urina no tecido celular periuretral provoca uma res- riuretral, mas de origem uretral. Pode haver cavidade com se- posta reacional do tipo granuloma que se agrava com a infec- creção purulenta ou apenas reação granulomatosa que se co- ção, sempre presente. munica com a luz da uretra. Na maioria dos casos, o tumor é 62 GUIA PRÁTICO DE UROLOGIA
  • 57.
    constituído por tecidofibroso e granuloma com pouca reação se tratar de recuperar o estado geral do paciente. Uma ava- inflamatória, mas pode haver microabscessos. liação mínima com exames de sangue pode trazer informa- ções importantes, como níveis de hematócrito ou creatini- Sintomas na. Estes pacientes podem evoluir para uremia e precisa- O tumor urinoso em geral tem volume de 1 a 2 cm3 de mos saber qual antibiótico poderemos usar. Depois de uma maior diâmetro e se localiza na linha mediana ou sobre a bol- criteriosa avaliação da doença, poderemos indicar a deriva- sa, mas na área da uretra. É uma massa de consistência muito ção urinária com cistostomia, que deverá ser feita com blo- dura, dando a impressão inicial de que se trata de tumor. No queio anestésico peridural, para logo depois realizarmos a exame local chama a atenção pela falta de dor na manobra de drenagem ampla do abscesso. É necessário insistir na drena- palpação. Sua evolução é muito lenta e pode evoluir para pro- gem e na remoção dos tecidos desvitalizados. A cistostomia cesso inflamatório agudo. deverá ser realizada no hipogástrio, o mais alto possível, para facilitar no futuro manobras endourológicas. Diagnóstico Às vezes o fleimão é muito extenso e sua drenagem es- Nestas circunstâncias, temos de descartar cálculo de ure- pontânea se faz por inúmeros orifícios. Nessas circunstâncias tra, processo inflamatório de divertículo de uretra ou até tu- a drenagem deve ser a mais ampla possível para evitar a per- mor do tecido periuretral. manência de áreas de abscessos. O tratamento definitivo pode ser feito por uretrotomia ou Tratamento exigir plásticas uretrais com retalho. Às vezes, temos que fa- Antes do urologista indicar derivação urinária com zer plásticas também da bolsa escrotal, que sofreu processo cistostomia, é muito importante buscar informações na his- de necrose em conseqüência do comprometimento vascular tória do paciente. Deve-se avaliar função intestinal para de origem inflamatória. afastar infiltração perineal de origem retal. Na dúvida, deve- Não esquecer que o paciente tem um estado geral debi- se fazer uretrografia ou até avaliar o calibre da uretra com litado e que merece o uso generoso de antibiótico para contro- sonda. Uma vez confirmada a origem uretral da lesão, deve- lar o processo infeccioso. Bibliografia recomendada Escroto agudo 1. CASS AS, CASS BP Immediate exploration of the unilateral acute scrotum in young male subjets. J Urol . 1980; 124: 829-31. 2. DEL VILLAR RG, IRELAND GW, CASS AS. Early exploration in acute testicular conditions. J Urol 1972; 107: 971-3. 3. FLAMINGAN RC, DE KERNION JB. Acute scrotal pain and swelling in children. A surgical emergency. Urology 1981; 17: 51-3. 4. KAPLAN K, RAPPLER FP. Torsion of the testis. J Urol 1970; 104: 219-22. 5. LEAPE LL. Torsion of the testis: invitation to error. JAMA. 1967; 200: 669-70. 6. MELEKOS MA, ASBACH H, MARKOV S. Etiology of acute scrotum in 100 boys with regard to age distribution. J Urol 1988; 139: 1023-5. 7. RABINOWITZ R. The importance of the cremasteric reflex in acute scrotal swelling in children. J Urol 1984; 132: 89-90. Fleimão urinoso 1. NICKEL W, Phumb, Robert. In: Campbell’s urology, WB Saunders Company. 4th ed., Philadelphia, 1978; 678-9. 2. MARION G. In: Masson J. C. Editeurs. Traite D’urologie. Tome Second, Paris, 1940; 888-96. GUIA PRÁTICO DE UROLOGIA 63
  • 58.
    Capítulo 13 Insuficiência Renal Aguda Nestor Schor* Oscar Fernando Pavão dos Santos Mirian Aparecida Boim A insuficiência renal aguda (IRA) é caracterizada por uma ção substancial nas alterações da hemodinâmica glomerular. redução abrupta da função renal, que se mantém por períodos Por outro lado, drogas imunossupressoras como a ciclospori- variáveis de tempo, resultando na incapacidade de os rins exer- na e o FK 506, os inibidores da enzima de conversão da an- cerem suas funções básicas de excreção e manutenção da ho- giotensina e as drogas antiinflamatórias não-esteróides podem meostase hidroeletrolítica do organismo. Apesar do substan- causar IRA por induzir preponderantemente modificações he- cial avanço no entendimento dos mecanismos fisiopatológi- modinâmicas. A IRA em razão da nefrite intersticial é mais cos da IRA, bem como no tratamento desta patologia, os índi- freqüentemente causada por reações alérgicas a drogas. As cau- ces de mortalidade ainda continuam excessivamente elevados, sas menos freqüentes incluem doenças auto-imunes (lúpus eri- em torno de 50%. tematoso) e agentes infecciosos (sepse, Hanta vírus). Apesar da predominância de um mecanismo fisiopatológico, a insu- Etiologia ficiência renal aguda por drogas nefrotóxicas é freqüentemente causada por associação de um ou mais mecanismos, confor- As causas de insuficiência aguda podem ser de origem me sumarizado na tabela 1. Mais ainda, a associação de renal, pré-renal ou pós-renal. A IRA pré-renal é rapidamente isquemia e nefrotoxinas é comumente observada na prática reversível, se corrigida a causa, e resulta principalmente de uma médica como causa de IRA, especialmente em pacientes redução na perfusão renal, causada por uma série de eventos mais graves. que culminam sobretudo com a redução do volume circulante efetivo e portanto do fluxo sangüíneo renal. As causas mais Tabela 1 MECANISMOS FISIOPATOLÓGICOS freqüentes são desidratação (vômito, diarréia, febre), uso de DE IRA ASSOCIADA A DROGAS diuréticos e insuficiência cardíaca. Mecanismo predominante Droga A IRA, causada por fatores intrínsecos ao rim, é classifi- cada de acordo com o principal local afetado: túbulos, inters- Redução na perfusão renal e Ciclosporina, inibidores da enzima tício, vasos ou glomérulo. A causa mais comum de dano tubu- alterações na hemodinâmica conversora, antiinflamatórios não- lar é de origem isquêmica ou tóxica. Entretanto, a necrose tu- renal esteróides, contrastes radiológicos, bular isquêmica pode ter origem pré-renal como uma conse- anfotericina B qüência da redução do fluxo, especialmente se houver com- prometimento suficiente para provocar a morte das células Toxicidade tubular direta Antibióticos aminoglicosídeos, tubulares. Assim, o aparecimento de necrose cortical irrever- contrastes radiológicos, cisplatina, sível pode ocorrer na vigência de isquemia severa, particular- ciclosporina, anfotericina B, mente se o processo fisiopatológico incluir coagulação mi- solventes orgânicos, metais pesados, crovascular, como por exemplo, nas complicações obstétri- pentamidina cas, acidentes ofídicos e na síndrome hemolítica e urêmica. As nefrotoxinas representam, depois da isquemia, a cau- Toxicidade tubular - cocaína, etanol, lovastatina sa mais freqüente de IRA. Os antibióticos aminoglicosídeos, rabdomiólise os contrastes urográficos e os quimioterápicos, como, por exemplo, a cisplatina, estão entre as drogas que podem causar Obstrução intratubular - Aciclovir, sulfonamidas, etilenoglicol, dano tubular diretamente, embora também tenham participa- precipitação quimioterápicos Nefrite intersticial alérgica Penicilinas, cefalosporinas, sulfonamidas, ciprofloxacino, diuréticos tiazídicos, *Endereço para correspondência: furosemida, cimetidina, alopurinol Rua Botucatu, 740 04023-900 - São Paulo - SP Síndrome hemolítica ciclosporina, mitomicina, cocaína, Tel.: (0--11) 574-6300 - Fax: (0--11) 573-9652 urêmica quinina E-mail: nschor.dmed@epm.br GUIA PRÁTICO DE UROLOGIA 65 Cap 13 - Insu renal Aguda.pm6 65 13/06/00, 13:13
  • 59.
    A IRA pós-renalocorre na vigência de obstrução do tra- quena filtração glomerular, ou seja, apesar de uma filtração to urinário. A obstrução das vias urinárias pode ser conseqüên- glomerular reduzida, a reabsorção tubular de líquido é peque- cia de hipertrofia prostática, câncer de próstata ou cervical, e na, ocorrendo um fluxo urinário não-oligúrico. Esse tipo de desordens retroperitoneais ou bexiga neurogênica (causa fun- IRA é freqüentemente observado em associação com drogas cional). Outras causas de insuficiência pós-renal incluem fa- nefróticas, sepse ou agentes anestésicos. tores intraluminais (cálculo renal bilateral, necrose papilar, A terceira fase, diurética, pode ser marcada por uma rá- carcinoma de bexiga etc.) ou extraluminais (fibrose retroperi- pida elevação do volume urinário. A magnitude da diurese toneal, tumor colo-retal etc.). A obstrução intratubular tam- independe do estado de hidratação do paciente e habitualmente bém é causa de IRA, e pode ser conseqüência da precipitação representa uma incapacidade de os túbulos regenerados rea- de cristais como ácido úrico, oxalato de cálcio, aciclovir (dro- bsorverem sal e água. A excreção urinária de compostos ga antiviral) e sulfonamida, dentre outros. Vale salientar que a nitrogenados não acompanha inicialmente o aumento da ex- reversibilidade da IRA pós-renal se relaciona ao tempo de creção urinária de sal e água. Como conseqüência, a con- duração da obstrução. centração plasmática de uréia e creatinina continua a au- mentar. Portanto, nessa fase, os sintomas urêmicos podem persistir e a indicação de diálise pode se tornar necessária, Curso clínico da IRA apesar do aumento do volume urinário. Considera-se críti- com ênfase na necrose ca essa fase da IRA, com cerca de 25% de mortes no perí- tubular aguda odo de elevação da diurese. Ocasionalmente o volume uri- nário pode aumentar gradativamente, cerca de 100 a 200 (NTA) ml/dia. Tal padrão é visto em pacientes com cuidadoso con- trole hidroeletrolítico e adequada indicação de tratamento O curso clínico da IRA tem sido tradicionalmente subdi- dialítico. Entretanto, se após uma elevação inicial da diure- vidido em quatro fases distintas: fase inicial, fase de oligúria, se o volume urinário atingir um estágio constante e inferior fase de poliúria e fase de recuperação funcional. ao normal, a recuperação total da função renal é menos pro- A fase inicial começa a partir do período de exposição a vável. drogas nefróticas ou a um surto isquêmico. Sua duração é va- A última fase, a de recuperação funcional, ocorre após riável e depende do tempo de exposição ao agente causador. vários dias de diurese normal, com redução gradual de uréia e Nas situações de isquemia ela pode ser muito curta, enquanto creatinina plasmática. Em cerca de 30% dos doentes ocorre no caso de drogas nefróticas a fase inicial pode durar alguns uma discreta redução na filtração glomerular que pode persis- dias. O volume urinário pode estar normal ou diminuído, po- tir, sendo que uma minoria deles exibe contínua diminuição rém o rim começa a perder a adequada capacidade de excre- do “clearance” de creatinina em níveis inferiores a 20 ml/min. ção de compostos nitrogenados. Em adição às anormalidades na função glomerular, defeitos A fase oligúrica é também variável em grau e duração. tubulares podem persistir por meses ou anos, sendo o mais Uma vez que a produção de constituintes osmoticamente freqüente uma permanente deficiência na capacidade de con- ativos é ao redor de 600 mOsm ao dia e a capacidade máxi- centração urinária. ma de concentração urinária é de 1.200 mOsm/litro, um volume urinário inferior a 500 ml/dia é insuficiente para Alterações hidroeletrolíticas e excretar as quantidades necessárias de soluto. Portanto, definimos oligúria como um volume urinário menor que envolvimento sistêmico 500 ml/dia. Nesta segunda fase da IRA o sedimento uriná- rio pode conter hemácias, leucócitos e células epiteliais iso- Eletrólitos e água ladas ou em cilindros, havendo também pequena perda pro- téica. n Balanço de água - Normalmente as perdas de água Normalmente, a razão da concentração urinária sobre a atingem 0,5 a 0,6 ml por quilo de peso por hora no concentração plasmática de uréia varia de 50-100:1. Na IRA, indivíduo adulto (850 ml/dia). Considerando a pro- pela diminuição da concentração urinária e progressiva eleva- dução endógena de água – decorrente da oxidação de ção sérica de uréia, a razão diminui para 10:1 ou menos, quanto proteínas, gorduras e carboidratos – como sendo de maior e mais severa for a azotemia. Adicionalmente, por lesão 450 ml/dia, a ingesta de água no paciente oligúrico tubular, a concentração urinária de Na é freqüentemente maior deve permanecer ao redor de 400 ml/dia, acrescida que 20 mEq/l, sendo este valor importante no diagnóstico di- de volume igual à diurese emitida. Para se prevenir a ferencial de oligúria pré-renal. A maioria dos pacientes que se hiponatremia dilucional por excessivo aporte hídri- recuperam desenvolvem aumento do volume urinário após duas co, o peso do paciente deve ser mantido igual ou com a quatro semanas do início da oligúria. Ocasionalmente o vo- perda de até 300 g/dia. lume urinário não está diminuído na presença de IRA e azote- mia. Nestas situações, refere-se a IRA como não-oligúrica e n Balanço de sódio - Durante a fase oligúrica, um ba- justifica-se a presença de volume urinário normal por uma lanço positivo de sódio pode levar à expansão de vo- grande elevação na fração de filtração de água apesar de pe- lume, hipertensão e insuficiência cardíaca. 66 GUIA PRÁTICO DE UROLOGIA Cap 13 - Insu renal Aguda.pm6 66 13/06/00, 13:13
  • 60.
    Em contraste, ummenor aporte de sódio, principalmente efeitos cardiotóxicos da hipercalemia podem estar na fase poliúrica, pode provocar depleção de volume e hipo- presentes. Ocasionalmente, os níveis de Ca podem tensão. Estes últimos podem retardar a recuperação da função estar normais ou elevados, ocorrendo este achado renal. Acreditamos que durante a fase oligúrica a oferta de quando a IRA está associada a rabdomiólise ou a in- solução salina isotônica (300 ml/dia) associada a controle ri- júrias complicadas por calcificação metastática. goroso de peso é suficiente para equilibrar o balanço de só- dio. Paralelamente, na fase poliúrica, a monitorização hídrica A hiperfosfatemia também é um achado freqüente em e eletrolítica é necessária para a adequada reposição desses pacientes com IRA, em decorrência de diminuição da filtra- elementos. ção glomerular. O uso de quelantes de fosfato (hidróxido de alumínio) é ocasionalmente de interesse terapêutico para di- n Balanço de potássio - A hipercalemia é a principal minuir o risco de sangramento gastrintestinal, da hipocalce- causa metabólica que leva o paciente com IRA ao mia, da osteopatia e de calcificações metastásicas. óbito. Considerando que somente 2% do potássio cor- poral total se encontra fora da célula, pequenas alte- rações no conteúdo extracelular de potássio provo- Diagnóstico cam profundos efeitos na excitabilidade neuromus- cular. A elevação do K sérico pode ocorrer na IRA Avaliação clínica inicial por aumento do catabolismo endógeno de proteínas, As primeiras medidas devem ser consideradas no intuito por dano tissular e sangramento gastrintestinal, bem de diferenciar IRA e IRC e determinar se a azotemia é devida como por movimentação do K do espaço intra para o a um fator prontamente remediável (depleção de volume, obs- extracelular pelo mecanismo tampão de estados aci- trução urinária) ou é decorrência de uma situação clínica in- dóticos. A mais temível complicação da hipercalemia tercorrente com IRA já estabelecida. é sua toxicidade cardíaca, manifestada por alterações Avalia-se no histórico do paciente a presença de doença eletrocardiográficas. Inicialmente, há o surgimento de sistêmica crônica (diabete ou lúpus, por exemplo). Posterior- ondas T pontiagudas, seguido de alargamento do com- mente deve-se pesquisar doença sistêmica aguda (glomerulo- plexo QRS, alargamento do intervalo PR e desapare- nefrite aguda), além de história de traumatismo recente como cimento de onda P. Seguem-se, então, arritmias ven- potenciais causas primárias de IRA. Adicionalmente, é neces- triculares que, se não prontamente corrigidas, podem sário investigar antecedentes de uropatia obstrutiva (princi- levar rapidamente ao óbito. Por esta razão é necessá- palmente no homem idoso), uso de drogas nefrotóxicas, uso rio rigoroso controle eletrocardiográfico e de K séri- de drogas com potencial efeito de hipersensibilidade intersti- co no paciente com IRA. cial, bem como verificar a possibilidade de intoxicação aci- dental ou intencional por metais pesados, solventes orgânicos Na presença de alterações eletrocardiográficas ou de se- e outros. vera hipercalemia (K > 6,5 mEq/l) algumas medidas terapêu- A seguir, é preciso obter informações a respeito de de- ticas devem ser utilizadas. A administração endovenosa de pleção hídrica (diurese excessiva, débito de sonda nasogástri- gluconato de cálcio 10% (10-30 ml) pode reverter prontamente ca, drenos cirúrgicos, diarréia etc.) em pacientes com pouca as alterações verificadas, porém a duração é de poucos minu- ingestão voluntária de água ou que não tenham sido adequa- tos. Se houver necessidade de efeito protetor mais prolonga- damente hidratados, sobretudo pacientes hospitalizados. Além do, deve-se utilizar bicarbonato de sódio, caso esteja ocorren- disso, se o paciente foi submetido a cirurgia recente, deve-se do concomitantemente um estado acidótico. Adicionalmente, determinar qual o anestésico utilizado e quais intercorrências podem ser utilizadas resinas trocadas de K (kayaxalate ou clínicas seguiram-se, como infecções, hipotensão, balanço Sorcal) e/ou solução polarizante contendo 200-500 ml de so- hídrico negativo etc, assim como é preciso ter conhecimento lução glicosada a 10%, com uma unidade de insulina simples sobre o uso de antibióticos (dose, número de dias utilizados) e para cada 5 g de glicose. A solução polarizante aumenta a se houve procedimento radiológico com utilização de meio de captação de K pela célula e reduz seu nível plasmático. As- contraste no período que antecedeu o desenvolvimento da IRA. sim, exceto as resinas trocadoras, kayaxalate (troca K por Na) Durante o exame físico, avaliar adequadamente o estado ou Sorcal (troca K por Ca), todas as demais medidas terapêu- de hidratação, através de peso corporal, turgor cutâneo, alte- ticas resultam apenas no remanejamento do potássio extrace- rações posturais de pulso e pressão arterial, membranas mu- lular para o intracelular, sem contudo diminuir o K corporal cosas e pressão intra-ocular. Entretanto, lembrar que há situa- total. A hemodiálise e a diálise peritoneal, isoladas ou em as- ções clínicas (cirrose, síndrome nefrótica, ICC) em que o vo- sociação com as medidas acima referidas, são freqüentemente lume extracelular está normal ou aumentado, porém com di- requeridas para melhor controle eletrolítico e efetivamente di- minuição do volume sangüíneo efetivo, acarretando uma hi- minuir o conteúdo corporal total de K. poperfusão renal e conseqüente IRA pré-renal. A seguir, ava- liar a possibilidade de obstrução do trato urinário através de n Balanço de cálcio e fósforo - A hipocalcemia é o acha- cuidadoso exame abdominal (globo vesical palpável, rins hi- do mais freqüente no desequilíbrio do balanço de cál- dronefróticos), toque retal no homem (avaliação prostática) e cio. Tetania, espasmos musculares e acentuação dos exame ginecológico (bianual) na mulher (presença de massas GUIA PRÁTICO DE UROLOGIA 67 Cap 13 - Insu renal Aguda.pm6 67 13/06/00, 13:13
  • 61.
    pélvicas). Quando hásuspeita de obstrução urinária baixa, pro- Tendo em vista a nefrotoxicidade dos meios de contraste, a ceder a uma cateterização vesical simples e estéril para con- urografia excretora vem sendo abandonada definitivamente firmação diagnóstica. Observar a presença de febre e/ou erup- em detrimento de métodos não-invasivos como a ultra- ções cutâneas macropapulares ou petequiais que possam su- sonografia que, além de nos fornecer o tamanho renal, nos dá gerir nefrite intersticial aguda por hipersensibilidade a dro- informações a respeito de obstruções nas vias urinárias, pre- gas. Por fim, avaliar o estado mental e padrão respiratório para sença ou não de cálculos, bem como avaliação do parênquima verificar possíveis causas de intoxicação, bem como avaliar renal. Portanto, é possível diferenciar IRA de IRC e, adicio- qualquer outro sinal clínico que sugira a presença de doença nalmente, pela diferenciação da relação parênquima/sinusal e sistêmica como causa da IRA. tamanho cortical, sugerir IRC com rins de tamanho normal (diabete, mieloma). Alternativamente, o uso da cintilografia Diagnóstico laboratorial renal pode auxiliar na avaliação da perfusão renal. A primeira amostra de urina emitida ou cateterizada de Em casos de forte suspeita ou confirmação de obstrução pacientes com IRA deve ser utilizada para avaliação de índi- urinária, estudos urológicos, como a cistoscopia e a pielogra- ces urinários diagnósticos. Medidas de sódio, uréia, creatini- fia ascendente, estão indicados. Além de ter fins diagnósticos na e osmolaridade urinária, bem como uma amostra de san- (obstrução por cálculos, tumores ou coágulos) são úteis na gue para análise de sódio, uréia e creatinina devem ser coleta- colocação de cateteres ureterais para desobstrução e como ava- das. Na IRA pré-renal a osmolaridade urinária é freqüente- liação pré-operatória nos casos de desvio do fluxo urinário. mente elevada (> 500 mOsm) enquanto na IRA renal ou pós- renal tende a ser isosmótica ao plasma (< 350 mOsm). O Na Biópsia renal urinário costuma estar elevado (> 40 mEq/l) na IRA renal pela A biópsia renal precoce (um a cinco dias) está indicada lesão tubular, enquanto na IRA pré-renal ele é baixo (< 20 quando há suspeita de a IRA ser decorrente de uma doença mEq/l) em virtude da ávida retenção de Na e H2O pela hipo- sistêmica (por exemplo: vasculite), de uma glomerulonefrite perfusão renal. As relações U urinária/U plasmática e C aguda (por exemplo: lúpus), de uma nefrite intersticial aguda urinária/C plasmática estão freqüentemente elevadas na IRA em que houver suspeita de necrose bilateral, ou na ausência pré-renal (> 60 e > 40 respectivamente) em decorrência da de diagnóstico clínico provável. A biópsia nos fornecerá ba- absorção tubular de Na e H2O e conseqüente aumento da ses para justificar uma terapêutica mais agressiva (corticói- concentração urinária de uréia e creatinina. Inversamente, esta des, agentes citotóxicos, plasmaferese) bem como nos trará relação está diminuída na IRA (< 30 e < 20 respectivamente) uma indicação prognóstica pela avaliação histológica de com- pela presença de dano tubular. É importante ter em mente que ponentes inflamatórios e fibróticos. Nos casos habituais de o uso de diuréticos pode invalidar a utilidade destes índices NTA aguarda-se de quatro a cinco semanas para recuperação por até 24 horas. Valores intermediários podem ser encontra- da IRA antes de se proceder a biópsia. Se a deficiência de dos tanto na IRA pós-renal como na transição de IRA pré- função renal se estender por esse período, indica-se então a renal para renal. biópsia renal para determinar se um diagnóstico menos favo- A análise do sedimento urinário pode ser de auxílio no rável, necrose cortical por exemplo, não é causa da persistên- diagnóstico da IRA. Cilindros hialinos ocorrem mais freqüen- cia da IRA. temente na IRA pré-renal, enquanto cilindros granulosos e a observação de discreta leucocitúria e grande quantidade de células tubulares podem ser vistos na IRA (sedimento Tratamento “sujo”) renal. A presença de hemácias dismórficas e/ou cilindros he- Uso de diuréticos com máticos sugere a existência de uma glomerulonefrite aguda, finalidade preventiva podendo ser acompanhada de proteinúria moderada ou eleva- A finalidade do uso de diuréticos no tratamento da IRA é da. Entretanto, proteinúria leve (traços) pode ser compatível uma questão incerta. Têm-se utilizado muito o manitol, a fu- com IRA pré-renal ou mesmo renal. Fitas reagentes urinárias rosemida e o ácido etacrínico para reverter quadro de IRA positivas para o sangue, sem presença concomitante de hema- estabelecida ou para encurtar seu curso natural. Acreditamos túria no sedimento podem sugerir rabdomiólise com mioglo- que em situações de risco para o desenvolvimento de necrose binúria, sendo esse diagnóstico fortalecido pela presença de tubular aguda, a profilaxia com o uso de manitol deva ser uti- CPK e aldolase elevadas no soro. Adicionalmente, diante da lizada. Em cirurgias extensas, com estudos radiológicos com suspeita de nefrite intersticial aguda, a presença de eosinofilia altas doses de contraste, durante tratamento com anfotericina no sangue periférico em associação com sedimento urinário B, cisplatina e outras drogas nefrotóxicas, a administração de contendo hematúria e leucocitúria (com predomínio de eosi- manitol pode reduzir o risco de desenvolvimento de NTA. nófilos) pode sugerir fortemente esse diagnóstico. Cuidados devem ser observados com manitol, uma vez que, por tratar-se de uma solução hipertônica, aumenta o vo- Diagnóstico por imagem lume plasmático e pode precipitar edema pulmonar. Entretan- O mais simples procedimento é a radiografia de abdome. to, se o manitol não promover diurese, diuréticos de alça po- Com ela obtemos informações a respeito do tamanho renal dem ser utilizados, com a vantagem de não causar expansão para procurar diferenciar a azotemia em aguda ou crônica. de volume. Os resultados são insatisfatórios, principalmente 68 GUIA PRÁTICO DE UROLOGIA Cap 13 - Insu renal Aguda.pm6 68 13/06/00, 13:13
  • 62.
    se a IRAjá se estabeleceu há mais de 36 horas ou se a creati- pressão venosa de átrio direito (PVC), ou mesmo um cateter nina já é superior a 5 mg%. Deve-se estar alerta para o poten- de Swan-Ganz (pressão do capilar pulmonar) para melhor ava- cial efeito sinérgico na nefrotoxicidade e ototoxicidade dos liação hemodinâmica. aminoglicosídeos quando associados com furosemida e ácido etacrínico. Apesar dos possíveis e discutidos benefícios da te- Tratamento da IRA renal rapêutica diurética, o cuidado clínico intensivo do estado de Como referimos anteriormente, diuréticos de alça ou hidratação e equilíbrio eletrolítico deve ser a principal aten- manitol podem ser utilizados para diagnóstico. Atualmente, a ção médica ao paciente com oligúria. maior parte das observações sugere que não há benefício na utilização destes medicamentos após estabelecida a IRA, e que Tratamento da IRA pré-renal uma vez caracterizado tal quadro, rigoroso controle hidroele- Quando a IRA decorrer de deficiência no volume extra- trolítico deve ser mantido. A reposição de volume deve ser celular, a reposição hídrica deve ser feita de modo a restabele- restringida a 400 ml/dia, acrescida do débito urinário. O ba- cer a quantidade de líquido perdida, associando-se com ade- lanço de sódio deve ser controlado através de uma dieta pobre quada correção eletrolítica. Metade da deficiência hídrica es- em Na (1 g/dia) nos pacientes que não estão sendo submeti- timada deve ser reposta nas primeiras 24 horas e, usualmente, dos a diálise; porém, pode haver maior liberdade (até 3 g/dia) o volume urinário aumenta dentro de quatro horas. Todavia, em relação àqueles que já estão em programa dialítico. Adi- em pacientes idosos ou com doença renal prévia, a oligúria cionalmente, deve-se corrigir eventual acidose quando o pH pode persistir por mais tempo. Nas situações em que a IRA plasmático estiver menor do que 7,25 ou HCO3 inferior a pré-renal se deve à diminuição do volume sangüíneo efetivo, 12 mEq/l. É necessário manter em limites normais o nível a terapêutica se orienta pela fisiopatologia da doença desen- plasmático de K, através das medidas terapêuticas anteri- cadeante, como referido abaixo: ormente discutidas. Lembrar de ajustar todas as drogas que tenham alteração de seu metabolismo pela presença de alte- n ICC - Uso de inotrópicos positivos. Quando necessá- ração na função renal, com destaque para digitálicos e amino- rio, associar o uso de drogas vasodilatadoras para di- glicosídeos. minuir a pós-carga. Freqüentemente o uso combina- Ainda há controvérsias a respeito da dieta a ser instituída do restaura a diurese por causa da melhor perfusão para pacientes com IRA e retenção de compostos nitrogena- renal. Entretanto, em alguns pacientes pode haver per- dos. O principal responsável pela liberação orgânica de resí- sistência de algum grau de azotemia pré-renal, o que duos de nitrogênio é o metabolismo de proteínas, resultando deve ser encarado pelo médico como um problema em elevação da carga de uréia, de ácidos metabólicos (sulfa- participante do quadro clínico e perfeitamente con- tos, fosfatos, ácidos orgânicos) e de potássio. Inicialmente, trolável. devemos considerar que 100 g/dia de carboidratos são sufi- cientes para diminuir o catabolismo protéico. Além disso, o n Síndrome nefrótica - A terapêutica mais racional é suprimento adicional de calorias na forma de gorduras e de orientada para a correção da doença de base, seja pelo quantidades adequadas de proteína previne um balanço nitro- uso de corticóides ou de drogas citotóxicas. Entretan- genado negativo. Quando o suprimento correto de carboidra- to, em determinados estados patológicos primários que tos é fornecido em associação com proteínas que contenham se manifestam por síndrome nefrótica (glomerulone- aminoácidos de alto valor biológico (essenciais), ocorre um frite membranosa, diabete), o tratamento pode se res- balanço positivo de nitrogênio, com a vantagem de a uréia tringir somente ao controle de hidratação e uso crite- e outros compostos nitrogenados serem utilizados para a rioso de diuréticos. síntese de aminoácidos não-essenciais. Ocorre então con- comitante melhora dos sintomas clínicos e diminuição na n Cirrose - Evitar desequilíbrios hemodinâmicos é fun- concentração plasmática de uréia. Portanto, uma dieta com damental para impedir a evolução do paciente cirró- 1.800 a 2.500 kcal/dia e 0,5 g/kg/dia de proteína de alto tico para síndrome hepatorrenal. Quando já estabele- valor biológico é aconselhável para pacientes com IRA que cida, o prognóstico se torna muito pobre com evolu- estejam com boa aceitação oral. Nas situações em que for ção para óbito em mais de 90% dos casos. Em situa- necessária a utilização de nutrição parenteral, glicose hi- ções de oligúria, cuidadosa expansão salina e uso de pertônica e aminoácidos essenciais devem ser administra- espironolactona, isoladamente ou em associação com dos. Diferentemente, alguns autores sugerem que a quanti- furosemida, melhoram a diurese em até 80% dos do- dade de proteínas fornecidas deve ser mantida normal (1 g/ entes. kg/dia) e a diálise realizada quando necessário. Haveria me- nor risco de desnutrição e menor incidência de processos in- Freqüentemente a observação do paciente com azotemia fecciosos. Realmente, quando há estados hipercatabólicos, a pré-renal é feita apenas com o exame clínico. Entretanto, mo- necessidade protéica pode se elevar. Nessa situação, a utiliza- nitorização invasiva pode ser necessária quando vigorosa te- ção da dieta com aminoácidos totais (essenciais e não-essen- rapia hídrica é requerida ou se desconheça a tolerância do pa- ciais) parece manter melhor o estado nutricional do paciente ciente a grandes reposições de volume. Nessas situações indi- com IRA. ca-se a utilização de cateter venoso central para medida de A diálise peritoneal tem um importante papel no trata- GUIA PRÁTICO DE UROLOGIA 69 Cap 13 - Insu renal Aguda.pm6 69 13/06/00, 13:13
  • 63.
    mento da IRA.As indicações para o seu uso incluem situa- semanas, com a vantagem de não se manusear freqüentemen- ções que não podem ser controladas por terapêutica clínica te a cavidade abdominal. Há também menor incidência de in- conservadora. As principais são: fecções peritoneais por ser possível utilizar um sistema com- pletamente fechado. n Uremia Pacientes com significativa destruição tissular (rabdomió- lise, traumatismo, queimadura, septicemia, pós-operatório de • sistema nervoso central: asterixis, sonolência, cirurgias extensas) têm elevada produção de uréia e usualmente coma e convulsões; necessitam de hemodiálise quando se apresentam com IRA. A hemodiálise também está indicada em quadros de IRA por • gastrintestinal: náuseas e vômitos intratáveis e he- intoxicação exógena por metanol e etilenoglicol, devido à sua morragia digestiva; capacidade de remover toxinas rapidamente. O acesso vascu- lar pode ser um “shunt” periférico ou preferencialmente um • cardíaco: pericardite urêmica. cateter em veia central. A hemodiálise deve ser mantida por até quatro horas e diariamente, se for necessário. O maior pe- n Hipervolemia rigo é o sangramento e, portanto, em pacientes de alto risco, edema pulmonar e hipertensão arterial incontrolável. doses reduzidas de heparina ou heparinização regional devem ser utilizadas. As complicações hidroeletrolíticas são seme- n Alterações metabólicas lhantes à da diálise peritoneal, porém ocorrem mais aguda- hipercalemia, acidose metabólica severa e hiponatre- mente e, assim, requerem pronto tratamento. mia dilucional acentuada (Na < 125 mEq/l). Nos últimos anos, procedimentos dialíticos ditos “espe- ciais e contínuos” têm conquistado espaço como instrumen- Diálise precoce e freqüente deve ser utilizada para man- tos terapêuticos para reposição da função renal na IRA. O sur- ter uréia abaixo de 180 mg% e creatinina inferior a 8 mg%. gimento de membranas de alta permeabilidade (poliacriloni- Esses níveis previnem os sintomas clínicos da uremia, melho- trila, polissulfona etc.) permite que elevadas taxas de ultrafil- ram o estado nutricional do paciente e podem, discutivelmen- tração sejam alcançadas e que a diálise por convecção seja te, diminuir o risco de sangramento e infecções. realizada continuamente. Assim, a ultrafiltração isolada con- A escolha entre diálise peritoneal ou hemodiálise e a de- tínua lenta (SCUF) é capaz de retirar mais de 7 l/dia de líqui- finição da freqüência de utilização é muitas vezes difícil. A do, o que garante um “clearance” ao redor de 5 ml/min. Desse diálise peritoneal é certamente mais efetiva em pacientes que modo, a reposição pode ser feita com eletrólitos, drogas va- não estejam hipercatabólicos. Oferece vantagens pela simpli- soativas, colóide e, principalmente, NPP, sem que haja sobre- cidade, mínimo risco de sangramento, pouca chance de ocor- carga de volume ou a necessidade de freqüentes hemodiáli- rer hipotensão ou síndrome do desequilíbrio da diálise, além ses. Na situação de hipercatabolismo, na qual a ultrafiltração de ser relativamente fácil a remoção de líquido do fluido ex- isolada (convecção) não é capaz de manter a uremia sob con- tracelular. A diálise peritoneal também é mais indicada para trole, associa-se a passagem de banho de diálise pelos filtros pacientes com doença cardiovascular instável e pacientes dia- de alta permeabilidade (difusão). Realiza-se então a hemodiá- béticos. Para diabéticos, a não-anticoagulação sistêmica di- lise contínua lenta a qual engloba convecção e difusão como minui o risco de ruptura de microaneurismas retinianos. Nos métodos dialíticos com conseqüente maior capacidade de dia- cardíacos, menor chance de arritmias, angina pectoris e infar- lisância e melhor controle da uremia. Esses procedimentos to são observados pela ausência de súbitas alterações da pres- contínuos necessitam de acesso vascular, arteriovenoso ou são arterial e de eletrólitos, que podem acometer os pacientes venovenoso, seja por punção e colocação de cateteres ou submetidos a esse processo, diferentemente da hemodiálise. pela instalação de um “shunt”. Em todas as situações há a A diálise peritoneal deve ser instalada e mantida por um perí- necessidade de heparinização sistêmica ou regional e de odo médio de 24 a 36 horas, com dois litros por banho (ou rigoroso controle hidroeletrolítico. A grande vantagem dos menos, se ocorrer desconforto respiratório), com permanên- procedimentos “especiais e contínuos” é justamente a faci- cia na cavidade por 30 a 60 minutos. lidade de realização associada à menor instabilidade hemodi- Embora os cateteres convencionais possam ser coloca- nâmica que eles geram pelo fato de serem lentos e contínuos, dos na cavidade peritoneal quantas vezes forem necessárias, o mimetizando assim a função renal normal. Além disso, pare- implante cirúrgico ou mesmo manual de um cateter fixo de ce que a possibilidade de administração de nutrição adequada Tenckhoff (o mesmo da diálise peritoneal ambulatorial contí- em volumes necessários pode determinar melhor controle dos nua - CAPD) permite repetidas sessões de diálise por várias pacientes. 70 GUIA PRÁTICO DE UROLOGIA Cap 13 - Insu renal Aguda.pm6 70 13/06/00, 13:13
  • 64.
    Bibliografia recomendada 1. DILON JJ. Continuous renal replacement therapy or hemodialysis for acute renal failure? Int J Artif Organs 1999; 22(3): 125-7. 2. HIRSCHBERG R, KOPPLE J, LIPSETT P et al. Multicenter clinical trial of recombinant human insulin- like growth factor I in patients with acute renal failure. Kidney Int 1999; 55(6): 2423-32. 3. MOLITORIS BA, MARRS J. The role of cell adhesion molecules in ischemic acute renal failure. Am J Med 1999; 106(5): 583-92. 4. BOCK HA. Pathogenesis of acute renal failure: new aspects. Contrib Nefhrol 1998; 124: 43-55. 5. GORDJANI N, SUTOR AH. Coagulation changes associated with the hemolytic uremic syndrome. Semin Thromb Hemost 1998; 24(6): 577-82. 6. DE FIJTER JW, BRUIJN JA. Acute nonoliguric renal failure after renal transplantation. Am J Kidney Dis 1999; 33(1): 166-9. 7. PADANILAM BJ, LEWINGTON AJ. Molecular mechanisms of cell death and regeneration in acute ischemic renal injury. Curr Opin Nephrol Hypertens 1999; 8(1): 15-9. 8. STAR RA. Treatment of acute renal failure. Kidney Int 1998; 54(6): 1817-31. 9. QUADER MA, SAWMILLER C, SUMPIO BA. Contrast-induced nephropathy: review of incidence and pathophysiology. Ann Vasc Surg 1998; 12(6): 612-20. 10. CHUGH KS, JHA V, SAKHUJA V, JOSHI K. Acute renal cortical necrosis - a study of 113 patients. Renal Failure 1994; 16: 37-47. 11. HARRIS KP, HATTERSLEY JM, FEEHALLY J, WALLS J. Acute renal failure associated with haematological malignancies: a review of 10 years experience. Eur J Haematol 1991; 47: 119-22. 12. FEEST TG, ROUND A, HAMAD S. Incidence of severe acute renal failure in adults: results of a community based study. BMJ 1993; 306: 481-3. 13. THADHANI R, PASCUAL M, BONVENTRE JV. Acute renal failure. New Engl J Med 1996; 334: 1448- 60. 14. BRADY HR, BRENNER BM, LIEBERTHAL W. Acute renal failure. In: Brenner BM (ed.). The Kidney. 5th ed. WB Saunders. Philadelphia, 1995; 1200-52. 15. BLACK RM. Acute renal failure In: Rubenstein E, Federman DD (ed.). Scientific American Medicine. Scientific American. New York, 1992, 1-28. 16. BREZIS M, ROSEN S, EPSTEIN F. Acute renal failure. In: Brenner BM, Rector FC (eds.). The Kidney. 4th ed. WB Saunders. Philadelphia, 1991, 993-1061. 17. CAMERON JS. Overview. In: Sweny P. Ranford, (ed.). Acute renal failure. Farrandy Press, London, 1990; 1-17. 18. CONGER JD, BRINER VA, SCHRIER RW. Acute renal failure: pathogenesis, diagnosis and management. In: Schrier RW (ed.). Renal and electrolyte disorders. 4th ed. Little Brown. Boston, 1992; 495-538. GUIA PRÁTICO DE UROLOGIA 71 Cap 13 - Insu renal Aguda.pm6 71 13/06/00, 13:13
  • 65.
    Capítulo 14 Suporte Nutricional emUrologia Antonio Carlos L. Campos* Jorge Eduardo F. Matias Introdução com a alteração do estado nutricional. Dados de exame clíni- co, informações dietéticas, medidas antropométricas e labo- O advento do suporte nutricional na prática médica nas ratoriais compõem um perfil do estado nutricional que pode últimas décadas originou novos conceitos e mudou substan- ser usado para desenvolver intervenções específicas em su- cialmente o prognóstico de várias afecções gastrintestinais, porte a outros procedimentos médicos apropriados. As condi- tornando-se parte integrante do tratamento de tais doenças. ções anteriores prévias indicativas de um mau estado nutri- Avaliações recentes por inquéritos nutricionais de pacientes cional podem ser estabelecidas através de uma avaliação clí- internados em hospitais gerais brasileiros apontam para altos nica completa que, de maneira abrangente, inclui avaliação de índices de desnutrição atingindo praticamente metade das po- problemas orais, dentição e gengivas, dificuldades no masti- pulações hospitalizadas avaliadas. gar e engolir. A avaliação dietética provê informação adicio- No âmbito das doenças urológicas, a contribuição do su- nal sobre o estado nutricional através de recordatório dietéti- porte nutricional no sentido de melhorar os resultados dos co de 24 horas associado a um registro de ingesta alimentar de vários tratamentos propostos parece ser de fundamental im- dois a sete dias. A avaliação antropométrica baseada na análi- portância, uma vez que muitas das afecções urológicas co- se de composição corporal é outra indicação valiosa do estado muns acometem pessoas em idade avançada e/ou possuem eti- nutricional. Incluem-se aqui medidas de massa corpórea, massa ologia neoplásica maligna, dois fatores sobejamente associa- gordurosa e musculoesquelética. Por fim, dados laboratoriais dos à desnutrição. obtidos de análises bioquímicas, como balanço nitrogenado, O suporte nutricional, como terapia adjuvante em doen- proteína visceral, função imune celular e estado hematológi- ças urológicas, pode ser inserido em dois momentos distintos co podem fornecer informações específicas para a avaliação do tratamento do paciente: já na proposta inicial de terapia, do estado nutricional. por apresentar quadro de desnutrição importante que possa comprometer o resultado esperado, ou por ser candidato a uma Avaliação nutricional subjetiva terapia sabidamente debilitante mesmo em pacientes previa- Recentemente foi demonstrado, em estudos controla- mente bem nutridos; ou, ao longo das etapas de tratamento, dos, que apenas o julgamento clínico criterioso pode ser no advento de complicações que possam comprometer o esta- superior a qualquer parâmetro isolado como método de pre- do nutricional e, desta forma, a resposta às medidas instituí- ver complicações hospitalares relacionadas ao estado nu- das. tricional comprometido. Com base nisso, desenvolveu-se um método de Avaliação Global Subjetiva capaz de gra- duar o estado nutricional do indivíduo em três grandes gru- Avaliação nutricional pos (bem nutrido, moderadamente desnutrido e gravemen- te desnutrido). Para atingir tal objetivo, consideram-se nesta A quantificação das reservas de nutrientes de determina- avaliação parâmetros como mudanças recentes do peso cor- do indivíduo assume importância vital na avaliação da capa- póreo; alterações de ingestão da dieta; sintomas gastrintes- cidade desse indivíduo sobreviver ao jejum, agravado ou não tinais – náusea, vômito, diarréia, anorexia – que persistam por estado hipercatabólico. As necessidades protéico-calóri- por duas semanas ou mais; comprometimento da capacida- cas dos indivíduos variam através do ciclo da vida e também de funcional; e a demanda metabólica que a doença primá- nos vários estágios de doença, tendo como conseqüência a ria possa impor ao paciente. No exame físico são valoriza- necessidade de adequação na ingesta de nutrientes de acordo das as perdas de gordura subcutânea e tecido muscular, além da presença de edema e ascite. Antropometria *Endereço para correspondência: Classicamente, três medidas antropométricas têm sido Rua Comendador Araújo, 143 - cj. 113 utilizadas na determinação da composição corpórea: altu- 80420-000 - Curitiba - PR ra, peso e pregas cutâneas são as medidas mínimas neces- Tel.: (0--41) 322-0214 - Fax: (0--41) 322-3789 sárias para indicar a estrutura esquelética e a espessura da GUIA PRÁTICO DE UROLOGIA 73
  • 66.
    gordura subcutânea. Opeso corpóreo é a medida antropo- cia Bioelétrica. Eletrodos são fixados ao punho e tornozelo métrica mais comumente disponível. Apesar de sua apa- por onde se faz percorrer uma fraca corrente elétrica alterna- rente simplicidade, muitos médicos não insistem em aferi- da, medindo-se a queda de potencial elétrico. A resistência la, e outros não atentam para esta medida, apesar das im- (impedância) que o organismo oferece à passagem da corren- portantes informações potencialmente contidas neste parâ- te é diretamente proporcional à extensão do condutor (massa metro. Entretanto, peso e altura têm pouco valor individu- magra). Alguns pesquisadores relatam excelente correlação almente. Cálculos a partir das duas medidas podem estimar entre as estimativas por impedância e determinações de água o tecido adiposo, sendo o Índice de Massa Corpórea um e densidade corpóreas. dos mais utilizados (peso em quilos dividido pelo quadra- do da altura em metros). Indicações de Uma vez que o tecido subcutâneo perfaz aproximada- mente 50% das reservas de gordura, medidas das pregas cutâ- suporte nutricional neas, rápida e facilmente mensuráveis, são úteis na determi- em urologia nação da gordura corpórea. Medidas tricipitais são as mais comuns. Apesar da medida ter a desvantagem da impreci- Apesar do curso clínico de um paciente hospitalizado são na determinação da densidade de gordura corpórea, o geralmente refletir o prognóstico da sua doença básica, a método continua sendo bastante empregado na avaliação presença concomitante de desnutrição agrava significati- nutricional devido ao baixo custo, facilidade de utilização vamente o risco de complicações sérias, podendo influen- e aprendizado, por não ser invasivo e não necessitar de tec- ciar decisivamente o resultado final do tratamento do pa- nologia elaborada. ciente. Estudos sobre jejum prolongado mostraram que di- versas funções orgânicas deterioram-se quando o indiví- Proteínas plasmáticas duo perde mais de 10% de sua massa celular. Pacientes des- Dos dados laboratoriais mais freqüentemente utilizados nutridos são mais suscetíveis a infecções e a desenvolver na avaliação nutricional destacam-se as proteínas plasmáti- falências orgânicas. Assim, se um período prolongado de cas, e dentre elas a albumina. As proteínas plasmáticas, entre- jejum é inevitável, o suporte nutricional deve ser iniciado tanto, são bastante insensíveis e inespecíficas como método prontamente visando evitar o desenvolvimento de desnu- de avaliação nutricional, especialmente na desnutrição maras- trição. Nos pacientes gravemente desnutridos, o suporte mática. A dosagem da albumina sérica, por outro lado, consti- nutricional é freqüentemente obrigatório. tui um índice mais confiável do estado nutricional. No entan- O suporte nutricional no paciente hospitalizado tem duas to, sua vida média é muito longa (21 dias), e seus níveis plas- funções principais: prover calorias e aminoácidos necessários máticos dependem de alterações tanto da síntese hepática como para o anabolismo, juntamente com água, eletrólitos, vitami- da degradação, tornando a dosagem de albumina pouco sensí- nas e oligoelementos necessários para o funcionamento nor- vel nas fases iniciais de desnutrição ou nos indivíduos hepato- mal do organismo e, pela sua estimulação da secreção de in- patas. Independentemente da etiologia multifatorial que pos- sulina, normalizar a relação insulina-glucagon, procurando sa ter, albumina sérica abaixo de 3 g/dL está associada com com isso reverter as alterações hormonais catabólicas freqüen- aumento significativo da morbimortalidade nos doentes hos- temente presentes nestes pacientes e torná-los mais propensos pitalizados. Outras proteínas plasmáticas de vida média curta ao anabolismo. têm sido investigadas como índices de avaliação do estado nu- Várias decisões devem ser tomadas quando do início do tricional. A transferrina possui uma vida média de 8 dias, re- suporte nutricional. Inicialmente, confirma-se a indicação do fletindo mais rapidamente alterações agudas do estado nutri- suporte. Para tanto, a determinação do estado nutricional é cional. Entretanto, a transferrina depende também dos níveis importante. Em seguida, estima-se o provável número de dias de ferro sérico. A pré-albumina possui vida média de 24 ho- em que o paciente estará impossibilitado de se alimentar ras. A proteína carreadora do retinol possui vida média de dez adequadamente. Se o período de ingesta oral inadequada horas, porém depende também dos níveis plasmáticos da vita- for superior a sete dias, o suporte nutricional deve ser ini- mina A. ciado. Finalmente, deve haver, na literatura médica, evi- dências suficientes de que o suporte nutricional está bem Determinações de composição corporal indicado na doença em questão. Por exemplo, suporte nutri- Os métodos sofisticados de determinação da composi- cional não deve ser iniciado no paciente canceroso terminal ção corporal mais utilizados são a hidrodensitometria, a me- sem perspectivas de qualquer outro tratamento efetivo para dida da água corporal total por diluição isotópica múltipla, sua doença básica. determinação do nitrogênio, potássio ou cálcio corporal total Em pacientes urológicos, as principais indicações de su- por ativação de nêutrons e a análise de imagens através da porte nutricional recaem nas complicações intra-abdominais tomografia axial computadorizada ou ressonância nuclear ou gastrintestinais associadas a procedimentos urológicos que magnética. No entanto, estes métodos dependem de equipa- utilizem segmentos do trato digestivo, tais como os pacientes mentos dispendiosos e só podem ser realizados em laborató- submetidos a ureteroileostomia cutânea, ureterossigmoidos- rios especializados. Como alternativa mais simples e barata, tomia, plastias vesicais com segmento de íleo ou estômago pode-se analisar a composição corpórea através da Impedân- etc. Pacientes hipermetabólicos e sépticos requerem suporte 74 GUIA PRÁTICO DE UROLOGIA
  • 67.
    nutricional vigoroso duranteo seu tratamento. Esses pacien- méricas, à base de leite ou de soja, permitem que se adminis- tes freqüentemente apresentam alterações da função gas- trem módulos definidos dos diversos macronutrientes a um trintestinal, como íleo paralítico, o que interfere na utiliza- custo reduzido, e têm sido largamente utilizadas nos pacien- ção do trato gastrintestinal. Nesses casos, pacientes com tes hospitalizados com trato digestivo anatômica e funcio- sépsis de origem urológica podem ser candidatos a nutri- nalmente íntegro. As dietas oligoméricas são constituídas ção enteral ou parenteral. Um terceiro grupo refere-se aos por aminoácidos ou oligopeptídeos, glicose e mono, di ou pacientes que sofreram trauma abdominal contuso ou per- triglicerídeos, podendo ser utilizadas mesmo em pacientes furante, apresentando lesões digestivas associadas às lesões com função intestinal comprometida, por não necessitarem urológicas. Finalmente, outras possíveis indicações são as de digestão e serem facilmente absorvidas. As dietas espe- lesões iatrogênicas do intestino decorrentes de procedimen- cíficas para determinadas doenças foram desenvolvidas a tos urológicos, por exemplo, lesões duodenais durante ne- partir da experiência com nutrição enteral elementar em si- frectomia direita ou do cólon durante nefrectomias ou pro- tuações especiais, como insuficiência hepática ou quando cedimentos percutâneos. as necessidades calóricas estão muito aumentadas, como é Definida a indicação do suporte nutricional, deve-se con- o caso dos pacientes hipercatabólicos. Há no mercado die- siderar qual a maneira mais adequada para a administração de tas enterais desenvolvidas especialmente para doentes ne- nutrientes (oral/enteral, parenteral ou ambas) e qual o tipo de frológicos, possuindo como fonte protéica apenas aminoá- solução nutricional mais adequado para cada caso. O método cidos essenciais e histidina, aminoácido não-essencial mas mais fisiológico de suporte nutricional é a ingestão oral vo- considerado essencial nos portadores de insuf iciência renal luntária de uma dieta balanceada. No entanto, apesar de mui- aguda. tos hospitais fornecerem dietas adequadas, o ambiente hospi- Os pacientes raramente conseguem ingerir oralmente talar normalmente torna os pacientes apreensivos e angustia- os volumes necessários para suprir suas necessidades pro- dos. Os exames complementares muitas vezes interferem nos téico-calóricas. A infusão contínua ou periódica das dietas horários das refeições. Dor, desconforto e anorexia secundá- por meio de sondas nasogástrica, nasoentérica, de gastro rios à doença básica ou ao tratamento instituído são fatores ou jejunostomia, torna-se imperativa na maioria dos casos. adicionais que contribuem para que a via oral exclusiva seja A escolha da melhor via de acesso ao tubo digestivo vai inadequada para suprir as necessidades nutricionais do pacien- depender de vários fatores: estado de consciência do pa- te. As alternativas mais comumente utilizadas são as vias en- ciente, função pulmonar, presença ou não de refluxo gas- teral e parenteral. A seleção entre uma delas vai depender do troesofágico, quantidade e estado funcional do intestino grau de integridade do trato digestivo, das necessidades nutri- delgado e presença de operações prévias, especialmente cionais do paciente e do seu estado nutricional, da doença ressecções gástricas. Em pacientes comatosos e naqueles básica, das facilidades disponíveis no hospital e da experiên- portadores de refluxo gastroesofágico, é preferível a admi- cia do médico na administração de um ou outro tipo de supor- nistração intestinal à infusão gástrica. Em presença de fun- te nutricional. ção pulmonar comprometida, deve-se evitar o uso de sonda na nasofaringe. A infusão gástrica tem a vantagem de di- Nutrição enteral luir soluções hiperosmolares ou retardar o seu trânsito, di- minuindo os riscos de dumping ou de diarréia. Nos pacientes cujo trato digestivo está íntegro, a nu- A posição da sonda em relação ao piloro influi na deci- trição enteral deve ser preferida à nutrição parenteral. Di- são da dieta a ser utilizada. Em geral, mesmo as dietas hipe- versos estudos experimentais e clínicos têm demonstrado rosmolares podem ser administradas com segurança no estô- que a nutrição enteral preserva a integridade tanto da mas- mago. Quando a sonda se encontra no duodeno ou jejuno, die- sa quanto da função do intestino e órgãos anexos. Há redu- tas hiperosmolares podem causar diarréia, distensão, cólicas e ção da produção de enzimas digestivas, de reatividade lin- depleção do espaço extracelular. O regime de infusão é im- focitária intestinal e de IgA secretória no intestino desfun- portante na tolerância do paciente. Inicialmente as dietas de- cionalizado pela nutrição parenteral. Esses achados suge- vem ser diluídas ao meio (infusão gástrica) ou ao quarto (in- rem que a flora endógena pode desempenhar papel impor- fusão intestinal). Deve-se iniciar a infusão com volumes de 40 tante na patogenia das infecções em doentes graves através a 60 ml por hora, sendo o volume progressivamente aumenta- das translocações de bactérias intestinais para a circulação. do a cada 24 horas, até que se atinja 150 a 200 ml por hora. O Essas alterações da fisiologia intestinal são reversíveis com volume residual gástrico deve ser avaliado a cada 4-6 horas, a utilização da nutrição enteral. Adicionalmente, a via en- através de aspiração pela sonda. Somente quando o paciente teral dispensa a presença de cateter venoso central, dimi- está adaptado ao volume é que se aumenta a concentração, até nuindo o risco de complicações infecciosas. atingir a administração calórica desejada. Normalmente o pa- As soluções para uso por via enteral podem ser classifi- ciente é mantido reclinado a 30 graus durante todo o período cadas em quatro grupos principais: as dietas de sonda, as po- de infusão. As infusões intermitentes são mais utilizadas para liméricas, as oligoméricas e as dietas específicas para deter- as dietas de sonda ou modulares. Em geral são feitas infusões minadas doenças. As formulações de sonda, à base de alimen- de 50 a 200 ml a cada duas horas, após assegurar-se da ausên- tos naturais, têm sido tradicionalmente utilizadas com eficá- cia de volume residual gástrico significativo antes de cada ad- cia nos pacientes com tubo digestivo íntegro. As dietas poli- ministração. GUIA PRÁTICO DE UROLOGIA 75
  • 68.
    Nutrição parenteral resultar em cetose e acidose metabólica. Por essas razões, as soluções lipídicas devem conter triglicerídeos de cadeias mé- Trata-se da administração endovenosa de todos os nu- dia e longa. trientes necessários para manter o estado nutricional de um Eletrólitos, tais como sódio, potássio, magnésio, cálcio e indivíduo ou mesmo restaurar depleções nutricionais. Para fósforo, são adicionados rotineiramente nas soluções de nu- atingir tal objetivo com segurança e eficiência, algumas eta- trição parenteral. As necessidades de potássio podem ser ele- pas devem ser cumpridas, seguindo-se o protocolo de rotina vadas, especialmente nos indivíduos em franco anabolismo, adaptado às peculiaridades próprias para cada caso. Esse pro- por ser este o principal íon intracelular. As concentrações plas- tocolo inclui a indicação precisa, a escolha da via de acesso máticas dos eletrólitos devem ser determinadas diariamente venoso a ser utilizada, a solução de aminoácidos e a fonte ca- nas fases iniciais do suporte nutricional. lórica mais apropriada, e a provisão de quantidades adequa- Dentre as vitaminas hidrossolúveis, o ácido ascórbico (vi- das de água, eletrólitos, vitaminas e oligoelementos. Os cui- tamina C) é essencial para a formação de tecido conjuntivo e, dados de assepsia devem ser seguidos rigorosamente durante portanto, para a cicatrização das feridas, devendo ser admi- o preparo das soluções, a obtenção da via de acesso venoso e nistrado rotineiramente durante a nutrição parenteral, princi- a manutenção do cateter central. palmente nos pacientes que se recuperam de cirurgias ou trau- A via de acesso venoso mais comumente utilizada é a matismos extensos. As vitaminas do complexo B participam punção percutânea da veia subclávia por via infraclavicular. do metabolismo dos carboidratos, sendo necessárias para a A dissecção da veia jugular interna ou externa é reservada completa oxidação da glicose. Das vitaminas lipossolúveis (A, para os casos onde se prevê o uso prolongado de nutrição pa- D, E e K), os pacientes hospitalizados mais comumente de- renteral, como nos transplantes de medula óssea ou na nutri- senvolvem deficiências de vitamina K, como é o caso dos he- ção parenteral domiciliar. patopatas crônicos ou portadores de obstrução biliar. Uma vez obtida a via venosa profunda, deve-se decidir Os oligoelementos são íons essenciais que estão presen- pela composição da solução a ser administrada ao paciente. tes em pequenas quantidades na dieta, mas que não podem ser As variáveis a serem consideradas incluem os aminoácidos, sintetizados pelo organismo. Ferro, magnésio, zinco, cobre, os carboidratos, os lipídeos, os eletrólitos, as vitaminas e os flúor, cobalto, manganês e cromo são exemplos de oligoele- oligoelementos que vão participar das formulações, bem como mentos administrados em nutrição parenteral. Previne-se a a velocidade de infusão. deficiência de oligoelementos através da administração roti- A forma corrente de administração de proteínas são os neira de soluções de oligoelementos ou através das transfu- aminoácidos cristalinos. Os aminoácidos ditos essenciais não- sões de sangue ou plasma. sintetizados pelo organismo devem ser obrigatoriamente in- O cálculo da necessidade calórica do paciente pode ser cluídos. É possível a utilização de soluções especiais de feito com precisão através da medida do gasto calórico com o aminoácidos em determinadas situações clínicas, como na uso da calorimetria indireta. Na prática diária podemos dis- insuf iciência renal, insuficiência hepática e no trauma, pensar esse método calculando o gasto energético basal atra- quando são utilizadas soluções que contêm concentrações vés da formula de Harris e Benedict e multiplicando o valor maiores de aminoácidos essenciais ou de aminoácidos de encontrado por 1,2 a 1,5 (necessidade calórica da maioria dos cadeia ramificada. pacientes acamados submetidos a suporte nutricional). De uma A fonte de carboidratos largamente utilizada em nutrição maneira geral, os pacientes irão necessitar de 25 a 35 Kcal/ parenteral é a glicose. Na tentativa de contornar alguns incon- Kg/dia e de 0,10 a 0,20 gN/dia. A relação caloria/nitrogênio venientes da glicose, como a hiperosmolaridade devida ao bai- deve ser mantida entre 150 e 200 calorias para cada grama de xo peso molecular e a dependência de insulina para seu meta- nitrogênio, para prevenir a utilização de proteína como fonte bolismo, outros carboidratos têm sido investigados, tais como calórica. É importante que as calorias sejam infundidas simul- a frutose, galactose, xilitol, sorbitol e maltose. No entanto, a taneamente às proteínas, pois a administração seqüencial de glicose parece ser o carboidrato ideal pela sua grande capaci- ambas resultará em grande perda urinária de nitrogênio. A dade poupadora de nitrogênio, seu alto valor calórico e seu solução de nutrição parenteral deve ser infundida lentamente baixo custo. no início e a velocidade aumentada progressivamente até se- As emulsões lipídicas mais utilizadas são as compostas rem atingidas as estimativas de necessidade diária. Esse pro- de triglicerídeos de cadeia longa. Possuem alto teor energéti- cedimento é especialmente importante nos pacientes hiperca- co, metabolismo independente da insulina, o que é vantajoso tabólicos que terão de se adaptar a altas infusões protéico- em situações de intolerância à glicose. Porém, são metaboli- calóricas. Eletrólitos e glicemia devem ser monitorados dia- zados lentamente, necessitam de carnitina para oxidação com- riamente no início da infusão. pleta e sofrem reesterificação em nível hepático, diminuindo sua disponibilidade como fonte calórica. Procurando contor- Conclusões nar tais limitações, o uso de triglicerídeos de cadeia média tem se mostrado benéfico por apresentar metabolismo inde- O suporte nutricional em pacientes urológicos tem como pendente da carnitina e oxidação hepática completa. Entre- finalidade manter ou incrementar o estado nutricional, pro- tanto, uma solução pura de triglicerídeos de cadeia média não porcionando melhores condições de resposta dos pacientes aos inclui os ácidos graxos essenciais e sua rápida oxidação pode vários eventos agressivos e debilitantes que podem fazer par- 76 GUIA PRÁTICO DE UROLOGIA
  • 69.
    te do tratamentoproposto ou de complicações advindas do bólicas e econômicas. Somente quando o grau de comprome- manuseio das doenças urológicas. A avaliação nutricional per- timento intestinal inviabilizar a via enteral é que se deve optar mite identificar os potenciais casos em que o suporte nutricio- pela nutrição parenteral. O monitoramento do suporte nutri- nal benef iciaria sobremaneira os resultados esperados. Como cional, tanto enteral como parenteral, deve ser rigoroso, não em outras especialidades médicas, o suporte nutricional em apenas para verificar a eficácia ou não do suporte, mas tam- urologia deve, sempre que possível, utilizar-se da nutrição por bém no sentido de detectar potenciais complicações dos mé- via enteral, pelas consideráveis vantagens fisiológicas, meta- todos empregados. Bibliografia recomendada 1. CAMPOS ACL, MEGUID MM. Nutrição: aspectos gerais e suporte nutricional. In: Coelho JCU. Aparelho digestivo - clínica e cirurgia. 2a ed., Rio de Janeiro, 1996; 393-418. 2. WAITZBERG DL. Nutrição enteral e parenteral na prática clínica. 2a ed., Rio de Janeiro, 1995. 3. HEYMSFIELD SB, OLAFSON RP, KUTNER MH et al. A radiographic method of quantifying protein- calorie malnutrition. Am J Clin Nutr 1979; 32: 693-702. 4. MEGUID MM, CAMPOS ACL. Nutritional management of patients with gastrointestinal fistulas. Surg Clin N Am 1996; 76: 1035-80. 5. SELTZER MH, BASTIDAS JA, COOPER DM et al. Instant nutritional assessment. J Parent Ent Nutr 1979; 3: 157-9. 6. BEISEL WR. Metabolic response to infection. Ann Rev Med 1975; 26: 9. 7. LEVIN GM, DURIN JJ, STEIGER E et al. Role of oral intake in maintenance of gut mass and disaccharide activity. Gastroenterology 1974; 67: 975-82. 8. CAMPOS ACL, MATIAS JEF KOTZE LMS et al. Translocação bacteriana em ratos recebendo nutrição , parenteral com ou sem oclusão intestinal. Rev Col Bras Cir 1994; 21: 34-40. 9. CAMPOS ACL, PALUZZI M, MEGUID MM. Clinical use of total nutrition admixtures. Nutrition 1990; 6: 347-56. 10. CAMPOS ACL, CHEN M, MEGUID MM. Comparison of body composition derived from anthropomorphic and bioelectrical impedance methods. J Am Coll Nutr 1989; 8: 189-95. 11. CAMPOS ACL, MEGUID MM, COELHO JCU. Factors influencing outcome in patients with gastroin- testinal fistula. Surg Clin N Am 1996; 76: 1191-8. 12. HARRIS JA, BENEDICT FG. A biometric study of human basal metabolism. Proc Natl Acad Sci 1918; 4: 370-3. GUIA PRÁTICO DE UROLOGIA 77
  • 70.
    Capítulo 15 Prostatismo eHPB Geraldo de Campos Freire* Affonso Celso Piovesan Introdução Fisiopatologia do “prostatismo” A hiperplasia benigna da próstata (HPB) é a doença uro- A próstata é constituída por três tipos fundamentais de lógica de maior prevalência em homens com idade superior a tecidos: o epitelial, que constitui os ácinos prostáticos; o mus- 50 anos. Devido à sua alta freqüência e aos gastos decorrentes cular liso, cujas f ibras penetram no interior da glândula e par- de seu tratamento, é considerada um problema de saúde pú- ticipam do mecanismo de esvaziamento acinar; e o estroma blica em vários países industrializados. Nos EUA, os gastos conjuntivo, que dá suporte a toda a estrutura do órgão. Ao com o tratamento de pacientes portadores de HPB atingiram, redor da quinta década, as glândulas periuretrais, assim em 1987, 1% do orçamento total da saúde. Na Inglaterra, esti- como o estroma que as envolve, sofrem um processo de ma-se que os gastos com pacientes portadores de HPB sejam hiperplasia, acompanhado por hipertrofia das fibras mus- de 62 a 91 milhões de libras esterlinas por ano, enquanto na culares. Esses processos levam a um aumento do volume Itália estima-se que este valor seja em torno de 46 milhões de da glândula, acarretando constrição da luz uretral e obstrução dólares americanos. à passagem de urina. A síndrome da HPB é caracterizada portanto por um Causas conjunto de sintomas decorrentes das alterações histológi- cas citadas. Admite-se hoje que os sintomas sejam causa- Os dois fatores determinantes mais conhecidos e bem dos pelo aumento global do volume da glândula resultante estudados com relação ao desenvolvimento de HPB são a idade principalmente dos processos de hiperplasia dos ácinos e e os andrógenos. A HPB raramente ocorre antes dos 30 anos de do estroma. O aumento da atividade dos receptores alfaa- idade, e sua incidência aumenta acentuadamente após os 50 anos. drenérgicos presentes nas f ibras musculares hipertrofiadas A presença de testículos funcionantes é uma condição ne- que se encontram no interior da glândula, da uretra prostá- cessária para o desenvolvimento da HPB. A doença não se desen- tica e do colo vesical também tem sido implicado na sinto- volve em homens castrados antes da puberdade, e existem pu- matologia do prostatismo. Acredita-se que este aumento do blicados raros casos em homens castrados após a puberdade. tônus das fibras musculares presentes sobretudo na cápsu- Em estudos de autópsia realizados com grande número de la prostática resulte na chamada “obstrução funcional” ao homens de diferentes faixas etárias, observou-se pouca impor- esvaziamento vesical, explicando desta maneira a presença tância de variação geográfica e racial no desenvolvimento da HPB. de sintomas mesmo em pacientes com glândulas de tama- Novos conhecimentos sobre sua etiologia têm surgido nos nho normal. Acredita-se ainda que outros fatores como pros- últimos anos, principalmente no que se refere à hereditarieda- tatite e infartos vasculares tenham algum papel na sinto- de. Alguns estudos mostram que em pacientes com HPB em matologia de pacientes prostáticos. fases precoces de suas vidas a herança genética pode ter algum papel. Sandas et al. sugeriram em 1994 uma possível herança Quadro clínico autossômica dominante para esta patologia. Outros autores, através de comparação entre gêmeos homozigotos e dizigotos, Os sinais e sintomas decorrentes da HPB têm sido classi- reforçam esta teoria. Acreditamos, portanto, que a identifica- ficados para efeitos didáticos em obstrutivos e irritativos (ta- ção e o isolamento dos genes responsáveis poderão auxiliar bela 1). Atribuem-se os sintomas urinários obstrutivos a obs- sobremaneira o manejo da HPB em um futuro próximo. trução mecânica ao fluxo urinário decorrente do aumento da glândula, enquanto os sintomas urinários irritativos vêm sen- do correlacionados com a obstrução funcional decorrente do aumento do tônus das fibras musculares presentes na prósta- ta, especialmente em sua cápsula. *Endereço para correspondência: Com o objetivo de uniformizar a avaliação de sintomas Rua Joaquim Floriano, 72 - cj. 31 / 3o andar de pacientes com prostatismo, têm-se criado diversos escores 04534-000 - São Paulo - SP de sintomas. Destes, o mais amplamente aceito é o “Inter- Telefax: (0--11) 866-1167 national Prostate Symptom Score” (I-PSS), preconizado pela GUIA PRÁTICO DE UROLOGIA 79
  • 71.
    tos de escorede sintomas tenham muito mais interferência em Tabela 1 seu bem-estar do que para um paciente aposentado ou alguém SINTOMAS OBSTRUTIVOS E que trabalhe em casa, com disponibilidade de esvaziamento SINTOMAS IRRITATIVOS ASSOCIADOS À HPB vesical quando necessário. Assim, cada paciente tem de ser avaliado de maneira particularizada. Atualmente, tende-se a Sintomas Obstrutivos indicar tratamento baseando-se cada vez mais em dados sobre impacto na qualidade de vida do que por dados de escore de Comprometimento do volume e da força do jato urinário sintomas isoladamente. Interrupção do fluxo Gotejamento terminal Diagnóstico e avaliação Hesitação do paciente com HPB Sintomas Irritativos O diagnóstico de HPB é eminentemente clínico. Queixas Noctúria de prostatismo associadas a toque retal com aumento de volu- Freqüência diurna me da glândula, consistência fibroelástica e ausência de nó- dulos endurecidos levam a forte suspeita clínica de HPB. Urgência Freqüentemente, lança-se mão de exames auxiliares na Disúria, sensação de esvaziamento vesical incompleto avaliação destes pacientes, tanto para determinar com maior precisão o grau de obstrução ao esvaziamento vesical como para planejar a melhor abordagem terapêutica. Associação Americana de Urologia e adotado pela OMS (ta- A avaliação laboratorial dos pacientes com queixas de bela 2). Por meio desta escala, obtêm-se escores de 0 a 35, prostatismo deve iniciar-se com exames de urina tipo I, cultu- sendo considerados pacientes com valores até sete como por- ra urinária, exames para avaliação de função renal, como dosa- tadores de sintomatologia leve, de 8 a 19 como portadores de gem sérica de uréia e creatinina, e PSA. De maneira geral, consi- sintomatologia moderada e, acima de 20, severa. deram-se normais valores de PSA entre 0 e 4 ng/ml. Sabe-se, no Além da utilização dos escores de sintomas para avalia- entanto, que a HPB também pode levar a aumentos dos níveis ção da sintomatologia de pacientes com HPB, têm-se utiliza- séricos deste marcador. Estima-se que cada grama de tecido hi- do, para a orientação e escolha do tipo de tratamento, cada perplásico leve a um aumento de PSA de cerca de 0,31 ng/ml. vez mais dados referentes a quanto estes sintomas interferem A avaliação funcional desses pacientes deve ser comple- na qualidade de vida dos indivíduos. É necessário compreen- mentada pela ultra-sonografia de vias urinárias e próstata por der que idênticos escores de sintomas podem ter significado via abdominal e por fluxometria. próprio para cada paciente. Por exemplo, é de se esperar que A ultra-sonografia traz importantes informações a res- para um motorista de ônibus ou um piloto de avião níveis al- peito do tamanho da próstata e sua configuração. A próstata Tabela 2 I-PSS Menos Menos de 1/2 Metade Mais de 1/2 Quase No último mês Nenhuma de 1 vez das vezes das vezes das vezes sempre Quantas vezes você teve a sensação de não esvaziar completamente a bexiga após ter urinado? 0 1 2 3 4 5 Quantas vezes você teve de urinar novamente menos de 2 horas após ter urinado? 0 1 2 3 4 5 Quantas vezes você observou que, ao urinar, parou e recomeçou diversas vezes? 0 1 2 3 4 5 Quantas vezes você observou que foi difícil conter a urina? 0 1 2 3 4 5 Quantas vezes você observou que o jato urinário estava fraco? 0 1 2 3 4 5 Quantas vezes você teve que fazer força para começar a urinar? 0 1 2 3 4 5 Quantas vezes em média você teve de acordar à noite para urinar? 0 1 2 3 4 5 80 GUIA PRÁTICO DE UROLOGIA
  • 72.
    normal mede aproximadamente20 g e tem formato variável. drogas bastante utilizadas, principalmente em países europeus. A presença de lobo mediano associa obstrução mecânica e Na Itália, por exemplo, em levantamento feito por Di Silverio indicação cirúrgica, mesmo na ausência de aumento global da em 1993, os agentes fitoterápicos corresponderam a mais de glândula. Fornece ainda dados sobre a morfologia da parede 40% de todas as drogas prescritas para HPB. vesical permitindo avaliar as alterações crônicas decorrentes Hoje se conhecem diversos mecanismos de ação de agen- de micções realizadas sob alta pressão por longos períodos, tes f itoterápicos. Sugere-se que a maior parte desses efeitos necessitando de grande esforço da musculatura vesical para está relacionada à ação de componentes esteróides presentes eliminar a urina. Este conjunto de alterações é conhecido como nestas plantas (sistoesteróides e f itoesteróides), os quais di- “bexiga de esforço”. As alterações vesicais iniciam-se com o minuiriam a colesterolemia, inibindo a formação de prosta- espessamento de sua musculatura. Com o tempo, trabecula- glandinas, dif icultando a conversão de testosterona em dii- ções e divertículos podem se formar, decorrentes de pequenas drotestosterona por meio de efeito citotóxico direto, promo- herniações de mucosa por entre as fibras espessadas. A medi- vendo melhora da complacência vesical, diminuindo a con- da de resíduo pós-miccional é facilmente obtida por este exa- centração de fatores de crescimento tecidual e por efeito pla- me e se constitui em mais um dado que deve ser utilizado para cebo. As drogas fitoterápicas são de uso bastante seguro, com a escolha do tratamento desses pacientes. poucos efeitos colaterais descritos. A fluxometria é exame importante na avaliação de pacien- O estudo de determinado tipo de pseudo-hermafroditismo tes com prostatismo. Por meio de um fluxômetro obtém-se uma masculino no qual há def iciência congênita da enzima curva do volume urinado. Esta, para ser valorizada, deve ser re- 5 α-redutase foi a chave para o uso da finasterida no tratamen- sultante de micção com volume igual ou maior que 150 ml. A to clínico da HPB. Observou-se que, em tais pacientes, apesar curva normal tem forma de sino e se torna achatada e alongada de haver níveis séricos normais de testosterona, não há produ- conforme se instala a obstrução. A medida do fluxo máximo tem ção de diidrotestosterona (DHT). Com isso, a próstata e de- correlação importante com a presença de obstrução por HPB. mais estruturas provenientes do seio urogenital são pouco de- Admite-se como valor mínimo normal o de 15 ml/s em homens. senvolvidas. A idéia básica do uso de bloqueadores 5 α-redu- Em pacientes bastante sintomáticos sem obstrução ana- tase no tratamento de HPB é promover a queda seletiva dos tômica evidente ou em casos de presença de outras doenças níveis séricos e intraglandulares de DHT sem alterar a produ- que possam interferir na contratilidade ou inervação da mus- ção de testosterona. Desse modo, procura-se diminuir o volu- culatura vesical, tem-se utilizado cada vez mais o exame uro- me da próstata sem afetar a libido ou a potência sexual de pa- dinâmico com estudo da correlação fluxo/pressão para o diag- cientes portadores de HPB. nóstico de obstrução infravesical. Por meio deste exame, tem- Observou-se, por meio de estudos clínicos, que a fi- se idéia precisa do esforço realizado pela musculatura detrusora nasterida reduz a concentração de DHT no tecido prostáti- durante o esvaziamento da bexiga. A comparação dos valores co em 85%. O principal efeito resultante é a redução do obtidos com curvas de padrão normal (nomogramas) é de gran- tamanho prostático. Esta ação acontece mais rapidamente de auxílio na identificação de pacientes obstruídos. do primeiro ao terceiro mês após o início da administração, observando-se diminuição, em taxas mais lentas, no perío- Tratamento do subseqüente, até a estabilização do efeito, que ocorre em torno de 12 meses após o início do tratamento. Em es- O tratamento da HPB é indicado em pacientes sintomáti- tudos clínicos, a redução de volume prostático obtida após cos cujo prostatismo tenha impacto sobre a qualidade de vida. 12 meses de tratamento com finasterida variou de 19% a Uma vez que se trata de doença benigna sem qualquer corre- 23%. lação com o adenocarcinoma de próstata, a indicação de trata- Estima-se que o uso de finasterida leve a uma redução de mento deve ser tomada por decisão conjunta envolvendo o aproximadamente 50% no valor do PSA sérico. Não há evi- médico e o paciente, visando unicamente ao bem-estar do mes- dências, no entanto, de que a finasterida suprima preferen- mo e o alívio dos sintomas causados pela obstrução ao fluxo cialmente a produção do PSA de origem benigna ou maligna. urinário. Nos grupos tratados com finasterida, não houve diminuição do número de diagnósticos de câncer quando comparados com Tratamento medicamentoso os grupos controles. Estima-se que 80% dos pacientes portadores de HPB pre- Foram publicados mais recentemente os resultados do firam tratamento medicamentoso à cirurgia. Atualmente es- “PLESS” (“Proscar Long-Term Efficacy and Safety Study”), tão disponíveis diversas drogas para o tratamento clínico de incluindo 3.040 portadores de HPB com sintomas de modera- sintomas de prostatismo. Estas drogas podem ser divididas di- dos a graves, fluxo urinário diminuído (< 15 mL/s) e PSA daticamente em três principais grandes grupos: agentes fito- < 10 ng/mL. terápicos, hormonioterapia ou alfabloqueadores. Após quatro anos de seguimento dentro do regime de es- Desde tempos remotos, a fitoterapia tem sido usada no tudo duplo-cego, com controle por placebo, seus principais tratamento de pacientes com prostatismo. Os primeiros rela- resultados foram os seguintes: tos de uso de extratos de plantas para tratar de pacientes com sintomas de obstrução infravesical datam do século 15 antes n redução de risco de Retenção Urinária Aguda (RUA): de Cristo, documentados em papiros egípcios. Ainda hoje, são 57%; GUIA PRÁTICO DE UROLOGIA 81
  • 73.
    n redução derisco de eventos relacionados à HPB (RUA cos, os mais utilizados são a ressecção transuretral (RTU) e a ou Cirurgia): 51%; cirurgia aberta, seja por via transvesical ou por via retropúbica. Atualmente, 90% a 95% das cirurgias para HPB são realiza- n redução do volume prostático: 18%; das por RTU, que apresenta como vantagens maior conforto para o paciente, recuperação mais rápida, ausência de incisão n aumento do fluxo urinário: 1,9 mL/s. cutânea e menor tempo de hospitalização. A RTU é realizada com irrigação contínua com solução Em resumo, a melhor indicação para o uso da finasterida sem eletrólitos que não conduza energia elétrica, de modo que são os indivíduos portadores de próstata volumosa (> 40 g) e se possa utilizar bisturi elétrico para corte e coagulação sem com sintomatologia moderada. riscos. Portanto, deve ser um procedimento com duração má- A idéia básica do uso de alfabloqueadores no tratamento xima em torno de 90 minutos, a partir do que aumentam con- da HPB é a neutralização do componente dinâmico do prosta- sideravelmente os riscos de intoxicação hídrica por causa da tismo, causado pela hiperatividade de fibras musculares lisas grande absorção de água livre que ocorre pelo urotélio vesi- presentes no estroma da glândula, no colo vesical e na uretra cal. Próstatas acima de 60 g são usualmente contra-indicadas prostática. à RTU devido ao tempo gasto para a ressecção. Obviamente O primeiro alfabloqueador utilizado na prática urológica este limite é variável conforme a habilidade do cirurgião. foi a fenoxibenzamina, em 1978. Observou-se em diversos Com o desenvolvimento de aparelhos de ressecção cada estudos realizados no início da década de 80 melhora signifi- vez mais precisos e com melhor definição de imagem, assim cativa da sintomatologia e aumento do fluxo urinário máxi- como de bisturis elétricos de maior voltagem, a RTU tornou- mo. Obteve-se entretanto alta incidência de efeitos colaterais se um procedimento cada vez mais seguro. Em nosso serviço, que acabaram por interromper seu uso. há 14 meses instituímos protocolo de alta precoce para pa- A partir dos estudos de Shapiro e Lepor, em que se ca- cientes submetidos a RTU. Mais de 800 pacientes já foram racterizou a distribuição e os subtipos de receptores alfaadre- operados com alta em primeiro pós-operatório, sem sonda ve- nérgicos no trato urinário inferior do homem, pôde-se utilizar sical. Os índices de complicações, sendo a mais comum a re- estes agentes terapêuticos de maneira mais especificamente tenção por coágulos, são comparáveis aos de grupos de pa- dirigida ao tecido prostático. Tais estudos mostram que há pre- cientes que permanecem com sonda por período prolongado, domínio de receptores alfa-1 nos tecidos prostático, de uretra situando-se em torno de 5%. Recentemente, temos realizado e de colo vesical. Foram então lançadas novas drogas alfa-1 para pacientes com alto risco anestésico ressecções com anes- seletivas: prazosina, alfusozina, terazosina e doxazosina. Pos- tesia local, transuretral, por meio de injeção endoscópica de teriormente, se identificaram novos subtipos de receptores xilocaína no colo vesical e loja prostática. alfa-1 ainda mais específicos para o trato urinário, os recepto- A cirurgia aberta é a melhor opção para tratamento de prós- res alfa-1A.As medicações urosseletivas, das quais a tamsulosina tatas grandes, e atualmente é opção de tratamento eficiente e se- é a mais difundida, atuam nesse subtipo de receptores. gura. Em nosso meio a via de acesso mais utilizada é a transvesi- Os alfabloqueadores, ao contrário dos bloqueadores de cal. Os pacientes têm permanecido internados até dois dias após 5 α-redutase, têm ação em período curto de tempo. Em oito a cirurgia, sendo retirada a sonda do quarto ao sétimo dia pós- estudos duplo-cegos, randomizados e controlados por place- operatório. bo, 2.036 pacientes foram acompanhados por um período mí- A prostatotomia consiste em incisão cirúrgica, por via nimo de 12 meses. De maneira geral, os resultados obtidos transuretral, das fibras musculares da cápsula prostática. São foram semelhantes. O efeito dos alfabloqueadores foi superi- realizadas duas ou três incisões, às 5, 7 e 12 horas. Dessa manei- or ao placebo em média em 1,0 ponto na escala de sintomas e ra, realiza-se a desobstrução através da diminuição do tônus da em 1,3 ml/s no fluxo máximo. loja, aumentando-se o continente sem reduzir o conteúdo. Tratamentos alternativos para HPB, como hipertermia, Tratamento cirúrgico termoterapia, utilização de “stents” intra-uretrais e balões de O tratamento cirúrgico ainda é o “gold standard” para dilatação, têm indicações restritas e resultados pouco estimu- HPB. É indicado em portadores de prostatismo com fator ana- ladores, porém podem ser utilizados em casos especiais, prin- tômico evidente, seja por aumento total da glândula ou por cipalmente quando o paciente não é candidato a tratamento presença de lobo mediano. Dentre os vários métodos cirúrgi- cirúrgico convencional. 82 GUIA PRÁTICO DE UROLOGIA
  • 74.
    Bibliografia recomendada 1. GRAVES EJ. Detailed diagnosis and procedures. National hospital discharge survey, 1987. National Center for Statistics Vital Health Stat. 1989; 13: 295. 2. WILSON JD. Patogenesis of benign prostatic hyperplasia. AM J Med 1980; 68: 745. 3. DI SILVERIO GP et al. Plant extracts in BPH. Minerva Urol e Nefrol 1993; 45: 143. 4. EKMAN P Pharmacological treatment of benign prostatic hyperplasia with finasteride: a clinical . review. Arch Esp Urol 1994; 47 (9): 883. 5. VON HELAND M, CASALE P. Role of alpha blockers in the treatment of BPH: a critical review of clinical results. Arch Esp Urol 1994; 47 (9): 873. 6. CAMPOS FREIRE G. Considerações sobre o tratamento farmacológico da hiperplasia benigna de prós- tata. J Bras Urol 1992; 18 (2): 71. 7. KOFF WJ, SADI MV; FREIRE GC; SAKANO LA. Tratamento cirúrgico da HPB - Ressecção transuretral e cirurgia aberta. In: I Encontro de Consenso Nacional sobre HPB. SBU, Campos do Jordão, 1996; 69-77. 8. II Encontro de Consenso Nacional-HPB – Hiperplasia Prostática Benigna, São Paulo, Sociedade Bra- sileira de Urologia, BG Cultural, 1998, p. 54. GUIA PRÁTICO DE UROLOGIA 83
  • 75.
    84 GUIA PRÁTICO DE UROLOGIA
  • 76.
    Capítulo 16 Estenose Uretral Miguel Zerati Filho* Ubirajara Barroso Jr. Etiologia penianoescrotal e a uretra membranosa. Com o desenvolvi- mento de pequenos endoscópios e a limitação das indicações As estenoses uretrais podem ser de origem congênita, trau- de cistoscopia, menos estenoses iatrogênicas ocorrem nos dias mática ou inflamatória. Conhecendo-se a etiologia da esteno- de hoje. se uretral, pode-se prever sua localização e qual o tipo de tra- tamento mais efetivo. Antes do advento do antibiótico, a prin- Trauma externo cipal causa de estenose uretral era a inflamação decorrente de Estenoses uretrais podem ser causadas por traumas ex- uretrites, em geral gonocócicas. Hoje em dia, a principal cau- ternos. Um tipo de queda dita “a cavaleiro”, ocasionada por sa são as lesões traumáticas, principalmente as iatrogênicas. um trauma em nível de períneo, pode lesar a uretra bulbar. As fraturas pélvicas em geral se associam a lesões da uretra mem- branosa. As estenoses também podem estar associadas a feri- Congênita mentos por arma branca ou de fogo, em geral, na uretra penia- na ou penianobulbar. É causa rara de estenose uretral. Neste tipo, a parede ure- tral relacionada à estenose é formada, ao exame histopatoló- Inflamatórias gico, por fibras musculares lisas ao invés de tecido fibro-co- As estenoses de origem inflamatória, que no passado re- lágeno, que por sua vez é encontrado nas estenoses traumáti- presentavam 75% dos casos, agora incidem em aproximada- cas ou inflamatórias1. Sua origem embriológica é incerta, mas mente 25%. Essas lesões são, em geral, associadas a uretrites acredita-se ser decorrente de uma ruptura incompleta da mem- gonocócicas. O papel das uretrites não-gonocócicas por brana cloacal. Sua incidência parece ser superestimada, já que Chlamydia ou Ureaplasma urealyticum nas estenoses uretrais estenoses em pacientes sem antecedentes podem se fazer pas- ainda não está claro. Infecções isoladas e bem tratadas geral- sar por congênitas. mente não causam lesões uretrais. No entanto, infecções repe- tidas ou tratadas de forma incompleta causam inflamação se- Traumática vera, principalmente da uretra bulbar, e podem evoluir com formação de escaras. As estenoses uretrais podem decorrer de traumatismo Inflamações crônicas, como as decorrentes de tuberculo- externo ou iatrogênico. se ou esquistossomose, eventualmente ocasionam estenoses uretrais. Balanite xerótica obliterante e radioterapia sobre a Trauma iatrogênico área genital são também causas de estenose. A lesão iatrogênica pode ser decorrente da passagem de sonda ou sondagem prolongada; de procedimentos endoscó- Fisiopatologia picos em geral, como cistoscopia, ureterorrenoscopia, ressec- ção transuretral da próstata ou de tumores vesicais; de cirur- Qualquer evento que lesa a camada epitelial uretral ime- gias uretrais como para hipospádias ou divertículos; e por irri- diatamente expõe o leito esponjoso, através do qual infecção tação química ocasionada por instilações uretrais ou sondas ou extravasamento urinário podem resultar em esponjofibro- esterelizadas em formalina. As localizações mais freqüentes se. Esta pode se estender proximal ou distalmente à estenose e nesses tipos de lesões são o meato uretral, a junção resultar em extensas áreas de lesão. Vários são os fatores responsáveis pela estenose uretral iatrogênica. Passagens de sondas sem a devida lubrificação *Endereço para correspondência: ou técnica podem resultar em lesão uretral. Sondas grossas Rua Voluntários de São Paulo, 3.826 em uretras estreitas ou sondas finas em pacientes com obstru- 15015-200 - São José do Rio Preto - SP ção prostática causando falsos trajetos através da uretra poste- Tel.: (0--17) 232-2322 rior são causas comuns de lesão uretral em mãos menos expe- Fax: (0--17) 232-2230 rientes. A cateterização pode traumatizar a uretra durante sua GUIA PRÁTICO DE UROLOGIA 85 Cap 16 - Estenose uretral.pm6 85 13/06/00, 13:14
  • 77.
    introdução por falhade drenagem de exsudatos infectados, Diagnóstico por ação irritativa do material da sonda e por pressão em por- ções fixas ou finas da uretra, favorecendo a necrose tecidual. Algumas informações são extremamente necessárias para A instrumentação endoscópica geralmente causa estenose pela a avaliação do paciente com estenose uretral. Antes de qual- movimentação de vaivém do aparelho, denudando a mucosa. quer decisão terapêutica, é preciso avaliar o grau de estreita- Isto ocorre principalmente nos casos de endoscópios largos mento, assim como a localização, profundidade, extensão e ou quando o aparelho é introduzido às cegas através do obtu- densidade da estenose. Estas informações podem ser acessadas rador. As estenoses decorrentes de traumas internos são geral- através de uretrografia, endoscopia e ultra-sonografia. mente mais estreitas e cursam com menos esponjofibrose. Na fratura pélvica, o grau de lesão influencia diretamen- Exames contrastados te no tipo de tratamento e na sua evolução clínica. Lesões ure- A uretrografia retrógrada é o principal exame na avalia- trais parciais podem evoluir sem estenoses caso não sejam ção diagnóstica da estenose uretral. De preferência usa-se o agravadas por instrumentação ou infecção. Já a lesão total in- mesmo contraste iodado utilizado para urografia excretora, já variavelmente necessitará de um realinhamento ou reanasto- que extravasamentos periuretrais podem ocorrer, aumentando mose. Qualquer fratura pélvica que seja suficiente para lesar a a esponjofibrose. Todo exame contrastado deveria ser obtido uretra é capaz de danificar vasos e nervos pélvicos, o que de- quatro semanas após qualquer instrumentação uretral para termina o elevado índice de impotência nesses casos, princi- evitar o extravasamento de contraste. palmente quando há fratura do ramo púbico bilateralmente. Toda a uretra deve ser avaliada no exame. Caso o estrei- Os nervos cavernosos, se não lesados no trauma, podem tam- tamento seja intenso o suficiente para impedir a visualização bém ser comprometidos durante a uretroplastia. da porção uretral distal à estenose, a realização de uma uretro- Ao contrário das estenoses de origem traumática, as de grafia anterógrada se faz necessária. origem inflamatória comumente são extensas, com profunda esponjofibrose e, por conseguinte, são mais dificilmente tra- táveis. Nos casos de balanite xerótica obliterante, após a infla- Ultra-sonografia mação da glande, há inevitavelmente estenose de meato ou A ultra-sonografia auxilia na avaliação do trato urinário até mesmo de toda a fossa navicular. Há evidências de que a superior nos casos de estreitamentos severos. Além disto, é progressão da estenose, algumas vezes acometendo toda a ure- uma forma não-invasiva de avaliar a extensão e a profundida- tra anterior, é devida às altas pressões de esvaziamento, que de da esponjofibrose além do diâmetro uretral3. Quando reali- causa entrada de urina para dentro das glândulas de Littre, zada por profissionais experientes, pode trazer importantes inflamação das mesmas, formação de microabscessos e uma informações, influenciando na decisão terapêutica. Alguns têm esponjofibrose profunda2. recomendado o uso da ultra-sonografia com Doppler colori- do na avaliação pré-operatória da cirurgia reconstrutiva a fim de se evitarem sangramentos durante a cirurgia4. Quadro clínico Endoscopia Os pacientes com estenose uretral comumente apresen- O exame endoscópico, seja por via uretral ou suprapúbi- tam sintomatologia urinária obstrutiva. Devido à lenta forma- ca, aproveitando o trajeto da cistostomia, adiciona-se à ure- ção da lesão cicatricial, a evolução pode ser insidiosa, e um trografia na avaliação da estenose. Ele tem a vantagem de ofe- retardo no diagnóstico nesses casos não é incomum. Outras recer informações sobre o estado da mucosa adjacente à área vezes o diagnóstico é rápido, como nos casos de estenose estenótica. Mucosas hiperemiadas por inflamação ou acin- meatal pós-ressecção transuretral da próstata. Em casos extre- zentadas por fibrose devem ser tratadas conjuntamente à es- mos a estenose é diagnosticada após um episódio de retenção tenose. urinária. Algumas vezes, os primeiros sintomas são relaciona- dos com infecção (prostatite ou epididimite), tais como febre, urina fétida, disúria, edema e hiperemia escrotal. Sangramen- Tratamento to uretral pode acontecer. Divertículos, quando associados à estenose, podem, às vezes, ser palpados. Em casos raros, A estenose uretral pode ser tratada por dilatação, ure- fleimão ou fístula podem vir associados, próximos ao local da trotomia interna, colocação de “stents” ou por cirurgias re- estenose. construtivas. As técnicas mais utilizadas ainda são a dilata- Em idosos, o quadro clínico da estenose uretral pode ser ção e a uretrotomia. Contudo, com o elevado índice de su- confundido com o de uma hiperplasia prostática. A ausência cesso da reconstrução cirúrgica em um único tratamento e de uma próstata alargada ao toque retal ou de lobos visual- com a maior experiência do urologista com as diferentes mente obstrutivos ao exame cistoscópico não afasta a presen- técnicas, a cirurgia tem ganhado credibilidade nos últimos ça de hiperplasia prostática. Em decorrência disso, é preciso anos, sendo o primeiro método de tratamento da estenose ter muito critério na avaliação, já que as duas patologias po- para muitos autores. dem vir juntas, devendo-se sempre reexaminar os pacientes Um único tipo de operação não pode ser utilizado em após o tratamento inicial da estenose. todos os casos. A escolha irá variar com a etiologia da esteno- 86 GUIA PRÁTICO DE UROLOGIA Cap 16 - Estenose uretral.pm6 86 13/06/00, 13:14
  • 78.
    se, da sualocalização, extensão, multiplicidade, quantidade Uretrotomia interna de esponjofibrose, proximidade com o esfíncter externo e pre- O princípio da uretrotomia interna é o de que, após a sença de outros fatores adversos associados, como fístulas e incisão da estenose, a uretra se epitelizará em uma posição divertículos. aberta. Contudo, assim como o que ocorre com a dilatação, As opções terapêuticas devem ser discutidas com o pa- severas esponjofibroses e aquelas associadas a fatores ciente. Alguns podem preferir um tratamento paliativo atra- complicantes são dificilmente curadas por este procedimento. vés de múltiplas dilatações ou uretrotomias, enquanto outros Seccionar todo o tecido escarificado seria adequado, mas não podem optar por um tratamento mais definitivo com a cirur- é viável pelo risco de complicações como hemorragia ou dis- gia reconstrutiva. função erétil quando o tecido cavernoso é lesado. Entretanto, a uretrotomia oferece grandes vantagens sobre a dilatação. Não Significado da esponjofibrose é feita às cegas e, por isto, há menor chance de ocorrerem falsos trajetos; além disto, a extensão da uretra “doente” pode A extensão longitudinal da esponjofibrose associada à ser avaliada no momento da endoscopia. Pode ser realizada estenose é o fator mais importante que determina o tipo e a com anestesia local. Mesmo estenoses com pequeno lúmen extensão de uma cirurgia reconstrutiva. Pacientes com exten- podem ser tratadas quando são utilizados filiformes ou fios sa esponjofibrose certamente falharão no tratamento com ure- guias como auxiliadores do procedimento. trotomia interna ou dilatação, assim como impossibilitam A uretra é incisada às 12 horas com a faca de Sachse, a cirurgia com ressecção da estenose e anastomose térmi- evitando-se sua vascularização principal. Contudo, isto não no-terminal da uretra. Entretanto, a real extensão da espon- deve ser uma regra. Na uretra pendular e bulbar, às 12 horas jofibrose muitas vezes só pode ser avaliada quando a uretra está a porção mais fina do corpo esponjoso, e incisões a este é aberta. Por isto, na maioria dos casos o procedimento apro- nível poderiam acarretar lesões ao espaço crural e ao corpo priado só será definido no momento da cirurgia, e o cirurgião cavernoso. Portanto, nestas regiões, uma incisão às 4 e às 8 deve estar apto a utilizar as diversas técnicas reconstrutivas horas é preferida. No meato a incisão deve ser feita às 6 horas existentes. para não haver risco de distorção da glande e alterações do Para se evitar uma incidência aumentada de reestenose jato urinário. após a cirurgia reconstrutiva, Turner-Warwick recomenda que A complicação mais freqüente da uretrotomia interna é a procedimentos anastomóticos ou de substituição deveriam se reestenose. Sangramento e extravasamento de líquidos para o estender 2 cm adentro da uretra macroscopicamente normal espaço periesponjal ocorrem menos freqüentemente. Uma (rósea). complicação desastrosa nos casos de estenose da uretra bul- bar é a extensão posterior da incisão até o esfíncter urinário externo, levando à incontinência urinária. Opções terapêuticas Não há consenso a respeito do tempo de sondagem após o procedimento. Contudo, cateterização prolongada pode acar- Tratamentos não-cirúrgicos retar lesão, inflamação e infecção da parede uretral. Em este- Formas mais leves de esponjofibrose, em que a circunfe- noses menos acentuadas pode-se deixar o paciente sem sonda rência do tecido esponjoso não está totalmente envolvida, po- ou sondá-lo por um a dois dias. Em estenoses mais severas dem ser tratadas de maneira definitiva por dilatação ou por recomenda-se sondagem por três a sete dias. uretrotomia interna. Também há controvérsias quanto ao valor da cateteriza- ção uretral intermitente após a uretrotomia a fim de manter a Dilatação uretra aberta. Em casos selecionados, acreditamos ser este um Este método tem sido cada vez menos utilizado como método vantajoso para se postergar a sintomatologia obstruti- primeira linha terapêutica. Estenoses extensas, múltiplas, va do paciente. A autocateterização pode ser realizada de ma- obliterativas ou aquelas associadas a fístulas, abscessos de neira progressiva, começando-se semanalmente e a seguir em parede uretral, cálculos ou divertículos, são associadas a ele- períodos mensais, trimestrais ou semestrais. vadas taxas de falha e de complicações. Entre estas, podemos A utilização de substâncias como corticosteróides, seja citar a criação de falsos trajetos e de novos sítios de estenose, por via oral ou por injeção local, não tem provado ser superior hemorragia, bacteriemia e até sepse. O método mais seguro à uretrotomia isolada. de dilatação atualmente disponível é o que utiliza o cateter De acordo com a literatura, a taxa de cura de uma uretro- uretral com balão dilatador. tomia interna está em torno de 20% e 35% (similar à dilata- Duas boas indicações de dilatação como tratamento ini- ção), e não há elevação no índice de sucesso com uma segun- cial são as estenoses pós-prostatectomia radical e pós-cirurgia da uretrotomia interna8. de hipospádia. A dilatação deve ser realizada gradualmente em sessões. Jamais se deve “forçar” a passagem de um dila- “Stents” tador devido ao risco de se aumentar a área de esponjofi- Os “stents” são utilizados primariamente para as esteno- brose. As sessões podem ser semanais até se atingir um lúmen ses da uretra bulbar, implantados sob visão direta no local da de 24 F. Não há razão para se dilatar a um calibre maior que lesão após dilatação ou incisão da mesma. Cateterização e hos- 24 F. pitalização, em geral, não são requeridas. Índice de sucesso GUIA PRÁTICO DE UROLOGIA 87 Cap 16 - Estenose uretral.pm6 87 13/06/00, 13:14
  • 79.
    maior que 80%tem sido relatado9, mas são necessários estu- inflamado quando em contato com a urina, estenosando-se dos com seguimento mais prolongado dos pacientes. com mais facilidade. Além disso, sua superfície, rica em pê- los, permite a formação de cálculos e infecção. Entretanto, a Laser pele escrotal permanece de grande valia nos casos de recons- Estudos com laser YAG e argon têm sido realizados10, trução em dois estágios, em estenoses bulbares complexas, porém os resultados não se mostram superiores à uretroto- após a uretrotomia, quando então pode ser utilizada “inlay”. mia com faca fria. Futuros estudos com novos tipos de la- A pele do prepúcio é a mais usada para a substituição por ser indicarão o valor deste método na terapêutica da esteno- ser considerada “molhada”, ter um bom suprimento sangüí- se uretral. neo e alcançar até mesmo porções mais posteriores da uretra. Nos pacientes circuncisados, nos quais não há prepúcio dis- Reconstrução uretral definitiva ponível, preferimos usar enxerto livre de mucosa bucal. Morey A reconstrução uretral pode se dar através de excisão da e McAninch estudaram 13 adultos submetidos à uretroplastia área fibrótica e reanastomose uretral primária ou de uma subs- com mucosa bucal para tratamento de estenoses de uretra tituição da uretra por enxerto livre ou pediculado. bulbar refratárias e complexas. Excelentes resultados foram observados em todos os pacientes com seguimento médio de 18 meses. Nenhum paciente necessitou dilatação ou instru- Excisão e reanastomose mentação no pós-operatório. Duckett el al. estudaram as po- É o tipo de reconstrução com maior índice de sucesso. tenciais vantagens da mucosa bucal quando comparada a ou- Entretanto, somente estenoses da uretra bulbar podem ser tra- tros enxertos. Eles hipotetizaram que a mucosa bucal pode ser tadas por este método. Nesta porção uretral pode-se mobilizar melhor do que a pele e do que a mucosa vesical devido a uma amplamente a uretra, espatulando-se os 2 cm necessários de vascularização maior e uma lâmina própria mais fina da mu- tecido normal pré e pós-estenose. É importante enfatizar que cosa bucal, permitindo maior embebição e inosculação. Além a utilização desta técnica em estenoses bulbares maiores que disso, a espessa camada epitelial, rica em elastina, permite 1 cm tende a resultar em curvatura peniana (“chordee”). uma sutura fácil e com segurança. Para que se obtenha êxito com essa técnica, a área de fibrose deve ser completamente excisada e a uretra ampla- mente mobilizada para que a anastomose esteja livre de ten- são e, em seguida, espatulada posteriormente na sua porção proximal e anteriormente na distal. Uretroplastia por substituição Infelizmente não há um tecido que substitua a uretra com perfeição, apesar de uns serem melhores que outros. Tecidos ditos “secos”, como pele do escroto, da coxa e do abdome, quando em contato com a urina tendem a tornar-se inflama- dos e eczematosos. Ao contrário, os tecidos “molhados” (pre- púcio interno, boca, bexiga) são mais resistentes à ação cons- tante da urina e por isso são usados preferencialmente na subs- tituição uretral. Um tipo de tecido considerado “semi-seco” é o da pele do pênis, mais adequado que os tecidos secos supracitados. Os enxertos devem ser colocados “onlay”, com resultados superiores aos tubularizados. Estenose uretral posterior O enxerto usado na reconstrução pode ser livre ou O termo é usado erroneamente para definir de forma ge- pediculado. O enxerto pediculado, quando possuidor de um nérica dois tipos de lesões com mecanismos de formação e adequado suprimento sangüíneo, oferece resultados superio- tratamentos distintos: estenose esfinctérica e ruptura uretral res ao enxerto livre, cuja nutrição se dá por difusão. Contudo, pós-fratura pélvica. A primeira é realmente um estreitamento nos casos em que os enxertos pediculados não estão disponí- uretral e pode ser causada por cirurgia prostática, instrumen- veis ou não podem ser mobilizados satisfatoriamente, o en- tação, sondas uretrais ou invasão tumoral. Já a segunda não é xerto livre é utilizado com bom índice de sucesso. verdadeiramente uma estenose, mas sim um “espaço” entre A cirurgia é preferencialmente realizada em um único dois extremos uretrais determinado pela fratura. estágio. Todavia, nos casos em que há fatores complicantes Na estenose esfinctérica todas as atenções devem estar locais, como infecção e fístulas, é prudente realizar a recons- voltadas para a preservação do esfíncter distal. Nos casos de trução em dois tempos. Primeiro procede-se a uma uretrosto- ruptura pós-fratura, o esfíncter encontra-se lesado pelo trau- mia perineal e em seguida à reconstrução uretral por substi- ma, logo, as atenções voltam-se para a preservação do esfínc- tuição. ter proximal, que será o responsável pela continência. A pele escrotal não deve ser usada nos casos de recons- Recentemente alguns têm preconizado que a substitui- trução em um único tempo. É um tecido que se torna bastante ção seja realizada na porção dorsal da uretra ao invés de ante- 88 GUIA PRÁTICO DE UROLOGIA Cap 16 - Estenose uretral.pm6 88 13/06/00, 13:14
  • 80.
    riormente, como emgeral é feita. A vantagem teórica deste tos, 16 F, é deixado por 14 dias. Procede-se a uma uretrografia procedimento é que o enxerto fixa-se à túnica albugínea dos miccional e avalia-se possível extravasamento. Antibióticos corpos cavernosos, minimizando sua retração e facilitando a são administrados enquanto os pacientes estão sondados, e neovascularização. cultura de urina com teste de sensibilidade aos antibióticos é obtida após a retirada da sonda. Fratura pélvica e lesão uretral Caso o paciente não apresente sintomatologia, uretrogra- A uretra é lesada em cerca de 10% dos casos de fratura fia retrógrada é realizada em 6 e 12 meses após o procedi- pélvica. Se o defeito uretral é pequeno, uma anastomose ure- mento. Se não for esclarecedora, a uretra é avaliada com cis- tral por via perineal é curativa. Contudo, nos casos de defeitos toscopia. A utilização de fluxo urinário no seguimento pós- severos e complexos, uma abordagem abdominoperineal é de operatório não parece ter valor porque uma redução do cali- valia. Pubectomia total raramente é necessária. Nos casos em bre uretral para menos de 10 F é necessária para redução do que o acesso retropúbico é difícil, uma pubectomia parcial fluxo urinário. inferior facilita o procedimento. É importante drenar todo e qualquer hematoma existente para evitar que ocorra fibrose periuretral e conseqüente estenose. A presença do hematoma Conclusões pode, também por fibrose, danificar o mecanismo esfinctérico Apesar do tratamento da estenose uretral dever ser indi- do colo vesical. Nos casos de lesões pequenas do colo vesical, alguns pacientes permanecem continentes. Por isto, nestes vidualizado por causa das diversas nuances e variedades com casos, preferimos a reconstrução do colo em um segundo es- que a doença se apresenta, algumas linhas gerais de tratamen- tágio, após a avaliação da continência. Nos casos de inconti- to podem ser determinadas (veja esquema a seguir). Esteno- nência, mesmo após a reconstrução do colo, implante de es- ses de uretra podem ser tratadas inicialmente com uretrotomia fíncter urinário artificial é uma opção. interna ou uretroplastia, sabendo-se que estenoses maiores que 1 cm e com esponjofibroses profundas têm resultados muito Complicações da cirurgia reconstrutiva baixos com o tratamento endoscópico. Neste caso, a uroplastia Reestenose ocorre em menos de 10% dos casos. A re- por substituição é preferida. Optando-se por uretroplastia, ex- construção com excisão e anastomose tem resultado durável, cisão da lesão e anastomose uretral são preferidas quando a enquanto aqueles que são submetidos à reconstrução por subs- estenose é menor que 1 cm. As reestenoses pós-uretrotomias tituição, apesar de um índice de sucesso de 95% em um ano, internas devem ser tratadas com uretroplastia, enquanto aque- podem no futuro cursar com reestenose uretral. Reestenoses las pós-uretroplastias podem ser tratadas tanto com uretroto- são tratadas de acordo com os mesmos princípios de uma es- mia interna quanto por uma nova cirurgia. As estenoses que ocor- tenose primária. Em mãos experientes, impotência e inconti- rem após hipospádias são tratadas inicialmente com dilatação, nência raramente resultam do procedimento cirúrgico, mas sim seguidas de cirurgias nos casos de recidivas. da extensão da fratura, por lesão das artérias pudendas bilate- As estenoses pós-prostatectomia radical respondem bem ao rais e/ou dos nervos erigentes, assim como por lesão dos tratamento com dilatações (sob visão endoscópica), reservando- esfíncteres proximal e distal. se a uretrotomia interna ou ressecção da anastomose para os ca- sos mais severos. Cuidados pós-operatórios Excepcionalmente, uma cirurgia aberta com ressecção da estenose e reanastomose uretrovesical pode estar indicada, na falha Um cateter uretral fenestrado para drenagem de exsuda- dos outros procedimentos. GUIA PRÁTICO DE UROLOGIA 89 Cap 16 - Estenose uretral.pm6 89 13/06/00, 13:14
  • 81.
    Bibliografia recomendada 1. BLUNDY JP. Ureteral stricture. In: Ekstein HB, Hohenfellner R, Williams DI (eds.), Surgical Pediatric Urology. Philadelphia, 1977. 416-28. 2. JORDAN GH, SCHLOSSBERG SM, DEVINE CJ. Surgery of the penis and urethra. In: Walsh PC, Retik AB, Vaughan ED, Wein AJ (eds). Campbell’s Urology. 7th ed, Philadelphia, 1997. 3316-94. 3. McANINCH JW, LAING FC, JEFFREY RB Jr. Sonourethrography in the evaluation of urethral strictures: a preliminary report. J Urol 1988; 139: 294-7. 4. CHIOU RK, DONOVAN JM, ANDERSON JC, MATAMOROS A Jr, WOBIG RK, TAYLOR RJ. Color Doppler ultrasound assessment of urethral artery location: potential implication for technique of visual internal urethrotomy. J Urol 1998; 159: 766-9. 5. TURNER-WARWICK R. Observations on the treatment of traumatic urethral injuries and the value of the fenestrated urethral catheter. Br J Surg 1973; 60: 775-81. 6. TURNER-WARWICK R. Urethral stricture surgery. In: Mundy AR (ed), Current operative urology. New York: Churchill Livingstone 1989; 215-8. 7. ROBERTSON GS, EVERITT N, LAMPRECHT JR, BRETT M, FLYNN JT. Treatment of recurrent urethral strictures using clean intermittent self-catheterization. Br J Urol 1991; 68: 89-92. 8. PANSADORO V, EMILIOZZI P. Internal urethrotomy in the management of anterior urethral strictures: Long-term follow-up. J Urol 1996; 156: 78-9. 9. YACHIA D. The use of urethral stents for the treatment of urethral strictures. Ann Urol 1993, 27: 245-50. 10. ADKINS WC. Argon laser treatment of urethral stricture and vesical neck contracture. Lasers Surg Med 1988; 8: 600-3. 11. MOREY AF, McANINCH JW. When and how to use buccal mucosal grafts in adult bulbar urethroplasty. Urology 1996; 48: 194-8. 12. DUCKETT JW, COPLEN D, EWALT D, BASKIN LS. Buccal mucosal urethral replacement. J Urol 1995; 153: 1660-3. 13. ISELIN CE, WEBSTER GD. Dorsal onlay urethroplasty for urethral stricture repair. World J Urol 1998; 16: 181-5. 14. ROSEN MA, NASH PA, BRUCE JE, McANINCH JW. The accurial success rate of surgical treatment of urethral strictures. J Urol 1994; 151: 360A. 90 GUIA PRÁTICO DE UROLOGIA Cap 16 - Estenose uretral.pm6 90 13/06/00, 13:14
  • 82.
    Capítulo 17 Litogênese Luiz Edison Slongo* José Maurício Frehse Ney de Almeida Faria Neto Introdução Urina supersaturada - Nucleação - Ineficiência dos inibidores Os cálculos urinários afligem a humanidade desde a anti- guidade, sendo encontrados em múmias egípcias de 4.800 a.C. Cristalização - Ocorre quando os solutos da urina per- A prevalência da urolitíase é de 2% a 3%, e a possibilidade de dem a capacidade de dissolução ao atingir o ponto de satura- um humano desenvolver a doença no decorrer de sua vida é de ção. Os cristais passam a apresentar crescimento e agregação. 1:8. O pico de incidência encontra-se entre 20 e 40 anos, e acomete mais o sexo masculino na proporção de 3:1. Até a Nucleação - A urina saturada ou supersaturada propicia década de 80 a urolitíase representava um grande problema de a nucleação dos cristais sob duas formas. saúde devido à morbidade dos tratamentos utilizados. Com o refinamento da endourologia e o advento da litotripsia extra- • Nucleação homogênea: quando os cristais formados ser- corpórea houve expressiva diminuição desta morbidade. vem de nicho para outros cristais semelhantes. Todavia, este avanço possibilita o tratamento dos cálcu- los, mas não a sua profilaxia. É relatado um índice de recidiva • Nucleação heterogênea: composta de outros compo- de 10% em um ano, 35% em cinco anos e 50% em dez anos. nentes da urina e diferentes cristais. Isto demonstra que o conhecimento da litogênese é tão impor- tante quanto o seu correto tratamento. Os mecanismos envol- Matriz - São nichos de proteínas e carboidratos que cor- vidos na formação da nefrolitíase são múltiplos, como vere- respondem a cerca de 5% do peso do cálculo e cujo mecanis- mos a seguir. mo físico-químico não está bem esclarecido. Inibidores da formação dos cálculos - São os elemen- Aspectos físico-químicos tos responsáveis pela solubilidade da urina, impedindo a nucleação, crescimento ou agregação dos cristais. Ex.: citra- A urina é uma solução aberta, mista, saturada e em equi- to, Mg, pirofosfato, glicosaminoglicanos, nefrocalcinas, pro- líbrio de solubilidade. A litogênese resulta da alteração deste teínas Tamm-Horsfall e outras glicoproteínas. equilíbrio: pH urinário - A urina com pH abaixo de 5,5 induz a Estados de saturação da urina cristalização do ácido úrico e diminui a solubilidade da cisti- (modificado de Robertson e Meyer) na. O pH alcalino favorece a precipitação dos cristais de fos- fato de cálcio e de fosfato-amoníaco-magnesiano. Urina subsaturada - Ausência de cristalização - Cristais dissolvidos Fatores envolvidos na litogênese Urina saturada - Cristalização Epidemiológicos - São reconhecidamente importantes a - Crescimento e agregação herança familiar e as condições nutricional-dietéticas. Toda- - Nucleação heterogênea via, atividade física, clima, raça e ocupação profissional têm - Matriz sido referidos como fatores litogênicos. - Atividade dos inibidores Estado de saturação e hiperexcreção - Envolvem ca- racterísticas urinárias tais como volume urinário, concentra- *Endereço para correspondência: ção dos solutos e pH. Rua Portugal, 329 - Bairro São Francisco 80510-280 - Curitiba - PR Inibidores da cristalização - A redução destes inibido- Tel.: (0--41) 224-8823 res propicia a formação da urolitíase. Atualmente o inibidor E-mail: slongo-uro@mps.com.br considerado mais relevante do ponto de vista clínico é o citra- GUIA PRÁTICO DE UROLOGIA 91 Cap 17- Litogênese.pm6 91 13/06/00, 13:15
  • 83.
    to. Quando presenteem quantidades adequadas, inibe a cris- vamos apenas 50% do ácido úrico dissolvido, diminuindo ainda talização mesmo em urina supersaturada. mais à medida que o pH decresce. A maioria dos indivíduos estão protegidos da nefrolitíase úrica por uma elevação fisio- Matriz calculosa - As matrizes orgânicas promovem a lógica do pH urinário pós-prandial. formação de cálculos ao induzirem a agregação dos cristais Algumas entidades clínicas favorecem a formação de cál- (nucleação heterogênea). culos de ácido úrico: Infecção urinária - A colonização bacteriana favorece o • Acidificação urinária. aparecimento de núcleos orgânicos (células tubulares e cilin- dros leucocitários) e modifica a secreção dos elementos inibi- • Hiperuricosúria (acima de 750 mg/dia). tórios pelo processo inflamatório. No entanto, o fenômeno mais relevante é a alteração do pH urinário pelas bactérias produto- • Redução do volume urinário. ras de urease. Classificação da doença litiásica úrica Alterações anatômicas - São consideradas secundárias Idiopática - O ácido úrico sérico e urinário encontram- na litogênese, portanto um fator precipitante, não podendo ser se normais nestes pacientes, entretanto a urina apresenta-se dispensado o estudo dos fatores metabólicos. persistentemente ácida, não havendo a alcalinização urinária protetora pós-prandial. Influência da dieta na litíase Hiperuricemia - O limite superior da uricemia aceito é Há muita controvérsia quanto ao papel da dieta na pato- 7 mg/dl para o homem e 5,5 mg/dl para a mulher. Aproxima- gênese da litíase urinária. De acordo com a revisão de Stoller damente 25% dos pacientes gotosos são litiásicos, e vice- et al., uma apropriada manipulação dietética parece ser bené- versa. Neste grupo encontramos os pacientes portadores de fica na prevenção da urolitíase recorrente em um grupo sele- doença mieloproliferativa, os submetidos a quimioterapia e tivo de pacientes. Entretanto, uma avaliação aprimorada é ne- os indivíduos com alta ingesta protéica. cessária para que a correção de um fator litogênico não en- tre em detrimento de outro. Associado à desidratação - São os indivíduos com trân- As recomendações gerais aos pacientes litiásicos são as sito intestinal rápido (doenças inflamatórias intestinais e seguintes: ileostomias) ou com atividade física extenuante. Estas situa- ções ocasionam a formação de urina concentrada e ácida. n Redução da ingesta protéica a l g/Kg/dia. Hiperuricosúria sem hiperuricemia - Drogas como n Redução da ingesta de sódio a 100 mEq/dia. diuréticos tiazídicos e salicilatos podem ocasionar hiperuri- cosúria. n Aumentar o volume urinário para além de 2 litros/dia. n Aumentar a ingesta de citratos e magnésio, assim como diminuir o oxalato a 15 g/dia. Figura 1 INFLUÊNCIA DA DIETA NOS CÁLCULOS URINÁRIOS n A redução da ingesta de cálcio parece ser benéfica so- mente para pacientes portadores de hipercalciúria ab- sortiva tipo II. Litíase úrica Corresponde a cerca de 5%-10% dos cálculos urinários e é encontrada com maior freqüência nos indivíduos do sexo masculino na quarta e quinta décadas da vida. O ácido úrico é pouco solúvel e corresponde ao principal produto do metabo- lismo das purinas. As fontes endógenas e exógenas (depen- dentes da dieta) das purinas são metabolizadas em xantina, que, por ação da enzima xantino-oxidase, são transformadas em ácido úrico. O homem é o único animal com problemas de metabolismo do ácido úrico por excretar dez vezes mais este ácido na urina que os outros mamíferos. Os uratos são 20 ve- zes mais solúveis do que o ácido úrico livre. No pH 5,5 obser- 92 GUIA PRÁTICO DE UROLOGIA Cap 17- Litogênese.pm6 92 13/06/00, 13:15
  • 84.
    Tratamento clínico Tratamento clínico Hidratação - Ingerir 3 a 4 litros de líquidos ao dia visan- • Remoção total do cálculo e correção das anormalida- do obter um volume urinário de aproximadamente 2 litros/ des anatômicas que possam estar associadas. dia. • Erradicação e/ou supressão bacteriana a longo prazo. Restrição de sódio - Devido ao efeito calciúrico da natriurese, ao restringirmos o sódio evitamos a formação de • Tratamento específico dos distúrbios metabólicos as- cálculos mistos e aumentamos a solubilidade do ácido úrico sociados. na urina. • Acidificação da urina com vitamina C em altas doses Restrição dietética de purinas e proteínas - Está indi- ou cloreto de amônio. cada principalmente nos indivíduos que possuem hábito de ingerir alimentos com alto teor protéico. • Ácido aceto-hidroxâmico (inibidor da urease) - 0,5 a 1 g/dia. Este produto é pouco utilizado na prática diária devido Alopurinol - Indicado nos hiperuricêmicos ou com acen- a seus indesejáveis efeitos colaterais . tuada hiperuricosúria que não obtiveram resposta a dieta. Ini- be a enzima xantino-oxidase, e a dose varia entre 200 e 600 mg/dia. Litíase de cistina A cistinúria é uma doença rara, hereditária, autossômica Alcalinização urinária - Objetiva aumentar a solubili- recessiva. Caracteriza-se por um distúrbio do transporte dos dade do ácido úrico. aminoácidos dibásicos (cistina, ornitina, arginina e lisina) atra- vés da membrana epitelial do túbulo renal (hiperexcreção) e • Citrato de potássio - dose de 60 mEq em 3 ou 4 toma- da mucosa intestinal (má absorção). Sua incidência na popu- das/dia após as refeições para diminuir a irritação gás- lação geral é de 0,05%, correspondendo a 1%-2% dos cálcu- trica. los urinários e atingindo igualmente os sexos. A sintomatologia geralmente inicia nas crianças ou em adultos jovens. Somente • Bicarbonato de sódio - 5-20 g/dia. a forma homozigota de cistinúria excreta mais de 250 mg/dia, atingindo níveis de supersaturação, levando à litogênese. Os • Acetazolamida - inibidor da anidrase carbônica. demais aminoácidos dibásicos envolvidos nesta patologia são altamente solúveis em meio aquoso, portanto não estão envol- Litíase de estruvita vidos na nefrolitíase. (infecção) O diagnóstico é feito pela dosagem qualitativa de cistina na urina, podendo ser complementado com o estudo do sedi- Corresponde a 15%-20% dos cálculos urinários. Apesar mento, do pH urinário e da dosagem quantitativa da cistinú- de qualquer cálculo poder estar secundariamente infectado, o ria. A análise laboratorial do cálculo urinário é útil no diag- termo cálculo de infecção se refere aos cálculos compostos nóstico deste distúrbio metabólico. Observamos ainda uma de fosfato-amoníaco-magnesiano (estruvita). Estes cristais associação entre cistinúria e hipercalciúria, hiperuricosúria e podem estar combinados com o fosfato de cálcio (fosfato hipocitratúria. triplo). São mais freqüentemente encontrados nas mulhe- Os cálculos de cistina geralmente são múltiplos, arredon- res e nos pacientes com bexiga neurogênica, cateteres e dados, com radiotransparência variável e apresentam impor- derivações urinárias. Os cálculos apresentam severa mor- tante resistência à fragmentação pela litotripsia extracorpórea. bidade devido a sua manifestação clínica insidiosa, poden- do freqüentemente evoluir para pionefrose, sépsis urinária e Tratamento clínico perda da função renal. A supersaturação da urina com OH-, • Ingesta líquida entre 2.000-2.500 ml/dia para diminuir NH4+, CO3- e pH alcalino é necessária para ocorrer a cris- a saturação da cistina. talização da estruvita. Essas condições físico-químicas es- pecíficas são ocasionadas somente pela colonização de bacté- • O principal precursor da cistina é a metionina, encontrada rias produtoras da enzima urease. nos alimentos de origem animal, principalmente na carne, porém sua restrição dietética não surte resultados animadores. O gênero bacteriano que mais freqüentemente sintetiza urease é o Proteus, além de algumas Klebsiella, Serratia, Pseu- • Alcalinização com citrato de potássio na dose de 20- domonas, Staphylococcus e Ureaplasma urealyticum. 60 mEq/dia divididos em três tomadas, monitorando-se o pH Neste grupo de nefrolitíase encontramos o cálculo cora- urinário entre 6,5 - 7. Outra opção terapêutica é o bicarbonato liforme, cujo tratamento ainda representa um desafio para o de sódio na dose de 5-20 g/dia. urologista devido a sua morbidade e falta de consenso quanto a melhor terapia. • Agentes que transformam a cistina em um complexo GUIA PRÁTICO DE UROLOGIA 93 Cap 17- Litogênese.pm6 93 13/06/00, 13:15
  • 85.
    solúvel atuando naspontes dissulfídricas: D-penicilamina com Hipercalciúria absortiva dose variável conforme a cistinúria – cada 250 mg diminui a (Intestinal) excreção de cistina em 100 mg/dia. O uso deste medicamento É causa comum de cálculos urinários de cálcio desenca- é limitado devido aos seus importantes efeitos colaterais. Al- deada por um defeito na absorção intestinal deste íon. Divide- famercaptopropionilglicina (Thiola®) é a forma mais promis- se em três formas distintas: sora na terapêutica da cistinúria. A dose varia entre 0,6-2 g/dia, em três tomadas longe das refeições. É uma droga I - Hipercalciúria que não depende da dieta. potencialmente semelhante à D-penicilamina com meno- res efeitos colaterais. Outras medicações têm sido referidas II - Hipercalciúria que depende da quantidade de cálcio no tratamento da cistinúria: glutamina, N-acetilcisteína e da dieta. captopril. III -Hipercalciúria induzida pela fosfatúria, que leva a Litíase de oxalato de cálcio hipofosfatemia e ativação da vitamina D. Corresponde a 80% dos cálculos urinários – puros ou em Além das medidas gerais, os tratamentos utilizados são combinação com outros elementos. Acomete principalmente os seguintes: indivíduos do sexo masculino, brancos e sedentários. O pri- meiro episódio geralmente ocorre na terceira década da vida. n Tipo I - Fosfato de celulose sódico na dose de 2,5- A efetiva profilaxia pode diminuir a recidiva em até 90% dos 5 g junto às refeições ou farelo de arroz 5-15 mg/ casos. Os cálculos são geralmente associados a um baixo vo- dia. A dose deve ser ajustada para se obter uma con- lume urinário, e o distúrbio metabólico mais freqüentemente centração de cálcio urinário inferior a 4 mg/kg de encontrado é a hipercalciúria. peso/dia. Hipercalciúria idiopática n Tipo II - Responde bem a dieta pobre em cálcio. Deve- Ocorre em 2%-5% das pessoas normais e na metade dos se reduzir a oferta de cálcio a 400-500 mg/dia; toda- formadores de cálculos de cálcio. Parece existir um compo- via, quando a restrição for muito intensa, leva a um nente hereditário ainda não bem estabelecido. O ambiente e a aumento da absorção de oxalato. dieta seriam fatores associados. n Tipo III - Evitar os fatores que induzem a hiperfosfa- Hipercalciúria reabsortiva túria, como dieta com excesso de carboidratos. (Hiperparatireoidismo) Os ortofosfatos podem ser utilizados em qualquer tipo Resulta da excessiva reabsorção óssea de cálcio depen- de hipercalciúria absortiva, diminuindo a excreção de cálcio dente do PTH e aumento da absorção intestinal de cálcio. É a em 50% e aumentando a excreção dos inibidores, pirofosfatos causa mais freqüente de hipercalcemia e corresponde a 1% e citratos. A dose recomendada é de l,5-2 g/dia. dos cálculos urinários. O diagnóstico pode ser difícil, requer a presença de hipercalcemia na ausência de outros distúrbios que alterem os níveis de cálcio. A dosagem de PTH está au- Hiperuricosúria como causa de mentada em 90% dos casos. Também o AMP cíclico urinário litíase de oxalato de cálcio encontra-se elevado, quando nas outras formas de hipercal- A hiperuricosúria promove a cristalização do oxalato de ciúria estaria diminuído. cálcio, facilitando a formação de um núcleo calculoso. É res- A única forma adequada de tratamento é a ablação cirúr- ponsável por 10%-24% dos cálculos de oxalato de cálcio. gica do adenoma ou a hiperplasia da paratireóide. O tratamento é o mesmo adotado para a litíase úrica. Hipercalciúria renal Hiperoxalúria É a perda renal de cálcio primária com conseqüente di- Quando primária, causa calculose precoce, com nefro- minuição da calcemia, estimulando a produção de PTH. Este calcinose e insuficiência renal antes dos 30 anos. É uma doença hormônio ativa a vitamina D aumentando a absorção intesti- rara, autossômica recessiva. O tratamento médico com pirido- nal de cálcio. A causa da perda renal de cálcio ainda não está xina e suplementação de fosfato e magnésio está indicado. esclarecida, porém aventa-se a possibilidade de um defeito A hiperoxalúria pode ser secundária ao trânsito intestinal tubular, infecção renal ou ectasia tubular renal. rápido (doenças inflamatórias intestinais, desabsortivas e sín- drome do intestino curto). No intestino normal o oxalato é Os diuréticos tiazídicos são o tratamento de escolha nes- quelado pelo íon cálcio, formando oxalato de cálcio, insolú- ta situação, aumentando a reabsorção de cálcio no túbulo dis- vel e não-absorvido pelo intestino. tal. As drogas utilizadas são a hidroclorotiazida 100 mg/dia Encontramos a excreção de oxalato aumentada em até ou a clortalidona 50 mg/dia. A longo prazo o tratamento in- 50% dos portadores de cálculo de cálcio. O tratamento é insa- duz a hipocalemia e hipocitratúria. tisfatório, porém ingesta aumentada de líquidos e dieta pobre 94 GUIA PRÁTICO DE UROLOGIA Cap 17- Litogênese.pm6 94 13/06/00, 13:15
  • 86.
    em oxalatos egorduras podem ser recomendadas. É contra- fosfato, de modo que a redução da concentração do cálcio indicada dieta pobre em cálcio pelo exposto anteriormente. urinário diminui a precipitação do fosfato. Esses cálculos São produtos ricos em oxalato: nozes, chá, chocolate, espina- respondem por 10% do total, entretanto freqüentemente o fre, beterraba, batata e carnes vermelhas, entre outros. fosfato de cálcio encontra-se associado ao oxalato de cál- cio. É infreqüente a apresentação do cálculo na forma pura. Hipocitratúria São mais comuns nas mulheres e associados a defeito de O citrato é um ácido tricarboxílico que participa do me- acidificação tubular. Do ponto de vista radiológico os cálcu- tabolismo energético nas mitocôndrias (ciclo de Krebs). É fil- los são bastante opacos e por vezes resistentes a litotripsia trado pelo glomérulo e parcialmente reabsorvido no túbulo extracorpórea. proximal (65%-95%). A excreção habitual do citrato é de 600 Tratamento: acidificação urinária e diminuição da hiper- mg/dia, variando conforme a dieta e o sexo. Apesar de não calciúria, conforme exposto anteriormente. haver consenso do limite inferior da citratúria normal, consi- deramos hipocitratúria os valores de citrato urinário abaixo de Outros fatores envolvidos 220 mg/dia (Campbell’s Urology). A hipocitratúria é encon- trada em 15%-63% dos litiásicos, sendo em 90% das vezes na litogênese associada a outros desvios metabólicos. Cálculos iatrogênicos Papel do citrato na litogênese São compostos primariamente de material estranho ao trato urinário, por exemplo, deposições calculosas sobre cate- • Inibe o crescimento dos cristais. teres renais, ureterais, uretrais, fios de sutura e outras próteses utilizadas no trato urinário. • Impede o desenvolvimento e agregação dos cálculos de oxalato e fosfato de cálcio. Hipertireoidismo A hipercalcemia decorrente do efeito dos hormônios • Forma um complexo com o cálcio, reduzindo a satura- tireoidianos sobre a reabsorção óssea está presente em 15%- ção e a nucleação espontânea deste íon. 25% dos casos. Apesar de a hipercalciúria ser freqüente nes- tes pacientes, a nefrolitíase é rara, perfazendo 1% dos casos. • Previne a cristalização do urato de sódio pela ação alcalinizante. Acromegalia É relatada elevada freqüência de nefrolitíase nos pacien- Causas da hipocitratúria tes acromegálicos (10%) devido a hipercalciúria decorrente de hiperabsorção intestinal do cálcio. • Acidose tubular renal distal. . Sarcoidose • Síndromes diarréicas crônicas. Acarreta uma superprodução endógena de vitamina D determinando hipercalcemia e hipercalciúria com conseqüen- • Uso crônico de diuréticos tiazídicos. te litogênese. • Idiopática (dieta rica em carnes e sódio, excesso de exercícios físicos, infecção urinária ativa e má absor- Imobilização prolongada ção intestinal do citrato). A redução da ação da gravidade sobre o esqueleto por longo período de imobilização leva a perda óssea exagerada, Tratamento da hipocitratúria propiciando um estado de hipercalciúria associada a hiperfos- fatúria, fatores reconhecidamente litogênicos. Citrato de potássio na dose de 30-60 mEq/dia divididos em três tomadas. Pode ser necessária uma dose maior, porém Intoxicação por vitamina A não ultrapassando 120 mEq/dia. A medicação não deve ser A intoxicação crônica por vitamina A apresenta um utilizada na insuficiência renal crônica e na doença cloridro- efeito direto sobre a reabsorção óssea, levando a um estado péptica. de hipercalcemia e hipercalciúria e conseqüente litogênese. Litíase de fosfato de cálcio Intoxicação por vitamina D Esta situação está diretamente relacionada com maior Cinco tipos de fosfatos de cálcio são encontrados nos absorção intestinal do cálcio e nefrolitíase. cálculos urinários, sendo os mais freqüentes a hidroxiapatita e carbonato apatita. Esses cristais são menos solúveis em urina Cálculos de indinavir alcalina e se cristalizam em pH acima de 6,6. A estrutura quí- O tratamento da infecção por HIV (Aids) com sulfato de mica da apatita apresenta cinco íons de cálcio para um de indinavir está associado a formação de cálculos urinários em GUIA PRÁTICO DE UROLOGIA 95 Cap 17- Litogênese.pm6 95 13/06/00, 13:15
  • 87.
    Figura 2 ALGORITMO NO DIAGNÓSTICO DA LITOGÊNESE Adaptado de Clayman 4%-13% dos pacientes, mais freqüentemente quando a droga • Casos específicos: sódio, oxalato, magnésio, fósfo- é usada por um período prolongado. Os cálculos podem ser ro, AMP cíclico. radiotransparentes (indinavir puro) ou radiopacos (associados ao oxalato de cálcio). n Sangue • Rotina: cálcio, ácido úrico, creatinina. Protocolo de investigação da litogênese • Casos específicos: fósforo, PTH. n Determinação qualitativa de cistinúria. n Urina tipo I (pH urinário/provas de acidificação), uro- cultura. n Prova da sobrecarga oral de cálcio aguda ou crônica. n Urina de 24 horas (duas ou três coletas) n RX simples acompanhado de ultra-som do aparelho uri- nário ou urografia excretora. • Rotina: volume urinário, cálcio, ácido úrico, creati- nina e citrato. n Análise laboratorial do cálculo urinário. Bibliografia recomendada 1. MENON M, PARULKAR BG, DRACH GW. In: Walsh PC, Retik AB, Vaughan ED Jr., Wein AJ. Campbell’s Urology. 7th ed., Philadelphia, 1998; 2661-733. 2. SCHOR N, HEILBERG IP. Calculose renal. São Paulo, 1995. 3. PARIVAR F, LOW RK, STOLLER ML. The influence of diet on urinary stone disease. J Urol 1996; 155: 432-40. 4. SEGURA JW, SPIRNAK JP, RESNICK MI, ARSDALEN KNV, GREGORY JG. In: Seidmon EJ, Hanno PM. Current urologic therapy. 3rd. ed., Philadelphia, 1994. 106-75. 5. SEGURA JW. Stone disease. Take home messages. A.U.A. News 1998; 3(3): 9,10. 96 GUIA PRÁTICO DE UROLOGIA Cap 17- Litogênese.pm6 96 13/06/00, 13:15
  • 88.
    Capítulo 18 Litíase Renal Francisco J. B. Sampaio* Geraldo Di Biase Filho Introdução de cálcio é a hipercalciúria idiopática (aumento dos níveis de cálcio urinário sem aumento do cálcio sérico). Os mecanis- A litíase renal chega a afetar 5% da população dos países mos envolvidos na hipercalciúria estão relacionados a um au- industrializados. Até há alguns anos, esses cálculos eram tra- mento na absorção intestinal de cálcio (hipercalciúria absorti- tados com cirurgia aberta, determinando uma morbidade mui- va), perda renal de cálcio ou aumento da desmineralização tas vezes maior do que a da doença em si. O aparecimento de óssea. Outras causas de hipercalciúria incluem: técnicas mais modernas de tratamento de cálculo fez com que a cirurgia aberta ficasse reservada para casos bastante complexos. • hiperparatireoidismo primário, Atualmente, a maior parte dos cálculos pode ser tratada de forma • doenças granulomatosas, não-invasiva através de litotripsia extracorpórea por ondas de • feocromocitoma, choque, dispensando a necessidade de anestesia. • uso de glicocorticóides, O aparecimento destas técnicas fez com que se estabele- cessem critérios de seleção para as diferentes formas de trata- • hipertireoidismo, mento da litíase. O tamanho do cálculo, sua composição e sua • hipocitratúria, localização anatômica são de grande importância na seleção • hiperuricosúria e do tratamento ideal. • hiperoxalúria. Aspectos epidemiológicos Cálculos de estruvita Os cálculos compostos de estruvita (fosfato amônio- A litíase urinária afeta a população numa proporção de magnesiano) são relacionados à infecção urinária por germes três homens para cada mulher, principalmente na faixa entre produtores de urease, principalmente Proteus mirabilis e Kle- 20 e 50 anos de idade. Os países industrializados e de clima bsiella. Representam o tipo mais comum de cálculo coralifor- tropical têm maior incidência de cálculo urinário quando com- me. A presença de urease promove a hidrólise da uréia, que parados aos países em desenvolvimento, fato decorrente das di- por sua vez produz uma base (amônia) que não é completa- ferenças entre o tipo de alimentação e da perda hídrica pelo suor. mente neutralizada. Este fato provoca aumento do pH uriná- Observa-se também que essa doença acomete mais os indivíduos rio e deposição dos cristais de estruvita. que compõem as camadas mais altas da pirâmide social. A história familiar de litíase urinária aumenta em cerca de Cálculos de ácido úrico duas vezes a probabilidade de um indivíduo apresentar a doença. A litíase de ácido úrico está relacionada a pH urinário baixo, pouca ingestão de líquidos e hiperuricemia, geralmen- Mecanismo de formação te secundária a dieta rica em purinas ou a distúrbios metabóli- dos cálculos urinários cos, como gota. Quando não estão associados a oxalato de cálcio, os cálculos de ácido úrico são radiotransparentes. Cálculos de oxalato de cálcio É o tipo mais comum de cálculo renal, isolado ou asso- Cálculos de cistina ciado a fosfato, correspondendo a mais de 65% de todos os Ocorrem em pacientes com cistinúria, que é uma doença cálculos renais. A causa mais comum de cálculos de oxalato autossômica recessiva relacionada ao transporte intestinal e renal da cistina. *Endereço para correspondência: Caixa Postal 46503 Cálculos de sulfato de indinavir 20562-970 - Rio de Janeiro - RJ Desenvolvem-se durante o tratamento de pacientes por- Tel.: (0--21) 587-6121 / 235-3715 tadores do vírus tipo I da imunodeficiência (HIV-1), em trata- Fax: (0--21) 587-6121 / 548-0636 mento com o inibidor da protease denominado sulfato de E-mail: sampaio@uerj.br indinavir. A incidência de nefrolitíase e sintomas do trato uri- GUIA PRÁTICO DE UROLOGIA 97 Cap 18- Litiase renal.pm6 97 13/06/00, 15:08
  • 89.
    nário devido àformação de cristais de indinavir varia de 3% a das concreções radiopacas localizadas na loja renal devemos 20% dos pacientes em tratamento. incluir: litíase biliar, calcificações vasculares intra-renais, cal- cificações da articulação costocondral e calcificações pancreá- Quadro clínico ticas. Urografia excretora (urografia venosa) - É o melhor A dor tipo cólica é o sintoma mais freqüente de litíase método de avaliação do paciente com litíase renal e em nossa urinária e está diretamente associada à obstrução aguda do opinião deve ser solicitada sempre que se pretende instituir sistema coletor. Assim, pequenos cálculos localizados nos cá- alguma forma de terapia. A urografia venosa permite avaliar a lices geralmente não são causadores de um quadro agudo de integridade do parênquima, a função renal – através da con- dor lombar. Os cálculos localizados na pelve renal podem pro- centração e velocidade de eliminação do meio de contraste –, duzir obstrução intermitente do sistema coletor e portanto são a presença de obstrução ao fluxo de urina e a anatomia do capazes de promover dor em cólica nos períodos em que de- sistema coletor do rim. terminam obstrução. Os cálculos coraliformes estão associa- dos a quadros oligossintomáticos, já que na maior parte das Tomografia computadorizada (TC) - Tem sido cada vez vezes não provocam obstrução do fluxo urinário. mais usada, principalmente a TC “spiral”, em casos de cólica A presença de febre junto a um quadro de cólica renal renal e é capaz de identificar quase todos os tipos de cálculos alerta para a possibilidade de infecção urinária associada. Se e de dilatação do ureter. houver obstrução do trato urinário concomitante ao quadro infeccioso, existe risco elevado de sepse urinária e a desobs- Observação - Os cálculos de sulfato de indinavir são de trução deve ser efetuada imediatamente. difícil diagnóstico com quaisquer dos métodos de imagem A forma mais eficiente de tratamento da cólica renal é o descritos anteriormente, inclusive a TC. A ultra-sonografia é uso de antiinflamatórios não-esteróides, inibidores das pros- o método que melhor faz o diagnóstico de litíase por indinavir, taglandinas. As prostaglandinas são as substâncias mais im- principalmente pela presença de hidronefrose plicadas no mecanismo da dor, pois estimulam a contração da musculatura lisa do sistema coletor. A administração de anti- Métodos de tratamento espasmódicos, apesar de freqüente, não promove melhora sig- nificativa do quadro clínico. A hiperidratação (oral ou veno- da litíase renal sa), na tentativa de aumentar o fluxo urinário e forçar a elimi- nação do cálculo deve ser evitada, já que está associada a uma Litotripsia extra-corpórea por ondas de choque maior distensão do sistema pielocalicinal, com conseqüente (LEOC) piora da dor. A LEOC passou a ser utilizada no tratamento da litíase renal no início da década de 80 e é atualmente a forma mais comum de tratamento desta doença. Exames complementares O método baseia-se na emissão de ondas acústicas de maior amplitude e menor freqüência que as ondas ultra-sônicas. Exame de urina - Pode revelar hematúria microscópica Por isso perdem pouca energia ao atravessar os tecidos. As e apontar sinais sugestivos de infecção urinária. Além disso, a ondas de choque caracterizam-se pela geração em curto espa- identificação do tipo de cristal presente na urina é capaz de ço de tempo de um súbito gradiente de pressão em um peque- ajudar na identificação do tipo de cálculo existente. A ausên- no espaço físico. Estas ondas são capazes de promover a frag- cia de hematúria microscópica, cristalúria ou piúria não ex- mentação de materiais que tenham densidade acústica dife- clui o diagnóstico de litíase. Por outro lado, a presença de rente daquela em que a onda foi gerada. Quando a energia cristalúria no exame de urina não confirma o diagnóstico mecânica produzida pela onda acústica ultrapassa a força de de litíase, constituindo apenas um fator de risco para o seu coesão do cálculo, este é, então, fragmentado. aparecimento. Tendo em vista a grande associação entre li- Como é uma forma de tratamento não-invasiva e com tíase e infecção urinária é recomendável a realização de uri- baixo índice de complicação, a LEOC ganhou rápida aceita- nocultura. ção no meio urológico. Praticamente todos os cálculos renais Ultra-sonografia (USG) - É eficiente para a avaliação passaram a ser tratados por inúmeras sessões de LEOC, já que de litíase renal, sendo capaz de analisar a integridade do pa- difundia-se a idéia de que o método era inócuo. Ao contrário, rênquima renal e o grau de dilatação do sistema coletor. É diversas complicações podem advir do uso indiscriminado da capaz de detectar cálculos radiopacos e radiotransparentes, mas LEOC: hematúria macroscópica, hematoma renal, necrose pode não identificar cálculos de pequenas dimensões. tubular, hipertensão arterial, urosepse, obstrução ureteral e lesão renal caracterizada pelo aumento dos marcadores da fun- Radiografia simples de abdome - Quando associada à ção renal e pelos métodos de imagem. Além disso, diversas USG, pode diagnosticar a maior parte dos cálculos renais. Iso- sessões de LEOC, muitas vezes com a colocação de cateteres ladamente, é capaz de diagnosticar cerca de 85% dos cálculos ureterais mantidos por longo período, acabam apresentando urinários, mas sua sensibilidade está diretamente relacionada maior morbidade para os pacientes que os métodos percutâ- à opacidade do cálculo ao raio X. No diagnóstico diferencial neos de tratamento da litíase renal. 98 GUIA PRÁTICO DE UROLOGIA Cap 18- Litiase renal.pm6 98 13/06/00, 15:08
  • 90.
    Entre as contra-indicaçõesde LEOC podemos incluir: gra- los renais de pequeno volume que tenham mau prognóstico videz, coagulopatia grave, hipertensão arterial não controlada com LEOC, já que é bem menos invasiva que a NLPC. e obstrução urinária distal ao cálculo. Pacientes que estejam A complicação mais freqüente da ureterorrenoscopia é a usando medicação anticoagulante (como ácido acetilsalicíli- perfuração do ureter, que na maioria das vezes requer apenas co) devem interromper o uso dessas drogas por um período de tratamento conservador. Pode ocorrer também lesão dos va- tempo apropriado antes da realização da LEOC. Infecção uri- sos pélvicos. nária não é contra-indicação absoluta de LEOC, entretanto o ideal é que se institua o tratamento apropriado antes do proce- Cirurgia renal dimento. Pacientes com sinais sistêmicos de infecção não de- Já foi o único tratamento disponível de litíase renal. Com vem realizar LEOC antes de serem estabilizados do ponto de o aparecimento das técnicas endourológicas e, mais recentemente, vista clínico. da LEOC, a cirurgia aberta ficou reservada para casos bastante Entre as contra-indicações relativas podemos citar: aneu- complexos ou para pacientes com rins com perda de função se- rismas de aorta abdominal, presença de marcapasso e obesi- cundária à doença calculosa, candidatos à nefrectomia. dade. As indicações atuais de cirurgia aberta no tratamento da As complicações mais freqüentes da LEOC dizem res- litíase urinária incluem: cálculos coraliformes de grandes di- peito a sangramento. A maior parte dos pacientes apresenta, mensões que não podem ser tratados de forma eficiente por após o procedimento, sangramento urinário que geralmente NLPC, necessidade de nefrectomia parcial concomitante à cessa espontaneamente e não requer nenhum tipo de interven- retirada do cálculo e nefrectomia para rins sem função. ção. Hematoma renal ou perinefrético ocorre mais raramente, As formas mais comuns de cirurgia são: geralmente em pacientes fazendo uso de anticoagulantes. Outra complicação freqüente é a obstrução ureteral por • Pielolitotomia - Constitui-se na retirada do cálculo atra- fragmentos de cálculos, chamada “steinstrasse”, expressão ale- vés de incisão feita na face posterior da pelve renal. mã que significa “rua de cálculos”. Sua ocorrência é mais fre- Ficou praticamente abandonada após o aparecimento qüente em cálculos de maior volume. O cateterismo ureteral da LEOC e da NLPC. com cateteres tipo duplo-J é freqüentemente realizado com o • Nefrolitotomia anatrófica - Realizada para o trata- objetivo de prevenir esta complicação. Entretanto, trabalhos mento de cálculos coraliformes não-passíveis de tra- recentes mostram que não existem vantagens em realizar ca- tamento por NLPC. É realizada através de uma inci- teterismo ureteral na maior parte dos cálculos de até 2 cm. são (nefrotomia) na borda lateral (convexa) do rim, Como veremos a seguir, os cálculos de até 2 cm são os que geralmente precedida por clampeamento arterial e possuem melhor indicação para LEOC. resfriamento do rim com gelo. Após a retirada dos Apesar de questionado, não há até o momento nenhum cálculos e realização de hemostasia, promove-se a trabalho que mostre relação de causa e efeito entre LEOC e o reperfusão do rim, fechamento do sistema coletor e aparecimento de hipertensão arterial. da cápsula renal. Nefrolitotripsia percutânea (NLPC) Escolha do tratamento ideal A NLPC foi introduzida no meio urológico como uma alternativa à cirurgia aberta no tratamento da litíase renal. A escolha do método de tratamento ideal para cada caso Após o aparecimento da LEOC, a NLPC ficou reservada para leva em conta aspectos relacionados ao cálculo e ao paciente. o tratamento de casos mais complexos de litíase urinária, como Assim, a idade, o tipo físico, o estado de saúde, o tipo de ativi- cálculos coraliformes ou associados a lesões obstrutivas. dade profissional e as preferências de cada paciente devem A NLPC apresenta excelentes resultados no que se refere ser consideradas. a tornar os pacientes livres de cálculo, mas tem a desvanta- Quanto ao cálculo, sua localização, tamanho, composi- gem de necessitar de internação hospitalar e anestesia. Além ção e aspecto radiográfico são fatores que podem alterar de disso, como trata-se de procedimento invasivo, a NLPC apre- forma significativa os resultados de cada uma das técnicas senta maior morbidade que a LEOC. empregadas. A lesão vascular seguida de sangramento importante é a mais grave complicação da NLPC. Também podem ocorrer: Cálculo calicinal pneumotórax, derrame pleural, lesão pulmonar, urosepse e dese- Após a introdução da LEOC, a maior parte dos cálculos quilíbrio hidroeletrolítico secundário à absorção de líquidos. localizados nos cálices pôde ser tratada através desta técnica. Entretanto, alguns aspectos importantes devem ser levados em Ureterorrenoscopia consideração ao indicar o tratamento. A ureterorrenoscopia consiste na introdução no rim de A maior parte dos cálculos calicinais é de pequeno tama- um ureterorrenoscópio rígido ou flexível por via retrógrada nho (menores que 4 mm) e não necessitam de nenhuma forma através do óstio. de tratamento, tendo em vista a grande probabilidade de se- Apesar de necessitar de internação e anestesia, a urete- rem eliminados espontaneamente se não houver obstrução ao rorrenoscopia é uma opção atraente no tratamento dos cálcu- fluxo urinário. Entretanto, um estudo sobre a história natural GUIA PRÁTICO DE UROLOGIA 99 Cap 18- Litiase renal.pm6 99 13/06/00, 15:08
  • 91.
    dos cálculos calicinaismostrou que 68% dos pacientes apre- senta índices mais baixos de pacientes livres de cálculo e maior sentaram sintomas de infecção urinária e 51% apresentaram índice de retratamento. Várias técnicas foram tentadas para dor em um período de cinco anos de acompanhamento. Os melhorar a eliminação de fragmentos após a LEOC, entre elas autores concluem que 80% dos pacientes com cálculos calici- a terapia de inversão (onde o paciente era colocado de cabeça nais irá necessitar de alguma forma de tratamento em cinco para baixo após a LEOC), instilação de soro fisiológico no anos e que após este período de acompanhamento, a elimina- sistema coletor através de cateter ureteral tipo cobra ou por ção espontânea do cálculo é bastante improvável. punção percutânea, e sessões de punho percussão sobre o rim Um fato relativamente comum é o paciente portador de submetido ao procedimento. Nenhuma destas técnicas teve uso pequenos cálculos calicinais não associados a infecção ou obs- clínico ou se mostrou eficaz na diminuição do número de pa- trução urinária que queixa-se de dor lombar. Esses pacientes cientes com litíase residual. Apesar de freqüente, a colocação devem ser tratados conservadoramente, com acompanhamen- de cateteres ureterais tipo duplo-J não previne as complica- to periódico através de exames de urina e ultra-sonografia. ções secundárias à LEOC e parece piorar os sintomas e difi- Alguns centros de tratamento de litíase indicam LEOC do cál- cultar a passagem dos fragmentos. culo (ou do grupamento calicinal no qual o cálculo está conti- Além do fator gravitacional, alguns aspectos anatômicos do, quando este não é eficazmente localizado durante o pro- têm sido implicados na retenção de fragmentos de cálculo após cedimento). Entretanto, é importante a noção de que o cál- a LEOC no pólo inferior. Nosso grupo foi o primeiro na lite- culo calicinal geralmente não é o responsável pela dor e que ratura internacional a correlacionar os achados anatômicos do esta pode não melhorar após a LEOC. pólo inferior com os resultados da LEOC. A presença de múl- Quando houver indicação de tratamento, a LEOC é o tiplos cálices drenando o pólo inferior, um infundíbulo longo método de escolha para os cálculos calicinais de até 2 cm não e estreito e um ângulo infundíbulo-pélvico (AIP) menor que localizados nos cálices inferiores (ver adiante). Cálculos maio- 90º poderiam estar associados a uma tendência maior de re- res que 2 cm apresentam resultados precários quando tratados tenção de fragmentos após a LEOC. com LEOC e constituem indicação de NLPC. Entretanto, cál- Correlacionando os resultados da LEOC com o AIP em culos associados a divertículo calicinal ou estenose de infun- 74 pacientes, Sampaio et al. (1997) encontraram 74% dos pa- díbulo, ainda que menores que 2 cm, devem ser tratados por cientes com ângulo obtuso (maior que 90º) livres de cálculo. via percutânea, tendo em vista os maus resultados obtidos com LEOC e a possibilidade de resolução concomitante das duas patologias a um só tempo. Figura 1 Tabela 1 PORCENTAGEM DE PACIENTES LIVRES DE CÁLCULO / PORCENTAGEM DE RETRATAMENTO PARA CÁLCULOS EM DIFERENTES LOCALIZAÇÕES DO SISTEMA COLETOR Tamanho Pelve Cálice Cálice Cálice Desenho esquemático do cálculo renal superior médio inferior de um molde do sistema coletor de um rim direito, ≤ 10 mm 90 / 3 77 / 30 80 / 4 80 / 1 mostrando um cálculo contido num cálice que 11-20 mm 83 / 7 75 / 6 71 / 9 58 / 38 forma com a pelve renal um ângulo maior que 90º (θ). > 20 mm 81 / 14 67 / 27 50 / 50 32 / 22 Figura 2 Cálculos do pólo inferior Os cálices do pólo inferior são o local mais freqüente de litíase renal. Cerca de 48% de todos os cálculos renais estão aí localizados. O tratamento dos cálculos localizados nos cáli- Desenho esquemático ces do pólo inferior do rim constituem uma área de grande de um molde do sistema controvérsia em urologia. Sabe-se que a LEOC quando apli- coletor de um rim direito, cada para tratamento de cálculos nessa região apresenta resul- mostrando um cálculo tados bem inferiores àqueles de cálculos do pólo superior, ter- contido num cálice que ço médio do rim e pelve renal, principalmente quando se leva forma com a pelve renal um em conta o tamanho do cálculo (tabela 1). ângulo menor que 90º (θ). Pela tabela 1 pode-se observar que o pólo inferior apre- 100 GUIA PRÁTICO DE UROLOGIA Cap 18- Litiase renal.pm6 100 13/06/00, 15:08
  • 92.
    Tabela 2 Figura 3 PORCENTAGEM DE PACIENTES LIVRES DE CÁLCULO APÓS LEOC E NLPC PARA TRATAMENTO DE LITÍASE DO PÓLO INFERIOR DO RIM – ESTRATIFICADOS PELO TAMANHO DO CÁLCULO LEOC NLPC < 1 cm 1,1 a 1,9 cm > 2 cm < 1 cm 1,1 a 1,9 cm > 2 cm Figura 3. 66% 50% 25% 100% 66% 86% A) Radiografia de abdome de uma paciente mostrando cálculo de 2 cm (seta) na No grupo de pacientes com AIP agudo, apenas 23% dos pa- topografia do pólo inferior cientes estavam livres de cálculo após um seguimento médio do rim esquerdo. de nove meses (figuras 1 e 2). Elbahnasy et al. (1998) avaliaram 21 pacientes com cál- culos de até 1,5 cm submetidos à LEOC considerando o com- primento, a largura do infundíbulo e o AIP, analisados através de urografia excretora. Os pacientes que se tornaram livres de cálculo tinham infundíbulos mais curtos (32 versus 38 mm), B) Urografia venosa da mais largos (8,0 versus 5,8 mm) e AIP maiores que os pacien- mesma paciente mostrando o tes que permaneceram com fragmentos residuais (75º versus cálculo localizado no cálice 51º). A presença de um AIP maior que 90º ou de um infundí- inferior do rim esquerdo. bulo curto e largo, independente do AIP, estava associada a Notar que o ângulo entre o bons resultados após a LEOC. Dos pacientes com AIP maior longo eixo do ureter e o infundíbulo do cálice que 90º (12%), todos ficaram livres de cálculos. Quando os inferior é desfavorável à três fatores de risco estavam presentes (AIP menor que 90º, eliminação de fragmentos infundíbulo longo e estreito) apenas 17% dos pacientes fica- (menor que 90º). ram livres de cálculo. Assim, a análise da anatomia do pólo inferior é de fundamental importância na escolha do tratamento desse tipo de cálculo. A NLPC apresenta ótimos resultados no tratamento des- se tipo de litíase, já que não é dependente da anatomia renal (tabela 2). Mais recentemente, a ureterorenoscopia tem sido empregada para o tratamento da litíase do pólo inferior e vem apresentando bons resultados para cálculos de até 1,5 cm. Assim como para tratamento com a NLPC, a anatomia renal C) Imagem obtida parece não interferir nos resultados obtidos com ureterorenos- por radioscopia no pós-operatório imediato copia. de nefrolitotripsia Em conseqüência, cálculos maiores que 2 cm no pólo percutânea do mesmo caso inferior devem ser tratados primariamente por NLPC, já que utilizada para o tratamento os resultados com LEOC são ruins e estão associados a maio- do cálculo. Observar que res taxas de complicação e maior custo. Pacientes com cálcu- não restam fragmentos los menores que 2 cm e que possuam fatores desfavoráveis residuais. para a realização de LEOC (AIP menor que 90º, infundíbulo longo e estreito) têm grande possibilidade de permanecer com fragmentos residuais, mesmo quando submetidos a várias ses- Cálculos de pelve renal sões de LEOC, devendo portanto submeter-se a outra forma Os cálculos de pelve renal de até 2 cm podem ser tra- de tratamento primário. A ureterorrenoscopia para cálculos tados de forma eficiente por LEOC. A presença de uma in- de até 1,5 cm é uma forma eficaz de tratamento, já que apre- terface líquida na região da pelve renal faz com que a LEOC senta resultados semelhantes à NLPC com menor morbidade, apresente excelentes resultados para o tratamento da litíase sendo portanto um método atraente em pacientes com anato- desta região. Cálculos maiores que 2 cm estão associados a mia renal desfavorável à LEOC (figura 3). grande incidência de fragmentos residuais, obstrução ureteral A LEOC é o método de escolha para cálculos menores e necessidade de retratamento quando submetidos à LEOC. que 2 cm, localizados em unidades renais que apresentem ana- Nesta situação, a NLPC é o tratamento de escolha, atingin- tomia favorável à eliminação dos fragmentos, conforme des- do índices muito altos de pacientes que se livram de cálcu- crito anteriormente. lo. GUIA PRÁTICO DE UROLOGIA 101 Cap 18- Litiase renal.pm6 101 13/06/00, 15:08
  • 93.
    Pacientes com litíaseem pelve renal associada a dilata- ção acentuada do sistema coletor devem ser submetidos pri- Figura 4 mariamente a NLPC. A LEOC neste casos, além de apresen- tar resultados precários, pode transformar um cálculo único em diversos cálculos menores, localizados em diversos cáli- ces, problema que geralmente é de difícil solução. Cálculos coraliformes Cálculos coraliformes são definidos como aqueles que ocupam toda a pelve renal e pelo menos um infundíbulo de um cálice. Estão associados a infecção urinária crônica por germes produtores de urease, principalmente por Proteus e Klebsiella, e geralmente são compostos por estruvita (fosfato amônio-magnesiano). Radiografia simples de abdome mostrando volumoso cálculo São geralmente oligossintomáticos e seu diagnóstico é coraliforme de rim direito. A paciente foi submetida à realizado muitas vezes durante a investigação diagnóstica de nefrolitotomia anatrófica tendo em vista o grande número de uma dor lombar ou de uma infecção urinária de repetição. punções necessárias para a realização de nefrolitotripsia Como apresentam quadro clínico muito pobre, os cálculos co- percutânea. raliformes foram tratados conservadoramente durante muito tempo. Posteriormente, verificou-se que a permanência de cálculos coraliformes não-tratados estava associada à perda progressiva da função renal. Assim, todos os pacientes porta- no pós-operatório. Um estudo prospectivo com 48 pacientes dores de cálculo coraliforme devem ser submetidos à retirada portadores de cálculos coraliformes de grande volume, com- do cálculo, a menos que existam contra-indicações para a in- parando monoterapia com LEOC e terapia combinada tervenção. (NLPC seguida de LEOC de 48 a 72 horas após) mostrou O tratamento do cálculo coraliforme deve ter dois objeti- índices de pacientes livres de cálculo de 22% e 74% res- vos: preservar a função renal e deixar o paciente livre de cál- pectivamente. Além disso, o índice de complicações, a ne- culos. A presença de fragmentos residuais após o tratamento cessidade de procedimentos auxiliares e o tempo de trata- deste tipo de cálculo está associada à perpetuação da infecção mento foram maiores para o grupo de pacientes submeti- e, portanto, a novo crescimento do cálculo. dos somente à LEOC. A utilização da LEOC como monoterapia no tratamento Com o grande refinamento das técnicas endourológicas, de cálculos coraliformes de grande volume apresenta índices a cirurgia aberta (nefrolitotomia anatrófica) ficou reservada muito baixos de sucesso (pacientes “livres de cálculo”). Ape- para casos que necessitem de mais de três punções percutâ- nas 50% dos pacientes ficam livres de cálculo após a LEOC, neas para a realização da NLPC e/ou nos quais os fragmentos valor que pode cair para 22% quando se consideram coralifor- residuais não possam ser tratados por um número aceitável de mes de grande volume. A monoterapia com a LEOC apresen- sessões de LEOC. A cirurgia aberta apresenta índices de até ta elevado índice de complicações, com necessidade de pro- 100% de pacientes livres de cálculo, mas sua elevada morbi- cedimentos auxiliares (nefrostomia percutânea e/ou cateteris- dade faz com que fique reservada para situações especiais (cál- mo ureteral) além de alto custo e desconforto para o paciente, culos gigantes, rim único, anomalias anatômicas importantes, pela necessidade de número elevado de sessões para fragmen- etc.) (figura 4). tação completa do cálculo. Além disso, pacientes portadores de cálculos de estruvi- Dessa forma, o tratamento de cálculos coraliformes por ta devem ser rigorosamente acompanhados após o tratamento, LEOC pode ser realizado para cálculos de, no máximo, 500 com realização de urinoculturas e radiografias simples de ab- mm2, o que corresponde a um cálculo de aproximadamente dome para detecção de reinfecção e recidiva dos cálculos. Pro- 2,5 cm de diâmetro. filaxia antibiótica por tempo prolongado (seis meses a um ano) A NLPC é a opção mais atraente para o tratamento de e a acidificação da urina devem fazer parte do tratamento a cálculos coraliformes, e apresenta bons índices de pacientes longo prazo dessa condição. livres de cálculo. A associação de NLPC seguida de LEOC em cálculos grandes torna possível a realização de um núme- ro menor de punções percutâneas e menos sessões de LEOC Tratamento clínico da para obter-se a fragmentação completa do cálculo. Dessa for- litíase urinária ma, diminui-se o índice de complicações e aumenta-se o nú- mero de pacientes livres de cálculo. Uma segunda sessão de Nem todos os pacientes portadores de litíase urinária de- NLPC pode ser realizada caso restem fragmentos após a LEOC, vem realizar alguma forma de investigação e tratamento adi- tratamento que recebe o nome de terapia sanduíche. A utiliza- cional. O índice de recidiva de doença renal calculosa situa-se ção de terapia sanduíche minimiza a incidência de cálculo re- em torno de 50%. Na maioria dos casos, apenas medidas sim- sidual e a necessidade de nefrostomia por tempo prolongado ples como o aumento da ingesta hídrica e modificação dos 102 GUIA PRÁTICO DE UROLOGIA Cap 18- Litiase renal.pm6 102 13/06/00, 15:08
  • 94.
    hábitos alimentares sãonecessárias. Entretanto, para pacien- A seguir, serão discutidas as principais formas de trata- tes com alto risco de recidiva (como crianças, homens entre mento clínico dos principais tipos de cálculos urinários. 20 e 50 anos e história familiar importante de litíase) uma avaliação mais completa deve ser realizada. Cálculos de oxalato de cálcio - A causa mais comum, como já foi visto, é a hipercalciúria idiopática, principalmen- Avaliação metabólica te por aumento da absorção intestinal (hipercalciúria absorti- Tem como objetivo verificar se existe algum distúrbio va). Além de dieta com baixo teor de cálcio e oxalato, o uso de metabólico responsável pelo aparecimento da litíase. Deve in- diuréticos tiazídicos pode estar indicado. Pode-se acrescentar cluir: citrato de potássio em pacientes com hipocitratúria associada. Para pacientes com hipercalciúria reabsortiva (em conseqüên- • Exames de sangue - Hemograma completo, uréia, crea- cia de hiperparatireoidismo) a paratireoidectomia é o melhor tinina, dosagem de proteínas séricas, eletrólitos (sódio, tratamento. potássio, cloro, bicarbonato, cálcio, magnésio e fósfo- ro), dosagem de paratormônio e vitamina D. Cálculos de ácido úrico - Podem ser dissolvidos por tra- tamento clínico antes de se instituir terapia com LEOC ou ci- • Urina - Elementos anormais, sedimentoscopia e uri- rurgia. O tratamento fundamenta-se em dois pontos princi- nocultura. pais: alcalinizar a urina e diminuir a quantidade de ácido úrico na urina. A alcalinização eficaz pode ser conseguida com a • Urina de 24 horas - Volume, “clearance” de creatini- administração de citrato de potássio ou bicarbonato de sódio, na, sódio e potássio urinários, dosagem de cálcio, mag- sempre associados ao aumento da ingesta hídrica. A redução nésio, fosfato, oxalato, citrato e ácido úrico. da produção de ácido úrico pode ser feita por dieta pobre em purina (evitando-se peixes e crustáceos, carnes vermelhas e • Análise mineralográfica do cálculo quando possí- bebidas alcoólicas) ou através da administração de inibidores vel. da xantina-oxidase (alopurinol). Cálculos de estruvita - Seu tratamento é direcionado para Tratamento manutenção de uma urina estéril. Assim, cultura urinária de rotina, tratamento rápido e eficaz das infecções urinárias, aci- Grande parte dos pacientes portadores de litíase pode ser dificação da urina e profilaxia com antibióticos, quando indi- tratada de forma conservadora. O simples aumento da ingesta cada, fazem parte do tratamento clínico desta forma de litíase. hídrica pode diminuir em até 60% a taxa de formação de cál- culo. Todos os pacientes devem ser orientados a manter um Cálculos de sulfato de indinavir - precipitam em pH débito urinário de, no mínimo, 2,5 a 3 litros por dia. Além urinário fisiológico, aumentando sua solubilidade em mais de disso, todas as drogas que podem levar à formação de cálculo três mil vezes, com pH abaixo de 3,5. Entretanto, do ponto de devem ter seu uso interrompido. vista clínico, é inviável alcançar este pH tão baixo. GUIA PRÁTICO DE UROLOGIA 103 Cap 18- Litiase renal.pm6 103 13/06/00, 15:08
  • 95.
    Bibliografia recomendada 1. BALAJI KC, MENON M. Mechanism of stone formation. Urol Clin N Amer 1997; 24: 1-12. 2. COHEN TD, PREMINGER GM. Management of caliceal calculi. Urol Clin N Amer 1997; 24:81-96. 3. ELBAHNASY AM, SHALHAV AL, HOENIG DM, ELASHRY OM, SMITH DB, MCDOUGALL EM, CLAYMAN RV. Lower caliceal stone clearance after shock wave lithotripsy or ureteroscopy: the impact of lower pole radiographic anatomy. J Urol 1998; 159: 676-82. 4. LINGEMAN JE, WOODS J, TOTH PD, EVAN AP, MCATEER JA. The role of lithotripsy and it’s side effects. J Urol 1989; 141: 793-9. 5. MANNARINO IC, SAMPAIO FJB. Dietoterapia na litíase renal. In: Terapia nutricional. Augusto ALP, Alves DC, Mannarino IC, Gerude M (eds.). Atheneu. Rio de Janeiro, 1996; 21-6. 6. NETTO NR Jr., CLARO JFA, LEMOS GC, CORTADO PL. Renal calculi in lower pole calices: what is the best method of treatment? J Urol 1991, 146: 721-3. 7. SAMPAIO FJB. Spatial anatomy of the lower calices.Importance in extracorporeal shock wave lithotripsy. In: Renal anatomy applied to urology, endourology and interventional radiology. Sampaio FJB, Uflacker R (eds.). Thieme Publishers. New York, 1993; 16-22. 8. SAMPAIO FJB, ARAGÃO AHM. Limitations of extracorporeal shock wave lithotripsy for lower caliceal stones: anatomic insight. J Endourol 1994; 8: 241-7. 9. SAMPAIO FJB, ANNUNCIAÇÃO AL, SILVA, ECCG. Comparative follow-up of patients with acute and obtuse infundibulum-pelvic angle submitted to extracorporeal shock wave lithotripsy for lower caliceal stones: preliminary report and proposed study design. J Endourol 1997; 11: 157-61. 10. SAMPAIO FJB. Cálculo coraliforme. Urol Contemp 1998; 4: 125-7. 11. SEGURA JW. Staghorn calculi. Urol Clin N Amer 1997; 24: 71-80. 12. SCHWARTZ BF, SCHENKMAN N, ARMENAKAS NA, STOLLER ML. Imaging characteristics of indinavir calculi. J Urol 1999; 161: 1085-7. 13. STREEN SB, YOST A, DOLMOTCH B. Combination “sandwich therapy for extensive renal calculi in 100 consecutive patients: immediate, long-term and stratified results from a 10-year experience. J Urol 1997; 158: 342-4. 14. UFLACKER R. Percutaneous kidney procedures. In: Sampaio FJB, Uflacker R (eds), Renal anatomy applied to urology, endourology and interventional radiology. Thieme Medical Publishers, New York, 1993; 82-108. 104 GUIA PRÁTICO DE UROLOGIA Cap 18- Litiase renal.pm6 104 13/06/00, 15:08
  • 96.
    Capítulo 19 Litíase Ureteral GustavoCaserta Lemos Quadro clínico dos vasos ilíacos; no cruzamento do ligamento redondo na mulher; canal deferente no homem e no ureter intramural (fi- gura 1). A passagem do cálculo urinário pelo ureter, geralmente, causa obstrução, cólica renal e hematúria. A dor é muito forte, começa na região lombar, vem para o flanco, fossa ilíaca, viri- Figura 1 lha e testículo no homem ou grandes lábios na mulher. Quan- do o cálculo está no ureter médio, geralmente a dor é no flan- co e região abdominal lateral, quando já está no ureter terminal o paciente tem aumento da freqüência e urgência miccionais. A cólica renal é uma dor que não está relacionada à posição ou esforço físico, ao contrário das dores musculares e de compres- são radicular. Muitas vezes se confunde com apendicite, salpingite, gastroenterite, colite e dores relacionadas à ovulação. O exame físico muitas vezes não tem nenhuma alteração a não ser a punho-percussão lombar dolorosa (sinal de Giordano positivo). O exame de urina mostra microematúria em aproxima- damente 85% dos pacientes com cólica renal. Leucocitúria ocorre nos casos em que há infecção associada. Diagnóstico por imagem O raio X simples de abdome geralmente é o primeiro exame pedido no atendimento de urgência, seguido pelo Pontos em que o ultra-som (US). Atualmente a urografia excretora tem sido ureter é normal- menos utilizada devido ao uso de contraste iodado e suas mente mais estreito e onde há conseqüências. A tomografia computadorizada (CT) heli- impactação mais coidal, sem contraste por via oral ou endovenosa, tem sido freqüente dos exame muito útil pela sua alta especificidade (97%) e sen- cálculos. sibilidade (94%). Em algumas instituições o custo da CT espiral, sem contraste algum, se compara ao do US e raio X simples somados. A passagem e/ou impactação dos cálculos ureterais po- dem levar à obstrução, dilatação e infecção. Ureterite, peri- Eliminação espontânea ureterite e infecção causam edema que reduz o peristaltismo e do cálculo ureteral a luz do ureter, dif icultando a passagem dos cálculos. Características anatômicas do ureter podem dificultar a A eliminação espontânea dos cálculos ureterais pode ser livre passagem dos cálculos pelo ureter. O calibre ureteral é estudada de acordo com a posição, dimensões ou tempo em menor logo abaixo da junção ureteropiélica; no cruzamento que o cálculo permanece no mesmo local no ureter. As estatís- ticas variam muito, ficando difícil a uniformização dos dados. Endereço para correspondência: As chances de eliminação, independentemente da posi- Rua Jayme de Almeida Paiva, 81 ção, para cálculos menores que 4 mm é de 38% e para maiores 05657-170 - São Paulo - SP que 6 mm é de 1,2%. Quando o diagnóstico é feito no terço Tel.: (0--11) 3044-5274 inferior do ureter, a chance de eliminação é de 45%, ureter Telefax: (0--11) 820-1118 médio 22% e superior 12%. Sessenta e cinco por cento dos E-mail: gclemos@4web.com.br cálculos ureterais são eliminados espontaneamente em quatro GUIA PRÁTICO DE UROLOGIA 105
  • 97.
    Tabela 1 ESTUDO COMPARATIVO ENTRE OS MÉTODOS DIAGNÓSTICOS DE CÁLCULO URETERAL Método Sensibilidade Especificidade Valor preditivo + Valor preditivo – Rx simples 95% 65% 82% 88% US 93% 83% 93% 83% Rx + US 89% 100% 100% 81% Gorelik U, Ulish Y, Yagil Y. Urology 1996; 47(5): 637-42. semanas após o início dos sintomas. As complicações aumen- A ingestão forçada de líquidos parece não ajudar a elimi- tam de 7% para 20% quando os sintomas permanecem por nação, pois reduz o peristaltismo do ureter. A urina deve ser mais de quatro semanas. Em outros estudos os números va- coada ou a micção deve ser em um vidro para verif icar a saída riam significantemente em relação aos cálculos menores que do cálculo, que poderá ser analisado laboratorialmente. 5 mm do ureter inferior, que são eliminados em 75% dos ca- sos, e do ureter superior em 64%. A medida-limite para elimi- Tratamento cirúrgico nação sem grandes problemas parece ser 7 mm. No século dos cirurgiões, a cirurgia aberta foi o único tratamento intervencionista disponível para o cálculo ureteral. Tratamento A ureterolitotomia é rápida, muito eficiente, de baixa morbi- Os cálculos urinários acometem de 2% a 3% da popula- dade, mas uma técnica muito invasiva para os padrões atuais. ção. A média de hospitalização é de 1,42 por mil pessoas. Entre Alguns urologistas mais progressistas utilizavam a via 10% e 30% dos pacientes com cólica renal necessitam inter- endoscópica, retirando os cálculos com sondas extratoras con- nação hospitalar. A retirada do cálculo é indicada quando há troladas apenas por raio X. obstrução significativa, deterioração da função renal, pielo- A história da ureteroscopia começou em 1929 com Young nefrite refratária a tratamento ou dor incontrolável. e McKay, que descreveram a primeira visualização endoscó- pica do ureter por via transuretral de uma criança com válvula Tratamento medicamentoso de uretra posterior. Em 1978 começou a revolução no trata- O controle da dor, em adultos, é através da aplicação de mento do cálculo ureteral com a descrição da primeira urete- analgésicos por via endovenosa. O uso de medicamentos deve roscopia. Havia sido dado o pontapé inicial para o desenvolvi- ser progressivo e ordenado, dependendo do alívio ou não da mento da ureterolitotripsia endoscópica. Houve um grande dor. O esquema que temos utilizado é o seguinte: aprimoramento dos ureteroscópios, que se tornaram mais fi- nos e as imagens mais nítidas; paralelamente surgiram no- 1- Brometo de N-butilescopolamina 10 mg (Buscopan®) vos aparelhos de litotripsia, incluindo o ultra-som, eletro- + dipirona sódica 500 mg (a dipirona só pode ser re- hidráulico, laser e o balístico. O urologista, já habituado à petida de 6 em 6 horas). cirurgia endoscópica, rapidamente desenvolveu a técnica da ureteroscopia, diminuindo a morbidade dos casos ini- 2- Tenoxicam (Tilatil ®) 20 mg EV em 24 horas. Pode ser ciais e chegando a resultados que variavam de 80% a 98% usado independentemente do brometo de N-butiles- de sucesso, dependendo da localização do cálculo. É uma copolamina com dipirona, pois os mecanismos de ação técnica elegante, bonita e ef iciente, qualidades que por si só contra a dor são distintos. Deve-se estar atento para dificultam a sua substituição. as contra-indicações, para que seja evitado em pacien- No auge da ureteroscopia ocorreu a segunda revolução, tes menores de 18 anos e em pacientes com função em fevereiro de 1980. Chaussy introduziu a litotripsia extra- renal diminuída. corpórea por ondas de choque (Leco) para o tratamento dos cálculos renais e ureterais. Inicialmente era complicado en- 3- Diclofenaco sódico (Voltaren®) 75 mg, por via intramus- tender o que eram ondas acústicas não-harmônicas e não-li- cular profunda, na nádega. A dose máxima diária é de neares, caracterizadas pela mudança extremamente rápida de 150 mg e não deve ser usado via IM por mais de dois amplitude com pico de alta pressão seguido por queda mais dias. Os efeitos colaterais com os quais se deve tomar lenta, mas era claro para todos que elas funcionavam e os cál- cuidado são os relativos à função renal e à gastrite. culos fragmentavam-se. O aparecimento das máquinas de se- gunda geração foi outro avanço importante, pois permitiu a 4- Meperidina (Dolantina ®), uma ampola diluída em localização de cálculos em qualquer parte do trato urinário 8 ml de água destilada, aplicada em doses de 2 ml, com mais facilidade e eficiência, tanto com raio X como com por via endovenosa, de 1 em 1 hora se for necessário. ultra-som, eliminando a imersão do paciente em água. Os pa- 106 GUIA PRÁTICO DE UROLOGIA
  • 98.
    cientes, sabendo dabaixa agressividade do novo método não- Em relação a custos, nossa realidade é oposta à dos EUA, invasivo que dispensava anestesia, praticamente exigiam do onde a Leco é 60% mais cara que a ureteroscopia. No Brasil urologista o acesso à “máquina”. ela é muito mais barata e tem sido fator importantíssimo na Atualmente, nos cálculos ureterais com indicação de tra- decisão de muitos pacientes. Na verdade, o investimento no tamento intervencionista, há três possibilidades: cirurgia aberta, litotritor extracorpóreo não está sendo levado em conside- ureteroscopia ou Leco. O urologista deve dominar todas as ração no cálculo dos custos. As despesas com a ureterosco- técnicas e indicar a melhor para o caso. Para o Dr. Joseph Se- pia vêm sendo diminuídas com o tratamento ambulatorial, gura, da Mayo Clinic, “o fundo do poço é o urologista subme- com a não-utilização rotineira de duplo J com anestesia com ter seus pacientes à Leco porque é a única coisa que ele sabe sedação e até mesmo tópica. Se considerarmos os pacien- fazer”. tes com cálculos maiores que 1 cm que necessitam de duas A maior parte dos cálculos ureterais tem sido tratada pela ou três sessões de Leco, de várias visitas ao consultório, de Leco, chegando a 98% dos casos em alguns serviços. O raio X ou ultra-som para controle de eliminação, de eventuais modelo da máquina influi na indicação, pois as de segunda internações para tratamento de cólica e do afastamento de suas geração facilitam a localização e, na grande maioria das atividades, os custos da ureteroscopia, acabam sendo meno- vezes, dispensam sedação, passagem de cateter e contraste res. O sucesso da ureteroscopia independe do tamanho do cál- EV. culo. A grande vantagem da Leco é não usar anestesia e não instrumentar o trato urinário do paciente. A desvantagem é Cálculo do ureter superior que o paciente sai do tratamento com o cálculo por eliminar A primeira opção no tratamento dos cálculos do terço em 100% das vezes, e aproximadamente em 20% sem superior do ureter é a Leco. Os aspectos que mais influenciam fragmentá-lo . A partir do momento em que é necessário pas- os resultados são a localização e as dimensões do cálculo. Com sar cateter sob anestesia, a Leco perde suas vantagens e fica os litotritores de segunda geração, o índice de pacientes com só com as desvantagens. Outro aspecto importante é o índice cálculo no ureter superior que f icaram livres de pedra chega a de retratamento da Leco, que é de 20% a 40% e tem 15% de 98%. A utilização de cateter ureteral não altera os resultados. procedimentos auxiliares. A ureteroscopia é altamente eficiente Na falha desse método, nos casos de infecção resistente a (98% de sucesso), mas necessita anestesia, é introduzido um tratamento com antibióticos e exclusão renal, podem ser indi- instrumento na uretra e no ureter, há mais risco de infecção e, cados o método percutâneo, a ureteroscopia ou laparoscopia. embora muito pequeno, de perfurações, estenoses etc. A inci- Com a evolução dos ureteroscópios semi-rígidos e flexíveis, dência de complicações depende da experiência e do treina- que estão cada vez mais finos, a ureteroscopia do ureter supe- mento do urologista, da técnica e dos instrumentos utilizados. rior se tornou mais fácil e o índice de sucesso maior, sendo a Os ureteroscópios mais finos evitam a dilatação do meato, do primeira opção nos casos de falha ou contra-indicação da Leco. ureter intra-mural e conseqüentemente, as complicações as- A via percutânea é muito agressiva comparada à Leco e à sociadas. Com os antigos ureteroscópios 11,5 F, o índice de ureteroscopia, mas é um bom método e muito eficiente quan- complicações era de 25%. Utilizando os ureteroscópios semi- do se utiliza nefroscópio ou ureteroscópio flexíveis. Quando rígidos 7,2 F ou os flexíveis 7,1 F, praticamente todos os o cálculo é grande, impactado, a hidronefrose facilita a pun- ureteres são acessíveis. ção renal e a descida do ureteroscópio pelo ureter. Nestes ca- Há casos de contra-indicação da Leco, como infecção sos, a retirada do cálculo pode ser com cesta de Dormia ou urinária e a exclusão total do rim, pois pode haver urina fragmentação com laser ou litotritor eletro-hidráulico, pois o infectada neste rim ou até mesmo pionefrose. Nestes casos, ângulo entre o cálice de entrada no rim e o ureter é muito a Leco é desastrosa, podendo levar o paciente a choque sép- acentuado, não permitindo o uso de litotritores de haste rígida tico e óbito. (figura 2). Figura 2 A B A - Cálculo no ureter superior à direita, com hidronefrose (como indicado no texto). B - Punção renal percutânea e nefroscópio flexível no ureter superior sobre o cálculo. GUIA PRÁTICO DE UROLOGIA 107
  • 99.
    A cirurgia abertadeve ser reservada para os casos em que a Leco e a endoscopia falharam. Há ainda a possibilidade Figura 3 TIPOS DE CESTAS OU SONDAS DE DORMIA da ureterolitotomia laparoscópica nesses casos. Cálculo do ureter médio Ponta flexível A primeira escolha para o tratamento do cálculo do ureter Cesta com três fios médio é a Leco. Os cálculos do ureter médio podem ser trata- dos in situ ou empurrados de volta para o rim (“push-back”) pela passagem de cateter e injeção de soro fisiológico sob pres- são. Se a máquina utilizada permitir a localização destes cál- culos, eles devem ser tratados in situ, evitando-se a passagem de cateter. Os resultados com “push-back” ou in situ são mui- Cesta com cinco fios to semelhantes. A ureteroscopia do ureter médio é mais difícil que a do ureter inferior porque, além das dificuldades de ultrapassar o meato e o ureter intramural, há o trajeto sinuoso. O ureter intramural está em sua posição mais posterior e quando cruza Cesta com seis fios com os vasos ilíacos está na posição mais anterior. Os instru- O número de fios dispostos helicoidalmente é variável, mentos semi-rígidos introduzidos no ureter precisam retificar podendo ter ou não a ponta flexível. estas curvas para subirem e atingirem o ureter lombar. A in- trodução sobre o fio guia de trabalho auxilia muito, evitando perfurações e falsos trajetos. sível é aconselhável que se evitem ondas de choque para tratar cálculos do ureter inferior de mulheres em idade reprodutiva. Cálculo do ureter inferior O tratamento dos cálculos do ureter inferior com Leco Rua de cálculos tem sucesso em aproximadamente 80% dos casos, enquanto a Também chamada de “steinstrasse”, é o acúmulo de frag- ureteroscopia atinge 98%. O tempo médio necessário para o mentos de cálculos no ureter pós-Leco. Os pacientes podem paciente estar livre de cálculo é imediato na ureteroscopia e ser assintomáticos ou se comportar como quaisquer outros com de quatro semanas na Leco. Os melhores resultados da Leco cálculo ureteral. O tratamento depende da situação clínica. são nos cálculos menores que 5 mm. A Leco tem menor custo, Pacientes assintomáticos podem ser observados e mo- é menos invasiva, não necessita anestesia, sendo a melhor op- nitorados com raio X simples ou ultra-som. Se a obstrução ção nos cálculos menores que 5 mm, enquanto a ureterosco- for significante, com hidronefrose ou dor de difícil contro- pia o é para os maiores. Os tratamentos ambulatoriais sem le, o tratamento deve ser intervencionista. Quando não há anestesia são muito atrativos para os pacientes. Embora o ín- infecção, a primeira opção é a reaplicação da Leco sobre a dice de sucesso da Leco para o cálculo do ureter distal chegue rua de cálculos, o que resolve a maioria dos casos. A passa- a 80%, a taxa de retratamento vai de 30% a 50%, e apenas a gem de cateter duplo J é difícil e geralmente provoca per- metade dos pacientes elimina completamente o cálculo em duas furação devido ao edema e à grande extensão da rua de semanas. Os fragmentos de cálculo pós-Leco continuam um cálculos no ureter. problema, podendo levar a obstrução, hidronefrose e sepse. Nos casos em que a reaplicação da Leco não resolve ou As chances de os cálculos do ureter distal, menores que quando há infecção associada, a ureteroscopia é uma ótima 6 mm, serem retirados pela manipulação com sonda de Dor- conduta. A introdução do ureteroscópio deve ser cuidadosa, mia são muito boas. Este procedimento deve ser feito sob con- pois não há espaço na luz do ureter. Muitas vezes o fluxo de trole de fluoroscopia e visão direta do meato por via endoscó- líquido de irrigação ou a litotripsia intracorpórea deslocam os pica (cistoscópio). A cesta deve ser passada no máximo de fragmentos para o ureter superior ou de volta para o rim. Os três a quatro vezes – número arbitrário que, porém, parece ser fragmentos podem ser retirados com cesta de Dormia sob vi- seguro para evitar trauma ao ureter. Minha preferência é por são direta, devendo-se evitar a passagem da cesta fora do campo cestas de cinco fios, helicoidais, com ponta flexível que evita de visão, uma vez que as perfurações são muito comuns. Quan- a perda do trajeto ureteral após a passagem da cesta pelo cál- do nenhum outro método resolve a obstrução, a colocação de culo (figura 3). nefrostomia percutânea descomprime o ureter e os cálculos Outra possibilidade de tratamento é a simples passagem são eliminados em 70% das vezes. de um cateter duplo J, mantido por 14 dias. Após a retirada, 80% dos cálculos são expelidos espontaneamente. Cálculo ureteral na infância Ainda não há consenso sobre o efeito das ondas de cho- A Leco, com os novos litotritores, é eficiente em pacien- que nos ovários. Existem estudos em ratos e um estudo em tes pediátricos e parece não causar seqüelas. humanos demonstrando que não há efeitos das ondas de cho- Crianças até seis anos de idade fazem o tratamento sob que sobre as gônadas, mas são estudos experimentais ou com anestesia; entre 6 e 14 anos fazem sob sedação, e acima dos pequena casuística e, portanto, não-definitivos. Dentro do pos- 15 geralmente precisam apenas de diazepan 1 hora antes do 108 GUIA PRÁTICO DE UROLOGIA
  • 100.
    procedimento. A técnicautilizada deve ser a introduzida pela dor lombar pelo refluxo, pode-se optar por nefrostomia guia- Fundação Puigvert em 1987, a qual preconiza um grande nú- da por ultra-som. É um método bastante agressivo e descon- mero de ondas de choques com baixa potência. A energia to- fortável para a paciente. tal utilizada por tratamento é a mesma, mas permite aplica- A ureteroscopia durante a gravidez é bastante segura e ções sem anestesia, e o uso de fluoroscopia deve ser o mínimo tem alto índice de sucesso. A remoção do cálculo com cesta possível. Os pulmões devem ser protegidos com plástico de de Dormia é o método preferido, mas se houver necessidade bolhas de ar (styrofoam) para evitar pneumonite pela onda de do uso de litotritores, pode-se usar o ultra-som, balístico e até choque. A proteção das gônadas também deve ser feita, em- mesmo o laser. O litotritor eletro-hidráulico deve ser evitado pelo bora haja estudos demonstrando sua resistência às ondas. maior risco de lesão ureteral. Em certos casos, a utilização do O índice de pacientes livres de cálculo varia de 64% a ureteroscópio flexível e de laser permite o tratamento com anes- 91,1%, com 3,5% de retratamento e 3,5% de instrumentação tesia tópica, evitando a geral. A ureteroscopia para cálculos dis- pós-Leco. Alguns autores consideram fragmentos residuais não tais, no final da gravidez, não é tão difícil como se pensava. clinicamente significantes , o que explica variação tão ampla dos resultados. Ureteroscopia flexível Os resultados e a aparência do cálculo ao raio X após o A ureteroscopia flexível foi um grande avanço para o diag- tratamento podem enganar, dando a impressão de que não se frag- nóstico e tratamento de lesões ureterais, renais e cálculos. Os mentou, mas, após duas semanas, essas pedras estão pulveriza- novos ureteroscópios flexíveis têm calibres muito pequenos, das e eliminadas. A passagem de fragmentos pelo ureter infantil que permitem sua introdução no ureter como se fossem cate- é muito bem tolerada e raramente precisa de antiespasmódico. teres. Os litotritores de “probes” flexíveis, como o eletro-hi- A ureteroscopia na infância é possível, e com os novos dráulico e o laser permitem a fragmentação dos cálculos. Os miniureteroscópios o procedimento se tornou mais fácil e fragmentos são retirados com cestas de Dormia ou, quando menos traumático. Os resultados positivos variam de 80% a muito pequenos, eliminados espontaneamente. 97%, sendo melhores no ureter médio e inferior. Os cálculos Através de cistoscopia são passados dois fios guia no impactados no ureter superior podem ser muito difíceis, e o ureter; mantém-se um “de segurança” e sobre o outro (de tra- cirurgião deve estar preparado para eventual cirurgia aberta balho), é introduzido o ureteroscópio flexível. A passagem do ou via percutânea. A dilatação mecânica do meato e ureter fio guia é crucial para o sucesso da cirurgia. Deve ser feita intramural raramente é necessária, e o melhor método é a di- com cuidado, sem forçar, para evitar falso trajeto, perfuração latação com balão. A incidência de refluxo vesicoureteral após e caminho submucoso. O fio deve ser introduzido até a pelve dilatação é infreqüente e clinicamente insignificante. e sua posição testada pela injeção de contraste no ureter. A introdução do ureteroscópio flexível, na maioria das Cálculo ureteral na gravidez vezes, é precedida pela dilatação do meato ureteral com balão A incidência de cálculos sintomáticos em mulheres grá- dilatador. O balão é passado sobre o fio guia de trabalho atra- vidas parece ser de 1:1500. A gravidez não predispõe à for- vés do cistoscópio, e sob visão direta é introduzido no meato. mação de cálculos, contudo, a dilatação do trato urinário su- As marcas radiopacas do balão ajudam a monitorar sua locali- perior causada pela compressão ureteral propicia a movimen- zação. O balão é inflado com solução de contraste diluída a tação dos cálculos existentes no rim. 50% para permitir a monitoração fluoroscópica, que é muito O diagnóstico da urolitíase durante a gravidez é mais di- importante, pois não pode haver pontos que não se dilatam. A fícil, pois os sintomas se confundem com dores próprias da passagem de um cateter duplo J, 48 a 72 horas antes, também gravidez e nem sempre as cólicas são muito fortes. A ultra- dilata o meato e relaxa todo o ureter, permitindo a fácil pro- sonografia é o primeiro exame a ser pedido. No caso de não se gressão do instrumento em toda sua extensão. esclarecer, será necessário estudo radiológico. O maior risco A introdução do ureteroscópio sobre o fio guia de traba- de teratogenia e de aborto espontâneo por raio X está no pri- lho é feita sob visão direta e sob controle de fluoroscopia para meiro trimestre, e a dose crítica é de 25 rad. A dose usada em impedir que este se enrole na bexiga. Há dois aspectos impor- um raio X simples de abdome é de 25 mrad, ou seja, 1% da tantes que não devem ser negligenciados: um é o esvaziamen- dose crítica. Pode ser feita uma urografia com apenas duas to da bexiga após a cistoscopia, o que ajuda a evitar dobras do exposições, a primeira com 30 segundos, e a segunda com 20 ureteroscópio; o outro é o f io guia de segurança, que permite minutos após a injeção de contraste. a retirada de fragmentos e a reintrodução do ureteroscópio Entre 65% e 85% dos cálculos ureterais nas grávidas se- sem perder o trajeto. rão eliminados espontaneamente apenas com analgesia, hi- Quando o cálculo é visibilizado, o fio guia de trabalho é dratação e controle da infecção, quando presente. Nos casos retirado e o “probe” do litotritor ou a sonda extratora é intro- em que for necessário algum tratamento intervencionista, a duzida. Os canais de trabalho e de irrigação muitas vezes são passagem de cateter duplo J sem o uso de fluoroscopia é a os mesmos, e a entrada de líquido fica prejudicada quando se primeira escolha. Os cateteres devem ser trocados a cada dois passam os instrumentos, sondas etc. A injeção mecânica de meses, devido ao risco de incrustação calculosa. líquido de irrigação sob pressão ajuda e pode ser por seringa A Leco está totalmente contra-indicada durante a gravi- ou bomba. A ureteroscopia flexível demanda tempo, paciên- dez. Nos casos em que não é possível a passagem do duplo J cia e muito cuidado com o aparelho, que é frágil e tem sua ou a paciente não suporta o cateter pela irritação vesical ou vida útil diminuída pelo mau uso. GUIA PRÁTICO DE UROLOGIA 109
  • 101.
    Bibliografia recomendada 1. ALBALA DM. How to approach the problematic ureteral stone. Contemp Urol 1993; 5(1): 65-76. 2. ANDERSON KR, KEETCH DW, ALBALA DM, CHANDOKE PS, McCLENNAN BL, CLAYMAN RV . Optimal therapy for the distal ureter stone: extracorporeal shock wave lithotripsy versus ureteroscopy. J Urol 1994; 152: 62-5. 3. BIERKENS AF, HENDRIKX AJM, DE LA ROSETTE JJMCH, STULTIENS GNM, BERRLAGE HP , ARENDS AJ, DEBRUYNE FMJ. Treatment of mid and lower ureteric calculi: extracorporeal shock- wave lithotripsy vs laser ureteroscopy. A comparison of costs, morbidity and effectiveness. Br J Urol 1998; 81: 31-5. 4. CARRINGER M, SWARTZ R, JOHANSSON JE. Management of ureteric calculi during pregnancy by ureteroscopy and laser lithotripsy. Br J Urol 1996; 77(1): 17-20. 5. DEMIRKESEN O, TANSU N, YAYCIOGLU O, ONAL B, YALCIN V SOLOK V. Extracorporeal shock , wave lithotripsy in the pediatric population. J Endourol 1999; 13(3): 147-50. 6. HUBNER WA, IRBY P STOLLER ML. Natural history and current concepts for the treatment of small , ureteral calculi. Eur Urol 1993; 24(2): 172-6. 7. GORELIK U, ULISH Y, YAGIL Y. The use of standard imaging techniques and their diagnostic value in the workup of renal colic in the setting of intractable flank pain. Urology 1996; 47(5): 637-42. 8. LEVENTHAL EK, ROSANSKI TA, CRAIN TW, DESHON GE Jr. Indwelling ureteral stents as definitive therapy for distal ureteral calculi. J Urol 1995; 153: 34-6. 9. McCULLOUGH DL, YEAMAN LD, BO WJ et al. Effects of the shock waves on the rat ovary. J Urol 1989; 141: 666. 10. MORSE RM, RESNICK MI. Ureteral calculi: natural history and treatment in era of advanced technology. J Urol 1991; 145: 263-5. 11. NETTO NR, CLARO JF, LEMOS GC. Treatment options for ureteral calculi: endourology or extracorporeal shock wave lithotripsy. J Urol 1991; 146: 5. 12. VIEWEG J, WEBER HM, MILLER K et al. Female fertility following extracorporeal shock wave lithotripsy of distal ureteral calculi. J Urol 1992; 148: 1007-10. 110 GUIA PRÁTICO DE UROLOGIA
  • 102.
    Capítulo 20 Litíase Vesicale Uretral Aloysio Floriano de Toledo Eurico Jacques Dornelles Neto Litíase vesical identificamos a presença de cálculo na bexiga, o estudo do trato urinário inferior, para que possamos descartar estenose No século passado, a incidência de litíase vesical na po- de uretra, hiperplasia benigna da próstata, divertículo vesical pulação pediátrica era muito elevada, pois era resultante da e bexiga neurogênica, condições que podem ocasionar litíase deficiente oferta nutricional da época. Com o grande desen- vesical. volvimento tecnológico ocorrido neste século, houve, por sua Os cálculos primários de bexiga são constituídos por áci- vez, aumento da oferta nutricional, resultando no quase desa- do úrico em aproximadamente 50% dos casos, e a metade res- parecimento, na atualidade, da litíase vesical de causa alimen- tante são cálculos de estruvita. Portanto, a presença de um tar em países desenvolvidos. Contudo, ela ainda permanece cálculo de oxalato de cálcio ou cistina na bexiga sugere que o muito elevada em alguns países em desenvolvimento, nos quais cálculo tenha migrado do trato urinário superior. o poder aquisitivo da população e, por conseqüência, o regi- Geralmente os pacientes com litíase vesical apresentam- me alimentar, é deficiente. se com um único cálculo na bexiga. No entanto, na presença Portanto, a litíase vesical pode ser endêmica, decorrente de divertículo de bexiga, podem apresentar-se com múltiplos de deficiência alimentar; ou secundária a algum fator de estase cálculos facetados. urinária vesical. Quanto à clínica, os pacientes podem apresentar apenas A litíase vesical endêmica costuma ocorrer nos meninos sintomas de obstrução infravesical em decorrência de alguma de países do norte da África, leste europeu e Ásia (principal- patologia associada (estenose de uretra, hiperplasia benigna mente Tailândia e Indonésia). Esses meninos, geralmente me- prostática) e o diagnóstico de litíase vesical pode ser feito de nores de dez anos, formam cálculos vesicais em conseqüência forma incidental. Normalmente, entretanto, os pacientes apre- de sua deficiente dieta nutricional. A baixa ingesta de leite sentam também sintomas provocados pela própria litíase, tais materno e a suplementação precoce com arroz, acarreta uma como hematúria terminal dolorosa e intermitente; dor supra- dieta pobre em proteínas e minerais, provocando o aumento púbica, que piora com o movimento; dor na ponta do pênis, da excreção urinária de oxalato, cálcio, ácido úrico e amônia e escroto e períneo; interrupção do jato urinário e dor severa ao a redução da excreção de fosfato. Outros fatores, como a maior final da micção – quando o cálculo impacta no colo vesical –, ingesta de vegetais ricos em oxalato, clima quente e baixa in- que é aliviada quando o paciente se deita. gesta de líquidos, também contribuem para a formação de cál- Associado à história clínica, algum exame subsidiário culos vesicais nessas regiões. deve ser realizado para que possamos identificar a presença A litíase vesical que ocorre nos países desenvolvidos, en- de litíase na bexiga. Eventualmente, apenas um raio X sim- tretanto, não tem nenhum fator alimentar relacionado a sua ples de abdome é suficiente para a confirmação diagnóstica, etiologia. Pode ser classificada em primária, geralmente rela- mas, em algumas situações, quando o cálculo é radiotranspa- cionada à estase urinária vesical ou à presença de corpo estra- rente ou uma estrutura óssea se sobrepõe a ele, se faz necessá- nho na bexiga (fios); e secundária, conseqüente à migração rio utilizar outros métodos diagnósticos. Na fase cistográfica de um cálculo do trato urinário superior. da urografia excretora, por exemplo, podemos identificar o A população acometida por essa patologia é a de homens, cálculo como um defeito de enchimento do contraste. Outro em geral com mais de 50 anos, com algum fator obstrutivo exame de imagem que é muito útil na identif icação de cálcu- infravesical. Portanto, é de fundamental importância, quando los radiotransparentes é a ultra-sonografia. Se há necessida- de, no entanto, do emprego de um método diagnóstico mais acurado deve-se realizar uma cistoscopia para identificação do cálculo, seu aspecto, localização e dimensão. Endereço para correspondência: Quanto ao tratamento, é de fundamental importância eli- Rua Ramiro Barcelos, 910 - conj. 1.002 minar fatores que causem estase urinária vesical e assim evi- 90035-001 - Porto Alegre-RS tar a formação de novos cálculos. Quanto ao manejo dos cál- Tel.: (0--51) 311-7975 culos, algum tratamento clínico pode ser tentado. Se o cálculo Fax: (0--51) 311-4902 for de estruvita, a irrigação vesical com renacidina pode ter GUIA PRÁTICO DE UROLOGIA 111
  • 103.
    algum efeito nadissolução do mesmo. Se o cálculo, por sua niana. Por sua vez, os cálculos presentes dentro de divertícu- vez, for de ácido úrico, deve-se promover a alcalinização da los de uretra podem não produzir sintomas miccionais obstru- urina para sua conseqüente dissolução. tivos. Manifestam-se, portanto, com infecções urinárias de re- Geralmente, entretanto, a litíase vesical é manejada atra- petição, corrimento uretral e abaulamento sacular ao nível da vés de litotripsia extracorpórea, procedimentos endoscópicos face ventral do pênis. ou cirurgia aberta. Quando o cálculo é menor que 6 cm e não O tratamento depende do tamanho e da localização do há nenhuma patologia infravesical associada, a litotripsia está cálculo. Os cálculos pequenos, em uretra anterior, podem ser indicada, pois é um procedimento pouco invasivo e com ra- manejados com a instilação uretral de xilocaína geléia para zoáveis índices de sucesso. Quando há patologia infravesical facilitar a eliminação espontânea. Eventualmente, em cálcu- associada, corrigível cirurgicamente ou cálculos grandes e los distais e de pequenas dimensões, consegue-se a extração múltiplos, deve-se optar pelo manejo endoscópico da litíase e através do seu ordenhamento. Podemos também utilizar o re- da patologia associada. Se eventualmente não for possível a curso da litotripsia extracorpórea para sua fragmentação. Em fragmentação e retirada do cálculo de forma endoscópica, a algumas situações, quando há estenose de uretra distal ao cál- cirurgia aberta, através de uma abordagem suprapúbica, é a culo, é fundamental realizar-se uretrotomia interna para pos- indicada. terior retirada do cálculo por via endoscópica. Contudo, quan- do o cálculo está impactado há muito tempo, principalmente Litíase uretral aqueles localizados na uretra posterior, se faz necessária uma abordagem perineal para realizar-se uretrotomia ex- A litíase uretral é uma patologia rara, correspondendo terna. Naqueles pacientes com cálculo em divertículo de a menos de 1% dos pacientes com litíase do trato urinário. uretra, o tratamento que se impõe é a diverticulectomia com Normalmente, é ocasionada, nos homens, pela impactação retirada do cálculo. de um cálculo que migrou da bexiga. Contudo, os cálculos As mulheres, por apresentarem uma uretra de pequeno primários de uretra, que ocorrem no segmento proximal a comprimento, raramente são acometidas por litíase uretral. A uma estenose de uretra ou dentro de um divertículo, tam- única situação que propicia a formação de cálculos na uretra bém são relatados. feminina é a presença de divertículo uretral. Os pacientes manifestam-se com um parada súbita da Costuma manifestar-se através de infecções urinárias de micção, incapacidade de esvaziar a bexiga e dor irradiada para repetição, dispareunia e corrimento uretral. Ao exame gine- a ponta do pênis. É notado também que a dor varia conforme cológico, podemos evidenciar abaulamento ao nível da ure- o local de impactação. O cálculo localizado na uretra poste- tra, sendo possível palpar o cálculo. rior manifesta-se geralmente com dor irradiada para o períneo O tratamento é cirúrgico com diverticulectomia e retira- e reto, enquanto o cálculo de uretra anterior provoca dor pe- da do cálculo. Bibliografia recomendada 1. DOUENIAS R, RICH M, BALLANI G et al. Predisposing factors in bladder calculi: review of 100 cases. Urology 1991; 37:240-3. 2. EL-SHERIF AC, EL-HAFI R. Proposed new method for non-operative treatment of urethral stones. J Urol 1991; 146;1546-7. 3. JENKINS AD. In: GILLENWATER JY, GRAYHACK JT, HOWARDS SS, DUCKETT JW. Adult and Pedia- tric Urology 2nd ed, St. Louis, 1991, 403-43. 4. MENON M, PARULKAR BG, DRACH W. In: WALSH PC, RETIK AB, VAUGHAN ED, WEIN AJ. Campell’s Urology. 7th ed, Philadelphia, 1997. 2661-733. 5. SHARIFI AR: Presentation and management of urethral calculi. Br J Urol 1991; 68:271-2. 6. VAN REEN R. Idiopathic urinary bladder stone disease. Fogarty International Center Proceedings, no 37, 1977. 112 GUIA PRÁTICO DE UROLOGIA
  • 104.
    Capítulo 21 Infecções UrináriasInespecíficas Rui Yamasaki Introdução Infecções urinárias não-complicadas Caracterizam-se por não detectar alterações anatômicas As infecções do trato urinário (ITU) constituem entidade ou doenças associadas, sistêmicas ou não, que favoreçam ou clínica multifatorial da mais alta incidência na população e potencializem a colonização ou a invasão infecciosa teci- estão entre as infecções mais freqüentemente encontradas na dual. A ITU não-complicada é uma doença autolimitante, prática médica. As infecções inespecíficas do trato genituri- não ocorrendo implicações clínicas de maior gravidade nário são causadas principalmente por bactérias aeróbias como formações de abscessos ou mesmo invasão do parên- Gram-negativas (por exemplo: Escherichia coli, Proteus mi- quima renal. rabilis, Klebsiella sp, Enterobacter sp, Pseudomonas aerugi- nosa, Serratia sp, Morganella morganii, Providencia stuartii Epidemiologia e outras), cocos Gram-positivos (por exemplo: Staphylococci, Streptococci grupos D e B, e outros) em menor extensão, As ITUs ocorrem em todas faixas etárias em ambos os por bactérias anaeróbias (por exemplo: Bacteroides fragilis, sexos. Mais freqüentes nas mulheres, pois sabemos que 10% Peptostreptococci e outras) e por microrganismos que re- a 20% delas apresentarão uma infecção em algum período de querem técnicas especiais para serem identificados (por suas vidas. A prevalência de bacteriúria assintomática em mu- exemplo: Chlamydia trachomatis, Ureaplasma urealyticum, lheres grávidas varia de 2% a 7%, pois sabe-se que a gravidez Gardnerella vaginalis e outros). modifica as manifestações e as seqüelas das infecções tanto no trato urinário superior como no inferior. Consideradas as Conceito principais causas de hospitalização e morbidade em crianças, as ITUs também são as responsáveis por uma quantidade sig- Conceitua-se infecção do trato urinário (ITU) quando nificativa de estados febris não-explicados, em crianças abai- ocorre colonização por agentes infecciosos, com invasão teci- xo dos três anos de idade. Estudos retrospectivos estimaram dual, em qualquer parte do trato urinário. que 0,3% a 1,2% dos bebês desenvolverão ITU sintomática durante o primeiro ano de vida. Relações entre determinadas enfermidades que poderão surgir durante a vida, como diabe- Definições te, neuropatias, neoplasias, hipertrofias prostáticas e outras, certamente deverão ser encaradas como fatores pré-disponentes Infecções urinárias complicadas às ITUs. Quando a infecção urinária ocorre em trato urinário anor- É importante levarmos em consideração que as ITUs não mal. Esta anormalidade pode ser anatômica, funcional ou são fatos isolados e sim expressões de situações mais comple- metabólica e não apenas predispõe esta área a infecções mas xas que poderão desenvolver diversos tipos de evoluções. pode alterar seu curso, tornando mais difícil a sua cura. Geral- As bactérias são as principais responsáveis pelas ITUs, mente o agente infeccioso é bem mais resistente, levando mais embora fungos, leveduras e vírus também possam produzi- facilmente a recidivas e/ou a recorrências. O perigo adicional las. A ITU é caracterizada por uma colonização de agentes de sepse está sempre presente, e a morbidade e mortalidade é infecciosos, com invasão tissular de qualquer estrutura do tra- maior sobretudo nos pacientes idosos ou hospitalizados. to urinário. Etiologia Endereço para correspondência: Conforme referimos anteriormente, desde que o princi- Rua Duque de Caxias, 1.197 pal agente etiológico da ITU seja bacteriano, devemos carac- 14010-020 - Ribeirão Preto - SP terizar o número de bactérias por ml de urina para que o diag- Tel.: (0--16) 635-9198 - Telefax: (0--16) 635-8407 nóstico seja mais preciso. Partindo do princípio de que urina é E-mail: ryama@ keynet.com.br estéril, não devemos encontrar bactérias durante a sua coleta, GUIA PRÁTICO DE UROLOGIA 113
  • 105.
    porém a chancede contaminação no procedimento da coleta é n Via ascendente signif icante. Assim, para diferenciar uma infecção verdadeira É a mais freqüente e importante via de infecção, sen- de uma contaminação, devemos considerar bacteriúria signi- do necessários vários fatores fundamentais para que ficante quando houver 100.000 bactérias ou mais por ml de ocorra a infecção vesical: colonização periuretral do urina coletada em condições de assepsia. Este conceito de patógeno proveniente da flora intestinal devido a fa- bacteriúria é ainda aceito pela maioria dos autores, porém tem tores mecânicos, defecação, sudorese, higiene pesso- sido objeto de reavaliação. Estudos recentes têm sugerido que, al etc. A colonização do vestíbulo vaginal e da uretra especificamente para infecções urinárias relacionadas a Es- distal dependerá da competição com a flora local e do cherichia coli e Staphylococcus saprophyticus, 100 colônias pH vaginal, que é muito influenciado pelo nível de por ml de urina já seria indicativo de processo infeccioso em estrogênios principalmente na ITU/cistite recorrente mulheres sintomáticas. Para homens com processo sintomáti- em mulheres menopausadas. O nível de IgA local, co, este número deveria ser pelo menos 1.000 colônias por ml, bem como a existência de fatores de aderência bacte- enquanto com o paciente com cateter urinário deve se aceitar riana como fímbrias, adesinas e hemolisinas, partici- 100 colônias por ml como indicador de infecção urinária. Na pa dos mecanismos iniciais deste processo infeccio- vigência de outras bactérias ou germes, sugere-se manter o so. critério de 100.000 colônias por ml ou mais. A uretra curta feminina é, sem dúvida, um dos fato- Em termos gerais, a freqüência de germes observados na res permissivos deste mecanismo. No homem, a ure- ITU é universal e a predominância da Escherichia coli varia de tra relativamente mais longa traria maior dificuldade 85% a 90%, porém é sempre útil lembrar as outras possibilidades a um refluxo uretrovesical, constituindo assim uma etiológicas tais como vírus (adenovírus, varicela, herpes simples barreira para a infecção vesical. Vários estudos nos e zóster etc.), fungos (Candida albicans), dentre outros. últimos anos confirmam que o intercurso sexual cons- As infecções adquiridas em hospitais freqüentemente titui um dos fatores mais importantes da ITU em mu- envolvem os patógenos mais resistentes (por exemplo: Pseu- lheres. domonas aeruginosa, Serratia marcescens) e requerem para Para que a cistite se estabeleça, os fatores naturais de terapêutica agentes antimicrobianos parenterais. proteção (tais como a urina como um inibidor natural Devemos ressaltar as bactérias produtoras da enzima urea- pela elevada hipertonicidade, pelo pH baixo e pre- se, sendo a espécie Proteus mirabilis a mais relacionada aos sença de ácidos orgânicos; a presença de proteína cálculos de estruvita, também denominados cálculos corali- de Tamm-Horsfall; o muco vesical; a secreção lo- formes. Outras bactérias produtoras de urease são: cal de IgA e IgG; o fator hidroidráulico dinâmico • Haemophilus influenzae, da bexiga, entre outros) deverão ser ultrapassados. Para que este processo patológico se complete, deve- • Staphylococcus aureus, mos lembrar das características intrínsecas das bacté- rias. Neste sentido são vários os estudos relacionados • Klebsiella pneumoniae, à resistência bacteriana, principalmente em relação a • Serratia sp, Escherichia coli (fatores de aderência das bactérias ao urotélio, polissacarídeos K na cápsula, sorotipos • Pseudomonas aeruginosa, específicos O:K:H da E. coli etc.). • Staphylococcus epidermidis. n Via hematogênica Bacteriúria assintomática corresponde ao achado de um Não é comum e ocorre especialmente em situações grande número de bactérias na urina (igual ou superior a específicas nas quais existem alterações da resistên- 100.000 colônias por ml em duas amostras de jato médio), na cia do paciente, doenças sistêmicas infecciosas ou em ausência de piúria e sintomas clínicos. É comum em crianças situações em que ocorrem alterações anatômicas ou do sexo feminino e ocorre em 1% a 7% das mulheres adultas. funcionais nos rins (que são de caráter obstrutivo, in- tra e extra-renal) favorecendo a permanência da bac- téria. Fisiopatologia n Via linfática Podemos dividir didaticamente em quatro as principais A ITU pelos canais linfáticos provavelmente ocorre, vias de entrada da infecção urinária: porém é rara. • infecção ascendente; Permanece especulativa, não sendo possível carac- terizá-la de forma definitiva. Existem condições em • hematogênica; que poderia ocorrer por via ascendente, da bexiga para os rins, por meio de capilares linfáticos periu- • linfática; reterais. • extensão direta de outros órgãos. n Extensão direta por outros órgãos 114 GUIA PRÁTICO DE UROLOGIA
  • 106.
    Abscessos intraperitoneais, especialmenteos associ- Diagnóstico laboratorial ados às doenças inflamatórias intestinais, doença in- A constatação de bacteriúria significativa é fundamental flamatória pélvica em mulheres, abscessos paravesi- para o diagnóstico e o método de escolha é a urocultura quan- cais e fístulas do trato geniturinário (especialmente titativa. as fístulas vesicovaginais e vesicointestinais) podem A amostra da urina pode ser obtida de três maneiras: proporcionar infecção do trato urinário por extensão jato urinário espontâneo, cateterização uretral ou através direta destes órgãos. da punção aspirativa suprapúbica. A amostra obtida pelo jato espontâneo deve ser realizada após limpeza da genitá- Classificação lia e em mulheres e crianças apenas o jato médio deve ser considerado, uma vez que o jato inicial se encontra conta- minado por bactérias da mucosa vaginal ou prepucial. No De acordo com a sua localização anatômica, podemos homem adulto o jato inicial pode ser levado em considera- considerar em ITU baixa: a cistite, uretrite, epididimite, or- ção, pois pode refletir a presença de bactérias na uretra. Na quite e prostatite (aguda e crônica), e ITU alta: corresponde às suspeita de prostatite, a amostra deve ser coletada após mas- infecções que acometem os rins (pielonefrites). sagem prostática. A classificação da ITU em baixa e/ou alta em assintomá- Embora a coleta da urina através da cateterização uretral tica ou sintomática, complicada ou não-complicada e esporá- possa induzir bacteriúria, sabe-se que há redução dos riscos dica ou recorrente é de fundamental importância, já que a etio- de contaminação da amostra a ser analisada. logia, a escolha dos antibióticos a serem utilizados e o tempo Com a amostra obtida pela punção suprapúbica elimina- de tratamento poderão variar consideravelmente. se a possibilidade de contaminação, sendo este método utili- Com freqüência as ITUs se apresentam como infecções zado particularmente em crianças e em indivíduos incapazes recorrentes que, apesar de mais comuns nas infecções com- de urinar voluntariamente, com riscos mínimos de complica- plicadas, podem também ocorrer nas não-complicadas. Os ção. episódios de recorrência podem se apresentar como recidi- Em pacientes com infecção causadas por Gram-negati- va quando são ocasionados pela mesma cepa bacteriana. vos (com exceção da Pseudomonas) a bacteriúria pode ser de- Na literatura atual ainda não temos um consenso sobre a monstrada pelo teste do nitrito. O nitrito é formado pela meta- definição de ITU recorrente, porém consideramos episódica bolização bacteriana do nitrato, que em condições normais quando se tem um número inferior a dois episódios em seis não é encontrado na urina. O teste do nitrito positivo é alta- meses ou três episódios em um ano. É importante ressaltar mente específico, porém sabe-se que sua sensibilidade é bai- que esta classificação não inclui infecções crônicas das vias xa, uma vez que requer que a multiplicação bacteriana ocorra urinárias. no interior da bexiga. Lembramos que Gram-positivos e Pseu- domonas não produzem nitritos. Diagnóstico clínico Não há exame laboratorial específico para diferenciação Pacientes com ITU podem ser assintomáticos, mas ge- entre cistite e pielonefrite. Os pacientes com pielonefrite po- ralmente se apresentam com sintomas relacionados ao local e dem apresentar elevação dos leucócitos, hemossedimentação à gravidade da infecção. e proteína C reativa. Um achado característico da pielonefrite Sintomas que se correlacionam com a cistite são: disúria, aguda é a osmolaridade baixa, uma vez que o rim tem sua polaciúria, urgência miccional, estrangúria e dor suprapúbi- capacidade de concentrar a urina reduzida. ca; em geral não apresentam febre. Em alguns casos a hema- As bactérias causadoras de pielonefrite podem formar túria pode estar presente, especialmente quando a infecção é imunocomplexos que podem ser detectados por técnicas de causada pelo Staphylococcus saprophyticus. Esses sintomas imunofluorescência indireta. são dificilmente diferenciados daqueles que ocorrem na ure- Dentro das possibilidades, sempre fomos favoráveis à trite, com exceção da hematúria, a menos que o paciente apre- realização rotineira de urocultura, antibiograma e conta- sente corrimento uretral. gem de colônias em todas ITUs, antes de iniciarmos a tera- Em crianças os sintomas de ITU são escassos, podendo pêutica. ser a febre o único sinal apresentado. A pielonefrite aguda apresenta como sintoma: febre, calafrios, dor lombar ou no flanco e sintomas gerais como Diagnóstico por imagem mal-estar, anorexia, náuseas, vômitos, diarréia, mialgia e A avaliação radiológica raramente é indicada na fase agu- cefaléia. Estima-se que até 30% dos pacientes podem evo- da da ITU. Exceções a essa regra ocorrem na suspeita de pro- luir com sinais de sepse. O diagnóstico diferencial deve ser cessos obstrutivos ureterais em pacientes com sinais de pielo- feito com litíase renal, colecistite, apendicite e pneumonia nefrite ou cistite recorrente, quando a análise radiológica é de base. útil na identificação de anomalias anatômicas congênitas e/ou A prostatite aguda caracteriza-se por sintomas similares refluxo ureteral. Essas avaliações podem ser feitas através da aos da cistite, porém o toque retal evidencia uma próstata do- ultra-sonografia, urografia excretora, uretrocistografia mic- lorosa e podendo estar aumentada de tamanho. cional, tomografia computadorizada e até, se necessário, a ressonância magnética. GUIA PRÁTICO DE UROLOGIA 115
  • 107.
    Principais causas deITU n Infecções inespecíficas do epidídimo • Epididimite aguda A seguir, apresentaremos de maneira esquemática, de acordo com sua localização, as principais causas das ITUs • Epididimite crônica encontradas na rotina diária: n Infecções inespecíficas do testículo e escroto n Principais causas de disúria e polaciúria • Orquite aguda • Cistite aguda • Síndrome uretral Tratamento • Cistite da lua-de-mel Após avaliação dos pacientes com ITU, é fundamental determinar quais pertencem à infecção complicada (necessi- • Pielonefrite aguda (com ou sem cistite) tando na maioria das vezes de hospitalização) e não-compli- • Irritantes uretrais cada (podem ser tratados ambulatorialmente). A terapia antibiótica visa à resolução da bacteriúria, com • Vulvovaginites (com ou sem uretrites) conseqüente alívio sintomático, sendo que muitas vezes reali- zada empiricamente. Isto porque os pacientes com cistite são n Infecções inespecíficas do rim muito sintomáticos e não toleram o tempo suficiente até a chegada dos resultados de exames. Nos casos de pielonefrite, • Pielonefrite aguda o tratamento deve ser iniciado precocemente na tentativa de se evitar que ocorram danos renais e também visando reduzir • Pielonefrite crônica a possibilidade de uma evolução para sepse. • Pielonefrite xantogranulomatosa Utilizam-se antibióticos que sejam capazes de resolver a bacteriúria, erradicando as bactérias existentes na urina. Por- • Nefrite intersticial e necrose papilar tanto, é necessário que os antibióticos escolhidos sejam ex- cretados pela via renal, alcançando concentrações • Abscesso renal intra-renal parenquimatosa e urinária adequadas. - Abscesso cortical renal (carbúnculo renal) O conhecimento dos padrões de resistência aos antibióti- cos é de suma importância, principalmente quando se vão - Abscesso corticomedular renal utilizá-los empiricamente. Durante a gravidez, recomenda-se dar preferência aos • Abscesso perinefrético betalactâmicos (amoxicilina ou cefalexina), utilizando-os por cinco a sete dias devido à sua eficácia antibacteriana, que nas n Infecções inespecíficas da bexiga ITUs é menor. • Cistite aguda Resumo de recomendações • Síndrome uretral aguda na mulher n A classificação ITU alta ou ITU baixa, assintomática • Cistite crônica ou sintomática, complicada ou não-complicada, es- porádica ou recorrente, é de fundamental importân- n Infecções inespecíficas da próstata cia, já que a etiologia, a escolha dos antibióticos a • Prostatite bacteriana aguda serem utilizados e o tempo de tratamento poderão variar consideravelmente. • Abscesso prostático n Bacteriúria é considerada significante quando encon- • Prostatite bacteriana crônica tramos na urina um número suficiente de bactérias que sugerem infecção ativa e não apenas contamina- • Prostatite não-bacteriana ção. • Prostatite granulomatosa não-específica n Utilizam-se antibióticos que sejam capazes de resol- • “Prostatodinia” ver a bacteriúria, erradicando as bactérias existentes na urina. Portanto, é necessário que os antibióticos n Infecções inespecíficas das vesículas seminais escolhidos sejam excretados pela via renal, alcançan- do concentrações parenquimatosas e urinárias adequa- n Infecções inespecíficas da uretra masculina das. 116 GUIA PRÁTICO DE UROLOGIA
  • 108.
    Diagrama de orientação n Anamnese n Exame físico n Classificação: Ä ITU alta ....................... ITU baixa Ä Complicada ................. Não-complicada Ä Sintomática ................. Assintomática Ä Esporádica ................... Recorrente n Exames complementares: v Urina (rotina) v Urocultura, antibiograma, contagem de colônias • Hemograma • Hemossedimentação • Proteína C reativa • Uréia • Creatinina • Diagnóstico por imagem n Terapêutica: v Medicamentosa (antibiótico) • Cirúrgica Legenda: v em todas as situações • em situações especiais Bibliografia recomendada 1. BACHELLER CD et al. Urinary tract infections. Medical Clinics of North America. 1997; 8: 719-30. 2. BONE RC. Gram-negative sepsis. A dilemma of modern medicine. Clin Microbiol Rev 1993; 6: 57. 3. DONOVAN MP CARSON CC. Urinary tract infection. In: Resnick ML, Older RA. Diagnosis of , geniturinary disease. 2nd ed, New York, 1997; 257-83. 4. GOLDSTEIN EJC. Prevention of bacterial resistance in urinary tract infections. Eur Urol 1991; 19: 28- 32. 5. HAMPSON SJ, NOBLE JG, RICKARDS, MILROY EJG. Does residual urine predispose to urinary tract infection? Br J Urol 1992; 70: 506-8. 6. SHORTILIFFE LMD. Urinary tract infections in infants and children. In: Walsh PC et al. 6th ed. Campbell’s Urology. Saunder 1992; 1669-86. GUIA PRÁTICO DE UROLOGIA 117
  • 109.
    Capítulo 22 Infecção Urináriade Repetição na Mulher Irineu Rubinstein Introdução processos urinários obstrutivos, cateterismo vesical, instrumen- tação urológica, diabete, pacientes imunodeprimidos, ativida- A infecção do trato urinário (ITU) pode ser considerada de sexual e gravidez. a segunda infecção mais comum, levando-se em conta o esta- Nos casos de ITU não-complicada, os estudos mais re- do gripal como a mais freqüente. Nos Estados Unidos, são centes sugerem que os tratamentos de curta duração têm efi- computadas cerca de sete milhões de consultas/ano para as cácia comprovada, além de diminuir a morbidade e os custos. infecções urinárias não-complicadas, representando um custo Embora muitos progressos já se tenham realizado, as pesqui- extremamente elevado. Embora a maioria dessas infecções sas evoluem no sentido de buscar uma terapêutica mais efeti- apresentem-se confinadas à bexiga, permanecendo autolimi- va das ITU e, principalmente, os mecanismos moleculares que tadas com tratamento adequado, o urologista muitas vezes é atuam entre as células do hospedeiro e as bactérias, responsá- solicitado a tratar infecções urinárias de caráter recorrente. As veis pela aderência bacteriana e invasão tecidual. As investi- manifestações clínicas das infecções recorrentes compreen- gações estão sendo feitas no sentido de melhorar nossos co- dem um amplo espectro e devem ser diagnosticadas e tratadas nhecimentos em relação a patogênese, tratamento e preven- da melhor forma possível. ção da infecção do trato urinário. A patogênese e as formas de tratamento da ITU têm sido estudadas extensivamente nas últimas duas décadas. Disto re- Síndrome uretral sultaram maneiras mais simplificadas de terapêutica da ITU. Tratamentos de curta duração com antibióticos selecionados Por vários anos, o critério de cultura de urina quantitativa têm provado a eficácia desta forma de terapia. Também deve- com mais de 100 mil colônias por ml vinha sendo utilizado mos levar em conta que a qualidade dos antimicrobianos de- para o diagnóstico de infecção do trato urinário. Com os estudos senvolvidos contra bactérias e fungos melhorou de maneira de Stamm et al. foi provado que em mulheres com ITU não-com- marcante nos últimos 20 anos, possibilitando, assim, melho- plicada o critério de 100 mil colônias por ml de urina tinha alta res índices de cura e menor morbidade. especificidade diagnóstica, porém baixa sensibilidade. Cerca de um terço das mulheres com sintomas de cisti- Fatores de risco te aguda têm entre 100 e 10 mil colônias por ml de E. coli, Staphylococcus saprophyticus ou outros patógenos na cultura Nas mulheres, os períodos de maior risco para ITU são a colhida do jato médio. Estas mulheres têm sido classificadas infância e a menopausa. Durante a infância, 6% a 8% têm ITU com o que chamamos síndrome uretral aguda. Assim, o crité- a cada ano. Cerca de 20% das mulheres apresentam um episó- rio clássico de 100 mil colônias deve ser reexaminado para dio de ITU pelo menos uma vez na vida. Aproximadamente que não deixemos de diagnosticar muitos casos com conta- 20% das mulheres têm infecções recorrentes em função de gens bacterianas mais baixas. As pacientes com disúria agu- fatores anatômicos e imunológicos locais; porém, entre 3,6% da, polaciúria, urgência e piúria, culturas com contagens entre e 4,2% terão um quadro de pielonefrite aguda e, destes, me- 100 e 10 mil UFC/ml de um patógeno, fornecem a melhor nos de 1% evoluirá para pielonefrite crônica. combinação de sensibilidade e especif icidade para o diagnós- A incidência de ITU aumenta com a idade, mas existem tico de infecção do trato urinário. Entretanto, a detecção de outros fatores de risco consideráveis: anomalias congênitas, somente 100 UFC/ml de urina pode ser muito difícil com qualquer técnica microbiológica. Por este motivo, Stamm sugeriu como medida prática a utilização da contagem mí- Endereço para correspondência: nima de 1.000 UFC/ml, limite que daria uma segurança maior Hospital Universitário Pedro Ernesto - FCM-UERJ em relação ao tratamento. Disciplina de Urologia Av. 28 de Setembro, 77 - 5o andar - Vila Isabel Bacteriúria assintomática 20551-031 - Rio de Janeiro - RJ Tel.: (0--21) 587-6223 É de ocorrência freqüente em mulheres idosas e em geral E-mail: rubinst@ibm.net poderá deixar de ser tratada nos casos em que não ocorra com- GUIA PRÁTICO DE UROLOGIA 119
  • 110.
    prometimento patológico doaparelho urinário. A exceção a • O agente antimicrobiano deve ser efetivo contra a maio- esta conduta acontece nas pacientes diabéticas e grávidas, que ria dos patógenos causadores de infecção urinária; deve deverão sempre ser tratadas. apresentar uma concentração urinária adequada após Entre as gestantes, a bacteriúria assintomática constitui um sua administração e manter uma concentração urinária fator de risco, pois há maior possibilidade de desenvolverem pie- ativa no mínimo por 24 a 48 horas. lonefrite no terceiro trimestre da gravidez. Por isso, é importante • A infecção deve estar limitada à urina ou apresentar a recomendação de tratamento nas mulheres grávidas. somente um comprometimento superficial da mucosa (habitualmente infecções não-complicadas do trato uri- Infecção urinária não-complicada nário inferior). Quando a infecção compromete o pa- A infecção urinária não-complicada do trato inferior (cis- rênquima renal (pielonefrite), a terapia com antibióti- tite, primeiro episódio ou episódios ocasionais) é bastante co- cos deve ser mais agressiva e prolongada. mum entre mulheres sexualmente ativas. Estima-se que entre • A infecção urinária deve ser do tipo não-complica- 10% e 20% das mulheres adultas sofrerão invasão bacteriana da, isto é, sem alterações anatômicas e funcionais do seu trato urinário em alguma época da vida. do aparelho urinário, deve apresentar ausência de cor- O quadro clínico é bastante característico, predominan- pos estranhos (cálculo, cateter) e ausência de altera- do os sintomas miccionais: polaciúria, disúria, urgência, dor ções das defesas orgânicas. hipogástrica, estrangúria e muitas vezes hematúria final. Como tratamento geral recomenda-se ingestão abundan- te de líquidos para aumentar a diurese e diluir a população Tabela 1 TRATAMENTO DA ITU EM bacteriana; micções completas e repetidas para promover o DOSE ÚNICA - INDICAÇÕES esvaziamento vesical e recomendação de higiene perineal apu- rada. A utilização de antiespasmódicos e analgésicos ajudam • ITU não-complicada • Não-diabéticas a aliviar os sintomas desconfortantes. Podem-se também em- pregar analgésicos de vias urinárias e substâncias inibidoras • Alguns antibióticos • Não-grávidas da prostaglandina. • Mulheres com menos • Sem infecção recente Em relação à terapêutica medicamentosa devemos admi- de 60 anos • Sem insuficiência renal nistrar agentes antimicrobianos com a finalidade de erradicar as bactérias invasoras do trato urinário. Antes de se iniciar o tratamento com uma droga antimicrobiana, podemos indicar As vantagens do tratamento da ITU não-complicada com a colheita de urina para cultura e contagem de colônias. Po- dose única são enumeradas a seguir: dem-se utilizar os seguintes fármacos: associação sulfameto- xazol + trimetoprim, quinolonas, nitrofurantoína, amoxicilina • eficácia comprovada em vários ensaios clínicos; e cefalosporina. O tratamento convencional da cistite sempre foi propos- • comodidade e certeza da tomada da dose adequada do to com duração de sete dias. Com a finalidade de minimizar antibiótico (adesão da paciente ao tratamento); os efeitos colaterais (“rash” cutâneo, náuseas, vômitos, diar- • menor incidência de efeitos colaterais; réia, vaginite) observados quando se utiliza um plano de trata- mento prolongado, tem sido proposta uma terapia de curta • custos reduzidos; duração. As quinolonas (norfloxacina, ciprofloxacina, lome- • menor alteração da flora vaginal e intestinal. floxacina, ofloxacina), a amoxicilina, associação sulfameto- xazol + trimetoprima, quando utilizadas por três dias apresen- Havendo falha na resolução da bacteriúria em dois ou tam índices de cura bastante elevados, em cerca de 80% a 90% três dias, sugere-se uma invasão tecidual mais profunda, o que dos casos. vai exigir um tratamento mais intenso e prolongado, ou a ne- Com o advento das quinolonas fluoradas, ultimamente vem cessidade de uma investigação urológica mais completa e ade- sendo utilizada uma terapia de dose única para o tratamento da quada (por imagem e/ou endoscopia). ITU não-complicada, com excelentes resultados. Uma pequena As seguintes drogas antimicrobianas preenchem estes quantidade de antimicrobiano pode afetar o processo infeccioso, requisitos quando utilizadas em dose única: as quinolonas fluo- pois dificulta a formação de fímbrias, e mesmo quando estas se radas (pefloxacina, lomefloxacina, ofloxacina), fosfomicina formam são aberrantes quanto a morfologia e função, impedindo trometamol, amoxicilina (3 g) (tabelas 2 e 3). desta maneira a aderência bacteriana à célula do hospedeiro. Uma ação sinérgica de anticorpos e uma pequena quantidade de anti- Infecção urinária recorrente microbiano explicam a esterilização da urina após a administra- ção. Este fato constitui a base do tratamento da ITU não-compli- A reinfecção é caracterizada por uma cultura positiva após cada com dose única de um antimicrobiano. o tratamento e é devida a um germe diferente daquele presen- Os seguintes requisitos são necessários para a utilização te no episódio inicial da infecção, detectado após a segunda de uma terapia com dose única (tabela 1): semana do término do tratamento. 120 GUIA PRÁTICO DE UROLOGIA
  • 111.
    Tabela 2 AGENTES IDEAIS PARA ITU Tabela 3 TRATAMENTO EM DOSE ÚNICA NÃO-COMPLICADA CONTRA-INDICAÇÕES • Atividade contra a maioria dos patógenos • Homens • Pequeno potencial para resistência • Crianças • Tolerância e aceitabilidade • Grávidas • Excelentes níveis urinários • Idosos • Remoção da flora periuretral • Duração dos sintomas > 4 dias • Efetiva eliminação da aderência bacteriana • Pequena ação da flora bacteriana • Não causar colonização fúngica perineal Quimioprofilaxia pós-coito • Períodos prolongados entre recorrências O ato sexual é um importante fator na instalação da cisti- te recorrente, pois impele as bactérias colonizadas no intróito vaginal para dentro da bexiga. Também foi demonstrado que Estima-se que 80% das mulheres com infecção urinária a abstinência sexual, sem qualquer tratamento adicional, pre- tratada venham a apresentar recorrência. As pacientes com veniu novos episódios de infecção urinária, apesar de estas cistite recorrente costumam apresentar dois ou mais episódios mulheres continuarem apresentando uma persistente coloni- de infecção por ano. Entre os episódios de infecção, o apare- zação de enterobacteriáceas no intróito vaginal. lho urinário é estéril. Nas mulheres que apresentam episódios de infecção uriná- Já foi largamente demonstrado que entre as mulheres ria relacionados com o ato sexual, pode-se instituir uma terapia sujeitas a cistite de repetição havia uma maior capacidade de profilática que consiste na recomendação de realizar um esvazia- aderência da E. coli às células do epitélio do vestíbulo vagi- mento completo da bexiga logo após o coito, e na ingestão de um nal. Uma inadequada resposta imunológica local também cons- comprimido da associação sulfametoxazol + trimetoprima ou titui um fator importante responsável pela maior aderência nitrofurantoína (100 mg). A quimioprofilaxia pós-coito é um es- bacteriana ao epitélio vaginal. quema terapêutico simples, econômico e eficiente. Sob o ponto de vista clínico, instalado um novo episódio de cistite o agente causal pode ser identificado pelos métodos Automedicação ou autotratamento laboratoriais habituais e tratado convenientemente (tratamen- Outro esquema terapêutico que pode ser utilizado é a to em três dias ou dose única). chamada automedicação. As mulheres que têm infecções uri- Ocorrendo a cura clínica e laboratorial, e desde que os nárias não-complicadas e possuem, por conseguinte, trato uri- episódios de reinfecção sejam muito freqüentes, pode-se ado- nário anatomicamente normal podem se automedicar a cada tar uma das seguintes estratégias de tratamento: episódio de cistite. As medicações mais empregadas são as quinolonas e os derivados sulfa-trimetoprima em tratamentos • quimioprofilaxia prolongada de baixa dosagem; de curta duração. • quimioprofilaxia pós-coito; • autotratamento. Tabela 4 COMPARAÇÃO DA DURAÇÃO DO TRATAMENTO Quimioprofilaxia prolongada de baixa dosagem ou tratamento supressivo Duração do tratamento (dias) A droga ideal para este tipo de terapia deve ser efetiva contra os patógenos habituais da infecção urinária, ser excre- 1 3 7 tada pela urina em alta concentração e em forma ativa, apre- Eficácia sentar poucos efeitos colaterais, não induzir a resistência bacte- Quinolonas ªªª ªªªª ªªªª riana e ser pouco onerosa. Sulfa-trimetoprima ªªª ªªªª ªªªª O esquema mais empregado e bem-sucedido neste tipo Betalactâmicos ªª ªª ªªª de terapia utiliza a nitrofurantoína (100 mg) ou a associação sulfametoxazol + trimetoprima administradas à noite pelo tem- Efeito sobre a flora vaginal ª ªªª ªªªª po mínimo de 90 dias. Estes dois agentes antimicrobianos são particularmente desejáveis para uma terapia prolongada, pois Efeitos colaterais ª ª ªªª apresentam resultados bastante satisfatórios (redução signif i- Custo ª ªª ªªªª cativa do número de reinfecções por ano), têm boa difusão no fluido vaginal, dificultando assim a colonização de entero- ª mínimo ªªmoderado ªªª aumentado ªªªªmáximo bacteriáceas, e não modificam a flora vaginal normal. GUIA PRÁTICO DE UROLOGIA 121
  • 112.
    Tabela 5 CAUSAS DE PERSISTÊNCIA Tabela 6 INFECÇÃO URINÁRIA BACTERIANA NA MULHER NA GRAVIDEZ • Litíase de infecção • Fazer rastreamento de bacteriúria • Duplicação ureteral com obstrução unipolar • Cultura de urina na primeira visita pré-natal • Rim atrófico infectado • Risco aumentado de pielonefrite • Divertículo uretral • Risco de prematuridade fetal • Pólipo urotelial • Feto com peso baixo • Glândulas parauretrais infectadas • Tratar com cefalosporinas ou amoxicilina • Coto ureteral infectado • Tratamento com quinolonas ainda é discutível • Anomalia uracal (cisto) • Cisto renal comunicante infectado • Fístula vesicovaginal, vesicoentérica ou outra fístula para bexiga acima de 65 anos têm bacteriúria assintomática. Muitos casos • Necrose papilar de infecção urinária nessas pacientes podem ser considerados • Rim esponja medular complicados e por isto devem ser manuseados de maneira di- ferente das infecções não-complicadas de pacientes jovens. Várias alterações decorrentes da idade podem contribuir para as potenciais complicações derivadas da infecção urinária: Infecção urinária persistente • nas mulheres idosas, os problemas decorrentes dos pro- É caracterizada pela ocorrência de infecções subseqüen- lapsos genitais; tes causadas pelo mesmo tipo de germe. Entre os episódios de infecção, o sistema urinário não se apresenta estéril. Habitual- • diminuição dos estrogênios circulantes (hipoestroge- mente, trata-se de uma infecção urinária complicada, instala- nismo pós-menopáusico); da em um aparelho urinário que apresenta alterações anatômi- • pacientes que tiveram acidente vascular cerebral po- cas e/ou funcionais e presença de corpos estranhos (cálculo, dem ter instabilidade vesical; cateter). Para que se possa debelar esse tipo de infecção é ne- cessária uma investigação urológica bem detalhada e o trata- • pacientes acamadas ou com uso de cateter vesical por mento adequado da patologia urológica associada (tabela 5). longo prazo podem ter hipotonia vesical e infecção uri- nária crônica; Infecção urinária na gravidez • pacientes com Doença de Alzheimer apresentam difi- culdade de controle urinário e fecal associados com a A incidência de bacteriúria assintomática nas mulheres deterioração da função neurológica; grávidas varia de 1,5% a 15%. Cerca de 30% das pacientes grávidas infectadas apresentam sintomas e 25% das grávidas • pacientes diabéticas têm uma incidência maior de ITU com urina estéril também apresentarão sintomas. Se estas pa- e podem desenvolver bexiga neurogênica. cientes não forem tratadas, cerca de 20% a 40% desenvolve- rão pielonefrite. O tratamento da bacteriúria assintomática na A Escherichia coli é a responsável pela maioria das in- gravidez baixa a incidência de pielonefrite para aproximada- fecções não-complicadas em todas as idades. No entanto, este mente 3%. A pielonefrite está associada com prematuridade, quadro se modifica nas pacientes idosas com infecção com- aborto, hipertensão e infecção urinária pós-gravidez. Em vir- plicada. Em relação a estas, a E. coli ocorre em menos da tude desses dados, é importante que as mulheres grávidas se- metade dos casos. Outros patógenos vistos em ITU em pa- jam monitoradas com estudo ultra-sonográfico do aparelho cientes com mais de 65 anos incluem Proteus mirabilis, Pseu- urinário e com culturas de urina quantitativas. domonas, Klebsiella, Citrobacter, Enterobacter e Serratia. As cefalosporinas, amoxicilina e nitrofurantoína são subs- Entre os germes Gram-positivos predominam os Enterococos tâncias que demonstraram efetividade, segurança e boa tole- e Staphylococcus aureus. O Staphylococcus saprophyticus, co- rabilidade durante a gravidez. Os derivados de sulfas, tetraci- mum nas pacientes jovens, raramente infecta mulheres idosas, clinas e aminoglicosídeos devem ser evitados durante a gravi- possivelmente devido à diminuição do estrogênio e conseqüente dez. A utilização de quinolonas durante a gravidez ainda é mudança na flora vaginal. discutível (tabela 6). Tratamento das ITU complicadas Infecção urinária na terceira idade O manuseio das ITU complicadas difere daquele feito nas As mulheres idosas são particularmente suscetíveis a in- infecções não-complicadas. Enquanto nas infecções não-com- fecções urinárias recorrentes. Pelo menos 20% das mulheres plicadas podemos até não lançar mão da cultura de urina, nas 122 GUIA PRÁTICO DE UROLOGIA
  • 113.
    infecções complicadas esteexame será obrigatório se a idade e o menopáusicas e com história de ITU recorrente prova uma quadro clínico da paciente assim exigirem. Os regimes terapêuti- vez mais que o uso local de estrogênio e o retorno do epitélio cos em dose única ou em três dias não devem ser utilizados nesta vaginal às condições pré-menopáusicas levam à diminuição forma de infecção devido ao grande número de falhas. dos episódios de ITU. Estes autores sugerem que a melhoria A utilização de uma quinolona do tipo ciprofloxacina ou das condições locais da mucosa vaginal foi a responsável pela ofloxacina é eficaz devido a sua baixa resistência (< 5%). Os melhor resposta nas mulheres que fizeram uso do estrogênio tratamentos devem durar entre sete e dez dias. local. Também é proposto que um regime profilático com es- Para as infecções mais sérias, geralmente recomenda-se trogênio local pode ser uma alternativa ao tratamento antibió- a terapia parenteral e posteriormente o seguimento é feito com tico profilático a longo prazo nas mulheres idosas. medicação oral. Atualmente, alguns autores recomendam tra- As infecções urinárias recorrentes são extremamente co- tamento com quinolonas orais para as mesmas indicações da muns e em relação a elas devem ser considerados os proble- terapêutica parenteral. As vantagens desse esquema terapêuti- mas relacionados tanto aos fatores bacterianos quanto aos fa- co incluem bons índices de cura e custo apropriado. Deve-se tores do próprio hospedeiro. Estas infecções ocorrem mais co- ter em conta que as pacientes idosas com infecções complica- mumente em mulheres que têm maior propensão à coloniza- das requerem doses ajustadas de antibióticos em função da ção bacteriana das áreas periuretral e vaginal. deterioração de sua função renal. Outra consideração a ser feita Os estudos mais recentes sugerem que os tratamentos de é a possibilidade de interação de drogas. Anticonvulsivantes, curta duração nos casos de ITU não-complicada têm eficácia antiácidos, bloqueadores de H2, teofilina e anticoagulantes, comprovada, além de diminuir a morbidade e os custos do todos comumente usados em idosos, podem interferir na ab- tratamento. Atualmente, com a utilização das modernas fitas sorção dos antibióticos. reagentes e com os tratamentos de curta duração, consegue-se A infecção recorrente é um problema particular nas pa- aumentar a adesão e a tolerância da paciente ao tratamento, cientes idosas, com incidência de 10% a 15% nas mulheres sem com isto diminuir a eficácia do mesmo. com idade acima de 60 anos. A presença de estrogênio esti- Embora muitos progressos já se tenham realizado, as pes- mula o crescimento dos lactobacilos, fazendo baixar o pH quisas evoluem no sentido de buscar uma terapêutica mais vaginal e auxiliando a inibir o desenvolvimento dos uropató- efetiva das ITU e, principalmente, os mecanismos molecula- genos. Com a menopausa ocorrem mudanças na flora vaginal res que atuam entre as células do hospedeiro e as bactérias, e os lactobacilos são substituídos por outros microrganismos, responsáveis pela aderência bacteriana e invasão tecidual. As particularmente E. coli. Esta modificação da flora vaginal investigações estão sendo realizadas no sentido de melhorar aumenta a suscetibilidade às infecções urinárias recorrentes. nossos conhecimentos em relação à patogênese, tratamento e, As mulheres na fase de menopausa têm mais probabilidade de principalmente, na prevenção da infecção do trato urinário. colonizar o intróito vaginal com enterobacteriáceas devido ao No futuro poderemos utilizar formas inteiramente distintas pH elevado do fluido vaginal. Assim, a administração de es- de tratamento, incluindo a possibilidade de utilizar vacinas para trogênio (sob a forma de creme vaginal) deve ser rotineira no bloquear os locais dos receptores bacterianos e assim diminuir a tratamento da ITU neste grupo de mulheres. colonização bacteriana. Outra possibilidade interessante será a O trabalho de Raz e Stamm estudando 93 mulheres pós- alteração dos mecanismos de defesa do próprio hospedeiro. Bibliografia recomendada 1. KUNIN CM. Urinary tract infection: new information concerning pathogenesis and management. J Urol 1982; 123: 1233. 2. RUBINSTEIN I. Como diagnosticar e tratar infecção urinária. Rev Bras Med 1995; 52: 151. 3. STAMM WE et al. Urinary tract infections: from pathogenesis to treatment. J Infect Dis 1989; 159: 400-6. 4. STAMM WE. Controversies in single dose therapy of acute uncomplicated urinary tract infections in women. Infection 1992; 20(Suppl.4): 272-5. 5. LERNER SA. Optimal duration of treatment of urinary tract infections. Eur Urol 1987; 13 (Suppl. 1): 26. 6. LENZ LL. Infecção urinária. São Paulo, Fundo Editorial BYK, 1994. 7. PALMA PCR. Tratamento de curta duração da infecção do trato urinário não-complicada. J Bras Urol 1991; 17: 13. 8. FAIR WR, CRANE DB, PETERSON LJ, DAHMER C, TAGNE B, AMOS W. Three-day treatment of urinary tract infections. J Urol 1980; 123: 717. 9. NICOLLE EL. Urinary tract infections in the elderly. Current Opinion 1995; 5: 45-7. 10. PFAU A, SACKS T, ENGELSTEIN D. Recurrent urinary tract infections in premenopausal women: prophylaxis based on an understanding of the pathogenesis. J Urol 1983; 129: 1153. 11. RAZ S, STAMM WE. A controlled trial of intravaginal estriol in postmenopausal women with recurrent urinary tract infections. N Engl J Med 1993; 329: 753-9. 12. UEHLING DT, HOPKINS WJ, BALISH E et al. Vaginal mucosal immunization for recurrent urinary tract infection: phase II clinical trial. J Urol 1997; 157: 2049. GUIA PRÁTICO DE UROLOGIA 123
  • 114.
    Capítulo 23 Tuberculose Urogenital RenatoTambara Filho Introdução va mobilização de células de defesa com a participação de macrófagos e linfócitos T. A resposta tecidual que limita este processo é a formação A tuberculose é considerada atualmente um problema do granuloma; porém, podem subsistir bacilos na forma la- de saúde pública no mundo, principalmente nas regiões tente em macrófagos não-lesados, que alcançam a via linfo- pouco desenvolvidas, onde existem condições sócio-eco- hematogênica e acometem outros órgãos, inclusive os rins. nômicas desfavoráveis. Sua prevalência vem aumentando nos últimos anos, principalmente devido à proliferação da AIDS, e a Organização Mundial da Saúde estima que ocor- Fisiopatologia ram cerca de 8 milhões de casos novos e 3 milhões de óbi- tos por ano em todo o mundo. Os bacilos que alcançaram os rins pela via hematogênica A tuberculose urogenital quase sempre é conseqüência instalam-se inicialmente de forma bilateral no córtex renal e da disseminação hematogênica da tuberculose pulmonar, cons- as lesões primárias ocorrem nos glomérulos. Mesmo com o tituindo até 40% das formas extrapulmonares. O período de desenvolvimento de granulomas na região cortical, esta fase latência entre a infecção pulmonar e o aparecimento dos sin- precoce da doença mostra-se clinicamente silenciosa e tende tomas urinários pode variar de 5 a 20 anos, razão pela qual o a evoluir para a cicatrização. grupo etário mais atingido pela tuberculose urogenital é o adul- Ao penetrar na medular, os bacilos passam a se multipli- to jovem. Com pico de incidência entre os 20 e 50 anos e atin- car e expandir devido ao fluxo sangüíneo lento e à diminuição gindo mais homens que mulheres, compreende-se a grave re- dos mecanismos de defesa desta camada, verificando-se a cro- percussão social da doença, por comprometer indivíduos em nificação e a evolução do processo em apenas um rim. Perma- plena atividade laborativa. nece desconhecida a razão pela qual o desenvolvimento da tuberculose renal ocorre em apenas um lado, tendo em vista o comprometimento bilateral inicial. Causas No interstício medular, os granulomas progridem e se ul- ceram, com a sua área central apresentando necrose caseosa. A tuberculose humana é causada pelo Mycobacterium tu- Em seguida, esses granulomas se coalescem direcionando-se berculosis, denominado Bacilo de Koch (B.K.), em alusão a para as papilas e ulceram-se em contato com os cálices, propi- Robert Koch, que identificou esse agente etiológico em 1882. ciando a primeira lesão radiologicamente visível. A partir Trata-se de um bastonete estritamente aeróbio, que possui um desta fase, em que o processo tuberculoso abre-se para o elevado conteúdo lipídico conferindo-lhe a característica de sistema pielocalicial, a bacilúria persistente desencadeia ser álcool-acidorresistente. Outras micobactérias, como M. novas disseminações, através da pelve renal, para outros bovis, M. avi, M. microzi e M. marinum são destituídas de cálices. Os episódios sucessivos de necrose, caseificação e importância em patologia humana. f ibrose ocasionam calcificações, distorções pielocaliciais e A transmissão se faz de pessoas contaminadas para ou- atrofia do parênquima, chegando-se nos casos mais graves à tras, através de gotículas contendo bacilos, eliminadas pela completa destruição renal. fala, tosse e espirro, as quais permanecem em suspensão no Por via canalicular os bacilos chegam ao ureter, onde ocor- ar. Quando inaladas, tais gotículas chegam aos bronquíolos e re a mesma reação inflamatória, com formação de granulo- alvéolos, onde inicia-se o processo de multiplicação bacteria- mas seguidos de ulceração e necrose caseosa que evoluem para na seguida de intensa reação inflamatória, observando-se ati- a fibrose cicatricial. As áreas de fibrose correspondem às es- tenoses, verificadas mais freqüentemente no terço inferior do ureter, mas que podem comprometer o terço superior ou mais raramente sua porção média. Endereço para correspondência: Pelo fluxo de urina os bacilos instalam-se na bexiga, ini- Rua Carneiro Lobo, 123 - ap. 31 ciando-se as lesões granulomatosas próximas ao meato urete- 80240-240 - Curitiba-PR ral, observando-se a presença de edema, hiperemia e peque- Telefax: (0--41) 343-3393 nas úlceras. Nesta fase, torna-se possível o diagnóstico de cis- GUIA PRÁTICO DE UROLOGIA 125
  • 115.
    tite tuberculosa atravésda biópsia endoscópica. Gradativamen- No epidídimo encontram-se nódulos endurecidos na ca- te toda a bexiga é tomada pelas lesões ulcerativas e necróticas, beça ou na cauda, que podem abscedar e fistulizar. A fístula que conduzem à retração cicatricial e à redução progressiva escrotal é muito sugestiva de epididimite tuberculosa. da capacidade vesical às vezes tão intensa que tal capacidade Nas mulheres as manifestações variam desde dor pélvi- limita-se a 20 ou 30 ml. As reações inflamatórias também al- ca, corrimento vaginal, dispareunia e massa abdominal até a teram a junção ureterovesical e o refluxo pode, por via ascen- esterilidade. dente, levar ao comprometimento renal do outro lado. A próstata envolve-se pela tuberculose por via canalicu- Diagnóstico lar ou por via hematogênica e os granulomas inflamatórios encaminham-se para a abscedação ou para a fibrose com a A suspeita clínica da doença toma por base a presença formação de nódulos. Da próstata os bacilos seguem para as das manifestações renais, vesicais e genitais. No entanto deve- vesículas seminais reproduzindo novos granulomas e para se ressaltar que pelo seu caráter insidioso e multiforme, a tu- o canal deferente que se torna espessado e ocupado por nó- berculose urogenital pode simular várias condições patoló- dulos. gicas urológicas, tornando difícil o seu diagnóstico em fase O epidídimo é atingido por extensão retrógrada, aumen- precoce. Por esta razão, os pacientes que apresentam alte- tando de volume e evoluindo cronicamente com o desenvolvi- rações clínicas do trato urinário para as quais não se en- mento de nódulos, mormente na cauda, podendo eclodir em contre uma explicação satisfatória devem ser exaustivamen- abscesso e fístula escrotal. te investigados. No sexo feminino pode ocorrer salpingite, com obstru- O diagnóstico de certeza da tuberculose é obtido de ção da trompa de Falópio acompanhada pelo envolvimento do duas maneiras: pela identificação do bacilo na urina ou se- útero e dos ovários. creções e pelas alterações histopatológicas típicas de gra- nuloma tuberculoso em material obtido através de biópsia Quadro clínico ou peça cirúrgica. Manifestações sistêmicas Exames laboratoriais A sintomatologia sistêmica, composta por febre, ano- rexia, perda de peso e sudorese noturna é infreqüente e de • Urina I - Redução do pH urinário, proteinúria variá- pequena intensidade, devido ao prolongado período de in- vel, hematúria e piúria estéril. cubação. • Bacterioscopia do sedimento urinário pelo método de coloração de Ziehl-Neelsen - É conveniente o re- Manifestações renais colhimento de três amostras de jato médio da primeira Dor lombar e em flanco, acessos febris e calafrios tradu- urina da manhã por três dias consecutivos e, se possí- zem a tuberculose renal, podendo ocorrer obstrução ureteral vel, até seis amostras em seis dias consecutivos. Existe pela passagem de coágulos sangüíneos ou fragmentos de teci- o risco de contaminação do material por micobactérias dos necróticos fazendo com que a dor assuma o caráter de saprófitas, como o M. smegmatis, M. xenopi e outras. cólica. A hematúria total silenciosa pode significar a fase inicial • Cultura em meio de Lowenstein-Jensen - Com índi- da doença e deve ser exaustivamente investigada. ce de positividade entre 80 e 90%, é considerado o pro- A hipertensão arterial ocorre em menos de 5% dos casos cedimento fundamental para o diagnóstico, muito mais e é relacionada à perda de função renal. sensível que a microscopia direta, sendo completado pelo antibiograma. Manifestações vesicais Os sintomas vesicais são os mais freqüentes, mais exu- • Exame anatomopatológico - Algumas vezes o diag- berantes e mais importantes denunciadores da tuberculose uri- nóstico da tuberculose é feito pelas alterações histopa- nária. tológicas de material proveniente de biópsia endoscó- A polaciúria é persistente e progressiva à medida que a pica ou peça cirúrgica. bexiga se contrai, acompanhando-se de dor suprapúbica, piú- ria e hematúria. Muitas vezes interpretada como infecção uri- Outros métodos diagnósticos nária inespecíf ica, podendo até mesmo com ela coexistir, a Outrora mais valorizados, a inoculação em cobaia e as polaciúria não responde aos antimicrobianos comuns, fato que provas cutâneas de sensibilidade à tuberculina atualmente são gera suspeita da presença da tuberculose. exames pouco utilizados por dif iculdades de acessibilidade e de interpretação. Manifestações genitais As manifestações prostáticas são constituídas por di- • Avaliação radiológica - Permite delimitar o compro- minuição do volume seminal, hemospermia e ejaculação metimento do trato urinário e o controle evolutivo da dolorosa. doença durante e após o tratamento. 126 GUIA PRÁTICO DE UROLOGIA
  • 116.
    • RX detórax - Em 25% dos casos, confirma a existên- • Dose: 10 mg/kg até o máximo de 600 mg/dia. cia de foco primário pulmonar ou ainda a presença de • Efeitos colaterais: urticária, hepatite medicamentosa, lesões em atividade. dispepsia, anemia hemolítica e púrpura. • RX simples de abdome - Pode revelar alterações da n Pirazinamida (PZA) - Bactericida, atua intracelular- silhueta renal, lesões ósseas, presença de calcificações mente em bacilos fagocitados por macrófagos, de mul- renais e eventual associação com litíase. tiplicação intermediária. • Urografia excretora - A despeito das novas técnicas • Dose: 15 a 30 mg/kg até 2.000 mg/dia. de imagem, este exame continua sendo fundamental • Apresenta hepatotoxicidade dose-dependente e os se- na avaliação e evolução da tuberculose, mostrando as guintes efeitos colaterais: prurido, eritema, artralgia e seguintes alterações: síndrome dispéptica. • Renais - Erosões mínimas papilocaliciais, em fase n Isoniazida (INH) - Bactericida, atua intra e extracelu- precoce e assintomática. Em escala crescente, en- larmente em bacilos de multiplicação rápida. contram-se dilatação calicial, de grupos caliciais • Dose: 5 mg/kg até 400 mg/dia, devendo ser suple- ou de todo o sistema pielocalicial, amputações ca- mentada com piridoxina, 60 mg/dia. liciais, cavidades únicas ou múltiplas, graves de- • Efeitos colaterais: polineuropatia periférica, síndro- formações e retrações do parênquima com calcif i- me dispéptica e hepatite medicamentosa. cações, retardo de excreção e exclusão funcional radiológica. n Estreptomicina (SM) - Bactericida, atua extracelular- mente, sendo disponível somente para administração • Ureterais - Áreas de estenose, principalmente no intramuscular. terço inferior e retificação. • Dose: 15 mg/kg até 1.000 mg/dia. • Vesicais - Bexiga contraída, de paredes irregulares. • Efeitos colaterais: nefro e ototoxicidade. • Pielografia - Tanto a pielografia ascendente como a • Etambutol (EMB) - Bacteriostático, atua intra e ex- translombar atualmente são pouco empregadas. tracelularmente. • Dose: 15 a 25 mg/kg até 1.200 mg/dia. • Uretrocistografia - Bexiga contraída e quando presente • Efeitos colaterais: neurite retrobulbar com diminui- refluxo vesicoureteral. ção da acuidade visual. • Ultra-som - Auxilia no controle evolutivo das dilata- ções pielocaliciais, cavitações e comprometimento do Esquemas terapêuticos parênquima. • Tomografia computadorizada - Fornece melhor exa- Esquema de 9 meses: tidão na localização e extensão das lesões renais, pro- • primeiros 3 meses: INH 400 mg/dia + cessos fibróticos e cicatriciais. RMP 600 mg/dia + PZA 2.000 mg/dia, • Cistoscopia - Sob anestesia, fornece visão direta das seguidos por diversas fases da cistite tuberculosa com possibilidade • 6 meses restantes: INH 400 mg/dia + de biópsia. RMP 600 mg/dia. Esquema de 12 meses: Tratamento • primeiros 2 meses: INH 400 mg/dia + RMP 600 mg/dia + O tratamento clínico em dosagens e tempo adequados PZA 2.000 mg/dia, propicia a cura em quase todos os casos, sendo de fundamen- seguidos por tal importância a compreensão e colaboração do paciente. • próximos 4 meses: INH 400 mg/dia + Atualmente, o tempo de duração do esquema tríplice varia de RMP 600 mg/dia, seis a nove meses, podendo prolongar-se para um ano ou mais, seguidos por dependendo da evolução. • 6 meses restantes: INH 400 mg/dia. As características das principais drogas utilizadas são as seguintes: Outras drogas e outros esquemas são empregados com menor freqüência em casos especiais de resistência. n Rifampicina (RMP) - Bactericida, atua eliminando A resposta ao tratamento é avaliada pela remissão dos bacilos persistentes e de multiplicação lenta, intra e sintomas e pelas culturas de urina, repetidas mensalmente até extracelularmente nos focos caseosos. sua negativação. GUIA PRÁTICO DE UROLOGIA 127
  • 117.
    Tratamento cirúrgico Conclusões O tratamento cirúrgico da tuberculose urogenital é enfo- A tuberculose vem aumentando no mundo inteiro devido cado sob duas perspectivas: as intervenções extirpativas, que à deficiência imunológica proporcionada pela proliferação da englobam a nefrectomia total ou parcial e a epididimectomia, AIDS. Da mesma forma, a sua localização urogenital também e as intervenções reconstrutivas, representadas pelas plastias torna-se mais freqüente e a atenção médica, especialmente do ureterais e as ampliações vesicais, com utilização de segmen- urologista, deve estar voltada para o diagnóstico precoce e a tos intestinais isolados. Deve-se ressaltar que as derivações pronta instituição do tratamento. urinárias atualmente são pouco empregadas, sendo reserva- Quanto antes inicia-se o esquema tríplice, maior a chan- das para casos especiais. ce de cura ou, pelo menos, de menores seqüelas. Esta é a me- Recomenda-se pelo menos um mês e se possível três me- lhor maneira de se evitarem as complicações renais graves, ses de esquema tríplice antes de se realizarem as intervenções que podem levar à insuficiência renal crônica e à necessidade cirúrgicas, com a finalidade de se evitarem disseminações hema- de tratamento dialítico, lembrando que para o paciente com togênicas. tuberculose as possibilidades de transplante são limitadas. Seguem-se esquemas de orientação diagnóstica e de orien- • Nefrectomia - Reservada para os casos de lesões ex- tação terapêutica: tensas e avançadas, com sintomatologia dolorosa ou hi- pertensão arterial, sua indicação em rim excluso assin- pH ácido Dor lombar e tomático, após o esquema tríplice e com justificativa + em flanco preventiva, é controvertida. Hematúria + + Febre e calafrios Piúria e urocultura + • Nefrectomia parcial - Pouco usada, tem indicações res- negativa Urocultura negativa tritas para lesões localizadas, sem resposta ao tratamento clínico. Pesquisa de B.K. na urina • Reimplantes e plastias ureterais - Nos casos de este- Polaciúria persistente Epididimite crônica nose ureteral pode-se optar por técnicas de reimplante + + com ou sem interposição de alças intestinais. Procedi- Urocultura negativa + Fístula escrotal mentos endoscópicos para dilatação ureteral mostram = resultados temporários. TB UROGENITAL • Ampliações vesicais - Indicadas nas bexigas contraí- das, com aplicação de segmentos intestinais isolados e Avaliação radiológica TB UROGENITAL Ultra-som destubulizados, são operações que melhoram substan- TAC cialmente o desconforto vesical e a qualidade de vida dos pacientes. Esquema tríplice • Epididimectomia e orquiectomia - Devem ser rea- Nefrectomia? lizadas nos casos de espessamentos dolorosos crô- Epididimectomia? CURA nicos e nos abscessos caseosos que evoluem para a Ampliação vesical? fistulação. Bibliografia recomendada 1. BARROS M, JACOBINO M. Tuberculose genitourinária em pacientes autopsiados num hospital geral. J Br Urol 1982; 8: 22-6. 2. ELLNER JJ. Tuberculosis in the time of AIDS: the facts and the message. Chest 1989; 1051-2. 3. GANDOLPHO L, SCHOR N. In: Schor N, Srougi M. Nefrologia urologia clínica. São Paulo, 1998, 160-6. 4. LATTIMER JK, WECHSLER M. In: Devine CJ, Stecker J. Urology in practice. Boston, 1978, 493-501. 5. NESRALLAH LJ. In: Schor N, Srougi M. Nefrologia urologia clínica. São Paulo, 1998, 167-70. 6. VAN SCOY RE, WILKOWSKE CJ. Antituberculous agents. Mayo Clin Proc 1987; 62: 1129-36. 128 GUIA PRÁTICO DE UROLOGIA
  • 118.
    Capítulo 24 Abscesso Perinefrético MarcusVinícius Sadi Introdução Tabela 1 PRINCIPAIS FATORES RELACIONADOS AO HOSPEDEIRO QUE PREDISPÕEM O abscesso perinefrético é definido como uma coleção À FORMAÇÃO DE purulenta localizada entre a cápsula renal e a fáscia de Gerota. ABSCESSOS RETROPERITONEAIS Quando a coleção purulenta está localizada dentro do parên- quima renal é denominada abscesso cortical; por outro lado, Sistêmicos Urinários Intervenções Outros se a coleção perirrenal romper a fáscia de Gerota, há forma- Imunodepressão Pielonefrite Cateterismo Doenças ção de um abscesso pararrenal. É uma patologia de baixa inci- gastrintestinais dência na população, pois representa menos de 1% das admis- Diabete Obstrução urinária Biópsia renal Osteomielite sões hospitalares de pacientes urológicos. vertebral Abscessos perinefréticos são usualmente originados por Alcoolismo Doença policística infecções ascendentes do trato urinário, a partir de processsos Uso de corticóides Cálculo coraliforme obstrutivos e pielonefrites; ou progressão por contigüidade de abscessos corticais renais; ou por via hematogênica, secundá- Distúrbios neurológicos Refluxo ria a infecções da pele e trato respiratório superior (tabela 1). Carcinomas Nefropatia crônica No passado, as infecções por germes Gram-positivos predo- minavam; porém, com o advento de antibióticos modernos, a grande maioria dos casos atuais são causados por enterobac- dias antes do início da investigação do quadro. A maioria des- térias Gram-negativas. Em 85% dos casos, Escherichia coli e ses pacientes apresenta febre alta por mais de cinco dias (mé- Proteus sp são os germes urinários predominantes, enquanto dia entre 7 e 14 dias), apesar do uso correto de antibióticos, ao o Staphylococcus aureus é o principal responsável pelas in- contrário dos pacientes que só apresentam pielonefrite aguda, fecções por via hematogênica. em que há desaparecimento da febre quatro a cinco dias após Os pacientes portadores de abscessos perinefréticos po- o uso de antimicrobianos. São queixas comuns dores abdomi- dem ter alta mortalidade, com variações entre 23% a 56% dos nais ou na região lombar, mal estar e queda do estado geral, casos. Isto ocorre, em geral, devido ao atraso no seu diagnós- tremores e disúria. Massas lombares podem ser palpáveis. tico correto, pois quando não tratados em tempo e de maneira Diabete e calculose urinária pregressa associadas são achados adequada, esses abscessos podem progredir e invadir os pul- freqüentes. Entretanto, deve-se lembrar que até um terço dos mões, predispondo a empiemas; romper a fáscia de Gerota pacientes podem ser pouco sintomáticos ou não apresentar anterior e produzir peritonite ou perfuração colônica; levar à nenhuma das características clínicas habituais. formação de abscessos subfrênicos ou coleções pélvicas jun- to ao psoas; ou produzir destruição do tecido muscular e sub- cutâneo da região lombar (figura 1). Figura 1 Diagnóstico Classicamente, os pacientes têm febre persistente e ante- cedentes de infecção do trato urinário ou de pele cerca de 15 Vias de Endereço para correspondência: disseminação Rua Honduras, 1.108 dos abscessos corticais renais e 01428-001 - São Paulo - SP perinefréticos. Tel.: (0--11) 5051-1741 / 5051-6699 GUIA PRÁTICO DE UROLOGIA 129
  • 119.
    O diagnóstico laboratorialé falho e não deve ser consi- Tratamento derado fundamental para a caracterização do quadro e intro- dução do tratamento. Leucocitose é um achado freqüente, mas O tratamento primário dos abscessos perinefréticos é rea- 25% dos pacientes têm exame de urina simples normal. Uro- lizado com a drenagem da coleção purulenta. Embora o uso cultura é positiva em 80% dos casos, mas pode ser negativa, de antimicrobianos seja importante para prevenir e controlar a especialmente nas infecções por via hematogência, pelo fato disseminação da infecção, seu uso isolado em geral não pro- de os abscessos não estarem necessariamente em contato com move a resolução do problema e pode aumentar a mortalida- a via excretora. A hemocultura só costuma ser positiva em de, não sendo portanto recomendado. 40% dos casos; porém, nesta situação, o crescimento de múl- Drenagem percutânea desses abscessos tem sido feita com tiplos organismos é fortemente sugestivo da presença de abs- sucesso há vários anos, com resultados adequados obtidos em cessos. 50% a 92% dos casos, e com um tempo de internação que O raio X simples de abdome é normal em metade dos varia de 5 a 20 dias. Esse método de tratamento apresenta al- pacientes, porém pode demonstrar apagamento da imagem do gumas vantagens, pois: músculo psoas, ausência de contorno renal, calculose e ar no retroperitônio. Urografia excretora e raio X de tórax também • é um procedimento simples em mãos experientes e pode podem ser utilizados; porém, os exames com melhor acurácia ser realizado com anestesia local, o que é especialmen- para o diagnóstico dos abscessos perinefréticos são a ultra- te útil em pacientes graves e sépticos; sonografia e a tomografia computadorizada do abdome. No diagnóstico de coleções renais e perirrenais, a tomografia é • em caso de rins funcionantes, pode evitar a realização o exame com melhor sensibilidade, mas ambos os métodos de uma nefrectomia desnecessária durante uma drena- podem ser utilizados para aspiração e exame cito-bacterio- gem cirúrgica complicada; lógico da coleção purulenta e seguimento dos pacientes (ta- bela 2). • facilita um posterior tratamento cirúrgico, se neces- sário, melhorando as condições locais e gerais do paciente; • o resultado é facilmente monitorizado com tomografia e/ou ultra-sonografia retroperitoneal. Tabela 2 PRINCIPAIS ACHADOS RADIOLÓGICOS ENCONTRADOS NOS ABSCESSOS Por outro lado, a drenagem cirúrgica clássica está melhor PERINEFRÉTICOS indicada nos pacientes com abscessos contendo múltiplas ca- vidades – porque a drenagem percutânea é menos eficiente Rx tórax nestas condições –, naqueles de localização anterior – pelo cúpula diafragmática elevada e fixa risco de acidentes de punção nos órgãos intraperitoneais –, e em casos de rins não-funcionantes, quando se requer também derrame pleural uma nefrectomia, já que nesta situação a drenagem percutâ- atelectasia da base nea somente aumenta os custos e o tempo de internação hos- Urografia excretora pitalar. Falha terapêutica de drenagem percutânea, presença de fístulas (entéricas, urinárias, pancreáticas ou pleurais) e obliteração da gordura perirrenal e apagamento do psoas osteomielite da coluna também são indicações para drena- cicatrizes pielonefríticas gem cirúrgica aberta. Nesses casos, o procedimento deve rim excluso ser feito por via extraperitoneal e múltiplos drenos de Pen- imobilidade renal rose utilizados. Os estudos comparativos de morbidade e mortalidade deslocamento renal entre a drenagem percutânea e a cirúrgica clássica são inade- Ultra-som quados devido às diferentes características dos pacientes tra- tados. Portanto, o tratamento cirúrgico ideal nesses casos re- massa hipodensa e heterogênea com ecos quer experiência e necessita ser individualizado para cada pa- cápsula espessada ciente. múltiplos septos Conclusões Tomografia detalhes do abscesso perirrenal e relação com órgãos adjacentes O abscesso perinefrético é uma patologia rara, mas po- cápsula espessada tencialmente fatal se não for tratada adequadamente. A alta morbidade e mortalidade dessa patologia advém do atraso gás perirrenal no seu diagnóstico cor reto, muitas vezes devido à 130 GUIA PRÁTICO DE UROLOGIA
  • 120.
    disparidade entre oquadro clínico e os exames laboratori- do abscesso. Não existe um protocolo universal a ser se- ais. Exames de imagem do retroperitônio devem ser sem- guido com relação ao tratamento cirúrgico. A decisão quanto pre realizados nos pacientes com quadros de pielonefrites ao tipo de procedimento cirúrgico a ser utilizado deve levar ou infecções de pele que não evoluem clinicamente bem e em consideração o estado clínico do paciente, a precisão afebril, depois de poucos dias do uso adequado de antimi- diagnóstica, a extensão do processo infeccioso, a presença crobianos. A tomografia computadorizada do abdome é o ou não de rim funcionante e a experiência do cirurgião. melhor exame para determinar a localização do abscesso e Reavaliações clínicas e por imagem freqüentes e sua relação com as estruturas adjacentes, mas o ultra-som reintervenções precoces, quando necessárias, permitem con- também pode ser utilizado nessas circunstâncias. O trata- duzir estes casos com segurança e minimizar suas potenci- mento inclui o uso precoce de antimicrobianos e drenagem ais complicações. Bibliografia recomendada 1. EDELSTEIN H, MCCABE RE. Perinephric abscess. Medicine 1988; 67:118-27. 2. HODDICK W, JEFFREY RB, GOLDBERG HI. CT and sonography of severe renal and perirenal infec- tions. Am J Roentgenol 1983; 140: 517-23. 3. MOLWIN R. Perinephric abscess. In: Bahanson R. Management of urologic disorders. London: Wolfe, chapter 19, 1994. 4. RIVES RK, HARTY JI, AMIN M. Renal abscess: emerging concepts of diagnosis and treatment. J Urol 1980; 12: 446-50. 5. SADI MV, NARDOZZA A, GIANOTTI I. Percutaneous drainage of retroperitoneal abscesses. J Endourol 1988; 2: 293-8. 6. SCHAEFFER AJ. Infection of the urinary tract. In: Campbell’s urology, 7th ed. WB Saunders 1998; 1(15): 574-9. 7. SCHIENFIELD J, ERTURK E, SPARARO RF, COCKETT ATK. Perinephric abscess: current concepts. J Urol 1987; 137: 191-4. 8. THORLEY JD, JONES SR, SANFORD JP. Perinephric abscess. Medicine 1974; 53: 441-9. GUIA PRÁTICO DE UROLOGIA 131
  • 121.
    Capítulo 25 Prostatites Antonio Carlos Pereira Martins* Haylton Jorge Suaid Adauto José Cologna Introdução A secreção prostática contém diversas substâncias com atividade antimicrobiana. As mais importantes parecem ser os Prostatite é o diagnóstico dado a uma vasta população polipeptídeos que contêm zinco, conhecidas como fator pros- masculina com queixas variadas em relação ao trato urinário tático antibacteriano. A atividade bactericida da secreção pros- inferior e períneo. Estima-se que 50% dos homens adultos apre- tática contra Gram-negativos e Gram-positivos é diretamente sentam esses sintomas em algum momento da vida. Apesar da proporcional à concentração de zinco. Pacientes com prosta- expressão implicar inflamação da próstata, tal fato nem sem- tite bacteriana possuem níveis mais baixos de zinco na secre- pre pode ser demonstrado. ção prostática do que em controles normais, muito embora os A incidência de prostatite ou processo inflamatório níveis séricos sejam normais. Não se sabe se essa redução é a prostático em homens adultos, baseada em dados de histo- causa da prostatite ou uma disfunção provocada por essa. A logia de próstatas removidas cirurgicamente ou em necróp- administração oral de zinco não é capaz de elevar os níveis sia, varia na literatura de 35% a 98%. A variação corre por deste íon no fluido seminal. conta de diferenças de amostragem e de interpretação his- Outro mecanismo de defesa é o específico, representado tológica. pelo arco eferente da resposta imunitária humoral ou celular. É crítica a distinção entre pacientes com queixas do trato Estudos recentes mostraram também elevação de mediadores urinário baixo associadas a bacteriúria (cerca de 10% dos ca- da resposta imune em portadores de prostatite. A interleucina sos) daqueles que não apresentam bacteriúria (90% restan- 6 (IL-6) se eleva dez vezes em relação aos controles normais. tes). A maioria dos pacientes pode ser enquadrada numa das A prostatite bacteriana é complicação relativamente freqüen- categorias seguintes: te em portadores de imunodeficiência adquirida. Soro de portadores de prostatite bacteriana contém anti- corpos específicos contra a bactéria responsável pela infec- • prostatite bacteriana aguda, ção, sendo que o título diminui diante de uma resposta tera- • prostatite bacteriana crônica, pêutica favorável. Homens sadios possuem títulos baixos de • prostatite abacteriana e anticorpos aglutinantes para bactérias da flora intestinal. A • prostatodinia. produção de imunoglobulinas pela próstata pode ser um me- canismo importante de defesa, pois o fluido seminal contém títulos elevados desses anticorpos, especialmente de IgA. A Causas resposta local de anticorpo antígeno-específico é maior que a sorológica e persiste por mais tempo. Por outro lado, homens Prostatites bacterianas com prostatite abacteriana apresentam elevação modesta de Acredita-se que a maioria das infecções são causadas por imunoglobulinas não-específicas na secreção prostática, mas bactérias que atingem a próstata por via ascendente através da em homens sadios esses níveis são ainda mais baixos. Ho- uretra a despeito da existência de vários mecanismos de defe- mens com bacteriúria por E. coli e com cultura negativa da sa, tais como a ejaculação, a micção, o comprimento uretral e secreção prostática, em testes de localização, exibem títulos o ângulo de implantação uretral dos ductos acinares e ejacula- aumentados de anticorpos específicos no fluido seminal. Esse dores, que pode ser reto ou agudo (oblíquo); o ângulo reto fato sugere colonização subclínica da próstata. Homens com facilitaria o refluxo de urina para a luz dos ductos. próstatas aparentemente infectadas por S. epidermidis e ou- tros organismos Gram-positivos não desenvolvem elevação *Endereço para correspondência: comparável do nível de imunoglobulinas locais. Isso sugere Hospital das Clínicas de Ribeirão Preto que as bactérias Gram-positivas que parecem colonizar a prós- USP - Departamento de Cirurgia tata na verdade são contaminantes uretrais. Av. Bandeirantes, 3.900 - Campus A elevação do número de leucócitos caracteriza diversas 14049-900 - Ribeirão Preto, SP alterações do trato urinário, tais como cistite, uretrite ou pros- Telefax: (0--16) 633-0836 tatite. Nos casos de prostatites, o número de leucócitos na se- E-mail: acpmarti@fmrp.usp.br creção prostática considerado anormal por campo microscó- GUIA PRÁTICO DE UROLOGIA 133 Cap 25- Prostatites.pm6 133 13/06/00, 15:09
  • 122.
    pico de 400Xvaria na literatura, podendo ser acima de 5, 10 dem responder pelas incertezas relativas ao papel da clamídia ou 20. Na prostatite aguda há predominância de células mo- e dos micoplasmas na gênese da prostatite não-bacteriana, es- nonucleares enquanto na crônica existem poucas células da pecialmente nos pacientes com corrimento uretral, sintomas linhagem monócito-macrófago. Estudos longitudinais mostram na ejaculação e dores perineais vagas. Mas é aconselhável dis- que nas prostatites agudas o número de leucócitos da secreção tinguir esses casos dos demais em que não há uretrite ou cor- prostática volta ao normal depois de algum tempo. Já nas pros- rimento uretral. tatites crônicas, bacterianas ou não, o estudo do fluido semi- Processos não-infecciosos, tais como inflamação media- nal revela inflamações episódicas. da por prostaglandinas, auto-imunidade e fenômenos alérgi- Na maioria dos pacientes com prostatites bacterianas com- cos, também já foram investigados e não parecem estar impli- provadas, os agentes envolvidos são aqueles que habitualmente cados na etiologia da prostatite não-bacteriana. Por outro lado, infectam o trato urinário inferior. A E. coli responde por cerca estudos cristalográficos de cálculos prostáticos indicam que de 80% dos casos. Outros organismos identificados com fre- alguns possuem substâncias encontradas na urina e não na se- qüência são outros bastonetes Gram-negativos e enterococos. creção prostática, uma demonstração de que a urina pode re- O papel dos estafilococos e estreptococos na gênese da pros- fluir para os ductos prostáticos. Esse refluxo foi demonstrado tatite é controvertido. A maioria dos autores admite que esses também em homens com prostatite abacteriana através da ino- organismos seriam causas não-usuais de infecção prostática. culação vesical de partículas de carbono, encontradas três dias A N. gonorrhoeae era causa freqüente de prostatite no passa- após fagocitadas por macrófagos da secreção prostática. O do, mas com o advento dos antibióticos a infecção prostática refluxo para os ductos prostáticos poderia facilitar a infecção por esse agente passou a ser rara. se a urina for infectada ou ocasionar uma prostatite “química” O seguimento a longo prazo de pacientes aparentemente em caso de ausência de bactérias. sadios e curados de prostatite bacteriana crônica indica que reinfecções prostáticas por diferentes tipos de bactérias não Prostatodinia são incomuns e que aproximadamente 10% dos homens com A incapacidade de se demonstrar objetivamente a infla- prostatite bacteriana crônica estão infectados por mais de um mação prostática (contagem anormal de leucócitos na secre- organismo. ção prostática) não significa necessariamente ausência de in- flamação. Apesar disso, as investigações sobre a etiologia es- Prostatite não-bacteriana tão voltadas principalmente para causas extraprostáticas. As causas da prostatite não-bacteriana são controverti- A mialgia da musculatura do assoalho pélvico resultante das ou desconhecidas. As causas infecciosas foram as mais de contrações habituais ou espasmos é uma das possíveis cau- exaustivamente investigadas. sas. Disfunção neuromuscular do colo vesical e do esfíncter Muitos autores consideram pouco consistente a possibi- uretral externo também. Estudos de portadores de prostatodi- lidade de a prostatite crônica ser provocada por agentes infec- nia mostram que cerca de 60% apresentam sintomas miccio- ciosos, tais como bactérias Gram-negativas ou enterococos, nais obstrutivos e 96% possuem fluxo urinário diminuído. To- pois, além de não serem detectados clinicamente, a resposta davia, os pacientes não apresentam volumes anormais de uri- terapêutica aos antimicrobianos não é satisfatória. Não obs- na residual ou evidências de doenças neurológicas. A urodi- tante, outros consideram que a inflamação prostática é conse- nâmica revela elevação da pressão de fechamento do colo ve- qüência de um surto infeccioso inicial, ou então de surtos de sical, do esfíncter uretral ou ambos. A abertura incompleta do infecção subclínica, pois os níveis de anticorpos contra bacté- colo vesical pode ser demonstrada por cineuretrocistografia, rias são discretamente maiores nos portadores de prostatite assim como o estreitamento da uretra prostática ao nível do crônica não-bacteriana que em controles normais. esfíncter externo, embora não se comprove contração do es- A infecção prostática por microrganismos de identifica- fíncter por eletromiografia. ção difícil pelas culturas rotineiras, tais como anaeróbios, fun- As causas das anormalidades esfincterianas ou dos espas- gos, tricomonas e vírus, também foi descartada como causa mos da musculatura do assoalho pélvico não estão claras. En- comum da doença. Não se pode descartar, porém, que esses tretanto, sugere-se que essas alterações podem provocar refluxo agentes, assim como o S. saprophyticus, possam ocasional- de urina para os ductos acinares prostáticos e que os espasmos mente provocar a prostatite. seriam perpetuados pela inflamação prostática dele decorrente. A C. trachomatis também tem sido investigada como Instabilidade emocional e estresse são freqüentes em pa- agente causal. Embora essa bactéria seja causa comum de ure- cientes com prostatodinia. A avaliação psicológica revela que trite, ainda não há técnicas quantitativas disponíveis que pos- esses pacientes podem apresentar depressão, paranóia, distúr- sibilitem a comprovação do comprometimento prostático; os bios psicossexuais ou ansiedade. A resposta ao tratamento pa- estudos existentes que procuram demonstrar esse comprome- rece ser inversamente proporcional à intensidade dos sinto- timento são controversos. mas psicológicos. Os micoplasmas também têm sido investigados. Sabe-se que o U. urealyticum pode causar uretrite, mas também pode Prostatites granulomatosas ser encontrado na uretra de homens sadios. Os estudos ofere- Caracterizam-se pela formação de granulomas. Podem cem resultados controvertidos. ser provocadas por agentes específicos, tais como M. tubercu- As dificuldades em se diferenciar uretrite e prostatite po- losis, fungos (blastomicose, histoplasmose, coccidioidomico- 134 GUIA PRÁTICO DE UROLOGIA Cap 25- Prostatites.pm6 134 13/06/00, 15:09
  • 123.
    se, criptococose, paracoccidioidomicosee candidíase) e para- virilhas –, que freqüentemente se irradia para a região lom- sitas (S. haematobium). Mas há prostatites granulomatosas não- bar ou para o lado interno das coxas. Pode ocorrer polaciú- específicas: variedades eosinofílica e não-eosinofílica. A va- ria, disúria e sensação de esvaziamento incompleto da be- riedade eosinofílica ocorre em portadores de asma ou alergia xiga. A ejaculação pode ser dolorosa ou não. A hemosper- e apresenta resposta clínica boa ao uso de corticóides. Já a mia também pode ser um sintoma associado. O toque retal variedade não-eosinofílica possivelmente é causada pelo ex- pode revelar uma próstata aumentada, endurecida ou nor- travasamento da secreção dos ácinos prostáticos para o inters- mal, geralmente não-dolorosa. Outras vezes palpa-se vesí- tício glandular. cula seminal endurecida (a normal não é palpável), o que sugere a prostatovesiculite. Quadro clínico Alguns pacientes com prostatite bacteriana crônica são assintomáticos e poderão ter o diagnóstico firmado através de e diagnóstico exames laboratoriais durante a investigação de outras condi- ções, como câncer ou infertilidade, por exemplo. Prostatite bacteriana aguda A principal pista para o diagnóstico da prostatite bacte- Geralmente é grave, manifestando-se como uma infec- riana crônica é o antecedente de prostatite aguda, de infecção ção sistêmica. Causa calafrios, febre, mialgia, dores intensas urinária ou a urocultura positiva na vigência do quadro atual. O no abdome inferior e períneo, além de sintomas urinários irri- estudo de localização, proposto por Stamey-Meares, também é tativos e obstrutivos. A libido está diminuída ou abolida nesta útil. Neste, faz-se cultura de amostras fracionadas de urina: fase de modo que nem sempre há queixa na ejaculação. Mas, quando praticada, a atividade sexual é descrita como descon- • VB1: primeiros 10 ml do jato de urina. Uma cultura fortável, com ardência ou dor durante ou após a ejaculação, positiva indica uretrite e/ou prostatite. diminuição do volume ejaculado e hemospermia. O toque re- tal revela uma próstata de volume aumentado por edema, com • VB2: corresponde ao jato médio e sua positividade áreas de endurecimento e de amolecimento, extremamente indica cistite. sensível. A massagem prostática não é recomendada devido à dor intensa e ao risco de provocar bacteriemia. • VB3: primeiros 10 ml de urina após massagem pros- Geralmente a urocultura é positiva e o hemograma revela tática; a cultura positiva indica infecção da glân- leucocitose. Os níveis de PSA (antígeno prostático específi- dula. co) geralmente estão elevados, sendo que com a instituição da terapêutica, após período adequado de tratamento, tende a A contagem de bactérias patogênicas na amostra de uri- normalizar-se. A avaliação ultra-sonográfica é restrita, podendo na após massagem prostática (VB3) deve ser dez ou mais ve- também provocar dor intensa e levar a uma bacteriemia. Quan- zes superior do que nas amostras uretral (VB1) e vesical (VB2). do realizada tal avaliação, os achados de imagem são os de A ultra-sonografia transretal é realizada em pacientes com uma próstata aumentada, arredondada, globalmente hipoeco- prostatite bacteriana crônica, sendo o achado inespecífico. Po- gênica, e, em casos mais graves, observa-se distensão da bexi- dem ser detectadas áreas hipo e/ou hiperecogênicas, focais ou ga devido à obstrução urinária aguda. Caso realizado, o doppler difusas, calcificações, cistos prostáticos, dilatação de vesícu- colorido revela um aumento do fluxo sangüíneo. A tomogra- la seminal e vesiculite. A biópsia prostática não é indicada fia computadorizada e a ressonância nuclear magnética não para o diagnóstico. Mas, como a prostatite crônica pode ele- estão indicadas, tanto pelo custo quanto por acrescentarem var o PSA, a biópsia realizada por suspeita de adenocarcino- pouco ao visualizado pelo ultra-som. A uretrocistografia, a ma prostático pode mostrar infiltração de leucócitos e macró- cistoscopia e a biópsia prostática também não estão indicadas fagos, o que sugere prostatite. por causa do risco de bacteriemia. A espermocultura não é um bom exame porque o sêmen O abscesso prostático é incomum. Pode ser uma compli- contém líquidos de glândulas acessórias e se contamina por cação da prostatite aguda ou ocorrer independentemente. Os bactérias uretrais na ejaculação. fatores predisponentes são a instrumentação uretral, o diabete O líquido prostático do paciente com prostatite bacteria- melito e estados de imunossupressão. O quadro clínico se con- na crônica revela um pH aumentado, elevação da isoenzima 5 funde com o da prostatite aguda. O toque retal revela próstata do LDH e da imunoglobulina, elevação do número de leucó- dolorosa com ou sem área de flutuação. A urocultura é positi- citos (> 5 ou 10 por campo de grande aumento), redução dos va. A ultra-sonografia transretal revela uma ou mais áreas hi- níveis de ácido cítrico, fosfatase ácida e zinco. poecogênicas ou anecóicas, de paredes espessas e irregulares, A uretrocistoscopia, a tomografia computadorizada e a com ou sem septação. A tomografia computadorizada mostra ressonância magnética normalmente não são solicitadas. área de baixa atenuação, simples ou multilobulada. Prostatite crônica não-bacteriana Prostatite bacteriana crônica A prostatite crônica não-bacteriana é a mais comum de Os sintomas são variáveis de uma pessoa para outra, e todas, correspondendo aproximadamente a 90% dos casos. O mesmo numa mesma pessoa em períodos diferentes. Pode quadro clínico é semelhante ao da prostatite crônica bacteria- haver desconforto ou dor – na região perineal, testículos, na. Não há antecedente de infecção urinária, a urocultura atual GUIA PRÁTICO DE UROLOGIA 135 Cap 25- Prostatites.pm6 135 13/06/00, 15:09
  • 124.
    é negativa eno estudo de localização as culturas fracionadas barreira hematoprostática. Dentre as várias possibilidades, também são estéreis. A microscopia da secreção prostática, destacam-se a pefloxacina, 400 mg de 12/12 horas, a ciproflo- colhida por massagem após lavagem da uretra por micção pré- xacina, 500 mg a cada 12 horas ou a ofloxacina 200 mg, tam- via, pode revelar leucócitos em concentração anormal (>10 bém a cada 12 horas. A duração do tratamento deve ser de 4 a por campo de grande aumento). Mas essa concentração de 12 semanas. Apesar da terapia, esses pacientes podem desen- leucócitos pode acontecer em homens normais e é afetada pelo volver prostatite crônica. tempo de abstinência sexual. As medidas gerais incluem analgesia, hidratação e os la- A indicação de biópsia prostática é controvertida, porém, xantes para reduzir a consistência das fezes e tornar a evacua- quando realizada por causa de elevação do PSA, ou por op- ção menos dolorosa. Nesta categoria, são incluídas também ção, pode oferecer informações que beneficiam o diagnósti- as cirurgias complementares, tais como a cistostomia e a dre- co, tanto pela análise citológica, como pela histológica. Mas nagem de abscesso prostático. não distingue a prostatite bacteriana da não-bacteriana. Toda- A cistostomia suprapúbica, por punção, é feita nos casos via, o método permite o diagnóstico diferencial de outras pros- de retenção urinária aguda, pois a sondagem transuretral cau- tatites: gonocócica, tuberculosa, parasitária, micótica e gra- sa desconforto e dor, além de oferecer risco de septicemia. nulomatosa. O abscesso prostático deve ser suspeitado quando persis- tir o quadro febril e a toxemia. Quando presente, requer a dre- Prostatodinia nagem por via transuretral ou transperineal. Os pacientes com prostatodinia têm sintomas da prosta- De 4 a 12 semanas após a terapia, é importante o contro- tite crônica, mas o toque da próstata é normal, a secreção re- le bacteriológico laboratorial feito através da cultura quantita- vela menos de 10 leucócitos por campo de grande aumento e tiva do jato médio da urina. as culturas de urina fracionada ou da secreção prostática são negativas. Os sintomas provavelmente resultam da falta de re- Prostatite bacteriana crônica laxamento do esfíncter urinário interno e da musculatura es- Ao contrário da permeabilidade observada na prostatite triada do assoalho pélvico, que aumenta a pressão da uretra aguda a quase todos os antibióticos, na prostatite bacteriana prostática e acarreta refluxo urinário para a próstata. crônica apenas alguns atingem níveis bactericidas no interior O estudo urodinâmico não é indicado regularmente nes- da glândula. O antibiótico para o tratamento da prostatite crô- tes casos, mas quando realizado pode mostrar obstrução fun- nica deve ser lipossolúvel, ter pH básico e apresentar coefi- cional do colo vesical ou do esfíncter interno. A capacidade ciente de dissociação adequado. Dentre os antimicrobianos vesical está freqüentemente aumentada. O perfil pressórico com essas propriedades destacam-se a trimetoprima, as tetra- uretral revela aumento da pressão máxima de fechamento. A ciclinas e as fluoroquinolonas. fluxometria mostra uma diminuição do pico máximo de fluxo Em nosso país a trimetoprima só existe associada à sulfa- bem como do fluxo miccional médio. metoxazol (SMX-TMP). A associação SMX-TMP (800 mg/ 160 mg), via oral de 12/12 horas, resulta em sucesso em 15% dos casos quando o tratamento é feito por duas semanas, e em Tratamento 40% quando feito por 12 semanas. As quinolonas parecem oferecer resultados um pouco superiores, sendo de 64% para Prostatite bacteriana aguda a norfloxacina quando usada na dose de 400 mg de 12/12 ho- O tratamento baseia-se na avaliação clínica inicial e pode ras, por quatro semanas, e de 71% para a ciprofloxacina na exigir internação em casos de bacteriemia (ou septicemia) ou dose de 500 mg de 12/12 horas, também por quatro semanas. com retenção urinária. Compreende medidas específicas e tam- As tetraciclinas mais usadas são a doxiciclina, 100 mg via oral bém inespecíficas. de 12/12 horas, e a minociclina também na dose de 100 mg de O tratamento específico consiste na administração de 12/12 horas; o tempo de terapia deve ser de 4 a 12 semanas. antibióticos de amplo espectro, por via parenteral, logo após Outros antimicrobianos também podem ser usados desde que a colheita de amostras de sangue e urina para cultura. Como com base em resultados de testes de sensibilidade detectados esquema inicial pode-se optar pela associação de um ami- em culturas. noglicosídeo com uma ampicilina. Aquele visa à cobertura Nos pacientes com recorrência, pode-se usar o tratamen- para as Enterobactérias, e esta, para os Enterococcus, que to supressivo, de longo prazo, com doses baixas de antimicro- são os agentes etiológicos mais comuns nas prostatites agu- bianos à noite. Para isso pode-se usar a SMX-TMP (400 mg/ das. Esses antibióticos não são lipossolúveis e teoricamen- 80 mg), a norfloxacina (400 mg) e mesmo a nitrofurantoína te não se difundem no tecido prostático, mas a experiência (100 mg). clínica comprova a eficiência deles na erradicação das bac- Como medida geral, recomenda-se ao paciente o esvazi- térias prostáticas. O mais provável é que o processo infla- amento periódico da secreção prostática e de vesículas semi- matório rompe as barreiras fisiológicas, facilitando a difu- nais, através da ejaculação, a cada 3 a 5 dias. Massagens pros- são desses agentes. táticas praticamente não são mais usadas atualmente. Em pacientes que não necessitam de internação, o uso de A prostatectomia radical para tratamento da prostatite fluoroquinolonas por via oral é a opção mais racional, tanto crônica é controvertida. Estaria reservada para casos extre- pelo espectro desses agentes quanto pelo fato de permearem a mamente graves, com cálculos prostáticos infectados ou 136 GUIA PRÁTICO DE UROLOGIA Cap 25- Prostatites.pm6 136 13/06/00, 15:09
  • 125.
    não, nos quaisa antibioticoterapia tenha falhado e os sinto- sos com confirmação urodinâmica de obstrução infravesical, mas sejam incapacitantes. Já se estudou também o empre- em que os alfabloqueadores tenham falhado, a prostatotomia go da ressecção transuretral da próstata em pacientes desse pode ser indicada. tipo. A técnica pressupõe a tentativa de remoção de todo o Quando se suspeitar de que a causa seja a mialgia do as- tecido prostático (zona periférica) com a manutenção ape- soalho pélvico, deve-se usar o diazepam na dose de 2 a 5 mg nas das fibras capsulares. Embora a cura tenha sido relata- de 8/8 horas. da em mais de 80% dos casos, o método é considerado con- A finasterida e a termoterapia prostática são métodos de trovertido. indicação controvertida. É importante salientar que o apoio emocional e a atenção Prostatite crônica não-bacteriana médica podem ser muito úteis nestes casos. Mas os pacientes Pela dificuldade do diagnóstico diferencial e devido a al- com sintomas psicológicos importantes podem se beneficiar gumas teorias que procuram implicar agentes infecciosos na do tratamento psicológico especializado. gênese desta prostatite, de maneira empírica pode-se empre- gar a doxiciclina, 100 mg, 12/12 horas, por quatro semanas, Resumo e conclusões ou mesmo uma fluoroquinolona, por duas semanas. Todavia, os resultados em geral não são bons, e o alívio sintomático As prostatites são síndromes freqüentes, de morbidade que poderia resultar de um efeito placebo, quando ocorre, cos- considerável para os homens. Terapias específicas levam à cura tuma ser transitório. ou melhora daqueles com prostatite de causa infecciosa. Nos Banhos de assento, ejaculações freqüentes, antiinflama- demais, o tratamento é freqüentemente empírico e insatisfató- tórios, anticolinérgicos ou alfabloqueadores podem eventual- rio em decorrência do conhecimento limitado sobre as causas mente ser benéficos, embora o uso seja empírico e não haja e fisiopatologia dessas síndromes. dados conclusivos. A termoterapia prostática também pode ser As prostatites agudas são causadas por bactérias que afe- uma das últimas alternativas, mas a indicação também é con- tam concomitantemente o trato urinário. O quadro clínico pode trovertida. se confundir com o de cistite aguda, mas pode contar também com sintomas miccionais obstrutivos ou retenção urinária. Fe- Prostatodinia bre alta, dores perineais e próstata dolorosa ao toque são su- O tratamento de escolha são os alfabloqueadores: terazo- gestivas. Havendo nódulo prostático flutuante suspeita-se de sina (1 a 10 mg/dia), alfusozina (5 mg 12/12h), doxazosina (2 abscesso. O quadro pode ser grave, com septicemia, que exi- a 4 mg/dia) ou tamsulosina (0,4 mg/dia). Estudos prospecti- ge internação e tratamento hospitalar com antibióticos de lar- vos mostraram melhora entre 70% a 80% dos casos. Nos ca- go espectro, que nestes casos deve ser iniciado de imediato, Figura 1 DIAGRAMA COM RECOMENDAÇÕES PARA MANEJO DAS PROSTATITES AGUDAS OU CRÔNICAS PROSTATITE PROSTATITE AGUDA CRÔNICA Toque Toque Urocultura Urocultura Ultra-som Ultra-som Teste de Biópsia? localização Leve/ Moderada Grave Urodinâmica Citologia Ambulatório Internação Bacteriana Não-bacteriana Prostatodinia Antibióticos Antibióticos Antibióticos Antibióticos Alfabloqueador por via oral por via parenteral 4/12 semanas Antiinflamatórios Miorrelaxante GUIA PRÁTICO DE UROLOGIA 137 Cap 25- Prostatites.pm6 137 13/06/00, 15:09
  • 126.
    logo após acolheita de amostras de sangue e urina para cultu- pode ser de utilidade. A prostatite crônica bacteriana é tratada ra. Havendo retenção urinária, a drenagem deve ser feita por com antimicrobianos que penetram a barreira hemato-prostá- cistostomia e não por sondagem uretral. Os casos com absces- tica, tais como a trimetoprima, as tetraciclinas ou fluoroqui- so podem necessitar de drenagem deste por via uretral ou trans- nolonas, por 4 a 12 semanas. Como o diagnóstico diferencial perineal. Os casos mais leves são tratados no ambulatório pre- pode ser difícil, e as causas são controvertidas, as prostatites ferencialmente com uma quinolona por um período de dois a crônicas não-bacterianas também podem ser manejadas ini- quatro semanas (figura 1). cialmente da mesma forma; não havendo melhora, empregar As prostatites crônicas podem ser bacterianas ou não. O então outras medidas empíricas, como banhos de assento, apoio quadro clínico de ambas é semelhante e consiste de queixas emocional, antiinflamatórios. irritativas miccionais, dor ou desconforto perineal e à ejacula- Na prostatodinia não são encontradas células inflamató- ção, hemospermia, de intensidade variável no tempo. Nas bac- rias em quantidade anormal na secreção prostática, e a urodi- terianas, o antecedente para infecção urinária é positivo ou a nâmica desses casos mostra com freqüência elevada sinais de urocultura atual é positiva, enquanto nas não-bacterianas isso obstrução ou de disfunção esfincteriana. A urocultura é nega- não ocorre. Em ambas há células inflamatórias na secreção tiva, assim como os antecedentes pessoais. A recomendação prostática e no tecido prostático em casos de biópsia. O estu- para esses casos é o emprego de alfabloqueadores e de mior- do de localização, que consiste na colheita de amostras fraci- relaxantes. Pacientes com alterações psicológicas devem re- onadas de urina, antes e após massagem prostática, também ceber tratamento especializado. Bibliografia recomendada 1. ANDERSON RU, WELLER C. Prostatic secretion leukocyte studies in non-bacterial prostatitis (prostatosis). J Urol 1979; 121: 292. 2. COLLEN M, MARDH PA. Effect of metacycline treatment on nonacute prostatitis. Scand J Urol Nephrol 1975; 9: 198. 3. FOWLER JE Jr, MARIANO M. Longitudinal studies of prostatic fluid immunoglobulin in men with bacterial prostatitis. J Urol 1984; 37: 363. 4. KIRBY RS, LOWE D, BULTITUDE MI, SHUTTLEWORTH KED. Intra-prostatic urinary reflux: An aetiological factor in abacterial prostatitis. Br J Urol 1982; 54: 729. 5. KOHNEM PB, DRACH GW. Patterns of inflammation in prostatic hyperplasia: A histologic and bacteriologic study. J Urol 1979; 121: 175. 6. MEARES EM Jr. Prostatitis and related disorders. In Walsh PC, Retik AB, Stamey TA, Vaughan ED Jr: Campbell’s Urology, 6th Ed., Philadelphia, WB Saunders Co., 1992, 807. 7. ORTEGA AM, CUNHA BA. The perplexing nature of prostatitis. Contemporary Urology 1997; 9: 73. 8. SEGURA JW, OPITZ JL, GREENE LF. Prostatosis, prostitis or pelvic floor tension myalgia? J Urol 1979; 122: 168. 9. VALERI FV, VALERI V, YAMASAKI R, ONUKI AS, GOUVEIA PM, MARTINS ACP, CICONELLI AJ. Punção biópsia aspirativa transretal no diagnóstico da patologia prostática. Rev Ass Med Brasil 1978; 9: 308. 138 GUIA PRÁTICO DE UROLOGIA Cap 25- Prostatites.pm6 138 13/06/00, 15:09
  • 127.
    Capítulo 26 Orquiepididimites Marcelo Martins Costa Introdução Causas O processo infeccioso raramente está restrito ao testí- Mais freqüentes culo ou epidídimo. Ambos, usualmente, estão afetados (or- Recém-nascidos (RN) - Embora não ocorra com enor- quiepididimite), embora clinicamente um possa estar mais me freqüência, de vem em quando nos deparamos com esta comprometido que o outro; quando é o caso, a condição patologia: RN com poucos dias de vida, com aumento de vo- constitui-se em orquite (tuberculose e caxumba) ou epidi- lume da bolsa testicular, unilateral, com sinais inflamatórios, dimite. que pode ser causado por trauma durante o parto, infecção ou A prevalência das orquiepididimites diminuiu nas últi- torção do cordão espermático (mais freqüente na forma extra- mas décadas em virtude dos esquemas profiláticos com qui- vaginal), ou por tumor testicular embrionário. As hidroceles e mioterápicos eficazes, de tecnologia mais moderna, com ins- hérnias devem ser afastadas no diagnóstico diferencial. trumental urológico mais adequado, e de programas de vaci- nação abrangentes. Crianças - Os processos inflamatórios orquiepididimá- As orquiepididimites sabidamente podem ocorrer em to- rios mais freqüentes são os viróticos (caxumba), os vasculares das as idades, desde o recém-nascido até a idade adulta. (torção de cordão intravaginal e apêndices), os bacterianos As orquiepididimites agudas têm sido uma grande causa (mais comuns em crianças portadoras de maior pressão vesico- de absenteísmo entre os militares, freqüente motivo de admis- uretral) decorrentes de alterações anatômicas, como esteno- são nos serviços urológicos. ses de meato, estreitamento de uretra, válvula de uretra poste- Não menos importante tem sido a ocorrência de orquie- rior, bexiga neurogênica, refluxo vesicoureteral, meningomie- pididimites traumáticas por esforços, que interessam sobre- locele etc. maneira à medicina do trabalho, bem como as orquiepididi- Adultos - Em adultos jovens com menos de 35 anos de mites secundárias à infecção urinária baixa em instrumenta- idade, as causas mais freqüentes de orquiepididimites são: ção urológica. Até 1985, aproximadamente 125 casos de orquiepididi- • bacterianas (Escherichia coli, Neisseria gonorrhoeae, mites agudas foram publicados em cinco grandes séries. Staphylococcus), Doolittle et al. referem que a incidência pode ser maior que • Chlamydia trachomatis, em estudos anteriores, e que casos de meninos com orquiepi- didimites ocorriam em 7,6% a 33% dos pacientes com escro- • Trichomonas vaginalis etc. to agudo, o que se reveste de grande importância no diagnós- tico diferencial. Diagnósticos incorretos podem acarretar gran- Em adultos com mais de 35 anos de idade, bactérias pio- de prejuízo à função testicular. gênicas, instrumentações urológicas, moléstias sexualmente Outros autores têm objetivamente estabelecido um risco transmissíveis por coliformes (homossexuais), específicas, aumentado de infecção urinária em crianças não-circuncisadas auto-imunes, traumáticas e idiopáticas (muito freqüentes, apro- e naquelas portadoras de outras alterações anatomomorfoló- ximadamente de 40% a 50%) são prevalentes. gicas. As bacteriemias e sépsis têm sido responsáveis por or- quiepididimites (complicações de moléstias sistêmicas). Menos freqüentes As orquiepididimites têm sido descritas na literatura oca- sionadas por vários patógenos, em várias patologias e situa- Endereço para correspondência: ções como: Rua Timbiras, 3.642 - conj. 605/606 • Microbactéria tuberculosa, 30140-062 - Belo Horizonte - MG Tel.: (0--31) 295-2918 - Fax: (0--31) 295-3397 • Trichomonas vaginalis, GUIA PRÁTICO DE UROLOGIA 139 Cap 26- Orquiepididimites.pm6 139 13/06/00, 15:11
  • 128.
    Figura 1 Figura 2 • Microbactéria leprae, como a Escherichia coli, Staphylococcus, Pseudomonas, fun- gos etc, ocasionando as orquiepididimites. • Schistosoma haematobium, As doenças sexualmente transmissíveis seriam a fonte prin- • Schistosoma mansoni, cipal de patógenos nos processos infecciosos orquiepididimários, • Haemophilus influenzae (sépsis), nos pacientes nestas circunstâncias, embora tenham sido descri- tos também em crianças. Chlamydia trachomatis, Ureaplasma • Citomegalovírus, urealiticum e Trichomonas vaginalis têm sido isoladas. • Neisseria meningitidis, As doenças sistêmicas (bacteriemias, viremias etc.), não devidamente tratadas, podem ser causa desta afecção por dis- • Paracoccidioides brasiliensis, seminação hematogênica, ocasionando, além de quadros gra- • Treponema pallidum, ves de orquiepididimites, abscesso testicular. • Plasmodium vivax, Os espaços teciduais que envolvem a musculatura do deferente talvez sejam uma via de transmissão do patógeno. • Brucella species, A via linfática tem também sido responsabilizada pelo • Enterobius vermicularis, comprometimento inflamatório de algumas orquiepididimites, embora saibamos que os linfáticos do canal deferente termi- • Filariose, nam em fundo cego ao nível do epidídimo. • Nocardia asteroides, Algumas formas de orquiepididimites aguardam expli- cação etiopatogênica convincente, dentre elas se encontram • Sarcoidose, as inflamações traumáticas e auto-imunes, freqüentes após es- • Granulomatosa (idiopática), forços de trabalho, bem como após traumas cirúrgicos, vasec- • Traumática, tomia, cavalgadas, motociclismo, ciclismo e outros. • Uso de amildarona, Forma aguda • Idiopáticas (50%), Há uma inflamação importante no epidídimo, com me- • Crianças com malformações anorretais, nos de seis semanas, com aumento considerável e progressivo de seu volume, com ou sem pequena hidrocele reacional, tor- • Instilações de BCG intravesical para tumor de bexiga. nando a região extremamente sensível e dolorosa ao exame físico, acompanhado ou não de febre, dependendo do agente etio- Fisiopatologia lógico. Na orquiepididimite da caxumba há um grande edema, mais às custas da inflamação testicular; grande aumento em seu O acesso do agente etiológico (patógeno) ao epidídimo e volume e hipertermia acompanham quadro clínico quase sem- testículo pode se dar por via canalicular. O patógeno existente pre com intensa dor localizada (figura 2). na uretra prostática ganha acesso ao epidídimo e testículo via Várias citocinas inflamatórias têm sido detectadas no san- canal ejaculador. Acredita-se, hoje, que a urina contaminada gue, liquor e urina de pacientes com orquiepididimites, além refluiria pelos ductos prostáticos e ejaculador comprometen- do espessamento inflamatório localizado, em certos casos a do a próstata (prostatite), vesícula seminal (vesiculite), o tes- única alteração encontrada, em outros há febre alta e forma- tículo e epidídimo (orquiepididimites), sendo esta a etiopato- ção de abscesso local, tornando o quadro clínico mais grave e gênese mais aceita e freqüente (figura 1). exigindo internação do paciente para o melhor controle do Os cateterismos uretrais e outras formas de instrumenta- quadro inicial, com medicação antibiótica e anti-inflamatória ções da uretra propiciam ao patógeno o acesso ao testículo e por via parenteral. epidídimo de bactérias aí existentes em situações anormais As crescentes e rápidas correntes migratórias do homem, 140 GUIA PRÁTICO DE UROLOGIA Cap 26- Orquiepididimites.pm6 140 13/06/00, 15:11
  • 129.
    Figura 3 Figura 4 dos países em desenvolvimento para os mais desenvolvidos, a quites granulomatosas, embora as características de padrão liberação sexual e a AIDS (Síndrome de deficiência imunoló- folicular e de células gigantes sejam diferentes (figuras 3 e 4). gica adquirida) têm, lamentavelmente, elevado a incidência da tuberculose, mormente em nosso meio, tornando mais fre- qüente a orquiepididimite específica, com grande prejuízo da Quadro clínico função testicular. Aguda As orquiepididimites da caxumba, apesar dos esquemas Habitualmente o quadro clínico é de dor, geralmente uni- de vacinação, não são pouco freqüentes, principalmente em lateral, raramente bilateral, de início insinuoso e gradativo e jovens com menos de 15 anos, contribuindo sobremaneira para com mais de dois dias de duração, em geral sem precedente estas inflamações. similar. A localização da dor é geralmente escrotal, podendo se Forma crônica irradiar para a região inguinal e flanco em alguns casos, po- O testículo e o epidídimo, inicialmente aumentados de dendo vir precedida de trauma, sintomas miccionais e de náu- volume, dão lugar a um processo inflamatório cicatricial, que seas e/ou vômitos. ao nível do epidídimo o leva à obstrução por fibrose, podendo Febre e aumento de volume da bolsa escrotal acompa- acarretar esterilidade quando há comprometimento bilateral. nham a dor, com edema e eritema local. Na orquite pós-caxumba, causa ainda freqüente em ado- Ao exame físico, o escroto evidencia-se com as característi- lescentes e após a puberdade, o testículo torna-se muito au- cas supracitadas e o testículo comprometido situa-se mais baixo. mentado de volume e tem a consistência aumentada, seguin- do-se um processo de atrofia progressiva, com sério prejuízo Crianças - Em crianças de menos de cinco anos e re- de sua função quando a inflamação é bilateral. À microscopia cém-natos os sintomas iniciais podem ser somente anorexia, evidencia-se nítida reação inflamatória intersticial e edema, irritabilidade nervosa ou indisposição; alterações anatômicas há rutura dos túbulos seminíferos, com infiltrado linfoplas- de trato urinário podem ocorrer, com freqüentes infecções mocitário com macrófagos abundantes dispersos. No proces- bacterianas recorrentes. so cicatricial evidencia-se atrofia testicular que, além de acar- retar sérios prejuízos funcionais, leva o jovem a uma síndro- Adolescentes - As infecções viróticas podem ocorrer, em me de perda, com sérias conseqüências psicossociais. As cé- que pesem os esquemas de vacinação eficientes, e a caxumba lulas de Leydig são habitualmente preservadas em sua apa- com orquiepididimite (orquite) torna-se prevalente, com qua- rência, e o epidídimo sujeita-se a processo inflamatório seme- dro clínico de febre, dor, aumento de volume e consistência lhante, deixando como conseqüência, na maioria das vezes, testicular aumentada. obstrução e fibrose local. O processo inflamatório quase sempre compromete ini- A vasta maioria (85%) é vista em pacientes abaixo dos cialmente mais a cauda do epidídimo, podendo, mais rara- 15 anos de idade. Durante a última década houve uma altera- mente, afetar a cabeça e rete testes ao nível do hilo, afetando ção na idade dos pacientes infectados, de 4 a 9 anos na era ou não o testículo, dependendo do fator causal. Algumas ade- pré-vacinação, para 10 a 14 anos na era pós-vacinação. Cerca rências podem ocorrer entre o testículo e seu envoltório, pro- de 30% a 40% dos pacientes com caxumba não têm parotidi- piciando o aparecimento de microabscessos, granulomas de te. Complicações como meningoencefalites, pancreatites, oo- esperma e/ou fístulas, principalmente nas inflamações prolon- forites ou orquites, têm sido observadas em mais de 42% dos gadas e recorrentes, levando eventualmente a alterações me- pacientes com caxumba. taplásicas locais. Quando neste grupo etário afastamos a orquiepididimite À microscopia, em certos casos de orquiepididimites mais por caxumba, por infecções urinárias, por patógenos piogêni- graves, a aparência histológica pode se assemelhar à das or- cos ou procedente de contatos sexuais e o quadro clínico é GUIA PRÁTICO DE UROLOGIA 141 Cap 26- Orquiepididimites.pm6 141 13/06/00, 15:11
  • 130.
    atípico, devemos pensarna possibilidade de torção de cordão espermático (em menores de cinco anos: extravaginal; em ga- Tabela 1 HISTÓRIA CLÍNICA DE 75 PACIENTES COM ESCROTO AGUDO rotos maiores: intravaginal). NA EMERGÊNCIA Torna-se fundamental o diagnóstico. Se este não estiver Torção de Torção de definido, devemos lançar mão de propedêutica por imagem cordão Epididimites apêndice ou do estudo do fluxo arterial em nível do cordão espermáti- (50) (13) testicular (12) co. Em crianças menores a eficácia é pequena, e os falsos flu- Episódios prévios 22% 7,6% 25% xos são freqüentes em virtude dos pequenos calibres dos va- Duração da dor (horas) sos – nestes casos a medicina nuclear torna-se imperativa com <12 38 23 42 o estudo da cintilografia com radiofármaco (tecnécio). 12-24 18 31 8 O “sinal de Prehn” (alivia a dor quando se eleva o testí- >24 44 46 50 culo comprometido) é mais comum nas orquiepididimites, ao Localização da dor contrário da torção de cordão, manobra que aumenta a dor. Escrotal 64 92 67 Este sinal não tem sido valorizado no exame físico em virtude Abdominal 8 - 8 de achados contraditórios, como também a temperatura cor- poral e o leucograma. Flanco 18 8 25 Urinálise anormal foi encontrada em 61% dos pacientes Início com orquiepididimite, mas também foi encontrada em 10% Agudo 70 31 83 dos pacientes com torção de cordão. Gradativo 30 69 16 Dormindo 30 8 16 Adultos - Além das possibilidades já discutidas, podem Trauma 10 31 17 ocorrer orquiepididimites agudas pós-contatos sexuais suspei- Sintomas miccionais 8 15 - tos – que podem vir precedidos ou acompanhados de disúria e Náusea/vômitos 18 15 - secreção uretral –, pós-instrumentação uretral ou ressecções (Srougi, 1995) transuretrais (hoje menos freqüentes), e também em lesões trau- Fonte: RANSLER WC III, TERRY AD. Torsion of the spermatic cord: the máticas após esforços, que ocorrem comumente em medicina Urologic Clinic of North America Urologic Emergencies. v. 9, n. 2, jun. 1982. Guest editor Paul P. Peters WB Saunders Company. do trabalho. O achado de diplococos Gram-negativos no “swab” ure- tral correlaciona-se com presença de Neisseria gonorrhoeae. Hidrocele pode acompanhar o processo inflamatório, e o A presença de piócitos no esfregaço uretral indica a ocorrên- cordão espermático aumentado de volume é ocorrência não cia de uretrite não-gonocócica. A Chlamydia trachomatis será incomum, bem como aumento de consistência do testículo e isolada aproximadamente em dois terços dos pacientes (Berger diminuição de seu volume progressivamente. et al, 1979). Nos casos de orquiepididimites crônicas, de causa tuber- Pacientes adultos ou crianças que se encontram em pro- culosa, ocorre comprometimento bilateral, alternante, afebril, grama de cateterismo intermitente por bexiga neurogênica têm com nódulos epididimário e no canal deferente muito caracte- risco maior de orquiepididimite. rísticos, embora pouco freqüentes. Crianças com fimose ou exuberância de prepúcio são, Achados de fístulas ou cicatrizes das mesmas ao nível da comprovadamente por trabalhos científicos consistentes e re- bolsa escrotal, uni ou bilateralmente, com secreção purulenta, centes, mais predispostas a orquiepididimites. ocorrem em casos mais graves e resistentes à terapêutica es- pecífica, exigindo não raramente procedimento cirúrgico de Crônica epididimectomia para exérese dos abscessos (granulomas). Uma pequena porcentagem dos pacientes, após 30 dias da fase aguda tratada, pode apresentar recorrências do pro- cesso inflamatório orquiepididimário e desenvolver uma in- Diagnóstico duração crônica escrotal e dor, especialmente se houver infec- ção prostática associada ou nas vesículas seminais. Embora, História clínica alguns pacientes respondam à terapia prolongada com Dor, febre e aumento de volume da bolsa testicular, uni sulfametoxasol-trimetropim ou fluoroquinolonas, a maioria ou bilateral; disúria pode acompanhar o quadro clínico. responde melhor ao tratamento cirúrgico – epididimectomia. Ao desconforto escrotal mais comum pode associar-se a Exame físico dor inguinal e nos flancos, principalmente aos esforços. Des- Bolsa testicular aumentada de volume do lado afetado, conforto pélvico e irritabilidade vesical ocorrem com certa hiperemia local, meato uretral com secreção (pode ocorrer nos freqüência, em torno de 25% dos casos, segundo alguns tra- casos pós-doenças sexualmente transmissíveis). Toque retal: balhos. próstata congesta e mais sensível ao exame (também nos ca- Ao exame físico, nódulo/espessamento no epidídimo mais sos pós-DST). Testículo e epidídimo com volume aumentado na cauda, podendo comprometer toda a extensão do epidídi- e muito sensíveis (na fase aguda) e mais endurecidos (na fase mo, com aumento de seu volume e de sua sensibilidade. crônica). 142 GUIA PRÁTICO DE UROLOGIA Cap 26- Orquiepididimites.pm6 142 13/06/00, 15:11
  • 131.
    Tabela 2 PACIENTES CONSECUTIVOS COM Tabela 3 ACHADOS DE EXAME INFLAMAÇÃO DE BOLSA TESTICULAR FÍSICO E LABORATORIAL 1987 - 1992 Torção de Epididimites Torção de Diagnóstico No de pacientes % cordão (50) (13) apêndice (12) Lado Torção testicular intra-uterina 5 4 Esquerdo 58 46 50 Torção de cordão espermático 45 35 Direito 42 54 50 Torção de apêndice testicular 27 21 Massa 48 54 25 Epididimite aguda 36 28 Nódulo 28 8 58 Dor escrotal não-aguda 15 12 Eritema escrotal 34 77 33 Total 128 100 Edema escrotal 52 85 50 Fonte: J Urol, nov. 1998; 160: 1842-4. Testículo elevado 36 - - Leucograma <10.000 58 38 67 >10.000 34 54 33 Urinálise Normal Exames complementares (mais de 5 piócitos/c - 0 bactéria) 86 46 92 Anormal 10 61 8 Febre Laboratoriais > 99,5 F 96 38 58 < 99,5 F 16 38 17 • “Swab” uretral - Gram, pesquisa de Chlamydia, cul- Fonte: RANSLER WC III, TERRY AD. Torsion of the spermatic cord: the tura, antibiograma, pesquisa de Trichomonas, fungos Urologic Clinic of North America Urologic Emergencies. v. 9, n. 2, jun. (Candida) etc. 1982. Guest editor Paul P. Peters WB Saunders Company. • Urinálise - Citobacterioscopia ao Gram (Neisseria, co- cos Gram-negativos e positivos), pesquisa de Chlamydia (PCR, reação da cadeia da polimerase, cultura etc.), pesquisa de Trichomonas, Ziehl (b.a.a.r.), PCR (para tuberculose e Chlamydia). Tratamento • Urocultura - Antibiograma. • Sangue - Hemograma + hemocultura, D. proteína C- Com o diagnóstico etiológico já firmado, baseado em uma reativa (aumenta significativamente na caxumba), D. história clínica, exame físico e exames complementares, não amilase α (se eleva na fase aguda da caxumba), D. IgM se torna difícil planejar nossa estratégia terapêutica. Eviden- e IgG (elevados na caxumba), marcadores tumorais: temente, encontraremos alguns grupos de pacientes nos quais βHCG (βgonadotrofinas) e αFP (αfetoproteínas) no a fisiopatologia não se encontra ainda bem estabelecida (das diagnóstico diferencial com tumores de testículo. patologias idiopáticas que constituem quase 50% das orquie- pididimites), o que nos levará a propostas terapêuticas de or- • Imunofluorescência para Chlamydia. dem geral, objetivando poupar prejuízos maiores à função or- quiepididimária e preservando enfim danos ao potencial de • Espermograma + espermocultura. fertilidade e resguardando a função sexual e psicossocial do paciente. Imagem Para fins práticos, classificamos as orquiepididimites em • Ultra-som pélvico - Bolsa testicular, próstata, vesícu- quatro grandes grupos, adaptando à nossa realidade o que fez la seminal. Berger em 1983. • Ultra-som abdominal - Rins, ureteres, bexiga. 1.Orquiepididimites secundárias à bacteriúria; • Ultra-som doppler colorido - Estudo do fluxo san- 2.Orquiepididimites secundárias a patógenos de transmis- güíneo no cordão espermático. são sexual; • Cintilografia com radiofármaco - Estudo da perfu- são do testículo. 3.Orquiepididimites secundárias às doenças sistêmicas; • Tomografia computadorizada e ressonância magné- 4.Orquiepididimites idiopáticas (trauma, auto-imunes, tica por imagem - Ambas pouco utilizadas. esforços, vasectomia). GUIA PRÁTICO DE UROLOGIA 143 Cap 26- Orquiepididimites.pm6 143 13/06/00, 15:11
  • 132.
    Tratamento clínico Figura 5 DISTRIBUIÇÃO POR FAIXA ETÁRIA DE 75 PACIENTES OPERADOS Orquiepididimites secundárias à bacteriúria DE EMERGÊNCIA DE ESCROTO AGUDO 1. Urocultura e antibiograma 2. Pronta administração de antibióticos de largo espec- tro, tais como aminoglicosídeo ou cefalosporina 3. Repouso no leito e suspensório escrotal 4. Antibiótico definitivo após resultado da urocultura e antibiograma 5. Bloqueio anestésico do cordão espermático em ca- sos especiais 6. Considerar a possibilidade de hospitalização 7. Apoio psicológico 8. Antiinflamatório não-esteróide - 100 mg, 2 vezes/ Fonte: Adaptado de RANSLER WC III, TERRY AD. Torsion of the dia, durante 4 dias spermatic cord: the Urologic Clinic of North America Urologic Emergencies. v. 9, n. 2, jun. 1982. Guest editor Paul P. Peters WB 9. Interferon α2 em casos de orquiepididimites bilate- Saunders Company. rais da caxumba deve ser considerado 10. Afastar, em garotos mais novos e adultos mais ve- lhos, a possibilidade de alterações estruturais de tra- to urinário nas bacteriemias recorrentes. Tratamento cirúrgico Orquiepididimites secundárias Em casos de dúvida diagnóstica, com torção de cordão a patógenos de transmissão sexual espermático, devemos proceder à exploração cirúrgica da bolsa testicular, sendo fundamental administrarmos oxigênio puro 1. “Swab” uretral-citobacterioscopia ao Gram (100%) sob alta pressão, usando-se como via de acesso a 2. Administração de: escrototomia, em casos suspeitos de orquiepididimites, e a in- guinotomia, quando não se puder afastar totalmente a possi- Doxiciclina - 100 mg, 2 vezes ao dia, durante 10 dias, bilidade de neoplasia maligna. A fixação do testículo rema- por via oral nescente deve ser imediata, principalmente quando não há sus- ou peita de infecção, e o implante de prótese testicular deve ser Amoxicilina - 500 mg, 4 vezes ao dia, durante 10 considerado sempre que o paciente e/ou seu responsável este- dias, por via oral jam de acordo. ou Em casos de orquiepididimites específicas (tuberculose), Eritromicina - 500 mg, 4 vezes ao dia, durante 10 que não estão respondendo bem ao tratamento tríplice com dias, por via oral tuberculostáticos, eventualmente pode haver necessidade de ou epididimectomia ou mesmo da orquiectomia, como nos abs- Fluoroquinolona - 400 mg, 2 vezes ao dia, durante cessos recorrentes. 10 dias, por via oral 3. Repouso no leito e suspensório escrotal Resumo 4. Antiinflamatório não-esteróide - 100 mg, 2 vezes ao dia, durante 4 dias Ao nos depararmos com pacientes com queixas de escroto agudo, devemos sempre ter em mente uma atitude de proteção ao 5. Apoio psicológico paciente, pois muitas vezes trata-se de um garoto em idade pré- 6. Exame e tratamento da parceira puberal ou mesmo adolescente, inseguro, ansioso, com receio da perda do testículo ou de sua “masculinidade” ou potência sexual. Orquiepididimites secundárias Grande cuidado devemos ter ao tratar este paciente. às doenças sistêmicas É de fundamental importância avisarmos os pais ou res- ponsáveis e dividirmos as responsabilidades. Tratamento da doença sistêmica primária (tuberculose, A história clínica detalhada e um exame físico cuidado- caxumba etc.). so, nem sempre contribuitório, são prioritários, uma vez que transmitem confiança ao paciente, sobretudo aos mais jovens, Orquiepididimites idiopáticas pelos motivos expostos. 144 GUIA PRÁTICO DE UROLOGIA Cap 26- Orquiepididimites.pm6 144 13/06/00, 15:11
  • 133.
    Cap 26- Orquiepididimites.pm6 ALGORITMO Orquiepididimites agudas Dúvida Torção 145 Diagnóstico Urinálise Cintilografia Cordão US Dopller Apêndices “Swab” espermático Orquiepididimites Orquiepididimites Orquiepididimites D. Sistêmica ou Infecção TU DST idiopática < 12 horas Tardia Dúvida Certeza Cirurgia Observação/cirurgia emergente programada Exploração Tratamento clínico cirúrgica emergente 12 horas < 12 horas Detorção Cirurgia Cirurgia Observação viável GUIA PRÁTICO DE UROLOGIA Orquiectomia 13/06/00, 15:11 Acompanhamento da infecção causal e função testicular Acompanhamento Acompanhamento Sem infecção Com infecção Prótese Orquiofixação Prótese + fixação testicular contralateral ulterior Acompanhamento 145
  • 134.
    A hipótese detorção de cordão espermático deve estar vam tal fato. Entretanto, “follow-up” destes pacientes mos- sempre presente diante do quadro de “escroto agudo”, como tram que 67% sofrem atrofia testicular e subseqüente subfer- também a possibilidade de tumor testicular e orquiepididimi- tilidade quando a exploração cirúrgica é postergada em casos te. A rapidez do diagnóstico e a emergente conduta terapêuti- de torção de cordão espermático com mais de quatro horas de ca são decisivas na condução da estratégia terapêutica. Para se sofrimento vascular. evitar exploração cirúrgica desnecessária, a utilização adequada Para tratarmos corretamente e conseguirmos bons resul- do US Doppler e da medicina nuclear é decisiva nos casos tados imediatos e a longo prazo, impõe-se diagnosticar as or- dúbios. Não podemos nos furtar à responsabilidade desta ati- quiepididimopatias com presteza e sem perda de tempo. tude decisiva quanto à exploração diagnóstica em casos duvi- O objetivo deste trabalho é buscar esclarecer, de maneira dosos, pois sabemos que o sofrimento tecidual do testículo prática, sem nenhuma pretensão maior, aspectos do diagnós- por mais de quatro horas é fatal para a função testicular, pois tico e da conduta terapêutica em problemas tão importantes recentes trabalhos científicos consistentes em ratos compro- para o paciente uropata. Bibliografia recomendada 1. BADENOCH AW. Manual of urology. 2a ed. London, 1974. 2. ROLNICK HC. Infection along the sheath of the vas deferens. J Urol, (1925a) 14: 371-83. 3. ROLNICK HC. The mechanism of epididymitis surgery, gynecology and obstetrics with International Abstracts of Surgery, (1925b) 41: 15-20. 4. KASUSHI T, MASATO F, SOI CA. SADA O. Local expression of cytocine messenger RNA in rat model of Escherichia Coli epididymitis. J Urol, 1995; 154, 2179-84. 5. MUMPS – United States, 1985-1988. Morbid Mortal Weekly Rep 1998; 38: 101. 6. PHILLIPS CF. Mumps. In: Nelson’s Text Book Pediatrics. Vaughin VC, 2160. 7. SMITH D. General Urology. 7th ed., 1992; 71-4. 8. SASPARICH et al. 1985. 9. KOGAN SS, LUTZKER LG, PEREZ LA et al. The value of the negative radionuclide scrotal scan in the management of acutely inflamed scrotum in children. S Urol 1979; 122: 223-5. 10. MISHKIN FS. Differential diagnostic features of the radionuclide scrotal image. AJR 1977; 128: 127-9. 11. BERGER RE. Semin Urol 1983; 1:143. 12. MORGAN AD. Pathology of the testis. Lippincott, Philadelphia. 1976, 79-126. 13. BENNETT RT, GILL BHA, KOGAN SJ. The factor circumcision? Orquioepididymitis in child. J Urol 1998; 160: 1842-4. 14. RANSLER WC III, TERRY AD. Torsion of the spermatic cord: the Urologic Clinic of North America Urologic Emergencies. Jun 1982; 9:(2). 15. A retrospective survey of complications of MUMPS J. Roy Coll Gen. Pract. 1974; 24:552. 16. SAWYER EK, ANDERSON JR. Acute epididymitis: a work related injury? J. Nati – Med Assoc, 1996; 88(6): 385-7. 17. BARTAK, V. Sperm orquite. J Reprod Fertil, 1973; 32: 491. 18. KOLSKI MJ, MAZONLEWSKI JP, STEPHENSON LL, TEXTER J, ZAMBONI AW. Effect of hyperbaric oxygen therapy on testicular ischemia reperfusion injury. J Urol, 1998; 160: 601-4. 19. RUTHER U, STILZ S, ROHL E, NUNNENSICK C, DORR V, JIPP P. Eur Urol 1995; 27(2): 174-6. 20. SADEK I, BIRON P, KUS T. Amildarona induced epididymitis. Report of a case and literature review of 12 cases. Can J Cardiol, 1993; 9(9): 833-6. 146 GUIA PRÁTICO DE UROLOGIA Cap 26- Orquiepididimites.pm6 146 13/06/00, 15:11
  • 135.
    Capítulo 27 Tumores dasSupra-renais Antonio Marmo Lucon* Sami Arap As glândulas supra-renais estão situadas no retroperitô- cados como massas palpáveis no abdome, quando causam dor, nio anexas às porções superiores e mediais dos pólos renais. em achados cirúrgicos ocasionais ou em exames subsidiários Seu parênquima funcionante compreende 90% de tecido cor- feitos com outras indicações. Os tumores funcionantes mani- tical e 10% de tecido medular, que tem origem embriológica, festam-se pelo quadro clínico decorrente da secreção de hor- histologia, f isiologia e, como conseqüência, patologias dife- mônios da camada cortical. Estes múltiplos hormônios são rentes. O córtex diferencia-se em três zonas: glomerulosa, sintetizados a partir do colesterol e podem ser reunidos em fasciculada e reticulada. A zona glomerulosa produz aldoste- três grupos: mineralocorticóides (aldosterona), corticosterói- rona, que é um mineralocorticóide sob influência do sistema des e andrógenos (figura 1). Os sintomas e sinais decorrem do renina-angiotensina. As zonas fasciculada e reticulada produ- tipo de secreção de hormônios, os quais estão relacionados zem os glicocorticóides e andrógenos regulados pelo ACTH com a camada histológica que deu origem à neoplasia. Os te- hipofisário. A medula tem origem no neuroectoderma e sinte- cidos tumorais elaboram os mesmos hormônios que os teci- tiza as catecolaminas. Estas são liberadas através de estímulos dos normais. A diferença é que enquanto os tecidos hígidos os nos nervos simpáticos pré-ganglionares por fatores como es- produzem em quantidades adequadas ao metabolismo e ho- tresse, dor, frio, calor, hipoxia, hipotensão, hipoglicemia, de- mostase normais, os tumores o fazem em quantidades exage- pleção de sódio e outros. O córtex e a medula são sustentados radas e fora do controle sistêmico. por estroma, vasos e nervos. Como foi dito, o córtex e a me- dula são tecidos de grande atividade endócrina produtores de hormônios, peptídeos e neurotransmissores. As doenças mais freqüentes que acometem a glândula supra-renal incluem os tumores corticais e medulares. Menos freqüentes são as hi- Tabela 1 DOENÇAS BENIGNAS E MALIGNAS perplasias macro e micronodulares, os tumores do estroma, DAS SUPRA-RENAIS dos vasos e dos nervos. Raros são os cistos e as infecções que • Tumores de tecido Tumor produtor de aldosterona englobam abscessos e granulomatoses. Estas entidades têm cortical Tumor de cór tex de supra-renal como característica a alteração morfológica da supra-renal, genericamente chamadas de processos expansivos ou massas, • Tumores de tecido Feocromocitoma descobertos na investigação clínica de sintomas e sinais pecu- medular Neuroblastoma liares a cada tipo de doença básica ou incidentalmente a partir Ganglioneuroma de exames de imagem feitos com outros objetivos. Neste ce- Ganglioneuroblastoma nário devem igualmente ser consideradas as metástases de tu- • Tumores do estroma, Angiomiolipoma } mores de origem diversa que aparecem como massas em sua vasos e nervos Fibroma topografia (tabela 1). Hamartoma e suas Hemangioma formas Tumores do parênquima cortical Lipoma sarcomatosas Mielolipoma Os tumores corticais são classificados como funcionan- Mioma tes e não-funcionantes. Os não-funcionantes manifestam-se Neurofibroma pela presença física do processo expansivo, sendo diagnosti- • Hiperplasia cortical Macronodulares Micronodulares Nódulos pigmentados • Cistos e pseudocistos *Endereço para correspondência: • Infecções Abscessos Rua Engenheiro Sá Rocha, 597 Granulomas 05454-020 - São Paulo-SP Tel.: (0--11) 3021-0833 • Tumores metastáticos GUIA PRÁTICO DE UROLOGIA 147
  • 136.
    Figura 1 BIOSSÍNTESE DOS Figura 2 BIOSSÍNTESE HORMÔNIOS ESTERÓIDES DAS CATECOLAMINAS Colesterol Tirosina ↓ ↓ Pregnenolona → 17-OH Pregnolona → Deidroepiandrosterona → Androestenediol ↓ tirosina hidroxilase Progesterona → 17-OH Progesterona → Androstenediona → Testosterona Dopa ↓ ↓ Desoxicorticosterona → 11-Desoxicortisol dopa descarboxilase ↓ Corticosterona → Cortisol Dopamina ↓ ↓ 18-OH Corticosterona dopamina β-hidroxilase Noradrenalina ↓ feniletanolamina-N-metiltransferase Tumor produtor de aldosterona - Tumor cortical que Adrenalina provém da camada mais externa do córtex, a zona glomerulo- sa, que é a principal responsável pela síntese de mineralocorti- cóides. Embora seja também uma neoplasia cortical, tem carac- terísticas biológicas peculiares e diferentes dos outros tumores mes permite o conhecimento mais preciso da biologia dessas do parênquima cortical e por isso deve ser estudado à parte. A neoplasias e tem importância no prognóstico. Os hormônios aldosterona age nos túbulos distais dos néfrons facilitando a ab- podem se comportar como verdadeiros marcadores tumorais, sorção de sódio e a excreção de potássio. A absorção de sódio com sua normalização indicando controle da moléstia e sua acompanha-se da de água, resultando em hipervolemia e hiper- persistência ou recorrência sugerindo atividade. tensão arterial. Esta hipertensão atua no sistema renina-angioten- Aspecto importante na compreensão das neoplasias do pa- sina normal e inibe a produção de renina. Hipertensão arterial rênquima cortical refere-se ao fato de que, ao examinar um frag- com potássio baixo, renina baixa e aldosterona alta no soro cons- mento do tumor, o patologista não encontra elementos fidedig- titui o quadro clínico clássico do hiperaldosteronismo primá- nos que permitam diagnosticar como adenoma, e, por isso, de rio causado por tumor produtor de aldosterona. comportamento benigno, de crescimento apenas local, ou como carcinoma, e, portanto, de comportamento maligno com poten- Tumores do córtex da supra-renal - Neste grupo in- cial invasão regional e metástases. Se for identificada invasão cluem-se os tumores produtores de corticosteróides, que se capsular, de vasos sangüíneos, de linfonodos ou metástases, o manifestam através da síndrome de Cushing, os produtores de comportamento maligno é caracterizado, e o diagnóstico de car- andrógenos, que causam virilização, e os mistos, em que se cinoma fica definido. Caso contrário, a análise do tumor não per- encontram os dois ou mais tipos de hormônios e respectivos mite estabelecer ou precisar este tipo de comportamento, e nestas quadros clínicos. Na síndrome de Cushing há obesidade cen- situações os termos adenoma e carcinoma são impróprios e mal trípeta (troncos e face), face em lua cheia, giba, estrias violá- empregados. O diagnóstico correto feito por patologistas experi- ceas, acne, atrofia muscular, irregularidade menstrual, impo- entes é de neoplasia do córtex da supra-renal. Este fato tem im- tência sexual, hipertensão arterial, diabete melito e outras al- portância na estratégia terapêutica, como veremos adiante. terações decorrentes do catabolismo protéico. A virilização no sexo feminino caracteriza-se em graus diversos por aumento da massa muscular, aparecimento de pêlos com distribuição Tumores do parênquima medular masculina, aumento do clitóris, amenorréia e engrossamento da voz. No menino pré-púbere ocasiona puberdade precoce O parênquima medular da supra-renal é parte do sistema com aumento de massa muscular, aparecimento de pêlos pu- nervoso periférico simpático com origem na crista neural. As bianos, aumento do pênis, libido, ereção e mudança do timbre neoplasias que aí têm origem podem igualmente ser encontra- da voz. No homem pós-púbere, que já é virilizado, estas alte- das em qualquer parte do corpo onde haja gânglios simpáticos rações não se expressam. A avaliação hormonal deve ser feita e particularmente onde haja maior quantidade destes gânglios, com dosagem sérica de cortisol, 11-deoxicortisol, testostero- como na cadeia paraaórtica. O comportamento desses tumores, na, androstenediona, deidroepiandrosterona, sulfato de dei- independentemente do local de origem, é bastante semelhante. droepiandrosterona e aldosterona. Um ou mais hormônios podem estar alterados. Não existe padrão de alterações por- Feocromocitoma - Resultam dos feocromócitos, que são que estas dependem da maquinaria enzimática que está modi- as células predominantes da medula da supra-renal e também ficada de maneira diversa e particular em cada tumor. Os pa- encontradas nos paragânglios do sistema nervoso simpático. cientes portadores de tumores clinicamente não-funcionantes Em conjunto, os feocromócitos constituem o sistema croma- devem ser submetidos a avaliação endócrina, porque eles po- fim, cuja atividade metabólica mais importante é a produção dem ser laboratorialmente funcionantes. A análise dos exa- de catecolaminas. A biossíntese das catecolaminas é feita com 148 GUIA PRÁTICO DE UROLOGIA
  • 137.
    Tabela 2 SINTOMAS E SINAIS ENCONTRADOS EM Tabela 3 MÉTODOS DE INVESTIGAÇÃO PACIENTES COM FEOCROMOCITOMA LABORATORIAL DOS FEOCROMOCITOMAS Hipertensão arterial ....................... 98% Sudorese ........................................ 75% • Catecolaminas (noradrenalina e adrenalina) Determinação Palpitação ...................................... 70% em Urina de • Metanefrinas (normetanefrinas e metanefrinas) Cefaléia .......................................... 68% 24 horas Tontura ........................................... 23% • Ácido vanilmandélico (VAM) Vômitos .......................................... 23% Determinação Palidez ........................................... 20% Plasmática • Catecolaminas (noradrenalina e adrenalina) Dor abdominal................................ 20% Dispnéia ......................................... 18% Angina ............................................ 18% ácido vanilmandélico em urina de 24 horas com sensibilidade Náusea ........................................... 15% de 90% devem ser feitos naqueles poucos casos de suspeita Tremores ........................................ 10% clínica em que as metanefrinas urinárias são normais. Os 2% Distúrbios visuais ............................. 8% de feocromocitomas não-funcionantes, clínica e laboratorial- Convulsões ...................................... 5% mente, têm seu diagnóstico confirmado somente pelo exame Rubor ............................................... 3% histológico da peça cirúrgica. Prurido ............................................. 3% Feocromocitoma não-tratado leva a morte por acidente vascular cerebral, parada cardíaca por infarto do miocárdio, arritmia ou choque, desencadeados pelos fatores já mencio- nados de liberação maciça de catecolaminas. As mesmas con- a tirosina ingerida ou sintetizada no fígado a partir da fenila- siderações feitas para os tumores do córtex da supra-renal re- lanina. As etapas são a transformação em diidroxifenilalanina ferentes ao exame anatomopatológico são válidas para os feo- (DOPA), dopamina, noradrenalina e adrenalina (figura 2). As cromocitomas, ou seja: examinando um fragmento do tumor enzimas específicas envolvidas em cada reação são: fenilalanina não há possibilidade de diagnosticar com segurança se se tra- hidroxilase, tirosina hidroxilase, L-aminoácido descarboxilase, ta de neoplasia benigna ou maligna. dopamina β-hidroxilase e feniletanolamina-N-metiltransferase respectivamente. Esta última, que transforma a noradrenalina em Neuroblastomas - São tumores derivados dos neuroblas- adrenalina, existe somente na medula da supra-renal e em poucas tos originados da crista neural e encontrados na medula da áreas do sistema nervoso central. Esta é a razão pela qual a gran- supra-renal e nos gânglios simpáticos. Raro em adultos, é o de maioria dos feocromocitomas extra-adrenais produzem so- tumor abdominal mais freqüente em crianças, com metade da mente noradrenalina. A produção aumentada e desordenada de incidência em pacientes com menos de dois anos e 90% com catecolaminas é responsável pelo quadro clínico característico menos de oito anos. Dos tumores sólidos, apenas os tumores de hipertensão arterial e outras manifestações adrenérgicas (ta- cerebrais são mais freqüentes que os neuroblastomas na in- bela 2). Embora não de maneira absoluta, os sintomas usualmen- fância. São encontrados nas supra-renais em 37% dos casos, te aparecem em crises – quando quantidades excessivas de ca- em outros locais do abdome em 18%, no pescoço em 5%, na tecolaminas são lançadas na circulação –, ocorrendo esponta- pélvis em 4%, em outros locais em 9% e sem origem determina- neamente ou sendo desencadeados por mudança de posição, da em 12%. A evolução tende a ser silenciosa, com metástases aumento na pressão abdominal, trauma, parto, anestesia, ope- em 70% dos casos por ocasião do diagnóstico. As metástases rações ou ingestão de certos alimentos ou drogas. O feocro- comprometem mais o fígado em crianças menores, os ossos nas mocitoma coexiste com outros tumores, caracterizando a sín- maiores e são menos freqüentes quando o tumor primário situa- drome de von Hippel-Lindau (feocromocitoma, hemangioblas- se nas supra-renais. Invasão de medula óssea está presente em toma de cerebelo, cistos pancreáticos e renais), síndrome de en- 50% dos casos, mesmo que não haja comprometimento ósseo. docrinopatias múltiplas tipo II A (feocromocitoma, carcinoma Nódulos subcutâneos são achados freqüentes. Coração, siste- medular de tireóide e hiperparatireoidismo), do tipo II B (feocro- ma nervoso central e pelve são locais raros. Os pulmões são mocitoma, neuromas de mucosa e carcinoma medular de tireói- acometidos quando há grande disseminação pelos linfáticos de) e a síndrome de Cushing, quando produzem corticotropina. ou por extensão direta transdiafragmática. Sintomas gerais de Durante a gravidez pode ser confundido com eclâmpsia. febre, apatia, perda de peso, anorexia e palidez são comuns O diagnóstico laboratorial do feocromocitoma é feito com nas doenças disseminadas. Quadros neurológicos compressi- dosagem sérica e urinária das catecolaminas e/ou seus meta- vos diversos são conseqüentes a tumores paravertebrais. bólitos (tabela 3). As metanefrinas em urina de 24 horas estão Neuroblastomas, como o feocromocitoma, sintetizam aumentadas em 97% dos casos de feocromocitoma e consti- quantidades excessivas de catecolaminas. Contrariamente ao tuem o teste mais sensível e portanto o primeiro que deve ser que é habitual com os feocromocitomas, apenas 5% dos casos feito. A noradrenalina sérica, com sensibilidade de 93%, o de neuroblastomas têm hipertensão. Não há explicação defi- GUIA PRÁTICO DE UROLOGIA 149
  • 138.
    nitiva para ofato, embora haja evidências de que a norepine- Diagnóstico laboratorial dos frina seja catabolizada pelo próprio tumor. Quando há hiper- tensão ela tende a ser paroxística com taquicardia, palpita- tumores da glândula supra-renal ções, sudorese e cefaléia, como nos feocromocitomas. Ges- tantes de fetos com neuroblastoma podem apresentar estes sin- Todos os pacientes com tumores adrenais, especialmente tomas, os quais desaparecem com o parto. aqueles que não apresentam síndrome de hipersecreção endó- Nos neuroblastomas, a metabolização das catecolaminas crina aparente, devem ser avaliados laboratorialmente para dá-se com grande produção de ácido homovanílico e ácido exclusão definitiva de hipercortisolismo, hiperaldosteronismo, vanilmandélico de tal sorte que 95% dos pacientes têm um ou hiperandrogenismo e hipersecreção de catecolaminas. A tabe- os dois elementos elevados em urina de 24 horas. Biópsia as- la 4 apresenta de forma sumária os exames hormonais no diag- pirativa de medula óssea mostra pseudo-rosetas patognomô- nóstico de massas adrenais. nicas em 70% dos casos. Dosagem de ácido homovanílico e ácido vanilmandélico em urina de 24 horas e biópsia aspirati- Tumores corticais - Nos pacientes com manifestações va de medula óssea constituem os métodos mais eficazes no clínicas de Síndrome de Cushing, a medida da excreção de 24 diagnóstico clínico de neuroblastoma. horas do cortisol urinário livre é recomendada como exame inicial na suspeita de hipercortisolismo. Aproximadamente Ganglioneuroma - É a forma benigna de neuroblasto- 90% dos pacientes com síndrome de Cushing apresentam va- ma. Não metastatizam. Após ressecção cirúrgica pode haver lores de cortisol urinário livre superiores a 200 µg/24 horas, recorrência local com grande morbidade se houver invasão enquanto 97% dos indivíduos normais apresentam valores in- dos forames intervertebrais e de outras estruturas vizinhas. feriores a 100 µg/24 horas. Níveis plasmáticos baixos do hormônio adrenocortico- Ganglioneuroblastoma - É uma forma intermediária de trófico (ACTH < 5 pg/ml) associados a concentrações plasmáti- neuroblastoma e ganglioneuroma. cas elevadas de cortisol indicam atividade adrenal autônoma, isto é, independente do controle do eixo hipotálamo-hipofisário. Tes- Tumores do estroma, tes dinâmicos endócrinos podem contribuir para o diagnóstico diferencial da síndrome de Cushing causada por neoplasias fun- vasos e nervos cionantes adrenocorticais das formas de síndrome Cushing ACTH-dependente. Estes incluem o clássico teste de supressão São os fibromas, lipomas, miomas, mielolipomas, neu- com doses elevadas de dexametasona (8 mg), e os testes de estí- rofibromas, neurinomas, angiomiolipomas, hemangiomas, mulo com o hormônio corticotrófico ovino (CRH) e a deamino- hamartomas e suas correspondentes formas sarcomatosas. São D-arginina vasopressina (DDAVP). Desta forma, pacientes com raros, constituindo, no conjunto, cerca de 1% das neoplasias síndrome de Cushing que apresentam cortisol plasmático eleva- das supra-renais. Não produzem hormônios e por isso não têm do e que após receberem 8 mg de dexametasona à meia-noite quadro clínico característico. Quando se manifestam, o fazem mantenham níveis elevados (não-suprimidos) na manhã seguin- em conseqüência do tamanho físico, que comprime estruturas te, têm o diagnóstico de síndrome de Cushing não-dependente vizinhas, ou tornam-se palpáveis. Neste aspecto, comportam- de ACTH. Os testes de estímulo com hormônio corticotrófico se como os tumores do parênquima cortical ou do parênqui- bovino e deamino-D-arginina vasopressina são feitos pela ma medular não-funcionantes. manhã. Após a colheita de ACTH e cortisol basais, adminis- tra-se uma ou outra das substâncias. Meia hora após, colhem- Tumores metastáticos se novamente amostras para dosagem de ACTH e cortisol sé- ricos. Se houver aumento destes hormônios é provável que As supra-renais albergam metástases de neoplasias com haja síndrome de Cushing dependente de ACTH e portanto de freqüência sobrepujada apenas pelo fígado e pulmões. Pro- origem extra-adrenal. Se não houver aumento destes hormô- porcionalmente ao peso, ocupam o primeiro lugar na sede de nios após o estímulo, conclui-se que a produção de corticoste- metástases. As lesões são bilaterais em 50% dos casos. Os tu- róides é autônoma pela supra-renal e portanto independente do mores primários que mais fornecem as metástases para as glân- ACTH hipofisário ou de tumor produtor de ACTH ectópico. dulas supra-renais são os melanomas, os dos pulmões e os da Esteróides plasmáticos e urinários estão elevados em pa- mama. Em porcentagem menor vêm os de útero, bexiga, prós- cientes com síndrome de cushing, síndromes de virilização ou tata, cólon, estômago, esôfago, fígado e vias biliares. Raros mistas causadas por tumores corticais funcionantes. Estes in- ou ausentes são os de língua, boca, faringe, laringe, reto e cluem: dosagens séricas de androstenediona, deidroepiandros- ovário. Conhecido o tumor primário, o tratamento fica esta- terona, deidroepiandrosterona sulfato, testosterona, 11-deo- belecido de acordo com a característica particular de cada um. xicortisol, cortisol e aldosterona e dosagens urinárias de 17- O tratamento cirúrgico fica reservado aos casos em que a hidroxiesteroidase, 17-cetoesteróides. metástase é única e existe indicação de remoção cirúrgica do A supressão da atividade plasmática de renina associada a tumor primário ou nos casos em que não se conhece o primá- níveis plasmáticos elevados de aldosterona estabelece o diagnós- rio e há necessidade de diagnóstico anatomopatológico para tico laboratorial de tumores adrenocorticais secretores de aldos- prognóstico e terapêutica. terona em pacientes com hipertensão arterial e hipocalemia. 150 GUIA PRÁTICO DE UROLOGIA
  • 139.
    de 94% quandose incluem feocromocitomas extra-adrenais, Tabela 4 AVALIAÇÃO HORMONAL DOS ou ressonância nuclear magnética que tem 100% de sensibili- PACIENTES COM TUMORES ADRENAIS dade para os tumores supra-renais e também para os feocro- mocitomas extra-adrenais. A tomografia fornece imagens mais Determinação • ACTH nítidas que a ressonância, é mais disponível, usa radiações e Plasmática contraste iodado. A ressonância magnética não usa radiações • Cortisol após dexametasona nem contrastes iodados e permite diagnóstico de lesões vas- • Andrógenos (testosterona, androstenediona, culares que podem não ser vistas na tomograf ia convencional. DHEA, DHEAS) É também o exame de escolha para mulheres grávidas. A to- • Estradiol mografia computadorizada helicoidal mostra as lesões intra- vasculares tão bem quanto a ressonância magnética. Especifi- • Atividade de renina camente para os feocromocitomas e neuroblastomas há um • Aldosterona exame, que é a cintilografia com I 131-metaiodobenzilguani- dina. Com sensibilidade de 88%, portanto menor que a da to- Determinação • Cortisol mografia ou ressonância, tem especificidade de 100% para Urinária em feocromocitomas e neuroblastomas, contra 70% para a tomo- • Ácido vanilmandélico (VMA) 24 horas grafia e 67% para a ressonância. • Metanefrinas Tratamento A maneira mais adequada e efetiva de tratamento dos tu- Tumores medulares - O objetivo da avaliação laborato- mores das supra-renais é sua remoção cirúrgica. Radioterapia rial em pacientes com suspeita de feocromocitomas é demons- e imunoterapia não têm efeito sobre estes tumores. trar a produção excessiva de catecolaminas, principalmente Associações de quimioterápicos são usadas em trabalhos noradrenalina e adrenalina. Realizamos a dosagem de cateco- experimentais com poucos e efêmeros resultados. Como já laminas totais ou fracionadas em norepinefrina, epinefrina e foi dito, a partir de dados clínicos, laboratoriais ou de imagem dopamina, além dos seus metabólitos (ácido vanilmandélico e não se pode prever um comportamento benigno ou maligno metanefrinas) em amostras urinárias e plasmáticas (tabela 3). para estas neoplasias. Deste modo, todos devem ser vistos A dosagem de metanefrinas em urina de 24 horas é capaz de como potencialmente malignos e tratados como tal. identif icar aproximadamente 97% dos pacientes com feocro- Existe consenso de que tumores corticais ou medulares fun- mocitomas. Se houver forte suspeita clínica de feocromocito- cionantes devem ser removidos para que haja desaparecimento ma e as metanefrinas urinárias forem normais, a dosagem de dos sintomas e sinais usualmente exuberantes e graves. A biópsia ácido vanilmandélico em urina de 24 horas e as dosagens de de massas não-funcionantes não traz os benefícios esperados catecolaminas plasmáticas são os exames mais indicados para porque os fragmentos obtidos podem provir de áreas não-repre- o diagnóstico hormonal de feocromocitoma. Raramente estão sentativas da maior gravidade e mais uma vez pelo fato de não indicados os testes dinâmicos, provocativos (tiramina, hista- haver critérios confiáveis para que o patologista possa quantifi- mina, glucagon e metoclopramida) ou supressores (teste da car o potencial de malignidade. Seguimento clínico de massas fentolamina) da liberação de catecolaminas para o diagnósti- pequenas e não-funcionantes é desaconselhado. Para que se ofe- co dos feocromocitomas. reça um pouco de segurança há necessidade de exames semes- trais ou anuais pela vida toda, o que torna a aderência destes pa- cientes muito pequena. Extirpar um tumor grande é procedimen- Diagnóstico de localização to cirúrgico maior do que se o tumor for pequeno. Não há por que dos tumores por imagem esperar que um tumor cresça para ser operado, e a convivência expectante com uma lesão que pode ser ou tornar-se maligna é Neste aspecto, há duas situações a serem consideradas. A inaceitável. A única contra-indicação para o tratamento cirúrgico primeira refere-se àquela em que já foi estabelecido diagnós- é a falta de condições clínicas do doente. tico clínico e laboratorial de tumor produtor da aldosterona, Esta filosofia vale também para lesões com característi- de tumor funcionante do córtex da supra-renal, de feocromo- cas de benignidade, como cistos e granulomas nos quais o citoma ou de neuroblastoma, e os exames de imagem são fei- diagnóstico de certeza não possa ser feito, e por isso a possi- tos para localização dos mesmos. A segunda é aquela em que bilidade de doença maligna sempre existe. A remoção cirúrgi- as massas ou tumores são não-funcionantes, muitas vezes des- ca da lesão por si só pode ser o tratamento curativo. Se não cobertas pelos próprios exames de imagem feitos com objeti- for, o exame histológico fornece o diagnóstico correto e per- vos diversos. Ultra-sonografia com sensibilidade de 90% é mite que o tratamento complementar seja instituído com con- útil como exame inicial pela disponibilidade, baixo custo, não- seqüente cura da maioria dos casos. invasividade, ausência de radiação ionizante e de contrastes. Os pacientes portadores de tumor produtor de aldostero- Deve ser sempre complementada com tomografia com sensi- na, de tumor produtor de cortisol e de feocromocitoma devem bilidade de 100% para localização de tumores supra-renais e ser preparados para que as operações possam ser feitas em GUIA PRÁTICO DE UROLOGIA 151
  • 140.
    melhores condições ecom menor número de complicações díacas. Com o paciente preparado, as crises hipertensivas ocor- pós-operatórias. A administração de aldactone nos pacientes rem, mas são controladas com fentolamina ou nitroprussiato com hiperaldosteronismo primário controla a hipertensão e de sódio. A hipotensão arterial após a remoção do tumor, re- reduz os níveis de hipopotassemia. sultado da queda abrupta das catecolaminas circulantes, é de Nos pacientes com tumor produtor de cortisol, a hiper- menor importância e mais fácil controle. cortisolemia inibe a produção de corticotropina (ACTH) pela A supra-renalectomia é feita através de lombotomia com hipóf ise com conseqüente atrofia da supra-renal normal con- ressecção da 11a costela se as massas forem menores que 5 cm. tralateral. Quando o tumor é removido, as necessidades de cor- Para as massas maiores que 5 cm recomenda-se toracofrenolapa- ticosteróides não são supridas pela glândula remanescente que rotomia. Os tumores devem ser extirpados com o mínimo de está desativada, instalando-se um hipocortisonismo ou Sín- manipulação possível para evitar rotura dos mesmos e possível drome de Addison. Para que isto não aconteça é necessária a implante local de células tumorais.Ainda com intuito de prevenir administração de corticosteróides, por exemplo, succinato de recidivas locais, deve ser retirado todo tecido adiposo que envol- hidrocortisona 100 mg intramuscular antes da operação, que ve a neoplasia acompanhado do folheto de peritônio parietal pos- deve ser mantido na dose de 100 mg a cada oito horas nas terior, que situa-se na face anterior da glândula. Num campo ci- primeiras 24 horas. Após, haverá redução da dose na base de rúrgico pós-retirada do tumor adequado deve-se ver a face ven- 50% por dia até que a supra-renal remanescente volte a ser tral do diafragma acima, a musculatura paravertebral atrás, o pólo estimulada e produza os corticosteróides em quantidades ne- superior do rim e o hilo renal abaixo, a parede da veia cava infe- cessárias. Para os feocromocitomas o efeito do preparo pré- rior na face medial para os tumores do lado direito e a parede da operatório é ainda mais dramático. Antes de 1950, a mortali- aorta para os tumores do lado esquerdo e o hemicólon correspon- dade operatória era de 20% a 25% para casos com diagnóstico dente na frente. Todas estas estruturas devem estar livres da gor- e de 50% para casos sem diagnóstico. As mortes ocorriam por dura que as separa das supra-renais. Todas as estruturas vizinhas falta de controle das crises hipertensivas que aconteciam na in- que estiverem invadidas devem ser extirpadas em bloco com a dução anestésica e na manipulação do tumor ou pela hipotensão neoplasia. Estas incluem: rim, cólon, diafragma, cauda do pân- arterial abrupta conseqüente à retirada do feocromocitoma, e creas, baço e até o lobo hepático homolateral se o outro estiver portanto de todo o estoque de catecolaminas. As arritmias cardí- íntegro. Tromboses tumorais na veia cava inferior são também acas causadas pelas catecolaminas e potencializadas pelos anes- removidas com procedimentos cirúrgicos pertinentes. tésicos agravaram todos estes eventos. Mudanças radicais foram Laparoscopia pode ser utilizada com sucesso para exére- notadas com a introdução do preparo pré-operatório. O uso de se de massas pequenas. Esta técnica nos parece segura para dibenzilina ou de prazosin por uma ou duas semanas que antece- massas sabidamente sem malignidade e portanto sem possibi- dem o ato operatório é aconselhado. Estes alfabloqueadores di- lidade de recidiva local como tumor produtor de aldosterona e minuem a vasoconstrição periférica, melhoram a hipertensão hiperplasias nodulares. Para massas com potencial de malig- arterial, a fadiga e a sudorese ao mesmo tempo que restauram nidade preferimos que estes procedimentos sejam feitos em a volemia eventualmente diminuída pela vasoconstrição. Be- protocolos de pesquisa e com consentimento do paciente até tabloqueadores podem ser necessários para tratar arritmias car- que seguimentos longos possam comprovar suas vantagens. Bibliografia recomendada 1. KLOOS RT, GROSS MT, FRANCIS IR, KOROBKIN M, SHAPIRO B. Incidentally discovered adrenal masses. End Rew 1995; 16: 460-3. 2. LUCON AM, SABBAGA E, GLINA E, BORRELLI M, GOES GM. Hiperaldosteronismo primário; tratamento cirúrgico. J Bras Urol 1985; 10: 13-5. 3. LUCON AM, WROCLAWSKI ER, GLINA S, MITRE AI, BORRELLI M, MAKSOUD JE, ARAP S. Carcinoma da córtex adrenal. Rev Hosp Clin Fac Med S Paulo 1986; 41: 1-5. 4. MENDONÇA BB, LUCON AM, MENEZES CAV et al. Clinical, hormonal and pathological findings in a comparate study of adrenocortical neoplasms in childhood and adulthood. J Urol 1995; 154: 2004-9. 5. LATRONICO AC, CHROUSOS GP. Adrenocortical tumors. J Clin Endoc Metabol 1997; 82: 1317-24. 6. VAN SLOOTEN, SCHABERG A, SMEENK D, MOOLENAAR AJ. Morphologic characteristics of benign and malignant adrenocortical tumors. Cancer 1985; 55: 766-9. 7. WEISS LM. Comparative histologic study of 43 metastasizing and nonmetastasizing adrenocortical tumors. Am J Surg Path 1984: 8: 163-70. 8. LUCON AM, PEREIRA MAA, MENDONÇA BB, HALPERN A, WAYCHENBERG BL, ARAP S. Pheochromocytoma: study of 50 cases. J Urol 1997; 158: 1208-12. 9. COPLEN DE, EVANS AE. Neuroblastoma update. AUA Update Series 1993, Lesson 35, volume XII. 10. FREGONESI A, LIMA ML, LUCON AM, ALTERMANI AM, MORAES AAG, D’ANCONA CAL. Tumor da supra bilateral. J Bras Urol 1993; 19: 175-7. 11. OSELLA G, TERZULO M, BORRETTA G, MAGRO G, ALI A, PIOVESAN A, PACCOTTI P, ANGEL I. Endocrine evaluation of incidentally discovered adrenal masses. J Clin Endoc Metabol 1994; 79: 1532-9. 152 GUIA PRÁTICO DE UROLOGIA
  • 141.
    Capítulo 28 Tumores Renais RonaldoDamião* Fabrício Borges Carrerette Introdução Oncocitoma - É um tumor benigno variante do adeno- ma, composto de células chamadas de oncócitos e que pode se originar em outros órgãos como a tireóide, a paratireóide e Os tumores renais podem ser classificados em primários a adrenal. O oncocitoma é radiologicamente parecido com o ou secundários (metastáticos), em benignos ou malignos. Os adenocarcinoma renal: possui uma cápsula bem definida, não tumores renais secundários não são raros, porém eles fazem apresenta hemorragia e tem coloração marrom, diferencian- parte de um quadro mais abrangente em que a abordagem prin- do-se do adenocarcinoma, que tem cor amarelada. No corte cipal está voltada para o tumor primário, ficando o trato uri- histológico ele se apresenta como um tumor mais organizado nário em um plano secundário. Dentre estes tumores, os que e com características benignas, como citoplasma granular e mais freqüentemente acometem os rins são os linfomas e as eosinófilo, núcleo pequeno sem proeminência do nucléolo e metástases dos seguintes órgãos: pulmão, pele (melanoma), ausência de mitoses. mama, estômago, cólon e pâncreas. Os tumores benignos fre- Alguns autores acreditam que o oncocitoma seja a ver- qüentemente são muito pequenos e não se manifestam clini- são benigna do carcinoma renal. Este tumor, apesar de ser con- camente. Geralmente são diagnosticados incidentalmente em siderado benigno, dependendo do seu tamanho pode causar peças cirúrgicas de nefrectomia realizadas por outros motivos infiltração da Gerota e até mesmo metástases a distância. Como ou em autópsias. Dentre os tumores renais benignos, os mais já foi comentado anteriormente neste capítulo, o diagnóstico importantes são os adenomas renais, os oncocitomas e os an- diferencial entre tumor benigno e adenocarcinoma é muito giomiolipomas. O tumor renal maligno representa cerca de difícil de ser comprovado clinicamente; desta forma, esses tu- 3% de todos os cânceres dos seres humanos, e sua maior im- mores geralmente são tratados como malignos e o diagnóstico portância reside na possibilidade de cura quando diagnostica- é realizado com o exame histopatológico. do em fases precoces. Angiomiolipoma - É um tumor benigno encontrado com Tumores renais benignos freqüência nos pacientes portadores de esclerose tuberosa. Esse tumor também pode ser encontrado em indivíduos não-porta- Adenoma renal - É um tumor originário do túbulo con- dores desta síndrome. Estes tumores são geralmente múlti- tornado proximal muito semelhante ao adenocarcinoma e se plos e bilaterais, seu tamanho varia, podendo ultrapassar os caracteriza pela ausência de metástases e pelo tamanho, ge- 20 cm de diâmetro. O diagnóstico pode ser realizado através ralmente menor que 3 cm. Este tumor é mais freqüente- dos exames complementares; como o tumor é formado por mente detectado em peças de cirurgia ou de necropsia, com vasos, músculo e gordura, seu aspecto é característico ao ultra- uma incidência que varia entre 7% e 23% das autópsias em som, no qual aparece como massa hiperecogênica. adultos. Não há critérios histológicos, histoquímicos ou de Na tomografia computadorizada podemos medir a den- microscopia eletrônica que diferenciem, com segurança, o ade- sidade do tumor que se apresenta negativa, pois o angiomioli- noma do adenocarcinoma. Peterson sugere que os adenomas poma tem o tecido gorduroso como um dos seus principais renais encontrados em peças de nefrectomia sejam classifica- componentes. A abordagem recomendada é o acompanhamen- dos como carcinomas de células renais de baixo potencial para to com monitorização por exames complementares quando os metástases. Na prática não há como diferenciar o tumor be- tumores forem pequenos (menores que 3 cm) e não causarem nigno do maligno e a conduta é tratar qualquer massa renal dor ou obstrução do sistema coletor renal. Nos casos de tumo- sólida como adenocarcinoma. res grandes ou que provoquem as alterações descritas, o trata- mento pode ser a enucleação ou a nefrectomia parcial. Nefroma cístico multilocular - Caracteriza-se por uma *Endereço para correspondência: massa renal formada por múltiplos cistos não-comunicantes. Rua Voluntários da Pátria, 445 - sala 1.411 Geralmente são maiores que 10 cm e podem acometer crian- 22270-000 - Rio de Janeiro - RJ ças e adultos, predominando, neste último caso, no sexo femi- Tel.: (0--21) 539-0072 nino. GUIA PRÁTICO DE UROLOGIA 153
  • 142.
    Neoplasia justaglomerular -É um tumor que produz hipercalcemia, hipertensão arterial, febre, anemia e alteração renina, sendo uma das raras causas de hipertensão arterial cu- da função hepática. Estas alterações são reversíveis com a re- rável por cirurgia. tirada do tumor. No entanto, se as manifestações da síndrome paraneoplásica permanecerem no pós-operatório ou aparece- Fibromas - São tumores benignos da medula renal. rem tardiamente, devemos suspeitar de doença metastática. Atualmente, com o desenvolvimento dos métodos de imagem, Tumores renais malignos uma grande parte dos tumores renais (cerca de 30%) são acha- dos incidentalmente, através de exames ultra-sonográficos ou Os tumores renais primários malignos estão divididos da de tomografias computadorizadas realizadas para diagnosti- seguinte forma: 86% carcinoma de células renais, 12% tumor car outras doenças. Os tumores incidentais têm alterado a abor- de Wilms e 2% sarcomas. Como o tumor de Wilms predomina dagem terapêutica e o prognóstico do CCR. Visto que a maio- nas crianças, merecendo um capítulo à parte, e os sarcomas ria dos incidentalomas são menores do que 5 cm, eles podem são muito raros, abordaremos neste artigo unicamente o car- ser tratados por cirurgias mais conservadoras com preserva- cinoma de células renais. ção renal. O diagnóstico precoce do CCR tem melhorado muito o prognóstico destes pacientes. Carcinoma de células renais (CCR) - também chama- Diagnóstico do de adenocarcinoma renal, hipernefroma, carcinoma de cé- Devido à grande variedade dos sintomas, a inespecifici- lulas claras ou tumor de Grawitz, é o tumor renal maligno dade dos exames laboratoriais e as características bem defini- mais freqüente. Este tumor ocorre com mais freqüência em das dos tumores renais evidenciadas pelos métodos de ima- certas áreas, como na Escandinávia e mais raramente no Ja- gem, o diagnóstico desta doença é principalmente radiológi- pão. O Brasil e os Estados Unidos são países com incidência co. A ultra-sonografia é o principal exame na investigação de mediana do CCR. A faixa etária de maior incidência é entre a massas renais, pois o seu baixo custo, sua simplicidade na rea- quinta e a sétima década de vida. Os homens são mais acome- lização e o seu alto grau de sensibilidade e especificidade na tidos, numa proporção de 2:10. É usualmente um tumor unila- diferenciação entre cisto renal e massa sólida fizeram do ultra- teral, sem predileção por um determinado lado ou local dos som o exame de escolha para avaliação inicial destes pacien- rins. tes. A urografia excretora permite visualizar a deformação da arquitetura renal causada pelas massas, bem como a presença Etiologia de calcificações sobre a imagem renal. A etiologia do carcinoma de células renais é desconheci- A tomografia computadorizada (CT) é o exame mais sen- da, havendo várias hipóteses não-comprovadas, como o taba- sível e específ ico para avaliar massas renais e deve ser reali- gismo, a obesidade, os hormônios e certos produtos químicos zada para estadiar massas sólidas ou nos casos em que o ultra- como o cádmio e as nitrosaminas. Alguns autores aventam a som não foi capaz de diferenciar entre tumor benigno ou ma- possibilidade de etiologia viral. Este tumor origina-se nas cé- ligno. A medida da densidade pela CT pode ajudar a identifi- lulas do tubo contornado proximal do rim e pode se apresen- car conteúdo líquido ou sólido do tumor e a presença de gor- tar histologicamente como carcinoma de células claras, tumor dura nos casos de angiomiolipoma. A CT também ajuda no de células granulosas, mistos ou sarcomatosos. Estes últimos estudo do tamanho, localização e envolvimento de órgãos vi- são considerados os de pior prognóstico por serem menos di- zinhos. Através deste exame podemos suspeitar de trombo tu- ferenciados. Macroscopicamente, o CCR tem o aspecto de uma moral na veia renal ou cava, presença de linfonodos acometi- massa esférica, esbranquiçada e envolta por uma pseudocáp- dos e envolvimento de estruturas vizinhas como a supra-renal sula formada pela condensação de tecidos vizinhos. Como esse e o retroperitôneo. Quando há suspeita de envolvimento da tumor não é capsulado, a fáscia de Gerota é a única estrutura veia renal ou da veia cava, a ultra-sonografia, a ressonância que representa uma barreira natural à disseminação extra-re- nuclear magnética (RNM) ou até mesmo a cavografia podem nal. ser realizadas para melhor estadiamento e planejamento da cirurgia. A arteriografia renal é importante nos casos em que Manifestações clínicas se planeja a realização de nefrectomias parciais ou emboliza- O sintoma mais comum é a hematúria micro ou macros- ção tumoral. cópica que ocorre em 60% dos pacientes. A tríade clássica de A CT helicoidal e o ultra-som com Doppler colorido po- hematúria, dor abdominal ou no flanco e massa palpável está dem ser uma importante evolução na avaliação dos tumores presente em menos de 10% dos pacientes, sendo mais fre- renais. qüente nos casos de doença avançada. A dor óssea pode estar presente nos casos de metástases para o esqueleto e a dispnéia Estadiamento e a tosse nos casos de acometimento pulmonar. A varicocele O CCR pode se disseminar por via hematogênica, linfáti- aguda pode ser um sinal de tumor renal avançado; nesses ca- ca ou por invasão direta dos tecidos vizinhos, acarretando me- sos suspeitamos de envolvimento da veia renal ou cava. tástases loco-regionais ou a distância. Os sítios mais comuns As síndromes paraneoplásicas podem estar presentes em das metástases são o pulmonar (40% a 60%), os linfonodos um terço dos pacientes e se manifestam como eritrocitose, regionais periaórticos (20% a 35%), o fígado (30%) e os os- 154 GUIA PRÁTICO DE UROLOGIA
  • 143.
    Quadro 1 SISTEMATNM PARA ESTADIAMENTO DOS TUMORES RENAIS T = Tumor primário N = Nodos linfáticos M = Metástases T x Tumor primário, não pode ser avaliado NX Nodos não podem ser avaliados MX Metástase não pode ser avaliada T 0 Nenhuma evidência de tumor primário N0 Nodos negativos M0 Ausência de metástases T 1 Tumor de até 2,5 cm N1 Nodo único de até 2 cm M1 Metástases a distância T 2 Tumor maior que 2,5 cm N2 Nodo > 2 cm < 5 cm T 3 Tumor invade grandes veias, glândula N3 Nodo maior que 5 cm adrenal sem ultrapassar a fáscia de Gerota. T 4 Tumor ultrapassa a fáscia de Gerota sos (20% a 30%). O envolvimento de grandes vasos também é Tratamento muito freqüente neste tipo de tumor, o comprometimento da O tratamento de eleição para o tumor renal maligno é veia renal ocorre com uma freqüência de 10% a 30%, e da a extirpação cirúrgica; a terapia não-cirúrgica tem apresen- veia cava, em 5% a 10%. O tamanho do tumor e sua localiza- tado eficácia limitada e se restringe a tratamento paliativo. ção, mesorrenal e lado direito, são fatores que aumentam a O CCR tem alto índice de cura quando diagnosticado e tra- probabilidade de envolvimento dos grandes vasos. Cerca de tado precocemente. A probabilidade de cura está inversa- 30% dos pacientes costumam se apresentar com metástases a mente relacionada com o estágio e o grau de disseminação distância já na primeira avaliação. O tamanho do tumor pri- do tumor: quanto menor o tumor, maior a possibilidade de mário é o principal fator preditivo da existência de metásta- cura. ses, enquanto apenas 8% dos tumores menores que 5 cm apre- A técnica cirúrgica de eleição para tumor renal unilateral sentam-se com metástases. Esse número aumenta para 80% maior que 4 cm é a nefrectomia radical. Este conceito ficou nos casos de tumores acima de 10 cm. estabelecido e aceito universalmente a partir de 1963 com as O estadiamento do CCR baseia-se na extensão do tumor publicações de Robson e colaboradores que comprovaram uma dentro e fora do rim. O sistema mais utilizado é o TNM, pro- maior taxa de sobrevida nos pacientes submetidos à cirurgia posto pela “International Union Committee of Cancer (UICC)” radical quando comparados com os submetidos à nefrectomia e pelo “American Joint Committee of Cancer (AJCC)”. Outro simples. Esta técnica é realizada por uma via de acesso ampla sistema de estadiamento utilizado é o de Robson, que classifi- como a toracofrenolaparotomia ou a lombolaparotomia trans- ca os tumores em estágios que vão do I ao IV (quadros 1 e 2). versa, incisão de Chevron (figura 1a). Os princípios mais im- O estadiamento do CCR é importante no auxílio do planeja- portantes da cirurgia radical são o controle precoce do pedí- mento terapêutico, no seguimento clínico e na avaliação do culo renal e a dissecção em bloco com o rim da cápsula de prognóstico. Gerota, da gordura perirrenal, da supra-renal, dos gânglios Quadro 2 AGRUPAMENTO DE ESTÁGIOS AJCC ESTADIAMENTO DE ROBSON Estágio I T1, N 0, M0 Estágio I Doença localizada Estágio II T2, N 0, M0 Estágio II Confinado à Gerota Estágio III T3, N 0, M0 / T1, N 1, M 0 / T2 , N1, M 0 / T3 , N1, M 0 / Estágio III Invasão de grandes veias ou T3, N 0, M0 / T3, N 1, M0 / T3 , N0, M 0 / T3 , N1, M 0 nodos linfáticos regionais Estágio IV T4, todos os N, M 0 / Todos os T, N2 , M0. Todos os Estágio IV Atinge órgãos adjacentes à Gerota ou metástases T, N3, M 0 / Todos os T, todos os N, M1 GUIA PRÁTICO DE UROLOGIA 155
  • 144.
    regionais e dametade superior do ureter (figura 1b). A linfa- hemostáticas no leito cirúrgico. O diagnóstico é feito pela to- denectomia mais estendida é defendida por alguns autores que mografia, que mostra uma massa bem definida localizada no acreditam na melhora do prognóstico com a retirada dos local da cirurgia, e que desaparece, em média, 13 meses de- gânglios. De qualquer forma, é importante realizar uma linfa- pois, deixando apenas uma cicatriz cortical. denectomia loco-regional para fins de estadiamento cirúrgico A enucleação simples está indicada nos tumores periféri- e avaliação do prognóstico. cos e pequenos quando a pseudocápsula estiver bem identifi- A cirurgia conservadora do rim é realizada para preserva- cada ou em tumores múltiplos em rim solitário. A técnica ci- ção da maior quantidade possível de parênquima renal funcio- rúrgica é simples e consiste na incisão circunferencial do pa- nante, podendo ser realizada basicamente com três técnicas: rênquima renal em torno do tumor, delimitando o plano cirúr- nefrectomia parcial in situ, enucleação simples e nefrectomia gico entre o tecido renal e a pseudocápsula com posterior dis- parcial extracorpórea (cirurgia de banco). A nefrectomia par- secção romba do tumor. A biópsia e a hemostasia rigorosa do cial in situ está indicada nos casos de tumores menores que 4 leito da ressecção são os cuidados principais que devem ser cm, periféricos ou exofíticos, nos tumores bilaterais e em pa- observados nesta técnica. cientes em que a preservação de alguma função renal é impor- A nefrectomia parcial extracorpórea é uma cirurgia com- tante, como em rim único ou na presença de insuficiência re- plexa, com grande potencial de morbidade e que está indicada nal. Os casos selecionados para nefrectomia parcial exigem em um pequeno número de pacientes, como nos casos de gran- um estudo pré-operatório mais detalhado para um planejamento des tumores centrais que não sejam acessíveis às técnicas de mais adequado da cirurgia. Nesses casos, a arteriografia renal preservação renal descritas anteriormente. é um exame que deve fazer parte desta avaliação. Atualmente a Enquanto na maioria dos casos com metástases a distân- angiorressonância (exame menos invasivo) pode substituir a cia o tempo de sobrevida livre de doença é muito curto, em arteriograf ia sem prejuízo da avaliação. Mesmo com estes so- uma pequena parcela dos pacientes, com doença localmente fisticados exames complementares, o conhecimento da anato- avançada ou metastática, o curso do CCR pode ser lento com mia vascular renal é de fundamental importância para a reali- duração de vários anos. zação da cirurgia conservadora renal. Os tumores menores que A embolização tumoral, a radioterapia externa e a ne- 3 cm têm poucas lesões satélites, e estas, quando estão presen- frectomia higiênica são tratamentos paliativos que podem aju- tes, se localizam a cerca de 10 mm da lesão principal. Como na dar a aliviar alguns dos sintomas, como, por exemplo, a he- nefrectomia parcial, procuramos deixar uma margem cirúrgi- matúria persistente. ca de 20 mm; a maioria dos tumores satélites são retirados em A resposta parcial ao tratamento hormonal é pobre (2% a conjunto com o tumor principal.A utilização da ultra-sonografia 6%) e a quimioterapia citotóxica não ultrapassa a cifra dos 10%. intraoperatória é uma técnica moderna que tem aumentado a O tratamento com interferon alfa e linfócitos ativados tem res- precisão da cirurgia conservadora. posta um pouco melhor, principalmente nos casos de metásta- A taxa de recidiva após a nefrectomia parcial gira em ses pulmonares e mediastinais, alcançando períodos de remis- torno de 2%. O aparecimento de pseudotumores renais após a são que variam de 1 a 12 meses em cerca de 15% dos pacien- nefrectomia parcial está relacionado à utilização de esponjas tes. Figura 1 A - Posição do paciente para nefrectomia radical e os dois tipos de incisão: toracofrenolaparotomia (linha tracejada) e lombolaparotomia transversa. B - Abordagem inicial do pedículo (seta) e margem da ressecção na nefrotomia radical (linha tracejada). 156 GUIA PRÁTICO DE UROLOGIA
  • 145.
    Bibliografia recomendada 1. BOSNIAK MA. Observation of small incidentally detected renal masses. Sem Urol Oncol 1995; 13: 267. 2. CARRERETTE FB, FONSECA LL. Tumores renais, apresentação de vinte e dois casos tratados por laparotomia transversa. XXIII Congresso Brasileiro de Urologia, 1991. 3. DAMIÃO R. Nefrectomia parcial em tumor de rim. JBU 1990; 16: 193. 4. DAMIÃO R. Cirurgia conservadora do rim: nefrectomia parcial - técnica cirúrgica. JBU 1995; 21: suplemento especial; 1-10. 5. DE KERNION JB, BELLGRUN A. Renal tumors. In: Walsh PC, Retik AB, Stamey, Vaughan JR.(eds) Campbell’s Urology. 6th edition. WB Saunders Company. Philadelphia 1992; 1053-93. 6. GOLIMBU M, YOSHI P SPERBER A et al. Renal cell carcinoma: Survival and prognostic factors. , Urology 1986; 27: 291. 7. GOHJI K, HARA I, GOTOH A et al. Multifocal renal cell carcinoma in japanese patients with tumors with maximal diameters of 55 mm or less. J Urol 1998; 159: 1144. 8. JANETSCHEK G, DAFFNER P PESCHEL R, BARTSCH G. Laparoscopic nephron sparing surgery for , small renal cell carcinoma. J Urol 1998; 159: 1152. 9. KIER R, TAYLOR KJ, FEYOCK AL, RAMOS IM. Renal masses: characterization with doppler US. Radiology 1990; 176: 703. 10. KSHIRSAGAR AV, CHOYKE PL, LINEHAN WM, WALTHER MM. Pseudotumor after renal parenchymal sparing surgery. J Urol 1998; 159: 1148. 11. LICHT MR. Renal adenoma and oncocytoma. Sem Urol Oncol 1995; 13: 262. 12. MAURO MA et al. Renal cell carcinoma: angiography in the ct era. Am J Radiol 1982; 139; 1135. 13. NOVICK AC. Partial nephrectomy for renal cell carcinoma. Urol Clin North Am 1987; 14: 419. 14. PORENA M, VEPASIANI G, ROSI P et al. Incidentally detected renal cell carcinoma: role of ultrasonography. J Clin Ultrasound 1992; 20: 395-400. 15. SAMPAIO FJB, ARAGÃO HM. Anatomical relationship between the intrarenal arteries and the Kidney Colleting System. J Urol 1990; 143: 679. 16. SMITH SJ, BOSNIAK MA, MEGIBOW AJ et al. Renal cell carcinoma: earlier discovery and increased detection. Radiology 1989; 170: 699. 17. SROUGI M, SIMON SD. Câncer urológico. Platina, São Paulo, 1990. 460 p. 18. SKINNER DG, LIESKOVSKY G. Diagnosis and management of genitourinary cancer. WB Saunders Company, Philadelphia, 1988. 19. WOLF JS Jr. Evaluation and management of solid and cystic renal masses. J Urol 1998; 159: 1120-33. 20. LEVINE E. In: Pollack HM (ed). Clinical urography. WB Saunders Company, Philadelphia 1990; 2: 1216-91. GUIA PRÁTICO DE UROLOGIA 157
  • 146.
    Capítulo 29 Câncer daPélvis Renal e do Ureter Donard Augusto Bendhack* Marcelo L. Bendhack Introdução Metástases linfáticas O câncer do urotélio envolvendo vias excretoras superio- w Dos tumores da pélvis renal: res é uma entidade bastante infreqüente, representando me- • metástases para os linfonodos da cadeia paraaortal / nos de 1% dos tumores malignos do aparelho urogenital. A paracaval. idade média dos pacientes é de 60 anos. Predominam no sexo masculino, na proporção de 3:1 em relação ao feminino. Quan- w Dos tumores de ureter: do localizados no ureter, em 60% dos casos situam-se no ter- • no terço lombar para os grupos de linfonodos para- ço inferior. Deve sempre ser lembrada a possível característi- aortal e paracaval; ca multifocal desses tumores, o que torna necessária a exclu- são de outros tumores em outras áreas do urotélio (bexiga ou • no terço iliacal para os linfonodos ilíacos; trato superior contralateral). • no terço distal para os linfonodos paravesicais e ob- A causa dos carcinomas do trato superior não é conheci- turadores. da. Os mesmos fatores envolvidos na origem do câncer da bexiga estariam presentes. A passagem mais rápida da urina As metástases hematogênicas se fazem em ordem decres- pela pélvis e ureter explicaria a menor incidência desses tu- cente: ossos, fígado, crânio, mediastino e pulmão. mores em relação aos da bexiga, assim como a distribuição percentual no urotélio (a maior parte se encontra na bexiga). Estadiamento tumoral (TNM) Anatomia patológica Ta = Carcinoma papilar sem crescimento infiltrativo. T1 = Infiltração tumoral na lâmina própria. Cerca de 95% dos tumores do sistema coletor urinário são carcinomas uroteliais. Carcinomas de células epidermói- T2 = Infiltração tumoral na camada muscular. des e adenocarcinomas são extremamente raros. T3 = Infiltração tumoral no parênquima renal, gordura No momento do diagnóstico, 25% a 45% dos pacientes perirrenal ou periureteral. apresentam tumores multifocais. A freqüência está correla- cionada ao grau de diferenciação celular: tumores papilares T4 = Crescimento tumoral externamente ao rim ou ure- altamente diferenciados demonstram mais freqüentemente um ter com infiltração de órgãos vizinhos. crescimento multifocal e formas anaplásicas crescem sobre- tudo solitariamente. Em 30% a 50% dos casos é encontrado Diferenciação tumoral simultaneamente ou algum tempo depois um tumor em nível de ureter ou bexiga. Em termos de distribuição topográfica G1 = Carcinoma urotelial bem diferenciado. em relação ao ureter, o terço distal é mais freqüentemente aco- G2 = Carcinoma medianamente diferenciado. metido: 15% do terço proximal, 22% medial e 63% do terço inferior ou distal. G3 = Carcinoma pouco diferenciado. Diagnóstico Quadro clínico A macroematúria está presente em 60% dos casos como *Endereço para correspondência: sintoma inicial. Outros sintomas importantes incluem dor lom- Rua Mauá, 1.081 bar (25% a 30%) e disúria (20%). 80030-200 - Curitiba - PR O exame clínico demonstra em cerca de 10% dos pacien- Tel.: (0--41) 252-5540 - Fax: (0--41) 253-3121 tes um tumor palpável em nível de flanco ou na região dos GUIA PRÁTICO DE UROLOGIA 159
  • 147.
    rins, que écausado pelo próprio tumor ou é conseqüência de corpos vertebrais e vasos sangüíneos podem ser melhor vi- uma hidronefrose devida à obstrução do fluxo urinário. sualizados através da RNM. Sintomas sistêmicos tais como perda de peso, perda do A cistoscopia (com eventual biópsia randomizada da be- apetite e diminuição da capacidade produtiva são encontrados xiga) é imperativa, pois entre 30% e 60% dos casos apresen- em menos de 10% dos casos. tam neoplasia vesical concomitante. Métodos de diagnóstico Tratamento O diagnóstico é realizado por métodos de imagem, en- doscopia e estudo citológico da urina. Devido ao fato de serem radiorresistentes e por apre- sentarem respostas muito precárias aos esquemas de qui- A urografia excretora demonstra em 50% a 70% dos mioterapia, o tratamento desses tumores é basicamente ci- casos uma falha de enchimento com contornos irregulares em rúrgico. relação ao sistema coletor da pélvis ou ureter (12% a 15%) ou uma diminuição de função renal devida à obstrução causada pelo tumor. Em 10% dos casos, o rim se apresenta sem função Câncer da pélvis renal à urografia excretora (significando um processo avançado). Nefrouretectomia A ureteropielografia retrógrada permite uma chance É a forma ideal de tratar estes casos, desde que nos está- de diagnóstico de cerca de 75%. Simultaneamente pode ser dios Ta-T 3, com remoção do rim em bloco com a gordura pe- feita a coleta da urina nativa ou então fluido de lavagem em rirrenal, fáscia de Gerota e todo o ureter (com retirada do ure- nível do trato urinário alto para o exame citológico. Excepcio- ter intramural e “botão” vesical). nalmente se realiza a citologia de escovação por ocasião deste Em casos selecionados (tumor de baixo grau e estádio) e exame. levando-se em consideração a possibilidade de tumor contra- lateral, o que ocorre em 8% dos casos, é admissível o trata- A ureterorrenoscopia é, para o diagnóstico de tumores mento conservador, com as seguintes alternativas: do trato urinário alto, um dos métodos mais efetivos. Por oca- sião desse exame pode-se colher simultaneamente urina nati- CÂNCER DA PÉLVIS RENAL va ou então fluido de lavagem para o exame citológico, o que ALGORITMO DETRATAMENTO em cerca de 65% dos casos pode permitir a identificação vi- sual de células tumorais, principalmente nos tumores mal di- ferenciados. Através da ureterorrenoscopia é possível realizar Ta - T1 T2 -T3 biópsias dirigidas. O desenvolvimento dos instrumentos en- doscópicos flexíveis também permite que medidas diagnósti- cas e terapêuticas possam ser realizadas com elementos de Nefroureterectomia Nefroureterectomia trabalho apropriados. Ressecção do coto Ressecção do coto ureteral Casos especiais ureteral Linfadenectomia Linfadenectomia O exame ultra-sonográfico de um sistema coletor sus- peito para a presença de tumor permite a exclusão de doenças Nefrectomia parcial importantes, no sentido de diagnóstico diferencial, tais como Ressecção parcial da cálculos urinários, sobretudo em casos de cálculos radiotrans- pélvis, ou excisão endoscópica parentes. A diferenciação entre processos tumorais e falhas de enchimento com aparência de tecido mole à urografia excre- tora (matriz de cálculos, coágulos) nem sempre é possível com o uso da ultra-sonografia. Possíveis achados da tomografia computadorizada T3 irressecáveis T4 (TAC) são falhas de enchimento de contraste, uma captação de contraste mínima e diferente captação de contraste em ní- vel do parênquima renal. Linfonodos hilares aumentados, in- QT QT filtração vascular e trombos, assim como metástases à distân- cia em outros órgãos abdominais podem ser bem visualizados ou identificados pela TAC e pela ultra-sonografia (certamente Boa resposta Sem resposta Cirurgia? com diferentes possibilidades de acerto). Cirurgia RxT Na comparação entre TAC e ressonância nuclear magné- tica (RNM), a RNM apresenta uma taxa preditiva positiva mais alta e também uma sensibilidade maior. Metástases no fígado, 160 GUIA PRÁTICO DE UROLOGIA
  • 148.
    ressecção parcial da pélvis renal; CÂNCER DO URETER • nefrectomia parcial; ALGORITMO DETRATAMENTO • cirurgia percutânea; • ureteropieloscopia e retirada endoscópica. Terço superior e médio Essas formas de tratamento devem ser levadas em consi- deração principalmente em casos de rim único, insuficiência T 3-T4 Casos especiais Nefroureterectomia renal ou idade avançada do paciente, sendo a recidiva local da G3 ordem de 6%-10%. A linfadenectomia retroperitoneal em combinação com RxT adjuvante (?) Cirurgia a nefroureterectomia é recomendada por alguns autores. Na QT (?) conservadora realidade, parece ter mais importância no sentido de estabele- cer o prognóstico do que a terapêutica. Em caso de positivida- de, a sobrevida é muito curta. Terço inferior Câncer do ureter T a - T1 T2-T 3 T4 A indicação clássica é a nefroureterectomia. Em casos G1-G2 de câncer de ureter inferior (60% dos casos) e com baixo grau e estádio, pode-se considerar uma intervenção conservadora, Cirurgia Nefroureterectomia QT com ressecção do segmento distal do ureter e reconstituição conservadora em do trato com reimplante do ureter, bexiga psóica, técnica de casos especiais Boari, interposição de alça ileal ou autotransplante renal. Lesões residuais Nos tumores do terço médio e superior, em casos seleci- onados pode-se realizar ureterectomia segmentar com anasto- mose término-terminal. O inconveniente seria a possibilidade Cirurgia RxT de recorrência do tumor em outro ponto do ureter (30%-50%). Tratamento endoscópico só é admitido nos tumores de muito baixo grau e estádio inicial (Ta-G1). Quimioterapia Em se tratando de tumores uroteliais metastáticos, têm-se ficada uma taxa diminuída de recidivas locais (11% contra 46% utilizado em relação à quimioterapia conceitos diferentes so- para operações sem radioterapia adjuvante). A taxa de sobrevi- bretudo daqueles estabelecidos para o tratamento do câncer de da pode ser melhorada apenas discretamente (17% contra 27%). bexiga. Até o presente não se dispõe de um relato com número suficiente de casos que possa ter comprovado a eficiência de tal Prognóstico tratamento mesmo que indutivo, adjuvante ou neoadjuvante. Em casos raros admite-se a possibilidade de uma terapia O prognóstico é menos dependente do método de trata- tópica (por exemplo, Mitomicina C ou BCG) após uma opera- mento empregado do que do estádio e do grau de diferencia- ção conservadora ou na qual se preserva o rim, com remoção ção celular. As operações conservadoras podem ser considera- de um tumor superficial do trato urinário alto. Também nesta das em casos de tumores superficiais de baixo grau e quando situação não existem relatos estatisticamente relevantes. se tratar de rim único, insuficiência renal ou idade avançada. A taxa de sobrevida em cinco anos corresponde a cerca Radioterapia de 40% a 65%. Não existem diferenças entre tumores de pél- Com relação à radioterapia adjuvante de tumores urote- vis e tumores ureterais no mesmo estádio. Adenocarcinomas e liais com alto grau de malignidade ou invasivos pode ser veri- carcinomas de células epiteliais apresentam pior prognóstico. Bibliografia recomendada 1. MESSING EM, CATALONA W. In: Walsh PC, Retik AB, Vaughan ED Jr., Wein AJ. Campbell’s Urology. 7th ed., Philadelphia, 1998; 2327-91. 2. SROUGI M. In: Srougi M, Simon SD. Câncer urológico. 2a ed., São Paulo, 1996; 143-71. GUIA PRÁTICO DE UROLOGIA 161
  • 149.
    Capítulo 30 Câncer daPróstata Antonio Carlos Lima Pompeo Tratamento do carcinoma Não existe, até o momento, consenso na literatura sobre a melhor alternativa terapêutica a ser empregada em todos os localizado da próstata casos. Revisão realizada pela Associação Americana de Uro- (T1/T2 ou A/B) logia, em 1995, após análise de 12.501 artigos sobre o tema, considerou aceitáveis apenas 165 (1,3%), o que mostra a falta O adenocarcinoma da próstata (CaP) transformou-se, nos de uniformidade dos dados divulgados. Segundo essa revisão, últimos anos, em tema dos mais importantes e controversos são aceitas as opções referidas, uma vez identificadas as van- da Urologia contemporânea. As campanhas de detecção pre- tagens e desvantagens de cada método proposto, destacando coce e divulgação de conhecimentos inovadores aumentaram que os pacientes devem ter conhecimento e participação nas o interesse sobre essa neoplasia visceral, reconhecida como a decisões terapêuticas. mais freqüente entre os homens com mais de 50 anos. O diag- Até os anos 80, a prostatectomia radical (PR) era empre- nóstico em estádios iniciais tem sido estabelecido em incidên- gada em poucos serviços urológicos, devido às altas taxas de cia crescente, fase em que as oportunidades de cura, ou pelo complicações, como as seguintes: menos de controle, são muito maiores. • incontinência urinária; Embora o CaP tenha em geral evolução lenta, sua histó- ria natural pode ser muito variável, apresentando, por vezes, • disfunção erétil; aparecimento precoce de metástases, etapa em que a cura tor- • estenoses de anastomoses; na-se excepcional. Deduz-se, portanto, que o tratamento deve ser instituído de maneira rápida. Alguns fatores prognósticos • excessiva perda sangüínea intra-operatória. permitem antever o comportamento biológico mais agressivo desses tumores, destacando-se: A notável contribuição de Walsh para a anatomia ci- rúrgica dessa intervenção reduziu a incidência dessas com- • histologia desfavorável (grau de Gleason 7 a 10); plicações para índices aceitáveis, e a PR passou a ser em- • alterações da ploidia; pregada como opção terapêutica em praticamente todos os centros urológicos. O procedimento tem como vantagem • PSA elevado; er radicar de maneira imediata populações de células tumo- • extensão local (estádio). rais, inclusive as radiorresistentes. Mais recentemente, em pacientes com dosagens de PSA < 10 ng/mL, tornou-se Esse comportamento variável possibilita a orientação de possível demonstrar que são mínimas as possibilidades de condutas totalmente opostas em neoplasias localizadas. Na doença metastática linfonodal, aumentando o interesse pela atualidade admitem-se duas modalidades terapêuticas com abordagem perineal. potencial de cura para tais tumores: Estatísticas recentes mostram que cerca de 80% dos pa- • prostatectomia radical, cientes com estádio T1-2 NxMo (A-B) tratados pela PR não apre- sentam evidência de progressão da doença após cinco anos • radioterapia. (tabela 1) e 55% a 70% após dez anos (pelas dosagens de PSA) (tabela 2). O regime de “observação”, ou seja, sem tratamento, tam- Os aspectos técnicos da prostatectomia radical; são exaus- bém é aceito em casos selecionados. tivamente discutidos na literatura. Alguns detalhes e contro- vérsias devem, no entanto, ser ressaltados. A maioria dos autores admite, por exemplo, que em pa- cientes com níveis de PSA < 10 ng/mL e grau de Gleason < 7, Endereço para correspondência: a indicação sistemática da linfadenectomia é desnecessária. Rua Iguatemi, 192 - 3o andar Tecnicamente, o controle do sangramento é feito por meio da 01451-010 - São Paulo - SP ligadura do plexo venoso dorsal imediatamente distal ao ápex Telefax: (0--11) 866-4111 prostático. Existe controvérsia quanto à preservação do liga- GUIA PRÁTICO DE UROLOGIA 163
  • 150.
    Tabela 1 PR - AUSÊNCIA DE PROGRESSÃO (AP) Tabela 2 PR - AUSÊNCIA DE PROGRESSÃO (AP) APÓS CINCO ANOS APÓS DEZ ANOS Instituição Ano Estádio T1-2Nx Nº AP % Instituição Ano Estádio T 1-2Nx Nº AP % John Hopkins 1982-91 N + 7,4% 894 83% Baylor College 1983-95 N + 6,1% 712 73% Baylor College 1983-95 N + 6,1% 712 79% John Hopkins 1982-91 N + 7,4% 894 70% Washington University 1982-93 N + 2,4% 925 78% Mayo Clinic 1966-91 N + 10,5% 3.170 54% Mayo Clinic 1966-91 N + 10,5% 3.170 77% UCLA 1987-92 N0 425 80% UCLA 1987-92 N0 601 47% Adaptada de Scardino Adaptada de Scardino mento pubiprostático (DeKernion) visando manter a estática grande volume, PSA > 20 ng/mL e escore de Gleason ≥ 7. Os uretral e contribuir para melhorar a continência urinária. É locais de comprometimento mais freqüentes são, pela ordem: tecnicamente factível, mas em determinadas ocasiões sua in- ápice, região posterior e base da próstata. tegridade pode dificultar a ligadura distal do plexo. Trata-se A conduta a ser tomada no comprometimento das mar- de tema a ser melhor definido. gens deverá ser definida em função da análise de determina- Outro aspecto polêmico é a preservação das fibras circu- dos fatores: extensão da invasão, comprometimento de vesí- lares do colo vesical, também visando maior continência. A culas seminais e do PSA detectável no pós-operatório. opinião da maioria dos autores é que tal procedimento tem importância apenas relativa, pois pode contribuir para o com- prometimento das margens cirúrgicas. Orientações Entre as controvérsias técnicas, a mais polêmica talvez seja a da preservação dos feixes vasculonervosos situados n comprometimento mínimo e PSA indetectável póstero-lateralmente à glândula prostática, objetivando a ma- após 1 mês pós-operatório ⇒ seguimento nutenção da potência. A contra-argumentação lógica é a reali- clínico e PSA trimestral; zação de operações oncológicas pouco eficientes, com risco de margens comprometidas, e, portanto, não atingindo o ob- n comprometimento extenso mesmo com jetivo maior que é a retirada completa do tumor. PSA indetectável (alto risco de progressão) Em algumas circunstâncias, a preservação de termina- ⇒ radioterapia; ções nervosas pode ser realizada sem comprometimento do n comprometimento mínimo e resultado cirúrgico. Existem, no entanto, condições em que PSA detectável ⇒ radioterapia; tal intento deve ser evitado, como é o caso dos tumores de grande volume, com histologia desfavorável, em pacientes n invasão de vesículas seminais, histologia idosos com ereções limítrofes e, segundo alguns autores, ní- desfavorável, PSA detectável ⇒ radioterapia veis de PSA > 15 ng/mL. ou, preferencialmente, hormonioterapia. A constatação do envolvimento neoplásico macroscópico de linfonodos regionais durante o ato operatório é outro dile- ma a ser destacado. Existe uma tendência nos casos de envol- vimento macroscópico significativo de interromper-se a ope- Ainda dentro dos fatores contraditórios da PR, merece ração e a instalação de medidas antiandrogênicas. Quando o atenção a hormonioterapia neo-adjuvante (pré-cirúrgica) por envolvimento é microscópico, admite-se a continuidade do pro- períodos variáveis (“downstaging”). É inequívoco que esse cedimento principalmente nos casos de tumores bem diferen- procedimento pode facilitar as condições cirúrgicas (diminui- ciados (Gleason 2 a 6). Nestes casos a hormonioterapia adju- ção do volume tumoral), porém seu valor em termos de au- vante, segundo alguns trabalhos, melhora a perspectiva de vida. mento do intervalo livre de doença e sobrevida ainda não foi A conduta nos casos de margens cirúrgicas comprometi- bem esclarecido. das cuja incidência é expressiva (20% a 30%), é também obje- Em resumo, constituem fatores determinantes do suces- to de discussão. A avaliação anatomopatológica meticulosa so terapêutico pela PR: deve informar se a neoplasia é órgão-confinada (sem exten- são extracapsular) ou espécime-confinada, ou seja, com ex- n ausência de margens comprometidas; tensão extracapsular e margens cirúrgicas não-comprometi- n ausência de infiltração de vesículas seminais; das. Além da técnica cirúrgica empregada, a ocorrência desse evento está associada a algumas características dos tumores. n níveis séricos de PSA < 0,4 ng/mL três meses após a É mais freqüente naqueles localizados no ápice prostático, com cirurgia. 164 GUIA PRÁTICO DE UROLOGIA
  • 151.
    Tabela 3 PROGRESSÃO LIVRE DE DOENÇA (PLD) Tabela 4 PROGRESSÃO LIVRE DE DOENÇA (PLD) APÓS RADIOTERAPIA. APÓS RADIOTERAPIA. RESULTADOS COM PERÍODOS < 5 ANOS RESULTADOS COM PERÍODOS > 10 ANOS Autor Estádio Nº % PLD Seguimento (anos) Autor Estádio Nº % PLD Kaplan, 1933 T 2 Nx 68 60% 4 Schellhammer, 1994 T1b-T2, Nx 181 20-35% Zietman, 1994 T1-2 Nx 85 41% 4 Rosenzweig, 1995 T 1-2, Nx N0 165 33% Zagars, 1994 T1-2 Nx 269 64% 5 Rosenzweig, 1995 T1-2 NxN0 165 63% 5 Adaptada de Scardino Lee, 1995 T 1 Nx 157 62% 5 T 2 Nx 233 53% 5 Adaptada de Scardino A radioterapia, utilizada como método terapêutico pre- dioterapia conformacional ou multiplanar possibilitam visão ferencial durante décadas, tinha como argumentos favoráveis tridimensional computadorizada da próstata, limitando os cam- índices de complicações muito menos expressivos que as ope- pos de irradiação e diminuindo o comprometimento de ór- rações do passado. Além disso, os resultados de cura a longo gãos adjacentes. prazo, segundo autores como Bagshaw et al., seriam seme- A radioterapia intersticial tem a vantagem de apresentar lhantes aos da cirurgia. baixos índices de complicações, porém ainda é pouco empre- Atualmente, embora muito empregada, apresenta índi- gada devido aos expressivos índices de falha decorrentes, pro- ces de falha em 30% a 40% dos casos que normalmente têm vavelmente, da dificuldade técnica na distribuição homogê- clones celulares radiorresistentes. Esses pacientes evoluem com nea das irradiações. Técnicas mais recentes de braquiterapia biópsias positivas para neoplasia em um ano ou mais após a com colocação percutânea de sementes radioativas (iodo, radioterapia, o que significa mau prognóstico terapêutico. irídio) associadas ou não à radioterapia externa, parecem ofe- Relatos de Catalona et al. mostram índices globais de eleva- recer vantagens terapêuticas sobre as anteriores, porém, re- ção do PSA pós-radioterapia em 35% a 75% dos casos em sultados a longo prazo estão por ser melhor definidos. cinco anos e em 80% após dez anos, valores estes superiores A crioterapia, utilizada no passado, foi reativada em alguns aos da prostatectomia radical (5% a 40%), excetuando-se aqui serviços, visando ao tratamento do Ca localizado. O procedimento os doentes com infiltração local extracapsular e/ou vesículas é pouco invasivo, sendo a hipotermia, determinada por nitrogê- seminais comprometidas. nio líquido, conduzida por “probes” colocados por via percutâ- No seguimento dos pacientes pós-radioterapia, os níveis de nea, com prévio aquecimento uretral da área correspondente ao PSA séricos podem fornecer dados prognósticos importantes colo vesical e esfíncter externo. Os resultados terapêuticos, os quando, após quatro meses, não caem para níveis abaixo de custos operacionais e as complicações descritas (fístulas, impo- 4 ng/mL, o que aumenta significativamente a possibilidade de tência, estenoses) limitam, por enquanto, seu emprego. recorrência. Os níveis de PSA que demonstram estar o paciente O regime de observação, ou seja, o seguimento clínico livre da doença continuam a suscitar controvérsias e ainda não laboratorial do paciente portador de Ca localizado tem adep- foram totalmente definidos, variando de 0,5 a 4 ng/mL. Quando tos que defendem a teoria de que o benefício do tratamento o PSA é usado como índice de recorrência, alguns investigadores cirúrgico ou radioterápico pouco acrescentaria em termos relatam melhores resultados da prostatectomia a longo prazo quan- de sobrevida. Dados publicados por alguns autores, entre do comparados aos da radioterapia (tabelas 3 e 4). eles Johanson et al., dão suporte a essa teoria. A maior crí- Segundo Scardino, resultados globais mostram que 22% dos tica que sofrem tais estudos é a inclusão de elevado percen- pacientes tratados cirurgicamente progridem em cinco anos, com- tual de pacientes idosos, com histologia favorável, baixo parados aos 39% da radioterapia. Embora a histologia desfavorá- estádio, grupo esse bem conhecido como de baixo risco de vel defina um potencial maior de agressividade biológica destes progressão. Essa conduta, embora possa ser recomendada tumores, esse fato isolado não contra-indica tratamento cirúrgi- para doentes com as citadas características, não deve ser co. Por outro lado, não existe consenso sobre que limite dos ní- indicada nos pacientes mais jovens, com histologia e esta- veis séricos do PSA contra-indicaria a cirurgia. diamento menos favoráveis, tendo-se em vista que, nessas A seleção de pacientes interfere expressivamente nos re- condições, os índices de progressão são muito altos, con- sultados obtidos pelos diversos métodos terapêuticos. Assim, forme mostram os estudos da história natural desses tumo- em se tratando da radioterapia, melhores resultados são obti- res. Segundo Catalona et al. os índices de progressão em dos quando nessa seleção se incluem o estádio T 1-T2a, PSA cinco e dez anos são, respectivamente, 5% e 10% - A1 (T1a); < 15 ng/mL e histologia favorável. 35% e 80% - A2 (T 1b); 35% e 55% - B1 (T 2a); 77% e 90% - Destaque-se também que equipamentos modernos de ra- B 2 (T2b) e, praticamente, 100% - C (T 3c). GUIA PRÁTICO DE UROLOGIA 165
  • 152.
    Recomendações para Entre as vantagens da radioterapia incluem-se o poten- tratamento do Ca localizado cial de cura, a boa tolerabilidade na maioria dos casos, quan- (T1-T2 ou A/B) do são usadas técnicas modernas, ausência de riscos operató- rios, além de não afastar o paciente de suas atividades profis- Consideram-se como opções à prostatectomia radical a sionais por longos períodos. radioterapia e a “observação”, tendo-se em vista que os dados Como desvantagens destacam-se as cistites e proctites da literatura não esclarecem, de maneira definitiva, os limites actínicas, assim como a disfunção erétil, comumente de início da superioridade de uma conduta sobre as outras quando o tardio (30% a 50% em cinco anos). Observa-se ainda que, como tema é abordado para todos os casos. A seleção dos pacientes a próstata permanece, a natural radiorresistência de clones de é fator determinante para o sucesso terapêutico. células tumorais favorece a progressão neoplásica a longo pra- zo. Indicações terapêuticas n Conduta expectante n Prostatectomia radical · expectativa de vida inferior a dez anos; · expectativa de vida superior a dez anos; · histologia favorável (bem diferenciados ou · ausência de contra-indicações clínicas moderadamente diferenciados, para a cirurgia; Gleason 2 a 6; · par ticipação do paciente na decisão. · participação do paciente na decisão terapêutica. Constituem vantagens da conduta expectante a ausência A grande vantagem da PR, além do potencial de remo- de tratamentos e seus eventuais efeitos secundários, o baixo ver completamente o câncer e, portanto, de obter cura em custo, com desvantagem marginal em termos de sobrevida de pacientes selecionados, é permitir o estadiamento patoló- cinco a dez anos, quando comparados aos outros métodos. gico da moléstia. A definição de cura é a ausência de recor- Obviamente, como a próstata não é removida ou irradiada, a rência pelo resto da vida. Entre as desvantagens, inclui-se probabilidade de progressão é inegavelmente superior. A pos- o fato de ser um tratamento invasivo, requerer hospitaliza- sibilidade de seu crescimento local poderá comprometer a ção (média de cinco dias), anestesia, transfusão sangüínea qualidade de vida do paciente. em 10% a 30%, além dos elevados custos e longo período Conclui-se que o sucesso terapêutico das opções citadas de afastamento do trabalho. Merece destaque o potencial depende muito da seleção criteriosa dos pacientes que devem de complicações: ter participação na escolha do método de tratamento. O segui- mento ambulatorial periódico é fundamental, visando moni- · impotência ......... 10% a 90%; torizar a evolução e instituir terapêutica alternativa em caso · incontinência ...... 4% a 6%; de progressão da moléstia. · óbitos ................. 1%. Tratamento dos tumores O alto grau de indiferenciação celular (grau de Gleason localmente avançados 7 a 10) não é fator limitante para a operação. (T3/T4 Nx M0 ou C) O tratamento dos tumores que ultrapassam os limites n Radioterapia da cápsula prostática, infiltrando as vesículas seminais, o · pacientes com risco para o tratamento colo vesical ou as estruturas vizinhas, constitui tema con- cirúrgico; troverso. A história natural (sem tratamento) dessas neo- plasias, nessas condições, é caracterizada pelo desenvolvi- · expectativa de sobrevida suficientemente mento de doença metastática a distância em 50% a 70% longa para que o tratamento se justifique; dos casos em cinco anos. · ausência de patologia colo-retal que A prostatectomia radical (PR), nestes casos, não tem contra-indique a irradiação; os mesmos benefícios terapêuticos daqueles com tumores confinados à próstata; os índices de insucesso são muito · participação do paciente na decisão altos, assim como a morbidade pós-operatória (incontinên- terapêutica. cia urinária e disfunção erétil). Destaque-se ainda que quan- 166 GUIA PRÁTICO DE UROLOGIA
  • 153.
    do se estabeleceo diagnóstico clínico de doenças localmente Tratamento do carcinoma infiltrativas é expressivo o percentual de linfonodos pélvicos comprometidos (± 50%), o que muda o estadiamento. A metastático da próstata hormonioterapia, ou seja, o bloqueio da síntese da testoste- rona ou da sua ação periférica no tecido prostático, pode Embora os novos métodos de diagnóstico e as campa- retardar a progressão destes tumores (20% a 50% para tu- nhas de exames preventivos tenham aumentado a detecção de mores metastáticos). Incluem-se dentro dessa modalidade câncer (Ca) de próstata em fases iniciais, ainda é muito signi- de tratamento a orquiectomia, os estrógenos, os agonistas ficativo (> 30%) o percentual de pacientes com tumores dis- LH-RH e os antiandrogênios. Estes podem ser empregados seminados. Nessa fase, a terapêutica deverá ter amplitude sis- isoladamente ou em combinações (bloqueio total), objeti- têmica e os objetivos não devem se voltar apenas para a cura, vando também a inibição dos androgênios de origem adre- o que é raro, mas também à paliação dos sintomas e ao con- nal. trole parcial da moléstia. O tratamento hormonal acarreta efeitos colaterais impor- O tecido glandular prostático é dependente dos hormô- tantes, que, embora variáveis, devem ser sempre considerados nios androgênicos para efetuar o processo metabólico celular – disfunção sexual, queda de pêlos, osteoporose, fraqueza normal. No homem adulto, aproximadamente 95% dos an- muscular etc. drógenos circulantes (testosterona) são produzidos nos testí- Em algumas circunstâncias, a hormonioterapia constitui culos e as adrenais elaboram os restantes 5%. Por ação da en- a opção preferencial, como é o exemplo das infiltrações lo- zima 5 alfa-redutase, cerca de 5% a 7% da testosterona é trans- cais muito signif icativas (comprometimento do colo vesical, formada, no citoplasma das células prostáticas, em deidrotes- obstruções uretrais e tumores de grande volume). tosterona (DHT), a qual se liga a receptores e este complexo Radioterapia externa tem a preferência de um número se incorpora ao DNA nuclear iniciando uma seqüência de re- expressivo de autores, que relatam índices de sobrevida maio- ações bioquímicas necessárias à função e proliferação celular. res que os da prostatectomia radical (40% a 50% em dez anos) Ao contrário, níveis baixos de DHT diminuem seu metabolis- sem os efeitos sistêmicos da hormonioterapia. Efeitos colate- mo e a taxa de multiplicação. O tecido neoplásico prostático rais da radioterapia externa são, no entanto, importantes e in- mostra uma dependência androgênica em graus muito variá- cluem cistites, retites actínicas e disfunção sexual (± 50%) de veis, encontrando-se inclusive contingente de células desenvolvimento tardio. andrógeno-independentes. O diagnóstico de infiltração tumoral periprostática nem O objetivo da terapia hormonal é a supressão da estimu- sempre é estabelecido previamente ao tratamento do Ca da lação androgênica, cujo resultado está relacionado ao contin- próstata (tendência a subestadiamento), salvo os tumores de gente de células andrógeno-dependentes. A produção dos an- grande volume. Quando o diagnóstico é definido no pós-ope- drógenos pelos testículos e adrenais é normalmente regulada ratório da prostatectomia radical (exame histopatológico do por dois “feedbacks” distintos (figura 1). A secreção de tes- tumor), tratamento complementar (adjuvante), via de regra com tosterona pelas gônadas é estimulada pelo hormônio luteini- radioterapia ou hormônios, deve ser instituído. zante (LH) liberado pela hipófise por indução pulsátil dos fa- Em resumo, os tumores localmente avançados da prós- tores de liberação hipotalâmicos (GnRH). Os estrógenos e tam- tata têm comportamento biológico não-uniforme e neces- bém os progestágenos podem inibir esse processo de sitam de terapia mais abrangente que aqueles confinados à estimulação. glândula. A decisão terapêu- tica deverá ser tomada em função do grau de infiltração 1 Figura PRÓSTATA: INTER-RELAÇÕES HORMONAIS local, da histologia tumoral, da terapêutica anterior, das condições clínicas e da par- ticipação do paciente. O se- guimento clínico e laborato- rial com dosagem dos mar- cadores séricos – PSA, fos- fatases ácida e alcalina, as- sim como exames por ima- gem (US ou CT e cintilogra- fia óssea) são indispensáveis no tratamento dos doentes. Justifica-se essa conduta pelo comportamento agressi- vo dessa neoplasia e a even- tual necessidade de altera- ções terapêuticas. GUIA PRÁTICO DE UROLOGIA 167
  • 154.
    Os efeitos benéficosda terapêutica hormonal pela de- Estudos prospectivos realizados pelo “Veterans Admi- pressão androgênica no carcinoma da próstata foram estabe- nistration Cooperative Urological Research Group lecidos nos anos 40 por Huggins, Stevens e Hodges. Essa te- (VACURG)”, nos anos 60, mostraram que a orquiectomia rapêutica constitui, até os dias atuais, a principal medida nos era tão efetiva quanto a estrogenoterapia e que o tratamen- tumores disseminados. Aproximadamente 70% a 80% dos pa- to inicial com placebo e ulteriormente com estrógenos não cientes respondem favoravelmente à hormonioterapia, porém, piorava o prognóstico. Mostraram também que a toxicida- meses após, normalmente ocorrem recidivas que, acredita-se, de é exacerbada com doses de 5 mg/dia de dietilestilbestrol sejam decorrentes do contingente de células andrógeno-inde- (DES), sendo que 1 mg/dia não atinge níveis de castração, pendentes. Numa fase inicial, julgando que essas eram causa- que são alcançados com doses a partir de 3 mg/dia. Doses das pela secreção androgênica adrenal, foram realizadas adre- maiores que 3 mg/dia acompanham-se de aumento da taxa nalectomias e hipofisectomias com respostas clínicas modes- de efeitos colaterais, sem evidência de benefício terapêuti- tas e altos índices de morbidade e mortalidade. co. Todos os pacientes em estrogenoterapia apresentam Na atualidade, a atividade androgênica pode ser suprimi- ginecomastia ou “algia” mamária, que podem ser preveni- da por diferentes maneiras: das com radiação profilática nessas regiões. Baseadas nos resultados dos estudos VACURG, são fei- • orquiectomia; tas as seguintes recomendações terapêuticas: • estrógenos; 1. todos os pacientes D2 sintomáticos devem ser trata- • drogas que bloqueiam a ação periférica da testosterona; dos para alívio dos sintomas e possivelmente prolon- gar a sobrevida; • supressão da liberação hipofisária de LH e FSH; • drogas que bloqueiam a síntese da testosterona. 2. todos os pacientes jovens com tumores de alto grau de indiferenciação celular devem ser considerados para A orquiectomia bilateral reduz a testosterona circulante tratamento inicial visando aumento da sobrevida; a níveis abaixo de 70 ng/100 ml. A idéia de que a orquiecto- mia subcapsular era insuficiente pela possibilidade da remo- 3. pacientes idosos, assintomáticos, podem ser observa- ção incompleta das células de Leydig não é válida, pois a ex- dos até que se tornem sintomáticos. periência mostra que os níveis aqui atingidos são semelhantes aos da anorquia. A grande vantagem desse procedimento é a A limitação prática dessa última recomendação está no garantia terapêutica, não necessitando medicação exógena. O fato de que a maioria dos pacientes não recebe bem a idéia de procedimento é um ato cirúrgico de pequena monta realizado não ser tratada inicialmente e de acompanhar a evolução lenta com anestesia local, em regime ambulatorial e requerendo do aumento do PSA sérico. mínimas condições clínicas do paciente. O efeito estético da ausência dos testículos é minimizado Fatores de liberação pela operação subcapsular, cujos tecidos remanescentes suge- das gonadotrofinas (GnRH) rem uma gônada. A colocação de próteses testiculares em ca- Nos anos 70, foram identificados e sintetizados os ago- sos selecionados restabelece perfeitamente o aspecto anatô- nistas dos GnRH. Nesses compostos foram feitas substitui- mico externo do escroto. Apesar desses conceitos, a orquiec- ções de aminoácidos na fórmula original dos decapeptídeos tomia não é aceita por um número significativo de doentes, tornando-os 10 a 20 vezes mais potentes, mais resistentes à em vista dos efeitos psicológicos da castração e da disfunção degradação e com maior afinidade pelos receptores hipofisá- sexual decorrente do hipoandrogenismo. rios. Quando administrados continuamente, produzem, na pri- Os estrógenos, como já citado, reduzem os níveis andro- meira semana, aumento de secreção de LH, testosterona e DHT, gênicos por inibição dos estímulos hipotálamo-hipofisários. fato este seguido de inibição dos receptores da hipófise e sig- Em altas doses, parecem exercer ainda efeito citotóxico direto nificativa diminuição do LH, originando níveis séricos de tes- sobre as células prostáticas. Os efeitos terapêuticos da estro- tosterona semelhantes aos de indivíduos castrados entre a se- genoterapia, quando bem regulada, são semelhantes aos da gunda e terceira semanas após o início da terapia. orquiectomia, porém sua ação colateral é fator limitante e deve Não existe evidência de “escapes” da inibição induzida ser sempre considerada, uma vez que predispõe a complica- por análogos de GnRH no seguimento de alguns anos. A ele- ções cardiocirculatórias (tromboses, embolias, infarto do mio- vação inicial da testosterona poderá causar “estímulo” tumo- cárdio) e origina impotência sexual e ginecomastia na maioria ral seguido de exacerbação dos sintomas e mesmo compres- dos pacientes. são medular quando as metástases se localizarem na coluna A terapia hormonal no Ca avançado da próstata não deve vertebral. Por essas razões, os análogos de GnRH não devem ser considerada como curativa; os benefícios sintomáticos são ser administrados nessa fase sem o emprego simultâneo de incontestáveis, porém o aumento de sobrevida não foi formal- drogas que originam bloqueio androgênico e diminuem aque- mente demonstrado quando comparado com aqueles que não las complicações. Outros efeitos colaterais comuns à terapia receberam terapia. Pesquisas de receptores androgênicos não incluem ginecomastia, elevação dos níveis de prolactina, on- mostraram utilidade em predizer resposta clínica. das de calor e diminuição da libido e da potência sexual. 168 GUIA PRÁTICO DE UROLOGIA
  • 155.
    Os análogos sãoadministrados por injeções ou por insti- sendo necessárias pequenas doses de estrógenos para manu- lação nasal. Entre os compostos mais empregados estão a tenção dos baixos níveis de testosterona. Essa droga induz gi- goserrelina, leuprolite, busserelina e nafarelina. Todos têm ati- necomastia, impotência sexual e efeitos cardiocirculatórios em vidade comparável, porém o aerosol nasal tem absorção me- alguns pacientes, porém em menor grau que os estrógenos. nor e variável, sendo, por essas razões, menos utilizado. Os preparados injetáveis podem ser administrados na forma de Bloqueio androgênico completo (BAC) liberação lenta (depósito) em aplicações subcutâneas men- O conceito da supressão dos andrógenos de origem testi- sais. Estudos prospectivos recentes mostram que o uso dos cular e adrenal no Ca de próstata foi retomado no final dos análogos do GnRH em Ca metastático da próstata tem efei- anos 70 com a comprovação de que os andrógenos adrenais to semelhante a 3 mg/dia de DES (dietilestilbestrol), com eram responsáveis por cerca de 15% do DHT presente na prós- menores índices de complicações cardiocirculatórias. Outros tata, o que poderia estimular crescimento tumoral. mostram, ainda, que a goserrelina é tão efetiva quanto a or- Como conseqüência, alguns autores passaram a preconi- quiectomia em termos de sobrevida. zar o BAC, julgando que os “escapes” do tratamento antian- Embora constituam drogas de grande potencial terapêu- drogênico clássico (orquiectomia ou estrogenoterapia) não tico, têm como principal fator limitante o custo (250 a 400 ocorreriam devido à presença de células andrógeno-indepen- dólares/mês). dentes, mas sim pelo aumento da sensibilidade das células neoplásicas remanescentes à testosterona e DHT. Os resulta- Antiandrogênios não-esteróides dos de inúmeros trabalhos apresentam muita controvérsia. (flutamida, nilutamida e bicalutamida) Alguns autores, como os do grupo canadense, demonstraram Flutamida é um antiandrogênio sem ação hormonal dire- que a associação de orquiectomia ou de análogos do GnRH ta. Atua inibindo a união dos andrógenos aos respectivos re- com flutamida era acompanhada de índices de sobrevida de ceptores celulares. Os níveis de testosterona e DHT permane- dois anos em cerca de 90% dos pacientes com Ca metastático, cem elevados e por esta razão muitos pacientes permanecem porcentual superior aos de doentes tratados isoladamente com potentes durante o tratamento. Como monoterapia a longo estrógenos ou orquiectomia. Observaram ainda respostas ob- prazo é menos efetiva que DES, com índices médios de res- jetivas em 34% dos doentes que tiveram “escape” do trata- posta de um ano. Tem indicação principalmente em pacientes mento convencional. Estes resultados promissores foram con- que desejam manter função sexual; o “escape” terapêutico testados por outros autores, que criticaram os índices alcança- nessas condições, em geral, responde a bloqueio hormonal mais dos, alegando metodologia incorreta, dados imprecisos de completo. A flutamida não apresenta complicações cardiovas- análise estatística e avaliação prematura dos resultados. culares, porém, são comuns fenômenos de hepatotoxicidade Estudo prospectivo randomizado (“NIH Intergroup (30%) e distúrbios gastrintestinais (diarréia) que podem obri- Trial”), com 617 pacientes em estádio D2, comparou o uso de gar a interrupção do tratamento. leuprolite + flutamida ao uso de leuprolite + placebo. Os re- Ginecomastia é observada em 85% dos casos e pode ser sultados mostraram modesta vantagem no tempo de progres- evitada pela radioterapia profilática. Devido a sua rápida meia- são da doença (três meses) e de sobrevida (seis meses) a favor vida, deve ser administrada (250 mg VO) a cada 8 horas, o da terapia combinada. Melhores resultados foram observados que cria um problema para pacientes pouco motivados ou sem em doença metastática mínima, visto que a sobrevida média disciplina para a correta ingestão medicamentosa. foi de 61 meses vs. 40 meses na monoterapia. Esses dados A nilutamida (RU 23908) tem ação semelhante à da flu- demonstram que talvez em estádio D1 ou C exista boa pers- tamida, exceto por sua meia-vida mais longa (dois dias). En- pectiva para o uso do tratamento combinado. tre os efeitos colaterais incluem-se dificuldade de adaptação O bloqueio androgênico total é opção válida para pacien- visual (claro e escuro) e pneumonite intersticial. tes com Ca metastático da próstata, porém, informações mais A bicalutamida (ICI 176.336) apresenta também meia- precisas são necessárias antes de defini-lo como tratamento vida mais longa que a flutamida (administração VO 50 mg/ de escolha para todos os pacientes. Por enquanto, pacientes e dia). Tem ação antiandrogênica mais efetiva e os níveis séri- urologistas devem tomar decisões individuais, levando em cos de testosterona permanecem elevados, o que mantém a consideração os riscos, benefícios e custos do tratamento. libido e a potência preservadas na maioria dos pacientes. Como Constituem fatos aceitos que o tratamento combinado (anti- as outras drogas similares, apresenta como efeitos colaterais androgênicos) deve ser feito nas fases iniciais da terapia com ginecomastia, ondas de calor e sintomas gastrintestinais. GnRH e também na fase de “escape” do tratamento hormo- nal, embora nesta, os resultados em geral sejam transitórios e Antiandrogênios esteróides de pequena intensidade. Acetato de ciproterona é um agente progestacional que atua primariamente na inibição da liberação do LH hipofisá- Inibidores da síntese androgênica: rio. Atua ainda diminuindo a síntese da testosterona e bloque- cetoconazol, aminoglutetimida ando os receptores androgênicos. Embora sua ação na fase ini- O cetoconazol é um agente antifúngico que inibe o siste- cial do tratamento tenha eficiência semelhante à dos estróge- ma enzimático P450, diminuindo dessa forma a síntese da tes- nos, com o passar do tempo, como ocorre com todos os pro- tosterona, que atinge níveis séricos semelhantes aos da castra- gestágenos, existe diminuição da ação supressiva sobre o LH, ção nas primeiras 24 horas, diferindo neste aspecto dos estró- GUIA PRÁTICO DE UROLOGIA 169
  • 156.
    genos, progestágenos edos análogos do GnRH, que levam de células testiculares decorrentes do tratamento. A experiência uma a duas semanas para atingir aqueles níveis. Sua indica- relatada é pequena e estudos mais criteriosos são necessários ção maior é feita nos casos de compressão medular por metás- para que se aplique esta metodologia ao Ca da próstata. tases, em que os resultados imediatos podem ser surpreenden- tes. As doses indicadas são de 400 mg a cada 8 horas, o que Orientação para a terapia hormonal freqüentemente causa vômitos, náuseas e anorexia, que obri- Nossa recomendação terapêutica em casos de câncer gam a utilização de corticóides e interrupção da terapêutica. metastático da próstata tem sido, primariamente, a orquiecto- Após quatro a oito semanas de utilização, ocorre, na maioria mia bilateral subcapsular. É um procedimento simples, reali- dos casos, “escape” dos níveis séricos da testosterona, o que zado com anestesia local, ambulatorialmente, com pouco ris- limita muito seu emprego por longo tempo. co, com garantia terapêutica e de baixo custo quando compa- Apesar da curta duração do tratamento e dos efeitos co- rado a outras opções. laterais, o cetoconazol constitui alternativa a ser tentada em Para doentes que não aceitam orquiectomia a escolha re- pacientes que apresentam “escape” às opções terapêuticas cai, inicialmente, sobre os análogos de GnRH. A associação hormonais. destes com antiandrogênios (flutamida, ciproterona, nilutamida A aminoglutetimida é também um inibidor enzimático e bicalutamida) é recomendável, principalmente em doentes que altera a síntese da aldosterona, cortisol e andrógenos adre- com doença mínima e bom estado geral. Uma alternativa para nais. A hiperestimulação secundária do ACTH (hormônio adre- esse esquema (menor custo) é a associação de baixas doses de nocorticotrófico), que pode diminuir seu efeito, deve ser ini- antiandrogênios e estrógenos, porém deve-se levar em consi- bida com cortisona. Os resultados obtidos são pouco signifi- deração os riscos cardiocirculatórios, que são minimizados com cativos (15% a 20%) e os efeitos colaterais consideráveis (hi- o uso profilático diário de antiadesivos plaquetários (AAS in- potensão, náusea, vômitos, depressões). Destaque-se que a su- fantil/dia). Em pacientes cuja função sexual é muito valoriza- pressão dos andrógenos adrenais pode ser obtida com da, recomenda-se terapia com antiandrogênios não-esteróides, hidrocortisona e com menos efeitos colaterais. Tem pouca in- porém com controle rigoroso, tendo-se em vista a possibilida- dicação na prática. de precoce de “escapes”. A associação de antiandrogênios e A finasterida, um inibidor da 5 alfa-redutase, tem sido inibidores de 5 alfa-redutase tem sido relatada com resultados testada no tratamento do Ca avançado da próstata, mas os re- promissores a longo prazo. Entretanto esses resultados estão sultados iniciais não mostraram efetividade. por ser melhor estabelecidos. Análogos sintéticos da somatostatina inibem a secre- Temos preferência por iniciar precocemente a terapia ção do hormônio do crescimento e da prolactina, que po- hormonal em pacientes jovens, mesmo assintomáticos. Pacien- dem favorecer a utilização androgênica pelas células tumo- tes idosos, assintomáticos, com tumores de histologia favorá- rais prostáticas. Experiências iniciais em casos de “esca- vel, podem ser considerados para regime de observação com pe” terapêutico com BAC mostraram respostas objetivas seguimento periódico (exame físico, PSA - antígeno específi- temporárias. co para a próstata, cintilografia etc.). Havendo indícios de evo- lução, a terapêutica hormonal é prontamente iniciada. Momento do tratamento hormonal O momento do início da terapêutica hormonal é contro- Conduta nos tumores verso, tendo-se em vista que pacientes com doença metastáti- resistentes à terapia hormonal ca podem permanecer sem tratamento e assintomáticos por Como já discutido, significativo contingente de pacien- longos períodos, além de que os efeitos colaterais da hormo- tes “escapa” ao controle hormonal após variável período de nioterapia, em pacientes sem sintomas e sexualmente ativos, seguimento, admitindo-se que isto ocorra devido à multipli- devem também ser considerados. Ainda existem dúvidas so- cação de células andrógeno-independentes (resistentes). Con- bre as vantagens do início precoce da hormonioterapia com tudo, existem células tumorais nesse universo que continuam base em relatos de experiências com animais e nas observa- a responder à estimulação hormonal e, portanto, a terapia hor- ções do VACURG. Esse estudo sugere que o tratamento tardio monal não deve ser interrompida. pode ser preferido para pacientes mais idosos com histologia Nessas condições, as opções terapêuticas recaem so- tumoral favorável, enquanto o início precoce pode aumentar a bre hormonioterapia secundária (distinta da utilizada, qui- sobrevida de pacientes menos idosos com tumores de histolo- mioterapia, radioterapia paliativa, controle da dor, cuida- gia desfavorável (alto grau). dos com as intercorrências – compressão medular, obstru- ção urinária etc.). Tratamento hormonal intermitente A hormonioterapia secundária em geral não apresenta Esta modalidade de tratamento, visando à recuperação resultados muito alentadores, presumivelmente porque as cé- intermitente da função sexual e os efeitos anabólicos dos an- lulas andrógeno-dependentes já estão suprimidas pelo trata- drogênicos, tem sido relatada por alguns autores. mento inicial. Nessa condição, se o paciente não está sob blo- Os resultados reportados são conflitantes. Em alguns pa- queio total, o mesmo deve ser instituído pelas razões já apon- cientes submetidos à estrogenoterapia por longo tempo, os ní- tadas. Fato a ser destacado é a melhora clínica (±20%) que veis de testosterona não se mostraram elevados após a sus- acompanha a retirada do antiandrogênio em casos de “esca- pensão da mesma, provavelmente por lesões permanentes nas pe”, quando o paciente está sob bloqueio total. Justifica-se 170 GUIA PRÁTICO DE UROLOGIA
  • 157.
    esta ocorrência poralterações dos receptores hormonais que ção desses valores após o início da terapia pode não ter passariam a codificar como estimulantes ao invés de inibir a significado clínico e ser conseqüência do processo de re- ação antiandrogênica. generação óssea. Curiosamente, em alguns casos se observa “melhora” Níveis elevados de testosterona previamente ao início da quando se muda o antiandrogênio então utilizado, mesmo em hormonioterapia comumente se associam a melhores índices situação de BAC. Respostas favoráveis são observadas em de resposta do que quando estes se encontram abaixo dos va- aproximadamente 15% a 20% dos casos, porém, em geral, lores da normalidade. são respostas temporárias (média de seis meses). Os agentes A histologia do tumor, na constituição cromossômica e o empregados nestas condições incluem altas doses de estrogê- volume do mesmo têm significativo valor prognóstico. Quan- nios (pelo seu efeito citotóxico, antiandrogênios, cetoconazol to maior, mais indiferenciado e maior tendência à aneuploidia, e aminoglutetemida + hidrocortisona). menores as chances de resposta. Respostas à quimioterapia sistêmica, abordada em outro É importante destacar neste item que as perspectivas do capítulo, são incomuns e constituem motivo de intensa inves- tratamento não devem basear-se em fatores isolados mas sim tigação nos principais centros oncológicos. no conjunto dos valores estudados. Respostas mais significativas são observadas em tumo- res que apresentam histologia de carcinoma de células peque- Função sexual após hormonioterapia nas, mais sensíveis a este tratamento que o adenocarcinoma. Como o princípio básico da terapia é a supressão da tes- A imunoterapia, nos poucos trabalhos publicados, não tosterona ou da inibição de seus efeitos, constitui a regra que mostra eficácia que estimule o seu emprego no momento. na vigência do tratamento os pacientes apresentem impotên- A paliação dos sintomas é o objetivo mais importante cia sexual. nos casos de tumores refratários à hormonioterapia. O trata- A presença dos andrógenos tem importância na esfera mento inclui administração de analgésicos, antiinflamatórios, sexual por interferir nos mecanismos da libido e ainda por antidepressivos tricíclicos, antieméticos, glicocorticóides e modular as transmissões sinápticas incluindo a síntese, o au- narcóticos. O uso da irradiação localizada e, eventualmente, mento, a captação e a liberação dos neurotransmissores, as- de operações ortopédicas, pode ser necessário, inclusive para sim como a sensibilidade aos receptores. prevenir seqüelas neurológicas. Procedimentos urológicos são A preservação da potência pode ocorrer em circunstân- realizados, eventualmente, para desobstrução urinária. cias nas quais os níveis de testosterona mantenham-se dentro Apoio psicológico é muito importante nessa fase. dos valores da normalidade, como ocorre na terapia com flu- tamida. Sabe-se, no entanto, que os índices de “escape” após Fatores prognósticos um ano do início da terapia com essa droga são altos quando O prognóstico dos pacientes com doença metastática sob usada de forma isolada, o que limita sua indicação de forma terapia hormonal pode ser previsto com alguma confiabilida- generalizada, necessitando de acompanhamento rigoroso da de, com base em parâmetros clínicos, laboratoriais e histoló- evolução para a introdução de esquemas mais efetivos nesta gicos. eventualidade. A evolução relaciona-se com o estado geral do paciente Como já mencionado, em alguns casos, após longos perí- no início da terapêutica. Aproximadamente 50% dos pacien- odos de hormonioterapia, a sua interrupção não interfere com tes assintomáticos têm sobrevida de três anos, o semelhante a evolução natural da doença, de tal forma que alguns preconi- ocorre em apenas 10% dos doentes com dificuldade à deam- zam essa medida visando ao restabelecimento da função se- bulação devido às metástases e naqueles doentes que se tor- xual. nam oligossintomáticos e têm melhora do estado geral logo Para a grande maioria dos pacientes sob tratamento hor- após o início do tratamento. monal com desejo de restabelecer a função sexual, esta pode A queda dos níveis séricos dos marcadores (PSA-fosfa- ser obtida com a colocação de próteses penianas, injeção in- tase ácida) indica resposta terapêutica e melhor prognóstico. tracavernosa ou aparelhos a vácuo. Destes, as próteses são as Aproximadamente 10% dos pacientes atingem níveis indetec- que apresentam melhores resultados e são as mais utilizadas táveis do PSA, que em geral se prolongam por meses (± seis na prática. O advento do sildenafil via oral, segundo alguns meses) e o prognóstico somente poderá ser caracterizado após autores, pode resgatar a função erétil em alguns pacientes, a estabilização destes níveis. Observa-se em geral correlação porém estudos aprofundados devem ser realizados visando entre os valores atingidos do PSA e perspectivas terapêuticas. resultados definitivos. Valores iniciais muito elevados do PSA encontram-se nos ca- As injeções intracavernosas necessitam habilidade pes- sos em que a doença está em estudo avançado e, conseqüente- soal e integridade vascular peniana dos pacientes, o que é di- mente, tem pior prognóstico. fícil na faixa etária em que comumente se encontram os doen- Com relação à fosfatase alcalina, observa-se que valo- tes. Os aparelhos a vácuo igualmente necessitam habilidade res iniciais elevados correlacionam-se com metástases ós- para o seu manuseio e as ereções geralmente são de má quali- seas, ou seja, doença avançada. Por outro lado, a manuten- dade, o que diminui muito sua indicação. GUIA PRÁTICO DE UROLOGIA 171
  • 158.
    Bibliografia recomendada TRATAMENTO DO CARCINOMA LOCALIZADO DA PRÓSTATA (T1/T2 OU A/B) 1. POMPEO ACL, DAMIÃO R, AGUINAGA SA et al. Tumores Prostáticos - I Consenso Brasileiro: Câncer de Próstata. São Paulo, 1998. 2. SCARDINO P. Treatment option for localized prostate cancer. In: Prostate cancer treatment: stage by stage. Postgraduate Course 9750, AUA, 1997. 3. CATALONA WJ, SMITH DS, RATLIFF TL, BASLER JW. Detection of organ-confined prostate cancer is increased through prostate-specific antigen-based screening. JAMA 1993; 270: 9948-54. 4. MIDDLENTON RG, THOMPSON IM, AUSTENFEEDL MS et al. Prostate cancer clinical guidelines panel summary report on the management of clinically localized prostate cancer. J Urol 1995; 145:2144-8. 5. CHODAK GW THISTED RA, GERBER GS et al. Results of conservative management of clinically , localized prostate cancer. N Engl J Med 1994; 330: 242-8. 6. PAULSON DF. Randomized series of tratment with surgery versus radiation for prostate adenocarcino- ma. In: Wittes RE (ed). Consensus Development Conference on the Management of Clinically Localized Prostate Cancer. NCI monographs. Nº 7. Washington D.C., 1988; 127-31. 7. WALSH PC, PARTIN AW, EPSTEIN Jr. Cancer control and quality of life following anatomical radical retropubic prostatectomy: results at 10 years. J Urol 1994; 152: 1831-6. 8. DeKERNION JB, NAITOH J. Radical prostatectomy for localized prostatic cancer: indication, techniques and results. In: Prostate cancer treatment: stage by stage. Postgraduate Course 9750, AUA, 1997. 9. ZINCKE H, OESTERLING JE, BLUTE ML, BERGSTRATH EJ, MYERS RP, BARRETT DM. Long-term results after radical prostatectomy for clinically localized (stage T2c or lower) prostate cancer. J Urol 1994; 152: 1850. 10. POUND CR, PARTIN AW, EPSTEIN JI, WALSH PC. Prostatectomy specific antigen after anatomic radical retropubic prostatectomy. Pattern of recurrence and cancer control. The Urologic Clinics of North America, May 1997; 395-406. 11. BAGSHAW MA, COX GR. Status of radiation treatment of prostate cancer at Stanford University. In: Wittes RE (ed). Consensus Development Conference and management of Clinically Localized Prostate Cancer. NCI monographs. No 7. Washington D.C.; 1988: 47-60. 12. OSTERLING JE,ANDREWS PE, SUMAN VJ, ZINCKE H, MYERS RP Preoperative androgen deprivation . therapy: artificial lowering of serum prostate specific antigen without downstaging the tumor. J Urol 1993; 149: 779-92. 13. SOLOWAY MS et al. Randomized prospective study-radical prostatectomy alone versus radical prostatectomy preceded by androgen blockade in T prostate cancer. J. Urol 1996; 155: 976A. 2b 14. EPSTEIN BE, HANKS GE. Prostate cancer: evaluation and radiotherapeutic management. CA Cancer J Clin 1992; 42: 223-40. 15. KOPROWSKI CD, BERKENSTOCK KG, BOROFSKI AM, ZIEGLER JC, LIGHTFOOT DA, BRADY LW. External beam irradiation versus 125 iodine implant in the definitive treatment of prostate carcino- ma. Int J Radiat Oncol Biol Phys 1991; 21: 955-60. 16. CONNOLLY JA, SHINOHARA K, CARROLL PR. Criotherapy for prostate cancer. Urology Int 1996; 3: 12-3. 17. WHITMORE WF Jr, WARNER JA, THOMPSON IM Jr. Expectant management of localized prostatic cancer. Cancer 1991; 67: 1091-6. 18. JOHANSON JE, ADAMI HO, ANDERSON SO, BERGSTRÖM R, HOLMBERG L, KRUSEMO UB. High 10-year survival rate in patients with early, untreated prostatic cancer. JAMA 1992; 267: 2191-6. TRATAMENTO DOS TUMORES LOCALMENTE AVANÇADOS (T3/T 4 Nx M o OU C) 1. POMPEO ACL, DAMIÃO R, AGUINAGA SA et al. Tumores Prostáticos - I Consenso Brasileiro: Câncer de Próstata, São Paulo, 1998. 2. SCHROEDER FH, BELT E. Carcinoma of the prostate: a study of 213 patients with stage C tumors treated by total perineal prostatectomy. J Urol 1975; 114: 257. 3. ZINCKE H, UTZ DC, BENSON RC Jr, PATTERSON DE. Bilateral pelvic lymphadenectomy and radi- cal retropubic prostatectomy for stage C adenocarcinoma of prostate. Urology 1984; 24: 532. 4. MIDDLETON RG, SMITH A Jr, MELZER RB, HAMILTON PE. Patient survival and local recurrence rate following radical prostatectomy for prostatic carcinoma. J Urol 1986; 136: 422. 5. FLOCKS RH, O’DONOGHUE EPN, MILLEMAN LA, CULP DA. Management of stage C prostatic carcinoma. Urol Clin North Am 1975; 2(1): 163. 6. DeKERNION JB, MUKAMEL E. The management of stage C prostate cancer. Prog Clin Biol Res 1987; 243B: 403. 172 GUIA PRÁTICO DE UROLOGIA
  • 159.
    7. PAULSON DF HODGE GB Jr, HINSHAW W. The Uro-Oncology Research Group. Radiation therapy , versus delayed androgen deprivation for stage C carcinoma of the prostate. J Urol 1984; 131: 901. 8. McCULLOUGH DL, LEADBETTER WF Radical pelvic surgery for locally extensive carcinoma of the . prostate. J Urol 1972; 108: 939. 9. SAGERMAN RH, CHUN HC, KING GA, CHUNG CT, DALAL PS. External beam radiotherapy for carcinoma of the prostate. Cancer 1989; 63: 2468. 10. ZAGARS GK, JOHNSON DE, VON ESCHAMBACH AC, HUSSEY DH. Adjuvant estrogen following radiation therapy for stage C adenocarcinoma of the prostate: long-term results of a prospective randomized study. Int J Radiat Oncol Biol Phys 1988; 14: 1085. 11. SCHELHAMMER PF, EL-MAHDI AM, KUBAN DA. Local failure and related complication after definitive treatment of clinical stage C carcinoma of the prostate by irradiation or surgery. Semin Urol 1980; 8: 232. 12. SARKIS A, ARAP S. Estratégias terapêuticas para o câncer de próstata localmente avançado - estádio C. Rev Bras Med 1994; 51: 44-7. TRATAMENTO DO CARCINOMA METASTÁTICO DA PRÓSTATA 1. POMPEO ACL, DAMIÃO R, AGUINAGA SA et al. Tumores Prostáticos - I Consenso Brasieliro: Câncer de Próstata. São Paulo, 1998. 2. CATALONA WJ, SCOTT WW. Carcinoma of the prostate. A review. J Urol 1978; 119: 1-4. 3. GRAYHACK JT, KEELER TC et al. Carcinoma of the prostate. Hormonal therapy. Cancer 1987; 60: 589-92. 4. SANTEN RJ. Endocrine treatment of prostate cancer. Clinical Review 37 - J Clin Endocrin Metab 1992; 75: 685-9. 5. WHITMORE WF Jr. Hormone therapy in prostatic cancer. Am J Med 1965; 21: 697-9. 6. HUGGINS CB, STEVENS RB, HODGES CV. The effects of castration on advanced carcinoma of the prostate gland. Arch Surg 1941; 43: 209-12. 7. GELLED J. Review of assessment of total androgen blockade as treatment of metastatic prostate cancer. J Endocrinol Invest 1991; 14: 881-91. 8. FERRO MA. Use of intravenous stilbestrol diphosphate in patients with prostatic refractory to conventional hormonal manipulation. Urol Clin N Amer 1991; 18: 139-43. 9. MURPHY GP. Treatment of newly diagnosed metastatic prostate cancer patients with chemotherapy agents in combination with hormones versus hormones alone. Cancer 1983; 51: 1264-8. 10. MAATMAN TJ, MONTIE JE. Effectiveness of castration versus intravenous estrogen therapy in producing rapid endocrine control of metastatic cancer of prostate. J Urol 1985; 133: 620-4. 11. KUHN JM, BILLWBAUD T, NAVRATIL H et al. Prevention of the transient adverse effects of a gonadotrophin releasing-hormone analogue (buserelin) in metastatic prostate carcinoma by admnistration of an anti-androgen (nilutamide). N Engl J Med 1989; 321: 413-8. 12. FALKSON CI, FALKSON G, FALKSON HC. Long-term follow-up of patients with advanced prostatic cancer treated with nasal buserelin. Annal Oncol 1991; 21: 303-4. 13. TORTI FM et al. Tamoxifen in advanced prostatic carcinoma. Cancer 1984; 54: 739-41. 14. KENNEALEY GT, FURR BJA. Use of the nonsteroidal anti-androgen casodex in advanced prostatic carcinoma. Urol Clin N Amer 1991; 18: 99-110. 15. SOGANI PC, VAGAIWALA MR, WHITMORE WF Jr. Experience with flutamide in patients with advanced prostatic cancer without prior endocrine therapy. J Urol 1979; 122: 640-4. 16. SMITH JA Jr. New methods of endocrine management of prostatic cancer. J Urol 1987;172: 1-40. 17. HARPER ME, PIKE A, PEELING WB et al. Steroids of adrenal origin metabolized by human prostate tissue both in vivo and in vitro. J Endocrinol 1984; 60: 117-20. 18. CRAWFORD ED, EISENBERGER M, McLEOD DG, BLUMENSTEIN B. Treatment of newly diagnosed stage D2 prostate cancer with leuprolide and flutamide or leuprolide alone, phase III. Prognostic significance of minimal disease (Abstract). J Urol (April supplement) 1992; 147: 417A. 19. CRAWFORD ED, EISENBERGER MA, McLEOD DG et al. A controlled trial of leuprolide with and without flutamide in prostatic carcinoma. N Engl J Med 1989; 321: 419-24. 20. ISAACS JT. The timing of androgen ablation therapy and/or chemotherapy in the treatment of prostatic cancer. Prostate 1984; 5: 1-4. 21. BYAR DP CORLE D. Hormone therapy for prostate cancer: results of the Veterans Administration , Cooperative Urological Research Group studies. In: Consensus development conference in the ma- nagement of clinically localized prostate cancer. NCI Monographs. Bethesda, 1988; 7: 165-72. 22. VORGUL TJ et al. Clinical and biochemical effect of aminoglutethimide in the treatment of advanced prostatic carcinoma. J Urol 1983; 129: 51-3. 23. LABRIE F, DUPONT A, BELANGER A. New approach in the treatment of prostatic cancer: complete instead of partial withdrawal of androgens. Prostate 1983; 4: 579-3. GUIA PRÁTICO DE UROLOGIA 173
  • 160.
    24. SONINE N. The use of ketoconazole as an inhibiton of steroid production. New Engl J Med 1987; 317: 812-4. 25. WORGUL TJ et al. Clinical and biochemical effect of aminoglutethimide in the treatment of advanced prostatic carcinoma. J Urol 1983; 129: 51-3. 26. MANNI A. Somatostatin and growth hormone regulation in cancer. Biotherapy 1992; 4: 31-6. 27. SCHALLY AV, REDDING TW. Somatostatin analogs as adjuncts to agonists of luteinizing hormone- releasing hormone in the treatment of experimental prostate cancer. Proc Natl Acad Sci 1987; 84: 7275-9. 28. DUPONT A, BOUCHER H, CUSAN L, LACOURCIERE Y, EMOND J, LABRIE F. Octreotide and bromocriptine in patients with stage D2 prostate cancer who relapsed during treatment with flutamide and castration. Eur J Cancer 1990; 26: 770-1. 29. TOMIC R, BERGMAN B. Hormonal effects of cessation of estrogen for prostatic carcinoma. J Urol 1987; 138: 801-3. 30. KLOTZ LH et al. Intermitent endocrine therapy for advanced prostate cancer. Cancer 1986; 58: 2546-9. 31. CITRIN DL. A phase II study of high dose estrogens (diethylstilbestrol diphosphate) in prostate cancer. Cancer 1985; 56: 457-9. 32. JOHNSON DE et al. Ketoconazole therapy for hormonally refractive metastatic prostate cancer. Urology 1988; 31: 132-4. 33. FOSSA SD, DEARNALEY DP LAW M, GAD J, NEWLING DW, TVETER K. Prognostic factors in hor- , mone-resistant progressing cancer of the prostate. Ann Oncol 1992; 3: 361-6. 34. SEIDMAN AD, SCHER HI, PETRYLAK D, DERSHAW D, CURLEY T. Estramustine and vinblastine: use of prostate specific antigen as a clinical trial endpoint in hormone-refractory prostatic cancer. J Urol 1992; 147: 931-4. 35. HUDES GR, GREENBERG R, KRIGEL RL, FOX S, SCHER R, LITWIN S, WATTS P SPEICHER L, , TEW K, COMIS R. Phase II study of estramustine and vinblastine, two microtubule inhibitors, in hormone-refractory prostate cancer. J Clin Oncol 1992; 10: 1754-61. 36. SAXMAN S, ANSARI R, DRASGA R, MILLER M, WHEELER B, McCLEAN J, EINHORN L. Phase III trial of cyclophosphamide versus cyclophosphamide, doxorubicin, and methotrexate in hormone- refractory prostatic cancer. Cancer 1992; 70: 2488-92. 37. ANDERSON L et al. Estramustine versus conventional estrogenic hormones in the initial treatment of highly or moderately differentiated prostatic carcinoma: a randomized study. Scand J Urol Nephrol 1980; 55: 143-6. 38. MOORE SR, REINBERG Y, ZHANG G. Small cell carcinoma of prostate: effectiveness of hormonal versus chemotherapy. Urology 1992; 39: 411-6. 39. FLYNN DF SHIPLEY WU. Management of spinal cord compression secondary to metastatic prostatic , carcinoma. Urol Clin N Amer 1991; 18: 145-52. 40. BYRNE TN. Spinal cord compression from epidural metastases. N Engl J Med 1992; 327: 614-9. 41. MATZKIN H, EBER P, TODD B, VAN DER ZWAAG R, SOLOWAY MS. Prognostic significance of changes in prostate-specific markers after endocrine treatment of stage D2 prostatic cancer. Cancer 1992; 70: 2302-9. 42. LA ROCCA RV COOPER MR, UHRICH M, DANESI R, WALTHER MM, LINEHAM WM, MYERS CE. , Use of suramin in treatment of prostatic carcinoma refractory to conventional hormonal manipulation. Urol Clin N Amer 1991; 18: 123-9. 43. TANNOCK I, GOSPODAROWICZ M, MEAKIN W et al. Treatment of metastatic prostatic cancer with low-dose prednisone; evaluation of painand quality of life as pragmatic indices of response. J Clin Oncol 1989; 7: 590-7. 44. ELOMAA I, KYLMALA T, TAMMELA T, VIITANEN J, OTTELIN J, RUUTU JAUHIANINEN K, ALA- OPAS M, ROOS L, SEPPANEN J et al. Effect of oral clodronate on bone pain. A controlled study in patients with metastatic prostatic cancer. Int Urol Neprhol 1992; 24: 159-66. 45. GORMLEY GJ. Chemoprevention strategies for prostate cancer. The role of 5 alpha-reductase inhibitors. J Cell Biochem 1992; Supplement 16H: 113-7. 46. PRESTI JC Jr, FAIR WR, ANDRIOLE GL et al. Multicenter, randomized double-blind, placebo controlled study to investigate the effect of finasteride (MK-906) on stage D prostate cancer. J Urol 1992; 148: 1201-4. 47. BOSLAND MC. Invited comment: possible enhancement of prostate carcinogenesis by some chemopreventive agents. J C Biochem 1992; Supplement 16H: 135-7. 48. DE VOOGT HJ et al. Multivariate analysis of prognostic factors in patients with advanced prostatic cancer: results from 2 european organizations for research on treatment of cancer trials. J Urol 1989; 141: 883-6. 49. KAISARY AY et al. Pretreatment serum testosterone as an indicative of survival in prostatic carcinoma patients treated with androgen ablation. J Urol 1989; 141: 348-9. 50. HELLER JE. Prostatic acid phosphatase: its current clinical status. J Urol 1987; 137: 1091-3. 174 GUIA PRÁTICO DE UROLOGIA
  • 161.
    51. STAMEY TA, KABALIN JN. Prostate specific antigen in the diagnosis and treatment of adenocarcino- ma of the prostate. J Urol 1989; 141: 1070-3. 52. LEE SE et al. Flow cytometric determination of ploidy in prostatic adenocarcinoma: a comparison with seminal vesicle involvement and histopathological grading as a predictor of clinical recurrence. J Urol 1988; 140: 769-2. 53. McLURE RD. Endocrine investigation and therapy. Urol Clin North Am 1987; 14: 471-88. 54. MALLOY TR, WEIN AJ et al. Comparison of the inflatable and the small carrion prostheses in the surgical treatment of erectile impotence. J Urol 1980; 123: 678. 55. SIDI AA, CAMERON JS, DUFFY LM, LANGE PH. Intracavernous induced drug erections in the ma- nagement of male erectile dysfunction: experience with 100 patients. J Urol 1986; 135: 704. 56. ZORGNIOTTI AW, LEFLEUR RS. Autoinjection of corpus cavernosum with vasoactive drug combina- tion for vasculogenic impotence. J Urol 1985; 133: 39. 57. POMPEO ACL, GROMATSKY C, ROSENBLATT C, LUCON AM, ARAP S. Ereção artificial com bom- ba de sucção. J Bras Urol 1991; 17(1): 45-8. GUIA PRÁTICO DE UROLOGIA 175
  • 162.
    Capítulo 31 Câncer daBexiga Marcelo L. Bendhack Introdução • Hemograma e coagulograma como preparo pré-ope- ratório da ressecção transuretral (RTU) diagnóstica. Três por cento de todos os tumores malignos são carci- w Ultra-sonografia do abdome nomas da bexiga. Em cerca de 90% a 95% dos casos trata-se de um carcinoma urotelial. Setenta por cento dos pacientes se • Rins: verificação de dilatação do sistema coletor; apresentam inicialmente com um tumor superficial (T a, Tis, T1), enquanto 30% têm primariamente um tumor com infiltra- • Bexiga: determinação da extensão e localização do ção da camada muscular (T2 – T 4) (tabela 1). Devido ao fato tumor. A ecografia da bexiga pode, na dependência de que os tumores superficiais geralmente são tratados com do tamanho do tumor, detectá-lo em até 90% dos preservação da bexiga e as metástases são raras, o diagnóstico casos. Resultados falso-negativos ocorrem em até do tumor localizado representa um fator muito importante. 40%, falso-positivos ocorrem devido a, por exem- Nos casos de tumores invasores da camada muscular a ques- plo, trabeculações da bexiga. Coágulos urinários são tão fundamental é a extensão extravesical e a disseminação encontrados em cerca de 10% dos casos. metastática. Os sintomas típicos do carcinoma da bexiga são a ma- w Uretrocistoscopia - O diagnóstico de tumores vesicais croematúria indolor e, menos freqüentemente, sintomas mic- se faz através de cistoscopia. O exame endoscópico lo- cionais irritativos. caliza o tumor, verifica o número de lesões e a forma de crescimento/apresentação, e pode freqüentemente Diagnóstico em pacientes sintomáticos diferenciar tumores superficiais daqueles que invadem a camada muscular. w Exame físico - Compreende a palpação renal, hipo- gástrica e dos genitais internos. Os objetivos são a Nem sempre a imagem cistoscópica é compatível com o identificação de uma hidronefrose, de um tumor em carcinoma da bexiga, sobretudo em se tratando de carcinoma hipogástrio e da infiltração dos órgãos pélvicos. Para in situ. Em todos os casos de dúvida estão indicados exames os homens, isto representa um toque retal com exame da de citologia e histologia através da retirada de material por próstata e da ampola retal; para as mulheres, um exame meio de ressecção transuretral (RTU) ou biópsias a frio. vaginal com palpação dos órgãos genitais internos. A cistoscopia fluorescente com o ácido 5-amino- levulínico merece uma avaliação científica mais cuidadosa w Exame de urina e urocultura antes de poder ser indicado rotineiramente. • Análise de elementos patológicos no sedimento ou em fitas urinárias; w Urografia excretora - É parte integrante da rotina pré- operatória, pois até 5% dos pacientes com carcinoma • Urocultura para exclusão de infecção urinária. urotelial da bexiga apresentam também tumores do trato urinário superior. w Exames de laboratório • Creatinina sérica como parâmetro da função renal w Citologia urinária - Indispensável se houver suspei- global; ta cistoscópica de Tis, pois esta pode assim ser identi- ficada em até 90% dos casos. Em todas as outras situa- ções, a citologia pode ser considerada facultativa. A Endereço para correspondência: sensibilidade é dependente da diferenciação das célu- Rua Mauá, 1.111 las tumorais. Tumores bem diferenciados não são diag- 80030-200 - Curitiba - PR nosticados à citologia em mais da metade dos casos. Telefax: (0--41) 352-5911 Este método diagnóstico pode ser influenciado por he- E-mail: www.aol.com.br/mbendhack matúria macroscópica, infecções e litíase urinárias. GUIA PRÁTICO DE UROLOGIA 177
  • 163.
    Tabela 1 CLASSIFICAÇÃO E ESTADIAMENTO TNM PARA TUMORES DA BEXIGA (UICC 1997) T Tumor primário TX Tumor primário não pode ser definido T0 Ausência de tumor primário Ta Carcinoma papilar não-invasor Tis Carcinoma in situ T1 Tumor infiltra tecido conjuntivo subepitelial T2 Tumor infiltra a camada muscular T2a Tumor infiltra a camada muscular superficial (metade interna) T2b Tumor infiltra a camada muscular profunda (metade externa) T3 Tumor infiltra tecido adiposo perivesical T3a Microscopicamente T3b Macroscopicamente (tumor extravesical) T4 Tumor infiltra próstata ou útero ou vagina ou parede pélvica ou abdominal T4a Tumor infiltra próstata ou útero ou vagina T4b Tumor infiltra parede pélvica ou abdominal Deve-se utilizar “m” junto à respectiva classificação T para indicar lesões múltiplas. Pode-se utilizar “is” junto a qualquer categoria T para indicar presença de lesão Cis associada. N Linfonodos regionais Linfonodos regionais são linfonodos da pequena pélvis, que correspondem basicamente àqueles localizados na bacia abaixo da bifurca- ção das Aa. ilíacas comuns. A localização lateral (esquerda ou direita) não influencia a classificação N. NX Linfonodos regionais não podem ser definidos N0 Ausência de metástases em linfonodos regionais Maior dimensão dos linfonodos comprometidos Número de linfonodos comprometidos Solitário Múltiplo 2 cm ou menor N1 maior que 2 cm, mas não maior que 5 cm N2 maior que 5 cm N3 M Metástases a distância MX Metástases a distância não podem ser definidas M0 Ausência de metástases a distância M1 Metástases a distância Classificação pTNM As categorias pT, pN e pM correspondem às categorias T, N e M Requisitos para a classificação pTNM pT: Exame histológico de peça de cistectomia parcial ou total sem tumor macroscopicamente identificável no bordo de ressecção ou comprovação microscópica de invasão da próstata, útero, vagina, parede pélvica, parede abdominal, intestino pN0: Exame histológico de 8 ou mais linfonodos pN1: Confirmação histológica microscópica de uma ou mais metástases em um linfonodo solitário regional, tamanho da metástase menor que 2 cm pN2 : Confirmação histológica microscópica de uma ou mais metástases em um linfonodo solitário regional, tamanho da metástase maior que 2 cm mas menor que 5 cm ou confirmação histológica microscópica em pelo menos 2 linfonodos regionais. Tamanho da metástase menor que 5 cm pN3: Confirmação histológica microscópica de uma metástase maior que 5 cm em linfonodo regional pM 1: Comprovação (histológica ou citológica) de metástases a distância 178 GUIA PRÁTICO DE UROLOGIA
  • 164.
    Exames para estadiamento Métodos úteis de acordo com o caso pré-operatório e w Biópsia da uretra prostática - A biópsia prostática por escolha do tratamento RTU é obrigatória nas seguintes condições: I - Diagnóstico do tumor primário • suspeita de Tis da bexiga (tratamento com conserva- ção da bexiga?); Métodos necessários A ressecção transuretral (RTU) tem valor diagnóstico e • suspeita de carcinoma infiltrativo na camada muscu- terapêutico para os tumores superficiais. Três questões preci- lar (neobexiga ortotópica?). sam ser respondidas pela RTU: w Biópsias sistemáticas da bexiga - Carcinomas urote- 1 - Qual é o tumor e a diferenciação celular? liais da bexiga estão freqüentemente associados a alte- rações multifocais da mucosa vesical (por exemplo, dis- 2 - Qual é a profundidade de infiltração tumoral? plasias e Tis). Estas nem sempre podem ser identifica- 3 - Existem ainda, ao lado do tumor exofítico, crescimen- das cistoscopicamente, e, assim, para o diagnóstico, são tos tumorais na mucosa vesical com aspecto normal? necessárias biópsias múltiplas (4 a 6 = mapeamento vesical) de várias regiões da bexiga (assoalho, paredes Para se obterem as respostas há necessidade de que após laterais, parede posterior e teto). No caso de tumores a RTU do tumor exofítico e a retirada do material por aspira- superficiais e mucosa restante de aspecto normal, a bi- ção, realizem-se biópsias separadas da base tumoral e das bor- ópsia seriada da bexiga é considerada facultativa, pois das de ressecção (figura 1). Assim como o grau de diferenci- geralmente não proporciona informações adicionais re- ação tumoral, também são importantes a profundidade de in- levantes. filtração e alterações concomitantes. Durante a RTU da base é necessário que se inclua a ressecção da camada muscular da O mapeamento é obrigatório havendo alterações suspei- bexiga para que o patologista possa diferenciar tumores su- tas da mucosa vesical (por exemplo, Tis) e nos casos em que perficiais de tumores profundos. As biópsias das bordas tu- cistoscopicamente não se pode def inir o nível de infiltração morais permitem estabelecer critérios prognósticos em rela- do tumor (superf icial ou infiltrativo). ção à recidiva e progressão do tumor urotelial. Quando da pre- sença de displasia urotelial de alto grau ou Tis, pode-se espe- w Exame de palpação bimanual - Realizado sob anes- rar uma recidiva em até 80% dos casos em 12 meses. Adicio- tesia, permite identificar a extensão tumoral além dos nalmente, a biópsia das bordas tumorais pode informar as con- limites da bexiga, isto é, a fixação em pequena bacia dições de extensão do processo. (T4). Este exame é dependente da extensão e da locali- zação do tumor, de operações prévias no abdome infe- rior, do nível de adiposidade do paciente e da expe- Figura 1 riência do examinador. Com freqüência, a extensão do RESSECÇÃO DIFERENCIADA PARA A tumor é, devido aos fatores comentados, erroneamente DEFINIÇÃO EXATA DA CLASSIFICAÇÃO interpretada (tanto para mais como para menos). HISTOPATOLÓGICA II - Diagnóstico da extensão tumoral O diagnóstico complementar se baseia no resultado his- tológico (categoria T e grau de diferenciação celular) obtido pela RTU (tabela 1). Carcinoma urotelial superficial (T a, T1, Tis) Para todos os tumores T a não há, com exceção do mapea- mento vesical facultativo, nenhum método complementar ne- cessário. Biópsias positivas das margens tumorais indicam uma segunda RTU. Após a RTU de tumores superficiais deve-se considerar uma persistência da positividade em até 40% dos casos. A se- gunda RTU (R-RTU) é realizada de uma a seis semanas após o primeiro procedimento e é obrigatória para tumores T 1. Nos casos de Tis e persistência da positividade à citologia deve-se, através de citologia ureteral e – em casos raros – de ureteros- 1 = tumor exofítico, 2 = base tumoral, 3-6 = mucosa vizinha. copia, afastar a possibilidade de doença no trato alto. GUIA PRÁTICO DE UROLOGIA 179
  • 165.
    Carcinoma urotelial invasorda Em relação à extensão anatômica, os carcinomas vesi- camada muscular (≥ T2) cais são classificados de acordo com as regras da UICC (1997). Os objetivos são avaliar a extensão tumoral (T), os linfo- O suplemento da classificação TNM de 1993 esclarece quan- nodos regionais (N) e identificar metástases hematogênicas to ao material de ressecção transuretral: (pulmão, fígado e ossos). • Se o tumor for infiltrativo mas no material estudado a w Classificação T - Havendo suspeita clínica de um tu- camada muscular não for encontrada, a classificação mor localmente avançado, a tomografia axial computa- final será T 1, e o patologista tem o dever de relatar tal dorizada (TAC) e a ressonância nuclear magnética ausência. (RNM) podem ajudar a definir se uma operação radical estaria inicialmente indicada. A invasão do tumor em • A diferenciação entre T2a e T 2b por ocasião do estudo órgãos adjacentes é diagnosticada com sensibilidades e de material de RTU não é possível, a menos que o uro- especificidades relativamente altas (80%). Não há van- logista refira qual a camada muscular que foi resseca- tagens significativas para a RNM em relação à TAC. da (metade interna ou externa). Sem essa informação a w Classificação N - A sensibilidade destes exames (TAC classificação será simplesmente T2. e RNM) para diagnosticar metástases em linfonodos pélvicos é tão baixa que ambas são – quando apenas Outros parâmetros histomorfológicos com este objetivo – ineficientes. em câncer da bexiga Facultativamente pode haver relato sobre: w Classificação M • Para o diagnóstico de metástases pulmonares está in- • infiltração linfática e dicado o estudo radiológico do tórax em dois eixos (póstero-anterior e perfil). Em casos selecionados • invasão venosa. pode-se indicar uma TAC do tórax. • A incidência de metástases ósseas em casos de tu- Resposta histopatológica após mores infiltrativos da camada muscular varia de 2% rádio e/ou quimioterapia a 12%. A cintilografia óssea está indicada nos casos Dois sistemas estão disponíveis, e podem ser utilizados de tumores invasivos (≥ pT2) com sintomatologia su- alternativa ou paralelamente: o sistema do “Memorial Sloan gestiva de metástase óssea. Kettering Cancer Center (MSKCC)”, de Nova York, ou o da EORTC. • A verificação de metástases hepáticas com a ultra- sonografia é obrigatória. w MSKCC – Estudo de material proveniente de cistecto- mia parcial ou total ou de linfonodos pélvicos e uma Diagnóstico anatomopatológico biópsia da superfície serosa da bexiga. Classificação histopatológica • pCR: resposta completa = sem identif icação de tumor dos tumores da bexiga • pPR: resposta parcial = menos de três focos micros- Formas celulares cópicos de tumor ou somente Tis Muitos são os tipos celulares possíveis. No entanto, a grande maioria (cerca de 94%) dos tumores é de origem urote- • pIR: remissão incompleta = situações diferentes das lial (incluindo-se Tis e displasias severas). Papilomas uroteliais anteriores são responsáveis por cerca de 1,5% dos tumores, carcinomas indiferenciados por 0,4%, carcinomas epidermóides e adeno- w EORTC – estudo de material proveniente de cistecto- carcinomas por 2,6% (1,3% cada), sarcomas por 0,3%, carci- mia parcial ou total. nomas extravesicais invasores ou metastáticos na bexiga por 1,5% dos casos, e linfangite carcinomatosa é ainda mais rara. • pCR: resposta completa = sem identificação de tumor Diferenciação celular • pPR: resposta parcial = pTis, pTa ou pT1 De acordo com a Organização Mundial da Saúde (OMS) os carcinomas de células transicionais são classificados da • pNR: sem resposta = pT 2 ou mais seguinte forma: G1 grau mínimo de anaplasia celular, compatível Diagnóstico microscópico pré-tratamento com o diagnóstico de malignidade; Aqui se incluem as situações de tratamento paliativo de tumores avançados, em que se necessita excluir a presença de G2 grau de anaplasia entre G1 e G3; outros tumores que não o urotelial antes que a terapia paliati- G3 anaplasia celular severa. va seja iniciada. 180 GUIA PRÁTICO DE UROLOGIA
  • 166.
    Diagnóstico microscópico intra-operatório Para definição de linfonodos suspeitos durante a cistec- Tabela 2 tomia parcial ou total. Obrigatório é o exame da margem de INDICAÇÕES BÁSICAS PARA UMA TERAPIA ressecção uretral durante a cistectomia radical se a biópsia pré- INTRAVESICAL ADJUVANTE operatória da uretra prostática não tiver sido realizada. Estádio Grau Tumor primário Terapia Citologia urinária de (A) intravesical diferenciação Tumor recidivado adjuvante Exame de urina nativa ou de lavado. Pode ser utilizada a (B) coloração de HE, Papanicolaou ou Giemsa. A citologia auxi- lia sobretudo na identificação de Tis. Ao lado do exame histo- pTa G1 A Não lógico ela serve para identificar clones de células altamente G1 B Sim malignas de um carcinoma in situ. G2 A/B Sim G3 A/B Sim Exame histológico de material de RTU A retirada de material deve ser realizada das seguintes pTis G3 A Sim localizações: pT1 G1 , G2 A/B Sim 1 - Tumor(es), G3 A Sim 2 - Base do tumor, 3 - Margens laterais do tumor, mores G3 ou recidivados) dá-se preferência ao BCG. Os es- quemas terapêuticos não são padronizados. Existe consenso 4 - Biópsias adicionais de áreas de mucosa suspeita, em relação às fases de indução, com duração de seis a oito 5 - Biópsias de áreas de mucosa cistoscopicamente nor- semanas, e à fase de manutenção, no sentido de uma terapia mais. de longa duração (tabela 3). O período de tempo vai de meses até vários anos. Também o tempo para início do tratamento após a RTU não é padronizado: para a quimioprofilaxia um Tratamento início precoce (imediatamente até poucos dias após a RTU) é (ver diagramas 1 e 2) vantajoso e sem riscos. O início para a BCG deveria ser no mínimo duas semanas após a RTU, a fim de evitar efeitos co- Recomendações especiais para o laterais sistêmicos. tratamento cirúrgico Os resultados do tratamento podem ser resumidos do se- guinte modo: para pacientes com carcinoma in situ o índice de remissão completa é de 69%; a vantagem percentual em re- Tumores superficiais (T a-T1, Tis) lação ao índice médio de remissão completa é de 15% para a RTU mitomicina C (50% de recidivas para o grupo controle e ape- Para tumores superficiais, a RTU tem como objetivos o nas 35% para o com tratamento) e 13% para a doxorrubicina. diagnóstico e o tratamento curativo. O tumor deve ser resse- cado completamente, e material representativo enviado para exame. O uso da terapia fotodinâmica para tumores superfici- ais ainda deve ser considerado experimental. Tabela 3 ESQUEMAS TERAPÊUTICOS PARA A Tratamento local adjuvante TERAPIA INTRAVESICAL ADJUVANTE O objetivo deste tratamento é evitar a recidiva e a pro- gressão, e, sobretudo, aumentar o intervalo livre de doença. A Substância Dose Indução Manutenção freqüência de recidiva e de progressão, assim como de desen- Doxorrubicina 40 mg Semanalmente Mensalmente volvimento de metástases, está relacionada à classificação T e 6-8 semanas 6-12 meses à diferenciação celular. Outros fatores prognósticos relevan- tes são: crescimento multifocal, tumor maior que 5 cm, dis- Mitomicina 20 mg Semanalmente Mensalmente plasia urotelial e Tis concomitantes. 6-8 semanas 6-12 meses Na dependência dos critérios prognósticos indica-se, após BCG 81 mg Semanalmente Semanalmente a RTU, terapia adjuvante para tumores superficiais (profila- 108 6 semanas 3 semanas xia intravesical de recidivas) (tabela 2). Para tal podem-se uti- microrganismos 2 o ciclo de recidiva após 3 e 6 meses lizar quimioterápicos (doxorrubicina, mitomicina C) e o imu- e baixo potencial e então nomodulador BCG. Para pacientes com baixo risco de pro- de progressão semestralmente gressão, a quimioterapia e a imunoterapia têm resultados se- até 3 anos melhantes; para pacientes com alto risco para progressão (tu- GUIA PRÁTICO DE UROLOGIA 181
  • 167.
    Diagrama 1 Diagrama 2 TRATAMENTO DOS CARCINOMAS TRATAMENTO DOS CARCINOMAS SUPERFICIAIS DA BEXIGA INFILTRATIVOS E METASTÁTICOS (R-RTU = SEGUNDA RTU) DA BEXIGA TRATAMENTO TRATAMENTO RTU Tumores infiltrativos pTa G1 pT1 pT 1G3 múltiplo M1 T2-T4, NXMO R-RTU/ Cistectomia Controle Ideal = Poli QT (2 ciclos) Profilaxia radical Cistectomia radical e reavaliar Recidiva = Recidiva de RTU/ pT1G2 Alternativas: • Subjetivamente Profilaxia Recidiva de sem benefício RTU pT1G3 • Sem remissão RxT < 3 meses parcial ou completa QT = Interromper QT Cistectomia radical Pacientes com tumores pT1G3 fazem parte de um grupo Cistectomia radical de risco especial, pois estes freqüentemente são progressivos. Nesta situação está indicada, após uma RTU completa, a ten- Linfadenectomia pélvica - Esta faz parte da cistectomia tativa de manutenção do órgão com terapia de instilação com radical. O objetivo primário é diagnóstico, pois seu valor tera- BCG. Havendo uma recidiva do tumor dentro de três a seis pêutico é controverso. A região-alvo são os linfáticos da fossa meses, a cistectomia radical está indicada, pois o risco de pro- obturadora e dos vasos ilíacos externos até a origem da artéria gressão é alto. ilíaca interna. Facultativamente o procedimento pode ser es- Segundo os radiooncologistas, deveria ser indicado o tra- tendido até o nível da bifurcação aórtica. tamento radioterápico (RxT) adjuvante da bexiga com 50 Gy para os tumores T1G3, pois a RxT possivelmente seria mais Cirurgia para o homem - A bexiga, a próstata e as vesí- eficaz que a instilação – sem confirmação na literatura. Para culas seminais serão retiradas. A tentativa de preservação da pacientes que recusam a cistectomia ou que não podem ser potência com manutenção dos feixes neurovasculares é facul- submetidos a tal operação, segundo os radiooncologistas a RxT tativa, pois isto pode – de acordo com a localização do tumor seria a forma de tratamento definitiva, e de escolha, para estes – comprometer a radicalidade da operação. A uretrectomia tumores. simultânea é obrigatória se houver margem uretral positiva O carcinoma in situ (Tis) representa um caso especial: o (estudo de congelação) ou positividade da uretra prostática risco de recidiva e de progressão é alto e atinge até 80% após (biópsia por ocasião da RTU). a RTU sem tratamento adjuvante. Nesta situação a terapia com BCG após a RTU deve ser considerada parte obrigatória do Cirurgia para a mulher - Será retirada a bexiga e via de tratamento inicial. Em cerca de 70% dos pacientes se conse- regra o útero, ambos os anexos (dependendo da idade da pa- gue uma remissão completa em cinco anos. Se esta terapia ciente pode ser preservado um dos ovários), o teto vaginal e a fracassar, a cistectomia radical está indicada. uretra. Não havendo comprometimento do trígono vesical e da margem uretral, a uretra pode ser preservada para permitir Carcinoma infiltrativo da muscular a derivação através de neobexiga ortotópica. (T2-T4, NXM0) O prognóstico dos carcinomas invasores da camada mus- Resultados - A melhora das técnicas cirúrgicas e cuida- cular da bexiga está relacionado com a profundidade de inf il- dos peroperatórios diminuíram a mortalidade deste procedi- tração (classif icação T) e com a forma de tratamento. O trata- mento para cerca de 1,5%. A taxa de sobrevida específica re- mento padrão é a cistectomia radical; formas especiais in- lacionada ao tumor para pacientes com doença invasora da cluem a RTU, a rádio e a quimioterapia. camada muscular depende da profundidade de infiltração e 182 GUIA PRÁTICO DE UROLOGIA
  • 168.
    corresponde a 70%- 80% para os tumores pT2 pN0, enquanto Indicações especiais para os tumores que se estendem além da muscular (pT3 pN 0) para a radioterapia (RxT) a taxa decresce para 20% - 36%. A RxT definitiva estará indicada quando houver contra- indicação para a cistectomia radical e também quando o pa- Derivação urinária após cistectomia ciente recusa o tratamento cirúrgico. Segundo os radioonco- Motivo de outro capítulo deste livro, o tema será aqui logistas esta também deve ser indicada para tumores T 4. abordado de forma resumida. A RxT definitiva para carcinomas invasores da muscular demonstra piores índices de sobrevida em cinco anos do que a Derivações incontinentes - A forma mais simples é a cistectomia radical, todavia os pacientes submetidos à RxT – ureterocutaneostomia. Desvantagem é a incidência elevada de em séries históricas – apresentavam piores fatores prognósti- estenoses – devido a isquemia – em nível da pele. A indica- cos. As taxas de sobrevida em cinco anos variam de 25% a ção estaria dada para pacientes com alto risco operatório, 60% para tumores T2 e 10% a 50% para T3. Pacientes com para os quais uma cirurgia intestinal não pode mais ser con- melhor prognóstico são aqueles que tenham tido uma comple- siderada. ta margem negativa (RTU R0) previamente à RxT. Nesta si- tuação, as taxas em cinco anos atingem 60% para T2 e cerca de Quando se utiliza intestino como conduto, o risco de es- 45% para T 3. tenose é diminuto. Como segmentos intestinais podemos con- Cerca de 70% dos pacientes podem manter, após uma siderar o íleo, o cólon sigmóide ou o transverso. Decisivas são RxT definitiva com tecnologia moderna, suas bexigas com as condições do intestino após uma eventual radioterapia. Neste função normal. Uma RTU macroscopicamente completa deve caso – conseqüências ao intestino delgado – dá-se preferência ser exigida antes da RxT. Após o término da RxT são neces- ao cólon transverso. sários controles regulares. Tumores recidivados e invasivos devem ser – através da cistectomia radical de salvamento – Derivações continentes - No caso de neobexigas ortotó- extirpados. picas, pode-se utilizar íleo (preferência pessoal) ou cólon para Indicação para a RxT por ocasião de protocolos multi- compor a nova bexiga que será anastomosada à uretra. A mic- disciplinares ocorre: ção se dá por meio de manobra de aumento da pressão abdo- minal, e a continência é mantida através do esfíncter externo. 1 - Prof ilaticamente após RTU R0 para tumores T1G3 e T 2-3, caso o paciente deseje a preservação da sua bexi- Nos casos de reservatório supravesical continente (Pouch), ga, como alternativa à cistectomia; pode-se utilizar íleo ou cólon para compor o reservatório que possui um estoma continente adaptado à parede abdominal 2 - Devido à inoperabilidade (mau estado geral, alto ris- (p. ex. umbigo). O esvaziamento se dá por meio de cateteris- co cirúrgico); mo intermitente. Outra possibilidade é a ureterossigmoidostomia com mo- 3 - Genericamente para T4. dificação de auto-ampliação do sigmóide. A continência é dada pelo esfíncter anal externo. A grande variedade de técnicas Uma associação com quimioterapia (sobretudo conten- permite que se considerem as necessidades individuais de cada do cisplatina) demonstrou, em várias séries, melhores resulta- paciente. dos referentes às taxas de remissão e controle local do tumor. Uma indicação seria a presença de restos macroscópicos de Formas especiais do tratamento cirúrgico tumor quando do início da radioterapia. Vantagem referente à sobrevida não está comprovada. Ressecção transuretral (RTU) - Pacientes selecionados A RxT pré ou pós-operatória em combinação com a cis- (tumor solitário, < pT3a, ressecção R0) podem ser curados pela tectomia radical pode melhorar o controle local do tumor, RTU. As taxas de sobrevida em cinco anos estão ao redor de porém influência significativa sobre a taxa de sobrevida não 80%. As dificuldades de seleção adequada dos pacientes são existe. Atualmente não há indicação para tal esquema exceto muito grandes. por ocasião de estudos clínicos. Exceções existem quando da presença de tumor residual após cistectomia. Ressecção parcial da bexiga (cistectomia parcial) - Aqui o tumor – e uma circunferência de tecido normal adja- Indicações especiais para a cente – é ressecado através de uma cirurgia transabdominal quimioterapia (QT) sistêmica aberta. A linfadenectomia pélvica é obrigatória para excluir a presença de metástases em linfonodos. A única indicação para Pacientes com metástases a distância a cistectomia parcial é a presença de um único tumor invasor Cisplatina e metotrexate alcançam – como substâncias da muscular localizado no teto vesical e não acompanhado de isoladas mais eficientes – taxas globais de remissão de cerca carcinoma in situ. Não há dados de literatura que indiquem de 30% e 26%-29%, respectivamente, e taxa de remissão vantagens ou desvantagens desta forma de tratamento em re- completa cada uma com cerca de 5% e tempos médios de in- lação à cistectomia radical. tervalo de remissão de três a seis meses. GUIA PRÁTICO DE UROLOGIA 183
  • 169.
    Tabela 4 ESQUEMAS TERAPÊUTICOS MVAC, CMV, CM E SUAS DOSES Protocolo Ciclo Cisplatina Metotrexato Vimblastina Adriamicina/ (dias) mg/m2 mg/m2 mg/m2 epirrubicina mg/m2 MVAC 28 70/d 2 30/d 1, 15, 22 3/d 1, 15, 22 30/d 2 CMV 21 100/d 2 30/d 1, 8 4/d 1, 8 CM 21 70/d 1 30/d 1, 8 (d = dia de aplicação) Mais freqüentemente indica-se uma QT múltipla com Uma QT sistêmica adjuvante após RTU não está indica- metotrexato, vimblastina, adriamicina e cisplatina (MVAC). da devido aos resultados insatisfatórios que apresenta. Na Alemanha, a adriamicina geralmente é substituída por epir- rubicina. QT neo-adjuvante O esquema MVAC está associado a uma taxa de remis- A poli-QT primária induz a remissões completas em 11%- são maior do que a terapia com cisplatina (33% contra 9%). O 51%. A cistectomia realizada posteriormente demonstrou um tempo médio de sobrevida foi de 12,6 meses para o grupo que erro de interpretação entre o estadiamento clínico e o anato- recebeu MVAC e 8,7 meses para o da cisplatina, diferença mopatológico com relação à remissão completa (51% contra esta também significativa. Não existem dados prospectivos que 33%). Por ocasião de um estudo randomizado, a mono-QT comparem os resultados obtidos com os esquemas MVAC e neo-adjuvante com cisplatina não demonstrou nenhum efeito CMV (cisplatina, metotrexato, vimblastina) e/ou CM (cisplati- positivo em relação à sobrevida em dois anos. na, metotrexato). As doses estão apresentadas na tabela 4. O Analisando-se os resultados disponíveis até a presente esquema MVAC apresenta índices de remissão completa e data, não há indicação para a poli-QT neo-adjuvante. parcial de 41% e 11% respectivamente, CMV de 11% e 7%, e CM de 20% e 13%. Indicações especiais para a As remissões obtidas são acompanhadas de alta toxi- radioquimioterapia (RxT-QT) cidade. A depressão medular freqüentemente limita o tra- A RxT e QT simultâneas incluem esquemas com mono- tamento com dose de manutenção no tempo planejado. Com QT e poli-QT. Não há vantagem em relação à sobrevida para a a administração simultânea do fator estimulador de colôni- RxT-QT (cisplatina) se comparada à RxT exclusiva, porém as as granulocíticas (G-SCF) é possível reduzir a incidência, recidivas em pequena bacia são um pouco menos freqüentes a duração e a intensidade da leucopenia grau 3 (classifica- com o esquema combinado. Não há estudos controlados que ção da OMS). Cerca de 10%-30% dos pacientes com doen- comparem a cistectomia radical com a RxT-QT. As indicações ça metastática podem apresentar uma remissão completa, correspondem àquelas da RxT. que para 13% é mantida por mais tempo. Isto significa uma vantagem máxima – clinicamente insuficiente – de 10%- Situações especiais 15% com uma toxicidade maior induzida pela QT. Em ou- tras palavras, a QT com esta indicação não está, de modo Carcinoma urotelial da uretra prostática geral, indicada. Comprometimento da uretra prostática em pacientes com carcinoma vesical ocorre em 8%-42% dos casos e freqüente- QT adjuvante mente está associado à presença de Tis. Como há uma dife- A QT adjuvante após a cistectomia radical deve consoli- rença prognóstica entre o comprometimento da mucosa, dos dar o resultado da terapia local previamente realizada. Não há ductos e do estroma prostático, de qualquer modo indica-se efeito benéfico de uma mono-QT adjuvante com cisplatina inicialmente a realização de uma RTU. sobre a sobrevida. Pode existir, no entanto, uma vantagem para Prof ilaxia da recidiva com instilação intravesical está in- a QT sistêmica em relação à sobrevida para subgrupos especí- dicada somente nos casos de comprometimento da mucosa ficos de doentes (doença vesical além dos limites da bexiga ou com carcinoma ductal in situ. Através da RTU do colo ve- e/ou tumor metastático em linfonodos). O número pequeno sical passa a existir uma comunicação entre a bexiga e a mu- de casos estimulou a realização de um estudo prospectivo ran- cosa da uretra prostática; assim, o agente instilado também domizado fase III (AUO-protocolo AB 01/94) com a pergunta pode atuar nesta área. Se houver um carcinoma vesical infil- “QT adjuvante após cistectomia radical?”, o qual está em de- trante, está indicada a uretrectomia por ocasião da cistectomia senvolvimento. radical. 184 GUIA PRÁTICO DE UROLOGIA
  • 170.
    A invasão estromalda próstata por carcinoma urotelial tratada com instilação vesical de formalina a 2% até 5%. Um está associada a um alto risco de progressão da doença. Por refluxo vesicoureteral deve ser previamente excluído, pois isso está aqui indicada a uretrectomia por ocasião da cistecto- há o risco de insuficiência renal aguda. O procedimento mia radical. deve ser realizado sob anestesia e pode, se necessário, ser repetido. Se métodos locais falharem, uma embolização trans- Formas histológicas femoral de uma ou de ambas as artérias ilíacas internas pode ser tentada. • Adenocarcinoma - Dois por cento dos tumores vesi- Quando da presença de dores localizadas, a RxT paliati- cais primários, etiologia indefinida (inflamação crôni- va freqüentemente apresenta bons resultados. A terapia deve ca e irritações). ser tentada sobretudo em pacientes que ainda não se submete- ram à RxT, pois o carcinoma urotelial apresenta sensibilidade • Carcinoma do úraco - Originado de partes do úraco, à irradiação. geralmente de localização extravesical. Corresponde, Indicações para uma derivação supravesical paliativa são em 95% dos casos, a adenocarcinomas, raramente a a obstrução do trato alto, hemorragias e sintomas locais, que carcinomas uroteliais, carcinoma de células escamo- geralmente podem ser melhorados quando da retirada da be- sas ou sarcomas. O prognóstico é pior do que aquele xiga. A seguinte consideração deve ser objeto de análise: será apresentado pelo adenocarcinoma primário da bexiga. que as formas simples de derivação urinária (nefrostomia, ure- A indicação é de cistectomia radical com excisão do terocutaneostomia) proporcionam uma qualidade de vida acei- úraco em bloco. tável? Se houver uma expectativa de sobrevida maior que seis meses deve-se preferir uma derivação urinária permanente com • Carcinoma de células epiteliais - Em países ociden- o uso de segmentos intestinais. A não-retirada da bexiga está tais, 1% - 5%; no Egito, 75% dos carcinomas vesicais. associada a uma morbidade não-desprezível (hemorragia per- Associado não somente à esquistossomíase, mas tam- sistente, piocistite, sintomas locais (por exemplo dor). bém à extrofia de bexiga e a portadores crônicos de Indicações para a cistectomia paliativa são hemorra- cateter vesical. A indicação é de cistectomia radical. gias incontroláveis e sintomas locais, que não podem ser dirimidos por uma derivação urinária supravesical simples. Tratamento paliativo Os objetivos são a melhora da qualidade de vida, o contro- A hematúria macroscópica, quando incontrolável atra- le local do tumor e a diminuição de complicações decorren- vés de procedimentos endoscópicos sob anestesia, pode ser tes do mesmo. Bibliografia recomendada 1. MILLER K, WEISSBACH L. Leitlinien zur diagnostik und therapie des harnblasenkarzinoms. Urologe [A] 1998; 37: 440-57. 2. RÜBBEN H. Uro-onkologie. Springer-Verlag, Berlin, 1997. 3. SROUGI M, SIMON SD.Câncer urológico. São Paulo, 1990. 4. WALSH PC, RETIK AB, VAUGHAN Jr. ED, WEIN AJ. Campbell’s Urology. 7th ed, Philadelphia, 1998. GUIA PRÁTICO DE UROLOGIA 185
  • 171.
    Capítulo 32 Derivações Urinárias FlávioTrigo Rocha* Cristiano Mendes Gomes Introdução e histórico plante. O limite de função renal aceito pela maioria dos auto- res é estabelecido pelo “clearance” de creatinina corrigido para A primeira derivação dos ureteres para o intestino grosso a superfície corporal. Pacientes com “clearance” inferior a foi realizada em 1851, na Inglaterra. Desde então tornou-se 40 ml/min/1,72 m2 apresentam elevado risco de desenvolver evidente que o trato digestivo poderia ser uma alternativa para complicações metabólicas signif icativas após a cirurgia em a drenagem urinária em pacientes cujo trato urinário fosse in- decorrência da absorção de urina pelo intestino. A avaliação do viável. A ureterossigmoidostomia atual foi desenvolvida a trato urinário superior é fundamental e pode ser realizada através partir de 1951, quando Leadbetter e, posteriormente, Goodwin de ultra-sonografia, verificando-se ou não a presença de hidro- descreveram a implantação ureteral no sigmóide com a con- nefrose, espessura do parênquima renal, presença ou não de dila- fecção de túnel submucoso. Embora os primeiros relatos de tação ureteral, e, nos casos em que existe bexiga, a espessura da condutos ileais datem de 1911, somente em 1950 Bricker sis- parede vesical, a capacidade vesical e o resíduo pós-miccio- tematizou e divulgou esta cirurgia, que passou a ser emprega- nal. A urografia excretora permite uma avaliação morfológica da em grande escala para derivação urinária tanto em crianças e funcional do trato urinário, sendo que sua maior utilidade é com malformações como em adultos após cirurgias para re- na avaliação da morfologia ureteral, permitindo avaliar a ex- moção de tumores. A primeira neobexiga ortotópica em hu- tensão dos ureteres bem como seu grau de dilatação. A uretro- manos foi realizada em 1912, sendo confeccionada em dois cistografia fornece informações importantes quanto à capaci- tempos e utilizando o reto para substituição vesical. Nas déca- dade vesical, presença de trabeculações ou divertículos que das de 50 e 60, diferentes tipos de segmentos intestinais, tais sugerem obstrução baixa, presença de refluxo vesicoureteral, como o sigmóide, íleo, segmentos ileocecais e, mais recente- resíduo pós-miccional e características uretrais . O estudo uro- mente, segmentos de estômago foram utilizados para a con- dinâmico é fundamental nos pacientes, uma vez que permite fecção de neobexigas. Embora descritas desde 1946, as cha- avaliar a capacidade funcional e a complacência vesical, o si- madas derivações continentes somente passaram a ser usadas nergismo vesicoesfincteriano, a presença de obstrução infra- de forma sistemática a partir da década de 70. vesical, bem como a função esfincteriana. Em pacientes por- tadores de derivação incontinente, o condutograma é útil para se determinarem as condições da alça, bem como a permeabi- Derivações e desderivações: lidade da(s) junção(ões) ureterointestinal(is) uma vez que a(s) planejamento terapêutico mesma(s) geralmente não tem(têm) mecanismo anti-refluxo. Ou- tros exames mais invasivos não são rotineiros e encontram in- Para o planejamento da reconstrução mais adequada é dicação em apenas alguns casos selecionados. necessário um estudo completo do trato urinário superior, da Uma vez avaliado o trato urinário como um todo, pode- função renal, da capacidade e complacência vesicais, da per- se definir o planejamento terapêutico cujo objetivo é obter meabilidade uretral e do mecanismo esfincteriano, bem como um trato urinário que permita drenagem ureteral e armazena- da capacidade do paciente em se adaptar ao cateterismo vesi- mento da urina a baixas pressões, que evite a presença de re- cal intermitente. fluxo da urina para os ureteres e que permita adequada drena- As cirurgias de ampliação vesical, neobexiga ortotópica gem da urina também a baixas pressões, seja de forma espon- ou reservatório continente devem ser evitadas em pacientes tânea ou por cateterismo. Além disso, a cirurgia deve propor- portadores de função renal limítrofe a não ser em casos em cionar intervalos de esvaziamento vesical compatíveis com as que a derivação se constitua em preparação para futuro trans- atividades rotineiras do paciente. *Endereço para correspondência: Considerações anatômicas Rua Barata Ribeiro, 380 - cj. 43 01308-000 - São Paulo - SP Intestino delgado - O intestino delgado se estende desde Tel.: (0--11) 258-0060 - Fax: (0--11) 257-6779 o piloro até a válvula ileocecal, sendo o responsável pela maior E-mail: flaviotrigo@uol.com.br parte do processo de digestão dos alimentos. O íleo, segmento GUIA PRÁTICO DE UROLOGIA 187
  • 172.
    mais utilizado nacirurgia reconstrutiva, representa cerca de bacteriana do cólon. Além disto, a integridade da alça intesti- três quintos do intestino delgado, tem coloração mais clara nal gera ondas peristálticas que podem comprometer o trato em relação ao jejuno e mesentério e uma quantidade maior de urinário superior. Neste sentido, técnicas mais recentes (Mainz gordura. A irrigação arterial do intestino delgado deriva de Pouch II - figura 1) preconizam a destubulização da junção seis ou sete ramos originários da artéria mesentérica superior, e retossigmoidiana como forma de reduzir o peristaltismo. A para cada alça intestinal existem várias arcadas decorrentes da ureterossigmoidostomia tem como principal vantagem a fácil anastomose entre os ramos arteriais. Quando comparado ao in- execução, consistindo em boa alternativa nos casos em que a testino grosso, a parede muscular do delgado é menos espessa, o bexiga é removida ou inviável. Entretanto, deve ser evitada que dificulta a reimplantação dos ureteres neste segmento. nos casos em que a pelve é inviável, bem como em pacientes com insuficiência renal. Além disto, como a continência de- Intestino grosso - O intestino grosso é composto pelo pende da integridade do esfíncter anal, não deve ser indicada ceco, apêndice cecal, cólon (ascendente, transverso e descen- em portadores de bexiga neurogênica que geralmente apre- dente), reto e canal anal. O intestino grosso tem grande capa- sentam hipotonia deste esfíncter. Quando houver dúvida quanto cidade de distensão e apresenta grande mobilidade, especial- à competência do esfíncter, um teste simples consiste na pas- mente em nível do transverso e sigmóide. Possui uma camada sagem de sonda retal e infusão de 500 ml de solução fisiológi- muscular espessa especialmente devido a uma camada exter- ca. A habilidade do paciente em reter o líquido por período na longitudinal que apresenta três faixas de espessamento de- superior a uma hora indica integridade do mesmo. nominadas tênias. O suprimento sangüíneo do intestino gros- so é feito pela artéria mesentérica superior que irriga o ceco, Cirurgia de ampliação vesical apêndice, cólon ascendente até a metade do cólon transverso As cirurgias de ampliação vesical propriamente ditas e, a partir deste ponto, por ramos da artéria mesentérica infe- consistem na utilização de um segmento intestinal destubuli- rior. A mobilidade do intestino grosso varia conforme o seg- zado modelado sob a forma de uma bolsa e anastomosado à mento: enquanto o ceco tende a ser mais fixo, o sigmóide apre- bexiga. Este tipo de cirurgia visa tornar a complacência e a senta grande mobilidade. capacidade vesicais adequadas tanto à preservação do trato urinário superior quanto à manutenção da continência uriná- O inconveniente comum a todos os segmentos intestinais ria em pacientes que possuem reservatório vesical inadequa- utilizados é a formação de muco que dificulta o cateterismo e do. É indicada em portadores de bexigas contraídas secunda- favorece a formação de cálculos na neobexiga. Outro inconve- riamente a infecções ou obstrução crônica decorrente de dis- niente é o peristaltismo intestinal que pode gerar ondas de alta sinergia vesicoesfincteriana, como ocorre em portadores de pressão, com possibilidade de lesão do trato urinário superior e mielomeningocele ou válvulas de uretra posterior ou ainda incontinência urinária. A destubulização dos segmentos utiliza- em casos de instabilidade vesical intratável por medicamen- dos serve para reduzir significativamente este peristaltismo. tos ou tratamentos fisioterápicos. Para a indicação desta cate- goria de procedimentos é fundamental a integridade da uretra Planejamento terapêutico através da qual o paciente deverá esvaziar a bexiga. A necessi- dade de cateterismo intermitente varia conforme o grupo de Derivação incontinente pacientes: em neuropatas atinge 80%, em pacientes não-neu- A principal cirurgia neste grupo é a cirurgia de Bricker, ropatas cerca de 20%, e 6% a 10% nos casos de instabilidade que consiste na implantação término-lateral dos ureteres em vesical apenas. Caso o paciente apresente deficiência esfinc- um segmento de íleo de cerca de 20 cm. Uma das extremida- teriana associada, deverão ser acrescentados a estes procedi- des da alça é fechada e a outra, exteriorizada na pele. Outra mentos cirurgias visando a continência, tais como cirurgias alternativa são as ureterostomias cutâneas, que consistem na de Sling em mulheres ou colocação de esfíncteres artificiais exteriorização dos ureteres na pele em pacientes com dilata- em homens ou ainda a injeção periuretral de colágeno ou te- ção ureteral importante. Embora estas cirurgias propiciem boa flon em ambos os sexos. O reimplante ureteral geralmente é drenagem urinária a baixas pressões, elas implicam drenagem desnecessário em casos de refluxo, uma vez que este geral- contínua da urina requerendo o uso de coletores externos. As mente é secundário às elevadas pressões intravesicais, desa- principais indicações da cirurgia de Bricker são representadas parecendo espontaneamente após a ampliação. As diversas téc- por pacientes portadores de insuficiência renal grave, bem nicas de ampliação vesical com intestino tem como princípio a como pacientes cuja pelve não permita a realização de outro utilização de segmentos destubulizados não só visando evitar as procedimento mais complexo (radioterapia prévia, múltiplas ondas de hiperpressão decorrentes do peristaltismo intestinal mas cirurgias pélvicas etc.). também por propiciar a criação do reservatório de maior volume possível com um segmento intestinal (figura 2). Ureterossigmoidostomia Consiste na implantação dos ureteres no cólon sigmóide. Cirurgia de substituição vesical A urina fica armazenada no cólon sendo eliminada periodica- (neobexiga ortotópica) mente junto com as fezes. A implantação dos ureteres com As cirurgias de substituição vesical consistem na criação mecanismo anti-refluxo segundo técnicas bem estabelecidas de novo reservatório vesical de boa capacidade e complacên- (Goodwin ou Leadbetter) é fundamental dada a elevada flora cia em pacientes cuja bexiga necessite ser removida devido a 188 GUIA PRÁTICO DE UROLOGIA
  • 173.
    Figura 1 TÉCNICA DO MAINZ POUCH II Figura 2 A transição retossigmoidiana é aberta longitudinalmente e a parede posterior do retossigmóide é suturada látero- lateralmente (1). Relação entre o volume alcançado para um mesmo segmento intestinal antes e após a destubulização. Note que para o mesmo segmento a destubulização proporciona até o dobro do Os ureteres são volume. Desta forma, quanto mais esférico for o reservatório, implantados na alça na maior a sua capacidade. borda superior (2). patologia neoplásica, por exemplo em casos de patologias tu- morais. Pode também ser utilizada em casos de desderivações em que a bexiga tenha sido removida ou se encontre de tal forma lesada por processos infecciosos e fibrose que necessi- te ser removida por ocasião da cirurgia. Outra indicação, mais rara, são os casos de remoção inadvertida da bexiga durante procedimento cirúrgico. Para a indicação desta modalidade Após a confecção de de cirurgia é fundamental que o paciente apresente a uretra e túnel submucoso, os mecanismo de continência íntegros e livres de neoplasia a fim meatos são espatulados de possibilitar a drenagem da urina a partir do reservatório e suturados à mucosa com continência nos intervalos. Embora cerca de 80% dos pa- intestinal (3). cientes não necessitem de cateterismo no pós-operatório de- vem ser advertidos quanto a esta possibilidade. Quanto mais esférica for a neobexiga, maior será o seu raio e, conseqüente- mente, a sua capacidade. Nos pacientes portadores de urete- res curtos devido a derivação prévia, se faz necessária a utili- Quando não se encontram dilatados, os ureteres zação de um segmento ileal para anastomose dos ureteres e também podem ser implantação do mesmo na neobexiga. Os ureteres devem sem- reimplantados na alça por pre ser reimplantados com mecanismo anti-refluxo na neobe- contra-abertura (4). xiga (figura 3). Tal procedimento é importante para a preser- Visando evitar a vação do trato urinário superior seja por evitar a passagem de movimentação das junções bactérias da neobexiga para os rins seja por manter a pelve ureterointestinais, o novo renal livre das ondas de pressão decorrentes do peristaltismo “pouch” deve ser fixado que, embora em menor amplitude, também ocorre em seg- ao promontório. mentos destubulizados. O mecanismo anti-refluxo pode ser obtido através da confecção de túnel submucoso em nível do cólon ou pela técnica de “Le Duc”, quando se utiliza o intesti- no delgado. GUIA PRÁTICO DE UROLOGIA 189
  • 174.
    Em adição, comoestes pacientes não possuem uma uretra Figura 3 viável que possibilite drenagem de urina e continência, se faz necessária a criação de um estoma que permita a drena- gem de urina através de cateterismo e continência nos in- tervalos. Existem numerosas técnicas para a criação de es- tomas continentes, sendo a mais utilizada o princípio de Mitrofanoff, que consiste na utilização do apêndice cecal como estoma (figura 4). Contudo, esta técnica não pode ser utilizada em todos os casos, pois alguns pacientes já tiveram seu apêndice removido no passado ou apresentam sua luz parcialmente ocluída ou uma extensão insuficiente, inviabilizando sua utilização. Nestes casos, é necessária a criação de um estoma continente a partir do intestino. Como a resistência ao fluxo de urina é diretamente proporcional à extensão e inversamente proporcional ao raio da circunfe- rência da luz deste conduto, alguns autores propõem sim- plesmente a modelagem de um segmento de íleo ao redor de uma sonda, reimplantando-se a alça remodelada no re- servatório e exteriorizando-se a outra extremidade para ca- teterização. Uma outra técnica, de fácil execução, consiste na espatulação de pequenos segmentos de íleo de modo a criar um segmento de luz estreita e de extensão adequada que possa servir de comunicação entre o reservatório e o ex- terior, propiciando continência e fácil cateterização (Monte). O estoma é criado através da delimitação de um ou dois seg- mentos ileais de cerca de 2 cm de extensão conforme a exten- são necessária ao conduto. O mesentério também é incisado de modo a fornecer um pedículo longo e com mobilidade para o segmento que é aberto em sua borda contramesenterial e Técnica do Mainz Pouch para a confecção de neobexiga suturado transversalmente ao redor de sonda número oito ou ortotópica. dez, criando-se o novo conduto. Nos casos em que é requerida O cólon ascendente e o íleo terminal são abertos uma extensão maior podem-se utilizar dois segmentos de 2 longitudinalmente e as paredes posteriores são anastomosadas centímetros, com os condutos pediculados anastomosados tér- látero-lateralmente. A seguir, os ureteres são implantados com mino-terminalmente, dobrando-se a extensão. mecanismo anti-refluxo na porção colônica do reservatório (A), cuja parte inferior é anastomosada à uretra (B). Conversão de derivação externa para derivação interna ou Cirurgia para criação de reconstrução de derivação interna reservatório continente Muitos pacientes portadores de derivações externas pro- Esta classe de cirurgias está indicada naquele grupo curam consultórios urológicos devido à inadaptação a este tipo de pacientes que requerem não somente a criação de um de derivação dado o comprometimento da qualidade de vida reser vatório de capacidade e complacência adequados mas que elas acarretam. Nestes, como naqueles portadores de con- também de um conduto para drenagem vesical através de dutos colônicos cujos ureteres já se encontram implantados cateterismo intermitente que permita continência nos in- com mecanismo anti-refluxo, ou pacientes já submetidos a de- tervalos. Incluem-se nesta categoria pacientes que não apre- rivação dos ureteres para o sigmóide, que apresentam compli- sentem bexiga devido a malformação congênita, por exem- cações desta cirurgia, como estenose ou refluxo necessitando plo em certos casos de anomalias extróficas em que não foi revisão, a reconstrução do trato urinário através de ureteros- possível a reconstrução em estágios, pacientes submetidos sigmoidostomia constitui alternativa simples e segura, propi- a derivação prévia em que exista uma inviabilidade tanto ciando melhora importante da qualidade de vida. Além desta em nível de bexiga como da uretra, e pacientes cuja uretra opção pode-se converter a derivação urinária externa em am- necessite ser removida devido a comprometimento tumo- pliação vesical ou derivação continente, de acordo com as con- ral. Também para a indicação destas cirurgias é fundamen- dições do trato urinário inferior. Vale ressaltar que muitas des- tal a capacidade da criança ou dos pais de realizarem cate- tas cirurgias foram realizadas numa época em que tais alter- terismo adequado. A construção do reservatório bem como nativas não estavam disponíveis. O estudo cuidadoso destes o reimplante ureteral seguem basicamente os mesmos prin- pacientes permite um planejamento terapêutico conforme dis- cípios já descritos para as cirurgias anteriormente citadas. cutido anteriormente. 190 GUIA PRÁTICO DE UROLOGIA
  • 175.
    luz do reservatório.Uma vez que esta difusão se dá por Figura 4 gradiente osmótico, ela é tanto mais intensa quanto maior o tempo que a urina permanecer no reservatório e inver- samente proporcional ao número de vezes que o reserva- tório é esvaziado. A reabsorção de substâncias da neobe- xiga para a circulação sistêmica pode levar a descompen- sação em pacientes diabéticos ou a intoxicação em pa- cientes fazendo quimioterapia. Nestas situações, a drena- gem contínua através de sonda vesical pode ser útil no tratamento das complicações. Existem ainda distúrbios nutricionais, como má absorção de sais biliares e defici- ência de vitamina B12 com conseqüente diarréia e ane- mia megaloblástica, respectivamente, que se associam so- bretudo ao uso do íleo terminal e da válvula ileocecal. Litíase Cerca de 20% dos pacientes submetidos a derivação urinária para o trato gastrointestinal apresentarão litíase Princípio de Mitrofanoff para a criação de estoma continente. renal e até 30%, litíase no reservatório. Isto pode decorrer O apêndice é desinserido do cólon ascendente preservando-se o de falhas técnicas durante a cirurgia, como a utilização de seu meso (A). fios ou “staplers” não-absorvíveis, de infecção por bacté- A parte apical do apêndice é aberta e reimplantada na mucosa rias desdobradoras de uréia e de acidose em nível renal da bexiga ou alça intestinal (B). resultante de uma concentração maior de amônia, bem A muscular é fechada sobre o apêndice (C). como de uma hiperexcreção de cálcio. Em nível de reser- Aspecto final da reimplantação do apêndice (D). A base do mesmo será exteriorizada, para cateterismo, na parede anterior vatório, o muco intestinal poderia funcionar como uma do abdome e, se possível, na cicatriz umbilical. matriz que se calcif icaria, propiciando a formação de cál- (Reproduzido com autorização de Gillenwater et al. Adult and culos. pediatric urology, 3rd ed., St. Louis, Mosby). Infecção Embora a superfície intestinal apresente numero- sos mecanismos de defesa, tais como a secreção de IgA, linfócitos B em nível de lâmina própria e o muco secretado Complicações da cirurgia que representa um importante fator de resistência, uma vez que provoca a adesão de numerosas bactérias, evitando que reconstrutiva e das desderivações elas se liguem aos receptores do enterócito, é comum a pre- sença de bactérias na urina de pacientes portadores de seg- Distúrbios metabólicos mentos digestivos em contato com o trato urinário. Diante São freqüentes após a interposição de segmentos gastrin- da presença de bacteriúria pode-se optar por uma conduta testinais no trato urinário dadas as diferenças estruturais e, expectante, evitando-se desta forma o uso indiscriminado principalmente, a diferente capacidade absortiva observada de antibióticos e conseqüente seleção de flora bacteriana entre a mucosa gastrintestinal e a mucosa vesical. Esses dis- resistente. túrbios dependem do tipo de segmento utilizado, do tempo de contato entre mucosa e urina decorrente do intervalo entre Crescimento e desenvolvimento micções ou cateterizações, da osmolaridade e pH urinários e Existem dificuldades para estudos demonstrarem dé- da função renal. Com o passar do tempo, devido às mudanças f icit de crescimento em crianças portadoras de derivação que ocorrem na mucosa intestinal pelo contato com a urina urinária dado os múltiplos fatores – como presença de in- com diminuição das vilosidades e atrofia mucosa, as altera- fecções, condições sócio-econômicas etc. –, relacionados ções metabólicas tendem a diminuir. Quando se utiliza o íleo, ao crescimento. Alguns autores notaram atraso de desen- a acidose hiperclorêmica está presente em mais de 70% dos volvimento em até 20% das crianças portadoras de deriva- casos. Este distúrbio também ocorre em cerca de 80% dos ção urinária. A acidose metabólica crônica, se não adequa- portadores de ureterossigmoidostomia e em cerca de 10% dos damente tratada, também pode levar a desmineralização pacientes em que se utilizam condutos ileais ou segmentos de óssea. Por esta razão, as crianças devem ser seguidas du- cólon. Por esta razão muitos destes pacientes necessitarão de rante todo o seu crescimento com dosagens seriadas de pH, suplementação com bicarbonato de sódio de forma rotineira fosfato, cálcio e bicarbonato. Elevações de fosfatase alca- no pós-operatório. Outro distúrbio importante refere-se à per- lina com valores normais de fosfato e cálcio sérico indicam meabilidade de líquidos pela mucosa intestinal. Em geral ocor- potencial desmineralização óssea. Diminuição dos níveis re passagem de água diretamente da circulação em direção à de bicarbonato sérico também indica acidose. A correção GUIA PRÁTICO DE UROLOGIA 191
  • 176.
    da acidose atravésda administração de bicarbonato de só- avanço na preservação do trato urinário superior e na me- dio ou de citrato de potássio torna o desenvolvimento ós- lhoria da qualidade de vida de crianças portadoras de dis- seo semelhante aos padrões de normalidade. função vesical, válvulas de uretra posterior e neoplasias prostáticas e vesicais, parece-nos claro que os segmentos Diarréia gastrintestinais ainda estão distantes dos tecidos ideais para A diarréia persistente ocorre em cerca de 3% dos pacien- substituição do urotélio. Diferentes formas de bexigas arti- tes que tiveram parte de seu intestino utilizado para cirurgia ficiais que tentam reproduzir as funções da bexiga normal reconstrutiva do trato urinário. A utilização de segmento ileo- a partir de componentes sintéticos têm sido empregadas em cecal parece aumentar a incidência. Seu tratamento pode ser modelos experimentais e podem representar no futuro uma realizado através de quelantes de sais biliares, como a colesti- alternativa ao uso de segmentos intestinais. Outro campo ramina, aumento da ingesta de fibras e drogas redutoras da de pesquisa baseia-se na utilização de culturas de células motilidade intestinal, tais como a loperamida. Em pacientes obtidas a partir de biópsias do trato urinário. Em modelos portadores de bexiga neurogênica, o esvaziamento periódico experimentais, tem sido possível, através da semeadura des- do intestino através de clisteres pode ser útil na prevenção da tas células em uma matriz de substância absorvível e im- diarréia por excesso de volume fecal. A reconstrução da vál- plantação em hospedeiros, reproduzir estruturas bastante vula ileocecal através de reimplante submucoso do íleo no semelhantes aos tecidos uretral, vesical e ureteral normais. cólon ascendente parece ser útil na prevenção de diarréia após Embora ainda não exista experiência clínica, este pode ser o uso da junção ileocecal. um campo promissor no sentido de se utilizar tecido urote- lial para ampliação e substituição vesical com estruturas morfológicas e funcionais muito mais semelhantes àquelas Derivações urinárias e malignidade do trato urinário normal. Fatores como a presença de epitélio em proliferação, as- sociados a maior exposição a agentes carcinogênicos, tais como N-nitrosaminas, presença de bacteriúria, suturas, cateteriza- Conclusões ção ou cálculos, favorecem a carcinogênese em pacientes por- tadores de anastomoses entre as vias urinárias e segmentos As cirurgias de derivação urinária propiciaram através digestivos. Embora se trate de complicação rara, constitui fato da preservação do trato urinário superior uma considerável extremamente grave, sobretudo quando se realiza a cirurgia melhora da sobrevida de pacientes portadores de patologias durante a infância e há um longo período de exposição a tais do trato urinário inferior. Inicialmente, estas cirurgias se resu- fatores carcinogênicos. Em geral estes tumores são adenocar- miam a ureterossigmoidostomias usadas principalmente após cinomas, e sua origem se encontra próxima à anastomose cistectomias e cirurgias de Bricker, consideradas durante ureterointestinal. A latência entre a derivação e o surgimento muitos anos o “gold standard” para tratamento de portado- da neoplasia também é grande, raramente inferior a 20 anos. res de bexiga neurogênica. A partir das últimas décadas, Por isto, recomenda-se a estes pacientes, a partir de dez anos com o surgimento das cirurgias de ampliação e substitui- de derivação, a realização anual de exame endoscópico com ção vesical, assim como das cirurgias de reservatório con- biópsia de áreas suspeitas e biópsias próximas ao local do reim- tinente, além da preservação da função renal, foi possível plante ureteral. Na discussão com familiares, quando se suge- proporcionar melhora significativa da qualidade de vida re uma cirurgia de ampliação/substituição vesical, este risco, destes pacientes através da obtenção de continência. Sem- embora pequeno, deve ser mencionado. pre que possível, deve-se optar por este último grupo de cirurgias em função de serem mais f isiológicas e com índi- ce de complicações igual ou inferior ao primeiro grupo. Perspectivas futuras Uma avaliação pré-operatória cuidadosa permite o correto planejamento e sucesso terapêutico. O quadro a seguir su- Embora o uso de segmentos intestinais para amplia- mariza as condições mais comuns, bem como as alternati- ção ou substituição vesical tenha representado um enorme vas terapêuticas. 192 GUIA PRÁTICO DE UROLOGIA
  • 177.
    ALGORITMO DE ESCOLHADA DERIVAÇÃO BEXIGA URETRA ESFÍNCTER PELVE FUNÇÃO RENAL OPÇÃO TERAPÊUTICA contraída normal ou não normal ou não viável reduzida der. externa incontinente contraída normal ou não normal ou não inviável normal ou não der. externa incontinente contraída normal normal viável normal ampliação vesical contraída normal incompetente viável normal ampliação vesical + “sling” (mulheres) + esfíncter artificial (homens) + injeção de teflon ou colágeno (ambos) removida normal normal viável normal substituição vesical ou ureterossigmoidostomia contraída ou anormal normal ou não viável normal derivação continente ou removida ureterossigmoidostomia Algoritmo mostrando as principais situações de indica- recuperação. Função renal reduzida refere-se a um “clearan- ção de derivação urinária, bem como as soluções mais perti- ce” inferior a 40 ml/min. Esfíncter incompetente ou anormal nentes a cada uma delas. No caso do parâmetro uretral, quan- refere-se a pacientes com incompetência esfincteriana severa do mencionamos não-normal significa uretra não-passível de (VLPP < 40 cmH2O). Bibliografia recomendada 1. BRICKER EM. Bladder substitution after pelvic evisceration. Surg Clin N Am 1950; 30: 1511-21. 2. PALKEN M. Urinary bladder substitution. Northwest Med 1956; 55: 1347. 3. MITROFANOFF P. Cistostomie continente trans-appendiculaire dans le traitement des vessies neurologiques. Chir Pediatr 1980; 21: 297-305. 4. GARDNER, GRAY AND O’RAHILLY. Esophagus, stomach and intestine. In: Anatomy. Philadelphia, WB Saunders Company, 1975; 383-93. 5. HINMAN F WEYRAUCH HM Jr. A critical study of the different principles of surgery which have been , used in uretero-intestinal reimplantation. Trans Am Ass Genito-Urin Surg 1936; 29: 6. 6. SKINNER DG, LIESKOVISKY G, BOYD S. Continent urinary diversion. J Urol 1991; 141: 1323. 7. HAUTMANN RE, MILLER K, STEINER U, WENDEROT U. The ileal neobladder: 6 years of experience with more than 200 patients. J Urol 1993; 150: 40-5. 8. GERHARZ EW, TASSADAQ T, PICKARD RS, SHAH PJ, WOODHOUSE CR, RANSLEY PG. Transverse retubularized ileum: early clinical experience with a new second line Mitrofanoff tube. J Urol 1998; 159(2): 525-8. 9. CASTRO JE, RAM MD. Electrolyte imbalance following ileal urinary diversion. Br J Urol 1970; 42: 29-34. 10. WAGSTAFF KE, WOODHOUSE CRJ, ROSE GA, DUFFY PG, RANSLEY PGL. Blood and urine analy- sis in patients with intestinal bladders. Br J Urol 1991; 68: 311. 11. SPENCER JR, FILMER RB. Malignant potential of lower urinary tract reconstruction using bowel. AUA Update Series 1993; 12: 297-304. GUIA PRÁTICO DE UROLOGIA 193
  • 178.
    Capítulo 33 Câncer doTestículo Miguel Srougi Tumores de testículo no adulto Figura 1 Os tumores malignos do testículo ocorrem de forma in- FREQÜÊNCIA DOS DIVERSOS TIPOS DE freqüente, mas adquirem grande relevância clínica por aco- NEOPLASIAS TESTICULARES meterem indivíduos jovens. Ademais, constituem doença con- sistentemente curável, já que atualmente cerca de 90% dos pacientes sobrevivem à doença. Cerca de 95% desses casos correspondem aos tumores germinativos, que constituem as lesões de maior interesse clínico. Classificação e epidemiologia Os tumores germinativos do testículo (TGT) são dividi- dos em dois grupos, de acordo com o comportamento bioló- gico da lesão: seminomas e não-seminomas (figura 1). Os se- minomas, responsáveis por cerca de 45% dos casos, acome- tem indivíduos entre 25 e 40 anos, e os tumores não-semino- matosos, que incluem o carcinoma embrionário, os teratocar- cinomas, os teratomas e os coriocarcinomas, correspondem a cerca de 55% dos casos e incidem em indivíduos entre 18 e 30 (Cadwell, J. Urol 119: 754, 1978) anos. Por motivos desconhecidos, os TGT são mais raros em negros, estimando-se que a proporção de casos brancos/ne- A ocorrência de TGT em membros de uma mesma famí- gros seja de 5:1. lia estimulou a pesquisa de alterações genéticas implicadas no Tumores germinativos do testículo surgem em 1:50.000 desenvolvimento destes tumores. Dessa forma, verificou-se homens e esta incidência aumenta para cerca de 1:1.000 a que todos os pacientes com TGT evidenciam um isocromos- 1:10.000 em casos de criptorquidia ou atrofia testicular. somo do braço curto do cromossomo 12-i (12p), com excesso de material genético localizado neste segmento, o que sugere Etiologia a presença de proto-oncogene local. A esse defeito associam- Os mecanismos implicados no desenvolvimento dos TGT se, freqüentemente, perdas de segmentos cromossômicos no são desconhecidos, sabendo-se que a doença é muito mais braço longo do cromossomo 12-12q, indicando a existência comum em indivíduos com criptorquidia ou atrofia testicular de gens supressores nesta região. e, talvez, naqueles com antecedentes maternos de ingestão de estrógeno no período gestacional. Alguns estudos têm sugeri- História natural do que pacientes com AIDS apresentam maior incidência de Na apresentação inicial, cerca de 85% dos TGT evi- tumores germinativos, mas essa relação não foi bem estabele- denciam doença localizada e 15% demonstram metástases cida até o presente. a distância. Este último fenômeno é três vezes mais comum nos tumores não-seminomatosos, que tendem a ser mais agressivos que os seminomas (tabela 1). O desenvolvimen- to de metástases nesses pacientes obedece a um padrão cons- tante de comportamento e inicia-se por envolvimento lin- Endereço para correspondência: fático do cordão espermático, com aparecimento de depó- Rua Peixoto Gomide, 515 - 7o andar sitos tumorais nos linfonodos periaórticos localizados ao 01409-001 - São Paulo - SP nível dos vasos renais. Deste ponto, a neoplasia progride Tel.: (0--11) 286-0477 - Fax: (0--11) 287-2821 cranialmente em direção ao mediastino e pulmão ou caudal- GUIA PRÁTICO DE UROLOGIA 195
  • 179.
    Tabela 1 Figura 2 INFLUÊNCIA DA HISTOLOGIA DO TUMOR PRIMÁRIO NA SOBREVIDA DE PACIENTES COM SISTEMAS DE ESTAGIAMENTO DAS TUMOR GERMINATIVO DO TESTÍCULO NEOPLASIAS TESTICULARES Histologia Freqüência Sobrevida de 10 anos Seminoma 45-50% 92% Teratocarcinoma 20-25% 74% Teratoma 8-10% 72% Carcinoma embrionário 15-20% 64% Coriocarcinoma 0-1% 44% mente, em direção aos vasos ilíacos. A disseminação he- matogênica se faz principalmente para o pulmão e ocorre preferencialmente nos casos de coriocarcinoma. Raramen- te são acometidos outros órgãos e, quando isto acontece, surgem lesões no fígado e no cérebro. As metástases, tanto linfáticas como hematogênicas, manifestam-se quase sem- pre antes de dois anos do diagnóstico inicial nos tumores não- seminomatosos e antes de cinco anos nos seminomas. Dessa Quadro 1 forma, os pacientes podem ser considerados curados quan- ESTAGIAMENTO DOS TUMORES do ultrapassam esses períodos sem recorrência da doença. GERMINATIVOS DO TESTÍCULO A análise do subtipo histológico nos casos de tumor ger- Estágio minativo do testículo tem várias implicações prognósticas e terapêuticas. Com certa freqüência os tumores não-semino- (Boden) Definição matosos surgem associados a seminomas. Nesses casos, o tra- I Tumor intra-escrotal tamento deve ser orientado de acordo com as regras adotadas em tumores não-seminomatosos, que constituem o componente Ia Lesão intratesticular mais agressivo e que determinam a evolução do paciente. Essa Ib Invasão do cordão mesma orientação deve ser instituída nos casos de seminomas com alfafetoproteína elevada. Como os seminomas puros nun- II Metástases em nodos retroperitoneais ca produzem esse marcador, níveis aumentados de alfafeto- IIa Metástases microscópicas proteína indicam a presença de elementos não-seminomato- IIb Metástases < 2 cm sos no tumor, não identificados pelo patologista. Os seminomas apresentam uma variante menos freqüen- IIc Metástases > 2 cm te chamada seminoma espermatocítico (4% do total), que in- cide em homens mais idosos (média de 60 anos), e que tem III Metástases supradiafragmáticas/viscerais um comportamento biológico extremamente favorável, já que IIIa Metástases pulmonares não produz metástases. Esses pacientes são curados com a or- IIIb Metástases mediastinais ou viscerais quiectomia, não havendo necessidade de se administrar qual- quer tratamento complementar. Os teratomas maduros, constituídos por elementos celu- quando a doença se apresenta inicialmente sob forma loca- lares diferenciados, podem-se acompanhar de metástases em lizada. 10% a 30% dos pacientes adultos, contrastando com a evolu- O prognóstico dos pacientes com TGT depende não ape- ção totalmente benigna que se evidencia nas crianças. Devem, nas do tipo histológico da lesão, mas também da extensão ini- portanto, ser tratados, em adultos, como os demais tumores cial da doença, definida pelo estagiamento clínico (figura 2). não-seminomatosos. Sob o ponto de vista prático tem-se utilizado a classificação Os coriocarcinomas puros caracterizam um subtipo de Boden, definida no quadro 1. A sobrevida de dez anos os- bastante agressivo, de crescimento extremamente rápido e cila entre 90% e 100% nos casos de TGT em estágio I, entre que produz metástases hematogênicas difusas. Estes pacien- 85% a 90% nos pacientes com TGT em estágio II e entre 60% tes em geral necessitam de terapêutica sistêmica mesmo e 85% nos TGT em estágio III. 196 GUIA PRÁTICO DE UROLOGIA
  • 180.
    res, que aparecemsob forma de lesões hipoecóicas homogê- Tabela 2 neas (seminomas) ou heterogêneas (não-seminomas). FREQÜÊNCIA DE ELEVAÇÃO DE Os TGT têm a capacidade de sintetizar glicoproteínas atí- MARCADORES SÉRICOS EM PACIENTES COM picas que servem para caracterizar e definir a atividade de TUMORES GERMINATIVOS DO TESTÍCULO neoplasias locais. Cerca de 8% dos seminomas produzem pe- quenas quantidades de gonadotrofina coriônica fração β (β- Histologia No Elevação Sérica HCG) e aproximadamente 85% dos tumores não-seminoma- Casos AFP β-HCG Ambos tosos secretam grandes quantidades de β-HCG e/ou de alfafe- toproteína (AFP) (tabela 2). Em pacientes com o tumor pri- Seminoma 130 0% 8% 8% mário não-tratado, elevação acentuada da β-HCG e da AFP Não-Seminomas 226 65% 57% 84% indicam, com certeza, a presença de elementos não-semino- matosos na lesão. A persistência de altos níveis desses marca- (Srougi, 1995) dores depois do tratamento inicial, definem, de forma quase certa, a presença de doença metastática, mesmo quando isto Clínica e diagnóstico não puder ser caracterizado pelos métodos de imagem. Rara- Os TGT manifestam-se sob forma de aumento recente e mente os resultados falsos-positivos acompanham as medidas indolor de volume do testículo. Em 4% a 21% dos casos exis- dos marcadores tumorais, incluindo-se aqui hepatite tóxica, te história de trauma local, prevalecendo atualmente o con- tumores primários do fígado ou tumores digestivos (falsos- senso de que o trauma não representa a causa do tumor mas positivos para AFP) e aumento dos níveis de LH hiposifário apenas chama a atenção do paciente para um processo já em por hipogonadismo ou por consumo de marijuana (falsos-po- desenvolvimento. Em alguns casos o quadro se inicia com dor sitivos para β-HCG). aguda testicular, em decorrência de infarto e hemorragia tu- Os níveis séricos de deidrogenase lática (DHL) elevam- moral, levando ao diagnóstico incorreto de orquiepididimite se em 80% dos pacientes com TGT, incluindo os com semino- aguda. Por isso, todo paciente jovem, com manifestações es- mas. Apesar de inespecíf ico, este marcador acaba tendo gran- crotais que não melhoram após dez dias de tratamento com de valor prático, já que ele permite monitorizar pacientes com antibióticos, deve ser reavaliado cuidadosamente e submetido seminoma e também definir a extensão e prognóstico da doen- a estudo de ultra-som para descartar-se neoplasia local. ça, uma vez que os níveis séricos são proporcionais à massa Sintomas iniciais devidos à presença de metástases ab- tumoral. dominais ou torácicas são encontrados em 4% a 14% dos pa- A avaliação da extensão da doença (estagiamento clíni- cientes, incluindo-se aqui dor abdominal ou lombar intensas, co) é feita através de tomografia computadorizada do abdome desconforto respiratório ou massas cervicais. e tórax e de radiografias de tórax. Com esses métodos podem Ao exame físico, os pacientes com TGT evidenciam massa ser identificados depósitos tumorais nos linfonodos retroperi- testicular dura e pesada, que rebaixa o hemiescroto acometi- toneais e em pulmão ou mediastino. Vale enfatizar que linfo- do, e hidrocele, presente em 10% a 20% dos casos. Gineco- nodos com mais do que 2 cm em região dos vasos renais indi- mastia é encontrada em 2% a 10% dos pacientes e tende a cam a presença quase certa de metástases locais. Quando os desaparecer com a remissão da doença. linfonodos têm entre 1 e 2 cm, a chance de existirem focos de O diagnóstico dos TGT é feito, inicialmente, com a ca- doença metastática é de 50% a 70%. A linfografia bipodálica, racterização da lesão testicular primária, realizada através de bastante empregada no passado, deixou de ser utilizada em exames de ultra-som local. Esse método de imagem permite função do elevado número de resultados falsos-negativos e do definir com bastante precisão a presença de tumores testicula- caráter invasivo do procedimento. Quadro 2 CRITÉRIOS QUE DEFINEM O RISCO CLÍNICO EM TUMORES GERMINATIVOS DO TESTÍCULO (UNIVERSIDADE DE INDIANA) Risco Clínico Marcadores Doença Abdominal Doença Torácica Baixo Elevados Não-palpável < 5 lesões/campo Risco e/ou Lesões < 2 cm somente abdominal Metástase única > 2 cm Alto Normais Massas palpáveis > 10 lesões/campo Risco e Lesões > 3 cm doença torácica Metástases viscerais GUIA PRÁTICO DE UROLOGIA 197
  • 181.
    Figura 3 Figura 4 ESTRATÉGIA TERAPÊUTICA EM PACIENTES ESTRATÉGIA TERAPÊUTICA EM COM SEMINOMA DO TESTÍCULO PACIENTES COMTUMORES NÃO-SEMINOMATOSOS DOTESTÍCULO (Srougi, 1995) Tratamento (Srougi, 1995) tidos sob vigilância clínica, sem tratamento adjuvante, indi- Tratamento do tumor primário cando-se linfadenectomia retroperitoneal ou quimioterapia A lesão testicular primária deve ser removida através de citotóxica se surgirem evidências de metástases retroperitoneais orquiectomia realizada por via inguinal, com ressecção alta do ou a distância (figura 4). Alguns pacientes em estágio I apre- cordão espermático. Quando a intervenção é executada por sentam riscos elevados de portarem doença retroperitoneal incisão escrotal, existe risco de derramamento de células neo- microscópica, incluindo-se aqui os tumores primários com in- plásicas, com recidiva local da neoplasia em 10% a 20% dos vasão do cordão, as neoplasias primárias acompanhadas de pacientes. Nos casos de violação dos envoltórios escrotais im- invasão vascular, os casos de carcinoma embrionário puro e os põe-se tratamento preventivo, que em seminomas é feito atra- pacientes com marcadores séricos iniciais acima de 500. Nes- vés de radioterapia aplicada sobre o hemiescroto e região in- ses casos deve-se realizar linfadenectomia retroperitoneal, que guinal homolateral, e em tumores não-seminomatosos com- demonstra a presença de metástases microscópicas em 40% a preende a ressecção cirúrgica do hemiescroto correspondente. 50% dos pacientes. Neoplasias em estágios IIb, IIc e III podem Em pacientes com doença metastática já presente de início, o ser eficientemente controladas com quimioterapia citotóxica, tratamento quimioterápico elimina os riscos de recidiva local e, que promove regressão completa das metástases em 60% a 95% por isso, as medidas acima descritas tornam-se desnecessárias. dos casos. O esquema PEB (cisplatina, ectoposido e bleomici- na) é recomendado como tratamento de primeira linha, poden- Tratamento dos seminomas do-se recorrer às associações de ectoposido, ifosfamida e cis- Metástases microscópicas em linfonodos retroperitoneais platina (VIP), de taxol, ifosfamida e cisplatina (TIP) ou de car- são encontradas em cerca de 10% dos pacientes com semino- boplatina, ectoposido e ciclofosfamida em altas doses (com ma em estágio clínico I. Como os seminomas puros são bas- transplante de medula) nos pacientes com doença de alto risco tante radiossensíveis, a radioterapia representa a principal for- (quadro 2) ou com persistência/progressão da neoplasia após o ma de tratamento dos linfonodos retroperitoneais nos casos emprego do esquema de primeira linha (figura 5). Massas resi- de doença local mínima, que incluem os estágios I e II A (figu- duais após a quimioterapia devem ser ressecadas cirurgicamen- ra 3). Nos pacientes com estágios II b, IIc e III a radioterapia te, já que cerca de 50% a 60% delas evidenciam elementos nem sempre elimina as lesões metastáticas, o que torna a qui- tumorais viáveis malignos ou benignos, cuja remoção contri- mioterapia citotóxica o método terapêutico de eleição para bui para curar um contingente significativo destes casos. esses casos. O tratamento quimioterápico de primeira linha mais utilizado no momento incorpora a cisplatina, o ectoposi- do e a bleomicina (PEB), e seu emprego em casos de semino- Tumores do testículo na infância ma acompanha-se de respostas completas e duradouras em 95% dos pacientes. As neoplasias testiculares representam cerca de 1% dos tu- mores pediátricos, surgindo um caso a cada 100.000 crianças. Tratamento dos tumores não-seminomatosos Nesse grupo, os tumores apresentam características bio- Os tumores não-seminomatosos são relativamente radior- lógicas que os diferenciam das neoplasias do adulto e, por resistentes, de modo que radioterapia não está indicada nestes isto, devem ser estudados à parte. Neste sentido, cinco aspec- casos. Os pacientes com doença em estágio I podem ser man- tos específicos merecem ser enfatizados: 198 GUIA PRÁTICO DE UROLOGIA
  • 182.
    Figura 5 Tabela 3 SELEÇÃO DOS ESQUEMAS DE QUIMIOTERAPIA CLASSIFICAÇÃO E FREQÜÊNCIA DOS SISTÊMICA EM TUMORES GERMINATIVOS TUMORES DE TESTÍCULO NA INFÂNCIA METASTÁTICOS DO TESTÍCULO EM 327 PACIENTES COLETADOS PELO “PREPUBERTAL TESTICULARTUMOR REGISTRY” Doença Metastática Tumores germinativos 253 (77%) Saco vitelino (“Yolk sac”) 207 (63%) Tratamento Inicial Recorrência Tardia Teratoma 46 (14%) VIP x 4 Baixo Risco Alto Risco TIP x 4 Seminoma 0(-) Tumores do estroma gonadal 27 (9%) PEB x 3 PEB x 4 Células de Leydig 4 (1%) Células de Sertoli 4 (1%) Resposta Resposta Resposta Resposta Células granulosas 4 (1%) Completa Incompleta Completa Incompleta Células indeterminadas 15 (5%) Seguimento VIP x 4 Seguimento QT Altas Gonadoblastoma 3 (1%) TIP x 4 Doses Cisto epidermóide 6 (2%) (Srougi, 1995) Outros (rabdomio, leucemia) 37 (11%) Desconhecido 1(-) 1- Enquanto nos adultos os tumores de origem não- (Srougi, 1995) germinativa são raros, compreendendo entre 5% e 10% das neoplasias locais, na infância esses tumores são mais comuns, envolvendo entre 25% e 40% das células germinativas diferenciadas em linhagens extra-embrio- crianças (f igura 1). nárias. 2 - Seminomas e coriocarcinomas não ocorrem na infân- cia e, por isto, a freqüência relativa dos diversos tipos História natural de tumores germinativos difere da observada nos Existe alguma controvérsia quanto à agressividade bio- adultos. Cerca de 70% das neoplasias da criança lógica dos tumores do saco vitelino. Até recentemente, preva- são representadas pelos tumores do saco vitelino, leceu a idéia de que essas neoplasias tinham um comporta- 16% pelos teratomas e 2% pelos teratocarcinomas mento mais benigno e não produziam metástases em crianças (tabela 3). com menos de dois anos de idade. Neste sentido, Pierce et al. analisaram a evolução de 13 crianças portadoras desse tipo de 3 - O tumor do saco vitelino é por vezes confundido com tumor e observaram sobrevida prolongada em 9/9 (100%) dos o carcinoma embrionário do adulto, mas tem melhor casos com menos de dois anos de idade e em 0/4 (0%) dos prognóstico, por se apresentar, freqüentemente, sob pacientes com mais de dois anos. Esse fenômeno foi confir- forma de doença localizada. mado por estudo recente no qual foram avaliadas 207 crian- ças, constatando-se o aparecimento de metástases em 14% e 4 - Os teratomas da infância representam neoplasias be- 25%, respectivamente, dos pacientes com menos de dois anos nignas, tendo sido relatados raros casos que se acom- e mais de dois anos de idade. Ao que parece, portanto, a idade panharam de metástases. da criança relaciona-se com o prognóstico da doença. A maioria dos pacientes com tumor do saco vitelino apre- 5 - Cerca de 10% dos tumores de testículo da infância senta-se inicialmente com neoplasia localizada. Em 175 casos são identif icados no período neonatal e neste grupo avaliados pelo “Prepubertal Testicular Tumor Registry”, 90% em particular aproximadamente 2/3 dos casos são re- evidenciaram lesão restrita ao escroto (estágio I) e apenas 10% presentados pelos tumores do estroma gonadal. demonstraram metástases retroperitoneais (estágio II) ou pul- monares (estágio III). Tumor do saco vitelino Nos pacientes com doença metastática, os sítios prefe- renciais de depósitos secundários são representados pelo pul- Estes tumores, também denominados “Yolk sac”, carci- mão (50%), retroperitônio (25%) e pulmão mais retroperitô- noma embrionário juvenil, tumor do seio endodérmico, or- nio (25%). Essa distribuição sugere que a disseminação dos quioblastoma ou tumor de Teilum, constituem neoplasias de tumores do saco vitelino se faz tanto por via hematogênica GUIA PRÁTICO DE UROLOGIA 199
  • 183.
    a alfafetoproteína (AFP)encontra-se aumentada em 80% dos Tabela 4 casos. Elevações desses marcadores também ocorrem em ca- MANIFESTAÇÕES CLÍNICAS INICIAIS EM sos de hepatomas, tumores gastrintestinais ou hemopatias, de modo que, na ausência destas afecções, medidas de AFP per- CRIANÇAS COM TUMOR DO SACO VITELINO mitem monitorizar com precisão a evolução das crianças com Manifestações Iniciais Freqüência neoplasma testicular. Convém enfatizar que a persistência de N o (%) níveis elevados de AFP após a orquiectomia não indica neces- sariamente a existência de doença metatástica residual, já que Massa indolor 156/174 (90%) em algumas crianças normais este marcador pode se apresen- Escroto agudo 9/174 (5%) tar aumentando até os dois anos de idade. Gonadotrofina co- riônica-β (GCH-β) eleva-se em alguns pacientes adultos com História de trauma 5/174 (3%) tumores germinativos, mas não é detectada nas crianças com Hidrocele 2/174 (1%) tumores do saco vitelino do testículo. Dada a distribuição preferencial das metástases em linfo- Dor abdominal 2/174 (1%) nodos retroperitoneais e pulmão, o estadiamento das crianças com tumor do saco vitelino deve ser feito com tomografia computadorizada do abdome e pélvis e com radiografia do tórax. Resultados falsos-negativos no estudo tomográfico são como linfática. Esse padrão de disseminação permite definir raros, ocorrendo em cerca de 2% das crianças. Por outro lado, os seguintes estágios de evolução da doença (classificação de resultados falsos-positivos ocorrem em 40% dos casos, o que Boden e Kaplan): torna necessário o emprego de outros métodos de imagem, ou até mesmo cirurgia exploradora nos pacientes com adenome- Estágio I – Tumor limitado ao escroto. galia retroperitoneal suspeita mas não inequívoca. Estágio II A – Envolvimento microscópico dos linfono- Tratamento dos retroperitoneais, descoberto após linfadenectomia. A lesão primária é sempre tratada através de abordagem Estágio II B – Envolvimento macroscópico dos linfono- inguinal, da mesma forma que em adultos. Quando existe vio- dos retroperitoneais, demonstrado pelos métodos de imagem. lação escrotal, alguns autores preconizam a realização de he- miescrotectomia, uma vez que as chances de recidiva escrotal Estágio III – Metástases viscerais ou torácicas. ou inguinal da lesão são elevadas e situam-se em torno de 30%. Os pacientes com tumor do saco vitelino em estágio I Os índices de cura dos tumores do saco vitelino aproxi- (doença clinicamente restrita ao escroto) são tratados através mam-se, atualmente, de 90%. É importante ressaltar que no de orquiectomia radical e, teoricamente, isto deveria curar to- grupo de pacientes estudados por Kaplan et al. metástases sur- dos esses casos. Contudo, cerca de 12% dos mesmos apresen- giram no máximo 14 meses após o diagnóstico inicial, de modo tam metástases retroperitoneais microscópicas inaparentes e, que os pacientes sem recorrência da neoplasia após dois anos por isso, tem-se preconizado o emprego de medidas adjuvan- podem ser considerados curados. tes após a orquiectomia, de modo a melhorar a sobrevida glo- bal desses pacientes. Sendo a linfadenectomia uma interven- Quadro clínico ção de maior porte, portanto acompanhada de morbidade, e A maioria dos casos de tumor do saco vitelino surge an- também levando-se em conta que em mais de 80% dos casos a tes dos dois anos e a média de idade situa-se em torno de 17 exploração dos linfonodos revela-se negativa para tumor, al- meses. Os tumores do saco vitelino caracterizam-se por cres- guns autores têm questionado a indicação rotineira desta in- cimento testicular progressivo indolor, sem outras manifesta- tervenção em pacientes com doença em estágio I. Como nas ções gerais (tabela 4). Como neoplasias testiculares nessa fai- crianças com tumor do saco vitelino recorrências da doença xa etária são raras, as manifestações escrotais são em geral podem ser precocemente detectadas através de medidas de AFP, confundidas com hidrocele ou hérnia, o que retarda o diag- parece razoável realizar apenas a orquiectomia nesses casos e nóstico nesses casos. Algumas vezes, o quadro instala-se agu- segui-los clinicamente com dosagens repetidas desse marca- damente, sob forma de massa local e dor intensa, associados a dor (quadro 3). Quimioterapia sistêmica estaria indicada se a torÇão do testículo, mais freqüentes em gônadas com tumor. AFP continuar elevada após a orquiectomia. Por outro lado, Ao exame físico essas crianças apresentam-se bem nutri- exploração cirúrgica retroperitoneal deve ser realizada se a AFP das e, ao contrário dos adultos, raramente são palpadas mas- permanecer alterada após a orquiectomia e quimioterapia. sas abdominais ou supraclaviculares. Em pacientes com doença metastática (estágios II e III) o tratamento deve ser feito através de orquiectomia seguida de Diagnóstico e estadiamento quimioterapia sistêmica. Com os esquemas quimioterápicos A dosagem de marcadores séricos tumorais é extrema- atualmente disponíveis, cerca de 60% dos pacientes eviden- mente relevante em crianças com tumor vitelino, uma vez que ciam remissão completa da doença e nestes casos nenhum 200 GUIA PRÁTICO DE UROLOGIA
  • 184.
    Diferentes esquemas dequimioterapia citotóxica são Quadro 3 empregados em tumores do saco vitelino e, embora não exista PROTOCOLO DE TRATAMENTO DOS um consenso quanto à melhor associação, parece que as mais TUMORES DO SACO VITELINO eficientes são aquelas que incluem actinomicina-D e vin- cristina. Em crianças com menos de oito anos de idade tem- Massa Testicular Suspeita se utilizado mais comumente o esquema VAC (vincristina, actinomicina-D e ciclofosfamida), com respostas comple- tas e persistentes em 60% dos casos. Nas crianças com mais AFP Sérico de oito anos são empregadas as associações ativas em tu- mores germinativos do adulto, ou seja, PVB (cisplatina, vim- blastina e bleomicina) e PEB (cisplatina, ectoposido e bleomi- Ultra-som Testicular cina). Prognóstico e seguimento Orquiectomia Radical O prognóstico das crianças com tumor do saco vitelino costuma ser bastante favorável, com uma média de cura da doença, para todos os estágios, da ordem de 85%. A evolução Diagnóstico: Tumor no Saco Vitelino desses casos relaciona-se intimamente com a idade da crian- ça, observando-se índices de recorrência da doença duas ve- zes maiores em crianças cujo diagnóstico é feito depois dos Repetir AFP Sérico dois anos de idade. Como a maioria dos tumores do saco vitelino secreta AFP, esses pacientes podem ser acompanhados de forma segura e Tomografia prática. Medidas séricas de AFP, radiografias de tórax e ultra- Abdome & Tórax som abdominal devem ser realizados a cada dois meses por dois anos, a fim de detectar precocemente eventuais recorrên- cias da neoplasia e favorecer os índices de sucesso do trata- mento desses pacientes. Recorrência da doença surge antes de Estádio I Estádio II Estádio III dois anos do tratamento inicial, de modo que, decorrido esse período, o paciente pode ser considerado curado. AFP Mensal Linfadenectomia VAC por 1 ano Teratomas Ultra-som/Tomografia VAC por 1 ano +/- Linfadenectomia 3/3 meses +/- Radioterapia História natural (Connolly e Gearhart, 1993) Os teratomas constituem o segundo tumor testicular da infância, envolvendo crianças com idade mediana de 14 me- ses. Diferentemente do que ocorre com adultos, os teratomas de testículo da infância são lesões benignas, estimando-se que tratamento adicional é necessário. Nos pacientes com mas- apenas 0,5% dos mesmos apresentam-se inicialmente ou de- sas residuais após a quimioterapia, justifica-se a ressecção senvolvem posteriormente metástases. Isso faz com que o prog- cirúrgica dessas lesões, seguida de quimioterapia adicional nóstico desses casos, após a orquiectomia, seja excelente. nos pacientes em que for comprovada neoplasia residual. Ra- dioterapia também pode ser utilizada em pacientes com mas- sas residuais, observando-se desaparecimento das lesões em Clínica e diagnóstico alguns casos. O inconveniente de se empregar rotineiramen- As manifestações clínicas dos teratomas de testículo res- te radioterapia como tratamento de salvamento é que parte tringem-se à região escrotal, e o diagnóstico desses casos é dessas massas não contém neoplasia ativa, mas apenas ne- feito após a remoção cirúrgica da gônada. Esses tumores não crose e fibrose. secretam AFP ou GCH-β, de modo que as medidas de marca- Convém ressaltar que alguns pacientes com doença em dores séricos não auxiliam no diagnóstico ou seguimento dos estágio clínico II devem ser submetidos à exploração retrope- casos de teratoma. ritoneal antes da quimioterapia. Aqui se enquadram os casos com AFP normal e que evidenciam, na tomografia, pequenos Tratamento nódulos retroperitoneais. A possibilidade de ocorrerem re- Os teratomas puros da infância são quase sempre neo- sultados falsos-positivos na tomografia abdominal justifi- plasias benignas. Por isso, essas crianças devem ser tratadas ca a exploração cirúrgica, já que na ausência de neoplasia apenas com orquiectomia, sem nenhuma forma de terapêutica local a criança é poupada da quimioterapia e de seus inconve- adjuvante posterior se os estudos de imagem do tórax e retro- nientes. peritônio forem normais. GUIA PRÁTICO DE UROLOGIA 201
  • 185.
    Tumor de célulasde Leydig Tratamento e evolução Ao contrário dos tumores de células de Leydig do adul- Incidência to, em que 10% dos casos são malignos, estes tumores na in- Os tumores de células de Leydig, também chamados de fância são sempre benignos, de modo que a orquiectomia cura tumores de células intersticiais, compreendem 1% dos tumo- todos os casos. Vale ressaltar que as manifestações de viriliza- res do testículo na infância, envolvendo crianças entre três e ção não costumam regredir após a remoção do tumor se a doen- dez anos. Tais tumores têm sempre comportamento benigno, ça for de longa duração. Por isso, a persistência dessas altera- embora histologicamente possam evidenciar graus diferentes ções não indica necessariamente a existência de metástases. de anaplasia celular. Nos pacientes com tumores diagnosticados precocemente e com virilização menos pronunciada, o quadro clínico tende a Clínica se reverter quase completamente. Essas neoplasias manifestam-se sob forma de crescimento testicular lento, e isso as diferencia dos tumores germinativos, Tumores de células de Sertoli cuja evolução local da lesão é rápida. A produção de hormô- nios androgênicos que ocorre nesses casos é responsável pelo Incidência e história natural aparecimento de virilização precoce, caracterizada por pilifi- Os tumores de células de Sertoli da criança, também de- cação pubiana, aumento do pênis, engrossamento da voz e nominados androblastomas e tumores do estroma gonadal, são acne facial. quase sempre benignos e, neste grupo etário, 60% dos casos O diagnóstico diferencial desses casos deve ser feito com ocorrem no primeiro ano de vida. Raros casos de metástases neoplasias da adrenal, síndrome de Klinefelter e quadros de retroperitoneais foram descritos em crianças portadoras dessa intersexo. Em todas essas situações, obviamente não existe neoplasia, todos com evolução desfavorável e óbito mesmo crescimento testicular concomitante, mas isto pode também após tratamento combinado radical. não ser notado nos casos iniciais de tumores de células de Leydig, cuja lesão freqüentemente não é palpável. Clínica Diagnóstico Os pacientes com tumores de células de Sertoli apresen- O diagnóstico clínico da lesão primária é usualmente fei- tam-se com aumento do volume testicular e com gineco- to através de exame ultra-sonográfico do testículo. A diferen- mastia, que surge em 30% a 50% dos casos. Dessa forma, ciação com os outros tipos de neoplasias locais, especialmen- neoplasias dos testículos acompanhadas de virilização as- te os tumores germinativos, é realizada através de dosagens sociam-se a tumores de células de Leydig e, quando acom- hormonais séricas. Pacientes com tumor de células de Leydig panhadas de ginecomastia, relacionam-se com tumores de cé- apresentam altos níveis séricos de testosterona e taxas nor- lulas de Sertoli. mais de hormônios adrenais. Em crianças com puberdade pre- coce de causa hipofisária existe elevação das gonadotrofinas Tratamento e evolução (FSH e LH), enquanto nos casos de causa adrenal encontram- O tratamento e a evolução desses casos assemelham-se se aumentados os níveis séricos de diidroepiandrosterona e aos dos tumores de células de Leydig. A orquiectomia radical androstenediona. cura quase todos os pacientes, não sendo indicado nenhum tratamento adicional. Nos casos de doença maligna, o cresci- mento lento do tumor justifica a ressecção dos depósitos me- tastáticos, quer eles se apresentem em linfonodos retroperito- neais ou em pulmão, fígado e ossos. Bibliografia recomendada 1. SROUGI M, SIMON SD. Câncer urológico. Platina, São Paulo, 1995. 2. BOSL GJ, MOTZER RJ. Testicular germ-cell cancer. New Engl J Med 1997; 337: 242. 3. SROUGI M. Tumores germinativos do testículo na infância. In: Srougi M, Simon SD. Câncer urológico. Platina, São Paulo, 1995; pág. 431. 4. KAY R. Prepubertal testicular tumor registry. Urol Clin North Am 1993; 20: 1. 5. CONNOLLY JA, GEARHART JP Management of Yolk sac tumors in children. Urol Clin North Am 1993; . 20: 7. 6. CORTEZ JC, KAPLAN GW. Gonadal stromal tumors, gonadoblastomas, epidermoid cysts, and secon- dary tumors of the testis in children. Urol Clin North Am 1993; 20: 15. 202 GUIA PRÁTICO DE UROLOGIA
  • 186.
    Capítulo 34 Câncer dePênis Waldyr Prudente de Toledo O tumor de pênis, embora relativamente raro em países n Eritroplasia de Queirat desenvolvidos, tem grande importância clínica em regiões pobres, onde predominam baixas condições sócio-econômi- Lesão em geral localizada no dorso da glande, ini- cas. Acomete quase sempre pacientes com hábitos higiênicos cialmente lesa a epiderme, formando células atípicas, precários e portadores de fimose não-circuncisados. com múltiplos núcleos e tendência a invadir o córion A circuncisão precoce, associada à higiene local, previne e se transformar em carcinoma epidermóide. a ocorrência dessa neoplasia na idade adulta, com raríssimas O tratamento da lesão deve ser cirúrgico e, se neces- exceções. sário, utilizar radioterapia e até mesmo quimioterapia O carcinoma de pênis é, aliás, extremamente raro em ju- tópica. Atualmente também são utilizados raios laser deus, pois o hábito da circuncisão precoce previne o seu de- no tratamento desse tipo de eritroplasia. senvolvimento. É também raro em crianças, sendo mais freqüente na fai- n Condiloma acuminado xa entre 40 e 70 anos. Apresenta aspecto de verruga, muitas vezes em for- Fisiopatologia/ mações múltiplas. Quando são grandes, o diagnósti- co diferencial deve ser feito por biópsia. diagnóstico diferencial Seu tratamento baseia-se no uso de cauterização elé- trica ou química com ácido salicílico a 1% + ácido Grande número de tumores penianos se caracteriza por acético glacial a 10%. carcinomas de células escamosas ou carcinomas epidermói- Os resultados são favoráveis, mas deve-se ficar aten- des. to, pois existe alto índice de recidiva. O diagnóstico diferencial com outras afecções que aco- metem o pênis deve ser feito inclusive por meio de biópsias, n Condiloma de Buschke-Löwenstein como nos casos seguintes: É também chamado de carcinoma verrucoso, uma for- ma de neoplasia local. Inicialmente discreto, como n Eritroplasia de Queirat um condiloma acuminado, é hoje considerado uma neoplasia, já que pode invadir estruturas adjacentes. n Condiloma acuminado Raramente invade o córion, por isso tem bom prog- nóstico, pois excepcionalmente provoca metástases re- n Condiloma de Buschke-Löwenstein gionais ou sistêmicas. Seu tratamento resume-se em exérese local. Em al- n Balanite xerotrófica obliterante guns casos pode haver necessidade de amputação peniana parcial. n Líquen plano n Balanite xerotrófica obliterante É representada por lesões escleróticas em algumas partes do pênis. Seu tratamento consiste na retirada, cirúrgica ou com utilização de laser, de tais lesões. Endereço para correspondência: Rua Dr. Jesuíno Maciel, 239 - Campo Belo n Líquen plano 04615-001 - São Paulo - SP É constituído por placas leucoplásicas que ocorrem Tel.: (0--11) 531-8155 / 543-9826 preferencialmente nas mucosas. Fax: (0--11) 531-0853 A exérese das placas é o tratamento indicado. GUIA PRÁTICO DE UROLOGIA 203
  • 187.
    Diagnóstico ESTADIAMENTO DO CÂNCER DE PÊNIS A história relatada pelo paciente, acompanhada pelo exa- PELO SISTEMA TNM me físico cuidadoso, orienta o diagnóstico, que deve ser con- firmado pela biópsia. T - Tumor primário Tx Tumor primário não-avaliado O que ocorre, em geral, é o aparecimento de massa sub- T 0 Sem evidência de tumor prepucial com crescimento lento, tratada por ignorância ou T is Carcinoma in situ falta de recursos com remédios caseiros, o que retarda a intro- Ta Tumor verrucoso não-invasivo dução do tratamento adequado. Assim, muitas vezes a terapia T 1 Tumor invade tecido conectivo subepitelial T 2 Tumor invade corpo cavernoso ou esponjoso correta é iniciada já sem chance de cura. T 3 Tumor invade uretra ou próstata A grande maioria dos pacientes (80%), felizmente, ainda T 4 Tumor invade estruturas adjacentes chega ao atendimento médico com a doença localizada. Cerca de 20% já tem envolvimento ganglionar regional ou doença N - Gânglios linfáticos regionais N x Linfonodos não-avaliados sistêmica. N 0 Sem metástases em linfonodos A disseminação dessa neoplasia se faz pela via linfática, N 1 Metástase única em linfonodo inguinal superficial com acometimento inicial dos linfonodos inguinais superfici- N 2 Metástases múltiplas ou bilaterais em linfonodos inguinais superficiais ais, a seguir, dos profundos e finalmente os ilíacos. N 3 Metástases em linfonodos inguinais profundos ou ilíacos As metástases são extremamente raras, ocorrendo em M - Metástases a distância conseqüência da invasão dos corpos cavernosos. Mx Metástases não-avaliadas As metástases a distância ocorrem principalmente no M0 Sem metástases a distãncia pulmão, no fígado e nos ossos. M1 Metástases a distância Entretanto, a maioria dos pacientes vai a óbito por com- plicações regionais: necrose, infecção e lesões por erosão dos vasos femorais. Apesar de todos os métodos modernos para diagnóstico e estadiamento, ainda é grande o número de super ou subesta- diamento. Assim, muitas vezes temos que formular a nossa Estadiamento idéia básica de tratamento. Trata-se de importante elemento. O correto estadiamen- Em 1977, Cabanas, estudando pacientes com câncer de to da doença oferece subsídios importantes para orientar o tra- pênis, fez avaliações radiológicas e anatômicas de drenagem tamento. linfática do pênis, descrevendo então um nódulo linfático que São atualmente utilizadas duas classificações: denominou de “sentinela”, pois representaria o primeiro local de envolvimento ganglionar metastático. • Classificação de Jackson (1966) - foi utilizada duran- Cabanas mostrou que esse nódulo, às vezes, estava aco- te muito tempo. metido pela doença, enquanto os outros eram normais (seria o gânglio “sentinela”) e confirmou que todas as vezes que os • Classificação TNM - mais completa, e que vem subs- demais gânglios estavam acometidos, o gânglio “sentinela” tituindo progressivamente a de Jackson. também estava. Desse modo, o acometimento apenas do gân- glio “sentinela” revela ser um caso de bom prognóstico. Sob o ponto de vista cirúrgico, ele pode ser identificado ESTADIAMENTO DO CÂNCER DE PÊNIS na confluência de duas linhas, uma que passa a dois dedos da PELO SISTEMA PROPOSTO POR JACKSON tuberosidade pubiana e outra que passa medialmente à crossa da safena (figura 1). Figura 1 LOCALIZAÇÃO ANATÔMICA DO LINFONODO“SENTINELA” DESCRITO POR CABANAS 1 - Tuberoside pubiana 2 - Crossa da safena 3 - Linfonodo “sentinela” 204 GUIA PRÁTICO DE UROLOGIA
  • 188.
    Antes do estadiamentocirúrgico, é sempre importante mas estatísticas mostrem que mesmo nessas lesões, a recidiva fazer um bom exame físico local. ocorre em 15% dos pacientes. É comum os pacientes estarem infectados e com gânglios Temos utilizado em alguns pacientes o tratamento inicial inguinais palpáveis que não correspondem à evolução desse com quimioterapia citotóxica com bleomicina para diminuir a tumor. Antes de iniciar os exames para estadiamento, é neces- lesão e aumentar a chance de uma cirurgia mais econômica. sário, portanto, introduzir a antibioticoterapia com dupla f i- Em alguns pacientes pode-se também utilizar a radiote- nalidade: melhorar as condições da lesão afetada e diminuir o rapia associada com a bleomicina, sabendo-se que tal associa- número e o volume dos gânglios também infectados. ção potencializa o efeito antitumoral da bleomicina. A ultra-sonografia e a tomografia computadorizada são A amputação total é realizada somente naqueles pacien- utilizadas para estudos dos linfonodos ilíacos e das possíveis tes com comprometimento extenso do pênis, quando torna-se metástases viscerais, como as que ocorrem no fígado e no necessário deslocar o meato uretral para a região do períneo. pulmão. Quando há lesões com comprometimento também da bolsa A punção aspirativa ganglionar e a linfografia podálica escrotal, pode ser obrigatório ressecar parte dessa bolsa. estão hoje praticamente abandonadas no estudo dessa neopla- sia. Linfonodos regionais Tratamento Nos pacientes em que há invasão dos linfonodos regio- O tratamento do carcinoma epidermóide do pênis é ba- nais, o quadro evolutivo em geral torna-se mais complexo. A seado essencialmente no estádio da doença. Dessa maneira, conduta é sempre a excisão desses linfonodos (estádio II ou quanto mais preciso for o estadiamento da doença, maiores III). Deve-se deixar bem claro que no estádio III a linfadenec- serão as chances de sucesso. tomia é obrigatória. Sabe-se que a neoplasia tende a evoluir em progressão Raramente utiliza-se a radioterapia em pacientes com lin- dos corpos cavernosos para os linfonodos inguinais. Na se- fonodos inguinais comprometidos. Dependendo do grau de qüência são acometidos os ilíacos, os justaórticos e, num qua- infiltração, associa-se, no pós-operatório, quimioterapia com dro mais avançado, as estruturas viscerais. cisplatina, bleomicina e metotrexato. Seu tratamento é fundamentalmente cirúrgico, seguido Na cirurgia de esvaziamento inguinal-ilíaco, a cirurgia de radioterapia e de quimioterapia, de acordo com as caracte- bilateral deve ser realizada de rotina. Sabe-se que a interliga- rísticas do caso. ção linfática é drenada para ambas as regiões inguinais. Mes- mo que não seja palpável, deve-se buscar o gânglio “sentine- Lesão primária la” descrito por Cabanas. A linfadenectomia inguinal e pélvi- ca ao mesmo tempo é contra-indicada. A linfadenectomia inguinal deve ser ampla com remoção Dentro do conceito de manutenção do corpo peniano para em bloco dos tecidos circunvizinhos que envolvem os linfo- diminuir o trauma psicológico, procura-se fazer uma excisão nodos superficiais e profundos. Devem ser preservados os te- econômica dentro do permissível, tentando conservar razoá- cidos gordurosos subcutâneos para evitar complicações, com vel integridade anatômica do pênis, de modo a minimizar as a necrose local da pele. Deve-se optar pela linfadenectomia repercussões sobre a vida sexual do paciente. ilíaca se os linfonodos inguinais estiverem afetados, contudo, A cirurgia deve, portanto, ser orientada para a retirada o comprometimento desses gânglios tem mau prognóstico, total da lesão primária, preservando o restante do pênis até as visto que a recidiva é comum. margens livres do tumor. Nas lesões pequenas, podem-se utilizar raios laser, mas sempre atendo-se ao risco de recidiva local. Lesões metastáticas Nos casos um pouco mais avançados, com envolvimento do corpo peniano, indica-se a amputação parcial do órgão, com Com qualquer método utilizado – cirurgia, radioterapia o cuidado de ressecar cerca de 1,5 cm do tecido sadio para ou quimioterapia – os resultados são bastante precários. Algu- manter uma boa margem de segurança. mas drogas têm mostrado resultados pouco mais animadores, Em determinados casos de lesões pequenas e circunscri- principalmente quando se utiliza a poliquimioterapia com tas, pode-se tentar previamente a radioterapia, embora algu- metotrexato, bleomicina, cisplatina e mitomicina-C. Bibliografia recomendada 1. SROUGI M, SIMON SD. Câncer urológico. Platina, São Paulo, 1990. GUIA PRÁTICO DE UROLOGIA 205
  • 189.
    Capítulo 35 Tumores doRetroperitônio Fernando Pires Vaz Luis Carlos Vilas Boas Introdução Tabela 1 Uma variedade de doenças pode ocorrer no retroperi- Massas benignas Cistos tônio, e, entre elas, tumores primários que se originam das Tumores de partes moles numerosas estruturas desta região. Por retroperitônio se entende a área situada entre a cavidade peritoneal e a pare- Massas malignas Linfoma primário ou metastático de abdominal posterior, que se estende do diafragma até o Sarcoma assoalho pélvico. Lá existem estruturas de origem meso- dérmica e ectodérmica e seus remanescentes embrionários, Tumor de células germinativas, sendo limitado posteriormente pela coluna e músculos primário ou metastático psoas, quadrado lombar, porção tendinosa do músculo ab- Tumores indiferenciados ou dominal transverso, e anteriormente pelo folheto parietal metastáticos posterior do peritônio. O retroperitônio contém a porção abdominal da aorta e da veia cava e seus ramos tributários; Massas não-neoplásicas Abscessos parte do trato urinário, incluindo os rins, pelve renal e ure- Hematomas teres; a glândula adrenal, pâncreas e parte do duodeno; e Fibrose retroperitoneal estruturas neurais incluindo nervos e gânglios simpáticos. Todas essas estruturas são circundadas por tecidos fibro- gordurosos que contêm pequenos vasos sangüíneos, mús- culos, nervos e uma rede de canais linfáticos e linfonodos que drenam os órgãos abdominais e pélvicos, testículos e Sintomatologia extremidade inferior. Os tumores retroperitoneais primá- rios são relativamente raros. Constituem menos de 1% de A dor abdominal é o sintoma mais comum, geralmente todos os tumores e somente 10% a 15% de todos os sarco- descrita de maneira imprecisa como um desconforto vago, bem como perda de peso. Embora seja um achado inconsistente, é mas. Freqüentemente permanecem assintomáticos por um longo período e podem atingir enormes proporções. A gros- relatada em mais de 50% dos pacientes e correlacionada com o so modo, as massas retroperitoneais são classificadas como tipo histológico, ocorrendo em até 14% dos tumores benignos, neoplásicas e não-neoplásicas; as neoplásicas são subdivi- 53% dos sarcomas, 56% dos tumores indiferenciados, 67% dos didas em benignas e malignas (tabela 1). A maioria (80%) linfomas, 74% dos tumores de células germinativas e em 100% das massas retroperitoneais são neoplásicas. Um simples dos carcinomas. Desde que os tumores retroperitoneais cres- tipo de célula pode originar tanto um tumor benigno como cem geralmente em direção a uma área de menor resistência, isto é, anteriormente, a invasão de vísceras abdominais pode um tumor maligno. Como o retroperitônio contém um gran- produzir uma variedade de sintomas dependendo da localiza- de número de tecidos de diversas origens, uma variedade ção do tumor. Sintomas gastrintestinais incluem náuseas, vô- de subtipos histológicos de tumores podem lá ser encontra- mitos, anorexia ou uma alteração dos hábitos intestinais. Sin- dos (tabela 2). O conhecimento da localização e o compor- tomas genitourinários estão associados com tumores localiza- tamento de cada um desses tumores irá ajudar na sua ava- dos na área pélvica ou próximos aos rins e ureteres; incluem liação e no seu manuseio. hematúria, disúria, urgência e poliúria. Ocasionalmente, pode ocorrer uremia devido à obstrução de ambos os ureteres. Tu- mores originários ou se estendendo até a pélvis verdadeira po- dem ocasionar dor irradiada para uma ou duas extremidades, Endereço para correspondência: edema de membros inferiores e varicosidades. Febre é ocasio- Rua Sorocaba, 477 - sala 1.102 - Botafogo nalmente vista, em geral, associada a infiltração tumoral ex- 22271-110 - Rio de Janeiro - RJ tensa. Hipoglicemia e seus sintomas associados são também Tel.: (0--21) 539-2898 - Fax: (0--21) 537-1627 ocasionalmente vistos em sarcomas retroperitoneais, presumi- GUIA PRÁTICO DE UROLOGIA 207
  • 190.
    Tabela 2 Diagnóstico CLASSIFICAÇÃO DOS TUMORES DE PARTES MOLES Pela sua localização os tumores retroperitoneais rara- mente são diagnosticados até que alcancem um tamanho Origem Tumor benigno Tumor maligno suficiente para produzir sintomas locais ou compressão de órgãos adjacentes. Uma variedade de exames radiológicos Músculo estriado Rabdomioma Rabdomiossarcoma pode ser utilizada para avaliação dos pacientes com tumo- res retroperitoneais, porém a tomografia computadorizada Músculo liso Leiomioma Leiomiossarcoma é o exame mais importante para o diagnóstico e para o es- tadiamento pré-operatório destes tipos, e a aparência e a Gordura Lipoma Lipossarcoma localização do mesmo pode fornecer subsídios sobre sua Neural Schwannoma Schwannoma maligno origem histológica. Tumores que contêm gordura, tais como lipomas e lipossarcomas, contêm largas áreas de diminui- Neurofibroma Neurofibrossarcoma ção de atenuação na tomografia computadorizada e se apre- sentam com uma coloração escura similar ao da gordura do Vascular Hemangioma Angiossarcoma subcutâneo. Outros tipos de sarcoma apresentam bordas e Linfático linfático Linfagiossarcoma irregulares e podem conter septações internas ou áreas de Hemangiopericitoma necrose e hemorragia. Tumores benignos, tipicamente, têm um contorno mais Histiócito Histiocitoma Histiocitoma fibroso regular e são mais homogêneos internamente do que as mas- maligno sas malignas. Como os sarcomas são relativamente hipovas- culares, a injeção intravenosa de contraste durante a tomogra- Incerto Mesenquimoma Mesenquimoma fia computadorizada nos fornece poucos dados adicionais. A maligno localização do tumor na tomografia computadorizada pode auxiliar a determinação do tipo histológico. Por exemplo: os Mixoma Sarcoma de células tumores gonadais e os tumores malignos extragonadais ten- claras dem a metastatizar numa distribuição típica do sítio de ori- gem, tal como no espaço interaortocava e área pré-cava para os tumores do lado direito, e área pré-aórtica e periaórtica para os tumores do lado esquerdo. Tumores de pequenos volumes velmente porque esses tumores secretam uma substância simi- situados na linha média improvavelmente são de origem lar à insulina ou então metabolizam grande quantidade de gli- sarcomatosa. cose. Ao exame físico, o achado mais consistente é massa ab- Os paragangliomas podem ocorrer próximos da aorta ori- dominal palpável; eventualmente varizes na parede abdominal ginando-se da cadeia simpática ou dos nervos do plexo podem ser observadas nos casos em que existe obstrução da hipogástrico. A tomografia também pode mostrar a invasão veia cava. Muito raramente a síndrome de Budd-Chiari, que do tumor aos órgãos adjacentes. A localização dos rins e dos consiste em hepatomegalia, ascite abdominal, “caput-medu- ureteres pode ser determinada através da injeção venosa de sa’’ e edema de extremidades inferiores, pode ser vista em ca- contraste, e, caso uma nefrectomia unilateral em bloco esteja sos de obstrução extrínseca da veia cava supra-hepática tanto planejada, como ocorre em 25% dos casos, é importante a por um leiomiossarcoma primário de cava ou por uma trombo- avaliação do rim contralateral. se tumoral intravascular. Todo homem que apresenta massa re- A ressonância nuclear magnética também pode ofere- troperitoneal deve ter os testículos cuidadosamente examina- cer subsídios importantes para o diagnóstico e estadiamen- dos na procura de um tumor gonadal primário, sendo eventual- to dos tumores retroperitoneais no que diz respeito a ori- mente necessária a realização de uma ultra-sonografia ou de gem da massa e na detecção de metástases para linfonodos, uma ressonância magnética testicular caso não seja palpada bem como da invasão direta do tumor aos órgãos adjacen- qualquer massa nessa área. À exceção dos marcadores especí- tes. A capacidade da ressonância em nos fornecer imagens ficos dos tumores testiculares e de hipoglicemia como descrito nos planos axial, coronal e sagital e em delinear as ima- anteriormente, os achados laboratoriais são tipicamente ines- gens vasculares sem o uso de contraste é vantagem impor- pecíficos, podendo incluir anemia, leucocitose sem desvio para tante quando comparada com a tomograf ia computadoriza- a esquerda ou alteração discreta dos testes de função hepática. da. As imagens sagitais e coronais são especialmente úteis Uma elevação da creatinina sérica ou exame de urina anormal na definição da relação das massas volumosas com os ór- leva à suspeição de que o tumor esteja invadindo os rins ou os gãos vizinhos. Em adição, a atenuação em T 1 e T2 do tecido ureteres. Pacientes que apresentam grande massa tumoral po- fibroso pode tornar possível a suspeita do componente pri- dem também apresentar deficiência nutricional, evidenciada mário fibroso de certos tipos de neoplasia. A capacidade por uma diminuição do nível de albumina sérica e um tempo da ressonância magnética em estadiar linfadenopatia prolongado de protrombina. retroperitoneal é, porém, comparável com a obtida pela to- 208 GUIA PRÁTICO DE UROLOGIA
  • 191.
    mografia computadorizada, ealguns autores preferem este Linfomas último exame. A aortografia e a cavografia de veia cava inferior têm um papel limitado no diagnóstico, na avalia- Os linfomas de Hodgkin e não-Hodgkin freqüentemente ção e na estratégia de tratamento para esses tipos de tumo- envolvem o retroperitônio e são usualmente manifestações de res. Ocasionalmente outros estudos radiológicos podem ser doença metastática ou multifocal. Os linfomas são tratados necessários para o estadiamento e a planificação terapêuti- primariamente com irradiação ou quimioterapia ou ainda com ca desses tumores. Uma urografia excretora ou uma uma combinação dos dois. Os pacientes com linfoma retrope- pielograf ia retrógrada pode estabelecer com certeza a fun- ritoneal tipicamente apresentam também adenopatia em outra ção renal e definir o envolvimento dos ureteres. A coloca- parte do corpo que é mais acessível para a obtenção de mate- ção de um cateter ureteral durante uma pielografia retró- rial para o diagnóstico histológico. Recentemente foram des- grada pode ajudar a identificar o ureter ipsilateral durante critos casos de linfomas retroperitoneais que se apresentaram a exploração cirúrgica. mimetizando um carcinoma de célula renal. O exame contrastado do trato gastrintestinal, embora ofe- reça pouca informação em relação ao estadiamento tumoral, pode revelar compressão intrínseca intestinal e sugerir a ne- Sarcomas cessidade de um preparo de colo no pré-operatório. Radiografia de tórax ou a tomografia computadorizada do tórax é imprescin- Os sarcomas retroperitoneais são um grupo heterogêneo dível no sentido de descartar a possibilidade de metástase pulmo- de tumores, representam 15% de todos os sarcomas de partes nar. moles e, em muitas séries, foram os tumores mais comumente encontrados. Os tipos histológicos ou subtipos mais comuns são: lipossarcomas, f ibrossarcomas e leiomiossarcomas. Em- Tumores benignos bora cada subtipo de sarcoma tenha uma origem e uma histo- logia distinta, esse grupo exibe comportamento biológico si- Representam menos que 20% de todos os tumores do re- milar; são tumores localmente agressivos que invadem os pla- troperitônio e são caracterizados principalmente por cistos, nos circunvizinhos e órgãos adjacentes e têm uma grande ten- lipomas, tumores neurais, fibromas, leiomiomas, xantogranu- dência à recorrência local, em até 50%, dependendo do grau e lomas, feocromocitomas, teratomas, linfangiomas, hemangio- do tipo do tumor. mas, mesoteliomas e cistoadenomas. Os cistos primários de Os sarcomas retroperitoneais são primariamente tratados retroperitônio são raros, abrangendo menos de 5% de todos por cirurgia associada ou não a radioterapia e a quimioterapia os tumores retroperitoneais. Segundo Handfield-Jones, podem adjuvante. A cirurgia deve ser completa, com ressecção em ser classificados da seguinte maneira: bloco e margens cirúrgicas negativas. Freqüentemente é ne- w Cistos de origem urogenital cessário ressecar órgãos adjacentes. A falha em conseguir este intento implica alto índice de recorrência local e risco de mor- • pronéfrico te pela doença. O prognóstico geralmente é ruim, com sobre- • mesonéfrico vida de cinco anos em 40% e de dez anos somente em 30% • metanéfrico dos casos. O fator prognóstico mais importante é o grau histo- • mulleriano lógico e não o subtipo. Os tumores de células germinativas que envolvem o w Cistos de origem mesocólica retroperitônio representam metástase nodal de um tumor go- w Cistos de inclusão celular nadal primário, sendo que 5% desses tumores são de origem extragonadal, ou seja, primários, e provavelmente são origi- w Teratomas nários de células germinativas primitivas que migraram do w Cistos linfáticos broto genital para a gônada. Esses tumores ocorrem em ho- mens e por definição não têm associação com tumor testicu- w Cistos hemáticos lar ao diagnóstico. O diagnóstico histológico é usualmente w Cistos parasitários realizado através de biópsia por agulha. Como esses tumores são extremamente sensíveis à quimioterapia, esta é a forma Os tumores sólidos benignos que ocorrem no retroperitô- ideal de tratamento. nio representam de 15% a 20% do total. Seu diagnóstico preci- so é importante porque às vezes alguns de seus componentes podem se malignizar (tabela 2) e também por causa das suas Tumores metastáticos conseqüências funcionais ou pela compressão extrínseca aos e indiferenciados órgãos adjacentes. Esses casos de lesões sólidas benignas são tratados por simples ressecção cirúrgica. As principais lesões O tumor que se origina fora do retroperitônio pode me- malignas que compreendem cerca de 80% dos tumores tastatizar por via linfática, e geralmente representa a recor- retroperitoneais são os linfomas, sarcomas, tumores de células rência de um tumor conhecido. Ocasionalmente, contudo, o germinativas, tumores metastáticos e indiferenciados. tumor retroperitoneal pode ser a primeira evidência de um tu- GUIA PRÁTICO DE UROLOGIA 209
  • 192.
    mor originário dabexiga, do sistema reprodutivo feminino ou MASSA RETROPERITONEAL mesmo da próstata, e nesses casos o tratamento será direcio- nado ao tumor primário. O câncer indiferenciado de origem A) História Laboratório: desconhecida ocorre em aproximadamente 5% dos tumores Exame físico • marcadores específicos para retroperitoneais, e a maioria dos pacientes têm um péssimo • massa palpável tumor de testículo • edema MMII prognóstico. O tratamento em geral é a quimioterapia, já que • varizes abdominais a ressecção cirúrgica completa é quase sempre impossível. B) Tomografia computadorizada e/ou ressonância magnética Biópsia de agulha (TAC) (RNM) Normal Para todos os tumores retroperitoneais o estabelecimen- Massa retroperitoneal compatível com tumor primário to do diagnóstico histológico é extremamente importante para Urografia excretora ou cateter ureteral planificar a terapêutica, particularmente naqueles tumores que (hidronefrose ou obstrução ureteral) são melhor tratados com quimioterapia, tais como linfomas e tumores de células germinativas. Esses tumores são tratados primariamente através de quimioterapia, reservando-se as res- sintomas evidência de arteriografia secções cirúrgicas para os casos de doença residual. A grande gastrintestinais obstrução (opcional) venosa dúvida é se todos os tumores retroperitoneais devem ser sub- metidos a biópsias antes da cirurgia, principalmente os sarco- mas cujo diagnóstico é difícil através desse método. Além dis- Estudos venografia so, o comportamento extremamente invasivo desses tumores com Bário (opcional) implica risco de implante tumoral no trajeto da agulha, além do risco potencial de infecção. C) Ressecção cirúrgica da massa Alguns autores recomendam exploração cirúrgica com D) Radioterapia e/ou quimioterapia caso biópsia excisional para todos os pacientes que apresentam massa ressecção incompleta ou retroperitoneal cujo diagnóstico não possa ser realizado atra- histologia desfavorável vés dos exames não-invasivos. A análise do espécime cirúrgi- Seguimento com Ressecção cirúrgica co obtido permitirá definir com maior exatidão o tipo histoló- TAC ou RNM nas recidivas gico do tumor e o melhor tratamento. Às vezes, a ressecção total da massa pode ser feita na mesma intervenção, dependen- do do resultado obtido ao exame de congelação. Caso uma bióp- sia por agulha por via percutânea seja considerada, ela deve ser os tumores do lado esquerdo, mobiliza-se o colo esquerdo, realizada em um local da tumoração que possa ser completa- associando ou não a incisão na raiz do mesentério.Após a expo- mente excisado ao tempo da exploração cirúrgica do tumor para sição da massa, é obtida uma biópsia incisional de 2 a 3 cm e prevenir recorrência no trajeto. A experiência com a biópsia encaminhada para análise histológica de congelação, que é por via laparoscópica ainda é limitada. A capacidade em se extremamente importante, pois poderá revelar uma lesão be- obter tecido adequado para a biópsia com este método e o risco nigna, um linfoma ou um tumor de células germinativas que de implante nos trajetos e peritônio ainda são desconhecidos. são melhor tratados através de quimioterapia, além de deter- minar a extensão da ressecção. Tratamento cirúrgico Nos sarcomas retroperitoneais, a ressecção completa com margens cirúrgicas negativas oferece a melhor chance de cura. Às vezes, para se conseguir esse intento é necessária uma res- Exceto os linfomas e os tumores de células germinativas, secção em bloco de órgãos adjacentes, tais como nefrectomia, os tumores retroperitoneais são tratados por ressecção cirúrgi- esplenectomia, ressecção de colo ou delgado, e mesmo uma ca. Tumores considerados irressecáveis podem ser tratados ini- pancreatectomia parcial. cialmente através de quimioterapia ou radioterapia, na tentati- Quando o tumor invade ou obstrui a veia cava inferior, a va de redução da massa, para uma posterior ressecção cirúrgi- ressecção da veia abaixo do nível das renais pode ser necessá- ca. Todos os pacientes devem ser submetidos a um preparo in- ria, ou até mesmo a instalação de circulação extracorpórea testinal completo. O acesso toracoabdominal é preferível para com hipotermia e parada cardíaca para retirar um trombo tu- os grandes tumores situados na parte superior do abdome. moral do átrio, desde que esta não invada a parede da cava. Nos tumores menores ou naqueles do abdome inferior, uma incisão transversa ou mesmo uma incisão mediana pode ser utilizada. Nas massas localizadas na linha média ou no Quimioterapia e radioterapia lado direito, o acesso ao retroperitônio é feito através da raiz do mesentério, mobilização esta que deve ser feita desde o A quimioterapia como forma de tratamento primário ligamento de Treitz até a junção ileocecal, com mobilização dos sarcomas retroperitoneais ainda permanece sem resul- completa também do colo direito até a flexura hepática. Para tados animadores, pois nenhum estudo mostrou claramente 210 GUIA PRÁTICO DE UROLOGIA
  • 193.
    vantagens na suautilização nesses casos. O valor da qui- brevidas de cinco anos eram pobres, variando de 5% a 20%. mioterapia adjuvante no tratamento dos sarcomas de Os índices de sobrevida em cinco anos têm aumentado gra- retroperitônio, excetuando o rabdomiossarcoma embrioná- dualmente para 40% a 50% com as ressecções cirúrgicas rio, ainda é incerto, pois não existem estudos randomiza- mais agressivas, acompanhadas da melhora dos cuidados dos que comprovem sua eficácia. Este tipo de tratamento pós-operatórios. Não houve, contudo, melhora na sobrevi- tem sido tentado com mais freqüência nos tumores parcial- da dos pacientes que foram submetidos a ressecções parci- mente ressecados e nos sarcomas metastáticos. Devido ao ais. Desta forma, a sobrevida final depende da fixação tu- sucesso da radioterapia no tratamento dos sarcomas de ex- moral, da possibilidade de ressecá-lo completamente, além tremidades, alguns indicam radioterapia adjuvante após a do grau do tumor. Alguns sarcomas retroperitoneais têm a remoção cirúrgica dos sarcomas retroperitoneais, mas seu tendência de recorrência local e crescimento lento. A to- papel também ainda é incerto. mografia computadorizada de controle é indicada a cada A radioterapia pós-operatória geralmente é indicada quan- três ou quatro meses por um período arbitrário de um a dois do o tumor não pode ser ressecado por completo, ou quan- anos e anualmente por toda a vida. Em caso de recorrência, a do a patologia definitiva revela margens cirúrgicas com- excisão cirúrgica é válida e poderá levar à cura em casos sele- prometidas. Em relação ao prognóstico, no passado, as so- cionados. Bibliografia recomendada 1. CANTIN J, McNEER GP, CHU FC et al. The problem of local recurrence after treatment of soft tissue sarcoma. Ann Surg 1968; 168: 47-53. 2. CENDRON M, PAYNE CK, POLLACK HM. Diseases of the retroperitoneum. In: Gillenwater JY, Grayhack JT, Howards SS, Duckett JW (eds). Adult and Pediatric Urology, 2nd ed., St Louis, Mosby, 1987; 905-26. 3. CODY HS III, TURNBULL AD, FORTNER JG, HAJDER SL. The continuing challenge of retroperitonial sarcomas. Cancer 1981; 47: 2147. 4. DALTON RR, DONOHUE JM, MUCHA P et al. Management of retroperitonial sarcomas surgery. 1989; 106:725. 5. KLEIN EA, STREEM SB, NOVICK AC. Intraoperative consultation for the retroperitoneum and adrenal glands. Urol Clin North Am, 1985; 12: 411-21. 6. MC GRATH PC, NEIFELD JP, LAWRENCE W Jr. et al. Improved survival following complete excision of retroperitonial sarcomas. Ann Surg 1984; 200: 200. 7. MOORE SV, ALDRETE JS. Primary retroperitonial sarcomas. The role of surgical treatment. Am J Surg 1981; 142: 358. 8. NEIFELD JP WALSH JW, LAWRENCE W Jr. et al. Computed tomography in the management of soft , tissue tumor. Surg Gynecol Obstet 1982; 155: 535-40. 9. PATEL SK. Retroperitonial tumors and cysts. In: Pollack HM (ed). Clinical uroradiology. An Atlas and textbook of urological imaging. Philadelphia, Saunders, 1990; 2.413-57. 10. WOOD WC, TEPPER J. Retroperitonial and abdominal wall sarcomas. In: Raaf JM, (Ed). Soft tissue sarcomas. Diagnosis and treatment. St Louis, Mosby; 1993; 181-6. 11. ZHANG G, CHEN KK, MANIVEL C et al. Sarcomas of the retroperitoneum and genitourinary tract. J Urol 1989; 141: 1100-7. GUIA PRÁTICO DE UROLOGIA 211
  • 194.
    Capítulo 36 Radioterapia emUrologia Antonio Belmiro R. Campbell Penna* Paulo Roberto Martins Rodrigues Introdução de morbidade terapêutica de intensidade moderada a elevada. A maior toxicidade será compensada por um benefício clínico A radioterapia utiliza os raios X produzidos pelo acele- de longa duração, resultante do controle permanente da doença. rador linear e a radiação gama emitida pela bomba de cobalto, para o tratamento radical ou paliativo de diversos tumores Tratamentos paliativos malignos do sistema urogenital. Têm como objetivo principal o alívio prolongado de si- Assim como a unidade de peso é o quilograma, a unida- nais e sintomas provocados pelo tumor primário e pelas me- de que mede a quantidade de radiação introduzida em um tu- tástases. São empregadas técnicas terapêuticas mais simples e mor é internacionalmente denominada de “centigray” (cGy). doses mais baixas para que não piore ainda mais o desconfor- A radioterapia pode ser aplicada em várias situações clínicas: to e a qualidade de vida do paciente. A radioterapia, nesses casos, é indicada com a finalidade de diminuir a dor, com- n Radioterapia pré-operatória; pressões, hemorragias e qualquer outra queixa referida. Não se almeja a erradicação completa e definitiva da doença, mas n Radioterapia pós-operatória; apenas a melhora da qualidade de vida, eliminando-se ou di- minuindo-se a intensidade de sintomas indesejáveis com a n Radioterapia exclusiva; menor agressividade e toxicidade possíveis. A escolha entre um tratamento radical ou paliativo é a n Radioterapia combinada com quimioterapia ou hor- primeira e mais importante decisão a ser tomada antes de se monioterapia. iniciar qualquer tratamento radioterápico. Essa decisão é ba- seada principalmente no grau de extensão da doença e nas A escolha do método vai depender principalmente do tipo condições clínicas do paciente. Se a propedêutica diagnóstica histológico do tumor, da história natural da doença e dos re- revelou estagiamento clínico ainda inicial, em doente com bom sultados de protocolos desenvolvidos para avaliar a conduta estado geral, pode-se indicar tratamento radical, objetivando que oferece o maior índice de cura com a menor morbidade a cura. Se, no entanto, tratar-se de doença disseminada, asso- possível. ciada a um estado clínico precário, justif ica-se apenas trata- De acordo com os objetivos finais, os tratamentos radio- mento paliativo, para oferecer um resto de vida com mais con- terápicos podem ser classificados em dois grupos: forto e dignidade. n Tratamentos radicais. Indicações e técnicas n Tratamentos paliativos. de radioterapia Tratamentos radicais Rim e pélvis renal O tratamento clássico dos tumores de células renais (ade- Nestes casos o objetivo final é a erradicação completa e nocarcinoma) e da pélvis renal (carcinoma de células transi- definitiva da doença. Técnicas radioterápicas sofisticadas e cionais ) é a ressecção cirúrgica completa do tumor primário e doses elevadas de radiação são necessárias para que se possa das cadeias ganglionares regionais, sempre que não houver atingir a cura do paciente, sendo também admissível um grau metástases e a cirurgia for tecnicamente viável. Nos tumores do rim, a radioterapia pode ser indicada nas seguintes situações: *Endereço para correspondência: n Radioterapia pré-operatória Rua Marechal Niemeyer, 16 - Botafogo Embora não se consiga aumento na taxa de sobrevi- 22251-060 - Rio de Janeiro - RJ da, pode-se melhorar a taxa de ressectabilidade tu- Tel.: (0--21) 539-2585 moral. GUIA PRÁTICO DE UROLOGIA 213
  • 195.
    n Radioterapia pós-operatória Bexiga Estudos retrospectivos mostram alguns benefícios com As indicações e técnicas radioterápicas empregadas no a radioterapia adjuvante. Pacientes submetidos à ra- tratamento dos tumores malignos e invasivos da bexiga inde- dioterapia pós-nefrectomia apresentam melhor taxa pendem do tipo histológico da neoplasia. Tanto no carcinoma de sobrevida, de cinco a dez anos, bem como melhor de células transacionais quanto nos carcinomas epidermóides índice de controle local quando comparados com ou nos adenocarcinomas, a radioterapia pode ser aplicada de aqueles que sofreram a cirurgia isolada. No entanto, forma exclusiva ou associada à cirurgia e à quimioterapia. dois protocolos prospectivos e randomizados não con- seguiram demonstrar nenhuma vantagem com a ra- n Radioterapia pré-operatória dioterapia pós-operatória. Indicada nos tumores volumosos (maiores que 4 cm), que apresentam invasão profunda da parede muscu- n Radioterapia paliativa lar (T3 e T 4 ressecável) e naqueles com alto grau de A sintomatologia provocada por tumores irressecáveis malignidade devido ao alto risco de subestagiamento. ou pelas metástases ósseas secundárias a neoplasias renais é aliviada de forma bastante eficaz pela radio- Os campos de radiação devem incluir a bexiga e as ca- terapia paliativa. deias ganglionares pélvicas (gânglios das cadeias ilíacas in- terna, externa e pré-sacra). Técnicas da radioterapia Existem duas opções quanto à dose total a ser adminis- trada: n Radioterapia pré-operatória Os campos de radiação devem incluir todo o tumor, o • Dose elevada (4.500 a 5.000 cGy): Nestes casos, a rim comprometido e os gânglios regionais, com mar- linfadenectomia pélvica pode ser omitida. A cirurgia gens de segurança de 2 a 3 cm, aproximadamente. Usar deve ser executada de quatro a seis semanas após o dois campos paralelos e opostos ântero-posteriores. término da radioterapia para permitir a recuperação total dos efeitos colaterais da radiação. n Radioterapia pós-operatória Os campos de radiação são iguais aos de irradiação • Dose baixa (2.000 cGy): Devido à baixa quantidade pré-operatória. Algumas vezes, os cirurgiões colocam de radiação prescrita, recomenda-se fazer o esvazia- clipes metálicos radiopacos nas margens tumorais, que mento ganglionar pélvico em todos os casos, poden- facilitam muito a delimitação dos campos de trata- do-se realizar a cirurgia logo após o término da radi- mento. Esta prática deve ser estimulada entre os uro- oterapia por ser a dose administrada insuficiente para logistas, pois facilita a programação da técnica provocar efeitos colaterais indesejáveis. radioterápica, melhorando os resultados. • A dose total preconizada para tratamentos pré ou n Técnica do “sanduíche” pós-operatórios varia de 4.500 a 5.000 cGy, adminis- Algumas instituições praticam a técnica do “sanduí- trada em 25 a 27 frações diárias de 180 - 200 cGy. che”, que se inicia pela radioterapia em dose baixa (até 2.000 cGy), seguida imediatamente pela cistecto- • Efeitos colaterais de baixa ou moderada intensidade mia radical, finalizando-se com um novo curso de ra- podem ser relatados, consistindo principalmente de dioterapia, realizado quatro a seis semanas após a ci- náuseas, anorexia, prostração e alterações do ritmo rurgia (para permitir completa recuperação do pacien- intestinal, sendo facilmente controlados com medi- te), prescrevendo-se dose elevada de 4.500 a 5.000 cGy. cação paliativa específica. n Radioterapia exclusiva n Radioterapia paliativa A radioterapia isolada está indicada nos pacientes sem Os campos de radiação variam de acordo com o tama- condições clínicas de serem submetidos à cirurgia de nho, localização do tumor e estado clínico do paciente. grande porte, nos casos de recusa ao tratamento ci- rúrgico e nos tumores clinicamente avançados, consi- Os campos de radiação devem incluir toda a área compro- derados irressecáveis. metida, com certa margem de segurança em torno da lesão. A dose total prescrita varia de 3.000 a 4.000 cGy em 10 Os campos de radiação devem incluir não só o tumor pri- ou 20 frações diárias de 200 cGy a 300 cGy, obtendo-se resul- mário como todas as cadeias pélvicas de drenagem linfática. tados paliativos gratificantes na maioria dos casos. A dose total preconizada é de 4.500 a 5.000 cGy em toda Deve-se evitar a irradiação do rim contralateral com dose a pélvis, seguida de uma dose de reforço de 1.500 a 2.000 cGy acima de 2.000 cGy, não permitindo também que mais de 30% restrita ao tumor primário. do fígado receba dose superior a 3.600 - 4.000 cGy. Quando se usa o fracionamento diário de 180 - 200 cGy, a dose na n Radioterapia combinada com a quimioterapia e res- medula espinhal deve ser no máximo de 4.500 cGy. secção transuretral 214 GUIA PRÁTICO DE UROLOGIA
  • 196.
    A tendência atualé a diminuição da agressividade e Técnicas de radioterapia da morbidade terapêutica, desenvolvendo-se táticas de tratamento que visem à preservação da bexiga. Pa- Doença intracapsular cientes com estágio T 2 a T4 podem ser incluídos em O principal objetivo nestes casos é administrar o máxi- um esquema terapêutico que consiste de: mo de radiação dentro da próstata, sendo muito pequena a chance de existir doença extraprostática e nos gânglios pélvi- • Ressecção transuretral do tumor, retirando-se o má- cos, não justificando o tratamento dessas estruturas. ximo possível de doença. As técnicas de tratamento radioterápico mais emprega- das são: • Quimioterapia neo-adjuvante - dois ciclos de meto- trexato, cisplatina e vimblastina. n Irradiação externa - utilizam-se quatro campos para- lelos e opostos, que incluem a próstata e margem de • Radioterapia associada à cisplatina - os campos de segurança de 3 a 4 cm, sendo dois campos ântero- irradiação incluem toda a pélvis, preservando-se a posteriores e dois campos laterais. A dose total pres- dose total de 4.000 a 4.500 cGy. A cisplatina é admi- crita é de 7.000 cGy administrada em frações diárias nistrada concomitantemente à radioterapia. de 170 a 180 cGy. Depois de completada essa primeira fase do tratamento, procede-se a nova avaliação por cistoscopia e biópsias. Pa- Pode-se ainda utilizar técnica com campos rotatórios e cientes com biópsias negativas recebem novo ciclo de radiote- de radioterapia conformacional, o que diminui ainda mais a rapia combinada com quimioterapia, sendo prescritos mais dose nos tecidos vizinhos (bexiga e reto), minimizando a mor- 1.000 a 1.500 cGy de radiação, localizada apenas na bexiga. bidade actínica. Os resultados de sobrevida com esta técnica são compa- ráveis aos da cistectomia isolada. A grande vantagem, porém, n Braquiterapia com “semente” de Iodo-125 - consiste é que 45% a 50% dos pacientes preservam uma bexiga fisio- na colocação de várias fontes de iodo radioativo (I- logicamente perfeita, melhorando de forma acentuada a qua- 125) denominadas de “sementes”, implantadas de lidade de sobrevida. forma permanente dentro da glândula prostática, por intermédio de agulhas especiais, introduzidas sob a Efeitos colaterais da radioterapia visão direta do ultra-som transretal. A dose total de A radiação provoca efeitos colaterais agudos – diarréia e radiação depositada no interior da próstata chega a cistite – que podem ser controlados com medicação específi- ser três a quatro vezes maior que a da radioterapia ca (fenazopiridina, atropina), sendo, na maioria, de intensida- externa convencional. Entretanto, a dose no reto e na de média a moderada. bexiga adjacentes são muito inferiores à da radiotera- O paciente é encorajado a ingerir o máximo possível de pia tradicional graças à queda abrupta dos níveis de líquidos e evitar alimentação condimentada. radiação fora dos limites da cápsula prostática. A dose Os efeitos tardios mais freqüentes da radioterapia são a cis- total intraprostática atinge de 16.000 a 25.000 cGy, tite crônica, que acontece em 10% dos casos, e a contratura da sendo portanto muito eficaz na destruição da doença bexiga com diminuição de sua capacidade, que acontece em 1%. localizada. Próstata Alguns centros aplicam outro tipo de braquiterapia que A radioterapia vem apresentando uma importância cres- utiliza o Iridium-192 conhecido como a técnica de “alta taxa cente no tratamento dos tumores malignos da próstata, princi- de dose”. A diferença principal para a braquiterapia com “se- palmente após o descobrimento do PSA, que permite o diag- mentes” de iodo é que nestes casos, as fontes radioativas são nóstico em estágio ainda inicial, com doença localizada ape- introduzidas de forma temporária, sendo a dose nos tecidos e nas dentro da glândula. órgãos vizinhos bastante elevada, provocando efeitos colate- A primeira medida frente um paciente com adenocarcino- rais indesejáveis, porém transitórios. ma de próstata é classificá-lo como portador de doença localiza- da dentro da pélvis ou disseminada, pois a tática de abordagem Doença extracapsular terapêutica vai depender principalmente deste estagiamento. O tratamento radioterápico visa destruir não só a doença Nos estágios iniciais, em que não existem metástases dis- intraprostática como também todos os focos neoplásicos ex- tantes clinicamente manifestas, a doença pode estar confina- tracapsulares localizados no tecido periglandular, nas vesícu- da dentro dos limites da cápsula prostática ou se apresentar já las seminais e nos gânglios linfáticos pélvicos. com invasão do tecido extracapsular, das vesículas seminais Para tal, são aplicados campos de radiação de maiores ou de gânglios pélvicos regionais. A identificação da exten- dimensões, abrangendo todo o conteúdo pélvico, seguidos de são real da doença é fundamental na programação dos cam- campos menores, restritos aos limites da próstata, com mar- pos e da dose de radiação, para que todas as áreas comprome- gens de segurança de 3 cm aproximadamente para concentrar tidas sejam incluídas dentro do volume de tratamento. maior dose apenas no tumor primário. GUIA PRÁTICO DE UROLOGIA 215
  • 197.
    A dose totalprescrita nos campos grandes que incluem n Efeitos colaterais tardios - A incidência de graves toda a pélvis varia de 4.500 a 5.000 cGy, administrada em seqüelas urinárias ou do retossigmóide tardias são ra- frações diárias de 170 a 180 cGy. A dose no tumor primário, ras, de 3% a 5%. utilizando-se os campos reduzidos dirigidos apenas para o leito • Edemas dos membros inferiores e da bolsa escrotal prostático é de 2.000 a 2.500 cGy, dividida em frações diárias são ocasionais (< l%) nos casos de irradiação pélvica de 170 a 180 cGy. isolada, mas esta incidência pode aumentar para 10% Trabalhos atuais demonstram algumas vantagens na as- a 30% se tiver ocorrido esvaziamento ganglionar pél- sociação da radioterapia externa com o bloqueio hormonal vico. completo, através de drogas antiandrogênicas. Nos casos de doença localmente avançada, foram relata- • Proctite crônica - pode acometer 4% dos pacientes das melhoras na sobrevida livre de doença de 23% para 41% e tratados pela radioterapia isolada e 10% se houver as- de 10% para 22% na sobrevida global, com a associação de sociação com a linfadenectomia pélvica. Tratada com hormonioterapia adjuvante ou neo-adjuvante à radioterapia enemas e supositórios de corticóides e antiinflamató- externa. rios. • Cistite crônica - ocorre em menos de 5%, podendo Irradiação pós-operatória vir associada a episódios de hematúria. A cistectomia Publicações recentes demonstram que após a prostatec- total só é necessária em aproximadamente l% dos ca- tomia radical, podem-se encontrar margens patologicamente sos. positivas em 10% a 60% dos estágios T1 e T 2, que serão res- ponsáveis por recidivas locais ou metástases distantes se não •Estreitamento de uretra - com incidência aproxima- tratadas em tempo. da de 5%, torna-se mais freqüente nos que sofreram Nos pacientes com comprovada doença residual pós-ope- ressecção transuretral prévia. ratória, micro ou macroscópica, está indicado tratamento ra- •Disfunção da ereção - pode acontecer em 15% a 50% dioterápico imediato para controle da doença local e preven- dos pacientes, dependendo da idade e da técnica de ção de metástases a distancia, melhorando as taxas de sobre- radiação. Por ser um dado de difícil avaliação, persis- vida. te a necessidade de investigação mais adequada. Ainda não existe um consenso universal quanto a me- lhor técnica de radiação a ser aplicada nestes casos. Al- • Incontinência urinária - 9% dos casos irradiados po- guns sugerem a irradiação apenas do leito prostático, en- dem desenvolver incontinência urinária de intensida- quanto outros indicam o tratamento também dos gânglios de variável, alguns necessitando de protetores e ou- pélvicos. tros relatando apenas perda de algumas gotas de uri- Os campos de radiação empregados na radioterapia pós- na. operatória são semelhantes aos da radioterapia exclusiva. No entanto, prescreve-se dose mais baixa, de 6.000 a 6.500 cGy, Testículos não só em consideração ao prejuízo causado pela cirurgia na De acordo com os achados histopatológicos, pacientes vascularização sangüínea pélvica, como também por ser me- com tumor de células germinativas do testículo podem ser clas- nor o volume de doença a ser destruída. sificados em dois grupos: Efeitos colaterais n Portadores de tumores do tipo seminoma. n Efeitos colaterais agudos consistem de: n Portadores de tumores não-seminomatosos. • Enteroproctite transitória, que se manifesta por di- Os seminomas são neoplasias que apresentam grande sen- arréia, desconforto retal e sangramento retal ocasio- sibilidade à radiação. Por isso a radioterapia desempenha um nal. Deve ser tratada com medicação paliativa (anti- papel de grande importância, oferecendo resultados gratifi- diarréicos e antiespasmódicos). cantes de cura e paliação. Os tumores não-seminomatosos, por outro lado, são muito sensíveis aos esquemas de poliqui- • Cistouretrite, manifesta por disúria, aumento da fre- mioterapia atualmente disponíveis, tendo a radioterapia uma qüência urinária, noctúria e hematúria micro ou ma- importância secundária em sua abordagem terapêutica, indi- croscópica. Medicar com antiespasmódicos, antiin- cada apenas como medida paliativa. flamatórios e encorajar a ingestão de 1,5 a 2 litros de A indicação e a técnica da radioterapia nos seminomas líquidos por dia. puros dependem principalmente do estagiamento da doença. • Eritema e descamação seca ou úmida na região do n Estágio I - A irradiação dos gânglios paraaórticos e períneo e na prega interglútea. Prescrever cremes ou pélvicos homolaterais deve ser recomendada em to- pomadas para prevenir infecção secundária e estimu- dos os casos após a orquiectomia, pois a incidência lar a cicatrização. de metástases em linfonodos retroperitoneais é de 15% 216 GUIA PRÁTICO DE UROLOGIA
  • 198.
    a 20%. Comoa completa erradicação da doença pode de doença inicial ou mesmo nas de tumor residual. O ser alcançada com dose de radiação relativamente alto risco de toxicidade pela radioterapia empregada baixa, a indicação da radioterapia é mandatória nos após vários ciclos de quimioterapia, principalmente seminomas em estágio 1, oferecendo taxas de cura de no mediastino, faz com que se indique a radiação ape- 99,3%, com morbidade praticamente ausente (0,3%). nas nos focos de recidiva após a confirmação da doen- ça em atividade. n Estágio II - A conduta terapêutica vai depender prin- cipalmente do volume de doença retroperitoneal. Técnicas de radioterapia dos seminomas Pacientes com estágio II A (tumor < 2 cm de diâmetro) e II B (massa com 2 a 5 cm de diâmetro) podem receber radio- n Estágios I e II A - Os campos de radiação devem se terapia nos gânglios paraaórticos e pélvicos homolaterais, ajus- estender desde a 10a vértebra torácica até o bordo su- tando-se os campos de radiação e a dose de forma a incluir as perior do buraco obsturador, englobando toda a ca- massas mais volumosas. deia de gânglios paraaórticos e pélvicos homolaterais, A irradiação profilática do mediastino nos estágios II A evitando-se no entanto a irradiação dos rins e da he- e II B já está praticamente abolida pelo potencial de toxicida- mipélvis contralateral. de cardiopulmonar e por dificultar tratamentos quimioterápi- Se o paciente pretende manter a fertilidades, deve-se cos futuros, caso sejam necessários. usar proteção do testículo oposto. Usam-se dois cam- O tratamento ideal para o estágio II C (massa retro- pos paralelos e opostos, sendo a dose total prescrita peritoneal de 5 a 10 cm de diâmetro) ainda é controverso, com de 2.500 a 3.000 cGy, administrada em frações diá- várias técnicas de abordagem. As condutas mais freqüentes rias, variando de 160 a 180 cGy. são: • Irradiação isolada da doença infradiafragmática. n Estágio II B - Devem-se ajustar os campos de radia- Se surgir doença recidivada no mediastino ou qualquer ção de forma que incluam todo o volume da doença, outra área, iniciar a poliquimioterapia. evitando-se no entanto a irradiação do parênquima renal. Se o tamanho da massa tumoral for maior que • Quimioterapia com múltiplas drogas, reservando a ir- 4 cm, a dose total de radiação deve ser aumentada radiação apenas para áreas de doença residual ou como para 3.500 cGy na área de maior volume de doença. “consolidação” nos focos de doença inicial volumosa. n Estágio II C - Se for decidido efetuar tratamento ra- A escolha entre os dois procedimentos depende do tama- dioterápico logo de início e o campo de radiação atin- nho e da localização da neoplasia retroperitoneal. Se o volu- gir grande parte dos rins, deve-se proceder à diminui- me tumoral se localiza no eixo central, sem superposição aos ção progressiva do tamanho do campo de radiação, rins e fígado, pode-se indicar a radioterapia como tratamento acompanhando a regressão de massa neoplásica. Es- inicial. Se a doença, no entanto, se situa em posição tal que a tes tumores geralmente respondem muito rapidamente irradiação incluiria grande parte dos rins ou fígado, deve-se à radiação, diminuindo de volume logo nas primeiras indicar a quimioterapia para evitar a radiotoxicidade desses semanas de tratamento. Não se devem aplicar doses órgãos. superiores a 1.800 cGy a mais de dois terços do pa- Nos casos de doença retroperitoneal maior que 10 cm de rênquima renal. Por isso, o ideal é tratar com poliqui- diâmetro, a taxa de recidiva local após radioterapia isolada é mioterapia, evitando-se a nefrotoxicidade provocada muito alta (40%). Estes pacientes devem, portanto, ser trata- pela radiação. dos exclusivamente pela quimioterapia. Efeitos colaterais da radioterapia n Estágio III e IV - O tratamento ideal destes casos, A irradiação de seminomas é associada a complicações raramente encontrados na prática clínica, é a poliqui- de intensidade moderada, como por exemplo dispepsia (5% a mioterapia, persistindo opiniões controversas com re- 6%) e úlceras pépticas (2% a 3%). Porém, devido à baixa dose lação à indicação de radioterapia como forma de “con- empregada, não se verificam complicações tardias importan- solidação” nas áreas que apresentam maior volume tes. GUIA PRÁTICO DE UROLOGIA 217
  • 199.
    Bibliografia recomendada l. CHAO, PEREZ CA, BRADY LW, Radiation oncology: Management decisions. New York, 1999. 2. JUNSELA H, MAMIO K, ALFTHAN O et al. Preoperative irradiation in the treatment of renal adenocarcinoma. Scand J Url Nephrol 1977; 11: 277-81. 3. BROOKLAND RK, RCHTER MP. The post-operative irradiation of transitional cell carcinoma of the renal pelvis and ureter. J Urol 1985; 133: 952-5. 4. PARSONS JT, MILLION RR. Role of planned preoperative irradiation in the management of clinical stage B2 - C (T3) bladder carcinoma in the 1980’s. Semin Surg Oncol 1989, 5: 255-65. 5. REISINGER AS, MOHIUDDIN M, MULHOLLAND SG. Combined pre and post-operative adjuvant radiation therapy for bladder cancer: a 10 year experience. Int J Radiat Oncol Biol Phys 1992; 24: 463-8. 6. PARSONS JT, ZLOYECKI RA. BLADDER. IN: Perez CA, Brady LW, (eds.). Principles and practice of radiation oncology, 3rd ed. Lippincot - Raven Publishers. Philadelphia, 1998: 1543-71. 7. KAUFTMAN DS, SHIPLEY WU, GRIFFIN PP et al. Selective bladder preservation by combination treatment of invasive bladder cancer. N Engl J Med 1993; 329: 1377-82. 8. HANKS GE, LEE WR, HANLON AL et al. Conformal technique dose escalation for prostate cancer: chemical evidence of improved cancer control with higher doses in patients with pretreatment prostate specific antigen > 10 ng/ml. Int J Radiat Oncol Biol Phys 1996; 35: 861-8. 9. BLASKO JC, GRIMM PD, RADGE H. Brachytherapy and organ preservation in the management of carcinoma of the prostate. Sem Radiat Oncol 1993; 3: 240-9. 10. BOLLA M, GONZALEZ D, WARDE P et al. Improved survival in patients with locally advanced prostate cancer treated with radiotherapy and goserilin. N Engl J Med 1997; 337: 295-300. 11. EISBRUCH A, PEREZ CA, ROESSLER E et al. Adjuvant irradiation after prostatectomy for carcinoma of prostate with positive surgical margins. Cancer 1994; 73: 884-7. 12. ZAGARS GK, BABAIAN J. Stage 1 testicular seminoma: rationale for postorchidectomy radiation therapy. Int J Radiat Oncol Biol Phys 1987; 13: 155. 13. LAI PP BERNSTEIN MJ, KIM H et al. Radiation therapy for stage I and II. A testicular seminoma. Int , J Radiat Oncol Biol Phys 1994; 28: 373. 218 GUIA PRÁTICO DE UROLOGIA
  • 200.
    Capítulo 37 Quimioterapia emUrologia Ricardo Pasquini* Glaci L. Moura Introdução Terapia biológica A ação antitumoral do interferon parece estar relaciona- Os tumores geniturinários são heterogêneos quanto a sua da a um efeito direto, aliando-se a efeitos imunoestimulatórios biologia e representam, sem dúvida, um grupo intrigante quan- e antiangiogênicos. O uso de interferon alfa determina res- do se consideram as variadas respostas obtidas com a quimio- postas objetivas, variando de 15% a 20%, com uma média de terapia. A introdução da combinação cisplatina, bleomicina e duração de seis a dez meses. A associação com outras dro- vimblastina revolucionou o manejo dos tumores avançados de gas, especialmente vimblastina e medroxiprogesterona, não testículo; entretanto, ensaios clínicos não conseguiram mos- mostrou aumento nas taxas de resposta. O custo e a toxici- trar benefício em quimioterapia isolada ou combinada nos tu- dade desta modalidade de tratamento devem ser considera- mores renais e de próstata. Os avanços nas áreas de biologia dos, especialmente por não haver impacto em termos de molecular e manipulação genética, o surgimento de novas dro- sobrevida. A interleucina 2 é uma linfocina e não apresenta gas e o desenvolvimento de técnicas mais apuradas de diag- nenhuma atividade antitumoral direta. Sua atuação se dá nóstico vêm mudando alguns dos conceitos acima. O presente através de mecanismo estimulador da diferenciação capítulo tratará dos tumores geniturinários com relação a sua linfocitária. A resposta tumoral a esse agente varia de 0 a resposta à quimioterapia e tecerá algumas considerações so- 35% e, nos casos com resposta completa, a remissão pode bre futuras perspectivas de tratamento. durar acima de 18 meses. Associando-se o interferon a cé- lulas LAK (“lymphokine-activated killer”) ou a células TIL Quimioterapia em carcinoma (“tumor infiltrating lymphocytes”), encontram-se respos- de células renais tas ao redor de 15% a 20%, sendo que os melhores resulta- O carcinoma de células renais é considerado uma neo- dos ocorrem em pacientes com bom índice de desempenho e plasia quimiorresistente quando são considerados os critérios previamente nefrectomizados. atuais de resposta tumoral. Os agentes citotóxicos mais utili- zados demonstram respostas marginais e não existe benefício Conclusão em termos de sobrevida ou melhora da qualidade de vida quan- A terapia citotóxica adjuvante e o tratamento da doen- do do emprego dos mesmos. Inúmeras avaliações com dife- ça metastática do tumor renal representam assunto de inte- rentes agentes revelaram respostas ao redor de 6%, sendo que resse para pesquisas clínicas com novas drogas, conside- o agente quimioterápico mais amplamente estudado foi a rando-se as inexpressivas respostas obtidas até o momento. vimblastina. Esta droga, mesmo usada semanalmente, não A terapia hormonal tem uso limitado e o tamoxifeno em mostrou respostas superiores. A explicação para a pouca sen- altas doses encontra-se em fase de avaliação. A terapia bio- sibilidade aos agentes citotóxicos reside possivelmente na ex- lógica representa atualmente a opção com melhores res- pressão da glicoproteína P de múltipla resistência às drogas, postas em pacientes com boas condições clínicas, deven- presente na superfície da célula tumoral. do-se pesar os custos e a toxicidade. Pouco progresso tem sido atingido nos últimos anos no tratamento desse tumor Terapia hormonal e, considerando-se suas características únicas em termos Estudos experimentais demonstraram a inibição do cresci- de resistência às drogas, remissão espontânea, dormência mento tumoral em presença de acetato de medroxiprogesterona, tumoral e resposta à imunomodulação, constitui-se em in- porém, evidências clínicas e laboratoriais não confirmaram be- teressante modelo para que novas estratégias sejam tenta- nefícios que possam justificar seu uso em caráter adjuvante. das. Quimioterapia em tumores Endereço para correspondência: de pênis e uretra Caixa Postal 1.920 O papel da quimioterapia é restrito a tumores metastáti- 80001-970 - Curitiba - PR cos e em recaída e varia conforme o tipo histológico. Os pa- Tel.: (0--41) 262-6665 - Fax: (0--41) 264-5472 cientes com tumores de células transicionais apresentam al- E-mail: tmo@hc.ufpr.br guma resposta com os análogos da platina. Os agentes citotó- GUIA PRÁTICO DE UROLOGIA 219
  • 201.
    xicos mais comumenteusados são a bleomicina, a cisplatina e pacientes. O regime mais amplamente empregado é o M- o metotrexato, com respostas que atingem até 60% dos casos. VAC, desenvolvido em 1983, no qual são utilizados meto- As respostas obtidas geralmente são de curta duração, mas trexato, vimblastina, adriamicina e cisplatina. Quando se com toxicidade substancial, e raramente resultam em remis- analisam as respostas obtidas com M-VAC e outros dife- sões completas. Novas drogas vêm sendo testadas e ainda não rentes regimes quimioterápicos, não se observam benefí- há repercussão em termos de remissão e sobrevida. Quimiote- cios inequívocos em termos de sobrevida. Entretanto, a rapia neo-adjuvante associada ou não a radioterapia é opção metodologia empregada não foi a ideal para que se possam em fase investigacional para pacientes com doença volumosa tirar conclusões definitivas sobre o assunto. A toxicidade e linfonodos inguinais fixos. da quimioterapia pode ser expressiva e este fato deve ser levado em conta no processo de decisão quanto à oportuni- Conclusão dade de seu emprego. Apesar de ser um assunto conflitante, O papel da quimioterapia nas neoplasias de pênis e ure- a recomendação atual recai, ainda, no uso da combinação tra está restrito às situações localmente avançadas e metastáti- M-VAC como a melhor escolha de tratamento. Os pacien- cas, com respostas acima de 50% para algumas variantes his- tes candidatos a quimioterapia seriam aqueles com doença tológicas, porém sem benefício na sobrevida. Estudos adicio- restrita a linfonodos e em condições clínicas que sejam com- nais também são necessários para confirmar os resultados pre- patíveis com a potencial toxicidade desta quimioterapia. liminares da quimioterapia isolada ou associada a radiotera- O papel da quimioterapia como estratégia neo-adju- pia como tratamento neo-adjuvante. vante é sem dúvida objeto de grande interesse, pois presu- me-se que a quimioterapia pode oferecer um potencial de Quimioterapia em tumores prostáticos preservação da bexiga, permitindo observar a remissão pa- Tradicionalmente o tratamento quimioterápico tem sido tológica pós-tratamento. Os esquemas em estudo são o M- levado em consideração nos casos de pacientes com doen- VAC e o M-VEC, este último substitui a adriamicina pela ça metastática, de caráter agressivo e androgênio-indepen- epirrubicina. Outros agentes quimioterápicos vêm sendo dente, a partir de observações originadas dos trabalhos re- testados, como a combinação paclitaxel e carboplatina e trospectivos que compreendiam casuísticas heterogêneas no gencitabina e cisplatina – esta última em fase de conclusão que concerne aos métodos diagnósticos e aos regimes tera- –, comparando-se com o M-VAC. Estudos moleculares po- pêuticos. Recentemente apareceram algumas observações derão contribuir para uma melhor seleção de pacientes e, que parecem indicar um potencial mais amplo para o uso conseqüentemente, para uma terapêutica mais adequada. da quimioterapia. Hoje em dia a maioria dos pacientes se apresenta em boas condições clínicas, com mínimas mani- Conclusão festações da doença e apenas aumento do PSA. Nos pa- Apesar de a neoplasia maligna de bexiga ser altamente cientes com progressão da doença em vigência de hormo- sensível à quimioterapia, os estudos falharam, até o presente nioterapia, a associação de mitoxantrono e prednisona re- momento, na demonstração dos benefícios em termos de so- sultou em importante redução da dor, acompanhada de de- brevida e revelaram toxicidade elevada. A quimioterapia neo- clínio nos valores do PSA em 40% a 50% dos casos. Esta adjuvante oferece potencial promissor pela possibilidade de proposta de tratamento e outras combinações, incluindo preservação da bexiga, porém ainda aguarda o término de químio-hormonioterapia, somente devem ser consideradas pesquisas em andamento. A análise de gene supressor tal- recomendação definitiva após estudos cuidadosamente se- vez possa oferecer melhor seleção de pacientes para rece- lecionados para definir sua aplicabilidade. ber terapia mais agressiva e desenvolver novas modalida- des de tratamento. Conclusão Importantes observações que começam a ser feitas em Quimioterapia em tumores de testículo diferentes grupos de pacientes possivelmente resultarão, nos Os tumores germinativos de testículo representam um próximos anos, na definição do papel da quimioterapia e fascinante grupo de neoplasias sobre o qual a ação da qui- da químio-hormonioterapia no câncer de próstata, tradici- mioterapia oferece grande chance de sucesso com curas ao onalmente considerado um tumor sem resposta à quimiote- redor de 75%. O tratamento deve ser multidisciplinar para rapia. os diferentes estádios e trataremos aqui apenas das situa- ções de indicação quimioterápica. As considerações mo- Quimioterapia em tumores de bexiga dernas para o tratamento nos diferentes estádios baseiam- Aproximadamente a metade dos pacientes com carci- se no Consenso Internacional de Classificação de Fatores noma de células transicionais de bexiga e com invasão de de Risco do Grupo Colaborativo Internacional de Tumores musculatura desenvolve metástases. Para este grupo e para Germinativos (tabela 2) associadas à classificação TMN/ os pacientes que se apresentam com doença metastática ao AJCC (tabela 1) para tumores testiculares de 1997. O es- diagnóstico são necessárias novas opções terapêuticas. Os quema quimioterápico mais usado é o PEB (cisplatina, eto- tumores de bexiga mostraram-se altamente sensíveis à qui- posido e bleomicina), num total de três a quatro ciclos. Este mioterapia com os esquemas incluindo cisplatina, determi- regime apresenta boa tolerância e toxicidade moderada. As nando respostas parciais e completas em 40% a 75% dos indicações de quimioterapia serão descritas a seguir. 220 GUIA PRÁTICO DE UROLOGIA
  • 202.
    Tabela 1 TUMORES DETESTÍCULO CLASSIFICAÇÃO TNM - 1997 Tumor primário (Tp) A extensão do tumor primário é definida após a orquiectomia radical Tp Tumor primário não pode ser definido (se a orquiectomia não foi realizada, deverá ser usado TX) TpO Sem evidência de tumor primário Tpis Neoplasia germinativa intratubular (carcinoma in situ ) Tp1 Tumor confinado ao testículo e epidídimo sem invasão vásculo-linfática, tumor pode invadir túnica albugínea, porém sem envolvimento da túnica vaginal Tp2 Tumor confinado ao testículo e epidídimo sem invasão vásculo-linfática, tumor infiltrando-se através da túnica albugínea com envolvimento da túnica vaginal Tp3 Tumor invade o cordão espermático com ou sem invasão vásculo-linfática Tp4 Tumor invade o escroto com ou sem invasão vásculo-linfática Linfonodos regionais • Clínico NX Linfonodos regionais não podem ser determinados NO Ausência de metástases em linfonodos regionais N1 Metástases em linfonodos com 2 cm ou menos nos maiores diâmetros ou múltiplos linfonodos com menos de 2 cm nos maiores diâmetros N2 Metástases em linfonodos entre 2 e 5 cm nos maiores diâmetros ou múltiplos linfonodos, com massas entre 2 e 5 cm N3 Metástases em linfonodos com mais de 5 cm nos maiores diâmetros • Patológico NpX Linfonodos regionais não podem ser determinados NpO Ausência de metástases em linfonodos regionais Np1 Metástases em linfonodos com 2 cm ou menos nos maiores diâmetros e menos de cinco linfonodos comprometidos, nenhum com mais de 2 cm nas maiores dimensões Np2 Metástases em linfonodos entre 2 e 5 cm nas maiores dimensões; ou mais de cinco linfonodos comprometidos, nenhum maior que 5 cm; ou evidência de extensão extragonadal Np3 Metástases em linfonodos com mais de 5 cm nos maiores diâmetros • Metástases a distância (M) MX Metástases a distância não podem ser determinadas MO Sem evidência de metástases a distância M1 Metástases a distância M1a Metástases presentes, exceto regionais e pulmonares M1b Metástases viscerais (exceto pulmonares) S1 ........................................................................ DHL ....................................................... < 1,5 X N e HCG (mIU/mL) ............................................... < 5.000 e AFP (ng/mL) ................................................... < 1.000 S2 ........................................................................ DHL ................................................... 1,5 – 10 X N ou HCG (mIU/mL) ........................................ 5.000 – 50.000 ou AFP (ng/mL) ............................................ 1.000 – 10.000 S3 ........................................................................ DHL ...................................................... > 10 X N ou HCG (mIU/mL) ............................................. > 50.000 ou (N corresponde ao valor do limite superior AFP (ng/mL) .................................................. >10.000 normal para desidrogenase láctica) Grupos de estadiamento Estádio O T pis NO MO SO Estádio I T p1-4 NO MO SX Estádio IA Tp1 NO MO SO Estádio IB Tp2 NO MO SO Tp3 NO MO SO Tp4 NO MV SO Estádio IS Qualquer T NO MO S1-3 Estádio II Qualquer T N 1-3 MO SX Estádio IIA Qualquer T N1 MO SO Qualquer T N1 MO S1 Estádio IIB Qualquer T N2 MO SO Qualquer T N2 MO S1 Estádio IIC Qualquer T N3 MO SO Qualquer T N3 MO S1 Estádio III Qualquer T Qualquer N M1 SX Estádio IIIA Qualquer T Qualquer N M1a SO Qualquer T Qualquer N M1a S1 Estádio IIIB Qualquer T N 1-3 MO S2 Qualquer T Qualquer N M1a S2 Estádio IIIC Qualquer T N 1-3 MO S3 Qualquer T Qualquer N M1a S3 Qualquer T Qualquer N M1b Qualquer S Abreviações: AFP: alfafetoproteína; HCG: gonadotrofina coriônica humana; DHL: desidrogenase láctica. GUIA PRÁTICO DE UROLOGIA 221
  • 203.
    Tabela 2 CONSENSO DO GRUPO COLABORATIVO INTERNACIONAL DE TUMORES DE CÉLULAS GERMINATIVAS CLASSIFICAÇÃO PROGNÓSTICA Risco Seminoma Não-seminona Baixo Qualquer valor para os marcadores tumorais AFP < 1.000 ng/mL HCG < 5.000 mU/mL DHL < 1,5 x o valor do limite superior normal Metástases viscerais ausentes (exceto pulmonares) Metástases viscerais ausentes (exceto pulmonares) Intermediário Qualquer valor para os marcadores tumorais AFP 1.000 – 10.000 ng/mL HCG 5.000 – 50.000 mU/mL DHL 1,5 – 10 x o valor do limite superior normal Metástases viscerais presentes (exceto pulmonares) Metástases viscerais ausentes (exceto pulmonares) Qualquer sítio primário Sítio primário em gônada ou retroperitônio Alto Não-aplicável AFP ≥ 10.000ng/mL HCG ≥ 50.000 mlU/mL DHL ≥ 10 X o valor do limite superior normal Metástases viscerais presentes (exceto pulmonares) Sítio primário em mediastino Abreviações- AFP: alfafetoproteína; HCG: gonadotrofina coriônica humana; DHL: desidrogenase láctica. Para os tumores germinativos seminomas as indicações Quimioterapia em tumores mais freqüentes são: de testículo refratários e em recaída n Pacientes com estádios avançados, ou seja, estádios Apesar dos avanços obtidos nos últimos 20 anos, 10% a IIC e III. 30% dos pacientes não respondem ao tratamento e recaem n Pacientes com estádios I, IIA e IIB nas situações em após a quimioterapia primária. Estes pacientes são candidatos que não se pode oferecer radioterapia (rim em ferra- a quimioterapia de salvamento e poderão ainda ser curados. dura, doença inflamatória intestinal ou segundo tu- Em pacientes sensíveis à cisplatina, a terapia de salvamento mor primário de testículo com tratamento radioterá- consiste em ifosfamida, vimblastina e cisplatina com sobrevi- pico anterior). da longa em 30% a 40% dos pacientes. Altas doses de quimio- terapia com transplante autólogo de medula óssea são reser- n Pacientes com recaída pós-radioterapia. vadas aos pacientes como terceira linha de tratamento e possi- bilitam sobrevida longa em 15% a 20% dos casos. Estudo re- Para os tumores germinativos não-seminomas as reco- cente vem mostrando benefício do transplante autólogo de me- mendações mais comuns são: dula óssea como primeira linha de tratamento para pacientes com fatores prognósticos desfavoráveis pelos atuais critérios n Pacientes com estádio clínico I e marcadores persis- internacionais. Novos agentes quimioterápicos, como a gen- tentemente elevados após orquiectomia (estádio IS) citabina e o paclitaxel, têm sido testados em situações de deverão receber quimioterapia pela alta incidência de refratariedade ou recaída e aguardam-se conclusões quanto metástases a distância. ao papel destas drogas. n Pacientes com estádio I com invasão vásculo-linfáti- Conclusão ca deverão receber quimioterapia, pois as chances de Os tumores germinativos de testículo constituem um gru- recaída podem chegar a 45%. po cujo sucesso do tratamento quimioterápico é inquestioná- n Pacientes estádios IIA e IIB com seis ou mais linfo- vel, estendendo-se até mesmo às situações avançadas. Os pa- nodos comprometidos, linfonodos maiores que 2 cm cientes com doença refratária, recaída e de alto risco deverão nos maiores diâmetros ou extensão extranodal. ser envolvidos em ensaios clínicos. As indicações de quimio- terapia em altas doses para os grupos citados acima aguardam n Pacientes com estádio IIC e III deverão receber qui- futuras recomendações. mioterapia inicialmente. 222 GUIA PRÁTICO DE UROLOGIA
  • 204.
    Bibliografia recomendada 1. SCHER HI, SHIPLEY WU, HERR HW. In: DeVita Jr. VT, Hellman S, Rosenberg SA. Cancer principles and practice of oncology. 5th ed., Philadelphia, Lippincott-Raven - New York, 1997; 1300-16. 2. OESTERLING J, FUKS Z, LEE CT, SCHER HI. In: DeVita Jr VT, Hellman S, Rosenberg SA. Cancer principles and practice of oncology. 5th ed., Philadelphia, Lippincott-Raven - New York,1997; 1322- 75. 3. HERR HW, FUKS Z, SCHER HI. In: DeVita Jr. VT, Hellman S, Rosenberg SA. Cancer principles and practice of oncology. 5th ed, Philadelphia, 1997; 1386-90. 4. BOSL GJ, SHEINFELD J, BAJORIN DF MOTZER RJ. In: DeVita Jr VT, Hellman S, Rosenberg SA. , Cancer principles and practice of oncology. 5th ed., Philadelphia, Lippincott-Raven - New York,1997; 1390-7. 5. LOEHRER PJ, DE MULDER PHM. In: Raghavan D, Scher HI, Leibel SA, Lange P, Principles and practice of genitourinary oncology, Philadelphia, Lippincott-Raven, New York,1997; 299-305. 6. MOTZER RJ, VOGELZANG NJ In: Raghavan D, Scher HI, Leibel SA, Lange P Principles and practice . of genitourinary oncology, Philadelphia, Lippincott-Raven - New York,1997; 885-96. 7. PIZZOCARO G, NICLLAI N, PIVA L. In: Raghavan D, Scher HI, Leibel SA, Lange P Principles and . practice of genitourinary oncology. Philadelphia, Lippincott-Raven, New York,1997; 973-7. 8. GOSPODAROWICZ MK, STURGEON JFG, JEWETT MAS. Early stage and advanced seminoma: role of radiation therapy, surgery and chemotherapy. Seminars in Oncology 1998; 25: 160-73. 9. MCCAFFREY JA, BAJORIN DF. Therapy for good risk germ cell tumors. Seminars in Oncology 1998; 25: 185-93. 10. NICHOLS CR, SAXMAN S. Primary salvage treatment of recurrent germ cell tumors: experience at Indiana University. Seminars in oncology 1998; 25: 210-4. 11. SIEGERT W, BEYER J. Germ cell tumors: Dose-intensive therapy. Seminars in oncology 1998; 25: 215- 23. 12. MANI S, VOGELZANG NJ. Is “off-protocol” chemotherapy for androgen-independent carcinoma of prostate warranted? Hematology/Oncology Clinics of North America 1996; 10: 749-68. GUIA PRÁTICO DE UROLOGIA 223
  • 205.
    Capítulo 38 Doenças Sexualmente Transmissíveis- DST Márcio Maia Lamy de Miranda Conceito Sintomatologia A transmissão acontece por contato sexual direto com as São doenças preferencialmente transmitidas durante a lesões (úlceras) abertas. O primeiro sintoma, como já descre- execução de atos sexuais. Com a maior liberalidade consegui- vemos, é uma pequena úlcera genital. da pela mulher em face dos preconceitos sexuais, as DSTs O bubão aparece tardiamente (sinal quase patognomôni- tornaram-se mais intensas em consultórios e em ambulatórios co) e poderá evoluir para a formação de abscesso, possibili- de instituições governamentais, soma-se a isso uma maior pro- tando uma fibrose dos linfáticos regionais e conseqüente ele- miscuidade sexual verificada atualmente. fantíase genital. A elefantíase vulvar é conhecida como Estiomene de Huguier. Úlceras anorretais, proctites, f issuras anais, abscessos e es- Linfogranuloma venéreo (LGV) tenoses anorretais são sintomas encontrados em homossexuais. A elefantíase por LGV de toda a área anorretogenital é Sinonímia conhecida por Síndrome de Jersild. Linfogranuloma inguinal, bubão climático, bubão vené- reo, linfadenite inguinal, poroadenite inguinal, 4 a doença ve- Diagnóstico nérea, doença de Frei, e, como é mais conhecida, doença de A Chlamydia trachomatis poderá ser identificada por es- Nicolas-Favre-Durand. tudo do aspirado do bubão (imunofluorescência - ELISA), por cultivo de tecido (raro entre nós), por sorologia e PCR. A pro- Etiologia va de Frei caiu em desuso. A serologia no LGV ativo é de 1:64 É uma DST crônica, produzida por três sorotipos especí- ou superior. ficos da Chlamydia trachomatis. É possível contaminar-se em qualquer parte do mundo, porém a maior prevalência é em Diagnóstico diferencial Devemos fazer o diagnóstico diferencial com todas as países de clima tropical e subtropical. enfermidades que cursam com úlcera genital e/ou linfadenite inguinal. São elas: síf ilis, herpes, cancróide, linfadenite bac- Fisiopatologia teriana, linfadenite por reticulose. O período de incubação varia de aproximadamente 3 a Quando da drenagem de qualquer abscesso inguinal, de- 30 dias. A lesão inicial é uma pequena úlcera genital (peniana, vemos sempre lembrar da possibilidade de tratar-se de LGV. vulvar ou anal), que não causa dor e que poderá passar des- percebida pelo paciente. Ocasionalmente, poderão ocorrer vá- Tratamento rias úlceras. Os antibióticos preferidos são as tetraciclinas e eritromi- O estágio seguinte é a adenite inguinal, que poderá ser cinas (2 g/dia) por um período de três semanas. As sulfas tam- uni ou bilateral, e que se desenvolve após a cura (dias ou se- bém têm bons resultados. manas) da úlcera genital inicial. É uma massa de gânglios in- Atualmente a azitromicina tem sido preconizada com fartados localizados abaixo do ligamento inguinal (sinal do sul- maior freqüência. As quinolonas, especialmente as ciproflo- co), formando abscessos que podem drenar espontaneamente. xacinas, têm sido muito utilizadas na Inglaterra. O bubão é muito doloroso, e a fase tardia caracteriza-se por bloqueio do sistema linfático local (figura 1). Figura 1 Endereço para correspondência: R. Ulisses Sarmento, 24 - 7o andar - Praia de Santa Helena 29052-320 - Vitória - ES Tel.: (0--27) 324-9132 GUIA PRÁTICO DE UROLOGIA 225
  • 206.
    Por ser tratamentoa longo prazo, é importante que o pa- parceiros. Uma pessoa também poderá se auto-infectar ao to- ciente obedeça o esquema prescrito por todo o tempo deter- car uma área infectada e depois coçar ou esfregar uma outra minado. região suscetível do corpo. O período de incubação do HSV é de dois a cinco dias Prevenção depois do contato com parceiro sexual infectado. Entretanto, A limitação de parceiros (as) sexuais é muito importante as lesões demoram aproximadamente dez dias para aparecer. e o uso de preservativo é fundamental, especialmente com O HSV permanece nas células nervosas do corpo por toda parceiros não-conhecidos. a vida causando sintomas periódicos em alguns pacientes. Também é de suma importância comunicar-se com seus Muitas pessoas podem estar infectadas com HSV sem, contu- parceiros sexuais, informando-os da enfermidade, podendo as- do, desenvolver sintomas. sim, ser evitada a contaminação “em cadeia” de outros parceiros. Diversos fatores, como calor, coito, menstruação, febre, estresse emocional (grandes alegrias, grandes decepções) po- RESUMO dem desencadear novos surtos de HSV. CONTATO SEXUAL Sintomatologia Os sintomas variam de pessoa para pessoa. Os episódios Úlceras rasas “abertas” da primo-infecção normalmente são mais exacerbados do que os de recorrência. BUBÃO • Lesão primária - Ocorre cerca de dez dias após o con- Exame específico para Chlamydia trachomatis tato com o parceiro infectado. Há a inoculação do ví- rus por lesão de continuidade da mucosa, ocasionando, a princípio, queimação ou prurido no local, e disúria LGV (sintomas prodrômicos). A seguir aparecem pápulas eritematosas que evoluem para pequenas vesículas com líquido citrino e que, com o tempo, se fundem forman- TRATAMENTO do úlceras rasas e dolorosas (figuras 2 e 3). Tetraciclinas Eritromicinas No homem a localização mais freqüente é na glande e Ciprofloxacinas prepúcio. Nos homossexuais masculinos é de localização perianal. Nas mulheres a freqüência é maior na vulva (gran- des e pequenos lábios, clitóris) e útero (canal cervical). Herpes genital (HSV) Não é infreqüente o quadro clínico ser acompanhado de febre, mal-estar geral, mialgia, fadiga e, por vezes, secreção Etiologia uretral e vaginal. É uma infecção viral contagiosa que atinge de 30 a 50 milhões de norte-americanos. São 500 mil casos novos por • Lesão recorrente - Normalmente os surtos são mais ano e aproximadamente 1.500 a 2.200 casos de neonatos in- amenos, com lesões mais simples e de resolução mais fectados por ano. A incidência geral é de 1:1.000 pessoas. Cerca rápida. Ocorrem em 30% a 70% dos pacientes que de- de 80% dos pacientes têm mais de um surto da enfermidade e senvolveram a lesão primária. muitos deles sofrem mais de quatro crises de HSV por ano. Essa infecção é causada pelo Herpesvirus hominis (HSV). Algumas infecções herpéticas, quer primárias ou recor- São dois tipos de vírus ADN: tipo 1 e tipo 2. O HSV 1 produz de rentes, não produzem sintomas e podem escapar ao diagnósti- 5% a 10% das lesões genitais: está mais relacionado com as le- co. Essas infecções silenciosas podem ser causa de HSV em sões orais (“cold sores” e “fever blisters”). O HSV 2 produz 90% novos parceiros. a 95% dos casos de herpes genital, quer peniano, vaginal ou anal. • Gravidez x HSV - Se a prima-infecção acontecer no período de gravidez, o risco de complicações obstétri- Fisiopatologia cas é mais importante, ocorrendo cerca de 40% de abor- Estima-se que 50% das infecções sejam assintomáticas. tos, partos prematuros e retardo de crescimento do feto, A contaminação se dá por contato íntimo oral, anal ou vagi- segundo Brown, de Seattle, EUA. nal, incluindo masturbação e beijo que permitem o contato direto com os fluidos corporais. O HSV não é transmitido pelo A transmissão placentária foi observada por Vontver em uso comum de toalhas ou em piscinas. Aproximadamente uma de cada 3.500 gestações. uma em seis pessoas infectadas pode ocasionalmente apre- As pacientes contaminadas ou portadoras assintomáticas sentar vírus ativos sem sintomas. Ou seja, o portador de HSV deverão recorrer à cesariana, pois na passagem do concepto é sempre um transmissor em potencial. Tais pessoas não apre- pelo canal vaginal o risco de contaminação pelo HSV é de cerca sentam as lesões vesiculares ou ulceradas, mas têm vírus ativo de 50%, quando for por prima-infecção. Na recorrência de HSV na saliva e nas secreções vaginais, podendo transmiti-los aos na gravidez, o risco de contaminação do feto cai para 5%. 226 GUIA PRÁTICO DE UROLOGIA
  • 207.
    Figura 2 Figura 3 • Neonatal x HSV - A infecção HSV neonatal é um qua- No neonato a dose é de 5 mg/dia, endovenosa, de 8 em 8 ho- dro grave e quase sempre requer hospitalização. Causa ras, por sete dias. quadros clínicos importantes de encefalite, mielite O tratamento das lesões recorrentes tem tido algum re- transversa, hepatite, esofagite, cegueira e surdez. En- sultado com os dois esquemas abaixo: tretanto, o quadro mais comum resulta em lesões ulce- radas da pele e da boca e infecção ocular. • Penciclovir: 250 mg, duas vezes ao dia por 120 dias; • Aciclovir: 200 mg, duas vezes ao dia por 180 dias. Diagnóstico Na grande maioria das vezes o diagnóstico é feito pela Prevenção história clínica e pelo exame físico das lesões. A prevenção poderá ser feita com práticas monogâmi- Vários testes de laboratório foram preconizados a fim de cas. Deve ser evitado o coito com parceiros(as) que tenham distinguir as úlceras herpéticas de outras infecções. alguma lesão genital ou oral. É imprescindível o uso de pre- O citodiagnóstico de Tzanck poderá ajudar no diagnósti- servativos nos coitos com parceiros que tenham história de co e sua positividade é refletida pela multiplicação nuclear e HSV Evitar o estresse emocional é um grande fator na pre- . balonização celular. A coloração pelo Papanicolau permite a venção de lesões recorrentes. observação de inclusões virais. O método mais fidedigno para o diagnóstico do HSV é a RESUMO cultura viral em tecidos: o resultado é observado em um ou dois dias. CONTATO SEXUAL OU NÃO A biópsia, que não é feita rotineiramente, permite esta- belecer com certa segurança o diagnóstico por identificação Vesículas ou úlceras rasas genitais dos corpúsculos de inclusão. Está em estudo a determinação do componente viral em História clínica de repetição “swab” da lesão. Cultura viral? Tratamento O tratamento sintomático é feito com o uso de qualquer antiinflamatório e analgésico. Às vezes, por apresentar infec- HSV ção secundária das lesões, o uso de antibiótico tópico ou sistê- mico se faz necessário. Tratamento? É muito importante manter a área infectada limpa e seca. O tratamento local das úlceras – apesar de não ser admitido por alguns autores – e o uso de cremes antivirais, do tipo aciclovir ou penciclovir, têm importante fator analgésico nestas lesões. Vírus do papiloma humano (HPV) A lesão pelo HSV não tem cura. Às vezes, o que conse- guimos é o controle das lesões. Os antivirais mais usados são Sinonímia o aciclovir e o penciclovir. O aciclovir foi descoberto em 1982 Condiloma acuminado, condiloma, condiloma venéreo, e seu uso foi autorizado pelo “FDA - Food and Drug verruga peniana, verruga venérea, papiloma venéreo, vegeta- Administration”, na dose de 200 mg via oral, cinco vezes ao ções venéreas, crista de galo. dia por cinco dias. Ultimamente, entrou no mercado o penciclovir e sua dose recomendada é de 250 mg via oral, Etiologia duas vezes ao dia por cinco dias. É uma doença conhecida desde a antiguidade, mas a des- O tratamento do HSV na gravidez é feito com aciclovir coberta do vírus só se deu em 1930, sendo que apenas a partir na dose de 200 mg via oral, cinco vezes ao dia por dez dias. de 1980 transformou-se num problema expressivo de DST. GUIA PRÁTICO DE UROLOGIA 227
  • 208.
    Figura 4 O vírus do papiloma humano (HPV) é o causador do con- diloma genital e, em suas múltiplas localizações e expressões Figura 4 clínicas, é a mais comum virose de transmissão sexual. Estima-se que 40 milhões de norte-americanos estejam infectados e parece que sua incidência está aumentando, devi- do à promiscuidade sexual do homem. Existem mais de 60 tipos diferentes de HPV. Os tipos 1-3 e 5 causam verrugas de membros superiores e inferiores. Os tipos 6 e 11 provocam lesões verrucosas nos genitais mas- culinos e femininos. Os tipos 16-18-31-33 e 35 parecem pro- vocar displasias celulares na vagina e no colo uterino. Nos EUA, um terço das mulheres com menos de 20 anos de idade e sexualmente ativas estão infectadas pelo HPV no Figura 5 colo uterino e na vulva. Algumas vezes, a infecção pelo HPV não causa lesão, e muitas pessoas passam a ter a “enfermidade subclínica”. Deve- se fazer a genitoscopia (peniscopia, colposcopia e vulvosco- pia). O Papanicolau não diagnostica mas pode alertar para a lesão pelo HPV. Um estudo científico demonstrou que 69% dos homens que têm relações com parceiras infectadas pelo HPV apresentam lesões penianas visíveis na peniscopia. Fisiopatologia Figura 6 A infecção pelo HPV é conseguida pelo contato direto pele a pele durante o ato sexual. As lesões podem ser auto- inoculadas nas áreas vizinhas. Nas mulheres é comum encontrar lesões na vulva, vagi- na, colo uterino, reto e orofaringe. Nos homens, na glande, fossa navicular, corpo do pênis, uretra, reto e orofaringe. O período de incubação é de dois a três meses. Muito pouco se sabe sobre a transmissão subclínica do HPV, embora alguns autores admitam ser doença menos contagiosa. Em crianças contaminadas pelo HPV, a infecção pode ser explicada por práticas de abuso sexual ou contaminação por seus pais, porém Tang et al, em 1978, propuseram a transmis- são transplacentária ao relatarem a presença de condiloma acu- des e pequenos lábios), vagina, colo uterino e perianal. Nos minado na região perianal de feto masculino. homens, a glande, fossa navicular, freio balanoprepucial, corpo do pênis e uretra. Nos homossexuais, região perianal e orofaringe. Sintomatologia O HPV aumenta com freqüência na gravidez, ocasião em O calor e a umidade associados a secreções anormais nos que a imunidade mediada pelas células está baixa. É rara a genitais não causam o desenvolvimento das verrugas genitais, contaminação do feto na hora do parto normal. Casos raros de mas parecem criar ambiente propício para que isso ocorra. infecção da orofaringe são descritos. Também é muito comum As verrugas podem ser carnosas e variar de tamanho. São o aparecimento de condilomas em imunodeprimidos (AIDS e indolores e podem ser protuberantes, pontiagudas ou planas. transplantados renais). Normalmente têm o aspecto de uma pequena “couve-flor” ou “crista de galo” (f iguras 4 e 5). Diagnóstico As verrugas não-tratadas poderão tornar-se gigantescas, Nos EUA são diagnosticados 1 milhão de casos novos por ano. causando a doença ou condiloma gigante de Buschke- Através do exame físico, quando existe lesão visível, não Lowenstein (figura 6). é difícil diagnosticar o condiloma. Uma pessoa contaminada pelo HPV poderá, provavelmen- A genitoscopia (peniscopia, vulvoscopia, colposcopia e te, conviver com o vírus em forma latente por toda vida. Um anuscopia), com o auxílio de ácido acético a 5% ou azul de to- vírus latente por 20 anos poderá, numa simples relação sexu- luidina a 1%, é de extrema validade. Não diagnostica, mas alerta al, voltar à forma ativa, causando o condiloma. Por essa razão para lesões “aceto-brancas” (devidas a coagulação protéica do o homem ou a mulher que já foram contaminados em alguma epitélio) ou “azuladas” (teste de Richart-Collins => liga ao DNA, fase da vida deverão ser acompanhados periodicamente. pois o azul de toluidina é um corante nuclear), que deverão Nas mulheres o sítio mais comum do HPV é a vulva (gran- receber mais atenção, fazendo-se, por exemplo, uma biópsia. 228 GUIA PRÁTICO DE UROLOGIA
  • 209.
    O Papanicolau anormal(displasias) poderá ser também • 5-Fluorouracil: doloroso, pode ulcerar, melhor resul- um indicador de infecção pelo HPV, porém não é um método tado intra-uretral. diagnóstico acurado. O diagnóstico citopatológico de infecção pelo HPV é • Creme de “Imiquinod” (Aldara): creme aprovado pelo caracterizado pela presença de coicilocitose, disceratoses e ano- FDA em 1997. É menos irritante que os tratamentos malias nucleares. Os coilócitos são células patognomônicas anteriores e parece ter bom resultado. das infecções pelo HPV (são considerados marcadores verda- deiros). • Eletrocauterização: sob anestesia local ou bloqueio As lesões histopatológicas induzidas pelo HPV são: loco-regional, dependendo do tamanho da lesão, infec- ções, dor, cuidados pós-operatórios. • condilomas puros; • Criocirurgia: necessita anestesia. Provoca dor no pós- • displasias - CIN sem sinais de presença de HPV; operatório, ulceração e infecção. • displasias - CIN com sinais de presença de HPV. • Laser: caro, necessita anestesia, infecção, dor no pós- operatório. São descritos condilomas planos, pontiagudos (apicula- dos), exofíticos, endofíticos (invertidos), condiloma atípico e Para pacientes que não têm respondido à terapia cirúrgi- ulcerado. A histopatologia confirma o diagnóstico, mas não ca ou medicamentosa tópica, que têm apresentado múltiplas identifica o HPV . recorrências ou têm lesões grandes, o uso de α-interferon lo- A microscopia eletrônica constitui técnica sofisticada. cal constitui terapêutica eficaz em 50% dos casos. Tem precisão variável devido a erros de amostragem e a me- didas imprecisas da partícula virótica causada por artefato de Complicações fixação. As complicações mais severas da infecção pelo HPV são A imuno-histoquímica identifica antígenos virais pre- o câncer de colo uterino e vulvar (2% das mulheres), e os ra- sentes internamente no capsídeo do vírus, porém, comum a ros casos de câncer de pênis e ânus. Existe relato de que o todos os tipos de HPV, isto é, não identifica o HPV. HPV pode estar relacionado ao câncer da próstata. A captura híbrida é um teste capaz de identificar os 14 tipos mais comuns do HPV que infectam o trato anogenital, Prevenção determinando com exatidão a presença ou não de DNA-vírus A prevenção das infecções pelo HPV é igual à de qual- de baixo risco (6-11-42-43 e 44) ou de médio a alto risco (16- quer DST: 18-31-33-34-45-52 e 56). É o método mais sensível de detec- ção do HPV. • evitar contato com parceiros(as) com verrugas geni- A captura híbrida é uma reação de hibridização molecu- tais; lar que usa sondas não-radioativas com ampliação de detec- • ter relações sexuais monogâmicas; ção dos híbridos por quimioluminescência. É um teste de fácil • usar preservativos. realização, de baixo custo e rápido. Por sua propriedade, a captura híbrida foi o teste escolhi- do pelo “National Cancer Institute” e pelo “National Institute RESUMO of Health”, dos EUA, em 1997, como teste padrão para um estudo de 10 mil mulheres com “ASCUS (Atypical Squamous CONTATO SEXUAL Cells of Undetermined Significance)” ou lesão intra-epitelial de baixo grau uterino. Lesões verrucosas mínimas Verrugas Tratamento Nenhum tratamento é curativo para a infecção causada pelo HPV. A associação de vários tratamentos poderá resultar na “cura clínica” da lesão. Genitoscopia Captura híbrida Os tratamentos mais utilizados para o HPV são: Lesões aceto-brancas HPV • Nitrogênio líquido: muito doloroso. • Podofilina creme ou solução: doloroso, pode causar TRATAMENTO úlceras e não pode ser usado em grávidas. Eletrorressecção? • Ácido tricloroacético: doloroso e pode causar úlceras. “Aldara”? GUIA PRÁTICO DE UROLOGIA 229
  • 210.
    Bibliografia recomendada 1. BERGER RE. In: WALSCH PC, RETIK AB, STAMEY TA, VAUGHAN ED (eds). Campbell’s Urology. 6th, Philadephia, 1992; 228-31. 2. BRATHWAITE AR, FIGUEROA JP WARD E. A comparison of prevalence rates of genital ulcers among , persons attending a sexually transmitted disease clinic in Jamaica. West Indian Med J 1997; 46: 67-71. 3. CHARLES GP Genital Herpes in males. In: MICHAEL M, MICHAEL EP, RICHARD HS. Iowa Health . Book: Infectious Diseases, 1992, Stanford University School of Medicine, Stanford, CA. http:/www.vh.org/ Patients/IHB/IntMed/Infectious/STDs/HerpesMen.html 4. Capturia hibrida. htpp://www.anticorpos.com.br/capturah.htm 5. CIRELLI R, HERNE K, MCCRARY M, LEE P TYRING SK. Fanciclovir: review of clinical efficacy and , safety. Antiviral Research 1996; 29:141-51. 6. Condiloma accuminata. Departamento de Salud del Condado de Erie. htpp://www.noha.cuny.edu:8080/sp/nycounty/erie/spbfwarts.html 7. Condiloma acuminado. htpp://192.148.167.160/em/condilom.htm 8. Condiloma viral. htpp://chasque.apc.org/pfizer/ets/condilom.htm 9. Departamento de Salud de Virginia, deciembre de 1997: llunsford@vdh.state.va.us 10. DAVIES N, CROWN LA. Lymphogranuloma venereum vs incarcerated inguinal hernia: the Gordian knot unraveled. Tenn Med 1997; 90:278-9. 11. DEVITA VT, HELLMAN S, ROSEMBERG S (eds). Cancer: principles and practice of Oncology, vol.1, 2nd ed, Philadelphia, J.B. Lippincott, 1993. 12. Genital Herpes: Office of Communications. National Institute of Allergy and Infectious Diseases. National Institutes of Health. Bethesda, Maryland 20892. U.S. Departament of Health and Human Services Public Health Service, August 1992. 13. Herpes Resource Center, A public service of the American Social HealthAssociation, American Social Health Association, 1995 . 14. KELOCK DJ, BARLOW R, SURVANA SK, GREEN S, ELEY A, ROGSTAD KE. Lymphogranuloma venereum: biopsy, serology, and molecular biology. Genitourin Med 1997; 73:399-401. 15. L’herpes génital: renseignements sur les MTS . Ministère de la Santé, Ontario, Canada, 1998. 16. MERTZ GL, LOVELESS MO, KRAUS SJ, TYRING SK, FOWLER SL and Collaborative Fanciclovir Genital Herpes Research Group. Fanciclovir for suppression of recurrent genital herpes. Presented at 34th Interscience Conf. Antimicrobial Agents and Chemotherapy, 1994, Orlando, FL,USA. 17. NAHMIAS AJ, ROIZMAN B. Infection with of genital herpes virus 1 and 2. N Engl J Med 1973; 289: 667-72, 719-25, 781-9. 18. ORIEL JD. In: MCCORNACK WM. Doenças transmitidas sexualmente. Bristol, England, 1983; 138-45. 19. PAPAGRIGOR S, RENNIE JA. Lymphogranuloma venereum as a cause of rectal strictures. Postgrad Med J 1998; 74:168-9. 20. SAMP AIO SAP CASTRO RM, RIVITTI EA. Dermatologia básica, 3a. ed, São Paulo, Livraria Editora Artes , Médicas Ltda, 1989. 21. SANTOS HL. HPV e Peniscopia. Monografia do Término da Residência Médica em Urologia. Universidade Federal do Espírito Santo, 1997. 22. SCOTT LL, SANCHEZ PJ, JACKSON GL et al.Thérapie à l’acyclovir contre l’herpes génital afin de prévenir la cesarienne. Obstet Gynecol 1996; 87:69-73. 23. SHCHERBO SN, MAKAROV VB, DUBININA IG. Diagnosis of chlamydial and gonococcal infection using the polymerase chain reaction method. Klin Lab Diagn 1997; 7:6-9. 24. WILLCOX RR. Chancroid, lymphogranuloma venereum and granuloma inguinale (donovanosis). In: MORTON RS, HARRIS JRW (eds). Recent advances in sexually transmitted diseases. Edinburgh, Churchill Livingstone, 1975; 185-97. 230 GUIA PRÁTICO DE UROLOGIA
  • 211.
    Capítulo 39 Uretrites João LuizSchiavini As uretrites são afecções inflamatórias da uretra que po- Sinonímia dem ter origem traumática, estar associadas a doenças sistê- A gonorréia é também conhecida como doença gonocó- micas, como por exemplo a síndrome de Reiter, ou ainda não cica e blenorragia, recebendo do vulgo nomes como: pinga- ter causa determinada, quando são classificadas como idiopá- deira ou escorrimento, devido ao corrimento uretral abundan- ticas. As uretrites mais comumente encontradas, no entanto, te e espontâneo; gota militar, dado a um dos seus aspectos são as que têm origem infecciosa. Apenas estas últimas serão epidemiológicos; gota matinal e estrela da manhã, como re- abordadas neste texto. Podemos acomodar as uretrites infec- sultado mais provável da sua freqüente associação com as ure- ciosas em dois grupos distintos, aproveitando as peculiarida- trites não-gonocócicas; esquentamento ou fogagem, devido à des de cada grupo: uretrites gonocócicas e uretrites não- estrangúria que provoca. gonocócicas. As uretrites gonocócicas são aquelas que, causadas sem- Breve histórico pre por uma única espécie de germe (Neisseria gonorrhoeae A citação mais antiga de que se tem notícia data de 2637 ou gonococo), têm manifestações clínicas idênticas em todos a.C. e foi feita pelos chineses durante o governo do imperador os casos em que há infecção por este germe. As uretrites não- Huang Ti. Foi também descrita detalhadamente no Talmud. gonocócicas são aquelas que, causadas por germes de dife- Há citações na Bíblia, sendo a mais antiga feita por Moisés rentes espécies, têm manifestações clínicas comuns, qualquer em 1500 a.C. no Levítico (III livro do Pentateuco) onde, além que seja o agente causador, desde que pertença ao grupo de da referência a esta doença, podem-se encontrar medidas sa- germes que mais freqüentemente causa uretrites, excetuando- neadoras visando ao seu controle. Galeno, em 130 a.C., atri- se a Neisseria gonorrhoeae. Há, ainda, um pequeno número bui-lhe o nome gonorréia (espermorréia) por acreditar tratar- de uretrites que são causadas por agentes microbianos inco- se de um fluxo de sêmen putrefato oriundo das gônadas. Ma- muns, as quais não abordaremos neste texto, dada sua rara imônides (1135–1204), citado por Hisch, diferenciou os cor- freqüência. rimentos uretrais do esperma, descrevendo que “a secreção flui sem ereção e sem prazer, a aparência é de pasta de cevada Uretrites gonocócicas (UG) dissolvida em água ou albumina coagulada e é o resultado de uma doença interna e essencialmente diferente do fluido se- A gonorréia é uma doença pandêmica, infecto-contagio- minal e do muco, sendo este mais homogêneo”. Paracelso, em sa, cujo agente causador é a Neisseria gonorrhoeae. Trata-se 1530, e Hunter, em 1767, consideraram gonorréia, sífilis e de uma moléstia de transmissão essencialmente sexual, dan- cancro mole como sendo de origem comum, conceito errôneo do-se o contágio por ocasião do coito, sendo excepcionalíssi- que persistiu por muito tempo respaldado na experiência de ma a contaminação acidental. Sua principal característica é a Hunter, que se auto-inoculou com o pus de um paciente, de- drenagem de abundante corrimento purulento e viscoso pela senvolvendo sífilis e gonorréia. O paciente apresentava can- uretra masculina. A gonorréia na mulher, em geral, é oligos- cro sif ilítico intra-uretral, fato desconhecido por Hunter, que sintomática, manifestando-se num quadro de vulvovaginite ou faleceu devido à sífilis assim adquirida. Ricord, em 1838, de- colpocervicite; o acometimento da uretra feminina, embora finiu gonorréia como inflamação da uretra, originária de vári- ocorra, não se manifesta com quadro clínico da mesma inten- as causas. A identificação do agente causador ocorreu somen- sidade que no homem. Parece que a espécie humana é vetor e te em 1879, por Abert Neisser, que o denominou de “Micro- hospedeiro exclusivo do gonococo. coccus gonorrhoeae” ou gonococo. Credé, em 1881, demons- trou a validade da solução de nitrato de prata na prevenção da oftalmia neonatal. A primeira cultura do germe é devida a Brumm em 1885. Após longos anos de uso da solução de per- Endereço para correspondência: manganato de potássio em irrigações e instilações intra-ure- Av. 28 de Setembro, 44 - sala 512 - Vila Isabel trais, surgem as sulfas como primeira medicação eficaz no 20551-031 - Rio de Janeiro - RJ combate à doença, substituída, mais tarde, pela penicilina. Em Tel.: (0--21) 204-0114/234-8138 1964, Thayer e Martin descobriram um meio de cultura seleti- E-mail: j.schiavini@pobox.com vo para a Neisseria gonorrhoeae. GUIA PRÁTICO DE UROLOGIA 231
  • 212.
    Segundo historiadores, agonorréia foi trazida da Europa Patogenia para as Américas pela tripulação de Colombo à época dos Após o contágio, durante um período de incubação de “grandes descobrimentos”. dois a dez dias, o gonococo consegue resistir temporariamen- te à ação das defesas do hospedeiro graças ao papel das fím- Epidemiologia brias. A fixação às células do hospedeiro se dá pela ação da As uretrites vêm ocupando, ao longo das últimas déca- protease IgA e proteínas II das fímbrias. A atividade ciliar das das, lugar de destaque dentre as doenças notificáveis. Embora células colunares do epitélio uretral é anulada pelos lipopolis- se possa observar uma prevalência de uretrites não-gonocóci- sacarídeos, e a fagocitose é estimulada pela proteína I. No in- cas sobre as uretrites gonocócicas, estas últimas ainda man- terior da célula, mais próximo à membrana basal, dentro de têm a liderança se projetados os dados obtidos entre as popu- um fagossoma, o gonococo, incólume, se multiplica. Daí é lações sócio-cultural e economicamente menos favorecidas. conduzido à face subepitelial da célula, onde causa o proces- Dentre os fatores que mais contribuem para o incremento da so inflamatório localizado. Com a deterioração da célula hos- freqüência da doença, podemos citar: pedeira e sua lise, o germe retorna à luz da uretra e recomeça • Promiscuidade sexual, regra geral entre adolescentes, o ciclo infeccioso, assim como pode alcançar a corrente san- militares, prostitutas e homossexuais. güínea e promover infecção a distância. • Acesso fácil a anticoncepcionais, principalmente a pílu- Quadro clínico la, que permitiu maior liberdade sexual às mulheres, com A partir do contágio, o homem apresentará, após um pe- conseqüente aumento da exposição ao agente causador. ríodo assintomático que pode variar de dois a dez dias, os se- • Elevada e progressiva veiculação de material de cunho guintes sintomas, em ordem progressiva: prurido uretral se- erótico e mesmo pornográfico pela mídia em geral. guido por estrangúria e disúria, fluxo uretral mucoso que evo- lui a purulento rapidamente com coloração amarelo-esverdeada • Êxodo rural em direção às metrópoles, que provoca ex- e eliminação abundante e espontânea. O meato uretral apre- posição de grande contingente populacional de baixo ní- senta-se edemaciado, e sua mucosa, eritematosa. A pele do vel sócio-econômico-cultural aos fatores acima descritos. prepúcio, se excedente, pode estar edemaciada e formar fi- • Prática crescente de automedicação e/ou consulta ao mose inflamatória, que propiciará acúmulo da secreção puru- balconista da farmácia, o que facilita o acesso à antibi- lenta. Nesta fase inicial, caracterizada por uretrite anterior de oticoterapia e produz tratamentos inadequados. fácil diagnóstico clínico, a ação precoce do médico pode evi- tar a progressão da doença para a uretra posterior e outras par- • Grande número de portadores assintomáticos, com cer- tes do trato geniturinário. teza a maior causa de disseminação da doença. Agente causador Complicações A Neisseria gonorrhoeae é um diplococo Gram-negati- vo que mede de 0,6 a 1,0 mµ de diâmetro, reniformes, agru- • Balanopostite, principalmente nos pacientes que têm pados dois a dois, com as faces côncavas adjacentes. São ger- excesso de prepúcio com fimose. mes aeróbios, não formam esporos, e, sensíveis à maioria dos anti-sépticos atuais, não resistem fora do seu habitat. • Litrites e cowperites, pelo acometimento das glândulas São comumente intracelulares, mas podem ser encontra- de Littre, presentes na uretra esponjosa, e de Cowper, dos nos espaços extracelulares nos casos mais iniciais, crôni- existentes na uretra bulbar e membranosa. cos ou mal-tratados. Apresentam formações de pili ou fímbri- as que favorecem: • Prostatites, que podem se manifestar por dor perineal à micção ou defecação, podendo irradiar para a região • Formação de rede de sustentação e existência de múlti- hipogástrica. Ao toque retal, que deve ser feito branda- plos pontos de aderência nas células do hospedeiro. mente, encontra-se a próstata edemaciada, quente e • Redução dos espaços entre as colônias, visando ao me- muito dolorosa, às vezes flutuante, por abscesso. lhor aproveitamento dos nutrientes. • Epididimite, por refluxo deferencial da secreção, que, • Troca de informações genéticas. embora menos freqüente, pode existir e causar inferti- • O não-deslocamento da bactéria por meio do fluxo uri- lidade ou mesmo esterilidade. nário ou outros mecanismos. Diagnóstico clínico • Aumento da superfície de contato com as células do A anamnese e o exame clínico da genitália fornecerão hospedeiro, facilitando a fagocitose. elementos fundamentais para o diagnóstico e o tratamento • Manutenção de um foco numeroso de gonococos, fa- imediato da doença. O diagnóstico laboratorial poderá ser reali- cilitando o contágio e perpetuando a cadeia de trans- zado nos centros que disponham de recursos para tanto, não sen- missão. do, no entanto, imprescindível para se iniciar o tratamento. 232 GUIA PRÁTICO DE UROLOGIA
  • 213.
    Diagnóstico diferencial testinais, dado à prática de coito anal desprotegido), Tricho- O diagnóstico diferencial deve ser feito basicamente com monas vaginalis, Candida albicans e Herpesvirus hominis são as uretrites não-gonocócicas, que têm características marcan- os mais freqüentes, pela ordem. Em cerca de 20% a 40% dos temente diversas da gonorréia, como será descrito adiante. casos não se consegue identificar o agente causador. A Chla- mydia trachomatis está presente em cerca de 60% dos homens Diagnóstico laboratorial que apresentam UNG pós-UG. É também o germe mais fre- O gonococo pode ser facilmente identificado numa lâ- qüente nas UNG isoladas, com cerca de 40% a 50% dos ca- mina com a secreção uretral, corada pelo método de Gram, sos, seguida pelo Ureaplasma urealyticum, com 20% a 40%. onde serão encontrados os típicos diplococos Gram-negativos Os demais agentes são encontrados entre 5% a 10% dos casos. intracelulares. A cultura da secreção em meio de Thayer e Martin deve ser reservada para aqueles casos em que se sus- Patogenia peite de resistência bacteriana, quando deverá ser feito, tam- Assemelha-se muito à da UG, sendo que apenas a Chla- bém, o antibiograma. mydia trachomatis tem ciclo intracelular e, por apresentar ve- locidade de mitose muito lenta, seu ciclo é mais demorado, o Tratamento que aumenta em muito seu período de incubação (três a cinco Será descrito mais adiante, com objetivo de aproveitar e semanas); no entanto, mesmo neste período a doença já é con- divulgar as sugestões terapêuticas propostas pela Coordena- tagiosa, o que contribui para sua disseminação mais freqüen- ção Nacional da Campanha contra DST/AIDS do Ministério te. O Ureaplasma urealyticum tem localização extracelular, da Saúde. assim como a maioria dos outros patógenos bacterianos, pro- tozoários ou fúngicos. O herpes tem localização intracelular. Uretrites não-gonocócicas (UNG) Quadro clínico Com prevalência progressivamente maior que as uretri- De intensidade mais branda que a UG, as UNG usual- tes gonocócicas, na atualidade, as uretrites não-gonocócicas mente se manifestam com prurido uretral, discreta estrangú- têm se tornado um sério problema de saúde pública não só ria e disúria e pouca ou inexistente secreção uretral fluida e pela sua rápida disseminação mas também, e principalmente, transparente, raramente purulenta. Este quadro, em geral, sur- pelas repercussões que acarretarão para o trato genital mascu- ge após 3 a 5 semanas do contágio, embora o portador, assin- lino e feminino caso não recebam tratamento adequado. tomático nesse período, já tenha potencialmente grande chan- ce de contaminar suas parceiras. Sinonímia As UNG têm sido também denominadas de gota matinal Complicações devido ao acúmulo de secreção uretral durante a madrugada e São basicamente as mesmas da UG, mais uma potencial que drena pela manhã, e por doença que mancha a cueca, evolução para a Síndrome de Reiter (artrites, conjuntivite de pelo mesmo efeito após horas sem micção durante o dia. inclusão, uretrite e balanite circinada) e para a estenose de uretra, quando o tratamento não é adequado ou é postergado. Epidemiologia A infertilidade, tanto masculina quanto feminina, e a trans- Numerosos autores têm relatado a associação entre UNG missão ao feto são as complicações mais temidas. e UG em até 40% dos casos. Embora de difícil determinação, já que a conf irmação laboratorial é complicada e onerosa, Diagnóstico clínico e diferencial pode-se projetar, pelos dados de diagnóstico clínico que dis- O diagnóstico clínico é facilmente realizado pela investiga- pomos e associando-se os achados epidemiológicos de outros ção das características acima descritas. No entanto, como há ca- países onde as determinações de notificação compulsória são sos de UG assintomáticos ou brandos, nos centros em que se seguidas com rigor e os dados epidemiológicos podem rece- possa dispor de uma bacterioscopia esta deve ser realizada para ber tratamento estatístico apropriado, que os casos de UNG se afastar a gonorréia, fazendo-se assim, já, o diagnóstico dife- têm preponderado progressivamente sobre os de UG também rencial. Pode-se prescindir do diagnóstico laboratorial das UNG em nosso país. Estes achados são mais marcantes na regiões para iniciar o tratamento, já que é oneroso e de difícil realização. urbanas, onde se verifica que a doença acomete mais os jo- vens heterossexuais que apresentem melhor nível sócio-cul- Diagnóstico laboratorial tural e pouca variação de parceiras. O risco de contágio em A bacterioscopia deve ser realizada na secreção, quando uma relação com pessoa contaminada por Chlamydia tracho- existir, ou em material obtido por raspado uretral (pesquisa de matis (principal agente causador) está em torno de 50%. A in- Chlamydia trachomatis) com swab banhado em alginato de fecção por Ureaplasma urealyticum relaciona-se ao número de cálcio. As lâminas assim obtidas devem receber coloração parceiras: em torno de 40% com três a cinco parceiras. Gram e serem tratadas com métodos que empreguem reações de imunofluorescência ou ensaios imunoenzimáticos, mas es- Agentes causadores tes têm pequeno valor preditivo. Recentemente surgiu e tem A Chlamydia trachomatis, o Ureaplasma urealyticum, sido bastante empregada a técnica do PCR, que permite de- numerosos outros germes piogênicos (mormente germes in- monstrar a presença do ácido nucléico de Chlamydia tracho- GUIA PRÁTICO DE UROLOGIA 233
  • 214.
    matis, um métodopreciso e específico. Pode-se ainda verifi- acompanhado de seus comentários, contém, resumidamente, car a presença de anticorpos IgM para Chlamydia trachoma- a conduta sugerida pela Coordenação, que serve de material tis, embora títulos baixos representem apenas cicatriz soroló- de treinamento para os médicos da Rede Pública de Saúde gica. As culturas para Chlamydia trachomatis e Ureaplasma que se destinam a atender e tratar casos de DST/AIDS. urealyticum não são empregadas de rotina por serem onero- sas, demoradas e de baixa eficácia. Notas do fluxograma Tratamento Anamnese e exame físico O tratamento será descrito mais adiante, com objetivo de Este quadro de ação indica que: aproveitar e divulgar as sugestões terapêuticas propostas pela Coordenação Nacional da Campanha contra DST/AIDS do • É necessário fazer a anamnese e examinar o paciente Ministério da Saúde. para determinar se ele tem corrimento uretral ou outro sinal de DST. Campanha Nacional contra as DST/AIDS • Ao exame físico, com o prepúcio retraído, verificar se do Ministério da Saúde o corrimento provém realmente do meato. Se não hou- ver corrimento, solicitar ao paciente que ordenhe a ure- Dado seu aspecto epidemiológico pandêmico e por se tra- tra, comprimindo o pênis da base à glande. tar de um grupo de DST, as uretrites apresentam uma trans- cendência muito além do seu quadro clínico, pois há evidên- Bacterioscopia disponível cias que comprovam o favorecimento da contaminação por no momento da consulta? HIV naqueles pacientes que as apresentam e que mantêm coi- Este quadro de decisão indica a possibilidade de se fazer tos com pessoas contaminadas pelo HIV. Esta relação, no caso a bacterioscopia durante a consulta, o que poderia auxiliar na das uretrites, está em torno de 600% para as UG e 400% para decisão sobre os procedimentos a serem seguidos. as UNG. Com vistas a orientar o tratamento, uniformizando as diversas condutas, reproduzimos, abaixo, sob autorização, Diplococos Gram-negativos parte do texto do Manual de Controle das Doenças Sexual- mente Transmissíveis, editado pela Coordenação Nacional de intracelulares presentes? Este quadro de decisão indica que se houver exame bac- DST/AIDS do Ministério da Saúde. O algoritmo aí mostrado, terioscópico disponível durante a consulta, e estando presen- tes diplococos Gram-negativos intracelulares, faz-se o diag- DST QUE SE CARACTERIZAM POR nóstico de gonorréia, não podendo, porém, descartar a possi- CORRIMENTO URETRAL bilidade de co-infecção pela clamídia, cujo diagnóstico labo- Paciente com queixa de corrimento uretral ratorial exige técnicas demoradas e raramente disponíveis. Re- comenda-se o tratamento concomitante para as duas infecções. Anamnese e exame físico Tratar clamídia e gonorréia Bacterioscopia disponível Este quadro de ação remete para o tratamento concomi- no momento da consulta? tante de clamídia e gonorréia, respectivamente: NÃO SIM Azitromicina 1 g, VO, em dose única; ou Diplococos Doxiciclina 100 mg, VO, de 12/12 horas, durante 7 dias; Gram-negativos ou intracelulares Eritromicina (estearato) 500 mg, VO, presentes? de 6/6 horas, durante 7 dias; ou SIM NÃO Tianfenicol 500 mg, VO, 12/12 horas por 7 dias; mais Tratar Tratar Ofloxacina 400 mg, VO, dose única clamídia e gonorréia clamídia (desaconselhada em menores de 18 anos); ou Aconselhar Ciprofloxacina 500 mg, VO, dose única Oferecer anti-HIV e VDRL (desaconselhada em menores de 18 anos); Enfatizar a adesão ao tratamento ou Notificar Cefixima 400 mg, VO, dose única; Convocar parceiros ou Agendar retorno Tianfenicol 2,5 g, VO, dose única. 234 GUIA PRÁTICO DE UROLOGIA
  • 215.
    Tratar clamídia • A associação de mais de uma DST é muito freqüente. Este quadro de ação indica que se estiverem ausentes os Explicar ao paciente sobre a importância de realizar a diplococos intracelulares, deve-se questionar o paciente sobre sorologia para sífilis. a utilização prévia de antibióticos ou sobre uma eventual mic- ção imediatamente anterior à coleta do material, o que pode- • Como orientação mínima para o paciente: concluir o ria comprometer sua qualidade; se nenhuma dessas possibili- tratamento mesmo se os sintomas ou sinais tiverem dades ocorreu, deve-se tratar o paciente apenas para clamídia; desaparecido; interromper as relações sexuais até a do contrário deve ser feito o tratamento também para gonor- conclusão do tratamento e o desaparecimento dos sin- réia. O tratamento apenas para clamídia deve ser feito com: tomas; após a cura, usar preservativo em todas as rela- ções sexuais ou adotar outras formas de sexo mais se- guro; ofereça preservativos ao paciente, orientando Azitromicina 1g, VO, em dose única; sobre técnica de uso; recomendar o retorno ao serviço ou de saúde se voltar a ter problemas genitais. Doxiciclina 100 mg, VO, de 12/12 horas, durante 7 dias; • Encorajar o paciente a comunicar a todos os seus ou parceiros(as) sexuais do último mês, para que possam Eritromicina (estearato) 500 mg, VO, de 6/6 horas, ser atendidos. Fornecer ao paciente cartões de convo- durante 7 dias; cação para parceiros(as) devidamente preenchidos. Esta ou atividade é fundamental para se romper a cadeia de Tianfenicol 500 mg, VO, 12/12 horas transmissão e para evitar que o paciente se reinfecte. por 7 dias. • Notificar o caso no formulário apropriado. Aconselhar, • Marcar o retorno para conhecimento dos resultados dos exames solicitados e para o controle de cura. Oferecer anti-HIV e VDRL, Enfatizar adesão ao tratamento, Atenção: no retorno, em caso de persistência do corri- Notificar, mento ou recidiva, fazer o seguinte tratamento: Convocar parceiros, Agendar retorno Eritromicina (estearato) 500 mg, VO, 6/6 horas, Este quadro de ação indica: por 7 dias • Considerar a associação entre as DST e a infecção pelo mais HIV. Fazer o aconselhamento pré-teste e oferecer a re- alização de sorologia anti-HIV. Metronidazol 2 g, VO, em dose única. Bibliografia recomendada 1. WISDOM A. Atlas colorido de doenças sexualmente transmissíveis. Editora Artes Médicas, São Paulo, 1992, 270 p. 2. BEZERRA CA. Uretrites. In: BEZERRA CA, WROCLAWSKI ER. Urologia Contemporânea. Associação Paulista de Medicina, Unidade de Publicações, São Paulo, 1998; 4(1-3), 120-4. 3. Ministério da Saúde. Secretaria de Projetos Especiais de Saúde. Coordenação Nacional de Doenças Sexualmente Transmissíveis e AIDS. Manual de Controle das Doenças Sexualmente Transmissíveis. Brasília, 1997, 74 p. 4. PASSOS MRL. Doenças sexualmente transmissíveis. 4a ed. Editora Cultura Médica, Rio de Janeiro, 1995, 552 p. 5. NAUD P. Doenças sexualmente transmissíveis e AIDS. Editora Artes Médicas Sul Ltda, Porto Alegre, 1993, 318 p. 6. MORSE, MORELAND, THOMPSON. Atlas of sexually transmited diseases. Gower Medical Publishing, New York, 1990. GUIA PRÁTICO DE UROLOGIA 235
  • 216.
    Capítulo 40 Cancro Moleou Cancróide Orlando H. Praun Jr.* Wilson F. S. Busato Jr. Introdução No Brasil, os dados disponíveis são raros em muitos Es- tados e nem sempre confiáveis, uma vez que a subnotificação ainda representa um número apreciável de casos não-compu- O cancro mole, também conhecido como cancróide, úl- tados. No Rio Grande do Sul, foram notificados apenas 569 cera de Ducreyi ou, popularmente como cavalo, é uma infec- casos para 2.125 registrados. No Distrito Federal, houve 19 ção aguda de transmissão sexual descrita pela primeira vez casos registrados em 1976; tal número elevou-se para 373 em em 1852 por Bausserau. O agente causador é o Haemophilus 1985. Mas a dif iculdade na obtenção de dados confiáveis pode ducreyi, identificado em 1889 pelo médico napolitano Augusto ser percebida quando comparamos o número de casos notifi- Ducreyi. Trata-se de um cocobacilo Gram-negativo de 1,2 a cados no Estado do Paraná no período de 1982 a 1986, de 2.805 1,5 µ de comprimento e 0,5 µ de espessura, com as extremi- casos, enquanto, no mesmo período, foram notificados apenas dades arredondadas, de difícil crescimento em meios de cul- 73 casos no município de São Gonçalo, Rio de Janeiro. tura, necessitando de ágar chocolate enriquecido e incubação É uma afecção de nítido predomínio no sexo masculino, em baixa temperatura (33º C). Mesmo sob tais condições, ape- variando de seis casos em homens para cada caso em mulher, nas 65% apresenta crescimento esperado. Somente em 1900 nos Estados Unidos, e até 40 casos masculinos para cada caso Benzaçon consegue cultivar o Haemophilus ducreyi utilizan- feminino no Brasil. do meios à base de gelose e sangue de coelho. É importante salientar que a presença de uma úlcera ge- nital aumenta a suscetibilidade ao HIV, uma vez que represen- Epidemiologia ta uma porta de entrada. Estudos recentes demonstram uma incidência de cerca de 15% de infecção pelo HIV em portado- O cancróide já foi considerado a principal doença sexual- res de cancro mole. mente transmissível (DST) antes do advento dos antibióticos. Após a introdução das sulfonamidas (1939) houve uma queda Quadro clínico vertiginosa na sua incidência. Mas volta a haver um aumento dos casos registrados no final da década de 60 e início da de O período de incubação do Haemophilus ducreyi é rela- 70. Este aumento pode ser percebido tanto no Brasil quanto tivamente curto, em média de dois a cinco dias. Após este pe- em países como Estados Unidos, França, Turquia, Groenlân- ríodo, surge uma pápula inflamatória que evolui, em dois a dia, Inglaterra, Holanda e na África. três dias, para uma típica ulceração bastante dolorosa. Esta Nos Estados Unidos, após uma queda substancial dos ca- ulceração pode ser múltipla, mas na maioria dos casos é úni- sos diagnosticados até 1978, houve um aumento progressivo ca. As características desta ulceração são diferentes daquelas a partir de 1981, sendo relatados mais de 2.000 casos em 1985 observadas na sífilis. Apresenta-se com uma consistência não- e 5.000 em 1987. Mas a doença é endêmica em muitos países endurecida (mole), com bordos avermelhados e bem defini- subdesenvolvidos, onde as condições sócio-econômicas pre- dos a pique, com fundo sujo e purulento com odor fétido. A dor cárias fazem aumentar a incidência do cancróide. Nestes paí- é um achado proeminente, sendo que na maioria dos casos a re- ses, tem sido demonstrado um importante papel das prostitu- tração prepucial pode ser impossível. Diferentemente da úlcera tas como disseminadoras do H. ducreyi, sendo responsáveis sifilítica, o cancro mole não cicatriza espontaneamente. por 57% das fontes de infecção. Além disso, existe uma asso- A lesão ulcerativa ocorre com maior freqüência nos lo- ciação entre cancro mole e sífilis em cerca de 10% das úlceras cais mais sujeitos a atrito, como freio e sulco balanoprepucial. genitais. Na mulher ocorre junto à fúrcula. Embora não sendo freqüentes, as lesões anais, labiais e mesmo orais devem ser pesquisadas. De um a dois dias após o aparecimento da ulceração, tem início um enfartamento ganglionar inguinal agudo. Os gân- *Endereço para correspondência: glios são bastante dolorosos e geralmente unilaterais. Com o Rua Natal, 168 uso precoce de antibióticos não ocorre progressão da adeno- 89010-460 - Blumenau - SC patia, mas em casos não-tratados pode evoluir para supuração Tel.: (0--47) 326-6464 e fistulização por um único orifício. GUIA PRÁTICO DE UROLOGIA 237
  • 217.
    Diagnóstico Existem alguns esquemas que utilizam dose única. O tian- fenicol, na forma de granulado com 5 g, pode ser utilizado por O Haemophilus ducreyi é de difícil cultura e não existe via oral. Na África, tem sido preconizada a associação de sulfa- teste sorológico que permita o diagnóstico do cancro mole. O metoxazol-trimetoprima na dose única de 3.200 mg/640 mg (equi- diagnóstico se faz clinicamente pela identificação de uma úl- vale a oito comprimidos das substâncias fornecidos pelo Sistema cera dolorosa, suja, mole, que surge logo após contato sexual Único de Saúde). Uma outra opção, preferida nos Estados Uni- suspeito. DiCarlo e Martin analisaram 220 homens com úlce- dos, é a utilização de uma cefalosporina de terceira geração: a ras genitais, com diagnóstico microbiológico de apenas um ceftriaxona (Rocefin® ) como dose única de 250 mg por via agente, em que fez-se o diagnóstico clinicamente. Em 54% intramuscular. Ballard e colaboradores analisaram a eficácia dos casos, a causa foi cancro mole, em 26%, herpes genital, e do uso, em dose única, da azitromicina 1 g e encontraram taxa em 20%, sífilis. A apresentação clássica do cancróide (úlcera de cura ao redor de 90%. Uma outra opção é o uso da especti- purulenta, suja e mole) foi sensível em 34% e específica em 94% nomicina na dose de 2 g por via intramuscular em dose única, dos casos. Linfadenopatia inguinal não contribuiu para a diferen- com uma taxa de sucesso de 87%. ciação diagnóstica. Os pesquisadores concluem que o diagnósti- Mais recentemente, com o aparecimento das quinolonas, co deve ser acompanhado de teste rápido e mais sensível. estas drogas também passaram a ser utilizadas – na maioria Diante da suspeita clínica, portanto, deve-se realizar um das vezes em dose única – no tratamento do cancro mole. O uso estudo bacterioscópico da secreção da úlcera. A presença de de ciprofloxacina na dose de 500 mg duas vezes ao dia por três pequenos bacilos Gram-negativos, distribuídos em paliçada dias tem mostrado êxito em 93,7% dos casos. Ariyarit e cols. ou em cadeia, conf irma o diagnóstico de cancro mole. Mas a sugerem o uso de uma dose única, por via intramuscular, de 800 sensibilidade do método direto situa-se na faixa de 70%. mg de norfloxacina, apontando uma taxa de cura de 94,4%. Um esquema de tratamento alternativo pode ser o empre- Tratamento go da associação ácido clavulânico/amoxicilina (125/500 mg) utilizada três vezes ao dia por sete dias. As primeiras medicações utilizadas foram as sulfas e, Pacientes infectados com o vírus HIV não respondem ao posteriormente, as tetraciclinas. Mas estes esquemas, assim tratamento como os livres do vírus; naqueles o tratamento deve como o tianfenicol, são tratamentos prolongados com maiores ser mais prolongado. Os pacientes não-circuncidados têm uma chances de não serem cumpridos. A abordagem terapêutica nos resposta mais lenta ao tratamento quando comparados aos casos de DST deve procurar garantir o uso completo das medica- homens circuncidados. ções. Isto nem sempre é possível, quer pela vergonha e discrimi- É importante salientar que o custo é fator primordial em nação provocadas por estas doenças, quer pelo baixo nível sócio- um país pobre como o Brasil. Neste sentido, o uso de eritro- cultural da maioria dos portadores. Assim, a monoterapia, prefe- micina fornecida pelo sistema de saúde pública parece ser uma rencialmente fornecida no próprio local da consulta, deve sem- opção boa e confiável para tratar os casos de cancro mole. pre ser preferida a tratamentos prolongados e de mais difícil Nos pacientes com mais recursos, o uso de uma dose única de execução. ceftriaxona parece representar uma boa opção, principalmen- Estudos recentes mostram uma alta resistência a sulfa- te se considerarmos que nos portadores de úlcera genital pode metoxazol e à tetraciclina, sugerindo o uso da eritromicina. ser difícil o diagnóstico etiológico da lesão e a cefalosporina é D’Souza e colaboradores encontraram uma resistência de o tratamento comum a algumas delas. 46,7% do H. ducreyi à associação sulfametoxazol-trimetopri- ma. Esta resistência é mediada por plasmídio. Quadro 1 ESQUEMAS DE TRATAMENTO MEDICAÇÃO VIA USO 1. Tianfenicol granulado 5 g V.O. Dose única 2. Tianfenicol cáps. 500 mg V.O. 8/8 horas por 5 - 10 dias 3. Eritromicina comp. 500 mg V.O. 6/6 horas por 10 - 15 dias 4. Sulfametoxazol (400 mg) + Trimetoprima (80 mg) comp. V.O. 12/12 horas por 15 dias 5. Ceftriaxona amp. 250 mg I.M. Dose única 6. Ciprofloxacina comp. 500 mg V.O. 12/12 horas por 3 dias 7. Espectinomicina amp. 2 g I.M. Dose única 8. Ác. clavulânico (125 mg) - Amoxicilina (500 mg) V.O. 8/8 horas por 7 dias 238 GUIA PRÁTICO DE UROLOGIA
  • 218.
    Bibliografia recomendada 1. SANTOS M Jr. Cancro mole. In: Naud P et al. Doenças sexualmente transmissíveis e AIDS. Artes Médi- cas. Porto Alegre, 1993; 8: 88. 2. RONALD AR, PLUMMER FA. Chancroid and granuloma inguinale. Clin Lab Med 1989; 9: 535-43. 3. DUCAN MO, BILGERI YR, FEHLER HG, BALLARD RC. Treatment of chancroid with erythromycin. Br J Vener Dis 1983; 59: 265-68. 4. BOPP C, MULLER R, GERVINI RL, RUFFINI MC. Ressurgimento do cancro venéreo simples no Rio Grande do Sul. An Bras Dermatol 1973; 48(4): 301-10. 5. SABLET M, PUISANT A. Le chancre mou: sa réapparition à Paris, ses complication, son traitment. Progrés Médical 1974; 102: 343-8. 6. NSANZE H, FAST MU, D’COSTA LJ et al. A genital ulcers in Kenya - clinical and laboratory study. Br J Vener Dis 1981; 57: 378-81. 7. BELDA W, SIQUEIRA LF BELDA W Jr., SANTOS MFQ Jr. Aspectos atuais do cancro mole. Bol Inf , UNION 1983; 8(29): 3-14. 8. BLACKMORE CA, LIMPAKARNJANARAT K, RIGAU-PÉREZ JG et al. An outbreak of chancroid in Orange County, California: descritive epidemiology and disease-control measures. J Infect Dis 1985; 151: 840-4. 9. GOH CL. Chancroid - a review. Ann Acad Med 1987; 16: 680-2. 10. PLUMMER FA, D’COSTA LJ, NSANZE H et al. Epidemiology of chancroid and Haemophilus ducreyi in Nairobi, Kenya. Lancet 1983; 2: 1293-5. 11. D’COSTA LJ, BOWMER I, NSANZE H et al. Advances in the diagnosis and management of chancroid. Sex Transm Dis 1986; 13(suppl.): 189-91. 12. ZENILMAN JM. Update on bacterial sexually transmitted disease. In: Mellinger BC, Smith AD. STDs and other lesions of the external genitalia. Urol Clin North Am 1992; 19(1): 25-34. 13. DICARLO RP, MARTIN DH. The clinical diagnosis of genital ulcer disease in men. Clin Infect Dis 1997; 25(2): 292-8. 14. DANGOR Y, BALLARD RC, MILLER SD, KOORNHOF HJ. Antimicrobial susceptibility of Haemophi- lus ducreyi antimicrob. agents. Chemother 1990; 34: 1303-7. 15. D’SOUZA P, PANDHI RK, KHANNA N, MISRA RS. A comparative study of therapeutic response of patients with clinical chancroid to ciprofloxacin, erythromycin, and cotrimoxazole. Sex Transm Dis 1998; 25(6): 293-5. 16. Center for Disease Control: 1989 Sexually transmitted disease treatment guidelines. MMWR 1989; 38(suppl. 8). 17. BALLARD RC, YE H, MATTA A, DANGOR Y, RADEBE F. Treatment of chancroid with azithromycin. Int J STD AIDS 1996; 7(1): 9-12. 18. BALLARD RC, DA L’EXPOSTO F DANGOR Y et al. A comparative study of spectinomycin and , erythromycin in the treatment of chancroid. J Antimicrob Chemother 1990; 26(3): 429-34. 19. ARIYARIT C, MOKAMUKKUL B, CHITWARAKORN A et al. Clinical and microbiological efficacy of a single dose of norfloxacin in the treatment of chancroid. Scand J Infect Dis 1988; 56: 55-8. 20. SCHULTE JM, SCHMID GP Recommendations for treatment of chancroid, 1993. Clin Infect Dis 1995; . 20(1):S39-46. GUIA PRÁTICO DE UROLOGIA 239
  • 219.
    Capítulo 41 Trauma Renal EricRoger Wroclawski* Milton Borrelli Jr. Milton Borrelli O progresso tecnológico trouxe consigo grandes benefí- Tratamento cios para a melhoria da qualidade de vida. Ao mesmo tempo, Poucas vezes a conduta, em caso de paciente com le- é responsável pelo aumento crescente do número de aciden- são penetrante renal, é conservadora. Isto é devido à gran- tes. É inequívoca, também, a escalada da violência na socie- de quantidade de ferimentos concomitantes de vísceras, dade moderna. A incidência dos traumatismos, em geral, tem como o fígado, estômago, pâncreas e alças intestinais. De portanto, aumentado sensivelmente. maneira geral, somente após o tratamento das lesões asso- Os jovens, por suas intensas atividades físicas, são mais ciadas é que a lesão renal será explorada e manuseada, se- freqüentemente atingidos e a predominância no sexo masculi- gundo técnica que exporemos adiante. no obedece às mesmas razões. Do ponto de vista etiológico, as lesões renais são classificadas em: ferimentos penetrantes Traumatismo renal não-penetrante e não-penetrantes (traumatismo fechado). O rim é um órgão bastante protegido, tanto pelas espes- Traumatismo renal penetrante sas massas musculares lombares como pelo esqueleto – arcos costais inferiores e vértebras – além das vísceras abdominais. Os ferimentos por arma de fogo são produzidos por pro- Mesmo assim, há comprometimento renal em 3% a 10% dos jéteis de baixa ou alta velocidade. As armas militares, que são traumatismos abdominais fechados. O trauma abdominal fe- de alta velocidade, apresentam grande energia e estão asso- chado é responsável por cerca de 60% das lesões renais em ciadas à destruição tecidual mais extensa, mas ocasionalmen- nosso meio. Em países onde a criminalidade é menor, estes te causam lesões imperceptíveis durante a exploração cirúrgi- índices são ainda maiores, aproximando-se de 90%. ca. Este efeito destrutivo sobre os tecidos poderá levar à for- A condição de víscera ingurgitada de sangue favorece mação de fístulas e a hemorragia por necrose tissular tardia. consideravelmente para que esta ocorrência seja comum. Isto porque, na vigência do trauma, o rim sofre hipertensão intra- Diagnóstico parenquimatosa em função de tensão causada pela Raramente a lesão é encontrada isoladamente. A alta in- incompressibilidade dos líquidos. Nas crianças, os rins são cidência de lesões viscerais intra-abdominais associadas faz ainda mais suscetíveis, pois têm tamanho proporcionalmente com que a cirurgia seja realizada em caráter de urgência. Em maior, o que lhes confere menor proteção pelo arcabouço geral, não é possível a avaliação pré-operatória adequada da musculoesquelético. Além disso, existe menor quantidade de extensão da lesão. Em pacientes com hematúria ou hematoma gordura perirrenal. retroperitoneal na região de grandes vasos ou lojas renais pode- se realizar urografia excretora intra-operatória. Ela é funda- Etiopatogenia mental para a avaliação funcional do rim contralateral. Analisando 74 casos de traumatismo penetrante do rim, A lesão renal é geralmente causada por aplicação direta Borrelli et al., em 1971, encontraram lesões associadas em de força nos flancos, parte inferior do tórax ou nos quadrantes mais de 70% dos casos. súpero-externos do abdome, associada ou não à desaceleração súbita do corpo. Devido a sua mobilidade, o rim pode ser ati- rado contra o gradeado costal, ocasionando contusão renal. Outras vezes, a fratura de arcos costais ou apófises transver- sas pode acarretar lesão da cápsula e laceração do parênqui- ma. A lesão do pedículo renal é menos freqüente. Correspon- de à trombose de artéria renal, mais comumente, e à rotura *Endereço para correspondência: vascular, ocasionalmente. Rua Iguatemi, 192 - 4o andar O mecanismo de trombose da artéria renal baseia-se no 01451-010 - São Paulo -SP fato de a camada íntima da parede arterial ser menos elástica Telefax: (0--11) 829-0130 que as demais camadas que a compõem. Desta forma, quando GUIA PRÁTICO DE UROLOGIA 241
  • 220.
    ocorre uma súbitadesaceleração do corpo, o rim continua seu gia, mediante a aplicação de 2 ml/kg de contraste iodado a movimento em relação à aorta, menos móvel, estirando a arté- 60%, assim que houver a recuperação dos níveis pressóricos. ria renal. É de primordial importância conhecerem-se dados sobre a Analisando o exposto, torna-se claro que as característi- existência e função do rim contralateral. cas anatômicas do rim têm papel importante nos seus meca- A arteriografia é realizada caso o resultado dos exames nismos protetores. Tal fato é realçado, sabendo-se que, quan- não permita afirmar o diagnóstico com clareza ou caso haja do há anomalias renais que alteram seu tamanho, mobilidade exclusão funcional do rim. Com a melhoria na qualidade dos ou sua própria estrutura (tumor, tuberculose renal, hidrone- exames, a arteriografia tem sido cada vez menos necessária. frose, entre outras), a incidência de rotura renal é maior. Tratamento Classificação São objetivos do tratamento reduzir a morbidade, preve- A classificação das lesões renais tem como objetivo es- nir complicações tardias e restaurar a função renal ao máxi- tabelecer critérios de tratamento segundo a gravidade da le- mo. são. As lesões mínimas, como as contusões ou pequenas Várias classificações foram propostas e aquela por nós lacerações de parênquima, correspondem a aproximadamente adotada foi sugerida por Sargent & Marquardt, acrescida de 85% das lesões renais causadas pelos traumatismos abdomi- algumas modificações. nais fechados. Este tipo de lesão tem resolução espontânea e deve ser tratada conservadoramente, com repouso no leito, • Lesão mínima corresponde à contusão e à peque- antibiótico de largo espectro e medicação sintomática. A na laceração do parênquima renal, deambulação só será recomendada quando cessar a hematúria sem comunicação com as vias macroscópica. A prática de atividades que impliquem esforço excretoras e sem determinar ex- físico será liberada após 45 dias. travasamento perirrenal. Nos casos em que são diagnosticadas lesões maiores (10%), isto é, situações em que há profundas lacerações do • Lesão maior existe grande laceração do rim, parênquima, atingindo o sistema coletor, é que reside a princi- estendendo-se à via excretora. pal controvérsia quanto ao tratamento conservador ou a cirur- Ocorre, em muitas ocasiões, ex- gia. Não há estudos randomizados comparando as duas abor- travasamento de urina e sangue na dagens. Além disso, a sistematização do atendimento pelo loja renal. “Advanced Trauma Life Support (ATLS)” e a criação de índi- ces de trauma são recentes, o que permitirá futuras compara- • Lesão grave É caracterizada por extensa frag- ções entre trabalhos de diferentes serviços. Thompson acredi- mentação do parênquima renal e ta que rins com lacerações maiores possam se recuperar e que acentuado extravasamento uro- a exploração cirúrgica imediata levaria à perda desnecessária hemático ou por lesões de pedí- de tecido renal. culo renal. Contrariamente, é neste grupo que, tratado conservado- ramente, ocorre a maior incidência de complicações tardias, o Diagnóstico que justifica atitude mais agressiva por parte de alguns espe- Achados que indiquem contusão lombar, torácica baixa cialistas. ou do flanco devem ser vistos com muita suspeita. A hematú- Alguns pontos merecem especial atenção em relação à ria é o sinal mais comum no trauma renal. Aproximadamente escolha do tipo de tratamento. Antigamente, a alta incidência 80% dos pacientes apresentam algum grau de hematúria. A de nefrectomia estava associada à exploração imediata, com presença de sangue na urina é forte indício de lesão renal, acesso à lesão por via lombar. Ao incisar-se a fáscia de Gerota, entretanto a magnitude da mesma não é proporcional à gravi- que consegue tamponar a lesão em muitos casos, deparava-se dade da lesão. Assim, hematúria maciça pode acompanhar um com hemorragia abundante e de difícil controle, obrigando o caso de lesão mínima e, por outro lado, uma lesão grave como cirurgião a fazer a retirada do rim para ter acesso ao pedículo de pedículo pode não estar associada à hematúria. e controle da situação. A tomograf ia computadorizada (TC) suplantou a A abordagem por via transperitoneal, com acesso prévio urografia excretora como método de avaliação inicial no trau- ao pedículo renal, diminui o risco de hemorragia. Utilizamos matismo renal. A TC permite melhor visualização de detalhes essa tática cirúrgica para a exploração da loja renal. Preferi- anatômicos do rim, tamanho do hematoma perirrenal e inte- mos a laparotomia mediana xifopúbica. Esta incisão permite gridade dos vasos renais. A TC nos permite avaliar, concomi- bom acesso para a correção das lesões de órgãos intracavitários tantemente, outras estruturas abdominais. além do controle prévio do pedículo e da verif icação in situ da Ao nosso ver, sempre que houver dados de história ou situação do rim contralateral. Este último dado assume maior exame físico que sugiram fortemente traumatismo renal, mes- relevância quando as condições gerais do paciente não permi- mo sem hematúria macroscópica, a TC deve ser realizada. Em tiram bom estudo radiológico pré-operatório. O intestino del- pacientes que requerem cirurgia imediata, a urografia excretora gado é envolto por compressas e tracionado lateralmente para com uma única exposição pode ser realizada, na sala de cirur- a direita. O cólon transverso é rebatido cranialmente por so- 242 GUIA PRÁTICO DE UROLOGIA
  • 221.
    bre o tórax.O peritônio posterior é incisado sobre a aorta, um dreno laminar ou tubular, extraperitonialmente, por con- próximo à veia mesentérica inferior e muitas vezes esta é liga- tra-abertura, no flanco, para permitir a saída do produto da da para facilitar o acesso ao pedículo renal. Os vasos renais liquefação do hematoma ou de fístulas tardias. são identif icados, isolados e reparados por uma fita elástica Cerca de 5% das lesões fechadas do rim correspondem a (dreno de Penrose). Somente após este tempo é que o cólon lesões graves, com extensa fragmentação do parênquima e será rebatido e a fáscia de Gerota aberta para avaliação da dificilmente poderão ser tratadas de outra maneira que não a extensão do dano renal. nefrectomia. A trombose da artéria renal deverá ser lembrada Após a excisão do parênquima isquêmico, procede-se a sempre que se obtiverem dados de história de desaceleração, hemostasia com pontos em “X” de “catgut” cromado 3-0, ob- como queda de altura. Quando houver exclusão funcional do jetivando a ligadura dos vasos intraparenquimatosos. Quando rim e não for possível realizar a arteriografia, estaremos auto- a via excretora estiver comprometida será corrigida com pon- rizados a intervir cirurgicamente para verificação e possível tos de fio absorvível 4-0 ou 5-0. Para evitar espaço morto, tratamento de lesão do pedículo renal. A simples retirada do sempre que possível, as bordas da lesão serão reaproximadas trombo não é tratamento suficiente, pois havendo rotura da com fio absorvível 3-0, interessando também a cápsula renal. camada íntima haverá grande chance de nova trombose. Se as bordas estiverem distantes, é aconselhável o fechamen- Em casos particulares, como hematúria expoliante, ou em to da lesão com pontos separados de “catgut” 2-0 cromado, pacientes sem condições operatórias, a embolização seletiva utilizando-se pequenos coxins de gordura. Nas lacerações gra- da artéria renal ou de seus ramos pode ser uma boa alternativa. ves de um dos pólos renais, pode-se optar pela nefrectomia parcial como solução terapêutica mais eficaz. Antes de efetu- Conclusão ar-se amputação do pólo, a cápsula renal, se estiver aproveitável, será previamente retraída expondo-se o parên- Como vimos, o traumatismo renal vem aumentando em quima para, ulteriomente, após hemostasia rigorosa e fecha- incidência e o seu diagnóstico depende de suspeitarmos de mento da via excretora, cobrir a área extirpada. Finda a corre- sua possível existência. O tratamento conservador é emprega- ção renal, a fáscia de Gerota é reaproximada visando impedir do na maioria dos casos e o uso de correta técnica cirúrgica, aderências entre a via excretora e a musculatura lombar. Sem- quando a cirurgia se fizer necessária, diminui o número de pre que se proceder a exploração da loja renal, deve-se deixar nefrectomias. Bibliografia recomendada 1. BORRELLI M, WROCLAWSKI ER, GLINA S, PECORARO G, NOVARETTI JPT. Urgências em urologia. 1a ed., Rio de Janeiro, 1985. 2. MASTRO FI. Clínica cirúrgica e urológica em pediatria. São Paulo, 1987. 3. MOREY A, McANINCH JW, TILLER BK et al. Single shot intraoperative urography for the immediate evaluation of renal trauma. J Urol 1999; 161: 1088-92. 4. SPIRNAK JP. Blunt urologic trauma (suppl – Seminars in urology). 1995; XIII. GUIA PRÁTICO DE UROLOGIA 243
  • 222.
    Capítulo 42 Traumatismo Ureteral Ronaldo de A. S. Zulian Introdução risco são as cirurgias pélvicas prévias, a radioterapia, a endo- metriose, a doença inflamatória pélvica. Os locais freqüentes O ureter é um tubo muscular, com uma bainha (adventí- de ligadura ou secção ocorrem por proximidade aos vasos ute- cia) por onde chega sua irrigação. No ureter superior a cama- rinos, cruzando o ureter inferiormente a eles, ao ligamento in- da predominante é a longitudinal, sendo a circular menos evi- fundíbulo-pélvico, e, mais raramente, junto aos vasos ovarianos. dente. As regiões média e inferior apresentam camadas bem O uso crescente da ureteroscopia ocasionou uma inci- distintas: longitudinal interna, circular média e longitudinal dência de 0% - 9% de traumas em 1.696 procedimentos nos externa. Devido a este fato, o ureter superior (J.U.P.) é a área quais os aparelhos semi-rígidos mais finos (6,9 - 7,4 F) foram mais afetada nos traumatismos externos (rotura), principal- utilizados. A perfuração foi o mais comum (7%), levando a mente nas crianças. um índice de estenose de 1,4%. A avulsão do ureter foi a com- É importante o pronto diagnóstico dos traumatismos ure- plicação mais rara (0,4%) e a mais grave. terais para a conservação da unidade renal correspondente, evitando os extravasamentos retroperitoneais com ou sem in- Fisiopatologia fecção. As conseqüências do traumatismo ureteral vão variar de Causas acordo com suas causas, sua intensidade e localização. Pequenas perfurações com sondas ureterais, fios-guias e Por estar protegido no retroperitônio, o ureter é afetado ureteroscópios geralmente interessam todas as camadas do em apenas 1% dos traumas externos não-penetrantes. ureter em extensão limitada, evoluindo bem se deixarmos uma A causa penetrante mais comum é o projétil de arma de sonda duplo-jota, ou mesmo uma sonda nasogástrica de plás- fogo, quando ocorrem lesões a outros órgãos, na maioria das tico, por alguns dias. Nos traumas maiores, o risco de fístula e vezes. estenose é maior. A causa mais freqüente é o trauma iatrogênico, ocorren- A lesão causada por um projétil de arma de fogo é decor- do nas ureteroscopias, nas cirurgias ginecológicas, nas uroló- rente da laceração e da queimadura causada pelo calor que gicas, nas laparoscópicas, nas cirurgias de aneurismas arte- sua cinética gera. riais e nas ressecções abdominoperineais (0,3% - 5,7%). Ra- A hidronefrose é mais intensa na ligadura total do ureter, ramente acontecem nas herniorrafias inguinais, na apendicec- sendo mais lenta nas angulações causadas por suturas próxi- tomia retrocecal ou na diverticulectomia vesical. mas a ele. Qualquer cirurgião pode ser surpreendido por um ureter Nas secções do ureter ou na sua necrose por desvascula- duplo, por um rim ectópico pélvico ou ter dificuldades no rização, o extravasamento retroperitoneal ocorrerá, causando decorrer de uma operação sangrante. um urinoma ou uma fístula (cutânea, vaginal etc.). Havendo Analisando as causas ginecológicas, a lesão ureteral ocor- dificuldade de escoamento da urina, a hidronefrose se instala- re em dois terços dos casos pelo acesso abdominal e em um rá, e a febre aparecerá na vigência de uma infecção. A disten- terço pelo perineal. A incidência na histerectomia por causas são abdominal é comum. benignas é de 0,5% - 1,5 %, mas na histerectomia radical ela A vascularização do ureter superior e médio se faz por permanece entre 5% - 10%. Os fatores que aumentam esse vasos que o alcançam em nível medial, mas no ureter inferior, em nível lateral. Daí ser mais seguro aos cirurgiões dos or- gãos pélvicos dissecá-lo em nível medial para evitar desvas- cularização. Endereço para correspondência: Rua Barreto Leme, 214 Quadro clínico 13010-200 - Campinas - SP Tel.: (0--19) 231-3000 - Fax: (0--19) 231-2703 As fístulas ureterais se tornam logo evidentes e não cos- E-mail: rzulian@hotmail.com tumam ameaçar agudamente a unidade renal correspondente. GUIA PRÁTICO DE UROLOGIA 245 Cap 42- Trauma Ureteral.pm6 245 13/06/00, 15:12
  • 223.
    A ligadura totalou parcial do ureter deve ser suspeitada • Conseguir cotos ureterais bem irrigados e com bordos na vigência de dor lombar unilateral e náuseas no pós-opera- regularizados. tório imediato de uma cirurgia ginecológica. Não havendo diagnóstico desta complicação, poderá haver perda silenciosa • Anastomose em bizel amplo, livre de tensão e sem va- do rim. zamentos. Geralmente é feita usando-se o categute cro- Dissecções retroperitoneais como nos enxertos mado 4.0 ou fio tipo Vicryl. aortoilíacos podem produzir hidronefrose temporária em 10% a 20% dos casos, e que regride com meses de seguimen- • Isolamento da anastomose de áreas contaminadas ou to ultra-sonográfico. As desvascularizações do ureter podem de outras suturas, usando-se o epíplon para isso. só produzir sintomas após vários dias, o que dificulta seu re- conhecimento se não estivermos pensando nesta possibilida- • Drenagem adequada da área com Penrose por 48 horas de. Levam a um urinoma com quadro de dor local e renal, ou até diminuir algum débito existente. compressão, mal-estar geral, e, eventualmente, um quadro séptico severo. Deve ser logo drenado. • Sonda tipo duplo-jota ou outro tipo de “splint” eficien- te. Diagnóstico As incisões usadas estão na figura 1 (adaptada do Atlas Poderemos ser chamados para fazer o diagnóstico de uma de Trauma Urológico da “Urologic Clinics of North Ameri- secção intra-operatória do ureter, o que será facilitado se um ca”). É sempre melhor tentar evitar regiões com grandes corante (índigo-carmim ou azul de metileno) for injetado na fibroses, isolando acima da área-problema o ureter e dirigin- veia junto com um diurético. Uma vez identificado o coto pro- do-se para ela. Devido às relações com os vasos ilíacos, todo ximal, é possível descobrir o distal. Havendo dificuldade, a cuidado é pouco e muitas vezes a fibrose é de tal monta que cistoscopia com cateterismo ureteral poderá nos ajudar a re- pouco ureter poderá ser aproveitado. conhecer o coto distal, algumas vezes junto a ligaduras he- Na figura 2 vemos um resumo das cirurgias habitualmente mostáticas. Em pélvis já operadas ou irradiadas, as dificulda- requeridas para o tratamento das conseqüências dos trauma- des serão maiores. Se possível devem-se preparar os cotos para tismos ureterais conforme sua localização. São operações que uma ureteroureteroanastomose, seguindo os princípios enu- o urologista necessita conhecer, mas que podem ter uma pro- merados adiante. gramação prévia. O diagnóstico a posteriori é mais freqüente e será suge- rido pelo quadro clínico. Nos traumatismos agudos, a tomo- Figura 1 grafia computadorizada é cada vez mais usada e pode sugerir o extravasamento da urina numa lesão ureteral. Normalmente, num pós-operatório em que se suspeite existir um trauma no ureter, o primeiro exame pedido é o ultra-som, que po- derá revelar a dilatação de um rim, mas principalmente nos informará sobre a qualidade dos rins, patologias preexistentes Incisões etc. habitualmente A urografia excretora deverá ser feita, e o ideal é ter con- usadas. dições de associá-la à ureteropielografia retrógrada, que é o exame mais preciso para o diagnóstico. Esta deve ser feita com um cateter ureteral tipo cabeça-de-cobra introduzido no meato ureteral, injetando-se 7-10 ml de contraste. Quando os dois exames de imagem são feitos conjuntamente, a extensão Figura 2 da lesão é melhor avaliada. Tratamento O tratamento endourológico poderá ser útil para as per- furações/traumas causados pelos ureteroscópios na tentativa de fechar uma fístula ureteral recente, ou como derivação tem- porária até que se possa atuar em definitivo. No caso de ser deixada uma sonda duplo-jota, ela permitirá a cicatrização do Cirurgias ureter lesado servindo como um molde para tentar evitar es- usadas conforme treitamentos, ao mesmo tempo em que drena o rim. a localização. O tratamento cirúrgico dos traumatismos ureterais deve ser baseado nos princípios a seguir: 246 GUIA PRÁTICO DE UROLOGIA Cap 42- Trauma Ureteral.pm6 246 13/06/00, 15:12
  • 224.
    Figura 3 Figura 4 Cistostomia oblíqua para a bexiga psóica. Reimplante com técnica anti- refluxo. Figura 6 Figura 5 Fixação para o Retalho e reimplante e alongamento sutura vesical. vesical para o ureter médio. As angulações do ureter causadas por pontos hemostáti- migrar. Uma cistostomia é também deixada, ou uma Foley ure- cos próximos a ele podem ser corrigidas com a liberação do tral. ureter na área, e aqui a cirurgia laparoscópica tem utilidade; Na impossibilidade de usar a técnica anti-refluxo, o im- mas, nas ligaduras, freqüentemente a ureteroureteroanastomose plante do ureter na bexiga “em punho-de-camisa” geralmente será necessária, e, se bastante baixas, o reimplante com técni- é aceitável para adultos. ca anti-refluxo (figura 3). Para alcançar o ureter médio pode-se combinar a mobili- Lesões mais extensas, fístulas, desvascularizações do ure- zação psóica com as técnicas de retalho/alongamento vesical ter, fibroses pós-operatórias ou radioterápicas no terço infe- tipo Boari (a), Passerini-Glazel (b) ou a zetaplastia (c) (figura rior podem ser corrigidas pelo reimplante com técnica anti- 6). refluxo, fixando-se a bexiga ao músculo psoas (bexiga psói- Não devemos esquecer que as transureteroureteroanas- ca). O fundus da bexiga é separado do peritônio, e a artéria tomoses podem ser úteis para as lesões da metade inferior do vesical superior contralateral pode ser ligada para permitir ureter, em casos de bexigas contraídas ou fibroses pélvicas maior mobilidade vesical até o músculo psoas do lado deseja- intensas e extensas. Um túnel retroperitoneal é criado, deven- do. Uma cistostomia oblíqua é feita perpendicularmente à di- do ser evitada angulação exagerada do ureter ou “compres- reção do ureter afetado (figura 4). são” pela artéria mesentérica inferior. A cúpula vesical é direcionada para o tendão do músculo Mais raramente, o urologista é obrigado a realizar uma psoas, com auxílio de dois dedos, por sobre os vasos ilíacos. ureterocalicoanastomose ou mesmo um autotransplante renal Geralmente, três pontos com fio absorvível 00 são suficientes para solucionar lesões ureterais. O uso de segmento ileal per- para sua fixação, evitando-se englobar o nervo genitofemu- mite a substituição parcial ou total do ureter. ral. O ureter é reimplantado com pontos que o fixem suficien- Cuidados maiores são requeridos quando num trauma temente e a bexiga fechada em dois planos (figura 5). É pru- ureteral coexistem lesões do pâncreas, duodeno, cólon ou reto, dente deixar uma sonda nasogástrica com alguns furos, sain- pelo risco de deiscência das suturas. Estas devem ser isoladas do por contra-abertura pela bexiga e fixada na pele, para não pelo envolvimento protetor do epíplon. GUIA PRÁTICO DE UROLOGIA 247 Cap 42- Trauma Ureteral.pm6 247 13/06/00, 15:12
  • 225.
    Sondas e drenos Resumo O dreno tubular tipo Penrose é deixado por 48 horas ou A demora no diagnóstico da lesão ureteral é o fator que até que algum débito deixe de existir. mais contribui para a sua morbidade. Quanto antes se pensar A cistostomia ou Foley uretral é mantida por 5 a 14 dias na possibilidade, e as condições do paciente permitirem essa conforme a complexidade da cirurgia. elucidação, melhor será para a correção, a qual dependerá de Os “splints” ureterais são deixados por duas a quatro se- atenção aos detalhes de cada uma e das várias técnicas dispo- manas, e adequa-se antibioticoterapia ao caso. níveis para que possamos diminuir as complicações e aumen- Seguimento pós-operatório com urografia excretora é tar o índice de preservação renal. As técnicas laparoscópicas realizado de três a seis meses, conforme o caso. estarão definindo sua utilidade nos próximos anos. Bibliografia recomendada 1. ARMENAKAS NA. Atlas of the Urologic Clinics of North America: Urologic Trauma. WB Saunders Philadelphia, 1998, 6(2): 71-84. 2. SELVAGGI FP, BATTAGLIA M, CORMIO L. Urologic complications of pelvic surgery and radiotherapy - S.I.U. reports. Isis Medical Media, Oxford 1995, p. 13-39. 248 GUIA PRÁTICO DE UROLOGIA Cap 42- Trauma Ureteral.pm6 248 13/06/00, 15:12
  • 226.
    Capítulo 43 Traumatismo Vesical Lauro Brandina As lesões da bexiga podem ocorrer em traumas abdomi- Rotura espontânea nais fechados, ferimentos penetrantes, durante várias modali- Pode ocorrer em casos de neobexiga, bexiga neurogêni- dades de cirurgia e ocasionalmente de maneira espontânea. ca, bexiga com tumores ou em qualquer situação em que exis- As conseqüências decorrentes não costumam ser signifi- ta um processo inflamatório vesical. cativas quando o diagnóstico e o tratamento são adequados, Às vezes existe história de trauma mínimo que pode não caso contrário a morbidade e a mortalidade são altas. ser valorizado pelo paciente ou de cateterismo vesical inter- mitente. Causas Classificação As principais causas são: As lesões de bexiga podem ser classificadas em quatro Trauma abdominal fechado grandes grupos: Constituem cerca de 86% das causas que levam a uma lesão na bexiga, sendo a maioria dos casos em acidentes auto- • contusão; mobilísticos e quedas. • rotura extraperitoneal; Cerca de 90% das roturas de bexiga estão associadas a • rotura intraperitoneal; fratura dos ossos da bacia. • lesões mistas. Ferimentos perfurantes Esta classificação tem interesse fisiopatológico e principal- Os mais freqüentes são provocados por arma de fogo e mente na conduta terapêutica. por arma branca que atingem o abdome inferior, região dorsal Na contusão não há o extravasamento da urina, e o diag- inferior, períneo, e em alguns casos por migrações internas de nóstico é feito por exclusão. drenos e próteses, como as de fêmur, e dispositivos intra-ute- A rotura extraperitoneal está geralmente associada a fra- rinos para contracepção. turas dos ossos da bacia e também do fêmur. Já a rotura intraperitoneal é observada em pacientes que Cirurgias estavam com repleção vesical e que receberam um impacto no Podem ocorrer lesões iatrogênicas em cirurgias urológi- abdome inferior. É freqüente em pessoas alcoolizadas no mo- cas, como nas ressecções endoscópicas de tumores da bexiga mento do acidente e também nas crianças, porque nestas a e da próstata, ou em outros tipos de instrumentação endoscó- bexiga ocupa uma posição mais superficial. Os casos de rotu- pica, como cistoscopia, em cirurgias obstétricas, ginecológi- ra espontânea geralmente também estão nesta categoria. cas, proctológicas e outras, como nas herniorrafias. Ultima- As roturas mistas intra e extraperitoneais constituem cer- mente têm sido descritas em cirurgias laparoscópicas. ca de 10% dos casos e são observadas em politraumatizados É importante lembrar dessa possibilidade em todo pa- graves e também como conseqüência de ferimentos penetran- ciente submetido a um desses procedimentos cirúrgicos e que tes. no pós-operatório apresente febre, reação peritoneal e íleo pa- ralítico. Fisiopatologia No adulto, a bexiga é um órgão localizado profundamen- te na pequena bacia e protegido pelo arcabouço ósseo da pélvis, Endereço para correspondência: pelo diafragma urogenital e músculos do períneo e pelo reto. Av. Bandeirantes, 804 Sua forma varia segundo o volume de urina nela contido: 86010-010 - Londrina - PR quando vazia, dificilmente é lesada nos traumas externos, mas Tel.: (0--43) 323-9191 - Fax: (0--43) 337-1800 no estado de repleção é mais vulnerável, pois é maior sua super- E-mail: alb 3939@Sercomtel.com.br. fície e tem sua mobilidade e compressibilidade diminuídas. GUIA PRÁTICO DE UROLOGIA 249 Cap 43- Trauma Vesical.pm6 249 13/06/00, 15:13
  • 227.
    O tipo decomprometimento da bexiga está de certa ma- no meato uretral, pois existe possibilidade de lesão da uretra, neira relacionado com seu estado de enchimento no momento e a passagem da sonda poderá agravá-la; neste caso deverá ser do trauma: com a bexiga vazia é mais freqüente a rotura extra- realizada inicialmente uma uretrocistografia retrógrada. peritoneal; quando repleta, a intraperitoneal. Soro fisiológico pode ser injetado, com cuidado, pela Quando existe fratura dos ossos da bacia, as forças trau- sonda para verificar se o volume introduzido é recuperado, máticas podem lacerar a bexiga, que está fixa nos seus pontos mas esta manobra pode levar a falsos resultados, pois a lesão de sustentação; também as espículas ósseas podem perfurá-la, da bexiga poderá estar bloqueada por coágulos, alças intesti- geralmente nas porções ântero-laterais, junto ao colo vesical, nais, omento, espículas ósseas ou mesmo a extremidade da com o conseqüente extravasamento da urina no espaço peri- sonda poderá estar fora da bexiga, no espaço perivesical. vesical. Se a urina estiver ou vier a se infectar e se não for Para a realização da cistografia quatro radiografias de- drenada, desencadeia um quadro de abscesso pélvico profun- vem ser feitas: inicialmente uma radiografia simples do abdo- do, com a conseqüente septicemia. me demonstrará a qualidade da técnica e se o paciente está Um impacto direto no abdome inferior, com a bexiga re- bem localizado na mesa radiológica. Esta radiografia revelará pleta, provoca aumento abrupto da pressão no seu interior com também possíveis fraturas ósseas, opacificação no abdome in- as forças tendendo a se propagar no meio líquido, constituído ferior, níveis líquidos e de gases no abdome e a eventual pre- pela urina, de maneira radiada, e possibilidade de rotura no sença de corpos estranhos. A seguir, distende-se a bexiga com ponto mais fraco que é a cúpula vesical, revestida pelo peritô- cerca de 300 ml de contraste iodado a 20% - 30% e faz-se nio. Como conseqüência, a urina flui livremente para a cavi- uma radiografia ântero-posterior. Se as condições clínicas dade abdominal. Se a urina estiver infectada, um quadro de do paciente permitirem, aconselha-se também uma radio- peritonite logo se manifesta, mas se, inicialmente, for estéril, grafia em posição oblíqua. Permite-se que o contraste seja podem decorrer vários dias para que este quadro se torne evi- drenado pela sonda, e nova radiografia é realizada no sentido dente; nesta fase também pode existir acidose hiperclorêmica de se detectarem extravasamentos que poderiam estar masca- conseqüente à absorção da urina. rados pelo contraste com a bexiga cheia. Urografia excretora concomitante é desejável nos casos Diagnóstico de possibilidade de lesões do trato urinário proximal; se é for- te a suspeita de rotura intraperitoneal de bexiga, a urografia Existe usualmente uma história de impacto no abdome deverá preceder a cistografia porque o contraste extravasado inferior, de ferimentos perfurantes, de cirurgias ou de mani- da bexiga poderá dificultar a visualização dos rins e dos ure- pulações urológicas endoscópicas prévias. teres. O quadro clínico compõe-se da tríade clássica: dor suprá- No caso de rotura extraperitoneal, tipicamente observa- púbica ou perineal, dificuldade ou impossibilidade para a mic- se uma coleção densa e irregular de contraste no espaço peri- ção e hematúria geralmente macroscópica, sendo esta o indí- vesical (figura l). A bexiga, com freqüência, adquire um for- cio mais importante, porque está presente em praticamente mato piriforme (“gota invertida”) devido à compressão exer- todos os casos. Não há, todavia, correlação entre o grau da cida pela urina e sangue extravasados (figura 2). Complexos hematúria e a gravidade do caso. padrões de extravasamento podem existir fora dessa área com Quando o paciente consegue a micção, ela é bastante do- extensão ao retroperitônio, escroto, pênis e períneo. lorosa, e o jato comprometido. Quando a rotura é intraperitoneal, o contraste é visuali- Pode ocorrer choque hemorrágico, em geral por rotura zado difusamente no abdome delineando alças intestinais (fi- dos vasos pélvicos ou por lesões associadas de outros órgãos gura 3) e tende a se alinhar ao longo das goteiras parietocólicas abdominais. e no fundo de saco. No exame clínico do paciente é importante a observa- Recentemente passou-se a empregar com mais freqüên- ção de equimoses, abaulamentos, flutuação e dor à palpação cia a tomografia computadorizada para se avaliarem traumas do hipogástrico e períneo, bem como a presença de sangue abdominais. Também nesse exame a bexiga deve ser preen- no meato uretral e no intróito vaginal da mulher. Como a chida com contraste iodado diluído, pois a tomografia, sem a associação com fraturas dos ossos da pélvis é freqüente, o distensão da bexiga, demonstrou não ser um exame adequado exame ortopédico se faz necessário, e a compressão dos ossos para o diagnóstico de traumas vesicais. da bacia pode revelar dor e crepitação. Ao toque retal pode ser A cistoscopia é contra-indicada pela impossibilidade, em impossível a identificação das estruturas pela presença de san- virtude das fraturas, do posicionamento do paciente para o gue e urina acumulados; eventualmente já se podem observar uso de cistoscópios rígidos, e também porque os coágulos sinais de reação peritoneal. impedem uma visualização adequada. Os ferimentos perfurantes na pele às vezes não são fáceis de serem identificados e podem passar despercebidos. Um quadro clínico sugestivo demanda a confirmação Tratamento diagnóstica, e o exame de escolha ainda hoje é a cistografia, por ser o mais simples, rápido e eficaz (85% a 100%). Para É baseado no tipo e na extensão da lesão (contusão, rotu- isso, uma sonda de Foley é introduzida e mantida na bexiga. O ra extraperitoneal, rotura intraperitoneal) e na causa (trauma cateterismo, contudo, não deve ser efetuado se houver sangue fechado e ferimentos penetrantes). 250 GUIA PRÁTICO DE UROLOGIA Cap 43- Trauma Vesical.pm6 250 13/06/00, 15:13
  • 228.
    Figura 1 Figura 2 Rotura Cistografia. extraperitoneal. Rotura Cistografia extraperitoneal. mostra Extravasamento extravasamento abundante de mínimo de contraste contraste. Bexiga perivesical. piriforme. Traumatismos fechados fra-umbilical transperitoneal, onde a cavidade abdominal pode Geralmente as lesões da bexiga não põem em risco, de ser inspecionada para a avaliação do comprometimento de maneira imediata, a vida do paciente. Por isso é importante outros órgãos. Em casos excepcionais o acesso pode ser por que se considerem em primeiro lugar suas condições respira- via extraperitoneal. Em qualquer das situações a bexiga é tórias e hemodinâmicas e também a possibilidade e a gravida- aberta, o interior inspecionado e as lesões reparadas. A son- de do comprometimento concomitante de outros órgãos. da de Foley deve permanecer por cerca de catorze dias e Em todas as situações é aconselhável a administração de uma cistografia de controle deve ser realizada antes de sua antibióticos de amplo espectro. retirada. Nas contusões, a conduta deve ser conservadora, com son- Ultimamente passou-se a adotar apenas a drenagem ve- da de demora e eventual irrigação da bexiga, repouso e acom- sical com a sonda de Foley em casos selecionados de rotura panhamento do paciente. extraperitoneal (figura 4); nestes, a bexiga não deve ter urina A sonda também se justifica em casos de grandes hema- infectada e coágulos que obstruam a sonda. O seguimento deve tomas perivesicais que podem distorcer o colo vesical e difi- ser rigoroso, e qualquer evolução desfavorável justifica mu- cultar a micção; a drenagem do hematoma nesta situação não dança de conduta para cirurgia reparadora. é aconselhada, pois normalmente é absorvido, e sua manipu- Na rotura intraperitoneal a laceração geralmente é ampla, e lação pode resultar em sangramento abundante pelo destam- a cirurgia imediata é recomendada. No caso de perfuração duran- ponamento e também pela possibilidade de contaminação e o te procedimentos urológicos a conduta conservadora apenas com desenvolvimento de um abscesso secundário. a drenagem vesical pode ser adotada porque tende a ser mais Os princípios básicos do tratamento cirúrgico são o des- restrita e acontece em situação em que o paciente está mais está- bridamento da área lesada e o fechamento da bexiga por pla- vel. O acesso para a cirurgia é por laparotomia mediana infra- nos com fios absorvíveis, a derivação da urina através de son- umbilical transperitoneal, quando as coleções líquidas são aspi- da vesical ou cistostomia (principalmente em crianças do sexo radas e a cavidade abdominal lavada. As lesões que ocorrem du- masculino) e a drenagem do espaço perivesical. rante cirurgias laparoscópicas poderão ser corrigidas por esta A cirurgia é indicada na maioria dos casos de rotura ex- mesma via. traperitoneal, principalmente se há necessidade de exploração cirúrgica de outros órgãos da cavidade abdominal. A recons- Ferimentos penetrantes trução imediata é crítica para a manutenção da função vesical Todos os casos devem ser explorados e reparados ime- quando a laceração envolve o colo vesical ou quando acom- diatamente, pois é freqüente a lesão concomitante de outros panhada de trauma vaginal ou do reto. O acesso cirúrgico nas órgãos. A bexiga deve ser aberta, e a urina proveniente dos lesões extraperitoneais é feito através de incisão mediana in- meatos ureterais, examinada cuidadosamente. Se necessário, Figura 3 Figura 4 Cistografia de paciente Rotura intraperitoneal. com rotura extraperitoneal, Na cistografia observa-se que apresentou boa evolução contraste livre na apenas com cateterismo e cavidade abdominal, drenagem vesical entre as alças intestinais. pelo prazo de 14 dias. GUIA PRÁTICO DE UROLOGIA 251 Cap 43- Trauma Vesical.pm6 251 13/06/00, 15:13
  • 229.
    os ureteres devemser cateterizados; se a lesão for próxima ALGORITMO PARA TRAUMATISMO VESICAL dos meatos, é prudente que se deixe um cateter ureteral inter- no (duplo J), que pode ser amarrado à extremidade da son- Trauma abdominal da vesical e retirado com facilidade quando da remoção da Ferimento penetrante mesma. Cirurgia prévia Rotura espontânea Hematúria A exploração cirúrgica está indicada na maioria destes Dor suprapúbica casos e sempre que possível com a correção das causas. Impossibilidade para a micção Resumo Cistografia Rotura de bexiga deve sempre ser suspeitada em pacien- tes que, após trauma abdominal, ferimento penetrante ou ci- Trauma Ferimento Rotura rurgia, apresentem um quadro de hematúria, dor ao nível do externo penetrante espontânea hipogástrico e dificuldade ou impossibilidade à micção. O diagnóstico é confirmado através de cistografia. A conduta é cirúrgica para os ferimentos penetrantes, rotura intraperitoneal e para a maioria dos casos de rotura ex- Rotura Rotura Contusão extraperitoneal intraperitoneal traperitoneal; em casos selecionados, a drenagem através do cateterismo vesical pode ser suficiente. Com o diagnóstico e tratamento adequados, o prognósti- Cateterismo Cirurgia Cirurgia Cirurgia Cirurgia co geralmente é excelente; caso contrário, a morbidade e a vesical (Cateterismo vesical em mortalidade são altas. certos casos) Bibliografia recomendada 1. BORRELLI M, WROCLAWSKI ER, GLINA S, PECORARO G, NOVARETTI JPT. Urgências em Urolo- gia. Rio de Janeiro, 1985. 2. CASS AS. Diagnostic studies in bladder rupture: indications and techniques. Urol Clin North Am 1989; 16: 267-73. 3. CORRIERE JN Jr. Extraperitoneal bladder rupture. In: McAninch JW, Carrol PR, Jordan GH (eds) Traumatic and reconstructive urology. Philadelphia, 1996; 269-73. 4. FRONTERA R. Intraperitoneal bladder rupture. In: McAninch JW, Carrol PR, Jordan GH (eds) Traumatic and reconstructive urology. Philadelphia 1996; 275-86. 5. GUERRIERO WG. Bladder Trauma. In: Guerriero WG, Devine CJ Jr. (eds), Urologic injuries. Norwalk 1984; 79-81. 6. LEE CL, LAI YM, SOONG YK. Management of urinary bladder injuries in laparoscopic assisted vaginal hysterectomy. Acta Obstet Gynecol Scand 1996; 75: 174-7. 7. McANINCH JW. Injuries to the genitourinary tract. In: Tanagho EA, McAninch JW, (eds). Smith’s gene- ral urology. 14th ed., Norwalk 1995; 325-7. 8. MOREY AF, CARROL PR. Evolution and management of adult bladder trauma. Contemp Urol 1997; 9: 13-22. 9. OSTREZENSKI A, OSTREZENSKI KM. Bladder injury during laparoscopic surgery. Obstet Gynecol Surv 1998; 53: 175-80. 10. SAGALOWSKY AI, PETERS PC. Genitourinary trauma. In: Walsh PC, Retik AB, Vaughan ED Jr, Wein AJ, (eds). Campbell’s urology. 7th ed. Philadelphia, 1998; 3104-8. 11. SANDLER CM, GOLDMAN SM, KAWASHIMA A. Lower urinary tract trauma. World J Urol 1998; 16: 69-75. 252 GUIA PRÁTICO DE UROLOGIA Cap 43- Trauma Vesical.pm6 252 13/06/00, 15:13
  • 230.
    Capítulo 44 Traumatismo Uretral MarjoDeninson Cardenuto Perez Introdução urina é mínimo, havendo discreto edema de períneo, escroto ou pênis. Se a lesão for completa, a bexiga e a próstata são deslo- Sob o ponto de vista anatômico, a uretra masculina é dividida em quatro partes: cadas para uma posição superior e ao toque retal a próstata é sentida em posição mais alta, havendo em seu local uma cole- • prostática; ção líquida. • membranosa; Diagnóstico A uretrocistografia retrógrada está indicada em todo pa- • bulbar; ciente com suspeita de trauma de uretra. O raio X simples inicial pode demonstrar fratura pélvica, deslocamento da • peniana. sínfease púbica ou presença de corpos estranhos. A melhor maneira de injetar o contraste é através de uma Sob o ângulo de tratamento em traumatismo, a uretra sonda de Foley de pequeno diâmetro colocada logo abaixo da masculina é classif icada em duas regiões: fossa navicular, com o balão insuflado com 1 a 2 ml. • posterior: lesão de uretra prostática e membranosa; Classificação das lesões • anterior: lesão de uretra bulbar e peniana. Tipo I: É a forma mais leve, com estiramento da uretra levando a um hematoma pélvico sem rotura. Traumatismo de uretra posterior Tipo II: Neste caso há rotura parcial ou completa da ure- A lesão de uretra posterior é a mais grave do trato uriná- tra prostatomembranosa. O extravasamento do rio inferior e geralmente resulta de impactos de alta velocida- contraste na uretrocistografia retrógrada se faz de, lesão por esmagamento ou ferimentos penetrantes causa- abaixo do diafragma urogenital. dos por instrumentos de alta velocidade. Tipo III: É a mais grave. Há rotura parcial ou completa Fisiopatologia da uretra prostatomembranosa e também rotura A fratura dos ossos pélvicos ou disjunção da sínfise pú- do diafragma urogenital e uretra bulbar. O ex- bica está presente em 90% dos casos de lesão de uretra poste- travasamento se faz na pelve e no períneo. rior. Há lesão dos ligamentos da próstata e puboprostáticos com deslocamento da próstata e laceração da uretra membranosa. Tratamento Nas lesões de tipo I, a simples sondagem vesical por três Quadro clínico a cinco dias é suficiente para evitar possível retenção urinária A uretrorragia (sangramento pelo meato uretral indepen- ou extravasamento vesical incompleto. Em geral essas lesões dente da micção) está presente na quase totalidade dos casos evoluem sem deixar seqüelas. de lesão traumática de uretra. Na maioria dos casos o colo O tratamento das lesões de tipo II e III é motivo de gran- vesical permanece continente e o grau de extravasamento de des controvérsias. O principal objetivo do tratamento é promover uma deri- vação urinária com um mínimo de seqüelas a longo prazo. Endereço para correspondência: Estas seqüelas seriam principalmente estenose, incontinência Rua Jaguaribe, 457 e disfunção erétil. 01224-001 - São Paulo - SP A tentativa de passar uma sonda pela uretra pode trans- Tel.: (0--11) 223-3099 formar uma rotura parcial em completa. Fax: (0--11) 223-3422 O tratamento preferencial nos últimos 25 anos tem sido a GUIA PRÁTICO DE UROLOGIA 253
  • 231.
    simples realização decistostomia suprapúbica, sem instrumen- Diagnóstico tação de uretra na época do trauma, sendo que a estenose de A uretrocistografia deve ser realizada em todos os pa- uretra é corrigida cerca de três meses depois. cientes nos quais a história ou o exame físico são sugestivos Anteriormente era realizado o alinhamento uretral cirúrgi- de lesão de uretra anterior. co para evitar estenose de uretra. Havia vários problemas com esta conduta. Os pacientes eram, com freqüência, hemodinami- Tratamento camente instáveis, havia alto risco de infecção e os índices de Trauma fechado de uretra anterior sem laceração pode estenose, incontinência e disfunção erétil eram elevados. ser tratado apenas com sonda uretral que permanece por pou- A realização de simples cistostomia levou a queda signi- cos dias. ficativa de incidência das três principais complicações: Na maioria das lesões de uretra anterior, quer por trauma fechado como por lesão penetrante, há inclinação de explora- • estenose permanente – de 14% para 6%; ção cirúrgica com desbridamento e sutura. • incontinência – de 21% para 6%; Nas lesões de uretra bulbar a incisão é feita no períneo e na uretra peniana no corpo do pênis. • disfunção erétil – de 33% para 10%. Se a lesão é parcial, a sutura é realizada sobre uma sonda uretral após o desbridamento. Se a rotura é completa é reali- Traumatismo de uretra anterior zada anastomose término-terminal. Uma sonda uretral perma- nece por 10 a 14 dias. As lesões traumáticas de uretra anterior são mais comuns do que as de uretra posterior e em geral são decorrentes de Resumo trauma fechado no períneo. Em todos os pacientes com história sugestiva ou exame Fisiopatologia físico compatível com traumatismo uretral, não devemos ma- O trauma fechado com ação direta no períneo pode pro- nipular a uretra com sondas antes da realização de uretrocis- duzir contusão ou laceração de uretra. Pode também ser cau- tografia retrógrada, a qual vai esclarecer o diagnóstico mos- sado pela ação direta de instrumentos penetrantes. trando a localização e a intensidade da lesão. A fáscia de Buck recobre os corpos cavernosos e o corpo O tratamento primário vai depender da localização, da esponjoso da uretra. A rotura de uretra sem lesão da fáscia de intensidade das lesões da uretra, assim como das condições Buck leva a extravasamento de urina e sangue ao longo do gerais do paciente e da experiência da equipe cirúrgica no aten- pênis. Já a rotura de uretra associada a lesão da fáscia de Buck dimento inicial destas lesões. produz extravasamento de sangue e urina para o escroto e con- O principal objetivo do tratamento é promover uma deri- tida pela fáscia de Colles produzindo a clássica configuração vação urinária com um mínimo de seqüelas (estenose, incon- em borboleta do hematoma no períneo. tinência e disfunção erétil) a longo prazo. TRAUMATISMO URETRAL URETROCISTOGRAFIA RETRÓGRADA ANTERIOR POSTERIOR Com Sem Sem laceração Rotura parcial Rotura completa laceração laceração (tipo I) (tipo II) (tipo III) CIRURGIA SONDAGEM CISTOSTOMIA URETRAL 254 GUIA PRÁTICO DE UROLOGIA
  • 232.
    Bibliografia recomendada 1. CORRIERE JN JR, SANDLER CM. Mechanisms of injury, patterns of extravasation and management of extraperitoneal bladder rupture due to blunt trauma. J Urol 1988; 139: 43-4. 2. CORRIERE JN JR, RUDY DC, BENSON GS. Voiding and erectile function after delayed one-stage repair of posterior urethral disruption in 50 men with a fractured pelvis. J Trauma 1994; 37: 587-90. 3. FOLLIS HW, KOCH MO, MCDOUGAL WS. Immediate management of prostamembranous urethral disruptions. J Urol 1992; 147: 1259-62. 4. GOLDMAN SM, SANDLER CM, CORRIERE JN, MCGUIRE EJ. Blunt urethral trauma: a unified, anatomical mechanical classification. J Urol 1997; 157(1): 85-9. 5. HUSMANN DA, WILSON WT, BOONE TB, ALLEN TD. Prostamembranous urethral disruptions: management by suprapubic cystostomy and delayed urethroplasty. J Urol 1990; 144: 76-8. 6. KORAITIM MM. Pelvic fracture urethral injuries: evaluation of various methods of management. J Urol 1996; 156(4): 1288-91. 7. McANINCH JW. Traumatic injuries to the urethra. J Trauma 1981; 21: 291. 8. PALMER JK, BENSON GS, CORRIERE JR JN. Diagnosis and initial management of urological injuries associated with 200 consecutive pelvic fractures. J Urol 1983; 130: 712-4. 9. NETTO JR NR. Traumatismo da uretra. In: NETTO JR NR. Urologia. São Paulo, 1986; 307-21. 10. PETERS PC, SAGALOWSKY AI. In: WALSH PC, RETIK AB, STAMEY TA, VAUGHAN ED. Campbell’s Urology. Philadelphia, 6ª ed., 1992; 2538-60. 11. TURNER-WARWICK R. A personal view of the management of traumatic posterior urethral strictures. Urol Clin North Am 1977; 4: 111. 12. WEBSTER GD, MATHES GL, SELLI C. Prostamembranous urethral injuries: A review of the literature and a rational approach to their management. J Urol 1983; 130: 898-902. GUIA PRÁTICO DE UROLOGIA 255
  • 233.
    Capítulo 45 Traumatismo Genital Masculino LuizEdison Slongo Traumatismo superficial Figura 1 do pênis e da bolsa escrotal A) Pênis estrangulado por um anel com importante Os traumatismos do pênis e da bolsa escrotal são infreqüen- edema distal. tes devido a sua grande mobilidade e localização protegida. En- O pênis é envolto por tretanto, a perda de tecido de revestimento da genitália pode estar um barbante resistente, associada a uma lesão maior com severo comprometimento dos no sentido cranial, órgãos subjacentes. As causas mais freqüentes das lesões trau- múltiplas vezes até o anel. máticas genitais são os ferimentos penetrantes por arma branca ou de fogo. O objetivo principal do tratamento é manter a função erétil e, na medida do possível, a preservação das gônadas. Ob- servamos com freqüência lesões menores, tais como o aprisiona- mento da pele genital pelo zíper das calças, situação que por ve- zes requer anestesia e o rompimento da barra mediana do corpo do zíper com cisalha ortopédica ou até mesmo a postectomia. Estrangulamentos acidentais são relatados durante a mas- turbação com objetos ao redor do pênis (ex.: anel metálico). Esses estrangulamentos podem levar à isquemia e necrose do B) O edema é removido órgão. Tais objetos são removidos com auxílio de sedação e cranialmente e o lubrificantes. Quando há um volumoso edema distal à cons- barbante é passado trição e a pele for viável, um fio de algodão (barbante) pode por baixo do anel. ser aplicado a partir da glande envolvendo-se o pênis no sen- tido proximal circunferencialmente, quantas vezes se fizer ne- cessário até o anel constritor, liberando-o assim do edema (f i- gura 1). Entretanto, em casos especiais há necessidade de ins- trumentos mecânicos para a secção do objeto constritor. A súbita flexão ventral do pênis em ereção pode romper o seu ligamento suspensor. O paciente refere um estalo e dor na base do órgão, sendo ou não acompanhado de pequeno hematoma em contraste com a fratura do corpo cavernoso. A correção cirúrgica está indicada para proporcionar estabilida- de ao órgão durante o intercurso sexual. C) O anel é retirado. Ferimentos menores são simplesmente limpos e sutura- dos com fio absorvível. A avulsão da pele do pênis ou da bolsa escrotal ocorre em vítimas de ataques de animais ou em situações em que as vestes são fortemente tracionadas por maquinarias e em aci- dentes automotivos (foto 1). A reaproximação dos bordos da Endereço para correspondência: pele deve ser sempre tentada. Quando há perda do tegumento Rua Portugal, 329 - Bairro São Francisco ou inviabilidade do mesmo, faz-se necessário um enxerto de 80510-280 - Curitiba-PR pele parcial (pedir auxílio à cirurgia plástica). Tel.: (0--41) 324-1329/224-1347 - Fax: (0--41) 224-8823 Por ocasião da avulsão da pele do pênis, convém re- E-mail: slongo-uro@mps.com.br mover-se o tecido dérmico restante distal à lesão, evitando- GUIA PRÁTICO DE UROLOGIA 257
  • 234.
    Foto 1 Foto 2 Avulsão da pele do pênis e parte da bolsa escrotal em vítima de Fratura do corpo cavernoso, ângulo ventral do pênis. acidente com equipamento agrícola. Foto 3 Foto 4 Amputação do pênis, ficando o órgão inserido ao tronco apenas Vítima de tortura com grande ferimento cortante e amputação por estreito segmento de pele. Observar torniquete embebido em do cordão espermático. sangue atado ao coto peniano. se necrose, infecção e edema local (figura 2). Todavia, em está relacionada ao intercurso sexual. Habitualmente apenas casos dramáticos tanto o pênis quanto os testículos podem um corpo cavernoso é danificado, entretanto a uretra pode ser ser acomodados no tecido subcutâneo das regiões acometida em 20% dos casos. O paciente refere um estalo circunjacentes (testículos nas raízes das coxas e o pênis na acompanhado de dor, detumescência e formação de hemato- bolsa escrotal), deixando-se a correção definitiva para um ma local com desvio do eixo peniano (foto 2). A micção segundo tempo. pode ser dificultada por lesão uretral ou por compressão São consideradas contaminadas as lesões genitais com pelo hematoma. Em situações especiais a cavernosografia grande perda de revestimento, exigindo uma ampla prote- e/ou uretrografia serão necessárias para elucidar o diag- ção antimicrobiana (aminoglicosídeo + penicilina + metro- nóstico. O tratamento conservador é empregado em apenas nidazol). casos seletos, sendo a correção cirúrgica o tratamento de escolha. A técnica consiste na evacuação do hematoma atra- Fratura do pênis vés de uma incisão circunferencial no sulco coronal com desenluvamento do pênis e controle da hemorragia pelo fe- É um traumatismo infreqüente que ocorre quando o pê- chamento da túnica albugínea com f io de polipropileno 4-0. nis ereto é encurvado vigorosamente rompendo a túnica albu- O reparo da uretra pode se fazer necessário (ver capítulo so- gínea do corpo cavernoso. Em torno de 40% dos casos a lesão bre traumatismo uretral). 258 GUIA PRÁTICO DE UROLOGIA
  • 235.
    Figura 2 Figura 3 A) Avulsão da pele do pênis. Reanastomose do pênis amputado. A microcirurgia é empregada para a reconstrução venosa e arterial. B) Reconstrução inadequada usando-se a pele distal à lesão. C) Edema da porção da pele Ocasionalmente observamos que o único procedimento que deveria ser desbridada. possível é a reanastomose dos corpos cavernosos, da uretra e da pele. Dentre estes casos, alguns irão evoluir para gangrena distal, não restando outra opção senão a amputação segmen- tar com reparo da uretra. Traumatismo testicular Amputação do pênis Lesões menores dos testículos podem acompanhar-se de hematocele que eventualmente requer tratamento cirúrgico A amputação parcial ou completa do pênis ocorre aci- com evacuação do coágulo e hemostasia. dentalmente, infligida por outrem ou como automutilação. A A rotura testicular é observada em traumas penetrantes porção amputada deve ser rigorosamente limpa e acondicio- ou contusos de forte intensidade. O paciente queixa-se de in- nada em saco plástico estéril com solução salina gelada ou tensa dor local acompanhada de náuseas e vômitos. Ao exame solução de Ringer e envolta em gelo. Para conter a hemorra- físico, observamos a bolsa escrotal aumentada de volume pela gia, um torniquete é aplicado na base do coto peniano (foto presença de hematoma e na palpação não podemos distinguir 3). As artérias e a veia dorsal são reanastomosadas com técni- o testículo do epidídimo. A intervenção cirúrgica deve ser ime- ca microcirúrgica e fio inabsorvível 8-0 a 11-0. Os corpos diata, considerando-se a possibilidade de orquiectomia. Inves- cavernosos são aproximados com polipropileno 3-0 com nós tigações com ultra-som ou cintilografia não devem retardar o invertidos (figura 3). A uretra é espatulada e reanastomosada procedimento cirúrgico. O tecido necrosado e o parênquima em dois planos, com fios absorvíveis e pontos separados so- extruso são removidos e a albugínea é fechada com suturas bre um cateter que no final do procedimento será substituído absorvíveis. por cistostomia. São recomendadas drenagem eficiente e cobertura anti- Eventualmente faz-se a substituição do tegumento da por- biótica. Nos casos de amputação do cordão espermático, o ção amputada por enxerto de pele parcial ou o sepultamento reimplante pode ser considerado com utilização da microci- do pênis na bolsa escrotal. rurgia (foto 4). GUIA PRÁTICO DE UROLOGIA 259
  • 236.
    Algoritmo do traumatismogenital masculino Traumatismo do Pênis lesão de lesão do corpo lesão de amputação pele cavernoso uretra perfurante/ ver cap. sobre laceração avulsão reimplante fratura traumatismo uretral sutura enxerto de reparo cirúrgica pele ou cirúrgico sepultamento na bolsa escrotal Traumatismo da Bolsa Escrotal lesão de lesão do pele testículo contusa/ sem rotura com rotura avulsão penetrante albugínea albugínea sutura enxerto de pele reparo cirúrgica ou conservador cirúrgico sepultamento dos testículos nas raízes das coxas Bibliografia recomendada 1. BECKER M et al. Replantation of the complete external genitals. Plast Reconst Surg, 1997; 99: 1165-8. 2. BORRELLI M, WROCLAWSKI ER, GLINA S, PECORARO G, NOVARETTI JPT. Urgências em urologia. São Paulo, 1985; 47-53. 3. FOURNIER GR, LAING FC, McANINCH JW. Scrotal ultrasonography and the management of testicu- lar trauma. Urologic Clinics of North America1989; 16: 77-85. 4. HODONOU RK et al. Injuries of the external male genital organs. Apropos of 20 cases. Ann Urol(Paris), 1997; 31: 318-21. 5. JORDAN GH, GILBERT DA. Management of amputation injuries of male genitalia. Urologic Clinics of North America, 1989; 16: 359-67. 6. McANINCH JW. Management of genital skin loss. Urologic Clinics of North América, 1989; 16: 387-97. 7. McANINCH JW, SAKTI D, KAUH YC. In: Seidmon EJ, Hano PM, Current urologic therapy. 3rd. , Phila- delphia, 1994; 441-5. 8. MITCHELL JP. Urinary tract trauma. Bristol, 1984; 259-64. 9. ORVIS BR, MCANINCH JW. Penile rupture. Urologic Clinics of North America, 1989; 16: 369-75. 10. SAGALOWSKY AI, PETERS PC. Campbell’s Urology. 7th ed, Philadelphia, 1998; 3114-20. 260 GUIA PRÁTICO DE UROLOGIA
  • 237.
    Capítulo 46 Avaliação Urodinâmica JorgeSabaneeff Introdução técnicas específicas de realização do estudo urodinâmico di- ferem de acordo com o sexo, idade, e a natureza dos sintomas Urodinâmica é o estudo dos fatores fisiológicos e pato- do paciente; entretanto, para todos os estudos, antes que se lógicos relacionados ao armazenamento, transporte e esvazia- inicie a avaliação, as seguintes informações devem ser bem mento de urina do trato urinário baixo. O trato urinário baixo definidas: é constituído pela bexiga e uretra que interagem funcional- mente como uma unidade. A bexiga tem a função de armaze- • Que sintomas serão reproduzidos, qual a provável etio- namento e esvaziamento e a uretra tem função de controle e logia destes sintomas? de transporte da urina. As anormalidades destas funções po- dem ser causadas por: • Qual a capacidade vesical funcional segundo alaviação pela história e pelo diário miccional? • distúrbios neurológicos ou psicológicos; • O paciente esvazia completamente sua bexiga (exa- • distúrbios musculares; mes complementares e medidas de urina residual)? • anormalidades estruturais. • A fluxometria é normal? Aparentemente há obstru- ção ou distúrbio de contratilidade do detrusor? Os estudos urodinâmicos devem ser entendidos como um recurso para avaliar (e diagnosticar) o estado funcional do tra- • Se há queixa de incontinência; a natureza da inconti- to urinário baixo, enquanto os estudos endoscópicos e radio- nência e a severidade devem ser determinadas pelo lógicos identif icam as anormalidades estruturais, que por sua diário miccional, teste de absorventes e exame com a vez podem causar a disfunção neuromuscular do trato uriná- bexiga cheia; rio baixo. O propósito fundamental da avaliação urodinâmica é identificar e documentar claramente as queixas dos pacien- • Se há lesão neurológica, qual é o efeito sobre o trato tes, e correlacionar os sintomas com os achados urodinâmicos. urinário baixo (dissinergia detrusor-esfincteriana, É preciso compreender a natureza das queixas dos pacientes, hiper-reflexia ou arreflexia vesical)? utilizando a avaliação urodinâmica como um teste provocati- • Quais os fatores de “risco urológico” que podem ser vo que mimetize os sintomas. Antes da avaliação urodinâmica, identif icados pelo exame? os sintomas devem ser claramente documentados pela histó- ria, exame físico, por um diário miccional e, no caso de incon- tinência, por um teste de absorvente. A realização de estudos A avaliação urodinâmica consiste de vários componen- complementares laboratoriais, radiológicos e endoscópicos tes, nos quais se incluem: deve preceder e oferecer o maior número de informações que • fluxometria; possam auxiliar a explicação dos distúrbios relatados pelo paciente. O estudo urodinâmico, basicamente, é um processo • cistometria (com monitoração da pressão abdomi- interativo entre o examinador e o paciente. Deve-se compreen- nal e eletromiografia); der durante o estudo se os sintomas foram reproduzidos ou não, e quais as causas subjacentes para a sua ocorrência. As • estudos miccionais de fluxo e pressão; • estudos de pressão uretral; Endereço para correspondência: Rua Marechal Serejo, 601 - Bl 6 - apto 102 - Jacarepaguá • eletromiografia do esfíncter uretral externo; 22743-380 - Rio de Janeiro - RJ • videourodinâmica; Tel.: (0--21) 425-1919 Telefax: (0--21) 392-0352 • testes farmacológicos. GUIA PRÁTICO DE UROLOGIA 261
  • 238.
    • Profilaxia comantibioticoterapia prévia Quadro 1 INDICAÇÕES PARA O ESTUDO URODINÂMICO é realizada nos pacientes com risco de de- s INCONTINÊNCIA URINÁRIA, quando: senvolver endocardite bacteriana (valvulo- • Incontinência recorrente patias cardíacas, próteses valvares, prolap- • Incontinência associada a distúrbio de micção (esvaziamento) so mitral), e antibioticoterapia por 48 ho- • Incontinência com sintomas significativos de instabilidade vesical ras após o estudo também é empregada nos • Incontinência com doença neurológica pacientes com múltipla instrumentação. • Incontinência sem causa anatômica identificada Fluxometria s OBSTRUÇÃO INFRAVESICAL • Pacientes com sintomas de obstrução e de instabilidade O fluxo urinário é uma das variáveis • Pacientes com sintomas obstrutivos sem causa anatômica identificada do ato miccional que pode ser avaliada tan- • Pacientes obstruídos com doença neurológica to pela simples observação visual do jato • Homem jovem com sintomas obstrutivos urinário, como por registro gráfico. A uro- • Mulher com disfunção miccional fluxometria é a medida do fluxo urinário (volume de urina que passa pela uretra em s DISFUNÇÃO NEUROGÊNICA DA BEXIGA uma unidade de tempo) e que é expressa em ml/s. Pode ser registrada em gráficos s CRIANÇAS COM DISTÚRBIOS COMPLEXOS DE CONTINÊNCIA OU DE MICÇÃO em que o eixo das coordenadas representa • Urgência diuturna o tempo, e o das ordenadas, os fluxos ins- • Incontinência de urgência tantâneos, possibilitando a construção de • ITU recorrente gráficos que retratam o ato miccional de • Alterações do trato urinário alto determinado paciente. A fluxometria é um teste urodinâmico não-invasivo. Representa em última análise a resultante final da in- tegração de fatores relativos à função vesi- Genericamente, o estudo urodinâmico está indicado em cal e uretral, como a contratilidade vesical, o relaxamento ure- todos os pacientes com problemas de continência ou esvazia- tral adequado sem presença de obstrução mecânica infravesi- mento do trato urinário baixo. Mais especificamente, o estu- cal e a participação de mecanismos auxiliares, como prensa ab- do urodinâmico está indicado em: dominal.Assim sendo, a fluxometria não representa por si só um recurso diagnóstico preciso, mas, quando usada com cautela e • Pacientes incontinentes. comparação, permite avaliar a eficiência miccional, principal- mente, quando adicionada à avaliação de presença de resíduo • Pacientes com obstrução infravesical. urinário. É método valioso, rápido e econômico, de rastreamento e acompanhamento de pacientes. Fluxos urinários baixos não • Disfunção neurogênica vesical. implicam necessariamente a presença de obstrução infravesi- cal, assim como fluxos aparentemente normais não a excluem. • Crianças com problemas complexos de continência e Pacientes com fluxometrias anormais devem ser avaliados com esvaziamento (quadro 1). a finalidade de se determinar a causa de seu problema. O ato de micção integra fatores mecânicos, neurológicos É necessário um preparo mínimo ao estudo urodinâmico e psicossociais que podem interferir na realização e interpreta- considerando-se os seguintes aspectos: ção da fluxometria. Deste modo, as seguintes considerações prá- ticas para a realização da fluxometria devem ser observadas: • O procedimento deve ser explicado ao paciente. Deve- se obter uma história e exame físico completos. • O exame deve ser realizado respeitando a privaci- dade do paciente, explicando a ele em que consiste. • Sugere-se empregar sempre uma avaliação prévia Recomenda-se que o ato miccional seja represen- com registro de comportamento miccional de três a tativo da forma habitual de micção do paciente, não cinco dias. devendo ser encarado como um ato de competição ou de avaliação de sua capacidade em atingir os me- • A infecção do trato urinário deve ser controlada antes lhores resultados. da realização do exame. • Deve-se orientar o paciente para que obtenha o en- • O exame não deve ser feito logo após a realização de chimento vesical por diurese espontânea e realize a instrumentação urológica devido ao risco de se obte- micção quando sentir desejo normal para urinar. Os rem falsos resultados. fluxos mais representativos e reproduzíveis são aque- 262 GUIA PRÁTICO DE UROLOGIA
  • 239.
    les com volumesentre 200 e 400 ml. Fluxometrias SEXO MASCULINO com volumes urinados abaixo de 200 ml e acima de 400 ml devem ser interpretadas com cautela, existin- Idade Fluxo máximo do normogramas específicos para sua interpretação. < 40 anos > 22 ml/s O sexo do paciente e o decúbito no qual o paciente urina devem ser relatados. 40 - 60 anos > 18 ml/s > 60 anos > 13 ml/s Os parâmetros estudados na fluxometria, esquematica- mente representados na figura 1, são: volume urinado, fluxo máximo, tempo para o fluxo máximo, tempo de micção, fluxo médio (volume urinado / tempo de micção) e padrão de curva fluxométrica. Recomenda-se, sempre que possível, avaliar o SEXO FEMININO resíduo pós-miccional. Idade Fluxo máximo Figura 1 PARÂMETROS DA FLUXOMETRIA < 50 anos > 25 ml/s > 50 anos > 18 ml/s As taxas de fluxo máximo para volumes urinados entre 100 e 200 ml são interpretadas com cautela, utilizando-se os nomogramas de Siroky. Para volumes inferiores a 100 ml a interpretação é prejudicada. Em relação aos padrões, as curvas classificam-se em nor- mais e alteradas (figura 2). Curva de padrão normal A o registro gráfico das curvas é contínuo e em forma de “sino”; o tempo para fluxo máximo não ultrapassa o terço inicial do tempo de fluxo. 1) Volumes urinados (no gráfico são calculados pela área sob Curvas alteradas a curva) 2) Tempo de fluxo: tempo total de fluxo desde o início até a • aquelas em que o registro gráfico é diferente do su- conclusão da micção pracitado, podendo ser contínuo, irregular e/ou des- 3) Fluxo urinário: velocidade de fluxo urinário a cada contínuo, com várias formas. A presença de “tempo instante em ml/s para o fluxo máximo demorado” (ocorrendo após o primeiro terço do tempo de fluxo) é sugestiva de 4) Fluxo máximo: fluxo urinário máximo observado na curva hipoatividade vesical ou disfunção do colo vesical. 5) Tempo para fluxo máximo: tempo que transcorre do início As alterações bruscas no contorno da curva podem do fluxo até o fluxo máximo ocorrer em função de esforço miccional com auxílio 6) Fluxo médio: volume urinado/tempo de fluxo de prensa abdominal (picos na curva) ou ser descon- tinuada por interrupção brusca do fluxo, como nas 7) Resíduo pós-miccional dissinergias. 8) Volume vesical: volume urinado + resíduo pós-miccional B1 Curva de padrão sugestivo de obstrução moderada - apresenta fluxos máximos diminuídos, com fluxo médio maior que a metade do fluxo máximo; o flu- Interpretação da fluxometria xo máximo ocorre rapidamente e sua queda é lenta. A fluxometria é interpretada em termos de taxa de fluxos B2 Curva de padrão sugestivo de obstrução severa - e padrão da curva, que pode ser contínuo ou descontínuo. As apresenta fluxo baixo persistente em “plateau”, com taxas de fluxo são interpretadas considerando-se o sexo, a idade tempo de micção demasiadamente prolongado; fre- e o volume urinado. De um modo geral, para valores acima de qüentemente observado em processos fibrosos 200 ml utilizam-se os seguintes valores de normalidade para como estenose de uretra ou esclerose de colo/ure- taxas de fluxo máximo: tra prostática. GUIA PRÁTICO DE UROLOGIA 263
  • 240.
    Figura 2 FLUXOMETRIA - PADRÕES DE CURVAS C Curva de padrão sugestivo de hipoatividade do de- Urina residual trusor - tem um aspecto simétrico e o fluxo máximo situado após o terço inicial do tempo de fluxo, com Normal para valores menores que 50 ml. fluxos baixos. D Curva de padrão sugestivo de esforço - apresenta um Cistometria aspecto irregular, com interrupções e variações len- tas nas suas taxas de fluxo. Cistometria (CMG) é o registro da relação pressão/volu- me da bexiga durante a fase de enchimento vesical. É um exa- E Curva de padrão sugestivo de dissinergia - é de aspecto me básico da avaliação urodinâmica, sendo indicado praticamente irregular com alterações rápidas nas taxas de fluxo. em todos os tipos de disfunção do trato urinário baixo. As funções da bexiga são armazenar volumes crescentes F Curva de padrão sugestivo de contrações flutuantes de urina sob baixa pressão e promover de seu esvaziamento do detrusor - possui um aspecto irregular, com varia- voluntário e completo. A cistometria auxilia na avaliação des- ções discretas e lentas das taxas de fluxo. tas funções, correlacionando os sintomas do paciente com os G Curva de padrão sugestivo de hiperatividade do de- registros urodinâmicos. Oferece informação a respeito dos se- trusor - as taxas de fluxo são extremamente elevadas, guintes parâmetros: freqüentemente ultrapassando a escala de papel re- gistro, com tempo de micção diminuído. Este padrão 1. Sensibilidade vesical (descrita como normal/ também é observado em crianças e mulheres com in- hiposensibilidade/hipersensibilidade) continência urinária de esforço. A sensibilidade vesical é do tipo exteroceptiva e proprio- 264 GUIA PRÁTICO DE UROLOGIA
  • 241.
    ceptiva. A sensibilidadeexteroceptiva refere-se à percepção Torna-se evidente que o registro da Pdet é uma variável de tato, dor e temperatura. Está alterada em processos infla- importante na avaliação dos eventos relativos à atividade matórios e neuropatias. da parede vesical. Ela não é medida diretamente mas pode A sensibilidade proprioceptiva refere-se à percepção do ser obtida pela fórmula Pves - Pabd, com subtração eletrô- estiramento do detrusor pelo enchimento vesical. Devem ser nica direta pelos cistômetros. Pabd é considerada a pressão registrados: em volta da bexiga e é avaliada pelo registro da pressão no reto. As medidas de Pves, Pabd, Pdet com registros em ca- • primeira sensação de enchimento vesical (valor nor- nais separados é importante, permitindo a diferenciação do mal muito variável); grau de participação do componente abdominal ou detrusor na Pves. • volume do primeiro desejo miccional (150-250 ml) Normalmente a bexiga mantém pressões baixas e cons- (desejo para urinar, mas que pode ser postergado até tantes, não excedendo 5 a10 cm H2O, apesar de volumes vesi- o momento conveniente); cais crescentes (propriedade viscoelástica). Pressão basal é aquela que se dá imediatamente antes de ocorrer o enchimento • volume de sensação de micção imperiosa (> 350 ml); vesical. Esta pressão varia com o decúbito do paciente. A velo- cidade de enchimento vesical pode afetar as pressões vesicais. • volumes de urgência e dor. A dor na fase de enchimen- Classicamente, a cistometria é dividida em quatro fases. As to vesical ou miccional (desejo persistente e urgente sem primeiras três referem-se ao enchimento vesical. A Fase I re- perda) é anormal e geralmente é sinal específico de cis- flete a resposta da bexiga ao enchimento inicial; a Fase II (tôni- tite. ca) reflete as pressões vesicais no enchimento, mantendo nor- malmente pressões baixas até atingir o limite da propriedade A sensibilidade é um parâmetro revestido de subjetivi- viscoelástica; na Fase III as pressões sofrem incremento ime- dade dependente do estado de alerta e compreensão do pa- diatamente antes da Fase IV que é a fase de contração voluntá- , ciente e do avaliador. Pode ser afetada pela velocidade de in- ria da micção. fusão, temperatura da solução empregada e grau de compreen- são do paciente. Pacientes que não relatam sensibilidade com 3. Contratilidade vesical: presença de contrações volumes de 1 litro são referidos como tendo hiposensibilidade involuntárias/instabilidade vesical vesical e, quando com forte sensibilidade aos 50 ml, têm bexi- Normalmente a bexiga armazena volumes crescentes de gas hipersensíveis. Deste modo, a sensibilidade, e a capacida- urina sem aumento significativo na pressão. Nestes casos é de funcional são melhor caracterizadas em registros diários definida como bexiga estável. O único instante em que a bexi- de comportamento miccional. É importante registrar quando ocor- ga deve contrair-se normalmente é durante o ato da micção. re a sensação e se esta vem acompanhada de elevação da pressão. Entretanto, a bexiga pode contrair involuntariamente, asso- ciando-se a sintomas de freqüência, urgência, urge-inconti- 2. Pressões de enchimento vesical nência, dor ou percepção de desejo normal para urinar. As A CMG (cistometria) pode ser simples, registrando-se contrações vesicais podem ser subdivididas em instabilidade apenas a pressão e o volume vesical, bem como pode ser exe- do detrusor ou hiper-reflexia vesical. cutada com registros simultâneos de pressão vesical (Pves), A presença de estabilidade ou instabilidade reflete o grau pressão abdominal (Pabd), pressão do detrusor (Pdet = Pves - de integridade do controle do sistema nervoso central sobre a Pabd); com monitoração da atividade eletromiográfica do função vesical. A instabilidade vesical é definida pela presen- esfíncter uretral externo (EMG). ça de contrações não-inibidas constatadas pelo aumento da Estas avaliações podem ser realizadas na fase de enchi- pressão vesical > 15 cm H2O na fase de enchimento vesical, mento vesical (o que chamamos classicamente de cistometria com o paciente atento para inibir a micção e não sendo porta- - CMG) ou na fase de esvaziamento vesical associando-se es- dor de alteração neurológica. A presença de contrações vesi- tudos de fluxo (denominados estudos de fluxo e pressão). cais do tipo não-inibidas em pacientes com alterações neuro- A pressão intravesical (Pves) é resultante da pressão do lógicas presentes é def inida como hiper-reflexia vesical. Tipi- detrusor (Pdet) + pressão abdominal (Pabd). A pressão do de- camente ocorre nas lesões supra-sacrais da medula, esclerose trusor é representada pelas forças inerentes à parede vesical, múltipla ou acidente vascular cerebral. As contrações vesicais que podem ser ativas ou passivas. Os eventos da parede vesical não-inibidas podem ser provocadas por estímulos durante o de natureza ativa incluem contrações voluntárias ou instáveis exame – tais como mudanças de decúbito, variação da veloci- do detrusor, enquanto os eventos passivos são originados ape- dade de enchimento vesical, tosse, manipulação de água (la- nas pela propriedade elástica da bexiga (perda de complacência var as mãos), saltos – ou por instabilidade uretral. por hipertonia muscular, doença neurogênica, fibrose). A natu- reza dos eventos que estão participando na Pdet é por vezes difícil de determinar na CMG. Entretanto, CMG com emprego 4. Complacência vesical de drogas anticolinérgicas ou mesmo anestésicos podem supri- Avalia a capacidade da bexiga em acomodar volumes cres- mir as contrações não-inibidas sem afetar a perda de elasticida- centes de enchimento vesical com baixas pressões. É observada de ou outras causas de baixa complacência. nos gráficos de pressão e volume e dada pela fórmula DV/DP. GUIA PRÁTICO DE UROLOGIA 265
  • 242.
    Baixa complacência = < 30 ml/cm H2O O tempo de exame é reduzido e há facilidade de manutenção do sistema. Tem a desvantagem de não Complacência normal = 30-55 ml/cm H 2O ser fisiológico. O gás carbônico produzido pode ser Complacência elevada = > 55 ml/cm H2O irritativo e o estudo miccional fica prejudicado. Há maior possibilidade de artefatos no exame devido à Baixa complacência refere-se às bexigas pobremente dis- velocidade de enchimento e condições de expansão tensíveis com elevação da pressão aos pequenos incrementos do gás. nos volumes vesicais. Baixa complacência ocorre comumen- te nas obstruções infravesicais prolongadas, nos processos com • Decúbito do paciente substituição da musculatura lisa por colágeno, por efeito de A cistometria pode ser realizada com o paciente em radiação, cirurgia vesical, tuberculose, doenças infecciosas e pé, sentado ou deitado. O ideal é realizar o exame em outras condições que afetam forma, volume e propriedades múltiplas posições, procurando reproduzir as condi- viscoelásticas da bexiga normal. ções nas quais os sintomas se manifestam. Ressalte- se que a execução do exame com o paciente apenas 5. Capacidade vesical em decúbito dorsal pode falsear as conclusões. A capacidade funcional é melhor obtida pela análise do registro de comportamento miccional (diário miccional) por • Velocidade de enchimento vesical três a cinco dias antes do estudo. Geralmente com enchimento contínuo. Às vezes en- Capacidade vesical máxima é um parâmetro obtido me- chimento com incrementos de volume. dindo-se a capacidade vesical máxima com o paciente sob anes- Velocidade lenta = < 10 ml/min (indicada em crian- tesia e não é obtido na CMG de rotina. Tal hiperdistensão não ças, bexigas hiperativas, adultos com pequena capa- tem valor como informação urodinâmica a não ser nos casos de cidade funcional). hiperdistensão vesical para tratamento da cistite intersticial. Velocidade mediana = 10 a 100 ml/min (ideal 30-50 Capacidade cistométrica máxima é o volume no qual o ml/min; > 75 ml/min – teste provocativo para avaliar paciente tem um forte desejo de urinar. É quando geralmente instabilidade vesical). interrompemos o enchimento vesical. Velocidade rápida = >100 ml/min (quando se preten- A capacidade vesical normal é de 400-500 ml. de descartar diagnóstico de arreflexia). A velocidade de enchimento vesical deve ser ajusta- da a cada caso. A precisão de um exame não pode ser 6. Controle sobre a micção prejudicada pela pressa de terminá-lo. Se uma velo- O controle da micção pode ser avaliado pela capacidade cidade em particular provoca uma quantidade anor- de inibir contrações vesicais, iniciar uma micção voluntaria- mal de contrações involuntárias, sensação de urgên- mente ou interrompê-la quando solicitado, evidenciando uma cia e desconforto, deve-se considerar anormal a con- boa interação e coordenação do processo mecânico e neuro- dição do exame, diminuindo a infusão para velocida- muscular da unidade vesicouretral no ciclo miccional. des mais fisiológicas ou mesmo interrompendo o en- chimento e reiniciando a avaliação. CMG - Técnicas para realização do estudo Ressalte-se a importância de ter registros diários de comportamento miccional do paciente tendo uma me- • Acesso à bexiga – transuretral ou punção suprapúbica lhor idéia da capacidade funcional vesical para orien- tar o exame. • Tipos de cateteres: Cateteres conectados a transdutores de pressão exter- Cuidados com fatores que podem falsear nos resultados da CMG a. Técnica de cateter único com uma via (enchimento por incrementos de volume). 1. Incompetência dos mecanismos de continência b. Cateter único com duas ou três vias. Urina ou fluido de infusão podem vazar em torno do ca- c. Técnica com dois cateteres. teter, levando a concluir-se por baixa complacência. A bexiga Cateteres com microtransdutores na ponta não se enche adequadamente. Deve-se repetir a avaliação com cateter Foley, tracionando o balão distendido sobre o colo ve- • Substância empregada no enchimento vesical sical, impedindo assim o escape de fluidos. a. Líquida – água destilada/soro fisiológico/com ou sem contraste iodado (videourodinâmica). 2. Refluxo importante ou divertículos da bexiga A cistometria com fluidos é a melhor técnica - Be- Grandes volumes da solução de enchimento podem ser xiga enchida com substância fisiológica facilita os seqüestrados no trato urinário alto dilatado pelo refluxo ou estudos de incontinência e permite estudos de video- em divertículos. Assim, bexiga de baixa complacência pode urodinâmica, quando emprega-se contraste iodado. não ser diagnosticada e ser relatada como de complacência b. Gasosa – dióxido de carbono (CO 2) normal ou aumentada. 266 GUIA PRÁTICO DE UROLOGIA
  • 243.
    3. Enchimento rápido 4. Participação/cooperação do paciente Mesmo o detrusor normal pode falhar em acomodar e Fator implícito no diagnóstico de instabilidade, o pacien- induzir à conclusão de baixa complacência. Se a cistometria te deve compreender que não pode urinar na fase de enchi- evidenciar um “degrau”, o estudo deve ser repetido com me- mento vesical (dificuldade freqüentemente verificada na CMG nores velocidades de enchimento. em pacientes pediátricos). Figura 3 PADRÕES DE CISTOMETRIA Cistometria normal - capacidade de 450 ml, normal, sem contração involuntária Grande capacidade/complacência aumentada (sensação diminuída/descompensação vesical) Complacência diminuída Pequena capacidade vesical sem diminuição de complacência, sem contrações involuntárias do detrusor Contração vesical provocada pela tosse Contrações vesicais de baixa amplitude (doença neurológica supra-sacral) Complacência diminuída + instabilidade vesical Contração vesical involuntária precoce, de grande amplitude Alguns padrões de curvas cistométricas são apresenta- copia. O quadro pode ser tratado interrompendo-se a ação do dos na figura 3. estímulo precipitador e, farmacologicamente, com nifedipina sublingual 10 ml/g; clorpromazina 1 mg EV; fentolamina 5 5. Irritação vesical mg EV A anestesia geral ou raquidiana pode ser empregada . ITU (infecção do trato urinário) e cateteres de demora le- nos casos refratários. A profilaxia da disreflexia autonômica é vam a bexiga hipersensível com complacência e capacidade obtida com prevenção de distensão vesical, intestinal ou instru- cistométrica baixas e contrações não-inibidas que na realidade mentação urológica e com bloqueio alfaadrenérgico crônico. não existem. Devem-se tratar previamente estes processos e ini- ciar período de autocateterismo antes de realizar o exame. Estudos miccionais Disreflexia autonômica Como vimos, a fluxometria isoladamente não é diag- A disreflexia autonômica é uma resposta “exagerada” do nóstica. Deste modo, pacientes com fluxos alterados de- sistema nervoso autônomo simpático ao estímulo aferente ve- vem ser submetidos a estudos mais sofisticados, os quais sical que ocorre em lesões medulares acima de T6. O estímulo incluem registros múltiplos e simultâneos de pressão, flu- precipitador desta resposta, tanto pode ser a distensão vesical xo e eletromiografia. Estes estudos permitem determinar ou intestinal como a presença de um simples cateter vesical. quando a função miccional está alterada por anormalidade Os pacientes apresentam quadro clínico de cefaléia, intensa contrátil do detrusor, falha de relaxamento esfincteriano sudorese, crise hipertensiva e bradicardia reflexa. Este quadro ou presença de alteração estrutural no trato de esvaziamen- oferece risco de vida devido à crise hipertensiva e conseqüen- to (colo vesical/uretra). O emprego adicional de imagens te hemorragia intracraniana. A possibilidade de disreflexia au- fluoroscópicas da unidade vesicouretral (videourodinâmica) tonômica deve ser sempre considerada em pacientes com le- permite a observação vesical em tempo real e identifica o sões medulares altas (acima de T6) e sua ocorrência deve in- local e lesões anatômicas presentes, otimizando a interpre- terromper a realização de investigação urodinâmica ou cistos- tação e compreensão destes estudos. GUIA PRÁTICO DE UROLOGIA 267
  • 244.
    Os estudos miccionaisestão indicados na avaliação de chimento. A presença de cateter intra-uretral para medir a Pves todos os distúrbios miccionais complexos e como complemen- pode produzir artefatos que modifiquem em algum grau o exa- to de exames radiológicos e endoscópicos. me e que devem ser considerados por ocasião da interpretação do estudo. Variáveis dos estudos miccionais Os eletrodos da EMG devem estar bem fixados para per- mitir uma boa técnica do exame. Medidas: pressão intravesical; pressão abdominal (pres- A micção é um ato privado e vários pacientes às vezes são retal); pressão do detrusor; eletromiografia do esfíncter não conseguem urinar na presença de outrem ou em decúbito uretral externo (EMG); fluxo urinário. modificado. O estudo deve procurar aproximar-se das con- As medidas das pressões abdominal, do detrusor e vesical dições miccionais mais comuns. De preferência, o homem empregam o mesmo procedimento da cistometria na fase de en- deve urinar em pé e a mulher sentada confortavelmente. Figura 4 DEFINIÇÃO DE PARÂMETROS MICCIONAIS 268 GUIA PRÁTICO DE UROLOGIA
  • 245.
    Em todos osestudos miccionais, os transdutores devem ser A interpretação dos exames miccionais deve levar em conta zerados e calibrados ao nível da borda superior da sínfise a presença de fatores relacionados a condições de realização púbica. do exame. Instrumentação, superdistensão vesicouretral e medicamentos interferem nos estudos miccionais e devem ser considerados na interpretação. Definição de parâmetros miccionais (figura 4) Dificuldades diagnósticas 1. Tempo de abertura: tempo entre a elevação da pres- nos estudos de fluxo-pressão são do detrusor e o início do fluxo. Tempos prolonga- dos ocorrem em obstruções das vias de esvaziamento Diagnóstico de obstrução do trato urinário inferior. O achado clássico de fluxo baixo com elevadas pressões miccionais nem sempre é observado nas obstruções. Alguns 2. Pressões pré-miccionais: pressão imediatamente an- pacientes não apresentam hipertrofia compensadora do de- terior ao início da contração da micção (Pves, pré- trusor e assim as pressões miccionais não são elevadas. Po- mic; Pabd, pré-mic; Pdet, pré-mic). dem ter fluxo baixo, pressão vesical normal ou baixa e o resí- 3. Pressões de abertura (Pabd, abert; Pves, abert; duo ser elevado. Pdet, abert): pressão registrada no início da micção. Elevada em pacientes com obstrução infravesical. Critérios urodinâmicos de obstrução Pressões (Pves, abert) acima de 80 cm H 2O podem A pressão miccional no fluxo máximo acima de 100 cm levar a diagnóstico de obstrução. H2O, a despeito de qualquer fluxo, é considerado indicativo de obstrução. Pressões de abertura acima de 80 cm H2O tam- 4. Pressões de fluxo máximo (Pabd, Qmax; Pves, bém sugerem obstrução. Qmax; Pdet, Qmax): é a pressão que ocorre durante De modo genérico, podemos considerar que pressões aci- o fluxo máximo. Se a pressão vesical está acima de ma de 60 cm H2O obtendo fluxos abaixo de 15 ml/seg impli- 100 cm H2O implica a presença de obstrução do trato cam a presença de obstrução. de esvaziamento, mesmo se o fluxo for bom. Utilizando-se os parâmetros Pves de fluxo máximo e Presença de obstrução e neuropatia fluxo máximo, pode ser calculado o fator de resistência ure- simultaneamente tral (R = Fmax/Pves, Qmax). Geralmente é difícil diferenciar os efeitos da neuropatia Este parâmetro deve ser interpretado com cautela, pois a daquelas da obstrução infravesical. Ambas podem apresentar- uretra não é um tubo rígido e este valor pode variar no mesmo se com hiperatividade vesical (instabilidade ou hiper-reflexia) paciente e exame. ou com hipoatividade vesical. Exemplos clássicos são os ca- sos de acidente vascular cerebral ou doença de Parkinson, sen- 5. Pressão intravesical máxima: (Pves max) Pressão do difícil distinguir a causa neurogênica ou obstrutiva dos sin- máxima de micção independentemente do fluxo. Pode tomas miccionais. exceder a pressão de fluxo máximo devido a contra- ção do detrusor sobre o esfíncter fechado. Fatores extrínsecos interferindo na realização 6. Pressão de contração no fluxo máximo: Pves no flu- do exame xo máximo - Pves pré-miccional. A incapacidade de obter contração vesical para a micção durante o exame não implica arreflexia ou obstrução total. Fa- 7. Pressão de contração isométrica do detrusor: mede tores inibidores externos, como os emocionais, os psicológicos a capacidade reserva de força do detrusor. É obtida ou os sociais, podem interferir no exame e devem ser criteriosa- solicitando-se a interrupção abrupta da micção em mente considerados. curso. A pressão vesical aumenta à medida que o de- trusor continua contraindo isometricamente uma obs- trução provocada voluntariamente. Estudos de pressão uretral 8. Contrações terminais pós-miccionais: é o reinício A pressão uretral pode ser avaliada por várias técnicas, de contrações do detrusor após cessar o fluxo. Apa- com objetivos diferentes. rentemente ocorrem em pacientes com bexiga instá- Entre estas técnicas incluem-se: vel ou bexigas hipersensíveis e geralmente são maio- res que as pressões de micção no fluxo máximo. n perf il pressórico uretral de repouso (estático): “UPP”; 9. Urina residual: volume residual vesical logo após a micção. As condições do exame podem predispor a va- n perfil uretral de esforço com uretrocistometria (es- lores elevados, porém sem significado útil. Ausência de forço); resíduo não exclui obstrução nem disfunção vesical. n pressão uretrovesical na micção. GUIA PRÁTICO DE UROLOGIA 269
  • 246.
    Perfil pressórico uretralde repouso Figura 5 (“UPP”) O perfil pressórico uretral é representado pe- las variações de pressão ao longo da uretra. É rea- lizado com cateter siliconizado com quatro orifí- cios laterais (Brown-Wickham) que é introduzido pela uretra até a bexiga. A extremidade livre do cateter fica conectada a um sistema líquido em Y, em cujas extremidades são acoplados uma bomba de perfusão e na outra um transdutor de pressão. À medida que é realizada a perfusão do sistema, o cateter é tracionado a uma velocidade constante (0,5 mm/seg) sincronicamente com a velocidade de deslocamento do papel de registro gráfico. Ob- tém-se desta forma uma curva de perfil pressórico uretral em que são estudados o comprimento fun- cional da uretra, a pressão máxima de fechamen- to uretral e a pressão uretral máxima. É possível definir ainda uma linha de continência e uma zona de continência (figura 5). n Pressão máxima de fechamento uretral: é a diferença entre a pressão uretral máxima e a pressão vesical. Perfil uretral de esforço com uretrocistometria Esta técnica monitora a pressão vesical e uretral simulta- n Comprimento funcional da uretra: é o comprimento neamente, é realizada de modo idêntico à “UPP”, porém, apli- uretral no qual as pressões uretrais ultrapassam as ca-se um esforço intermitente (tosse) à medida que o cateter é vesicais. deslocado e a pressão uretral considerada é subtraída da pres- são vesical, obtendo-se na realidade um perfil de pressão de n Linha de continência: linha perpendicular ao ponto fechamento uretral. Se houver hipermobilidade uretrovesical do gráfico correspondente ao momento em que se e descida rotacional, haverá posicionamento da uretra fora do inicia o gotejamento pela uretra. abdome e a pressão intra-abdominal não se transmitirá à ure- tra. É uma técnica com dificuldade de realização e com arte- n Zona de continência: é a área do perfil demarcada fatos pelo deslocamento do cateter durante a aplicação do es- entre o colo vesical e a linha de continência. forço. A realização de uretrocistometria com monitorização do A técnica tem suas limitações por ser um estudo estático pico de pressão uretral em posição fixa pode detectar flutuações de uma estrutura de funcionamento dinâmico. Não é adequa- na pressão uretral durante o enchimento vesical e sugerir a da para estudar dissinergia esfincteriana ou obstrução infra- presença de instabilidade uretral. vesical. Pode avaliar def iciência uretral intrínseca (fraqueza Pressão uretrovesical durante a micção Durante o repouso a pressão uretral ultra- Figura 6 passa a vesical principalmente se o transdutor de pressão avalia a região do esfíncter. No início da micção a pressão vesical eleva-se e a pressão ure- tral decresce. A micção ocorre quando a pressão vesical excede a uretral. Durante a micção as pres- sões uretral e vesical são iguais. Se existe obstru- ção a pressão uretral abaixo desta é baixa, en- quanto acima, tanto na uretra como na bexiga, é maior. Com base nestes conceitos é possível depreender a presença de obstrução funcional no colo vesical ou distal ao esfíncter. Também nesta técnica ocorrem problemas artefatuais e de inter- pretação. n Pressão uretral máxima: pressão máxi- ma do perfil. 270 GUIA PRÁTICO DE UROLOGIA
  • 247.
    monstrando um recrutamentode atividade dos músculos do Quadro 2 PERFIL PRESSÓRICO URETRAL assoalho pélvico à medida que a bexiga é preenchida, atin- em homens gindo o máximo na ocasião imediatamente antes da micção, Menos de Mais de mantendo-se enquanto não ocorrer o início da micção volun- 45 anos 45 anos tária. Tal atividade é reflexa ao enchimento vesical, sendo res- ponsável pelo reforço dos mecanismos uretrais de continên- Pressão uretral máxima cia. A falta deste reflexo, bem como a incapacidade de reforço Pmax ura – cm H2O 70-107 70-100 voluntário quando dado o comando para interromper a mic- ção, sugere patologia neural. Por sua vez, a micção voluntária Pressão máxima de fechamento normalmente apresenta um silêncio eletromiográfico (relaxa- uretral mento da musculatura estriada periuretral) imediatamente an- Pmax fech ura – cm H2 O 60-91 60-81 tes e durante a micção. O aumento significativo de atividade eletromiográfica ocor- Comprimento funcional da uretra re em resposta a vários estímulos – entre estes a tosse, mano- (em cm) 3,5 - 4,2 4,3 - 5,5 bras de Crede ou Valsalva –, durante o reflexo bulbocavernoso em mulheres normal, manobras para interromper a micção ou contrações voluntárias da musculatura do assoalho pélvico. pré- pós- A ocorrência de contração ou ausência de relaxamento menopausa menopausa do esfíncter estriado – detectada por reforço ou manutenção Pressão uretral máxima de atividade eletromiográfica imediatamente antes ou duran- Pmax ura – cm H2O 60-85 50-60 te a contração vesical para a micção, com obstrução ao fluxo urinário – é denominada dissinergia detrusor- esfincteria- Pressão máxima de fechamento na. Este fato pode ser observado em pacientes com lesões me- uretral dulares supra-sacrais ou mesmo com doenças neurológicas por Pmax fech ura – cm H2 O 50-75 40-50 vezes ocultas. A ocorrência de dissinergia detrusor-esfincteria- na verdadeira sem doença neurológica identificável é extre- Comprimento funcional da uretra mamente rara, havendo até quem diga que não existe. Portan- (em cm) 2,5 - 2,7 2,5 - 2,7 to, estes pacientes devem ser avaliados com exames neuroló- gicos minuciosos e estudos de videourodinâmica completos antes de se asseverar tal diagnóstico. Durante a fase de enchimento vesical a ocorrência simul- uretral) que ocorre em algumas mulheres com incontinência tânea de contração vesical e aumento da atividade EMG ure- de esforço, porém não é útil para diagnosticar incontinência tral nem sempre é indicativa de dissinergia detrusor-esfincte- urinária de esforço, sendo que algumas mulheres com baixas riana. A contração abdominal ou atenção para inibir uma con- pressões no perfil uretral não têm incontinência e vice-versa. tração vesical revela este padrão. Além disso, em pacientes Seus valores normais de referência variam com a idade no com sensibilidade normal, mas que não podem atender ao grau homem e com o estado hormonal na mulher (quadro 2). de cooperação solicitado durante o exame, pode ser extrema- mente difícil obter um bom relaxamento durante uma contra- ção vesical. Na realidade, estes pacientes apresentam uma res- Eletromiografia posta fisiológica normal, inconsciente, visando inibir a con- tração involuntária vesical com contração do esfíncter anal ou A eletromiografia (EMG – eletromiografia cinesiológica) do assoalho pélvico. é um componente do estudo urodinâmico que avalia a ativida- de da musculatura estriada do esfíncter uretral externo (EUE – musculatura estriada perineal periuretral e esfíncter estriado Estudos videourodinâmicos externo) durante as fases de enchimento ou micção. Permite identificar o grau de atividade eletromiográfica periuretral Os estudos videourodinâmicos combinam as imagens fluo- (refletindo contração, repouso ou relaxamento muscular) na roscópicas da bexiga e uretra, nas fases de enchimento, arma- fase de repouso, enchimento ou esvaziamento vesical. zenamento e esvaziamento, com os estudos urodinâmicos. Este O estudo pode ser realizado com eletrodos de profundi- recurso acrescenta uma visão anatomofuncional complementar dade (de agulha – são preferidos porque permitem identifica- à investigação de fluxos-pressões e eletromiografia. O paciente ção e registros mais adequados atribuídos ao esfíncter uretral é submetido ao estudo urodinâmico em uma mesa fluoroscópi- externo) ou por eletrodos de superfície (de contato) emprega- ca ou com arco em “C”. As informações urodinâmicas e ima- dos em casos selecionados. gens radiológicas são obtidas simultaneamente e projetadas em A EMG do EUE de padrão normal (figura 6) é represen- monitor de vídeo, sendo arquivadas em videocassete ou com- tada por um registro em que se verifica aumento gradativo, putador para documentação e futuras revisões. O estudo progressivo e sustentado da atividade eletromiográfica, de- videourodinâmico está indicado nas seguintes avaliações: GUIA PRÁTICO DE UROLOGIA 271
  • 248.
    1. Localização anatômicado nível de obstrução As imagens cistouretrográficas associadas aos estudos Localiza o nível de obstrução no colo vesical, uretra pros- urodinâmicos auxiliam a identificar a incompetência do colo tática e esfíncter uretral externo. A cistouretrografia isolada vesical e da uretra, o deslocamento da base vesical durante o pode oferecer esta informação, porém não dá certeza se a fa- esforço, bem como a perda de urina durante as manobras de lha de abertura do colo vesical ou do esfíncter uretral externo “ALPP” (“Abdominal Leak Point Pressure”) e “DLPP” (“De- ocorre com ausência de contração do detrusor ou com dissi- trusor Leak Point Pressure”). nergia verdadeira. 3. Identificar anormalidades do aparelho urinário 2. Avaliação de incontinência Refluxo, divertículo de bexiga, estreitamento de uretra, A incontinência urinária na mulher pode ser subdividida divertículo periuretral, falso trajeto etc. em causa vesical (hiperatividade vesical, baixa complacên- Tais diagnósticos já devem ter sido descartados antes da cia) ou uretral (incompetência esfincteriana intrínseca, “fra- realização do estudo urodinâmico, caso não, a presença des- queza uretral”) e/ou incontinência de esforço (deslocamento sas anormalidades, quando desconhecida, dificulta a interpre- uretrovesical). tação do estudo urodinâmico. Bibliografia recomendada 1. AGULLO EM. Vejiga neurogena. Neurologia y urodinámica. Valencia, 1983. 2. ABRAMS P. Urodynamics. 2nd ed. Springer-Verlag, London, 1997. 3. BOONE TB. Urodynamics I. The Urologic Clinics of North America 1996; 23(2). 4. DMOCHOWSKI R. Cystometry. Urol Clin North Am 1996; 23(2): 243-52. 5. GRIFFITHS DJ. Pressure-flow studies of micturition. Urol Clin North Am 1996; 23(2): 279-97. 6. JORGENSEN JB, JENSEN KME. Uroflowmetry. Urol Clin North Am 1996; 23(2): 237-42. 7. McGUIRE E, CESPEDES RD, O’CONNEL HE. Leak-point pressures. Urol Clin North Am 1996; 23(2): 253-62. 8. McGUIRE E, CESPEDES RD, O’CONNEL HE. Videourodynamics studies. Urol Clin North Am 1996; 23(2): 309-21. 9. NITTI VW. Practical urodynamics. Philadelphia, WB Saunders Company, 1998. 10. SIROKI MB. Electro myography of the perineal floor. Urol Clin North Am 1996; 23(2): 299-307. 11. SULLIVAN MP, COMITER CV, YALLA SV. Micturitional urethral pressure. Profilometry. Urol Clin North Am 1996; 23(2): 263-78. 272 GUIA PRÁTICO DE UROLOGIA
  • 249.
    Capítulo 47 Bexiga Neurogênica HomeroBruschini Introdução Tabela 1 CAUSAS DA BEXIGA NEUROGÊNICA Lesões na inervação do trato urinário inferior afetam ge- Congênitas • mielomeningoceles ralmente a musculatura detrusora e o complexo esfincteriano • agenesias sacrais uretral. Em conseqüência, surgem disfunções vesicais, disfun- • lipomas, lipomeningoceles ções esf incterianas ou combinações de ambas. As alterações • diastematomielias do funcionamento vesicoesfincteriano constituem problema • cistos medulares basicamente por promoverem incontinência urinária ou por causarem hiperpressões intravesicais, com conseqüências com- Adquiridas • traumáticas centrais prometedoras para o funcionamento do trato urinário supe- - trauma medular rior. - trauma craniano • doenças Causas - degenerativas - inflamatórias Causas congênitas e adquiridas podem promover altera- - infecciosas ções na inervação do trato urinário inferior. As congênitas, se mínimas, podem passar despercebidas até o momento em que • lesões neurológicas periféricas habitualmente a criança deveria adquirir o controle vesicoes- - traumáticas fincteriano. Em casos com maior comprometimento, altera- - cirúrgicas ções importantes do trato urinário superior e da função renal - radioterápicas podem se manifestar clinicamente já no primeiro ano de vida. - mistas Em geral, as causas congênitas são detectadas precocemente, inclusive por ultra-som antenatal. O urologista deve participar urinário incluem reservatório com capacidade satisfatória para da avaliação inicial e seguimento destas crianças desde o iní- períodos adequados de autonomia, baixa pressão de armaze- cio do diagnóstico. As causas adquiridas geralmente se asso- namento que não comprometa os esvaziamentos ureterais, e ciam a outras alterações funcionais, físicas ou mentais, pelo ausência de refluxo para os ureteres. Por ocasião do esvazia- acometimento simultâneo das inervações. A tabela 1 apresen- mento, voluntariamente diminuímos ao mínimo a resistência ta as principais causas de disfunção vesicoesfincteriana. uretral e sinergicamente contraímos a musculatura do reser- vatório, de forma a promover força expulsiva que permita a eliminação total da urina, outra vez com pressões mínimas. Fisiopatologia Para que estes fenômenos ocorram nestas condições, é abso- lutamente necessária a integridade do sistema neurológico que Normalmente, armazenamos urina em condições especi- controla estas funções. A falta de maturação do sistema ner- ais e esvaziamos a bexiga sob controle voluntário nos mo- voso central pós-natal faz com que a micção seja iniciada e mentos oportunos. As condições especiais de armazenamento controlada por circuitos neurológicos reflexos. Em crianças mais velhas e nos adultos, após maturação dos centros neuro- lógicos do sistema nervoso central a micção passa a ser con- trolada voluntariamente por circuitos localizados no cérebro. Defeito na maturação neurológica pode permitir que micções involuntárias persistam na fase adulta. Por outro lado, doen- Endereço para correspondência: ças, lesões neurológicas ou envelhecimento podem alterar os Rua Itapeva, 366 - cj. 134 centros neurológicos que medeiam a micção voluntária, per- 01332-900 - São Paulo - SP mitindo o ressurgimento dos reflexos primitivos, ou remode- Fax: (0--11) 287-4540 lar os mecanismos, com surgimento de novos circuitos refle- E-mail: bruschini@ibm.net xos (figura 1). GUIA PRÁTICO DE UROLOGIA 273
  • 250.
    Figura 1 Quadro clínico grande utilidade a realização de diário miccional compreen- dendo horários de micção, intensidade do desejo, volume uri- A queixa básica dos pacientes refere-se à perda urinária nado, perdas prévias. involuntária. O aparecimento de queixas miccionais conco- O exame destes pacientes deve avaliar mais especifica- mitantes a outros problemas físicos ou mentais sugere forte- mente sensibilidade cutânea, reflexos no períneo e membros mente a razão do problema urinário. Assim, em crianças com inferiores, alterações de movimentação e ocorrência de perda mielomeningocele ou trauma medular com paraplegia com a urinária. No sexo masculino, evidentemente, deve-se incluir presença de alterações miccionais é implícita. A coexistência avaliação digital da próstata; no feminino, exame ginecológi- de mais de um fator potencialmente causador de alterações da co para verificação de mobilidade uretral a esforços abdomi- micção torna a queixa muitas vezes confusa, sendo necessário nais e perda urinária nestas circunstâncias. Cuidado especial individualizar e quantificar a contribuição de cada um deles deve ser dispensado na pesquisa de alterações em região para o problema final. É assim, por exemplo, na incontinência lombossacral, tais como manchas, pêlos, alterações da prega urinária de esforço na mulher e com outras causas neurológi- glútea, sugestivas de malformações na região. cas de disfunção, como diabete melito, doença de Parkinson etc. Da mesma forma, o aumento prostático no homem torna Exames subsidiários sempre necessário cuidado especial na forma de tratamento a Além dos exames gerais, atenção especial deve ser dada ser instituída. a avaliação de infecção urinária e da função renal, dados im- O principal fator a ser observado nestes pacientes é se a portantes para a caracterização da disfunção e do comprome- incontinência urinária significa o único problema ou se as timento da trato urinário superior. condições internas, em especial a pressão intravesical, consti- A avaliação por imagem do trato urinário visa identificar tuem fator potencial de deterioração do trato urinário e, por- presença de litíase urinária, dilatações do trato urinário supe- tanto, da função renal. rior, de refluxo vesicoureteral, de divertículos de bexiga e de estenoses uretrais funcionais ou anatômicas. Assim, a ultra- Diagnóstico sonografia necessita freqüentemente ser complementada por urografia excretora e uretrocistografia retrógrada e miccio- A propedêutica das disfunções vesicoesfincterianas é rea- nal. Exames como tomografia computadorizada, ressonância lizada por anamnese, exame físico e exames subsidiários. magnética e cintilografia renal são exames não-habituais e têm A anamnese dos problemas urinários nos primeiros me- indicações comuns a outras áreas da Urologia. A identifica- ses e anos de vida é realizada por meio dos pais. A perda uri- ção das alterações anatômicas citadas é fundamental para a nária normal na faixa etária deve ser diferenciada das perdas interpretação adequada do exame urodinâmico, no qual se urinárias contínuas, das perdas durante o choro e da ausência baseará o tratamento a ser proposto. de micções com jato. Em caso de dúvida, deve ser solicitada A avaliação urodinâmica constitui a forma de caracteri- aos familiares a realização de diário miccional, com todos es- zação da disfunção miccional, referendando também as quei- tes detalhes relacionados. A anamnese dos pacientes adultos xas clínicas do paciente. Praticamente todas as classificações com disfunção miccional neurogênica deve explorar em espe- atuais de bexiga neurogênica têm como base os achados cial os hábitos miccionais prévios e atuais, a presença de doen- urodinâmicos. Por exame urodinâmico entende-se toda forma ças potencialmente causadoras de problemas urinários, o uso de avaliação da condição funcional da bexiga e esfíncteres. de medicações, as cirurgias prévias e alterações sexuais. Em Assim, a observação da micção, registro do fluxo urinário, casos com disfunções não-explícitas, novamente torna-se de medida do resíduo, cistometria por coluna de água ou por bom- 274 GUIA PRÁTICO DE UROLOGIA
  • 251.
    Tabela 2 CLASSIFICAÇÃOTERAPÊUTICA DAS DISFUNÇÕES ESFINCTERIANAS PEQUENA CAPACIDADE GRANDE CAPACIDADE FUNCIONAL DA BEXIGA FUNCIONAL DA BEXIGA Eliminação urinária freqüente Eliminação urinária freqüente BAIXA Resíduo pequeno Resíduo pequeno RESISTÊNCIA URETRAL Pressão intravesical baixa Pressão intravesical baixa Eliminação urinária freqüente Períodos de continência ALTA Resíduo presente Pressão intravesical baixa, em períodos RESISTÊNCIA URETRAL Pressão intravesical elevada Necessita eliminação em períodos (Em cada condição, estão sinalizados os problemas a serem solucionados) bas de infusão e transdutores de pressão, eletromiografia pe- vaziamentos. Apesar de haver cateteres mais sofisticados, rineal e videourodinâmica são formas mais ou menos sofisti- embalados individualmente e autolubrificados, o uso de cadas para um mesmo fim. O exame urodinâmico permite cateteres uretrais simples é plenamente aceitável. Em ho- avaliar qualitativa e quantitativamente a disfunção vesicoes- mens, devem-se usar 10 a 14 F e em mulheres, 14 a 16 F. fincteriana do paciente, associando os achados com os habi- Em pacientes submetidos a ampliação vesical cirúrgica, tualmente encontrados nas patologias suspeitas, auxiliando o devem-se usar os números maiores, para adequado esvazi- diagnóstico etiológico e sugerindo alternativas terapêuticas. amento do muco urinário. Apesar da técnica limpa ser ade- Constitui exame praticamente imprescindível nos casos mais quada, procedimentos estéreis serão preferidos, desde que complexos de disfunção miccional. O exame urodinâmico de fácil realização, como uso de luva e limpeza perineal. permite, através da classificação terapêutica, avaliar o padrão Os intervalos entre os cateterismos serão ditados pela ca- vesical e esfincteriano do paciente, servindo de base para as pacidade funcional da bexiga; porém, intervalos menores opções terapêuticas. que quatro horas devem ser desconsiderados por serem de difícil realização. O uso de quimioprofilaxia pode ser ins- Tratamento tituído no início do procedimento, mas tende a ser descon- tinuado a longo prazo por induzir resistência bacteriana. A bacteriúria torna-se praticamente aceitável no paciente em As formas de tratamento das disfunções vesicoesfincteria- cateterismo intermitente, com ocorrência cada vez menos nas podem ser classificadas como cirúrgicas ou conservadoras. freqüente de infecção urinária sintomática. Tratamentos conservadores Tratamento farmacológico: a principal indicação de farmacoterapia em incontinência urinária diz respeito a bexi- Estimulação voluntária do reflexo vesical: apesar de gas com hiperatividade. As três mais importantes indicações menos usada no período pós-cateterismo intermitente limpo, deste tratamento são: ainda constitui forma de tratamento em casos com caracterís- ticas especiais. Compreende basicamente o desencadeamento n melhorar ou eliminar a incontinência por contração re- voluntário do reflexo vesical por meio de várias manobras re- flexa; alizadas pelo paciente, sendo as mais comuns as estimulações repetidas do hipogástrio. Oito pressões hipogástricas sucessi- n eliminar ou prevenir situação da alta pressão intra- vas em intervalos de alguns segundos parecem promover me- vesical; lhor desencadeamento. Os objetivos desta manobra são pro- mover micção balanceada e diminuir incontinência ou aquisi- n melhorar as condições para realização mais espaçada ção de continência. Como pré-requisitos, deve haver possibi- de cateterismo intermitente. lidade de se coletar a urina em condições socialmente aceitá- veis, em intervalos satisfatórios de tempo. As drogas mais utilizadas atualmente são a oxibutinina, 5 mg, 2 a 3 vezes ao dia, e a tolterodina, 2 mg, 2 vezes ao Cateterismo intermitente: o uso de cateterismo in- dia. Aparentemente, ambas possuem o mesmo grau de efe- termitente para esvaziamento periódico da bexiga melho- tividade, havendo evidências de que a tolterodina produz rou indiscutivelmente o tempo e a qualidade de vida dos menos efeitos colaterais, em especial boca seca. Drogas portadores de disfunção neurogênica. Implica a presença menos utilizadas, como flovoxato, propantelina e antide- de bom reservatório vesical, no que se refere ao volume e à pressivos tricíclicos, constituem tratamentos farmacológi- manutenção de baixa pressão em seu interior, aspectos que, cos alternativos às drogas inicialmente descritas. O uso de em última análise, irão determinar o intervalo entre os es- drogas que diminuem a hiperatividade por bloquearem es- GUIA PRÁTICO DE UROLOGIA 275
  • 252.
    tímulos aferentes, comoa capsaicina e a resiniferatoxina, principais complicações com o uso de sonda uretral de demo- ainda não foi incorporado à prática médica rotineira. Dro- ra são disreflexia autonômica, trauma uretral, estenose ure- gas para diminuição de hiperatividade esfincteriana, como tral, divertículos e fístulas uretrais, cálculos vesicais, cistite diazepam e baclofeno, possuem efeitos limitados e ações co- hemorrágica, carcinoma escamoso de bexiga, orquiepididimi- laterais significativas, sendo em geral usadas para diminuição tes, perda de urina ao redor do cateter, e alargamento uretral de espasticidade esquelética, com ação esfincteriana secun- progressivo em mulheres. dária. Drogas para aumento da atividade esfincteriana uretral compreendem agonistas alfaadrenérgicos, estrógenos e ago- Compressão vesical para o esvaziamento: são mano- nistas betaadrenérgicos, sem resultados efetivos e comprova- bras para aumento da pressão intravesical, promovendo con- dos em disfunções neurogênicas. dições para seu esvaziamento. Em geral, correspondem às manobras de Valsalva (esforços abdominais) e de Credé (com- Neuromodulação: as formas não-invasivas de pressão manual do hipogástrio). A indicação tradicional seria eletroestimulação em bexiga neurogênica compreendem: em pacientes com bexigas hipoativas em associação com es- fíncteres com menor atividade. O uso concomitante de drogas n estimulações anorretais, diminuidoras da resistência uretral, como alfabloqueadores, pode facilitar o método. Em pacientes com esfíncter hiperativo, n estimulações intravesicais, pode ser realizado distensão digital do ânus, promovendo re- laxamento esfincteriano e facilitando o esvaziamento por Val- n estimulações transcutâneas suprapúbicas. salva. Estas manobras são contra-indicadas em portadores de refluxo vesicoureteral, hérnias, hemorróidas e infecção uriná- A estimulação elétrica anorretal pode ser indicada em ria sintomática. pacientes não-responsivos a drogas anticolinérgicas ou com efeitos colaterais que limitem seu uso. A estimulação do pê- Tratamentos cirúrgicos nis, clitóris ou vagina provoca um reflexo aferente que ativa a Vários procedimentos cirúrgicos podem promover me- inibição vesical via plexo hipogástrico, aumenta a inibição lhora dos fatores limitantes e causadores da queixa urinária. central das f ibras aferentes a partir da bexiga, e das eferentes à bexiga. Estimulação do nervo tibial parece oferecer resulta- Cirurgias para aumento da contratilidade detrusora: dos semelhantes. As estimulações intravesicais e suprapúbicas a estimulação seletiva de nervos sacrais pode promover con- não estão ainda incluídas na prática médica como métodos tração detrusora e esvaziamento da bexiga. Para tanto, é ne- efetivos de tratamento. cessária a correta identificação do ramo ventral do nervo sacral que maior estímulo contrátil oferece à bexiga, realização de Dispositivos para controle externo da perda urinária: rizotomia dorsal para diminuição dos estímulos centrais adi- coletores penianos semelhantes a “condoms” são também cha- cionais e a colocação extradural do eletrodo. Em função do mados cateteres externos. Existem coletores reusáveis e custo do procedimento e da complexidade, fica restrito a cen- descartáveis, com vantagem para os últimos. Apesar das van- tros médicos e a pacientes especiais. tagens óbvias em relação ao uso contínuo de cateteres, não são isentos de problemas. As complicações mais comuns são Cirurgias para diminuição da resistência uretral ao dificuldades de f ixação à pele peniana, principalmente em esvaziamento: o procedimento de excelência em portadores pênis pequenos e retráteis; dobra ou obstrução da extremida- de hiperatividade detrusora contra esfíncter dissinérgico é a de por rotação; lesões penianas por compressão mecânica ou esfincterotomia endoscópica. O resultado é a diminuição da garroteamento; infecção urinária por bacteriúria externa, fa- pressão intravesical, por deixar de existir resistência à con- cilitando a ascendência bacteriana. Clampes penianos foram tração vesical. A indicação prática é em pacientes dissinér- usados mais freqüentemente em incontinência pós-prostatec- gicos portadores de boa capacidade de contração vesical e tomia. Infelizmente, a necessidade de compressão peniana para que não evoluíram satisfatoriamente em condutas conser- oclusão da uretra distal torna este um procedimento de risco vadoras. Procedimento cirúrgico único oferece chance de para a integridade da pele e da uretra, não devendo ser utiliza- melhora em 70% a 90% dos pacientes, sendo que os restan- do em bexigas neurogênicas. Sondagem vesical contínua por tes necessitariam de procedimento adicional. Alternativa à via uretral ou suprapúbica constitui meio efetivo para esvazia- esfincterotomia endoscópica seria o bloqueio esfincteria- mento vesical. Seu uso por via uretral oferece problemas, mi- no por injeção de toxina botulínica (150 Unidades Interna- nimizados por menores diâmetros e pela retificação peniana cionais) injetada diretamente na região uretral. Os proble- em direção ao abdome, desfazendo o ângulo penianouretral, mas de seu uso se relacionam ao custo e ao tempo de dura- local de divertículos e fístulas. Cateteres vesicais de demora, ção do efeito, que varia de três a nove meses. O bloqueio apesar de oferecerem boa drenagem vesical e controlarem a do nervo pudendo pode ser outra alternativa. Uma das fun- perda urinária, não devem ser aceitos como método a longo ções do nervo pudendo corresponde a controle do esfíncter prazo. Exceção seria feita em pacientes crônicos, com impos- uretral externo. Bloqueio deste nervo deve melhorar o es- sibilidade de realização de cateterismo intermitente, impossi- vaziamento vesical por diminuir a resistência uretral decor- bilidade de usar coletores externos, e em pacientes agudos. As rente do esfíncter externo. Antes de neurectomia cirúrgica, deve 276 GUIA PRÁTICO DE UROLOGIA
  • 253.
    ser realizado bloqueioanestésico do nervo, facilmente checa- que em outras indicações. Quando o uso concomitante de an- do pela anestesia perineal e flacidez anal correspondente. Se ticolinérgicos não consegue controlar adequadamente a hi- houver diminuição significativa do resíduo e da pressão intra- peratividade vesical, ampliação cirúrgica deve ser considera- vesical ao esvaziamento, a lesão definitiva pode ser conside- da. Sua realização ao mesmo tempo ou em momento diferente rada. Calcula-se que 10% dos pacientes com bexiga neurogê- ao da colocação do esfíncter artif icial é motivo de controvér- nica podem se beneficiar deste método. O uso de “stent” co- sia em vista da possível contaminação da prótese no ato da locado ao nível da uretra membranosa seria outra maneira de manipulação intestinal. Recentes tentativas de aumento dinâ- diminuir a resistência uretral decorrente da dissinergia esf inc- mico da atividade esfincteriana uretral por mioplastia através teriana externa. A vantagem imediata do método seria provo- da utilização do músculo gracilis, estimulado externamente car a sensação psicológica de que nada irreversível está sendo por impulsos elétricos, ainda não estão definitivamente incor- feito, mantendo-se a perspectiva freqüentemente existente de poradas ao uso normal em clínica. Aumento da resistência ure- que os pacientes devem melhorar neurologicamente com o tral por “slings” é plenamente aceito em mulheres como alter- tempo. Estudos comparativos entre o Urolume® e a esf incte- nativa documentada ao uso de esfíncter artificial, assumindo- rotomia endoscópica sugerem resultados semelhantes. se que o cateterismo intermitente vai ser a forma de esvazia- mento da bexiga. As complicações e limitações, poucas, rela- Cirurgias para diminuição da contratilidade vesical e cionam-se à dificuldade de cateterização, litíase vesical e hiper- aumento da capacidade funcional: neste grupo inclui-se a reflexia. O uso de “slings” em pacientes do sexo masculino, neuromodulação sacral seletiva e rizotomia sacral. As desvan- apesar de descrito, não encontrou ainda aceitação ampla como tagens e vantagens do método já foram anteriormente descri- forma de tratamento. Injeção de substâncias intra-uretrais para tas. A diferença em relação à neuromodulação para contração aumentar o fechamento da uretra, teoricamente factível, não vesical se deve à forma e ao tempo da estimulação. Amplia- encontra até o momento respaldo em trabalhos clínicos que ção cirúrgica vesical por segmento digestivo corresponde forneçam chances de sucesso. ao método mais efetivo utilizado para este fim. Apesar de segmento gástrico e de intestino grosso serem maneiras al- Criação de novos reservatórios urinários: a confecção ternativas, o uso de íleo encontra maior aceitação no meio de bexiga ortotópica parece fornecer os melhores resultados, urológico. A detubulização, desfazendo a eficiência peris- possibilitando cateterismo intermitente via uretra tópica, e com táltica deste segmento, melhora a capacidade de contenção relação custo/benefício mais favorável. Em pacientes com di- de urina. Os problemas do método se relacionam com a f iculdade de sondagem uretral – por causa de limitações presença de muco na neobexiga, reabsorção urinária e li- físicas ou por uretras não cateterizáveis –, a confecção de tíase vesical, além da morbidade decorrente do porte cirúr- reservatórios continentes ou condutos ileais (cirurgia de gico em si. A procura de método que evitasse estes incon- Bricker) seria a melhor maneira de resolver o problema. venientes fez surgir o procedimento chamado auto-amplia- Felizmente, a necessidade de novos reservatórios constitui ção ou miomectomia, que significa a retirada parcial da parcela pequena das condutas terapêuticas nos pacientes com musculatura detrusora, mantendo-se íntegra a mucosa. Re- bexiga neurogênica. sultados controversos foram relatados em bexigas neuro- gênicas congênitas, não-favoráveis ao seu uso. No entanto, o método que necessita de maiores estudos parece promo- Conclusões ver melhora funcional da bexiga em bexigas neurogênicas pós-trauma medular e em bexigas instáveis principalmente O paciente com queixa urinária e suspeita de bexiga neu- por não comprometer outras cirurgias posteriores. Cistólise, rogênica deve ser pesquisado para que seja esclarecida a rela- ou denervação subtrigonal da bexiga, não parece oferecer re- ção exata entre o problema e a possível origem neurológica, sultados animadores. bem como a outras causas eventualmente concomitantes. A realização de exame urodinâmico, após tentativa de controle Cirurgias para aumento da resistência uretral: pacien- de infecção urinária e avaliação anatômica do trato urinário, tes com insuficiência esfincteriana por doença neurológica torna-se imperativa, principalmente antes de medidas terapêu- são potencialmente candidatos a procedimentos cirúrgicos para ticas mais agressivas. As alternativas terapêuticas, com seus aumento da resistência uretral, considerando-se que existe prós e contras, devem ser colocadas ao paciente e familiares capacidade funcional vesical adequada e que o esvaziamento de forma didática, repetindo-se tantas vezes quanto forem ne- vesical será convenientemente realizado. O esfíncter urinário cessárias, para que eles tomem a conduta que mais lhes convi- artificial, mais comumente utilizado em incontinência pós- er. O médico assistente deve procurar abster-se de interferir, prostatectomia, nunca atingiu indicação generalizada em be- deixando ao paciente a escolha mais favorável. Em crianças, xiga neurogênica. Um dos problemas, principalmente em por- pela incapacidade de discernimento adequado, a escolha deve tadores de mielomeningocele, é a mudança da complacência ser transferida aos pais e responsáveis. Se possível, e em ca- vesical e a deterioração do trato urinário superior após a cria- sos de dúvida ou insegurança por parte do paciente ou fami- ção de resistência uretral e expansão vesical periódica. Outro liares, medidas paliativas devem ser tomadas para manuten- fator promotor de cuidados na sua indicação é o alto índice de ção da integridade funcional do trato urinário superior, en- revisão cirúrgica em portadores de bexiga neurogênica, maior quanto se aguarda uma conduta definitiva. GUIA PRÁTICO DE UROLOGIA 277
  • 254.
    Bibliografia recomendada 1. ABRAMS P KHOURY S, WINE A. Incontinence. Plymouth UK, Health Publication, 1999. , 2. BRUSCHINI H, TRUZZI JC. Bexiga neurogênica: classificação, diagnóstico e tratamento. In: Schor N, Srougi M. Nefrologia e Urologia Clínica. São Paulo, 1998; 205-10. 3. BRUSCHINI H. Como eu trato bexiga neurogênica. J Bras Urol 1995; 2 (supl.): 1. 4. BRUSCHINI H. Neurogenic bladder: treatment alternatives made simple. Issues in incontinence. Saxe Healthcare Comunications, Burlington, VT, 1999. 5. TANAGHO E, LUE TF. Neuropathic bladder disorders. In: Tanagho E, MacAninch JW. Smith’s General Urology. 14th ed. Norwalk 1995; 496-513. 6. GRUNEWALD V JONAS U. Neurologic abnormalities. In: Fitzpatrick JM, Krane RJ. The Bladder. New , York, 1995; 195-212. 7. BRUSCHINI H, KANO H, DAMIÃO R et al. Incontinência urinária, uroneurologia, disfunções miccio- nais. São Paulo, 1999. 278 GUIA PRÁTICO DE UROLOGIA
  • 255.
    Capítulo 48 Incontinência Urinária PauloCesar Rodrigues Palma Introdução Dentre as transitórias, responsáveis por cerca de 50% dos casos de incontinência urinária nas mulheres idosas, A incontinência urinária de esforço na mulher (IUE) é podemos citar: definida, segundo a Sociedade Internacional de Continência (“International Continence Society”), como a perda involun- • Drogas - Existem vários medicamentos que interferem tária de urina pela uretra, secundária ao aumento da pressão tanto na função vesical como na uretral. Algumas dro- abdominal na ausência de contração do detrusor, e que acar- gas contra hipertensão arterial, por exemplo, podem le- reta problemas sociais à paciente. var à incontinência. • Problemas mentais - Alterações mentais graves que Aspectos epidemiológicos acarretam perda do sentido de orientação podem levar A prevalência da IUE, embora varie nos diferentes gru- à perda da consciência da plenitude vesical. pos etários, constitui importante problema de saúde pública. • Infecção urinária - As cistites agudas são muito comuns Estima-se que 26% das mulheres no período reprodutivo apre- em pacientes idosas e podem levar à urge-incontinência. sentem o sintoma, havendo elevação para 30% a 42% naque- las em fase de menopausa. • Deficiência hormonal - A função uretral relacionada à contenção urinária está intimamente relacionada à pro- Aspectos sócio-econômicos dução hormonal ovariana (estrógeno), que é também fundamental para a menstruação. Após a menopausa, a O impacto psicossocial da incontinência urinária na mu- produção de estrógeno diminui, e em algumas mulhe- lher reflete-se na incidência significativamente maior de de- res o tecido uretral torna-se mais frágil e sujeito a le- pressão, neurose e disfunção sexual. Observou-se também sões e infecções. maior incidência de hipocondria, depressão, histeria, dispa- reunia e menor freqüência de atividade sexual. Dentre as situações definitivas que levam à incontinên- A incontinência urinária afeta dez milhões de indivíduos cia podemos citar: nos Estados Unidos, acarretando gastos da ordem de 10,8 bi- lhões de dólares por ano. • Gravidez - A gestação aumenta a tensão sobre a mus- Do exposto – e considerando-se que a incontinência uri- culatura da pelve feminina. Além disso, durante o par- nária é um sintoma cuja prevalência é maior na população to pode haver o estiramento e rotura das fibras muscu- idosa, que tende a crescer na maioria dos países, tanto evoluí- lares do períneo, deslocando a bexiga e a uretra de suas dos quanto em desenvolvimento –, é lícito supor que este pro- posições normais, causando a IUE. blema venha a se agravar. • Cirurgias abdominais ou pélvicas - Destacam-se a his- terectomia, as falhas das cirurgias para incontinência e Fisiopatologia da IUE as cirurgias para tratamento de tumores do cólon ou do reto, dentre outras. Existem situações transitórias e definitivas que podem levar à incontinência urinária. • Acidente vascular cerebral, traumas e tumores me- dulares - São situações nas quais pode haver comprome- timento do controle do sistema nervoso sobre a micção. Endereço para correspondência: A IUE ocorre em duas situações distintas. Na primeira, Av. Barão de Itapura, 1.206 que corresponde à grande maioria dos casos, a uretra conser- 13020-432 - Campinas - SP va a função de esfíncter. Em repouso, a pressão uretral é maior Tel.: (0--19) 233-6016 que a pressão vesical, mantendo a continência. No entanto, Fax: (0--19) 231-4938 durante os esforços há um aumento da pressão abdominal que GUIA PRÁTICO DE UROLOGIA 279
  • 256.
    não é transmitidoigualmente para a uretra e para a bexiga, de maneira que a pressão vesical torna-se maior que a pressão Figura 1 uretral, ocorrendo perda urinária. A transmissão desigual da pressão abdominal é devida à hipermobilidade do colo vesical e da uretra proximal, que decorre do relaxamento do soalho pélvico. Essa situação é conhecida como incontinência uri- Cistografia com nária de esforço anatômica. correntinha Na segunda condição ocorre a lesão do mecanismo es- evidenciando fincteriano próprio da uretra. A pressão uretral é constantemen- o ângulo te baixa, e a perda urinária se dá geralmente aos mínimos esfor- uretrovesical. ços. Nesta situação, pode não existir hipermobilidade do colo vesical, que em geral se encontra fixo com a uretra fibrosada. A lesão do mecanismo esfincteriano intrínseco da uretra, Estudo urodinâmico conhecida como incontinência urinária de esforço esfincte- A aplicação do estudo urodinâmico no diagnóstico etio- riana, pode decorrer de cirurgias prévias, trauma, mielodis- lógico da IUE tem adquirido importância crescente. Através plasias e hipoestrogenismo, dentre outras causas. Nesses ca- desse exame é possível analisar o comportamento da bexiga e sos, a correção por técnicas de suspensão do colo vesical (ure- do complexo esfincteriano vesicouretral. A avaliação é com- trocistopexias) tem um alto índice de falha, estando indicadas posta de etapas cuja análise conjunta visa à interpretação do técnicas para o aumento da resistência uretral, como os “slings” mecanismo fisiopatológico da incontinência. De maneira re- e as injeções periuretrais. sumida, apresentaremos os principais parâmetros da avalia- ção urodinâmica. Propedêutica • Perfil uretral - Realiza-se a medida da pressão vesical O diagnóstico da IUE é fundamentalmente clínico. e da pressão intraluminal ao longo do comprimento da Além da anamnese detalhada, que inclui um diário miccional uretra em repouso e durante a solicitação de esforço (registro da hora, volume urinado e dos episódios de perda), abdominal. Tem por objetivo verif icar a integridade do procura-se também demonstrar objetivamente a perda uriná- mecanismo esfincteriano e a influência da hipermobi- ria através do teste de Bonney. lidade do colo vesical sobre a continência. Embora o O teste de Bonney consiste na elevação do colo vesical perfil uretral não deva ser considerado isoladamente, pelo examinador introduzindo os dedos indicador e médio na pressões abaixo de 20 cm H2O sugerem lesão esfincte- vagina da paciente. O teste é considerado positivo quando a riana intrínseca. elevação do colo vesical durante o esforço impede a perda urinária percebida anteriormente. Nos casos cuja história não • Medida da pressão de perda sob esforço - Este con- é típica e naqueles em que houve insucesso cirúrgico, pode- ceito, recentemente introduzido, veio corrigir as im- mos lançar mão de métodos auxiliares. perfeições encontradas no perfil uretral. Observou-se que não há relação direta entre a pressão uretral e a Avaliação por imagem continência urinária, ou seja, pacientes com perfil ure- A utilização desses métodos na propedêutica de mulhe- tral normal perdem urina aos esforços e, por outro lado, res portadoras de IUE teve início com a uretrocistografia com pacientes com perfil uretral alterado podem ser conti- correntinha (figura 1). Através do estudo radiológico realiza- nentes. Isso evidencia que a resistência uretral (função do em repouso e sob esforço, foi possível correlacionar a IUE esfincteriana) é diferente da pressão uretral. A pressão a alterações do ângulo uretrovesical posterior e ao ângulo de de perda sob esforço corresponde à medida da pressão inclinação uretral, hoje apenas citado como valor histórico. vesical mínima necessária para a perda urinária duran- A partir do reconhecimento de que o descenso acentua- te o aumento da pressão abdominal (manobra de Val- do da junção uretrovesical (JUV) durante a realização de es- salva). A medida é feita através de um cateter vesical, forço físico é o fator determinante do desencadeamento de com a paciente em pé e orientada no sentido de evitar IUE na grande maioria dos casos, o estudo dos ângulos foi contração voluntária do soalho pélvico. substituído pela mensuração do grau de mobilidade da JUV . Por essa razão, a partir da década de 80 surgiram estudos Dessa maneira, as pacientes portadoras de insuficiência que investigaram a utilização do ultra-som em substituição ao esfincteriana intrínseca apresentarão perda com pressão infe- método radiológico tradicional. rior a 60 cm H2O, enquanto perdas com pressões acima de Utilizando as vias transretal, transvaginal ou transperi- 90 cm H2 O indicam o diagnóstico de hipermobilidade do neal, considera-se atualmente que o deslocamento da JUV colo vesical e da uretra, com integridade do aparelho es- maior ou igual a 10 mm durante a realização do esforço físico fincteriano. Valores intermediários devem ser interpreta- é compatível com suporte inadequado das estruturas de sus- dos com auxílio de informações clínicas relativas a anam- tentação pélvica e, portanto, suscetível à correção cirúrgica nese e exame ginecológico, bem como do restante do estu- por técnicas de uretrocistopexia. do urodinâmico. 280 GUIA PRÁTICO DE UROLOGIA
  • 257.
    Figura 2 Figura 3 Os cones vaginais facilitam a O pessário identificação e a vaginal “Introl” contração da eleva o colo musculatura do vesical. soalho pélvico. • Cistometria - Neste exame, estudam-se as variações perder urina, a paciente foi orientada a aumentar progressiva- pressóricas durante o enchimento vesical e a micção. mente o intervalo entre as micções em meia hora. Na primeira fase do exame, estuda-se a acomodação durante o enchimento vesical, denominada complacên- Exercícios da musculatura pélvica - Os exercícios peri- cia. A ocorrência de contrações vesicais involuntárias neais, também conhecidos como Exercícios de Kegel, são úteis caracteriza a instabilidade vesical (na ausência de doen- tanto para o tratamento da IUE quanto para a urge-inconti- ça neurológica) ou a hiper-reflexia do detrusor (na sua nência. Trabalhando inicialmente com pacientes idosas, o Dr. existência). A capacidade vesical funcional também é Kegel observou que os exercícios melhoravam não só a conti- estudada nessa etapa. Do ponto de vista prático, a prin- nência mas também o prazer sexual. Tratando-se de uma op- cipal informação da cistometria refere-se à existência ção simples e barata, os exercícios são muito atraentes, porém de contrações involuntárias, presentes em até 40% dos é preciso salientar a necessidade de motivação para a obten- casos de IUE, manifestando-se clinicamente pela enu- ção de bons resultados, uma vez que os exercícios devem ser rese noturna e eventualmente pela urge-incontinência. realizados constantemente e por toda a vida. Assim, o trata- mento exige do médico disposição para orientação e apoio • Associação com métodos de imagem - A observação constante para conseguir resultados satisfatórios. da abertura e mobilidade do colo vesical utilizando a fluoroscopia ou o ultra-som durante as medidas pres- Cones vaginais - Os cones vaginais (figura 2) melhoram sóricas constitui o estudo videourodinâmico, que per- os resultados dos exercícios perineais não só pelo aumento da mite a obtenção de informações adicionais e é de im- carga (peso), mas também aumentando a motivação. O princí- portância nos casos complexos, principalmente em ser- pio é o mesmo utilizado pelos halterofilistas para aumentar a viços universitários de referência. massa muscular, ou seja, trabalhar progressivamente um gru- po muscular aumentando a carga usada. Tratamento da incontinência Estima-se que mais da metade das pacientes que utilizam os cones para fortalecimento da musculatura antes da cirurgia urinária de esforço ficam completamente curadas. O tratamento da IUE geralmente é cirúrgico, porém, re- Pessários vaginais - Os mais modernos são feitos de si- centemente, várias alternativas conservadoras de tratamento licone na forma de uma pulseira com duas elevações. Como vêm sendo propostas. na maioria dos casos de incontinência urinária a bexiga se encontra prolapsada, a introdução do pessário na vagina eleva Tratamentos conservadores a bexiga e a uretra para a posição normal, simulando o efeito Existem várias modalidades de tratamento conservador de uma cirurgia corretiva (figura 3). Admite-se que após a da IUE. Dentre elas podemos citar o treinamento vesical, a adaptação a esse tratamento, 80% das pacientes permaneçam micção programada, os exercícios da musculatura pélvica, os secas ou com melhora da incontinência. cones vaginais, os pessários vaginais, os obturadores uretrais, as técnicas de “biofeedback”, a eletroestimulação perineal e o “Biofeedback” - Este método pode ser utilizado para tra- tratamento medicamentoso. tar tanto a incontinência de esforço quanto a urgência miccio- nal. A maioria dos equipamentos existentes possui um sensor Treinamento vesical - Funciona em diversos casos de eletrônico que é introduzido na vagina para registrar a ativida- urge-incontinência e de incontinência reflexa, ou seja, aquela de dos músculos pélvicos, e eletrodos colados na parede ab- que ocorre subitamente “sem sensação prévia ou aviso”. Por dominal para monitorar sua atividade e informar se a muscu- exemplo, vamos considerar o caso de uma paciente cujo diá- latura está relaxada. rio miccional mostrava períodos de continência de até duas horas, após o que ocorria urgência miccional de forte intensi- Assim, quando a paciente contrair corretamente a mus- dade. A paciente foi orientada a urinar a cada duas horas, in- culatura perineal haverá uma representação auditiva ou visual dependentemente do desejo miccional. Após uma semana sem (por exemplo, acender de luzes) informando se os músculos GUIA PRÁTICO DE UROLOGIA 281
  • 258.
    Figura 4 Figura 5 Adesivo Obturador uretral para a uretral oclusão do multiesférico meato. para oclusão uretral. corretos estão se contraindo e também a intensidade das con- Tratamento cirúrgico trações. Os resultados aparecem depois de cinco semanas, com exercícios realizados uma ou duas vezes por semana. Em al- O tratamento cirúrgico da IUE baseia-se na correção guns países existem modelos mais simples e portáteis que po- da hipermobilidade do colo vesical quando houver alteração dem completar o tratamento em nível domiciliar. anatômica do soalho pélvico, ou no aumento da resistência uretral quando houver lesão esfincteriana intrínseca da uretra. Obturadores uretrais - Têm por objetivo ocluir mecani- Pode haver também a associação de ambos, exigindo o uso de camente a uretra (figura 4). Existem vários modelos no mer- técnicas para a correção conjunta dos dois componentes da cado e outros estão em fase de testes. Esse tipo de paliação incontinência. está indicado para os casos de incontinência urinária mais gra- ve, como nas pacientes que utilizam fraldas ou forros e que Correção da hipermobilidade do colo vesical - O obje- não desejam ou não podem ser submetidas ao tratamento ci- tivo é manter o colo vesical em posição intra-abdominal, seja rúrgico. O dispositivo é descartável e não deve ser reutilizado, através de sua suspensão ou através do reforço do soalho pél- implicando a troca por um novo obturador a cada micção. vico. Podemos distinguir três abordagens diferentes: Adesivos uretrais - De maneira semelhante aos obtura- • Via vaginal - A correção de distopias através da via dores, os adesivos uretrais ocluem a uretra ao nível do meato. vaginal pela cirurgia de Kelly-Kennedy é largamente A oclusão pode ser obtida tanto por adesivos especiais que difundida e baseia-se na plicatura do tecido parauretral aderem à mucosa periuretral (figura 5) quanto por dispositi- (f igura 7), com índices de sucesso progressivamente vos plásticos que com o auxílio de um gel apropriado criam menores durante o seguimento. Atualmente admite-se vácuo e selam a uretra distalmente. que o suporte do soalho pélvico torna-se novamente ina- dequado a médio prazo após a utilização desta técnica. Eletroestimulação - Ao contrário das modalidades des- critas, a eletroestimulação é um exercício passivo, ou seja, uma • Via suprapúbica - Representada por duas técnicas. Na forma de exercitar a musculatura perineal sem “fazer força”. técnica de Marshall-Marchetti-Krantz realiza-se a su- O tratamento é realizado introduzindo-se na vagina um ele- tura do tecido periuretral e da bexiga ao periósteo do trodo que se assemelha a um absorvente interno. O eletrodo é púbis (figura 8). O sucesso referido é da ordem de 85% ligado a uma fonte geradora de impulsos elétricos que promo- durante seguimento prolongado, admitindo-se como vem a contração da musculatura perineal. É importante sali- principais inconvenientes a possibilidade de angulação entar que o tratamento não apresenta efeitos indesejáveis e e a conseqüente obstrução uretral, e, mais raramente, o que nos casos de falha não haverá prejuízo para uma eventual comprometimento do mecanismo esfincteriano pelas cirurgia. Encontra-se em fase final de estudos a estimulação suturas periuretrais e a osteíte do púbis. A outra técni- extracorpórea por ressonância magnética, método não-invasi- ca é representada pela Colpossuspensão a Burch, que vo no qual a paciente senta-se numa cadeira que possui um baseia-se na realização de suturas envolvendo a fáscia dispositivo que realiza os exercícios perineais sem que haja perivaginal e a parede vaginal distante da uretra, as quais nenhum contato direto (figura 6). são ancoradas no ligamento de Cooper (figura 9). Des- sa forma, as complicações potenciais descritas com a técnica anterior seriam evitadas. De maneira geral, os Figura 6 índices de sucesso obtidos são semelhantes. • Via combinada sob controle endoscópico - Baseia-se na confecção de suturas de apoio envolvendo seja a parede vaginal ou os tecidos periuretrais, seguidas de Estimulação ancoragem em nível da aponeurose do músculo reto extracorpórea abdominal, utilizando-se agulhas especiais (figura 10) por ressonância nuclear para a tração dos fios. Assim, obtêm-se o alongamento magnética. da uretra e a suspensão do colo vesical, que é mantido fixo durante o esforço abdominal. O controle endos- 282 GUIA PRÁTICO DE UROLOGIA
  • 259.
    Figura 7 Figura 8 Figura 9 Representação Na técnica de Na técnica de esquemática da Marshall-Marchetti- Bursh, a fáscia plicatura fascial Krantz, a correção perivaginal é na correção da por via suprapúbica fixada ao cistocele e da é feita pela ligamento de incontinência fixação da fáscia Cooper. por via vaginal periuretral ao (Kelly-Kennedy). periósteo do púbis. Correção da insuficiência esfincteriana - O objetivo é Figura 10 aumentar a resistência uretral, o que pode ser obtido através de injeções periuretrais ou de “slings”. • Injeções periuretrais - Podem ser utilizadas no trata- A introdução da mento da IUE esfincteriana sem hipermobilidade do agulha é feita colo vesical associada. com controle endoscópico. O objetivo do tratamento é a injeção de substâncias biocompatíveis entre a submucosa uretral e o envelope mus- cular da uretra a fim de produzir coaptação uretral. As subs- Figura 11 tâncias mais utilizadas para esse fim são a pasta de teflon, o colágeno bovino purificado e estabilizado, a lipoinjeção Representação esquemática da autóloga e, mais recentemente, os balões periuretrais (fi- injeção periuretral de gura 11). balões de silicone cujo objetivo é • “Slings”. Os “slings” pubovaginais foram descritos há melhorar a coaptação muito tempo como alternativa para o aumento da resis- da mucosa uretral. tência uretral. A tensão, propositadamente colocada ao nível da uretra, foi responsável pela alta incidência de Figura 12 retenção urinária pós-operatória. Recentemente, a uti- lização de retalhos mais longos de aponeurose, bem A alça pubovaginal como a utilização de materiais sintéticos ou absor- proporciona apoio víveis, permitiu a abordagem combinada por via ab- posterior para a dominal e vaginal, simplificando o procedimento e uretra, de maneira melhorando os resultados. Com essa técnica, obtém- que a mobilidade se uma alça pubovaginal ou “sling” que dará apoio fisiológica com o esforço oclui o colo posterior e coaptará a mucosa uretral quando da sua vesical. descida fisiológica durante o esforço (figura 12). É importante não tracionar a alça para evitar retenção urinária no pós-operatório devido à compressão da junção uretrovesical, melhorando assim os resultados cópico permite a identificação de perfurações vesicais obtidos. inadvertidas, além da avaliação da tração ideal sobre o colo vesical. Tendo em vista os bons resultados obtidos com os “slings” aponeuróticos nos casos complexos de IUE, acre- Representantes dessa modalidade de correção são as téc- ditamos que deva ser essa a conduta de escolha nos de IUE nicas de Stamey, Raz e Gittes. Todas têm em comum a ancora- por lesão esfincteriana intrínseca, bem como naqueles ca- gem da suspensão na parede vaginal sujeita a lacerações na sos cujo risco de insucesso é grande, como nas pacientes dependência de alterações tróficas hormônio-dependentes ou obesas, com doença pulmonar obstr utiva crônica e radiote- secundárias a cirurgias anteriores. Apesar de satisfatórios no rapia pélvica. início, os resultados se mostraram desapontadores no segui- Recentemente simplificações dos “slings” têm sido re- mento com prazos entre cinco e sete anos, com índices de alizadas, destacando-se o suporte tendíneo vagianal (STV), cura por volta de 50%. no qual uma fita aponeurótica sintética é ancorada aos ar- GUIA PRÁTICO DE UROLOGIA 283
  • 260.
    cos tendíneos bilateralmente,sem necessidade de perfurar nal para a suprabúbica ao nível do terço médio da uretra, a fáscia endopélvica (figura 12). Outra opção de procedi- deixando livre o colo vesical para se abrir durante a mic- mento microinvasivo e passível de ser realizada com anes- ção. Não há necessidade de se fixar a fita na aponeurose tesia local e em nível ambulatorial é o TVT (“Tension-free dos retos e tampouco de cateter uretral no pós-operatório. vaginal tape”). Trata-se de uma fita de prolen que possui trata-se de um procedimento inovador com bons resultados uma agulha em cada extremidade passada da região vagi- no seguimento inicial. Bibliografia recomendada 1. JEFFCOATE TNA, ROBERTS H. Observations on stress incontinence of urine. Am J Obstet Gynecol 1952; 64: 721-38. 2. BLAIVAS JG, OLSSON CA. Stress incontinence: classification and surgical approach. J Urol 1988; 139: 727-30. 3. McGUIRE EJ, FITZPATRICK CC, WAN J, BLOOM D, SANVORDENKER J, RITHEY M, GORMELY A. Clinical assessment of urethral sphincter function. J Urol 1993; 150: 1452-4. 4. RAZ S, SIEGEL AL, SHORT JL, SYNDER JA. Vaginal wall sling. J Urol 1989; 141: 43-6. 5. POLITANO VA. Periurethral polytetrafluoroethylene injection for urinary incontinence. J Urol 1982; 127: 439-42. 6. GREEN TH. Development of plan for the diagnosis and treatment of urinary stress incontinence. Am J Gynecol 1962; 83: 632-48. 7. PALMA PCR, RETTO HF. Metanálise dos métodos diagnósticos da incontinência urinária de esforço. Acta Med Port 1996; 9: 41-4. 8. DIOKNO A. The benefits of conservative management for SUI. Contemp Urol 1996; 8: 36-48. 9. STANTON SL, CARDOZO LD. Results of the colposuspension operation for incontinence and prolapse. Br J Obstet Gynecol 1979; 86: 693-7. 10. STAMEY TA. Endoscopic suspension of the vesical neck for urinary incontinence. Surg Gynecol Obstet 1979; 136: 547-50. 284 GUIA PRÁTICO DE UROLOGIA
  • 261.
    Capítulo 49 Disfunção Erétil SidneyGlina* Carlos Roberto Ferreira Jardim Claudio Telöken As disfunções sexuais masculinas incluem principalmente Já a contração muscular, que leva ao estado flácido ou a ejaculação precoce, a inadequação do desejo sexual ou di- o mantém, é mediada pelo sistema simpático, provavelmente minuição da libido e a disfunção erétil ou impotência sexual. através das endotelinas ou da noradrenalina. Isto explica a A disfunção erétil (DE), objeto deste capítulo, é definida correlação entre ansiedade e dificuldade para obter ou man- como a dificuldade de se conseguir ou manter, de maneira ter-se a ereção. constante, uma ereção peniana suficiente para penetração va- ginal e obtenção de satisfação sexual. A incidência desta ina- Etiologia dequação varia de 10% a 52% da população masculina. Basicamente a ereção peniana é um fenômeno neurovas- Como já vimos, a ereção é um fenômeno neurovascular, cular. Os corpos cavernosos – estruturas efetoras da ereção –, e a etiologia da DE depende de uma alteração neste complexo são tubos cilíndricos revestidos por uma túnica rica em tecido de eventos. conjuntivo, a túnica albugínea, que tem a capacidade de dis- tender-se até um certo ponto, quando se torna indistensível. Basicamente dividem-se as causas em psicológicas e or- Os corpos cavernosos são separados por um septo incomple- gânicas ou físicas. to, funcionando como uma câmara única. São preenchidos por tecido semelhante a uma esponja, cujas trabéculas são com- DE psicogênica - Corresponde à maioria das causas postas de músculo liso, revestidas por endotélio. Esta estrutu- de DE, principalmente nas faixas etárias mais jovens. Em ra é fundamental para a ocorrência de ereção. nossa experiência, 70% dos pacientes com queixas de difi- Uma vez recebido, o estímulo sexual é transmitido ao culdades eréteis apresentam causas psicológicas ou emo- pênis, onde o sistema parassimpático libera, através do endo- cionais, o mesmo ocorrendo em 35% de pacientes mais ido- télio cavernoso e da inervação local, basicamente dois neuro- sos. O “Massachusetts Male Aging Study”, realizado nos transmissores: a prostaglandina E1 e o óxido nítrico. Ambos, EUA, pesquisou a incidência e as comorbidades da DE, e através da ativação de enzimas específicas, levam à liberação detectou que o maior fator de correlação com esta disfun- de AMP-cíclico e GMP-cíclico respectivamente, que diminuem ção foi a depressão. Isto é compreensível quando se sabe a concentração do cálcio intracelular, produzindo o relaxa- que o sistema adrenérgico é o responsável pela detumes- mento das f ibras de músculo liso. cência peniana e pela manutenção do estado flácido. O relaxamento do músculo liso das trabéculas caver- nosas (paredes da esponja) permite que o sangue que vem Dificuldades conjugais, perda de emprego, perda de côn- pelas artérias cavernosas preencha o corpo cavernoso, dis- juge ou parentes próximos, ejaculação precoce de longa dura- tendendo os sinusóides. A túnica albugínea distende-se, e ção, ansiedade de desempenho, baixa auto-estima e depressão ocor re a tumescência peniana; o fluxo sangüíneo aumenta encontram-se entre as principais causas da DE psicogênica. rapidamente e o pênis atinge seu tamanho máximo. Nesse momento, o sangue continua a distender os sinusóides ca- DE orgânica ou física - Didaticamente podemos dividir vernosos até que estes pressionem os plexos venosos, que em quatro grandes causas orgânicas ou físicas: hormonal, vas- ficam abaixo da albugínea, contra esta, bloqueando a dre- cular, neurogênica e medicamentosa. A doença de Peyronie, nagem venosa, aumentando a pressão intracavernosa e le- que se traduz por fibrose de etiologia não definida na túnica vando à ereção. albugínea, também pode dificultar a penetração vaginal, pois leva a curvaturas penianas, dor à ereção e eventualmente a fibrose do tecido erétil cavernoso, o que impede a ocorrência da ereção. *Endereço para correspondência: Praça Charles Miller, 80 • Causas hormonais - São responsáveis por cerca de 01234-010 - São Paulo - SP 5% dos casos de DE. Basicamente, a hiperprolacti- Tel.: (0--11) 262-1333 - Fax: (0--11) 864-1805 nemia e os hipogonadismos são as principais etiolo- E-mail: glinas@originet.com.br gias. GUIA PRÁTICO DE UROLOGIA 285
  • 262.
    A testosterona, hormôniomasculino, está mais rela- Propedêutica cionada com o desejo sexual, a libido, do que com a ere- ção. Alguns homens castrados ainda conseguem ter ereções Embora o conhecimento da f isiologia da ereção tenha normais. Entretanto, existem evidências em animais de que evoluído na última década, isso não tem acontecido com a a castração levaria a diminuição da produção da enzima terapêutica da DE. Muitas formas de terapêutica não conse- óxido nítrico sintetase, responsável pela produção de óxi- guem tratar a etiologia do problema. Por exemplo, não é pos- do nítrico. Já a prolactina, hormônio responsável pela lac- sível reverter a lesão neurológica do diabete, mas apenas ofe- tação na mulher, também inibe o desejo sexual através da recer formas de tratamento em que o paciente obtém ereção competição com a testosterona nos receptores periféricos e cada vez que vai tentar o ato sexual, como a injeção de drogas por inibir a produção dela. vasoativas. Provavelmente, à diminuição da libido associa-se algu- Isto faz com que muitos autores preconizem que a pro- ma ação deletéria para a ereção ainda não totalmente esclare- pedêutica da DE seja realizada de acordo com o desejo do cida. paciente. Se este prefere o uso de medicações orais, como o sildenafil, talvez a única propedêutica necessária deva ser a • Causas vasculares - A ocorrência da ereção depende utilização deste medicamento, como um teste terapêutico. Por do relaxamento muscular, aumento do fluxo arterial e outro lado, outros pacientes desejam saber o que está ocorren- do bloqueio da drenagem venosa. do e nestes casos estaria indicado um estudo diagnóstico mais extenso. Entretanto, acreditamos que deva ser feito um esfor- Toda situação que envolva a diminuição do fluxo arte- ço no sentido de identificar se a causa é psicológica ou orgâ- rial, como as estenoses arteriais por arteriosclerose, por exem- nica, pois, no primeiro caso, a psicoterapia pode ser curativa. plo, leva à não-ocorrência da ereção peniana. O I Consenso Brasileiro de Disfunção Erétil, realizado Por outro lado, a existência de fibrose do tecido caverno- em abril de 1998, recomenda que em todos os pacientes seja so que impeça sua distensão e conseqüente compressão dos realizada anamnese específica, avaliação psicológica, dosa- plexos venosos subalbugíneos dificulta o bloqueio da drena- gem de testosterona livre (quando disponível, caso contrário gem venosa e ocorre ausência de ereção. Tal fato já foi erro- utilizar a testosterona total) e prolactina (quando houver di- neamente chamado de fuga venosa e hoje é conhecido por minuição da libido), além de glicemia, colesterol, triglicéri- disfunção cavernovenoclusiva dos corpos cavernosos. Esta fi- des e antígeno prostático específico nas faixas etárias indica- brose pode ser focal, decorrente, por exemplo, de hipercoles- das, e teste de ereção fármaco-induzida. terolemia, ou difusa, como nos casos após priapismo. Eventuais fístulas venosas, extremamente raras, poderiam também levar a DE, por dificultar o bloqueio da drenagem venosa. Quadro 1 MEDICAMENTOS QUE PODEM • Causas neurológicas - A integridade do sistema ner- SER CAUSA OU CONTRIBUIR voso parassimpático, principalmente das raízes S2-S3- PARA A DISFUNÇÃO ERÉTIL S4 e do nervo cavernoso que se estende sob a próstata e a uretra, é fundamental para a ereção. • Anti-hipertensivos (inclusive diuréticos) • Antidepressivos: inibidores da MAO, lítio, inibidores da Na prática clínica, as principais causas neurológicas recaptação da serotonina, agentes tricíclicos da DE são as neuropatias diabéticas ou alcoólicas, as ope- rações pélvicas (principalmente a prostatectomia radical, • Hormônios: por sua ação lesiva sobre o nervo cavernoso) e as lesões Antiandrogênios: flutamida, ciproterona, bicalutamida etc. medulares. Bloqueadores 5 alfa-redutase: finasterida A neuropatia diabética é provavelmente a causa mais co- Agonistas de liberação de gonadotrofinas mum de DE orgânica. Ocorre em 50% dos pacientes com mais Estrógenos, progestágenos de seis anos de doença e relaciona-se diretamente com má • Tranqüilizantes: fenotiazinas etc. compensação da hiperglicemia. A dificuldade para obter ou manter a ereção é o primeiro sintoma de diabete em cerca de • Antiinflamatórios não-hormonais 10% dos homens diabéticos com DE. • Antagonistas H2 • DE medicamentosa - Inúmeros medicamentos rela- • Cocaína cionam-se com a incapacidade de obter ou manter a • Maconha ereção peniana. É importante na anamnese identificar o uso desses remédios, pois sua suspensão muitas ve- • Heroína zes implica o retorno à função erétil normal. O quadro • Álcool 1 mostra a lista de drogas que se relacionam ou são causa da DE. • Fumo 286 GUIA PRÁTICO DE UROLOGIA
  • 263.
    Anamnese - Muitosafirmam que basta a história do pa- ciente para o profissional experiente fazer o diagnóstico etio- Quadro 2 SUGESTÃO DE ANAMNESE lógico da DE. O paciente tem de ser ouvido atentamente e não ESTRUTURADA PARA O PACIENTE se deve esquecer que é muito difícil para o homem revelar que COM DISFUNÇÃO ERÉTIL possui um problema sexual. O paciente leva, em média, cerca de quatro anos entre começar a experimentar dificuldades na • Há quanto tempo teve início seu problema sexual? esfera sexual e procurar ajuda profissional. • Como é o problema? • Tem ereção normal durante as preliminares do ato sexual? As questões devem ser focalizadas na queixa sexual, pro- curando identificar se o problema é mesmo DE ou inibição do • É necessário um estímulo maior que o normal para conseguir a ereção? desejo sexual ou ejaculação precoce, pois muitas vezes o pa- • Perde a ereção antes da penetração? ciente confunde as queixas. Deve-se procurar identificar se as • Se perde, recupera-se e tenta nova penetração? falhas são situacionais, se dependem da parceira, se têm rela- • Consegue ejacular após a penetração? ção com momentos específicos da vida do paciente (relacio- namento conjugal, situação financeira etc.). É importante per- • Quando não consegue penetrar, ejacula com o pênis flácido? guntar se a falha da ereção ocorre também na masturbação e • Em cada dez atos sexuais, quantas vezes você não consegue penetrar e se existe ereção matinal ou noturna. desiste? Os hábitos, os medicamentos e as operações cirúrgicas • Você se masturba? pregressas devem ser inquiridas. O quadro 2 mostra um exem- • Com que freqüência? plo de anamnese estruturada. O exame físico pode surpreender sinais de endocrinopa- • De 0 a 10 (ereção completamente rígida) que nota você dá para sua ere- ção à masturbação? tias (ginecomastia, diminuição do volume testicular, altera- ção da pilificação etc.), hepatopatia, alteração dos pulsos vas- • Você tem ereções matinais ou noturnas? culares periféricos (sinais de insuficiência arterial), nódulos • De 0 a 10, que nota você dá para sua ereção noturna ou matinal? ou placas penianas (doença de Peyronie), alteração da sensi- • Você tem desejo sexual? bilidade testicular (grande número de homens com neuropa- • Quantas vezes por semana você tenta ter relação sexual? tia diabética apresentam diminuição objetiva da dor à com- pressão testicular), entre outros. O toque retal deve fazer parte • Quando foi a última relação sexual? do exame físico rotineiro nos homens com mais de 50 anos ou • Que nota teve a ereção? mais de 40 anos com antecedentes familiares de câncer pros- • Penetrou? tático. • Ejaculou? Avaliação psicológica - A avaliação psicológica inicial • Ficou satisfeito? pode ser realizada pelo próprio urologista com experiência na • Você tem ejaculação precoce? área. Não é muito difícil identificar uma DE psicogênica em • Em caso afirmativo, quando começou? um paciente que consegue uma atividade sexual com uma par- • Você acha que seu pênis tem tamanho normal? ceira e não consegue com outra; ou tem ereções normais nas férias, mas não as consegue no dia-a-dia. Em algumas situa- • Seu pênis tem alguma curvatura quando ereto ou algum caroço? ções esta diferenciação não é tão fácil e pode ser útil a entre- • Você tem parceira única? vista psicológica com um profissional especializado. Este con- • Se você tem mais de uma parceira, sua performance é melhor com alguma? tato pode facilitar no caso de uma indicação para psicotera- • Como sua(s) parceira(s) está(ão) se comportando com seu problema? pia, aumentando a aderência do paciente. • Ela(s) tem(ê) orgasmo? Teste de ereção fármaco-induzida (TEFI) - Desde que • Você já fez algum tipo de tratamento para seu problema atual? Ronald Virag, em 1982, descreveu que a injeção intracaver- • Qual(is)? nosa de papaverina induzia a ereção peniana, este é provavel- • Você faz tratamento para alguma doença? mente o teste mais utilizado na propedêutica do homem com DE. • Qual(is) medicamento(s) você vem tomando? • A quais operações você já foi submetido? A resposta erétil adequada à injeção intracavernosa de • Quantos cigarros você fuma por dia? um fármaco indica que o mecanismo cavernovenoclusivo ca- • Você bebe? vernoso não apresenta alterações e que provavelmente a cir- culação arterial não apresenta grandes modificações. • Se sim, que tipo de bebida e com que freqüência? Entretanto, esse teste pode apresentar resultados falsos- • Você já notou se beber melhora ou piora sua performance? positivos em caso de grande ansiedade do paciente, pois a res- • Usa alguma droga? posta adrenérgica dificulta a ereção, mesmo em resposta ao • Se sim, com que freqüência? estímulo farmacológico. Assim, o teste tem grande valia quan- GUIA PRÁTICO DE UROLOGIA 287
  • 264.
    do a respostaerétil é normal, pois praticamente exclui proble- mas vasculares; nos casos em que a resposta erétil não é ade- Quadro 3 SUGESTÃO DE ESQUEMAS quada, nunca pode-se excluir o fator emocional, mesmo por- POSOLÓGICOS PARA que ainda não existem métodos práticos para atestar se ocor- INJEÇÕES INTRACAVERNOSAS reu ou não o relaxamento muscular esperado pela ação da droga vasoativa. Além disto, este fato pode ocorrer, também, caso o • PGE1 ou Alprostadil (Caverjet®, Aplicav® ): paciente fume pouco antes do exame, pela ação deletéria que iniciar com 10 microgramas. a nicotina tem sobre o relaxamento muscular. O TEFI é realizado com prostaglandina E1 (Alprostadil) • PGE1 10 microgramas + fentolamina 1 mg/ml: ou combinação de drogas (prostaglandina E1 + fentolamina; iniciar com 0,3 ml da solução. prostaglandina E1 + fentolamina + papaverina; papaverina + • PGE1 15 microgramas + fentolamina 1,5 mg + papaverina 30 mg: fentolamina; papaverina + clorpromazina etc.). O quadro 3 iniciar com 0,3 ml da solução. apresenta sugestões de como pode ser realizado o TEFI. O uso de várias drogas teria a vantagem teórica de agir em vári- • Papaverina 30 mg + fentolamina 1 mg (ou clorpromazina 1 mg): os receptores, promovendo relaxamento muscular cavernoso iniciar com 0,5 ml da solução. mais completo. A reaplicação de drogas (quando a resposta erétil não é satisfatória), a auto-estimulação e a utilização de vídeos com motivos eróticos facilitam o relaxamento muscu- n Em pacientes com neuropatia e lesão raquimedular, iniciar lar, por contrabalançar a ansiedade. com metade da dose preconizada devido ao risco de ereção Nos casos em que o TEFI foi negativo (sem resposta eré- prolongada. til satisfatória) e existe a suspeita da gênese psicológica da DE, está indicada a realização do chamado “home-test”, no n A dose deverá ser aumentada ou diminuída de acordo com a qual o paciente, devidamente instruído, se auto-aplica a droga qualidade e a duração da ereção obtida. vasoativa e tenta a atividade sexual. Outros testes - É possível, utilizando os procedimentos sistema nervoso autonômico motor (responsável pela ereção) acima descritos, fazer o diagnóstico etiológico das causas de e, assim, teriam utilidade indireta (se há uma neuropatia em DE. As causas emocionais são surpreendidas na história e na membros inferiores, poderia haver neuropatia autonômica). A avaliação psicológica; as causas hormonais são detectadas nas eletromiografia cavernosa, que teria a vantagem de testar a dosagens hormonais; as disfunções de origem neurológica são via responsável pela ereção, carece ainda de padronização, e reveladas pelos antecedentes de diabete melito mal controla- seu uso é apenas experimental. do, alcoolismo, operações pélvicas ou trauma raquimedular, além de apresentarem TEFI normal. As causas vasculares mostram TEFI alterado, além de antecedentes mórbidos de Tratamento doença vascular ou hiperlipidemia, e as disfunções de origem medicamentosa são comprovadas pelo uso de medicamentos O tratamento da DE pode ser dividido em curativo ou relacionados com possível relação de causa-efeito. paliativo. Terapêuticas curativas são aquelas que restauram definitivamente a ereção do paciente, pois removem ou tra- Entretanto, existem outros exames que podem ser solici- tam a causa da DE ou substituem o mecanismo da ereção. tados de acordo com cada paciente, como o exame da tumes- Entre elas encontram-se a psicoterapia, a reposição hormo- cência peniana noturna, que monitora ambulatorialmente ou nal, as restaurações vasculares e o implante da prótese penia- em laboratórios específicos a ocorrência de ereções durante o na. As terapêuticas paliativas são aquelas que o paciente utili- sono, evento comum a todos os homens e que ocorre em mo- za cada vez que quer ter uma atividade sexual, como as drogas mentos determinados. Perfil erétil noturno normal faz supor de uso oral (sildenafil, fentolamina), as auto-injeções de dro- fortemente tratar-se de disfunção de origem emocional ou psi- gas vasoativas, os medicamentos de uso intra-uretral (MUSE) cológica. A avaliação da circulação peniana com o eco- e os dispositivos de vácuo. doppler faz a medida indireta do fluxo das artérias caverno- sas, além de dar uma visão ultra-sonográfica da árvore arte- Psicoterapia - A grande dificuldade que o urologista en- rial peniana. Este teste estaria indicado nos pacientes com TEFI frenta na hora de indicar psicoterapia é definir o profissional e negativo (sem resposta erétil adequada), nos quais suspeita-se qual linha terapêutica deve ser utilizada. Existem diversos tipos de uma lesão arterial passível de correção cirúrgica (por exem- de psicoterapia e aparentemente a forma breve, mais focalizada plo, paciente com claudicação intermitente que pode ter oclu- na esfera sexual, é a que obtém melhores resultados em menor são isolada das artérias ilíacas). Exames neurofisiológicos período de tempo. No instituto H. Ellis, centro de tratamento em (medida do potencial evocado genitocerebral, tempo de latên- sexualidade humana, o índice de desistência quando os pacientes cia do nervo dorsal do pênis, eletromiografia dos membros recebem indicação de psicoterapia chega a 52%, mas entre os inferiores etc.) podem ser utilizados na comprovação de uma pacientes que aderem a esta forma de tratamento, 96% estão cu- neuropatia periférica, embora sejam exames que não testam o rados após quatro meses de terapia, em média. 288 GUIA PRÁTICO DE UROLOGIA
  • 265.
    Reposição hormonal -Segundo o I Consenso Brasileiro Prótese peniana - Provavelmente o implante peniano é o de Disfunção Erétil, a indicação formal para a reposição de tratamento mais antigo da DE. O mecanismo erétil é substituído testosterona são os pacientes que apresentam níveis hormo- por cilindros de material sintético (silicone, polipropileno etc.) nais abaixo da normalidade. A maneira mais prática de repo- que confere rigidez ao pênis e permite a penetração vaginal. sição do hormônio masculino é através de injeções intramus- Basicamente, utilizam-se dois tipos: as maleáveis e as in- culares de associações de decanoato, fenilpropionato, isoca- fláveis. As primeiras são de silicone com fio de metal no seu proato e propionato de testosterona (Durateston®) a cada 15 interior. Uma vez implantadas, o pênis fica constantemente dias. Embora pouco fisiológica – tem o inconveniente de um com seu maior volume e rígido. Entretanto, o metal confere pico inicial elevado, o que não ocorre no organismo, onde a “memória” ao silicone, e o pênis pode ser dobrado, disfarçan- secreção é pulsátil –, tem baixo preço. As medicações de uso do a ereção. As infláveis são compostas de cilindros penianos oral, à base de undecanoato de testosterona (Androxon ®) apre- acoplados a um sistema de válvulas, reservatório e bomba, sentam a desvantagem de ter uma absorção irregular, manten- que permite que o pênis possa ficar cheio e rígido voluntaria- do níveis plasmáticos irregulares. A metiltestosterona não deve mente, voltando ao estado flácido quando o paciente quiser. ser utilizada por ser hepatotóxica e oferecer alto risco oncogê- A vantagem das próteses maleáveis é seu baixo custo e nico para o fígado. Os adesivos cutâneos, mais fisiológicos, baixo índice de reoperações devido a falhas mecânicas, mas têm a desvantagem do alto custo, da necessidade do uso diário têm a desvantagem de manter o pênis constantemente no seu e a grande incidência de dermatite. Os implantes androgêni- maior volume. Já as próteses infláveis permitem uma ereção cos, que duram até seis meses, poderão ser de grande utilida- mais “fisiológica”, possibilitando a realização de operações de no futuro, porém ainda não existem dados objetivos em endoscópicas, mas por outro lado são caras, com cerca de 7% grandes populações. de reoperações para correção de falhas mecânicas. A reposição androgênica deve levar em consideração Ambas permitem que o paciente mantenha a sensibilida- dois aspectos importantes: não deve ser utilizada em pa- de peniana, a ejaculação e o orgasmo. Sua função é simples- cientes com risco de câncer prostático (antecedentes fami- mente restaurar a ereção e permitir a penetração durante o ato liares e/ou antígeno prostático específico de 4,0 ng/ml) e, sexual. Estão indicadas principalmente nas disfunções eréteis nos outros homens, a avaliação prostática deve ser realiza- vasculares e neurogênicas. da semestralmente. Por outro lado, nos homens em idade fértil e que pretendem ter filhos, a reposição deve ser feita Drogas de uso oral - Até recentemente, as drogas de uso com gonadotrofinas (gonadotrof ina coriônica humana oral utilizadas no tratamento da DE tinham pouco ou nenhum HCG: Profasi ® ou Pregnyl®) 1.000 a 2.000 unidades por via efeito. A ioimbina (droga de ação alfabloqueadora) e a trazo- intramuscular, duas vezes por semana, e gonadotrofina de dona (antidepressivo associado a casos de priapismo entre seus mulher menopausada (HMG: Pergonal®, Humegon ® ou usuários) não se mostraram mais eficazes que o placebo em Metrodin ®) ou FSH puro (Gonal® ou Puregon ®), 150 unida- estudos duplo-cegos controlados. des, três vezes por semana, já que o risco de depressão da linhagem espermatogênica com o uso de testosterona exó- Em 1998 foi liberado comercialmente um medicamento gena chega a 10%. Como o custo deste tratamento é alto, chamado sildenafil (Viagra®) que apresenta uma ação especí- pode-se criopreservar sêmen para uso em inseminação vi- fica no fenômeno erétil. O GMP-cíclico, liberado na célula sando a futuras gestações e utilizar testosterona. muscular lisa do corpo cavernoso por ação do óxido nítrico, é A hiperprolactinemia deve ser tratada com bromicriptine degradado por uma enzima, a fosfodiesterase-V O sildenafil . (Bagren® ou Parlodel®) 2,5 mg/dia; a dose deve ser aumenta- bloqueia a ação da fosfodiesterase, oferecendo uma concen- da se não houver regressão dos níveis de prolactina. tração maior de GMP-cíclico à célula, facilitando o relaxa- mento muscular e conseqüentemente a ereção. Cirurgias vasculares - Embora muito populares nas Este remédio deve ser tomado no mínimo uma hora antes duas últimas décadas, as operações de restauração vascular do ato sexual, de preferência em jejum ou após dieta leve (ali- estão praticamente abandonadas. As ligaduras de veia apre- mentos gordurosos retardam a absorção). A meia-vida é de sentam alto índice de recidiva em até um ano e foram con- 4-5 horas. É importante lembrar aos pacientes que sua ação sideradas pelo I Consenso Brasileiro de Disfunção Erétil depende do desejo sexual. É uma droga facilitadora da ere- cirurgias experimentais. Da mesma forma, as restaurações ção. Se não houver desejo, não haverá liberação do óxido nítri- arteriais apresentam resultados ruins a curto prazo. Por isso co nem de GMP-cíclico, e o sildenafil não agirá. as revascularizações microcirúrgicas que usam a artéria Os efeitos colaterais dependem da inibição de outras epigástrica, anastomosada às artérias dorsais ou às veias fosfodiesterases que existem em outros territórios muscula- dorsais do pênis, são utilizadas em casos excepcionais. res. Pode ocorrer cefaléia leve, congestão nasal, azia e distúr- Entretanto, as restaurações no território aorto-ilíaco, quan- bios visuais como fotofobia, alteração da percepção do verde do a circulação arterial peniana está íntegra, apresentam pelo azul. Existem duas contra-indicações formais para seu bons resultados em até 75% dos casos. Contudo, esta é uma uso: pacientes que tenham retinite pigmentosa, lesão congê- situação rara, considerando que a doença arteriosclerótica nita da retina com deficiência da fosfodiesterase tipo VI e pa- com freqüência acomete concomitantemente as artérias pe- cientes que usem drogas liberadoras de óxido nítrico, os nitra- riféricas. tos (em nosso meio: Sustrate ®, Monocordil ® , Isordil® , GUIA PRÁTICO DE UROLOGIA 289
  • 266.
    Nitradisc® etc.) eo nitroprussiato de sódio. A associação do O uso de injeções intracavernosas tem uma aderência de sildenafil com estes medicamentos pode levar a queda da pres- cerca de 53% dos pacientes após um ano de tratamento. são arterial sistêmica em até 50%, colocando em risco pacien- tes com circulação coronariana ou cerebral deficientes. Alprostadil transuretral - Recentemente foi lançado A dose inicial é de 50 mg, podendo chegar a 100 mg em no mercado o MUSE (“Medicated Urethral System for caso de não-funcionamento adequado, ou ser reduzida para Erection”), que consiste em um aplicador uretral que con- 25 mg em caso de efeitos adversos de difícil tolerância. Apa- tém um “comprimido” de alprostadil (prostaglandina E1). rentemente, o uso do sildenafil promoveu melhora da função A medicação seria absorvida pela mucosa uretral e trans- erétil em 70% dos pacientes com DE psicogênica, em 57% portada para os corpos cavernosos, onde desencadearia a dos pacientes diabéticos, e em 46% daqueles com DE após ereção, através de um mecanismo não totalmente esclare- prostatectomia radical, entre outros. cido. Esta ação deve ser local, pois a prostaglandina E1 ab- O mesilato de fentolamina, droga alfabloqueadora de rá- sorvida para o sangue é rapidamente metabolizada, não pida dissolução, recentemente aprovado pelo Ministério da ocorrendo ação sistêmica. Vem nas doses de 125, 250, 500 Saúde, está sendo apresentado como uma droga com poucos e 1.000 microgramas. efeitos colaterais e de ação efetiva sobre a ereção. Deverá ser O paciente deve aplicar a medicação 15 minutos antes do lançado em comprimidos de 40 e 60 mg e ser utilizado cerca ato sexual. Deve urinar antes para lubrificar a uretra e facilitar de 30 minutos antes do ato sexual. a introdução do aplicador (o uso de qualquer outro lubrifican- Outras substâncias vêm sendo estudadas para uso oral no te prejudica a absorção), que penetra até a uretra peniana dis- tratamento do homem com DE, entre elas a apomorfina, dro- tal. Após empurrar o “comprimido” com o êmbolo do aplica- ga de ação central que agiria como indutora da ereção, inde- dor e retirá-lo, deve massagear o pênis (em pé ou sentado) pendentemente do desejo sexual. Seu grande inconveniente, e para facilitar a absorção. que possivelmente explica ainda não ter sido lançada comerci- As complicações do tratamento são dor uretral e peri- almente, é que a apomorfina é um potente indutor de vômitos. neal, uretrorragia e uretrite. Não deve ser usado em pacientes com uretrite, estenose de uretra e com parceiras grávidas ou Injeções intracavernosas de drogas vasoativas - O co- tentando engravidar, pois teoricamente a prostaglandina pode nhecimento de que algumas drogas injetadas no corpo caver- ser um indutor de abortamento. noso induzem a ereção fez com que este método de tratamen- O MUSE promove a ereção em cerca de 30% a 40% to da DE ganhasse grande popularidade na última década. dos pacientes nas doses de 500 e 1.000 microgramas e pode Virtualmente todas as formas de DE podem ser tratadas ser utilizado em qualquer paciente que apresente resposta desta maneira. As drogas mais utilizadas são a prostaglandina efetiva. E1 (PGE1) como monoterapia ou em associação com fentola- mina, ou fentolamina e papaverina. A papaverina, isolada ou Dispositivos de vácuo - Os dispositivos ou aparelhos de em associação com fentolamina ou clorpromazina pode ser vácuo são compostos por uma câmara de acrílico acoplada a uma boa opção por seu baixo custo. O quadro 3 mostra suges- uma bomba de sucção manual ou eletrônica que, colocada so- tões de esquemas posológicos. bre o pênis e pressionada contra o púbis, produz pressão ne- A droga deve ser aplicada no corpo cavernoso, geralmente gativa, criando vácuo e produzindo um crescimento do pênis utilizando-se seringa de l cc (tuberculina ou insulina) com agu- às custas das partes moles. Quando o maior volume peniano é lha de 27 g. A resposta erétil inicia-se em cerca de 15 minu- atingido, um anel de elástico é colocado na base do pênis, tos. Pode ser utilizada de acordo com a freqüência sexual do comprimindo-o, mantendo a haste com rigidez que permite a paciente, respeitando-se um intervalo de 24 horas. penetração vaginal. As complicações desta forma de tratamento são a ereção prolongada (priapismo), a fibrose dos corpos cavernosos e he- Não é uma ereção verdadeira, pois a pressão intracaver- patite química (quando se usa a papaverina). O paciente deve nosa persiste baixa e as porções proximais dos corpos caver- ser orientado a respeito do como fazer a injeção, contatar o nosos não se alteram nem aumentam de volume. médico se a ereção persistir após três horas, e comprimir o A vacuoterapia pode ser utilizada em qualquer paciente local da aplicação para diminuir o risco da fibrose (por extra- que a deseja, embora em nosso meio seja pouco aceita pelo vasamento de sangue para a albugínea). desconforto do uso. 290 GUIA PRÁTICO DE UROLOGIA
  • 267.
    Bibliografia recomendada 1. BENET AE, MELMAN A. The epidemiology of erectile dysfunction. Urol Clin North Amer 1995; 22(4): 699-709. 2. FALLON B. Intracavernous injection therapy for male erectile dysfunction. Urol Clin North Amer 1995; 22(4): 833-45. 3. FELDMAN HA, GOLDSTEIN I, HATZICHRISTOU DG, KRANE RJ, MCKINLAY JB. Impotence and its medical and psychosocial correlates: results of the Massachusetts Male Aging Study. J Urol 1994; 151: 54-61. 4. GLINA S, SILVA MFR, PUECH-LEÃO P REIS JMS, LUCON AM. Veno-occlusive dysfunction of corpora , cavernosa: comparison of diagnostic methods. Int J Impotence Res 1995; 7: 1-10. 5. GLINA S, DAMIÃO R, JARDIM CRF TELÖKEN C et al. I Consenso Brasileiro de Disfunção Erétil. , São Paulo, BG Cultural, 1998. 6. GOLDSTEIN I, LUE TF, PADMA-NATHAN H, ROSEN RC, STEERS WD, WICKER PA FOR THE SIL- DENAFIL STUDY GROUP Oral sildenafil in the treatment of erectile dysfunction. N Engl J Med . 1998; 338: 1397-404. 7. LUE TF. Treatment of venogenic impotence. In: Tanagho EA, Lue TF, McClure RD (eds). Contemporary management of impotence and infertility. Baltimore: Williams & Wilkins, 1988; p. 175-7. 8. NIH CONSENSUS DEVELOPMENT PANEL ON IMPOTENCE. Impotence, JAMA 1993; 270: 83-90. 9. PADMA-NATHAN H, KELLER T, PROPITTI R, LUE T, TAM P e PLACE V Hemodynamic effects of . intrurethral alprostadil: the medicated urethral system for erection (MUSE). Int J Impotence Res 1994; 6(suppl 1): A42. 10. PAGANI E, PUECH-LEÃO P GLINA S, REIS JMS. The value of a second injection on the pharmacho- , induced erection test. Int J Impotence Res 1997; 9: 167-8. 11. SHARLIP ID. The incredible results of penile vascular surgery. Int J Impotence Res 1991; 3: 1-6. 12. TELÖKEN C, SOGARI P DAMBROS M, ARENT AC, SOUTO CAV. Efeitos terapêuticos do hidroclorato , de ioimbina na disfunção sexual erétil. J Bras Urol 1993; 19: 138-41. GUIA PRÁTICO DE UROLOGIA 291
  • 268.
    Capítulo 50 Priapismo Helio Begliomini Introdução a artéria dorsal e as bulbares são contrastadas (não as caver- nosas). Ao contrário, no priapismo não-isquêmico, a caverno- sografia mostrou rápida drenagem venosa quer por via caver- O priapismo foi descrito pela primeira vez em 1924 por nosa, quer pelas veias dorsais. Callaway, sendo considerado uma emergência urológica. Lozano e Castañeda descreveram em 1981 o priapismo de clitóris, associado a trombose dos corpos cavernosos por car- Causas cinoma do colo do útero. Existem várias causas conhecidas que se relacionam ao Trata-se de uma ereção persistente (duração maior do que priapismo (tabela 1). Entretanto, a freqüência poderá variar quatro horas), geralmente dolorosa, não acompanhada de de- na dependência direta da população avaliada. O priapismo por sejo sexual, ainda que o paciente tenha tido orgasmo prévio. anemia falciforme ocorre na infância em cerca de dois terços Caracteristicamente, a ereção é dos corpos cavernosos, sendo dos casos quando se compara com pacientes na fase adulta. poupado o corpo esponjoso – incluindo a glande. Numa revisão de literatura envolvendo 230 casos, fo- Pode ocorrer em qualquer idade, tendo sido descrito até ram encontradas as seguintes causas mais freqüentes: idio- em recém-nascidos. Antes da puberdade, associa-se mais com páticas (35%); associação com abuso de álcool ou drogas a anemia falciforme e a leucemia. Dos 16 aos 45 anos, cresce a incidência do priapismo idiopático. Nos pacientes mais ido- (21%); trauma perineal (12%); anemia falciforme (11%) e sos, predomina a etiologia neoplásica. doença inflamatória do trato genital (8%). De um modo O priapismo era uma entidade rara na prática urológica. geral, o priapismo idiopático representa quase a metade dos Hoje em dia, com a farmacoterapia intracavernosa para o diag- casos, os quais, em sua grande maioria, têm relatos de episó- nóstico e/ou tratamento da disfunção erétil, tem assumido im- dios prévios. As injeções intracavernosas para o tratamento da disfun- portância e freqüência crescentes. ção erétil não estão incluídas nessas casuísticas, uma vez que O nome priapismo deriva-se do deus Priapus da mitolo- tornaram o priapismo muito mais freqüente. Os riscos de ere- gia grega. É conhecido como o filho de Afrodite, a deusa do ções prolongadas (entre quatro e seis horas) com a prosta- amor sexual, da sedução e da fertilidade. Acredita-se que seu glandina são de 0,4% a 1,7%, e com a papaverina podem ser pai era Dionísio ou Baco, o deus da vegetação e do vinho. Priapus é caracterizado por possuir um longo falo em ereção. de até 15%, sendo mais prevalentes entre os pacientes neuro- gênicos ou psicogênicos. Classificação Fisiopatogenia O priapismo poderá ser classificado quanto à etiologia Essencial em primário ou idiopático (sem causas evidentes) e secun- Ocorre obstrução na drenagem venosa peniana acarre- dário. Quanto ao fluxo sangüíneo arterial, poderá ser de bai- tando intumescimento dos corpos cavernosos, hipoxia, hiper- xo fluxo (isquêmico) ou de alto fluxo (não-isquêmico), que capnia e aumento da viscosidade sangüínea. Com o passar do constitui-se modalidade de baixíssima freqüência. tempo, haverá trombose vascular e fibrose tecidual. A cavernosografia com arteriografia pudenda demons- A dor começa a aparecer de seis a oito horas após a per- trou que no priapismo isquêmico a drenagem venosa leva até sistência da ereção. O grau de isquemia é proporcional ao nú- 15 minutos para ser feita, sendo que durante o exame somente mero de veias emissárias envolvidas, o que, por sua vez, refle- te o grau de rigidez, bem como o tempo de venoclusão. A persistência de pressões intracavernosas de 80 a 120 mmHg leva a alterações microscópicas teciduais (edema, es- Endereço para correspondência: pessamento e fibrose), podendo ocasionar impotência. À mi- Av. Maria Amália Lopes de Azevedo, 147 - Tremembé croscopia eletrônica sabe-se que o edema intersticial das tra- 02350-000 - São Paulo - SP béculas já se faz presente após 12 horas do quadro. Tel.: (0--11) 204-7000 A destruição do endotélio sinusoidal com exposição da GUIA PRÁTICO DE UROLOGIA 293
  • 269.
    membrana basal eaderência trombocítica estabelece-se após re, provavelmente, por causa de uma aderência endotelial anor- 24 horas. Com 48 horas de evolução, já se observam trombos mal num ambiente relativamente ácido durante a ereção, ou nos espaços sinusoidais e as alterações nas células musculares devido a uma leve acidose acompanhando a hipoventilação lisas variam de necrose a transformação fibroblástica. durante o sono, ou em seguida a trauma, mesmo após mastur- bação ou coito. Anemia falciforme As crises iniciam-se após a puberdade e não se relacio- A anemia falciforme acomete 8% dos negros nos EUA e nam com outros fenômenos vasoclusivos. Podem recorrer du- a incidência de priapismo em crianças com esta hemoglobi- rante semanas e um único episódio pode durar de três a cinco nopatia é de 6,4% a 12%, podendo ser indicativa de pior prog- dias. A completa flacidez peniana poderá levar até duas sema- nóstico. As crises noturnas de priapismo podem durar de duas nas para ser obtida. a seis horas e afetam cerca de 42% dos adultos homozigotos para a anemia falciforme. Trauma perineal A anemia falciforme é responsável por 10% a 20% dos Ocorre interrupção da drenagem venosa ocasionando o casos de priapismo. A falcização das hemácias seguida de au- tipo isquêmico. O quadro é agravado pela trombose, hemor- mento da viscosidade do sangue nos corpos cavernosos ocor- ragia e edema como fenômenos associados. Se o trauma favorecer a formação de fístula arteriovenosa pela lesão arterial, estabelecer-se-á o priapismo de alto fluxo, Tabela 1 ETIOLOGIA DO PRIAPISMO condição essa incidente em somente 5% dos casos. Geralmen- te as ereções são parciais, indolores e podem se tornar mais Idiopático (primário) rígidas após estímulo sexual. Devido à grande presença de san- gue arterial, não há hipoxia nem lesões microscópicas teciduais. Secundário Drogas orais • Tromboembólico Anemia falciforme ou traço falciforme Medicamentos anti-hipertensivos, antipsicóticos e antide- Doenças hematológicas, talassemia, pressivos podem favorecer o priapismo por relaxamento direto trombocitopenia, policitemia, leucemia e linfomas da musculatura lisa vascular ou por bloqueio alfaadrenérgico. Embolia gordurosa Doença neoplásica • Trauma Perineal Particularmente a leucemia pode infiltrar os corpos ca- Genital vernosos bloqueando o retorno venoso. • Neurogênico Lesão da medula espinhal e do SNC Neuropatia autonômica Nutrição parenteral Anestesia Tem sido associada a administração de emulsão gordu- Hiperestimulação sexual rosa a 20%, intravenosa, com episódios de recorrência em al- guns pacientes, horas mais tarde. Provavelmente, isso se deve • Drogas Álcool ao aumento na coagulabilidade sangüínea, a alterações nos Cocaína elementos figurados do sangue e a êmbolos gordurosos. Antidepressivos: trazodona Antipsicóticos fenotiazínicos: clorpromazina Distúrbios neurogênicos Anti-hipertensivos: hidralazina, O excesso de estimulação neural provocaria dilatação pro- prazosina, guanetidina longada dos sinusóides dos corpos cavernosos. Anticoagulantes Análogos do Gn-Rh Drogas intracavernosas Haveria predisposição ao relaxamento prolongado da • Injeções Papaverina musculatura lisa dos corpos cavernosos, assim como do blo- Intracavernosas Fentolamina queio do sistema de venoclusão. (drogas isoladas Prostaglandina E1 ou combinadas) Diagnóstico • Doenças Metástases penianas infiltrativas Neoplasias geniturinárias ou gastrin- A anamnese e o exame físico estabelecem o diagnóstico testinais infiltrativas do pênis até etiológico em boa parte dos casos quando houver causas Doenças inflamatórias: vasculites, predisponentes. infecções Hoje em dia, dá-se muita ênfase à gasometria dos corpos • Diálise cavernosos para a classificação e o estabelecimento de dados prognósticos (tabela 2). A punção e a aspiração de 20 a 30 ml • Nutrição parenteral de sangue, por si próprias tornam-se medidas curativas em prolongada boa parte dos casos. 294 GUIA PRÁTICO DE UROLOGIA
  • 270.
    A medida dapressão intracavernosa, que pode ser feita pela conexão do “butterfly” a um manômetro de mercúrio, Tabela 2 TIPOS DE PRIAPISMO poderá ter importância como fator evolutivo de tratamento. pH pO2 pCO2 Pressões intracavernosas (PIC) abaixo de 40 mmHg in- (mmHg) (mmHg) dicam boa resposta com as medidas realizadas. Ao contrário, PIC maiores que 50 mmHg exigem outras medidas terapêuti- Hipoxêmico < 7,25 < 30 > 60 cas, quer conservadoras quer cirúrgicas (figura 1). A utilização do Duplex-Scan e da arteriografia está re- Não-hipoxêmico ~7,4 > 80 < 45 servada nos casos pós-traumáticos somente quando houver sus- peita de fístula (hiperfluxo). Tratamento cirúrgico Tratamento Baseia-se na realização de fístulas que objetivam drenar os corpos cavernosos internamente para o corpo esponjoso A abordagem dos pacientes deverá ser tão rápida quanto (figura 2). possível por se tratar de uma emergência urológica cujo prog- As fístulas poderão ser: nóstico com relação à potência está diretamente relacionado ao tempo de evolução do quadro. • Cavernoso-esponjosas - As fístulas cavernoso-espon- Sempre que possível, inicia-se por medidas mais conser- josas distais devem ter preferência entre as opções cirúrgicas. vadoras, reservando-se procedimentos cirúrgicos para casos A técnica mais simples é a de Winter, que consiste na realiza- não-responsivos ou que já tenham tido ereção por mais de 12 ção de comunicação por punção transglandar bilateralmente a 24 horas (figura 2). (figura 3). Pela mesma punção mediana são abordados os dois corpos cavernosos e, usando-se uma agulha de biópsia, reali- Medidas conservadoras zam-se duas fístulas de cada lado pela retirada de tecidos. A No priapismo essencial ou associado a injeção de drogas técnica de Al-Ghorab consiste na realização de uma incisão intracavernosas, ou mesmo na anemia falciforme, os cuida- de 2 cm transversal e paralela em 1 cm à borda da glande com dos urológicos são os mesmos. Na inexistência de hipoxia dos estabelecimento direto da comunicação entre o corpo espon- corpos cavernosos, a aspiração de 20 a 30 ml de sangue resol- joso e os corpos cavernosos. O fechamento subseqüente é ape- ve o quadro na maioria das vezes (figura 1). A persistência de nas da superfície glandar em sutura contínua com mononáilon ereção numa condição não-hipoxêmica poderá indicar a inje- fino (figura 4). ção intracavernosa de drogas vasoativas (tabela 3). Na não-resolução do quadro pode-se proceder a nova as- Devem-se evitar curativos compressivos a fim de não piração e a lavagem dos corpos cavernosos com epinefrina correr o risco de necrose peniana. No pós-operatório deve ser em solução a 1:1.000 (1 ml diluído em 1 litro de soro fisioló- realizado o esvaziamento dos corpos cavernosos pela ordenha gico). Esvaziam-se os corpos cavernosos e injetam-se 20 ml do pênis. As técnicas de Winter e de Al-Ghorab podem ser dessa solução removida por aspiração após intervalo de dois a feitas com anestesia local. cinco minutos. A técnica de Quackels determina uma fístula proximal Se o priapismo for hipoxêmico, existe contra-indicação no pela retirada de uma janela da túnica albugínea de um corpo uso de drogas simpaticomiméticas sob risco de se agravar a hipo- cavernoso com anastomose pela abertura do corpo esponjoso. xia tecidual. Nesses casos, fazem-se punção, aspiração de san- A localização preferida deve ser perineal. gue e lavagem dos corpos cavernosos com soro fisiológico. • Cavernoso-safena - São mais amplas, tecnicamente Nos raros casos de priapismo por alto fluxo, o tratamen- mais complexas e com alta incidência de trombose espontânea. to ideal é a embolização da fístula com gelatina ou coágulo autólogo após a sua localização na arteriografia pudenda. Às A técnica de Quackels bem como a de Grayhack (fístula vezes, será requerida a repetição do procedimento para que cavernoso-safena uni ou bilateral) poderá ser realizada quan- haja completa resolução do quadro. Situações especiais Tabela 3 DROGAS VASOATIVAS Quando o priapismo for conseqüente a infiltração neo- INTRACAVERNOSAS NO PRIAPISMO plásica dos corpos cavernosos, o tratamento deve ser conside- rado paliativo, estando indicada rádio ou quimioterapia, na Drogas Doses usuais dependência do tipo histológico do tumor. O priapismo parcial é muito raro. O paciente apresenta Epinefrina 10 a 20 µg impotência, pênis flácido, dor perineal com massa palpável que Fenilefrina 100 a 500 µg corresponde ao ingurgitamento da porção fixa dos corpos ca- vernosos. Relaciona-se com trauma na relação sexual. Poderá Efedrina 50 a 100 mg ocorrer dificuldade miccional e até retenção urinária. O trata- Norepinefrina 10 a 20 µg mento segue os mesmos princípios do priapismo idiopático. GUIA PRÁTICO DE UROLOGIA 295
  • 271.
    Figura 1 ALGORITMO PROPOSTO PARA A ABORDAGEM DO PRIAPISMO PRIAPISMO Pós-trauma Drogas Idiopático Anemia vasoativas falciforme Duplex-scan/ Aspiração dos Aspiração + Medidas gerais + angiografia corpos cavernosos gasometria aspiração + gasometria Embolização (conduta Não- Hipoxêmico PIC < 40 Não- Hipoxêmico CURA Persistência expectante?) hipoxêmico mmHg 10’ hipoxêmico CURA “Shunt” Drogas Aspiração cirúrgico PIC > 50 PIC < 40 Aspiração + lavagem simpaticomi- mmHg mmHg 10’ + lavagem méticas com solução CURA Drogas simpaticomi- PIC < 40 PIC > 50 PIC < 40 PIC > 50 méticas PIC > 50 mmHg 10’ mmHg mmHg 10’ mmHg mmHg CURA CURA Aspiração Aspiração “Shunt” + lavagem + lavagem cirúrgico com solução “Shunt” com solução cirúrgico “Shunt” “Shunt” cirúrgico cirúrgico do os procedimentos de Winter ou de Al-Ghorab forem consi- No priapismo induzido na vigência de anestesia, reco- derados insucessos. Enfatiza-se que a abordagem cirúrgica só menda-se aprofundamento anestésico, uso de betabloqueado- deve ser realizada quando as medidas conservadoras forem res ou cetamina. ineficazes e quando o tempo de evolução do quadro for supe- Na farmacoereção diagnóstica, não é prudente liberar ou rior a 12 - 24 horas, com ameaça da função erétil. deixar o paciente com rigidez peniana por mais de duas horas. A fim de prevenir o priapismo, faz-se necessário puncionar e Implante de próteses penianas esvaziar os corpos cavernosos, reservando-se o uso de drogas A impotência pós-priapismo é na maioria dos casos con- alfaadrenérgicas quando esta medida não for eficiente, fato seqüente à fibrose do tecido erétil, mas também poderá ser este incomum. devida à persistência da fístula cavernoso-esponjosa. Em pacientes com anemia falciforme, as medidas ge- Na presença da fibrose, está indicada a colocação de pró- rais de tratamento e de prevenção consistem em manter o tese, o que por vezes é tecnicamente muito difícil. Se a causa paciente hidratado, oxigenado, alcalinizado e realizar trans- da impotência for devida à fístula, está indicada a respectiva fusão sangüínea a fim de manter a hemoglobina em mais ligadura ou embolização. do que 10 g% e de reduzir a hemoglobina S a níveis abaixo de 30%. Prevenção No priapismo recorrente, geralmente associado a anemia falciforme, em que os pacientes apresentam crises repetidas Se o priapismo estiver associado a nutrição parenteral, de ereções prolongadas, pode-se tentar tratá-los temporaria- recomenda-se administrar lentamente emulsões gordurosas a mente com agonistas LH-RH, pentoxifilina, ou auto-injeção 10% associadas a soluções de aminoácidos-dextrose. de drogas vasoativas durante as crises. 296 GUIA PRÁTICO DE UROLOGIA
  • 272.
    Figura 2 PRIAPISMO E ABORDAGENS Figura 3 CIRÚRGICAS Winter (1976) Cavernoso-esponjosas Al-Ghorab (1973) ausente Quackels (1964) Fístulas Cavernoso-safenas Grayhack (1964) Impotência Fibrose do tecido erétil próteses presente embolização Priapismo – Persistência da fístula Técnica de fechamento Winter Prognóstico Figura 4 Apesar da intervenção cirúrgica, a manutenção da potên- cia não é maior do que 20% a 55% dos casos. Por outro lado, o prognóstico das ereções prolongadas após o uso de drogas vasoativas é bom com relação à fun- ção erétil ulterior. Cerca de 98% dos pacientes que tiveram ereções fármaco-induzidas por um tempo médio de 17,5 horas, recuperaram a potência após o tratamento baseado na aspiração e injeção de drogas simpaticomiméticas nos corpos cavernosos. Priapismo – Técnica de Al-Ghorab Bibliografia recomendada 1. BORRELLI M, WROCLAWSKI ER, GLINA S, PECORARO G, NOVARETTI JTP Priapismo. In: Urgên- . cias em urologia. São Paulo, Livraria Atheneu, 1985; 67-71. 2. BUTERNE XH, FRERE AM, BAYLE J, RAMPAL P. Priapism in a patient treated with total parenteral nutrition. J. Parenter Enteral Nutr, 1992; 16:171-4. 3. CHAN PT, GIN LR, ARNOLD D, JACOBSON SA, CORCOS J, BROCK GB. Priapism secondary to penile metastasis: a report of two cases and a review of the literature. J Surg Oncol, 1998; 68:51-9. 4. GIMBERGUES P, RAYNAUD F, RAVEL A, PEREZ N, GUY L, BOITEUX JP, BOYER L. Traitement par embolisation arterielle percutane d’un priapisme post-traumatique chez un enfant. Prog Urol, 1998; 8:258-61. 5. GLINA S, FRAGOSO JB, MARTINS FG. Priapismo. Fisiopatologia e tratamento. Urol Comtep, 1995; 1(2):22-8. 6. HAMRE MR, HARMON EP, KIRKPATRICK DV, STERN MJ, HUMBERT JR. Priapism as a complication of sickle cell disease. J Urol, 1991; 145:1-5. 7. HARMON WJ, NEHRA A. Priapism: diagnosis and management. Mayo Clin Proc, 1997; 72:350-5. 8. LOMAS GM, JARROW JP. Risk factors for papaverine induced priapism. J Urol, 1992; 147:1280-1. 9. LUE TF. Priapism: Etiology and medical management. In: WALSH PC, RETIK AB, STAMEY TA, VAUGHAN JR ED. (eds.) Campell’s Urology. WB Saunders Company, Philadelphia. 6th ed., 1992; 1:722-8. 10. MULHALL JP, HONIG SC. Priapism: etiology and management. Acad Emerg Med, 1996; 3:810-6. 11. VIGNOLI GC. Pharmacological prolonged erection: is it really harmful to cavernous tissue? Int J Impotence Res, 1992; 4 (suppl 2). 12. WALKER Jr., CASALE AJ. Prolonged penile erection in the newborn. Urology, 1997; 50:796-9. GUIA PRÁTICO DE UROLOGIA 297
  • 273.
    Capítulo 51 Doença de Peyronie Luiz Carlos de Almeida Rocha* Fernando César Koleski Introdução ba diversos mecanismos simultaneamente e pode, em parte, explicar porque apenas uma pequena porcenta- A doença de Peyronie caracteriza-se por um processo gem dos homens que sofrem trauma durante o ato se- fibrótico que afeta a túnica albugínea que envolve os corpos xual vêm a desenvolver a doença. cavernosos do pênis. Sua etiologia ainda é foco de extensa investigação, não havendo, entretanto, uma definição exata a A doença de Peyronie somente vai ocorrer em um indiví- respeito de sua origem. Acredita-se que microtraumas, ocor- duo geneticamente predisposto, estando diretamente relacio- rendo de uma forma repetitiva durante o ato sexual, associa- nada ao processo de envelhecimento, quando a túnica albugí- dos a um processo defeituoso de cicatrização estejam relacio- nea apresenta elasticidade reduzida. A pressão sobre o pênis nados ao seu desenvolvimento. ereto distende as fibras da túnica albugínea, que apresentam Fatores imunológicos, ligados ao antígeno de histocompati- uma tolerância menor ao esforço. A delaminação ou fratura bilidade HLA-B27 podem também estar associados a esta doen- desta túnica vai ocorrer, tipicamente, envolvendo as fibras ça. Em aproximadamente 10% dos casos, a doença de Peyronie septais e circulares. está associada à contratura de Dupuytren, fibromatose palmar ou A sequência natural após o trauma é a ativação do sistema plantar, o que reforça a possível participação de um fator imuno- de cicatrização: inicialmente, ocorre ativação de citocinas atra- lógico. Raramente, também pode estar associada com a fibrose vés de TGF (demonstrando estar elevado na doença de Peyro- retroperitoneal idiopática (doença de Ormond). nie), PDGF, interleucinas e TNF. Estes fatores vão estimular a Para o paciente acometido por esta doença, a repercussão, produção de fibroblastos e o conseqüente depósito de matriz não somente física, mas também psicológica, pode ser, por extracelular. O desequilíbrio entre as fases de cicatrização, muitas vezes, devastante. Acredita-se que a doença de Peyronie incluindo a formação da cicatriz anormal e um processo de acometa cerca de 0,3% a 2% dos homens, ocorrendo usual- remodelamento deficiente, possivelmente devido a uma fun- mente a partir da quarta ou quinta década de vida. ção anormal dos fibroblastos ou irregularidades no metabo- lismo da matriz extracelular vão resultar na formação de uma cicatriz anormal. Etiologia O conceito importante a ser lembrado na etiologia da do- ença de Peyronie, então, é de que a lesão mecânica é um fator A doença de Peyronie começa como um processo inflama- epigenético que vai funcionar como o ativador da doença em tório que progride para uma fase de fibrose. A placa fibrótica um indivíduo geneticamente predisposto. formada pode, eventualmente, sofrer degeneração, transforman- do-se em cartilagem hialina ou em tecido ósseo. Esta placa tem origem mais comumente na região dorsal do pênis, rara- História natural mente acometendo o septo entre os corpos cavernosos. É proposto que dois fatores devem ocorrer para o desen- Existe um mito de que a doença de Peyronie é uma doença cadeamento da doença de Peyronie: autolimitada, porém este deve ser desconsiderado. As séries recentes, com acompanhamento prolongado de pacientes, mos- 1.Trauma ao pênis ereto; tram que apenas uma pequena parcela dos casos vai apresentar resolução espontânea, algo em torno de 10% a 15% dos casos. 2.Defeito no sitema de cicatrização. Este defeito englo- A deformidade peniana, apesar de não-dolorosa, vai persistir na maioria dos casos. A dor é o único sintoma que comprovada- mente vai melhorar com o tempo, variando de 6 a 24 meses. *Endereço para correspondência: Rua Vitório João Brunnor, 408 - Abranches Diagnóstico 82130-080 - Curitiba - PR Tel.: (0--41) 254-5007 Uma história evidente de trauma durante o ato sexual pode Fax: (0--41) 253-4373 estar presente em até 40% dos casos. O modo de início da do- GUIA PRÁTICO DE UROLOGIA 299 Cap 51- Doença de Peyronie.pm6 299 13/06/00, 15:14
  • 274.
    ença via deregra é insidioso, com deterioração gradual. O iní- n Tumores benignos ou malignos, primários ou secun- cio abrupto dos sintomas ocorre em menos de 20% dos pacien- dários. tes. Graus variáveis de perda da capacidade erétil podem estar relacionados com o aparecimento da doença de Peyronie, sen- Tratamento clínico do avaliados subjetivamente. Aspectos relacionados à progressão (ou regressão) da doen- Tratamento conservativo ça devem ser minuciosamente investigados: presença de dor, Limita-se à observação nos casos em que o homem é capaz mudanças nas características da placa fibrosa ou na curvatura de realizar a penetração vaginal sem apresentar dor (quer a si do pênis e o tempo de estabilidade da placa. A doença, even- mesmo ou à parceira). Assegurar ao paciente que trata-se de tualmente indolor para o paciente, pode causar desconforto e uma doença benigna, sem risco de malignização e com uma dor para a parceira, devido à curvatura anormal do pênis du- história natural variável, podendo, em alguns casos, ocorrer a rante a penetração. resolução espontânea. O exame físico deve incluir, além de um exame físico ge- ral, a avaliação dos membros superiores e inferiores, na busca de doença de Dupuytren associada. Tratamento por via oral A localização, o número e as dimensões da placa peniana O tratamento medicamentoso da doença de Peyronie ainda devem ser cuidadosamente examinados, principalmente, para é uma incógnita. Até o momento, não existem estudos confiá- avaliação inicial da doença e monitoramento de sua evolução. veis a respeito da maior parte dos medicamentos utilizados para Idealmente, o grau de curvatura peniana deve ser anotado este fim, principalmente devido à falta de uma história natural com o pênis ereto. Isto pode ser realizado, grosseiramente, soli- relativamente previsível e à falta de estudos duplo-cegos, ran- citando-se ao paciente que desenhe o contorno de seu pênis, domizados, com tempos satisfatórios de evolução e critérios quando ereto, sobre uma folha de papel. A fotografia do pênis objetivos de avaliação. é um método mais preciso, porém muitas vezes é uma situação n Vitamina E: provavelmente ainda é a substância mais embaraçosa para o paciente. A indução de ereção, por via oral ou injetável, também pode ser realizada para estes fins. utilizada para o tratamento da doença de Peyronie, mui- Em pacientes com disfunção erétil associada à doença de tas vezes administrada pelo urologista com o intuito de Peyronie, estudos complementares específicos devem ser reali- aliviar a ansiedade apresentada pelo paciente. Seu uso zados com o propósito de se definir o grau de disfunção e as baseia-se no fato de que esta é uma vitamina funda- terapias necessárias para o seu tratamento. Atualmente, a avali- mental para que o processo de cicatrização ocorra de ação da função erétil é idealmente realizada com Doppler ultra- forma completa, evitando a formação de cicatrizes. Seu som em um paciente com uma ereção farmacologicamente in- custo é relativamente baixo e apresenta poucos efeitos duzida. Se este estudo indica evidências de disfunção de ori- colaterais. Sua eficácia na resolução da placa já esta- gem venoclusiva, o próximo passo é a realização de fármaco- belecida é praticamente nula. cavernosometria e cavernosografia dinâmica por infusão. n Potaba: alguns estudos relatam uma melhora da doen- A ultrassonografia superfical de alta resolução da placa fibrótica é útil no sentido de se determinar a exata extensão e ça com o uso de potaba, porém não há diferença signi- profundidade da placa, auxiliando no monitoramento pós-trata- ficante quando comparada à história natural da doen- mento. Áreas de calcificação, notadas à ultrassonografia ou ça. É uma terapia de custo relativamente alto, com bai- em um raio X simples, demonstram maturidade da placa. xa tolerabilidade devido principalmente ao desencadea- mento de hipoglicemia, náuseas e vômitos. A necessi- dade de ingestão de 24 pílulas ao dia, dividida em qua- Diagnóstico diferencial tro doses, também colabora para a baixa aderência do paciente ao tratamento. n Curvatura peniana congênita. n “Chordee” com ou sem hipospádia. n Colchicina: parece ser efetiva nos casos com tempo de evolução inferior a um ano, atuando na redução do pro- n Trombose da artéria dorsal do pênis. cesso inflamatório que vai dar origem à placa fibrosa. n Trombose dos corpos cavernosos. Não é efetiva nos casos com longo tempo de evolução, quando a placa já está estabelecida. Efeitos colaterais n Curvatura ventral secundária à estenose uretral. incluem principalmente diarréia. A dose recomendada n Lesões sifilíticas tardias. de colchicina é 1a 2 mg por via oral, duas vezes ao dia, por um período mínimo de 3 meses. n Fibrose secundária à uretrite com abscesso. n Infiltração peniana por linfogranuloma venéreo. Tratamento por via injetável n Esteróides: o uso de esteróides injetados localmente so- n Fibrose secundária à trauma. bre a placa fibrosa não é mais recomendado atualmente. n Infiltração leucêmica do corpo cavernoso. Além de não existir nenhum estudo comprovando a sua 300 GUIA PRÁTICO DE UROLOGIA Cap 51- Doença de Peyronie.pm6 300 13/06/00, 15:14
  • 275.
    eficácia, o mesmocausa atrofia dos tecidos sadios ao n Plicatura. redor da placa e alterações na pele. Há casos descritos n Incisão/excisão da placa e enxerto com retalhos de na literatura de insuficiência adrenal severa relacionada derme, veia, fáscia lata ou material sintético. ao uso intralesional de esteróides no tratamento da doença de Peyronie. Além disto, se for necessário cirurgia no n Prótese peniana. futuro, a perda dos planos devido à reação local provo- cada pelas injeções, vai aumentar o risco de lesão ao Candidatos ao tratamento cirúrgico feixe vasculonervoso. • Duração da doença maior do que 12 meses. • Dificuldade para a penetração devido à deformidade pe- n Verapamil: o mecanismo de ação do verapamil se dá niana, causando dor, quer ao paciente ou ao parceiro. através da diminuição da síntese e secreção de coláge- • Impossibilidade de penetração devido à curvatura pe- no e aumento da atividade da colagenase da matriz ex- niana. tra-celular. Vários estudos até o momento comprovam • Doença estável, sem mudança nas características da pla- algum grau de melhora com ela. Resultados de até 75% ca há pelo menos três meses após o tratamento clínico. de melhora subjetiva na função sexual e 54% de me- Idealmente, por seis meses a um ano. lhora na curvatura peniana. Nenhuma complicação sig- nificativa foi relatada e resultados satisfatórios, mes- Candidatos à plicatura peniana mo nos casos com maior tempo de evolução, foram • Pacientes com função erétil preservada. observados. • Disfunção erétil com resposta ao tratamento instituído (drogas intracavernosas, sildenafil, alprostadil, vacuo- n Colagenase: os resultados obtidos com a administra- terapia). ção intralesional de colagenase não são clinicamente • Comprimento peniano adequado. significantes até o momento. Seu uso baseia-se no prin- • Curvatura peniana menor do que 60 graus. cípio de que a colagenase atuaria na degradação da ma- triz extracelular. Candidatos à incisão ou excisão da placa com enxerto (derme, veia safena, material sintético) Outros métodos • Pacientes com função erétil preservada. Existem relatos de que a radioterapia externa pode auxili- • Disfunção erétil com resposta ao tratamento instituído ar no tratamento da dor associada à doença de Peyronie. Ape- (drogas intracavernosas, alprostadil, sildenafil, vacuo- sar do aperfeiçoamento das técnicas atuais de radioterapia, esta terapia). medida deve ser considerada somente nos casos em que as • Comprimento peniano inadequado (curto). outras medidas falharam. • Deformidade em ampulheta ou curvatura complexa. A utilização de ultra-som para tratamento da placa fibrosa • Curvatura peniana menor do que 60 graus. também já foi relatada, sem resultados satisfatórios. • Dor persistente por mais de um ano. Candidatos ao tratamento clínico Candidatos à prótese peniana • Fase inicial da doença (< 12 meses). • Pacientes com disfunção erétil apresentando respos- • Deformidade ou placa instável, em fase de progressão ta pobre ou em declínio ao tratamento instituído (dro- ou regressão. gas intracavernosas, alprostadil, sildenafil, vacuote- • Ereções dolorosas. rapia). • Pacientes sem interesse imediato em cirurgia ou instá- veis psicologicamente. Passos da técnica cirúrgica - Não-candidatos ao tratamento clínico plicatura da túnica albugínea • Grande deformidade (> 90°). • Tamanho da placa maior que 2,5 cm. n Indução de ereção através da injeção de 1,5 a 2 ml de • Pacientes com interesse em resultados rápidos, con- papaverina no corpo cavernoso. fiáveis (desde que o tempo de estabilidade da doença n Infiltração local de marcaína 0,5% na base do pênis. esteja confiavelmente estabelecido). • Disfunção erétil não responsiva à tratamento clínico. n Avaliação da deformidade peniana e curvatura. • Pacientes sem interesse em ato sexual com penetra- ção. Para curvatura dorsal: • Incisão ventral longitudinal até a fáscia de Buck. Tratamento cirúrgico O tratamento cirúrgico da doença de Peyronie pode ser • Identificação do corpo esponjoso (sem necessidade dividido em três modalidades: de dissecá-lo). GUIA PRÁTICO DE UROLOGIA 301 Cap 51- Doença de Peyronie.pm6 301 13/06/00, 15:14
  • 276.
    Confecção de suturas profundas, realizando a plica- Para curvatura dorsal: tura nos dois lados, 2 a 3 mm do corpo esponjoso. • Excisão da veia dorsal profunda. Para curvatura ventral: • Dissecção das artérias dorsais e dos nervos, afastan- • Incisão para circuncisão. do-os da túnica. • Dissecção e afastamento da pele e tecido subcutâneo • Remoção da placa fibrosa, com o auxílio de lupas até a base do pênis. cirúrgicas. • Identificação da veia dorsal profunda e das artérias após • Reposicionamento do feixe vasculonervoso. a incisão da fáscia de Buck na linha média (não é ne- cessário dissecar o feixe neurovascular). Para curvatura ventral: • Colocação de suturas profundas, realizando a • Dissecção do corpo esponjoso da túnica albugí- plicatura na túnica entre a veia dorsal profunda e as nea. artérias. n Isolamento e excisão do retalho de tecido autólogo n Confecção de suturas não absorvíveis, pareadas, ainda (pele, veia safena, fáscia lata) ou preparo do material com o pênis ereto, de forma que o mesmo permaneça, sintético a ser utilizado. após as suturas, o mais reto possível. n Incisão de relaxamento (em forma de H). Se o pênis ainda estiver ereto ao final da cirurgia: • Inserir uma agulha fina (21G) e aspirar 10 a 15 ml de n Sutura do enxerto à área excisada, contínua, material sangue. não-absorvível. • Injetar solução de fenilefrina 500 mcg por 2 a 3 mi- nutos, até que a detumescência ocorra. n Indução de ereção com solução salina para avaliação da deformidade residual. Refazer incisões e suturas, se n Síntese da incisão com sutura absorvível (“catgut” cro- necessário. mado 4-0). n Colocação de suturas laterais caso haja deformidade n Envolver o pênis em um curativo levemente compressivo. residual lateral ou correção excessiva. n Reavaliar o pênis em uma hora, assegurar que o curati- n Síntese da incisão com sutura absorvível (“catgut” cro- vo não está excessivamente compressivo. mado 4-0). n Atividade sexual liberada a partir da quarta ou sexta n Envolver o pênis em um curativo levemente compres- semana pós-operatória. sivo. n Reavaliar o pênis em uma hora, assegurar que o curati- Complicações da plicatura vo não está excessivamente compressivo. n Hematoma encapsulado. n Troca de curativo no dia seguinte, ensinando ao pacien- n Progressão da placa, proximal ao local da plicatura. te, para que ele faça o mesmo nos próximos 10 dias. n Recorrência (especialmente se sutura absorvível foi utilizada). n Atividade sexual liberada a partir da sexta semana pós- operatória. n Ereção dolorosa persistente (por até 5 meses). n Encurtamento do pênis. Complicações da excisão da placa e enxerto: • Necrose isquêmica do prepúcio. Passos da técnica cirúrgica para • Correção inadequada. incisão/excisão e enxerto • Perda de rigidez durante a ereção. (derme, veia, tecidos sintéticos) • Ereção dolorosa persistente (por até 5 meses). n Incisão para circuncisão. • Encurtamento peniano. • Perda de sensibilidade por até 6 meses. n Dissecção e afastamento da pele e tecido subcutâneo até a base do pênis. • Recorrência (em local diferente do enxerto). 302 GUIA PRÁTICO DE UROLOGIA Cap 51- Doença de Peyronie.pm6 302 13/06/00, 15:14
  • 277.
    ALGORITMO PARA AVALIAÇÃO/TRATAMENTO DOENÇA DE PEYRONIE Conclusões n O tratamento sempre deve ser baseado na repercussão clínica que a doença está causando ao paciente. n A etiologia da doença de Peyronie ainda é desconheci- n Não existe, até o presente momento, uma terapia medi- da. Microtraumas durante o ato sexual, em pacientes ge- camentosa efetiva em seu tratamento. Verapamil intra- neticamente predispostos, associados ou não a um fator lesional parece ser a droga com melhores resultados imune, parecem ser os principais fatores associados. até o momento. n O diagnóstico é feito baseado na história clínica e exa- n Os tratamentos cirúrgicos disponíveis atualmente são me físico do paciente. A capacidade erétil do paciente de simples execução, com resultados satisfatórios e deve ser sempre verificada previamente à definição do baixos índices de complicação, desde que a indicação tratamento a ser instituído. cirúrgica tenha sido adequada. GUIA PRÁTICO DE UROLOGIA 303 Cap 51- Doença de Peyronie.pm6 303 13/06/00, 15:14
  • 278.
    Bibliografia recomendada 1. JAROW JP, LOWE FC. Penile trauma: an etiologic factor in Peyronie’s disease and erectile dysfuncti- on. J Urol 1997; 158(4): 1388-90. 2. LEVINE LA. Peyronie’s disease. In: Erectile dysfunction, priapism and Peyronie’s disease. AUA Postgraduate Course Booklet 1998; 9821: 41-48. 3. LEVINE LA. Treatment of Peyronie’s disease with intralesional verapamil injection. J Urol 1997; 158(4): 1395-9. 4. MELMAN A. The therapy of Peyronie’s disease. In: Male erectile dysfunction: an overview. AUA Postgraduate Course. Booklet 1998; 46-49. 5. RODDY TM, KRANE RJ. Surgical treatment of Peyronie’s disease. In: Operative urology, WB Saunders, 1991; 51: 386-393. 6. LUE T. Surgical treatment of Peyronie’s disease. In: Erectile dysfunction, priapism and Peyronie’s disease. AUA Postgraduate Course Booklet 1998; 9821: 49-51. 7. JORDAN GH, SCHLOSSBERG SM, DEVINE CJ. Surgery of the penis and urethra. In: Campbell’s urology, 7th ed.WB Saunders 1997; 3: 3376-3386. 304 GUIA PRÁTICO DE UROLOGIA Cap 51- Doença de Peyronie.pm6 304 13/06/00, 15:14
  • 279.
    Capítulo 52 Infertilidade Masculina ClaudioTelöken* Mariangela Badalotti Marcelo Tadeu F. Palka Introdução tegida, a freqüência da atividade sexual, o entendimento do ciclo ovulatório feminino, a existência de filhos com a parcei- A Associação Americana para Medicina Reprodutiva ra atual ou com outras parceiras, os tratamentos anteriores e a (ASRM) define como infertilidade a ausência de gestação de- história reprodutiva da mulher são, sem nenhuma dúvida, al- tectada clínica ou hormonalmente após 12 meses de ativi- guns dos elementos fundamentais da anamnese. dade sexual sem uso de métodos anticoncepcionais. O uso de lubrificantes vaginais pode produzir efeito de- Infertilidade por fator masculino é a incapacidade de con- letério sobre o espermatozóide e deve ser evitado quando se ceber devido a um baixo número ou por incapacidade funcio- planeja prole. Dentre vários, destacam-se o K-Y gel, Lubifax, nal dos espermatozóides. Cerca de 7% de todos os homens Surgilube e Keri Loção, bem como a saliva. enfrentam problemas relacionados à reprodução. O epitélio germinativo do testículo é extremamente sen- Entre 10% a 20% dos casais em fase reprodutiva apresen- sível a agentes gonadotóxicos. O uso de fumo, álcool e drogas tam problemas relacionados à fertilidade. Estima-se que 4% a recreativas como marijuana, cocaína, “crack” e LSD compro- 17% dos casais procurem assistência médica por infertilidade, metem a concentração e a motilidade espermática com conse- e apenas 5% não conseguem ter filhos. O fator masculino está qüente prejuízo nos índices de gravidez. A fertilidade nos fu- envolvido em 55% dos casos de infertilidade conjugal, sendo mantes é 30% menor do que nos não-fumantes. O alcoolismo responsável exclusivo por aproximadamente 35% dos casos; os crônico tem sido associado com infertilidade e alterações remanescentes 20% associam-se ao fator feminino; em 10% das menstruais na mulher e afeta a produção testicular de testoste- vezes não se identifica a etiologia (infertilidade sem causa). rona, podendo resultar em disfunção sexual e morfologia Ao contrário do que ocorre com a mulher, cuja fertilida- espermática anormal. de começa a declinar a partir dos 35 anos, não há um limite O uso de esteróides androgênicos pode alterar a fertilida- etário para a fertilidade masculina. Entretanto, há um ligeiro de conjugal, produz efeito deletério na secreção gonadotrófi- declínio que se inicia aos 40 anos. Aos 64 anos a taxa de ferti- ca e interfere na espermatogênese. O hipogonadismo induzi- lidade masculina pode cair em 36% quando comparada com a do por esteróides anabolizantes é usualmente temporário; a de idades de 20 e 24 anos. supressão pituitária def initiva é rara. Medicações como sulfassalazina, cimetidina, nitrofuran- Diagnóstico toína, antiandrogênios, anabolizantes, espironolactona, cipro- terona e cetoconazol alteram a cinética espermática. Tradicionalmente, uma avaliação da infertilidade deve ser Defensivos agrícolas e/ou pesticidas, calor persistente instituída após 12 meses de tentativa de gravidez, sem uso de sobre a bolsa escrotal, como sauna muito freqüente, também método anticoncepcional. A avaliação deve ser realizada por produzem efeitos indesejados sobre a espermatogênese. etapas, iniciando-se pela história, exame físico e criteriosos Criptorquidismo está associado com a diminuição da es- testes laboratoriais, visto que testes complementares não são permatogênese. Aproximadamente 30% dos homens com necessários em todos os pacientes. criptorquidismo unilateral e 50% com bilateral têm concen- tração espermática abaixo de 12 a 20 milhões/ml. A criptor- História quidia bilateral representa significante perda da capacidade reprodutiva e o índice de fertilidade atinge 50%. A infertilidade pode estar associada a uma ou mais alte- Trauma testicular ou história de torção testicular devem rações. A duração da infertilidade, a atividade sexual despro- ser lembrados. Ambos podem resultar em atrofia testicular. Aproximadamente 30% a 40% dos homens com torção testi- cular apresentam alterações na análise seminal. A torção testi- *Endereço para correspondência: cular pode produzir isquemia com conseqüente comprometi- Av. Lucas de Oliveira, 597 - apto 802 mento do ejaculado. 90480-003 - Porto Alegre - RS Significativo retardo na puberdade ou desenvolvimento Tel.: (0--51) 328-2328 (14h às 20h) - Fax: (0--51) 328-1975 sexual secundário incompleto podem sugerir uma endocrino- E-mail: cteloken@voyager.com.br patia. História de diabete, esclerose múltipla ou trauma medu- GUIA PRÁTICO DE UROLOGIA 305
  • 280.
    lar podem sugeriralteração neurológica, produzindo ejacula- 85% da massa testicular está envolvida na produção espermá- ção retrógrada ou disfunção erétil. tica. Em homens normospérmicos o comprimento do testícu- Cirurgias de bexiga, retroperitoneais e pélvicas podem lo é em geral de 4 cm e o volume em torno de 20 ml. resultar em uma disfunção ejaculatória. A cirurgia denomina- Os epidídimos devem ser palpados para a determinação da Y-V, plastia do colo vesical e ressecções endoscópicas de de eventuais cistos, áreas com consistência aumentada e irre- próstata podem produzir incompetência para a ejaculação gularidades, como ausência de cauda. A localização dos defe- anterógrada. A história pregressa destes procedimentos e bai- rentes também se impõe. A descoberta de espessamento epi- xo volume seminal são sugestivos. O diagnóstico é confirma- didimário associado à azoospermia e a infecções respiratórias do por achado de espermatozóides na urina pós-ejaculação. de repetição levanta a hipótese de síndrome de Young. A linfadenectomia retroperitoneal para tratamentos de tu- O exame escrotal deve ser conduzido em ambiente com mores, especialmente do tumor de testículo associada ou não temperatura não-baixa, pois a contratura cremasteriana impe- à radioterapia e/ou à quimioterapia, também é responsável por de a acurada palpação do conteúdo escrotal. significativas alterações no ejaculado, como aspermia ou eja- Varicocele é uma dilatação anormal das veias que drenam culação retrógrada. o testículo. O exame físico continua sendo a melhor e mais História de herniorrafia inguinal, principalmente na in- barata ferramenta diagnóstica para varicocele. Pode ser me- fância ou no adulto, sugere possibilidade de lesão iatrogênica lhor demonstrada através do exame do paciente em posição de deferente. supina e com manobras de Valsalva. Pode ser classificada em: A história de orquite pós-parotidite é também relevante, pois, severa atrofia testicular pode ocorrer em 30% a 70% dos • Grau 0 (subclínica) - não-palpável, diagnóstico eco- indivíduos. gráfico e/ou radiológico; Estados de viremia ou hipertermia podem comprometer circunstancialmente a função testicular. Exames de controle • Grau 1 (pequena) - palpável com manobra de Valsal- deverão ser efetuados somente após três meses, já que a es- va; permatogênese demanda 74 dias para se completar e aproxi- madamente 14 dias para um novo espermatozóide migrar do • Grau 2 (moderada) - palpável sem manobra de Val- testículo até sua ejaculação. salva; História de infecção respiratória recorrente, espessamento de epidídimo e anosmia sugerem, respectivamente, síndromes • Grau 3 (grande) - visível na inspeção. de Kartagener, Young e Kallmann. Finalmente, galactorréia, cefaléia ou diminuição do cam- Varicocele é a causa mais freqüente de infertilidade mas- po visual devem alertar para a possibilidade de tumor no sis- culina e acomete o lado esquerdo em 78% a 90% dos casos, tema nervoso central. sendo que de 7% a 22% são bilaterais. Raramente ocorre à A freqüência coital é outro fator, ligado ao estilo de vida direita. Aproximadamente 15% da população masculina tem do casal, capaz de interferir nas chances de concepção. Estu- varicocele. Entretanto, somente 35% exibe infertilidade pri- do realizado por Keller (1984) demonstrou que a chance de mária e 81%, infertilidade secundária. A varicocele raramente gravidez após seis meses em um casal que pratica o coito três é encontrada em crianças com menos de nove anos de idade. vezes por semana é de 5l%. Esse percentual cai para 32% quan- Faz parte integrante do exame físico o toque retal, que é do a freqüência é de apenas uma relação sexual semanal. útil na avaliação prostática e das vesículas seminais. É um exame decisivo, já que enseja a coleta de secreção prostática, Exame físico onde imediatamente se averigua presença ou não de fator sép- tico. Um dos sítios eleitos no homem para infecção é a prósta- O exame físico do homem infértil deve ser completo. ta e as vesículas seminais. Vários estudos indicam a associa- Qualquer fator que afeta a saúde pode, teoricamente, ser res- ção de prostatovesiculite e má qualidade espermática. Em l978 ponsável por anormalidades na produção espermática. Dis- demonstrou-se que aproximadamente 54% dos homens tribuição anômala de gordura, obesidade, ginecomastia e inférteis exibiam algum foco infeccioso crônico. A alteração distribuição alterada dos pêlos podem revelar anormalida- mais prevalente no ejaculado foi a astenospermia. des na virilização. Anormalidades anatômicas do pênis, como a hipospádia, Exames laboratoriais podem resultar em imprópria colocação do ejaculado no inte- rior da vagina. n Espermograma O escroto merece uma atenção especial. A presença ou O primeiro teste laboratorial a ser realizado é a análise se- não das gônadas no escroto é de capital importância. O tama- minal obtida através de um espermograma. A despeito de sua nho e a consistência dos testículos devem ser observados. Com- importância, este não é um teste de fertilidade, porém representa primento, largura e profundidade das gônadas em milímetros um indicador importante da atividade do epitélio germinativo. O ou o volume do testículo devem ser estimados com o orquidô- resultado da análise do esperma pode ser comprometido por uma metro. A diminuição do tamanho do testículo é geralmente série de fatores, tais como período de abstinência, temperatura, associada com a diminuição da espermatogênese, visto que método da coleta, tempo de início da análise, além de outros. 306 GUIA PRÁTICO DE UROLOGIA
  • 281.
    Idealmente a amostraseminal deve ser coletada, por normal é opalescente-acinzentada, a liquefação deve ocorrer masturbação, em um frasco de vidro ou plástico, de boca lar- em no máximo 40 minutos, e a viscosidade deve ser fisiológi- ga, preferencialmente no local onde será realizada a análise. ca (levemente mais viscosa que a água). Liquefação anormal Se a única maneira de coleta é através de relação sexual, é sugere alteração prostática, e viscosidade aumentada pode ser importante o emprego de preservativos especiais. Na eventua- o resultado de função prostática anormal, infecção do trato lidade da necessidade da coleta do material em domicílio, o genital, ejaculação freqüente ou estado psicológico do paciente. mesmo deverá ser conduzido ao laboratório em prazo não Cor amarelada sugere processo infeccioso ou pode ser devida maior que 50 minutos e o material não deverá ser submetido a à abstinência prolongada. baixas temperaturas. Em casos de volume inferior a 2 ml, a causa mais comum Em pacientes com lesão de medula, neurite periférica ou é a perda de parte do ejaculado, fato que sempre deve ser ques- bloqueio psicológico intenso pode-se recorrer a um eletroeja- tionado; outras causas incluem obstrução do sistema canali- culador, em que um transdutor é colocado em contato com a cular, malformações de vesículas seminais/deferentes e eja- próstata, por via anal, e são liberados choques progressivos culação retrógrada. até que se obtenha a ejaculação. O uso de vibrador peniano O pH de um ejaculado normal pode variar entre 7,2 e em alguns indivíduos é eficiente na coleta de ejaculado. Não é 7,8. Quando se encontra aumentado, considera-se que o pa- invasivo e deve ser utilizado antes da eletroejaculação. ciente pode apresentar um processo infeccioso, enquanto um Deverão ser obtidas pelo menos duas amostras. No caso pH baixo sugere um processo obstrutivo ou agenesia de duc- da primeira amostra seminal ser classificada como normal, tos deferentes. repete-se o exame somente longo tempo após. Nos casos em A baixa concentração espermática (oligospermia), a bai- que a primeira amostra é anormal, é bom repeti-la duas ou xa motilidade (astenospermia) e o alto número de formas anor- três vezes. Visto que a espermatogênese compreende um ciclo mais (teratospermia) sugerem mais comumente varicocele. que dura aproximadamente 74 dias, na ocorrência de qual- Astenospermia isolada é mais sugestiva de processo inflama- quer evento recente relacionado com um possível comprome- tório ou de presença de anticorpos antiespermatozóides. timento da espermatogênese, recomenda-se repetir o exame A análise da vitalidade preferencialmente deve ser efetu- em períodos adicionais de três a seis meses. ada em todas as amostras com concentração acima de 1 mi- O tempo de abstinência para coleta do espermograma é lhão de espermatozóides/ml. Quando todos os espermatozói- bastante controverso. Alguns estudos sugerem que deveria ser des (ou a maioria) forem imóveis, é imprescindível distinguir igual ao intervalo dos coitos do casal, pois, desta maneira, espermatozóides vivos e imóveis dos que estiverem mortos simularia melhor a realidade deste casal. Entretanto é pratica- (necrospermia). O indivíduo normal deve possuir pelo menos mente consensual que o período ideal oscila entre três e cinco 75% de espermatozóides vivos. O achado de espermatozóides dias. vivos e imóveis é uma situação rara e sugere síndrome de Os parâmetros seminais considerados normais para a Kartagener e a microscopia eletrônica complementa o diag- Organização Mundial da Saúde (OMS) são apresentados na nóstico; outras causas são drogas recreativas e radiação. Cho- tabela 1. que térmico também pode provocar imobilização total dos Entre os parâmetros físicos da amostra seminal, a cor espermatozóides. Em relação à morfologia, existe outra avaliação muito mais exigente que a da OMS, na qual o espermatozóide, para Tabela 1 VALORES NORMAIS DO ser considerado normal, deve possuir todas as medidas dentro ESPERMOGRAMA SEGUNDO A de um padrão específico de normalidade. Denomina-se “strict ORGANIZAÇÃO MUNDIAL DA SAÚDE criteria” ou padrão de Kruger, e o valor mínimo para a norma- lidade é de 14%. Volume ≥ 2 ml Também deve ser realizada a contagem de leucócitos, pH 7,2 – 8 sendo considerado normal um valor de até 1 milhão de leucó- citos/ml. A análise deve ser cuidadosa, pois outras células re- Concentração ≥ 20 milhões de espermatozóides /ml dondas podem fornecer um falso resultado. Deve-se diferen- Concentração total ≥ 40 milhões de espermatozóides ciar leucócitos de células germinativas imaturas, o que é feito do ejaculado com auxílio de técnicas de fixação com peroxidase. Um nú- Motilidade ≥ 50% de progressão (classe A* e B*) ou mero de leucócitos superior a 1 milhão/ml é indicativo de pro- ≥ 25% de progressão rápida e linear (classe A) cesso infeccioso que deve ser tratado. A observação de aglutinação espermática levanta a sus- Morfologia ≥ 30% normais peita de fator imunológico. Vitalidade ≥ 75% vivos No caso de espermograma alterado com algum dado na *Classificação da motilidade segundo a Organização Mundial da Saúde: anamnese que justifique tal alteração ( uso de drogas, por exem- A – motilidade rápida, linear e progressiva plo), o fator desencadeante deve ser afastado e o espermogra- B – motilidade linear lenta ou movimentos não-lineares ma repetido 90 dias após. C – motilidade não-progressiva Os exames complementares dependerão do tipo de alte- D – imóveis ração detectada no espermograma e no exame físico. GUIA PRÁTICO DE UROLOGIA 307
  • 282.
    n Avaliação imunológica n Fator endócrino Os dados da literatura sugerem que 10% a 15% dos casos A integridade do eixo hipotálamo-pituitário-testicular é de casais em idade reprodutiva têm problemas de concepção, geralmente medido através da testosterona, hormônio luteini- apresentando o que é definido como infertilidade imunológi- zante (LH) e hormônio folículo-estimulante (FSH). Hormô- ca. Desse percentual, cerca de 8% a 10% envolvem direta- nio luteinizante e FSH são secretados pela pituitária em res- mente o parceiro masculino. posta à estimulação hipotalâmica do hormônio liberador de A pesquisa de anticorpos pode ser feita diretamente so- gonadotrofinas (GnRH). O LH estimula as células de Leydig bre a superfície do espermatozóide e de forma indireta no lí- e a secreção de testosterona. O FSH liga-se às células de Sertoli, quido seminal, muco e soro. Segundo nossos resultados, as levando-as a produzir substâncias fundamentais para a esper- principais indicações para avaliação imunológica são o teste matogênese. A testosterona é imprescindível para a matura- pós-coital alterado e as alterações no espermograma (astenos- ção espermática. permia e aglutinações). Estima-se em menos de 5% a incidência de fator endó- O “immunobead test (IBT)” é a prova direta mais utiliza- crino como causa de infertilidade masculina. Destacam-se da. Estima-se o percentual de espermatozóides móveis que hipertireoidismo, hipotireoidismo, hipogonadismo hipogona- estão ligados aos “beads”. O teste é considerado positivo quan- dotrófico e hipergonadotrófico e hiperprolactinemia. do mais de 20% dos espermatozóides móveis estiverem liga- A síndrome de Kallmann resulta de um defeito na migra- dos aos “immunobeads”. O IBT permite uma completa carac- ção dos axônios neuronais responsáveis pela secreção do GnRH terização das classes de imunoglobulinas dos anticorpos li- – com conseqüente defeito na secreção do GnRH pelo hipo- gados ao espermatozóide, bem como sua localização no es- tálamo – e hipoplasia do bulbo olfatório. Do ponto de vista permatozóide (cabeça, cauda ou peça intermediária), uma vez clínico ocorre deficiência na produção de gonadotrofinas (hi- que estas informações são importantes para a decisão tera- pogonadismo hipogonadotrófico primário) associada à anos- pêutica. mia ou hiposmia. Essa síndrome ocorre em aproximadamente Para a titulação específica de anticorpos (provas indire- 1:10.000 e 1:60.000 pacientes e a infertilidade pode ser corri- tas), além do próprio IBT indireto, existem várias alternativas gida com uso de GnRH. como GAT (“Gelatin Agglutination Test”), “MAR test” A elevação da gonodropina indica falência testicular. A (“Mixed Antiglobulin Reaction Test”), o TAT (“Tray determinação do FSH é clinicamente mais útil e reflete o esta- Agglutination Test”), SIT (“Sperm Immobilization Test”) etc. do dos túbulos seminíferos. Um FSH elevado implica em se- Os fatores imunológicos têm resposta dose-dependente; quanto vera falência testicular e usualmente o prognóstico é pobre. maior a titulação encontrada, pior o prognóstico de fertilida- As dosagens séricas de FSH e testosterona são requeridas, de. uma vez que seus índices estabelecem a magnitude da falên- cia testicular e monitorizam os tratamentos clínicos. n Avaliação genética Mais de 90% dos homens com hiperprolactinemia têm Aproximadamente 6% dos homens inférteis exibem al- evidência de disfunção sexual e/ou reprodutiva. O papel da guma anormalidade cromossômica. De 10% a 15% dos azoos- hiperprolactinemia na infertilidade masculina ainda não está pérmicos possuem cariótipo anormal. claramente entendido, mas parece levar à disfunção das célu- A síndrome de Klinefelter está presente em 1 para cada las de Leydig e dos túbulos seminíferos. 500 homens nascidos e é responsável por 14% dos casos de azoospermia. Azoospermia, ginecomastia e testículos peque- n Biópsia testicular nos com consistência aumentada fazem parte da tríade clínica Na investigação da infertilidade, o estudo da biópsia pode desses indivíduos. Dez por cento de todos os casos de síndro- fornecer elementos definitivos quanto à causa do distúrbio na me de Klinefelter são mosaicos (46, XY/47, XXY) enquanto reprodução. De outra parte visa detectar e classificar as cau- 90% são 47, XY. sas testiculares de infertilidade. Destacam-se, entre as mais A fibrose cística é a doença recessiva autossômica mais freqüentes: aplasia de células germinais, parada de maturação prevalente entre os descendentes de caucasianos do norte eu- da espermatogênese e hipoespermatogênese. ropeu, com incidência aproximada de 1:2.000. Mais de 500 Até muito recentemente a biópsia testicular em infertili- mutações individuais foram detectadas no gene da fibrose cís- dade estava indicada em azoospérmicos com testículos de tica até o presente momento. A mais comum dessas mutações volume e consistência normais, deferentes palpáveis e níveis é a F508, que ocorre em aproximadamente 70% dos cromos- séricos normais de FSH. Atualmente, entretanto, deve ser efe- somos na fibrose cística. A ausência congênita bilateral do tuada também em testículos pequenos e com FSH elevado, deferente ocorre em 1,4% dos homens com azoospermia. Apro- pois grande número de pacientes com suposta falência testi- ximadamente, em 60% a 80% destes indivíduos identificou- cular, sugerida por elevação exagerada de FSH, possui esper- se a mutação da f ibrose cística. matozóides no testículo e isto enseja, através do uso de fertili- Na atualidade o cariograma é obrigatório para o oligos- zação assistida (ICSI), a obtenção de prole. pérmico severo e azoospérmico. Pesquisa de fibrose cística se Atualmente a biópsia deve ser efetuadas em múltiplos impõe ao casal cujo marido é portador de agenesia congênita locais, visto que comprovadamente o testículo exibe um pa- de deferente. Pesquisa de microdeleções no cromossoma Y é drão “mosaico”. Em algumas áreas há completa aplasia ger- requerido em situações especiais. minativa, enquanto em outras há espermatogênese completa. 308 GUIA PRÁTICO DE UROLOGIA
  • 283.
    Se a biópsiaefetuada em um único sítio for negativa (ausência Tratamento de espermatozóides), não necessariamente caracteriza ausên- cia de chance para a consecução da paternidade. n Clínico A biópsia pode ser efetuada a céu aberto ou com “tru- Está indicado nos casos de infecção genital, casos espe- cut” ou agulha de Vim Silvermann para histopatologia, ou atra- cíficos de anticorpos antiespermatozóides e de oligospermia vés de punção com agulha fina para estudo citopatológico. O idiopática, oligospermia de causa hormonal, além do material aspirado por agulha fina também pode ser aproveita- aconselhamento quando da necessidade de mudanças nos há- do para estudo do DNA com citometria de fluxo. bitos de vida. Os casos de infecção genital geralmente são devidos à n Testes funcionais do espermatozóide prostatite crônica e as drogas de escolha são as quinolonas ou Um grupo determinado de casais inférteis não apre- tetraciclinas, que devem ser mantidas por aproximadamente senta alterações na avaliação masculina nem na feminina, 30 dias. o que é considerado infertilidade sem causa aparente. Nes- A terapia hormonal com GnRH, FSH ou hMG e hCG ses casos, ou naqueles casais em que ocorre falha na ferti- está indicada em pacientes com hipogonadismo lização in vitro, devem ser considerados os testes de fun- hipogonadotrófico. A bromocriptina (e os demais derivados ção espermática. do “ergot”) está indicada nos casos de hiperprolactinemia. Pode-se valer do teste de interação muco-espermatozói- A oligospermia idiopática é responsável por 20% - 25% de (teste pós-coital), testes cruzados com muco de doadoras dos casos de infertilidade masculina. Nestes casos pode ser férteis ou também pode ser estudado o comportamento da tentado o uso de antiestrogênicos (citrato de clomifene, tamo- cinética do espermatozóide em muco bovino. xifeno), associados ou não à vitamina C. Os resultados com A análise seminal computadorizada (“CASA - uso de antiestrogênicos são conflitantes nos relatos da litera- Computer Assisted Semen Analysis”) pode identificar a tura. motilidade hiperativa dos espermatozóides, que é um indi- Para o tratamento da infertilidade masculina imunológi- cativo de capacitação, sem a qual não existe penetração ca pode-se usar corticóide. Entretanto, os baixos índices de oocitária. resultados positivos e os efeitos colaterais têm aumentado as O teste hiposmótico (HOS) avalia a integridade da mem- indicações de fertilização assistida. Nos casos de presença de brana espermática, mas sua relação com a fertilidade ainda anticorpos, é importante afastar qualquer causa que possa ser não está bem determinada. a desencadeante do processo imunológico, tal como prostatite, Outros testes incluem os que detectam a reação acrossô- cistos epididimários, obstrução etc. mica, a creatinofosfocinase, o teste da hemizona, a penetra- ção em oócito de “hamster” e o “stress test”. n Cirúrgico Está reservado especialmente para duas situações: cor- n Microscopia eletrônica reção de varicocele e tratamento da infertilidade secundá- A microscopia eletrônica do ejaculado está indicada em ria à obstrução epididimária, de deferente ou de veru situações especiais como quando há imotilidade espermática montanum. total. A visualização da imagem do espermatozóide aumen- A correção cirúrgica da varicocele está indicada em tada 40 mil vezes é capaz de detectar alterações dos braços pacientes inférteis com anormalidade na contagem, motili- de dineína, estrutura microtubular a qual se atribui a ca- dade ou morfologia em pelo menos duas análises seminais pacidade de movimento dos cílios. ou em pacientes inférteis com análise seminal normal, mas com testes funcionais anormais em duas amostras. A vari- n Exames complementares de imagem cocelectomia pode ser realizada a céu aberto por via ingui- Em indivíduos azoospérmicos, a ecografia transretal tem nal ou retroperitoneal ou por laparoscopia. Há consenso da sido útil na identif icação e mensuração das vesículas semi- “American Urological Association - AUA” sobre o uso do nais; também faz o diagnóstico de agenesias, assimetria e obs- microscópio e incisão inguinal. Essa alternativa evita as trução parcial de ducto ejaculador. lesões arteriais e linfáticas e exibe peque índice de recidi- O eco-doppler tem sido útil, em casos dúbios, no diag- va. nóstico de varicocele, uma vez que mede o diâmetro das veias A vasovasostomia está indicada nos casos de reversão funiculares (normal < 3,0 ) e detecta presença de refluxo em de vasectomia, em indivíduos com FSH normal. Não pare- Valsalva. Também demonstra utilidade em pacientes já sub- ce haver diferença no resultado quando se usa a técnica de metidos à tratamento cirúrgico (varicocelectomia) e sem res- uma camada modificada ou a técnica de duas camadas. posta clínica e/ou laboratorial. Existe uma correlação linear inversa entre o tempo de obs- Em pacientes submetidos à exploração escrotal ou ingui- trução e o resultado da reversão da vasectomia, havendo nal para correção microcirúrgica de obstrução, a vasografia melhores índices de gravidez com menos de dez anos de poderá ser realizada para excluir obstruções em outros sítios. vasectomia. A injeção, no deferente, de azul de metileno e a coletada urina Nos casos de obstrução do epidídimo pode ser realizada através de cateterismo uretral pode dispensar a vasografia com a vasoepididimostomia em pacientes com FSH normal ou bióp- contraste. sia de testículo com presença de espermatozóides. É impres- GUIA PRÁTICO DE UROLOGIA 309
  • 284.
    cindível o usode microscópio cirúrgico e a anastomose pode - Inseminação artificial heteróloga (IAD) ser término-lateral ou término-terminal. A taxa de permeabi- lidade varia de 60% a 90% e o índice de gravidez é de 30% a Indicações: nos casos de oligoastenoteratospermia se- 50% em dois anos. Recomenda-se congelamento de esperma- vera ou azoospermia, existe indicação de uso de sêmen tozóides durante o procedimento ou após, pois pode ocorrer de doador. Até o advento da injeção intracitoplasmática obstrução pós-operatória tardia. de espermatozóide (ICSI), cerca de 14% dos casais in- férteis utilizavam a AID nos EUA; este número dimi- n Reprodução Assistida nuiu consideravelmente em função do sucesso da ICSI. Freqüentemente os tratamentos clínicos ou cirúrgicos são Outras indicações são doenças genéticas, incompatibi- ineficientes para a solução deste problema. Nestes casos, a lidade Rh, doenças sexualmente transmissíveis, falha obtenção de gestação requer a utilização de técnicas de repro- de todas as outras técnicas de reprodução assistida. dução assistida (RA). Pode ser realizada com sêmen fresco ou descongelado. • Inseminação Artificial Atualmente, devido ao risco de doenças sexualmente Consiste na deposição de espermatozóides no apare- transmissíveis, principalmente a AIDS, só se aceita o lho genital feminino, sem concurso de ato sexual. Pres- uso de sêmen congelado por seis meses, com reavalia- supõe normalidade do aparelho genital feminino. É dita ção do doador neste período. Os resultados com uso de homóloga quando é utilizado sêmen do marido e sêmen fresco ou congelado são praticamente os mes- heteróloga quando se utiliza sêmen de doador. De acor- mos. do com o local em que os espermatozóides forem de- positados, a inseminação será intracervical (ICI), Resultados: da mesma forma que na AIH, os resulta- intrauterina (IUI), intratubária (ITI), intraperioneal dos são variáveis de acordo com o tipo ou não de indu- (DIPI) ou intrafolicular (DIFI). Na prática utiliza-se ba- ção, “timing” da inseminação, tempo de infertilidade, sicamente a IUI, assunto do qual nos ocuparemos nes- número de espermatozóides utilizados etc. te tópico. Em média, os índices de gestação por ciclo variam de - Inseminação artificial homóloga (AIH) 15% a 20%, os índices de gestação por casal variam de 40% a 60% de acordo com o número de ciclos realiza- Indicações: as indicações masculinas para AIH são dos e a taxa de gravidez acumulada em seis meses gira oligoastenoteratospermia leve, presença de anticor- em torno de 70%. pos antiespermatozóides na cauda ou no plasma se- minal, volume seminal muito diminuído e os trans- • Transferência intratubária de gametas (GIFT) tornos da ejaculação, isto é, situações anatômicas ou funcionais que impedem a adequada deposição do Consiste na deposição dos gametas – óvulos e esper- sêmen na vagina, em profundidade (hipospádia, eja- matozóides – nas trompas, de modo que a fertilização culação precoce etc.). ocorra em seu sítio fisiológico. Pressupõe indução da ovulação, aspiração folicular ecográfica, preparo se- É necessário que o sêmen seja preparado em laborató- minal e transferência dos gametas por laparoscopia ou rio de forma a retirar os espermatozóides do plasma histeroscopia. seminal, uma vez que este pode retardar e até impedir a capacitação, além de poder provocar reação anafilática Indicações: na infertilidade masculina está indicada nos e maior risco de infecção. casos de oligospermia moderada (5–10 milhões de es- permatozóides viáveis) e em presença de anticorpos Resultados: os resultados apresentados na literatura não na cauda do espermatozóide. são uniformes – o índice de sucesso oscila de 55% a 0% – devido ao grande número de variáveis envolvi- Resultados: o primeiro estudo multinacional envolven- das (idade da mulher, indução ou não da ovulação, mo- do 12 centros, mostrou 15% de gravidez em aproxima- nitorização do ciclo, “timing” da inseminação, número damente 400 ciclos por fator masculino; foi a indica- de inseminações/ciclo, associação com fatores femini- ção de pior resultado do método. Por outro lado, outro nos, número de espermatozóides inseminados, núme- relato mostra que esta foi a indicação que apresentou o ro de ciclos realizados). menor índice de abortamento com o método: 12,7%. Em relação ao número de espermatozóides móveis Os resultados de 1993 dos Estados Unidos e Canadá – transferidos, nossos dados mostram 18,2% de gesta- 267 centros – em presença de fator masculino mos- ção/ciclo quando foram transferidos mais de 10 milhões tram 29% de gravidez/ciclo quando a mulher tem me- de espermatozóides móveis e 7,8% de gestação/ciclo nos de 40 anos (2.805 ciclos) e de 9% quando a mulher no caso de uso de menor número. tem mais de 40 anos (157 ciclos). 310 GUIA PRÁTICO DE UROLOGIA
  • 285.
    n Fertilização invitro (FIV) e Indicações: oligoastenoteratospermia severa (< 1 mi- transferência de embriões (TE) lhão de espermatozóide viáveis), espermatozóides to- talmente imóveis, ausência/defeito de acrossoma, anti- Define-se fertilização in vitro (FIV) como a técnica que corpos na região do acrossoma, microaspiração de epi- enseja a aproximação dos gametas, em laboratório, de modo dídimo (MESA, PESA), espermatozóide retirado do que a fertilização ocorra espontaneamente, em um ambiente testículo (TESA, TESE). que mimetize o meio tubário. Na grande maioria das vezes os embriões são transferidos para o útero. Resultados: o uso da ICSI na oligoastenoteratospermia severa resulta em taxas de fertilização entre 60%-70 % Indicações: Nos casos de fator masculino de modera- e taxa média de gravidez de 30%. Os índices de gesta- do a severo – de 1 a 5, de 5 a 10 milhões de espermato- ção múltipla e de abortamento são respectivamente de zóides viáveis, devido à oligospermia, astenospermia 20% e de 15%, e a evolução da gravidez e o índice de e teratospermia isoladas ou associadas – e presença de mal-formação não difere dos obtidos com FIV. anticorpos antiespermatozóides. Os índices de fertilização e gravidez com ICSI em ho- Além disso, é hoje amplamente reconhecido que a fer- mens inférteis por fator imunológico severo é signifi- tilização in vitro é o teste mais eficiente para avaliar a cativamente maior que com IVF convencional. Entre- capacidade fecundante do espermatozóide. tanto, não há redução no percentual de abortamento. Com injeção de espermatozóides do epidídimo, a litera- Resultados: os resultados de FIV-TE de 1996 dos Esta- tura relata taxa de fertilização que varia de 40% a 60% e dos Unidos e Canadá – 300 centros – em presença de índices de gravidez que variam de 25% a 40% por ciclo. fator masculino, mostram 20,4% de gravidez/ciclo quando a mulher tem menos de 40 anos (2.660 ciclos) A aspiração do epidídimo está indicada nos pacientes e 9,2% quando a mulher tem mais de 40 anos (614 ci- com agenesia ou atresia bilateral de deferente, no insu- clos). cesso da vasoepididimostomia/vasovasostomia, obstru- ção do ducto ejaculador, nos casos de alterações iatro- Na França (FIVNAT - 96 centros), no período de 1986 gênicas ou traumáticas do deferente e em casos especi- a 1990, de 10% a 13,5% das FIV foram por fator mas- ais de anejaculação. culino e de 0,4% a 7%/ano por anticorpos no sêmen. Em 1993, o fator masculino representou 21,5% de to- Usando-se espermatozóide do testículo, o índice de fer- dos os casos e em 1996 esteve envolvido em quase 40% tilização varia de 35% a 60% e os índices de gestação dos ciclos. Em 8.658 ciclos realizados por fator mas- atingem até 40% em alguns relatos. O espermatozóide culino isoladamente, os índices gestação foram 13,4% testicular pode substituir o uso do espermatozóide do /ciclo (o de menor entre as indicações) e 23,7%/trans- epidídimo nas indicações anteriormente descritas, e ser feridos. Em 420 ciclos realizados por anticorpos, hou- utilizada em casos de azoospermia por falência testi- ve 14,3% de gestação/ciclo e 19,6%/transferidos (a me- cular, uma vez que nestas situações há focos de túbulos nor entre as indicações e o índice de gestação em 1992 seminíferos normais. Telöken et al. encontraram esper- e 1993 foi, respectivamente, de 17,7% e 18% por pun- matozóide em 94% dos casos de hipoespermatogêne- ção). se, em 18% dos casos de aplasia germinal e em 55% dos casos de parada de maturação. Na América Latina, entre 1995 e 1996 (76 centros) fo- ram realizados 656 ciclos de FIV por fator masculino O uso de espermatozóide do testículo também tem sido com 20,6% de gravidez. proposto quando não se obtêm espermatozóides mó- veis do ejaculado, uma vez que nestes casos o índice n Injeção intracitoplasmática de de fertilização é significativamente mais baixo que em espermatozóide (ICSI) qualquer outra situação. Esta técnica ultrapassa todas as barreiras do oócito, in- Badalotti et al. encontraram os mesmos índices de fer- clusive a membrana plasmática. Consiste na deposição mecâ- tilização e gravidez comparando ciclos de ICSI com nica de um único espermatozóide no citoplasma oocitário. espermatozóides do ejaculado, epidídimo e testículo. GUIA PRÁTICO DE UROLOGIA 311
  • 286.
    Bibliografia recomendada 1. BADALOTTI M, TELÖKEN C, PETRACCO A. Fertilidade e infertilidade humana. Rio de Janeiro, Medsi, 1997. 2. Word Health Organization. Who laboratory manual for the examination of human semen and sperm- cervical mucus interaction. 3rd ed. Cambridge, Cambridge University Press, 1992. 3. SOCIETY FOR ASSISTED REPRODUCTIVE TECHNOLOGY, American Society for reproductive me- dicine. Assisted reproductive technology in the United States and Canada: 1996 results generated from the American Society for Reproductive Medicine/Society for Assisted Reproductive Technology Registry. Fertil Steril 1999; 71(5): 795-807. 4. ZEGERS-HOCHILD F GALDAMES V. Registro Latinoamericano de reproducción Asistida, 1996. Ref. , Latinoamericana de Reproducción Assistida, 1998: 1-28. 5. FIVNAT (French In Vitro National). French national IVF registry: analysis of 1986 to 1990 data. Fertil Steril 1993; 59(3): 587. 6. LIPSHULTZ L, HOWARDS S. Infertility in the male. 3rd ed. St Louis, Mosby, 1997. 7. AMANN RP KATZ DF WANG C. What is semen? How does semen analysis assist in understanding the , , reproductive status of the male? In: The American Society of Andrology. Handbook of Andrology. 1995: 25-30. 8. NIESCHLAG E, BEHRE HM. Andrology: male reproductive health and dysfunction. Heidelberg, Springer-Verlag, 1997. 9. GOLDSTEIN M. Surgery of male infertility. Philadelphia, Saunders, 1995. 10. HELLSTROM W. Male infertility and sexual dysfuncion. New York, Springer, 1997. 11. TELÖKEN C, BADALOTTI M, MICHELON J et al. ICSI efficacy in non-obstructive azoospermic ma- les. Human Reprod, 1998: 13 (Abstract Book): 296. 12. BADALOTTI M, MICHELON J, BADALOTTI F et al. Intracitoplasmic sperm injection results using ejaculated, epididymal and testicular spermatozoa. Human Reprod, 1998: 13 (Abstract Book): 291. 312 GUIA PRÁTICO DE UROLOGIA
  • 287.
    Capítulo 53 Massas Abdominais emCrianças Antônio Macedo Júnior Introdução Causas A caracterização de uma massa abdominal em crianças Uma forma coerente de se orientarem as causas de mas- pode ser feita tanto pela inspeção, palpação ou com auxílio sas abdominais em crianças é tomar a sua localização e sítio de exames de imagem. Do ponto de vista de etiologia, devem de origem conforme demonstrado a seguir: ser consideradas no diagnóstico diferencial patologias envol- vendo os órgãos peritoneais e retroperitoneais, sejam de natu- Classificação dos tumores abdominais reza benigna ou maligna. Em geral o sintoma mais comum é o aparecimento de ♦ Tumores intraperitoneais um abaulamento indolor no abdome. A partir deste dado, po- • Sistema hepatobiliar: hepatomegalia, hepatoma, dem ser encontradas algumas situações bem características. hepatoblastoma, cisto hepático e de colédoco, No lactente, cerca de 2/3 dos tumores abdominais são decor- anomalias vasculares (hemangioma, hemangio- rentes de anomalias congênitas do trato urinário e cerca de blastoma). 10% são decorrentes de más-formações da genitália femini- na. Dos tumores abdominais nesta fase, metade são rins mul- • Baço: esplenomegalia (infecção, sangramento, leu- ticísticos displásicos, enquanto a outra metade é decorrente cose, hipertensão portal), hematoma, cisto de baço. de hidronefrose. Se o diagnóstico é feito no primeiro ano de • Trato gastrintestinal: pseudotumor (obstipação, vida, existe maior probabilidade de se tratar de rim multicísti- doença de Hirschsprung), duplicação, cisto mesen- co displásico. tério. Com a popularização do ultra-som no acompanhamento pré-natal, o diagnóstico de hidronefrose antenatal é cada vez ♦ Tumores retroperitoneais mais freqüente, obrigando o esclarecimento diagnóstico após o nascimento. A presença de febre e infecção urinária asso- • Trato urinário: retro/extraperitoneais na linha mé- ciada com massa abdominal é muito sugestiva de uma uropa- dia: bexiga repleta (VUP, megacistite-megauretra), tia obstrutiva. rim em ferradura, úraco. A impressão clínica inicial e o exame físico orientam no • Retroperitoneais bilaterais: hidronefrose (geralmen- diagnóstico. É importante avaliar o volume e localização da te secundária à obstrução infravesical), síndrome de massa abdominal, se existe comprometimento de estruturas prune-belly, rins policísticos, nefroblastomatose). vizinhas, se a tumoração é unilateral ou bilateral ou se ultra- passa a linha média (mais comum em neuroblastoma e inco- • Retroperitoneal unilateral: estenose ureteral, ure- mum em tumor de Wilms). É importante pesquisar algumas terocele, rim multicístico, trombose de veia renal, síndromes associadas com tumores sólidos (Síndrome de urinoma, nefroma mesoblástico, tumor de Wilms. Beckwith-Wiedemann ou aniridia no tumor de Wilms e apa- ♦ Trato genital recimento de neurof ibromas como manifestação cutânea do neuroblastoma). • Hidrocolpos Com o raciocínio dirigido neste sentido, deve-se realizar • Cisto de ovário a investigação propedêutica suplementar que permitirá che- gar ao diagnóstico final. ♦ Tumores extra-renais Endereço para correspondência: • Hematoma adrenal, abscesso adrenal Rua Maestro Cardim, 560 - cj. 215 • Neuroblastoma 01323-000 - São Paulo-SP • Carcinoma de adrenal Telefax: (0--11) 287-0639 E-mail: macedojr@usp.br • Feocromocitoma GUIA PRÁTICO DE UROLOGIA 313
  • 288.
    Conforme se observa,existe um grande número de pato- retroauricular (proptose e equimose periorbital) e pele (nódulos logias que se apresenta clinicamente como massa abdominal subcutâneos) são muito comuns. Ao contrário das crianças com a esclarecer. A seguir trataremos de forma resumida das prin- tumor de Wilms, os pacientes com neuroblastoma apresentam cipais causas de interesse do urologista. estado geral bastante comprometido, e no exame físico a massa é de consistência muito endurecida e ultrapassa a linha média. Fisiopatologia e Feocromocitoma aspectos clínicos Com origem nas células cromafins da adrenal (zona me- dular), constituem tumores hormonalmente ativos pela pro- Tumor de Wilms dução de adrenalina e noradrenalina. São denominados “tu- O tumor de Wilms ou nefroblastoma constitui 6,5% dos mor dos 10%”, já que 10% são malignos e 10% ocorrem fora tumores sólidos da infância. Estima-se que nos EUA sejam da adrenal, na cadeia simpática (na população pediátrica até diagnosticados 500 casos novos/ano, a maioria antes dos sete 30%!!). Os sintomas clínicos são hipertensão, taquicardia, anos de idade, com pico ao redor de 3-4 anos. Os tumores cefaléia e colapso circulatório. bilaterais (5%) tendem a ocorrer de forma sincrônica ou me- tacrônica e principalmente em crianças mais jovens (entre um Neoplasias testiculares e dois anos de idade). Em cerca de 2% dos casos de tumor de Constituem causa infreqüente de massa abdominal em Wilms, observa-se associação com outras patologias congêni- crianças, podendo se tratar de tumor primário extragonadal de tas do trato geniturinário: hipoplasia renal, hipospádia, crip- células germinativas ou metástase retroperitoneal de neopla- torquidia, disgenesia gonadal, hemiipertrofia, aniridia. sia testicular. O diagnóstico é feito comumente pela inspeção e palpa- ção de tumor abdominal (90%), sendo que na maioria das ve- Neoplasias linforreticulares, zes as crianças são assintomáticas (60%). Ao contrário do leucemia aguda neuroblastoma, encontra-se limitado a um lado, não ultrapas- O comprometimento neoplásico linfático do retroperitô- sando a linha média. Outros achados freqüentes: obstipação nio ocorre nos linfomas de Hodgkin e não-Hodgkin. Do pon- (20%), hematúria macroscópica (5%-20%) e microscópica to de vista urológico, o aparecimento de hidronefrose rara- (50%), hipertensão (60%). mente indica necessidade de nefrostomia, uma vez que a res- posta à quimioterapia é adequada. Nas leucemias agudas, o Rabdomiossarcoma comprometimento do testículo ocorre em até 5% dos casos. Derivado de tecido mesenquimal embrionário, pode ocor- rer em quase todos os órgãos. Em 20% dos casos acomete o Hidronefrose trato urogenital (bexiga, próstata, útero, vagina e deferente), e Um dos principais diagnósticos diferenciais em tumores tem como característica um crescimento rapidamente invasi- abdominais em crianças, chama atenção no exame físico a vo com acometimento das estruturas vizinhas e formação de presença de massa palpável em região de flanco e abdome metástases por via linfática e hematogênica. Metástases a dis- superior. Nos casos de válvula de uretra posterior, a presença tância ocorrem nos pulmões (50%), ósseas e linfonodos re- de massa em abdome inferior sugere bexiga extremamente gionais (33%) e fígado (20%). distendida pela obstrução infravesical. Na maioria das vezes, O diagnóstico é comumente realizado entre os três e cin- observa-se febre e infecção urinária. Atualmente, a disponibi- co anos e a seguir entre 15 e 19 anos. Os sintomas são relaci- lidade do exame ultra-sonográfico durante a gestação permite onados com a localização do tumor: diarréia ou obstipação, a identificação e tratamento das uropatias obstrutivas antes perda de peso, pólipo vaginal, retenção urinária (sarcoma bo- que estas eventualmente se manifestem clinicamente como trióide), macroematúria e abdome agudo. massa abdominal. Neuroblastoma Rim multicístico e policístico Com uma incidência de 1:10.000 nascimentos, é o tumor O rim multicístico displásico constitui uma das princi- mais comum em lactentes e crianças menores, com um pico pais causas de tumoração renal no lactente e criança menor. de verificação da doença por volta de 1 ano e meio (50% dos Nesta situação, observa-se uma displasia completa do parên- casos ocorrem antes de dois anos e 75% antes de quatro anos). O quima renal associada a atresia ureteral. A origem do quadro é tumor apresenta como ponto inicial uma célula da crista neural explicada por uma má-formação do broto ureteral e mesên- na cadeia glanglionar simpática ou na adrenal. De acordo com o quima nefrogênico, sendo comum associação com outras más- grau de diferenciação e maturação podem ser encontrados sinais formações (coração e trato gastrintestinal). de transição para ganglioneuroblastoma e ganglioneuroma. O rim policístico, que ocorre numa forma infantil, juve- O neuroblastoma cresce em geral com invasividade local, e nil e do adulto, cada qual com características próprias, é na criança o potencial para formação de metástases, seja por via hematogê- doença de herança autossômica recessiva e ocorre após o nasci- nica ou linfática, parece não depender do tamanho do tumor pri- mento. Os lactentes acabam invariavelmente evoluindo para óbi- mário. Cerca de 70% dos casos já apresentam metástases por to por uremia e insuficiência respiratória. A forma juvenil se ocasião do diagnóstico, sendo que as metástases ósseas, região complica adicionalmente por insuficiência renal e hipertensão. 314 GUIA PRÁTICO DE UROLOGIA
  • 289.
    Urinoma • Urografia excretora - permite uma avaliação morfo- O aparecimento de urinoma é em geral conseqüência de lógica dos rins, ureteres e bexiga, permitindo, através uma obstrução infravesical. A pressão elevada nas vias uriná- de deformidades dos sistemas, identificar dilatação, rias provoca uma ruptura nos fórnices renais e extravasamen- anomalias de forma e lesões expansivas dentro das vias to de urina no espaço perirrenal. A válvula da uretra posterior excretoras. constitui a principal causa de obstrução infravesical, e portan- to de urinoma. Aquilo que à primeira vista constitui uma com- • Tomografia computadorizada - permite maior deta- plicação grave da obstrução, constitui na verdade um meca- lhamento das estruturas parenquimatosas intra-abdo- nismo de proteção ao rim, o chamado “pop-off ” da válvula, já minais, julgamento de metástases nos linfonodos e que o extravasamento de urina diminui a pressão no rim e ate- atualmente técnicas de reconstrução em três dimensões nua os efeitos irreversíveis de dano renal. possibilitam melhor planejamento pré-cirúrgico. Apre- senta como desvantagem em crianças menores e lacten- Trombose de veia renal tes a necessidade de sedação para realização do exame. Nos lactentes e crianças muito pequenas ocorre por de- sidratação grave e hemoconcentração, por exemplo no caso • Ressonância nuclear magnética - exibe como vanta- de diarréia aguda maciça. A dificuldade de drenagem ve- gem frente à tomografia o fato de dispensar contraste nosa do rim leva a um aumento agudo do volume do mes- iodado e oferecer maior possibilidade de cortes. Os mo com posterior destruição do parênquima renal. Dor lom- exames com medicina nuclear, as cintilografias (renal bar súbita, hematúria e proteinúria são os sintomas mais e óssea), apresentam na urologia uma aplicabilidade comuns. muito grande. Nos casos de hidronefrose, a distinção entre obstrução e dilatação pode ser feita com o reno- Hematoma e abscesso de adrenal grama com DTPA ou MAG-3. Em situações especiais, Um sangramento espontâneo de adrenal pode ocorrer na pesquisa de feocromocitoma extra-adrenal, o rádio- principalmente relacionado com trauma de parto, asfixia, sép- fármaco comumente empregado é o MIGB (meta-iodo- sis e distúrbios de coagulação. O diagnóstico clínico é feito na benzil-guanidina). vigência de massa palpável (85% das vezes) e anemia. É im- portante fazer diagnóstico diferencial com neuroblastoma. A Tratamento infecção do hematoma de adrenal, decorrente de infecção materno-fetal ou trabalho de parto traumático com fórceps, O tumor de Wilms é de tratamento cirúrgico associado à exige tratamento antibacteriano específico. quimioterapia (QT).A completa remoção do tumor sem permitir rompimento da cápsula constitui um dos princípios mais impor- Hidrometrocolpos tantes do tratamento, assim como a avaliação cirúrgica do rim Decorrente em geral de hímen imperfurado, e eventual- contralateral para estadiamento, que deve ser feita antes da ne- mente de septo vaginal anterior ou persistência de seio uroge- frectomia, conforme recomendação do NWTS. Ao contrário da nital, clinicamente se manifesta como abaulamento na parede escola americana, que realiza a QT após a cirurgia, o grupo euro- inferior do abdome. A inspeção da genitália comprova oblite- peu (SIUP) preconiza a QT pré-operatória, e então a cirurgia con- ração do hímen ou presença de septo vaginal. servadora das lesões resistentes (nefrectomias parciais, enucleações, eventualmente nefrectomia). Os resultados não são Anomalias do úraco muito distintos nas duas estratégias e parecem depender mais do Durante a vida embrionária o alantóide constitui o canal tipo histológico (forma favorável x desfavorável). de ligação do seio urogenital com a região umbilical. Esta es- O neuroblastoma é considerado um tumor radiossensível trutura deve estar obliterada após o desenvolvimento final da e assim a radioterapia tem papel importante no seu tratamen- bexiga, constituindo o ligamento umbilical mediano. A per- to, bem como a quimioterapia com múltiplas drogas. A cirur- sistência de segmentos do canal vesicoalantóide constitui as gia apresenta indicação precisa nos pacientes de baixo risco anomalias do úraco: persistência completa do úraco, cisto de ou como controle e ressecção de lesão não responsiva à QT. úraco, seio uracal e divertículo vesicouracal. No rabdomiossarcoma, a cirurgia antes radical, com grandes exenterações pélvicas, assume hoje um papel me- Diagnóstico nos agressivo apoiado em opções adjuvantes de tratamento (QT e RT). O diagnóstico de massa abdominal em crianças deve ser Nos casos de hidronefrose, deve-se individualizar a causa conduzido de forma sistemática, devendo-se iniciar a investi- para orientar o tratamento. Nos casos de estenose da junção gação pelos métodos menos invasivos. ureteropiélica (JUP) com parênquima funcionante, a pieloplas- tia deve ser realizada. No megaureter a decisão entre o reim- • Ultra-sonografia - estima o volume do tumor, sua re- plante ureteral e uma pielocutaneostomia é ditada pela idade lação com as estruturas vizinhas e diferencia as lesões do paciente, uma vez que um reimplante ureteral na criança císticas das sólidas. antes dos seis meses deve ser evitado. Na válvula de uretra GUIA PRÁTICO DE UROLOGIA 315
  • 290.
    posterior a ablaçãoendoscópica da válvula deve ser feita o mais O rim multicístico displásico é um dos diagnósticos dife- precocemente possível, eventualmente já na primeira semana renciais mais comuns com a estenose da JUP. Se existe infec- de vida. Nos casos de duplicidade do trato urinário, observa-se ção, dor, hipertensão arterial ou uma massa palpável de di- hidronefrose polar superior nos casos de obstrução e hidronefro- mensões exageradas, a nefrectomia é a melhor opção. Caso se polar inferior nos casos de refluxo. Caso haja obstrução, esta não se observem os dados acima, a conduta expectante pode deve-se em geral à ectopia ureteral ou ureterocele, e quando che- ser instituída. ga a produzir massa palpável já não existe parênquima funcio- No urinoma, geralmente provocado na criança por obs- nante na unidade superior do rim. A heminefroureterectomia deve trução infravesical por válvula de uretra posterior, a antibioti- então ser realizada, existindo controvérsia quanto a necessidade coterapia, drenagem vesical e programação de tratamento da ou não de se retirar todo o ureter, o que obrigaria uma segunda válvula é a melhor opção. Caso não se disponha de material incisão. Parece sensato assim realizar inicialmente uma nefrou- endoscópico adequado para fulguração da válvula nos primei- reterectomia parcial e, caso haja complicações relacionadas com ros meses de vida, o acesso por via anterógrada através de a presença do coto ureteral (ocorre em 15-20% dos casos), reali- cistostomia permite o tratamento com material endoscópico zar um segundo tempo para exérese do ureter distal. de calibre maior. Bibliografia recomendada 1. MACEDO JR A. In: CINTRA DO PRADO F RAMOS J, ROTHSCHILD H. Atualização terapêutica. 17. , edição, São Paulo, 1997; 1079-83. 2. THÜROFF J. Differential diagnostische. Stuttgart, 1996; 245-62. 316 GUIA PRÁTICO DE UROLOGIA
  • 291.
    Capítulo 54 Hidronefrose na Infância Anuar Ibrahim Mitre Introdução Na infância as principais causas são congênitas. Como já foi dito, podem representar uma obstrução presente ou passa- A hidronefrose é um dos distúrbios urológicos mais im- da de que restou uma dilatação residual. Interroga-se em al- portantes. Conceitua-se hidronefrose como atrofia isquêmica guns casos de dilatação do trato urinário não-obstrutiva se a do parênquima renal que provoca seu adelgaçamento. Na ver- causa é uma obstrução pregressa que desapareceu esponta- dade, corresponde à expressão anatomopatológica da reper- neamente ou se é por defeito da musculatura da parede do cussão ao parênquima renal provocado pelo aumento de pres- trato urinário e conseqüente estase por peristaltismo ureteral são hidrostática dentro da pelve e cálices do rim provocada e/ou esvaziamento vesical prejudicados (por exemplo, síndro- por algum tipo de obstrução. Muitas vezes o termo hidrone- me de Prune-belly). frose é usado incorretamente na avaliação de exames de ima- A obstrução da junção pieloureteral é a causa mais co- gem. O correto é descrever, dependendo do segmento do trato mum de dilatação pielocalicial, ocorrendo aproximadamente urinário dilatado, como dilatação calicial, piélica, ureteral, 1 em 1.500 nascimentos. A incidência é maior no sexo mascu- pielocalicial ou ureteropielocalicial. lino (65%). Em 60% ocorre no lado esquerdo e 40% no lado As obstruções e, conseqüentemente, as hidronefroses po- direito; em 5% a doença é bilateral. Em rins com duplicidade dem ser classificadas em congênitas ou adquiridas, orgânicas ureteral as duas unidades podem ser acometidas, porém é mais ou funcionais, e primárias ou secundárias. As hidronefroses comum a obstrução da junção pieloureteral da unidade infe- dependem do momento em que surgiu a obstrução, assim como rior. Dez por cento das obstruções da junção pieloureteral es- do grau e do tempo de duração. As obstruções muito acentua- tão associadas a refluxo vesicoureteral do mesmo lado. O re- das e incipientes na vida embrionária podem prejudicar o de- fluxo, dependendo do grau, pode representar uma sobrecarga senvolvimento do parênquima renal e levar à formação de um de urina a ser drenada pela junção pieloureteral. Nestes casos, rim displásico (por exemplo: rim displásico multicístico asso- deve-se tratar inicialmente a patologia mais marcante. ciado a segmento ureteral atrésico). Fisiopatologia Causas À semelhança de um rio, a simples produção de urina e a gravidade tendem a conduzir a urina até a bexiga. Contudo, o A hidronefrose pode ser decorrente de qualquer proces- transporte de urina é um fenômeno muito mais eficiente e ati- so obstrutivo, desde os infundíbulos caliciais até o meato ure- vo devido à atividade das células musculares lisas da parede tral. Os efeitos danosos (isquemia) ao parênquima renal são do trato urinário. Por sua vez, a contração muscular depende decorrentes do aumento de pressão hidrostática dentro do tra- da atividade elétrica ocasionada pela distribuição intra e ex- to urinário. Obviamente as obstruções infravesicais têm um tracelular de íons, da permeabilidade relativa da membrana comportamento mais agressivo uma vez que atingem ambos celular a esses íons e da ação dos mesmos nas proteínas con- os rins e podem até resultar na perda dos mesmos e conse- tráteis actina e miosina. A atividade elétrica passa de uma cé- qüentemente ocasionar insuficiência renal. As obstruções po- lula muscular a outra em nível das junções intermediárias. As dem ser intrínsecas do trato urinário (por exemplo: estenose células musculares que desenvolvem espontaneamente ativi- de junção pieloureteral) como podem ser extrínsecas (por dade elétrica e contração são denominadas células marcapas- exemplo tumor de ovário comprimindo o ureter), intralumi- sos. Localizam-se de preferência nos fórnices dos cálices e nares (por exemplo cálculo urinário) ou iatrogênicas (por exem- são responsáveis pelas contrações caliciais e piélicas que dão plo, ligadura de ureter em cirurgia ginecológica). orientação ao fluxo de urina sem que as paredes se coaptem, como ocorre no ureter. Sob diurese normal ocorrem cerca de Endereço para correspondência: seis contrações por minuto nas células marcapassos. As ondas Rua Dona Adma Jafet, 50 - cj. 44 de contração assim criadas se dissipam na pelve renal ou na 01308-050 - São Paulo - SP junção pieloureteral. A urina conduzida à pelve renal provoca Tel.: (0--11) 214-3027 um certo aumento da pressão, que, a partir de certo valor, abre Fax: (0--11) 214-1694 a junção pieloureteral e faz passar certa quantidade de urina GUIA PRÁTICO DE UROLOGIA 317 Cap 54 - Hidronefrose Infancia.pm6 317 13/06/00, 15:15
  • 292.
    para o ureter,a qual serve de estímulo para desencadear uma Figura 1 onda peristáltica que conduz um bolo de urina para a bexiga. Ocorrem de duas a seis contrações peristálticas ureterais por minuto a uma velocidade de 2 a 5 cm/seg. A pressão piélica e ureteral varia em média de 0 a 5 cm de H2O. A pressão urete- ral provocada pela contração peristáltica varia de 20 a 60 cm de H2O. Sob diurese abundante, a parede ureteral não se coap- ta, e a urina é transportada como se fosse uma coluna líquida e não mais como bolos de urina. A complacência vesical, mantendo a pressão intravesical em praticamente zero, pos- sibilita o esvaziamento ureteral. Quando surge alguma re- sistência à passagem de urina em qualquer ponto, a pressão a montante começa a se elevar, prejudicando a função e pro- vocando isquemia do parênquima do rim obstruído em graus Ultra-sonografia gestacional demonstrando variáveis. hidronefrose bilateral (RD: rim direito; RE: rim esquerdo; EST: estômago e Quadro clínico C: coluna vertebral). No passado, as hidronefroses eram diagnosticadas como massas abdominais percebidas à inspeção ou palpadas pelos pais ou pelo pediatra. Metade das massas abdominais eram de Figura 2 origem renal e 40% delas correspondiam a estenose da junção pieloureteral. Posteriormente, a maneira mais freqüente de diagnóstico passou a ser a urografia excretora, indicada por manifestação clínica de dor abdominal ou em região lombar, hematúria ou Urografia excretora por infecção do trato urinário. demonstrando dilatação Nas duas últimas décadas, o diagnóstico das hidronefro- pielocalicial direta e retardo ses congênitas tem sido feito por meio da ultra-sonografia ges- na eliminação de contraste. tacional (figura 1). Portanto, o diagnóstico de dilatação do Observa-se a bexiga trato urinário em diferentes níveis é feito antes do nascimen- contrastada e o rim to. esquerdo, que A obstrução da junção pieloureteral pode estar associada já eliminou praticamente a outras anomalias congênitas, como ânus imperfurado, rim todo o contraste. multicístico contralateral, doença cardíaca congênita, síndro- me de VATER (defeitos vertebrais, ânus imperfurado, fístula traqueoesofágica e displasia renal) e atresia de esôfago. Figura 3 Diagnóstico A urografia excretora evidencia o rim hidronefrótico pelo retardo na contrastação e na eliminação de contraste iodado, além de evidenciar a dilatação calicial, piélica e ureteral de- pendendo do nível da obstrução (figura 2). Em obstruções mais graves, o tempo de contrastação do rim e da eliminação do contraste pode ser muito longo, requerendo radiografias com retardo de várias horas. Em situações extremas o rim pode não demonstrar nenhuma contrastação e ser considerado ex- cluso. A uretrocistografia miccional deve ser realizada para se descartar refluxo vesicoureteral que, quando maciço, pode ser a causa da dilatação do trato urinário (figura 3) ou pode estar associado a obstrução pieloureteral ou ureterovesical. Uretrocistografia miccional revelando dilatação Na infância, a dilatação do trato urinário pode ocorrer ureteropielocalicial bilateral por refluxo vesicoureteral. sem obstrução (provavelmente associada a uma obstrução em alguma fase do desenvolvimento embrionário ou fetal que de- 318 GUIA PRÁTICO DE UROLOGIA Cap 54 - Hidronefrose Infancia.pm6 318 13/06/00, 15:15
  • 293.
    sapareceu espontaneamente) ouem decorrência de uma obs- trução presente, e em menor intensidade por refluxo vesicou- Figura 4 reteral ou hiperdiurese. A dilatação pode também ser residual à correção de uma obstrução ou por alterações persistentes da parede do trato urinário. A ultra-sonografia permite medir o rim, a espessura e a ecogenicidade do parênquima nas suas diferentes porções, além de demonstrar a dilatação das vias urinárias até o ponto da obstrução. Do ponto de vista evolutivo ou pós-operatório, per- mite comparar a intensidade da dilatação. A ultra-sonografia com Doppler permite avaliar o índice de resistência vascular renal e sugerir obstrução do trato urinário. Ainda não é um método de avaliação suficientemente testado sobretudo em crianças pequenas. Outro exame muito importante no diagnóstico de obstru- ção do trato urinário é o renograma radioisotópico (o mais empregado é o DTPA) com diurético. O renograma, além de oferecer informações importantes sobre a função renal sepa- Desenhos esquemáticos de diferentes tipos de curvas obtidas com radamente, permite compará-la com o outro rim. Apesar de o renograma radioisotópico: um desvio padrão de 10%, considera-se que função renal abai- A. Normal, xo de 35% comparada ao outro rim é sugestiva de obstrução. B. Padrão obstrutivo, C. Padrão de estase (dilatação não-obstrutiva), Outrossim, a curva de excreção sob efeito diurético permite D. Padrão indeterminado (duvidoso). caracterizar os três diferentes tipos: obstrutivo, estase e não- A seta indica o momento da injeção do diurético. obstrutivo (figura 4). Infelizmente possui um grande número de variáveis, exigindo uma interpretação muito criteriosa. O Figura 5 diurético geralmente é administrado 20 minutos após a inje- ção de radioisótopo. A curva de clareamento do radioisótopo pode sugerir se há ou não obstrução (figuras 5 e 6). Alguns preferem administrar o diurético 15 minutos antes da inje- ção do radioisótopo para ressaltar ainda mais se há ou não obstrução. Outra forma de avaliar obstrução com radioisó- topo é medindo-se o T1/2, isto é, o tempo para eliminar metade do radioisótopo. Se o T1/2 for menor que 15 minutos sugere ausência de obstrução. Se for superior a 20 minutos é indicativo de obstrução. Entre 15 e 20 é considerada uma fai- xa duvidosa. Nos casos em que ainda persiste dúvida sobre a existên- cia ou não de uma obstrução pode-se lançar mão do teste per- Renograma fusão-pressão ou teste de Whitaker (figura 7). É um exame radioisotópico invasivo, que exige nefrostomia percutânea e cateterismo ve- demonstrando dilatação sical. Com o cateter vesical aberto, infunde-se soro fisiológi- ureteropielocalicial esquerda. co com um fluxo contínuo de 10 ml/minuto pela nefrosto- mia e mede-se a pressão dentro do rim em questão. Pres- sões inferiores a 15 cm de H 2O sugerem ausência de obs- trução. Por outro lado, pressões maiores de 22 cm de H2O História natural indicam existência de obstrução e risco de lesão renal adicional. Pressões entre 15 e 22 cm de H2O correspondem a uma faixa Ainda não é muito bem conhecida. Com o acompanha- de dúvida. mento ultra-sonográfico pré-natal da hidronefrose sabe-se que A pielografia está indicada em casos de rim não-fun- a mesma pode piorar, melhorar ou até desaparecer antes ou cionante para se determinar o local da obstrução (figura após o nascimento. Há estudos que apontam que 50% das hi- 8). Deve ser feita imediatamente antes da cirurgia para apro- dronefroses desaparecem espontaneamente após o nascimen- veitar a anestesia e evitar risco de infecção. Pode ser feita to. Outros estudos mostram que das hidronefroses comprova- por punção percutânea (anterógrada) ou por cateterismo das após o nascimento 80% melhoram ou se mostram está- ureteral (retrógrada). A pielografia anterógrada deve ser veis. Portanto, apenas 20% pioram e requerem tratamento ci- preferida por não se instrumentar endoscopicamente o tra- rúrgico. Há também casos cuja piora da hidronefrose ocorre to urinário e por ser uma punção relativamente fácil devido muitos meses após o nascimento, exigindo portanto acompa- a hidronefrose. nhamento prolongado dessas crianças. GUIA PRÁTICO DE UROLOGIA 319 Cap 54 - Hidronefrose Infancia.pm6 319 13/06/00, 15:15
  • 294.
    Há sempre apreocupação de se corrigir o mais precoce- Figura 6 mente possível a obstrução para se maximizar o potencial de desenvolvimento do rim. Os melhores resultados quanto a re- cuperação de função renal são verificados em crianças opera- das antes dos seis meses de idade. Tratamento O tratamento da hidronefrose consiste fundamentalmen- te na eliminação da obstrução. Visa permitir a drenagem de urina a pressões normais. Vamos nos ater ao tratamento da obstrução da junção pieloureteral, que é a forma mais comum de hidronefrose. O tratamento da obstrução da junção pieloureteral pode ser feito por cirurgia aberta (clássica ou convencional) ou por endourologia. O seguimento estreitado é submetido a uma plástica em que se cria um novo segmento (desmem- O mesmo renograma radioisotópico cuja curva mostra pronta captação e eliminação do radioisótopo semelhante ao rim brada) (figura 9) ou se incisa a parte estreitada e se incor- normal (dilatação não-obstrutiva). pora algum retalho da vizinhança, ou por meio de anasto- mose que ultrapassa a região estreitada (não-desmembra- da). O índice de sucesso dessas cirurgias oscila em torno Figura 7 de 90% (figura 10). É controvertido e depende muito do cirurgião o uso de nefrostomia, pielostomia e cateter tran- sanastomótico no pós-operatório de pieloplastia. A tendên- cia entre os urologistas pediátricos é não utilizar nenhum tipo de drenagem da via excretora. Utiliza-se apenas um dreno perianastomose por 48-72 horas. O tratamento endourológico consiste na endopielotomia, ou seja, a abertura do estreitamento e cateterismo ureteral com cateter duplo J por seis a oito semanas. Pode ser feito por via percutânea (anterógrada) ou por via ascendente (retrógrada). Atualmente, tem-se preferido a endopielotomia com cateter Acucise, que possui um balão e uma alça metálica e que, por ação do bisturi elétrico, incisa a porção estreitada da junção pieloureteral, que cicatrizará orientada pelo cateter duplo J. A incisão deve ser feita sempre lateralmente para não lesar al- gum vaso do pedículo renal. Representação esquemática do teste de Whitaker (perfusão Pelo diâmetro do cateter Acucise (5-10Fr) e pela necessi- pressão). dade de cateter duplo J, o método tem sido empregado em crianças maiores (acima de seis anos) e adultos. Neste grupo Figura 8 de pacientes tem sido a forma preferida de tratamento pela menor invasividade, sem necessidade de internação, sem pe- ríodo de inatividade e menor desconforto pós-operatório. Por via percutânea pode ser feita em crianças de qualquer idade, mas os problemas são: a maior delicadeza dos tecidos e a dre- nagem ureteral pós-operatória. O índice de sucesso fica em torno de 80%. A obstrução da junção pieloureteral pode ser corrigida também por via laparoscópica com índices de resultados se- melhantes aos da cirurgia convencional. Contudo, ainda não Pielografia descendente mostrou vantagens que justifiquem seu uso corriqueiro em (anterógrada) por meio relação à cirurgia aberta. Em suma, em crianças pequenas pre- de punção com agulha da via excretora e ferimos a pieloplastia com uma pequena incisão lombar pos- injeção de contraste terior. Em crianças maiores e adultos temos tratado por endo- evidenciando o local da pielotomia com cateter Acucise. obstrução. Ocasionalmente, diante de pielonefrite aguda em recém- nascido com quadro séptico, pode haver necessidade de uma 320 GUIA PRÁTICO DE UROLOGIA Cap 54 - Hidronefrose Infancia.pm6 320 13/06/00, 15:15
  • 295.
    drenagem temporária dorim para controle da infecção do tipo pielostomia, uma vez controlada a infecção, pode receber o Figura 9 tratamento definitivo. Algoritmo semiológico e terapêutico 1. Pré-natal Dilatação do trato urinário: • Unilateral - Conduta: apenas acompanhar. Representação esquemática da pieloplastia desmembrada • Bilateral - Conduta: apenas acompanhar se a quantida- (técnica de Anderson-Hynes) de de líquido amniótico se mantiver normal. Se come- çar a diminuir, dependendo da idade gestacional e da maturidade pulmonar do feto, procede-se à interven- Figura 10 ção intra-útero ou antecipação do parto. Urografia excretora Se a quantidade de líquido amniótico estiver diminuí- pré-operatória da por ocasião do diagnóstico, provavelmente o feto é in- revelando má captação de contraste e rins viável por tratar-se de rins displásicos e por hipodesenvol- muito dilatados por vimento pulmonar podendo-se cogitar na interrupção da estenose de junção gravidez. pielocalicial bilateral (os traços indicam os 2. Recém-nascido contornos das pelves renais) Uma vez que a dilatação do trato urinário pode ser obs- trutiva ou não-obstrutiva (quando a obstrução desapareceu es- pontaneamente durante a fase pré-natal ou após o nascimen- to), deve-se adotar o que se segue: • Ultra-sonografia na primeira semana, de preferência ainda na maternidade. • Se mostrar dilatação, instituir antibioticoterapia profi- lática durante todo o acompanhamento. Condição pós-operatória demonstrando melhora da contrastação dos rins • Se normal ou alterada, repetir o exame ao final do pri- e redução acentuada da meiro mês de vida. dilatação pielocalicial • Se normal, não há necessidade de se repetir. • Se estiver alterada, deve-se solicitar renograma radioi- sotópico para avaliar grau de função e se a dilatação corresponde a um padrão obstrutivo ou de estase. • Se for nitidamente obstrutivo, indica-se a correção da • Se estiver melhor ou igual, apenas acompanhar e repe- obstrução. tir com seis meses de idade. • Se não for nitidamente obstrutivo, repetir ultra-som e 3. Infância renograma radioisotópico com três meses de idade. Deve-se operar apenas se houver evidência de piora da • Se demonstrar piora (não se deve prescindir de urogra- dilatação ou piora da função. Deve-se optar por tratamento fia excretora quando os exames estiverem sugerindo cirúrgico da obstrução se houver algum fator determinante, obstrução), está indicada a correção cirúrgica. como pielonefrite aguda ou dor renal ou abdominal. GUIA PRÁTICO DE UROLOGIA 321 Cap 54 - Hidronefrose Infancia.pm6 321 13/06/00, 15:15
  • 296.
    Bibliografia recomendada 1. GRIGNON A, FILION R, FILIATRAUT D et al. Urinary tract dilatation in utero: classification and clinical applications. Radiology 1986; 160: 645. 2. HOMSY YL, SAAD F, LABERGE I et al. Transitional hydronephrosis of the newborn infant. J Urol 1990; 144: 579. 3. RANSLEY PG, DHILLON HK, GORDON I et al. The postnatal management of hydronephrosis diag- nosed by prenatal ultrasound. J Urol 1990; 144: 584. 4. KING LR, COUGHLIN PWF, BLOCH EC et al. The case for immediate pyeloplasty in the neonate with ureteropelvic junction obstruction. J Urol 1984; 132:7 25. 5. KAVOUSSI LR, MERETYK S, DIERKS SM et al. Endopyelotomy for secondary ureteropelvic junction obstruction in children. J Urol 1991; 145: 345. 6. KASS EJ, MAJID M. Evaluation and management of upper urinary tract obstruction in infancy and childhood. Urol Clin North Am 1985; 12: 133. 7. RAMSEY JWA, MILLER RA, KELLET MJ et al. Percutaneous pyelolysis: Indications, complications and results. Br J Urol 1984; 56: 586. 8. KOFF AS. Pathophysiology of ureteropelvic junction obstruction, clinical and experimental observa- tions. Urol Clin North Am 1990; 2: 2. 9. McCRORY WW. Regulation of renal functional development. Urol Clin North Am 1980; 7: 243. 322 GUIA PRÁTICO DE UROLOGIA Cap 54 - Hidronefrose Infancia.pm6 322 13/06/00, 15:15
  • 297.
    Capítulo 55 Enurese Carlos ArturoLevi D’Ancona* Lucia Maria Costa Monteiro Introdução importante. Aguarda-se até a criança completar cinco anos antes de iniciar tratamento da enurese. De acordo com a Sociedade Internacional de Continên- Do ponto de vista clínico, é importante a diferenciação cia, enurese é a micção normal que ocorre inapropriadamen- entre enurese noturna e enurese diurna, uma vez que a fisio- te, ou seja, num período ou lugar socialmente inaceitável. Deve patologia e a conduta são diferentes nestas duas condições. O ser diferenciada da incontinência urinária, que é definida como conhecimento da anatomia do trato urinário inferior e do pro- a perda involuntária de urina, demonstrada objetivamente cesso fisiológico da micção é essencial para a compreensão (Norgaard et al., 1998). dos mecanismos que levam à enurese. Em termos práticos, nem sempre esta diferenciação é possível, e o conceito de enurese se resume à perda indeseja- Fisiologia da micção da de urina durante a noite (enurese noturna) ou durante o dia (enurese diurna). A enurese noturna é geralmente monossin- O controle miccional depende da perfeita coordenação tomática, ou seja, não está associada a outros sintomas uriná- entre as estruturas que compõem o trato urinário inferior, ou rios além da perda de urina durante o sono. A enurese pode seja, da bexiga, colo vesical, uretra e complexo esfincteriano ser ainda primária (quando a criança nunca demonstrou con- parauretral. trole miccional) ou secundária (quando a enurese ocorre após As principais funções da bexiga são armazenamento e um período mínimo de seis meses nos quais a criança apre- expulsão periódica da urina. O armazenamento vesical de- sentava continência urinária). É mais comum em meninos que pende do relaxamento do detrusor durante a fase de enchi- em meninas. mento, coordenado ao fechamento do colo vesical e con- É um problema antigo, reconhecido desde o início do tração do complexo esfincteriano. Quando a capacidade século, embora sua compreensão e tratamento ainda suscitem vesical é atingida, o detrusor é estimulado a contrair, o colo discussões. vesical abre e a contração esfincteriana é inibida. Como Importante lembrar que as crianças só adquirem con- músculo estriado de inervação somática, o esfíncter uretral trole miccional após o segundo ou terceiro ano de vida. externo permite um controle voluntário da micção. Com o Cerca de 50% das crianças aos dois anos de idade e 80% relaxamento deste esfíncter associado aos outros fatores aos três anos já apresentam controle miccional. No entan- descritos anteriormente, a micção ocorre. A micção deve to, 10% das crianças apresentam enurese entre os cinco e promover um esvaziamento vesical completo, podendo ser sete anos, problema que pode persistir até a vida adulta em interrompida temporariamente se necessário, por ação do 0,5% dos casos. Muitas vezes a tentativa de fazer com que esfíncter externo. a criança adquira precocemente o controle miccional gera O intervalo entre as micções varia de acordo com o volu- uma situação de ansiedade que acaba por adiar a continên- me urinário produzido, que vai desencadear a contração vesi- cia. Um fator preponderante na história da enurese costu- cal. A quantidade de urina produzida durante o dia é mais ma ser a iniciação social da criança, geralmente associada ou menos constante, sendo influenciada pela ingestão hí- ao começo da vida escolar. Como atualmente as crianças drica. À noite, por ação do hormônio antidiurético (ADH), estão indo cada vez mais cedo para a escola – seja creche, a produção de urina tende a diminuir. A urina é mais con- pré-escola, jardins –, este conhecimento sobre o período centrada durante a noite devido ao aumento da reabsorção da continência e a importância de não antecipá-lo é muito de água pelos túbulos coletores, diminuindo assim o volu- me urinário. Em condições normais, a bexiga deve ser ca- paz de manter-se relaxada, e armazenar a urina produzida *Endereço para correspondência: durante o sono, não sendo geralmente necessário o esvazi- Rua Dr. Miguel Penteado, 1.073 amento vesical. Caso a produção urinária em determinada 13073-180 - Campinas - SP noite ultrapasse o limite da capacidade vesical, é esperado Tel.: (0--19) 242-2488 que o sono seja interrompido, para que a micção ocorra em E-mail: dancona@carlos.net local apropriado. GUIA PRÁTICO DE UROLOGIA 323
  • 298.
    Enurese noturna Classificação A enurese noturna primária é definida como a perda de Mais recentemente, foi proposta a classificação da enu- urina durante o sono em paciente que nunca apresentou perío- rese noturna em três tipos: tipo I, IIa e IIb. Esta classificação é do superior a seis meses de continência. É uma condição co- feita através do monitoramento durante a noite da cistometria mum, e afeta cerca de cinco milhões de crianças nos Estados e da eletroencefalografia. Apesar da dif iculdade de classifi- Unidos. No Brasil, não encontramos estudos sobre o número car os pacientes por este método, ele possibilita uma melhor de enuréticos, mas acredita-se que a distribuição seja seme- compreensão da enurese. lhante. Quando a enurese noturna ocorre juntamente com a A enurese tipo I é a mais freqüente, atingindo 60% dos enurese diurna existe a chance de a criança apresentar instabi- pacientes. Durante o sono ocorre enchimento vesical, os im- lidade vesical em 75% dos casos. pulsos atingem o centro da micção e vão daí para o cérebro, A enurese noturna secundária é a perda de urina durante mas de maneira incompleta, porque existe superficialização o sono em paciente que apresentou período de continência do sono, mas não suficiente para acordar o paciente. superior a seis meses. Aproximadamente 20% dos pacientes A enurese tipo IIa ocorre em 10% dos pacientes. A bexi- são enuréticos noturnos secundários. ga enche, os impulsos atingem o centro da micção e não são Sob o ponto de vista clínico, a enurese não se acompanha retransmitidos para o cérebro. Esse fato é confirmado porque de alterações anatômicas que atinjam o trato urinário, mas do não ocorre alteração do sono. ponto de vista social é muito importante. Crianças enuréti- O tipo IIb caracteriza-se por apresentar contrações in- cas tendem a ser retraídas, têm dificuldade de socialização voluntárias do detrusor somente durante o sono. A cistome- e costumam experimentar diferentes graus de alteração psi- tria é normal durante o dia. Devido às contrações vesicais cológica. freqüentes, não ocorre sensação vesical importante que atin- ja o centro da micção. Esse tipo de enurese ocorre em 30% dos casos. Fisiopatologia A enurese noturna é um sintoma, um sinal e pode ser Diagnóstico causada por uma variedade de fatores. Três fatores são impor- tantes para a continência urinária noturna: A correta investigação de pacientes com enurese noturna deve incluir quatro fatores: • Diminuição da produção noturna de urina. n Uma anamnese estruturada, realizada por profis- sional experiente, com conhecimento atualizado do • Capacidade vesical. problema. Além das perguntas habituais da anamne- se pediátrica, o médico deverá dirigir o questiona- • Capacidade do paciente de acordar durante a noite, caso mento para sintomas que diferenciem a enurese no- haja necessidade de esvaziamento vesical. turna dos outros tipos de disfunção miccional. Esta anamnese dirigida deverá conter: diferenciação en- A alteração de um desses fatores pode levar à enurese tre enurese noturna e mista (diurna e noturna); mui- noturna. É interessante ressaltar que a noctúria, ou o hábito tas vezes a enurese noturna é a única queixa, por de acordar à noite para esvaziar a bexiga, é um sintoma incomodar mais freqüentemente. Não raro, um pa- relativamente comum em adolescentes e pode ser causado ciente refere urgência, ou perda urinária mínima pelos fatores acima em pacientes capazes de acordar. As- durante o dia, que muitas vezes passa despercebida sim, de uma maneira bem simplificada, a diferença entre pela família. Devemos lembrar que geralmente a in- pacientes que apresentam enurese e noctúria seria a capa- continência é vista como um problema, muitas ve- cidade de acordar para efetivar a micção em local apropria- zes passível de punição e com efeitos na auto-esti- do. ma, o que leva o paciente a tentar esconder os sinto- Embora não haja confirmação exata de que existe um mas. A associação de sintomas diurnos, principal- componente genético para a enurese – ainda não foi isola- mente urgência e manobras para tentar evitar a per- do um gene ou código genético específico – não há dúvi- da urinária, geralmente é indicativo de instabilidade das de que existe um aumento na incidência de enurese em vesical e deve ser investigada. crianças cujos pais apresentaram enurese. Trabalhos de- monstram freqüência de 77% de crianças enuréticas quan- n Diferenciação entre enurese primária e secundária. do ambos os pais apresentavam enurese noturna e 44% nas que somente um dos pais apresentava o problema. A n Associação de outros distúrbios como constipação in- incidência de crianças enuréticas sem história familiar é testinal, infecção urinária, ingestão aumentada de lí- de 15%. quidos e alteração no processo miccional. 324 GUIA PRÁTICO DE UROLOGIA
  • 299.
    n Exame físicominucioso - O exame físico de pacientes pacientes tornam-se continentes por ano independentemente com enurese noturna costuma ser normal. No entanto, do tratamento. No entanto, a persistência da enurese noturna é importante buscar alterações que podem estar asso- por muito tempo poderá acarretar problemas psicossociais, ciadas a outras formas de enurese e incontinência uri- como referido anteriormente. Inicialmente, deve-se diminuir nária. Alguns dos achados mais freqüentes, que geral- a ingesta hídrica no jantar e antes de dormir. Atualmente a mente denotam a associação de outra patologia, são: droga de primeira escolha é o hormônio antidiurético. O uso vulvovaginite, alterações da genitália: hipospádia, epis- de antidepressivos tricíclicos está indicado nos casos que não pádia, sinéquia labial, distúrbios neurológicos ou neu- responderam ao hormônio antidiurético. Alguns tratamentos romusculares, sinais sugestivos de disrafismo sacro estão relacionados a modificação de comportamento, como como nevus, hiperpigmentação, tufos pilosos, na re- alarmes e sensores, que apresentam bons resultados mas são gião sacrococcígea. pouco utilizados em nosso meio. O tratamento com anti-coli- nérgicos está indicado nos casos tipo IIb. • A análise laboratorial da urina deve ser sempre fei- Nos casos de insucesso do tratamento inicial, indica-se a ta em todos os pacientes com enurese. A presença realização de estudo urodinâmico, cistouretrografia miccio- de infecção urinária pode auxiliar no diagnóstico nal e ultra-som abdominal. diferencial de outras patologias do trato urinário. Não há, no entanto, nenhuma anormalidade en- Resumo contrada no exame de urina associada a enurese no- turna. Enurese noturna é a perda involuntária de urina durante o sono. Considera-se primária quando não teve controle uri- • A investigação radiológica do trato urinário consiste nário em período menor de seis meses. A história e o exame em realizar raio X de abdome. físico cuidadoso são muito importantes. Os exames consistem em realizar exame de urina e raio X de abdome. A primeira op- Tratamento ção terapêutica é diminuir a ingesta hídrica no jantar e antes de dormir e tratamento com hormônio antidiurético. Em caso de Muitos esquemas terapêuticos foram propostos para o falha, o paciente deverá ser investigado com ultra-som de abdome, tratamento da enurese noturna. Aproximadamente 15% dos cistouretrografia miccional e avaliação urodinâmica. Bibliografia recomendada 1. KOGAN BA. Nocturnal enuresis. In: BASKIN LS, KOGAN BA, DUCKETT JW (eds). Handbook of pediatric urology. Philadelphia, Lippincott-Raven Publishers, 1997; 97-102. 2. LETTGEN B. Differential diagnoses for nocturnal enuresis. Scandinavian Journal of Urology and Nefhrology, 1997; 31:47-9. 3. NORGAARD JP VON GOOL JD, HJÄLMÄS, DJURHUUS JC, HELLSTRÖM L. Standardization and , definitions in lower urinary tract dysfunction in children. Brit J Urol 1998; 80:1-16. 4. SHAH J, LEACH G. Primary nocturnal enuresis. In: Urinary continence. SHAH J, LEACH G (eds). Oxford, Health Press Limited, 1998, 32-5. 5. GREENE DR, FITZP ATRICK JM. Enurese. In: D’ANCONA CAL, RODRIGUES NETTO JR N (eds). Aplicações clínicas da urodinâmica. Campinas, 1995; 195-201. 6. RICKWOOD AMK, FEE LD. Non-neuropathic voiding disorders in children. In: Urodynamics, principles, practice and application. MUNDY, STEPHENSON , WEIN, (eds). New York, Churchill Livingstone, 1994; 389-401. 7. WATANABE H. Nocturnal enuresis. Eur Urol 1998, 33:2-11. GUIA PRÁTICO DE UROLOGIA 325
  • 300.
    Capítulo 56 Malformações Renais Frederico A. de Queiroz e Silva Introdução Figura 1 O desenvolvimento normal dos rins depende de uma re- lação organogênica harmônica entre os brotos ureterais e os blastemas metanefrogênicos. Os brotos formarão todo o siste- ma coletor da urina, desde os ductos intra-renais de terceira Esquema de ordem até os meatos ureterais. Os blastemas darão origem a dicotomização dos ductos todo o sistema que elabora a urina, ou seja, toda a população coletores intra- de néfrons dos rins definitivos. Os parênquimas renais são, renais. portanto, constituídos de elementos originários dos blastemas metanefrogênicos e dos brotos ureterais. Interpretando o fato de haver ureter sem o rim corres- pondente e não haver rim sem o respectivo ureter, admite-se Simultaneamente a esta migração ascendente e ipsilate- que os brotos ureterais são os elementos indutores do desen- ral, os blastemas deverão rodar internamente em direção à volvimento dos blastemas, ou seja, estes não se desenvolvem coluna. Completada esta ascensão helicoidal, os bacinetes que na ausência daqueles. Há provas de que anomalias do desen- estavam nas faces anteriores dos rins primitivos na região pélvi- volvimento dos brotos acarretam malformações dos blaste- ca se posicionam nas faces mediais dos rins definitivos na re- mas correspondentes e indícios de que existe uma relação de gião lombar. Em cada rim identifica-se um pólo superior, ou- reciprocidade entre os dois, isto é, a normalidade de um inter- tro inferior e, entre os mesmos, uma região mesorrenal. Du- feriria na do outro. rante o desenvolvimento, os pólos superiores ficam mais pró- No embrião normal há um par de brotos e de blastemas, ximos entre si, de maneira que os eixos bipolares convergem ambos primitivamente localizados de cada lado da cloaca na para a linha média num ponto que se situa acima dos rins. região pélvica. Os brotos crescem em sentido caudocranial Depois de todos esses eventos, os blastemas primitivos para formar os ureteres e dilatam-se na região lombar para dar terão se transformado em rins definitivos, ou seja, órgãos con- origem aos bacinetes. Ao nível do parênquima, o bacinete tínuos, independentes e que se posicionam nas regiões lomba- dicotomiza-se originando os cálices, e estes, já na intimidade res abaixo das cúpulas diafragmáticas, sendo o direito um pou- do tecido, originam os ductos coletores intra-renais de pri- co mais baixo que o esquerdo. Têm superfície lisa, e cada um meira, segunda e terceira ordem, seqüencialmente (figura 1). exibe forma que lembra um grão de feijão, ou seja, uma face Sabe-se que os ductos coletores intra-renais induzem a dife- convexa e outra côncava, sendo que nesta se identifica uma renciação das áreas dos blastemas adjacentes aos mesmos, fato depressão, o hilo renal, por onde passam vasos, nervos e vias que confere aos rins primitivos um aspecto lobular, transitório. excretoras. As artérias renais têm origem em cada lado da aor- Os blastemas metanefrogênicos são estruturas primitiva- ta lombar, imediatamente abaixo da mesentérica superior, e as mente amorfas, contínuas e contíguas na região pélvica. Inde- veias drenam para a cava inferior. No hilo e no sentido ântero- pendentes, acompanham o desenvolvimento dos brotos urete- rais respectivos. Durante a organogênese os dois blastemas de- verão manter continuidade e independência, migrando superi- ormente da região pélvica primitiva para a lombar definitiva Figura 2 (figura 2). Esquema de Endereço para correspondência: migração dos Rua Joaquim Floriano, 243 - cjs. 41/42 rins da região pélvica para a 04534-010 - São Paulo - SP lombar. Telefax: (0--11) 820-3146 / 829-6071 GUIA PRÁTICO DE UROLOGIA 327 Cap 56 - Mal Renais.pm6 327 13/06/00, 15:16
  • 301.
    posterior se posicionama veia renal, a artéria homônima e o gerado de crescimento, serão hipoplásicos ou hipertróficos res- bacinete. pectivamente. A denominação hipoplasia ainda é usada para Ao corte bivalvo na face convexa, o parênquima renal caracterizar todos os rins congenitamente pequenos. Existe difi- exibe uma camada externa e outra mais interna – a cortical e a culdade em distingui-los daqueles que secundariamente se atro- medular respectivamente. A cortical tem um aspecto homogê- fiaram, ou seja, distinguir a condição congênita da adquirida – neo, enquanto na medular identificam-se estruturas triangula- como, por exemplo, rim contraído conseqüente ao refluxo vesi- res, aspecto monoplanar das pirâmides de Malpighi. Os vérti- coureteral (figura 3). O aspecto macroscópico é enganoso e se ces dessas estruturas piramidais convergem para formar as pa- reserva o termo hipoplasia para os rins primariamente peque- pilas renais, na base das quais se inserem os cálices. Estes, por nos, com menor número de cálices, porém, com menor densi- meio dos seus infundíbulos, comunicam-se com o bacinete, e dade de néfrons ao exame microscópico. Rim pequeno com este, inferiormente com o ureter. poucos cálices ao exame urográfico é apenas bom indício para A camada cortical é formada predominantemente por ele- se suspeitar de hipoplasia, mas só a histopatologia confirmará mentos dos néfrons (glomérulos, túbulos contornados, proxi- a suspeita. Essa malformação pode afetar os rins setorial ou mais e distais) enquanto a medular, pelos ductos coletores in- universalmente, uni ou bilateralmente. tra-renais. Diz-se de forma predominante porque são encon- Na hipertrofia congênita ou na adquirida existe um au- trados elementos corticais na camada medular e medulares na mento volumétrico do parênquima renal, condição que habi- cortical. Esta interpenetração é decorrência das característi- tualmente está associada à agenesia ou hipoplasia do rim con- cas do desenvolvimento dos rins, onde os ductos coletores in- tra-lateral e casos de nefrectomia de um dos rins. Também tra-renais de terceira ordem induzem a diferenciação de áreas conhecida como hipertrofia vicariante ou compensadora, é adjacentes dos blastemas metanefrogênicos, estruturas que mais evidente nas patologias congênitas que nas adquiridas. espacialmente estão em planos diferentes. O rim vicariante é maior que um normal e apresenta diurese As malformações renais serão classificadas em macro e aumentada, fato que pode provocar dilatação das vias excre- microscópicas, lembrando que o somatório de lesões micro toras, particularmente ao exame ultra-sonográfico feito sob pode alterar as características macroscópicas. Por outro lado, regime de sobrecarga hídrica. O aumento de volume do rim e a essas anomalias não são excludentes entre si, ou seja, podem dilatação das vias excretoras não devem ser confundidos com coexistir, serão estudadas em separado apenas por razões di- processos expansivos ou obstrutivos, respectivamente. dáticas. 3. De número Malformações macroscópicas Pode ser para menos ou para mais, agenesia ou rins su- pranumerários respectivamente. A agenesia renal pode ter ori- Serão apresentadas de acordo com a seguinte subdivisão: gem em diferentes fases da organogênese do trato urogenital. Sabendo-se que o broto ureteral se origina do ducto de Wolff, 1. de superfície (rim lobular); a ausência deste, implica a ausência de broto, ou seja, impos- 2. de volume (hipoplasia e hipertrofia renais); sibilidade de indução da diferenciação do blastema correspon- 3. de número (agenesia renal, rim duplo fundido, rim dente. Por outro lado, a normalidade do ducto de Wolff e do supranumerário); broto ureteral são condições necessárias para o perfeito de- 4. de fusão (rim em bolo, ferradura , sigmóide, anular); senvolvimento do blastema, porém não suficientes, pois exis- te a possibilidade de que o blastema seja refratário ao estímu- 5. de migração (ectopia simples, cruzada sem fusão, cru- lo indutor de um broto perfeito. Em outras palavras, a inexis- zada com fusão); tência do ducto de Wolff e/ou do broto ureteral e/ou refratarie- 6. de rotação (reversa, super-rotação). dade do blastema são condições que trarão como conseqüên- 1. De superfície Sabendo-se que os segmentos terminais dos brotos indu- zem a diferenciação de áreas adjacentes dos blastemas, nas Figura 3 fases mais precoces do desenvolvimento os rins primitivos têm superfície irregular que lembra um cacho de uvas (figura 1). Com o crescimento, essa superfície deve regularizar-se de maneira a não deixar vestígios. Se houver uma parada no processo de regularização, o rim, uni ou bilateralmente, exibi- rá um aspecto lobular de grau muito variável – o “rim lobulado” ou “fetal”. Esta anomalia habitualmente não acarreta qualquer repercussão funcional, exceto se for acompanhada de malfor- Hipoplasia do rim esquerdo mações dos néfrons e/ou dos ductos coletores intra-renais. com ectopia lombar. Montagem de peça cirúrgica sobre urografia excretora. 2. De volume Se os rins pararem de crescer, ou tiverem estímulo exa- 328 GUIA PRÁTICO DE UROLOGIA Cap 56 - Mal Renais.pm6 328 13/06/00, 15:16
  • 302.
    fusão”, exibem aspectomuito variável e as malformações re- Figura 4 nais resultantes são identificadas de acordo com algo que se lhes assemelhe. Por exemplo, o rim em bolo é decorrência da fusão maciça e total dos blastemas, resultando em massa renal única com forma discóide (figura 5). Como conseqüência deste tipo de fusão os rins primitivos encontram dificuldade ou im- possibilidade de migrar superiormente e rodar internamente. Estes eventos fazem com que o rim em bolo ocupe a posição pélvica, tenha bacinetes anteriorizados, distribuição calicial aleatória e vascularização bizarra. Suas artérias habitualmen- te têm origem nos segmentos mais inferiores da aorta e/ou dos vasos ilíacos internos e/ou externos, e suas veias drenam para A os vasos ilíacos e/ou veia cava inferior. Se necessárias, as in- tervenções cirúrgicas sobre esses rins são habitualmente deli- cadas e, idealmente devem ser precedidas de avaliação angiográfica. Impõe-se cuidado na indicação de nefrectomias de rins pélvicos, pois podem ser únicos, “em bolo”, onde a vascularização múltipla geralmente inviabiliza a tentativa de revascularização. Esquemas: O rim em ferradura é conseqüência da fusão dos seg- mentos mais inferiores dos blastemas. Como decorrência ha- A - Rim supranumerário. verá desvio do eixo bipolar de cada unidade renal. O ponto de B - Rim duplo fundido. convergência destes eixos se situa na linha média abaixo do nível dos rins e não acima, como seria o normal. O grau de B fusão renal é muito variável, desde uma pequena faixa de tecido fibroso até o parênquima com características nor- mais. O tecido que os une é chamado istmo, e quando este é cia a agenesia renal, uni ou bilateral, esta última, ainda in- parenquimatoso há cálices nessa região. Via de regra os cáli- compatível com sobrevida. O diagnóstico da agenesia pode ser ces situam-se medialmente aos bacinetes respectivos e não suspeitado pelo ultra-som gestacional e, quando bilateral, além lateralmente, como seria o normal. Assim, sempre que se da ausência de rins, o exame deverá identificar oligoidrâmnio encontrar inversão do ponto de convergência dos eixos severo, que compromete o desenvolvimento pulmonar. bipolares e cálices medialmente aos bacinetes, impõe-se o diag- Quando não satisfeita a exigência organogênica da con- nóstico de rim em ferradura (figura 6). tinuidade de cada um dos blastemas metanefrogênicos, resul- É a mais freqüente das anomalias de fusão e o istmo e os tarão parênquimas renais definitivos totalmente independen- vasos anômalos não criam obrigatoriamente dificuldade para tes entre si, os rins supranumerários. São anomalias resultan- uma boa drenagem pieloureteral. tes da fragmentação dos blastemas primitivos e podem ser tó- O rim com fusão dos pólos inferiores também encontra picos, ectópicos e drenar suas secreções para ureteres bífidos dificuldade para migrar superiormente e rodar internamente. ou duplos. Os maiores obstáculos para migração e rotação nessas ano- Em condições normais, de cada ducto de Wolff nasce ape- malias são os tirantes vasculares ilíacos e a artéria mesentéri- nas um broto ureteral, o qual induzirá um único blastema. Na ca inferior. No entanto, tendo os pólos superiores individuali- hipótese de haver dois brotos nascendo do mesmo ducto (mais zados, existe a possibilidade de migração e rotação parciais, raramente três), os quais induzem um blastema que não so- freu fragmentação, a malformação resultante é conhecida como rim duplo fundido o qual não deverá ser confundido com o Figura 5 supranumerário (figura 4). A distinção entre os dois pode ser feita com métodos de imagem e o volume total de qualquer um deles habitualmente equivale ao de um rim normal. 4. De fusão Os blastemas, além de conservarem a continuidade, de- verão manter individualidade, ou seja, independência em re- lação ao outro. Se houver aproximação patológica entre os blastemas, deverá resultar em algum grau de fusão entre os Rim em bolo. mesmos, e comprometimento da forma dos rins definitivos. Essas anomalias são genericamente denominadas “vícios de GUIA PRÁTICO DE UROLOGIA 329 Cap 56 - Mal Renais.pm6 329 13/06/00, 15:16
  • 303.
    distinguir a ectopiasimples daquela condição em que o rim Figura 6 apresenta uma excursão aumentada, a nefroptose. Usando con- traste nas vias excretoras é possível distingui-las, pois na ec- topia simples o ureter é curto e na nefroptose tem comprimen- to normal e fica redundante. As ectopias simples unilaterais são as mais freqüentes, podem evoluir sem sintomas ou cau- sar dor pélvica. Quando os blastemas não obedecem a ipsilateralidade da migração ascendente, ou seja, quando cruzam para o lado opos- to, ocorrem as ectopias renais cruzadas. Se, apesar de estarem do mesmo lado, os blastemas conservam independência, da- A rão origem à ectopia renal cruzada sem fusão. Se existir união entre eles, está configurada ectopia cruzada com fusão (figu- ra 7). Distingui-las, habitualmente, tem interesse acadêmico e requer o uso de métodos de imagem, ultra-som, tomografia, ressonância magnética ou mesmo angiografia. O blastema que Rim em ferradura. migrou para o lado oposto arrasta apenas suas vias excretoras superiores, ou seja, o ureter cruza a linha média e o meato A - Esquema. respectivo está normalmente posicionado na bexiga. Estas B - Aspecto urográfico. anomalias podem ser assintomáticas ou predispor a proble- mas de drenagem. Por razões desconhecidas, o blastema pode ultrapassar o limite superior da migração ascendente – a cúpula diafragmá- tica –, dando origem à ectopia torácica. Nesta condição, uni B ou bilateralmente, parcial ou totalmente, o rim ficará alojado na cavidade do tórax. Na maioria das vezes, o diagnóstico é feito acidentalmente durante uma propedêutica de pulmão/ razões pelas quais o rim em ferradura tende a ocupar uma po- coração ou do trato urinário por métodos de imagem. sição um pouco mais alta que o rim em bolo, ambos mais bai- xos que os rins normais. A separação cirúrgica dos pólos infe- 6. De rotação riores, visando melhora da drenagem pieloureteral, deverá ser Na região pélvica do embrião os bacinetes situam-se an- muito difícil ou impraticável, pois os tirantes vasculares múl- teriormente aos rins primitivos, os quais deverão migrar su- tiplos geralmente inviabilizam a proposta. periormente e rodar internamente em direção à coluna num O rim sigmóide deriva da fusão do segmento inferior de ângulo de aproximadamente noventa graus. Completado este um blastema, que migra ipsilateralmente, com o superior do outro, que migra contralateralmente. A forma resultante da anomalia lembra grosseiramente um S, razão pela qual é cha- Figura 7 mada de sigmóide (figura 7). O rim anular é malformação rara que resulta da fusão dos segmentos mais superiores e inferiores dos blastemas, ou seja, não havendo fusão em nível dos hilos a forma definitiva lem- bra um anel. Em todos os vícios, os rins são ectópicos. Por essa razão, apresentam pedículo vascular bizarro, o que pode representar fator de risco para uma perfeita drenagem pielou- reteral. Este fato contribui para explicar porque, com maior freqüência, os rins com anomalias de fusão estão sujeitos a processos obstrutivos, infecciosos ou litiásicos. 5. De migração Qualquer desvio do padrão de ascenção ipsilateral faz com A que os rins definitivos apresentem algum tipo de vício de mi- gração. Ectopia renal cruzada com Conceitua-se como ectopia simples a condição na qual fusão. os rins primitivos interrompem uni ou bilateralmente o processo de migração ascendente ipsilateral. Desta maneira, os rins defini- A - Esquema. tivos ocuparão posição pélvica ou lombar baixa (figura 8). B - Aspecto urográfico. B Nas radiografias em posição ortostática, às vezes é difícil 330 GUIA PRÁTICO DE UROLOGIA Cap 56 - Mal Renais.pm6 330 13/06/00, 15:16
  • 304.
    conhecê-las, pois podemevoluir para insuficiência renal crô- Figura 8 nica e tratamento cirúrgico pelo transplante. O somatório de malformações microscópicas pode comprometer a superfície e o volume dos rins. A terminologia usada para caracterizar as malformações microscópicas é inprecisa. Com o objetivo de uniformizá-la formou-se um comitê da Academia Americana de Pediatria, que tentou estabelecer critérios menos elásticos para identifi- car aquelas malformações. Sabe-se que muitas dessas anoma- lias microscópicas têm quadro clínico, laboratorial clínico e de imagem sugestivo, mas estabeleceu-se que, para melhor caracterizá-las, há que se recolher informações pessoais, fa- A miliares e também histopatológicas, sem o que seria imprati- cável identificá-las mais adequadamente. Fica aqui a experi- ência e a prudência dos que reconhecem que com alguma fre- qüência o exame histopatológico é questionável, pois sempre envolve algum grau de subjetividade na interpretação. Do que Ectopia renal pélvica à foi dito, deve-se concluir que existem muitas dúvidas a serem direita. desfeitas no estudo destas anomalias. A - Esquema. Do ponto de vista organogênico as malformações micros- B - Aspecto urográfico. cópicas congênitas dos parênquimas renais são conseqüentes B a algum tipo de desarmonia entre o broto ureteral e o blastema metanefrogênico correspondente. Binômio indissociável, vis- to que a normalidade de um, provavelmente, interfere recipro- movimento helicoidal, nas regiões lombares os hilos renais camente na do outro. Atualmente, é aceito que a implantação ficarão posicionados medialmente aos respectivos parênquimas. viciosa do broto ureteral no seu ducto mesonéfrico pode ser Na hipótese de não rodarem da maneira descrita, os rins seus condição necessária e suficiente para gerar anomalias micros- hilos ficarão em posições variáveis genericamente descritas cópicas, tanto dos ductos coletores intra-renais quanto dos né- como vícios de rotação, cujos graus extremos são represen- frons. Constituem patologias de largo espectro, afetam a es- tados pela rotação reversa e a super-rotação. A reversa resul- trutura e podem afetar o tamanho e a forma dos rins. Estas ta da movimentação externa do rim primitivo em relação à malformações microscópicas são genericamente denomina- coluna, ou seja, o hilo ficará lateralmente ao parênquima e das disgenesias. Esta denominação é tão difundida e consa- não medialmente, como seria o normal. Na super-rotação o grada quanto vaga, pois não tem especificidade etimológica blastema roda internamente em direção à coluna mas ultra- nem histopatológica. Para serem melhor caracterizadas e en- passa o limite desta rotação, fazendo com que as estruturas do hilo se posicionem lateralmente ao rim. Tanto numa con- dição quanto na outra, o hilo ficará numa posição lateral ao Figura 9 rim e urograficamente é difícil distingui-las. Haverá que se recorrer a exames que identifiquem o trajeto dos vasos com relação ao parênquima, pois na rotação reversa o pedículo vascular passa na face anterior do rim e, na super-rotação, atrás (figura 9). Esta condição pode ser uni ou bilateral, e distinguir uma da outra tem, habitualmente, interesse apenas acadêmico. A As anomalias de número, fusão, migração e rotação po- dem associar-se aleatoriamente dando origem a malformações complexas que precisam ser individualmente interpretadas. Malformações microscópicas Vícios de rotação. Por conceito são anomalias que afetam basicamente os diversos segmentos dos néfrons e/ou túbulos coletores intra- A - Esquema. renais. Podem comprometer os rins setorial ou universalmen- B - Aspecto urográfico. te, uni ou bilateralmente e causar prejuízo funcional depen- dendo da gravidade e extensão das lesões. Por afetarem estru- turas microscópicas, primariamente não têm interesse cirúrgi- co, pois é impossível corrigi-las, mas o urologista precisa B GUIA PRÁTICO DE UROLOGIA 331 Cap 56 - Mal Renais.pm6 331 13/06/00, 15:16
  • 305.
    tendidas a rigor,as disgenesias devem ser adjetivadas, ainda que para tanto sejam necessárias informações genéticas e/ou Figura 10 histopatológicas complementares. Disgenesia aplástica Conhecida também como aplasia, é um tipo extremo de malformação, cujo diagnóstico é produto da exploração cirúrgica, pois se baseia no exame histopatológico de um tecido amorfo localizado na extremidade do ureter. Neste A tecido não se reconhece qualquer estrutura que lembre tra- to urinário, isto é, não há qualquer evidência de parênqui- ma nem de vias excretoras intra-renais. Se forem encontra- dos segmentos de néfrons ou ductos coletores ainda que vestigiais ou imaturos, esta disgenesia não deve ser carac- terizada como aplástica. Cisto renal simples. Disgenesia hipoplástica A - Esquema. O termo hipoplasia tem sido usado por imagenologistas B - Aspecto operatório. de forma indiscriminada diante de qualquer rim pequeno, não importando saber se a diminuição do volume é primária ou secundaria, ou seja, congênita ou adquirida. Segundo esse co- mitê, esta disgenesia só pode ser diagnosticada mediante o B achado de uma menor densidade de glomérulos normais no parênquima, isto é, esse colegiado considera que só o exame histopatológico caracteriza a doença. Disgenesias císticas Disgenesia displástica não-transmissíveis É reconhecida pela presença de glomérulos e túbulos ima- turos coexistindo com ilhas de tecido cartilaginoso, localiza- Doença multicística das nas camadas corticais dos rins. Se as características Pelo fato de multicístico e policístico terem o mesmo sig- displásticas estiverem associadas a um menor número de né- nificado semântico, embora com etimologias diferentes, du- frons, a disgenesia é adjetivada como hipodisplásica. rante muito tempo e ainda hoje os termos são usados indistin- tamente. Convencionou-se atualmente que o rim multicístico Disgenesias císticas não tem caráter hereditário e o policístico tem, sendo aquele a forma mais freqüente de disgenesia cística da infância (figura Sob a ótica organogênica a conexão entre os túbulos 11). O volume dos cistos é muito variável e a histopatologia contornados distais dos néfrons com os ductos coletores poderá identificar glomérulos e túbulos com aspecto pratica- intra-renais de terceira ordem é habitual, porém não obri- mente normal ou imaturos. gatória. Quando inexiste ou é imperfeita, a urina formada O diagnóstico pré-natal é feito pelo ultra-som e quando não é devidamente coletada e transportada, dando origem bilateral a doença multicística habitualmente se acompanha aos cistos simples ou às disgenesias císticas respectivamente de oligoâmnio severo. A insuficiência pulmonar e renal são (figura 10). Em algumas delas, o caráter cístico é descrito condições que freqüentemente leva ao óbito no período neo- como sendo devido à dilatação de segmentos dos néfrons natal. ou dos ductos coletores intra-renais e não à retenção fecha- O ultra-sonografista tem dificuldade em distinguir um da da urina. rim multicístico de um hidronefrótico, o que é da maior im- Em função da extensão e gravidade das lesões císticas portância para o urologista, pois o tratamento é diferente. A microscópicas, podem alterar-se as características macros- presença de uma lesão cística medial maior, outras periféri- cópicas dos parênquimas renais, assim como a função dos cas menores, comunicações entre elas e parênquima reco- mesmos. As disgenesias císticas já foram classificadas de nhecível sugere mais hidronefrose, embora muito raramente acordo com a época do seu aparecimento, mas pelo fato da alguns cistos dos rins multicísticos possam ter comunicação policística do tipo infantil poder manifestar-se no adulto, e a entre si. do tipo adulto na infância, verificou-se que o critério etário A presença de glomérulos funcionantes, detectada pelos é falho. Tal fato justificou a procura de outro mais próprio, exames radiográficos e/ou radioisotópicos, sugere rim mais aquele da transmissão genética. Com base neste, atualmente hidronefrótico que multicístico. Os ureteres dos rins multicís- as disgenesias císticas são classificadas em não-transmissíveis ticos freqüentemente apresentam problemas de permeabilida- e transmissíveis, com maior interesse urológico e nefrológico de. respectivamente. Com o objetivo de prevenir hipertensão e degeneração 332 GUIA PRÁTICO DE UROLOGIA Cap 56 - Mal Renais.pm6 332 13/06/00, 15:16
  • 306.
    Figura 11 Espongiose medular Os portadores desta patologia, também conhecida como rim esponjoso ou moléstia de Cacchi e Ricci, podem ser as- sintomáticos. Freqüentemente, porém, se apresentam com quei- xa de hematúria silenciosa micro ou macroscópica, raramente com coágulos. O exame das hemácias da urina não identi- fica dismorfismo, ou seja, não passaram pelos glomérulos, vieram dos túbulos coletores. A espongiose medular é mal- formação que predispõe à infecção e microlitíase, razões Rim multicístico pelas quais não é rara a cólica nefrética ou febre. O melhor infantil. exame para diagnosticar a espongiose medular é a urogra- fia nos seus tempos mais precoces e sem compressão. As radiografias reproduzem uma imagem muito sugestiva dita “em pincel” que pode ser identificada em todas as papilas ou apenas em algumas, uni ou bilateralmente. Como diag- nóstico diferencial são lembradas a tuberculose renal e a desses parênquimas disgenéticos já se praticou a nefrectomia necrose papilar do diabete. Quando a espongiose é de grande em casos de doença multicística. Em face da observação de intensidade e afeta um elevado número de papilas a ima- que estas complicações eram raras, e pelo aprimoramento dos gem lembra um cacho de uvas. Este aspecto se confunde métodos propedêuticos de imagem, a nefrectomia hoje é op- com a da nephronophthisis juvenil e a doença cística me- cional. A cirurgia videolaparoscópica pode reviver a nefrecto- dular, mas diferentemente destas, não tem caráter hereditá- mia de rins multicísticos. rio. Nos casos mais típicos, o ultra-som pode sugerir o diag- nóstico. O exame histopatológico caracteristicamente evi- Cisto simples denciará dilatação cística dos ductos coletores intra-renais. Pode ser congênito ou adquirido, único ou múltiplo, uni Um pequeno número de portadores dessa disgenesia císti- ou bilateral. Pelo fato de sua incidência aumentar com a ida- ca evolui para a insuficiência renal crônica, geralmente con- de, há quem os considere uma patologia adquirida (figura10). seqüente a litíase e infecção. O volume dos cistos é muito variável, a identificação dos mesmos é feita com maior freqüência pelo ultra-som, e mais Doença glomerulocística esporádica raramente como massas abdominais palpáveis. Ao ultra-som, Os exames de imagem e a evolução poderão confundi-la são como estruturas anecóides, paredes finas, limites nítidos com a doença policística dominante, mas, diferentemente desta, e forma esferóide. Quando estas características não são explí- não tem caráter familiar e não se acompanha de cistos em ou- citas, são denominados “cistos complexos”. Nestas condições tros órgãos. deve-se recorrer a outros exames de imagem na tentativa de melhor caracterizá-los e excluir a possibilidade de ser uma Doença cística adquirida neoplasia maligna cística. Há casos em que a dúvida persiste, Inicialmente descrita em pacientes renais crônicos em e pode-se recorrer à punção percutânea monitorizada pelo diálise, posteriormente foi também constatada em renais crô- ultra-som para coleta de material e análise, ou exploração ci- nicos não submetidos a tratamento dialítico. O tamanho dos rúrgica. cistos é variável, podem despertar dor lombar ou hematúria e Quando múltiplos e bilaterais, os cistos devem ser dife- sua incidência parece aumentar com a duração da insuficiên- renciados da doença policística investigando-se os anteceden- cia renal e a idade do paciente. tes familiares e pesquisando-se a presença dos mesmos em outros órgãos, como fígado, por exemplo. Desde que não atin- Divertículo pielocalicial jam volumes preocupantes, dor de difícil controle e não re- É uma estrutura cavitária identificada no parênquima e presentem obstáculo à drenagem pieloureteral, os cistos sim- que se comunica com o cálice ou com o bacinete, o divertícu- ples devem ser apenas observados. Se indicada, a terapêutica lo calicial ou cisto pielogênico respectivamente. Uma das cirúrgica consiste na marsupialização do(s) cisto(s), o que teorias para explicá-lo seria a rotura de um cisto renal sim- poderá ser feito pela via aberta ou percutânea. ples nas vias excretoras superiores. Geralmente é assinto- mático, mas pode abrigar cálculos ou predispor a infecção Cisto multilocular de repetição. É lesão mais complexa do que o cisto simples, pois sua parede é mais espessa e seu limite menos nítido, razões pelas Cisto parapiélico quais é imperioso descartar a possibilidade de uma neoplasia São dilatações únicas ou múltiplas que em razão de te- maligna; por exemplo, tumor de Wilms do tipo cístico. Se os rem seu conteúdo rico em linfócitos, a histologia das suas pa- exames imagenológicos de última geração não forem sufici- redes lembra aquela dos vasos linfáticos. Tais cistos seriam entes para se excluir a possibilidade de neoplasia maligna, está devidos à obstrução dos vasos deste sistema, embora cistos indicada a exploração cirúrgica. serosos tenham sido descritos nesta localização. GUIA PRÁTICO DE UROLOGIA 333 Cap 56 - Mal Renais.pm6 333 13/06/00, 15:16
  • 307.
    lui para ainsuficiência renal, pelo que é conhecida também como “doença cística medular urêmica”. Não- transmissíveis Doença glomerulocística familiar Para ser caracterizada como tal, precisa exteriorizar-se Disgenesias em duas gerações, haver comprometimento da função renal e císticas Dominantes as dilatações serem glomerulares. Transmissíveis Recessivas Recessivas Doença policística da criança Tem caráter familiar mas só se manifesta nos indivíduos homozigotos. É tanto mais grave quanto mais precoce for sua manifestação. Os rins podem ser tão grandes que dificultam o trabalho de parto e dependendo do prejuízo da função renal, a Disgenesias císticas transmissíveis doença policística da criança pode acarretar oligoâmnio e hipoplasia pulmonar no feto, condições que podem levar ao Podem ser dominantes ou recessívas. óbito já no período neonatal. Nephronophthisis juvenil Dominantes O quadro clínico, poliúria, polidipsia, e o histopatológi- Doença policística do adulto co são muito semelhantes àqueles da doença cística medular, Caracteristicamente, acomete vários membros de uma fa- mas difere desta por ser geneticamente recessiva e ocorrer entre mília e mais freqüentemente começa a se manifestar ao redor da seis e vinte anos. terceira década, embora possa fazê-lo já na infância. É bilateral, Nefrose congênita tem caráter progressivo e ficará mais evidente com o passar dos Conhecida também como “síndrome nefrótica familiar”, anos. Com freqüência se faz acompanhar de cistos hepáticos e histopatologicamente caracteriza-se pela dilatação dos túbu- microaneurismas das artérias cerebrais do polígono de Willis. A los contornados proximais. Provoca proteinúria maciça, grande forma dominante é a mais freqüente das disgenesias císticas ge- prejuízo no desenvolvimento físico, risco de sépsis e pode levar à neticamente transmissíveis. As complicações são hipertensão, morte dentro dos primeiros dois anos de vida. insuficiência renal ou rotura dos aneurismas cerebrais. Doenças císticas e outras síndromes Doença cística medular As disgenesias císticas geneticamente transmissíveis es- Relativamente rara, costuma manifestar-se ao redor da tão presentes em outras síndromes em que ocorrem malfor- terceira década, com quadro de poliúria e polidipsia. É refra- mações múltiplas, por exemplo, na esclerose tuberosa, na doen- tária ao uso de vasopressina, e a poliúria é conseqüência da ça de von Hippel-Lindau, Meckel, Jeune, Zellweger, Patau, incapacidade de os túbulos reterem sal. Freqüentemente evo- Down e Edwards, entre outras. Bibliografia recomendada 1. BAUER SB, PERLMUTTER AD, RETIK AB. Anomalies of the upper urinary tract. In: Walsh, Retik, Stamey, Vaughan (eds.); 6th ed. WB Saunders Company, Philadelphia, x992; vol. 2 Chapter 34, 1357. 2. GLASSBERG KI, STEPHENS FD, LEBOWITZ RL, BRAREN V, DUCKETT JW, JACOBS EC, KING LR, PERLMUTTER AD. Renal dysgenesis and cystic disease of the kidney: a report of the committee on terminology, nomenclature and classification, section on Urology, American Academy of Pediatrics. J Urol 1987; 138: 85. 3. GLASSBERG KI. Renal dysplasia and cystic disease of the kidney. In: Walsh, Retik, Stamey, Vaughan (eds.); 6th ed., WB Saunders Company, Philadelphia, , 1992, p. 1443. 4. HILL GS. Cystic and dysplastic disease of the kidney: developmental lesions. In: Uropathology. Hill GS; Churchill Livingstone. New York, 1989, p. 81. 5. PATTEN BM. Development of the urogenital system. In: Patten BM. Human embriology. Blakiston Company, Philadelphia, 1946, p.549. 6. TESTUT L. Traité d’anatomie humaine. 6 a ed. Octave Doin et fils. Paris, 1912, p. 395. 7. QUEIROZ E SILVA FA. In: Embriologia urogenital. Organogênese normal e patológica. Sarvier. São Paulo, 1977. 8. QUEIROZ E SILVA FA. Anomalias do desenvolvimento renal. In: Maksoud JG. Cirurgia pediátrica. Revinter. Rio de Janeiro, 1977, 1105-17. 334 GUIA PRÁTICO DE UROLOGIA Cap 56 - Mal Renais.pm6 334 13/06/00, 15:16
  • 308.
    Capítulo 57 Tumor deWilms Wladimir Alfer Jr.* -Sami Arap Tem seu nome derivado do de um cirurgião alemão que Diagnóstico pouco antes de 1900 fez uma revisão de tumores renais em crian- ças. É a neoplasia de trato urinário mais freqüente na infância. A grande maioria das crianças com TW é encaminhada Quando descrito por Wilms, era uma doença praticamente ao pediatra devido a uma “distensão ou massa abdominal”, ou sem prognóstico, sendo a sobrevida (SV) em torno de 20% no a massa abdominal é descoberta em consulta de rotina. Nor- início do século, quando a cirurgia era o único tratamento. malmente as crianças se apresentam em excelente estado ge- Com a descoberta da radiossensibilidade do tumor e com ral, embora freqüentemente com tumores extensos devido ao a evolução das técnicas cirúrgicas, houve uma melhora no prog- crescimento silencioso no retroperitônio. Hipertensão está pre- nóstico, tendo o tratamento desta patologia ganhado grande sente em 25% delas e hematúria macroscópica em 10% a 25%. impulso no f inal da década de 50 com a descoberta da qui- O diagnóstico diferencial deve ser feito principalmente mioterapia, eficaz para o tratamento deste tumor. Hoje em dia, com outras doenças malignas, como neuroblastomas (exame com os resultados obtidos com os grupos cooperativos multi- físico, marcadores tumorais, raio X de esqueleto, aspirado me- disciplinares, destacando-se o “National Wilms Tumor Study dular/liquor), carcinoma renal (apenas exame anatomopatoló- Group” (NWTS) e o grupo europeu Sociedade Internacional gico) ou com massas abdominais benignas, como doenças cís- de Oncologia Pediátrica (SIOP), o tumor de Wilms (TW) exem- ticas renais, hidronefrose, abscesso renal, cistos de mesentério plifica os avanços obtidos no tratamento do câncer infantil, ou até esplenomegalia. Tal diagnóstico é facilitado pela ultra- conseguindo-se maior porcentagem de curas (80% a 85% no sonografia (US) e pela tomografia computadorizada (CT). geral para TW), com redução das complicações associadas ao Os seguintes exames têm papel predominante no diag- tratamento e observadas a longo prazo. nóstico e conduta em casos de crianças com suspeita de Wilms: O TW representa de 6% a 7% de todos os tumores ma- US, CT e radiografia de tórax. lignos na infância. Oitenta por cento dos pacientes com TW são diagnosticados com menos de cinco anos de idade, cer- US - Principal exame para o diagnóstico de Wilms, em ca de 6% têm tumor bilateral ao diagnóstico e aproximada- nosso meio. É exame fácil de ser realizado e de baixo custo. mente 1% desenvolve tumor no rim contralateral após o Pode determinar se uma massa retroperitoneal é renal, conse- tratamento. gue estabelecer a natureza da massa, mostra o rim contralate- ral e, na grande maioria das vezes, mostra se a veia renal e cava Aspectos clínicos inferior estão livres de trombos tumorais, podendo ainda ava- liar a cavidade abdominal. Atualmente é praticamente inevitá- O TW afeta igualmente ambos os sexos, com pico de in- vel fazer um estudo pré-operatório para avaliação de vasos, cidência aos três anos, diminuindo drasticamente após os cin- sendo possível realizar com a ultra-sonografia associada ao co anos. Pode ocorrer em associação com algumas anomalias doppler avaliação bastante adequada quanto à presença de trom- congênitas como aniridia, hemiipertrofia, síndrome de bo em veia renal e cava. Avalia também gânglios retroperitoneais. Beckwith-Wiedemann e síndrome de Denis-Drash. Embora tais associações sejam de baixa incidência, deve-se sempre Raio X de tórax - Outro exame obrigatório, além do US. pesquisar, através de rastreamento, a presença de tumor renal Devem-se realizar radiografias de frente e de perfil para de- em crianças com estas malformações. tecção de metástases pulmonares. A utilização de CT pratica- mente nada acrescenta ao estudo radiológico. Com estes exames podemos ter um diagnóstico preciso e uma avaliação adequada da extensão da doença. *Endereço para correspondência: Rua Dr. Alceu Campos Rodrigues, 247 - cj. 124 CT - Apesar do inconveniente de necessitar sedação em 04544-000 - São Paulo - SP crianças pequenas, é o exame que pode fornecer mais infor- Telefax: (0--11) 820-9096 mações sobre os rins, o retroperitônio e o conteúdo abdomi- E-mail: wladalfer@4web.com.br nal. Apresenta como vantagens sobre o US uma melhor defi- GUIA PRÁTICO DE UROLOGIA 335
  • 309.
    nição de gânglioseventualmente aumentados e uma melhor praestadiamento com conseqüente aumento da terapia, o que definição no caso de suspeita de invasão especialmente quan- contribui para um aumento da morbidade a longo prazo, além do o US é duvidoso quanto a este aspecto. de aumentar a incidência de recidivas abdominais. Finalmente, todo tumor residual e/ou locais de gânglios Histopatologia suspeitos devem ser marcados com clipes metálicos para defi- nição do campo da radioterapia, no caso de ser necessária. É atualmente o mais importante fator prognóstico nos casos de Wilms, sendo de grande importância a definição do Estadiamento tipo histológico. Aqueles que apresentam comportamento mais agressivo são conhecidos como tumores de histologia desfa- Realizada a nefrectomia, teremos o estadiamento com- vorável (HD), ou seja, com presença de anaplasia celular, ten- pleto. do tais pacientes uma chance de recidiva muito maior. n ESTÁDIO I - Doença restrita ao rim, incluindo cáp- sula infiltrada, porém não-ultrapassada. IMPORTÂNCIA DA ANAPLASIA Óbitos (%) Recorrência (%) n ESTÁDIO II - Extensão local do tumor, porém com- pletamente ressecado. Anaplasia presente 47 55 • Tumor ultrapassa cápsula. Anaplasia ausente 5 14 • Disseminação em loja renal. • Biópsia prévia. • Vasos extra-renais (trombo não-aderido à parede do vaso). Outro fator de mau prognóstico é a presença de tumores • Gordura perirrenal. renais hoje considerados não-Wilms, como o sarcoma de cé- lulas claras e o tumor rabdóide. n ESTÁDIO III - Tumor residual confinado ao abdome. O nefroma mesoblástico congênito, tumor inicialmente • Linfonodos. confundido com Wilms, é hoje considerado tumor renal dis- • Disseminação peritoneal. tinto, tendo evolução caracteristicamente benigna, não sendo • Implantes peritoneais. recomendado tratamento com quimioterapia e/ou radiotera- • Tumor não-ressecado completamente. pia. Só existe até a idade de seis meses. • Ruptura antes do ato operatório. • Fígado por contigüidade. Tratamento n ESTÁDIO IV - Metástases hematogênicas. O tratamento para todos os pacientes com Wilms, inde- • Pulmão. pendentemente do estádio, deve ser planejado com o intuito • Fígado. de se conseguir cura. O ponto chave do tratamento é a cirur- • Osso. gia, que inclui não só a retirada operatória do tumor, mas tam- • Cérebro. bém cuidadoso estudo a partir do qual se tem o estadiamento • Linfonodos extra-abdominais. correto da doença e conseqüentemente a melhor opção tera- pêutica para cada caso. n ESTÁDIO V - Tumor bilateral. Cirurgia Quimioterapia e radioterapia Utilizamos rotineiramente a laparotomia transversa. É A quimioterapia é sempre necessária no tratamento de recomendada inicialmente a exploração do rim contralateral. pacientes com Wilms. Sete por cento dos tumores bilaterais do NWTS-4 não foram Resumidamente, o tratamento proposto é o seguinte: diagnosticados no pré-operatório. Qualquer lesão suspeita em rim contralateral deverá sempre ser submetida a biópsia. Caso • ESTÁDIO I - Quimioterapia com duas drogas (Acti- haja trombo tumoral intravenoso, todo esforço deve ser reali- nomicina e Vincristina) por 16 semanas. zado para sua retirada, uma vez que estas crianças têm exce- lente prognóstico. • ESTÁDIO II - Quimioterapia com duas drogas por 26 É essencial a retirada de linfonodos para o correto esta- semanas. diamento da doença, pois disto depende o correto tratamento do paciente, mas uma linfadenectomia regrada não está asso- • ESTÁDIO III - Quimioterapia com três drogas (Acti- ciada a melhor SV. nomicina, Vincristina e Adriamicina) por 12 meses. Ra- Deve-se tentar evitar a ruptura da cápsula tumoral. A SV dioterapia em leito tumoral e áreas com “resíduo tu- pode não ficar comprometida, porém o fato obriga a um su- moral”. 336 GUIA PRÁTICO DE UROLOGIA
  • 310.
    • ESTÁDIO IV- Semelhante ao estádio III, porém com avaliação histológica. Acarreta a necessidade de uso mais radioterapia mais intensiva e tratamento individualiza- intensivo de Adriablastina na SIOP do que no NWTS, numa do para as metástases. época em que se tenta minimizar os efeitos colaterais a longo prazo. Não vemos sentido na utilização de QT pré-operató- OBS: Presença de anaplasia em pacientes não do estádio I ou ria em tumores pequenos, mas ela deve ser utilizada sem- com sarcoma de células claras implica tratamento igual ao do pre que o tumor é considerado irressecável pela equipe ci- estádio IV. rúrgica. As SV globais de 1, 2 e 4 anos para todos os pacientes Nefrectomia parcial - Com base em resultados com tumo- admitidos nos protocolos do GCBTTW (Grupo Cooperativo res bilaterais, tem-se especulado sobre a possibilidade de nefrec- Brasileiro) foram respectivamente 88%, 80% e 73%. tomias parciais. O fato é que pacientes acompanhados por mais de 23 anos não têm alterações significativas de função renal. A Situações especiais viabilidade de se realizarem procedimentos parciais é pequena, como demonstram os poucos estudos realizados: 5% a 16% sem Tumor bilateral - Ocorrem em 4,4% a 6% das crian- uso de QT prévia, e 4,6% a 8,8% com o uso de QT prévia. Tem ças. Enfatizamos hoje a preservação renal bilateral, mesmo sua indicação formal nos tumores bilaterais e eventual em tumo- que seja necessário deixar restos microscópicos ou utiliza- res limitados a um pólo renal, com margens bem delimitadas e ção de várias cirurgias. O primeiro procedimento é sempre sem invasão de sistema pielocalicial ou veia renal. uma biópsia, seguida de QT. Após quatro a seis semanas tenta-se a cirurgia def initiva. Mesmo na presença de restos Quimioterapia em estádio I - Boa SV em pacientes bem microscópicos em margens parece não haver recaída local. selecionados (menos de 24 meses de idade, tumores peque- Temos, no GCBTTW, SV livre de doença de 75% em TW nos). Com QT “mínima” a SV fica em 95%. Seriam necessá- bilaterais. rios 1.600 pacientes para se provar matematicamente que só nefrectomia trará uma SV maior que 95%. Uso de QT pré-operatória - Utilizada rotineiramente na SIOP no intuito de diminuir a possibilidade de ruptura O NWTS 5 tentou não realizar quimioterapia em um sub- tumoral. Tem o inconveniente de poder subestadiar o tu- grupo de pacientes estádio 1 favorável. Esse braço de tratamen- mor, como, por exemplo, negativar gânglios e prejudicar a to foi abandonado devido a um maior número de recaídas. Bibliografia recomendada 1. ALFER W Jr., DE CAMARGO B, ASSUNÇÃO MC. Management of synchronous bilateral Wilms Tumor: Brazilian Wilms tumor study group experience with 14 cases. Journal of Urology 1993; 150: 1456-9. 2. CAMARGO B. Formação de um grupo cooperativo brasileiro para o tratamento do tumor de Wilms. Rev Ass Med Bras 1987; 33: 118-9. 3. DE CAMARGO B, FRANCO LE. A randomized clinical trial of single vs. fractionated dose dactinomycin in the treatment of Wilms’tumor. Results after extended follow-up. Cancer 1994; 73: 3081-6. 4. GUTJAHR P. Progress and controversies in modern treatment of Wilms’ tumors. World J Urol 1995; 13: 209-12. 5. PETRUZZI MJ, GREEN DM. Wilms’ tumor. Pediatric Clinics of North America 1997; 44 (4): 939-52. GUIA PRÁTICO DE UROLOGIA 337
  • 311.
    Capítulo 58 Refluxo Vesicoureteral SamuelDekermacher Conceito Patogênese O refluxo vesicoureteral (RVU) é uma situação de regur- Apesar de existir o RVU também dito estéril, que não gitação na qual a urina ascende da bexiga ao ureter ou à pélvis seria lesivo ao rim (a não ser nos casos de alta pressão vesi- renal. Isto pode ocorrer de uma forma ativa, durante a micção, cal), o RVU pode também acarretar o transporte de urina ou passivamente, durante o seu enchimento. infectada ao trato urinário superior, o que pode permitir à bac- téria (geralmente as cepas P f imbriadas de E. coli) penetrar no parênquima renal e causar pielonefrite. Assim, o RVU é um Epidemiologia fator de risco para pielonefrite. A pielonefrite aguda e a cascata da resposta inflamatória O RVU é diagnosticado geralmente durante a avaliação do organismo podem causar danos irreversíveis ao parênqui- de pacientes com infecção urinária (ITU), mas pode também ma, acarretando lesões focais ou difusas, chamadas na litera- ser diagnosticado durante a avaliação de hipertensão arterial tura inglesa de “cicatrizes”, ou bem melhor definidas como em adolescentes ou adultos jovens, proteinúria e insuficiência nefropatia do refluxo (quadros 1 e 2). Estas lesões renais se renal crônica. correlacionam com o número de episódios de pielonefrites, e A real prevalência de RVU não é bem definida na popu- também com o grau do RVU. Portanto, estas “cicatrizes” po- lação geral, estando estimada em torno de 0,5%-1% da popu- dem ser até evitadas caso se prescreva um tratamento imedia- lação saudável. Porém, cerca de 40% a 50% das crianças com to da pielonefrite com drogas antibióticas injetáveis ou por ITU documentada demonstram RVU, e cerca de 80% delas quimioprofilaxia a longo prazo. terão uma recorrência a partir da primeira infecção, poden- O RVU ainda é uma das maiores causas de doença renal do esta recorrência ser assintomática. A idade média ao terminal com conseqüente necessidade de diálise e transplan- diagnóstico de RVU é em torno de dois a três anos, corres- te renal. O risco destas “cicatrizes” é tão maior quanto mais pondendo à idade do controle esfincteriano e treinamento ve- novos são os pacientes. Se as “cicatrizes” não se apresentam sical. até os quadro ou cinco anos de idade, provavelmente não apa- Aproximadamente 75-80% das crianças com RVU diag- recerão no futuro, mesmo na vigência de ITU. nosticado após episódio de ITU são meninas, provavelmente O trabalho clássico de Ransley e Risdom demonstrou que porque a ITU é mais comum no sexo feminino. o principal problema seria o refluxo intra-renal (RIR). A cau- Cerca de 80% dos RVU suspeitados ainda intra-útero e sa deste RIR seria uma disposição perpendicular, anormal, da confirmados ao nascer são meninos. Sendo assim, a incidên- inserção dos túbulos coletores em algumas papilas, e não a cia em recém-nascidos do sexo masculino é maior e também disposição oblíqua, considerada como a normal (figura 1). mais grave, pois apresentam maior pressão à micção. Após o Desta maneira, assim como a urina da bexiga regurgita pelo primeiro ano de vida, esta proporção se inverte. ureter, no RIR a urina regurgita da pélvis renal para os túbulos O RVU pode ocorrer em 30% a 35% dos irmãos assinto- e, conseqüentemente, para dentro do parênquima renal. Nos máticos e em até 60% dos descendentes. Os pacientes de raça casos de urina contaminada, isto permitiria o acesso direto branca têm significativamente mais RVU do que os da raça das bactérias, com conseqüente pielonefrite, reação inflama- negra. Provavelmente existe alguma base hereditária nesta tória, e retração do parênquima. Esta retração é dita como “ci- análise. catriz” ou nefropatia do refluxo. Estas papilas malformadas estão situadas mais comumente nos pólos renais. O RIR não altera o grau do RVU, porém aumenta a chance de apresentar “cicatrizes” nestas áreas. O RIR é geralmente Endereço para correspondência: observado nos pacientes mais jovens e raramente após os cin- Rua Sorocaba, 477 - apto 1.101 - Botafogo co anos de idade. O RIR ocorre predominantemente nos pólos 22271-110 - Rio de Janeiro - RJ renais, que são drenados por papilas malformadas, côncavas e Tel.: (0--21) 539-2898 chatas, com ductos largos. A parte médio-renal apresenta E-mail: sdeker@openlink.com.br papilas convexas que drenam ductos em ângulo reto. Esta GUIA PRÁTICO DE UROLOGIA 339
  • 312.
    Quadro 1 Quadro 2 morfologia dos ductos protege e impede este acesso direto das podem surgir na ausência do RVU. Porém o RVU ainda é uma bactérias ao parênquima renal. causa predisponente importante a estas “cicatrizes” documen- As “cicatrizes” renais geralmente são devidas à associa- tadas pelo DMSA quando da presença de infecção urinária e, ção RVU + RIR + infecção. O RVU estéril não causa “cicatri- portanto, deve ser considerado. zes” em animais de experimentação nem progressão de anti- gas “cicatrizes”, a não ser que haja algum grau de obstrução Causas associado ou disfunção vesicoesfincteriana, que causem au- A junção vesicoureteral caracteriza-se pela entrada mento da pressão intravesical. oblíqua da porção terminal do ureter na parede vesical, e a Com a utilização do tecnécio-99 marcando o ácido di- cobertura que o urotélio proporciona a esta porção ureteral mercaptossuccínico (DMSA), que é um radiofármaco de fi- intramural cria um mecanismo valvular que impede o re- xação cortical utilizado quer na fase aguda da infecção, quer trocesso da urina ao aumentar a pressão dentro da bexiga. numa fase tardia, o termo nefropatia de refluxo caiu um pou- O RVU pode ocorrer caso se alterem um desses mecanis- co em desuso. Atualmente, é bem reconhecido o fato de que mos, parede vesical, túnel submucoso ou aumento da pres- estas ditas “cicatrizes” renais conseqüentes da pielonefrite são vesical (figura 2). Figura 1 PAPILAS RENAIS Figura 2 MECANISMO ANTI-REFLUXO NORMAL 1-Trajeto submucoso longo 2- Ureter fixo ao trígono 3- Anel de Waldeyer 4- Parede vesical posterior 5- Contração do trígono Simples Composta 6- Oclusão do ureter terminal 7- Peristaltismo ureteral 340 GUIA PRÁTICO DE UROLOGIA
  • 313.
    As causas deRVU podem ser incluídas em uma das três urgência, incontinência, dor no baixo ventre e, eventualmen- categorias a seguir: te, dor lombar. 1- Um túnel submucoso intravesical curto, que acarrete Diagnóstico e avaliação por imagem um efeito valvular deficiente nesta junção vesicoure- Na história é importante pesquisar: teral. Um ureter de comprimento suficiente é com- primido contra o detrussor, durante o enchimento ve- • A freqüência dos episódios de ITU e os sinais e sinto- sical. O comprimento ideal do ureter para um me- mas de pielonefrite e/ou cistites; canismo valvular eficiente deve corresponder a quatro ou cinco vezes o seu diâmetro. Esta catego- • Padrão miccional, quanto à continência, urgência, ria é denominada refluxo primário, motivo deste ca- urge-incontinência, enurese e padrão do jato uriná- pítulo. O refluxo primário é aquele que ocorre na rio; ausência de anormalidade anatômica que possa pre- dispor ao RVU. • Hábitos intestinais (constipação e encoprese). 2- Uma deficiência anatômica na própria junção vesi- No exame físico, deve ser feito a punhopercussão das lojas coureteral como ocorre nos divertículos paraureterais renais, a palpação abdominal para averiguar aumento dos rins (Hutch), nas duplicações completas, ureteroceles, e se a bexiga está distendida. O exame da genitália, do períneo ectopias e nos pacientes com a síndrome “prune belly” e da região sacra não deve faltar. e extrofia de bexiga. Tal situação caracteriza o reflu- xo secundário. As atuais indicações de avaliação de RVU são: 3- Nas descompensações da junção vesicoureteral devi- • Dilatações ureteropélvicas diagnosticadas ainda intra- do a pressões elevadas, como ocorre nos distúrbios útero; do padrão miccional (síndrome de Hinman-Allen), nas bexigas neurogênicas dos disrafismos raquimedulares • Triagem em história familiar ou outras anomalias e nas válvulas de uretra posterior. São também deno- geniturinárias ou anorretais associadas; minados refluxo secundário. • Após infecção urinária documentada. O ureter que reflui também pode derivar de um broto ureteral mal posicionado embriologicamente no ducto de A avaliação inicial do paciente com suspeita de RVU deve Wolff. Se o broto ureteral se forma muito próximo à bexiga, a ser feita com a ultra-sonografia (US) e com a cistouretrografia porção intramural será mais curta, o que favoreceria ao RVU. miccional (CUM). Quanto mais ectópico é o ureter, maior é o grau do RVU e A US do trato superior serve somente como uma avalia- geralmente associa-se à displasia renal. Esse ureter pode cor- ção de base, pois fornece a morfologia dos rins, suas medi- responder a um único sistema, a uma duplicação, ou a uma das e a presença de hidronefrose. A US não apresenta boa ectopia, associados ou não a divertículos paraureterais. sensibilidade para avaliar as “cicatrizes” nem para dimi- nuir a espessura do parênquima, a não ser que este seja muito Sendo assim, as teorias atuais são: acentuada. O diagnóstico inicial de RVU pode ser feito através da n A gravidade do refluxo primário é determinada pelo cistouretrografia miccional radiológica convencional, ou pela local de origem do broto ureteral; cistografia miccional radioisotópica direta ou indireta. O exa- me deve ser feito com o paciente acordado, porém, eventual- n No RVU pode haver um traço hereditário; mente pode ser necessário sedação leve. Este exame deve ser feito com o paciente assintomático e com a urina estéril. Na n Refluxo grave pode estar associado à displasia renal; véspera e logo após o exame, recomenda-se cobertura antibi- ótica, com drogas injetáveis do tipo amicacina, especialmente n Refluxo estéril, sem obstrução, não lesa o rim. nos pacientes de risco, como aqueles que têm grande hidrone- frose, e nos lactentes. Quadro clínico Opta-se, quase sempre, por iniciar pela radiologia con- Nos recém-nascidos e lactentes os sinais e sintomas não vencional, pois este exame inclui uma radiografia simples do são específicos de ITU. Geralmente apresentam febre, irrita- abdome que permite avaliar a coluna lombossacra e o resíduo bilidade, vômitos e, na forma crônica, uma dificuldade em fecal. A CUM radiológica define a anatomia e, portanto, mais ganho ponderal. precisamente a graduação do RVU. Este exame proporciona o Naqueles pacientes maiores, que sabem verbalizar ou já estudo da uretra, principalmente nos meninos. Nas meninas tenham controle esfincteriano, esses sinais e sintomas são mais identifica uma provável dissinergia vesicoesfincteriana pela específicos, como aumento da freqüência urinária, disúria, imagem da uretra em “pião”. GUIA PRÁTICO DE UROLOGIA 341
  • 314.
    Graduamos o RVUpela classificação internacional (fi- gura 3): Figura 3 REFLUXO VESICOURETRAL CLASSIFICAÇÃO INTERNACIONAL I- enchimento parcial do ureter sem dilatação; II - enchimento total de todo o trato urinário, porém sem dilatação (simula uma urograf ia excretora normal); III - cálices dilatados sem alterações dos fórnixes e dis- creta dilatação ureteral; IV - inversão das impressões papilares e dilatação pie- loureteral; V - grande hidronefrose com ureteres tortuosos e mui- to dilatados. Walker, 1987. O controle pós-tratamento pode ser feito pelo mesmo do método. A modificação do protocolo do exame, realizando método ou pela cistografia radioisotópica, quer de uma ma- a cintilografia 16 horas após a administração ao invés de 6 neira direta, pela instilação do material radioisotópico na be- horas de rotina, é uma recomendação recente da Sociedade xiga, ou da maneira indireta. A cistografia radioisotópica in- Americana de Medicina Nuclear. direta é uma complementação do estudo renal dinâmico e é feita pela mensuração da radiação em topografia ureteral, após Tratamento a injeção do material radioativo por via venosa e sua elimina- O objetivo principal do tratamento do RVU é a preven- ção renal total. Ambos os métodos são mais sensíveis do que a ção da ITU e da pielonefrite aguda e conseqüentemente da CUM radiológica convencional e reduzem a exposição das lesão renal progressiva. O tratamento do RVU pode ser clíni- gônadas à radiação ionizante. Porém, não são suficientes para co ou cirúrgico. a graduação inicial do RVU e também não permitem detalhes O tratamento clínico, também chamado médico ou con- anatômicos da uretra, bexiga e trato superior. Utiliza-se tam- servador, se baseia no princípio de que o RVU pode ter uma bém este método para avaliar os irmãos e os descendentes de resolução espontânea, desaparecendo com o passar do tempo pacientes com RVU. devido à maturação trigonal, e de que a morbidade e com- Atualmente utiliza-se pouco a urografia excretora (UE) plicações do RVU podem ser prevenidas, sem cirurgia, neste na investigação do RVU. A UE é de grande valor para definir período. O RVU desaparece espontaneamente em 80% dos a anatomia ureteral, principalmente nos sistemas duplos. As casos nos graus I e II, 40% nos graus III e pouco nos graus retrações cicatriciais demonstradas pela UE são aparentes so- IV e V. mente de um a dois anos após o surto de pielonefrite. O tratamento cirúrgico se baseia no princípio de que se o A cintilografia cortical renal com o tecnécio-99 mar- RVU tem um grande potencial de causar graves lesões ao pa- cando o ácido dimercaptossuccínico (DMSA) é considera- rênquima renal, a sua eliminação precoce minimizaria mais da o “padrão ouro” para o diagnóstico de pielonefrite, pois rapidamente as chances de ocorrerem estes problemas. Pois, permite demonstrar uma redução da captação nas áreas de RVU e pielonefrite podem causar novas “cicatrizes” princi- infecção. O DMSA é considerado o método mais indicado palmente nas crianças com menos de cinco anos. para a avaliação da higidez do parênquima renal por apre- As formas de tratamento são, então, controversas. sentar sensibilidade de 96% e especificidade de 98% na O tratamento clínico ou conservador é feito com: detecção de “cicatrizes” renais. O DMSA, normalmente, assim que alcança os rins, acumula-se no segmento proximal • quimioprofilaxia antimicrobiana prolongada e diária, dos túbulos contornados, isto é, no córtex renal, numa gran- cujo objetivo é alcançar concentrações urinárias para de proporção, em torno de 90% da dose injetada. O restan- conseguir uma urina estéril. Prescreve-se sulfametoxa- te do fármaco sofre filtração glomerular bastante rápida. A zol (10 mg/kg) + trimetropim (2 mg/kg) 1 vez/dia ou “cicatriz” ou atrofia renal demonstrada pelo DMSA evi- nitrofurantoína (1 mg/kg) 1 vez/dia ou cefalexina (25 dencia-se por uma área focal ou difusa de hiporradioativi- mg/kg) 1 a 2 vezes/dia (todas estas drogas estão com dade (o DMSA não se acumula), devido a ausência do pa- um quarto a um terço da dose terapêutica). Quanto tem- rênquima renal viável. po de quimioprofilaxia? Não há dados suficientes na O tempo decorrido entre a administração do DMSA e a literatura médica, mas geralmente pode ser mantida por cintilografia é um fator importante para elevar a sensibilidade até quatro anos; 342 GUIA PRÁTICO DE UROLOGIA
  • 315.
    • intervalos regularespara as micções em torno de seis • pielonefrites intercorrentes, com febre na vigência do vezes ao dia; tratamento conservador (quimioprofilaxia); • evitar a constipação intestinal; • anomalia anatômica fixa na junção ureterovesical, com o ureter se inserindo num divertículo, ureterocele, ou • higiene perineal rigorosa nas meninas; ectopia no colo vesical ou uretra; • alguns pacientes que apresentam infecções intercorren- • RVU moderado ou severo (IV ou V) associado com tes têm distúrbios do padrão miccional, é necessário sistema duplicado; prescrever medicação anti-colinérgica; • pouca cooperação da família; • exames periódicos de urina devem ser feitos a cada dois a três meses, ou quando houver sinais ou sintomas de • novas “cicatrizes” renais apesar da terapêutica ITU; médica; • avaliação por imagem com US e cintilografia com • persistência do RVU moderado ou severo. DMSA a cada 6 a 12 meses e CUM anual; Em ambas as formas de tratamento, esses critérios não • monitorização clínica quanto ao crescimento somático, são os mesmos no grupo europeu, que indica basicamente o função renal e pressão arterial. tratamento cirúrgico quando surgem episódios de infecção com pielonefrite durante a quimioprofilaxia. As indicações do tratamento cirúrgico variam conforme o grau do RVU, idade, sexo, presença de “cicatrizes”, infec- Todos os tratamentos cirúrgicos se baseiam no princípio ções intercorrentes, anormalidades anatômicas e cooperação de criar um túnel submucoso longo, cujo comprimento meça dos pais. quatro a cinco vezes o diâmetro do ureter, preservação meti- Em 1977, Lowell King publicou um trabalho no qual ava- culosa do suprimento sangüíneo ureteral e uma boa exposição liou os resultados do tratamento conservador quanto ao desapa- e mobilização ureteral sem tensão. recimento do RVU, comparando o comprimento do túnel submucoso e o aspecto do óstio ureteral. A conclusão foi que em O sucesso nestes procedimentos deve ser em torno de quatro a dez anos de seguimento, o RVU desaparecia em 50% 95% a 98%. O reimplante ureteral é uma cirurgia com muito dos casos quando o túnel media entre 3 e 5 mm; e somente em bons resultados e poucas complicações. Quando estas exis- 14% quando este túnel media 2 mm ou menos. Quanto à forma tem, as principais são a persistência do refluxo, a obstrução do óstio, 60% dos RVU desapareciam nos normais e 33% nas ureteral e a formação de divertículo A persistência do RVU formas intermediárias. O RVU nunca desaparecia quando o óstio geralmente é devido a um túnel curto ou a problemas não de- se apresentava com a forma de “buraco de golfe”. tectados que causam aumento da pressão intravesical, como a A Academia Americana de Urologia publicou recente- instabilidade vesical ou dissinergia vesicoesfincteriana. As mente um guia sobre RVU, o qual demonstra que ainda exis- causas de obstrução são mais variadas, tais como: dobras no tem variações na abordagem terapêutica, quer para os RVU de neo-hiato ou ao nível da artéria umbilical obliterada, neo-hia- baixo grau, quer para os de alto grau. O guia foi desenvolvido to mais alto, torção, estenose, desvascularização, isquemia e através de uma metanálise. Este estudo visava comparar o tra- túnel apertado. tamento conservador com o tratamento cirúrgico quanto a no- vos surtos de pielonefrite, “cicatrizes” renais, função renal e Com a ênfase nas cirurgias minimamente invasivas, hipertensão arterial. Através desta revisão sobre o assunto na introduziu-se um método extremamente promissor para o literatura, chegou-se à conclusão de que o tratamento cirúrgi- tratamento definitivo do RVU, que é a injeção suburetérica co reduz significativamente o risco de pielonefrite quando com- de substâncias do tipo teflon (pasta de silicone - politetra- parado ao tratamento conservador com doses diárias de anti- fluoroetileno) ou colágeno. O sucesso com este método é biótico profilático. de cerca de 80%, principalmente nos RVU de graus mais baixos. Porém, ainda não está totalmente aprovado pela O tratamento cirúrgico seria indicado fundamentalmente FDA americana (“Food and Drug Administration”), pois nos seguintes casos: o teflon forma granulom, com relatos de migração para os pulmões, cérebro e gânglios. Em relação ao colágeno, a • RVU grau V; crítica é quanto a sua durabilidade incerta, pois pode ser reabsorvido. • RVU grau IV bilateral; O tratamento cirúrgico pode ser classificado em três gru- • RVU grau IV em um paciente com mais de seis anos pos: reimplante ureteral intravesical, extravesical e a combi- de idade; nação de ambos, conforme discriminado a seguir: GUIA PRÁTICO DE UROLOGIA 343
  • 316.
    Figura 4 TÉCNICA DE COHEN Figura 7 TÉCNICAS DE AFILAMENTO URETERAL Hendren Starr Figura 5 TÉCNICA DE POLITANO-LEADBETTER Kalicinsky 1. Técnica intravesical - • Cohen (avanço lateral) (figura 4); • Politano-Leadbetter (entrada do ureter na bexiga por um novo hiato) (figura 5); Figura 6 DETRUSSORORRAFIA • Glenn-Anderson (avanço trigonal); (VARIANTE DA TÉCNICA DE LICH-GREGOIR) • Gil-Vernet (aproxima os óstios na linha média do trígono). 2. Técnica extravesical - • detrussororrafia (nos reimplantes bilaterais, evitar dissecções muito laterais, para não causar retenção urinária) (figura 6); • Lich-Gregoir (semelhante a detrussororrafia, Fixação do ureter porém sem fixar a parte distal do ureter à bexiga). terminal na parede vesical por 3. Técnica intra e extravesical - ancoramento • Paquin. 344 GUIA PRÁTICO DE UROLOGIA
  • 317.
    Os RVU degraus IV e V, cujos ureteres se apresentam Nos recém-nascidos e lactentes jovens com RVU graus extremamente dilatados, são chamados de megaureteres de re- IV e V mesmo estas técnicas não garantem uma execução se- , fluxo. Por serem muito dilatados, não permitem a confecção gura. Deve-se, portanto, recorrer a derivações urinárias tem- de um túnel submucoso com um comprimento seguro, na pro- porárias tipo vesicostomia cutânea ou pielostomia. Nesta mes- porção de quatro a cinco vezes o seu diâmetro. Assim, são ma faixa etária, no menino com RVU, a circuncisão profiláti- incorporadas técnicas cirúrgicas que permitem a diminuição ca deve ser considerada. deste diâmetro ou pelo reimplante de somente um dos urete- A cistoscopia raramente é necessária. Recomenda-se res com uma transureterostomia. eventualmente no momento pré-operatório imediato, pois Basicamente são três as técnicas que diminuem a luz do pode ser útil para avaliar o aspecto da mucosa, trabeculação ureter (figura 7): vesical, confirmar posição, aspecto e número dos óstios ure- terais. 1. Técnica de Hendren – afilamento pela ressecção do As indicações de avaliação urodinâmica são a presença excesso do ureter após moldá-lo com um cateter 8F de história de incontinência e urgência. Os RVU de graus mais ou 10F; altos podem mascarar a medida da complacência vesical. Pacientes com “cicatriz” renal documentada devem fa- 2. Técnica de Kalicinsky – afilamento por plicatura la- zer a mensuração anual da sua pressão arterial, pois têm pre- teral, sem ressecção. O ureter simplesmente é dobra- valência aumentada de hipertensão. Também devem dosar a do; proteinúria, um sinal indireto de lesão renal. Quando as “cicatrizes” são múltiplas e bilaterais, com 3. Técnica de Starr – variante da anterior, porém com níveis elevados da creatinina sérica, os pacientes devem ser plicatura anterior e sutura tipo Lembert. acompanhados também pela equipe de nefrologia. GUIA PRÁTICO DE UROLOGIA 345
  • 318.
    Bibliografia recomendada 1. BAILEY RR.Vesicoureteral reflux in healthy infants and children. In: Hodson J, Kincaid Smith P (eds). Reflux Nephropathy. Masson, New York, 1979. 2. NOE HN. The long term results of prospective sibling reflux screening. J Urol 1992; 148: 1739. 3. NOE HN et al. The transmission of vesicoureteral reflux from parent to child. J Urol 1992; 148: 1869. 4. SKOOG SJ, BELMAN AB. Primary vesicoureteral reflux in the black child. Pediatrics 1991; 87: 538. 5. RANSLEY PG, RISDOM RA. Reflux and renal scarring. Br J Radiol 1978; (suppl 14): 1. 6. BENADOR D et al. Cortical scintigraphy in the evaluation of renal parenchymal changes in children with pyelonephritis. J Pediatr 1994; 124: 17. 7. RUSHTON HG, MAJD M. Dimercaptosuccinic acid renal scintigraphy for the evaluation of pyelonephritis and scarring: a review of experimental and clinic studies. J Urol 1992; 148: 1726. 8. MACKIE GG, AWANG H, STEPHENS FD. The ureteric orifice: the embriologic key to radiologic status of duplex kidneys. J Pediatr Surg 1975; 10: 473. 9. BELMAN AB. Vesicoureteral reflux. In: Rushton HG, Greenfield SP Pediatric urology. The Pediatric , Clinics of North America. W B Saunders Co, Philadelphia, 1997; 44(5): 1175-93. 10. WALKER RD. Vesicoureteral reflux and urinary tract infection in children. In: Adult and pediatric urology. Gillenwater JY, Grayback JT, Howards SS et al. 3rd ed., Mosby Year Book, Chicago, 1996; chapter 2: 48. 11. MANDELL GA, EGGLI DF, GILDAY DL et al. Procedure guideline for renal cortical scintigraphy in children. J Nucl Med 1997; 38: 1644. 12. SKOOG SJ, BELMAN AB, MAJD M. A non-surgical approach to the management of primary vesicoure- teral reflux. J Urol 1987; 138: 941. 13. International Reflux Committee: medical versus surgical treatment of primary vesicoureteral reflux. Pediatrics 1981; 67: 392. 14. TAMMINEN-MOBIUS T, BRUNIER E, EBEL KD et al. Cessation of vesicoureteral reflux for five years in infants and children allocated to medical treatment. J Urol 1992; 148: 1662. 15. KOFF AS, WAGNER TT, JAYANTHI VR. The relationship among dysfunctional elimination syndromes, primary vesicoureteral reflux and urinary tract infections in children. J Urol 1998; 160: 1019. 16. JODAL U, KOSKIMIES O, HANSON E et al. On behalf of the International Reflux Study in Children: infection pattern in children with vesicoureteral reflux randomly allocated to operated or long-term antibiotic prophylaxis. J Urol 1992; 148: 1650. 17. KING LR. Current management of vesicoureteral reflux in infants and children. JCE Urology 1977; 16: 15. 18. ELDER JS et al. Pediatric vesicoureteral reflux guidelines panel summary report on the management of primary vesicoureteral reflux in children. J Urol 1997; 157: 1846. 19. O’DONNELL B, PURI P Endoscopic correction of primary vesicoureteral reflux: results in 94 ureters. . Br Med J 1986; 293: 1404. 20. DEKERMACHER S, VAZ FP. Megaureter obstrutivo. In: Mastroti, RA e De Chiara, NV, Clínica Ci- rúrgica e Urológica em Pediatria. Robe Editorial, São Paulo, 1997; 86: 643-51. 346 GUIA PRÁTICO DE UROLOGIA
  • 319.
    Capítulo 59 Malformações Extróficas Salvador Vilar Correia Lima* Fábio de Oliveira Vilar Introdução a três e gestantes que fizeram uso de progesterona represen- tam um grupo de risco. As primeiras descrições de anomalias extróficas apare- ceram na literatura no final do século XV e na primeira meta- Embriologia e fisiopatologia de do século XVI. Só em 1850 é que se teve notícia do pri- A causa exata que leva à ocorrência das anomalias ex- meiro tratamento cirúrgico para extrofia vesical, que constou tróficas ainda não é bem conhecida até hoje, apesar da exis- da derivação da urina para o colo sigmóide. tência de algumas teorias que tentam explicar tal fenôme- Pouco depois, Ayres relatou uma reconstrução primária no. com sucesso em uma paciente de 28 anos de idade. Coube a Segundo Patton e Barry, haveria um desenvolvimento Trendelenburg no início do século XX a proposta de realizar anormal dos tubérculos genitais que se fundiriam na linha osteotomia ilíaca bilateral com a finalidade de melhorar a média abaixo da membrana cloacal ao invés de acima desta, aproximação dos ossos do púbis e oferecer melhores chances que seria a posição normal. Esta migração cranial da cloaca de continência. A realização de osteotomia como parte da ci- resultaria em instabilidade e rutura da mesma antes que rurgia reconstrutiva da extrofia vesical ainda é controvertida ocorresse o crescimento do mesoderma. A ocorrência de nos dias de hoje. epispádia se daria com o deslocamento do tubérculo geni- A moderna história da cirurgia reconstrutiva da extrofia tal no sentido caudal ao ponto onde o septo urorretal divide vesical na verdade iniciou-se em 1942 com Young, que pro- a cloaca. Um maior deslocamento caudal do tubérculo ge- pôs a reconstrução e a criação de um mecanismo de continên- nital impediria a migração do mesoderma para a linha mé- cia. Modificações propostas por Leadbetter na década de 60 dia e facilitaria o desenvolvimento de extrofia vesical. Extro- trouxeram sensíveis melhoras nos resultados da cirurgia re- fia de cloaca ocorreria com o deslocamento mais caudal dos construtiva dessa anomalia. tubérculos genitais. A melhora significativa dos cuidados perioperatórios, De acordo com Marshall e Muecke, a migração normal incluindo anestesia e terapia intensiva no recém-nascido, fez do mesênquima entre os dois folhetos da membrana cloacal é com que a cirurgia reconstrutiva da extrofia pudesse ser reali- truncada, levando com isso a um espessamento da mesma. A zada nos dias de hoje com segurança a partir das primeiras 24 posterior rotura da membrana cloacal sem o reforço do meso- ou 48 horas após o nascimento. derma resultaria no surgimento de extrofia vesical. Se a rotu- ra da membrana ocorresse antes da descida do septo urorretal, Incidência surgiria a extrofia de cloaca. A extrofia vesical é uma anomalia rara, ocorrendo entre cerca de 20.000 a 40.000 nascimentos, numa relação de 1,5 a Diagnóstico 2,3/1 entre o sexo masculino e feminino. A epispádia como O diagnóstico é feito habitualmente por ocasião do parto anomalia isolada é muito mais rara do que a extrofia, haven- pelo aspecto típico da anomalia. do relatos de até 1 para cada 100.000 nascimentos. O risco de Durante a gestação, a impossibilidade de visualização da anomalias ocorrerem mais de uma vez na mesma família é de bexiga ao ultra-som pode ser um fator indicativo da existência aproximadamente 1%. Nenhum fator de risco está associado da anomalia. à ocorrência das mesmas, mas existem relatos de que mães com idade inferior a 20 anos e número de gestações superior Alterações anatômicas • Sistema musculoesquelético - A grande abertura da *Endereço para correspondência: sínfise pubiana é a principal alteração óssea desta ano- Rua Jener de Souza, 629 malia. A deformidade da pélvis contribui para a redu- 52010-130 - Recife - PE ção de tamanho do pênis bem como para o “andar de Tel.: (0--81) 222-0747 - Fax: (0--81) 222-3222 pato” que é visto na extrofia. Com o passar do tempo, E-mail: salvilar@elogica.com.br os pacientes tendem a ter marcha normal. GUIA PRÁTICO DE UROLOGIA 347 Cap 59 - Malformações.pm6 347 13/06/00, 15:17
  • 320.
    • Cicatriz umbilical- Está situada na porção inferior do tico na cirurgia dessa anomalia. O intestino desepitelizado tem defeito na fáscia e é habitualmente incorporada na re- se mostrado de grande utilidade na construção de um reserva- construção. É necessário criar uma nova cicatriz. tório que tem a propriedade de desenvolver epitélio com as mesmas características do da bexiga e ureter. Atualmente, acon- • Hérnia - Hérnia inguinal está presente em boa parte selha-se que a reconstrução seja feita na primeira semana de dos casos e deve ser corrigida, de preferência durante a vida e preferencialmente nas primeiras 48 horas. Na oportu- reconstrução vesical. nidade deve-se fechar a placa sem a necessidade de criação de mecanismo de continência ou osteotomia. É discutida a ne- • Anomalias anorretais - Às vezes podemos encontrar cessidade de realização de osteotomia, seja dos ilíacos ou dos estenose anorretal que pode requerer dilatação. Prolapso ossos inominados por ocasião da primeira cirurgia, quando retal também pode estar presente e requer tratamento es- esta é realizada após a primeira semana de vida. Há grupos pecífico. Pode ser um indicativo de mau resultado com que recomendam a realização rotineira da osteotomia, enquanto relação à continência urinária após a reconstrução. outros consideram isto desnecessário. A maioria dos cirurgiões envolvidos em programas de • Genitália masculina - A anomalia óssea faz com que reconstrução de extrofia vesical recomenda que a cirurgia seja os corpos cavernosos fiquem separados e o pênis pare- realizada em três etapas. Pacientes do sexo feminino podem ça menor. A curvatura dorsal do pênis é outra caracte- ter todo o problema resolvido em duas etapas. rística do complexo extrofia/epispádia. Os testículos aparentemente sugerem criptorquidia, mas • Primeiro estágio - Nesta fase efetua-se o fechamento habitualmente são apenas móveis. da placa extrófica sem qualquer tentativa de criação de • Genitália feminina - As duas metades do clitóris bífi- mecanismos de continência. Quando feita até 72 horas do, ao serem aproximadas durante a reconstrução, po- após o nascimento, dispensa a realização de osteoto- dem dar ao final um aspecto satisfatório à vulva. A mias. Quando elaborada após o período neonatal, mui- vagina pode ser estenosada e às vezes requer dilatação tos defendem a realização de osteotomias como pri- ou mesmo algum tipo de cirurgia a fim de que possa meiro passo. permitir a drenagem do fluxo menstrual e o ato sexual. O prolapso uterino é um acontecimento esperado na • Segundo estágio - A partir do terceiro ano de vida a vida adulta. reconstrução pode ser completada com a criação de um mecanismo de continência, reimplantação dos ureteres • Sistema urinário - Um grande número de pacientes e criação de um reservatório satisfatório através da uti- apresenta anomalias histológicas importantes da mu- lização de segmentos intestinais. Bexigas de boa capa- cosa vesical. Esses pacientes podem vir a desenvolver cidade dispensam esse tipo de procedimento. A uretra câncer na vida adulta. As anomalias do trato superior deve ser totalmente reconstruída nessa fase. são menos freqüentes, porém o refluxo vesicoureteral está presente na grande maioria dos pacientes que tive- Existem grupos que advogam a reconstrução da epispá- ram a bexiga reconstruída e não realizaram reimplante dia num terceiro estágio, em que os mecanismos de continên- dos ureteres com técnica anti-refluxo. cia poderiam ser reforçados. Nesta etapa se poderia realizar am- pliação vesical caso a bexiga não tenha capacidade suficiente. Tratamento ALGORITMO DO TRATAMENTO DA De acordo com Marshall e Muecke o tratamento da ex- EXTROFIA VESICAL trofia vesical deve tentar atingir cinco objetivos básicos: 1o Estágio 1- Aparência física aceitável. Reconstrução primária nas 2- Permitir atividade sexual adequada. primeiras 48-72 horas de vida 3- Melhorar a dor e a sensibilidade da placa extrófica. 2o Estágio 4- Propiciar continência urinária. Reconstrução do colo vesical, reimplante dos ureteres com 5- Preservar a função renal. ou sem ampliação vesical aos três anos Nos dias de hoje, praticamente todas as formas de extro- 3o Estágio fia são passíveis de reconstrução. Mesmo pequenas placas podem ser consideradas para fechamento primário. A possi- Reconstrução da genitália e uretra distal aos quatro anos. bilidade de utilização de segmentos intestinais durante a re- (Pode ser feita já no segundo estágio) construção ou posterior ampliação vem mudando o prognós- 348 GUIA PRÁTICO DE UROLOGIA Cap 59 - Malformações.pm6 348 13/06/00, 15:17
  • 321.
    Extrofia de cloaca masculino. Pode existir um segmento de intestino isolado so- bre a placa. Esta é uma anomalia muito mais rara do que a extrofia e a epispádia isoladamente. Sua raridade dificulta o estudo do Duplicação da extrofia - Aqui existe uma outra placa ponto de vista etiopatogênico. sobre a bexiga original que pode ser normal ou extrófica. Ha- O intestino encontra-se exposto entre duas metades da bitualmente a bexiga localizada inferiormente tem boa capa- bexiga extrófica e existe prolapso do íleo. Ânus imperfurado cidade e não necessita reconstrução. está sempre associado e o colo pode ser duplicado. Semelhan- te à extrofia existe diastase da sínfise pubiana e o pênis é ha- Problemas associados bitualmente bífido junto com a bolsa escrotal. No sexo femi- nino pode haver duplicidade vaginal e outras anomalias gine- A próstata cológicas, como duplicidade uterina. As anomalias do trato A próstata tem configuração anormal e apesar de ter um urinário podem estar presentes em mais de 60% dos casos. crescimento normal ela não circunda a uretra. As vesículas Anomalias ósseas e de membros inferiores são também bas- seminais são normais. A afirmação de que o crescimento da tante freqüentes. Mais de 50% dos pacientes apresentam me- próstata pode favorecer a continência não tem confirmação ningocele. A presença de onfalocele é quase sempre a regra e científica. pode conter boa parte do intestino e fígado. Muitos pacientes portadores dessa anomalia não conseguem viver o suficiente Desenvolvimento de neoplasia para que possam ser convenientemente tratados, embora re- Cerca de 80% das neoplasias que se desenvolvem em pa- centemente haja relatos de até 90% de sobrevida com recons- cientes que tiveram suas bexigas reconstruídas são adenocar- trução primária. cinomas. Isto pode ser devido à irritação crônica ou aos restos de tecido gastrintestinal adjacente. Pacientes que realizaram Tratamento ureterossigmoidostomia como tratamento primário têm ten- O tratamento inicial é feito no período neonatal e consis- dência a desenvolver adenocarcinoma do colo próximo à área te basicamente na realização de ileostomia cutânea terminal e de implantação dos ureteres. fechamento da placa extrófica. Alguns advogam a realização de osteotomia nessa fase. Como as anomalias genitais são mui- Fertilidade to severas, a maioria dos pacientes necessita ser criada como A fertilidade encontra-se habitualmente bastante preju- do sexo feminino. Um estudo genético é sempre necessário dicada no homem e raros casos de fertilização natural têm nesses casos. Um segundo estágio é feito nos moldes em que sido documentados. Além das dificuldades inerentes à ano- se realiza na extrofia. malia, a ejaculação retrógrada está sempre presente. Com a fertilização assistida, tão popular nos dias de hoje, este já não Variantes de extrofia deverá ser um problema para os pacientes portadores de ex- trofia. A libido e a ereção encontram-se habitualmente preser- Pseudo-extrofia - Nesta forma de extrofia as alterações vadas. Na mulher o coito é possível após uma reconstrução esqueléticas estão presentes, porém a bexiga está coberta e a adequada. O prolapso uterino pode eventualmente ocorrer, e uretra está intacta no sexo feminino. Existe epispádia no sexo o parto cesariano deve ser rotineiramente recomendado. Bibliografia recomendada 1. GEARHART JP, JEFFS RD. Exstrophy of the bladder, epispadias and other bladder anomalies. In: Walsh PC, Retik AB, Stamey TA, Darracott Vaughan E Jr, (eds). Campbell’s Urology. 6th Edition. WB Saunders Co., Vol. 2, 1772-821. 2. GEARHART JP. Bladder and urachal abnormalities. The exstrophy-epispadias complex. In: Kelalis PP, King LR, Belman AB, (eds). Clinical Pediatric Urology. 3rd Edition. WB Saunders Co., Vol. 1, 579- 618. 3. YOUNG HH. An operation for the cure of incontinence associated with epispadias. J Urol 1922; 79: 453. 4. SNYDER HM III. The surgery of bladder exstrophy and epispadias. In: Frank J, Johnston J (eds).: Operative Paediatric Urology. Edinburgh, Churchill Livingstone Inc, 1990; 153-85. 5. LEADBETTER GWJ. Surgical correction of total urinary incontinence. J Urol 1964; 7:1. 6. HURWITZ RS, MANZONI GAM, RANSLEY PG, et al. Cloacal exstrophy: a report of 34 cases. J Urol 1987; 138: 1060. GUIA PRÁTICO DE UROLOGIA 349 Cap 59 - Malformações.pm6 349 13/06/00, 15:17
  • 322.
    Capítulo 60 Hipospádia Décio Streit Introdução Figura 1 Hipospádia é o defeito congênito em que houve um de- senvolvimento incompleto da uretra anterior. O termo deriva do grego e descreve a abertura do meato uretral na face ven- tral do pênis (hipo = inferior e spadon = fenda). Esta malformação apresenta-se em um amplo espectro, dependendo do local da abertura da uretra, que pode ser na glande nos casos mais discretos (figura 1), em toda a extensão da face ventral do pênis e, nos casos mais severos, no escroto (figura 2a) ou no períneo. Nestas duas últimas localizações o escroto encontra-se fendido (figura 2b). As apresentações menos severas são as mais freqüentes. Hipospádia com meato uretral ao nível coronal. Note-se a clivagem ven- Caracteristicamente, o prepúcio não circunda a glande, tral da glande, a inexistência de prepúcio ventral e o excesso de prepú- cio dorsal com rugosidade acentuada. sendo deficiente inferiormente e redundante na face dorsal. Distalmente à abertura do meato uretral, o pênis pode Figura 2a apresentar um encurvamento inferior. Esta curvatura deve-se à existência de um tecido fibroso, distal ao meato uretral, onde não se desenvolveu a uretra. Esta corda fibrosa é chamada de “chordee”. Em até 15% dos casos de hipospádia severa pode haver persistência do utrículo prostático, remanescente do ducto mülleriano. Esta estrutura tem o formato de uma pequena va- gina que se comunica com a uretra posterior. O resíduo de Hipospádia severa. urina no seu interior pode causar infecções urinárias e até for- Face ventral do pênis, com abertura do mea- mação de cálculo, o que pode indicar a remoção cirúrgica des- to uretral ao nível ta estrutura. escrotal. Além do aspecto anormal ou até bizarro da genitália do paciente hipospádico, a curvatura do falo pode dificultar o ato sexual, o sêmen ejaculado com direcionamento anormal di- Figura 3d minui a possibilidade de fecundação e o jato urinário voltado para baixo pode, nos casos severos, exigir que o paciente uri- ne sentado. Estas alterações estéticas e funcionais podem le- var a transtornos psicológicos importantes. Observa-se a inserção alta do escroto bífido. Endereço para correspondência: Centro Clínico da PUC Embriologia Av. Ipiranga, 6.690, cj. 601 A diferenciação sexual e o desenvolvimento da uretra ini- 90610-000 - Porto Alegre - RS ciam-se na oitava semana de gestação e finalizam-se ao redor das Tel.: (0--51) 339-1211/336-2942 - Fax: (0--51) 320-5010 quinze semanas. O tubo uretral é formado pela fusão dos folhetos E-mail:streit@myway.com.br uretrais ao longo da face ventral do pênis. Esta tubularização es- GUIA PRÁTICO DE UROLOGIA 351
  • 323.
    tende-se até aregião coronal. O restante da uretra distal, a glan- congênita, o que pode levar o bebê a choque hipovolêmico por dar, forma-se pela canalização do cordão ectodérmico que cresce perda de sal. Nesta situação, a avaliação citogenética e endo- através da glande, comunicando-se com os folhetos uretrais fu- crinológia do recém-nascido tem urgência. A paciente pode sionados.A tubularização uretral ou a canalização em nível glan- apresentar hérnias inguinais com ovários palpáveis que po- dar incompleta resultam em um pênis hipospádico. Na maior parte dem parecer simular testículos inguinais. dos casos a causa é idiopática e em uma minoria se identificam Em pacientes com hipospádia severa (escrotal ou peri- distúrbios hormonais responsáveis por uma masculinização in- neal) uma avaliação citogenética é aconselhável para afastar completa da genitália ou alterações genéticas. possível anomalia cromossômica associada. Malformações do aparelho urinário são mais freqüen- Incidência tes em pacientes com hipospádia severa e naqueles que têm Malformação freqüente, ocorre em 1 para cada 300 me- outras malformações sistêmicas. Avaliação do aparelho ninos. Uma tendência familiar sugere fatores poligênicos: 8% urinário com ecografia encontra indicação apenas nestes ca- dos pais e 14% dos irmãos de hipospádicos apresentam a mes- sos. Outros exames radiológicos podem ser necessários se a ma malformação. ultra-sonografia identificar alguma anomalia. Classificação Tratamento Classificam-se as hipospádias pela localização do meato uretral (figura 3). É importante para anotações em Idade prontuário a escolha da técnica cirúrgica e avaliação dos O período ideal para a correção cirúrgica é entre os 6 e resultados. Quando utilizada no pré-operatório é impor- 12 meses ou após os quatro anos de idade. Estes números jus- tante anotar a severidade da curvatura ventral (“chordee” tificam-se por: inexistente, discreto, moderado, importante ou severo). Quando removido o “chordee” e retificado o pênis, o mea- n Os níveis de testosterona encontram-se mais elevados to pode ficar em posição mais proximal, o que muda a sua até os seis meses de vida, o que induz a um crescimento classificação. Para avaliação dos resultados das diversas peniano que vem a facilitar tecnicamente a cirurgia. Após técnicas para correção de hipospádia se classifica após a os seis meses, os níveis de testosterona permanecem mí- retif icação peniana. nimos até a puberdade e só então o pênis volta a retomar um desenvolvimento acelerado. Anomalias associadas Criptorquidia e hérnia inguinal são as anomalias mais n A imaturidade pulmonar até os seis meses aumenta o comumente encontradas em pacientes com hipospádia. risco da anestesia. Em qualquer grau de hipospádia, quando presente criptorquidia uni ou bilateral, deve-se excluir a possibili- n Entre os 18 meses e 4 anos de idade a cirurgia peniana dade de tratar-se de um caso de intersexo, e uma avaliação pode levar ao complexo de castração. citogenética e endocrinológica faz-se necessária. Quando os testículos forem impalpáveis, pode tratar- n O manejo do paciente com relação aos cuidados pós-ope- se de genitália ambígua conseqüente à hiperplasia adrenal ratórios entre um ano e quatro anos é mais complexo. Até um ano o paciente parece não inteirar-se do trauma a que foi submetido. De 1 ano a 18 meses já se movimenta mui- Figura 3 CLASSIFICAÇÃO DAS HIPOSPÁDIAS to e dificulta a realização de curativos e cuidados com sonda. Entre 18 meses e 4 anos, vivencia conscientemen- te o processo e não o entende, rebelando-se. Após os qua- tro anos, entende a necessidade do procedimento e torna- se cooperativo. No entanto, tecnicamente, a cirurgia antes dos 12 meses Médio-peniano de idade exige especialização, muita experiência e assiduidade na correção da patologia pelo cirurgião. Faz-se necessário o Peniana proximal ou uso de magnificação ótica e material cirúrgico especializado, peno-escrotal além de estrutura hospitalar adequada. Não se dispondo dos requisitos acima, pode ser aconselhável postergar a correção para após os quatro anos de idade. Preparo pré-operatório da genitália Os resultados cirúrgicos estão diretamente relaciona- Classificação das hipospádias conforme a localização do meato uretral. dos às condições técnicas do caso. Para melhorar estas condi- 352 GUIA PRÁTICO DE UROLOGIA
  • 324.
    ções, pode serutilizado estímulo hormonal com o objetivo de ções marcadamente maior e todas as formas de profilaxia de- aumentar o pênis, a espessura e vascularização da pele e do vem ser meticulosamente utilizadas: lavagem cuidadosa com tecido subcutâneo. O metabolismo acelerado deve diminuir a degermante algumas horas antes do procedimento e a tricoto- incidência de infecções, acelerar a cicatrização e a absorção mia realizada na mesa cirúrgica ao repetir a lavagem. Antibió- dos fios de sutura. tico é administrado algumas horas antes. A administração de testosterona ou estímulo a sua sínte- se são recomendadas nas seguintes formas: Técnicas cirúrgicas Foge ao objetivo deste capítulo a descrição detalhada de n Testosterona sistêmica técnicas para correção dos diversos graus de hipospádia. Das Utiliza-se 2 mg/kg/dose de testosterona “depot” intra- mais de 300 técnicas descritas, o autor escolheu mostrar ape- muscular em 2 doses, aos 40 e 20 dias antes da cirur- nas três freqüentemente utilizadas em seu repertório pessoal. gia. Tem como vantagem o fato de as doses serem per- Elas demonstram alternativas de reconstrução mas não preen- feitamente controladas. A desvantagem é que são inje- chem os requisitos para corrigir todas as variadas apresenta- ções doloridas. ções da patologia. O leitor interessado deve buscar descrições n Gonadotrofina coriônica detalhadas de técnicas em artigos específicos. Administram-se 50 Unidades Internacionais/kg/dose, O objetivo da correção cirúrgica é, em um só procedi- num intervalo de 3 em 3 dias, 10 doses, programando o mento, realizar: seu término para as vésperas da cirurgia. O autor pre- fere esta forma de estímulo quando o paciente apre- • Ortofaloplastia: é a retificação do pênis quando pos- senta criptorquidia associada, porque pode promover a sui curvatura ventral. Esta retificação pode ser obtida cura ou melhorar as condições técnicas para a correção com a retirada do “chordee” (figura 6) e/ou com a di- desta patologia. minuição do comprimento da face dorsal ou aumento ventral do pênis. A avaliação adequada do grau de cur- n Testosterona tópica vatura nem sempre é viável no consultório e em geral Pomada de testosterona a 5% preparada em farmácia os pais não fornecem informação suficiente neste sen- de manipulação é aplicada no pênis 1 vez/dia, ao dei- tido. Por isso, durante a cirurgia utiliza-se o teste de tar, nos 25 dias que precedem a cirurgia. É a forma Gittes (figura 4), que consiste em colocar um garrote menos traumática e mais fácil de ser administrada. A na base do pênis e injetar soro fisiológico em um cor- dose absorvida não é rigorosamente controlada. Além po cavernoso ou na glande até obter-se a ereção. O pro- da utilização de uma das fórmulas acima, o autor ad- cedimento pode ser repetido após a remoção do ministra uma dose de testosterona “depot” de 2 mg/kg “chordee” para comprovar ou não a retificação obtida. intramuscular no transoperatório. Quando a exérese de todo o tecido fibrótico da face ventral do pênis (“chordee”) é efetuada e tal procedi- Correção cirúrgica mento não é suficiente para obter um falo retificado, podem-se realizar na túnica albugínea dos corpos ca- Anestesia vernosos incisões longitudinais diametralmente opos- Normalmente utiliza-se anestesia geral superficial e o tas ao ponto de maior curvatura, lateralmente ao feixe bloqueio doloroso se faz por anestesia caudal. Desta vasculonervoso, e unir as extremidades destas incisões forma diminui-se o sangramento transoperatório e os com pontos que as tornam transversais (figura 7). Esta paraefeitos da anestesia geral. plicatura com discreto encurtamento dorsal em geral é suficiente para obter-se a retificação adequada. Em Profilaxia de infecções Não existe um consenso quanto a necessidade e tem- po de antibioticoterapia profilática nos pacientes pré- púberes. O esquema mais utilizado é cefalosporina com início imediatamente após a indução anestésica Figura 4 e mantido por sete dias. Quando utilizada sonda ve- sical além deste período, associação de sulfameto- xazol-trimetoprim pode ser mantida até dois dias após a sua remoção como profilaxia a infecções uri- Teste de Gittes. É provocada uma nárias. ereção artificial aplicando-se um garrote na base do pênis e injetando-se soro fisiológico em Lavagem exaustiva da genitália com degermante deve ser um corpo cavernoso. Observe-se feita manualmente após a indução anestésica. Aderência bala- a curvatura ventral do pênis, noprepucial, se ainda presente, deve ser desfeita e todo o es- ainda persistente após a exérese megma removido. do tecido fibroso ventral (“chordee”). Pacientes pós-púberes apresentam um índice de infec- GUIA PRÁTICO DE UROLOGIA 353
  • 325.
    raras instâncias podeser necessário adicionalmente Figura 5 alongamento ventral do pênis com incisão (ou incisões) transversa ampla da túnica albugínea dos corpos ca- vernosos, recobrindo a área cruenta com enxerto em Curvatura elipse de túnica vaginal testicular ou derme retirada da ventral do região inguinal. pênis causada por tecido • Uretroplastia: construir o segmento de uretra inexis- fibroso distal ao meato tente que alcance o ápice da glande. Existem múltiplas uretral. alternativas técnicas. O meato pode ser simplesmente avançado até em hipospádias distais (f igura 9). O tubo de uretra pode ser criado unindo-se dois “flaps” de pele (figuras 10 e 11) ou adicionando retalho ou enxerto à placa uretral (“onlay”), confeccionado com mucosa ou Figura 6 pele do prepúcio dorsal ou, em casos de cirurgias pré- vias, com enxerto de mucosa bucal. Princípio elemen- tar e importante para evitar a formação de trajeto fistu- O desenho ilustra o loso entre a neo-uretra e a pele é o recobrimento da tecido fibroso uretra com tecido subcutâneo do prepúcio dorsal ou (“chordee”) com a túnica vaginal de um dos testículos, com pedí- visualizado após a culo vascularizado. dissecção e retração do prepúcio, que deve ser removido para • Meatoplastia: o meato posicionado no centro da glan- obter-se a retificação de, com forma de fenda (figura 8). peniana adequada. • Glanduloplastia: reconfigurar a glande para que ad- quira formato cônico normal, eliminando-se a cliva- gem ventral (figura 8). Figura 7 • Plástica escrotal: quando presente bifidez escrotal, o Incisões verticais com os escroto deve ser rebaixado, aumentando visualmente o pontos que aproximam as suas extremidades. As pênis e desfazendo a forma que lembra uma genitália incisões são paralelas, ambígua. laterais ao feixe vasculonervoso e opostas • Plástica peniana: recobrir o pênis com a pele de for- ao ponto de maior curvatura ventral. O ma que permita o resultado estético mais adequado, encurtamento da superfície recobrindo a neo-uretra com tecidos viáveis, evitando- dorsal promove a se a formação de fístulas. retificação peniana. Nas hipospádias severas, quando o pênis é pequeno, a pele não-abundante e de pouca espessura (apesar do estímulo Figura 8 hormonal), pode ser mais prudente utilizar técnica de corre- ção em dois tempos (técnica de Tiersch-Duplay). O resultado estético ideal deve ser semelhante ao de um pênis circuncisado, e a uretra ser funcionalmente adequada. Tratando-se de reconstruções cirúrgicas elaboradas e de- licadas, é imprescindível a disposição de material cirúrgico adequado. Utilizam-se pinças de microcirurgia que permitam o manuseio dos tecidos, com mínimo traumatismo aos mes- Aspecto pós-operatório mos. Maceração da pele com pinças e conseqüente epidermó- de correção de hipospádia demonstra o lise deve ser evitada na profilaxia das fístulas. Para tal, os te- novo meato com formato cidos devem ser de preferência tracionados com fios de repa- de fenda (meatoplastia) ro. O auxiliar deve umidificar constantemente os tecidos com e a glande com o soro fisiológico morno. A hemostasia, por causar necrose te- formato cônico normal obtido pela cidual, deve ser limitada aos vasos maiores utilizando-se sem- glanduloplastia. pre o cautério bipolar. A principal causa de infecção e deis- cência tecidual é seu manuseio inadequado. 354 GUIA PRÁTICO DE UROLOGIA
  • 326.
    Figura 9 TÉCNICA DE REPOSICIONAMENTO Figura 10 TÉCNICA DE BARCAT DO MEATO URETRAL E GLANDULOPLASTIA* A- O retângulo, tendo como ponto A- mediano o meato uretral, uma vez As linhas pontilhadas demonstram a incisado, formará dois “flaps” que, circuncisão coronal, incisão em unidos, formarão a neo-uretra. torno do meato uretral e incisão de clivagem da glande, distalmente ao meato. B- Confeccionados os dois “flaps” com o meato uretral no centro, e clivada B- amplamente a glande para abrigar a A glande encontra-se amplamente neo-uretra no seu interior. clivada. C- C- O “flap” distal tem sua extremidade Pontos separados, circulares, com fio suturada à glande, formando metade PDS 6-0, tracionam o meato à sua do meato uretral. nova posição. D- Pontos no tecido esponjoso D- aproximam os bordos da glande. O Duas linhas laterais de sutura epitélio que recobria a clivagem da contínua unem os dois “flaps”, face ventral da glande foi removido, criando o tudo de neo-uretra, que é permitindo a aproximação de tecido coberto pela glande aproximada na glandar com glandar linha média. (glanduloplastia). E- E- Linhas de sutura após a Linhas de sutura após a construção meatoplastia, glanduloplastia e da neo-uretra, meatoplastia, plástica peniana. glanduloplastia e plástica peniana. * Idealizada pelo autor do capítulo Cuidados no o paciente da umidade da urina, e a externa absorve a urina pós-operatório imediato drenada pela sonda. Em reconstruções complexas, principal- A drenagem da urina pode ser facilitada para evitar o seu mente quando se opta por enxertos livres para a confecção da extravasamento para o interior dos tecidos cruentos e para di- neo-uretra, a melhor opção pode ser uma drenagem por cis- minuir o desconforto das micções. Pode-se utilizar um peque- tostomia suprapúbica. no segmento de sonda, um pouco maior que a extensão da O curativo deve ser o menos compressivo possível para uretra construída, no seu interior, presa por pontos ao meato evitar isquemia tecidual. O edema natural favorece uma ade- uretral para facilitar o fluxo da urina. Outra alternativa, em quada coaptação dos tecidos. O autor utiliza somente uma pacientes que ainda utilizam fraldas, é uma sonda de silicone pomada com fibrinolítico e antibiótico aplicada várias vezes multiperfurada na porção localizada no interior da bexiga, fixa ao dia para manter tecidos limpos. Justifica-se curativo com por pontos no meato uretral e que fica drenando em um siste- compressão suave por 48 horas apenas quando o cirurgião prevê ma de dupla fralda descartável, isto é, a fralda interior protege a possibilidade de sangramento. GUIA PRÁTICO DE UROLOGIA 355
  • 327.
    Complicações Figura 11 TÉCNICA DE KOYANAGY As complicações mais comuns são as fístulas uretrocutâ- neas e a estenose da uretra. Os estreitamentos do calibre ure- A- tral, em geral, ocorrem na transição entre a uretra nativa e a Após a circuncisão subcoronal, neo-uretra ou no meato uretral. As fístulas ocorrem entre 2% dissecção do prepúcio até a base do e 30%, dependendo da extensão da neo-uretra e a técnica uti- pênis, exérese do “chordee” e lizada. A correção das fístulas deve ser preferencialmente pos- retificação peniana, desenham-se dois “flaps” de pele distais ao meato tergada para os seis meses após a cirurgia inicial, quando já uretral. aconteceu a estabilização de todo o processo cicatricial, com neovascularização dos tecidos. Nota do autor B- É preciso reiterar que o presente capítulo fornece o Os dois “flaps” isolados. embasamento necessário para a avaliação e preparo pré- operatório, bem como os cuidados no trans e pós-operató- rio dos pacientes com hipospádia. Foge aos objetivos da publicação o detalhamento das múltiplas alternativas téc- nicas disponíveis para a sua correção. A descrição de mais de 300 técnicas para a correção C- das hipospádias em suas variadas formas de apresentação Após a clivagem ampla da glande, demonstra a constante busca de alternativas ideais, com os “flaps” são unidos por sutura na resultados funcionais e estéticos adequados e com índices linha média e suturados à glande. aceitáveis de complicações. O domínio da cirurgia recons- trutiva da hipospádia é um dos exercícios técnicos mais especializados dentro da Urologia. Aliás, recentemente foi cunhado o termo “hipospadiologista” para denominar aquele que se dedica intensamente a esta área. D- A sutura dos bordos laterais tubulariza a neo-uretra. E- Após a cobertura da neo-uretra com tecido subcutâneo de prepúcio dorsal ou com túnica vaginal de um testículo para evitar a formação de fístulas, procede-se à plástica do pênis. Bibliografia recomendada 1. DAVID RR. In: Gonzales ET, Bauer SB. Pediatric urology practice. Philadelphia, 1999; 487-98. 2. DUCKETT JW In: Walsh PC, Retik AB, Vaughan ED Jr., Wein AJ. Campbell’s Urology. 7th ed., . Philadelphia, 1998; 2093-119. 3. ERLICH A. Reconstructive and plastic surgery of the external genitalia: adult and pediatric. Philadelphia, 1999. 4. KEATING MA, DUCKETT JW. In: Whitfield HN, Hendry WF Kirby RS, Duckett JW. Textbook of , genitourinary surgery. 2nd ed. Oxford, 1998; 319-36. 5. KING LR. Urologic surgery in infants and children. Philadelphia, 1998; 194-208. 6. RETIK AB, BAUER SB, MANDELL J et al. Management of severe hypospadias with a 2 stage repair. J Urol 1994; 152: 749-51. 356 GUIA PRÁTICO DE UROLOGIA
  • 328.
    Capítulo 61 Criptorquidia Amilcar MartinsGiron Introdução tante alterada após o segundo ano de vida, com redução im- portante do número de células germinativas. No testículo nor- A criptorquidia deve ser considerada doença e não ano- mal, o número de espermatogônias cresce de 50 a 100 células malia congênita sendo que está entre as mais comuns nos me- germinativas por 50 túbulos após o nascimento, aumentando ninos. A palavra é de origem grega e significa “testículo ocul- com a idade sob a ação do hormônio luteinizante (LH) e hor- to” e, desse modo, criptorquidia se refere a qualquer testículo mônio folículo-estimulante (FSH); na criptorquidia isso não que ocupa posição extra-escrotal. Assim sendo, a patologia acontece e as espermatogônias permanecem baixas. No final envolve a falha da descida de uma ou de ambas as gônadas e do segundo ano, 38% dos pacientes perdem completamente epidídimo para bolsas testiculares. Dentre os conhecimentos suas células germinativas. As alterações testiculares na crip- atuais, é fato que o tratamento precoce (um a dois anos de torquidia estão relacionadas com fertilidade futura; dados de idade) da criptorquidia é superior quando comparado ao efe- literatura demonstraram que ocorre declínio progressivo da tuado em idade maior e que os avanços tecnológicos fertilidade correlacionado com a idade do paciente quando (laparoscopia) trouxeram significativas mudanças no diagnós- efetuado o tratamento (tabela 1). tico e no tratamento cirúrgico. Tabela 1 Etiologia IDADE DOTRATAMENTO DA CRIPTORQUIDIA VERSUS FERTILIDADE ESPERADA Fisiologicamente, a descida testicular começa na 12a se- mana gestacional e na 17a semana alcança o anel inguinal in- Idade (anos) Fertilidade terno, completando a migração transabdominal; na fase se- 2 90% guinte, de migração transinguinal, o testículo alcança o escro- to à custa do gubernaculum testis e processo vaginal. 3–4 50% A etiologia da criptorquidia pode estar relacionada a fa- 8 40% tores anatômicos, hormonais ou malformações associadas a síndromes com aberrações cromossômicas; a maioria dos pa- 9 – 12 30% cientes apresentam vasos espermáticos curtos ou persistên- 13 15% cias do conduto peritôneo-vaginal como causa de não-descida testicular. Experimentalmente, a descida testicular é influen- ciada pela ação hormonal; nos meninos com distúrbios na pro- Estima-se que pacientes com criptorquidia têm 10% a dução de gonadotrofinas (LH-RH, LH, FSH) ou na síntese de mais de risco de desenvolver tumor quando comparados com andrógenos (testosterona), os testículos comumente são crip- pacientes normais. A localização do testículo também afeta a torquídicos (síndrome de Kallmann, Prader-Willi, Noonan, transformação maligna; testículos intra-abdominais têm fator Prune Belly, entre outras). Existe diferença de dois a três graus de risco seis vezes maior para o desenvolvimento de tumores de temperatura entre o escroto e abdome, sendo necessária a que testículos intracanaliculares. Seminoma corresponde a descida testicular até a bolsa para que o esperma seja fértil; os 60% dos tumores; não há segurança de que a orquipexia pre- dois maiores problemas relacionados à não-descida são infer- vina o tumor, e o intervalo entre orquipexia e eventual desen- tilidade e risco aumentado de seminoma in situ. volvimento de tumor é de 10 a 20 anos. Seguramente, a análi- A histologia do testículo criptorquídico se apresenta bas- se dos dados sugere que crianças com criptorquidia devem ser tratadas a partir dos seis meses até dois anos de idade, período crítico antes da deterioração histológica. Endereço para correspondência: A incidência nos recém-nascidos varia de 3% a 4% e é in- Rua Barata Ribeiro, 380 - conj. 93 versamente proporcional à idade gestacional; os prematuros apre- 01308-080 - São Paulo - SP sentam de três a seis vezes mais criptorquidismo que os nascidos Telefax.: (0--11) 214-0883 a termo. Portanto, é de se esperar que descida espontânea ocorra E-mail: amgiron@zipmail.com.br nas primeiras semanas de vida, diminuindo a incidência para 0,8% GUIA PRÁTICO DE UROLOGIA 357
  • 329.
    a 1%, queé a mesma incidência na puberdade e nos adultos. Em fia; entretanto, esses métodos são imprecisos e o único meio meninos maiores, com quatro a cinco anos, a incidência chega a propedêutico de localizar e diagnosticar o testículo não-pal- 10% e reflete certamente as situações de testículos retráteis. Na pável é a laparoscopia. literatura, existem relatos que sinalizam tendência familiar para a O método permite a localização do testículo e, quando criptorquidia: ocorrência em três gerações, gemelares e famílias este está ausente, evita grandes incisões e dissecções à sua com criptorquidia em seis irmãos. procura. A visualização dos vasos espermáticos e canal defe- rente entrando no anel inguinal interno, por si, direciona o Diagnóstico nível da incisão cirúrgica. Normalmente o testículo é visível e palpável na base da Na suposição de que ambos os testículos não são palpá- bolsa escrotal, na posição supina ou deitada, sem qualquer veis, deve ser feito diagnóstico diferencial entre criptorquidia manobra; fora isso, o testículo é criptorquídico. bilateral intra-abdominal e anorquia. Utiliza-se o teste com A criptorquidia pode ser uni ou bilateral e a posição dos HCG (Profasi, Pregnyl); inicialmente LH, FSH e testosterona testículos segue a classificação baseada na avaliação clínica são dosados no sangue e depois administra-se 1.000 U de HCG (tabela 2). intramuscular a cada quatro dias, num total de 4.000 U; as dosagens hormonais são repetidas e a resposta positiva ao es- Tabela 2 tímulo hormonal indica a presença de testículos. Caso contrá- rio, quando a testosterona não se altera, indicando ausência de CLASSIFICAÇÃO DA testículo, a cirurgia é desnecessária. CRIPTORQUIDIA Tratamento Testículo palpável Testículo não-palpável O tratamento da criptorquidia objetiva: Retrátil Intracanicular • preservar o potencial da fertilidade; Ectópico Intra-abdominal • reduzir risco de malignização; Supra-escrotal Ausente • prevenir torção, que ocorre mais freqüentemente na criptorquidia; Intracanicular • tratar anomalias associadas (hérnias); • prevenção de distúrbios psicológicos. • Testículo retrátil - Ocorre por ação do reflexo cremas- térico, sendo puxado para fora da bolsa testicular. Du- O tratamento hormonal com HCG (gonadotrofina coriô- rante o exame físico, a gônada pode ser levada até a nica humana) exerce o efeito “like”-LH, aumentando a testos- base do escroto, principalmente se a temperatura local terona sérica com efeitos colaterais transitórios: aumento do e as mãos do examinador estiverem aquecidas; outra pênis, hiperpigmentação escrotal, ereções freqüentes. manobra consiste em colocar o paciente sentado na po- Os resultados do tratamento para criptorquidia bilateral sição de Buda, condição que relaxa a parede abdomi- estão relatados na literatura, na ordem de 25% a 55% e depen- nal e assim o testículo fica na bolsa. Essa posição é útil de da posição do testículo: quanto mais próximo do escroto, bem como normal. maior a porcentagem de sucesso, que cai pela metade nos tes- • Testículo ectópico - Encontrado fora da linha normal de tículos criptorquídicos unilaterais. Testículos não-palpáveis não descida testicular; pode-se posicionar no espaço de Denis- descem ao escroto e 99% dos testículos retráteis respondem Browne, no períneo, região femoral ou pré-peniana. ao tratamento hormonal; esse fato sugere que o testículo ver- dadeiramente criptorqwuídio não deve responder a tal trata- • Testículo palpável - Ao longo da via normal de desci- mento. Existem vários esquemas propostos para administrar o da, pode ser intracanicular ou distal ao anel inguinal HCG verdadeiramente criptorquídico não deve responder (no externo. Pode apresentar anomalias associadas com comércio conhecido como Pregnyl ou Profasi), entre eles, o ducto deferente, epidídimo e hérnias inguinais. que consta da tabela 3. • Testículos não-palpáveis - (20%-25%) - Podem ser in- Particularmente, eu uso tratamento hormonal em lactentes tra-abdominais (20% a 55%) ou ausentes (20% a 50%). menores de um ano (50 U/kg/dose) com testículos não-palpá- Geralmente, estão próximos ao anel inguinal interno; veis, e eventualmente podem se tornar palpáveis; a outra alterna- ausência unilateral (monorquismo) ocorre em 4% dos tiva do uso hormonal é nos testículos escrotais altos; a retração pacientes e ausência bilateral (anorquia) em menos 1% testicular pós-tratamento hormonal ocorre em 20% dos casos. dos pacientes com testículos não-palpáveis explorados Outra forma de administrar hormônio é através do spray cirurgicamente. nasal com fator liberador de gonadotrofina (GnRH), talvez com resultados levemente superiores ao HCG isolado; mais recente- Os testículos não-palpáveis podem ser avaliados com vá- mente observam-se relatos com adição de 15% a 25% de sucesso rios exames de imagem: ultra-sonografia, tomografia compu- quando se combinou no tratamento GnRH e HCG; o análogo é tadorizada, ressonância magnética, arteriografia ou venogra- mais utilizado na Europa, com menor efeito virilizante. 358 GUIA PRÁTICO DE UROLOGIA
  • 330.
    Nos testículos não-palpáveis,técnicas diversif icadas são Tabela 3 utilizadas: ESQUEMAS DE • Incisões inguinais clássicas (inguinotomia explorado- TRATAMENTO HORMONAL ra), com orquipexia em único estágio. Quando da impos- sibilidade do testículo alcançar o escroto, a gônada deve Idade/anos Dose Durante ser fixada próximo ao púbis ou ligamento inguinal, sem <1 250 unidades/ 5 semanas tensão; após 6 a 12 meses o segundo estágio da orquipe- 2 x/semana xia pode ser tentado, apesar das aderências e escaras. 1-5 500 U 5 semanas • Técnica de Fowler-Stephens – clampeamento dos va- 2x/semana sos espermáticos (teste inicial) com incisão do testícu- lo e observação de sangramento. Se positivo, os vasos >6 1.000 U 5 semanas são ligados e o testículo é abaixado até o escroto, nutri- 2x/semana do pela artéria deferencial e testicular; existem relatos de 67% de sucesso. • Autotransplante testicular por meio de anastomose O tratamento cirúrgico se impõe na falha dos casos trata- microvascular dos vasos espermáticos com vasos epi- dos com hormonioterapia ou quando já existe indicação pri- gástricos inferiores. Os resultados são controversos, mária da cirurgia. com índices de atrofia testicular de 50%. São descritas técnicas clássicas de orquiopexia (fixação do testículo na bolsa escrotal): em estágios Fowler–Stephens, • Orquipexia Fowler-Stephens em dois estágios, inician- autotransplante de testículo utilizando anastomoses micro-vas- do com clipes dos vasos espermáticos por laparosco- culares e procedimentos laparoscópicos. pia. O segundo estágio é realizado seis meses depois, e Os testículos palpáveis são abordados através de incisão o sucesso pode ser avaliado pela posição do testículo clássica inguinal paralela às linhas de força (linhas de Langer); na bolsa, assim como por suas características de palpa- as incisões transversas devem ser evitadas porque estetica- ção, com relatos de testículos viáveis em 95% dos ca- mente desenvolvem cicatrizes espessas. O cordão espermá- sos após seis meses de seguimento. tico deve ser dissecado até o anel inguinal interno, liberado de f ibras cremastéricas envolventes: o nervo ileoinguinal Concluímos que a terapia ideal deve ocorrer ao redor do deve ser identificado e poupado. Para fixação do testículo primeiro ano de vida; a deterioração histológica é menor e na bolsa escrotal é recomendada a confecção de bolsa no es- tanto o diagnóstico como o procedimento cirúrgico são mais paço subdártico, após adequada dissecção do cordão esper- fáceis; se possível deve ser feito seguimento clínico prolonga- mático (sem tensão). do pelas razões já mencionadas. Bibliografia recomendada 1. HADZISELIMOVIC F Cryptorchism In: Gillenwater JG, Grayhack IT, Howards SS, Ducket ID. Adult . and pediatric urology, vol. 2. Chicago: Yearbook, 1987;1974-85. 2. Symposium on Cryptorchidism. Urol Cl North America, 1982, 9, 315-438. 3. KOGAN SJ. The case for early Orchiopexy. In: King LR. Urologic surgery in neonates young infants. Philadelphia, 1988; 396-416. 4. ELDER JS. Two stage Fowler-Sthepens orchiopexy in the management of intra-abdominal tests. J. Urol 1992; 148:1239-42. 5. KOGAN S, HADZISELIMOVIC F, HOWARDS SS, SNYDER HM, HULF D. Pediatric andrology. In: Gillenwater JG, Grayhack JT, Howards SS – Adult and pediatric urology, Chicago, 1996; 3, 2623- 74. 6. KOGAN SJ, GILL SB. Cryptorchidism and pediatric hydrocele/hernia. In: Grahan SD JR, Glenn JF. Glenn’s Urologic Surgery. 5th ed, Philadelphia, 1998; 842-83. 7. LAW GS, PÉREZ LM, JOSEPH DB. Two stage Fowler-Stephens orchiopexy with laparoscopic clipping of the spermatic vessels. J. Urol. 1987; 158: 1205-7. 8. HADZISELIMOVIC F HERZOG B. Treatment with a luteinizing hormone-releasing hormone analogue after , succesfull orchiopexy markedly improves the chance of fertility later in life . J. Urol. 1997; 158: 1193-5. 9. BLOOM DA. Two-step orchiopexy with pelviscopic clip ligation of the spermatic vessels. J. Urol. 1991; 145: 1030-3. 10. MACKSMAN J, DINNER M, HANDLER M. Results of testicular auto transplantation using the microvascular technique: experience with 8 intra-abdominal testes, J. Urol. 1982; 128: 1319. GUIA PRÁTICO DE UROLOGIA 359
  • 331.
    Capítulo 62 Transplante Renal WalterJ. Koff O transplante renal (TR) é o mais empregado e o mais em um ano se aproxima de 75%, e de enxerto de doador vivo, bem-sucedido dos transplantes de órgãos da história da medi- de 85%, com sobrevida do paciente acima de 90% no mesmo cina. Nenhum outro transplante propicia tão longa experiên- período. cia clínica em todo o mundo (o transplante de córnea é um transplante de tecido e não de órgão). O primeiro TR bem- Seleção e preparo dos receptores sucedido foi realizado em 1954 em Boston, EUA, mas sua difusão clínica só ocorreu a partir do início da década de 60, Em princípio, o TR pode ser realizado em qualquer pa- quando a hemodiálise de doentes renais crônicos finalmente ciente com insuficiência renal crônica (IRC) descompensada se estabeleceu como prática médica rotineira. Portanto, a ex- que necessite hemodiálise ou diálise peritoneal. O quadro 1 periência mundial com TR não tem mais que 35 anos, e na mostra as principais causas de doença renal terminal que cul- maior parte do mundo menos que 20 anos. minam em TR. Calcula-se que haja cerca de 120 pacientes/ano com in- Contudo, nem todo paciente com IRC em diálise é candi- suficiência renal crônica em fase final para cada milhão de dato a TR. Alguns pacientes não o desejam, e outros têm estado habitantes no Brasil/ano. Portanto, cerca de 18 mil pacientes geral insatisfatório, idade excessiva, dificuldade cirúrgica insu- no país poderiam ser candidatos a TR. perável (rara) ou múltiplos TRs com fracasso dos anteriores. Na prática esse número é bem menor por inúmeras ra- zões, mas os dados disponíveis tornam claro que existe um vasto campo para incrementar o número de TRs no Brasil. As Quadro 1 PRINCIPAIS CAUSAS DE IRC QUE LEVAM A TR listas de espera ainda são muito longas, e a quantidade de rins cadavéricos retirados atualmente não cobre 30% das nossas necessidades. Doença glomerular glomerulonefrite membranoproliferativa, O TR apresenta melhor custo/benefício que a hemodiáli- glomerulonefrite rapidamente progressiva, se ou CAPD e o paciente passa a desfrutar de uma qualidade nefropatia IgA doença antiglomerular (membrana basal) de vida superior após o funcionamento de seu novo órgão. As taxas de sobrevida pós-TR são bastante superiores àquelas dos Nefropatia diabética pacientes em hemodiálise ou CAPD. No Brasil, nestes últimos dez anos, tem ocorrido notável Nefroesclerose arterial hipertensão essencial, hipertensão maligna, incremento no número de TRs e na quantidade de rins doados. doença renovascular bilateral Também há grande melhora nos resultados graças ao refina- Doença intersticial pielonefrite crônica, nefropatia tóxica mento das técnicas cirúrgicas, à melhora na imunossupressão e nas técnicas imunológicas de seleção de órgãos e à cui- Doenças congênitas válvula de uretra posterior, nefropatia do dadosa monitorização clínica dos operados. refluxo, displasia renal (rim único ou bilateral) A própria seleção de doadores – tanto vivos como cada- véricos – e dos receptores tem se tornado bem mais liberal, Bexiga neurogênica meningomielocele adquirida sem dúvida em decorrência de melhores cuidados de pré, trans e pós-operatório e de imunossupressão. Mesmo que as esta- Doenças hereditárias doença renal policística, doença cística medular, síndrome de Alport tísticas variem amplamente em razão de menor ou maior ex- periência clínica, a taxa de sobrevida de enxerto cadavérico Nefrolitíase urolitíase infecciosa, hiperoxalúria primária, cistinúria, outras Doenças sistêmicas herpes eritematosa, síndrome hemolítica e Endereço para correspondência: urêmica, amiloidose, esclerodermia, Rua Ramiro Barcelos, 2.350 - Sala 835 poliarterite nodosa 90035-003 - Porto Alegre - RS Pós-nefrectomia rim único, traumatismo, tumores renais Tel.: (0--51) 316-8286 - Fax: (0--51) 333-1585 GUIA PRÁTICO DE UROLOGIA 361
  • 332.
    A idade jánão é um fator limitante de importância na sobrevida do rim enxertado. As desvantagens incluem o risco e possibilidade de TR. Crianças acima de 20 kg e adultos até a a morbidade para o doador, pessoa sadia sem qualquer doença, faixa dos setenta anos hoje são transplantados rotineiramente. e o aspecto emocional da doação, muitas vezes pela coação Crianças abaixo de 20 kg e idosos acima de 75 anos oferecem moral que ocorre com freqüência. O doador vivo não relacio- maior dif iculdade de manejo pós-transplante, e nessas condi- nado é usado em poucos centros do mundo e implica risco de ções o TR deixa de ser rotina. comércio de órgãos e todos os problemas nele envolvidos. Ini- cialmente são apresentados à família os riscos e os benefícios Avaliação urológica da doação e estabelecidos aqueles voluntários propensos a in- vestigação. São usados somente doadores isogrupo ABO, nos A avaliação puramente urológica inclui exame quali- quais é realizada tipagem HLA e “cross-match”. O melhor do- tativo de urina (EQU), urocultura com teste e ultra- ador em potencial é então submetido a EQU, urocultura com sonografia abdominal e pélvica. teste, hemograma, glicemia, creatinina e uréia, eletrólitos séri- Outros estudos são efetuados quando há doença urológi- cos, função renal e exames sorológicos para excluir HIV, HTLV- ca conhecida ou suspeita e podem incluir uretrocistografia 1, hepatite B e C, citomegalovírus e sífilis. Além disso solicita- retrógrada e miccional, uretrocistoscopia, avaliação urodinâ- se ECG, raio X de tórax e urografia excretora. Caso tais exa- mica, pielografia retrógrada, TC abdominal e outros. mes sejam normais, a última investigação a ser efetuada é aor- A bexiga pequena e desfuncionalizada readquire sua fun- tografia e arteriografia renal seletiva por substração digital ou ção e volume normais em poucos dias, mas ocasionalmente convencional. O melhor rim é sempre deixado com o doador, há necessidade de cistoplastia de aumento, que é melhor rea- mas se ambos forem iguais, o rim E é usado para doação por ter lizada antes do TR. Quando existe necessidade de substitui- veia renal mais longa e facilitar a cirurgia. ção vesical por intestino, derivação continente ou não, a cirur- A nefrectomia é usualmente realizada por gia também antecede o TR, mas haverá quase sempre necessi- lombotomia subcostal ou preferencialmente com ressec- dade de irrigação vesical diária para remover o muco produzi- ção da décima segunda costela. Após ser retirado, o rim do pelo tecido intestinal. Quando o esvaziamento vesical é é imediatamente colocado em uma solução gelada de inadequado, por bexiga neurogênica ou flacidez, o cateteris- ringer-lactato ou solução de preservação hiperosmolar mo intermitente pode ser usado sem problemas após o TR. adequada, e então perfundido com 200 a 300 ml da mes- Em alguns pacientes pode ser necessária a realização de ne- ma solução a 4ºC. Este cuidado, que não dura mais que frectomia bilateral ou até unilateral antes do TR. O procedi- cinco minutos, mantém o parênquima renal preservado mento pode algumas vezes ser efetuado no momento de reali- por 60 a 90 minutos sem lesão isquêmica importante. zação do TR, sem aumentar a morbidade, retirando-se o rim ipsilateral pela incisão do TR e o contralateral com uma pe- Doador cadavérico quena incisão no flanco. Indicações de nefrectomia pré-trans- Atualmente existe mais liberalidade na aceitação de ca- plante são vistas no quadro 2. dáveres para retirada de órgãos e em especial os rins. A idade pode ser até 55 anos, e até doadores mais velhos têm sido usa- dos esporadicamente. Crianças abaixo de 20 kg são doadores Quadro 2 INDICAÇÕES DE NEFRECTOMIA específicos para crianças com peso similar, mas eventualmen- PRÉ-TRANSPLANTE RENAL te dois rins deste tipo de doador podem ser colocados em re- • Hipertensão arterial sistêmica de difícil controle ceptores adultos, com sucesso. O doador cadavérico não pode ter sido hipertenso em tratamento prolongado nem diabético. • Síndrome nefrótica severa Não pode ter morrido de câncer, exceto do sistema nervoso central, sem evidência de doença renal prévia e infecção gene- • Nefrolitíase importante ou infectada ralizada. Além disso, deve possuir níveis normais de uréia e • Infecção renal persistente creatinina, não ter infecção urinária e ser descartado para HIV, HTLV-1, hepatite B ou C, CMV e sífilis. Geralmente o doador • Obstrução renal está em morte cerebral por lesão do SNC, adquirida ou traumá- tica, mas existem outras causas de morte cerebral. O doador é • Doença renal policística geralmente colocado na UTI (se lá não estiver internado) para melhorar as condições hemodinâmicas com administração de • Doença renal cística adquirida com tumor volume, oxigenação etc. a fim de elevar a TA sistólica a no mí- nimo 90 mmHg e obter uma diurese de no mínimo 0,5 ml/kg/ hora. Há necessidade de colocação de “intracath” e muitas ve- Procura de órgãos e zes usar vasopressores, manitol e furosemida. Atualmente, quase cirurgia no doador 90% dos doadores o são de múltiplos órgãos, e a cirurgia de retirada dos mesmos é realizada por uma equipe multidiscipli- Doador vivo nar. O coração, o bloco fígado/pâncreas e os rins são retirados As vantagens do doador vivo são a rapidez da realização quase simultaneamente. A perfusão dos rins in situ é preferível do TR, a menor morbidade por parte do receptor e a melhor por melhor conservá-los. 362 GUIA PRÁTICO DE UROLOGIA
  • 333.
    As incisões maisusadas no doador cadavérico são ab- mose única com a artéria do receptor e até microcirurgia em dominal em cruz ou mediana xifopubiana com esternotomia casos especiais. medial. Os rins são perfundidos in situ com clampeamento Com a circulação do rim já restabelecida, o ureter do doa- da aorta e veia cava tanto proximal como distal. Após a dor é então anastomosado à bexiga do receptor. Das inúmeras perfusão adequada dos rins, ambos são retirados em bloco maneiras de refazer o trato urinário no TR, a mais usada, me- com uma boa porção adjacente de aorta e cava. A separa- nos sujeita a fístulas e com menor chance de estenose é a ção dos dois rins é realizada em mesa separada. ureterocistostomia. Provavelmente a melhor técnica de urete- Cada veia renal deve permanecer com metade da veia rocistostomia no TR é a extravesical, na qual o ureter doado é cava adjacente cortada longitudinalmente, o mesmo sendo feito anastomosado na parede lateral da bexiga com a formação de com a aorta. Os ureteres são deixados o mais longos possível, um túnel submucoso e com anastomose mucosa-mucosa en- tendo-se o cuidado de não dissecá-los proximalmente junto à tre ureter e bexiga. Não há necessidade absoluta de deixar um pélvis renal, sobretudo no seu bordo medial, onde recebem cateter ureteral, mas quando deixado ele deve ser retirado o sua irrigação. Os rins são então acondicionados em recipiente mais prontamente possível, preferencialmente após 24 horas. estéril, mergulhados na solução de preservação e colocados com gelo, onde se conservam por até 24 horas. Obviamente Complicações imediatas quanto antes forem realizados os transplantes, melhores serão os resultados finais. e manejo Vasculares Cirurgia no receptor A trombose da anastomose arterial é a complicação ar- terial mais séria. Geralmente se deve ao baixo fluxo sangüí- Em adultos e crianças maiores o rim doado é colocado neo através da anastomose por causa da deposição de plaque- na fossa ilíaca do lado oposto ao que o rim foi retirado, em tas e formação de trombo devido à falta de aposição adequa- situação extraperitoneal. A incisão abdominal do tipo Gibson da da íntima dos dois vasos durante a anastomose, ao dobra- um pouco mais longa estende-se desde o flanco logo acima da mento de artéria renal longa quando o rim é comprimido pelo linha da cicatriz umbilical até a linha média na prega cutânea fechamento da parede abdominal ou à discrepância entre os suprapúbica. A incisão poupa o músculo reto abdominal mas calibres das artérias anastomosadas. Quando isto ocorre, quase incisa o grande e pequeno oblíquos, o transverso do abdome e sempre o enxerto é perdido, pois a formação de trombo acon- a fáscia transversalis. tece em toda a árvore arterial do rim, e mesmo reoperações O rim é rotado e colocado com sua face dorsal ou poste- precoces (menos de seis horas após a trombose) são mal-su- rior anteriormente de modo a deixar os vasos do hilo posteri- cedidas. O diagnóstico é feito pela parada súbita da diurese e ores junto aos vasos ilíacos e o bacinete anteriormente. por falta de fluxo sangüíneo renal visto na fotocintilografia A veia ilíaca externa é usada para a anastomose com a renal ou no eco-Doppler realizados no pós-operatório ime- veia renal, e a artéria ilíaca interna ou a ilíaca externa para a diato. anastomose com a artéria renal. A anastomose venosa é feita O sangramento da anastomose arterial é raro e facilmen- em primeiro lugar, com sutura contínua de prolene 5-0, e ge- te resolvido com reintervenção cirúrgica. ralmente não apresenta dificuldades técnicas, exceto em caso A trombose da veia renal é bem mais rara que a arterial. de fragilidade da veia renal doada ou devido a seu curto com- O rim aumenta de volume e perde a função, mas geralmente primento, caso o transplante seja do rim direito. Quando se não há perda do enxerto, exceto quando existe ruptura do rim trata de doador vivo, o rim preferido para TR é o esquerdo, por edema acentuado. justamente porque a veia renal deste lado é mais longa e a A estenose arterial, quer na anastomose ou ao longo da cirurgia mais fácil. artéria renal, é a complicação tardia mais comum e leva à dis- A anastomose arterial, quando feita com a artéria ilíaca função do enxerto e à hipertensão arterial. Atualmente a an- interna do receptor, é término-terminal e quase sempre com gioplastia transluminal é o tratamento de escolha, mas algu- sutura contínua posterior e pontos separados anteriores de pro- mas vezes há necessidade de reparo arterial aberto. lene 6-0. Quando a artéria ilíaca externa do receptor é empre- A ruptura do rim enxertado é uma complicação grave e gada, a sutura é término-lateral com pontos isolados se o cali- exige imediata reoperação. O principal sintoma é dor intensa bre da artéria renal for amplo, ou separados se ela for de pe- no local do transplante devido à pressão do sangue extravasa- queno calibre. do sobre o peritônio e rebatido para a linha média. Freqüente- Geralmente as duas anastomoses são completadas em 25 a mente a ruptura é tão ampla e profunda que o órgão é perdido, 35 minutos, sendo então os clamps liberados e o rim perfundido. mas muitos rins podem ser salvos com múltiplas suturas an- A vascularização renal apresenta grande variação anatô- coradas com gordura ou gelfoam. A principal causa de ruptu- mica, e a presença de múltiplas artérias de variados calibres e ra renal é a rejeição do rim com edema importante ou trombo- mesmo de mais de uma veia não é incomum, devendo o cirur- se venosa ampla. gião estar preparado para empregar diversos tipos de técnicas, incluindo uso de “patch” de Carrel de aorta ou cava, anasto- Locais moses entre as artérias renais do rim doado antes da anasto- Com freqüência forma-se hematoma moderado junto GUIA PRÁTICO DE UROLOGIA 363
  • 334.
    ao rim transplantadoe, a menos que cause dor importante A fístula pode ser renal (ruptura renal ou fístula cali- ou disfunção do enxerto, nenhum tratamento é necessário. ceal), ureteral, ureterovesical ou vesical. A urina pode ser Por outro lado, a infecção do local do transplante re- aspirada e dosada para uréia e creatinina, cuja concentra- nal é complicação temível já que o paciente está ção excede ao plasma várias vezes. A cistografia mostra a imunodeprimido. Há necessidade de pronta drenagem aber- fístula vesical ou localizada na junção ureterovesical, e a ta da cavidade extraperitoneal. Se existe sepse concomi- urografia excretora mostra a ruptura renal ou a fístula tante, é melhor retirar o rim e suspender a imunossupres- caliceal ou ureteral, que é a mais comum. Em geral a fístu- são, salvando a vida do paciente que se encontra seriamente la caliceal exige reparo aberto por cirurgia, mas algumas ameaçada. fístulas renais ou ureterais podem ser manejadas com ne- A complicação local tardia mais comum é a formação, frostomia percutânea. Um duplo J passado por via retró- em volta do rim, de linfocele cujo líquido pode ser dife- grada ou anterógrada por punção percutânea pode fechar renciado da urina dosando-se uréia e creatinina no líquido uma fístula ureteral. Contudo, quando causadas por exten- aspirado (na urina as concentrações desta substância são sa necrose ureteral, exigem exploração cirúrgica e substi- consideravelmente maiores no plasma do que no líquido tuição do ureter do doador por um do receptor ou outro da linfocele). A linfocele causa abaulamento do local do tipo de revisão do ureter com o psoas “hitch”, cirurgia de enxerto e disfunção do mesmo devido à compressão do pa- Boari ou reimplante ureterovesical. rênquima renal e vasos do hilo, além de dor. O melhor tra- A estenose ureteral é um acontecimento tardio e se tamento para as linfoceles de grande volume é a manifesta por piora da função renal e gradativa hidrone- marsupialização para o peritônio através de videolaparos- frose. Em geral há necessidade de cirurgia com excisão da copia ou cirurgia aberta. parte estenosada do ureter com ureteroureterostomia ou outra técnica, como descrito acima para fístula ureteral. Urinárias São as complicações mais freqüentes do TR. A fístula Ruptura do enxerto urinária precoce aparece nas primeiras semanas do pós-ope- É a complicação mais grave do TR e se deve geral- ratório. A urina extravasada comprime o rim e o ureter, fazen- mente a rejeição aguda ou trombose de veia renal. É de do pressão sobre o peritônio e causando dor abdominal in- grande importância, podendo acarretar risco de vida. tensa, massa palpável sobre o local do enxerto, distensão ab- Às vezes a nefrorrafia aberta e o tratamento de rejei- dominal e abrupta oligúria. O quadro abdominal pode ser con- ção podem salvar o rim, mas freqüentemente as lesões vas- fundido com abdome agudo. A ultra-sonografia abdominal culares e a necrose extensa tornam o tratamento conserva- mostra a coleção de urina. dor inútil ou perigoso, e a nefrectomia se impõe. Bibliografia recomendada 1. BARRY JM. Renal transplantation. In: Krone RJ, Siroky MB, Fitzpatrick JM. Clinical Urology. Phila- delphia, JB Lippincott Co., 1994. 323-39. 2. US Renal Data System, URDS. 1995 Annual Data Report. Bethesda, MD, NIH, NIDDKD, April 1995. 3. RAMOS EL, KASISKE BL, ALEXANDER SR et al. The evolution of candidates for renal transplantation. Transplantation 1994; 57: 490-8. 4. PLOEG RJ, VON BACKEL JH, LANGENDIJK PTH et al. Effect of preservation solution on results of cadaveric kidney transplantation. Lancet 1992; 340: 129-36. 5. NAKAZOTO PZ, CONCEPCION W, BLY W et al. Total abdominal evisceration: an en-bloc tecnique for abdominal organ harverting. Surgery 1992; 111: 37-43. 6. BELZER FO, SANTHARD JH. Principles of solid organ preservation by cold storage. Transplantation 1988; 45: 673-7. 7. GIBBONS WS, BARRY JM, HEFTY TR. Complications following unstended parallel incision extravesical ureteroneocystostomy in 1000 kidney transplants. J Urol 1992; 148: 38-42. 8. HEFTY TR. Complications of renal transplantation. The practicing urologist’ s role. AUA Update Series 1991; 10(8): 58-68. 9. DE MEYER M, PIRSON Y, DANTEBRANDE J et al. Treatment of renal graft artery stenosis. Compari- son between surgical bypass and percutaneous transluminal angioplasty. Transplantation 1989; 46: 784-9. 10. RICHARDSON AJ, HIGGINS RN, JASKOWSKI AJ et al. Spontaneous rupture of renal allografts. The importance of renal vein thrombosis in the cyclosporine era. Br J Surg 1990; 77: 558-62. 11. GILL IS, HODGE EE, MUNCH CC et al. Transperitoneal marsupialization of lymphoceles. A compa- rison of laparoscopic and open techniques. J Urol 1995; 153: 706-11. 364 GUIA PRÁTICO DE UROLOGIA
  • 335.
    Capítulo 63 Cirurgia Videolaparoscópica Lísias Nogueira Castilho Introdução nos permitem concluir ainda coisa alguma. Os limites da téc- nica laparoscópica ainda não foram estabelecidos dentro da A idéia de examinar o interior do ser humano vivo por Urologia. Vivemos hoje uma fase de transição; depois de um meio de cânulas ou trocartes é muito antiga, provavelmente boom no início dos anos 90, seguido de um relativo descrédito milenar. No entanto, ela de fato tornou-se não só possível, por parte da comunidade urológica, estamos nesta terceira eta- mas também eficaz, a partir do desenvolvimento de instru- pa procurando demonstrar não somente o que pode ser feito, mentos ópticos telescópicos e de sistemas de iluminação por mas também o porquê de se fazer o “novo” em lugar do tradi- fibras ópticas em meados do século XX. A Medicina de nos- cional. A videolaparoscopia urológica está evoluindo e dentro sa geração teve o privilégio de colher os frutos plantados em breve chegará à plena maturidade. Será incorporada à prá- durante muitas gerações de pesquisadores; homens e mulhe- tica urológica, assim como a cirurgia percutânea, a ureteros- res criativos que tiveram a ousadia de antecipar o futuro que copia, a litotripsia extracorpórea e outras técnicas o foram em hoje vivemos. anos muito recentes. A videolaparoscopia, como a praticamos atualmente, co- meçou há cerca de dez anos, logo depois do desenvolvimento Princípios técnicos de microcâmeras dotadas de alta sensibilidade à luz. No final dos anos 80, começaram a aparecer os primeiros trabalhos Instrumental urológicos utilizando a “nova” técnica operatória. Esses tra- O equipamento básico de laparoscopia consiste de moni- balhos, com poucas exceções, relatavam resultados de la- tor e câmera de vídeo, insuflador automático de CO2, fonte de paroscopia propedêutica, especialmente em relação à pes- luz, videocassete, ópticas de 5 e 10 mm, agulha de Veress, quisa de testículos criptorquídicos. A partir de 1990, surgi- cânula de Hasson, trocartes de calibres variados, pinças retas ram diversos trabalhos revolucionários aplicando a técnica e curvas, porta-agulhas, clipadores, grampeadores, tesouras, videolaparoscópica a procedimentos ablativos progressiva- aspirador e bisturi elétrico. Parte do equipamento fica em con- mente mais complexos: nefrectomia, nefrectomia radical, tato com o paciente e outra parte fica num armário vertical nefroureterectomia, suprarrenalectomia, linfadenectomia, em frente ao cirurgião, distante cerca de 60 cm da mesa ope- cistectomia, prostatectomia, e outros. À medida que a ou- ratória (figura 1). sadia de realizarem-se procedimentos ablativos crescia, co- meçaram a surgir relatos de procedimentos reconstruti- vos, no início mais simples, como a suspensão do colo vesical, mas depois complexos, como plástica da junção Figura 1 ureteropiélica, derivação uretero-ileal, plástica anti-reflu- xo, apêndico-vesicostomia cutânea, intraperitonização ure- teral, entre outros. Atualmente, depois de quase uma dé- cada de prática, quase todas as cirurgias abertas urológi- cas já foram realizadas também por via laparoscópica, al- gumas com casuísticas grandes o bastante para estabelecer as vantagens e desvantagens em relação às corresponden- tes vias abertas, outras com casuísticas tão pequenas que não Endereço para correspondência: Rua Camargo Paes, 637 - Jardim Guanabara Armário vertical 13073-350 - Campinas - SP com parte do Telefax: (0--19) 242-5035 material básico E-mail: lisias@dglnet.com.br de laparoscopia. GUIA PRÁTICO DE UROLOGIA 365 Cap 63- Cirurgia video.pm6 365 13/06/00, 15:18
  • 336.
    Para procedimentos maiselaborados, outro instrumental pode ser adicionado ao básico: bisturi ultra-sônico, laser, hi- Figura 2 drodissector, morcelador, suspensor de parede abdominal (para se fazer a laparoscopia sem gás), e uma infinidade de outros 1 - Cirurgião instrumentos que a indústria vem produzindo incessantemen- 2 - Primeiro Auxiliar te, alguns absolutamente dispensáveis, não só por serem inú- 3 - Instrumentadora teis, mas principalmente caros. 4 - Segundo Auxiliar 5 - Anestesista Via de acesso 6 - Mesa operatória A via de acesso pode ser transperitoneal ou extraperito- 7 - Mesa de material neal. A via transperitoneal utiliza a insuflação de CO2 (ou ou- 8 - Armário tro gás apropriado, como o N2O) na cavidade peritoneal. Por meio de uma agulha de ponta retrátil especial – a agulha de Veress, ou de uma cânula de Hasson (laparoscopia aberta), o gás é insuflado na cavidade peritoneal até que se atinja uma pressão inicial de 15 a 20 mmHg, que depois pode ser reduzi- da para cerca de 12 mmHg. Com alguns litros de gás na cavi- dade, introduz-se o primeiro trocarte com uma óptica de 2, 5 ou 10 mm, de zero, 25, 30 ou 45 graus, conforme a cirurgia proposta, e inicia-se a inspeção da cavidade. Os demais tro- cartes são inseridos sob visão direta. A via extraperitoneal, no retroperitônio alto ou no espa- Disposição de material e equipe na sala operatória para a ço de Retzius, implica a introdução de um balão dissector, realização de uma nefrectomia esquerda retroperitoneal ou como por exemplo um dedo de luva amarrado a uma sonda nefrectomia direita transperitoneal. Apenas o posicionamento plástica, que é distendido com soro fisiológico ou gás, de modo do paciente na mesa é que varia. a criar-se um espaço de trabalho – geralmente reduzido, de um a dois litros –, em relação ao espaço da via transperitoneal, de qua- tro a seis litros no adulto. O acesso extraperitoneal, ao contrário do transperitoneal, é muito difícil de ser feito quando o retroperi- Inserção de trocartes tônio ou o espaço de Retzius não são virgens. O mais recomen- O primeiro trocarte, geralmente de 5 ou 10 mm, é inseri- dável é que não se utilize a via extraperitoneal quando houver do no abdome e nele se introduz uma óptica de calibre corres- cirurgia anterior ou antecedente de processo inflamatório impor- pondente. Os demais trocartes são inseridos no abdome sob tante. A fibrose local aumenta os riscos de acidentes e lesões visão direta, distantes pelo menos 10 cm uns dos outros (para vasculares ou viscerais durante o processo de dilatação. não haver cruzamento de pinças) e todos apontados para a região a ser dissecada. De dois a cinco trocartes podem ser Posicionamento inseridos, além do trocarte da óptica, dependendo da com- O paciente fica em decúbito dorsal horizontal com os plexidade da cirurgia e da experiência do cirurgião. Por dois membros superiores ao longo do corpo quando a região a dentro dos trocartes as pinças, tesouras, clipadores, aspira- ser operada é a pélvica (linfadenectomia pélvica, cistectomia, dores, grampeadores, gazes, fios de sutura, sacos plásticos varicocelectomia, exérese de vesículas seminais etc.), quer o etc. são introduzidos e manipulados pelo cirurgião e seus acesso seja trans ou extraperitoneal. Cirurgião e auxiliar fi- auxiliares. Durante o procedimento freqüentemente é preci- cam um em frente ao outro, ambos olhando o monitor, que so acrescentar mais um trocarte ou substituir um de menor fica aos pés do paciente. calibre por outro maior, dependendo da evolução e da dificul- Para as cirurgias no retroperitônio alto (nefrectomia, su- dade da cirurgia. prarrenalectomia, biópsia renal, etc.) a posição depende da via de acesso. Para o acesso retroperitoneal, o paciente fica Fechamento em decúbito lateral total (90o), como que para uma lomboto- Encerrado o procedimento, é imperativo que todos os mia. O cirurgião fica ao lado do auxiliar, e ambos ficam de ferimentos cirúrgicos de mais de 5 mm sejam fechados em frente para o dorso do paciente. Para o acesso transperitoneal, dois planos – fáscia e pele, para que se evitem hérnias incisio- o paciente fica em decúbito dorsal com 30o de inclinação em nais. Antes disso, é necessário revisar o campo cirúrgico à pro- relação ao plano horizontal. Cirurgião e auxiliar ficam de frente cura de sangramento, corpos estranhos e lesões viscerais. Antes para a cicatriz umbilical do paciente, com o monitor do lado que se suture o último ferimento cirúrgico, é preciso esvaziar oposto (figura 2). todo o gás que, embora absorvível depois de algumas horas, As variações possíveis de posição do paciente, da equipe causa desconforto abdominal e irritação diafragmática. O CO2, e do equipamento são muitas, dependendo não só da expe- em particular, transforma-se em ácido carbônico na serosa e riência da equipe, mas também dos equipamentos e do núme- provoca uma peritonite química, especialmente nas cirurgias ro de auxiliares. de maior duração. 366 GUIA PRÁTICO DE UROLOGIA Cap 63- Cirurgia video.pm6 366 13/06/00, 15:18
  • 337.
    Seleção de pacientes grande de procedimentos ablativos em pacientes seleciona- dos. Os limites da técnica estão sendo rapidamente definidos nesse campo. A maior polêmica em torno dos procedimentos Não são todos os pacientes que podem ou devem ser sub- ablativos se refere a casos oncológicos, pelo receio de ressec- metidos à videolaparoscopia. Além de algumas contra-indi- ções incompletas ou de contaminação do abdome ou da pare- cações absolutas atuais – distensão abdominal importante, pe- de com células tumorais viáveis. Essas dúvidas serão pouco a ritonite generalizada, infecção extensa da parede abdominal, pouco elucidadas por trabalhos prospectivos comparativos coagulopatia não corrigida ou incorrigível, hérnias muito vo- entre as vias aberta e laparoscópica, com tempo de seguimen- lumosas de parede abdominal (que impeçam a criação de um to maior. pneumoperitônio eficaz), obesidade mórbida (que supere as possibilidades técnicas existentes atualmente quanto ao com- primento dos instrumentos), instabilidade hemodinâmica e Laparoscopia reconstrutiva insuficiência cardiorrespiratória severa –, existem contra-in- dicações relativas, que dependem da ousadia e da experiência O maior desafio da laparoscopia urológica são os proce- do cirurgião, como, por exemplo, o emprego da via extraperi- dimentos reconstrutivos. Além daquele já consagrado na lite- toneal num paciente já operado naquela região, a existência ratura – o Burch laparoscópico –, outros estão ainda no pro- de ascite, a presença de grandes aneurismas de aorta e a pre- cesso de avaliação: orquiopexia, intraperitonização ureteral, sunção de dificuldades muito grandes decorrentes de doenças nefropexia, plástica anti-refluxo, plástica da junção ureteropi- inflamatórias, como a pielonefrite xantogranulomatosa ou a élica, derivações urinárias, auto-ampliação vesical e outros. O pionefrose. futuro da laparoscopia urológica depende do domínio das téc- A seleção de pacientes depende também, necessariamen- nicas reconstrutivas que, por sua vez, dependem do desenvol- te, da experiência do serviço de anestesia, da disponibilidade vimento de técnicas de sutura mais rápidas e de mais fácil de recursos hospitalares para o caso de surgirem complica- aprendizado. ções, disponibilidade de instrumental laparoscópico, aceita- ção formal do paciente ou de seu responsável, aspectos psico- Complicações lógicos e econômicos do paciente. Intra-operatórias Laparoscopia propedêutica São em sua maioria de natureza clínica e seu estudo deta- lhado interessa muito mais ao anestesista: hipoxia, hipercar- bia, hipotensão, hipertensão arterial, arritmia cardíaca, enfi- A laparoscopia propedêutica urológica pode ser aplicada sema subcutâneo extenso, embolia gasosa e dificuldades ven- à pesquisa de testículos não-palpáveis, estadiamento de tumo- tilatórias provocadas por pneumotórax, pneumomediastino ou res e avaliação de estados intersexuais. Ela pode ser realizada pressão intra-abdominal excessiva. O que o cirurgião pode com instrumentos de calibre reduzido (2, 3 e 5 mm) e com fazer quando essas intercorrências são detectadas pelo anes- dois ou três trocartes somente. A visibilização das estruturas tesista é esvaziar o pneumoperitônio imediatamente, tirar o de interesse e a remoção de pequenos fragmentos para estudo paciente da posição de Trendelenburg (exceto no caso de anatomopatológico são o seu escopo. A laparoscopia prope- embolia gasosa, cuja posição ideal é a de Trendelenburg e dêutica, embora mais simples e rápida do que as sofisticadas decúbito lateral esquerdo) e cooperar com os esforços da cirurgias reconstrutivas ou ablativas extensas, requer os mes- equipe anestésica para superar o problema. Outras compli- mos cuidados na seleção de pacientes e o respeito aos mes- cações intra-operatórias são semelhantes às encontradas nos mos princípios técnicos. procedimentos abertos: lesão visceral, lesão de grandes vasos e sangramento. As lesões detectadas imediatamente Laparoscopia ablativa podem ser tratadas em sua maioria por manobras endoscó- picas. Em outros casos, especialmente quando há sangra- Desde 1990, quando a primeira nefrectomia laparoscó- mentos incoercíveis, é necessário que se transforme a opera- pica foi realizada, os procedimentos ablativos vêm ocupando ção em cirurgia aberta. Para isso, nos procedimentos laparos- o lugar central na prática urológica. Nefrectomia total, nefrec- cópicos de maior porte, é preciso ter sempre disponíveis para tomia parcial, nefrectomia de doador, nefroureterectomia, ne- uso imediato sangue e material cirúrgico de laparotomia e de frectomia radical, linfadenectomia pélvica, linfadenectomia cirurgia vascular. retroperitoneal, suprarrenalectomia, orquiectomia, exérese de vesículas seminais, cistectomia e outros são procedimen- Pós-operatórias tos rotineiros em quase todos os serviços que realizam la- As complicações pós-operatórias assemelham-se em na- paroscopia urológica. Em anos recentes, as cirurgias abla- tureza e freqüência às que acontecem nos procedimentos aber- tivas mais complexas vêm sendo empregadas também em tos correspondentes: sangramento, peritonite, infecção de loja, crianças, como as cirurgias renais, com excelentes resulta- septicemia, pneumonia, atelectasia pulmonar, febre e lesão de dos. Pode-se dizer que a utilidade da técnica laparoscópica já nervos periféricos por posicionamento inadequado do paciente ficou plenamente demonstrada em um número razoavelmente na mesa cirúrgica. GUIA PRÁTICO DE UROLOGIA 367 Cap 63- Cirurgia video.pm6 367 13/06/00, 15:18
  • 338.
    Conclusão maior na literatura e em congressos. Dentro de poucos anos, a técnica laparoscópica fará parte integrante do arsenal terapêu- A cirurgia urológica laparoscópica tem raízes profundas tico da Urologia, tanto quanto todas as demais técnicas endos- na história da Medicina e não se constitui um modismo passa- cópicas que o tempo já integrou ao conhecimento e à prática geiro e sem valor. Sua utilidade vem sendo demonstrada há de todo urologista deste final de século XX. Urge, portanto, cerca de uma década e ela vem ocupando um espaço cada vez que a aprendamos e a dominemos, antes que outros o façam ! Bibliografia recomendada 1. BARBOSA CP. Cirurgia Videolaparoscópica em Ginecologia. Rio de Janeiro, 1998. 2. CASTILHO LN. Laparoscopy for the nonpalpable testis: how to interpret the endoscopic findings. J Urol 1990; 144: 1215-8. 3. CASTILHO LN. Nefrectomia laparoscópica. J Bras Urol 1997; 23:194-7. 4. CASTILHO LN, FERREIRA U, LIANG LS, FREGONESI A, RODRIGUES NETTO N Jr. Linfocele pós- transplante: tratamento videolaparoscópico. Relato de cinco casos e revisão da literatura. J Bras Urol 1997; 23: 17-22. 5. CASTILHO LN, LIANG LS, FERREIRA U, FREGONESI A, SAADE RD, RODRIGUES NETTO N Jr. Cirurgia videolaparoscópica em tumores benignos da supra-renal. J Bras Urol 1996; 22: 33-6. 6. CASTILHO LN, LIANG LS, FERREIRA U, SILVA ED, IKARI O, RODRIGUES NETTO N Jr. Tratamento do cisto de vesícula seminal por videolaparoscopia. J Bras Urol 1997; 23:77-81. 7. CLAYMAN RV, KAVOUSSI LR, SOPER NJ, DIERKS SM, MERETYK S, DARCY MD, ROEMER FD, PINGLETON ED, THOMPSON PG, LONG SR. Laparoscopic nephrectomy: initial case report. J Urol 1991; 146: 278-82. 8. CLAYMAN RV, MCDOUGALL EM. Laparoscopic Urology. St. Louis, 1993. 9. DAS S, CRAWFORD ED. Urologic laparoscopy. Philadelphia, 1994. 10. DÉNES FT, CASTILHO LN, MITRE AI, ARAP S. Nefrectomia videolaparoscópica em crianças: expe- riência com 12 casos. J Bras Urol 1998; 24: 195-200. 11. GILL IS, KAVOUSSI LR, CLAYMAN RV, EHRLICH R, EVANS R, FUCHS G, GERSHAM A, HULBERT JC, MCDOUGALL EM, ROSENTHAL T, SCHUESSLER WW, SHEPARD T. Complications of laparoscopic nephrectomy in 185 patients: a multi-institutional review. J Urol 1995; 154: 479-83. 12. TSE ETW, KNAUS RP. Laparoscopic nephrectomy: The learning curve experience. Can J Surg 1994; 37: 153-7. 368 GUIA PRÁTICO DE UROLOGIA Cap 63- Cirurgia video.pm6 368 13/06/00, 15:18