Universidade do Estado do Pará 
Instituto de Ciências Biológicas e da Saúde 
Curso de Fisioterapia 
Disciplina Fisioterapia em UTI 
FISIOTERAPIA NO PACIENTE 
CRÍTICO 
Msc. Fábio Falcão 
fabiofalcao29@yahoo.com.br
Imobilidade: 
Introdução 
 É um problema sério relacionado à estadia do paciente na UTI que 
contribui para o declínio funcional, redução da qualidade de vida, 
mortalidade pós-alta, etc ...
Introdução 
Fisioterapia é uma ciência capaz de recuperar e preservar a 
funcionalidade, reduzindo as complicações decorrentes do 
imobilismo por meio do movimento humano e suas variáveis;
Introdução 
AMIB desenvolveu algumas recomendações importantes baseado 
em 04 áreas clínicas principais: 
1. Prevenção e tratamento de atelectasias; 
2. Remoção de secreção; 
3. Comprometimento do condicionamento físico e declínio funcional; 
4. Prescrição e execução de atividades, mobilizações e exercícios físicos.
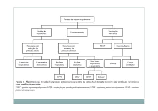
Terapia de expansão pulmonar (TEP) 
Colapso alveolar →perda volumétrica →redução na CRF → 
hipoxemia, risco de infecções e lesão pulmonar; 
Colapso alveolar: 
 Pacientes com doenças respiratórias e neuromusculares,; 
 Pacientes acamados por longos períodos; 
 Pacientes intubados e em diversos tipos de P.O (pp cirurgias tx e abdominais). 
A TEP deve ser voltada tanto à profilaxia quanto tratamento do 
colapso pulmonar.
Terapia de expansão pulmonar (TEP) 
A TEP objetiva aumentar o volume pulmonar através do aumento 
do gradiente de pressão transpulmonar (Ptrans), seja por redução da 
pressão pleural (Ppl) ou aumento na pressão intra-alveolar (Palv). 
Ptrans = Palv - Ppl
Terapia de expansão pulmonar (TEP) 
TEP realizada por meio da redução da Ppl: 
 Exercícios respiratórios (inspiração profunda) e espirometria de incentivo; 
 Indicados para pacientes colaborativos e capazes de gerar grandes volumes 
pulmonares (CVF20ml/kg) a partir da contração muscular inspiratória;
Terapia de expansão pulmonar (TEP) 
Exercícios respiratórios: 
1. Exercícios de inspiração profunda; 
2. Exercícios inspiratórios associados aos MMSS; 
3. Exercícios diafragmáticos (reeducação diafragmática); 
4. Exercícios de inspiração fracionada; 
5. Exercícios de inspiração máxima sustentada; 
6. Freno labial; 
7. Expiração abreviada; 
Espirometria de incentivo: Respiron®; Voldyne®; outros.
Terapia de expansão pulmonar (TEP) 
TEP realizada por meio do aumento da Palv: 
 Dispositivos/equipamentos que geram pressão positiva nas VA’s seja por 
aumento do volume inspiratório (hiperinsuflação manual/ventilador; RPPI) e 
a CRF (CPAP, EPAP, PEEP); 
 Aplicados na fase inspiratória, expiratória ou em ambas as fases da respiração.
Bird® (RPPI) 
Inter 5 Plus® 
BIPAP® (Bilevel)
RPPI: 
Terapia de expansão pulmonar (TEP) 
 Aplicação de pressão positiva nas VA’s durante a fase inspiratória; 
 Aumento do volume corrente e volume-minuto, otimizando as trocas gasosas; 
 Pode ser utilizada para pacientes intubados e não-intubados; 
 Pode ser realizada com o ventilador ou com hiperinsuflador manual (ambú).
Terapia de expansão pulmonar (TEP)
Terapia de expansão pulmonar (TEP) 
EPAP: 
 Aplicação de pressão positiva somente durante a fase expiratória 
(dispositivos geram resistência ao fluxo expiratório - válvulas spring-loaded - 
conectada à máscaras, bocais ou diretamente à VA artificial do pcte); 
 A PEEP produzida promove aumento dos volumes pulmonares e 
recrutamento alveolar.
Terapia de expansão pulmonar (TEP) 
CPAP: 
 Obtida com gerador de fluxo e em pacientes em VE com e sem VA artificial; 
 Aplicação de um nível de PEEP associada a um fluxo inspiratório nas VA’s; 
 Promove aumento da pressão alveolar e da CRF →recrutamento de alvéolos 
previamente colapsados.
Terapia de expansão pulmonar (TEP) 
Bilevel: 
 Modo de VNI que utiliza um nível de pressão positiva na fase inspiratória 
(IPAP) e outro na fase expiratória (EPAP); 
 A IPAP é sempre maior que a EPAP, permitindo que mesmo com mínima ou 
nenhuma colaboração do paciente, ocorra aumento do Ptrans; 
 PS: A CPAP não é capaz de aumentar a ventilação alveolar, motivo pelo 
qual, na presença de hipercapnia, é dada preferência ao uso da bilevel.
Terapia de expansão pulmonar (TEP) 
Hiperinsuflação manual ou com o ventilador: 
 Nos pacientes com uma VA artificial a hiperinsuflação promove a expansão 
das unidades pulmonares colapsadas por meio do aumento do fluxo aéreo 
para as regiões atelectasiadas (canais colaterais); 
 Além disso, a ventilação colateral às unidades alveolares obstruídas favorece 
o deslocamento das secreções pulmonares das vias aéreas periféricas para 
regiões mais centrais, promovendo a expansão das atelectasias; 
 A oferta de volumes pulmonares maiores pode aumentar a pressão 
transpulmonar e favorecer a expansão alveolar e a desobstrução de VA’s.
Terapia de expansão pulmonar (TEP) 
 A HM (ambú) consiste em inspirações lentas e profundas consecutivas, com 
acréscimo do volume inspirado, seguida ou não de pausa inspiratória e rápida 
liberação da pressão – Air stacking; 
 Na hiperinsuflação realizada com o ventilador mecânico tem-se o aumento da 
pressão positiva na fase inspiratória com o ventilador permitindo controlar as 
pressões utilizadas, além de associar os efeitos benéficos da aplicação da 
PEEP e evitar os efeitos deletérios da desconexão do ventilador mecânico 
Obs! RPPI x Air Stacking x “Empilhamento de ar”
Terapia de expansão pulmonar (TEP) 
PEEP: 
 Relacionada à melhora das trocas gasosas e da mecânica ventilatória devido à 
sua capacidade de gerar aumento dos volumes pulmonares e recrutamento 
alveolar, com incremento da CRF.
Terapia de expansão pulmonar (TEP) 
Posicionamento: 
 A expansão pulmonar é favorecida pelas diferenças regionais de ventilação 
em especial as regiões não-dependentes. 
 A Ppl mais negativa permite que os alvéolos das regiões não-dependentes 
durante a fase expiratória tenham um volume maior e mais estabilidade 
quando comparados aos alvéolos das regiões dependentes. Deve-se levar em 
consideração este conhecimento ao serem utilizados todos os recursos de 
expansão pulmonar, sejam eles em VM ou em VE, para que sejam otimizados 
os resultados dos recursos aplicados conjuntamente.
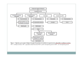
Terapia de higiene brônquica (THB) 
Pacientes sob VM tem maior risco de retenção de secreções 
brônquicas devido: 
 À intubação traqueal que está relacionada à interrupção do sistema 
mucociliar e modificação reológica do muco; 
 Imobilidade imposta ao paciente; 
 Fraqueza generalizada com piora da efetividade da tosse; 
 Restrição de líquidos que levam ao aumento da viscosidade do muco:
Terapia de higiene brônquica (THB) 
A seleção da THB obedecerá a seu principio ativo e indicação: 
 Aumento do volume inspiratório (posicionamento, hiperinsuflação manual, 
mobilização e exercícios respiratórios); 
 Aumento do fluxo expiratório (posicionamento, hiperinsuflação manual, 
mobilização, tosse, huffing e exercícios respiratórios); 
 Oscilação (percussão, vibração, oscilação oral de alta frequência); 
 Aumento da CRF (posicionamento, CPAP, EPAP e PEEP).
* 
* 
* 
* 
*
Disfunção neuromuscular, treinamento 
muscular e mobilização precoce 
A estadia na UTI está relacionada à exposição a fatores etiológicos 
que provocam fraqueza neuromuscular, tais como: 
 VM prolongada e imobilidade no leito; 
 Desordens clínicas como a sepse e a síndrome da resposta inflamatória 
sistêmica (SRIS); 
 Déficit nutricional e exposição à fármacos (bloqueadores neuromusculares e 
corticosteróides) que afetam o status funcional e resultam em um maior 
período de intubação orotraqueal e internação hospitalar.
Disfunção neuromuscular, treinamento 
muscular e mobilização precoce 
VM prolongada + imobilismo resulta em: 
 Perda das fibras musculares com redução da força muscular respiratória e 
periférica; 
 A fraqueza muscular é difusa e simétrica com envolvimento dos reflexos 
tendinosos profundos e da inervação sensorial.
Disfunção neuromuscular, treinamento 
muscular e mobilização precoce 
Medical Research Council (MRC): 
 Escore usado na avaliação da força muscular periférica para os pacientes 
cooperativos; 
 Reprodutível e com alto valor preditivo em vários estudos sobre disfunção 
neuromuscular no paciente crítico.
Disfunção neuromuscular, treinamento 
muscular e mobilização precoce 
Em pacientes sedados a avaliação da força muscular pode ser 
mensurada através da habilidade do paciente de levantar o membro 
contra a gravidade em resposta a um estímulo doloroso aplicado em 
cada extremidade.
Disfunção neuromuscular, treinamento 
muscular e mobilização precoce 
Deve-se realizar previamente à internação na UTI: 
 O diagnóstico do estado funcional associado à história do doente crítico; 
 Avaliação da independência funcional - escalas de Barthel e MIF; 
 Avaliação da disfunção muscular respiratória - manovacuometria, além da 
mensuração do máximo volume de ar mobilizado pelo sistema respiratório de 
forma voluntária (manobra de Capacidade Vital). 
Como prevenção e tto dessas doenças neuromusculares deve ser 
realizado programas de mobilização precoce.
Disfunção neuromuscular, treinamento 
muscular e mobilização precoce 
A fraqueza muscular respiratória ocorre após período prolongado 
de VM cuja patogênese é similar à fraqueza dos músculos 
esqueléticos periféricos; 
O desequilíbrio entre a força muscular e a carga imposta ao sistema 
respiratório é um dos maiores causas de falhas no desmame;
Disfunção neuromuscular, treinamento 
muscular e mobilização precoce 
Treinamento dos músculos respiratórios (TMR): 
 Sistema de molas ou orifícios ofertados por dispositivos que impõe carga à 
inspiração; 
 Sensibilidade do ventilador; 
 Períodos intermitentes de respiração espontânea; 
 Suporte ventilatório mínimo. 
PS! Aplicar TRE diário em pacientes sob VM - pacientes sujeitos a 
fraqueza muscular e em pacientes em falha de desmame;
Disfunção neuromuscular, treinamento 
muscular e mobilização precoce 
Posicionamento funcional : 
 Técnica de primeira escolha e deve constar em todo plano terapêutico; 
 Eficaz para prevenir contraturas musculares, edema linfático e minimizar os 
efeitos adversos da imobilização prolongada no leito; 
 Pode ser passivo ou ativo (estimula sistema neuromusculoesquelético); 
 Estimula o controle autonômico, o estado de alerta e estimulação vestibular;
Disfunção neuromuscular, treinamento 
muscular e mobilização precoce 
Estimulação elétrica neuromuscular (EENM): 
 Utilizada em pacientes incapazes de realizar contração muscular voluntária; 
 Estimulação de nervos motores periféricos, proporcionando contração 
muscular passiva 
 Associada com aumento de massa, força e endurance muscular em situações 
clínicas que apresentam fraqueza por desuso e inervação muscular anormal; 
 EENM + programa de exercícios físicos melhora a força muscular comparada 
com o uso do programa de exercícios isoladamente;
Disfunção neuromuscular, treinamento 
muscular e mobilização precoce 
Critérios de segurança na mobilização precoce do doente crítico 
 A tendência atual no manejo do paciente sob VM é a redução da sedação 
profunda e mobilização/treinamento físico funcional o mais precoce possível; 
 European Respiratory Society and European Society of Intensive CareMedicine 
estabeleceu uma hierarquia de atividades de mobilização na UTI: mudança de 
decúbitos e posicionamento funcional, mobilização passiva, exercícios ativo-assistidos 
e ativos, cicloergômetro na cama; sentar na borda da cama; 
ortostatismo, caminhada estática, transferência da cama para poltrona, 
exercícios na poltrona e caminhada.
Disfunção neuromuscular, treinamento 
muscular e mobilização precoce 
 Recomenda-se a avaliação das variáveis cardiovasculares (FC, PA) e 
respiratórias (padrão muscular ventilatório, sincronia paciente-ventilador, 
SpO2 e FR) antes, durante e após os exercícios, nível de consciência, dosagens 
de sedativos e drogas vasoativas; 
 O ↑FiO2 e da PS do ventilador oferece maior reserva cardiorrespiratória p/ os 
pacientes realizarem a mobilização e melhor resposta fisiológica ao exercício; 
 Pacientes em respiração espontânea, o uso suplementar de O2 e VNI melhoram 
a função cardiopulmonar em repouso, diminui o estresse cardiorrespiratório e 
potencializar os benefícios fisiológicos do exercício físico em pacientes 
cardiopatas e pneumopatas crônicos;
Disfunção neuromuscular, treinamento 
muscular e mobilização precoce 
Mobilização passiva e o treinamento físico: 
 Deve ser instituída precocemente ao doente crítico; 
 O objetivo é manter ADM articular e prevenir encurtamento muscular, úlceras 
de decúbito, tromboembolismo pulmonar e a redução de força muscular pela 
diminuição da proteólise muscular;
Disfunção neuromuscular, treinamento 
muscular e mobilização precoce 
Proposta de organograma para estabelecer níveis de progressão da 
mobilização do doente crítico. 
 Estabelece cinco níveis de atividade (figura seguinte .....
1. FRANÇA E. É. T; FERNANDES F. F. P; CAVALCANTI R; DUARTE A; MARTINEZ B. P; 
AQUIM E. E; DAMASCENO M. C. P. Physical therapy in critically ill adult patients: 
recommendations from the Brazilian Association of Intensive Care Medicine Department 
of Physical Therapy. Rev Bras Ter Intensiva. 2012; 24(1): 6-22. 
2. RENU B. PATTANSHETTY, GAJANAN S. GAUDE. Critical illness myopathy and 
polyneuropathy - A challenge for physiotherapists in the intensive care units. Indian 
Journal of Critical Care Medicine. 2011; 15 (2): 1-4. 
3. TRUONG A. D; FAN E; BROWER R. G; NEEDHAM D. M. Bench-to-bedside review: 
Mobilizing patients in the intensive care unit – from pathophysiology to clinical trials. 
Critical Care. 2009; 13 (4): 1-8. 
4. CAVALEIRO, L. V. Manuais de especialização: Fisioterapia hospitalar. Manole. 1ª 
edição, 2012. 
Referências

Fisioterapia no paciente crítico

  • 1.
    Universidade do Estadodo Pará Instituto de Ciências Biológicas e da Saúde Curso de Fisioterapia Disciplina Fisioterapia em UTI FISIOTERAPIA NO PACIENTE CRÍTICO Msc. Fábio Falcão fabiofalcao29@yahoo.com.br
  • 2.
    Imobilidade: Introdução É um problema sério relacionado à estadia do paciente na UTI que contribui para o declínio funcional, redução da qualidade de vida, mortalidade pós-alta, etc ...
  • 4.
    Introdução Fisioterapia éuma ciência capaz de recuperar e preservar a funcionalidade, reduzindo as complicações decorrentes do imobilismo por meio do movimento humano e suas variáveis;
  • 5.
    Introdução AMIB desenvolveualgumas recomendações importantes baseado em 04 áreas clínicas principais: 1. Prevenção e tratamento de atelectasias; 2. Remoção de secreção; 3. Comprometimento do condicionamento físico e declínio funcional; 4. Prescrição e execução de atividades, mobilizações e exercícios físicos.
  • 7.
    Terapia de expansãopulmonar (TEP) Colapso alveolar →perda volumétrica →redução na CRF → hipoxemia, risco de infecções e lesão pulmonar; Colapso alveolar: Pacientes com doenças respiratórias e neuromusculares,; Pacientes acamados por longos períodos; Pacientes intubados e em diversos tipos de P.O (pp cirurgias tx e abdominais). A TEP deve ser voltada tanto à profilaxia quanto tratamento do colapso pulmonar.
  • 9.
    Terapia de expansãopulmonar (TEP) A TEP objetiva aumentar o volume pulmonar através do aumento do gradiente de pressão transpulmonar (Ptrans), seja por redução da pressão pleural (Ppl) ou aumento na pressão intra-alveolar (Palv). Ptrans = Palv - Ppl
  • 10.
    Terapia de expansãopulmonar (TEP) TEP realizada por meio da redução da Ppl: Exercícios respiratórios (inspiração profunda) e espirometria de incentivo; Indicados para pacientes colaborativos e capazes de gerar grandes volumes pulmonares (CVF20ml/kg) a partir da contração muscular inspiratória;
  • 12.
    Terapia de expansãopulmonar (TEP) Exercícios respiratórios: 1. Exercícios de inspiração profunda; 2. Exercícios inspiratórios associados aos MMSS; 3. Exercícios diafragmáticos (reeducação diafragmática); 4. Exercícios de inspiração fracionada; 5. Exercícios de inspiração máxima sustentada; 6. Freno labial; 7. Expiração abreviada; Espirometria de incentivo: Respiron®; Voldyne®; outros.
  • 13.
    Terapia de expansãopulmonar (TEP) TEP realizada por meio do aumento da Palv: Dispositivos/equipamentos que geram pressão positiva nas VA’s seja por aumento do volume inspiratório (hiperinsuflação manual/ventilador; RPPI) e a CRF (CPAP, EPAP, PEEP); Aplicados na fase inspiratória, expiratória ou em ambas as fases da respiração.
  • 14.
    Bird® (RPPI) Inter5 Plus® BIPAP® (Bilevel)
  • 16.
    RPPI: Terapia deexpansão pulmonar (TEP) Aplicação de pressão positiva nas VA’s durante a fase inspiratória; Aumento do volume corrente e volume-minuto, otimizando as trocas gasosas; Pode ser utilizada para pacientes intubados e não-intubados; Pode ser realizada com o ventilador ou com hiperinsuflador manual (ambú).
  • 17.
    Terapia de expansãopulmonar (TEP)
  • 18.
    Terapia de expansãopulmonar (TEP) EPAP: Aplicação de pressão positiva somente durante a fase expiratória (dispositivos geram resistência ao fluxo expiratório - válvulas spring-loaded - conectada à máscaras, bocais ou diretamente à VA artificial do pcte); A PEEP produzida promove aumento dos volumes pulmonares e recrutamento alveolar.
  • 19.
    Terapia de expansãopulmonar (TEP) CPAP: Obtida com gerador de fluxo e em pacientes em VE com e sem VA artificial; Aplicação de um nível de PEEP associada a um fluxo inspiratório nas VA’s; Promove aumento da pressão alveolar e da CRF →recrutamento de alvéolos previamente colapsados.
  • 20.
    Terapia de expansãopulmonar (TEP) Bilevel: Modo de VNI que utiliza um nível de pressão positiva na fase inspiratória (IPAP) e outro na fase expiratória (EPAP); A IPAP é sempre maior que a EPAP, permitindo que mesmo com mínima ou nenhuma colaboração do paciente, ocorra aumento do Ptrans; PS: A CPAP não é capaz de aumentar a ventilação alveolar, motivo pelo qual, na presença de hipercapnia, é dada preferência ao uso da bilevel.
  • 21.
    Terapia de expansãopulmonar (TEP) Hiperinsuflação manual ou com o ventilador: Nos pacientes com uma VA artificial a hiperinsuflação promove a expansão das unidades pulmonares colapsadas por meio do aumento do fluxo aéreo para as regiões atelectasiadas (canais colaterais); Além disso, a ventilação colateral às unidades alveolares obstruídas favorece o deslocamento das secreções pulmonares das vias aéreas periféricas para regiões mais centrais, promovendo a expansão das atelectasias; A oferta de volumes pulmonares maiores pode aumentar a pressão transpulmonar e favorecer a expansão alveolar e a desobstrução de VA’s.
  • 22.
    Terapia de expansãopulmonar (TEP) A HM (ambú) consiste em inspirações lentas e profundas consecutivas, com acréscimo do volume inspirado, seguida ou não de pausa inspiratória e rápida liberação da pressão – Air stacking; Na hiperinsuflação realizada com o ventilador mecânico tem-se o aumento da pressão positiva na fase inspiratória com o ventilador permitindo controlar as pressões utilizadas, além de associar os efeitos benéficos da aplicação da PEEP e evitar os efeitos deletérios da desconexão do ventilador mecânico Obs! RPPI x Air Stacking x “Empilhamento de ar”
  • 23.
    Terapia de expansãopulmonar (TEP) PEEP: Relacionada à melhora das trocas gasosas e da mecânica ventilatória devido à sua capacidade de gerar aumento dos volumes pulmonares e recrutamento alveolar, com incremento da CRF.
  • 24.
    Terapia de expansãopulmonar (TEP) Posicionamento: A expansão pulmonar é favorecida pelas diferenças regionais de ventilação em especial as regiões não-dependentes. A Ppl mais negativa permite que os alvéolos das regiões não-dependentes durante a fase expiratória tenham um volume maior e mais estabilidade quando comparados aos alvéolos das regiões dependentes. Deve-se levar em consideração este conhecimento ao serem utilizados todos os recursos de expansão pulmonar, sejam eles em VM ou em VE, para que sejam otimizados os resultados dos recursos aplicados conjuntamente.
  • 25.
    Terapia de higienebrônquica (THB) Pacientes sob VM tem maior risco de retenção de secreções brônquicas devido: À intubação traqueal que está relacionada à interrupção do sistema mucociliar e modificação reológica do muco; Imobilidade imposta ao paciente; Fraqueza generalizada com piora da efetividade da tosse; Restrição de líquidos que levam ao aumento da viscosidade do muco:
  • 27.
    Terapia de higienebrônquica (THB) A seleção da THB obedecerá a seu principio ativo e indicação: Aumento do volume inspiratório (posicionamento, hiperinsuflação manual, mobilização e exercícios respiratórios); Aumento do fluxo expiratório (posicionamento, hiperinsuflação manual, mobilização, tosse, huffing e exercícios respiratórios); Oscilação (percussão, vibração, oscilação oral de alta frequência); Aumento da CRF (posicionamento, CPAP, EPAP e PEEP).
  • 30.
    * * * * *
  • 31.
    Disfunção neuromuscular, treinamento muscular e mobilização precoce A estadia na UTI está relacionada à exposição a fatores etiológicos que provocam fraqueza neuromuscular, tais como: VM prolongada e imobilidade no leito; Desordens clínicas como a sepse e a síndrome da resposta inflamatória sistêmica (SRIS); Déficit nutricional e exposição à fármacos (bloqueadores neuromusculares e corticosteróides) que afetam o status funcional e resultam em um maior período de intubação orotraqueal e internação hospitalar.
  • 34.
    Disfunção neuromuscular, treinamento muscular e mobilização precoce VM prolongada + imobilismo resulta em: Perda das fibras musculares com redução da força muscular respiratória e periférica; A fraqueza muscular é difusa e simétrica com envolvimento dos reflexos tendinosos profundos e da inervação sensorial.
  • 35.
    Disfunção neuromuscular, treinamento muscular e mobilização precoce Medical Research Council (MRC): Escore usado na avaliação da força muscular periférica para os pacientes cooperativos; Reprodutível e com alto valor preditivo em vários estudos sobre disfunção neuromuscular no paciente crítico.
  • 36.
    Disfunção neuromuscular, treinamento muscular e mobilização precoce Em pacientes sedados a avaliação da força muscular pode ser mensurada através da habilidade do paciente de levantar o membro contra a gravidade em resposta a um estímulo doloroso aplicado em cada extremidade.
  • 37.
    Disfunção neuromuscular, treinamento muscular e mobilização precoce Deve-se realizar previamente à internação na UTI: O diagnóstico do estado funcional associado à história do doente crítico; Avaliação da independência funcional - escalas de Barthel e MIF; Avaliação da disfunção muscular respiratória - manovacuometria, além da mensuração do máximo volume de ar mobilizado pelo sistema respiratório de forma voluntária (manobra de Capacidade Vital). Como prevenção e tto dessas doenças neuromusculares deve ser realizado programas de mobilização precoce.
  • 38.
    Disfunção neuromuscular, treinamento muscular e mobilização precoce A fraqueza muscular respiratória ocorre após período prolongado de VM cuja patogênese é similar à fraqueza dos músculos esqueléticos periféricos; O desequilíbrio entre a força muscular e a carga imposta ao sistema respiratório é um dos maiores causas de falhas no desmame;
  • 39.
    Disfunção neuromuscular, treinamento muscular e mobilização precoce Treinamento dos músculos respiratórios (TMR): Sistema de molas ou orifícios ofertados por dispositivos que impõe carga à inspiração; Sensibilidade do ventilador; Períodos intermitentes de respiração espontânea; Suporte ventilatório mínimo. PS! Aplicar TRE diário em pacientes sob VM - pacientes sujeitos a fraqueza muscular e em pacientes em falha de desmame;
  • 42.
    Disfunção neuromuscular, treinamento muscular e mobilização precoce Posicionamento funcional : Técnica de primeira escolha e deve constar em todo plano terapêutico; Eficaz para prevenir contraturas musculares, edema linfático e minimizar os efeitos adversos da imobilização prolongada no leito; Pode ser passivo ou ativo (estimula sistema neuromusculoesquelético); Estimula o controle autonômico, o estado de alerta e estimulação vestibular;
  • 43.
    Disfunção neuromuscular, treinamento muscular e mobilização precoce Estimulação elétrica neuromuscular (EENM): Utilizada em pacientes incapazes de realizar contração muscular voluntária; Estimulação de nervos motores periféricos, proporcionando contração muscular passiva Associada com aumento de massa, força e endurance muscular em situações clínicas que apresentam fraqueza por desuso e inervação muscular anormal; EENM + programa de exercícios físicos melhora a força muscular comparada com o uso do programa de exercícios isoladamente;
  • 44.
    Disfunção neuromuscular, treinamento muscular e mobilização precoce Critérios de segurança na mobilização precoce do doente crítico A tendência atual no manejo do paciente sob VM é a redução da sedação profunda e mobilização/treinamento físico funcional o mais precoce possível; European Respiratory Society and European Society of Intensive CareMedicine estabeleceu uma hierarquia de atividades de mobilização na UTI: mudança de decúbitos e posicionamento funcional, mobilização passiva, exercícios ativo-assistidos e ativos, cicloergômetro na cama; sentar na borda da cama; ortostatismo, caminhada estática, transferência da cama para poltrona, exercícios na poltrona e caminhada.
  • 48.
    Disfunção neuromuscular, treinamento muscular e mobilização precoce Recomenda-se a avaliação das variáveis cardiovasculares (FC, PA) e respiratórias (padrão muscular ventilatório, sincronia paciente-ventilador, SpO2 e FR) antes, durante e após os exercícios, nível de consciência, dosagens de sedativos e drogas vasoativas; O ↑FiO2 e da PS do ventilador oferece maior reserva cardiorrespiratória p/ os pacientes realizarem a mobilização e melhor resposta fisiológica ao exercício; Pacientes em respiração espontânea, o uso suplementar de O2 e VNI melhoram a função cardiopulmonar em repouso, diminui o estresse cardiorrespiratório e potencializar os benefícios fisiológicos do exercício físico em pacientes cardiopatas e pneumopatas crônicos;
  • 50.
    Disfunção neuromuscular, treinamento muscular e mobilização precoce Mobilização passiva e o treinamento físico: Deve ser instituída precocemente ao doente crítico; O objetivo é manter ADM articular e prevenir encurtamento muscular, úlceras de decúbito, tromboembolismo pulmonar e a redução de força muscular pela diminuição da proteólise muscular;
  • 52.
    Disfunção neuromuscular, treinamento muscular e mobilização precoce Proposta de organograma para estabelecer níveis de progressão da mobilização do doente crítico. Estabelece cinco níveis de atividade (figura seguinte .....
  • 55.
    1. FRANÇA E.É. T; FERNANDES F. F. P; CAVALCANTI R; DUARTE A; MARTINEZ B. P; AQUIM E. E; DAMASCENO M. C. P. Physical therapy in critically ill adult patients: recommendations from the Brazilian Association of Intensive Care Medicine Department of Physical Therapy. Rev Bras Ter Intensiva. 2012; 24(1): 6-22. 2. RENU B. PATTANSHETTY, GAJANAN S. GAUDE. Critical illness myopathy and polyneuropathy - A challenge for physiotherapists in the intensive care units. Indian Journal of Critical Care Medicine. 2011; 15 (2): 1-4. 3. TRUONG A. D; FAN E; BROWER R. G; NEEDHAM D. M. Bench-to-bedside review: Mobilizing patients in the intensive care unit – from pathophysiology to clinical trials. Critical Care. 2009; 13 (4): 1-8. 4. CAVALEIRO, L. V. Manuais de especialização: Fisioterapia hospitalar. Manole. 1ª edição, 2012. Referências