Artigo
Hepatologia
Alex Vicente Spadini
Hipertensão Portal Não
Cirrótica (NCPH)
 Cirrose é a causa mais comum de
Hipertensão Portal, sendo responsável por
mais de 90% dos casos no Ocidente e
mais de 80% dos casos na Ásia e na
África.
 NCPH, devida à causas hepáticas ou
extra-hepáticas, é relativamente comum
na Índia.
Hipertensão Portal Não
Cirrótica (NCPH)
 NCPH pode ser classificada com base no
local de resistência ao fluxo de sangue,
como "pré-hepática", "hepática“ e "pós-
hepática."
 As causas "hepáticas" de NCPH podem
ser subdivididas em "pré-sinusoidal",
“sinusoidal" e “pós-sinusoidal”.
Causas de
Hipertensão
Portal
Não
Cirrótica
Hipertensão Portal Não
Cirrótica (NCPH)
 Diferenças de status socioeconômico, condições de vida,
tempo de vida médio e etnia podem ser responsável pela
maior ocorrência em classes mais baixas.
 A incidência de NCPF provavelmente diminuiu ao longo
das últimas duas décadas, juntamente com uma redução
na incidência de obstrução da veia porta extra-hepática
(EHPVO).
 Sepse umbilical e/ou repetidos episódios de diarreia
durante a infância podem desempenhar um papel
importante na patogênese de ambas as doenças.
 Ao longo dos anos, a melhoria dos padrões de vida e a
melhoria no saneamento e higiene resultaram em
redução da incidência de doenças diarreicas,
desempenhando um papel na diminuição da incidência e
NCPH.
Hipertensão Portal Não
Cirrótica (NCPH)
 Causas:
 Teoria Infecciosa
 Teoria Imunológica
 Exposição a xenobióticos
 Drogas
Hipertensão Portal
Não Cirrótica
(NCPH)
 Patologia:
Hipertensão Portal Não
Cirrótica (NCPH)
 Clínica:
 Os pacientes apresentam-se comumente
com episódios bem tolerados de
hemorragia gastrointestinal,
esplenomegalia ou consequências do
hiperesplenismo.
 Desenvolvimento de ascite, icterícia e
encefalopatia hepática é incomum.
Hipertensão Portal Não
Cirrótica (NCPH)
 Tratamento:
 Escleroterapia
 LEVE
 Beta-bloqueadores
 Cirurgia
Hipertensão Portal Não
Cirrótica (NCPH)
 Prognóstico:
 O prognóstico dos pacientes com NCPH é
geralmente bom. A mortalidade de um
sangramento agudo de varizes em NCPH é menor
do que a observada em pacientes com cirrose
hepática.
 Após uma bem-sucedida erradicação
endoscópica das varizes, observou-se quase 100%
de sobrevida em 5 anos nestes pacientes.
 Os resultados a longo prazo da cirurgia de
derivação também é favorável e sobrevivência
em 5 anos de 88% reportada.
Obstrução Extra-hepática da
Veia Porta (EHPVO)
 Obstrução extra-hepática da veia porta é definida
como obstrução da veia porta extra-hepática com
ou sem envolvimento das veias porta intra-hepática,
esplênica e mesentérica superior
 Oclusão isolada da veia esplênica ou veia
mesentérica superior não constitui EHPVO
 Anteriormente, o termo Trombose de Veia Porta
(PVT) muitas vezes foi trocado livremente com
EHPVO, no entanto, não exclui a PVT intra-hepática,
isto é, devido a cirrose do fígado, ou invasão por
CHC.
 O termo PVT não inclui a formação do cavernoma
portal e desenvolvimento de hipertensão portal que
são inerentes a EHPVO.
Causas de
obstrução
Extra-
hepática
da Veia
Porta
(EHPVO)
Obstrução Extra-hepática da
Veia Porta (EHPVO)
 Clínica:
 A apresentação mais comum é a de uma criança com
bem tolerada sangramento de varizes e esplenomegalia
com ou sem hiperesplenismo.
 As características clínicas da TVP aguda podem ser
observadas em adultos que desenvolvem ascite
progressiva, dor abdominal e isquemia intestinal.
 Em pacientes com sepse neonatal umbilical, EHPVO
geralmente se manifesta precocemente (idade média de
início: 3 anos) e quando é secundária a infecções intra-
abdominais ou idiopática, as manifestações clínicas são
mais tardias (idade média de início: 8 anos)
 Na infância e na vida adulta, sangramento de varizes,
retardo de crescimento e hiperesplenismo são
apresentados os principais problemas clínicos.
Esquistossomose
 Bloqueio portal pré-sinusoidal causa
hipertensão portal e desenvolvimento
associado de colaterais porto-sistêmicas,
esplenomegalia, e várias outras
mudanças associadas à hipertensão
portal.
 A segunda alteração patológica mais
significativa é caracteristicamente fibrose
periportal e também é vista em tratos
portais distantes.
Fibrose Hepática Congênita
(CHF)
 Fibrose hepática congênita é uma
malformação autossômica recessiva
hereditária definida patologicamente por um
grau variável de fibrose periportal e ductos
biliares de formação irregular.
 A CHF é uma das doenças fibropolicísticas,
que também incluem a doença de Caroli e
doença renal al policística.
 Clinicamente, é caracterizada por fibrose
hepática, hipertensão portal e doença renal
cística. Os pacientes geralmente apresentam
sintomas de colangite recorrente e
hipertensão portal.
Fibrose Hepática Congênita
(CHF)
 Tratamento:
 Antifibróticos são usados ​​com sucesso limitado em
pacientes com diversas condições, incluindo cirrose,
com a presença de melhoria histológica em alguns.
 O tratamento de CHF consiste no controle da
hipertensão portal e esplenomegalia com ou sem
hiperesplenismo.
 O tratamento endoscópico é indicado para a
profilaxia de hemorragia das varizes, bem em caso
de sangramento agudo.
 Da mesma forma, o tratamento da colangite
recorrente associada à Síndrome de Caroli envolve
antibióticos, drenagem e extração de cálculos com
CPRE.
Hiperplasia Nodular
Regenerativa (NRH)
 Hiperplasia nodular regenerativa (NRH) é
definida pela ocorrência de nódulos de
hepatócitos regenerativos, difusamente
distribuídos por todo o parênquima
hepático, na ausência de fibrose.
 O prognóstico depende da existência e
gravidade da hipertensão portal, que
ocorre em cerca de 50% dos casos.
Hiperplasia Nodular
Regenerativa (NRH)
 Uma pequena proporção dos pacientes
podem vir a desenvolver descompensação
hepática após acompanhamento a longo
prazo.
 A apresentação é com sangramento de
varizes e esplenomegalia com função
hepática relativamente normal.
 Esplenomegalia é geralmente leve e
hiperesplenismo é incomum.
 Em casos avançados, o transplante pode ser
necessário com a descompensação da
função hepática.
Síndrome de Budd-Chiari
(BCS)
 Síndrome de Budd-Chiari (BCS) é uma
doença relativamente rara causada pela
obstrução do fluxo venoso hepático em
qualquer lugar a partir de pequenas veias
hepáticas para a supra-hepática.
 Obstrução do fluxo hepático relacionado
à insuficiência cardíaca direita ou à
síndrome de obstrução sinusoidal
(também conhecida como doença
veno-oclusiva) não está incluída na
definição de BCS.
Síndrome de Budd-Chiari
(BCS)
Síndrome de Budd-Chiari
(BCS)
 A tríade clínica clássica consiste em dor abdominal, ascite,
 e hepatomegalia. Outros sintomas possíveis são náuseas,
febre e icterícia.
 A gravidade dos sintomas depende da extensão da
trombose, da rapidez de início, e da circulação colateral
compensatória.
 Síndrome de Budd-Chiari (BCS) deve ser suspeitada em
 pacientes com dor abdominal e um aumento do fígado,
em insuficiência hepática fulminante, com ascite e ascite
crônica refratária, se testes de função hepática estão
perto do normal.
 Existe um elevado gradiente de albumina.
 Apesar das alterações hemodinâmicas envolvendo o
fígado, a função hepática é muitas vezes relativamente
poupada.
Síndrome de Budd-Chiari
(BCS)
 A terapia anticoagulante deve iniciada para evitar a extensão
da trombose. Anticoagulação contínua é recomendada em
todos os pacientes com trombose por BCS, desde que não
haja contraindicações.
 Pacientes com BCS fulminante e insuficiência hepática
idealmente requerem transplante de fígado por geralmente
haver muita necrose.
 Em pacientes com BCS aguda, a terapia trombolítica usada
dentro de 72 horas teve sucesso variável.
 Obstrução de segmento curto é tratada com sucesso pela
dilatação com balão ou
 stents intravasculares. Obstrução venacaval membranosa
pode ser aliviada inicialmente por estes meios, em 90% dos
pacientes, mas 20-30% ainda necessitará de angioplastia
adicional.
 Colocação de shunt porto-sistêmico intra-hepático transjugular
(TIPS) é aceito como terapia inicial em pacientes com BCS
refratária ao tratamento clínico e BCS fulminante.
Síndrome de Budd-Chiari
(BCS)
 TIPS pode ser uma ponte para o transplante de
fígado.
 O objetivo do tratamento da BCS é a redução da
congestão hepática e sequelas associadas como
ascite significativos.
 TIPS resulta em alívio dos sintomas na maioria dos
pacientes.
 Derivações porto-sistêmicas cirúrgicas são outra
opção no manejo das varizes.
 O transplante de fígado é indicado em pacientes
que evoluíram para cirrose hepática.
 Transplante de emergência é indicado para BCS
fulminante.
Doença Hepática Veno-oclusiva
Síndrome de Obstrução Sinusoidal
 Síndrome clínica caracterizada por
hepatomegalia, ascite, ganho de peso e icterícia.
 Foi primeiro descrita em um paciente que bebeu
uma infusão feita com alcalóides pirrolizidínicos.
 Doença veno-oclusiva (VOD) também está
associada com outras toxinas e drogas, como o
álcool, contraceptivos orais, óleo tóxico,
terbinafina, lesão por radiação, e quimioterapia
pós-transplante de células-tronco.
 VOD após transplante de células tronco faz parte
de um espectro de síndromes de múltiplos órgãos
que inclui pneumonite idiopática, hemorragia
alveolar difusa, microangiopatia trombótica e
síndrome permeabilidade capilar.
Doença Hepática Veno-oclusiva
Síndrome de Obstrução Sinusoidal
Doença Hepática Veno-oclusiva
Síndrome de Obstrução Sinusoidal
 Tratamento de VOD é principalmente de suporte e
recuperação espontânea é relatada em 70-85% das
formas leves após TCT.
 A utilização de esquemas não mieloablativo em pacientes
com fatores de risco para VOD é agora possível.
 O estudo de polimorfismos genéticos da glutationa S-
transferase e TNF-α foi avaliada e permite a identificação
de pacientes em risco, mas novos estudos são necessários.
 Tratamento da VOD clássica é principalmente de suporte,
incluindo o tratamento da ascite, com a restrição de sódio,
diuréticos e paracentese.
 Com base na presença de microtrombose histológica e
deposição de fibrina nas vênulas hepáticas de pacientes
com VOD, a terapia principal é fibrinólise, com ou sem
anticoagulantes.
Obrigado!

Artigo hepatologia 2

  • 1.
  • 3.
    Hipertensão Portal Não Cirrótica(NCPH)  Cirrose é a causa mais comum de Hipertensão Portal, sendo responsável por mais de 90% dos casos no Ocidente e mais de 80% dos casos na Ásia e na África.  NCPH, devida à causas hepáticas ou extra-hepáticas, é relativamente comum na Índia.
  • 4.
    Hipertensão Portal Não Cirrótica(NCPH)  NCPH pode ser classificada com base no local de resistência ao fluxo de sangue, como "pré-hepática", "hepática“ e "pós- hepática."  As causas "hepáticas" de NCPH podem ser subdivididas em "pré-sinusoidal", “sinusoidal" e “pós-sinusoidal”.
  • 5.
  • 6.
    Hipertensão Portal Não Cirrótica(NCPH)  Diferenças de status socioeconômico, condições de vida, tempo de vida médio e etnia podem ser responsável pela maior ocorrência em classes mais baixas.  A incidência de NCPF provavelmente diminuiu ao longo das últimas duas décadas, juntamente com uma redução na incidência de obstrução da veia porta extra-hepática (EHPVO).  Sepse umbilical e/ou repetidos episódios de diarreia durante a infância podem desempenhar um papel importante na patogênese de ambas as doenças.  Ao longo dos anos, a melhoria dos padrões de vida e a melhoria no saneamento e higiene resultaram em redução da incidência de doenças diarreicas, desempenhando um papel na diminuição da incidência e NCPH.
  • 7.
    Hipertensão Portal Não Cirrótica(NCPH)  Causas:  Teoria Infecciosa  Teoria Imunológica  Exposição a xenobióticos  Drogas
  • 8.
  • 9.
    Hipertensão Portal Não Cirrótica(NCPH)  Clínica:  Os pacientes apresentam-se comumente com episódios bem tolerados de hemorragia gastrointestinal, esplenomegalia ou consequências do hiperesplenismo.  Desenvolvimento de ascite, icterícia e encefalopatia hepática é incomum.
  • 10.
    Hipertensão Portal Não Cirrótica(NCPH)  Tratamento:  Escleroterapia  LEVE  Beta-bloqueadores  Cirurgia
  • 11.
    Hipertensão Portal Não Cirrótica(NCPH)  Prognóstico:  O prognóstico dos pacientes com NCPH é geralmente bom. A mortalidade de um sangramento agudo de varizes em NCPH é menor do que a observada em pacientes com cirrose hepática.  Após uma bem-sucedida erradicação endoscópica das varizes, observou-se quase 100% de sobrevida em 5 anos nestes pacientes.  Os resultados a longo prazo da cirurgia de derivação também é favorável e sobrevivência em 5 anos de 88% reportada.
  • 12.
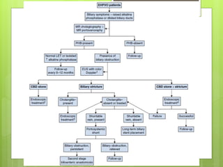
    Obstrução Extra-hepática da VeiaPorta (EHPVO)  Obstrução extra-hepática da veia porta é definida como obstrução da veia porta extra-hepática com ou sem envolvimento das veias porta intra-hepática, esplênica e mesentérica superior  Oclusão isolada da veia esplênica ou veia mesentérica superior não constitui EHPVO  Anteriormente, o termo Trombose de Veia Porta (PVT) muitas vezes foi trocado livremente com EHPVO, no entanto, não exclui a PVT intra-hepática, isto é, devido a cirrose do fígado, ou invasão por CHC.  O termo PVT não inclui a formação do cavernoma portal e desenvolvimento de hipertensão portal que são inerentes a EHPVO.
  • 13.
  • 14.
    Obstrução Extra-hepática da VeiaPorta (EHPVO)  Clínica:  A apresentação mais comum é a de uma criança com bem tolerada sangramento de varizes e esplenomegalia com ou sem hiperesplenismo.  As características clínicas da TVP aguda podem ser observadas em adultos que desenvolvem ascite progressiva, dor abdominal e isquemia intestinal.  Em pacientes com sepse neonatal umbilical, EHPVO geralmente se manifesta precocemente (idade média de início: 3 anos) e quando é secundária a infecções intra- abdominais ou idiopática, as manifestações clínicas são mais tardias (idade média de início: 8 anos)  Na infância e na vida adulta, sangramento de varizes, retardo de crescimento e hiperesplenismo são apresentados os principais problemas clínicos.
  • 16.
    Esquistossomose  Bloqueio portalpré-sinusoidal causa hipertensão portal e desenvolvimento associado de colaterais porto-sistêmicas, esplenomegalia, e várias outras mudanças associadas à hipertensão portal.  A segunda alteração patológica mais significativa é caracteristicamente fibrose periportal e também é vista em tratos portais distantes.
  • 17.
    Fibrose Hepática Congênita (CHF) Fibrose hepática congênita é uma malformação autossômica recessiva hereditária definida patologicamente por um grau variável de fibrose periportal e ductos biliares de formação irregular.  A CHF é uma das doenças fibropolicísticas, que também incluem a doença de Caroli e doença renal al policística.  Clinicamente, é caracterizada por fibrose hepática, hipertensão portal e doença renal cística. Os pacientes geralmente apresentam sintomas de colangite recorrente e hipertensão portal.
  • 18.
    Fibrose Hepática Congênita (CHF) Tratamento:  Antifibróticos são usados ​​com sucesso limitado em pacientes com diversas condições, incluindo cirrose, com a presença de melhoria histológica em alguns.  O tratamento de CHF consiste no controle da hipertensão portal e esplenomegalia com ou sem hiperesplenismo.  O tratamento endoscópico é indicado para a profilaxia de hemorragia das varizes, bem em caso de sangramento agudo.  Da mesma forma, o tratamento da colangite recorrente associada à Síndrome de Caroli envolve antibióticos, drenagem e extração de cálculos com CPRE.
  • 19.
    Hiperplasia Nodular Regenerativa (NRH) Hiperplasia nodular regenerativa (NRH) é definida pela ocorrência de nódulos de hepatócitos regenerativos, difusamente distribuídos por todo o parênquima hepático, na ausência de fibrose.  O prognóstico depende da existência e gravidade da hipertensão portal, que ocorre em cerca de 50% dos casos.
  • 20.
    Hiperplasia Nodular Regenerativa (NRH) Uma pequena proporção dos pacientes podem vir a desenvolver descompensação hepática após acompanhamento a longo prazo.  A apresentação é com sangramento de varizes e esplenomegalia com função hepática relativamente normal.  Esplenomegalia é geralmente leve e hiperesplenismo é incomum.  Em casos avançados, o transplante pode ser necessário com a descompensação da função hepática.
  • 21.
    Síndrome de Budd-Chiari (BCS) Síndrome de Budd-Chiari (BCS) é uma doença relativamente rara causada pela obstrução do fluxo venoso hepático em qualquer lugar a partir de pequenas veias hepáticas para a supra-hepática.  Obstrução do fluxo hepático relacionado à insuficiência cardíaca direita ou à síndrome de obstrução sinusoidal (também conhecida como doença veno-oclusiva) não está incluída na definição de BCS.
  • 22.
  • 23.
    Síndrome de Budd-Chiari (BCS) A tríade clínica clássica consiste em dor abdominal, ascite,  e hepatomegalia. Outros sintomas possíveis são náuseas, febre e icterícia.  A gravidade dos sintomas depende da extensão da trombose, da rapidez de início, e da circulação colateral compensatória.  Síndrome de Budd-Chiari (BCS) deve ser suspeitada em  pacientes com dor abdominal e um aumento do fígado, em insuficiência hepática fulminante, com ascite e ascite crônica refratária, se testes de função hepática estão perto do normal.  Existe um elevado gradiente de albumina.  Apesar das alterações hemodinâmicas envolvendo o fígado, a função hepática é muitas vezes relativamente poupada.
  • 24.
    Síndrome de Budd-Chiari (BCS) A terapia anticoagulante deve iniciada para evitar a extensão da trombose. Anticoagulação contínua é recomendada em todos os pacientes com trombose por BCS, desde que não haja contraindicações.  Pacientes com BCS fulminante e insuficiência hepática idealmente requerem transplante de fígado por geralmente haver muita necrose.  Em pacientes com BCS aguda, a terapia trombolítica usada dentro de 72 horas teve sucesso variável.  Obstrução de segmento curto é tratada com sucesso pela dilatação com balão ou  stents intravasculares. Obstrução venacaval membranosa pode ser aliviada inicialmente por estes meios, em 90% dos pacientes, mas 20-30% ainda necessitará de angioplastia adicional.  Colocação de shunt porto-sistêmico intra-hepático transjugular (TIPS) é aceito como terapia inicial em pacientes com BCS refratária ao tratamento clínico e BCS fulminante.
  • 25.
    Síndrome de Budd-Chiari (BCS) TIPS pode ser uma ponte para o transplante de fígado.  O objetivo do tratamento da BCS é a redução da congestão hepática e sequelas associadas como ascite significativos.  TIPS resulta em alívio dos sintomas na maioria dos pacientes.  Derivações porto-sistêmicas cirúrgicas são outra opção no manejo das varizes.  O transplante de fígado é indicado em pacientes que evoluíram para cirrose hepática.  Transplante de emergência é indicado para BCS fulminante.
  • 26.
    Doença Hepática Veno-oclusiva Síndromede Obstrução Sinusoidal  Síndrome clínica caracterizada por hepatomegalia, ascite, ganho de peso e icterícia.  Foi primeiro descrita em um paciente que bebeu uma infusão feita com alcalóides pirrolizidínicos.  Doença veno-oclusiva (VOD) também está associada com outras toxinas e drogas, como o álcool, contraceptivos orais, óleo tóxico, terbinafina, lesão por radiação, e quimioterapia pós-transplante de células-tronco.  VOD após transplante de células tronco faz parte de um espectro de síndromes de múltiplos órgãos que inclui pneumonite idiopática, hemorragia alveolar difusa, microangiopatia trombótica e síndrome permeabilidade capilar.
  • 27.
  • 28.
    Doença Hepática Veno-oclusiva Síndromede Obstrução Sinusoidal  Tratamento de VOD é principalmente de suporte e recuperação espontânea é relatada em 70-85% das formas leves após TCT.  A utilização de esquemas não mieloablativo em pacientes com fatores de risco para VOD é agora possível.  O estudo de polimorfismos genéticos da glutationa S- transferase e TNF-α foi avaliada e permite a identificação de pacientes em risco, mas novos estudos são necessários.  Tratamento da VOD clássica é principalmente de suporte, incluindo o tratamento da ascite, com a restrição de sódio, diuréticos e paracentese.  Com base na presença de microtrombose histológica e deposição de fibrina nas vênulas hepáticas de pacientes com VOD, a terapia principal é fibrinólise, com ou sem anticoagulantes.
  • 29.