Abordagens Pedagógicas e Atividades que melhor se coadunam em cada
                             uma delas


     Abordagem Pedagógica Cognitivo-bahaviorista, onde a aprendizagem resulta de
      estímulos por parte dos professores aos alunos. O conhecimento é disponibilizado de
      forma sequêncial para o aluno e o professor conduz o aluno e determina a velocidade e
      a forma de construção do conhecimento do mesmo.


     Abordagem Pedagógica Social Construtivista, onde construimos a nossa própria
      aprendizagem através de interações com o meio social. O aluno interage com os
      materiais e modifica-os, construindo assim o seu conhecimento. O professor é um
      mediador do processo do conhecimento que se dá através de interações sociais.




     Abordagem Pedagógica Conectivista, onde o conhecimeto se constroi através de
      experiências, contactos, informação e tecnologia e criação de uma rede de relações com
      pessoas que divulgem informações do nosso interesse. O aluno é autodidata na sua
      aprendizagem e o professor acompanha e auxilia nas suas dúvidas. Esta aprendizagem
      é realizada com auxilio às novas tecnologias.
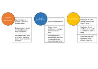
Cognitivo                                  Social
                                         Construtivista
                                                                                   Conectivista   Realização de uma
Behaviorista   Apresentação da
               matéria e trabalho                         Pesquisa sobre o tema.                  Bibliografia anotada
               sobre o tema 1.                                                                    sobre o tema.

                                                          Debate com o                            Realização de um
               Debate sobre o tema 2                                                              artefacto onde mostre
                                                          professor e os colegas
               e realização de um                                                                 a sua opinião sobre o
                                                          no fórum sobre o
               exercício Prático.                                                                 tema.
                                                          tema.
               Leitura dos texto sobre                    Interpretação dos
               o tema 3 e realização                                                              Publicar o artefacto
                                                          materiais encontrados
               de um teste de escolha                                                             produzido numa
                                                          e realização de um
               multipla.                                                                          plataforma online.
                                                          resumo sobre o tema.
Em primeiro lugar fiz uma pesquisa sobre as diferentes abordagens pedagógicas e quais as
atividades que melhor se coadunam com cada uma delas. Depois, fiz uma pequena descrição
sobre cada uma elas. Por fim utilizei um diagrama para organizar as diferentes abordagens
pedagógicas e em cada uma delas numerei algumas atividades. Optei pelo diagrama
apresentado em cima pois este transmite, ao mesmo tempo, as diferentes abordagens
pedagógicas assim como as atividades mais utilizadas em cada uma delas e assim temos logo a
perceção das principais diferenças entre as abordagens pedagógicas cognitivo-bahaviorismo,
social construtivismo e conectivismo.




                                                       Processos Pedagógicos em eLearning
                                                                    Temática III – Semana 1
                                                                              Adelaide Dias

Abordagens pedagógicas e atividades

  • 1.
    Abordagens Pedagógicas eAtividades que melhor se coadunam em cada uma delas  Abordagem Pedagógica Cognitivo-bahaviorista, onde a aprendizagem resulta de estímulos por parte dos professores aos alunos. O conhecimento é disponibilizado de forma sequêncial para o aluno e o professor conduz o aluno e determina a velocidade e a forma de construção do conhecimento do mesmo.  Abordagem Pedagógica Social Construtivista, onde construimos a nossa própria aprendizagem através de interações com o meio social. O aluno interage com os materiais e modifica-os, construindo assim o seu conhecimento. O professor é um mediador do processo do conhecimento que se dá através de interações sociais.  Abordagem Pedagógica Conectivista, onde o conhecimeto se constroi através de experiências, contactos, informação e tecnologia e criação de uma rede de relações com pessoas que divulgem informações do nosso interesse. O aluno é autodidata na sua aprendizagem e o professor acompanha e auxilia nas suas dúvidas. Esta aprendizagem é realizada com auxilio às novas tecnologias.
  • 2.
    Cognitivo Social Construtivista Conectivista Realização de uma Behaviorista Apresentação da matéria e trabalho Pesquisa sobre o tema. Bibliografia anotada sobre o tema 1. sobre o tema. Debate com o Realização de um Debate sobre o tema 2 artefacto onde mostre professor e os colegas e realização de um a sua opinião sobre o no fórum sobre o exercício Prático. tema. tema. Leitura dos texto sobre Interpretação dos o tema 3 e realização Publicar o artefacto materiais encontrados de um teste de escolha produzido numa e realização de um multipla. plataforma online. resumo sobre o tema.
  • 3.
    Em primeiro lugarfiz uma pesquisa sobre as diferentes abordagens pedagógicas e quais as atividades que melhor se coadunam com cada uma delas. Depois, fiz uma pequena descrição sobre cada uma elas. Por fim utilizei um diagrama para organizar as diferentes abordagens pedagógicas e em cada uma delas numerei algumas atividades. Optei pelo diagrama apresentado em cima pois este transmite, ao mesmo tempo, as diferentes abordagens pedagógicas assim como as atividades mais utilizadas em cada uma delas e assim temos logo a perceção das principais diferenças entre as abordagens pedagógicas cognitivo-bahaviorismo, social construtivismo e conectivismo. Processos Pedagógicos em eLearning Temática III – Semana 1 Adelaide Dias