Fundamentos
do marketing
ANDRÉ BOMFIM | 2017
Prof. André Bomfim | 2020
“obsessão pelo cliente”
JEFF BEZOS
o que é marketing?
Marketing é o processo de construir relacionamentos
lucrativos com os clientes, criando valor para esses clientes
e recebendo valor deles em troca.
KOTLER; ARMSTRONG (2015, p. 28)
Marketing é [1] a área do conhecimento que engloba todas as atividades
concernentes às relações de troca, [2] orientadas para a satisfação dos
desejos e necessidades dos consumidores, [3] visando alcançar
determinados objetivos de empresas ou indivíduos e [4] considerando
sempre o meio ambiente de atuação [5] e o impacto que essas relações
causam no bem-estar da sociedade.
Las Casas, 2005
o que é marketing?
necessidade desejo demanda
tudo isso ou...
isso
valor para o cliente
produto
+
benefícios
+
serviços
=produto ampliado
experiência de marca
+
+
produto
Qualquer coisa que possa ser oferecida a um mercado
para apreciação, aquisição, uso ou consumo e que possa
satisfazer um desejo ou uma necessidade.
Incluem serviços, eventos, pessoas, lugares,
organizações, ideias ou uma mistura de tudo isso.
KOTLER; ARMSTRONG (2015, p. 244)
serviço
Uma forma de produto que consiste em atividades,
benefícios ou satisfações oferecidas para venda que são
essencialmente intangíveis e não resultam na posse de
nada.
KOTLER; ARMSTRONG (2015, p. 244)
serviço
experiência
Fenômeno que envolve sensações, emoções e pensamentos;
Experiências das quais os produtos e serviços fazem parte.
KOTLER; ARMSTRONG (2015, p. 245)
2 perguntas básicas
A quais clientes atenderemos?
Como podemos atender melhor
aos clientes-alvo?
NICHO
segmentação
de mercado
• GEOGRÁFICA
• DEMOGRÁFICA (idade, gênero, renda)
• PSICOGRÁFICA (classe, personalidade, estilo de vida)
• COMPORTAMENTAL (conhecimento, atitude e usos em
relação ao produto/marca)
Sexo (homem ou mulher), localização (país, estado, cidade), gostos e
interesses (esportes, hobbies, músicas, livros, filmes, hábitos),
relacionamentos (solteiros, namorando, noivos, casados, divorciados),
formação (nível escolar, instituição de ensino), dispositivo móvel (IOS,
Android, 2G, 3G ou 4G), trabalho (empresa e função), viagens
(frequência, lugares, média de gastos – econômica, executiva).
segmentação
de mercado
MKT INDIFERENCIADO
MKT CONCENTRADO / NICHOS
MICROMARKETING
segmentação
de mercado
Estilo de vida: É o padrão de vida expresso
em termos de atividades, interesses e opiniões.
inovação
Introdução de novos produtos ou serviços, ou de novas técnicas para
sua produção, ou funcionamento. Pode consistir na aplicação prática de
uma invenção, devidamente desenvolvida (como o transistor). Também
são inovações as novas formas de marketing, vendas, publicidade,
distribuição etc., que resultem em custos menores e/ou faturamentos
maiores. Além do grande impacto que podem produzir na vida social, as
inovações têm um importante papel de estímulo à atividade econômica,
na medida em que implicam novos investimentos (SANDRONI, 2006).
Inovação disruptiva
a transformação de um mercado ou setor pela
introdução da simplicidade, conveniência e
acessibilidade (CHRISTENSEN, 2001).
novos produtos
GERAÇÃO DE IDEIAS
SELEÇÃO DE IDEIAS
DESENVOLVIMENTO E TESTE (CONCEITO)
ESTRATÉGIA DE MKT
ANÁLISE DO NEGÓCIO
DESENVOLVIMENTO DO PRODUTO
TESTE DE MERCADO
COMERCIALIZAÇÃO
KOTLER; ARMSTRONG (2015, p. 287)
GERAÇÃO DE IDEIAS
FONTES INTERNAS
P&D
INTELIGÊNCIA RECURSOS HUMANOS
FONTES EXTERNAS
BENCHMARKING
INTELIGÊNCIA CONSUMIDORES
CROWDSOURCING
novos produtos
2004
SELEÇÃO DE IDEIAS
R. É real? Existe uma necessidade / desejo reais por trás
do produto?
G. Podemos ganhar? O produto oferece sustentabilidade
econômica?
V. Vale à pena fazê-lo? Oferece potencial de lucro?
novos produtos
CONCEITO
Ideia de produto (sentido para quem desenvolve)
Conceito de produto (sentido para o consumidor)
Imagem de produto
TESTE DE CONCEITO
ESTRATÉGIA DE MARKETING
novos produtos
ANÁLISE DE NEGÓCIO
DESENVOLVIMENTO DE PRODUTO
TESTE DE MARKETING
COMERCIALIZAÇÃO
novos produtos
cvp
CICLO DE VIDA DO PRODUTO (CVP)
0. Desenvolvimento
1. Introdução / Lançamento
2. Crescimento (early adopters / aperfeiçoamentos)
3. Maturidade (concorrência)
4. Declínio
Fase 0
Desenvol-
vimento
Inovadores Adotantes
imediatos
Maioria
Imediata
E posterior
Retardatários
e resistentes
100 milhões de dólares somente em publicidade (EUA)
x
posicionamento
A maneira como o produto é definido pelos
consumidores em termos de seus atributos
importantes.
Conjunto de percepções, impressões e
sensações que os consumidores têm de um
produto em relação a seus concorrentes.
KOTLER; ARMSTRONG (2015, p. 227)
1. Identificação de vantagens competitivas de
diferenciação
2. Escolha das vantagens competitivas
3. Seleção de estratégia de posicionamento
posicionamento
KOTLER; ARMSTRONG (2015, p. 227)
posicionamento
estratégias de
posicionamento
Benefício por Preço
Mais por Mais
Mais pelo Mesmo
Mais por Menos
O mesmo por Menos
Menos por Muito menos
(premium)
declaração de
posicionamento
Para (segmento e necessidade alvo) nossa
(marca) é (conceito) que (pontos de diferença).
Para consumidores de todo o Brasil que buscam
praticidade e confiança em suas compras, as
Lojas Americanas é a rede de varejo que oferece
variedade e conveniência, em lojas físicas e em
compras on-line.
LOJAS AMERICANAS
declaração de
posicionamento
Para (segmento e necessidade alvo) nossa
(marca) é (conceito) que (pontos de diferença).
mkt mi
PRODUTO • PREÇO • PRAÇA • PROMO
Para crianças de todo o Brasil que
precisam de hidratação constante
nossa crystal kids é água mineral
infantil que oferece água pura em
embalagens divertidas, reutilizáveis e
com um qr-code que te conecta a uma
plataforma de jogos.
NOVO
PRODUTO
CRYSTAL
KIDS
evian's unique and balanced mineral composition gives it its
distinctive smooth, buttery taste
evian starts as rain and melting snow on the peaks of the Northern
Alps. At a rate of less than 1 inch per day, it filters through layers of
glacial sand on a 15+ year journey deep in the heart of the
mountains. Through this process, evian is filtered naturally, without
chemicals, giving it the purity, mineral content, and taste that nature
intended.
preço
praça
A CADEIA DE VALOR
Uma cadeia de valor é formada pela empresa,
fornecedores, distribuidores e, por fim, clientes
que “trabalham em parceria” para aprimorar o
desempenho do sistema como um todo.
KOTLER; ARMSTRONG (2015, p. 375)
praça
A CADEIA DE VALOR
- CADEIA DE SUPRIMENTO (SUPPLY CHAIN)
- CANAIS DE DISTRIBUIÇÃO
KOTLER; ARMSTRONG (2015, p. 227)
praça
A CADEIA DE VALOR
- CADEIA DE SUPRIMENTO (SUPPLY CHAIN)
Supply chain é um termo em inglês que significa literalmente “cadeia de
suprimentos”. Ele se refere aos processos e aos diversos caminhos por quais passam
os produtos, desde a retirada da matéria-prima até a entrega ao consumidor final.
Isso representa todas as atividades de compra dos insumos ou produtos, transporte,
armazenamento, transformação, embalagem, gerenciamento interno, venda e
distribuição aos clientes.
praça
A CADEIA DE VALOR
- CANAIS DE DISTRIBUIÇÃO
O conjunto de organizações interdependentes que ajudam a tornar um
produto/serviço disponível para o uso do consumidor. Intermediários de
marketing.
KOTLER; ARMSTRONG (2015, p. 227)
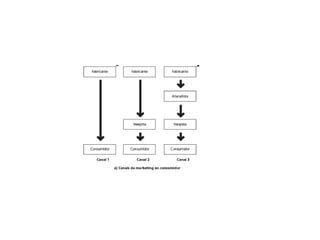
praça
A CADEIA DE VALOR
- CANAIS DE DISTRIBUIÇÃO
- VAREJO: atividades envolvidas na venda de produtos ou serviços
diretamente para os consumidores finais e seu uso pessoal.
- ATACADO: atividades envolvidas na venda de produtos e serviços
para clientes que compram para revenda e uso comercial. Clientes
comerciais ou corporativos.
produto
preço
praça
promoção
COMPOSTO OU
MIX DE
MARKETING
(4 Ps)
produto
preço
praça
publicidade
promoção
relaçõespúblicas
vendapessoal
merchandising
COMPOSTO
PROMOCIONAL OU
MIX DE
COMUNICAÇÃO eventos, assessoria de imprensa
mídia, difusão, comunicação massiva
ativação das vendas, relação marca x consumidor
exibitécnica, encantamento no ponto de venda
corpo a corpo, comunicação interpessoal
publicidade
COMPOSTO
PROMOCIONAL OU
MIX DE
COMUNICAÇÃO
-Técnica de comunicação de massa, paga com a
finalidade de fornecer informações, desenvolver
atitudes e provocar ações benéficas para os
anunciantes, geralmente para vender produtos
ou serviços.
-DIFUSÃO, PERSUASÃO e MOTIVAÇÃO.
-AIDA (atenção, interesse, decisão e ação)
promoção
COMPOSTO
PROMOCIONAL OU
MIX DE
COMUNICAÇÃO
-A promoção não deixa a propaganda morrer no
ponto de venda. Logo, é um acontecimento em
torno do produto ou no local da venda.
-A promoção acelera e/ou reativa as vendas,
bloqueia a concorrência, divulga um novo produto e
aumenta a eficácia da força de vendas.
-Itens promocionais (sorteios, cupons, brindes,
amostras etc.), eventos promocionais (festivais,
desfiles, feiras, saldos etc.), ações sazonais (Natal,
mães, São João etc.), programa de incentivo de
vendas, música ambiente e decoração, materiais
PDV, consórcios, show-room, marketing direto
promocional, mala direta promocional, audiovisual,
embalagens, campanhas cooperadas.
relaçõespúblicas
COMPOSTO
PROMOCIONAL OU
MIX DE
COMUNICAÇÃO
-É o esforço deliberado, planejado e permanente de
estabelecer e manter um entendimento mútuo
entre uma organização e o público, qualquer que
este seja;
-- Método de interferência na formação de correntes
públicas.
-As atividades de RP vão se dividir prioritariamente
em EVENTOS e ASSESSORIA DE IMPRENSA.
-- O trabalho de RP pode ser visto, segundo Corrêa
como um tratamento homeopático, em que os
resultados chegam no longo prazo e dependem da
frequência e continuidade das ações.
Corrida Pão de Açúcar Kids São Paulo chega a 19ª edição com
novidades
Crianças de 1 a 12 anos podem participar do evento, que será
realizado no Conjunto Desportivo Constâncio Vaz Guimarães.
Distâncias variam entre 50m e 400m
http://globoesporte.globo.com/eu-atleta/corridas-e-eventos/noticia/2015/05/corrida-pao-de-acucar-kids-sao-
paulo-chega-19-edicao-com-novidades.html
vendapessoal
COMPOSTO
PROMOCIONAL OU
MIX DE
COMUNICAÇÃO
-É a comunicação verbal direta – interpessoal – para
explicar como bens, serviços ou ideias de uma
empresa servem às necessidades de um ou mais
clientes potenciais.
-A venda pessoal é um importante elemento do
composto promocional, porque permite uma
comunicação direta entre empresa e cliente, permite
a rápida adaptação do vendedor às reações do
consumidor, permite um resultado imediato, assim
como um retorno sobre percepção e satisfação do
cliente sobre o produto.
- No entanto, é a forma mais cara de promoção.
merchandising
COMPOSTO
PROMOCIONAL OU
MIX DE
COMUNICAÇÃO
EXIBITÉCNICA: o trabalho de exibição do produto no
ponto de venda. Pesquisas comprovam a
importância de ações no PDV e sua eficácia na
alavancagem das vendas.
-- Em sua interseção com a promoção de vendas, o
merchandising é responsável por uma série de itens
de PDV, como bandeirolas, móbiles, woblers, fixas de
prateleiras, displays etc.
-MERCHANDISING EDITORIAL
o case
Divide and conquer
da LG
Cliente: LG
Produto: Lavadora LG Twin Wash
Agência: Hill Holliday (Boston)
FERRAMENTAS DE COMUNICAÇÃO
UTILIZADAS:
PUBLICIDADE
PROMOÇÃO DE VENDAS (Eventos
promocionais)
LIVE MARKETING
o case
Divide and conquer
da LG
Cliente: LG
Produto: Lavadora LG Twin Wash
Agência: Hill Holliday (Boston)
FERRAMENTAS DE COMUNICAÇÃO
UTILIZADAS:
PUBLICIDADE
PROMOÇÃO DE VENDAS (Eventos
promocionais)
LIVE MARKETING
“A publicidade é uma técnica de
comunicação de massa, paga
com a finalidade precípua de
fornecer informações,
desenvolver atitudes e provocar
ações benéficas para os
anunciantes, geralmente para
vender produtos ou serviços.”
(SANT’ANNA, 2002, p. 76)
o case
Divide and conquer
da LG
Cliente: LG
Produto: Lavadora LG Twin Wash
Agência: Hill Holliday (Boston)
FERRAMENTAS DE COMUNICAÇÃO
UTILIZADAS:
PUBLICIDADE
PROMOÇÃO DE VENDAS (Eventos
promocionais)
LIVE MARKETING
“Para tanto, é importante não
deixar ‘a propaganda morrer no
ponto de venda’. Não é bastante
anunciar ou promover
campanhas publicitárias, se isso
não estiver apoiado num
trabalho paralelo de promoção
de vendas. Consequentemente,
promoção de vendas é um
acontecimento em torno do
produto ou no local da venda.”
(SANT’ANNA, 2002, p. 24)
o case
Divide and conquer
da LG
Cliente: LG
Produto: Lavadora LG Twin Wash
Agência: Hill Holliday (Boston)
FERRAMENTAS DE COMUNICAÇÃO
UTILIZADAS:
PUBLICIDADE
PROMOÇÃO DE VENDAS (Eventos
promocionais)
LIVE MARKETING
“Os eventos criam uma
atmosfera de curiosidade. Esta
condiciona o indivíduo que
interage com o ambiente que o
envolve. A empresa pode criar
seus próprios eventos, criando
mais predisposição do
consumidor em favor de seus
produtos e de sua imagem. A
grande força de um evento reside
no envolvimento que ele
permite.”
(SANT’ANNA, 2002, p. 31)
o case
Divide and conquer
da LG
Cliente: LG
Produto: Lavadora LG Twin Wash
Agência: Hill Holliday (Boston)
FERRAMENTAS DE COMUNICAÇÃO
UTILIZADAS:
PUBLICIDADE
PROMOÇÃO DE VENDAS (Eventos
promocionais)
LIVE MARKETING
“Neste contexto o Live Marketing tem crescido
como aliado nas estratégias das marcas. Ele se
define pelas atividades de marketing que
proporcionam interlocução viva entre marcas e
pessoas, provocando compreensão diferenciada
de produtos, serviços ou propósitos. Este tipo de
ação promocional estimula e provoca através de
experiências sensoriais. Por isso proporciona as
melhores experiências de marca, superior a
qualquer outra atividade de marketing, porque
gera maior engajamento e envolvimento por
parte das pessoas que participam.”
O QUE É LIVE MARKETING. Pormoview.
Disponível em:
<http://www.promoview.com.br/noticia/promoc
ional/2207/o-que-e-live-marketing.html>. Acesso
em: 27 fev. 2015.
análise de ambiente
AMBIENTE INTERNO
- Composto pelas variáveis controláveis
- Geram POTENCIALIDADES e FRAQUEZAS
AMBIENTE EXTERNO (MACROAMBIENTE)
- Composto pelas variáveis incontroláveis
- Geram OPORTUNIDADES e AMEAÇAS
ambiente interno
- Componentes de recursos humanos
- Componentes organizacionais (cultura e
estrutura organizacional)
- Componentes de produção/tecnológicos
- Componentes financeiros
- Componentes históricos
Em primeiro lugar, de que
SEGMENTO DE MERCADO
estamos falando
ambiente externo
ambiente externo
- Fatores econômicos
- Fatores socioculturais e demográficos
- Fatores político-legais
- Fatores tecnológicos
- Fatores ambientais
- Concorrência
ambiente externo
Macroambientes são os fatores incontroláveis
aos quais empresas adaptam-se por meio de
utilização de fatores controláveis: o composto
de marketing
KOTLER; ARMSTRONG apud LAS CASAS (2006, p. 30)
Matriz SWOT / PFOA
Potencialidades
Matriz SWOT / PFOA
Potencialidades
PÂNTANO DO
FIASCO
miopia de
marketing
benefício
central
Benefício ligado à solução
do problema básico do
cliente
produto
básico
Características, design, nível de
qualidade, nome, embalagem e
toda a configuração necessária para
oferecer o benefício central.
produto
ampliado
Serviços e benefícios em torno
do benefício central, criando a
experiência de marca.
produto
ampliado
Serviços e benefícios em torno
do benefício central, criando a
experiência de marca.
produto
ampliado
Serviços e benefícios em torno
do benefício central, criando a
experiência de marca.
eras do
marketing
1. ERA DA PRODUÇÃO (ATÉ 1920)
2. ERA DAS VENDAS (1920-1950)
3. ERA DO MARKETING (DESDE 1950)
4. ERA RELACIONAL (DESDE 1990)
Boone; Kurtz, 2012
era da
produção
era das
vendas
era do
marketing
era
relacional
era
relacio-
nal
Refil da felicidade – Ogilvy Brasil
cvp
CLIENTES E CVP
1. Inovadores
2. Early adopters
3. Maioria imediata e posterior
4. Retardatários e resistentes
PUBLICIDADE E CVP
1. Consciência do produto
2. Consciência de massa
3. Diferenciais junto à concorrência
4. Manutenção
cvp
cvp
TENDÊNCIAS E CVP
1. Estilo
2. Moda
3. Modismo
Wake-up Light - Philips
22 mil usuários em todo o Brasil
http://revistapegn.globo.com/Startups/index.html
Slides Fundamentos do Marketing
Slides Fundamentos do Marketing
Slides Fundamentos do Marketing

Slides Fundamentos do Marketing

  • 1.
    Fundamentos do marketing ANDRÉ BOMFIM| 2017 Prof. André Bomfim | 2020
  • 2.
  • 8.
    o que émarketing? Marketing é o processo de construir relacionamentos lucrativos com os clientes, criando valor para esses clientes e recebendo valor deles em troca. KOTLER; ARMSTRONG (2015, p. 28)
  • 9.
    Marketing é [1]a área do conhecimento que engloba todas as atividades concernentes às relações de troca, [2] orientadas para a satisfação dos desejos e necessidades dos consumidores, [3] visando alcançar determinados objetivos de empresas ou indivíduos e [4] considerando sempre o meio ambiente de atuação [5] e o impacto que essas relações causam no bem-estar da sociedade. Las Casas, 2005 o que é marketing?
  • 10.
  • 13.
  • 14.
  • 18.
    valor para ocliente
  • 20.
  • 21.
  • 22.
  • 31.
    produto Qualquer coisa quepossa ser oferecida a um mercado para apreciação, aquisição, uso ou consumo e que possa satisfazer um desejo ou uma necessidade. Incluem serviços, eventos, pessoas, lugares, organizações, ideias ou uma mistura de tudo isso. KOTLER; ARMSTRONG (2015, p. 244)
  • 32.
    serviço Uma forma deproduto que consiste em atividades, benefícios ou satisfações oferecidas para venda que são essencialmente intangíveis e não resultam na posse de nada. KOTLER; ARMSTRONG (2015, p. 244) serviço
  • 33.
    experiência Fenômeno que envolvesensações, emoções e pensamentos; Experiências das quais os produtos e serviços fazem parte. KOTLER; ARMSTRONG (2015, p. 245)
  • 34.
    2 perguntas básicas Aquais clientes atenderemos? Como podemos atender melhor aos clientes-alvo? NICHO
  • 35.
    segmentação de mercado • GEOGRÁFICA •DEMOGRÁFICA (idade, gênero, renda) • PSICOGRÁFICA (classe, personalidade, estilo de vida) • COMPORTAMENTAL (conhecimento, atitude e usos em relação ao produto/marca)
  • 36.
    Sexo (homem oumulher), localização (país, estado, cidade), gostos e interesses (esportes, hobbies, músicas, livros, filmes, hábitos), relacionamentos (solteiros, namorando, noivos, casados, divorciados), formação (nível escolar, instituição de ensino), dispositivo móvel (IOS, Android, 2G, 3G ou 4G), trabalho (empresa e função), viagens (frequência, lugares, média de gastos – econômica, executiva). segmentação de mercado
  • 37.
    MKT INDIFERENCIADO MKT CONCENTRADO/ NICHOS MICROMARKETING segmentação de mercado
  • 44.
    Estilo de vida:É o padrão de vida expresso em termos de atividades, interesses e opiniões.
  • 51.
    inovação Introdução de novosprodutos ou serviços, ou de novas técnicas para sua produção, ou funcionamento. Pode consistir na aplicação prática de uma invenção, devidamente desenvolvida (como o transistor). Também são inovações as novas formas de marketing, vendas, publicidade, distribuição etc., que resultem em custos menores e/ou faturamentos maiores. Além do grande impacto que podem produzir na vida social, as inovações têm um importante papel de estímulo à atividade econômica, na medida em que implicam novos investimentos (SANDRONI, 2006).
  • 52.
    Inovação disruptiva a transformaçãode um mercado ou setor pela introdução da simplicidade, conveniência e acessibilidade (CHRISTENSEN, 2001).
  • 55.
    novos produtos GERAÇÃO DEIDEIAS SELEÇÃO DE IDEIAS DESENVOLVIMENTO E TESTE (CONCEITO) ESTRATÉGIA DE MKT ANÁLISE DO NEGÓCIO DESENVOLVIMENTO DO PRODUTO TESTE DE MERCADO COMERCIALIZAÇÃO KOTLER; ARMSTRONG (2015, p. 287)
  • 56.
    GERAÇÃO DE IDEIAS FONTESINTERNAS P&D INTELIGÊNCIA RECURSOS HUMANOS FONTES EXTERNAS BENCHMARKING INTELIGÊNCIA CONSUMIDORES CROWDSOURCING novos produtos
  • 61.
  • 62.
    SELEÇÃO DE IDEIAS R.É real? Existe uma necessidade / desejo reais por trás do produto? G. Podemos ganhar? O produto oferece sustentabilidade econômica? V. Vale à pena fazê-lo? Oferece potencial de lucro? novos produtos
  • 63.
    CONCEITO Ideia de produto(sentido para quem desenvolve) Conceito de produto (sentido para o consumidor) Imagem de produto TESTE DE CONCEITO ESTRATÉGIA DE MARKETING novos produtos
  • 64.
    ANÁLISE DE NEGÓCIO DESENVOLVIMENTODE PRODUTO TESTE DE MARKETING COMERCIALIZAÇÃO novos produtos
  • 65.
    cvp CICLO DE VIDADO PRODUTO (CVP) 0. Desenvolvimento 1. Introdução / Lançamento 2. Crescimento (early adopters / aperfeiçoamentos) 3. Maturidade (concorrência) 4. Declínio
  • 66.
  • 67.
    100 milhões dedólares somente em publicidade (EUA)
  • 68.
  • 80.
    posicionamento A maneira comoo produto é definido pelos consumidores em termos de seus atributos importantes. Conjunto de percepções, impressões e sensações que os consumidores têm de um produto em relação a seus concorrentes. KOTLER; ARMSTRONG (2015, p. 227)
  • 81.
    1. Identificação devantagens competitivas de diferenciação 2. Escolha das vantagens competitivas 3. Seleção de estratégia de posicionamento posicionamento KOTLER; ARMSTRONG (2015, p. 227)
  • 83.
  • 84.
    estratégias de posicionamento Benefício porPreço Mais por Mais Mais pelo Mesmo Mais por Menos O mesmo por Menos Menos por Muito menos (premium)
  • 85.
    declaração de posicionamento Para (segmentoe necessidade alvo) nossa (marca) é (conceito) que (pontos de diferença).
  • 86.
    Para consumidores detodo o Brasil que buscam praticidade e confiança em suas compras, as Lojas Americanas é a rede de varejo que oferece variedade e conveniência, em lojas físicas e em compras on-line. LOJAS AMERICANAS
  • 88.
    declaração de posicionamento Para (segmentoe necessidade alvo) nossa (marca) é (conceito) que (pontos de diferença).
  • 89.
    mkt mi PRODUTO •PREÇO • PRAÇA • PROMO
  • 90.
    Para crianças detodo o Brasil que precisam de hidratação constante nossa crystal kids é água mineral infantil que oferece água pura em embalagens divertidas, reutilizáveis e com um qr-code que te conecta a uma plataforma de jogos. NOVO PRODUTO CRYSTAL KIDS
  • 93.
    evian's unique andbalanced mineral composition gives it its distinctive smooth, buttery taste evian starts as rain and melting snow on the peaks of the Northern Alps. At a rate of less than 1 inch per day, it filters through layers of glacial sand on a 15+ year journey deep in the heart of the mountains. Through this process, evian is filtered naturally, without chemicals, giving it the purity, mineral content, and taste that nature intended.
  • 94.
  • 96.
    praça A CADEIA DEVALOR Uma cadeia de valor é formada pela empresa, fornecedores, distribuidores e, por fim, clientes que “trabalham em parceria” para aprimorar o desempenho do sistema como um todo. KOTLER; ARMSTRONG (2015, p. 375)
  • 97.
    praça A CADEIA DEVALOR - CADEIA DE SUPRIMENTO (SUPPLY CHAIN) - CANAIS DE DISTRIBUIÇÃO KOTLER; ARMSTRONG (2015, p. 227)
  • 98.
    praça A CADEIA DEVALOR - CADEIA DE SUPRIMENTO (SUPPLY CHAIN) Supply chain é um termo em inglês que significa literalmente “cadeia de suprimentos”. Ele se refere aos processos e aos diversos caminhos por quais passam os produtos, desde a retirada da matéria-prima até a entrega ao consumidor final. Isso representa todas as atividades de compra dos insumos ou produtos, transporte, armazenamento, transformação, embalagem, gerenciamento interno, venda e distribuição aos clientes.
  • 101.
    praça A CADEIA DEVALOR - CANAIS DE DISTRIBUIÇÃO O conjunto de organizações interdependentes que ajudam a tornar um produto/serviço disponível para o uso do consumidor. Intermediários de marketing. KOTLER; ARMSTRONG (2015, p. 227)
  • 103.
    praça A CADEIA DEVALOR - CANAIS DE DISTRIBUIÇÃO - VAREJO: atividades envolvidas na venda de produtos ou serviços diretamente para os consumidores finais e seu uso pessoal. - ATACADO: atividades envolvidas na venda de produtos e serviços para clientes que compram para revenda e uso comercial. Clientes comerciais ou corporativos.
  • 106.
  • 107.
    publicidade promoção relaçõespúblicas vendapessoal merchandising COMPOSTO PROMOCIONAL OU MIX DE COMUNICAÇÃOeventos, assessoria de imprensa mídia, difusão, comunicação massiva ativação das vendas, relação marca x consumidor exibitécnica, encantamento no ponto de venda corpo a corpo, comunicação interpessoal
  • 108.
    publicidade COMPOSTO PROMOCIONAL OU MIX DE COMUNICAÇÃO -Técnicade comunicação de massa, paga com a finalidade de fornecer informações, desenvolver atitudes e provocar ações benéficas para os anunciantes, geralmente para vender produtos ou serviços. -DIFUSÃO, PERSUASÃO e MOTIVAÇÃO. -AIDA (atenção, interesse, decisão e ação)
  • 113.
    promoção COMPOSTO PROMOCIONAL OU MIX DE COMUNICAÇÃO -Apromoção não deixa a propaganda morrer no ponto de venda. Logo, é um acontecimento em torno do produto ou no local da venda. -A promoção acelera e/ou reativa as vendas, bloqueia a concorrência, divulga um novo produto e aumenta a eficácia da força de vendas. -Itens promocionais (sorteios, cupons, brindes, amostras etc.), eventos promocionais (festivais, desfiles, feiras, saldos etc.), ações sazonais (Natal, mães, São João etc.), programa de incentivo de vendas, música ambiente e decoração, materiais PDV, consórcios, show-room, marketing direto promocional, mala direta promocional, audiovisual, embalagens, campanhas cooperadas.
  • 118.
    relaçõespúblicas COMPOSTO PROMOCIONAL OU MIX DE COMUNICAÇÃO -Éo esforço deliberado, planejado e permanente de estabelecer e manter um entendimento mútuo entre uma organização e o público, qualquer que este seja; -- Método de interferência na formação de correntes públicas. -As atividades de RP vão se dividir prioritariamente em EVENTOS e ASSESSORIA DE IMPRENSA. -- O trabalho de RP pode ser visto, segundo Corrêa como um tratamento homeopático, em que os resultados chegam no longo prazo e dependem da frequência e continuidade das ações.
  • 122.
    Corrida Pão deAçúcar Kids São Paulo chega a 19ª edição com novidades Crianças de 1 a 12 anos podem participar do evento, que será realizado no Conjunto Desportivo Constâncio Vaz Guimarães. Distâncias variam entre 50m e 400m http://globoesporte.globo.com/eu-atleta/corridas-e-eventos/noticia/2015/05/corrida-pao-de-acucar-kids-sao- paulo-chega-19-edicao-com-novidades.html
  • 123.
    vendapessoal COMPOSTO PROMOCIONAL OU MIX DE COMUNICAÇÃO -Éa comunicação verbal direta – interpessoal – para explicar como bens, serviços ou ideias de uma empresa servem às necessidades de um ou mais clientes potenciais. -A venda pessoal é um importante elemento do composto promocional, porque permite uma comunicação direta entre empresa e cliente, permite a rápida adaptação do vendedor às reações do consumidor, permite um resultado imediato, assim como um retorno sobre percepção e satisfação do cliente sobre o produto. - No entanto, é a forma mais cara de promoção.
  • 126.
    merchandising COMPOSTO PROMOCIONAL OU MIX DE COMUNICAÇÃO EXIBITÉCNICA:o trabalho de exibição do produto no ponto de venda. Pesquisas comprovam a importância de ações no PDV e sua eficácia na alavancagem das vendas. -- Em sua interseção com a promoção de vendas, o merchandising é responsável por uma série de itens de PDV, como bandeirolas, móbiles, woblers, fixas de prateleiras, displays etc. -MERCHANDISING EDITORIAL
  • 135.
    o case Divide andconquer da LG Cliente: LG Produto: Lavadora LG Twin Wash Agência: Hill Holliday (Boston) FERRAMENTAS DE COMUNICAÇÃO UTILIZADAS: PUBLICIDADE PROMOÇÃO DE VENDAS (Eventos promocionais) LIVE MARKETING
  • 136.
    o case Divide andconquer da LG Cliente: LG Produto: Lavadora LG Twin Wash Agência: Hill Holliday (Boston) FERRAMENTAS DE COMUNICAÇÃO UTILIZADAS: PUBLICIDADE PROMOÇÃO DE VENDAS (Eventos promocionais) LIVE MARKETING “A publicidade é uma técnica de comunicação de massa, paga com a finalidade precípua de fornecer informações, desenvolver atitudes e provocar ações benéficas para os anunciantes, geralmente para vender produtos ou serviços.” (SANT’ANNA, 2002, p. 76)
  • 137.
    o case Divide andconquer da LG Cliente: LG Produto: Lavadora LG Twin Wash Agência: Hill Holliday (Boston) FERRAMENTAS DE COMUNICAÇÃO UTILIZADAS: PUBLICIDADE PROMOÇÃO DE VENDAS (Eventos promocionais) LIVE MARKETING “Para tanto, é importante não deixar ‘a propaganda morrer no ponto de venda’. Não é bastante anunciar ou promover campanhas publicitárias, se isso não estiver apoiado num trabalho paralelo de promoção de vendas. Consequentemente, promoção de vendas é um acontecimento em torno do produto ou no local da venda.” (SANT’ANNA, 2002, p. 24)
  • 138.
    o case Divide andconquer da LG Cliente: LG Produto: Lavadora LG Twin Wash Agência: Hill Holliday (Boston) FERRAMENTAS DE COMUNICAÇÃO UTILIZADAS: PUBLICIDADE PROMOÇÃO DE VENDAS (Eventos promocionais) LIVE MARKETING “Os eventos criam uma atmosfera de curiosidade. Esta condiciona o indivíduo que interage com o ambiente que o envolve. A empresa pode criar seus próprios eventos, criando mais predisposição do consumidor em favor de seus produtos e de sua imagem. A grande força de um evento reside no envolvimento que ele permite.” (SANT’ANNA, 2002, p. 31)
  • 139.
    o case Divide andconquer da LG Cliente: LG Produto: Lavadora LG Twin Wash Agência: Hill Holliday (Boston) FERRAMENTAS DE COMUNICAÇÃO UTILIZADAS: PUBLICIDADE PROMOÇÃO DE VENDAS (Eventos promocionais) LIVE MARKETING “Neste contexto o Live Marketing tem crescido como aliado nas estratégias das marcas. Ele se define pelas atividades de marketing que proporcionam interlocução viva entre marcas e pessoas, provocando compreensão diferenciada de produtos, serviços ou propósitos. Este tipo de ação promocional estimula e provoca através de experiências sensoriais. Por isso proporciona as melhores experiências de marca, superior a qualquer outra atividade de marketing, porque gera maior engajamento e envolvimento por parte das pessoas que participam.” O QUE É LIVE MARKETING. Pormoview. Disponível em: <http://www.promoview.com.br/noticia/promoc ional/2207/o-que-e-live-marketing.html>. Acesso em: 27 fev. 2015.
  • 141.
    análise de ambiente AMBIENTEINTERNO - Composto pelas variáveis controláveis - Geram POTENCIALIDADES e FRAQUEZAS AMBIENTE EXTERNO (MACROAMBIENTE) - Composto pelas variáveis incontroláveis - Geram OPORTUNIDADES e AMEAÇAS
  • 142.
    ambiente interno - Componentesde recursos humanos - Componentes organizacionais (cultura e estrutura organizacional) - Componentes de produção/tecnológicos - Componentes financeiros - Componentes históricos
  • 143.
    Em primeiro lugar,de que SEGMENTO DE MERCADO estamos falando ambiente externo
  • 144.
    ambiente externo - Fatoreseconômicos - Fatores socioculturais e demográficos - Fatores político-legais - Fatores tecnológicos - Fatores ambientais - Concorrência
  • 145.
    ambiente externo Macroambientes sãoos fatores incontroláveis aos quais empresas adaptam-se por meio de utilização de fatores controláveis: o composto de marketing KOTLER; ARMSTRONG apud LAS CASAS (2006, p. 30)
  • 146.
    Matriz SWOT /PFOA Potencialidades
  • 147.
    Matriz SWOT /PFOA Potencialidades
  • 148.
  • 151.
    benefício central Benefício ligado àsolução do problema básico do cliente
  • 152.
    produto básico Características, design, nívelde qualidade, nome, embalagem e toda a configuração necessária para oferecer o benefício central.
  • 153.
    produto ampliado Serviços e benefíciosem torno do benefício central, criando a experiência de marca.
  • 155.
    produto ampliado Serviços e benefíciosem torno do benefício central, criando a experiência de marca.
  • 156.
    produto ampliado Serviços e benefíciosem torno do benefício central, criando a experiência de marca.
  • 158.
    eras do marketing 1. ERADA PRODUÇÃO (ATÉ 1920) 2. ERA DAS VENDAS (1920-1950) 3. ERA DO MARKETING (DESDE 1950) 4. ERA RELACIONAL (DESDE 1990) Boone; Kurtz, 2012
  • 159.
  • 160.
  • 161.
  • 162.
  • 164.
    Refil da felicidade– Ogilvy Brasil
  • 166.
    cvp CLIENTES E CVP 1.Inovadores 2. Early adopters 3. Maioria imediata e posterior 4. Retardatários e resistentes
  • 167.
    PUBLICIDADE E CVP 1.Consciência do produto 2. Consciência de massa 3. Diferenciais junto à concorrência 4. Manutenção cvp
  • 169.
    cvp TENDÊNCIAS E CVP 1.Estilo 2. Moda 3. Modismo
  • 179.
  • 181.
    22 mil usuáriosem todo o Brasil
  • 182.