Modelo SCOR (Supply Chain Operations Reference – model) Fernando de Oliveira Lemos  (PPGEP/UFRGS)
Introdução Gerenciar a cadeia de suprimentos é gerenciar os  processos  que envolvem os parceiros ao longo do canal, no sentido de  gerar valor  para o cliente e seus  stakeholders .  Necessidade de um alinhamento estratégico dos processos internos e externos sincronizados e puxados pela demanda.  O modelo  SCOR , se propõe a estabelecer esse alinhamento, através da definição de  indicadores de referência  do desempenho dos componentes do canal, permitindo um  padrão de linguagem  e o  gerenciamento de competências  entre os parceiros.
Introdução Fonte: Rodrigues et al.  (2006)
Introdução O modelo  SCOR   ( Supply Chain Operations Reference Model  ou, em português, Modelo de Referência para as Operações da Cadeia de Suprimentos )  é um modelo  destinado a representar, analisar e configurar cadeias de suprimentos, através de uma abordagem de processos.
Introdução O modelo  SCOR  é considerado o primeiro modelo de refer ê ncia  desenvolvido  para descrever, comunicar, avaliar e melhorar o desempenho da gestão da cadeia de suprimentos.  O modelo foi desenvolvido  em 1996  pelo  Supply Chain Council   e lançado em fevereiro de 1997, depois de ser testado em vários segmentos industriais. O modelo foi projetado para auxiliar no aprendizado das companhias em relação aos processos internos e externos ao seu ramo de atuação
Introdução Pittiglio, Rabin, Todd e McGrath (PRTM) e a  Advanced Manufacturing Research  (AMR) em 1996, juntamente com um grupo de operadores seniores, produtores e gerentes de SC ( supply chain ) foram os responsáveis pela criação do SCC ( Supply-Chain Council) , entidade que criou o  SCOR-model . O SCOR é reconhecido por mais de 800 empresas membros do SCC, como uma efetiva ferramenta para garantir vantagem estratégica aos parceiros de uma SC.
Modelos de Referência Para se alcançar bons resultados no gerenciamento de um negócio, é necessário que todos os processos organizacionais estejam integrados, o que pode ser bastante facilitado com a utilização de modelos de referência Um grande número de organizações vem utilizando modelos de referência para desenhar, analisar e melhorar os seus processos de negócio.
Modelos de Referência Modelos de referência são modelos genéricos considerados válidos, que podem ser utilizados como ponto de partida para uma solução, realizando-se, posteriormente, os ajustes necessários para adaptá-los à situação específica de modelagem. Os modelos de referência de processos integram conhecimentos sobre reengenharia de processos, benchmarking e indicadores de desempenho de processos.
Modelos de Referência
Modelos de Referência Um modelo de referência  apresenta   descrições padronizadas  dos processos que fazem parte de seu escopo e demonstra como é a estrutura de relacionamentos entre tais processos.  Deve apresentar as  métricas padronizadas  para medir desempenho dos processos e as  melhores práticas  de gestão dos processos modelados e apresentar as métricas para medir o desempenho dos mesmos.
Modelos de Referência
Modelo SCOR Modelo SCOR é considerado um modelo de referência para análise de processos de gerenciamento da cadeia de suprimentos.  Este modelo de referência contém: descrições-padrões do gerenciamento de processos,  uma matriz de relacionamento entre os processos-padrões,  indicadores próprios para medir o desempenho dos processos e  as práticas de gerenciamento que produzem um  status  de “ best in class ”. O modelo SCOR combina os conceitos de reengenharia de processos de negócio,  benchmarking  e melhores práticas.
Modelo SCOR -  Benchmarking O  benchmarking   é um processo contínuo de avaliação e comparação dos processos de uma empresa com as melhores práticas que conduzem a um desempenho competitivo superior.   Auxilia empresas a  definir metas;   Estimula  novas idéias  e, Oferece um método formalizado de gerenciamento de  mudanças .
Modelo SCOR -  Benchmarking BENCHMARKING Tempo Performance Melhoria contínua Melhoria contínua Benchmarking acelera  melhorias e mudanças
Modelo SCOR O modelo SCOR engloba todas as  interações com os clientes  (desde o pedido até o pagamento da fatura), todas as  transações de material  (desde os fornecedores dos fornecedores até os clientes dos clientes) e todas as  interações com o mercado  (desde a previsão da demanda agregada até o cumprimento de cada pedido).
Modelo SCOR Apesar da sua abrangência, o modelo não tem a intenção de contemplar todas as atividades e processos de negócios de uma cadeia de suprimentos, ficando fora de seu escopo os processos de vendas e marketing (geração de demanda), desenvolvimento de produto, pesquisa e desenvolvimento e alguns processos de pós-venda.  O modelo também não trata diretamente das áreas de recursos humanos, treinamento, controle de qualidade, entre outras, embora estes processos estejam implícitos no modelo.
Modelo SCOR -  Processos O modelo SCOR (versão 8.0) é baseado em cinco categorias de processos: Plan   (planejar) Source   (suprir) Make  (fabricar) Deliver  (distribuir) Return  (retornar) Até a versão 4.0 eram somente quatro processos; a partir da versão 5.0 foi acrescentado o processo de decisão do retorno.
Modelo SCOR -  Processos Estes cinco tipos de processos, contendo um conjunto comum de definições, correspondem ao primeiro nível do modelo SCOR.  Eles permitem que o modelo seja utilizado para representar qualquer cadeia de suprimentos, das mais simples às mais complexas.
Modelo SCOR -  Processos
Modelo SCOR -  Processos Plan   Processos destinados a  compatibilizar as demandas com os recursos e materiais disponíveis , elaborando planos de suprimento, produção e distribuição. Nesta atividade de planejar são definidas as melhores  soluções para as áreas de estoques, de compras, produção, distribuição e retornos,  compatibilizando tais aspectos com os planos financeiros e de marketing da organização.  São definidos ainda os  indicadores de desempenho  da  SC  e as  normas e regulamentos  legais que devem ser atendidos.
Modelo SCOR -  Processos S ource Processos de  identificação e definição de fontes para obtenção dos materiais  necessários para execução dos planos de produção. Compreende atividades que objetivam  programar os estoques e as entregas de produtos e serviços  necessários para satisfazer as demandas planejadas e reais da empresa.  Também compreende a atividade de  monitorar as fontes de suprimento através de indicadores de desempenho  e da gestão de contratos.
Modelo SCOR -  Processos Make   Processos de  transformação e montagem  para produzir, através da utilização de recursos, os bens e serviços demandados pelos planos de produção. Compreende as atividades de programar e abastecer a produção, converter matérias - primas e componentes, inspecionando-os e embalando-os de forma que satisfaçam os clientes da empresa .
Modelo SCOR -  Processos D eliver   Processos de  entrega de produtos  para atendimento das demandas. Compreende as atividades relacionadas à gestão dos pedidos dos clientes, a logística de armazenagem, separação, faturamento, expedição e distribuição de produtos acabados, inclusive a gestão de estoques de sobressalentes durante o ciclo de vida dos produtos vendidos.
Modelo SCOR -  Processos Return   Processos associados à  devolução e ao retorno de materiais e produtos  que não atendam às especificações. Compreendem as atividades ligadas a logística reversa de produtos vendidos aos clientes.  Inclui também os retornos de materiais de uso nos processos internos da empresa que por problemas de qualidade , por exemplo,  t ê m de ser devolvidos aos fornecedores .
Introdução Afonso, 2004
Modelo SCOR -  Processos Processos de apoio são os responsáveis por preparar, manter e gerenciar as informações e os relacionamentos necessários para a realização dos processos de planejamento e execução.  Gerenciamento de Regras Estabelecidas;  Avaliação de Performance;  Gerenciamento de Dados;  Gerenciamento de Estoques;  Gerenciamento dos Ativos;  Gerenciamento do Transporte;  Gerenciamento da Obediência às Normas Regulamentares;  Gerenciamento da Configuração da Cadeia de Suprimentos.
Modelo SCOR –  Hierarquia de Processos O modelo possui quatro níveis de detalhamento: desde os  processos de gestão da cadeia de suprimentos até as  atividades  detalhadas dos processos. PROCESSO SUBPROCESSO ATIVIDADE TAREFA
Modelo SCOR –  Hierarquia de Processos Processo  – é um conjunto de atividades seqüenciais (conectadas), relacionadas e lógicas que tomam um  input  com um fornecedor, acrescentam valor a este e produzem um  output  para um consumidor. Subprocesso  – é a parte que, relacionada de forma lógica com outro subprocesso, realiza um objetivo específico em apoio ao processo e contribui para a missão deste.
Modelo SCOR –  Hierarquia de Processos Tarefas  – são ações que ocorrem dentro do subprocesso. São geralmente desempenhadas por uma unidade (pessoa ou departamento) para produzir um resultado particular. Atividade  – é uma parte específica do trabalho, ou melhor, o menor microenfoque do processo, podendo ser um único elemento e/ou um subconjunto de uma atividade. Geralmente, está relacionada a como um recurso desempenha uma incumbência específica.
Modelo SCOR –  Níveis de detalhamento
Modelo SCOR –  Níveis de detalhamento Nível I – definições do processo No nível I as métricas são primárias e o desempenho em relação à concorrência é medido nos múltiplos processos do SCOR (processos de planejar, abastecer, fazer, entregar e retornar). Através dos indicadores de desempenhos no nível I, se define o conteúdo e o âmbito de atuação do SCOR, e é acertado o desempenho a ser atingido em relação à competição.
Modelo SCOR –  Níveis de detalhamento Nível I – definições do processo
Modelo SCOR –  Níveis de detalhamento Nível II – nível da configuração (categorias de processos) O SCOR no nível II, define as categorias de processos que podem ser componentes da SC. Configura as operações das organizações usando estes processos, para descobrir ineficiências e nivelar o canal, podendo analisar e avaliar o impacto de um potencial aperfeiçoamento.
Modelo SCOR –  Categorias de Processos
Modelo SCOR –  Categorias de Processos EXECUÇÃO
Modelo SCOR –  Níveis de detalhamento Nível II – nível da configuração (categorias de processos)
Introdução Afonso, 2004
Modelo SCOR –  representações
Modelo SCOR –  Níveis de detalhamento Nível III – Elementos dos processos O SCOR no nível 3, identifica os elementos do processo configurado no nível 2 e, estabelece indicadores de desempenho para acompanhamento das tarefas efetuadas durante a execução do processo. Os Usuários das informações agrupam metas de aperfeiçoamento da SC, definem os elementos do processo, insumos e produtos, desenvolvendo indicadores de desempenho, investigando as melhores práticas e criando um sistema de apoio.
Introdução Afonso, 2004
Modelo SCOR –  Níveis de detalhamento Nível III – Elementos dos processos
Modelo SCOR –  Níveis de detalhamento Nível III – Elementos dos processos   O modelo SCOR recomenda a utilização de indicadores:  desempenho da entrega,  taxa de perfeito atendimento do pedido,  tempo de execução do pedido,  tempo de resposta da cadeia de abastecimento,  flexibilidade da produção,  custo do gerenciamento da cadeia de abastecimento,  custo dos produtos vendidos,  produtividade em termos de valor agregado,  custos de garantia ou de processamento de devoluções,  tempo de ciclo do fluxo de caixa,  número de dias de manutenção de estoque e  giro dos ativos fixos.
Modelo SCOR –  Níveis de detalhamento Nível III – Elementos dos processos   A utilização estruturada destes indicadores permitiria avaliar o impacto dos processos logísticos, integrantes das categorias  plan ,  source ,  make ,  deliver  e  return , nos principais fatores de competitividade empresarial, possibilitando a  identificação de alternativas para melhoria de desempenho .
Modelo SCOR –  Níveis de detalhamento Nível IV – Implementação (decompõem os elementos do processo) O nível 4 é definido para atingir vantagem competitiva e para adaptar as condições de mudanças do negócio,  focando no aperfeiçoamento das ações .  Já que mudanças são únicas para cada companhia, os elementos específicos deste nível não estão definidos dentro de um modelo padrão, devendo ser  adaptado as especificidades de cada organização .
Modelo SCOR –  Níveis de detalhamento
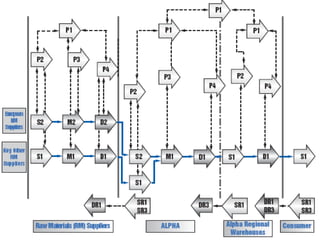
Modelo SCOR –  Gerenciamento da SC Balanceamento entre os elos da SC
Modelo SCOR –  Implementação Roadmap do Projeto SCOR
Modelo SCOR –  Implementação Abordagem proposta por Bolstorff e Rosebaum
Benefícios Estudos têm demonstrado que o gerenciamento da cadeia de suprimentos integrada alcança os seguintes resultados ( www.pmgbenchmarking.com ,  2005):  25-50% redução dos custos totais da SC;  25- 60% redução de estoques;  25-80% acurácia nos objetivos projetados;  30-50% aperfeiçoamento no atendimento do ciclo do pedido.
Considerações finais Uma importante deficiência no gerenciamento de cadeias de suprimentos é a  comunicação  entre seus membros, o canal é composto por empresas de diferentes segmentos, com culturas diferentes e processos diversos.  Diferentes  indicadores  são usados para medir a performance de diferentes níveis. Pesquisadores de mercado e estrategistas corporativos usam linguagem inteiramente diferente para descrever o mercado e atividades da SC.
Considerações finais O modelo SCOR tem como proposta realizar esta comunicação e o equilíbrio entre os processos, através de uma linguagem e métricas padronizadas considerando as especificidades de cada SC. O alinhamento estratégico do modelo SCOR é na  estratégia de operações . A partir desse aspecto o modelo é construído e a relação com as métricas é estabelecida.  O SCOR é focado na eficiência. O ponto chave é a redução de custos e o ganho da eficiência de seus ativos.
Considerações finais O modelo SCOR permite as empresas uma  análise completa de todos os aspectos de sua SC atual , proporcionando um completo grupo de  indicadores de desempenho  da SC e das  melhores práticas  da indústria, aplicações de  softwares apropriados  e proporciona aos usuários uma estrutura para entendimento de  onde se faz necessários aperfeiçoamentos .
Considerações finais O modelo SCOR necessita prover uma plataforma de trabalho estratégica, de forma que incentive a formação de alianças dinâmicas.  Esta sincronização requer um elevado nível de flexibilidade e agilidade no SCOR.  Como o consumidor muda rapidamente de necessidades, a cadeia de suprimentos deve estar sintonizada com o mercado para acompanhar estas mudanças. O SCOR necessita de indicadores de desempenho que acompanhem a dinâmica do mercado.
Considerações finais Leão (2004)

ScModelo SCOR (Supply Chain Operations Reference – model)

  • 1.
    Modelo SCOR (SupplyChain Operations Reference – model) Fernando de Oliveira Lemos (PPGEP/UFRGS)
  • 2.
    Introdução Gerenciar acadeia de suprimentos é gerenciar os processos que envolvem os parceiros ao longo do canal, no sentido de gerar valor para o cliente e seus stakeholders . Necessidade de um alinhamento estratégico dos processos internos e externos sincronizados e puxados pela demanda. O modelo SCOR , se propõe a estabelecer esse alinhamento, através da definição de indicadores de referência do desempenho dos componentes do canal, permitindo um padrão de linguagem e o gerenciamento de competências entre os parceiros.
  • 3.
  • 4.
    Introdução O modelo SCOR ( Supply Chain Operations Reference Model ou, em português, Modelo de Referência para as Operações da Cadeia de Suprimentos ) é um modelo destinado a representar, analisar e configurar cadeias de suprimentos, através de uma abordagem de processos.
  • 5.
    Introdução O modelo SCOR é considerado o primeiro modelo de refer ê ncia desenvolvido para descrever, comunicar, avaliar e melhorar o desempenho da gestão da cadeia de suprimentos. O modelo foi desenvolvido em 1996 pelo Supply Chain Council e lançado em fevereiro de 1997, depois de ser testado em vários segmentos industriais. O modelo foi projetado para auxiliar no aprendizado das companhias em relação aos processos internos e externos ao seu ramo de atuação
  • 6.
    Introdução Pittiglio, Rabin,Todd e McGrath (PRTM) e a Advanced Manufacturing Research (AMR) em 1996, juntamente com um grupo de operadores seniores, produtores e gerentes de SC ( supply chain ) foram os responsáveis pela criação do SCC ( Supply-Chain Council) , entidade que criou o SCOR-model . O SCOR é reconhecido por mais de 800 empresas membros do SCC, como uma efetiva ferramenta para garantir vantagem estratégica aos parceiros de uma SC.
  • 7.
    Modelos de ReferênciaPara se alcançar bons resultados no gerenciamento de um negócio, é necessário que todos os processos organizacionais estejam integrados, o que pode ser bastante facilitado com a utilização de modelos de referência Um grande número de organizações vem utilizando modelos de referência para desenhar, analisar e melhorar os seus processos de negócio.
  • 8.
    Modelos de ReferênciaModelos de referência são modelos genéricos considerados válidos, que podem ser utilizados como ponto de partida para uma solução, realizando-se, posteriormente, os ajustes necessários para adaptá-los à situação específica de modelagem. Os modelos de referência de processos integram conhecimentos sobre reengenharia de processos, benchmarking e indicadores de desempenho de processos.
  • 9.
  • 10.
    Modelos de ReferênciaUm modelo de referência apresenta descrições padronizadas dos processos que fazem parte de seu escopo e demonstra como é a estrutura de relacionamentos entre tais processos. Deve apresentar as métricas padronizadas para medir desempenho dos processos e as melhores práticas de gestão dos processos modelados e apresentar as métricas para medir o desempenho dos mesmos.
  • 11.
  • 12.
    Modelo SCOR ModeloSCOR é considerado um modelo de referência para análise de processos de gerenciamento da cadeia de suprimentos. Este modelo de referência contém: descrições-padrões do gerenciamento de processos, uma matriz de relacionamento entre os processos-padrões, indicadores próprios para medir o desempenho dos processos e as práticas de gerenciamento que produzem um status de “ best in class ”. O modelo SCOR combina os conceitos de reengenharia de processos de negócio, benchmarking e melhores práticas.
  • 13.
    Modelo SCOR - Benchmarking O benchmarking é um processo contínuo de avaliação e comparação dos processos de uma empresa com as melhores práticas que conduzem a um desempenho competitivo superior. Auxilia empresas a definir metas; Estimula novas idéias e, Oferece um método formalizado de gerenciamento de mudanças .
  • 14.
    Modelo SCOR - Benchmarking BENCHMARKING Tempo Performance Melhoria contínua Melhoria contínua Benchmarking acelera melhorias e mudanças
  • 15.
    Modelo SCOR Omodelo SCOR engloba todas as interações com os clientes (desde o pedido até o pagamento da fatura), todas as transações de material (desde os fornecedores dos fornecedores até os clientes dos clientes) e todas as interações com o mercado (desde a previsão da demanda agregada até o cumprimento de cada pedido).
  • 16.
    Modelo SCOR Apesarda sua abrangência, o modelo não tem a intenção de contemplar todas as atividades e processos de negócios de uma cadeia de suprimentos, ficando fora de seu escopo os processos de vendas e marketing (geração de demanda), desenvolvimento de produto, pesquisa e desenvolvimento e alguns processos de pós-venda. O modelo também não trata diretamente das áreas de recursos humanos, treinamento, controle de qualidade, entre outras, embora estes processos estejam implícitos no modelo.
  • 17.
    Modelo SCOR - Processos O modelo SCOR (versão 8.0) é baseado em cinco categorias de processos: Plan (planejar) Source (suprir) Make (fabricar) Deliver (distribuir) Return (retornar) Até a versão 4.0 eram somente quatro processos; a partir da versão 5.0 foi acrescentado o processo de decisão do retorno.
  • 18.
    Modelo SCOR - Processos Estes cinco tipos de processos, contendo um conjunto comum de definições, correspondem ao primeiro nível do modelo SCOR. Eles permitem que o modelo seja utilizado para representar qualquer cadeia de suprimentos, das mais simples às mais complexas.
  • 19.
    Modelo SCOR - Processos
  • 20.
    Modelo SCOR - Processos Plan Processos destinados a compatibilizar as demandas com os recursos e materiais disponíveis , elaborando planos de suprimento, produção e distribuição. Nesta atividade de planejar são definidas as melhores soluções para as áreas de estoques, de compras, produção, distribuição e retornos, compatibilizando tais aspectos com os planos financeiros e de marketing da organização. São definidos ainda os indicadores de desempenho da SC e as normas e regulamentos legais que devem ser atendidos.
  • 21.
    Modelo SCOR - Processos S ource Processos de identificação e definição de fontes para obtenção dos materiais necessários para execução dos planos de produção. Compreende atividades que objetivam programar os estoques e as entregas de produtos e serviços necessários para satisfazer as demandas planejadas e reais da empresa. Também compreende a atividade de monitorar as fontes de suprimento através de indicadores de desempenho e da gestão de contratos.
  • 22.
    Modelo SCOR - Processos Make Processos de transformação e montagem para produzir, através da utilização de recursos, os bens e serviços demandados pelos planos de produção. Compreende as atividades de programar e abastecer a produção, converter matérias - primas e componentes, inspecionando-os e embalando-os de forma que satisfaçam os clientes da empresa .
  • 23.
    Modelo SCOR - Processos D eliver Processos de entrega de produtos para atendimento das demandas. Compreende as atividades relacionadas à gestão dos pedidos dos clientes, a logística de armazenagem, separação, faturamento, expedição e distribuição de produtos acabados, inclusive a gestão de estoques de sobressalentes durante o ciclo de vida dos produtos vendidos.
  • 24.
    Modelo SCOR - Processos Return Processos associados à devolução e ao retorno de materiais e produtos que não atendam às especificações. Compreendem as atividades ligadas a logística reversa de produtos vendidos aos clientes. Inclui também os retornos de materiais de uso nos processos internos da empresa que por problemas de qualidade , por exemplo, t ê m de ser devolvidos aos fornecedores .
  • 25.
  • 26.
    Modelo SCOR - Processos Processos de apoio são os responsáveis por preparar, manter e gerenciar as informações e os relacionamentos necessários para a realização dos processos de planejamento e execução. Gerenciamento de Regras Estabelecidas; Avaliação de Performance; Gerenciamento de Dados; Gerenciamento de Estoques; Gerenciamento dos Ativos; Gerenciamento do Transporte; Gerenciamento da Obediência às Normas Regulamentares; Gerenciamento da Configuração da Cadeia de Suprimentos.
  • 27.
    Modelo SCOR – Hierarquia de Processos O modelo possui quatro níveis de detalhamento: desde os  processos de gestão da cadeia de suprimentos até as atividades detalhadas dos processos. PROCESSO SUBPROCESSO ATIVIDADE TAREFA
  • 28.
    Modelo SCOR – Hierarquia de Processos Processo – é um conjunto de atividades seqüenciais (conectadas), relacionadas e lógicas que tomam um input com um fornecedor, acrescentam valor a este e produzem um output para um consumidor. Subprocesso – é a parte que, relacionada de forma lógica com outro subprocesso, realiza um objetivo específico em apoio ao processo e contribui para a missão deste.
  • 29.
    Modelo SCOR – Hierarquia de Processos Tarefas – são ações que ocorrem dentro do subprocesso. São geralmente desempenhadas por uma unidade (pessoa ou departamento) para produzir um resultado particular. Atividade – é uma parte específica do trabalho, ou melhor, o menor microenfoque do processo, podendo ser um único elemento e/ou um subconjunto de uma atividade. Geralmente, está relacionada a como um recurso desempenha uma incumbência específica.
  • 30.
    Modelo SCOR – Níveis de detalhamento
  • 31.
    Modelo SCOR – Níveis de detalhamento Nível I – definições do processo No nível I as métricas são primárias e o desempenho em relação à concorrência é medido nos múltiplos processos do SCOR (processos de planejar, abastecer, fazer, entregar e retornar). Através dos indicadores de desempenhos no nível I, se define o conteúdo e o âmbito de atuação do SCOR, e é acertado o desempenho a ser atingido em relação à competição.
  • 32.
    Modelo SCOR – Níveis de detalhamento Nível I – definições do processo
  • 33.
    Modelo SCOR – Níveis de detalhamento Nível II – nível da configuração (categorias de processos) O SCOR no nível II, define as categorias de processos que podem ser componentes da SC. Configura as operações das organizações usando estes processos, para descobrir ineficiências e nivelar o canal, podendo analisar e avaliar o impacto de um potencial aperfeiçoamento.
  • 34.
    Modelo SCOR – Categorias de Processos
  • 35.
    Modelo SCOR – Categorias de Processos EXECUÇÃO
  • 36.
    Modelo SCOR – Níveis de detalhamento Nível II – nível da configuração (categorias de processos)
  • 37.
  • 38.
    Modelo SCOR – representações
  • 39.
    Modelo SCOR – Níveis de detalhamento Nível III – Elementos dos processos O SCOR no nível 3, identifica os elementos do processo configurado no nível 2 e, estabelece indicadores de desempenho para acompanhamento das tarefas efetuadas durante a execução do processo. Os Usuários das informações agrupam metas de aperfeiçoamento da SC, definem os elementos do processo, insumos e produtos, desenvolvendo indicadores de desempenho, investigando as melhores práticas e criando um sistema de apoio.
  • 40.
  • 41.
    Modelo SCOR – Níveis de detalhamento Nível III – Elementos dos processos
  • 42.
    Modelo SCOR – Níveis de detalhamento Nível III – Elementos dos processos O modelo SCOR recomenda a utilização de indicadores: desempenho da entrega, taxa de perfeito atendimento do pedido, tempo de execução do pedido, tempo de resposta da cadeia de abastecimento, flexibilidade da produção, custo do gerenciamento da cadeia de abastecimento, custo dos produtos vendidos, produtividade em termos de valor agregado, custos de garantia ou de processamento de devoluções, tempo de ciclo do fluxo de caixa, número de dias de manutenção de estoque e giro dos ativos fixos.
  • 43.
    Modelo SCOR – Níveis de detalhamento Nível III – Elementos dos processos A utilização estruturada destes indicadores permitiria avaliar o impacto dos processos logísticos, integrantes das categorias plan , source , make , deliver e return , nos principais fatores de competitividade empresarial, possibilitando a identificação de alternativas para melhoria de desempenho .
  • 44.
    Modelo SCOR – Níveis de detalhamento Nível IV – Implementação (decompõem os elementos do processo) O nível 4 é definido para atingir vantagem competitiva e para adaptar as condições de mudanças do negócio, focando no aperfeiçoamento das ações . Já que mudanças são únicas para cada companhia, os elementos específicos deste nível não estão definidos dentro de um modelo padrão, devendo ser adaptado as especificidades de cada organização .
  • 45.
    Modelo SCOR – Níveis de detalhamento
  • 46.
    Modelo SCOR – Gerenciamento da SC Balanceamento entre os elos da SC
  • 47.
    Modelo SCOR – Implementação Roadmap do Projeto SCOR
  • 48.
    Modelo SCOR – Implementação Abordagem proposta por Bolstorff e Rosebaum
  • 49.
    Benefícios Estudos têmdemonstrado que o gerenciamento da cadeia de suprimentos integrada alcança os seguintes resultados ( www.pmgbenchmarking.com , 2005): 25-50% redução dos custos totais da SC; 25- 60% redução de estoques; 25-80% acurácia nos objetivos projetados; 30-50% aperfeiçoamento no atendimento do ciclo do pedido.
  • 50.
    Considerações finais Umaimportante deficiência no gerenciamento de cadeias de suprimentos é a comunicação entre seus membros, o canal é composto por empresas de diferentes segmentos, com culturas diferentes e processos diversos. Diferentes indicadores são usados para medir a performance de diferentes níveis. Pesquisadores de mercado e estrategistas corporativos usam linguagem inteiramente diferente para descrever o mercado e atividades da SC.
  • 51.
    Considerações finais Omodelo SCOR tem como proposta realizar esta comunicação e o equilíbrio entre os processos, através de uma linguagem e métricas padronizadas considerando as especificidades de cada SC. O alinhamento estratégico do modelo SCOR é na estratégia de operações . A partir desse aspecto o modelo é construído e a relação com as métricas é estabelecida. O SCOR é focado na eficiência. O ponto chave é a redução de custos e o ganho da eficiência de seus ativos.
  • 52.
    Considerações finais Omodelo SCOR permite as empresas uma análise completa de todos os aspectos de sua SC atual , proporcionando um completo grupo de indicadores de desempenho da SC e das melhores práticas da indústria, aplicações de softwares apropriados e proporciona aos usuários uma estrutura para entendimento de onde se faz necessários aperfeiçoamentos .
  • 53.
    Considerações finais Omodelo SCOR necessita prover uma plataforma de trabalho estratégica, de forma que incentive a formação de alianças dinâmicas. Esta sincronização requer um elevado nível de flexibilidade e agilidade no SCOR. Como o consumidor muda rapidamente de necessidades, a cadeia de suprimentos deve estar sintonizada com o mercado para acompanhar estas mudanças. O SCOR necessita de indicadores de desempenho que acompanhem a dinâmica do mercado.
  • 54.