TAP - Termo de Abertura do Projeto
Projeto
OLT GPON
Descrição
O Projeto é o desenvolvimento de um equipamento de telecomunicações que utiliza a tecnologia GPON (Gigabit
passive optical network) com o intuito de atender o mercado de FTTH (Fiber to the Home) e de FTTB (Fiber to the
bussines)
Justificativa
As tecnologias baseadas em fibra óptica estão cada vez mais baratas e acessíveis para a população, devido a isso as
grandes empresas de telecomunicações vêem tais tecnologias como uma forma de baratear seus custo, melhorando a
qualidade do serviço entregue e aumentando consideravelmente a quantidade de banda para seus usuários. Para
atingir tais objetivos com maior facilidade, será utlizada a tecnologia GPON o qual utiliza elementos passivos (sem a
necessidade de ligar-los a rede elétrica) entre a central e o local do cliente. Com isso há uma redução considerável de
opex (Operational Expenditure) para tais empresas pois não há necessidade de fazer manutenção em equipamentos
que ficam no meio da rede após a instalação da fibra.
Objetivo S.M.A.R.T.
O Principal objetivo desse projeto é desenvolver o equipamento conhecido como OLT GPON, que é o equipamento que
fica na central telefônica e serve para agregar e configurar as ONUS (equipamentos que ficam nos clientes) permitindo
seu controle e configuração.
Requisitos
* Necessário atender pelo menos 512 usuários por equipamento.
* Deve ser totalmente compatível com as normas que regem a tecnologia GPON.
* O equipamento tem que ter tamanho máximo de 1U de altura.
* Ter pelo menos 2 portas de 10GB para ligação com a rede metropolitana.
Designação
Esse projeto terá como gerente de projetos: Aluísio Leonello Victal e será auxiliado por Fabiane Pacheco Amusquivar e
Ivana Flores Luthi.
Milestones
* Entrega do esquema Elétrico / * Entrega do Layout
* Prototipagem * Teste Hardware/Software
* Lote Piloto / * Certificação Anatel
Orçamento
Esse projeto conta com um orçamento de R$ 500 mil reais para ser gasto entre:
* Amostras / * Equipamentos para testes
* RH / * Prototipagem e demais materiais
Riscos
* Encontrar problemas durante a certificação Anatel o que poderá gerar uma nova rodada de protótipos atrasando o
cronograma do projeto
* Aumento no preço do dolar e de impostos relacionados com importação, aumentando consequentemente o custo
final do produto e do projeto
* Problemas durante a execução do protótipo devido a problemas de fabricação
* Atrasos na entrega de matéria prima para a produção do lote piloto.
Data, Assinatura do Sponsor
30/11/-0001 - Aguardando
ISH - Registro de Stakeholder Online
Cadastro
Stakeholder Posição Papel no Projeto Email Telefone Celular
Aluisio Leonello Victal Gerente de Projeto alvictal@gmail.com
Fabiane Pacheco Amusquivar Sponsor do Projeto fabiane.pacheco@hotmail.com
Ivana Flores Luthi Membro da Equipe de Projeto ivana.luthi@gmail.com
Dreq - Declaração de Requisitos
Requisitos do Projeto Matriz de Rastreabilidade
Stakeholder Requisito Detalhado Prioridade Componente
Relacionado
Entrega onde se manifesta Rastreabilidade
Fabiane Pacheco
Amusquivar
O Projeto não deverá ultrapassar o custo total de R$ 500 mil reais 3 S,M,A,R,T 5.1 - Produção > Lote piloto 5.1 - Aguardando
Fabiane Pacheco
Amusquivar
Os equipamentos de teste para esse projeto deverão ser
financiados pelas Fapesp
2 S,,A,,
Dreq - Declaração de Requisitos
Requisitos do Produto Matriz de Rastreabilidade
Stakeholder Requisito Detalhado Prioridade Componente
Relacionado
Entrega onde se manifesta Rastreabilidade
Fabiane Pacheco
Amusquivar
O Produto final deve ter um 1U de altura 5 S,,A,R, 1.4 - Hardware > Mecânica 1.4 - Aguardando
Fabiane Pacheco
Amusquivar
Deve conter pelo menos 8 portas gpon e 2 de 10GBe 4 S,M,A,R, 1.2 - Hardware > Esquema Elétrico
1.4 - Hardware > Mecânica
1.2 - Aguardando
1.4 - Aguardando
Fabiane Pacheco
Amusquivar
O Produto final não deverá ultrapassar o custo de R$ 5 mil reais já
contando mão de obra de fabricação (preço FOB)
4 ,M,A,, 5.1 - Produção > Lote piloto 5.1 - Aguardando
Aluisio Leonello Victal O produto deve ser compativel com todas as normas atuais da
Anatel
5 S,,A,R, 3.4 - Testes > Certificação Anatel 3.4 - Aguardando
Ivana Flores Luthi O produto final deverá respeitar todas as Normas gpon
correspondentes a ITU-T 984
5 S,,A,, 5.1 - Produção > Lote piloto 5.1 - Aguardando
Aluisio Leonello Victal Necessário atender pelo menos 512 usuários por equipamento. 3 ,,,, 1.5 - Hardware > Protótipo
3.2 - Testes > Testes de THS
1.5 - Aguardando
3.2 - Aguardando
DE - Definir Escopo
Escopo do Produto
O produto deste projeto é uma OLT GPON com pelo menos 8 portas GPON. Cada porta GPOn deverá permitir a
conexão de até 64 usuários por porta, dando uma totalidade de 512 usuários por equipamento. Cada equipamento
também deverá possuir pelo menos 2 portas 10 GBe para conexão com o resto da rede da operadora de
telecomunicações. Esse equipamento deverá possuir pelo menos 1U de altura, respeitar todas as normas Anatel e
também ser compatível com as normas ITU G-984.
Escopo do Projeto
Esse projeto visa criar um novo produto para empresa para que se atenda ao novo mercado de FTTH e FTTB o qual
grandes operadoras de telefonia estão começando a investir. O projeto gerenciará desde do treinamento na tecnologia
até a entrega do produto final para a fabricação do mesmo.
Entregas e critérios de aceitação
* Layout e Esquema elétrico -> Estar de acordo com as boas praticas no desenho de esquemas e elétricos
descritos pelo documento BNE-301.
* Protótipos -> Passar pelo teste de THS apresentando pequenas correções para de hardware e Software.
* Certificação Anatel -> Passar pela certificação anatel.
* Lote Piloto -> Apresentar poucas dificuldades de produção do equipamento aqui descrito e ter 95% dos
produtos fabricados funcionando corretamente.
* Manual e Datasheet -> Deverá ser aprovado por uma comissão o qual compõem uma revisora de português,
O sponsor e o gerente de projetos.
Escopo não incluído no projeto
Este projeto não inclui o desenvolvimento da outra ponta do mundo GPON (ONU) pois entendemos que devido a briga
pelos baixos preços e a entrada no mercado das ONUs chinesas, fica muito difícil de competir para poder entrar no
mercado de ONUs.
Premissas
* O Dolar não ficará acima de R$ 2,70 permitindo uma melhor negociação com fornecedores de componentes
eletrônicos.
* Será possível financiar parte da compra de equipamentos utilizando a FAPESP dentro dos próximos meses
* Não está previsto um aumento de impostos de importação para componentes nos próximos 2 anos.
Restrições
* Necessário atender pelo menos 512 usuários por equipamento.
* Deve ser totalmente compatível com as normas que regem a tecnologia GPON.
* O equipamento tem que ter tamanho máximo de 1U de altura.
* Ter pelo menos 2 portas de 10GB para ligação com a rede metropolitana.
* Ter um custo total de projeto no total de R$ 500 mil.
* O custo do produto deverá ser no máximo de R$ 5 mil já contando a mão de obra.
WBS - Estrutura de Decomposição do Trabalho
Descomposição
C.C. Fase / Subfase / Pacote de Trabalho Análise M/B
1 Hardware
1.1 Componentes Make
1.2 Esquema Elétrico Make
1.3 Layout de Placa Make
1.4 Mecânica Buy
1.5 Protótipo Buy
1.6 Bring up de Placa Make
2 Software
2.1 Uboot Make
2.2 Kernel Make
2.3 CLI Make
2.4 Filesystem Make
2.5 Gravador Make
3 Testes
3.1 Ensaios Ambientais Make
3.2 Testes de THS Make
3.3 Testes de Gerência Make
3.4 Certificação Anatel Buy
4 Documentação
4.1 Manual Buy
4.2 Datasheet Make
4.3 Instrução operacional Make
5 Produção
5.1 Lote piloto Buy
5.2 Testes de RTP Make
D-WBS - Dicionário WBS Fase : Hardware
C.C. Pacote de Trabalho Descrição Entrega do PT Critério de Aceitação OK
1.1 Componentes Nesse momento é onde é feito a avaliação e escolha
dos componentes que farão parte da BOM de
componentes correspondentes do produto final.
Lista de componentes da BOM O Preço total dentro do estabelicido Aguardando
1.2 Esquema Elétrico Nesse PT será desenvolvido o esquema elétrico do
produto que contém as ligações entre os
componentes listados da BOM.
Documento com o esquema elétrico do
produto
Ata da reunião de aceitação com o time
de HW
Aguardando
1.3 Layout de Placa Desenho de todas as camadas da PCI contendo
todos os componentes já posicionados e as linhas
traçadas definidas pelo esquema elétrico.
Arquivos de Layout para produção do
Protótipo
Ata da reunião de aceitação com o time
de HW
Aguardando
1.4 Mecânica PT onde será desenvolvido a caixa metálica do
produto. A caixa deverá conter 1U de altura e 19'' de
comprimento. Deverá ter rasgos para as portas
GPON da OLT (8 no total), rasgos paras as 2 portas
10GBE, rasgos para 2 portas ETH comum e atrás
deverá conter aberturas para as fontes do produto.
Caixa metálica produzida de acordo com
as especificações
Descrição da caixa bate com a
produzida
Aguardando
1.5 Protótipo Contém as atividades relacionadas a prototipagem
do que foi desenvolvido nas etapas de
Componentes, Esquema elétrico e Layout.
PCI montada e pronta para ser testada Relatório com demostrando poucas
alterações
Aguardando
1.6 Bring up de Placa Após a prototipagem esse é o pacote de trabalho
que traz a primeira versão do produto para "vida",
permitindo fazer uma avaliação do que foi
desenvolvido e do que pode ser melhorado para as
próximas versões da PCI.
Relatório de correções e melhorias Ata de reunião com a equipe de HW
aprovado pelo GP
Aguardando
D-WBS - Dicionário WBS Fase : Software
C.C. Pacote de Trabalho Descrição Entrega do PT Critério de Aceitação OK
2.1 Uboot PT contendo o desenvolvimento do sistema de
inicialização do processador e chips
correspondentes para inicialização do equipamento
Sistema de U-boot O sistema deverá inicializar sem erros Aguardando
2.2 Kernel PT contendo o desenvolvimento do Kernel do
sistema, sua compilação, ajustes e desenvolvimento
de drivers necessário para o funcionamento da OLT
Sistema Kernel Ajustado para o produto Relatório de Teste de THS sem erros
criticos
Aguardando
2.3 CLI Desenvolvimento de todo os sistema de
configuração e status do equipamento em forma de
CLI (Command Line Interface)
Sistema de configuração do
equipamento
Relatório de Teste de THS sem erros
criticos
Aguardando
2.4 Filesystem Desenvolvimento do sistema de arquivos, sua
compilação e escolha das principais ferramentas que
farão parte desse sistema
Sistema de Arquivos Relatório de Teste de THS sem erros
criticos
Aguardando
2.5 Gravador Desenvolvimento do sistema de gravação, escolha
do equipamento e customizações necessárias para
gravar o software na placa desenvolvida pela equipa
de HW
Sistema de gravação do software na
Placa produzida
A placa gravar e iniciar sem problemas
aparentes
Aguardando
D-WBS - Dicionário WBS Fase : Testes
C.C. Pacote de Trabalho Descrição Entrega do PT Critério de Aceitação OK
3.1 Ensaios Ambientais Testes efetuado já com o protótipo gravado e
funcionando para verificar seu comportamento
eletromagnético (EMI/EMC) , Hipot e testes de
resistência térmica e mecânica
Relatório com os resultados dos testes Items dentro dos limites estabelicidos Aguardando
3.2 Testes de THS Teste Hardware/Software são os testes destinados a
testar o que foi produzido pelo time de Hardware
está compatível com que o time de Software
produziu. Além de verificar se as funções
desenvolvidas estão dentro dos requisitos
estabelecidos pelas normas da ITU-T G-984.x
Relatório com os resultados dos testes Relatório deverá conter pelo 15
possíveis erros
Aguardando
3.3 Testes de Gerência Testes para verificar se o equipamento é gerenciável
utilizando o sistema de gerência SNMP da empresa
Relatório com os resultados dos testes Equipamento e Gerência falando sem
erros críticos
Aguardando
3.4 Certificação Anatel Empresa contratada e certificada pela Anatel para
realizar os testes e que deveram respeitar as
brasileiras de telecomunicações. A própria empresa
deverá solicitar a Agência Anatel a certificação do
produto caso esse passe por todos os testes
Certificação da Anatel para
comercialização do produto
Receber a certificação Anatel Aguardando
D-WBS - Dicionário WBS Fase : Documentação
C.C. Pacote de Trabalho Descrição Entrega do PT Critério de Aceitação OK
4.1 Manual Desenvolvimento, escrita e imagens do manual que
acompanha o produto.
Manual Revisado Aprovação de uma comissão de revisão Aguardando
4.2 Datasheet Desenvolvimento, escrita e imagens trabalhadas
pelas equipe de marketing para a produção de uma
brochura para servir como primeiro contato com o
cliente
Datasheet revisado do equipamento Aprovação de uma comissão de revisão Aguardando
4.3 Instrução operacional Esse documento deve ser desenvolvimento para
auxiliar durante a produção em massa do
equipamento. Deverá conter todo o processo de
produção, gravação de software e testes de
produção de forma detalhada e com linguagem
simples.
Instrução operacional revisada Aprovação de uma comissão de revisão Aguardando
D-WBS - Dicionário WBS Fase : Produção
C.C. Pacote de Trabalho Descrição Entrega do PT Critério de Aceitação OK
5.1 Lote piloto Contratação de empresa com capacidade de
produção de pelo menos 20 OLT por dia, com
apenas 5% de falhas em equipamentos durante o
processo produtivo.
Equipamentos produzidos Falhas menores que 5% por dia Aguardando
5.2 Testes de RTP Testes para certificar se o cliente receberá
corretamente o equipamento que foi projetado
Relatório com os resultados dos testes Produto sem problemas críticos Aguardando
RR - Registro de Risco
Id Categoria na RBS Risco Identificado Tipo Data de
Registro
Qualitativo
Probabilidade
P Qualitativo de
Impacto
I Semáforo
72
4
W>Externos
previsíveis>Impactos
ambientais
Composição do material para a fabricação conter
chumbo
Ameaça 15/1/2015 Rara 0.1 Muito Grande 0.8 0.08
72
5
W>Externos
previsíveis>Riscos de
mercado
Parâmetros de teste incorretos Ameaça 15/1/2015 Improvável 0.3 Muito Grande 0.8 0.24
72
6
W>Internos não
técnicos>Prazos
Composição para fabricação da mecânica não
estar adequado
Ameaça 15/1/2015 Rara 0.1 Média 0.2 0.03
72
7
W>Externos
previsíveis>Taxas de câmbio
Dolar subir para acima de R$ 3,00 Ameaça 15/1/2015 Improvável 0.3 Grande 0.4 0.12
72
8
W>Internos não
técnicos>Prazos
A entrega da mecânica atrasar Ameaça 15/1/2015 Improvável 0.3 Muito Grande 0.8 0.24
72
9
W>Riscos técnicos>Riscos
específicos da tecnologia
Não passar nos testes exigidos pela Anatel Ameaça 15/1/2015 Média 0.5 Muito Grande 0.8 0.40
RR - Registro de Risco
V.M.E. antes da
resposta [R$]
Resposta V.M.E. depois da
resposta [R$]
Sinal de alerta Proprietário Ação a tomar
72
4
0,00 Evitar 0,00 Aluisio Leonello Victal Testar o material antes de envia-lo para produção
72
5
30.000,00 Evitar 0,00 Aluisio Leonello Victal Fazer simulações em computador antes da
fabricação
72
6
20.000,00 Mitigar 0,00 Ivana Flores Luthi Fazer reuniões semanais de acompanhamento do
desenvolvimento da mecânica
72
7
10.000,00 Transferir 0,00 Ivana Flores Luthi Transferir o valor a mais para o produto final
72
8
1.000,00 Mitigar 0,00 Aluisio Leonello Victal Pedir o envio de BMs semanais para a contratante
72
9
3.000,00 Mitigar 0,00 Aluisio Leonello Victal Fazer testes em lab interno para evitar problemas
durante a certificação
MA - Mapa de Aquisições
Concorrência Item(s) a ser contratado Ref.WBS Fornecedores Orçamento Prazo Critérios MAKE OR BUY ultilizados Tipo de
contrato
960 Hardware > Mecânica 1.4
Ag
Lauquen
40.000,00 27/03/2015 Necessidade de fornecimento especializado
Restrições de custo
Custo
Reembolsável
961 Hardware > Protótipo 1.5
Ag
NS
25.000,00 27/03/2015 Existência de fornecedores confiáveis.
Necessidade de fornecimento especializado
Custo
Reembolsável
962 Testes > Certificação Anatel 3.4
CPQD
CT&I
30.000,00 17/04/2015 Necessidade de fornecimento especializado
O core business da empresa
Restrições de custo
Preço Fixo
965 Produção > Lote piloto 5.1
Ag
NS
20.000,00 17/06/2015 Existência de fornecedores confiáveis.
Necessidade de fornecimento especializado
Tempo e Material
996 Documentação > Manual 4.1 Papel Brasil
IMN
SImples
5.000,00 15/10/2015 Existência de fornecedores confiáveis.
O core business da empresa
Restrições de custo
Restrições de prazo
Preço Fixo
MA - Mapa de Aquisições
RFP - 960
1.4 Hardware > Mecânica
DT - Declaração de Trabalho
Especificação Quantidade Unidade
Caixa 150 u
Ledpipe 150 u
Molde 1 u
Desenho 3d 1 u
Painel frontal 150 u
Prazos
A entrega deve ser 2 (dois) meses após a finalização do contrato.
Qualidade Requirida
As Caixas devem ter dimensão de 480x400x10 mm e não deve conter indícios de chumbo na caixa. Ela deve ser
vedada para evitar emissão eletromagnética fora das normas da Anatel. Um relatório de qualidade deverá ser entregue
em conjunto com as caixas metálicas contento as seguintes informações: testes comprovando a ausência de chumbo
no material metálico e testes comprovando que a dureza das caixas estão dentro da faixa especificada (150 - 200 HB).
Suporte Técnico
Um técnico será enviado para acompanhamento dos testes e descrição do relatório de qualidade.
Treinamento Desejado
Não é do escopo desse contrato o treinamento para a contratante.
Nivel Serviço
Sem manutenção, o produto defeituoso deve ser substituido integralmente.
Garantia
As caixas metálicas devem ter garantia de 5 anos. Neste período, problemas de resistência, corrosão e vedação são
responsabilidades da empresa contratada.
Local Entrega
As caixas metálicas e uma cópia do relatório de qualidade deverão ser entregues no endereço: Rodovia Roberto
Moreira, KM 04 - Paulinia - Sp. Uma cópia do relatório também deverá ser enviada via e-mail ao Sr. Aluísio Pacheco
Lutti (apl@gaas.com).
DT - WBS do Contrato
C.C. Fase / Pacote de Trabalho Unidade Quantidade
Planejada
Orçamento
1 Desenho 10.000,00
1.1 Memorial descritivo u 1 3.000,00
1.2 Desenho 3D u 1 3.000,00
1.3 Planta mecânica u 1 4.000,00
2 Produção 20.000,00
2.1 Maquinário u 1 2.000,00
2.2 Molde u 1 5.000,00
2.3 Estampa mecânica u 150 8.000,00
2.4 Ledpipe u 150 2.000,00
2.5 Painel frontal u 150 3.000,00
3 Testes 10.000,00
3.1 Dimensional u 1 3.000,00
3.2 Dureza u 1 3.000,00
3.3 Normativas Anatel u 1 4.000,00
Equalização
Ag Lauquen
Especificação Técnica Quant Unid Valor
Unit
Valor
Total
Quant Unid Valor
Unit
Valor
Total
Quant Unid Valor
Unit
Valor
Total
Caixa 0,00 0,00 150 u 230,00 34.500,00 150 u 200,00 30.000,00
Ledpipe 0,00 0,00 150 u 14,00 2.100,00 150 u 0,17 25,50
Molde 0,00 0,00 1 u 5.000,00 5.000,00 1 u 5.000,00 5.000,00
Desenho 3d 0,00 0,00 1 u 500,00 500,00 1 u 1.000,00 1.000,00
Painel frontal 0,00 0,00 150 u 4,00 600,00 150 u 4,00 600,00
SP - Sistema de Pontuação
Id Critério Classificatório Comercial Peso Ag Lauquen
Nota Média Nota Média Nota Média
1076 Preço próximo ou menor do que orçado 5 0 0 7.33 36.67 7 35
1077 Localização física da empresa 3 0 0 5.67 17 7.33 22
1078 Histórico de relacionamento com o
cliente
4 0 0 9 36 8 32
1079 Tempo de resposta a um atendimento 4 0 0 4.67 18.67 6.67 26.67
Id Critério Classificatório Técnico Peso Ag Lauquen
Nota Média Nota Média Nota Média
1080 Possuir equipamentos necessários para
a execução do trabalho
4 0 0 8.33 33.33 8.33 33.33
1081 Possuir equipamentos de qualidade e
com tecnologia atualizada
4 0 0 8.67 34.67 8.33 33.33
1082 Capacidade técnica do colaboradores da
empresa
5 0 0 5 25 7.67 38.33
1083 Qualidade do trabalho executado final 3 0 0 7.33 22 6 18
BM - Boletim de Medição
Item Descrição Unidade Orçamento da
Fase
Peso[%] Quant
Planejada
Quant
Realizada
Critério
[%]
Avanço Físico
Planejado
Avanço Físico
Realizado
[%]
1 Desenho - 10.000,00 25 - - - - - -
1.1 Memorial descritivo u - - 1 1 30 3.000,00 3.000,00 100
1.2 Desenho 3D u - - 1 1 30 3.000,00 3.000,00 100
1.3 Planta mecânica u - - 1 0 40 4.000,00 0,00 0
2 Produção - 20.000,00 50 - - - - - -
2.1 Maquinário u - - 1 1 10 2.000,00 2.000,00 100
2.2 Molde u - - 1 1 25 5.000,00 5.000,00 100
2.3 Estampa mecânica u - - 150 75 40 8.000,00 4.000,00 50
2.4 Ledpipe u - - 150 75 10 2.000,00 1.000,00 50
2.5 Painel frontal u - - 150 5 15 3.000,00 99,90 3.33
3 Testes - 10.000,00 25 - - - - - -
3.1 Dimensional u - - 1 0 30 3.000,00 0,00 0
3.2 Dureza u - - 1 0 30 3.000,00 0,00 0
3.3 Normativas Anatel u - - 1 0 40 4.000,00 0,00 0
TOTAL - - - 4,000,00
0
40.000,00 18.099,90 45.76
MA - Mapa de Aquisições
RFP - 961
1.5 Hardware > Protótipo
DT - Declaração de Trabalho
Especificação Quantidade Unidade
PCI montada conforme lay out da placa que será fornecido 85 %
PCI montada conforme lista de componentes que será fornecida 100 %
PCI montada conforme esquema elétrico que será fornecida 100 %
Prazos
10 dias corridos após a entrega da lista de componentes, do esquema elétrico da placa e do lay out da placa
Qualidade Requirida
Placa PCI montada 100% a lista de componentes e o esquemea elétrico e layout que pequenas alterações
Suporte Técnico
Se devido a erros de montagem, a placa não funcinar durante a gravação do software e/ou durante a realização dos
ensaios, a empresa deverá realizar o reparo sem onus.
Treinamento Desejado
NA
Nivel Serviço
Reparo devido a erro de montagem sem onus
Garantia
6 meses de reparos na PCI devido a erro na montagem
Local Entrega
Os produtos devem ser entregue no endereço Rodovia Roberto Moreira, Km 04 Paulinia -SP. Os custos com transporte
entre as empresas serão despesas da contratantes.
DT - WBS do Contrato
C.C. Fase / Pacote de Trabalho Unidade Quantidade
Planejada
Orçamento
1 Produção 19.000,00
1.1 Compra dos componentes un 3 8.000,00
1.2 Impressão do circuito elétrico na placa un 3 4.000,00
1.3 Montagem dos componentes na placa un 3 7.000,00
2 Avaliação 6.000,00
2.1 Continuidade das trilhas un 3 2.000,00
2.2 Checagem do layout un 3 2.000,00
2.3 Checagem da montagem dos componentes un 3 2.000,00
Equalização
Ag NS
Especificação Técnica Quant Unid Valor
Unit
Valor
Total
Quant Unid Valor
Unit
Valor
Total
Quant Unid Valor
Unit
Valor
Total
PCI montada conforme lay out da placa
que será fornecido
0,00 0,00 0,00 0,00 0,00 0,00
PCI montada conforme lista de
componentes que será fornecida
0,00 0,00 0,00 0,00 0,00 0,00
PCI montada conforme esquema elétrico
que será fornecida
0,00 0,00 0,00 0,00 0,00 0,00
BM - Boletim de Medição
Item Descrição Unidade Orçamento da
Fase
Peso[%] Quant
Planejada
Quant
Realizada
Critério
[%]
Avanço Físico
Planejado
Avanço Físico
Realizado
[%]
1 Produção - 19.000,00 76 - - - - - -
1.1 Compra dos componentes un - - 3 0 42.11 8.000,00 0,00 0
1.2 Impressão do circuito elétrico na placa un - - 3 0 21.05 4.000,00 0,00 0
1.3 Montagem dos componentes na placa un - - 3 0 36.84 7.000,00 0,00 0
2 Avaliação - 6.000,00 24 - - - - - -
2.1 Continuidade das trilhas un - - 3 0 33.33 2.000,00 0,00 0
2.2 Checagem do layout un - - 3 0 33.33 2.000,00 0,00 0
2.3 Checagem da montagem dos
componentes
un - - 3 0 33.33 2.000,00 0,00 0
TOTAL - - - 2,500,00
0
25.000,00 18.099,90 83.89
MA - Mapa de Aquisições
RFP - 962
3.4 Testes > Certificação Anatel
DT - Declaração de Trabalho
Especificação Quantidade Unidade
Relatório Anatel 1 un
Informação equipamento 3 un
Teste Anatel Normativos 1 un
Testes ambientais 3 un
Testes EMI/EMC 2 un
Prazos
O Prazo para a entrega do relatório de testes é de 2(duas) semanas após a assinatura do contrato.
Qualidade Requirida
O relatório deverá conter todas as informações necessárias, testes e seus resultados realizados e deverá estar no
formato exigido pela Anatel para que ao seu final seja enviado diretamente para à Agência para que ela regule ateste e
certifique o equipamento a ser testado
Suporte Técnico
Serão enviados os manuais do equipamento e disponibilizado um técnico para acompanhamento do processo.
Treinamento Desejado
Não é do escopo desse projeto o treinamento para a certificadora.
Nivel Serviço
Não é do escopo desse projeto o Serviço de manutenção para a certificadora.
Garantia
O Relatório a ser entregue deverá estar no formato exigido pela a Anatel e deverá conter o resultado de todos os testes
exigidos pela Agência. Caso a Agência Anatel rejeite o relatório devido a problemas encontrado no seu conteúdo, a
empresa contratada deverá arcar com todos os custos adicionais relacionado com o processo de re-certificação
Local Entrega
O relatório deverá ser enviado por email e também no formato de 3 cópias impressas enviadas pelo correio para o
seguinte endereço. Rodovia Roberto Moreira, KM 04 - Paulinia - Sp.
DT - WBS do Contrato
C.C. Fase / Pacote de Trabalho Unidade Quantidade
Planejada
Orçamento
1 Testes 6.000,00
1.1 Testes EMI/EMC u 2 2.000,00
1.2 Testes ambientais u 3 2.000,00
1.3 Teste Anatel Normativos u 1 2.000,00
2 Documentação 24.000,00
2.1 Informação equipamento u 3 5.000,00
2.2 Relatório Anatel u 1 19.000,00
Equalização
CPQD CT&I
Especificação Técnica Quant Unid Valor
Unit
Valor
Total
Quant Unid Valor
Unit
Valor
Total
Quant Unid Valor
Unit
Valor
Total
Relatório Anatel 0,00 0,00 1 un 15.000,00 15.000,00 1 un 17.000,00 17.000,00
Informação equipamento 0,00 0,00 3 un 1.800,00 5.400,00 3 un 1.500,00 4.500,00
Teste Anatel Normativos 0,00 0,00 1 un 2.000,00 2.000,00 1 un 1.800,00 1.800,00
Testes ambientais 0,00 0,00 3 un 900,00 2.700,00 3 un 1.000,00 3.000,00
Testes EMI/EMC 0,00 0,00 2 un 800,00 1.600,00 2 un 750,00 1.500,00
SP - Sistema de Pontuação
Id Critério Classificatório Comercial Peso CPQD CT&I
Nota Média Nota Média Nota Média
1066 Histórico de relacionamento com o
cliente
5 0 0 8.67 43.33 8.33 41.67
1067 Preço do contrato estar próximo ou
abaixo do estimado
4 0 0 10 40 10 40
1068 Tempo de mercado da empresa 2 0 0 9.33 18.67 9.33 18.67
1069 Localização física da empresa 2 0 0 6.67 13.33 10 20
Id Critério Classificatório Técnico Peso CPQD CT&I
Nota Média Nota Média Nota Média
1070 Possuir equipamentos necessários para
a execução do trabalho
5 0 0 10 50 8.67 43.33
1071 Possuir equipamentos certificados e de
ultima geração
3 0 0 8 24 6.67 20
1072 Tempo de resposta a um atendimento 4 0 0 6 24 6.33 25.33
BM - Boletim de Medição
Item Descrição Unidade Orçamento da
Fase
Peso[%] Quant
Planejada
Quant
Realizada
Critério
[%]
Avanço Físico
Planejado
Avanço Físico
Realizado
[%]
1 Testes - 6.000,00 20 - - - - - -
1.1 Testes EMI/EMC u - - 2 1 33.33 2.000,00 1.000,00 50
1.2 Testes ambientais u - - 3 2 33.33 2.000,00 1.333,40 66.67
1.3 Teste Anatel Normativos u - - 1 0 33.33 2.000,00 0,00 0
2 Documentação - 24.000,00 80 - - - - - -
2.1 Informação equipamento u - - 3 2 20.83 5.000,00 3.333,50 66.67
2.2 Relatório Anatel u - - 1 0 79.17 19.000,00 0,00 0
TOTAL - - - 3,000,00
0
30.000,00 23.766,80 137.33
MA - Mapa de Aquisições
RFP - 965
5.1 Produção > Lote piloto
DT - Declaração de Trabalho
Especificação Quantidade Unidade
Placa 3
Prazos
A empresa deverá entregar os equipamentos produzidos no prazo máximo de 40 dias após a assinatura desse
contrato.
Qualidade Requirida
A empresa deverá apresentar relatório demonstrando que todos os equipamentos produzidos funcionando
adequadamente, que estão gravados com a versão de software correta e que passaram nos testes de produção
descritos no documento de instrução operacional. As OLTS deverão estar encaixotas em caixa de papelão com o logo
da empresa contrante (fornecido pela empresa contratante) e bem acomodadas internamente com proteção de
espumas ou isopor para evitar problemas no equipamento durante o transporte do memso
Suporte Técnico
Será disponível pela empesa contratante um engenheiro de produção que acompanhará todo o processo de fabricação
do equipamento.
Treinamento Desejado
A empresa contratante dará treinamento para os colaboradores que participarão do processo produtivo sobre a
tecnologia, o resumo do conteúdo do documento de instrução operacional, os testes a serem efetuados para a
certificação que o produto foi fabricado corretamente e por ultimo os principais pontos a serem observados no processo
de fabricação. A Empresa contratada deverá disponibilizar uma sala adequada para acomodar todos os colaboradores
que receberão treinamento, com ar condicionado e um projetor. O treinamento tem duração de aproximadamente 3
(três) horas.
Nivel Serviço
O Serviço de Manutenção não faz parte do escopo desse contrato
Garantia
Qualquer equipamento produzido que tiver prolemas comprovados de fabricação durante 6 meses após a sua entrega
deverá ser trocado pela contratante sem custo adicional para a contratada.
Local Entrega
Os produtos devem ser entregue no endereço Rodovia Roberto Moreira, Km 04 Paulinia -SP. Os custos com transporte
entre as empresas serão despesas da contratantes.
DT - WBS do Contrato
C.C. Fase / Pacote de Trabalho Unidade Quantidade
Planejada
Orçamento
1 Componentes 8.000,00
1.1 Aquisição SMD/PTH u 1 6.000,00
1.2 Aquisição PCI u 1 1.500,00
1.3 Emabalagem u 150 500,00
2 Documentação 2.000,00
2.1 Instrução operacional u 1 500,00
2.2 Treinamento u 1 500,00
2.3 Relatório Final u 1 1.000,00
3 Fabricação 10.000,00
3.1 Ajuste BOM u 1 1.000,00
3.2 Ajuste Maquinário u 1 1.000,00
3.3 Produção u 1 8.000,00
Equalização
Ag NS
Especificação Técnica Quant Unid Valor
Unit
Valor
Total
Quant Unid Valor
Unit
Valor
Total
Quant Unid Valor
Unit
Valor
Total
Placa 0,00 0,00 0,00 0,00 0,00 0,00
BM - Boletim de Medição
Item Descrição Unidade Orçamento da
Fase
Peso[%] Quant
Planejada
Quant
Realizada
Critério
[%]
Avanço Físico
Planejado
Avanço Físico
Realizado
[%]
1 Componentes - 8.000,00 40 - - - - - -
1.1 Aquisição SMD/PTH u - - 1 0 75 6.000,00 0,00 0
1.2 Aquisição PCI u - - 1 0 18.75 1.500,00 0,00 0
1.3 Emabalagem u - - 150 0 6.25 500,00 0,00 0
2 Documentação - 2.000,00 10 - - - - - -
2.1 Instrução operacional u - - 1 0 25 500,00 0,00 0
2.2 Treinamento u - - 1 0 25 500,00 0,00 0
2.3 Relatório Final u - - 1 0 50 1.000,00 0,00 0
3 Fabricação - 10.000,00 50 - - - - - -
3.1 Ajuste BOM u - - 1 0 10 1.000,00 0,00 0
3.2 Ajuste Maquinário u - - 1 0 10 1.000,00 0,00 0
3.3 Produção u - - 1 0 80 8.000,00 0,00 0
TOTAL - - - 2,000,00
0
20.000,00 23.766,80 76.30
MA - Mapa de Aquisições
RFP - 996
4.1 Documentação > Manual
DT - Declaração de Trabalho
Especificação Quantidade Unidade
Manual com todas as funcionalidades do protudo 1 manual
Prazos
90 dias após o fechamento do contrato
Qualidade Requirida
Manual que descreva todas as funcionalides e configuração permitidas pelo o produto de forma que seja de facil
entendimento para o usuário
Suporte Técnico
Durante o desenvolvimento do conteudo do manual, a contratante fornecerá todas as informações sobre a utilização do
produto
Treinamento Desejado
A contratante fornecerá um treinamento sobre a funcionabilidade do produto para que a contratada possa desevolver o
manual
Nivel Serviço
NA
Garantia
NA
Local Entrega
O Manual e equipamentos emprestados devem ser entregue no endereço Rodovia Roberto Moreira, Km 04 Paulinia
-SP. Os custos com transporte entre as empresas serão despesas da contratantes.
DT - WBS do Contrato
C.C. Fase / Pacote de Trabalho Unidade Quantidade
Planejada
Orçamento
1 Conteúdo 4.000,00
1.1 Definir o texto un 1 2.000,00
1.2 Definir imagens un 1 1.000,00
1.3 Layout un 1 1.000,00
2 Impressão 1.000,00
2.1 Manual base un 1 1.000,00
Equalização
Papel Brasil IMN SImples
Especificação Técnica Quant Unid Valor
Unit
Valor
Total
Quant Unid Valor
Unit
Valor
Total
Quant Unid Valor
Unit
Valor
Total
Manual com todas as funcionalidades do
protudo
0,00 0,00 0,00 0,00 0,00 0,00
BM - Boletim de Medição
Item Descrição Unidade Orçamento da
Fase
Peso[%] Quant
Planejada
Quant
Realizada
Critério
[%]
Avanço Físico
Planejado
Avanço Físico
Realizado
[%]
1 Conteúdo - 4.000,00 80 - - - - - -
1.1 Definir o texto un - - 1 0 50 2.000,00 0,00 0
1.2 Definir imagens un - - 1 0 25 1.000,00 0,00 0
1.3 Layout un - - 1 0 25 1.000,00 0,00 0
2 Impressão - 1.000,00 20 - - - - - -
2.1 Manual base un - - 1 0 100 1.000,00 0,00 0
TOTAL - - - 500,000 5.000,00 23.766,80 171.67
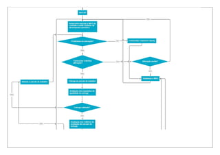
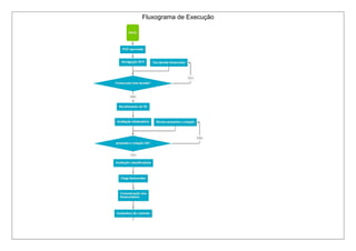
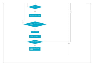
Fluxograma de Execução
OLT GPON
OLT GPON
OLT GPON

OLT GPON

  • 1.
    TAP - Termode Abertura do Projeto Projeto OLT GPON Descrição O Projeto é o desenvolvimento de um equipamento de telecomunicações que utiliza a tecnologia GPON (Gigabit passive optical network) com o intuito de atender o mercado de FTTH (Fiber to the Home) e de FTTB (Fiber to the bussines) Justificativa As tecnologias baseadas em fibra óptica estão cada vez mais baratas e acessíveis para a população, devido a isso as grandes empresas de telecomunicações vêem tais tecnologias como uma forma de baratear seus custo, melhorando a qualidade do serviço entregue e aumentando consideravelmente a quantidade de banda para seus usuários. Para atingir tais objetivos com maior facilidade, será utlizada a tecnologia GPON o qual utiliza elementos passivos (sem a necessidade de ligar-los a rede elétrica) entre a central e o local do cliente. Com isso há uma redução considerável de opex (Operational Expenditure) para tais empresas pois não há necessidade de fazer manutenção em equipamentos que ficam no meio da rede após a instalação da fibra. Objetivo S.M.A.R.T. O Principal objetivo desse projeto é desenvolver o equipamento conhecido como OLT GPON, que é o equipamento que fica na central telefônica e serve para agregar e configurar as ONUS (equipamentos que ficam nos clientes) permitindo seu controle e configuração. Requisitos * Necessário atender pelo menos 512 usuários por equipamento. * Deve ser totalmente compatível com as normas que regem a tecnologia GPON. * O equipamento tem que ter tamanho máximo de 1U de altura. * Ter pelo menos 2 portas de 10GB para ligação com a rede metropolitana. Designação Esse projeto terá como gerente de projetos: Aluísio Leonello Victal e será auxiliado por Fabiane Pacheco Amusquivar e Ivana Flores Luthi. Milestones * Entrega do esquema Elétrico / * Entrega do Layout * Prototipagem * Teste Hardware/Software * Lote Piloto / * Certificação Anatel Orçamento Esse projeto conta com um orçamento de R$ 500 mil reais para ser gasto entre: * Amostras / * Equipamentos para testes * RH / * Prototipagem e demais materiais Riscos * Encontrar problemas durante a certificação Anatel o que poderá gerar uma nova rodada de protótipos atrasando o cronograma do projeto * Aumento no preço do dolar e de impostos relacionados com importação, aumentando consequentemente o custo final do produto e do projeto * Problemas durante a execução do protótipo devido a problemas de fabricação * Atrasos na entrega de matéria prima para a produção do lote piloto. Data, Assinatura do Sponsor 30/11/-0001 - Aguardando
  • 2.
    ISH - Registrode Stakeholder Online Cadastro Stakeholder Posição Papel no Projeto Email Telefone Celular Aluisio Leonello Victal Gerente de Projeto alvictal@gmail.com Fabiane Pacheco Amusquivar Sponsor do Projeto fabiane.pacheco@hotmail.com Ivana Flores Luthi Membro da Equipe de Projeto ivana.luthi@gmail.com
  • 3.
    Dreq - Declaraçãode Requisitos Requisitos do Projeto Matriz de Rastreabilidade Stakeholder Requisito Detalhado Prioridade Componente Relacionado Entrega onde se manifesta Rastreabilidade Fabiane Pacheco Amusquivar O Projeto não deverá ultrapassar o custo total de R$ 500 mil reais 3 S,M,A,R,T 5.1 - Produção > Lote piloto 5.1 - Aguardando Fabiane Pacheco Amusquivar Os equipamentos de teste para esse projeto deverão ser financiados pelas Fapesp 2 S,,A,,
  • 4.
    Dreq - Declaraçãode Requisitos Requisitos do Produto Matriz de Rastreabilidade Stakeholder Requisito Detalhado Prioridade Componente Relacionado Entrega onde se manifesta Rastreabilidade Fabiane Pacheco Amusquivar O Produto final deve ter um 1U de altura 5 S,,A,R, 1.4 - Hardware > Mecânica 1.4 - Aguardando Fabiane Pacheco Amusquivar Deve conter pelo menos 8 portas gpon e 2 de 10GBe 4 S,M,A,R, 1.2 - Hardware > Esquema Elétrico 1.4 - Hardware > Mecânica 1.2 - Aguardando 1.4 - Aguardando Fabiane Pacheco Amusquivar O Produto final não deverá ultrapassar o custo de R$ 5 mil reais já contando mão de obra de fabricação (preço FOB) 4 ,M,A,, 5.1 - Produção > Lote piloto 5.1 - Aguardando Aluisio Leonello Victal O produto deve ser compativel com todas as normas atuais da Anatel 5 S,,A,R, 3.4 - Testes > Certificação Anatel 3.4 - Aguardando Ivana Flores Luthi O produto final deverá respeitar todas as Normas gpon correspondentes a ITU-T 984 5 S,,A,, 5.1 - Produção > Lote piloto 5.1 - Aguardando Aluisio Leonello Victal Necessário atender pelo menos 512 usuários por equipamento. 3 ,,,, 1.5 - Hardware > Protótipo 3.2 - Testes > Testes de THS 1.5 - Aguardando 3.2 - Aguardando
  • 5.
    DE - DefinirEscopo Escopo do Produto O produto deste projeto é uma OLT GPON com pelo menos 8 portas GPON. Cada porta GPOn deverá permitir a conexão de até 64 usuários por porta, dando uma totalidade de 512 usuários por equipamento. Cada equipamento também deverá possuir pelo menos 2 portas 10 GBe para conexão com o resto da rede da operadora de telecomunicações. Esse equipamento deverá possuir pelo menos 1U de altura, respeitar todas as normas Anatel e também ser compatível com as normas ITU G-984. Escopo do Projeto Esse projeto visa criar um novo produto para empresa para que se atenda ao novo mercado de FTTH e FTTB o qual grandes operadoras de telefonia estão começando a investir. O projeto gerenciará desde do treinamento na tecnologia até a entrega do produto final para a fabricação do mesmo. Entregas e critérios de aceitação * Layout e Esquema elétrico -> Estar de acordo com as boas praticas no desenho de esquemas e elétricos descritos pelo documento BNE-301. * Protótipos -> Passar pelo teste de THS apresentando pequenas correções para de hardware e Software. * Certificação Anatel -> Passar pela certificação anatel. * Lote Piloto -> Apresentar poucas dificuldades de produção do equipamento aqui descrito e ter 95% dos produtos fabricados funcionando corretamente. * Manual e Datasheet -> Deverá ser aprovado por uma comissão o qual compõem uma revisora de português, O sponsor e o gerente de projetos. Escopo não incluído no projeto Este projeto não inclui o desenvolvimento da outra ponta do mundo GPON (ONU) pois entendemos que devido a briga pelos baixos preços e a entrada no mercado das ONUs chinesas, fica muito difícil de competir para poder entrar no mercado de ONUs. Premissas * O Dolar não ficará acima de R$ 2,70 permitindo uma melhor negociação com fornecedores de componentes eletrônicos. * Será possível financiar parte da compra de equipamentos utilizando a FAPESP dentro dos próximos meses * Não está previsto um aumento de impostos de importação para componentes nos próximos 2 anos. Restrições * Necessário atender pelo menos 512 usuários por equipamento. * Deve ser totalmente compatível com as normas que regem a tecnologia GPON. * O equipamento tem que ter tamanho máximo de 1U de altura. * Ter pelo menos 2 portas de 10GB para ligação com a rede metropolitana. * Ter um custo total de projeto no total de R$ 500 mil. * O custo do produto deverá ser no máximo de R$ 5 mil já contando a mão de obra.
  • 6.
    WBS - Estruturade Decomposição do Trabalho Descomposição C.C. Fase / Subfase / Pacote de Trabalho Análise M/B 1 Hardware 1.1 Componentes Make 1.2 Esquema Elétrico Make 1.3 Layout de Placa Make 1.4 Mecânica Buy 1.5 Protótipo Buy 1.6 Bring up de Placa Make 2 Software 2.1 Uboot Make 2.2 Kernel Make 2.3 CLI Make 2.4 Filesystem Make 2.5 Gravador Make 3 Testes 3.1 Ensaios Ambientais Make 3.2 Testes de THS Make 3.3 Testes de Gerência Make 3.4 Certificação Anatel Buy 4 Documentação 4.1 Manual Buy 4.2 Datasheet Make 4.3 Instrução operacional Make 5 Produção 5.1 Lote piloto Buy 5.2 Testes de RTP Make
  • 7.
    D-WBS - DicionárioWBS Fase : Hardware C.C. Pacote de Trabalho Descrição Entrega do PT Critério de Aceitação OK 1.1 Componentes Nesse momento é onde é feito a avaliação e escolha dos componentes que farão parte da BOM de componentes correspondentes do produto final. Lista de componentes da BOM O Preço total dentro do estabelicido Aguardando 1.2 Esquema Elétrico Nesse PT será desenvolvido o esquema elétrico do produto que contém as ligações entre os componentes listados da BOM. Documento com o esquema elétrico do produto Ata da reunião de aceitação com o time de HW Aguardando 1.3 Layout de Placa Desenho de todas as camadas da PCI contendo todos os componentes já posicionados e as linhas traçadas definidas pelo esquema elétrico. Arquivos de Layout para produção do Protótipo Ata da reunião de aceitação com o time de HW Aguardando 1.4 Mecânica PT onde será desenvolvido a caixa metálica do produto. A caixa deverá conter 1U de altura e 19'' de comprimento. Deverá ter rasgos para as portas GPON da OLT (8 no total), rasgos paras as 2 portas 10GBE, rasgos para 2 portas ETH comum e atrás deverá conter aberturas para as fontes do produto. Caixa metálica produzida de acordo com as especificações Descrição da caixa bate com a produzida Aguardando 1.5 Protótipo Contém as atividades relacionadas a prototipagem do que foi desenvolvido nas etapas de Componentes, Esquema elétrico e Layout. PCI montada e pronta para ser testada Relatório com demostrando poucas alterações Aguardando 1.6 Bring up de Placa Após a prototipagem esse é o pacote de trabalho que traz a primeira versão do produto para "vida", permitindo fazer uma avaliação do que foi desenvolvido e do que pode ser melhorado para as próximas versões da PCI. Relatório de correções e melhorias Ata de reunião com a equipe de HW aprovado pelo GP Aguardando
  • 8.
    D-WBS - DicionárioWBS Fase : Software C.C. Pacote de Trabalho Descrição Entrega do PT Critério de Aceitação OK 2.1 Uboot PT contendo o desenvolvimento do sistema de inicialização do processador e chips correspondentes para inicialização do equipamento Sistema de U-boot O sistema deverá inicializar sem erros Aguardando 2.2 Kernel PT contendo o desenvolvimento do Kernel do sistema, sua compilação, ajustes e desenvolvimento de drivers necessário para o funcionamento da OLT Sistema Kernel Ajustado para o produto Relatório de Teste de THS sem erros criticos Aguardando 2.3 CLI Desenvolvimento de todo os sistema de configuração e status do equipamento em forma de CLI (Command Line Interface) Sistema de configuração do equipamento Relatório de Teste de THS sem erros criticos Aguardando 2.4 Filesystem Desenvolvimento do sistema de arquivos, sua compilação e escolha das principais ferramentas que farão parte desse sistema Sistema de Arquivos Relatório de Teste de THS sem erros criticos Aguardando 2.5 Gravador Desenvolvimento do sistema de gravação, escolha do equipamento e customizações necessárias para gravar o software na placa desenvolvida pela equipa de HW Sistema de gravação do software na Placa produzida A placa gravar e iniciar sem problemas aparentes Aguardando
  • 9.
    D-WBS - DicionárioWBS Fase : Testes C.C. Pacote de Trabalho Descrição Entrega do PT Critério de Aceitação OK 3.1 Ensaios Ambientais Testes efetuado já com o protótipo gravado e funcionando para verificar seu comportamento eletromagnético (EMI/EMC) , Hipot e testes de resistência térmica e mecânica Relatório com os resultados dos testes Items dentro dos limites estabelicidos Aguardando 3.2 Testes de THS Teste Hardware/Software são os testes destinados a testar o que foi produzido pelo time de Hardware está compatível com que o time de Software produziu. Além de verificar se as funções desenvolvidas estão dentro dos requisitos estabelecidos pelas normas da ITU-T G-984.x Relatório com os resultados dos testes Relatório deverá conter pelo 15 possíveis erros Aguardando 3.3 Testes de Gerência Testes para verificar se o equipamento é gerenciável utilizando o sistema de gerência SNMP da empresa Relatório com os resultados dos testes Equipamento e Gerência falando sem erros críticos Aguardando 3.4 Certificação Anatel Empresa contratada e certificada pela Anatel para realizar os testes e que deveram respeitar as brasileiras de telecomunicações. A própria empresa deverá solicitar a Agência Anatel a certificação do produto caso esse passe por todos os testes Certificação da Anatel para comercialização do produto Receber a certificação Anatel Aguardando
  • 10.
    D-WBS - DicionárioWBS Fase : Documentação C.C. Pacote de Trabalho Descrição Entrega do PT Critério de Aceitação OK 4.1 Manual Desenvolvimento, escrita e imagens do manual que acompanha o produto. Manual Revisado Aprovação de uma comissão de revisão Aguardando 4.2 Datasheet Desenvolvimento, escrita e imagens trabalhadas pelas equipe de marketing para a produção de uma brochura para servir como primeiro contato com o cliente Datasheet revisado do equipamento Aprovação de uma comissão de revisão Aguardando 4.3 Instrução operacional Esse documento deve ser desenvolvimento para auxiliar durante a produção em massa do equipamento. Deverá conter todo o processo de produção, gravação de software e testes de produção de forma detalhada e com linguagem simples. Instrução operacional revisada Aprovação de uma comissão de revisão Aguardando
  • 11.
    D-WBS - DicionárioWBS Fase : Produção C.C. Pacote de Trabalho Descrição Entrega do PT Critério de Aceitação OK 5.1 Lote piloto Contratação de empresa com capacidade de produção de pelo menos 20 OLT por dia, com apenas 5% de falhas em equipamentos durante o processo produtivo. Equipamentos produzidos Falhas menores que 5% por dia Aguardando 5.2 Testes de RTP Testes para certificar se o cliente receberá corretamente o equipamento que foi projetado Relatório com os resultados dos testes Produto sem problemas críticos Aguardando
  • 12.
    RR - Registrode Risco Id Categoria na RBS Risco Identificado Tipo Data de Registro Qualitativo Probabilidade P Qualitativo de Impacto I Semáforo 72 4 W>Externos previsíveis>Impactos ambientais Composição do material para a fabricação conter chumbo Ameaça 15/1/2015 Rara 0.1 Muito Grande 0.8 0.08 72 5 W>Externos previsíveis>Riscos de mercado Parâmetros de teste incorretos Ameaça 15/1/2015 Improvável 0.3 Muito Grande 0.8 0.24 72 6 W>Internos não técnicos>Prazos Composição para fabricação da mecânica não estar adequado Ameaça 15/1/2015 Rara 0.1 Média 0.2 0.03 72 7 W>Externos previsíveis>Taxas de câmbio Dolar subir para acima de R$ 3,00 Ameaça 15/1/2015 Improvável 0.3 Grande 0.4 0.12 72 8 W>Internos não técnicos>Prazos A entrega da mecânica atrasar Ameaça 15/1/2015 Improvável 0.3 Muito Grande 0.8 0.24 72 9 W>Riscos técnicos>Riscos específicos da tecnologia Não passar nos testes exigidos pela Anatel Ameaça 15/1/2015 Média 0.5 Muito Grande 0.8 0.40
  • 13.
    RR - Registrode Risco V.M.E. antes da resposta [R$] Resposta V.M.E. depois da resposta [R$] Sinal de alerta Proprietário Ação a tomar 72 4 0,00 Evitar 0,00 Aluisio Leonello Victal Testar o material antes de envia-lo para produção 72 5 30.000,00 Evitar 0,00 Aluisio Leonello Victal Fazer simulações em computador antes da fabricação 72 6 20.000,00 Mitigar 0,00 Ivana Flores Luthi Fazer reuniões semanais de acompanhamento do desenvolvimento da mecânica 72 7 10.000,00 Transferir 0,00 Ivana Flores Luthi Transferir o valor a mais para o produto final 72 8 1.000,00 Mitigar 0,00 Aluisio Leonello Victal Pedir o envio de BMs semanais para a contratante 72 9 3.000,00 Mitigar 0,00 Aluisio Leonello Victal Fazer testes em lab interno para evitar problemas durante a certificação
  • 14.
    MA - Mapade Aquisições Concorrência Item(s) a ser contratado Ref.WBS Fornecedores Orçamento Prazo Critérios MAKE OR BUY ultilizados Tipo de contrato 960 Hardware > Mecânica 1.4 Ag Lauquen 40.000,00 27/03/2015 Necessidade de fornecimento especializado Restrições de custo Custo Reembolsável 961 Hardware > Protótipo 1.5 Ag NS 25.000,00 27/03/2015 Existência de fornecedores confiáveis. Necessidade de fornecimento especializado Custo Reembolsável 962 Testes > Certificação Anatel 3.4 CPQD CT&I 30.000,00 17/04/2015 Necessidade de fornecimento especializado O core business da empresa Restrições de custo Preço Fixo 965 Produção > Lote piloto 5.1 Ag NS 20.000,00 17/06/2015 Existência de fornecedores confiáveis. Necessidade de fornecimento especializado Tempo e Material 996 Documentação > Manual 4.1 Papel Brasil IMN SImples 5.000,00 15/10/2015 Existência de fornecedores confiáveis. O core business da empresa Restrições de custo Restrições de prazo Preço Fixo
  • 15.
    MA - Mapade Aquisições RFP - 960 1.4 Hardware > Mecânica
  • 16.
    DT - Declaraçãode Trabalho Especificação Quantidade Unidade Caixa 150 u Ledpipe 150 u Molde 1 u Desenho 3d 1 u Painel frontal 150 u Prazos A entrega deve ser 2 (dois) meses após a finalização do contrato. Qualidade Requirida As Caixas devem ter dimensão de 480x400x10 mm e não deve conter indícios de chumbo na caixa. Ela deve ser vedada para evitar emissão eletromagnética fora das normas da Anatel. Um relatório de qualidade deverá ser entregue em conjunto com as caixas metálicas contento as seguintes informações: testes comprovando a ausência de chumbo no material metálico e testes comprovando que a dureza das caixas estão dentro da faixa especificada (150 - 200 HB). Suporte Técnico Um técnico será enviado para acompanhamento dos testes e descrição do relatório de qualidade. Treinamento Desejado Não é do escopo desse contrato o treinamento para a contratante. Nivel Serviço Sem manutenção, o produto defeituoso deve ser substituido integralmente. Garantia As caixas metálicas devem ter garantia de 5 anos. Neste período, problemas de resistência, corrosão e vedação são responsabilidades da empresa contratada. Local Entrega As caixas metálicas e uma cópia do relatório de qualidade deverão ser entregues no endereço: Rodovia Roberto Moreira, KM 04 - Paulinia - Sp. Uma cópia do relatório também deverá ser enviada via e-mail ao Sr. Aluísio Pacheco Lutti (apl@gaas.com).
  • 17.
    DT - WBSdo Contrato C.C. Fase / Pacote de Trabalho Unidade Quantidade Planejada Orçamento 1 Desenho 10.000,00 1.1 Memorial descritivo u 1 3.000,00 1.2 Desenho 3D u 1 3.000,00 1.3 Planta mecânica u 1 4.000,00 2 Produção 20.000,00 2.1 Maquinário u 1 2.000,00 2.2 Molde u 1 5.000,00 2.3 Estampa mecânica u 150 8.000,00 2.4 Ledpipe u 150 2.000,00 2.5 Painel frontal u 150 3.000,00 3 Testes 10.000,00 3.1 Dimensional u 1 3.000,00 3.2 Dureza u 1 3.000,00 3.3 Normativas Anatel u 1 4.000,00
  • 18.
    Equalização Ag Lauquen Especificação TécnicaQuant Unid Valor Unit Valor Total Quant Unid Valor Unit Valor Total Quant Unid Valor Unit Valor Total Caixa 0,00 0,00 150 u 230,00 34.500,00 150 u 200,00 30.000,00 Ledpipe 0,00 0,00 150 u 14,00 2.100,00 150 u 0,17 25,50 Molde 0,00 0,00 1 u 5.000,00 5.000,00 1 u 5.000,00 5.000,00 Desenho 3d 0,00 0,00 1 u 500,00 500,00 1 u 1.000,00 1.000,00 Painel frontal 0,00 0,00 150 u 4,00 600,00 150 u 4,00 600,00
  • 19.
    SP - Sistemade Pontuação Id Critério Classificatório Comercial Peso Ag Lauquen Nota Média Nota Média Nota Média 1076 Preço próximo ou menor do que orçado 5 0 0 7.33 36.67 7 35 1077 Localização física da empresa 3 0 0 5.67 17 7.33 22 1078 Histórico de relacionamento com o cliente 4 0 0 9 36 8 32 1079 Tempo de resposta a um atendimento 4 0 0 4.67 18.67 6.67 26.67 Id Critério Classificatório Técnico Peso Ag Lauquen Nota Média Nota Média Nota Média 1080 Possuir equipamentos necessários para a execução do trabalho 4 0 0 8.33 33.33 8.33 33.33 1081 Possuir equipamentos de qualidade e com tecnologia atualizada 4 0 0 8.67 34.67 8.33 33.33 1082 Capacidade técnica do colaboradores da empresa 5 0 0 5 25 7.67 38.33 1083 Qualidade do trabalho executado final 3 0 0 7.33 22 6 18
  • 20.
    BM - Boletimde Medição Item Descrição Unidade Orçamento da Fase Peso[%] Quant Planejada Quant Realizada Critério [%] Avanço Físico Planejado Avanço Físico Realizado [%] 1 Desenho - 10.000,00 25 - - - - - - 1.1 Memorial descritivo u - - 1 1 30 3.000,00 3.000,00 100 1.2 Desenho 3D u - - 1 1 30 3.000,00 3.000,00 100 1.3 Planta mecânica u - - 1 0 40 4.000,00 0,00 0 2 Produção - 20.000,00 50 - - - - - - 2.1 Maquinário u - - 1 1 10 2.000,00 2.000,00 100 2.2 Molde u - - 1 1 25 5.000,00 5.000,00 100 2.3 Estampa mecânica u - - 150 75 40 8.000,00 4.000,00 50 2.4 Ledpipe u - - 150 75 10 2.000,00 1.000,00 50 2.5 Painel frontal u - - 150 5 15 3.000,00 99,90 3.33 3 Testes - 10.000,00 25 - - - - - - 3.1 Dimensional u - - 1 0 30 3.000,00 0,00 0 3.2 Dureza u - - 1 0 30 3.000,00 0,00 0 3.3 Normativas Anatel u - - 1 0 40 4.000,00 0,00 0 TOTAL - - - 4,000,00 0 40.000,00 18.099,90 45.76
  • 21.
    MA - Mapade Aquisições RFP - 961 1.5 Hardware > Protótipo
  • 22.
    DT - Declaraçãode Trabalho Especificação Quantidade Unidade PCI montada conforme lay out da placa que será fornecido 85 % PCI montada conforme lista de componentes que será fornecida 100 % PCI montada conforme esquema elétrico que será fornecida 100 % Prazos 10 dias corridos após a entrega da lista de componentes, do esquema elétrico da placa e do lay out da placa Qualidade Requirida Placa PCI montada 100% a lista de componentes e o esquemea elétrico e layout que pequenas alterações Suporte Técnico Se devido a erros de montagem, a placa não funcinar durante a gravação do software e/ou durante a realização dos ensaios, a empresa deverá realizar o reparo sem onus. Treinamento Desejado NA Nivel Serviço Reparo devido a erro de montagem sem onus Garantia 6 meses de reparos na PCI devido a erro na montagem Local Entrega Os produtos devem ser entregue no endereço Rodovia Roberto Moreira, Km 04 Paulinia -SP. Os custos com transporte entre as empresas serão despesas da contratantes.
  • 23.
    DT - WBSdo Contrato C.C. Fase / Pacote de Trabalho Unidade Quantidade Planejada Orçamento 1 Produção 19.000,00 1.1 Compra dos componentes un 3 8.000,00 1.2 Impressão do circuito elétrico na placa un 3 4.000,00 1.3 Montagem dos componentes na placa un 3 7.000,00 2 Avaliação 6.000,00 2.1 Continuidade das trilhas un 3 2.000,00 2.2 Checagem do layout un 3 2.000,00 2.3 Checagem da montagem dos componentes un 3 2.000,00
  • 24.
    Equalização Ag NS Especificação TécnicaQuant Unid Valor Unit Valor Total Quant Unid Valor Unit Valor Total Quant Unid Valor Unit Valor Total PCI montada conforme lay out da placa que será fornecido 0,00 0,00 0,00 0,00 0,00 0,00 PCI montada conforme lista de componentes que será fornecida 0,00 0,00 0,00 0,00 0,00 0,00 PCI montada conforme esquema elétrico que será fornecida 0,00 0,00 0,00 0,00 0,00 0,00
  • 25.
    BM - Boletimde Medição Item Descrição Unidade Orçamento da Fase Peso[%] Quant Planejada Quant Realizada Critério [%] Avanço Físico Planejado Avanço Físico Realizado [%] 1 Produção - 19.000,00 76 - - - - - - 1.1 Compra dos componentes un - - 3 0 42.11 8.000,00 0,00 0 1.2 Impressão do circuito elétrico na placa un - - 3 0 21.05 4.000,00 0,00 0 1.3 Montagem dos componentes na placa un - - 3 0 36.84 7.000,00 0,00 0 2 Avaliação - 6.000,00 24 - - - - - - 2.1 Continuidade das trilhas un - - 3 0 33.33 2.000,00 0,00 0 2.2 Checagem do layout un - - 3 0 33.33 2.000,00 0,00 0 2.3 Checagem da montagem dos componentes un - - 3 0 33.33 2.000,00 0,00 0 TOTAL - - - 2,500,00 0 25.000,00 18.099,90 83.89
  • 26.
    MA - Mapade Aquisições RFP - 962 3.4 Testes > Certificação Anatel
  • 27.
    DT - Declaraçãode Trabalho Especificação Quantidade Unidade Relatório Anatel 1 un Informação equipamento 3 un Teste Anatel Normativos 1 un Testes ambientais 3 un Testes EMI/EMC 2 un Prazos O Prazo para a entrega do relatório de testes é de 2(duas) semanas após a assinatura do contrato. Qualidade Requirida O relatório deverá conter todas as informações necessárias, testes e seus resultados realizados e deverá estar no formato exigido pela Anatel para que ao seu final seja enviado diretamente para à Agência para que ela regule ateste e certifique o equipamento a ser testado Suporte Técnico Serão enviados os manuais do equipamento e disponibilizado um técnico para acompanhamento do processo. Treinamento Desejado Não é do escopo desse projeto o treinamento para a certificadora. Nivel Serviço Não é do escopo desse projeto o Serviço de manutenção para a certificadora. Garantia O Relatório a ser entregue deverá estar no formato exigido pela a Anatel e deverá conter o resultado de todos os testes exigidos pela Agência. Caso a Agência Anatel rejeite o relatório devido a problemas encontrado no seu conteúdo, a empresa contratada deverá arcar com todos os custos adicionais relacionado com o processo de re-certificação Local Entrega O relatório deverá ser enviado por email e também no formato de 3 cópias impressas enviadas pelo correio para o seguinte endereço. Rodovia Roberto Moreira, KM 04 - Paulinia - Sp.
  • 28.
    DT - WBSdo Contrato C.C. Fase / Pacote de Trabalho Unidade Quantidade Planejada Orçamento 1 Testes 6.000,00 1.1 Testes EMI/EMC u 2 2.000,00 1.2 Testes ambientais u 3 2.000,00 1.3 Teste Anatel Normativos u 1 2.000,00 2 Documentação 24.000,00 2.1 Informação equipamento u 3 5.000,00 2.2 Relatório Anatel u 1 19.000,00
  • 29.
    Equalização CPQD CT&I Especificação TécnicaQuant Unid Valor Unit Valor Total Quant Unid Valor Unit Valor Total Quant Unid Valor Unit Valor Total Relatório Anatel 0,00 0,00 1 un 15.000,00 15.000,00 1 un 17.000,00 17.000,00 Informação equipamento 0,00 0,00 3 un 1.800,00 5.400,00 3 un 1.500,00 4.500,00 Teste Anatel Normativos 0,00 0,00 1 un 2.000,00 2.000,00 1 un 1.800,00 1.800,00 Testes ambientais 0,00 0,00 3 un 900,00 2.700,00 3 un 1.000,00 3.000,00 Testes EMI/EMC 0,00 0,00 2 un 800,00 1.600,00 2 un 750,00 1.500,00
  • 30.
    SP - Sistemade Pontuação Id Critério Classificatório Comercial Peso CPQD CT&I Nota Média Nota Média Nota Média 1066 Histórico de relacionamento com o cliente 5 0 0 8.67 43.33 8.33 41.67 1067 Preço do contrato estar próximo ou abaixo do estimado 4 0 0 10 40 10 40 1068 Tempo de mercado da empresa 2 0 0 9.33 18.67 9.33 18.67 1069 Localização física da empresa 2 0 0 6.67 13.33 10 20 Id Critério Classificatório Técnico Peso CPQD CT&I Nota Média Nota Média Nota Média 1070 Possuir equipamentos necessários para a execução do trabalho 5 0 0 10 50 8.67 43.33 1071 Possuir equipamentos certificados e de ultima geração 3 0 0 8 24 6.67 20 1072 Tempo de resposta a um atendimento 4 0 0 6 24 6.33 25.33
  • 31.
    BM - Boletimde Medição Item Descrição Unidade Orçamento da Fase Peso[%] Quant Planejada Quant Realizada Critério [%] Avanço Físico Planejado Avanço Físico Realizado [%] 1 Testes - 6.000,00 20 - - - - - - 1.1 Testes EMI/EMC u - - 2 1 33.33 2.000,00 1.000,00 50 1.2 Testes ambientais u - - 3 2 33.33 2.000,00 1.333,40 66.67 1.3 Teste Anatel Normativos u - - 1 0 33.33 2.000,00 0,00 0 2 Documentação - 24.000,00 80 - - - - - - 2.1 Informação equipamento u - - 3 2 20.83 5.000,00 3.333,50 66.67 2.2 Relatório Anatel u - - 1 0 79.17 19.000,00 0,00 0 TOTAL - - - 3,000,00 0 30.000,00 23.766,80 137.33
  • 32.
    MA - Mapade Aquisições RFP - 965 5.1 Produção > Lote piloto
  • 33.
    DT - Declaraçãode Trabalho Especificação Quantidade Unidade Placa 3 Prazos A empresa deverá entregar os equipamentos produzidos no prazo máximo de 40 dias após a assinatura desse contrato. Qualidade Requirida A empresa deverá apresentar relatório demonstrando que todos os equipamentos produzidos funcionando adequadamente, que estão gravados com a versão de software correta e que passaram nos testes de produção descritos no documento de instrução operacional. As OLTS deverão estar encaixotas em caixa de papelão com o logo da empresa contrante (fornecido pela empresa contratante) e bem acomodadas internamente com proteção de espumas ou isopor para evitar problemas no equipamento durante o transporte do memso Suporte Técnico Será disponível pela empesa contratante um engenheiro de produção que acompanhará todo o processo de fabricação do equipamento. Treinamento Desejado A empresa contratante dará treinamento para os colaboradores que participarão do processo produtivo sobre a tecnologia, o resumo do conteúdo do documento de instrução operacional, os testes a serem efetuados para a certificação que o produto foi fabricado corretamente e por ultimo os principais pontos a serem observados no processo de fabricação. A Empresa contratada deverá disponibilizar uma sala adequada para acomodar todos os colaboradores que receberão treinamento, com ar condicionado e um projetor. O treinamento tem duração de aproximadamente 3 (três) horas. Nivel Serviço O Serviço de Manutenção não faz parte do escopo desse contrato Garantia Qualquer equipamento produzido que tiver prolemas comprovados de fabricação durante 6 meses após a sua entrega deverá ser trocado pela contratante sem custo adicional para a contratada. Local Entrega Os produtos devem ser entregue no endereço Rodovia Roberto Moreira, Km 04 Paulinia -SP. Os custos com transporte entre as empresas serão despesas da contratantes.
  • 34.
    DT - WBSdo Contrato C.C. Fase / Pacote de Trabalho Unidade Quantidade Planejada Orçamento 1 Componentes 8.000,00 1.1 Aquisição SMD/PTH u 1 6.000,00 1.2 Aquisição PCI u 1 1.500,00 1.3 Emabalagem u 150 500,00 2 Documentação 2.000,00 2.1 Instrução operacional u 1 500,00 2.2 Treinamento u 1 500,00 2.3 Relatório Final u 1 1.000,00 3 Fabricação 10.000,00 3.1 Ajuste BOM u 1 1.000,00 3.2 Ajuste Maquinário u 1 1.000,00 3.3 Produção u 1 8.000,00
  • 35.
    Equalização Ag NS Especificação TécnicaQuant Unid Valor Unit Valor Total Quant Unid Valor Unit Valor Total Quant Unid Valor Unit Valor Total Placa 0,00 0,00 0,00 0,00 0,00 0,00
  • 36.
    BM - Boletimde Medição Item Descrição Unidade Orçamento da Fase Peso[%] Quant Planejada Quant Realizada Critério [%] Avanço Físico Planejado Avanço Físico Realizado [%] 1 Componentes - 8.000,00 40 - - - - - - 1.1 Aquisição SMD/PTH u - - 1 0 75 6.000,00 0,00 0 1.2 Aquisição PCI u - - 1 0 18.75 1.500,00 0,00 0 1.3 Emabalagem u - - 150 0 6.25 500,00 0,00 0 2 Documentação - 2.000,00 10 - - - - - - 2.1 Instrução operacional u - - 1 0 25 500,00 0,00 0 2.2 Treinamento u - - 1 0 25 500,00 0,00 0 2.3 Relatório Final u - - 1 0 50 1.000,00 0,00 0 3 Fabricação - 10.000,00 50 - - - - - - 3.1 Ajuste BOM u - - 1 0 10 1.000,00 0,00 0 3.2 Ajuste Maquinário u - - 1 0 10 1.000,00 0,00 0 3.3 Produção u - - 1 0 80 8.000,00 0,00 0 TOTAL - - - 2,000,00 0 20.000,00 23.766,80 76.30
  • 37.
    MA - Mapade Aquisições RFP - 996 4.1 Documentação > Manual
  • 38.
    DT - Declaraçãode Trabalho Especificação Quantidade Unidade Manual com todas as funcionalidades do protudo 1 manual Prazos 90 dias após o fechamento do contrato Qualidade Requirida Manual que descreva todas as funcionalides e configuração permitidas pelo o produto de forma que seja de facil entendimento para o usuário Suporte Técnico Durante o desenvolvimento do conteudo do manual, a contratante fornecerá todas as informações sobre a utilização do produto Treinamento Desejado A contratante fornecerá um treinamento sobre a funcionabilidade do produto para que a contratada possa desevolver o manual Nivel Serviço NA Garantia NA Local Entrega O Manual e equipamentos emprestados devem ser entregue no endereço Rodovia Roberto Moreira, Km 04 Paulinia -SP. Os custos com transporte entre as empresas serão despesas da contratantes.
  • 39.
    DT - WBSdo Contrato C.C. Fase / Pacote de Trabalho Unidade Quantidade Planejada Orçamento 1 Conteúdo 4.000,00 1.1 Definir o texto un 1 2.000,00 1.2 Definir imagens un 1 1.000,00 1.3 Layout un 1 1.000,00 2 Impressão 1.000,00 2.1 Manual base un 1 1.000,00
  • 40.
    Equalização Papel Brasil IMNSImples Especificação Técnica Quant Unid Valor Unit Valor Total Quant Unid Valor Unit Valor Total Quant Unid Valor Unit Valor Total Manual com todas as funcionalidades do protudo 0,00 0,00 0,00 0,00 0,00 0,00
  • 41.
    BM - Boletimde Medição Item Descrição Unidade Orçamento da Fase Peso[%] Quant Planejada Quant Realizada Critério [%] Avanço Físico Planejado Avanço Físico Realizado [%] 1 Conteúdo - 4.000,00 80 - - - - - - 1.1 Definir o texto un - - 1 0 50 2.000,00 0,00 0 1.2 Definir imagens un - - 1 0 25 1.000,00 0,00 0 1.3 Layout un - - 1 0 25 1.000,00 0,00 0 2 Impressão - 1.000,00 20 - - - - - - 2.1 Manual base un - - 1 0 100 1.000,00 0,00 0 TOTAL - - - 500,000 5.000,00 23.766,80 171.67
  • 42.