TAP - Termo de Abertura do Projeto
Projeto
Festa de Natal da XPTO
Descrição
Organização da festa de Natal da empresa XPTO para todos os funcionários e familiares.
Justificativa
Como forma de melhorar a integração entre os funcionários da empresa XPTO, será organizada uma festa natalina
para todos os funcionários e familiares. Essa festa visa, além da integração entre os funcionários, o atendimento à
estratégia 4.1.2 do mapa estratégico da empresa, referente a retenção dos funcionários.
Objetivo S.M.A.R.T.
O objetivo principal do projeto é a organização de uma festa natalina para todos os funcionários da empresa. A festa
deverá ocorrer impreterivelmente no dia 23/12/2015. E deverá custar R$ 30,00 por pessoal. O funcionário só poderá
levar, no máximo, um acompanhante e filhos.
Requisitos
1. A festa deverá ser ornamentada com tema natalino;
2. Na festa deverá ter a visita do Papai Noel para presentear as crianças.;
3. Deverão ter brinquedos e animadores para todas as crianças até 6 anos;
4. A festa será a noite a partir das 18:00 a deverá terminar no máximo as 22:00;
5. Será servido jantar e bebidas não alcoólicas;
Designação
Eduardo Ennes Jesi foi designado como Gerente do Projeto. O mesmo é responsável por assegurar que os
requerimentos do cliente sejam satisfeitos e que todos os produtos e serviços cotados ou contratados sejam entregues.
Milestones
Finalização da Preparação: 01/06/2015
Festa: 23/21/2015
Encerramento: 24/12/2015
Orçamento
O custo total do projeto não deverá ultrapassar R$ 30,00 por pessoa.
Riscos
Nenhuma risco foi identificado na concepção da TAP.
Data, Assinatura do Sponsor
30/11/-0001 - Aguardando
ISH - Registro de Stakeholder Online
Cadastro
Stakeholder Posição Papel no Projeto Email Telefone Celular
Adayanna Teberges Assistente Administrativa Membro da Equipe de Projeto adayannat@gmail.com (83) 2222-2222 (83) 9999-9999
Claudenir Nascimento Diretor de Recursos Humanos Sponsor do Projeto claudenir.nascimento01@gmail.com (83) 2222-2221 (83) 9999-9998
Dora Coordenadora de Recursos
Humanos
Membro da Equipe de Projeto dora.carhuapoma@yahoo.com.br (83) 2222-2223 (83) 9999-9997
Eduardo Ennes jesi Gerente de Projetos Gerente do Projeto eduardoennes@gmail.com (83) 2222-2224 (83) 9999-9995
Jennifer Francy Marketing Membro da Equipe de Projeto jennifer.francy@hotmail.com (83) 2222-2225 (83) 9999-9994
WBS - Estrutura de Decomposição do Trabalho
Descomposição
C.C. Fase / Subfase / Pacote de Trabalho Análise M/B
1 Gerenciamento do projeto
1.1 Reunião de abertura Make
1.2 Plano do projeto
1.2.1 Cronograma Make
1.2.2 Declaração de escopo Make
1.2.3 WBS Make
1.2.4 Matriz de responsabilidade Make
1.2.5 Gerenciamento de riscos Make
1.2.6 Gerenciamento de aquisições Make
1.3 Controle
1.3.1 Relatórios de desempenho Make
1.3.2 Relatório de acompanhamento Make
2 Preparação
2.1 Levantamento de informações
2.1.1 Dados dos funcionários Make
2.1.2 Quantidade de crianças Make
2.2 Aquisições
2.2.1 Catering Buy
2.2.2 Entretenimento Buy
2.2.3 Mesas e cadeira Buy
2.2.4 Ornamentação e decoração Buy
2.2.5 Brindes Buy
2.2.6 Presentes Buy
2.2.7 Som e iluminação Buy
2.3 Divulgação
2.3.1 Convites Make
2.3.2 Folderes Make
3 Festa
3.1 Recepção Make
3.2 Atividades
3.2.1 Jantar Buy
3.2.2 Brincadeiras Buy
3.2.3 Sorteio Make
3.2.4 Papai Noel Buy
3.2.5 Entrega dos presentes Make
4 Satisfação
4.1 Pesquisa de satisfação Make
4.2 Satisfação da força de trabalho Make
5 Encerramento
5.1 Lições aprendidas Make
5.2 Termo de aceite Make
MA - Mapa de Aquisições
Concorrência Item(s) a ser contratado Ref.WBS Fornecedores Orçamento Prazo Critérios MAKE OR BUY ultilizados Tipo de
contrato
1192 Festa > Atividades >
Brincadeiras
3.2.2 Brinquedos e
Pipoca
Castelo
Ra-Tim-Bum
500,00 07/06/2015 O core business da empresa Preço Fixo
1206 Festa > Atividades > Jantar 3.2.1 Doce Mel
Docelândia
7.000,00 01/06/2015 Necessidade de fornecimento especializado
O core business da empresa
Preço Fixo
1207 Preparação > Aquisições >
Ornamentação e decoração
2.2.4 Pirlimpimpovisk
Brinquedos e
Pipoca
2.000,00 01/06/2015 Capacidade (quantidade e qualidade) da equipe
Necessidade de fornecimento especializado
O core business da empresa
Preço Fixo
1208 Preparação > Aquisições >
Som e iluminação
2.2.7 Castelo
Ra-Tim-Bum
Pirlimpimpovisk
500,00 01/06/2015 Necessidade de fornecimento especializado
O core business da empresa
Preço Fixo
1209 Festa > Atividades > Papai
Noel
3.2.4 Brinquedos e
Pipoca
Castelo
Ra-Tim-Bum
Pirlimpimpovisk
200,00 01/06/2015 Necessidade de fornecimento especializado
O core business da empresa
Preço Fixo
MA - Mapa de Aquisições
RFP - 1192
3.2.2 Festa > Atividades > Brincadeiras
DT - Declaração de Trabalho
Especificação Quantidade Unidade
Monitores 4 4
Briquedos Infláveis 2 2
Escalada 1 1
Pula-pula 2 2
Piscina de bolinhas 2 2
Prazos
Os brinquedos deverão ser entregues no dia 22/12/2015 e montados as 08:00 do dia 23/12/2015. Os brinquedos
deverão ser retirados do local até as 18:00 do dia 24/12/2015.
Qualidade Requirida
Garantia de segurança dos brinquedos (todos deverão ter o selo do inmetro). Certificado de profissionais qualificados
(monitores). Monitores deverão ser estudantes ou graduados em Ed. Física.
Suporte Técnico
Garantir a presença de profissionais qualificados para dar assistência a eventuais acidentes com os convidados.
Treinamento Desejado
Não se aplica.
Nivel Serviço
Não se aplica.
Garantia
A empresa deverá repor os brinquedos que apresentarem problemas no momento da montagem.
Local Entrega
Rua Epitácio Pessoa, 123, Centro, João Pessoa - PB.
DT - WBS do Contrato
C.C. Fase / Pacote de Trabalho Unidade Quantidade
Planejada
Orçamento
1 Preparação 200,00
1.1 Entrega dos brinquedos 11 11 100,00
1.2 Montagem dos brinquedos 11 11 50,00
1.3 Testes dos brinquedos 11 11 50,00
2 Festa 150,00
2.1 Monitores 4 4 100,00
2.2 Brincadeiras 1 1 50,00
3 Recolhimento dos brinquedos 150,00
3.1 Desmontagem dos brinquedos 11 11 100,00
3.2 Limpeza 1 1 50,00
Equalização
Brinquedos e Pipoca Castelo Ra-Tim-Bum
Especificação Técnica Quant Unid Valor
Unit
Valor
Total
Quant Unid Valor
Unit
Valor
Total
Monitores 4 4 100,00 400,00 4 4 90,00 360,00
Briquedos Infláveis 2 2 50,00 100,00 2 2 70,00 140,00
Escalada 1 1 80,00 80,00 1 1 90,00 90,00
Pula-pula 2 2 70,00 140,00 2 2 80,00 160,00
Piscina de bolinhas 2 2 60,00 120,00 2 2 70,00 140,00
SP - Sistema de Pontuação
Id Critério Classificatório Comercial Peso Brinquedos e
Pipoca
Castelo
Ra-Tim-Bum
Nota Média Nota Média
1295 Menor preço 5 9 45 8 40
1296 Tempo de mercado da empresa 2 7 14 6 12
Id Critério Classificatório Técnico Peso Brinquedos e
Pipoca
Castelo
Ra-Tim-Bum
Nota Média Nota Média
1297 Dispor de brinquedos em bom estado de
conservação
3 9 27 7 21
BM - Boletim de Medição
Item Descrição Unidade Orçamento da
Fase
Peso[%] Quant
Planejada
Quant
Realizada
Critério
[%]
Avanço Físico
Planejado
Avanço Físico
Realizado
[%]
1 Preparação - 200,00 40 - - - - - -
1.1 Entrega dos brinquedos 11 - - 11 11 50 100,00 100,00 100
1.2 Montagem dos brinquedos 11 - - 11 10 25 50,00 45,46 90.91
1.3 Testes dos brinquedos 11 - - 11 9 25 50,00 40,91 81.82
2 Festa - 150,00 30 - - - - - -
2.1 Monitores 4 - - 4 3 66.67 100,00 75,00 75
2.2 Brincadeiras 1 - - 1 1 33.33 50,00 50,00 100
3 Recolhimento dos brinquedos - 150,00 30 - - - - - -
3.1 Desmontagem dos brinquedos 11 - - 11 10 66.67 100,00 90,91 90.91
3.2 Limpeza 1 - - 1 0 33.33 50,00 0,00 0
TOTAL - - - 50,000 500,00 402,28 76.95
MA - Mapa de Aquisições
RFP - 1206
3.2.1 Festa > Atividades > Jantar
MA - Mapa de Aquisições
RFP - 1207
2.2.4 Preparação > Aquisições > Ornamentação e decoração
MA - Mapa de Aquisições
RFP - 1208
2.2.7 Preparação > Aquisições > Som e iluminação
MA - Mapa de Aquisições
RFP - 1209
3.2.4 Festa > Atividades > Papai Noel
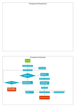
Fluxograma de Planejamento
Fluxograma de Execução
Fluxograma de Monitoramento & Controle

Festa de Nata da XPTO

  • 1.
    TAP - Termode Abertura do Projeto Projeto Festa de Natal da XPTO Descrição Organização da festa de Natal da empresa XPTO para todos os funcionários e familiares. Justificativa Como forma de melhorar a integração entre os funcionários da empresa XPTO, será organizada uma festa natalina para todos os funcionários e familiares. Essa festa visa, além da integração entre os funcionários, o atendimento à estratégia 4.1.2 do mapa estratégico da empresa, referente a retenção dos funcionários. Objetivo S.M.A.R.T. O objetivo principal do projeto é a organização de uma festa natalina para todos os funcionários da empresa. A festa deverá ocorrer impreterivelmente no dia 23/12/2015. E deverá custar R$ 30,00 por pessoal. O funcionário só poderá levar, no máximo, um acompanhante e filhos. Requisitos 1. A festa deverá ser ornamentada com tema natalino; 2. Na festa deverá ter a visita do Papai Noel para presentear as crianças.; 3. Deverão ter brinquedos e animadores para todas as crianças até 6 anos; 4. A festa será a noite a partir das 18:00 a deverá terminar no máximo as 22:00; 5. Será servido jantar e bebidas não alcoólicas; Designação Eduardo Ennes Jesi foi designado como Gerente do Projeto. O mesmo é responsável por assegurar que os requerimentos do cliente sejam satisfeitos e que todos os produtos e serviços cotados ou contratados sejam entregues. Milestones Finalização da Preparação: 01/06/2015 Festa: 23/21/2015 Encerramento: 24/12/2015 Orçamento O custo total do projeto não deverá ultrapassar R$ 30,00 por pessoa. Riscos Nenhuma risco foi identificado na concepção da TAP. Data, Assinatura do Sponsor 30/11/-0001 - Aguardando
  • 2.
    ISH - Registrode Stakeholder Online Cadastro Stakeholder Posição Papel no Projeto Email Telefone Celular Adayanna Teberges Assistente Administrativa Membro da Equipe de Projeto adayannat@gmail.com (83) 2222-2222 (83) 9999-9999 Claudenir Nascimento Diretor de Recursos Humanos Sponsor do Projeto claudenir.nascimento01@gmail.com (83) 2222-2221 (83) 9999-9998 Dora Coordenadora de Recursos Humanos Membro da Equipe de Projeto dora.carhuapoma@yahoo.com.br (83) 2222-2223 (83) 9999-9997 Eduardo Ennes jesi Gerente de Projetos Gerente do Projeto eduardoennes@gmail.com (83) 2222-2224 (83) 9999-9995 Jennifer Francy Marketing Membro da Equipe de Projeto jennifer.francy@hotmail.com (83) 2222-2225 (83) 9999-9994
  • 3.
    WBS - Estruturade Decomposição do Trabalho Descomposição C.C. Fase / Subfase / Pacote de Trabalho Análise M/B 1 Gerenciamento do projeto 1.1 Reunião de abertura Make 1.2 Plano do projeto 1.2.1 Cronograma Make 1.2.2 Declaração de escopo Make 1.2.3 WBS Make 1.2.4 Matriz de responsabilidade Make 1.2.5 Gerenciamento de riscos Make 1.2.6 Gerenciamento de aquisições Make 1.3 Controle 1.3.1 Relatórios de desempenho Make 1.3.2 Relatório de acompanhamento Make 2 Preparação 2.1 Levantamento de informações 2.1.1 Dados dos funcionários Make 2.1.2 Quantidade de crianças Make 2.2 Aquisições 2.2.1 Catering Buy 2.2.2 Entretenimento Buy 2.2.3 Mesas e cadeira Buy 2.2.4 Ornamentação e decoração Buy 2.2.5 Brindes Buy 2.2.6 Presentes Buy 2.2.7 Som e iluminação Buy 2.3 Divulgação 2.3.1 Convites Make 2.3.2 Folderes Make 3 Festa 3.1 Recepção Make 3.2 Atividades 3.2.1 Jantar Buy 3.2.2 Brincadeiras Buy 3.2.3 Sorteio Make 3.2.4 Papai Noel Buy 3.2.5 Entrega dos presentes Make 4 Satisfação 4.1 Pesquisa de satisfação Make 4.2 Satisfação da força de trabalho Make 5 Encerramento 5.1 Lições aprendidas Make 5.2 Termo de aceite Make
  • 4.
    MA - Mapade Aquisições Concorrência Item(s) a ser contratado Ref.WBS Fornecedores Orçamento Prazo Critérios MAKE OR BUY ultilizados Tipo de contrato 1192 Festa > Atividades > Brincadeiras 3.2.2 Brinquedos e Pipoca Castelo Ra-Tim-Bum 500,00 07/06/2015 O core business da empresa Preço Fixo 1206 Festa > Atividades > Jantar 3.2.1 Doce Mel Docelândia 7.000,00 01/06/2015 Necessidade de fornecimento especializado O core business da empresa Preço Fixo 1207 Preparação > Aquisições > Ornamentação e decoração 2.2.4 Pirlimpimpovisk Brinquedos e Pipoca 2.000,00 01/06/2015 Capacidade (quantidade e qualidade) da equipe Necessidade de fornecimento especializado O core business da empresa Preço Fixo 1208 Preparação > Aquisições > Som e iluminação 2.2.7 Castelo Ra-Tim-Bum Pirlimpimpovisk 500,00 01/06/2015 Necessidade de fornecimento especializado O core business da empresa Preço Fixo 1209 Festa > Atividades > Papai Noel 3.2.4 Brinquedos e Pipoca Castelo Ra-Tim-Bum Pirlimpimpovisk 200,00 01/06/2015 Necessidade de fornecimento especializado O core business da empresa Preço Fixo
  • 5.
    MA - Mapade Aquisições RFP - 1192 3.2.2 Festa > Atividades > Brincadeiras
  • 6.
    DT - Declaraçãode Trabalho Especificação Quantidade Unidade Monitores 4 4 Briquedos Infláveis 2 2 Escalada 1 1 Pula-pula 2 2 Piscina de bolinhas 2 2 Prazos Os brinquedos deverão ser entregues no dia 22/12/2015 e montados as 08:00 do dia 23/12/2015. Os brinquedos deverão ser retirados do local até as 18:00 do dia 24/12/2015. Qualidade Requirida Garantia de segurança dos brinquedos (todos deverão ter o selo do inmetro). Certificado de profissionais qualificados (monitores). Monitores deverão ser estudantes ou graduados em Ed. Física. Suporte Técnico Garantir a presença de profissionais qualificados para dar assistência a eventuais acidentes com os convidados. Treinamento Desejado Não se aplica. Nivel Serviço Não se aplica. Garantia A empresa deverá repor os brinquedos que apresentarem problemas no momento da montagem. Local Entrega Rua Epitácio Pessoa, 123, Centro, João Pessoa - PB.
  • 7.
    DT - WBSdo Contrato C.C. Fase / Pacote de Trabalho Unidade Quantidade Planejada Orçamento 1 Preparação 200,00 1.1 Entrega dos brinquedos 11 11 100,00 1.2 Montagem dos brinquedos 11 11 50,00 1.3 Testes dos brinquedos 11 11 50,00 2 Festa 150,00 2.1 Monitores 4 4 100,00 2.2 Brincadeiras 1 1 50,00 3 Recolhimento dos brinquedos 150,00 3.1 Desmontagem dos brinquedos 11 11 100,00 3.2 Limpeza 1 1 50,00
  • 8.
    Equalização Brinquedos e PipocaCastelo Ra-Tim-Bum Especificação Técnica Quant Unid Valor Unit Valor Total Quant Unid Valor Unit Valor Total Monitores 4 4 100,00 400,00 4 4 90,00 360,00 Briquedos Infláveis 2 2 50,00 100,00 2 2 70,00 140,00 Escalada 1 1 80,00 80,00 1 1 90,00 90,00 Pula-pula 2 2 70,00 140,00 2 2 80,00 160,00 Piscina de bolinhas 2 2 60,00 120,00 2 2 70,00 140,00 SP - Sistema de Pontuação Id Critério Classificatório Comercial Peso Brinquedos e Pipoca Castelo Ra-Tim-Bum Nota Média Nota Média 1295 Menor preço 5 9 45 8 40 1296 Tempo de mercado da empresa 2 7 14 6 12 Id Critério Classificatório Técnico Peso Brinquedos e Pipoca Castelo Ra-Tim-Bum Nota Média Nota Média 1297 Dispor de brinquedos em bom estado de conservação 3 9 27 7 21
  • 9.
    BM - Boletimde Medição Item Descrição Unidade Orçamento da Fase Peso[%] Quant Planejada Quant Realizada Critério [%] Avanço Físico Planejado Avanço Físico Realizado [%] 1 Preparação - 200,00 40 - - - - - - 1.1 Entrega dos brinquedos 11 - - 11 11 50 100,00 100,00 100 1.2 Montagem dos brinquedos 11 - - 11 10 25 50,00 45,46 90.91 1.3 Testes dos brinquedos 11 - - 11 9 25 50,00 40,91 81.82 2 Festa - 150,00 30 - - - - - - 2.1 Monitores 4 - - 4 3 66.67 100,00 75,00 75 2.2 Brincadeiras 1 - - 1 1 33.33 50,00 50,00 100 3 Recolhimento dos brinquedos - 150,00 30 - - - - - - 3.1 Desmontagem dos brinquedos 11 - - 11 10 66.67 100,00 90,91 90.91 3.2 Limpeza 1 - - 1 0 33.33 50,00 0,00 0 TOTAL - - - 50,000 500,00 402,28 76.95
  • 10.
    MA - Mapade Aquisições RFP - 1206 3.2.1 Festa > Atividades > Jantar
  • 11.
    MA - Mapade Aquisições RFP - 1207 2.2.4 Preparação > Aquisições > Ornamentação e decoração
  • 12.
    MA - Mapade Aquisições RFP - 1208 2.2.7 Preparação > Aquisições > Som e iluminação
  • 13.
    MA - Mapade Aquisições RFP - 1209 3.2.4 Festa > Atividades > Papai Noel
  • 14.
  • 15.