Competências doSéculoXXI (021A2018)
Carla Jesus | www.carlajesus.net
Agrupamento de Escolas Raul Proença
Centro de Formação da Associação de Escolas do Centro Oeste
APRESENTAÇÃO
Objetivos
3
O conceito de “bom aluno” tem vindo a mudar ao longo do tempo e,
hoje, significa muito mais do que dominar conteúdos. Atualmente, o
percurso profissional dos indivíduos é e será cada vez mais variado e
mutável ao longo da vida, por isso, é necessário um modelo educativo
que também valorize a criatividade, a capacidade de pensar
lateralmente, as competências transversais e a adaptabilidade.
Esta ação tem como objetivo apresentar o programa “21CLD” a
professores de todos os ciclos de ensino de modo a que estes sejam
capazes de formar indivíduos autónomos na aprendizagem ao longo da
vida, utilizando como suporte a essa aprendizagem as tecnologias da
informação e comunicação.
Cronograma
4
Data Modalidade Data Modalidade
25 de janeiro Presencial 15 de março Distância
01 de fevereiro Presencial 19 de abril Presencial
08 de fevereiro Presencial 26 de abril Presencial
15 de fevereiro Distância 03 de maio Distância
22 de fevereiro Distância 10 de maio Distância
01 de março Presencial 17 de maio Presencial
08 de março Presencial
Horário:
Sessões presenciais: 18:30 às 21:30 (última 18:30 às 22:30)
Sessões distância: 20:00 às 23:00
Avaliação
5
Componente Peso
Assiduidade 10%
Trabalho presencial 40%
Documento reflexão crítica 50%
Critérios aprovados pela Comissão Pedagógica do CFAE
CONTEXTUALIZAÇÃO
Projetos e
Cursos
7
Modelos
de educação
 Industrial | trabalho com tarefas repetitivas | séc. XX
 Tecnológico | trabalho com tarefas em constante mudança | séc. XXI
8
Sucesso
Quais as competências importantes para se obter sucesso
enquanto cidadão, estudante e trabalhador do século XXI ?
9
Frameworks
 P21 - Partnership for 21st Century Learning
 ATC21S - Assessment &Teaching of 21st Century Skills
 21CLD - 21 Century Learning Design
10
Framework
P21
(Partnershipfor21stCenturyLearning)
 Desempenhos representados
nos arcos coloridos
 Sistemas representados nos
arcos cinzentos
11
Framework
ATC21S
(Assessment&Teachingof21stCenturySkills)
12
Framework
21CLD
(21CenturyLearningDesign)
 2009 a 2012
 Rússia, Indonésia, Senegal, Finlândia, Austrália, Inglaterra, México e Brunei
13
Desenvolvido a partir da
InnovativeTeaching and
Learning Research
ITL Research
Framework
21CLD
(21CenturyLearningDesign)
Práticas de ensino inovadoras:
14
Desenvolvido a partir da
InnovativeTeaching and
Learning Research
ITL Research
Framework
21CLD
(21CenturyLearningDesign)
Colaboração | Construção do Conhecimento (Pensamento Crítico) | Autoregulação;
Resolução de Problemas e Inovação (Criatividade) | Competências Digitais | Comunicação
15
Guia para o desenvolvimento
de atividades de aprendiza-
gem que promovam as
competências do século XXI
Framework
21CLD
(21CenturyLearningDesign)
16
Guia para o desenvolvimento
de atividades de aprendiza-
gem que promovam as
competências do século XXI
SESSÃO 2
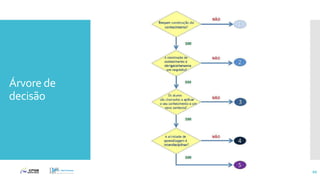
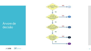
Competências digitais
Os pilares das
Competências
digitais
Atividades de aprendizagem que promovam:
 Utilização dasTIC por parte dos alunos
 Utilização dasTIC como suporte à construção do conhecimento
 Utilização dasTIC como sendo necessária à construção do
conhecimento
 Criação de um produto digital
19
Utilização das
TIC por parte
dos alunos
 Os alunos utilizam asTIC para completar a totalidade ou parte da
atividade de aprendizagem.
20
Utilização das
TIC como
suporte à
construção do
conhecimento
 AsTIC são utilizadas como suporte à construção do conhecimento
quando:
 São usadas na parte da atividade de aprendizagem que diz respeito
à construção do conhecimento (analisar dados científicos
recorrendo ao Excel).
 São usadas para completar uma tarefa cuja conclusão é essencial
para a realização da parte da atividade que requer a construção do
conhecimento (pesquisar termos relacionados com acontecimentos
da atualidade noTwitter e analisá-los offline)
 Utilização dasTIC como suporte à construção do conhecimento é
diferente da construção do conhecimento como suporte à
utilização dasTIC.
21
Utilização das
TIC como
sendo
necessária à
construção do
conhecimento
 AsTIC são utilizadas como sendo essenciais à construção do
conhecimento quando sem estas sejam impossível desenvolver tal
competência.
22
Criação de um
produto digital
 Os alunos são produtores digitais quando criam um produto,
recorrendo àsTIC, que procure resolver problemas da vida real e
que possa ser utilizado por uma audiência específica que é preciso
ter em consideração na altura da produção.
23
Árvore de
decisão
24
Árvore de
decisão
25
Rubrica
26
Exemplos de
atividades de
aprendizagem
 GreatTrain Internet
 Falklands War
 Munting Munggo
27
SESSÃO 3
Comunicação
Os pilares da
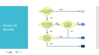
Comunicação
Atividades de aprendizagem que promovam:
 Comunicação estendida
 Comunicação multimodal
 Apresentação de evidências
 Direcionamento para uma
audiência específica
30
Comunicação
estendida
 Constituída por um conjunto de ideias interligadas e não apenas
por uma ideia isolada.
 Num trabalho escrito é equivalente a um ou mais parágrafos
completos em detrimento de uma única frase.
 As mensagens de chat e tweets não são consideradas exceto
quando são utilizados com um fim que obrigue à ligação das ideias
discutidas:
 Escrever um documento sobre o que aprenderam numa aula.
 Acordar sobre os passos necessários para resolver um determinado
problema.
31
Comunicação
multimodal
 Constituída por mais do que um meio de comunicação desde
que os diferentes elementos em conjunto produzam uma
messagem mais completa do que apenas um elemento isolado:
 Apresentação com texto e vídeo.
 Artigo de blog com texto e foto.
 Se a atividade de aprendizagem permite que os alunos
escolham o meio de comunicação a utilizar isso é considerado
uma oportunidade de comunicação multimodal.
32
Apresentação
de evidências
 A comunicação requer apresentação de evidências quando os
alunos têm que explicar as suas ideias ou sustentar as suas teses
com factos ou exemplos.
 Neste contexto, tese é uma reivindicação, uma hipótese ou uma
conclusão.
 Os alunos são confrontados com este tipo de trabalho quando lhes
é solicitado que manifestem o seu ponto de vista, façam uma
previsão ou cheguem a uma conclusão a partir de um conjunto de
factos ou sequências lógicas.
33
Direcionamento
para uma
audiência
específica
 A comunicação é direcionada para uma audiência específica
quando os alunos têm que garantir que esta é adequada para
determinado grupo de leitores, ouvintes ou espectadores.
 Nesta situação é necessário selecionar:
 Meios de comunicação (há acesso regular a estes?)
 Conteúdos (a informação é relevante?)
 Estilo (formal ou informal?)
 É importante mas não essencial que o trabalho seja efetivamente
apresentado ao público alvo .
34
Árvore de
decisão
35
Árvore de
decisão
36
Rubrica
37
Exemplos de
atividades de
aprendizagem
 Indigenous Cultures
 Design a Catapult
 Doing Business in Birmingham
38
SESSÃO 6
COLABORAÇÃO
Os pilares da
Colaboração
Atividades de aprendizagem que promovam:
 Trabalho em conjunto
 Partilha de responsabilidades
 Tomada de decisões relevantes
 Trabalho interdependente
41
Trabalho
em conjunto
 Trabalho em pares ou em grupos para:
 Discutir um assunto
 Resolver um problema
 Criar um produto
 Os pares ou grupos podem incluir:
 Alunos de outras turmas
 Alunos de outras escolas
 Membros da comunidade escolar
 Especialistas numa determinada área
 O trabalho em pares ou grupos pode ser presencial ou a distância.
42
Partilha de
responsabilidades
 Trabalho em pares ou em grupos para desenvolver:
 Produto comum
 Desenho comum
 Resposta comum
 A entreajuda não é considerada partilha de responsabilidades se
os alunos envolvidos não estiverem encarregados do mesmo
trabalho não sendo mutuamente responsáveis pela sua conclusão.
 Se o grupo for constituído por elementos não pertencentes à
turma só há partilha de responsabilidades se os alunos e esses
elementos forem mutuamente responsáveis pela conclusão do
trabalho.
43
Tomada
de decisões
relevantes
 Os alunos tomam decisões relevantes em conjunto quando têm que
resolver questões importantes para o desenvolvimento do trabalho.
 Decisões relevantes em relação ao trabalho relacionam-se com o seu:
 Conteúdo
 Processo
 Produto
 Conteúdo – os alunos têm que usar o seu conhecimento sobre uma
questão para tomar uma decisão que afeta o conteúdo do trabalho do
grupo.
 Processo – os alunos têm que planear o que vão fazer, quando o vão
fazer, que ferramentas vão utilizar e quais as tarefas de cada um
dentro do grupo.
 Produto – os alunos tomam decisões estruturais que afetam a
natureza e a usabilidade do produto.
44
Trabalho
interdependente
 Os trabalho dos alunos é interdependente quando todos têm que dar
o seu contributo de modo a que o mesmo possa ser desenvolvido com
sucesso.
 A partilha de responsabilidades não garante que o trabalho seja
interdependente pois, muitas vezes, as tarefas não são divididas de
forma justa.
 Um trabalho que esteja completo com a união de todas as partes, em
vez de com a interligação das mesmas, não é considerado
interdependente.
45
Árvore de
decisão
46
Árvore de
decisão
47
Rubrica
48
Exemplos de
atividades de
aprendizagem
 Global Learning | KoenTimmers Projects
 House on Mango Street
 Mr. Sun. E. Day
 Olympics Site Selection
49
SESSÃO 7
AUTORREGULAÇÃO
Os pilares do
Autodireciona-
mento
Atividades de aprendizagem que promovam:
 Execução durante um longo período
 Disponibilização dos objetivos de aprendizagem
e dos critérios de correção
 Planeamento do trabalho
 Revisão do trabalho baseada no feedback
52
Execução
durante um
longo período
de tempo
 A atividade é considerada de longo prazo quando os alunos
trabalho na mesma durante um período de tempo considerável.
 Se tiver a duração de apenas uma aula não haverá tempo para que
os alunos planifiquem o seu processo de trabalho nem para que o
melhorem após a análise de cada um das versões do mesmo.
53
Disponibilização
dos objetivos de
aprendizagem e
dos critérios de
correção
 Objetivos de aprendizagem – definem o que é suposto ser aprendido
e de que modo se interligam com as aprendizagens anteriores e
futuras.
 Critérios de correção – consistem nos fatores que irão ser
considerados para determinar se os objetivos de aprendizagem foram
alcançados.
 Os alunos devem estar em posse desta informação antes de
completarem o seu trabalho de modo a que tenham a possibilidade
de examinar o progresso e a qualidade do seu trabalho à medida que
o vão desenvolvendo.
 Os objetivos de aprendizagem e os critérios de correção podem ser
dados pelo professor ou negociados entre este e os alunos.
54
Planeamento
do trabalho
 Os alunos têm que tomar decisões acerca da calendarização e dos
passos a seguir para realizar a atividade.
 Planear o trabalho envolve:
 Decidir como – os alunos dividem uma tarefa complexa em múltiplas
tarefas mais simples ou cada um escolhe uma ferramentas para
explorar.
 Decidir quando – os alunos criam um cronograma para a realização da
tarefa que contemple a existência de prazos intermédios.
 Decidir quem – os alunos decidem como dividir o trabalho entre eles.
 Decidir onde – os alunos determinam as partes do trabalho que serão
feitas na escola e aquelas que serão realizadas fora do horário das aulas
ou mesmo fora do recinto escolar.
55
Revisão do
trabalho
baseada no
feedback
 O trabalho pode ser melhorado tendo em conta:
 Os comentários do professor
 Os comentários dos colegas
 Os resultados do processo de autorreflexão dos próprios alunos
 O feedback é essencial para que os alunos superem a lacuna entre o
trabalho que está feito e o que é preciso fazer para atingir os objetivos.
 Um feedback efetivo é muito mais do um simples elogio:
 Indica claramente o que está bem e fornecer orientações para melhorar os
aspetos menos positivos.
 Esta diretamente relacionado com os objetivos de aprendizagem e os
critérios de avaliação.
 Ajuda o aluno a estar mais atento ao seu progresso durante a execução da
atividade.
 Conduz à reflexão e ao planeamento dos próximos passos.
56
Rubrica
57
Exemplos de
atividades de
aprendizagem
 Design a Catapult
 GreatTrain Internet
 Falklands War
58
SESSÃO 9
Pensamento crítico
(Construção do conhecimento)
Os pilares do
Pensamento
Crítico
Atividades de aprendizagem que promovam:
 Construção do conhecimento
 A construção do conhecimento na
realização de grande parte da atividade
 Aplicação do conhecimento
adquirido a novos contextos
 Interdisciplinaridade
61
Construção do
conhecimento
 Os alunos vão para além da reprodução do que aprenderam criando
novas perceções em relação ao conteúdo lecionado:
 Interpretar
 Analisar
 Sintetizar
 Avaliar
 Atividades que solicitem a prática de procedimentos previamente
adquiridos ou que contenham um conjunto muito definido de passos
a seguir não envolvem a construção de conhecimento.
 A maior parte das atividades descritas como de pesquisa não
envolvem a construção do conhecimento porque se limitam a pedir
aos alunos que procurem informação e redigam um relatório
descrevendo o que encontraram.
62
A construção do
conhecimento
na realização de
grande parte da
atividade
 A construção do conhecimento é requerida durante a realização
da maior parte do trabalho e na parte onde os professores mais se
focam quando estão a classificá-lo.
63
Aplicação do
conhecimento
adquirido a
novos contextos
 Os alunos usam o conhecimento, por si adquirido, para realizar uma
outra tarefa que envolva construção do conhecimento mas num
novo contexto.
 Considera-se aplicação do conhecimento num novo contexto
quando ambos os contextos são suficientemente diferentes de
modo a que os alunos não possam realizar a nova tarefa utilizando a
mesma formula usada para a construção da primeira.
 Os alunos têm que interpretar, analisar, sintetizar e avaliar de modo
a decidirem como aplicar o que aprenderam no novo contexto.
 Os estudantes constroem conhecimento sobre o princípio das trocas
de calor a partir do estudo do núcleo daTerra e, de seguida, aplicam-no
para investigar o ambiente de Júpiter.
64
Interdisciplina-
ridade
 Atividades que tenham objetivos de aprendizagem que envolvem
conteúdos, ideias, ou métodos de diferentes disciplinas:
 Matemática e música
 História e educação visual
 Matérias que são habitualmente lecionadas em conjunto, por
imposição do currículo, não contam como interdisciplinares.
 Neste contexto, a utilização dasTIC não é considerada uma matéria
que, em conjunto com outra disciplina, possa constituir uma atividade
de aprendizagem interdisciplinar.
65
Árvore de
decisão
66
Árvore de
decisão
67
Rubrica
68
Exemplos de
atividades de
aprendizagem
 House on Mango Street
 Indigenous Cultures
 Design a Catapult
69
SESSÃO 10
Resolução de problemas
Os pilares da
Resolução de
problemas
Atividades de aprendizagem que promovam:
 Resolução de problemas
 Utilização de situações da vida real
 Inovação
72
Resolução de
problemas
 Atividade em que os alunos devem:
 Desenvolver uma solução para um problema que lhes é completamente
novo.
 Completar uma tarefa sem que tenham recebido qualquer instrução
sobre como fazê-lo.
 Desenhar um produto complexo que respeite um conjunto de requisitos.
 As atividades de resolução de problemas requerem, frequentemente,
a realização de uma ou mais das seguintes tarefas:
 Investigar os parâmetros do problema para orientar a sua abordagem.
 Gerar ideias e alternativas.
 Conceber uma abordagem própria, ou explorar vários procedimentos
possíveis que possam ser adequadas à situação.
 Projetar uma solução coerente.
 Testar a solução e introduzir melhorias para satisfazer os requisitos do
problema.
73
Utilização de
situações da
vida real
 Problemas que envolvam situações da vida real têm as seguintes
caraterísticas:
 São vivenciados por pessoas reais
 Têm soluções para uma audiência específica e plausível
 Têm contextos específicos e bem definidos
 Se envolverem dados estes terão que ser verdadeiros e atuais
74
Inovação
 Quando as ideias ou soluções dos alunos são postas em prática na
vida real.
 Beneficia outras pessoas que não os alunos, ou seja, tem valor
para além do cumprimento das exigências da atividade de
aprendizagem.
75
Árvore de
decisão
76
Árvore de
decisão
77
Rubrica
78
Exemplos de
atividades de
aprendizagem
 House on a Mango Street
 Design a Catapult
 School Change
79

Competências do Século XXI (40 horas)

  • 1.
    Competências doSéculoXXI (021A2018) CarlaJesus | www.carlajesus.net Agrupamento de Escolas Raul Proença Centro de Formação da Associação de Escolas do Centro Oeste
  • 2.
  • 3.
    Objetivos 3 O conceito de“bom aluno” tem vindo a mudar ao longo do tempo e, hoje, significa muito mais do que dominar conteúdos. Atualmente, o percurso profissional dos indivíduos é e será cada vez mais variado e mutável ao longo da vida, por isso, é necessário um modelo educativo que também valorize a criatividade, a capacidade de pensar lateralmente, as competências transversais e a adaptabilidade. Esta ação tem como objetivo apresentar o programa “21CLD” a professores de todos os ciclos de ensino de modo a que estes sejam capazes de formar indivíduos autónomos na aprendizagem ao longo da vida, utilizando como suporte a essa aprendizagem as tecnologias da informação e comunicação.
  • 4.
    Cronograma 4 Data Modalidade DataModalidade 25 de janeiro Presencial 15 de março Distância 01 de fevereiro Presencial 19 de abril Presencial 08 de fevereiro Presencial 26 de abril Presencial 15 de fevereiro Distância 03 de maio Distância 22 de fevereiro Distância 10 de maio Distância 01 de março Presencial 17 de maio Presencial 08 de março Presencial Horário: Sessões presenciais: 18:30 às 21:30 (última 18:30 às 22:30) Sessões distância: 20:00 às 23:00
  • 5.
    Avaliação 5 Componente Peso Assiduidade 10% Trabalhopresencial 40% Documento reflexão crítica 50% Critérios aprovados pela Comissão Pedagógica do CFAE
  • 6.
  • 7.
  • 8.
    Modelos de educação  Industrial| trabalho com tarefas repetitivas | séc. XX  Tecnológico | trabalho com tarefas em constante mudança | séc. XXI 8
  • 9.
    Sucesso Quais as competênciasimportantes para se obter sucesso enquanto cidadão, estudante e trabalhador do século XXI ? 9
  • 10.
    Frameworks  P21 -Partnership for 21st Century Learning  ATC21S - Assessment &Teaching of 21st Century Skills  21CLD - 21 Century Learning Design 10
  • 11.
    Framework P21 (Partnershipfor21stCenturyLearning)  Desempenhos representados nosarcos coloridos  Sistemas representados nos arcos cinzentos 11
  • 12.
  • 13.
    Framework 21CLD (21CenturyLearningDesign)  2009 a2012  Rússia, Indonésia, Senegal, Finlândia, Austrália, Inglaterra, México e Brunei 13 Desenvolvido a partir da InnovativeTeaching and Learning Research ITL Research
  • 14.
    Framework 21CLD (21CenturyLearningDesign) Práticas de ensinoinovadoras: 14 Desenvolvido a partir da InnovativeTeaching and Learning Research ITL Research
  • 15.
    Framework 21CLD (21CenturyLearningDesign) Colaboração | Construçãodo Conhecimento (Pensamento Crítico) | Autoregulação; Resolução de Problemas e Inovação (Criatividade) | Competências Digitais | Comunicação 15 Guia para o desenvolvimento de atividades de aprendiza- gem que promovam as competências do século XXI
  • 16.
    Framework 21CLD (21CenturyLearningDesign) 16 Guia para odesenvolvimento de atividades de aprendiza- gem que promovam as competências do século XXI
  • 17.
  • 18.
  • 19.
    Os pilares das Competências digitais Atividadesde aprendizagem que promovam:  Utilização dasTIC por parte dos alunos  Utilização dasTIC como suporte à construção do conhecimento  Utilização dasTIC como sendo necessária à construção do conhecimento  Criação de um produto digital 19
  • 20.
    Utilização das TIC porparte dos alunos  Os alunos utilizam asTIC para completar a totalidade ou parte da atividade de aprendizagem. 20
  • 21.
    Utilização das TIC como suporteà construção do conhecimento  AsTIC são utilizadas como suporte à construção do conhecimento quando:  São usadas na parte da atividade de aprendizagem que diz respeito à construção do conhecimento (analisar dados científicos recorrendo ao Excel).  São usadas para completar uma tarefa cuja conclusão é essencial para a realização da parte da atividade que requer a construção do conhecimento (pesquisar termos relacionados com acontecimentos da atualidade noTwitter e analisá-los offline)  Utilização dasTIC como suporte à construção do conhecimento é diferente da construção do conhecimento como suporte à utilização dasTIC. 21
  • 22.
    Utilização das TIC como sendo necessáriaà construção do conhecimento  AsTIC são utilizadas como sendo essenciais à construção do conhecimento quando sem estas sejam impossível desenvolver tal competência. 22
  • 23.
    Criação de um produtodigital  Os alunos são produtores digitais quando criam um produto, recorrendo àsTIC, que procure resolver problemas da vida real e que possa ser utilizado por uma audiência específica que é preciso ter em consideração na altura da produção. 23
  • 24.
  • 25.
  • 26.
  • 27.
    Exemplos de atividades de aprendizagem GreatTrain Internet  Falklands War  Munting Munggo 27
  • 28.
  • 29.
  • 30.
    Os pilares da Comunicação Atividadesde aprendizagem que promovam:  Comunicação estendida  Comunicação multimodal  Apresentação de evidências  Direcionamento para uma audiência específica 30
  • 31.
    Comunicação estendida  Constituída porum conjunto de ideias interligadas e não apenas por uma ideia isolada.  Num trabalho escrito é equivalente a um ou mais parágrafos completos em detrimento de uma única frase.  As mensagens de chat e tweets não são consideradas exceto quando são utilizados com um fim que obrigue à ligação das ideias discutidas:  Escrever um documento sobre o que aprenderam numa aula.  Acordar sobre os passos necessários para resolver um determinado problema. 31
  • 32.
    Comunicação multimodal  Constituída pormais do que um meio de comunicação desde que os diferentes elementos em conjunto produzam uma messagem mais completa do que apenas um elemento isolado:  Apresentação com texto e vídeo.  Artigo de blog com texto e foto.  Se a atividade de aprendizagem permite que os alunos escolham o meio de comunicação a utilizar isso é considerado uma oportunidade de comunicação multimodal. 32
  • 33.
    Apresentação de evidências  Acomunicação requer apresentação de evidências quando os alunos têm que explicar as suas ideias ou sustentar as suas teses com factos ou exemplos.  Neste contexto, tese é uma reivindicação, uma hipótese ou uma conclusão.  Os alunos são confrontados com este tipo de trabalho quando lhes é solicitado que manifestem o seu ponto de vista, façam uma previsão ou cheguem a uma conclusão a partir de um conjunto de factos ou sequências lógicas. 33
  • 34.
    Direcionamento para uma audiência específica  Acomunicação é direcionada para uma audiência específica quando os alunos têm que garantir que esta é adequada para determinado grupo de leitores, ouvintes ou espectadores.  Nesta situação é necessário selecionar:  Meios de comunicação (há acesso regular a estes?)  Conteúdos (a informação é relevante?)  Estilo (formal ou informal?)  É importante mas não essencial que o trabalho seja efetivamente apresentado ao público alvo . 34
  • 35.
  • 36.
  • 37.
  • 38.
    Exemplos de atividades de aprendizagem Indigenous Cultures  Design a Catapult  Doing Business in Birmingham 38
  • 39.
  • 40.
  • 41.
    Os pilares da Colaboração Atividadesde aprendizagem que promovam:  Trabalho em conjunto  Partilha de responsabilidades  Tomada de decisões relevantes  Trabalho interdependente 41
  • 42.
    Trabalho em conjunto  Trabalhoem pares ou em grupos para:  Discutir um assunto  Resolver um problema  Criar um produto  Os pares ou grupos podem incluir:  Alunos de outras turmas  Alunos de outras escolas  Membros da comunidade escolar  Especialistas numa determinada área  O trabalho em pares ou grupos pode ser presencial ou a distância. 42
  • 43.
    Partilha de responsabilidades  Trabalhoem pares ou em grupos para desenvolver:  Produto comum  Desenho comum  Resposta comum  A entreajuda não é considerada partilha de responsabilidades se os alunos envolvidos não estiverem encarregados do mesmo trabalho não sendo mutuamente responsáveis pela sua conclusão.  Se o grupo for constituído por elementos não pertencentes à turma só há partilha de responsabilidades se os alunos e esses elementos forem mutuamente responsáveis pela conclusão do trabalho. 43
  • 44.
    Tomada de decisões relevantes  Osalunos tomam decisões relevantes em conjunto quando têm que resolver questões importantes para o desenvolvimento do trabalho.  Decisões relevantes em relação ao trabalho relacionam-se com o seu:  Conteúdo  Processo  Produto  Conteúdo – os alunos têm que usar o seu conhecimento sobre uma questão para tomar uma decisão que afeta o conteúdo do trabalho do grupo.  Processo – os alunos têm que planear o que vão fazer, quando o vão fazer, que ferramentas vão utilizar e quais as tarefas de cada um dentro do grupo.  Produto – os alunos tomam decisões estruturais que afetam a natureza e a usabilidade do produto. 44
  • 45.
    Trabalho interdependente  Os trabalhodos alunos é interdependente quando todos têm que dar o seu contributo de modo a que o mesmo possa ser desenvolvido com sucesso.  A partilha de responsabilidades não garante que o trabalho seja interdependente pois, muitas vezes, as tarefas não são divididas de forma justa.  Um trabalho que esteja completo com a união de todas as partes, em vez de com a interligação das mesmas, não é considerado interdependente. 45
  • 46.
  • 47.
  • 48.
  • 49.
    Exemplos de atividades de aprendizagem Global Learning | KoenTimmers Projects  House on Mango Street  Mr. Sun. E. Day  Olympics Site Selection 49
  • 50.
  • 51.
  • 52.
    Os pilares do Autodireciona- mento Atividadesde aprendizagem que promovam:  Execução durante um longo período  Disponibilização dos objetivos de aprendizagem e dos critérios de correção  Planeamento do trabalho  Revisão do trabalho baseada no feedback 52
  • 53.
    Execução durante um longo período detempo  A atividade é considerada de longo prazo quando os alunos trabalho na mesma durante um período de tempo considerável.  Se tiver a duração de apenas uma aula não haverá tempo para que os alunos planifiquem o seu processo de trabalho nem para que o melhorem após a análise de cada um das versões do mesmo. 53
  • 54.
    Disponibilização dos objetivos de aprendizageme dos critérios de correção  Objetivos de aprendizagem – definem o que é suposto ser aprendido e de que modo se interligam com as aprendizagens anteriores e futuras.  Critérios de correção – consistem nos fatores que irão ser considerados para determinar se os objetivos de aprendizagem foram alcançados.  Os alunos devem estar em posse desta informação antes de completarem o seu trabalho de modo a que tenham a possibilidade de examinar o progresso e a qualidade do seu trabalho à medida que o vão desenvolvendo.  Os objetivos de aprendizagem e os critérios de correção podem ser dados pelo professor ou negociados entre este e os alunos. 54
  • 55.
    Planeamento do trabalho  Osalunos têm que tomar decisões acerca da calendarização e dos passos a seguir para realizar a atividade.  Planear o trabalho envolve:  Decidir como – os alunos dividem uma tarefa complexa em múltiplas tarefas mais simples ou cada um escolhe uma ferramentas para explorar.  Decidir quando – os alunos criam um cronograma para a realização da tarefa que contemple a existência de prazos intermédios.  Decidir quem – os alunos decidem como dividir o trabalho entre eles.  Decidir onde – os alunos determinam as partes do trabalho que serão feitas na escola e aquelas que serão realizadas fora do horário das aulas ou mesmo fora do recinto escolar. 55
  • 56.
    Revisão do trabalho baseada no feedback O trabalho pode ser melhorado tendo em conta:  Os comentários do professor  Os comentários dos colegas  Os resultados do processo de autorreflexão dos próprios alunos  O feedback é essencial para que os alunos superem a lacuna entre o trabalho que está feito e o que é preciso fazer para atingir os objetivos.  Um feedback efetivo é muito mais do um simples elogio:  Indica claramente o que está bem e fornecer orientações para melhorar os aspetos menos positivos.  Esta diretamente relacionado com os objetivos de aprendizagem e os critérios de avaliação.  Ajuda o aluno a estar mais atento ao seu progresso durante a execução da atividade.  Conduz à reflexão e ao planeamento dos próximos passos. 56
  • 57.
  • 58.
    Exemplos de atividades de aprendizagem Design a Catapult  GreatTrain Internet  Falklands War 58
  • 59.
  • 60.
  • 61.
    Os pilares do Pensamento Crítico Atividadesde aprendizagem que promovam:  Construção do conhecimento  A construção do conhecimento na realização de grande parte da atividade  Aplicação do conhecimento adquirido a novos contextos  Interdisciplinaridade 61
  • 62.
    Construção do conhecimento  Osalunos vão para além da reprodução do que aprenderam criando novas perceções em relação ao conteúdo lecionado:  Interpretar  Analisar  Sintetizar  Avaliar  Atividades que solicitem a prática de procedimentos previamente adquiridos ou que contenham um conjunto muito definido de passos a seguir não envolvem a construção de conhecimento.  A maior parte das atividades descritas como de pesquisa não envolvem a construção do conhecimento porque se limitam a pedir aos alunos que procurem informação e redigam um relatório descrevendo o que encontraram. 62
  • 63.
    A construção do conhecimento narealização de grande parte da atividade  A construção do conhecimento é requerida durante a realização da maior parte do trabalho e na parte onde os professores mais se focam quando estão a classificá-lo. 63
  • 64.
    Aplicação do conhecimento adquirido a novoscontextos  Os alunos usam o conhecimento, por si adquirido, para realizar uma outra tarefa que envolva construção do conhecimento mas num novo contexto.  Considera-se aplicação do conhecimento num novo contexto quando ambos os contextos são suficientemente diferentes de modo a que os alunos não possam realizar a nova tarefa utilizando a mesma formula usada para a construção da primeira.  Os alunos têm que interpretar, analisar, sintetizar e avaliar de modo a decidirem como aplicar o que aprenderam no novo contexto.  Os estudantes constroem conhecimento sobre o princípio das trocas de calor a partir do estudo do núcleo daTerra e, de seguida, aplicam-no para investigar o ambiente de Júpiter. 64
  • 65.
    Interdisciplina- ridade  Atividades quetenham objetivos de aprendizagem que envolvem conteúdos, ideias, ou métodos de diferentes disciplinas:  Matemática e música  História e educação visual  Matérias que são habitualmente lecionadas em conjunto, por imposição do currículo, não contam como interdisciplinares.  Neste contexto, a utilização dasTIC não é considerada uma matéria que, em conjunto com outra disciplina, possa constituir uma atividade de aprendizagem interdisciplinar. 65
  • 66.
  • 67.
  • 68.
  • 69.
    Exemplos de atividades de aprendizagem House on Mango Street  Indigenous Cultures  Design a Catapult 69
  • 70.
  • 71.
  • 72.
    Os pilares da Resoluçãode problemas Atividades de aprendizagem que promovam:  Resolução de problemas  Utilização de situações da vida real  Inovação 72
  • 73.
    Resolução de problemas  Atividadeem que os alunos devem:  Desenvolver uma solução para um problema que lhes é completamente novo.  Completar uma tarefa sem que tenham recebido qualquer instrução sobre como fazê-lo.  Desenhar um produto complexo que respeite um conjunto de requisitos.  As atividades de resolução de problemas requerem, frequentemente, a realização de uma ou mais das seguintes tarefas:  Investigar os parâmetros do problema para orientar a sua abordagem.  Gerar ideias e alternativas.  Conceber uma abordagem própria, ou explorar vários procedimentos possíveis que possam ser adequadas à situação.  Projetar uma solução coerente.  Testar a solução e introduzir melhorias para satisfazer os requisitos do problema. 73
  • 74.
    Utilização de situações da vidareal  Problemas que envolvam situações da vida real têm as seguintes caraterísticas:  São vivenciados por pessoas reais  Têm soluções para uma audiência específica e plausível  Têm contextos específicos e bem definidos  Se envolverem dados estes terão que ser verdadeiros e atuais 74
  • 75.
    Inovação  Quando asideias ou soluções dos alunos são postas em prática na vida real.  Beneficia outras pessoas que não os alunos, ou seja, tem valor para além do cumprimento das exigências da atividade de aprendizagem. 75
  • 76.
  • 77.
  • 78.
  • 79.
    Exemplos de atividades de aprendizagem House on a Mango Street  Design a Catapult  School Change 79

Notas do Editor

  • #3 Prof do QAEC Destacada QAERP API-B e Redes Participante no projeto iTEC (Innovative Technologies for Engaging Classrooms) em 2012 Ensinar tecnologia e Ensinar com tecnologia Competências do Século XXI, Tablets sala de aula, Programação para todos os níveis de ensino Microsoft Innovative Educator Expert 2015, 2016, 2017 e 2018 Autora de livros Apresentação dos formandos
  • #8 European Schoolnet – rede constituída por 30 ministérios da educação europeus, sediada em Bruxelas, que tem como objetivo dessiminar práticas de ensino inovadoras junto das escolas, professores, investigadores e empresários do ramo das tecnologias. ERTE (Equipa de Recursos e Tecnologias Educativas) – coordenar pojetos ligados às tecnologias na educação, fazer estudos sobre a utilização das tecnologias em sala de aula e propor alterações ao currículo, visando a integração cada vez maior da tecnologia no processo de ensino aprendizagem. ccTIC (Centros de Competência TIC) iTEC (Innovative Technologies for Engaging Classrooms) – criar/testar um modelo inovador de ensino-aprendizagem, que recorra às TIC, para desenvolver as competências do século XXI junto dos alunos. Laboratórios de Aprendizagem/FCL (Future Classroom Lab) – disseminação de metodologias para a integração curricular das TIC que foram validadas em pilotos de âmbito europeu. Ambientes Educativos Inovadores – também chamadas Salas de Aula do Futuro (SAF) têm vindo a ser inaugurados em diversas escolas portuguesas e pretendem constituir-se como laboratórios de aprendizagem, espaços de inovação, para professores e alunos, propícios à utilização de novas metodologias, nomeadamente Project-Based e Inquiry-Based Learning. FCL (Future Classroom Lab)
  • #10 Exercício com o Padlet (http://padlet.com/cscjesus/csxxi)
  • #11 Nos últimos anos têm sido desenvolvidos vários frameworks com o objetivo de perceber quais as competências necessárias para obter sucesso na sociedade atual. Muitos deles foram desenvolvidos com o contributo de especialistas em diversas áreas.
  • #12 3R’s – Arithmetic, Reading e Writing
  • #14 Estudo sobre a forma como os sistemas educativos e as escolas estimulam as práticas de ensino inovadoras (que promovam a aquisição das competências do século XXI) e sobre o impacto que essas práticas têm na aprendizagem dos alunos.
  • #16 Atividades de aprendizagem são todas as tarefas que os alunos desenvolvem quer tenham a duração de uma aula ou de um período e quer sejam efetuadas apenas em contexto de sala de aula ou também fora dela.
  • #19 Atualmente, as tecnologias permitem-nos acesso a uma grande quantidade de informação e experiências digitais. A utilização destas de forma regular continua a mudar a forma como vivemos e trabalhamos e, por isso, torna-se cada vez mais importante que todos adquiram competências digitais. Num mundo baseado numa economia do conhecimento é necessário que as pessoas deixem de ser apenas consumidoras para passarem a ser produtoras digitais. Neste contexto, TIC refere-se quer ao hardware quer ao software e, apesar de ser adequada para apoiar o desenvolvimento de todas as competências do século XXI, foca-se a interação com a Construção de conhecimento e a Resolução de problemas.
  • #22 Exemplo de construção do conhecimento como suporte à utilização das TIC: Fazer uma pesquisa na Internet sobre um determinado tópico e avaliar a credibilidade dos diferentes sites devolvidos como resultado antes de decidir em qual confiar.
  • #23 Conversar com um especialista através do Skype ou clarity.fm
  • #24 Concurso “Apps For Good”
  • #28 Exemplo de AA e respetivas ferramentas digitais Projeto: Perfil Digital ESRBP (pbl.carlajesus.net) Nível 3 - Perguntas: Word, Tricider, Inquérito do Excel Online (Falar do vídeo explicativo recorrendo à Gravação do PowerPoint | Referir que o Google Formulários é melhor | Mostrar como se cria um QRCode com hiperligação) Nível 4 – Amostra e Análise das respostas: Excel (Mostrar ficheiro Excel com o cálculo da amostra e a análise dos dados que está no OneNote), Skype (Mostrar o vídeo com a sessão com uma especialista em Estatística e Excel via Skype) Nível 5 – Infografia (Mostrar as infografias)
  • #30 Vivemos numa sociedade onde a proliferação da Internet, dos dispositivos móveis e do software associado permite-nos comunicar com qualquer pessoa em qualquer parte do mundo sem sair de casa ou da escola. Estas tecnologias apresentam uma relação qualidade/preço cada vez melhor e permitem comunicar síncrona (tempo real) ou assincronamente registando-se, muitas vezes, de forma permanente o que foi dito como, por exemplo, quando escrevemos um artigo num blog. Saber comunicar de forma efetiva já não é uma competência apenas requerida aos alunos de humanidades ou aos jornalistas mas a todos os cidadãos independentemente da profissão que exercem. O desenvolvimento da competência da comunicação não se refere ao diálogo informal em contexto de sala de aula, quer seja presencial ou online, mas a atividades que impliquem que os alunos articulem as suas ideias de forma permanente através de uma apresentação, um podcast, um email, um debate ou uma peça de teatro.
  • #35 Muitos professores consideram importante propor trabalhos para audiências com idades e estilos de vida diferentes dos dos alunos em causa para que estes sejam obrigados a pensar no nível de entendimento do público alvo bem como no que este achará ou não interessante.
  • #41 Nos sistemas de ensino tradicionais os alunos realizam o seu trabalho, quase sempre individualmente e recebem as suas avaliações. Este modelo não os prepara para o mercado de trabalho onde, frequentemente, é necessário trabalhar em equipa no desenvolvimento de tarefas demasiado complexas para serem levadas cabo por uma única pessoa. Estas equipas poderão estar em diferentes continentes, fusos horários e culturas e, por isso, trabalhar colaborativamente implica saber respeitar e assumir compromissos de forma a que se possam atingir os objetivos definidos. Num mundo cada vez mais global e ligado os jovens utilizam as redes sociais para reagirem e partilharam informação mas raramente para colaborar com os seus pares visando a construção de algo.
  • #42 Trabalho em conjunto – trabalho de pares ou de grupos Partilha de responsabilidades – cada aluno é responsável por uma parte do trabalho Tomada de decisões – os alunos têm que, em conjunto, tomar decisões importantes para o desenvolvimento do trabalho Trabalho interdependente - todos os alunos têm que dar o seu contributo de modo a que o trabalho seja concluído com sucesso
  • #43 Socrative: Colaboração - Trabalho em conjunto
  • #44 Socrative: Colaboração – Partilha de responsabilidades De que modo se pode redesenhar a atividade do “feedback mútuo sobre o decorrer do trabalho” para que esta inclua a partilha de responsabilidade?
  • #45 Socrative: Colaboração – Tomada de decisões relevantes
  • #46 Socrative: Colaboração – Trabalho interdependente Tipo de contributo: individual ou de grupo (alunos negoceiam e acordam sobre o processo e conclusões do seu trabalho) De que modo se pode redesenhar a atividade da “criação de páginas web” para que esta inclua o trabalho interdependente?
  • #52 Autorregulação – ter autonomia, fazer autoavaliação, ser autodidata… A sociedade atual procura pensadores e aprendizes com capacidade de autodirecionamento para conduzir a sua vida, o seu trabalho e a sua aprendizagem ao longo da vida. Isso implica formar que as pessoas capazes de monitorizar o seu próprio trabalho e incorporar o feedback para desenvolver e melhorar o seu resultado do seu trabalho.
  • #54 NearPod: Autodirecionamento – Execução durante um longo período de tempo
  • #55 NearPod: Autodirecionamento – Disponibilização dos objetivos de aprendizagem e dos critérios de correção
  • #56 NearPod: Autodirecionamento – Planeamento do trabalho
  • #57 NearPod: Autodirecionamento – Revisão do trabalho baseada no feedback
  • #61 Muitas das atividades de aprendizagem realizadas, atualmente, pelos alunos centram-se na reprodução da matéria que foi dada anteriormente. Este tipo de tarefas permite que alunos percebam um determinado conteúdo lecionado mas a memorização por si só não lhes desenvolve o pensamento crítico que precisam para obter sucesso académico e profissional no século XXI. Nos dias que correm a informação está facilmente acessível a partir da Internet e, como tal, os empregados têm que saber filtrá-la para utilizá-la de forma produtiva no seu trabalho
  • #66 Disciplina de História e Geografia de Portugal As TIC são consideradas auxiliares à aprendizagem de outras matérias não a matéria propriamente dita.
  • #72 Nos dias que correm as tarefas de resolução de problemas abundam. Independentemente da necessidade ser encontrar novas formas de alcançar mercados globais ou redesenhar um produto para tirar proveito de novos materiais, os trabalhadores do século XXI têm que ser capazes de gerar e testar ideias criativas para resolver problemas com um determinado conjunto de requisitos e constrangimentos. Esta definição de “problema” é muito diferente da que por vezes encontramos em contexto académico em que resolver um “problema” do livro é simplesmente executar na prática procedimentos específicos previamente estudados.