AM2




Fun¸˜es
   co

Dom´
   ınio

Linhas de n´
           ıvel   Campos escalares e vectoriais - Parte 1
Topologia

Limites
                             An´lise Matem´tica 2
                               a          a
Continuidade




                             2o Semestre 2011/12


                              Vers˜o de 16 de Maio de 2012
                                  a




                                                             1/1
AM2

                                                             Fun¸oes
                                                                c˜
Fun¸˜es
   co             Neste cap´
                           ıtulo trabalhamos com fun¸˜es
                                                    co
Dom´
   ınio

Linhas de n´
           ıvel
                  f : Rn −→ Rm    (n, m ∈ N, n˜o simultˆneamente iguais a 1)
                                              a        a
Topologia

Limites           Se m = n = 1 estas fun¸˜es designam-se por fun¸˜es reais de
                                         co                     co
Continuidade      vari´vel real e foram estudadas em AM1.
                      a

                                          f : R −→ R
                  Se m = 1 estas fun¸˜es designam-se por campos escalares ou
                                    co
                  fun¸˜es escalares.
                     co

                                     f : Rn −→ R   (n > 1)
                  Se m > 1 estas fun¸˜es designam-se por campos vectoriais ou
                                    co
                  fun¸˜es vectoriais.
                     co

                                    f : Rn −→ Rm    (n ≥ 1)
                                                                                2/1
AM2

                                                               Exemplos:
Fun¸˜es
   co

Dom´
   ınio           1   f : D ⊂ R3 −→ R tal que f (x, y , z) = x + y + z
Linhas de n´
           ıvel

Topologia
                  2   f : D ⊂ R2 −→ R4 tal que
Limites
                                                           x
Continuidade          f (x, y ) =   x + y , x − y , xy ,
                                                           y
                  3   f : D ⊂ R2 −→ R tal que
                      f (latitude, longitude) = (altitude)
                  4   f : D ⊂ R2 −→ R3 tal que
                      f (latitude, longitude) = (altitude, humidade, temperatura)
                  5   f : D ⊂ R2 −→ R2 tal que f (latitude, longitude) =
                      vector que indica a direc¸˜o e intensidade do vento
                                               ca
                  6   f : D ⊂ R3 −→ R3 tal que f (x, y , z) =
                      vector que indica a direc¸˜o de escoamento de um flu´ em
                                               ca                        ıdo
                      movimento

                                                                                    3/1
AM2




Fun¸˜es
   co

Dom´
   ınio

Linhas de n´
           ıvel

Topologia

Limites

Continuidade




                  4/1
AM2




Fun¸˜es
   co

Dom´
   ınio

Linhas de n´
           ıvel

Topologia

Limites

Continuidade




                  5/1
AM2




Fun¸˜es
   co

Dom´
   ınio

Linhas de n´
           ıvel

Topologia

Limites

Continuidade




                  6/1
AM2




Fun¸˜es
   co

Dom´
   ınio

Linhas de n´
           ıvel

Topologia

Limites

Continuidade




                  7/1
AM2




Fun¸˜es
   co

Dom´
   ınio

Linhas de n´
           ıvel

Topologia

Limites

Continuidade




                  8/1
AM2




Fun¸˜es
   co

Dom´
   ınio

Linhas de n´
           ıvel

Topologia

Limites

Continuidade




                  9/1
AM2




Fun¸˜es
   co

Dom´
   ınio

Linhas de n´
           ıvel

Topologia

Limites

Continuidade




                  10/1
AM2




Fun¸˜es
   co

Dom´
   ınio

Linhas de n´
           ıvel

Topologia

Limites

Continuidade




                  11/1
AM2




Fun¸˜es
   co

Dom´
   ınio

Linhas de n´
           ıvel

Topologia

Limites

Continuidade




                  12/1
AM2




Fun¸˜es
   co

Dom´
   ınio

Linhas de n´
           ıvel

Topologia

Limites

Continuidade




                  13/1
AM2

                  Dado o campo vectorial
Fun¸˜es
   co

Dom´
   ınio
                                              f : R2 −→ R4
Linhas de n´
           ıvel

Topologia
                                                                       x
Limites                         f (x, y ) =   xy , x 2 − y , x − 3y , √
Continuidade
                                                                        y
                  ´ composto por 4 fun¸˜es componentes ou fun¸˜es
                  e                   co                     co
                  coordenadas que s˜o:
                                    a
                      f1 (x, y ) = xy
                      f2 (x, y ) = x 2 − y
                      f3 (x, y ) = x − 3y
                                    x
                      f4 (x, y ) = √
                                     y
                  Nota: estas fun¸˜es s˜o campos escalares.
                                 co    a


                                                                            14/1
AM2

                                                         Exerc´
                                                              ıcios
Fun¸˜es
   co

Dom´
   ınio
                  Fa¸a um esbo¸o do gr´fico das seguintes fun¸˜es:
                    c         c       a                     co
Linhas de n´
           ıvel

Topologia
                   1    f (x, y ) = 5
Limites            2    f (x, y ) = x
Continuidade
                   3    f (x, y ) = x + y
                   4    f (x, y ) = y 2
                   5    f (x, y ) = 2 + cos(x)
                   6    f (x, y ) = x 2 + y 2
                   7    f (x, y ) = − x 2 + y 2 + 3
                   8    f (x, y ) = − x 2 + y 2 + 3
                   9    f (x, y ) =  9 − x2 − y2
                                     √
                   10   f (x, y ) = − 25 − x 2


                                                                      15/1
AM2

                                                             Dom´
                                                                ınio
Fun¸˜es
   co

Dom´
   ınio

Linhas de n´
           ıvel

Topologia         Defini¸˜o (Dom´ de uma fun¸˜o)
                       ca      ınio        ca
Limites
                  Dada uma fun¸˜o f : Rn −→ Rm (n, m ≥ 1) define-se o
                                ca
Continuidade
                  dom´ınio de f por

                             Df = {x ∈ Rn : ∃1 y ∈ IR m , f (x) = y }


                  Exemplo:
                                                                                x
                  f : D ⊂ R2 −→ R4 tal que f (x, y ) =   x + y , x − y , xy ,
                                                                                y
                  tem como dom´ D = {(x, y ) ∈ R2 : y = 0}
                              ınio



                                                                                    16/1
AM2

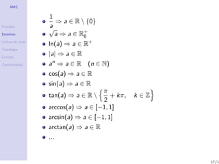
                  1
                    ⇒ a ∈ R  {0}
Fun¸˜es
   co             a
                  √
Dom´
   ınio             a ⇒ a ∈ R+
                             0
Linhas de n´
           ıvel
                  ln(a) ⇒ a ∈ R+
Topologia

Limites
                  |a| ⇒ a ∈ R
Continuidade      an ⇒ a ∈ R (n ∈ N)
                  cos(a) ⇒ a ∈ R
                  sin(a) ⇒ a ∈ R
                                    π
                  tan(a) ⇒ a ∈ R      + kπ,   k ∈Z
                                    2
                  arccos(a) ⇒ a ∈ [−1, 1]
                  arcsin(a) ⇒ a ∈ [−1, 1]
                  arctan(a) ⇒ a ∈ R
                  ...


                                                      17/1
AM2




Fun¸˜es
   co             Determine o dom´ das seguintes fun¸˜es e represente-o
                                  ınio              co
Dom´
   ınio           geometricamente:
Linhas de n´
           ıvel    1   f (x, y ) = (ln(x), ln(y ), x − y )
Topologia
                                     x
Limites
                   2   f (x, y ) =   y
Continuidade       3   f (x, y ) = √ 1 2 2
                                     4−x −y
                                    √
                   4   f (x, y ) = ( −x 2 + 1,            4 − y 2)
                                                 −3
                   5   f (x, y , z) = ( √                    , ze x , y )
                                            x 2 +y 2 +z 2 −9
                                                      √
                   6   f (x, y ) =   arcsin( x ) + xy
                                               2
                   7   f (x, y ) =   ln( x−y )
                                          2x
                   8   f (x, y ) =      y − 2x 2




                                                                            18/1
AM2

                                           Linhas e Superf´
                                                          ıcies de N´
                                                                    ıvel
Fun¸˜es
   co

Dom´
   ınio

Linhas de n´
           ıvel   Defini¸˜o
                       ca
Topologia
                        Seja f : R2 −→ R chama-se curva ou linha de n´ k ao
                                                                     ıvel
Limites

Continuidade
                        conjunto:

                           Nk = {(x, y ) ∈ R2 : k = f (x, y ), (x, y ) ∈ Df } (k ∈ Df )

                        Se f : R3 −→ R chama-se superf´ de n´ k ao
                                                      ıcie  ıvel
                        conjunto:

                        Nk = {(x, y , z) ∈ R3 : k = f (x, y , z), (x, y , z) ∈ Df } (k ∈ Df )


                  http://www.flashandmath.com/mathlets/multicalc/contours/index.html




                                                                                          19/1
AM2




Fun¸˜es
   co

Dom´
   ınio

Linhas de n´
           ıvel

Topologia

Limites

Continuidade




                  20/1
AM2




Fun¸˜es
   co

Dom´
   ınio

Linhas de n´
           ıvel

Topologia

Limites

Continuidade




                  21/1
AM2




Fun¸˜es
   co

Dom´
   ınio

Linhas de n´
           ıvel

Topologia

Limites

Continuidade




                  22/1
AM2




Fun¸˜es
   co

Dom´
   ınio

Linhas de n´
           ıvel

Topologia

Limites

Continuidade




                  23/1
AM2




Fun¸˜es
   co

Dom´
   ınio

Linhas de n´
           ıvel

Topologia

Limites

Continuidade




                  24/1
AM2




Fun¸˜es
   co

Dom´
   ınio

Linhas de n´
           ıvel

Topologia

Limites

Continuidade




                  25/1
AM2




Fun¸˜es
   co

Dom´
   ınio

Linhas de n´
           ıvel

Topologia

Limites

Continuidade




                  26/1
AM2




Fun¸˜es
   co

Dom´
   ınio

Linhas de n´
           ıvel

Topologia

Limites

Continuidade




                  27/1
AM2

                                                             Exerc´
                                                                  ıcios
Fun¸˜es
   co

Dom´
   ınio

Linhas de n´
           ıvel   Calcule algumas linhas de n´ das fun¸˜es que se seguem at´
                                             ıvel      co                  e
Topologia         conseguir fazer um esbo¸o do gr´fico da fun¸˜o:
                                          c       a         ca
Limites
                    1   f (x, y ) = xy
Continuidade
                    2   f (x, y ) = x 2 − y 2
                    3   f (x, y ) = y − cos(x)
                                          1
                    4   f (x, y ) = e x 2 +y 2
                    5   f (x, y ) = ln(x 2 + y 2 )
                    6   f (x, y ) = |x| + |y |
                    7   f (x, y , z) =        x2 + y2 − z2
                  (ver figuras)



                                                                               28/1
AM2




Fun¸˜es
   co

Dom´
   ınio

Linhas de n´
           ıvel

Topologia

Limites

Continuidade




                  29/1
AM2




Fun¸˜es
   co

Dom´
   ınio

Linhas de n´
           ıvel

Topologia

Limites

Continuidade




                  30/1
AM2




Fun¸˜es
   co

Dom´
   ınio

Linhas de n´
           ıvel

Topologia

Limites

Continuidade




                  31/1
AM2




Fun¸˜es
   co

Dom´
   ınio

Linhas de n´
           ıvel

Topologia

Limites

Continuidade




                  32/1
AM2




Fun¸˜es
   co

Dom´
   ınio

Linhas de n´
           ıvel

Topologia

Limites

Continuidade




                  33/1
AM2




Fun¸˜es
   co

Dom´
   ınio

Linhas de n´
           ıvel

Topologia

Limites

Continuidade




                  34/1
AM2




Fun¸˜es
   co

Dom´
   ınio

Linhas de n´
           ıvel

Topologia

Limites

Continuidade




                  35/1
AM2




Fun¸˜es
   co

Dom´
   ınio

Linhas de n´
           ıvel

Topologia

Limites

Continuidade




                  36/1
AM2




Fun¸˜es
   co

Dom´
   ınio

Linhas de n´
           ıvel

Topologia

Limites

Continuidade




                  37/1
AM2




Fun¸˜es
   co

Dom´
   ınio

Linhas de n´
           ıvel

Topologia

Limites

Continuidade




                  38/1
AM2




Fun¸˜es
   co

Dom´
   ınio

Linhas de n´
           ıvel

Topologia

Limites

Continuidade




                  39/1
AM2




Fun¸˜es
   co

Dom´
   ınio

Linhas de n´
           ıvel

Topologia

Limites

Continuidade




                  40/1
AM2




Fun¸˜es
   co

Dom´
   ınio

Linhas de n´
           ıvel

Topologia

Limites

Continuidade




                  41/1
AM2

                                                               Distˆncia
                                                                   a
Fun¸˜es
   co

Dom´
   ınio

Linhas de n´
           ıvel

Topologia
                  Defini¸˜o (Distˆncia)
                       ca       a
Limites

Continuidade      Dados dois pontos de Rn , P = (x1 , ..., xn ) e P = (x1 , ...xn ) a
                  distˆncia euclideana entre eles ´ dada por
                      a                           e

                      d(P, P ) =     (x1 − x1 )2 + (x2 − x2 )2 + ... + (xn − xn )2

                                     −→
                                      −
                  Nota: d(P, P ) = ||PP || ´ a norma ou comprimento do vector
                                           e
                  −→
                   −
                  PP .




                                                                                        42/1
AM2

                                    Bola aberta ou Vizinhan¸a
                                                           c
Fun¸˜es
   co

Dom´
   ınio

Linhas de n´
           ıvel

Topologia

Limites           Defini¸˜o (Bola aberta ou Vizinhan¸a)
                       ca                          c
Continuidade
                  Diz-se vizinhan¸a ε de um ponto a ∈ Rn (Bola aberta de
                                 c
                  centro em a e raio ε) ao conjunto

                                Bε (a) = {x ∈ Rn : d(x, a) < ε}

                  ou
                               Bε (a) = {x ∈ Rn : ||x − a|| < ε}.




                                                                           43/1
AM2




Fun¸˜es
   co

Dom´
   ınio           Calcule:
Linhas de n´
           ıvel
                  B5 (3) =
Topologia

Limites

Continuidade


                  B2 (2, −3) =




                  B3 (1, 2, 3) =




                                   44/1
AM2
                  Defini¸˜o
                       ca
                  Seja a ∈ Rn e X ⊂ Rn .
Fun¸˜es
   co

Dom´
   ınio               a ´ interior a X se
                        e
Linhas de n´
           ıvel

Topologia
                                              ∃ε : Bε (a) ⊂ X ;
Limites

Continuidade
                      se existe uma Bola de centro em a toda contida em X .
                      a ´ exterior a X se
                        e

                                            ∃ε : Bε (a) ⊂ Rn X ;
                      se existe uma Bola de centro a que n˜o tem pontos de X .
                                                          a
                      a ´ fronteiro a X se ∀ε > 0
                        e

                              Bε (a) ∩ X = ∅ e        Bε (a) ∩ (Rn X ) = ∅,

                      se qualquer Bola de centro em a tem pontos de X e de
                      Rn X .

                                                                                 45/1
AM2


                  Defini¸˜o
                       ca
Fun¸˜es
   co
                  Seja a ∈ Rn e X ⊂ Rn .
Dom´
   ınio

Linhas de n´
           ıvel       a ´ ponto de acumula¸˜o de X se
                        e                 ca
Topologia

Limites                            ∀ε > 0, Bε (a) ∩ (X {a}) = ∅;
Continuidade
                      se qualquer vizinhan¸a de a tem infinitos pontos de X
                                          c
                      distintos de a.
                      a ´ ponto isolado de X se
                        e

                                    ∃ε > 0, : Bε (a) ∩ X = {a};

                      se existe uma Bola de centro em a que o unico ponto que
                                                              ´
                      tem de X ´ o pr´prio a.
                                 e   o
                      a ´ aderente a X se a ∈ X ou a ∈ fr (X )
                        e


                                                                                46/1
AM2


                  Defini¸˜o
                       ca
Fun¸˜es
   co
                      Interior de X : int(X ) ´ o conjunto dos pontos interiores
                                              e
Dom´
   ınio

Linhas de n´
           ıvel
                      aX
Topologia             Exterior de X :ext(X ) ´ o conjunto dos pontos exteriores
                                             e
Limites               aX
Continuidade
                      Fronteira de X : fr (X ) ´ o conjunto dos pontos fronteiros
                                               e
                      de X
                      Derivado de X : X ´ o conjunto dos pontos de
                                         e
                      acumula¸˜o de X
                             ca
                                       ¯ e
                      Aderˆncia de X : X ´ o conjunto dos pontos aderentes a
                          e
                      X

                  Teorema
                  int(X ) ∪ ext(X ) ∪ fr (X ) = Rn e s˜o disjuntos 2 a 2
                                                      a


                                                                                    47/1
AM2




Fun¸˜es
   co             Defini¸˜o
                       ca
Dom´
   ınio
                  Um conjunto X de Rn ´
                                      e
Linhas de n´
           ıvel

Topologia
                      aberto se X = int(X ) (⇔ X ∩ fr (x) = ∅)
Limites
                                      ¯
                      fechado se X = X (⇔ fr (X ) ⊂ X )
Continuidade




                      limitado se existir uma bola que o contenha.
                      compacto se for limitado e fechado.
                  Nota:
                      Existem conjuntos que n˜o s˜o abertos nem fechados
                                             a a
                      ∅ e Rn s˜o abertos e fechados.
                              a




                                                                           48/1
AM2           Seja X o conjunto de R2 colorido a vermelho:

Fun¸˜es
   co

Dom´
   ınio

Linhas de n´
           ıvel

Topologia

Limites

Continuidade




                  Complete:
                      {       } ∈ int(X )
                      {       } ∈ ext(X )
                      {       } ∈ fr (X )
                      {       }∈X
                      {         ¯
                              }∈X
                      {       } ∈ Pontos Isolados de X
                                                                 49/1
AM2

                                                               Exerc´
                                                                    ıcios
Fun¸˜es
   co

Dom´
   ınio

Linhas de n´
           ıvel
                  1   Classifique topologicamente os conjuntos:
Topologia
                        1 A = (x, y ) ∈ R2 : −x 2 + 1 < y < −2x 2 + 2
Limites
                        2 B = (x, y ) ∈ R2 : |x| ≤ 1 ∧ |y | ≤ e x
Continuidade
                        3 C = (x, y ) ∈ R2 : (x 2 + y 2 − 1)(4 − x 2 − y 2 ) > 0
                  2   Calcule o dom´
                                   ınio, Df , das seguintes fun¸˜es. Represente
                                                               co
                      geometricamente e classifique topologicamente Df .
                        1   f (x, y ) =   x(1 − |y |)
                                           x 2 +y 2
                                                   (x, y ) = (0, 0)
                        2   f (x, y ) =     x−y
                                             1     (x, y ) = (0, 0)
                                          x
                        3 f (x, y ) = ln( y ) + arcsin(x 2 + y 2 )
                        4 f (x, y ) = ln(y − x) 9 − x 2 − (y + 1)2




                                                                                   50/1
AM2

                                                                            Limite
Fun¸˜es
   co
                  Defini¸˜o (Limite de campo escalar definido em R2 )
                       ca
Dom´
   ınio

Linhas de n´
           ıvel   Seja f : Df ⊆ R2 −→ R e (x0 , y0 ) um ponto de acumula¸˜o do
                                                                             ca
Topologia         dom´ Df .
                      ınio
Limites           O limite de f (x, y ) quando (x, y ) tende para (x0 , y0 ) ´ l, e
                                                                             e
Continuidade      escreve-se

                                              lim           f (x, y ) = l
                                         (x,y )→(x0 ,y0 )

                  se e s´ se
                        o

                         ∀δ > 0,     ∃ε(δ) > 0 :        ∀(x, y ) ∈ Df  {(x0 , y0 )},

                                (x, y ) ∈ Bε (x0 , y0 ) =⇒ f (x, y ) ∈ Bδ (l)
                  ou seja,

                             (x − x0 )2 + (y − y0 )2 < ε =⇒ |f (x, y ) − l| < δ)
                                                                                        51/1
AM2

                                                   Geometricamente
Fun¸˜es
   co             Este limite implica que,
Dom´
   ınio           para qualquer ponto (x, y ) = (x0 , y0 ) do dom´ de f ,
                                                                   ınio
Linhas de n´
           ıvel   no disco de raio ε,
Topologia         o valor de f (x, y ) esteja entre os planos de equa¸˜o z = l − δ e
                                                                      ca
Limites
                  z = l + δ,
Continuidade
                  ou seja, todos contidos no cilindro de raio ε e altura 2δ.




                                                                                       52/1
AM2




Fun¸˜es
   co

Dom´
   ınio

Linhas de n´
           ıvel

Topologia

Limites

Continuidade




                  53/1
AM2




Fun¸˜es
   co

Dom´
   ınio

Linhas de n´
           ıvel

Topologia

Limites

Continuidade




                  54/1
AM2




Fun¸˜es
   co

Dom´
   ınio

Linhas de n´
           ıvel

Topologia

Limites

Continuidade




                  55/1
AM2

                                                                          Exemplo:
Fun¸˜es
   co

Dom´
   ınio

Linhas de n´
           ıvel
                  Vejamos se
Topologia
                                           lim        5+4      x2 + y2 = 5
                                       (x,y )→(0,0)
Limites

Continuidade
                  ou seja, vejamos se

                             ∀δ > 0,    ∃ε(δ) > 0 :         ∀(x, y ) ∈ Df  {(0, 0)},
                                  (x, y ) ∈ Bε (0, 0) =⇒ f (x, y ) ∈ Bδ (5)
                  ou seja,

                              (x − 0)2 + (y − 0)2 < ε =⇒ |f (x, y ) − 5| < δ)

                                                            1            1
                  Determine ε sendo δ = 10, δ =             10 ,   δ=   100 ,   δ qualquer...


                                                                                                56/1
AM2           Revis˜es:
                       o        |ab| = |a| |b|

                                   a   |a|
Fun¸˜es
   co                                =
Dom´
   ınio
                                   b   |b|
Linhas de n´
           ıvel
                              |a + b| ≤ |a| + |b|
Topologia

Limites

Continuidade                      ab = |a|b
                                          √
                                  |a| =       a2

                               |a| ≤      a2 + b 2

                                        a2
                              0≤             ≤1
                                   a2   + b2

                                 | sin(a)| ≤ 1

                                                   π
                               | arctan(a)| ≤
                                                   2   57/1
AM2

                                                                Exerc´
                                                                     ıcios: I
Fun¸˜es
   co

Dom´
   ınio
                  Mostre, por defini¸˜o de limite, que:
                                   ca
Linhas de n´
           ıvel     1       lim        f (x, y ) = 0 onde f (x, y ) = 3 x 2 + y 2 cos(xy )
                        (x,y )→(0,0)
Topologia

Limites

Continuidade        2       lim        f (x, y ) = 0 onde
                        (x,y )→(0,0)
                        f (x, y ) = 2 sin(x + y ) x 2 + y 2

                    3       lim        f (x, y ) = 7 onde f (x, y ) = 2x + y
                        (x,y )→(2,3)


                    4       lim        x =2
                        (x,y )→(2,1)


                    5       lim        4xy = 0
                        (x,y )→(0,0)


                                                                                             58/1
AM2

                                                                Exerc´
                                                                     ıcios: II
Fun¸˜es
   co                                  x 2y 2
                  6        lim                  = 0 (ver fig.)
Dom´
   ınio                (x,y )→(0,0)   x2 + y2
Linhas de n´
           ıvel

Topologia
                                       4x 3
Limites           7        lim               =0
Continuidade           (x,y )→(0,0) x 2 + y2

                                          1
                  8        lim                 = 0 (se poss´ - ver fig.)
                                                           ıvel
                       (x,y )→(0,0) x 2   + y2

                                    x 4 + 2y 3
                  9        lim                 =0
                       (x,y )→(0,0) x 2 + y 2


                                           y
                  10       lim      xy sin( ) = 0
                       (x,y )→(0,0)        x


                                                                                 59/1
AM2

                                                               Exerc´
                                                                    ıcios: III
Fun¸˜es
   co

Dom´
   ınio

Linhas de n´
           ıvel

Topologia

Limites

Continuidade

                  11       lim        (x 2 + y 2 ) arctan(xy ) = 0
                       (x,y )→(0,0)




                                                                                 60/1
AM2

                                                                      Limite
Fun¸˜es
   co

Dom´
   ınio
                  Defini¸˜o (Limite de campo escalar definido em Rn )
                       ca
Linhas de n´
           ıvel   Seja f : Df ⊆ Rn −→ R e a um ponto de acumula¸˜o do
                                                                 ca
Topologia         dom´ Df .
                      ınio
Limites           O limite de f (x) quando x tende para a ´ l, e escreve-se
                                                          e
Continuidade

                                               lim f (x) = l
                                               x→a

                  se e s´ se
                        o

                                 ∀δ > 0,   ∃ε(δ) > 0 :    ∀x ∈ Df  {a},

                                       x ∈ Bε (a) =⇒ f (x) ∈ Bδ (l)
                  ou seja,

                             (x1 − a1 )2 + ...(xn − an )2 < ε =⇒ |f (x) − l| < δ)

                                                                                    61/1
AM2

                  Proposi¸˜o (Propriedades dos limites)
                         ca
Fun¸˜es
   co             Sejam f : Df ⊆ Rn −→ R e g : Dg ⊆ Rn −→ R duas fun¸˜es
                                                                    co
Dom´
   ınio           escalares e a um ponto de acumula¸˜o de Df ∩ Dg .
                                                      ca
Linhas de n´
           ıvel
                  Se limx→a f (x) = l1 e limx→a g (x) = l2 ent˜o
                                                              a
Topologia

Limites
                      O limite ´ unico.
                               e´
Continuidade

                                      lim (f (x) + g (x)) = l1 + l2
                                      x→a


                                          lim (f (x).g (x)) = l1 .l2
                                          x→a

                                                    f (x)   l1
                                                lim       =
                                                x→a g (x)   l2

                                            lim (cf (x)) = c.l1
                                            x→a


                                                                           62/1
AM2

                                                       Limite relativo
Fun¸˜es
   co

Dom´
   ınio           Defini¸˜o (Limite relativo a um conjunto)
                       ca
Linhas de n´
           ıvel

Topologia
                  Seja S um subconjunto de Df , f : Df ⊆ Rn −→ R e a um
Limites
                  ponto de acumula¸˜o do dom´ Df . O limite de f (x)
                                  ca         ınio
Continuidade
                  relativo a S quando x tende para a ´ l, e escreve-se
                                                       e

                                           lim f (x) = l
                                           x→a
                                            x∈S


                  se e s´ se
                        o

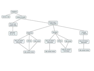
                               ∀δ > 0,   ∃ε(δ) > 0 :    ∀x ∈ S  {a},

                                   x ∈ Bε (a) =⇒ f (x) ∈ Bδ (l)
                  No caso em que S = (x, y ) ∈ R2 : y = mx + b a estes
                  limites chamam-se os limites direccionais.
                                                                          63/1
AM2




Fun¸˜es
   co

Dom´
   ınio
                  Proposi¸˜o
                         ca
Linhas de n´
           ıvel   Se o limite existir ent˜o o limite relativo a qualquer conjunto
                                         a
Topologia         existe e tem o mesmo valor.
Limites

Continuidade




                  Exerc´
                       ıcio:
                  Que pode concluir se encontrar dois limites relativos
                      diferentes?
                      iguais?




                                                                                    64/1
AM2

                                                              Exerc´
                                                                   ıcios
Fun¸˜es
   co             Utilize limites relativos para estudar os limites:
Dom´
   ınio                                  x2
                   1         lim               (ver fig.)
                        (x,y )→(0,0) x 2 + y 2
Linhas de n´
           ıvel

Topologia

Limites                                    xy
Continuidade
                    2       lim                 (ver fig.)
                        (x,y )→(0,0) x 2   + y2

                                           x
                    3       lim                 (ver fig.)
                        (x,y )→(0,0) x 2   + y2

                                     x −y
                    4       lim
                        (x,y )→(0,0) x + y


                                       4xy
                    5       lim
                        (x,y )→(0,0) x 2+ y2

                                             xy 2
                    6   lim(x,y )→(0,0)    (x+y 2 )2                       65/1
AM2




Fun¸˜es
   co

Dom´
   ınio

Linhas de n´
           ıvel

Topologia

Limites

Continuidade




                  66/1
AM2




Fun¸˜es
   co

Dom´
   ınio

Linhas de n´
           ıvel

Topologia

Limites

Continuidade




                  67/1
AM2




Fun¸˜es
   co

Dom´
   ınio

Linhas de n´
           ıvel

Topologia

Limites

Continuidade




                  68/1
AM2

                                            Limites e propriedades
Fun¸˜es
   co

Dom´
   ınio
                  Defini¸˜o (Limites iterados ou sucessivos)
                       ca
Linhas de n´
           ıvel

Topologia         Seja f : Df ⊂ R2 −→ R e (a, b) um ponto de acumula¸˜o do
                                                                    ca
Limites           dom´ Df , ent˜o os limites
                      ınio       a
Continuidade

                             lim    lim f (x, y ) ,   lim    lim f (x, y )
                             x→a   y →b               y →b   x→a

                  dizem-se limites iterados ou sucessivos.
                  Nota: o caso geral, de uma fun¸˜o definida em Rn , ´
                                                             ca       e
                  limx1 →a1 (· · · (limxn →an f (x1 , · · · , xn ))).

                  Proposi¸˜o
                         ca
                  Se dois limites iterados forem diferentes (existirem e forem
                  finitos) ent˜o n˜o existe limite.
                             a a

                                                                                 69/1
AM2

                                                              Exerc´
                                                                   ıcios
Fun¸˜es
   co

Dom´
   ınio

Linhas de n´
           ıvel

Topologia

Limites           Utilize limites iterados para estudar os limites:
Continuidade
                                     x − 2y
                   1         lim
                        (x,y )→(0,0) x + y


                                            4xy
                    2       lim
                        (x,y )→(0,0) (x 2   + y 2 )5




                                                                           70/1
AM2

                                       Exerc´
                                            ıcios Globais de Limites I
Fun¸˜es
   co

Dom´
   ınio           Estude a existˆncia dos seguintes limites.
                                 e
Linhas de n´
           ıvel                    x 4 + 2y 2
Topologia
                    1      lim
                      (x,y )→(0,0) x 2 + y 2
Limites

Continuidade
                                           y2
                    2       lim
                        (x,y )→(0,0) x 2   + y2

                                           x 2y
                    3       lim
                        (x,y )→(0,0)   (x 2 + y 2 )2

                                      y −2
                    4        lim
                        (x,y )→(−3,2) x + 3




                                                                         72/1
AM2

                                 Exerc´
                                      ıcios Globais de Limites II
Fun¸˜es
   co                                xy + 3
                  5       lim
Dom´
   ınio               (x,y )→(0,0)   1 − 2x 2
Linhas de n´
           ıvel

Topologia
                                      xy 2
Limites           6       lim
                      (x,y )→(0,0) x 2 + y 4
Continuidade



                                               1
                  7       lim        x sin
                      (x,y )→(0,0)             y

                                         xy
                  8       lim
                      (x,y )→(0,0)   x 2 + 3y 2

                                        x 2y
                  9       lim
                      (x,y )→(0,0)   (x 2 + y )2

                                                                    73/1
AM2

                                 Exerc´
                                      ıcios Globais de Limites III
Fun¸˜es
   co
                                       x 4y
Dom´
   ınio
                  10       lim
                       (x,y )→(0,0) y 3 − x 6
Linhas de n´
           ıvel

Topologia

Limites                                x 2y
                  11       lim
Continuidade           (x,y )→(0,0) (y + x 2 )2
                                    x +y −2
                  12        lim
                       (x,y )→(1,1)   x −y

                  13   limite de f nos pontos (0, 0); (1, 1); (1, 0); (0, 1), sendo
                                           
                                            1 − 2y + x se x + y < 1
                               f (x, y ) =        1        se x + y = 1
                                              2 − x + y se x + 1 > 1.
                                           




                                                                                      74/1
AM2

                               Exerc´
                                    ıcios Globais de Limites IV
Fun¸˜es
   co

Dom´
   ınio
                  14   limite de f nos pontos (1, 1); (−1, 0); (0, 2), sendo
Linhas de n´
           ıvel                               
Topologia                                      x +y       se x > 0
Limites                           f (x, y ) =       2      se x = 0
                                                x − y + 2 se x < 0.
                                              
Continuidade




                  15   indique para que pontos da recta    y = −x existe limite de
                       f , sendo
                                            
                                             1 − 2y + x   se x + y < 0
                                f (x, y ) =        4       se x + y = 0
                                               6−x +y      se x + 1 > 0.
                                            




                                                                                     75/1
AM2

                                   Exerc´
                                        ıcios Globais de Limites V
Fun¸˜es
   co

Dom´
   ınio           16   limite de f nos pontos (1, 2); (2, 1); (2, 2), sendo
Linhas de n´
           ıvel

Topologia                                                  2x − y      se y < x
                                        f (x, y ) =
Limites                                                      x2        se y ≥ x.
Continuidade




                  17       lim        g (x, y ) e       lim        g (x, y ) onde
                       (x,y )→(0,0)                 (x,y )→(0,2)

                                              4−x 2 −y 2
                                              e                    se x 2 + y 4 ≥ 4
                                 g (x, y ) =     e                  se (x, y ) = (0, 0)
                                                 1
                                                                    se x 2 + y 2 < 4
                                             
                                                       x 2 +y 2




                                                                                          76/1
AM2

                                 Exerc´
                                      ıcios Globais de Limites VI
Fun¸˜es
   co

Dom´
   ınio

Linhas de n´
           ıvel

Topologia

Limites
                  18       lim         f (x, y ) onde
Continuidade           (x,y )→(0,−4)


                                                     x2
                                                x 2 +(y +4)2
                                                               se (x, y ) = (0, −4)
                              f (x, y ) =
                                                     1         se (x, y ) = (0, −4)




                                                                                      77/1
AM2

                                                                   Limite
Fun¸˜es
   co

Dom´
   ınio

Linhas de n´
           ıvel
                  Defini¸˜o (Limite de fun¸˜es vectoriais)
                       ca                co
Topologia         Seja
Limites

Continuidade             f : Df ⊆ Rn −→ Rm
                                x    −→ y = f (x) = (f1 (x), ..., fm (x))

                  e a um ponto de acumula¸˜o do dom´ Df =D
                                         ca        ınio                                 .
                                                                     f1 ∩Df2 ∩...∩Dfm

                  O limite de f (x) quando x tende para a ´ um vector de m
                                                          e
                  coordenadas onde cada uma corresponde ao limite da fun¸˜o
                                                                        ca
                  coordenada respectiva. Assim

                               lim f (x) =   lim f1 (x), ... lim fm (x)
                               x→a           x→a           x→a



                                                                                            78/1
AM2

                                                                        Exerc´
                                                                             ıcios
Fun¸˜es
   co

Dom´
   ınio

Linhas de n´
           ıvel

Topologia

Limites

Continuidade
                  Calcule:
                    1        lim       f (x, y ) onde f (x, y ) = (x 2 , xy 2 )
                        (x,y )→(1,2)
                                                                                        3xy
                    2        lim       f (x, y ) onde f (x, y ) = ln(4 − x 2 − y 2 ), x 2 +y 2
                        (x,y )→(0,0)




                                                                                                 79/1
AM2

                                     Fun¸˜o composta (campos
                                        ca
Fun¸˜es
   co                                               escalares)
Dom´
   ınio

Linhas de n´
           ıvel
                  Defini¸˜o
                       ca
Topologia         Sejam g : Dg ⊆ Rn −→ R e f : Df ⊆ R −→ R duas fun¸˜es
                                                                     co
Limites           escalares. Define-se a fun¸˜o composta de f com g como
                                           ca
Continuidade
                             f : D ⊆ Rn −→ R
                                   x    −→ (f ◦ g )(x) = f (g (x))

                  sendo
                               D = {x ∈ Rn : x ∈ Dg ∧ g (x) ∈ Df }




                                                                          80/1
AM2

                                                              Exerc´
                                                                   ıcios
Fun¸˜es
   co

Dom´
   ınio

Linhas de n´
           ıvel

Topologia

Limites
                                    √
Continuidade      1   Seja f (t) = t e g (x, y ) = x 2 + y 2 + 2. Calcule
                      (f ◦ g )(1, 3), (f ◦ g )(1, 1) e (f ◦ g )(x, y ).

                  2   Seja f (t) = t 3 e g (x, y ) = x − 4y . Calcule (f ◦ g )(1, 3),
                      (f ◦ g )(1, 1) e (f ◦ g )(x, y ).




                                                                                        81/1
AM2

                                    Fun¸˜o composta (campos
                                       ca
Fun¸˜es
   co                                             vectoriais)
Dom´
   ınio

Linhas de n´
           ıvel
                  Defini¸˜o
                       ca
Topologia
                  Sejam g : Dg ⊆ Rn −→ Rp e f : Df ⊆ Rp −→ Rm duas
Limites
                  fun¸˜es vectoriais. Define-se a fun¸˜o composta de f com g
                     co                             ca
Continuidade
                  como

                          f ◦ g : D ⊆ Rn −→ Rm
                                    x    −→ (f ◦ g )(x) = f (g (x))

                  sendo
                              D = x ∈ Rn : x ∈ Dg ∧ g (x) ∈ Df




                                                                              82/1
AM2

                                                                   Exerc´
                                                                        ıcios
Fun¸˜es
   co

Dom´
   ınio

Linhas de n´
           ıvel

Topologia

Limites           1   Seja f (u, v ) = (e u , e v ) e g (x, y , z) = (x 2 + 2y 2 + z 2 , xyz).
Continuidade
                      Calcule, se existir, (f ◦ g )(1, 2, 3), (f ◦ g )(1, 1, 1),
                      (f ◦ g )(x, y , z) e (g ◦ f )(x, y ).

                  2   Seja f (u, v ) = (u + v , u − v , uv ) e g (x, y , z) = (xy , yz).
                      Calcule, se exisitir, (f ◦ g )(1, 2, 3), (f ◦ g )(1, 1, 1),
                      (f ◦ g )(x, y , z) e (g ◦ f )(x, y ).




                                                                                                 83/1
AM2

                                                       Continuidade
Fun¸˜es
   co

Dom´
   ınio

Linhas de n´
           ıvel

Topologia
                  Defini¸˜o
                       ca
Limites           Seja f : Df ⊂ Rn −→ R, e a um ponto de Df . Diz-se que f ´
                                                                           e
Continuidade      cont´ınua em a se e s´
                                       o

                                  ∃ lim f (x) e lim f (x) = f (a)
                                    x→a        x→a


                  Defini¸˜o
                       ca
                  f diz-se cont´
                               ınua num dado conjunto S se f ´ cont´
                                                             e     ınua em
                  todos os pontos de S.
                  Nota: Se S = Df diz-se simplesmente que f ´ cont´
                                                            e     ınua.



                                                                               84/1
AM2

                                         Propriedades das fun¸˜es
                                                             co
Fun¸˜es
   co                                                   cont´
                                                            ınuas
Dom´
   ınio

Linhas de n´
           ıvel
                  Proposi¸˜o
                         ca
Topologia

Limites
                  Sejam f e g duas fun¸˜es escalares com dom´ contido em
                                      co                    ınio
Continuidade      Rn e cont´
                           ınuas em a. Ent˜o,
                                          a
                                                            f
                               f + g,   f − g,   f .g   e     (g (a) = 0)
                                                            g

                  s˜o cont´
                   a      ınuas em a.

                  Proposi¸˜o
                         ca
                  Sejam g : Dg ⊆ Rn −→ R cont´
                                             ınua em a e f : Df ⊆ R −→ R
                  cont´
                      ınua em g (a). Ent˜o
                                        a

                                        f ◦ g ´ cont´
                                              e     ınua em a.

                                                                            85/1
AM2

                                                              Exerc´
                                                                   ıcios I
Fun¸˜es
   co

Dom´
   ınio

Linhas de n´
           ıvel   Estude quanto ` continuidade:1 (ver figuras)
                                a
Topologia           1
Limites                                         x2 +   sin(x + y ) − e cos(y )
                                 f (x, y ) =
Continuidade
                                                          x −3
                    2                       
                                                 2xy
                                                          se (x, y ) = (0, 0)
                                            
                              f (x, y ) =       x2+ y2
                                                 0       se (x, y ) = (0, 0)
                    3
                                              xy 2
                                            
                                                          se (x, y ) = (0, 0)
                                            
                              f (x, y ) =   x2 + y2
                                               0          se (x, y ) = (0, 0)
                                          



                                                                                 86/1
AM2

                                                    Exerc´
                                                         ıcios II
Fun¸˜es
   co
                  4
                                   xy x 2 − y 2
                                  
Dom´
   ınio

Linhas de n´
           ıvel                                     se (x, y ) = (0, 0)
                      f (x, y ) =     x2 + y2
Topologia
                                          0         se (x, y ) = (0, 0)
                                  
Limites

Continuidade      5                     
                                         2x + 3y
                                                     se x = y
                            f (x, y ) =    x −y
                                            5       se x = y
                  6                     
                                         xy + 1
                                                    se y = x 2
                            f (x, y ) =   x2 − y
                                            0      se y = x 2
                  7
                                      1 − x 2 − y 2 se x 2 + y 2 ≤ 1
                      f (x, y ) =
                                          0         se x 2 + y 2 > 1

                                                                          87/1
AM2

                                                         Exerc´
                                                              ıcios III
Fun¸˜es
   co
                  8
Dom´
   ınio
                                              x +y       se x = y
Linhas de n´
           ıvel                f (x, y ) =
                                                0        se x = y
Topologia

Limites           9
                                                  xy
Continuidade                                             se x 2 = y 2
                             f (x, y ) =     x2   − y2
                                                   0     se x 2 = y 2
                  10

                                       (x − 1)y 2
                                 
                                                         se (x, y ) = (1, 0)
                                 
                       f (x, y ) =   (x − 1)2 + y 2
                                          10             se (x, y ) = (1, 0)
                                   

                  11
                                             x + y se y ≤ x 2
                              f (x, y ) =
                                             3x − 1 se y > x 2

                                                                               88/1
AM2

                                                           Exerc´
                                                                ıcios IV
Fun¸˜es
   co

Dom´
   ınio

Linhas de n´
           ıvel

Topologia
                  12
Limites
                                                  e y − 2x se y ≤ 2x
Continuidade                      f (x, y ) =
                                                ln(y − 2x) se y > 2x
                  13                        
                                             1 − 2y + x    se y + x < 0
                                f (x, y ) =        4        se y + x = 0
                                              6−x +y        se y + x > 0
                                            




                   1
                       Pode confirmar usando http://math.hws.edu/xFunctions/
                                                                              89/1
AM2




Fun¸˜es
   co

Dom´
   ınio

Linhas de n´
           ıvel

Topologia

Limites

Continuidade




                  90/1
AM2




Fun¸˜es
   co

Dom´
   ınio

Linhas de n´
           ıvel

Topologia

Limites

Continuidade




                  91/1
AM2




Fun¸˜es
   co

Dom´
   ınio

Linhas de n´
           ıvel

Topologia

Limites

Continuidade




                  92/1
AM2




Fun¸˜es
   co

Dom´
   ınio

Linhas de n´
           ıvel

Topologia

Limites

Continuidade




                  93/1
AM2




Fun¸˜es
   co

Dom´
   ınio

Linhas de n´
           ıvel

Topologia

Limites

Continuidade




                  94/1
AM2




Fun¸˜es
   co

Dom´
   ınio

Linhas de n´
           ıvel

Topologia

Limites

Continuidade




                  95/1
AM2

                                          Prolongamento cont´
                                                            ınuo
Fun¸˜es
   co

Dom´
   ınio

Linhas de n´
           ıvel
                  Uma fun¸˜o f : Df ⊂ Rn −→ R diz-se prolong´vel por
                           ca                               a
Topologia
                  continuidade ao ponto a ( a ∈ Df ),
Limites           se e s´ se
                        o
Continuidade
                                   a ∈ Df e existe lim f (x) .
                                                   (x)→a



                  O Prolongamento (cont´
                                       ınuo) de f a a ´
                                                      e

                                              f (x)   se x ∈ Df
                                f (x) =     lim f (x) se x = a
                                           x→a

                  Nota: esta fun¸˜o ´ cont´
                                ca e      ınua.


                                                                       96/1
AM2

                                                                        Exerc´
                                                                             ıcios I
Fun¸˜es
   co

Dom´
   ınio

Linhas de n´
           ıvel

Topologia         Determine, se existirem, prolongamentos cont´
                                                              ınuos de:
Limites                                        1
                                       −
                   1   f (x, y ) = e       x 2 +y 2
Continuidade

                                                          1
                   2   f (x, y ) = x 2 cos            x 2 +y 2
                                           x 2y
                   3   f (x, y ) =   x 4 +y −sin(x)
                                                           ao ponto (0, 0)
                                            x2
                   4   f (x, y ) =   x 3 +y −tan(x)
                                                            ao ponto (0, 0)
                                     x 3 cos(y )+y 3 cos(x)
                   5   f (x, y ) =           x 2 +y 2
                                                                 ao ponto (0, 0)




                                                                                       97/1
AM2

                             Continuidade de fun¸oes vectoriais
                                                c˜
Fun¸˜es
   co

Dom´
   ınio

Linhas de n´
           ıvel   Defini¸˜o
                       ca
Topologia         Uma fun¸˜o vectorial ´ cont´
                           ca            e      ınua num ponto se e s´ se todas
                                                                     o
Limites           as suas fun¸˜es coordenadas forem cont´
                             co                         ınuas nesse ponto.
Continuidade
                  Exerc´  ıcios:
                  Estude quanto ` continuidade a fun¸˜o vectorial
                                     a                        ca
                  f (x, y ) = (f1 (x, y ), f2 (x, y )) onde

                                                     x5
                                            
                                                            se (x, y ) = (0, 0)
                                            
                              f1 (x, y ) =       x2 + y2
                                                     1      se (x, y ) = (0, 0)
                                            

                  e
                                          f2 (x, y ) = cos(x + y )


                                                                                  98/1
AM2

                  Fa¸a um esbo¸o das seguintes regi˜es
                    c         c                    o
Fun¸˜es
   co              1   (x, y , z) ∈ R3 :    x 2 + y 2 ≤ 3, −1 ≤ z ≤ 3, z ≥ 0
Dom´
   ınio

Linhas de n´
           ıvel
                   2    (x, y , z) ∈ R3 :   −9 ≤ − x 2 + y 2 , y ≥ 0
Topologia
                   3   (x, y , z) ∈ R3 :    x 2 + y 2 ≤ z ≤ 4, y ≤ 0
Limites

Continuidade
                   4   (x, y , z) ∈ R3 :    x 2 + y 2 + z 2 ≤ 16, z ≤ 0, x ≥ 0
                   5
                       (x, y , z) ∈ R3 :    x 2 + y 2 + z 2 ≤ 25, x ≤ 0, y ≤ 0, z ≤ 0
                   6    (x, y , z) ∈ R3 :   x2 + y2 ≤ z ≤ 2 −      x 2 + y 2, y ≥ 0
                   7   (x, y , z) ∈ R3 :    x 2 + y 2 ≤ z 2 + 3, y ≤ x
                   8    (x, y , z) ∈ R3 :   x2 + y2 ≤ z ≤ 5 −      x 2 + y 2, y ≥ 0
                   9
                       (x, y , z) ∈ R3 :    x 2 + y 2 ≥ 4, z ≥ x 2 + y 2 , z ≤ 9, x ≤ 0


                                                                                      99/1

02 Campos Escalares e Vectoriais

  • 1.
    AM2 Fun¸˜es co Dom´ ınio Linhas de n´ ıvel Campos escalares e vectoriais - Parte 1 Topologia Limites An´lise Matem´tica 2 a a Continuidade 2o Semestre 2011/12 Vers˜o de 16 de Maio de 2012 a 1/1
  • 2.
    AM2 Fun¸oes c˜ Fun¸˜es co Neste cap´ ıtulo trabalhamos com fun¸˜es co Dom´ ınio Linhas de n´ ıvel f : Rn −→ Rm (n, m ∈ N, n˜o simultˆneamente iguais a 1) a a Topologia Limites Se m = n = 1 estas fun¸˜es designam-se por fun¸˜es reais de co co Continuidade vari´vel real e foram estudadas em AM1. a f : R −→ R Se m = 1 estas fun¸˜es designam-se por campos escalares ou co fun¸˜es escalares. co f : Rn −→ R (n > 1) Se m > 1 estas fun¸˜es designam-se por campos vectoriais ou co fun¸˜es vectoriais. co f : Rn −→ Rm (n ≥ 1) 2/1
  • 3.
    AM2 Exemplos: Fun¸˜es co Dom´ ınio 1 f : D ⊂ R3 −→ R tal que f (x, y , z) = x + y + z Linhas de n´ ıvel Topologia 2 f : D ⊂ R2 −→ R4 tal que Limites x Continuidade f (x, y ) = x + y , x − y , xy , y 3 f : D ⊂ R2 −→ R tal que f (latitude, longitude) = (altitude) 4 f : D ⊂ R2 −→ R3 tal que f (latitude, longitude) = (altitude, humidade, temperatura) 5 f : D ⊂ R2 −→ R2 tal que f (latitude, longitude) = vector que indica a direc¸˜o e intensidade do vento ca 6 f : D ⊂ R3 −→ R3 tal que f (x, y , z) = vector que indica a direc¸˜o de escoamento de um flu´ em ca ıdo movimento 3/1
  • 4.
    AM2 Fun¸˜es co Dom´ ınio Linhas de n´ ıvel Topologia Limites Continuidade 4/1
  • 5.
    AM2 Fun¸˜es co Dom´ ınio Linhas de n´ ıvel Topologia Limites Continuidade 5/1
  • 6.
    AM2 Fun¸˜es co Dom´ ınio Linhas de n´ ıvel Topologia Limites Continuidade 6/1
  • 7.
    AM2 Fun¸˜es co Dom´ ınio Linhas de n´ ıvel Topologia Limites Continuidade 7/1
  • 8.
    AM2 Fun¸˜es co Dom´ ınio Linhas de n´ ıvel Topologia Limites Continuidade 8/1
  • 9.
    AM2 Fun¸˜es co Dom´ ınio Linhas de n´ ıvel Topologia Limites Continuidade 9/1
  • 10.
    AM2 Fun¸˜es co Dom´ ınio Linhas de n´ ıvel Topologia Limites Continuidade 10/1
  • 11.
    AM2 Fun¸˜es co Dom´ ınio Linhas de n´ ıvel Topologia Limites Continuidade 11/1
  • 12.
    AM2 Fun¸˜es co Dom´ ınio Linhas de n´ ıvel Topologia Limites Continuidade 12/1
  • 13.
    AM2 Fun¸˜es co Dom´ ınio Linhas de n´ ıvel Topologia Limites Continuidade 13/1
  • 14.
    AM2 Dado o campo vectorial Fun¸˜es co Dom´ ınio f : R2 −→ R4 Linhas de n´ ıvel Topologia x Limites f (x, y ) = xy , x 2 − y , x − 3y , √ Continuidade y ´ composto por 4 fun¸˜es componentes ou fun¸˜es e co co coordenadas que s˜o: a f1 (x, y ) = xy f2 (x, y ) = x 2 − y f3 (x, y ) = x − 3y x f4 (x, y ) = √ y Nota: estas fun¸˜es s˜o campos escalares. co a 14/1
  • 15.
    AM2 Exerc´ ıcios Fun¸˜es co Dom´ ınio Fa¸a um esbo¸o do gr´fico das seguintes fun¸˜es: c c a co Linhas de n´ ıvel Topologia 1 f (x, y ) = 5 Limites 2 f (x, y ) = x Continuidade 3 f (x, y ) = x + y 4 f (x, y ) = y 2 5 f (x, y ) = 2 + cos(x) 6 f (x, y ) = x 2 + y 2 7 f (x, y ) = − x 2 + y 2 + 3 8 f (x, y ) = − x 2 + y 2 + 3 9 f (x, y ) = 9 − x2 − y2 √ 10 f (x, y ) = − 25 − x 2 15/1
  • 16.
    AM2 Dom´ ınio Fun¸˜es co Dom´ ınio Linhas de n´ ıvel Topologia Defini¸˜o (Dom´ de uma fun¸˜o) ca ınio ca Limites Dada uma fun¸˜o f : Rn −→ Rm (n, m ≥ 1) define-se o ca Continuidade dom´ınio de f por Df = {x ∈ Rn : ∃1 y ∈ IR m , f (x) = y } Exemplo: x f : D ⊂ R2 −→ R4 tal que f (x, y ) = x + y , x − y , xy , y tem como dom´ D = {(x, y ) ∈ R2 : y = 0} ınio 16/1
  • 17.
    AM2 1 ⇒ a ∈ R {0} Fun¸˜es co a √ Dom´ ınio a ⇒ a ∈ R+ 0 Linhas de n´ ıvel ln(a) ⇒ a ∈ R+ Topologia Limites |a| ⇒ a ∈ R Continuidade an ⇒ a ∈ R (n ∈ N) cos(a) ⇒ a ∈ R sin(a) ⇒ a ∈ R π tan(a) ⇒ a ∈ R + kπ, k ∈Z 2 arccos(a) ⇒ a ∈ [−1, 1] arcsin(a) ⇒ a ∈ [−1, 1] arctan(a) ⇒ a ∈ R ... 17/1
  • 18.
    AM2 Fun¸˜es co Determine o dom´ das seguintes fun¸˜es e represente-o ınio co Dom´ ınio geometricamente: Linhas de n´ ıvel 1 f (x, y ) = (ln(x), ln(y ), x − y ) Topologia x Limites 2 f (x, y ) = y Continuidade 3 f (x, y ) = √ 1 2 2 4−x −y √ 4 f (x, y ) = ( −x 2 + 1, 4 − y 2) −3 5 f (x, y , z) = ( √ , ze x , y ) x 2 +y 2 +z 2 −9 √ 6 f (x, y ) = arcsin( x ) + xy 2 7 f (x, y ) = ln( x−y ) 2x 8 f (x, y ) = y − 2x 2 18/1
  • 19.
    AM2 Linhas e Superf´ ıcies de N´ ıvel Fun¸˜es co Dom´ ınio Linhas de n´ ıvel Defini¸˜o ca Topologia Seja f : R2 −→ R chama-se curva ou linha de n´ k ao ıvel Limites Continuidade conjunto: Nk = {(x, y ) ∈ R2 : k = f (x, y ), (x, y ) ∈ Df } (k ∈ Df ) Se f : R3 −→ R chama-se superf´ de n´ k ao ıcie ıvel conjunto: Nk = {(x, y , z) ∈ R3 : k = f (x, y , z), (x, y , z) ∈ Df } (k ∈ Df ) http://www.flashandmath.com/mathlets/multicalc/contours/index.html 19/1
  • 20.
    AM2 Fun¸˜es co Dom´ ınio Linhas de n´ ıvel Topologia Limites Continuidade 20/1
  • 21.
    AM2 Fun¸˜es co Dom´ ınio Linhas de n´ ıvel Topologia Limites Continuidade 21/1
  • 22.
    AM2 Fun¸˜es co Dom´ ınio Linhas de n´ ıvel Topologia Limites Continuidade 22/1
  • 23.
    AM2 Fun¸˜es co Dom´ ınio Linhas de n´ ıvel Topologia Limites Continuidade 23/1
  • 24.
    AM2 Fun¸˜es co Dom´ ınio Linhas de n´ ıvel Topologia Limites Continuidade 24/1
  • 25.
    AM2 Fun¸˜es co Dom´ ınio Linhas de n´ ıvel Topologia Limites Continuidade 25/1
  • 26.
    AM2 Fun¸˜es co Dom´ ınio Linhas de n´ ıvel Topologia Limites Continuidade 26/1
  • 27.
    AM2 Fun¸˜es co Dom´ ınio Linhas de n´ ıvel Topologia Limites Continuidade 27/1
  • 28.
    AM2 Exerc´ ıcios Fun¸˜es co Dom´ ınio Linhas de n´ ıvel Calcule algumas linhas de n´ das fun¸˜es que se seguem at´ ıvel co e Topologia conseguir fazer um esbo¸o do gr´fico da fun¸˜o: c a ca Limites 1 f (x, y ) = xy Continuidade 2 f (x, y ) = x 2 − y 2 3 f (x, y ) = y − cos(x) 1 4 f (x, y ) = e x 2 +y 2 5 f (x, y ) = ln(x 2 + y 2 ) 6 f (x, y ) = |x| + |y | 7 f (x, y , z) = x2 + y2 − z2 (ver figuras) 28/1
  • 29.
    AM2 Fun¸˜es co Dom´ ınio Linhas de n´ ıvel Topologia Limites Continuidade 29/1
  • 30.
    AM2 Fun¸˜es co Dom´ ınio Linhas de n´ ıvel Topologia Limites Continuidade 30/1
  • 31.
    AM2 Fun¸˜es co Dom´ ınio Linhas de n´ ıvel Topologia Limites Continuidade 31/1
  • 32.
    AM2 Fun¸˜es co Dom´ ınio Linhas de n´ ıvel Topologia Limites Continuidade 32/1
  • 33.
    AM2 Fun¸˜es co Dom´ ınio Linhas de n´ ıvel Topologia Limites Continuidade 33/1
  • 34.
    AM2 Fun¸˜es co Dom´ ınio Linhas de n´ ıvel Topologia Limites Continuidade 34/1
  • 35.
    AM2 Fun¸˜es co Dom´ ınio Linhas de n´ ıvel Topologia Limites Continuidade 35/1
  • 36.
    AM2 Fun¸˜es co Dom´ ınio Linhas de n´ ıvel Topologia Limites Continuidade 36/1
  • 37.
    AM2 Fun¸˜es co Dom´ ınio Linhas de n´ ıvel Topologia Limites Continuidade 37/1
  • 38.
    AM2 Fun¸˜es co Dom´ ınio Linhas de n´ ıvel Topologia Limites Continuidade 38/1
  • 39.
    AM2 Fun¸˜es co Dom´ ınio Linhas de n´ ıvel Topologia Limites Continuidade 39/1
  • 40.
    AM2 Fun¸˜es co Dom´ ınio Linhas de n´ ıvel Topologia Limites Continuidade 40/1
  • 41.
    AM2 Fun¸˜es co Dom´ ınio Linhas de n´ ıvel Topologia Limites Continuidade 41/1
  • 42.
    AM2 Distˆncia a Fun¸˜es co Dom´ ınio Linhas de n´ ıvel Topologia Defini¸˜o (Distˆncia) ca a Limites Continuidade Dados dois pontos de Rn , P = (x1 , ..., xn ) e P = (x1 , ...xn ) a distˆncia euclideana entre eles ´ dada por a e d(P, P ) = (x1 − x1 )2 + (x2 − x2 )2 + ... + (xn − xn )2 −→ − Nota: d(P, P ) = ||PP || ´ a norma ou comprimento do vector e −→ − PP . 42/1
  • 43.
    AM2 Bola aberta ou Vizinhan¸a c Fun¸˜es co Dom´ ınio Linhas de n´ ıvel Topologia Limites Defini¸˜o (Bola aberta ou Vizinhan¸a) ca c Continuidade Diz-se vizinhan¸a ε de um ponto a ∈ Rn (Bola aberta de c centro em a e raio ε) ao conjunto Bε (a) = {x ∈ Rn : d(x, a) < ε} ou Bε (a) = {x ∈ Rn : ||x − a|| < ε}. 43/1
  • 44.
    AM2 Fun¸˜es co Dom´ ınio Calcule: Linhas de n´ ıvel B5 (3) = Topologia Limites Continuidade B2 (2, −3) = B3 (1, 2, 3) = 44/1
  • 45.
    AM2 Defini¸˜o ca Seja a ∈ Rn e X ⊂ Rn . Fun¸˜es co Dom´ ınio a ´ interior a X se e Linhas de n´ ıvel Topologia ∃ε : Bε (a) ⊂ X ; Limites Continuidade se existe uma Bola de centro em a toda contida em X . a ´ exterior a X se e ∃ε : Bε (a) ⊂ Rn X ; se existe uma Bola de centro a que n˜o tem pontos de X . a a ´ fronteiro a X se ∀ε > 0 e Bε (a) ∩ X = ∅ e Bε (a) ∩ (Rn X ) = ∅, se qualquer Bola de centro em a tem pontos de X e de Rn X . 45/1
  • 46.
    AM2 Defini¸˜o ca Fun¸˜es co Seja a ∈ Rn e X ⊂ Rn . Dom´ ınio Linhas de n´ ıvel a ´ ponto de acumula¸˜o de X se e ca Topologia Limites ∀ε > 0, Bε (a) ∩ (X {a}) = ∅; Continuidade se qualquer vizinhan¸a de a tem infinitos pontos de X c distintos de a. a ´ ponto isolado de X se e ∃ε > 0, : Bε (a) ∩ X = {a}; se existe uma Bola de centro em a que o unico ponto que ´ tem de X ´ o pr´prio a. e o a ´ aderente a X se a ∈ X ou a ∈ fr (X ) e 46/1
  • 47.
    AM2 Defini¸˜o ca Fun¸˜es co Interior de X : int(X ) ´ o conjunto dos pontos interiores e Dom´ ınio Linhas de n´ ıvel aX Topologia Exterior de X :ext(X ) ´ o conjunto dos pontos exteriores e Limites aX Continuidade Fronteira de X : fr (X ) ´ o conjunto dos pontos fronteiros e de X Derivado de X : X ´ o conjunto dos pontos de e acumula¸˜o de X ca ¯ e Aderˆncia de X : X ´ o conjunto dos pontos aderentes a e X Teorema int(X ) ∪ ext(X ) ∪ fr (X ) = Rn e s˜o disjuntos 2 a 2 a 47/1
  • 48.
    AM2 Fun¸˜es co Defini¸˜o ca Dom´ ınio Um conjunto X de Rn ´ e Linhas de n´ ıvel Topologia aberto se X = int(X ) (⇔ X ∩ fr (x) = ∅) Limites ¯ fechado se X = X (⇔ fr (X ) ⊂ X ) Continuidade limitado se existir uma bola que o contenha. compacto se for limitado e fechado. Nota: Existem conjuntos que n˜o s˜o abertos nem fechados a a ∅ e Rn s˜o abertos e fechados. a 48/1
  • 49.
    AM2 Seja X o conjunto de R2 colorido a vermelho: Fun¸˜es co Dom´ ınio Linhas de n´ ıvel Topologia Limites Continuidade Complete: { } ∈ int(X ) { } ∈ ext(X ) { } ∈ fr (X ) { }∈X { ¯ }∈X { } ∈ Pontos Isolados de X 49/1
  • 50.
    AM2 Exerc´ ıcios Fun¸˜es co Dom´ ınio Linhas de n´ ıvel 1 Classifique topologicamente os conjuntos: Topologia 1 A = (x, y ) ∈ R2 : −x 2 + 1 < y < −2x 2 + 2 Limites 2 B = (x, y ) ∈ R2 : |x| ≤ 1 ∧ |y | ≤ e x Continuidade 3 C = (x, y ) ∈ R2 : (x 2 + y 2 − 1)(4 − x 2 − y 2 ) > 0 2 Calcule o dom´ ınio, Df , das seguintes fun¸˜es. Represente co geometricamente e classifique topologicamente Df . 1 f (x, y ) = x(1 − |y |) x 2 +y 2 (x, y ) = (0, 0) 2 f (x, y ) = x−y 1 (x, y ) = (0, 0) x 3 f (x, y ) = ln( y ) + arcsin(x 2 + y 2 ) 4 f (x, y ) = ln(y − x) 9 − x 2 − (y + 1)2 50/1
  • 51.
    AM2 Limite Fun¸˜es co Defini¸˜o (Limite de campo escalar definido em R2 ) ca Dom´ ınio Linhas de n´ ıvel Seja f : Df ⊆ R2 −→ R e (x0 , y0 ) um ponto de acumula¸˜o do ca Topologia dom´ Df . ınio Limites O limite de f (x, y ) quando (x, y ) tende para (x0 , y0 ) ´ l, e e Continuidade escreve-se lim f (x, y ) = l (x,y )→(x0 ,y0 ) se e s´ se o ∀δ > 0, ∃ε(δ) > 0 : ∀(x, y ) ∈ Df {(x0 , y0 )}, (x, y ) ∈ Bε (x0 , y0 ) =⇒ f (x, y ) ∈ Bδ (l) ou seja, (x − x0 )2 + (y − y0 )2 < ε =⇒ |f (x, y ) − l| < δ) 51/1
  • 52.
    AM2 Geometricamente Fun¸˜es co Este limite implica que, Dom´ ınio para qualquer ponto (x, y ) = (x0 , y0 ) do dom´ de f , ınio Linhas de n´ ıvel no disco de raio ε, Topologia o valor de f (x, y ) esteja entre os planos de equa¸˜o z = l − δ e ca Limites z = l + δ, Continuidade ou seja, todos contidos no cilindro de raio ε e altura 2δ. 52/1
  • 53.
    AM2 Fun¸˜es co Dom´ ınio Linhas de n´ ıvel Topologia Limites Continuidade 53/1
  • 54.
    AM2 Fun¸˜es co Dom´ ınio Linhas de n´ ıvel Topologia Limites Continuidade 54/1
  • 55.
    AM2 Fun¸˜es co Dom´ ınio Linhas de n´ ıvel Topologia Limites Continuidade 55/1
  • 56.
    AM2 Exemplo: Fun¸˜es co Dom´ ınio Linhas de n´ ıvel Vejamos se Topologia lim 5+4 x2 + y2 = 5 (x,y )→(0,0) Limites Continuidade ou seja, vejamos se ∀δ > 0, ∃ε(δ) > 0 : ∀(x, y ) ∈ Df {(0, 0)}, (x, y ) ∈ Bε (0, 0) =⇒ f (x, y ) ∈ Bδ (5) ou seja, (x − 0)2 + (y − 0)2 < ε =⇒ |f (x, y ) − 5| < δ) 1 1 Determine ε sendo δ = 10, δ = 10 , δ= 100 , δ qualquer... 56/1
  • 57.
    AM2 Revis˜es: o |ab| = |a| |b| a |a| Fun¸˜es co = Dom´ ınio b |b| Linhas de n´ ıvel |a + b| ≤ |a| + |b| Topologia Limites Continuidade ab = |a|b √ |a| = a2 |a| ≤ a2 + b 2 a2 0≤ ≤1 a2 + b2 | sin(a)| ≤ 1 π | arctan(a)| ≤ 2 57/1
  • 58.
    AM2 Exerc´ ıcios: I Fun¸˜es co Dom´ ınio Mostre, por defini¸˜o de limite, que: ca Linhas de n´ ıvel 1 lim f (x, y ) = 0 onde f (x, y ) = 3 x 2 + y 2 cos(xy ) (x,y )→(0,0) Topologia Limites Continuidade 2 lim f (x, y ) = 0 onde (x,y )→(0,0) f (x, y ) = 2 sin(x + y ) x 2 + y 2 3 lim f (x, y ) = 7 onde f (x, y ) = 2x + y (x,y )→(2,3) 4 lim x =2 (x,y )→(2,1) 5 lim 4xy = 0 (x,y )→(0,0) 58/1
  • 59.
    AM2 Exerc´ ıcios: II Fun¸˜es co x 2y 2 6 lim = 0 (ver fig.) Dom´ ınio (x,y )→(0,0) x2 + y2 Linhas de n´ ıvel Topologia 4x 3 Limites 7 lim =0 Continuidade (x,y )→(0,0) x 2 + y2 1 8 lim = 0 (se poss´ - ver fig.) ıvel (x,y )→(0,0) x 2 + y2 x 4 + 2y 3 9 lim =0 (x,y )→(0,0) x 2 + y 2 y 10 lim xy sin( ) = 0 (x,y )→(0,0) x 59/1
  • 60.
    AM2 Exerc´ ıcios: III Fun¸˜es co Dom´ ınio Linhas de n´ ıvel Topologia Limites Continuidade 11 lim (x 2 + y 2 ) arctan(xy ) = 0 (x,y )→(0,0) 60/1
  • 61.
    AM2 Limite Fun¸˜es co Dom´ ınio Defini¸˜o (Limite de campo escalar definido em Rn ) ca Linhas de n´ ıvel Seja f : Df ⊆ Rn −→ R e a um ponto de acumula¸˜o do ca Topologia dom´ Df . ınio Limites O limite de f (x) quando x tende para a ´ l, e escreve-se e Continuidade lim f (x) = l x→a se e s´ se o ∀δ > 0, ∃ε(δ) > 0 : ∀x ∈ Df {a}, x ∈ Bε (a) =⇒ f (x) ∈ Bδ (l) ou seja, (x1 − a1 )2 + ...(xn − an )2 < ε =⇒ |f (x) − l| < δ) 61/1
  • 62.
    AM2 Proposi¸˜o (Propriedades dos limites) ca Fun¸˜es co Sejam f : Df ⊆ Rn −→ R e g : Dg ⊆ Rn −→ R duas fun¸˜es co Dom´ ınio escalares e a um ponto de acumula¸˜o de Df ∩ Dg . ca Linhas de n´ ıvel Se limx→a f (x) = l1 e limx→a g (x) = l2 ent˜o a Topologia Limites O limite ´ unico. e´ Continuidade lim (f (x) + g (x)) = l1 + l2 x→a lim (f (x).g (x)) = l1 .l2 x→a f (x) l1 lim = x→a g (x) l2 lim (cf (x)) = c.l1 x→a 62/1
  • 63.
    AM2 Limite relativo Fun¸˜es co Dom´ ınio Defini¸˜o (Limite relativo a um conjunto) ca Linhas de n´ ıvel Topologia Seja S um subconjunto de Df , f : Df ⊆ Rn −→ R e a um Limites ponto de acumula¸˜o do dom´ Df . O limite de f (x) ca ınio Continuidade relativo a S quando x tende para a ´ l, e escreve-se e lim f (x) = l x→a x∈S se e s´ se o ∀δ > 0, ∃ε(δ) > 0 : ∀x ∈ S {a}, x ∈ Bε (a) =⇒ f (x) ∈ Bδ (l) No caso em que S = (x, y ) ∈ R2 : y = mx + b a estes limites chamam-se os limites direccionais. 63/1
  • 64.
    AM2 Fun¸˜es co Dom´ ınio Proposi¸˜o ca Linhas de n´ ıvel Se o limite existir ent˜o o limite relativo a qualquer conjunto a Topologia existe e tem o mesmo valor. Limites Continuidade Exerc´ ıcio: Que pode concluir se encontrar dois limites relativos diferentes? iguais? 64/1
  • 65.
    AM2 Exerc´ ıcios Fun¸˜es co Utilize limites relativos para estudar os limites: Dom´ ınio x2 1 lim (ver fig.) (x,y )→(0,0) x 2 + y 2 Linhas de n´ ıvel Topologia Limites xy Continuidade 2 lim (ver fig.) (x,y )→(0,0) x 2 + y2 x 3 lim (ver fig.) (x,y )→(0,0) x 2 + y2 x −y 4 lim (x,y )→(0,0) x + y 4xy 5 lim (x,y )→(0,0) x 2+ y2 xy 2 6 lim(x,y )→(0,0) (x+y 2 )2 65/1
  • 66.
    AM2 Fun¸˜es co Dom´ ınio Linhas de n´ ıvel Topologia Limites Continuidade 66/1
  • 67.
    AM2 Fun¸˜es co Dom´ ınio Linhas de n´ ıvel Topologia Limites Continuidade 67/1
  • 68.
    AM2 Fun¸˜es co Dom´ ınio Linhas de n´ ıvel Topologia Limites Continuidade 68/1
  • 69.
    AM2 Limites e propriedades Fun¸˜es co Dom´ ınio Defini¸˜o (Limites iterados ou sucessivos) ca Linhas de n´ ıvel Topologia Seja f : Df ⊂ R2 −→ R e (a, b) um ponto de acumula¸˜o do ca Limites dom´ Df , ent˜o os limites ınio a Continuidade lim lim f (x, y ) , lim lim f (x, y ) x→a y →b y →b x→a dizem-se limites iterados ou sucessivos. Nota: o caso geral, de uma fun¸˜o definida em Rn , ´ ca e limx1 →a1 (· · · (limxn →an f (x1 , · · · , xn ))). Proposi¸˜o ca Se dois limites iterados forem diferentes (existirem e forem finitos) ent˜o n˜o existe limite. a a 69/1
  • 70.
    AM2 Exerc´ ıcios Fun¸˜es co Dom´ ınio Linhas de n´ ıvel Topologia Limites Utilize limites iterados para estudar os limites: Continuidade x − 2y 1 lim (x,y )→(0,0) x + y 4xy 2 lim (x,y )→(0,0) (x 2 + y 2 )5 70/1
  • 72.
    AM2 Exerc´ ıcios Globais de Limites I Fun¸˜es co Dom´ ınio Estude a existˆncia dos seguintes limites. e Linhas de n´ ıvel x 4 + 2y 2 Topologia 1 lim (x,y )→(0,0) x 2 + y 2 Limites Continuidade y2 2 lim (x,y )→(0,0) x 2 + y2 x 2y 3 lim (x,y )→(0,0) (x 2 + y 2 )2 y −2 4 lim (x,y )→(−3,2) x + 3 72/1
  • 73.
    AM2 Exerc´ ıcios Globais de Limites II Fun¸˜es co xy + 3 5 lim Dom´ ınio (x,y )→(0,0) 1 − 2x 2 Linhas de n´ ıvel Topologia xy 2 Limites 6 lim (x,y )→(0,0) x 2 + y 4 Continuidade 1 7 lim x sin (x,y )→(0,0) y xy 8 lim (x,y )→(0,0) x 2 + 3y 2 x 2y 9 lim (x,y )→(0,0) (x 2 + y )2 73/1
  • 74.
    AM2 Exerc´ ıcios Globais de Limites III Fun¸˜es co x 4y Dom´ ınio 10 lim (x,y )→(0,0) y 3 − x 6 Linhas de n´ ıvel Topologia Limites x 2y 11 lim Continuidade (x,y )→(0,0) (y + x 2 )2 x +y −2 12 lim (x,y )→(1,1) x −y 13 limite de f nos pontos (0, 0); (1, 1); (1, 0); (0, 1), sendo   1 − 2y + x se x + y < 1 f (x, y ) = 1 se x + y = 1 2 − x + y se x + 1 > 1.  74/1
  • 75.
    AM2 Exerc´ ıcios Globais de Limites IV Fun¸˜es co Dom´ ınio 14 limite de f nos pontos (1, 1); (−1, 0); (0, 2), sendo Linhas de n´ ıvel  Topologia  x +y se x > 0 Limites f (x, y ) = 2 se x = 0 x − y + 2 se x < 0.  Continuidade 15 indique para que pontos da recta y = −x existe limite de f , sendo   1 − 2y + x se x + y < 0 f (x, y ) = 4 se x + y = 0 6−x +y se x + 1 > 0.  75/1
  • 76.
    AM2 Exerc´ ıcios Globais de Limites V Fun¸˜es co Dom´ ınio 16 limite de f nos pontos (1, 2); (2, 1); (2, 2), sendo Linhas de n´ ıvel Topologia 2x − y se y < x f (x, y ) = Limites x2 se y ≥ x. Continuidade 17 lim g (x, y ) e lim g (x, y ) onde (x,y )→(0,0) (x,y )→(0,2)  4−x 2 −y 2  e se x 2 + y 4 ≥ 4 g (x, y ) = e se (x, y ) = (0, 0) 1 se x 2 + y 2 < 4  x 2 +y 2 76/1
  • 77.
    AM2 Exerc´ ıcios Globais de Limites VI Fun¸˜es co Dom´ ınio Linhas de n´ ıvel Topologia Limites 18 lim f (x, y ) onde Continuidade (x,y )→(0,−4) x2 x 2 +(y +4)2 se (x, y ) = (0, −4) f (x, y ) = 1 se (x, y ) = (0, −4) 77/1
  • 78.
    AM2 Limite Fun¸˜es co Dom´ ınio Linhas de n´ ıvel Defini¸˜o (Limite de fun¸˜es vectoriais) ca co Topologia Seja Limites Continuidade f : Df ⊆ Rn −→ Rm x −→ y = f (x) = (f1 (x), ..., fm (x)) e a um ponto de acumula¸˜o do dom´ Df =D ca ınio . f1 ∩Df2 ∩...∩Dfm O limite de f (x) quando x tende para a ´ um vector de m e coordenadas onde cada uma corresponde ao limite da fun¸˜o ca coordenada respectiva. Assim lim f (x) = lim f1 (x), ... lim fm (x) x→a x→a x→a 78/1
  • 79.
    AM2 Exerc´ ıcios Fun¸˜es co Dom´ ınio Linhas de n´ ıvel Topologia Limites Continuidade Calcule: 1 lim f (x, y ) onde f (x, y ) = (x 2 , xy 2 ) (x,y )→(1,2) 3xy 2 lim f (x, y ) onde f (x, y ) = ln(4 − x 2 − y 2 ), x 2 +y 2 (x,y )→(0,0) 79/1
  • 80.
    AM2 Fun¸˜o composta (campos ca Fun¸˜es co escalares) Dom´ ınio Linhas de n´ ıvel Defini¸˜o ca Topologia Sejam g : Dg ⊆ Rn −→ R e f : Df ⊆ R −→ R duas fun¸˜es co Limites escalares. Define-se a fun¸˜o composta de f com g como ca Continuidade f : D ⊆ Rn −→ R x −→ (f ◦ g )(x) = f (g (x)) sendo D = {x ∈ Rn : x ∈ Dg ∧ g (x) ∈ Df } 80/1
  • 81.
    AM2 Exerc´ ıcios Fun¸˜es co Dom´ ınio Linhas de n´ ıvel Topologia Limites √ Continuidade 1 Seja f (t) = t e g (x, y ) = x 2 + y 2 + 2. Calcule (f ◦ g )(1, 3), (f ◦ g )(1, 1) e (f ◦ g )(x, y ). 2 Seja f (t) = t 3 e g (x, y ) = x − 4y . Calcule (f ◦ g )(1, 3), (f ◦ g )(1, 1) e (f ◦ g )(x, y ). 81/1
  • 82.
    AM2 Fun¸˜o composta (campos ca Fun¸˜es co vectoriais) Dom´ ınio Linhas de n´ ıvel Defini¸˜o ca Topologia Sejam g : Dg ⊆ Rn −→ Rp e f : Df ⊆ Rp −→ Rm duas Limites fun¸˜es vectoriais. Define-se a fun¸˜o composta de f com g co ca Continuidade como f ◦ g : D ⊆ Rn −→ Rm x −→ (f ◦ g )(x) = f (g (x)) sendo D = x ∈ Rn : x ∈ Dg ∧ g (x) ∈ Df 82/1
  • 83.
    AM2 Exerc´ ıcios Fun¸˜es co Dom´ ınio Linhas de n´ ıvel Topologia Limites 1 Seja f (u, v ) = (e u , e v ) e g (x, y , z) = (x 2 + 2y 2 + z 2 , xyz). Continuidade Calcule, se existir, (f ◦ g )(1, 2, 3), (f ◦ g )(1, 1, 1), (f ◦ g )(x, y , z) e (g ◦ f )(x, y ). 2 Seja f (u, v ) = (u + v , u − v , uv ) e g (x, y , z) = (xy , yz). Calcule, se exisitir, (f ◦ g )(1, 2, 3), (f ◦ g )(1, 1, 1), (f ◦ g )(x, y , z) e (g ◦ f )(x, y ). 83/1
  • 84.
    AM2 Continuidade Fun¸˜es co Dom´ ınio Linhas de n´ ıvel Topologia Defini¸˜o ca Limites Seja f : Df ⊂ Rn −→ R, e a um ponto de Df . Diz-se que f ´ e Continuidade cont´ınua em a se e s´ o ∃ lim f (x) e lim f (x) = f (a) x→a x→a Defini¸˜o ca f diz-se cont´ ınua num dado conjunto S se f ´ cont´ e ınua em todos os pontos de S. Nota: Se S = Df diz-se simplesmente que f ´ cont´ e ınua. 84/1
  • 85.
    AM2 Propriedades das fun¸˜es co Fun¸˜es co cont´ ınuas Dom´ ınio Linhas de n´ ıvel Proposi¸˜o ca Topologia Limites Sejam f e g duas fun¸˜es escalares com dom´ contido em co ınio Continuidade Rn e cont´ ınuas em a. Ent˜o, a f f + g, f − g, f .g e (g (a) = 0) g s˜o cont´ a ınuas em a. Proposi¸˜o ca Sejam g : Dg ⊆ Rn −→ R cont´ ınua em a e f : Df ⊆ R −→ R cont´ ınua em g (a). Ent˜o a f ◦ g ´ cont´ e ınua em a. 85/1
  • 86.
    AM2 Exerc´ ıcios I Fun¸˜es co Dom´ ınio Linhas de n´ ıvel Estude quanto ` continuidade:1 (ver figuras) a Topologia 1 Limites x2 + sin(x + y ) − e cos(y ) f (x, y ) = Continuidade x −3 2  2xy se (x, y ) = (0, 0)  f (x, y ) = x2+ y2  0 se (x, y ) = (0, 0) 3 xy 2  se (x, y ) = (0, 0)  f (x, y ) = x2 + y2 0 se (x, y ) = (0, 0)  86/1
  • 87.
    AM2 Exerc´ ıcios II Fun¸˜es co 4  xy x 2 − y 2  Dom´ ınio Linhas de n´ ıvel se (x, y ) = (0, 0) f (x, y ) = x2 + y2 Topologia 0 se (x, y ) = (0, 0)  Limites Continuidade 5   2x + 3y se x = y f (x, y ) = x −y  5 se x = y 6   xy + 1 se y = x 2 f (x, y ) = x2 − y  0 se y = x 2 7 1 − x 2 − y 2 se x 2 + y 2 ≤ 1 f (x, y ) = 0 se x 2 + y 2 > 1 87/1
  • 88.
    AM2 Exerc´ ıcios III Fun¸˜es co 8 Dom´ ınio x +y se x = y Linhas de n´ ıvel f (x, y ) = 0 se x = y Topologia Limites 9 xy Continuidade se x 2 = y 2 f (x, y ) = x2 − y2 0 se x 2 = y 2 10 (x − 1)y 2  se (x, y ) = (1, 0)  f (x, y ) = (x − 1)2 + y 2 10 se (x, y ) = (1, 0)  11 x + y se y ≤ x 2 f (x, y ) = 3x − 1 se y > x 2 88/1
  • 89.
    AM2 Exerc´ ıcios IV Fun¸˜es co Dom´ ınio Linhas de n´ ıvel Topologia 12 Limites e y − 2x se y ≤ 2x Continuidade f (x, y ) = ln(y − 2x) se y > 2x 13   1 − 2y + x se y + x < 0 f (x, y ) = 4 se y + x = 0 6−x +y se y + x > 0  1 Pode confirmar usando http://math.hws.edu/xFunctions/ 89/1
  • 90.
    AM2 Fun¸˜es co Dom´ ınio Linhas de n´ ıvel Topologia Limites Continuidade 90/1
  • 91.
    AM2 Fun¸˜es co Dom´ ınio Linhas de n´ ıvel Topologia Limites Continuidade 91/1
  • 92.
    AM2 Fun¸˜es co Dom´ ınio Linhas de n´ ıvel Topologia Limites Continuidade 92/1
  • 93.
    AM2 Fun¸˜es co Dom´ ınio Linhas de n´ ıvel Topologia Limites Continuidade 93/1
  • 94.
    AM2 Fun¸˜es co Dom´ ınio Linhas de n´ ıvel Topologia Limites Continuidade 94/1
  • 95.
    AM2 Fun¸˜es co Dom´ ınio Linhas de n´ ıvel Topologia Limites Continuidade 95/1
  • 96.
    AM2 Prolongamento cont´ ınuo Fun¸˜es co Dom´ ınio Linhas de n´ ıvel Uma fun¸˜o f : Df ⊂ Rn −→ R diz-se prolong´vel por ca a Topologia continuidade ao ponto a ( a ∈ Df ), Limites se e s´ se o Continuidade a ∈ Df e existe lim f (x) . (x)→a O Prolongamento (cont´ ınuo) de f a a ´ e f (x) se x ∈ Df f (x) = lim f (x) se x = a x→a Nota: esta fun¸˜o ´ cont´ ca e ınua. 96/1
  • 97.
    AM2 Exerc´ ıcios I Fun¸˜es co Dom´ ınio Linhas de n´ ıvel Topologia Determine, se existirem, prolongamentos cont´ ınuos de: Limites 1 − 1 f (x, y ) = e x 2 +y 2 Continuidade 1 2 f (x, y ) = x 2 cos x 2 +y 2 x 2y 3 f (x, y ) = x 4 +y −sin(x) ao ponto (0, 0) x2 4 f (x, y ) = x 3 +y −tan(x) ao ponto (0, 0) x 3 cos(y )+y 3 cos(x) 5 f (x, y ) = x 2 +y 2 ao ponto (0, 0) 97/1
  • 98.
    AM2 Continuidade de fun¸oes vectoriais c˜ Fun¸˜es co Dom´ ınio Linhas de n´ ıvel Defini¸˜o ca Topologia Uma fun¸˜o vectorial ´ cont´ ca e ınua num ponto se e s´ se todas o Limites as suas fun¸˜es coordenadas forem cont´ co ınuas nesse ponto. Continuidade Exerc´ ıcios: Estude quanto ` continuidade a fun¸˜o vectorial a ca f (x, y ) = (f1 (x, y ), f2 (x, y )) onde x5  se (x, y ) = (0, 0)  f1 (x, y ) = x2 + y2 1 se (x, y ) = (0, 0)  e f2 (x, y ) = cos(x + y ) 98/1
  • 99.
    AM2 Fa¸a um esbo¸o das seguintes regi˜es c c o Fun¸˜es co 1 (x, y , z) ∈ R3 : x 2 + y 2 ≤ 3, −1 ≤ z ≤ 3, z ≥ 0 Dom´ ınio Linhas de n´ ıvel 2 (x, y , z) ∈ R3 : −9 ≤ − x 2 + y 2 , y ≥ 0 Topologia 3 (x, y , z) ∈ R3 : x 2 + y 2 ≤ z ≤ 4, y ≤ 0 Limites Continuidade 4 (x, y , z) ∈ R3 : x 2 + y 2 + z 2 ≤ 16, z ≤ 0, x ≥ 0 5 (x, y , z) ∈ R3 : x 2 + y 2 + z 2 ≤ 25, x ≤ 0, y ≤ 0, z ≤ 0 6 (x, y , z) ∈ R3 : x2 + y2 ≤ z ≤ 2 − x 2 + y 2, y ≥ 0 7 (x, y , z) ∈ R3 : x 2 + y 2 ≤ z 2 + 3, y ≤ x 8 (x, y , z) ∈ R3 : x2 + y2 ≤ z ≤ 5 − x 2 + y 2, y ≥ 0 9 (x, y , z) ∈ R3 : x 2 + y 2 ≥ 4, z ≥ x 2 + y 2 , z ≤ 9, x ≤ 0 99/1