Antibioticoterapia
    Uma introdução
     simplificada




      Dr.Renato S Grinbaum
CCIH – Hospital da Beneficência Portuguesa
Objetivos do curso
 Condutas relacionadas à
 antibioticoterapia
 Mais ênfase na clínica
 Menor ênfase nas características fisico-
 quimicas
 Situações clínicas comuns
Formato
 Aulas
 Interatividade
Desenho geral
 Quando indicar um antimicrobiano
 Critérios de gravidade (internação)
 Critérios para mudança de espectro
 Escolha de antimicrobianos
 Manejo
 Culturas
 Duração
Classificação



Mecanismos de ação
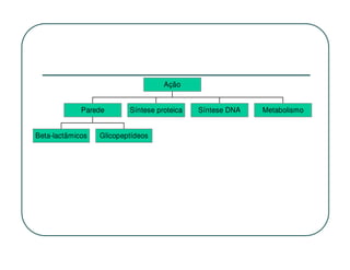
Ação


Parede   Síntese proteica      Síntese DNA   Metabolismo
Ação


             Parede       Síntese proteica   Síntese DNA   Metabolismo


Beta-lactâmicos   Glicopeptídeos
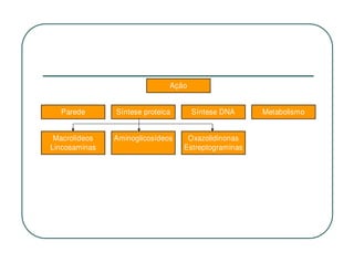
Ação


  Parede       Síntese proteica      Síntese DNA     Metabolismo


 Macrolídeos   Aminoglicosídeos    Oxazolidinonas
Lincosaminas                      Estreptograminas
Ação


Parede   Síntese proteica      Síntese DNA         Metabolismo


                       Quinolonas    Rifamicinas
Ação


Parede   Síntese proteica    Síntese DNA     Metabolismo


                                      Sulfonamidas   Imidazóis
Classificação



 Bactericida e
bacteriostático
Bactericida e bacteriostático
 Concentração que inibe a bactéria é
 parecida com a que mata
Bactericida

 Concentração que inibe a bactéria é
 diferente da que mata
Bacteriostático
40   20     10     4        2      1         0,5   0,25     0,125    0,06
                   mg/L



                                           Turvação
                  Crescimento em 18-24h
                                          Concentração inibitória mínima
Concentração bactericida mínima
Bacteriostáticos

    Macrolídeos
    Tetraciclinas
Bactericida

    Betalactâmicos
    Aminoglicosídeos
    Glicopeptídeos
    Quinolonas
Conceito habitual
 Infecções graves: antimicrobianos
 bactericidas
 Hoje evitamos bacteriostáticos em:
  • Neutropenia febril
  • Sepse grave
  • Endocardite
  • Meningite
  • Osteomielite?
Falhas no conceito
 Antibióticos bactericidas que podem agir
 como bacteriostáticos

  • Vancomicina no pulmão e meninges
  • Imipenem -   algumas cepas de P. aeruginosa
Falhas no conceito
 Antibióticos bacteriostáticos que podem agir
 como bactericidas

  •   Cloranfenicol - meningites

  •   Trimetoprim na urina, mesmo para E. coli resistente

  •   Clindamicina para S. aureus

  •   Azitromicina e claritromicina no pulmão
Classificação



Farmacodinâmica
Farmacodinâmica

 Parâmetro    Classificação             Exemplos

 T>MIC        Tempo dependente          ß-lactâmicos
                                        Macrolídeos
                                        Clindamicina

 AUC24h/MIC   Concentração dependente   Quinolonas
                                        Azitromicina
                                        Tetraciclina
                                        Glicopeptídeos
                                        Estreptograminas

 Pico > MIC   Pico dependente           Aminoglicosídeos
Utilidade
 Aminoglicosídeos
  • Dependentes da concentração máxima
  • Dose única diária
 Betalactâmicos
  • Infusão prolongada na infecção grave?
Classificações convencionais
 Mais importantes nos pacientes mais
 graves e bactérias complexas

 Menos úteis na prática clínica rotineira
Conceitos
 Nas infecções graves priorize
 antimicrobianos sabidamente potentes
  • Concentração no alvo
  • Citação em guias e consensos

 Não invente esquemas
Antibioticoterapia inovadora
Antibioticoterapia inovadora
Toxicidade relevante
Toxicidade


Renal   Hepática    Ouvido      Hematológica   Hipersensibilidade
Toxicidade


 Renal             Hepática    Ouvido      Hematológica   Hipersensibilidade


 Glicopeptídeos

Aminoglicosídeos
Toxicidade


Renal   Hepática        Ouvido      Hematológica   Hipersensibilidade


        Rifampicina

        Quinolonas

        Sulfonamidas

        Eritromicina
Toxicidade


Renal   Hepática    Ouvido            Hematológica   Hipersensibilidade


                    Glicopeptídeos

                   Aminoglicosídeos
Toxicidade


Renal   Hepática    Ouvido      Hematológica      Hipersensibilidade


                                  Sulfonamidas

                                 Oxazolidinonas
Toxicidade


Renal   Hepática    Ouvido      Hematológica   Hipersensibilidade


                                                   Sulfonamidas

                                                    Penicilinas

                                                    Quinolonas
Pergunta
     Porque voce corrige um antimicrobiano
     quando a função renal está alterada?
1.   Por que ele é nefrotóxico
2.   Por que ele agride o rim
3.   Por que ele pode provocar insuficiência
     renal
Resposta
 Por que ele, ou seus metabólitos podem
 se acumular quando não são excretados
 pelo rim
 Aumenta risco de toxicidade
  • Auditiva
  • Neurológica
  • Cardíaca
Interações
Interação        Medicamento                                               Comentário
Ciprofloxacina   Medicamentos contendo cálcio, alimentos ricos em cálcio   Redução da absorção
                 Teofilina, varfarina                                      Redução do metabolismo da teofilina e varfarina

Quinolonas       Cisaprida, macrolídeos, antidepressivos tricíclicos       Aumento do intervalo QT
                 Anti-inflamatórios não-esteróides                         Aumento no risco de convulsões

Penicilinas      Heparina                                                  Risco de coagulopatias
                 Varfarina                                                 Redução do efeito anticoagulante (com oxacilina)

                 Atenolol                                                  Redução da concentração de atenolol (Com ampicilina)

                 Estrogênios                                               Redução da atividade dos estrogênios

                 Metotrexate                                               Redução da excreção do metotrexate

                 Fenitoína                                                 Aumento dos níveis de fenitoína livre (com oxacilina)

Cefalosporinas   Medicamentos que aumentam pH do estômago                  Redução da absorção da cefuroxima
                 Aminoglicosídeos                                          Aumento da nefrotoxicidade com cefalotina

                 Metotrexate                                               Aumento na excreção de metotrexate, com ceftriaxona

                 Produtos contendo cálcio                                  Precipitação pulmonar da ceftriaxona. Esta não deve ser
                                                                                 utilizada em conjunto com medicamentos contendo
                                                                                 cálcio, e evitada em intervalos de até 48h após infusão
                                                                                 dos mesmos.
                 Fenitoína                                                 Aumento dos níveis de fenitoína livre (com ceftriaxona)
Interações
Interação      Medicamento                            Comentário
Linezolida     Inibidores da MAO e serotoninérgicos   Síndrome da serotonina
               Agentes adrenérgicos                   Risco de hipertensão


Metronidazol   Álcool                                 Efeito antabus
Tigeciclina    Varfarina                              Redução da depuração da varfarina
Doxiciclina    Antiácidos                             Redução da absorção da doxiciclina
               Barbitúricos, fenitoína                Redução na concentração da doxiciclina


               Digoxina                               Aumento nos níveis séricos da digoxina


               Varfarina                              Aumento da atividade da varfarina


               Lítio                                  Aumento na concentração de lítio


Vancomicina    Heparina                               Inativação da vancomicina
Sulfonamidas   Anticoagulantes orais                  Aumento no risco de sangramento
Clindamicina   Anestésicos                            Aumento no tempo de bloqueio
                                                          neuromuscular
Interações
Interação     Medicamento                                   Comentário
Rifampicina   Isoniazida, tetraciclina                      Aumenta risco de hepatotoxicidade
              Drogas de metabolismo hepático                Pode alterar nível sérico da maioria dos
                                                                 medicamentos metabolizados no
                                                                 fígado;indutora do CYp3a
Isoniazida                                                  Inibidor e posteriormente indutora do
                                                                   citocromo P450

Fluconazol    Ciclosporina                                  Aumento na concentração do
                                                                imunossupressor
              Triazolam, midazolam, fenitoína               Aumento na concentração do diazepínico
                                                                ou fenitoína

              Rifampicina                                   Redução nos níveis de rifampicina

              Gliburida

              Varfarina                                     Inibe metabolismo da varfarina em 70%

Voriconazol

Itraconazol   Lovastatina, sinvastatina, atorvastatina      Aumento na concentração dos inibidores
                                                                da Coa redutase
              Diazepam, triazolam, midazolam, haloperidol   Aumento na concentração do diazepínico
                                                                ou neuroléptico

              Ciclosporina e tracolimus                     Aumento na concentração do
                                                                imunossupressor

              Digoxina                                      Aumento na concentração da digoxina
Princípios de prescrição
Diagnóstico
 Trate somente pacientes com infecção
 bacteriana
Infecções encontradas
(n=374)


          Outras infecções              Sem infecção
                22%                        15%



 Inf. Vias biliares
         3%
       Inf. Intra-
      abdominal                                 Pneumonia
           4%                                      19%

    Pé diabético
        2%
       Erisipela e                           Outras
        celulite             ITU alta     respiratórias
           4%                  16%             5%

              ITU baixa
                10%




      Hosp. Público Outubro a Dezembro de 2000
Qualidade do diagnóstico



Satisfatório
    44%



                                          Não convincente
                                               52%




                   Aceitável
                     4%
Prescrição de Antimicrobianos
       por 25 Pediatras de Consultório
                    Atlanta/EUA
Prescrições por criança/ano




                              10

                              8

                              6

                              4

                              2

                              0    1 2   3   4 5   6   7   8   9 10 11 12 13 14 15 16 17 18 19 20 21 22 23 24 25
                                                                       Médicos


                                                                                         Dowell,ARI abstract 1997;W2B:77
Prescrição de Antimicrobianos
          por 25 Pediatras de Consultório
                         Bronquite e Sinusite - Atlanta/EUA
Prescrições por 30 crianças/ano




                                  100
                                        Sinusite
                                   80
                                        Bronquite
                                   60

                                   40

                                   20

                                    0    2 3 4 5 6 7 8 9 10 11 12 13 14 15 16 17 18 19 20 21 22 23 24 25

                                                               Médicos

                                                                                 Dowell,ARI abstract 1997;W2B:77
Aspecto: infectado ou evolução natural?
Quando você sabe que a ferida está
infectada?
   Úlceras de pressão, ferida operatória, úlceras venosas e isquêmicas


        Achados típicos
        Aumento de secreção, com aspecto purulento
        Aumento do edema
        Aumento do eritema
        Aumento da dor
        Aumento da temperatura local
        Celulite ao redor da ferida, mudança do aspecto
        do tecido de granulação,(descoloração,
        sangramento fácil, bordas friáveis).
Diagnostique bem
 Febre não é sinônimo de infecção
 bacteriana
 Cuidado com tratamento de exames
  • Hemograma infeccioso
  • Culturas
Colete culturas
 Antes do início
 De acordo com infecção
 Após resultado, você pode:
  • Reduzir espectro, se antibiograma mostrar
      bactéria multisensível
  •   Ampliar espectro de forma dirigida, em caso
      de falha
Culturas
 Infecções com suspeita de envolvimento
 sistêmico
  • Duas hemoculturas
 Infecção urinária
  • Uma urocultura
Microbiota normal
Camada microbiana na mucosa
Espécies
Culturas
              Confiáveis         Intermediária        Não confiáveis


Material      Sangue             Ferida, após         Swabs
              Punção de          antissepsia          Dreno
              coleção fechada                         Ponta de dreno
              Intra-operatório
Indicação     Infecções graves   Quando for           Não coletar
              ou quando          impossível cultura
              possível           confiável
Culturas
Infecção          Evolução         Confiáveis           Intermediária   Não
                                                                        confiáveis

Monomicrobiana    Com melhora Ajuste (escalone Despreze                 Despreze
                              ou de-escalone)

                  Sem melhora Escalone                  Escalone        Despreze


Polimicrobiana    Com melhora Escalone                  Despreze        Despreze


                  Sem melhora Escalone                  Escalone        Despreze



             Escalonar: cobrir bactérias não contempladas
             De-escalonar: retirar antibióticos desnecessários
Bacteriúria assintomática
 Presença piúria ou cultura positiva

 Ausência de sintomas (odor da urina
 não é considerado sintoma)

 Não há benefício no tratamento da
 maioria dos pacientes
Culturas
 Culturas podem refletir somente
 colonização da pele
  • Cultura de lesões de pele sem sinais de
      infecção
  •   Urocultura sem quadro clínico
  •   Cultura de secreção traqueal
Esfregaços (swabs)
 Não são diagnósticos de infecção
  • Cultura positiva na ausência de infecção
 Poucas vezes ajudam na conduta
  • 80% dos isolados são colonizantes de pele, e
   não os causadores da infecção
Culturas


  •   Se o paciente não estiver infectado, não
      colete culturas
  •   O resultado será positivo
  •   É possível que o paciente receba
      antibióticos desnecessariamente
Técnica
  Anote na solicitação o material e a data.
  Anote se está em uso de antimicrobianos.
  O bacterioscópico (gram) é limitado e em
  alguns casos pode ajudar na diferenciação da
  qualidade do material (controverso).
  Evitar coleta de superfícies e secreções
  expostas.
  Anaeróbios não devem ser pesquisados, a
  não ser em materiais profundos.
Técnica
  Limpe a ferida com solução salina.
  Controverso: use PVP-I degermante para
  eliminar flora superficial; enxagüe.
  Colete
  •   A. Secreção purulenta, após expressão de óstio
      profundo;
                            OU
  •   B. Esfregaço vigoroso do fundo da ferida.
  Insira o swab no meio de transporte.
  Leve imediatamente para o laboratório.
Culturas
              Confiáveis         Intermediária        Não confiáveis


Material      Sangue             Ferida, após         Swabs
              Punção de          antissepsia          Dreno
              coleção fechada                         Ponta de dreno
              Intra-operatório
Indicação     Infecções graves   Quando for           Não coletar
              ou quando          impossível cultura
              possível           confiável
Dose
 Priorize doses apropriadas
 Drogas de maior aderência
 Pense no custo
Espectro
 Não tente cobrir tudo

 Nenhum antibiótico cobre tudo
Espectro
Espectro estreito       Espectro amplo

Patógenos previsíveis   Patógenos pouco
Monomicrobiana            previsíveis
                        Polimicrobiana
Mais barato
Menos efeitos           Mais caro
  adversos
                        Mais efeitos adversos
Mesma eficácia
                        Mesma eficácia (ou
                          menor)
Tratamento da pneumonia causada
pelo MSSA

    50

    40

    30                                    47
%                                                               Óbitos
    20

    10               0

    0
           Dicloxacilina             Vancomicina


     Sub-análise de estudo de MRSA x MSSA - Gonzales - CID 1999; 29: 1171
Espectro
Espectro                Espectro amplo
 estreito
                        Peritonite
                        Pé diabético
Erisipela: penicilina
                        Pacientes com
Sinusite:                 internação recente
  amoxicilina
Campaign to Prevent Antimicrobial Resistance in Healthcare Settings




Seleção de bactérias resistentes




                                                                    xx
                                                                          x
                                                                          x
 Resistant Strains




                                                            xx
       Rare

                 x
                             Antimicrobial                     xx
                  x          Exposure                                    xx

                                                         Resistant Strains
                                                            Dominant
Riscos da seleção de resistência
 Se o paciente tiver uma infecção após
 uso recente de antibióticos, ela poderá
 ser causada por bactéria resistente
  • Maior chance de erro inicial
  • Maior custo
  • Mais chance de internação e uso de recursos
   laboratoriais
Assustador. A pessoa que
       inventou
a roda morreu por causa
         dela...
Reajuste
 Quando chegar o resultado de culturas,
 acredite nele
Tempo curto
 A tendência é encurtar dentro de
 parâmetros aceitáveis
 Guiar-se por parâmetros clínicos
 Mais tempo serve apenas para o médico
  • Custo
  • Adesão
Exemplos de duração de
antibioticoterapia curta
Doença       Situação             Dias
Amigdalite                        5 dias
Sinusite     Maxilar              5-7 dias
             Outras               7-10 dias
Pneumonia                         7-10 dias
ITU          Cistite não          3 dias
             complicada
             Cistite complicada   7 dias
             Pielonefrite         7-14 dias
Princípios
Princípio                      Comentário
Início da antibioticoterapia   Nas infecções graves, o início da cobertura deve ser o mais breve possível. Nas
                                    demais, sempre que possível investigar foco e coletar culturas antes do
                                    início do tratamento.
Priorizar diagnóstico e        Iniciar antibioticoterapia com evidências sólidas de infecção bacteriana, se
      cobertura pelo foco            possível com a cobertura focada na fonte
Evitar tratamentos sem         Evitar profilaxias desnecessárias, antibióticos para resfriados, diarréias e
     foco definido                  situação mal evidenciadas
Coletar culturas               Procurar coletar culturas antes do início da terapia; priorizar culturas nobres
                                   como a hemocultura; Não valorizar culturas positivas de materiais menos
                                   nobres, sem correspondência clínica
Acertar o espectro da          Procurar sempre a cobertura com menor espectro para minimizar o risco de
     cobertura                     superinfecções causadas por bactérias resistentes; priorizar amplo espectro
                                   quando há fatores de risco
Utilizar dose e via            Evitar doses subterapêuticas
      apropriados
Reajustar com culturas         Com resultado de culturas apropriadas, reduzir espectro da cobertura para
                                   minimizar efeitos adversos
Duração abreviada do           Tratar pelo menor tempo possível, garantindo a qualidade e segurança
    tratamento
Principios De Antibioticoterapia

Principios De Antibioticoterapia

  • 1.
    Antibioticoterapia Uma introdução simplificada Dr.Renato S Grinbaum CCIH – Hospital da Beneficência Portuguesa
  • 3.
    Objetivos do curso Condutas relacionadas à antibioticoterapia Mais ênfase na clínica Menor ênfase nas características fisico- quimicas Situações clínicas comuns
  • 4.
  • 5.
    Desenho geral Quandoindicar um antimicrobiano Critérios de gravidade (internação) Critérios para mudança de espectro Escolha de antimicrobianos Manejo Culturas Duração
  • 7.
  • 9.
    Ação Parede Síntese proteica Síntese DNA Metabolismo
  • 10.
    Ação Parede Síntese proteica Síntese DNA Metabolismo Beta-lactâmicos Glicopeptídeos
  • 11.
    Ação Parede Síntese proteica Síntese DNA Metabolismo Macrolídeos Aminoglicosídeos Oxazolidinonas Lincosaminas Estreptograminas
  • 12.
    Ação Parede Síntese proteica Síntese DNA Metabolismo Quinolonas Rifamicinas
  • 13.
    Ação Parede Síntese proteica Síntese DNA Metabolismo Sulfonamidas Imidazóis
  • 14.
  • 15.
    Bactericida e bacteriostático Concentração que inibe a bactéria é parecida com a que mata Bactericida Concentração que inibe a bactéria é diferente da que mata Bacteriostático
  • 16.
    40 20 10 4 2 1 0,5 0,25 0,125 0,06 mg/L Turvação Crescimento em 18-24h Concentração inibitória mínima Concentração bactericida mínima
  • 17.
    Bacteriostáticos Macrolídeos Tetraciclinas
  • 18.
    Bactericida Betalactâmicos Aminoglicosídeos Glicopeptídeos Quinolonas
  • 19.
    Conceito habitual Infecçõesgraves: antimicrobianos bactericidas Hoje evitamos bacteriostáticos em: • Neutropenia febril • Sepse grave • Endocardite • Meningite • Osteomielite?
  • 20.
    Falhas no conceito Antibióticos bactericidas que podem agir como bacteriostáticos • Vancomicina no pulmão e meninges • Imipenem - algumas cepas de P. aeruginosa
  • 21.
    Falhas no conceito Antibióticos bacteriostáticos que podem agir como bactericidas • Cloranfenicol - meningites • Trimetoprim na urina, mesmo para E. coli resistente • Clindamicina para S. aureus • Azitromicina e claritromicina no pulmão
  • 22.
  • 24.
    Farmacodinâmica Parâmetro Classificação Exemplos T>MIC Tempo dependente ß-lactâmicos Macrolídeos Clindamicina AUC24h/MIC Concentração dependente Quinolonas Azitromicina Tetraciclina Glicopeptídeos Estreptograminas Pico > MIC Pico dependente Aminoglicosídeos
  • 25.
    Utilidade Aminoglicosídeos • Dependentes da concentração máxima • Dose única diária Betalactâmicos • Infusão prolongada na infecção grave?
  • 26.
    Classificações convencionais Maisimportantes nos pacientes mais graves e bactérias complexas Menos úteis na prática clínica rotineira
  • 27.
    Conceitos Nas infecçõesgraves priorize antimicrobianos sabidamente potentes • Concentração no alvo • Citação em guias e consensos Não invente esquemas
  • 28.
  • 29.
  • 30.
  • 31.
    Toxicidade Renal Hepática Ouvido Hematológica Hipersensibilidade
  • 32.
    Toxicidade Renal Hepática Ouvido Hematológica Hipersensibilidade Glicopeptídeos Aminoglicosídeos
  • 33.
    Toxicidade Renal Hepática Ouvido Hematológica Hipersensibilidade Rifampicina Quinolonas Sulfonamidas Eritromicina
  • 34.
    Toxicidade Renal Hepática Ouvido Hematológica Hipersensibilidade Glicopeptídeos Aminoglicosídeos
  • 35.
    Toxicidade Renal Hepática Ouvido Hematológica Hipersensibilidade Sulfonamidas Oxazolidinonas
  • 36.
    Toxicidade Renal Hepática Ouvido Hematológica Hipersensibilidade Sulfonamidas Penicilinas Quinolonas
  • 37.
    Pergunta Porque voce corrige um antimicrobiano quando a função renal está alterada? 1. Por que ele é nefrotóxico 2. Por que ele agride o rim 3. Por que ele pode provocar insuficiência renal
  • 38.
    Resposta Por queele, ou seus metabólitos podem se acumular quando não são excretados pelo rim Aumenta risco de toxicidade • Auditiva • Neurológica • Cardíaca
  • 39.
    Interações Interação Medicamento Comentário Ciprofloxacina Medicamentos contendo cálcio, alimentos ricos em cálcio Redução da absorção Teofilina, varfarina Redução do metabolismo da teofilina e varfarina Quinolonas Cisaprida, macrolídeos, antidepressivos tricíclicos Aumento do intervalo QT Anti-inflamatórios não-esteróides Aumento no risco de convulsões Penicilinas Heparina Risco de coagulopatias Varfarina Redução do efeito anticoagulante (com oxacilina) Atenolol Redução da concentração de atenolol (Com ampicilina) Estrogênios Redução da atividade dos estrogênios Metotrexate Redução da excreção do metotrexate Fenitoína Aumento dos níveis de fenitoína livre (com oxacilina) Cefalosporinas Medicamentos que aumentam pH do estômago Redução da absorção da cefuroxima Aminoglicosídeos Aumento da nefrotoxicidade com cefalotina Metotrexate Aumento na excreção de metotrexate, com ceftriaxona Produtos contendo cálcio Precipitação pulmonar da ceftriaxona. Esta não deve ser utilizada em conjunto com medicamentos contendo cálcio, e evitada em intervalos de até 48h após infusão dos mesmos. Fenitoína Aumento dos níveis de fenitoína livre (com ceftriaxona)
  • 40.
    Interações Interação Medicamento Comentário Linezolida Inibidores da MAO e serotoninérgicos Síndrome da serotonina Agentes adrenérgicos Risco de hipertensão Metronidazol Álcool Efeito antabus Tigeciclina Varfarina Redução da depuração da varfarina Doxiciclina Antiácidos Redução da absorção da doxiciclina Barbitúricos, fenitoína Redução na concentração da doxiciclina Digoxina Aumento nos níveis séricos da digoxina Varfarina Aumento da atividade da varfarina Lítio Aumento na concentração de lítio Vancomicina Heparina Inativação da vancomicina Sulfonamidas Anticoagulantes orais Aumento no risco de sangramento Clindamicina Anestésicos Aumento no tempo de bloqueio neuromuscular
  • 41.
    Interações Interação Medicamento Comentário Rifampicina Isoniazida, tetraciclina Aumenta risco de hepatotoxicidade Drogas de metabolismo hepático Pode alterar nível sérico da maioria dos medicamentos metabolizados no fígado;indutora do CYp3a Isoniazida Inibidor e posteriormente indutora do citocromo P450 Fluconazol Ciclosporina Aumento na concentração do imunossupressor Triazolam, midazolam, fenitoína Aumento na concentração do diazepínico ou fenitoína Rifampicina Redução nos níveis de rifampicina Gliburida Varfarina Inibe metabolismo da varfarina em 70% Voriconazol Itraconazol Lovastatina, sinvastatina, atorvastatina Aumento na concentração dos inibidores da Coa redutase Diazepam, triazolam, midazolam, haloperidol Aumento na concentração do diazepínico ou neuroléptico Ciclosporina e tracolimus Aumento na concentração do imunossupressor Digoxina Aumento na concentração da digoxina
  • 42.
  • 43.
    Diagnóstico Trate somentepacientes com infecção bacteriana
  • 44.
    Infecções encontradas (n=374) Outras infecções Sem infecção 22% 15% Inf. Vias biliares 3% Inf. Intra- abdominal Pneumonia 4% 19% Pé diabético 2% Erisipela e Outras celulite ITU alta respiratórias 4% 16% 5% ITU baixa 10% Hosp. Público Outubro a Dezembro de 2000
  • 45.
    Qualidade do diagnóstico Satisfatório 44% Não convincente 52% Aceitável 4%
  • 46.
    Prescrição de Antimicrobianos por 25 Pediatras de Consultório Atlanta/EUA Prescrições por criança/ano 10 8 6 4 2 0 1 2 3 4 5 6 7 8 9 10 11 12 13 14 15 16 17 18 19 20 21 22 23 24 25 Médicos Dowell,ARI abstract 1997;W2B:77
  • 47.
    Prescrição de Antimicrobianos por 25 Pediatras de Consultório Bronquite e Sinusite - Atlanta/EUA Prescrições por 30 crianças/ano 100 Sinusite 80 Bronquite 60 40 20 0 2 3 4 5 6 7 8 9 10 11 12 13 14 15 16 17 18 19 20 21 22 23 24 25 Médicos Dowell,ARI abstract 1997;W2B:77
  • 48.
    Aspecto: infectado ouevolução natural?
  • 49.
    Quando você sabeque a ferida está infectada? Úlceras de pressão, ferida operatória, úlceras venosas e isquêmicas Achados típicos Aumento de secreção, com aspecto purulento Aumento do edema Aumento do eritema Aumento da dor Aumento da temperatura local Celulite ao redor da ferida, mudança do aspecto do tecido de granulação,(descoloração, sangramento fácil, bordas friáveis).
  • 51.
    Diagnostique bem Febrenão é sinônimo de infecção bacteriana Cuidado com tratamento de exames • Hemograma infeccioso • Culturas
  • 52.
    Colete culturas Antesdo início De acordo com infecção Após resultado, você pode: • Reduzir espectro, se antibiograma mostrar bactéria multisensível • Ampliar espectro de forma dirigida, em caso de falha
  • 53.
    Culturas Infecções comsuspeita de envolvimento sistêmico • Duas hemoculturas Infecção urinária • Uma urocultura
  • 54.
  • 55.
  • 56.
  • 57.
    Culturas Confiáveis Intermediária Não confiáveis Material Sangue Ferida, após Swabs Punção de antissepsia Dreno coleção fechada Ponta de dreno Intra-operatório Indicação Infecções graves Quando for Não coletar ou quando impossível cultura possível confiável
  • 58.
    Culturas Infecção Evolução Confiáveis Intermediária Não confiáveis Monomicrobiana Com melhora Ajuste (escalone Despreze Despreze ou de-escalone) Sem melhora Escalone Escalone Despreze Polimicrobiana Com melhora Escalone Despreze Despreze Sem melhora Escalone Escalone Despreze Escalonar: cobrir bactérias não contempladas De-escalonar: retirar antibióticos desnecessários
  • 59.
    Bacteriúria assintomática Presençapiúria ou cultura positiva Ausência de sintomas (odor da urina não é considerado sintoma) Não há benefício no tratamento da maioria dos pacientes
  • 60.
    Culturas Culturas podemrefletir somente colonização da pele • Cultura de lesões de pele sem sinais de infecção • Urocultura sem quadro clínico • Cultura de secreção traqueal
  • 62.
    Esfregaços (swabs) Nãosão diagnósticos de infecção • Cultura positiva na ausência de infecção Poucas vezes ajudam na conduta • 80% dos isolados são colonizantes de pele, e não os causadores da infecção
  • 63.
    Culturas • Se o paciente não estiver infectado, não colete culturas • O resultado será positivo • É possível que o paciente receba antibióticos desnecessariamente
  • 64.
    Técnica Anotena solicitação o material e a data. Anote se está em uso de antimicrobianos. O bacterioscópico (gram) é limitado e em alguns casos pode ajudar na diferenciação da qualidade do material (controverso). Evitar coleta de superfícies e secreções expostas. Anaeróbios não devem ser pesquisados, a não ser em materiais profundos.
  • 65.
    Técnica Limpea ferida com solução salina. Controverso: use PVP-I degermante para eliminar flora superficial; enxagüe. Colete • A. Secreção purulenta, após expressão de óstio profundo; OU • B. Esfregaço vigoroso do fundo da ferida. Insira o swab no meio de transporte. Leve imediatamente para o laboratório.
  • 66.
    Culturas Confiáveis Intermediária Não confiáveis Material Sangue Ferida, após Swabs Punção de antissepsia Dreno coleção fechada Ponta de dreno Intra-operatório Indicação Infecções graves Quando for Não coletar ou quando impossível cultura possível confiável
  • 67.
    Dose Priorize dosesapropriadas Drogas de maior aderência Pense no custo
  • 68.
    Espectro Não tentecobrir tudo Nenhum antibiótico cobre tudo
  • 69.
    Espectro Espectro estreito Espectro amplo Patógenos previsíveis Patógenos pouco Monomicrobiana previsíveis Polimicrobiana Mais barato Menos efeitos Mais caro adversos Mais efeitos adversos Mesma eficácia Mesma eficácia (ou menor)
  • 70.
    Tratamento da pneumoniacausada pelo MSSA 50 40 30 47 % Óbitos 20 10 0 0 Dicloxacilina Vancomicina Sub-análise de estudo de MRSA x MSSA - Gonzales - CID 1999; 29: 1171
  • 71.
    Espectro Espectro Espectro amplo estreito Peritonite Pé diabético Erisipela: penicilina Pacientes com Sinusite: internação recente amoxicilina
  • 72.
    Campaign to PreventAntimicrobial Resistance in Healthcare Settings Seleção de bactérias resistentes xx x x Resistant Strains xx Rare x Antimicrobial xx x Exposure xx Resistant Strains Dominant
  • 73.
    Riscos da seleçãode resistência Se o paciente tiver uma infecção após uso recente de antibióticos, ela poderá ser causada por bactéria resistente • Maior chance de erro inicial • Maior custo • Mais chance de internação e uso de recursos laboratoriais
  • 74.
    Assustador. A pessoaque inventou a roda morreu por causa dela...
  • 75.
    Reajuste Quando chegaro resultado de culturas, acredite nele
  • 76.
    Tempo curto Atendência é encurtar dentro de parâmetros aceitáveis Guiar-se por parâmetros clínicos Mais tempo serve apenas para o médico • Custo • Adesão
  • 77.
    Exemplos de duraçãode antibioticoterapia curta Doença Situação Dias Amigdalite 5 dias Sinusite Maxilar 5-7 dias Outras 7-10 dias Pneumonia 7-10 dias ITU Cistite não 3 dias complicada Cistite complicada 7 dias Pielonefrite 7-14 dias
  • 78.
    Princípios Princípio Comentário Início da antibioticoterapia Nas infecções graves, o início da cobertura deve ser o mais breve possível. Nas demais, sempre que possível investigar foco e coletar culturas antes do início do tratamento. Priorizar diagnóstico e Iniciar antibioticoterapia com evidências sólidas de infecção bacteriana, se cobertura pelo foco possível com a cobertura focada na fonte Evitar tratamentos sem Evitar profilaxias desnecessárias, antibióticos para resfriados, diarréias e foco definido situação mal evidenciadas Coletar culturas Procurar coletar culturas antes do início da terapia; priorizar culturas nobres como a hemocultura; Não valorizar culturas positivas de materiais menos nobres, sem correspondência clínica Acertar o espectro da Procurar sempre a cobertura com menor espectro para minimizar o risco de cobertura superinfecções causadas por bactérias resistentes; priorizar amplo espectro quando há fatores de risco Utilizar dose e via Evitar doses subterapêuticas apropriados Reajustar com culturas Com resultado de culturas apropriadas, reduzir espectro da cobertura para minimizar efeitos adversos Duração abreviada do Tratar pelo menor tempo possível, garantindo a qualidade e segurança tratamento