APRENDIZAGEM MOTORAAPRENDIZAGEM MOTORA
FEEDBACK EXTRÍNSECOFEEDBACK EXTRÍNSECO
“Informação de retorno”, reentrada, realimentação,
retroalimentação
Mecanismo de retroação que permite controlar a ação produzida
Reaferência que comporta a diferença entre o objetivo desejado e
a resposta obtida
FEEDBACK
INFORMAÇÃOINFORMAÇÃOINFORMAÇÃOINFORMAÇÃO
Godinho, 2002; Magill, 2000
DESCRITIVADESCRITIVADESCRITIVADESCRITIVA
Mecanismo de retroação que permite controlar a ação produzida
FEEDBACK
INFORMAÇÃOINFORMAÇÃOINFORMAÇÃOINFORMAÇÃO
Godinho, 2002; Magill, 2000
DESCRITIVADESCRITIVADESCRITIVADESCRITIVA
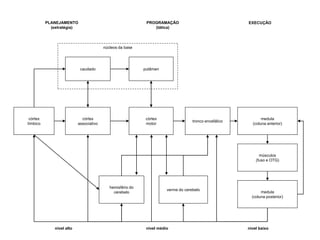
Centro de controle
do movimento
Efetores do
movimento
Comandos do movimento
Feedback
Entrada Saída
Feedback
Processamento
Informação que o executante recebe, durante ou depois do
movimento, de fontes externas ou de seu próprio sistema
sensorial, relativa à execução ou resultado do movimento
FEEDBACK
INFORMAÇÃOINFORMAÇÃOINFORMAÇÃOINFORMAÇÃO
Godinho, 2002; Magill, 2000; Schmidt e Wrisberg, 2001
DESCRITIVADESCRITIVADESCRITIVADESCRITIVA
Conhecimento de resultado (CR): informação sobre o
resultado do movimento relativamente ao objetivo ambiental
FEEDBACK EXTRÍNSECO
INFORMAÇÃOINFORMAÇÃOINFORMAÇÃOINFORMAÇÃO DESCRITIVADESCRITIVADESCRITIVADESCRITIVA
Conhecimento de performance (CP): informação sobre o
padrão de movimento executado
FEEDBACK EXTRÍNSECO
INFORMAÇÃOINFORMAÇÃOINFORMAÇÃOINFORMAÇÃO DESCRITIVADESCRITIVADESCRITIVADESCRITIVA
Uso efetivo da informação
Motivação
Atenção
Memória
FEEDBACK EXTRÍNSECO
INFORMAÇÃOINFORMAÇÃOINFORMAÇÃOINFORMAÇÃO DESCRITIVADESCRITIVADESCRITIVADESCRITIVA
Adams, 1987; Chiviacosky, 2008; Magill, 2000; Schmidt e Wrisberg, 2001; Salmoni et al., 1984
Capacidade limitada de processar informação
Tarefa: contínua ou discreta
Ajuste ou confirmação
FEEDBACK EXTRÍNSECO
INFORMAÇÃOINFORMAÇÃOINFORMAÇÃOINFORMAÇÃO DESCRITIVADESCRITIVADESCRITIVADESCRITIVA
Adams, 1987; Chiviacosky, 2008; Magill, 2000; Schmidt e Wrisberg, 2001; Salmoni et al., 1984
Referência de avaliação (detecção e correção) do movimento
Estágios de aprendizagem e feedback
Funções: motivacional (vontade de realizar, manter a atenção)
informacional (orienta p/ resposta apropriada)
relacional (comandos motores/resposta)
FEEDBACK EXTRÍNSECO
INFORMAÇÃOINFORMAÇÃOINFORMAÇÃOINFORMAÇÃO DESCRITIVADESCRITIVADESCRITIVADESCRITIVA
Adams, 1987; Chiviacosky, 2008; Magill, 2000; Schmidt e Wrisberg, 2001; Salmoni et al., 1984
Estudos pioneiros (1930): CR presente, freqüente e preciso
Fases: Behaviorista – reforço/punição (contexto de E – R)
Cognitivista – relações meta/resultado e
armazenamento na memória
FEEDBACK EXTRÍNSECO
INFORMAÇÃOINFORMAÇÃOINFORMAÇÃOINFORMAÇÃO DESCRITIVADESCRITIVADESCRITIVADESCRITIVA
fornecimento ou não de CR: presença ou ausência de CR na
prática de uma tarefa motora
(BILODEAU, BILODEAU & SCHUMSKY, 1959; HO & SHEA, 1978; WRISBERG & SCHMIDT, 1975)
CR
INFORMAÇÃOINFORMAÇÃOINFORMAÇÃOINFORMAÇÃO DESCRITIVADESCRITIVADESCRITIVADESCRITIVA
localização temporal do CR: momento de fornecimento de CR
depois de uma resposta
(GALLAGER & THOMAS, 1980; LORGE & THORNDIKE, 1935; MAGILL, 1977; MULDER & HULSTIJN, 1985;
SWINNEN, SCHMIDT, NICHOLSON & SHAPIRO, 1990)
CR
INFORMAÇÃOINFORMAÇÃOINFORMAÇÃOINFORMAÇÃO DESCRITIVADESCRITIVADESCRITIVADESCRITIVA
Tempo pré-CR: não muito longo, nem muito curto; ~ 3s
Tempo pós-CR: não deve ser curto; ~ 5s
TEMPO ENTRE TENTATIVAS
INFORMAÇÃOINFORMAÇÃOINFORMAÇÃOINFORMAÇÃO DESCRITIVADESCRITIVADESCRITIVADESCRITIVA
atividade durante o intervalo entre tentativas: presença ou
ausência de atividades motoras e cognitivas durante o
intervalo entre duas respostas
(ANDERSON, MAGILL & SEKIYA, 1994; BENEDETTI & McCULLAGH, 1987; MAGILL, 1988; MARTENIUK,
1986; SWINNEN, 1990; TANI, MEIRA JR. & GOMES, 2005)
CR
INFORMAÇÃOINFORMAÇÃOINFORMAÇÃOINFORMAÇÃO DESCRITIVADESCRITIVADESCRITIVADESCRITIVA
É prejudicial, exceto quando o aprendiz estima verbalmente o
erro
ATIVIDADE DURANTE O
INTERVALO ENTRE
TENTATIVAS
INFORMAÇÃOINFORMAÇÃOINFORMAÇÃOINFORMAÇÃO DESCRITIVADESCRITIVADESCRITIVADESCRITIVA
CR errôneo: fornecimento de CR errado sobre o resultado
obtido
(BUEKERS, MAGILL & HALL, 1992; BUEKERS, MAGILL & SNEYERS, 1994; McNEVIN, MAGILL & BUEKERS,
1994)
CR
INFORMAÇÃOINFORMAÇÃOINFORMAÇÃOINFORMAÇÃO DESCRITIVADESCRITIVADESCRITIVADESCRITIVA
O aprendiz tende a seguir a informação errada
CR ERRÔNEO
INFORMAÇÃOINFORMAÇÃOINFORMAÇÃOINFORMAÇÃO DESCRITIVADESCRITIVADESCRITIVADESCRITIVA
precisão de CR: grau de exatidão contido na informação de CR
(BENNETT & SIMMONS, 1984; CHIVIACOWSKY & GODINHO, 1997; MAGILL & WOOD, 1986; SCARINGE,
CHEN & ROSS, 2002; WRIGHT, SMITH-MUNYON & SIDAWAY, 1997)
CR
INFORMAÇÃOINFORMAÇÃOINFORMAÇÃOINFORMAÇÃO DESCRITIVADESCRITIVADESCRITIVADESCRITIVA
CR sobre erro > CR sobre acerto: 4 x 1
qualitativa e geral no início, quantitativa e específica depois
erro: direção > direção + magnitude > magnitude
PRECISÃO DE CR
INFORMAÇÃOINFORMAÇÃOINFORMAÇÃOINFORMAÇÃO DESCRITIVADESCRITIVADESCRITIVADESCRITIVA
Magill, 2000; Schmidt & Wrisberg, 2001; Siedentop, 1983
freqüência de CR: quantidade de CRs fornecidos e regime de
distribuição de CR durante a prática de uma tarefa motora
(CHEN, 2002; CHIVIACOWSKY & TANI, 1993, 1997; CHIVIACOWSKY & WULF, 2002; DUNHAM & MUELLER,
1993; LUSTOSA DE OLIVEIRA, 2002; SHERWOOD, 1988; WULF & SCHMIDT, 1996; YAO, 2003)
CR
INFORMAÇÃOINFORMAÇÃOINFORMAÇÃOINFORMAÇÃO DESCRITIVADESCRITIVADESCRITIVADESCRITIVA
Absoluta, relativa, faixa de amplitude, decrescente, sumário,
médio, autocontrolado
Mais é melhor?
Explicações: CR freqüente - dependência e instabilidade
FREQÜÊNCIA DE CR
INFORMAÇÃOINFORMAÇÃOINFORMAÇÃOINFORMAÇÃO DESCRITIVADESCRITIVADESCRITIVADESCRITIVA
Resultados divergentes
(DUNHAM & MUELLER, 1993; WINSTEIN, POHL & LEWTHWAITE, 1994; WULF & SCHMIDT, 1989)
(WEEKS & SHERWOOD, 1994; WULF & SCHMIDT, 1996; YAO, 2003; YOUNG & SCHMIDT, 1992)
CR DECRESCENTE/MÉDIO
INFORMAÇÃOINFORMAÇÃOINFORMAÇÃOINFORMAÇÃO DESCRITIVADESCRITIVADESCRITIVADESCRITIVA
Melhor que 100%
(GABLE, SHEA & WRIGHT, 1991; GUADAGNOLI, DORNIER & TANDY, 1996; LAVERY, 1962; SCHMIDT,
LANGE & YOUNG, 1990; SIDAWAY, MOORE & SCHOENFELDER-ZOHDI, 1991)
(CHEN, 2002; GOODWIN & MEEUWSEN, 1995; SHERWOOD, 1988; SMITH, TAYLOR & WITHERS, 1997; TANI,
MEIRA JR. & GOMES, 2005)
CR SUMÁRIO/FAIXA DE AMPLITUDE
INFORMAÇÃOINFORMAÇÃOINFORMAÇÃOINFORMAÇÃO DESCRITIVADESCRITIVADESCRITIVADESCRITIVA
Melhor que externamente controlado
Após as boas tentativas (adultos e idosos)
(CHIVIACOWSKY, 2000; CHIVIACOWSKY & WULF, 2002; CHIVIACOWSKY ET AL., 2007, 2008)
CR AUTOCONTROLADO
INFORMAÇÃOINFORMAÇÃOINFORMAÇÃOINFORMAÇÃO DESCRITIVADESCRITIVADESCRITIVADESCRITIVA
Freqüências reduzidas > freqüências de 100%
(BILODEAU & BILODEAU, 1958; CASTRO, 1988; CHIVIACOWSKY & GODINHO, 2004; CHIVIACOWSKY &
TANI, 1993, 1997; GODINHO, 1992; LAI & SHEA, 1999; LUSTOSA DE OLIVEIRA, 2002; TANI, MEIRA JR. &
TANI, 2005; WRISBERG & WULF, 1997; WULF, LEE & SCHMIDT, 1994; WULF, 1992a; 1992b; WULF, LEE &
SCHMIDT, 1994; WULF & SCHMIDT, 1989; WULF, SCHMIDT & DEUBEL, 1993; WRISBERG & WULF, 1997;
WULF, SCHMIDT & DEUBEL, 1993; CHIVIACOWSKY & TANI, 1997; LAI & SHEA, 1999)
FREQÜÊNCIA
RELATIVA/ABSOLUTA DE CR
INFORMAÇÃOINFORMAÇÃOINFORMAÇÃOINFORMAÇÃO DESCRITIVADESCRITIVADESCRITIVADESCRITIVA
Eficaz: CP verbal+informação adicional (CR ou demonstração)
CP reduzido X CP freqüente: resultados divergentes
CP visual para habilidades fechadas
(CORREA ET AL., 2005; HEBERT & LANDIN, 1994; MAGILL & SCHOENFELDER-ZOHDI, 1996; ZUBIAUR ET
AL., 1999; YOUNG & SCHMIDT, 1992) (COOPER & ROTHSTEIN, 1981; DEL REY, 1971; DUTRA, 2006;
LAGUNA, 1996; MENICKELLI & GRISHAM, 1999; VAN WIERINGEN ET AL., 1989)
CP
INFORMAÇÃOINFORMAÇÃOINFORMAÇÃOINFORMAÇÃO DESCRITIVADESCRITIVADESCRITIVADESCRITIVA
CP visual autocontrolado não foi eficiente para crianças
CP Cinemático = CR (efeitos de aprendizagem)
(DUTRA, 2006; YOUNG & SCHMIDT, 1992; MAGILL, 2000; SCHMIDT & WRISBERG, 2001)
CP
INFORMAÇÃOINFORMAÇÃOINFORMAÇÃOINFORMAÇÃO DESCRITIVADESCRITIVADESCRITIVADESCRITIVA
SÍNTESE
Fornecer CR reduzido, geral, correto e quando solicitado pelo
aprendiz
Fornecer CP visual para habilidades fechadas e CP verbal com
informação adicional
FEEDBACK EXTRÍNSECO
INFORMAÇÃOINFORMAÇÃOINFORMAÇÃOINFORMAÇÃO DESCRITIVADESCRITIVADESCRITIVADESCRITIVA
Informação: medida da incerteza quanto à ocorrência dos
acontecimentos; I = log2N; Bit: unidade de medida
Incerteza: espacial (onde), temporal (quando) e de ocorrência (qual)
Custo informacional: complexidade da situação e conhecimento
prévio do sujeito
FEEDBACK EXTRÍNSECO –
TEORIA DA INFORMAÇÃO
INFORMAÇÃOINFORMAÇÃOINFORMAÇÃOINFORMAÇÃO DESCRITIVADESCRITIVADESCRITIVADESCRITIVA
Shanon & Weaver, 1949, Godinho, 2002

Feedback

  • 1.
    APRENDIZAGEM MOTORAAPRENDIZAGEM MOTORA FEEDBACKEXTRÍNSECOFEEDBACK EXTRÍNSECO
  • 2.
    “Informação de retorno”,reentrada, realimentação, retroalimentação Mecanismo de retroação que permite controlar a ação produzida Reaferência que comporta a diferença entre o objetivo desejado e a resposta obtida FEEDBACK INFORMAÇÃOINFORMAÇÃOINFORMAÇÃOINFORMAÇÃO Godinho, 2002; Magill, 2000 DESCRITIVADESCRITIVADESCRITIVADESCRITIVA
  • 3.
    Mecanismo de retroaçãoque permite controlar a ação produzida FEEDBACK INFORMAÇÃOINFORMAÇÃOINFORMAÇÃOINFORMAÇÃO Godinho, 2002; Magill, 2000 DESCRITIVADESCRITIVADESCRITIVADESCRITIVA Centro de controle do movimento Efetores do movimento Comandos do movimento Feedback Entrada Saída Feedback Processamento
  • 4.
    Informação que oexecutante recebe, durante ou depois do movimento, de fontes externas ou de seu próprio sistema sensorial, relativa à execução ou resultado do movimento FEEDBACK INFORMAÇÃOINFORMAÇÃOINFORMAÇÃOINFORMAÇÃO Godinho, 2002; Magill, 2000; Schmidt e Wrisberg, 2001 DESCRITIVADESCRITIVADESCRITIVADESCRITIVA
  • 5.
    Conhecimento de resultado(CR): informação sobre o resultado do movimento relativamente ao objetivo ambiental FEEDBACK EXTRÍNSECO INFORMAÇÃOINFORMAÇÃOINFORMAÇÃOINFORMAÇÃO DESCRITIVADESCRITIVADESCRITIVADESCRITIVA
  • 6.
    Conhecimento de performance(CP): informação sobre o padrão de movimento executado FEEDBACK EXTRÍNSECO INFORMAÇÃOINFORMAÇÃOINFORMAÇÃOINFORMAÇÃO DESCRITIVADESCRITIVADESCRITIVADESCRITIVA
  • 7.
    Uso efetivo dainformação Motivação Atenção Memória FEEDBACK EXTRÍNSECO INFORMAÇÃOINFORMAÇÃOINFORMAÇÃOINFORMAÇÃO DESCRITIVADESCRITIVADESCRITIVADESCRITIVA Adams, 1987; Chiviacosky, 2008; Magill, 2000; Schmidt e Wrisberg, 2001; Salmoni et al., 1984
  • 8.
    Capacidade limitada deprocessar informação Tarefa: contínua ou discreta Ajuste ou confirmação FEEDBACK EXTRÍNSECO INFORMAÇÃOINFORMAÇÃOINFORMAÇÃOINFORMAÇÃO DESCRITIVADESCRITIVADESCRITIVADESCRITIVA Adams, 1987; Chiviacosky, 2008; Magill, 2000; Schmidt e Wrisberg, 2001; Salmoni et al., 1984
  • 9.
    Referência de avaliação(detecção e correção) do movimento Estágios de aprendizagem e feedback Funções: motivacional (vontade de realizar, manter a atenção) informacional (orienta p/ resposta apropriada) relacional (comandos motores/resposta) FEEDBACK EXTRÍNSECO INFORMAÇÃOINFORMAÇÃOINFORMAÇÃOINFORMAÇÃO DESCRITIVADESCRITIVADESCRITIVADESCRITIVA Adams, 1987; Chiviacosky, 2008; Magill, 2000; Schmidt e Wrisberg, 2001; Salmoni et al., 1984
  • 10.
    Estudos pioneiros (1930):CR presente, freqüente e preciso Fases: Behaviorista – reforço/punição (contexto de E – R) Cognitivista – relações meta/resultado e armazenamento na memória FEEDBACK EXTRÍNSECO INFORMAÇÃOINFORMAÇÃOINFORMAÇÃOINFORMAÇÃO DESCRITIVADESCRITIVADESCRITIVADESCRITIVA
  • 11.
    fornecimento ou nãode CR: presença ou ausência de CR na prática de uma tarefa motora (BILODEAU, BILODEAU & SCHUMSKY, 1959; HO & SHEA, 1978; WRISBERG & SCHMIDT, 1975) CR INFORMAÇÃOINFORMAÇÃOINFORMAÇÃOINFORMAÇÃO DESCRITIVADESCRITIVADESCRITIVADESCRITIVA
  • 12.
    localização temporal doCR: momento de fornecimento de CR depois de uma resposta (GALLAGER & THOMAS, 1980; LORGE & THORNDIKE, 1935; MAGILL, 1977; MULDER & HULSTIJN, 1985; SWINNEN, SCHMIDT, NICHOLSON & SHAPIRO, 1990) CR INFORMAÇÃOINFORMAÇÃOINFORMAÇÃOINFORMAÇÃO DESCRITIVADESCRITIVADESCRITIVADESCRITIVA
  • 13.
    Tempo pré-CR: nãomuito longo, nem muito curto; ~ 3s Tempo pós-CR: não deve ser curto; ~ 5s TEMPO ENTRE TENTATIVAS INFORMAÇÃOINFORMAÇÃOINFORMAÇÃOINFORMAÇÃO DESCRITIVADESCRITIVADESCRITIVADESCRITIVA
  • 14.
    atividade durante ointervalo entre tentativas: presença ou ausência de atividades motoras e cognitivas durante o intervalo entre duas respostas (ANDERSON, MAGILL & SEKIYA, 1994; BENEDETTI & McCULLAGH, 1987; MAGILL, 1988; MARTENIUK, 1986; SWINNEN, 1990; TANI, MEIRA JR. & GOMES, 2005) CR INFORMAÇÃOINFORMAÇÃOINFORMAÇÃOINFORMAÇÃO DESCRITIVADESCRITIVADESCRITIVADESCRITIVA
  • 15.
    É prejudicial, excetoquando o aprendiz estima verbalmente o erro ATIVIDADE DURANTE O INTERVALO ENTRE TENTATIVAS INFORMAÇÃOINFORMAÇÃOINFORMAÇÃOINFORMAÇÃO DESCRITIVADESCRITIVADESCRITIVADESCRITIVA
  • 16.
    CR errôneo: fornecimentode CR errado sobre o resultado obtido (BUEKERS, MAGILL & HALL, 1992; BUEKERS, MAGILL & SNEYERS, 1994; McNEVIN, MAGILL & BUEKERS, 1994) CR INFORMAÇÃOINFORMAÇÃOINFORMAÇÃOINFORMAÇÃO DESCRITIVADESCRITIVADESCRITIVADESCRITIVA
  • 17.
    O aprendiz tendea seguir a informação errada CR ERRÔNEO INFORMAÇÃOINFORMAÇÃOINFORMAÇÃOINFORMAÇÃO DESCRITIVADESCRITIVADESCRITIVADESCRITIVA
  • 18.
    precisão de CR:grau de exatidão contido na informação de CR (BENNETT & SIMMONS, 1984; CHIVIACOWSKY & GODINHO, 1997; MAGILL & WOOD, 1986; SCARINGE, CHEN & ROSS, 2002; WRIGHT, SMITH-MUNYON & SIDAWAY, 1997) CR INFORMAÇÃOINFORMAÇÃOINFORMAÇÃOINFORMAÇÃO DESCRITIVADESCRITIVADESCRITIVADESCRITIVA
  • 19.
    CR sobre erro> CR sobre acerto: 4 x 1 qualitativa e geral no início, quantitativa e específica depois erro: direção > direção + magnitude > magnitude PRECISÃO DE CR INFORMAÇÃOINFORMAÇÃOINFORMAÇÃOINFORMAÇÃO DESCRITIVADESCRITIVADESCRITIVADESCRITIVA Magill, 2000; Schmidt & Wrisberg, 2001; Siedentop, 1983
  • 20.
    freqüência de CR:quantidade de CRs fornecidos e regime de distribuição de CR durante a prática de uma tarefa motora (CHEN, 2002; CHIVIACOWSKY & TANI, 1993, 1997; CHIVIACOWSKY & WULF, 2002; DUNHAM & MUELLER, 1993; LUSTOSA DE OLIVEIRA, 2002; SHERWOOD, 1988; WULF & SCHMIDT, 1996; YAO, 2003) CR INFORMAÇÃOINFORMAÇÃOINFORMAÇÃOINFORMAÇÃO DESCRITIVADESCRITIVADESCRITIVADESCRITIVA
  • 21.
    Absoluta, relativa, faixade amplitude, decrescente, sumário, médio, autocontrolado Mais é melhor? Explicações: CR freqüente - dependência e instabilidade FREQÜÊNCIA DE CR INFORMAÇÃOINFORMAÇÃOINFORMAÇÃOINFORMAÇÃO DESCRITIVADESCRITIVADESCRITIVADESCRITIVA
  • 22.
    Resultados divergentes (DUNHAM &MUELLER, 1993; WINSTEIN, POHL & LEWTHWAITE, 1994; WULF & SCHMIDT, 1989) (WEEKS & SHERWOOD, 1994; WULF & SCHMIDT, 1996; YAO, 2003; YOUNG & SCHMIDT, 1992) CR DECRESCENTE/MÉDIO INFORMAÇÃOINFORMAÇÃOINFORMAÇÃOINFORMAÇÃO DESCRITIVADESCRITIVADESCRITIVADESCRITIVA
  • 23.
    Melhor que 100% (GABLE,SHEA & WRIGHT, 1991; GUADAGNOLI, DORNIER & TANDY, 1996; LAVERY, 1962; SCHMIDT, LANGE & YOUNG, 1990; SIDAWAY, MOORE & SCHOENFELDER-ZOHDI, 1991) (CHEN, 2002; GOODWIN & MEEUWSEN, 1995; SHERWOOD, 1988; SMITH, TAYLOR & WITHERS, 1997; TANI, MEIRA JR. & GOMES, 2005) CR SUMÁRIO/FAIXA DE AMPLITUDE INFORMAÇÃOINFORMAÇÃOINFORMAÇÃOINFORMAÇÃO DESCRITIVADESCRITIVADESCRITIVADESCRITIVA
  • 24.
    Melhor que externamentecontrolado Após as boas tentativas (adultos e idosos) (CHIVIACOWSKY, 2000; CHIVIACOWSKY & WULF, 2002; CHIVIACOWSKY ET AL., 2007, 2008) CR AUTOCONTROLADO INFORMAÇÃOINFORMAÇÃOINFORMAÇÃOINFORMAÇÃO DESCRITIVADESCRITIVADESCRITIVADESCRITIVA
  • 25.
    Freqüências reduzidas >freqüências de 100% (BILODEAU & BILODEAU, 1958; CASTRO, 1988; CHIVIACOWSKY & GODINHO, 2004; CHIVIACOWSKY & TANI, 1993, 1997; GODINHO, 1992; LAI & SHEA, 1999; LUSTOSA DE OLIVEIRA, 2002; TANI, MEIRA JR. & TANI, 2005; WRISBERG & WULF, 1997; WULF, LEE & SCHMIDT, 1994; WULF, 1992a; 1992b; WULF, LEE & SCHMIDT, 1994; WULF & SCHMIDT, 1989; WULF, SCHMIDT & DEUBEL, 1993; WRISBERG & WULF, 1997; WULF, SCHMIDT & DEUBEL, 1993; CHIVIACOWSKY & TANI, 1997; LAI & SHEA, 1999) FREQÜÊNCIA RELATIVA/ABSOLUTA DE CR INFORMAÇÃOINFORMAÇÃOINFORMAÇÃOINFORMAÇÃO DESCRITIVADESCRITIVADESCRITIVADESCRITIVA
  • 26.
    Eficaz: CP verbal+informaçãoadicional (CR ou demonstração) CP reduzido X CP freqüente: resultados divergentes CP visual para habilidades fechadas (CORREA ET AL., 2005; HEBERT & LANDIN, 1994; MAGILL & SCHOENFELDER-ZOHDI, 1996; ZUBIAUR ET AL., 1999; YOUNG & SCHMIDT, 1992) (COOPER & ROTHSTEIN, 1981; DEL REY, 1971; DUTRA, 2006; LAGUNA, 1996; MENICKELLI & GRISHAM, 1999; VAN WIERINGEN ET AL., 1989) CP INFORMAÇÃOINFORMAÇÃOINFORMAÇÃOINFORMAÇÃO DESCRITIVADESCRITIVADESCRITIVADESCRITIVA
  • 27.
    CP visual autocontroladonão foi eficiente para crianças CP Cinemático = CR (efeitos de aprendizagem) (DUTRA, 2006; YOUNG & SCHMIDT, 1992; MAGILL, 2000; SCHMIDT & WRISBERG, 2001) CP INFORMAÇÃOINFORMAÇÃOINFORMAÇÃOINFORMAÇÃO DESCRITIVADESCRITIVADESCRITIVADESCRITIVA
  • 28.
    SÍNTESE Fornecer CR reduzido,geral, correto e quando solicitado pelo aprendiz Fornecer CP visual para habilidades fechadas e CP verbal com informação adicional FEEDBACK EXTRÍNSECO INFORMAÇÃOINFORMAÇÃOINFORMAÇÃOINFORMAÇÃO DESCRITIVADESCRITIVADESCRITIVADESCRITIVA
  • 30.
    Informação: medida daincerteza quanto à ocorrência dos acontecimentos; I = log2N; Bit: unidade de medida Incerteza: espacial (onde), temporal (quando) e de ocorrência (qual) Custo informacional: complexidade da situação e conhecimento prévio do sujeito FEEDBACK EXTRÍNSECO – TEORIA DA INFORMAÇÃO INFORMAÇÃOINFORMAÇÃOINFORMAÇÃOINFORMAÇÃO DESCRITIVADESCRITIVADESCRITIVADESCRITIVA Shanon & Weaver, 1949, Godinho, 2002