ESCOLA SECUNDÁRIA JAIME MAGALHÃES LIMA

Filosofia
A Ação Humana

Professor: Isaque Tomé
Alunos: Adélia Costa, Bruno Abelho e Olga Stelmashchuk
Turma/Ano: 10ºC
ESCOLA SECUNDÁRIA JAIME MAGALHÃES LIMA

INTRODUÇÃO
A ação é especifica de todos os seres vivos, nomeadamente do homem e do animal, existindo
algumas diferenças entre elas.
A ação do homem é a sua fragilidade biológica, isto é, ao nascer o homem não consegue
procurar alimento, nem deslocar-se, nasce inacabado. No caso da ação animal já é uma
especialização biológica em que é determinado biologicamente, nasce já quase completo,
sabe-se colocar em pé, movimentar-se sem ajuda.
O homem é um ser sociável incapaz de sobreviver sem o meio social, só inserido numa
sociedade pode-se desenvolver em termos intelectuais, linguísticos e morais, neste caso o
homem tem uma natureza adquirida. No caso do animal já não necessita tanto de viver em
sociedade/grupo porque irá ter pouca ou nenhuma influência sobre ele, tendo assim uma
natureza dada.
O homem necessita de autodeterminação que vai possibilitar a sua autonomia intelectual, só
assim pode o homem decidir por si se é capaz de agir como ser humano tendo o poder de se
autodeterminar. Projeta o seu futuro pela possibilidade de escolha. No caso animal, já tem
uma vida determinada, devido à sua hereditariedade específica. Tem uma natureza dada que
não tem possibilidade de escolha.

[Filosofia

Trabalho realizado por: Adélia, Bruno e Olga

Prof: Isaque Tomé]

Página 2
ESCOLA SECUNDÁRIA JAIME MAGALHÃES LIMA

CAPITULO 1 - AÇÃO
 A AÇÃO HUMANA
A ação é um ato que é feito por alguém intencionalmente ou racional, resulta da vontade da
pessoa que pode ser previsto, desejado ou controlado. A ação afeta sempre o sujeito.
O acontecer não depende da vontade do sujeito e pode acontecer num determinado tempo e
lugar, pode afetar ou não o sujeito.

 DIFERENÇA ENTRE ATOS HUMANOS E ATOS DO HOMEM
A acção humana aplica-se aos atos que são realizados conscientemente e em que o sujeito
tem intenção de produzir um dado efeito.
Os atos dos homens são comuns a todos os animais e são uma resposta automática, corporal
e de reacção, sendo incontroláveis e independentes da vontade do sujeito.
Os atos humanos caracterizam o homem como ser humano. São motivados, porque levam
sempre a que o sujeito aja. São intencionais porque o sujeito tem sempre um propósito, sendo
controlados e conscientes, tendo sempre uma finalidade. Por isso como o acontecer não
depende da vontade do sujeito e alguns tipos de ação dependem da vontade, conclui- se que
nem todo o comportamento (fazer) é ação humana.
Mosterin define ação como “uma interferência consciente e voluntária do agente no normal
decurso das coisas; há uma interferência do agente que tinha intenção de interferir para
conseguir que tal evento sucedesse.” 3

A AÇÃO HUMANA

ATOS HUMANOS
- São motivados;
- São intencionais;
- São controlados e dirigidos;
- Têm uma finalidade.

[Filosofia

Trabalho realizado por: Adélia, Bruno e Olga

ATOS DO HOMEM
- São automáticos e corporais;
- São incontroláveis;
- Não dependem da vontade.

Prof: Isaque Tomé]

Página 3
ESCOLA SECUNDÁRIA JAIME MAGALHÃES LIMA

CAPITULO 1.1.1
 PROJETO IMPÕE A REALIZAÇÃO DE AÇÕES
 SE O HOMEM NÃO FOSSE LIVRE PODERIA HAVER AÇÕES? A
LIBERDADE É UMA EXIGENCIA PARA QUE HAJA AÇÃO HUMANA?
Quando alguém se propõe a fazer algo, esse algo é o projeto, ou seja, é equivalente à
finalidade, sendo o conceito de projeto mais abrangente que o conceito de finalidade. Só o
homem existe na dimensão do projeto, projeta-se. E é assim que se pode rever na acção
produzida. Só há projetos para o futuro, ainda que estes se formulem no presente.
São duas questões distintas e impõem resposta contrária, mas a ideia é a mesma: a liberdade
(da vontade) é uma condição necessária para haver ação. Caso contrário, se o homem fizer
algo sob imposição, não resulta da sua decisão e não pode sobre o que ocorre ser
responsabilizado.
Se o homem não fosse livre continuariam a existir acções, embora o facto de estas passarem
a ser muito mais limitadas e o facto de muitas acções que realiza enquanto ser livre passarem
a ser impossíveis de realizar.

CAPITULO 1.2- CONSCIÊNCIA
A consciência é a noção dos atos humanos e da intenção do seu próprio ato. Podemos ter
noção ou não ter dos motivos e das consequências. Os inibidores da consciência são as drogas,
álcool, cansaço extremo, doenças psíquicas e psiquiátricas.

CAPITULO 1.3 - INTENÇÃO
A intenção é a consciência e controlo do ato, sendo para a sua concretização encontrando se
o sujeito no estado mental que se orienta. A intenção é o prepósito de fazer algo. Sim,
podemos ter a intenção e decidir não a cumprir. A sua decisão não acontece porque está em
luta com um motivo contrário, negativo.

[Filosofia

Trabalho realizado por: Adélia, Bruno e Olga

Prof: Isaque Tomé]

Página 4
ESCOLA SECUNDÁRIA JAIME MAGALHÃES LIMA

CAPITULO 1.4 - VONTADE
A vontade é o desejar um certo resultado. O desejo está frequentemente ligado aos nossos
sentimentos e emoções, enquanto que a vontade está ligada à lógica e à razão (poder do
raciocínio). A vontade é, portanto, a pedra fundamental, o dínamo de nossos pensamentos,
levando ao sucesso na vida, quando dirigida às boas ações. É forte, persuasiva, abre caminho e
realiza; o desejo é titubeante, incerto e quase sempre inconsequente. O desejo é um impulso
espontâneo que produz um comportamento capaz de satisfazer uma necessidade. A vontade
influencia a decisão final.

CAPITULO 1.5 - DELIBERAÇÃO
As pessoas agem por razões diversas. O que as pessoas desejam ou sentem que precisam, os
seus projetos e planos a curto prazo e as suas ambições e objetivos a curto prazo, tudo isto
influencia a escolha das ações. É claro que muitas ações são tão rotineiras e habituais que não
exigem muito pensamento prévio. No entanto, há muitos outros casos em que temos de
pensar antes de agir. Esta atividade intelectual é a deliberação, e as ações que dela resultam
são realizadas deliberadamente.

CAPITULO 1.6 - MOTIVO
O motivo é a razão invocada para tornar a acção intencional compreensível e racionalizável
tanto para o agente como para os outros. É o que leva á acção, o que impulsiona. Responde ao
porquê e justifica a ação. Se o agente puder negar o desejo dá origem a um motivo, se não
puder negá-lo dá origem a uma causa.

CONCLUSÃO
Para concluir, podemos afirmar que só se pode chamar
de acção humana só ao que é consciente e voluntário.
É assim, o que fazemos de um modo voluntário e
consciente, surgindo em principio como algo livre,
racional, intencional e por conseguinte responsável.
Temos assim as ações intencionais que são originadas
por motivos, desejos, crenças, interesses que guiam a
acção.
A vontade de agir é movida pelo motivo, que é a razão
consciente do agir, tornando a acção intencional
compreensível, tentando responder à pergunta “porquê?”.
Existem também as ações básicas que se fazem directamente e intencionalmente.

[Filosofia

Trabalho realizado por: Adélia, Bruno e Olga

Prof: Isaque Tomé]

Página 5
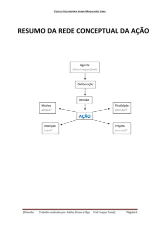
ESCOLA SECUNDÁRIA JAIME MAGALHÃES LIMA

RESUMO DA REDE CONCEPTUAL DA AÇÃO

Agente
(livre e responsável)

Deliberação

Decisão
Motivo

Finalidade

porquê?

para quê?

AÇÃO
Intenção
o quê?

[Filosofia

Projeto
para quê?

Trabalho realizado por: Adélia, Bruno e Olga

Prof: Isaque Tomé]

Página 6
ESCOLA SECUNDÁRIA JAIME MAGALHÃES LIMA

Bibliografia e Netografia
Manual de Filosofia Novos Contextos 10º Ano

Sites consultados:
http://www.notapositiva.com/pt/apntestbs/filosofia/10_accao_humana_valores_d.htm
http://www.defnarede.com/a.html
http://filosofianajml.blogspot.pt/

Imagens:
http://estrategistas.com/economia-comportamental/
http://www.oneblogfitsall.com/2010/10/la-filosofia-y-los-simpson.html

[Filosofia

Trabalho realizado por: Adélia, Bruno e Olga

Prof: Isaque Tomé]

Página 7
ESCOLA SECUNDÁRIA JAIME MAGALHÃES LIMA

Índice
INTRODUÇÃO ……………………………………………………………………………………………………. pág. 2
CAPITULO 1 – AÇÃO …………………………………………………………………………………………… pág. 3
CAPITULO 1.1.1 ……………………………………………………………………………………. pág. 4
CAPITULO 1.2- CONSCIÊNCIA …………………………………………………………………… pág. 4
CAPITULO 1.3 – INTENÇÃO ………………………………………………………………………. pág. 4
CAPITULO 1.4 – VONTADE ……………………………………………………………………….. pág. 5
CAPITULO 1.5 – DELIBERAÇÃO …………………………………………………………………. pág. 5
CAPITULO 1.6 – MOTIVO ………………………………………………………………………….. pág. 5
CONCLUSÃO ……………………………………………………………………………………………………… pág. 5
RESUMO DA REDE CONCEPTUAL DA AÇÃO ………………………………………………………. pág. 6
BIBLIOGRAFIA E NETOGRAFIA ………………………………………………………………………….. pág. 7

[Filosofia

Trabalho realizado por: Adélia, Bruno e Olga

Prof: Isaque Tomé]

Página 8

Ação humana - trabalho 1

  • 1.
    ESCOLA SECUNDÁRIA JAIMEMAGALHÃES LIMA Filosofia A Ação Humana Professor: Isaque Tomé Alunos: Adélia Costa, Bruno Abelho e Olga Stelmashchuk Turma/Ano: 10ºC
  • 2.
    ESCOLA SECUNDÁRIA JAIMEMAGALHÃES LIMA INTRODUÇÃO A ação é especifica de todos os seres vivos, nomeadamente do homem e do animal, existindo algumas diferenças entre elas. A ação do homem é a sua fragilidade biológica, isto é, ao nascer o homem não consegue procurar alimento, nem deslocar-se, nasce inacabado. No caso da ação animal já é uma especialização biológica em que é determinado biologicamente, nasce já quase completo, sabe-se colocar em pé, movimentar-se sem ajuda. O homem é um ser sociável incapaz de sobreviver sem o meio social, só inserido numa sociedade pode-se desenvolver em termos intelectuais, linguísticos e morais, neste caso o homem tem uma natureza adquirida. No caso do animal já não necessita tanto de viver em sociedade/grupo porque irá ter pouca ou nenhuma influência sobre ele, tendo assim uma natureza dada. O homem necessita de autodeterminação que vai possibilitar a sua autonomia intelectual, só assim pode o homem decidir por si se é capaz de agir como ser humano tendo o poder de se autodeterminar. Projeta o seu futuro pela possibilidade de escolha. No caso animal, já tem uma vida determinada, devido à sua hereditariedade específica. Tem uma natureza dada que não tem possibilidade de escolha. [Filosofia Trabalho realizado por: Adélia, Bruno e Olga Prof: Isaque Tomé] Página 2
  • 3.
    ESCOLA SECUNDÁRIA JAIMEMAGALHÃES LIMA CAPITULO 1 - AÇÃO  A AÇÃO HUMANA A ação é um ato que é feito por alguém intencionalmente ou racional, resulta da vontade da pessoa que pode ser previsto, desejado ou controlado. A ação afeta sempre o sujeito. O acontecer não depende da vontade do sujeito e pode acontecer num determinado tempo e lugar, pode afetar ou não o sujeito.  DIFERENÇA ENTRE ATOS HUMANOS E ATOS DO HOMEM A acção humana aplica-se aos atos que são realizados conscientemente e em que o sujeito tem intenção de produzir um dado efeito. Os atos dos homens são comuns a todos os animais e são uma resposta automática, corporal e de reacção, sendo incontroláveis e independentes da vontade do sujeito. Os atos humanos caracterizam o homem como ser humano. São motivados, porque levam sempre a que o sujeito aja. São intencionais porque o sujeito tem sempre um propósito, sendo controlados e conscientes, tendo sempre uma finalidade. Por isso como o acontecer não depende da vontade do sujeito e alguns tipos de ação dependem da vontade, conclui- se que nem todo o comportamento (fazer) é ação humana. Mosterin define ação como “uma interferência consciente e voluntária do agente no normal decurso das coisas; há uma interferência do agente que tinha intenção de interferir para conseguir que tal evento sucedesse.” 3 A AÇÃO HUMANA ATOS HUMANOS - São motivados; - São intencionais; - São controlados e dirigidos; - Têm uma finalidade. [Filosofia Trabalho realizado por: Adélia, Bruno e Olga ATOS DO HOMEM - São automáticos e corporais; - São incontroláveis; - Não dependem da vontade. Prof: Isaque Tomé] Página 3
  • 4.
    ESCOLA SECUNDÁRIA JAIMEMAGALHÃES LIMA CAPITULO 1.1.1  PROJETO IMPÕE A REALIZAÇÃO DE AÇÕES  SE O HOMEM NÃO FOSSE LIVRE PODERIA HAVER AÇÕES? A LIBERDADE É UMA EXIGENCIA PARA QUE HAJA AÇÃO HUMANA? Quando alguém se propõe a fazer algo, esse algo é o projeto, ou seja, é equivalente à finalidade, sendo o conceito de projeto mais abrangente que o conceito de finalidade. Só o homem existe na dimensão do projeto, projeta-se. E é assim que se pode rever na acção produzida. Só há projetos para o futuro, ainda que estes se formulem no presente. São duas questões distintas e impõem resposta contrária, mas a ideia é a mesma: a liberdade (da vontade) é uma condição necessária para haver ação. Caso contrário, se o homem fizer algo sob imposição, não resulta da sua decisão e não pode sobre o que ocorre ser responsabilizado. Se o homem não fosse livre continuariam a existir acções, embora o facto de estas passarem a ser muito mais limitadas e o facto de muitas acções que realiza enquanto ser livre passarem a ser impossíveis de realizar. CAPITULO 1.2- CONSCIÊNCIA A consciência é a noção dos atos humanos e da intenção do seu próprio ato. Podemos ter noção ou não ter dos motivos e das consequências. Os inibidores da consciência são as drogas, álcool, cansaço extremo, doenças psíquicas e psiquiátricas. CAPITULO 1.3 - INTENÇÃO A intenção é a consciência e controlo do ato, sendo para a sua concretização encontrando se o sujeito no estado mental que se orienta. A intenção é o prepósito de fazer algo. Sim, podemos ter a intenção e decidir não a cumprir. A sua decisão não acontece porque está em luta com um motivo contrário, negativo. [Filosofia Trabalho realizado por: Adélia, Bruno e Olga Prof: Isaque Tomé] Página 4
  • 5.
    ESCOLA SECUNDÁRIA JAIMEMAGALHÃES LIMA CAPITULO 1.4 - VONTADE A vontade é o desejar um certo resultado. O desejo está frequentemente ligado aos nossos sentimentos e emoções, enquanto que a vontade está ligada à lógica e à razão (poder do raciocínio). A vontade é, portanto, a pedra fundamental, o dínamo de nossos pensamentos, levando ao sucesso na vida, quando dirigida às boas ações. É forte, persuasiva, abre caminho e realiza; o desejo é titubeante, incerto e quase sempre inconsequente. O desejo é um impulso espontâneo que produz um comportamento capaz de satisfazer uma necessidade. A vontade influencia a decisão final. CAPITULO 1.5 - DELIBERAÇÃO As pessoas agem por razões diversas. O que as pessoas desejam ou sentem que precisam, os seus projetos e planos a curto prazo e as suas ambições e objetivos a curto prazo, tudo isto influencia a escolha das ações. É claro que muitas ações são tão rotineiras e habituais que não exigem muito pensamento prévio. No entanto, há muitos outros casos em que temos de pensar antes de agir. Esta atividade intelectual é a deliberação, e as ações que dela resultam são realizadas deliberadamente. CAPITULO 1.6 - MOTIVO O motivo é a razão invocada para tornar a acção intencional compreensível e racionalizável tanto para o agente como para os outros. É o que leva á acção, o que impulsiona. Responde ao porquê e justifica a ação. Se o agente puder negar o desejo dá origem a um motivo, se não puder negá-lo dá origem a uma causa. CONCLUSÃO Para concluir, podemos afirmar que só se pode chamar de acção humana só ao que é consciente e voluntário. É assim, o que fazemos de um modo voluntário e consciente, surgindo em principio como algo livre, racional, intencional e por conseguinte responsável. Temos assim as ações intencionais que são originadas por motivos, desejos, crenças, interesses que guiam a acção. A vontade de agir é movida pelo motivo, que é a razão consciente do agir, tornando a acção intencional compreensível, tentando responder à pergunta “porquê?”. Existem também as ações básicas que se fazem directamente e intencionalmente. [Filosofia Trabalho realizado por: Adélia, Bruno e Olga Prof: Isaque Tomé] Página 5
  • 6.
    ESCOLA SECUNDÁRIA JAIMEMAGALHÃES LIMA RESUMO DA REDE CONCEPTUAL DA AÇÃO Agente (livre e responsável) Deliberação Decisão Motivo Finalidade porquê? para quê? AÇÃO Intenção o quê? [Filosofia Projeto para quê? Trabalho realizado por: Adélia, Bruno e Olga Prof: Isaque Tomé] Página 6
  • 7.
    ESCOLA SECUNDÁRIA JAIMEMAGALHÃES LIMA Bibliografia e Netografia Manual de Filosofia Novos Contextos 10º Ano Sites consultados: http://www.notapositiva.com/pt/apntestbs/filosofia/10_accao_humana_valores_d.htm http://www.defnarede.com/a.html http://filosofianajml.blogspot.pt/ Imagens: http://estrategistas.com/economia-comportamental/ http://www.oneblogfitsall.com/2010/10/la-filosofia-y-los-simpson.html [Filosofia Trabalho realizado por: Adélia, Bruno e Olga Prof: Isaque Tomé] Página 7
  • 8.
    ESCOLA SECUNDÁRIA JAIMEMAGALHÃES LIMA Índice INTRODUÇÃO ……………………………………………………………………………………………………. pág. 2 CAPITULO 1 – AÇÃO …………………………………………………………………………………………… pág. 3 CAPITULO 1.1.1 ……………………………………………………………………………………. pág. 4 CAPITULO 1.2- CONSCIÊNCIA …………………………………………………………………… pág. 4 CAPITULO 1.3 – INTENÇÃO ………………………………………………………………………. pág. 4 CAPITULO 1.4 – VONTADE ……………………………………………………………………….. pág. 5 CAPITULO 1.5 – DELIBERAÇÃO …………………………………………………………………. pág. 5 CAPITULO 1.6 – MOTIVO ………………………………………………………………………….. pág. 5 CONCLUSÃO ……………………………………………………………………………………………………… pág. 5 RESUMO DA REDE CONCEPTUAL DA AÇÃO ………………………………………………………. pág. 6 BIBLIOGRAFIA E NETOGRAFIA ………………………………………………………………………….. pág. 7 [Filosofia Trabalho realizado por: Adélia, Bruno e Olga Prof: Isaque Tomé] Página 8