UNEB – Universidade do Estado da Bahia
 NEAD – Núcleo de Educação a Distância
  Departamento de Educação – Campus I
      Curso de Especialização em EAD
       Disciplina: Psicologia Cognitiva
Professora formadora Juliana Santana Moura
     Tutora presencial Fabiola Pellegrini

          Teorias Construtivistas
             Alberto Amorim
              Amilton Alves
            Elizabete Bastos
               Kelma Costa
           Maria da Conceição
            Maria das Graças
A evolução dos meios materiais de
       ensino/ aprendizagem




                                             1Das_teorias_tradicionais_ao_Construtivismo.mpg
http://www.youtube.com/watch?v=gDjNOlg37SY
Teóricos
   &
Teorias
Jean Piaget




“Os fenômenos humanos são biológicos em
 suas raízes, sociais em seus fins e mentais
               em seus meios”
Jean Piaget
 PIAGET E SEU HISTÓRICO.
A     TEORIA      DE     PIAGET    DO
  DESEN VOLVIMEN TO COGN ITIVO.
 IMPLICAÇÕES      DO      PEN SAMEN TO
  PIAGETIAN O PARA A APREN DIZAGEM.
 AUTON OMIA PARA PIAGET .
 PIAGET E EAD .
PIAGET?
*Jean Piaget nasceu na Suíça no dia 9 de agosto de
1896 e faleceu em Genebra em 17 de setembro de
1980;

*Estudou a evolução do pensamento até a
adolescência, procurando entender os mecanismos
mentais que o indivíduo utiliza para captar o
mundo;

*Como epistemólogo, investigou o processo de
construção do conhecimento, sendo que nos
últimos anos de sua vida centrou seus estudos no
PIAGET?
*Após formar-se, Piaget foi para Zurich, onde trabalhou
como psicólogo experimental. Lá ele freqüentou aulas
lecionadas por Jung e trabalhou como psiquiatra em uma
clinica.
*O ano de 1919 foi o marco em sua vida. Piaget iniciou seus
estudos experimentais sobre a mente humana e começou a
pesquisar também sobre o desenvolvimento das
habilidades cognitivas. Seu conhecimento de biologia
levou-o a enxergar o desenvolvimento cognitivo de uma
criança como sendo uma evolução gradativa.
*As teorias de Piaget foram, em grande parte, baseadas em
estudos e observações de seus filhos que ele realizou ao
lado de sua esposa.
A TEORIA DE PIAGET DO
              DESEN VOLVIMEN TO
                    COGN ITIVO
*É uma teoria de etapas, que pressupõe que os
seres humanos passam por uma série de mudanças
ordenadas e previsíveis.

*O eixo central, portanto, é a interação organismo-
meio e essa interação acontece através de dois
processos simultâneos: a organização interna e a
adaptação ao meio, funções exercidas pelo
organismo ao longo da vida.
 
Continuaçã
      o
*“Há interação entre o sujeito e o mundo externo. O
conhecimento da criança muda na medida em que o seu
sistema cognitivo se desenvolve. Como o conhecedor
muda, o conhecimento muda também” (interacionista).

*O desenvolvimento cognitivo é uma embriologia mental
(da biologia)
*A inteligência deve ser definida em relação a função e a
estrutura:
   -Estrutura – inteligência é organização
   -Função – inteligência é adaptação
   -Adaptação
   -Organização
IMPLICAÇÕES DO PEN SAMEN TO
  PIAGETIAN O PARA A APREN DIZAGEM
*Os  objetivos pedagógicos necessitam estar centrados no aluno,
partir das atividades do aluno.
*Os conteúdos não são concebidos como fins em si mesmos, mas
como instrumentos que servem ao desenvolvimento evolutivo
natural.
primazia de um método que leve ao descobrimento por parte do
aluno ao invés de receber passivamente através do professor.
*A aprendizagem é um processo construído internamente.
*A aprendizagem depende do nível de desenvolvimento do sujeito.
*A aprendizagem é um processo de reorganização cognitiva.
*Os conflitos cognitivos são importantes para o desenvolvimento
da aprendizagem.
*A interação social favorece a aprendizagem.
*As experiências de aprendizagem necessitam estruturar-se de
modo a privilegiarem a colaboração, a cooperação e intercâmbio de
AUTON OMIA PARA PIAGET
  Piaget não aponta respostas sobre o que e
como ensinar,  mas permite compreender
como a criança e o adolescente aprendem,
fornecendo     um     referencial    para   a
identificação das possibilidades e limitações
de crianças e adolescentes. Desta maneira,
oferece ao professor uma atitude de respeito
às condições intelectuais do aluno e um
modo de interpretar suas condutas verbais e
não verbais para poder trabalhar melhor com
elas.
PIAGET E EAD
N ova forma de construir o conhecimento;
Aprendizagem possível pelas TICs (hipertexto,
links , inteligência coletiva);
Colaboração, cooperação, intercâmbio (professor-
aluno;      
         aluno-aluno);
Conexão dos conteúdos a experiência dos
educando;
Conflitos e desequilíbrio como fonte de
maturação;
N ova postura do educador (exigência de novas
habilidades );
N ova postura do educando (iniciativa autônoma).
Lev Vygotsky




“O saber que não vem da experiência não
          é realmente saber”
Lev Vygotsky

       Sócio-Interacionismo;
                Interação;
 N ovas   Tecnologias de Informação e
               comunicação;
            Educação On-line .
A Contribuição da Teoria Sócio-
  Interacionista de Vigostsky para a
          Educação On-line



O Papel das interações sociais na sala
de aula.
A Constituição Social do Homem


• Cursos na modalidade de EAD
baseados em sistemas de signos.


•ZPD ( Zona de Desenvolvimento Proximal;
•N DR (N ível de Desenvolvimento Real);
•N DP (N ível de Desenvolvimento Potencial).
•Funções  Interpsicológicas
•Intrapsicológicas



Modelo Pedagógico do Ambiente:

•Busca Colaborativa de Aprendizagem;
•Interação Social.
Tipos de Interação

 •Critérios:

 •Temporalidade: Síncrona ou
 Assíncrona.
•Interação Hierárquica: Superior, Inferior
e Moderado
Henri Wallon




 “O indivíduo é social não como resultado
de circunstâncias externas, mas em virtude
       de uma necessidade interna”
WALLON

-Psicogênese da pessoa completa-
           Integração:
               meio
         aspecto afetivo
        aspecto cognitivo
          aspecto motor
Psicogênese da pessoa completa.

Wallon considera o desenvolvimento da
pessoa completa integrada ao meio em que
está imersa, com os seus aspectos afetivo,
cognitivo e motor também integrados .

Dois importantes conceitos na obra de
Wallon são emoção e afetividade.
A criança, para Wallon, é essencialmente
emocional e gradualmente vai
constituindo-se em um ser sócio-cognitivo.
O autor estudou a criança contextualizada,
como uma realidade viva e total no
conjunto de seus comportamentos, suas
condições de existência.

Assim como Vygotski, Wallon vê no meio
externo o fator chave pra o
desenvolvimento infantil.
Paulo Freire




“A educação é um processo de construção
  e reconstrução dos processos sociais ,
     proporcionando uma consciência
 crítica dos diversos atores envolvidos
 neste universo educativo - a sociedade.”
Paulo Freire contextualizado com as TIC
          •Processo dialético e cibernético
       • Realidade do aluno (nativos x imigrantes)
    • Diagnóstico do contexto social e tecnológico
                          (inclusão x exclusão)
•   Tema gerador (TIC na educação, na aprendizagem, etc.)
            • Educar para transformar
           (do sujeito oprimido ao sujeito autônomo)
              •       Conscientização (ato político)
N ossa formação e / ou a formação do outro é um processo
                           político
                Construção/ Reconstrução
                  •
       (da aprendizagem bancária e mecânica para
Incorporação substantiva, não-
                                                       Arbitrária, não-literal, de
                                                       novo conhecimento à
                                                       estrutura cognitiva




                                                        N enhum compromisso
                                                        afetivo de relacionar
                                                        novos conhecimentos a
                                                        conhecimentos prévios

Fonte:  A teoria da aprendizagem significativa – tas
Construção/Recons
                        trução

       Experiência do   Processos sociais
       sujeito

                        Autonomia
Foco
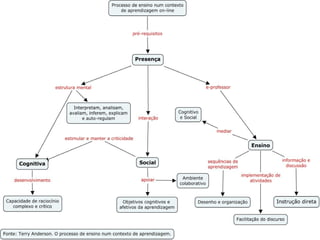
Processo de ensino num contexto de
aprendizagem on-line

                       Muros para demolir:
                       da fábrica de ensinar
                       ao espaço aberto da
                          aprendizagem

                       Carlos N ogueira Fino
                      Universidade da Madeira
Postula que a criação de um
   contexto de aprendizagem
   online, tem de ter por base
   uma quantidade suficiente de
   três presenças , que interagem
   entre si e se influenciam
   mutuamente. E a forma como
   essa interacção e influência é
   feita vai determinar um maior
   ou menor sucesso, na
   implementação do contexto de
   aprendizagem online, que se
   pretende criar:
   Presença cognitiva;
   Presença social;
Fonte: Terry Anderson .
   Presença de ensino
Fonte: Flávia Resende - As novas tecnologias na prática pedagógica sob a perspectiva
construtivista.
Novos Modelos de Aprendizagem
Modelo antigo                             Modelo novo                         Implicação para os alunos

Centrado no professor                     Centrado no aluno                   Os alunos são investidos do poder de
                                                                              aprendizes ativos
Absorção passiva                          Participação do aluno               A motivação do aluno é aprimorada

Trabalho individual                       Equipe de aprendizagem              A equipe constrói habilidades que são
                                                                              desenvolvidas; o aprendizado é
                                                                              aprimorado pelo compartilhamento


O professor como especialista             O professor como guia               A estrutura da aprendizagem é mais
                                                                              adaptável às rápidas mudanças no
                                                                              mundo.
Estático                                  Dinâmico                            Os recursos de aprendizagem (livros-
                                                                              texto, base de conhecimentos
                                                                              existente) são substituídos por um
                                                                              link on-line ao mundo real. Os
                                                                              recursos podem ser adaptados às
                                                                              necessidades imediatas da
                                                                              aprendizagem

Aprendizado predeterminado                Aprender a aprender                 Desenvolvimento de habilidades para
                                                                              a era da informação
Fonte: HEIDE, Ann e STILBORNE, Linda. Guia do professor para a Internet: completo e fácil. 2.ed. Porto Alegre :
Artes médicas Sul, 2000. p.
“Uma melhor aprendizagem não virá da busca de
 melhores maneiras para o professor instruir,
 mas sim de fornecermos ao aprendiz melhores
 oportunidades para ele construir. E esta
 convicção tem dirigido nossos esforços para
 elaborar novos materiais de construção...”
Seymour Papert Introduction: Constructionist Learning . Harel
  (ed.)
David Siegel, consultor de internet
estadunidense disse que “É preciso parar
de encarar a internet como uma rede de
computadores. Ela é uma rede de
pessoas.”
             FUTURIZE SUA EMPRESA
Para início de discussão
 " Formar não é despejar conceitos, noções e
 práticas sobre sujeitos passivos, moldando-os
 numa forma homogeneizada, produzindo
 réplicas de uma mesma coisa e anulando os
 dons, as experiências, a criatividade que cada
 um vai estruturando dentro de si. Deverá ser
 antes um processo de construção interna
 onde se equilibra nova informação numa
 parede já em construção" .
                   (Nuno Jordão. Mitos Modernos)
TEORIAS CON STRUTIVISTAS N A EAD


                           CAPACIDADE
AUTONOMIA   INTELIGÊNCIA              APRENDIZAGEM     PRODUÇÃO
                            COGNITIVA
              COLETIVA                 SIGNIFICATIVA    CRIATIVA
                            APURADA
Eis o novo...
Eis o paradoxo!
Referências Bibliográficas:
ALMEIDA, Laurinda Ramalho. MAHON EY, Abigail Alvarenga. Afetividade e processo
ensino-aprendizagem: contribuições      de Henry Wallon.    http:/ / pepsic.bvs-
psi.org .br/ pdf/ psie/ v20/ v20a02.pdf

AN DRADE , A. F. 2003 – Uma aplicação da abordagem sociointeracionista de Vygostsky
para a construção de um ambiente computacional de Aprendizagem.

FERN AN DES, Margarida. O processo de ensino num contexto de aprendizagem on-
line.     http:/ / www.slideshare.net/ MargaridaFernandes/ o-processo-de-ensino-num-
contexto-de-aprendizagem-ppt-presentation

Freire, Paulo. Pedagogia da autonomia: saberes necessários à prática educativa / Paulo
Freire. – São Paulo: Paz e Terra, 1996. – (Coleção Leitura)

HEIDE , Ann e STILBORN E , Linda. Guia do professor para a Internet: completo e
fácil. 2.ed. Porto Alegre : Artes médicas Sul, 2000.

JOFILI, Zélia. Piaget, Vigotsky e Freire e a construção do conhecimento na escola.
http:/ / www.ebah.com.br/ piaget-vygotsky-freire-pdf-a11597.html

ROSA, Iara Sanches. Solução para a EAD online numa perspectiva construtivista.
http:/ / www.portalensinando.com.br/ ensinando/ principal/ conteudo.asp?id= 2682
Mensagem que fica no contexto da
       aprendizagem on-line
“SER EDUCADOR É SAIR DE CEN A,
  SEM SAIR DO ESPETÁCULO!!!”




        AGRADECEMOS
     A ATEN ÇÃO DE TODOS

SemináRio VersãO Final Tc

  • 1.
    UNEB – Universidadedo Estado da Bahia NEAD – Núcleo de Educação a Distância Departamento de Educação – Campus I Curso de Especialização em EAD Disciplina: Psicologia Cognitiva Professora formadora Juliana Santana Moura Tutora presencial Fabiola Pellegrini Teorias Construtivistas Alberto Amorim Amilton Alves Elizabete Bastos Kelma Costa Maria da Conceição Maria das Graças
  • 3.
    A evolução dosmeios materiais de ensino/ aprendizagem 1Das_teorias_tradicionais_ao_Construtivismo.mpg http://www.youtube.com/watch?v=gDjNOlg37SY
  • 4.
    Teóricos & Teorias
  • 5.
    Jean Piaget “Os fenômenoshumanos são biológicos em suas raízes, sociais em seus fins e mentais em seus meios”
  • 6.
    Jean Piaget  PIAGETE SEU HISTÓRICO. A TEORIA DE PIAGET DO DESEN VOLVIMEN TO COGN ITIVO.  IMPLICAÇÕES DO PEN SAMEN TO PIAGETIAN O PARA A APREN DIZAGEM.  AUTON OMIA PARA PIAGET .  PIAGET E EAD .
  • 7.
    PIAGET? *Jean Piaget nasceuna Suíça no dia 9 de agosto de 1896 e faleceu em Genebra em 17 de setembro de 1980; *Estudou a evolução do pensamento até a adolescência, procurando entender os mecanismos mentais que o indivíduo utiliza para captar o mundo; *Como epistemólogo, investigou o processo de construção do conhecimento, sendo que nos últimos anos de sua vida centrou seus estudos no
  • 8.
    PIAGET? *Após formar-se, Piagetfoi para Zurich, onde trabalhou como psicólogo experimental. Lá ele freqüentou aulas lecionadas por Jung e trabalhou como psiquiatra em uma clinica. *O ano de 1919 foi o marco em sua vida. Piaget iniciou seus estudos experimentais sobre a mente humana e começou a pesquisar também sobre o desenvolvimento das habilidades cognitivas. Seu conhecimento de biologia levou-o a enxergar o desenvolvimento cognitivo de uma criança como sendo uma evolução gradativa. *As teorias de Piaget foram, em grande parte, baseadas em estudos e observações de seus filhos que ele realizou ao lado de sua esposa.
  • 9.
    A TEORIA DEPIAGET DO DESEN VOLVIMEN TO COGN ITIVO *É uma teoria de etapas, que pressupõe que os seres humanos passam por uma série de mudanças ordenadas e previsíveis. *O eixo central, portanto, é a interação organismo- meio e essa interação acontece através de dois processos simultâneos: a organização interna e a adaptação ao meio, funções exercidas pelo organismo ao longo da vida.  
  • 10.
    Continuaçã o *“Há interação entre o sujeito e o mundo externo. O conhecimento da criança muda na medida em que o seu sistema cognitivo se desenvolve. Como o conhecedor muda, o conhecimento muda também” (interacionista). *O desenvolvimento cognitivo é uma embriologia mental (da biologia) *A inteligência deve ser definida em relação a função e a estrutura: -Estrutura – inteligência é organização -Função – inteligência é adaptação -Adaptação -Organização
  • 11.
    IMPLICAÇÕES DO PENSAMEN TO PIAGETIAN O PARA A APREN DIZAGEM *Os objetivos pedagógicos necessitam estar centrados no aluno, partir das atividades do aluno. *Os conteúdos não são concebidos como fins em si mesmos, mas como instrumentos que servem ao desenvolvimento evolutivo natural. primazia de um método que leve ao descobrimento por parte do aluno ao invés de receber passivamente através do professor. *A aprendizagem é um processo construído internamente. *A aprendizagem depende do nível de desenvolvimento do sujeito. *A aprendizagem é um processo de reorganização cognitiva. *Os conflitos cognitivos são importantes para o desenvolvimento da aprendizagem. *A interação social favorece a aprendizagem. *As experiências de aprendizagem necessitam estruturar-se de modo a privilegiarem a colaboração, a cooperação e intercâmbio de
  • 12.
    AUTON OMIA PARAPIAGET Piaget não aponta respostas sobre o que e como ensinar,  mas permite compreender como a criança e o adolescente aprendem, fornecendo um referencial para a identificação das possibilidades e limitações de crianças e adolescentes. Desta maneira, oferece ao professor uma atitude de respeito às condições intelectuais do aluno e um modo de interpretar suas condutas verbais e não verbais para poder trabalhar melhor com elas.
  • 13.
    PIAGET E EAD Nova forma de construir o conhecimento; Aprendizagem possível pelas TICs (hipertexto, links , inteligência coletiva); Colaboração, cooperação, intercâmbio (professor- aluno;       aluno-aluno); Conexão dos conteúdos a experiência dos educando; Conflitos e desequilíbrio como fonte de maturação; N ova postura do educador (exigência de novas habilidades ); N ova postura do educando (iniciativa autônoma).
  • 14.
    Lev Vygotsky “O saberque não vem da experiência não é realmente saber”
  • 15.
    Lev Vygotsky  Sócio-Interacionismo;  Interação;  N ovas Tecnologias de Informação e comunicação;  Educação On-line .
  • 16.
    A Contribuição daTeoria Sócio- Interacionista de Vigostsky para a Educação On-line O Papel das interações sociais na sala de aula.
  • 17.
    A Constituição Socialdo Homem • Cursos na modalidade de EAD baseados em sistemas de signos. •ZPD ( Zona de Desenvolvimento Proximal; •N DR (N ível de Desenvolvimento Real); •N DP (N ível de Desenvolvimento Potencial).
  • 18.
    •Funções Interpsicológicas •Intrapsicológicas ModeloPedagógico do Ambiente: •Busca Colaborativa de Aprendizagem; •Interação Social.
  • 19.
    Tipos de Interação •Critérios: •Temporalidade: Síncrona ou Assíncrona. •Interação Hierárquica: Superior, Inferior e Moderado
  • 20.
    Henri Wallon “Oindivíduo é social não como resultado de circunstâncias externas, mas em virtude de uma necessidade interna”
  • 21.
    WALLON -Psicogênese da pessoacompleta- Integração:  meio  aspecto afetivo  aspecto cognitivo  aspecto motor
  • 22.
    Psicogênese da pessoacompleta. Wallon considera o desenvolvimento da pessoa completa integrada ao meio em que está imersa, com os seus aspectos afetivo, cognitivo e motor também integrados . Dois importantes conceitos na obra de Wallon são emoção e afetividade.
  • 23.
    A criança, paraWallon, é essencialmente emocional e gradualmente vai constituindo-se em um ser sócio-cognitivo. O autor estudou a criança contextualizada, como uma realidade viva e total no conjunto de seus comportamentos, suas condições de existência. Assim como Vygotski, Wallon vê no meio externo o fator chave pra o desenvolvimento infantil.
  • 24.
    Paulo Freire “A educaçãoé um processo de construção e reconstrução dos processos sociais , proporcionando uma consciência crítica dos diversos atores envolvidos neste universo educativo - a sociedade.”
  • 25.
    Paulo Freire contextualizadocom as TIC •Processo dialético e cibernético • Realidade do aluno (nativos x imigrantes) • Diagnóstico do contexto social e tecnológico (inclusão x exclusão) • Tema gerador (TIC na educação, na aprendizagem, etc.) • Educar para transformar (do sujeito oprimido ao sujeito autônomo) • Conscientização (ato político) N ossa formação e / ou a formação do outro é um processo político Construção/ Reconstrução • (da aprendizagem bancária e mecânica para
  • 26.
    Incorporação substantiva, não- Arbitrária, não-literal, de novo conhecimento à estrutura cognitiva N enhum compromisso afetivo de relacionar novos conhecimentos a conhecimentos prévios Fonte:  A teoria da aprendizagem significativa – tas
  • 27.
    Construção/Recons trução Experiência do Processos sociais sujeito Autonomia Foco
  • 28.
    Processo de ensinonum contexto de aprendizagem on-line Muros para demolir: da fábrica de ensinar ao espaço aberto da aprendizagem Carlos N ogueira Fino Universidade da Madeira
  • 29.
    Postula que acriação de um contexto de aprendizagem online, tem de ter por base uma quantidade suficiente de três presenças , que interagem entre si e se influenciam mutuamente. E a forma como essa interacção e influência é feita vai determinar um maior ou menor sucesso, na implementação do contexto de aprendizagem online, que se pretende criar: Presença cognitiva; Presença social; Fonte: Terry Anderson . Presença de ensino
  • 31.
    Fonte: Flávia Resende- As novas tecnologias na prática pedagógica sob a perspectiva construtivista.
  • 32.
    Novos Modelos deAprendizagem Modelo antigo Modelo novo Implicação para os alunos Centrado no professor Centrado no aluno Os alunos são investidos do poder de aprendizes ativos Absorção passiva Participação do aluno A motivação do aluno é aprimorada Trabalho individual Equipe de aprendizagem A equipe constrói habilidades que são desenvolvidas; o aprendizado é aprimorado pelo compartilhamento O professor como especialista O professor como guia A estrutura da aprendizagem é mais adaptável às rápidas mudanças no mundo. Estático Dinâmico Os recursos de aprendizagem (livros- texto, base de conhecimentos existente) são substituídos por um link on-line ao mundo real. Os recursos podem ser adaptados às necessidades imediatas da aprendizagem Aprendizado predeterminado Aprender a aprender Desenvolvimento de habilidades para a era da informação Fonte: HEIDE, Ann e STILBORNE, Linda. Guia do professor para a Internet: completo e fácil. 2.ed. Porto Alegre : Artes médicas Sul, 2000. p.
  • 33.
    “Uma melhor aprendizagemnão virá da busca de melhores maneiras para o professor instruir, mas sim de fornecermos ao aprendiz melhores oportunidades para ele construir. E esta convicção tem dirigido nossos esforços para elaborar novos materiais de construção...” Seymour Papert Introduction: Constructionist Learning . Harel (ed.)
  • 34.
    David Siegel, consultorde internet estadunidense disse que “É preciso parar de encarar a internet como uma rede de computadores. Ela é uma rede de pessoas.” FUTURIZE SUA EMPRESA
  • 35.
    Para início dediscussão " Formar não é despejar conceitos, noções e práticas sobre sujeitos passivos, moldando-os numa forma homogeneizada, produzindo réplicas de uma mesma coisa e anulando os dons, as experiências, a criatividade que cada um vai estruturando dentro de si. Deverá ser antes um processo de construção interna onde se equilibra nova informação numa parede já em construção" . (Nuno Jordão. Mitos Modernos)
  • 36.
    TEORIAS CON STRUTIVISTASN A EAD CAPACIDADE AUTONOMIA INTELIGÊNCIA APRENDIZAGEM PRODUÇÃO COGNITIVA COLETIVA SIGNIFICATIVA CRIATIVA APURADA
  • 37.
  • 38.
  • 39.
    Referências Bibliográficas: ALMEIDA, LaurindaRamalho. MAHON EY, Abigail Alvarenga. Afetividade e processo ensino-aprendizagem: contribuições de Henry Wallon. http:/ / pepsic.bvs- psi.org .br/ pdf/ psie/ v20/ v20a02.pdf AN DRADE , A. F. 2003 – Uma aplicação da abordagem sociointeracionista de Vygostsky para a construção de um ambiente computacional de Aprendizagem. FERN AN DES, Margarida. O processo de ensino num contexto de aprendizagem on- line. http:/ / www.slideshare.net/ MargaridaFernandes/ o-processo-de-ensino-num- contexto-de-aprendizagem-ppt-presentation Freire, Paulo. Pedagogia da autonomia: saberes necessários à prática educativa / Paulo Freire. – São Paulo: Paz e Terra, 1996. – (Coleção Leitura) HEIDE , Ann e STILBORN E , Linda. Guia do professor para a Internet: completo e fácil. 2.ed. Porto Alegre : Artes médicas Sul, 2000. JOFILI, Zélia. Piaget, Vigotsky e Freire e a construção do conhecimento na escola. http:/ / www.ebah.com.br/ piaget-vygotsky-freire-pdf-a11597.html ROSA, Iara Sanches. Solução para a EAD online numa perspectiva construtivista. http:/ / www.portalensinando.com.br/ ensinando/ principal/ conteudo.asp?id= 2682
  • 40.
    Mensagem que ficano contexto da aprendizagem on-line “SER EDUCADOR É SAIR DE CEN A, SEM SAIR DO ESPETÁCULO!!!” AGRADECEMOS A ATEN ÇÃO DE TODOS