Formação de Green Belts Lean 6 Sigma
Prof. Alexandre Andrioli Iwankio
Formação de Green Belts Lean 6 Sigma
Prof. Alexandre Andrioli Iwankio
Formação de Green Belts Lean 6 Sigma
Prof. Alexandre Andrioli Iwankio
SUMÁRIO
COMPREENDENDO A METODOLOGIA LEAN 6 SIGMA ............................. 3
COMO IMPLEMENTAR O LEAN 6 SIGMA ............................................... 15
CONCEITO DE VARIAÇÃO ................................................................... 20
FERRAMENTAS DO LEAN 6 SIGMA INTEGRADAS AO DMAIC ................. 24
RACIOCÍNIO ESTATÍSTICO .................................................................. 41
MAPA DE RACIOCÍNIO ........................................................................ 45
SIPOC ................................................................................................ 58
MÉTRICAS LEAN ................................................................................. 60
VSM – MAPEAMENTO DO FLUXO DE VALOR ........................................ 65
INTRODUÇÃO À ESTATÍSTICA ............................................................. 86
CARTAS DE CONTROLE .................................................................... 152
CAPACIDADE DE PROCESSOS ............................................................ 188
AVALIAÇÃO DE SISTEMAS DE MEDIÇÃO DE ATRIBUTOS ..................... 205
AVALIAÇÃO DE SISTEMAS DE MEDIÇÃO DE VARIÁVEIS ...................... 220
MAPA DE PROCESSO ......................................................................... 248
FERRAMENTAS DA ADMINISTRAÇÃO E DO PLANEJAMENTO ............... 257
INTRODUÇÃO AO PLANEJAMENTO DE EXPERIMENTOS ....................... 280
EXPERIMENTO FATORIAL COMPLETO ................................................ 297
REGRESSÃO LINEAR MÚLTIPLA - DADOS DE EXPERIMENTAÇÃO ......... 318
COMO MANTER AS MELHORIAS ALCANÇADAS .................................. 333
CASE: POPEYE LOGÍSTICA ................................................................. 352
REFERÊNCIAS BIBLIOGRÁFICAS........................................................... 365
3
Formação de Green Belts Lean 6 Sigma
Prof. Alexandre Andrioli Iwankio
COMPREENDENDO A METODOLOGIA LEAN 6 SIGMA
6 SIGMA
Todo produto ou serviço é resultado de um processo.
Todo processo apresenta variação.
6 Sigma é uma estratégia gerencial disciplinada e quantitativa, cuja
aplicação se dá através de projetos para reduzir a variação existente nos
processos empresariais.
A metodologia 6 Sigma pode ser utilizada em processos de qualquer
natureza, proporcionando à empresa os seguintes benefícios:
• Maior eficiência operacional;
• Redução de custos;
• Melhoria da qualidade;
• Aumento da satisfação dos clientes;
• Aumento da lucratividade.
HISTÓRICO DO 6 SIGMA
• Desenvolvido pela Motorola em meados da década de 80.
• Prêmio "Malcolm Baldrige“, 1988.
• A General Electric, por meio de seu ex-CEO Jack Welch, iniciou a
implementação em meados dos anos 90.
• A partir do final dos anos 90, difusão global do uso da metodolo-
gia.
• Em 1997, Grupo Brasmotor (Brastemp/Consul) é o primeiro a apli-
car 6 Sigma no Brasil.
4
Formação de Green Belts Lean 6 Sigma
Prof. Alexandre Andrioli Iwankio
LEAN
A Filosofia Lean é baseada nos conceitos utilizados no TPS (Sistema
Toyota de Produção).
Trata-se de uma iniciativa que busca eliminar desperdícios, isto é,
eliminar o que não tem valor para o cliente e imprimir velocidade à
empresa.
VALOR: Atividades que transformam ou modelam a matéria-prima ou a
informação para atender às necessidades dos clientes.
DESPERDÍCIO: Atividades que consomem tempo, recursos e espaço, mas
que não contribuem para a satisfação das necessidades dos clientes.
PRINCÍPIOS LEAN
 Especificar o valor – aquilo que o cliente valoriza.
 Identificar o fluxo de valor – dissecar a cadeia produtiva.
 Criar fluxos contínuos – dar “fluidez” para os processos.
5
Formação de Green Belts Lean 6 Sigma
Prof. Alexandre Andrioli Iwankio
 Produção puxada – o consumidor passa a “puxar” a produção, e-
liminando estoques.
 Buscar a perfeição – busca contínua de melhores formas de criar
valor.
LEAN 6 SIGMA
A Definição do “Sigma” é uma medida de “perfeição”, usando uma escala
universal de medição.
6
Formação de Green Belts Lean 6 Sigma
Prof. Alexandre Andrioli Iwankio
COMPARAÇÃO ENTRE PERFORMANCES
TRADUÇÃO DO NÍVEL DE QUALIDADE PARA A
LINGUAGEM FINANCEIRA
7
Formação de Green Belts Lean 6 Sigma
Prof. Alexandre Andrioli Iwankio
Qual é o verdadeiro custo da baixa qualidade?
Os sucessos esperados pela aplicação da metodologia Lean 6 Sigma:
• Redução de custos (defeitos, retrabalhos)
• Melhoria da produtividade
• Crescimento da fatia de mercado
• Retenção dos clientes
• Mudança cultural
8
Formação de Green Belts Lean 6 Sigma
Prof. Alexandre Andrioli Iwankio
O QUE EXPLICA O SUCESSO DO LEAN 6 SIGMA?
Sucessodo Lean 6 Sigma
$$$
DMAIC
CEO
$$$ - mensuração direta dos benefícios do programa pelo aumento da
lucratividade da empresa.
DMAIC - método estruturado para alcance de metas utilizado no Lean 6
Sigma.
CEO - elevado comprometimento da alta administração da empresa.
Outros aspectos fundamentais:
 Foco na satisfação do consumidor.
 Busca contínua da redução da variabilidade.
 Aplicação efetiva a processos técnicos, administrativos e de servi-
ços.
9
Formação de Green Belts Lean 6 Sigma
Prof. Alexandre Andrioli Iwankio
APRESENTAÇÃO DO MÉTODO DMAIC
10
Formação de Green Belts Lean 6 Sigma
Prof. Alexandre Andrioli Iwankio
DETALHAMENTO DAS ETAPAS DO DMAIC
ATIVIDADES PERGUNTAS-CHAVE FERRAMENTAS
Mapa de Raciocínio
Descrever o problema/oportunidade do
projeto
Qual é o problema/oportunidade? Business Case
Definir indicador para o projeto
Qual indicador será utilizado para
medir o histórico do
problema/oportunidade e o resultado
do projeto?
Métricas do Lean 6 Sigma
Avaliar confiabilidade dos dados para
levantamento de histórico
Há dados confiáveis para levantamento
do histórico?
Por que os dados são considerados
confiáveis/não confiáveis?
Caso os dados não sejam confiáveis,
como será levantado o histórico do
problema/oportunidade?
Avaliação de sistemas de medição
(MSA)
Plano para coleta de dados
Folha de verificação
Avaliar o histórico do problema
Como o indicador vem se comportando
ao longo do tempo?
Gráfico sequencial
Histograma
Boxplot
Carta de controle
Análise de capacidade do
processo
Análise de séries temporais
Definir a meta Qual é a meta? Business Case
Avaliar os ganhos do projeto
(mensuráveis e não mensuráveis)
Quais as perdas resultantes do
problema?
Quais os ganhos potenciais do
projeto?
Análise econômico-financeira
Definir os participantes da equipe, as
possíveis restrições e suposições e o
cronograma preliminar
Qual equipe desenvolverá o projeto?
Quais são as restrições e suposições?
Qual é o cronograma do projeto?
O projeto está alinhado com o
Champion?
Project Charter
Definir o principal processo envolvido
no projeto
Qual é o escopo do projeto?
Qual é o principal processo envolvido?
SIPOC
Mapa do fluxo de valor (VSM)
DEFINE: DEFINIR COM PRECISÃO O ESCOPO DO PROJETO
11
Formação de Green Belts Lean 6 Sigma
Prof. Alexandre Andrioli Iwankio
ATIVIDADES PERGUNTAS-CHAVE FERRAMENTAS
Identificar a forma de estratificação
para o problema
Como o problema pode ser
estratificado?
Estratificação
Avaliar confiabilidade dos dados para
estratificação
Há dados confiáveis para a
estratificação do problema?
Por que os dados são considerados
confiáveis/não confiáveis?
Caso os dados não sejam confiáveis,
como serão coletados os novos dados?
Avaliação de sistemas de medição
(MSA)
Plano para coleta de dados
Folha de verificação
Analisar o impacto das várias partes do
problema e identificar os problemas
prioritários
Quais são os focos do problema
(estratos mais significativos)?
Estratificação
Gráfico de barras
Gráfico de setores
Diagrama de Pareto
Estudar as variações dos problemas
prioritários
Como os focos do problema se
comportam ao longo do tempo?
Gráfico sequencial
Histograma
Boxplot
Carta de controle
Análise de capacidade do
processo
Análise de séries temporais
Estabelecer as metas para os
problemas prioritários
Quais são as metas específicas para
cada foco do problema?
As metas específicas são suficientes
para o alcance da meta global?
As metas específicas pertencem à área
de atuação da equipe?
Cálculo matemático
MEASURE: DETERMINAR A LOCALIZAÇÃO OU FOCO DO PROBLEMA
12
Formação de Green Belts Lean 6 Sigma
Prof. Alexandre Andrioli Iwankio
ATIVIDADES PERGUNTAS-CHAVE FERRAMENTAS
Analisar o processo gerador do
problema prioritário
Qual o processo gerador do problema?
Fluxograma
Mapa de processo
Mapa do fluxo de valor (VSM)
FMEA
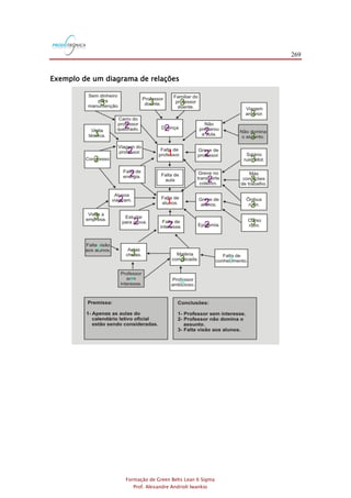
Identificar e organizar as causas
potenciais do problema prioritário
Quais são as causas potenciais para a
geração do problema?
Brainstorming
Diagrama de causa e efeito
Diagrama de afinidades
Diagrama de relações
Priorizar as causas potenciais do
problema prioritário
Quais as causas potenciais
prioritárias?
Matriz de priorização
Quantificar a importância das causas
potenciais prioritárias
As causas potenciais prioritárias foram
comprovadas (quantificadas)?
Quais as causas fundamentais?
Avaliação de sistemas de medição
(MSA)
Carta de controle
Diagrama de dispersão
Análise de regressão
Teste de hipóteses
Análise de variância
Planejamento de experimentos
ANALYZE: DETERMINAR AS CAUSAS DO PROBLEMA PRIORITÁRIO
13
Formação de Green Belts Lean 6 Sigma
Prof. Alexandre Andrioli Iwankio
ATIVIDADES PERGUNTAS-CHAVE FERRAMENTAS
Gerar idéias de soluções potenciais
para eliminar as causas fundamentais
do problema prioritário
Quais são as possíveis soluções?
Brainstorming
Diagrama de causa e efeito
Diagrama de afinidades
Diagrama de relações
Mapa do fluxo de valor futuro
(VSM)
Priorizar as soluções potenciais
Quais as soluções potenciais
prioritárias?
Matriz de priorização
Avaliar e minimizar os riscos das
soluções prioritárias
As soluções priorizadas apresentam
algum risco?
Stakeholder analysis
FMEA
Testar as soluções priorizadas em
pequena escala
Será possível/necessário testar as
soluções?
Como os testes serão executados?
Quais os resultados dos testes?
5W2H
Diagrama de árvore
Diagrama do processo decisório
Kaizen
Kanban
Redução de set-up
Diagrama de Gantt
Elaborar e executar plano de
implementação das soluções em larga
escala
Qual o plano de ação para implementar
as soluções em larga escala?
As ações foram implementadas
conforme planejado?
As metas específicas foram
alcançadas?
5W2H
Diagrama de árvore
Diagrama do processo decisório
Kaizen
Kanban
Redução de set-up
Diagrama de Gantt
IMPROVE: PROPOR, AVALIAR E IMPLEMENTAR SOLUÇÕES PARA O
PROBLEMA PRIORITÁRIO
14
Formação de Green Belts Lean 6 Sigma
Prof. Alexandre Andrioli Iwankio
ATIVIDADES PERGUNTAS-CHAVE FERRAMENTAS
Avaliar o alcance da meta em larga
escala
Ameta global foi alcançada?
Foi obtido o retorno financeiro
previsto?
Gráfico sequencial
Carta de controle
Análise de capacidade de
processo
Cálculo matemático
Padronizar as alterações realizadas no
processo como consequência das
soluções adotadas
Foram criados ou alterados padrões
para a manutenção dos resultados?
As pessoas envolvidas com o
cumprimento dos padrões foram
treinadas?
Padronização
5S
TPM
Gestão visual
Manuais
Treinamentos, reuniões
Implementar plano de monitoramento
da performance do processo
Quais variáveis do processo serão
monitoradas?
Como será feito esse monitoramento?
Plano para coleta de dados
Folha de verificação
Carta de controle
Análise de capacidade do
processo
Boxplot
Auditoria de padrões
Poka-Yoke
Implementar plano para tomada de
ações corretivas
Como será o acompanhamento do
processo com base no sistema de
monitoramento (planos de manutenção
preventiva e corretiva)?
OCAP
Relatórios de anomalias
Diário de bordo
Sumarizar o que foi aprendido e
recomendar trabalhos futuros
O que foi aprendido com o projeto?
Quais as recomendações da equipe?
CONTROL: GARANTIR QUE O ALCANCE DA META SEJA MANTIDO
A LONGO PRAZO
15
Formação de Green Belts Lean 6 Sigma
Prof. Alexandre Andrioli Iwankio
COMO IMPLEMENTAR O LEAN 6 SIGMA
ESTRUTURA DE PATROCINADORES E ESPECIALISTAS
• Patrocinadores: Sponsor, Coordenador e Champions;
• Especialistas: Black Belts, Green Belts Yeloow Belts e White Belts.
Sponsor
Champions
Green Belts
Diretordas Áreas de NegócioEnvolvidas
Responsável por definir e promover as diretrizes para implantação do Lean 6
Sigma.
GerentesdasÁreas de NegócioEnvolvidas
Líderes responsáveis por remover as possíveis barreiras para o
desenvolvimento dos projetos Lean 6 Sigma liderados pelos Black Belts e
Green Belts e incentivar o uso da metodologia no dia-a-dia dos projetos de
suasáreas.
Staffs das Áreas de NegócioEnvolvidas
Profissionaisque lideram equipes na condução de projetos multifuncionais.
Black Belts
Staffs das Áreas de NegócioEnvolvidas
Profissionaisque lideram equipes na condução de projetos funcionais.
Coordenador
Gestorou Staff da Área de Qualidade ou RH
Responsávelpela administraçãoe coordenação do programa.
YellowBelts
Supervisoresdas Áreas de Negócio Envolvidas
São treinados nos fundamentos do Lean 6 Sigma, para que possam dar
suporteaos Black Belts e GreenBelts.
White Belts
Técnicose Operadores
São treinados nos fundamentos do Lean 6 Sigma, para que possam garantir
a qualidade das informações que dão suporte aos projetos.
DEFINIÇÃO DE PROJETOS
• Indicadores do processo (refugo, retrabalho, produtividade), cus-
tos, reclamações de clientes, benchmarking, etc.
16
Formação de Green Belts Lean 6 Sigma
Prof. Alexandre Andrioli Iwankio
Bancode Projetos daÁrea
Priorizaçãodos Projetos
1 – Critérios:
2 – Freqüência Sugerida: Semestral.
 Contribuição para o alcance das metas da empresa.
 Contribuição para o aumento da satisfação dos clientes/consumidores.
 Retorno sobre o investimento.
 Impacto em problemas da rotina comtendência de agravamento.
TREINAMENTOS
• Champions;
• Black, Green, Yellow e White Belts.
Perfil de um candidato a Black Belt e Green Belt:
 Black Belt:
• Iniciativa
• Entusiasmo
• Persistência
• Habilidades de relacionamento interpessoal e comunicação
• Motivação para alcançar resultados e efetuar mudanças
• Habilidade para trabalhar em equipe
• Aptidão para gerenciar projetos
• Raciocínios analítico e quantitativo
• Capacidade de concentração
• Desejável conhecimento técnico do processo
 Green Belt:
17
Formação de Green Belts Lean 6 Sigma
Prof. Alexandre Andrioli Iwankio
• Similar ao Black Belt, mas com menor ênfase nos aspectos com-
portamentais.
Os Black e Green Belts devem ser respeitados pela organização, ser
capazes de usar a metodologia Lean 6 Sigma para melhorar os
processos e possuir as habilidades de liderança necessárias para
conduzir sua equipe de trabalho durante a execução do projeto.
DESENVOLVIMENTO DE PROJETOS
• Orientação.
MATRIZ PARA AVALIAÇÃO DE CANDIDATOS A GREEN
BELT
18
Formação de Green Belts Lean 6 Sigma
Prof. Alexandre Andrioli Iwankio
DE QUANTOS BLACK BELTS E GREEN BELTS UMA
EMPRESA NECESSITA?
Definir os projetos que devem ser desenvolvidos e treinar apenas o
número suficiente de Belts para a sua execução.
Observações:
• Cada Black Belt e Green Belt já treinado deve executar pelo
menos um projeto por ano.
• O prazo máximo ideal para a conclusão dos projetos é seis
meses.
• Uma referência para a relação entre o número de Black Belts
e Green Belts é “2 a 10 Green Belts para cada Black Belt”.
• Deverão ser treinadas como Green Belts apenas as pessoas
que, em função da natureza do trabalho que executam, te-
rão oportunidade/ necessidade de desenvolverem projetos
para a empresa (melhoria ou criação de novos produtos e
processos).
FALHAS MAIS COMUNS NA IMPLEMENTAÇÃO DO LEAN
6 SIGMA
 Escolha inadequada de projetos:
• Complexidade dos projetos.
o Escopo não deve ser muito amplo nem muito simples.
• Tipos de ganhos resultantes dos projetos.
o Deve ser mensurável.
• Qualificações básicas de um projeto Lean Seis Sigma:
o Lacuna entre performance atual e necessária.
o Causa do problema não é conhecida.
o Solução não é conhecida.
19
Formação de Green Belts Lean 6 Sigma
Prof. Alexandre Andrioli Iwankio
 Baixo tempo de dedicação dos candidatos.
 Fraco comprometimento da alta administração.
 Falta de acompanhamento/suporte aos projetos pelos Champions.
 Resultados dos projetos não traduzidos para a linguagem financei-
ra.
 Perfil inadequado dos candidatos.
20
Formação de Green Belts Lean 6 Sigma
Prof. Alexandre Andrioli Iwankio
CONCEITO DE VARIAÇÃO
EXERCÍCIO: CANETAS TRAÇO CERTO
A indústria de canetas “Traço Certo” sempre investiu na produção de
canetas com design arrojado e alto padrão de qualidade. As novas
diretrizes apontam para a conquista do mercado externo. Porém, o
tempo de produção é um fator que compromete a produtividade, pois
varia muito e aumenta o custo operacional por peça produzida.
Com a nova linha de produção pronta para ser iniciada, os supervisores
decidiram produzir 5 peças como amostra piloto com o objetivo de
mensurar o tempo de ciclo para a produção das canetas. Para simular a
produção dessa amostra, cada grupo realizará uma dinâmica conforme
descrito a seguir.
 Eleger um participante como cronometrista.
 Utilizar uma caneta como objeto a ser repassado entre os partici-
pantes da equipe (fase que representará o processo produtivo).
 Passar a caneta sempre no sentido horário, seguindo o procedi-
mento operacional padrão abaixo:
1 - O cronometrista deverá disparar o cronômetro com a mão
direita e passar a caneta para a pessoa ao lado utilizando a mão
esquerda.
2 - Ao receber a caneta, o participante deverá passá-la à pessoa
ao lado também utilizando a mão esquerda. Esta ação será
repetida pelos demais participantes até que a caneta retorne ao
cronometrista. Nesse momento, o cronometrista deverá parar o
cronômetro com a mão direita e anotar o tempo gasto para
realizar a operação.
3 - Em seguida o cronometrista deverá zerar o cronômetro.
4 - Repetir as tarefas constantes nesse procedimento 5 vezes.
21
Formação de Green Belts Lean 6 Sigma
Prof. Alexandre Andrioli Iwankio
VARIAÇÃO
Uma vez que o fenômeno da variação é inevitável, foram criados
modelos matemáticos para identificar os padrões de comportamento
dessa variação.
Os processos produtivos costumam obedecer o mesmo padrão de
comportamento.
DISTRIBUIÇÃO NORMAL
A distribuição normal é um modelo estatístico que fornece uma base
teórica para o estudo do padrão de ocorrência dos elementos de várias
populações de interesse.
Diversas características da qualidade de interesse, principalmente
aquelas associadas a processos da área industrial, seguem, pelo menos
de forma aproximada, uma distribuição normal.
PROBABILIDADE
INTERVALO INTERNA
68,26%
95,46%
99,73%
(µ ± 1 )
µ µ+µ- µ+2µ-2 µ+3µ-3
(µ ± 2 )
(µ ± 3 )
31,74%
4,54%
0,27%
EXTERNA
22
Formação de Green Belts Lean 6 Sigma
Prof. Alexandre Andrioli Iwankio
CAUSAS COMUNS E ESPECIAIS DE VARIAÇÃO
Causas comuns provocam no efeito uma variação:
 Esperada ou previsível;
 Natural do processo.
Para um processo sob a atuação de causas comuns:
 É possível anteciparmos limites dentro dos quais variará o resul-
tado;
 Não há sustos.
Os produtos de um processo apresentam variabilidade
mas eles formam um padrão que, se for estável, é denominado distribuição.
Refugo Refugo Refugo Refugo
RefugoRefugoRefugo
segue uma distribuição estável ao longo
do tempo, sendo portanto previsível.
estão presentes, o produto do processo
Se somente causas comuns de variação
Se causas especiais de variação
Refugo
Predição
Predição
Tempo
Tempo
Refugo
???? ?
?
?
?
?
?
?
?
? ?
?
?
?
?
?
?
?
? ????
Causas Comuns e Especiais de Variação
Exemplos de Causas Comuns
• Comportamento esperado e previsível
• A variação é natural do processo
• É possível prever os limites
• Não há sustos
23
Formação de Green Belts Lean 6 Sigma
Prof. Alexandre Andrioli Iwankio
Causas especiais provocam no efeito uma variação:
 Peculiar ou fora do esperado;
 Não é natural do processo.
Para um processo sob a atuação de causas especiais:
 Não é possível antecipar qual a magnitude de variação;
 O resultado fica imprevisível;
 Cada dia é uma nova surpresa!
Os produtos de um processo apresentam variabilidade
mas eles formam um padrão que, se for estável, é denominado distribuição.
Refugo Refugo Refugo Refugo
RefugoRefugoRefugo
segue uma distribuição estável ao longo
do tempo, sendo portanto previsível.
estão presentes, o produto do processo
Se somente causas comuns de variação
Se causas especiais de variação
Refugo
Predição
Predição
Tempo
Tempo
Refugo
???? ?
?
?
?
?
?
?
?
? ?
?
?
?
?
?
?
?
? ????
Causas Comuns e Especiais de Variação
Exemplo de Causas Especiais
• Peculiar ou fora do processo
• A variação não é natural do processo
• O resultado é imprevisível
• Cada dia é uma surpresa
24
Formação de Green Belts Lean 6 Sigma
Prof. Alexandre Andrioli Iwankio
FERRAMENTAS DO LEAN 6 SIGMA INTEGRADAS AO
DMAIC
ETAPA D: DEFINE (DEFINIR)
Na primeira etapa do DMAIC o problema, a meta e o escopo do projeto
deverão ser claramente definidos, a partir do Business Case elaborado
pelo Champion.
ATIVIDADES PERGUNTAS-CHAVE FERRAMENTAS
Mapa de Raciocínio
Descrever o problema/oportunidade do
projeto
Qual é o problema/oportunidade? Business Case
Definir indicador para o projeto
Qual indicador será utilizado para
medir o histórico do
problema/oportunidade e o resultado
do projeto?
Métricas do Lean 6 Sigma
Avaliar confiabilidade dos dados para
levantamento de histórico
Há dados confiáveis para levantamento
do histórico?
Por que os dados são considerados
confiáveis/não confiáveis?
Caso os dados não sejam confiáveis,
como será levantado o histórico do
problema/oportunidade?
Avaliação de sistemas de medição
(MSA)
Plano para coleta de dados
Folha de verificação
Avaliar o histórico do problema
Como o indicador vem se comportando
ao longo do tempo?
Gráfico sequencial
Histograma
Boxplot
Carta de controle
Análise de capacidade do
processo
Análise de séries temporais
Definir a meta Qual é a meta? Business Case
Avaliar os ganhos do projeto
(mensuráveis e não mensuráveis)
Quais as perdas resultantes do
problema?
Quais os ganhos potenciais do
projeto?
Análise econômico-financeira
Definir os participantes da equipe, as
possíveis restrições e suposições e o
cronograma preliminar
Qual equipe desenvolverá o projeto?
Quais são as restrições e suposições?
Qual é o cronograma do projeto?
O projeto está alinhado com o
Champion?
Project Charter
Definir o principal processo envolvido
no projeto
Qual é o escopo do projeto?
Qual é o principal processo envolvido?
SIPOC
Mapa do fluxo de valor (VSM)
DEFINE: DEFINIR COM PRECISÃO O ESCOPO DO PROJETO
25
Formação de Green Belts Lean 6 Sigma
Prof. Alexandre Andrioli Iwankio
GRÁFICO SEQUENCIAL
Projeto:reduzir asperdasde produção por parada de linha na Fábrica 1 em 50%,até o
final do ano.
1.Gráfico seqüencial para o problema
900
800
700
600
500
 Conclusão:
O problema vem
apresentando
umainaceitável
tendência
crescente.Jan Fev Mar Abr Mai Jun JulMeses Ago Set Out Nov Dez
1 - Perdasde faturamento por produtosnão entreguesaosclientesno prazo previsto,em2000:
2 - Gastoscom horasextrasdosfuncionários,pararecuperação daprodução,em 2000:
Volume do produto (toneladas)
Número de horasextras
6.679
34.765
Margemmédia(R$/tonelada)
Valor (R$/hora)
164,70
5,93
Perdade faturamento (R$)
Totais(R$)
1.100.000,00
206.156,00
3 - Despesascom transporte e alimentação dosfuncionários,pararecuperação daprodução,
em 2000:
R$ 128.844,00
média = 687
2000
II - Perdasresultantesdo problema
Parte do Anexo 1 integrante do dafigura5.2Project Charter
FIGURA 5.3
PROJECT CHARTER
O Project Charter é um documento que representa uma espécie de
contrato firmado entre a equipe responsável pela condução do projeto e
os gestores da empresa (Champions e Sponsors) e tem os seguintes
objetivos:
 Apresentar claramente o que é esperado em relação à equipe.
 Manter a equipe alinhada aos objetivos prioritários da empresa.
 Formalizar a transição do projeto das mãos do Champion para a
equipe.
 Manter a equipe dentro do escopo definido para o projeto.
26
Formação de Green Belts Lean 6 Sigma
Prof. Alexandre Andrioli Iwankio
Avaliação do histórico do problema Anexo 1
Redução dasperdasde produção por parada de linha na Fábrica I.
Exemplo de Project Charter3,4
FIGURA 5.2
Reduzir em 50% as perdas de produção
por parada de linha na Fábrica I, até 30/12/2001.
Na Fábrica I, as paradas de linha são
apontadas pela área de manufatura como um dos maiores problemas na rotina de trabalho,
invalidando o planejamento para as operações diárias.
No ano de 2000, o valor médio mensal das perdas de produção decorrentes das paradas de linha foi
muito alto e, além disso, o problema vem apresentando uma tendência crescente.
As principais perdas econômicas resultantes do problema em 2000 foram as perdas de faturamento
por produtos não entregues aos clientes no prazo previsto (R$ 1.100.000,00) e os gastos com horas
extras, transporte e alimentação dos funcionários para recuperação da produção (R$ 335.000,00).
Definição da meta
Descrição do problema
Os membros da equipe de trabalho
deverão dedicar 50% de seu tempo ao desenvolvimento do projeto.
Será necessário o suporte de um especialista do departamento de manutenção.
Os gastos do projeto deverão ser debitados do centro de custo 01/PCP20, após autorização do
“Champion” (de acordo com o procedimento WIZ).
Restriçõese suposições
Equipe de trabalho
: Axel Mahayana
(”Black Belt” - líder da equipe), Denise Sampaio (montagem), Marlon Oliveira (engenharia
industrial), Sandra Barbosa (PCP) e Arthur Santos (manutenção).
: otávio Cerqueira (gerente da Fábrica I)
: Marcos Siqueira (manutenção) e Victoria Ryan (controladoria).
Membros da equipe
“Champion”
Especialistas para suporte técnico
Anexo IIResponsabilidadesdosmembrose logística da equipe
Cronograma preliminar
“Define”: 28/02/2001, “Measure”:
15/04/2001, “Analyze”: 30/06/2001, “Improve”: 30/08/2001 e “Control”: 30/12/2001.
Avaliação do histórico do problema Anexo 1
Redução dasperdasde produção por parada de linha na Fábrica I.
Exemplo de Project Charter3,4
FIGURA 5.2
Reduzir em 50% as perdas de produção
por parada de linha na Fábrica I, até 30/12/2001.
Na Fábrica I, as paradas de linha são
apontadas pela área de manufatura como um dos maiores problemas na rotina de trabalho,
invalidando o planejamento para as operações diárias.
No ano de 2000, o valor médio mensal das perdas de produção decorrentes das paradas de linha foi
muito alto e, além disso, o problema vem apresentando uma tendência crescente.
As principais perdas econômicas resultantes do problema em 2000 foram as perdas de faturamento
por produtos não entregues aos clientes no prazo previsto (R$ 1.100.000,00) e os gastos com horas
extras, transporte e alimentação dos funcionários para recuperação da produção (R$ 335.000,00).
Definição da meta
Descrição do problema
Os membros da equipe de trabalho
deverão dedicar 50% de seu tempo ao desenvolvimento do projeto.
Será necessário o suporte de um especialista do departamento de manutenção.
Os gastos do projeto deverão ser debitados do centro de custo 01/PCP20, após autorização do
“Champion” (de acordo com o procedimento WIZ).
Restriçõese suposições
Equipe de trabalho
: Axel Mahayana
(”Black Belt” - líder da equipe), Denise Sampaio (montagem), Marlon Oliveira (engenharia
industrial), Sandra Barbosa (PCP) e Arthur Santos (manutenção).
: otávio Cerqueira (gerente da Fábrica I)
: Marcos Siqueira (manutenção) e Victoria Ryan (controladoria).
Membros da equipe
“Champion”
Especialistas para suporte técnico
Anexo IIResponsabilidadesdosmembrose logística da equipe
Cronograma preliminar
“Define”: 28/02/2001, “Measure”:
15/04/2001, “Analyze”: 30/06/2001, “Improve”: 30/08/2001 e “Control”: 30/12/2001.
27
Formação de Green Belts Lean 6 Sigma
Prof. Alexandre Andrioli Iwankio
AVALIAÇÃO DO RETORNO ECONÔMICO DO PROJETO
1. Gráfico seqüencial para o problema
900
800
700
600
500
 Conclusão:
O problema vem
apresentando
umainaceitável
tendência
crescente.Jan Fev Mar Abr Mai Jun JulMeses Ago Set Out Nov Dez
1 - Perdasde faturamento por produtos não entreguesaos clientes no prazo previsto,em 2000:
2 - Gastos com horasextras dos funcionários,pararecuperação daprodução,em 2000:
Volume do produto (toneladas)
Número de horasextras
6.679
34.765
Margem média(R$/tonelada)
Valor (R$/hora)
164,70
5,93
Perdade faturamento (R$)
Totais(R$)
1.100.000,00
206.156,00
3 - Despesas com transporte e alimentação dos funcionários,pararecuperação daprodução,
em 2000:
R$ 128.844,00
média = 687
2000
II - Perdasresultantesdo problemaProjeto:reduzir asperdasde produção por parada de linha na Fábrica 1 em 50%, até o
final do ano.
1. Gráfico seqüencial para o problema
900
800
700
600
500
 Conclusão:
O problema vem
apresentando
umainaceitável
tendência
crescente.Jan Fev Mar Abr Mai Jun JulMeses Ago Set Out Nov Dez
1 - Perdasde faturamento por produtosnão entreguesaosclientesno prazo previsto,em2000:
2 - Gastoscom horasextrasdosfuncionários,pararecuperação daprodução,em 2000:
Volume do produto (toneladas)
Número de horasextras
6.679
34.765
Margemmédia(R$/tonelada)
Valor (R$/hora)
164,70
5,93
Perdade faturamento (R$)
Totais(R$)
1.100.000,00
206.156,00
3 - Despesascom transporte e alimentação dosfuncionários,pararecuperação daprodução,
em 2000:
R$ 128.844,00
média = 687
2000
II - Perdasresultantesdo problema
Parte do Anexo 1 integrante do dafigura5.2Project Charter
FIGURA 5.3
Na avaliação do retorno econômico, fatores como aumento nas vendas,
melhoria nas margens, aumento de produtividade e maior retenção de
clientes devem ser levados em consideração.
Ela deverá ser validada pelo departamento financeiro/controladoria da
empresa.
28
Formação de Green Belts Lean 6 Sigma
Prof. Alexandre Andrioli Iwankio
SIPOCFornecedores
Suppliers
Insumos
Inputs
Processo
Process
Produtos
Outputs
Consumidores
Customers
Exemplo de SIPOC
FIGURA 5.4
Departamento
de vendas
Cliente
(distribuidor)
Pedido do cliente
Produto entregue
ao cliente
Receber o pedido
Estoque de
material plástico
Consumidor finalMaterial plástico
Fabricar
peças plásticas
Estoque de
chapasde aço
Chapas de aço Fabricar
peças metálicas
Departamento
de pintura
Tinta e equipamen-
tos parapintura
Pintar
peças metálicas
Estoque de materiais
comprados
Componentes
metálicos
Receber compo-
nentes metálicos
do estoque
Departamento
de montagem
Equipamentos
de montagem
Montar o produto
de acordo com
o pedido
Box R Us Ltda.
Caixasde papelão,
plástico bolha
e adesivo.
Embalar o produto
Entregar o produto
ao cliente
Fornecedores
Suppliers
Insumos
Inputs
Processo
Process
Produtos
Outputs
Consumidores
Customers
Exemplo de SIPOC
FIGURA 5.4
Departamento
de vendas
Cliente
(distribuidor)
Pedido do cliente
Produto entregue
ao cliente
Receber o pedido
Estoque de
material plástico
Consumidor finalMaterial plástico
Fabricar
peças plásticas
Estoque de
chapasde aço
Chapas de aço Fabricar
peças metálicas
Departamento
de pintura
Tintae equipamen-
tos parapintura
Pintar
peças metálicas
Estoque de materiais
comprados
Componentes
metálicos
Receber compo-
nentes metálicos
do estoque
Departamento
de montagem
Equipamentos
de montagem
Montar o produto
de acordo com
o pedido
Box R Us Ltda.
Caixasde papelão,
plástico bolha
e adesivo.
Embalar o produto
Entregar o produto
ao cliente
29
Formação de Green Belts Lean 6 Sigma
Prof. Alexandre Andrioli Iwankio
ETAPA M: MEASURE (MEDIR)
Na segunda etapa do DMAIC o problema deverá ser refinado ou
focalizado. Para isso, as duas questões abaixo devem ser respondidas:
 Que resultados devem ser medidos para a obtenção de dados ú-
teis à focalização do problema?
 Quais são os focos prioritários do problema? (Os focos são indica-
dos pela análise dos dados gerados pela medição de resultados
associados ao problema).
ATIVIDADES PERGUNTAS-CHAVE FERRAMENTAS
Identificar a forma de estratificação
para o problema
Como o problema pode ser
estratificado?
Estratificação
Avaliar confiabilidade dos dados para
estratificação
Há dados confiáveis para a
estratificação do problema?
Por que os dados são considerados
confiáveis/não confiáveis?
Caso os dados não sejam confiáveis,
como serão coletados os novos dados?
Avaliação de sistemas de medição
(MSA)
Plano para coleta de dados
Folha de verificação
Analisar o impacto das várias partes do
problema e identificar os problemas
prioritários
Quais são os focos do problema
(estratos mais significativos)?
Estratificação
Gráfico de barras
Gráfico de setores
Diagrama de Pareto
Estudar as variações dos problemas
prioritários
Como os focos do problema se
comportam ao longo do tempo?
Gráfico sequencial
Histograma
Boxplot
Carta de controle
Análise de capacidade do
processo
Análise de séries temporais
Estabelecer as metas para os
problemas prioritários
Quais são as metas específicas para
cada foco do problema?
As metas específicas são suficientes
para o alcance da meta global?
As metas específicas pertencem à área
de atuação da equipe?
Cálculo matemático
MEASURE: DETERMINAR A LOCALIZAÇÃO OU FOCO DO PROBLEMA
30
Formação de Green Belts Lean 6 Sigma
Prof. Alexandre Andrioli Iwankio
FOLHA DE VERIFICAÇÃO
Área Fábrica
Fatoresde estratificação
Período Data de coleta dosdados
Responsável
Observações
:departamento de engenharia industrial :Fábrica I
:diadasemana,código daturma,tipo de catalisador e local das obstruções.
:jan/00 a dez/00 :07/01/01
:José Maurício Nogueira
:
Folha deVerificação
FIGURA 5.7 Estratificação das paradas de linha por obstrução das tubulações
Código
de turma
CM 10
CM 12
PM 12
Tipo de
catalisador
Dia dasemana
A A
B
D
A A
B
A A
B
A A
B
A
B
A A
B B
A A A
B
A
D
A A A
B
A A A A A A
BB
C
A
B
A A A
C
A A
B
A
B
C
D
A
B
A A
B
A A
D
A A
B
A A
B
A A
D
A A A
B
A
B
A
D
A
B
A A A
B
A A
B
A A
A
C
A A
C
A A A
B
A A A
D
A
C
A
B
C
I
II
I
II
I
II
Segunda Terça Quarta Quinta Sexta Sábado
Locaisdas obstruções: A - naentradado reator C - entre o reator e atorre de resfriamento
B - na saída do reator D - entre a torre de resfriamento e o filtro.
ESTRATIFICAÇÃO DO PROBLEMA
31
Formação de Green Belts Lean 6 Sigma
Prof. Alexandre Andrioli Iwankio
Falta de ordem
de fabricação
Atraso na
fabricação
Outros
6596,00 577,15 82,45
939,9349,47
3957,60
197,88
375,97 3383,75
1899,65 474,91
3214,56 169,19
3759,72 263,84 2374,56
2638,40
989,40
Viscosidade
elevada
PERDASDE PRODUÇÃO POR PARADA DE LINHA NA FÁBRICA I
Estratificação do problemaassociado àmeta
reduzir em 50%as perdasde produção por parada de linhana FábricaI,até o final do ano.
FIGURA 5.8
Comprado Fabricado
Importado ReagenteNacional Catalisador
PolímerosOutros
Atraso na
importação
Falta de ordem
de compra
Manutenção
Falta de
material
Má qualidade
do produto
Quedade
energia
8245 toneladas
perdidasem 2000
(80%) (7%) (12%) (1%)
(95%)(5%)
(60%)
(5%)
(10%) (90%)
(80%) (20%)
(95%) (5%)
(95%) (10%) (90%)
(40%)
32
Formação de Green Belts Lean 6 Sigma
Prof. Alexandre Andrioli Iwankio
Diagramas de Pareto parapriorização do problemaassociado àmeta reduzir
em 50%as perdas de produção por paradade linhanaFábricaI,até o final do ano.
FIGURA 5.9
8000
6000
7000
5000
4000
3000
2000
1000
0 0
20
40
60
80
100
Máqualidade
do produto
Manutenção Queda de
energia
6596,00
989,40 577,15 82,45
1000
500
0 0
20
40
60
80
100
Viscosidade elevada Outros
939,93
49,47
4000
3000
2000
1000
0 0
20
40
60
80
100
Importado Nacional
3759,72
197,88
4000
3000
2000
1000
0 0
20
40
60
80
100
Polímeros Outros
3383,75
375,97
2000
1000
0 0
20
40
60
80
100
Falta de ordem
de fabricação
Atraso na
fabricação
1899,65
474,91
2000
1000
0 0
20
40
60
80
100
Reagente Catalisador
2374,56
263,84
3500
3000
2000
2500
1000
500
1500
0 0
20
40
60
80
100
Atraso na importação Falta de ordem
de compra
3214,56
169,19
6000
5000
4000
3000
2000
1000
0 0
20
40
60
80
100
Material fabricado
3957,60
2638,40
Material comprado
Falta de
material
33
Formação de Green Belts Lean 6 Sigma
Prof. Alexandre Andrioli Iwankio
HISTOGRAMA
Histograma dos valores individuais
para a viscosidade das produções do último trimestre de 2000
Viscosidade (centipoises)
30
20
10
0
62 64 66 68 70 72 74 76 78 80
LSE = 73
Freqüência
CARTA DE CONTROLE
Limites de Controle Superior
Limites de Controle Inferior
Carta de Controle
para os valores individuais da viscosidade das produções do último trimestre de 2000
Produção
LSC = 82,71
Média = 70,38
LIC = 58,05
85
75
65
55
0 50 100
Viscosidade
34
Formação de Green Belts Lean 6 Sigma
Prof. Alexandre Andrioli Iwankio
DEFINIÇÃO DE METAS ESPECÍFICAS/PRIORITÁRIAS
 Reduzir em 70% as perdas de produção por parada de linha na
Fábrica I, por atraso na importação de polímeros até o final do
ano.
 Eliminar as perdas de produção por parada de linha na Fábrica I,
por falta de ordem de fabricação de reagente, até o final do ano.
 Eliminar a ocorrência de produções com viscosidade igual ou su-
perior a 75 centipoises, resultantes da variação natural do proces-
so produtivo, até o final do ano.
35
Formação de Green Belts Lean 6 Sigma
Prof. Alexandre Andrioli Iwankio
ETAPA A: ANALYZE (ANALISAR)
Na terceira etapa do DMAIC deverão ser determinadas as causas
fundamentais do problema prioritário associado a cada uma das metas
definidas na etapa anterior.
Isto é, nesta etapa, para cada meta, será respondida a pergunta: por
que o problema prioritário existe?
ATIVIDADES PERGUNTAS-CHAVE FERRAMENTAS
Analisar o processo gerador do
problema prioritário
Qual o processo gerador do problema?
Fluxograma
Mapa de processo
Mapa do fluxo de valor (VSM)
FMEA
Identificar e organizar as causas
potenciais do problema prioritário
Quais são as causas potenciais para a
geração do problema?
Brainstorming
Diagrama de causa e efeito
Diagrama de afinidades
Diagrama de relações
Priorizar as causas potenciais do
problema prioritário
Quais as causas potenciais
prioritárias?
Matriz de priorização
Quantificar a importância das causas
potenciais prioritárias
As causas potenciais prioritárias foram
comprovadas (quantificadas)?
Quais as causas fundamentais?
Avaliação de sistemas de medição
(MSA)
Carta de controle
Diagrama de dispersão
Análise de regressão
Teste de hipóteses
Análise de variância
Planejamento de experimentos
ANALYZE: DETERMINAR AS CAUSAS DO PROBLEMA PRIORITÁRIO
36
Formação de Green Belts Lean 6 Sigma
Prof. Alexandre Andrioli Iwankio
FLUXOGRAMA
Exemplo de Fluxograma
DIAGRAMA DE CAUSA E EFEITO
El evado
Número de
Roupas
Dani fi cadas
Meio Ambiente
Medidas
Métodos
Matéria Prima
Máquinas
Mão de Obra
Falta de treinamento
Desatenção
Obsolescência
Defeitos
Tipo de sabão
inadequado
Falta de limpeza dos
equipamentos
Operação inadequada
na mesa de passar
Medida incorreta de
tempo
Medida incorreta de
temperatura
Iluminação f raca
37
Formação de Green Belts Lean 6 Sigma
Prof. Alexandre Andrioli Iwankio
MATRIZ DE PRIORIZAÇÃO
Exemplo de Matriz de Priorização
Legenda: 5 - Correlação forte 3 - Correlação moderada 1 - Correlação fraca 0 - Correlação ausente
Atraso no tempo entre
a chegada do material ao
porto e o desembaraço,
decorrente da variação
natural do processo de
importação de polímeros
por transporte marítimo.
Atraso no tempo entre
a emissão do pedido e
o embarque,decorrente
da variação natural do
processo de importação
de polímeros por
transporte marítimo.
Falta de
ordem de
fabricação
de reagentes.
Deficiências do utilizado
na programação da produção.
software
Falta de treinamento das pessoas
que trabalham em áreas
administrativas da empresa.
Falhas nos registros de controle
de estoques de matérias-primas
usadas na fabricação de reagentes.
Mudanças freqüentes no roteiro
de viagem feitas pelos fornecedores,
sem comunicar à empresa.
Problema prioritário
Causapotencial
9
0
5
1
3
0
8
5
5
0
0
0
10
0
0
5
3
5
Tempo elevado de preparação
da carga pelos fornecedores.
Total
40
85
57
50
59
Peso (5 a 10)
DIAGRAMA DE DISPERSÃO
Diferença de Preç os (X4)
Demanda(Y)
0,60,50,40,30,20,10,0-0,1-0,2
9,5
9,0
8,5
8,0
7,5
7,0
38
Formação de Green Belts Lean 6 Sigma
Prof. Alexandre Andrioli Iwankio
ETAPA I: IMPROVE (MELHORAR)
Na quarta etapa do DMAIC devem ser geradas idéias sobre soluções
potenciais para a eliminação das causas fundamentais do problema
prioritário detectadas na etapa Analyze.
Essas soluções devem ser priorizadas e ter seus riscos avaliados, para
então elaborar e executar um plano para sua implementação.
ATIVIDADES PERGUNTAS-CHAVE FERRAMENTAS
Gerar idéias de soluções potenciais
para eliminar as causas fundamentais
do problema prioritário
Quais são as possíveis soluções?
Brainstorming
Diagrama de causa e efeito
Diagrama de afinidades
Diagrama de relações
Mapa do fluxo de valor futuro
(VSM)
Priorizar as soluções potenciais
Quais as soluções potenciais
prioritárias?
Matriz de priorização
Avaliar e minimizar os riscos das
soluções prioritárias
As soluções priorizadas apresentam
algum risco?
Stakeholder analysis
FMEA
Testar as soluções priorizadas em
pequena escala
Será possível/necessário testar as
soluções?
Como os testes serão executados?
Quais os resultados dos testes?
5W2H
Diagrama de árvore
Diagrama do processo decisório
Kaizen
Kanban
Redução de set-up
Diagrama de Gantt
Elaborar e executar plano de
implementação das soluções em larga
escala
Qual o plano de ação para implementar
as soluções em larga escala?
As ações foram implementadas
conforme planejado?
As metas específicas foram
alcançadas?
5W2H
Diagrama de árvore
Diagrama do processo decisório
Kaizen
Kanban
Redução de set-up
Diagrama de Gantt
IMPROVE: PROPOR, AVALIAR E IMPLEMENTAR SOLUÇÕES PARA O
PROBLEMA PRIORITÁRIO
39
Formação de Green Belts Lean 6 Sigma
Prof. Alexandre Andrioli Iwankio
MATRIZ DE PRIORIZAÇÃO
Exemplo de configuração para uma Matriz de Priorização das soluções potenciais
Baixo
Custo
Facilidade Rapidez
Elevado impacto
sobre as causas
fundamentais
Baixo potencial
para criar novos
problemas
Contribuição
para a satisfação
do consumidor
9 8 8 10 10 7
I 3 3 1 5 5 1 166
II 5 5 5 3 5 0 205
III 3 5 5 5 3 3 208
IV 1 5 3 3 5 1 160
V 5 3 1 3 5 3 178
Critério para priorização
Total
Peso (5 a 10)
Solução
Legenda: 5 - Correlação forte 3 - Correlação moderada 1 - Correlação fraca 0 - Correlação ausente
40
Formação de Green Belts Lean 6 Sigma
Prof. Alexandre Andrioli Iwankio
ETAPA C: CONTROL (CONTROLAR)
A primeira fase da quinta etapa do DMAIC consiste na avaliação do
alcance da meta em larga escala.
A próxima fase consistirá na padronização das alterações realizadas no
processo em consequência das soluções adotadas.
Finalmente, deve-se sumarizar o que foi aprendido e fazer
recomendações para trabalhos futuros.
ATIVIDADES PERGUNTAS-CHAVE FERRAMENTAS
Avaliar o alcance da meta em larga
escala
Ameta global foi alcançada?
Foi obtido o retorno financeiro
previsto?
Gráfico sequencial
Carta de controle
Análise de capacidade de
processo
Cálculo matemático
Padronizar as alterações realizadas no
processo como consequência das
soluções adotadas
Foram criados ou alterados padrões
para a manutenção dos resultados?
As pessoas envolvidas com o
cumprimento dos padrões foram
treinadas?
Padronização
5S
TPM
Gestão visual
Manuais
Treinamentos, reuniões
Implementar plano de monitoramento
da performance do processo
Quais variáveis do processo serão
monitoradas?
Como será feito esse monitoramento?
Plano para coleta de dados
Folha de verificação
Carta de controle
Análise de capacidade do
processo
Boxplot
Auditoria de padrões
Poka-Yoke
Implementar plano para tomada de
ações corretivas
Como será o acompanhamento do
processo com base no sistema de
monitoramento (planos de manutenção
preventiva e corretiva)?
OCAP
Relatórios de anomalias
Diário de bordo
Sumarizar o que foi aprendido e
recomendar trabalhos futuros
O que foi aprendido com o projeto?
Quais as recomendações da equipe?
CONTROL: GARANTIR QUE O ALCANCE DA META SEJA MANTIDO
A LONGO PRAZO
41
Formação de Green Belts Lean 6 Sigma
Prof. Alexandre Andrioli Iwankio
RACIOCÍNIO ESTATÍSTICO
O QUE É RACIOCÍNIO ESTATÍSTICO?
O raciocínio estatístico é uma filosofia de aprendizagem e tomada de
ações baseada nos seguintes princípios fundamentais:
 Todo tipo de trabalho acontece em um sistema de processos in-
terconectados.
 A variação existe em todos os processos.
 O entendimento e a redução da variação são fundamentais para o
alcance de melhorias.
ATIVIDADE: O PAPEL DAS PERGUNTAS E A
IMPORTÂNCIA DO RACIOCÍNIO ESTATÍSTICO
Suponha que Ronaldo Santana, o vice-presidente de vendas da filial
brasileira da “Selit Corporation” tenha acabado de receber um relatório
contendo os resultados das vendas trimestrais, nos últimos cinco anos,
das regiões sob sua responsabilidade (veja a tabela). Insatisfeito com os
resultados, ele ligou imediatamente para sua secretária: “Márcia, diga
aos gerentes regionais que preciso falar com eles amanhã à tarde.
Todos têm que estar presentes.”
Márcia era secretária de Ronaldo há mais de dez anos. Ela sabia pelo seu
tom de voz que ele queria dizer “temos que fazer negócios” e então ela
contactou os gerentes regionais para marcar a inesperada reunião para
2 horas da tarde do dia seguinte.
No outro dia, eram cinco minutos antes das duas e todos os gerentes já
estavam aguardando na sala de reuniões. Quando eles eram chamados
42
Formação de Green Belts Lean 6 Sigma
Prof. Alexandre Andrioli Iwankio
para uma reunião, o motivo era sempre o mesmo: Ronaldo estava
insatisfeito com alguma coisa.
Ronaldo foi direto ao ponto: “Acabei de receber o relatório das vendas
trimestrais. As vendas na região sul foram fantásticas. Silas, você não
somente aumentou as vendas em 17,6% no último trimestre, como
também aumentou as vendas em 20,6% em relação ao ano passado! Não
sei como você faz isto!” Silas sorriu. Sua filosofia de encerrar o ano com
um “estrondo”, fazendo os clientes formarem estoques, funcionou mais
uma vez. Ronaldo ainda não havia percebido como as vendas de Silas no
primeiro trimestre eram sempre baixas.
Ronaldo continuou: “Teresa, as vendas na região sudeste 1 também
foram fenomenais! Você conseguiu um aumento de 11,7% no último
trimestre e um aumento de 11,8% em relação ao ano passado!” Teresa
também sorriu. Ela não sabia por que tinha se saído tão bem, mas tinha
certeza de que não iria mudar nada.
“João, as vendas no sudeste 2 cresceram 17,2% no último trimestre, mas
caíram 8,2% em relação ao ano passado,” disse Ronaldo. “Você precisa
descobrir o que você fez antes para que suas vendas aumentassem
tanto. Mesmo assim, seu desempenho no último trimestre foi bom.”
João tentou esconder sua surpresa. Apesar de ter recebido um pedido
grande em novembro, este foi o único “de grande porte” em muito
tempo. De modo geral, as vendas na região sudeste 2 estavam caindo.
A seguir, Ronaldo estava pronto para lidar com as regiões
problemáticas. “Lúcia, as vendas na região centro oeste diminuíram 5,5%
no último trimestre, mas aumentaram 4,8% em relação ao ano passado.
Eu não entendo como suas vendas podem variar tanto! Você precisa de
mais incentivo?” Lúcia olhou para baixo. Ela vinha trabalhando duro nos
últimos cinco anos e tinha conseguido várias contas novas. Ela tinha até
mesmo recebido um bônus por ter captado a maioria das novas contas
em 1995.
“Kátia, as vendas na região norte caíram 3,2% no último trimestre e 2,6%
em comparação ao ano passado. Estou muito desapontado com seu
desempenho. Você já foi a responsável pelo maior crescimento de
43
Formação de Green Belts Lean 6 Sigma
Prof. Alexandre Andrioli Iwankio
nossas vendas! Eu tinha grandes expectativas em relação a você. Agora,
só posso esperar que neste trimestre você mostre algum sinal de vida.”
Kátia sentiu seu rosto corar. Ela sabia que tinha vendido mais unidades
em 1997 do que em 1996. “Afinal de contas, o que Ronaldo de fato sabe
sobre vendas?”, ela pensou.
Ronaldo se virou para Daniel, que sentiu uma descarga de adrenalina.
“Daniel, as vendas no nordeste foram as piores de todas! Houve uma
queda de 19,7% no último trimestre e uma queda de 22,3% em relação
ao ano passado. Como você pode explicar isto? Você dá valor ao seu
emprego? Quero ver uma melhoria significativa neste trimestre, caso
contrário …” Daniel se sentiu paralisado. Esta era uma região difícil,
cheia de competidores. É claro que algumas contas foram perdidas ao
longo dos anos, mas elas foram substituídas por novas contas. Como
era possível estar indo tão mal?
Tarefa
a) Você concorda com as afirmativas feitas pelo vice-presidente à sua
equipe de vendas? Justifique sua resposta utilizando o raciocínio
estatístico.
b) Que fatores, não citados, o vice-presidente deveria levar em conta
para concluir corretamente sobre a eficiência de seu pessoal de venda?
44
Formação de Green Belts Lean 6 Sigma
Prof. Alexandre Andrioli Iwankio
Ano Trimestre Sul Sudeste 1 Sudeste 2 Centro-Oeste Norte Nordeste
2001 1º trimestre 924 1056 1412 431 539 397
2001 2º trimestre 928 1048 1280 470 558 391
2001 3º trimestre 956 1129 1129 439 591 414
2001 4º trimestre 1222 1073 1181 431 556 407
2002 1º trimestre 748 1157 1149 471 540 415
2002 2º trimestre 962 1146 1248 496 590 442
2002 3º trimestre 983 1064 1103 506 606 384
2002 4º trimestre 1024 1213 1021 573 643 448
2003 1º trimestre 991 1088 1085 403 657 441
2003 2º trimestre 978 1322 1125 440 602 366
2003 3º trimestre 1040 1256 910 371 596 470
2003 4º trimestre 1295 1132 999 405 640 426
2004 1º trimestre 765 1352 883 466 691 445
2004 2º trimestre 1008 1353 851 536 723 455
2004 3º trimestre 1038 1466 997 551 701 363
2004 4º trimestre 952 1196 878 670 802 462
2005 1º trimestre 1041 1330 939 588 749 420
2005 2º trimestre 1020 1003 834 699 762 454
2005 3º trimestre 976 1197 688 743 807 447
2005 4º trimestre 1148 1337 806 702 781 359
Vendas (em R$ 000)
45
Formação de Green Belts Lean 6 Sigma
Prof. Alexandre Andrioli Iwankio
MAPA DE RACIOCÍNIOINTRODUÇÃO
O Mapa de Raciocínio é uma documentação progressiva da forma de
raciocínio durante a execução de um trabalho ou projeto. Ele deve
documentar:
 A meta inicial do projeto (objetivo inicial)
 As questões às quais a equipe precisou responder durante o
desenvolvimento do projeto
 O que foi feito para responder às questões
 Respostas às questões
 Novas questões, novos passos, novas respostas.
Para ser efetivo, o Mapa de Raciocínio deve possuir as seguintes
características:
 Apresentar todas as atividades desenvolvidas durante o
projeto.
 Mostrar a relevância das perguntas formuladas, ferramentas
utilizadas e atividades realizadas para o alcance da meta i-
nicial do projeto.
 Apresentar a identificação da etapa do DMAIC correspon-
dente a cada parte do projeto.
 Apresentar referências aos documentos que contêm o deta-
lhamento dos dados e do uso de ferramentas necessárias ao
desenvolvimento do projeto. Esses documentos podem ser
integrados ao mesmo sob a forma de anexos.
 Apresentar símbolos, fontes, formatos ou cores distintos
para destacar os diferentes elementos do mapa: perguntas,
respostas, referências aos documentos que justificam as
respostas, etapas do DMAIC e caminhos seguidos em cada
etapa.
46
Formação de Green Belts Lean 6 Sigma
Prof. Alexandre Andrioli Iwankio
A seguir são identificados os principais benefícios do uso do Mapa de
Raciocínio:
 Permite a documentação de informações que, muitas vezes,
são de conhecimento apenas da equipe responsável pelo
desenvolvimento do projeto. Em outras palavras, torna pos-
sível a retenção, na empresa, do conhecimento gerado e
serve como fonte de consulta para o desenvolvimento de
projetos similares, o que pode evitar duplicidade de esfor-
ços.
 A natureza evolutiva do Mapa de Raciocínio força os res-
ponsáveis pela condução do projeto a questionar a lógica de
seu pensamento e de suas análises e ações, tendo em vista
a meta a ser atingida.
 Pode constituir a base de uma apresentação do projeto que
está sendo desenvolvido para colegas, pessoas de outras
áreas funcionais da empresa, gestores, fornecedores e cli-
entes.
 Facilita o entendimento do projeto por pessoas que não
participam da equipe. Por meio do Mapa de Raciocínio, é
mais fácil entender:
 Porque e como foram coletados os dados;
 As análises realizadas, as interpretações dos resultados
e as conclusões daí decorrentes;
 Que perguntas ainda necessitam ser respondidas;
 Quais são os resultados não conclusivos;
 Os aspectos do trabalho que estão fora da área de in-
fluência direta e imediata da equipe e necessitam de
suporte dos níveis gerenciais.
 O Mapa de Raciocínio favorece contribuições (novos conhe-
cimentos e idéias) de pessoas que não fazem parte da equi-
47
Formação de Green Belts Lean 6 Sigma
Prof. Alexandre Andrioli Iwankio
pe responsável pelo trabalho, já que o entendimento do
projeto fica facilitado
É importante que a equipe responsável pelo projeto tome cuidado para
não cometer os seguintes erros no uso do Mapa de Raciocínio:
 Tratá-lo como um documento estático, elaborado no início
do projeto e depois abandonado. A principal característica
da ferramenta é o seu caráter dinâmico, ou seja: ele deve
ser um documento evolutivo, que funciona como um diário
de bordo do trabalho. O Mapa de Raciocínio deverá regis-
trar, em tempo real, as perguntas a serem respondidas e os
novos conhecimentos adquiridos na busca das respostas a
essas perguntas, durante o desenvolvimento do projeto.
 Redigir as perguntas, respostas e atividades realizadas de
maneira confusa ou deixar de apresentá-las. Esse erro com-
promete a utilidade do Mapa de Raciocínio como uma fer-
ramenta cuja função é facilitar o questionamento da lógica
do raciocínio, das análises e das ações adotadas.
 Transformá-lo na única documentação do projeto, sobre-
carregando-o com dados, gráficos e análises detalhadas.
Essa parte do trabalho deve estar registrada em outros do-
cumentos (anexos) e o Mapa de Raciocínio deve fazer refe-
rência a eles, quando apropriado.
48
Formação de Green Belts Lean 6 Sigma
Prof. Alexandre Andrioli Iwankio
Exemplo 1 - Mapa de Raciocínio do projeto de um
do departamento de planejamento e controle de produção (PCP) de umaempresa
Black Belt
FIGURA 6.1
Existem dados confiáveis parao levantamento do
histórico do problema
?
perdasde produção por
parada de linha na Fábrica 1
Como o problemaocorreu durante o ano 2000?
Completar o Project Charter.
O valor médio mensal dasperdasfoi muito alto e o
problema vem apresentando tendência crescente.
Sim,porque asperdaseconômicassão significativase o
problema apresenta tendência crescente.O projeto será
patrocinado diretamente pelo diretor geral da unidade.
Quais foram as principais perdas econômicas
resultantes do problemaem 2000?
Perdasde faturamento por produtosnão entreguesaos
clientesno prazo previsto = R$ 1.100.000,00.Gastoscom
horasextras,transporte e alimentação dosfuncionários,
para recuperação da produção = R$ 335.000,00.
Meta: reduzir em 50%as perdas de produção
por paradade linha naFábricaI,até o final do ano.
Sim.São osdadosreferentesao ano 2000,coletados
apósa revisão e padronização dosrelatóriosde
produção e a implementação do SAP.
DEFINE
?O projeto deve ser
desenvolvido?
1
Anexo A.1
Anexo B.1
49
Formação de Green Belts Lean 6 Sigma
Prof. Alexandre Andrioli Iwankio
FIGURA 6.1 (continuação)
MEASURE
Como se manifestou amá
qualidade do produto?
Anexo E.1
Anexo D.1
Anexo C.1
Anexo J.1
Anexo F.1
80%dasperdasforam por
falta de material.
Sim,osdadosde 2000.
Como as perdas de produção por parada de
linhana FábricaI se manifestaram em 2000?
?Existem dados
confiáveis paraa focalização
do problema?
1
2 3 4
12%dasperdasforam por
má qualidade do produto.
Em 60%doscasosfaltou
material comprado.
Em 95%dasparadaspor
falta de material
comprado,houve falta
de material importado.
O que faltou mais:material
nacional ou importado?
Em 40%doscasosfaltou
material fabricado.
Em 90%dasparadaspor
falta de material
fabricado,houve falta
de reagente
O que faltou mais:
catalisador ou reagente?
Em 95%dasocorrências
foi por viscosidade elevada.
O produto muito viscoso entupiu
astubulações. Além da perda
imediata desse produto,o
trabalho de desobstrução das
tubulaçõesimpediu a realização
de novasproduções.
Como a viscosidade elevadado
produto gerou paradade linha?
Qual foi aparticipação dos materiais
compradose dos materiais fabricados
nas perdas por faltade material?
Exemplo 1 - Mapa de Raciocínio do projeto de um
do departamento de planejamento e controle de produção (PCP) de umaempresa
Black Belt
50
Formação de Green Belts Lean 6 Sigma
Prof. Alexandre Andrioli Iwankio
FIGURA 6.1 (continuação)
MEASURE
Anexo G.1
Anexo I.1
Anexo H.1
2 3
Polímeros
(90%doscasos)
Meta prioritária 1:reduzir
em 70%as perdas de
produção por parada de linha
naFábrica I,por atraso na
importação de polímeros,
até o final do ano.
Em 95%doscasosfoi por
atraso na importação.
Que tipo de material
importado faltou com maior
freqüência?
A falta de polímeros foi por
atraso naimportação ou por
falta de ordem de compra?
Em 80%doscasosfoi
por falta de ordem de
produção.
:eliminar
as perdas de produção por
paradade linhanaFábrica I,
por faltade ordem de
produção de reagente,
até o fim do ano.
Meta prioritária 2
A falta de reagente foi por
atraso nafabricação ou por
falta de ordem de produção?
:eliminar
as perdas de produção por
paradade linhanaFábrica I,
por ocorrência de produções
com viscosidade elevada,
até o final do ano.
Meta prioritária 3
4
As três metasprioritáriassão suficientes para o
alcance da meta geral?
Sim. A meta inicial é superada.
Anexo K.1
5
Exemplo 1 - Mapa de Raciocínio do projeto de um
do departamento de planejamento e controle de produção (PCP) de umaempresa
Black Belt
51
Formação de Green Belts Lean 6 Sigma
Prof. Alexandre Andrioli Iwankio
FIGURA 6.1 (continuação)
MEASURE
5
Não.É uma meta
delegável ao departamento
de comprasda empresa,
área diretamente envolvida
com o problema associado
à meta.
Delegar a meta ao
departamento de compras
e acompanhar o projeto
para o seu alcance.
Sim,porque o PCP é o
departamento diretamente
responsável pela emissão
dasordensde produção.
Não.É uma meta
delegável ao departamento
de engenharia industrial,
área diretamente envolvida
com o problema associado
à meta.
Atribuir a meta ao
departamento de
engenharia industrial e
acompanhar o projeto
para o seu alcance.
Dar início à análise do
processo gerador do
problema associado à meta
prioritária eliminar as
perdasde produção por
parada de linha na Fábrica I
por falta de ordem de
produção de reagente,
até o final do ano.
Continuação dasetapasdo DMAIC
?
A meta
prioritária 2 pertence
àáreade atuação
da equipe?
?
A meta
prioritária 3 pertence
àáreade atuação
da equipe?
?
A meta
prioritária 1 pertence
àáreade atuação
da equipe?
ANALYZEIMPROVE
Exemplo 1 - Mapa de Raciocínio do projeto de um
do departamento de planejamento e controle de produção (PCP) de umaempresa
Black Belt
52
Formação de Green Belts Lean 6 Sigma
Prof. Alexandre Andrioli Iwankio
Projeto:reduzir as perdasde produção por parada de linhanaFábrica I em 50%,até o final do ano.
Gráfico seqüencial para o problema
AnexoA.1
Conclusão:o problema vem apresentando umainaceitável tendência crescente.
900
800
700
600
500
Jan Fev Mar Abr Mai Jun JulMeses Ago Set Out Nov Dez
Média = 687
2000
1 - Perdasde faturamento por produtos não entreguesaos clientes no prazo previsto,em 2000:
2 - Gastos com horasextras dos funcionários,pararecuperação daprodução,em 2000:
Volume do produto
(toneladas)
Número de horasextras
6.679
34.765
Margem média
(R$/tonelada)
Valor (R$/hora)
164,70
5,93
Perda de faturamento
(R$)
Totais(R$)
1.100.000,00
206.156,00
3 - Gastos com transporte e alimentação dosfuncionários,pararecuperação daprodução,em 2000:
R$ 128.844,00
Perdasresultantesdo problema
Anexo B.1
53
Formação de Green Belts Lean 6 Sigma
Prof. Alexandre Andrioli Iwankio
Perdasde produção por parada de linha na Fábrica I (2000)
Conclusão:focar as perdas de produção por faltade material e por máqualidade do produto.
Anexo C.1
100
80
60
40
20
00
1000
3000
4000
5000
6000
7000
8000
Falta de
material
6596,00
80,00
80,00
Má qualidade
do produto
989,40
12,00
92,00
Manutenção
577,15
7,00
99,00
82,45
1,00
100,00
Quedade
energia
2000
Conclusão:focar a faltados dois tipos de material (comprado e fabricado).
Anexo D.1
100
80
0
1000
3000
4000
5000
6000
3957,60
60,00
60,00
Material
fabricado
Material
comprado
2638,40
40,00
100,00
2000
60
40
20
0
Perdasde produção por parada de linha na Fábrica I,por falta de material (2000)
54
Formação de Green Belts Lean 6 Sigma
Prof. Alexandre Andrioli Iwankio
Anexo E.1
Importado Nacional
Percentagem
Ocorrência
Toneladas
Percentagem
%acumulada
3759,52
95,0
95,0
197,88
5,0
100,0
Conclusão:focar a faltade material importado.
Perdasde produção por parada de linha na Fábrica I,
por falta de material comprado (2000)
Anexo F.1
Conclusão:focar a faltade reagente.
Perdasde produção por parada de linha na Fábrica I,
por falta de material fabricado (2000)
Ocorrência
Toneladas
Percentagem
%acumulada
Percentagem
Reagente Catalisador
2374,56
90,0
90,0
263,84
10,0
100,0
55
Formação de Green Belts Lean 6 Sigma
Prof. Alexandre Andrioli Iwankio
Anexo G.1
Conclusão:focar a faltade polímeros importados.
Perdasde produção por parada de linha na Fábrica I,
por falta de material importado (2000)
Polímeros Outros
Percentagem
Ocorrência
Toneladas
Percentagem
%acumulada
3383,75
90,0
90,0
375,97
10,0
100,0
Anexo H.1
Conclusão:focar a faltade ordem de fabricação de reagente.
Perdasde produção por parada de linha na Fábrica I,
por falta de reagente (2000)
Ocorrência
Toneladas
Percentagem
%acumulada
Percentagem
Faltade ordem de fabricação Atraso nafabricação
1899,65
80,0
80,0
479,91
20,0
100,0
56
Formação de Green Belts Lean 6 Sigma
Prof. Alexandre Andrioli Iwankio
Anexo I.1
Atraso naimportação Faltade ordem de compra
Percentagem
Ocorrência
Toneladas
Percentagem
%acumulada
3214,56
95,0
95,0
169,19
5,0
100,0
Conclusão:focar o atraso na importação de polímeros.
Perdasde produção por parada de linha na Fábrica I,
por falta de polímerosimportados(2000)
Anexo J.1
Ocorrência
Toneladas
Percentagem
%acumulada
Percentagem
Viscosidade elevada Outros
939,93
95,0
95,0
49,47
5,0
100,0
Conclusão:focar as produções com viscosidade elevada.
Perdasde produção por parada de linha na Fábrica I,
por má qualidade do produto (2000)
57
Formação de Green Belts Lean 6 Sigma
Prof. Alexandre Andrioli Iwankio
Verificação do alcance da meta inicial
Anexo K.1
A partir dos Diagramas de Pareto dos anexos H.1, I.1 e J.1, é possível
concluir que as metas prioritárias são suficientes para levar ao alcance
da meta inicial:
 Reduzir em 70% as perdas de produção por parada de linha na
Fábrica I, por atraso na importação de polímeros, até o final do ano.
 Redução 1 = 0,7 x 3.214,56 = 2.250,19 toneladas (anexo I.1).
 Eliminar as perdas de produção por parada de linha na Fábrica I,
por falta de ordem de fabricação de reagente, até o final do ano.
 Redução 2 = 1.899,65 toneladas. (anexo H.1).
 Eliminar a ocorrência de produções com viscosidade elevada, até o
final do ano.
 Redução 3 = 939,93 toneladas (anexo J.1)
 Total da redução = 2.250,13 + 1.899,65 + 939,93 = 5.089,77
toneladas.
 Como 5.089,77 = 0,6173 x 8.245 (8.245 toneladas representam as
perdas de produção por parada de linha em 2000 - anexo C.1), se
as três metas prioritárias forem alcançadas, as perdas de produção
por parada de linha na Fábrica I serão reduzidas em 61,73% e a
meta inicial será superada.
58
Formação de Green Belts Lean 6 Sigma
Prof. Alexandre Andrioli Iwankio
SIPOC
O SIPOC é um diagrama que tem como objetivo definir o principal
processo envolvido em um projeto Lean 6 Sigma, consequentemente
facilitar a visualização do escopo do trabalho.
A denominação SIPOC resulta das iniciais, em inglês, dos cinco
elementos presentes no diagrama:
 Fornecedores (Suppliers);
 Insumos (Inputs);
 Processo (Process);
 Produtos (Outputs);
 Consumidores (Customers).
O SIPOC é utilizado na etapa Define do DMAIC.
Figura:SIPOC do processo de soldagem manualde placas eletrônicas
S I P O C
Almoxarifado
Almoxarifado
Almoxarifado
Área SMT
Soldar
componentes
Inspecionar soldas
Testar placas
Receber placas Área de montagem
Componentes
eletrônicos e
fios de solda
Caneta hidrocor
Etiquetas
Placas de circuito
impresso Placa montada
59
Formação de Green Belts Lean 6 Sigma
Prof. Alexandre Andrioli Iwankio
Por meio do SIPOC é possível a padronização, entre os participantes
da equipe, Champions e demais gestores, do escopo do projeto e da
forma de visualização do principal processo envolvido.
Detalhes do processo não devem ser apresentados no SIPOC, já que
estes detalhes não são úteis na etapa Define do DMAIC.
O detalhamento do processo deverá ser feito na etapa Analyze do
DMAIC, por meio do uso das ferramentas mapa de processo ou
fluxograma.
ATIVIDADE
Construir um diagrama SIPOC para o processo “preparação de café”
(até 5 etapas).
60
Formação de Green Belts Lean 6 Sigma
Prof. Alexandre Andrioli Iwankio
MÉTRICAS LEAN
O QUE SÃO AS MÉTRICAS LEAN?
O Lean Manufacturing busca eliminar desperdícios, isto é, excluir o que
não tem valor para o cliente e imprimir velocidade à empresa. O
programa utiliza, então, algumas medidas ou métricas para quantificar
como os resultados da organização podem ser classificados, no que
diz respeito à velocidade e eficiência. Essas medidas podem ser
utilizadas na identificação de metas a serem atingidas em projetos de
melhoria e na verificação do alcance da meta ao final do projeto
(comparação dos valores assumidos pelas medidas “antes” e “depois”).
QUAIS SÃO AS PRINCIPAIS MÉTRICAS LEAN?
COMENTÁRIOS
Usualmente,TAV <T/C < L/T.
Écalculadaa partir daseguinte expressão: PCE= TAV .
Por exemplo,para um processo comTAV = 2 horas e = 6 dias(48 horas),a PCEé 2 / 48 = 0,0417 = 4,17%.
LeadTime
LeadTime
Se um processo completar um lote de 30 peçasacada10 minutos,o tempo de ciclo parao lote seráde 10 minutoseparaumapeça
individual seráde20segundos(10x 60segundos/ 30peças).
O tempo deciclo deveser determinado (cronometrado) por meio deobservação einclui,alémdo tempo deoperação,o tempo para
preparo,carregamento edescarregamento demateriais.
Por exemplo,o de um processo de refinanciamento de um CDC para compra de um veículo é igual ao número de dias
transcorridos desde que o cliente faz a solicitação ao banco até o recebimento do carnê para pagamento das prestações
correspondentesaosnovosvaloresmensaisenovo prazo final do financiamento.
lead time
O também é conhecido como tempo porta-a-porta.lead time
Armazenamento,inspeção, ,movimentação,esperaeretrabalho são exemplosdeatividadesquenão agregamvalor.set-up
Éfreqüente que osprocessosoperem com PCEinferior a10%.Melhorar esse resultado representaumagrande oportunidade para
redução decustos.
A taxa de saída (produção) pode ser visualizada como um índice médio de conclusão,isto é,quantos itens são concluídos a cada
segundo,minuto,hora,dia,semana,etc..Por exemplo,ataxamédiadesaídado processo derefinanciamento deCDC'sparaaquisição
deveículospodeser de50solicitaçõespor dia.
FIGURA 3.1
MÉTRICA DEFINIÇÃO
Tempo de Ciclo -T/C
( )CycleTime
LeadTime - L/T
Tempo deAgregação deValor -TAV
( )ValueAddedTime
Tempo de NãoAgregação deValor -TNAV
( )Non-ValueAddedTime
Eficiência do Ciclo do Processo - PCE
( )ProcessCycle Efficiency
Taxa de Saída
( )Throughput
Trabalho em Processo -WIP
(Work in Process)
Freqüência com que um produto é finalizado em um processo.
Tempo necessário paraum produto percorrer todasas etapas de
um processo ou fluxo de valor,do início até o fim.
Tempo doselementos de trabalho que realmente transformam
o produto de uma maneira que o cliente se disponhaa pagar.
Tempo gasto em atividades que adicionam custos,masnão agregam
valor do ponto de vistado cliente.
Indicador que mede a relação entre o tempo de agregação
de valor e o .lead time
Resultado de um processo ao longo de um período de tempo
definido,expresso em unidade / tempo.
Itens que estão dentro doslimitesdo processo,isto é,que foram
admitidosno processo,masainda não foram liberados.
COMENTÁRIOS
Usualmente,TAV <T/C < L/T.
Écalculadaa partir daseguinte expressão: PCE= TAV .
Por exemplo,para um processo comTAV = 2 horas e = 6 dias(48 horas),a PCEé 2 / 48 = 0,0417 = 4,17%.
LeadTime
LeadTime
O trabalho em processo pode ser relacionado ao por meio daLei de : = WIP .
Taxade Saída
O excesso de trabalho em processo resulta em aumento de e de desperdícios(atividades que não agregam valor).
lead time Little LeadTime
lead time
Se um processo completar um lote de 30 peçasacada10 minutos,o tempo de ciclo parao lote seráde 10 minutoseparaumapeça
individual seráde20segundos(10x 60segundos/ 30peças).
O tempo deciclo deveser determinado (cronometrado) por meio deobservação einclui,alémdo tempo deoperação,o tempo para
preparo,carregamento edescarregamento demateriais.
Por exemplo,o de um processo de refinanciamento de um CDC para compra de um veículo é igual ao número de dias
transcorridos desde que o cliente faz a solicitação ao banco até o recebimento do carnê para pagamento das prestações
correspondentesaosnovosvaloresmensaisenovo prazo final do financiamento.
lead time
O também é conhecido como tempo porta-a-porta.lead time
Armazenamento,inspeção, ,movimentação,esperaeretrabalho são exemplosdeatividadesquenão agregamvalor.set-up
Éfreqüente que osprocessosoperem com PCEinferior a10%.Melhorar esse resultado representaumagrande oportunidade para
redução decustos.
Também é conhecido como estoque em processo.
O trabalho em processo é qualquer trabalho que estejano processo e que aindanão esteja concluído.Algunsexemplossão notas
fiscaisaguardando processamento,e-mailsa serem respondidos,peçasaguardando pinturae clientes esperando atendimento.
A taxa de saída (produção) pode ser visualizada como um índice médio de conclusão,isto é,quantos itens são concluídos a cada
segundo,minuto,hora,dia,semana,etc..Por exemplo,ataxamédiadesaídado processo derefinanciamento deCDC'sparaaquisição
deveículospodeser de50solicitaçõespor dia.
61
Formação de Green Belts Lean 6 Sigma
Prof. Alexandre Andrioli Iwankio
COMENTÁRIOS
Usualmente,TAV <T/C < L/T.
Écalculadaa partir daseguinte expressão: PCE= TAV .
Por exemplo,para um processo comTAV = 2 horas e = 6 dias(48 horas),a PCEé 2 / 48 = 0,0417 = 4,17%.
LeadTime
LeadTime
O trabalho em processo pode ser relacionado ao por meio daLei de : = WIP .
Taxade Saída
O excesso de trabalho em processo resulta em aumento de e de desperdícios(atividades que não agregam valor).
lead time Little LeadTime
lead time
takt TaktO tempo tem afunção de sincronizar os ritmosde produção e vendas. é umaexpressão alemãque significa ritmo.
Isto é:OEE= taxade disponibilidade x taxade desempenho x taxa de qualidade.
Se um processo completar um lote de 30 peçasacada10 minutos,o tempo de ciclo parao lote seráde 10 minutoseparaumapeça
individual seráde20segundos(10x 60segundos/ 30peças).
O tempo deciclo deveser determinado (cronometrado) por meio deobservação einclui,alémdo tempo deoperação,o tempo para
preparo,carregamento edescarregamento demateriais.
Por exemplo,o de um processo de refinanciamento de um CDC para compra de um veículo é igual ao número de dias
transcorridos desde que o cliente faz a solicitação ao banco até o recebimento do carnê para pagamento das prestações
correspondentesaosnovosvaloresmensaisenovo prazo final do financiamento.
lead time
O também é conhecido como tempo porta-a-porta.lead time
Armazenamento,inspeção, ,movimentação,esperaeretrabalho são exemplosdeatividadesquenão agregamvalor.set-up
Éfreqüente que osprocessosoperem com PCEinferior a10%.Melhorar esse resultado representaumagrande oportunidade para
redução decustos.
Também é conhecido como estoque em processo.
O trabalho em processo é qualquer trabalho que estejano processo e que aindanão esteja concluído.Algunsexemplossão notas
fiscaisaguardando processamento,e-mailsa serem respondidos,peçasaguardando pinturae clientes esperando atendimento.
O tempo de troca é medido pelo intervalo decorrido entre a fabricação da última peça do ciclo de produção que acabou de ser
finalizado eafabricação daprimeirapeçaperfeitado novo tipo deproduto.
Por exemplo, se uma empresa opera 25.200 segundos por dia e a demanda do cliente é 400 unidades por dia, o tempo é
63segundos(25.200/ 400= 63).
takt
Taxa de disponibilidade,que mede as paradas causadas por falhas nos equipamentos e por ajustes,percentualmente ao tempo
programado.
Taxadedesempenho,quemedeasparadasrelativasàvelocidadedeoperação,o funcionamento emvelocidadesmaisbaixasdo que
adeterminadaepequenasparadasdealgunssegundos.
Taxadequalidade,querepresentaasperdasgeradaspor refugo eretrabalho,percentualmenteao total deitensproduzidos.
A OEEé calculadaa partir da multiplicação dos valores dasseguintestaxas:
Se,por exemplo,ataxadedisponibilidadeé93%,ataxadedesempenho é98%eataxadequalidadeéigual a96%,então aOEEé87,5%
(0,93x 0,98x0,96= 0,875).
A taxa de saída (produção) pode ser visualizada como um índice médio de conclusão,isto é,quantos itens são concluídos a cada
segundo,minuto,hora,dia,semana,etc..Por exemplo,ataxamédiadesaídado processo derefinanciamento deCDC'sparaaquisição
deveículospodeser de50solicitaçõespor dia.
FIGURA 3.1
MÉTRICA DEFINIÇÃO
Tempo de Ciclo -T/C
( )CycleTime
LeadTime - L/T
Tempo deAgregação deValor -TAV
( )ValueAddedTime
Tempo de NãoAgregação deValor -TNAV
( )Non-ValueAddedTime
Eficiência do Ciclo do Processo - PCE
( )ProcessCycle Efficiency
Taxa de Saída
( )Throughput
Trabalho em Processo -WIP
(Work in Process)
Tempo de ouTempo deTroca -TR
( )
Setup
ChangeoverTime
Freqüência com que um produto é finalizado em um processo.
Tempo necessário paraum produto percorrer todasas etapas de
um processo ou fluxo de valor,do início até o fim.
Tempo doselementos de trabalho que realmente transformam
o produto de uma maneira que o cliente se disponhaa pagar.
Tempo gasto em atividades que adicionam custos,masnão agregam
valor do ponto de vistado cliente.
Indicador que mede a relação entre o tempo de agregação
de valor e o .lead time
Resultado de um processo ao longo de um período de tempo
definido,expresso em unidade / tempo.
Itens que estão dentro doslimitesdo processo,isto é,que foram
admitidosno processo,masainda não foram liberados.
Tempo
( )
Takt
TaktTime
EficáciaTotal do Equipamento - OEE
( )Overall Equipment Effectiveness
Indicador de Manutenção ProdutivaTotal ( ) que mede o grau
de eficáciano uso de um equipamento.
TPM
COMENTÁRIOS
Usualmente,TAV <T/C < L/T.
Écalculadaa partir daseguinte expressão: PCE= TAV .
Por exemplo,para um processo comTAV = 2 horas e = 6 dias(48 horas),a PCEé 2 / 48 = 0,0417 = 4,17%.
LeadTime
LeadTime
O trabalho em processo pode ser relacionado ao por meio daLei de : = WIP .
Taxade Saída
O excesso de trabalho em processo resulta em aumento de e de desperdícios(atividades que não agregam valor).
lead time Little LeadTime
lead time
takt TaktO tempo tem afunção de sincronizar os ritmosde produção e vendas. é umaexpressão alemãque significa ritmo.
Isto é:OEE= taxade disponibilidade x taxade desempenho x taxa de qualidade.
Se um processo completar um lote de 30 peçasacada10 minutos,o tempo de ciclo parao lote seráde 10 minutoseparaumapeça
individual seráde20segundos(10x 60segundos/ 30peças).
O tempo deciclo deveser determinado (cronometrado) por meio deobservação einclui,alémdo tempo deoperação,o tempo para
preparo,carregamento edescarregamento demateriais.
Por exemplo,o de um processo de refinanciamento de um CDC para compra de um veículo é igual ao número de dias
transcorridos desde que o cliente faz a solicitação ao banco até o recebimento do carnê para pagamento das prestações
correspondentesaosnovosvaloresmensaisenovo prazo final do financiamento.
lead time
O também é conhecido como tempo porta-a-porta.lead time
Armazenamento,inspeção, ,movimentação,esperaeretrabalho são exemplosdeatividadesquenão agregamvalor.set-up
Éfreqüente que osprocessosoperem com PCEinferior a10%.Melhorar esse resultado representaumagrande oportunidade para
redução decustos.
Também é conhecido como estoque em processo.
O trabalho em processo é qualquer trabalho que estejano processo e que aindanão esteja concluído.Algunsexemplossão notas
fiscaisaguardando processamento,e-mailsa serem respondidos,peçasaguardando pinturae clientes esperando atendimento.
O tempo de troca é medido pelo intervalo decorrido entre a fabricação da última peça do ciclo de produção que acabou de ser
finalizado eafabricação daprimeirapeçaperfeitado novo tipo deproduto.
Por exemplo, se uma empresa opera 25.200 segundos por dia e a demanda do cliente é 400 unidades por dia, o tempo é
63segundos(25.200/ 400= 63).
takt
Taxa de disponibilidade,que mede as paradas causadas por falhas nos equipamentos e por ajustes,percentualmente ao tempo
programado.
Taxadedesempenho,quemedeasparadasrelativasàvelocidadedeoperação,o funcionamento emvelocidadesmaisbaixasdo que
adeterminadaepequenasparadasdealgunssegundos.
Taxadequalidade,querepresentaasperdasgeradaspor refugo eretrabalho,percentualmenteao total deitensproduzidos.
A OEEé calculadaa partir da multiplicação dos valores dasseguintestaxas:
Se,por exemplo,ataxadedisponibilidadeé93%,ataxadedesempenho é98%eataxadequalidadeéigual a96%,então aOEEé87,5%
(0,93x 0,98x0,96= 0,875).
A taxa de saída (produção) pode ser visualizada como um índice médio de conclusão,isto é,quantos itens são concluídos a cada
segundo,minuto,hora,dia,semana,etc..Por exemplo,ataxamédiadesaídado processo derefinanciamento deCDC'sparaaquisição
deveículospodeser de50solicitaçõespor dia.
FIGURA 3.1
MÉTRICA DEFINIÇÃO
Tempo de Ciclo -T/C
( )CycleTime
LeadTime - L/T
Tempo deAgregação deValor -TAV
( )ValueAddedTime
Tempo de NãoAgregação deValor -TNAV
( )Non-ValueAddedTime
Eficiência do Ciclo do Processo - PCE
( )ProcessCycle Efficiency
Taxa de Saída
( )Throughput
Trabalho em Processo -WIP
(Work in Process)
Tempo de ouTempo deTroca -TR
( )
Setup
ChangeoverTime
Freqüência com que um produto é finalizado em um processo.
Tempo necessário paraum produto percorrer todasas etapas de
um processo ou fluxo de valor,do início até o fim.
Tempo doselementos de trabalho que realmente transformam
o produto de uma maneira que o cliente se disponhaa pagar.
Tempo gasto em atividades que adicionam custos,masnão agregam
valor do ponto de vistado cliente.
Indicador que mede a relação entre o tempo de agregação
de valor e o .lead time
Resultado de um processo ao longo de um período de tempo
definido,expresso em unidade / tempo.
Itens que estão dentro doslimitesdo processo,isto é,que foram
admitidosno processo,masainda não foram liberados.
Tempo
( )
Takt
TaktTime
EficáciaTotal do Equipamento - OEE
( )Overall Equipment Effectiveness
Indicador de Manutenção ProdutivaTotal ( ) que mede o grau
de eficáciano uso de um equipamento.
TPM
COMENTÁRIOS
Usualmente,TAV <T/C < L/T.
Écalculadaa partir daseguinte expressão: PCE= TAV .
Por exemplo,para um processo comTAV = 2 horas e = 6 dias(48 horas),a PCEé 2 / 48 = 0,0417 = 4,17%.
LeadTime
LeadTime
O trabalho em processo pode ser relacionado ao por meio daLei de : = WIP .
Taxade Saída
O excesso de trabalho em processo resulta em aumento de e de desperdícios(atividades que não agregam valor).
lead time Little LeadTime
lead time
Se um processo completar um lote de 30 peçasacada10 minutos,o tempo de ciclo parao lote seráde 10 minutoseparaumapeça
individual seráde20segundos(10x 60segundos/ 30peças).
O tempo deciclo deveser determinado (cronometrado) por meio deobservação einclui,alémdo tempo deoperação,o tempo para
preparo,carregamento edescarregamento demateriais.
Por exemplo,o de um processo de refinanciamento de um CDC para compra de um veículo é igual ao número de dias
transcorridos desde que o cliente faz a solicitação ao banco até o recebimento do carnê para pagamento das prestações
correspondentesaosnovosvaloresmensaisenovo prazo final do financiamento.
lead time
O também é conhecido como tempo porta-a-porta.lead time
Armazenamento,inspeção, ,movimentação,esperaeretrabalho são exemplosdeatividadesquenão agregamvalor.set-up
Éfreqüente que osprocessosoperem com PCEinferior a10%.Melhorar esse resultado representaumagrande oportunidade para
redução decustos.
Também é conhecido como estoque em processo.
O trabalho em processo é qualquer trabalho que estejano processo e que aindanão esteja concluído.Algunsexemplossão notas
fiscaisaguardando processamento,e-mailsa serem respondidos,peçasaguardando pinturae clientes esperando atendimento.
O tempo de troca é medido pelo intervalo decorrido entre a fabricação da última peça do ciclo de produção que acabou de ser
finalizado eafabricação daprimeirapeçaperfeitado novo tipo deproduto.
Por exemplo, se uma empresa opera 25.200 segundos por dia e a demanda do cliente é 400 unidades por dia, o tempo étakt
A taxa de saída (produção) pode ser visualizada como um índice médio de conclusão,isto é,quantos itens são concluídos a cada
segundo,minuto,hora,dia,semana,etc..Por exemplo,ataxamédiadesaídado processo derefinanciamento deCDC'sparaaquisição
deveículospodeser de50solicitaçõespor dia.
FIGURA 3.1
MÉTRICA DEFINIÇÃO
Tempo de Ciclo -T/C
( )CycleTime
LeadTime - L/T
Tempo deAgregação deValor -TAV
( )ValueAddedTime
Tempo de NãoAgregação deValor -TNAV
( )Non-ValueAddedTime
Eficiência do Ciclo do Processo - PCE
( )ProcessCycle Efficiency
Taxa de Saída
( )Throughput
Trabalho em Processo -WIP
(Work in Process)
Tempo de ouTempo deTroca -TR
( )
Setup
ChangeoverTime
Freqüência com que um produto é finalizado em um processo.
Tempo necessário paraum produto percorrer todasas etapas de
um processo ou fluxo de valor,do início até o fim.
Tempo doselementos de trabalho que realmente transformam
o produto de uma maneira que o cliente se disponhaa pagar.
Tempo gasto em atividades que adicionam custos,masnão agregam
valor do ponto de vistado cliente.
Indicador que mede a relação entre o tempo de agregação
de valor e o .lead time
Resultado de um processo ao longo de um período de tempo
definido,expresso em unidade / tempo.
Itens que estão dentro doslimitesdo processo,isto é,que foram
admitidosno processo,masainda não foram liberados.
Tempo
( )
Takt
TaktTime
FIGURA 3.1
MÉTRICA DEFINIÇÃO
Tempo de Ciclo -T/C
( )CycleTime
LeadTime - L/T
Tempo deAgregação deValor -TAV
( )ValueAddedTime
Tempo de NãoAgregação deValor -TNAV
( )Non-ValueAddedTime
Eficiência do Ciclo do Processo - PCE
( )ProcessCycle Efficiency
Taxa de Saída
( )Throughput
Trabalho em Processo -WIP
(Work in Process)
Tempo de ouTempo deTroca -TR
( )
Setup
ChangeoverTime
Freqüência com que um produto é finalizado em um processo.
Tempo necessário paraum produto percorrer todasas etapas de
um processo ou fluxo de valor,do início até o fim.
Tempo doselementos de trabalho que realmente transformam
o produto de uma maneira que o cliente se disponhaa pagar.
Tempo gasto em atividades que adicionam custos,masnão agregam
valor do ponto de vistado cliente.
Indicador que mede a relação entre o tempo de agregação
de valor e o .lead time
Resultado de um processo ao longo de um período de tempo
definido,expresso em unidade / tempo.
Itens que estão dentro doslimitesdo processo,isto é,que foram
admitidosno processo,masainda não foram liberados.
Tempo
( )
Takt
TaktTime
EficáciaTotal do Equipamento - OEE
( )Overall Equipment Effectiveness
Indicador de Manutenção ProdutivaTotal ( ) que mede o grau
de eficáciano uso de um equipamento.
TPM
COMENTÁRIOS
Usualmente,TAV <T/C < L/T.
Écalculadaa partir daseguinte expressão: PCE= TAV .
Por exemplo,para um processo comTAV = 2 horas e = 6 dias(48 horas),a PCEé 2 / 48 = 0,0417 = 4,17%.
LeadTime
LeadTime
O trabalho em processo pode ser relacionado ao por meio daLei de : = WIP .
Taxade Saída
O excesso de trabalho em processo resulta em aumento de e de desperdícios(atividades que não agregam valor).
lead time Little LeadTime
lead time
takt TaktO tempo tem afunção de sincronizar os ritmosde produção e vendas. é umaexpressão alemãque significa ritmo.
Se um processo completar um lote de 30 peçasacada10 minutos,o tempo de ciclo parao lote seráde 10 minutoseparaumapeça
individual seráde20segundos(10x 60segundos/ 30peças).
O tempo deciclo deveser determinado (cronometrado) por meio deobservação einclui,alémdo tempo deoperação,o tempo para
preparo,carregamento edescarregamento demateriais.
Por exemplo,o de um processo de refinanciamento de um CDC para compra de um veículo é igual ao número de dias
transcorridos desde que o cliente faz a solicitação ao banco até o recebimento do carnê para pagamento das prestações
correspondentesaosnovosvaloresmensaisenovo prazo final do financiamento.
lead time
O também é conhecido como tempo porta-a-porta.lead time
Armazenamento,inspeção, ,movimentação,esperaeretrabalho são exemplosdeatividadesquenão agregamvalor.set-up
Éfreqüente que osprocessosoperem com PCEinferior a10%.Melhorar esse resultado representaumagrande oportunidade para
redução decustos.
Também é conhecido como estoque em processo.
O trabalho em processo é qualquer trabalho que estejano processo e que aindanão esteja concluído.Algunsexemplossão notas
fiscaisaguardando processamento,e-mailsa serem respondidos,peçasaguardando pinturae clientes esperando atendimento.
O tempo de troca é medido pelo intervalo decorrido entre a fabricação da última peça do ciclo de produção que acabou de ser
finalizado eafabricação daprimeirapeçaperfeitado novo tipo deproduto.
Por exemplo, se uma empresa opera 25.200 segundos por dia e a demanda do cliente é 400 unidades por dia, o tempo é
63segundos(25.200/ 400= 63).
takt
Taxa de disponibilidade,que mede as paradas causadas por falhas nos equipamentos e por ajustes,percentualmente ao tempo
programado.
Taxadedesempenho,quemedeasparadasrelativasàvelocidadedeoperação,o funcionamento emvelocidadesmaisbaixasdo que
adeterminadaepequenasparadasdealgunssegundos.
Taxadequalidade,querepresentaasperdasgeradaspor refugo eretrabalho,percentualmenteao total deitensproduzidos.
A OEEé calculadaa partir da multiplicação dos valores dasseguintestaxas:
A taxa de saída (produção) pode ser visualizada como um índice médio de conclusão,isto é,quantos itens são concluídos a cada
segundo,minuto,hora,dia,semana,etc..Por exemplo,ataxamédiadesaídado processo derefinanciamento deCDC'sparaaquisição
deveículospodeser de50solicitaçõespor dia.
COMENTÁRIOS
Usualmente,TAV <T/C < L/T.
Écalculadaa partir daseguinte expressão: PCE= TAV .
Por exemplo,para um processo comTAV = 2 horas e = 6 dias(48 horas),a PCEé 2 / 48 = 0,0417 = 4,17%.
LeadTime
LeadTime
O trabalho em processo pode ser relacionado ao por meio daLei de : = WIP .
Taxade Saída
O excesso de trabalho em processo resulta em aumento de e de desperdícios(atividades que não agregam valor).
lead time Little LeadTime
lead time
Se um processo completar um lote de 30 peçasacada10 minutos,o tempo de ciclo parao lote seráde 10 minutoseparaumapeça
individual seráde20segundos(10x 60segundos/ 30peças).
O tempo deciclo deveser determinado (cronometrado) por meio deobservação einclui,alémdo tempo deoperação,o tempo para
preparo,carregamento edescarregamento demateriais.
Por exemplo,o de um processo de refinanciamento de um CDC para compra de um veículo é igual ao número de dias
transcorridos desde que o cliente faz a solicitação ao banco até o recebimento do carnê para pagamento das prestações
correspondentesaosnovosvaloresmensaisenovo prazo final do financiamento.
lead time
O também é conhecido como tempo porta-a-porta.lead time
Armazenamento,inspeção, ,movimentação,esperaeretrabalho são exemplosdeatividadesquenão agregamvalor.set-up
Éfreqüente que osprocessosoperem com PCEinferior a10%.Melhorar esse resultado representaumagrande oportunidade para
redução decustos.
Também é conhecido como estoque em processo.
O trabalho em processo é qualquer trabalho que estejano processo e que aindanão esteja concluído.Algunsexemplossão notas
fiscaisaguardando processamento,e-mailsa serem respondidos,peçasaguardando pinturae clientes esperando atendimento.
A taxa de saída (produção) pode ser visualizada como um índice médio de conclusão,isto é,quantos itens são concluídos a cada
segundo,minuto,hora,dia,semana,etc..Por exemplo,ataxamédiadesaídado processo derefinanciamento deCDC'sparaaquisição
deveículospodeser de50solicitaçõespor dia.
COMENTÁRIOS
Usualmente,TAV <T/C < L/T.
Écalculadaapartir daseguinte expressão: PCE= TAV .
Por exemplo,paraum processo comTAV = 2 horas e = 6 dias(48 horas),aPCEé 2 / 48 = 0,0417 = 4,17%.
LeadTime
LeadTime
Se um processo completar um lote de 30 peçasacada10 minutos,o tempo de ciclo parao lote seráde 10 minutoseparaumapeça
individual seráde20segundos(10x 60segundos/ 30peças).
O tempo deciclo deveser determinado (cronometrado) por meio deobservação einclui,alémdo tempo deoperação,o tempo para
preparo,carregamento edescarregamento demateriais.
Por exemplo,o de um processo de refinanciamento de um CDC para comprade um veículo é igual ao número de dias
transcorridos desde que o cliente faz a solicitação ao banco até o recebimento do carnê para pagamento das prestações
correspondentesaosnovosvaloresmensaisenovo prazo final do financiamento.
lead time
O também é conhecido como tempo porta-a-porta.lead time
Armazenamento,inspeção, ,movimentação,esperaeretrabalho são exemplosdeatividadesquenão agregamvalor.set-up
Éfreqüente que osprocessosoperem com PCEinferior a10%.Melhorar esse resultado representaumagrande oportunidade para
FIGURA 3.1
MÉTRICA DEFINIÇÃO
Tempo de Ciclo -T/C
( )CycleTime
LeadTime - L/T
Tempo deAgregação deValor -TAV
( )ValueAddedTime
Tempo de NãoAgregação deValor -TNAV
( )Non-ValueAddedTime
Eficiência do Ciclo do Processo - PCE
( )ProcessCycle Efficiency
Taxa de Saída
( )Throughput
Freqüênciacom que um produto é finalizado em um processo.
Tempo necessário paraum produto percorrer todasas etapas de
um processo ou fluxo de valor,do início até o fim.
Tempo doselementos de trabalho que realmente transformam
o produto de umamaneiraque o cliente se disponhaapagar.
Tempo gasto em atividades que adicionam custos,masnão agregam
valor do ponto de vistado cliente.
Indicador que mede arelação entre o tempo de agregação
de valor e o .lead time
Resultado de um processo ao longo de um período de tempo
definido,expresso em unidade / tempo.
FIGURA 3.1
MÉTRICA DEFINIÇÃO
Tempo de Ciclo -T/C
( )CycleTime
LeadTime - L/T
Tempo deAgregação deValor -TAV
( )ValueAddedTime
Tempo de NãoAgregação deValor -TNAV
( )Non-ValueAddedTime
Eficiência do Ciclo do Processo - PCE
( )ProcessCycle Efficiency
Taxa de Saída
( )Throughput
Trabalho em Processo -WIP
(Work in Process)
Tempo de ouTempo deTroca -TR
( )
Setup
ChangeoverTime
Freqüênciacom que um produto é finalizado em um processo.
Tempo necessário paraum produto percorrer todasas etapas de
um processo ou fluxo de valor,do início até o fim.
Tempo doselementos de trabalho que realmente transformam
o produto de umamaneiraque o cliente se disponhaapagar.
Tempo gasto em atividades que adicionam custos,masnão agregam
valor do ponto de vistado cliente.
Indicador que mede arelação entre o tempo de agregação
de valor e o .lead time
Resultado de um processo ao longo de um período de tempo
definido,expresso em unidade / tempo.
Itens que estão dentro doslimitesdo processo,isto é,que foram
admitidosno processo,masaindanão foram liberados.
62
Formação de Green Belts Lean 6 Sigma
Prof. Alexandre Andrioli Iwankio
COMENTÁRIOS
Usualmente,TAV <T/C < L/T.
Écalculadaa partir daseguinte expressão: PCE= TAV .
Por exemplo,para um processo comTAV = 2 horas e = 6 dias(48 horas),a PCEé 2 / 48 = 0,0417 = 4,17%.
LeadTime
LeadTime
O trabalho em processo pode ser relacionado ao por meio daLei de : = WIP .
Taxade Saída
O excesso de trabalho em processo resulta em aumento de e de desperdícios(atividades que não agregam valor).
lead time Little LeadTime
lead time
takt TaktO tempo tem afunção de sincronizar os ritmosde produção e vendas. é umaexpressão alemãque significa ritmo.
Isto é:OEE= taxade disponibilidade x taxade desempenho x taxa de qualidade.
Se um processo completar um lote de 30 peçasacada10 minutos,o tempo de ciclo parao lote seráde 10 minutoseparaumapeça
individual seráde20segundos(10x 60segundos/ 30peças).
O tempo deciclo deveser determinado (cronometrado) por meio deobservação einclui,alémdo tempo deoperação,o tempo para
preparo,carregamento edescarregamento demateriais.
Por exemplo,o de um processo de refinanciamento de um CDC para compra de um veículo é igual ao número de dias
transcorridos desde que o cliente faz a solicitação ao banco até o recebimento do carnê para pagamento das prestações
correspondentesaosnovosvaloresmensaisenovo prazo final do financiamento.
lead time
O também é conhecido como tempo porta-a-porta.lead time
Armazenamento,inspeção, ,movimentação,esperaeretrabalho são exemplosdeatividadesquenão agregamvalor.set-up
Éfreqüente que osprocessosoperem com PCEinferior a10%.Melhorar esse resultado representaumagrande oportunidade para
redução decustos.
Também é conhecido como estoque em processo.
O trabalho em processo é qualquer trabalho que estejano processo e que aindanão esteja concluído.Algunsexemplossão notas
fiscaisaguardando processamento,e-mailsa serem respondidos,peçasaguardando pinturae clientes esperando atendimento.
O tempo de troca é medido pelo intervalo decorrido entre a fabricação da última peça do ciclo de produção que acabou de ser
finalizado eafabricação daprimeirapeçaperfeitado novo tipo deproduto.
Por exemplo, se uma empresa opera 25.200 segundos por dia e a demanda do cliente é 400 unidades por dia, o tempo é
63segundos(25.200/ 400= 63).
takt
Taxa de disponibilidade,que mede as paradas causadas por falhas nos equipamentos e por ajustes,percentualmente ao tempo
programado.
Taxadedesempenho,quemedeasparadasrelativasàvelocidadedeoperação,o funcionamento emvelocidadesmaisbaixasdo que
adeterminadaepequenasparadasdealgunssegundos.
Taxadequalidade,querepresentaasperdasgeradaspor refugo eretrabalho,percentualmenteao total deitensproduzidos.
A OEEé calculadaa partir da multiplicação dos valores dasseguintestaxas:
Se,por exemplo,ataxadedisponibilidadeé93%,ataxadedesempenho é98%eataxadequalidadeéigual a96%,então aOEEé87,5%
(0,93x 0,98x0,96= 0,875).
A taxa de saída (produção) pode ser visualizada como um índice médio de conclusão,isto é,quantos itens são concluídos a cada
segundo,minuto,hora,dia,semana,etc..Por exemplo,ataxamédiadesaídado processo derefinanciamento deCDC'sparaaquisição
deveículospodeser de50solicitaçõespor dia.
FIGURA 3.1
MÉTRICA DEFINIÇÃO
Tempo de Ciclo -T/C
( )CycleTime
LeadTime - L/T
Tempo deAgregação deValor -TAV
( )ValueAddedTime
Tempo de NãoAgregação deValor -TNAV
( )Non-ValueAddedTime
Eficiência do Ciclo do Processo - PCE
( )ProcessCycle Efficiency
Taxa de Saída
( )Throughput
Trabalho em Processo -WIP
(Work in Process)
Tempo de ouTempo deTroca -TR
( )
Setup
ChangeoverTime
Freqüência com que um produto é finalizado em um processo.
Tempo necessário paraum produto percorrer todasas etapas de
um processo ou fluxo de valor,do início até o fim.
Tempo doselementos de trabalho que realmente transformam
o produto de uma maneira que o cliente se disponhaa pagar.
Tempo gasto em atividades que adicionam custos,masnão agregam
valor do ponto de vistado cliente.
Indicador que mede a relação entre o tempo de agregação
de valor e o .lead time
Resultado de um processo ao longo de um período de tempo
definido,expresso em unidade / tempo.
Itens que estão dentro doslimitesdo processo,isto é,que foram
admitidosno processo,masainda não foram liberados.
Tempo
( )
Takt
TaktTime
EficáciaTotal do Equipamento - OEE
( )Overall Equipment Effectiveness
Indicador de Manutenção ProdutivaTotal ( ) que mede o grau
de eficáciano uso de um equipamento.
TPM
COMENTÁRIOS
Usualmente,TAV <T/C < L/T.
Écalculadaa partir daseguinte expressão: PCE= TAV .
Por exemplo,para um processo comTAV = 2 horas e = 6 dias(48 horas),a PCEé 2 / 48 = 0,0417 = 4,17%.
LeadTime
LeadTime
O trabalho em processo pode ser relacionado ao por meio daLei de : = WIP .
Taxade Saída
O excesso de trabalho em processo resulta em aumento de e de desperdícios(atividades que não agregam valor).
lead time Little LeadTime
lead time
takt TaktO tempo tem afunção de sincronizar os ritmosde produção e vendas. é umaexpressão alemãque significa ritmo.
Isto é:OEE= taxade disponibilidade x taxade desempenho x taxa de qualidade.
Se um processo completar um lote de 30 peçasacada10 minutos,o tempo de ciclo parao lote seráde 10 minutoseparaumapeça
individual seráde20segundos(10x 60segundos/ 30peças).
O tempo deciclo deveser determinado (cronometrado) por meio deobservação einclui,alémdo tempo deoperação,o tempo para
preparo,carregamento edescarregamento demateriais.
Por exemplo,o de um processo de refinanciamento de um CDC para compra de um veículo é igual ao número de dias
transcorridos desde que o cliente faz a solicitação ao banco até o recebimento do carnê para pagamento das prestações
correspondentesaosnovosvaloresmensaisenovo prazo final do financiamento.
lead time
O também é conhecido como tempo porta-a-porta.lead time
Armazenamento,inspeção, ,movimentação,esperaeretrabalho são exemplosdeatividadesquenão agregamvalor.set-up
Éfreqüente que osprocessosoperem com PCEinferior a10%.Melhorar esse resultado representaumagrande oportunidade para
redução decustos.
Também é conhecido como estoque em processo.
O trabalho em processo é qualquer trabalho que estejano processo e que aindanão esteja concluído.Algunsexemplossão notas
fiscaisaguardando processamento,e-mailsa serem respondidos,peçasaguardando pinturae clientes esperando atendimento.
O tempo de troca é medido pelo intervalo decorrido entre a fabricação da última peça do ciclo de produção que acabou de ser
finalizado eafabricação daprimeirapeçaperfeitado novo tipo deproduto.
Por exemplo, se uma empresa opera 25.200 segundos por dia e a demanda do cliente é 400 unidades por dia, o tempo é
63segundos(25.200/ 400= 63).
takt
Taxa de disponibilidade,que mede as paradas causadas por falhas nos equipamentos e por ajustes,percentualmente ao tempo
programado.
Taxadedesempenho,quemedeasparadasrelativasàvelocidadedeoperação,o funcionamento emvelocidadesmaisbaixasdo que
adeterminadaepequenasparadasdealgunssegundos.
Taxadequalidade,querepresentaasperdasgeradaspor refugo eretrabalho,percentualmenteao total deitensproduzidos.
A OEEé calculadaa partir da multiplicação dos valores dasseguintestaxas:
Se,por exemplo,ataxadedisponibilidadeé93%,ataxadedesempenho é98%eataxadequalidadeéigual a96%,então aOEEé87,5%
(0,93x 0,98x0,96= 0,875).
A taxa de saída (produção) pode ser visualizada como um índice médio de conclusão,isto é,quantos itens são concluídos a cada
segundo,minuto,hora,dia,semana,etc..Por exemplo,ataxamédiadesaídado processo derefinanciamento deCDC'sparaaquisição
deveículospodeser de50solicitaçõespor dia.
FIGURA 3.1
MÉTRICA DEFINIÇÃO
Tempo de Ciclo -T/C
( )CycleTime
LeadTime - L/T
Tempo deAgregação deValor -TAV
( )ValueAddedTime
Tempo de NãoAgregação deValor -TNAV
( )Non-ValueAddedTime
Eficiência do Ciclo do Processo - PCE
( )ProcessCycle Efficiency
Taxa de Saída
( )Throughput
Trabalho em Processo -WIP
(Work in Process)
Tempo de ouTempo deTroca -TR
( )
Setup
ChangeoverTime
Freqüência com que um produto é finalizado em um processo.
Tempo necessário paraum produto percorrer todasas etapas de
um processo ou fluxo de valor,do início até o fim.
Tempo doselementos de trabalho que realmente transformam
o produto de uma maneira que o cliente se disponhaa pagar.
Tempo gasto em atividades que adicionam custos,masnão agregam
valor do ponto de vistado cliente.
Indicador que mede a relação entre o tempo de agregação
de valor e o .lead time
Resultado de um processo ao longo de um período de tempo
definido,expresso em unidade / tempo.
Itens que estão dentro doslimitesdo processo,isto é,que foram
admitidosno processo,masainda não foram liberados.
Tempo
( )
Takt
TaktTime
EficáciaTotal do Equipamento - OEE
( )Overall Equipment Effectiveness
Indicador de Manutenção ProdutivaTotal ( ) que mede o grau
de eficáciano uso de um equipamento.
TPM
COMENTÁRIOS
Usualmente,TAV <T/C < L/T.
Écalculadaa partir daseguinte expressão: PCE= TAV .
Por exemplo,para um processo comTAV = 2 horas e = 6 dias(48 horas),a PCEé 2 / 48 = 0,0417 = 4,17%.
LeadTime
LeadTime
O trabalho em processo pode ser relacionado ao por meio daLei de : = WIP .
Taxade Saída
O excesso de trabalho em processo resulta em aumento de e de desperdícios(atividades que não agregam valor).
lead time Little LeadTime
lead time
Se um processo completar um lote de 30 peçasacada10 minutos,o tempo de ciclo parao lote seráde 10 minutoseparaumapeça
individual seráde20segundos(10x 60segundos/ 30peças).
O tempo deciclo deveser determinado (cronometrado) por meio deobservação einclui,alémdo tempo deoperação,o tempo para
preparo,carregamento edescarregamento demateriais.
Por exemplo,o de um processo de refinanciamento de um CDC para compra de um veículo é igual ao número de dias
transcorridos desde que o cliente faz a solicitação ao banco até o recebimento do carnê para pagamento das prestações
correspondentesaosnovosvaloresmensaisenovo prazo final do financiamento.
lead time
O também é conhecido como tempo porta-a-porta.lead time
Armazenamento,inspeção, ,movimentação,esperaeretrabalho são exemplosdeatividadesquenão agregamvalor.set-up
Éfreqüente que osprocessosoperem com PCEinferior a10%.Melhorar esse resultado representaumagrande oportunidade para
redução decustos.
Também é conhecido como estoque em processo.
O trabalho em processo é qualquer trabalho que estejano processo e que aindanão esteja concluído.Algunsexemplossão notas
fiscaisaguardando processamento,e-mailsa serem respondidos,peçasaguardando pinturae clientes esperando atendimento.
O tempo de troca é medido pelo intervalo decorrido entre a fabricação da última peça do ciclo de produção que acabou de ser
finalizado eafabricação daprimeirapeçaperfeitado novo tipo deproduto.
A taxa de saída (produção) pode ser visualizada como um índice médio de conclusão,isto é,quantos itens são concluídos a cada
segundo,minuto,hora,dia,semana,etc..Por exemplo,ataxamédiadesaídado processo derefinanciamento deCDC'sparaaquisição
deveículospodeser de50solicitaçõespor dia.
FIGURA 3.1
MÉTRICA DEFINIÇÃO
Tempo de Ciclo -T/C
( )CycleTime
LeadTime - L/T
Tempo deAgregação deValor -TAV
( )ValueAddedTime
Tempo de NãoAgregação deValor -TNAV
( )Non-ValueAddedTime
Eficiência do Ciclo do Processo - PCE
( )ProcessCycle Efficiency
Taxa de Saída
( )Throughput
Trabalho em Processo -WIP
(Work in Process)
Tempo de ouTempo deTroca -TR
( )
Setup
ChangeoverTime
Freqüência com que um produto é finalizado em um processo.
Tempo necessário paraum produto percorrer todasas etapas de
um processo ou fluxo de valor,do início até o fim.
Tempo doselementos de trabalho que realmente transformam
o produto de uma maneira que o cliente se disponhaa pagar.
Tempo gasto em atividades que adicionam custos,masnão agregam
valor do ponto de vistado cliente.
Indicador que mede a relação entre o tempo de agregação
de valor e o .lead time
Resultado de um processo ao longo de um período de tempo
definido,expresso em unidade / tempo.
Itens que estão dentro doslimitesdo processo,isto é,que foram
admitidosno processo,masainda não foram liberados.
Tempo
( )
Takt
TaktTime
COMENTÁRIOS
Usualmente,TAV <T/C < L/T.
Écalculadaa partir daseguinte expressão: PCE= TAV .
Por exemplo,para um processo comTAV = 2 horas e = 6 dias(48 horas),a PCEé 2 / 48 = 0,0417 = 4,17%.
LeadTime
LeadTime
O trabalho em processo pode ser relacionado ao por meio daLei de : = WIP .
Taxade Saída
O excesso de trabalho em processo resulta em aumento de e de desperdícios(atividades que não agregam valor).
lead time Little LeadTime
lead time
takt TaktO tempo tem afunção de sincronizar os ritmosde produção e vendas. é umaexpressão alemãque significa ritmo.
Isto é:OEE= taxade disponibilidade x taxade desempenho x taxa de qualidade.
Se um processo completar um lote de 30 peçasacada10 minutos,o tempo de ciclo parao lote seráde 10 minutoseparaumapeça
individual seráde20segundos(10x 60segundos/ 30peças).
O tempo deciclo deveser determinado (cronometrado) por meio deobservação einclui,alémdo tempo deoperação,o tempo para
preparo,carregamento edescarregamento demateriais.
Por exemplo,o de um processo de refinanciamento de um CDC para compra de um veículo é igual ao número de dias
transcorridos desde que o cliente faz a solicitação ao banco até o recebimento do carnê para pagamento das prestações
correspondentesaosnovosvaloresmensaisenovo prazo final do financiamento.
lead time
O também é conhecido como tempo porta-a-porta.lead time
Armazenamento,inspeção, ,movimentação,esperaeretrabalho são exemplosdeatividadesquenão agregamvalor.set-up
Éfreqüente que osprocessosoperem com PCEinferior a10%.Melhorar esse resultado representaumagrande oportunidade para
redução decustos.
Também é conhecido como estoque em processo.
O trabalho em processo é qualquer trabalho que estejano processo e que aindanão esteja concluído.Algunsexemplossão notas
fiscaisaguardando processamento,e-mailsa serem respondidos,peçasaguardando pinturae clientes esperando atendimento.
O tempo de troca é medido pelo intervalo decorrido entre a fabricação da última peça do ciclo de produção que acabou de ser
finalizado eafabricação daprimeirapeçaperfeitado novo tipo deproduto.
Por exemplo, se uma empresa opera 25.200 segundos por dia e a demanda do cliente é 400 unidades por dia, o tempo é
63segundos(25.200/ 400= 63).
takt
Taxa de disponibilidade,que mede as paradas causadas por falhas nos equipamentos e por ajustes,percentualmente ao tempo
programado.
Taxadedesempenho,quemedeasparadasrelativasàvelocidadedeoperação,o funcionamento emvelocidadesmaisbaixasdo que
adeterminadaepequenasparadasdealgunssegundos.
Taxadequalidade,querepresentaasperdasgeradaspor refugo eretrabalho,percentualmenteao total deitensproduzidos.
A OEEé calculadaa partir da multiplicação dos valores dasseguintestaxas:
Se,por exemplo,ataxadedisponibilidadeé93%,ataxadedesempenho é98%eataxadequalidadeéigual a96%,então aOEEé87,5%
(0,93x 0,98x0,96=0,875).
A taxa de saída (produção) pode ser visualizada como um índice médio de conclusão,isto é,quantos itens são concluídos a cada
segundo,minuto,hora,dia,semana,etc..Por exemplo,ataxamédiadesaídado processo derefinanciamento deCDC'sparaaquisição
deveículospodeser de50solicitaçõespor dia.
FIGURA 3.1
MÉTRICA DEFINIÇÃO
Tempo de Ciclo -T/C
( )CycleTime
LeadTime - L/T
Tempo deAgregação deValor -TAV
( )ValueAddedTime
Tempo de NãoAgregação deValor -TNAV
( )Non-ValueAddedTime
Eficiência do Ciclo do Processo - PCE
( )ProcessCycle Efficiency
Taxa de Saída
( )Throughput
Trabalho em Processo -WIP
(Work in Process)
Tempo de ouTempo deTroca -TR
( )
Setup
ChangeoverTime
Freqüência com que um produto é finalizado em um processo.
Tempo necessário paraum produto percorrer todasas etapas de
um processo ou fluxo de valor,do início até o fim.
Tempo doselementos de trabalho que realmente transformam
o produto de uma maneira que o cliente se disponhaa pagar.
Tempo gasto em atividades que adicionam custos,masnão agregam
valor do ponto de vistado cliente.
Indicador que mede a relação entre o tempo de agregação
de valor e o .lead time
Resultado de um processo ao longo de um período de tempo
definido,expresso em unidade / tempo.
Itens que estão dentro doslimitesdo processo,isto é,que foram
admitidosno processo,masainda não foram liberados.
Tempo
( )
Takt
TaktTime
EficáciaTotal do Equipamento - OEE
( )Overall Equipment Effectiveness
Indicador de Manutenção ProdutivaTotal ( ) que mede o grau
de eficáciano uso de um equipamento.
TPM
63
Formação de Green Belts Lean 6 Sigma
Prof. Alexandre Andrioli Iwankio
COMENTÁRIOS
Usualmente,TAV <T/C < L/T.
Écalculadaa partir daseguinte expressão: PCE= TAV .
Por exemplo,para um processo comTAV = 2 horas e = 6 dias(48 horas),a PCEé 2 / 48 = 0,0417 = 4,17%.
LeadTime
LeadTime
O trabalho em processo pode ser relacionado ao por meio daLei de : = WIP .
Taxade Saída
O excesso de trabalho em processo resulta em aumento de e de desperdícios(atividades que não agregam valor).
lead time Little LeadTime
lead time
takt TaktO tempo tem afunção de sincronizar os ritmosde produção e vendas. é umaexpressão alemãque significa ritmo.
Isto é:OEE= taxade disponibilidade x taxade desempenho x taxa de qualidade.
Se um processo completar um lote de 30 peçasacada10 minutos,o tempo de ciclo parao lote seráde 10 minutoseparaumapeça
individual seráde20segundos(10x 60segundos/ 30peças).
O tempo deciclo deveser determinado (cronometrado) por meio deobservação einclui,alémdo tempo deoperação,o tempo para
preparo,carregamento edescarregamento demateriais.
Por exemplo,o de um processo de refinanciamento de um CDC para compra de um veículo é igual ao número de dias
transcorridos desde que o cliente faz a solicitação ao banco até o recebimento do carnê para pagamento das prestações
correspondentesaosnovosvaloresmensaisenovo prazo final do financiamento.
lead time
O também é conhecido como tempo porta-a-porta.lead time
Armazenamento,inspeção, ,movimentação,esperaeretrabalho são exemplosdeatividadesquenão agregamvalor.set-up
Éfreqüente que osprocessosoperem com PCEinferior a10%.Melhorar esse resultado representaumagrande oportunidade para
redução decustos.
Também é conhecido como estoque em processo.
O trabalho em processo é qualquer trabalho que estejano processo e que aindanão esteja concluído.Algunsexemplossão notas
fiscaisaguardando processamento,e-mailsa serem respondidos,peçasaguardando pinturae clientes esperando atendimento.
O tempo de troca é medido pelo intervalo decorrido entre a fabricação da última peça do ciclo de produção que acabou de ser
finalizado eafabricação daprimeirapeçaperfeitado novo tipo deproduto.
Por exemplo, se uma empresa opera 25.200 segundos por dia e a demanda do cliente é 400 unidades por dia, o tempo é
63segundos(25.200/ 400= 63).
takt
Taxa de disponibilidade,que mede as paradas causadas por falhas nos equipamentos e por ajustes,percentualmente ao tempo
programado.
Taxadedesempenho,quemedeasparadasrelativasàvelocidadedeoperação,o funcionamento emvelocidadesmaisbaixasdo que
adeterminadaepequenasparadasdealgunssegundos.
Taxadequalidade,querepresentaasperdasgeradaspor refugo eretrabalho,percentualmenteao total deitensproduzidos.
A OEEé calculadaa partir da multiplicação dos valores dasseguintestaxas:
Se,por exemplo,ataxadedisponibilidadeé93%,ataxadedesempenho é98%eataxadequalidadeéigual a96%,então aOEEé87,5%
(0,93x 0,98x0,96= 0,875).
A taxa de saída (produção) pode ser visualizada como um índice médio de conclusão,isto é,quantos itens são concluídos a cada
segundo,minuto,hora,dia,semana,etc..Por exemplo,ataxamédiadesaídado processo derefinanciamento deCDC'sparaaquisição
deveículospodeser de50solicitaçõespor dia.
FIGURA 3.1
MÉTRICA DEFINIÇÃO
Tempo de Ciclo -T/C
( )CycleTime
LeadTime - L/T
Tempo deAgregação deValor -TAV
( )ValueAddedTime
Tempo de NãoAgregação deValor -TNAV
( )Non-ValueAddedTime
Eficiência do Ciclo do Processo - PCE
( )ProcessCycle Efficiency
Taxa de Saída
( )Throughput
Trabalho em Processo -WIP
(Work in Process)
Tempo de ouTempo deTroca -TR
( )
Setup
ChangeoverTime
Freqüência com que um produto é finalizado em um processo.
Tempo necessário paraum produto percorrer todasas etapas de
um processo ou fluxo de valor,do início até o fim.
Tempo doselementos de trabalho que realmente transformam
o produto de uma maneira que o cliente se disponhaa pagar.
Tempo gasto em atividades que adicionam custos,masnão agregam
valor do ponto de vistado cliente.
Indicador que mede a relação entre o tempo de agregação
de valor e o .lead time
Resultado de um processo ao longo de um período de tempo
definido,expresso em unidade / tempo.
Itens que estão dentro doslimitesdo processo,isto é,que foram
admitidosno processo,masainda não foram liberados.
Tempo
( )
Takt
TaktTime
EficáciaTotal do Equipamento - OEE
( )Overall Equipment Effectiveness
Indicador de Manutenção ProdutivaTotal ( ) que mede o grau
de eficáciano uso de um equipamento.
TPM
COMENTÁRIOS
Usualmente,TAV <T/C < L/T.
Écalculadaa partir daseguinte expressão: PCE= TAV .
Por exemplo,para um processo comTAV = 2 horas e = 6 dias(48 horas),a PCEé 2 / 48 = 0,0417 = 4,17%.
LeadTime
LeadTime
O trabalho em processo pode ser relacionado ao por meio daLei de : = WIP .
Taxade Saída
O excesso de trabalho em processo resulta em aumento de e de desperdícios(atividades que não agregam valor).
lead time Little LeadTime
lead time
takt TaktO tempo tem afunção de sincronizar os ritmosde produção e vendas. é umaexpressão alemãque significa ritmo.
Isto é:OEE= taxade disponibilidade x taxade desempenho x taxa de qualidade.
Se um processo completar um lote de 30 peçasacada10 minutos,o tempo de ciclo parao lote seráde 10 minutoseparaumapeça
individual seráde20segundos(10x 60segundos/ 30peças).
O tempo deciclo deveser determinado (cronometrado) por meio deobservação einclui,alémdo tempo deoperação,o tempo para
preparo,carregamento edescarregamento demateriais.
Por exemplo,o de um processo de refinanciamento de um CDC para compra de um veículo é igual ao número de dias
transcorridos desde que o cliente faz a solicitação ao banco até o recebimento do carnê para pagamento das prestações
correspondentesaosnovosvaloresmensaisenovo prazo final do financiamento.
lead time
O também é conhecido como tempo porta-a-porta.lead time
Armazenamento,inspeção, ,movimentação,esperaeretrabalho são exemplosdeatividadesquenão agregamvalor.set-up
Éfreqüente que osprocessosoperem com PCEinferior a10%.Melhorar esse resultado representaumagrande oportunidade para
redução decustos.
Também é conhecido como estoque em processo.
O trabalho em processo é qualquer trabalho que estejano processo e que aindanão esteja concluído.Algunsexemplossão notas
fiscaisaguardando processamento,e-mailsa serem respondidos,peçasaguardando pinturae clientes esperando atendimento.
O tempo de troca é medido pelo intervalo decorrido entre a fabricação da última peça do ciclo de produção que acabou de ser
finalizado eafabricação daprimeirapeçaperfeitado novo tipo deproduto.
Por exemplo, se uma empresa opera 25.200 segundos por dia e a demanda do cliente é 400 unidades por dia, o tempo é
63segundos(25.200/ 400= 63).
takt
Taxa de disponibilidade,que mede as paradas causadas por falhas nos equipamentos e por ajustes,percentualmente ao tempo
programado.
Taxadedesempenho,quemedeasparadasrelativasàvelocidadedeoperação,o funcionamento emvelocidadesmaisbaixasdo que
adeterminadaepequenasparadasdealgunssegundos.
Taxadequalidade,querepresentaasperdasgeradaspor refugo eretrabalho,percentualmenteao total deitensproduzidos.
A OEEé calculadaa partir da multiplicação dos valores dasseguintestaxas:
Se,por exemplo,ataxadedisponibilidadeé93%,ataxadedesempenho é98%eataxadequalidadeéigual a96%,então aOEEé87,5%
(0,93x 0,98x0,96= 0,875).
A taxa de saída (produção) pode ser visualizada como um índice médio de conclusão,isto é,quantos itens são concluídos a cada
segundo,minuto,hora,dia,semana,etc..Por exemplo,ataxamédiadesaídado processo derefinanciamento deCDC'sparaaquisição
deveículospodeser de50solicitaçõespor dia.
LeadTime - L/T
Tempo deAgregação deValor -TAV
( )ValueAddedTime
Tempo de NãoAgregação deValor -TNAV
( )Non-ValueAddedTime
Eficiência do Ciclo do Processo - PCE
( )ProcessCycle Efficiency
Taxa de Saída
( )Throughput
Trabalho em Processo -WIP
(Work in Process)
Tempo de ouTempo deTroca -TR
( )
Setup
ChangeoverTime
Tempo necessário paraum produto percorrer todasas etapas de
um processo ou fluxo de valor,do início até o fim.
Tempo doselementos de trabalho que realmente transformam
o produto de uma maneira que o cliente se disponhaa pagar.
Tempo gasto em atividades que adicionam custos,masnão agregam
valor do ponto de vistado cliente.
Indicador que mede a relação entre o tempo de agregação
de valor e o .lead time
Resultado de um processo ao longo de um período de tempo
definido,expresso em unidade / tempo.
Itens que estão dentro doslimitesdo processo,isto é,que foram
admitidosno processo,masainda não foram liberados.
Tempo
( )
Takt
TaktTime
EficáciaTotal do Equipamento - OEE
( )Overall Equipment Effectiveness
Indicador de Manutenção ProdutivaTotal ( ) que mede o grau
de eficáciano uso de um equipamento.
TPM
COMENTÁRIOS
Usualmente,TAV <T/C < L/T.
Écalculadaa partir daseguinte expressão: PCE= TAV .
Por exemplo,para um processo comTAV = 2 horas e = 6 dias(48 horas),a PCEé 2 / 48 = 0,0417 = 4,17%.
LeadTime
LeadTime
O trabalho em processo pode ser relacionado ao por meio daLei de : = WIP .
Taxade Saída
O excesso de trabalho em processo resulta em aumento de e de desperdícios(atividades que não agregam valor).
lead time Little LeadTime
lead time
Se um processo completar um lote de 30 peçasacada10 minutos,o tempo de ciclo parao lote seráde 10 minutoseparaumapeça
individual seráde20segundos(10x 60segundos/ 30peças).
O tempo deciclo deveser determinado (cronometrado) por meio deobservação einclui,alémdo tempo deoperação,o tempo para
preparo,carregamento edescarregamento demateriais.
Por exemplo,o de um processo de refinanciamento de um CDC para compra de um veículo é igual ao número de dias
transcorridos desde que o cliente faz a solicitação ao banco até o recebimento do carnê para pagamento das prestações
correspondentesaosnovosvaloresmensaisenovo prazo final do financiamento.
lead time
O também é conhecido como tempo porta-a-porta.lead time
Armazenamento,inspeção, ,movimentação,esperaeretrabalho são exemplosdeatividadesquenão agregamvalor.set-up
Éfreqüente que osprocessosoperem com PCEinferior a10%.Melhorar esse resultado representaumagrande oportunidade para
redução decustos.
Também é conhecido como estoque em processo.
O trabalho em processo é qualquer trabalho que estejano processo e que aindanão esteja concluído.Algunsexemplossão notas
fiscaisaguardando processamento,e-mailsa serem respondidos,peçasaguardando pinturae clientes esperando atendimento.
A taxa de saída (produção) pode ser visualizada como um índice médio de conclusão,isto é,quantos itens são concluídos a cada
segundo,minuto,hora,dia,semana,etc..Por exemplo,ataxamédiadesaídado processo derefinanciamento deCDC'sparaaquisição
deveículospodeser de50solicitaçõespor dia.
FIGURA 3.1
MÉTRICA DEFINIÇÃO
Tempo de Ciclo -T/C
( )CycleTime
LeadTime - L/T
Tempo deAgregação deValor -TAV
( )ValueAddedTime
Tempo de NãoAgregação deValor -TNAV
( )Non-ValueAddedTime
Eficiência do Ciclo do Processo - PCE
( )ProcessCycle Efficiency
Taxa de Saída
( )Throughput
Trabalho em Processo -WIP
(Work in Process)
Tempo de ouTempo deTroca -TR
( )
Setup
ChangeoverTime
Freqüência com que um produto é finalizado em um processo.
Tempo necessário paraum produto percorrer todasas etapas de
um processo ou fluxo de valor,do início até o fim.
Tempo doselementos de trabalho que realmente transformam
o produto de uma maneira que o cliente se disponhaa pagar.
Tempo gasto em atividades que adicionam custos,masnão agregam
valor do ponto de vistado cliente.
Indicador que mede a relação entre o tempo de agregação
de valor e o .lead time
Resultado de um processo ao longo de um período de tempo
definido,expresso em unidade / tempo.
Itens que estão dentro doslimitesdo processo,isto é,que foram
admitidosno processo,masainda não foram liberados.
Tempo Takt
COMENTÁRIOS
Usualmente,TAV <T/C < L/T.
Écalculadaa partir daseguinte expressão: PCE= TAV .
Por exemplo,para um processo comTAV = 2 horas e = 6 dias(48 horas),a PCEé 2 / 48 = 0,0417 = 4,17%.
LeadTime
LeadTime
O trabalho em processo pode ser relacionado ao por meio daLei de : = WIP .
Taxade Saída
O excesso de trabalho em processo resulta em aumento de e de desperdícios(atividades que não agregam valor).
lead time Little LeadTime
lead time
takt TaktO tempo tem afunção de sincronizar os ritmosde produção e vendas. é umaexpressão alemãque significa ritmo.
Isto é:OEE= taxade disponibilidade x taxade desempenho x taxa de qualidade.
Se um processo completar um lote de 30 peçasacada10 minutos,o tempo de ciclo parao lote seráde 10 minutoseparaumapeça
individual seráde20segundos(10x 60segundos/ 30peças).
O tempo deciclo deveser determinado (cronometrado) por meio deobservação einclui,alémdo tempo deoperação,o tempo para
preparo,carregamento edescarregamento demateriais.
Por exemplo,o de um processo de refinanciamento de um CDC para compra de um veículo é igual ao número de dias
transcorridos desde que o cliente faz a solicitação ao banco até o recebimento do carnê para pagamento das prestações
correspondentesaosnovosvaloresmensaisenovo prazo final do financiamento.
lead time
O também é conhecido como tempo porta-a-porta.lead time
Armazenamento,inspeção, ,movimentação,esperaeretrabalho são exemplosdeatividadesquenão agregamvalor.set-up
Éfreqüente que osprocessosoperem com PCEinferior a10%.Melhorar esse resultado representaumagrande oportunidade para
redução decustos.
Também é conhecido como estoque em processo.
O trabalho em processo é qualquer trabalho que estejano processo e que aindanão esteja concluído.Algunsexemplossão notas
fiscaisaguardando processamento,e-mailsa serem respondidos,peçasaguardando pinturae clientes esperando atendimento.
O tempo de troca é medido pelo intervalo decorrido entre a fabricação da última peça do ciclo de produção que acabou de ser
finalizado eafabricação daprimeirapeçaperfeitado novo tipo deproduto.
Por exemplo, se uma empresa opera 25.200 segundos por dia e a demanda do cliente é 400 unidades por dia, o tempo é
63segundos(25.200/ 400= 63).
takt
Taxa de disponibilidade,que mede as paradas causadas por falhas nos equipamentos e por ajustes,percentualmente ao tempo
programado.
Taxadedesempenho,quemedeasparadasrelativasàvelocidadedeoperação,o funcionamento emvelocidadesmaisbaixasdo que
adeterminadaepequenasparadasdealgunssegundos.
Taxadequalidade,querepresentaasperdasgeradaspor refugo eretrabalho,percentualmenteao total deitensproduzidos.
A OEEé calculadaa partir da multiplicação dos valores dasseguintestaxas:
Se,por exemplo,ataxadedisponibilidadeé93%,ataxadedesempenho é98%eataxadequalidadeéigual a96%,então aOEEé87,5%
(0,93x 0,98x0,96= 0,875).
A taxa de saída (produção) pode ser visualizada como um índice médio de conclusão,isto é,quantos itens são concluídos a cada
segundo,minuto,hora,dia,semana,etc..Por exemplo,ataxamédiadesaídado processo derefinanciamento deCDC'sparaaquisição
deveículospodeser de50solicitaçõespor dia.
FIGURA 3.1
MÉTRICA DEFINIÇÃO
Tempo de Ciclo -T/C
( )CycleTime
LeadTime - L/T
Tempo deAgregação deValor -TAV
( )ValueAddedTime
Tempo de NãoAgregação deValor -TNAV
( )Non-ValueAddedTime
Eficiência do Ciclo do Processo - PCE
( )ProcessCycle Efficiency
Taxa de Saída
( )Throughput
Trabalho em Processo -WIP
(Work in Process)
Tempo de ouTempo deTroca -TR
( )
Setup
ChangeoverTime
Freqüência com que um produto é finalizado em um processo.
Tempo necessário paraum produto percorrer todasas etapas de
um processo ou fluxo de valor,do início até o fim.
Tempo doselementos de trabalho que realmente transformam
o produto de uma maneira que o cliente se disponhaa pagar.
Tempo gasto em atividades que adicionam custos,masnão agregam
valor do ponto de vistado cliente.
Indicador que mede a relação entre o tempo de agregação
de valor e o .lead time
Resultado de um processo ao longo de um período de tempo
definido,expresso em unidade / tempo.
Itens que estão dentro doslimitesdo processo,isto é,que foram
admitidosno processo,masainda não foram liberados.
Tempo
( )
Takt
TaktTime
EficáciaTotal do Equipamento - OEE
( )Overall Equipment Effectiveness
Indicador de Manutenção ProdutivaTotal ( ) que mede o grau
de eficáciano uso de um equipamento.
TPM
Tempo gasto para alterar a produção de um tipo de produto para outro.
COMENTÁRIOS
Usualmente,TAV <T/C < L/T.
Se um processo completar um lote de 30 peçasacada10 minutos,o tempo de ciclo parao lote seráde 10 minutoseparaumapeça
individual seráde20segundos(10x 60segundos/ 30peças).
O tempo deciclo deveser determinado (cronometrado) por meio deobservação einclui,alémdo tempo deoperação,o tempo para
preparo,carregamento edescarregamento demateriais.
Por exemplo,o de um processo de refinanciamento de um CDC para compra de um veículo é igual ao número de dias
transcorridos desde que o cliente faz a solicitação ao banco até o recebimento do carnê para pagamento das prestações
correspondentesaosnovosvaloresmensaisenovo prazo final do financiamento.
lead time
O também é conhecido como tempo porta-a-porta.lead time
FIGURA 3.1
MÉTRICA DEFINIÇÃO
Tempo de Ciclo -T/C
( )CycleTime
LeadTime - L/T
Tempo deAgregação deValor -TAV
( )ValueAddedTime
Tempo de NãoAgregação deValor -TNAV
( )Non-ValueAddedTime
Eficiência do Ciclo do Processo - PCE
( )ProcessCycle Efficiency
Freqüência com que um produto é finalizado em um processo.
Tempo necessário paraum produto percorrer todasas etapas de
um processo ou fluxo de valor,do início até o fim.
Tempo doselementos de trabalho que realmente transformam
o produto de uma maneira que o cliente se disponhaa pagar.
Tempo gasto em atividades que adicionam custos,masnão agregam
valor do ponto de vistado cliente.
Indicador que mede a relação entre o tempo de agregação
de valor e o .lead time
COMENTÁRIOS
Usualmente,TAV <T/C < L/T.
Écalculadaa partir daseguinte expressão: PCE= TAV .
Por exemplo,para um processo comTAV = 2 horas e = 6 dias(48 horas),a PCEé 2 / 48 = 0,0417 = 4,17%.
LeadTime
LeadTime
O trabalho em processo pode ser relacionado ao por meio daLei de : = WIP .
Taxade Saída
O excesso de trabalho em processo resulta em aumento de e de desperdícios(atividades que não agregam valor).
lead time Little LeadTime
lead time
takt TaktO tempo tem afunção de sincronizar os ritmosde produção e vendas. é umaexpressão alemãque significa ritmo.
Isto é:OEE= taxade disponibilidade x taxade desempenho x taxa de qualidade.
Se um processo completar um lote de 30 peçasacada10 minutos,o tempo de ciclo parao lote seráde 10 minutoseparaumapeça
individual seráde20segundos(10x 60segundos/ 30peças).
O tempo deciclo deveser determinado (cronometrado) por meio deobservação einclui,alémdo tempo deoperação,o tempo para
preparo,carregamento edescarregamento demateriais.
Por exemplo,o de um processo de refinanciamento de um CDC para compra de um veículo é igual ao número de dias
transcorridos desde que o cliente faz a solicitação ao banco até o recebimento do carnê para pagamento das prestações
correspondentesaosnovosvaloresmensaisenovo prazo final do financiamento.
lead time
O também é conhecido como tempo porta-a-porta.lead time
Armazenamento,inspeção, ,movimentação,esperaeretrabalho são exemplosdeatividadesquenão agregamvalor.set-up
Éfreqüente que osprocessosoperem com PCEinferior a10%.Melhorar esse resultado representaumagrande oportunidade para
redução decustos.
Também é conhecido como estoque em processo.
O trabalho em processo é qualquer trabalho que estejano processo e que aindanão esteja concluído.Algunsexemplossão notas
fiscaisaguardando processamento,e-mailsa serem respondidos,peçasaguardando pinturae clientes esperando atendimento.
O tempo de troca é medido pelo intervalo decorrido entre a fabricação da última peça do ciclo de produção que acabou de ser
finalizado eafabricação daprimeirapeçaperfeitado novo tipo deproduto.
Por exemplo, se uma empresa opera 25.200 segundos por dia e a demanda do cliente é 400 unidades por dia, o tempo é
63segundos(25.200/ 400= 63).
takt
Taxa de disponibilidade,que mede as paradas causadas por falhas nos equipamentos e por ajustes,percentualmente ao tempo
programado.
Taxadedesempenho,quemedeasparadasrelativasàvelocidadedeoperação,o funcionamento emvelocidadesmaisbaixasdo que
adeterminadaepequenasparadasdealgunssegundos.
Taxadequalidade,querepresentaasperdasgeradaspor refugo eretrabalho,percentualmenteao total deitensproduzidos.
A OEEé calculadaa partir da multiplicação dos valores dasseguintestaxas:
Se,por exemplo,ataxadedisponibilidadeé93%,ataxadedesempenho é98%eataxadequalidadeéigual a96%,então aOEEé87,5%
A taxa de saída (produção) pode ser visualizada como um índice médio de conclusão,isto é,quantos itens são concluídos a cada
segundo,minuto,hora,dia,semana,etc..Por exemplo,ataxamédiadesaídado processo derefinanciamento deCDC'sparaaquisição
deveículospodeser de50solicitaçõespor dia.
FIGURA 3.1
MÉTRICA DEFINIÇÃO
Tempo de Ciclo -T/C
( )CycleTime
LeadTime - L/T
Tempo deAgregação deValor -TAV
( )ValueAddedTime
Tempo de NãoAgregação deValor -TNAV
( )Non-ValueAddedTime
Eficiência do Ciclo do Processo - PCE
( )ProcessCycle Efficiency
Taxa de Saída
( )Throughput
Trabalho em Processo -WIP
(Work in Process)
Tempo de ouTempo deTroca -TR
( )
Setup
ChangeoverTime
Freqüência com que um produto é finalizado em um processo.
Tempo necessário paraum produto percorrer todasas etapas de
um processo ou fluxo de valor,do início até o fim.
Tempo doselementos de trabalho que realmente transformam
o produto de uma maneira que o cliente se disponhaa pagar.
Tempo gasto em atividades que adicionam custos,masnão agregam
valor do ponto de vistado cliente.
Indicador que mede a relação entre o tempo de agregação
de valor e o .lead time
Resultado de um processo ao longo de um período de tempo
definido,expresso em unidade / tempo.
Itens que estão dentro doslimitesdo processo,isto é,que foram
admitidosno processo,masainda não foram liberados.
Tempo
( )
Takt
TaktTime
EficáciaTotal do Equipamento - OEE
( )Overall Equipment Effectiveness
Indicador de Manutenção ProdutivaTotal ( ) que mede o grau
de eficáciano uso de um equipamento.
TPM
Tempo disponível para a produção dividido pela demanda do cliente.
64
Formação de Green Belts Lean 6 Sigma
Prof. Alexandre Andrioli Iwankio
COMENTÁRIOS
Usualmente,TAV <T/C < L/T.
Écalculadaa partir daseguinte expressão: PCE= TAV .
Por exemplo,para um processo comTAV = 2 horas e = 6 dias(48 horas),a PCEé 2 / 48 = 0,0417 = 4,17%.
LeadTime
LeadTime
O trabalho em processo pode ser relacionado ao por meio daLei de : = WIP .
Taxade Saída
O excesso de trabalho em processo resulta em aumento de e de desperdícios(atividades que não agregam valor).
lead time Little LeadTime
lead time
takt TaktO tempo tem afunção de sincronizar os ritmosde produção e vendas. é umaexpressão alemãque significa ritmo.
Isto é:OEE= taxade disponibilidade x taxade desempenho x taxa de qualidade.
Se um processo completar um lote de 30 peçasacada10 minutos,o tempo de ciclo parao lote seráde 10 minutoseparaumapeça
individual seráde20segundos(10x 60segundos/ 30peças).
O tempo deciclo deveser determinado (cronometrado) por meio deobservação einclui,alémdo tempo deoperação,o tempo para
preparo,carregamento edescarregamento demateriais.
Por exemplo,o de um processo de refinanciamento de um CDC para compra de um veículo é igual ao número de dias
transcorridos desde que o cliente faz a solicitação ao banco até o recebimento do carnê para pagamento das prestações
correspondentesaosnovosvaloresmensaisenovo prazo final do financiamento.
lead time
O também é conhecido como tempo porta-a-porta.lead time
Armazenamento,inspeção, ,movimentação,esperaeretrabalho são exemplosdeatividadesquenão agregamvalor.set-up
Éfreqüente que osprocessosoperem com PCEinferior a10%.Melhorar esse resultado representaumagrande oportunidade para
redução decustos.
Também é conhecido como estoque em processo.
O trabalho em processo é qualquer trabalho que estejano processo e que aindanão esteja concluído.Algunsexemplossão notas
fiscaisaguardando processamento,e-mailsa serem respondidos,peçasaguardando pinturae clientes esperando atendimento.
O tempo de troca é medido pelo intervalo decorrido entre a fabricação da última peça do ciclo de produção que acabou de ser
finalizado eafabricação daprimeirapeçaperfeitado novo tipo deproduto.
Por exemplo, se uma empresa opera 25.200 segundos por dia e a demanda do cliente é 400 unidades por dia, o tempo é
63segundos(25.200/ 400= 63).
takt
Taxa de disponibilidade,que mede as paradas causadas por falhas nos equipamentos e por ajustes,percentualmente ao tempo
programado.
Taxadedesempenho,quemedeasparadasrelativasàvelocidadedeoperação,o funcionamento emvelocidadesmaisbaixasdo que
adeterminadaepequenasparadasdealgunssegundos.
Taxadequalidade,querepresentaasperdasgeradaspor refugo eretrabalho,percentualmenteao total deitensproduzidos.
A OEEé calculadaa partir da multiplicação dos valores dasseguintestaxas:
Se,por exemplo,ataxadedisponibilidadeé93%,ataxadedesempenho é98%eataxadequalidadeéigual a96%,então aOEEé87,5%
(0,93x 0,98x0,96= 0,875).
A taxa de saída (produção) pode ser visualizada como um índice médio de conclusão,isto é,quantos itens são concluídos a cada
segundo,minuto,hora,dia,semana,etc..Por exemplo,ataxamédiadesaídado processo derefinanciamento deCDC'sparaaquisição
deveículospodeser de50solicitaçõespor dia.
FIGURA 3.1
MÉTRICA DEFINIÇÃO
Tempo de Ciclo -T/C
( )CycleTime
LeadTime - L/T
Tempo deAgregação deValor -TAV
( )ValueAddedTime
Tempo de NãoAgregação deValor -TNAV
( )Non-ValueAddedTime
Eficiência do Ciclo do Processo - PCE
( )ProcessCycle Efficiency
Taxa de Saída
( )Throughput
Trabalho em Processo -WIP
(Work in Process)
Tempo de ouTempo deTroca -TR
( )
Setup
ChangeoverTime
Freqüência com que um produto é finalizado em um processo.
Tempo necessário paraum produto percorrer todasas etapas de
um processo ou fluxo de valor,do início até o fim.
Tempo doselementos de trabalho que realmente transformam
o produto de uma maneira que o cliente se disponhaa pagar.
Tempo gasto em atividades que adicionam custos,masnão agregam
valor do ponto de vistado cliente.
Indicador que mede a relação entre o tempo de agregação
de valor e o .lead time
Resultado de um processo ao longo de um período de tempo
definido,expresso em unidade / tempo.
Itens que estão dentro doslimitesdo processo,isto é,que foram
admitidosno processo,masainda não foram liberados.
Tempo
( )
Takt
TaktTime
EficáciaTotal do Equipamento - OEE
( )Overall Equipment Effectiveness
Indicador de Manutenção ProdutivaTotal ( ) que mede o grau
de eficáciano uso de um equipamento.
TPM
Usualmente,TAV <T/C < L/T.
Écalculadaa partir daseguinte expressão: PCE= TAV .
Por exemplo,para um processo comTAV = 2 horas e = 6 dias(48 horas),a PCEé 2 / 48 = 0,0417 = 4,17%.
LeadTime
LeadTime
O trabalho em processo pode ser relacionado ao por meio daLei de : = WIP .
Taxade Saída
O excesso de trabalho em processo resulta em aumento de e de desperdícios(atividades que não agregam valor).
lead time Little LeadTime
lead time
takt TaktO tempo tem afunção de sincronizar os ritmosde produção e vendas. é umaexpressão alemãque significa ritmo.
Isto é:OEE= taxade disponibilidade x taxade desempenho x taxa de qualidade.
Armazenamento,inspeção, ,movimentação,esperaeretrabalho são exemplosdeatividadesquenão agregamvalor.set-up
Éfreqüente que osprocessosoperem com PCEinferior a10%.Melhorar esse resultado representaumagrande oportunidade para
redução decustos.
Também é conhecido como estoque em processo.
O trabalho em processo é qualquer trabalho que estejano processo e que aindanão esteja concluído.Algunsexemplossão notas
fiscaisaguardando processamento,e-mailsa serem respondidos,peçasaguardando pinturae clientes esperando atendimento.
O tempo de troca é medido pelo intervalo decorrido entre a fabricação da última peça do ciclo de produção que acabou de ser
finalizado eafabricação daprimeirapeçaperfeitado novo tipo deproduto.
Por exemplo, se uma empresa opera 25.200 segundos por dia e a demanda do cliente é 400 unidades por dia, o tempo é
63segundos(25.200/ 400= 63).
takt
Taxa de disponibilidade,que mede as paradas causadas por falhas nos equipamentos e por ajustes,percentualmente ao tempo
programado.
Taxadedesempenho,quemedeasparadasrelativasàvelocidadedeoperação,o funcionamento emvelocidadesmaisbaixasdo que
adeterminadaepequenasparadasdealgunssegundos.
Taxadequalidade,querepresentaasperdasgeradaspor refugo eretrabalho,percentualmenteao total deitensproduzidos.
A OEEé calculadaa partir da multiplicação dos valores dasseguintestaxas:
Se,por exemplo,ataxadedisponibilidadeé93%,ataxadedesempenho é98%eataxadequalidadeéigual a96%,então aOEEé87,5%
(0,93x 0,98x0,96= 0,875).
A taxa de saída (produção) pode ser visualizada como um índice médio de conclusão,isto é,quantos itens são concluídos a cada
segundo,minuto,hora,dia,semana,etc..Por exemplo,ataxamédiadesaídado processo derefinanciamento deCDC'sparaaquisição
deveículospodeser de50solicitaçõespor dia.
Taxa de Saída
( )Throughput
Trabalho em Processo -WIP
(Work in Process)
Tempo de ouTempo deTroca -TR
( )
Setup
ChangeoverTime
Resultado de um processo ao longo de um período de tempo
definido,expresso em unidade / tempo.
Itens que estão dentro doslimitesdo processo,isto é,que foram
admitidosno processo,masainda não foram liberados.
Tempo
( )
Takt
TaktTime
EficáciaTotal do Equipamento - OEE
( )Overall Equipment Effectiveness
Indicador de Manutenção ProdutivaTotal ( ) que mede o grau
de eficáciano uso de um equipamento.
TPM
65
Formação de Green Belts Lean 6 Sigma
Prof. Alexandre Andrioli Iwankio
VSM - MAPEAMENTO DO FLUXO DE VALOR
O QUE É FLUXO DE VALOR?
O fluxo de valor consiste em todas as atividades – tanto as que
agregam quanto as que não agregam valor – realizadas por uma
empresa para projetar, produzir e entregar seus produtos (bens ou
serviços) aos clientes, sendo constituído pelos seguintes elementos:
 Fluxo de materiais, desde o recebimento dos fornecedores
até a entrega aos clientes.
 Transformação de matérias primas em produtos acabados.
 Fluxo de informações que apóiam e direcionam os dois e-
lementos anteriores.
O QUE É MAPEAMENTO DO FLUXO DE VALOR?
O Mapeamento do Fluxo de Valor (Value Stream Mapping – VSM) é uma
ferramenta que utiliza símbolos gráficos (ícones) para documentar e
apresentar visualmente a sequência e o movimento de informações,
materiais e ações que constituem o fluxo de valor de uma empresa.
POR QUE USAR O MAPEAMENTO DO FLUXO DE
VALOR?
Entendimento do fluxo de valor de toda a organização e não apenas de
processos ou departamentos individuais.
Geração de consenso sobre o verdadeiro estado da organização, com a
identificação de etapas que geram valor e de pontos de ocorrência de
desperdícios.
Visualização dos relacionamentos entre atividades, informações e
fluxos de material que exercem impacto sobre o lead time.
66
Formação de Green Belts Lean 6 Sigma
Prof. Alexandre Andrioli Iwankio
Localização e separação das atividades que agregam valor para o
cliente das que não agregam valor.
Elaboração de um plano para utilização das ferramentas adequadas
para a otimização do fluxo de valor, a partir das oportunidades de
melhoria identificadas.
67
Formação de Green Belts Lean 6 Sigma
Prof. Alexandre Andrioli Iwankio
FIGURA2.1
5dias
1segundo
7,6dias
39segundos
1,8dias
46segundos
2,7dias
62segundos
2dias
40segundos
4,5dias
SOLDA1SOLDA2MONTAGEM1MONTAGEM2EXPEDIÇÃO
Leadtimede
produção=23,6dias
Plataforma
Tempodevalor
agregado=180seg
ESTAMPARIA
200T
18.400pçs/mês
-12.000“E”
-6.400“D”
Bandeja=20peças
2turnos
T/C=1segundo
TR=1hora
Disponibilidade=85%
27.000sdisponíveis
TPT=2semanas
T/C=39s
TR=10minutos
Disponibilidade=100%
2turmos
27.000sdisponíveis
T/C=46segundos
TR=10minutos
Disponibilidade=80%
2turmos
27.000sdisponíveis
T/C=62segundos
TR=0
Disponibilidade=100%
2turnos
27.000sdisponíveis
T/C=40segundos
TR=0
Disponibilidade=100%
2turnos
27.000sdisponíveis
E
Bobinas
5dias
4600E
600D
1100E
600D
1600E
850D
1200E
640D
2700E
1440D
Aços
SãoPaulo
bobinasde500pés
fax
semanal
previsãode
6semanas
CONTROLE
DAPRODUÇÃO
Exemplodemapadofluxodevalordoestadoatual
(extraídodolivro)LéxicoLean1
MRP
previsãode
90/60/30dias
Pedido
diário
Montadora
SãoJorge
ProgramaçãoSemanal
Programação
diáriadeentrega
Terçase
Quintas
Diariamente
EEEEE
68
Formação de Green Belts Lean 6 Sigma
Prof. Alexandre Andrioli Iwankio
COMO CONDUZIR O MAPEAMENTO DO FLUXO DE
VALOR?
QUADRO 2.1
1 - Selecionar uma família de produtos- bensou serviços- para ser mapeada.
De acordo com a definição apresentada no
,compilado pelo ,uma família de produtos é“um produto e suas
variações,passando por etapassimilaresde processamento e equipamentoscomuns,próximosdafase de
envio parao cliente”.
JamesWomack sugere que sejaelaboradauma com o objetivo de
facilitar aidentificação dasfamíliasdeprodutos,conformeilustrado nafigura2.2.
Muitas vezes a construção da matriz da família de produtos resulta em surpresas, pois nos permite
visualizar que produtosfabricadosparadiferentesclientes,ou distintossob o ponto de vistade marketing
ou utilização, são submetidos a equipamentos e operações comuns no fluxo de produção e, portanto,
pertencemaumamesmafamília.
Léxico Lean - Glossário Ilustrado para Praticantes do
Pensamento Lean Lean Enterprise Institute2
3
matriz da família de produtos
FIGURA 2.23
Matriz dafamília de produtos,segundo JamesWomack
Etapasdo processo e
equipamentospróximosà
fase de envio para o cliente
Produtos
1
A
B
C
D
E
F
G
2 3 4 5 6 7 8
X
X
X X
X
X
X
X
X
X
X
X
X
X
X
X
X
X
X
X
X
X
X
X
X X XX
X X X X X
X X X X
Família I
Família II
Família III
3 - Distribuir papel,lápis,borracha e cronômetro aosmembrosda equipe de trabalho.
Osdesenhosdo mapa devem ser sempre feitosa mão e a lápis.O uso do computador e do
PowerPoint não é indicado, para que as atenções não sejam desviadas do que realmente interessa: o
entendimento dosfluxosdemateriaiseinformações,bemcomo aobservação eo registro dasvariáveisque
caracterizamo desempenho dasatividadesqueconstituemo processo deprodução.
É importante que as atividades sejam cronometradas pela equipe no momento em que estão
ocorrendo,jáquemuitasvezesdadoshistóricosnão refletemarealidadepresente.
A equipe deverá ser composta por pessoas que conheçam bem todo o fluxo de valor da família de
produtosselecionada.
Inicialmente,cadamembro daequipepoderámapear todo o fluxo devalor individualmente.A seguir,os
mapas deverão ser comparados e discutidos, para que seja gerado um mapa de consenso, o qual
representaráumaversão maisexatado fluxo devalor.
QUADRO 2.1
1 - Selecionar uma família de produtos- bensou serviços- para ser mapeada.
De acordo com a definição apresentada no
,compilado pelo ,uma família de produtos é“um produto e suas
variações,passando por etapassimilaresde processamento e equipamentoscomuns,próximosdafase de
envio parao cliente”.
JamesWomack sugere que sejaelaboradauma com o objetivo de
facilitar aidentificação dasfamíliasdeprodutos,conformeilustrado nafigura2.2.
Muitas vezes a construção da matriz da família de produtos resulta em surpresas, pois nos permite
visualizar que produtosfabricadosparadiferentesclientes,ou distintossob o ponto de vistade marketing
ou utilização, são submetidos a equipamentos e operações comuns no fluxo de produção e, portanto,
pertencemaumamesmafamília.
Léxico Lean - Glossário Ilustrado para Praticantes do
Pensamento Lean Lean Enterprise Institute
2
3
matriz da família de produtos
FIGURA 2.23
Matriz dafamília de produtos,segundo JamesWomack
Etapasdo processo e
equipamentospróximosà
fase de envio para o cliente
Produtos
1
A
B
C
D
E
F
G
2 3 4 5 6 7 8
X
X
X X
X
X
X
X
X
X
X
X
X
X
X
X
X
X
X
X
X
X
X
X
X X XX
X X X X X
X X X X
Família I
Família II
Família III
3 - Distribuir papel,lápis,borracha e cronômetro aosmembrosda equipe de trabalho.
Osdesenhosdo mapa devem ser sempre feitosa mão e a lápis.O uso do computador e do
PowerPoint não é indicado, para que as atenções não sejam desviadas do que realmente interessa: o
entendimento dosfluxosdemateriaiseinformações,bemcomo aobservação eo registro dasvariáveisque
caracterizamo desempenho dasatividadesqueconstituemo processo deprodução.
É importante que as atividades sejam cronometradas pela equipe no momento em que estão
ocorrendo,jáquemuitasvezesdadoshistóricosnão refletemarealidadepresente.
A equipe deverá ser composta por pessoas que conheçam bem todo o fluxo de valor da família de
produtosselecionada.
Inicialmente,cadamembro daequipepoderámapear todo o fluxo devalor individualmente.A seguir,os
mapas deverão ser comparados e discutidos, para que seja gerado um mapa de consenso, o qual
representaráumaversão maisexatado fluxo devalor.
QUADRO 2.1
1 - Selecionar uma família de produtos- bensou serviços- para ser mapeada.
De acordo com a definição apresentada no
,compilado pelo ,uma família de produtos é“um produto e suas
variações,passando por etapassimilaresde processamento e equipamentoscomuns,próximosdafase de
envio parao cliente”.
JamesWomack sugere que sejaelaboradauma com o objetivo de
facilitar aidentificação dasfamíliasdeprodutos,conformeilustrado nafigura2.2.
Muitas vezes a construção da matriz da família de produtos resulta em surpresas, pois nos permite
visualizar que produtosfabricadosparadiferentesclientes,ou distintossob o ponto de vistade marketing
ou utilização, são submetidos a equipamentos e operações comuns no fluxo de produção e, portanto,
pertencemaumamesmafamília.
Léxico Lean - Glossário Ilustrado para Praticantes do
Pensamento Lean Lean Enterprise Institute
2
3
matriz da família de produtos
FIGURA 2.23
Matriz dafamília de produtos,segundo JamesWomack
Etapasdo processo e
equipamentospróximosà
fase de envio para o cliente
Produtos
1
A
B
C
D
E
F
G
2 3 4 5 6 7 8
X
X
X X
X
X
X
X
X
X
X
X
X
X
X
X
X
X
X
X
X
X
X
X
X X XX
X X X X X
X X X X
Família I
Família II
Família III
3 - Distribuir papel,lápis,borracha e cronômetro aosmembrosda equipe de trabalho.
Osdesenhosdo mapa devem ser sempre feitosa mão e a lápis.O uso do computador e do
PowerPoint não é indicado, para que as atenções não sejam desviadas do que realmente interessa: o
entendimento dosfluxosdemateriaiseinformações,bemcomo aobservação eo registro dasvariáveisque
caracterizamo desempenho dasatividadesqueconstituemo processo deprodução.
É importante que as atividades sejam cronometradas pela equipe no momento em que estão
ocorrendo,jáquemuitasvezesdadoshistóricosnão refletemarealidadepresente.
A equipe deverá ser composta por pessoas que conheçam bem todo o fluxo de valor da família de
produtosselecionada.
Inicialmente,cadamembro daequipepoderámapear todo o fluxo devalor individualmente.A seguir,os
mapas deverão ser comparados e discutidos, para que seja gerado um mapa de consenso, o qual
representaráumaversão maisexatado fluxo devalor.
69
Formação de Green Belts Lean 6 Sigma
Prof. Alexandre Andrioli Iwankio
3 - Distribuir papel,lápis,borracha e cronômetro aosmembrosda equipe de trabalho.
Osdesenhosdo mapa devem ser sempre feitosa mão e a lápis.O uso do computador e do
PowerPoint não é indicado, para que as atenções não sejam desviadas do que realmente interessa: o
entendimento dosfluxosdemateriaiseinformações,bemcomo aobservação eo registro dasvariáveisque
caracterizamo desempenho dasatividadesqueconstituemo processo deprodução.
É importante que as atividades sejam cronometradas pela equipe no momento em que estão
ocorrendo,jáquemuitasvezesdadoshistóricosnão refletemarealidadepresente.
A equipe deverá ser composta por pessoas que conheçam bem todo o fluxo de valor da família de
produtosselecionada.
Inicialmente,cadamembro daequipepoderámapear todo o fluxo devalor individualmente.A seguir,os
mapas deverão ser comparados e discutidos, para que seja gerado um mapa de consenso, o qual
representaráumaversão maisexatado fluxo devalor.
Procedimento parao Mapeamento do Fluxo deValor
A seguir, na parte superior esquerda do mapa devem ser representados os
(no máximo três) por meio do íconefábrica.Ascaixasde dadosdevem ser
usadaspararegistrar o tamanho doslotescomprados.O movimento dasmatériasprimasdosfornecedores
atéaempresaédesenhado por meio dosíconesdetransportee do íconede movimento dematerial (seta
larga).
fornecedores das
principaismatérias-primas
Parafinalizar,deve ser desenhadauma abaixo dosíconesde processo e de estoque
pararegistro do deprodução.
linha do tempo
leadtime
Após o desenho do fluxo das informações devem ser identificados os
, isto é, material que é
produzido deformaindependentedasnecessidadesdo processo seguinte,usualmentegerando estoque.O
íconedo movimento dematerial deprodução empurradaéumasetalistrada.
movimentosde materiais
que são “empurrados” pelo fabricante e não “puxados” pelo cliente
A etapa seguinte consiste naadição ao mapa do ,que deve ser desenhado na
parte superior,dadireitaparaaesquerda,por meio dosíconesfluxo de informação manual (setaestreita),
fluxo deinformação eletrônica(setaestreitanaformaderaio) einformação (caixapequenaquedescreveo
conteúdo do fluxo deinformação).
fluxo de informações
Tudo que for observado deve ser registrado daformaem que ocorre,de modo neutro e sem que se
analiseo mérito dasatividades.
O desenho do mapacomeçapelaidentificação do (íconefontesexternas) esuasnecessidades
(íconecaixadedados),quesão registradosnapartesuperior direitado mapa.
cliente
Mesmo que aequipe sejacompostapor váriaspessoas,cadaumadelasdeve mapear o fluxo completo.
que diferentes pessoas construam mapas parapartes específicas do fluxo e que depois
essaspartessejamagrupadasparagerar o todo.
Não é indicado
Ostrabalhosdestaetapadevem ser iniciadoscom umacaminhadano chão dafábricapor todo o fluxo
de valor,
.Essaordeméimportanteparaqueo início sedêpelasatividadesquetêmum
relacionamento maisdireto como cliente.São essasatividadesque devem (ou deveriam) imprimir o ritmo
detrabalho dosprocessosanteriores.
partindo da expedição final e continuando pelosprocessosanteriores,até o setor de
recebimentodemateriais
A seguir,os (ícone processo) são desenhadosdaesquerdapara a
direitanaparteinferior do mapa.Umacaixadedadosdeveser desenhadaembaixo decadaíconeprocesso
para registrar informações básicas, tais como
.Cadalocal deacúmulo deestoque,bemcomo aquantidade
e/outempo deestoque,devemser registradosnessafasedo mapeamento (íconeestoque).
processosbásicosde produção
tempo de ciclo, tempo de , disponibilidade,
númerodeoperadoreseíndicederefugo
setup
O próximo passo consisteemdesenhar o
,usando osíconesdetransporteapropriados(comaidentificação dafreqüênciadecarregamento) e
o íconedemovimento deprodutosacabadosparao cliente.
movimentodeentregadosprodutosacabadosparao
cliente
4- Acompanhar,inloco,ofluxodevalor desdeorecebimentodemateriaiscompradosatéa
entrega do produto ao cliente, para identificar e visualizar todososfluxosde materiaise
informaçõesparaaconstruçãodomapadoestadoatual.
5- Desenhar o mapa do estado atual,utilizando osíconesapresentadosnoAnexoA (veja o
exemplonafigura2.1).
6 - Revisar o mapa do fluxo de valor com o objetivo de verificar se todas as atividades e
fluxosrelevantesforam representados.
70
Formação de Green Belts Lean 6 Sigma
Prof. Alexandre Andrioli Iwankio
A seguir, na parte superior esquerda do mapa devem ser representados os
(no máximo três) por meio do íconefábrica.Ascaixasde dadosdevem ser
usadaspararegistrar o tamanho doslotescomprados.O movimento dasmatériasprimasdosfornecedores
atéaempresaédesenhado por meio dosíconesdetransportee do íconede movimento dematerial (seta
larga).
fornecedores das
principaismatérias-primas
Parafinalizar,deve ser desenhadauma abaixo dosíconesde processo e de estoque
pararegistro do deprodução.
linha do tempo
leadtime
Após o desenho do fluxo das informações devem ser identificados os
, isto é, material que é
produzido deformaindependentedasnecessidadesdo processo seguinte,usualmentegerando estoque.O
íconedo movimento dematerial deprodução empurradaéumasetalistrada.
movimentosde materiais
que são “empurrados” pelo fabricante e não “puxados” pelo cliente
A etapa seguinte consiste naadição ao mapa do ,que deve ser desenhado na
parte superior,dadireitaparaaesquerda,por meio dosíconesfluxo de informação manual (setaestreita),
fluxo deinformação eletrônica(setaestreitanaformaderaio) einformação (caixapequenaquedescreveo
conteúdo do fluxo deinformação).
fluxo de informações
Tudo que for observado deve ser registrado daformaem que ocorre,de modo neutro e sem que se
analiseo mérito dasatividades.
O desenho do mapacomeçapelaidentificação do (íconefontesexternas) esuasnecessidades
(íconecaixadedados),quesão registradosnapartesuperior direitado mapa.
cliente
que diferentes pessoas construam mapas parapartes específicas do fluxo e que depois
essaspartessejamagrupadasparagerar o todo.
Não é indicado
Ostrabalhosdestaetapadevem ser iniciadoscom umacaminhadano chão dafábricapor todo o fluxo
de valor,
.Essaordeméimportanteparaqueo início sedêpelasatividadesquetêmum
relacionamento maisdireto como cliente.São essasatividadesque devem (ou deveriam) imprimir o ritmo
detrabalho dosprocessosanteriores.
partindo da expedição final e continuando pelosprocessosanteriores,até o setor de
recebimentodemateriais
A seguir,os (ícone processo) são desenhadosdaesquerdapara a
direitanaparteinferior do mapa.Umacaixadedadosdeveser desenhadaembaixo decadaíconeprocesso
para registrar informações básicas, tais como
.Cadalocal deacúmulo deestoque,bemcomo aquantidade
e/outempo deestoque,devemser registradosnessafasedo mapeamento (íconeestoque).
processosbásicosde produção
tempo de ciclo, tempo de , disponibilidade,
númerodeoperadoreseíndicederefugo
setup
O próximo passo consisteemdesenhar o
,usando osíconesdetransporteapropriados(comaidentificação dafreqüênciadecarregamento) e
o íconedemovimento deprodutosacabadosparao cliente.
movimentodeentregadosprodutosacabadosparao
cliente
5- Desenhar o mapa do estado atual,utilizando osíconesapresentadosnoAnexoA (veja o
exemplonafigura2.1).
6 - Revisar o mapa do fluxo de valor com o objetivo de verificar se todas as atividades e
fluxosrelevantesforam representados.
71
Formação de Green Belts Lean 6 Sigma
Prof. Alexandre Andrioli Iwankio
MAPEAMENTO DO FLUXO DE VALOR: ESTAMPARIA
ABC
Família de Produto: Suporte da direção de automóvel (dois modelos:
lado esquerdo e direito)
Cliente: Montadora de Veículos São Jorge.
Necessidades do Cliente:
 18.400 peças por mês:
12.000 por mês do tipo “LE”
6.400 por mês do tipo “LD”
 A planta do cliente opera em dois turnos
 Embalagens retornáveis com 20 suportes em cada bandeja e 10
bandejas por “pallet”
 O cliente faz o pedido em quantidades múltiplas de bandejas
 Uma expedição diária para a montadora é levada de caminhão
Informações do Processo:
1. Estamparia:
(A prensa faz peças para muitos produtos da ABC)
Prensa automática de 200 t com bobina
Tempo de ciclo: 1 segundo (60 peças por minuto)
Tempo de troca: 1 hora (de peça boa para peça boa)
Disponibilidade da máquina: 85%
Estoque observado:
- 5 dias de bobinas antes da estamparia
72
Formação de Green Belts Lean 6 Sigma
Prof. Alexandre Andrioli Iwankio
- 4.600 peças estampadas acabadas do tipo “LE”
- 600 peças estampadas acabadas do tipo “LD”
2. Estação de solda a ponto I:
(Dedicada a esta família de produtos)
Processo manual com 1 operador
Tempo de ciclo: 39 segundos
Tempo de troca: 10 minutos (troca de dispositivo)
Disponibilidade da máquina: 100%
Estoque observado:
- 1.100 peças do tipo “LE”
- 600 peças do tipo “LD”
3. Estação de solda a ponto II:
(Dedicada a esta família de produtos)
Processo manual com 1 operador
Tempo de ciclo: 46 segundos
Tempo de troca: 10 minutos (troca de dispositivo)
Disponibilidade da máquina: 80%
Estoque observado:
- 1.600 peças do tipo “LE”
- 850 peças do tipo “LD”
4. Estação de montagem I:
(Dedicada a esta família de produtos)
Processo manual com 1 operador
73
Formação de Green Belts Lean 6 Sigma
Prof. Alexandre Andrioli Iwankio
Tempo de ciclo: 62 segundos
Tempo de troca: nenhum
Disponibilidade da máquina: 100%
Estoque observado:
- 1.200 peças do tipo “LE”
- 640 peças do tipo “LD”
5. Estação de montagem II:
(Dedicada a esta família de produtos)
Processo manual com 1 operador
Tempo de ciclo: 40 segundos
Tempo de troca: nenhum
Disponibilidade da máquina: 100%
Estoque observado de produtos acabados no almoxarifado:
- 2.700 peças do tipo “LE”
- 1.440 peças do tipo “LD”
6. Departamento de expedição:
Remove as peças do almoxarifado de produtos acabados e as
prepara para o caminhão de entrega ao cliente.
Tempo de trabalho:
 20 dias em um mês
 Dois turnos de operação em todos os departamentos que
cuidam da produção
 Oito horas cada turno, com horas extras se necessário
 Dois intervalos de 10 minutos por turno
74
Formação de Green Belts Lean 6 Sigma
Prof. Alexandre Andrioli Iwankio
 Paralização dos processos manuais durante o intervalo
Fornecedor Aços São Paulo:
 Fornece bobinas de aço de 500 pés
 Envia para a ABC às terças e quintas feiras
 A entrega do material é realizada por caminhão
Departamento de Controle da Produção da ABC:
 Recebe as projeções para 90/60/30 dias e dá entrada no
MRP
 ABC lança 6 semanas de projeção para a Aços São Paulo via
MRP
 Assegura bobinas de aço através do envio semanal de pedi-
dos via fax para a Aços São Paulo
 Recebe diariamente a confirmação de pedidos da Montadora
São Jorge
 Roda o MRP semanalmente conforme pedido do cliente e
emite semanalmente a programação de forma manual para
os processos da Estamparia, Solda e Montagem
 Emite diariamente a programação de entrega para o Depar-
tamento de Expedição
75
Formação de Green Belts Lean 6 Sigma
Prof. Alexandre Andrioli Iwankio
O QUE DEVE SER FEITO APÓS A CONSTRUÇÃO DO
MAPA DO ESTADO ATUAL?
O mapa do estado atual deve ser utilizado para a discussão, o
planejamento e a implementação de ações de melhoria.
Se a equipe de trabalho estiver executando um projeto Lean 6 Sigma
de acordo com o método DMAIC, o mapa do estado atual – usualmente
elaborado durante as etapas Define e Measure – será a base para a
construção do mapa do estado futuro (incorporando as melhorias
identificadas) durante as fases Analyze e Improve.
Tendo como ponto de partida o mapa do estado atual, as diretrizes
listadas abaixo devem ser consideradas durante a discussão e o
planejamento das ações de melhoria e do mapa do estado futuro.
76
Formação de Green Belts Lean 6 Sigma
Prof. Alexandre Andrioli Iwankio
FIGURA 2.3
4,5
Diretrizes parao planejamento das ações de melhoria e do mapado estado futuro
DIRETRIZ COMENTÁRIOS
O tempo édefinido como o tempo disponível paraaprodução dividido pela
demandado cliente.Por exemplo,se umaempresaopera25.200 segundospor
diae ademandado cliente é400 unidadespor dia,o tempo é 63 segundos
(25.200 / 400 = 63).O tempo tem a função de sincronizar os ritmos de
produção evendas.
takt
takt
takt
Emumfluxo contínuo (figura2.4),éproduzido emovimentado apenasumitem
(ou um lote pequeno de itens) por vez ao longo de uma série de etapas de
processamento,continuamente,sendo que em cada etapa se realiza apenas o
que é exigido pela etapa seguinte. Esse é o modo mais eficiente de
produção.
Um supermercado (figura2.5 ) é um local onde é mantido um estoque padrão
pré-determinado para o fornecimento aos processos posteriores.Cada item
em um supermercado tem uma localização específica de onde um
movimentador de materiais retira os produtos nas quantidades exatas
necessárias para um processo posterior. Quando um item é removido, é
enviado ao processo fornecedor umsinal parafabricar mais(umcartão ,
por exemplo).
7
Kanban
O ponto para o qual é enviada a programação do cliente é denominado
processo puxador ( ), porque o modo pelo qual a produção é
controlada nesse processo determina o ritmo dos processos anteriores.
Usualmenteo processo puxador ficapróximo aoclientefinal do fluxo devalor.
pacemaker
Essadiretrizsignificadistribuir aprodução dediferentesprodutosno processo
puxador de modo uniformeao longo do tempo.Osganhossão o atendimento
eficiente às exigências do cliente, a eliminação de excesso de estoque e a
redução de custos,mão de obra e de produção em todo o fluxo de
valor.Parao alcance do nivelamento do mix de produção é necessário reduzir
ostemposde .
lead time
setup
Essa diretriz significa criar uma“puxada inicial” com a liberação e retirada de
somenteumpequeno euniformeincremento detrabalho no processo puxador
esimultaneamenteretirar amesmaquantidadedeprodutosacabados(retirada
compassada).O incremento de trabalho é denominado ,sendo calculado
com base no número de itensacabadoscontidosem um container ou em um
múltiplo ou fração dessa quantidade. Por exemplo, se o tempo é 40
segundos e se o container comporta 30 itens, o é de 20 minutos (40
segundospor itemX 30 itens= 1.200 segundos= 20 minutos).Isto é,acada20
minutos deve ser dada instrução ao processo puxador para produzir a
quantidade paraum container e simultaneamente ser retiradaaquantidade de
produtosacabadosrelativaaum .Seaprodução estásendo programadae
checada a cada , então é possível manter o tempo e responder
rapidamenteaeventuaisproblemas.
pitch
takt
pitch
pitch
pitch takt
A freqüência com que cada peça é fabricada em um processo de produção é
denominada“todapeçaacadaintervalo” ( ). Se
o emumamáquinaéalterado demodo quetodasaspeçasquepassampor
essamáquinasejamproduzidasacadatrêsdias,então o éde trêsdias.Em
geral,ébomqueo sejao menor possível,afimdeproduzir pequenoslotes
decadapeça,minimizando osestoques.Umobjetivo inicial emmuitasempresas,
parapeçascomaltosvolumes,éfazer ao menos“todapeçatodo dia”.
EveryProduct EveryInterval -EPEx
setup
EPEx
EPEx
Desenvolver a
habilidade de fazer
“toda peça todo
dia” nosprocessos
de produção
anterioresao
processo puxador.
Produzir de acordo
com o tempo .takt6
Desenvolver
um fluxo contínuo
onde possível.
Usar um sistema
puxado baseado em
supermercados
para controlar a
produção onde o
fluxo contínuo não
é possível.
Enviar a programa-
ção do cliente para
somente um pro-
cesso de produção.
Nivelar o mix
de produção.
Nivelar o volume
de produção.
FIGURA 2.3
4,5
Diretrizes parao planejamento das ações de melhoria e do mapado estado futuro
DIRETRIZ COMENTÁRIOS
O tempo édefinido como o tempo disponível paraaprodução dividido pela
demandado cliente.Por exemplo,se umaempresaopera25.200 segundospor
diae ademandado cliente é400 unidadespor dia,o tempo é 63 segundos
(25.200 / 400 = 63).O tempo tem a função de sincronizar os ritmos de
produção evendas.
takt
takt
takt
Emumfluxo contínuo (figura2.4),éproduzido emovimentado apenasumitem
(ou um lote pequeno de itens) por vez ao longo de uma série de etapas de
processamento,continuamente,sendo que em cada etapa se realiza apenas o
que é exigido pela etapa seguinte. Esse é o modo mais eficiente de
produção.
Um supermercado (figura2.5 ) é um local onde é mantido um estoque padrão
pré-determinado para o fornecimento aos processos posteriores.Cada item
em um supermercado tem uma localização específica de onde um
movimentador de materiais retira os produtos nas quantidades exatas
necessárias para um processo posterior. Quando um item é removido, é
enviado ao processo fornecedor umsinal parafabricar mais(umcartão ,
por exemplo).
7
Kanban
O ponto para o qual é enviada a programação do cliente é denominado
processo puxador ( ), porque o modo pelo qual a produção é
controlada nesse processo determina o ritmo dos processos anteriores.
Usualmenteo processo puxador ficapróximo aoclientefinal do fluxo devalor.
pacemaker
Essadiretrizsignificadistribuir aprodução dediferentesprodutosno processo
puxador de modo uniformeao longo do tempo.Osganhossão o atendimento
eficiente às exigências do cliente, a eliminação de excesso de estoque e a
redução de custos,mão de obra e de produção em todo o fluxo de
valor.Parao alcance do nivelamento do mix de produção é necessário reduzir
ostemposde .
lead time
setup
Essa diretriz significa criar uma“puxada inicial” com a liberação e retirada de
somenteumpequeno euniformeincremento detrabalho no processo puxador
esimultaneamenteretirar amesmaquantidadedeprodutosacabados(retirada
compassada).O incremento de trabalho é denominado ,sendo calculado
com base no número de itensacabadoscontidosem um container ou em um
múltiplo ou fração dessa quantidade. Por exemplo, se o tempo é 40
segundos e se o container comporta 30 itens, o é de 20 minutos (40
segundospor itemX 30 itens= 1.200 segundos= 20 minutos).Isto é,acada20
minutos deve ser dada instrução ao processo puxador para produzir a
quantidade paraum container e simultaneamente ser retiradaaquantidade de
produtosacabadosrelativaaum .Seaprodução estásendo programadae
checada a cada , então é possível manter o tempo e responder
rapidamenteaeventuaisproblemas.
pitch
takt
pitch
pitch
pitch takt
A freqüência com que cada peça é fabricada em um processo de produção é
denominada“todapeçaacadaintervalo” ( ). Se
o emumamáquinaéalterado demodo quetodasaspeçasquepassampor
essamáquinasejamproduzidasacadatrêsdias,então o éde trêsdias.Em
geral,ébomqueo sejao menor possível,afimdeproduzir pequenoslotes
decadapeça,minimizando osestoques.Umobjetivo inicial emmuitasempresas,
parapeçascomaltosvolumes,éfazer ao menos“todapeçatodo dia”.
EveryProduct EveryInterval -EPEx
setup
EPEx
EPEx
Desenvolver a
habilidade de fazer
“toda peça todo
dia” nosprocessos
de produção
anterioresao
processo puxador.
Produzir de acordo
com o tempo .takt6
Desenvolver
um fluxo contínuo
onde possível.
Usar um sistema
puxado baseado em
supermercados
para controlar a
produção onde o
fluxo contínuo não
é possível.
Enviar a programa-
ção do cliente para
somente um pro-
cesso de produção.
Nivelar o mix
de produção.
Nivelar o volume
de produção.
77
Formação de Green Belts Lean 6 Sigma
Prof. Alexandre Andrioli Iwankio
Representação esquemáticade um processo em fluxo contínuo
FIGURA 2.4
Processo em fluxo contínuo
Etapa
A
Etapa
B
Etapa
C
Etapa
D
Matéria-prima Produto acabado
Representação esquemáticade um supermercado
FIGURA 2.57
Processo
cliente
Processo
fornecedor
Novo
produto
Kanban de produção Kanban de retirada
Supermercado
Produto
retirado
78
Formação de Green Belts Lean 6 Sigma
Prof. Alexandre Andrioli Iwankio
COMO DESENHAR O MAPA DO ESTADO FUTURO?
Atividades para o desenho do mapado estado futuro
FIGURA 2.6
1 – Calcular o
tempo com
base no tempo
de trabalho
disponível nos
processos mais
próximosao
cliente.
takt
2 – Definir se a
produção
expedirá
diretamente para
aentrega ao
cliente ou para um
supermercado de
produtos acabados.
3 – Definir a
parte
do processo na
qual o fluxo
contínuo poderá
ser adotado.
4 – Definir onde
será necessário
utilizar sistemas
puxadoscom
supermercados para
controlar aprodução
dosprocessos
seguintes.
5 – Definir o
processo puxador,
lembrando que
todos os movi-
mentosde
materiais poste-
riores aesse
processo deverão
ocorrer em fluxo.
6 – Definir como
o mix de
produção
será nivelado
no processo
puxador.
7 – Definir o
incremento
de trabalho
( ) que será
liberado
uniformemente
do processo
puxador.
pitch
8 – Identificar as
melhoriasdo processo
necessáriaspara o
alcance do estado
futuro uso de ,
Redução de
ferramentas
SeisSigma,etc
( Kaizen
Setup,
Poka-Yoke,
.).
79
Formação de Green Belts Lean 6 Sigma
Prof. Alexandre Andrioli Iwankio
FIGURA2.78
1,5dias
1segundo
1dia
168segundos
2dias
2dias
SOLDA+
MONTAGEM
EXPEDIÇÃO
Leadtimede
produção=4,5dias
Plataforma
Tempodevalor
agregado=169seg
ESTAMPARIA
Setups
18.400pçs/mês
-12.000“E”
-6.400“D”
Bandeja=20peças
2turnos
TPT=1Turno
T/R=<10min.(naprensa)
Bobinas
Lote
Takt=60segundos
T/C=56segundos
T/R=0
Disponibilidade=100%
2turnos
Aços
SãoPauloPedido
diário
previsãode
6semanas
CONTROLE
DAPRODUÇÃO
Exemplodemapadofluxodevalordoestadofuturo
(extraídodolivro)LéxicoLean8
Previsãode
90/60/30dias
Pedido
diário
Montadora
SãoJorge
Pedidodiário
Diariamente
(MilkRun)
E
D
20
bin
bobina
20
20
20
20
bobina
Diariamente
Setups
nasolda
Disponibilidade
desoldagem
TrabalhoTotal
=168seg.
80
Formação de Green Belts Lean 6 Sigma
Prof. Alexandre Andrioli Iwankio
COMO ALCANÇAR O ESTADO FUTURO?
Após o desenho do mapa do estado futuro deve ser elaborado o plano
de implementação do estado futuro.
Para a elaboração do plano será necessário dividir a implementação em
etapas – é impossível fazer tudo ao mesmo tempo! – e priorizar essas
etapas.
Cada etapa poderá contemplar uma parte do processo como, por
exemplo, a ligação entre o cliente e o processo puxador ou entre o
fornecedor e o primeiro processo do fluxo de valor. Vale ressaltar que
o plano usualmente abrange um período anual de implementação.
O plano deve mostrar:
 “Exatamente o que se planeja fazer e quando, etapa por eta-
pa”.
 “Metas quantificáveis”.
 “Pontos de checagem claros com os prazos reais e o(s) avalia-
dor(es) definido(s).”
ALERTAS QUANTO AO USO DO MAPEAMENTO DO
FLUXO DE VALOR
Os pontos abaixo devem ser objetos de atenção da empresa:
 Todos os fluxos de valor da empresa não devem ser mapeados
simultaneamente e de forma apressada. Deve-se iniciar com o
fluxo de uma família de produtos considerada estratégica, pa-
ra o qual deverão ser rapidamente implementadas ações de
melhoria a partir dos pontos fracos detectados. A seguir, o
procedimento deve ser repetido para outra família de produ-
tos.
81
Formação de Green Belts Lean 6 Sigma
Prof. Alexandre Andrioli Iwankio
 A tarefa de mapeamento não deve ser dividida entre os depar-
tamentos ou áreas individuais da empresa, para, a seguir, ser
construído um mapa global do fluxo de valor com base nos
mapas individuais. Essa estratégia não funciona. O mapea-
mento precisa ser conduzido por um líder que tenha a visão
da empresa como um todo e que possa posteriormente im-
plementar as ações de melhoria, independentemente de fron-
teiras funcionais ou departamentais.
 O Mapeamento do Fluxo de Valor para uma família de produ-
tos deve levar de dois a cinco dias até que seja iniciada a im-
plementação das ações de melhoria para o alcance do estado
futuro.
 No mapeamento, o fluxo de informações é tão importante
quanto o fluxo de materiais.
 Segundos (e não minutos) é a unidade de medida indicada pa-
ra registro, no mapa do fluxo de valor, das variáveis associa-
das ao tempo.
 Todas as atividades relacionadas a retrabalho e inspeção de-
vem ser registradas no mapa.
 O mapa não deve conter excesso de informações ou detalhes
pouco úteis.
 A versão e a data de elaboração do mapa devem ser sempre
registradas.
 Dados que não foram coletados e/ou confirmados pela equipe
não devem ser utilizados no Mapeamento do Fluxo de Valor.
 No mapa do estado futuro, os sete tipos de desperdícios de-
vem ser reduzidos o máximo possível.
 O projeto do produto, a tecnologia de processo instalada e a
localização e a estrutura da fábrica não devem constituir alvos
para mudanças nas primeiras iterações para construção do es-
tado futuro.
82
Formação de Green Belts Lean 6 Sigma
Prof. Alexandre Andrioli Iwankio
 O mapeamento deve ser reiniciado após a implementação do
estado futuro (que se transformou em um novo estado atual),
dando continuidade ao processo de melhoria contínua.
83
Formação de Green Belts Lean 6 Sigma
Prof. Alexandre Andrioli Iwankio
ÍCONES DO MAPEAMENTO DO FLUXO DE VALOR
ÍCONES DO FLUXO DE MATERIAL
FIGURAA.1
Ícones do fluxo de material
O que representaÍcone
Movimento daprodução por
sistemaempurrado
Comentários
Movimento daprodução
acabadaparao cliente
Estoque
Supermercado
Estoque pulmão ou
estoque de segurança
Retirada
Transporte rodoviário
Transporte aéreo
Transporte ferroviário
E
800 peças
2 dias
terçae sexta
5.000
6 vezes/ano
100.000
1 vez/semana
50.000
Transporte marítimo
ou fluvial
Fluxo seqüencial primeiro
aentrar,primeiro asair
(first in,first out)
FIFO
máx.10 peças
2 vezes/mês
10.000
Identifica os movimentos de materiais
empurrados pelo produtor e não puxados
pelocliente(próximoprocesso).
Identifica os movimentos de materiais
que não são empurrados do fornecedor
paraocliente.
A quantidadeeo tempo do estoquedevem
ser registrados.
Osprocessosseguintesvão atéo processo
anterior eretiramo que precisamquando
precisam. O lado aberto deve ficar de
frenteparaoprocessofornecedor.
Deve ser registrado “estoque de
segurança” ou“estoquedepulmão”.
Representa movimentos de materiais que
são puxados pelo cliente (processo
seguint e), muit as vezes de um
supermercado.
Anotar a freqüência dos envios e a
quantidadeenviada.
Anotar a freqüência dos envios e a
quantidadeenviada.
Anotar a freqüência dos envios e a
quantidadeenviada.
Anotar a freqüência dos envios e a
quantidadeenviada.
Dispositivo para limitar a quantidade de
materiaisentreprocessosegarantir o fluxo
. A quant idade
máximapossíveldeveser registrada.
first in, first out
FIGURAA.1
Ícones do fluxo de material
O que representaÍcone
Movimento daprodução por
sistemaempurrado
Comentários
Movimento daprodução
acabadaparao cliente
Estoque
Supermercado
Estoque pulmão ou
estoque de segurança
Retirada
Transporte rodoviário
Transporte aéreo
Transporte ferroviário
E
800 peças
2 dias
terçae sexta
5.000
6 vezes/ano
100.000
1 vez/semana
50.000
Transporte marítimo
ou fluvial
Fluxo seqüencial primeiro
aentrar,primeiro asair
(first in,first out)
FIFO
máx.10 peças
2 vezes/mês
10.000
Identifica os movimentos de materiais
empurrados pelo produtor e não puxados
pelocliente(próximoprocesso).
Identifica os movimentos de materiais
que não são empurrados do fornecedor
paraocliente.
A quantidadeeo tempo do estoquedevem
ser registrados.
Osprocessosseguintesvão atéo processo
anterior eretiramo que precisamquando
precisam. O lado aberto deve ficar de
frenteparaoprocessofornecedor.
Deve ser registrado “estoque de
segurança” ou“estoquedepulmão”.
Representa movimentos de materiais que
são puxados pelo cliente (processo
seguint e), muit as vezes de um
supermercado.
Anotar a freqüência dos envios e a
quantidadeenviada.
Anotar a freqüência dos envios e a
quantidadeenviada.
Anotar a freqüência dos envios e a
quantidadeenviada.
Anotar a freqüência dos envios e a
quantidadeenviada.
Dispositivo para limitar a quantidade de
materiaisentreprocessosegarantir o fluxo
. A quant idade
máximapossíveldeveser registrada.
first in, first out
84
Formação de Green Belts Lean 6 Sigma
Prof. Alexandre Andrioli Iwankio
ÍCONES DO FLUXO DE INFORMAÇÃO
FIGURAA.2
Ícones do fluxo de informação
O que representaÍcone Comentários
Fluxo de informação manual
Fluxo de informação eletrônica
Informação
Kanban de produção
Kanban de retirada
Kanban de sinalização
Posto de Kanban
Lote de Kanbans
Exemplos:
- Programação daprodução.
- Programação daexpedição.
- Pedido diário.
Exemplos:
- Intercâmbio de dadoseletrônicos(EDI).
- E-mail.
Kanban chegando em lotes.
PROGRAMAÇÃO
SEMANAL
50
Nivelamento de carga
Bolaparapuxadaseqüenciada
Programação“váver”
Indica ajustes na programação a partir da
verificaçãodosníveisdeestoque.
Indica que o processo fornecedor produz
um volume pré-determinado diretamente
apartir dopedidodoprocessocliente.
Indica o nivelamento do volume e do mix
deproduçãopor umperíododetempo.
Informao local ondeo érecolhido
emantido.
Kanban
Instrução de produção sinalizando que a
fabricação de umlote deve ser iniciadaem
umprocesso.
Cartão ou dispositivo que informa ao
operador demateriaiso queequanto deve
ser retiradoedáautorizaçãoparaisso.
Cartão ou dispositivo que informa a um
processo o que e quanto deve ser
produzido e dá autorização para isso. A
linhatracejadaindicaofluxodo .Kanban
Descreve o conteúdo do fluxo de
informação.
FIGURAA.2
Ícones do fluxo de informação
O que representaÍcone Comentários
Fluxo de informação manual
Fluxo de informação eletrônica
Informação
Kanban de produção
Kanban de retirada
Kanban de sinalização
Posto de Kanban
Lote de Kanbans
Exemplos:
- Programação daprodução.
- Programação daexpedição.
- Pedido diário.
Exemplos:
- Intercâmbio de dadoseletrônicos(EDI).
- E-mail.
Kanban chegando em lotes.
PROGRAMAÇÃO
SEMANAL
50
Nivelamento de carga
Bolaparapuxadaseqüenciada
Programação“váver”
Indica ajustes na programação a partir da
verificaçãodosníveisdeestoque.
Indica que o processo fornecedor produz
um volume pré-determinado diretamente
apartir dopedidodoprocessocliente.
Indica o nivelamento do volume e do mix
deproduçãopor umperíododetempo.
Informao local ondeo érecolhido
emantido.
Kanban
Instrução de produção sinalizando que a
fabricação de umlote deve ser iniciadaem
umprocesso.
Cartão ou dispositivo que informa ao
operador demateriaiso queequanto deve
ser retiradoedáautorizaçãoparaisso.
Cartão ou dispositivo que informa a um
processo o que e quanto deve ser
produzido e dá autorização para isso. A
linhatracejadaindicaofluxodo .Kanban
Descreve o conteúdo do fluxo de
informação.
85
Formação de Green Belts Lean 6 Sigma
Prof. Alexandre Andrioli Iwankio
ÍCONES GERAIS
FIGURA A.3
Ícones gerais
O que representaÍcones Comentários
Processo
Fontesexternas
Caixa de dados
Necessidade de Kaizen
Cross-Dock
Depósito
Operador Representa um operador.
MONTAGEM
EMPRESA
W TY
Takt -50 seg
Turnos-2
Tempo Ciclo-50 seg
Refugo-1%
Todos os processos devem ser
representados. Também usado para
departamentos.
Ícone usado para indicar clientes,
fornecedores e processos de produção
externos.
Ícone usado para registrar informações
relevantes de processos, departamentos,
clientes, etc. Deve ser representado logo
abaixo dacaixado processo.
Destacamelhoriascríticasnecessárias em
processos específicos. Pode ser utilizado
paraplanejar .“WorkshopsKaizen”
Indica que os materiais não são
armazenados, e sim movimentados dos
caminhões que chegam até as linhas de
esperaparaoscaminhõesquesaem.
Indica que os materiais são colocados em
armazém e,maistarde,são movimentados
atéaáreadeexpedição.
FIGURA A.3
Ícones gerais
O que representaÍcones Comentários
Processo
Fontesexternas
Caixa de dados
Necessidade de Kaizen
Cross-Dock
Depósito
Operador Representa um operador.
MONTAGEM
EMPRESA
W TY
Takt -50 seg
Turnos-2
Tempo Ciclo-50 seg
Refugo-1%
Todos os processos devem ser
representados. Também usado para
departamentos.
Ícone usado para indicar clientes,
fornecedores e processos de produção
externos.
Ícone usado para registrar informações
relevantes de processos, departamentos,
clientes, etc. Deve ser representado logo
abaixo dacaixado processo.
Destacamelhoriascríticasnecessárias em
processos específicos. Pode ser utilizado
paraplanejar .“WorkshopsKaizen”
Indica que os materiais não são
armazenados, e sim movimentados dos
caminhões que chegam até as linhas de
esperaparaoscaminhõesquesaem.
Indica que os materiais são colocados em
armazém e,maistarde,são movimentados
atéaáreadeexpedição.
86
Formação de Green Belts Lean 6 Sigma
Prof. Alexandre Andrioli Iwankio
INTRODUÇÃO À ESTATÍSTICA
CONCEITOS BÁSICOS
ESTATÍSTICA
Ciência que trata da coleta, do processamento e da disposição de dados
provenientes de processos onde existe variabilidade.
DADOS
Medidas que descrevem algum fenômeno de interesse.
TIPOS DE DADOS
A) DADOS DISCRETOS
Os dados discretos podem assumir somente alguns valores específicos,
havendo “saltos” (“gaps”) entre estes valores.
Os dados discretos resultam de contagens ou de classificações.
Os dados discretos também podem ser qualitativos (classificação) ou
quantitativos (contagem).
Exemplos:
• Número de componentes defeituosos em um lote recebido.
(quantitativo)
• Número de placas de circuitos integrados (PCI) aprovadas
em um dia de produção. (quantitativo)
• Número de rebarbas em uma peça. (quantitativo)
87
Formação de Green Belts Lean 6 Sigma
Prof. Alexandre Andrioli Iwankio
• Respostas codificadas das pessoas que responderam, em
um questionário, qual é a marca de seu automóvel, sendo 1
= General Motors, 2 = Ford, 3 = Fiat, 4 = Toyota, 5 = Audi.
(qualitativo)
• Faixa etária dos consumidores de produtos dietéticos, sen-
do (1) 10 a 15 anos, (2) 16 a 20 anos, (3) 21 a 30 anos, (4)
31 a 40 anos, (5) Acima de 40 anos. (qualitativo)
Os dados discretos podem conter ponto decimal:
Exemplo:
• Valores possíveis para a média dos resultados obtidos em
dois lançamentos consecutivos de um dado:
• 1 1,5 2 2,5 3 3,5 4 4,5 5 5,5 6
(Note que há “saltos” entre os valores possíveis).
Dados discretos qualitativos
Os dados qualitativos podem, somente, ser classificados em uma
categoria de um conjunto de categorias.
Exemplos:
• Cor dos olhos (1 = azul, 2 = verde, 3 = castanho, 4 = pre-
to).
• Sexo (1 = feminino, 2 = masculino).
• Marca de automóvel (1 = General Motors, 2 = Ford, 3 = Fi-
at).
• Resultado de uma corrida com dez competidores (1 = mais
rápido (o vencedor), 2 = segundo mais rápido, ... 10 =
mais lento).
• Nível de satisfação dos consumidores (1 = muito insatisfei-
to, 2 = insatisfeito, 3 = satisfeito, 4 = muito satisfeito).
88
Formação de Green Belts Lean 6 Sigma
Prof. Alexandre Andrioli Iwankio
Os dados qualitativos podem ser nominais ou ordinais.
Os dados nominais são dados qualitativos para os quais não faz sentido
ordenar as categorias. (exemplo: marca de automóveis).
Os dados ordinais são dados qualitativos para os quais faz sentido
ordenar as categorias de menor para maior ou de pior para melhor.
(faixa etária).
A associação de códigos numéricos aos dados qualitativos nominais é
feita por questões de conveniência para o processamento destes dados.
Não faz sentido realizar cálculos - por exemplo, obter a média - com
estes números. Geralmente estamos interessados na proporção de
dados em cada categoria.
Dados discretos quantitativos
Os dados quantitativos são observações medidas em uma escala
numérica, já que estes dados consistem de observações que,
naturalmente, assumem valores numéricos (quantitativos).
Exemplos:
 Escore de uma pessoa em um teste de QI (discreto).
 Número de peças defeituosas em um lote (discreto).
B) DADOS CONTÍNUOS
Os dados contínuos são expressos em unidades de medidas e podem
assumir qualquer valor dentro de uma faixa especificada.
Os dados contínuos são necessariamente quantitativos.
Exemplos:
• Tempo de aprovação de um pedido de compra (h).
• Medidas da espessura de pasta de solda (mm).
• Temperatura ambiente (graus Celsius).
89
Formação de Green Belts Lean 6 Sigma
Prof. Alexandre Andrioli Iwankio
• Volume de cerveja em uma garrafa long neck (ml).
• Valores de inadimplência de clientes (R$).
RESUMO DA CLASSIFICAÇÃO DOS DADOS:
Dados
Discretos
Qualitativos Quantitativos
Quantitativos
Contínuos
Nominais Ordinais
ATIVIDADE
Classifique como discretos ou contínuos os dados envolvidos em cada
uma das situações abaixo:
a) A produção de celulares no turno da manhã da linha 5 foi de 1892
aparelhos.
b) Tipos de cimentos produzidos na fábrica da região sul (1 = CPII, 2 =
CPIII, 3 = ARI).
c) O termômetro de São Paulo indica uma temperatura de 30,7 graus
Celsius.
d) Ao completar um dia de trabalho, um funcionário gasta
aproximadamente 989 calorias.
e) Turnos de trabalho (1= manhã, 2 = tarde, 3 = noite).
90
Formação de Green Belts Lean 6 Sigma
Prof. Alexandre Andrioli Iwankio
f) De um lote de 600 carros inspecionados no final da linha, foram
encontrados 22 com defeitos na pintura.
g) Nível de satisfação dos consumidores de uma rede de fast - food (1=
muito insatisfeito, 2 = insatisfeito, 3 = satisfeito, 4 = muito satisfeito).
h) A potência média dos celulares do modelo Leonardo produzidos no
último turno da linha 3 foi de 26,30 DBM.
POPULAÇÃO
Uma população é o conjunto de todos os dados que descrevem algum
fenômeno de interesse.
AMOSTRA
Uma amostra é um subconjunto de dados extraído de uma população.
Como geralmente não é prático ou é impossível medir todas as
observações que constituem a população, o mais frequente é que se
trabalhe com amostras.
Existem metodologias de amostragem que determinam os tamanhos e
frequências ideais para cada caso.
População Amostra
Amostra representativade uma população
91
Formação de Green Belts Lean 6 Sigma
Prof. Alexandre Andrioli Iwankio
COLETA DE DADOS
Os dados representam a base para a tomada de decisões confiáveis
durante a análise de qualquer problema.
Os objetivos da coleta de dados podem variar de acordo com área de
interesse:
• Desenvolvimento de novos produtos
Provenientes de pesquisa de mercado, os dados são utilizados com o
propósito de gerar, para a empresa, o conhecimento das necessidades
e opiniões dos clientes.
• Inspeção
Os dados são utilizados com o objetivo de “aprovar” ou “rejeitar” um
produto, ou seja, permitem a classificação de um produto nas
categorias de defeituoso ou não-defeituoso.
• Controle de processos produtivos
Os dados nos permitem:
o Avaliar se um processo está ou não sob controle estatísti-
co.
o Quantificar a variabilidade associada a algum item de
controle do processo.
o Determinar se um produto é capaz de atender às especi-
ficações do cliente.
• Melhoria do processo produtivo
Os dados são provenientes de alterações planejadas e controladas nos
fatores (causas) do processo com o propósito de observar as mudanças
correspondentes na resposta (efeito).
92
Formação de Green Belts Lean 6 Sigma
Prof. Alexandre Andrioli Iwankio
ESTRATIFICAÇÃO
A coleta de dados, muitas vezes, pode ser mais eficiente quando
realizada sob a forma de estratos. Este procedimento consiste na
obtenção dos dados de acordo com vários pontos de vista, de modo a
focalizar a ação.
Portanto, a estratificação consiste na divisão de um grupo de dados em
dois ou mais subgrupos, os quais são então conhecidos como estratos.
Os fatores equipamentos, insumos, turnos e métodos são exemplos de
algumas categorias possíveis de estratificação de dados.
Antes do início da coleta de dados devemos pensar a respeito dos
fatores de estratificação:
• Tempo:
• Os resultados relacionados ao problema são diferentes de
manhã, à tarde ou à noite?
• Local:
• Os resultados são diferentes nas diversas linhas de produ-
ção da indústria ou nas várias regiões do país onde ele é fa-
bricado?
• Tipo:
• São obtidos diferentes resultados dependendo do fornece-
dor da matéria prima utilizada?
• Sintoma:
• Os resultados diferem em função dos inúmeros defeitos
que podem ocorrer?
• Indivíduo:
• Diferentes operadores estão associados a resultados dis-
tintos?
93
Formação de Green Belts Lean 6 Sigma
Prof. Alexandre Andrioli Iwankio
FOLHA DE VERIFICAÇÃO
Uma folha de verificação é um formulário no qual os itens a serem
examinados já estão impressos, com o objetivo de facilitar a coleta e o
registro dos dados.
Principais objetivos da construção de uma folha de verificação:
• Facilitar a coleta de dados;
• Organizar os dados durante a coleta, eliminando a necessi-
dade de rearranjo manual posterior.
A folha de verificação é construída após a definição das categorias para
estratificação dos dados.
Exemplo de folha de verificação:
= defeito A = defeito B = defeito C = defeito D = defeito E
M = manhã T = tarde
94
Formação de Green Belts Lean 6 Sigma
Prof. Alexandre Andrioli Iwankio
ATIVIDADE
No processo de uma indústria do ramo de eletro-eletrônicos que fabrica
CD players para automóveis, existem três linhas de produção com
tecnologias um pouco diferentes, sendo que cada linha pode produzir
dois modelos de aparelhos (A e B).
Recentemente, a indústria se deparou com um aumento brusco no
índice de chamadas de campo deste produto, o qual foi provocado pelo
grande número de ocorrências do defeito “curto-circuito do display” nos
aparelhos de ambos os modelos A e B.
O processo de montagem do display no aparelho é realizado por dois
operadores a cada turno de trabalho, em cada uma das três linhas de
produção. Além disso, os displays podem ser procedentes de dois
fornecedores distintos.
Logo que o problema foi divulgado, começaram as especulações a
respeito de suas causas. Os operadores começaram a solicitar a troca do
equipamento de solda, alegando que ele estava ultrapassado e causava
o curto-circuito. Já o pessoal técnico do processo apontou a qualidade
dos fornecedores do display como a principal causa do problema. Por
sua vez, quando questionados, os fornecedores disseram que o
problema era a falta de atenção dos operadores na montagem do
aparelho.
Diante desta situação, o responsável pelo processo propôs a realização
de uma coleta de dados, para que o foco do problema pudesse ser
determinado.
Tarefas
1- Qual é o principal objetivo da coleta de dados proposta pelo
responsável pelo processo?
2- Identifique os principais fatores de estratificação que poderiam ser
considerados para a investigação das características do problema.
95
Formação de Green Belts Lean 6 Sigma
Prof. Alexandre Andrioli Iwankio
COMO SUMARIZAR DADOS QUALITATIVOS
GRÁFICO DE BARRAS
A altura de cada barra é proporcional à frequência da categoria
correspondente.
Existem espaços entre as barras que representam as várias categorias
mostradas no gráfico.
Serve para comparar categorias.
EXEMPLO
Sprite
Coca-Cola
Coca-Cola Diet
Coca-Cola
Coca-Cola Diet
Coca-Cola
Sprite
Pepsi-Cola
Coca-Cola
Coca-Cola
Coca-Cola
Pepsi-Cola
Coca-Cola
Sprite
Fanta Laranja
Pepsi-Cola
Coca-Cola Diet
Coca-Cola
Diet
Pepsi-Cola
Coca-Cola
Coca-Cola Diet
Coca-Cola
Coca-Cola
Fanta-Laranja
Coca-Cola Diet
Pepsi-Cola
Pepsi-Cola
Coca-Cola
Fanta Laranja
Sprite
Coca-Cola
Coca-Cola Diet
Coca-Cola
Coca-Cola
Pepsi-Cola
Coca-Cola
Coca-Cola
Coca-Cola
Pepsi-Cola
Fanta Laranja
Coca-Cola
Coca-Cola Diet
Pepsi-Cola
Pepsi-Cola
Pepsi-Cola
Pepsi-Cola
Coca-Cola
Fanta Laranja
Pepsi-Cola
Sprite
Dados de uma amostra de 50 refrigerantes (em lata) vendidos em um supermercado
Qual é o refrigerante mais popular?
19
8
5
13
5
50
Refrigerante Freqüência
Coca-Cola
Diet
Fanta Laranja
Pepsi Cola
Coca-Cola
Sprite
Total
Distribuição defrequência para os dados
96
Formação de Green Belts Lean 6 Sigma
Prof. Alexandre Andrioli Iwankio
A distribuição de frequências nos informa o número de ocorrências de
cada categoria.
Gráfico de barras para a amostra de refrigerantes vendidos em um supermercado
Refrigerante
Freqüência
SpritePepsi C olaFanta LaranjaCoca-C ola DietCoca-C ola
20
15
10
5
0
GRÁFICO DE SETORES
É geralmente utilizado para apresentar as frequências relativas ou
percentuais de dados qualitativos.
Para traçar o gráfico, devemos desenhar um círculo e, a seguir, usar as
frequências relativas para subdividir o círculo em setores que
correspondem às frequências relativas de cada categoria.
Distribuição de frequências relativa e percentual para os dados
38
16
10
26
10
100
0,38
0,16
0,10
0,26
0,10
1,00
Refrigerante
Frequência
Percentual
Frequência
Relativa
Coca-Cola
Diet
Fanta Laranja
PepsiCola
Coca-Cola
Sprite
Total
97
Formação de Green Belts Lean 6 Sigma
Prof. Alexandre Andrioli Iwankio
10,0%
Sprite
26,0%
Pepsi C ola
10,0%
Fanta Laranja
16,0%
Co ca-C ola Diet
38,0%
C oca-C ola
Gráfico de setores para a amostra de refrigerantes vendidos em um supermercado.
Como foram obtidos os setores no gráfico?
Como um círculo tem 360 graus e a frequência relativa da categoria
Coca-cola, por exemplo, é 0,38, o setor do gráfico correspondente a
esta categoria deve ter 0,38 x 360 = 136,8 graus.
Roteiro para solução do Exemplo no Minitab
I - Iniciar
01. Acesse o MINITAB.
II - Abrir o arquivo de dados
03. Selecione File.
04. Selecione Open Worksheet...
05. Selecione para o quadro File name: o arquivo Int. Estat. - Exemplo
Barras e Setores.mtw
06. Selecione a opção Open.
III – Construir o Gráfico de Barras
07. Selecione Graph > Bar Chart...
98
Formação de Green Belts Lean 6 Sigma
Prof. Alexandre Andrioli Iwankio
08. Em Bars represent, selecione Values from a table.
09. A seguinte tela aparecerá e deverá ser preenchida como mostrado
abaixo:
10. Em One Column of Values selecione Simple.
11. Selecione OK.
12. A seguinte tela aparecerá e deverá ser preenchida como mostrado
abaixo:
99
Formação de Green Belts Lean 6 Sigma
Prof. Alexandre Andrioli Iwankio
13. Selecione para o campo Graph variables a coluna Freqüência
Absoluta
14. Selecione para o campo Categorical a coluna Refrigerante
15. Selecione Labels... > Titles/Footnotes.
16. A seguinte tela aparecerá e deverá ser preenchida como mostrado
abaixo:
17. Em Title, digite o título do gráfico (Exemplo: Amostra de
refrigerantes vendidos em um supermercado).
18. Selecione OK duas vezes.
IV – Construir o Gráfico de Setores
19. Selecione Graph > Pie Chart...
20. A seguinte tela aparecerá e deverá ser preenchida como mostrado
abaixo:
100
Formação de Green Belts Lean 6 Sigma
Prof. Alexandre Andrioli Iwankio
21. Selecione a opção Chart values from a table.
22. Selecione a coluna Refrigerantes para o campo Categorical variable.
23. Selecione a coluna Frequência Absoluta para o campo Summary
variables.
24. Selecione Labels...>Titles/Footnotes
25. Em Title, digite o título do gráfico (Exemplo: Amostra de
refrigerantes vendidos em um supermercado).
26. Selecione Slice Labels.
101
Formação de Green Belts Lean 6 Sigma
Prof. Alexandre Andrioli Iwankio
27. Em Label pie slices with: selecione Category name e Percent.
Este comando serve para que no mesmo gráfico solte o nome e a
porcentagem referente a cada refrigerante. Para excluir a legenda
basta selecionar a caixa da legenda e usar a tecla Delete.
28. Selecione OK duas vezes.
102
Formação de Green Belts Lean 6 Sigma
Prof. Alexandre Andrioli Iwankio
GRÁFICO DE PARETO
É uma distribuição de frequências para dados qualitativos.
Dispõe a informação de forma a permitir a concentração dos esforços
para melhoria nas áreas onde os maiores ganhos podem ser obtidos, ou
seja, ele torna evidente e visual a priorização de problemas e projetos.
O princípio de Pareto classifica os problemas relacionados à qualidade
em duas categorias:
• Poucos vitais.
• Muitos triviais.
Pelo princípio de Pareto, devemos em um primeiro momento concentrar
nossa atenção sobre os poucos vitais, já que estes resultam em grandes
perdas para a empresa, apesar de representarem um pequeno número
de problemas.
EXEMPLO
Empresa: Circuitos Mont
Produto: Placas de circuito impresso
Cenário:
• Indústria do setor eletrônico, produz e monta placas de circuito
impresso e vem apresentando um elevado número de defeitos no
processamento e montagem das placas.
• O processo de montagem envolve as etapas de impressão da pas-
ta de solda, a inserção dos componentes e a refusão da pasta no
forno.
• Preocupada em melhorar o nível de qualidade de seu processo, a
empresa estabeleceu a seguinte meta: reduzir o número de defei-
tos no processo em 40%, até o final do ano.
• Foi formada uma equipe para garantir o alcance da meta por meio
do emprego do método DMAIC.
103
Formação de Green Belts Lean 6 Sigma
Prof. Alexandre Andrioli Iwankio
• Com o objetivo de visualizar o problema de forma mais clara, o
que lhe permitirá a adoção de medidas específicas no sentido de
solucioná-lo, foi construído um gráfico de Pareto para identificar
os tipos de defeitos mais frequentes.
• Coleta de dados:
• Foi selecionada uma amostra aleatória de 1000 placas
montadas, para a realização de uma auditoria completa.
• Dados obtidos:
Tipo de Defeito Frequência
Trinca na Solda 45
Não Molhagem 17
Solda Fria 7
Insuficiência deSolda 6
Falta de Componente 9
Componente deslocado 37
Componente trocado 4
Porosidade 2
Dados dos tipos de defeitos de placas de circuito impresso
 Estratificação e priorização:
 Gráfico de Pareto:
Gráfico de Pareto para os tipos de defeito nas placas de circuito impresso
Freqüência
Percentual
Tipo
C ount
35,4 29,1 13,4 7,1 5,5 4,7 4,7
C um % 35,4 64,6
45
78,0 85,0 90,6 95,3 100,0
37 17 9 7 6 6
Percent
O
the
r
Insuficiê n
cia
de
Solda
So
ld
a
Fria
F
a lta
de
C
om
p
on ente
N
ã o
M
o lh agem
Com
pone
nte
d
esloca do
Trinca
na
Solda
140
120
100
80
60
40
20
0
100
80
60
40
20
0
104
Formação de Green Belts Lean 6 Sigma
Prof. Alexandre Andrioli Iwankio
Conclusões:
Os defeitos dos tipos trinca na solda e componente deslocado são os
predominantes (64,6% das ocorrências).
Estabelecimento das metas prioritárias específicas:
Determinar o percentual de redução dos defeitos trinca na solda e
componente deslocado, para que a meta inicial seja atingida:
Situação 1:
• Meta prioritária 1: reduzir os defeitos do tipo trinca na solda em
63% até o final do ano.
• Meta prioritária 2: reduzir os defeitos do tipo componente deslo-
cado em 63% até o final do ano.
Situação 2:
• Meta prioritária 1: reduzir os defeitos do tipo trinca na solda em
68%, até o final do ano.
• Meta prioritária 2: reduzir os defeitos do tipo componente deslo-
cado em 57%, até o final do ano.
Cuidados a serem observados durante a construção e uso de gráficos de
Pareto:
• Categoria “outros": Se a frequência da categoria “outros" repre-
sentar mais que 10% do total de observações, isto significa que as
categorias analisadas não foram classificadas de forma adequada.
• Utilizar o bom senso é fundamental.
• Se um problema for de solução simples, mesmo pertencendo à
categoria dos muitos triviais, ele deve ser eliminado de imediato.
• Muitas vezes também é importante construir um gráfico de Pare-
to com base no custo de cada categoria do fenômeno, além do
gráfico baseado no número de ocorrências.
105
Formação de Green Belts Lean 6 Sigma
Prof. Alexandre Andrioli Iwankio
Roteiro para solução do Exemplo no Minitab
I – Construir o Gráfico de Pareto
01. Selecione Stat > Quality Tools > Pareto Chart...
02. A seguinte tela aparecerá e deverá ser preenchida como mostrado
abaixo:
03. Selecione a opção Chart defects table.
04. Selecione a coluna Tipo de Defeito para o campo Labels in.
05. Selecione a coluna Frequência para o campo Frequencies in.
A opção Chart Defects Table foi escolhida em função da
existência na planilha de uma coluna contendo os tipos de
defeitos e uma outra que relaciona a quantidade de defeitos
verificada para cada um dos defeitos indicados na primeira
coluna.
Caso os dados estivessem em uma única coluna que indicasse a
incidência de determinado tipo de defeito, a opção Chart Defects
data in seria utilizada. Nessa opção, o MINITAB reconhece os tipos
de defeitos existentes na coluna e conta o número de vezes que o
determinado defeito aparece nesta coluna.
06. Selecione Options.
106
Formação de Green Belts Lean 6 Sigma
Prof. Alexandre Andrioli Iwankio
07. A seguinte tela aparecerá e deverá ser preenchida como mostrado
abaixo:
08. Em Title, digite o título do gráfico (exemplo: Gráfico de Pareto para
os tipos de defeito na placa)
09. Selecione OK duas vezes.
ATIVIDADE
Uma empresa de cartões de crédito vem enfrentando o seguinte
problema: “alto índice de reclamações de seus clientes com relação aos
serviços prestados”.
Diante deste problema, a empresa iniciou um estudo com o objetivo de
atingir a meta “reduzir em 30% o número de reclamações dos clientes,
até o final do ano”.
Suponha que a equipe de trabalho responsável pelo alcance desta meta
esteja, neste momento, realizando a atividade “analisar o impacto das
várias partes do problema e identificar os problemas prioritários”, da
etapa M do DMAIC.
A equipe já construiu os gráficos de Pareto apresentados a seguir:
107
Formação de Green Belts Lean 6 Sigma
Prof. Alexandre Andrioli Iwankio
Legenda:
A - Fatura recebida com atraso.
B - Cobrança indevida.
C - Cadastro desatualizado.
D - “Marketing”sem autorização
do cliente.
E - Outros.
Legenda:
I - Fatura emitida com atraso.
II - Código A dos correios.
III - Código C doscorreios.
IV- Código B doscorreios.
Legenda:
A1 - Região Sudeste
A2 - Região Norte/Nordeste
A3 - Região Centro Oeste
A4 - Região Sul
Outros - Internacional
Desdobramento de gráficos de Pareto
Tarefas
1- Construir um gráfico de Pareto a partir dos dados da tabela abaixo:
Faturas emitidas com atraso
108
Formação de Green Belts Lean 6 Sigma
Prof. Alexandre Andrioli Iwankio
2- Estabelecer metas para os problemas prioritários identificados de
modo que a meta inicial possa ser alcançada.
109
Formação de Green Belts Lean 6 Sigma
Prof. Alexandre Andrioli Iwankio
COMO SUMARIZAR DADOS QUANTITATIVOS
CONCEITO DE DISTRIBUIÇÃO
Quando um processo está sob controle estatístico, ou seja, estável,
apesar de os valores individuais assumidos pelas características da
qualidade variarem de um para outro, eles seguirão um padrão, o qual é
conhecido como distribuição.
A distribuição representa o padrão de variação de todos os resultados
que podem ser gerados por um processo sob controle.
Propriedades da distribuição de um conjunto de dados:
1 - Locação;
2 - Variabilidade;
3 - Forma.
Os produtos de um processo apresentam variabilidade
mas eles formam um padrão que, se for estável, é denominado distribuição.
As distribuições podem diferir em:
... ou em qualquer combinação dos três.
Refugo Refugo Refugo Refugo
Locação Variabilidade Forma
Refugo Refugo Refugo
RefugoRefugoRefugo
Conceito dedistribuição
110
Formação de Green Belts Lean 6 Sigma
Prof. Alexandre Andrioli Iwankio
MEDIDAS DE LOCAÇÃO
São medidas que trazem informações numéricas sobre a forma da
distribuição dos dados. Sumarizam a totalidade dos dados por um único
número.
As medidas de locação indicam o centro ou meio da distribuição dos
dados, enquanto as medidas de variabilidade mostram a dispersão dos
dados em torno deste valor central.
_
Média (x)
A média é a estatística mais utilizada para representar a locação dos
dados.
Ela é considerada o ponto de equilíbrio de um conjunto de dados.
A média é calculada somando-se todos os elementos do conjunto
considerado e dividindo-se o resultado pelo número de elementos
somados.
somadosdadosdenúmero
dadosostodosdesoma
x =
Exemplo dosalário
(1) (2) (3) (4) (5) (7) (8) (9)
7.300 7.700 7.500 7.800 7.250 7600 18.000 17500
Média 10.008
Posição
Valor
~
Mediana ( x )
Ela está diretamente associada à ordenação e à posição ocupada pelos
elementos de um conjunto de dados.
A mediana é o termo central de uma sequência de valores colocados em
ordem crescente ou decrescente.
111
Formação de Green Belts Lean 6 Sigma
Prof. Alexandre Andrioli Iwankio
Ela é o valor que divide um conjunto de dados em duas partes iguais,
deixando 50% dos dados acima e 50% abaixo de seu valor.
mmmmmmmmmmm50% 50%
Cálculo da Mediana:
Coloque os dados em ordem crescente.
Se o número de valores é impar a mediana é o número localizado
exatamente no meio da lista: X(n+1)/2
Se o número de valores é par, a mediana é a média dos dois valores
centrais:
(Xn/2 + X(n/2)+1)/2
Exemplo dosalário
(1) (2) (3) (4) (5) (6) (7) (8)
7.250 7.300 7.500 7.600 7.700 7.800 17.500 18.000
Mediana
7.650
Posição
Valor
Quartis
Assim como a mediana que divide o conjunto de dados em duas
metades, os quartis dividem este conjunto em quartos (1/4 e 3/4).
• 1° Quartil - é o valor que deixa 25% dos dados abaixo e 75% aci-
ma dele.
• 2° Quartil - Mediana.
• 3° Quartil - é o valor que deixa 25% dos dados acima e 75% abai-
xo dele.
112
Formação de Green Belts Lean 6 Sigma
Prof. Alexandre Andrioli Iwankio
Exemplo dosalário - quartis
(1) (2) (3) (4) (5) (6) (7) (8)
7.250 7.300 7.500 7.600 7.700 7.800 17.500 18.000
Mediana
7.650
Quartil 1
7.400
Quartil 3
12.650
Posição
Valor
25% 25% 25% 25%
Moda (M)
É utilizada para designar o elemento de um conjunto de valores que
aparece com maior frequência.
Baseados nisso, podemos encontrar diretamente a moda de uma
população contando o número que aparece mais vezes na sequência.
2 3 3 4 4 4 4 5 5 5 6 6 7 8 9 - A moda (M) é igual a 4.
MEDIDAS DE VARIABILIDADE
Mostram a dispersão dos dados em torno de um valor central.
Amplitude (R)
É definida como a diferença, em valor absoluto, entre os extremos
superior e inferior.
R = maior valor da amostra – menor valor da amostra
R = MÁX – MÍN
A amplitude se baseia somente nos valores extremos do conjunto de
dados.
113
Formação de Green Belts Lean 6 Sigma
Prof. Alexandre Andrioli Iwankio
3 6 10 12
x = 12,91
14 15 17 26
Média
Amplitude
R = 231
4 5 7 8 9 11 16 18 19 20 21 22 23 24 25
3 6 10 12 14 15 17 264 5 7 8 9 11 16 18 19 20 21 22 23 24 2513
1ª situação:
2ª situação:
3 6 10 12
x = 12,92
14 15 17 26
Média
Amplitude
R = 82
4 5 7 8 9 11 16 18 19 20 21 22 23 24 25
3 6 10 12 14 15 17 264 5 7 8 9 11 16 18 19 20 21 22 23 24 2513
13
As duas situações acima apresentam a mesma média (12,9). Entretanto,
a situação 1 apresenta uma dispersão (variação) muito maior que a
situação 2.
Desvio padrão (s)
É a medida de variação dos valores individuais em relação à média de
um conjunto de dados.
Se o valor do desvio padrão(s) é alto, há muita variação entre os
resultados do processo (pouca uniformidade).
Se o valor do desvio padrão é baixo, há pouca variação entre os
resultados do processo (muita uniformidade).
Quanto menor o valor do desvio padrão, melhor o processo!
• População = 
• Amostra = s
• Fórmula para cálculo do desvio padrão:
114
Formação de Green Belts Lean 6 Sigma
Prof. Alexandre Andrioli Iwankio
( )=
-
-
n
1i
2
i XX
1n
1
Onde:
Xi= resultado individual do processo.
X = média dos resultados do processo.
n = número de resultados avaliados.
A simples observação do valor obtido para o desvio padrão não permite
a interpretação do que aquele valor significa, ou seja, se a magnitude da
variação é aceitável ou inaceitável.
Esta dificuldade é resolvida por meio da comparação do valor do desvio
padrão com outros valores.
FORMA DAS DISTRIBUIÇÕES
Simetria
Simetria está relacionada com a forma da distribuição dos dados.
A distribuição dos dados é simétrica quando as medidas de tendência
centrais têm valores próximos, dividindo o conjunto de dados em duas
partes iguais.
Quando isto não acontece, a distribuição dos dados é assimétrica.
Formas de distribuições
Média < Mediana < Moda Média = Mediana = Moda Média > Mediana > Moda
Assimétrica à esquerda Simétrica Assimétrica à direita
115
Formação de Green Belts Lean 6 Sigma
Prof. Alexandre Andrioli Iwankio
HISTOGRAMA
O histograma é uma ferramenta que permite conhecer as características
de uma determinada distribuição.
O histograma dispõe as informações graficamente, tornando mais fácil a
visualização das três propriedades da distribuição de um conjunto de
dados:
1. Localização do valor central;
2. Dispersão dos dados em torno do valor central;
3. Forma.
EXEMPLO
Empresa: Can Ker embalagens metálicas.
Produto: Latas de refrigerante.
Problema: Aumento da variabilidade no diâmetro das latas.
Meta: Reduzir em 80% a produção de latas com diâmetro fora das
especificações, em três meses.
Coleta de dados: Amostra de 120 latas, sendo 40 observações de cada
uma das 3 linhas de produção.
Especificações para o diâmetro das latas:
LIE= 6,16 cm.
VN= 6,24 cm.
LSE= 6,32 cm.
116
Formação de Green Belts Lean 6 Sigma
Prof. Alexandre Andrioli Iwankio
Diâmetro Linha Diâmetro Linha Diâmetro Linha Diâmetro Linha Diâmetro Linha Diâmetro Linha
6.258 1 6.311 2 6.293 3 6.314 1 6.303 2 6.300 3
6.293 1 6.320 2 6.260 3 6.177 1 6.334 2 6.391 3
6.201 1 6.272 2 6.336 3 6.310 1 6.365 2 6.389 3
6.378 1 6.379 2 6.341 3 6.316 1 6.339 2 6.393 3
6.375 1 6.303 2 6.334 3 6.337 1 6.318 2 6.301 3
6.309 1 6.198 2 6.360 3 6.390 1 6.337 2 6.391 3
6.371 1 6.398 2 6.371 3 6.373 1 6.391 2 6.397 3
6.339 1 6.143 2 6.340 3 6.300 1 6.389 2 6.376 3
6.176 1 6.177 2 6.355 3 6.335 1 6.363 2 6.393 3
6.333 1 6.331 2 6.343 3 6.330 1 6.313 2 6.306 3
6.375 1 6.166 2 6.397 3 6.386 1 6.138 2 6.341 3
6.349 1 6.387 2 6.330 3 6.330 1 6.343 2 6.367 3
6.339 1 6.353 2 6.364 3 6.390 1 6.383 2 6.307 3
6.315 1 6.351 2 6.365 3 6.344 1 6.339 2 6.313 3
6.358 1 6.339 2 6.158 3 6.385 1 6.156 2 6.310 3
6.374 1 6.301 2 6.307 3 6.397 1 6.347 2 6.383 3
6.376 1 6.377 2 6.381 3 6.369 1 6.334 2 6.346 3
6.383 1 6.339 2 6.369 3 6.368 1 6.388 2 6.375 3
6.303 1 6.343 2 6.350 3 6.365 1 6.330 2 6.384 3
6.341 1 6.346 2 6.393 3 6.360 1 6.330 2 6.359 3
Diâmetros (cm) de latas de refrigerante fabricadas pelas3 linhas de produção
Resultados obtidos na fase de análise de variações:
Estatísticas descritivas:
Saída do MINITAB para o cálculo das estatísticas descritivas do diâmetro (cm) das latas de refrigerantes produzidas pelas 3 linhas de produção
Descriptive Statistics: Diâmetro
Variable N Mean StDev Minimum Q1 Median Q3 Maximum
Diâmetro 120 6,2630 0,0464 6,1380 6,2343 6,2700 6,2928 6,3640
O diâmetro médio das latas para os 120 dados coletados é de 6,26 cm,
o que indica que o processo está ligeiramente deslocado em relação ao
valor nominal (6,24 cm).
O diâmetro mediano das latas (valor que divide o conjunto de dados
ordenados em duas metades) é 6,27 cm, isto é, superior à média e ao
valor nominal.
O desvio padrão é de 0,0464 cm.
O maior diâmetro observado é 6,364 cm e o menor 6,138 cm, o que
resulta em uma amplitude de 0,226 cm.
Abaixo do valor 6,234 cm há 25% das observações de diâmetros.
117
Formação de Green Belts Lean 6 Sigma
Prof. Alexandre Andrioli Iwankio
Acima do valor 6,293 cm há 25% das observações de diâmetros.
Histograma para as observações do diâmetro das latas produzidas
O histograma mostra que há várias observações para o diâmetro das
latas fora da faixa de especificação.
Será que a situação é semelhante para as três linhas de produção?
Realizar a análise de variações estratificada por linha:
Estatísticas descritivas estratificadas por linha:
Saída do MINITAB para o cálculo das estatísticas descritivas do diâmetro (cm) das latas de refrigerantes
produzidas estratificadas pela linha de produção da empresa de embalagens
Descriptive Statistics: Diâmetro
Variable Linha N Mean StDev Minimum Q1 Median Q3 Maximum
Diâmetro 1 40 6,2500 0,0342 6,1760 6,2238 6,2580 6,2758 6,3090
2 40 6,2455 0,0512 6,1380 6,2135 6,2445 6,2860 6,3420
3 40 6,2937 0,0366 6,1580 6,2720 6,2930 6,3123 6,3640
O diâmetro médio das latas é mais elevado na linha 3.
A linha 2 é a que produz latas com diâmetro mais próximo do valor
nominal, apresentando no entanto maior variabilidade.
Na linha 1, não foi produzida nenhuma lata com diâmetro fora dos
limites de especificação.
118
Formação de Green Belts Lean 6 Sigma
Prof. Alexandre Andrioli Iwankio
Histogramas estratificados por linha:
Histograma para as observações do diâmetro das latas produzidas na linha 1
Histograma para as observações do diâmetro das latas produzidas na linha 2
119
Formação de Green Belts Lean 6 Sigma
Prof. Alexandre Andrioli Iwankio
Histograma para as observações do diâmetro das latas produzidas na linha 3
Os histogramas estratificados por linha de produção mostram que, para
os dados coletados, apenas a linha 1 está trabalhando dentro das
especificações.
As ações corretivas deverão ser priorizadas nas linhas 2 (redução da
variabilidade) e 3 (centralização da média).
Roteiro para solução do Exemplo no Minitab
I – Calcular as Estatísticas Descritivas
01. Selecione Stat > Basic Statistics > Display Descritive Statistics...
02. A seguinte tela aparecerá e deverá ser preenchida como mostrado
abaixo:
120
Formação de Green Belts Lean 6 Sigma
Prof. Alexandre Andrioli Iwankio
03. Selecione a coluna Diâmetro para o campo Variables.
04. Selecione Statistics...
05. Desative N Missing e SE of mean:
06. Selecione OK duas vezes.
II – Construção do histograma para os dados agrupados nas três linhas
07. Selecione Graph > Histogram...
08. A seguinte tela aparecerá e deverá ser preenchida como mostrado a
seguir:
121
Formação de Green Belts Lean 6 Sigma
Prof. Alexandre Andrioli Iwankio
09. Selecione Simple.
10. Selecione OK.
11. A seguinte tela aparecerá e deverá ser preenchida como mostrado
abaixo:
12. Selecione para o campo Graph variables a coluna Diâmetro.
13. Selecione Scale ... > Reference Lines.
14. A seguinte tela aparecerá e deverá ser preenchida como mostrado a
seguir:
122
Formação de Green Belts Lean 6 Sigma
Prof. Alexandre Andrioli Iwankio
15. No campo Show reference lines at data values digite 6,16 6,32.
Estes comandos permitem inserir no histograma a ser construído
duas linhas correspondentes ao limite inferior de especificação e
limite superior de especificação, respectivamente no eixo X.
16. Selecione OK.
17. Selecione Labels...>Titles/Footnotes.
18. A seguinte tela deverá ser prenchiada como mostrado abaixo:
123
Formação de Green Belts Lean 6 Sigma
Prof. Alexandre Andrioli Iwankio
19. Em Title digite o título do gráfico (exemplo: Histograma para as
observações do diâmetro das latas).
20. Selecione OK duas vezes.
III – Calcular as Estatísticas Descritivas para o diâmetro em cada linha
21. Selecione Stat > Basic Statistics > Display Descriptive Statistics...
22. A seguinte tela aparecerá e deverá ser preenchida como mostrado
abaixo:
23. Selecione a coluna Diâmetro para o campo Variables.
24. Selecione a coluna Linha para o campo By variables (optional).
25. Selecione OK.
IV – Manipular dados para análise por linha
26. Selecione Data > Unstack Columns...
27. A seguinte tela aparecerá e deverá ser preenchida como mostrado a
seguir:
124
Formação de Green Belts Lean 6 Sigma
Prof. Alexandre Andrioli Iwankio
28. Selecione a coluna Diâmetro para o campo Unstack the data in.
29. Selecione a coluna Linha para o campo Using subscripts in.
30. Em Store unstacked data, selecione After last column in use.
31. Verifique a opção Name the columns containing the unstacked data.
Estes comandos permitem a divisão da coluna Diâmetro em três
colunas. A primeira coluna (chamada Diâmetro_1) conterá os
valores de diâmetro coletados na linha 1. A segunda coluna
(chamada Diâmetro_2) irá conter os valores de diâmetro coletados
na linha 2, e assim por diante.
32. Selecione OK.
V – Construção dos Histogramas para os dados de cada uma das três
linhas
33. Selecione Graph > Histogram...
34. Selecione Simple
35. Selecione OK.
36. A seguinte tela aparecerá e deverá ser preenchida como mostrado a
seguir:
125
Formação de Green Belts Lean 6 Sigma
Prof. Alexandre Andrioli Iwankio
37. No quadro Graph variables, selecione as colunas Diâmetro_1,
Diâmetro_2 e Diâmetro_3 .
38. Selecione OK.
126
Formação de Green Belts Lean 6 Sigma
Prof. Alexandre Andrioli Iwankio
BOXPLOT
O Boxplot é um gráfico que apresenta simultaneamente várias
características de um conjunto de dados: locação, dispersão, forma e
presença de observações discrepantes (“outliers”).
4321
25
20
15
10
5
LIE
LSE
127
Formação de Green Belts Lean 6 Sigma
Prof. Alexandre Andrioli Iwankio
CONSTRUÇÃO DO BOXPLOT
Q3+1,5(Q3-Q1)Q1-1,5(Q3-Q1)
3 20 33 45 47 4850 51 53 54
54
55 65 75 87
Colocar os valores em uma escala
Construção do Boxplot
Passos para construção do BOXPLOT
1 – Colocar os valores em ordem crescente
2 – Colocar os valores em uma escala
3 – Calcular Mediana, Q1 e Q3
4 – Definir uma caixa
5 – Calcular os limites dos Outliers
6 – Definir na escala os limites dos Outliers
7– Traçar linhas até limites dos outliers
8 – Representar o Boxplot
55 87 65 75 3 20 33 47 45 48 50 54 51 53 54
3 20 33 45 47 48 50 51 53 54 54 55 65 75 87
Q1 Q3M
30 70
OBSERVAÇÕES SOBRE A CONSTRUÇÃO E
INTERPRETAÇÃO DE BOXPLOTS
Quando a distribuição dos dados é simétrica, a linha que representa a
mediana estará localizada mais ou menos no centro do retângulo e as
duas linhas que partem das extremidades do retângulo terão
aproximadamente os mesmos comprimentos.
128
Formação de Green Belts Lean 6 Sigma
Prof. Alexandre Andrioli Iwankio
De modo geral, quando a distribuição dos dados é assimétrica à direita,
a linha que representa a mediana estará mais próxima de Q1 do que de
Q3. Isto acontece porque a metade inferior dos dados está dispersa em
uma faixa de comprimento menor que o comprimento da região
ocupada pela metade superior do conjunto de dados.
Quando a distribuição dos dados é assimétrica à esquerda, a linha que
representa a mediana geralmente estará mais próxima de Q3 do que de
Q1. Isto acontece porque a metade superior dos dados está dispersa em
uma faixa de comprimento menor que o comprimento da região
ocupada pela metade inferior do conjunto de dados.
O Boxplot também pode ser desenhado na posição vertical, sendo muito
útil para a comparação de dois ou mais conjuntos de dados.
129
Formação de Green Belts Lean 6 Sigma
Prof. Alexandre Andrioli Iwankio
Representação de um Boxplot na posição vertical
EXEMPLO
Empresa: Pop Music Compact Disc.
Produto: CD - Players.
Problema: Elevada variabilidade do volume de produção.
Etapa do DMAIC: Measure.
Coleta de dados: Amostra de 30 dias de produção nos três turnos de
trabalho.
130
Formação de Green Belts Lean 6 Sigma
Prof. Alexandre Andrioli Iwankio
Produção (Número de CD’s)
Dia
Turno A Turno B Turno C
1 907 808 705
2 929 790 725
3 718 802 698
4 822 816 713
5 812 795 708
6 960 830 716
7 943 835 714
8 987 873 696
9 800 842 712
10 1010 849 700
11 605 794 726
12 814 761 723
13 822 828 714
14 761 803 722
15 811 822 717
16 811 852 718
17 864 797 714
18 820 773 693
19 1021 816 717
20 908 816 704
21 863 785 722
22 844 832 726
23 620 807 721
24 758 804 714
25 877 844 697
26 938 826 728
27 837 801 717
28 806 855 704
29 820 813 719
30 744 798 701
Produção de cds por dia, nos três turnos de trabalho
Estatísticas descritivas estratificadas por turno:
Descriptive Statistics: Produção
Variable Turno N Mean StDev Minimum Q1 Median Q3 Maximum
Produção A 30 841,1 99,2 605,0 804,5 822,0 913,3 1021,0
B 30 815,57 25,40 761,00 797,75 814,50 832,75 873,00
C 30 712,80 9,98 693,00 704,00 714,00 721,25 728,00
131
Formação de Green Belts Lean 6 Sigma
Prof. Alexandre Andrioli Iwankio
Boxplots construídos a partir dos dados do volume de produção de cds, para os três
turnos de trabalho
Turno
Produção
CBA
1000
900
800
700
600
As estatísticas descritivas mostram que o turno A está produzindo, em
média, o maior número de cds, mas com uma elevada variabilidade
(Mín = 605 e Máx = 1021).
O Boxplot para o turno A confirma uma alta variabilidade e indica a
presença de dois “outliers”.
O turno C apresenta uma menor variabilidade. No entanto, sua produção
é a mais baixa.
O turno B é o que apresenta uma melhor composição entre volume
mediano e variabilidade diária na produção.
As ações corretivas deverão ser priorizadas nos turnos A (diminuir a
variabilidade da produção) e C (elevar a média da produção).
Roteiro para a solução do exemplo no Minitab
I – Calcular as Estatísticas Descritivas para a produção de CD‟s em cada
turno
01. Selecione Stat > Basic Statistics > Display Descriptive Statistics...
132
Formação de Green Belts Lean 6 Sigma
Prof. Alexandre Andrioli Iwankio
02. A seguinte tela aparecerá e deverá ser preenchida como mostrado
abaixo:
03. Selecione a coluna Produção para o campo Variables.
04. Selecione a coluna Turno para o campo By variables (optional).
05. Selecione Statistics...
06. Desative N Missing e SE of mean.
07 - Selecione OK duas vezes.
II – Construir o Boxplot para a produção de CD‟s por turno
08. Selecione Graph > Boxplot...
09. A seguinte tela aparecerá e deverá ser preenchida como mostrado a
seguir:
133
Formação de Green Belts Lean 6 Sigma
Prof. Alexandre Andrioli Iwankio
10. Em One Y, selecione With Groups.
11. Selecione OK.
12. A seguinte tela aparecerá e deverá ser preenchida como mostrado
abaixo:
13. Selecione a coluna Produção para o campo Graph variables.
14. Selecione a coluna Turno para o campo Categorical variables for
grouping (1-4, outermost first).
15. Selecione Labels... > Titles/Footnotes.
134
Formação de Green Belts Lean 6 Sigma
Prof. Alexandre Andrioli Iwankio
16. A seguinte tela aparecerá e deverá ser preenchida como mostrado a
seguir:
17. Em Title, digite o título do gráfico (Exemplo: Boxplots para o volume
de produção de CDs nos três turnos).
18. Selecione OK duas vezes.
ATIVIDADE
Uma empresa está girando o DMAIC com o objetivo de aumentar a
confiabilidade do prazo de entrega de seus produtos.
O prazo de entrega deve ser, no mínimo, igual a 60 horas e, no máximo,
igual a 100 horas, sendo o ideal igual a 80 horas.
Se a entrega for superior a 100 horas, a empresa terá problemas com o
cliente.
Por outro lado, se a entrega for inferior a 60 horas, a empresa terá
problemas com relação ao estoque do material produzido.
Suponha que a equipe de trabalho da empresa esteja agora realizando a
fase de análise das variações da etapa Measure do DMAIC.
135
Formação de Green Belts Lean 6 Sigma
Prof. Alexandre Andrioli Iwankio
Nesta fase do trabalho, a equipe coletou os dados mostrados a seguir,
referentes ao prazo das 100 últimas entregas realizadas pelas quatro
unidades de negócio da empresa.
Analise os dados utilizando boxplots e medidas de locação e
variabilidade. A partir desta análise, quais devem ter sido as conclusões
estabelecidas pela equipe da empresa?
81 66 79 83 98 84 78 107
103 78 80 77 92 96 65 78
66 58 80 79 83 83 102 92
62 81 81 80 98 89 62 93
77 58 80 77 98 81 57 92
86 89 78 79 90 98 66 83
84 84 81 80 110 82 118 112
73 70 77 82 84 95 97 90
51 89 78 83 93 90 101 81
95 91 76 84 86 83 56 109
83 74 74 80 72 95 95 119
88 81 82 83 82 95 106 83
81 76 79 82 87 81 118 111
58 90 80 84 96 95 84 91
72 58 80 79 73 86 70 109
76 76 77 81 98 86 97 87
88 63 80 84 89 94 102 94
77 81 81 75 87 90 86 85
60 101 78 77 84 99 104 72
75 69 79 80 94 96 98 89
86 89 82 76 94 85 72 90
88 58 80 75 77 80 90 108
83 69 84 82 90 93 60 99
76 67 74 85 90 96 68 99
103 76 78 78 94 76 112 87
78 83 74 79 79 95 109 88
85 116 81 77 82 98 87 70
82 74 79 83 86 89 118 109
53 71 79 82 85 83 98 104
90 79 77 83 79 99 87 77
111 107 78 79 100 97 65 100
65 78 82 86 93 88 68 83
92 63 79 81 80 88 86 120
98 91 79 84 95 96 133 128
51 74 88 79 81 83 82 86
111 69 78 82 87 88 86 88
96 83 80 77 94 99 88 85
91 75 78 75 98 94 92 79
73 80 83 85 73 96 122 116
55 50 80 82 99 106 118 118
76 77 79 74 97 82 109 91
93 81 78 77 93 88 124 99
91 101 77 78 100 87 80 74
69 81 80 80 98 90 105 90
79 49 78 84 90 84 90 104
101 75 77 79 91 90 102 64
74 79 78 84 82 101 110 102
70 86 84 81 95 93 63 80
69 76 83 78 97 95 88 92
71 97 81 82 100 83 95 104
UNIDADE 4
Prazos das 100 últimas entregas realizadas pelas quatro unidades de negócio da empresa
UNIDADE 1 UNIDADE 2 UNIDADE 3
136
Formação de Green Belts Lean 6 Sigma
Prof. Alexandre Andrioli Iwankio
DIAGRAMA DE DISPERSÃO
É um gráfico utilizado para a visualização do tipo de relacionamento
existente entre duas variáveis.
O diagrama de dispersão nos ajuda a responder a pergunta: "Que
alterações devemos esperar em uma das variáveis, como consequência
de alterações sofridas pela outra variável?“
Informações fornecidas pelo diagrama de dispersão:
• Amplitude de cada variável.
• Dispersão dos valores de cada variável.
• Se existe, ou não, algum relacionamento entre as variáveis.
• Forma do relacionamento, se o mesmo existir.
• Presença de "outliers" (valores extremos).
Exemplos de questões de interesse que envolvem o relacionamento
entre duas variáveis:
• Como o volume das exportações varia em função da cota-
ção do dólar?
• Como as vendas de um produto variam em função do pre-
ço?
1000
900
800
700
600
500
400
300
200
100
0
0,4 1,00,5 0,6 0,7 0,8 0,9
VendasSemanais
(NúmerodeUnidades)
Preço (R$)
Relacionamento entre vendas e preço de um produto
137
Formação de Green Belts Lean 6 Sigma
Prof. Alexandre Andrioli Iwankio
O número de unidades vendidas variou entre 40 e 980,
aproximadamente, nas semanas consideradas.
O preço variou, de modo geral, entre R$ 0,60 e R$ 0,97. Em apenas uma
semana o preço foi de R$ 0,45.
A análise do gráfico indica uma correlação negativa entre as variáveis,
exceto por três pontos:
• As vendas em duas semanas foram muito superiores ao que
seria esperado.
• As vendas para o preço de R$ 0,45 foram inferiores ao que se-
ria esperado para um preço tão baixo.
As três semanas associadas a estes pontos devem ser avaliadas com
cuidado.
COMO INTERPRETAR DIAGRAMAS DE DISPERSÃO
O padrão evidenciado em um diagrama de dispersão fornece
informações sobre o tipo de relacionamento existente entre as variáveis
consideradas.
138
Formação de Green Belts Lean 6 Sigma
Prof. Alexandre Andrioli Iwankio
Possíveis padrões para diagramas de dispersão
Na análise de um diagrama de dispersão, a primeira providência a ser
tomada consiste em verificar se existem ou não pontos atípicos
("outliers").
139
Formação de Green Belts Lean 6 Sigma
Prof. Alexandre Andrioli Iwankio
EXEMPLO
Empresa: Enterprise.
Produto: "Fresh" - sabão líquido para uso em lavadoras.
Cenário: realização de um estudo sobre os efeitos do preço e dos gastos
com propaganda na demanda por "Fresh".
Dados coletados: demanda por "Fresh" nos 30 últimos períodos de
vendas (cada período de vendas é definido como um período de quatro
semanas).
1
2
3
4
5
6
7
8
9
10
11
12
13
14
15
16
17
18
19
20
21
22
23
24
25
26
27
28
29
30
3,80
4,00
4,30
3,70
3,85
3,80
3,75
3,85
3,65
4,00
4,10
4,00
4,10
4,20
4,10
4,10
4,20
4,30
4,10
3,75
3,75
3,65
3,90
3,65
4,10
4,25
3,65
3,75
3,85
4,25
3,85
3,75
3,70
3,70
3,60
3,60
3,60
3,80
3,80
3,85
3,90
3,90
3,70
3,75
3,75
3,80
3,70
3,80
3,70
3,80
3,80
3,75
3,70
3,55
3,60
3,65
3,70
3,75
3,80
3,70
5,50
6,75
7,25
5,50
7,00
6,50
6,75
5,25
5,25
6,00
6,50
6,25
7,00
6,90
6,80
6,80
7,10
7,00
6,80
6,50
6,25
6,00
6,50
7,00
6,80
6,80
6,50
5,75
5,80
6,80
7,38
8,51
9,52
7,50
9,33
8,28
8,75
7,87
7,10
8,00
7,89
8,15
9,10
8,86
8,90
8,87
9,26
9,00
8,75
7,95
7,65
7,27
8,00
8,50
8,75
9,21
8,27
7,67
7,93
9,26
-0,05
0,25
0,60
0
0,25
0,20
0,15
0,05
-0,15
0,15
0,20
0,10
0,40
0,45
0,35
0,30
0,50
0,50
0,40
-0,05
-0,05
-0,10
0,20
0,10
0,50
0,60
-0,05
0
0,05
0,55
Período
de
Vendas
x1
(Dólares)
x2
(Dólares)
x = x - x4 2 1
(Dólares)
x3
(Centenas
de Milhares
de Dólares)
y
(Centenas
de Milhares
de Frascos)
Dados da demanda pelo sabão líquido "Fresh"
Suposição feita pela Enterprise:
140
Formação de Green Belts Lean 6 Sigma
Prof. Alexandre Andrioli Iwankio
A variável x4 (diferença de preços) descreve de modo adequado os
efeitos de x1 e x2 sobre y, isto é, a demanda por "Fresh" depende mais
da comparação do preço de "Fresh" com os preços dos concorrentes do
que dos preços absolutos dos produtos. Esta idéia faz sentido, já que a
maioria dos consumidores irá comprar algum detergente, de modo
independente do preço.
Relacionamento entre y e x4 :
Relacionamento entre y (demanda por "Fresh") e x4 (diferença de preços)
Diferença de Preç os (X4)
Demanda(Y)
0,60,50,40,30,20,10,0-0,1-0,2
9,5
9,0
8,5
8,0
7,5
7,0
• y aumenta de forma linear com o aumento de x4.
• Quanto mais barato “Fresh” está em relação ao concorrente, mais
vende.
Relacionamento entre y e x3:
141
Formação de Green Belts Lean 6 Sigma
Prof. Alexandre Andrioli Iwankio
Relacionamento entre y (demanda por "Fresh") e x3 (gastos com propaganda)
Gastos com Propaganda (X3)
Demanda(Y)
7,57,06,56,05,55,0
9,5
9,0
8,5
8,0
7,5
7,0
• y aumenta de forma não linear com o aumento de x3.
Suponha que a Enterprise atualmente esteja gastando $650.000 (por
período de vendas) com propaganda e mantendo uma diferença de
preço de $0,25 (isto é, o preço de "Fresh" é 25 centavos inferior ao
preço médio dos concorrentes):
Nesta situação, a demanda por "Fresh" pode ser aumentada pelo
aumento dos gastos com propaganda, pelo aumento de diferença de
preços ou por ambas as ações.
A existência de uma correlação entre duas variáveis NÃO implica na
existência de um relacionamento de causa e efeito entre elas.
142
Formação de Green Belts Lean 6 Sigma
Prof. Alexandre Andrioli Iwankio
1924
1925
1926
1927
1928
1929
1930
1931
1932
1933
1934
1935
1936
1937
8
8
9
10
11
11
12
16
18
19
20
21
22
23
1,350
1,960
2,270
2,483
2,730
3,091
3,647
4,620
5,497
6,260
7,012
7,618
8,131
8,593
Ano
Número de Doentes
Mentais no Reino
Unido por 10.000
Habitantes
Número de
Aparelhos de
Rádio no Reino
Unido (em Milhões)
Dados que ilustram a presença de correlação e a ausência de
relacionamento decausae efeito entre duas variáveis
Exemplo da presença de correlação e ausência de relacionamento de causa e efeito
entre duas variáveis
Número de rádios
Númerodedoentesmentais/10.000
987654321
25
20
15
10
Diagrama de dispersão
Período: 1924 a 1937
A proporção de doentes mentais aumentou devido ao aumento de
aparelhos de rádio?
Roteiro para solução do exemplo no Minitab
143
Formação de Green Belts Lean 6 Sigma
Prof. Alexandre Andrioli Iwankio
I – Cálculo da coluna X4
01. Selecione Calc> Calculator...
02. A seguinte tela aparecerá e deverá ser preenchida como mostrado
abaixo:
03. No campo Store result in variable, digite X4=X2-X1.
04. No campo Expression, selecione a coluna X2, insira o sinal „-‟ e
selecione a coluna X1.
O comando acima permitirá construir uma coluna na planilha de
dados chamada X4=X2-X1 que será justamente a diferença da
coluna x2 menos a coluna x1. Ao ativar a opção Assign as a
formula, o Minitab destacará na Worksheet que os dados daquela
coluna são resultado de fórmula.
05. Selecione OK.
II – Construir o Diagrama de Dispersão para o relacionamento entre Y e
as variáveis X4 e X3.
06. Selecione Graph > Scatterplot...
144
Formação de Green Belts Lean 6 Sigma
Prof. Alexandre Andrioli Iwankio
07. A seguinte tela aparecerá e deverá ser preenchida como mostrado a
seguir:
08. Selecione Simple.
09. Selecione OK.
10. A seguinte tela aparecerá e deverá ser preenchida como mostrado a
seguir:
11. Para a primeira linha do quadro: em Y variables selecione a coluna Y
e em X variables selecione a coluna X4=X2-X1.
12. Para a segunda linha do quadro: em Y variables selecione a coluna Y
e em X variables a coluna X3.
145
Formação de Green Belts Lean 6 Sigma
Prof. Alexandre Andrioli Iwankio
Cada linha existente na opção y variables e x variables
corresponde a um gráfico a ser construído. A coluna inserida
como variável Y corresponderá ao eixo vertical do gráfico,
enquanto a coluna inserida como variável X corresponderá ao eixo
horizontal.
13. Selecione OK.
ATIVIDADE
Para 40 marcas de pizzas comercializadas nos Estados Unidos foram
observadas as seguintes variáveis:
A - Peso (em onça = 28,35 g).
B - Preço de uma fatia (em dólares).
C - Calorias por fatia (em kcal).
D - Gordura por fatia (em gramas).
E - Tipo do produto:
1 = pizza de mussarela vendida em pizzaria
2 = pizza de mussarela vendida em supermercado
3 = pizza de pepperoni vendida em supermercado
Os dados obtidos estão apresentados na tabela.
Avalie a existência de possíveis relacionamentos entre as variáveis
consideradas.
146
Formação de Green Belts Lean 6 Sigma
Prof. Alexandre Andrioli Iwankio
Características de 40 marcas de pizzas comercializadas nos Estados Unidos
147
Formação de Green Belts Lean 6 Sigma
Prof. Alexandre Andrioli Iwankio
GRÁFICO SEQUENCIAL
Um gráfico sequencial é um diagrama dos valores individuais do
resultado de um processo em função do tempo.
Para construir um gráfico sequencial, devemos plotar num diagrama os
dados gerados pelo processo na sequência em que foram produzidos e
a seguir ligar os pontos obtidos.
Na interpretação do gráfico sequencial, observamos se existem
configurações especiais nos pontos ao longo do tempo ou se há pontos
muito afastados dos demais.
A presença de um dos padrões acima pode estar indicando a atuação de
causas especiais de variação no processo considerado (processo fora de
controle estatístico).
Exemplo de gráfico sequencial
605040302010
9
8
7
6
5
4
3
2
1
0
Tempo
%Itensnãoconformes
Causas especiais
Causas comuns
Melhorias
EXEMPLO
Empresa: Light Moon lâmpadas fluorescentes.
Problema: O teste de resistência das lâmpadas fluorescentes (exposição
a um funcionamento equivalente a três meses de uso normal) vem
apresentando um alto percentual de falhas (lâmpadas queimadas).
148
Formação de Green Belts Lean 6 Sigma
Prof. Alexandre Andrioli Iwankio
Dia
Proporção de lâmpadas
que falharam
Dia
Proporção de lâmpadas
que falharam
1 0.50 11 0.60
2 0.45 12 0.65
3 0.65 13 0.70
4 0.50 14 0.65
5 0.75 15 0.60
6 0.50 16 0.60
7 0.70 17 0.70
8 0.65 18 0.80
9 0.70 19 0.70
10 0.70 20 0.50
Proporção de falhas das lâmpadas fluorescentes, por dia de produção
Gráfico sequencial:
Gráfico sequencial para a proporção de lâmpadas fluorescentes que
falharam, por dia de produção
2018161412108642
0,8
0,7
0,6
0,5
0,4
Dia
ProporçãodeLâmpadas
Gráfico sequencial para a proporção de lâmpadas que falharam
A proporção de lâmpadas defeituosas está relativamente estável ao
longo do tempo, mas é inaceitavelmente elevada.
Gráfico sequencial obtido após a implementação de melhorias no
processo:
149
Formação de Green Belts Lean 6 Sigma
Prof. Alexandre Andrioli Iwankio
Gráfico sequencial para a proporção de lâmpadas fluorescentes que falharam, por dia de produção, antes,
durante e após a implementação de melhorias no processo da Light Moon
1,0
0,9
0,8
0,7
0,6
0,5
0,4
0,3
0,2
0,1
0,0
0 5 10 15 20 25 30 35 40 45
Antes da
Implementação
das Melhorias
Durante a
Implementação
das Melhorias
Após a
Implementação
das Melhorias
Dia
ProporçãodeLâmpadas
queFalharam
Roteiro para solução do exemplo no Minitab
I – Construir o Gráfico Sequencial para a proporção de falhas das
lâmpadas
01. Selecione Graph > Time Series Plot...
02. A seguinte tela aparecerá e deverá ser preenchida como mostrado
abaixo:
03. Selecione Simple.
04. Selecione OK.
05. A seguinte tela aparecerá e deverá ser preenchida como mostrado
abaixo:
150
Formação de Green Belts Lean 6 Sigma
Prof. Alexandre Andrioli Iwankio
06. Selecione a coluna Proporção de Lâmpadas para o campo Series.
07. Selecione a opção Labels...>Title/Footnotes
08. Em Title digite um título (Exemplo: Gráfico sequencial para a
proporção de lâmpadas fluorescentes que falharam).
09. Selecione OK duas vezes.
ATIVIDADE
Um banco deseja estudar o tempo gasto para se completar uma
transação de retirada de dinheiro em um caixa eletrônico. Em um
151
Formação de Green Belts Lean 6 Sigma
Prof. Alexandre Andrioli Iwankio
determinado dia, 63 transações de retirada foram observadas entre 9h e
11h da manhã. O tempo necessário para completar cada uma destas
transações é apresentado a seguir.
1 - O tempo para completar a transação parece estar sob controle
estatístico?
2 - Levante algumas hipóteses sobre as possíveis causas para o
comportamento detectado no gráfico.
1
2
3
4
5
6
7
8
9
10
11
12
13
14
15
16
17
18
19
20
21
22
23
24
25
26
27
28
29
30
31
32
32
32
41
51
42
39
33
43
35
33
33
32
42
34
37
37
33
35
40
36
32
34
32
34
35
33
42
46
52
36
37
32
33
34
35
36
37
38
39
40
41
42
43
44
45
46
47
48
49
50
51
52
53
54
55
56
57
58
59
60
61
62
63
39
36
41
32
33
34
38
32
35
33
37
32
33
33
40
35
33
39
34
34
33
38
41
34
35
35
37
39
44
40
39
Transação TransaçãoTempo Tempo
Tempo para completar a transação de retirada no caixa
eletrônico
152
Formação de Green Belts Lean 6 Sigma
Prof. Alexandre Andrioli Iwankio
CARTAS DE CONTROLE
INTRODUÇÃO
DOIS MUNDOS
PROCESSO CLIENTE
 O que precisamos fazer
 Tem valores fixos
 Limites negociados ou impostos
Limites de especificação.
 É avaliado por peças boas e refugadas
 Ponto fora – Refugo
 Ponto dentro – Peça boa
 O que fazemos
 Tem variação
 Causas Comuns
 Causas Especiais
 Limites são calculados
 Limites de Controle
É avaliado por carta de Controle
 Causa Especial – fora de controle
 Causa Comum – sob controle
PROBABILIDADE
INTERVALO INTERNA
68,26%
95,46%
99,73%
(µ ± 1 )
µ µ+µ- µ+2µ-2 µ+3µ-3
(µ ± 2 )
(µ ± 3 )
31,74%
4,54%
0,27%
EXTERNA
SE O PROCESSO APRESENTA VARIAÇÃO
QUE SEGUE UM PADRÃO DE
DISTRIBUIÇÃO, ENTÃO A VARIAÇÃO
ACONTECERÁ DENTRO DE LIMITES QUE
SÃO CALCULADOS COM OS PRÓPRIOS
DADOS.
Um processo está sob controle quando podemos prever o futuro através
da experiência do passado.
Os gráficos (cartas) de controle são ferramentas para o monitoramento
da variabilidade e para a avaliação da estabilidade de um processo.
Utilidade: permitem a interpretação do comportamento (variação) do
processo.
Sob ação de causas comuns
153
Formação de Green Belts Lean 6 Sigma
Prof. Alexandre Andrioli Iwankio
Sob ação de causas especiais
Formato de uma carta de controle
As cartas de controle permitem identificar e distinguir a atuação de
causas comuns e causas especiais de variação.
Exemplo de carta de controle com processo sob controle
Na figura acima, o processo está sujeito apenas à atuação de causas
comuns de variação, por isso é considerado estável e previsível. Nestes
casos, dizemos que o processo está sob controle estatístico.
Relação entre a distribuição e a estabilidade do processo sob controle
154
Formação de Green Belts Lean 6 Sigma
Prof. Alexandre Andrioli Iwankio
Exemplo de carta de controle com processo fora de controle
Na figura acima, o processo está sujeito à atuação de causas comuns e
especiais de variação, por isso é considerado instável e imprevisível.
Nestes casos, dizemos que o processo está fora de controle estatístico.
Relação entre a distribuição e a estabilidade do processo fora de controle
A correta interpretação da variabilidade das observações permite uma
atuação eficiente no processo para o alcance da melhoria contínua.
Um processo que está sob controle estatístico pode não ser capaz de
gerar produtos que atendam os limites de especificação:
Conceito de capacidade de processo
155
Formação de Green Belts Lean 6 Sigma
Prof. Alexandre Andrioli Iwankio
S
O
B
C
O
N
T
R
O
L
E
S
E
M
C
O
N
T
R
O
L
E
Sem geração de refugosCom geração de refugos
ESTADO IDEAL
 Estávelao longo do tempo
 Não gera refugo
 A variação naturaldo processo deve
ser menordo que da Engenharia
 Produção opera processode modo
estávele consistente.
ESTADO DE ALERTA
 Estávelao longo do tempo
 Gera algum refugo
 Sempre gera a mesma quantidade
de refugo
 As soluções são aumentaras
especificações ou reduzirvariação.
À BEIRADO CAOS
 Não estávelao longo do tempo
 Não gera refugo
 Muda constantementeas
características do produto.
 Produção podeconcluir
incorretamente que tudo está ok.
 Quando algum refugoé gerado é
surpresa geral.
 Solução:removercausasespeciais
ESTADO DO CAOS
 Não estávelao longo do tempo
 Gera refugo
 Quantidadeimprevisívelde refugo.
 Produção sabeque tem problema,
mas não sabe qual.
 Quando algum refugoé gerado
é surpresa geral.
 Solução:removercausasespeciais
MUNDO DO CLIENTE
MUNDO
DE
PROCESSO
O conceito de capacidade de processo será detalhado adiante.
EXEMPLO
Considere os resultados da tabela abaixo, referentes ao estoque em
processo de uma empresa ao final do mês de Julho/97. (extraído de
Weeler, D. J. (1993).
Relatório mensalde julho/97
156
Formação de Green Belts Lean 6 Sigma
Prof. Alexandre Andrioli Iwankio
Suposição Imediata: o estoque em processo piorou significativamente
durante o mês de julho.
Mas será que o valor 28 está realmente sinalizando uma queda na
qualidade do sistema, ou é apenas fruto da variação natural dos valores
possíveis do estoque em processo?
Valores do estoque em processo dos últimos dois anos e meio:
Estoque em processo segundo o departamento 17 (em centenas de quilogramas)
97
96
95
Gráfico sequencial do estoque em processo para os últimos dois anos e meio
Aparentemente, não existiu nenhuma tendência ou qualquer outra
configuração sistemática dos pontos. Mas isto não esclarece a dúvida:
Julho apresentou ou não um valor excepcional?
Somente as cartas de controle poderão processar as informações de
modo a gerar o conhecimento necessário ao estabelecimento de uma
conclusão correta e definitiva.
157
Formação de Green Belts Lean 6 Sigma
Prof. Alexandre Andrioli Iwankio
SELEÇÃO DE CARTAS DE CONTROLE
Seleção de gráficos de controle conforme os tipos de dados disponíveis
Carta c:
quantidade
de defeitos
Carta u:
proporção
de defeitos
Carta p:
proporção de
defeituosos
Carta np:
quantidade de
defeituosos
CARTAS DE CONTROLE X E AM - MEDIDAS
INDIVIDUAIS E AMPLITUDE MÓVEL
São utilizadas quando o tamanho da amostra é igual a uma unidade.
Estes casos ocorrem quando:
• A inspeção é automatizada, ou seja, todas as unidades produzidas
são avaliadas.
• A escassez dos dados impede a formação de amostras maiores
que uma unidade.
• Não existe um critério lógico para a formação de amostras maio-
res que uma unidade.
EXEMPLO
158
Formação de Green Belts Lean 6 Sigma
Prof. Alexandre Andrioli Iwankio
Considere os resultados dos tempos de carregamento manual de
caminhões no mês de outubro de 2008.
Amostra
1
2
3
4
5
6
7
8
9
10
Observação
29
29
28
29
29
29
27
28
26
25
Amostra
11
12
13
14
15
16
17
18
19
20
Observação
28
29
29
28
31
29
27
28
30
29
Tempo de carregamento manual de caminhões (min)
Carta X
Controla o componente
de variação de longo prazo
O que significa um ponto
fora?
Observation
IndividualValue
191715131197531
32
31
30
29
28
27
26
25
_
X=28,35
UCL=31,709
LCL=24,991
Carta X - Carregamento de caminhões
Valores individuais e amplitudes móveis para tempo de carregamento manual de caminhões (min)
i i
1
2
3
4
5
6
7
8
9
10
xi xi
29
29
28
29
29
29
27
28
26
25
----
0
1
1
0
0
2
1
2
1
3
1
0
1
3
2
2
1
2
1
11
12
13
14
15
16
17
18
19
20
28
29
29
28
31
29
27
28
30
29
AM = x -x 1i i i- AM = x -x 1i i i-
159
Formação de Green Belts Lean 6 Sigma
Prof. Alexandre Andrioli Iwankio
CartaAM
Controla o componente
de variação de curto prazo
O que significa um ponto fora?
Observation
MovingRange
191715131197531
4
3
2
1
0
__
MR=1,263
UCL=4,127
LCL=0
Carta AM
Ilustração das Cartas X e AM:
Cartas de controle X-AM
Obs ervações
Medidasindividuais
2018161412108642
32
30
28
26
24
_
X=28,35
+3SL=31,709
-3SL=24,991
+2SL=30,590
-2SL=26,110
Obs ervações
Amplitudemóvel
2018161412108642
4
3
2
1
0
AM=1,263
+3SL=4,127
-3SL=0
+2SL=3,172
-2SL=0
Tempo de c arregamento de caminhões
160
Formação de Green Belts Lean 6 Sigma
Prof. Alexandre Andrioli Iwankio
CÁLCULO DOS LIMITES DE CONTROLE
 Observações:
 x = média dos valores individuais.
 AM = média das amplitudes móveis.
 Uma estimativa para o desvio padrão do processo sob
controle é AM / 1,128.
1,128
AM
3-xLIC
xLM
1,128
AM
3xLSC
=
=
+=
Carta X Carta AM
0LIC
AMLM
AM3,267LSC
=
=
=
INTERPRETAÇÃO DAS CARTAS DE CONTROLE
1) Pontos fora dos limites de controle
Os pontos fora dos limites de controle podem ocorrer em consequência
de erros de registro de dados, erros de cálculo ou de medição, ação
incorreta realizada por algum operador, defeitos nos equipamentos, etc.
161
Formação de Green Belts Lean 6 Sigma
Prof. Alexandre Andrioli Iwankio
2) Sequência
Uma sequência é uma configuração em que 7 ou mais pontos
consecutivos da carta de controle aparecem em apenas um dos lados da
linha média.
Uma sequência indica uma mudança no nível do processo, que pode
resultar, por exemplo, da introdução de novos operadores, matérias
primas ou padrões operacionais e de mudanças na habilidade, atenção
ou motivação dos operadores.
3) Tendência
Tendência ascendenteTendência descendente
LSC
LM
LIC
Uma tendência é uma configuração em que 7 ou mais pontos
consecutivos da carta de controle apresentam um movimento contínuo
ascendente ou descendente.
As tendências são geralmente provocadas pela deterioração gradual de
equipamentos, mas também podem ser devidas a fatores humanos, tais
como cansaço do operador ou presença de supervisores. Mudanças
graduais nas condições ambientais também podem resultar em
tendência.
162
Formação de Green Belts Lean 6 Sigma
Prof. Alexandre Andrioli Iwankio
4) Periodicidade
A periodicidade está presente quando a curva traçada na carta de
controle apresenta repetidamente uma tendência para cima e para
baixo, em intervalos de tempo que têm aproximadamente a mesma
amplitude.
Alguns exemplos de causas especiais que podem provocar o surgimento
da periodicidade são mudanças sistemáticas nas condições ambientais,
cansaço do operador e alterações sazonais na qualidade da matéria
prima.
5) Aproximação dos limites de controle
A aproximação dos limites de controle corresponde à ocorrência de dois
de três pontos consecutivos entre as linhas 2 e 3.
163
Formação de Green Belts Lean 6 Sigma
Prof. Alexandre Andrioli Iwankio
A aproximação dos limites de controle pode resultar de dois processos
diferentes gerando os resultados representados na carta de controle.
Observação:
• Na carta AM apenas o critério “pontos fora dos limites de
controle” deve ser considerado.
• Na carta X, todos os 5 critérios são válidos.
CONTINUAÇÃO DO EXEMPLO – ESTOQUE
Cartas de controle X e AM para o estoque em processo
Conclusão: Processo sob controle estatístico. Julho não apresentou um
valor excepcional.
Implicações:
 Não dispensar esforços para justificar o valor específico de julho.
 Promover alterações significativas no atual mecanismo de acúmu-
lo de estoque.
As cartas de controle auxiliam na identificação de oportunidades de
melhoria dos processos.
164
Formação de Green Belts Lean 6 Sigma
Prof. Alexandre Andrioli Iwankio
RESUMO DAS ETAPAS PARA CONSTRUÇÃO E
UTILIZAÇÃO DAS CARTAS DE CONTROLE X E AM
165
Formação de Green Belts Lean 6 Sigma
Prof. Alexandre Andrioli Iwankio
FLUXOGRAMA PARA A CONSTRUÇÃO DAS CARTAS DE
CONTROLE X E AM
Roteiro para solução do exemplo no Minitab
I - Configuração dos testes de aleatoriedade das cartas de controle
Os comandos descritos a seguir definem os testes para determinar as
causas especiais das cartas de controle estudadas neste curso. Os testes
serão selecionados de forma a ficarem pré-determinados, por default,
na construção das cartas de controle.
166
Formação de Green Belts Lean 6 Sigma
Prof. Alexandre Andrioli Iwankio
01. Selecione a opção Tools > Options > Control Charts and Quality
Tools
02. Clique no símbolo [+] ao lado deste comando e selecione a opção
Tests. A tela deverá ser preenchida da seguinte maneira:
03. Ative o primeiro teste e digite 3 no campo K;
04. Ative o segundo teste e digite 7 no campo K;
05. Ative o terceiro teste e digite 7 no campo K;
06. Ative o quinto teste e digite 2 no campo K. Os demais testes devem
permanecer com os valores definidos por default.
167
Formação de Green Belts Lean 6 Sigma
Prof. Alexandre Andrioli Iwankio
07. Selecione OK.
II – Construir a Carta de Controle X e AM
01. Selecione Stat > Control Charts > Variables Charts for Individuals >
I-MR...
02. A seguinte tela aparecerá e deverá ser preenchida como mostrado
abaixo:
03. Selecione a coluna Estoque para o campo Variables.
O comando acima é utilizado para a construção das cartas de
medidas individuais (X) e amplitudes móveis (AM)
simultaneamente.
04. Selecione a opção I-MR Options... > S Limits
05. Em Display control limits at, na opção These multiples of the
standard deviation digite 2 e 3.
168
Formação de Green Belts Lean 6 Sigma
Prof. Alexandre Andrioli Iwankio
06. Selecione OK.
07. Selecione Scale...> Reference Lines.
08. A seguinte tela aparecerá e deverá ser preenchida como mostrado
abaixo:
09. No campo Show reference lines at time scale positions, digite os
valores 12,5 24,5.
169
Formação de Green Belts Lean 6 Sigma
Prof. Alexandre Andrioli Iwankio
O comando acima permite traçar duas linhas verticais no eixo x
separando os dados.
10. Selecione OK.
11. Selecione Labels...>Titles/Footnotes.
12. A seguinte tela aparecerá e deverá ser preenchida como mostrado
abaixo:
13. No campo Title, digite o título do gráfico (exemplo: Cartas de
Controle X-AM para o estoque em processo).
14. Selecione OK duas vezes.
ATIVIDADE
As cartas de controle apresentadas a seguir foram construídas a partir
de dados para o tempo de atendimento telefônico da central regional de
um banco (supondo que os dados para cada turno foram coletados em
intervalos de tempo sucessivos).
170
Formação de Green Belts Lean 6 Sigma
Prof. Alexandre Andrioli Iwankio
Analise as cartas de controle e estabeleça conclusões sobre o
desempenho da central quanto à estabilidade do tempo de atendimento.
Cartas de controle X e AM para as observações do tempo de atendimento
telefônico da central regional de um banco
0Subgroup 50 100
100
200
300
400
IndividualValue
1 1
Mean=263.0
UCL=380.8
LCL=145.3
0
100
200
MovingRange
1
1
1
R=44.26
UCL=144.6
LCL=0
I and MR Chart for Tempo
Cartas de controle X e AM para as observações do tempo de atendimento
telefônico da central regional de um banco - turno A
40302010Subgroup 0
350
250
150
IndividualValue
Mean=250
2.0SL=310.6
3.0SL=341.0
-2.0SL=189.4
-3.0SL=159.0
100
50
0
MovingRange
R=34.21
2.0SL=85.91
3.0SL=111.8
-2.0SL=0-3.0SL=0
I and MR Chart for Tempo_A
171
Formação de Green Belts Lean 6 Sigma
Prof. Alexandre Andrioli Iwankio
Cartas de controle X e AM para as observações do tempo de atendimento
telefônico da central regional de um banco - turno B
40302010Subgroup 0
400
300
200
100
IndividualValue
Mean=245.5
2.0SL=341.2
3.0SL=389.1
-2.0SL=149.7
-3.0SL=101.8
200
100
0
MovingRange
1
R=54.03
2.0SL=135.7
3.0SL=176.5
-2.0SL=0-3.0SL=0
I and MR Chart for Tempo_B
Cartas de controle X e AM para as observações do tempo de atendimento telefônico
da central regional de um banco - turno C
40302010Subgroup 0
400
300
200
IndividualValue
1
Mean=293.7
2.0SL=371.1
3.0SL=409.7
-2.0SL=216.3
-3.0SL=177.6
150
100
50
0
MovingRange
1
R=43.64
2.0SL=109.6
3.0SL=142.6
-2.0SL=0-3.0SL=0
I and MR Chart for Tempo_C
172
Formação de Green Belts Lean 6 Sigma
Prof. Alexandre Andrioli Iwankio
Cartas de controle X e AM para as observações do tempo de atendimento telefônico
da central regional de um banco, estratificadas por turno
ATIVIDADE
Considere o item de controle Refugo (kg por 1000 kg de produção). Os
valores do refugo nos últimos dois anos e meio de produção estão
apresentados abaixo.
Ano
1995
1996
1997
Jan
133
142
134
Fev
128
140
139
Abr
123
126
131
Ago
124
126
-
Mar
128
131
143
Mai
124
124
126
Jun
124
126
125
Jul
126
124
124
Set
126
123
-
Out
124
125
-
Nov
129
133
-
Dez
135
134
-
Mês
Refugo geradopelo departamento 19 (kg por 1000 kg de produção)
Utilizando as cartas de controle X e AM, como você avaliaria o
desempenho da empresa em relação a este item de controle?
173
Formação de Green Belts Lean 6 Sigma
Prof. Alexandre Andrioli Iwankio
CARTAS DE CONTROLE XBARRA E R - MÉDIA E
AMPLITUDE
São utilizadas nos casos em que 1 < n < 10 .
Estes casos ocorrem quando é necessária a formação de amostras
maiores que uma unidade (subgrupos).
Carta R
Controla a variabilidade dentro dos subgrupos, isto é, entre as
observações que compõem cada subgrupo.
Carta Xbarra
Controla a variabilidade entre as médias dos diversos subgrupos.
Produção de Fósforos
Característicaimportante – Tempo que o fósforo fica aceso
Qte
Sub Grupos
(m)
Tamanho sub Grupo
(n)
174
Formação de Green Belts Lean 6 Sigma
Prof. Alexandre Andrioli Iwankio
Sub Grupo
Valor
10987654321
15
14
13
12
11
10
9
8
7
6
Visualização gráfica dos subgrupos
Limite Superior de Controle
Limite Inferior de Controle
Carta Xbarra
Variação de
longo prazo
Variação entre
os subgrupos
10987654321
8
7
6
5
4
3
2
1
0
AMPLITUDE
CARTA DAS AMPLITUDES
Limite Superior de Controle
Limite Inferior de Controle
Carta R
Variação de
curto prazo
Variação
dentro do
subgrupo
EXEMPLO
Na cervejaria Sir Rose, um dos parâmetros controlados é o teor
alcoólico, durante a fermentação e maturação, que deve ficar entre 3,5 a
5 g.l.
175
Formação de Green Belts Lean 6 Sigma
Prof. Alexandre Andrioli Iwankio
Processo de produção da cervejaria Sir Rose
Para controlar este parâmetro são coletadas a cada 12 horas, 4 medidas
em diferentes pontos dentro de cada tanque e plotado numa carta de
controle xbarra e R:
176
Formação de Green Belts Lean 6 Sigma
Prof. Alexandre Andrioli Iwankio
1
2
3
4
5
6
7
8
9
10
11
12
13
14
15
16
17
18
19
20
4,16
4,38
4,41
4,28
4,67
4,81
4,70
4,28
4,84
4,41
4,40
4,49
4,90
4,38
4,21
4,64
4,32
4,60
4,38
4,55
4,69
5,00
4,50
4,71
4,28
4,18
4,69
4,54
4,66
4,34
4,76
4,44
4,79
4,34
4,89
4,86
4,08
4,39
4,44
4,28
4,27
4,25
4,30
4,54
4,70
4,50
4,69
4,36
4,82
4,18
4,84
4,64
4,76
4,65
4,46
4,78
4,34
4,28
4,26
4,35
4,68
4,41
4,71
4,48
4,90
4,25
4,62
4,44
4,35
4,24
4,79
4,35
4,10
4,36
4,36
4,49
4,48
4,43
4,98
4,64
0,53
0,75
0,41
0,43
0,62
0,63
0,08
0,26
0,49
0,23
0,44
0,29
0,80
0,31
0,68
0,37
0,40
0,32
0,72
0,36
4,45
4,51
4,48
4,50
4,64
4,44
4,67
4,41
4,67
4,29
4,70
4,48
4,64
4,44
4,48
4,69
4,31
4,42
4,51
4,46
Subgrupos
Observações
X1 X2 X3 X4
R=MÁX - MIN X=
x1+x2+x3+x4
4
Valores de teor alcoólico medidos em 4 diferentes pontos do tanque 1
177
Formação de Green Belts Lean 6 Sigma
Prof. Alexandre Andrioli Iwankio
Carta R do teor alcoólico do tanque 1
Subgrupos
Amplitudes
191715131197531
1,0
0,8
0,6
0,4
0,2
0,0
_
R=0,456
+3SL=1,040
-3SL=0
+2SL=0,846
-2SL=0,066
+1,5SL=0,748
-1,5SL=0,164
Gráfico RBarra para o Percentual de Teor Acoólico na CervejaGráfico R para o Percentualde TeorAlcoólicona Cerveja
Carta x do teor alcoólico do tanque 1
Subgrupos
Médias
191715131197531
4,9
4,8
4,7
4,6
4,5
4,4
4,3
4,2
4,1
__
X=4,5088
+3SL=4,8410
-3SL=4,1765
+2SL=4,7302
-2SL=4,2873
+1,5SL=4,6749
-1,5SL=4,3426
Gráfico XBarra para Percentual de teor Alcoólico na Cerveja
178
Formação de Green Belts Lean 6 Sigma
Prof. Alexandre Andrioli Iwankio
CÁLCULO DOS LIMITES DE CONTROLE
RAxLIC
xLM
RALSC
2
2
-
x
=
=
+=
Carta x Carta R
RDLIC
RLM
RDLSC
3
4
=
=
=
 Observações:
• A2, D3 e D4 devem ser obtidos da Tabela 14 para o tamanho de
n correspondente.
• x = média das médias de cada amostra.
• R = média das amplitudes de cada amostra.
• Uma estimativa para o desvio padrão do processo é R/d2 (d2
deve ser obtido na tabela abaixo).
__
_
179
Formação de Green Belts Lean 6 Sigma
Prof. Alexandre Andrioli Iwankio
02
03
04
05
06
07
08
09
10
11
12
13
14
15
16
17
18
19
20
21
22
23
24
25
1,880
1,023
0,729
0,577
0,483
0,419
0,373
0,337
0,308
0,285
0,266
0,249
0,235
0,223
0,212
0,203
0,194
0,187
0,180
0,173
0,167
0,162
0,157
0,153
1,128
1,693
2,059
2,326
2,534
2,704
2,847
2,970
3,078
3,173
3,258
3,336
3,407
3,472
3,532
3,588
3,640
3,689
3,735
3,778
3,819
3,858
3,895
3,931
0
0
0
0
0
0,076
0,136
0,184
0,223
0,256
0,283
0,307
0,328
0,347
0,363
0,378
0,391
0,403
0,415
0,425
0,434
0,443
0,451
0,459
3,267
2,575
2,282
2,115
2,004
1,924
1,864
1,816
1,777
1,744
1,717
1,693
1,672
1,653
1,637
1,622
1,608
1,597
1,585
1,575
1,566
1,557
1,548
1,541
Constantes para a construção de cartas de controle (extraída de
Montgomery, D.C. (1996))
180
Formação de Green Belts Lean 6 Sigma
Prof. Alexandre Andrioli Iwankio
INTERPRETAÇÃO DAS CARTAS XBARRA E R
Os critérios para interpretação das cartas xbarra e R são os mesmos que
foram utilizados para as cartas X e AM, considerando também o critério
de aproximação da linha média.
linha 3 (LSC)
linha 3 (LIC)
linha 1,5
linha 1,5
LM
A aproximação da linha média corresponde a ocorrência de 15 pontos
consecutivos entre as linhas de 1,5 , podendo ser decorrente da má
formação de subgrupos.
X1 X2 X3 MÉDIA AMPLITUDE
181
Formação de Green Belts Lean 6 Sigma
Prof. Alexandre Andrioli Iwankio
A formação adequada dos subgrupos é fundamental para que sejam
construídas cartas de controle realmente úteis.
182
Formação de Green Belts Lean 6 Sigma
Prof. Alexandre Andrioli Iwankio
RESUMO DAS ETAPAS PARA CONSTRUÇÃO E
UTILIZAÇÃO DAS CARTAS DE CONTROLE XBARRA E R
01. Coletar dados.
02. Calcular a média de cada amostra.
Coletar amostras (subgrupos racionais), cada uma contendo observações
da variável de interesse.
Em geral, = 20 ou 25, pelo menos, e = 4,5 ou 6.
Coletar as amostras em intervalos sucessivos e registrar as observações na ordem
em que foram obtidas.
m n
m n
xi
m...,1,2,i,
n
x...xx
x ni2i1i
i =
+++
=
m
x...xx
x
m21 +++
=
m
R...RR
R m21 +++
=
05. Calcular a amplitude média .R
- Carta :x- Carta R:
RDLIC
RLM
RDLSC
3
4
=
=
=
RAxL IC
xL M
RAxL S C
2
2
-=
=
+=
A D d n2 4 3, e são constantes apresentadas em função de na Tabela 9.6.
07. Traçar os limites de controle.
08. Marcar os pontos nas cartas.
Marcar o eixo vertical do lado esquerdo com os valores de e e o eixo horizontal
com os números das amostras.
Traçar linhas cheias para representar LSC, LM e LIC.
Representar nas cartas correspondentes os valores de e os valores de .
Circular todos os pontos que estejam fora dos limites de controle.
x
x
R
m m Ri i
09. Registrar as informações importantes que devam constar nas cartas.
10. Interpretar as cartas construídas.
11. Verificar se o estado de controle alcançado é adequado ao processo, tendo
em vista considerações técnicas e econômicas.
- Título.
- Tamanho das amostras ( ).
- Período de coleta dos dados.
- Nome do processo e do produto.
- Método de medição.
- Identificação do responsável pela construção das cartas.
Analisar o comportamento dos pontos nas cartas e e verificar se o processo está
sob controle estatístico.
Caso seja necessário, recalcular os limites das cartas após o abandono de pontos
fora de controle.
Em alguns casos será preciso coletar novas amostras.
Repetir este procedimento até que o estado de controle seja atingido.
n
Rx
183
Formação de Green Belts Lean 6 Sigma
Prof. Alexandre Andrioli Iwankio
FLUXOGRAMA PARA A CONSTRUÇÃO DAS CARTAS DE
CONTROLE XBARRA E R
Roteiro para solução do exemplo no Minitab
I - Construir a Carta de Controle Xbarra e R
01. Selecione Stat > Control Charts > Variables Charts for Subgroups >
Xbar-R...
184
Formação de Green Belts Lean 6 Sigma
Prof. Alexandre Andrioli Iwankio
02. A seguinte tela aparecerá e deverá ser preenchida como mostrado
abaixo:
03. Selecione a opção Observations for a subgroup are in one row of
columns.
04. Selecione as colunas X1, X2, X3 e X4.
O comando acima é utilizado para a construção das cartas Xbarra-
R quando possuímos as observações de cada subgrupo alocadas
em diferentes colunas da Worksheet.
05. Selecione a opção Xbar-R Options... > Estimate
06. A seguinte tela aparecerá e deverá ser preenchida como mostrado
abaixo:
185
Formação de Green Belts Lean 6 Sigma
Prof. Alexandre Andrioli Iwankio
07. Em Method for estimating standard deviation ative a opção Rbar.
O commando acima permite a estimação do desvio-padrão do
processo utilizando a amplitude média R e a constante d2
08. Selecione a aba S Limits.
09. A seguinte tela aparecerá e deverá ser preenchida como mostrado
abaixo:
186
Formação de Green Belts Lean 6 Sigma
Prof. Alexandre Andrioli Iwankio
10. Em Display control limits at, na opção These multiples of the
standard deviation digite 1,5, 2 e 3.
11. Selecione OK.
12. Selecione Labels...>Titles/Footnotes.
13. A seguinte tela aparecerá e deverá ser preenchida como mostrado
abaixo:
14. No campo Title, digite o título do gráfico (exemplo: Gráfico Xbarra-R
para o percentual de teor alcoólico na cerveja).
15. Selecione OK duas vezes.
187
Formação de Green Belts Lean 6 Sigma
Prof. Alexandre Andrioli Iwankio
ATIVIDADE
Um Green Belt da área de Qualidade tinha como meta diminuir em 20%
os problemas da espessura nas placas produzidas pelas máquinas de
lingotamento contínuo até o final do ano.
Para verificar o comportamento do processo o Green Belt coletou
algumas amostras das placas (que deveriam ter espessura nominal de
200 mm) e eram provenientes da máquina de lingotamento contínuo 1
efetuando medidas na espessura nessas placas.
A coleta de dados foi feita de forma que fossem mensuradas as
espessuras de 144 placas em um período de 24 horas de produção
sendo que para cada hora 6 placas deveriam ser medidas.
Construa as cartas de controle apropriadas e verifique se o processo
está ou não fora de controle.
...
197,779
199,760
202,454
193,473
196,605
204,290
204,170
196,077
206,316
200,002
203,355
204,973
206,250
199,155
205,914
199,565
207,408
218,450
200,743
207,132
203,628
206,393
202,089
207,969
199,745
196,292
198,274
189,923
196,280
206,931
210,050
193,416
207,047
197,385
205,500
196,617
204,446
201,640
198,219
196,432
208,592
205,986
195,936
200,401
194,563
198,797
203,420
198,115
202,634
203,418
209,135
187,821
194,524
203,302
214,205
187,700
191,943
200,266
202,055
203,188
213,400
195,147
197,206
198,046
203,768
200,488
190,987
199,602
200,134
196,411
204,269
201,376
205,210
195,318
202,246
194,955
196,374
199,017
195,510
200,089
201,457
201,210
192,574
204,827
202,120
196,922
200,824
203,376
202,119
190,200
205,101
199,459
194,883
201,144
212,803
200,213
191,355
198,387
212,196
206,629
196,350
201,086
207,692
192,858
200,185
195,430
214,682
205,791
202,923
196,447
197,186
195,900
205,976
200,849
200,166
191,037
185,446
201,236
201,086
210,647
X1 X2 X3 X4 X5 X6
209,004
200,816
199,955
198,235
205,623
203,051
202,387
205,917
194,629
195,240
195,940
204,390
203,120
197,712
202,180
198,559
208,405
196,608
190,997
193,896
200,864
199,085
206,608
205,784
Espessura das placasproduzidas no lingotamentocontínuo
188
Formação de Green Belts Lean 6 Sigma
Prof. Alexandre Andrioli Iwankio
CAPACIDADE DE PROCESSOS
INTRODUÇÃO
Somente processos estáveis devem ter sua capacidade avaliada.
 Faixa característica do processo:
• Média  3 Desvio padrão
• Média = x , x
• Desvio padrão = AM/d2, R/d2
Se o processo tem, aproximadamente, distribuição normal, a faixa
característica contém 99,73% dos resultados individuais do processo.
A capacidade do processo é avaliada por meio da comparação da faixa
característica do processo com a faixa de especificação.
ANÁLISE GRÁFICA DA CAPACIDADE DE PROCESSOS
Comparação de histogramas construídos para o parâmetro de interesse
com os limites de especificação.
Um processo pode não ser capaz por apresentar:
 Elevada variabilidade;
 Média deslocada em relação ao valor nominal.
 Ou uma combinação dos dois.
189
Formação de Green Belts Lean 6 Sigma
Prof. Alexandre Andrioli Iwankio
Comparações de histogramas e limites de especificação
ÍNDICES DE CAPACIDADE
Os índices de capacidade processam as informações de forma que seja
possível avaliar se um processo é capaz de gerar produtos que atendam
às especificações provenientes dos clientes.
Para utilizar os índices de capacidade é necessário que o processo esteja
sob controle estatístico.
190
Formação de Green Belts Lean 6 Sigma
Prof. Alexandre Andrioli Iwankio
ÍNDICE Cp
Cp é conhecido como a medida da capacidade potencial do processo.
PadrãoDesvio6
LIELSE
Cp
-
=
A interpretação do índice Cp só tem sentido se o processo estiver
centrado no valor nominal.
O valor mínimo geralmente exigido para Cp é 1,33.
CÁLCULO DO ÍNDICE Cp
Índice_Cp= (LSE-LIE)/6*DesPad
Índice_Cp= (LSE-LIE)/6*DesPad
Índice_Cp= (LSE-LIE)/6*DesPad
3630
Média = 33
DesPad= 1
4515
Média = 30
DesPad= 3
Média = 7
DesPad= 2
113
Índice Cp= 1,66
Índice Cp= 1,00
Índice Cp= 0,66
191
Formação de Green Belts Lean 6 Sigma
Prof. Alexandre Andrioli Iwankio
Classificação de processos a partir do índice Cp
CLASSIFICAÇÃO
DO PROCESSO
CAPAZ OU
ADEQUADO
(VERDE)
ACEITÁVEL
(AMARELO)
INCAPAZ OU
INADEQUADO
(VERMELHO)
p 64 ppm
64 ppm < p 0,27 %
p > 0,27 %
PROPORÇÃO DE
DEFEITUOSOS (p)
LIE LSE
LIE LSE
LIE LSE
COMPARAÇÃO DO HISTOGRAMA
COM AS ESPECIFICAÇÕES
C 1,33p 
1 C < 1,33 p
C < 1p
VALOR
DE Cp
EXEMPLO
Processo: Atendimento por telefone de uma central regional de um
banco.
Parâmetro de produto final (Y): Tempo de atendimento (segundos).
Interesse da empresa: Avaliar a estabilidade e a capacidade do processo
quanto ao tempo de atendimento.
Procedimento para avaliação da estabilidade do processo: Cartas x e
AM.
Coleta de dados para o controle do processo:
 Registrar o tempo de atendimento dos 125 últimos clientes que
telefonaram para a central.
192
Formação de Green Belts Lean 6 Sigma
Prof. Alexandre Andrioli Iwankio
Cliente
Tempo de
Atendimento
Cliente
Tempo de
Atendimento
Cliente
Tempo de
Atendimento
Cliente
Tempo de
Atendimento
Cliente
Tempo de
Atendimento
1 198 26 207 51 209 76 207 101 221
2 201 27 201 52 195 77 207 102 212
3 201 28 198 53 189 78 198 103 209
4 209 29 215 54 207 79 215 104 215
5 207 30 204 55 189 80 212 105 198
6 218 31 204 56 209 81 195 106 212
7 195 32 198 57 186 82 189 107 209
8 198 33 201 58 204 83 204 108 189
9 204 34 207 59 218 84 227 109 186
10 220 35 204 60 207 85 207 110 195
11 192 36 201 61 218 86 209 111 195
12 186 37 203 62 201 87 198 112 201
13 198 38 204 63 207 88 201 113 195
14 207 39 212 64 198 89 195 114 209
15 218 40 215 65 207 90 192 115 198
16 201 41 192 66 195 91 201 116 195
17 204 42 218 67 198 92 209 117 212
18 195 43 198 68 207 93 189 118 192
19 207 44 195 69 198 94 195 119 209
20 204 45 207 70 207 95 198 120 215
21 207 46 184 71 224 96 209 121 212
22 198 47 195 72 204 97 209 122 198
23 224 48 201 73 209 98 212 123 192
24 207 49 204 74 202 99 195 124 201
25 204 50 209 75 215 100 204 125 207
Tempos de atendimento telefônico (seg) de uma central regional de um banco
12110997857361493725131
228
216
204
192
180
Observation
IndividualValue
_
X=203,50
+3SL=229,51
-3SL=177,48
+2SL=220,84
-2SL=186,15
12110997857361493725131
30
20
10
0
Observation
MovingRange
__
MR=9,78
+3SL=31,96
-3SL=0
+2SL=24,57
-2SL=0
2
22
2
2
2
2
Carta de controle X-AM para o tempo de atendimento telefônico
193
Formação de Green Belts Lean 6 Sigma
Prof. Alexandre Andrioli Iwankio
Faixa característica:
segundos229,6];[177,4
128,1
798,93
5,203;
128,1
798,93
5,203
128,1
AM3
x;
128,1
AM3
x
=




 
+

-=
=





+-
9,789,78
[177,5; 229,5]
Faixa de especificação:
[160; 250] segundos
A faixa característica do processo se encaixa com folga na faixa de
especificação.
Avaliação da capacidade do processo de atendimento por telefone
Cálculo do Cp:
73,1
69,86
160250
128,1
AM6
LIELSE
Cp =

-
=
-
=
6x8,67
Observação:
194
Formação de Green Belts Lean 6 Sigma
Prof. Alexandre Andrioli Iwankio
1 100
Cp
X
é a percentagem de faixa de especificação utilizada pelo
processo.
Logo:
1100=57,8%
Cp
X
ÍNDICE CPK
MIN
3 Desvio Padrão 3 Desvio Padrão
Média Média - LIELSE
Cpk
-
= ;
Quando a média do processo coincide com o valor nominal da
especificação, teremos Cp = Cpk.
195
Formação de Green Belts Lean 6 Sigma
Prof. Alexandre Andrioli Iwankio
CÁLCULO DO ÍNDICE CPK
44 50 56
C = 2,0p
C = 2,0pk
38 62
LIE LSE
( )a
C = 2,0p
C = 1,5pk
44 50 53 5638 62
( )b
C = 2,0p
C = 1,0pk
44 50 5638 62
( )c
C = 2,0p
C = 0pk
44 50 5638 62
( )d
C = 2,0p
C = -0,5pk
44 50 56 6538 62
( )e
2=s
2=s
2=s
2=s
2=s
Relacionamento entre os índices Cp e Cpk
196
Formação de Green Belts Lean 6 Sigma
Prof. Alexandre Andrioli Iwankio
ATIVIDADE
Simular as seguintes situações:
A - Cp = 1,5
Cpk = 1,5
B - Cp = 1
Cpk = 0,5
C - Cp = 0,8
Cpk = 0,8
D - Cp = 1
Cpk = -0,5
E - Cp = 1,3
Cpk = 2
197
Formação de Green Belts Lean 6 Sigma
Prof. Alexandre Andrioli Iwankio
LIE LSE
Deslocar a média
do processo
LIE LSE
Reduzir a variabilidade
do processo
LIE LSE
Situação ideal - Manter
IMPOSSÍVELBaixo
Baixo
Cpk
Cp
Alto
Alto
Ação que deve ser adotada para melhorar a capacidade do processo, em
função da comparação das magnitudes de Cp e Cpk
CONTINUAÇÃO DO EXEMPLO
Cálculo do Cpk:






=
PadrãoesvioD3
LIE-édiaM
,
PadrãoesvioD3
édiaM-LSE
MINCpk
  1,671,671,78;min
8,693
160-203,5
;
8,693
203,5-250
min
128,1
AM3
LIE-x
,
128,1
AM3
x-LSE
minCpk
==







=












=
198
Formação de Green Belts Lean 6 Sigma
Prof. Alexandre Andrioli Iwankio
ÍNDICES DE CAPACIDADE PARA SITUAÇÕES EM QUE HÁ
APENAS UM LIMITE DE ESPECIFICAÇÃO
Quando existe apenas o limite inferior de especificação:
PadrãoesvioD3
LIE-édiaM
Cpi=
Quando existe apenas o limite superior de especificação:
PadrãoesvioD3
édiaM-LSE
Cps =
SAÍDA DO MINITAB PARA ANÁLISE DE CAPACIDADE
250,0237,5225,0212,5200,0187,5175,0162,5
LSL USL
LSL 160
Target *
USL 250
Sample Mean 203,496
Sample N 125
StDev (Within) 8,67221
Process Data
C p 1,73
C PL 1,67
C PU 1,79
C pk 1,67
Potential (Within) C apability
PPM < LSL 0,00
PPM > USL 0,00
PPM Total 0,00
O bserv ed Performance
PPM < LSL 0,26
PPM > USL 0,04
PPM Total 0,31
Exp. Within Performance
Análise da capacidade do tempo de atendimento por telefone
199
Formação de Green Belts Lean 6 Sigma
Prof. Alexandre Andrioli Iwankio
Interpretação dos resultados da saída do Minitab:
 Process Data:
• USL = Limite superior de especificação (LSE).
• LSL = Limite inferior de especificação (LIE).
• Mean = Média (x).
• Sample N = Número de observações.
 StDev (Within) = Desvio Padrão calculado como: ou
 Potential (Within) capability = Capacidade potencial calculada com
base em: ou








2d
R
2d
AM








2d
R
2d
AM
 Observed Performance = Performance verificada a partir das observações
amostrais:
• PPM < LSL = ppm abaixo do LIE nas observações amostrais.
• PPM > USL = ppm acima do LSE nas observações amostrais.
• PPM total = ppm fora da faixa de especificação nas observações
amostrais.
 Expected Performance = Performance esperada:
• PPM < LSL = ppm abaixo do LIE calculado com base em ou
• PPM > USL = ppm acima do LSE calculado com base em ou
• PPM Total = ppm fora da faixa de especificação calculado com
base em ou
2d
R
2d
AM
2d
R
2d
R
2d
AM
2d
AM
200
Formação de Green Belts Lean 6 Sigma
Prof. Alexandre Andrioli Iwankio
RELAÇÃO ENTRE A ESCALA SIGMA E OS ÍNDICES DE
CAPACIDADE
1
2
3
4
5
6
0,33
0,67
1,00
1,33
1,67
2,00
Cp
0,33
0,67
1,00
1,33
1,67
2,00
Cpk
317.400
45.600
2.700
63
0,57
0,002
Defeitos (ppm)
-0,17
0,17
0,50
0,83
1,17
1,50
Cpk
690.000
308.537
66.807
6.210
233
3,4
Defeitos (ppm)
0,33
0,67
1,00
1,33
1,67
2,00
Cp
Escala
Sigma
Valor Médio dos Resultados
do Processo Centrado no
Valor Ideal
Valor Médio dos Resultados
do Processo Afastado do
Valor Ideal em 1,5 Sigma
RACIOCÍNIO DE ESTUDO DO PROCESSO
1 – Planejar a coleta de dados
2 – Coletar os dados
3 – Avaliar se os dados são confiáveis (MSA)
Em caso positivo, podemos seguir adiante
Em caso negativo, devemos torná-los confiáveis antes de
continuar
4 - Avaliar a estabilidade do processo (Cartas de controle)
Caso esteja sob controle, podemos seguir adiante
Caso não esteja sob controle, identificar e bloquear as causas
especiais
5 - Avaliar a capacidade do processo (Cp e Cpk)
Se Cp e Cpk > 1,33, o processo é capaz -> MANTER
Se não for capaz, acertar a média e/ou diminuir a variabilidade
201
Formação de Green Belts Lean 6 Sigma
Prof. Alexandre Andrioli Iwankio
Roteiro para solução do exemplo no Minitab
I – Avaliar capacidade do processo
01. Selecione Stat > Quality Tools > Capability Analysis > Normal...
02. A seguinte tela aparecerá e deverá ser preenchida como mostrado
abaixo:
03. Ative Single column e selecione a coluna Tempo de Atendimento.
04. Em Subgroup size digite 1.
05. Em Lower spec, escreva o limite inferior de especificação: 160.
06. Em Upper spec, escreva o limite superior de especificação: 250.
07. Selecione Estimate...
08. A seguinte tela aparecerá e deverá ser preenchida como mostrado
abaixo:
202
Formação de Green Belts Lean 6 Sigma
Prof. Alexandre Andrioli Iwankio
09. Em Methods of estimating sigma, verifique se está selecionada
Average moving range, para estimar o desvio padrão por meio dos
critérios da carta de controle.
10. Selecione OK.
11. Selecione Options...
12. A seguinte tela aparecerá e deverá ser preenchida como mostrado a
seguir:
13. Em Perform Analysis, desative Overall analysis.
203
Formação de Green Belts Lean 6 Sigma
Prof. Alexandre Andrioli Iwankio
Esta opção calcularia os índices de capacidade do processo estimando o
desvio padrão através do procedimento comum. A opção Within
subgroups analysis fará o cálculo dos índices conforme o procedimento
da carta de controle.
14. Em Title, digite o título da análise de capacidade (Exemplo: Análise
de capacidade do tempo de atendimento por telefone).
15. Selecione OK duas vezes.
ATIVIDADE
Empresa: Fabricante de Palm-top.
Característica de interesse: Tempo de reparo na assistência técnica
(dias).
Política adotada pela empresa: Em caso de defeito do aparelho, o cliente
tem direito à troca por um aparelho novo se o tempo de reparo na
assistência técnica superar 30 dias.
Problema: Alto custo com a troca de produtos devido a excessivos casos
de reparos com mais de 30 dias.
Analise os dados da tabela e conclua sobre o que a empresa deve fazer
para resolver o problema.
204
Formação de Green Belts Lean 6 Sigma
Prof. Alexandre Andrioli Iwankio
1
2
3
4
5
6
7
8
9
10
11
12
13
14
15
16
17
18
19
20
21
22
23
24
25
23
31
31
31
29
28
33
20
33
27
20
32
29
27
30
32
29
29
28
32
23
35
30
23
34
26
27
28
29
30
31
32
33
34
35
36
37
38
39
40
41
42
43
44
45
46
47
48
49
50
31
19
34
27
28
36
27
24
33
21
29
30
33
27
29
26
21
31
34
26
30
32
33
21
28
51
52
53
54
55
56
57
58
59
60
61
62
63
64
65
66
67
68
69
70
71
72
73
74
75
29
33
24
23
21
30
26
28
30
29
32
28
29
34
25
30
27
26
34
22
21
29
33
25
30
76
77
78
79
80
81
82
83
84
85
86
87
88
89
90
91
92
93
94
95
96
97
98
99
100
32
30
28
34
33
26
29
23
26
33
31
29
24
28
19
31
33
27
30
29
28
26
28
26
25
Amostra Amostra Amostra AmostraTempo de
reparo
Tempo de
reparo
Tempo de
reparo
Tempo de
reparo
Tempos de reparo dos últimos 100 pedidos de assistência técnica
205
Formação de Green Belts Lean 6 Sigma
Prof. Alexandre Andrioli Iwankio
AVALIAÇÃO DE SISTEMAS DE MEDIÇÃO DE ATRIBUTOS
INTRODUÇÃO
Em um sistema de medição (classificação ou inspeção) por atributos, o
resultado da medição é um valor único de um conjunto finito de
possíveis categorias (usualmente, categoria perfeita ou defeituosa).
No caso da avaliação de sistemas de medição por atributos, é colocada
ênfase na avaliação da capacidade do avaliador em detectar
repetidamente itens perfeitos ou defeituosos e da tendência com que o
avaliador rejeita unidades perfeitas e aceita unidades defeituosas.
Avaliação de Sistemas de Medição por Atributos
Precisão:Comparação dos resultados
dos avaliadores, independentemente
do padrão.
Vício:Comparação dos resultados
dos avaliadores com o padrão.
Repetibilidade:
Within
Appraisers
Comparação dos
resultados para
um mesmo
avaliador (
)
Reprodutibilidade:
Between
Appraisers
Comparação dos
resultados entre
todos os avaliadores
(
)
Comparação de
todos os
avaliadores
(
)
All Appraisers
vs Standard
Comparação de
cada avaliador
(
)
EachAppraiser
vs Standard
Discordância
Concordância
individual
(Eficácia
individual)
Concordância
global
(Eficácia global)
Mistura
Alarme falso
Classificação
errada
206
Formação de Green Belts Lean 6 Sigma
Prof. Alexandre Andrioli Iwankio
DEFINIÇÕES E EXEMPLOS - EXEMPLO
Uma empresa fabricante de produtos alimentícios estava utilizando o
método DMAIC para resolver o problema aumento do número de
embalagens de tortas congeladas defeituosas, a partir de julho de 2006.
Na etapa Measure do DMAIC, a empresa decidiu avaliar o sistema de
inspeção que vinha sendo utilizado para a detecção de embalagens
defeituosas, com o objetivo de verificar se o mesmo era confiável.
Nesse sistema, as embalagens eram visualmente inspecionadas para
que os possíveis defeitos - embalagem rasgada, amassada, aberta, com
data de validade do produto ilegível, entre outros - pudessem ser
detectados. Se uma embalagem apresentasse um ou mais defeitos ela
deveria ser classificada como defeituosa e, a seguir, ser separada do
restante da produção.
Participaram do estudo três avaliadores responsáveis pela inspeção das
embalagens. Vinte embalagens (nove perfeitas e onze defeituosas)
foram utilizadas na avaliação, após terem sido previamente
inspecionadas e classificadas pelo engenheiro que trabalhava no
gerenciamento do processo de produção.
Cada avaliador inspecionou três vezes cada uma das embalagens e os
resultados obtidos estão apresentados na tabela. Nessa tabela, P
significa embalagem perfeita e D embalagem defeituosa.
207
Formação de Green Belts Lean 6 Sigma
Prof. Alexandre Andrioli Iwankio
TABELA 3.1
Dados coletados no estudo para avalia o do sistema de
medi o por atributos da empresa fabricante de produtosaliment cios
ç
ç í
ã
ã
Número da
embalagem
Condi ão
real
ç Avaliador A
D
P
P
D
D
P
D
P
D
P
D
P
D
P
D
P
D
D
P
D
D
P
P
D
D
P
D
D
D
P
D
P
D
P
D
P
D
D
P
D
D
P
P
D
D
D
D
D
D
P
D
P
D
P
D
P
D
D
P
D
D
P
P
D
D
P
P
P
D
P
D
P
P
P
D
P
D
D
P
P
D
P
P
D
P
P
P
P
D
P
P
P
P
P
P
P
P
D
P
P
D
P
P
D
D
P
P
P
D
P
D
P
P
P
D
P
D
D
P
P
D
P
P
D
D
P
P
P
D
P
D
P
P
P
D
P
D
D
P
P
D
P
P
D
D
D
P
P
D
P
D
P
P
P
D
P
D
D
P
P
D
P
P
D
D
P
P
P
D
P
D
P
P
P
D
P
D
D
P
P
1 2 3
Avaliador B
1 2 3
Avaliador C
1 2 3
PRECISÃO
A avaliação da precisão é feita por meio da comparação dos resultados
dos avaliadores, independentemente do padrão, e é dividida em dois
componentes: repetibilidade e reprodutibilidade.
Repetibilidade
A repetibilidade representa a capacidade de o avaliador repetir a mesma
resposta quando avalia repetidas vezes o mesmo item, de modo
independente do padrão.
A avaliação da repetibilidade é feita por meio da comparação dos
resultados para um mesmo avaliador.
208
Formação de Green Belts Lean 6 Sigma
Prof. Alexandre Andrioli Iwankio
Na saída do MINITAB, o resultado da avaliação da repetibilidade é
apresentado na parte intitulada Within Appraisers.
FIGURA 3.2
Saídaparcial do MINITAB:avaliação darepetibilidade parao
exemplo daempresafabricante de produtos alimentícios
WithinAppraisers
Assessment Agreement
Appraiser # Inspected # Matched Percent 95 % CI
A 20 19 95.00 (75.13, 99.87)
B 20 16 80.00 (56.34, 94.27)
C 20 19 95.00 (75.13, 99.87)
# Matched: Appraiser agrees with him/herself across trials.
Percentual das embalagens para as quais houve
concordância nas respostas quando o avaliador
inspecionourepetidasvezeso mesmo item.
Repetibilidade
Reprodutibilidade
A reprodutibilidade representa a capacidade de os avaliadores
escolherem a mesma resposta quando avaliam o mesmo item, de forma
independente do padrão.
A avaliação da reprodutibilidade é feita por meio da comparação dos
resultados entre todos os avaliadores.
Na saída do MINITAB, o resultado da avaliação da reprodutibilidade é
apresentado na parte intitulada Between Appraisers.
FIGURA 3.3
Saídaparcial do MINITAB :avaliação daavaliação da reprodutibilidade
parao exemplo daempresafabricante de produtos alimentícios

Percentual das embalagens para as quais houve
concordância nas respostas dos três avaliadores
emtodasasrepetições.Between Appraisers
Assessment Agreement
# Inspected # Matched Percent 95 % CI
20 11 55.00 (31.53, 76.94)
# Matched: All appraisers' assessments agree with each other.
Reprodutibilidade
209
Formação de Green Belts Lean 6 Sigma
Prof. Alexandre Andrioli Iwankio
VÍCIO
A avaliação do vício é feita por meio da comparação dos resultados dos
avaliadores com o padrão, o que pode gerar concordância ou
discordância.
Concordância global
A concordância global representa a capacidade de os avaliadores
escolherem a resposta correta quando avaliam todos os itens, em todas
as repetições.
A avaliação da consistência global é feita por meio da comparação com
o padrão dos resultados entre todos os avaliadores.
Na saída do MINITAB, o resultado da avaliação da reprodutibilidade é
apresentado na parte intitulada All Appraisers vs Standard.
FIGURA 3.4
Saídaparcial do MINITAB :
avaliação da concordânciaglobal
parao exemplo daempresafabricante de produtos alimentícios
Percentual das embalagens para as quais houve
concordância com o padrão nas respostas dos
trêsavaliadoresemtodasasrepetições.
All AppraisersvsStandard
Assessment Agreement
# Inspected # Matched Percent 95 % CI
20 11 55.00 (31.53, 76.94)
# Matched: All appraisers' assessments agree with the known standard.
Concordância Global
Concordância individual
A concordância individual representa a capacidade de cada avaliador
escolher a resposta correta, de acordo com o padrão, quando avalia
todos os itens, em todas as repetições.
210
Formação de Green Belts Lean 6 Sigma
Prof. Alexandre Andrioli Iwankio
A avaliação da concordância individual é feita por meio da comparação
com o padrão dos resultados de cada avaliador.
Na saída do MINITAB, o resultado da avaliação da concordância
individual é apresentado na parte intitulada Each Appraiser vs Standard
> Assessment Agreement.
FIGURA 3.5
Saídaparcial do MINITAB :avaliação daconcordância individual
parao exemplo daempresafabricante de produtos alimentícios

Percentual das embalagens paraas quais houve
concordânciadas respostas com o padrão,em
todas as repetições,para cada avaliador.EachAppraiser vsStandard
Assessment Agreement
Appraiser # Inspected # Matched Percent 95 % CI
A 20 18 90.00 (68.30, 98.77)
B 20 13 65.00 (40.78, 84.61)
C 20 16 80.00 (56.34, 94.27)
# Matched: Appraiser's assessment across trials agrees with
the known standard.
Assessment Disagreement
Appraiser # P / D Percent # D / P Percent # Mixed Percent
A 0 0.00 1 11.11 1 5.00
B 3 27.27 0 0.00 4 20.00
C 3 27.27 0 0.00 1 5.00
# P / D: Assessments across trials = P / standard = D.
# D / P: Assessments across trials = D / standard = P.
# Mixed: Assessments across trials are not identical.
Concordância Individual
Discordância
A discordância representa a capacidade de cada avaliador escolher a
resposta incorreta (diferente do padrão), quando avalia todos os itens,
em todas as repetições. As respostas incorretas podem ser identificadas
como classificação errada, alarme falso e mistura ou inconsistência.
Na saída do MINITAB, o resultado da avaliação da discordância é
apresentado na parte intitulada Each Appraiser vs Standard >
Assessment Disagreement.
211
Formação de Green Belts Lean 6 Sigma
Prof. Alexandre Andrioli Iwankio
 Classificação errada:
A classificação errada representa a aceitação de um item defeituoso, isto
é, classificar como perfeito um item que é defeituoso (P / D), o que é um
erro grave. O percentual de classificação errada é calculado por meio da
expressão:
número de itens defeituosos classificados como perfeitos em todas as
inspeções do avaliador
número de itens defeituosos
 Alarme falso:
O alarme falso representa a rejeição de um item perfeito, isto é,
classificar como defeituoso um item que é perfeito (D / P). Esse erro não
é tão grave quanto o anterior, mas deve ser evitado, já que a rejeição de
um item perfeito implica na realização de trabalho e reinspeção
desnecessários. O percentual de alarme falso é calculado por meio do
quociente:
número de itens perfeitos classificados como defeituosos em todas as inspeções do
avaliador
número de itens perfeitos
 Mistura ou inconsistência:
A mistura ou inconsistência ocorre quando há resultados contraditórios
nas avaliações de um mesmo item, que é avaliado como perfeito e
também como defeituoso, nas diferentes repetições (um exemplo de
mistura ocorre com a embalagem 6, para os avaliadores A e C, conforme
mostra a tabela 1). O percentual de mistura é calculado de acordo com a
expressão abaixo:
número de itens classificadosde modo contraditório nas inspeções repetidas do
avaliador
número total de itens
212
Formação de Green Belts Lean 6 Sigma
Prof. Alexandre Andrioli Iwankio
FIGURA 3.6
Saídaparcial do MINITAB :avaliação dadiscordância
parao exemplo daempresafabricante de produtos alimentícios

EachAppraiser vsStandard
Assessment Agreement
Appraiser # Inspected # Matched Percent 95 % CI
A 20 18 90.00 (68.30, 98.77)
B 20 13 65.00 (40.78, 84.61)
C 20 16 80.00 (56.34, 94.27)
# Matched: Appraiser's assessment across trials agrees with
the known standard.
Assessment Disagreement
Appraiser # P / D Percent # D / P Percent # Mixed Percent
A 0 0.00 1 11.11 1 5.00
B 3 27.27 0 0.00 4 20.00
C 3 27.27 0 0.00 1 5.00
# P / D: Assessments across trials = P / standard = D.
# D / P: Assessments across trials = D / standard = P.
# Mixed: Assessments across trials are not identical.
Classificação errada Alarme falso Mistura
Discordância
213
Formação de Green Belts Lean 6 Sigma
Prof. Alexandre Andrioli Iwankio
FIGURA 3.7
Saídacompletado MINITAB :avaliação do sistemade medição por atributos
do exemplo daempresafabricante de produtos alimentícios

Attribute Agreement Analysisfor Resposta
Date of study: 09/08/2005
Reported by: Axel
Name of product: Embalagens
Misc: 9perfeitas/11defeituosas
W ithin Appraisers
Assessment Agreement
Appraiser # Inspected # Matched Percent 95 % CI
A 20 19 95.00 (75.13, 99.87)
B 20 16 80.00 (56.34, 94.27)
C 20 19 95.00 (75.13, 99.87)
# Matched: Appraiser agrees with him/herself across trials.
Each Appraiser vsStandard
Assessment Agreement
Appraiser # Inspected # Matched Percent 95 % CI
A 20 18 90.00 (68.30, 98.77)
B 20 13 65.00 (40.78, 84.61)
C 20 16 80.00 (56.34, 94.27)
# Matched: Appraiser's assessment across trials agrees with
the known standard.
Assessment Disagreement
Appraiser # P / D Percent # D / P Percent # Mixed Percent
A 0 0.00 1 11.11 1 5.00
B 3 27.27 0 0.00 4 20.00
C 3 27.27 0 0.00 1 5.00
# P / D: Assessments across trials = P / standard = D.
# D / P: Assessments across trials = D / standard = P.
# Mixed: Assessments across trials are not identical.
Between Appraisers
Assessment Agreement
# Inspected # Matched Percent 95 % CI
20 11 55.00 (31.53, 76.94)
# Matched: All appraisers' assessments agree with each other.
All Appraisersvs Standard
Assessment Agreement
# Inspected # Matched Percent 95 % CI
20 11 55.00 (31.53, 76.94)
# Matched: All appraisers' assessments agree with the known standard.
214
Formação de Green Belts Lean 6 Sigma
Prof. Alexandre Andrioli Iwankio
FIGURA 3.8
CBA
100
90
80
70
60
50
40
95.0% CI
Percent
CBA
100
90
80
70
60
50
40
95.0% CI
Percent
Date of study: 09/08/2005
Reported by: Axel
Name of product: Embalagens
Misc: 9 perfeitas / 11 defeituosas
Saídagráficado MINITAB paraavaliação da repetibilidade e daconcordância
individual dos avaliadores do exemplo daempresa fabricante de produtos alimentícios

Assessment Agreement
WithinAppraisers
Appraisers Appraisers
Percent
Percent
AppraisersvsStandard
CRITÉRIOS PARA AVALIAÇÃO DE SISTEMAS DE
MEDIÇÃO POR ATRIBUTOS
A avaliação de sistemas de medição por atributos é feita com base nos
percentuais de concordância individual, classificação errada e alarme
falso, de acordo com os critérios apresentados na tabela 3.
Sempre que um avaliador ou instrumento for classificado como marginal
ou inaceitável, haverá necessidade de adoção de ações corretivas. Após
a implementação das ações corretivas o estudo deverá ser refeito.
215
Formação de Green Belts Lean 6 Sigma
Prof. Alexandre Andrioli Iwankio
Repetibilidade e Reprodutibilidade seguem o mesmo critério da
concordância individual.
CONTINUAÇÃO DO EXEMPLO
A partir da análise dos resultados obtidos na seção anterior e dos
critérios constantes na tabela, é possível classificar os avaliadores da
empresa fabricante de produtos alimentícios do exemplo conforme
apresentado abaixo.
Avaliador
A
B
C
Aceitável
Inaceitável
Marginal
Inaceitável
Aceitável
Aceitável
Aceitável
Inaceitável
Inaceitável
Concordância
Individual Alarme falso Classificação errada
FIGURA 3.11
Conclusões do estudo realizado para avaliação do sistema de medição por
atributos daempresafabricante de produtos alimentícios
A figura mostra que o sistema de medição por atributos tem diferentes
níveis de desempenho quanto à concordância individual, alarme falso e
classificação errada, de forma dependente do avaliador. Nenhum dos
avaliadores apresenta resultados aceitáveis (ou inaceitáveis) nas três
categorias. Nesse contexto, podem surgir as seguintes perguntas, a
serem consideradas pela empresa:
 Os critérios para aceitação ou rejeição das embalagens estão sufi-
cientemente claros ou necessitam de melhorias?
216
Formação de Green Belts Lean 6 Sigma
Prof. Alexandre Andrioli Iwankio
 Os avaliadores necessitam de treinamento?
 O ambiente no qual as inspeções são realizadas pode ser melho-
rado?
 Quais são os impactos desse sistema de medição para o cliente?
ALERTAS QUANTO À COLETA DE DADOS PARA A
AVALIAÇÃO DE SISTEMAS DE MEDIÇÃO POR
ATRIBUTOS
Os itens utilizados para a avaliação de sistemas de medição por
atributos não são selecionados aleatoriamente, mas sim por pessoal
especializado (supervisor ou staff) e devem ser previamente avaliados
como perfeitos ou defeituosos. A tabela abaixo apresenta uma sugestão
para o número mínimo de itens que devem ser selecionados e para o
número mínimo de inspeções por item. A amostra deve ser composta
por cerca de 50% de itens perfeitos e 50% de itens defeituosos.
1
2
3 ou mais
24
18
12
5
4
3
TABELA 3.4
Tamanho das amostras paraaavaliação de sistemas de medição por atributos
Número mínimo de itens
Número mínimo de
inspeçõespor itemNúmero de avaliadores
Roteiro para solução do exemplo no Minitab
I – Avaliar a confiabilidade do sistema de medição por atributos
01. Selecione Stat > Quality Tools > Attribute Agreement Analysis...
02. A seguinte tela aparecerá e deverá ser preenchida conforme abaixo:
217
Formação de Green Belts Lean 6 Sigma
Prof. Alexandre Andrioli Iwankio
03. Em Data are Arranged as, selecione Attribute Column.
04. Selecione a coluna Resposta para o campo Attribute Column.
05. Selecione a coluna No embalagem para o campo Samples.
06. Selecione a coluna Avaliador para o campo Appraisers.
07. Selecione a coluna Real para o campo Known standard/attribute.
08. Selecione Information... A seguinte tela aparecerá e deverá ser
preenchida conforme abaixo:
09. Selecione OK.
218
Formação de Green Belts Lean 6 Sigma
Prof. Alexandre Andrioli Iwankio
10. Selecione Results... A seguinte tela aparecerá e deverá ser
preenchida conforme abaixo:
11. Selecione a opção Percentagens of assessment agreement within
and
between appraisers.
12. Selecione OK duas vezes.
ATIVIDADE
Uma seguradora deseja avaliar seu sistema para classificação de
solicitações de pagamento de seguro-saúde, que podem ser
identificadas como perfeitas ou defeituosas.
Participaram do estudo três avaliadores responsáveis pela classificação
das solicitações.
Quinze solicitações de seguro-saúde (oito perfeitas e sete defeituosas)
foram utilizadas na avaliação, após terem sido previamente
inspecionadas e classificadas por um dos gestores da empresa.
Cada avaliador inspecionou três vezes cada uma das solicitações e os
resultados obtidos estão apresentados na tabela. Nessa tabela, P
significa solicitação perfeita e D solicitação defeituosa.
Avalie o sistema de medição por atributos utilizado pela seguradora
para classificação das solicitações de seguro-saúde.
219
Formação de Green Belts Lean 6 Sigma
Prof. Alexandre Andrioli Iwankio
TABELA 3.5
Dados coletados no estudo para avaliação do sistema de medição por atributos da seguradora
Número da
Solicitação
Condi ão
real
ç Avaliador A
1
3
5
7
9
11
13
15
2
4
6
8
10
12
14
1 2 3
Avaliador B
1 2 3
Avaliador C
1 2 3
D
D
P
P
D
P
D
P
D
P
P
P
D
D
P
D
D
P
P
D
P
D
P
D
P
P
P
D
D
P
D
D
P
P
D
P
D
P
D
P
P
P
D
D
P
D
D
P
P
D
D
D
P
D
P
P
P
D
D
P
P
D
P
P
D
P
D
P
D
P
P
P
D
P
D
P
D
P
D
D
P
D
P
D
P
P
P
D
D
P
P
D
P
P
D
P
D
P
P
P
P
P
D
D
P
P
D
P
P
D
D
D
P
D
D
P
P
D
D
P
P
D
P
P
P
D
D
P
D
D
P
P
D
D
P
P
D
P
P
D
D
D
P
D
D
P
P
D
D
P
220
Formação de Green Belts Lean 6 Sigma
Prof. Alexandre Andrioli Iwankio
AVALIAÇÃO DE SISTEMAS DE MEDIÇÃO DE VARIÁVEIS
FIGURA 2.9
Avaliação de sistemasde medição por variáveis
Discriminação Exatidão (Acurácia)
DispersãoLocação
Vício (Tendência) Linearidade Precisão
Repetibilidade Reprodutibilidade
Elementosa serem analisadosem estudos para avaliação de
sistemas de mediçãode variáveis
FIGURA 1
DISCRIMINAÇÃO OU RESOLUÇÃO
A discriminação é também denominada legibilidade, resolução, menor
unidade de leitura, limite da escala ou limite de detecção. A medida da
discriminação é tipicamente o valor da menor graduação na escala do
instrumento. Se as graduações são amplas, então meia graduação
poderá ser usada.
221
Formação de Green Belts Lean 6 Sigma
Prof. Alexandre Andrioli Iwankio
FIGURA 2.11
Conceito de discriminação
mm 10 20 30 40 50 60 70 80 90 100 110 120 130 140
Polegadas0 1 2 3 4 5 6
Intervalo integral
Meio intervalo
Um dos problemas que frequentemente surgem associados aos
sistemas de medição é a utilização de unidades de medida inadequadas,
de forma que não é possível realizar uma distinção apropriada entre
valores imediatamente próximos da característica que está sendo
medida.
A ocorrência desse problema pode ser detectada de forma simples por
meio da interpretação apropriada de Cartas de Controle X-barra e R,
conforme será mostrado no exemplo a seguir.
EXEMPLO
Produto: Tubos de PVC
Característica da Qualidade: Espessura do Tubo
Condição Atual: Utiliza um instrumento de medição cuja menor unidade
de medida é 0,001 cm
Condição desejada: Utilizar outro instrumento de medição cuja menor
unidade de medida é 0,01 cm
Quantidade de amostras: m=25
Tamanho da Amostra: n=5
222
Formação de Green Belts Lean 6 Sigma
Prof. Alexandre Andrioli Iwankio
TABELA 2.1
Medidas daespessura(cm) dos tubos de PVC
Amostra
1
2
3
4
5
6
7
8
9
10
11
12
13
14
15
16
17
18
19
20
21
22
23
24
25
0,359
0,353
0,346
0,365
0,361
0,345
0,353
0,360
0,359
0,350
0,352
0,363
0,355
0,354
0,351
0,348
0,355
0,360
0,347
0,358
0,353
0,361
0,363
0,358
0,356
0,357
0,373
0,362
0,355
0,358
0,366
0,351
0,366
0,355
0,352
0,347
0,349
0,372
0,352
0,345
0,355
0,367
0,361
0,349
0,350
0,374
0,350
0,360
0,346
0,363
0,351
0,356
0,347
0,367
0,355
0,353
0,353
0,352
0,363
0,354
0,354
0,356
0,356
0,354
0,353
0,361
0,363
0,339
0,354
0,356
0,348
0,354
0,344
0,348
0,359
0,357
0,355
0,364
0,356
0,364
0,347
0,347
0,353
0,359
0,353
0,354
0,364
0,357
0,359
0,353
0,361
0,370
0,346
0,354
0,358
0,372
0,353
0,363
0,362
0,367
0,352
0,359
0,352
0,356
0,356
0,344
0,344
0,359
0,359
0,354
0,352
0,358
0,366
0,356
0,350
0,345
0,358
0,349
0,354
0,359
0,358
0,356
0,362
0,358
0,358
Xi1 Xi2 Xi3 Xi4 Xi5
223
Formação de Green Belts Lean 6 Sigma
Prof. Alexandre Andrioli Iwankio
FIGURA 2.10
Cartas de Controle X-barrae R:dados registrados em 0,001 cm
X bar-R Chart of X il, ...,X i5
Sample
SampleMean
24222018161412108642
0.365
0.360
0.355
0.350
__
X=0.35594
UCL=0.36355
LCL=0.34832
Sample
SampleRange
24222018161412108642
0.03
0.02
0.01
0.00
_
R=0.0132
UCL=0.02791
LCL=0
FIGURA 3
Com o objetivo de avaliar a adequação do novo instrumento de medição
cuja discriminação é 0,01, cada medida da espessura apresentada na
tabela inicial foi arredondada, como se tivesse sido obtida por meio do
emprego de um instrumento cuja menor unidade de medida é 0,01 cm.
Os novos dados gerados por esse procedimento são mostrados à seguir.
Com base nesses dados foram construídas novas Cartas de Controle X-
barra e R.
224
Formação de Green Belts Lean 6 Sigma
Prof. Alexandre Andrioli Iwankio
TABELA 2.2
Amostra Xi1 Xi2 Xi3 Xi4 Xi5
1
2
3
4
5
6
7
8
9
10
11
12
13
14
15
16
17
18
19
20
21
22
23
24
25
Medidas daespessura(cm) dos tubos de PVC:dados arredondados
0,36
0,35
0,35
0,37
0,36
0,35
0,35
0,36
0,36
0,35
0,35
0,36
0,36
0,35
0,35
0,35
0,36
0,36
0,35
0,36
0,35
0,36
0,36
0,36
0,36
0,36
0,37
0,36
0,36
0,36
0,37
0,35
0,37
0,36
0,35
0,35
0,35
0,37
0,35
0,35
0,36
0,37
0,36
0,35
0,35
0,37
0,35
0,36
0,35
0,36
0,35
0,36
0,35
0,37
0,36
0,35
0,35
0,35
0,36
0,35
0,35
0,36
0,36
0,35
0,35
0,36
0,36
0,34
0,35
0,36
0,35
0,35
0,34
0,35
0,36
0,36
0,36
0,36
0,36
0,36
0,35
0,35
0,35
0,36
0,35
0,35
0,36
0,36
0,36
0,35
0,36
0,37
0,35
0,35
0,36
0,37
0,35
0,36
0,36
0,37
0,35
0,36
0,35
0,36
0,36
0,34
0,34
0,36
0,36
0,35
0,35
0,36
0,37
0,36
0,35
0,35
0,36
0,35
0,35
0,36
0,36
0,36
0,36
0,36
0,36
TABELA 2
Xbar-RChart of Xil_Arredondado,...,Xi5_Arredondado
FIGURA 2.116
Cartas de controle X-barra e R:dados registrados em 0,01 cm
Sample
SampleMean
24222018161412108642
0.365
0.360
0.355
0.350
__
X=0.35624
UC L=0.36224
LCL=0.35024
Sample
SampleRange
24222018161412108642
0.03
0.02
0.01
0.00
_
R=0.0104
UC L=0.02199
LCL=0
1
1
1
1
11
1
1
1
FIGURA 4
A análise dessas cartas agora indica que o processo estava fora de
controle estatístico, apesar de as cartas anteriores terem indicado o
contrário.
225
Formação de Green Belts Lean 6 Sigma
Prof. Alexandre Andrioli Iwankio
É importante ressaltar que os pontos fora de controle não foram
provocados por anomalias no processo produtivo – na verdade, eles são
o resultado do arredondamento das medidas da espessura dos tubos.
De modo geral, o arredondamento excessivo dos dados pode indicar
uma situação de falta de controle estatístico do processo produtivo,
quando na verdade o processo está sob controle.
A ocorrência desse tipo de problema pode ser facilmente identificada
por meio da observação do número de valores possíveis para a
amplitude das amostras dentro dos limites de controle da carta R.
Uma regra prática apresentada por D. J. Wheeler e R. W. Lyday
estabelece que se há cinco ou menos valores possíveis para a amplitude
das amostras dentro dos limites de controle da carta R, então a
discriminação não é adequada, não permitindo uma distinção
apropriada entre valores imediatamente próximos da característica que
está sendo medida.
( ) 61
Resolução
LICLSC
+
-
226
Formação de Green Belts Lean 6 Sigma
Prof. Alexandre Andrioli Iwankio
EXATIDÃO OU ACURÁCIA
A exatidão quantifica a proximidade entre o valor real da característica
medida e os resultados fornecidos pelo sistema de medição.
VÍCIO OU TENDÊNCIA
O vício é a diferença entre o valor real da característica medida e a
média de medições repetidas dessa característica.
O vício representa uma superestimação ou subestimação sistemática do
valor verdadeiro que está sendo medido. Por exemplo, se um
instrumento fornece leituras da concentração de uma substância
química sempre 5 ppm superiores ao valor verdadeiro medido, é
possível dizer que esse instrumento apresenta um vício positivo de 5
ppm.
LINEARIDADE
A linearidade é a diferença entre os valores do vício ao longo do
intervalo de operação esperado do sistema de medição.
As mesmas causas que podem fazer com que um sistema de medição
apresente um vício elevado podem gerar um valor não aceitável para a
linearidade.
PRECISÃO
A precisão quantifica a proximidade entre as medidas individuais da
característica de interesse geradas pelo sistema de medição.
227
Formação de Green Belts Lean 6 Sigma
Prof. Alexandre Andrioli Iwankio
FIGURA 2.5
Relacionamento entre os conceitos de vício,preci ão e exatidãos
AltaBaixa
Altaexatidão
Aceitável
(a)
Baixa exatidão
Não aceitável
(b)
Baixo Alto
Baixa exatidão
Não aceitável
(c)
Baixa exatidão
Não aceitável
(d)
M = Médiadas mediçõesrepetidas R=Valor real
VÍCIO
PRECISÃO
R MRM
R MRM
FIGURA8
AVALIAÇÃO DO VÍCIO E DA LINEARIDADE
O vício (bias, em inglês) é a diferença entre o valor real (valor de
referência) da característica medida e a média de medições repetidas
dessa característica.
A linearidade (linearity) é a diferença entre os valores do vício ao longo
do intervalo de operação esperado do sistema de medição.
228
Formação de Green Belts Lean 6 Sigma
Prof. Alexandre Andrioli Iwankio
EXEMPLO2
Interesse da Empresa: Realizar estudo para avaliação do vício e
linearidade
Número de peças selecionadas do processo para condução do estudo:
TABELA 2.8
Dados do exemplo 2.5
Peça
Valor de referência
Medidas
repetidas
de cada peça
1
2
3
4
5
6
7
8
9
10
11
12
2,7
2,5
2,4
2,5
2,7
2,3
2,5
2,5
2,4
2,4
2,6
2,4
5,1
3,9
4,2
5,0
3,8
3,9
3,9
3,9
3,9
4,0
4,1
3,8
5,8
5,7
5,9
5,9
6,0
6,1
6,0
6,1
6,4
6,3
6,0
6,1
7,6
7,7
7,8
7,7
7,8
7,8
7,8
7,7
7,8
7,5
7,6
7,7
9,1
9,3
9,5
9,3
9,4
9,5
9,5
9,5
9,6
9,2
9,3
9,4
1 2 3 4 5
2,00 4,00 6,00 8,00 10,00
TABELA 3
TABELA 2.9
Resultados intermediários para o exemplo 2.5
Peça
Valor de referência
Valores
individuais
para o vício
Vício médio
1
2
3
4
5
6
7
8
9
10
11
12
0,7
0,5
0,4
0,5
0,7
0,3
0,5
0,5
0,4
0,4
0,6
0,4
1,1
-0,1
0,2
1,0
-0,2
-0,1
-0,1
-0,1
-0,1
0,0
0,1
-0,2
-0,2
-0,3
-0,1
-0,1
0,0
0,1
0,0
0,1
0,4
0,3
0,0
0,1
-0,4
-0,3
-0,2
-0,3
-0,2
-0,2
-0,2
-0,3
-0,2
-0,5
-0,4
-0,3
-0,9
-0,7
-0,5
-0,7
-0,6
-0,5
-0,5
-0,5
-0,4
-0,8
-0,7
-0,6
1 2 3 4 5
2,00 4,00 6,00 8,00 10,00
0,49 0,13 0,03 -0,29 -0,62
TABELA 4
229
Formação de Green Belts Lean 6 Sigma
Prof. Alexandre Andrioli Iwankio
FIGURA 2.32
Saídado MINITAB parao exemplo 2.5
Gage name:
Date of study:
Reported by:
Tolerance:
Misc:
Vício médio paracadavalor
de referência
Equação de regressão linear
simplesajustadaaos dados
Reference Value
Bias
108642
1.0
0.5
0.0
-0.5
-1.0
0
Regression
95% CI
Data
Avg Bias
Gage Linearity
Slope -0.13167 0.01093 0.000
Predictor C oef SE C oef P
C onstant 0.73667 0.07252 0.000
S 0.239540 R-Sq 71.4%
Gage Bias
0.000
4 0.125000 0.293
6 0.025000 0.688
8 -0.291667 0.000
Reference
10 -0.616667 0.000
Bias P
A v erage -0.053333 0.040
2 0.491667
Retade referência:inclinação
e intercepto iguais azero
Retade regressão
FIGURA 9
A análise dos resultados da tabela e do gráfico da figura mostra
claramente que o vício sofre variações significativas ao longo do
intervalo de operação do sistema de medição, o que indica linearidade
inaceitável.
A interpretação dos principais elementos da figura é realizada a seguir.
A reta de referência Vício = 0 “corta” os limites da faixa de confiança,
em lugar de permanecer contida dentro desses limites. A situação ideal
– isto é, linearidade e vício aceitáveis – corresponde à reta Vício = 0
totalmente contida dentro do intervalo de confiança.
Equação de regressão linear simples ajustada aos dados
Coef = valores para o intercepto (Constant) e inclinação (Slope) da reta
de regressão
Para o exemplo:
Intercepto = 0,73667.
Inclinação = -0,13167.
230
Formação de Green Belts Lean 6 Sigma
Prof. Alexandre Andrioli Iwankio
Equação de regressão: Vício = 0,73667 – 0,13167 x (Valor de
Referência)
P = p-valor do teste para avaliar se o intercepto é igual a zero ou a
inclinação é igual a zero.
 Teste de hipóteses referente à inclinação (valor P associado à linha
identificada como Slope na saída do MINITAB):
H0: inclinação = 0 (vício constante ou linearidade aceitável).
H1: inclinação  0 (vício variável ou linearidade inaceitável).
- Se P  0,10, a linearidade é aceitável (isto é: “vale” a hipótese
H0).
- Se P < 0,10, a linearidade é inaceitável (isto é: “vale” a hipótese
H1).
 Teste de hipóteses referente ao intercepto (valor P associado à li-
nha identificada como Constant na saída do MINITAB):
H0: intercepto = 0 (ausência de vício, dado que a linearidade é
aceitável).
H1: intercepto  0 (presença de vício, dado que a linearidade é
aceitável).
- Se P  0,10, o vício está ausente (isto é: “vale” a hipótese H0).
- Se P < 0,10, o vício está presente (isto é: “vale” a hipótese H1).
Roteiro para solução do exemplo no Minitab
I – Avaliar vício e linearidade
01. Selecione Stat > Quality Tools > Gage Study > Gage Linearity and
Bias Study...
02. A seguinte tela aparecerá e deverá ser preenchida conforme abaixo:
231
Formação de Green Belts Lean 6 Sigma
Prof. Alexandre Andrioli Iwankio
03. Selecione a coluna Peça para o campo Part numbers.
04. Selecione a coluna Referência para o campo Reference values.
05. Selecione a coluna Medida para o campo Measurement data.
No campo Process variation pode-se utilizar a variação histórica
do processo para o estudo do vício e linearidade.
06. Selecione OK.
ATIVIDADE
Com base nos dados da tabela abaixo, avalie o vício e a linearidade do
sistema de medição considerado.
TABELA 2.10
Dados do exercício 2.5
Peça
Valor de referência
Medidas
repetidas
de cada peça
1
2
3
4
5
6
7
8
9
10
11
12
26,202
26,367
26,301
26,334
26,334
26,268
26,301
26,235
26,301
26,268
26,268
26,334
26,730
26,730
26,730
26,730
26,730
26,730
26,730
26,730
26,730
26,730
26,730
26,730
26,961
27,192
27,093
27,027
27,126
27,060
27,093
26,994
27,159
27,027
27,027
27,093
27,324
27,390
27,489
27,357
27,225
27,357
27,423
27,390
27,423
27,258
27,423
27,390
27,819
27,654
27,720
27,654
27,654
27,555
27,819
27,753
27,720
27,720
27,621
27,720
26,268 26,730 27,126 27,390 27,786
1 2 3 4 5
TABELA 5
232
Formação de Green Belts Lean 6 Sigma
Prof. Alexandre Andrioli Iwankio
AVALIAÇÃO DA PRECISÃO
A variabilidade total presente em um conjunto de dados, gerados por
um processo produtivo e medidos por meio de um sistema de medição,
pode ser dividida em duas parcelas:
 Variabilidade inerente às unidades do produto ou peças (resultan-
te do processo produtivo).
 Variabilidade (precisão) inerente ao sistema de medição.
Se
2
total = variância total calculada para o conjunto de dados,
2
peças = variância devida às unidades do produto usadas no estudo,
2
medição = variância devida ao sistema de medição,
então é possível escrever:
2
total = 2
peças + 2
medição
Como a variabilidade do sistema de medição (precisão) é constituída por
dois componentes – repetibilidade e reprodutibilidade – a equação
anterior pode ser escrita como:
233
Formação de Green Belts Lean 6 Sigma
Prof. Alexandre Andrioli Iwankio
FIGURA 2.12
Variação total
Variação de peça parapeça
(variação do processo produtivo)
Variação do sistemade medição
Repetibilidade Reprodutibilidade
FIGURA 10
Repetibilidade
A repetibilidade de um sistema de medição é a variação nas medidas
obtidas quando um avaliador utiliza o instrumento para medir repetidas
vezes a característica de interesse dos mesmos itens.
A quantificação da repetibilidade será identificada neste texto pelo
símbolo srepe.
A figura abaixo apresenta a repetibilidade de dois diferentes sistemas
de medição.
234
Formação de Green Belts Lean 6 Sigma
Prof. Alexandre Andrioli Iwankio
FIGURA 2.6
Conceito derepetibilidade
Repetibilidade
inadequada
Repetibilidade
adequada
6repe
6repe
LIE
LIE
LSE
LSE
SISTEMA DEMEDIÇÃO I
SISTEMA DEMEDIÇÃO II
Nos estudos para avaliação de sistemas de medição é aconselhável que
a quantificação da repetibilidade seja a primeira atividade a ser
realizada, antes da análise das outras fontes de variação. Essa
recomendação é importante porque uma repetibilidade inadequada
dificulta a estimação das outras fontes de variabilidade associadas à
medição.
Um sistema de medição pode ter repetibilidade inadequada devido a
elevada variação dentro:
 da peça (amostra ou item medido): forma, posição, acabamento
superficial, conicidade, consistência.
 do instrumento: reparo, desgaste, falha do dispositivo de fixação,
baixa qualidade, manutenção precária, projeto inadequado.
 do método: ajuste, técnica operacional, fixação da peça, aperto do
dispositivo.
235
Formação de Green Belts Lean 6 Sigma
Prof. Alexandre Andrioli Iwankio
 do avaliador: técnica, posição, falta de experiência, habilidade de
manipulação, treinamento no manuseio, sentimento/sensibilidade
pessoal, fadiga.
 do ambiente: flutuações na temperatura, umidade, vibração, ilu-
minação, limpeza.
Reprodutibilidade
A reprodutibilidade de um sistema de medição é a variação na média
das medidas obtidas quando diferentes avaliadores utilizam o
instrumento para medir repetidas vezes a característica de interesse dos
mesmos itens.
A quantificação da reprodutibilidade será identificada neste texto pelo
símbolo srepro.
A figura abaixo apresenta a reprodutibilidade, associada a dois
avaliadores, de dois diferentes sistemas de medição.
FIGURA 2.8
Reprodutibilidade
inadequada
LIE A B LSE
Avaliador A Avaliador B
Reprodutibilidade
adequada
LIE A B LSE
Avaliador A Avaliador B
SISTEMA DEMEDIÇÃO I
SISTEMA DEMEDIÇÃO II
236
Formação de Green Belts Lean 6 Sigma
Prof. Alexandre Andrioli Iwankio
No caso de instrumentos de medição dependentes da habilidade do
avaliador, alguns exemplos de fatores que podem implicar em uma
reprodutibilidade inadequada são:
 Utilização de diferentes procedimentos de medição por parte dos
avaliadores.
 Treinamento insuficiente dos avaliadores.
 Projeto inadequado do instrumento, de modo a permitir interpre-
tações subjetivas.
Já para sistemas de medição altamente automatizados, em que faz mais
sentido avaliar a diferença entre as médias de medições realizadas em
diferentes instantes de tempo, a baixa reprodutibilidade geralmente é
consequência de variações nas condições ambientais.
EXEMPLO
No gerenciamento da rotina de uma indústria são coletados dados
referentes à concentração de um elemento químico em um produto
fabricado pela empresa. Como foi adquirido recentemente um novo
aparelho para medir a concentração do elemento químico, a indústria
decidiu realizar um estudo para avaliar a capacidade do sistema de
medição. As especificações estabelecem que, para que o produto possa
ser considerado de boa qualidade, a concentração do elemento químico
deve pertencer ao intervalo (30 ; 40) ppm.
No estudo foram selecionadas vinte unidades do produto e três
avaliadores responsáveis pela realização das medições.
Cada avaliador utilizou o novo instrumento para medir duas vezes a
concentração do elemento químico em cada unidade do produto.
Os dados coletados estão mostrados na tabela a seguir. Com base
nestes dados serão apresentados os cálculos para estimação da
repetibilidade, reprodutibilidade e precisão do sistema de medição.
237
Formação de Green Belts Lean 6 Sigma
Prof. Alexandre Andrioli Iwankio
TABELA 2.4
Medidas daconcentração do elemento químico obtidas para
aavaliação daprecisão do sistema de medição do exemplo 2.2
Avaliador 1 Avaliador 2 Avaliador 3
Medidas
(ppm)
Medidas
(ppm)
Medidas
(ppm)
N
Unid.
0
1 2 R 1 2 R 1 2 Rx x x
Média
por
unidade
(ppm)
x1
1
= 31,540
R = 1,415
x2
2
= 31,513
R = 1,775
x3 = 31,965
R = 1,7003
TABELA 6
3
238
Formação de Green Belts Lean 6 Sigma
Prof. Alexandre Andrioli Iwankio
FIGURA 2.16
Saídado MINITAB paraos exemplos 2.2 e 2.3:primeira
parte (método de análise = Cartas de Controle X-barrae R)

Gage R&R Study - XBar/R Method
Ver comentário na
próxima página

2

Mostra a contribuição de cada
fonte de variação na variação
total:
VarCompx 100/ 20,9821
( / ) X 1,41:Part-To_Part Total GageR&R 
Nãoéindicadocomocritérioparaavaliação dadiscriminação.
Deveser usadoo procedimentodiscutidonaseção2.
Comparaas fontes de
variação com os limites
de especificação:
6*SD x 100
LSE- LIE
%Contribution
Source VarComp (of VarComp)
Total Gage R&R 2.0921 9.97
Repeatability 2.0881 9.95
Reproducibility 0.0039 0.02
Part-To-Part 18.8901 90.03
Total Variation 20.9821 100.00
Fonte de
variação
Medição
Repe
Repro
Peças
Total
Study Var %Study Var %Tolerance
Source StdDev (SD) (6 * SD) (%SV) (SV/Toler)
Total Gage R&R 1.44639 8.6784 31.58 86.78
Repeatability 1.44504 8.6702 31.55 86.70
Reproducibility 0.06264 0.3758 1.37 3.76
Part-To-Part 4.34627 26.0776 94.88 260.78
Total Variation 4.58063 27.4838 100.00 274.84
Variação do estudo:
SV = 6 = 6 * SD
Number of Distinct Categories = 4
FIGURA 16
Saída do Minitab para o exemplo
239
Formação de Green Belts Lean 6 Sigma
Prof. Alexandre Andrioli Iwankio
FIGURA 2.17
Saídado MINITAB paraos exemplos 2.2 e 2.3:
segundaparte (método de análise = Cartas de Controle X-barra e R)

Gage name:
Date of study:
Reported by:
Tolerance:
Misc:
Componentsof Variation
RChart byAvaliador
Xbar Chart byAvaliador
Avaliador* Unidade Interaction
Medida byAvaliador
Medida byUnidade
Percent
Part-to-PartReprodRepeatGage R&R
200
100
0
% Contribution
% Study Var
% Tolerance
SampleRange
4
2
0
_
R=1.63
UCL=5.326
LCL=0
1 2 3
SampleMean
40
32
24
__
X=31.67
UCL=34.74
LCL=28.61
1 2 3
Unidade
2019181716151413121110987654321
40
32
24
Avaliador
321
40
32
24
Unidade
Average
201 91 81716151413121110987654321
40
32
24
Avaliador
1
2
3
3 e 4
Saída do Minitab para o exemplo
Classificação com base na percentagem da tolerância da medição
É muito útil comparar a capacidade do sistema de medição com o
comprimento da faixa de especificação (LSE – LIE) para a variável
considerada, por meio do cálculo da percentagem da tolerância da
medição (PTmedição).
A percentagem da tolerância da medição é definida por
100
LIELSE
6
PT medição
medição 
-

=
σ
Para o exemplo, as especificações estabelecem que, para que o produto
possa ser considerado de boa qualidade, a concentração do elemento
químico deve pertencer ao intervalo (30 ; 40) ppm. Isto é, LSE = 40 ppm
e LIE = 30 ppm. Logo,
%751,86100
3040
6751,8
100
LIELSE
6
PT medição
medição =
-
=
-

=
σ 8,6784
86,78%
240
Formação de Green Belts Lean 6 Sigma
Prof. Alexandre Andrioli Iwankio
FIGURA 2.14
Critério para avaliação de sistemas de medição
com base napercentagem datolerânciadamedição
Valor da percentagem da tolerância
da medição (PT )medição
Classificação do sistema de medição
PT < 10%medição
10%< PT < 30%medição
PT > 30%medição
Aceitável
Inaceitável
Marginal
LIE LSE
LIE LSE
LIE LSE
FIGURA 14
No exemplo o sistema de medição é inaceitável, devendo ser adotadas
ações corretivas para melhoria da repetibilidade, já que:
%673,86100
3040
44455,16
100
LIELSE
6
PT
repe
repe =
-

=
-

=
σ 1,44504
86,70%
%672,3100
3040
06120,06
100
LIELSE
6
PT
repro
repro =
-

=
-

=
σ 0,06264 3,76%
Classificação com base na percentagem da contribuição da medição
para a variabilidade total
Também é útil comparar a variabilidade do sistema de medição (s2medição)
com a variabilidade total (s2total), por meio do cálculo da percentagem da
contribuição da medição (PCmedição).
A percentagem da contribuição da medição é definida por
100PC
total
2
medição
medição =
σ
σ2
( )
%3,10=100×
28762,20
44585,1
=PC
2
medição
(1,44639)2
20,9821
9,97%
241
Formação de Green Belts Lean 6 Sigma
Prof. Alexandre Andrioli Iwankio
FIGURA 2.15
Critério para avaliação de sistemas de medição
com base napercentagem dacontribuição damedição
Valor da percentagem da
contribuição da medição (PC )medição
Classificação do sistema de medição
PC < 1%medição
1%< PC < 10%medição
PC > 10%medição
Aceitável
Inaceitável
Marginal
FIGURA 15
FIGURA 2.18
Gráfico das percentagens dacontribuição,davariação do estudo e da tolerância
Gage R&R (Xbar/R) for Medida
Gage name:
Date of study:
Reported by:
Tolerance:
Misc:
Componentsof Variation
Apresenta uma comparação visual das fontes de
variação.
Neste exemplo,paraa melhoria daprecisão do sistema
de medição, devem ser adotadas ações corretivas para
redução darepetibilidade.
Part-to-PartReprodRepeatGage R&R
250
200
150
100
50
0
% Contribution
% Study Var
% Tolerance
Percent
FIGURA 2.19
Cartas de Controle X-barrae R
Gage name:
Date of study:
Reported by:
Tolerance:
Misc:
CartaX-barra:
Situação desejável:
Avalia a habilidade do
sistema de medição
em fazer a distinção
ent r e difer ent es
unidadesdo produto.
Muitos pontos fora
do s l i mi t es de
controle.
CartaR:
Situaçãodesejável:
Avalia a consistência
d o si st ema d e
medição.
So b c o n t r o l e
estatístico.
Gage R&R(Xbar/R) for Medida
SampleRange
6
4
2
0
_
R=1.63
UCL=5.326
LCL=0
1 2 3
SampleMean
40
35
30
25
__
X=31.67
UCL=34.74
LCL=28.61
1 2 3
FIGURA 19
242
Formação de Green Belts Lean 6 Sigma
Prof. Alexandre Andrioli Iwankio
FIGURA 2.20
Gráfico de valores individuais e médias das medições paracadaunidade do produto
Medida by Unidade
Gage name:
Date of study:
Reported by:
Tolerance:
Misc:
Unidade
2019181716151413121110987654321
45
40
35
30
25
FIGURA 20
FIGURA 2.21
Gráfico de valores individuais e médias das medições paracadaavaliador
Mostraa variabilidade entre os avaliadores (reprodutibilidade).
Gage name:
Date of study:
Reported by:
Tolerance:
Misc:
Avaliador
321
45
40
35
30
25
Medida byAvaliador
FIGURA 21
243
Formação de Green Belts Lean 6 Sigma
Prof. Alexandre Andrioli Iwankio
FIGURA 2.22
Gráfico dainteração entre avaliadores e unidades do produto (peças)
Gage name:
Date of study:
Reported by:
Tolerance:
Misc:
Avaliador * Unidade Interaction
Asmédiasdasmediçõesfeitasem cadaunidade do produto (peça) por
cadaavaliador são grafadascontrao número de identificação daspeças.
Ospontosparacadaoperador são ligadosparaformar linhas,sendo
o número de avaliadores. Se as linhas forem aproximadamente
paralelas,não existe interação.Quanto maisaslinhasse cruzarem,mais
forte será a interação.Para o exemplo,as linhas são aproximadamente
paralelas,o queindicanão haver interação significativa.
m m
m
Unidade
Average
2019181716151413121110987654321
45
40
35
30
25
Avaliador
1
2
3
ALERTAS QUANTO À COLETA DE DADOS PARA A
AVALIAÇÃO DA PRECISÃO DE SISTEMAS DE MEDIÇÃO
POR VARIÁVEIS
 A forma de condução do estudo deve ser previamente explicada
aos avaliadores.
 O método de medição deve ser avaliado para que seja possível ve-
rificar se ele está sendo cumprido e se está correto.
 As unidades do produto que serão medidas devem ser seleciona-
das aleatoriamente da produção.
244
Formação de Green Belts Lean 6 Sigma
Prof. Alexandre Andrioli Iwankio
 As unidades escolhidas podem ou não estar dentro das especifi-
cações estabelecidas para a característica da qualidade de interes-
se. É aconselhável selecionar itens distribuídos em toda a faixa de
especificação.
 Cada unidade deve ser rotulada com um número ou código para
facilitar sua identificação e a coleta de dados.
 Pelo menos 10 unidades do produto devem ser medidas no estu-
do.
 Cada unidade do produto deve ser medida uma vez, em ordem a-
leatória, e as leituras devem ser registradas em uma folha de veri-
ficação apropriada.
 Cada unidade do produto deve ser medida uma segunda vez,
também em ordem aleatória, e as leituras devem ser registradas
em uma outra folha de verificação. É importante manter registros
separados para que os avaliadores não sejam influenciados pelos
resultados obtidos anteriormente.
 As medições das unidades do produto devem continuar, até que o
número desejado de medidas por unidade seja alcançado. Cada
grupo de medições deve ser registrado em uma folha de verifica-
ção separada.
Roteiro para solução do exemplo no Minitab
I – Avaliar confiabilidade do sistema de medição por variáveis
01. Selecione Stat > Quality Tools > Gage Study > Gage R&R Study
(Crossed)...
02. A seguinte tela aparecerá e deverá ser preenchida conforme abaixo:
245
Formação de Green Belts Lean 6 Sigma
Prof. Alexandre Andrioli Iwankio
03. Selecione a coluna Unidade para o campo Part numbers.
04. Selecione a coluna Avaliador para o campo Operators.
05. Selecione a coluna Medida para o campo Measurement data.
06. Em Method of Analysis, ative a opção Xbar and R.
07. Selecione Options... A seguinte tela aparecerá e deverá ser
preenchida conforme abaixo:
08. Em Lower spec digite 30.
09. Em Upper spec digite 40.
10. Em Title digite o título do trabalho (exemplo: Avaliação do sistema
de medição da concentração do elemento químico).
246
Formação de Green Belts Lean 6 Sigma
Prof. Alexandre Andrioli Iwankio
11. Selecione OK duas vezes.
ATIVIDADE
Um Green Belt de uma indústria de autopeças está realizando um estudo
para avaliação do sistema de medição usado para medir uma dimensão
do principal produto fabricado pela empresa, cuja faixa de especificação
é 81 ± 3.
As vinte unidades do produto (peças) selecionadas foram medidas três
vezes pelos dois avaliadores e os resultados obtidos estão apresentados
na tabela.
Quais devem ser as conclusões do Green Belt?
TABELA 2.5
Dados do exercício 2.2
Número
da Peça
MedidasdoAvaliador A MedidasdoAvaliador B
1 2 3 1 2 3
1
2
3
4
5
6
7
8
9
10
11
12
13
14
15
16
17
18
19
20
82,022
80,926
85,584
82,549
81,972
79,495
84,000
78,542
87,157
80,353
80,434
82,616
80,406
82,266
85,273
79,241
77,080
81,912
80,867
86,694
82,246
80,926
85,349
82,862
82,123
79,720
83,765
78,791
87,576
81,013
80,669
82,985
80,250
81,608
85,746
79,241
76,860
82,512
80,867
86,562
81,799
80,926
85,114
83,176
82,048
79,271
84,235
78,054
87,995
80,683
80,438
83,353
80,094
82,117
85,510
79,241
76,640
82,212
80,867
86,826
81,997
80,317
83,034
85,550
81,019
80,288
82,528
77,813
84,948
82,207
82,517
81,248
79,938
82,073
84,149
77,362
79,276
82,747
79,255
82,600
82,172
80,375
82,888
85,550
80,903
80,083
82,352
77,959
85,358
82,266
82,982
81,396
80,114
81,985
84,206
76,999
79,276
82,631
79,196
82,745
82,085
80,346
82,650
85,550
81,136
79,878
82,177
77,666
85,153
82,148
82,750
81,544
79,762
82,160
84,264
77,144
79,276
82,514
79,314
82,890
247
Formação de Green Belts Lean 6 Sigma
Prof. Alexandre Andrioli Iwankio
ANEXO - VALORES DO FATOR DE CORREÇÃO D2
TABELA A.1
Valores do fator de correção (tabelaextraídado manual de referência“Análise dos Sistemas de
Medição - MSA,3.Edição” (IQA Instituto daQualidadeAutomotiva,2004),p.195).
d2
a
m
g
1
2
3
4
5
6
7
8
9
10
11
12
13
14
15
16
17
18
19
20
>20
1,41421
1,27931
1,23105
1,20621
1,19105
1,18083
1,17348
1,16794
1,16361
1,16014
1,15729
1,15490
1,15289
1,15115
1,14965
1,14833
1,14717
1,14613
1,14520
1,14437
1,12838
1,91155
1,80538
1,76858
1,74989
1,73857
1,73099
1,72555
1,72147
1,71828
1,71573
1,71363
1,71189
1,71041
1,70914
1,70804
1,70708
1,70623
1,70547
1,70480
1,70419
1,69257
2,23887
2,15069
2,12049
2,10522
2,09601
2,08985
2,08543
2,08212
2,07953
2,07746
2,07577
2,07436
2,07316
2,07213
2,07125
2,07047
2,06978
2,06917
2,06862
2,06813
2,05875
2,48124
2,40484
2,37883
2,36571
2,35781
2,35253
2,34875
2,34591
2,34370
2,34192
2,34048
2,33927
2,33824
2,33737
2,33661
2,33594
2,33535
2,33483
2,33436
2,33394
2,32593
2,67253
2,60438
2,58127
2,56964
2,56263
2,55795
2,55460
2,55208
2,55013
2,54856
2,54728
2,54621
2,54530
2,54452
2,54385
2,54326
2,54274
2,54228
2,54187
2,54149
2,53441
2,82981
2,76779
2,74681
2,73626
2,72991
2,72567
2,72263
2,72036
2,71858
2,71717
2,71600
2,71504
2,71422
2,71351
2,71290
2,71237
2,71190
2,71148
2,71111
2,71077
2,70436
2,96288
2,90562
2,88628
2,87656
2,87071
2,86680
2,86401
2,86192
2,86028
2,85898
2,85791
2,85702
2,85627
2,85562
2,85506
2,85457
2,85413
2,85375
2,85341
2,85310
2,84720
3,07794
3,02446
3,00643
2,99737
2,99192
2,98829
2,98568
2,98373
2,98221
2,98100
2,98000
2,97917
2,97847
2,97787
2,97735
2,97689
2,97649
2,97613
2,97581
2,97552
2,97003
3,17905
3,12869
3,11173
3,10321
3,09808
3,09467
3,09222
3,09039
3,08896
3,08781
3,08688
3,08610
3,08544
3,08487
3,08438
3,08395
3,08358
3,08324
3,08294
3,08267
3,07751
3,26909
3,22134
3,20526
3,19720
3,19235
3,18911
3,18679
3,18506
3,18370
3,18262
3,18174
3,18100
3,18037
3,17984
3,17938
3,17897
3,17861
3,17829
3,17801
3,17775
3,17287
3,35016
3,30463
3,28931
3,28163
3,27701
3,27392
3,27172
3,27006
3,26878
3,26775
3,26690
3,26620
3,26561
3,26510
3,26465
3,26427
3,26393
3,26362
3,26335
3,26311
3,25846
3,42378
3,38017
3,36550
3,35815
3,35372
3,35077
3,34866
3,34708
3,34585
3,34486
3,34406
3,34339
3,34282
3,34233
3,34191
3,34154
3,34121
3,34092
3,34066
3,34042
3,33598
3,49116
3,44922
3,43512
3,42805
3,42381
4,42097
3,41894
3,41742
3,41624
3,41529
3,41452
3,41387
3,41333
3,41286
3,41245
3,41210
3,41178
3,41150
3,41125
3,41103
3,40676
3,55333
3,51287
3,49927
3,49246
3,48836
3,48563
3,48368
3,48221
3,48107
3,48016
3,47941
3,47879
3,47826
3,47781
3,47742
3,47707
3,47677
3,47650
3,47626
3,47605
3,47193
3,61071
3,57156
3,55842
3,55183
3,54787
3,54522
3,54333
3,54192
3,54081
3,53993
3,53921
3,53861
3,53810
3,53766
3,53728
3,53695
3,53666
3,53640
3,53617
3,53596
3,53198
3,66422
3,62625
3,61351
3,60712
3,60328
3,60072
3,59888
3,59751
3,59644
3,59559
3,59489
3,59430
3,59381
3,59339
3,59302
3,59270
3,59242
3,59216
3,59194
3,59174
3,58788
3,71424
3,67734
3,66495
3,65875
3,65502
3,65253
3,65075
3,64941
3,64838
3,64755
3,64687
3,64630
3,64582
3,64541
3,64505
3,64474
3,64447
3,64422
3,64400
3,64380
3,64006
3,76118
3,72524
3,71319
3,70715
3,70352
3,70109
3,69936
3,69806
3,69705
3,69625
3,69558
3,69503
3,69457
3,69417
3,69382
3,69351
3,69325
3,69301
3,69280
3,69260
3,68896
3,80537
3,77032
3,75857
3,75268
3,74914
3,74678
3,74509
3,74382
3,74284
3,74205
3,74141
3,74087
3,74041
3,74002
3,73969
3,73939
3,73913
3,73890
3,73869
3,73850
3,73500
2 3 4 5 6 7 8 9 10 11 12 13 14 15 16 17 18 19 20
248
Formação de Green Belts Lean 6 Sigma
Prof. Alexandre Andrioli Iwankio
MAPA DE PROCESSO
INTRODUÇÃO
Um processo consiste em uma série de etapas projetadas para produzir
um bem ou serviço.
Figura 1: Modelo geral de um processo ou sistema
O mapa de processo:
 É usado para documentar o conhecimento existente sobre um
processo.
 Deve documentar como o processo realmente opera - todas as
operações, que agregam valor ou não - devem ser incluídas.
 É uma ferramenta que deve ser utilizada na primeira fase da etapa
Analyze do DMAIC (“Process Door”) e que irá facilitar a realização
das fases posteriores.
 Deve ser revisto sempre que são feitas alterações no processo.
249
Formação de Green Belts Lean 6 Sigma
Prof. Alexandre Andrioli Iwankio
INÍCIO
Fronteira do processo
Etapa do processo
Ponto
de
decisão
FIM
Fronteira do processo
Figura 2: Símbolo básico do mapa de processos
POR QUE MAPEAR UM PROCESSO?
Os mapas de processo e os fluxogramas ajudam a tornar visível o
trabalho necessário à produção do bem ou serviço. A maior visibilidade
melhora a comunicação e o entendimento, além de proporcionar uma
referência comum para as pessoas envolvidas com o processo.
Os mapas de processo frequentemente são usados para mostrar como o
trabalho é realizado em uma organização. Quando utilizados dessa
forma, eles representam um “instantâneo” que mostra a combinação
específica de funções, etapas, entradas e saídas que a organização
utiliza para criar valor para os clientes/consumidores.
A análise dos processos documentados pelos mapas pode contribuir
para o aumento da satisfação dos clientes/consumidores, já que esta
análise permite a identificação de ações capazes de:
• Reduzir o tempo de ciclo do processo;
• Diminuir defeitos;
250
Formação de Green Belts Lean 6 Sigma
Prof. Alexandre Andrioli Iwankio
• Reduzir custos;
• Estabelecer métricas de performance do processo baseadas nas
necessidades dos clientes/consumidores;
• Reduzir etapas que não agregam valor;
• Aumentar a produtividade.
ELEMENTOS DO MAPA DE PROCESSO
 Limites do processo: onde começa e onde termina (es-
copo do trabalho).
 Principais atividades/tarefas.
 Produtos em processo e produtos finais.
 É o resultado da etapa do processo
 Parâmetro de produto final (Y maiúsculo)
 Uma variável que caracteriza o produto no estágio
de produto acabado. O produto acabado pode ser,
por exemplo, uma batelada, uma peça, uma sub-
montagem e/ou uma montagem, um relatório con-
cluído, uma fatura emitida, uma previsão mensal
de vendas de uma regional, um caminhão carrega-
do, um mapa diário das rotas de entrega de um
centro de distribuição.
 Parâmetro de produto em processo (y minúsculo)
251
Formação de Green Belts Lean 6 Sigma
Prof. Alexandre Andrioli Iwankio
 Uma variável que caracteriza o produto antes do
estágio de produto acabado.
 Parâmetro de processo (x):
 Uma característica mensurável de um processo que
pode afetar o desempenho do produto (exemplos:
temperatura, pressão, velocidade, tempo, número
de digitadores, tabela de preços, campanhas pro-
mocionais no mercado, número de empilhadeiras,
número de pontos de venda da rota).
Figura 4: Mapa do processo “furação”
Classificação dos parâmetros de processo (x):
 Controlável: Variável que pode ser ajustada em um
valor pré-determinado e mantida em torno deste
(setup de equipamentos, tempo, altura, tempo de
vida útil, etc.).
252
Formação de Green Belts Lean 6 Sigma
Prof. Alexandre Andrioli Iwankio
 Ruído: Variável que não pode ser (ou preferivel-
mente não é) ajustada em um valor pré-
determinado e mantida em torno deste (tempera-
tura ambiente, limpeza, umidade, etc.).
Figura 5: Mapa do processo “furação”, com a classificação dos parâmetros de processo
Alinhar a
peça na
base da
furadeira
Fazer
o
furo
Fixar a
peça na
base da
furadeira
(R) Limpeza da peça
(R) Limpeza da base
(C) Idade dos pinos de
alinhamento
(R) Limpeza dos pinos
de alinhamento
(C) Velocidade
(C) Design da ferramenta
(C) Idade da ferramenta
(R) Dureza do material
(C) Força do grampo
(C) Localização do
grampo
Legenda
(C) = Parâmetro controlável
(R) = Parâmetro de ruído
y = Posição da
peça na
furadeira
y = Estabilidade da
peça na base
y = Planicidade da
peça na base
Y = Diâmetro do
furo
Y = Concentricidade
do furo
Produto em
Processo:
linhadaPeça a
Produto em
Processo:
Peça fixada
Produto Final:
Peça furada
O mapa de processo é base para a caracterização do processo
- a determinação dos relacionamentos existentes entre os
parâmetros de processo e os parâmetros de produto, isto é, o
parâmetro de produto é resultado dos vários parâmetros de
processo:
y = h(x)
Y = g(y) = f(x)
Se a caracterização do processo indica que a variação em um
parâmetro controlável ou em um parâmetro de ruído exerce
um impacto significativo na performance do produto, aquele
parâmetro é identificado como um parâmetro crítico.
253
Formação de Green Belts Lean 6 Sigma
Prof. Alexandre Andrioli Iwankio
Figura 6: Mapa do processo “furação”, com a classificação dos parâmetros de processo e a identificação dos parâmetros críticos
Alinhar a
peça na
base da
furadeira
Fazer
o
furo
Fixar a
peça na
base da
furadeira
(R) Limpeza da peça
(R) Limpeza da base
(C) Idade dos pinos de
alinhamento
(R) Limpeza dos pinos
de alinhamento
*
(C) Força do grampo
(C) Localização do
grampo
* (C) Velocidade
(C) Design da ferramenta
(C) Idade da ferramenta
(R) Dureza do material
*
Legenda
(C) = Parâmetro controlável
(R) = Parâmetro de ruído
= Parâmetro crítico
*
y = Posição da
peça na
furadeira
y = Estabilidade da
peça na base
y = Planicidade da
peça na base
Y = Diâmetro do
uro
Y = Concentricidade
do furo
f
Produto em
Processo:
Peça alinhada
Produto em
Processo:
Peça fixada
Produto Final:
Peça furada
254
Formação de Green Belts Lean 6 Sigma
Prof. Alexandre Andrioli Iwankio
IDENTIFICAÇÃO DOS PARÂMETROS DE PRODUTO (Y E
Y)
Figura 7: Processo de emissão de notas fiscais - identificação dos parâmetros de produto
CLASSIFICAÇÃO DOS PARÂMETROS DE PROCESSO (X)
255
Formação de Green Belts Lean 6 Sigma
Prof. Alexandre Andrioli Iwankio
Figura 8: Processo de emissão de notas fiscais – classificação dos parâmetros de processo
IDENTIFICAÇÃO DOS PARÂMETROS DE PRODUTO (Y E
Y) E CLASSIFICAÇÃO DOS PARÂMETROS (X)
256
Formação de Green Belts Lean 6 Sigma
Prof. Alexandre Andrioli Iwankio
Figura 9: Processodo trabalho dos repositores de supermercados - identificação e classificaçãodos parâmetros
ATIVIDADE
Elaborar o mapa do processo de preparo de café, contemplando as
seguintes etapas:
 Aquecer a água;
 Coar o café;
 Servir o café.
257
Formação de Green Belts Lean 6 Sigma
Prof. Alexandre Andrioli Iwankio
FERRAMENTAS DA ADMINISTRAÇÃO E DO
PLANEJAMENTO
5 POR QUÊS
O “5 Por quês” é uma técnica para encontrar a causa raiz de um defeito
ou problema. O princípio é muito simples: ao encontrar um problema,
você deve realizar 5 iterações perguntando o porquê daquele problema,
sempre questionando a causa anterior.
Exemplo:
Problema: Os clientes estão reclamando muito dos atrasos nas entregas.
Por que há atrasos? Porque o produto nunca sai da fábrica no momento
que deveria.
Por que o produto não sai quando deveria? Porque as ordens de
produção estão atrasando.
Por que estas ordens atrasam? Porque o cálculo das horas de produção
sempre fica menor do que a realidade.
Por que o cálculo das horas está errado? Porque estamos usando um
software ultrapassado.
Por que estamos usando este software? Porque o engenheiro
responsável ainda não recebeu treinamento no software mais atual.
Pelo exemplo, podemos ver que a causa raiz das reclamações dos
clientes é a falta de treinamento do engenheiro em softwares de
produção mais atuais. Se o responsável somente fizesse a primeira
pergunta, tentaria mudar o sistema de transportes da empresa, o que
provavelmente seria mais caro e não resolveria realmente o problema.
Na realidade, não é necessário que sejam exatamente 5 perguntas.
Podem ser menos ou mais, desde que você chegue à causa raiz do
problema. No exemplo, ainda poderia haver um por que mais, e se
descobriria que o engenheiro não foi treinado devido a sua forte carga
258
Formação de Green Belts Lean 6 Sigma
Prof. Alexandre Andrioli Iwankio
de trabalho. O importante é que esta ferramenta sirva para exercitar as
idéias e tire a pessoa de sua zona de conforto.
Também é importante entender que esta é uma ferramenta limitada.
Fazer 5 perguntas não substitui uma análise de qualidade detalhada.
Uma das principais críticas à ferramenta, é que pessoas diferentes
provavelmente chegarão a causas raiz diferentes com estas perguntas.
Por isso o ideal é que as perguntas sejam feitas com participação de
toda a equipe, para que gere um debate em torno das causas
verdadeiras.
Além disso, frequentemente a causa de um problema será mais de uma.
Se você usa somente esta ferramenta, pode estar deixando de lado
outros fatores importantes para a melhoria de seus processos.
259
Formação de Green Belts Lean 6 Sigma
Prof. Alexandre Andrioli Iwankio
BRAINSTORMING
Brainstorming é uma ferramenta para geração de novas idéias, conceitos
e soluções para qualquer assunto ou tópico num ambiente livre de
críticas e de restrições à imaginação.
O Brainstorming é útil quando se deseja gerar em curto prazo uma
grande quantidade de idéias sobre um assunto a ser resolvido, possíveis
causas de um problema, abordagens a serem usadas, ou ações a serem
tomadas.
Como conduzir um Brainstorming
1 - Prepare o grupo
Dedique o tempo suficiente para esclarecer os propósitos da sessão
de Brainstorming e as cinco regras que devem ser seguidas:
 Suspensão do julgamento: estão proibidos os debates e as críticas
às idéias apresentadas, pois causam inibições e desvios dos obje-
tivos.
 Quantidade é importante: quanto mais, melhor.
 Liberdade total: nenhuma idéia é suficientemente esdrúxula para
ser desprezada. Pode ser que ela sirva de ponte para idéias origi-
nais e inovadoras.
 Mudar e combinar: em qualquer momento, é permitido que al-
guém apresente uma idéia que seja uma modificação ou combi-
nação de idéias já apresentadas por outras pessoas do grupo.
Contudo, as idéias originais devem ser mantidas.
 Igualdade de oportunidade: assegure-se de que todos tenham a
chance de apresentar suas idéias.
2 - Defina o problema
A clara definição do problema é um dos pontos mais importantes e,
frequentemente, um dos mais negligenciados. Descreva o problema ou
260
Formação de Green Belts Lean 6 Sigma
Prof. Alexandre Andrioli Iwankio
assunto para o qual estão procurando idéias e assegure que todos o
tenham compreendido. Evite que o grupo tome caminhos errados. Uma
boa medida é escrever a definição em uma folha de flipchart e colocá-la
na parede.
3 - Geração de idéias
Nesta etapa as idéias são criadas e anotadas. Siga os seguintes passos:
1. Estabeleça o tempo máximo de duração da sessão de geração
de idéias. Designe alguém para controlar o tempo.
2. Comunique o tópico a ser analisado na forma de uma pergunta.
Assegure-se de que todos o entendam.
3. Conceda alguns minutos para que todos pensem sobre a
pergunta e peça que eles apresentem suas idéias. Defina se as
idéias serão solicitadas de forma estruturada ou não estruturada:
 Estruturada: o facilitador define uma rotação de maneira que
cada pessoa contribua com uma idéia em cada turno. Se a pes-
soa não tem uma idéia, passa a vez.
 Não estruturada: as pessoas apresentam suas idéias à medida
que vão surgindo. Este método requer que o facilitador moni-
tore de perto o processo para assegurar que as regras sejam
seguidas e que todas as pessoas tenham a chance de partici-
par.
4. Anote as idéias numa folha de flipchart e disponha-as de forma
que todos possam vê-las. Isto evita duplicidades, mal entendidos
e ajuda a estimular o pensamento criativo no grupo.
 Anote as idéias exatamente como foram faladas. Não as inter-
prete.
 Tente obter uma lista mais longa possível. Faça o Brainstor-
ming até que todos os participantes tenham esgotado suas i-
déias ou que o tempo tenha expirado.
261
Formação de Green Belts Lean 6 Sigma
Prof. Alexandre Andrioli Iwankio
5. Terminada a sessão de geração, esclareça o significado de
todas as idéias apresentadas, para assegurar que todos tenham o
mesmo entendimento. Aponte cada idéia e pergunte se alguém
tem perguntas sobre seu significado. Você pode pedir ao autor da
idéia que a explique melhor.
6. Elimine as duplicidades. Se duas ou mais idéias parecem ser a
mesma coisa, você deve combiná-las ou eliminar as duplicatas.
Para isto, é necessário obter a concordância de seus autores de
que elas têm o mesmo significado. Se não concordarem,
mantenha as idéias intactas e separadas.
262
Formação de Green Belts Lean 6 Sigma
Prof. Alexandre Andrioli Iwankio
DIAGRAMA DE CAUSA-E-EFEITO
É utilizado para sumarizar e apresentar as possíveis causas do problema
considerado, atuando como um guia para a identificação da causa
fundamental deste problema e para a determinação das medidas
corretivas que deverão ser adotadas.
EXEMPLO
Diagrama de causa-e-efeito para o problema “elevado número de roupas danificadas em uma lavanderia”
Elevado
Número de
Roupas
Danificadas
Meio Ambiente
Medidas
Métodos
Matéria Prima
Máquinas
Mão de Obra
Falta de treinamento
Desatenção
Obsolescência
Defeitos
Tipo de sabão
inadequado
Falta de limpeza dos
equipamentos
Operação inadequada
na mesa de passar
Medida incorreta de
tempo
Medida incorreta de
temperatura
Iluminação f raca
Comentários sobre o procedimento para a construção de um diagrama
de causa-e-efeito:
• A construção de um diagrama de causa-e-efeito deve ser realiza-
da por um grupo de pessoas envolvidas com o processo. O efeito
deve ser definido da forma mais clara possível.
• Deve ser construído um diagrama de causa-e-efeito para cada e-
feito de interesse.
• Em muitas situações, os fatores equipamentos, pessoas, insumos,
métodos, medidas e condições ambientais são candidatos natu-
rais a constituírem as causas primárias do diagrama de causa-e-
efeito.
263
Formação de Green Belts Lean 6 Sigma
Prof. Alexandre Andrioli Iwankio
• Durante a construção do diagrama de causa-e-efeito devemos
formular e responder a pergunta: "Que tipo de variabilidade (nas
causas) poderia afetar o efeito de interesse?“.
• O grau de importância de cada causa relacionada no diagrama de-
ve ser estabelecido com base em dados (priorização e quantifica-
ção das causas).
• Devem ser escolhidos causas e efeitos mensuráveis.
Roteiro para a solução do exemplo no Minitab
I – Construir o Diagrama de Causa-e-Efeito
01. Selecione Stat > Quality Tools > Cause-and-Effect...
02. A seguinte tela aparecerá e deverá ser preenchida como abaixo:
03. Para a primeira linha do campo Causes, selecione a coluna Pesso-
as.
04. Para a primeira linha do campo Label, digite Mão de obra.
05. Para a segunda linha do campo Causes, selecione a coluna Equi-
pamentos.
06. Para a segunda linha do campo Label, digite Máquinas.
264
Formação de Green Belts Lean 6 Sigma
Prof. Alexandre Andrioli Iwankio
07. Para a terceira linha do campo Causes, selecione a coluna Insu-
mos.
08. Para a terceira linha do campo Label, digite Matéria prima.
09. Para a quarta linha do campo Causes, selecione a coluna Método.
10. Para a quarta linha do campo Label, digite Método.
11. Para a quinta linha do campo Causes, selecione a coluna Medidas.
12. Para a quinta linha do campo Label, digite Medidas.
13. Para a sexta linha do campo Causes, selecione a coluna Meio am-
biente.
14. Para a sexta linha do campo Label, digite Meio ambiente.
15. No campo Effect, digite o efeito do processo investigado: Elevado
número de roupas danificadas.
16. No campo Title, digite o título do diagrama (exemplo: Diagrama
de causa-e-efeito para problemas em uma lavandeira).
17. Selecione OK.
265
Formação de Green Belts Lean 6 Sigma
Prof. Alexandre Andrioli Iwankio
DIAGRAMA DE AFINIDADES
Finalidade do diagrama de afinidades:
Utiliza as similaridades entre dados não numéricos para facilitar o
entendimento, de forma sistemática, da estrutura de um problema. Esta
ferramenta é utilizada para:
- Mostrar a direção adequada a ser seguida em um processo de
solução de problemas.
- Organizar as informações disponíveis para a solução de um
problema.
- Organizar as idéias provenientes de alguma avaliação (por
exemplo, a avaliação / auditoria do presidente).
Agrupar por afinidade as causas de um problema após realizar um
brainstorming.
O diagrama de afinidades é a representação gráfica de grupos de dados
afins.
O diagrama de afinidades permite que a estrutura de um tema
complexo fique mais clara, por meio da organização das informações
sobre o tema em grupos cujos elementos possuem afinidade entre si.
Estrutura do diagrama de afinidades:
Tema
Grupo 2
Grupo 3
Grupo 1
Informação 1.2
Informação 3.1
Informação 3.3
Informação 3.2
Informação 2.1
Informação 2.3
Informação 2.5
Informação 2.2
Informação 2.4
Informação 2.6
Informação 2.8
Informação 2.10
Informação 2.7
Grupo 2
Informação 1.1
Informação 3.4 Informação 2.9
TEMA
266
Formação de Green Belts Lean 6 Sigma
Prof. Alexandre Andrioli Iwankio
Exemplo de um diagrama de afinidades:
Férias da família
mal planejadas
Não utilizar diversas
fontes de informação
na pesquisa das
alternativas para
as férias.
Deixar de pedir
a opinião das
crianças.
Não calcular o
orçamento
total.
Não usar um
agente de viagens
experiente.
Não levar em
conta os
de todos
da família.
hobbies
Ignorar as fotos
de férias
anteriores.
Não pensar em
combinar as férias
com uma viagem
de negócios.
Ignorar as férias
anteriores.
Não procurar
várias opções
de preços.
Não considerar
locais com
atividades para
todas as idades.
Não procurar a
melhor alternativa
para o orçamento
disponível.
Falta de consenso
da família na definição
das férias ideais.
Título do grupo
Tema
(Problema, Fenômeno)
Informações
Etapas para construção do diagrama de afinidades:
1 - Definir o tema a ser analisado:
Não é conveniente que sejam dadas muitas explicações sobre o tema,
já que elas poderão agir como restrições inibidoras, porque as pessoas
tentam apresentar idéias que estejam de acordo com estas explicações.
Exemplo: Férias da família mal planejadas
2 - Coletar informações:
As informações podem ser geradas por meio de um brainstorming.
3 - Escrever as informações em cartões:
Devem ser utilizadas frases curtas, simples e objetivas.
4 - Formar os grupos de primeira ordem:
267
Formação de Green Belts Lean 6 Sigma
Prof. Alexandre Andrioli Iwankio
Agrupar os cartões cujas informações possuem algum tipo de afinidade
entre si.
5 - Identificar os cartões solitários:
Os cartões que não pertencem a nenhum grupo devem ficar sozinhos.
6 - Definir os títulos dos grupos de cartões de primeira ordem:
Deverá ser criado um cartão com uma informação concisa, denominado
cartão título, que dará nome ao grupo.
7 - Formar os grupos de ordem superior:
Os grupos de primeira ordem que apresentam afinidades devem ser
reunidos em grupos maiores.
O procedimento deve ser repetido até que seja formado um único
grupo, cujo título é o tema em análise.
8 - Finalizar a construção do diagrama:
Os grupos de cartões afins devem ser dispostos formando blocos.
Desenhar bordas em torno dos grupos e registrar os títulos dos grupos.
268
Formação de Green Belts Lean 6 Sigma
Prof. Alexandre Andrioli Iwankio
DIAGRAMA DE RELAÇÕES
Finalidade do diagrama de relações:
 Permite a visualização das relações de causa e efeito de um tema
ou problema.
 A utilização do diagrama de relações é recomendada quando as re-
lações entre as causas de um problema são complexas.
 É também utilizado quando a sequência correta das ações é crítica
para o alcance do objetivo.
 Enquanto o diagrama de afinidades explora o lado subjetivo de um
tema, o diagrama de relações explora seu lado lógico.
 O diagrama de relações evidencia as ligações lógicas de causa e e-
feito pelo reconhecimento de que cada evento não é o resultado de
uma única causa, mas de múltiplas causas inter-relacionadas.
Estrutura do diagrama de relações
1
11
1
1
22
2
2
2
2
2
3
3
3
3
3
3
3
4
4
4
4
4
5
269
Formação de Green Belts Lean 6 Sigma
Prof. Alexandre Andrioli Iwankio
Exemplo de um diagrama de relações
1
1
2
2
2
2 2
2
2
2
2
2
2
2
3 3 3
3
3
3
3
3
3
3
3
3
3
3
4
4
44
270
Formação de Green Belts Lean 6 Sigma
Prof. Alexandre Andrioli Iwankio
Etapas para construção do diagrama de relações
Causa
Causa
Causa
Causa
Causa
Causa
Causa
Causa
Causa
Principal
Causa
Principal
CausaCausa
Causa
Etapa 5
Etapa 1
Etapa 4 Etapa 3
Premissa:
1 - Premissa 1
2 - Premissa 2
Etapa 2
Conclusões:
1 - Causa Principal 1
2 - Causa Principal 2
3 - Causa Principal 3
4 - Causa Principal 4
Causa
Principal
Causa
Principal
Problema
1 - Definir o problema a ser analisado:
O problema (tema), expresso de forma simples, deverá ser anotado em
um cartão que será posicionado no centro do diagrama.
2 - Apresentar as premissas básicas que irão restringir o foco da
discussão.
3 - Levantar as causas do problema:
Cada causa, expressa de modo simples e objetivo, deverá ser anotada
em um cartão.
Os cartões deverão ser dispostos em torno do cartão que representa o
problema.
4 - Identificar as relações de causa e efeito por meio de setas que
apontam para os efeitos.
271
Formação de Green Belts Lean 6 Sigma
Prof. Alexandre Andrioli Iwankio
5 - Identificar as causas principais por meio de uma representação em
destaque.
6 - Sumarizar as conclusões, listando as causas principais.
272
Formação de Green Belts Lean 6 Sigma
Prof. Alexandre Andrioli Iwankio
MATRIZ DE PRIORIZAÇÃO
Finalidade da matriz de priorização:
 A matriz de priorização tem como objetivo a identificação das
principais variáveis que exercem impacto sobre um resultado de
interesse.
 A priorização auxilia na seleção das variáveis que devem ser me-
didas e analisadas nos estudos para quantificação da intensidade
de relações de causa-e-efeito.
Exemplo de matriz de priorização:
Efeitos
Causas
Etapas para a construção da matriz de priorização:
1- Listar horizontalmente os resultados de interesse (outputs).
273
Formação de Green Belts Lean 6 Sigma
Prof. Alexandre Andrioli Iwankio
2- Atribuir um peso (grau de importância), na escala de 5 a 10, para
cada um dos outputs listados.
3- Listar verticalmente as variáveis que podem afetar os outputs
(inputs).
4- Avaliar a intensidade das relações entre os outputs e os inputs.
5- Cálculos.
6- Registrar o resultado da soma na coluna “Total”, na linha
correspondente ao input considerado.
7- Priorizar os inputs a partir dos resultados na coluna “Total” (ou na
coluna “Percentual”, que também pode ser representada na matriz).
Exemplo de configuração para uma Matriz de Priorização das soluções potenciais
Baixo
Custo
Facilidade Rapidez
Elevado impacto
sobre as causas
fundamentais
Baixo potencial
para criar novos
problemas
Contribuição
para a satisfação
do consumidor
9 8 8 10 10 7
I 3 3 1 5 5 1 166
II 5 5 5 3 5 0 205
III 3 5 5 5 3 3 208
IV 1 5 3 3 5 1 160
V 5 3 1 3 5 3 178
Critério para priorização
Total
Peso (5 a 10)
Solução
Legenda: 5 - Correlação forte 3 - Correlação moderada 1 - Correlação fraca 0 - Correlação ausente
Matriz de Priorização GUT
Considera a Gravidade, a Urgência e a Tendência do problema:
Gravidade: impacto do problema sobre operações e pessoas da
empresa. Efeitos que surgirão a longo prazo em caso de não resolução.
Urgência: o tempo disponível ou necessário para resolver o problema.
Tendência: potencial de crescimento (piora) do problema.
274
Formação de Green Belts Lean 6 Sigma
Prof. Alexandre Andrioli Iwankio
É necessário que cada problema a ser analisado receba uma nota de 1 a
5 em cada uma das características: gravidade, urgência e tendência.
Nota Gravidade Urgência Tendência
5 Extremamente grave Extremamente urgente
Se não for resolvido, piora
imediatamente
4 Muito grave Muito urgente Vai piorar a curto prazo
3 Grave Urgente Vai piorar a médio prazo
2 Pouco grave Pouco urgente Vai piorar a longo prazo
1 Sem gravidade Sem urgência Sem tendência de piorar
Problemas G U T Total Priorização
Atraso na entrega do fornecedor 4 4 3 11 2º
Alto gasto com materiais de escritório 2 2 1 5 4º
Baixo índice de recompra entre os clientes 5 4 4 13 1º
Problemas disciplinares entre vendedores 3 2 3 8 3º
Matriz de Priorização GUT
275
Formação de Green Belts Lean 6 Sigma
Prof. Alexandre Andrioli Iwankio
DIAGRAMA DE ÁRVORE
Finalidade do diagrama de árvore:
O diagrama de árvore é uma ferramenta utilizada para o mapeamento
detalhado dos caminhos (meios ou medidas) a serem percorridos para
se alcançar um objetivo global.
Meio
Meio
Meio
Meio
Meio
Meio
Meio
Meio
Meio
Meio
Meio
Meio
Meio
Meio
Meio
Meio
Meio
Meio
Meio
Meio
Meio
Meio
Objetivo
Terceiro nívelSegundo nívelPrimeiro nível
276
Formação de Green Belts Lean 6 Sigma
Prof. Alexandre Andrioli Iwankio
Exemplo de um diagrama de árvore:
277
Formação de Green Belts Lean 6 Sigma
Prof. Alexandre Andrioli Iwankio
Etapas para construção de um diagrama de árvore:
Meio 1.1
Meio 2.1
Meio 2.2
Meio 3.1
Meio 3.2
Meio 3
Meio 2
Meio 1
Objetivo
Etapa 4
Etapa 2Etapa 1
Etapa 3
Meio 1.2.1
Meio 1.2.2
Meio 2.1.1
Meio 2.1.2
Meio 2.2.1
Meio 2.2.2
Meio 2.2.3
Meio 3.1.1
Meio 1.1.1
Meio 1.1.2
Meio 1.1.3
Meio 3.1.1
Meio 3.2.1
Meio 3.2.2
Meio 1.2
1- Definir o objetivo a ser alcançado.
2- Identificar os meios de primeiro nível:
Responder a pergunta: “Como alcançar o objetivo?”
3- Identificar os meios de segundo nível:
Responder a pergunta: “Como alcançar o meio de primeiro nível?”
4- Continuar o desdobramento enquanto for conveniente.
5- Revisar o diagrama, fazendo o caminho inverso:
Verificar se os meios de nível superior são realmente alcançados
pelos meios de nível inferior. Para isto, responder a pergunta: “Por
que esta medida deve ser executada?”
278
Formação de Green Belts Lean 6 Sigma
Prof. Alexandre Andrioli Iwankio
DIAGRAMA DO PROCESSO DECISÓRIO
(PDPC - PROCESS DECISION PROGRAM CHART)
Finalidade do diagrama do processo decisório:
O diagrama do processo decisório é utilizado para garantir o alcance de
uma meta pelo estudo da lógica de todas as possibilidades de
ocorrência de eventos e contingências no caminho para se atingir a
meta e das contramedidas que podem ser adotadas em resposta a estes
eventos e contingências.
Início
Objetivo
Medida 2
Problema 2
Contramedida 2
Medida 1
Problema 1
Contramedida 1
Exemplo de um diagrama do processo decisório:
Telefonar para o
escritório do Sr. W.
O Sr. W não
foi encontrado.
O Sr. W foi
encontrado.
O Sr. W não
foi encontrado.
?
Foi possivel falar com o Sr. W antes
que ele se encontrasse com o
presidente da empresa X.
?
Sr. A deseja falar com o Sr. W
antes que ele se encontre com o
presidente da empresa X.
Sr. W já deixou seu escritório, tendo
ido para a empresa Y. A seguir irá
para a loja Z e, finalmente, para o
aeroporto onde se encontrará com
o presidente de empresa X.
Enviar o funcionário
B para procurar o
Sr. W na loja Z.
Telefonar para
a empresa Y.
279
Formação de Green Belts Lean 6 Sigma
Prof. Alexandre Andrioli Iwankio
Etapas para construção do diagrama do processo decisório:
Situação Inicial
Etapa 1
Etapa 1
Etapa 2
Etapa 3
Etapa 4
Etapa 5
Etapa 5
Medida 2
Inviabilidade
Problema 2.1
Medida 3
Problema 3.1
Medida 3.1
Problema 3.1.1
Medida 3.1.1
Problema 1.1
Medida 1.1
Problema 1.1.1
Medida 1.1.1 Inviabilidade
Objetivo
Problema 1.2.1
Medida 1.2
Problema 1.2
Medida 1
1- Definir os pontos de partida e de chegada:
O ponto de partida é a situação inicial do problema ou projeto.
O ponto de chegada é o objetivo a ser alcançado.
2- Identificar as medidas a serem implementadas para o alcance do
objetivo.
3- Identificar os possíveis problemas associados a cada medida.
4- Identificar contramedidas para cada problema relacionado na
etapa 3.
5- Repetir as etapas 3 e 4 até que o objetivo final ou alguma
situação de inviabilidade seja alcançado.
280
Formação de Green Belts Lean 6 Sigma
Prof. Alexandre Andrioli Iwankio
INTRODUÇÃO AO PLANEJAMENTO DE EXPERIMENTOS
A FILOSOFIA DO PLANEJAMENTO DE EXPERIMENTOS
Para a aquisição de conhecimento:
 Algo deve acontecer (evento significativo ou informativo);
 Alguém deve ver que algo aconteceu (observador perceptivo).
Aquisição de conhecimento
Evento
significativo
Observador
perceptivo
Conhecimento
Análise
Observação melhorada:
 Para que eventos informativos que ocorrem naturalmente sejam
levados à atenção do observador perceptivo.
 Exemplo do controle estatístico de processos.
281
Formação de Green Belts Lean 6 Sigma
Prof. Alexandre Andrioli Iwankio
Exemplo do controle estatístico de processos
Evento
significativo
Observador
perceptivo
Experimentação planejada:
 Para induzir a ocorrência de eventos informativos.
 Um experimento é um convite para que um evento informa-
tivo ocorra!
 Experimentação ou experimento:
- Procedimento no qual alterações propositais são fei-
tas em fatores controláveis de um processo ou pro-
duto, de modo que se possa observar as possíveis al-
terações sofridas pelas variáveis resposta de interes-
se, bem como as razões destas alterações.
A importância das perguntas iniciais
Devemos fazer perguntas que nos guiarão na determinação do
experimento apropriado a ser realizado:
- Qual é nosso objetivo?
- Qual é nosso conhecimento anterior ?
- Como saberemos se atingimos nosso objetivo?
282
Formação de Green Belts Lean 6 Sigma
Prof. Alexandre Andrioli Iwankio
ATIVIDADE
Projetando bolos
Você está envolvido com uma equipe que está desenvolvendo bolos a
serem vendidos em regiões urbanas. No momento, na fase de definição
do conceito do produto, a equipe está considerando o tamanho e a
forma do bolo. Um requisito de marketing estabelece que os bolos
devem ser uniformes, já que diversos bolos serão exibidos na mesma
caixa. Especificações indicam que a altura do bolo deve ser igual a 10,0
± 1,5 cm.
Experimentos iniciais, realizados para diferentes receitas, resultaram em
bolos de tamanhos muito variados.
Diante desta situação, quais seriam suas perguntas antes de realizar um
novo experimento?
283
Formação de Green Belts Lean 6 Sigma
Prof. Alexandre Andrioli Iwankio
CONCEITOS BÁSICOS DO PLANEJAMENTO DE
EXPERIMENTOS
Variável resposta
Uma variável observada ou medida em um experimento – é o resultado
do experimento.
Frequentemente é uma característica da qualidade ou uma medida do
desempenho de um processo ou produto.
Um experimento pode ter uma ou mais de uma variável resposta.
Primeira pergunta a ser feita para a seleção da variável resposta:
 A variável resposta é efetiva para quantificar os resultados deseja-
dos?
Exemplos:
 Batimento radial no topo do cesto de uma lavadora.
 Consumo de pó utilizado na pintura de peças.
 Nível de ruído de um compressor.
Fator
Uma variável que é deliberadamente alterada (sofre mudanças de forma
controlada) em um experimento, com o objetivo de se observar seu
impacto sobre a variável resposta.
Um fator pode ser qualitativo ou quantitativo.
Exemplos:
 Peso da carga de roupa (quantitativo).
 Máquina (qualitativo).
 Temperatura de reação (quantitativo).
Métodos para a identificação de fatores:
 Mapeamento do processo;
284
Formação de Green Belts Lean 6 Sigma
Prof. Alexandre Andrioli Iwankio
 Teorias científicas;
 Conhecimentos de engenharia;
 Experiência da equipe;
 Brainstorming;
 Cartas de controle.
Nível
Um valor específico para um fator quantitativo ou uma opção específica
de um fator qualitativo incluído no experimento.
Exemplos:
 Peso da carga de roupa igual a 2,5 ou 5,0 kg.
 Máquina A ou B.
 Temperatura de 90 ou 100º C.
Erros que NÃO podem ser cometidos na seleção dos níveis:
 Níveis muito próximos entre si;
 Níveis muito afastados.
Variável de ruído
Uma variável conhecida que pode afetar uma variável resposta em um
experimento, mas que não é de interesse como um fator.
Exemplos:
 Lote de matéria prima.
 Temperatura ambiente.
Formas de controle das variáveis de ruído:
 Manter as variáveis constantes.
 Medir as variáveis de Ruído e levar em conta seus efeitos durante
a análise dos dados.
285
Formação de Green Belts Lean 6 Sigma
Prof. Alexandre Andrioli Iwankio
Variável perturbadora
Uma variável desconhecida que pode afetar uma variável resposta em
um experimento.
O impacto das variáveis perturbadoras pode ser minimizado por meio
da ALEATORIZAÇÃO.
ATIVIDADE
Considere um problema crônico associado à operação da empresa, com
o qual você é familiar, e que poderia estar sendo resolvido por um
equipe liderada por um Green Belt.
Suponha que, na etapa Analyze do DMAIC, será realizado um
experimento para quantificar a importância das causas potenciais do
problema prioritário considerado.
Para este experimento, relacione:
 Objetivos;
 Variáveis resposta; (Uma variável resposta)
 Fatores e seus níveis; (4 fatores – 2 níveis em cada)
 Variáveis de ruído. (Uma variável de Ruído)
286
Formação de Green Belts Lean 6 Sigma
Prof. Alexandre Andrioli Iwankio
MÉTODOS DE EXPERIMENTAÇÃO
TENTATIVA E ERRO
Arcaico.
Não expande o conhecimento.
EXEMPLO
Problema:
O teor de pureza de um produto químico fabricado por uma indústria
varia entre 65 e 70%.
A empresa tem como meta obter teores de pureza superiores a 80%, até
o final do ano.
Solução proposta: Todas alterações realizadas juntas
 Mudar a temperatura do reator.
 Mudar a pressão do reator.
 Aumentar o tempo de reação.
 Usar nova marca de catalisador.
 Alterar a concentração do reagente A.
 Alterar a concentração do reagente B.
 Passar a trabalhar com agitação no processo.
287
Formação de Green Belts Lean 6 Sigma
Prof. Alexandre Andrioli Iwankio
UM FATOR DE CADA VEZ (OFAT)
Ineficiente.
Pode levar a conclusões incorretas.
EXEMPLO
Problema:
O teor de pureza de um produto químico fabricado por uma indústria
varia entre 65 e 70%.
A empresa tem como meta obter teores de pureza superiores a 80%, até
o final do ano.
Solução:
 Estudar os efeitos dos fatores temperatura do reator e pressão do
reator sobre o teor de pureza.
 Fixar a temperatura em 65oC (nível de operação atual) e produzir
uma batelada do produto para cada um dos seguintes níveis de
pressão: 12, 13, 14, 15 e 16 atm.
 Resultados:
Teor de pureza da substância química contra a pressão do reator, para uma
temperatura constante de 65oC
Melhor Resultado
14,3 atm
288
Formação de Green Belts Lean 6 Sigma
Prof. Alexandre Andrioli Iwankio
 Fixar a pressão em 14,3 atm (o ótimo aparente para este fator) e
produzir uma batelada da substância para cada uma das seguin-
tes temperaturas: 60, 65, 70, 75 e 80oC.
 Resultados:
Teor de pureza da substância química contra a temperatura do reator, para
uma pressão constante de 14,3 atm
Melhor Resultado
68 graus
Conclusão:
Passar a operar o processo a 68ºC e 14,3 atm e obter teores de pureza
próximos a 75%.
Qual é de fato a influência da temperatura e da pressão nos teores de
pureza?
Mas, se outro método de experimentação tivesse sido utilizado, o que
poderia ter sido descoberto?
289
Formação de Green Belts Lean 6 Sigma
Prof. Alexandre Andrioli Iwankio
Resultados do experimento de otimização utilizando planejamento fatorial
Descobertas:
 Ponto ótimo para o teor de pureza em torno de 95%.
 Ponto ótimo em níveis de pressão mais baixos (o que é me-
lhor) e em temperaturas mais elevadas.
Principal falha do método um fator de cada vez:
Incapacidade de detectar a existência da INTERAÇÃO entre os fatores
temperatura e pressão.
Uma interação ocorre quando o efeito de um fator sobre a variável
resposta depende do nível em que está o outro fator, isto é, o
comportamento de um fator não é o mesmo nos diferentes níveis do
outro fator.
Visualização do significado da interação:
290
Formação de Green Belts Lean 6 Sigma
Prof. Alexandre Andrioli Iwankio
Resultados do experimento de otimização utilizando planejamento fatorial -
visualização da interação
Efeito da temperatura sobre o teor de pureza, para pressão = 12 atm:
 Aumentar a temperatura de 70oC para 80oC, aumenta o teor
de pureza de 60% para 90%.
Efeito de temperatura sobre o teor de pureza, para pressão = 14,3 atm:
 Aumentar a temperatura de 70oC para 80oC, diminui o teor
de pureza de 75% para 60%.
ENTENDENDO O SIGNIFICADO DA INTERAÇÃO
AUSÊNCIA DE INTERAÇÃO
Fator A: Concentração do reagente A.
Fator B: Tempo de agitação.
Variável resposta: Rendimento da reação química.
Dados coletados no experimento:
291
Formação de Green Belts Lean 6 Sigma
Prof. Alexandre Andrioli Iwankio
Fator BFator
A
A1
A2
B1 B2
32
72
52
96
Valores do rendimento da reação química,obtidos no experimento
Representação gráfica dos resultados do experimento:
Representação gráfica dos resultados do experimento - fatores sem interação
Fator A
Resposta
A2A1
100
90
80
70
60
50
40
30
Fator B
B1
B2
PRESENÇA DE INTERAÇÃO
Fator A: Concentração do reagente Y.
Fator B: Tempo de agitação.
Variável resposta: Rendimento da reação química.
Dados coletados no experimento:
292
Formação de Green Belts Lean 6 Sigma
Prof. Alexandre Andrioli Iwankio
Fator BFator
A
A1
A2
B1 B2
30
75
60
18
Valores do rendimento da reação química,obtidos no experimento
Representação gráfica dos resultados do experimento:
Representação gráfica dos resultados do experimento – fatores com interação
293
Formação de Green Belts Lean 6 Sigma
Prof. Alexandre Andrioli Iwankio
EXPERIMENTO FATORIAL COMPLETO
EXEMPLO
Problema:
O teor de pureza de um produto químico fabricado por uma indústria
varia entre 65 e 70%.
A empresa tem como meta obter teores de pureza superiores a 80%, até
o final do ano.
Solução:
 Estudar os efeitos dos fatores temperatura (65 e 75) do reator,
pressão (13 e 16) do reator e tempo (15 e 20) de reação sobre o
teor de pureza.
 Considerar dois níveis para cada fator e pesquisar todas as com-
binações possíveis dos níveis dos fatores.
Resultados:
Valores do teor de pureza do produto químico, obtidos no experimento fatorial completo
Os experimentos fatoriais completos permitem a determinação:
 Dos efeitos dos fatores;
 Dos efeitos das interações entre os fatores;
 Dos ajustes a serem feitos nos níveis dos fatores para a obtenção
dos melhores resultados para as variáveis resposta.
294
Formação de Green Belts Lean 6 Sigma
Prof. Alexandre Andrioli Iwankio
Número de ensaios necessários à realização de experimentos fatoriais
completos:
Número de ensaios necessários para realização de experimentos 2k
Limitação dos experimentos fatoriais completos:
 O tempo e os custos envolvidos na sua realização podem ser mui-
to elevados.
Os experimentos fatoriais completos devem ser utilizados “na hora
certa”, isto é, quando estamos estudando poucos fatores.
295
Formação de Green Belts Lean 6 Sigma
Prof. Alexandre Andrioli Iwankio
EXPERIMENTO FATORIAL FRACIONADO
EXEMPLO
Problema:
O teor de pureza de um produto químico fabricado por uma indústria
varia entre 65 e 70%.
A empresa tem como meta obter teores de pureza superiores a 80%, até
o final do ano.
Solução:
 Estudar os efeitos dos fatores temperatura (65 e 75) do reator,
pressão (13 e 16) do reator e tempo (15 e 20) de reação sobre o
teor de pureza.
 Considerar dois níveis para cada fator.
 Não é viável pesquisar todas as combinações possíveis dos níveis
dos fatores - apenas quatro combinações podem ser avaliadas.
Resultados:
Valores do teor de pureza do produto químico, obtidos no experimento fatorial fracionado
Os experimentos fatoriais fracionados:
 Consideram apenas uma parte de todas as possíveis combinações
dos níveis dos fatores que compõem o fatorial completo.
 Permitem a obtenção da informação com menor investimento.
 São especialmente úteis nos estágios iniciais de experimentação,
quando há muitos fatores sendo estudados.
Limitação dos experimentos fatoriais fracionados:
296
Formação de Green Belts Lean 6 Sigma
Prof. Alexandre Andrioli Iwankio
 Deve-se abrir mão da capacidade de detecção de alguns efeitos –
principalmente efeitos de interação.
ATIVIDADE
Escolha uma variável resposta e quatro fatores com dois níveis cada
para um experimento.
Construa uma tabela que ilustre como um estudo para avaliação do
efeito destes quatro fatores sobre a variável resposta seria construído
sob a forma de um experimento fatorial completo.
297
Formação de Green Belts Lean 6 Sigma
Prof. Alexandre Andrioli Iwankio
EXPERIMENTO FATORIAL COMPLETO
EXPERIMENTOS FATORIAIS 2K
2 = número de níveis por fator.
k = número de fatores.
Características dos experimentos fatoriais 2k:
 Fáceis de planejar e de analisar.
 Possibilitam o estudo de fatores qualitativos e quantitativos.
 Possibilitam a quantificação das interações.
 Formam a base dos experimentos fatoriais fracionados.
Codificação dos níveis dos fatores
 Fator quantitativo:
 Nível alto (+): nível de maior valor.
 Nível baixo (-): nível de menor valor.
 Fator qualitativo:
 Os níveis alto (+) e baixo (-) são escolhidos aleatoriamente.
Exemplo de um experimento fatorial 2k na ordem padrão:
298
Formação de Green Belts Lean 6 Sigma
Prof. Alexandre Andrioli Iwankio
A
-
+
-
+
-
+
-
+
-
+
-
+
-
+
-
+
D
-
-
-
-
-
-
-
-
+
+
+
+
+
+
+
+
C
-
-
-
-
+
+
+
+
-
-
-
-
+
+
+
+
B
-
-
+
+
-
-
+
+
-
-
+
+
-
-
+
+
Resultados
Experimento 24 colocado na ordem padrão
EXEMPLO
Problema:
 Elevado risco de contaminação do meio ambiente por resí-
duos tóxicos gerados pela empresa.
Processo de interesse:
 Cimentação de lama tóxica.
Principal parâmetro do produto cimentado (Y):
 Resistência média à compressão.
299
Formação de Green Belts Lean 6 Sigma
Prof. Alexandre Andrioli Iwankio
Fluxograma simplificado do sistema de cimentação de lama tóxica
Objetivo:
 Aumentar a resistência média à compressão do produto ci-
mentado.
Etapa Analyze do DMAIC:
 Quantificar o relacionamento entre os fatores do processo e
a resistência à compressão:
Y= f(x)
Ferramenta utilizada:
 Experimento fatorial 2K.
Fatores de interesse e níveis dos fatores:
300
Formação de Green Belts Lean 6 Sigma
Prof. Alexandre Andrioli Iwankio
Dados coletados no experimento 22:
A
-
+
-
+
Ensaio
1
2
3
4
B
-
-
+
+
AB
+
-
-
+
Resistência média à
compressão (MPa)
24,10
14,30
23,50
12,10
Valores da resistência média à compressão obtidos nos ensaios
Forma de obtenção dos sinais da coluna de interação:
 Multiplicação dos sinais das colunas dos fatores que compõem a
interação:
Número ímpar de sinais (-) : Interação terá sinal (-)
Número par de sinais (-) : Interação terá sinal (+)
Cálculo dos efeitos dos fatores e dos efeitos das interações:
Média das respostas
associadas aos sinais
+
Média das respostas
associadas aos sinais
-
Efeito=
 Efeito principal do fator A:
60,10
2
50,2310,24
2
10,1230,14
-=
+
-
+
=
A
A
 Efeito principal do fator B:
301
Formação de Green Belts Lean 6 Sigma
Prof. Alexandre Andrioli Iwankio
 Efeito da interação AB:
Qual é a interpretação dos efeitos principais?
 Fator A:
 Quando a relação água/cimento passa de 0,40 para 0,70, a
resistência média à compressão do produto cimentado di-
minui, em média, 10,60 MPa.
 Fator B:
 Quando a relação bentonita/cimento passa de 0,10 para
0,15, a resistência média à compressão do produto cimen-
tado diminui, em média, 1,40 MPa.
GRÁFICOS UTILIZADOS PARA A INTERPRETAÇÃO DOS
EFEITOS
GRÁFICO DE PROBABILIDADE NORMAL PARA OS
EFEITOS
No gráfico de probabilidade normal para os efeitos:
 Os efeitos não significativos tenderão a estar distribuídos ao lon-
go de uma reta;
 Os efeitos significativos deverão estar afastados desta reta.
302
Formação de Green Belts Lean 6 Sigma
Prof. Alexandre Andrioli Iwankio
Gráfico de probabilidade normal para os efeitos do experimento da
resistência média à compressão
GRÁFICO DE PARETO
Os efeitos significativos são aqueles cujas barras igualam ou
ultrapassam a linha vertical, (teste de Lenth).
Gráfico de Pareto dos efeitos dos fatores água/ cimento e bentonita/cimento
Exceção na interpretação do gráfico de Pareto dos efeitos:
 Quando o experimento envolver apenas 2 fatores e tiver sido
realizada uma única réplica, mesmo que o gráfico de Pareto
303
Formação de Green Belts Lean 6 Sigma
Prof. Alexandre Andrioli Iwankio
não identifique nenhum efeito como significativo, é aconse-
lhável interpretar as barras mais altas como sendo representa-
tivas de efeitos significativos.
O teste de Lenth é um complemento à análise do gráfico de
probabilidade normal para os efeitos.
Nenhum fator ou interação iguala ou ultrapassa a linha de Lenth (para
mais que 2 fatores):
 Ruído influenciando a variável resposta
 Níveis incorretos para os fatores
 Fatores não são significativos
GRÁFICO DOS EFEITOS PRINCIPAIS
Construção do gráfico:
 No eixo dos x‟s são alocados os níveis do fator.
 No eixo dos y‟s são alocados os valores médios da variável res-
posta para cada nível do fator.
Gráfico dos efeitos principais do experimento da resistência média à compressão
304
Formação de Green Belts Lean 6 Sigma
Prof. Alexandre Andrioli Iwankio
GRÁFICO DAS INTERAÇÕES
Construção do gráfico:
 No eixo dos x‟s são alocados os níveis de um dos fatores.
 No eixo dos y‟s são alocadas as médias da variável resposta nas
combinações dos níveis dos dois fatores.
 Os pontos do gráfico que pertencem aos mesmos níveis do fator
que não foi colocado no eixo dos x‟s, são ligados por uma reta.
Gráfico da interação entre água/cimento e bentonita/cimento
305
Formação de Green Belts Lean 6 Sigma
Prof. Alexandre Andrioli Iwankio
Alguns exemplos de como analisar os resultados de experimentos
fatoriais 2k:
306
Formação de Green Belts Lean 6 Sigma
Prof. Alexandre Andrioli Iwankio
ROTEIRO PARA EXPERIMENTO
1. Fazer o Planejamento
1. Objetivo
2. Variável Resposta
3. Fatores e Níveis
4. Ruídos
2. Montar a tabela com todas as combinações possíveis
3. Coletar resultados dos testes de forma aleatória e digitá-las no Mi-
nitab
4. Montar o Gráfico de Pareto e/ou Normal
5. Verificar quais são os efeitos significativos
6. Para os efeitos significativos, montar os gráficos de Efeitos Principais
e/ou Interação
7. Estudar quais são as melhores configurações de níveis
8. Verificar se esta configuração é suficiente para suprir o objetivo
Roteiro para solução do exemplo no Minitab
I – Criar o experimento fatorial
01. Selecione Stat > DOE > Factorial > Create Factorial Design...
02. A seguinte tela aparecerá e deverá ser preenchida como mostrado
abaixo:
307
Formação de Green Belts Lean 6 Sigma
Prof. Alexandre Andrioli Iwankio
03. Selecione 2-level factorial (default generators) em Type of Design.
04. Selecione no botão de extensão o número 2 em Number of factors.
O comando acima permite escolher o número de fatores que será
analisado.
05. Selecione Designs...
06. A seguinte tela aparecerá e deverá ser preenchida como mostrado a
seguir:
07. Selecione o tipo de experimento a ser realizado. Neste exemplo,
escolha o Full factorial.
08. Selecione OK.
09. Selecione Factors...
308
Formação de Green Belts Lean 6 Sigma
Prof. Alexandre Andrioli Iwankio
10. A seguinte tela aparecerá e deverá ser preenchida como mostrado
abaixo:
11. No campo Name, para o fator A, digite: Rel. A/C.
12. No campo Name, para o fator B, digite: Rel. B/C.
13. Selecione OK.
14. Selecione Options...
15. A seguinte tela aparecerá e deverá ser preenchida como mostrado
abaixo:
16. Desative Randomize runs.
17. Selecione OK duas vezes.
18. Na coluna C7 da planilha de dados, digite os dados da Resistência
média à compressão (MPa): 24,1, 14,3, 23,5 e 12,1.
19. Nomeie C7 como Resist.
309
Formação de Green Belts Lean 6 Sigma
Prof. Alexandre Andrioli Iwankio
20. A planilha de dados deverá estar como mostrado abaixo:
II – Analisar o experimento fatorial
21. Selecione Stat > DOE > Factorial > Analyze Factorial Design...
22. A seguinte tela aparecerá e deverá ser preenchida como mostrado a
seguir:
23. Selecione a coluna Resist para o campo Responses.
24. Selecione Graphs...
25. A seguinte tela aparecerá e deverá ser preenchida como mostrado
abaixo:
310
Formação de Green Belts Lean 6 Sigma
Prof. Alexandre Andrioli Iwankio
26. Selecione Normal e Pareto em Effect Plots.
27. Altere Alpha para 0,1.
28. Selecione OK duas vezes.
III - Construir os gráficos de efeitos principais e da interação
29. Selecione Stat > DOE > Factorial > Factorial Plots...
30. A seguinte tela aparecerá e deverá ser preenchida como mostrado a
seguir:
311
Formação de Green Belts Lean 6 Sigma
Prof. Alexandre Andrioli Iwankio
31. Selecione Main Effects Plot.
32. Selecione a opção Setup... correspondente à opção Main Effects Plot.
33. A seguinte tela aparecerá e deverá ser preenchida como mostrado a
seguir:
34. Selecione a coluna Resist para o campo Responses.
35. Em Factors to Include in Plots, no campo Available, selecione os
fatores: Rel. A/C e Rel. B/C para o campo Selected.
36. Selecione Options... e digite o título do gráfico (ex: Gráfico dos
efeitos principais da resistência média à compressão).
37. Selecione OK duas vezes.
38. Selecione Interaction Plot.
39. Selecione a opção Setup... correspondente à opção Interaction Plot.
40. A seguinte tela aparecerá e deverá ser preenchida como mostrado a
seguir:
312
Formação de Green Belts Lean 6 Sigma
Prof. Alexandre Andrioli Iwankio
41. Selecione a coluna Resist para o campo Responses.
42. Em Factors to Include in Plots, no campo Available, selecione os
fatores: Rel. A/C e Rel. B/C para o campo Selected.
43. Selecione Options... e digite o título do gráfico (ex: Gráfico da
interação entre Rel. A/C e Rel. B/C).
44. Selecione OK três vezes.
ATIVIDADE - INDUSTRIAL
Uma Green Belt que trabalha em uma indústria química estava
interessada em avaliar qual a melhor condição de produção de um tipo
especial de carvão ativo granulado a ser utilizado para a adsorção de
vapores não polares. Com este objetivo ela decidiu realizar um
experimento estatisticamente planejado.
A partir dos conhecimentos disponíveis sobre o processo de produção
do carvão ativo, a Green Belt considerou que as principais variáveis que
podiam afetar a qualidade do carvão ativo produzido eram:
1. Matéria-prima (A)
313
Formação de Green Belts Lean 6 Sigma
Prof. Alexandre Andrioli Iwankio
• Os resíduos vegetais de maior dureza são considerados as me-
lhores matérias-primas para a produção de carvão ativo. A Green
Belt teve interesse em avaliar o efeito do emprego de casca de co-
co e de um tipo especial de serragem sobre a qualidade do carvão
ativo fabricado.
2. Temperatura de carbonização (B)
• A Green Belt decidiu utilizar duas diferentes temperaturas de car-
bonização (500oC e 700oC) na fabricação do carvão ativo, com o
objetivo de avaliar o efeito do fator temperatura sobre a qualidade
do produto obtido.
3. Substância ativante (C)
• A ativação do carvão consiste na carbonização da matéria-prima
em presença de agentes químicos, conhecidos como substâncias
ativantes. Estas substâncias promovem um grande aumento na
superfície das partículas de carvão, o que favorece o processo de
adsorção. A Green Belt decidiu estudar a eficiência do cloreto de
zinco e do ácido fosfórico como substâncias ativantes do carvão.
4. Tempo de carbonização (D)
• Suspeitava-se que o tempo de carbonização exercia um efeito
similar ao da temperatura sobre as propriedades do carvão ativo.
Os tempos de carbonização utilizados pela Green Belt foram 2 e 4
horas.
Uma das principais variáveis capazes de medir a qualidade do carvão
ativo produzido era a razão entre a massa dos vapores adsorvidos (v) e
a massa do carvão ativo utilizado em cada ensaio (m). Esta razão v/m foi
então escolhida como a variável resposta do experimento. Além disto, a
Green Belt considerou de interesse utilizar o tetracloreto de carbono
como o vapor a ser adsorvido pelo carvão ativo. Um fluxograma
simplificado do processo de condução do experimento para produção e
avaliação da qualidade do carvão ativo é apresentado na figura a seguir:
314
Formação de Green Belts Lean 6 Sigma
Prof. Alexandre Andrioli Iwankio
Processo de condução do experimento para produção e avaliação da qualidade do carvão ativo
Casca de coco
Serragem
Moagem Peneiramento
Adição de
Ativantes
Ácido Fosfórico
Tetracloreto
de carbono
T = 500 Co
T = 700 Co
t = 2 h
t = 4 h
Cloreto de Zinco
CarbonizaçãoFiltração LavagemSecagem
Adsorção
Avaliação da
qualidade do
carvão ativo
Variável
resposta: v/m
315
Formação de Green Belts Lean 6 Sigma
Prof. Alexandre Andrioli Iwankio
Dados obtidos no experimento fatorial 24 realizado pela Green Belt:
Medidas da razão entre a massa dos vapores adsorvidos e a massa do
carvão ativo (v/m) obtidas no experimento 24 realizado pela Green Belt
Nota: Os dados da tabela representam os valores de obtidos no experimento
multiplicados por 1000.
v/m
-
+
-
+
-
+
-
+
-
+
-
+
-
+
-
+
-
-
+
+
-
-
+
+
-
-
+
+
-
-
+
+
-
-
-
-
+
+
+
+
-
-
-
-
+
+
+
+
-
-
-
-
-
-
-
-
+
+
+
+
+
+
+
+
97
77
116
109
88
81
112
104
78
67
117
108
81
67
109
104
11
5
16
4
14
15
2
10
12
9
3
7
13
8
1
6
Ordem de
execução
dos ensaios
Níveis de A
1x
Níveis de B
2x
Níveis de C
3x
Níveis de D
4x
Níveis de A
- Casca de coco
+ Serragem
Níveis de C
- Ácido Fosfórico
+ Cloreto de Zinco
Resposta
y
Tarefas
1. Quais são as perguntas que você faria à Green Belt?
2. Analise os dados coletados no experimento.
3. Quais conclusões podem ser estabelecidas?
316
Formação de Green Belts Lean 6 Sigma
Prof. Alexandre Andrioli Iwankio
ATIVIDADE - ADMINISTRATIVO
Uma Green Belt que trabalha no Departamento de RH de uma indústria
de montagem estava interessada em avaliar as variáveis que
influenciavam a tolerância para a realização de uma determinada tarefa
operacional de caráter repetitivo e que envolve esforço físico. Com este
objetivo ela decidiu realizar um experimento estatisticamente planejado.
A Green Belt considerou que as principais variáveis que deveriam ser
avaliadas no experimento como fatores eram:
 Sexo (A):
 Nível (-) = Masculino.
 Nível (+) = Feminino.
 Faixa etária (B):
 Nível (-) = 20 a 29 anos.
 Nível (+) = 30 a 39 anos.
 Turno (C):
 Nível (-) = I.
 Nível (+) = II.
 Tempo de trabalho na empresa (D):
 Nível (-) = Um ano ou menos.
 Nível (+) = Mais de um ano.
A variável resposta escolhida foi baseada no tempo, em minutos, desde
o começo da realização da tarefa até o início da fadiga do operador.
Para a obtenção da variável resposta, três operadores classificados em
cada combinação de níveis dos fatores participaram do teste e a variável
resposta analisada foi o tempo médio até o início da fadiga, para os três
operadores.
Os dados obtidos no experimento fatorial 24 realizado pela Green Belt
estão apresentados na tabela a seguir:
317
Formação de Green Belts Lean 6 Sigma
Prof. Alexandre Andrioli Iwankio
Medidas do tempo médio até o início da fadiga (minutos) obtidas no experimento 24
realizado pela Green Belt
Tarefas
1. Quais são as perguntas que você faria à Green Belt?
2. Analise os dados coletados no experimento.
3. Quais conclusões podem ser estabelecidas?
318
Formação de Green Belts Lean 6 Sigma
Prof. Alexandre Andrioli Iwankio
REGRESSÃO LINEAR MÚLTIPLA PARA DADOS DE
EXPERIMENTAÇÃO
ANÁLISE DE REGRESSÃO
A análise de regressão processa as informações contidas em um
conjunto de dados de forma a gerar um modelo que represente o
relacionamento existente entre as variáveis de interesse de um
processo.
A análise de regressão pode ser utilizada com os seguintes objetivos:
 Descrever um conjunto de dados;
 Predizer os valores de uma variável de interesse;
 Controlar uma variável de interesse em faixas de valores pré-
fixados;
 Estimar parâmetros desconhecidos de equações teóricas que re-
presentam o relacionamento entre variáveis de interesse.
CONCEITOS BÁSICOS
 Equação de regressão linear múltipla:
kk xbxbby +++= ...ˆ 110
Onde:
 yˆ = variável dependente ou variável resposta.
 x1, x2, ..., xk = variáveis independentes, explicativas, regressoras
ou preditoras.
 b0, b1, ..., bk = coeficientes de regressão.
319
Formação de Green Belts Lean 6 Sigma
Prof. Alexandre Andrioli Iwankio
Interpretação dos coeficientes de regressão:
 bj (j = 1, 2, ..., k) representa a alteração esperada na variável res-
posta y quando a variável xj sofre um acréscimo unitário, enquan-
to todas as demais variáveis explicativas xi (i  j) são mantidas
constantes.
 Exemplo:
21 5,1005,00,9ˆ xxy +-=
Onde:
 yˆ = altura de um tipo de bolo (cm)
 x1= temperatura do forno (oC)
 x2= quantidade de fermento (g)
Para x1= 300oC:
25,1300005,00,9ˆ xyI +-=
25,15,7ˆ xyI +=
Se a quantidade de fermento sofre um acréscimo de um grama,
mantendo a temperatura do forno constante em 300oC, a altura do bolo
será:
)1(5,15,7ˆ 2 ++= xyII
Portanto, a alteração esperada na altura do bolo quando a variável
quantidade de fermento (x2) sofre um acréscimo unitário, enquanto a
temperatura do forno (x1) é mantida constante em 300oC é:
)5,15,7()1(5,15,7ˆˆ 22 xxyy III +-++=-
25,1ˆˆ byy III ==-
320
Formação de Green Belts Lean 6 Sigma
Prof. Alexandre Andrioli Iwankio
AJUSTE DA EQUAÇÃO DE REGRESSÃO LINEAR
MÚLTIPLA USANDO DADOS RESULTANTES DE
EXPERIMENTAÇÃO
É possível estabelecer uma equação que descreva a variável resposta em
função dos fatores testados no DOE?
Após a coleta e a análise dos dados em um experimento fatorial, é usual
ajustar aos dados uma equação de regressão que relacione a variável
resposta do experimento aos fatores e às interações identificadas como
significativas.
Esta equação poderá ser utilizada para a definição das condições de
ajuste da variável resposta na faixa de valores de interesse.
Quais termos colocar na equação?
Em um experimento 22, se os efeitos dos fatores A e B e da interação AB
são significativos, a equação de regressão a ser ajustada é:
211222110
ˆ xxbxbxbby +++=
Onde:
x1 = variável que representa os níveis codificados do fator A.
x2 = variável que representa os níveis codificados do fator B.
b0, b1, b2, b12 = coeficientes de regressão.
No mesmo experimento, se apenas o efeito do fator A é significativo, a
equação de regressão é:
110
ˆ xbby +=
Como calcular os coeficientes?
Para a equação de regressão ajustada aos dados de um experimento:
 b0 = média global das observações de y.
321
Formação de Green Belts Lean 6 Sigma
Prof. Alexandre Andrioli Iwankio
 bj (j  0) = metade do efeito principal do fator ou interação
correspondente.
Os coeficientes de regressão medem o efeito de uma variação unitária
em uma variável explicativa (x) e a estimativa do efeito está baseada na
variação de duas unidades de -1 a +1.
EXEMPLO
Uma Green Belt que trabalha em uma indústria química realizou um
experimento para avaliar qual a melhor condição de produção de um
tipo especial de carvão ativo granulado a ser utilizado para a adsorção
de vapores não polares.
Neste estudo foi utilizado um experimento fatorial 24 para avaliar os
efeitos dos seguintes fatores:
 Matéria-prima (A).
 Níveis: baixo (-): casca de coco; alto (+): serragem
 Temperatura de carbonização (B)
 Níveis: baixo (-): 500OC; alto (+): 700OC
 Substância ativante (C)
 Níveis: baixo (-): Ácido fosfórico; alto (+): Cloreto de zinco
 Tempo de carbonização (D)
 Níveis: baixo (-): 2 horas; alto (+): 4 horas
Uma das principais variáveis capazes de medir a qualidade do carvão
ativo produzido era a razão entre a massa dos vapores adsorvidos (v) e
a massa do carvão ativo utilizado em cada ensaio (m). Esta razão v/m foi
então escolhida como a variável resposta do experimento. A Green Belt
considerou de interesse utilizar o tetracloreto de carbono como o vapor
a ser adsorvido pelo carvão ativo.
Dados obtidos no experimento fatorial 24 realizado pela Green Belt:
322
Formação de Green Belts Lean 6 Sigma
Prof. Alexandre Andrioli Iwankio
Medidas da razão entre a massa dos vapores adsorvidos e a massa do
carvão ativo (v/m) obtidas no experimento 24 realizado pela Green Belt
Nota: Os dados da tabela representam os valores de obtidos no experimento
multiplicados por 1000.
v/m
-
+
-
+
-
+
-
+
-
+
-
+
-
+
-
+
-
-
+
+
-
-
+
+
-
-
+
+
-
-
+
+
-
-
-
-
+
+
+
+
-
-
-
-
+
+
+
+
-
-
-
-
-
-
-
-
+
+
+
+
+
+
+
+
97
77
116
109
88
81
112
104
78
67
117
108
81
67
109
104
11
5
16
4
14
15
2
10
12
9
3
7
13
8
1
6
Ordem de
execução
dos ensaios
Níveis de A
1x
Níveis de B
2x
Níveis de C
3x
Níveis de D
4x
Níveis de A
- Casca de coco
+ Serragem
Níveis de C
- Ácido Fosfórico
+ Cloreto de Zinco
Resposta
y
Análise dos dados:
Gráfico de Pareto para os efeitos (Alpha = 0,10)
323
Formação de Green Belts Lean 6 Sigma
Prof. Alexandre Andrioli Iwankio
Gráfico da interação temperatura x tempo (BD)
Gráfico do efeito principal do fator matéria-prima (A)
324
Formação de Green Belts Lean 6 Sigma
Prof. Alexandre Andrioli Iwankio
Valores dos efeitos e dos coeficientes de regressão
Factorial Fit: v/m versus Matéria-Prim; Temperatura; Subst.Ativan; Tempo
Estimated Effects and Coefficients for v/m (coded units)
Term Effect Coef
Constant 94,688
Matéria-Prima -10,125 -5,062
Temperatura 30,375 15,187
Subst.Ativante -2,875 -1,437
Tempo -6,625 -3,313
Matéria-Prima*Temperatura 2,875 1,438
Matéria-Prima*Subst.Ativante 1,625 0,813
Matéria-Prima*Tempo 0,375 0,187
Temperatura*Subst.Ativante -2,375 -1,187
Temperatura*Tempo 5,875 2,938
Subst.Ativante*Tempo 0,625 0,313
Matéria-Prima*Temperatura* -0,875 -0,438
Subst.Ativante
Matéria-Prima*Temperatura*Tempo -0,125 -0,062
Matéria-Prima*Subst.Ativante*Tempo -1,375 -0,687
Temperatura*Subst.Ativante*Tempo -1,375 -0,688
Matéria-Prima*Temperatura* 2,625 1,313
Subst.Ativante*Tempo
S = *
Analysis of Variance for v/m (coded units)
Source DF Seq SS Adj SS Adj MS F P
Main Effects 4 4309,25 4309,25 1077,31 * *
2-Way Interactions 6 206,38 206,38 34,40 * *
3-Way Interactions 4 18,25 18,25 4,56 * *
4-Way Interactions 1 27,56 27,56 27,56 * *
Residual Error 0 * * *
Total 15 4561,44
Alias Structure
I
Matéria-Prima
Temperatura
Subst.Ativante
Tempo
Matéria-Prima*Temperatura
Matéria-Prima*Subst.Ativante
Matéria-Prima*Tempo
Temperatura*Subst.Ativante
Temperatura*Tempo
Subst.Ativante*Tempo
Matéria-Prima*Temperatura*Subst.Ativante
Matéria-Prima*Temperatura*Tempo
Matéria-Prima*Subst.Ativante*Tempo
Temperatura*Subst.Ativante*Tempo
Matéria-Prima*Temperatura*Subst.Ativante*Tempo
Como os efeitos significativos são A (matéria-prima - x1), B
(temperatura - x2), D (tempo - x4) e BD (interação entre tempo e
temperatura - x2x4), a equação de regressão é:
42421 938,2313,3187,15062,5688,94ˆ xxxxxy +-+-=
Como avaliar a confiabilidade da equação?
Melhor condição para operação do processo:
 Matéria-prima = -1 (casca de coco).
 Temperatura = 1 (700oC).
 Tempo = -1 (2 horas).
 Para a melhor condição de operação do processo, o valor espe-
rado para a razão v/m é:
115,31(-1)x(1)x2,938
(-1)x3,313-1x15,187(-1)062,5688,94ˆ
=+
+-= xy
325
Formação de Green Belts Lean 6 Sigma
Prof. Alexandre Andrioli Iwankio
Equação de regressão ajustada aos dados
Regression Analysis: v/m versus Matéria-Prima; Temperatura; Tempo; BD
The regression equation is
v/m = 94,7 - 5,06 Matéria-Prima + 15,2 Temperatura - 3,31 Tempo + 2,94 BD
Predictor Coef SE Coef T P
Constant 94,6875 0,9145 103,54 0,000
Matéria-Prima -5,0625 0,9145 -5,54 0,000
Temperatura 15,1875 0,9145 16,61 0,000
Tempo -3,3125 0,9145 -3,62 0,004
BD 2,9375 0,9145 3,21 0,008
S = 3,65796 R-Sq = 96,8% R-Sq(adj) = 95,6%
Analysis of Variance
Source DF SS MS F P
Regression 4 4414,2 1103,6 82,47 0,000
Residual Error 11 147,2 13,4
Total 15 4561,4
Source DF Seq SS
Matéria-Prima 1 410,1
Temperatura 1 3690,6
Tempo 1 175,6
BD 1 138,1
Unusual Observations
Obs Matéria-Prima v/m Fit SE Fit Residual St Resid
1 -1,00 97,000 90,813 2,045 6,187 2,04R
R denotes an observation with a large standardized residual.
Predicted Values for New Observations
New
Obs Fit SE Fit 95% CI 95% PI
1 115,313 2,045 (110,812; 119,813) (106,089; 124,536)
Values of Predictors for New Observations
New
Obs Matéria-Prima Temperatura Tempo BD
1 -1,00 1,00 -1,00 -1,00
Regression Analysis: v/m versus Matéria-Prima; Temperatura; Tempo; BD
The regression equation is
v/m = 94,7 - 5,06 Matéria-Prima + 15,2 Temperatura - 3,31 Tempo + 2,94 BD
Predictor Coef SE Coef T P
Constant 94,6875 0,9145 103,54 0,000
Matéria-Prima -5,0625 0,9145 -5,54 0,000
Temperatura 15,1875 0,9145 16,61 0,000
Tempo -3,3125 0,9145 -3,62 0,004
BD 2,9375 0,9145 3,21 0,008
S = 3,65796 R-Sq = 96,8% R-Sq(adj) = 95,6%
Analysis of Variance
Source DF SS MS F P
Regression 4 4414,2 1103,6 82,47 0,000
Residual Error 11 147,2 13,4
Total 15 4561,4
Source DF Seq SS
Matéria-Prima 1 410,1
Temperatura 1 3690,6
Tempo 1 175,6
BD 1 138,1
Unusual Observations
Obs Matéria-Prima v/m Fit SE Fit Residual St Resid
1 -1,00 97,000 90,813 2,045 6,187 2,04R
R denotes an observation with a large standardized residual.
Predicted Values for New Observations
New
Obs Fit SE Fit 95% CI 95% PI
1 115,313 2,045 (110,812; 119,813) (106,089; 124,536)
Values of Predictors for New Observations
New
Obs Matéria-Prima Temperatura Tempo BD
1 -1,00 1,00 -1,00 -1,00
Interpretação dos resultados
Tabela de coeficientes:
 Coef = valores para bj, j = 0, 1, 2, ..., K.
 T = estatística para testar se a variável preditora considerada po-
de ser retirada do modelo.
326
Formação de Green Belts Lean 6 Sigma
Prof. Alexandre Andrioli Iwankio
 P = p - valor do teste para avaliar se a variável preditora conside-
rada pode ser retirada do modelo:
 Se P > 0,10, a variável preditora considerada deve ser reti-
rada do modelo.
 S:
 S mede a variabilidade dos resultados em torno da equação
de regressão.
 R - Sq (R2):
 R2 é denominado coeficiente de determinação. (0 ≤ R2 ≤ 1).
 R2 mede a proporção da variabilidade presente nas observa-
ções da variável resposta y que é explicada pelas variáveis
preditoras presentes na equação de regressão.
 R - Sq (adj) (R2adj):
- R2adj é denominado coeficiente de determinação múl-
tipla ajustado, (0 ≤ R2adj ≤ 1).
 Quanto mais próximo de 1 (ou de 100%) for R2adj, melhor a
qualidade da equação ajustada aos dados.
Por que é necessário calcular R2adj?
• Um grande valor para R2 não implica, necessariamente, que a
equação ajustada seja adequada.
• É sempre possível aumentar o valor de R2 por meio da adição
de novas variáveis preditoras no modelo.
• No entanto, apesar do maior valor para R2, nem sempre a nova
equação com mais variáveis preditoras será melhor que a e-
quação anterior que não envolve estas variáveis.
• Para contornar este problema deve ser utilizado R2adj, que leva
em conta o número de variáveis preditoras incluídas na equa-
ção.
• Se R2adj e R2 forem muito diferentes, então há uma indicação de
que foi incluído um número excessivo de variáveis preditoras
327
Formação de Green Belts Lean 6 Sigma
Prof. Alexandre Andrioli Iwankio
na equação de regressão, ou seja, foram incluídas variáveis que
não contribuem de modo significativo para melhorar a qualida-
de da equação ajustada.
 Analysis of Variance:
 A análise de variância é utilizada para testar a significância
da regressão, isto é, testar se pelo menos uma das variáveis
preditoras x1, x2, ..., xk contribui de modo significativo pa-
ra explicar a variabilidade da variável resposta y.
 P = p - valor do teste da significância da regressão:
• Se P > 0,10, a regressão não é significativa.
 Unusual observations:
 As observações associadas a um valor não usual de uma va-
riável preditora são indicadas com um X.
 As observações associadas a um valor não usual da variável
resposta são indicadas com um R.
 Predicted Values:
 Fit ( 0yˆ
):
 0yˆ
é o valor pontual predito para a variável respos-
ta quando as variáveis preditoras assumem os valores
particulares x01, x02, ..., X0k.
 115, 313 é o valor pontual previsto para a razão
v/mm quando a matéria prima = -1 (casca de coco),
temperatura = 1 (700OC) e tempo = -1 (2 horas).
Roteiro para solução do exemplo no Minitab
I – Obter a coluna referente à interação BD
01. Selecione Calc > Calculator...
328
Formação de Green Belts Lean 6 Sigma
Prof. Alexandre Andrioli Iwankio
02. A seguinte tela aparecerá e deverá ser preenchida como mostrado
abaixo:
03. No campo Store result in variable, digite BD.
04. No campo Expression entre com a expressão „Temperatura‟ *
‟Tempo‟.
05. Ative a opção Assign as a formula.
06. Selecione OK.
II – Ajustar a equação de regressão
07. Selecione Stat > Regression > Regression...
08. A seguinte tela aparecerá e deverá ser preenchida como mostrado
abaixo:
329
Formação de Green Belts Lean 6 Sigma
Prof. Alexandre Andrioli Iwankio
09. Selecione a coluna V/M para o campo Response.
10. Selecione os fatores Matéria-Prima (A), Temperatura (B), Tempo (D)
e a interação BD para o campo Predictors.
Os comandos acima são utilizados para ajustar a equação de
regressão considerando apenas os fatores que foram
significativos no gráfico de Pareto.
11. Selecione Options...
12. A seguinte tela aparecerá e deverá ser preenchida como mostrado
abaixo:
330
Formação de Green Belts Lean 6 Sigma
Prof. Alexandre Andrioli Iwankio
13. No campo Prediction intervals for new observations, digite os
valores que representam as melhores condições para os fatores
significativos. Conforme exemplo, os valores são (A, B, D e BD
respectivamente): -1 1 -1 -1.
O comando acima é utilizado estimar o valor da variável resposta
em condições específicas dos fatores. Neste caso deseja-se que
todos os fatores estejam na melhor condição de operação.
14. Selecione OK duas vezes.
ATIVIDADE
Para a produção de uma peça utilizada em motores de automóveis, dois
conjuntos de componentes são soldados. Uma importante característica
da qualidade da peça (Y) é a força necessária para separar os dois
conjuntos de componentes após a soldagem (força de tração). Por meio
do uso de cartas de controle, o processo que produz estas peças vem se
mantendo estável no que diz respeito à força de tração. Causas
especiais de variação associadas ao processo de medição e à limpeza
331
Formação de Green Belts Lean 6 Sigma
Prof. Alexandre Andrioli Iwankio
dos componentes que chegam à estação de soldagem já foram
identificadas e bloqueadas.
A gerência responsável pelo processo decidiu que a força de tração
média deveria ser aumentada, com o objetivo de diminuir as chances de
que a atuação de causas especiais inesperadas resultasse em produtos
defeituosos. Um Green Belt foi então designado para desenvolver um
projeto com a meta de manter a força de tração acima de 1200 N. Em
uma das etapas do projeto, o Green Belt decidiu realizar um
experimento estatisticamente planejado para estudar o efeito exercido
pelos parâmetros do processo (x) sobre a força de tração.
No experimento, quatro fatores em dois níveis foram escolhidos para
serem estudados:
Fator
A = Temperatura ( C)
B = Pressão (psi)
C = Tempo de solda (seg.)
D = Tempo de pressão (seg.)
0
-
80
50
25
10
+
95
75
30
20
Nível
Fatores estudadosno experimento
Os níveis dos fatores foram selecionados de modo a ficarem
aproximadamente equidistantes das condições de operações atuais.
O Green Belt executou um experimento 24 e coletou os dados
apresentados na tabela a seguir:
332
Formação de Green Belts Lean 6 Sigma
Prof. Alexandre Andrioli Iwankio
A
-
+
-
+
-
+
-
+
-
+
-
+
-
+
-
+
B
-
-
+
+
-
-
+
+
-
-
+
+
-
-
+
+
C
-
-
-
-
+
+
+
+
-
-
-
-
+
+
+
+
D
-
-
-
-
-
-
-
-
+
+
+
+
+
+
+
+
Força de
Tração
1194
1271
764
1463
1205
1256
616
1384
1152
1398
533
1382
1170
1320
776
1410
Ensaio
1
2
3
4
5
6
7
8
9
10
11
12
13
14
15
16
Dados coletados no experimento 24
Tarefas
1. Analise os dados coletados no exemplo. Quais conclusões e reco-
mendações devem ter sido estabelecidas pelo Green Belt?
2. Ajuste aos dados uma equação de regressão apropriada.
3. Obtenha um intervalo de 99,73% de predição para uma observação da
variável resposta na condição de trabalho Temperatura = 1 e Pressão =
-1.
333
Formação de Green Belts Lean 6 Sigma
Prof. Alexandre Andrioli Iwankio
COMO MANTER AS MELHORIAS ALCANÇADAS
CONTROLE DE PROCESSO
A função da fase Control é garantir que o problema permaneça
eliminado e que o processo esteja sob controle, de modo a manter a
melhoria alcançada.
Para controlar o processo, é necessária a coleta de dados da produção
da empresa, em tempo real.
O controle baseia-se na prevenção do defeito, em lugar da dependência
da inspeção em massa para a detecção do defeito depois que o mesmo
ocorreu.
É muito importante saber distinguir as situações que requerem uma
simples ação operacional das que necessitam de uma ação gerencial.
Para implementação do controle, devemos estudar o processo de
fabricação do produto ou execução do serviço e verificar os seguintes
pontos:
 Descobrir quais fatores influenciam a característica de interesse
do processo.
 Identificar as relações entre as variáveis de entrada (input) e va-
riáveis de saída (output) do processo.
 Localizar etapas críticas do processo e selecionar as variáveis a
serem controladas.
 Traduzir ao operador as necessidades dos clientes, através dos
itens de controle para cada produto ou família de produto.
 Monitorar a variabilidade dos fatores críticos no desempenho
do processo e obter melhoramentos contínuos.
 Alcançar e manter a previsibilidade do processo produtivo, com
o nível de defeitos em um patamar aceitável.
Preparação do plano de controle:
334
Formação de Green Belts Lean 6 Sigma
Prof. Alexandre Andrioli Iwankio
 Elaborar um fluxograma do processo de produção.
 Descrever em detalhes o processo, incluindo matérias primas e
transformações físicas e químicas que ocorrem em cada etapa.
 Listar os pontos do processo onde serão efetuadas as medidas
e conduzido o controle:
 Listar as variáveis críticas (input/output) que deverão ser
monitoradas.
 Preparar o plano de coleta de dados de cada variável.
 Estabelecer quais cartas de controle são adequadas e
seus respectivos limites de controle.
 Treinar os operadores para o monitoramento e interpre-
tação das cartas de controle.
O que deve ser feito se o processo sair de controle ?
 Deve-se utilizar um procedimento operacional padrão para defini-
ção das ações que devem ser adotadas quando o processo não
está sob controle, para cada um dos critérios estudados.
335
Formação de Green Belts Lean 6 Sigma
Prof. Alexandre Andrioli Iwankio
PLANO DE AÇÃO PARA A FALTA DE CONTROLE:
OCAP (OUT-OF-CONTROL ACTION PLAN)
Durante a etapa Control do método DMAIC, as cartas de controle são
utilizadas com o objetivo de monitorar o comportamento do processo
ao longo do tempo.
As cartas de controle possibilitarão a identificação de causas especiais
no processo, indicando a existência de anomalia.
O que deve ser feito se o processo sair de controle?
Deve-se utilizar um procedimento operacional padrão (OCAP) para
definição das ações que devem ser adotadas para a eliminação da
anomalia detectada.
O OCAP é constituído por três partes:
 Ativadores:
 Definem as condições que indicam quando o OCAP deve
ser seguido.
 Pontos de verificação:
 São condições do processo que devem ser investigadas para
a descoberta da causa especial de variação.
 Finalizadores:
 Contêm as ações que devem ser adotadas para a remoção
do sintoma e para a eliminação da causa especial de varia-
ção.
336
Formação de Green Belts Lean 6 Sigma
Prof. Alexandre Andrioli Iwankio
Planodeaçãoparafaltadecontrole(OCAP)paraacartadecontrolex.
Variável:Profundidadedecorrosão
337
Formação de Green Belts Lean 6 Sigma
Prof. Alexandre Andrioli Iwankio
A utilização das cartas de controle em conjunto com o OCAP resulta em:
 Domínio da situação atual do processo.
 Aumento da eficiência da ação gerencial de manutenção da
qualidade.
 Maior atuação do supervisor e do staff técnico na ação ge-
rencial de melhoria da qualidade.
O OCAP é uma ferramenta que, quando usada em conjunto com a carta
de controle, pode facilitar a identificação das anomalias crônicas que
devem ser atacadas para a melhoria do processo.
Quando a carta de controle sinalizar que o processo está fora de
controle estatístico, deve-se identificar, com o auxílio do OCAP, o
motivo que levou à ocorrência da causa especial e a ação corretiva a ser
tomada.
Todas estas informações a respeito da descrição do problema e da ação
corretiva tomada deverão ser registradas em formulário próprio. Este
formulário chama-se Diário de Bordo e, usualmente, vem impresso no
verso da carta de controle.
No diário de bordo também devem ser registradas todas as alterações
feitas no processo, mesmo que, a princípio, essas alterações não
modifiquem o processo.
As informações contidas no diário de bordo serão importantíssimas para
futuras análises realizadas com o objetivo de melhorar o processo.
Exemplo de diário de bordo:
338
Formação de Green Belts Lean 6 Sigma
Prof. Alexandre Andrioli Iwankio
Diário de Bordo
Data Hora Descrição do Problema Ação Corretiva Responsável
16/05/01 13:49 Elevada viscosidade da pasta de solda
Substituição da pasta de
solda
Gabriel
19/05/01 08:00 Danos na abertura da Stencil
Reparo realizado pela
manutenção
Diego
O ponto de partida para a identificação das anomalias crônicas é a
construção de um gráfico de Pareto para os finalizados do OCAP,
conforme mostrado a seguir:
339
Formação de Green Belts Lean 6 Sigma
Prof. Alexandre Andrioli Iwankio
Figura 1: Gráfico de Pareto para os finalizadores do OCAP
340
Formação de Green Belts Lean 6 Sigma
Prof. Alexandre Andrioli Iwankio
Figura 2: Ação gerencial de manutenção da qualidade
341
Formação de Green Belts Lean 6 Sigma
Prof. Alexandre Andrioli Iwankio
POKA-YOKE OU MISTAKE-PROOFING
Poka-yoke é um termo japonês e significa mistake-proofing (à prova de
erros).
O objetivo do Poka-Yoke é detectar e corrigir erros em um processo,
antes que estes erros se transformem em defeitos percebidos pelo
cliente (interno ou externo).
Um dispositivo Poka-yoke é qualquer mecanismo que previna que um
erro seja cometido ou que faça com que o erro seja óbvio à primeira
vista.
Defeitos surgem porque erros são cometidos; os dois têm uma relação
de causa e efeito. Contudo erros não se tornarão defeitos se houver
feedback e ação no momento do erro.
Se a pessoa que executa a operação de produção controlar seu próprio
trabalho, será possível um feedback rápido, o que permitirá que os
operadores avaliem a qualidade de seu próprio trabalho.
Isto é, já que os operadores controlam cada unidade produzida, eles
podem ser capazes de reconhecer quais alterações nas condições de
trabalho causaram o defeito da última unidade. Essa compreensão é
usada para prevenir futuros defeitos.
O Poka-Yoke pode ser utilizado de maneira eficiente para eliminação de
erros e, em conjunto com o Controle Estatístico de Processos, para a
eliminação da repetição de causas especiais.
342
Formação de Green Belts Lean 6 Sigma
Prof. Alexandre Andrioli Iwankio
Etapas básicas na aplicação de dispositivos a prova de falha
Vamos considerar aqui o exemplo referente à colocação de um disquete
no computador.
1. Identificar possíveis erros que poderiam ocorrer apesar das ações
preventivas.
• Que tipo de erro poderia ocorrer ao se
colocar um disquete no drive do
computador?
Um dos erros que poderia acontecer
seria a colocação errada do disquete no
drive do computador (virado). Como
consequência o disquete poderia ser
danificado ou ficar preso dentro do
drive.
2. Determinar uma forma de detectar que um erro ou falha de
funcionamento está ocorrendo ou poderá ocorrer.
• Como o erro poderia ser detectado antes que
ele resultasse em um defeito no disquete ou no
drive?
O disquete é feito de tal forma que não se
consegue colocá-lo no drive se ele estiver na
posição errada. O corte feito no canto superior
tem a função de empurrar uma trava localizada
no drive permitindo assim que ele seja inserido.
3. Identificar e selecionar o tipo de ação a ser tomada quando um erro é
detectado.
 Ao tentar inserir um disquete na posição errada, não se consegue
empurrá-lo totalmente para dentro do drive, ou seja a ação é blo-
queada, sendo necessário colocá-lo na posição correta.
343
Formação de Green Belts Lean 6 Sigma
Prof. Alexandre Andrioli Iwankio
Exemplos de dispositivos Poka-Yoke:
O sistema de direção dos automóveis possui um dispositivo que impede
a retirada da chave quando o carro está ligado. Esse procedimento evita
que o motorista retire a chave do carro enquanto estiver dirigindo,
correndo o risco de perdê-la.
As travas eletrônicas dos automóveis têm um sistema Poka-Yoke que
fecha a porta automaticamente quando o carro excede uma determinada
velocidade.
A luz automática do quarto é apagada depois que o quarto fica
desocupado por alguns minutos. O erro “esquecimento de apagar a luz”
é eliminado.
Um software de investimento que bloqueia a entrada de certos
investimentos em contas que são consideradas fora do âmbito daqueles
investimentos.
Um sinal sonoro no carro que informa quando o cinto de segurança não
foi colocado.
Um sinal sonoro emitido pelo telefone público ao final da ligação para
que o cartão telefônico não seja esquecido.
O sensor colocado nos elevadores para evitar o fechamento das portas
enquanto as pessoas ainda estão entrando.
O sinal sonoro emitido pelo elevador quando há excesso de peso.
Soluções Poka-Yoke:
1. Eliminar a chance do erro acontecer
2. Diminuir a chance do erro acontecer
• Trocar o menos confiável pelo mais confiável
• Facilitar a operação
• Detectar o erro antes que ele siga adiante
3. Minimizar o erro, diminuindo seu impacto
344
Formação de Green Belts Lean 6 Sigma
Prof. Alexandre Andrioli Iwankio
• Dispositivos Poka-Yoke de contato físico
Enviam sinal elétrico quando tocados. O sinal pode parar ou iniciar a
máquina, ou dar um aviso.
• Dispositivos Poka-Yoke de limite
Dispositivos de limite e microchaves podem ser usados para detectar
peças sendo alimentadas em uma máquina, em uma posição errada ou
sem que tenham sido processadas.
• Dispositivos Poka-Yoke fotoelétricos e por sensores de feixes e de
proximidade
Estes dispositivos podem ser utilizados para detectar o nível de fluido
do produto, fluxo de caixas pela esteira e verificar o abastecimento de
um equipamento.
• Dispositivos Poka-Yoke do tipo sensores de energia
Estes dispositivos podem, por exemplo, ser utilizados para contar
objetos, calcular dimensões de diâmetro e espessura e controlar o
movimento de um equipamento.
345
Formação de Green Belts Lean 6 Sigma
Prof. Alexandre Andrioli Iwankio
PADRONIZAÇÃO
A padronização não é uma obrigação e sim um consenso quanto a
melhor forma de se executar uma atividade, de modo que os melhores
resultados sejam alcançados.
A padronização garante a permanência do domínio tecnológico, ou seja,
o conhecimento do melhor procedimento e de como utilizá-lo fica
registrado na empresa.
A padronização deve ser vista dentro da empresa como algo que trará
melhoria de qualidade, custo, cumprimento de prazo e segurança.
Nos padrões, além dos procedimentos de rotina, devem constar
explicações sobre:
 Forma de verificação da existência de possíveis anomalias.
 Procedimentos para descoberta das causas das anomalias.
 Procedimentos para bloqueio das causas e eliminação das anoma-
lias.
Mudanças nos padrões só deverão ser feitas quando os dados reais
mostrarem que a nova alternativa é melhor. Caso isto ocorra, todas as
pessoas devem ser treinadas novamente com base no novo padrão.
Passos para padronização:
Antes de se estabelecer um padrão, deve haver a consciência de sua
necessidade e a definição de seu objetivo.
Etapas da padronização:
1. Estabelecer o processo a ser padronizado, determinando as tarefas
repetitivas e os procedimentos básicos.
2. Reunir as pessoas envolvidas no processo, discutir os procedimentos
realizados e encontrar o melhor e mais simples procedimento
operacional.
3. Testar e documentar este procedimento, registrando todos os passos
em uma linguagem que todos possam entender.
346
Formação de Green Belts Lean 6 Sigma
Prof. Alexandre Andrioli Iwankio
4. Comunicar a existência do novo padrão, a todas as pessoas ou
departamentos afetados ou envolvidos com o mesmo.
5. Treinar todos os operadores e supervisores, de modo que eles façam
exatamente aquilo que foi padronizado, e sempre da mesma maneira.
6. Auditar periodicamente os processos para verificar a utilização dos
procedimentos padrão e aperfeiçoá-los sempre que possível.
Resultados da padronização:
 Melhoria da capacidade do operador.
 Delineamento claro dos objetivos do trabalho.
 Consolidação da segurança no trabalho.
 Redução da variabilidade do operador e entre diferentes operado-
res.
 Melhoria da produtividade e da qualidade.
 Redução do tempo de “set-up”das máquinas.
 Diminuição das quebras e paradas das máquinas.
 Incorporação das idéias dos próprios operadores para melhorar e
facilitar o trabalho.
EXEMPLO 1
 Padrão de inspeção - Verificação de produto final.
 Número: 03.
 Data: 10/08/00.
1 – Objetivo do padrão
347
Formação de Green Belts Lean 6 Sigma
Prof. Alexandre Andrioli Iwankio
 Estabelecer uma metodologia única para a atividade de inspeção,
com o intuito de verificar a qualidade do produto acabado, antes
que ele chegue ao consumidor final.
 Produto: Aparelho celular
 Modelo: XYTZ
2 – Itens a serem inspecionados
 Se o carregador esta carregando a bateria.
 Se ao se pressionar a tecla “Power”, os Leds e Display se acendem.
 Se a embalagem individual é a do modelo em produção.
3 – Lote de inspeção
 A cada setup que ocorrer na linha.
 Observação: O técnico de CQ e um representante da linha devem
providenciar que a primeira embalagem individual seja devida-
mente carimbada com a estampa “Aprovado” e assinada por am-
bas as partes.
4 – Tamanho da amostra
 20 amostras a cada hora.
 Observação: Em casos de produção abaixo deste valor, será feita a
inspeção 100%.
5 – Método de amostragem
 Amostragem por subgrupos.
 Coletar sistematicamente os 20 aparelhos, sem perder a ordem de
produção original.
6 – Sistema de inspeção e equipamentos utilizados
6.1 – Inspeção do carregador de bateria:
 Encaixe a bateria no aparelho, ligue o carregador na tomada e co-
necte o carregador no aparelho. Verifique o carregamento no dis-
play.
6.2 – Tecla Power:
348
Formação de Green Belts Lean 6 Sigma
Prof. Alexandre Andrioli Iwankio
 Acione a tecla power e verifique o acendimento dos leds do dis-
play.
6.3 – Modelo de embalagem:
 Verifique se a embalagem do produto corresponde a do modelo
que está sendo produzido.
7 – Critérios de julgamento
7.1 – Inspeção do carregador de bateria:
 O carregador deve encaixar perfeitamente no aparelho, estar justo
folga.
 O display deverá acionar o ícone de carregamento.
7.2 – Tecla Power
 A tecla deve funcionar perfeitamente para ligar e desligar o apare-
lho.
 Ao ligar o aparelho, os leds do display deverão acender automati-
camente.
7.3 – Modelo de embalagem
 A embalagem do produto deve ser correspondente a do modelo
que está sendo produzido.
 A embalagem deve em perfeitas condições.
8 - Indicação de aceitação do produto
 Cole um rótulo no produto que passar pela inspeção, indicando
que ele foi aceito.
 Caso isto não ocorra, notifique o supervisor e envie o produto p/
retrabalho.
9 - Critérios de rejeição de lote
 O lote é conforme se apresentar:
 Zero defeito crítico.
 Até dois defeitos graves.
349
Formação de Green Belts Lean 6 Sigma
Prof. Alexandre Andrioli Iwankio
 Até quatro defeitos toleráveis.
 Defeito crítico – Defeito que pode produzir condições perigosas
ou inseguras para quem usa ou mantém o produto. Ou também
um defeito que pode impedir o funcionamento ou o desempenho
de uma função importante do produto.
 Defeito grave – Defeito que pode resultar em falha ou reduzir
substancialmente a utilidade da unidade de produto para o fim
que se destina, no entanto não impede o uso de suas funções im-
portantes.
 Defeito tolerável – Defeito que não reduz substancialmente a uti-
lidade da unidade de produto para o fim a que se destina, ou não
influi substancialmente no seu uso efetivo ou operação, conforme
instrução padrão estético.
10 - Relatório de inspeção
 Imediatamente após completar a inspeção, prepare um relatório
contendo três cópias. Uma cópia será submetida ao chefe da se-
ção de inspeção, outra para o técnico de CQ, e a terceira deve ser
arquivada na empresa.
350
Formação de Green Belts Lean 6 Sigma
Prof. Alexandre Andrioli Iwankio
EXEMPLO 2
Figura 4: Exemplo de um procedimento operacional
351
Formação de Green Belts Lean 6 Sigma
Prof. Alexandre Andrioli Iwankio
Figura 5: Exemplo de uma folha do anual de treinamento
352
Formação de Green Belts Lean 6 Sigma
Prof. Alexandre Andrioli Iwankio
CASE POPEYE LOGÍSTICA
A EMPRESA
A Popeye Logística atua no mercado de transporte marítimo de cargas.
Com sede no Brasil, transporta mercadorias para todo o mundo, sendo a
líder do mercado nacional e contando com grande prestígio junto aos
seus clientes.
Essa liderança foi conquistada ao longo dos anos, através de uma
política de preços agressiva em relação aos seus concorrentes e do
rigoroso cumprimento de prazos para entrega de cargas.
DEFINE - Definir com precisão o escopo do projeto
Qual o problema?
Em 2007, a Popeye teve um crescimento no índice de atraso na entrega
de carga, o que tem gerado insatisfação a seus clientes e prejuízos à
empresa em decorrência do pagamento de multas contratuais.
O índice de atraso na entrega de carga é um dos principais indicadores
da qualidade da Popeye, e consiste na relação entre a quantidade de
carga entregue em atraso e o volume transportado.
353
Formação de Green Belts Lean 6 Sigma
Prof. Alexandre Andrioli Iwankio
Como o problema tem se comportado historicamente?
O gráfico evidencia um crescimento significativo no índice de atraso.
As estatísticas descritivas demonstram que a média do índice passou de
0,95% em 2006 para 1,03% em 2007, além de apresentar maior
variabilidade.
Descriptive Statistics: %
Atrasos
Variable Ano Mean StDev
% Atrasos 2006 0,95 0,017
2007 1,03 0,034
12/0710/0708/0706/0704/0702/0712/0610/0608/0606/0604/0602/06
1,10
1,05
1,00
0,95
MÊS
%ATRASOS
Atrasos na entrega de cargas em relação ao volume transportado
Período: jan/2006 a dez/2007
Qual a meta?
Reduzir o índice de atrasos na entrega de cargas de 1,03% (média 2007)
para 0,95% até 30/06/2008.
1,10
1,05
1,00
0,95
%ATRASOS
Meta: 0,95%
Média 2007: 1,03%
Meta do projeto em relação aos atrasos de 2007
354
Formação de Green Belts Lean 6 Sigma
Prof. Alexandre Andrioli Iwankio
Quais as perdas associadas ao problema e os ganhos do projeto?
Em 2007 foram pagos R$ 9,2 milhões em multas por atrasos na entrega
de cargas.
Reduzindo o índice de atrasos para 0,95%, espera-se uma economia
anual de R$ 787.072,00 no pagamento dessas multas.
ANO 2007 jan/07 fev/07 mar/07 abr/07 mai/07 jun/07 jul/07 ago/07 set/07 out/07 nov/07 dez/07 TOTAL
VOLUME TRANSPORTADO (EM R$ MM) 363,2 360,8 364,0 368,6 376,0 381,5 379,3 364,6 363,1 376,6 385,4 388,9 4.472,0
% ENTREGAS EM ATRASO NO PERÍODO 0,99% 1,03% 0,99% 1,00% 1,02% 1,01% 1,04% 1,03% 1,07% 1,08% 1,07% 1,08% 1,03%
MULTAS PAGAS (EM R$) 719.136 743.248 720.720 737.200 767.040 770.630 788.944 751.076 777.034 813.456 824.756 840.024 9.253.264
ANO 2008 - BUDGET jan/08 fev/08 mar/08 abr/08 mai/08 jun/08 jul/08 ago/08 set/08 out/08 nov/08 dez/08 TOTAL
VOLUME TRANSPORTADO (EM R$ MM) 399,5 396,9 400,4 405,5 413,6 419,7 417,2 401,1 399,4 414,3 423,9 427,8 4.919,2
% ATRASOS (MÉDIA 2007) 1,03% 1,03% 1,03% 1,03% 1,03% 1,03% 1,03% 1,03% 1,03% 1,03% 1,03% 1,03% 1,03%
MULTAS CONFORME MÉDIA DE 2007 (EM R$) 823.011 817.573 824.824 835.248 852.016 864.479 859.494 826.184 822.785 853.376 873.316 881.247 10.133.552,00
META 0,95% 0,95% 0,95% 0,95% 0,95% 0,95% 0,95% 0,95% 0,95% 0,95% 0,95% 0,95% 0,95%
MULTAS CONFORME META (EM R$) 759.088 754.072 760.760 770.374 785.840 797.335 792.737 762.014 758.879 787.094 805.486 812.801 9.346.480,00
SAVING (EM R$) 63.923 63.501 64.064 64.874 66.176 67.144 66.757 64.170 63.906 66.282 67.830 68.446 787.072
MEASURE - Determinar o foco do problema
Existem dados históricos confiáveis para a estratificação do problema?
Sim, os dados são coletados e registrados conforme procedimento
padronizado, que prevê a revisão dos dados antes do seu registro no
sistema. O procedimento é auditado periodicamente para avaliar seu
cumprimento.
Como o problema pode ser estratificado?
O problema pode ser estratificado por tipo de carga e destino onde são
registrados os atrasos na entrega de cargas.
355
Formação de Green Belts Lean 6 Sigma
Prof. Alexandre Andrioli Iwankio
Quais são os focos do problema?
O Gráfico de Pareto mostra que o principal foco do problema está no
atraso na entrega de cargas líquidas (0,58% em 2007).
Ao estratificar esse foco por rotas, observa-se no segundo Gráfico de
Pareto que os atrasos concentram-se no destino Rússia (0,25% em
2007).
% ATRASOS 0,58 0,28 0,09 0,06 0,03
Percent 55,8 26,9 8,7 5,8 2,9
Cum % 55,8 82,7 91,3 97,1 100,0
CARGA
Other
PROJETO
S
CON
TAIN
ERS
GRÃO
S
LÍQ
UIDO
S
1,0
0,8
0,6
0,4
0,2
0,0
100
80
60
40
20
0
%ATRASOS
Percent
% ATRASOS 0,01 0,01 0,020,25 0,07 0,07 0,06 0,04 0,03 0,01 0,01
Percent 1,7 1,7 3,443,1 12,1 12,1 10,3 6,9 5,2 1,7 1,7
Cum % 94,8 96,6 100,043,1 55,2 67,2 77,6 84,5 89,7 91,4 93,1
ROTA
Other
CH
IN
A
AM
ÉRICA
D
O
SUL
AM
ÉRICA
CEN
TRAL
ÁFRICA
JAPÃO
OCEANI A
EURO
PA
ORIEN
TAL
ÁSIA
AMÉRICA
D
O
NO
RTE
RÚ
SSIA
0,6
0,5
0,4
0,3
0,2
0,1
0,0
100
80
60
40
20
0
%ATRASOS
Percent
% Atrasos em 2007, estratificado pelo tipo de carga % Atrasos na entrega de cargas líquidas de acordo com o destino
0,58%
%
0,25
Qual a meta específica para o problema elevado índice de atraso na
entrega de cargas líquidas no destino Rússia?
Reduzir o índice de atrasos na entrega de cargas líquidas no destino
Rússia de 0,25% (média 2007) para 0,17% até 30/06/2008.
O cumprimento dessa meta possibilitará o alcance da meta global.
ATUAL META
LÍQUIDOS 0,58% 0,50%
RÚSSIA 0,25% 0,17%
OUTROS DESTINOS 0,33% 0,33%
OUTRAS CARGAS 0,45% 0,45%
TOTAL ATRASOS 1,03% 0,95%
% ATRASOS NA ENTREGA DE CARGAS
ESTRATOS
356
Formação de Green Belts Lean 6 Sigma
Prof. Alexandre Andrioli Iwankio
ANALYZE - Determinar as causas do problema
Qual o processo gerador do problema?
Foi elaborado um mapa do processo de carga, transporte e descarga de
líquidos com destino à Rússia.
Receber
carga
Transportar
carga
Descarregar
cargaPP: carga recebida PP: carga transportada PF: carga
entregue
y = tempo de carregamento y = tempo de transporte
Y = tempo total
Y = prazo de entrega
*(C) x = volume de carga
(R) x = condições meteorológicas
*(R) x = capacidade do equipamento de carga
(C) x = quantidade de depósitos de carga
(C) x = capacidade dos depósitos
(C) x = quantidade de operadores
*(R) x = habilidade dos operadores
(C) x = documentação para transporte de cargas
*(C) x = peso da carga
*(R) x = condições meteorológicas
(C) x = tempo de uso da embarcação
*(C) x = potência da embarcação
*(C) x = rota percorrida
(C) x = quantidade de tripulantes
*(R) x = empenho da tripulação
*(C) x = volume de carga
* (R) x = disponibilidade de vagas no porto
(R) x = condições meteorológicas
*(R) x = capacidade do equipamento de
descarga
(C) x = quantidade de operadores
*(R) x = habilidade dos operadores
(C) x = documentação para transporte de
cargas
MAPADO PROCESSO DE TRANSPORTEDE CARGAS LÍQUIDAS À RÚSSIA
Legenda
(C) = parâmetro de processo controlável (R) = parâmetro de ruído * = parâmetro crítico
Quais as causas potenciais que influenciam o problema?
As causas potenciais foram levantadas através de um brainstorming e
organizadas em um Diagrama de Causa e Efeito.
líquidas
cargas
entrega de
Atraso na
Meio ambiente
Medida
Método
Matéria prima
Máquinas
Mão de obra
terceirizada
Excesso de mão de obra
tripulação
Baixa motivação da
carga/descarga
operadores de
Pouca habilidade dos
capacidade
carga/descarga de baixa
Equipamentos de
Manutenção precária
Motores de baixa potência
Embarcação antiga
Excesso de carga
documentos
Demora na liberação de
de desembarque
Espera por vaga no porto
Rota inadequada
embarcação
carga/potência da
relação volume de
Cálculo incorreto da
tempo de carga/descarga
Cálculo incorreto do
Mar revolto
Chuvas constantes
Ventos fortes
Diagrama de causa e efeito para o índice de atraso na entrega de cargas líquidas
357
Formação de Green Belts Lean 6 Sigma
Prof. Alexandre Andrioli Iwankio
Quais as causas potenciais prioritárias?
Através da utilização de uma Matriz de Priorização, determinou-se que
as causas prioritárias são: rota inadequada, motores de baixa potência,
baixa motivação da tripulação e excesso de carga.
PROBLEMA PRIORITÁRIO
CAUSA POTENCIAL
Atraso na entrega de cargas
líquidas na Rússia
Rota inadequada 5
Motores de baixa potência 5
Baixa motivação da tripulação 5
Excesso de carga 5
Ventos fortes 3
Chuvas constantes 3
Mar revolto 3
Espera por vaga no porto de desembarque 3
Manutenção precária 3
Equipamentos de carga/descarga de baixa capacidade 3
Pouca habilidade dos operadores de carga/descarga 3
Demora na liberação de documentos 1
Excesso de mão de obra terceirizada 1
Cálculo incorreto do tempo de carga/descarga 1
Cálculo incorreto da relação volume de carga/potência da embarcação 1
Embarcação antiga 0
MATRIZ DE PRIORIZAÇÃO DAS POTENCIAIS CAUSAS PARA O ELEVADO ÍNDICE DE ATRASO NA
ENTREGA DE CARGAS LÍQUIDAS NA RÚSSIA
Legenda: 5 - Correlação forte 3 - Correlação moderada
1 - Correlação fraca 0 - Correlação ausente
As causas potenciais foram comprovadas?
Quais as causas fundamentais?
A causa potencial baixa motivação da tripulação foi comprovada através
de uma pesquisa de satisfação realizada por uma empresa
especializada.
A pesquisa apontou que o índice de satisfação dos tripulantes dos
navios está muito baixo, especialmente no tocante aos benefícios
oferecidos pela companhia.
358
Formação de Green Belts Lean 6 Sigma
Prof. Alexandre Andrioli Iwankio
ITEM MÉDIA DA PESQUISA
AMBIENTE DE TRABALHO 4,1
BENEFÍCIOS 2,2
OPORTUNIDADES DE CARREIRA 3,9
REMUNERAÇÃO 3,4
MÉDIA GERAL 3,4
LEGENDA
1 - Muito insatisfeito 2 - Insatisfeito
3 - Indiferente 4 - Satisfeito
5 - Muito satisfeito
PESQUISA DE SATISFAÇÃO DOS TRIPULANTES DOS NAVIOS DA
POPEYE LOGÍSTICA
Para as demais causas potenciais priorizadas, foi conduzido um
experimento que comprovou a influência da causa rota inadequada e de
uma interação entre as causas excesso de carga e baixa potência dos
motores.
B
ABC
AC
AB
C
BC
A
43210
Term
Effect
1,991
A Rota
B Potência motor (HP)
C Carga
Factor Name
BA
33
32
31
30
29
Rota
Mean
Com excessoSem excesso
33
32
31
30
29
Carga
Mean
80000
100000
motor (HP)
Potência
Pareto Chart of the Effects
(response is Tempo de percurso, Alpha = 0,10)
Lenth's PSE = 0,75
Gráfico do efeito principal para a rota percorrida
Data Means
Gráfico da interação Carga x Potência
Data Means
359
Formação de Green Belts Lean 6 Sigma
Prof. Alexandre Andrioli Iwankio
IMPROVE – Propor, avaliar e implementar soluções
para o problema
Quais as possíveis soluções?
As possíveis soluções foram levantadas através de um brainstorming e
organizadas em um Diagrama de Afinidades.
REDUZIR ATRASO NA ENTREGA
DE CARGAS LÍQUIDAS NA RÚSSIA
EMPREGAR MÉTODOS E
EQUIPAMENTOS ADEQUADOS
AUMENTAR A MOTIVAÇÃO DA
TRIPULAÇÃO
Utilizar embarcações de maior
potência para viagens à Rússia
Aumentar os salários
Aprimorar programa de manutenção
periódica das embarcações
Promover eventos de integração
entre familiares dos empregados
Substituir embarcações antigas por
frota mais nova e potente
Implementar seguro de vida em
grupo
Não transportar cargas com peso
acima da recomendação para a
embarcação
Implementar plano de previdência
privada
Utilizar embarcações com maior
capacidade de carga
Implementar vale alimentação
Implementar plano de assistência
médica
360
Formação de Green Belts Lean 6 Sigma
Prof. Alexandre Andrioli Iwankio
Quais as soluções prioritárias?
Através da utilização de uma Matriz de Priorização, determinou-se que
as causas prioritárias são: implementar vale alimentação, implementar
plano de assistência médica, utilizar somente a rota A, respeitar o limite
de peso da embarcação e utilizar embarcações de maior potência.
BAIXO CUSTO FACILIDADE RAPIDEZ
ELEVADO
IMPACTO SOBRE
AS CAUSAS
FUNDAMENTAIS
BAIXO
POTENCIAL PARA
CRIAR NOVOS
PROBLEMAS
CONTRIBUIÇÃO
PARA A
SATISFAÇÃO DO
CLIENTE
PESO (5 A 10) 9 8 8 10 10 7
SOLUÇÃO
Implementar vale alimentação 3 5 3 5 5 3 212
Implementar plano de assistência médica 3 5 3 5 5 3 212
Utilizar somente a rota A 3 5 5 5 3 3 208
Respeitar o limite de peso da embarcação 3 5 5 5 3 3 208
Utilizar embarcações de maior potência 3 3 3 5 5 3 196
Implementar seguro de vida em grupo 3 3 3 3 5 3 176
Implementar plano de previdência privada 3 3 3 3 5 3 176
Promover eventos de integração entre familiares dos empregados 3 3 3 3 3 3 156
Utilizar embarcações com maior capacidade de carga 3 3 3 3 3 3 156
Substituir embarcações antigas por frota mais nova e potente 0 1 1 5 3 3 117
Aumentar os salários 1 1 3 1 3 1 88
Aprimorar programa de manutenção periódica das embarcações 3 3 1 1 1 1 86
CRITÉRIO PARA PRIORIZAÇÃO
TOTAL
MATRIZ DE PRIORIZAÇÃO DAS POTENCIAIS SOLUÇÕES PARA REDUZIR O ÍNDICE DE ATRASO NA ENTREGA DE CARGAS LÍQUIDAS NA RÚSSIA
Legenda: 5 - Correlação forte 3 - Correlação moderada
1 - Correlação fraca 0 - Correlação ausente
As soluções prioritárias apresentam algum risco?
Elaborou-se um Stakeholder Analysis para avaliar o nível de
comprometimento de cada área afetada pelas soluções prioritárias.
Observa-se que não há oposição às soluções propostas por nenhuma
das áreas afetadas.
361
Formação de Green Belts Lean 6 Sigma
Prof. Alexandre Andrioli Iwankio
Diretor de Recursos
Humanos
Diretor de Operações Diretor Financeiro
Apoio forte X X
Apoio moderado X
Apoio fraco 0 0
Neutro 0
Oposição fraca
Oposição moderada
Oposição forte
Legenda: 0 - atual nível de comprometimento
X - nível de comprometimento necessário
STAKEHOLDER
NÍVEL DE COMPROMETIMENTO
STAKEHOLDER ANALYSIS
Qual o plano de ação para implementar as soluções?
Foi utilizado um 5W1H para delinear as ações a serem adotadas e os
respectivos responsáveis e prazos.
WHAT
Medida
WHO
Responsável
WHEN
Prazo
WHERE
Local
WHY
Razão
HOW
Procedimento
Implementar vale alimentação
Implementar plano de assistência médica
Utilizar somente a rota A
Respeitar o limite de peso da embarcação
Utilizar embarcações de maior potência
Destino Rússia
Estabelecer novo
procedimento padrão
para o planejamento de
viagens à Rússia
PLANO DE AÇÃO PARA IMPLEMENTAÇÃO DAS SOLUÇÕES PROPOSTAS
Aumentar o nível de
satisfação da tripulação,
a fim de que a mesma
trabalhe mais motivada
Realizar transportes à
Rússia utilizando a
combinação de fatores
técnicos ideais, a fim de
reduzir o atraso na
entrega de cargas
líquidas naquele país
Efetuar pesquisa de
mercado para contratar
o fornecedor com
melhor custo/benefício
João (RH) 31/05/2008 Recursos Humanos
Pedro (PCP) 31/05/2008
362
Formação de Green Belts Lean 6 Sigma
Prof. Alexandre Andrioli Iwankio
CONTROL – Garantir que o alcance da meta seja
mantido a longo prazo
A meta foi alcançada?
Com a implementação das soluções propostas foi possível superar tanto
a meta específica quanto a meta global.
06/0803/0812/0709/0706/0703/0712/0609/0606/0603/06
1,25
1,00
0,75
0,50
0,25
0,00
MÊS
%ATRASOS
Início do projeto: jan/08
Meta global: 0,95%
Meta específica: 0,17%
GLOBAL
RÚSSIA (líquidos)
ÍNDICE
Atrasos na entrega em relação ao volume transportado
Período: jan/2006 a jun/2008
0,93%
0,15%
Foram criados ou alterados padrões para manutenção dos resultados?
Todos os normativos da área de operações foram atualizados de acordo
com as alterações efetuadas nos padrões para o transporte de cargas
líquidas à Rússia.
Também os manuais da área de recursos humanos foram atualizados
com os novos benefícios concedidos aos empregados.
363
Formação de Green Belts Lean 6 Sigma
Prof. Alexandre Andrioli Iwankio
As pessoas das áreas envolvidas com cumprimento dos padrões foram
treinadas?
Todos os empregados das áreas envolvidas foram informados das
alterações nos padrões e da importância de seu cumprimento para a
companhia.
Quais variáveis do processo serão monitoradas e como elas serão
acompanhadas?
Os indicadores de atraso na entrega de cargas serão monitorados
mensalmente e registrados em cartas de controle, para avaliar a
estabilidade do processo.
Serão efetuadas pesquisas semestrais de satisfação dos empregados, a
fim de se identificar a manutenção do seu grau de motivação.
Como será o acompanhamento do processo com base no sistema de
monitoramento?
Ao se observar ocorrências fora do esperado, deve-se investigar
imediatamente suas causas, iniciando pela verificação do cumprimento
dos novos padrões implementados. Causas especiais deverão ser
bloqueadas e devidamente registradas para consultas em caso de
necessidades futuras.
O que foi aprendido e quais as recomendações da equipe?
A aplicação de um método disciplinado e estruturado para a solução de
problemas (DMAIC) possibilitou à equipe a identificação precisa das
causas fundamentais que geravam elevados índices de atrasos na
entrega de cargas.
Com a utilização do método, foi possível adotar as medidas apropriadas
a cada causa fundamental, evitando o desperdício de tempo e recursos
em ações de tentativa e erro.
364
Formação de Green Belts Lean 6 Sigma
Prof. Alexandre Andrioli Iwankio
Há espaço para mais melhorias em busca da redução dos índices de
atraso na entrega de cargas, através da atuação em focos que ficaram
fora do escopo deste projeto.
365
Formação de Green Belts Lean 6 Sigma
Prof. Alexandre Andrioli Iwankio
REFERÊNCIAS BIBLIOGRÁFICAS
AGUIAR, S., WERKEMA M. C. C. Análise de regressão: como entender o
relacionamento entre as variáveis de um processo. Belo Horizonte:
FCO, 1996. 311p.
BERENSON, M. L., LEVINE, D. M. Basic Business Statistics: Concepts and
Applications. New Jersey: Prentice Hall, 1999. 1058p.
BERTELS, T. Rath & Strong‟s Six Sigma Leadership Handbook. Hoboken:
John Wiley & Sons, Inc., 2003. 566 p.
BOWERMAN, B L., O‟CONNELL, R T. Applied satatistics - Improving
business processes. Chicago: Irwin, 1997. 1273p.
BOX, G.E.P., BISGAARD, S. The Scientific Context of Quality Improvement
- A book at the use of scientific method in quality improvement.
Quality Progress - June 1987.
BREYFOGLE III, F. W. Implementing Six Sigma: Smarter Solutions Using
Statistical Methods. New York: John Wiley & Sons, 1999. 791p.
BRITZ G., EMERLING D., HARE L., HOERL R., SHADE J. "How to teach
others to apply statistical thinking", Quality Progress, June 1997. 67
- 79p.
COLEMAN, J., ROSS, B., SANDERS, D. The Process Map. New York: Quality
Engeneering, 1999. 555 - 561p.
DEMING, W. E. Out of the crisis. Cambridge, Massachusetts: MIT, 1986.
507p.
GEORGE, Michael L. Lean Six Sigma for Service: How to Use Lean Speed
and Six Sigma Quality to Improve Services and Transactions. New
York: The McGraw-Hill Companies, 2003. 386 p.
HARRY M. J. The nature of six sigma quality. Schaumburg: Motorola
University Press, 1997. 25p.
366
Formação de Green Belts Lean 6 Sigma
Prof. Alexandre Andrioli Iwankio
HARRY M. J., LAWSON J. R. Six sigma producibility analysis and process
characterization. Reading, Massachusetts: Addison -Wesley
Publishing Company, 1992. 161p.
HARRY, M. Basic six sigma concepts. Schaumburg: Motorola University
Press, 1992. 101p.
Improving Product Quality by Preventing Defects. Portland Productivity
Press - 1998. 282 p.
IQA – INSTITUTO DA QUALIDADE AUTOMOTIVA. Análise dos Sistemas de
Medição – MSA: Manual de Referência, 3a. ed. São Paulo: IQA. 2004.
225p.
KANE, V.E. Defect Prevention: Use of Simple Statistical Tools. New York:
Marcel Dekker, Inc. 1989. 712p.
KEATS, J. B., MONTGOMERY, D. C. Statistical applications in process
control. New York: Marcel Dekker, Inc., 1996. 509p.
LATZKO, W. J., SAUNDERS, D. M. Four days with Dr. Deming: A strategy
for modern methods of management. Reading, Massachusetts:
Addison - Wesley Publishing Company, 1995. 228p.
LEAN ENTERPRISE INSTITUTE. Léxico Lean – Glossário Ilustrado para
Praticantes do Pensamento Lean. São Paulo: Lean Institute Brasil,
2003. 98 p.
LEITNAKER, M. G., SANDERS, R. D., HILD, C. The power of statistical
thinking. Massachusetts: Addison- Wesley Publishing Company,
1996. 519p.
MINITAB. Measurement Systems Analysis. State College: Minitab. Inc.
2003. 31p.
MINITAB User‟s Guide- Version 14.
MOEN, R.D., NOLAN, T.W., PROVOST, L.P. Improving quality through
planned experimentation. New York: McGraw-Hill, Inc. 1991. 414p.
MONTGOMERY, D.C. Design and analysis of experiments. New York:
John Wiley & Sons, 1997. 704p.
367
Formação de Green Belts Lean 6 Sigma
Prof. Alexandre Andrioli Iwankio
MONTGOMERY, D. C. Introduction to statistical quality control. New
York: John Wiley & Sons, 1996. 677p
MONTGOMERY, D.C., PECK, E. A. Introduction to linear regression
analysis, second edition. New York: Jonh Wiley & Sons, Inc., 1992.
527p.
NEAVE, H. R. The Deming dimension. Knoxville, Tennessee: SPC press,
1990. 440p.
PANDE, P.S., NEUMAN, R.P., CAVANAGH, R.R. The Six Sigma Way - How
GE, Motorola and Other Top Companies Are Honing Their
Performance. New York: McGraw-Hill, 2000. 422p.
RATH & STRONG MANAGEMENT CONSULTANTS. Six Sigma Pocket Guide.
Lexington: Path & Strong, 2000. 192p.
ROTHER, Mike; SHOOK, John. Aprendendo a Enxergar – Mapeando o
Fluxo de Valor para Agregar Valor e Eliminar o Desperdício. São
Paulo: Lean Institute Brasil, 2003. 102 p.
SCHERKENBACH, W. W. Deming's road to continual improvement.
Knoxville, Tennessee: SPC press, 1991. 327p.
TRIOLA, M. F., Introdução à Estatística. Volume 2. Sétima Edição. Rio de
Janeiro: Editora LTC, 1999.
WERKEMA, Cristina. Avaliação da Qualidade de Medidas. Volume 13 da
Série Ferramentas da Qualidade. Belo Horizonte: Fundação
Christiano Ottoni, Escola de Engenharia da UFMG, 1996. 98 p.
WERKEMA, M. C. C. Criando a cultura Seis Sigma. Werkema Editora, 1ª
Edição, 2002, 253p.
WERKEMA, M. C. C. Ferramentas estatísticas básicas para o
gerenciamento de processos. Werkema Editora, 1ª Edição, 1995,
290p.
WERKEMA, M.C.C., AGUIAR, S. Planejamento e análise de experimentos:
como identificar as principais variáveis influentes em um processo.
Volume 8 da Série Ferramentas da Qualidade. Belo Horizonte:
368
Formação de Green Belts Lean 6 Sigma
Prof. Alexandre Andrioli Iwankio
Fundação Christiano Ottoni, Escola de Engenharia da UFMG, 1996.
294p.
WERKEMA, M.C.C., AGUIAR, S. Otimização estatística de processos: como
determinar a condição de operação de um processo que leva ao
alcance de uma meta de melhoria. Volume 9 da Série Ferramentas da
Qualidade. Belo Horizonte: Fundação Christiano Ottoni, Escola de
Engenharia da UFMG, 1996. 331p.
WHEELER, D. J. Beyond capability confusion. Knoxville: SPC Press, 1999.
120p
WHEELER, D. J., CHAMBERS, D. S. Understanding statistical process
control. Knoxville, Tennessee: SPC Press, 1992. 406p.
WHEELER, D.J.; LYDAY, R.W. Evaluating the Measurement Process, 2nd ed.
Knoxville: SPC Press, Inc. 1989. 114p.
WHEELER, D. J. Understanding variation the key to managing chaos.
Knoxville, Tennessee: SPC press, 1993. 136p.
WILLIAMS, M. A., BERTELS, T., DERSHIN, H.. Rath & Strong‟s Six Sigma
Pocket Guide. Lexington: Rath & Strong Management Consultants,
2000. 192 p.
WISE, S. A., FAIR, D. C. Innovative control charting - Practical SPC
solutions for today's manufacturing environment. Milwaukee: ASQ
Quality Press, 1998. 292p.
WOMACK, James P.; JONES, Daniel T. A Máquina que Mudou o Mundo.
Rio de Janeiro: Elsevier, 2004. 342 p.
WOMACK, James P.; JONES, Daniel T. A Mentalidade Enxuta nas
Empresas: Elimine o Desperdício e Crie Riqueza. Rio de Janeiro:
Elsevier, 2004. 408 p.
WOMACK, James P. The Product Family Matrix: Homework Before Value
Stream Mapping.
Zero Quality Control: Source Inspection and the Poka-Yoke System.
Shigeo Shingo Productivity Press - 1986

PUC Formacao de Green Belts

  • 1.
    Formação de GreenBelts Lean 6 Sigma Prof. Alexandre Andrioli Iwankio Formação de Green Belts Lean 6 Sigma Prof. Alexandre Andrioli Iwankio
  • 2.
    Formação de GreenBelts Lean 6 Sigma Prof. Alexandre Andrioli Iwankio SUMÁRIO COMPREENDENDO A METODOLOGIA LEAN 6 SIGMA ............................. 3 COMO IMPLEMENTAR O LEAN 6 SIGMA ............................................... 15 CONCEITO DE VARIAÇÃO ................................................................... 20 FERRAMENTAS DO LEAN 6 SIGMA INTEGRADAS AO DMAIC ................. 24 RACIOCÍNIO ESTATÍSTICO .................................................................. 41 MAPA DE RACIOCÍNIO ........................................................................ 45 SIPOC ................................................................................................ 58 MÉTRICAS LEAN ................................................................................. 60 VSM – MAPEAMENTO DO FLUXO DE VALOR ........................................ 65 INTRODUÇÃO À ESTATÍSTICA ............................................................. 86 CARTAS DE CONTROLE .................................................................... 152 CAPACIDADE DE PROCESSOS ............................................................ 188 AVALIAÇÃO DE SISTEMAS DE MEDIÇÃO DE ATRIBUTOS ..................... 205 AVALIAÇÃO DE SISTEMAS DE MEDIÇÃO DE VARIÁVEIS ...................... 220 MAPA DE PROCESSO ......................................................................... 248 FERRAMENTAS DA ADMINISTRAÇÃO E DO PLANEJAMENTO ............... 257 INTRODUÇÃO AO PLANEJAMENTO DE EXPERIMENTOS ....................... 280 EXPERIMENTO FATORIAL COMPLETO ................................................ 297 REGRESSÃO LINEAR MÚLTIPLA - DADOS DE EXPERIMENTAÇÃO ......... 318 COMO MANTER AS MELHORIAS ALCANÇADAS .................................. 333 CASE: POPEYE LOGÍSTICA ................................................................. 352 REFERÊNCIAS BIBLIOGRÁFICAS........................................................... 365
  • 3.
    3 Formação de GreenBelts Lean 6 Sigma Prof. Alexandre Andrioli Iwankio COMPREENDENDO A METODOLOGIA LEAN 6 SIGMA 6 SIGMA Todo produto ou serviço é resultado de um processo. Todo processo apresenta variação. 6 Sigma é uma estratégia gerencial disciplinada e quantitativa, cuja aplicação se dá através de projetos para reduzir a variação existente nos processos empresariais. A metodologia 6 Sigma pode ser utilizada em processos de qualquer natureza, proporcionando à empresa os seguintes benefícios: • Maior eficiência operacional; • Redução de custos; • Melhoria da qualidade; • Aumento da satisfação dos clientes; • Aumento da lucratividade. HISTÓRICO DO 6 SIGMA • Desenvolvido pela Motorola em meados da década de 80. • Prêmio "Malcolm Baldrige“, 1988. • A General Electric, por meio de seu ex-CEO Jack Welch, iniciou a implementação em meados dos anos 90. • A partir do final dos anos 90, difusão global do uso da metodolo- gia. • Em 1997, Grupo Brasmotor (Brastemp/Consul) é o primeiro a apli- car 6 Sigma no Brasil.
  • 4.
    4 Formação de GreenBelts Lean 6 Sigma Prof. Alexandre Andrioli Iwankio LEAN A Filosofia Lean é baseada nos conceitos utilizados no TPS (Sistema Toyota de Produção). Trata-se de uma iniciativa que busca eliminar desperdícios, isto é, eliminar o que não tem valor para o cliente e imprimir velocidade à empresa. VALOR: Atividades que transformam ou modelam a matéria-prima ou a informação para atender às necessidades dos clientes. DESPERDÍCIO: Atividades que consomem tempo, recursos e espaço, mas que não contribuem para a satisfação das necessidades dos clientes. PRINCÍPIOS LEAN  Especificar o valor – aquilo que o cliente valoriza.  Identificar o fluxo de valor – dissecar a cadeia produtiva.  Criar fluxos contínuos – dar “fluidez” para os processos.
  • 5.
    5 Formação de GreenBelts Lean 6 Sigma Prof. Alexandre Andrioli Iwankio  Produção puxada – o consumidor passa a “puxar” a produção, e- liminando estoques.  Buscar a perfeição – busca contínua de melhores formas de criar valor. LEAN 6 SIGMA A Definição do “Sigma” é uma medida de “perfeição”, usando uma escala universal de medição.
  • 6.
    6 Formação de GreenBelts Lean 6 Sigma Prof. Alexandre Andrioli Iwankio COMPARAÇÃO ENTRE PERFORMANCES TRADUÇÃO DO NÍVEL DE QUALIDADE PARA A LINGUAGEM FINANCEIRA
  • 7.
    7 Formação de GreenBelts Lean 6 Sigma Prof. Alexandre Andrioli Iwankio Qual é o verdadeiro custo da baixa qualidade? Os sucessos esperados pela aplicação da metodologia Lean 6 Sigma: • Redução de custos (defeitos, retrabalhos) • Melhoria da produtividade • Crescimento da fatia de mercado • Retenção dos clientes • Mudança cultural
  • 8.
    8 Formação de GreenBelts Lean 6 Sigma Prof. Alexandre Andrioli Iwankio O QUE EXPLICA O SUCESSO DO LEAN 6 SIGMA? Sucessodo Lean 6 Sigma $$$ DMAIC CEO $$$ - mensuração direta dos benefícios do programa pelo aumento da lucratividade da empresa. DMAIC - método estruturado para alcance de metas utilizado no Lean 6 Sigma. CEO - elevado comprometimento da alta administração da empresa. Outros aspectos fundamentais:  Foco na satisfação do consumidor.  Busca contínua da redução da variabilidade.  Aplicação efetiva a processos técnicos, administrativos e de servi- ços.
  • 9.
    9 Formação de GreenBelts Lean 6 Sigma Prof. Alexandre Andrioli Iwankio APRESENTAÇÃO DO MÉTODO DMAIC
  • 10.
    10 Formação de GreenBelts Lean 6 Sigma Prof. Alexandre Andrioli Iwankio DETALHAMENTO DAS ETAPAS DO DMAIC ATIVIDADES PERGUNTAS-CHAVE FERRAMENTAS Mapa de Raciocínio Descrever o problema/oportunidade do projeto Qual é o problema/oportunidade? Business Case Definir indicador para o projeto Qual indicador será utilizado para medir o histórico do problema/oportunidade e o resultado do projeto? Métricas do Lean 6 Sigma Avaliar confiabilidade dos dados para levantamento de histórico Há dados confiáveis para levantamento do histórico? Por que os dados são considerados confiáveis/não confiáveis? Caso os dados não sejam confiáveis, como será levantado o histórico do problema/oportunidade? Avaliação de sistemas de medição (MSA) Plano para coleta de dados Folha de verificação Avaliar o histórico do problema Como o indicador vem se comportando ao longo do tempo? Gráfico sequencial Histograma Boxplot Carta de controle Análise de capacidade do processo Análise de séries temporais Definir a meta Qual é a meta? Business Case Avaliar os ganhos do projeto (mensuráveis e não mensuráveis) Quais as perdas resultantes do problema? Quais os ganhos potenciais do projeto? Análise econômico-financeira Definir os participantes da equipe, as possíveis restrições e suposições e o cronograma preliminar Qual equipe desenvolverá o projeto? Quais são as restrições e suposições? Qual é o cronograma do projeto? O projeto está alinhado com o Champion? Project Charter Definir o principal processo envolvido no projeto Qual é o escopo do projeto? Qual é o principal processo envolvido? SIPOC Mapa do fluxo de valor (VSM) DEFINE: DEFINIR COM PRECISÃO O ESCOPO DO PROJETO
  • 11.
    11 Formação de GreenBelts Lean 6 Sigma Prof. Alexandre Andrioli Iwankio ATIVIDADES PERGUNTAS-CHAVE FERRAMENTAS Identificar a forma de estratificação para o problema Como o problema pode ser estratificado? Estratificação Avaliar confiabilidade dos dados para estratificação Há dados confiáveis para a estratificação do problema? Por que os dados são considerados confiáveis/não confiáveis? Caso os dados não sejam confiáveis, como serão coletados os novos dados? Avaliação de sistemas de medição (MSA) Plano para coleta de dados Folha de verificação Analisar o impacto das várias partes do problema e identificar os problemas prioritários Quais são os focos do problema (estratos mais significativos)? Estratificação Gráfico de barras Gráfico de setores Diagrama de Pareto Estudar as variações dos problemas prioritários Como os focos do problema se comportam ao longo do tempo? Gráfico sequencial Histograma Boxplot Carta de controle Análise de capacidade do processo Análise de séries temporais Estabelecer as metas para os problemas prioritários Quais são as metas específicas para cada foco do problema? As metas específicas são suficientes para o alcance da meta global? As metas específicas pertencem à área de atuação da equipe? Cálculo matemático MEASURE: DETERMINAR A LOCALIZAÇÃO OU FOCO DO PROBLEMA
  • 12.
    12 Formação de GreenBelts Lean 6 Sigma Prof. Alexandre Andrioli Iwankio ATIVIDADES PERGUNTAS-CHAVE FERRAMENTAS Analisar o processo gerador do problema prioritário Qual o processo gerador do problema? Fluxograma Mapa de processo Mapa do fluxo de valor (VSM) FMEA Identificar e organizar as causas potenciais do problema prioritário Quais são as causas potenciais para a geração do problema? Brainstorming Diagrama de causa e efeito Diagrama de afinidades Diagrama de relações Priorizar as causas potenciais do problema prioritário Quais as causas potenciais prioritárias? Matriz de priorização Quantificar a importância das causas potenciais prioritárias As causas potenciais prioritárias foram comprovadas (quantificadas)? Quais as causas fundamentais? Avaliação de sistemas de medição (MSA) Carta de controle Diagrama de dispersão Análise de regressão Teste de hipóteses Análise de variância Planejamento de experimentos ANALYZE: DETERMINAR AS CAUSAS DO PROBLEMA PRIORITÁRIO
  • 13.
    13 Formação de GreenBelts Lean 6 Sigma Prof. Alexandre Andrioli Iwankio ATIVIDADES PERGUNTAS-CHAVE FERRAMENTAS Gerar idéias de soluções potenciais para eliminar as causas fundamentais do problema prioritário Quais são as possíveis soluções? Brainstorming Diagrama de causa e efeito Diagrama de afinidades Diagrama de relações Mapa do fluxo de valor futuro (VSM) Priorizar as soluções potenciais Quais as soluções potenciais prioritárias? Matriz de priorização Avaliar e minimizar os riscos das soluções prioritárias As soluções priorizadas apresentam algum risco? Stakeholder analysis FMEA Testar as soluções priorizadas em pequena escala Será possível/necessário testar as soluções? Como os testes serão executados? Quais os resultados dos testes? 5W2H Diagrama de árvore Diagrama do processo decisório Kaizen Kanban Redução de set-up Diagrama de Gantt Elaborar e executar plano de implementação das soluções em larga escala Qual o plano de ação para implementar as soluções em larga escala? As ações foram implementadas conforme planejado? As metas específicas foram alcançadas? 5W2H Diagrama de árvore Diagrama do processo decisório Kaizen Kanban Redução de set-up Diagrama de Gantt IMPROVE: PROPOR, AVALIAR E IMPLEMENTAR SOLUÇÕES PARA O PROBLEMA PRIORITÁRIO
  • 14.
    14 Formação de GreenBelts Lean 6 Sigma Prof. Alexandre Andrioli Iwankio ATIVIDADES PERGUNTAS-CHAVE FERRAMENTAS Avaliar o alcance da meta em larga escala Ameta global foi alcançada? Foi obtido o retorno financeiro previsto? Gráfico sequencial Carta de controle Análise de capacidade de processo Cálculo matemático Padronizar as alterações realizadas no processo como consequência das soluções adotadas Foram criados ou alterados padrões para a manutenção dos resultados? As pessoas envolvidas com o cumprimento dos padrões foram treinadas? Padronização 5S TPM Gestão visual Manuais Treinamentos, reuniões Implementar plano de monitoramento da performance do processo Quais variáveis do processo serão monitoradas? Como será feito esse monitoramento? Plano para coleta de dados Folha de verificação Carta de controle Análise de capacidade do processo Boxplot Auditoria de padrões Poka-Yoke Implementar plano para tomada de ações corretivas Como será o acompanhamento do processo com base no sistema de monitoramento (planos de manutenção preventiva e corretiva)? OCAP Relatórios de anomalias Diário de bordo Sumarizar o que foi aprendido e recomendar trabalhos futuros O que foi aprendido com o projeto? Quais as recomendações da equipe? CONTROL: GARANTIR QUE O ALCANCE DA META SEJA MANTIDO A LONGO PRAZO
  • 15.
    15 Formação de GreenBelts Lean 6 Sigma Prof. Alexandre Andrioli Iwankio COMO IMPLEMENTAR O LEAN 6 SIGMA ESTRUTURA DE PATROCINADORES E ESPECIALISTAS • Patrocinadores: Sponsor, Coordenador e Champions; • Especialistas: Black Belts, Green Belts Yeloow Belts e White Belts. Sponsor Champions Green Belts Diretordas Áreas de NegócioEnvolvidas Responsável por definir e promover as diretrizes para implantação do Lean 6 Sigma. GerentesdasÁreas de NegócioEnvolvidas Líderes responsáveis por remover as possíveis barreiras para o desenvolvimento dos projetos Lean 6 Sigma liderados pelos Black Belts e Green Belts e incentivar o uso da metodologia no dia-a-dia dos projetos de suasáreas. Staffs das Áreas de NegócioEnvolvidas Profissionaisque lideram equipes na condução de projetos multifuncionais. Black Belts Staffs das Áreas de NegócioEnvolvidas Profissionaisque lideram equipes na condução de projetos funcionais. Coordenador Gestorou Staff da Área de Qualidade ou RH Responsávelpela administraçãoe coordenação do programa. YellowBelts Supervisoresdas Áreas de Negócio Envolvidas São treinados nos fundamentos do Lean 6 Sigma, para que possam dar suporteaos Black Belts e GreenBelts. White Belts Técnicose Operadores São treinados nos fundamentos do Lean 6 Sigma, para que possam garantir a qualidade das informações que dão suporte aos projetos. DEFINIÇÃO DE PROJETOS • Indicadores do processo (refugo, retrabalho, produtividade), cus- tos, reclamações de clientes, benchmarking, etc.
  • 16.
    16 Formação de GreenBelts Lean 6 Sigma Prof. Alexandre Andrioli Iwankio Bancode Projetos daÁrea Priorizaçãodos Projetos 1 – Critérios: 2 – Freqüência Sugerida: Semestral.  Contribuição para o alcance das metas da empresa.  Contribuição para o aumento da satisfação dos clientes/consumidores.  Retorno sobre o investimento.  Impacto em problemas da rotina comtendência de agravamento. TREINAMENTOS • Champions; • Black, Green, Yellow e White Belts. Perfil de um candidato a Black Belt e Green Belt:  Black Belt: • Iniciativa • Entusiasmo • Persistência • Habilidades de relacionamento interpessoal e comunicação • Motivação para alcançar resultados e efetuar mudanças • Habilidade para trabalhar em equipe • Aptidão para gerenciar projetos • Raciocínios analítico e quantitativo • Capacidade de concentração • Desejável conhecimento técnico do processo  Green Belt:
  • 17.
    17 Formação de GreenBelts Lean 6 Sigma Prof. Alexandre Andrioli Iwankio • Similar ao Black Belt, mas com menor ênfase nos aspectos com- portamentais. Os Black e Green Belts devem ser respeitados pela organização, ser capazes de usar a metodologia Lean 6 Sigma para melhorar os processos e possuir as habilidades de liderança necessárias para conduzir sua equipe de trabalho durante a execução do projeto. DESENVOLVIMENTO DE PROJETOS • Orientação. MATRIZ PARA AVALIAÇÃO DE CANDIDATOS A GREEN BELT
  • 18.
    18 Formação de GreenBelts Lean 6 Sigma Prof. Alexandre Andrioli Iwankio DE QUANTOS BLACK BELTS E GREEN BELTS UMA EMPRESA NECESSITA? Definir os projetos que devem ser desenvolvidos e treinar apenas o número suficiente de Belts para a sua execução. Observações: • Cada Black Belt e Green Belt já treinado deve executar pelo menos um projeto por ano. • O prazo máximo ideal para a conclusão dos projetos é seis meses. • Uma referência para a relação entre o número de Black Belts e Green Belts é “2 a 10 Green Belts para cada Black Belt”. • Deverão ser treinadas como Green Belts apenas as pessoas que, em função da natureza do trabalho que executam, te- rão oportunidade/ necessidade de desenvolverem projetos para a empresa (melhoria ou criação de novos produtos e processos). FALHAS MAIS COMUNS NA IMPLEMENTAÇÃO DO LEAN 6 SIGMA  Escolha inadequada de projetos: • Complexidade dos projetos. o Escopo não deve ser muito amplo nem muito simples. • Tipos de ganhos resultantes dos projetos. o Deve ser mensurável. • Qualificações básicas de um projeto Lean Seis Sigma: o Lacuna entre performance atual e necessária. o Causa do problema não é conhecida. o Solução não é conhecida.
  • 19.
    19 Formação de GreenBelts Lean 6 Sigma Prof. Alexandre Andrioli Iwankio  Baixo tempo de dedicação dos candidatos.  Fraco comprometimento da alta administração.  Falta de acompanhamento/suporte aos projetos pelos Champions.  Resultados dos projetos não traduzidos para a linguagem financei- ra.  Perfil inadequado dos candidatos.
  • 20.
    20 Formação de GreenBelts Lean 6 Sigma Prof. Alexandre Andrioli Iwankio CONCEITO DE VARIAÇÃO EXERCÍCIO: CANETAS TRAÇO CERTO A indústria de canetas “Traço Certo” sempre investiu na produção de canetas com design arrojado e alto padrão de qualidade. As novas diretrizes apontam para a conquista do mercado externo. Porém, o tempo de produção é um fator que compromete a produtividade, pois varia muito e aumenta o custo operacional por peça produzida. Com a nova linha de produção pronta para ser iniciada, os supervisores decidiram produzir 5 peças como amostra piloto com o objetivo de mensurar o tempo de ciclo para a produção das canetas. Para simular a produção dessa amostra, cada grupo realizará uma dinâmica conforme descrito a seguir.  Eleger um participante como cronometrista.  Utilizar uma caneta como objeto a ser repassado entre os partici- pantes da equipe (fase que representará o processo produtivo).  Passar a caneta sempre no sentido horário, seguindo o procedi- mento operacional padrão abaixo: 1 - O cronometrista deverá disparar o cronômetro com a mão direita e passar a caneta para a pessoa ao lado utilizando a mão esquerda. 2 - Ao receber a caneta, o participante deverá passá-la à pessoa ao lado também utilizando a mão esquerda. Esta ação será repetida pelos demais participantes até que a caneta retorne ao cronometrista. Nesse momento, o cronometrista deverá parar o cronômetro com a mão direita e anotar o tempo gasto para realizar a operação. 3 - Em seguida o cronometrista deverá zerar o cronômetro. 4 - Repetir as tarefas constantes nesse procedimento 5 vezes.
  • 21.
    21 Formação de GreenBelts Lean 6 Sigma Prof. Alexandre Andrioli Iwankio VARIAÇÃO Uma vez que o fenômeno da variação é inevitável, foram criados modelos matemáticos para identificar os padrões de comportamento dessa variação. Os processos produtivos costumam obedecer o mesmo padrão de comportamento. DISTRIBUIÇÃO NORMAL A distribuição normal é um modelo estatístico que fornece uma base teórica para o estudo do padrão de ocorrência dos elementos de várias populações de interesse. Diversas características da qualidade de interesse, principalmente aquelas associadas a processos da área industrial, seguem, pelo menos de forma aproximada, uma distribuição normal. PROBABILIDADE INTERVALO INTERNA 68,26% 95,46% 99,73% (µ ± 1 ) µ µ+µ- µ+2µ-2 µ+3µ-3 (µ ± 2 ) (µ ± 3 ) 31,74% 4,54% 0,27% EXTERNA
  • 22.
    22 Formação de GreenBelts Lean 6 Sigma Prof. Alexandre Andrioli Iwankio CAUSAS COMUNS E ESPECIAIS DE VARIAÇÃO Causas comuns provocam no efeito uma variação:  Esperada ou previsível;  Natural do processo. Para um processo sob a atuação de causas comuns:  É possível anteciparmos limites dentro dos quais variará o resul- tado;  Não há sustos. Os produtos de um processo apresentam variabilidade mas eles formam um padrão que, se for estável, é denominado distribuição. Refugo Refugo Refugo Refugo RefugoRefugoRefugo segue uma distribuição estável ao longo do tempo, sendo portanto previsível. estão presentes, o produto do processo Se somente causas comuns de variação Se causas especiais de variação Refugo Predição Predição Tempo Tempo Refugo ???? ? ? ? ? ? ? ? ? ? ? ? ? ? ? ? ? ? ? ???? Causas Comuns e Especiais de Variação Exemplos de Causas Comuns • Comportamento esperado e previsível • A variação é natural do processo • É possível prever os limites • Não há sustos
  • 23.
    23 Formação de GreenBelts Lean 6 Sigma Prof. Alexandre Andrioli Iwankio Causas especiais provocam no efeito uma variação:  Peculiar ou fora do esperado;  Não é natural do processo. Para um processo sob a atuação de causas especiais:  Não é possível antecipar qual a magnitude de variação;  O resultado fica imprevisível;  Cada dia é uma nova surpresa! Os produtos de um processo apresentam variabilidade mas eles formam um padrão que, se for estável, é denominado distribuição. Refugo Refugo Refugo Refugo RefugoRefugoRefugo segue uma distribuição estável ao longo do tempo, sendo portanto previsível. estão presentes, o produto do processo Se somente causas comuns de variação Se causas especiais de variação Refugo Predição Predição Tempo Tempo Refugo ???? ? ? ? ? ? ? ? ? ? ? ? ? ? ? ? ? ? ? ???? Causas Comuns e Especiais de Variação Exemplo de Causas Especiais • Peculiar ou fora do processo • A variação não é natural do processo • O resultado é imprevisível • Cada dia é uma surpresa
  • 24.
    24 Formação de GreenBelts Lean 6 Sigma Prof. Alexandre Andrioli Iwankio FERRAMENTAS DO LEAN 6 SIGMA INTEGRADAS AO DMAIC ETAPA D: DEFINE (DEFINIR) Na primeira etapa do DMAIC o problema, a meta e o escopo do projeto deverão ser claramente definidos, a partir do Business Case elaborado pelo Champion. ATIVIDADES PERGUNTAS-CHAVE FERRAMENTAS Mapa de Raciocínio Descrever o problema/oportunidade do projeto Qual é o problema/oportunidade? Business Case Definir indicador para o projeto Qual indicador será utilizado para medir o histórico do problema/oportunidade e o resultado do projeto? Métricas do Lean 6 Sigma Avaliar confiabilidade dos dados para levantamento de histórico Há dados confiáveis para levantamento do histórico? Por que os dados são considerados confiáveis/não confiáveis? Caso os dados não sejam confiáveis, como será levantado o histórico do problema/oportunidade? Avaliação de sistemas de medição (MSA) Plano para coleta de dados Folha de verificação Avaliar o histórico do problema Como o indicador vem se comportando ao longo do tempo? Gráfico sequencial Histograma Boxplot Carta de controle Análise de capacidade do processo Análise de séries temporais Definir a meta Qual é a meta? Business Case Avaliar os ganhos do projeto (mensuráveis e não mensuráveis) Quais as perdas resultantes do problema? Quais os ganhos potenciais do projeto? Análise econômico-financeira Definir os participantes da equipe, as possíveis restrições e suposições e o cronograma preliminar Qual equipe desenvolverá o projeto? Quais são as restrições e suposições? Qual é o cronograma do projeto? O projeto está alinhado com o Champion? Project Charter Definir o principal processo envolvido no projeto Qual é o escopo do projeto? Qual é o principal processo envolvido? SIPOC Mapa do fluxo de valor (VSM) DEFINE: DEFINIR COM PRECISÃO O ESCOPO DO PROJETO
  • 25.
    25 Formação de GreenBelts Lean 6 Sigma Prof. Alexandre Andrioli Iwankio GRÁFICO SEQUENCIAL Projeto:reduzir asperdasde produção por parada de linha na Fábrica 1 em 50%,até o final do ano. 1.Gráfico seqüencial para o problema 900 800 700 600 500  Conclusão: O problema vem apresentando umainaceitável tendência crescente.Jan Fev Mar Abr Mai Jun JulMeses Ago Set Out Nov Dez 1 - Perdasde faturamento por produtosnão entreguesaosclientesno prazo previsto,em2000: 2 - Gastoscom horasextrasdosfuncionários,pararecuperação daprodução,em 2000: Volume do produto (toneladas) Número de horasextras 6.679 34.765 Margemmédia(R$/tonelada) Valor (R$/hora) 164,70 5,93 Perdade faturamento (R$) Totais(R$) 1.100.000,00 206.156,00 3 - Despesascom transporte e alimentação dosfuncionários,pararecuperação daprodução, em 2000: R$ 128.844,00 média = 687 2000 II - Perdasresultantesdo problema Parte do Anexo 1 integrante do dafigura5.2Project Charter FIGURA 5.3 PROJECT CHARTER O Project Charter é um documento que representa uma espécie de contrato firmado entre a equipe responsável pela condução do projeto e os gestores da empresa (Champions e Sponsors) e tem os seguintes objetivos:  Apresentar claramente o que é esperado em relação à equipe.  Manter a equipe alinhada aos objetivos prioritários da empresa.  Formalizar a transição do projeto das mãos do Champion para a equipe.  Manter a equipe dentro do escopo definido para o projeto.
  • 26.
    26 Formação de GreenBelts Lean 6 Sigma Prof. Alexandre Andrioli Iwankio Avaliação do histórico do problema Anexo 1 Redução dasperdasde produção por parada de linha na Fábrica I. Exemplo de Project Charter3,4 FIGURA 5.2 Reduzir em 50% as perdas de produção por parada de linha na Fábrica I, até 30/12/2001. Na Fábrica I, as paradas de linha são apontadas pela área de manufatura como um dos maiores problemas na rotina de trabalho, invalidando o planejamento para as operações diárias. No ano de 2000, o valor médio mensal das perdas de produção decorrentes das paradas de linha foi muito alto e, além disso, o problema vem apresentando uma tendência crescente. As principais perdas econômicas resultantes do problema em 2000 foram as perdas de faturamento por produtos não entregues aos clientes no prazo previsto (R$ 1.100.000,00) e os gastos com horas extras, transporte e alimentação dos funcionários para recuperação da produção (R$ 335.000,00). Definição da meta Descrição do problema Os membros da equipe de trabalho deverão dedicar 50% de seu tempo ao desenvolvimento do projeto. Será necessário o suporte de um especialista do departamento de manutenção. Os gastos do projeto deverão ser debitados do centro de custo 01/PCP20, após autorização do “Champion” (de acordo com o procedimento WIZ). Restriçõese suposições Equipe de trabalho : Axel Mahayana (”Black Belt” - líder da equipe), Denise Sampaio (montagem), Marlon Oliveira (engenharia industrial), Sandra Barbosa (PCP) e Arthur Santos (manutenção). : otávio Cerqueira (gerente da Fábrica I) : Marcos Siqueira (manutenção) e Victoria Ryan (controladoria). Membros da equipe “Champion” Especialistas para suporte técnico Anexo IIResponsabilidadesdosmembrose logística da equipe Cronograma preliminar “Define”: 28/02/2001, “Measure”: 15/04/2001, “Analyze”: 30/06/2001, “Improve”: 30/08/2001 e “Control”: 30/12/2001. Avaliação do histórico do problema Anexo 1 Redução dasperdasde produção por parada de linha na Fábrica I. Exemplo de Project Charter3,4 FIGURA 5.2 Reduzir em 50% as perdas de produção por parada de linha na Fábrica I, até 30/12/2001. Na Fábrica I, as paradas de linha são apontadas pela área de manufatura como um dos maiores problemas na rotina de trabalho, invalidando o planejamento para as operações diárias. No ano de 2000, o valor médio mensal das perdas de produção decorrentes das paradas de linha foi muito alto e, além disso, o problema vem apresentando uma tendência crescente. As principais perdas econômicas resultantes do problema em 2000 foram as perdas de faturamento por produtos não entregues aos clientes no prazo previsto (R$ 1.100.000,00) e os gastos com horas extras, transporte e alimentação dos funcionários para recuperação da produção (R$ 335.000,00). Definição da meta Descrição do problema Os membros da equipe de trabalho deverão dedicar 50% de seu tempo ao desenvolvimento do projeto. Será necessário o suporte de um especialista do departamento de manutenção. Os gastos do projeto deverão ser debitados do centro de custo 01/PCP20, após autorização do “Champion” (de acordo com o procedimento WIZ). Restriçõese suposições Equipe de trabalho : Axel Mahayana (”Black Belt” - líder da equipe), Denise Sampaio (montagem), Marlon Oliveira (engenharia industrial), Sandra Barbosa (PCP) e Arthur Santos (manutenção). : otávio Cerqueira (gerente da Fábrica I) : Marcos Siqueira (manutenção) e Victoria Ryan (controladoria). Membros da equipe “Champion” Especialistas para suporte técnico Anexo IIResponsabilidadesdosmembrose logística da equipe Cronograma preliminar “Define”: 28/02/2001, “Measure”: 15/04/2001, “Analyze”: 30/06/2001, “Improve”: 30/08/2001 e “Control”: 30/12/2001.
  • 27.
    27 Formação de GreenBelts Lean 6 Sigma Prof. Alexandre Andrioli Iwankio AVALIAÇÃO DO RETORNO ECONÔMICO DO PROJETO 1. Gráfico seqüencial para o problema 900 800 700 600 500  Conclusão: O problema vem apresentando umainaceitável tendência crescente.Jan Fev Mar Abr Mai Jun JulMeses Ago Set Out Nov Dez 1 - Perdasde faturamento por produtos não entreguesaos clientes no prazo previsto,em 2000: 2 - Gastos com horasextras dos funcionários,pararecuperação daprodução,em 2000: Volume do produto (toneladas) Número de horasextras 6.679 34.765 Margem média(R$/tonelada) Valor (R$/hora) 164,70 5,93 Perdade faturamento (R$) Totais(R$) 1.100.000,00 206.156,00 3 - Despesas com transporte e alimentação dos funcionários,pararecuperação daprodução, em 2000: R$ 128.844,00 média = 687 2000 II - Perdasresultantesdo problemaProjeto:reduzir asperdasde produção por parada de linha na Fábrica 1 em 50%, até o final do ano. 1. Gráfico seqüencial para o problema 900 800 700 600 500  Conclusão: O problema vem apresentando umainaceitável tendência crescente.Jan Fev Mar Abr Mai Jun JulMeses Ago Set Out Nov Dez 1 - Perdasde faturamento por produtosnão entreguesaosclientesno prazo previsto,em2000: 2 - Gastoscom horasextrasdosfuncionários,pararecuperação daprodução,em 2000: Volume do produto (toneladas) Número de horasextras 6.679 34.765 Margemmédia(R$/tonelada) Valor (R$/hora) 164,70 5,93 Perdade faturamento (R$) Totais(R$) 1.100.000,00 206.156,00 3 - Despesascom transporte e alimentação dosfuncionários,pararecuperação daprodução, em 2000: R$ 128.844,00 média = 687 2000 II - Perdasresultantesdo problema Parte do Anexo 1 integrante do dafigura5.2Project Charter FIGURA 5.3 Na avaliação do retorno econômico, fatores como aumento nas vendas, melhoria nas margens, aumento de produtividade e maior retenção de clientes devem ser levados em consideração. Ela deverá ser validada pelo departamento financeiro/controladoria da empresa.
  • 28.
    28 Formação de GreenBelts Lean 6 Sigma Prof. Alexandre Andrioli Iwankio SIPOCFornecedores Suppliers Insumos Inputs Processo Process Produtos Outputs Consumidores Customers Exemplo de SIPOC FIGURA 5.4 Departamento de vendas Cliente (distribuidor) Pedido do cliente Produto entregue ao cliente Receber o pedido Estoque de material plástico Consumidor finalMaterial plástico Fabricar peças plásticas Estoque de chapasde aço Chapas de aço Fabricar peças metálicas Departamento de pintura Tinta e equipamen- tos parapintura Pintar peças metálicas Estoque de materiais comprados Componentes metálicos Receber compo- nentes metálicos do estoque Departamento de montagem Equipamentos de montagem Montar o produto de acordo com o pedido Box R Us Ltda. Caixasde papelão, plástico bolha e adesivo. Embalar o produto Entregar o produto ao cliente Fornecedores Suppliers Insumos Inputs Processo Process Produtos Outputs Consumidores Customers Exemplo de SIPOC FIGURA 5.4 Departamento de vendas Cliente (distribuidor) Pedido do cliente Produto entregue ao cliente Receber o pedido Estoque de material plástico Consumidor finalMaterial plástico Fabricar peças plásticas Estoque de chapasde aço Chapas de aço Fabricar peças metálicas Departamento de pintura Tintae equipamen- tos parapintura Pintar peças metálicas Estoque de materiais comprados Componentes metálicos Receber compo- nentes metálicos do estoque Departamento de montagem Equipamentos de montagem Montar o produto de acordo com o pedido Box R Us Ltda. Caixasde papelão, plástico bolha e adesivo. Embalar o produto Entregar o produto ao cliente
  • 29.
    29 Formação de GreenBelts Lean 6 Sigma Prof. Alexandre Andrioli Iwankio ETAPA M: MEASURE (MEDIR) Na segunda etapa do DMAIC o problema deverá ser refinado ou focalizado. Para isso, as duas questões abaixo devem ser respondidas:  Que resultados devem ser medidos para a obtenção de dados ú- teis à focalização do problema?  Quais são os focos prioritários do problema? (Os focos são indica- dos pela análise dos dados gerados pela medição de resultados associados ao problema). ATIVIDADES PERGUNTAS-CHAVE FERRAMENTAS Identificar a forma de estratificação para o problema Como o problema pode ser estratificado? Estratificação Avaliar confiabilidade dos dados para estratificação Há dados confiáveis para a estratificação do problema? Por que os dados são considerados confiáveis/não confiáveis? Caso os dados não sejam confiáveis, como serão coletados os novos dados? Avaliação de sistemas de medição (MSA) Plano para coleta de dados Folha de verificação Analisar o impacto das várias partes do problema e identificar os problemas prioritários Quais são os focos do problema (estratos mais significativos)? Estratificação Gráfico de barras Gráfico de setores Diagrama de Pareto Estudar as variações dos problemas prioritários Como os focos do problema se comportam ao longo do tempo? Gráfico sequencial Histograma Boxplot Carta de controle Análise de capacidade do processo Análise de séries temporais Estabelecer as metas para os problemas prioritários Quais são as metas específicas para cada foco do problema? As metas específicas são suficientes para o alcance da meta global? As metas específicas pertencem à área de atuação da equipe? Cálculo matemático MEASURE: DETERMINAR A LOCALIZAÇÃO OU FOCO DO PROBLEMA
  • 30.
    30 Formação de GreenBelts Lean 6 Sigma Prof. Alexandre Andrioli Iwankio FOLHA DE VERIFICAÇÃO Área Fábrica Fatoresde estratificação Período Data de coleta dosdados Responsável Observações :departamento de engenharia industrial :Fábrica I :diadasemana,código daturma,tipo de catalisador e local das obstruções. :jan/00 a dez/00 :07/01/01 :José Maurício Nogueira : Folha deVerificação FIGURA 5.7 Estratificação das paradas de linha por obstrução das tubulações Código de turma CM 10 CM 12 PM 12 Tipo de catalisador Dia dasemana A A B D A A B A A B A A B A B A A B B A A A B A D A A A B A A A A A A BB C A B A A A C A A B A B C D A B A A B A A D A A B A A B A A D A A A B A B A D A B A A A B A A B A A A C A A C A A A B A A A D A C A B C I II I II I II Segunda Terça Quarta Quinta Sexta Sábado Locaisdas obstruções: A - naentradado reator C - entre o reator e atorre de resfriamento B - na saída do reator D - entre a torre de resfriamento e o filtro. ESTRATIFICAÇÃO DO PROBLEMA
  • 31.
    31 Formação de GreenBelts Lean 6 Sigma Prof. Alexandre Andrioli Iwankio Falta de ordem de fabricação Atraso na fabricação Outros 6596,00 577,15 82,45 939,9349,47 3957,60 197,88 375,97 3383,75 1899,65 474,91 3214,56 169,19 3759,72 263,84 2374,56 2638,40 989,40 Viscosidade elevada PERDASDE PRODUÇÃO POR PARADA DE LINHA NA FÁBRICA I Estratificação do problemaassociado àmeta reduzir em 50%as perdasde produção por parada de linhana FábricaI,até o final do ano. FIGURA 5.8 Comprado Fabricado Importado ReagenteNacional Catalisador PolímerosOutros Atraso na importação Falta de ordem de compra Manutenção Falta de material Má qualidade do produto Quedade energia 8245 toneladas perdidasem 2000 (80%) (7%) (12%) (1%) (95%)(5%) (60%) (5%) (10%) (90%) (80%) (20%) (95%) (5%) (95%) (10%) (90%) (40%)
  • 32.
    32 Formação de GreenBelts Lean 6 Sigma Prof. Alexandre Andrioli Iwankio Diagramas de Pareto parapriorização do problemaassociado àmeta reduzir em 50%as perdas de produção por paradade linhanaFábricaI,até o final do ano. FIGURA 5.9 8000 6000 7000 5000 4000 3000 2000 1000 0 0 20 40 60 80 100 Máqualidade do produto Manutenção Queda de energia 6596,00 989,40 577,15 82,45 1000 500 0 0 20 40 60 80 100 Viscosidade elevada Outros 939,93 49,47 4000 3000 2000 1000 0 0 20 40 60 80 100 Importado Nacional 3759,72 197,88 4000 3000 2000 1000 0 0 20 40 60 80 100 Polímeros Outros 3383,75 375,97 2000 1000 0 0 20 40 60 80 100 Falta de ordem de fabricação Atraso na fabricação 1899,65 474,91 2000 1000 0 0 20 40 60 80 100 Reagente Catalisador 2374,56 263,84 3500 3000 2000 2500 1000 500 1500 0 0 20 40 60 80 100 Atraso na importação Falta de ordem de compra 3214,56 169,19 6000 5000 4000 3000 2000 1000 0 0 20 40 60 80 100 Material fabricado 3957,60 2638,40 Material comprado Falta de material
  • 33.
    33 Formação de GreenBelts Lean 6 Sigma Prof. Alexandre Andrioli Iwankio HISTOGRAMA Histograma dos valores individuais para a viscosidade das produções do último trimestre de 2000 Viscosidade (centipoises) 30 20 10 0 62 64 66 68 70 72 74 76 78 80 LSE = 73 Freqüência CARTA DE CONTROLE Limites de Controle Superior Limites de Controle Inferior Carta de Controle para os valores individuais da viscosidade das produções do último trimestre de 2000 Produção LSC = 82,71 Média = 70,38 LIC = 58,05 85 75 65 55 0 50 100 Viscosidade
  • 34.
    34 Formação de GreenBelts Lean 6 Sigma Prof. Alexandre Andrioli Iwankio DEFINIÇÃO DE METAS ESPECÍFICAS/PRIORITÁRIAS  Reduzir em 70% as perdas de produção por parada de linha na Fábrica I, por atraso na importação de polímeros até o final do ano.  Eliminar as perdas de produção por parada de linha na Fábrica I, por falta de ordem de fabricação de reagente, até o final do ano.  Eliminar a ocorrência de produções com viscosidade igual ou su- perior a 75 centipoises, resultantes da variação natural do proces- so produtivo, até o final do ano.
  • 35.
    35 Formação de GreenBelts Lean 6 Sigma Prof. Alexandre Andrioli Iwankio ETAPA A: ANALYZE (ANALISAR) Na terceira etapa do DMAIC deverão ser determinadas as causas fundamentais do problema prioritário associado a cada uma das metas definidas na etapa anterior. Isto é, nesta etapa, para cada meta, será respondida a pergunta: por que o problema prioritário existe? ATIVIDADES PERGUNTAS-CHAVE FERRAMENTAS Analisar o processo gerador do problema prioritário Qual o processo gerador do problema? Fluxograma Mapa de processo Mapa do fluxo de valor (VSM) FMEA Identificar e organizar as causas potenciais do problema prioritário Quais são as causas potenciais para a geração do problema? Brainstorming Diagrama de causa e efeito Diagrama de afinidades Diagrama de relações Priorizar as causas potenciais do problema prioritário Quais as causas potenciais prioritárias? Matriz de priorização Quantificar a importância das causas potenciais prioritárias As causas potenciais prioritárias foram comprovadas (quantificadas)? Quais as causas fundamentais? Avaliação de sistemas de medição (MSA) Carta de controle Diagrama de dispersão Análise de regressão Teste de hipóteses Análise de variância Planejamento de experimentos ANALYZE: DETERMINAR AS CAUSAS DO PROBLEMA PRIORITÁRIO
  • 36.
    36 Formação de GreenBelts Lean 6 Sigma Prof. Alexandre Andrioli Iwankio FLUXOGRAMA Exemplo de Fluxograma DIAGRAMA DE CAUSA E EFEITO El evado Número de Roupas Dani fi cadas Meio Ambiente Medidas Métodos Matéria Prima Máquinas Mão de Obra Falta de treinamento Desatenção Obsolescência Defeitos Tipo de sabão inadequado Falta de limpeza dos equipamentos Operação inadequada na mesa de passar Medida incorreta de tempo Medida incorreta de temperatura Iluminação f raca
  • 37.
    37 Formação de GreenBelts Lean 6 Sigma Prof. Alexandre Andrioli Iwankio MATRIZ DE PRIORIZAÇÃO Exemplo de Matriz de Priorização Legenda: 5 - Correlação forte 3 - Correlação moderada 1 - Correlação fraca 0 - Correlação ausente Atraso no tempo entre a chegada do material ao porto e o desembaraço, decorrente da variação natural do processo de importação de polímeros por transporte marítimo. Atraso no tempo entre a emissão do pedido e o embarque,decorrente da variação natural do processo de importação de polímeros por transporte marítimo. Falta de ordem de fabricação de reagentes. Deficiências do utilizado na programação da produção. software Falta de treinamento das pessoas que trabalham em áreas administrativas da empresa. Falhas nos registros de controle de estoques de matérias-primas usadas na fabricação de reagentes. Mudanças freqüentes no roteiro de viagem feitas pelos fornecedores, sem comunicar à empresa. Problema prioritário Causapotencial 9 0 5 1 3 0 8 5 5 0 0 0 10 0 0 5 3 5 Tempo elevado de preparação da carga pelos fornecedores. Total 40 85 57 50 59 Peso (5 a 10) DIAGRAMA DE DISPERSÃO Diferença de Preç os (X4) Demanda(Y) 0,60,50,40,30,20,10,0-0,1-0,2 9,5 9,0 8,5 8,0 7,5 7,0
  • 38.
    38 Formação de GreenBelts Lean 6 Sigma Prof. Alexandre Andrioli Iwankio ETAPA I: IMPROVE (MELHORAR) Na quarta etapa do DMAIC devem ser geradas idéias sobre soluções potenciais para a eliminação das causas fundamentais do problema prioritário detectadas na etapa Analyze. Essas soluções devem ser priorizadas e ter seus riscos avaliados, para então elaborar e executar um plano para sua implementação. ATIVIDADES PERGUNTAS-CHAVE FERRAMENTAS Gerar idéias de soluções potenciais para eliminar as causas fundamentais do problema prioritário Quais são as possíveis soluções? Brainstorming Diagrama de causa e efeito Diagrama de afinidades Diagrama de relações Mapa do fluxo de valor futuro (VSM) Priorizar as soluções potenciais Quais as soluções potenciais prioritárias? Matriz de priorização Avaliar e minimizar os riscos das soluções prioritárias As soluções priorizadas apresentam algum risco? Stakeholder analysis FMEA Testar as soluções priorizadas em pequena escala Será possível/necessário testar as soluções? Como os testes serão executados? Quais os resultados dos testes? 5W2H Diagrama de árvore Diagrama do processo decisório Kaizen Kanban Redução de set-up Diagrama de Gantt Elaborar e executar plano de implementação das soluções em larga escala Qual o plano de ação para implementar as soluções em larga escala? As ações foram implementadas conforme planejado? As metas específicas foram alcançadas? 5W2H Diagrama de árvore Diagrama do processo decisório Kaizen Kanban Redução de set-up Diagrama de Gantt IMPROVE: PROPOR, AVALIAR E IMPLEMENTAR SOLUÇÕES PARA O PROBLEMA PRIORITÁRIO
  • 39.
    39 Formação de GreenBelts Lean 6 Sigma Prof. Alexandre Andrioli Iwankio MATRIZ DE PRIORIZAÇÃO Exemplo de configuração para uma Matriz de Priorização das soluções potenciais Baixo Custo Facilidade Rapidez Elevado impacto sobre as causas fundamentais Baixo potencial para criar novos problemas Contribuição para a satisfação do consumidor 9 8 8 10 10 7 I 3 3 1 5 5 1 166 II 5 5 5 3 5 0 205 III 3 5 5 5 3 3 208 IV 1 5 3 3 5 1 160 V 5 3 1 3 5 3 178 Critério para priorização Total Peso (5 a 10) Solução Legenda: 5 - Correlação forte 3 - Correlação moderada 1 - Correlação fraca 0 - Correlação ausente
  • 40.
    40 Formação de GreenBelts Lean 6 Sigma Prof. Alexandre Andrioli Iwankio ETAPA C: CONTROL (CONTROLAR) A primeira fase da quinta etapa do DMAIC consiste na avaliação do alcance da meta em larga escala. A próxima fase consistirá na padronização das alterações realizadas no processo em consequência das soluções adotadas. Finalmente, deve-se sumarizar o que foi aprendido e fazer recomendações para trabalhos futuros. ATIVIDADES PERGUNTAS-CHAVE FERRAMENTAS Avaliar o alcance da meta em larga escala Ameta global foi alcançada? Foi obtido o retorno financeiro previsto? Gráfico sequencial Carta de controle Análise de capacidade de processo Cálculo matemático Padronizar as alterações realizadas no processo como consequência das soluções adotadas Foram criados ou alterados padrões para a manutenção dos resultados? As pessoas envolvidas com o cumprimento dos padrões foram treinadas? Padronização 5S TPM Gestão visual Manuais Treinamentos, reuniões Implementar plano de monitoramento da performance do processo Quais variáveis do processo serão monitoradas? Como será feito esse monitoramento? Plano para coleta de dados Folha de verificação Carta de controle Análise de capacidade do processo Boxplot Auditoria de padrões Poka-Yoke Implementar plano para tomada de ações corretivas Como será o acompanhamento do processo com base no sistema de monitoramento (planos de manutenção preventiva e corretiva)? OCAP Relatórios de anomalias Diário de bordo Sumarizar o que foi aprendido e recomendar trabalhos futuros O que foi aprendido com o projeto? Quais as recomendações da equipe? CONTROL: GARANTIR QUE O ALCANCE DA META SEJA MANTIDO A LONGO PRAZO
  • 41.
    41 Formação de GreenBelts Lean 6 Sigma Prof. Alexandre Andrioli Iwankio RACIOCÍNIO ESTATÍSTICO O QUE É RACIOCÍNIO ESTATÍSTICO? O raciocínio estatístico é uma filosofia de aprendizagem e tomada de ações baseada nos seguintes princípios fundamentais:  Todo tipo de trabalho acontece em um sistema de processos in- terconectados.  A variação existe em todos os processos.  O entendimento e a redução da variação são fundamentais para o alcance de melhorias. ATIVIDADE: O PAPEL DAS PERGUNTAS E A IMPORTÂNCIA DO RACIOCÍNIO ESTATÍSTICO Suponha que Ronaldo Santana, o vice-presidente de vendas da filial brasileira da “Selit Corporation” tenha acabado de receber um relatório contendo os resultados das vendas trimestrais, nos últimos cinco anos, das regiões sob sua responsabilidade (veja a tabela). Insatisfeito com os resultados, ele ligou imediatamente para sua secretária: “Márcia, diga aos gerentes regionais que preciso falar com eles amanhã à tarde. Todos têm que estar presentes.” Márcia era secretária de Ronaldo há mais de dez anos. Ela sabia pelo seu tom de voz que ele queria dizer “temos que fazer negócios” e então ela contactou os gerentes regionais para marcar a inesperada reunião para 2 horas da tarde do dia seguinte. No outro dia, eram cinco minutos antes das duas e todos os gerentes já estavam aguardando na sala de reuniões. Quando eles eram chamados
  • 42.
    42 Formação de GreenBelts Lean 6 Sigma Prof. Alexandre Andrioli Iwankio para uma reunião, o motivo era sempre o mesmo: Ronaldo estava insatisfeito com alguma coisa. Ronaldo foi direto ao ponto: “Acabei de receber o relatório das vendas trimestrais. As vendas na região sul foram fantásticas. Silas, você não somente aumentou as vendas em 17,6% no último trimestre, como também aumentou as vendas em 20,6% em relação ao ano passado! Não sei como você faz isto!” Silas sorriu. Sua filosofia de encerrar o ano com um “estrondo”, fazendo os clientes formarem estoques, funcionou mais uma vez. Ronaldo ainda não havia percebido como as vendas de Silas no primeiro trimestre eram sempre baixas. Ronaldo continuou: “Teresa, as vendas na região sudeste 1 também foram fenomenais! Você conseguiu um aumento de 11,7% no último trimestre e um aumento de 11,8% em relação ao ano passado!” Teresa também sorriu. Ela não sabia por que tinha se saído tão bem, mas tinha certeza de que não iria mudar nada. “João, as vendas no sudeste 2 cresceram 17,2% no último trimestre, mas caíram 8,2% em relação ao ano passado,” disse Ronaldo. “Você precisa descobrir o que você fez antes para que suas vendas aumentassem tanto. Mesmo assim, seu desempenho no último trimestre foi bom.” João tentou esconder sua surpresa. Apesar de ter recebido um pedido grande em novembro, este foi o único “de grande porte” em muito tempo. De modo geral, as vendas na região sudeste 2 estavam caindo. A seguir, Ronaldo estava pronto para lidar com as regiões problemáticas. “Lúcia, as vendas na região centro oeste diminuíram 5,5% no último trimestre, mas aumentaram 4,8% em relação ao ano passado. Eu não entendo como suas vendas podem variar tanto! Você precisa de mais incentivo?” Lúcia olhou para baixo. Ela vinha trabalhando duro nos últimos cinco anos e tinha conseguido várias contas novas. Ela tinha até mesmo recebido um bônus por ter captado a maioria das novas contas em 1995. “Kátia, as vendas na região norte caíram 3,2% no último trimestre e 2,6% em comparação ao ano passado. Estou muito desapontado com seu desempenho. Você já foi a responsável pelo maior crescimento de
  • 43.
    43 Formação de GreenBelts Lean 6 Sigma Prof. Alexandre Andrioli Iwankio nossas vendas! Eu tinha grandes expectativas em relação a você. Agora, só posso esperar que neste trimestre você mostre algum sinal de vida.” Kátia sentiu seu rosto corar. Ela sabia que tinha vendido mais unidades em 1997 do que em 1996. “Afinal de contas, o que Ronaldo de fato sabe sobre vendas?”, ela pensou. Ronaldo se virou para Daniel, que sentiu uma descarga de adrenalina. “Daniel, as vendas no nordeste foram as piores de todas! Houve uma queda de 19,7% no último trimestre e uma queda de 22,3% em relação ao ano passado. Como você pode explicar isto? Você dá valor ao seu emprego? Quero ver uma melhoria significativa neste trimestre, caso contrário …” Daniel se sentiu paralisado. Esta era uma região difícil, cheia de competidores. É claro que algumas contas foram perdidas ao longo dos anos, mas elas foram substituídas por novas contas. Como era possível estar indo tão mal? Tarefa a) Você concorda com as afirmativas feitas pelo vice-presidente à sua equipe de vendas? Justifique sua resposta utilizando o raciocínio estatístico. b) Que fatores, não citados, o vice-presidente deveria levar em conta para concluir corretamente sobre a eficiência de seu pessoal de venda?
  • 44.
    44 Formação de GreenBelts Lean 6 Sigma Prof. Alexandre Andrioli Iwankio Ano Trimestre Sul Sudeste 1 Sudeste 2 Centro-Oeste Norte Nordeste 2001 1º trimestre 924 1056 1412 431 539 397 2001 2º trimestre 928 1048 1280 470 558 391 2001 3º trimestre 956 1129 1129 439 591 414 2001 4º trimestre 1222 1073 1181 431 556 407 2002 1º trimestre 748 1157 1149 471 540 415 2002 2º trimestre 962 1146 1248 496 590 442 2002 3º trimestre 983 1064 1103 506 606 384 2002 4º trimestre 1024 1213 1021 573 643 448 2003 1º trimestre 991 1088 1085 403 657 441 2003 2º trimestre 978 1322 1125 440 602 366 2003 3º trimestre 1040 1256 910 371 596 470 2003 4º trimestre 1295 1132 999 405 640 426 2004 1º trimestre 765 1352 883 466 691 445 2004 2º trimestre 1008 1353 851 536 723 455 2004 3º trimestre 1038 1466 997 551 701 363 2004 4º trimestre 952 1196 878 670 802 462 2005 1º trimestre 1041 1330 939 588 749 420 2005 2º trimestre 1020 1003 834 699 762 454 2005 3º trimestre 976 1197 688 743 807 447 2005 4º trimestre 1148 1337 806 702 781 359 Vendas (em R$ 000)
  • 45.
    45 Formação de GreenBelts Lean 6 Sigma Prof. Alexandre Andrioli Iwankio MAPA DE RACIOCÍNIOINTRODUÇÃO O Mapa de Raciocínio é uma documentação progressiva da forma de raciocínio durante a execução de um trabalho ou projeto. Ele deve documentar:  A meta inicial do projeto (objetivo inicial)  As questões às quais a equipe precisou responder durante o desenvolvimento do projeto  O que foi feito para responder às questões  Respostas às questões  Novas questões, novos passos, novas respostas. Para ser efetivo, o Mapa de Raciocínio deve possuir as seguintes características:  Apresentar todas as atividades desenvolvidas durante o projeto.  Mostrar a relevância das perguntas formuladas, ferramentas utilizadas e atividades realizadas para o alcance da meta i- nicial do projeto.  Apresentar a identificação da etapa do DMAIC correspon- dente a cada parte do projeto.  Apresentar referências aos documentos que contêm o deta- lhamento dos dados e do uso de ferramentas necessárias ao desenvolvimento do projeto. Esses documentos podem ser integrados ao mesmo sob a forma de anexos.  Apresentar símbolos, fontes, formatos ou cores distintos para destacar os diferentes elementos do mapa: perguntas, respostas, referências aos documentos que justificam as respostas, etapas do DMAIC e caminhos seguidos em cada etapa.
  • 46.
    46 Formação de GreenBelts Lean 6 Sigma Prof. Alexandre Andrioli Iwankio A seguir são identificados os principais benefícios do uso do Mapa de Raciocínio:  Permite a documentação de informações que, muitas vezes, são de conhecimento apenas da equipe responsável pelo desenvolvimento do projeto. Em outras palavras, torna pos- sível a retenção, na empresa, do conhecimento gerado e serve como fonte de consulta para o desenvolvimento de projetos similares, o que pode evitar duplicidade de esfor- ços.  A natureza evolutiva do Mapa de Raciocínio força os res- ponsáveis pela condução do projeto a questionar a lógica de seu pensamento e de suas análises e ações, tendo em vista a meta a ser atingida.  Pode constituir a base de uma apresentação do projeto que está sendo desenvolvido para colegas, pessoas de outras áreas funcionais da empresa, gestores, fornecedores e cli- entes.  Facilita o entendimento do projeto por pessoas que não participam da equipe. Por meio do Mapa de Raciocínio, é mais fácil entender:  Porque e como foram coletados os dados;  As análises realizadas, as interpretações dos resultados e as conclusões daí decorrentes;  Que perguntas ainda necessitam ser respondidas;  Quais são os resultados não conclusivos;  Os aspectos do trabalho que estão fora da área de in- fluência direta e imediata da equipe e necessitam de suporte dos níveis gerenciais.  O Mapa de Raciocínio favorece contribuições (novos conhe- cimentos e idéias) de pessoas que não fazem parte da equi-
  • 47.
    47 Formação de GreenBelts Lean 6 Sigma Prof. Alexandre Andrioli Iwankio pe responsável pelo trabalho, já que o entendimento do projeto fica facilitado É importante que a equipe responsável pelo projeto tome cuidado para não cometer os seguintes erros no uso do Mapa de Raciocínio:  Tratá-lo como um documento estático, elaborado no início do projeto e depois abandonado. A principal característica da ferramenta é o seu caráter dinâmico, ou seja: ele deve ser um documento evolutivo, que funciona como um diário de bordo do trabalho. O Mapa de Raciocínio deverá regis- trar, em tempo real, as perguntas a serem respondidas e os novos conhecimentos adquiridos na busca das respostas a essas perguntas, durante o desenvolvimento do projeto.  Redigir as perguntas, respostas e atividades realizadas de maneira confusa ou deixar de apresentá-las. Esse erro com- promete a utilidade do Mapa de Raciocínio como uma fer- ramenta cuja função é facilitar o questionamento da lógica do raciocínio, das análises e das ações adotadas.  Transformá-lo na única documentação do projeto, sobre- carregando-o com dados, gráficos e análises detalhadas. Essa parte do trabalho deve estar registrada em outros do- cumentos (anexos) e o Mapa de Raciocínio deve fazer refe- rência a eles, quando apropriado.
  • 48.
    48 Formação de GreenBelts Lean 6 Sigma Prof. Alexandre Andrioli Iwankio Exemplo 1 - Mapa de Raciocínio do projeto de um do departamento de planejamento e controle de produção (PCP) de umaempresa Black Belt FIGURA 6.1 Existem dados confiáveis parao levantamento do histórico do problema ? perdasde produção por parada de linha na Fábrica 1 Como o problemaocorreu durante o ano 2000? Completar o Project Charter. O valor médio mensal dasperdasfoi muito alto e o problema vem apresentando tendência crescente. Sim,porque asperdaseconômicassão significativase o problema apresenta tendência crescente.O projeto será patrocinado diretamente pelo diretor geral da unidade. Quais foram as principais perdas econômicas resultantes do problemaem 2000? Perdasde faturamento por produtosnão entreguesaos clientesno prazo previsto = R$ 1.100.000,00.Gastoscom horasextras,transporte e alimentação dosfuncionários, para recuperação da produção = R$ 335.000,00. Meta: reduzir em 50%as perdas de produção por paradade linha naFábricaI,até o final do ano. Sim.São osdadosreferentesao ano 2000,coletados apósa revisão e padronização dosrelatóriosde produção e a implementação do SAP. DEFINE ?O projeto deve ser desenvolvido? 1 Anexo A.1 Anexo B.1
  • 49.
    49 Formação de GreenBelts Lean 6 Sigma Prof. Alexandre Andrioli Iwankio FIGURA 6.1 (continuação) MEASURE Como se manifestou amá qualidade do produto? Anexo E.1 Anexo D.1 Anexo C.1 Anexo J.1 Anexo F.1 80%dasperdasforam por falta de material. Sim,osdadosde 2000. Como as perdas de produção por parada de linhana FábricaI se manifestaram em 2000? ?Existem dados confiáveis paraa focalização do problema? 1 2 3 4 12%dasperdasforam por má qualidade do produto. Em 60%doscasosfaltou material comprado. Em 95%dasparadaspor falta de material comprado,houve falta de material importado. O que faltou mais:material nacional ou importado? Em 40%doscasosfaltou material fabricado. Em 90%dasparadaspor falta de material fabricado,houve falta de reagente O que faltou mais: catalisador ou reagente? Em 95%dasocorrências foi por viscosidade elevada. O produto muito viscoso entupiu astubulações. Além da perda imediata desse produto,o trabalho de desobstrução das tubulaçõesimpediu a realização de novasproduções. Como a viscosidade elevadado produto gerou paradade linha? Qual foi aparticipação dos materiais compradose dos materiais fabricados nas perdas por faltade material? Exemplo 1 - Mapa de Raciocínio do projeto de um do departamento de planejamento e controle de produção (PCP) de umaempresa Black Belt
  • 50.
    50 Formação de GreenBelts Lean 6 Sigma Prof. Alexandre Andrioli Iwankio FIGURA 6.1 (continuação) MEASURE Anexo G.1 Anexo I.1 Anexo H.1 2 3 Polímeros (90%doscasos) Meta prioritária 1:reduzir em 70%as perdas de produção por parada de linha naFábrica I,por atraso na importação de polímeros, até o final do ano. Em 95%doscasosfoi por atraso na importação. Que tipo de material importado faltou com maior freqüência? A falta de polímeros foi por atraso naimportação ou por falta de ordem de compra? Em 80%doscasosfoi por falta de ordem de produção. :eliminar as perdas de produção por paradade linhanaFábrica I, por faltade ordem de produção de reagente, até o fim do ano. Meta prioritária 2 A falta de reagente foi por atraso nafabricação ou por falta de ordem de produção? :eliminar as perdas de produção por paradade linhanaFábrica I, por ocorrência de produções com viscosidade elevada, até o final do ano. Meta prioritária 3 4 As três metasprioritáriassão suficientes para o alcance da meta geral? Sim. A meta inicial é superada. Anexo K.1 5 Exemplo 1 - Mapa de Raciocínio do projeto de um do departamento de planejamento e controle de produção (PCP) de umaempresa Black Belt
  • 51.
    51 Formação de GreenBelts Lean 6 Sigma Prof. Alexandre Andrioli Iwankio FIGURA 6.1 (continuação) MEASURE 5 Não.É uma meta delegável ao departamento de comprasda empresa, área diretamente envolvida com o problema associado à meta. Delegar a meta ao departamento de compras e acompanhar o projeto para o seu alcance. Sim,porque o PCP é o departamento diretamente responsável pela emissão dasordensde produção. Não.É uma meta delegável ao departamento de engenharia industrial, área diretamente envolvida com o problema associado à meta. Atribuir a meta ao departamento de engenharia industrial e acompanhar o projeto para o seu alcance. Dar início à análise do processo gerador do problema associado à meta prioritária eliminar as perdasde produção por parada de linha na Fábrica I por falta de ordem de produção de reagente, até o final do ano. Continuação dasetapasdo DMAIC ? A meta prioritária 2 pertence àáreade atuação da equipe? ? A meta prioritária 3 pertence àáreade atuação da equipe? ? A meta prioritária 1 pertence àáreade atuação da equipe? ANALYZEIMPROVE Exemplo 1 - Mapa de Raciocínio do projeto de um do departamento de planejamento e controle de produção (PCP) de umaempresa Black Belt
  • 52.
    52 Formação de GreenBelts Lean 6 Sigma Prof. Alexandre Andrioli Iwankio Projeto:reduzir as perdasde produção por parada de linhanaFábrica I em 50%,até o final do ano. Gráfico seqüencial para o problema AnexoA.1 Conclusão:o problema vem apresentando umainaceitável tendência crescente. 900 800 700 600 500 Jan Fev Mar Abr Mai Jun JulMeses Ago Set Out Nov Dez Média = 687 2000 1 - Perdasde faturamento por produtos não entreguesaos clientes no prazo previsto,em 2000: 2 - Gastos com horasextras dos funcionários,pararecuperação daprodução,em 2000: Volume do produto (toneladas) Número de horasextras 6.679 34.765 Margem média (R$/tonelada) Valor (R$/hora) 164,70 5,93 Perda de faturamento (R$) Totais(R$) 1.100.000,00 206.156,00 3 - Gastos com transporte e alimentação dosfuncionários,pararecuperação daprodução,em 2000: R$ 128.844,00 Perdasresultantesdo problema Anexo B.1
  • 53.
    53 Formação de GreenBelts Lean 6 Sigma Prof. Alexandre Andrioli Iwankio Perdasde produção por parada de linha na Fábrica I (2000) Conclusão:focar as perdas de produção por faltade material e por máqualidade do produto. Anexo C.1 100 80 60 40 20 00 1000 3000 4000 5000 6000 7000 8000 Falta de material 6596,00 80,00 80,00 Má qualidade do produto 989,40 12,00 92,00 Manutenção 577,15 7,00 99,00 82,45 1,00 100,00 Quedade energia 2000 Conclusão:focar a faltados dois tipos de material (comprado e fabricado). Anexo D.1 100 80 0 1000 3000 4000 5000 6000 3957,60 60,00 60,00 Material fabricado Material comprado 2638,40 40,00 100,00 2000 60 40 20 0 Perdasde produção por parada de linha na Fábrica I,por falta de material (2000)
  • 54.
    54 Formação de GreenBelts Lean 6 Sigma Prof. Alexandre Andrioli Iwankio Anexo E.1 Importado Nacional Percentagem Ocorrência Toneladas Percentagem %acumulada 3759,52 95,0 95,0 197,88 5,0 100,0 Conclusão:focar a faltade material importado. Perdasde produção por parada de linha na Fábrica I, por falta de material comprado (2000) Anexo F.1 Conclusão:focar a faltade reagente. Perdasde produção por parada de linha na Fábrica I, por falta de material fabricado (2000) Ocorrência Toneladas Percentagem %acumulada Percentagem Reagente Catalisador 2374,56 90,0 90,0 263,84 10,0 100,0
  • 55.
    55 Formação de GreenBelts Lean 6 Sigma Prof. Alexandre Andrioli Iwankio Anexo G.1 Conclusão:focar a faltade polímeros importados. Perdasde produção por parada de linha na Fábrica I, por falta de material importado (2000) Polímeros Outros Percentagem Ocorrência Toneladas Percentagem %acumulada 3383,75 90,0 90,0 375,97 10,0 100,0 Anexo H.1 Conclusão:focar a faltade ordem de fabricação de reagente. Perdasde produção por parada de linha na Fábrica I, por falta de reagente (2000) Ocorrência Toneladas Percentagem %acumulada Percentagem Faltade ordem de fabricação Atraso nafabricação 1899,65 80,0 80,0 479,91 20,0 100,0
  • 56.
    56 Formação de GreenBelts Lean 6 Sigma Prof. Alexandre Andrioli Iwankio Anexo I.1 Atraso naimportação Faltade ordem de compra Percentagem Ocorrência Toneladas Percentagem %acumulada 3214,56 95,0 95,0 169,19 5,0 100,0 Conclusão:focar o atraso na importação de polímeros. Perdasde produção por parada de linha na Fábrica I, por falta de polímerosimportados(2000) Anexo J.1 Ocorrência Toneladas Percentagem %acumulada Percentagem Viscosidade elevada Outros 939,93 95,0 95,0 49,47 5,0 100,0 Conclusão:focar as produções com viscosidade elevada. Perdasde produção por parada de linha na Fábrica I, por má qualidade do produto (2000)
  • 57.
    57 Formação de GreenBelts Lean 6 Sigma Prof. Alexandre Andrioli Iwankio Verificação do alcance da meta inicial Anexo K.1 A partir dos Diagramas de Pareto dos anexos H.1, I.1 e J.1, é possível concluir que as metas prioritárias são suficientes para levar ao alcance da meta inicial:  Reduzir em 70% as perdas de produção por parada de linha na Fábrica I, por atraso na importação de polímeros, até o final do ano.  Redução 1 = 0,7 x 3.214,56 = 2.250,19 toneladas (anexo I.1).  Eliminar as perdas de produção por parada de linha na Fábrica I, por falta de ordem de fabricação de reagente, até o final do ano.  Redução 2 = 1.899,65 toneladas. (anexo H.1).  Eliminar a ocorrência de produções com viscosidade elevada, até o final do ano.  Redução 3 = 939,93 toneladas (anexo J.1)  Total da redução = 2.250,13 + 1.899,65 + 939,93 = 5.089,77 toneladas.  Como 5.089,77 = 0,6173 x 8.245 (8.245 toneladas representam as perdas de produção por parada de linha em 2000 - anexo C.1), se as três metas prioritárias forem alcançadas, as perdas de produção por parada de linha na Fábrica I serão reduzidas em 61,73% e a meta inicial será superada.
  • 58.
    58 Formação de GreenBelts Lean 6 Sigma Prof. Alexandre Andrioli Iwankio SIPOC O SIPOC é um diagrama que tem como objetivo definir o principal processo envolvido em um projeto Lean 6 Sigma, consequentemente facilitar a visualização do escopo do trabalho. A denominação SIPOC resulta das iniciais, em inglês, dos cinco elementos presentes no diagrama:  Fornecedores (Suppliers);  Insumos (Inputs);  Processo (Process);  Produtos (Outputs);  Consumidores (Customers). O SIPOC é utilizado na etapa Define do DMAIC. Figura:SIPOC do processo de soldagem manualde placas eletrônicas S I P O C Almoxarifado Almoxarifado Almoxarifado Área SMT Soldar componentes Inspecionar soldas Testar placas Receber placas Área de montagem Componentes eletrônicos e fios de solda Caneta hidrocor Etiquetas Placas de circuito impresso Placa montada
  • 59.
    59 Formação de GreenBelts Lean 6 Sigma Prof. Alexandre Andrioli Iwankio Por meio do SIPOC é possível a padronização, entre os participantes da equipe, Champions e demais gestores, do escopo do projeto e da forma de visualização do principal processo envolvido. Detalhes do processo não devem ser apresentados no SIPOC, já que estes detalhes não são úteis na etapa Define do DMAIC. O detalhamento do processo deverá ser feito na etapa Analyze do DMAIC, por meio do uso das ferramentas mapa de processo ou fluxograma. ATIVIDADE Construir um diagrama SIPOC para o processo “preparação de café” (até 5 etapas).
  • 60.
    60 Formação de GreenBelts Lean 6 Sigma Prof. Alexandre Andrioli Iwankio MÉTRICAS LEAN O QUE SÃO AS MÉTRICAS LEAN? O Lean Manufacturing busca eliminar desperdícios, isto é, excluir o que não tem valor para o cliente e imprimir velocidade à empresa. O programa utiliza, então, algumas medidas ou métricas para quantificar como os resultados da organização podem ser classificados, no que diz respeito à velocidade e eficiência. Essas medidas podem ser utilizadas na identificação de metas a serem atingidas em projetos de melhoria e na verificação do alcance da meta ao final do projeto (comparação dos valores assumidos pelas medidas “antes” e “depois”). QUAIS SÃO AS PRINCIPAIS MÉTRICAS LEAN? COMENTÁRIOS Usualmente,TAV <T/C < L/T. Écalculadaa partir daseguinte expressão: PCE= TAV . Por exemplo,para um processo comTAV = 2 horas e = 6 dias(48 horas),a PCEé 2 / 48 = 0,0417 = 4,17%. LeadTime LeadTime Se um processo completar um lote de 30 peçasacada10 minutos,o tempo de ciclo parao lote seráde 10 minutoseparaumapeça individual seráde20segundos(10x 60segundos/ 30peças). O tempo deciclo deveser determinado (cronometrado) por meio deobservação einclui,alémdo tempo deoperação,o tempo para preparo,carregamento edescarregamento demateriais. Por exemplo,o de um processo de refinanciamento de um CDC para compra de um veículo é igual ao número de dias transcorridos desde que o cliente faz a solicitação ao banco até o recebimento do carnê para pagamento das prestações correspondentesaosnovosvaloresmensaisenovo prazo final do financiamento. lead time O também é conhecido como tempo porta-a-porta.lead time Armazenamento,inspeção, ,movimentação,esperaeretrabalho são exemplosdeatividadesquenão agregamvalor.set-up Éfreqüente que osprocessosoperem com PCEinferior a10%.Melhorar esse resultado representaumagrande oportunidade para redução decustos. A taxa de saída (produção) pode ser visualizada como um índice médio de conclusão,isto é,quantos itens são concluídos a cada segundo,minuto,hora,dia,semana,etc..Por exemplo,ataxamédiadesaídado processo derefinanciamento deCDC'sparaaquisição deveículospodeser de50solicitaçõespor dia. FIGURA 3.1 MÉTRICA DEFINIÇÃO Tempo de Ciclo -T/C ( )CycleTime LeadTime - L/T Tempo deAgregação deValor -TAV ( )ValueAddedTime Tempo de NãoAgregação deValor -TNAV ( )Non-ValueAddedTime Eficiência do Ciclo do Processo - PCE ( )ProcessCycle Efficiency Taxa de Saída ( )Throughput Trabalho em Processo -WIP (Work in Process) Freqüência com que um produto é finalizado em um processo. Tempo necessário paraum produto percorrer todasas etapas de um processo ou fluxo de valor,do início até o fim. Tempo doselementos de trabalho que realmente transformam o produto de uma maneira que o cliente se disponhaa pagar. Tempo gasto em atividades que adicionam custos,masnão agregam valor do ponto de vistado cliente. Indicador que mede a relação entre o tempo de agregação de valor e o .lead time Resultado de um processo ao longo de um período de tempo definido,expresso em unidade / tempo. Itens que estão dentro doslimitesdo processo,isto é,que foram admitidosno processo,masainda não foram liberados. COMENTÁRIOS Usualmente,TAV <T/C < L/T. Écalculadaa partir daseguinte expressão: PCE= TAV . Por exemplo,para um processo comTAV = 2 horas e = 6 dias(48 horas),a PCEé 2 / 48 = 0,0417 = 4,17%. LeadTime LeadTime O trabalho em processo pode ser relacionado ao por meio daLei de : = WIP . Taxade Saída O excesso de trabalho em processo resulta em aumento de e de desperdícios(atividades que não agregam valor). lead time Little LeadTime lead time Se um processo completar um lote de 30 peçasacada10 minutos,o tempo de ciclo parao lote seráde 10 minutoseparaumapeça individual seráde20segundos(10x 60segundos/ 30peças). O tempo deciclo deveser determinado (cronometrado) por meio deobservação einclui,alémdo tempo deoperação,o tempo para preparo,carregamento edescarregamento demateriais. Por exemplo,o de um processo de refinanciamento de um CDC para compra de um veículo é igual ao número de dias transcorridos desde que o cliente faz a solicitação ao banco até o recebimento do carnê para pagamento das prestações correspondentesaosnovosvaloresmensaisenovo prazo final do financiamento. lead time O também é conhecido como tempo porta-a-porta.lead time Armazenamento,inspeção, ,movimentação,esperaeretrabalho são exemplosdeatividadesquenão agregamvalor.set-up Éfreqüente que osprocessosoperem com PCEinferior a10%.Melhorar esse resultado representaumagrande oportunidade para redução decustos. Também é conhecido como estoque em processo. O trabalho em processo é qualquer trabalho que estejano processo e que aindanão esteja concluído.Algunsexemplossão notas fiscaisaguardando processamento,e-mailsa serem respondidos,peçasaguardando pinturae clientes esperando atendimento. A taxa de saída (produção) pode ser visualizada como um índice médio de conclusão,isto é,quantos itens são concluídos a cada segundo,minuto,hora,dia,semana,etc..Por exemplo,ataxamédiadesaídado processo derefinanciamento deCDC'sparaaquisição deveículospodeser de50solicitaçõespor dia.
  • 61.
    61 Formação de GreenBelts Lean 6 Sigma Prof. Alexandre Andrioli Iwankio COMENTÁRIOS Usualmente,TAV <T/C < L/T. Écalculadaa partir daseguinte expressão: PCE= TAV . Por exemplo,para um processo comTAV = 2 horas e = 6 dias(48 horas),a PCEé 2 / 48 = 0,0417 = 4,17%. LeadTime LeadTime O trabalho em processo pode ser relacionado ao por meio daLei de : = WIP . Taxade Saída O excesso de trabalho em processo resulta em aumento de e de desperdícios(atividades que não agregam valor). lead time Little LeadTime lead time takt TaktO tempo tem afunção de sincronizar os ritmosde produção e vendas. é umaexpressão alemãque significa ritmo. Isto é:OEE= taxade disponibilidade x taxade desempenho x taxa de qualidade. Se um processo completar um lote de 30 peçasacada10 minutos,o tempo de ciclo parao lote seráde 10 minutoseparaumapeça individual seráde20segundos(10x 60segundos/ 30peças). O tempo deciclo deveser determinado (cronometrado) por meio deobservação einclui,alémdo tempo deoperação,o tempo para preparo,carregamento edescarregamento demateriais. Por exemplo,o de um processo de refinanciamento de um CDC para compra de um veículo é igual ao número de dias transcorridos desde que o cliente faz a solicitação ao banco até o recebimento do carnê para pagamento das prestações correspondentesaosnovosvaloresmensaisenovo prazo final do financiamento. lead time O também é conhecido como tempo porta-a-porta.lead time Armazenamento,inspeção, ,movimentação,esperaeretrabalho são exemplosdeatividadesquenão agregamvalor.set-up Éfreqüente que osprocessosoperem com PCEinferior a10%.Melhorar esse resultado representaumagrande oportunidade para redução decustos. Também é conhecido como estoque em processo. O trabalho em processo é qualquer trabalho que estejano processo e que aindanão esteja concluído.Algunsexemplossão notas fiscaisaguardando processamento,e-mailsa serem respondidos,peçasaguardando pinturae clientes esperando atendimento. O tempo de troca é medido pelo intervalo decorrido entre a fabricação da última peça do ciclo de produção que acabou de ser finalizado eafabricação daprimeirapeçaperfeitado novo tipo deproduto. Por exemplo, se uma empresa opera 25.200 segundos por dia e a demanda do cliente é 400 unidades por dia, o tempo é 63segundos(25.200/ 400= 63). takt Taxa de disponibilidade,que mede as paradas causadas por falhas nos equipamentos e por ajustes,percentualmente ao tempo programado. Taxadedesempenho,quemedeasparadasrelativasàvelocidadedeoperação,o funcionamento emvelocidadesmaisbaixasdo que adeterminadaepequenasparadasdealgunssegundos. Taxadequalidade,querepresentaasperdasgeradaspor refugo eretrabalho,percentualmenteao total deitensproduzidos. A OEEé calculadaa partir da multiplicação dos valores dasseguintestaxas: Se,por exemplo,ataxadedisponibilidadeé93%,ataxadedesempenho é98%eataxadequalidadeéigual a96%,então aOEEé87,5% (0,93x 0,98x0,96= 0,875). A taxa de saída (produção) pode ser visualizada como um índice médio de conclusão,isto é,quantos itens são concluídos a cada segundo,minuto,hora,dia,semana,etc..Por exemplo,ataxamédiadesaídado processo derefinanciamento deCDC'sparaaquisição deveículospodeser de50solicitaçõespor dia. FIGURA 3.1 MÉTRICA DEFINIÇÃO Tempo de Ciclo -T/C ( )CycleTime LeadTime - L/T Tempo deAgregação deValor -TAV ( )ValueAddedTime Tempo de NãoAgregação deValor -TNAV ( )Non-ValueAddedTime Eficiência do Ciclo do Processo - PCE ( )ProcessCycle Efficiency Taxa de Saída ( )Throughput Trabalho em Processo -WIP (Work in Process) Tempo de ouTempo deTroca -TR ( ) Setup ChangeoverTime Freqüência com que um produto é finalizado em um processo. Tempo necessário paraum produto percorrer todasas etapas de um processo ou fluxo de valor,do início até o fim. Tempo doselementos de trabalho que realmente transformam o produto de uma maneira que o cliente se disponhaa pagar. Tempo gasto em atividades que adicionam custos,masnão agregam valor do ponto de vistado cliente. Indicador que mede a relação entre o tempo de agregação de valor e o .lead time Resultado de um processo ao longo de um período de tempo definido,expresso em unidade / tempo. Itens que estão dentro doslimitesdo processo,isto é,que foram admitidosno processo,masainda não foram liberados. Tempo ( ) Takt TaktTime EficáciaTotal do Equipamento - OEE ( )Overall Equipment Effectiveness Indicador de Manutenção ProdutivaTotal ( ) que mede o grau de eficáciano uso de um equipamento. TPM COMENTÁRIOS Usualmente,TAV <T/C < L/T. Écalculadaa partir daseguinte expressão: PCE= TAV . Por exemplo,para um processo comTAV = 2 horas e = 6 dias(48 horas),a PCEé 2 / 48 = 0,0417 = 4,17%. LeadTime LeadTime O trabalho em processo pode ser relacionado ao por meio daLei de : = WIP . Taxade Saída O excesso de trabalho em processo resulta em aumento de e de desperdícios(atividades que não agregam valor). lead time Little LeadTime lead time takt TaktO tempo tem afunção de sincronizar os ritmosde produção e vendas. é umaexpressão alemãque significa ritmo. Isto é:OEE= taxade disponibilidade x taxade desempenho x taxa de qualidade. Se um processo completar um lote de 30 peçasacada10 minutos,o tempo de ciclo parao lote seráde 10 minutoseparaumapeça individual seráde20segundos(10x 60segundos/ 30peças). O tempo deciclo deveser determinado (cronometrado) por meio deobservação einclui,alémdo tempo deoperação,o tempo para preparo,carregamento edescarregamento demateriais. Por exemplo,o de um processo de refinanciamento de um CDC para compra de um veículo é igual ao número de dias transcorridos desde que o cliente faz a solicitação ao banco até o recebimento do carnê para pagamento das prestações correspondentesaosnovosvaloresmensaisenovo prazo final do financiamento. lead time O também é conhecido como tempo porta-a-porta.lead time Armazenamento,inspeção, ,movimentação,esperaeretrabalho são exemplosdeatividadesquenão agregamvalor.set-up Éfreqüente que osprocessosoperem com PCEinferior a10%.Melhorar esse resultado representaumagrande oportunidade para redução decustos. Também é conhecido como estoque em processo. O trabalho em processo é qualquer trabalho que estejano processo e que aindanão esteja concluído.Algunsexemplossão notas fiscaisaguardando processamento,e-mailsa serem respondidos,peçasaguardando pinturae clientes esperando atendimento. O tempo de troca é medido pelo intervalo decorrido entre a fabricação da última peça do ciclo de produção que acabou de ser finalizado eafabricação daprimeirapeçaperfeitado novo tipo deproduto. Por exemplo, se uma empresa opera 25.200 segundos por dia e a demanda do cliente é 400 unidades por dia, o tempo é 63segundos(25.200/ 400= 63). takt Taxa de disponibilidade,que mede as paradas causadas por falhas nos equipamentos e por ajustes,percentualmente ao tempo programado. Taxadedesempenho,quemedeasparadasrelativasàvelocidadedeoperação,o funcionamento emvelocidadesmaisbaixasdo que adeterminadaepequenasparadasdealgunssegundos. Taxadequalidade,querepresentaasperdasgeradaspor refugo eretrabalho,percentualmenteao total deitensproduzidos. A OEEé calculadaa partir da multiplicação dos valores dasseguintestaxas: Se,por exemplo,ataxadedisponibilidadeé93%,ataxadedesempenho é98%eataxadequalidadeéigual a96%,então aOEEé87,5% (0,93x 0,98x0,96= 0,875). A taxa de saída (produção) pode ser visualizada como um índice médio de conclusão,isto é,quantos itens são concluídos a cada segundo,minuto,hora,dia,semana,etc..Por exemplo,ataxamédiadesaídado processo derefinanciamento deCDC'sparaaquisição deveículospodeser de50solicitaçõespor dia. FIGURA 3.1 MÉTRICA DEFINIÇÃO Tempo de Ciclo -T/C ( )CycleTime LeadTime - L/T Tempo deAgregação deValor -TAV ( )ValueAddedTime Tempo de NãoAgregação deValor -TNAV ( )Non-ValueAddedTime Eficiência do Ciclo do Processo - PCE ( )ProcessCycle Efficiency Taxa de Saída ( )Throughput Trabalho em Processo -WIP (Work in Process) Tempo de ouTempo deTroca -TR ( ) Setup ChangeoverTime Freqüência com que um produto é finalizado em um processo. Tempo necessário paraum produto percorrer todasas etapas de um processo ou fluxo de valor,do início até o fim. Tempo doselementos de trabalho que realmente transformam o produto de uma maneira que o cliente se disponhaa pagar. Tempo gasto em atividades que adicionam custos,masnão agregam valor do ponto de vistado cliente. Indicador que mede a relação entre o tempo de agregação de valor e o .lead time Resultado de um processo ao longo de um período de tempo definido,expresso em unidade / tempo. Itens que estão dentro doslimitesdo processo,isto é,que foram admitidosno processo,masainda não foram liberados. Tempo ( ) Takt TaktTime EficáciaTotal do Equipamento - OEE ( )Overall Equipment Effectiveness Indicador de Manutenção ProdutivaTotal ( ) que mede o grau de eficáciano uso de um equipamento. TPM COMENTÁRIOS Usualmente,TAV <T/C < L/T. Écalculadaa partir daseguinte expressão: PCE= TAV . Por exemplo,para um processo comTAV = 2 horas e = 6 dias(48 horas),a PCEé 2 / 48 = 0,0417 = 4,17%. LeadTime LeadTime O trabalho em processo pode ser relacionado ao por meio daLei de : = WIP . Taxade Saída O excesso de trabalho em processo resulta em aumento de e de desperdícios(atividades que não agregam valor). lead time Little LeadTime lead time Se um processo completar um lote de 30 peçasacada10 minutos,o tempo de ciclo parao lote seráde 10 minutoseparaumapeça individual seráde20segundos(10x 60segundos/ 30peças). O tempo deciclo deveser determinado (cronometrado) por meio deobservação einclui,alémdo tempo deoperação,o tempo para preparo,carregamento edescarregamento demateriais. Por exemplo,o de um processo de refinanciamento de um CDC para compra de um veículo é igual ao número de dias transcorridos desde que o cliente faz a solicitação ao banco até o recebimento do carnê para pagamento das prestações correspondentesaosnovosvaloresmensaisenovo prazo final do financiamento. lead time O também é conhecido como tempo porta-a-porta.lead time Armazenamento,inspeção, ,movimentação,esperaeretrabalho são exemplosdeatividadesquenão agregamvalor.set-up Éfreqüente que osprocessosoperem com PCEinferior a10%.Melhorar esse resultado representaumagrande oportunidade para redução decustos. Também é conhecido como estoque em processo. O trabalho em processo é qualquer trabalho que estejano processo e que aindanão esteja concluído.Algunsexemplossão notas fiscaisaguardando processamento,e-mailsa serem respondidos,peçasaguardando pinturae clientes esperando atendimento. O tempo de troca é medido pelo intervalo decorrido entre a fabricação da última peça do ciclo de produção que acabou de ser finalizado eafabricação daprimeirapeçaperfeitado novo tipo deproduto. Por exemplo, se uma empresa opera 25.200 segundos por dia e a demanda do cliente é 400 unidades por dia, o tempo étakt A taxa de saída (produção) pode ser visualizada como um índice médio de conclusão,isto é,quantos itens são concluídos a cada segundo,minuto,hora,dia,semana,etc..Por exemplo,ataxamédiadesaídado processo derefinanciamento deCDC'sparaaquisição deveículospodeser de50solicitaçõespor dia. FIGURA 3.1 MÉTRICA DEFINIÇÃO Tempo de Ciclo -T/C ( )CycleTime LeadTime - L/T Tempo deAgregação deValor -TAV ( )ValueAddedTime Tempo de NãoAgregação deValor -TNAV ( )Non-ValueAddedTime Eficiência do Ciclo do Processo - PCE ( )ProcessCycle Efficiency Taxa de Saída ( )Throughput Trabalho em Processo -WIP (Work in Process) Tempo de ouTempo deTroca -TR ( ) Setup ChangeoverTime Freqüência com que um produto é finalizado em um processo. Tempo necessário paraum produto percorrer todasas etapas de um processo ou fluxo de valor,do início até o fim. Tempo doselementos de trabalho que realmente transformam o produto de uma maneira que o cliente se disponhaa pagar. Tempo gasto em atividades que adicionam custos,masnão agregam valor do ponto de vistado cliente. Indicador que mede a relação entre o tempo de agregação de valor e o .lead time Resultado de um processo ao longo de um período de tempo definido,expresso em unidade / tempo. Itens que estão dentro doslimitesdo processo,isto é,que foram admitidosno processo,masainda não foram liberados. Tempo ( ) Takt TaktTime FIGURA 3.1 MÉTRICA DEFINIÇÃO Tempo de Ciclo -T/C ( )CycleTime LeadTime - L/T Tempo deAgregação deValor -TAV ( )ValueAddedTime Tempo de NãoAgregação deValor -TNAV ( )Non-ValueAddedTime Eficiência do Ciclo do Processo - PCE ( )ProcessCycle Efficiency Taxa de Saída ( )Throughput Trabalho em Processo -WIP (Work in Process) Tempo de ouTempo deTroca -TR ( ) Setup ChangeoverTime Freqüência com que um produto é finalizado em um processo. Tempo necessário paraum produto percorrer todasas etapas de um processo ou fluxo de valor,do início até o fim. Tempo doselementos de trabalho que realmente transformam o produto de uma maneira que o cliente se disponhaa pagar. Tempo gasto em atividades que adicionam custos,masnão agregam valor do ponto de vistado cliente. Indicador que mede a relação entre o tempo de agregação de valor e o .lead time Resultado de um processo ao longo de um período de tempo definido,expresso em unidade / tempo. Itens que estão dentro doslimitesdo processo,isto é,que foram admitidosno processo,masainda não foram liberados. Tempo ( ) Takt TaktTime EficáciaTotal do Equipamento - OEE ( )Overall Equipment Effectiveness Indicador de Manutenção ProdutivaTotal ( ) que mede o grau de eficáciano uso de um equipamento. TPM COMENTÁRIOS Usualmente,TAV <T/C < L/T. Écalculadaa partir daseguinte expressão: PCE= TAV . Por exemplo,para um processo comTAV = 2 horas e = 6 dias(48 horas),a PCEé 2 / 48 = 0,0417 = 4,17%. LeadTime LeadTime O trabalho em processo pode ser relacionado ao por meio daLei de : = WIP . Taxade Saída O excesso de trabalho em processo resulta em aumento de e de desperdícios(atividades que não agregam valor). lead time Little LeadTime lead time takt TaktO tempo tem afunção de sincronizar os ritmosde produção e vendas. é umaexpressão alemãque significa ritmo. Se um processo completar um lote de 30 peçasacada10 minutos,o tempo de ciclo parao lote seráde 10 minutoseparaumapeça individual seráde20segundos(10x 60segundos/ 30peças). O tempo deciclo deveser determinado (cronometrado) por meio deobservação einclui,alémdo tempo deoperação,o tempo para preparo,carregamento edescarregamento demateriais. Por exemplo,o de um processo de refinanciamento de um CDC para compra de um veículo é igual ao número de dias transcorridos desde que o cliente faz a solicitação ao banco até o recebimento do carnê para pagamento das prestações correspondentesaosnovosvaloresmensaisenovo prazo final do financiamento. lead time O também é conhecido como tempo porta-a-porta.lead time Armazenamento,inspeção, ,movimentação,esperaeretrabalho são exemplosdeatividadesquenão agregamvalor.set-up Éfreqüente que osprocessosoperem com PCEinferior a10%.Melhorar esse resultado representaumagrande oportunidade para redução decustos. Também é conhecido como estoque em processo. O trabalho em processo é qualquer trabalho que estejano processo e que aindanão esteja concluído.Algunsexemplossão notas fiscaisaguardando processamento,e-mailsa serem respondidos,peçasaguardando pinturae clientes esperando atendimento. O tempo de troca é medido pelo intervalo decorrido entre a fabricação da última peça do ciclo de produção que acabou de ser finalizado eafabricação daprimeirapeçaperfeitado novo tipo deproduto. Por exemplo, se uma empresa opera 25.200 segundos por dia e a demanda do cliente é 400 unidades por dia, o tempo é 63segundos(25.200/ 400= 63). takt Taxa de disponibilidade,que mede as paradas causadas por falhas nos equipamentos e por ajustes,percentualmente ao tempo programado. Taxadedesempenho,quemedeasparadasrelativasàvelocidadedeoperação,o funcionamento emvelocidadesmaisbaixasdo que adeterminadaepequenasparadasdealgunssegundos. Taxadequalidade,querepresentaasperdasgeradaspor refugo eretrabalho,percentualmenteao total deitensproduzidos. A OEEé calculadaa partir da multiplicação dos valores dasseguintestaxas: A taxa de saída (produção) pode ser visualizada como um índice médio de conclusão,isto é,quantos itens são concluídos a cada segundo,minuto,hora,dia,semana,etc..Por exemplo,ataxamédiadesaídado processo derefinanciamento deCDC'sparaaquisição deveículospodeser de50solicitaçõespor dia. COMENTÁRIOS Usualmente,TAV <T/C < L/T. Écalculadaa partir daseguinte expressão: PCE= TAV . Por exemplo,para um processo comTAV = 2 horas e = 6 dias(48 horas),a PCEé 2 / 48 = 0,0417 = 4,17%. LeadTime LeadTime O trabalho em processo pode ser relacionado ao por meio daLei de : = WIP . Taxade Saída O excesso de trabalho em processo resulta em aumento de e de desperdícios(atividades que não agregam valor). lead time Little LeadTime lead time Se um processo completar um lote de 30 peçasacada10 minutos,o tempo de ciclo parao lote seráde 10 minutoseparaumapeça individual seráde20segundos(10x 60segundos/ 30peças). O tempo deciclo deveser determinado (cronometrado) por meio deobservação einclui,alémdo tempo deoperação,o tempo para preparo,carregamento edescarregamento demateriais. Por exemplo,o de um processo de refinanciamento de um CDC para compra de um veículo é igual ao número de dias transcorridos desde que o cliente faz a solicitação ao banco até o recebimento do carnê para pagamento das prestações correspondentesaosnovosvaloresmensaisenovo prazo final do financiamento. lead time O também é conhecido como tempo porta-a-porta.lead time Armazenamento,inspeção, ,movimentação,esperaeretrabalho são exemplosdeatividadesquenão agregamvalor.set-up Éfreqüente que osprocessosoperem com PCEinferior a10%.Melhorar esse resultado representaumagrande oportunidade para redução decustos. Também é conhecido como estoque em processo. O trabalho em processo é qualquer trabalho que estejano processo e que aindanão esteja concluído.Algunsexemplossão notas fiscaisaguardando processamento,e-mailsa serem respondidos,peçasaguardando pinturae clientes esperando atendimento. A taxa de saída (produção) pode ser visualizada como um índice médio de conclusão,isto é,quantos itens são concluídos a cada segundo,minuto,hora,dia,semana,etc..Por exemplo,ataxamédiadesaídado processo derefinanciamento deCDC'sparaaquisição deveículospodeser de50solicitaçõespor dia. COMENTÁRIOS Usualmente,TAV <T/C < L/T. Écalculadaapartir daseguinte expressão: PCE= TAV . Por exemplo,paraum processo comTAV = 2 horas e = 6 dias(48 horas),aPCEé 2 / 48 = 0,0417 = 4,17%. LeadTime LeadTime Se um processo completar um lote de 30 peçasacada10 minutos,o tempo de ciclo parao lote seráde 10 minutoseparaumapeça individual seráde20segundos(10x 60segundos/ 30peças). O tempo deciclo deveser determinado (cronometrado) por meio deobservação einclui,alémdo tempo deoperação,o tempo para preparo,carregamento edescarregamento demateriais. Por exemplo,o de um processo de refinanciamento de um CDC para comprade um veículo é igual ao número de dias transcorridos desde que o cliente faz a solicitação ao banco até o recebimento do carnê para pagamento das prestações correspondentesaosnovosvaloresmensaisenovo prazo final do financiamento. lead time O também é conhecido como tempo porta-a-porta.lead time Armazenamento,inspeção, ,movimentação,esperaeretrabalho são exemplosdeatividadesquenão agregamvalor.set-up Éfreqüente que osprocessosoperem com PCEinferior a10%.Melhorar esse resultado representaumagrande oportunidade para FIGURA 3.1 MÉTRICA DEFINIÇÃO Tempo de Ciclo -T/C ( )CycleTime LeadTime - L/T Tempo deAgregação deValor -TAV ( )ValueAddedTime Tempo de NãoAgregação deValor -TNAV ( )Non-ValueAddedTime Eficiência do Ciclo do Processo - PCE ( )ProcessCycle Efficiency Taxa de Saída ( )Throughput Freqüênciacom que um produto é finalizado em um processo. Tempo necessário paraum produto percorrer todasas etapas de um processo ou fluxo de valor,do início até o fim. Tempo doselementos de trabalho que realmente transformam o produto de umamaneiraque o cliente se disponhaapagar. Tempo gasto em atividades que adicionam custos,masnão agregam valor do ponto de vistado cliente. Indicador que mede arelação entre o tempo de agregação de valor e o .lead time Resultado de um processo ao longo de um período de tempo definido,expresso em unidade / tempo. FIGURA 3.1 MÉTRICA DEFINIÇÃO Tempo de Ciclo -T/C ( )CycleTime LeadTime - L/T Tempo deAgregação deValor -TAV ( )ValueAddedTime Tempo de NãoAgregação deValor -TNAV ( )Non-ValueAddedTime Eficiência do Ciclo do Processo - PCE ( )ProcessCycle Efficiency Taxa de Saída ( )Throughput Trabalho em Processo -WIP (Work in Process) Tempo de ouTempo deTroca -TR ( ) Setup ChangeoverTime Freqüênciacom que um produto é finalizado em um processo. Tempo necessário paraum produto percorrer todasas etapas de um processo ou fluxo de valor,do início até o fim. Tempo doselementos de trabalho que realmente transformam o produto de umamaneiraque o cliente se disponhaapagar. Tempo gasto em atividades que adicionam custos,masnão agregam valor do ponto de vistado cliente. Indicador que mede arelação entre o tempo de agregação de valor e o .lead time Resultado de um processo ao longo de um período de tempo definido,expresso em unidade / tempo. Itens que estão dentro doslimitesdo processo,isto é,que foram admitidosno processo,masaindanão foram liberados.
  • 62.
    62 Formação de GreenBelts Lean 6 Sigma Prof. Alexandre Andrioli Iwankio COMENTÁRIOS Usualmente,TAV <T/C < L/T. Écalculadaa partir daseguinte expressão: PCE= TAV . Por exemplo,para um processo comTAV = 2 horas e = 6 dias(48 horas),a PCEé 2 / 48 = 0,0417 = 4,17%. LeadTime LeadTime O trabalho em processo pode ser relacionado ao por meio daLei de : = WIP . Taxade Saída O excesso de trabalho em processo resulta em aumento de e de desperdícios(atividades que não agregam valor). lead time Little LeadTime lead time takt TaktO tempo tem afunção de sincronizar os ritmosde produção e vendas. é umaexpressão alemãque significa ritmo. Isto é:OEE= taxade disponibilidade x taxade desempenho x taxa de qualidade. Se um processo completar um lote de 30 peçasacada10 minutos,o tempo de ciclo parao lote seráde 10 minutoseparaumapeça individual seráde20segundos(10x 60segundos/ 30peças). O tempo deciclo deveser determinado (cronometrado) por meio deobservação einclui,alémdo tempo deoperação,o tempo para preparo,carregamento edescarregamento demateriais. Por exemplo,o de um processo de refinanciamento de um CDC para compra de um veículo é igual ao número de dias transcorridos desde que o cliente faz a solicitação ao banco até o recebimento do carnê para pagamento das prestações correspondentesaosnovosvaloresmensaisenovo prazo final do financiamento. lead time O também é conhecido como tempo porta-a-porta.lead time Armazenamento,inspeção, ,movimentação,esperaeretrabalho são exemplosdeatividadesquenão agregamvalor.set-up Éfreqüente que osprocessosoperem com PCEinferior a10%.Melhorar esse resultado representaumagrande oportunidade para redução decustos. Também é conhecido como estoque em processo. O trabalho em processo é qualquer trabalho que estejano processo e que aindanão esteja concluído.Algunsexemplossão notas fiscaisaguardando processamento,e-mailsa serem respondidos,peçasaguardando pinturae clientes esperando atendimento. O tempo de troca é medido pelo intervalo decorrido entre a fabricação da última peça do ciclo de produção que acabou de ser finalizado eafabricação daprimeirapeçaperfeitado novo tipo deproduto. Por exemplo, se uma empresa opera 25.200 segundos por dia e a demanda do cliente é 400 unidades por dia, o tempo é 63segundos(25.200/ 400= 63). takt Taxa de disponibilidade,que mede as paradas causadas por falhas nos equipamentos e por ajustes,percentualmente ao tempo programado. Taxadedesempenho,quemedeasparadasrelativasàvelocidadedeoperação,o funcionamento emvelocidadesmaisbaixasdo que adeterminadaepequenasparadasdealgunssegundos. Taxadequalidade,querepresentaasperdasgeradaspor refugo eretrabalho,percentualmenteao total deitensproduzidos. A OEEé calculadaa partir da multiplicação dos valores dasseguintestaxas: Se,por exemplo,ataxadedisponibilidadeé93%,ataxadedesempenho é98%eataxadequalidadeéigual a96%,então aOEEé87,5% (0,93x 0,98x0,96= 0,875). A taxa de saída (produção) pode ser visualizada como um índice médio de conclusão,isto é,quantos itens são concluídos a cada segundo,minuto,hora,dia,semana,etc..Por exemplo,ataxamédiadesaídado processo derefinanciamento deCDC'sparaaquisição deveículospodeser de50solicitaçõespor dia. FIGURA 3.1 MÉTRICA DEFINIÇÃO Tempo de Ciclo -T/C ( )CycleTime LeadTime - L/T Tempo deAgregação deValor -TAV ( )ValueAddedTime Tempo de NãoAgregação deValor -TNAV ( )Non-ValueAddedTime Eficiência do Ciclo do Processo - PCE ( )ProcessCycle Efficiency Taxa de Saída ( )Throughput Trabalho em Processo -WIP (Work in Process) Tempo de ouTempo deTroca -TR ( ) Setup ChangeoverTime Freqüência com que um produto é finalizado em um processo. Tempo necessário paraum produto percorrer todasas etapas de um processo ou fluxo de valor,do início até o fim. Tempo doselementos de trabalho que realmente transformam o produto de uma maneira que o cliente se disponhaa pagar. Tempo gasto em atividades que adicionam custos,masnão agregam valor do ponto de vistado cliente. Indicador que mede a relação entre o tempo de agregação de valor e o .lead time Resultado de um processo ao longo de um período de tempo definido,expresso em unidade / tempo. Itens que estão dentro doslimitesdo processo,isto é,que foram admitidosno processo,masainda não foram liberados. Tempo ( ) Takt TaktTime EficáciaTotal do Equipamento - OEE ( )Overall Equipment Effectiveness Indicador de Manutenção ProdutivaTotal ( ) que mede o grau de eficáciano uso de um equipamento. TPM COMENTÁRIOS Usualmente,TAV <T/C < L/T. Écalculadaa partir daseguinte expressão: PCE= TAV . Por exemplo,para um processo comTAV = 2 horas e = 6 dias(48 horas),a PCEé 2 / 48 = 0,0417 = 4,17%. LeadTime LeadTime O trabalho em processo pode ser relacionado ao por meio daLei de : = WIP . Taxade Saída O excesso de trabalho em processo resulta em aumento de e de desperdícios(atividades que não agregam valor). lead time Little LeadTime lead time takt TaktO tempo tem afunção de sincronizar os ritmosde produção e vendas. é umaexpressão alemãque significa ritmo. Isto é:OEE= taxade disponibilidade x taxade desempenho x taxa de qualidade. Se um processo completar um lote de 30 peçasacada10 minutos,o tempo de ciclo parao lote seráde 10 minutoseparaumapeça individual seráde20segundos(10x 60segundos/ 30peças). O tempo deciclo deveser determinado (cronometrado) por meio deobservação einclui,alémdo tempo deoperação,o tempo para preparo,carregamento edescarregamento demateriais. Por exemplo,o de um processo de refinanciamento de um CDC para compra de um veículo é igual ao número de dias transcorridos desde que o cliente faz a solicitação ao banco até o recebimento do carnê para pagamento das prestações correspondentesaosnovosvaloresmensaisenovo prazo final do financiamento. lead time O também é conhecido como tempo porta-a-porta.lead time Armazenamento,inspeção, ,movimentação,esperaeretrabalho são exemplosdeatividadesquenão agregamvalor.set-up Éfreqüente que osprocessosoperem com PCEinferior a10%.Melhorar esse resultado representaumagrande oportunidade para redução decustos. Também é conhecido como estoque em processo. O trabalho em processo é qualquer trabalho que estejano processo e que aindanão esteja concluído.Algunsexemplossão notas fiscaisaguardando processamento,e-mailsa serem respondidos,peçasaguardando pinturae clientes esperando atendimento. O tempo de troca é medido pelo intervalo decorrido entre a fabricação da última peça do ciclo de produção que acabou de ser finalizado eafabricação daprimeirapeçaperfeitado novo tipo deproduto. Por exemplo, se uma empresa opera 25.200 segundos por dia e a demanda do cliente é 400 unidades por dia, o tempo é 63segundos(25.200/ 400= 63). takt Taxa de disponibilidade,que mede as paradas causadas por falhas nos equipamentos e por ajustes,percentualmente ao tempo programado. Taxadedesempenho,quemedeasparadasrelativasàvelocidadedeoperação,o funcionamento emvelocidadesmaisbaixasdo que adeterminadaepequenasparadasdealgunssegundos. Taxadequalidade,querepresentaasperdasgeradaspor refugo eretrabalho,percentualmenteao total deitensproduzidos. A OEEé calculadaa partir da multiplicação dos valores dasseguintestaxas: Se,por exemplo,ataxadedisponibilidadeé93%,ataxadedesempenho é98%eataxadequalidadeéigual a96%,então aOEEé87,5% (0,93x 0,98x0,96= 0,875). A taxa de saída (produção) pode ser visualizada como um índice médio de conclusão,isto é,quantos itens são concluídos a cada segundo,minuto,hora,dia,semana,etc..Por exemplo,ataxamédiadesaídado processo derefinanciamento deCDC'sparaaquisição deveículospodeser de50solicitaçõespor dia. FIGURA 3.1 MÉTRICA DEFINIÇÃO Tempo de Ciclo -T/C ( )CycleTime LeadTime - L/T Tempo deAgregação deValor -TAV ( )ValueAddedTime Tempo de NãoAgregação deValor -TNAV ( )Non-ValueAddedTime Eficiência do Ciclo do Processo - PCE ( )ProcessCycle Efficiency Taxa de Saída ( )Throughput Trabalho em Processo -WIP (Work in Process) Tempo de ouTempo deTroca -TR ( ) Setup ChangeoverTime Freqüência com que um produto é finalizado em um processo. Tempo necessário paraum produto percorrer todasas etapas de um processo ou fluxo de valor,do início até o fim. Tempo doselementos de trabalho que realmente transformam o produto de uma maneira que o cliente se disponhaa pagar. Tempo gasto em atividades que adicionam custos,masnão agregam valor do ponto de vistado cliente. Indicador que mede a relação entre o tempo de agregação de valor e o .lead time Resultado de um processo ao longo de um período de tempo definido,expresso em unidade / tempo. Itens que estão dentro doslimitesdo processo,isto é,que foram admitidosno processo,masainda não foram liberados. Tempo ( ) Takt TaktTime EficáciaTotal do Equipamento - OEE ( )Overall Equipment Effectiveness Indicador de Manutenção ProdutivaTotal ( ) que mede o grau de eficáciano uso de um equipamento. TPM COMENTÁRIOS Usualmente,TAV <T/C < L/T. Écalculadaa partir daseguinte expressão: PCE= TAV . Por exemplo,para um processo comTAV = 2 horas e = 6 dias(48 horas),a PCEé 2 / 48 = 0,0417 = 4,17%. LeadTime LeadTime O trabalho em processo pode ser relacionado ao por meio daLei de : = WIP . Taxade Saída O excesso de trabalho em processo resulta em aumento de e de desperdícios(atividades que não agregam valor). lead time Little LeadTime lead time Se um processo completar um lote de 30 peçasacada10 minutos,o tempo de ciclo parao lote seráde 10 minutoseparaumapeça individual seráde20segundos(10x 60segundos/ 30peças). O tempo deciclo deveser determinado (cronometrado) por meio deobservação einclui,alémdo tempo deoperação,o tempo para preparo,carregamento edescarregamento demateriais. Por exemplo,o de um processo de refinanciamento de um CDC para compra de um veículo é igual ao número de dias transcorridos desde que o cliente faz a solicitação ao banco até o recebimento do carnê para pagamento das prestações correspondentesaosnovosvaloresmensaisenovo prazo final do financiamento. lead time O também é conhecido como tempo porta-a-porta.lead time Armazenamento,inspeção, ,movimentação,esperaeretrabalho são exemplosdeatividadesquenão agregamvalor.set-up Éfreqüente que osprocessosoperem com PCEinferior a10%.Melhorar esse resultado representaumagrande oportunidade para redução decustos. Também é conhecido como estoque em processo. O trabalho em processo é qualquer trabalho que estejano processo e que aindanão esteja concluído.Algunsexemplossão notas fiscaisaguardando processamento,e-mailsa serem respondidos,peçasaguardando pinturae clientes esperando atendimento. O tempo de troca é medido pelo intervalo decorrido entre a fabricação da última peça do ciclo de produção que acabou de ser finalizado eafabricação daprimeirapeçaperfeitado novo tipo deproduto. A taxa de saída (produção) pode ser visualizada como um índice médio de conclusão,isto é,quantos itens são concluídos a cada segundo,minuto,hora,dia,semana,etc..Por exemplo,ataxamédiadesaídado processo derefinanciamento deCDC'sparaaquisição deveículospodeser de50solicitaçõespor dia. FIGURA 3.1 MÉTRICA DEFINIÇÃO Tempo de Ciclo -T/C ( )CycleTime LeadTime - L/T Tempo deAgregação deValor -TAV ( )ValueAddedTime Tempo de NãoAgregação deValor -TNAV ( )Non-ValueAddedTime Eficiência do Ciclo do Processo - PCE ( )ProcessCycle Efficiency Taxa de Saída ( )Throughput Trabalho em Processo -WIP (Work in Process) Tempo de ouTempo deTroca -TR ( ) Setup ChangeoverTime Freqüência com que um produto é finalizado em um processo. Tempo necessário paraum produto percorrer todasas etapas de um processo ou fluxo de valor,do início até o fim. Tempo doselementos de trabalho que realmente transformam o produto de uma maneira que o cliente se disponhaa pagar. Tempo gasto em atividades que adicionam custos,masnão agregam valor do ponto de vistado cliente. Indicador que mede a relação entre o tempo de agregação de valor e o .lead time Resultado de um processo ao longo de um período de tempo definido,expresso em unidade / tempo. Itens que estão dentro doslimitesdo processo,isto é,que foram admitidosno processo,masainda não foram liberados. Tempo ( ) Takt TaktTime COMENTÁRIOS Usualmente,TAV <T/C < L/T. Écalculadaa partir daseguinte expressão: PCE= TAV . Por exemplo,para um processo comTAV = 2 horas e = 6 dias(48 horas),a PCEé 2 / 48 = 0,0417 = 4,17%. LeadTime LeadTime O trabalho em processo pode ser relacionado ao por meio daLei de : = WIP . Taxade Saída O excesso de trabalho em processo resulta em aumento de e de desperdícios(atividades que não agregam valor). lead time Little LeadTime lead time takt TaktO tempo tem afunção de sincronizar os ritmosde produção e vendas. é umaexpressão alemãque significa ritmo. Isto é:OEE= taxade disponibilidade x taxade desempenho x taxa de qualidade. Se um processo completar um lote de 30 peçasacada10 minutos,o tempo de ciclo parao lote seráde 10 minutoseparaumapeça individual seráde20segundos(10x 60segundos/ 30peças). O tempo deciclo deveser determinado (cronometrado) por meio deobservação einclui,alémdo tempo deoperação,o tempo para preparo,carregamento edescarregamento demateriais. Por exemplo,o de um processo de refinanciamento de um CDC para compra de um veículo é igual ao número de dias transcorridos desde que o cliente faz a solicitação ao banco até o recebimento do carnê para pagamento das prestações correspondentesaosnovosvaloresmensaisenovo prazo final do financiamento. lead time O também é conhecido como tempo porta-a-porta.lead time Armazenamento,inspeção, ,movimentação,esperaeretrabalho são exemplosdeatividadesquenão agregamvalor.set-up Éfreqüente que osprocessosoperem com PCEinferior a10%.Melhorar esse resultado representaumagrande oportunidade para redução decustos. Também é conhecido como estoque em processo. O trabalho em processo é qualquer trabalho que estejano processo e que aindanão esteja concluído.Algunsexemplossão notas fiscaisaguardando processamento,e-mailsa serem respondidos,peçasaguardando pinturae clientes esperando atendimento. O tempo de troca é medido pelo intervalo decorrido entre a fabricação da última peça do ciclo de produção que acabou de ser finalizado eafabricação daprimeirapeçaperfeitado novo tipo deproduto. Por exemplo, se uma empresa opera 25.200 segundos por dia e a demanda do cliente é 400 unidades por dia, o tempo é 63segundos(25.200/ 400= 63). takt Taxa de disponibilidade,que mede as paradas causadas por falhas nos equipamentos e por ajustes,percentualmente ao tempo programado. Taxadedesempenho,quemedeasparadasrelativasàvelocidadedeoperação,o funcionamento emvelocidadesmaisbaixasdo que adeterminadaepequenasparadasdealgunssegundos. Taxadequalidade,querepresentaasperdasgeradaspor refugo eretrabalho,percentualmenteao total deitensproduzidos. A OEEé calculadaa partir da multiplicação dos valores dasseguintestaxas: Se,por exemplo,ataxadedisponibilidadeé93%,ataxadedesempenho é98%eataxadequalidadeéigual a96%,então aOEEé87,5% (0,93x 0,98x0,96=0,875). A taxa de saída (produção) pode ser visualizada como um índice médio de conclusão,isto é,quantos itens são concluídos a cada segundo,minuto,hora,dia,semana,etc..Por exemplo,ataxamédiadesaídado processo derefinanciamento deCDC'sparaaquisição deveículospodeser de50solicitaçõespor dia. FIGURA 3.1 MÉTRICA DEFINIÇÃO Tempo de Ciclo -T/C ( )CycleTime LeadTime - L/T Tempo deAgregação deValor -TAV ( )ValueAddedTime Tempo de NãoAgregação deValor -TNAV ( )Non-ValueAddedTime Eficiência do Ciclo do Processo - PCE ( )ProcessCycle Efficiency Taxa de Saída ( )Throughput Trabalho em Processo -WIP (Work in Process) Tempo de ouTempo deTroca -TR ( ) Setup ChangeoverTime Freqüência com que um produto é finalizado em um processo. Tempo necessário paraum produto percorrer todasas etapas de um processo ou fluxo de valor,do início até o fim. Tempo doselementos de trabalho que realmente transformam o produto de uma maneira que o cliente se disponhaa pagar. Tempo gasto em atividades que adicionam custos,masnão agregam valor do ponto de vistado cliente. Indicador que mede a relação entre o tempo de agregação de valor e o .lead time Resultado de um processo ao longo de um período de tempo definido,expresso em unidade / tempo. Itens que estão dentro doslimitesdo processo,isto é,que foram admitidosno processo,masainda não foram liberados. Tempo ( ) Takt TaktTime EficáciaTotal do Equipamento - OEE ( )Overall Equipment Effectiveness Indicador de Manutenção ProdutivaTotal ( ) que mede o grau de eficáciano uso de um equipamento. TPM
  • 63.
    63 Formação de GreenBelts Lean 6 Sigma Prof. Alexandre Andrioli Iwankio COMENTÁRIOS Usualmente,TAV <T/C < L/T. Écalculadaa partir daseguinte expressão: PCE= TAV . Por exemplo,para um processo comTAV = 2 horas e = 6 dias(48 horas),a PCEé 2 / 48 = 0,0417 = 4,17%. LeadTime LeadTime O trabalho em processo pode ser relacionado ao por meio daLei de : = WIP . Taxade Saída O excesso de trabalho em processo resulta em aumento de e de desperdícios(atividades que não agregam valor). lead time Little LeadTime lead time takt TaktO tempo tem afunção de sincronizar os ritmosde produção e vendas. é umaexpressão alemãque significa ritmo. Isto é:OEE= taxade disponibilidade x taxade desempenho x taxa de qualidade. Se um processo completar um lote de 30 peçasacada10 minutos,o tempo de ciclo parao lote seráde 10 minutoseparaumapeça individual seráde20segundos(10x 60segundos/ 30peças). O tempo deciclo deveser determinado (cronometrado) por meio deobservação einclui,alémdo tempo deoperação,o tempo para preparo,carregamento edescarregamento demateriais. Por exemplo,o de um processo de refinanciamento de um CDC para compra de um veículo é igual ao número de dias transcorridos desde que o cliente faz a solicitação ao banco até o recebimento do carnê para pagamento das prestações correspondentesaosnovosvaloresmensaisenovo prazo final do financiamento. lead time O também é conhecido como tempo porta-a-porta.lead time Armazenamento,inspeção, ,movimentação,esperaeretrabalho são exemplosdeatividadesquenão agregamvalor.set-up Éfreqüente que osprocessosoperem com PCEinferior a10%.Melhorar esse resultado representaumagrande oportunidade para redução decustos. Também é conhecido como estoque em processo. O trabalho em processo é qualquer trabalho que estejano processo e que aindanão esteja concluído.Algunsexemplossão notas fiscaisaguardando processamento,e-mailsa serem respondidos,peçasaguardando pinturae clientes esperando atendimento. O tempo de troca é medido pelo intervalo decorrido entre a fabricação da última peça do ciclo de produção que acabou de ser finalizado eafabricação daprimeirapeçaperfeitado novo tipo deproduto. Por exemplo, se uma empresa opera 25.200 segundos por dia e a demanda do cliente é 400 unidades por dia, o tempo é 63segundos(25.200/ 400= 63). takt Taxa de disponibilidade,que mede as paradas causadas por falhas nos equipamentos e por ajustes,percentualmente ao tempo programado. Taxadedesempenho,quemedeasparadasrelativasàvelocidadedeoperação,o funcionamento emvelocidadesmaisbaixasdo que adeterminadaepequenasparadasdealgunssegundos. Taxadequalidade,querepresentaasperdasgeradaspor refugo eretrabalho,percentualmenteao total deitensproduzidos. A OEEé calculadaa partir da multiplicação dos valores dasseguintestaxas: Se,por exemplo,ataxadedisponibilidadeé93%,ataxadedesempenho é98%eataxadequalidadeéigual a96%,então aOEEé87,5% (0,93x 0,98x0,96= 0,875). A taxa de saída (produção) pode ser visualizada como um índice médio de conclusão,isto é,quantos itens são concluídos a cada segundo,minuto,hora,dia,semana,etc..Por exemplo,ataxamédiadesaídado processo derefinanciamento deCDC'sparaaquisição deveículospodeser de50solicitaçõespor dia. FIGURA 3.1 MÉTRICA DEFINIÇÃO Tempo de Ciclo -T/C ( )CycleTime LeadTime - L/T Tempo deAgregação deValor -TAV ( )ValueAddedTime Tempo de NãoAgregação deValor -TNAV ( )Non-ValueAddedTime Eficiência do Ciclo do Processo - PCE ( )ProcessCycle Efficiency Taxa de Saída ( )Throughput Trabalho em Processo -WIP (Work in Process) Tempo de ouTempo deTroca -TR ( ) Setup ChangeoverTime Freqüência com que um produto é finalizado em um processo. Tempo necessário paraum produto percorrer todasas etapas de um processo ou fluxo de valor,do início até o fim. Tempo doselementos de trabalho que realmente transformam o produto de uma maneira que o cliente se disponhaa pagar. Tempo gasto em atividades que adicionam custos,masnão agregam valor do ponto de vistado cliente. Indicador que mede a relação entre o tempo de agregação de valor e o .lead time Resultado de um processo ao longo de um período de tempo definido,expresso em unidade / tempo. Itens que estão dentro doslimitesdo processo,isto é,que foram admitidosno processo,masainda não foram liberados. Tempo ( ) Takt TaktTime EficáciaTotal do Equipamento - OEE ( )Overall Equipment Effectiveness Indicador de Manutenção ProdutivaTotal ( ) que mede o grau de eficáciano uso de um equipamento. TPM COMENTÁRIOS Usualmente,TAV <T/C < L/T. Écalculadaa partir daseguinte expressão: PCE= TAV . Por exemplo,para um processo comTAV = 2 horas e = 6 dias(48 horas),a PCEé 2 / 48 = 0,0417 = 4,17%. LeadTime LeadTime O trabalho em processo pode ser relacionado ao por meio daLei de : = WIP . Taxade Saída O excesso de trabalho em processo resulta em aumento de e de desperdícios(atividades que não agregam valor). lead time Little LeadTime lead time takt TaktO tempo tem afunção de sincronizar os ritmosde produção e vendas. é umaexpressão alemãque significa ritmo. Isto é:OEE= taxade disponibilidade x taxade desempenho x taxa de qualidade. Se um processo completar um lote de 30 peçasacada10 minutos,o tempo de ciclo parao lote seráde 10 minutoseparaumapeça individual seráde20segundos(10x 60segundos/ 30peças). O tempo deciclo deveser determinado (cronometrado) por meio deobservação einclui,alémdo tempo deoperação,o tempo para preparo,carregamento edescarregamento demateriais. Por exemplo,o de um processo de refinanciamento de um CDC para compra de um veículo é igual ao número de dias transcorridos desde que o cliente faz a solicitação ao banco até o recebimento do carnê para pagamento das prestações correspondentesaosnovosvaloresmensaisenovo prazo final do financiamento. lead time O também é conhecido como tempo porta-a-porta.lead time Armazenamento,inspeção, ,movimentação,esperaeretrabalho são exemplosdeatividadesquenão agregamvalor.set-up Éfreqüente que osprocessosoperem com PCEinferior a10%.Melhorar esse resultado representaumagrande oportunidade para redução decustos. Também é conhecido como estoque em processo. O trabalho em processo é qualquer trabalho que estejano processo e que aindanão esteja concluído.Algunsexemplossão notas fiscaisaguardando processamento,e-mailsa serem respondidos,peçasaguardando pinturae clientes esperando atendimento. O tempo de troca é medido pelo intervalo decorrido entre a fabricação da última peça do ciclo de produção que acabou de ser finalizado eafabricação daprimeirapeçaperfeitado novo tipo deproduto. Por exemplo, se uma empresa opera 25.200 segundos por dia e a demanda do cliente é 400 unidades por dia, o tempo é 63segundos(25.200/ 400= 63). takt Taxa de disponibilidade,que mede as paradas causadas por falhas nos equipamentos e por ajustes,percentualmente ao tempo programado. Taxadedesempenho,quemedeasparadasrelativasàvelocidadedeoperação,o funcionamento emvelocidadesmaisbaixasdo que adeterminadaepequenasparadasdealgunssegundos. Taxadequalidade,querepresentaasperdasgeradaspor refugo eretrabalho,percentualmenteao total deitensproduzidos. A OEEé calculadaa partir da multiplicação dos valores dasseguintestaxas: Se,por exemplo,ataxadedisponibilidadeé93%,ataxadedesempenho é98%eataxadequalidadeéigual a96%,então aOEEé87,5% (0,93x 0,98x0,96= 0,875). A taxa de saída (produção) pode ser visualizada como um índice médio de conclusão,isto é,quantos itens são concluídos a cada segundo,minuto,hora,dia,semana,etc..Por exemplo,ataxamédiadesaídado processo derefinanciamento deCDC'sparaaquisição deveículospodeser de50solicitaçõespor dia. LeadTime - L/T Tempo deAgregação deValor -TAV ( )ValueAddedTime Tempo de NãoAgregação deValor -TNAV ( )Non-ValueAddedTime Eficiência do Ciclo do Processo - PCE ( )ProcessCycle Efficiency Taxa de Saída ( )Throughput Trabalho em Processo -WIP (Work in Process) Tempo de ouTempo deTroca -TR ( ) Setup ChangeoverTime Tempo necessário paraum produto percorrer todasas etapas de um processo ou fluxo de valor,do início até o fim. Tempo doselementos de trabalho que realmente transformam o produto de uma maneira que o cliente se disponhaa pagar. Tempo gasto em atividades que adicionam custos,masnão agregam valor do ponto de vistado cliente. Indicador que mede a relação entre o tempo de agregação de valor e o .lead time Resultado de um processo ao longo de um período de tempo definido,expresso em unidade / tempo. Itens que estão dentro doslimitesdo processo,isto é,que foram admitidosno processo,masainda não foram liberados. Tempo ( ) Takt TaktTime EficáciaTotal do Equipamento - OEE ( )Overall Equipment Effectiveness Indicador de Manutenção ProdutivaTotal ( ) que mede o grau de eficáciano uso de um equipamento. TPM COMENTÁRIOS Usualmente,TAV <T/C < L/T. Écalculadaa partir daseguinte expressão: PCE= TAV . Por exemplo,para um processo comTAV = 2 horas e = 6 dias(48 horas),a PCEé 2 / 48 = 0,0417 = 4,17%. LeadTime LeadTime O trabalho em processo pode ser relacionado ao por meio daLei de : = WIP . Taxade Saída O excesso de trabalho em processo resulta em aumento de e de desperdícios(atividades que não agregam valor). lead time Little LeadTime lead time Se um processo completar um lote de 30 peçasacada10 minutos,o tempo de ciclo parao lote seráde 10 minutoseparaumapeça individual seráde20segundos(10x 60segundos/ 30peças). O tempo deciclo deveser determinado (cronometrado) por meio deobservação einclui,alémdo tempo deoperação,o tempo para preparo,carregamento edescarregamento demateriais. Por exemplo,o de um processo de refinanciamento de um CDC para compra de um veículo é igual ao número de dias transcorridos desde que o cliente faz a solicitação ao banco até o recebimento do carnê para pagamento das prestações correspondentesaosnovosvaloresmensaisenovo prazo final do financiamento. lead time O também é conhecido como tempo porta-a-porta.lead time Armazenamento,inspeção, ,movimentação,esperaeretrabalho são exemplosdeatividadesquenão agregamvalor.set-up Éfreqüente que osprocessosoperem com PCEinferior a10%.Melhorar esse resultado representaumagrande oportunidade para redução decustos. Também é conhecido como estoque em processo. O trabalho em processo é qualquer trabalho que estejano processo e que aindanão esteja concluído.Algunsexemplossão notas fiscaisaguardando processamento,e-mailsa serem respondidos,peçasaguardando pinturae clientes esperando atendimento. A taxa de saída (produção) pode ser visualizada como um índice médio de conclusão,isto é,quantos itens são concluídos a cada segundo,minuto,hora,dia,semana,etc..Por exemplo,ataxamédiadesaídado processo derefinanciamento deCDC'sparaaquisição deveículospodeser de50solicitaçõespor dia. FIGURA 3.1 MÉTRICA DEFINIÇÃO Tempo de Ciclo -T/C ( )CycleTime LeadTime - L/T Tempo deAgregação deValor -TAV ( )ValueAddedTime Tempo de NãoAgregação deValor -TNAV ( )Non-ValueAddedTime Eficiência do Ciclo do Processo - PCE ( )ProcessCycle Efficiency Taxa de Saída ( )Throughput Trabalho em Processo -WIP (Work in Process) Tempo de ouTempo deTroca -TR ( ) Setup ChangeoverTime Freqüência com que um produto é finalizado em um processo. Tempo necessário paraum produto percorrer todasas etapas de um processo ou fluxo de valor,do início até o fim. Tempo doselementos de trabalho que realmente transformam o produto de uma maneira que o cliente se disponhaa pagar. Tempo gasto em atividades que adicionam custos,masnão agregam valor do ponto de vistado cliente. Indicador que mede a relação entre o tempo de agregação de valor e o .lead time Resultado de um processo ao longo de um período de tempo definido,expresso em unidade / tempo. Itens que estão dentro doslimitesdo processo,isto é,que foram admitidosno processo,masainda não foram liberados. Tempo Takt COMENTÁRIOS Usualmente,TAV <T/C < L/T. Écalculadaa partir daseguinte expressão: PCE= TAV . Por exemplo,para um processo comTAV = 2 horas e = 6 dias(48 horas),a PCEé 2 / 48 = 0,0417 = 4,17%. LeadTime LeadTime O trabalho em processo pode ser relacionado ao por meio daLei de : = WIP . Taxade Saída O excesso de trabalho em processo resulta em aumento de e de desperdícios(atividades que não agregam valor). lead time Little LeadTime lead time takt TaktO tempo tem afunção de sincronizar os ritmosde produção e vendas. é umaexpressão alemãque significa ritmo. Isto é:OEE= taxade disponibilidade x taxade desempenho x taxa de qualidade. Se um processo completar um lote de 30 peçasacada10 minutos,o tempo de ciclo parao lote seráde 10 minutoseparaumapeça individual seráde20segundos(10x 60segundos/ 30peças). O tempo deciclo deveser determinado (cronometrado) por meio deobservação einclui,alémdo tempo deoperação,o tempo para preparo,carregamento edescarregamento demateriais. Por exemplo,o de um processo de refinanciamento de um CDC para compra de um veículo é igual ao número de dias transcorridos desde que o cliente faz a solicitação ao banco até o recebimento do carnê para pagamento das prestações correspondentesaosnovosvaloresmensaisenovo prazo final do financiamento. lead time O também é conhecido como tempo porta-a-porta.lead time Armazenamento,inspeção, ,movimentação,esperaeretrabalho são exemplosdeatividadesquenão agregamvalor.set-up Éfreqüente que osprocessosoperem com PCEinferior a10%.Melhorar esse resultado representaumagrande oportunidade para redução decustos. Também é conhecido como estoque em processo. O trabalho em processo é qualquer trabalho que estejano processo e que aindanão esteja concluído.Algunsexemplossão notas fiscaisaguardando processamento,e-mailsa serem respondidos,peçasaguardando pinturae clientes esperando atendimento. O tempo de troca é medido pelo intervalo decorrido entre a fabricação da última peça do ciclo de produção que acabou de ser finalizado eafabricação daprimeirapeçaperfeitado novo tipo deproduto. Por exemplo, se uma empresa opera 25.200 segundos por dia e a demanda do cliente é 400 unidades por dia, o tempo é 63segundos(25.200/ 400= 63). takt Taxa de disponibilidade,que mede as paradas causadas por falhas nos equipamentos e por ajustes,percentualmente ao tempo programado. Taxadedesempenho,quemedeasparadasrelativasàvelocidadedeoperação,o funcionamento emvelocidadesmaisbaixasdo que adeterminadaepequenasparadasdealgunssegundos. Taxadequalidade,querepresentaasperdasgeradaspor refugo eretrabalho,percentualmenteao total deitensproduzidos. A OEEé calculadaa partir da multiplicação dos valores dasseguintestaxas: Se,por exemplo,ataxadedisponibilidadeé93%,ataxadedesempenho é98%eataxadequalidadeéigual a96%,então aOEEé87,5% (0,93x 0,98x0,96= 0,875). A taxa de saída (produção) pode ser visualizada como um índice médio de conclusão,isto é,quantos itens são concluídos a cada segundo,minuto,hora,dia,semana,etc..Por exemplo,ataxamédiadesaídado processo derefinanciamento deCDC'sparaaquisição deveículospodeser de50solicitaçõespor dia. FIGURA 3.1 MÉTRICA DEFINIÇÃO Tempo de Ciclo -T/C ( )CycleTime LeadTime - L/T Tempo deAgregação deValor -TAV ( )ValueAddedTime Tempo de NãoAgregação deValor -TNAV ( )Non-ValueAddedTime Eficiência do Ciclo do Processo - PCE ( )ProcessCycle Efficiency Taxa de Saída ( )Throughput Trabalho em Processo -WIP (Work in Process) Tempo de ouTempo deTroca -TR ( ) Setup ChangeoverTime Freqüência com que um produto é finalizado em um processo. Tempo necessário paraum produto percorrer todasas etapas de um processo ou fluxo de valor,do início até o fim. Tempo doselementos de trabalho que realmente transformam o produto de uma maneira que o cliente se disponhaa pagar. Tempo gasto em atividades que adicionam custos,masnão agregam valor do ponto de vistado cliente. Indicador que mede a relação entre o tempo de agregação de valor e o .lead time Resultado de um processo ao longo de um período de tempo definido,expresso em unidade / tempo. Itens que estão dentro doslimitesdo processo,isto é,que foram admitidosno processo,masainda não foram liberados. Tempo ( ) Takt TaktTime EficáciaTotal do Equipamento - OEE ( )Overall Equipment Effectiveness Indicador de Manutenção ProdutivaTotal ( ) que mede o grau de eficáciano uso de um equipamento. TPM Tempo gasto para alterar a produção de um tipo de produto para outro. COMENTÁRIOS Usualmente,TAV <T/C < L/T. Se um processo completar um lote de 30 peçasacada10 minutos,o tempo de ciclo parao lote seráde 10 minutoseparaumapeça individual seráde20segundos(10x 60segundos/ 30peças). O tempo deciclo deveser determinado (cronometrado) por meio deobservação einclui,alémdo tempo deoperação,o tempo para preparo,carregamento edescarregamento demateriais. Por exemplo,o de um processo de refinanciamento de um CDC para compra de um veículo é igual ao número de dias transcorridos desde que o cliente faz a solicitação ao banco até o recebimento do carnê para pagamento das prestações correspondentesaosnovosvaloresmensaisenovo prazo final do financiamento. lead time O também é conhecido como tempo porta-a-porta.lead time FIGURA 3.1 MÉTRICA DEFINIÇÃO Tempo de Ciclo -T/C ( )CycleTime LeadTime - L/T Tempo deAgregação deValor -TAV ( )ValueAddedTime Tempo de NãoAgregação deValor -TNAV ( )Non-ValueAddedTime Eficiência do Ciclo do Processo - PCE ( )ProcessCycle Efficiency Freqüência com que um produto é finalizado em um processo. Tempo necessário paraum produto percorrer todasas etapas de um processo ou fluxo de valor,do início até o fim. Tempo doselementos de trabalho que realmente transformam o produto de uma maneira que o cliente se disponhaa pagar. Tempo gasto em atividades que adicionam custos,masnão agregam valor do ponto de vistado cliente. Indicador que mede a relação entre o tempo de agregação de valor e o .lead time COMENTÁRIOS Usualmente,TAV <T/C < L/T. Écalculadaa partir daseguinte expressão: PCE= TAV . Por exemplo,para um processo comTAV = 2 horas e = 6 dias(48 horas),a PCEé 2 / 48 = 0,0417 = 4,17%. LeadTime LeadTime O trabalho em processo pode ser relacionado ao por meio daLei de : = WIP . Taxade Saída O excesso de trabalho em processo resulta em aumento de e de desperdícios(atividades que não agregam valor). lead time Little LeadTime lead time takt TaktO tempo tem afunção de sincronizar os ritmosde produção e vendas. é umaexpressão alemãque significa ritmo. Isto é:OEE= taxade disponibilidade x taxade desempenho x taxa de qualidade. Se um processo completar um lote de 30 peçasacada10 minutos,o tempo de ciclo parao lote seráde 10 minutoseparaumapeça individual seráde20segundos(10x 60segundos/ 30peças). O tempo deciclo deveser determinado (cronometrado) por meio deobservação einclui,alémdo tempo deoperação,o tempo para preparo,carregamento edescarregamento demateriais. Por exemplo,o de um processo de refinanciamento de um CDC para compra de um veículo é igual ao número de dias transcorridos desde que o cliente faz a solicitação ao banco até o recebimento do carnê para pagamento das prestações correspondentesaosnovosvaloresmensaisenovo prazo final do financiamento. lead time O também é conhecido como tempo porta-a-porta.lead time Armazenamento,inspeção, ,movimentação,esperaeretrabalho são exemplosdeatividadesquenão agregamvalor.set-up Éfreqüente que osprocessosoperem com PCEinferior a10%.Melhorar esse resultado representaumagrande oportunidade para redução decustos. Também é conhecido como estoque em processo. O trabalho em processo é qualquer trabalho que estejano processo e que aindanão esteja concluído.Algunsexemplossão notas fiscaisaguardando processamento,e-mailsa serem respondidos,peçasaguardando pinturae clientes esperando atendimento. O tempo de troca é medido pelo intervalo decorrido entre a fabricação da última peça do ciclo de produção que acabou de ser finalizado eafabricação daprimeirapeçaperfeitado novo tipo deproduto. Por exemplo, se uma empresa opera 25.200 segundos por dia e a demanda do cliente é 400 unidades por dia, o tempo é 63segundos(25.200/ 400= 63). takt Taxa de disponibilidade,que mede as paradas causadas por falhas nos equipamentos e por ajustes,percentualmente ao tempo programado. Taxadedesempenho,quemedeasparadasrelativasàvelocidadedeoperação,o funcionamento emvelocidadesmaisbaixasdo que adeterminadaepequenasparadasdealgunssegundos. Taxadequalidade,querepresentaasperdasgeradaspor refugo eretrabalho,percentualmenteao total deitensproduzidos. A OEEé calculadaa partir da multiplicação dos valores dasseguintestaxas: Se,por exemplo,ataxadedisponibilidadeé93%,ataxadedesempenho é98%eataxadequalidadeéigual a96%,então aOEEé87,5% A taxa de saída (produção) pode ser visualizada como um índice médio de conclusão,isto é,quantos itens são concluídos a cada segundo,minuto,hora,dia,semana,etc..Por exemplo,ataxamédiadesaídado processo derefinanciamento deCDC'sparaaquisição deveículospodeser de50solicitaçõespor dia. FIGURA 3.1 MÉTRICA DEFINIÇÃO Tempo de Ciclo -T/C ( )CycleTime LeadTime - L/T Tempo deAgregação deValor -TAV ( )ValueAddedTime Tempo de NãoAgregação deValor -TNAV ( )Non-ValueAddedTime Eficiência do Ciclo do Processo - PCE ( )ProcessCycle Efficiency Taxa de Saída ( )Throughput Trabalho em Processo -WIP (Work in Process) Tempo de ouTempo deTroca -TR ( ) Setup ChangeoverTime Freqüência com que um produto é finalizado em um processo. Tempo necessário paraum produto percorrer todasas etapas de um processo ou fluxo de valor,do início até o fim. Tempo doselementos de trabalho que realmente transformam o produto de uma maneira que o cliente se disponhaa pagar. Tempo gasto em atividades que adicionam custos,masnão agregam valor do ponto de vistado cliente. Indicador que mede a relação entre o tempo de agregação de valor e o .lead time Resultado de um processo ao longo de um período de tempo definido,expresso em unidade / tempo. Itens que estão dentro doslimitesdo processo,isto é,que foram admitidosno processo,masainda não foram liberados. Tempo ( ) Takt TaktTime EficáciaTotal do Equipamento - OEE ( )Overall Equipment Effectiveness Indicador de Manutenção ProdutivaTotal ( ) que mede o grau de eficáciano uso de um equipamento. TPM Tempo disponível para a produção dividido pela demanda do cliente.
  • 64.
    64 Formação de GreenBelts Lean 6 Sigma Prof. Alexandre Andrioli Iwankio COMENTÁRIOS Usualmente,TAV <T/C < L/T. Écalculadaa partir daseguinte expressão: PCE= TAV . Por exemplo,para um processo comTAV = 2 horas e = 6 dias(48 horas),a PCEé 2 / 48 = 0,0417 = 4,17%. LeadTime LeadTime O trabalho em processo pode ser relacionado ao por meio daLei de : = WIP . Taxade Saída O excesso de trabalho em processo resulta em aumento de e de desperdícios(atividades que não agregam valor). lead time Little LeadTime lead time takt TaktO tempo tem afunção de sincronizar os ritmosde produção e vendas. é umaexpressão alemãque significa ritmo. Isto é:OEE= taxade disponibilidade x taxade desempenho x taxa de qualidade. Se um processo completar um lote de 30 peçasacada10 minutos,o tempo de ciclo parao lote seráde 10 minutoseparaumapeça individual seráde20segundos(10x 60segundos/ 30peças). O tempo deciclo deveser determinado (cronometrado) por meio deobservação einclui,alémdo tempo deoperação,o tempo para preparo,carregamento edescarregamento demateriais. Por exemplo,o de um processo de refinanciamento de um CDC para compra de um veículo é igual ao número de dias transcorridos desde que o cliente faz a solicitação ao banco até o recebimento do carnê para pagamento das prestações correspondentesaosnovosvaloresmensaisenovo prazo final do financiamento. lead time O também é conhecido como tempo porta-a-porta.lead time Armazenamento,inspeção, ,movimentação,esperaeretrabalho são exemplosdeatividadesquenão agregamvalor.set-up Éfreqüente que osprocessosoperem com PCEinferior a10%.Melhorar esse resultado representaumagrande oportunidade para redução decustos. Também é conhecido como estoque em processo. O trabalho em processo é qualquer trabalho que estejano processo e que aindanão esteja concluído.Algunsexemplossão notas fiscaisaguardando processamento,e-mailsa serem respondidos,peçasaguardando pinturae clientes esperando atendimento. O tempo de troca é medido pelo intervalo decorrido entre a fabricação da última peça do ciclo de produção que acabou de ser finalizado eafabricação daprimeirapeçaperfeitado novo tipo deproduto. Por exemplo, se uma empresa opera 25.200 segundos por dia e a demanda do cliente é 400 unidades por dia, o tempo é 63segundos(25.200/ 400= 63). takt Taxa de disponibilidade,que mede as paradas causadas por falhas nos equipamentos e por ajustes,percentualmente ao tempo programado. Taxadedesempenho,quemedeasparadasrelativasàvelocidadedeoperação,o funcionamento emvelocidadesmaisbaixasdo que adeterminadaepequenasparadasdealgunssegundos. Taxadequalidade,querepresentaasperdasgeradaspor refugo eretrabalho,percentualmenteao total deitensproduzidos. A OEEé calculadaa partir da multiplicação dos valores dasseguintestaxas: Se,por exemplo,ataxadedisponibilidadeé93%,ataxadedesempenho é98%eataxadequalidadeéigual a96%,então aOEEé87,5% (0,93x 0,98x0,96= 0,875). A taxa de saída (produção) pode ser visualizada como um índice médio de conclusão,isto é,quantos itens são concluídos a cada segundo,minuto,hora,dia,semana,etc..Por exemplo,ataxamédiadesaídado processo derefinanciamento deCDC'sparaaquisição deveículospodeser de50solicitaçõespor dia. FIGURA 3.1 MÉTRICA DEFINIÇÃO Tempo de Ciclo -T/C ( )CycleTime LeadTime - L/T Tempo deAgregação deValor -TAV ( )ValueAddedTime Tempo de NãoAgregação deValor -TNAV ( )Non-ValueAddedTime Eficiência do Ciclo do Processo - PCE ( )ProcessCycle Efficiency Taxa de Saída ( )Throughput Trabalho em Processo -WIP (Work in Process) Tempo de ouTempo deTroca -TR ( ) Setup ChangeoverTime Freqüência com que um produto é finalizado em um processo. Tempo necessário paraum produto percorrer todasas etapas de um processo ou fluxo de valor,do início até o fim. Tempo doselementos de trabalho que realmente transformam o produto de uma maneira que o cliente se disponhaa pagar. Tempo gasto em atividades que adicionam custos,masnão agregam valor do ponto de vistado cliente. Indicador que mede a relação entre o tempo de agregação de valor e o .lead time Resultado de um processo ao longo de um período de tempo definido,expresso em unidade / tempo. Itens que estão dentro doslimitesdo processo,isto é,que foram admitidosno processo,masainda não foram liberados. Tempo ( ) Takt TaktTime EficáciaTotal do Equipamento - OEE ( )Overall Equipment Effectiveness Indicador de Manutenção ProdutivaTotal ( ) que mede o grau de eficáciano uso de um equipamento. TPM Usualmente,TAV <T/C < L/T. Écalculadaa partir daseguinte expressão: PCE= TAV . Por exemplo,para um processo comTAV = 2 horas e = 6 dias(48 horas),a PCEé 2 / 48 = 0,0417 = 4,17%. LeadTime LeadTime O trabalho em processo pode ser relacionado ao por meio daLei de : = WIP . Taxade Saída O excesso de trabalho em processo resulta em aumento de e de desperdícios(atividades que não agregam valor). lead time Little LeadTime lead time takt TaktO tempo tem afunção de sincronizar os ritmosde produção e vendas. é umaexpressão alemãque significa ritmo. Isto é:OEE= taxade disponibilidade x taxade desempenho x taxa de qualidade. Armazenamento,inspeção, ,movimentação,esperaeretrabalho são exemplosdeatividadesquenão agregamvalor.set-up Éfreqüente que osprocessosoperem com PCEinferior a10%.Melhorar esse resultado representaumagrande oportunidade para redução decustos. Também é conhecido como estoque em processo. O trabalho em processo é qualquer trabalho que estejano processo e que aindanão esteja concluído.Algunsexemplossão notas fiscaisaguardando processamento,e-mailsa serem respondidos,peçasaguardando pinturae clientes esperando atendimento. O tempo de troca é medido pelo intervalo decorrido entre a fabricação da última peça do ciclo de produção que acabou de ser finalizado eafabricação daprimeirapeçaperfeitado novo tipo deproduto. Por exemplo, se uma empresa opera 25.200 segundos por dia e a demanda do cliente é 400 unidades por dia, o tempo é 63segundos(25.200/ 400= 63). takt Taxa de disponibilidade,que mede as paradas causadas por falhas nos equipamentos e por ajustes,percentualmente ao tempo programado. Taxadedesempenho,quemedeasparadasrelativasàvelocidadedeoperação,o funcionamento emvelocidadesmaisbaixasdo que adeterminadaepequenasparadasdealgunssegundos. Taxadequalidade,querepresentaasperdasgeradaspor refugo eretrabalho,percentualmenteao total deitensproduzidos. A OEEé calculadaa partir da multiplicação dos valores dasseguintestaxas: Se,por exemplo,ataxadedisponibilidadeé93%,ataxadedesempenho é98%eataxadequalidadeéigual a96%,então aOEEé87,5% (0,93x 0,98x0,96= 0,875). A taxa de saída (produção) pode ser visualizada como um índice médio de conclusão,isto é,quantos itens são concluídos a cada segundo,minuto,hora,dia,semana,etc..Por exemplo,ataxamédiadesaídado processo derefinanciamento deCDC'sparaaquisição deveículospodeser de50solicitaçõespor dia. Taxa de Saída ( )Throughput Trabalho em Processo -WIP (Work in Process) Tempo de ouTempo deTroca -TR ( ) Setup ChangeoverTime Resultado de um processo ao longo de um período de tempo definido,expresso em unidade / tempo. Itens que estão dentro doslimitesdo processo,isto é,que foram admitidosno processo,masainda não foram liberados. Tempo ( ) Takt TaktTime EficáciaTotal do Equipamento - OEE ( )Overall Equipment Effectiveness Indicador de Manutenção ProdutivaTotal ( ) que mede o grau de eficáciano uso de um equipamento. TPM
  • 65.
    65 Formação de GreenBelts Lean 6 Sigma Prof. Alexandre Andrioli Iwankio VSM - MAPEAMENTO DO FLUXO DE VALOR O QUE É FLUXO DE VALOR? O fluxo de valor consiste em todas as atividades – tanto as que agregam quanto as que não agregam valor – realizadas por uma empresa para projetar, produzir e entregar seus produtos (bens ou serviços) aos clientes, sendo constituído pelos seguintes elementos:  Fluxo de materiais, desde o recebimento dos fornecedores até a entrega aos clientes.  Transformação de matérias primas em produtos acabados.  Fluxo de informações que apóiam e direcionam os dois e- lementos anteriores. O QUE É MAPEAMENTO DO FLUXO DE VALOR? O Mapeamento do Fluxo de Valor (Value Stream Mapping – VSM) é uma ferramenta que utiliza símbolos gráficos (ícones) para documentar e apresentar visualmente a sequência e o movimento de informações, materiais e ações que constituem o fluxo de valor de uma empresa. POR QUE USAR O MAPEAMENTO DO FLUXO DE VALOR? Entendimento do fluxo de valor de toda a organização e não apenas de processos ou departamentos individuais. Geração de consenso sobre o verdadeiro estado da organização, com a identificação de etapas que geram valor e de pontos de ocorrência de desperdícios. Visualização dos relacionamentos entre atividades, informações e fluxos de material que exercem impacto sobre o lead time.
  • 66.
    66 Formação de GreenBelts Lean 6 Sigma Prof. Alexandre Andrioli Iwankio Localização e separação das atividades que agregam valor para o cliente das que não agregam valor. Elaboração de um plano para utilização das ferramentas adequadas para a otimização do fluxo de valor, a partir das oportunidades de melhoria identificadas.
  • 67.
    67 Formação de GreenBelts Lean 6 Sigma Prof. Alexandre Andrioli Iwankio FIGURA2.1 5dias 1segundo 7,6dias 39segundos 1,8dias 46segundos 2,7dias 62segundos 2dias 40segundos 4,5dias SOLDA1SOLDA2MONTAGEM1MONTAGEM2EXPEDIÇÃO Leadtimede produção=23,6dias Plataforma Tempodevalor agregado=180seg ESTAMPARIA 200T 18.400pçs/mês -12.000“E” -6.400“D” Bandeja=20peças 2turnos T/C=1segundo TR=1hora Disponibilidade=85% 27.000sdisponíveis TPT=2semanas T/C=39s TR=10minutos Disponibilidade=100% 2turmos 27.000sdisponíveis T/C=46segundos TR=10minutos Disponibilidade=80% 2turmos 27.000sdisponíveis T/C=62segundos TR=0 Disponibilidade=100% 2turnos 27.000sdisponíveis T/C=40segundos TR=0 Disponibilidade=100% 2turnos 27.000sdisponíveis E Bobinas 5dias 4600E 600D 1100E 600D 1600E 850D 1200E 640D 2700E 1440D Aços SãoPaulo bobinasde500pés fax semanal previsãode 6semanas CONTROLE DAPRODUÇÃO Exemplodemapadofluxodevalordoestadoatual (extraídodolivro)LéxicoLean1 MRP previsãode 90/60/30dias Pedido diário Montadora SãoJorge ProgramaçãoSemanal Programação diáriadeentrega Terçase Quintas Diariamente EEEEE
  • 68.
    68 Formação de GreenBelts Lean 6 Sigma Prof. Alexandre Andrioli Iwankio COMO CONDUZIR O MAPEAMENTO DO FLUXO DE VALOR? QUADRO 2.1 1 - Selecionar uma família de produtos- bensou serviços- para ser mapeada. De acordo com a definição apresentada no ,compilado pelo ,uma família de produtos é“um produto e suas variações,passando por etapassimilaresde processamento e equipamentoscomuns,próximosdafase de envio parao cliente”. JamesWomack sugere que sejaelaboradauma com o objetivo de facilitar aidentificação dasfamíliasdeprodutos,conformeilustrado nafigura2.2. Muitas vezes a construção da matriz da família de produtos resulta em surpresas, pois nos permite visualizar que produtosfabricadosparadiferentesclientes,ou distintossob o ponto de vistade marketing ou utilização, são submetidos a equipamentos e operações comuns no fluxo de produção e, portanto, pertencemaumamesmafamília. Léxico Lean - Glossário Ilustrado para Praticantes do Pensamento Lean Lean Enterprise Institute2 3 matriz da família de produtos FIGURA 2.23 Matriz dafamília de produtos,segundo JamesWomack Etapasdo processo e equipamentospróximosà fase de envio para o cliente Produtos 1 A B C D E F G 2 3 4 5 6 7 8 X X X X X X X X X X X X X X X X X X X X X X X X X X XX X X X X X X X X X Família I Família II Família III 3 - Distribuir papel,lápis,borracha e cronômetro aosmembrosda equipe de trabalho. Osdesenhosdo mapa devem ser sempre feitosa mão e a lápis.O uso do computador e do PowerPoint não é indicado, para que as atenções não sejam desviadas do que realmente interessa: o entendimento dosfluxosdemateriaiseinformações,bemcomo aobservação eo registro dasvariáveisque caracterizamo desempenho dasatividadesqueconstituemo processo deprodução. É importante que as atividades sejam cronometradas pela equipe no momento em que estão ocorrendo,jáquemuitasvezesdadoshistóricosnão refletemarealidadepresente. A equipe deverá ser composta por pessoas que conheçam bem todo o fluxo de valor da família de produtosselecionada. Inicialmente,cadamembro daequipepoderámapear todo o fluxo devalor individualmente.A seguir,os mapas deverão ser comparados e discutidos, para que seja gerado um mapa de consenso, o qual representaráumaversão maisexatado fluxo devalor. QUADRO 2.1 1 - Selecionar uma família de produtos- bensou serviços- para ser mapeada. De acordo com a definição apresentada no ,compilado pelo ,uma família de produtos é“um produto e suas variações,passando por etapassimilaresde processamento e equipamentoscomuns,próximosdafase de envio parao cliente”. JamesWomack sugere que sejaelaboradauma com o objetivo de facilitar aidentificação dasfamíliasdeprodutos,conformeilustrado nafigura2.2. Muitas vezes a construção da matriz da família de produtos resulta em surpresas, pois nos permite visualizar que produtosfabricadosparadiferentesclientes,ou distintossob o ponto de vistade marketing ou utilização, são submetidos a equipamentos e operações comuns no fluxo de produção e, portanto, pertencemaumamesmafamília. Léxico Lean - Glossário Ilustrado para Praticantes do Pensamento Lean Lean Enterprise Institute 2 3 matriz da família de produtos FIGURA 2.23 Matriz dafamília de produtos,segundo JamesWomack Etapasdo processo e equipamentospróximosà fase de envio para o cliente Produtos 1 A B C D E F G 2 3 4 5 6 7 8 X X X X X X X X X X X X X X X X X X X X X X X X X X XX X X X X X X X X X Família I Família II Família III 3 - Distribuir papel,lápis,borracha e cronômetro aosmembrosda equipe de trabalho. Osdesenhosdo mapa devem ser sempre feitosa mão e a lápis.O uso do computador e do PowerPoint não é indicado, para que as atenções não sejam desviadas do que realmente interessa: o entendimento dosfluxosdemateriaiseinformações,bemcomo aobservação eo registro dasvariáveisque caracterizamo desempenho dasatividadesqueconstituemo processo deprodução. É importante que as atividades sejam cronometradas pela equipe no momento em que estão ocorrendo,jáquemuitasvezesdadoshistóricosnão refletemarealidadepresente. A equipe deverá ser composta por pessoas que conheçam bem todo o fluxo de valor da família de produtosselecionada. Inicialmente,cadamembro daequipepoderámapear todo o fluxo devalor individualmente.A seguir,os mapas deverão ser comparados e discutidos, para que seja gerado um mapa de consenso, o qual representaráumaversão maisexatado fluxo devalor. QUADRO 2.1 1 - Selecionar uma família de produtos- bensou serviços- para ser mapeada. De acordo com a definição apresentada no ,compilado pelo ,uma família de produtos é“um produto e suas variações,passando por etapassimilaresde processamento e equipamentoscomuns,próximosdafase de envio parao cliente”. JamesWomack sugere que sejaelaboradauma com o objetivo de facilitar aidentificação dasfamíliasdeprodutos,conformeilustrado nafigura2.2. Muitas vezes a construção da matriz da família de produtos resulta em surpresas, pois nos permite visualizar que produtosfabricadosparadiferentesclientes,ou distintossob o ponto de vistade marketing ou utilização, são submetidos a equipamentos e operações comuns no fluxo de produção e, portanto, pertencemaumamesmafamília. Léxico Lean - Glossário Ilustrado para Praticantes do Pensamento Lean Lean Enterprise Institute 2 3 matriz da família de produtos FIGURA 2.23 Matriz dafamília de produtos,segundo JamesWomack Etapasdo processo e equipamentospróximosà fase de envio para o cliente Produtos 1 A B C D E F G 2 3 4 5 6 7 8 X X X X X X X X X X X X X X X X X X X X X X X X X X XX X X X X X X X X X Família I Família II Família III 3 - Distribuir papel,lápis,borracha e cronômetro aosmembrosda equipe de trabalho. Osdesenhosdo mapa devem ser sempre feitosa mão e a lápis.O uso do computador e do PowerPoint não é indicado, para que as atenções não sejam desviadas do que realmente interessa: o entendimento dosfluxosdemateriaiseinformações,bemcomo aobservação eo registro dasvariáveisque caracterizamo desempenho dasatividadesqueconstituemo processo deprodução. É importante que as atividades sejam cronometradas pela equipe no momento em que estão ocorrendo,jáquemuitasvezesdadoshistóricosnão refletemarealidadepresente. A equipe deverá ser composta por pessoas que conheçam bem todo o fluxo de valor da família de produtosselecionada. Inicialmente,cadamembro daequipepoderámapear todo o fluxo devalor individualmente.A seguir,os mapas deverão ser comparados e discutidos, para que seja gerado um mapa de consenso, o qual representaráumaversão maisexatado fluxo devalor.
  • 69.
    69 Formação de GreenBelts Lean 6 Sigma Prof. Alexandre Andrioli Iwankio 3 - Distribuir papel,lápis,borracha e cronômetro aosmembrosda equipe de trabalho. Osdesenhosdo mapa devem ser sempre feitosa mão e a lápis.O uso do computador e do PowerPoint não é indicado, para que as atenções não sejam desviadas do que realmente interessa: o entendimento dosfluxosdemateriaiseinformações,bemcomo aobservação eo registro dasvariáveisque caracterizamo desempenho dasatividadesqueconstituemo processo deprodução. É importante que as atividades sejam cronometradas pela equipe no momento em que estão ocorrendo,jáquemuitasvezesdadoshistóricosnão refletemarealidadepresente. A equipe deverá ser composta por pessoas que conheçam bem todo o fluxo de valor da família de produtosselecionada. Inicialmente,cadamembro daequipepoderámapear todo o fluxo devalor individualmente.A seguir,os mapas deverão ser comparados e discutidos, para que seja gerado um mapa de consenso, o qual representaráumaversão maisexatado fluxo devalor. Procedimento parao Mapeamento do Fluxo deValor A seguir, na parte superior esquerda do mapa devem ser representados os (no máximo três) por meio do íconefábrica.Ascaixasde dadosdevem ser usadaspararegistrar o tamanho doslotescomprados.O movimento dasmatériasprimasdosfornecedores atéaempresaédesenhado por meio dosíconesdetransportee do íconede movimento dematerial (seta larga). fornecedores das principaismatérias-primas Parafinalizar,deve ser desenhadauma abaixo dosíconesde processo e de estoque pararegistro do deprodução. linha do tempo leadtime Após o desenho do fluxo das informações devem ser identificados os , isto é, material que é produzido deformaindependentedasnecessidadesdo processo seguinte,usualmentegerando estoque.O íconedo movimento dematerial deprodução empurradaéumasetalistrada. movimentosde materiais que são “empurrados” pelo fabricante e não “puxados” pelo cliente A etapa seguinte consiste naadição ao mapa do ,que deve ser desenhado na parte superior,dadireitaparaaesquerda,por meio dosíconesfluxo de informação manual (setaestreita), fluxo deinformação eletrônica(setaestreitanaformaderaio) einformação (caixapequenaquedescreveo conteúdo do fluxo deinformação). fluxo de informações Tudo que for observado deve ser registrado daformaem que ocorre,de modo neutro e sem que se analiseo mérito dasatividades. O desenho do mapacomeçapelaidentificação do (íconefontesexternas) esuasnecessidades (íconecaixadedados),quesão registradosnapartesuperior direitado mapa. cliente Mesmo que aequipe sejacompostapor váriaspessoas,cadaumadelasdeve mapear o fluxo completo. que diferentes pessoas construam mapas parapartes específicas do fluxo e que depois essaspartessejamagrupadasparagerar o todo. Não é indicado Ostrabalhosdestaetapadevem ser iniciadoscom umacaminhadano chão dafábricapor todo o fluxo de valor, .Essaordeméimportanteparaqueo início sedêpelasatividadesquetêmum relacionamento maisdireto como cliente.São essasatividadesque devem (ou deveriam) imprimir o ritmo detrabalho dosprocessosanteriores. partindo da expedição final e continuando pelosprocessosanteriores,até o setor de recebimentodemateriais A seguir,os (ícone processo) são desenhadosdaesquerdapara a direitanaparteinferior do mapa.Umacaixadedadosdeveser desenhadaembaixo decadaíconeprocesso para registrar informações básicas, tais como .Cadalocal deacúmulo deestoque,bemcomo aquantidade e/outempo deestoque,devemser registradosnessafasedo mapeamento (íconeestoque). processosbásicosde produção tempo de ciclo, tempo de , disponibilidade, númerodeoperadoreseíndicederefugo setup O próximo passo consisteemdesenhar o ,usando osíconesdetransporteapropriados(comaidentificação dafreqüênciadecarregamento) e o íconedemovimento deprodutosacabadosparao cliente. movimentodeentregadosprodutosacabadosparao cliente 4- Acompanhar,inloco,ofluxodevalor desdeorecebimentodemateriaiscompradosatéa entrega do produto ao cliente, para identificar e visualizar todososfluxosde materiaise informaçõesparaaconstruçãodomapadoestadoatual. 5- Desenhar o mapa do estado atual,utilizando osíconesapresentadosnoAnexoA (veja o exemplonafigura2.1). 6 - Revisar o mapa do fluxo de valor com o objetivo de verificar se todas as atividades e fluxosrelevantesforam representados.
  • 70.
    70 Formação de GreenBelts Lean 6 Sigma Prof. Alexandre Andrioli Iwankio A seguir, na parte superior esquerda do mapa devem ser representados os (no máximo três) por meio do íconefábrica.Ascaixasde dadosdevem ser usadaspararegistrar o tamanho doslotescomprados.O movimento dasmatériasprimasdosfornecedores atéaempresaédesenhado por meio dosíconesdetransportee do íconede movimento dematerial (seta larga). fornecedores das principaismatérias-primas Parafinalizar,deve ser desenhadauma abaixo dosíconesde processo e de estoque pararegistro do deprodução. linha do tempo leadtime Após o desenho do fluxo das informações devem ser identificados os , isto é, material que é produzido deformaindependentedasnecessidadesdo processo seguinte,usualmentegerando estoque.O íconedo movimento dematerial deprodução empurradaéumasetalistrada. movimentosde materiais que são “empurrados” pelo fabricante e não “puxados” pelo cliente A etapa seguinte consiste naadição ao mapa do ,que deve ser desenhado na parte superior,dadireitaparaaesquerda,por meio dosíconesfluxo de informação manual (setaestreita), fluxo deinformação eletrônica(setaestreitanaformaderaio) einformação (caixapequenaquedescreveo conteúdo do fluxo deinformação). fluxo de informações Tudo que for observado deve ser registrado daformaem que ocorre,de modo neutro e sem que se analiseo mérito dasatividades. O desenho do mapacomeçapelaidentificação do (íconefontesexternas) esuasnecessidades (íconecaixadedados),quesão registradosnapartesuperior direitado mapa. cliente que diferentes pessoas construam mapas parapartes específicas do fluxo e que depois essaspartessejamagrupadasparagerar o todo. Não é indicado Ostrabalhosdestaetapadevem ser iniciadoscom umacaminhadano chão dafábricapor todo o fluxo de valor, .Essaordeméimportanteparaqueo início sedêpelasatividadesquetêmum relacionamento maisdireto como cliente.São essasatividadesque devem (ou deveriam) imprimir o ritmo detrabalho dosprocessosanteriores. partindo da expedição final e continuando pelosprocessosanteriores,até o setor de recebimentodemateriais A seguir,os (ícone processo) são desenhadosdaesquerdapara a direitanaparteinferior do mapa.Umacaixadedadosdeveser desenhadaembaixo decadaíconeprocesso para registrar informações básicas, tais como .Cadalocal deacúmulo deestoque,bemcomo aquantidade e/outempo deestoque,devemser registradosnessafasedo mapeamento (íconeestoque). processosbásicosde produção tempo de ciclo, tempo de , disponibilidade, númerodeoperadoreseíndicederefugo setup O próximo passo consisteemdesenhar o ,usando osíconesdetransporteapropriados(comaidentificação dafreqüênciadecarregamento) e o íconedemovimento deprodutosacabadosparao cliente. movimentodeentregadosprodutosacabadosparao cliente 5- Desenhar o mapa do estado atual,utilizando osíconesapresentadosnoAnexoA (veja o exemplonafigura2.1). 6 - Revisar o mapa do fluxo de valor com o objetivo de verificar se todas as atividades e fluxosrelevantesforam representados.
  • 71.
    71 Formação de GreenBelts Lean 6 Sigma Prof. Alexandre Andrioli Iwankio MAPEAMENTO DO FLUXO DE VALOR: ESTAMPARIA ABC Família de Produto: Suporte da direção de automóvel (dois modelos: lado esquerdo e direito) Cliente: Montadora de Veículos São Jorge. Necessidades do Cliente:  18.400 peças por mês: 12.000 por mês do tipo “LE” 6.400 por mês do tipo “LD”  A planta do cliente opera em dois turnos  Embalagens retornáveis com 20 suportes em cada bandeja e 10 bandejas por “pallet”  O cliente faz o pedido em quantidades múltiplas de bandejas  Uma expedição diária para a montadora é levada de caminhão Informações do Processo: 1. Estamparia: (A prensa faz peças para muitos produtos da ABC) Prensa automática de 200 t com bobina Tempo de ciclo: 1 segundo (60 peças por minuto) Tempo de troca: 1 hora (de peça boa para peça boa) Disponibilidade da máquina: 85% Estoque observado: - 5 dias de bobinas antes da estamparia
  • 72.
    72 Formação de GreenBelts Lean 6 Sigma Prof. Alexandre Andrioli Iwankio - 4.600 peças estampadas acabadas do tipo “LE” - 600 peças estampadas acabadas do tipo “LD” 2. Estação de solda a ponto I: (Dedicada a esta família de produtos) Processo manual com 1 operador Tempo de ciclo: 39 segundos Tempo de troca: 10 minutos (troca de dispositivo) Disponibilidade da máquina: 100% Estoque observado: - 1.100 peças do tipo “LE” - 600 peças do tipo “LD” 3. Estação de solda a ponto II: (Dedicada a esta família de produtos) Processo manual com 1 operador Tempo de ciclo: 46 segundos Tempo de troca: 10 minutos (troca de dispositivo) Disponibilidade da máquina: 80% Estoque observado: - 1.600 peças do tipo “LE” - 850 peças do tipo “LD” 4. Estação de montagem I: (Dedicada a esta família de produtos) Processo manual com 1 operador
  • 73.
    73 Formação de GreenBelts Lean 6 Sigma Prof. Alexandre Andrioli Iwankio Tempo de ciclo: 62 segundos Tempo de troca: nenhum Disponibilidade da máquina: 100% Estoque observado: - 1.200 peças do tipo “LE” - 640 peças do tipo “LD” 5. Estação de montagem II: (Dedicada a esta família de produtos) Processo manual com 1 operador Tempo de ciclo: 40 segundos Tempo de troca: nenhum Disponibilidade da máquina: 100% Estoque observado de produtos acabados no almoxarifado: - 2.700 peças do tipo “LE” - 1.440 peças do tipo “LD” 6. Departamento de expedição: Remove as peças do almoxarifado de produtos acabados e as prepara para o caminhão de entrega ao cliente. Tempo de trabalho:  20 dias em um mês  Dois turnos de operação em todos os departamentos que cuidam da produção  Oito horas cada turno, com horas extras se necessário  Dois intervalos de 10 minutos por turno
  • 74.
    74 Formação de GreenBelts Lean 6 Sigma Prof. Alexandre Andrioli Iwankio  Paralização dos processos manuais durante o intervalo Fornecedor Aços São Paulo:  Fornece bobinas de aço de 500 pés  Envia para a ABC às terças e quintas feiras  A entrega do material é realizada por caminhão Departamento de Controle da Produção da ABC:  Recebe as projeções para 90/60/30 dias e dá entrada no MRP  ABC lança 6 semanas de projeção para a Aços São Paulo via MRP  Assegura bobinas de aço através do envio semanal de pedi- dos via fax para a Aços São Paulo  Recebe diariamente a confirmação de pedidos da Montadora São Jorge  Roda o MRP semanalmente conforme pedido do cliente e emite semanalmente a programação de forma manual para os processos da Estamparia, Solda e Montagem  Emite diariamente a programação de entrega para o Depar- tamento de Expedição
  • 75.
    75 Formação de GreenBelts Lean 6 Sigma Prof. Alexandre Andrioli Iwankio O QUE DEVE SER FEITO APÓS A CONSTRUÇÃO DO MAPA DO ESTADO ATUAL? O mapa do estado atual deve ser utilizado para a discussão, o planejamento e a implementação de ações de melhoria. Se a equipe de trabalho estiver executando um projeto Lean 6 Sigma de acordo com o método DMAIC, o mapa do estado atual – usualmente elaborado durante as etapas Define e Measure – será a base para a construção do mapa do estado futuro (incorporando as melhorias identificadas) durante as fases Analyze e Improve. Tendo como ponto de partida o mapa do estado atual, as diretrizes listadas abaixo devem ser consideradas durante a discussão e o planejamento das ações de melhoria e do mapa do estado futuro.
  • 76.
    76 Formação de GreenBelts Lean 6 Sigma Prof. Alexandre Andrioli Iwankio FIGURA 2.3 4,5 Diretrizes parao planejamento das ações de melhoria e do mapado estado futuro DIRETRIZ COMENTÁRIOS O tempo édefinido como o tempo disponível paraaprodução dividido pela demandado cliente.Por exemplo,se umaempresaopera25.200 segundospor diae ademandado cliente é400 unidadespor dia,o tempo é 63 segundos (25.200 / 400 = 63).O tempo tem a função de sincronizar os ritmos de produção evendas. takt takt takt Emumfluxo contínuo (figura2.4),éproduzido emovimentado apenasumitem (ou um lote pequeno de itens) por vez ao longo de uma série de etapas de processamento,continuamente,sendo que em cada etapa se realiza apenas o que é exigido pela etapa seguinte. Esse é o modo mais eficiente de produção. Um supermercado (figura2.5 ) é um local onde é mantido um estoque padrão pré-determinado para o fornecimento aos processos posteriores.Cada item em um supermercado tem uma localização específica de onde um movimentador de materiais retira os produtos nas quantidades exatas necessárias para um processo posterior. Quando um item é removido, é enviado ao processo fornecedor umsinal parafabricar mais(umcartão , por exemplo). 7 Kanban O ponto para o qual é enviada a programação do cliente é denominado processo puxador ( ), porque o modo pelo qual a produção é controlada nesse processo determina o ritmo dos processos anteriores. Usualmenteo processo puxador ficapróximo aoclientefinal do fluxo devalor. pacemaker Essadiretrizsignificadistribuir aprodução dediferentesprodutosno processo puxador de modo uniformeao longo do tempo.Osganhossão o atendimento eficiente às exigências do cliente, a eliminação de excesso de estoque e a redução de custos,mão de obra e de produção em todo o fluxo de valor.Parao alcance do nivelamento do mix de produção é necessário reduzir ostemposde . lead time setup Essa diretriz significa criar uma“puxada inicial” com a liberação e retirada de somenteumpequeno euniformeincremento detrabalho no processo puxador esimultaneamenteretirar amesmaquantidadedeprodutosacabados(retirada compassada).O incremento de trabalho é denominado ,sendo calculado com base no número de itensacabadoscontidosem um container ou em um múltiplo ou fração dessa quantidade. Por exemplo, se o tempo é 40 segundos e se o container comporta 30 itens, o é de 20 minutos (40 segundospor itemX 30 itens= 1.200 segundos= 20 minutos).Isto é,acada20 minutos deve ser dada instrução ao processo puxador para produzir a quantidade paraum container e simultaneamente ser retiradaaquantidade de produtosacabadosrelativaaum .Seaprodução estásendo programadae checada a cada , então é possível manter o tempo e responder rapidamenteaeventuaisproblemas. pitch takt pitch pitch pitch takt A freqüência com que cada peça é fabricada em um processo de produção é denominada“todapeçaacadaintervalo” ( ). Se o emumamáquinaéalterado demodo quetodasaspeçasquepassampor essamáquinasejamproduzidasacadatrêsdias,então o éde trêsdias.Em geral,ébomqueo sejao menor possível,afimdeproduzir pequenoslotes decadapeça,minimizando osestoques.Umobjetivo inicial emmuitasempresas, parapeçascomaltosvolumes,éfazer ao menos“todapeçatodo dia”. EveryProduct EveryInterval -EPEx setup EPEx EPEx Desenvolver a habilidade de fazer “toda peça todo dia” nosprocessos de produção anterioresao processo puxador. Produzir de acordo com o tempo .takt6 Desenvolver um fluxo contínuo onde possível. Usar um sistema puxado baseado em supermercados para controlar a produção onde o fluxo contínuo não é possível. Enviar a programa- ção do cliente para somente um pro- cesso de produção. Nivelar o mix de produção. Nivelar o volume de produção. FIGURA 2.3 4,5 Diretrizes parao planejamento das ações de melhoria e do mapado estado futuro DIRETRIZ COMENTÁRIOS O tempo édefinido como o tempo disponível paraaprodução dividido pela demandado cliente.Por exemplo,se umaempresaopera25.200 segundospor diae ademandado cliente é400 unidadespor dia,o tempo é 63 segundos (25.200 / 400 = 63).O tempo tem a função de sincronizar os ritmos de produção evendas. takt takt takt Emumfluxo contínuo (figura2.4),éproduzido emovimentado apenasumitem (ou um lote pequeno de itens) por vez ao longo de uma série de etapas de processamento,continuamente,sendo que em cada etapa se realiza apenas o que é exigido pela etapa seguinte. Esse é o modo mais eficiente de produção. Um supermercado (figura2.5 ) é um local onde é mantido um estoque padrão pré-determinado para o fornecimento aos processos posteriores.Cada item em um supermercado tem uma localização específica de onde um movimentador de materiais retira os produtos nas quantidades exatas necessárias para um processo posterior. Quando um item é removido, é enviado ao processo fornecedor umsinal parafabricar mais(umcartão , por exemplo). 7 Kanban O ponto para o qual é enviada a programação do cliente é denominado processo puxador ( ), porque o modo pelo qual a produção é controlada nesse processo determina o ritmo dos processos anteriores. Usualmenteo processo puxador ficapróximo aoclientefinal do fluxo devalor. pacemaker Essadiretrizsignificadistribuir aprodução dediferentesprodutosno processo puxador de modo uniformeao longo do tempo.Osganhossão o atendimento eficiente às exigências do cliente, a eliminação de excesso de estoque e a redução de custos,mão de obra e de produção em todo o fluxo de valor.Parao alcance do nivelamento do mix de produção é necessário reduzir ostemposde . lead time setup Essa diretriz significa criar uma“puxada inicial” com a liberação e retirada de somenteumpequeno euniformeincremento detrabalho no processo puxador esimultaneamenteretirar amesmaquantidadedeprodutosacabados(retirada compassada).O incremento de trabalho é denominado ,sendo calculado com base no número de itensacabadoscontidosem um container ou em um múltiplo ou fração dessa quantidade. Por exemplo, se o tempo é 40 segundos e se o container comporta 30 itens, o é de 20 minutos (40 segundospor itemX 30 itens= 1.200 segundos= 20 minutos).Isto é,acada20 minutos deve ser dada instrução ao processo puxador para produzir a quantidade paraum container e simultaneamente ser retiradaaquantidade de produtosacabadosrelativaaum .Seaprodução estásendo programadae checada a cada , então é possível manter o tempo e responder rapidamenteaeventuaisproblemas. pitch takt pitch pitch pitch takt A freqüência com que cada peça é fabricada em um processo de produção é denominada“todapeçaacadaintervalo” ( ). Se o emumamáquinaéalterado demodo quetodasaspeçasquepassampor essamáquinasejamproduzidasacadatrêsdias,então o éde trêsdias.Em geral,ébomqueo sejao menor possível,afimdeproduzir pequenoslotes decadapeça,minimizando osestoques.Umobjetivo inicial emmuitasempresas, parapeçascomaltosvolumes,éfazer ao menos“todapeçatodo dia”. EveryProduct EveryInterval -EPEx setup EPEx EPEx Desenvolver a habilidade de fazer “toda peça todo dia” nosprocessos de produção anterioresao processo puxador. Produzir de acordo com o tempo .takt6 Desenvolver um fluxo contínuo onde possível. Usar um sistema puxado baseado em supermercados para controlar a produção onde o fluxo contínuo não é possível. Enviar a programa- ção do cliente para somente um pro- cesso de produção. Nivelar o mix de produção. Nivelar o volume de produção.
  • 77.
    77 Formação de GreenBelts Lean 6 Sigma Prof. Alexandre Andrioli Iwankio Representação esquemáticade um processo em fluxo contínuo FIGURA 2.4 Processo em fluxo contínuo Etapa A Etapa B Etapa C Etapa D Matéria-prima Produto acabado Representação esquemáticade um supermercado FIGURA 2.57 Processo cliente Processo fornecedor Novo produto Kanban de produção Kanban de retirada Supermercado Produto retirado
  • 78.
    78 Formação de GreenBelts Lean 6 Sigma Prof. Alexandre Andrioli Iwankio COMO DESENHAR O MAPA DO ESTADO FUTURO? Atividades para o desenho do mapado estado futuro FIGURA 2.6 1 – Calcular o tempo com base no tempo de trabalho disponível nos processos mais próximosao cliente. takt 2 – Definir se a produção expedirá diretamente para aentrega ao cliente ou para um supermercado de produtos acabados. 3 – Definir a parte do processo na qual o fluxo contínuo poderá ser adotado. 4 – Definir onde será necessário utilizar sistemas puxadoscom supermercados para controlar aprodução dosprocessos seguintes. 5 – Definir o processo puxador, lembrando que todos os movi- mentosde materiais poste- riores aesse processo deverão ocorrer em fluxo. 6 – Definir como o mix de produção será nivelado no processo puxador. 7 – Definir o incremento de trabalho ( ) que será liberado uniformemente do processo puxador. pitch 8 – Identificar as melhoriasdo processo necessáriaspara o alcance do estado futuro uso de , Redução de ferramentas SeisSigma,etc ( Kaizen Setup, Poka-Yoke, .).
  • 79.
    79 Formação de GreenBelts Lean 6 Sigma Prof. Alexandre Andrioli Iwankio FIGURA2.78 1,5dias 1segundo 1dia 168segundos 2dias 2dias SOLDA+ MONTAGEM EXPEDIÇÃO Leadtimede produção=4,5dias Plataforma Tempodevalor agregado=169seg ESTAMPARIA Setups 18.400pçs/mês -12.000“E” -6.400“D” Bandeja=20peças 2turnos TPT=1Turno T/R=<10min.(naprensa) Bobinas Lote Takt=60segundos T/C=56segundos T/R=0 Disponibilidade=100% 2turnos Aços SãoPauloPedido diário previsãode 6semanas CONTROLE DAPRODUÇÃO Exemplodemapadofluxodevalordoestadofuturo (extraídodolivro)LéxicoLean8 Previsãode 90/60/30dias Pedido diário Montadora SãoJorge Pedidodiário Diariamente (MilkRun) E D 20 bin bobina 20 20 20 20 bobina Diariamente Setups nasolda Disponibilidade desoldagem TrabalhoTotal =168seg.
  • 80.
    80 Formação de GreenBelts Lean 6 Sigma Prof. Alexandre Andrioli Iwankio COMO ALCANÇAR O ESTADO FUTURO? Após o desenho do mapa do estado futuro deve ser elaborado o plano de implementação do estado futuro. Para a elaboração do plano será necessário dividir a implementação em etapas – é impossível fazer tudo ao mesmo tempo! – e priorizar essas etapas. Cada etapa poderá contemplar uma parte do processo como, por exemplo, a ligação entre o cliente e o processo puxador ou entre o fornecedor e o primeiro processo do fluxo de valor. Vale ressaltar que o plano usualmente abrange um período anual de implementação. O plano deve mostrar:  “Exatamente o que se planeja fazer e quando, etapa por eta- pa”.  “Metas quantificáveis”.  “Pontos de checagem claros com os prazos reais e o(s) avalia- dor(es) definido(s).” ALERTAS QUANTO AO USO DO MAPEAMENTO DO FLUXO DE VALOR Os pontos abaixo devem ser objetos de atenção da empresa:  Todos os fluxos de valor da empresa não devem ser mapeados simultaneamente e de forma apressada. Deve-se iniciar com o fluxo de uma família de produtos considerada estratégica, pa- ra o qual deverão ser rapidamente implementadas ações de melhoria a partir dos pontos fracos detectados. A seguir, o procedimento deve ser repetido para outra família de produ- tos.
  • 81.
    81 Formação de GreenBelts Lean 6 Sigma Prof. Alexandre Andrioli Iwankio  A tarefa de mapeamento não deve ser dividida entre os depar- tamentos ou áreas individuais da empresa, para, a seguir, ser construído um mapa global do fluxo de valor com base nos mapas individuais. Essa estratégia não funciona. O mapea- mento precisa ser conduzido por um líder que tenha a visão da empresa como um todo e que possa posteriormente im- plementar as ações de melhoria, independentemente de fron- teiras funcionais ou departamentais.  O Mapeamento do Fluxo de Valor para uma família de produ- tos deve levar de dois a cinco dias até que seja iniciada a im- plementação das ações de melhoria para o alcance do estado futuro.  No mapeamento, o fluxo de informações é tão importante quanto o fluxo de materiais.  Segundos (e não minutos) é a unidade de medida indicada pa- ra registro, no mapa do fluxo de valor, das variáveis associa- das ao tempo.  Todas as atividades relacionadas a retrabalho e inspeção de- vem ser registradas no mapa.  O mapa não deve conter excesso de informações ou detalhes pouco úteis.  A versão e a data de elaboração do mapa devem ser sempre registradas.  Dados que não foram coletados e/ou confirmados pela equipe não devem ser utilizados no Mapeamento do Fluxo de Valor.  No mapa do estado futuro, os sete tipos de desperdícios de- vem ser reduzidos o máximo possível.  O projeto do produto, a tecnologia de processo instalada e a localização e a estrutura da fábrica não devem constituir alvos para mudanças nas primeiras iterações para construção do es- tado futuro.
  • 82.
    82 Formação de GreenBelts Lean 6 Sigma Prof. Alexandre Andrioli Iwankio  O mapeamento deve ser reiniciado após a implementação do estado futuro (que se transformou em um novo estado atual), dando continuidade ao processo de melhoria contínua.
  • 83.
    83 Formação de GreenBelts Lean 6 Sigma Prof. Alexandre Andrioli Iwankio ÍCONES DO MAPEAMENTO DO FLUXO DE VALOR ÍCONES DO FLUXO DE MATERIAL FIGURAA.1 Ícones do fluxo de material O que representaÍcone Movimento daprodução por sistemaempurrado Comentários Movimento daprodução acabadaparao cliente Estoque Supermercado Estoque pulmão ou estoque de segurança Retirada Transporte rodoviário Transporte aéreo Transporte ferroviário E 800 peças 2 dias terçae sexta 5.000 6 vezes/ano 100.000 1 vez/semana 50.000 Transporte marítimo ou fluvial Fluxo seqüencial primeiro aentrar,primeiro asair (first in,first out) FIFO máx.10 peças 2 vezes/mês 10.000 Identifica os movimentos de materiais empurrados pelo produtor e não puxados pelocliente(próximoprocesso). Identifica os movimentos de materiais que não são empurrados do fornecedor paraocliente. A quantidadeeo tempo do estoquedevem ser registrados. Osprocessosseguintesvão atéo processo anterior eretiramo que precisamquando precisam. O lado aberto deve ficar de frenteparaoprocessofornecedor. Deve ser registrado “estoque de segurança” ou“estoquedepulmão”. Representa movimentos de materiais que são puxados pelo cliente (processo seguint e), muit as vezes de um supermercado. Anotar a freqüência dos envios e a quantidadeenviada. Anotar a freqüência dos envios e a quantidadeenviada. Anotar a freqüência dos envios e a quantidadeenviada. Anotar a freqüência dos envios e a quantidadeenviada. Dispositivo para limitar a quantidade de materiaisentreprocessosegarantir o fluxo . A quant idade máximapossíveldeveser registrada. first in, first out FIGURAA.1 Ícones do fluxo de material O que representaÍcone Movimento daprodução por sistemaempurrado Comentários Movimento daprodução acabadaparao cliente Estoque Supermercado Estoque pulmão ou estoque de segurança Retirada Transporte rodoviário Transporte aéreo Transporte ferroviário E 800 peças 2 dias terçae sexta 5.000 6 vezes/ano 100.000 1 vez/semana 50.000 Transporte marítimo ou fluvial Fluxo seqüencial primeiro aentrar,primeiro asair (first in,first out) FIFO máx.10 peças 2 vezes/mês 10.000 Identifica os movimentos de materiais empurrados pelo produtor e não puxados pelocliente(próximoprocesso). Identifica os movimentos de materiais que não são empurrados do fornecedor paraocliente. A quantidadeeo tempo do estoquedevem ser registrados. Osprocessosseguintesvão atéo processo anterior eretiramo que precisamquando precisam. O lado aberto deve ficar de frenteparaoprocessofornecedor. Deve ser registrado “estoque de segurança” ou“estoquedepulmão”. Representa movimentos de materiais que são puxados pelo cliente (processo seguint e), muit as vezes de um supermercado. Anotar a freqüência dos envios e a quantidadeenviada. Anotar a freqüência dos envios e a quantidadeenviada. Anotar a freqüência dos envios e a quantidadeenviada. Anotar a freqüência dos envios e a quantidadeenviada. Dispositivo para limitar a quantidade de materiaisentreprocessosegarantir o fluxo . A quant idade máximapossíveldeveser registrada. first in, first out
  • 84.
    84 Formação de GreenBelts Lean 6 Sigma Prof. Alexandre Andrioli Iwankio ÍCONES DO FLUXO DE INFORMAÇÃO FIGURAA.2 Ícones do fluxo de informação O que representaÍcone Comentários Fluxo de informação manual Fluxo de informação eletrônica Informação Kanban de produção Kanban de retirada Kanban de sinalização Posto de Kanban Lote de Kanbans Exemplos: - Programação daprodução. - Programação daexpedição. - Pedido diário. Exemplos: - Intercâmbio de dadoseletrônicos(EDI). - E-mail. Kanban chegando em lotes. PROGRAMAÇÃO SEMANAL 50 Nivelamento de carga Bolaparapuxadaseqüenciada Programação“váver” Indica ajustes na programação a partir da verificaçãodosníveisdeestoque. Indica que o processo fornecedor produz um volume pré-determinado diretamente apartir dopedidodoprocessocliente. Indica o nivelamento do volume e do mix deproduçãopor umperíododetempo. Informao local ondeo érecolhido emantido. Kanban Instrução de produção sinalizando que a fabricação de umlote deve ser iniciadaem umprocesso. Cartão ou dispositivo que informa ao operador demateriaiso queequanto deve ser retiradoedáautorizaçãoparaisso. Cartão ou dispositivo que informa a um processo o que e quanto deve ser produzido e dá autorização para isso. A linhatracejadaindicaofluxodo .Kanban Descreve o conteúdo do fluxo de informação. FIGURAA.2 Ícones do fluxo de informação O que representaÍcone Comentários Fluxo de informação manual Fluxo de informação eletrônica Informação Kanban de produção Kanban de retirada Kanban de sinalização Posto de Kanban Lote de Kanbans Exemplos: - Programação daprodução. - Programação daexpedição. - Pedido diário. Exemplos: - Intercâmbio de dadoseletrônicos(EDI). - E-mail. Kanban chegando em lotes. PROGRAMAÇÃO SEMANAL 50 Nivelamento de carga Bolaparapuxadaseqüenciada Programação“váver” Indica ajustes na programação a partir da verificaçãodosníveisdeestoque. Indica que o processo fornecedor produz um volume pré-determinado diretamente apartir dopedidodoprocessocliente. Indica o nivelamento do volume e do mix deproduçãopor umperíododetempo. Informao local ondeo érecolhido emantido. Kanban Instrução de produção sinalizando que a fabricação de umlote deve ser iniciadaem umprocesso. Cartão ou dispositivo que informa ao operador demateriaiso queequanto deve ser retiradoedáautorizaçãoparaisso. Cartão ou dispositivo que informa a um processo o que e quanto deve ser produzido e dá autorização para isso. A linhatracejadaindicaofluxodo .Kanban Descreve o conteúdo do fluxo de informação.
  • 85.
    85 Formação de GreenBelts Lean 6 Sigma Prof. Alexandre Andrioli Iwankio ÍCONES GERAIS FIGURA A.3 Ícones gerais O que representaÍcones Comentários Processo Fontesexternas Caixa de dados Necessidade de Kaizen Cross-Dock Depósito Operador Representa um operador. MONTAGEM EMPRESA W TY Takt -50 seg Turnos-2 Tempo Ciclo-50 seg Refugo-1% Todos os processos devem ser representados. Também usado para departamentos. Ícone usado para indicar clientes, fornecedores e processos de produção externos. Ícone usado para registrar informações relevantes de processos, departamentos, clientes, etc. Deve ser representado logo abaixo dacaixado processo. Destacamelhoriascríticasnecessárias em processos específicos. Pode ser utilizado paraplanejar .“WorkshopsKaizen” Indica que os materiais não são armazenados, e sim movimentados dos caminhões que chegam até as linhas de esperaparaoscaminhõesquesaem. Indica que os materiais são colocados em armazém e,maistarde,são movimentados atéaáreadeexpedição. FIGURA A.3 Ícones gerais O que representaÍcones Comentários Processo Fontesexternas Caixa de dados Necessidade de Kaizen Cross-Dock Depósito Operador Representa um operador. MONTAGEM EMPRESA W TY Takt -50 seg Turnos-2 Tempo Ciclo-50 seg Refugo-1% Todos os processos devem ser representados. Também usado para departamentos. Ícone usado para indicar clientes, fornecedores e processos de produção externos. Ícone usado para registrar informações relevantes de processos, departamentos, clientes, etc. Deve ser representado logo abaixo dacaixado processo. Destacamelhoriascríticasnecessárias em processos específicos. Pode ser utilizado paraplanejar .“WorkshopsKaizen” Indica que os materiais não são armazenados, e sim movimentados dos caminhões que chegam até as linhas de esperaparaoscaminhõesquesaem. Indica que os materiais são colocados em armazém e,maistarde,são movimentados atéaáreadeexpedição.
  • 86.
    86 Formação de GreenBelts Lean 6 Sigma Prof. Alexandre Andrioli Iwankio INTRODUÇÃO À ESTATÍSTICA CONCEITOS BÁSICOS ESTATÍSTICA Ciência que trata da coleta, do processamento e da disposição de dados provenientes de processos onde existe variabilidade. DADOS Medidas que descrevem algum fenômeno de interesse. TIPOS DE DADOS A) DADOS DISCRETOS Os dados discretos podem assumir somente alguns valores específicos, havendo “saltos” (“gaps”) entre estes valores. Os dados discretos resultam de contagens ou de classificações. Os dados discretos também podem ser qualitativos (classificação) ou quantitativos (contagem). Exemplos: • Número de componentes defeituosos em um lote recebido. (quantitativo) • Número de placas de circuitos integrados (PCI) aprovadas em um dia de produção. (quantitativo) • Número de rebarbas em uma peça. (quantitativo)
  • 87.
    87 Formação de GreenBelts Lean 6 Sigma Prof. Alexandre Andrioli Iwankio • Respostas codificadas das pessoas que responderam, em um questionário, qual é a marca de seu automóvel, sendo 1 = General Motors, 2 = Ford, 3 = Fiat, 4 = Toyota, 5 = Audi. (qualitativo) • Faixa etária dos consumidores de produtos dietéticos, sen- do (1) 10 a 15 anos, (2) 16 a 20 anos, (3) 21 a 30 anos, (4) 31 a 40 anos, (5) Acima de 40 anos. (qualitativo) Os dados discretos podem conter ponto decimal: Exemplo: • Valores possíveis para a média dos resultados obtidos em dois lançamentos consecutivos de um dado: • 1 1,5 2 2,5 3 3,5 4 4,5 5 5,5 6 (Note que há “saltos” entre os valores possíveis). Dados discretos qualitativos Os dados qualitativos podem, somente, ser classificados em uma categoria de um conjunto de categorias. Exemplos: • Cor dos olhos (1 = azul, 2 = verde, 3 = castanho, 4 = pre- to). • Sexo (1 = feminino, 2 = masculino). • Marca de automóvel (1 = General Motors, 2 = Ford, 3 = Fi- at). • Resultado de uma corrida com dez competidores (1 = mais rápido (o vencedor), 2 = segundo mais rápido, ... 10 = mais lento). • Nível de satisfação dos consumidores (1 = muito insatisfei- to, 2 = insatisfeito, 3 = satisfeito, 4 = muito satisfeito).
  • 88.
    88 Formação de GreenBelts Lean 6 Sigma Prof. Alexandre Andrioli Iwankio Os dados qualitativos podem ser nominais ou ordinais. Os dados nominais são dados qualitativos para os quais não faz sentido ordenar as categorias. (exemplo: marca de automóveis). Os dados ordinais são dados qualitativos para os quais faz sentido ordenar as categorias de menor para maior ou de pior para melhor. (faixa etária). A associação de códigos numéricos aos dados qualitativos nominais é feita por questões de conveniência para o processamento destes dados. Não faz sentido realizar cálculos - por exemplo, obter a média - com estes números. Geralmente estamos interessados na proporção de dados em cada categoria. Dados discretos quantitativos Os dados quantitativos são observações medidas em uma escala numérica, já que estes dados consistem de observações que, naturalmente, assumem valores numéricos (quantitativos). Exemplos:  Escore de uma pessoa em um teste de QI (discreto).  Número de peças defeituosas em um lote (discreto). B) DADOS CONTÍNUOS Os dados contínuos são expressos em unidades de medidas e podem assumir qualquer valor dentro de uma faixa especificada. Os dados contínuos são necessariamente quantitativos. Exemplos: • Tempo de aprovação de um pedido de compra (h). • Medidas da espessura de pasta de solda (mm). • Temperatura ambiente (graus Celsius).
  • 89.
    89 Formação de GreenBelts Lean 6 Sigma Prof. Alexandre Andrioli Iwankio • Volume de cerveja em uma garrafa long neck (ml). • Valores de inadimplência de clientes (R$). RESUMO DA CLASSIFICAÇÃO DOS DADOS: Dados Discretos Qualitativos Quantitativos Quantitativos Contínuos Nominais Ordinais ATIVIDADE Classifique como discretos ou contínuos os dados envolvidos em cada uma das situações abaixo: a) A produção de celulares no turno da manhã da linha 5 foi de 1892 aparelhos. b) Tipos de cimentos produzidos na fábrica da região sul (1 = CPII, 2 = CPIII, 3 = ARI). c) O termômetro de São Paulo indica uma temperatura de 30,7 graus Celsius. d) Ao completar um dia de trabalho, um funcionário gasta aproximadamente 989 calorias. e) Turnos de trabalho (1= manhã, 2 = tarde, 3 = noite).
  • 90.
    90 Formação de GreenBelts Lean 6 Sigma Prof. Alexandre Andrioli Iwankio f) De um lote de 600 carros inspecionados no final da linha, foram encontrados 22 com defeitos na pintura. g) Nível de satisfação dos consumidores de uma rede de fast - food (1= muito insatisfeito, 2 = insatisfeito, 3 = satisfeito, 4 = muito satisfeito). h) A potência média dos celulares do modelo Leonardo produzidos no último turno da linha 3 foi de 26,30 DBM. POPULAÇÃO Uma população é o conjunto de todos os dados que descrevem algum fenômeno de interesse. AMOSTRA Uma amostra é um subconjunto de dados extraído de uma população. Como geralmente não é prático ou é impossível medir todas as observações que constituem a população, o mais frequente é que se trabalhe com amostras. Existem metodologias de amostragem que determinam os tamanhos e frequências ideais para cada caso. População Amostra Amostra representativade uma população
  • 91.
    91 Formação de GreenBelts Lean 6 Sigma Prof. Alexandre Andrioli Iwankio COLETA DE DADOS Os dados representam a base para a tomada de decisões confiáveis durante a análise de qualquer problema. Os objetivos da coleta de dados podem variar de acordo com área de interesse: • Desenvolvimento de novos produtos Provenientes de pesquisa de mercado, os dados são utilizados com o propósito de gerar, para a empresa, o conhecimento das necessidades e opiniões dos clientes. • Inspeção Os dados são utilizados com o objetivo de “aprovar” ou “rejeitar” um produto, ou seja, permitem a classificação de um produto nas categorias de defeituoso ou não-defeituoso. • Controle de processos produtivos Os dados nos permitem: o Avaliar se um processo está ou não sob controle estatísti- co. o Quantificar a variabilidade associada a algum item de controle do processo. o Determinar se um produto é capaz de atender às especi- ficações do cliente. • Melhoria do processo produtivo Os dados são provenientes de alterações planejadas e controladas nos fatores (causas) do processo com o propósito de observar as mudanças correspondentes na resposta (efeito).
  • 92.
    92 Formação de GreenBelts Lean 6 Sigma Prof. Alexandre Andrioli Iwankio ESTRATIFICAÇÃO A coleta de dados, muitas vezes, pode ser mais eficiente quando realizada sob a forma de estratos. Este procedimento consiste na obtenção dos dados de acordo com vários pontos de vista, de modo a focalizar a ação. Portanto, a estratificação consiste na divisão de um grupo de dados em dois ou mais subgrupos, os quais são então conhecidos como estratos. Os fatores equipamentos, insumos, turnos e métodos são exemplos de algumas categorias possíveis de estratificação de dados. Antes do início da coleta de dados devemos pensar a respeito dos fatores de estratificação: • Tempo: • Os resultados relacionados ao problema são diferentes de manhã, à tarde ou à noite? • Local: • Os resultados são diferentes nas diversas linhas de produ- ção da indústria ou nas várias regiões do país onde ele é fa- bricado? • Tipo: • São obtidos diferentes resultados dependendo do fornece- dor da matéria prima utilizada? • Sintoma: • Os resultados diferem em função dos inúmeros defeitos que podem ocorrer? • Indivíduo: • Diferentes operadores estão associados a resultados dis- tintos?
  • 93.
    93 Formação de GreenBelts Lean 6 Sigma Prof. Alexandre Andrioli Iwankio FOLHA DE VERIFICAÇÃO Uma folha de verificação é um formulário no qual os itens a serem examinados já estão impressos, com o objetivo de facilitar a coleta e o registro dos dados. Principais objetivos da construção de uma folha de verificação: • Facilitar a coleta de dados; • Organizar os dados durante a coleta, eliminando a necessi- dade de rearranjo manual posterior. A folha de verificação é construída após a definição das categorias para estratificação dos dados. Exemplo de folha de verificação: = defeito A = defeito B = defeito C = defeito D = defeito E M = manhã T = tarde
  • 94.
    94 Formação de GreenBelts Lean 6 Sigma Prof. Alexandre Andrioli Iwankio ATIVIDADE No processo de uma indústria do ramo de eletro-eletrônicos que fabrica CD players para automóveis, existem três linhas de produção com tecnologias um pouco diferentes, sendo que cada linha pode produzir dois modelos de aparelhos (A e B). Recentemente, a indústria se deparou com um aumento brusco no índice de chamadas de campo deste produto, o qual foi provocado pelo grande número de ocorrências do defeito “curto-circuito do display” nos aparelhos de ambos os modelos A e B. O processo de montagem do display no aparelho é realizado por dois operadores a cada turno de trabalho, em cada uma das três linhas de produção. Além disso, os displays podem ser procedentes de dois fornecedores distintos. Logo que o problema foi divulgado, começaram as especulações a respeito de suas causas. Os operadores começaram a solicitar a troca do equipamento de solda, alegando que ele estava ultrapassado e causava o curto-circuito. Já o pessoal técnico do processo apontou a qualidade dos fornecedores do display como a principal causa do problema. Por sua vez, quando questionados, os fornecedores disseram que o problema era a falta de atenção dos operadores na montagem do aparelho. Diante desta situação, o responsável pelo processo propôs a realização de uma coleta de dados, para que o foco do problema pudesse ser determinado. Tarefas 1- Qual é o principal objetivo da coleta de dados proposta pelo responsável pelo processo? 2- Identifique os principais fatores de estratificação que poderiam ser considerados para a investigação das características do problema.
  • 95.
    95 Formação de GreenBelts Lean 6 Sigma Prof. Alexandre Andrioli Iwankio COMO SUMARIZAR DADOS QUALITATIVOS GRÁFICO DE BARRAS A altura de cada barra é proporcional à frequência da categoria correspondente. Existem espaços entre as barras que representam as várias categorias mostradas no gráfico. Serve para comparar categorias. EXEMPLO Sprite Coca-Cola Coca-Cola Diet Coca-Cola Coca-Cola Diet Coca-Cola Sprite Pepsi-Cola Coca-Cola Coca-Cola Coca-Cola Pepsi-Cola Coca-Cola Sprite Fanta Laranja Pepsi-Cola Coca-Cola Diet Coca-Cola Diet Pepsi-Cola Coca-Cola Coca-Cola Diet Coca-Cola Coca-Cola Fanta-Laranja Coca-Cola Diet Pepsi-Cola Pepsi-Cola Coca-Cola Fanta Laranja Sprite Coca-Cola Coca-Cola Diet Coca-Cola Coca-Cola Pepsi-Cola Coca-Cola Coca-Cola Coca-Cola Pepsi-Cola Fanta Laranja Coca-Cola Coca-Cola Diet Pepsi-Cola Pepsi-Cola Pepsi-Cola Pepsi-Cola Coca-Cola Fanta Laranja Pepsi-Cola Sprite Dados de uma amostra de 50 refrigerantes (em lata) vendidos em um supermercado Qual é o refrigerante mais popular? 19 8 5 13 5 50 Refrigerante Freqüência Coca-Cola Diet Fanta Laranja Pepsi Cola Coca-Cola Sprite Total Distribuição defrequência para os dados
  • 96.
    96 Formação de GreenBelts Lean 6 Sigma Prof. Alexandre Andrioli Iwankio A distribuição de frequências nos informa o número de ocorrências de cada categoria. Gráfico de barras para a amostra de refrigerantes vendidos em um supermercado Refrigerante Freqüência SpritePepsi C olaFanta LaranjaCoca-C ola DietCoca-C ola 20 15 10 5 0 GRÁFICO DE SETORES É geralmente utilizado para apresentar as frequências relativas ou percentuais de dados qualitativos. Para traçar o gráfico, devemos desenhar um círculo e, a seguir, usar as frequências relativas para subdividir o círculo em setores que correspondem às frequências relativas de cada categoria. Distribuição de frequências relativa e percentual para os dados 38 16 10 26 10 100 0,38 0,16 0,10 0,26 0,10 1,00 Refrigerante Frequência Percentual Frequência Relativa Coca-Cola Diet Fanta Laranja PepsiCola Coca-Cola Sprite Total
  • 97.
    97 Formação de GreenBelts Lean 6 Sigma Prof. Alexandre Andrioli Iwankio 10,0% Sprite 26,0% Pepsi C ola 10,0% Fanta Laranja 16,0% Co ca-C ola Diet 38,0% C oca-C ola Gráfico de setores para a amostra de refrigerantes vendidos em um supermercado. Como foram obtidos os setores no gráfico? Como um círculo tem 360 graus e a frequência relativa da categoria Coca-cola, por exemplo, é 0,38, o setor do gráfico correspondente a esta categoria deve ter 0,38 x 360 = 136,8 graus. Roteiro para solução do Exemplo no Minitab I - Iniciar 01. Acesse o MINITAB. II - Abrir o arquivo de dados 03. Selecione File. 04. Selecione Open Worksheet... 05. Selecione para o quadro File name: o arquivo Int. Estat. - Exemplo Barras e Setores.mtw 06. Selecione a opção Open. III – Construir o Gráfico de Barras 07. Selecione Graph > Bar Chart...
  • 98.
    98 Formação de GreenBelts Lean 6 Sigma Prof. Alexandre Andrioli Iwankio 08. Em Bars represent, selecione Values from a table. 09. A seguinte tela aparecerá e deverá ser preenchida como mostrado abaixo: 10. Em One Column of Values selecione Simple. 11. Selecione OK. 12. A seguinte tela aparecerá e deverá ser preenchida como mostrado abaixo:
  • 99.
    99 Formação de GreenBelts Lean 6 Sigma Prof. Alexandre Andrioli Iwankio 13. Selecione para o campo Graph variables a coluna Freqüência Absoluta 14. Selecione para o campo Categorical a coluna Refrigerante 15. Selecione Labels... > Titles/Footnotes. 16. A seguinte tela aparecerá e deverá ser preenchida como mostrado abaixo: 17. Em Title, digite o título do gráfico (Exemplo: Amostra de refrigerantes vendidos em um supermercado). 18. Selecione OK duas vezes. IV – Construir o Gráfico de Setores 19. Selecione Graph > Pie Chart... 20. A seguinte tela aparecerá e deverá ser preenchida como mostrado abaixo:
  • 100.
    100 Formação de GreenBelts Lean 6 Sigma Prof. Alexandre Andrioli Iwankio 21. Selecione a opção Chart values from a table. 22. Selecione a coluna Refrigerantes para o campo Categorical variable. 23. Selecione a coluna Frequência Absoluta para o campo Summary variables. 24. Selecione Labels...>Titles/Footnotes 25. Em Title, digite o título do gráfico (Exemplo: Amostra de refrigerantes vendidos em um supermercado). 26. Selecione Slice Labels.
  • 101.
    101 Formação de GreenBelts Lean 6 Sigma Prof. Alexandre Andrioli Iwankio 27. Em Label pie slices with: selecione Category name e Percent. Este comando serve para que no mesmo gráfico solte o nome e a porcentagem referente a cada refrigerante. Para excluir a legenda basta selecionar a caixa da legenda e usar a tecla Delete. 28. Selecione OK duas vezes.
  • 102.
    102 Formação de GreenBelts Lean 6 Sigma Prof. Alexandre Andrioli Iwankio GRÁFICO DE PARETO É uma distribuição de frequências para dados qualitativos. Dispõe a informação de forma a permitir a concentração dos esforços para melhoria nas áreas onde os maiores ganhos podem ser obtidos, ou seja, ele torna evidente e visual a priorização de problemas e projetos. O princípio de Pareto classifica os problemas relacionados à qualidade em duas categorias: • Poucos vitais. • Muitos triviais. Pelo princípio de Pareto, devemos em um primeiro momento concentrar nossa atenção sobre os poucos vitais, já que estes resultam em grandes perdas para a empresa, apesar de representarem um pequeno número de problemas. EXEMPLO Empresa: Circuitos Mont Produto: Placas de circuito impresso Cenário: • Indústria do setor eletrônico, produz e monta placas de circuito impresso e vem apresentando um elevado número de defeitos no processamento e montagem das placas. • O processo de montagem envolve as etapas de impressão da pas- ta de solda, a inserção dos componentes e a refusão da pasta no forno. • Preocupada em melhorar o nível de qualidade de seu processo, a empresa estabeleceu a seguinte meta: reduzir o número de defei- tos no processo em 40%, até o final do ano. • Foi formada uma equipe para garantir o alcance da meta por meio do emprego do método DMAIC.
  • 103.
    103 Formação de GreenBelts Lean 6 Sigma Prof. Alexandre Andrioli Iwankio • Com o objetivo de visualizar o problema de forma mais clara, o que lhe permitirá a adoção de medidas específicas no sentido de solucioná-lo, foi construído um gráfico de Pareto para identificar os tipos de defeitos mais frequentes. • Coleta de dados: • Foi selecionada uma amostra aleatória de 1000 placas montadas, para a realização de uma auditoria completa. • Dados obtidos: Tipo de Defeito Frequência Trinca na Solda 45 Não Molhagem 17 Solda Fria 7 Insuficiência deSolda 6 Falta de Componente 9 Componente deslocado 37 Componente trocado 4 Porosidade 2 Dados dos tipos de defeitos de placas de circuito impresso  Estratificação e priorização:  Gráfico de Pareto: Gráfico de Pareto para os tipos de defeito nas placas de circuito impresso Freqüência Percentual Tipo C ount 35,4 29,1 13,4 7,1 5,5 4,7 4,7 C um % 35,4 64,6 45 78,0 85,0 90,6 95,3 100,0 37 17 9 7 6 6 Percent O the r Insuficiê n cia de Solda So ld a Fria F a lta de C om p on ente N ã o M o lh agem Com pone nte d esloca do Trinca na Solda 140 120 100 80 60 40 20 0 100 80 60 40 20 0
  • 104.
    104 Formação de GreenBelts Lean 6 Sigma Prof. Alexandre Andrioli Iwankio Conclusões: Os defeitos dos tipos trinca na solda e componente deslocado são os predominantes (64,6% das ocorrências). Estabelecimento das metas prioritárias específicas: Determinar o percentual de redução dos defeitos trinca na solda e componente deslocado, para que a meta inicial seja atingida: Situação 1: • Meta prioritária 1: reduzir os defeitos do tipo trinca na solda em 63% até o final do ano. • Meta prioritária 2: reduzir os defeitos do tipo componente deslo- cado em 63% até o final do ano. Situação 2: • Meta prioritária 1: reduzir os defeitos do tipo trinca na solda em 68%, até o final do ano. • Meta prioritária 2: reduzir os defeitos do tipo componente deslo- cado em 57%, até o final do ano. Cuidados a serem observados durante a construção e uso de gráficos de Pareto: • Categoria “outros": Se a frequência da categoria “outros" repre- sentar mais que 10% do total de observações, isto significa que as categorias analisadas não foram classificadas de forma adequada. • Utilizar o bom senso é fundamental. • Se um problema for de solução simples, mesmo pertencendo à categoria dos muitos triviais, ele deve ser eliminado de imediato. • Muitas vezes também é importante construir um gráfico de Pare- to com base no custo de cada categoria do fenômeno, além do gráfico baseado no número de ocorrências.
  • 105.
    105 Formação de GreenBelts Lean 6 Sigma Prof. Alexandre Andrioli Iwankio Roteiro para solução do Exemplo no Minitab I – Construir o Gráfico de Pareto 01. Selecione Stat > Quality Tools > Pareto Chart... 02. A seguinte tela aparecerá e deverá ser preenchida como mostrado abaixo: 03. Selecione a opção Chart defects table. 04. Selecione a coluna Tipo de Defeito para o campo Labels in. 05. Selecione a coluna Frequência para o campo Frequencies in. A opção Chart Defects Table foi escolhida em função da existência na planilha de uma coluna contendo os tipos de defeitos e uma outra que relaciona a quantidade de defeitos verificada para cada um dos defeitos indicados na primeira coluna. Caso os dados estivessem em uma única coluna que indicasse a incidência de determinado tipo de defeito, a opção Chart Defects data in seria utilizada. Nessa opção, o MINITAB reconhece os tipos de defeitos existentes na coluna e conta o número de vezes que o determinado defeito aparece nesta coluna. 06. Selecione Options.
  • 106.
    106 Formação de GreenBelts Lean 6 Sigma Prof. Alexandre Andrioli Iwankio 07. A seguinte tela aparecerá e deverá ser preenchida como mostrado abaixo: 08. Em Title, digite o título do gráfico (exemplo: Gráfico de Pareto para os tipos de defeito na placa) 09. Selecione OK duas vezes. ATIVIDADE Uma empresa de cartões de crédito vem enfrentando o seguinte problema: “alto índice de reclamações de seus clientes com relação aos serviços prestados”. Diante deste problema, a empresa iniciou um estudo com o objetivo de atingir a meta “reduzir em 30% o número de reclamações dos clientes, até o final do ano”. Suponha que a equipe de trabalho responsável pelo alcance desta meta esteja, neste momento, realizando a atividade “analisar o impacto das várias partes do problema e identificar os problemas prioritários”, da etapa M do DMAIC. A equipe já construiu os gráficos de Pareto apresentados a seguir:
  • 107.
    107 Formação de GreenBelts Lean 6 Sigma Prof. Alexandre Andrioli Iwankio Legenda: A - Fatura recebida com atraso. B - Cobrança indevida. C - Cadastro desatualizado. D - “Marketing”sem autorização do cliente. E - Outros. Legenda: I - Fatura emitida com atraso. II - Código A dos correios. III - Código C doscorreios. IV- Código B doscorreios. Legenda: A1 - Região Sudeste A2 - Região Norte/Nordeste A3 - Região Centro Oeste A4 - Região Sul Outros - Internacional Desdobramento de gráficos de Pareto Tarefas 1- Construir um gráfico de Pareto a partir dos dados da tabela abaixo: Faturas emitidas com atraso
  • 108.
    108 Formação de GreenBelts Lean 6 Sigma Prof. Alexandre Andrioli Iwankio 2- Estabelecer metas para os problemas prioritários identificados de modo que a meta inicial possa ser alcançada.
  • 109.
    109 Formação de GreenBelts Lean 6 Sigma Prof. Alexandre Andrioli Iwankio COMO SUMARIZAR DADOS QUANTITATIVOS CONCEITO DE DISTRIBUIÇÃO Quando um processo está sob controle estatístico, ou seja, estável, apesar de os valores individuais assumidos pelas características da qualidade variarem de um para outro, eles seguirão um padrão, o qual é conhecido como distribuição. A distribuição representa o padrão de variação de todos os resultados que podem ser gerados por um processo sob controle. Propriedades da distribuição de um conjunto de dados: 1 - Locação; 2 - Variabilidade; 3 - Forma. Os produtos de um processo apresentam variabilidade mas eles formam um padrão que, se for estável, é denominado distribuição. As distribuições podem diferir em: ... ou em qualquer combinação dos três. Refugo Refugo Refugo Refugo Locação Variabilidade Forma Refugo Refugo Refugo RefugoRefugoRefugo Conceito dedistribuição
  • 110.
    110 Formação de GreenBelts Lean 6 Sigma Prof. Alexandre Andrioli Iwankio MEDIDAS DE LOCAÇÃO São medidas que trazem informações numéricas sobre a forma da distribuição dos dados. Sumarizam a totalidade dos dados por um único número. As medidas de locação indicam o centro ou meio da distribuição dos dados, enquanto as medidas de variabilidade mostram a dispersão dos dados em torno deste valor central. _ Média (x) A média é a estatística mais utilizada para representar a locação dos dados. Ela é considerada o ponto de equilíbrio de um conjunto de dados. A média é calculada somando-se todos os elementos do conjunto considerado e dividindo-se o resultado pelo número de elementos somados. somadosdadosdenúmero dadosostodosdesoma x = Exemplo dosalário (1) (2) (3) (4) (5) (7) (8) (9) 7.300 7.700 7.500 7.800 7.250 7600 18.000 17500 Média 10.008 Posição Valor ~ Mediana ( x ) Ela está diretamente associada à ordenação e à posição ocupada pelos elementos de um conjunto de dados. A mediana é o termo central de uma sequência de valores colocados em ordem crescente ou decrescente.
  • 111.
    111 Formação de GreenBelts Lean 6 Sigma Prof. Alexandre Andrioli Iwankio Ela é o valor que divide um conjunto de dados em duas partes iguais, deixando 50% dos dados acima e 50% abaixo de seu valor. mmmmmmmmmmm50% 50% Cálculo da Mediana: Coloque os dados em ordem crescente. Se o número de valores é impar a mediana é o número localizado exatamente no meio da lista: X(n+1)/2 Se o número de valores é par, a mediana é a média dos dois valores centrais: (Xn/2 + X(n/2)+1)/2 Exemplo dosalário (1) (2) (3) (4) (5) (6) (7) (8) 7.250 7.300 7.500 7.600 7.700 7.800 17.500 18.000 Mediana 7.650 Posição Valor Quartis Assim como a mediana que divide o conjunto de dados em duas metades, os quartis dividem este conjunto em quartos (1/4 e 3/4). • 1° Quartil - é o valor que deixa 25% dos dados abaixo e 75% aci- ma dele. • 2° Quartil - Mediana. • 3° Quartil - é o valor que deixa 25% dos dados acima e 75% abai- xo dele.
  • 112.
    112 Formação de GreenBelts Lean 6 Sigma Prof. Alexandre Andrioli Iwankio Exemplo dosalário - quartis (1) (2) (3) (4) (5) (6) (7) (8) 7.250 7.300 7.500 7.600 7.700 7.800 17.500 18.000 Mediana 7.650 Quartil 1 7.400 Quartil 3 12.650 Posição Valor 25% 25% 25% 25% Moda (M) É utilizada para designar o elemento de um conjunto de valores que aparece com maior frequência. Baseados nisso, podemos encontrar diretamente a moda de uma população contando o número que aparece mais vezes na sequência. 2 3 3 4 4 4 4 5 5 5 6 6 7 8 9 - A moda (M) é igual a 4. MEDIDAS DE VARIABILIDADE Mostram a dispersão dos dados em torno de um valor central. Amplitude (R) É definida como a diferença, em valor absoluto, entre os extremos superior e inferior. R = maior valor da amostra – menor valor da amostra R = MÁX – MÍN A amplitude se baseia somente nos valores extremos do conjunto de dados.
  • 113.
    113 Formação de GreenBelts Lean 6 Sigma Prof. Alexandre Andrioli Iwankio 3 6 10 12 x = 12,91 14 15 17 26 Média Amplitude R = 231 4 5 7 8 9 11 16 18 19 20 21 22 23 24 25 3 6 10 12 14 15 17 264 5 7 8 9 11 16 18 19 20 21 22 23 24 2513 1ª situação: 2ª situação: 3 6 10 12 x = 12,92 14 15 17 26 Média Amplitude R = 82 4 5 7 8 9 11 16 18 19 20 21 22 23 24 25 3 6 10 12 14 15 17 264 5 7 8 9 11 16 18 19 20 21 22 23 24 2513 13 As duas situações acima apresentam a mesma média (12,9). Entretanto, a situação 1 apresenta uma dispersão (variação) muito maior que a situação 2. Desvio padrão (s) É a medida de variação dos valores individuais em relação à média de um conjunto de dados. Se o valor do desvio padrão(s) é alto, há muita variação entre os resultados do processo (pouca uniformidade). Se o valor do desvio padrão é baixo, há pouca variação entre os resultados do processo (muita uniformidade). Quanto menor o valor do desvio padrão, melhor o processo! • População =  • Amostra = s • Fórmula para cálculo do desvio padrão:
  • 114.
    114 Formação de GreenBelts Lean 6 Sigma Prof. Alexandre Andrioli Iwankio ( )= - - n 1i 2 i XX 1n 1 Onde: Xi= resultado individual do processo. X = média dos resultados do processo. n = número de resultados avaliados. A simples observação do valor obtido para o desvio padrão não permite a interpretação do que aquele valor significa, ou seja, se a magnitude da variação é aceitável ou inaceitável. Esta dificuldade é resolvida por meio da comparação do valor do desvio padrão com outros valores. FORMA DAS DISTRIBUIÇÕES Simetria Simetria está relacionada com a forma da distribuição dos dados. A distribuição dos dados é simétrica quando as medidas de tendência centrais têm valores próximos, dividindo o conjunto de dados em duas partes iguais. Quando isto não acontece, a distribuição dos dados é assimétrica. Formas de distribuições Média < Mediana < Moda Média = Mediana = Moda Média > Mediana > Moda Assimétrica à esquerda Simétrica Assimétrica à direita
  • 115.
    115 Formação de GreenBelts Lean 6 Sigma Prof. Alexandre Andrioli Iwankio HISTOGRAMA O histograma é uma ferramenta que permite conhecer as características de uma determinada distribuição. O histograma dispõe as informações graficamente, tornando mais fácil a visualização das três propriedades da distribuição de um conjunto de dados: 1. Localização do valor central; 2. Dispersão dos dados em torno do valor central; 3. Forma. EXEMPLO Empresa: Can Ker embalagens metálicas. Produto: Latas de refrigerante. Problema: Aumento da variabilidade no diâmetro das latas. Meta: Reduzir em 80% a produção de latas com diâmetro fora das especificações, em três meses. Coleta de dados: Amostra de 120 latas, sendo 40 observações de cada uma das 3 linhas de produção. Especificações para o diâmetro das latas: LIE= 6,16 cm. VN= 6,24 cm. LSE= 6,32 cm.
  • 116.
    116 Formação de GreenBelts Lean 6 Sigma Prof. Alexandre Andrioli Iwankio Diâmetro Linha Diâmetro Linha Diâmetro Linha Diâmetro Linha Diâmetro Linha Diâmetro Linha 6.258 1 6.311 2 6.293 3 6.314 1 6.303 2 6.300 3 6.293 1 6.320 2 6.260 3 6.177 1 6.334 2 6.391 3 6.201 1 6.272 2 6.336 3 6.310 1 6.365 2 6.389 3 6.378 1 6.379 2 6.341 3 6.316 1 6.339 2 6.393 3 6.375 1 6.303 2 6.334 3 6.337 1 6.318 2 6.301 3 6.309 1 6.198 2 6.360 3 6.390 1 6.337 2 6.391 3 6.371 1 6.398 2 6.371 3 6.373 1 6.391 2 6.397 3 6.339 1 6.143 2 6.340 3 6.300 1 6.389 2 6.376 3 6.176 1 6.177 2 6.355 3 6.335 1 6.363 2 6.393 3 6.333 1 6.331 2 6.343 3 6.330 1 6.313 2 6.306 3 6.375 1 6.166 2 6.397 3 6.386 1 6.138 2 6.341 3 6.349 1 6.387 2 6.330 3 6.330 1 6.343 2 6.367 3 6.339 1 6.353 2 6.364 3 6.390 1 6.383 2 6.307 3 6.315 1 6.351 2 6.365 3 6.344 1 6.339 2 6.313 3 6.358 1 6.339 2 6.158 3 6.385 1 6.156 2 6.310 3 6.374 1 6.301 2 6.307 3 6.397 1 6.347 2 6.383 3 6.376 1 6.377 2 6.381 3 6.369 1 6.334 2 6.346 3 6.383 1 6.339 2 6.369 3 6.368 1 6.388 2 6.375 3 6.303 1 6.343 2 6.350 3 6.365 1 6.330 2 6.384 3 6.341 1 6.346 2 6.393 3 6.360 1 6.330 2 6.359 3 Diâmetros (cm) de latas de refrigerante fabricadas pelas3 linhas de produção Resultados obtidos na fase de análise de variações: Estatísticas descritivas: Saída do MINITAB para o cálculo das estatísticas descritivas do diâmetro (cm) das latas de refrigerantes produzidas pelas 3 linhas de produção Descriptive Statistics: Diâmetro Variable N Mean StDev Minimum Q1 Median Q3 Maximum Diâmetro 120 6,2630 0,0464 6,1380 6,2343 6,2700 6,2928 6,3640 O diâmetro médio das latas para os 120 dados coletados é de 6,26 cm, o que indica que o processo está ligeiramente deslocado em relação ao valor nominal (6,24 cm). O diâmetro mediano das latas (valor que divide o conjunto de dados ordenados em duas metades) é 6,27 cm, isto é, superior à média e ao valor nominal. O desvio padrão é de 0,0464 cm. O maior diâmetro observado é 6,364 cm e o menor 6,138 cm, o que resulta em uma amplitude de 0,226 cm. Abaixo do valor 6,234 cm há 25% das observações de diâmetros.
  • 117.
    117 Formação de GreenBelts Lean 6 Sigma Prof. Alexandre Andrioli Iwankio Acima do valor 6,293 cm há 25% das observações de diâmetros. Histograma para as observações do diâmetro das latas produzidas O histograma mostra que há várias observações para o diâmetro das latas fora da faixa de especificação. Será que a situação é semelhante para as três linhas de produção? Realizar a análise de variações estratificada por linha: Estatísticas descritivas estratificadas por linha: Saída do MINITAB para o cálculo das estatísticas descritivas do diâmetro (cm) das latas de refrigerantes produzidas estratificadas pela linha de produção da empresa de embalagens Descriptive Statistics: Diâmetro Variable Linha N Mean StDev Minimum Q1 Median Q3 Maximum Diâmetro 1 40 6,2500 0,0342 6,1760 6,2238 6,2580 6,2758 6,3090 2 40 6,2455 0,0512 6,1380 6,2135 6,2445 6,2860 6,3420 3 40 6,2937 0,0366 6,1580 6,2720 6,2930 6,3123 6,3640 O diâmetro médio das latas é mais elevado na linha 3. A linha 2 é a que produz latas com diâmetro mais próximo do valor nominal, apresentando no entanto maior variabilidade. Na linha 1, não foi produzida nenhuma lata com diâmetro fora dos limites de especificação.
  • 118.
    118 Formação de GreenBelts Lean 6 Sigma Prof. Alexandre Andrioli Iwankio Histogramas estratificados por linha: Histograma para as observações do diâmetro das latas produzidas na linha 1 Histograma para as observações do diâmetro das latas produzidas na linha 2
  • 119.
    119 Formação de GreenBelts Lean 6 Sigma Prof. Alexandre Andrioli Iwankio Histograma para as observações do diâmetro das latas produzidas na linha 3 Os histogramas estratificados por linha de produção mostram que, para os dados coletados, apenas a linha 1 está trabalhando dentro das especificações. As ações corretivas deverão ser priorizadas nas linhas 2 (redução da variabilidade) e 3 (centralização da média). Roteiro para solução do Exemplo no Minitab I – Calcular as Estatísticas Descritivas 01. Selecione Stat > Basic Statistics > Display Descritive Statistics... 02. A seguinte tela aparecerá e deverá ser preenchida como mostrado abaixo:
  • 120.
    120 Formação de GreenBelts Lean 6 Sigma Prof. Alexandre Andrioli Iwankio 03. Selecione a coluna Diâmetro para o campo Variables. 04. Selecione Statistics... 05. Desative N Missing e SE of mean: 06. Selecione OK duas vezes. II – Construção do histograma para os dados agrupados nas três linhas 07. Selecione Graph > Histogram... 08. A seguinte tela aparecerá e deverá ser preenchida como mostrado a seguir:
  • 121.
    121 Formação de GreenBelts Lean 6 Sigma Prof. Alexandre Andrioli Iwankio 09. Selecione Simple. 10. Selecione OK. 11. A seguinte tela aparecerá e deverá ser preenchida como mostrado abaixo: 12. Selecione para o campo Graph variables a coluna Diâmetro. 13. Selecione Scale ... > Reference Lines. 14. A seguinte tela aparecerá e deverá ser preenchida como mostrado a seguir:
  • 122.
    122 Formação de GreenBelts Lean 6 Sigma Prof. Alexandre Andrioli Iwankio 15. No campo Show reference lines at data values digite 6,16 6,32. Estes comandos permitem inserir no histograma a ser construído duas linhas correspondentes ao limite inferior de especificação e limite superior de especificação, respectivamente no eixo X. 16. Selecione OK. 17. Selecione Labels...>Titles/Footnotes. 18. A seguinte tela deverá ser prenchiada como mostrado abaixo:
  • 123.
    123 Formação de GreenBelts Lean 6 Sigma Prof. Alexandre Andrioli Iwankio 19. Em Title digite o título do gráfico (exemplo: Histograma para as observações do diâmetro das latas). 20. Selecione OK duas vezes. III – Calcular as Estatísticas Descritivas para o diâmetro em cada linha 21. Selecione Stat > Basic Statistics > Display Descriptive Statistics... 22. A seguinte tela aparecerá e deverá ser preenchida como mostrado abaixo: 23. Selecione a coluna Diâmetro para o campo Variables. 24. Selecione a coluna Linha para o campo By variables (optional). 25. Selecione OK. IV – Manipular dados para análise por linha 26. Selecione Data > Unstack Columns... 27. A seguinte tela aparecerá e deverá ser preenchida como mostrado a seguir:
  • 124.
    124 Formação de GreenBelts Lean 6 Sigma Prof. Alexandre Andrioli Iwankio 28. Selecione a coluna Diâmetro para o campo Unstack the data in. 29. Selecione a coluna Linha para o campo Using subscripts in. 30. Em Store unstacked data, selecione After last column in use. 31. Verifique a opção Name the columns containing the unstacked data. Estes comandos permitem a divisão da coluna Diâmetro em três colunas. A primeira coluna (chamada Diâmetro_1) conterá os valores de diâmetro coletados na linha 1. A segunda coluna (chamada Diâmetro_2) irá conter os valores de diâmetro coletados na linha 2, e assim por diante. 32. Selecione OK. V – Construção dos Histogramas para os dados de cada uma das três linhas 33. Selecione Graph > Histogram... 34. Selecione Simple 35. Selecione OK. 36. A seguinte tela aparecerá e deverá ser preenchida como mostrado a seguir:
  • 125.
    125 Formação de GreenBelts Lean 6 Sigma Prof. Alexandre Andrioli Iwankio 37. No quadro Graph variables, selecione as colunas Diâmetro_1, Diâmetro_2 e Diâmetro_3 . 38. Selecione OK.
  • 126.
    126 Formação de GreenBelts Lean 6 Sigma Prof. Alexandre Andrioli Iwankio BOXPLOT O Boxplot é um gráfico que apresenta simultaneamente várias características de um conjunto de dados: locação, dispersão, forma e presença de observações discrepantes (“outliers”). 4321 25 20 15 10 5 LIE LSE
  • 127.
    127 Formação de GreenBelts Lean 6 Sigma Prof. Alexandre Andrioli Iwankio CONSTRUÇÃO DO BOXPLOT Q3+1,5(Q3-Q1)Q1-1,5(Q3-Q1) 3 20 33 45 47 4850 51 53 54 54 55 65 75 87 Colocar os valores em uma escala Construção do Boxplot Passos para construção do BOXPLOT 1 – Colocar os valores em ordem crescente 2 – Colocar os valores em uma escala 3 – Calcular Mediana, Q1 e Q3 4 – Definir uma caixa 5 – Calcular os limites dos Outliers 6 – Definir na escala os limites dos Outliers 7– Traçar linhas até limites dos outliers 8 – Representar o Boxplot 55 87 65 75 3 20 33 47 45 48 50 54 51 53 54 3 20 33 45 47 48 50 51 53 54 54 55 65 75 87 Q1 Q3M 30 70 OBSERVAÇÕES SOBRE A CONSTRUÇÃO E INTERPRETAÇÃO DE BOXPLOTS Quando a distribuição dos dados é simétrica, a linha que representa a mediana estará localizada mais ou menos no centro do retângulo e as duas linhas que partem das extremidades do retângulo terão aproximadamente os mesmos comprimentos.
  • 128.
    128 Formação de GreenBelts Lean 6 Sigma Prof. Alexandre Andrioli Iwankio De modo geral, quando a distribuição dos dados é assimétrica à direita, a linha que representa a mediana estará mais próxima de Q1 do que de Q3. Isto acontece porque a metade inferior dos dados está dispersa em uma faixa de comprimento menor que o comprimento da região ocupada pela metade superior do conjunto de dados. Quando a distribuição dos dados é assimétrica à esquerda, a linha que representa a mediana geralmente estará mais próxima de Q3 do que de Q1. Isto acontece porque a metade superior dos dados está dispersa em uma faixa de comprimento menor que o comprimento da região ocupada pela metade inferior do conjunto de dados. O Boxplot também pode ser desenhado na posição vertical, sendo muito útil para a comparação de dois ou mais conjuntos de dados.
  • 129.
    129 Formação de GreenBelts Lean 6 Sigma Prof. Alexandre Andrioli Iwankio Representação de um Boxplot na posição vertical EXEMPLO Empresa: Pop Music Compact Disc. Produto: CD - Players. Problema: Elevada variabilidade do volume de produção. Etapa do DMAIC: Measure. Coleta de dados: Amostra de 30 dias de produção nos três turnos de trabalho.
  • 130.
    130 Formação de GreenBelts Lean 6 Sigma Prof. Alexandre Andrioli Iwankio Produção (Número de CD’s) Dia Turno A Turno B Turno C 1 907 808 705 2 929 790 725 3 718 802 698 4 822 816 713 5 812 795 708 6 960 830 716 7 943 835 714 8 987 873 696 9 800 842 712 10 1010 849 700 11 605 794 726 12 814 761 723 13 822 828 714 14 761 803 722 15 811 822 717 16 811 852 718 17 864 797 714 18 820 773 693 19 1021 816 717 20 908 816 704 21 863 785 722 22 844 832 726 23 620 807 721 24 758 804 714 25 877 844 697 26 938 826 728 27 837 801 717 28 806 855 704 29 820 813 719 30 744 798 701 Produção de cds por dia, nos três turnos de trabalho Estatísticas descritivas estratificadas por turno: Descriptive Statistics: Produção Variable Turno N Mean StDev Minimum Q1 Median Q3 Maximum Produção A 30 841,1 99,2 605,0 804,5 822,0 913,3 1021,0 B 30 815,57 25,40 761,00 797,75 814,50 832,75 873,00 C 30 712,80 9,98 693,00 704,00 714,00 721,25 728,00
  • 131.
    131 Formação de GreenBelts Lean 6 Sigma Prof. Alexandre Andrioli Iwankio Boxplots construídos a partir dos dados do volume de produção de cds, para os três turnos de trabalho Turno Produção CBA 1000 900 800 700 600 As estatísticas descritivas mostram que o turno A está produzindo, em média, o maior número de cds, mas com uma elevada variabilidade (Mín = 605 e Máx = 1021). O Boxplot para o turno A confirma uma alta variabilidade e indica a presença de dois “outliers”. O turno C apresenta uma menor variabilidade. No entanto, sua produção é a mais baixa. O turno B é o que apresenta uma melhor composição entre volume mediano e variabilidade diária na produção. As ações corretivas deverão ser priorizadas nos turnos A (diminuir a variabilidade da produção) e C (elevar a média da produção). Roteiro para a solução do exemplo no Minitab I – Calcular as Estatísticas Descritivas para a produção de CD‟s em cada turno 01. Selecione Stat > Basic Statistics > Display Descriptive Statistics...
  • 132.
    132 Formação de GreenBelts Lean 6 Sigma Prof. Alexandre Andrioli Iwankio 02. A seguinte tela aparecerá e deverá ser preenchida como mostrado abaixo: 03. Selecione a coluna Produção para o campo Variables. 04. Selecione a coluna Turno para o campo By variables (optional). 05. Selecione Statistics... 06. Desative N Missing e SE of mean. 07 - Selecione OK duas vezes. II – Construir o Boxplot para a produção de CD‟s por turno 08. Selecione Graph > Boxplot... 09. A seguinte tela aparecerá e deverá ser preenchida como mostrado a seguir:
  • 133.
    133 Formação de GreenBelts Lean 6 Sigma Prof. Alexandre Andrioli Iwankio 10. Em One Y, selecione With Groups. 11. Selecione OK. 12. A seguinte tela aparecerá e deverá ser preenchida como mostrado abaixo: 13. Selecione a coluna Produção para o campo Graph variables. 14. Selecione a coluna Turno para o campo Categorical variables for grouping (1-4, outermost first). 15. Selecione Labels... > Titles/Footnotes.
  • 134.
    134 Formação de GreenBelts Lean 6 Sigma Prof. Alexandre Andrioli Iwankio 16. A seguinte tela aparecerá e deverá ser preenchida como mostrado a seguir: 17. Em Title, digite o título do gráfico (Exemplo: Boxplots para o volume de produção de CDs nos três turnos). 18. Selecione OK duas vezes. ATIVIDADE Uma empresa está girando o DMAIC com o objetivo de aumentar a confiabilidade do prazo de entrega de seus produtos. O prazo de entrega deve ser, no mínimo, igual a 60 horas e, no máximo, igual a 100 horas, sendo o ideal igual a 80 horas. Se a entrega for superior a 100 horas, a empresa terá problemas com o cliente. Por outro lado, se a entrega for inferior a 60 horas, a empresa terá problemas com relação ao estoque do material produzido. Suponha que a equipe de trabalho da empresa esteja agora realizando a fase de análise das variações da etapa Measure do DMAIC.
  • 135.
    135 Formação de GreenBelts Lean 6 Sigma Prof. Alexandre Andrioli Iwankio Nesta fase do trabalho, a equipe coletou os dados mostrados a seguir, referentes ao prazo das 100 últimas entregas realizadas pelas quatro unidades de negócio da empresa. Analise os dados utilizando boxplots e medidas de locação e variabilidade. A partir desta análise, quais devem ter sido as conclusões estabelecidas pela equipe da empresa? 81 66 79 83 98 84 78 107 103 78 80 77 92 96 65 78 66 58 80 79 83 83 102 92 62 81 81 80 98 89 62 93 77 58 80 77 98 81 57 92 86 89 78 79 90 98 66 83 84 84 81 80 110 82 118 112 73 70 77 82 84 95 97 90 51 89 78 83 93 90 101 81 95 91 76 84 86 83 56 109 83 74 74 80 72 95 95 119 88 81 82 83 82 95 106 83 81 76 79 82 87 81 118 111 58 90 80 84 96 95 84 91 72 58 80 79 73 86 70 109 76 76 77 81 98 86 97 87 88 63 80 84 89 94 102 94 77 81 81 75 87 90 86 85 60 101 78 77 84 99 104 72 75 69 79 80 94 96 98 89 86 89 82 76 94 85 72 90 88 58 80 75 77 80 90 108 83 69 84 82 90 93 60 99 76 67 74 85 90 96 68 99 103 76 78 78 94 76 112 87 78 83 74 79 79 95 109 88 85 116 81 77 82 98 87 70 82 74 79 83 86 89 118 109 53 71 79 82 85 83 98 104 90 79 77 83 79 99 87 77 111 107 78 79 100 97 65 100 65 78 82 86 93 88 68 83 92 63 79 81 80 88 86 120 98 91 79 84 95 96 133 128 51 74 88 79 81 83 82 86 111 69 78 82 87 88 86 88 96 83 80 77 94 99 88 85 91 75 78 75 98 94 92 79 73 80 83 85 73 96 122 116 55 50 80 82 99 106 118 118 76 77 79 74 97 82 109 91 93 81 78 77 93 88 124 99 91 101 77 78 100 87 80 74 69 81 80 80 98 90 105 90 79 49 78 84 90 84 90 104 101 75 77 79 91 90 102 64 74 79 78 84 82 101 110 102 70 86 84 81 95 93 63 80 69 76 83 78 97 95 88 92 71 97 81 82 100 83 95 104 UNIDADE 4 Prazos das 100 últimas entregas realizadas pelas quatro unidades de negócio da empresa UNIDADE 1 UNIDADE 2 UNIDADE 3
  • 136.
    136 Formação de GreenBelts Lean 6 Sigma Prof. Alexandre Andrioli Iwankio DIAGRAMA DE DISPERSÃO É um gráfico utilizado para a visualização do tipo de relacionamento existente entre duas variáveis. O diagrama de dispersão nos ajuda a responder a pergunta: "Que alterações devemos esperar em uma das variáveis, como consequência de alterações sofridas pela outra variável?“ Informações fornecidas pelo diagrama de dispersão: • Amplitude de cada variável. • Dispersão dos valores de cada variável. • Se existe, ou não, algum relacionamento entre as variáveis. • Forma do relacionamento, se o mesmo existir. • Presença de "outliers" (valores extremos). Exemplos de questões de interesse que envolvem o relacionamento entre duas variáveis: • Como o volume das exportações varia em função da cota- ção do dólar? • Como as vendas de um produto variam em função do pre- ço? 1000 900 800 700 600 500 400 300 200 100 0 0,4 1,00,5 0,6 0,7 0,8 0,9 VendasSemanais (NúmerodeUnidades) Preço (R$) Relacionamento entre vendas e preço de um produto
  • 137.
    137 Formação de GreenBelts Lean 6 Sigma Prof. Alexandre Andrioli Iwankio O número de unidades vendidas variou entre 40 e 980, aproximadamente, nas semanas consideradas. O preço variou, de modo geral, entre R$ 0,60 e R$ 0,97. Em apenas uma semana o preço foi de R$ 0,45. A análise do gráfico indica uma correlação negativa entre as variáveis, exceto por três pontos: • As vendas em duas semanas foram muito superiores ao que seria esperado. • As vendas para o preço de R$ 0,45 foram inferiores ao que se- ria esperado para um preço tão baixo. As três semanas associadas a estes pontos devem ser avaliadas com cuidado. COMO INTERPRETAR DIAGRAMAS DE DISPERSÃO O padrão evidenciado em um diagrama de dispersão fornece informações sobre o tipo de relacionamento existente entre as variáveis consideradas.
  • 138.
    138 Formação de GreenBelts Lean 6 Sigma Prof. Alexandre Andrioli Iwankio Possíveis padrões para diagramas de dispersão Na análise de um diagrama de dispersão, a primeira providência a ser tomada consiste em verificar se existem ou não pontos atípicos ("outliers").
  • 139.
    139 Formação de GreenBelts Lean 6 Sigma Prof. Alexandre Andrioli Iwankio EXEMPLO Empresa: Enterprise. Produto: "Fresh" - sabão líquido para uso em lavadoras. Cenário: realização de um estudo sobre os efeitos do preço e dos gastos com propaganda na demanda por "Fresh". Dados coletados: demanda por "Fresh" nos 30 últimos períodos de vendas (cada período de vendas é definido como um período de quatro semanas). 1 2 3 4 5 6 7 8 9 10 11 12 13 14 15 16 17 18 19 20 21 22 23 24 25 26 27 28 29 30 3,80 4,00 4,30 3,70 3,85 3,80 3,75 3,85 3,65 4,00 4,10 4,00 4,10 4,20 4,10 4,10 4,20 4,30 4,10 3,75 3,75 3,65 3,90 3,65 4,10 4,25 3,65 3,75 3,85 4,25 3,85 3,75 3,70 3,70 3,60 3,60 3,60 3,80 3,80 3,85 3,90 3,90 3,70 3,75 3,75 3,80 3,70 3,80 3,70 3,80 3,80 3,75 3,70 3,55 3,60 3,65 3,70 3,75 3,80 3,70 5,50 6,75 7,25 5,50 7,00 6,50 6,75 5,25 5,25 6,00 6,50 6,25 7,00 6,90 6,80 6,80 7,10 7,00 6,80 6,50 6,25 6,00 6,50 7,00 6,80 6,80 6,50 5,75 5,80 6,80 7,38 8,51 9,52 7,50 9,33 8,28 8,75 7,87 7,10 8,00 7,89 8,15 9,10 8,86 8,90 8,87 9,26 9,00 8,75 7,95 7,65 7,27 8,00 8,50 8,75 9,21 8,27 7,67 7,93 9,26 -0,05 0,25 0,60 0 0,25 0,20 0,15 0,05 -0,15 0,15 0,20 0,10 0,40 0,45 0,35 0,30 0,50 0,50 0,40 -0,05 -0,05 -0,10 0,20 0,10 0,50 0,60 -0,05 0 0,05 0,55 Período de Vendas x1 (Dólares) x2 (Dólares) x = x - x4 2 1 (Dólares) x3 (Centenas de Milhares de Dólares) y (Centenas de Milhares de Frascos) Dados da demanda pelo sabão líquido "Fresh" Suposição feita pela Enterprise:
  • 140.
    140 Formação de GreenBelts Lean 6 Sigma Prof. Alexandre Andrioli Iwankio A variável x4 (diferença de preços) descreve de modo adequado os efeitos de x1 e x2 sobre y, isto é, a demanda por "Fresh" depende mais da comparação do preço de "Fresh" com os preços dos concorrentes do que dos preços absolutos dos produtos. Esta idéia faz sentido, já que a maioria dos consumidores irá comprar algum detergente, de modo independente do preço. Relacionamento entre y e x4 : Relacionamento entre y (demanda por "Fresh") e x4 (diferença de preços) Diferença de Preç os (X4) Demanda(Y) 0,60,50,40,30,20,10,0-0,1-0,2 9,5 9,0 8,5 8,0 7,5 7,0 • y aumenta de forma linear com o aumento de x4. • Quanto mais barato “Fresh” está em relação ao concorrente, mais vende. Relacionamento entre y e x3:
  • 141.
    141 Formação de GreenBelts Lean 6 Sigma Prof. Alexandre Andrioli Iwankio Relacionamento entre y (demanda por "Fresh") e x3 (gastos com propaganda) Gastos com Propaganda (X3) Demanda(Y) 7,57,06,56,05,55,0 9,5 9,0 8,5 8,0 7,5 7,0 • y aumenta de forma não linear com o aumento de x3. Suponha que a Enterprise atualmente esteja gastando $650.000 (por período de vendas) com propaganda e mantendo uma diferença de preço de $0,25 (isto é, o preço de "Fresh" é 25 centavos inferior ao preço médio dos concorrentes): Nesta situação, a demanda por "Fresh" pode ser aumentada pelo aumento dos gastos com propaganda, pelo aumento de diferença de preços ou por ambas as ações. A existência de uma correlação entre duas variáveis NÃO implica na existência de um relacionamento de causa e efeito entre elas.
  • 142.
    142 Formação de GreenBelts Lean 6 Sigma Prof. Alexandre Andrioli Iwankio 1924 1925 1926 1927 1928 1929 1930 1931 1932 1933 1934 1935 1936 1937 8 8 9 10 11 11 12 16 18 19 20 21 22 23 1,350 1,960 2,270 2,483 2,730 3,091 3,647 4,620 5,497 6,260 7,012 7,618 8,131 8,593 Ano Número de Doentes Mentais no Reino Unido por 10.000 Habitantes Número de Aparelhos de Rádio no Reino Unido (em Milhões) Dados que ilustram a presença de correlação e a ausência de relacionamento decausae efeito entre duas variáveis Exemplo da presença de correlação e ausência de relacionamento de causa e efeito entre duas variáveis Número de rádios Númerodedoentesmentais/10.000 987654321 25 20 15 10 Diagrama de dispersão Período: 1924 a 1937 A proporção de doentes mentais aumentou devido ao aumento de aparelhos de rádio? Roteiro para solução do exemplo no Minitab
  • 143.
    143 Formação de GreenBelts Lean 6 Sigma Prof. Alexandre Andrioli Iwankio I – Cálculo da coluna X4 01. Selecione Calc> Calculator... 02. A seguinte tela aparecerá e deverá ser preenchida como mostrado abaixo: 03. No campo Store result in variable, digite X4=X2-X1. 04. No campo Expression, selecione a coluna X2, insira o sinal „-‟ e selecione a coluna X1. O comando acima permitirá construir uma coluna na planilha de dados chamada X4=X2-X1 que será justamente a diferença da coluna x2 menos a coluna x1. Ao ativar a opção Assign as a formula, o Minitab destacará na Worksheet que os dados daquela coluna são resultado de fórmula. 05. Selecione OK. II – Construir o Diagrama de Dispersão para o relacionamento entre Y e as variáveis X4 e X3. 06. Selecione Graph > Scatterplot...
  • 144.
    144 Formação de GreenBelts Lean 6 Sigma Prof. Alexandre Andrioli Iwankio 07. A seguinte tela aparecerá e deverá ser preenchida como mostrado a seguir: 08. Selecione Simple. 09. Selecione OK. 10. A seguinte tela aparecerá e deverá ser preenchida como mostrado a seguir: 11. Para a primeira linha do quadro: em Y variables selecione a coluna Y e em X variables selecione a coluna X4=X2-X1. 12. Para a segunda linha do quadro: em Y variables selecione a coluna Y e em X variables a coluna X3.
  • 145.
    145 Formação de GreenBelts Lean 6 Sigma Prof. Alexandre Andrioli Iwankio Cada linha existente na opção y variables e x variables corresponde a um gráfico a ser construído. A coluna inserida como variável Y corresponderá ao eixo vertical do gráfico, enquanto a coluna inserida como variável X corresponderá ao eixo horizontal. 13. Selecione OK. ATIVIDADE Para 40 marcas de pizzas comercializadas nos Estados Unidos foram observadas as seguintes variáveis: A - Peso (em onça = 28,35 g). B - Preço de uma fatia (em dólares). C - Calorias por fatia (em kcal). D - Gordura por fatia (em gramas). E - Tipo do produto: 1 = pizza de mussarela vendida em pizzaria 2 = pizza de mussarela vendida em supermercado 3 = pizza de pepperoni vendida em supermercado Os dados obtidos estão apresentados na tabela. Avalie a existência de possíveis relacionamentos entre as variáveis consideradas.
  • 146.
    146 Formação de GreenBelts Lean 6 Sigma Prof. Alexandre Andrioli Iwankio Características de 40 marcas de pizzas comercializadas nos Estados Unidos
  • 147.
    147 Formação de GreenBelts Lean 6 Sigma Prof. Alexandre Andrioli Iwankio GRÁFICO SEQUENCIAL Um gráfico sequencial é um diagrama dos valores individuais do resultado de um processo em função do tempo. Para construir um gráfico sequencial, devemos plotar num diagrama os dados gerados pelo processo na sequência em que foram produzidos e a seguir ligar os pontos obtidos. Na interpretação do gráfico sequencial, observamos se existem configurações especiais nos pontos ao longo do tempo ou se há pontos muito afastados dos demais. A presença de um dos padrões acima pode estar indicando a atuação de causas especiais de variação no processo considerado (processo fora de controle estatístico). Exemplo de gráfico sequencial 605040302010 9 8 7 6 5 4 3 2 1 0 Tempo %Itensnãoconformes Causas especiais Causas comuns Melhorias EXEMPLO Empresa: Light Moon lâmpadas fluorescentes. Problema: O teste de resistência das lâmpadas fluorescentes (exposição a um funcionamento equivalente a três meses de uso normal) vem apresentando um alto percentual de falhas (lâmpadas queimadas).
  • 148.
    148 Formação de GreenBelts Lean 6 Sigma Prof. Alexandre Andrioli Iwankio Dia Proporção de lâmpadas que falharam Dia Proporção de lâmpadas que falharam 1 0.50 11 0.60 2 0.45 12 0.65 3 0.65 13 0.70 4 0.50 14 0.65 5 0.75 15 0.60 6 0.50 16 0.60 7 0.70 17 0.70 8 0.65 18 0.80 9 0.70 19 0.70 10 0.70 20 0.50 Proporção de falhas das lâmpadas fluorescentes, por dia de produção Gráfico sequencial: Gráfico sequencial para a proporção de lâmpadas fluorescentes que falharam, por dia de produção 2018161412108642 0,8 0,7 0,6 0,5 0,4 Dia ProporçãodeLâmpadas Gráfico sequencial para a proporção de lâmpadas que falharam A proporção de lâmpadas defeituosas está relativamente estável ao longo do tempo, mas é inaceitavelmente elevada. Gráfico sequencial obtido após a implementação de melhorias no processo:
  • 149.
    149 Formação de GreenBelts Lean 6 Sigma Prof. Alexandre Andrioli Iwankio Gráfico sequencial para a proporção de lâmpadas fluorescentes que falharam, por dia de produção, antes, durante e após a implementação de melhorias no processo da Light Moon 1,0 0,9 0,8 0,7 0,6 0,5 0,4 0,3 0,2 0,1 0,0 0 5 10 15 20 25 30 35 40 45 Antes da Implementação das Melhorias Durante a Implementação das Melhorias Após a Implementação das Melhorias Dia ProporçãodeLâmpadas queFalharam Roteiro para solução do exemplo no Minitab I – Construir o Gráfico Sequencial para a proporção de falhas das lâmpadas 01. Selecione Graph > Time Series Plot... 02. A seguinte tela aparecerá e deverá ser preenchida como mostrado abaixo: 03. Selecione Simple. 04. Selecione OK. 05. A seguinte tela aparecerá e deverá ser preenchida como mostrado abaixo:
  • 150.
    150 Formação de GreenBelts Lean 6 Sigma Prof. Alexandre Andrioli Iwankio 06. Selecione a coluna Proporção de Lâmpadas para o campo Series. 07. Selecione a opção Labels...>Title/Footnotes 08. Em Title digite um título (Exemplo: Gráfico sequencial para a proporção de lâmpadas fluorescentes que falharam). 09. Selecione OK duas vezes. ATIVIDADE Um banco deseja estudar o tempo gasto para se completar uma transação de retirada de dinheiro em um caixa eletrônico. Em um
  • 151.
    151 Formação de GreenBelts Lean 6 Sigma Prof. Alexandre Andrioli Iwankio determinado dia, 63 transações de retirada foram observadas entre 9h e 11h da manhã. O tempo necessário para completar cada uma destas transações é apresentado a seguir. 1 - O tempo para completar a transação parece estar sob controle estatístico? 2 - Levante algumas hipóteses sobre as possíveis causas para o comportamento detectado no gráfico. 1 2 3 4 5 6 7 8 9 10 11 12 13 14 15 16 17 18 19 20 21 22 23 24 25 26 27 28 29 30 31 32 32 32 41 51 42 39 33 43 35 33 33 32 42 34 37 37 33 35 40 36 32 34 32 34 35 33 42 46 52 36 37 32 33 34 35 36 37 38 39 40 41 42 43 44 45 46 47 48 49 50 51 52 53 54 55 56 57 58 59 60 61 62 63 39 36 41 32 33 34 38 32 35 33 37 32 33 33 40 35 33 39 34 34 33 38 41 34 35 35 37 39 44 40 39 Transação TransaçãoTempo Tempo Tempo para completar a transação de retirada no caixa eletrônico
  • 152.
    152 Formação de GreenBelts Lean 6 Sigma Prof. Alexandre Andrioli Iwankio CARTAS DE CONTROLE INTRODUÇÃO DOIS MUNDOS PROCESSO CLIENTE  O que precisamos fazer  Tem valores fixos  Limites negociados ou impostos Limites de especificação.  É avaliado por peças boas e refugadas  Ponto fora – Refugo  Ponto dentro – Peça boa  O que fazemos  Tem variação  Causas Comuns  Causas Especiais  Limites são calculados  Limites de Controle É avaliado por carta de Controle  Causa Especial – fora de controle  Causa Comum – sob controle PROBABILIDADE INTERVALO INTERNA 68,26% 95,46% 99,73% (µ ± 1 ) µ µ+µ- µ+2µ-2 µ+3µ-3 (µ ± 2 ) (µ ± 3 ) 31,74% 4,54% 0,27% EXTERNA SE O PROCESSO APRESENTA VARIAÇÃO QUE SEGUE UM PADRÃO DE DISTRIBUIÇÃO, ENTÃO A VARIAÇÃO ACONTECERÁ DENTRO DE LIMITES QUE SÃO CALCULADOS COM OS PRÓPRIOS DADOS. Um processo está sob controle quando podemos prever o futuro através da experiência do passado. Os gráficos (cartas) de controle são ferramentas para o monitoramento da variabilidade e para a avaliação da estabilidade de um processo. Utilidade: permitem a interpretação do comportamento (variação) do processo. Sob ação de causas comuns
  • 153.
    153 Formação de GreenBelts Lean 6 Sigma Prof. Alexandre Andrioli Iwankio Sob ação de causas especiais Formato de uma carta de controle As cartas de controle permitem identificar e distinguir a atuação de causas comuns e causas especiais de variação. Exemplo de carta de controle com processo sob controle Na figura acima, o processo está sujeito apenas à atuação de causas comuns de variação, por isso é considerado estável e previsível. Nestes casos, dizemos que o processo está sob controle estatístico. Relação entre a distribuição e a estabilidade do processo sob controle
  • 154.
    154 Formação de GreenBelts Lean 6 Sigma Prof. Alexandre Andrioli Iwankio Exemplo de carta de controle com processo fora de controle Na figura acima, o processo está sujeito à atuação de causas comuns e especiais de variação, por isso é considerado instável e imprevisível. Nestes casos, dizemos que o processo está fora de controle estatístico. Relação entre a distribuição e a estabilidade do processo fora de controle A correta interpretação da variabilidade das observações permite uma atuação eficiente no processo para o alcance da melhoria contínua. Um processo que está sob controle estatístico pode não ser capaz de gerar produtos que atendam os limites de especificação: Conceito de capacidade de processo
  • 155.
    155 Formação de GreenBelts Lean 6 Sigma Prof. Alexandre Andrioli Iwankio S O B C O N T R O L E S E M C O N T R O L E Sem geração de refugosCom geração de refugos ESTADO IDEAL  Estávelao longo do tempo  Não gera refugo  A variação naturaldo processo deve ser menordo que da Engenharia  Produção opera processode modo estávele consistente. ESTADO DE ALERTA  Estávelao longo do tempo  Gera algum refugo  Sempre gera a mesma quantidade de refugo  As soluções são aumentaras especificações ou reduzirvariação. À BEIRADO CAOS  Não estávelao longo do tempo  Não gera refugo  Muda constantementeas características do produto.  Produção podeconcluir incorretamente que tudo está ok.  Quando algum refugoé gerado é surpresa geral.  Solução:removercausasespeciais ESTADO DO CAOS  Não estávelao longo do tempo  Gera refugo  Quantidadeimprevisívelde refugo.  Produção sabeque tem problema, mas não sabe qual.  Quando algum refugoé gerado é surpresa geral.  Solução:removercausasespeciais MUNDO DO CLIENTE MUNDO DE PROCESSO O conceito de capacidade de processo será detalhado adiante. EXEMPLO Considere os resultados da tabela abaixo, referentes ao estoque em processo de uma empresa ao final do mês de Julho/97. (extraído de Weeler, D. J. (1993). Relatório mensalde julho/97
  • 156.
    156 Formação de GreenBelts Lean 6 Sigma Prof. Alexandre Andrioli Iwankio Suposição Imediata: o estoque em processo piorou significativamente durante o mês de julho. Mas será que o valor 28 está realmente sinalizando uma queda na qualidade do sistema, ou é apenas fruto da variação natural dos valores possíveis do estoque em processo? Valores do estoque em processo dos últimos dois anos e meio: Estoque em processo segundo o departamento 17 (em centenas de quilogramas) 97 96 95 Gráfico sequencial do estoque em processo para os últimos dois anos e meio Aparentemente, não existiu nenhuma tendência ou qualquer outra configuração sistemática dos pontos. Mas isto não esclarece a dúvida: Julho apresentou ou não um valor excepcional? Somente as cartas de controle poderão processar as informações de modo a gerar o conhecimento necessário ao estabelecimento de uma conclusão correta e definitiva.
  • 157.
    157 Formação de GreenBelts Lean 6 Sigma Prof. Alexandre Andrioli Iwankio SELEÇÃO DE CARTAS DE CONTROLE Seleção de gráficos de controle conforme os tipos de dados disponíveis Carta c: quantidade de defeitos Carta u: proporção de defeitos Carta p: proporção de defeituosos Carta np: quantidade de defeituosos CARTAS DE CONTROLE X E AM - MEDIDAS INDIVIDUAIS E AMPLITUDE MÓVEL São utilizadas quando o tamanho da amostra é igual a uma unidade. Estes casos ocorrem quando: • A inspeção é automatizada, ou seja, todas as unidades produzidas são avaliadas. • A escassez dos dados impede a formação de amostras maiores que uma unidade. • Não existe um critério lógico para a formação de amostras maio- res que uma unidade. EXEMPLO
  • 158.
    158 Formação de GreenBelts Lean 6 Sigma Prof. Alexandre Andrioli Iwankio Considere os resultados dos tempos de carregamento manual de caminhões no mês de outubro de 2008. Amostra 1 2 3 4 5 6 7 8 9 10 Observação 29 29 28 29 29 29 27 28 26 25 Amostra 11 12 13 14 15 16 17 18 19 20 Observação 28 29 29 28 31 29 27 28 30 29 Tempo de carregamento manual de caminhões (min) Carta X Controla o componente de variação de longo prazo O que significa um ponto fora? Observation IndividualValue 191715131197531 32 31 30 29 28 27 26 25 _ X=28,35 UCL=31,709 LCL=24,991 Carta X - Carregamento de caminhões Valores individuais e amplitudes móveis para tempo de carregamento manual de caminhões (min) i i 1 2 3 4 5 6 7 8 9 10 xi xi 29 29 28 29 29 29 27 28 26 25 ---- 0 1 1 0 0 2 1 2 1 3 1 0 1 3 2 2 1 2 1 11 12 13 14 15 16 17 18 19 20 28 29 29 28 31 29 27 28 30 29 AM = x -x 1i i i- AM = x -x 1i i i-
  • 159.
    159 Formação de GreenBelts Lean 6 Sigma Prof. Alexandre Andrioli Iwankio CartaAM Controla o componente de variação de curto prazo O que significa um ponto fora? Observation MovingRange 191715131197531 4 3 2 1 0 __ MR=1,263 UCL=4,127 LCL=0 Carta AM Ilustração das Cartas X e AM: Cartas de controle X-AM Obs ervações Medidasindividuais 2018161412108642 32 30 28 26 24 _ X=28,35 +3SL=31,709 -3SL=24,991 +2SL=30,590 -2SL=26,110 Obs ervações Amplitudemóvel 2018161412108642 4 3 2 1 0 AM=1,263 +3SL=4,127 -3SL=0 +2SL=3,172 -2SL=0 Tempo de c arregamento de caminhões
  • 160.
    160 Formação de GreenBelts Lean 6 Sigma Prof. Alexandre Andrioli Iwankio CÁLCULO DOS LIMITES DE CONTROLE  Observações:  x = média dos valores individuais.  AM = média das amplitudes móveis.  Uma estimativa para o desvio padrão do processo sob controle é AM / 1,128. 1,128 AM 3-xLIC xLM 1,128 AM 3xLSC = = += Carta X Carta AM 0LIC AMLM AM3,267LSC = = = INTERPRETAÇÃO DAS CARTAS DE CONTROLE 1) Pontos fora dos limites de controle Os pontos fora dos limites de controle podem ocorrer em consequência de erros de registro de dados, erros de cálculo ou de medição, ação incorreta realizada por algum operador, defeitos nos equipamentos, etc.
  • 161.
    161 Formação de GreenBelts Lean 6 Sigma Prof. Alexandre Andrioli Iwankio 2) Sequência Uma sequência é uma configuração em que 7 ou mais pontos consecutivos da carta de controle aparecem em apenas um dos lados da linha média. Uma sequência indica uma mudança no nível do processo, que pode resultar, por exemplo, da introdução de novos operadores, matérias primas ou padrões operacionais e de mudanças na habilidade, atenção ou motivação dos operadores. 3) Tendência Tendência ascendenteTendência descendente LSC LM LIC Uma tendência é uma configuração em que 7 ou mais pontos consecutivos da carta de controle apresentam um movimento contínuo ascendente ou descendente. As tendências são geralmente provocadas pela deterioração gradual de equipamentos, mas também podem ser devidas a fatores humanos, tais como cansaço do operador ou presença de supervisores. Mudanças graduais nas condições ambientais também podem resultar em tendência.
  • 162.
    162 Formação de GreenBelts Lean 6 Sigma Prof. Alexandre Andrioli Iwankio 4) Periodicidade A periodicidade está presente quando a curva traçada na carta de controle apresenta repetidamente uma tendência para cima e para baixo, em intervalos de tempo que têm aproximadamente a mesma amplitude. Alguns exemplos de causas especiais que podem provocar o surgimento da periodicidade são mudanças sistemáticas nas condições ambientais, cansaço do operador e alterações sazonais na qualidade da matéria prima. 5) Aproximação dos limites de controle A aproximação dos limites de controle corresponde à ocorrência de dois de três pontos consecutivos entre as linhas 2 e 3.
  • 163.
    163 Formação de GreenBelts Lean 6 Sigma Prof. Alexandre Andrioli Iwankio A aproximação dos limites de controle pode resultar de dois processos diferentes gerando os resultados representados na carta de controle. Observação: • Na carta AM apenas o critério “pontos fora dos limites de controle” deve ser considerado. • Na carta X, todos os 5 critérios são válidos. CONTINUAÇÃO DO EXEMPLO – ESTOQUE Cartas de controle X e AM para o estoque em processo Conclusão: Processo sob controle estatístico. Julho não apresentou um valor excepcional. Implicações:  Não dispensar esforços para justificar o valor específico de julho.  Promover alterações significativas no atual mecanismo de acúmu- lo de estoque. As cartas de controle auxiliam na identificação de oportunidades de melhoria dos processos.
  • 164.
    164 Formação de GreenBelts Lean 6 Sigma Prof. Alexandre Andrioli Iwankio RESUMO DAS ETAPAS PARA CONSTRUÇÃO E UTILIZAÇÃO DAS CARTAS DE CONTROLE X E AM
  • 165.
    165 Formação de GreenBelts Lean 6 Sigma Prof. Alexandre Andrioli Iwankio FLUXOGRAMA PARA A CONSTRUÇÃO DAS CARTAS DE CONTROLE X E AM Roteiro para solução do exemplo no Minitab I - Configuração dos testes de aleatoriedade das cartas de controle Os comandos descritos a seguir definem os testes para determinar as causas especiais das cartas de controle estudadas neste curso. Os testes serão selecionados de forma a ficarem pré-determinados, por default, na construção das cartas de controle.
  • 166.
    166 Formação de GreenBelts Lean 6 Sigma Prof. Alexandre Andrioli Iwankio 01. Selecione a opção Tools > Options > Control Charts and Quality Tools 02. Clique no símbolo [+] ao lado deste comando e selecione a opção Tests. A tela deverá ser preenchida da seguinte maneira: 03. Ative o primeiro teste e digite 3 no campo K; 04. Ative o segundo teste e digite 7 no campo K; 05. Ative o terceiro teste e digite 7 no campo K; 06. Ative o quinto teste e digite 2 no campo K. Os demais testes devem permanecer com os valores definidos por default.
  • 167.
    167 Formação de GreenBelts Lean 6 Sigma Prof. Alexandre Andrioli Iwankio 07. Selecione OK. II – Construir a Carta de Controle X e AM 01. Selecione Stat > Control Charts > Variables Charts for Individuals > I-MR... 02. A seguinte tela aparecerá e deverá ser preenchida como mostrado abaixo: 03. Selecione a coluna Estoque para o campo Variables. O comando acima é utilizado para a construção das cartas de medidas individuais (X) e amplitudes móveis (AM) simultaneamente. 04. Selecione a opção I-MR Options... > S Limits 05. Em Display control limits at, na opção These multiples of the standard deviation digite 2 e 3.
  • 168.
    168 Formação de GreenBelts Lean 6 Sigma Prof. Alexandre Andrioli Iwankio 06. Selecione OK. 07. Selecione Scale...> Reference Lines. 08. A seguinte tela aparecerá e deverá ser preenchida como mostrado abaixo: 09. No campo Show reference lines at time scale positions, digite os valores 12,5 24,5.
  • 169.
    169 Formação de GreenBelts Lean 6 Sigma Prof. Alexandre Andrioli Iwankio O comando acima permite traçar duas linhas verticais no eixo x separando os dados. 10. Selecione OK. 11. Selecione Labels...>Titles/Footnotes. 12. A seguinte tela aparecerá e deverá ser preenchida como mostrado abaixo: 13. No campo Title, digite o título do gráfico (exemplo: Cartas de Controle X-AM para o estoque em processo). 14. Selecione OK duas vezes. ATIVIDADE As cartas de controle apresentadas a seguir foram construídas a partir de dados para o tempo de atendimento telefônico da central regional de um banco (supondo que os dados para cada turno foram coletados em intervalos de tempo sucessivos).
  • 170.
    170 Formação de GreenBelts Lean 6 Sigma Prof. Alexandre Andrioli Iwankio Analise as cartas de controle e estabeleça conclusões sobre o desempenho da central quanto à estabilidade do tempo de atendimento. Cartas de controle X e AM para as observações do tempo de atendimento telefônico da central regional de um banco 0Subgroup 50 100 100 200 300 400 IndividualValue 1 1 Mean=263.0 UCL=380.8 LCL=145.3 0 100 200 MovingRange 1 1 1 R=44.26 UCL=144.6 LCL=0 I and MR Chart for Tempo Cartas de controle X e AM para as observações do tempo de atendimento telefônico da central regional de um banco - turno A 40302010Subgroup 0 350 250 150 IndividualValue Mean=250 2.0SL=310.6 3.0SL=341.0 -2.0SL=189.4 -3.0SL=159.0 100 50 0 MovingRange R=34.21 2.0SL=85.91 3.0SL=111.8 -2.0SL=0-3.0SL=0 I and MR Chart for Tempo_A
  • 171.
    171 Formação de GreenBelts Lean 6 Sigma Prof. Alexandre Andrioli Iwankio Cartas de controle X e AM para as observações do tempo de atendimento telefônico da central regional de um banco - turno B 40302010Subgroup 0 400 300 200 100 IndividualValue Mean=245.5 2.0SL=341.2 3.0SL=389.1 -2.0SL=149.7 -3.0SL=101.8 200 100 0 MovingRange 1 R=54.03 2.0SL=135.7 3.0SL=176.5 -2.0SL=0-3.0SL=0 I and MR Chart for Tempo_B Cartas de controle X e AM para as observações do tempo de atendimento telefônico da central regional de um banco - turno C 40302010Subgroup 0 400 300 200 IndividualValue 1 Mean=293.7 2.0SL=371.1 3.0SL=409.7 -2.0SL=216.3 -3.0SL=177.6 150 100 50 0 MovingRange 1 R=43.64 2.0SL=109.6 3.0SL=142.6 -2.0SL=0-3.0SL=0 I and MR Chart for Tempo_C
  • 172.
    172 Formação de GreenBelts Lean 6 Sigma Prof. Alexandre Andrioli Iwankio Cartas de controle X e AM para as observações do tempo de atendimento telefônico da central regional de um banco, estratificadas por turno ATIVIDADE Considere o item de controle Refugo (kg por 1000 kg de produção). Os valores do refugo nos últimos dois anos e meio de produção estão apresentados abaixo. Ano 1995 1996 1997 Jan 133 142 134 Fev 128 140 139 Abr 123 126 131 Ago 124 126 - Mar 128 131 143 Mai 124 124 126 Jun 124 126 125 Jul 126 124 124 Set 126 123 - Out 124 125 - Nov 129 133 - Dez 135 134 - Mês Refugo geradopelo departamento 19 (kg por 1000 kg de produção) Utilizando as cartas de controle X e AM, como você avaliaria o desempenho da empresa em relação a este item de controle?
  • 173.
    173 Formação de GreenBelts Lean 6 Sigma Prof. Alexandre Andrioli Iwankio CARTAS DE CONTROLE XBARRA E R - MÉDIA E AMPLITUDE São utilizadas nos casos em que 1 < n < 10 . Estes casos ocorrem quando é necessária a formação de amostras maiores que uma unidade (subgrupos). Carta R Controla a variabilidade dentro dos subgrupos, isto é, entre as observações que compõem cada subgrupo. Carta Xbarra Controla a variabilidade entre as médias dos diversos subgrupos. Produção de Fósforos Característicaimportante – Tempo que o fósforo fica aceso Qte Sub Grupos (m) Tamanho sub Grupo (n)
  • 174.
    174 Formação de GreenBelts Lean 6 Sigma Prof. Alexandre Andrioli Iwankio Sub Grupo Valor 10987654321 15 14 13 12 11 10 9 8 7 6 Visualização gráfica dos subgrupos Limite Superior de Controle Limite Inferior de Controle Carta Xbarra Variação de longo prazo Variação entre os subgrupos 10987654321 8 7 6 5 4 3 2 1 0 AMPLITUDE CARTA DAS AMPLITUDES Limite Superior de Controle Limite Inferior de Controle Carta R Variação de curto prazo Variação dentro do subgrupo EXEMPLO Na cervejaria Sir Rose, um dos parâmetros controlados é o teor alcoólico, durante a fermentação e maturação, que deve ficar entre 3,5 a 5 g.l.
  • 175.
    175 Formação de GreenBelts Lean 6 Sigma Prof. Alexandre Andrioli Iwankio Processo de produção da cervejaria Sir Rose Para controlar este parâmetro são coletadas a cada 12 horas, 4 medidas em diferentes pontos dentro de cada tanque e plotado numa carta de controle xbarra e R:
  • 176.
    176 Formação de GreenBelts Lean 6 Sigma Prof. Alexandre Andrioli Iwankio 1 2 3 4 5 6 7 8 9 10 11 12 13 14 15 16 17 18 19 20 4,16 4,38 4,41 4,28 4,67 4,81 4,70 4,28 4,84 4,41 4,40 4,49 4,90 4,38 4,21 4,64 4,32 4,60 4,38 4,55 4,69 5,00 4,50 4,71 4,28 4,18 4,69 4,54 4,66 4,34 4,76 4,44 4,79 4,34 4,89 4,86 4,08 4,39 4,44 4,28 4,27 4,25 4,30 4,54 4,70 4,50 4,69 4,36 4,82 4,18 4,84 4,64 4,76 4,65 4,46 4,78 4,34 4,28 4,26 4,35 4,68 4,41 4,71 4,48 4,90 4,25 4,62 4,44 4,35 4,24 4,79 4,35 4,10 4,36 4,36 4,49 4,48 4,43 4,98 4,64 0,53 0,75 0,41 0,43 0,62 0,63 0,08 0,26 0,49 0,23 0,44 0,29 0,80 0,31 0,68 0,37 0,40 0,32 0,72 0,36 4,45 4,51 4,48 4,50 4,64 4,44 4,67 4,41 4,67 4,29 4,70 4,48 4,64 4,44 4,48 4,69 4,31 4,42 4,51 4,46 Subgrupos Observações X1 X2 X3 X4 R=MÁX - MIN X= x1+x2+x3+x4 4 Valores de teor alcoólico medidos em 4 diferentes pontos do tanque 1
  • 177.
    177 Formação de GreenBelts Lean 6 Sigma Prof. Alexandre Andrioli Iwankio Carta R do teor alcoólico do tanque 1 Subgrupos Amplitudes 191715131197531 1,0 0,8 0,6 0,4 0,2 0,0 _ R=0,456 +3SL=1,040 -3SL=0 +2SL=0,846 -2SL=0,066 +1,5SL=0,748 -1,5SL=0,164 Gráfico RBarra para o Percentual de Teor Acoólico na CervejaGráfico R para o Percentualde TeorAlcoólicona Cerveja Carta x do teor alcoólico do tanque 1 Subgrupos Médias 191715131197531 4,9 4,8 4,7 4,6 4,5 4,4 4,3 4,2 4,1 __ X=4,5088 +3SL=4,8410 -3SL=4,1765 +2SL=4,7302 -2SL=4,2873 +1,5SL=4,6749 -1,5SL=4,3426 Gráfico XBarra para Percentual de teor Alcoólico na Cerveja
  • 178.
    178 Formação de GreenBelts Lean 6 Sigma Prof. Alexandre Andrioli Iwankio CÁLCULO DOS LIMITES DE CONTROLE RAxLIC xLM RALSC 2 2 - x = = += Carta x Carta R RDLIC RLM RDLSC 3 4 = = =  Observações: • A2, D3 e D4 devem ser obtidos da Tabela 14 para o tamanho de n correspondente. • x = média das médias de cada amostra. • R = média das amplitudes de cada amostra. • Uma estimativa para o desvio padrão do processo é R/d2 (d2 deve ser obtido na tabela abaixo). __ _
  • 179.
    179 Formação de GreenBelts Lean 6 Sigma Prof. Alexandre Andrioli Iwankio 02 03 04 05 06 07 08 09 10 11 12 13 14 15 16 17 18 19 20 21 22 23 24 25 1,880 1,023 0,729 0,577 0,483 0,419 0,373 0,337 0,308 0,285 0,266 0,249 0,235 0,223 0,212 0,203 0,194 0,187 0,180 0,173 0,167 0,162 0,157 0,153 1,128 1,693 2,059 2,326 2,534 2,704 2,847 2,970 3,078 3,173 3,258 3,336 3,407 3,472 3,532 3,588 3,640 3,689 3,735 3,778 3,819 3,858 3,895 3,931 0 0 0 0 0 0,076 0,136 0,184 0,223 0,256 0,283 0,307 0,328 0,347 0,363 0,378 0,391 0,403 0,415 0,425 0,434 0,443 0,451 0,459 3,267 2,575 2,282 2,115 2,004 1,924 1,864 1,816 1,777 1,744 1,717 1,693 1,672 1,653 1,637 1,622 1,608 1,597 1,585 1,575 1,566 1,557 1,548 1,541 Constantes para a construção de cartas de controle (extraída de Montgomery, D.C. (1996))
  • 180.
    180 Formação de GreenBelts Lean 6 Sigma Prof. Alexandre Andrioli Iwankio INTERPRETAÇÃO DAS CARTAS XBARRA E R Os critérios para interpretação das cartas xbarra e R são os mesmos que foram utilizados para as cartas X e AM, considerando também o critério de aproximação da linha média. linha 3 (LSC) linha 3 (LIC) linha 1,5 linha 1,5 LM A aproximação da linha média corresponde a ocorrência de 15 pontos consecutivos entre as linhas de 1,5 , podendo ser decorrente da má formação de subgrupos. X1 X2 X3 MÉDIA AMPLITUDE
  • 181.
    181 Formação de GreenBelts Lean 6 Sigma Prof. Alexandre Andrioli Iwankio A formação adequada dos subgrupos é fundamental para que sejam construídas cartas de controle realmente úteis.
  • 182.
    182 Formação de GreenBelts Lean 6 Sigma Prof. Alexandre Andrioli Iwankio RESUMO DAS ETAPAS PARA CONSTRUÇÃO E UTILIZAÇÃO DAS CARTAS DE CONTROLE XBARRA E R 01. Coletar dados. 02. Calcular a média de cada amostra. Coletar amostras (subgrupos racionais), cada uma contendo observações da variável de interesse. Em geral, = 20 ou 25, pelo menos, e = 4,5 ou 6. Coletar as amostras em intervalos sucessivos e registrar as observações na ordem em que foram obtidas. m n m n xi m...,1,2,i, n x...xx x ni2i1i i = +++ = m x...xx x m21 +++ = m R...RR R m21 +++ = 05. Calcular a amplitude média .R - Carta :x- Carta R: RDLIC RLM RDLSC 3 4 = = = RAxL IC xL M RAxL S C 2 2 -= = += A D d n2 4 3, e são constantes apresentadas em função de na Tabela 9.6. 07. Traçar os limites de controle. 08. Marcar os pontos nas cartas. Marcar o eixo vertical do lado esquerdo com os valores de e e o eixo horizontal com os números das amostras. Traçar linhas cheias para representar LSC, LM e LIC. Representar nas cartas correspondentes os valores de e os valores de . Circular todos os pontos que estejam fora dos limites de controle. x x R m m Ri i 09. Registrar as informações importantes que devam constar nas cartas. 10. Interpretar as cartas construídas. 11. Verificar se o estado de controle alcançado é adequado ao processo, tendo em vista considerações técnicas e econômicas. - Título. - Tamanho das amostras ( ). - Período de coleta dos dados. - Nome do processo e do produto. - Método de medição. - Identificação do responsável pela construção das cartas. Analisar o comportamento dos pontos nas cartas e e verificar se o processo está sob controle estatístico. Caso seja necessário, recalcular os limites das cartas após o abandono de pontos fora de controle. Em alguns casos será preciso coletar novas amostras. Repetir este procedimento até que o estado de controle seja atingido. n Rx
  • 183.
    183 Formação de GreenBelts Lean 6 Sigma Prof. Alexandre Andrioli Iwankio FLUXOGRAMA PARA A CONSTRUÇÃO DAS CARTAS DE CONTROLE XBARRA E R Roteiro para solução do exemplo no Minitab I - Construir a Carta de Controle Xbarra e R 01. Selecione Stat > Control Charts > Variables Charts for Subgroups > Xbar-R...
  • 184.
    184 Formação de GreenBelts Lean 6 Sigma Prof. Alexandre Andrioli Iwankio 02. A seguinte tela aparecerá e deverá ser preenchida como mostrado abaixo: 03. Selecione a opção Observations for a subgroup are in one row of columns. 04. Selecione as colunas X1, X2, X3 e X4. O comando acima é utilizado para a construção das cartas Xbarra- R quando possuímos as observações de cada subgrupo alocadas em diferentes colunas da Worksheet. 05. Selecione a opção Xbar-R Options... > Estimate 06. A seguinte tela aparecerá e deverá ser preenchida como mostrado abaixo:
  • 185.
    185 Formação de GreenBelts Lean 6 Sigma Prof. Alexandre Andrioli Iwankio 07. Em Method for estimating standard deviation ative a opção Rbar. O commando acima permite a estimação do desvio-padrão do processo utilizando a amplitude média R e a constante d2 08. Selecione a aba S Limits. 09. A seguinte tela aparecerá e deverá ser preenchida como mostrado abaixo:
  • 186.
    186 Formação de GreenBelts Lean 6 Sigma Prof. Alexandre Andrioli Iwankio 10. Em Display control limits at, na opção These multiples of the standard deviation digite 1,5, 2 e 3. 11. Selecione OK. 12. Selecione Labels...>Titles/Footnotes. 13. A seguinte tela aparecerá e deverá ser preenchida como mostrado abaixo: 14. No campo Title, digite o título do gráfico (exemplo: Gráfico Xbarra-R para o percentual de teor alcoólico na cerveja). 15. Selecione OK duas vezes.
  • 187.
    187 Formação de GreenBelts Lean 6 Sigma Prof. Alexandre Andrioli Iwankio ATIVIDADE Um Green Belt da área de Qualidade tinha como meta diminuir em 20% os problemas da espessura nas placas produzidas pelas máquinas de lingotamento contínuo até o final do ano. Para verificar o comportamento do processo o Green Belt coletou algumas amostras das placas (que deveriam ter espessura nominal de 200 mm) e eram provenientes da máquina de lingotamento contínuo 1 efetuando medidas na espessura nessas placas. A coleta de dados foi feita de forma que fossem mensuradas as espessuras de 144 placas em um período de 24 horas de produção sendo que para cada hora 6 placas deveriam ser medidas. Construa as cartas de controle apropriadas e verifique se o processo está ou não fora de controle. ... 197,779 199,760 202,454 193,473 196,605 204,290 204,170 196,077 206,316 200,002 203,355 204,973 206,250 199,155 205,914 199,565 207,408 218,450 200,743 207,132 203,628 206,393 202,089 207,969 199,745 196,292 198,274 189,923 196,280 206,931 210,050 193,416 207,047 197,385 205,500 196,617 204,446 201,640 198,219 196,432 208,592 205,986 195,936 200,401 194,563 198,797 203,420 198,115 202,634 203,418 209,135 187,821 194,524 203,302 214,205 187,700 191,943 200,266 202,055 203,188 213,400 195,147 197,206 198,046 203,768 200,488 190,987 199,602 200,134 196,411 204,269 201,376 205,210 195,318 202,246 194,955 196,374 199,017 195,510 200,089 201,457 201,210 192,574 204,827 202,120 196,922 200,824 203,376 202,119 190,200 205,101 199,459 194,883 201,144 212,803 200,213 191,355 198,387 212,196 206,629 196,350 201,086 207,692 192,858 200,185 195,430 214,682 205,791 202,923 196,447 197,186 195,900 205,976 200,849 200,166 191,037 185,446 201,236 201,086 210,647 X1 X2 X3 X4 X5 X6 209,004 200,816 199,955 198,235 205,623 203,051 202,387 205,917 194,629 195,240 195,940 204,390 203,120 197,712 202,180 198,559 208,405 196,608 190,997 193,896 200,864 199,085 206,608 205,784 Espessura das placasproduzidas no lingotamentocontínuo
  • 188.
    188 Formação de GreenBelts Lean 6 Sigma Prof. Alexandre Andrioli Iwankio CAPACIDADE DE PROCESSOS INTRODUÇÃO Somente processos estáveis devem ter sua capacidade avaliada.  Faixa característica do processo: • Média  3 Desvio padrão • Média = x , x • Desvio padrão = AM/d2, R/d2 Se o processo tem, aproximadamente, distribuição normal, a faixa característica contém 99,73% dos resultados individuais do processo. A capacidade do processo é avaliada por meio da comparação da faixa característica do processo com a faixa de especificação. ANÁLISE GRÁFICA DA CAPACIDADE DE PROCESSOS Comparação de histogramas construídos para o parâmetro de interesse com os limites de especificação. Um processo pode não ser capaz por apresentar:  Elevada variabilidade;  Média deslocada em relação ao valor nominal.  Ou uma combinação dos dois.
  • 189.
    189 Formação de GreenBelts Lean 6 Sigma Prof. Alexandre Andrioli Iwankio Comparações de histogramas e limites de especificação ÍNDICES DE CAPACIDADE Os índices de capacidade processam as informações de forma que seja possível avaliar se um processo é capaz de gerar produtos que atendam às especificações provenientes dos clientes. Para utilizar os índices de capacidade é necessário que o processo esteja sob controle estatístico.
  • 190.
    190 Formação de GreenBelts Lean 6 Sigma Prof. Alexandre Andrioli Iwankio ÍNDICE Cp Cp é conhecido como a medida da capacidade potencial do processo. PadrãoDesvio6 LIELSE Cp - = A interpretação do índice Cp só tem sentido se o processo estiver centrado no valor nominal. O valor mínimo geralmente exigido para Cp é 1,33. CÁLCULO DO ÍNDICE Cp Índice_Cp= (LSE-LIE)/6*DesPad Índice_Cp= (LSE-LIE)/6*DesPad Índice_Cp= (LSE-LIE)/6*DesPad 3630 Média = 33 DesPad= 1 4515 Média = 30 DesPad= 3 Média = 7 DesPad= 2 113 Índice Cp= 1,66 Índice Cp= 1,00 Índice Cp= 0,66
  • 191.
    191 Formação de GreenBelts Lean 6 Sigma Prof. Alexandre Andrioli Iwankio Classificação de processos a partir do índice Cp CLASSIFICAÇÃO DO PROCESSO CAPAZ OU ADEQUADO (VERDE) ACEITÁVEL (AMARELO) INCAPAZ OU INADEQUADO (VERMELHO) p 64 ppm 64 ppm < p 0,27 % p > 0,27 % PROPORÇÃO DE DEFEITUOSOS (p) LIE LSE LIE LSE LIE LSE COMPARAÇÃO DO HISTOGRAMA COM AS ESPECIFICAÇÕES C 1,33p  1 C < 1,33 p C < 1p VALOR DE Cp EXEMPLO Processo: Atendimento por telefone de uma central regional de um banco. Parâmetro de produto final (Y): Tempo de atendimento (segundos). Interesse da empresa: Avaliar a estabilidade e a capacidade do processo quanto ao tempo de atendimento. Procedimento para avaliação da estabilidade do processo: Cartas x e AM. Coleta de dados para o controle do processo:  Registrar o tempo de atendimento dos 125 últimos clientes que telefonaram para a central.
  • 192.
    192 Formação de GreenBelts Lean 6 Sigma Prof. Alexandre Andrioli Iwankio Cliente Tempo de Atendimento Cliente Tempo de Atendimento Cliente Tempo de Atendimento Cliente Tempo de Atendimento Cliente Tempo de Atendimento 1 198 26 207 51 209 76 207 101 221 2 201 27 201 52 195 77 207 102 212 3 201 28 198 53 189 78 198 103 209 4 209 29 215 54 207 79 215 104 215 5 207 30 204 55 189 80 212 105 198 6 218 31 204 56 209 81 195 106 212 7 195 32 198 57 186 82 189 107 209 8 198 33 201 58 204 83 204 108 189 9 204 34 207 59 218 84 227 109 186 10 220 35 204 60 207 85 207 110 195 11 192 36 201 61 218 86 209 111 195 12 186 37 203 62 201 87 198 112 201 13 198 38 204 63 207 88 201 113 195 14 207 39 212 64 198 89 195 114 209 15 218 40 215 65 207 90 192 115 198 16 201 41 192 66 195 91 201 116 195 17 204 42 218 67 198 92 209 117 212 18 195 43 198 68 207 93 189 118 192 19 207 44 195 69 198 94 195 119 209 20 204 45 207 70 207 95 198 120 215 21 207 46 184 71 224 96 209 121 212 22 198 47 195 72 204 97 209 122 198 23 224 48 201 73 209 98 212 123 192 24 207 49 204 74 202 99 195 124 201 25 204 50 209 75 215 100 204 125 207 Tempos de atendimento telefônico (seg) de uma central regional de um banco 12110997857361493725131 228 216 204 192 180 Observation IndividualValue _ X=203,50 +3SL=229,51 -3SL=177,48 +2SL=220,84 -2SL=186,15 12110997857361493725131 30 20 10 0 Observation MovingRange __ MR=9,78 +3SL=31,96 -3SL=0 +2SL=24,57 -2SL=0 2 22 2 2 2 2 Carta de controle X-AM para o tempo de atendimento telefônico
  • 193.
    193 Formação de GreenBelts Lean 6 Sigma Prof. Alexandre Andrioli Iwankio Faixa característica: segundos229,6];[177,4 128,1 798,93 5,203; 128,1 798,93 5,203 128,1 AM3 x; 128,1 AM3 x =       +  -= =      +- 9,789,78 [177,5; 229,5] Faixa de especificação: [160; 250] segundos A faixa característica do processo se encaixa com folga na faixa de especificação. Avaliação da capacidade do processo de atendimento por telefone Cálculo do Cp: 73,1 69,86 160250 128,1 AM6 LIELSE Cp =  - = - = 6x8,67 Observação:
  • 194.
    194 Formação de GreenBelts Lean 6 Sigma Prof. Alexandre Andrioli Iwankio 1 100 Cp X é a percentagem de faixa de especificação utilizada pelo processo. Logo: 1100=57,8% Cp X ÍNDICE CPK MIN 3 Desvio Padrão 3 Desvio Padrão Média Média - LIELSE Cpk - = ; Quando a média do processo coincide com o valor nominal da especificação, teremos Cp = Cpk.
  • 195.
    195 Formação de GreenBelts Lean 6 Sigma Prof. Alexandre Andrioli Iwankio CÁLCULO DO ÍNDICE CPK 44 50 56 C = 2,0p C = 2,0pk 38 62 LIE LSE ( )a C = 2,0p C = 1,5pk 44 50 53 5638 62 ( )b C = 2,0p C = 1,0pk 44 50 5638 62 ( )c C = 2,0p C = 0pk 44 50 5638 62 ( )d C = 2,0p C = -0,5pk 44 50 56 6538 62 ( )e 2=s 2=s 2=s 2=s 2=s Relacionamento entre os índices Cp e Cpk
  • 196.
    196 Formação de GreenBelts Lean 6 Sigma Prof. Alexandre Andrioli Iwankio ATIVIDADE Simular as seguintes situações: A - Cp = 1,5 Cpk = 1,5 B - Cp = 1 Cpk = 0,5 C - Cp = 0,8 Cpk = 0,8 D - Cp = 1 Cpk = -0,5 E - Cp = 1,3 Cpk = 2
  • 197.
    197 Formação de GreenBelts Lean 6 Sigma Prof. Alexandre Andrioli Iwankio LIE LSE Deslocar a média do processo LIE LSE Reduzir a variabilidade do processo LIE LSE Situação ideal - Manter IMPOSSÍVELBaixo Baixo Cpk Cp Alto Alto Ação que deve ser adotada para melhorar a capacidade do processo, em função da comparação das magnitudes de Cp e Cpk CONTINUAÇÃO DO EXEMPLO Cálculo do Cpk:       = PadrãoesvioD3 LIE-édiaM , PadrãoesvioD3 édiaM-LSE MINCpk   1,671,671,78;min 8,693 160-203,5 ; 8,693 203,5-250 min 128,1 AM3 LIE-x , 128,1 AM3 x-LSE minCpk ==        =             =
  • 198.
    198 Formação de GreenBelts Lean 6 Sigma Prof. Alexandre Andrioli Iwankio ÍNDICES DE CAPACIDADE PARA SITUAÇÕES EM QUE HÁ APENAS UM LIMITE DE ESPECIFICAÇÃO Quando existe apenas o limite inferior de especificação: PadrãoesvioD3 LIE-édiaM Cpi= Quando existe apenas o limite superior de especificação: PadrãoesvioD3 édiaM-LSE Cps = SAÍDA DO MINITAB PARA ANÁLISE DE CAPACIDADE 250,0237,5225,0212,5200,0187,5175,0162,5 LSL USL LSL 160 Target * USL 250 Sample Mean 203,496 Sample N 125 StDev (Within) 8,67221 Process Data C p 1,73 C PL 1,67 C PU 1,79 C pk 1,67 Potential (Within) C apability PPM < LSL 0,00 PPM > USL 0,00 PPM Total 0,00 O bserv ed Performance PPM < LSL 0,26 PPM > USL 0,04 PPM Total 0,31 Exp. Within Performance Análise da capacidade do tempo de atendimento por telefone
  • 199.
    199 Formação de GreenBelts Lean 6 Sigma Prof. Alexandre Andrioli Iwankio Interpretação dos resultados da saída do Minitab:  Process Data: • USL = Limite superior de especificação (LSE). • LSL = Limite inferior de especificação (LIE). • Mean = Média (x). • Sample N = Número de observações.  StDev (Within) = Desvio Padrão calculado como: ou  Potential (Within) capability = Capacidade potencial calculada com base em: ou         2d R 2d AM         2d R 2d AM  Observed Performance = Performance verificada a partir das observações amostrais: • PPM < LSL = ppm abaixo do LIE nas observações amostrais. • PPM > USL = ppm acima do LSE nas observações amostrais. • PPM total = ppm fora da faixa de especificação nas observações amostrais.  Expected Performance = Performance esperada: • PPM < LSL = ppm abaixo do LIE calculado com base em ou • PPM > USL = ppm acima do LSE calculado com base em ou • PPM Total = ppm fora da faixa de especificação calculado com base em ou 2d R 2d AM 2d R 2d R 2d AM 2d AM
  • 200.
    200 Formação de GreenBelts Lean 6 Sigma Prof. Alexandre Andrioli Iwankio RELAÇÃO ENTRE A ESCALA SIGMA E OS ÍNDICES DE CAPACIDADE 1 2 3 4 5 6 0,33 0,67 1,00 1,33 1,67 2,00 Cp 0,33 0,67 1,00 1,33 1,67 2,00 Cpk 317.400 45.600 2.700 63 0,57 0,002 Defeitos (ppm) -0,17 0,17 0,50 0,83 1,17 1,50 Cpk 690.000 308.537 66.807 6.210 233 3,4 Defeitos (ppm) 0,33 0,67 1,00 1,33 1,67 2,00 Cp Escala Sigma Valor Médio dos Resultados do Processo Centrado no Valor Ideal Valor Médio dos Resultados do Processo Afastado do Valor Ideal em 1,5 Sigma RACIOCÍNIO DE ESTUDO DO PROCESSO 1 – Planejar a coleta de dados 2 – Coletar os dados 3 – Avaliar se os dados são confiáveis (MSA) Em caso positivo, podemos seguir adiante Em caso negativo, devemos torná-los confiáveis antes de continuar 4 - Avaliar a estabilidade do processo (Cartas de controle) Caso esteja sob controle, podemos seguir adiante Caso não esteja sob controle, identificar e bloquear as causas especiais 5 - Avaliar a capacidade do processo (Cp e Cpk) Se Cp e Cpk > 1,33, o processo é capaz -> MANTER Se não for capaz, acertar a média e/ou diminuir a variabilidade
  • 201.
    201 Formação de GreenBelts Lean 6 Sigma Prof. Alexandre Andrioli Iwankio Roteiro para solução do exemplo no Minitab I – Avaliar capacidade do processo 01. Selecione Stat > Quality Tools > Capability Analysis > Normal... 02. A seguinte tela aparecerá e deverá ser preenchida como mostrado abaixo: 03. Ative Single column e selecione a coluna Tempo de Atendimento. 04. Em Subgroup size digite 1. 05. Em Lower spec, escreva o limite inferior de especificação: 160. 06. Em Upper spec, escreva o limite superior de especificação: 250. 07. Selecione Estimate... 08. A seguinte tela aparecerá e deverá ser preenchida como mostrado abaixo:
  • 202.
    202 Formação de GreenBelts Lean 6 Sigma Prof. Alexandre Andrioli Iwankio 09. Em Methods of estimating sigma, verifique se está selecionada Average moving range, para estimar o desvio padrão por meio dos critérios da carta de controle. 10. Selecione OK. 11. Selecione Options... 12. A seguinte tela aparecerá e deverá ser preenchida como mostrado a seguir: 13. Em Perform Analysis, desative Overall analysis.
  • 203.
    203 Formação de GreenBelts Lean 6 Sigma Prof. Alexandre Andrioli Iwankio Esta opção calcularia os índices de capacidade do processo estimando o desvio padrão através do procedimento comum. A opção Within subgroups analysis fará o cálculo dos índices conforme o procedimento da carta de controle. 14. Em Title, digite o título da análise de capacidade (Exemplo: Análise de capacidade do tempo de atendimento por telefone). 15. Selecione OK duas vezes. ATIVIDADE Empresa: Fabricante de Palm-top. Característica de interesse: Tempo de reparo na assistência técnica (dias). Política adotada pela empresa: Em caso de defeito do aparelho, o cliente tem direito à troca por um aparelho novo se o tempo de reparo na assistência técnica superar 30 dias. Problema: Alto custo com a troca de produtos devido a excessivos casos de reparos com mais de 30 dias. Analise os dados da tabela e conclua sobre o que a empresa deve fazer para resolver o problema.
  • 204.
    204 Formação de GreenBelts Lean 6 Sigma Prof. Alexandre Andrioli Iwankio 1 2 3 4 5 6 7 8 9 10 11 12 13 14 15 16 17 18 19 20 21 22 23 24 25 23 31 31 31 29 28 33 20 33 27 20 32 29 27 30 32 29 29 28 32 23 35 30 23 34 26 27 28 29 30 31 32 33 34 35 36 37 38 39 40 41 42 43 44 45 46 47 48 49 50 31 19 34 27 28 36 27 24 33 21 29 30 33 27 29 26 21 31 34 26 30 32 33 21 28 51 52 53 54 55 56 57 58 59 60 61 62 63 64 65 66 67 68 69 70 71 72 73 74 75 29 33 24 23 21 30 26 28 30 29 32 28 29 34 25 30 27 26 34 22 21 29 33 25 30 76 77 78 79 80 81 82 83 84 85 86 87 88 89 90 91 92 93 94 95 96 97 98 99 100 32 30 28 34 33 26 29 23 26 33 31 29 24 28 19 31 33 27 30 29 28 26 28 26 25 Amostra Amostra Amostra AmostraTempo de reparo Tempo de reparo Tempo de reparo Tempo de reparo Tempos de reparo dos últimos 100 pedidos de assistência técnica
  • 205.
    205 Formação de GreenBelts Lean 6 Sigma Prof. Alexandre Andrioli Iwankio AVALIAÇÃO DE SISTEMAS DE MEDIÇÃO DE ATRIBUTOS INTRODUÇÃO Em um sistema de medição (classificação ou inspeção) por atributos, o resultado da medição é um valor único de um conjunto finito de possíveis categorias (usualmente, categoria perfeita ou defeituosa). No caso da avaliação de sistemas de medição por atributos, é colocada ênfase na avaliação da capacidade do avaliador em detectar repetidamente itens perfeitos ou defeituosos e da tendência com que o avaliador rejeita unidades perfeitas e aceita unidades defeituosas. Avaliação de Sistemas de Medição por Atributos Precisão:Comparação dos resultados dos avaliadores, independentemente do padrão. Vício:Comparação dos resultados dos avaliadores com o padrão. Repetibilidade: Within Appraisers Comparação dos resultados para um mesmo avaliador ( ) Reprodutibilidade: Between Appraisers Comparação dos resultados entre todos os avaliadores ( ) Comparação de todos os avaliadores ( ) All Appraisers vs Standard Comparação de cada avaliador ( ) EachAppraiser vs Standard Discordância Concordância individual (Eficácia individual) Concordância global (Eficácia global) Mistura Alarme falso Classificação errada
  • 206.
    206 Formação de GreenBelts Lean 6 Sigma Prof. Alexandre Andrioli Iwankio DEFINIÇÕES E EXEMPLOS - EXEMPLO Uma empresa fabricante de produtos alimentícios estava utilizando o método DMAIC para resolver o problema aumento do número de embalagens de tortas congeladas defeituosas, a partir de julho de 2006. Na etapa Measure do DMAIC, a empresa decidiu avaliar o sistema de inspeção que vinha sendo utilizado para a detecção de embalagens defeituosas, com o objetivo de verificar se o mesmo era confiável. Nesse sistema, as embalagens eram visualmente inspecionadas para que os possíveis defeitos - embalagem rasgada, amassada, aberta, com data de validade do produto ilegível, entre outros - pudessem ser detectados. Se uma embalagem apresentasse um ou mais defeitos ela deveria ser classificada como defeituosa e, a seguir, ser separada do restante da produção. Participaram do estudo três avaliadores responsáveis pela inspeção das embalagens. Vinte embalagens (nove perfeitas e onze defeituosas) foram utilizadas na avaliação, após terem sido previamente inspecionadas e classificadas pelo engenheiro que trabalhava no gerenciamento do processo de produção. Cada avaliador inspecionou três vezes cada uma das embalagens e os resultados obtidos estão apresentados na tabela. Nessa tabela, P significa embalagem perfeita e D embalagem defeituosa.
  • 207.
    207 Formação de GreenBelts Lean 6 Sigma Prof. Alexandre Andrioli Iwankio TABELA 3.1 Dados coletados no estudo para avalia o do sistema de medi o por atributos da empresa fabricante de produtosaliment cios ç ç í ã ã Número da embalagem Condi ão real ç Avaliador A D P P D D P D P D P D P D P D P D D P D D P P D D P D D D P D P D P D P D D P D D P P D D D D D D P D P D P D P D D P D D P P D D P P P D P D P P P D P D D P P D P P D P P P P D P P P P P P P P D P P D P P D D P P P D P D P P P D P D D P P D P P D D P P P D P D P P P D P D D P P D P P D D D P P D P D P P P D P D D P P D P P D D P P P D P D P P P D P D D P P 1 2 3 Avaliador B 1 2 3 Avaliador C 1 2 3 PRECISÃO A avaliação da precisão é feita por meio da comparação dos resultados dos avaliadores, independentemente do padrão, e é dividida em dois componentes: repetibilidade e reprodutibilidade. Repetibilidade A repetibilidade representa a capacidade de o avaliador repetir a mesma resposta quando avalia repetidas vezes o mesmo item, de modo independente do padrão. A avaliação da repetibilidade é feita por meio da comparação dos resultados para um mesmo avaliador.
  • 208.
    208 Formação de GreenBelts Lean 6 Sigma Prof. Alexandre Andrioli Iwankio Na saída do MINITAB, o resultado da avaliação da repetibilidade é apresentado na parte intitulada Within Appraisers. FIGURA 3.2 Saídaparcial do MINITAB:avaliação darepetibilidade parao exemplo daempresafabricante de produtos alimentícios WithinAppraisers Assessment Agreement Appraiser # Inspected # Matched Percent 95 % CI A 20 19 95.00 (75.13, 99.87) B 20 16 80.00 (56.34, 94.27) C 20 19 95.00 (75.13, 99.87) # Matched: Appraiser agrees with him/herself across trials. Percentual das embalagens para as quais houve concordância nas respostas quando o avaliador inspecionourepetidasvezeso mesmo item. Repetibilidade Reprodutibilidade A reprodutibilidade representa a capacidade de os avaliadores escolherem a mesma resposta quando avaliam o mesmo item, de forma independente do padrão. A avaliação da reprodutibilidade é feita por meio da comparação dos resultados entre todos os avaliadores. Na saída do MINITAB, o resultado da avaliação da reprodutibilidade é apresentado na parte intitulada Between Appraisers. FIGURA 3.3 Saídaparcial do MINITAB :avaliação daavaliação da reprodutibilidade parao exemplo daempresafabricante de produtos alimentícios  Percentual das embalagens para as quais houve concordância nas respostas dos três avaliadores emtodasasrepetições.Between Appraisers Assessment Agreement # Inspected # Matched Percent 95 % CI 20 11 55.00 (31.53, 76.94) # Matched: All appraisers' assessments agree with each other. Reprodutibilidade
  • 209.
    209 Formação de GreenBelts Lean 6 Sigma Prof. Alexandre Andrioli Iwankio VÍCIO A avaliação do vício é feita por meio da comparação dos resultados dos avaliadores com o padrão, o que pode gerar concordância ou discordância. Concordância global A concordância global representa a capacidade de os avaliadores escolherem a resposta correta quando avaliam todos os itens, em todas as repetições. A avaliação da consistência global é feita por meio da comparação com o padrão dos resultados entre todos os avaliadores. Na saída do MINITAB, o resultado da avaliação da reprodutibilidade é apresentado na parte intitulada All Appraisers vs Standard. FIGURA 3.4 Saídaparcial do MINITAB : avaliação da concordânciaglobal parao exemplo daempresafabricante de produtos alimentícios Percentual das embalagens para as quais houve concordância com o padrão nas respostas dos trêsavaliadoresemtodasasrepetições. All AppraisersvsStandard Assessment Agreement # Inspected # Matched Percent 95 % CI 20 11 55.00 (31.53, 76.94) # Matched: All appraisers' assessments agree with the known standard. Concordância Global Concordância individual A concordância individual representa a capacidade de cada avaliador escolher a resposta correta, de acordo com o padrão, quando avalia todos os itens, em todas as repetições.
  • 210.
    210 Formação de GreenBelts Lean 6 Sigma Prof. Alexandre Andrioli Iwankio A avaliação da concordância individual é feita por meio da comparação com o padrão dos resultados de cada avaliador. Na saída do MINITAB, o resultado da avaliação da concordância individual é apresentado na parte intitulada Each Appraiser vs Standard > Assessment Agreement. FIGURA 3.5 Saídaparcial do MINITAB :avaliação daconcordância individual parao exemplo daempresafabricante de produtos alimentícios  Percentual das embalagens paraas quais houve concordânciadas respostas com o padrão,em todas as repetições,para cada avaliador.EachAppraiser vsStandard Assessment Agreement Appraiser # Inspected # Matched Percent 95 % CI A 20 18 90.00 (68.30, 98.77) B 20 13 65.00 (40.78, 84.61) C 20 16 80.00 (56.34, 94.27) # Matched: Appraiser's assessment across trials agrees with the known standard. Assessment Disagreement Appraiser # P / D Percent # D / P Percent # Mixed Percent A 0 0.00 1 11.11 1 5.00 B 3 27.27 0 0.00 4 20.00 C 3 27.27 0 0.00 1 5.00 # P / D: Assessments across trials = P / standard = D. # D / P: Assessments across trials = D / standard = P. # Mixed: Assessments across trials are not identical. Concordância Individual Discordância A discordância representa a capacidade de cada avaliador escolher a resposta incorreta (diferente do padrão), quando avalia todos os itens, em todas as repetições. As respostas incorretas podem ser identificadas como classificação errada, alarme falso e mistura ou inconsistência. Na saída do MINITAB, o resultado da avaliação da discordância é apresentado na parte intitulada Each Appraiser vs Standard > Assessment Disagreement.
  • 211.
    211 Formação de GreenBelts Lean 6 Sigma Prof. Alexandre Andrioli Iwankio  Classificação errada: A classificação errada representa a aceitação de um item defeituoso, isto é, classificar como perfeito um item que é defeituoso (P / D), o que é um erro grave. O percentual de classificação errada é calculado por meio da expressão: número de itens defeituosos classificados como perfeitos em todas as inspeções do avaliador número de itens defeituosos  Alarme falso: O alarme falso representa a rejeição de um item perfeito, isto é, classificar como defeituoso um item que é perfeito (D / P). Esse erro não é tão grave quanto o anterior, mas deve ser evitado, já que a rejeição de um item perfeito implica na realização de trabalho e reinspeção desnecessários. O percentual de alarme falso é calculado por meio do quociente: número de itens perfeitos classificados como defeituosos em todas as inspeções do avaliador número de itens perfeitos  Mistura ou inconsistência: A mistura ou inconsistência ocorre quando há resultados contraditórios nas avaliações de um mesmo item, que é avaliado como perfeito e também como defeituoso, nas diferentes repetições (um exemplo de mistura ocorre com a embalagem 6, para os avaliadores A e C, conforme mostra a tabela 1). O percentual de mistura é calculado de acordo com a expressão abaixo: número de itens classificadosde modo contraditório nas inspeções repetidas do avaliador número total de itens
  • 212.
    212 Formação de GreenBelts Lean 6 Sigma Prof. Alexandre Andrioli Iwankio FIGURA 3.6 Saídaparcial do MINITAB :avaliação dadiscordância parao exemplo daempresafabricante de produtos alimentícios  EachAppraiser vsStandard Assessment Agreement Appraiser # Inspected # Matched Percent 95 % CI A 20 18 90.00 (68.30, 98.77) B 20 13 65.00 (40.78, 84.61) C 20 16 80.00 (56.34, 94.27) # Matched: Appraiser's assessment across trials agrees with the known standard. Assessment Disagreement Appraiser # P / D Percent # D / P Percent # Mixed Percent A 0 0.00 1 11.11 1 5.00 B 3 27.27 0 0.00 4 20.00 C 3 27.27 0 0.00 1 5.00 # P / D: Assessments across trials = P / standard = D. # D / P: Assessments across trials = D / standard = P. # Mixed: Assessments across trials are not identical. Classificação errada Alarme falso Mistura Discordância
  • 213.
    213 Formação de GreenBelts Lean 6 Sigma Prof. Alexandre Andrioli Iwankio FIGURA 3.7 Saídacompletado MINITAB :avaliação do sistemade medição por atributos do exemplo daempresafabricante de produtos alimentícios  Attribute Agreement Analysisfor Resposta Date of study: 09/08/2005 Reported by: Axel Name of product: Embalagens Misc: 9perfeitas/11defeituosas W ithin Appraisers Assessment Agreement Appraiser # Inspected # Matched Percent 95 % CI A 20 19 95.00 (75.13, 99.87) B 20 16 80.00 (56.34, 94.27) C 20 19 95.00 (75.13, 99.87) # Matched: Appraiser agrees with him/herself across trials. Each Appraiser vsStandard Assessment Agreement Appraiser # Inspected # Matched Percent 95 % CI A 20 18 90.00 (68.30, 98.77) B 20 13 65.00 (40.78, 84.61) C 20 16 80.00 (56.34, 94.27) # Matched: Appraiser's assessment across trials agrees with the known standard. Assessment Disagreement Appraiser # P / D Percent # D / P Percent # Mixed Percent A 0 0.00 1 11.11 1 5.00 B 3 27.27 0 0.00 4 20.00 C 3 27.27 0 0.00 1 5.00 # P / D: Assessments across trials = P / standard = D. # D / P: Assessments across trials = D / standard = P. # Mixed: Assessments across trials are not identical. Between Appraisers Assessment Agreement # Inspected # Matched Percent 95 % CI 20 11 55.00 (31.53, 76.94) # Matched: All appraisers' assessments agree with each other. All Appraisersvs Standard Assessment Agreement # Inspected # Matched Percent 95 % CI 20 11 55.00 (31.53, 76.94) # Matched: All appraisers' assessments agree with the known standard.
  • 214.
    214 Formação de GreenBelts Lean 6 Sigma Prof. Alexandre Andrioli Iwankio FIGURA 3.8 CBA 100 90 80 70 60 50 40 95.0% CI Percent CBA 100 90 80 70 60 50 40 95.0% CI Percent Date of study: 09/08/2005 Reported by: Axel Name of product: Embalagens Misc: 9 perfeitas / 11 defeituosas Saídagráficado MINITAB paraavaliação da repetibilidade e daconcordância individual dos avaliadores do exemplo daempresa fabricante de produtos alimentícios  Assessment Agreement WithinAppraisers Appraisers Appraisers Percent Percent AppraisersvsStandard CRITÉRIOS PARA AVALIAÇÃO DE SISTEMAS DE MEDIÇÃO POR ATRIBUTOS A avaliação de sistemas de medição por atributos é feita com base nos percentuais de concordância individual, classificação errada e alarme falso, de acordo com os critérios apresentados na tabela 3. Sempre que um avaliador ou instrumento for classificado como marginal ou inaceitável, haverá necessidade de adoção de ações corretivas. Após a implementação das ações corretivas o estudo deverá ser refeito.
  • 215.
    215 Formação de GreenBelts Lean 6 Sigma Prof. Alexandre Andrioli Iwankio Repetibilidade e Reprodutibilidade seguem o mesmo critério da concordância individual. CONTINUAÇÃO DO EXEMPLO A partir da análise dos resultados obtidos na seção anterior e dos critérios constantes na tabela, é possível classificar os avaliadores da empresa fabricante de produtos alimentícios do exemplo conforme apresentado abaixo. Avaliador A B C Aceitável Inaceitável Marginal Inaceitável Aceitável Aceitável Aceitável Inaceitável Inaceitável Concordância Individual Alarme falso Classificação errada FIGURA 3.11 Conclusões do estudo realizado para avaliação do sistema de medição por atributos daempresafabricante de produtos alimentícios A figura mostra que o sistema de medição por atributos tem diferentes níveis de desempenho quanto à concordância individual, alarme falso e classificação errada, de forma dependente do avaliador. Nenhum dos avaliadores apresenta resultados aceitáveis (ou inaceitáveis) nas três categorias. Nesse contexto, podem surgir as seguintes perguntas, a serem consideradas pela empresa:  Os critérios para aceitação ou rejeição das embalagens estão sufi- cientemente claros ou necessitam de melhorias?
  • 216.
    216 Formação de GreenBelts Lean 6 Sigma Prof. Alexandre Andrioli Iwankio  Os avaliadores necessitam de treinamento?  O ambiente no qual as inspeções são realizadas pode ser melho- rado?  Quais são os impactos desse sistema de medição para o cliente? ALERTAS QUANTO À COLETA DE DADOS PARA A AVALIAÇÃO DE SISTEMAS DE MEDIÇÃO POR ATRIBUTOS Os itens utilizados para a avaliação de sistemas de medição por atributos não são selecionados aleatoriamente, mas sim por pessoal especializado (supervisor ou staff) e devem ser previamente avaliados como perfeitos ou defeituosos. A tabela abaixo apresenta uma sugestão para o número mínimo de itens que devem ser selecionados e para o número mínimo de inspeções por item. A amostra deve ser composta por cerca de 50% de itens perfeitos e 50% de itens defeituosos. 1 2 3 ou mais 24 18 12 5 4 3 TABELA 3.4 Tamanho das amostras paraaavaliação de sistemas de medição por atributos Número mínimo de itens Número mínimo de inspeçõespor itemNúmero de avaliadores Roteiro para solução do exemplo no Minitab I – Avaliar a confiabilidade do sistema de medição por atributos 01. Selecione Stat > Quality Tools > Attribute Agreement Analysis... 02. A seguinte tela aparecerá e deverá ser preenchida conforme abaixo:
  • 217.
    217 Formação de GreenBelts Lean 6 Sigma Prof. Alexandre Andrioli Iwankio 03. Em Data are Arranged as, selecione Attribute Column. 04. Selecione a coluna Resposta para o campo Attribute Column. 05. Selecione a coluna No embalagem para o campo Samples. 06. Selecione a coluna Avaliador para o campo Appraisers. 07. Selecione a coluna Real para o campo Known standard/attribute. 08. Selecione Information... A seguinte tela aparecerá e deverá ser preenchida conforme abaixo: 09. Selecione OK.
  • 218.
    218 Formação de GreenBelts Lean 6 Sigma Prof. Alexandre Andrioli Iwankio 10. Selecione Results... A seguinte tela aparecerá e deverá ser preenchida conforme abaixo: 11. Selecione a opção Percentagens of assessment agreement within and between appraisers. 12. Selecione OK duas vezes. ATIVIDADE Uma seguradora deseja avaliar seu sistema para classificação de solicitações de pagamento de seguro-saúde, que podem ser identificadas como perfeitas ou defeituosas. Participaram do estudo três avaliadores responsáveis pela classificação das solicitações. Quinze solicitações de seguro-saúde (oito perfeitas e sete defeituosas) foram utilizadas na avaliação, após terem sido previamente inspecionadas e classificadas por um dos gestores da empresa. Cada avaliador inspecionou três vezes cada uma das solicitações e os resultados obtidos estão apresentados na tabela. Nessa tabela, P significa solicitação perfeita e D solicitação defeituosa. Avalie o sistema de medição por atributos utilizado pela seguradora para classificação das solicitações de seguro-saúde.
  • 219.
    219 Formação de GreenBelts Lean 6 Sigma Prof. Alexandre Andrioli Iwankio TABELA 3.5 Dados coletados no estudo para avaliação do sistema de medição por atributos da seguradora Número da Solicitação Condi ão real ç Avaliador A 1 3 5 7 9 11 13 15 2 4 6 8 10 12 14 1 2 3 Avaliador B 1 2 3 Avaliador C 1 2 3 D D P P D P D P D P P P D D P D D P P D P D P D P P P D D P D D P P D P D P D P P P D D P D D P P D D D P D P P P D D P P D P P D P D P D P P P D P D P D P D D P D P D P P P D D P P D P P D P D P P P P P D D P P D P P D D D P D D P P D D P P D P P P D D P D D P P D D P P D P P D D D P D D P P D D P
  • 220.
    220 Formação de GreenBelts Lean 6 Sigma Prof. Alexandre Andrioli Iwankio AVALIAÇÃO DE SISTEMAS DE MEDIÇÃO DE VARIÁVEIS FIGURA 2.9 Avaliação de sistemasde medição por variáveis Discriminação Exatidão (Acurácia) DispersãoLocação Vício (Tendência) Linearidade Precisão Repetibilidade Reprodutibilidade Elementosa serem analisadosem estudos para avaliação de sistemas de mediçãode variáveis FIGURA 1 DISCRIMINAÇÃO OU RESOLUÇÃO A discriminação é também denominada legibilidade, resolução, menor unidade de leitura, limite da escala ou limite de detecção. A medida da discriminação é tipicamente o valor da menor graduação na escala do instrumento. Se as graduações são amplas, então meia graduação poderá ser usada.
  • 221.
    221 Formação de GreenBelts Lean 6 Sigma Prof. Alexandre Andrioli Iwankio FIGURA 2.11 Conceito de discriminação mm 10 20 30 40 50 60 70 80 90 100 110 120 130 140 Polegadas0 1 2 3 4 5 6 Intervalo integral Meio intervalo Um dos problemas que frequentemente surgem associados aos sistemas de medição é a utilização de unidades de medida inadequadas, de forma que não é possível realizar uma distinção apropriada entre valores imediatamente próximos da característica que está sendo medida. A ocorrência desse problema pode ser detectada de forma simples por meio da interpretação apropriada de Cartas de Controle X-barra e R, conforme será mostrado no exemplo a seguir. EXEMPLO Produto: Tubos de PVC Característica da Qualidade: Espessura do Tubo Condição Atual: Utiliza um instrumento de medição cuja menor unidade de medida é 0,001 cm Condição desejada: Utilizar outro instrumento de medição cuja menor unidade de medida é 0,01 cm Quantidade de amostras: m=25 Tamanho da Amostra: n=5
  • 222.
    222 Formação de GreenBelts Lean 6 Sigma Prof. Alexandre Andrioli Iwankio TABELA 2.1 Medidas daespessura(cm) dos tubos de PVC Amostra 1 2 3 4 5 6 7 8 9 10 11 12 13 14 15 16 17 18 19 20 21 22 23 24 25 0,359 0,353 0,346 0,365 0,361 0,345 0,353 0,360 0,359 0,350 0,352 0,363 0,355 0,354 0,351 0,348 0,355 0,360 0,347 0,358 0,353 0,361 0,363 0,358 0,356 0,357 0,373 0,362 0,355 0,358 0,366 0,351 0,366 0,355 0,352 0,347 0,349 0,372 0,352 0,345 0,355 0,367 0,361 0,349 0,350 0,374 0,350 0,360 0,346 0,363 0,351 0,356 0,347 0,367 0,355 0,353 0,353 0,352 0,363 0,354 0,354 0,356 0,356 0,354 0,353 0,361 0,363 0,339 0,354 0,356 0,348 0,354 0,344 0,348 0,359 0,357 0,355 0,364 0,356 0,364 0,347 0,347 0,353 0,359 0,353 0,354 0,364 0,357 0,359 0,353 0,361 0,370 0,346 0,354 0,358 0,372 0,353 0,363 0,362 0,367 0,352 0,359 0,352 0,356 0,356 0,344 0,344 0,359 0,359 0,354 0,352 0,358 0,366 0,356 0,350 0,345 0,358 0,349 0,354 0,359 0,358 0,356 0,362 0,358 0,358 Xi1 Xi2 Xi3 Xi4 Xi5
  • 223.
    223 Formação de GreenBelts Lean 6 Sigma Prof. Alexandre Andrioli Iwankio FIGURA 2.10 Cartas de Controle X-barrae R:dados registrados em 0,001 cm X bar-R Chart of X il, ...,X i5 Sample SampleMean 24222018161412108642 0.365 0.360 0.355 0.350 __ X=0.35594 UCL=0.36355 LCL=0.34832 Sample SampleRange 24222018161412108642 0.03 0.02 0.01 0.00 _ R=0.0132 UCL=0.02791 LCL=0 FIGURA 3 Com o objetivo de avaliar a adequação do novo instrumento de medição cuja discriminação é 0,01, cada medida da espessura apresentada na tabela inicial foi arredondada, como se tivesse sido obtida por meio do emprego de um instrumento cuja menor unidade de medida é 0,01 cm. Os novos dados gerados por esse procedimento são mostrados à seguir. Com base nesses dados foram construídas novas Cartas de Controle X- barra e R.
  • 224.
    224 Formação de GreenBelts Lean 6 Sigma Prof. Alexandre Andrioli Iwankio TABELA 2.2 Amostra Xi1 Xi2 Xi3 Xi4 Xi5 1 2 3 4 5 6 7 8 9 10 11 12 13 14 15 16 17 18 19 20 21 22 23 24 25 Medidas daespessura(cm) dos tubos de PVC:dados arredondados 0,36 0,35 0,35 0,37 0,36 0,35 0,35 0,36 0,36 0,35 0,35 0,36 0,36 0,35 0,35 0,35 0,36 0,36 0,35 0,36 0,35 0,36 0,36 0,36 0,36 0,36 0,37 0,36 0,36 0,36 0,37 0,35 0,37 0,36 0,35 0,35 0,35 0,37 0,35 0,35 0,36 0,37 0,36 0,35 0,35 0,37 0,35 0,36 0,35 0,36 0,35 0,36 0,35 0,37 0,36 0,35 0,35 0,35 0,36 0,35 0,35 0,36 0,36 0,35 0,35 0,36 0,36 0,34 0,35 0,36 0,35 0,35 0,34 0,35 0,36 0,36 0,36 0,36 0,36 0,36 0,35 0,35 0,35 0,36 0,35 0,35 0,36 0,36 0,36 0,35 0,36 0,37 0,35 0,35 0,36 0,37 0,35 0,36 0,36 0,37 0,35 0,36 0,35 0,36 0,36 0,34 0,34 0,36 0,36 0,35 0,35 0,36 0,37 0,36 0,35 0,35 0,36 0,35 0,35 0,36 0,36 0,36 0,36 0,36 0,36 TABELA 2 Xbar-RChart of Xil_Arredondado,...,Xi5_Arredondado FIGURA 2.116 Cartas de controle X-barra e R:dados registrados em 0,01 cm Sample SampleMean 24222018161412108642 0.365 0.360 0.355 0.350 __ X=0.35624 UC L=0.36224 LCL=0.35024 Sample SampleRange 24222018161412108642 0.03 0.02 0.01 0.00 _ R=0.0104 UC L=0.02199 LCL=0 1 1 1 1 11 1 1 1 FIGURA 4 A análise dessas cartas agora indica que o processo estava fora de controle estatístico, apesar de as cartas anteriores terem indicado o contrário.
  • 225.
    225 Formação de GreenBelts Lean 6 Sigma Prof. Alexandre Andrioli Iwankio É importante ressaltar que os pontos fora de controle não foram provocados por anomalias no processo produtivo – na verdade, eles são o resultado do arredondamento das medidas da espessura dos tubos. De modo geral, o arredondamento excessivo dos dados pode indicar uma situação de falta de controle estatístico do processo produtivo, quando na verdade o processo está sob controle. A ocorrência desse tipo de problema pode ser facilmente identificada por meio da observação do número de valores possíveis para a amplitude das amostras dentro dos limites de controle da carta R. Uma regra prática apresentada por D. J. Wheeler e R. W. Lyday estabelece que se há cinco ou menos valores possíveis para a amplitude das amostras dentro dos limites de controle da carta R, então a discriminação não é adequada, não permitindo uma distinção apropriada entre valores imediatamente próximos da característica que está sendo medida. ( ) 61 Resolução LICLSC + -
  • 226.
    226 Formação de GreenBelts Lean 6 Sigma Prof. Alexandre Andrioli Iwankio EXATIDÃO OU ACURÁCIA A exatidão quantifica a proximidade entre o valor real da característica medida e os resultados fornecidos pelo sistema de medição. VÍCIO OU TENDÊNCIA O vício é a diferença entre o valor real da característica medida e a média de medições repetidas dessa característica. O vício representa uma superestimação ou subestimação sistemática do valor verdadeiro que está sendo medido. Por exemplo, se um instrumento fornece leituras da concentração de uma substância química sempre 5 ppm superiores ao valor verdadeiro medido, é possível dizer que esse instrumento apresenta um vício positivo de 5 ppm. LINEARIDADE A linearidade é a diferença entre os valores do vício ao longo do intervalo de operação esperado do sistema de medição. As mesmas causas que podem fazer com que um sistema de medição apresente um vício elevado podem gerar um valor não aceitável para a linearidade. PRECISÃO A precisão quantifica a proximidade entre as medidas individuais da característica de interesse geradas pelo sistema de medição.
  • 227.
    227 Formação de GreenBelts Lean 6 Sigma Prof. Alexandre Andrioli Iwankio FIGURA 2.5 Relacionamento entre os conceitos de vício,preci ão e exatidãos AltaBaixa Altaexatidão Aceitável (a) Baixa exatidão Não aceitável (b) Baixo Alto Baixa exatidão Não aceitável (c) Baixa exatidão Não aceitável (d) M = Médiadas mediçõesrepetidas R=Valor real VÍCIO PRECISÃO R MRM R MRM FIGURA8 AVALIAÇÃO DO VÍCIO E DA LINEARIDADE O vício (bias, em inglês) é a diferença entre o valor real (valor de referência) da característica medida e a média de medições repetidas dessa característica. A linearidade (linearity) é a diferença entre os valores do vício ao longo do intervalo de operação esperado do sistema de medição.
  • 228.
    228 Formação de GreenBelts Lean 6 Sigma Prof. Alexandre Andrioli Iwankio EXEMPLO2 Interesse da Empresa: Realizar estudo para avaliação do vício e linearidade Número de peças selecionadas do processo para condução do estudo: TABELA 2.8 Dados do exemplo 2.5 Peça Valor de referência Medidas repetidas de cada peça 1 2 3 4 5 6 7 8 9 10 11 12 2,7 2,5 2,4 2,5 2,7 2,3 2,5 2,5 2,4 2,4 2,6 2,4 5,1 3,9 4,2 5,0 3,8 3,9 3,9 3,9 3,9 4,0 4,1 3,8 5,8 5,7 5,9 5,9 6,0 6,1 6,0 6,1 6,4 6,3 6,0 6,1 7,6 7,7 7,8 7,7 7,8 7,8 7,8 7,7 7,8 7,5 7,6 7,7 9,1 9,3 9,5 9,3 9,4 9,5 9,5 9,5 9,6 9,2 9,3 9,4 1 2 3 4 5 2,00 4,00 6,00 8,00 10,00 TABELA 3 TABELA 2.9 Resultados intermediários para o exemplo 2.5 Peça Valor de referência Valores individuais para o vício Vício médio 1 2 3 4 5 6 7 8 9 10 11 12 0,7 0,5 0,4 0,5 0,7 0,3 0,5 0,5 0,4 0,4 0,6 0,4 1,1 -0,1 0,2 1,0 -0,2 -0,1 -0,1 -0,1 -0,1 0,0 0,1 -0,2 -0,2 -0,3 -0,1 -0,1 0,0 0,1 0,0 0,1 0,4 0,3 0,0 0,1 -0,4 -0,3 -0,2 -0,3 -0,2 -0,2 -0,2 -0,3 -0,2 -0,5 -0,4 -0,3 -0,9 -0,7 -0,5 -0,7 -0,6 -0,5 -0,5 -0,5 -0,4 -0,8 -0,7 -0,6 1 2 3 4 5 2,00 4,00 6,00 8,00 10,00 0,49 0,13 0,03 -0,29 -0,62 TABELA 4
  • 229.
    229 Formação de GreenBelts Lean 6 Sigma Prof. Alexandre Andrioli Iwankio FIGURA 2.32 Saídado MINITAB parao exemplo 2.5 Gage name: Date of study: Reported by: Tolerance: Misc: Vício médio paracadavalor de referência Equação de regressão linear simplesajustadaaos dados Reference Value Bias 108642 1.0 0.5 0.0 -0.5 -1.0 0 Regression 95% CI Data Avg Bias Gage Linearity Slope -0.13167 0.01093 0.000 Predictor C oef SE C oef P C onstant 0.73667 0.07252 0.000 S 0.239540 R-Sq 71.4% Gage Bias 0.000 4 0.125000 0.293 6 0.025000 0.688 8 -0.291667 0.000 Reference 10 -0.616667 0.000 Bias P A v erage -0.053333 0.040 2 0.491667 Retade referência:inclinação e intercepto iguais azero Retade regressão FIGURA 9 A análise dos resultados da tabela e do gráfico da figura mostra claramente que o vício sofre variações significativas ao longo do intervalo de operação do sistema de medição, o que indica linearidade inaceitável. A interpretação dos principais elementos da figura é realizada a seguir. A reta de referência Vício = 0 “corta” os limites da faixa de confiança, em lugar de permanecer contida dentro desses limites. A situação ideal – isto é, linearidade e vício aceitáveis – corresponde à reta Vício = 0 totalmente contida dentro do intervalo de confiança. Equação de regressão linear simples ajustada aos dados Coef = valores para o intercepto (Constant) e inclinação (Slope) da reta de regressão Para o exemplo: Intercepto = 0,73667. Inclinação = -0,13167.
  • 230.
    230 Formação de GreenBelts Lean 6 Sigma Prof. Alexandre Andrioli Iwankio Equação de regressão: Vício = 0,73667 – 0,13167 x (Valor de Referência) P = p-valor do teste para avaliar se o intercepto é igual a zero ou a inclinação é igual a zero.  Teste de hipóteses referente à inclinação (valor P associado à linha identificada como Slope na saída do MINITAB): H0: inclinação = 0 (vício constante ou linearidade aceitável). H1: inclinação  0 (vício variável ou linearidade inaceitável). - Se P  0,10, a linearidade é aceitável (isto é: “vale” a hipótese H0). - Se P < 0,10, a linearidade é inaceitável (isto é: “vale” a hipótese H1).  Teste de hipóteses referente ao intercepto (valor P associado à li- nha identificada como Constant na saída do MINITAB): H0: intercepto = 0 (ausência de vício, dado que a linearidade é aceitável). H1: intercepto  0 (presença de vício, dado que a linearidade é aceitável). - Se P  0,10, o vício está ausente (isto é: “vale” a hipótese H0). - Se P < 0,10, o vício está presente (isto é: “vale” a hipótese H1). Roteiro para solução do exemplo no Minitab I – Avaliar vício e linearidade 01. Selecione Stat > Quality Tools > Gage Study > Gage Linearity and Bias Study... 02. A seguinte tela aparecerá e deverá ser preenchida conforme abaixo:
  • 231.
    231 Formação de GreenBelts Lean 6 Sigma Prof. Alexandre Andrioli Iwankio 03. Selecione a coluna Peça para o campo Part numbers. 04. Selecione a coluna Referência para o campo Reference values. 05. Selecione a coluna Medida para o campo Measurement data. No campo Process variation pode-se utilizar a variação histórica do processo para o estudo do vício e linearidade. 06. Selecione OK. ATIVIDADE Com base nos dados da tabela abaixo, avalie o vício e a linearidade do sistema de medição considerado. TABELA 2.10 Dados do exercício 2.5 Peça Valor de referência Medidas repetidas de cada peça 1 2 3 4 5 6 7 8 9 10 11 12 26,202 26,367 26,301 26,334 26,334 26,268 26,301 26,235 26,301 26,268 26,268 26,334 26,730 26,730 26,730 26,730 26,730 26,730 26,730 26,730 26,730 26,730 26,730 26,730 26,961 27,192 27,093 27,027 27,126 27,060 27,093 26,994 27,159 27,027 27,027 27,093 27,324 27,390 27,489 27,357 27,225 27,357 27,423 27,390 27,423 27,258 27,423 27,390 27,819 27,654 27,720 27,654 27,654 27,555 27,819 27,753 27,720 27,720 27,621 27,720 26,268 26,730 27,126 27,390 27,786 1 2 3 4 5 TABELA 5
  • 232.
    232 Formação de GreenBelts Lean 6 Sigma Prof. Alexandre Andrioli Iwankio AVALIAÇÃO DA PRECISÃO A variabilidade total presente em um conjunto de dados, gerados por um processo produtivo e medidos por meio de um sistema de medição, pode ser dividida em duas parcelas:  Variabilidade inerente às unidades do produto ou peças (resultan- te do processo produtivo).  Variabilidade (precisão) inerente ao sistema de medição. Se 2 total = variância total calculada para o conjunto de dados, 2 peças = variância devida às unidades do produto usadas no estudo, 2 medição = variância devida ao sistema de medição, então é possível escrever: 2 total = 2 peças + 2 medição Como a variabilidade do sistema de medição (precisão) é constituída por dois componentes – repetibilidade e reprodutibilidade – a equação anterior pode ser escrita como:
  • 233.
    233 Formação de GreenBelts Lean 6 Sigma Prof. Alexandre Andrioli Iwankio FIGURA 2.12 Variação total Variação de peça parapeça (variação do processo produtivo) Variação do sistemade medição Repetibilidade Reprodutibilidade FIGURA 10 Repetibilidade A repetibilidade de um sistema de medição é a variação nas medidas obtidas quando um avaliador utiliza o instrumento para medir repetidas vezes a característica de interesse dos mesmos itens. A quantificação da repetibilidade será identificada neste texto pelo símbolo srepe. A figura abaixo apresenta a repetibilidade de dois diferentes sistemas de medição.
  • 234.
    234 Formação de GreenBelts Lean 6 Sigma Prof. Alexandre Andrioli Iwankio FIGURA 2.6 Conceito derepetibilidade Repetibilidade inadequada Repetibilidade adequada 6repe 6repe LIE LIE LSE LSE SISTEMA DEMEDIÇÃO I SISTEMA DEMEDIÇÃO II Nos estudos para avaliação de sistemas de medição é aconselhável que a quantificação da repetibilidade seja a primeira atividade a ser realizada, antes da análise das outras fontes de variação. Essa recomendação é importante porque uma repetibilidade inadequada dificulta a estimação das outras fontes de variabilidade associadas à medição. Um sistema de medição pode ter repetibilidade inadequada devido a elevada variação dentro:  da peça (amostra ou item medido): forma, posição, acabamento superficial, conicidade, consistência.  do instrumento: reparo, desgaste, falha do dispositivo de fixação, baixa qualidade, manutenção precária, projeto inadequado.  do método: ajuste, técnica operacional, fixação da peça, aperto do dispositivo.
  • 235.
    235 Formação de GreenBelts Lean 6 Sigma Prof. Alexandre Andrioli Iwankio  do avaliador: técnica, posição, falta de experiência, habilidade de manipulação, treinamento no manuseio, sentimento/sensibilidade pessoal, fadiga.  do ambiente: flutuações na temperatura, umidade, vibração, ilu- minação, limpeza. Reprodutibilidade A reprodutibilidade de um sistema de medição é a variação na média das medidas obtidas quando diferentes avaliadores utilizam o instrumento para medir repetidas vezes a característica de interesse dos mesmos itens. A quantificação da reprodutibilidade será identificada neste texto pelo símbolo srepro. A figura abaixo apresenta a reprodutibilidade, associada a dois avaliadores, de dois diferentes sistemas de medição. FIGURA 2.8 Reprodutibilidade inadequada LIE A B LSE Avaliador A Avaliador B Reprodutibilidade adequada LIE A B LSE Avaliador A Avaliador B SISTEMA DEMEDIÇÃO I SISTEMA DEMEDIÇÃO II
  • 236.
    236 Formação de GreenBelts Lean 6 Sigma Prof. Alexandre Andrioli Iwankio No caso de instrumentos de medição dependentes da habilidade do avaliador, alguns exemplos de fatores que podem implicar em uma reprodutibilidade inadequada são:  Utilização de diferentes procedimentos de medição por parte dos avaliadores.  Treinamento insuficiente dos avaliadores.  Projeto inadequado do instrumento, de modo a permitir interpre- tações subjetivas. Já para sistemas de medição altamente automatizados, em que faz mais sentido avaliar a diferença entre as médias de medições realizadas em diferentes instantes de tempo, a baixa reprodutibilidade geralmente é consequência de variações nas condições ambientais. EXEMPLO No gerenciamento da rotina de uma indústria são coletados dados referentes à concentração de um elemento químico em um produto fabricado pela empresa. Como foi adquirido recentemente um novo aparelho para medir a concentração do elemento químico, a indústria decidiu realizar um estudo para avaliar a capacidade do sistema de medição. As especificações estabelecem que, para que o produto possa ser considerado de boa qualidade, a concentração do elemento químico deve pertencer ao intervalo (30 ; 40) ppm. No estudo foram selecionadas vinte unidades do produto e três avaliadores responsáveis pela realização das medições. Cada avaliador utilizou o novo instrumento para medir duas vezes a concentração do elemento químico em cada unidade do produto. Os dados coletados estão mostrados na tabela a seguir. Com base nestes dados serão apresentados os cálculos para estimação da repetibilidade, reprodutibilidade e precisão do sistema de medição.
  • 237.
    237 Formação de GreenBelts Lean 6 Sigma Prof. Alexandre Andrioli Iwankio TABELA 2.4 Medidas daconcentração do elemento químico obtidas para aavaliação daprecisão do sistema de medição do exemplo 2.2 Avaliador 1 Avaliador 2 Avaliador 3 Medidas (ppm) Medidas (ppm) Medidas (ppm) N Unid. 0 1 2 R 1 2 R 1 2 Rx x x Média por unidade (ppm) x1 1 = 31,540 R = 1,415 x2 2 = 31,513 R = 1,775 x3 = 31,965 R = 1,7003 TABELA 6 3
  • 238.
    238 Formação de GreenBelts Lean 6 Sigma Prof. Alexandre Andrioli Iwankio FIGURA 2.16 Saídado MINITAB paraos exemplos 2.2 e 2.3:primeira parte (método de análise = Cartas de Controle X-barrae R)  Gage R&R Study - XBar/R Method Ver comentário na próxima página  2  Mostra a contribuição de cada fonte de variação na variação total: VarCompx 100/ 20,9821 ( / ) X 1,41:Part-To_Part Total GageR&R  Nãoéindicadocomocritérioparaavaliação dadiscriminação. Deveser usadoo procedimentodiscutidonaseção2. Comparaas fontes de variação com os limites de especificação: 6*SD x 100 LSE- LIE %Contribution Source VarComp (of VarComp) Total Gage R&R 2.0921 9.97 Repeatability 2.0881 9.95 Reproducibility 0.0039 0.02 Part-To-Part 18.8901 90.03 Total Variation 20.9821 100.00 Fonte de variação Medição Repe Repro Peças Total Study Var %Study Var %Tolerance Source StdDev (SD) (6 * SD) (%SV) (SV/Toler) Total Gage R&R 1.44639 8.6784 31.58 86.78 Repeatability 1.44504 8.6702 31.55 86.70 Reproducibility 0.06264 0.3758 1.37 3.76 Part-To-Part 4.34627 26.0776 94.88 260.78 Total Variation 4.58063 27.4838 100.00 274.84 Variação do estudo: SV = 6 = 6 * SD Number of Distinct Categories = 4 FIGURA 16 Saída do Minitab para o exemplo
  • 239.
    239 Formação de GreenBelts Lean 6 Sigma Prof. Alexandre Andrioli Iwankio FIGURA 2.17 Saídado MINITAB paraos exemplos 2.2 e 2.3: segundaparte (método de análise = Cartas de Controle X-barra e R)  Gage name: Date of study: Reported by: Tolerance: Misc: Componentsof Variation RChart byAvaliador Xbar Chart byAvaliador Avaliador* Unidade Interaction Medida byAvaliador Medida byUnidade Percent Part-to-PartReprodRepeatGage R&R 200 100 0 % Contribution % Study Var % Tolerance SampleRange 4 2 0 _ R=1.63 UCL=5.326 LCL=0 1 2 3 SampleMean 40 32 24 __ X=31.67 UCL=34.74 LCL=28.61 1 2 3 Unidade 2019181716151413121110987654321 40 32 24 Avaliador 321 40 32 24 Unidade Average 201 91 81716151413121110987654321 40 32 24 Avaliador 1 2 3 3 e 4 Saída do Minitab para o exemplo Classificação com base na percentagem da tolerância da medição É muito útil comparar a capacidade do sistema de medição com o comprimento da faixa de especificação (LSE – LIE) para a variável considerada, por meio do cálculo da percentagem da tolerância da medição (PTmedição). A percentagem da tolerância da medição é definida por 100 LIELSE 6 PT medição medição  -  = σ Para o exemplo, as especificações estabelecem que, para que o produto possa ser considerado de boa qualidade, a concentração do elemento químico deve pertencer ao intervalo (30 ; 40) ppm. Isto é, LSE = 40 ppm e LIE = 30 ppm. Logo, %751,86100 3040 6751,8 100 LIELSE 6 PT medição medição = - = -  = σ 8,6784 86,78%
  • 240.
    240 Formação de GreenBelts Lean 6 Sigma Prof. Alexandre Andrioli Iwankio FIGURA 2.14 Critério para avaliação de sistemas de medição com base napercentagem datolerânciadamedição Valor da percentagem da tolerância da medição (PT )medição Classificação do sistema de medição PT < 10%medição 10%< PT < 30%medição PT > 30%medição Aceitável Inaceitável Marginal LIE LSE LIE LSE LIE LSE FIGURA 14 No exemplo o sistema de medição é inaceitável, devendo ser adotadas ações corretivas para melhoria da repetibilidade, já que: %673,86100 3040 44455,16 100 LIELSE 6 PT repe repe = -  = -  = σ 1,44504 86,70% %672,3100 3040 06120,06 100 LIELSE 6 PT repro repro = -  = -  = σ 0,06264 3,76% Classificação com base na percentagem da contribuição da medição para a variabilidade total Também é útil comparar a variabilidade do sistema de medição (s2medição) com a variabilidade total (s2total), por meio do cálculo da percentagem da contribuição da medição (PCmedição). A percentagem da contribuição da medição é definida por 100PC total 2 medição medição = σ σ2 ( ) %3,10=100× 28762,20 44585,1 =PC 2 medição (1,44639)2 20,9821 9,97%
  • 241.
    241 Formação de GreenBelts Lean 6 Sigma Prof. Alexandre Andrioli Iwankio FIGURA 2.15 Critério para avaliação de sistemas de medição com base napercentagem dacontribuição damedição Valor da percentagem da contribuição da medição (PC )medição Classificação do sistema de medição PC < 1%medição 1%< PC < 10%medição PC > 10%medição Aceitável Inaceitável Marginal FIGURA 15 FIGURA 2.18 Gráfico das percentagens dacontribuição,davariação do estudo e da tolerância Gage R&R (Xbar/R) for Medida Gage name: Date of study: Reported by: Tolerance: Misc: Componentsof Variation Apresenta uma comparação visual das fontes de variação. Neste exemplo,paraa melhoria daprecisão do sistema de medição, devem ser adotadas ações corretivas para redução darepetibilidade. Part-to-PartReprodRepeatGage R&R 250 200 150 100 50 0 % Contribution % Study Var % Tolerance Percent FIGURA 2.19 Cartas de Controle X-barrae R Gage name: Date of study: Reported by: Tolerance: Misc: CartaX-barra: Situação desejável: Avalia a habilidade do sistema de medição em fazer a distinção ent r e difer ent es unidadesdo produto. Muitos pontos fora do s l i mi t es de controle. CartaR: Situaçãodesejável: Avalia a consistência d o si st ema d e medição. So b c o n t r o l e estatístico. Gage R&R(Xbar/R) for Medida SampleRange 6 4 2 0 _ R=1.63 UCL=5.326 LCL=0 1 2 3 SampleMean 40 35 30 25 __ X=31.67 UCL=34.74 LCL=28.61 1 2 3 FIGURA 19
  • 242.
    242 Formação de GreenBelts Lean 6 Sigma Prof. Alexandre Andrioli Iwankio FIGURA 2.20 Gráfico de valores individuais e médias das medições paracadaunidade do produto Medida by Unidade Gage name: Date of study: Reported by: Tolerance: Misc: Unidade 2019181716151413121110987654321 45 40 35 30 25 FIGURA 20 FIGURA 2.21 Gráfico de valores individuais e médias das medições paracadaavaliador Mostraa variabilidade entre os avaliadores (reprodutibilidade). Gage name: Date of study: Reported by: Tolerance: Misc: Avaliador 321 45 40 35 30 25 Medida byAvaliador FIGURA 21
  • 243.
    243 Formação de GreenBelts Lean 6 Sigma Prof. Alexandre Andrioli Iwankio FIGURA 2.22 Gráfico dainteração entre avaliadores e unidades do produto (peças) Gage name: Date of study: Reported by: Tolerance: Misc: Avaliador * Unidade Interaction Asmédiasdasmediçõesfeitasem cadaunidade do produto (peça) por cadaavaliador são grafadascontrao número de identificação daspeças. Ospontosparacadaoperador são ligadosparaformar linhas,sendo o número de avaliadores. Se as linhas forem aproximadamente paralelas,não existe interação.Quanto maisaslinhasse cruzarem,mais forte será a interação.Para o exemplo,as linhas são aproximadamente paralelas,o queindicanão haver interação significativa. m m m Unidade Average 2019181716151413121110987654321 45 40 35 30 25 Avaliador 1 2 3 ALERTAS QUANTO À COLETA DE DADOS PARA A AVALIAÇÃO DA PRECISÃO DE SISTEMAS DE MEDIÇÃO POR VARIÁVEIS  A forma de condução do estudo deve ser previamente explicada aos avaliadores.  O método de medição deve ser avaliado para que seja possível ve- rificar se ele está sendo cumprido e se está correto.  As unidades do produto que serão medidas devem ser seleciona- das aleatoriamente da produção.
  • 244.
    244 Formação de GreenBelts Lean 6 Sigma Prof. Alexandre Andrioli Iwankio  As unidades escolhidas podem ou não estar dentro das especifi- cações estabelecidas para a característica da qualidade de interes- se. É aconselhável selecionar itens distribuídos em toda a faixa de especificação.  Cada unidade deve ser rotulada com um número ou código para facilitar sua identificação e a coleta de dados.  Pelo menos 10 unidades do produto devem ser medidas no estu- do.  Cada unidade do produto deve ser medida uma vez, em ordem a- leatória, e as leituras devem ser registradas em uma folha de veri- ficação apropriada.  Cada unidade do produto deve ser medida uma segunda vez, também em ordem aleatória, e as leituras devem ser registradas em uma outra folha de verificação. É importante manter registros separados para que os avaliadores não sejam influenciados pelos resultados obtidos anteriormente.  As medições das unidades do produto devem continuar, até que o número desejado de medidas por unidade seja alcançado. Cada grupo de medições deve ser registrado em uma folha de verifica- ção separada. Roteiro para solução do exemplo no Minitab I – Avaliar confiabilidade do sistema de medição por variáveis 01. Selecione Stat > Quality Tools > Gage Study > Gage R&R Study (Crossed)... 02. A seguinte tela aparecerá e deverá ser preenchida conforme abaixo:
  • 245.
    245 Formação de GreenBelts Lean 6 Sigma Prof. Alexandre Andrioli Iwankio 03. Selecione a coluna Unidade para o campo Part numbers. 04. Selecione a coluna Avaliador para o campo Operators. 05. Selecione a coluna Medida para o campo Measurement data. 06. Em Method of Analysis, ative a opção Xbar and R. 07. Selecione Options... A seguinte tela aparecerá e deverá ser preenchida conforme abaixo: 08. Em Lower spec digite 30. 09. Em Upper spec digite 40. 10. Em Title digite o título do trabalho (exemplo: Avaliação do sistema de medição da concentração do elemento químico).
  • 246.
    246 Formação de GreenBelts Lean 6 Sigma Prof. Alexandre Andrioli Iwankio 11. Selecione OK duas vezes. ATIVIDADE Um Green Belt de uma indústria de autopeças está realizando um estudo para avaliação do sistema de medição usado para medir uma dimensão do principal produto fabricado pela empresa, cuja faixa de especificação é 81 ± 3. As vinte unidades do produto (peças) selecionadas foram medidas três vezes pelos dois avaliadores e os resultados obtidos estão apresentados na tabela. Quais devem ser as conclusões do Green Belt? TABELA 2.5 Dados do exercício 2.2 Número da Peça MedidasdoAvaliador A MedidasdoAvaliador B 1 2 3 1 2 3 1 2 3 4 5 6 7 8 9 10 11 12 13 14 15 16 17 18 19 20 82,022 80,926 85,584 82,549 81,972 79,495 84,000 78,542 87,157 80,353 80,434 82,616 80,406 82,266 85,273 79,241 77,080 81,912 80,867 86,694 82,246 80,926 85,349 82,862 82,123 79,720 83,765 78,791 87,576 81,013 80,669 82,985 80,250 81,608 85,746 79,241 76,860 82,512 80,867 86,562 81,799 80,926 85,114 83,176 82,048 79,271 84,235 78,054 87,995 80,683 80,438 83,353 80,094 82,117 85,510 79,241 76,640 82,212 80,867 86,826 81,997 80,317 83,034 85,550 81,019 80,288 82,528 77,813 84,948 82,207 82,517 81,248 79,938 82,073 84,149 77,362 79,276 82,747 79,255 82,600 82,172 80,375 82,888 85,550 80,903 80,083 82,352 77,959 85,358 82,266 82,982 81,396 80,114 81,985 84,206 76,999 79,276 82,631 79,196 82,745 82,085 80,346 82,650 85,550 81,136 79,878 82,177 77,666 85,153 82,148 82,750 81,544 79,762 82,160 84,264 77,144 79,276 82,514 79,314 82,890
  • 247.
    247 Formação de GreenBelts Lean 6 Sigma Prof. Alexandre Andrioli Iwankio ANEXO - VALORES DO FATOR DE CORREÇÃO D2 TABELA A.1 Valores do fator de correção (tabelaextraídado manual de referência“Análise dos Sistemas de Medição - MSA,3.Edição” (IQA Instituto daQualidadeAutomotiva,2004),p.195). d2 a m g 1 2 3 4 5 6 7 8 9 10 11 12 13 14 15 16 17 18 19 20 >20 1,41421 1,27931 1,23105 1,20621 1,19105 1,18083 1,17348 1,16794 1,16361 1,16014 1,15729 1,15490 1,15289 1,15115 1,14965 1,14833 1,14717 1,14613 1,14520 1,14437 1,12838 1,91155 1,80538 1,76858 1,74989 1,73857 1,73099 1,72555 1,72147 1,71828 1,71573 1,71363 1,71189 1,71041 1,70914 1,70804 1,70708 1,70623 1,70547 1,70480 1,70419 1,69257 2,23887 2,15069 2,12049 2,10522 2,09601 2,08985 2,08543 2,08212 2,07953 2,07746 2,07577 2,07436 2,07316 2,07213 2,07125 2,07047 2,06978 2,06917 2,06862 2,06813 2,05875 2,48124 2,40484 2,37883 2,36571 2,35781 2,35253 2,34875 2,34591 2,34370 2,34192 2,34048 2,33927 2,33824 2,33737 2,33661 2,33594 2,33535 2,33483 2,33436 2,33394 2,32593 2,67253 2,60438 2,58127 2,56964 2,56263 2,55795 2,55460 2,55208 2,55013 2,54856 2,54728 2,54621 2,54530 2,54452 2,54385 2,54326 2,54274 2,54228 2,54187 2,54149 2,53441 2,82981 2,76779 2,74681 2,73626 2,72991 2,72567 2,72263 2,72036 2,71858 2,71717 2,71600 2,71504 2,71422 2,71351 2,71290 2,71237 2,71190 2,71148 2,71111 2,71077 2,70436 2,96288 2,90562 2,88628 2,87656 2,87071 2,86680 2,86401 2,86192 2,86028 2,85898 2,85791 2,85702 2,85627 2,85562 2,85506 2,85457 2,85413 2,85375 2,85341 2,85310 2,84720 3,07794 3,02446 3,00643 2,99737 2,99192 2,98829 2,98568 2,98373 2,98221 2,98100 2,98000 2,97917 2,97847 2,97787 2,97735 2,97689 2,97649 2,97613 2,97581 2,97552 2,97003 3,17905 3,12869 3,11173 3,10321 3,09808 3,09467 3,09222 3,09039 3,08896 3,08781 3,08688 3,08610 3,08544 3,08487 3,08438 3,08395 3,08358 3,08324 3,08294 3,08267 3,07751 3,26909 3,22134 3,20526 3,19720 3,19235 3,18911 3,18679 3,18506 3,18370 3,18262 3,18174 3,18100 3,18037 3,17984 3,17938 3,17897 3,17861 3,17829 3,17801 3,17775 3,17287 3,35016 3,30463 3,28931 3,28163 3,27701 3,27392 3,27172 3,27006 3,26878 3,26775 3,26690 3,26620 3,26561 3,26510 3,26465 3,26427 3,26393 3,26362 3,26335 3,26311 3,25846 3,42378 3,38017 3,36550 3,35815 3,35372 3,35077 3,34866 3,34708 3,34585 3,34486 3,34406 3,34339 3,34282 3,34233 3,34191 3,34154 3,34121 3,34092 3,34066 3,34042 3,33598 3,49116 3,44922 3,43512 3,42805 3,42381 4,42097 3,41894 3,41742 3,41624 3,41529 3,41452 3,41387 3,41333 3,41286 3,41245 3,41210 3,41178 3,41150 3,41125 3,41103 3,40676 3,55333 3,51287 3,49927 3,49246 3,48836 3,48563 3,48368 3,48221 3,48107 3,48016 3,47941 3,47879 3,47826 3,47781 3,47742 3,47707 3,47677 3,47650 3,47626 3,47605 3,47193 3,61071 3,57156 3,55842 3,55183 3,54787 3,54522 3,54333 3,54192 3,54081 3,53993 3,53921 3,53861 3,53810 3,53766 3,53728 3,53695 3,53666 3,53640 3,53617 3,53596 3,53198 3,66422 3,62625 3,61351 3,60712 3,60328 3,60072 3,59888 3,59751 3,59644 3,59559 3,59489 3,59430 3,59381 3,59339 3,59302 3,59270 3,59242 3,59216 3,59194 3,59174 3,58788 3,71424 3,67734 3,66495 3,65875 3,65502 3,65253 3,65075 3,64941 3,64838 3,64755 3,64687 3,64630 3,64582 3,64541 3,64505 3,64474 3,64447 3,64422 3,64400 3,64380 3,64006 3,76118 3,72524 3,71319 3,70715 3,70352 3,70109 3,69936 3,69806 3,69705 3,69625 3,69558 3,69503 3,69457 3,69417 3,69382 3,69351 3,69325 3,69301 3,69280 3,69260 3,68896 3,80537 3,77032 3,75857 3,75268 3,74914 3,74678 3,74509 3,74382 3,74284 3,74205 3,74141 3,74087 3,74041 3,74002 3,73969 3,73939 3,73913 3,73890 3,73869 3,73850 3,73500 2 3 4 5 6 7 8 9 10 11 12 13 14 15 16 17 18 19 20
  • 248.
    248 Formação de GreenBelts Lean 6 Sigma Prof. Alexandre Andrioli Iwankio MAPA DE PROCESSO INTRODUÇÃO Um processo consiste em uma série de etapas projetadas para produzir um bem ou serviço. Figura 1: Modelo geral de um processo ou sistema O mapa de processo:  É usado para documentar o conhecimento existente sobre um processo.  Deve documentar como o processo realmente opera - todas as operações, que agregam valor ou não - devem ser incluídas.  É uma ferramenta que deve ser utilizada na primeira fase da etapa Analyze do DMAIC (“Process Door”) e que irá facilitar a realização das fases posteriores.  Deve ser revisto sempre que são feitas alterações no processo.
  • 249.
    249 Formação de GreenBelts Lean 6 Sigma Prof. Alexandre Andrioli Iwankio INÍCIO Fronteira do processo Etapa do processo Ponto de decisão FIM Fronteira do processo Figura 2: Símbolo básico do mapa de processos POR QUE MAPEAR UM PROCESSO? Os mapas de processo e os fluxogramas ajudam a tornar visível o trabalho necessário à produção do bem ou serviço. A maior visibilidade melhora a comunicação e o entendimento, além de proporcionar uma referência comum para as pessoas envolvidas com o processo. Os mapas de processo frequentemente são usados para mostrar como o trabalho é realizado em uma organização. Quando utilizados dessa forma, eles representam um “instantâneo” que mostra a combinação específica de funções, etapas, entradas e saídas que a organização utiliza para criar valor para os clientes/consumidores. A análise dos processos documentados pelos mapas pode contribuir para o aumento da satisfação dos clientes/consumidores, já que esta análise permite a identificação de ações capazes de: • Reduzir o tempo de ciclo do processo; • Diminuir defeitos;
  • 250.
    250 Formação de GreenBelts Lean 6 Sigma Prof. Alexandre Andrioli Iwankio • Reduzir custos; • Estabelecer métricas de performance do processo baseadas nas necessidades dos clientes/consumidores; • Reduzir etapas que não agregam valor; • Aumentar a produtividade. ELEMENTOS DO MAPA DE PROCESSO  Limites do processo: onde começa e onde termina (es- copo do trabalho).  Principais atividades/tarefas.  Produtos em processo e produtos finais.  É o resultado da etapa do processo  Parâmetro de produto final (Y maiúsculo)  Uma variável que caracteriza o produto no estágio de produto acabado. O produto acabado pode ser, por exemplo, uma batelada, uma peça, uma sub- montagem e/ou uma montagem, um relatório con- cluído, uma fatura emitida, uma previsão mensal de vendas de uma regional, um caminhão carrega- do, um mapa diário das rotas de entrega de um centro de distribuição.  Parâmetro de produto em processo (y minúsculo)
  • 251.
    251 Formação de GreenBelts Lean 6 Sigma Prof. Alexandre Andrioli Iwankio  Uma variável que caracteriza o produto antes do estágio de produto acabado.  Parâmetro de processo (x):  Uma característica mensurável de um processo que pode afetar o desempenho do produto (exemplos: temperatura, pressão, velocidade, tempo, número de digitadores, tabela de preços, campanhas pro- mocionais no mercado, número de empilhadeiras, número de pontos de venda da rota). Figura 4: Mapa do processo “furação” Classificação dos parâmetros de processo (x):  Controlável: Variável que pode ser ajustada em um valor pré-determinado e mantida em torno deste (setup de equipamentos, tempo, altura, tempo de vida útil, etc.).
  • 252.
    252 Formação de GreenBelts Lean 6 Sigma Prof. Alexandre Andrioli Iwankio  Ruído: Variável que não pode ser (ou preferivel- mente não é) ajustada em um valor pré- determinado e mantida em torno deste (tempera- tura ambiente, limpeza, umidade, etc.). Figura 5: Mapa do processo “furação”, com a classificação dos parâmetros de processo Alinhar a peça na base da furadeira Fazer o furo Fixar a peça na base da furadeira (R) Limpeza da peça (R) Limpeza da base (C) Idade dos pinos de alinhamento (R) Limpeza dos pinos de alinhamento (C) Velocidade (C) Design da ferramenta (C) Idade da ferramenta (R) Dureza do material (C) Força do grampo (C) Localização do grampo Legenda (C) = Parâmetro controlável (R) = Parâmetro de ruído y = Posição da peça na furadeira y = Estabilidade da peça na base y = Planicidade da peça na base Y = Diâmetro do furo Y = Concentricidade do furo Produto em Processo: linhadaPeça a Produto em Processo: Peça fixada Produto Final: Peça furada O mapa de processo é base para a caracterização do processo - a determinação dos relacionamentos existentes entre os parâmetros de processo e os parâmetros de produto, isto é, o parâmetro de produto é resultado dos vários parâmetros de processo: y = h(x) Y = g(y) = f(x) Se a caracterização do processo indica que a variação em um parâmetro controlável ou em um parâmetro de ruído exerce um impacto significativo na performance do produto, aquele parâmetro é identificado como um parâmetro crítico.
  • 253.
    253 Formação de GreenBelts Lean 6 Sigma Prof. Alexandre Andrioli Iwankio Figura 6: Mapa do processo “furação”, com a classificação dos parâmetros de processo e a identificação dos parâmetros críticos Alinhar a peça na base da furadeira Fazer o furo Fixar a peça na base da furadeira (R) Limpeza da peça (R) Limpeza da base (C) Idade dos pinos de alinhamento (R) Limpeza dos pinos de alinhamento * (C) Força do grampo (C) Localização do grampo * (C) Velocidade (C) Design da ferramenta (C) Idade da ferramenta (R) Dureza do material * Legenda (C) = Parâmetro controlável (R) = Parâmetro de ruído = Parâmetro crítico * y = Posição da peça na furadeira y = Estabilidade da peça na base y = Planicidade da peça na base Y = Diâmetro do uro Y = Concentricidade do furo f Produto em Processo: Peça alinhada Produto em Processo: Peça fixada Produto Final: Peça furada
  • 254.
    254 Formação de GreenBelts Lean 6 Sigma Prof. Alexandre Andrioli Iwankio IDENTIFICAÇÃO DOS PARÂMETROS DE PRODUTO (Y E Y) Figura 7: Processo de emissão de notas fiscais - identificação dos parâmetros de produto CLASSIFICAÇÃO DOS PARÂMETROS DE PROCESSO (X)
  • 255.
    255 Formação de GreenBelts Lean 6 Sigma Prof. Alexandre Andrioli Iwankio Figura 8: Processo de emissão de notas fiscais – classificação dos parâmetros de processo IDENTIFICAÇÃO DOS PARÂMETROS DE PRODUTO (Y E Y) E CLASSIFICAÇÃO DOS PARÂMETROS (X)
  • 256.
    256 Formação de GreenBelts Lean 6 Sigma Prof. Alexandre Andrioli Iwankio Figura 9: Processodo trabalho dos repositores de supermercados - identificação e classificaçãodos parâmetros ATIVIDADE Elaborar o mapa do processo de preparo de café, contemplando as seguintes etapas:  Aquecer a água;  Coar o café;  Servir o café.
  • 257.
    257 Formação de GreenBelts Lean 6 Sigma Prof. Alexandre Andrioli Iwankio FERRAMENTAS DA ADMINISTRAÇÃO E DO PLANEJAMENTO 5 POR QUÊS O “5 Por quês” é uma técnica para encontrar a causa raiz de um defeito ou problema. O princípio é muito simples: ao encontrar um problema, você deve realizar 5 iterações perguntando o porquê daquele problema, sempre questionando a causa anterior. Exemplo: Problema: Os clientes estão reclamando muito dos atrasos nas entregas. Por que há atrasos? Porque o produto nunca sai da fábrica no momento que deveria. Por que o produto não sai quando deveria? Porque as ordens de produção estão atrasando. Por que estas ordens atrasam? Porque o cálculo das horas de produção sempre fica menor do que a realidade. Por que o cálculo das horas está errado? Porque estamos usando um software ultrapassado. Por que estamos usando este software? Porque o engenheiro responsável ainda não recebeu treinamento no software mais atual. Pelo exemplo, podemos ver que a causa raiz das reclamações dos clientes é a falta de treinamento do engenheiro em softwares de produção mais atuais. Se o responsável somente fizesse a primeira pergunta, tentaria mudar o sistema de transportes da empresa, o que provavelmente seria mais caro e não resolveria realmente o problema. Na realidade, não é necessário que sejam exatamente 5 perguntas. Podem ser menos ou mais, desde que você chegue à causa raiz do problema. No exemplo, ainda poderia haver um por que mais, e se descobriria que o engenheiro não foi treinado devido a sua forte carga
  • 258.
    258 Formação de GreenBelts Lean 6 Sigma Prof. Alexandre Andrioli Iwankio de trabalho. O importante é que esta ferramenta sirva para exercitar as idéias e tire a pessoa de sua zona de conforto. Também é importante entender que esta é uma ferramenta limitada. Fazer 5 perguntas não substitui uma análise de qualidade detalhada. Uma das principais críticas à ferramenta, é que pessoas diferentes provavelmente chegarão a causas raiz diferentes com estas perguntas. Por isso o ideal é que as perguntas sejam feitas com participação de toda a equipe, para que gere um debate em torno das causas verdadeiras. Além disso, frequentemente a causa de um problema será mais de uma. Se você usa somente esta ferramenta, pode estar deixando de lado outros fatores importantes para a melhoria de seus processos.
  • 259.
    259 Formação de GreenBelts Lean 6 Sigma Prof. Alexandre Andrioli Iwankio BRAINSTORMING Brainstorming é uma ferramenta para geração de novas idéias, conceitos e soluções para qualquer assunto ou tópico num ambiente livre de críticas e de restrições à imaginação. O Brainstorming é útil quando se deseja gerar em curto prazo uma grande quantidade de idéias sobre um assunto a ser resolvido, possíveis causas de um problema, abordagens a serem usadas, ou ações a serem tomadas. Como conduzir um Brainstorming 1 - Prepare o grupo Dedique o tempo suficiente para esclarecer os propósitos da sessão de Brainstorming e as cinco regras que devem ser seguidas:  Suspensão do julgamento: estão proibidos os debates e as críticas às idéias apresentadas, pois causam inibições e desvios dos obje- tivos.  Quantidade é importante: quanto mais, melhor.  Liberdade total: nenhuma idéia é suficientemente esdrúxula para ser desprezada. Pode ser que ela sirva de ponte para idéias origi- nais e inovadoras.  Mudar e combinar: em qualquer momento, é permitido que al- guém apresente uma idéia que seja uma modificação ou combi- nação de idéias já apresentadas por outras pessoas do grupo. Contudo, as idéias originais devem ser mantidas.  Igualdade de oportunidade: assegure-se de que todos tenham a chance de apresentar suas idéias. 2 - Defina o problema A clara definição do problema é um dos pontos mais importantes e, frequentemente, um dos mais negligenciados. Descreva o problema ou
  • 260.
    260 Formação de GreenBelts Lean 6 Sigma Prof. Alexandre Andrioli Iwankio assunto para o qual estão procurando idéias e assegure que todos o tenham compreendido. Evite que o grupo tome caminhos errados. Uma boa medida é escrever a definição em uma folha de flipchart e colocá-la na parede. 3 - Geração de idéias Nesta etapa as idéias são criadas e anotadas. Siga os seguintes passos: 1. Estabeleça o tempo máximo de duração da sessão de geração de idéias. Designe alguém para controlar o tempo. 2. Comunique o tópico a ser analisado na forma de uma pergunta. Assegure-se de que todos o entendam. 3. Conceda alguns minutos para que todos pensem sobre a pergunta e peça que eles apresentem suas idéias. Defina se as idéias serão solicitadas de forma estruturada ou não estruturada:  Estruturada: o facilitador define uma rotação de maneira que cada pessoa contribua com uma idéia em cada turno. Se a pes- soa não tem uma idéia, passa a vez.  Não estruturada: as pessoas apresentam suas idéias à medida que vão surgindo. Este método requer que o facilitador moni- tore de perto o processo para assegurar que as regras sejam seguidas e que todas as pessoas tenham a chance de partici- par. 4. Anote as idéias numa folha de flipchart e disponha-as de forma que todos possam vê-las. Isto evita duplicidades, mal entendidos e ajuda a estimular o pensamento criativo no grupo.  Anote as idéias exatamente como foram faladas. Não as inter- prete.  Tente obter uma lista mais longa possível. Faça o Brainstor- ming até que todos os participantes tenham esgotado suas i- déias ou que o tempo tenha expirado.
  • 261.
    261 Formação de GreenBelts Lean 6 Sigma Prof. Alexandre Andrioli Iwankio 5. Terminada a sessão de geração, esclareça o significado de todas as idéias apresentadas, para assegurar que todos tenham o mesmo entendimento. Aponte cada idéia e pergunte se alguém tem perguntas sobre seu significado. Você pode pedir ao autor da idéia que a explique melhor. 6. Elimine as duplicidades. Se duas ou mais idéias parecem ser a mesma coisa, você deve combiná-las ou eliminar as duplicatas. Para isto, é necessário obter a concordância de seus autores de que elas têm o mesmo significado. Se não concordarem, mantenha as idéias intactas e separadas.
  • 262.
    262 Formação de GreenBelts Lean 6 Sigma Prof. Alexandre Andrioli Iwankio DIAGRAMA DE CAUSA-E-EFEITO É utilizado para sumarizar e apresentar as possíveis causas do problema considerado, atuando como um guia para a identificação da causa fundamental deste problema e para a determinação das medidas corretivas que deverão ser adotadas. EXEMPLO Diagrama de causa-e-efeito para o problema “elevado número de roupas danificadas em uma lavanderia” Elevado Número de Roupas Danificadas Meio Ambiente Medidas Métodos Matéria Prima Máquinas Mão de Obra Falta de treinamento Desatenção Obsolescência Defeitos Tipo de sabão inadequado Falta de limpeza dos equipamentos Operação inadequada na mesa de passar Medida incorreta de tempo Medida incorreta de temperatura Iluminação f raca Comentários sobre o procedimento para a construção de um diagrama de causa-e-efeito: • A construção de um diagrama de causa-e-efeito deve ser realiza- da por um grupo de pessoas envolvidas com o processo. O efeito deve ser definido da forma mais clara possível. • Deve ser construído um diagrama de causa-e-efeito para cada e- feito de interesse. • Em muitas situações, os fatores equipamentos, pessoas, insumos, métodos, medidas e condições ambientais são candidatos natu- rais a constituírem as causas primárias do diagrama de causa-e- efeito.
  • 263.
    263 Formação de GreenBelts Lean 6 Sigma Prof. Alexandre Andrioli Iwankio • Durante a construção do diagrama de causa-e-efeito devemos formular e responder a pergunta: "Que tipo de variabilidade (nas causas) poderia afetar o efeito de interesse?“. • O grau de importância de cada causa relacionada no diagrama de- ve ser estabelecido com base em dados (priorização e quantifica- ção das causas). • Devem ser escolhidos causas e efeitos mensuráveis. Roteiro para a solução do exemplo no Minitab I – Construir o Diagrama de Causa-e-Efeito 01. Selecione Stat > Quality Tools > Cause-and-Effect... 02. A seguinte tela aparecerá e deverá ser preenchida como abaixo: 03. Para a primeira linha do campo Causes, selecione a coluna Pesso- as. 04. Para a primeira linha do campo Label, digite Mão de obra. 05. Para a segunda linha do campo Causes, selecione a coluna Equi- pamentos. 06. Para a segunda linha do campo Label, digite Máquinas.
  • 264.
    264 Formação de GreenBelts Lean 6 Sigma Prof. Alexandre Andrioli Iwankio 07. Para a terceira linha do campo Causes, selecione a coluna Insu- mos. 08. Para a terceira linha do campo Label, digite Matéria prima. 09. Para a quarta linha do campo Causes, selecione a coluna Método. 10. Para a quarta linha do campo Label, digite Método. 11. Para a quinta linha do campo Causes, selecione a coluna Medidas. 12. Para a quinta linha do campo Label, digite Medidas. 13. Para a sexta linha do campo Causes, selecione a coluna Meio am- biente. 14. Para a sexta linha do campo Label, digite Meio ambiente. 15. No campo Effect, digite o efeito do processo investigado: Elevado número de roupas danificadas. 16. No campo Title, digite o título do diagrama (exemplo: Diagrama de causa-e-efeito para problemas em uma lavandeira). 17. Selecione OK.
  • 265.
    265 Formação de GreenBelts Lean 6 Sigma Prof. Alexandre Andrioli Iwankio DIAGRAMA DE AFINIDADES Finalidade do diagrama de afinidades: Utiliza as similaridades entre dados não numéricos para facilitar o entendimento, de forma sistemática, da estrutura de um problema. Esta ferramenta é utilizada para: - Mostrar a direção adequada a ser seguida em um processo de solução de problemas. - Organizar as informações disponíveis para a solução de um problema. - Organizar as idéias provenientes de alguma avaliação (por exemplo, a avaliação / auditoria do presidente). Agrupar por afinidade as causas de um problema após realizar um brainstorming. O diagrama de afinidades é a representação gráfica de grupos de dados afins. O diagrama de afinidades permite que a estrutura de um tema complexo fique mais clara, por meio da organização das informações sobre o tema em grupos cujos elementos possuem afinidade entre si. Estrutura do diagrama de afinidades: Tema Grupo 2 Grupo 3 Grupo 1 Informação 1.2 Informação 3.1 Informação 3.3 Informação 3.2 Informação 2.1 Informação 2.3 Informação 2.5 Informação 2.2 Informação 2.4 Informação 2.6 Informação 2.8 Informação 2.10 Informação 2.7 Grupo 2 Informação 1.1 Informação 3.4 Informação 2.9 TEMA
  • 266.
    266 Formação de GreenBelts Lean 6 Sigma Prof. Alexandre Andrioli Iwankio Exemplo de um diagrama de afinidades: Férias da família mal planejadas Não utilizar diversas fontes de informação na pesquisa das alternativas para as férias. Deixar de pedir a opinião das crianças. Não calcular o orçamento total. Não usar um agente de viagens experiente. Não levar em conta os de todos da família. hobbies Ignorar as fotos de férias anteriores. Não pensar em combinar as férias com uma viagem de negócios. Ignorar as férias anteriores. Não procurar várias opções de preços. Não considerar locais com atividades para todas as idades. Não procurar a melhor alternativa para o orçamento disponível. Falta de consenso da família na definição das férias ideais. Título do grupo Tema (Problema, Fenômeno) Informações Etapas para construção do diagrama de afinidades: 1 - Definir o tema a ser analisado: Não é conveniente que sejam dadas muitas explicações sobre o tema, já que elas poderão agir como restrições inibidoras, porque as pessoas tentam apresentar idéias que estejam de acordo com estas explicações. Exemplo: Férias da família mal planejadas 2 - Coletar informações: As informações podem ser geradas por meio de um brainstorming. 3 - Escrever as informações em cartões: Devem ser utilizadas frases curtas, simples e objetivas. 4 - Formar os grupos de primeira ordem:
  • 267.
    267 Formação de GreenBelts Lean 6 Sigma Prof. Alexandre Andrioli Iwankio Agrupar os cartões cujas informações possuem algum tipo de afinidade entre si. 5 - Identificar os cartões solitários: Os cartões que não pertencem a nenhum grupo devem ficar sozinhos. 6 - Definir os títulos dos grupos de cartões de primeira ordem: Deverá ser criado um cartão com uma informação concisa, denominado cartão título, que dará nome ao grupo. 7 - Formar os grupos de ordem superior: Os grupos de primeira ordem que apresentam afinidades devem ser reunidos em grupos maiores. O procedimento deve ser repetido até que seja formado um único grupo, cujo título é o tema em análise. 8 - Finalizar a construção do diagrama: Os grupos de cartões afins devem ser dispostos formando blocos. Desenhar bordas em torno dos grupos e registrar os títulos dos grupos.
  • 268.
    268 Formação de GreenBelts Lean 6 Sigma Prof. Alexandre Andrioli Iwankio DIAGRAMA DE RELAÇÕES Finalidade do diagrama de relações:  Permite a visualização das relações de causa e efeito de um tema ou problema.  A utilização do diagrama de relações é recomendada quando as re- lações entre as causas de um problema são complexas.  É também utilizado quando a sequência correta das ações é crítica para o alcance do objetivo.  Enquanto o diagrama de afinidades explora o lado subjetivo de um tema, o diagrama de relações explora seu lado lógico.  O diagrama de relações evidencia as ligações lógicas de causa e e- feito pelo reconhecimento de que cada evento não é o resultado de uma única causa, mas de múltiplas causas inter-relacionadas. Estrutura do diagrama de relações 1 11 1 1 22 2 2 2 2 2 3 3 3 3 3 3 3 4 4 4 4 4 5
  • 269.
    269 Formação de GreenBelts Lean 6 Sigma Prof. Alexandre Andrioli Iwankio Exemplo de um diagrama de relações 1 1 2 2 2 2 2 2 2 2 2 2 2 2 3 3 3 3 3 3 3 3 3 3 3 3 3 3 4 4 44
  • 270.
    270 Formação de GreenBelts Lean 6 Sigma Prof. Alexandre Andrioli Iwankio Etapas para construção do diagrama de relações Causa Causa Causa Causa Causa Causa Causa Causa Causa Principal Causa Principal CausaCausa Causa Etapa 5 Etapa 1 Etapa 4 Etapa 3 Premissa: 1 - Premissa 1 2 - Premissa 2 Etapa 2 Conclusões: 1 - Causa Principal 1 2 - Causa Principal 2 3 - Causa Principal 3 4 - Causa Principal 4 Causa Principal Causa Principal Problema 1 - Definir o problema a ser analisado: O problema (tema), expresso de forma simples, deverá ser anotado em um cartão que será posicionado no centro do diagrama. 2 - Apresentar as premissas básicas que irão restringir o foco da discussão. 3 - Levantar as causas do problema: Cada causa, expressa de modo simples e objetivo, deverá ser anotada em um cartão. Os cartões deverão ser dispostos em torno do cartão que representa o problema. 4 - Identificar as relações de causa e efeito por meio de setas que apontam para os efeitos.
  • 271.
    271 Formação de GreenBelts Lean 6 Sigma Prof. Alexandre Andrioli Iwankio 5 - Identificar as causas principais por meio de uma representação em destaque. 6 - Sumarizar as conclusões, listando as causas principais.
  • 272.
    272 Formação de GreenBelts Lean 6 Sigma Prof. Alexandre Andrioli Iwankio MATRIZ DE PRIORIZAÇÃO Finalidade da matriz de priorização:  A matriz de priorização tem como objetivo a identificação das principais variáveis que exercem impacto sobre um resultado de interesse.  A priorização auxilia na seleção das variáveis que devem ser me- didas e analisadas nos estudos para quantificação da intensidade de relações de causa-e-efeito. Exemplo de matriz de priorização: Efeitos Causas Etapas para a construção da matriz de priorização: 1- Listar horizontalmente os resultados de interesse (outputs).
  • 273.
    273 Formação de GreenBelts Lean 6 Sigma Prof. Alexandre Andrioli Iwankio 2- Atribuir um peso (grau de importância), na escala de 5 a 10, para cada um dos outputs listados. 3- Listar verticalmente as variáveis que podem afetar os outputs (inputs). 4- Avaliar a intensidade das relações entre os outputs e os inputs. 5- Cálculos. 6- Registrar o resultado da soma na coluna “Total”, na linha correspondente ao input considerado. 7- Priorizar os inputs a partir dos resultados na coluna “Total” (ou na coluna “Percentual”, que também pode ser representada na matriz). Exemplo de configuração para uma Matriz de Priorização das soluções potenciais Baixo Custo Facilidade Rapidez Elevado impacto sobre as causas fundamentais Baixo potencial para criar novos problemas Contribuição para a satisfação do consumidor 9 8 8 10 10 7 I 3 3 1 5 5 1 166 II 5 5 5 3 5 0 205 III 3 5 5 5 3 3 208 IV 1 5 3 3 5 1 160 V 5 3 1 3 5 3 178 Critério para priorização Total Peso (5 a 10) Solução Legenda: 5 - Correlação forte 3 - Correlação moderada 1 - Correlação fraca 0 - Correlação ausente Matriz de Priorização GUT Considera a Gravidade, a Urgência e a Tendência do problema: Gravidade: impacto do problema sobre operações e pessoas da empresa. Efeitos que surgirão a longo prazo em caso de não resolução. Urgência: o tempo disponível ou necessário para resolver o problema. Tendência: potencial de crescimento (piora) do problema.
  • 274.
    274 Formação de GreenBelts Lean 6 Sigma Prof. Alexandre Andrioli Iwankio É necessário que cada problema a ser analisado receba uma nota de 1 a 5 em cada uma das características: gravidade, urgência e tendência. Nota Gravidade Urgência Tendência 5 Extremamente grave Extremamente urgente Se não for resolvido, piora imediatamente 4 Muito grave Muito urgente Vai piorar a curto prazo 3 Grave Urgente Vai piorar a médio prazo 2 Pouco grave Pouco urgente Vai piorar a longo prazo 1 Sem gravidade Sem urgência Sem tendência de piorar Problemas G U T Total Priorização Atraso na entrega do fornecedor 4 4 3 11 2º Alto gasto com materiais de escritório 2 2 1 5 4º Baixo índice de recompra entre os clientes 5 4 4 13 1º Problemas disciplinares entre vendedores 3 2 3 8 3º Matriz de Priorização GUT
  • 275.
    275 Formação de GreenBelts Lean 6 Sigma Prof. Alexandre Andrioli Iwankio DIAGRAMA DE ÁRVORE Finalidade do diagrama de árvore: O diagrama de árvore é uma ferramenta utilizada para o mapeamento detalhado dos caminhos (meios ou medidas) a serem percorridos para se alcançar um objetivo global. Meio Meio Meio Meio Meio Meio Meio Meio Meio Meio Meio Meio Meio Meio Meio Meio Meio Meio Meio Meio Meio Meio Objetivo Terceiro nívelSegundo nívelPrimeiro nível
  • 276.
    276 Formação de GreenBelts Lean 6 Sigma Prof. Alexandre Andrioli Iwankio Exemplo de um diagrama de árvore:
  • 277.
    277 Formação de GreenBelts Lean 6 Sigma Prof. Alexandre Andrioli Iwankio Etapas para construção de um diagrama de árvore: Meio 1.1 Meio 2.1 Meio 2.2 Meio 3.1 Meio 3.2 Meio 3 Meio 2 Meio 1 Objetivo Etapa 4 Etapa 2Etapa 1 Etapa 3 Meio 1.2.1 Meio 1.2.2 Meio 2.1.1 Meio 2.1.2 Meio 2.2.1 Meio 2.2.2 Meio 2.2.3 Meio 3.1.1 Meio 1.1.1 Meio 1.1.2 Meio 1.1.3 Meio 3.1.1 Meio 3.2.1 Meio 3.2.2 Meio 1.2 1- Definir o objetivo a ser alcançado. 2- Identificar os meios de primeiro nível: Responder a pergunta: “Como alcançar o objetivo?” 3- Identificar os meios de segundo nível: Responder a pergunta: “Como alcançar o meio de primeiro nível?” 4- Continuar o desdobramento enquanto for conveniente. 5- Revisar o diagrama, fazendo o caminho inverso: Verificar se os meios de nível superior são realmente alcançados pelos meios de nível inferior. Para isto, responder a pergunta: “Por que esta medida deve ser executada?”
  • 278.
    278 Formação de GreenBelts Lean 6 Sigma Prof. Alexandre Andrioli Iwankio DIAGRAMA DO PROCESSO DECISÓRIO (PDPC - PROCESS DECISION PROGRAM CHART) Finalidade do diagrama do processo decisório: O diagrama do processo decisório é utilizado para garantir o alcance de uma meta pelo estudo da lógica de todas as possibilidades de ocorrência de eventos e contingências no caminho para se atingir a meta e das contramedidas que podem ser adotadas em resposta a estes eventos e contingências. Início Objetivo Medida 2 Problema 2 Contramedida 2 Medida 1 Problema 1 Contramedida 1 Exemplo de um diagrama do processo decisório: Telefonar para o escritório do Sr. W. O Sr. W não foi encontrado. O Sr. W foi encontrado. O Sr. W não foi encontrado. ? Foi possivel falar com o Sr. W antes que ele se encontrasse com o presidente da empresa X. ? Sr. A deseja falar com o Sr. W antes que ele se encontre com o presidente da empresa X. Sr. W já deixou seu escritório, tendo ido para a empresa Y. A seguir irá para a loja Z e, finalmente, para o aeroporto onde se encontrará com o presidente de empresa X. Enviar o funcionário B para procurar o Sr. W na loja Z. Telefonar para a empresa Y.
  • 279.
    279 Formação de GreenBelts Lean 6 Sigma Prof. Alexandre Andrioli Iwankio Etapas para construção do diagrama do processo decisório: Situação Inicial Etapa 1 Etapa 1 Etapa 2 Etapa 3 Etapa 4 Etapa 5 Etapa 5 Medida 2 Inviabilidade Problema 2.1 Medida 3 Problema 3.1 Medida 3.1 Problema 3.1.1 Medida 3.1.1 Problema 1.1 Medida 1.1 Problema 1.1.1 Medida 1.1.1 Inviabilidade Objetivo Problema 1.2.1 Medida 1.2 Problema 1.2 Medida 1 1- Definir os pontos de partida e de chegada: O ponto de partida é a situação inicial do problema ou projeto. O ponto de chegada é o objetivo a ser alcançado. 2- Identificar as medidas a serem implementadas para o alcance do objetivo. 3- Identificar os possíveis problemas associados a cada medida. 4- Identificar contramedidas para cada problema relacionado na etapa 3. 5- Repetir as etapas 3 e 4 até que o objetivo final ou alguma situação de inviabilidade seja alcançado.
  • 280.
    280 Formação de GreenBelts Lean 6 Sigma Prof. Alexandre Andrioli Iwankio INTRODUÇÃO AO PLANEJAMENTO DE EXPERIMENTOS A FILOSOFIA DO PLANEJAMENTO DE EXPERIMENTOS Para a aquisição de conhecimento:  Algo deve acontecer (evento significativo ou informativo);  Alguém deve ver que algo aconteceu (observador perceptivo). Aquisição de conhecimento Evento significativo Observador perceptivo Conhecimento Análise Observação melhorada:  Para que eventos informativos que ocorrem naturalmente sejam levados à atenção do observador perceptivo.  Exemplo do controle estatístico de processos.
  • 281.
    281 Formação de GreenBelts Lean 6 Sigma Prof. Alexandre Andrioli Iwankio Exemplo do controle estatístico de processos Evento significativo Observador perceptivo Experimentação planejada:  Para induzir a ocorrência de eventos informativos.  Um experimento é um convite para que um evento informa- tivo ocorra!  Experimentação ou experimento: - Procedimento no qual alterações propositais são fei- tas em fatores controláveis de um processo ou pro- duto, de modo que se possa observar as possíveis al- terações sofridas pelas variáveis resposta de interes- se, bem como as razões destas alterações. A importância das perguntas iniciais Devemos fazer perguntas que nos guiarão na determinação do experimento apropriado a ser realizado: - Qual é nosso objetivo? - Qual é nosso conhecimento anterior ? - Como saberemos se atingimos nosso objetivo?
  • 282.
    282 Formação de GreenBelts Lean 6 Sigma Prof. Alexandre Andrioli Iwankio ATIVIDADE Projetando bolos Você está envolvido com uma equipe que está desenvolvendo bolos a serem vendidos em regiões urbanas. No momento, na fase de definição do conceito do produto, a equipe está considerando o tamanho e a forma do bolo. Um requisito de marketing estabelece que os bolos devem ser uniformes, já que diversos bolos serão exibidos na mesma caixa. Especificações indicam que a altura do bolo deve ser igual a 10,0 ± 1,5 cm. Experimentos iniciais, realizados para diferentes receitas, resultaram em bolos de tamanhos muito variados. Diante desta situação, quais seriam suas perguntas antes de realizar um novo experimento?
  • 283.
    283 Formação de GreenBelts Lean 6 Sigma Prof. Alexandre Andrioli Iwankio CONCEITOS BÁSICOS DO PLANEJAMENTO DE EXPERIMENTOS Variável resposta Uma variável observada ou medida em um experimento – é o resultado do experimento. Frequentemente é uma característica da qualidade ou uma medida do desempenho de um processo ou produto. Um experimento pode ter uma ou mais de uma variável resposta. Primeira pergunta a ser feita para a seleção da variável resposta:  A variável resposta é efetiva para quantificar os resultados deseja- dos? Exemplos:  Batimento radial no topo do cesto de uma lavadora.  Consumo de pó utilizado na pintura de peças.  Nível de ruído de um compressor. Fator Uma variável que é deliberadamente alterada (sofre mudanças de forma controlada) em um experimento, com o objetivo de se observar seu impacto sobre a variável resposta. Um fator pode ser qualitativo ou quantitativo. Exemplos:  Peso da carga de roupa (quantitativo).  Máquina (qualitativo).  Temperatura de reação (quantitativo). Métodos para a identificação de fatores:  Mapeamento do processo;
  • 284.
    284 Formação de GreenBelts Lean 6 Sigma Prof. Alexandre Andrioli Iwankio  Teorias científicas;  Conhecimentos de engenharia;  Experiência da equipe;  Brainstorming;  Cartas de controle. Nível Um valor específico para um fator quantitativo ou uma opção específica de um fator qualitativo incluído no experimento. Exemplos:  Peso da carga de roupa igual a 2,5 ou 5,0 kg.  Máquina A ou B.  Temperatura de 90 ou 100º C. Erros que NÃO podem ser cometidos na seleção dos níveis:  Níveis muito próximos entre si;  Níveis muito afastados. Variável de ruído Uma variável conhecida que pode afetar uma variável resposta em um experimento, mas que não é de interesse como um fator. Exemplos:  Lote de matéria prima.  Temperatura ambiente. Formas de controle das variáveis de ruído:  Manter as variáveis constantes.  Medir as variáveis de Ruído e levar em conta seus efeitos durante a análise dos dados.
  • 285.
    285 Formação de GreenBelts Lean 6 Sigma Prof. Alexandre Andrioli Iwankio Variável perturbadora Uma variável desconhecida que pode afetar uma variável resposta em um experimento. O impacto das variáveis perturbadoras pode ser minimizado por meio da ALEATORIZAÇÃO. ATIVIDADE Considere um problema crônico associado à operação da empresa, com o qual você é familiar, e que poderia estar sendo resolvido por um equipe liderada por um Green Belt. Suponha que, na etapa Analyze do DMAIC, será realizado um experimento para quantificar a importância das causas potenciais do problema prioritário considerado. Para este experimento, relacione:  Objetivos;  Variáveis resposta; (Uma variável resposta)  Fatores e seus níveis; (4 fatores – 2 níveis em cada)  Variáveis de ruído. (Uma variável de Ruído)
  • 286.
    286 Formação de GreenBelts Lean 6 Sigma Prof. Alexandre Andrioli Iwankio MÉTODOS DE EXPERIMENTAÇÃO TENTATIVA E ERRO Arcaico. Não expande o conhecimento. EXEMPLO Problema: O teor de pureza de um produto químico fabricado por uma indústria varia entre 65 e 70%. A empresa tem como meta obter teores de pureza superiores a 80%, até o final do ano. Solução proposta: Todas alterações realizadas juntas  Mudar a temperatura do reator.  Mudar a pressão do reator.  Aumentar o tempo de reação.  Usar nova marca de catalisador.  Alterar a concentração do reagente A.  Alterar a concentração do reagente B.  Passar a trabalhar com agitação no processo.
  • 287.
    287 Formação de GreenBelts Lean 6 Sigma Prof. Alexandre Andrioli Iwankio UM FATOR DE CADA VEZ (OFAT) Ineficiente. Pode levar a conclusões incorretas. EXEMPLO Problema: O teor de pureza de um produto químico fabricado por uma indústria varia entre 65 e 70%. A empresa tem como meta obter teores de pureza superiores a 80%, até o final do ano. Solução:  Estudar os efeitos dos fatores temperatura do reator e pressão do reator sobre o teor de pureza.  Fixar a temperatura em 65oC (nível de operação atual) e produzir uma batelada do produto para cada um dos seguintes níveis de pressão: 12, 13, 14, 15 e 16 atm.  Resultados: Teor de pureza da substância química contra a pressão do reator, para uma temperatura constante de 65oC Melhor Resultado 14,3 atm
  • 288.
    288 Formação de GreenBelts Lean 6 Sigma Prof. Alexandre Andrioli Iwankio  Fixar a pressão em 14,3 atm (o ótimo aparente para este fator) e produzir uma batelada da substância para cada uma das seguin- tes temperaturas: 60, 65, 70, 75 e 80oC.  Resultados: Teor de pureza da substância química contra a temperatura do reator, para uma pressão constante de 14,3 atm Melhor Resultado 68 graus Conclusão: Passar a operar o processo a 68ºC e 14,3 atm e obter teores de pureza próximos a 75%. Qual é de fato a influência da temperatura e da pressão nos teores de pureza? Mas, se outro método de experimentação tivesse sido utilizado, o que poderia ter sido descoberto?
  • 289.
    289 Formação de GreenBelts Lean 6 Sigma Prof. Alexandre Andrioli Iwankio Resultados do experimento de otimização utilizando planejamento fatorial Descobertas:  Ponto ótimo para o teor de pureza em torno de 95%.  Ponto ótimo em níveis de pressão mais baixos (o que é me- lhor) e em temperaturas mais elevadas. Principal falha do método um fator de cada vez: Incapacidade de detectar a existência da INTERAÇÃO entre os fatores temperatura e pressão. Uma interação ocorre quando o efeito de um fator sobre a variável resposta depende do nível em que está o outro fator, isto é, o comportamento de um fator não é o mesmo nos diferentes níveis do outro fator. Visualização do significado da interação:
  • 290.
    290 Formação de GreenBelts Lean 6 Sigma Prof. Alexandre Andrioli Iwankio Resultados do experimento de otimização utilizando planejamento fatorial - visualização da interação Efeito da temperatura sobre o teor de pureza, para pressão = 12 atm:  Aumentar a temperatura de 70oC para 80oC, aumenta o teor de pureza de 60% para 90%. Efeito de temperatura sobre o teor de pureza, para pressão = 14,3 atm:  Aumentar a temperatura de 70oC para 80oC, diminui o teor de pureza de 75% para 60%. ENTENDENDO O SIGNIFICADO DA INTERAÇÃO AUSÊNCIA DE INTERAÇÃO Fator A: Concentração do reagente A. Fator B: Tempo de agitação. Variável resposta: Rendimento da reação química. Dados coletados no experimento:
  • 291.
    291 Formação de GreenBelts Lean 6 Sigma Prof. Alexandre Andrioli Iwankio Fator BFator A A1 A2 B1 B2 32 72 52 96 Valores do rendimento da reação química,obtidos no experimento Representação gráfica dos resultados do experimento: Representação gráfica dos resultados do experimento - fatores sem interação Fator A Resposta A2A1 100 90 80 70 60 50 40 30 Fator B B1 B2 PRESENÇA DE INTERAÇÃO Fator A: Concentração do reagente Y. Fator B: Tempo de agitação. Variável resposta: Rendimento da reação química. Dados coletados no experimento:
  • 292.
    292 Formação de GreenBelts Lean 6 Sigma Prof. Alexandre Andrioli Iwankio Fator BFator A A1 A2 B1 B2 30 75 60 18 Valores do rendimento da reação química,obtidos no experimento Representação gráfica dos resultados do experimento: Representação gráfica dos resultados do experimento – fatores com interação
  • 293.
    293 Formação de GreenBelts Lean 6 Sigma Prof. Alexandre Andrioli Iwankio EXPERIMENTO FATORIAL COMPLETO EXEMPLO Problema: O teor de pureza de um produto químico fabricado por uma indústria varia entre 65 e 70%. A empresa tem como meta obter teores de pureza superiores a 80%, até o final do ano. Solução:  Estudar os efeitos dos fatores temperatura (65 e 75) do reator, pressão (13 e 16) do reator e tempo (15 e 20) de reação sobre o teor de pureza.  Considerar dois níveis para cada fator e pesquisar todas as com- binações possíveis dos níveis dos fatores. Resultados: Valores do teor de pureza do produto químico, obtidos no experimento fatorial completo Os experimentos fatoriais completos permitem a determinação:  Dos efeitos dos fatores;  Dos efeitos das interações entre os fatores;  Dos ajustes a serem feitos nos níveis dos fatores para a obtenção dos melhores resultados para as variáveis resposta.
  • 294.
    294 Formação de GreenBelts Lean 6 Sigma Prof. Alexandre Andrioli Iwankio Número de ensaios necessários à realização de experimentos fatoriais completos: Número de ensaios necessários para realização de experimentos 2k Limitação dos experimentos fatoriais completos:  O tempo e os custos envolvidos na sua realização podem ser mui- to elevados. Os experimentos fatoriais completos devem ser utilizados “na hora certa”, isto é, quando estamos estudando poucos fatores.
  • 295.
    295 Formação de GreenBelts Lean 6 Sigma Prof. Alexandre Andrioli Iwankio EXPERIMENTO FATORIAL FRACIONADO EXEMPLO Problema: O teor de pureza de um produto químico fabricado por uma indústria varia entre 65 e 70%. A empresa tem como meta obter teores de pureza superiores a 80%, até o final do ano. Solução:  Estudar os efeitos dos fatores temperatura (65 e 75) do reator, pressão (13 e 16) do reator e tempo (15 e 20) de reação sobre o teor de pureza.  Considerar dois níveis para cada fator.  Não é viável pesquisar todas as combinações possíveis dos níveis dos fatores - apenas quatro combinações podem ser avaliadas. Resultados: Valores do teor de pureza do produto químico, obtidos no experimento fatorial fracionado Os experimentos fatoriais fracionados:  Consideram apenas uma parte de todas as possíveis combinações dos níveis dos fatores que compõem o fatorial completo.  Permitem a obtenção da informação com menor investimento.  São especialmente úteis nos estágios iniciais de experimentação, quando há muitos fatores sendo estudados. Limitação dos experimentos fatoriais fracionados:
  • 296.
    296 Formação de GreenBelts Lean 6 Sigma Prof. Alexandre Andrioli Iwankio  Deve-se abrir mão da capacidade de detecção de alguns efeitos – principalmente efeitos de interação. ATIVIDADE Escolha uma variável resposta e quatro fatores com dois níveis cada para um experimento. Construa uma tabela que ilustre como um estudo para avaliação do efeito destes quatro fatores sobre a variável resposta seria construído sob a forma de um experimento fatorial completo.
  • 297.
    297 Formação de GreenBelts Lean 6 Sigma Prof. Alexandre Andrioli Iwankio EXPERIMENTO FATORIAL COMPLETO EXPERIMENTOS FATORIAIS 2K 2 = número de níveis por fator. k = número de fatores. Características dos experimentos fatoriais 2k:  Fáceis de planejar e de analisar.  Possibilitam o estudo de fatores qualitativos e quantitativos.  Possibilitam a quantificação das interações.  Formam a base dos experimentos fatoriais fracionados. Codificação dos níveis dos fatores  Fator quantitativo:  Nível alto (+): nível de maior valor.  Nível baixo (-): nível de menor valor.  Fator qualitativo:  Os níveis alto (+) e baixo (-) são escolhidos aleatoriamente. Exemplo de um experimento fatorial 2k na ordem padrão:
  • 298.
    298 Formação de GreenBelts Lean 6 Sigma Prof. Alexandre Andrioli Iwankio A - + - + - + - + - + - + - + - + D - - - - - - - - + + + + + + + + C - - - - + + + + - - - - + + + + B - - + + - - + + - - + + - - + + Resultados Experimento 24 colocado na ordem padrão EXEMPLO Problema:  Elevado risco de contaminação do meio ambiente por resí- duos tóxicos gerados pela empresa. Processo de interesse:  Cimentação de lama tóxica. Principal parâmetro do produto cimentado (Y):  Resistência média à compressão.
  • 299.
    299 Formação de GreenBelts Lean 6 Sigma Prof. Alexandre Andrioli Iwankio Fluxograma simplificado do sistema de cimentação de lama tóxica Objetivo:  Aumentar a resistência média à compressão do produto ci- mentado. Etapa Analyze do DMAIC:  Quantificar o relacionamento entre os fatores do processo e a resistência à compressão: Y= f(x) Ferramenta utilizada:  Experimento fatorial 2K. Fatores de interesse e níveis dos fatores:
  • 300.
    300 Formação de GreenBelts Lean 6 Sigma Prof. Alexandre Andrioli Iwankio Dados coletados no experimento 22: A - + - + Ensaio 1 2 3 4 B - - + + AB + - - + Resistência média à compressão (MPa) 24,10 14,30 23,50 12,10 Valores da resistência média à compressão obtidos nos ensaios Forma de obtenção dos sinais da coluna de interação:  Multiplicação dos sinais das colunas dos fatores que compõem a interação: Número ímpar de sinais (-) : Interação terá sinal (-) Número par de sinais (-) : Interação terá sinal (+) Cálculo dos efeitos dos fatores e dos efeitos das interações: Média das respostas associadas aos sinais + Média das respostas associadas aos sinais - Efeito=  Efeito principal do fator A: 60,10 2 50,2310,24 2 10,1230,14 -= + - + = A A  Efeito principal do fator B:
  • 301.
    301 Formação de GreenBelts Lean 6 Sigma Prof. Alexandre Andrioli Iwankio  Efeito da interação AB: Qual é a interpretação dos efeitos principais?  Fator A:  Quando a relação água/cimento passa de 0,40 para 0,70, a resistência média à compressão do produto cimentado di- minui, em média, 10,60 MPa.  Fator B:  Quando a relação bentonita/cimento passa de 0,10 para 0,15, a resistência média à compressão do produto cimen- tado diminui, em média, 1,40 MPa. GRÁFICOS UTILIZADOS PARA A INTERPRETAÇÃO DOS EFEITOS GRÁFICO DE PROBABILIDADE NORMAL PARA OS EFEITOS No gráfico de probabilidade normal para os efeitos:  Os efeitos não significativos tenderão a estar distribuídos ao lon- go de uma reta;  Os efeitos significativos deverão estar afastados desta reta.
  • 302.
    302 Formação de GreenBelts Lean 6 Sigma Prof. Alexandre Andrioli Iwankio Gráfico de probabilidade normal para os efeitos do experimento da resistência média à compressão GRÁFICO DE PARETO Os efeitos significativos são aqueles cujas barras igualam ou ultrapassam a linha vertical, (teste de Lenth). Gráfico de Pareto dos efeitos dos fatores água/ cimento e bentonita/cimento Exceção na interpretação do gráfico de Pareto dos efeitos:  Quando o experimento envolver apenas 2 fatores e tiver sido realizada uma única réplica, mesmo que o gráfico de Pareto
  • 303.
    303 Formação de GreenBelts Lean 6 Sigma Prof. Alexandre Andrioli Iwankio não identifique nenhum efeito como significativo, é aconse- lhável interpretar as barras mais altas como sendo representa- tivas de efeitos significativos. O teste de Lenth é um complemento à análise do gráfico de probabilidade normal para os efeitos. Nenhum fator ou interação iguala ou ultrapassa a linha de Lenth (para mais que 2 fatores):  Ruído influenciando a variável resposta  Níveis incorretos para os fatores  Fatores não são significativos GRÁFICO DOS EFEITOS PRINCIPAIS Construção do gráfico:  No eixo dos x‟s são alocados os níveis do fator.  No eixo dos y‟s são alocados os valores médios da variável res- posta para cada nível do fator. Gráfico dos efeitos principais do experimento da resistência média à compressão
  • 304.
    304 Formação de GreenBelts Lean 6 Sigma Prof. Alexandre Andrioli Iwankio GRÁFICO DAS INTERAÇÕES Construção do gráfico:  No eixo dos x‟s são alocados os níveis de um dos fatores.  No eixo dos y‟s são alocadas as médias da variável resposta nas combinações dos níveis dos dois fatores.  Os pontos do gráfico que pertencem aos mesmos níveis do fator que não foi colocado no eixo dos x‟s, são ligados por uma reta. Gráfico da interação entre água/cimento e bentonita/cimento
  • 305.
    305 Formação de GreenBelts Lean 6 Sigma Prof. Alexandre Andrioli Iwankio Alguns exemplos de como analisar os resultados de experimentos fatoriais 2k:
  • 306.
    306 Formação de GreenBelts Lean 6 Sigma Prof. Alexandre Andrioli Iwankio ROTEIRO PARA EXPERIMENTO 1. Fazer o Planejamento 1. Objetivo 2. Variável Resposta 3. Fatores e Níveis 4. Ruídos 2. Montar a tabela com todas as combinações possíveis 3. Coletar resultados dos testes de forma aleatória e digitá-las no Mi- nitab 4. Montar o Gráfico de Pareto e/ou Normal 5. Verificar quais são os efeitos significativos 6. Para os efeitos significativos, montar os gráficos de Efeitos Principais e/ou Interação 7. Estudar quais são as melhores configurações de níveis 8. Verificar se esta configuração é suficiente para suprir o objetivo Roteiro para solução do exemplo no Minitab I – Criar o experimento fatorial 01. Selecione Stat > DOE > Factorial > Create Factorial Design... 02. A seguinte tela aparecerá e deverá ser preenchida como mostrado abaixo:
  • 307.
    307 Formação de GreenBelts Lean 6 Sigma Prof. Alexandre Andrioli Iwankio 03. Selecione 2-level factorial (default generators) em Type of Design. 04. Selecione no botão de extensão o número 2 em Number of factors. O comando acima permite escolher o número de fatores que será analisado. 05. Selecione Designs... 06. A seguinte tela aparecerá e deverá ser preenchida como mostrado a seguir: 07. Selecione o tipo de experimento a ser realizado. Neste exemplo, escolha o Full factorial. 08. Selecione OK. 09. Selecione Factors...
  • 308.
    308 Formação de GreenBelts Lean 6 Sigma Prof. Alexandre Andrioli Iwankio 10. A seguinte tela aparecerá e deverá ser preenchida como mostrado abaixo: 11. No campo Name, para o fator A, digite: Rel. A/C. 12. No campo Name, para o fator B, digite: Rel. B/C. 13. Selecione OK. 14. Selecione Options... 15. A seguinte tela aparecerá e deverá ser preenchida como mostrado abaixo: 16. Desative Randomize runs. 17. Selecione OK duas vezes. 18. Na coluna C7 da planilha de dados, digite os dados da Resistência média à compressão (MPa): 24,1, 14,3, 23,5 e 12,1. 19. Nomeie C7 como Resist.
  • 309.
    309 Formação de GreenBelts Lean 6 Sigma Prof. Alexandre Andrioli Iwankio 20. A planilha de dados deverá estar como mostrado abaixo: II – Analisar o experimento fatorial 21. Selecione Stat > DOE > Factorial > Analyze Factorial Design... 22. A seguinte tela aparecerá e deverá ser preenchida como mostrado a seguir: 23. Selecione a coluna Resist para o campo Responses. 24. Selecione Graphs... 25. A seguinte tela aparecerá e deverá ser preenchida como mostrado abaixo:
  • 310.
    310 Formação de GreenBelts Lean 6 Sigma Prof. Alexandre Andrioli Iwankio 26. Selecione Normal e Pareto em Effect Plots. 27. Altere Alpha para 0,1. 28. Selecione OK duas vezes. III - Construir os gráficos de efeitos principais e da interação 29. Selecione Stat > DOE > Factorial > Factorial Plots... 30. A seguinte tela aparecerá e deverá ser preenchida como mostrado a seguir:
  • 311.
    311 Formação de GreenBelts Lean 6 Sigma Prof. Alexandre Andrioli Iwankio 31. Selecione Main Effects Plot. 32. Selecione a opção Setup... correspondente à opção Main Effects Plot. 33. A seguinte tela aparecerá e deverá ser preenchida como mostrado a seguir: 34. Selecione a coluna Resist para o campo Responses. 35. Em Factors to Include in Plots, no campo Available, selecione os fatores: Rel. A/C e Rel. B/C para o campo Selected. 36. Selecione Options... e digite o título do gráfico (ex: Gráfico dos efeitos principais da resistência média à compressão). 37. Selecione OK duas vezes. 38. Selecione Interaction Plot. 39. Selecione a opção Setup... correspondente à opção Interaction Plot. 40. A seguinte tela aparecerá e deverá ser preenchida como mostrado a seguir:
  • 312.
    312 Formação de GreenBelts Lean 6 Sigma Prof. Alexandre Andrioli Iwankio 41. Selecione a coluna Resist para o campo Responses. 42. Em Factors to Include in Plots, no campo Available, selecione os fatores: Rel. A/C e Rel. B/C para o campo Selected. 43. Selecione Options... e digite o título do gráfico (ex: Gráfico da interação entre Rel. A/C e Rel. B/C). 44. Selecione OK três vezes. ATIVIDADE - INDUSTRIAL Uma Green Belt que trabalha em uma indústria química estava interessada em avaliar qual a melhor condição de produção de um tipo especial de carvão ativo granulado a ser utilizado para a adsorção de vapores não polares. Com este objetivo ela decidiu realizar um experimento estatisticamente planejado. A partir dos conhecimentos disponíveis sobre o processo de produção do carvão ativo, a Green Belt considerou que as principais variáveis que podiam afetar a qualidade do carvão ativo produzido eram: 1. Matéria-prima (A)
  • 313.
    313 Formação de GreenBelts Lean 6 Sigma Prof. Alexandre Andrioli Iwankio • Os resíduos vegetais de maior dureza são considerados as me- lhores matérias-primas para a produção de carvão ativo. A Green Belt teve interesse em avaliar o efeito do emprego de casca de co- co e de um tipo especial de serragem sobre a qualidade do carvão ativo fabricado. 2. Temperatura de carbonização (B) • A Green Belt decidiu utilizar duas diferentes temperaturas de car- bonização (500oC e 700oC) na fabricação do carvão ativo, com o objetivo de avaliar o efeito do fator temperatura sobre a qualidade do produto obtido. 3. Substância ativante (C) • A ativação do carvão consiste na carbonização da matéria-prima em presença de agentes químicos, conhecidos como substâncias ativantes. Estas substâncias promovem um grande aumento na superfície das partículas de carvão, o que favorece o processo de adsorção. A Green Belt decidiu estudar a eficiência do cloreto de zinco e do ácido fosfórico como substâncias ativantes do carvão. 4. Tempo de carbonização (D) • Suspeitava-se que o tempo de carbonização exercia um efeito similar ao da temperatura sobre as propriedades do carvão ativo. Os tempos de carbonização utilizados pela Green Belt foram 2 e 4 horas. Uma das principais variáveis capazes de medir a qualidade do carvão ativo produzido era a razão entre a massa dos vapores adsorvidos (v) e a massa do carvão ativo utilizado em cada ensaio (m). Esta razão v/m foi então escolhida como a variável resposta do experimento. Além disto, a Green Belt considerou de interesse utilizar o tetracloreto de carbono como o vapor a ser adsorvido pelo carvão ativo. Um fluxograma simplificado do processo de condução do experimento para produção e avaliação da qualidade do carvão ativo é apresentado na figura a seguir:
  • 314.
    314 Formação de GreenBelts Lean 6 Sigma Prof. Alexandre Andrioli Iwankio Processo de condução do experimento para produção e avaliação da qualidade do carvão ativo Casca de coco Serragem Moagem Peneiramento Adição de Ativantes Ácido Fosfórico Tetracloreto de carbono T = 500 Co T = 700 Co t = 2 h t = 4 h Cloreto de Zinco CarbonizaçãoFiltração LavagemSecagem Adsorção Avaliação da qualidade do carvão ativo Variável resposta: v/m
  • 315.
    315 Formação de GreenBelts Lean 6 Sigma Prof. Alexandre Andrioli Iwankio Dados obtidos no experimento fatorial 24 realizado pela Green Belt: Medidas da razão entre a massa dos vapores adsorvidos e a massa do carvão ativo (v/m) obtidas no experimento 24 realizado pela Green Belt Nota: Os dados da tabela representam os valores de obtidos no experimento multiplicados por 1000. v/m - + - + - + - + - + - + - + - + - - + + - - + + - - + + - - + + - - - - + + + + - - - - + + + + - - - - - - - - + + + + + + + + 97 77 116 109 88 81 112 104 78 67 117 108 81 67 109 104 11 5 16 4 14 15 2 10 12 9 3 7 13 8 1 6 Ordem de execução dos ensaios Níveis de A 1x Níveis de B 2x Níveis de C 3x Níveis de D 4x Níveis de A - Casca de coco + Serragem Níveis de C - Ácido Fosfórico + Cloreto de Zinco Resposta y Tarefas 1. Quais são as perguntas que você faria à Green Belt? 2. Analise os dados coletados no experimento. 3. Quais conclusões podem ser estabelecidas?
  • 316.
    316 Formação de GreenBelts Lean 6 Sigma Prof. Alexandre Andrioli Iwankio ATIVIDADE - ADMINISTRATIVO Uma Green Belt que trabalha no Departamento de RH de uma indústria de montagem estava interessada em avaliar as variáveis que influenciavam a tolerância para a realização de uma determinada tarefa operacional de caráter repetitivo e que envolve esforço físico. Com este objetivo ela decidiu realizar um experimento estatisticamente planejado. A Green Belt considerou que as principais variáveis que deveriam ser avaliadas no experimento como fatores eram:  Sexo (A):  Nível (-) = Masculino.  Nível (+) = Feminino.  Faixa etária (B):  Nível (-) = 20 a 29 anos.  Nível (+) = 30 a 39 anos.  Turno (C):  Nível (-) = I.  Nível (+) = II.  Tempo de trabalho na empresa (D):  Nível (-) = Um ano ou menos.  Nível (+) = Mais de um ano. A variável resposta escolhida foi baseada no tempo, em minutos, desde o começo da realização da tarefa até o início da fadiga do operador. Para a obtenção da variável resposta, três operadores classificados em cada combinação de níveis dos fatores participaram do teste e a variável resposta analisada foi o tempo médio até o início da fadiga, para os três operadores. Os dados obtidos no experimento fatorial 24 realizado pela Green Belt estão apresentados na tabela a seguir:
  • 317.
    317 Formação de GreenBelts Lean 6 Sigma Prof. Alexandre Andrioli Iwankio Medidas do tempo médio até o início da fadiga (minutos) obtidas no experimento 24 realizado pela Green Belt Tarefas 1. Quais são as perguntas que você faria à Green Belt? 2. Analise os dados coletados no experimento. 3. Quais conclusões podem ser estabelecidas?
  • 318.
    318 Formação de GreenBelts Lean 6 Sigma Prof. Alexandre Andrioli Iwankio REGRESSÃO LINEAR MÚLTIPLA PARA DADOS DE EXPERIMENTAÇÃO ANÁLISE DE REGRESSÃO A análise de regressão processa as informações contidas em um conjunto de dados de forma a gerar um modelo que represente o relacionamento existente entre as variáveis de interesse de um processo. A análise de regressão pode ser utilizada com os seguintes objetivos:  Descrever um conjunto de dados;  Predizer os valores de uma variável de interesse;  Controlar uma variável de interesse em faixas de valores pré- fixados;  Estimar parâmetros desconhecidos de equações teóricas que re- presentam o relacionamento entre variáveis de interesse. CONCEITOS BÁSICOS  Equação de regressão linear múltipla: kk xbxbby +++= ...ˆ 110 Onde:  yˆ = variável dependente ou variável resposta.  x1, x2, ..., xk = variáveis independentes, explicativas, regressoras ou preditoras.  b0, b1, ..., bk = coeficientes de regressão.
  • 319.
    319 Formação de GreenBelts Lean 6 Sigma Prof. Alexandre Andrioli Iwankio Interpretação dos coeficientes de regressão:  bj (j = 1, 2, ..., k) representa a alteração esperada na variável res- posta y quando a variável xj sofre um acréscimo unitário, enquan- to todas as demais variáveis explicativas xi (i  j) são mantidas constantes.  Exemplo: 21 5,1005,00,9ˆ xxy +-= Onde:  yˆ = altura de um tipo de bolo (cm)  x1= temperatura do forno (oC)  x2= quantidade de fermento (g) Para x1= 300oC: 25,1300005,00,9ˆ xyI +-= 25,15,7ˆ xyI += Se a quantidade de fermento sofre um acréscimo de um grama, mantendo a temperatura do forno constante em 300oC, a altura do bolo será: )1(5,15,7ˆ 2 ++= xyII Portanto, a alteração esperada na altura do bolo quando a variável quantidade de fermento (x2) sofre um acréscimo unitário, enquanto a temperatura do forno (x1) é mantida constante em 300oC é: )5,15,7()1(5,15,7ˆˆ 22 xxyy III +-++=- 25,1ˆˆ byy III ==-
  • 320.
    320 Formação de GreenBelts Lean 6 Sigma Prof. Alexandre Andrioli Iwankio AJUSTE DA EQUAÇÃO DE REGRESSÃO LINEAR MÚLTIPLA USANDO DADOS RESULTANTES DE EXPERIMENTAÇÃO É possível estabelecer uma equação que descreva a variável resposta em função dos fatores testados no DOE? Após a coleta e a análise dos dados em um experimento fatorial, é usual ajustar aos dados uma equação de regressão que relacione a variável resposta do experimento aos fatores e às interações identificadas como significativas. Esta equação poderá ser utilizada para a definição das condições de ajuste da variável resposta na faixa de valores de interesse. Quais termos colocar na equação? Em um experimento 22, se os efeitos dos fatores A e B e da interação AB são significativos, a equação de regressão a ser ajustada é: 211222110 ˆ xxbxbxbby +++= Onde: x1 = variável que representa os níveis codificados do fator A. x2 = variável que representa os níveis codificados do fator B. b0, b1, b2, b12 = coeficientes de regressão. No mesmo experimento, se apenas o efeito do fator A é significativo, a equação de regressão é: 110 ˆ xbby += Como calcular os coeficientes? Para a equação de regressão ajustada aos dados de um experimento:  b0 = média global das observações de y.
  • 321.
    321 Formação de GreenBelts Lean 6 Sigma Prof. Alexandre Andrioli Iwankio  bj (j  0) = metade do efeito principal do fator ou interação correspondente. Os coeficientes de regressão medem o efeito de uma variação unitária em uma variável explicativa (x) e a estimativa do efeito está baseada na variação de duas unidades de -1 a +1. EXEMPLO Uma Green Belt que trabalha em uma indústria química realizou um experimento para avaliar qual a melhor condição de produção de um tipo especial de carvão ativo granulado a ser utilizado para a adsorção de vapores não polares. Neste estudo foi utilizado um experimento fatorial 24 para avaliar os efeitos dos seguintes fatores:  Matéria-prima (A).  Níveis: baixo (-): casca de coco; alto (+): serragem  Temperatura de carbonização (B)  Níveis: baixo (-): 500OC; alto (+): 700OC  Substância ativante (C)  Níveis: baixo (-): Ácido fosfórico; alto (+): Cloreto de zinco  Tempo de carbonização (D)  Níveis: baixo (-): 2 horas; alto (+): 4 horas Uma das principais variáveis capazes de medir a qualidade do carvão ativo produzido era a razão entre a massa dos vapores adsorvidos (v) e a massa do carvão ativo utilizado em cada ensaio (m). Esta razão v/m foi então escolhida como a variável resposta do experimento. A Green Belt considerou de interesse utilizar o tetracloreto de carbono como o vapor a ser adsorvido pelo carvão ativo. Dados obtidos no experimento fatorial 24 realizado pela Green Belt:
  • 322.
    322 Formação de GreenBelts Lean 6 Sigma Prof. Alexandre Andrioli Iwankio Medidas da razão entre a massa dos vapores adsorvidos e a massa do carvão ativo (v/m) obtidas no experimento 24 realizado pela Green Belt Nota: Os dados da tabela representam os valores de obtidos no experimento multiplicados por 1000. v/m - + - + - + - + - + - + - + - + - - + + - - + + - - + + - - + + - - - - + + + + - - - - + + + + - - - - - - - - + + + + + + + + 97 77 116 109 88 81 112 104 78 67 117 108 81 67 109 104 11 5 16 4 14 15 2 10 12 9 3 7 13 8 1 6 Ordem de execução dos ensaios Níveis de A 1x Níveis de B 2x Níveis de C 3x Níveis de D 4x Níveis de A - Casca de coco + Serragem Níveis de C - Ácido Fosfórico + Cloreto de Zinco Resposta y Análise dos dados: Gráfico de Pareto para os efeitos (Alpha = 0,10)
  • 323.
    323 Formação de GreenBelts Lean 6 Sigma Prof. Alexandre Andrioli Iwankio Gráfico da interação temperatura x tempo (BD) Gráfico do efeito principal do fator matéria-prima (A)
  • 324.
    324 Formação de GreenBelts Lean 6 Sigma Prof. Alexandre Andrioli Iwankio Valores dos efeitos e dos coeficientes de regressão Factorial Fit: v/m versus Matéria-Prim; Temperatura; Subst.Ativan; Tempo Estimated Effects and Coefficients for v/m (coded units) Term Effect Coef Constant 94,688 Matéria-Prima -10,125 -5,062 Temperatura 30,375 15,187 Subst.Ativante -2,875 -1,437 Tempo -6,625 -3,313 Matéria-Prima*Temperatura 2,875 1,438 Matéria-Prima*Subst.Ativante 1,625 0,813 Matéria-Prima*Tempo 0,375 0,187 Temperatura*Subst.Ativante -2,375 -1,187 Temperatura*Tempo 5,875 2,938 Subst.Ativante*Tempo 0,625 0,313 Matéria-Prima*Temperatura* -0,875 -0,438 Subst.Ativante Matéria-Prima*Temperatura*Tempo -0,125 -0,062 Matéria-Prima*Subst.Ativante*Tempo -1,375 -0,687 Temperatura*Subst.Ativante*Tempo -1,375 -0,688 Matéria-Prima*Temperatura* 2,625 1,313 Subst.Ativante*Tempo S = * Analysis of Variance for v/m (coded units) Source DF Seq SS Adj SS Adj MS F P Main Effects 4 4309,25 4309,25 1077,31 * * 2-Way Interactions 6 206,38 206,38 34,40 * * 3-Way Interactions 4 18,25 18,25 4,56 * * 4-Way Interactions 1 27,56 27,56 27,56 * * Residual Error 0 * * * Total 15 4561,44 Alias Structure I Matéria-Prima Temperatura Subst.Ativante Tempo Matéria-Prima*Temperatura Matéria-Prima*Subst.Ativante Matéria-Prima*Tempo Temperatura*Subst.Ativante Temperatura*Tempo Subst.Ativante*Tempo Matéria-Prima*Temperatura*Subst.Ativante Matéria-Prima*Temperatura*Tempo Matéria-Prima*Subst.Ativante*Tempo Temperatura*Subst.Ativante*Tempo Matéria-Prima*Temperatura*Subst.Ativante*Tempo Como os efeitos significativos são A (matéria-prima - x1), B (temperatura - x2), D (tempo - x4) e BD (interação entre tempo e temperatura - x2x4), a equação de regressão é: 42421 938,2313,3187,15062,5688,94ˆ xxxxxy +-+-= Como avaliar a confiabilidade da equação? Melhor condição para operação do processo:  Matéria-prima = -1 (casca de coco).  Temperatura = 1 (700oC).  Tempo = -1 (2 horas).  Para a melhor condição de operação do processo, o valor espe- rado para a razão v/m é: 115,31(-1)x(1)x2,938 (-1)x3,313-1x15,187(-1)062,5688,94ˆ =+ +-= xy
  • 325.
    325 Formação de GreenBelts Lean 6 Sigma Prof. Alexandre Andrioli Iwankio Equação de regressão ajustada aos dados Regression Analysis: v/m versus Matéria-Prima; Temperatura; Tempo; BD The regression equation is v/m = 94,7 - 5,06 Matéria-Prima + 15,2 Temperatura - 3,31 Tempo + 2,94 BD Predictor Coef SE Coef T P Constant 94,6875 0,9145 103,54 0,000 Matéria-Prima -5,0625 0,9145 -5,54 0,000 Temperatura 15,1875 0,9145 16,61 0,000 Tempo -3,3125 0,9145 -3,62 0,004 BD 2,9375 0,9145 3,21 0,008 S = 3,65796 R-Sq = 96,8% R-Sq(adj) = 95,6% Analysis of Variance Source DF SS MS F P Regression 4 4414,2 1103,6 82,47 0,000 Residual Error 11 147,2 13,4 Total 15 4561,4 Source DF Seq SS Matéria-Prima 1 410,1 Temperatura 1 3690,6 Tempo 1 175,6 BD 1 138,1 Unusual Observations Obs Matéria-Prima v/m Fit SE Fit Residual St Resid 1 -1,00 97,000 90,813 2,045 6,187 2,04R R denotes an observation with a large standardized residual. Predicted Values for New Observations New Obs Fit SE Fit 95% CI 95% PI 1 115,313 2,045 (110,812; 119,813) (106,089; 124,536) Values of Predictors for New Observations New Obs Matéria-Prima Temperatura Tempo BD 1 -1,00 1,00 -1,00 -1,00 Regression Analysis: v/m versus Matéria-Prima; Temperatura; Tempo; BD The regression equation is v/m = 94,7 - 5,06 Matéria-Prima + 15,2 Temperatura - 3,31 Tempo + 2,94 BD Predictor Coef SE Coef T P Constant 94,6875 0,9145 103,54 0,000 Matéria-Prima -5,0625 0,9145 -5,54 0,000 Temperatura 15,1875 0,9145 16,61 0,000 Tempo -3,3125 0,9145 -3,62 0,004 BD 2,9375 0,9145 3,21 0,008 S = 3,65796 R-Sq = 96,8% R-Sq(adj) = 95,6% Analysis of Variance Source DF SS MS F P Regression 4 4414,2 1103,6 82,47 0,000 Residual Error 11 147,2 13,4 Total 15 4561,4 Source DF Seq SS Matéria-Prima 1 410,1 Temperatura 1 3690,6 Tempo 1 175,6 BD 1 138,1 Unusual Observations Obs Matéria-Prima v/m Fit SE Fit Residual St Resid 1 -1,00 97,000 90,813 2,045 6,187 2,04R R denotes an observation with a large standardized residual. Predicted Values for New Observations New Obs Fit SE Fit 95% CI 95% PI 1 115,313 2,045 (110,812; 119,813) (106,089; 124,536) Values of Predictors for New Observations New Obs Matéria-Prima Temperatura Tempo BD 1 -1,00 1,00 -1,00 -1,00 Interpretação dos resultados Tabela de coeficientes:  Coef = valores para bj, j = 0, 1, 2, ..., K.  T = estatística para testar se a variável preditora considerada po- de ser retirada do modelo.
  • 326.
    326 Formação de GreenBelts Lean 6 Sigma Prof. Alexandre Andrioli Iwankio  P = p - valor do teste para avaliar se a variável preditora conside- rada pode ser retirada do modelo:  Se P > 0,10, a variável preditora considerada deve ser reti- rada do modelo.  S:  S mede a variabilidade dos resultados em torno da equação de regressão.  R - Sq (R2):  R2 é denominado coeficiente de determinação. (0 ≤ R2 ≤ 1).  R2 mede a proporção da variabilidade presente nas observa- ções da variável resposta y que é explicada pelas variáveis preditoras presentes na equação de regressão.  R - Sq (adj) (R2adj): - R2adj é denominado coeficiente de determinação múl- tipla ajustado, (0 ≤ R2adj ≤ 1).  Quanto mais próximo de 1 (ou de 100%) for R2adj, melhor a qualidade da equação ajustada aos dados. Por que é necessário calcular R2adj? • Um grande valor para R2 não implica, necessariamente, que a equação ajustada seja adequada. • É sempre possível aumentar o valor de R2 por meio da adição de novas variáveis preditoras no modelo. • No entanto, apesar do maior valor para R2, nem sempre a nova equação com mais variáveis preditoras será melhor que a e- quação anterior que não envolve estas variáveis. • Para contornar este problema deve ser utilizado R2adj, que leva em conta o número de variáveis preditoras incluídas na equa- ção. • Se R2adj e R2 forem muito diferentes, então há uma indicação de que foi incluído um número excessivo de variáveis preditoras
  • 327.
    327 Formação de GreenBelts Lean 6 Sigma Prof. Alexandre Andrioli Iwankio na equação de regressão, ou seja, foram incluídas variáveis que não contribuem de modo significativo para melhorar a qualida- de da equação ajustada.  Analysis of Variance:  A análise de variância é utilizada para testar a significância da regressão, isto é, testar se pelo menos uma das variáveis preditoras x1, x2, ..., xk contribui de modo significativo pa- ra explicar a variabilidade da variável resposta y.  P = p - valor do teste da significância da regressão: • Se P > 0,10, a regressão não é significativa.  Unusual observations:  As observações associadas a um valor não usual de uma va- riável preditora são indicadas com um X.  As observações associadas a um valor não usual da variável resposta são indicadas com um R.  Predicted Values:  Fit ( 0yˆ ):  0yˆ é o valor pontual predito para a variável respos- ta quando as variáveis preditoras assumem os valores particulares x01, x02, ..., X0k.  115, 313 é o valor pontual previsto para a razão v/mm quando a matéria prima = -1 (casca de coco), temperatura = 1 (700OC) e tempo = -1 (2 horas). Roteiro para solução do exemplo no Minitab I – Obter a coluna referente à interação BD 01. Selecione Calc > Calculator...
  • 328.
    328 Formação de GreenBelts Lean 6 Sigma Prof. Alexandre Andrioli Iwankio 02. A seguinte tela aparecerá e deverá ser preenchida como mostrado abaixo: 03. No campo Store result in variable, digite BD. 04. No campo Expression entre com a expressão „Temperatura‟ * ‟Tempo‟. 05. Ative a opção Assign as a formula. 06. Selecione OK. II – Ajustar a equação de regressão 07. Selecione Stat > Regression > Regression... 08. A seguinte tela aparecerá e deverá ser preenchida como mostrado abaixo:
  • 329.
    329 Formação de GreenBelts Lean 6 Sigma Prof. Alexandre Andrioli Iwankio 09. Selecione a coluna V/M para o campo Response. 10. Selecione os fatores Matéria-Prima (A), Temperatura (B), Tempo (D) e a interação BD para o campo Predictors. Os comandos acima são utilizados para ajustar a equação de regressão considerando apenas os fatores que foram significativos no gráfico de Pareto. 11. Selecione Options... 12. A seguinte tela aparecerá e deverá ser preenchida como mostrado abaixo:
  • 330.
    330 Formação de GreenBelts Lean 6 Sigma Prof. Alexandre Andrioli Iwankio 13. No campo Prediction intervals for new observations, digite os valores que representam as melhores condições para os fatores significativos. Conforme exemplo, os valores são (A, B, D e BD respectivamente): -1 1 -1 -1. O comando acima é utilizado estimar o valor da variável resposta em condições específicas dos fatores. Neste caso deseja-se que todos os fatores estejam na melhor condição de operação. 14. Selecione OK duas vezes. ATIVIDADE Para a produção de uma peça utilizada em motores de automóveis, dois conjuntos de componentes são soldados. Uma importante característica da qualidade da peça (Y) é a força necessária para separar os dois conjuntos de componentes após a soldagem (força de tração). Por meio do uso de cartas de controle, o processo que produz estas peças vem se mantendo estável no que diz respeito à força de tração. Causas especiais de variação associadas ao processo de medição e à limpeza
  • 331.
    331 Formação de GreenBelts Lean 6 Sigma Prof. Alexandre Andrioli Iwankio dos componentes que chegam à estação de soldagem já foram identificadas e bloqueadas. A gerência responsável pelo processo decidiu que a força de tração média deveria ser aumentada, com o objetivo de diminuir as chances de que a atuação de causas especiais inesperadas resultasse em produtos defeituosos. Um Green Belt foi então designado para desenvolver um projeto com a meta de manter a força de tração acima de 1200 N. Em uma das etapas do projeto, o Green Belt decidiu realizar um experimento estatisticamente planejado para estudar o efeito exercido pelos parâmetros do processo (x) sobre a força de tração. No experimento, quatro fatores em dois níveis foram escolhidos para serem estudados: Fator A = Temperatura ( C) B = Pressão (psi) C = Tempo de solda (seg.) D = Tempo de pressão (seg.) 0 - 80 50 25 10 + 95 75 30 20 Nível Fatores estudadosno experimento Os níveis dos fatores foram selecionados de modo a ficarem aproximadamente equidistantes das condições de operações atuais. O Green Belt executou um experimento 24 e coletou os dados apresentados na tabela a seguir:
  • 332.
    332 Formação de GreenBelts Lean 6 Sigma Prof. Alexandre Andrioli Iwankio A - + - + - + - + - + - + - + - + B - - + + - - + + - - + + - - + + C - - - - + + + + - - - - + + + + D - - - - - - - - + + + + + + + + Força de Tração 1194 1271 764 1463 1205 1256 616 1384 1152 1398 533 1382 1170 1320 776 1410 Ensaio 1 2 3 4 5 6 7 8 9 10 11 12 13 14 15 16 Dados coletados no experimento 24 Tarefas 1. Analise os dados coletados no exemplo. Quais conclusões e reco- mendações devem ter sido estabelecidas pelo Green Belt? 2. Ajuste aos dados uma equação de regressão apropriada. 3. Obtenha um intervalo de 99,73% de predição para uma observação da variável resposta na condição de trabalho Temperatura = 1 e Pressão = -1.
  • 333.
    333 Formação de GreenBelts Lean 6 Sigma Prof. Alexandre Andrioli Iwankio COMO MANTER AS MELHORIAS ALCANÇADAS CONTROLE DE PROCESSO A função da fase Control é garantir que o problema permaneça eliminado e que o processo esteja sob controle, de modo a manter a melhoria alcançada. Para controlar o processo, é necessária a coleta de dados da produção da empresa, em tempo real. O controle baseia-se na prevenção do defeito, em lugar da dependência da inspeção em massa para a detecção do defeito depois que o mesmo ocorreu. É muito importante saber distinguir as situações que requerem uma simples ação operacional das que necessitam de uma ação gerencial. Para implementação do controle, devemos estudar o processo de fabricação do produto ou execução do serviço e verificar os seguintes pontos:  Descobrir quais fatores influenciam a característica de interesse do processo.  Identificar as relações entre as variáveis de entrada (input) e va- riáveis de saída (output) do processo.  Localizar etapas críticas do processo e selecionar as variáveis a serem controladas.  Traduzir ao operador as necessidades dos clientes, através dos itens de controle para cada produto ou família de produto.  Monitorar a variabilidade dos fatores críticos no desempenho do processo e obter melhoramentos contínuos.  Alcançar e manter a previsibilidade do processo produtivo, com o nível de defeitos em um patamar aceitável. Preparação do plano de controle:
  • 334.
    334 Formação de GreenBelts Lean 6 Sigma Prof. Alexandre Andrioli Iwankio  Elaborar um fluxograma do processo de produção.  Descrever em detalhes o processo, incluindo matérias primas e transformações físicas e químicas que ocorrem em cada etapa.  Listar os pontos do processo onde serão efetuadas as medidas e conduzido o controle:  Listar as variáveis críticas (input/output) que deverão ser monitoradas.  Preparar o plano de coleta de dados de cada variável.  Estabelecer quais cartas de controle são adequadas e seus respectivos limites de controle.  Treinar os operadores para o monitoramento e interpre- tação das cartas de controle. O que deve ser feito se o processo sair de controle ?  Deve-se utilizar um procedimento operacional padrão para defini- ção das ações que devem ser adotadas quando o processo não está sob controle, para cada um dos critérios estudados.
  • 335.
    335 Formação de GreenBelts Lean 6 Sigma Prof. Alexandre Andrioli Iwankio PLANO DE AÇÃO PARA A FALTA DE CONTROLE: OCAP (OUT-OF-CONTROL ACTION PLAN) Durante a etapa Control do método DMAIC, as cartas de controle são utilizadas com o objetivo de monitorar o comportamento do processo ao longo do tempo. As cartas de controle possibilitarão a identificação de causas especiais no processo, indicando a existência de anomalia. O que deve ser feito se o processo sair de controle? Deve-se utilizar um procedimento operacional padrão (OCAP) para definição das ações que devem ser adotadas para a eliminação da anomalia detectada. O OCAP é constituído por três partes:  Ativadores:  Definem as condições que indicam quando o OCAP deve ser seguido.  Pontos de verificação:  São condições do processo que devem ser investigadas para a descoberta da causa especial de variação.  Finalizadores:  Contêm as ações que devem ser adotadas para a remoção do sintoma e para a eliminação da causa especial de varia- ção.
  • 336.
    336 Formação de GreenBelts Lean 6 Sigma Prof. Alexandre Andrioli Iwankio Planodeaçãoparafaltadecontrole(OCAP)paraacartadecontrolex. Variável:Profundidadedecorrosão
  • 337.
    337 Formação de GreenBelts Lean 6 Sigma Prof. Alexandre Andrioli Iwankio A utilização das cartas de controle em conjunto com o OCAP resulta em:  Domínio da situação atual do processo.  Aumento da eficiência da ação gerencial de manutenção da qualidade.  Maior atuação do supervisor e do staff técnico na ação ge- rencial de melhoria da qualidade. O OCAP é uma ferramenta que, quando usada em conjunto com a carta de controle, pode facilitar a identificação das anomalias crônicas que devem ser atacadas para a melhoria do processo. Quando a carta de controle sinalizar que o processo está fora de controle estatístico, deve-se identificar, com o auxílio do OCAP, o motivo que levou à ocorrência da causa especial e a ação corretiva a ser tomada. Todas estas informações a respeito da descrição do problema e da ação corretiva tomada deverão ser registradas em formulário próprio. Este formulário chama-se Diário de Bordo e, usualmente, vem impresso no verso da carta de controle. No diário de bordo também devem ser registradas todas as alterações feitas no processo, mesmo que, a princípio, essas alterações não modifiquem o processo. As informações contidas no diário de bordo serão importantíssimas para futuras análises realizadas com o objetivo de melhorar o processo. Exemplo de diário de bordo:
  • 338.
    338 Formação de GreenBelts Lean 6 Sigma Prof. Alexandre Andrioli Iwankio Diário de Bordo Data Hora Descrição do Problema Ação Corretiva Responsável 16/05/01 13:49 Elevada viscosidade da pasta de solda Substituição da pasta de solda Gabriel 19/05/01 08:00 Danos na abertura da Stencil Reparo realizado pela manutenção Diego O ponto de partida para a identificação das anomalias crônicas é a construção de um gráfico de Pareto para os finalizados do OCAP, conforme mostrado a seguir:
  • 339.
    339 Formação de GreenBelts Lean 6 Sigma Prof. Alexandre Andrioli Iwankio Figura 1: Gráfico de Pareto para os finalizadores do OCAP
  • 340.
    340 Formação de GreenBelts Lean 6 Sigma Prof. Alexandre Andrioli Iwankio Figura 2: Ação gerencial de manutenção da qualidade
  • 341.
    341 Formação de GreenBelts Lean 6 Sigma Prof. Alexandre Andrioli Iwankio POKA-YOKE OU MISTAKE-PROOFING Poka-yoke é um termo japonês e significa mistake-proofing (à prova de erros). O objetivo do Poka-Yoke é detectar e corrigir erros em um processo, antes que estes erros se transformem em defeitos percebidos pelo cliente (interno ou externo). Um dispositivo Poka-yoke é qualquer mecanismo que previna que um erro seja cometido ou que faça com que o erro seja óbvio à primeira vista. Defeitos surgem porque erros são cometidos; os dois têm uma relação de causa e efeito. Contudo erros não se tornarão defeitos se houver feedback e ação no momento do erro. Se a pessoa que executa a operação de produção controlar seu próprio trabalho, será possível um feedback rápido, o que permitirá que os operadores avaliem a qualidade de seu próprio trabalho. Isto é, já que os operadores controlam cada unidade produzida, eles podem ser capazes de reconhecer quais alterações nas condições de trabalho causaram o defeito da última unidade. Essa compreensão é usada para prevenir futuros defeitos. O Poka-Yoke pode ser utilizado de maneira eficiente para eliminação de erros e, em conjunto com o Controle Estatístico de Processos, para a eliminação da repetição de causas especiais.
  • 342.
    342 Formação de GreenBelts Lean 6 Sigma Prof. Alexandre Andrioli Iwankio Etapas básicas na aplicação de dispositivos a prova de falha Vamos considerar aqui o exemplo referente à colocação de um disquete no computador. 1. Identificar possíveis erros que poderiam ocorrer apesar das ações preventivas. • Que tipo de erro poderia ocorrer ao se colocar um disquete no drive do computador? Um dos erros que poderia acontecer seria a colocação errada do disquete no drive do computador (virado). Como consequência o disquete poderia ser danificado ou ficar preso dentro do drive. 2. Determinar uma forma de detectar que um erro ou falha de funcionamento está ocorrendo ou poderá ocorrer. • Como o erro poderia ser detectado antes que ele resultasse em um defeito no disquete ou no drive? O disquete é feito de tal forma que não se consegue colocá-lo no drive se ele estiver na posição errada. O corte feito no canto superior tem a função de empurrar uma trava localizada no drive permitindo assim que ele seja inserido. 3. Identificar e selecionar o tipo de ação a ser tomada quando um erro é detectado.  Ao tentar inserir um disquete na posição errada, não se consegue empurrá-lo totalmente para dentro do drive, ou seja a ação é blo- queada, sendo necessário colocá-lo na posição correta.
  • 343.
    343 Formação de GreenBelts Lean 6 Sigma Prof. Alexandre Andrioli Iwankio Exemplos de dispositivos Poka-Yoke: O sistema de direção dos automóveis possui um dispositivo que impede a retirada da chave quando o carro está ligado. Esse procedimento evita que o motorista retire a chave do carro enquanto estiver dirigindo, correndo o risco de perdê-la. As travas eletrônicas dos automóveis têm um sistema Poka-Yoke que fecha a porta automaticamente quando o carro excede uma determinada velocidade. A luz automática do quarto é apagada depois que o quarto fica desocupado por alguns minutos. O erro “esquecimento de apagar a luz” é eliminado. Um software de investimento que bloqueia a entrada de certos investimentos em contas que são consideradas fora do âmbito daqueles investimentos. Um sinal sonoro no carro que informa quando o cinto de segurança não foi colocado. Um sinal sonoro emitido pelo telefone público ao final da ligação para que o cartão telefônico não seja esquecido. O sensor colocado nos elevadores para evitar o fechamento das portas enquanto as pessoas ainda estão entrando. O sinal sonoro emitido pelo elevador quando há excesso de peso. Soluções Poka-Yoke: 1. Eliminar a chance do erro acontecer 2. Diminuir a chance do erro acontecer • Trocar o menos confiável pelo mais confiável • Facilitar a operação • Detectar o erro antes que ele siga adiante 3. Minimizar o erro, diminuindo seu impacto
  • 344.
    344 Formação de GreenBelts Lean 6 Sigma Prof. Alexandre Andrioli Iwankio • Dispositivos Poka-Yoke de contato físico Enviam sinal elétrico quando tocados. O sinal pode parar ou iniciar a máquina, ou dar um aviso. • Dispositivos Poka-Yoke de limite Dispositivos de limite e microchaves podem ser usados para detectar peças sendo alimentadas em uma máquina, em uma posição errada ou sem que tenham sido processadas. • Dispositivos Poka-Yoke fotoelétricos e por sensores de feixes e de proximidade Estes dispositivos podem ser utilizados para detectar o nível de fluido do produto, fluxo de caixas pela esteira e verificar o abastecimento de um equipamento. • Dispositivos Poka-Yoke do tipo sensores de energia Estes dispositivos podem, por exemplo, ser utilizados para contar objetos, calcular dimensões de diâmetro e espessura e controlar o movimento de um equipamento.
  • 345.
    345 Formação de GreenBelts Lean 6 Sigma Prof. Alexandre Andrioli Iwankio PADRONIZAÇÃO A padronização não é uma obrigação e sim um consenso quanto a melhor forma de se executar uma atividade, de modo que os melhores resultados sejam alcançados. A padronização garante a permanência do domínio tecnológico, ou seja, o conhecimento do melhor procedimento e de como utilizá-lo fica registrado na empresa. A padronização deve ser vista dentro da empresa como algo que trará melhoria de qualidade, custo, cumprimento de prazo e segurança. Nos padrões, além dos procedimentos de rotina, devem constar explicações sobre:  Forma de verificação da existência de possíveis anomalias.  Procedimentos para descoberta das causas das anomalias.  Procedimentos para bloqueio das causas e eliminação das anoma- lias. Mudanças nos padrões só deverão ser feitas quando os dados reais mostrarem que a nova alternativa é melhor. Caso isto ocorra, todas as pessoas devem ser treinadas novamente com base no novo padrão. Passos para padronização: Antes de se estabelecer um padrão, deve haver a consciência de sua necessidade e a definição de seu objetivo. Etapas da padronização: 1. Estabelecer o processo a ser padronizado, determinando as tarefas repetitivas e os procedimentos básicos. 2. Reunir as pessoas envolvidas no processo, discutir os procedimentos realizados e encontrar o melhor e mais simples procedimento operacional. 3. Testar e documentar este procedimento, registrando todos os passos em uma linguagem que todos possam entender.
  • 346.
    346 Formação de GreenBelts Lean 6 Sigma Prof. Alexandre Andrioli Iwankio 4. Comunicar a existência do novo padrão, a todas as pessoas ou departamentos afetados ou envolvidos com o mesmo. 5. Treinar todos os operadores e supervisores, de modo que eles façam exatamente aquilo que foi padronizado, e sempre da mesma maneira. 6. Auditar periodicamente os processos para verificar a utilização dos procedimentos padrão e aperfeiçoá-los sempre que possível. Resultados da padronização:  Melhoria da capacidade do operador.  Delineamento claro dos objetivos do trabalho.  Consolidação da segurança no trabalho.  Redução da variabilidade do operador e entre diferentes operado- res.  Melhoria da produtividade e da qualidade.  Redução do tempo de “set-up”das máquinas.  Diminuição das quebras e paradas das máquinas.  Incorporação das idéias dos próprios operadores para melhorar e facilitar o trabalho. EXEMPLO 1  Padrão de inspeção - Verificação de produto final.  Número: 03.  Data: 10/08/00. 1 – Objetivo do padrão
  • 347.
    347 Formação de GreenBelts Lean 6 Sigma Prof. Alexandre Andrioli Iwankio  Estabelecer uma metodologia única para a atividade de inspeção, com o intuito de verificar a qualidade do produto acabado, antes que ele chegue ao consumidor final.  Produto: Aparelho celular  Modelo: XYTZ 2 – Itens a serem inspecionados  Se o carregador esta carregando a bateria.  Se ao se pressionar a tecla “Power”, os Leds e Display se acendem.  Se a embalagem individual é a do modelo em produção. 3 – Lote de inspeção  A cada setup que ocorrer na linha.  Observação: O técnico de CQ e um representante da linha devem providenciar que a primeira embalagem individual seja devida- mente carimbada com a estampa “Aprovado” e assinada por am- bas as partes. 4 – Tamanho da amostra  20 amostras a cada hora.  Observação: Em casos de produção abaixo deste valor, será feita a inspeção 100%. 5 – Método de amostragem  Amostragem por subgrupos.  Coletar sistematicamente os 20 aparelhos, sem perder a ordem de produção original. 6 – Sistema de inspeção e equipamentos utilizados 6.1 – Inspeção do carregador de bateria:  Encaixe a bateria no aparelho, ligue o carregador na tomada e co- necte o carregador no aparelho. Verifique o carregamento no dis- play. 6.2 – Tecla Power:
  • 348.
    348 Formação de GreenBelts Lean 6 Sigma Prof. Alexandre Andrioli Iwankio  Acione a tecla power e verifique o acendimento dos leds do dis- play. 6.3 – Modelo de embalagem:  Verifique se a embalagem do produto corresponde a do modelo que está sendo produzido. 7 – Critérios de julgamento 7.1 – Inspeção do carregador de bateria:  O carregador deve encaixar perfeitamente no aparelho, estar justo folga.  O display deverá acionar o ícone de carregamento. 7.2 – Tecla Power  A tecla deve funcionar perfeitamente para ligar e desligar o apare- lho.  Ao ligar o aparelho, os leds do display deverão acender automati- camente. 7.3 – Modelo de embalagem  A embalagem do produto deve ser correspondente a do modelo que está sendo produzido.  A embalagem deve em perfeitas condições. 8 - Indicação de aceitação do produto  Cole um rótulo no produto que passar pela inspeção, indicando que ele foi aceito.  Caso isto não ocorra, notifique o supervisor e envie o produto p/ retrabalho. 9 - Critérios de rejeição de lote  O lote é conforme se apresentar:  Zero defeito crítico.  Até dois defeitos graves.
  • 349.
    349 Formação de GreenBelts Lean 6 Sigma Prof. Alexandre Andrioli Iwankio  Até quatro defeitos toleráveis.  Defeito crítico – Defeito que pode produzir condições perigosas ou inseguras para quem usa ou mantém o produto. Ou também um defeito que pode impedir o funcionamento ou o desempenho de uma função importante do produto.  Defeito grave – Defeito que pode resultar em falha ou reduzir substancialmente a utilidade da unidade de produto para o fim que se destina, no entanto não impede o uso de suas funções im- portantes.  Defeito tolerável – Defeito que não reduz substancialmente a uti- lidade da unidade de produto para o fim a que se destina, ou não influi substancialmente no seu uso efetivo ou operação, conforme instrução padrão estético. 10 - Relatório de inspeção  Imediatamente após completar a inspeção, prepare um relatório contendo três cópias. Uma cópia será submetida ao chefe da se- ção de inspeção, outra para o técnico de CQ, e a terceira deve ser arquivada na empresa.
  • 350.
    350 Formação de GreenBelts Lean 6 Sigma Prof. Alexandre Andrioli Iwankio EXEMPLO 2 Figura 4: Exemplo de um procedimento operacional
  • 351.
    351 Formação de GreenBelts Lean 6 Sigma Prof. Alexandre Andrioli Iwankio Figura 5: Exemplo de uma folha do anual de treinamento
  • 352.
    352 Formação de GreenBelts Lean 6 Sigma Prof. Alexandre Andrioli Iwankio CASE POPEYE LOGÍSTICA A EMPRESA A Popeye Logística atua no mercado de transporte marítimo de cargas. Com sede no Brasil, transporta mercadorias para todo o mundo, sendo a líder do mercado nacional e contando com grande prestígio junto aos seus clientes. Essa liderança foi conquistada ao longo dos anos, através de uma política de preços agressiva em relação aos seus concorrentes e do rigoroso cumprimento de prazos para entrega de cargas. DEFINE - Definir com precisão o escopo do projeto Qual o problema? Em 2007, a Popeye teve um crescimento no índice de atraso na entrega de carga, o que tem gerado insatisfação a seus clientes e prejuízos à empresa em decorrência do pagamento de multas contratuais. O índice de atraso na entrega de carga é um dos principais indicadores da qualidade da Popeye, e consiste na relação entre a quantidade de carga entregue em atraso e o volume transportado.
  • 353.
    353 Formação de GreenBelts Lean 6 Sigma Prof. Alexandre Andrioli Iwankio Como o problema tem se comportado historicamente? O gráfico evidencia um crescimento significativo no índice de atraso. As estatísticas descritivas demonstram que a média do índice passou de 0,95% em 2006 para 1,03% em 2007, além de apresentar maior variabilidade. Descriptive Statistics: % Atrasos Variable Ano Mean StDev % Atrasos 2006 0,95 0,017 2007 1,03 0,034 12/0710/0708/0706/0704/0702/0712/0610/0608/0606/0604/0602/06 1,10 1,05 1,00 0,95 MÊS %ATRASOS Atrasos na entrega de cargas em relação ao volume transportado Período: jan/2006 a dez/2007 Qual a meta? Reduzir o índice de atrasos na entrega de cargas de 1,03% (média 2007) para 0,95% até 30/06/2008. 1,10 1,05 1,00 0,95 %ATRASOS Meta: 0,95% Média 2007: 1,03% Meta do projeto em relação aos atrasos de 2007
  • 354.
    354 Formação de GreenBelts Lean 6 Sigma Prof. Alexandre Andrioli Iwankio Quais as perdas associadas ao problema e os ganhos do projeto? Em 2007 foram pagos R$ 9,2 milhões em multas por atrasos na entrega de cargas. Reduzindo o índice de atrasos para 0,95%, espera-se uma economia anual de R$ 787.072,00 no pagamento dessas multas. ANO 2007 jan/07 fev/07 mar/07 abr/07 mai/07 jun/07 jul/07 ago/07 set/07 out/07 nov/07 dez/07 TOTAL VOLUME TRANSPORTADO (EM R$ MM) 363,2 360,8 364,0 368,6 376,0 381,5 379,3 364,6 363,1 376,6 385,4 388,9 4.472,0 % ENTREGAS EM ATRASO NO PERÍODO 0,99% 1,03% 0,99% 1,00% 1,02% 1,01% 1,04% 1,03% 1,07% 1,08% 1,07% 1,08% 1,03% MULTAS PAGAS (EM R$) 719.136 743.248 720.720 737.200 767.040 770.630 788.944 751.076 777.034 813.456 824.756 840.024 9.253.264 ANO 2008 - BUDGET jan/08 fev/08 mar/08 abr/08 mai/08 jun/08 jul/08 ago/08 set/08 out/08 nov/08 dez/08 TOTAL VOLUME TRANSPORTADO (EM R$ MM) 399,5 396,9 400,4 405,5 413,6 419,7 417,2 401,1 399,4 414,3 423,9 427,8 4.919,2 % ATRASOS (MÉDIA 2007) 1,03% 1,03% 1,03% 1,03% 1,03% 1,03% 1,03% 1,03% 1,03% 1,03% 1,03% 1,03% 1,03% MULTAS CONFORME MÉDIA DE 2007 (EM R$) 823.011 817.573 824.824 835.248 852.016 864.479 859.494 826.184 822.785 853.376 873.316 881.247 10.133.552,00 META 0,95% 0,95% 0,95% 0,95% 0,95% 0,95% 0,95% 0,95% 0,95% 0,95% 0,95% 0,95% 0,95% MULTAS CONFORME META (EM R$) 759.088 754.072 760.760 770.374 785.840 797.335 792.737 762.014 758.879 787.094 805.486 812.801 9.346.480,00 SAVING (EM R$) 63.923 63.501 64.064 64.874 66.176 67.144 66.757 64.170 63.906 66.282 67.830 68.446 787.072 MEASURE - Determinar o foco do problema Existem dados históricos confiáveis para a estratificação do problema? Sim, os dados são coletados e registrados conforme procedimento padronizado, que prevê a revisão dos dados antes do seu registro no sistema. O procedimento é auditado periodicamente para avaliar seu cumprimento. Como o problema pode ser estratificado? O problema pode ser estratificado por tipo de carga e destino onde são registrados os atrasos na entrega de cargas.
  • 355.
    355 Formação de GreenBelts Lean 6 Sigma Prof. Alexandre Andrioli Iwankio Quais são os focos do problema? O Gráfico de Pareto mostra que o principal foco do problema está no atraso na entrega de cargas líquidas (0,58% em 2007). Ao estratificar esse foco por rotas, observa-se no segundo Gráfico de Pareto que os atrasos concentram-se no destino Rússia (0,25% em 2007). % ATRASOS 0,58 0,28 0,09 0,06 0,03 Percent 55,8 26,9 8,7 5,8 2,9 Cum % 55,8 82,7 91,3 97,1 100,0 CARGA Other PROJETO S CON TAIN ERS GRÃO S LÍQ UIDO S 1,0 0,8 0,6 0,4 0,2 0,0 100 80 60 40 20 0 %ATRASOS Percent % ATRASOS 0,01 0,01 0,020,25 0,07 0,07 0,06 0,04 0,03 0,01 0,01 Percent 1,7 1,7 3,443,1 12,1 12,1 10,3 6,9 5,2 1,7 1,7 Cum % 94,8 96,6 100,043,1 55,2 67,2 77,6 84,5 89,7 91,4 93,1 ROTA Other CH IN A AM ÉRICA D O SUL AM ÉRICA CEN TRAL ÁFRICA JAPÃO OCEANI A EURO PA ORIEN TAL ÁSIA AMÉRICA D O NO RTE RÚ SSIA 0,6 0,5 0,4 0,3 0,2 0,1 0,0 100 80 60 40 20 0 %ATRASOS Percent % Atrasos em 2007, estratificado pelo tipo de carga % Atrasos na entrega de cargas líquidas de acordo com o destino 0,58% % 0,25 Qual a meta específica para o problema elevado índice de atraso na entrega de cargas líquidas no destino Rússia? Reduzir o índice de atrasos na entrega de cargas líquidas no destino Rússia de 0,25% (média 2007) para 0,17% até 30/06/2008. O cumprimento dessa meta possibilitará o alcance da meta global. ATUAL META LÍQUIDOS 0,58% 0,50% RÚSSIA 0,25% 0,17% OUTROS DESTINOS 0,33% 0,33% OUTRAS CARGAS 0,45% 0,45% TOTAL ATRASOS 1,03% 0,95% % ATRASOS NA ENTREGA DE CARGAS ESTRATOS
  • 356.
    356 Formação de GreenBelts Lean 6 Sigma Prof. Alexandre Andrioli Iwankio ANALYZE - Determinar as causas do problema Qual o processo gerador do problema? Foi elaborado um mapa do processo de carga, transporte e descarga de líquidos com destino à Rússia. Receber carga Transportar carga Descarregar cargaPP: carga recebida PP: carga transportada PF: carga entregue y = tempo de carregamento y = tempo de transporte Y = tempo total Y = prazo de entrega *(C) x = volume de carga (R) x = condições meteorológicas *(R) x = capacidade do equipamento de carga (C) x = quantidade de depósitos de carga (C) x = capacidade dos depósitos (C) x = quantidade de operadores *(R) x = habilidade dos operadores (C) x = documentação para transporte de cargas *(C) x = peso da carga *(R) x = condições meteorológicas (C) x = tempo de uso da embarcação *(C) x = potência da embarcação *(C) x = rota percorrida (C) x = quantidade de tripulantes *(R) x = empenho da tripulação *(C) x = volume de carga * (R) x = disponibilidade de vagas no porto (R) x = condições meteorológicas *(R) x = capacidade do equipamento de descarga (C) x = quantidade de operadores *(R) x = habilidade dos operadores (C) x = documentação para transporte de cargas MAPADO PROCESSO DE TRANSPORTEDE CARGAS LÍQUIDAS À RÚSSIA Legenda (C) = parâmetro de processo controlável (R) = parâmetro de ruído * = parâmetro crítico Quais as causas potenciais que influenciam o problema? As causas potenciais foram levantadas através de um brainstorming e organizadas em um Diagrama de Causa e Efeito. líquidas cargas entrega de Atraso na Meio ambiente Medida Método Matéria prima Máquinas Mão de obra terceirizada Excesso de mão de obra tripulação Baixa motivação da carga/descarga operadores de Pouca habilidade dos capacidade carga/descarga de baixa Equipamentos de Manutenção precária Motores de baixa potência Embarcação antiga Excesso de carga documentos Demora na liberação de de desembarque Espera por vaga no porto Rota inadequada embarcação carga/potência da relação volume de Cálculo incorreto da tempo de carga/descarga Cálculo incorreto do Mar revolto Chuvas constantes Ventos fortes Diagrama de causa e efeito para o índice de atraso na entrega de cargas líquidas
  • 357.
    357 Formação de GreenBelts Lean 6 Sigma Prof. Alexandre Andrioli Iwankio Quais as causas potenciais prioritárias? Através da utilização de uma Matriz de Priorização, determinou-se que as causas prioritárias são: rota inadequada, motores de baixa potência, baixa motivação da tripulação e excesso de carga. PROBLEMA PRIORITÁRIO CAUSA POTENCIAL Atraso na entrega de cargas líquidas na Rússia Rota inadequada 5 Motores de baixa potência 5 Baixa motivação da tripulação 5 Excesso de carga 5 Ventos fortes 3 Chuvas constantes 3 Mar revolto 3 Espera por vaga no porto de desembarque 3 Manutenção precária 3 Equipamentos de carga/descarga de baixa capacidade 3 Pouca habilidade dos operadores de carga/descarga 3 Demora na liberação de documentos 1 Excesso de mão de obra terceirizada 1 Cálculo incorreto do tempo de carga/descarga 1 Cálculo incorreto da relação volume de carga/potência da embarcação 1 Embarcação antiga 0 MATRIZ DE PRIORIZAÇÃO DAS POTENCIAIS CAUSAS PARA O ELEVADO ÍNDICE DE ATRASO NA ENTREGA DE CARGAS LÍQUIDAS NA RÚSSIA Legenda: 5 - Correlação forte 3 - Correlação moderada 1 - Correlação fraca 0 - Correlação ausente As causas potenciais foram comprovadas? Quais as causas fundamentais? A causa potencial baixa motivação da tripulação foi comprovada através de uma pesquisa de satisfação realizada por uma empresa especializada. A pesquisa apontou que o índice de satisfação dos tripulantes dos navios está muito baixo, especialmente no tocante aos benefícios oferecidos pela companhia.
  • 358.
    358 Formação de GreenBelts Lean 6 Sigma Prof. Alexandre Andrioli Iwankio ITEM MÉDIA DA PESQUISA AMBIENTE DE TRABALHO 4,1 BENEFÍCIOS 2,2 OPORTUNIDADES DE CARREIRA 3,9 REMUNERAÇÃO 3,4 MÉDIA GERAL 3,4 LEGENDA 1 - Muito insatisfeito 2 - Insatisfeito 3 - Indiferente 4 - Satisfeito 5 - Muito satisfeito PESQUISA DE SATISFAÇÃO DOS TRIPULANTES DOS NAVIOS DA POPEYE LOGÍSTICA Para as demais causas potenciais priorizadas, foi conduzido um experimento que comprovou a influência da causa rota inadequada e de uma interação entre as causas excesso de carga e baixa potência dos motores. B ABC AC AB C BC A 43210 Term Effect 1,991 A Rota B Potência motor (HP) C Carga Factor Name BA 33 32 31 30 29 Rota Mean Com excessoSem excesso 33 32 31 30 29 Carga Mean 80000 100000 motor (HP) Potência Pareto Chart of the Effects (response is Tempo de percurso, Alpha = 0,10) Lenth's PSE = 0,75 Gráfico do efeito principal para a rota percorrida Data Means Gráfico da interação Carga x Potência Data Means
  • 359.
    359 Formação de GreenBelts Lean 6 Sigma Prof. Alexandre Andrioli Iwankio IMPROVE – Propor, avaliar e implementar soluções para o problema Quais as possíveis soluções? As possíveis soluções foram levantadas através de um brainstorming e organizadas em um Diagrama de Afinidades. REDUZIR ATRASO NA ENTREGA DE CARGAS LÍQUIDAS NA RÚSSIA EMPREGAR MÉTODOS E EQUIPAMENTOS ADEQUADOS AUMENTAR A MOTIVAÇÃO DA TRIPULAÇÃO Utilizar embarcações de maior potência para viagens à Rússia Aumentar os salários Aprimorar programa de manutenção periódica das embarcações Promover eventos de integração entre familiares dos empregados Substituir embarcações antigas por frota mais nova e potente Implementar seguro de vida em grupo Não transportar cargas com peso acima da recomendação para a embarcação Implementar plano de previdência privada Utilizar embarcações com maior capacidade de carga Implementar vale alimentação Implementar plano de assistência médica
  • 360.
    360 Formação de GreenBelts Lean 6 Sigma Prof. Alexandre Andrioli Iwankio Quais as soluções prioritárias? Através da utilização de uma Matriz de Priorização, determinou-se que as causas prioritárias são: implementar vale alimentação, implementar plano de assistência médica, utilizar somente a rota A, respeitar o limite de peso da embarcação e utilizar embarcações de maior potência. BAIXO CUSTO FACILIDADE RAPIDEZ ELEVADO IMPACTO SOBRE AS CAUSAS FUNDAMENTAIS BAIXO POTENCIAL PARA CRIAR NOVOS PROBLEMAS CONTRIBUIÇÃO PARA A SATISFAÇÃO DO CLIENTE PESO (5 A 10) 9 8 8 10 10 7 SOLUÇÃO Implementar vale alimentação 3 5 3 5 5 3 212 Implementar plano de assistência médica 3 5 3 5 5 3 212 Utilizar somente a rota A 3 5 5 5 3 3 208 Respeitar o limite de peso da embarcação 3 5 5 5 3 3 208 Utilizar embarcações de maior potência 3 3 3 5 5 3 196 Implementar seguro de vida em grupo 3 3 3 3 5 3 176 Implementar plano de previdência privada 3 3 3 3 5 3 176 Promover eventos de integração entre familiares dos empregados 3 3 3 3 3 3 156 Utilizar embarcações com maior capacidade de carga 3 3 3 3 3 3 156 Substituir embarcações antigas por frota mais nova e potente 0 1 1 5 3 3 117 Aumentar os salários 1 1 3 1 3 1 88 Aprimorar programa de manutenção periódica das embarcações 3 3 1 1 1 1 86 CRITÉRIO PARA PRIORIZAÇÃO TOTAL MATRIZ DE PRIORIZAÇÃO DAS POTENCIAIS SOLUÇÕES PARA REDUZIR O ÍNDICE DE ATRASO NA ENTREGA DE CARGAS LÍQUIDAS NA RÚSSIA Legenda: 5 - Correlação forte 3 - Correlação moderada 1 - Correlação fraca 0 - Correlação ausente As soluções prioritárias apresentam algum risco? Elaborou-se um Stakeholder Analysis para avaliar o nível de comprometimento de cada área afetada pelas soluções prioritárias. Observa-se que não há oposição às soluções propostas por nenhuma das áreas afetadas.
  • 361.
    361 Formação de GreenBelts Lean 6 Sigma Prof. Alexandre Andrioli Iwankio Diretor de Recursos Humanos Diretor de Operações Diretor Financeiro Apoio forte X X Apoio moderado X Apoio fraco 0 0 Neutro 0 Oposição fraca Oposição moderada Oposição forte Legenda: 0 - atual nível de comprometimento X - nível de comprometimento necessário STAKEHOLDER NÍVEL DE COMPROMETIMENTO STAKEHOLDER ANALYSIS Qual o plano de ação para implementar as soluções? Foi utilizado um 5W1H para delinear as ações a serem adotadas e os respectivos responsáveis e prazos. WHAT Medida WHO Responsável WHEN Prazo WHERE Local WHY Razão HOW Procedimento Implementar vale alimentação Implementar plano de assistência médica Utilizar somente a rota A Respeitar o limite de peso da embarcação Utilizar embarcações de maior potência Destino Rússia Estabelecer novo procedimento padrão para o planejamento de viagens à Rússia PLANO DE AÇÃO PARA IMPLEMENTAÇÃO DAS SOLUÇÕES PROPOSTAS Aumentar o nível de satisfação da tripulação, a fim de que a mesma trabalhe mais motivada Realizar transportes à Rússia utilizando a combinação de fatores técnicos ideais, a fim de reduzir o atraso na entrega de cargas líquidas naquele país Efetuar pesquisa de mercado para contratar o fornecedor com melhor custo/benefício João (RH) 31/05/2008 Recursos Humanos Pedro (PCP) 31/05/2008
  • 362.
    362 Formação de GreenBelts Lean 6 Sigma Prof. Alexandre Andrioli Iwankio CONTROL – Garantir que o alcance da meta seja mantido a longo prazo A meta foi alcançada? Com a implementação das soluções propostas foi possível superar tanto a meta específica quanto a meta global. 06/0803/0812/0709/0706/0703/0712/0609/0606/0603/06 1,25 1,00 0,75 0,50 0,25 0,00 MÊS %ATRASOS Início do projeto: jan/08 Meta global: 0,95% Meta específica: 0,17% GLOBAL RÚSSIA (líquidos) ÍNDICE Atrasos na entrega em relação ao volume transportado Período: jan/2006 a jun/2008 0,93% 0,15% Foram criados ou alterados padrões para manutenção dos resultados? Todos os normativos da área de operações foram atualizados de acordo com as alterações efetuadas nos padrões para o transporte de cargas líquidas à Rússia. Também os manuais da área de recursos humanos foram atualizados com os novos benefícios concedidos aos empregados.
  • 363.
    363 Formação de GreenBelts Lean 6 Sigma Prof. Alexandre Andrioli Iwankio As pessoas das áreas envolvidas com cumprimento dos padrões foram treinadas? Todos os empregados das áreas envolvidas foram informados das alterações nos padrões e da importância de seu cumprimento para a companhia. Quais variáveis do processo serão monitoradas e como elas serão acompanhadas? Os indicadores de atraso na entrega de cargas serão monitorados mensalmente e registrados em cartas de controle, para avaliar a estabilidade do processo. Serão efetuadas pesquisas semestrais de satisfação dos empregados, a fim de se identificar a manutenção do seu grau de motivação. Como será o acompanhamento do processo com base no sistema de monitoramento? Ao se observar ocorrências fora do esperado, deve-se investigar imediatamente suas causas, iniciando pela verificação do cumprimento dos novos padrões implementados. Causas especiais deverão ser bloqueadas e devidamente registradas para consultas em caso de necessidades futuras. O que foi aprendido e quais as recomendações da equipe? A aplicação de um método disciplinado e estruturado para a solução de problemas (DMAIC) possibilitou à equipe a identificação precisa das causas fundamentais que geravam elevados índices de atrasos na entrega de cargas. Com a utilização do método, foi possível adotar as medidas apropriadas a cada causa fundamental, evitando o desperdício de tempo e recursos em ações de tentativa e erro.
  • 364.
    364 Formação de GreenBelts Lean 6 Sigma Prof. Alexandre Andrioli Iwankio Há espaço para mais melhorias em busca da redução dos índices de atraso na entrega de cargas, através da atuação em focos que ficaram fora do escopo deste projeto.
  • 365.
    365 Formação de GreenBelts Lean 6 Sigma Prof. Alexandre Andrioli Iwankio REFERÊNCIAS BIBLIOGRÁFICAS AGUIAR, S., WERKEMA M. C. C. Análise de regressão: como entender o relacionamento entre as variáveis de um processo. Belo Horizonte: FCO, 1996. 311p. BERENSON, M. L., LEVINE, D. M. Basic Business Statistics: Concepts and Applications. New Jersey: Prentice Hall, 1999. 1058p. BERTELS, T. Rath & Strong‟s Six Sigma Leadership Handbook. Hoboken: John Wiley & Sons, Inc., 2003. 566 p. BOWERMAN, B L., O‟CONNELL, R T. Applied satatistics - Improving business processes. Chicago: Irwin, 1997. 1273p. BOX, G.E.P., BISGAARD, S. The Scientific Context of Quality Improvement - A book at the use of scientific method in quality improvement. Quality Progress - June 1987. BREYFOGLE III, F. W. Implementing Six Sigma: Smarter Solutions Using Statistical Methods. New York: John Wiley & Sons, 1999. 791p. BRITZ G., EMERLING D., HARE L., HOERL R., SHADE J. "How to teach others to apply statistical thinking", Quality Progress, June 1997. 67 - 79p. COLEMAN, J., ROSS, B., SANDERS, D. The Process Map. New York: Quality Engeneering, 1999. 555 - 561p. DEMING, W. E. Out of the crisis. Cambridge, Massachusetts: MIT, 1986. 507p. GEORGE, Michael L. Lean Six Sigma for Service: How to Use Lean Speed and Six Sigma Quality to Improve Services and Transactions. New York: The McGraw-Hill Companies, 2003. 386 p. HARRY M. J. The nature of six sigma quality. Schaumburg: Motorola University Press, 1997. 25p.
  • 366.
    366 Formação de GreenBelts Lean 6 Sigma Prof. Alexandre Andrioli Iwankio HARRY M. J., LAWSON J. R. Six sigma producibility analysis and process characterization. Reading, Massachusetts: Addison -Wesley Publishing Company, 1992. 161p. HARRY, M. Basic six sigma concepts. Schaumburg: Motorola University Press, 1992. 101p. Improving Product Quality by Preventing Defects. Portland Productivity Press - 1998. 282 p. IQA – INSTITUTO DA QUALIDADE AUTOMOTIVA. Análise dos Sistemas de Medição – MSA: Manual de Referência, 3a. ed. São Paulo: IQA. 2004. 225p. KANE, V.E. Defect Prevention: Use of Simple Statistical Tools. New York: Marcel Dekker, Inc. 1989. 712p. KEATS, J. B., MONTGOMERY, D. C. Statistical applications in process control. New York: Marcel Dekker, Inc., 1996. 509p. LATZKO, W. J., SAUNDERS, D. M. Four days with Dr. Deming: A strategy for modern methods of management. Reading, Massachusetts: Addison - Wesley Publishing Company, 1995. 228p. LEAN ENTERPRISE INSTITUTE. Léxico Lean – Glossário Ilustrado para Praticantes do Pensamento Lean. São Paulo: Lean Institute Brasil, 2003. 98 p. LEITNAKER, M. G., SANDERS, R. D., HILD, C. The power of statistical thinking. Massachusetts: Addison- Wesley Publishing Company, 1996. 519p. MINITAB. Measurement Systems Analysis. State College: Minitab. Inc. 2003. 31p. MINITAB User‟s Guide- Version 14. MOEN, R.D., NOLAN, T.W., PROVOST, L.P. Improving quality through planned experimentation. New York: McGraw-Hill, Inc. 1991. 414p. MONTGOMERY, D.C. Design and analysis of experiments. New York: John Wiley & Sons, 1997. 704p.
  • 367.
    367 Formação de GreenBelts Lean 6 Sigma Prof. Alexandre Andrioli Iwankio MONTGOMERY, D. C. Introduction to statistical quality control. New York: John Wiley & Sons, 1996. 677p MONTGOMERY, D.C., PECK, E. A. Introduction to linear regression analysis, second edition. New York: Jonh Wiley & Sons, Inc., 1992. 527p. NEAVE, H. R. The Deming dimension. Knoxville, Tennessee: SPC press, 1990. 440p. PANDE, P.S., NEUMAN, R.P., CAVANAGH, R.R. The Six Sigma Way - How GE, Motorola and Other Top Companies Are Honing Their Performance. New York: McGraw-Hill, 2000. 422p. RATH & STRONG MANAGEMENT CONSULTANTS. Six Sigma Pocket Guide. Lexington: Path & Strong, 2000. 192p. ROTHER, Mike; SHOOK, John. Aprendendo a Enxergar – Mapeando o Fluxo de Valor para Agregar Valor e Eliminar o Desperdício. São Paulo: Lean Institute Brasil, 2003. 102 p. SCHERKENBACH, W. W. Deming's road to continual improvement. Knoxville, Tennessee: SPC press, 1991. 327p. TRIOLA, M. F., Introdução à Estatística. Volume 2. Sétima Edição. Rio de Janeiro: Editora LTC, 1999. WERKEMA, Cristina. Avaliação da Qualidade de Medidas. Volume 13 da Série Ferramentas da Qualidade. Belo Horizonte: Fundação Christiano Ottoni, Escola de Engenharia da UFMG, 1996. 98 p. WERKEMA, M. C. C. Criando a cultura Seis Sigma. Werkema Editora, 1ª Edição, 2002, 253p. WERKEMA, M. C. C. Ferramentas estatísticas básicas para o gerenciamento de processos. Werkema Editora, 1ª Edição, 1995, 290p. WERKEMA, M.C.C., AGUIAR, S. Planejamento e análise de experimentos: como identificar as principais variáveis influentes em um processo. Volume 8 da Série Ferramentas da Qualidade. Belo Horizonte:
  • 368.
    368 Formação de GreenBelts Lean 6 Sigma Prof. Alexandre Andrioli Iwankio Fundação Christiano Ottoni, Escola de Engenharia da UFMG, 1996. 294p. WERKEMA, M.C.C., AGUIAR, S. Otimização estatística de processos: como determinar a condição de operação de um processo que leva ao alcance de uma meta de melhoria. Volume 9 da Série Ferramentas da Qualidade. Belo Horizonte: Fundação Christiano Ottoni, Escola de Engenharia da UFMG, 1996. 331p. WHEELER, D. J. Beyond capability confusion. Knoxville: SPC Press, 1999. 120p WHEELER, D. J., CHAMBERS, D. S. Understanding statistical process control. Knoxville, Tennessee: SPC Press, 1992. 406p. WHEELER, D.J.; LYDAY, R.W. Evaluating the Measurement Process, 2nd ed. Knoxville: SPC Press, Inc. 1989. 114p. WHEELER, D. J. Understanding variation the key to managing chaos. Knoxville, Tennessee: SPC press, 1993. 136p. WILLIAMS, M. A., BERTELS, T., DERSHIN, H.. Rath & Strong‟s Six Sigma Pocket Guide. Lexington: Rath & Strong Management Consultants, 2000. 192 p. WISE, S. A., FAIR, D. C. Innovative control charting - Practical SPC solutions for today's manufacturing environment. Milwaukee: ASQ Quality Press, 1998. 292p. WOMACK, James P.; JONES, Daniel T. A Máquina que Mudou o Mundo. Rio de Janeiro: Elsevier, 2004. 342 p. WOMACK, James P.; JONES, Daniel T. A Mentalidade Enxuta nas Empresas: Elimine o Desperdício e Crie Riqueza. Rio de Janeiro: Elsevier, 2004. 408 p. WOMACK, James P. The Product Family Matrix: Homework Before Value Stream Mapping. Zero Quality Control: Source Inspection and the Poka-Yoke System. Shigeo Shingo Productivity Press - 1986