Márcio Carbaca Gonçalez
publicidadeepropaganda
PropagandaPropagandaPropaganda
&&&
Fundação Biblioteca Nacional
ISBN 978-85-387-3105-4
Este material é parte integrante do acervo do IESDE BRASIL S.A.,
mais informações www.iesde.com.br
Este material é parte integrante do acervo do IESDE BRASIL S.A.,
mais informações www.iesde.com.br
Márcio Carbaca Gonçalez
Publicidade e Propaganda
IESDE Brasil S.A.
Curitiba
2012
Edição revisada
Este material é parte integrante do acervo do IESDE BRASIL S.A.,
mais informações www.iesde.com.br
© 2008 – IESDE Brasil S.A. É proibida a reprodução, mesmo parcial, por qualquer processo, sem autorização por escrito dos autores e do detentor
dos direitos autorais.
CIP-BRASIL. CATALOGAÇÃO-NA-FONTE
SINDICATO NACIONAL DOS EDITORES DE LIVROS, RJ
__________________________________________________________________________________
G623p
Gonçalez, Márcio Carbaca
Publicidade e propaganda / Márcio Carbaca Gonçalez. - Curitiba, PR : IESDE Brasil,
2012.
96p. : 28 cm
Inclui bibliografia
ISBN 978-85-387-3105-4
1. Publicidade. 2. Propaganda. I. Título.
12-6951. CDD: 659
CDU: 659.1
24.09.12 11.10.12 039402
__________________________________________________________________________________
Capa: IESDE Brasil S.A.
Imagem da capa: Shutterstock
IESDE Brasil S.A.
Al. Dr. Carlos de Carvalho, 1.482. CEP: 80730-200
Batel – Curitiba – PR
0800 708 88 88 – www.iesde.com.br
Todos os direitos reservados.
Este material é parte integrante do acervo do IESDE BRASIL S.A.,
mais informações www.iesde.com.br
Sumário
Propaganda e publicidade | 7
Conceitos e definições | 7
Meios e veículos de comunicação | 8
Publicidade e Propaganda | 9
História da publicidade no Brasil | 10
O mundo da publicidade | 23
Quem faz a publicidade? | 24
A publicidade contemporânea | 25
Comunicação | 25
Comunicação mercadológica | 27
Marketing | 28
O modelo AIDA | 30
Agência de publicidade | 37
O que é uma agência de publicidade? | 37
Funções, cargos e atividades | 38
Atendimento | 40
Briefing | 41
Planejamento | 43
Pesquisa | 46
Tipos e métodos de pesquisa | 47
Criação | 48
Exemplos de criação | 51
Mídia | 52
Produção | 54
Atividades e produtos da publicidade e propaganda | 59
Como se faz uma campanha publicitária | 59
Peças publicitárias | 61
Ações publicitárias, promocionais ou promoção de vendas | 63
Este material é parte integrante do acervo do IESDE BRASIL S.A.,
mais informações www.iesde.com.br
Publicidade, propaganda e os meios de comunicação | 64
Televisão | 65
Rádio | 67
Jornal | 68
Revista | 68
Cinema | 69
Internet | 69
Novas mídias | 69
Outdoor | 70
Mídia exterior | 71
O futuro da comunicação mercadológica | 77
A função da publicidade na nova comunicação | 77
Admirável publicidade nova | 79
A ética na publicidade e propaganda | 86
Referências | 93
Este material é parte integrante do acervo do IESDE BRASIL S.A.,
mais informações www.iesde.com.br
A disciplina de Publicidade e Propaganda apresenta, para o curso
Tecnológico de Processos Gerenciais, as ferramentas oferecidas por essa
área que irá auxiliar o futuro profissional a desenvolver estratégias cria-
tivas e eficientes para o mercado.
A proposta é uma viagem pelo mundo do “faz de conta” da Publicidade
quecontribuiráparaacompreensãodousodessaeficazatividade.Nesse
lugar, não pode haver mentiras, apenas o estudo de produtos, marcas
e serviços onde se exalta o que é belo desses elementos. Para tanto, a
disciplina foi organizada em cinco aulas que têm início com um pouco
de história sobre o tema, a conceitualização, exemplos, a questão ética,
astécnicasdesenvolvidas,osprofissionaisquedesenvolvemapublicida-
de, os resultados e as tendências dessa área.
Em uma época não muito longe, quando se falava em publicidade, ficava
sempre a imagem de um comercial de TV ou um anúncio de revista.
Atualmente, o conceito se torna mais amplo, surge a comunicação
integrada com o mercado, novas ferramentas e novos públicos.
Adisciplinaéfocadanoobjetivodequevocêpossaternelamaisumarefe-
rência para enriquecer sua formação profissional, crítica e de alta capaci-
tação, para atuar em mercados cada vez mais exigentes e competitivos.
Para finalizar, gostaria de dizer que a publicidade e a propaganda
compõem um caminho longo e sem uma receita rápida de sucesso. A
fórmula também não é simples: muitos lápis mordidos, borrachas gas-
tas, papéis amassados, lixeiras cheias (não esqueçam da reciclagem),
olharesdistantes,conversascomummonitor,brigascomoteclado,com
o pobre do mouse, muita leitura, revisão, revisão, revisão e... o surgimen-
to de uma ideia!
Muito sucesso na sua caminhada!
Márcio Carbaca Gonçalez
Este material é parte integrante do acervo do IESDE BRASIL S.A.,
mais informações www.iesde.com.br
Este material é parte integrante do acervo do IESDE BRASIL S.A.,
mais informações www.iesde.com.br
Propaganda e publicidade
Márcio Carbaca Gonçalez*
Conceitos e definições
Ferramentas importantes no contexto da comunicação, a publicidade e a propaganda se caracte-
rizam principalmente pela persuasão, ou o ato de convencer com argumentos (verdadeiros ou não), as
pessoas sobre qualquer assunto. Embora entendidos como um mesmo conceito, e muitas vezes usados
como sinônimos, publicidade e propaganda não significam a mesma coisa.
A propaganda pode ser definida como ações de atividades ideológicas que tendem a influenciar
o homem, com objetivo político, cívico ou religioso. É o ato de propagar ideias, princípios e teorias sem
o fator comercial. Deriva do latim moderno propagare, e significa “para ser espalhado”, ou “enterrar o
rebento de uma planta no solo”. Propagare, por sua vez, origina-se de pangere, que quer dizer enter-
rar, mergulhar, plantar. A terminologia Propaganda surge em 1622, quando o papa Gregório XV funda
a Congregatio Propaganda Fide (Congregação para a Propagação da Fé), uma comissão de Cardeais que
tinha como objetivos fundar seminários formadores de missionários que difundissem a religião católi-
ca, e supervisionar a propagação do Cristianismo pelo mundo. Ou seja, a propaganda é uma atividade
voltada para promover um sistema ideológico, como doutrinas religiosas ou princípios políticos.
Já a publicidade deriva de público (do latim publicus) e é conceituada como a arte de tornar
público, divulgar um fato ou uma ideia, já com objetivos comerciais, uma vez que pode despertar o
desejo de compra, levando-o à ação. É um conjunto de técnicas de ação coletiva com o propósito de
tornar conhecido um produto, um serviço, uma marca, promovendo assim uma atividade comercial. É
mais ampla que a propaganda e engloba todas as formas de comunicação, tornando-se uma técnica
comercial de comunicação de massa.
* Pós-graduando em Docência no Ensino Superior, na Universidade Cidade de S.Paulo (UNICID). Graduado em Comunicação Social – Habilitação
em Publicidade e Propaganda pela Universidade Cidade de S. Paulo (UNICID).
Este material é parte integrante do acervo do IESDE BRASIL S.A.,
mais informações www.iesde.com.br
Para uma visualização mais simples, vamos usar como referência um trecho do texto originalmente
intitulado A Dialética Conceitual da Publicidade e Propaganda, desenvolvido pelos professores Neusa
Demartini Gomes, Analaura Corradi e Luiz Fernando Cury, um trabalho científico e didático de excelente
nível que enfoca três elementos que identificam e diferenciam os conceitos e condicionam a publicidade
e a propaganda:
Publicidade Propaganda
Capacidade informativa Capacidade informativa
Força persuasiva Força persuasiva
Caráter comercial Caráter ideológico
Condicionantes técnicos da Publicidade
Ter um produto ou um serviço para oferecer ao mercado, em tal quantidade que sua promoção:::
justifique o uso dos meios massivos.
Planejar, criar, produzir um anúncio ou um conjunto de anúncios, denominado campanha.:::
Esse anúncio ou campanha deve ser veiculado, isto é, inserida em meios de comunicação,:::
pagos por um patrocinador.
Condicionantes técnicos da Propaganda
Ter uma ideia ou uma doutrina a oferecer ao público ou a um indivíduo, em tal quantidade que:::
sua promoção justifique o uso dos meios massivos.
Planejar, criar e produzir a informação persuasiva que se quer difundir com o intento de reforçar:::
ou modificar comportamentos ideológicos religiosos, políticos ou mesmo filosóficos.
Essa informação de caráter persuasivo deve ser veiculada, isto é, inserida em meios de comu-:::
nicação, não necessariamente em forma de anúncios.
Mas (e aqui aparece a diferença básica da Publicidade), pode vir sem identificação do promotor e
não ocupando um espaço formal como é o da Publicidade.
Meios e veículos de comunicação
Antes de prosseguirmos com a publicidade e propaganda, é necessário definirmos também
o conceito dos meios e veículos de comunicação essenciais para o desenvolvimento das ações dos
processos comunicacionais e que provocam sempre uma certa confusão nas aulas.
8 | Propaganda e publicidade
Este material é parte integrante do acervo do IESDE BRASIL S.A.,
mais informações www.iesde.com.br
9|Propaganda e publicidade
Podemos entender meios de comunicação como ferramentas e instrumentos utilizados para a
transmissão e recepção de informações (como por exemplo, as mensagens publicitárias). É o jornal, a
revista, a televisão, o rádio, a internet, o telefone, entre outros.
Veículos de comunicação são as empresas individuais responsáveis por trabalhar com os meios de
comunicação, com as emissoras de rádio ou TV, editoras de jornais, revistas, exibidoras de outdoor etc.
Publicidade e Propaganda
Um pouquinho de história...
Iniciamos aqui uma rápida viagem pela história onde iremos identificar as primeiras ações pu-
blicitárias e de propaganda e suas evoluções até os dias atuais, de acordo com alguns dos escritores,
professores e publicitários brasileiros.
De uma maneira bem simples, podemos entender que a publicidade nasceu quando“alguém disse
a alguém que tinha alguma coisa a oferecer”, fosse um produto, fosse um serviço. O fato é que há vários
registros identificando ações publicitárias no decorrer da história. Há relatos que contam sobre uma tabuleta
na China, datada aproximadamente de 3 000 a.C., que indicava a casa de um alfaiate. (MARTINS, 2002)
Uma outra parada na viagem pela história e chegamos à Roma Antiga, onde as paredes das
casas que ficavam de frente para as ruas de maior movimento eram disputadíssimas para os anúncios.
(SAMPAIO, 1999)
A civilização registra vários momentos em que se usou essa técnica de comunicação para reforçar
(antigos) ou criar (novos) hábitos de consumo.
Porém, a propaganda que conhecemos, começou a tomar forma mesmo com a igreja católica,
como vimos anteriormente, com a criação de uma congregação religiosa para propagar a fé no mundo.
Após esse período, a propaganda consegue um novo avanço considerável, no aspecto eficiência,
somente depois da Primeira Guerra Mundial, quando o alemão Paul Joseph Goebbles desenvolve um
produto de sucesso chamado Adolf Hitler.
Doutor em humanidades, Goebbles estudou o comportamento e, principalmente, a sociedade
alemã da época, conhecendo assim as necessidades e ansiedade do povo, desenvolvendo técnicas de
convencimento individuais e coletivas, que trabalhadas com ações psicológicas, tornou Hitler convincente.
Muito do que Goebbles criou foi melhorado, estudado e incorporado à comunicação, especial-
mente à comunicação de massa.
O autor Zeca Martins descreve em seu livro Propaganda é Isso Aí, um terceiro salto na evolução da
propaganda:
[...] como terceiro salto histórico, temos o incansável e constante desenvolvimento dos meios de comunicação, particu-
larmentedoseletrônicos,apartirdofinaldadécadade50[...]possibilitandoosurgimentoquasediáriodenovastécnicas
e manifestações estéticas no mundo da Propaganda [...]. (MARTINS, 2004, p. 280)
Este material é parte integrante do acervo do IESDE BRASIL S.A.,
mais informações www.iesde.com.br
Já a publicidade toma a forma que conhecemos no final do século XIX com a Revolução Industrial.
A produção em série, a aglomeração em grandes centros urbanos fez necessária uma divulgação organi-
zada de tudo o que era oferecido. Assim como na propaganda, o surgimento dos meios de comunicação,
e seu desenvolvimento técnico, contribuíram para o avanço da publicidade.
História da publicidade no Brasil
Podemos começar a história da publicidade no Brasil de acordo com a definição do escritor,
professor e publicitário Ricardo Ramos que aponta como a primeira publicidade feita em terra brasileira
a carta descrita pelo capitão-mor Pero Vaz de Caminha, na qual relatava ao rei de Portugal Dom Manuel
as maravilhas e encantos da nova descoberta.
Até agora não pudemos saber se há ouro ou prata nela, ou outra coisa de metal, ou ferro; nem lha vimos. Contudo a
terra em si é de muito bons ares frescos e temperados como os de Entre-Douro-e-Minho, porque neste tempo d’agora
assim os achávamos como os de lá. Águas são muitas; infinitas. Em tal maneira é graciosa que, querendo-a aproveitar,
dar-se-á nela tudo; por causa das águas que tem [...]. (Trecho da carta de Pero Vaz de Caminha ao rei Dom Manuel)
Após essa ação publicitária sobre o exuberante produto denominado Ilha de Santa Cruz, a publici-
dade no Brasil permaneceu por 300 anos quase que exclusivamente oral com pequenas exceções feitas
em relação a novas capelas, possíveis trocas de mercadorias, entre outros.
A publicidade e a propaganda que conhecemos atualmente começam a surgir no início do
século XIX, mais precisamente em 27 de novembro de 1807, quando o príncipe-regente D. João
embarca para o Brasil com a família real, com toda sua corte, juízes, ministros, membros do alto
Clero, militares, entre outros; além de todo tesouro português, um dia antes das tropas de Napoleão
Bonaparte ocuparem a cidade de Lisboa.
Pintura de Francisco Bartolozzi, embarque no porto de Belém em
novembro de 1807, Rio de Janeiro, Museu Histórico Nacional.
Com a vinda da corte portuguesa para o Rio de Janeiro, em 7 de março de 1808, a nova sede da
monarquiaportuguesalogocomeçaasemodificarcomoshábitosecostumesdeseusnovosmoradores.
D. João abre os portos brasileiros para o comércio exterior, cria as primeiras instituições de ensino supe-
rior, o Banco do Brasil, o Jardim Botânico, o Teatro Real, a Escola Médica e a Imprensa Régia. Com isso,
10 | Propaganda e publicidade
Este material é parte integrante do acervo do IESDE BRASIL S.A.,
mais informações www.iesde.com.br
11|Propaganda e publicidade
ainda no mesmo ano, funda-se o primeiro jornal, dando início à imprensa brasileira. A Gazeta do Rio de
Janeiro começa a circular em 10 de Setembro de 1808 e foi por meio dela que se publicou o nosso primeiro
anúncio publicitário, já bem próximo dos moldes que utilizamos hoje. Foi sobre imóveis e assim dizia:
Annuncio 02:
Outros exemplos de Annuncios:
“Annuncio.
Vende-se hum bom cavallo mestre de andar em Carrinho quem o pertender comprar procure Fran-
cisco Borges Mendes morador na esquina do Beco de João Baptista por cima de huma venda.
Avisa-se o Público que Terça feira próxima haverá Gazeta extraordinária nº 13.”
“Escravo Fugido.
Fugio há 2 mezes da fasenda de Francisco de Moraes Campos, da frequezia do Belém, município de
Jundiahy, província de S. Paulo, um escravo de nome Lourenço, de nação com os signaes seguintes: idade
30annosmaisoumenos,estaturaregular,rostocomprido,bonitodefeiçãocabellosgrenhos,narizatilado,
boca e beiços mais que regulares, sendo o beiço inferior mais grosso e vermelho, boa dentadura, cor re-
tinta, pouca barba, fino de corpo, tem a coroa da cabeça pellada de carregar objectos, pernas finas, pés
palhetas e pisa fora, é muito ladino, é roceiro e muito bom tropeiro. Gratifica-se bem a quem pegar o dito
escravo e paga-se todas as despesas que tiver feito até a occasião da entrega.”
Este material é parte integrante do acervo do IESDE BRASIL S.A.,
mais informações www.iesde.com.br
“Quem quiser cobrir o lanço (lance) de 100$000 réis, que já se dá pela Pescaria exclusiva da Alagoa
(lagoa) denominada de Rodrigo de Freitas, dirija-se à casa do Tesoureiro do Cofre de Pólvora”
Os primeiros anúncios apresentavam referências a vendas de escravos e de imóveis, divulgação
de datas de leilões, ofertas de atividades de profissionais liberais. Houve, em um certo momento, uma
publicidade excessiva voltada ao ensino, como professores oferecendo seus serviços acadêmicos de
língua francesa, portuguesa e economia.
Antes da Gazeta do Rio de Janeiro, a publicidade, de uma maneira rudimentar era apresentada
por meio de cartazes e painéis pintados e escritos à mão, além de alguns folhetos avulsos. Cada um
delestevehistóriaevidaspróprias,porémojornalacabamesmopordominaracomunicaçãopublicitária
no século XIX e início do século XX.
A publicidade brasileira ganha mais um veículo em 1.º de junho 1821, com o surgimento do Diário
do Rio de Janeiro, que se intitulava como um jornal de anúncios. O objetivo de seus criadores era a faci-
litação de transações comerciais, são os primeiros diários que sobrevivem de anunciantes e sua edição
ocorreu até o ano de 1878. Pode ser considerado hoje o modelo que conhecemos como classificados,
uma vez que suas divulgações se caracterizavam por poucas ilustrações e textos extensos.
Mas não era apenas no Rio de Janeiro que a publicidade brasileira dava seus primeiros passos. Em 7
de novembro de 1825, Antonino José de Miranda Falcão lançava, no Recife, o Diário de Pernambuco, tam-
bém apresentado como um jornal de anúncios, o mais antigo jornal em circulação na América Latina.
O comércio descobre a publicidade. Nele, anunciavam-se escravos, leilões, descreviam-se habi-
lidades como retratistas e floristas, fabricantes de carruagens, vasos para jardins, urinóis em todos os
tamanhos, entre outros produtos e serviços, ou seja, características dos classificados modernos.
O final do século XIX é caracterizado por uma nova fase na publicidade brasileira, começam a surgir
as primeiras ilustrações. Os classificados mudam e ganham vinhetas à guisa de ilustração, crescem no
tamanho, no espacejamento necessário à composição de quadrinhas ou versos de metro mais longos e
até a rima entra nos anúncios vindo a tornar-se uma ferramenta definitiva.
Em 1908, o produto que mais se utilizava da publicidade eram os remédios. A empresa que
fabricava o xarope contra tosse Bromilum realizava um concurso de cartazes para a divulgação do seu
produto. Participava dele, entre outros poetas conhecidos, Olavo Bilac, um dos fundadores da Academia
Brasileira de Letras e autor do Hino da Bandeira Nacional. O início do século XX também apresenta uma
outra ferramenta muito importante para a publicidade brasileira: o surgimento das revistas – chamadas
de semanários ilustrados.
12 | Propaganda e publicidade
Este material é parte integrante do acervo do IESDE BRASIL S.A.,
mais informações www.iesde.com.br
13|Propaganda e publicidade
Primeiras agências
Foi criada por Volney Palmer, em Boston, no ano de 1841, a primeira agência de Publicidade e
Propaganda. No início, Palmer abre um pequeno escritório para trabalhar como agente de um jornal,
vendendo espaços publicitários. É a primeira agência a cobrar a taxa de 25% de comissão pela venda, o
que antes era feito apenas por corretores de propaganda.
No Brasil, nasce em 1913 a empresa de anúncios casa paulistana Castaldi & Bennaton que se
desenvolve rapidamente e acaba evoluindo para se tornar a primeira agência de publicidade do país,
no ano seguinte, com o nome de Eclética. Ao final da Primeira Guerra Mundial, a cidade de São Paulo já
contava com outras agências em atividades publicitárias como a Moderna e a Pettinati.
Apesar da guerra, o país apresentava um bom desenvolvimento industrial e isso atraiu novas
empresas dos Estados Unidos e Europa, além do surgimento de novas fábricas e empreendimentos
nacionais. O quadro a seguir exemplifica melhor essa nova fase do país:
Ano Evento
1910 Cândido Fontoura consegue o registro do “Biotônico Fontoura”.
1911 A empresa farmacêutica Bayer inicia suas atividades no Brasil.
1913 A Shell inicia suas atividades no Brasil.
1915 A Texaco inicia suas atividades no Brasil.
1915 O Citibank inicia suas operações no Brasil.
1916 Ford se instala no Brasil.
1919 A companhia química Rhodia se instala no Brasil.
1921 Inauguração da primeira unidade da Nestlé no Brasil.
1922 Começam a funcionar as primeiras emissoras de rádio no Brasil.
1922 Realiza-se em São Paulo a Semana da Arte Moderna.
Ano Agências de Publicidade
1914 Surge em São Paulo a primeira agência de propaganda: a Eclética.
1919 Cria-se a agência de propaganda Moderna.
1920 Fundação da Agência Pettinati de Publicidade.
1921 Inauguração da primeira unidade da Nestlé no Brasil.
Este material é parte integrante do acervo do IESDE BRASIL S.A.,
mais informações www.iesde.com.br
Divulgação.
Em consequência da chegada das empresas multinacionais e do avanço na economia, em um
rápido período, surgem também as primeiras agências de publicidade internacionais trazendo
renovação e melhoria na tecnologia e em todas as áreas envolvidas com publicidade de modo geral,
confeccionando uma nova estética e um impulso na qualidade das produções. Trata-se da Ayer, que
vem a convite da Ford e da J. Walter Thompson, a mais antiga agência operando no país até hoje.
Com o avanço profissional e tecnológico da década de 20, iniciam-se as primeiras grandes
campanhas de empresas multinacionais. Bayer, Ford, Shell destacam-se juntamente com as brasileiras
Antarctica, Mappin e Casas Pernambucanas.
A publicidade fala
No final da década de 20, a publicidade brasileira passaria ainda por uma nova transformação.
Novas ferramentas de comunicação passam a fazer parte do dia a dia do país. Aparecem os outdoors,
os painéis de estrada, os anúncios de jornais e revistas se tornam mais técnicos e sofisticados e, embora
ainda com equipamentos rudimentares, surge o rádio.
Oficialmente inaugurado em 7 de setembro de 1922, ano em que se comemorava o primeiro
centenário da Independência do Brasil, o rádio transmite, às 21hs daquele dia, o discurso do então
PresidentedaRepúblicaEpitácioPessoaqueestavaacompanhadopeloreidaBélgica,AlbertoI.Abrirama
Exposição do Centenário no Rio de Janeiro. O discurso de abertura foi transmitido para Niterói, Petrópolis
e São Paulo, por meio de receptores instalados nessas regiões e uma antena posicionada no alto do
Corcovado.
Invenção creditada ao cientista e inventor italiano Guglielmo Marconi, o rádio cresce rapidamente
no país, porém no início de suas transmissões, não oferecia nenhuma atividade comercial. A publici-
dade na rádio, que na época ficou conhecida como “reclame”, era proibida e só viria a ser utilizada em
1º de março de 1931, por meio do Decreto 21.111, que limitava os anúncios em, no máximo, 10% da
programação das emissoras.
Nesse mesmo ano, o governo federal passa a conceder para a iniciativa privada a exploração do
sinal de rádio. As empresas e agências passam a trabalhar com a voz na publicidade e chegam a criar os
primeiros programas que são patrocinados por grandes empresas, como o Repórter Esso.
Há dados imprecisos sobre a autoria dos primeiros jingles brasileiros, mas podemos citar
alguns pioneiros nos uso dessa ferramenta, como Gilberto Martins que gravou em vinil para a Colgate
Palmolive; Ademar Casé que criou o seguinte anúncio para o pão Bragança:
Oh! Padeiro desta rua / Tenha sempre na lembrança / Não me traga outro pão
Que não seja o pão Bragança.
14 | Propaganda e publicidade
Este material é parte integrante do acervo do IESDE BRASIL S.A.,
mais informações www.iesde.com.br
15|Propaganda e publicidade
E o hit do carnaval composto por Bastos Tigre e Ary Barroso, a marchinha “Chopp em Garrafa”,
divulgava o início do engarrafamento de Brahma Chopp. O jingle ajudou a Brahma a alcançar a produção
de 30 milhões de litros de cerveja.
O Brahma Chopp em garrafa / Querido em todo o Brasil / Corre longe, a banca abafa / É igualzinho
ao do barril.
Chopp em garrafa / Tem justa fama / É o mesmo Chopp / Chopp da Brahma.
Com a publicidade falando e até cantando, a década de 30 é marcada por um alto investimento das
empresas, chegando a 65% do seu capital, aplicados na forma de patrocínio de programas e anúncios.
A Segunda Guerra Mundial fez a publicidade oscilar e viver bons e maus momentos no Brasil.
Houve um decréscimo nas atividades publicitárias, criando até uma pequena crise, mas com uma recu-
peração rápida. O fim da guerra encontrou um país em boa situação econômica com o setor industrial
em período de expansão, atraindo milhares de pessoas para as grandes cidades. As empresas, por meio
da propaganda, as enxergavam como novos consumidores potenciais e o pós-guerra consolidou, no
país, uma sociedade de consumo.
Nasce a televisão brasileira
Em 18 de setembro de 1950, Assis Chateaubriand idealiza e inaugura a TV Tupi em São Paulo.
Instalando alguns aparelhos no Jockey Club, na Praça da República e no MASP (Museu de Arte de São
Paulo)apopulaçãopôdeveraaberturadastransmissõestelevisivasnopaís,queficouporcontadasatrizes
Yara Lins, que foi convidada especialmente para dizer o prefixo da emissora – PRF-3, Lolita Rodrigues e
o apresentador Homero Silva. Logo os programas começam a tomar formas e conteúdos e a televisão
impulsiona mais ainda a publicidade que, mesmo não tendo especialistas em filmes, acaba criando mais
um meio para a divulgação das empresas e seus produtos e serviços. A novidade era o carro-chefe dos
anúncios que aproveitavam a atenção que todos estavam dando aos movimentos testemunhais e, prin-
cipalmente, às demonstrações. Os comerciais eram ao vivo ou com slides e, naquele tempo, as garotas-
-propaganda eram os principais destaques da publicidade na televisão.
Um pouco mais de uma década, a TV se transforma e passa a ser o principal meio de comunicação
no país, como cita Pyr Marcondes:
[...] a TV (são várias as redes nacionais, agora) se transforma no grande veículo de comunicação e cultura, uma cultura
diversa da acadêmica, que receberia o nome de cultura de massa, de massa, porque não mais difundia para poucos, nos
bancos da escola, mas para muitos, de forma homogênea e nivelada pela média [...]. (RAMOS; MARCONDES, 1995, p.184)
Regulamentação da publicidade no Brasil
É aprovada em 18 de junho de 1965, a Lei 4.680 que define a remuneração-base das agências
publicitárias em 20% (antes se trabalhava com uma referência aproximada de 17%). A publicidade
expande-se de vez como um setor de negócios e encontra uma sociedade consumista consolidada,
tendo como aliados o fortalecimento dos crediários e a multiplicação dos produtos como veículos,
alimentos, eletrodomésticos e também o desenvolvimento da indústria cultural.
Este material é parte integrante do acervo do IESDE BRASIL S.A.,
mais informações www.iesde.com.br
Mesmo durante o período em que o país estava sob o poder dos militares (a ditadura militar de
1964 a 1984), o setor crescia sem grandes problemas ou conflitos. As décadas seguintes foram marcadas
com uma característica única da publicidade – a criatividade.
A criação vive seus anos de ouro e a publicidade brasileira começa a ser conhecida internacio-
nalmente. Surgem os primeiros prêmios, o reconhecimento e ouvimos, pela primeira vez, nomes como
Washington Olivetto, Duailibi, Petit, Zaragoza, Nizan Guanaes, entre outros.
Porém, mesmo com a admiração de outros países e com um, até então, bom relacionamento
com os militares, o final da década de 70 marca um novo capítulo na história dessa profissão: o surgi-
mento do Conar.
O governo federal estava pensando em“censurar previamente”a propaganda criando um depar-
tamento que controlasse a publicidade com o objetivo de não permitir que nenhum tipo de anúncio
fosse veiculado sem que antes passasse por sua análise e autorização.
Divulgação.
Diante dessa ameaça, o setor apresentou, como contraproposta, um código que teria a função
dedefenderosinteressesdomercadopublicitário,doconsumidoredezelarpelaliberdadedeexpressão
comercial. A ideia foi aprovada e em 1978 era fundado o Conselho Nacional de Autorregulamentação
Publicitária, o Conar, uma ONG encarregada de fazer valer o Código Brasileiro de Autorregulamentação
Publicitária.
É ele que analisa e decide, baseado em reclamações e queixas de pessoas físicas ou jurídicas,
se uma propaganda está respeitando e se enquadrando em um código de ética acordado pelos gru-
pos de comunicação, anunciantes e agências de publicidade. Se o conselho decidir que determinada
propaganda não respeita o código ético, ela pode sofrer modificações ou até mesmo ser proibida de
ser veiculada.
Opaíssetornaasegundanaçãocommaispremwiaçõespublicitárias,aagênciaExclamPropaganda,
de Curitiba, criava o slogan que tomaria conta do país: Diretas já; mas a publicidade sofre algumas
derrotas no cenário nacional, como a perda de força e poder para os anunciantes.
Os últimos anos do século XX são marcados por uma nova configuração econômica e tecnológica.
A globalização e a internet invadem o cenário mundial e trazem o fenômeno da velocidade nas trans-
formações e um público consumidor exigente, que quer ser chamado agora de cliente, exigindo assim
profissionais cada vez mais qualificados para atuarem em todos os setores e a publicidade não foge disso.
16 | Propaganda e publicidade
Este material é parte integrante do acervo do IESDE BRASIL S.A.,
mais informações www.iesde.com.br
17|Propaganda e publicidade
As agências e seus profissionais já sabem que não se vive mais apenas de criação e campanhas
publicitárias e estão no processo de transformação, acompanhando o fenômeno da comunicação
integrada.
Texto complementar
Nem propaganda, nem marketing...
(PUBLIO, 2008)
É preciso admitir: o universo da propaganda mudou. Até agora, aqueles que ingressavam na
carreira publicitária eram atraídos pelo charme de trabalhar na área de criação de agências estreladas,
no departamento comercial de empresas poderosas ou no setor de marketing de grandes veículos e
anunciantes.
A nova realidade, no entanto, aponta para caminhos recém-criados dentro da comunicação
integrada. Os profissionais que acabam de sair das escolas ingressam em atividades que até bem
pouco tempo inexistiam no mercado. São produtores, organizadores de eventos, webmasters,
consultores e uma infinidade de outras atribuições oferecidas a partir de um mergulho no mundo
virtual.
Os números comprovam a nova atmosfera que envolve a propaganda. Uma pesquisa regular feita
pelo Cintegra, departamento da ESPM responsável por monitorar a integração de seus ex-alunos
no mercado de trabalho, revela que 75% dos recém-formados em Comunicações Sociais e 82% dos
quesaíramdocursodeAdministraçãodeEmpresasestãoempregados,sóqueamaiorparteassumiu
funções antes inexistentes no setor. Apenas 12% estão em agências de propaganda. O mercado
exige versatilidade dos profissionais.
Essa diversificação de destino dos formandos em Comunicações Sociais e Administração
de Empresas vem acompanhada de uma série de novas palavras e terminologias que integram o
cotidiano do profissional do futuro, como nativos digitais, instant messengers, video on demand,
DVR´s, TiVo, marketing viral, SMS, games, mobile marketing, blog, iPod, Digital Trust Zone, moeda so-
cial, web-entertainment etc.
Para atender a essa nova postura da indústria da comunicação, não basta apenas o trabalho
das agências de propaganda. É necessário integração multiempresarial e setorial, onde é irrelevante
se a condução das operações será da agência ou do cliente. O que se procura são soluções inovadoras,
não importa de onde elas venham. O cliente quer resultado. As ideias espetaculares são bem-vindas
desde que tragam benefícios concretos.
Essa nova tendência já é uma realidade no consagrado festival de publicidade de Cannes.
Antes conhecido por ser uma passarela de egos, vaidades e prêmios voltados para a criação de
comerciais geniais, o evento mostrou na sua última edição uma diversidade de atividades voltadas
Este material é parte integrante do acervo do IESDE BRASIL S.A.,
mais informações www.iesde.com.br
para o mundo da comunicação. Só para se ter uma ideia desse universo multifacetado, os 4 995 co-
merciais exibidos na mostra representavam apenas 22,6% do total de peças que estavam em busca
do Leão de Ouro. O restante do material, que também estava em busca de reconhecimento interna-
cional, foi diluído em inúmeras categorias.
A propaganda hoje é uma profissão igual a muitas outras. Só que agora vive um momento de
inquietação. O mercado ainda se adapta às novas ferramentas que as novas tecnologias oferecem
aos profissionais do setor. O desafio de dominar os recém-criados instrumentos, além de transfor-
má-los em peças criativas, faz da carreira um passaporte para um futuro brilhante.
Eu, etiqueta
Carlos Drummond de Andrade
Eu, etiqueta
Em minha calça está grudado um nome
Que não é meu de batismo ou de cartório
Um nome... estranho.
Meu blusão traz lembrete de bebida
Que jamais pus na boca, nessa vida,
Em minha camiseta, a marca de cigarro
Que não fumo, até hoje não fumei.
Minhas meias falam de produto
Que nunca experimentei
Mas são comunicados a meus pés.
Meu tênis é proclama colorido
De alguma coisa não provada
Por este provador de longa idade.
Meu lenço, meu lençol, meu chaveiro,
Minha gravata e cinto e escova e pente,
Meu copo, minha xícara,
Minha toalha de banho e sabonete,
Meu isso, meu aquilo,
Desde a cabeça ao bico dos sapatos,
São mensagens,
Letras falantes,
Gritos visuais,
Ordens de uso, abuso, reincidências,
Costume, hábito, premência,
Indispensabilidade,
E fazem de mim homem-anúncio itinerante,
Escravo da matéria anunciada.
Estou, estou na moda.
É duro andar na moda, ainda que a moda
Seja negar minha identidade,
Trocá-la por mil, açambarcando
Todas as marcas registradas,
Todos os logotipos do mercado.
Com que inocência demito-me de ser
Eu que antes era e me sabia
Tão diverso de outros, tão mim mesmo,
Ser pensante sentinte e solitário
Com outros seres diversos e conscientes
De sua humana, invencível condição.
Agora sou anúncio
Ora vulgar ora bizarro
Em língua nacional ou em qualquer língua
(Qualquer principalmente.)
E nisto me comprazo, tiro glória
De minha anulação.
Não sou – vê lá – anúncio contratado.
Eu é que mimosamente pago
Para anunciar, para vender
Em bares, festas, praias, piscinas,
E bem à vista exibo esta etiqueta
Global no corpo que desiste
18 | Propaganda e publicidade
Este material é parte integrante do acervo do IESDE BRASIL S.A.,
mais informações www.iesde.com.br
19|Propaganda e publicidade
De ser veste e sandália de uma essência
Tão viva, independente,
Que moda ou suborno algum a compromete.
Onde terei jogado fora
Meu gosto e capacidade de escolher,
Minhas idiossincrasias tão pessoais,
Tão minhas que no rosto se espelhavam
E cada gesto, cada olhar,
Cada vinco da roupa.
Sou gravado de forma universal,
Seio da estamparia, não de casa,
Da vitrine me tiram, recolocam,
Objeto pulsante mas objeto
Que se oferece como signo de outros
Objetos estáticos, tarifados.
Por me ostentar assim, tão orgulhoso
De ser não eu, mas artigo industrial,
Peço que meu nome retifiquem.
Já não me convém o título de homem.
Meu nome novo é Coisa.
Eu sou a coisa, coisamente.
Atividades
1.	 Defina o que é publicidade e o que é propaganda.
2.	 Qual a diferença entre meio e veículo de comunicação?
Este material é parte integrante do acervo do IESDE BRASIL S.A.,
mais informações www.iesde.com.br
3.	 A criatividade tem um maior destaque na publicidade brasileira a partir de qual década?
a)	 Década de 30.
b)	 Década de 50.
c)	 Década de 70.
d)	 Década de 20.
4.	 O que é o Conar?
Ampliando o conhecimento
Para saber mais da Publicidade e Propaganda, suas definições e suas histórias, podem ser consul-
tadas as obras a seguir.
	
200 Anos de Propagandas no Brasil:
do reclame ao cyber-anúncio.
Autores: Ricardo Ramos e Pyr
Marcondes
Editora: Meio & Mensagem
Divulgação.
	
Divulgação.
Propaganda é isso aí
Autor: Zeca Martins
Editora: Atlas
20 | Propaganda e publicidade
Este material é parte integrante do acervo do IESDE BRASIL S.A.,
mais informações www.iesde.com.br
21|Propaganda e publicidade
Gabarito
1.	 Propaganda pode ser definida como ações de atividades ideológicas que tendem a influenciar o
homem, com objetivo político, cívico ou religioso. É o ato de propagar ideias, princípios e teorias
sem o fator comercial.
	 A publicidade é conceituada como a arte de tornar público, divulgar um fato ou uma ideia já
com objetivos comerciais, uma vez que pode despertar o desejo de compra, levando-o à ação. É
um conjunto de técnicas de ação coletiva com o propósito de tornar conhecido um produto, um
serviço, uma marca, promovendo assim uma atividade comercial.
2.	 A diferença é que meios de comunicação são ferramentas e instrumentos utilizados para a trans-
missão e recepção de informações (como por exemplo, as mensagens publicitárias). É o jornal, a
revista, a televisão, o rádio, a internet, o telefone, entre outros. Já os veículos de comunicação são
as empresas individuais responsáveis por trabalhar com os meios de comunicação, como as emis-
soras de rádio ou TV, editoras de jornais, revistas, exibidoras de outdoor etc.
3.	 C
4.	 Conselho Nacional de Autorregulamentação Publicitária, o Conar, uma ONG encarregada de fazer
valer o Código Brasileiro de Autorregulamentação Publicitária. É ele que analisa e decide, baseado
em reclamações e queixas de pessoas físicas ou jurídicas, se uma propaganda está respeitando
e se enquadrando em um código de ética acordado pelos grupos de comunicação, anunciantes
e agências de publicidade. Se o conselho decidir que determinada propaganda não respeita o
código ético, ela pode sofrer modificações ou até mesmo ser proibida de ser veiculada.
Este material é parte integrante do acervo do IESDE BRASIL S.A.,
mais informações www.iesde.com.br
22 | Propaganda e publicidade
Este material é parte integrante do acervo do IESDE BRASIL S.A.,
mais informações www.iesde.com.br
O mundo da publicidade
Pense em uma marca. Qualquer uma!
Pense um pouco mais sobre ela.
É quase certeza de que o pensamento que você teve veio acompanhado de uma frase marcante,
uma imagem, um comercial ou mesmo um personagem simpático que sempre está ao lado da marca
ou produto que você acabou de lembrar. Isso é a publicidade trabalhando.
Todos os dias somos “apresentados” a uma vasta gama de publicidades, que tem como objetivo
cativar e influenciar o consumidor nas suas razões e escolhas. Isso se faz abertamente, sem esconder
ou disfarçar nomes e intenções, uma vez que se busca um meio de tornar conhecido um produto, um
serviço ou uma empresa, tendo como objetivo despertar o desejo, ou até criar prestígio pelo que está
sendo anunciado.
Para isso, a publicidade pode ser caracterizada em dois tipos:
Publicidade com objetivos promocionais::: – é a ação de divulgar produtos e serviços apre-
sentando seus atributos e benefícios com o intuito de torná-los conhecidos para os consumi-
dores. Ressalta os aspectos positivos e as qualidades, influenciando na decisão de compra,
tendo como componente principal a persuasão. Sedutora, engraçada, bonita, e informativa,
leva os consumidores a desejar o produto que está sendo oferecido, ou a descobrirem como é
necessário adquiri-lo. Exemplos: publicidade com forte teor apelativo e informações explícitas,
como a divulgação de um fogão e seu preço baixo (condições de pagamento e prazos), nas
CasasBahia,ouumapublicidadequeutilizeumalinguagemmaishumorísticaepoéticacriando
uma situação em que apresente o produto como o responsável pela sensação de bem-estar
como:“Não é assim uma Brastemp”.
Publicidade institucional::: – é a divulgação e valorização de marcas e empresas. Busca apre-
sentar a filosofia, metas, objetivos e ações das organizações, tentando obter uma simpatia e
construir uma boa imagem para os consumidores, embora também possa assumir caracterís-
ticas no sentido promocional. Uma outra característica desse tipo de publicidade é consolidar
a empresa e sua marca no mercado solidificando sua posição por meio da afirmação de suas
qualidades. Divulgação de ações sociais, de apoio à cultura, ao esporte ou mesmo atividades
de caráter beneficente, é o que caracteriza a publicidade institucional. Exemplo: O apoio da
empresa Azaleia no desenvolvimento do projeto Criança Esperança da rede Globo e o Fundo
das Nações Unidas para a Infância (UNICEF).
Este material é parte integrante do acervo do IESDE BRASIL S.A.,
mais informações www.iesde.com.br
Independente do tipo de publicidade que se utilize, a sua informação é persuasiva e baseada nas
motivações do público a quem se dirige. Apresenta de forma clara uma intenção comercial e com isso
busca conduzir uma ação de compra.
A publicidade é parcial e intencional. Diferente das informações jornalísticas, que devem ser impar-
ciaisedescreverosfatoseacontecimentosreais,nãosepreocupandocomosfatorespositivosenegativos,
a publicidade cria sua própria informação e no período que mais lhe interessar. Há uma dedicação em
divulgar características e qualidades dos produtos, serviços ou empresas que diferem dos concorrentes.
Sua intencionalidade então é comercial, já que procura sempre induzir a uma ação de compra.
Quem faz a publicidade?
A publicidade é composta basicamente por três elementos que podem criar e realizar um processo
publicitário para atingir o consumidor final. São eles:
O anunciante
Também conhecido como cliente, anunciante ou empresa anunciante, é quem produz algo e
precisa divulgá-lo, seja um serviço ou um produto. Podem ser bens de consumo, serviços, associações
e até mesmo o governo (federal, estadual e municipal). O primeiro (federal) tem o dever e o direito de
utilizar a comunicação para informar a utilização dos recursos oriundos da população.
Os veículos de comunicação
São empresas que administram os meios de comunicação (televisão, jornal, revista, rádio etc.), e
por isso são as grandes responsáveis pela transmissão da mensagem do anunciante ao consumidor, ou
seja, o canal por onde a publicidade flui em direção ao consumidor, o qual pode – ou não – interessar-
-se por ela. Exemplos de veículos de comunicação:
Revista Veja. Rede Globo de Televisão. Provedora de Internet Uol. Rádio Band News.
Sport TV (público específico). Jornal Valor Econômico.
(Disponível em: <http://mundodasmarcas.blogspot.com>.)
24 | O mundo da publicidade
Este material é parte integrante do acervo do IESDE BRASIL S.A.,
mais informações www.iesde.com.br
25|O mundo da publicidade
O profissional em publicidade
Como nenhum consumidor tem a obrigação de entender e se identificar com a mensagem que
o anunciante expôs, é fundamental torná-la interessante e atraente. O anunciante recorre ao publici-
tário (isso é claro, quando ele não possuir profissionais ou departamentos que possam executar essas
ações), ou às agências de publicidade, empresas especializadas em planejamento e processos comuni-
cacionais. Também fica a cargo de uma agência identificar a quantidade e os tipos de pessoas que pre-
cisam ser atingidas e selecionar os melhores veículos a serem utilizados para atingir esse público.
A publicidade contemporânea
Atualmente é impossível falar em publicidade sem fazer referências ao marketing. São duas áreas
que estão interligadas e que se complementam com o objetivo de desenvolver a divulgação e vendas
dos produtos e serviços de uma empresa.
É importante enfatizar que a publicidade se enquadra, na empresa, como parte do marketing
e que a publicidade também é parte da comunicação mercadológica. Por isso, antes de entrarmos no
estudo mais específico da publicidade, é preciso contextualizar a importância da comunicação, assim
como a conceitualização do marketing.
Comunicação
É um processo que envolve um emissor e um receptor com uma mensagem dirigida que, por sua
vez, é realizada por meio de signos ou símbolos. O receptor é quem irá receber e interpretar a mensagem.
Se conseguir compreender os sinais emitidos (gestos, palavras etc.), entendemos que a comunicação
foi boa.
Emissor Mensagem Receptor
Esse processo envolve três elementos (emissor, receptor e mensagem) e é baseado no modelo
aristotélico apresentado no seu livro AArteRetóricaeaArtePoética, escrito pelo filósofo grego Aristóteles
cerca de 300 anos a.C.
Portanto,comunicaçãoétodamanifestaçãoexistenteentreohomem,seusemelhanteeomeioambiente.Dependendo
do ponto de vista do observador, a comunicação pode adquirir diferentes significados. Os sinais – gestos, palavras,
fotografias, rituais, poemas, propaganda, sinal de mão, voz, são comunicações produzidas, emitidas e respondidas por
seres humanos. (LUPETTI, 2003. p.78)
De Aristóteles até os dias atuais, outros modelos de teorias surgiram com o objetivo de desenvolver
melhor o processo de comunicação. Entende-se que para melhorar esse processo básico e deixá-lo mais
prático e detalhado, entram em cena outros elementos: canais, decodificador, ruído e feedback.
Este material é parte integrante do acervo do IESDE BRASIL S.A.,
mais informações www.iesde.com.br
Dessa maneira, o processo de comunicação é composto pelos seguintes elementos:
Emissor::: – quem cria e quer transmitir o código, a mensagem.
Código::: – é a mensagem que deseja ser transmitida.
Canal::: – meios que serão utilizadas para a transmissão da mensagem.
Ruído::: – algum fator que possa impedir a compreensão da mensagem. Exemplo: pode ser um
simples chiado ou barulho externo, uma má impressão de textos ou um entendimento distor-
cido da mensagem.
Receptor::: – é quem estava destinado a receber a mensagem.
Decodificação::: – é o receptor compreendendo a mensagem transmitida pelo emissor.
Feedback::: – é o retorno. A resposta do receptor para o emissor.
Exemplo do processo de comunicação:
Emissor DecodificaçãoCódigo ReceptorCanal
Ruído
Feedback
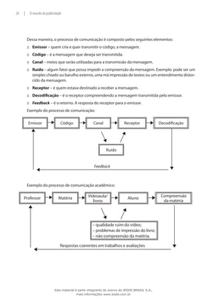
Exemplo do processo de comunicação acadêmico:
Professor Compreensão
da matéria
Matéria AlunoVídeoaula/
livros
– qualidade ruim do vídeo;
– problemas de impressão do livro;
– não compreensão da matéria.
Respostas coerentes em trabalhos e avaliações
26 | O mundo da publicidade
Este material é parte integrante do acervo do IESDE BRASIL S.A.,
mais informações www.iesde.com.br
27|O mundo da publicidade
Exemplo do processo de comunicação na publicidade:
Anunciante Compreensão
do anúncio
Divulgar
produto
(anúncio)
Público-
-alvo
Meios de
comunicação
(tv, rádio etc.)
– ruídos no rádio;
– imagens distorcidas;
– não compreensão do anúncio.
Efetuar a compra do produto divulgado
Nesse último exemplo, processo de comunicação na publicidade, tanto as empresas anunciantes,
quanto a agência de publicidade desejam que os receptores (público-alvo), deem um feedback,
comprando o produto ou serviço. Se esse público não entender corretamente a mensagem publicitária,
ele dará um retorno à organização que talvez não seja o esperado pela empresa.
Há ainda um risco do ruído de comunicação, que pode assumir proporções sérias, como, por
exemplo, o não entendimento do anúncio e da mensagem divulgada, criar uma percepção de que o
produto que está sendo oferecido pertence ao concorrente.
Comunicação mercadológica
Uma das vertentes da comunicação é a comunicação mercadológica que pode ser compreendida
como ações desenvolvidas no sentido empresarial de comunicar-se mais com o mercado onde atua,
reforçando as imagens de marcas, produtos e serviços tendo o propósito evidente de aumento em vendas
e receita.
Para alcançar tal objetivo, as empresas utilizam o chamado mix de comunicação, que é composto
entre tantas ferramentas estratégias de atendimento ao cliente, criação de um ambiente de relaciona-
mento, estratégias de marketing e o esforço publicitário.
A função da comunicação mercadológica é traduzir, em argumentos concretos, os objetivos de
marketing por meio de mensagens persuasivas, ou seja, da publicidade (GOMES, 2003, p. 37).
A comunicação mercadológica também é projetada para ser persuasiva, por isso a publicidade
é tão importante para conseguir um efeito calculado nas atitudes e/ou no comportamento do público
visado. Faz-se também pela venda pessoal, promoção de vendas, merchandising, relações públicas,
embalagens e marketing.
Este material é parte integrante do acervo do IESDE BRASIL S.A.,
mais informações www.iesde.com.br
Marketing
A origem das atividades entendidas como marketing, no modelo que conhecemos, nasce na época
da Revolução Industrial, com as necessidades básicas dos fabricantes de assegurar os meios (matéria-
-prima, mão de obra e capital) para a produção de bens e artigos mais padronizados, mesmo que com a
qualidade muito baixa, o consumidor enfrenta o problema de escolher suas compras.
O termo marketing surge nos Estados Unidos no início do século XX. Em 1930, as universidades
norte-americanas já ofereciam os primeiros cursos, focando principalmente a pesquisa de mercado e as
técnicas de distribuição e vendas.
É nesta década que a capacidade de produção das fábricas começaram a aumentar considera-
velmente, havendo, em alguns casos, a superação da demanda. A concorrência ganha força e o que
passava a ser visto era o desenvolvimento de técnicas mais agressivas e novos métodos de vendas de
promoção com o objetivo de atrair compradores, ou seja, o marketing surge na necessidade de admi-
nistrar e estudar o mercado e com a nova realidade oriunda da Revolução Industrial. Nesse cenário, o
marketing ainda é inseparável da economia e da administração clássica, pois inicialmente sua preocu-
pação era puramente de logística e produtividade para a maximização dos lucros.
Essa realidade ficou inalterada até meados da década de 40 ou com o fim da Segunda Guerra
Mundial quando houve o crescimento da concorrência, causando o fenônemo da cultura de vender a
qualquer preço, uma tentativa de conquistar os compradores da época.
No Brasil, o marketing chega nos anos 50, mais precisamente em 1954, trazido pelas empresas
multinacionais que aqui se instalavam. Nesse mesmo período, surgem autores e especialistas que
tentam teorizar o conceito e seus atributos. Um exemplo é Jeromy McCarthy, que elabora e anuncia
uma concepção teórica intitulada de Fatores Controláveis do Marketing, ou simplesmente os 4 Ps, que
passa a ser popularizado nos anos 60 e 70 por outro especialista, Philip Kotler.
Constituem os 4 Ps:
Produto::: – características, marca, embalagem, design etc.;
Preço::: – formas de pagamento, descontos, crediários etc.;
Praça::: – ponto de venda;
Promoção::: – incluem-se aqui as atividades de publicidade, promoção de vendas, entre outros.
Com o fim da era industrial, o mundo entra na nova era da informação. Surgem outras teorias
e estudos sobre a área para contextualizar, agregar ou atualizar concepções anteriores. Um exemplo
disso é a proposta idealizada por Robert F. Lauterborn, na década de 90, que substitui a gerência de
produtos pela gerência de mercados, onde o centro do marketing não era mais o produto e sim o
mercado e, principalmente, o cliente. Surge então a teoria dos 4 Cs:
Consumidores (clientes)::: – necessidades de desejos;
Custo::: – para satisfazer o consumidor;
Conveniências::: – para poder comprar;
Comunicação::: – ferramentas da comunicação.
28 | O mundo da publicidade
Este material é parte integrante do acervo do IESDE BRASIL S.A.,
mais informações www.iesde.com.br
29|O mundo da publicidade
Dessa forma a equivalência seria:
4 Cs 4 Ps
Consumidor Produtos
Custo Preço
Conveniência Praça
Comunicação Promoção
Um pouco antes, no início da década de 80, o livro Em Busca da Excelência, de Tom Peters e Bob
Waterman, tem o foco completamente voltado para o cliente. O avanço tecnológico também acaba
influenciando no marketing (assim como fez em muitos outros setores). Há uma atenção maior com os
serviços de atendimento ao consumidor e a preocupação de administrar uma gestão de relacionamento
com os clientes em larga escala. Cliente esse que já entende o seu valor, exige qualidade e não quer
mais ser chamado apenas de consumidor.
Comparando os mercados, temos o seguinte cenário:
Passado Atualmente
Pouca variedade de produtos. Muita variedade de produtos.
Procura maior que a oferta. Oferta maior que a procura.
Consumidores pouco exigentes. Consumidores muito exigentes.
Pouco risco nas decisões. Risco elevado nas decisões.
Muitas oportunidades, poucas ameaças. Poucas oportunidades, muitas ameaças.
O bom profissional de marketing tinha “instinto”,
senso de negócios.
O bom profissional de marketing coleta informações, planeja,
executa e controla o processo de marketing/ vendas.
Porém, na prática empresarial, com frequência existe uma confusão entre “marketing” e outros
termos, tais como“comercialização”,“distribuição”,“imagem”e, principalmente,“vendas”. O termo marke-
ting é bem mais abrangente, e os outros são, cada um, uma parte de todo o sistema de marketing.
No Brasil, o termo marketing causou grandes dúvidas no gênero de que uma palavra tão nitida-
mente estrangeira, além de longa, pudesse ser difundida no país, e iniciou-se uma busca intensa a um
nome mais adequado para traduzir seu conceito e conteúdo.
A expressão“comercialização”não foi bem aceita e caiu em desuso por designar apenas uma parte
do sistema de marketing. “Mercadização” e “mercadologia” também foram propostas para definir e
traduzir o termo e embora a última até tenha uma boa adequação, uma vez que se refere ao estudo do
mercado, acabou sendo por um certo tempo utilizada, tornando-se a terminologia Marketing.
Conceito de marketing
Ao longo dos anos, o marketing evolui de uma“orientação para o produto”, para uma“orientação
para o mercado e para o cliente”. O comitê de definições da Associação Americana de Marketing (AMA),
Este material é parte integrante do acervo do IESDE BRASIL S.A.,
mais informações www.iesde.com.br
fundada em 1930 com o objetivo de congregar profissionais para o desenvolvimento das atividades
desse setor, conceitua marketing como“função organizacional e um conjunto de processos de criação,
comunicação, e entregar valor para os clientes e para gerenciar os relacionamentos com os clientes de
forma a beneficiar a organização e os seus intervenientes”.
Porém, outras definições foram apresentadas por especialistas do setor que entendem que o
conceito da AMA não incorporava um elemento essencial para uma organização comercial, o lucro.
Uma outra definição é citada por um dos especialistas mais respeitados pelos profissionais no
Brasil, Philip Kotler que diz: “Marketing é o processo social e empresarial pelo qual os indivíduos e
grupos obtêm o que necessitam e desejam, por meio da troca de produtos e criação de valor, com
outros”(KOTLER, 1980 p. 42).
Outra definição pode ser dada por Raimar Richers, que conceitua marketing como:“Marketing é
a intenção de entender e atender o mercado”(RICHERS, 1981, p. 5).
Recentemente, a própria AMA redefiniu o conceito de marketing para: “Marketing é a atividade,
conjunto de instituições, bem como o processo de criação, comunicação, entrega e troca de ofertas que
tenham valor para os clientes, parceiros e sociedade em geral”.
O modelo AIDA
Apesar de diversos estudiosos creditarem a E.K. Strong o modelo AIDA, por tê-lo publicado em
1925 na sua obra Teorias de Vendas (Theories of Selling), o criador dessa teoria foi Elmo Lewis em 1898
(fato confirmado pelo próprio Strong).
AIDA é um modelo que tenta explicar como se dá o funcionamento do comportamento humano
em relação à aquisição de um produto ou serviço. A AIDA conseguiu determinar uma série de etapas
que descrevem o processo que um consumidor de um determinado produto passa antes de concretizar
a venda.
Após a teoria de Lewis, vários outros modelos surgiram para tentar explicar o que leva o consu-
midor a adquirir um produto. Mas todas elas têm a venda como objetivo final. Há relatos que dizem
que o próprio Lewis, ao criar sua teoria, estava mais interessado no comportamento do vendedor do
que do consumidor em si. O intuito era elaborar um“guia”que orientasse esse vendedor para ajudá-lo
a efetuar uma venda.
Dessa forma, compõe o modelo AIDA, baseando-se no pressuposto de que, para convencer
alguém à compra e para o entendimento do comportamento do consumidor, é preciso introduzir as
seguintes etapas:
A – Atenção;
I – Interesse;
D – Desejo;
A – Ação.
30 | O mundo da publicidade
Este material é parte integrante do acervo do IESDE BRASIL S.A.,
mais informações www.iesde.com.br
31|O mundo da publicidade
Segundo essa concepção, um anúncio publicitário, por exemplo, deve chamar a atenção, despertar
o interesse, provocar um desejo e desencadear uma ação. Porém, teorias mais recentes, introduziram
um conceito moderno de marketing no modelo e com isso, o processo não finaliza apenas na venda,
mas sim na“satisfação do consumidor”, ou o que faria esse consumidor voltar a comprar o produto que
o satisfaz.
Com isso, muitas empresas passaram a acrescentar o“S”de satisfação, modificando a nomencla-
tura para AIDAS, ou:
A – Atenção;
I – Interesse;
D – Desejo;
A – Ação;
S – Satisfação.
Um pouco diferente do modelo AIDA, em 1961, Russel Colley apresentou um artigo intitulado
“Definindo os objetivos da Propaganda”, no qual oferecia uma escala hierárquica, com os passos que
os consumidores passam antes da ação da compra, ou seja, o modelo “ACCA” (do inglês Awareness,
Comprehension, Conviction e Action) que prevê o processo de compra. Utilizado como base nas criações
publicitárias, seu composto é:
A – Awareness (desconhecimento) – primeiro contato com o produto ou anúncio.
C – Comprehension (compreensão) – compreensão do produto e de suas características e quali-
dades.
C – Conviction (convicção) – convicção sobre os reais benefícios do produto, além dos motivos
emocionais.
A – Action (ação) – compra efetiva do produto.
Texto complementar
Maslow e a hierarquia de necessidades
(TUPINIQUIM; FREITAS, 2008)
Os especialistas já se voltavam para o consumidor, mas ainda buscando sua demanda com
argumentos de venda e ferramentas meramente promocionais.
Nos idos de 1943, tivemos a primeira apresentação de um importante estudo, de autoria de
Abraham Harold Maslow, intitulado “Motivation and Personality”, publicado na US Psychological
Review, que trouxe à luz uma brilhante conceituação: a hierarquia de necessidades humanas,
Este material é parte integrante do acervo do IESDE BRASIL S.A.,
mais informações www.iesde.com.br
depois editado e lançado pela Harper & Row, no ano de 1954. Maslow nasceu em Nova York, em
1908, e morreu na Califórnia em 1970, e foi um dos fundadores da psicologia humanista.
Propôs Maslow que existem necessidades básicas e que elas podem ser dispostas numa
hierarquia de importância e prioridade: as necessidades fisiológicas (fome, sede, abrigo), de segurança
(sobrevivência física), as de relacionamento (a aceitação pelo meio e o sentido de importância), as de
estima e status (relevância, domínio, reputação, prestígio) e, por fim, as de autorrealização (desejo de
conhecer, compreender, sistematizar, organizar e construir um sistema de valores).
Estabeleceu ainda que as primeiras necessidades (fisiológicas) dominam o comportamento da
pessoa até que sejam satisfeitas, em seguida a segunda torna-se preponderante até que seja satis-
feita, e nessa ordem até a última.
A necessidade mais básica a qualquer ser humano é a da alimentação. Como já dissemos, é
uma necessidade fisiológica.
Os mecanismos geradores das sensações de fome e sede, nada mais são do que sinalizações crí-
ticas do organismo quando privado de alimentos sólidos ou líquidos. Quando ativados tais mecanis-
mos e presentes tais sensações, temos estabelecida a necessidade da alimentação, a mais poderosa
entre todas as necessidades. Enquanto não suprida essa privação, ou satisfeita essa necessidade, o
ser humano simplesmente não se dispõe a priorizar mais nenhuma outra ação. Diante da fome ou da
sede, mal conseguimos raciocinar de forma coerente e objetiva, bloqueando ou adiando iniciativas
para a satisfação de quaisquer outras necessidades.
Podemos incluir ainda aqui, no rol das necessidades fisiológicas, a necessidade do sono. Há
ciclos biologicamente predeterminados, o nosso organismo precisa de uma parada técnica para
concluir o complexo procedimento de processar e transformar os alimentos ingeridos, melhor
oxigenar células, distender e relaxar músculos, fazer fluir para o sangue novos suprimentos de
proteínas, vitaminas, cálcio, amido etc., estocar reservas, fazer a sua faxina interna.
Pois bem, os mecanismos que regem essa ação disparam comandos que vão freando a nossa
disposição para a atividade, induzindo ao repouso, provocando o sono, e são percebidos pela sen-
sação do cansaço. A privação do descanso gera a necessidade do sono. Podemos até resistir por
algum tempo, isso variando de pessoa para pessoa, mas haverá uma hora que qualquer um de nós
“cairá de sono”literalmente.
A menos que esteja com fome ou sede.
Temos ainda a necessidade fisiológica de abrigo. Basicamente, tememos o ataque de animais
ferozeseaexposiçãocontinuadaaosol,tantoquantotememosaschuvas,osvendavais,astrovoadas,
os raios, furacões, e toda a sorte de intempéries da natureza. Todavia, tememos também o ataque de
outras pessoas.
Desde as primeiras horas da humanidade, já tinha o homem procurado abrigar-se em cavernas,
depois em tendas e choupanas, até evoluir para edificações com o uso de rochas talhadas e desen-
volver logo após a técnica de moldar blocos feitos à base de terra, palhas e água, levados a fornos
em fôrmas. Assim é que a privação de defesas contra a natureza e seus agentes, e assim também
contra outros seres humanos agressores, gera a necessidade de abrigo.
A menos que se esteja com fome, sede ou sono.
32 | O mundo da publicidade
Este material é parte integrante do acervo do IESDE BRASIL S.A.,
mais informações www.iesde.com.br
33|O mundo da publicidade
Mas passemos agora para a necessidade de segurança, de sobrevivência física. Que reação
causaríamos numa cobra venenosa se empunhássemos e aproximássemos de sua boca uma arma
carregada, pronta para disparar contra ela? Obviamente que apenas o bote e a picada fatal, mais
nada.
E qual seria a nossa reação se essa mesma arma estivesse voltada para qualquer um de nós?
Certamente que de medo e pavor, para dizer o mínimo. Mas qual seria a diferença?
A diferença está em que o ser humano é o único ser vivo que tem consciência da morte. Com a
evolução da espécie humana, aprendemos quais são todos os perigos que podem nos expor à morte.
Guerras, disputas, rixas, brigas, armas de fogo, instrumentos cortantes ou perfurantes, lugares
perigososesituaçõesdeconflito,pessoassuspeitas,acidentes,quedas,lesões,vícios,sujeiras,doenças,
envelhecimento, fraqueza, fadiga etc. A privação de vida organizada, em paz, harmonia, com cuidados
e hábitos saudáveis, gera a necessidade de segurança.
A menos que estejamos com fome, sede, sono ou desabrigados.
Adiante temos definida a necessidade de relacionamento. O ser humano vive em grupos, em
sociedade. É o único ser vivo que estabelece laços com os seus semelhantes e os nomeia.
José é uma pessoa em si mesmo, mas também é filho de João e Maria, neto paterno de Artur e
Izilda, neto materno de Celso e Nair, irmão deValquíria e Márcia, sobrinho de Athaide, Neuza e Alencar,
primo de Paulo, Nestor, Romeu e Túlio. É vizinho de Neide e Francisco, amigo de Valdir, Marcos,
Nestor e Rosinha, é morador da Rua Trajano, Bairro de Vila Verde, torcedor do time local, ex-aluno
da Escola Luz do Saber, funcionário da fábrica Silva & Irmãos, marido de Sofia, genro de Adelaide e
Nicanor, pai de Sabrina, Getúlio e Jonas.
Como o ser humano teme a solidão, o abandono, o esquecimento, a expectativa de privação
do convívio em sociedade gera a necessidade de relacionamento, num nível de plena aceitação
pelo seu meio social. Daí a perseverar em ser querido como filho, neto, irmão, sobrinho, primo,
marido, genro e pai, reconhecido como bom vizinho, torcedor do time vitorioso, aluno exemplar,
funcionário modelo, amigo leal etc.
Desde que não esteja com fome, sede, desabrigado ou com a vida em risco.
Subsequentemente, temos que a privação de estima e status gera a necessidade de relevância,
domínio,reputaçãoeprestígio.Éexatamenteembuscadeestimaestatusqueagimosaoprocurarmos
nos destacar em qualquer ramo de atividade ou meio de convívio social. Obter uma promoção,
assumir uma posição de comando incumbir-se de responsabilidades, evoluir acima da média, ser
sempre convidado e bem-vindo, prestar auxílio e socorro, ser lembrado para conselhos e orienta-
ções, ser reputado por decisões sensatas e corretas, granjear respeito e notoriedade.
A não ser que se esteja diante de fome, sede, sono, desabrigo, insegurança e isolamento.
Mas avancemos para a necessidade de autorrealização.
Ela decorre da busca pessoal e individual do ser humano pelo constante enlarguecimento do seu
conhecimento, pela sua capacidade de plena compreensão do mundo à sua volta, agindo segundo
um conjunto de valores que pôde experimentar e aceitar para si, organizando então a sua vida com
parâmetros que lhe permitem avaliar e determinar metas e objetivos a realizar com sucesso.
Este material é parte integrante do acervo do IESDE BRASIL S.A.,
mais informações www.iesde.com.br
É claro que, desde que não esteja faminto, sedento, insone, ao relento, inseguro, abandonado
e desprezado.
Então pare e reflita: o reconhecimento e a determinação de tais necessidades humanas, e
assim também do seu ordenamento hierárquico, ditado pela preponderância entre elas, serve a
qual finalidade mercadológica?
Ora, vejam que com o seu brilhante estudo da hierarquia de necessidades, Maslow proporcio-
nou-nos um sistema capaz de identificar e ordenar as necessidades que os consumidores estejam
buscando satisfazer ao pretender adquirir produtos.
Sabemos agora que toda necessidade decorre de uma privação, e demanda por satisfação,
então podemos pesquisar, desenvolver, produzir e ofertar produtos que possam suprir com eficácia
tal demanda.
Atividades
1.	 De acordo com o composto do processo de comunicação, explique o que é um ruído.
2.	 Dos elementos que compõem a publicidade, dê a definição do que é um anunciante.
3.	 Os 4 Ps se referem a quais elementos?
a)	 Produto, publicidade, propaganda e preço.
b)	 Produto, praticidade, publicidade e preço.
c)	 Produto, preço, praça e promoção.
d)	 Produto, praça, publicidade e planejamento.
34 | O mundo da publicidade
Este material é parte integrante do acervo do IESDE BRASIL S.A.,
mais informações www.iesde.com.br
35|O mundo da publicidade
4.	 Explique o modelo AIDA.
Ampliando o conhecimento
Comunicação em Marketing
Autor: José Benedito Pinho
Editora: Papirus
Fundamentos de Marketing
Autores: Darci Bastas e Luís
Carlos S de Sá Editora: FGV
Divulgação.
Divulgação.
Este material é parte integrante do acervo do IESDE BRASIL S.A.,
mais informações www.iesde.com.br
Gabarito
1.	 Algum fator que possa impedir a compreensão da mensagem. Exemplo: pode ser de um simples
chiado ou barulho externo, uma má impressão de textos ou um entendimento distorcido da
mensagem.
2.	 Também conhecido como cliente, anunciante ou empresa anunciante. É quem produz algo e
precisa divulgá-lo, seja um serviço ou um produto. Pode ser bens de consumo, serviços, associa-
ções e até mesmo o governo (federal, estadual e municipal). O primeiro (federal) tem o dever e o
direito de utilizar a comunicação para informar a utilização dos recursos oriundos da população.
3.	 C
4.	 AIDA é um modelo que tenta explicar como se dá o funcionamento do comportamento humano
em relação à aquisição de um produto ou serviço. A AIDA conseguiu determinar uma série de eta-
pas que descrevem o processo que um consumidor de um determinado produto passa antes de
concretizar a venda. É composto pela Atenção, Interesse, Desejo e a Ação de compra.
36 | O mundo da publicidade
Este material é parte integrante do acervo do IESDE BRASIL S.A.,
mais informações www.iesde.com.br
Agência de publicidade
O que é uma agência de publicidade?
Com o pioneirismo da agência Eclética, 1913-1914, iniciou-se a configuração de empresas respon-
sáveis em trabalhar com as ferramentas publicidade e propaganda na sociedade brasileira. Podemos
definir atualmente uma agência de publicidade como uma organização comercial independente,
compostaporsetorestécnicosecriativos,comoobjetivodeidealizareproduzirapublicidadeidentificando
os meios e veículos de comunicação que mais caracterizam os clientes das empresas anunciantes.
Hoje, as grandes características de uma agência de publicidade são:
criar mensagens publicitárias que irão divulgar os produtos, serviços e/ou marcas das empresas:::
anunciantes, tendo como princípio exaltar os fatores positivos e maquiar (evitar) a exibição
dos pontos negativos. Isso não se trata de desonestidade e sim, uma maneira de mostrar ao
público um lado mais atraente;
produzir e materializar as ideias propostas e aprovadas;:::
exercer a função de estabelecer um canal entre uma empresa anunciante, uma empresa meio:::
(veículos de comunicação) com o intuito de atingir o consumidor final.
Não podemos esquecer que a publicidade é uma ação de persuasão, não de vendas. Ela deve
atrair a atenção do consumidor para a existência das marcas de empresas, assim como seus respectivos
produtos e serviços. Tem que ser bonita, despertar o desejo e, aí sim, a vontade de comprar.
Para que o ato da compra de determinado produto ou serviço se concretize, outras variáveis de
marketing deverão fazer sua parte, como por exemplo, preço e distribuição.
Como as agências de publicidade passam por um processo de transformação que teve início na
década de 90, o pensamento agora é aumentar a gama de serviços oferecidos, reestruturando-se para
atender os novos segmentos assumindo o papel de agência de comunicação.
Comesseintuito,anovaagênciapodeauxiliarnoplanejamentoenaimplementaçãodocomposto
de comunicação em um esforço integrado com a organização e continuar construindo a imagem de
parceiras do anunciante.
Este material é parte integrante do acervo do IESDE BRASIL S.A.,
mais informações www.iesde.com.br
Há, no Brasil, a Associação Brasileira de Agência de Publicidade (ABAP), que representa os inte-
resses das agências de publicidade associadas junto à indústria da comunicação, poderes constituídos,
mercado e sociedade. Sua fundação ocorreu em 1.º de agosto de 1949 e, segundo dados da ABAP, as
agências associadas a ela representam 75% de todo o investimento publicitário brasileiro em mídia,
movimentando cerca de 2 800 profissionais e 3 900 clientes: é a maior entidade do setor na América
Latina.
Funções, cargos e atividades
É comum encontrar inúmeras variações nos cargos e funções que compõem uma agência, dificul-
tando uma padronização de estrutura e funcionamento dessas organizações. Fatores como tamanho da
empresa, orçamento e atividades oferecidas contribuem mais ainda para uma caracterização que acom-
panha a identidade de cada agência.
Porém, é possível visualizar um organograma básico e ordenar, de uma maneira genérica, os
departamentos e os cargos que contribuirão para a produção publicitária e de comunicação, auxiliando
também o entendimento do fluxograma dessas agências.
Antes de entrarmos em uma agência, vale ressaltar os conceitos de organograma e fluxograma.
Organograma
É uma forma gráfica de representar como se organiza uma empresa ou instituição, exibindo as
relações entre cargos, grupos e funcionários. Como característica de um bom organograma, podemos
exemplificar uma melhor visualização das responsabilidades de cada pessoa em uma empresa.
Exemplo gráfico de um organograma básico em uma agência de publicidade:
Presidente
Pesquisa
Atendimento Planejamento Criação Mídia Produção
38 | Agência de publicidade
Este material é parte integrante do acervo do IESDE BRASIL S.A.,
mais informações www.iesde.com.br
39|Agência de publicidade
Fluxograma
É uma representação simbólica que descreve a sequência das fases de um processo, ou seja, um
gráfico que mostra todo o caminho que se faz dentro de uma empresa até o produto final, permitindo
visualizar o processo como um todo. Um fluxograma ilustra, de forma descomplicada, a transição de
informações entre os elementos que compõem um produto final.
Exemplo simplificado de fluxograma em uma agência:
Cliente informa dados para o atendimento.1.	
Atendimento desenvolve um2.	 briefing.
Planejamento transforma dados em informação.3.	
Criação se baseia nas informações e “conversa”4.	
com Mídia e Produção.
Criação fala com atendimento sobre a ideia.5.	
Atendimento apresenta para o cliente.6.	
Empresa
anunciante
Atendimento
Planejamento
Criação
Mídia
Produção
Para que uma agência possa oferecer seus serviços com qualidade, cada uma adota um orga-
nograma e um fluxograma que lhe parece mais adequado, tendo sempre como referência a principal
atividade oferecida.
Entretanto, mesmo apresentando uma variação considerável de uma agência para outra, ainda é
possível identificar dois grupos comuns entre elas: principal e complementar.
O grupo principal é aquele que oferece as funções essenciais de uma agência. É composto pelas
áreas de:
Diretoria / Gerência / Presidência;:::
Pesquisa;:::
Atendimento;:::
Planejamento;:::
Criação;:::
Mídia;:::
Produção.:::
Este material é parte integrante do acervo do IESDE BRASIL S.A.,
mais informações www.iesde.com.br
O grupo complementar é responsável por funções e atividades igualmente importantes, porém,
em agências de menor porte, podem ser exercidas pelos setores básicos. Compõem esse setor:
Assessoria de imprensa;:::
Relações Públicas;:::
Promoção;:::
Tráfego;:::
Produção Gráfica;:::
Rádio e TV (RTV);:::
Fotografia (estúdio e laboratórios);:::
Departamento jurídico;:::
Departamento de informática.:::
O autor Flávio Ferrari identifica que esse cenário não é definitivo e haverá alterações consideráveis.
Segundo ele:
À medida que sofisticamos a estrutura, vão surgindo setores independentes que irão dedicar um tempo maior a essas
tarefas, melhorando a qualidade final do serviço prestado. As recentes alterações no cenário mundial da comunicação
começam a se refletir nessa estrutura tradicional. As agências ainda não encontraram o caminho definitivo, mas a
tendência é para o redesenho da estrutura, com maior ênfase para informação e informatização. (FERRARI, 1996, p.14)
Atendimento
É o responsável pela captação de novas empresas anunciantes, manutenção da carteira de clientes,
ligação entre a agência e esses públicos.
Também conhecido como Contato ou Executivo de Contas (na linguagem técnica das agências,
conta é sinônimo de clientes), esse profissional deve ter o conhecimento de marketing, comunicação,
publicidade e, principalmente, relações públicas, boa cultura e boa imagem pessoal, já que depende
dele a entrada de novas empresas anunciantes.
Por ser o elo entre a agência e o cliente, compete ao atendimento a difícil missão de satisfazer os
dois lados, ou seja, deve estar preparado para defender os interesses do cliente junto à agência e defender
os interesses da agência junto ao cliente.
Além das atividades externas, como visitas periódicas aos clientes (para captação ou manutenção)
e apresentação da campanha em suas diversas etapas para aprovação, o atendimento também exerce
40 | Agência de publicidade
Este material é parte integrante do acervo do IESDE BRASIL S.A.,
mais informações www.iesde.com.br
41|Agência de publicidade
funções internas, como a participação das reuniões de planejamento sobre o projeto do cliente, a atuali-
zação das informações para os demais profissionais da agência e supervisão (na ausência de um tráfego)
do fluxograma das atividades desenvolvidas na produção da campanha.
O quadro a seguir resume um pouco mais as atividades exercidas pelo atendimento publicitário:
Cargo Funções
Atendimento
captação de novos clientes;:::
manutenção da carteira de clientes;:::
negociar os interesses de clientes e agência;:::
ser a ligação entre as duas empresas;:::
repassar aos demais profissionais da agência as informações do cliente;:::
participar das reuniões de planejamento;:::
elaborar o::: briefing.
Esta última função que aparece no quadro merece uma atenção especial. O profissional de atendi-
mento é quem deve elaborar o briefing do cliente, ou seja, criar um documento base no qual irão constar
todas as informações referentes à empresa anunciante e diagnosticar as necessidades e desejos.
Briefing
Palavra de origem inglesa que significa resumo, to brief = resumir. É um documento, pasta, ou
arquivo que contém todas as informações referentes ao cliente para que possa ser elaborada a campanha
publicitária ou de comunicação.
É o começo de tudo e um dos passos mais importantes para o sucesso de uma campanha.
Todos os departamentos de uma agência trabalham tendo como base o briefing e as informações
contidas nele. Além de receber os dados fornecidos pelo anunciante, o atendimento realiza uma
pesquisa de mercado para atribuir outras informações no documento, evitando com isso possuir apenas
as referências e os dados do cliente.
A finalidade de um briefing é passar um diagnóstico correto e as orientações necessárias para que
se possa desenvolver uma proposta de solução do problema, ajustada aos objetivos de comunicação e
de marketing, tendo como resultado uma campanha correta e que consiga manter a imagem e a filo-
sofia da empresa na mensagem.
Este material é parte integrante do acervo do IESDE BRASIL S.A.,
mais informações www.iesde.com.br
Briefing – Roteiro
Empresa
Razão Social.
Nome Fantasia.
Histórico.
Localização (matriz e filiais).
Organograma.
Imagem da marca.
Produto
Nome.
Linhas de produtos.
Preços do produto.
Ciclo de vida.
Embalagem (tipos, pesos, conteúdos etc.).
Composição industrial / matérias-primas.
Pontos positivos do produto.
Pontos negativos.
Características únicas do produto.
Mercado
Concorrentes diretos.
Concorrentes indiretos.
Tamanho do mercado.
Sazonalidade.
Ameaças e oportunidades de mercado.
Como é distribuído o produto?
Canais de distribuição.
Consumidor
Quem é o consumidor do produto?
Quem é o público-alvo?
Hábitos e atitudes dos consumidores.
Influências culturais e ambientais.
Razões de compras racionais ou emocionais?
Comunicação e Pesquisa
Campanhas publicitárias e pesquisas já realizadas.
Objetivo de comunicação.
Objetivo de marketing.
Conteúdo básico da comunicação.
O que a campanha deve transmitir?
Meios de Comunicação
Meios.
Veículos.
Período de veiculação.
Verba Quanto será investido em comunicação?
42 | Agência de publicidade
Este material é parte integrante do acervo do IESDE BRASIL S.A.,
mais informações www.iesde.com.br
43|Agência de publicidade
Planejamento
Só existem duas maneiras de se fazer alguma coisa: agindo impulsivamente ou planejando a ação. Agir impulsivamente
é reagir. É responder a um estímulo de forma espontânea e impensada. É atuar de forma reflexa. Se você não estiver se
comportando rigorosamente de acordo com a definição anterior, então estará planejando. (FERRARI, 1996, p.14)
Qualquer atitude que o homem realiza sem um preparo é uma atividade aleatória que, normal-
mente, leva o indivíduo e as empresas a resultados não esperados, altamente emocionantes e, muitas
vezes, a situações piores que as já existentes.
O jeito então é planejar! Ou seja, construir um conjunto de ações coordenadas, integradas e
intencionaisparacontrolarvariáveismercadológicasqueenvolvemoambientedaempresa,ouminimizar
o máximo possível as ações das variáveis não controláveis, uma vez que o planejamento possibilita a
tomada de decisões de forma antecipada.
De forma geral, um bom planejamento oferece vantagens como:
possibilitar um maior controle sobre as ações e o ambiente em que se atua;:::
permitir uma visão antecipada de problemas e conflitos, e com isso auxiliar em uma rápida:::
resolução;
propiciar uma margem maior de acerto nas tomadas de decisões.:::
Planejamento na agência
No caso da publicidade e da propaganda de uma agência integrada de comunicação, o profis-
sional dessa área está incumbido de planejar a campanha de comunicação dos clientes, definindo suas
diretrizes e até a divisão da verba destinada pelo cliente (mídia, produção etc.).
Trabalha intensamente ao lado de todos os setores, mais especificamente com atendimento,
planejamento e pesquisa, tendo como o briefing sua bíblia sagrada. É o responsável direto pela elabo-
ração das campanhas, uma vez que sua missão é atender os objetivos da empresa anunciante e não
apenas produzir e transmitir mensagens humorísticas, apelativas ou bonitas.
A arte do planejamento publicitário consiste basicamente em seis atividades importantes:
analisar o problema mercadológico do cliente;:::
propor soluções no âmbito da comunicação (tarefa exercida com participação de outras áreas:::
da agência);
identificar os objetivos a serem atingidos;:::
desenvolver as estratégias de como alcançar esses objetivos;:::
ter o controle da execução das tarefas;:::
avaliar os resultados.:::
Este material é parte integrante do acervo do IESDE BRASIL S.A.,
mais informações www.iesde.com.br
O processo de planejamento de uma campanha publicitária inicia-se pela leitura e interpretação
do briefing e de uma análise da situação (diagnóstico) com o atendimento. As conclusões dessa fase
acontecem no momento em que se identificam os pontos mais importantes, alcançando também a
identificação e a confirmação dos objetivos, assim como os problemas e as possíveis oportunidades.
Vale uma explicação nesse ponto sobre a diferença entre objetivo de marketing, objetivo de
comunicação e objetivo de campanha, assimilando uma diferença entre esses itens.
Objetivo
A terminologia “objetivo” diz respeito a um ponto a ser atingido, que se quer atingir. Um alvo,
um rumo, uma meta qualificável e quantificável. Normalmente são definidos pelo tempo, como curto,
médio e longo prazo. Por exemplo: Meu objetivo a médio prazo é concluir o curso universitário.Também
é necessário que haja uma referência, uma medida para comprovar se tal esforço foi positivo e se con-
seguiu atingir o que se pretendia.
Objetivo de marketing
O objetivo de marketing é uma estratégia que visa colocar a organização numa posição de
mercado e cumprir de maneira eficaz e objetiva a sua missão. Na maioria das vezes, ela é determinada
pela empresa anunciante, e aparece como um item no briefing. Por exemplo: aumentar a participação do
produto no mercado em x%; ou aumentar em y% os pontos de venda da empresa; posicionar o produto
como o melhor do mercado; introduzir o produto no mercado internacional em um ano etc.
Objetivo de Comunicação
Comunicar a ideia para atingir os objetivos de marketing, motivando o público com fatos,
buscando uma melhor definição do que se pretende dizer. Em resumo, é o instrumento que permite
transformar as orientações dos objetivos de marketing em ações de comunicação concretas e eficazes.
Por exemplo: fazer com que o consumidor mude de outras marcas para a marca da empresa; divulgar
novos pontos de venda; combater os argumentos da concorrência; criar o conhecimento do produto e
fixar a marca etc.
Objetivo de Campanha
Definido pela agência, o objetivo de campanha busca apresentar por meio das mensagens
publicitárias os fatores positivos e os diferenciais da empresa ou produto/serviço que oferece. Exemplo:
se o objetivo de marketing (definido pela empresa anunciante) é de introduzir o produto no mercado
internacional em um ano, o objetivo de comunicação é criar o conhecimento do produto e fixar a marca.
44 | Agência de publicidade
Este material é parte integrante do acervo do IESDE BRASIL S.A.,
mais informações www.iesde.com.br
45|Agência de publicidade
Como consequência, o objetivo de campanha é criar uma identidade com o novo produto e mostrar
quem é a empresa e como ela age.
Com base nessas atividades, é aconselhável que o planejamento não deva ser elaborado por apenas
um profissional, e sim por uma equipe. Por isso, planejar toda uma campanha de comunicação requer
um esforço de toda equipe de trabalho, criação, mídia, atendimento, pesquisa, diretoria, coordenados
pelo departamento de planejamento.
Plano de ação
Uma ferramenta fundamental para o profissional de planejamento é a construção de um plano
de ação. É composto de tarefas e atividades que devem ser efetuadas a partir das definições obtidas nas
reuniões realizadas com todos os grupos da agência que estão construindo a campanha do cliente.
Num plano de ação, as providências são devidamente priorizadas e listadas por ordem cronológica
e devem apresentar os seguintes itens:
o que precisa ser feito (detalhado ação por ação);:::
quem deve fazer;:::
prazo (quando se inicia e se finaliza);:::
onde e como será produzido;:::
o que se espera como resultado;:::
análise e revisão do material.:::
Quanto custará? A verba disponível pelo cliente afeta todo o projeto e deve ser discutida na elabo-
ração do briefing. Se a intenção é criar um relacionamento sincero, verdadeiro e duradouro, a questão do
orçamento disponível deve ser discutida logo nas primeiras reuniões com o cliente, afinal, de nada adian-
tará uma campanha exuberante e grandiosa se não houver dinheiro para investir.
A seguir temos um exemplo simples de um plano de ação:
CLIENTE:
CAMPANHA:
PLANO DE AÇÃO:
O que fazer Quem deve fazer Início / Término Local Como
Este material é parte integrante do acervo do IESDE BRASIL S.A.,
mais informações www.iesde.com.br
Pesquisa
É importante pesquisar
Responda: Qual é o elemento primordial para a sobrevivência de qualquer empresa atualmente?
Independente do tamanho que tenha o mercado atual, toda empresa que ofereça produto ou
serviço para se manter ativa em seu segmento necessita de informação.
Simplesmente precisa-se ter noção de tudo um pouco (e de preferência em tempo real, no exato
momento em que acontece), seja sobre produto, mercado, cliente, concorrência, novidades, problemas,
oportunidades etc. Com base nesse cenário mercadológico, o departamento de pesquisa ganha grande
destaque nas organizações, uma vez que é o responsável pela obtenção das informações.
A pesquisa tem início com a necessidade de se obter uma informação
É errado pensar que uma pesquisa se resume naquelas ações em que algumas pessoas uniformi-
zadas, ou munidas de um crachá de identificação nos abordam nas ruas com um questionário em mãos
pedindo nossa atenção por alguns minutos. Não! A técnica da pesquisa é algo muito mais extenso e,
como já sabemos, importantíssima para as empresas contemporâneas.
Consiste de todas as atividades que capacitam uma organização a obter a informação necessária
para tomar decisões sobre seu ambiente, seu mix de marketing, comunicação e seus consumidores atuais
e potenciais.
É a identificação e coleta de dados que são analisados e transformados em informação de forma
sistemática e objetiva que acabam contribuindo para o campo do conhecimento.
Oatendimentoutilizaaferramentadepesquisaduranteaelaboraçãodobriefing,porémaagência
que possui um departamento específico da área tem uma vantagem considerável em relação às
concorrentes, uma vez que é abastecida com informações novas e constantes mantendo-se atualizada
e fortalecendo o grau de conhecimento de todos os seus profissionais.
Durante o planejamento de uma campanha de comunicação, é de extrema importância estar
“antenado” com o mercado (concorrência, preço etc.) e com os consumidores (grau de satisfação, ima-
gem da marca) das empresas anunciantes para que todas as tomadas de decisões possam ser coerentes
e próximas da realidade.
A atualização constante das pesquisas e uma análise cuidadosa das informações contidas no briefing
possibilitam a identificação de dois itens fundamentais para uma campanha: o real problema e as opor-
tunidades.
Problemas
São situações que contribuem de forma negativa para o desempenho do produto ou serviço e
que podem prejudicar também o desenvolvimento da campanha. Existem problemas que podem ser
46 | Agência de publicidade
Este material é parte integrante do acervo do IESDE BRASIL S.A.,
mais informações www.iesde.com.br
47|Agência de publicidade
solucionados rapidamente pela empresa (como embalagem, distribuição etc.), problemas que precisam
de uma ação unificada de comunicação e marketing (melhoria da imagem da empresa, qualificação da
marca etc.) e situações em que não se consegue o controle total e que exige uma adaptação a elas – o
chamado macroambiente (ambiente político, econômico, tecnológico etc).
Oportunidades
São os pontos positivos, as vantagens, as características particulares de um produto ou serviço,
que ainda não foram exploradas (ou foi pouco explorada) e que poderão contribuir muito para o
desenvolvimento da campanha, o desempenho do produto e a identificação da empresa perante seu
público.
Tipos e métodos de pesquisa
A pesquisa é um componente cada vez mais importante de uma campanha de comunicação, seja
nas etapas iniciais, nos estágios de revisão, ou mesmo identificando as mudanças do mercado. Quer seja
na rotina ou na solução de um problema, o conhecimento desses mercados de atuação e as atitudes
do consumidor são a base para o planejamento. Basicamente, a pesquisa de comunicação trabalha com
dois tipos de pesquisa: a qualitativa e a quantitativa.
Pesquisa qualitativa
A pesquisa qualitativa é um conjunto de técnicas utilizadas em comunicação pelas quais são
obtidos dados de um número relativamente pequeno de respondentes dependendo da escala com que
se trabalha. Isso já é um diferencial em relação à pesquisa quantitativa, na qual um grande número de
respondentes fornece os dados que são analisados estatisticamente.
O questionário aplicado na técnica qualitativa possui perguntas abertas, ou seja, o entrevistado
tem liberdade para se expressar, enriquecendo e “qualificando” as informações obtidas. A vantagem
oferecida é a fácil identificação de impulsos afetivos, emotivos e as motivações subconscientes.
As pesquisas qualitativas são exploratórias e estimulam os entrevistados a pensarem livremente
sobre algum tema, objeto ou conceito. Elas fazem emergir aspectos subjetivos e atingem motivações
não explícitas, ou mesmo conscientes, de maneira espontânea.
Todo o processo da pesquisa qualitativa pode ser aplicado de duas maneiras:
Direta::: – o pesquisador revela abertamente os objetivos da pesquisa.
Indireta::: – o verdadeiro objetivo é mantido em segredo, seja ao afirmar um objetivo falso ou
omitindo qualquer referência a ele, porém ao final da pesquisa deve ser esclarecido e explicado
o motivo porque houve essa ação.
Este material é parte integrante do acervo do IESDE BRASIL S.A.,
mais informações www.iesde.com.br
Pesquisa quantitativa
A pesquisa de comunicação quantitativa é um método de pesquisa social que utiliza técnicas
estatísticas e normalmente implica a não construção de inquéritos por questionário.
Utiliza-se perguntas fechadas, ou seja, oferece opções de respostas e são aplicadas para grande
quantidade de entrevistados, por isso é considerada a mais adequada para apurar opiniões e atitudes
explícitas e conscientes, pois utiliza instrumentos estruturados.
Permite resultados mais concretos e, consequentemente, menos passíveis de erros de interpre-
tação. Em muitos casos gera índices que podem ser comparados ao longo do tempo, permitindo traçar
um histórico da informação.
Aplicação da pesquisa nas diferentes fases da campanha
Utilizando o método qualitativo e quantitativo, é possível obter informações em qualquer fase
de construção ou execução de uma campanha de comunicação. Na fase inicial, por exemplo, quando
se pretende definir os objetivos, a pesquisa será utilizada para auxiliar nas decisões sobre o que se vai
dizer. A pesquisa de comunicação pode ajudar em outras circunstâncias como:
definição dos objetivos de comunicação;:::
definição do público-alvo;:::
definição da forma da mensagem;:::
definição do meio e veículo de comunicação;:::
avaliação dos resultados da campanha (após a veiculação da mensagem).:::
Vale ressaltar que as agências de comunicação que não possuem um departamento específico
de pesquisa, assim como muitas empresas em outras áreas, podem contratar os serviços oferecidos
pelos institutos de pesquisas – organizações especializadas em todos os passos do processo de pesquisa
(conforme sua estrutura, é claro) e que auxiliam no suprimento de informações atualizadas a essas
empresas que não dispõem de analistas, especialistas e estatísticos.
Criação
É a área que mais caracteriza a publicidade e os publicitários. Embora já tenhamos identificado
outros departamentos onde se pode construir a publicidade e a propaganda, a criação ainda é o
sinônimo dos publicitários.
Essa é a fase do surgimento das ideias, as peças publicitárias, os slogans, as imagens das ilustrações,
dos textos, enfim, de todas as formas de comunicação unificadas com o intuito de construir a mensagem
que irá atingir o público-alvo de modo a persuadi-lo eficazmente.
Esse departamento é composto, normalmente, pelo: diretor de arte, responsável pela criação das
imagens, ilustrações, cores e design dos anúncios, o layout etc.; e pelo redator, que possui a função de
produzir o texto dos anúncios (emotivo ou racional), os slogans etc.
48 | Agência de publicidade
Este material é parte integrante do acervo do IESDE BRASIL S.A.,
mais informações www.iesde.com.br
49|Agência de publicidade
Esses profissionais formam a chamada dupla de criação, uma estrutura tradicional utilizada pela
maioria das agências, mas que está passando por uma transformação recente (assim como a agência
inteira)e migrando para os grupos de criação, ou seja, mais de duas pessoas responsáveis pela produção
das peças publicitárias. Sempre apoiadas pelo briefing, essa área conta ainda com mais um profissional,
o diretor de criação, responsável direto pela supervisão e aprovação do material produzido.
Modelo básico de um departamento de criação:
Diretor de criação
Redator
Diretor de arte
Departamento
de criação
O processo criativo – deixe a mente solta para produzir
O potencial criativo é inerente ao ser humano, é produto de sua inteligência. A inteligência por sua vez é a faculdade de
conhecer, aprender e compreender o mundo que nos rodeia. O conhecimento e a compreensão advêm da informação
e da observação. (LUPETTI, 2003, p. 68)
Walt Disney disse, certa vez, que criatividade é como ginástica: quanto mais se exercita, mais
forte fica.
Um determinado estímulo produz uma ideia. Um outro, ou uma combinação de estímulos pode produzir outras ideias,
e assim sucessivamente. É o processo de associação de ideias. O processo criativo busca estabelecer, essencialmente,
essa associação de duas ou mais impressões antigas para produzir uma ideia nova. (SANT’ANNA, 1998, p. 150)
Todos nós somos criativos (mesmo aqueles que não acham isso) e essa afirmação é facilmente
comprovada: se pararmos por um instante e buscarmos, em nossa memória, a história de nossas vidas,
encontraremos uma conversa com amigos, ou em um almoço de família ou um outro ambiente qual-
quer, uma frase ou uma ação inspirada que nos ajudou a resolver um problema.
Podemos entender de uma maneira simples que a criatividade é encontrar novos caminhos que
liguem elementos já conhecidos e, quanto mais elementos conhecermos, menor é o caminho que os
interliga. Exemplo: quanto mais informações se absorvem sobre um determinado produto, ou serviço,
mais fácil se torna o processo criativo, uma vez que identificando esses elementos que os compõem
(cor, embalagem, pontos positivos, valor da marca etc.) mais fácil fica de acharmos algo que mereça
destaque para ser divulgado por meio de uma imagem ou slogan.
Conforme Gustavo Lourenço S. Neto (2008),
James Webb Youn, um dos primeiros redatores de propaganda do mundo, em seu livro A Technique for Produeing Ideas
(Técnicas para a Produção de Ideias), havia definido as várias etapas do processo criativo: preparação, incubação, ilumi-
nação e elaboração. Don Fabun dividiu-as de maneira semelhante:
Desejo – a pessoa deve, por qualquer razão, querer criar algo original. Isso é o que ele chama de atitude de trabalho.:::
Preparação – ou acumulação de dados, visa“tornar familiar o estranho”.:::
Manipulação – é uma tentativa de síntese, de juntar conceitos aparentemente não relacionados, ou“tornar estranho:::
o familiar”.
Este material é parte integrante do acervo do IESDE BRASIL S.A.,
mais informações www.iesde.com.br
Incubação – o componente inconsciente do processo criador, e cuja descrição de Fabun coincide com outras, como:::
veremos mais adiante.
Antecipação – é o que, mais tarde, classificaremos como aquecimento. Segundo Fabun, há um sentimento de:::
premonição, algo nos diz que o problema está prestes a ser resolvido.
Iluminação – a solução esperada (Eureka!).:::
Verificação – a confirmação da viabilidade da solução.:::
De uma maneira genérica, podemos sintetizar o processo criativo da seguinte maneira: o desejo
pode ser a identificação de um problema e a vontade de resolvê-lo. A preparação é justamente o fator que
alimenta a criatividade, já que se trata da fase na qual se dedica um período para estudar o problema e seu
ambiente, adquirir mais informações sobre o tema.
A incubação está apoiada, de acordo com os psicólogos, no nosso plano subconsciente (Sigmund
Freud acreditava que nesse plano eram construídos os sonhos, baseados em informações que recebíamos
durante o dia de forma consciente ou inconsciente). Após adquirirmos informações sobre o tema que
estamos estudando, de forma sistemática, essas informações migram para o nosso inconsciente e
essa parte da mente se responsabiliza em encontrar uma solução, ou traçar um caminho que ligue as
informações da fase de preparação.
A criação é a capacidade de reinventar algo, ou explorar uma realidade conhecida por um ângulo
novo e, claro, expressar a descoberta por meio de um código de comunicação.
Ainda no subconsciente e com a mente trabalhando a mil por hora, surge a primeira solução
para o tema (Eureka! É isso! Como não havia pensado nisso antes...), ou seja, estamos na fase da ilumi-
nação, onde conseguimos traçar o caminho interligando os dados que foram adquiridos e, com isso, a
solução dos nossos problemas. Porém, vale ressaltar que essa solução está no plano subconsciente e
é necessário anotarmos todas as ideias que estão surgindo ou não conseguiremos lembrar depois (é
aquela situação de que a resposta está na“ponta da língua”, mas não conseguimos lembrá-la).
A última fase do processo criativo é a verificação, em que, após o surgimento das propostas para
solucionar o problema em questão, paramos para analisar se há coerência no que criamos e se enquadra
no ambiente em que o problema está vinculado.
Todos nós somos capazes do processo criativo. O que pode diferenciar uns dos outros é a quanti-
dade de informação que se possui sobre um determinado assunto (conhecimento que se tem), a capa-
cidade de integração, articulação das ideias e a velocidade que se executa todo o processo.
O brainstorm
Desenvolvido por Alexander F. Osborn, trata-se de uma técnica em grupo que ajuda a desenvolver
a criatividade. A palavra brainstorm deriva do inglês e significa tempestade de ideias.
Pretende-se que um conjunto de pessoas encontre a solução para um problema em função das
ideias que surgem espontaneamente por parte de cada uma delas, as quais, graças a uma série de
regras básicas, conseguem superar suas inibições pessoais.
A característica principal dessa técnica é a ausência de crítica e do julgamento adiantado. Todas as
ideias que surgirem devem ser registradas, quaisquer que sejam elas, mas em hipótese alguma, julgadas
na mesma hora, pois posteriormente será direcionada para um processo de seleção de ideias.
50 | Agência de publicidade
Este material é parte integrante do acervo do IESDE BRASIL S.A.,
mais informações www.iesde.com.br
51|Agência de publicidade
Com base nessa referência suas regras são:
não se permite crítica negativa;:::
estimula-se que todos soltem a imaginação, obtendo diferentes pontos de vista;:::
solicita-se quantidade (quanto mais ideias, melhor);:::
por fim, a análise do que foi produzido e a complementação, se necessário, das ideias aprovadas.:::
Conforme as duas técnicas apresentadas neste capítulo (o processo criativo e o brainstorm),
podemos concluir que a criatividade não é um dom, ou algo iluminado que apenas algumas pessoas pos-
suem, e sim o resultado de um trabalho de equipe e a transformação do conhecimento que se adquire.
A associação de ideias se compõe basicamente de imaginação, memória e conhecimento.
A criação publicitária é produzida com base em dois tipos de informação. O primeiro é o briefing,
ou seja, as informações que o departamento de atendimento pesquisou somadas às decisões obtidas
nas reuniões com o planejamento e ainda aos dados adicionais da área da pesquisa. O segundo tipo é
de ordem subjetiva, ou o conjunto das experiências pessoais e a vivência (memória e conhecimento) de
cada profissional.
Exemplos de criação
O garoto Bombril
No ano de 1978 entrava no ar a campanha que viria a entrar no Guiness Book como a mais antiga
do mundo. O“Garoto Bombril”estreava na TV Tupi, com cerca de 54 comerciais por mês.
O comercial foi criado por Washington Olivetto, como redator, e Francesc Petit, como diretor de
arte. Destinava-se a divulgar, para a dona de casa, os novos produtos fabricados pela Bombril. Desde
então o garoto Bombril é interpretado pelo ator Carlos Moreno. Divulgação.
Divulgação.
Divulgação.
Este material é parte integrante do acervo do IESDE BRASIL S.A.,
mais informações www.iesde.com.br
Mamíferos Parmalat
A campanha“Mamíferos da Parmalat”é criação de Nizan Guanaes pela agência DM9DDB no final
da década de 90, mais especificamente em 1997, e é um marco na publicidade brasileira. Em três anos
chegou a distribuir mais de 15 milhões de bichinhos de pelúcia.
Divulgação.
Divulgação.
Baixinho da Kaiser
Campanha criada pela dupla José Zaragoza e Neil Ferreira pela agência DPZ, o baixinho da Kaiser
surge em meados de 1986 após JoséValien Royo, então motorista da produtora que filmava a campanha,
ser chamado para completar o elenco piloto.
Divulgação.
Divulgação.
Divulgação.
Mídia
É a área responsável para colocar a campanha no ar, identificar e comprar espaços nos meios e
veículos de comunicação de acordo com as características do público-alvo da empresa anunciante.
De nada adianta ter uma campanha publicitária fantástica, um ótimo planejamento e um exce-
lente briefing se os veículos escolhidos para a divulgação não se enquadrarem às características, aos
hábitos e aos costumes do público que se pretende atingir. A identificação desse consumidor real ou
potencial é de importância fundamental para a viabilização da campanha, uma vez que sua veiculação
deve difundir a mensagem de maneira eficiente e rentável.
Essa definição de público e seleção dos meios e veículos de comunicação deve ser feita durante
as reuniões em que se planeja toda a campanha, sob responsabilidade do profissional de mídia, mas
tendo como referência as orientações da equipe de criação e do próprio planejamento.
52 | Agência de publicidade
Este material é parte integrante do acervo do IESDE BRASIL S.A.,
mais informações www.iesde.com.br
53|Agência de publicidade
A palavra mídia vem do inglês media e significa meio. No início, todas as atividades desse gênero
eram conhecidas como media, porém com os sinônimos que a palavra possuía na língua portuguesa
(principalmente o termo média), ao final da década de 70, o Grupo de Mídia de São Paulo padronizou
a grafia para mídia.
Função da mídia
Em resumo, a função da mídia é cobrir o máximo de consumidores ao menor custo, utilizando
criatividade para estabelecer contatos com os consumidores em potencial, havendo assim um profundo
conhecimento das necessidades do cliente e, ao mesmo tempo, das decisões estratégicas que o plane-
jamento e a criação adotaram e que resultou no conceito da campanha. Dessa forma, poderá inovar e
criar novas oportunidades de mídia, tendo que apresentar as seguintes informações:
Que público deverá receber a mensagem?:::
Em quais meios e veículos?:::
Qual a duração (tempo), que o anúncio ficará nos meios e veículos de comunicação?:::
Quais os melhores horários para divulgar nosso anúncio?:::
Quando devemos divulgá-lo?:::
Para auxiliar o desenvolvimento de todas essas atividades, o profissional de mídia conta com três
ferramentas importantes: o planejamento, o plano de mídia e compras.
Planejamento de mídia
Auxilia no desenvolvimento das estratégias que serão utilizadas nessa área de acordo com a verba
disponível pelo cliente e dividida pelo planejamento. A mídia contemporânea apresenta características
que obrigam o profissional dessa área a ser criativo, uma vez que o cliente final está cada vez mais exi-
gente e menos fiel às marcas e às empresas, além de ter que analisar uma vasta opção de meios de
comunicação, o que os obriga a estudar melhor os elementos preço, período e público que atingirá com
suas decisões.
Plano de mídia
É a organização das ações propostas no planejamento, assim como a análise dos dados e as reco-
mendações para atingir os objetivos propostos. É composto por:
Objetivo de mídia::: – quantidade de pessoas que se quer atingir com a campanha, com base
na intensidade e o período de veiculação.
Estratégia de mídia::: – definir caminhos que serão seguidos para atingir o objetivo, utilizando
os meios escolhidos e seguindo um cronograma de veiculação.
Tática de mídia::: – detalhamento de onde as peças serão veiculadas.
Este material é parte integrante do acervo do IESDE BRASIL S.A.,
mais informações www.iesde.com.br
Compras
É a negociação entre mídia e veículo de comunicação para adquirir os espaços na programação
e assim poder realizar a divulgação da campanha. Envolve propostas de desconto, promoções e outras
ações que visam transmitir a mensagem publicitária.
Pelos valores altos que são estabelecidos pelos veículos de comunicação, a maior parte da verba
destinada pelo cliente para a produção da campanha publicitária é destinada ao departamento de
mídia.
Produção
É a área na agência responsável pela produção do que foi planejado e idealizado. A finalização
do que foi criado pela dupla de criação após a aprovação do layout da peça publicitária. Por exemplo:
quando a peça for um comercial, um anúncio para a TV ou cinema, é de responsabilidade da produ-
ção contratar os atores, montar os cenários, conseguir as devidas autorizações, alugar o material para a
gravação (caso a agência não possua) etc.
Um outro exemplo: a criação de um folheto foi aprovada. O departamento de produção se encar-
rega de materializar a peça, como a compra certa do papel, a textura da tinta, e se a fotografia for inédita,
cabe ao produtor a negociação e a contratação de um fotógrafo e modelos, dependendo é claro do que
foi aprovado na arte final.
Normalmente compõem esse departamento os profissionais com especializações em produção
gráfica, produção de áudio e produção de TV e cinema.
Texto complementar
Princípios gerais da criatividade
(ALAVIP, 2008)
No campo da criatividade não há regras fixas, a não ser o conhecimento profundo do produto,
de seus concorrentes, do mercado e do consumidor. Dessa constatação nascem os princípios gerais
que a seguir serão analisados.
Segmentar corretamente
No campo da propaganda pode-se chegar a todo mundo caso se disponha do orçamento
adequado; caso contrário é mais prudente ir por partes. Se o orçamento de uma campanha é
54 | Agência de publicidade
Este material é parte integrante do acervo do IESDE BRASIL S.A.,
mais informações www.iesde.com.br
55|Agência de publicidade
limitado, melhor será persuadir um segmento do público que a compre, do que diluir o orçamento
em toda a população. Às vezes se pretende chegar a todo o público-alvo mesmo que para isso seja
preciso reduzir a força da mensagem a limites inoperantes. Assim, veem-se spots, ou anúncios, que
nunca convencerão ninguém, embora repetidos diariamente.
Prender a atenção
Com exceção das crianças, as pessoas atentam pouco para a propaganda. Por isso é tão impor-
tante que o anúncio prenda a atenção desde o primeiro momento.
Em televisão, por exemplo, está demonstrado que um spot consegue atrair a atenção do espec-
tador durante os primeiros cinco segundos, ou nem isso. E o mesmo acontece com os outros meios
de divulgação. Se a manchete ou a ilustração de um anúncio nos jornais ou revistas não consegue
captar imediatamente a atenção, o leitor virará a página sem ter lido.
É evidente que a força de comunicação de uma ilustração está em sua capacidade de prender
a atenção de imediato.
Buscar o destaque
As pessoas estão sobrecarregadas e intoxicadas pela propaganda. Basta ver a televisão, ouvir
o rádio, folhear o jornal ou as revistas, andar pela rua, ir a um cinema, entrar num supermercado, ou
abrir as caixas de correio para comprová-lo. Isso significa que é imprescindível buscar o destaque, não
só com relação aos produtos competidores, mas também com relação às demais campanhas publici-
tárias. E é mais rentável destacar-se fazendo alguma coisa diferente, do que simplesmente investindo
mais. Portanto, é necessário inovar, evidentemente de forma relevante e pertinente para o produto.
Pensar no simples
A propaganda não dispõe, geralmente, nem de muito tempo, nem de muito espaço: os anúncios
de televisão medem-se em segundos e os da imprensa em centímetros. Por isso a campanha mais
efetiva é a que segue a regra de quanto mais simples, melhor.
Manter o bom gosto
Em propaganda nunca se deve perder o bom gosto. É preciso pensar que o consumidor muitas
vezes é um amigo ou parente, a quem não gostaríamos de desagradar ou ofender. Não importa qual
seja o público-alvo que recebe a mensagem, visto que o bom gosto é patrimônio de todos.
Persuadir com paciência
A propaganda é antes de tudo persuasão. A campanha deve convencer o consumidor das
vantagens físicas ou emocionais do produto. Pode-se mudar a atitude das pessoas, mas nem sem-
pre com sermões de vinte segundos. A persuasão exige tempo, geralmente maior do que aquele
empregado para ler 30 ou 40 palavras.
Este material é parte integrante do acervo do IESDE BRASIL S.A.,
mais informações www.iesde.com.br
Ser memorável
As pessoas confundem muitas ideias parecidas, e depois não se lembram bem de nenhuma.
A pesquisa prova que, em setores de forte investimento, as pessoas recordam algumas marcas
e slogans, mas confundem-os, às vezes, entre si. Isso significa que, muitas vezes, se está fazendo
propaganda em benefício de um competidor, ou no melhor dos casos, do setor em vez do produto.
É preciso criar anúncios memoráveis, que possam ser recordados até bastante tempo depois, e que
a relação marca-slogan seja inseparável.
Construir a imagem de marca
A imagem de marca é como a personalidade do produto, e por isso, se o produto fosse uma
pessoa, caberia a pergunta: que tipo de pessoa deveria ser? Cada campanha ajudará a construir essa
personalidade.
Muitos produtos são escolhidos exclusivamente em função da marca, já que é materialmente
impossível distinguir suas qualidades intrínsecas. Algumas bebidas alcoólicas, como gim ou rum,
são usadas em mistura com refrigerantes. Em um teste cego realizado entre várias marcas, foi difícil
distingui-las. No balcão do bar, porém, as diferenças comandam as preferências. Isso significa que,
além de sabores, muitas vezes saboreamos imagens.
Conseguir impacto social
Toda campanha pode ir além de seu objetivo e alcançar um determinado impacto social. As
campanhas não são feitas para que as pessoas falem delas, mas, se tangencialmente se consegue
isso, facilita-se o trabalho da empresa em toda a área comercial, como o relacionamento com os
bancos, os fornecedores e a administração.
Criar um ativo de comunicação
As melhores campanhas são as que se mantêm ano após ano, acumulando um ativo de comu-
nicação que as torna cada vez mais efetivas, mantidos os mesmo objetivos. As boas campanhas não
se queimam. O que se queima são algumas peças individuais, como um spot, uma ilustração ou uma
página de jornal. Há muitos anos uma empresa de cosméticos repete: “nove entre dez estrelas de
cinemausamLux”.Contudo,cadaano,surgeumanovaestrela,acampanhaparecerenovada.Quantos
anos faz que vaqueiros e cavalos constituem o reclame da campanha dos cigarros Marlboro?
Esses são exemplos de ativo de comunicação. A forma de consegui-los é manter a campanha
durante anos, corrigindo quando muito o ângulo de perspectiva e atualizando, quando necessário,
as peças da mesma. Às vezes não é fácil, porque há pressões para mudar, vindas de um novo diretor
de marketing ou uma nova equipe de propaganda. Certos gerentes julgam que uma agência só
justifica seus honorários se concebe uma criação diferente a cada ano. Essa postura, entretanto, é cada
vez menos frequente, porque cresce a consciência de que não se pode jogar fora o que se gastou
durante anos, em esforço de propaganda e em investimento.
56 | Agência de publicidade
Este material é parte integrante do acervo do IESDE BRASIL S.A.,
mais informações www.iesde.com.br
57|Agência de publicidade
Atividades
1.	 O que é briefing?
2.	 Qual a única função a seguir que corresponde ao profissional de atendimento?
a)	 Criar as peças publicitárias de acordo com o briefing e a experiência.
b)	 Produzir e materializar as peças criadas e aprovadas.
c)	 Manter o elo de ligação entre agência e cliente negociando os interesses de cada um.
d)	 Negociar com os veículos de comunicação a compra de espaços no quadro de suas programações
para divulgar a campanha.
3.	 Explique o objetivo de marketing.
4.	 Quais são as fases que compõem o processo criativo?
Este material é parte integrante do acervo do IESDE BRASIL S.A.,
mais informações www.iesde.com.br
Ampliando o conhecimento
Livro: Administração em
Publicidade
Autora: Marcélia Lupetti
Editora: Thomson
Divulgação.
Publicidade – Comunicação
Persuasiva
Autora: Neusa Demartini
Gomes
Editora: Sulina
Divulgação.
Gabarito
1.	 É um documento, pasta, ou arquivo que contém todas as informações referentes ao cliente para
que possa ser elaborada a campanha publicitária ou de comunicação. A finalidade de um briefing
então é passar a informação certa e as orientações necessárias para que se possa desenvolver
uma proposta ajustada aos objetivos de comunicação e de marketing, tendo como resultado
uma campanha correta e que consiga manter a imagem e a filosofia da empresa na mensagem.
2.	 C
3.	 É uma estratégia que visa colocar a organização numa posição de mercado e cumprir de maneira
eficaz e objetiva a sua missão. Na maioria das vezes, ela é determinada pela empresa anunciante
e aparece como um item no briefing.
4.	 Desejo, preparação, manipulação, incubação, antecipação, iluminação e verificação.
58 | Agência de publicidade
Este material é parte integrante do acervo do IESDE BRASIL S.A.,
mais informações www.iesde.com.br
Atividades e produtos da
publicidade e propaganda
Pense em qualquer marca ou produto de sucesso. É quase certo que lhe venha à cabeça a propaganda que ajudou a
construir esse sucesso. (Roman; MAAS, 1994, p. 79)
Uma agência de comunicação oferece inúmeras opções de serviços que auxiliam no desenvolvi-
mento de campanhas diversas de acordo com a aprovação das empresas anunciantes. Obviamente a
verba disponível é essencial para orientar os resultados do planejamento e da criação, além de ser tam-
bém a responsável pela escolha dos meios de comunicação que serão utilizados para a divulgação da
mensagem publicitária.
Uma verba pequena impossibilita a utilização dos meios mais caros como televisão e revistas (de
grande circulação), por exemplo. A limitação da verba implicará diretamente na produção do departa-
mento de criação que terá a missão de elaborar ações criativas que atinjam os objetivos estabelecidos,
como o lançamento de um produto, ou uma campanha de promoção, valorização da marca pelo marke-
ting, entre outros.
Como se faz uma campanha publicitária
Campanha é o termo que os publicitários utilizam para explicar o conjunto de ações comunica-
cionais determinadas pelo planejamento para uma empresa anunciante. Essas ações (ou peças) são
entendidas como anúncios em jornais, comerciais para TV, cartazes, jingles, spots, painéis e luminosos,
outdoors, banners etc., e são compostos pela mensagem publicitária criada pela agência com caracterís-
ticas que variam de acordo com os meios selecionados.
Apenas um comercial ou único anúncio não pode ser considerado campanha, uma vez que sua
característica é a coordenação e utilização de ações em vários meios de comunicação. Esse conjunto de
peças deve manter uma identidade única, ou seja, manter o texto e o visual padrão com o intuito de
aumentar o impacto e facilitar a memorização da mensagem.
Este material é parte integrante do acervo do IESDE BRASIL S.A.,
mais informações www.iesde.com.br
Essa identidade pode ser constituída pelo tema da campanha, elemento que integra as diversas
peças de comunicação e resume a essência do planejamento e da mensagem.
Não existe um determinado tempo de vida útil para uma campanha publicitária. Podem durar
anos e sua continuação ocorre sempre que novas peças são criadas utilizando o conceito e a identidade
das anteriores, tendo visivelmente nítidas a ligação entre as ações. Compreende-se que um tema ou um
conceito só é mantido com atualizações que acompanham as mudanças do mercado e do comporta-
mento de seus consumidores finais e que a mensagem ainda esteja rendendo resultados positivos.
Além das peças publicitárias, uma campanha também pode utilizar outras ferramentas de comu-
nicação, justificando as funções de profissionais que compõem as agências de comunicação, comple-
mentando com atividades específicas como ações de relações públicas e assessoria de imprensa. Um
exemplo de uma ação que pode ser utilizada é o merchandising.
A publicitária Marcélia Lupetti classifica as campanhas de acordo com o objetivo de comunicação
e do público-alvo a ser atingindo. De uma maneira genérica, os principais itens apontados por ela são:
Tipos de Campanhas
(Lupetti,2003,p.97)
Campanha Institucional
Promover a marca ou a reputação de uma organização,
agregando valores e melhorando o relacionamento com o
público.
Campanha de Propaganda
Divulgação do produto, informando seus benefícios, atributos
e características, levando o consumidor à ação de compra.
Campanha de Promoção
Buscar a interatividade com o consumidor, normalmente soli-
citando algo, dando-lhe outra coisa em troca. Outra caracte-
rística é acelerar as vendas durante um certo período.
Campanha Cooperada
Divulgação de empresas de varejo que veiculam os produtos
de seus fornecedores. Exemplo: comercial das Casas Bahia
divulgando um produto da Brastemp. A característica prin-
cipal é levar o consumidor ao ponto de venda e promover o
giro dos produtos da loja.
Campanha Guarda-Chuva
Vários produtos apresentados em uma campanha, porém
com maior audiência na marca.
Slogans
Um slogan é uma frase breve, sugestiva, curta e direta que geralmente é associada ao produto ou
à marca e também reflete o conceito de uma campanha publicitária que possui a importante tarefa de
fixar a imagem do produto, serviço ou marca agregando valores e atributos.
Deriva-se do gaélico (língua falada pelo povo celta) e significa grito de guerra. Um bom slogan
fica na mente do consumidor e transmite a identidade do que está sendo divulgado, uma vez que sua
composição se dá pelo complemento de uma mensagem.
60 | Atividades e produtos da publicidade e propaganda
Este material é parte integrante do acervo do IESDE BRASIL S.A.,
mais informações www.iesde.com.br
61|Atividades e produtos da publicidade e propaganda
O quadro a seguir apresenta alguns slogans famosos:
Empresa Produto Slogan
(Disponívelem:<www.mundodasmarcas.blogspot.com
/2006/09/slogans-brasileiros.html>.)
Bayer Farmacêutico Se é Bayer, é bom. (1922)
Bombril Esponja de Aço Tem 1001 utilidades.
Brastemp Eletrodomésticos Não é assim uma Brastemp.
Caloi Bicicleta Não esqueça minha Caloi.
Coca-cola Refrigerante Coca-cola é isso aí. (1982)
Danoninho Iogurte Vale por um bifinho.
Doril Farmacêutico Tomou Doril, a dor sumiu.
Hellmann’s Alimentício (maionese) A verdadeira maionese.
Unibanco Serviços Bancários Nem parece banco.
Tostines Alimentício (diversos)
Fresquinho porque vende mais.
Vende mais porque é fresquinho.
Toddynho Achocolatado Seu companheiro de aventuras.
Caninha 51 Pirassununga Aguardente Uma boa ideia.
Bis Alimentício (chocolate) Quem pede um, pede bis.
Peças publicitárias
Como já vimos, as peças publicitárias são as ações que compõem uma campanha e que transmitem
a mensagem publicitária de acordo com as características dos meios de comunicação na qual atuam. Essas
peças podem ser:
Anúncios
Peça de comunicação impressa veiculada em jornais, revistas e outros meios de comunicação
semelhantes. Também é utilizado como sinônimo de qualquer peça publicitária.
Comerciais
Éumapeçadecomunicaçãocinemática,veiculadaememissorasdetelevisão,cinemas,sitesetc.Asua
concepção se dá pela equipe de criação da agência que desenvolve um roteiro que, após a aprovação do
anunciante, é encaminhado para um departamento de produção que se encarregará de contratar equipes
(como produtora de vídeo ou cinema) e alugar os equipamentos necessários para a materialização da peça.
Este material é parte integrante do acervo do IESDE BRASIL S.A.,
mais informações www.iesde.com.br
Spots e jingles
São peças de comunicação sonora para rádio e televisão, internet ou meio semelhante.
Spot: mensagem falada acompanhada ou não por um fundo musical ou efeitos sonoros.
Jingle: é uma canção – letra e música – com mensagem publicitária. Exemplo:
Letra de jingle. Exemplo 01 Letra de jingle. Exemplo 02
Pipoca na panela
Começa a pipocar
Pipoca com sal
Que sede que dá
Pipoca e guaraná que programa legal
Só eu e você, que sede que dá
Eu quero ver pipoca pular
Pipoca com guaraná
Eu quero ver pipoca pular, pular
Soy louca por pipoca e guaraná... guaraná
Antarctica
Me dá, me dá, me dá
Me dá danoninho, danoninho dá
Me dá danoninho, danoninho dá
Cálcio e vitaminas pra gente brincar, me dá
Lipídeos, glicídeos, protídeos,
Cálcio, ferro, fósforo, vitamina A,
Me dá mais saúde, mais inteligência
Me dá danoninho, danoninho já. Me dá
Empresa: Antarctica
Produto: Guaraná
Criação: Mineiro – Campa – Brunetti
Produção: MCR
Ano: 1992
Empresa: Danone
Produto: Danoninho
Criação: Luiz Orchestra
Produção: Orchestra & Co.
Ano: 1988
Cartazes
Peça de comunicação gráfica, normalmente em papel, que afixado em locais públicos divulga
a mensagem visualmente. Sua versatilidade permite uma comunicação em diversos lugares, como
pontos de venda, ônibus, trens, metrôs (respectivas estações), muros, paredes, postes de iluminação
pública etc.
Materiais promocionais
Todo tipo de peça de comunicação gráfica é utilizado como apoio em campanhas publicitárias,
como catálogos, displays, folhetos, pôsteres, blimp (balões), flâmulas, brindes promocionais, amostras
grátis, chaveiros, bonés, camisetas, folders etc.
Este último merece uma atenção especial: folder é peça publicitária impressa em uma só
folha, com dobras que separam assuntos específicos. O objetivo de cada dobra é, justamente, tornar os
assuntos independentes auxiliando na leitura da mensagem.
62 | Atividades e produtos da publicidade e propaganda
Este material é parte integrante do acervo do IESDE BRASIL S.A.,
mais informações www.iesde.com.br
63|Atividades e produtos da publicidade e propaganda
Sites e banners eletrônicos
Como a internet é considerada um meio de comunicação desde meados da década de 90, as
peças publicitárias empregadas nesse tipo de comunicação são os hotsites (website característico com
finalidades publicitárias) e banners eletrônicos (espaços nas páginas da web para a divulgação da men-
sagem ou imagens com conteúdo publicitário que, quando acionado – clicado – direciona ao endereço
do anunciante).
Ações publicitárias, promocionais ou promoção de vendas
Além das peças publicitárias, as agências de comunicação também desenvolvem e oferecem as
chamadas ações promocionais. São esforços de comunicação que variam de acordo com os objetivos
estabelecidos. Uma ação de degustação em um supermercado é um exemplo disso. Essas ações podem
ser apresentadas como:
Sampling
É uma ação promocional em que amostras (sample) são distribuídas gratuitamente em locais de
grande circulação de pessoas com o perfil dos consumidores da empresa anunciante, como shoppings,
praias, restaurantes, universidades, bares etc. Geralmente, a atividade de sampling se faz com o acom-
panhamento de peças promocionais, com equipes uniformizadas e treinadas para dar maiores informa-
ções sobre o produto ofertado.
Merchandising
É um conjunto de ações de comunicação realizado no ponto de venda do produto ou locais de
uso de serviços com o intuito de construir um ambiente favorável para a compra. Essas ações podem ser
as mais diversas, entretanto, podem-se utilizar algumas técnicas, como por exemplo:
Degustação do produto::: – o consumidor experimenta o produto e decide a compra.
Demonstração do produto::: – principalmente no lançamento de novos produtos ou mesmo
na complexidade do uso.
Material impresso::: – utilizam-se displays, folhetos, arranjos etc., para uma melhor exposição e
visualização do produto.
No Brasil, há outro conceito que também se refere a merchandising. Trata-se da exibição (que
pode ser entendido como citação, consumo ou utilização) de um produto, serviço ou marca em filmes,
programas de televisão, programas de rádio, revistas, jornais ou qualquer outro meio de comunicação
que tenha uma ligação direta com o desenvolvimento do tema ou da trama que se está apresentando
sendo relacionado ao assunto.
Este material é parte integrante do acervo do IESDE BRASIL S.A.,
mais informações www.iesde.com.br
Exemplo: No filme Central do Brasil (1998) do diretor Walter Salles, os personagens Dora e Josué
(interpretados por Fernanda Montenegro eVinícius de Oliveira) partem para uma viagem pelo Nordeste
do país com o objetivo de encontrar os pais e os irmãos de Josué. Em um momento da trama, os perso-
nagens entram em uma lanchonete e ao perguntarem sobre o que gostaria de beber, Josué não men-
ciona o produto, no caso, refrigerante e sim uma marca de empresa:“– Quero uma Coca-cola”. Logo em
seguida degusta o produto.
Divulgação.
Publicidade, propaganda e os meios de comunicação
Uma campanha publicitária poderá simplesmente perder todo seu valor se os meios escolhidos
para divulgá-la não corresponderem ao público-alvo da empresa anunciante.
O ideal é a utilização de uma combinação de diferentes tipos de meios e veículos para que se
possa atingir uma comunicação eficaz, porém vale ressaltar que no início de todo o planejamento é
fundamental a identificação do consumidor com capacidade aquisitiva para adquirir o que está sendo
divulgado.
Em um primeiro momento é analisada a seleção dos meios que atingem o maior número possível
do público-alvo e, em seguida, identificam-se os veículos, um a um, seus nomes, características e preços
de tabela para compra do espaço publicitário.
Existem outros elementos que auxiliam na escolha de um meio de comunicação, como:
verba disponível;:::
área que a campanha pretende atingir (regional ou nacional);:::
características do produto.:::
Cada meio de comunicação possui uma característica própria, assim como pontos positivos e
pontos negativos. A seguir, vamos analisar alguns meios identificando esses dados:
64 | Atividades e produtos da publicidade e propaganda
Este material é parte integrante do acervo do IESDE BRASIL S.A.,
mais informações www.iesde.com.br
65|Atividades e produtos da publicidade e propaganda
Televisão
Pontos positivos Pontos negativos
Som, imagem, cor e movimento. Dispersão, baixa seletividade.
Fascínio, dinamismo, emoção. Inflexibilidade operacional.
Flexibilidade geográfica. Custo elevado por comercial.
Adequação, editorial, horário. Difícil negociação.
Cobertura de massa (atinge a todos, independente da
faixa etária, grau de instrução ou classe social).
Variação da audiência.
Avanços tecnológicos – TV Digital. Alteração da Programação.
Permite a utilização do Merchandising.
Garotos-propaganda
A televisão ajudou a criar uma nova referência (e imagem) para os produtos e marcas. O garoto-
-propaganda, fictício ou representado por atores reais, é o vínculo de uma personalidade com uma
marca ou produto. Em muitos casos, e dependendo do produto e da construção desse vínculo, dá a
impressão de fazer parte da família.
Existem dois tipos de garotos-propaganda: personagens criados de acordo com a identidade
de uma marca ou produto, como o garoto Bombril, o baixinho da Kaiser e o Super15 da Telefônica; e
pessoas que usam sua imagem e reputação para agregar valores, como por exemplo: modelos, atrizes,
esportistas, entre outros.
A primeira experiência no país ocorreu em 1951, com a atriz Rosa Maria que entrava no ar às 8 da
noite para apresentar uma oferta da Marcel Modas, loja de artigos femininos, tornando famosa a frase:
“Não é mesmo uma tentação?”Aquele momento ficou conhecido como a“Tentação do dia”. Na Tupi do
Rio, a primeira garota-propaganda foi Neide Aparecida, que ficou famosa ao estalar os dedos depois de
falar“Toneluuuxx...”, a marca de lavadeira mais presente nos programas da época. (MUSEU DA TV, 2008)
Divulgação.
Divulgação.
Criação: W/Brasil
Cliente: Grendene
Produto: Sandálias Ipanema
Garota-propaganda: Gisele Bündchen
Produção: 2007
Criação: Agência DM9DDB
Cliente: Antarctica
Produto: Guaraná
Garota-Propaganda: Claudia Leitte
Ano: 2008
Este material é parte integrante do acervo do IESDE BRASIL S.A.,
mais informações www.iesde.com.br
Criação: Agência África
Cliente: Ambev
Produto: Cerveja Brahma
Garoto-propaganda: Zeca Pagodinho
Ano: 2004
Divulgação.
Nos anos 50, os comerciais eram ao vivo na televisão brasileira. É o caso com Neide Aparecida,
uma das garotas-propaganda mais assíduas da telinha na época.
Garotos-propaganda (animação)
1 2 3
66 | Atividades e produtos da publicidade e propaganda
Este material é parte integrante do acervo do IESDE BRASIL S.A.,
mais informações www.iesde.com.br
67|Atividades e produtos da publicidade e propaganda
4 5 6
1.	 Garoto-propaganda das Casas Bahia: criado em 1970 pela Interjob, agência interna da empresa.
2.	 Garoto-propaganda Bond Boca da Empresa Cepacol: criado em 1983 pelo publicitário Cláudio
Sendim, da agência Caio Domingues & Associados.
3.	 Garoto-propaganda do produto Cotonete: criado em 1978, por Edmar Salles, da agência Lowe
Lintas, e animado por Walbercy Ribas.
4.	 Garoto-propaganda Galinha Azul do Caldo Maggi: criado na década de 80 pela agência Norton
Publicidade.
5.	 Garoto-propaganda Lequetreque da empresa Sadia: criado na década de 70 pelo publicitário
Francesc Petit da agência DPZ.
6.	 Garoto-propaganda Elefante do produto extrato de tomate Cica: criado em 1962 por Maurício de
Souza, o personagem Jotalhão foi inicialmente elaborado para as campanhas publicitárias do jornal
do Brasil. Acabou sendo adotado pela empresa Cica em 1979. Atualmente, a Cica pertence a Knorr
de propriedade da Unilever. (MUNDO DAS MARCAS, 2006)
Rádio
Pontos positivos Pontos negativos
Som, imaginação e emoção. Cobertura geográfica.
Voltado para a comunidade. Vida útil curta.
Este material é parte integrante do acervo do IESDE BRASIL S.A.,
mais informações www.iesde.com.br
Pontos positivos Pontos negativos
Flexibilidade comercial. Fragmentação da audiência.
Maleabilidade: troca e inserção. Frequência rotatividade.
Força dos comunicadores. Inadequado para temas complexos.
Transmissões especiais. Baixa renovação na audiência.
Horários alternativos. Semelhança na programação.
Efeitos sonoros. Emissoras e transmissões piratas.
Jornal
Pontos positivos Pontos negativos
Envolvimento racional. Cobertura localizada.
Fidelidade de leitura. Problemas de impressão.
Flexibilidade comercial. Reprodução de imagens.
Encartes, cores, ilustrações. Leitura feita às pressas.
Ampliação, segmentação. Competição pelo conteúdo.
Suplementos comerciais especiais. Custo, matéria-prima.
Comunicação dirigida. Questões ecológicas.
Revista
Pontos positivos Pontos negativos
Cobertura geográfica, nacional. Dificuldade na troca de anúncios.
Qualidade gráfica, visual atraente. Credibilidade (regional).
Possibilidades regionais. Desconhecimento editorial.
Encartes, insertos, promoções. Não permite anúncios de oportunidade.
Cadernos, suplementos especiais. Velocidade na informação.
Repartes regionais. Equilíbrio: custo relativo e absoluto.
Ações promocionais, institucionais. Custo matéria-prima.
68 | Atividades e produtos da publicidade e propaganda
Este material é parte integrante do acervo do IESDE BRASIL S.A.,
mais informações www.iesde.com.br
69|Atividades e produtos da publicidade e propaganda
Pontos positivos Pontos negativos
Adequação, ambientação editorial. Questão ambiental.
Vida útil mais longa.
Cinema
Pontos positivos Pontos negativos
Alto impacto: retém a atenção. Baixa cobertura.
Eficiente para atingir faixas etárias. Dependência de filmes para ter audiência.
Som, imagem, cor e movimento.
Baixa dispersão: atenção exclusiva.
Custo relativamente baixo.
Mensagem com boa duração.
Internet
Pontos positivos Pontos negativos
Cobertura geográfica. Spans e pop-ups. Estigmas de serem chatos.
Eficiente para atingir faixas etárias. Poluição visual.
Custo relativamente baixo. Quantidades excessivas de e-mails.
Aumento da credibilidade.
Novas mídias
Novas mídias é um conceito amplo e que se refere ao surgimento de novos métodos de comu-
nicação (normalmente somadas às novas tecnologias), para se diferenciar dos meios de comunicação
tradicionais. A principal característica é a capacidade de expandir dia a dia o número de recursos e
opções disponíveis.
Este material é parte integrante do acervo do IESDE BRASIL S.A.,
mais informações www.iesde.com.br
O início do século XXI trouxe, como novos canais de comunicação, a internet, o celular, os livros
eletrônicos, telefones por satélites, DVD, CD-Rom e outros mais vêm substituindo os meios de informações
clássicos, o HDTV (televisão de alta definição), por exemplo.
Outdoor
Princípio básico: causar impacto
Peça publicitária que compõe a mídia exterior (em vários países do mundo, o termo outdoor
designa todo e qualquer tipo de propaganda exposta ao ar livre. Porém, no Brasil, convencionou-se
chamar de outdoor apenas um meio específico com características próprias que o diferenciam das
outras mídias exteriores).
É um cartaz de grande dimensão, o que permite um ótimo impacto visual, porém a mensagem do
outdoor deve ser simples e objetiva para que as pessoas possam ler e compreender. É um tipo de mídia
regionalizada, ou seja, consegue cobrir áreas predeterminadas de uma cidade. Em geral o período mínimo
para a divulgação de uma mensagem é de duas semanas. A evolução desse meio permitiu o surgimento
de painéis e luminosos que diferem de um outdoor pela qualidade do material utilizado em sua confec-
ção e a expansão tecnológica no processo de iluminação.
Características técnicas:
formato padrão: 8,80 x 2,96m;:::
32 folhas de 1,12 x 0,76m cada.:::
IesdeBrasilS.A.
70 | Atividades e produtos da publicidade e propaganda
Este material é parte integrante do acervo do IESDE BRASIL S.A.,
mais informações www.iesde.com.br
71|Atividades e produtos da publicidade e propaganda
Pontos positivos Pontos negativos
É basicamente um meio de comunicação urbano. Seu uso, como mídia básica, implica num grande investimento.
Tempo médio de leitura de 8 segundos. Não permite seletividade de público.
A cobertura do outdoor é irrestrita, porém segmentada. Levanta a discussão de poluição visual.
Relativamente barato. Deve ser muito simples e objetivo.
Causa grande impacto visual.
Mídia exterior
São todos os meios que possibilitam a comunicação ao ar livre e no ambiente externo. Sua principal
característica é a ótima fixação da mensagem, além de aproximar-se do consumidor final no seu dia a
dia. Como vimos, o outdoor é o grande representante da mídia exterior. Alguns exemplos são:
Mídia exterior
Outdoor
Anúncio em forma de cartaz de grandes dimensões
exposto à margem de vias urbanas ou em outros pontos
ao ar livre.
Busdoor Publicidade em ônibus.
Backlights Painéis com iluminação na parte de trás da mensagem.
Frontights
Painel de dimensão variável que conta com lâmpadas
que iluminam a mensagem frontalmente.
Taxidoor Publicidade em táxi.
Empena Laterais de prédios.
Lixeiras e saquinhos de lixo
Confecção da marca, ou produto, em sacos plásticos e
em lixeiras para divulgação e também para agregar a
imagem de preocupação com limpeza e meio ambiente.
Protetores de árvores Normalmente em praças de grandes cidades.
Placa de rua ou placa de esquina
Uma placa publicitária instalada acima das placas de
indicação de ruas. Em geral, é a indicação de um estabe-
lecimento próximo.
Totem
Placa com o logotipo da empresa que fica sobre uma
estrutura metálica que o mantém em altura elevada e
quase sempre é iluminado interna ou externamente.
Guarda-sol, cabines, escadas rolantes etc.
Inserção de publicidade em pontos de grande movi-
mentação (praias, praças e estações de metrô e trem). O
intuito é aproveitar o máximo possível os espaços para
divulgação do que é oferecido.
Este material é parte integrante do acervo do IESDE BRASIL S.A.,
mais informações www.iesde.com.br
Mídia exterior ilegal
Pela característica de publicidade e propaganda ao ar livre, a mídia exterior apresenta um lado
ilegal. Desrespeitando qualquer legislação ou regulamentação, existem diversas formas de divulgar a
mensagem de maneira nociva à paisagem e à limpeza das cidades. Alguns exemplos são:
Mídia exterior ilegal
Faixa
De pano ou vinil, é amarrada de forma aleatória em postes, portões e fachadas
de imóveis para anunciar, em grande parte, promoções e eventos.
Muro
Pintado, é aproveitado geralmente por campanhas políticas. Muitas vezes o
proprietário do terreno nem sabe que seu muro está sendo utilizado.
Placa Feita dos mais variados formatos e materiais, também é afixada em postes.
Cartazes (lambe-lambe)
Cartaz de papel colado repetitivamente em muros e postes, normalmente anun-
ciando shows e eventos. Causam poluição visual e ambiental.
Texto complementar
Como fazer uma campanha publicitária
(ALAVIP, 2008)
Existem diferentes caminhos para se fazer uma campanha:
Problema/Solução
É um dilema tão antigo como a própria propaganda e continua presente naqueles casos onde
realmente existe um problema e onde o produto que a empresa elabora (oferece) uma boa solução.
Primeiro, levanta-se o problema, de modo que o espectador possa familiarizar-se facilmente com
ele, e depois se mostra a forma de resolvê-lo, utilizando o produto em questão que foi concebido
para isso.
Demonstração
É ideal quando o produto supera em eficácia o dos concorrentes e, também, quando é capaz
de maravilhar o espectador; às vezes, é a criatividade promocional que converte em surpreendentes
as características do produto. Uma demonstração não pode ser aborrecida, visto que pode ser
imaginativa, espetacular ou profunda.
72 | Atividades e produtos da publicidade e propaganda
Este material é parte integrante do acervo do IESDE BRASIL S.A.,
mais informações www.iesde.com.br
73|Atividades e produtos da publicidade e propaganda
Estimulação
Esse é o caminho praticamente obrigatório para os produtos alimentícios e bebidas. Consiste
em mostrar o produto, bem em primeiro plano, sublimado, de modo que o espectador sinta “água
na boca”. O movimento, se possível, também excita, como por exemplo, o chocolate quente sendo
derramado sobre o sorvete, ou as gotinhas d’água correndo pela garrafa de um refrigerante bem
gelado. O som também é um estímulo ideal: o tilintar dos blocos de gelo caindo no copo e, depois,
o líquido chocando-se neles aumenta substancialmente a eficácia do anúncio da bebida.
Informação
Quando o produto possui uma grande dose de criatividade, reforçar a mensagem é uma redun-
dância. Por exemplo: se um fabricante de automóveis inventasse um novo modelo que funcionasse
com água em vez de gasolina, bastaria informar seriamente sobre isso – com toda a dose de credibi-
lidade que as notícias podem ter – para que o público-alvo se interessasse imediatamente por ele.
O publicitário inglês David Abbot afirma: “surpreenda o consumidor somente uma vez para
captar sua atenção. Depois, venda-lhe o produto dando-lhe toda informação necessária”. Se o pro-
duto constitui por si mesmo uma surpresa, é melhor não aumentar a capacidade de assombro na
mensagem publicitária. Informar que o seu produto é o número um do mercado, ou seja, o prefe-
rido pela maioria dos consumidores, funciona bem em certas ocasiões. Ninguém gosta de apostar
em perdedor.
Há campanhas informativas que, além de explicar a serventia do produto mostram também as
situações em que ele não é indicado. Tais campanhas gozam de grande credibilidade.
Símbolo Visual
Muitos produtos utilizam nomes e marcas de animais, de figuras ou coisas. Isso tem dupla finali-
dade: primeiro, que o produto anunciado pelo rádio seja facilmente identificado no ponto de venda
e, segundo, que todo mundo recorde mais facilmente seu nome.
Esse caminho baseia-se na simbolização do produto, de seu nome ou do que se faz, pois se
recorda melhor do concreto que do abstrato. Um nome que signifique algo é sempre melhor do que
um que não tenha significado.“Uma imagem vale mais do que mil palavras”.
Apresentador
Esse caminho consiste simplesmente na figura de um produto. Sua força reside em três
elementos: o apresentador, o que diz do produto e como o diz. O apresentador deve ser adequado
ao produto, já que, além de comunicar suas vantagens, lhe transfere sua própria imagem. Assim, um
apresentador pode conseguir que o produto seja percebido como sério, simpático, amável, eficaz,
atraente etc.
Testemunho
Contratar alguém célebre para que fale do produto tem suas vantagens e inconvenientes. Uma
das vantagens é que se consegue notoriedade imediata. O maior inconveniente é que o público
possa fixar-se mais na celebridade do que no produto. Para aproveitar as vantagens e superar os
inconvenientes, é preciso selecionar muito bem a pessoa famosa.
Este material é parte integrante do acervo do IESDE BRASIL S.A.,
mais informações www.iesde.com.br
Quando se trata do testemunho de pessoas comuns, a mensagem pode comunicar algo racional
ou transmitir um impacto emocional; em ambos os casos, a figura de um consumidor dirigindo-se
ao público, com suas palavras, para falar-lhe do produto, pode mostrar-se extraordinariamente con-
fiável e, portanto, eficaz.
Cena da vida real
É um dos caminhos mais antigos. Realiza-se apresentando uma cena que parece tirada da pró-
pria vida, onde algumas pessoas falam do produto. Normalmente, uma das pessoas, a cética, acaba
por ser persuadida. A maior parte dos publicitários odeia esse caminho pelo péssimo uso que se faz
dele. Apesar de tudo, setores inteiros – detergentes, materiais de limpeza etc. – continuam utilizando-o
por sua grande eficácia, demonstrada na curva de vendas do produto em questão.
Tendo o produto como protagonista, a propaganda mostra uma forma de ser ou de viver,
com a qual os espectadores podem sentir-se identificados. É de grande utilidade quando o uso do
produto tende a ser social.
Emoção
Nada comunica ou causa um impacto mais profundo do que apelo emocional aos sentimentos
das pessoas. Os anúncios emotivos e humanos acalam muito mais fundo do que os frios e impessoais,
porque as pessoas reagem melhor quando se lhes fala ao coração, do que à razão.
Sex-Appeal
A atração física é outra das vias utilizadas na história da propaganda. Colocar uma bela jovem
com pouca roupa sentada em cima de um carro dá a impressão de algo inadequado e ultrapassado.
Contudo, o sex-appeal tem sua razão de ser para alguns produtos: roupas, perfumes, cosméticos
etc.
Humor
O humor é um dos caminhos criativos de eficácia mais comprovada, porque as pessoas apre-
ciam o humor, venha de onde vier. Um anúncio pode comunicar perfeitamente coisas sérias de
maneira humorística, conseguindo, além disso, uma corrente de simpatia para o produto e, assim,
notoriedade.Tem, contudo, uma limitação: a propaganda humorística queima-se com rapidez. Uma
piada não desperta a mesma hilaridade depois da primeira vez. Por isso, quando se lança mão de
um humor muito sutil, que pretenda apenas despertar um leve sorriso no espectador, o anúncio
pode ser repetido normalmente; no caso de um humor mais contundente, deve-se mudar com
frequência as peças publicitárias.
Combinação de caminhos
É possível combinar vários caminhos e realizar campanhas que utilizem mais de um deles.
Assim, pode-se ter um filme, por exemplo, contendo estímulos visuais, um texto de humor, cores
e música, que seja capaz de destacar, prender a atenção, ser memorizável, falar a linguagem do
público e criar um ativo de comunicação publicitária. Tudo isso em benefício do produto e da marca
que anuncia.
74 | Atividades e produtos da publicidade e propaganda
Este material é parte integrante do acervo do IESDE BRASIL S.A.,
mais informações www.iesde.com.br
75|Atividades e produtos da publicidade e propaganda
Atividades
1.	 O que é uma campanha publicitária?
2.	 Explique a ação de merchandising.
3.	 Das opções a seguir, qual é considerada vantagem, ou fator positivo para a utilização do rádio
como meio de comunicação?
a)	 Som, imaginação e emoção.
b)	 Alto impacto: retém a atenção.
c)	 É basicamente um meio de comunicação urbano.
d)	 Cobertura geográfica.
4.	 Quais são os elementos que auxiliam na escolha de seleção dos meios de comunicação que irão
ser utilizados em uma campanha publicitária?
Este material é parte integrante do acervo do IESDE BRASIL S.A.,
mais informações www.iesde.com.br
Ampliando o conhecimento
Divulgação.
Divulgação.
Como fazer sua Propaganda Funcionar
Autores: Jane Mass e Kenneth Roman
Editora: Nobel
Propaganda. Teoria – Técnica – Prática
Autor: Armando Sant’Anna
Editora: Pioneira Thomson Learning
Gabarito
1.	 Campanha é o termo que os publicitários utilizam para explicar o conjunto de ações determi-
nadas pelo planejamento para uma empresa anunciante. Essas ações (ou peças) são entendidas
como anúncios, comerciais, cartazes, jingles, spots, painéis e luminosos, banners etc., e são com-
postas pela mensagem publicitária criada pela agência com características que variam de acordo
com os meios selecionados.
2.	 É um conjunto de ações de comunicação realizado no ponto de venda do produto ou locais de
uso de serviços, com o intuito de construir um ambiente favorável para a compra. Essas ações
podem ser as mais diversas, entretanto, podem-se utilizar algumas técnicas, como degustação
ou demonstração do produto. Uma outra ação que pode ser entendida como merchandising
é a exibição (que pode ser entendido como citação, consumo ou utilização) de um produto,
serviço ou marca em filmes, programas de televisão, programas de rádio, revistas, jornais ou
qualquer outro meio de comunicação que tenha uma ligação direta com o desenvolvimento
do tema ou da trama.
3.	 B
4.	 Público-alvo, verba disponível pela empresa anunciante, área que a campanha pretende atingir
(regional ou nacional) e características do produto.
76 | Atividades e produtos da publicidade e propaganda
Este material é parte integrante do acervo do IESDE BRASIL S.A.,
mais informações www.iesde.com.br
O futuro da comunicação
mercadológica
A função da publicidade na nova comunicação
A publicidade contemporânea tem como desafio desenvolver novas relações com os consumi-
dores, relações essas, que não devem se basear apenas nas mensagens que as empresas anunciantes
querem transmitir, mas sim na união destas com as informações que os consumidores desejam ter.
A identidade construída pela publicidade durante a era industrial tinha como base a capacidade
de chamar a atenção do público. Após essa ação, as empresas anunciantes podiam apresentar suas
mensagens, uma vez que já havia um cenário estruturado para isso. A lógica então era simples: baseava-
-se na ideia de que para aumentar sua parte no mercado, a empresa tinha que chamar bastante atenção.
A sociedade mudou, vários fatores novos surgiram e a publicidade se viu obrigada a acompanhar essas
mudanças, a se adaptar.
Os altos preços dos meios de comunicação tradicionais, os consumidores mais exigentes, poder
de escolher a informação que se quer receber, o fenômeno da internet que traz a informação em tempo
real, assim como os celulares que já podem ser considerados estações de trabalho e a valorização dos
conceitos modernos do marketing, contribuíram para que os publicitários parassem tudo para uma
reavaliação.
Avanços tecnológicos
O homem tem apresentado, durante toda sua evolução, uma incrível capacidade para descobrir
novos meios de comunicação e expressão. As pinturas rupestres nas paredes das cavernas, hieróglifos
nas pirâmides do Egito, entre outros exemplos, podem ser considerados como a busca por formas de se
comunicar e propagar mensagens. A tecnologia veio agregar valores e benefícios para o desenvolvimento
Este material é parte integrante do acervo do IESDE BRASIL S.A.,
mais informações www.iesde.com.br
da comunicação. Veio a imprensa, o telégrafo e o telefone, depois o rádio e o cinema, em meados do
século XX, a televisão, depois os computadores, celulares, internet etc.
Atualmente, o desenvolvimento acelerado da tecnologia facilita a comunicação de informação e o
surgimento de novos meios para transmiti-las. Uma situação que não condiz em nada com a era passada,
quando havia uma enorme quantidade de produtos e um número consideravelmente baixo de meios
para divulgá-los. Essas novas tecnologias estão mudando as relações entre consumidores e produtores.
As pessoas já conseguem ter controle sobre as mensagens, textos e imagens que recebem, e
procuram por informações que mais lhe interessam e isso, com toda certeza, influencia nas mensagens
publicitárias e na escolha dos meios que irão transmiti-las.
A publicidade, o marketing e a comunicação mercadológica têm a missão de acompanhar os
rumos tecnológicos dos meios de informação, assim como buscar apresentar, em seus projetos e pla-
nos, os melhores caminhos para o cliente se comunicar com seu público, e não os mais rentáveis para
agências e veículos tradicionais, como normalmente acontecia.
As novas mídias interativas e alternativas são opções para a renovação na transmissão das men-
sagens publicitárias. Nesse âmbito publicitário, a mídia alternativa é um meio utilizado fora dos padrões
tradicionais. Pode ser um espaço para veiculação de anúncios em locais não habituais e que também
podem interagir com o público como, por exemplo, bikedoor, motomídia, anúncios feitos com tatuagens
e anúncios utilizando novas tecnologias.
Podemos entender mídia interativa como um meio de comunicação em que o usuário (consumidor),
pode participar ou influenciar na modificação imediata da forma ou do conteúdo que a mensagem está
transmitindo.
O grande personagem que representa esse tipo de meio é a internet, embora existam outras
opções como a TV digital (um modelo mais avançado), embora a televisão tradicional apresente
alguns esboços de interatividade, como programas em que o telespectador pode escolher o final, ou o
próximo tema a ser abordado (em caso de programas jornalísticos), ou mesmo o que irá passar no
próximo dia. Ainda é limitado, mas não deixa de ser uma interatividade.
Interatividade, internet e comunicação personalizada. Essas são algumas tendências que os
profissionais em publicidade descrevem ao tentar diagnosticar o futuro dos meios de comunicação.
O objetivo da publicidade interativa é envolver o consumidor com o produto, ou com a empresa
anunciante. A web permite alcançar esse objetivo com maior efetividade, porque o consumidor pode
interagir com o produto, testá-lo e, se escolhido, comprá-lo imediatamente.
Antes consumidor agora cliente
Aquela expressão antiga “comprar gato por lebre”, usada para indicar a total insatisfação que as
pessoas têm ao adquirir um produto, está saindo de moda. A publicidade contemporânea trabalha
com um novo perfil de consumidor, mais consciente de seus direitos e que busca a melhor relação
custo-benefício.
Já é objeto de estudos de grande parte de empresas que disputam a atenção e a fidelidade
de seus clientes com a criação de estratégias de relacionamento. Mais do que um preço justo, hoje o
consumidor valoriza a qualidade do produto e o atendimento prestado.
78 | O futuro da comunicação mercadológica
Este material é parte integrante do acervo do IESDE BRASIL S.A.,
mais informações www.iesde.com.br
79|O futuro da comunicação mercadológica
Esse novo consumidor (que quer ser chamado de cliente, pela sua importância), analisa não só
o que a empresa está oferecendo e sim outros atributos, como: atendimento, qualidade dos produtos
e serviços, preço, propaganda séria e comprometida, responsabilidade social e satisfação. Pesquisas
recentes apontam até um outro atributo analisado por esse novo cliente: para conquistar a respeita-
bilidade dos consumidores, as empresas devem investir ainda mais em ações de responsabilidade socio-
ambiental, considerada um item muito importante para esse público.
Admirável publicidade nova
O futuro da Publicidade, do Marketing e da Comunicação Mercadológica é a interação e a aplicação
das novas mídias.
Em uma sociedade da era da informação, a nova publicidade tem a função de surpreender o tempo
todo, principalmente para atrair a atenção do novo consumidor. Os meios tradicionais ainda são utiliza-
dos, porém o valor da inovação, da criatividade e a utilização das novas mídias interativas, constituem o
objetivo primordial de chamar a atenção desse público.
Dirigíveis, recursos eletrônicos como uma TV para elevadores com conteúdo informativo e publi-
citários, entre outras inúmeras soluções estão ajudando a garantir o objetivo da nova publicidade.
Extremamente criativas, as chamadas novas mídias, ou mídias alternativas estão sendo utilizadas
como meios para que a mensagem da empresa anunciante seja vista, entendida e, melhor ainda, de forma
surpreendente.
Precisará de um certo tempo para especialistas analisarem os impactos dessa nova publicidade
no consumidor/cliente, embora já existam estudos voltados para esse fim.
Uso do aroma – a publicidade com cheiro
No mercado gráfico, a publicidade já tem a opção de finalizar materiais impressos com um verniz
especial que dá cheiro ao papel. Entende-se que se trata da renovação dos meios impressos acom-
panhando a renovação da publicidade contemporânea. O cheiro incorporado à impressão (também
denominado como uma forma de marketing sensorial) tornou-se um meio atraente para diferenciar os
anúncios em jornais. Exemplo de sua aplicação:
Publicidade com cheiro de chocolate
(CONSUMIDOR MODERNO, 2008)
Uma das peças da nova campanha institucional da linha de chocolates Lacta - composta por
barras grandes (170g), pequenas (25g) e pelo Lacta Stick (10g) – usa uma nova ferramenta em
campanhas publicitárias.
Este material é parte integrante do acervo do IESDE BRASIL S.A.,
mais informações www.iesde.com.br
A peça, criada pela agência Ogilvy & Mather Brasil, usa o marketing sensorial com o objetivo
de reforçar o conceito“Hummmmm”, para mostrar que o chocolate Lacta derrete na boca porque é
feito lentamente.
Um anúncio de página dupla central nos jornais Destak e PubliMetro traz, apenas nesta quinta-
-feira e sexta-feira, 4 e 5 de outubro (de 2007), a foto de uma barra de chocolate Lacta com cheirinho
de chocolate. A frase“Com este cheirinho de chocolate cremoso que derrete na boca, todo mundo
vai querer filar o seu jornal”vem escrita em uma das páginas.
A utilização do cheiro na peça reforça a mensagem da campanha e apropria-se de um dos atri-
butos mais valorizados pelos brasileiros na escolha de um chocolate e que ainda não foi explorado
pela comunicação da categoria.“O tempo de preparo do chocolate define a sua capacidade de der-
retimento na boca. Lacta, que é feito lentamente, é o primeiro a abordar esse tema, considerado
pelos brasileiros como um dos principais atributos de um chocolate”, diz Valéria Barone, diretora
de grupo de contas da Ogilvy & Mather. A agência criou também peças de mídia exterior, ações de
merchandising e três filmes.
Essa prática já vem sendo utilizada há algum tempo. Em 2004, por exemplo, apostando nessa
ideia, o jornal O Estado de S.Paulo veiculou uma propaganda dos supermercados Pão de Açúcar
com essência de panetone. A criação foi da agência África. O mesmo veículo já havia publicado
anúncios com essências de café (Pão de Açúcar/África), flores (da QG para o próprio jornal), de carro
novo (General Motors/Salles Chemistri) e pêssego (Pão de Açúcar/África).
Marketing sensorial
O marketing sensorial é uma ação com um investimento de baixo custo, principalmente se
for usado no ponto de venda. Ele tem como propósito fixar a marca, o produto ou o serviço, criando
sensações por meio dos cinco sentidos humanos, formando assim um vínculo emocional com o consu-
midor.
Além de a publicidade utilizar em suas mídias impressas o aroma, o marketing sensorial também
pode ser caracterizado pelas seguintes ações:
Audição::: – o ambiente da loja pode ter uma boa música para trazer tranquilidade e conforto.
Visão::: – quadro, mensagens e imagens também podem resultar em sensações agradáveis para
o público.
Paladar::: – agrados, como oferecer chocolates, balas, sucos etc., podem tornar a experiência da
compra mais agradável.
Olfato::: – essências que personalizam o ambiente são excelentes atrativos, como por exemplo:
as grandes lojas de perfumarias.
Tato::: – não basta ter um belo produto exposto nas vitrines. É preciso que ele esteja ao alcance
dos clientes.
O marketing sensorial é uma ação que visa criar um vínculo emocional entre o cliente, o produto
e a marca aguçando os cinco sentidos. Porém, é claro, deve-se evitar o excesso para não provocar um
efeito contrário no uso dessa ferramenta.
80 | O futuro da comunicação mercadológica
Este material é parte integrante do acervo do IESDE BRASIL S.A.,
mais informações www.iesde.com.br
81|O futuro da comunicação mercadológica
Eventos
As grandes empresas anunciantes promovem megaeventos totalmente identificados com suas
marcas e fazem isso com dois objetivos: o intuito de saciar os desejos de seus clientes (exigentes), por
novas experiências; e criar ambientes totalmente voltados para a valorização dessas marcas, levando-
-os a vivenciarem o ambiente emocional dos produtos oferecidos. Alguns exemplos desses eventos
seguem no quadro abaixo, onde o impacto da mensagem é passado, ou melhor, vivenciado durante o
evento.
Ano Marca Evento Características
2000-2008 Skol Skol Beats
Estilos musicais eletrônicos, como por exemplo: techno, electro,
house e breakbeat.
2004 Coca-Cola
Coca-Cola
Viberzone
Prática de esportes radicais, shows e oficinas de criatividade.
1985-2001 Free
Free Jazz
Festival
Festival de música. Em janeiro de 2003, entrou em vigor no Brasil,
a lei antitabagista que proibe que empresas de tabaco patroci-
nassem eventos culturais, por isso o festival acabou em definitivo.
Marketing direto
É uma ferramenta utilizada pelos publicitários para atingir os clientes de forma específica, direta,
individual e, muitas vezes, de maneira inovadora.
O marketing direto oferece a vantagem de ter um custo baixo em relação a mídias tradicionais
e de massa, podem criar relacionamento individual, ter rapidez e especificar o público-alvo. Muito
utilizada como ações via correio postal, hoje ela possui outras características não sendo apenas utilizada
como meio impresso. Compõem o marketing direto:
e-mails;:::
telemarketing;:::
catálogos;:::
televisão – divulgação de números de telefone de discagem gratuita ou página de internet:::
para que os pedidos sejam feitos, ou para que seja fornecido maior esclarecimento sobre o
produto;
pontos de venda.:::
Com essa definição, podemos identificar um termo que caracteriza esse recurso muito utilizado
no marketing e na publicidade: é a interatividade, uma vez que o marketing direto indica a existência
de uma ligação entre empresa e cliente, gerando uma sensação de satisfação e valor desse cliente para
com a empresa.
Possui também condições específicas de atingir o consumidor-alvo, por meio de critérios de
segmentação demográfica, geográfica e comportamental, além de oferecer, muitas vezes, um histórico
de compras passadas pelos clientes.
Este material é parte integrante do acervo do IESDE BRASIL S.A.,
mais informações www.iesde.com.br
Pode-se entender então que o marketing direto possui as seguintes características:
é personalizado;:::
é mensurável (oferece a possibilidade de medir com precisão a eficiência da comunicação);:::
utiliza meios específicos;:::
oferece a possibilidade de vendas individuais, com clientes identificados por nomes, endereços:::
e hábitos de compra.
Em relação à internet, os e-mails são considerados mala-direta eletrônica, uma vez que permitem
aos usuários enviar uma mensagem ou arquivo diretamente para o outro. Também é considerado uma
nova maneira de fazer negócios, sendo intitulado como comércio eletrônico, o e-commerce.
Internet e suas ferramentas
Os primeiros relatos sobre o uso de uma interação social por meio de redes surgiram em meados
de 1962, com a necessidade da não centralização de informações estratégicas militares pelos Estados
Unidos, evitando, com isso, que com um eventual ataque da União Soviética tudo se perdesse.
A Guerra Fria aumentou a tensão do mundo nos anos 70 e meados da década dos anos 80,
a internet apresentava sua evolução acompanhando os medos e rumores de um possível conflito, uma
vez que as duas maiores potências, Estados Unidos e União Soviética, corriam sempre com o objetivo de
possuir um melhor avanço militar e ter o controle sobre o desenvolvimento da tecnologia.
Com o entendimento desses países e a criação da Coexistência Pacífica, estando descartado um
ataque surpresa de ambos os lados, os americanos puderam se dedicar mais ao desenvolvimento dessa
rede. Houve uma divisão entre esse sistema em dois grupos: estudos voltados para informações e estra-
tégias militares e um outro estudo voltado para informações não militares.
Em 1989, é desenvolvida a Word Wide Web, ou simplesmente o www, um sistema que possui a
capacidade de armazenar as pesquisas científicas e acadêmicas, interligando universidades. Essa rede
coletiva ganhou um maior destaque público a partir dos anos 90.
Hoje, a internet é interatividade de vários modos de comunicação e um dos maiores impactos
tecnológicos da humanidade. A velocidade com a qual avança é a grande característica dessa nova
ferramenta. O rádio, por exemplo, precisou de 38 anos para atingir 50 milhões de usuários, a internet o
fez em apenas 5 anos.
Publicidade online
Da mesma maneira que o rádio e a televisão reformularam a comunicação e os setores de mídia
no século XX, a internet começa a produzir um grande impacto em todas as formas de comunicação e,
como consequência, aperfeiçoa a publicidade.
Fatores como custo baixo, interatividade e o acesso de usuários aumentando a cada dia, fizeram
com que a publicidade encontrasse na internet o cenário que permite identificá-la como uma nova
mídia, um novo meio de comunicação.
82 | O futuro da comunicação mercadológica
Este material é parte integrante do acervo do IESDE BRASIL S.A.,
mais informações www.iesde.com.br
83|O futuro da comunicação mercadológica
A publicidade online pode ser composta por sites que explicam e fornecem informações sobre
um determinado produto que qualquer outra mídia de massa possa oferecer de forma interativa.
A internet ainda oferece estatísticas precisas e respostas em tempo real. Um dos maiores benefícios
com a execução de estratégias de marketing e propaganda na internet é a possível determinação da ori-
gem e da qualidade do público interessado em seu anúncio.
É nesse ambiente online que se pode observar a explosão criativa mais significativa da publicidade.
Pode-se definir a publicidade online, segundo Zeff e Aronson (2000, p. 12), como uma convergência da
publicidade tradicional e do marketing direto, como mostra o exemplo:
Publicidade
na internet
Publicidade
tradicional
Marketing
tradicional
As ferramentas da internet
À medida que o ciberespaço vai se tornando comum (isto é, mais computadores domésticos), vão
surgindo novas possibilidades de chamar a atenção. A internet, a publicidade e, principalmente, a criati-
vidade possibilitam o surgimento de novas mídias alternativas a cada dia, contribuindo ainda mais para
atrair a atenção dos consumidores. A seguir vamos identificar algumas dessas ferramentas:
Banners
Uma das formas mais comuns e antigas da publicidade na internet. Seu objetivo é atrair a um
usuário para o site da empresa que esteja sendo divulgado no banner por meio de um link (uma ligação,
um canal). Podem ser produzidos em diversos tamanhos e formatos e normalmente são colocados em
sites com mais acessos e com características próximas aos do público do anunciante. Criando uma com-
paração com o banner impresso, ele tem papel de destaque dentro de um ambiente de informações.
No caso da internet, um dos fatores que o torna destacável é a possibilidade de ser animado.
Spam
São mensagens eletrônicas enviadas para uma grande quantidade de pessoas de uma só vez,
com conteúdo publicitário (na maioria das vezes) e sem teor exclusivo. Geralmente os spams têm caráter
apelativo e o uso excessivo dessa ferramenta, acompanhado do fator de ser independente à vontade do
usuário, acabou construindo uma imagem de ser inconveniente.
Este material é parte integrante do acervo do IESDE BRASIL S.A.,
mais informações www.iesde.com.br
Pop-ups
Utilizado inicialmente pelos criadores dos sites para abrir algum tipo de informação, o pop-up é
um espaço extra que surge no navegador ao visitar uma página ou clicar em um link específico.
Conforme o uso para divulgação publicitária e também por possuir a característica de ser inde-
pendente à vontade do usuário, os pop-ups também carregam imagens que podem incomodar quem
está acessando um determinado site. Algumas empresas especialistas em informática já desenvolveram
software e toolbars (barra de ferramentas) com o intuito de bloquear essas janelas, principalmente sites
de busca como o Google, Yahoo e MSN.
Podem também ser entendidos como janelas com dimensões específicas que ao serem abertas
sobrepõem o conteúdo da página visitada. A abertura dessas janelas pode acontecer de forma auto-
mática sem que o internauta deseje, ou, de forma opcional, que apenas é aberta ao evento ou ação do
click, no caso, em banners, por exemplo.
Hotsite
É um site simples direcionado a uma ação específica que tem como característica a clareza na
informação e a objetividade, o que resulta num conteúdo mais breve do que dos sites padrão.
É muito utilizado para apresentar um novo produto, um evento ou serviço e também para divulgar
promoções. Possui um tempo de vida útil determinado e vem sendo usado pelas empresas como uma
importante ação de comunicação. A página é totalmente dedicada ao assunto específico e acaba por
atrair a total atenção dos usuários.
PodCast
Facilidade de produção, ligado diretamente a um custo baixo e com uma grande possibilidade de
divulgação (sem esquecer de mencionar também, a facilidade que o público possui em carregar e ouvir
quando quiser), transformaram o Podcast em uma moderna ferramenta publicitária.
Podcast são arquivos de áudio e vídeo que podem ser acessados pela internet, ou seja, é uma forma
de publicar ações publicitárias por meio de áudio, vídeo ou até mesmo fotografia pela internet que per-
mite aos usuários acompanhar possíveis atualizações das empresas anunciantes. O termo deriva-se da
junção do iPod – um aparelho que toca arquivos digitais em MP3/MP4 – e broadcasting (transmissão de
rádio ou TV). Ou seja, é uma forma que as empresas, organizações ou pessoas encontram para disponi-
bilizar conteúdos de áudio e vídeo fazendo com que essa página seja visitada e se torne um ambiente
de constante atualização das produções audiovisuais.
Blog
Uma espécie de diário eletrônico, que está permanentemente online, assim como as outras
ferramentas da internet, o blog possui a vantagem de alterações e atualizações de informação em tempo
real, além da facilidade em criar essa ferramenta. Criado no final dos anos 90, o blog, ou weblog tornou-
-se muito popular pelo usuário que pode postar tudo sobre assuntos escolhidos por ele. Com base nessa
excelente aceitação, as empresas também estão utilizando o blog como uma ferramenta publicitária.
84 | O futuro da comunicação mercadológica
Este material é parte integrante do acervo do IESDE BRASIL S.A.,
mais informações www.iesde.com.br
85|O futuro da comunicação mercadológica
Sites de relacionamento
São ambientes onde é possível a comunicação ou troca de informações entre pessoas, assim
como a postagem de arquivos pessoais e de diferentes assuntos. O exemplo mais famoso é o Orkut,
criado em 2004 pela empresa Google que possui milhões de usuários cadastrados. Muitas empresas
trabalham com a estratégia de criar comunidades ou personagem nos sites de relacionamentos para
divulgar produtos e apresentar melhor seus atributos e benefícios.
Marketing viral
Marketing viral é uma forma de comunicação utilizada por diversas empresas para tornar mais
conhecida uma marca. O objetivo é fazer com que peças sejam reproduzidas como uma“epidemia”, (o ter-
mo viral não vem distribuir nenhum tipo de vírus, mas sim de espalhar a campanha como se fosse um).
De um modo mais simples, o marketing viral utiliza a internet para criar um rumor de um novo
produto ou serviço. Utiliza-se, entre outras ferramentas, do blog e de hotsites, e muitas vezes essas ferra-
mentas apresentam uma característica amadora.
As campanhas e mensagens publicitárias devem ser criativas e engraçadas para fazer com que
o usuário se sinta motivado a espalhá-la. Essa técnica muitas vezes está patrocinada por uma empresa
que quer divulgar sua marca, e que busca construir conhecimento de um produto ou serviço. Os anún-
cios virais tomam geralmente a forma de divertidos videoclipes ou jogos interativos, imagens, e in-
clusive textos, uma vez que os próprios usuários são os responsáveis por fazer a divulgação da sua
campanha, sem que a empresa pague por isso. Os receptores (internautas) dos conteúdos passam a
multiplicar e disseminá-los, o que amplifica o poder de comunicação das marcas.
Móbile marketing
É a utilização de aparelhos móveis como mídia, ou seja, são ações de publicidade e marketing que
são produzidas e destinadas, principalmente, para a tela do celular. Vale ressaltar que essa ideia não é
nova e até já ocorrem ações desse tipo no Brasil, mas ainda se trata de um mercado novo e promissor
para a publicidade.
As mensagens publicitárias podem ser enviadas de diversas maneiras, como por exemplo: em
forma de textos divulgando promoções e serviços e até mesmo por meio de fotografias e vídeos do
produto e vinhetas corporativas. Entre tantas vantagens, o celular pode oferecer inovação e alto teor
de leitura.
Um exemplo dessa ação publicitária ocorreu em 2004, quando o McDonald’s lançou o jingle do
Big Mac em versão ringtone (toque para o celular). Para ter esse toque em seu celular, as pessoas tinham
apenas que enviar uma mensagem de texto com a palavra “bigmac” para o número telefônico da
promoção, ou baixar o toque acessando o site. Essa ação fez parte das comemorações pelos 25 anos do
lanche no país.
Este material é parte integrante do acervo do IESDE BRASIL S.A.,
mais informações www.iesde.com.br
TV interativa
Com o advento da televisão digital, os aparelhos são adaptados para compreensão e modulação
digital (sistema de transmissão de dados por meio de um código binário), bem diferente do modelo
padrão no qual a transmissão analógica é feita por ondas eletromagnéticas; estão aptos a enviar vídeo,
áudio com uma alta qualidade na imagem (ou a chamada alta definição ou HDTV), além de dados.
A TV interativa pode ser vista como o próximo passo para evolução da união da TV digital com
a internet. Analisando suas principais características, principalmente o avanço tecnológico, pode-se
imaginar um novo canal entre o consumidor e a empresa. O sinal digital da TV com uma possível trans-
missão de informações para a fonte transmissora do conteúdo digital (que a internet pode exercer essa
função) permitirá uma interação real do telespectador com a programação.
ATVinterativateráconexãodealtavelocidadeàinternet,permitindocompras,envioerecebimento
de e-mails e jogos pela televisão. Atualmente o sistema digital já permite gravação dos programas como
um videocassete.
A ética na publicidade e propaganda
Em 1957, foi criado, e aprovado, o código dos profissionais de publicidade e propaganda no
ICongressoBrasileirodePropaganda,organizadopelaAssociaçãoBrasileiradasAgênciasdePropaganda
(ABAP). Compõe-se de parte normativa e de instruções, tornando-se de uso obrigatório com a promul-
gação do Artigo 17 da Lei 4.680, de 18 de junho de 1965, que regulamentou a profissão de publicitário
e agenciador de propaganda. Abaixo segue a descrição desse decreto:
De acordo com o Decreto 57.690, de 1.º de fevereiro de 1966,
Art. 17. A Agência de Publicidade, o veículo de Divulgação e o Publicitário em geral, sem juízo de outros deveres e proi-
bições previstos neste Regulamento, ficam sujeitos, no que couber, aos seguintes preceitos, genericamente ditados
pelo Código de Ética dos Profissionais da Propaganda a que se refere o art. 17, da Lei 4.680, de 18 de junho de 1965:
I – Não é permitido:
a)	Publicar textos ou ilustrações que atentem contra a ordem pública, a moral e os bons costumes;
b)	Divulgar informações confidenciais relativas a negócios ou planos de Clientes-Anunciantes;
c)	Reproduzir temas publicitários, axiomas, marcas, músicas, ilustrações, enredos de rádio, televisão e cinema, salvo
consentimento prévio de seus proprietários ou autores;
d)	Difamar concorrentes e depreciar seus méritos técnicos;
e)	Atribuir defeitos ou falhas a mercadorias, produtos ou serviços concorrentes;
f)	Contratar propaganda em condições antieconômicas o que importem em concorrência desleal;
g)	Utilizar pressão econômica, com o ânimo de influenciar os Veículos de Divulgação a alterarem tratamento, decisões
e condições especiais para a propaganda.
II – É dever:
a)	Fazer divulgar, somente acontecimentos verídicos e qualidade ou testemunhos comprovados;
86 | O futuro da comunicação mercadológica
Este material é parte integrante do acervo do IESDE BRASIL S.A.,
mais informações www.iesde.com.br
87|O futuro da comunicação mercadológica
b)	Atestar, apenas, procedências exatas e anunciar ou fazer anunciar preços e condições de pagamento verdadeiros;
c)	 Elaborar a matéria de propaganda sem qualquer alteração, gráfica ou literária, dos pormenores do produto, serviço
ou mercadoria;
d)	Negar comissões ou quaisquer compensações a pessoas relacionadas, direta ou indiretamente, com o cliente;
e)	Envidar esforços para conseguir o benefício do Cliente, as melhores condições de eficiência e economia para sua
propaganda;
f)	 Representar, perante a autoridade competente, contra os atos infringentes das disposições deste Regulamento.
Texto complementar
Sete técnicas de marketing viral
(FRIDSCHTEIN, 2001)
Essa é para iniciantes: é possível divulgar seu site e atrair visitantes sem spam e sem gastar em
propaganda. Veja como utilizar recursos simples, eficientes e muito válidos.
Se você ainda não sabe o que é marketing viral, não se preocupe. Não é nenhuma febre, apenas
o nome que se dá a uma técnica que existe há muito tempo, bem antes da internet, só que com
outro nome: marketing boca a boca.
Você sabe: ao tratar bem um cliente ele vai dizer a outras pessoas, atraindo novos negócios. Por
outro lado, se o cliente é maltratado ele não só deixa de comprar de você como vai falar mal de sua
empresa e seus negócios vão diminuir.
No mundo dos tijolos é assim e como será na internet? A mesma coisa, mas com um potencial
de multiplicação muito maior.
De forma simplificada, marketing viral é qualquer estratégia que encoraja indivíduos a passar
adiante sua mensagem de marketing (seu argumento de venda) criando uma oportunidade de cres-
cimento exponencial da exposição e influência dessa mensagem. Como um vírus, essa estratégia usa
o rápido crescimento para uma explosão de milhares ou milhões de leitores.
Hoje você verá sete técnicas de marketing viral que servirão para atrair mais visitas e, principal-
mente, promover o retorno de seus visitantes.
Assinatura de e-mail
A primeira técnica é muita conhecida. Assinaturas de e-mail são três ou quatro linhas que você
coloca em todas as mensagens de e-mail. Assim, toda mensagem que você envia leva seu nome e
endereço para os leitores.
Este material é parte integrante do acervo do IESDE BRASIL S.A.,
mais informações www.iesde.com.br
Se a informação que você veicula interessar a outras pessoas além do leitor direto, incentive-o
a encaminhá-la, multiplicando os leitores e espalhando sua assinatura.
E o exemplo clássico continua sendo o Hotmail, um dos primeiros serviços a oferecer e-mail
gratuito via web:
o site dá e-mails gratuitos;:::
uma única linha dizendo“Tenha seu e-mail grátis www.hotmail.com”é anexada ao final da:::
mensagem;
o público usa o e-mail em sua rede de amigos e colegas espalhando a mensagem;:::
os amigos e colegas recebem a mensagem e também assinam o serviço;:::
os novos usuários usam o serviço, espalhando ainda mais a mensagem.:::
Grátis eu gosto
Dá pra encontrar de tudo gratuito na internet, não é? Por que será? Será por que as pessoas
adoram coisas grátis? Com certeza.
A verdade é que nós adoramos não pagar por algum benefício. Aproveite essa faceta humana
e ofereça algo gratuito em seu site, alguma coisa que sirva para espalhar seu endereço e trazer
novos visitantes ao site, faça.
A ideia é dar para vender: uma amostra do produto, uma versão reduzida, trinta dias de expe-
riência, um minicurso com informações de pré-venda, você escolhe.
O importante é que seja relacionado ao seu produto e que tenha valor real para o visitante,
passando ou reforçando sua mensagem de venda e permitindo que retorne ao site para comprar ou
pelo menos, para obter mais informações.
Webcards
Minha mãe adora mandar webcards. São aqueles cartões-postais digitais que a gente recebe de
vez em quando. Você lembra como funciona?
O remetente visita o seu site e envia o cartão.:::
O destinatário recebe apenas um e-mail dizendo que fulano@qualquercoisa.com acaba de:::
mandar um webcard e ele deve visitar a página para ver o cartão.
Então ele visita a página e responde ou manda para outra pessoa, aumentando a exposição.:::
Percebe como o vírus se espalha?:::
88 | O futuro da comunicação mercadológica
Este material é parte integrante do acervo do IESDE BRASIL S.A.,
mais informações www.iesde.com.br
89|O futuro da comunicação mercadológica
E-zine
Um e-zine é um informativo na forma de e-mail que você recebe de tempos em tempos. A
newsletter do [web insider] são exemplos. Se você ainda não tem, está na hora de pensar nisso.
A questão aqui é publicar artigos que realmente interessem seus visitantes e incentivá-los a
encaminhar a mensagem para quantas pessoas quiser.
Mensagens instantâneas
Um dos maiores sucessos da internet é o ICQ, um programa que permite saber quando algum
conhecido está conectado à internet e enviar mensagens para ele, que as recebe na mesma hora e
responde.
Acontece que para usar o ICQ, ambos os lados têm que ter o programa em seu computador.
Essa é a beleza do negócio: qualquer pessoa que goste do ICQ vai insistir com você para que também
use. Daí você tem que ir ao site, baixar o programa e se cadastrar no serviço, que é gratuito.
A partir daí seu amigo vai estar perto de você em cada navegação. Ele e mais ou menos 80
milhões de pessoas no mundo todo.
Se você gostou deste site, recomende
Você já deve ter visto essa mensagem em alguma página. Um simples script que permite que o
visitante que gostou do site envie facilmente uma mensagem para seus amigos.
Há vários sites que oferecem scripts gratuitos.
Tenha um exército de vendedores
Imagine milhares de sites com banners apontando para seu endereço. Imagine pagar só quando
uma venda acontecer!
Foi isso o que a Amazon.com fez para se tornar um dos fenômenos da rede mundial. Oferecendo
comissão pelas vendas de livros, webmasters do mundo todo aderiram a seu programa e o tornaram
a maior livraria do mundo, sem uma loja sequer.
Essas ideias são apenas o começo. O céu é o limite. Como eu disse, seja criativo e ofereça valor
para seus visitantes. Pense em pelo menos uma outra maneira de espalhar sua mensagem de forma
exponencial (esqueça o spam) e ponha em prática, mesmo que pareça maluca. Sem testar, você nunca
vai saber.
Este material é parte integrante do acervo do IESDE BRASIL S.A.,
mais informações www.iesde.com.br
Atividades
1.	 O que é marketing sensorial?
2.	 Quais são as vantagens que o marketing direto oferece?
3.	 Dê o conceito de móbile marketing.
90 | O futuro da comunicação mercadológica
Este material é parte integrante do acervo do IESDE BRASIL S.A.,
mais informações www.iesde.com.br
91|O futuro da comunicação mercadológica
4.	 De acordo com as ferramentas que a internet oferece, o que é um banner?
Ampliando o conhecimento
Autor: Joe Cappo
Divulgação.
Este material é parte integrante do acervo do IESDE BRASIL S.A.,
mais informações www.iesde.com.br
Gabarito
1.	 O marketing sensorial é uma ação com um investimento de baixo custo, principalmente se for
usado no ponto de venda. Ele tem como propósito fixar a marca, o produto ou o serviço, criando
sensações por meio dos cinco sentidos humanos, formando assim um vínculo emocional com o
consumidor.
2.	 É uma ferramenta utilizada pelos publicitários para atingir os clientes de forma específica, direta,
individual e, muitas vezes, de maneira inovadora. O marketing direto oferece a vantagem de ter
um custo baixo em relação a mídias tradicionais e de massa, pode criar relacionamento individual,
ter rapidez e especificar o público-alvo. Com essa definição, podemos identificar um termo que
caracteriza esse recurso muito utilizado no marketing e na publicidade: é a interatividade, uma
vez que o marketing direto indica a existência de uma ligação entre empresa e cliente, gerando
uma sensação de satisfação e valor desse cliente para com a empresa.
3.	 É a utilização do celular como mídia, ou seja, são ações de publicidade e marketing que são produ-
zidas e destinadas para a tela do celular. Vale ressaltar que essa ideia não é nova e já até ocorrem
ações desse tipo no Brasil, mas ainda se trata de um mercado novo e promissor para a publicida-
de. As mensagens publicitárias podem ser enviadas de diversas maneiras, como por exemplo: em
formas de textos divulgando promoções e serviços e até mesmo por meio de fotografias e vídeos
do produto e vinhetas corporativas. Entre tantas vantagens, o celular pode oferecer inovação e
alto teor de leitura.
4.	 Uma das formas mais comuns e antigas da publicidade na internet, seu objetivo é atrair um
usuário para o site da empresa que esteja sendo divulgado no banner por meio de um link
(uma ligação, um canal). Podem ser produzidos em diversos tamanhos e formatos e normalmente
são colocados em sites com mais acessos e com características próximas aos do público do
anunciante.
92 | O futuro da comunicação mercadológica
Este material é parte integrante do acervo do IESDE BRASIL S.A.,
mais informações www.iesde.com.br
Referências
ALAVIP. Como Fazer uma Campanha Publicitária. Disponível em: <www.alavip.com.br/publicidade_
campanha.htm>. Acesso em: 6 abr. 2008.
_____. Princípios Gerais da Criatividade. Disponível em: <www.alavip.com.br/publicidade_criativida-
de.htm>. Acesso em: 28 mar. 2008.
Andrade, Carlos D. de. Eu, Etiqueta. Disponível em: <www.alavip.com.br/curiosidades_euetiqueta.
htm>. Acesso em: 9 mar. 2008.
ASSOCIAÇÃO Brasileira de Agência de Publicidade (ABAP). Disponível em: <www.abap.com.br>.
Acesso em: 28 mar. 2008.
BASTA, Darci. Fundamentos do Marketing. 3. ed. Rio de Janeiro: FGV, 2004.
CAPPO, Joe. O Futuro da Propaganda. São Paulo: Cultrix, 2003.
CONSUMIDOR MODERNO. Publicidade com Cheiro de Chocolate. Disponível em: <www.consu-
midormoderno.com.br/web/interna.asp?id_canais=4&id_subcanais=5&id_noticia=13221&pg=>.
Acesso em: 21 abr. 2008.
DIAS, Carlos Eduardo. Mundo das Marcas. Disponível em: <www.mundodasmarcas.blogspot.com/2006/
09/slogans-brasileiros.html>. Acesso em: 5 abr. 2008.
FERRARI, Flávio. Planejamento e Atendimento: a arte do guerreiro. 2. ed. São Paulo: Loyola, 1996.
FRIDSCHTEIN, Renato. Sete Técnicas de Marketing Viral. Disponível em: <webinsider.uol.com.br/in-
dex.php/2001/07/31/sete-tecnicas-de-marketing-viral/>. Acesso em: 26 abr. 2008.
GRACIOSO, Francisco; WHITAKER, Roberto J. Propaganda Brasileira. São Paulo: ESPM, 2002.
GOMES, Neusa; D. CORRADI, Analaura; CURY, L. Fernando. A Dialética Conceitual da Publicidade e da
Propaganda. Disponível em: <www.eca.usp.br/alaic/Livro%20GTP/dialetica.htm>. Acesso em: 11 mar.
2008.
GOMES, Neusa, D. Publicidade: comunicação persuasiva. Porto Alegre: Sulina, 2003.
JONES, John Philip. A Publicidade como Negócio. São Paulo: Nobel, 2003.
_____. A Publicidade na Construção de Grandes Marcas. São Paulo: Nobel, 2004.
Este material é parte integrante do acervo do IESDE BRASIL S.A.,
mais informações www.iesde.com.br
KOTLER, Philip. Administração de Marketing. São Paulo: Atlas, 1980.
LEÃO, Taís. Formei-me em Publicidade, e Agora? São Paulo: Nobel, 2001.
LOURENÇO, Gustavo, S. Neto. O Processo Criativo. Disponível em: <www.gustavolsn.oi.com.br/design/
criativ.htm#Processo>. Acesso em: 28 mar. 2008.
LUPETTI, Marcélia. Administração em Publicidade. São Paulo: Pioneira Thomson, 2003.
MARTINS, Zeca. Propaganda É Isso Aí. São Paulo: Futura, 2002.
_____. Propaganda É Isso Aí. São Paulo: Atlas, 2004.
MUNDO DAS MARCAS: Disponível em: <www.mundodasmarcas.blogspot.com>. Acesso em: 15 ago. 2008.
MUSEU DA TV. Nossos Comerciais. Disponível em: <www.museudatv.com.br/nossoscomerciais/garo-
taspropaganda.htm>. Acesso em: 6 abr. 2008.
OGDEN, James R. Comunicação Integrada de Marketing. 2. ed. São Paulo: Prentice Hall, 2007.
OUTDOOR. Disponível em: <www.outdoor.org.br/>. Acesso em: 6 abr. 2008.
PARAGUASSÚ, A. Lopes. Ética na Propaganda. São Paulo: Atlas, 2003.
PINHO, J. B. Comunicação em Marketing. 5. ed. Campinas: Papirus, 2001.
PUBLIO, D. Emmanuel. Nem Propaganda, Nem Marketing. Disponível em: <www.espm.br/email_mkt/
newsletter/fevereiro/noticia2.htm>. Acesso em: 9 mar. 2008.
RAMOS, Ricardo; MARCONDES, Pyr. 200 Anos de Propaganda no Brasil: do reclame ao cyber-anúncio.
2. ed. São Paulo: Meio & Mensagem, 1995.
REVISTA PROPAGANDA. E o Zeca foi para a Brahma. Disponível em: <www.revistapropaganda.com.br/
materia/?id=123>. Acesso em: 6 abr. 2008.
RICHERS, Raimar. O Que É Marketing. São Paulo: Brasiliense, 1981.
RODRIGUES, Lúcio. W/Brasil em Filme e Anúncios para Grendene. Disponível em: <luciorodrigues.
wordpress.com/category/publicidade/>. Acesso em: 6 abr. 2008.
ROMAN, Kenneth; MAAS, Jane. Como Fazer sua Propaganda Funcionar. Nobel, 1994.
SAMPAIO, Rafael. Propaganda de A a Z. 3. ed. Rio de Janeiro: Campus, 1999.
_____. Propaganda de A a Z. 3. ed. Rio de Janeiro: Campus, 2003.
SANT’ANNA, Armando. Propaganda: teoria, técnica, prática. 7. ed. São Paulo: Pioneira Thomson, 1998.
TOSCANI, Oliviero. A Publicidade É um Cadáver que nos Sorri. 4. ed. São Paulo: Ediouro, 2000.
TUPINIQUIM, Armando C.; FREITAS, Sebastião N. Marketing Básico e Descomplicado. Disponível
em: <www2.uol.com.br/livromarketing/cap03.htm. Acesso em: Abril 2008.
ZEFF, Robbin; ARONSON, Brad. Publicidade na Internet. Rio de Janeiro: Campus, 2000.
<www.planalto.gov.br/ccivil_03/decreto/D57690.htm>.
94 | Referências
Este material é parte integrante do acervo do IESDE BRASIL S.A.,
mais informações www.iesde.com.br
Este material é parte integrante do acervo do IESDE BRASIL S.A.,
mais informações www.iesde.com.br
Este material é parte integrante do acervo do IESDE BRASIL S.A.,
mais informações www.iesde.com.br
Este material é parte integrante do acervo do IESDE BRASIL S.A.,
mais informações www.iesde.com.br
Márcio Carbaca Gonçalez
publicidadeepropaganda
PropagandaPropagandaPropaganda
&&&
Fundação Biblioteca Nacional
ISBN 978-85-387-3105-4
Este material é parte integrante do acervo do IESDE BRASIL S.A.,
mais informações www.iesde.com.br

Publicidade e propaganda

  • 1.
    Márcio Carbaca Gonçalez publicidadeepropaganda PropagandaPropagandaPropaganda &&& FundaçãoBiblioteca Nacional ISBN 978-85-387-3105-4 Este material é parte integrante do acervo do IESDE BRASIL S.A., mais informações www.iesde.com.br
  • 2.
    Este material éparte integrante do acervo do IESDE BRASIL S.A., mais informações www.iesde.com.br
  • 3.
    Márcio Carbaca Gonçalez Publicidadee Propaganda IESDE Brasil S.A. Curitiba 2012 Edição revisada Este material é parte integrante do acervo do IESDE BRASIL S.A., mais informações www.iesde.com.br
  • 4.
    © 2008 –IESDE Brasil S.A. É proibida a reprodução, mesmo parcial, por qualquer processo, sem autorização por escrito dos autores e do detentor dos direitos autorais. CIP-BRASIL. CATALOGAÇÃO-NA-FONTE SINDICATO NACIONAL DOS EDITORES DE LIVROS, RJ __________________________________________________________________________________ G623p Gonçalez, Márcio Carbaca Publicidade e propaganda / Márcio Carbaca Gonçalez. - Curitiba, PR : IESDE Brasil, 2012. 96p. : 28 cm Inclui bibliografia ISBN 978-85-387-3105-4 1. Publicidade. 2. Propaganda. I. Título. 12-6951. CDD: 659 CDU: 659.1 24.09.12 11.10.12 039402 __________________________________________________________________________________ Capa: IESDE Brasil S.A. Imagem da capa: Shutterstock IESDE Brasil S.A. Al. Dr. Carlos de Carvalho, 1.482. CEP: 80730-200 Batel – Curitiba – PR 0800 708 88 88 – www.iesde.com.br Todos os direitos reservados. Este material é parte integrante do acervo do IESDE BRASIL S.A., mais informações www.iesde.com.br
  • 5.
    Sumário Propaganda e publicidade| 7 Conceitos e definições | 7 Meios e veículos de comunicação | 8 Publicidade e Propaganda | 9 História da publicidade no Brasil | 10 O mundo da publicidade | 23 Quem faz a publicidade? | 24 A publicidade contemporânea | 25 Comunicação | 25 Comunicação mercadológica | 27 Marketing | 28 O modelo AIDA | 30 Agência de publicidade | 37 O que é uma agência de publicidade? | 37 Funções, cargos e atividades | 38 Atendimento | 40 Briefing | 41 Planejamento | 43 Pesquisa | 46 Tipos e métodos de pesquisa | 47 Criação | 48 Exemplos de criação | 51 Mídia | 52 Produção | 54 Atividades e produtos da publicidade e propaganda | 59 Como se faz uma campanha publicitária | 59 Peças publicitárias | 61 Ações publicitárias, promocionais ou promoção de vendas | 63 Este material é parte integrante do acervo do IESDE BRASIL S.A., mais informações www.iesde.com.br
  • 6.
    Publicidade, propaganda eos meios de comunicação | 64 Televisão | 65 Rádio | 67 Jornal | 68 Revista | 68 Cinema | 69 Internet | 69 Novas mídias | 69 Outdoor | 70 Mídia exterior | 71 O futuro da comunicação mercadológica | 77 A função da publicidade na nova comunicação | 77 Admirável publicidade nova | 79 A ética na publicidade e propaganda | 86 Referências | 93 Este material é parte integrante do acervo do IESDE BRASIL S.A., mais informações www.iesde.com.br
  • 7.
    A disciplina dePublicidade e Propaganda apresenta, para o curso Tecnológico de Processos Gerenciais, as ferramentas oferecidas por essa área que irá auxiliar o futuro profissional a desenvolver estratégias cria- tivas e eficientes para o mercado. A proposta é uma viagem pelo mundo do “faz de conta” da Publicidade quecontribuiráparaacompreensãodousodessaeficazatividade.Nesse lugar, não pode haver mentiras, apenas o estudo de produtos, marcas e serviços onde se exalta o que é belo desses elementos. Para tanto, a disciplina foi organizada em cinco aulas que têm início com um pouco de história sobre o tema, a conceitualização, exemplos, a questão ética, astécnicasdesenvolvidas,osprofissionaisquedesenvolvemapublicida- de, os resultados e as tendências dessa área. Em uma época não muito longe, quando se falava em publicidade, ficava sempre a imagem de um comercial de TV ou um anúncio de revista. Atualmente, o conceito se torna mais amplo, surge a comunicação integrada com o mercado, novas ferramentas e novos públicos. Adisciplinaéfocadanoobjetivodequevocêpossaternelamaisumarefe- rência para enriquecer sua formação profissional, crítica e de alta capaci- tação, para atuar em mercados cada vez mais exigentes e competitivos. Para finalizar, gostaria de dizer que a publicidade e a propaganda compõem um caminho longo e sem uma receita rápida de sucesso. A fórmula também não é simples: muitos lápis mordidos, borrachas gas- tas, papéis amassados, lixeiras cheias (não esqueçam da reciclagem), olharesdistantes,conversascomummonitor,brigascomoteclado,com o pobre do mouse, muita leitura, revisão, revisão, revisão e... o surgimen- to de uma ideia! Muito sucesso na sua caminhada! Márcio Carbaca Gonçalez Este material é parte integrante do acervo do IESDE BRASIL S.A., mais informações www.iesde.com.br
  • 8.
    Este material éparte integrante do acervo do IESDE BRASIL S.A., mais informações www.iesde.com.br
  • 9.
    Propaganda e publicidade MárcioCarbaca Gonçalez* Conceitos e definições Ferramentas importantes no contexto da comunicação, a publicidade e a propaganda se caracte- rizam principalmente pela persuasão, ou o ato de convencer com argumentos (verdadeiros ou não), as pessoas sobre qualquer assunto. Embora entendidos como um mesmo conceito, e muitas vezes usados como sinônimos, publicidade e propaganda não significam a mesma coisa. A propaganda pode ser definida como ações de atividades ideológicas que tendem a influenciar o homem, com objetivo político, cívico ou religioso. É o ato de propagar ideias, princípios e teorias sem o fator comercial. Deriva do latim moderno propagare, e significa “para ser espalhado”, ou “enterrar o rebento de uma planta no solo”. Propagare, por sua vez, origina-se de pangere, que quer dizer enter- rar, mergulhar, plantar. A terminologia Propaganda surge em 1622, quando o papa Gregório XV funda a Congregatio Propaganda Fide (Congregação para a Propagação da Fé), uma comissão de Cardeais que tinha como objetivos fundar seminários formadores de missionários que difundissem a religião católi- ca, e supervisionar a propagação do Cristianismo pelo mundo. Ou seja, a propaganda é uma atividade voltada para promover um sistema ideológico, como doutrinas religiosas ou princípios políticos. Já a publicidade deriva de público (do latim publicus) e é conceituada como a arte de tornar público, divulgar um fato ou uma ideia, já com objetivos comerciais, uma vez que pode despertar o desejo de compra, levando-o à ação. É um conjunto de técnicas de ação coletiva com o propósito de tornar conhecido um produto, um serviço, uma marca, promovendo assim uma atividade comercial. É mais ampla que a propaganda e engloba todas as formas de comunicação, tornando-se uma técnica comercial de comunicação de massa. * Pós-graduando em Docência no Ensino Superior, na Universidade Cidade de S.Paulo (UNICID). Graduado em Comunicação Social – Habilitação em Publicidade e Propaganda pela Universidade Cidade de S. Paulo (UNICID). Este material é parte integrante do acervo do IESDE BRASIL S.A., mais informações www.iesde.com.br
  • 10.
    Para uma visualizaçãomais simples, vamos usar como referência um trecho do texto originalmente intitulado A Dialética Conceitual da Publicidade e Propaganda, desenvolvido pelos professores Neusa Demartini Gomes, Analaura Corradi e Luiz Fernando Cury, um trabalho científico e didático de excelente nível que enfoca três elementos que identificam e diferenciam os conceitos e condicionam a publicidade e a propaganda: Publicidade Propaganda Capacidade informativa Capacidade informativa Força persuasiva Força persuasiva Caráter comercial Caráter ideológico Condicionantes técnicos da Publicidade Ter um produto ou um serviço para oferecer ao mercado, em tal quantidade que sua promoção::: justifique o uso dos meios massivos. Planejar, criar, produzir um anúncio ou um conjunto de anúncios, denominado campanha.::: Esse anúncio ou campanha deve ser veiculado, isto é, inserida em meios de comunicação,::: pagos por um patrocinador. Condicionantes técnicos da Propaganda Ter uma ideia ou uma doutrina a oferecer ao público ou a um indivíduo, em tal quantidade que::: sua promoção justifique o uso dos meios massivos. Planejar, criar e produzir a informação persuasiva que se quer difundir com o intento de reforçar::: ou modificar comportamentos ideológicos religiosos, políticos ou mesmo filosóficos. Essa informação de caráter persuasivo deve ser veiculada, isto é, inserida em meios de comu-::: nicação, não necessariamente em forma de anúncios. Mas (e aqui aparece a diferença básica da Publicidade), pode vir sem identificação do promotor e não ocupando um espaço formal como é o da Publicidade. Meios e veículos de comunicação Antes de prosseguirmos com a publicidade e propaganda, é necessário definirmos também o conceito dos meios e veículos de comunicação essenciais para o desenvolvimento das ações dos processos comunicacionais e que provocam sempre uma certa confusão nas aulas. 8 | Propaganda e publicidade Este material é parte integrante do acervo do IESDE BRASIL S.A., mais informações www.iesde.com.br
  • 11.
    9|Propaganda e publicidade Podemosentender meios de comunicação como ferramentas e instrumentos utilizados para a transmissão e recepção de informações (como por exemplo, as mensagens publicitárias). É o jornal, a revista, a televisão, o rádio, a internet, o telefone, entre outros. Veículos de comunicação são as empresas individuais responsáveis por trabalhar com os meios de comunicação, com as emissoras de rádio ou TV, editoras de jornais, revistas, exibidoras de outdoor etc. Publicidade e Propaganda Um pouquinho de história... Iniciamos aqui uma rápida viagem pela história onde iremos identificar as primeiras ações pu- blicitárias e de propaganda e suas evoluções até os dias atuais, de acordo com alguns dos escritores, professores e publicitários brasileiros. De uma maneira bem simples, podemos entender que a publicidade nasceu quando“alguém disse a alguém que tinha alguma coisa a oferecer”, fosse um produto, fosse um serviço. O fato é que há vários registros identificando ações publicitárias no decorrer da história. Há relatos que contam sobre uma tabuleta na China, datada aproximadamente de 3 000 a.C., que indicava a casa de um alfaiate. (MARTINS, 2002) Uma outra parada na viagem pela história e chegamos à Roma Antiga, onde as paredes das casas que ficavam de frente para as ruas de maior movimento eram disputadíssimas para os anúncios. (SAMPAIO, 1999) A civilização registra vários momentos em que se usou essa técnica de comunicação para reforçar (antigos) ou criar (novos) hábitos de consumo. Porém, a propaganda que conhecemos, começou a tomar forma mesmo com a igreja católica, como vimos anteriormente, com a criação de uma congregação religiosa para propagar a fé no mundo. Após esse período, a propaganda consegue um novo avanço considerável, no aspecto eficiência, somente depois da Primeira Guerra Mundial, quando o alemão Paul Joseph Goebbles desenvolve um produto de sucesso chamado Adolf Hitler. Doutor em humanidades, Goebbles estudou o comportamento e, principalmente, a sociedade alemã da época, conhecendo assim as necessidades e ansiedade do povo, desenvolvendo técnicas de convencimento individuais e coletivas, que trabalhadas com ações psicológicas, tornou Hitler convincente. Muito do que Goebbles criou foi melhorado, estudado e incorporado à comunicação, especial- mente à comunicação de massa. O autor Zeca Martins descreve em seu livro Propaganda é Isso Aí, um terceiro salto na evolução da propaganda: [...] como terceiro salto histórico, temos o incansável e constante desenvolvimento dos meios de comunicação, particu- larmentedoseletrônicos,apartirdofinaldadécadade50[...]possibilitandoosurgimentoquasediáriodenovastécnicas e manifestações estéticas no mundo da Propaganda [...]. (MARTINS, 2004, p. 280) Este material é parte integrante do acervo do IESDE BRASIL S.A., mais informações www.iesde.com.br
  • 12.
    Já a publicidadetoma a forma que conhecemos no final do século XIX com a Revolução Industrial. A produção em série, a aglomeração em grandes centros urbanos fez necessária uma divulgação organi- zada de tudo o que era oferecido. Assim como na propaganda, o surgimento dos meios de comunicação, e seu desenvolvimento técnico, contribuíram para o avanço da publicidade. História da publicidade no Brasil Podemos começar a história da publicidade no Brasil de acordo com a definição do escritor, professor e publicitário Ricardo Ramos que aponta como a primeira publicidade feita em terra brasileira a carta descrita pelo capitão-mor Pero Vaz de Caminha, na qual relatava ao rei de Portugal Dom Manuel as maravilhas e encantos da nova descoberta. Até agora não pudemos saber se há ouro ou prata nela, ou outra coisa de metal, ou ferro; nem lha vimos. Contudo a terra em si é de muito bons ares frescos e temperados como os de Entre-Douro-e-Minho, porque neste tempo d’agora assim os achávamos como os de lá. Águas são muitas; infinitas. Em tal maneira é graciosa que, querendo-a aproveitar, dar-se-á nela tudo; por causa das águas que tem [...]. (Trecho da carta de Pero Vaz de Caminha ao rei Dom Manuel) Após essa ação publicitária sobre o exuberante produto denominado Ilha de Santa Cruz, a publici- dade no Brasil permaneceu por 300 anos quase que exclusivamente oral com pequenas exceções feitas em relação a novas capelas, possíveis trocas de mercadorias, entre outros. A publicidade e a propaganda que conhecemos atualmente começam a surgir no início do século XIX, mais precisamente em 27 de novembro de 1807, quando o príncipe-regente D. João embarca para o Brasil com a família real, com toda sua corte, juízes, ministros, membros do alto Clero, militares, entre outros; além de todo tesouro português, um dia antes das tropas de Napoleão Bonaparte ocuparem a cidade de Lisboa. Pintura de Francisco Bartolozzi, embarque no porto de Belém em novembro de 1807, Rio de Janeiro, Museu Histórico Nacional. Com a vinda da corte portuguesa para o Rio de Janeiro, em 7 de março de 1808, a nova sede da monarquiaportuguesalogocomeçaasemodificarcomoshábitosecostumesdeseusnovosmoradores. D. João abre os portos brasileiros para o comércio exterior, cria as primeiras instituições de ensino supe- rior, o Banco do Brasil, o Jardim Botânico, o Teatro Real, a Escola Médica e a Imprensa Régia. Com isso, 10 | Propaganda e publicidade Este material é parte integrante do acervo do IESDE BRASIL S.A., mais informações www.iesde.com.br
  • 13.
    11|Propaganda e publicidade aindano mesmo ano, funda-se o primeiro jornal, dando início à imprensa brasileira. A Gazeta do Rio de Janeiro começa a circular em 10 de Setembro de 1808 e foi por meio dela que se publicou o nosso primeiro anúncio publicitário, já bem próximo dos moldes que utilizamos hoje. Foi sobre imóveis e assim dizia: Annuncio 02: Outros exemplos de Annuncios: “Annuncio. Vende-se hum bom cavallo mestre de andar em Carrinho quem o pertender comprar procure Fran- cisco Borges Mendes morador na esquina do Beco de João Baptista por cima de huma venda. Avisa-se o Público que Terça feira próxima haverá Gazeta extraordinária nº 13.” “Escravo Fugido. Fugio há 2 mezes da fasenda de Francisco de Moraes Campos, da frequezia do Belém, município de Jundiahy, província de S. Paulo, um escravo de nome Lourenço, de nação com os signaes seguintes: idade 30annosmaisoumenos,estaturaregular,rostocomprido,bonitodefeiçãocabellosgrenhos,narizatilado, boca e beiços mais que regulares, sendo o beiço inferior mais grosso e vermelho, boa dentadura, cor re- tinta, pouca barba, fino de corpo, tem a coroa da cabeça pellada de carregar objectos, pernas finas, pés palhetas e pisa fora, é muito ladino, é roceiro e muito bom tropeiro. Gratifica-se bem a quem pegar o dito escravo e paga-se todas as despesas que tiver feito até a occasião da entrega.” Este material é parte integrante do acervo do IESDE BRASIL S.A., mais informações www.iesde.com.br
  • 14.
    “Quem quiser cobriro lanço (lance) de 100$000 réis, que já se dá pela Pescaria exclusiva da Alagoa (lagoa) denominada de Rodrigo de Freitas, dirija-se à casa do Tesoureiro do Cofre de Pólvora” Os primeiros anúncios apresentavam referências a vendas de escravos e de imóveis, divulgação de datas de leilões, ofertas de atividades de profissionais liberais. Houve, em um certo momento, uma publicidade excessiva voltada ao ensino, como professores oferecendo seus serviços acadêmicos de língua francesa, portuguesa e economia. Antes da Gazeta do Rio de Janeiro, a publicidade, de uma maneira rudimentar era apresentada por meio de cartazes e painéis pintados e escritos à mão, além de alguns folhetos avulsos. Cada um delestevehistóriaevidaspróprias,porémojornalacabamesmopordominaracomunicaçãopublicitária no século XIX e início do século XX. A publicidade brasileira ganha mais um veículo em 1.º de junho 1821, com o surgimento do Diário do Rio de Janeiro, que se intitulava como um jornal de anúncios. O objetivo de seus criadores era a faci- litação de transações comerciais, são os primeiros diários que sobrevivem de anunciantes e sua edição ocorreu até o ano de 1878. Pode ser considerado hoje o modelo que conhecemos como classificados, uma vez que suas divulgações se caracterizavam por poucas ilustrações e textos extensos. Mas não era apenas no Rio de Janeiro que a publicidade brasileira dava seus primeiros passos. Em 7 de novembro de 1825, Antonino José de Miranda Falcão lançava, no Recife, o Diário de Pernambuco, tam- bém apresentado como um jornal de anúncios, o mais antigo jornal em circulação na América Latina. O comércio descobre a publicidade. Nele, anunciavam-se escravos, leilões, descreviam-se habi- lidades como retratistas e floristas, fabricantes de carruagens, vasos para jardins, urinóis em todos os tamanhos, entre outros produtos e serviços, ou seja, características dos classificados modernos. O final do século XIX é caracterizado por uma nova fase na publicidade brasileira, começam a surgir as primeiras ilustrações. Os classificados mudam e ganham vinhetas à guisa de ilustração, crescem no tamanho, no espacejamento necessário à composição de quadrinhas ou versos de metro mais longos e até a rima entra nos anúncios vindo a tornar-se uma ferramenta definitiva. Em 1908, o produto que mais se utilizava da publicidade eram os remédios. A empresa que fabricava o xarope contra tosse Bromilum realizava um concurso de cartazes para a divulgação do seu produto. Participava dele, entre outros poetas conhecidos, Olavo Bilac, um dos fundadores da Academia Brasileira de Letras e autor do Hino da Bandeira Nacional. O início do século XX também apresenta uma outra ferramenta muito importante para a publicidade brasileira: o surgimento das revistas – chamadas de semanários ilustrados. 12 | Propaganda e publicidade Este material é parte integrante do acervo do IESDE BRASIL S.A., mais informações www.iesde.com.br
  • 15.
    13|Propaganda e publicidade Primeirasagências Foi criada por Volney Palmer, em Boston, no ano de 1841, a primeira agência de Publicidade e Propaganda. No início, Palmer abre um pequeno escritório para trabalhar como agente de um jornal, vendendo espaços publicitários. É a primeira agência a cobrar a taxa de 25% de comissão pela venda, o que antes era feito apenas por corretores de propaganda. No Brasil, nasce em 1913 a empresa de anúncios casa paulistana Castaldi & Bennaton que se desenvolve rapidamente e acaba evoluindo para se tornar a primeira agência de publicidade do país, no ano seguinte, com o nome de Eclética. Ao final da Primeira Guerra Mundial, a cidade de São Paulo já contava com outras agências em atividades publicitárias como a Moderna e a Pettinati. Apesar da guerra, o país apresentava um bom desenvolvimento industrial e isso atraiu novas empresas dos Estados Unidos e Europa, além do surgimento de novas fábricas e empreendimentos nacionais. O quadro a seguir exemplifica melhor essa nova fase do país: Ano Evento 1910 Cândido Fontoura consegue o registro do “Biotônico Fontoura”. 1911 A empresa farmacêutica Bayer inicia suas atividades no Brasil. 1913 A Shell inicia suas atividades no Brasil. 1915 A Texaco inicia suas atividades no Brasil. 1915 O Citibank inicia suas operações no Brasil. 1916 Ford se instala no Brasil. 1919 A companhia química Rhodia se instala no Brasil. 1921 Inauguração da primeira unidade da Nestlé no Brasil. 1922 Começam a funcionar as primeiras emissoras de rádio no Brasil. 1922 Realiza-se em São Paulo a Semana da Arte Moderna. Ano Agências de Publicidade 1914 Surge em São Paulo a primeira agência de propaganda: a Eclética. 1919 Cria-se a agência de propaganda Moderna. 1920 Fundação da Agência Pettinati de Publicidade. 1921 Inauguração da primeira unidade da Nestlé no Brasil. Este material é parte integrante do acervo do IESDE BRASIL S.A., mais informações www.iesde.com.br
  • 16.
    Divulgação. Em consequência dachegada das empresas multinacionais e do avanço na economia, em um rápido período, surgem também as primeiras agências de publicidade internacionais trazendo renovação e melhoria na tecnologia e em todas as áreas envolvidas com publicidade de modo geral, confeccionando uma nova estética e um impulso na qualidade das produções. Trata-se da Ayer, que vem a convite da Ford e da J. Walter Thompson, a mais antiga agência operando no país até hoje. Com o avanço profissional e tecnológico da década de 20, iniciam-se as primeiras grandes campanhas de empresas multinacionais. Bayer, Ford, Shell destacam-se juntamente com as brasileiras Antarctica, Mappin e Casas Pernambucanas. A publicidade fala No final da década de 20, a publicidade brasileira passaria ainda por uma nova transformação. Novas ferramentas de comunicação passam a fazer parte do dia a dia do país. Aparecem os outdoors, os painéis de estrada, os anúncios de jornais e revistas se tornam mais técnicos e sofisticados e, embora ainda com equipamentos rudimentares, surge o rádio. Oficialmente inaugurado em 7 de setembro de 1922, ano em que se comemorava o primeiro centenário da Independência do Brasil, o rádio transmite, às 21hs daquele dia, o discurso do então PresidentedaRepúblicaEpitácioPessoaqueestavaacompanhadopeloreidaBélgica,AlbertoI.Abrirama Exposição do Centenário no Rio de Janeiro. O discurso de abertura foi transmitido para Niterói, Petrópolis e São Paulo, por meio de receptores instalados nessas regiões e uma antena posicionada no alto do Corcovado. Invenção creditada ao cientista e inventor italiano Guglielmo Marconi, o rádio cresce rapidamente no país, porém no início de suas transmissões, não oferecia nenhuma atividade comercial. A publici- dade na rádio, que na época ficou conhecida como “reclame”, era proibida e só viria a ser utilizada em 1º de março de 1931, por meio do Decreto 21.111, que limitava os anúncios em, no máximo, 10% da programação das emissoras. Nesse mesmo ano, o governo federal passa a conceder para a iniciativa privada a exploração do sinal de rádio. As empresas e agências passam a trabalhar com a voz na publicidade e chegam a criar os primeiros programas que são patrocinados por grandes empresas, como o Repórter Esso. Há dados imprecisos sobre a autoria dos primeiros jingles brasileiros, mas podemos citar alguns pioneiros nos uso dessa ferramenta, como Gilberto Martins que gravou em vinil para a Colgate Palmolive; Ademar Casé que criou o seguinte anúncio para o pão Bragança: Oh! Padeiro desta rua / Tenha sempre na lembrança / Não me traga outro pão Que não seja o pão Bragança. 14 | Propaganda e publicidade Este material é parte integrante do acervo do IESDE BRASIL S.A., mais informações www.iesde.com.br
  • 17.
    15|Propaganda e publicidade Eo hit do carnaval composto por Bastos Tigre e Ary Barroso, a marchinha “Chopp em Garrafa”, divulgava o início do engarrafamento de Brahma Chopp. O jingle ajudou a Brahma a alcançar a produção de 30 milhões de litros de cerveja. O Brahma Chopp em garrafa / Querido em todo o Brasil / Corre longe, a banca abafa / É igualzinho ao do barril. Chopp em garrafa / Tem justa fama / É o mesmo Chopp / Chopp da Brahma. Com a publicidade falando e até cantando, a década de 30 é marcada por um alto investimento das empresas, chegando a 65% do seu capital, aplicados na forma de patrocínio de programas e anúncios. A Segunda Guerra Mundial fez a publicidade oscilar e viver bons e maus momentos no Brasil. Houve um decréscimo nas atividades publicitárias, criando até uma pequena crise, mas com uma recu- peração rápida. O fim da guerra encontrou um país em boa situação econômica com o setor industrial em período de expansão, atraindo milhares de pessoas para as grandes cidades. As empresas, por meio da propaganda, as enxergavam como novos consumidores potenciais e o pós-guerra consolidou, no país, uma sociedade de consumo. Nasce a televisão brasileira Em 18 de setembro de 1950, Assis Chateaubriand idealiza e inaugura a TV Tupi em São Paulo. Instalando alguns aparelhos no Jockey Club, na Praça da República e no MASP (Museu de Arte de São Paulo)apopulaçãopôdeveraaberturadastransmissõestelevisivasnopaís,queficouporcontadasatrizes Yara Lins, que foi convidada especialmente para dizer o prefixo da emissora – PRF-3, Lolita Rodrigues e o apresentador Homero Silva. Logo os programas começam a tomar formas e conteúdos e a televisão impulsiona mais ainda a publicidade que, mesmo não tendo especialistas em filmes, acaba criando mais um meio para a divulgação das empresas e seus produtos e serviços. A novidade era o carro-chefe dos anúncios que aproveitavam a atenção que todos estavam dando aos movimentos testemunhais e, prin- cipalmente, às demonstrações. Os comerciais eram ao vivo ou com slides e, naquele tempo, as garotas- -propaganda eram os principais destaques da publicidade na televisão. Um pouco mais de uma década, a TV se transforma e passa a ser o principal meio de comunicação no país, como cita Pyr Marcondes: [...] a TV (são várias as redes nacionais, agora) se transforma no grande veículo de comunicação e cultura, uma cultura diversa da acadêmica, que receberia o nome de cultura de massa, de massa, porque não mais difundia para poucos, nos bancos da escola, mas para muitos, de forma homogênea e nivelada pela média [...]. (RAMOS; MARCONDES, 1995, p.184) Regulamentação da publicidade no Brasil É aprovada em 18 de junho de 1965, a Lei 4.680 que define a remuneração-base das agências publicitárias em 20% (antes se trabalhava com uma referência aproximada de 17%). A publicidade expande-se de vez como um setor de negócios e encontra uma sociedade consumista consolidada, tendo como aliados o fortalecimento dos crediários e a multiplicação dos produtos como veículos, alimentos, eletrodomésticos e também o desenvolvimento da indústria cultural. Este material é parte integrante do acervo do IESDE BRASIL S.A., mais informações www.iesde.com.br
  • 18.
    Mesmo durante operíodo em que o país estava sob o poder dos militares (a ditadura militar de 1964 a 1984), o setor crescia sem grandes problemas ou conflitos. As décadas seguintes foram marcadas com uma característica única da publicidade – a criatividade. A criação vive seus anos de ouro e a publicidade brasileira começa a ser conhecida internacio- nalmente. Surgem os primeiros prêmios, o reconhecimento e ouvimos, pela primeira vez, nomes como Washington Olivetto, Duailibi, Petit, Zaragoza, Nizan Guanaes, entre outros. Porém, mesmo com a admiração de outros países e com um, até então, bom relacionamento com os militares, o final da década de 70 marca um novo capítulo na história dessa profissão: o surgi- mento do Conar. O governo federal estava pensando em“censurar previamente”a propaganda criando um depar- tamento que controlasse a publicidade com o objetivo de não permitir que nenhum tipo de anúncio fosse veiculado sem que antes passasse por sua análise e autorização. Divulgação. Diante dessa ameaça, o setor apresentou, como contraproposta, um código que teria a função dedefenderosinteressesdomercadopublicitário,doconsumidoredezelarpelaliberdadedeexpressão comercial. A ideia foi aprovada e em 1978 era fundado o Conselho Nacional de Autorregulamentação Publicitária, o Conar, uma ONG encarregada de fazer valer o Código Brasileiro de Autorregulamentação Publicitária. É ele que analisa e decide, baseado em reclamações e queixas de pessoas físicas ou jurídicas, se uma propaganda está respeitando e se enquadrando em um código de ética acordado pelos gru- pos de comunicação, anunciantes e agências de publicidade. Se o conselho decidir que determinada propaganda não respeita o código ético, ela pode sofrer modificações ou até mesmo ser proibida de ser veiculada. Opaíssetornaasegundanaçãocommaispremwiaçõespublicitárias,aagênciaExclamPropaganda, de Curitiba, criava o slogan que tomaria conta do país: Diretas já; mas a publicidade sofre algumas derrotas no cenário nacional, como a perda de força e poder para os anunciantes. Os últimos anos do século XX são marcados por uma nova configuração econômica e tecnológica. A globalização e a internet invadem o cenário mundial e trazem o fenômeno da velocidade nas trans- formações e um público consumidor exigente, que quer ser chamado agora de cliente, exigindo assim profissionais cada vez mais qualificados para atuarem em todos os setores e a publicidade não foge disso. 16 | Propaganda e publicidade Este material é parte integrante do acervo do IESDE BRASIL S.A., mais informações www.iesde.com.br
  • 19.
    17|Propaganda e publicidade Asagências e seus profissionais já sabem que não se vive mais apenas de criação e campanhas publicitárias e estão no processo de transformação, acompanhando o fenômeno da comunicação integrada. Texto complementar Nem propaganda, nem marketing... (PUBLIO, 2008) É preciso admitir: o universo da propaganda mudou. Até agora, aqueles que ingressavam na carreira publicitária eram atraídos pelo charme de trabalhar na área de criação de agências estreladas, no departamento comercial de empresas poderosas ou no setor de marketing de grandes veículos e anunciantes. A nova realidade, no entanto, aponta para caminhos recém-criados dentro da comunicação integrada. Os profissionais que acabam de sair das escolas ingressam em atividades que até bem pouco tempo inexistiam no mercado. São produtores, organizadores de eventos, webmasters, consultores e uma infinidade de outras atribuições oferecidas a partir de um mergulho no mundo virtual. Os números comprovam a nova atmosfera que envolve a propaganda. Uma pesquisa regular feita pelo Cintegra, departamento da ESPM responsável por monitorar a integração de seus ex-alunos no mercado de trabalho, revela que 75% dos recém-formados em Comunicações Sociais e 82% dos quesaíramdocursodeAdministraçãodeEmpresasestãoempregados,sóqueamaiorparteassumiu funções antes inexistentes no setor. Apenas 12% estão em agências de propaganda. O mercado exige versatilidade dos profissionais. Essa diversificação de destino dos formandos em Comunicações Sociais e Administração de Empresas vem acompanhada de uma série de novas palavras e terminologias que integram o cotidiano do profissional do futuro, como nativos digitais, instant messengers, video on demand, DVR´s, TiVo, marketing viral, SMS, games, mobile marketing, blog, iPod, Digital Trust Zone, moeda so- cial, web-entertainment etc. Para atender a essa nova postura da indústria da comunicação, não basta apenas o trabalho das agências de propaganda. É necessário integração multiempresarial e setorial, onde é irrelevante se a condução das operações será da agência ou do cliente. O que se procura são soluções inovadoras, não importa de onde elas venham. O cliente quer resultado. As ideias espetaculares são bem-vindas desde que tragam benefícios concretos. Essa nova tendência já é uma realidade no consagrado festival de publicidade de Cannes. Antes conhecido por ser uma passarela de egos, vaidades e prêmios voltados para a criação de comerciais geniais, o evento mostrou na sua última edição uma diversidade de atividades voltadas Este material é parte integrante do acervo do IESDE BRASIL S.A., mais informações www.iesde.com.br
  • 20.
    para o mundoda comunicação. Só para se ter uma ideia desse universo multifacetado, os 4 995 co- merciais exibidos na mostra representavam apenas 22,6% do total de peças que estavam em busca do Leão de Ouro. O restante do material, que também estava em busca de reconhecimento interna- cional, foi diluído em inúmeras categorias. A propaganda hoje é uma profissão igual a muitas outras. Só que agora vive um momento de inquietação. O mercado ainda se adapta às novas ferramentas que as novas tecnologias oferecem aos profissionais do setor. O desafio de dominar os recém-criados instrumentos, além de transfor- má-los em peças criativas, faz da carreira um passaporte para um futuro brilhante. Eu, etiqueta Carlos Drummond de Andrade Eu, etiqueta Em minha calça está grudado um nome Que não é meu de batismo ou de cartório Um nome... estranho. Meu blusão traz lembrete de bebida Que jamais pus na boca, nessa vida, Em minha camiseta, a marca de cigarro Que não fumo, até hoje não fumei. Minhas meias falam de produto Que nunca experimentei Mas são comunicados a meus pés. Meu tênis é proclama colorido De alguma coisa não provada Por este provador de longa idade. Meu lenço, meu lençol, meu chaveiro, Minha gravata e cinto e escova e pente, Meu copo, minha xícara, Minha toalha de banho e sabonete, Meu isso, meu aquilo, Desde a cabeça ao bico dos sapatos, São mensagens, Letras falantes, Gritos visuais, Ordens de uso, abuso, reincidências, Costume, hábito, premência, Indispensabilidade, E fazem de mim homem-anúncio itinerante, Escravo da matéria anunciada. Estou, estou na moda. É duro andar na moda, ainda que a moda Seja negar minha identidade, Trocá-la por mil, açambarcando Todas as marcas registradas, Todos os logotipos do mercado. Com que inocência demito-me de ser Eu que antes era e me sabia Tão diverso de outros, tão mim mesmo, Ser pensante sentinte e solitário Com outros seres diversos e conscientes De sua humana, invencível condição. Agora sou anúncio Ora vulgar ora bizarro Em língua nacional ou em qualquer língua (Qualquer principalmente.) E nisto me comprazo, tiro glória De minha anulação. Não sou – vê lá – anúncio contratado. Eu é que mimosamente pago Para anunciar, para vender Em bares, festas, praias, piscinas, E bem à vista exibo esta etiqueta Global no corpo que desiste 18 | Propaganda e publicidade Este material é parte integrante do acervo do IESDE BRASIL S.A., mais informações www.iesde.com.br
  • 21.
    19|Propaganda e publicidade Deser veste e sandália de uma essência Tão viva, independente, Que moda ou suborno algum a compromete. Onde terei jogado fora Meu gosto e capacidade de escolher, Minhas idiossincrasias tão pessoais, Tão minhas que no rosto se espelhavam E cada gesto, cada olhar, Cada vinco da roupa. Sou gravado de forma universal, Seio da estamparia, não de casa, Da vitrine me tiram, recolocam, Objeto pulsante mas objeto Que se oferece como signo de outros Objetos estáticos, tarifados. Por me ostentar assim, tão orgulhoso De ser não eu, mas artigo industrial, Peço que meu nome retifiquem. Já não me convém o título de homem. Meu nome novo é Coisa. Eu sou a coisa, coisamente. Atividades 1. Defina o que é publicidade e o que é propaganda. 2. Qual a diferença entre meio e veículo de comunicação? Este material é parte integrante do acervo do IESDE BRASIL S.A., mais informações www.iesde.com.br
  • 22.
    3. A criatividadetem um maior destaque na publicidade brasileira a partir de qual década? a) Década de 30. b) Década de 50. c) Década de 70. d) Década de 20. 4. O que é o Conar? Ampliando o conhecimento Para saber mais da Publicidade e Propaganda, suas definições e suas histórias, podem ser consul- tadas as obras a seguir. 200 Anos de Propagandas no Brasil: do reclame ao cyber-anúncio. Autores: Ricardo Ramos e Pyr Marcondes Editora: Meio & Mensagem Divulgação. Divulgação. Propaganda é isso aí Autor: Zeca Martins Editora: Atlas 20 | Propaganda e publicidade Este material é parte integrante do acervo do IESDE BRASIL S.A., mais informações www.iesde.com.br
  • 23.
    21|Propaganda e publicidade Gabarito 1. Propaganda pode ser definida como ações de atividades ideológicas que tendem a influenciar o homem, com objetivo político, cívico ou religioso. É o ato de propagar ideias, princípios e teorias sem o fator comercial. A publicidade é conceituada como a arte de tornar público, divulgar um fato ou uma ideia já com objetivos comerciais, uma vez que pode despertar o desejo de compra, levando-o à ação. É um conjunto de técnicas de ação coletiva com o propósito de tornar conhecido um produto, um serviço, uma marca, promovendo assim uma atividade comercial. 2. A diferença é que meios de comunicação são ferramentas e instrumentos utilizados para a trans- missão e recepção de informações (como por exemplo, as mensagens publicitárias). É o jornal, a revista, a televisão, o rádio, a internet, o telefone, entre outros. Já os veículos de comunicação são as empresas individuais responsáveis por trabalhar com os meios de comunicação, como as emis- soras de rádio ou TV, editoras de jornais, revistas, exibidoras de outdoor etc. 3. C 4. Conselho Nacional de Autorregulamentação Publicitária, o Conar, uma ONG encarregada de fazer valer o Código Brasileiro de Autorregulamentação Publicitária. É ele que analisa e decide, baseado em reclamações e queixas de pessoas físicas ou jurídicas, se uma propaganda está respeitando e se enquadrando em um código de ética acordado pelos grupos de comunicação, anunciantes e agências de publicidade. Se o conselho decidir que determinada propaganda não respeita o código ético, ela pode sofrer modificações ou até mesmo ser proibida de ser veiculada. Este material é parte integrante do acervo do IESDE BRASIL S.A., mais informações www.iesde.com.br
  • 24.
    22 | Propagandae publicidade Este material é parte integrante do acervo do IESDE BRASIL S.A., mais informações www.iesde.com.br
  • 25.
    O mundo dapublicidade Pense em uma marca. Qualquer uma! Pense um pouco mais sobre ela. É quase certeza de que o pensamento que você teve veio acompanhado de uma frase marcante, uma imagem, um comercial ou mesmo um personagem simpático que sempre está ao lado da marca ou produto que você acabou de lembrar. Isso é a publicidade trabalhando. Todos os dias somos “apresentados” a uma vasta gama de publicidades, que tem como objetivo cativar e influenciar o consumidor nas suas razões e escolhas. Isso se faz abertamente, sem esconder ou disfarçar nomes e intenções, uma vez que se busca um meio de tornar conhecido um produto, um serviço ou uma empresa, tendo como objetivo despertar o desejo, ou até criar prestígio pelo que está sendo anunciado. Para isso, a publicidade pode ser caracterizada em dois tipos: Publicidade com objetivos promocionais::: – é a ação de divulgar produtos e serviços apre- sentando seus atributos e benefícios com o intuito de torná-los conhecidos para os consumi- dores. Ressalta os aspectos positivos e as qualidades, influenciando na decisão de compra, tendo como componente principal a persuasão. Sedutora, engraçada, bonita, e informativa, leva os consumidores a desejar o produto que está sendo oferecido, ou a descobrirem como é necessário adquiri-lo. Exemplos: publicidade com forte teor apelativo e informações explícitas, como a divulgação de um fogão e seu preço baixo (condições de pagamento e prazos), nas CasasBahia,ouumapublicidadequeutilizeumalinguagemmaishumorísticaepoéticacriando uma situação em que apresente o produto como o responsável pela sensação de bem-estar como:“Não é assim uma Brastemp”. Publicidade institucional::: – é a divulgação e valorização de marcas e empresas. Busca apre- sentar a filosofia, metas, objetivos e ações das organizações, tentando obter uma simpatia e construir uma boa imagem para os consumidores, embora também possa assumir caracterís- ticas no sentido promocional. Uma outra característica desse tipo de publicidade é consolidar a empresa e sua marca no mercado solidificando sua posição por meio da afirmação de suas qualidades. Divulgação de ações sociais, de apoio à cultura, ao esporte ou mesmo atividades de caráter beneficente, é o que caracteriza a publicidade institucional. Exemplo: O apoio da empresa Azaleia no desenvolvimento do projeto Criança Esperança da rede Globo e o Fundo das Nações Unidas para a Infância (UNICEF). Este material é parte integrante do acervo do IESDE BRASIL S.A., mais informações www.iesde.com.br
  • 26.
    Independente do tipode publicidade que se utilize, a sua informação é persuasiva e baseada nas motivações do público a quem se dirige. Apresenta de forma clara uma intenção comercial e com isso busca conduzir uma ação de compra. A publicidade é parcial e intencional. Diferente das informações jornalísticas, que devem ser impar- ciaisedescreverosfatoseacontecimentosreais,nãosepreocupandocomosfatorespositivosenegativos, a publicidade cria sua própria informação e no período que mais lhe interessar. Há uma dedicação em divulgar características e qualidades dos produtos, serviços ou empresas que diferem dos concorrentes. Sua intencionalidade então é comercial, já que procura sempre induzir a uma ação de compra. Quem faz a publicidade? A publicidade é composta basicamente por três elementos que podem criar e realizar um processo publicitário para atingir o consumidor final. São eles: O anunciante Também conhecido como cliente, anunciante ou empresa anunciante, é quem produz algo e precisa divulgá-lo, seja um serviço ou um produto. Podem ser bens de consumo, serviços, associações e até mesmo o governo (federal, estadual e municipal). O primeiro (federal) tem o dever e o direito de utilizar a comunicação para informar a utilização dos recursos oriundos da população. Os veículos de comunicação São empresas que administram os meios de comunicação (televisão, jornal, revista, rádio etc.), e por isso são as grandes responsáveis pela transmissão da mensagem do anunciante ao consumidor, ou seja, o canal por onde a publicidade flui em direção ao consumidor, o qual pode – ou não – interessar- -se por ela. Exemplos de veículos de comunicação: Revista Veja. Rede Globo de Televisão. Provedora de Internet Uol. Rádio Band News. Sport TV (público específico). Jornal Valor Econômico. (Disponível em: <http://mundodasmarcas.blogspot.com>.) 24 | O mundo da publicidade Este material é parte integrante do acervo do IESDE BRASIL S.A., mais informações www.iesde.com.br
  • 27.
    25|O mundo dapublicidade O profissional em publicidade Como nenhum consumidor tem a obrigação de entender e se identificar com a mensagem que o anunciante expôs, é fundamental torná-la interessante e atraente. O anunciante recorre ao publici- tário (isso é claro, quando ele não possuir profissionais ou departamentos que possam executar essas ações), ou às agências de publicidade, empresas especializadas em planejamento e processos comuni- cacionais. Também fica a cargo de uma agência identificar a quantidade e os tipos de pessoas que pre- cisam ser atingidas e selecionar os melhores veículos a serem utilizados para atingir esse público. A publicidade contemporânea Atualmente é impossível falar em publicidade sem fazer referências ao marketing. São duas áreas que estão interligadas e que se complementam com o objetivo de desenvolver a divulgação e vendas dos produtos e serviços de uma empresa. É importante enfatizar que a publicidade se enquadra, na empresa, como parte do marketing e que a publicidade também é parte da comunicação mercadológica. Por isso, antes de entrarmos no estudo mais específico da publicidade, é preciso contextualizar a importância da comunicação, assim como a conceitualização do marketing. Comunicação É um processo que envolve um emissor e um receptor com uma mensagem dirigida que, por sua vez, é realizada por meio de signos ou símbolos. O receptor é quem irá receber e interpretar a mensagem. Se conseguir compreender os sinais emitidos (gestos, palavras etc.), entendemos que a comunicação foi boa. Emissor Mensagem Receptor Esse processo envolve três elementos (emissor, receptor e mensagem) e é baseado no modelo aristotélico apresentado no seu livro AArteRetóricaeaArtePoética, escrito pelo filósofo grego Aristóteles cerca de 300 anos a.C. Portanto,comunicaçãoétodamanifestaçãoexistenteentreohomem,seusemelhanteeomeioambiente.Dependendo do ponto de vista do observador, a comunicação pode adquirir diferentes significados. Os sinais – gestos, palavras, fotografias, rituais, poemas, propaganda, sinal de mão, voz, são comunicações produzidas, emitidas e respondidas por seres humanos. (LUPETTI, 2003. p.78) De Aristóteles até os dias atuais, outros modelos de teorias surgiram com o objetivo de desenvolver melhor o processo de comunicação. Entende-se que para melhorar esse processo básico e deixá-lo mais prático e detalhado, entram em cena outros elementos: canais, decodificador, ruído e feedback. Este material é parte integrante do acervo do IESDE BRASIL S.A., mais informações www.iesde.com.br
  • 28.
    Dessa maneira, oprocesso de comunicação é composto pelos seguintes elementos: Emissor::: – quem cria e quer transmitir o código, a mensagem. Código::: – é a mensagem que deseja ser transmitida. Canal::: – meios que serão utilizadas para a transmissão da mensagem. Ruído::: – algum fator que possa impedir a compreensão da mensagem. Exemplo: pode ser um simples chiado ou barulho externo, uma má impressão de textos ou um entendimento distor- cido da mensagem. Receptor::: – é quem estava destinado a receber a mensagem. Decodificação::: – é o receptor compreendendo a mensagem transmitida pelo emissor. Feedback::: – é o retorno. A resposta do receptor para o emissor. Exemplo do processo de comunicação: Emissor DecodificaçãoCódigo ReceptorCanal Ruído Feedback Exemplo do processo de comunicação acadêmico: Professor Compreensão da matéria Matéria AlunoVídeoaula/ livros – qualidade ruim do vídeo; – problemas de impressão do livro; – não compreensão da matéria. Respostas coerentes em trabalhos e avaliações 26 | O mundo da publicidade Este material é parte integrante do acervo do IESDE BRASIL S.A., mais informações www.iesde.com.br
  • 29.
    27|O mundo dapublicidade Exemplo do processo de comunicação na publicidade: Anunciante Compreensão do anúncio Divulgar produto (anúncio) Público- -alvo Meios de comunicação (tv, rádio etc.) – ruídos no rádio; – imagens distorcidas; – não compreensão do anúncio. Efetuar a compra do produto divulgado Nesse último exemplo, processo de comunicação na publicidade, tanto as empresas anunciantes, quanto a agência de publicidade desejam que os receptores (público-alvo), deem um feedback, comprando o produto ou serviço. Se esse público não entender corretamente a mensagem publicitária, ele dará um retorno à organização que talvez não seja o esperado pela empresa. Há ainda um risco do ruído de comunicação, que pode assumir proporções sérias, como, por exemplo, o não entendimento do anúncio e da mensagem divulgada, criar uma percepção de que o produto que está sendo oferecido pertence ao concorrente. Comunicação mercadológica Uma das vertentes da comunicação é a comunicação mercadológica que pode ser compreendida como ações desenvolvidas no sentido empresarial de comunicar-se mais com o mercado onde atua, reforçando as imagens de marcas, produtos e serviços tendo o propósito evidente de aumento em vendas e receita. Para alcançar tal objetivo, as empresas utilizam o chamado mix de comunicação, que é composto entre tantas ferramentas estratégias de atendimento ao cliente, criação de um ambiente de relaciona- mento, estratégias de marketing e o esforço publicitário. A função da comunicação mercadológica é traduzir, em argumentos concretos, os objetivos de marketing por meio de mensagens persuasivas, ou seja, da publicidade (GOMES, 2003, p. 37). A comunicação mercadológica também é projetada para ser persuasiva, por isso a publicidade é tão importante para conseguir um efeito calculado nas atitudes e/ou no comportamento do público visado. Faz-se também pela venda pessoal, promoção de vendas, merchandising, relações públicas, embalagens e marketing. Este material é parte integrante do acervo do IESDE BRASIL S.A., mais informações www.iesde.com.br
  • 30.
    Marketing A origem dasatividades entendidas como marketing, no modelo que conhecemos, nasce na época da Revolução Industrial, com as necessidades básicas dos fabricantes de assegurar os meios (matéria- -prima, mão de obra e capital) para a produção de bens e artigos mais padronizados, mesmo que com a qualidade muito baixa, o consumidor enfrenta o problema de escolher suas compras. O termo marketing surge nos Estados Unidos no início do século XX. Em 1930, as universidades norte-americanas já ofereciam os primeiros cursos, focando principalmente a pesquisa de mercado e as técnicas de distribuição e vendas. É nesta década que a capacidade de produção das fábricas começaram a aumentar considera- velmente, havendo, em alguns casos, a superação da demanda. A concorrência ganha força e o que passava a ser visto era o desenvolvimento de técnicas mais agressivas e novos métodos de vendas de promoção com o objetivo de atrair compradores, ou seja, o marketing surge na necessidade de admi- nistrar e estudar o mercado e com a nova realidade oriunda da Revolução Industrial. Nesse cenário, o marketing ainda é inseparável da economia e da administração clássica, pois inicialmente sua preocu- pação era puramente de logística e produtividade para a maximização dos lucros. Essa realidade ficou inalterada até meados da década de 40 ou com o fim da Segunda Guerra Mundial quando houve o crescimento da concorrência, causando o fenônemo da cultura de vender a qualquer preço, uma tentativa de conquistar os compradores da época. No Brasil, o marketing chega nos anos 50, mais precisamente em 1954, trazido pelas empresas multinacionais que aqui se instalavam. Nesse mesmo período, surgem autores e especialistas que tentam teorizar o conceito e seus atributos. Um exemplo é Jeromy McCarthy, que elabora e anuncia uma concepção teórica intitulada de Fatores Controláveis do Marketing, ou simplesmente os 4 Ps, que passa a ser popularizado nos anos 60 e 70 por outro especialista, Philip Kotler. Constituem os 4 Ps: Produto::: – características, marca, embalagem, design etc.; Preço::: – formas de pagamento, descontos, crediários etc.; Praça::: – ponto de venda; Promoção::: – incluem-se aqui as atividades de publicidade, promoção de vendas, entre outros. Com o fim da era industrial, o mundo entra na nova era da informação. Surgem outras teorias e estudos sobre a área para contextualizar, agregar ou atualizar concepções anteriores. Um exemplo disso é a proposta idealizada por Robert F. Lauterborn, na década de 90, que substitui a gerência de produtos pela gerência de mercados, onde o centro do marketing não era mais o produto e sim o mercado e, principalmente, o cliente. Surge então a teoria dos 4 Cs: Consumidores (clientes)::: – necessidades de desejos; Custo::: – para satisfazer o consumidor; Conveniências::: – para poder comprar; Comunicação::: – ferramentas da comunicação. 28 | O mundo da publicidade Este material é parte integrante do acervo do IESDE BRASIL S.A., mais informações www.iesde.com.br
  • 31.
    29|O mundo dapublicidade Dessa forma a equivalência seria: 4 Cs 4 Ps Consumidor Produtos Custo Preço Conveniência Praça Comunicação Promoção Um pouco antes, no início da década de 80, o livro Em Busca da Excelência, de Tom Peters e Bob Waterman, tem o foco completamente voltado para o cliente. O avanço tecnológico também acaba influenciando no marketing (assim como fez em muitos outros setores). Há uma atenção maior com os serviços de atendimento ao consumidor e a preocupação de administrar uma gestão de relacionamento com os clientes em larga escala. Cliente esse que já entende o seu valor, exige qualidade e não quer mais ser chamado apenas de consumidor. Comparando os mercados, temos o seguinte cenário: Passado Atualmente Pouca variedade de produtos. Muita variedade de produtos. Procura maior que a oferta. Oferta maior que a procura. Consumidores pouco exigentes. Consumidores muito exigentes. Pouco risco nas decisões. Risco elevado nas decisões. Muitas oportunidades, poucas ameaças. Poucas oportunidades, muitas ameaças. O bom profissional de marketing tinha “instinto”, senso de negócios. O bom profissional de marketing coleta informações, planeja, executa e controla o processo de marketing/ vendas. Porém, na prática empresarial, com frequência existe uma confusão entre “marketing” e outros termos, tais como“comercialização”,“distribuição”,“imagem”e, principalmente,“vendas”. O termo marke- ting é bem mais abrangente, e os outros são, cada um, uma parte de todo o sistema de marketing. No Brasil, o termo marketing causou grandes dúvidas no gênero de que uma palavra tão nitida- mente estrangeira, além de longa, pudesse ser difundida no país, e iniciou-se uma busca intensa a um nome mais adequado para traduzir seu conceito e conteúdo. A expressão“comercialização”não foi bem aceita e caiu em desuso por designar apenas uma parte do sistema de marketing. “Mercadização” e “mercadologia” também foram propostas para definir e traduzir o termo e embora a última até tenha uma boa adequação, uma vez que se refere ao estudo do mercado, acabou sendo por um certo tempo utilizada, tornando-se a terminologia Marketing. Conceito de marketing Ao longo dos anos, o marketing evolui de uma“orientação para o produto”, para uma“orientação para o mercado e para o cliente”. O comitê de definições da Associação Americana de Marketing (AMA), Este material é parte integrante do acervo do IESDE BRASIL S.A., mais informações www.iesde.com.br
  • 32.
    fundada em 1930com o objetivo de congregar profissionais para o desenvolvimento das atividades desse setor, conceitua marketing como“função organizacional e um conjunto de processos de criação, comunicação, e entregar valor para os clientes e para gerenciar os relacionamentos com os clientes de forma a beneficiar a organização e os seus intervenientes”. Porém, outras definições foram apresentadas por especialistas do setor que entendem que o conceito da AMA não incorporava um elemento essencial para uma organização comercial, o lucro. Uma outra definição é citada por um dos especialistas mais respeitados pelos profissionais no Brasil, Philip Kotler que diz: “Marketing é o processo social e empresarial pelo qual os indivíduos e grupos obtêm o que necessitam e desejam, por meio da troca de produtos e criação de valor, com outros”(KOTLER, 1980 p. 42). Outra definição pode ser dada por Raimar Richers, que conceitua marketing como:“Marketing é a intenção de entender e atender o mercado”(RICHERS, 1981, p. 5). Recentemente, a própria AMA redefiniu o conceito de marketing para: “Marketing é a atividade, conjunto de instituições, bem como o processo de criação, comunicação, entrega e troca de ofertas que tenham valor para os clientes, parceiros e sociedade em geral”. O modelo AIDA Apesar de diversos estudiosos creditarem a E.K. Strong o modelo AIDA, por tê-lo publicado em 1925 na sua obra Teorias de Vendas (Theories of Selling), o criador dessa teoria foi Elmo Lewis em 1898 (fato confirmado pelo próprio Strong). AIDA é um modelo que tenta explicar como se dá o funcionamento do comportamento humano em relação à aquisição de um produto ou serviço. A AIDA conseguiu determinar uma série de etapas que descrevem o processo que um consumidor de um determinado produto passa antes de concretizar a venda. Após a teoria de Lewis, vários outros modelos surgiram para tentar explicar o que leva o consu- midor a adquirir um produto. Mas todas elas têm a venda como objetivo final. Há relatos que dizem que o próprio Lewis, ao criar sua teoria, estava mais interessado no comportamento do vendedor do que do consumidor em si. O intuito era elaborar um“guia”que orientasse esse vendedor para ajudá-lo a efetuar uma venda. Dessa forma, compõe o modelo AIDA, baseando-se no pressuposto de que, para convencer alguém à compra e para o entendimento do comportamento do consumidor, é preciso introduzir as seguintes etapas: A – Atenção; I – Interesse; D – Desejo; A – Ação. 30 | O mundo da publicidade Este material é parte integrante do acervo do IESDE BRASIL S.A., mais informações www.iesde.com.br
  • 33.
    31|O mundo dapublicidade Segundo essa concepção, um anúncio publicitário, por exemplo, deve chamar a atenção, despertar o interesse, provocar um desejo e desencadear uma ação. Porém, teorias mais recentes, introduziram um conceito moderno de marketing no modelo e com isso, o processo não finaliza apenas na venda, mas sim na“satisfação do consumidor”, ou o que faria esse consumidor voltar a comprar o produto que o satisfaz. Com isso, muitas empresas passaram a acrescentar o“S”de satisfação, modificando a nomencla- tura para AIDAS, ou: A – Atenção; I – Interesse; D – Desejo; A – Ação; S – Satisfação. Um pouco diferente do modelo AIDA, em 1961, Russel Colley apresentou um artigo intitulado “Definindo os objetivos da Propaganda”, no qual oferecia uma escala hierárquica, com os passos que os consumidores passam antes da ação da compra, ou seja, o modelo “ACCA” (do inglês Awareness, Comprehension, Conviction e Action) que prevê o processo de compra. Utilizado como base nas criações publicitárias, seu composto é: A – Awareness (desconhecimento) – primeiro contato com o produto ou anúncio. C – Comprehension (compreensão) – compreensão do produto e de suas características e quali- dades. C – Conviction (convicção) – convicção sobre os reais benefícios do produto, além dos motivos emocionais. A – Action (ação) – compra efetiva do produto. Texto complementar Maslow e a hierarquia de necessidades (TUPINIQUIM; FREITAS, 2008) Os especialistas já se voltavam para o consumidor, mas ainda buscando sua demanda com argumentos de venda e ferramentas meramente promocionais. Nos idos de 1943, tivemos a primeira apresentação de um importante estudo, de autoria de Abraham Harold Maslow, intitulado “Motivation and Personality”, publicado na US Psychological Review, que trouxe à luz uma brilhante conceituação: a hierarquia de necessidades humanas, Este material é parte integrante do acervo do IESDE BRASIL S.A., mais informações www.iesde.com.br
  • 34.
    depois editado elançado pela Harper & Row, no ano de 1954. Maslow nasceu em Nova York, em 1908, e morreu na Califórnia em 1970, e foi um dos fundadores da psicologia humanista. Propôs Maslow que existem necessidades básicas e que elas podem ser dispostas numa hierarquia de importância e prioridade: as necessidades fisiológicas (fome, sede, abrigo), de segurança (sobrevivência física), as de relacionamento (a aceitação pelo meio e o sentido de importância), as de estima e status (relevância, domínio, reputação, prestígio) e, por fim, as de autorrealização (desejo de conhecer, compreender, sistematizar, organizar e construir um sistema de valores). Estabeleceu ainda que as primeiras necessidades (fisiológicas) dominam o comportamento da pessoa até que sejam satisfeitas, em seguida a segunda torna-se preponderante até que seja satis- feita, e nessa ordem até a última. A necessidade mais básica a qualquer ser humano é a da alimentação. Como já dissemos, é uma necessidade fisiológica. Os mecanismos geradores das sensações de fome e sede, nada mais são do que sinalizações crí- ticas do organismo quando privado de alimentos sólidos ou líquidos. Quando ativados tais mecanis- mos e presentes tais sensações, temos estabelecida a necessidade da alimentação, a mais poderosa entre todas as necessidades. Enquanto não suprida essa privação, ou satisfeita essa necessidade, o ser humano simplesmente não se dispõe a priorizar mais nenhuma outra ação. Diante da fome ou da sede, mal conseguimos raciocinar de forma coerente e objetiva, bloqueando ou adiando iniciativas para a satisfação de quaisquer outras necessidades. Podemos incluir ainda aqui, no rol das necessidades fisiológicas, a necessidade do sono. Há ciclos biologicamente predeterminados, o nosso organismo precisa de uma parada técnica para concluir o complexo procedimento de processar e transformar os alimentos ingeridos, melhor oxigenar células, distender e relaxar músculos, fazer fluir para o sangue novos suprimentos de proteínas, vitaminas, cálcio, amido etc., estocar reservas, fazer a sua faxina interna. Pois bem, os mecanismos que regem essa ação disparam comandos que vão freando a nossa disposição para a atividade, induzindo ao repouso, provocando o sono, e são percebidos pela sen- sação do cansaço. A privação do descanso gera a necessidade do sono. Podemos até resistir por algum tempo, isso variando de pessoa para pessoa, mas haverá uma hora que qualquer um de nós “cairá de sono”literalmente. A menos que esteja com fome ou sede. Temos ainda a necessidade fisiológica de abrigo. Basicamente, tememos o ataque de animais ferozeseaexposiçãocontinuadaaosol,tantoquantotememosaschuvas,osvendavais,astrovoadas, os raios, furacões, e toda a sorte de intempéries da natureza. Todavia, tememos também o ataque de outras pessoas. Desde as primeiras horas da humanidade, já tinha o homem procurado abrigar-se em cavernas, depois em tendas e choupanas, até evoluir para edificações com o uso de rochas talhadas e desen- volver logo após a técnica de moldar blocos feitos à base de terra, palhas e água, levados a fornos em fôrmas. Assim é que a privação de defesas contra a natureza e seus agentes, e assim também contra outros seres humanos agressores, gera a necessidade de abrigo. A menos que se esteja com fome, sede ou sono. 32 | O mundo da publicidade Este material é parte integrante do acervo do IESDE BRASIL S.A., mais informações www.iesde.com.br
  • 35.
    33|O mundo dapublicidade Mas passemos agora para a necessidade de segurança, de sobrevivência física. Que reação causaríamos numa cobra venenosa se empunhássemos e aproximássemos de sua boca uma arma carregada, pronta para disparar contra ela? Obviamente que apenas o bote e a picada fatal, mais nada. E qual seria a nossa reação se essa mesma arma estivesse voltada para qualquer um de nós? Certamente que de medo e pavor, para dizer o mínimo. Mas qual seria a diferença? A diferença está em que o ser humano é o único ser vivo que tem consciência da morte. Com a evolução da espécie humana, aprendemos quais são todos os perigos que podem nos expor à morte. Guerras, disputas, rixas, brigas, armas de fogo, instrumentos cortantes ou perfurantes, lugares perigososesituaçõesdeconflito,pessoassuspeitas,acidentes,quedas,lesões,vícios,sujeiras,doenças, envelhecimento, fraqueza, fadiga etc. A privação de vida organizada, em paz, harmonia, com cuidados e hábitos saudáveis, gera a necessidade de segurança. A menos que estejamos com fome, sede, sono ou desabrigados. Adiante temos definida a necessidade de relacionamento. O ser humano vive em grupos, em sociedade. É o único ser vivo que estabelece laços com os seus semelhantes e os nomeia. José é uma pessoa em si mesmo, mas também é filho de João e Maria, neto paterno de Artur e Izilda, neto materno de Celso e Nair, irmão deValquíria e Márcia, sobrinho de Athaide, Neuza e Alencar, primo de Paulo, Nestor, Romeu e Túlio. É vizinho de Neide e Francisco, amigo de Valdir, Marcos, Nestor e Rosinha, é morador da Rua Trajano, Bairro de Vila Verde, torcedor do time local, ex-aluno da Escola Luz do Saber, funcionário da fábrica Silva & Irmãos, marido de Sofia, genro de Adelaide e Nicanor, pai de Sabrina, Getúlio e Jonas. Como o ser humano teme a solidão, o abandono, o esquecimento, a expectativa de privação do convívio em sociedade gera a necessidade de relacionamento, num nível de plena aceitação pelo seu meio social. Daí a perseverar em ser querido como filho, neto, irmão, sobrinho, primo, marido, genro e pai, reconhecido como bom vizinho, torcedor do time vitorioso, aluno exemplar, funcionário modelo, amigo leal etc. Desde que não esteja com fome, sede, desabrigado ou com a vida em risco. Subsequentemente, temos que a privação de estima e status gera a necessidade de relevância, domínio,reputaçãoeprestígio.Éexatamenteembuscadeestimaestatusqueagimosaoprocurarmos nos destacar em qualquer ramo de atividade ou meio de convívio social. Obter uma promoção, assumir uma posição de comando incumbir-se de responsabilidades, evoluir acima da média, ser sempre convidado e bem-vindo, prestar auxílio e socorro, ser lembrado para conselhos e orienta- ções, ser reputado por decisões sensatas e corretas, granjear respeito e notoriedade. A não ser que se esteja diante de fome, sede, sono, desabrigo, insegurança e isolamento. Mas avancemos para a necessidade de autorrealização. Ela decorre da busca pessoal e individual do ser humano pelo constante enlarguecimento do seu conhecimento, pela sua capacidade de plena compreensão do mundo à sua volta, agindo segundo um conjunto de valores que pôde experimentar e aceitar para si, organizando então a sua vida com parâmetros que lhe permitem avaliar e determinar metas e objetivos a realizar com sucesso. Este material é parte integrante do acervo do IESDE BRASIL S.A., mais informações www.iesde.com.br
  • 36.
    É claro que,desde que não esteja faminto, sedento, insone, ao relento, inseguro, abandonado e desprezado. Então pare e reflita: o reconhecimento e a determinação de tais necessidades humanas, e assim também do seu ordenamento hierárquico, ditado pela preponderância entre elas, serve a qual finalidade mercadológica? Ora, vejam que com o seu brilhante estudo da hierarquia de necessidades, Maslow proporcio- nou-nos um sistema capaz de identificar e ordenar as necessidades que os consumidores estejam buscando satisfazer ao pretender adquirir produtos. Sabemos agora que toda necessidade decorre de uma privação, e demanda por satisfação, então podemos pesquisar, desenvolver, produzir e ofertar produtos que possam suprir com eficácia tal demanda. Atividades 1. De acordo com o composto do processo de comunicação, explique o que é um ruído. 2. Dos elementos que compõem a publicidade, dê a definição do que é um anunciante. 3. Os 4 Ps se referem a quais elementos? a) Produto, publicidade, propaganda e preço. b) Produto, praticidade, publicidade e preço. c) Produto, preço, praça e promoção. d) Produto, praça, publicidade e planejamento. 34 | O mundo da publicidade Este material é parte integrante do acervo do IESDE BRASIL S.A., mais informações www.iesde.com.br
  • 37.
    35|O mundo dapublicidade 4. Explique o modelo AIDA. Ampliando o conhecimento Comunicação em Marketing Autor: José Benedito Pinho Editora: Papirus Fundamentos de Marketing Autores: Darci Bastas e Luís Carlos S de Sá Editora: FGV Divulgação. Divulgação. Este material é parte integrante do acervo do IESDE BRASIL S.A., mais informações www.iesde.com.br
  • 38.
    Gabarito 1. Algum fatorque possa impedir a compreensão da mensagem. Exemplo: pode ser de um simples chiado ou barulho externo, uma má impressão de textos ou um entendimento distorcido da mensagem. 2. Também conhecido como cliente, anunciante ou empresa anunciante. É quem produz algo e precisa divulgá-lo, seja um serviço ou um produto. Pode ser bens de consumo, serviços, associa- ções e até mesmo o governo (federal, estadual e municipal). O primeiro (federal) tem o dever e o direito de utilizar a comunicação para informar a utilização dos recursos oriundos da população. 3. C 4. AIDA é um modelo que tenta explicar como se dá o funcionamento do comportamento humano em relação à aquisição de um produto ou serviço. A AIDA conseguiu determinar uma série de eta- pas que descrevem o processo que um consumidor de um determinado produto passa antes de concretizar a venda. É composto pela Atenção, Interesse, Desejo e a Ação de compra. 36 | O mundo da publicidade Este material é parte integrante do acervo do IESDE BRASIL S.A., mais informações www.iesde.com.br
  • 39.
    Agência de publicidade Oque é uma agência de publicidade? Com o pioneirismo da agência Eclética, 1913-1914, iniciou-se a configuração de empresas respon- sáveis em trabalhar com as ferramentas publicidade e propaganda na sociedade brasileira. Podemos definir atualmente uma agência de publicidade como uma organização comercial independente, compostaporsetorestécnicosecriativos,comoobjetivodeidealizareproduzirapublicidadeidentificando os meios e veículos de comunicação que mais caracterizam os clientes das empresas anunciantes. Hoje, as grandes características de uma agência de publicidade são: criar mensagens publicitárias que irão divulgar os produtos, serviços e/ou marcas das empresas::: anunciantes, tendo como princípio exaltar os fatores positivos e maquiar (evitar) a exibição dos pontos negativos. Isso não se trata de desonestidade e sim, uma maneira de mostrar ao público um lado mais atraente; produzir e materializar as ideias propostas e aprovadas;::: exercer a função de estabelecer um canal entre uma empresa anunciante, uma empresa meio::: (veículos de comunicação) com o intuito de atingir o consumidor final. Não podemos esquecer que a publicidade é uma ação de persuasão, não de vendas. Ela deve atrair a atenção do consumidor para a existência das marcas de empresas, assim como seus respectivos produtos e serviços. Tem que ser bonita, despertar o desejo e, aí sim, a vontade de comprar. Para que o ato da compra de determinado produto ou serviço se concretize, outras variáveis de marketing deverão fazer sua parte, como por exemplo, preço e distribuição. Como as agências de publicidade passam por um processo de transformação que teve início na década de 90, o pensamento agora é aumentar a gama de serviços oferecidos, reestruturando-se para atender os novos segmentos assumindo o papel de agência de comunicação. Comesseintuito,anovaagênciapodeauxiliarnoplanejamentoenaimplementaçãodocomposto de comunicação em um esforço integrado com a organização e continuar construindo a imagem de parceiras do anunciante. Este material é parte integrante do acervo do IESDE BRASIL S.A., mais informações www.iesde.com.br
  • 40.
    Há, no Brasil,a Associação Brasileira de Agência de Publicidade (ABAP), que representa os inte- resses das agências de publicidade associadas junto à indústria da comunicação, poderes constituídos, mercado e sociedade. Sua fundação ocorreu em 1.º de agosto de 1949 e, segundo dados da ABAP, as agências associadas a ela representam 75% de todo o investimento publicitário brasileiro em mídia, movimentando cerca de 2 800 profissionais e 3 900 clientes: é a maior entidade do setor na América Latina. Funções, cargos e atividades É comum encontrar inúmeras variações nos cargos e funções que compõem uma agência, dificul- tando uma padronização de estrutura e funcionamento dessas organizações. Fatores como tamanho da empresa, orçamento e atividades oferecidas contribuem mais ainda para uma caracterização que acom- panha a identidade de cada agência. Porém, é possível visualizar um organograma básico e ordenar, de uma maneira genérica, os departamentos e os cargos que contribuirão para a produção publicitária e de comunicação, auxiliando também o entendimento do fluxograma dessas agências. Antes de entrarmos em uma agência, vale ressaltar os conceitos de organograma e fluxograma. Organograma É uma forma gráfica de representar como se organiza uma empresa ou instituição, exibindo as relações entre cargos, grupos e funcionários. Como característica de um bom organograma, podemos exemplificar uma melhor visualização das responsabilidades de cada pessoa em uma empresa. Exemplo gráfico de um organograma básico em uma agência de publicidade: Presidente Pesquisa Atendimento Planejamento Criação Mídia Produção 38 | Agência de publicidade Este material é parte integrante do acervo do IESDE BRASIL S.A., mais informações www.iesde.com.br
  • 41.
    39|Agência de publicidade Fluxograma Éuma representação simbólica que descreve a sequência das fases de um processo, ou seja, um gráfico que mostra todo o caminho que se faz dentro de uma empresa até o produto final, permitindo visualizar o processo como um todo. Um fluxograma ilustra, de forma descomplicada, a transição de informações entre os elementos que compõem um produto final. Exemplo simplificado de fluxograma em uma agência: Cliente informa dados para o atendimento.1. Atendimento desenvolve um2. briefing. Planejamento transforma dados em informação.3. Criação se baseia nas informações e “conversa”4. com Mídia e Produção. Criação fala com atendimento sobre a ideia.5. Atendimento apresenta para o cliente.6. Empresa anunciante Atendimento Planejamento Criação Mídia Produção Para que uma agência possa oferecer seus serviços com qualidade, cada uma adota um orga- nograma e um fluxograma que lhe parece mais adequado, tendo sempre como referência a principal atividade oferecida. Entretanto, mesmo apresentando uma variação considerável de uma agência para outra, ainda é possível identificar dois grupos comuns entre elas: principal e complementar. O grupo principal é aquele que oferece as funções essenciais de uma agência. É composto pelas áreas de: Diretoria / Gerência / Presidência;::: Pesquisa;::: Atendimento;::: Planejamento;::: Criação;::: Mídia;::: Produção.::: Este material é parte integrante do acervo do IESDE BRASIL S.A., mais informações www.iesde.com.br
  • 42.
    O grupo complementaré responsável por funções e atividades igualmente importantes, porém, em agências de menor porte, podem ser exercidas pelos setores básicos. Compõem esse setor: Assessoria de imprensa;::: Relações Públicas;::: Promoção;::: Tráfego;::: Produção Gráfica;::: Rádio e TV (RTV);::: Fotografia (estúdio e laboratórios);::: Departamento jurídico;::: Departamento de informática.::: O autor Flávio Ferrari identifica que esse cenário não é definitivo e haverá alterações consideráveis. Segundo ele: À medida que sofisticamos a estrutura, vão surgindo setores independentes que irão dedicar um tempo maior a essas tarefas, melhorando a qualidade final do serviço prestado. As recentes alterações no cenário mundial da comunicação começam a se refletir nessa estrutura tradicional. As agências ainda não encontraram o caminho definitivo, mas a tendência é para o redesenho da estrutura, com maior ênfase para informação e informatização. (FERRARI, 1996, p.14) Atendimento É o responsável pela captação de novas empresas anunciantes, manutenção da carteira de clientes, ligação entre a agência e esses públicos. Também conhecido como Contato ou Executivo de Contas (na linguagem técnica das agências, conta é sinônimo de clientes), esse profissional deve ter o conhecimento de marketing, comunicação, publicidade e, principalmente, relações públicas, boa cultura e boa imagem pessoal, já que depende dele a entrada de novas empresas anunciantes. Por ser o elo entre a agência e o cliente, compete ao atendimento a difícil missão de satisfazer os dois lados, ou seja, deve estar preparado para defender os interesses do cliente junto à agência e defender os interesses da agência junto ao cliente. Além das atividades externas, como visitas periódicas aos clientes (para captação ou manutenção) e apresentação da campanha em suas diversas etapas para aprovação, o atendimento também exerce 40 | Agência de publicidade Este material é parte integrante do acervo do IESDE BRASIL S.A., mais informações www.iesde.com.br
  • 43.
    41|Agência de publicidade funçõesinternas, como a participação das reuniões de planejamento sobre o projeto do cliente, a atuali- zação das informações para os demais profissionais da agência e supervisão (na ausência de um tráfego) do fluxograma das atividades desenvolvidas na produção da campanha. O quadro a seguir resume um pouco mais as atividades exercidas pelo atendimento publicitário: Cargo Funções Atendimento captação de novos clientes;::: manutenção da carteira de clientes;::: negociar os interesses de clientes e agência;::: ser a ligação entre as duas empresas;::: repassar aos demais profissionais da agência as informações do cliente;::: participar das reuniões de planejamento;::: elaborar o::: briefing. Esta última função que aparece no quadro merece uma atenção especial. O profissional de atendi- mento é quem deve elaborar o briefing do cliente, ou seja, criar um documento base no qual irão constar todas as informações referentes à empresa anunciante e diagnosticar as necessidades e desejos. Briefing Palavra de origem inglesa que significa resumo, to brief = resumir. É um documento, pasta, ou arquivo que contém todas as informações referentes ao cliente para que possa ser elaborada a campanha publicitária ou de comunicação. É o começo de tudo e um dos passos mais importantes para o sucesso de uma campanha. Todos os departamentos de uma agência trabalham tendo como base o briefing e as informações contidas nele. Além de receber os dados fornecidos pelo anunciante, o atendimento realiza uma pesquisa de mercado para atribuir outras informações no documento, evitando com isso possuir apenas as referências e os dados do cliente. A finalidade de um briefing é passar um diagnóstico correto e as orientações necessárias para que se possa desenvolver uma proposta de solução do problema, ajustada aos objetivos de comunicação e de marketing, tendo como resultado uma campanha correta e que consiga manter a imagem e a filo- sofia da empresa na mensagem. Este material é parte integrante do acervo do IESDE BRASIL S.A., mais informações www.iesde.com.br
  • 44.
    Briefing – Roteiro Empresa RazãoSocial. Nome Fantasia. Histórico. Localização (matriz e filiais). Organograma. Imagem da marca. Produto Nome. Linhas de produtos. Preços do produto. Ciclo de vida. Embalagem (tipos, pesos, conteúdos etc.). Composição industrial / matérias-primas. Pontos positivos do produto. Pontos negativos. Características únicas do produto. Mercado Concorrentes diretos. Concorrentes indiretos. Tamanho do mercado. Sazonalidade. Ameaças e oportunidades de mercado. Como é distribuído o produto? Canais de distribuição. Consumidor Quem é o consumidor do produto? Quem é o público-alvo? Hábitos e atitudes dos consumidores. Influências culturais e ambientais. Razões de compras racionais ou emocionais? Comunicação e Pesquisa Campanhas publicitárias e pesquisas já realizadas. Objetivo de comunicação. Objetivo de marketing. Conteúdo básico da comunicação. O que a campanha deve transmitir? Meios de Comunicação Meios. Veículos. Período de veiculação. Verba Quanto será investido em comunicação? 42 | Agência de publicidade Este material é parte integrante do acervo do IESDE BRASIL S.A., mais informações www.iesde.com.br
  • 45.
    43|Agência de publicidade Planejamento Sóexistem duas maneiras de se fazer alguma coisa: agindo impulsivamente ou planejando a ação. Agir impulsivamente é reagir. É responder a um estímulo de forma espontânea e impensada. É atuar de forma reflexa. Se você não estiver se comportando rigorosamente de acordo com a definição anterior, então estará planejando. (FERRARI, 1996, p.14) Qualquer atitude que o homem realiza sem um preparo é uma atividade aleatória que, normal- mente, leva o indivíduo e as empresas a resultados não esperados, altamente emocionantes e, muitas vezes, a situações piores que as já existentes. O jeito então é planejar! Ou seja, construir um conjunto de ações coordenadas, integradas e intencionaisparacontrolarvariáveismercadológicasqueenvolvemoambientedaempresa,ouminimizar o máximo possível as ações das variáveis não controláveis, uma vez que o planejamento possibilita a tomada de decisões de forma antecipada. De forma geral, um bom planejamento oferece vantagens como: possibilitar um maior controle sobre as ações e o ambiente em que se atua;::: permitir uma visão antecipada de problemas e conflitos, e com isso auxiliar em uma rápida::: resolução; propiciar uma margem maior de acerto nas tomadas de decisões.::: Planejamento na agência No caso da publicidade e da propaganda de uma agência integrada de comunicação, o profis- sional dessa área está incumbido de planejar a campanha de comunicação dos clientes, definindo suas diretrizes e até a divisão da verba destinada pelo cliente (mídia, produção etc.). Trabalha intensamente ao lado de todos os setores, mais especificamente com atendimento, planejamento e pesquisa, tendo como o briefing sua bíblia sagrada. É o responsável direto pela elabo- ração das campanhas, uma vez que sua missão é atender os objetivos da empresa anunciante e não apenas produzir e transmitir mensagens humorísticas, apelativas ou bonitas. A arte do planejamento publicitário consiste basicamente em seis atividades importantes: analisar o problema mercadológico do cliente;::: propor soluções no âmbito da comunicação (tarefa exercida com participação de outras áreas::: da agência); identificar os objetivos a serem atingidos;::: desenvolver as estratégias de como alcançar esses objetivos;::: ter o controle da execução das tarefas;::: avaliar os resultados.::: Este material é parte integrante do acervo do IESDE BRASIL S.A., mais informações www.iesde.com.br
  • 46.
    O processo deplanejamento de uma campanha publicitária inicia-se pela leitura e interpretação do briefing e de uma análise da situação (diagnóstico) com o atendimento. As conclusões dessa fase acontecem no momento em que se identificam os pontos mais importantes, alcançando também a identificação e a confirmação dos objetivos, assim como os problemas e as possíveis oportunidades. Vale uma explicação nesse ponto sobre a diferença entre objetivo de marketing, objetivo de comunicação e objetivo de campanha, assimilando uma diferença entre esses itens. Objetivo A terminologia “objetivo” diz respeito a um ponto a ser atingido, que se quer atingir. Um alvo, um rumo, uma meta qualificável e quantificável. Normalmente são definidos pelo tempo, como curto, médio e longo prazo. Por exemplo: Meu objetivo a médio prazo é concluir o curso universitário.Também é necessário que haja uma referência, uma medida para comprovar se tal esforço foi positivo e se con- seguiu atingir o que se pretendia. Objetivo de marketing O objetivo de marketing é uma estratégia que visa colocar a organização numa posição de mercado e cumprir de maneira eficaz e objetiva a sua missão. Na maioria das vezes, ela é determinada pela empresa anunciante, e aparece como um item no briefing. Por exemplo: aumentar a participação do produto no mercado em x%; ou aumentar em y% os pontos de venda da empresa; posicionar o produto como o melhor do mercado; introduzir o produto no mercado internacional em um ano etc. Objetivo de Comunicação Comunicar a ideia para atingir os objetivos de marketing, motivando o público com fatos, buscando uma melhor definição do que se pretende dizer. Em resumo, é o instrumento que permite transformar as orientações dos objetivos de marketing em ações de comunicação concretas e eficazes. Por exemplo: fazer com que o consumidor mude de outras marcas para a marca da empresa; divulgar novos pontos de venda; combater os argumentos da concorrência; criar o conhecimento do produto e fixar a marca etc. Objetivo de Campanha Definido pela agência, o objetivo de campanha busca apresentar por meio das mensagens publicitárias os fatores positivos e os diferenciais da empresa ou produto/serviço que oferece. Exemplo: se o objetivo de marketing (definido pela empresa anunciante) é de introduzir o produto no mercado internacional em um ano, o objetivo de comunicação é criar o conhecimento do produto e fixar a marca. 44 | Agência de publicidade Este material é parte integrante do acervo do IESDE BRASIL S.A., mais informações www.iesde.com.br
  • 47.
    45|Agência de publicidade Comoconsequência, o objetivo de campanha é criar uma identidade com o novo produto e mostrar quem é a empresa e como ela age. Com base nessas atividades, é aconselhável que o planejamento não deva ser elaborado por apenas um profissional, e sim por uma equipe. Por isso, planejar toda uma campanha de comunicação requer um esforço de toda equipe de trabalho, criação, mídia, atendimento, pesquisa, diretoria, coordenados pelo departamento de planejamento. Plano de ação Uma ferramenta fundamental para o profissional de planejamento é a construção de um plano de ação. É composto de tarefas e atividades que devem ser efetuadas a partir das definições obtidas nas reuniões realizadas com todos os grupos da agência que estão construindo a campanha do cliente. Num plano de ação, as providências são devidamente priorizadas e listadas por ordem cronológica e devem apresentar os seguintes itens: o que precisa ser feito (detalhado ação por ação);::: quem deve fazer;::: prazo (quando se inicia e se finaliza);::: onde e como será produzido;::: o que se espera como resultado;::: análise e revisão do material.::: Quanto custará? A verba disponível pelo cliente afeta todo o projeto e deve ser discutida na elabo- ração do briefing. Se a intenção é criar um relacionamento sincero, verdadeiro e duradouro, a questão do orçamento disponível deve ser discutida logo nas primeiras reuniões com o cliente, afinal, de nada adian- tará uma campanha exuberante e grandiosa se não houver dinheiro para investir. A seguir temos um exemplo simples de um plano de ação: CLIENTE: CAMPANHA: PLANO DE AÇÃO: O que fazer Quem deve fazer Início / Término Local Como Este material é parte integrante do acervo do IESDE BRASIL S.A., mais informações www.iesde.com.br
  • 48.
    Pesquisa É importante pesquisar Responda:Qual é o elemento primordial para a sobrevivência de qualquer empresa atualmente? Independente do tamanho que tenha o mercado atual, toda empresa que ofereça produto ou serviço para se manter ativa em seu segmento necessita de informação. Simplesmente precisa-se ter noção de tudo um pouco (e de preferência em tempo real, no exato momento em que acontece), seja sobre produto, mercado, cliente, concorrência, novidades, problemas, oportunidades etc. Com base nesse cenário mercadológico, o departamento de pesquisa ganha grande destaque nas organizações, uma vez que é o responsável pela obtenção das informações. A pesquisa tem início com a necessidade de se obter uma informação É errado pensar que uma pesquisa se resume naquelas ações em que algumas pessoas uniformi- zadas, ou munidas de um crachá de identificação nos abordam nas ruas com um questionário em mãos pedindo nossa atenção por alguns minutos. Não! A técnica da pesquisa é algo muito mais extenso e, como já sabemos, importantíssima para as empresas contemporâneas. Consiste de todas as atividades que capacitam uma organização a obter a informação necessária para tomar decisões sobre seu ambiente, seu mix de marketing, comunicação e seus consumidores atuais e potenciais. É a identificação e coleta de dados que são analisados e transformados em informação de forma sistemática e objetiva que acabam contribuindo para o campo do conhecimento. Oatendimentoutilizaaferramentadepesquisaduranteaelaboraçãodobriefing,porémaagência que possui um departamento específico da área tem uma vantagem considerável em relação às concorrentes, uma vez que é abastecida com informações novas e constantes mantendo-se atualizada e fortalecendo o grau de conhecimento de todos os seus profissionais. Durante o planejamento de uma campanha de comunicação, é de extrema importância estar “antenado” com o mercado (concorrência, preço etc.) e com os consumidores (grau de satisfação, ima- gem da marca) das empresas anunciantes para que todas as tomadas de decisões possam ser coerentes e próximas da realidade. A atualização constante das pesquisas e uma análise cuidadosa das informações contidas no briefing possibilitam a identificação de dois itens fundamentais para uma campanha: o real problema e as opor- tunidades. Problemas São situações que contribuem de forma negativa para o desempenho do produto ou serviço e que podem prejudicar também o desenvolvimento da campanha. Existem problemas que podem ser 46 | Agência de publicidade Este material é parte integrante do acervo do IESDE BRASIL S.A., mais informações www.iesde.com.br
  • 49.
    47|Agência de publicidade solucionadosrapidamente pela empresa (como embalagem, distribuição etc.), problemas que precisam de uma ação unificada de comunicação e marketing (melhoria da imagem da empresa, qualificação da marca etc.) e situações em que não se consegue o controle total e que exige uma adaptação a elas – o chamado macroambiente (ambiente político, econômico, tecnológico etc). Oportunidades São os pontos positivos, as vantagens, as características particulares de um produto ou serviço, que ainda não foram exploradas (ou foi pouco explorada) e que poderão contribuir muito para o desenvolvimento da campanha, o desempenho do produto e a identificação da empresa perante seu público. Tipos e métodos de pesquisa A pesquisa é um componente cada vez mais importante de uma campanha de comunicação, seja nas etapas iniciais, nos estágios de revisão, ou mesmo identificando as mudanças do mercado. Quer seja na rotina ou na solução de um problema, o conhecimento desses mercados de atuação e as atitudes do consumidor são a base para o planejamento. Basicamente, a pesquisa de comunicação trabalha com dois tipos de pesquisa: a qualitativa e a quantitativa. Pesquisa qualitativa A pesquisa qualitativa é um conjunto de técnicas utilizadas em comunicação pelas quais são obtidos dados de um número relativamente pequeno de respondentes dependendo da escala com que se trabalha. Isso já é um diferencial em relação à pesquisa quantitativa, na qual um grande número de respondentes fornece os dados que são analisados estatisticamente. O questionário aplicado na técnica qualitativa possui perguntas abertas, ou seja, o entrevistado tem liberdade para se expressar, enriquecendo e “qualificando” as informações obtidas. A vantagem oferecida é a fácil identificação de impulsos afetivos, emotivos e as motivações subconscientes. As pesquisas qualitativas são exploratórias e estimulam os entrevistados a pensarem livremente sobre algum tema, objeto ou conceito. Elas fazem emergir aspectos subjetivos e atingem motivações não explícitas, ou mesmo conscientes, de maneira espontânea. Todo o processo da pesquisa qualitativa pode ser aplicado de duas maneiras: Direta::: – o pesquisador revela abertamente os objetivos da pesquisa. Indireta::: – o verdadeiro objetivo é mantido em segredo, seja ao afirmar um objetivo falso ou omitindo qualquer referência a ele, porém ao final da pesquisa deve ser esclarecido e explicado o motivo porque houve essa ação. Este material é parte integrante do acervo do IESDE BRASIL S.A., mais informações www.iesde.com.br
  • 50.
    Pesquisa quantitativa A pesquisade comunicação quantitativa é um método de pesquisa social que utiliza técnicas estatísticas e normalmente implica a não construção de inquéritos por questionário. Utiliza-se perguntas fechadas, ou seja, oferece opções de respostas e são aplicadas para grande quantidade de entrevistados, por isso é considerada a mais adequada para apurar opiniões e atitudes explícitas e conscientes, pois utiliza instrumentos estruturados. Permite resultados mais concretos e, consequentemente, menos passíveis de erros de interpre- tação. Em muitos casos gera índices que podem ser comparados ao longo do tempo, permitindo traçar um histórico da informação. Aplicação da pesquisa nas diferentes fases da campanha Utilizando o método qualitativo e quantitativo, é possível obter informações em qualquer fase de construção ou execução de uma campanha de comunicação. Na fase inicial, por exemplo, quando se pretende definir os objetivos, a pesquisa será utilizada para auxiliar nas decisões sobre o que se vai dizer. A pesquisa de comunicação pode ajudar em outras circunstâncias como: definição dos objetivos de comunicação;::: definição do público-alvo;::: definição da forma da mensagem;::: definição do meio e veículo de comunicação;::: avaliação dos resultados da campanha (após a veiculação da mensagem).::: Vale ressaltar que as agências de comunicação que não possuem um departamento específico de pesquisa, assim como muitas empresas em outras áreas, podem contratar os serviços oferecidos pelos institutos de pesquisas – organizações especializadas em todos os passos do processo de pesquisa (conforme sua estrutura, é claro) e que auxiliam no suprimento de informações atualizadas a essas empresas que não dispõem de analistas, especialistas e estatísticos. Criação É a área que mais caracteriza a publicidade e os publicitários. Embora já tenhamos identificado outros departamentos onde se pode construir a publicidade e a propaganda, a criação ainda é o sinônimo dos publicitários. Essa é a fase do surgimento das ideias, as peças publicitárias, os slogans, as imagens das ilustrações, dos textos, enfim, de todas as formas de comunicação unificadas com o intuito de construir a mensagem que irá atingir o público-alvo de modo a persuadi-lo eficazmente. Esse departamento é composto, normalmente, pelo: diretor de arte, responsável pela criação das imagens, ilustrações, cores e design dos anúncios, o layout etc.; e pelo redator, que possui a função de produzir o texto dos anúncios (emotivo ou racional), os slogans etc. 48 | Agência de publicidade Este material é parte integrante do acervo do IESDE BRASIL S.A., mais informações www.iesde.com.br
  • 51.
    49|Agência de publicidade Essesprofissionais formam a chamada dupla de criação, uma estrutura tradicional utilizada pela maioria das agências, mas que está passando por uma transformação recente (assim como a agência inteira)e migrando para os grupos de criação, ou seja, mais de duas pessoas responsáveis pela produção das peças publicitárias. Sempre apoiadas pelo briefing, essa área conta ainda com mais um profissional, o diretor de criação, responsável direto pela supervisão e aprovação do material produzido. Modelo básico de um departamento de criação: Diretor de criação Redator Diretor de arte Departamento de criação O processo criativo – deixe a mente solta para produzir O potencial criativo é inerente ao ser humano, é produto de sua inteligência. A inteligência por sua vez é a faculdade de conhecer, aprender e compreender o mundo que nos rodeia. O conhecimento e a compreensão advêm da informação e da observação. (LUPETTI, 2003, p. 68) Walt Disney disse, certa vez, que criatividade é como ginástica: quanto mais se exercita, mais forte fica. Um determinado estímulo produz uma ideia. Um outro, ou uma combinação de estímulos pode produzir outras ideias, e assim sucessivamente. É o processo de associação de ideias. O processo criativo busca estabelecer, essencialmente, essa associação de duas ou mais impressões antigas para produzir uma ideia nova. (SANT’ANNA, 1998, p. 150) Todos nós somos criativos (mesmo aqueles que não acham isso) e essa afirmação é facilmente comprovada: se pararmos por um instante e buscarmos, em nossa memória, a história de nossas vidas, encontraremos uma conversa com amigos, ou em um almoço de família ou um outro ambiente qual- quer, uma frase ou uma ação inspirada que nos ajudou a resolver um problema. Podemos entender de uma maneira simples que a criatividade é encontrar novos caminhos que liguem elementos já conhecidos e, quanto mais elementos conhecermos, menor é o caminho que os interliga. Exemplo: quanto mais informações se absorvem sobre um determinado produto, ou serviço, mais fácil se torna o processo criativo, uma vez que identificando esses elementos que os compõem (cor, embalagem, pontos positivos, valor da marca etc.) mais fácil fica de acharmos algo que mereça destaque para ser divulgado por meio de uma imagem ou slogan. Conforme Gustavo Lourenço S. Neto (2008), James Webb Youn, um dos primeiros redatores de propaganda do mundo, em seu livro A Technique for Produeing Ideas (Técnicas para a Produção de Ideias), havia definido as várias etapas do processo criativo: preparação, incubação, ilumi- nação e elaboração. Don Fabun dividiu-as de maneira semelhante: Desejo – a pessoa deve, por qualquer razão, querer criar algo original. Isso é o que ele chama de atitude de trabalho.::: Preparação – ou acumulação de dados, visa“tornar familiar o estranho”.::: Manipulação – é uma tentativa de síntese, de juntar conceitos aparentemente não relacionados, ou“tornar estranho::: o familiar”. Este material é parte integrante do acervo do IESDE BRASIL S.A., mais informações www.iesde.com.br
  • 52.
    Incubação – ocomponente inconsciente do processo criador, e cuja descrição de Fabun coincide com outras, como::: veremos mais adiante. Antecipação – é o que, mais tarde, classificaremos como aquecimento. Segundo Fabun, há um sentimento de::: premonição, algo nos diz que o problema está prestes a ser resolvido. Iluminação – a solução esperada (Eureka!).::: Verificação – a confirmação da viabilidade da solução.::: De uma maneira genérica, podemos sintetizar o processo criativo da seguinte maneira: o desejo pode ser a identificação de um problema e a vontade de resolvê-lo. A preparação é justamente o fator que alimenta a criatividade, já que se trata da fase na qual se dedica um período para estudar o problema e seu ambiente, adquirir mais informações sobre o tema. A incubação está apoiada, de acordo com os psicólogos, no nosso plano subconsciente (Sigmund Freud acreditava que nesse plano eram construídos os sonhos, baseados em informações que recebíamos durante o dia de forma consciente ou inconsciente). Após adquirirmos informações sobre o tema que estamos estudando, de forma sistemática, essas informações migram para o nosso inconsciente e essa parte da mente se responsabiliza em encontrar uma solução, ou traçar um caminho que ligue as informações da fase de preparação. A criação é a capacidade de reinventar algo, ou explorar uma realidade conhecida por um ângulo novo e, claro, expressar a descoberta por meio de um código de comunicação. Ainda no subconsciente e com a mente trabalhando a mil por hora, surge a primeira solução para o tema (Eureka! É isso! Como não havia pensado nisso antes...), ou seja, estamos na fase da ilumi- nação, onde conseguimos traçar o caminho interligando os dados que foram adquiridos e, com isso, a solução dos nossos problemas. Porém, vale ressaltar que essa solução está no plano subconsciente e é necessário anotarmos todas as ideias que estão surgindo ou não conseguiremos lembrar depois (é aquela situação de que a resposta está na“ponta da língua”, mas não conseguimos lembrá-la). A última fase do processo criativo é a verificação, em que, após o surgimento das propostas para solucionar o problema em questão, paramos para analisar se há coerência no que criamos e se enquadra no ambiente em que o problema está vinculado. Todos nós somos capazes do processo criativo. O que pode diferenciar uns dos outros é a quanti- dade de informação que se possui sobre um determinado assunto (conhecimento que se tem), a capa- cidade de integração, articulação das ideias e a velocidade que se executa todo o processo. O brainstorm Desenvolvido por Alexander F. Osborn, trata-se de uma técnica em grupo que ajuda a desenvolver a criatividade. A palavra brainstorm deriva do inglês e significa tempestade de ideias. Pretende-se que um conjunto de pessoas encontre a solução para um problema em função das ideias que surgem espontaneamente por parte de cada uma delas, as quais, graças a uma série de regras básicas, conseguem superar suas inibições pessoais. A característica principal dessa técnica é a ausência de crítica e do julgamento adiantado. Todas as ideias que surgirem devem ser registradas, quaisquer que sejam elas, mas em hipótese alguma, julgadas na mesma hora, pois posteriormente será direcionada para um processo de seleção de ideias. 50 | Agência de publicidade Este material é parte integrante do acervo do IESDE BRASIL S.A., mais informações www.iesde.com.br
  • 53.
    51|Agência de publicidade Combase nessa referência suas regras são: não se permite crítica negativa;::: estimula-se que todos soltem a imaginação, obtendo diferentes pontos de vista;::: solicita-se quantidade (quanto mais ideias, melhor);::: por fim, a análise do que foi produzido e a complementação, se necessário, das ideias aprovadas.::: Conforme as duas técnicas apresentadas neste capítulo (o processo criativo e o brainstorm), podemos concluir que a criatividade não é um dom, ou algo iluminado que apenas algumas pessoas pos- suem, e sim o resultado de um trabalho de equipe e a transformação do conhecimento que se adquire. A associação de ideias se compõe basicamente de imaginação, memória e conhecimento. A criação publicitária é produzida com base em dois tipos de informação. O primeiro é o briefing, ou seja, as informações que o departamento de atendimento pesquisou somadas às decisões obtidas nas reuniões com o planejamento e ainda aos dados adicionais da área da pesquisa. O segundo tipo é de ordem subjetiva, ou o conjunto das experiências pessoais e a vivência (memória e conhecimento) de cada profissional. Exemplos de criação O garoto Bombril No ano de 1978 entrava no ar a campanha que viria a entrar no Guiness Book como a mais antiga do mundo. O“Garoto Bombril”estreava na TV Tupi, com cerca de 54 comerciais por mês. O comercial foi criado por Washington Olivetto, como redator, e Francesc Petit, como diretor de arte. Destinava-se a divulgar, para a dona de casa, os novos produtos fabricados pela Bombril. Desde então o garoto Bombril é interpretado pelo ator Carlos Moreno. Divulgação. Divulgação. Divulgação. Este material é parte integrante do acervo do IESDE BRASIL S.A., mais informações www.iesde.com.br
  • 54.
    Mamíferos Parmalat A campanha“Mamíferosda Parmalat”é criação de Nizan Guanaes pela agência DM9DDB no final da década de 90, mais especificamente em 1997, e é um marco na publicidade brasileira. Em três anos chegou a distribuir mais de 15 milhões de bichinhos de pelúcia. Divulgação. Divulgação. Baixinho da Kaiser Campanha criada pela dupla José Zaragoza e Neil Ferreira pela agência DPZ, o baixinho da Kaiser surge em meados de 1986 após JoséValien Royo, então motorista da produtora que filmava a campanha, ser chamado para completar o elenco piloto. Divulgação. Divulgação. Divulgação. Mídia É a área responsável para colocar a campanha no ar, identificar e comprar espaços nos meios e veículos de comunicação de acordo com as características do público-alvo da empresa anunciante. De nada adianta ter uma campanha publicitária fantástica, um ótimo planejamento e um exce- lente briefing se os veículos escolhidos para a divulgação não se enquadrarem às características, aos hábitos e aos costumes do público que se pretende atingir. A identificação desse consumidor real ou potencial é de importância fundamental para a viabilização da campanha, uma vez que sua veiculação deve difundir a mensagem de maneira eficiente e rentável. Essa definição de público e seleção dos meios e veículos de comunicação deve ser feita durante as reuniões em que se planeja toda a campanha, sob responsabilidade do profissional de mídia, mas tendo como referência as orientações da equipe de criação e do próprio planejamento. 52 | Agência de publicidade Este material é parte integrante do acervo do IESDE BRASIL S.A., mais informações www.iesde.com.br
  • 55.
    53|Agência de publicidade Apalavra mídia vem do inglês media e significa meio. No início, todas as atividades desse gênero eram conhecidas como media, porém com os sinônimos que a palavra possuía na língua portuguesa (principalmente o termo média), ao final da década de 70, o Grupo de Mídia de São Paulo padronizou a grafia para mídia. Função da mídia Em resumo, a função da mídia é cobrir o máximo de consumidores ao menor custo, utilizando criatividade para estabelecer contatos com os consumidores em potencial, havendo assim um profundo conhecimento das necessidades do cliente e, ao mesmo tempo, das decisões estratégicas que o plane- jamento e a criação adotaram e que resultou no conceito da campanha. Dessa forma, poderá inovar e criar novas oportunidades de mídia, tendo que apresentar as seguintes informações: Que público deverá receber a mensagem?::: Em quais meios e veículos?::: Qual a duração (tempo), que o anúncio ficará nos meios e veículos de comunicação?::: Quais os melhores horários para divulgar nosso anúncio?::: Quando devemos divulgá-lo?::: Para auxiliar o desenvolvimento de todas essas atividades, o profissional de mídia conta com três ferramentas importantes: o planejamento, o plano de mídia e compras. Planejamento de mídia Auxilia no desenvolvimento das estratégias que serão utilizadas nessa área de acordo com a verba disponível pelo cliente e dividida pelo planejamento. A mídia contemporânea apresenta características que obrigam o profissional dessa área a ser criativo, uma vez que o cliente final está cada vez mais exi- gente e menos fiel às marcas e às empresas, além de ter que analisar uma vasta opção de meios de comunicação, o que os obriga a estudar melhor os elementos preço, período e público que atingirá com suas decisões. Plano de mídia É a organização das ações propostas no planejamento, assim como a análise dos dados e as reco- mendações para atingir os objetivos propostos. É composto por: Objetivo de mídia::: – quantidade de pessoas que se quer atingir com a campanha, com base na intensidade e o período de veiculação. Estratégia de mídia::: – definir caminhos que serão seguidos para atingir o objetivo, utilizando os meios escolhidos e seguindo um cronograma de veiculação. Tática de mídia::: – detalhamento de onde as peças serão veiculadas. Este material é parte integrante do acervo do IESDE BRASIL S.A., mais informações www.iesde.com.br
  • 56.
    Compras É a negociaçãoentre mídia e veículo de comunicação para adquirir os espaços na programação e assim poder realizar a divulgação da campanha. Envolve propostas de desconto, promoções e outras ações que visam transmitir a mensagem publicitária. Pelos valores altos que são estabelecidos pelos veículos de comunicação, a maior parte da verba destinada pelo cliente para a produção da campanha publicitária é destinada ao departamento de mídia. Produção É a área na agência responsável pela produção do que foi planejado e idealizado. A finalização do que foi criado pela dupla de criação após a aprovação do layout da peça publicitária. Por exemplo: quando a peça for um comercial, um anúncio para a TV ou cinema, é de responsabilidade da produ- ção contratar os atores, montar os cenários, conseguir as devidas autorizações, alugar o material para a gravação (caso a agência não possua) etc. Um outro exemplo: a criação de um folheto foi aprovada. O departamento de produção se encar- rega de materializar a peça, como a compra certa do papel, a textura da tinta, e se a fotografia for inédita, cabe ao produtor a negociação e a contratação de um fotógrafo e modelos, dependendo é claro do que foi aprovado na arte final. Normalmente compõem esse departamento os profissionais com especializações em produção gráfica, produção de áudio e produção de TV e cinema. Texto complementar Princípios gerais da criatividade (ALAVIP, 2008) No campo da criatividade não há regras fixas, a não ser o conhecimento profundo do produto, de seus concorrentes, do mercado e do consumidor. Dessa constatação nascem os princípios gerais que a seguir serão analisados. Segmentar corretamente No campo da propaganda pode-se chegar a todo mundo caso se disponha do orçamento adequado; caso contrário é mais prudente ir por partes. Se o orçamento de uma campanha é 54 | Agência de publicidade Este material é parte integrante do acervo do IESDE BRASIL S.A., mais informações www.iesde.com.br
  • 57.
    55|Agência de publicidade limitado,melhor será persuadir um segmento do público que a compre, do que diluir o orçamento em toda a população. Às vezes se pretende chegar a todo o público-alvo mesmo que para isso seja preciso reduzir a força da mensagem a limites inoperantes. Assim, veem-se spots, ou anúncios, que nunca convencerão ninguém, embora repetidos diariamente. Prender a atenção Com exceção das crianças, as pessoas atentam pouco para a propaganda. Por isso é tão impor- tante que o anúncio prenda a atenção desde o primeiro momento. Em televisão, por exemplo, está demonstrado que um spot consegue atrair a atenção do espec- tador durante os primeiros cinco segundos, ou nem isso. E o mesmo acontece com os outros meios de divulgação. Se a manchete ou a ilustração de um anúncio nos jornais ou revistas não consegue captar imediatamente a atenção, o leitor virará a página sem ter lido. É evidente que a força de comunicação de uma ilustração está em sua capacidade de prender a atenção de imediato. Buscar o destaque As pessoas estão sobrecarregadas e intoxicadas pela propaganda. Basta ver a televisão, ouvir o rádio, folhear o jornal ou as revistas, andar pela rua, ir a um cinema, entrar num supermercado, ou abrir as caixas de correio para comprová-lo. Isso significa que é imprescindível buscar o destaque, não só com relação aos produtos competidores, mas também com relação às demais campanhas publici- tárias. E é mais rentável destacar-se fazendo alguma coisa diferente, do que simplesmente investindo mais. Portanto, é necessário inovar, evidentemente de forma relevante e pertinente para o produto. Pensar no simples A propaganda não dispõe, geralmente, nem de muito tempo, nem de muito espaço: os anúncios de televisão medem-se em segundos e os da imprensa em centímetros. Por isso a campanha mais efetiva é a que segue a regra de quanto mais simples, melhor. Manter o bom gosto Em propaganda nunca se deve perder o bom gosto. É preciso pensar que o consumidor muitas vezes é um amigo ou parente, a quem não gostaríamos de desagradar ou ofender. Não importa qual seja o público-alvo que recebe a mensagem, visto que o bom gosto é patrimônio de todos. Persuadir com paciência A propaganda é antes de tudo persuasão. A campanha deve convencer o consumidor das vantagens físicas ou emocionais do produto. Pode-se mudar a atitude das pessoas, mas nem sem- pre com sermões de vinte segundos. A persuasão exige tempo, geralmente maior do que aquele empregado para ler 30 ou 40 palavras. Este material é parte integrante do acervo do IESDE BRASIL S.A., mais informações www.iesde.com.br
  • 58.
    Ser memorável As pessoasconfundem muitas ideias parecidas, e depois não se lembram bem de nenhuma. A pesquisa prova que, em setores de forte investimento, as pessoas recordam algumas marcas e slogans, mas confundem-os, às vezes, entre si. Isso significa que, muitas vezes, se está fazendo propaganda em benefício de um competidor, ou no melhor dos casos, do setor em vez do produto. É preciso criar anúncios memoráveis, que possam ser recordados até bastante tempo depois, e que a relação marca-slogan seja inseparável. Construir a imagem de marca A imagem de marca é como a personalidade do produto, e por isso, se o produto fosse uma pessoa, caberia a pergunta: que tipo de pessoa deveria ser? Cada campanha ajudará a construir essa personalidade. Muitos produtos são escolhidos exclusivamente em função da marca, já que é materialmente impossível distinguir suas qualidades intrínsecas. Algumas bebidas alcoólicas, como gim ou rum, são usadas em mistura com refrigerantes. Em um teste cego realizado entre várias marcas, foi difícil distingui-las. No balcão do bar, porém, as diferenças comandam as preferências. Isso significa que, além de sabores, muitas vezes saboreamos imagens. Conseguir impacto social Toda campanha pode ir além de seu objetivo e alcançar um determinado impacto social. As campanhas não são feitas para que as pessoas falem delas, mas, se tangencialmente se consegue isso, facilita-se o trabalho da empresa em toda a área comercial, como o relacionamento com os bancos, os fornecedores e a administração. Criar um ativo de comunicação As melhores campanhas são as que se mantêm ano após ano, acumulando um ativo de comu- nicação que as torna cada vez mais efetivas, mantidos os mesmo objetivos. As boas campanhas não se queimam. O que se queima são algumas peças individuais, como um spot, uma ilustração ou uma página de jornal. Há muitos anos uma empresa de cosméticos repete: “nove entre dez estrelas de cinemausamLux”.Contudo,cadaano,surgeumanovaestrela,acampanhaparecerenovada.Quantos anos faz que vaqueiros e cavalos constituem o reclame da campanha dos cigarros Marlboro? Esses são exemplos de ativo de comunicação. A forma de consegui-los é manter a campanha durante anos, corrigindo quando muito o ângulo de perspectiva e atualizando, quando necessário, as peças da mesma. Às vezes não é fácil, porque há pressões para mudar, vindas de um novo diretor de marketing ou uma nova equipe de propaganda. Certos gerentes julgam que uma agência só justifica seus honorários se concebe uma criação diferente a cada ano. Essa postura, entretanto, é cada vez menos frequente, porque cresce a consciência de que não se pode jogar fora o que se gastou durante anos, em esforço de propaganda e em investimento. 56 | Agência de publicidade Este material é parte integrante do acervo do IESDE BRASIL S.A., mais informações www.iesde.com.br
  • 59.
    57|Agência de publicidade Atividades 1. O que é briefing? 2. Qual a única função a seguir que corresponde ao profissional de atendimento? a) Criar as peças publicitárias de acordo com o briefing e a experiência. b) Produzir e materializar as peças criadas e aprovadas. c) Manter o elo de ligação entre agência e cliente negociando os interesses de cada um. d) Negociar com os veículos de comunicação a compra de espaços no quadro de suas programações para divulgar a campanha. 3. Explique o objetivo de marketing. 4. Quais são as fases que compõem o processo criativo? Este material é parte integrante do acervo do IESDE BRASIL S.A., mais informações www.iesde.com.br
  • 60.
    Ampliando o conhecimento Livro:Administração em Publicidade Autora: Marcélia Lupetti Editora: Thomson Divulgação. Publicidade – Comunicação Persuasiva Autora: Neusa Demartini Gomes Editora: Sulina Divulgação. Gabarito 1. É um documento, pasta, ou arquivo que contém todas as informações referentes ao cliente para que possa ser elaborada a campanha publicitária ou de comunicação. A finalidade de um briefing então é passar a informação certa e as orientações necessárias para que se possa desenvolver uma proposta ajustada aos objetivos de comunicação e de marketing, tendo como resultado uma campanha correta e que consiga manter a imagem e a filosofia da empresa na mensagem. 2. C 3. É uma estratégia que visa colocar a organização numa posição de mercado e cumprir de maneira eficaz e objetiva a sua missão. Na maioria das vezes, ela é determinada pela empresa anunciante e aparece como um item no briefing. 4. Desejo, preparação, manipulação, incubação, antecipação, iluminação e verificação. 58 | Agência de publicidade Este material é parte integrante do acervo do IESDE BRASIL S.A., mais informações www.iesde.com.br
  • 61.
    Atividades e produtosda publicidade e propaganda Pense em qualquer marca ou produto de sucesso. É quase certo que lhe venha à cabeça a propaganda que ajudou a construir esse sucesso. (Roman; MAAS, 1994, p. 79) Uma agência de comunicação oferece inúmeras opções de serviços que auxiliam no desenvolvi- mento de campanhas diversas de acordo com a aprovação das empresas anunciantes. Obviamente a verba disponível é essencial para orientar os resultados do planejamento e da criação, além de ser tam- bém a responsável pela escolha dos meios de comunicação que serão utilizados para a divulgação da mensagem publicitária. Uma verba pequena impossibilita a utilização dos meios mais caros como televisão e revistas (de grande circulação), por exemplo. A limitação da verba implicará diretamente na produção do departa- mento de criação que terá a missão de elaborar ações criativas que atinjam os objetivos estabelecidos, como o lançamento de um produto, ou uma campanha de promoção, valorização da marca pelo marke- ting, entre outros. Como se faz uma campanha publicitária Campanha é o termo que os publicitários utilizam para explicar o conjunto de ações comunica- cionais determinadas pelo planejamento para uma empresa anunciante. Essas ações (ou peças) são entendidas como anúncios em jornais, comerciais para TV, cartazes, jingles, spots, painéis e luminosos, outdoors, banners etc., e são compostos pela mensagem publicitária criada pela agência com caracterís- ticas que variam de acordo com os meios selecionados. Apenas um comercial ou único anúncio não pode ser considerado campanha, uma vez que sua característica é a coordenação e utilização de ações em vários meios de comunicação. Esse conjunto de peças deve manter uma identidade única, ou seja, manter o texto e o visual padrão com o intuito de aumentar o impacto e facilitar a memorização da mensagem. Este material é parte integrante do acervo do IESDE BRASIL S.A., mais informações www.iesde.com.br
  • 62.
    Essa identidade podeser constituída pelo tema da campanha, elemento que integra as diversas peças de comunicação e resume a essência do planejamento e da mensagem. Não existe um determinado tempo de vida útil para uma campanha publicitária. Podem durar anos e sua continuação ocorre sempre que novas peças são criadas utilizando o conceito e a identidade das anteriores, tendo visivelmente nítidas a ligação entre as ações. Compreende-se que um tema ou um conceito só é mantido com atualizações que acompanham as mudanças do mercado e do comporta- mento de seus consumidores finais e que a mensagem ainda esteja rendendo resultados positivos. Além das peças publicitárias, uma campanha também pode utilizar outras ferramentas de comu- nicação, justificando as funções de profissionais que compõem as agências de comunicação, comple- mentando com atividades específicas como ações de relações públicas e assessoria de imprensa. Um exemplo de uma ação que pode ser utilizada é o merchandising. A publicitária Marcélia Lupetti classifica as campanhas de acordo com o objetivo de comunicação e do público-alvo a ser atingindo. De uma maneira genérica, os principais itens apontados por ela são: Tipos de Campanhas (Lupetti,2003,p.97) Campanha Institucional Promover a marca ou a reputação de uma organização, agregando valores e melhorando o relacionamento com o público. Campanha de Propaganda Divulgação do produto, informando seus benefícios, atributos e características, levando o consumidor à ação de compra. Campanha de Promoção Buscar a interatividade com o consumidor, normalmente soli- citando algo, dando-lhe outra coisa em troca. Outra caracte- rística é acelerar as vendas durante um certo período. Campanha Cooperada Divulgação de empresas de varejo que veiculam os produtos de seus fornecedores. Exemplo: comercial das Casas Bahia divulgando um produto da Brastemp. A característica prin- cipal é levar o consumidor ao ponto de venda e promover o giro dos produtos da loja. Campanha Guarda-Chuva Vários produtos apresentados em uma campanha, porém com maior audiência na marca. Slogans Um slogan é uma frase breve, sugestiva, curta e direta que geralmente é associada ao produto ou à marca e também reflete o conceito de uma campanha publicitária que possui a importante tarefa de fixar a imagem do produto, serviço ou marca agregando valores e atributos. Deriva-se do gaélico (língua falada pelo povo celta) e significa grito de guerra. Um bom slogan fica na mente do consumidor e transmite a identidade do que está sendo divulgado, uma vez que sua composição se dá pelo complemento de uma mensagem. 60 | Atividades e produtos da publicidade e propaganda Este material é parte integrante do acervo do IESDE BRASIL S.A., mais informações www.iesde.com.br
  • 63.
    61|Atividades e produtosda publicidade e propaganda O quadro a seguir apresenta alguns slogans famosos: Empresa Produto Slogan (Disponívelem:<www.mundodasmarcas.blogspot.com /2006/09/slogans-brasileiros.html>.) Bayer Farmacêutico Se é Bayer, é bom. (1922) Bombril Esponja de Aço Tem 1001 utilidades. Brastemp Eletrodomésticos Não é assim uma Brastemp. Caloi Bicicleta Não esqueça minha Caloi. Coca-cola Refrigerante Coca-cola é isso aí. (1982) Danoninho Iogurte Vale por um bifinho. Doril Farmacêutico Tomou Doril, a dor sumiu. Hellmann’s Alimentício (maionese) A verdadeira maionese. Unibanco Serviços Bancários Nem parece banco. Tostines Alimentício (diversos) Fresquinho porque vende mais. Vende mais porque é fresquinho. Toddynho Achocolatado Seu companheiro de aventuras. Caninha 51 Pirassununga Aguardente Uma boa ideia. Bis Alimentício (chocolate) Quem pede um, pede bis. Peças publicitárias Como já vimos, as peças publicitárias são as ações que compõem uma campanha e que transmitem a mensagem publicitária de acordo com as características dos meios de comunicação na qual atuam. Essas peças podem ser: Anúncios Peça de comunicação impressa veiculada em jornais, revistas e outros meios de comunicação semelhantes. Também é utilizado como sinônimo de qualquer peça publicitária. Comerciais Éumapeçadecomunicaçãocinemática,veiculadaememissorasdetelevisão,cinemas,sitesetc.Asua concepção se dá pela equipe de criação da agência que desenvolve um roteiro que, após a aprovação do anunciante, é encaminhado para um departamento de produção que se encarregará de contratar equipes (como produtora de vídeo ou cinema) e alugar os equipamentos necessários para a materialização da peça. Este material é parte integrante do acervo do IESDE BRASIL S.A., mais informações www.iesde.com.br
  • 64.
    Spots e jingles Sãopeças de comunicação sonora para rádio e televisão, internet ou meio semelhante. Spot: mensagem falada acompanhada ou não por um fundo musical ou efeitos sonoros. Jingle: é uma canção – letra e música – com mensagem publicitária. Exemplo: Letra de jingle. Exemplo 01 Letra de jingle. Exemplo 02 Pipoca na panela Começa a pipocar Pipoca com sal Que sede que dá Pipoca e guaraná que programa legal Só eu e você, que sede que dá Eu quero ver pipoca pular Pipoca com guaraná Eu quero ver pipoca pular, pular Soy louca por pipoca e guaraná... guaraná Antarctica Me dá, me dá, me dá Me dá danoninho, danoninho dá Me dá danoninho, danoninho dá Cálcio e vitaminas pra gente brincar, me dá Lipídeos, glicídeos, protídeos, Cálcio, ferro, fósforo, vitamina A, Me dá mais saúde, mais inteligência Me dá danoninho, danoninho já. Me dá Empresa: Antarctica Produto: Guaraná Criação: Mineiro – Campa – Brunetti Produção: MCR Ano: 1992 Empresa: Danone Produto: Danoninho Criação: Luiz Orchestra Produção: Orchestra & Co. Ano: 1988 Cartazes Peça de comunicação gráfica, normalmente em papel, que afixado em locais públicos divulga a mensagem visualmente. Sua versatilidade permite uma comunicação em diversos lugares, como pontos de venda, ônibus, trens, metrôs (respectivas estações), muros, paredes, postes de iluminação pública etc. Materiais promocionais Todo tipo de peça de comunicação gráfica é utilizado como apoio em campanhas publicitárias, como catálogos, displays, folhetos, pôsteres, blimp (balões), flâmulas, brindes promocionais, amostras grátis, chaveiros, bonés, camisetas, folders etc. Este último merece uma atenção especial: folder é peça publicitária impressa em uma só folha, com dobras que separam assuntos específicos. O objetivo de cada dobra é, justamente, tornar os assuntos independentes auxiliando na leitura da mensagem. 62 | Atividades e produtos da publicidade e propaganda Este material é parte integrante do acervo do IESDE BRASIL S.A., mais informações www.iesde.com.br
  • 65.
    63|Atividades e produtosda publicidade e propaganda Sites e banners eletrônicos Como a internet é considerada um meio de comunicação desde meados da década de 90, as peças publicitárias empregadas nesse tipo de comunicação são os hotsites (website característico com finalidades publicitárias) e banners eletrônicos (espaços nas páginas da web para a divulgação da men- sagem ou imagens com conteúdo publicitário que, quando acionado – clicado – direciona ao endereço do anunciante). Ações publicitárias, promocionais ou promoção de vendas Além das peças publicitárias, as agências de comunicação também desenvolvem e oferecem as chamadas ações promocionais. São esforços de comunicação que variam de acordo com os objetivos estabelecidos. Uma ação de degustação em um supermercado é um exemplo disso. Essas ações podem ser apresentadas como: Sampling É uma ação promocional em que amostras (sample) são distribuídas gratuitamente em locais de grande circulação de pessoas com o perfil dos consumidores da empresa anunciante, como shoppings, praias, restaurantes, universidades, bares etc. Geralmente, a atividade de sampling se faz com o acom- panhamento de peças promocionais, com equipes uniformizadas e treinadas para dar maiores informa- ções sobre o produto ofertado. Merchandising É um conjunto de ações de comunicação realizado no ponto de venda do produto ou locais de uso de serviços com o intuito de construir um ambiente favorável para a compra. Essas ações podem ser as mais diversas, entretanto, podem-se utilizar algumas técnicas, como por exemplo: Degustação do produto::: – o consumidor experimenta o produto e decide a compra. Demonstração do produto::: – principalmente no lançamento de novos produtos ou mesmo na complexidade do uso. Material impresso::: – utilizam-se displays, folhetos, arranjos etc., para uma melhor exposição e visualização do produto. No Brasil, há outro conceito que também se refere a merchandising. Trata-se da exibição (que pode ser entendido como citação, consumo ou utilização) de um produto, serviço ou marca em filmes, programas de televisão, programas de rádio, revistas, jornais ou qualquer outro meio de comunicação que tenha uma ligação direta com o desenvolvimento do tema ou da trama que se está apresentando sendo relacionado ao assunto. Este material é parte integrante do acervo do IESDE BRASIL S.A., mais informações www.iesde.com.br
  • 66.
    Exemplo: No filmeCentral do Brasil (1998) do diretor Walter Salles, os personagens Dora e Josué (interpretados por Fernanda Montenegro eVinícius de Oliveira) partem para uma viagem pelo Nordeste do país com o objetivo de encontrar os pais e os irmãos de Josué. Em um momento da trama, os perso- nagens entram em uma lanchonete e ao perguntarem sobre o que gostaria de beber, Josué não men- ciona o produto, no caso, refrigerante e sim uma marca de empresa:“– Quero uma Coca-cola”. Logo em seguida degusta o produto. Divulgação. Publicidade, propaganda e os meios de comunicação Uma campanha publicitária poderá simplesmente perder todo seu valor se os meios escolhidos para divulgá-la não corresponderem ao público-alvo da empresa anunciante. O ideal é a utilização de uma combinação de diferentes tipos de meios e veículos para que se possa atingir uma comunicação eficaz, porém vale ressaltar que no início de todo o planejamento é fundamental a identificação do consumidor com capacidade aquisitiva para adquirir o que está sendo divulgado. Em um primeiro momento é analisada a seleção dos meios que atingem o maior número possível do público-alvo e, em seguida, identificam-se os veículos, um a um, seus nomes, características e preços de tabela para compra do espaço publicitário. Existem outros elementos que auxiliam na escolha de um meio de comunicação, como: verba disponível;::: área que a campanha pretende atingir (regional ou nacional);::: características do produto.::: Cada meio de comunicação possui uma característica própria, assim como pontos positivos e pontos negativos. A seguir, vamos analisar alguns meios identificando esses dados: 64 | Atividades e produtos da publicidade e propaganda Este material é parte integrante do acervo do IESDE BRASIL S.A., mais informações www.iesde.com.br
  • 67.
    65|Atividades e produtosda publicidade e propaganda Televisão Pontos positivos Pontos negativos Som, imagem, cor e movimento. Dispersão, baixa seletividade. Fascínio, dinamismo, emoção. Inflexibilidade operacional. Flexibilidade geográfica. Custo elevado por comercial. Adequação, editorial, horário. Difícil negociação. Cobertura de massa (atinge a todos, independente da faixa etária, grau de instrução ou classe social). Variação da audiência. Avanços tecnológicos – TV Digital. Alteração da Programação. Permite a utilização do Merchandising. Garotos-propaganda A televisão ajudou a criar uma nova referência (e imagem) para os produtos e marcas. O garoto- -propaganda, fictício ou representado por atores reais, é o vínculo de uma personalidade com uma marca ou produto. Em muitos casos, e dependendo do produto e da construção desse vínculo, dá a impressão de fazer parte da família. Existem dois tipos de garotos-propaganda: personagens criados de acordo com a identidade de uma marca ou produto, como o garoto Bombril, o baixinho da Kaiser e o Super15 da Telefônica; e pessoas que usam sua imagem e reputação para agregar valores, como por exemplo: modelos, atrizes, esportistas, entre outros. A primeira experiência no país ocorreu em 1951, com a atriz Rosa Maria que entrava no ar às 8 da noite para apresentar uma oferta da Marcel Modas, loja de artigos femininos, tornando famosa a frase: “Não é mesmo uma tentação?”Aquele momento ficou conhecido como a“Tentação do dia”. Na Tupi do Rio, a primeira garota-propaganda foi Neide Aparecida, que ficou famosa ao estalar os dedos depois de falar“Toneluuuxx...”, a marca de lavadeira mais presente nos programas da época. (MUSEU DA TV, 2008) Divulgação. Divulgação. Criação: W/Brasil Cliente: Grendene Produto: Sandálias Ipanema Garota-propaganda: Gisele Bündchen Produção: 2007 Criação: Agência DM9DDB Cliente: Antarctica Produto: Guaraná Garota-Propaganda: Claudia Leitte Ano: 2008 Este material é parte integrante do acervo do IESDE BRASIL S.A., mais informações www.iesde.com.br
  • 68.
    Criação: Agência África Cliente:Ambev Produto: Cerveja Brahma Garoto-propaganda: Zeca Pagodinho Ano: 2004 Divulgação. Nos anos 50, os comerciais eram ao vivo na televisão brasileira. É o caso com Neide Aparecida, uma das garotas-propaganda mais assíduas da telinha na época. Garotos-propaganda (animação) 1 2 3 66 | Atividades e produtos da publicidade e propaganda Este material é parte integrante do acervo do IESDE BRASIL S.A., mais informações www.iesde.com.br
  • 69.
    67|Atividades e produtosda publicidade e propaganda 4 5 6 1. Garoto-propaganda das Casas Bahia: criado em 1970 pela Interjob, agência interna da empresa. 2. Garoto-propaganda Bond Boca da Empresa Cepacol: criado em 1983 pelo publicitário Cláudio Sendim, da agência Caio Domingues & Associados. 3. Garoto-propaganda do produto Cotonete: criado em 1978, por Edmar Salles, da agência Lowe Lintas, e animado por Walbercy Ribas. 4. Garoto-propaganda Galinha Azul do Caldo Maggi: criado na década de 80 pela agência Norton Publicidade. 5. Garoto-propaganda Lequetreque da empresa Sadia: criado na década de 70 pelo publicitário Francesc Petit da agência DPZ. 6. Garoto-propaganda Elefante do produto extrato de tomate Cica: criado em 1962 por Maurício de Souza, o personagem Jotalhão foi inicialmente elaborado para as campanhas publicitárias do jornal do Brasil. Acabou sendo adotado pela empresa Cica em 1979. Atualmente, a Cica pertence a Knorr de propriedade da Unilever. (MUNDO DAS MARCAS, 2006) Rádio Pontos positivos Pontos negativos Som, imaginação e emoção. Cobertura geográfica. Voltado para a comunidade. Vida útil curta. Este material é parte integrante do acervo do IESDE BRASIL S.A., mais informações www.iesde.com.br
  • 70.
    Pontos positivos Pontosnegativos Flexibilidade comercial. Fragmentação da audiência. Maleabilidade: troca e inserção. Frequência rotatividade. Força dos comunicadores. Inadequado para temas complexos. Transmissões especiais. Baixa renovação na audiência. Horários alternativos. Semelhança na programação. Efeitos sonoros. Emissoras e transmissões piratas. Jornal Pontos positivos Pontos negativos Envolvimento racional. Cobertura localizada. Fidelidade de leitura. Problemas de impressão. Flexibilidade comercial. Reprodução de imagens. Encartes, cores, ilustrações. Leitura feita às pressas. Ampliação, segmentação. Competição pelo conteúdo. Suplementos comerciais especiais. Custo, matéria-prima. Comunicação dirigida. Questões ecológicas. Revista Pontos positivos Pontos negativos Cobertura geográfica, nacional. Dificuldade na troca de anúncios. Qualidade gráfica, visual atraente. Credibilidade (regional). Possibilidades regionais. Desconhecimento editorial. Encartes, insertos, promoções. Não permite anúncios de oportunidade. Cadernos, suplementos especiais. Velocidade na informação. Repartes regionais. Equilíbrio: custo relativo e absoluto. Ações promocionais, institucionais. Custo matéria-prima. 68 | Atividades e produtos da publicidade e propaganda Este material é parte integrante do acervo do IESDE BRASIL S.A., mais informações www.iesde.com.br
  • 71.
    69|Atividades e produtosda publicidade e propaganda Pontos positivos Pontos negativos Adequação, ambientação editorial. Questão ambiental. Vida útil mais longa. Cinema Pontos positivos Pontos negativos Alto impacto: retém a atenção. Baixa cobertura. Eficiente para atingir faixas etárias. Dependência de filmes para ter audiência. Som, imagem, cor e movimento. Baixa dispersão: atenção exclusiva. Custo relativamente baixo. Mensagem com boa duração. Internet Pontos positivos Pontos negativos Cobertura geográfica. Spans e pop-ups. Estigmas de serem chatos. Eficiente para atingir faixas etárias. Poluição visual. Custo relativamente baixo. Quantidades excessivas de e-mails. Aumento da credibilidade. Novas mídias Novas mídias é um conceito amplo e que se refere ao surgimento de novos métodos de comu- nicação (normalmente somadas às novas tecnologias), para se diferenciar dos meios de comunicação tradicionais. A principal característica é a capacidade de expandir dia a dia o número de recursos e opções disponíveis. Este material é parte integrante do acervo do IESDE BRASIL S.A., mais informações www.iesde.com.br
  • 72.
    O início doséculo XXI trouxe, como novos canais de comunicação, a internet, o celular, os livros eletrônicos, telefones por satélites, DVD, CD-Rom e outros mais vêm substituindo os meios de informações clássicos, o HDTV (televisão de alta definição), por exemplo. Outdoor Princípio básico: causar impacto Peça publicitária que compõe a mídia exterior (em vários países do mundo, o termo outdoor designa todo e qualquer tipo de propaganda exposta ao ar livre. Porém, no Brasil, convencionou-se chamar de outdoor apenas um meio específico com características próprias que o diferenciam das outras mídias exteriores). É um cartaz de grande dimensão, o que permite um ótimo impacto visual, porém a mensagem do outdoor deve ser simples e objetiva para que as pessoas possam ler e compreender. É um tipo de mídia regionalizada, ou seja, consegue cobrir áreas predeterminadas de uma cidade. Em geral o período mínimo para a divulgação de uma mensagem é de duas semanas. A evolução desse meio permitiu o surgimento de painéis e luminosos que diferem de um outdoor pela qualidade do material utilizado em sua confec- ção e a expansão tecnológica no processo de iluminação. Características técnicas: formato padrão: 8,80 x 2,96m;::: 32 folhas de 1,12 x 0,76m cada.::: IesdeBrasilS.A. 70 | Atividades e produtos da publicidade e propaganda Este material é parte integrante do acervo do IESDE BRASIL S.A., mais informações www.iesde.com.br
  • 73.
    71|Atividades e produtosda publicidade e propaganda Pontos positivos Pontos negativos É basicamente um meio de comunicação urbano. Seu uso, como mídia básica, implica num grande investimento. Tempo médio de leitura de 8 segundos. Não permite seletividade de público. A cobertura do outdoor é irrestrita, porém segmentada. Levanta a discussão de poluição visual. Relativamente barato. Deve ser muito simples e objetivo. Causa grande impacto visual. Mídia exterior São todos os meios que possibilitam a comunicação ao ar livre e no ambiente externo. Sua principal característica é a ótima fixação da mensagem, além de aproximar-se do consumidor final no seu dia a dia. Como vimos, o outdoor é o grande representante da mídia exterior. Alguns exemplos são: Mídia exterior Outdoor Anúncio em forma de cartaz de grandes dimensões exposto à margem de vias urbanas ou em outros pontos ao ar livre. Busdoor Publicidade em ônibus. Backlights Painéis com iluminação na parte de trás da mensagem. Frontights Painel de dimensão variável que conta com lâmpadas que iluminam a mensagem frontalmente. Taxidoor Publicidade em táxi. Empena Laterais de prédios. Lixeiras e saquinhos de lixo Confecção da marca, ou produto, em sacos plásticos e em lixeiras para divulgação e também para agregar a imagem de preocupação com limpeza e meio ambiente. Protetores de árvores Normalmente em praças de grandes cidades. Placa de rua ou placa de esquina Uma placa publicitária instalada acima das placas de indicação de ruas. Em geral, é a indicação de um estabe- lecimento próximo. Totem Placa com o logotipo da empresa que fica sobre uma estrutura metálica que o mantém em altura elevada e quase sempre é iluminado interna ou externamente. Guarda-sol, cabines, escadas rolantes etc. Inserção de publicidade em pontos de grande movi- mentação (praias, praças e estações de metrô e trem). O intuito é aproveitar o máximo possível os espaços para divulgação do que é oferecido. Este material é parte integrante do acervo do IESDE BRASIL S.A., mais informações www.iesde.com.br
  • 74.
    Mídia exterior ilegal Pelacaracterística de publicidade e propaganda ao ar livre, a mídia exterior apresenta um lado ilegal. Desrespeitando qualquer legislação ou regulamentação, existem diversas formas de divulgar a mensagem de maneira nociva à paisagem e à limpeza das cidades. Alguns exemplos são: Mídia exterior ilegal Faixa De pano ou vinil, é amarrada de forma aleatória em postes, portões e fachadas de imóveis para anunciar, em grande parte, promoções e eventos. Muro Pintado, é aproveitado geralmente por campanhas políticas. Muitas vezes o proprietário do terreno nem sabe que seu muro está sendo utilizado. Placa Feita dos mais variados formatos e materiais, também é afixada em postes. Cartazes (lambe-lambe) Cartaz de papel colado repetitivamente em muros e postes, normalmente anun- ciando shows e eventos. Causam poluição visual e ambiental. Texto complementar Como fazer uma campanha publicitária (ALAVIP, 2008) Existem diferentes caminhos para se fazer uma campanha: Problema/Solução É um dilema tão antigo como a própria propaganda e continua presente naqueles casos onde realmente existe um problema e onde o produto que a empresa elabora (oferece) uma boa solução. Primeiro, levanta-se o problema, de modo que o espectador possa familiarizar-se facilmente com ele, e depois se mostra a forma de resolvê-lo, utilizando o produto em questão que foi concebido para isso. Demonstração É ideal quando o produto supera em eficácia o dos concorrentes e, também, quando é capaz de maravilhar o espectador; às vezes, é a criatividade promocional que converte em surpreendentes as características do produto. Uma demonstração não pode ser aborrecida, visto que pode ser imaginativa, espetacular ou profunda. 72 | Atividades e produtos da publicidade e propaganda Este material é parte integrante do acervo do IESDE BRASIL S.A., mais informações www.iesde.com.br
  • 75.
    73|Atividades e produtosda publicidade e propaganda Estimulação Esse é o caminho praticamente obrigatório para os produtos alimentícios e bebidas. Consiste em mostrar o produto, bem em primeiro plano, sublimado, de modo que o espectador sinta “água na boca”. O movimento, se possível, também excita, como por exemplo, o chocolate quente sendo derramado sobre o sorvete, ou as gotinhas d’água correndo pela garrafa de um refrigerante bem gelado. O som também é um estímulo ideal: o tilintar dos blocos de gelo caindo no copo e, depois, o líquido chocando-se neles aumenta substancialmente a eficácia do anúncio da bebida. Informação Quando o produto possui uma grande dose de criatividade, reforçar a mensagem é uma redun- dância. Por exemplo: se um fabricante de automóveis inventasse um novo modelo que funcionasse com água em vez de gasolina, bastaria informar seriamente sobre isso – com toda a dose de credibi- lidade que as notícias podem ter – para que o público-alvo se interessasse imediatamente por ele. O publicitário inglês David Abbot afirma: “surpreenda o consumidor somente uma vez para captar sua atenção. Depois, venda-lhe o produto dando-lhe toda informação necessária”. Se o pro- duto constitui por si mesmo uma surpresa, é melhor não aumentar a capacidade de assombro na mensagem publicitária. Informar que o seu produto é o número um do mercado, ou seja, o prefe- rido pela maioria dos consumidores, funciona bem em certas ocasiões. Ninguém gosta de apostar em perdedor. Há campanhas informativas que, além de explicar a serventia do produto mostram também as situações em que ele não é indicado. Tais campanhas gozam de grande credibilidade. Símbolo Visual Muitos produtos utilizam nomes e marcas de animais, de figuras ou coisas. Isso tem dupla finali- dade: primeiro, que o produto anunciado pelo rádio seja facilmente identificado no ponto de venda e, segundo, que todo mundo recorde mais facilmente seu nome. Esse caminho baseia-se na simbolização do produto, de seu nome ou do que se faz, pois se recorda melhor do concreto que do abstrato. Um nome que signifique algo é sempre melhor do que um que não tenha significado.“Uma imagem vale mais do que mil palavras”. Apresentador Esse caminho consiste simplesmente na figura de um produto. Sua força reside em três elementos: o apresentador, o que diz do produto e como o diz. O apresentador deve ser adequado ao produto, já que, além de comunicar suas vantagens, lhe transfere sua própria imagem. Assim, um apresentador pode conseguir que o produto seja percebido como sério, simpático, amável, eficaz, atraente etc. Testemunho Contratar alguém célebre para que fale do produto tem suas vantagens e inconvenientes. Uma das vantagens é que se consegue notoriedade imediata. O maior inconveniente é que o público possa fixar-se mais na celebridade do que no produto. Para aproveitar as vantagens e superar os inconvenientes, é preciso selecionar muito bem a pessoa famosa. Este material é parte integrante do acervo do IESDE BRASIL S.A., mais informações www.iesde.com.br
  • 76.
    Quando se tratado testemunho de pessoas comuns, a mensagem pode comunicar algo racional ou transmitir um impacto emocional; em ambos os casos, a figura de um consumidor dirigindo-se ao público, com suas palavras, para falar-lhe do produto, pode mostrar-se extraordinariamente con- fiável e, portanto, eficaz. Cena da vida real É um dos caminhos mais antigos. Realiza-se apresentando uma cena que parece tirada da pró- pria vida, onde algumas pessoas falam do produto. Normalmente, uma das pessoas, a cética, acaba por ser persuadida. A maior parte dos publicitários odeia esse caminho pelo péssimo uso que se faz dele. Apesar de tudo, setores inteiros – detergentes, materiais de limpeza etc. – continuam utilizando-o por sua grande eficácia, demonstrada na curva de vendas do produto em questão. Tendo o produto como protagonista, a propaganda mostra uma forma de ser ou de viver, com a qual os espectadores podem sentir-se identificados. É de grande utilidade quando o uso do produto tende a ser social. Emoção Nada comunica ou causa um impacto mais profundo do que apelo emocional aos sentimentos das pessoas. Os anúncios emotivos e humanos acalam muito mais fundo do que os frios e impessoais, porque as pessoas reagem melhor quando se lhes fala ao coração, do que à razão. Sex-Appeal A atração física é outra das vias utilizadas na história da propaganda. Colocar uma bela jovem com pouca roupa sentada em cima de um carro dá a impressão de algo inadequado e ultrapassado. Contudo, o sex-appeal tem sua razão de ser para alguns produtos: roupas, perfumes, cosméticos etc. Humor O humor é um dos caminhos criativos de eficácia mais comprovada, porque as pessoas apre- ciam o humor, venha de onde vier. Um anúncio pode comunicar perfeitamente coisas sérias de maneira humorística, conseguindo, além disso, uma corrente de simpatia para o produto e, assim, notoriedade.Tem, contudo, uma limitação: a propaganda humorística queima-se com rapidez. Uma piada não desperta a mesma hilaridade depois da primeira vez. Por isso, quando se lança mão de um humor muito sutil, que pretenda apenas despertar um leve sorriso no espectador, o anúncio pode ser repetido normalmente; no caso de um humor mais contundente, deve-se mudar com frequência as peças publicitárias. Combinação de caminhos É possível combinar vários caminhos e realizar campanhas que utilizem mais de um deles. Assim, pode-se ter um filme, por exemplo, contendo estímulos visuais, um texto de humor, cores e música, que seja capaz de destacar, prender a atenção, ser memorizável, falar a linguagem do público e criar um ativo de comunicação publicitária. Tudo isso em benefício do produto e da marca que anuncia. 74 | Atividades e produtos da publicidade e propaganda Este material é parte integrante do acervo do IESDE BRASIL S.A., mais informações www.iesde.com.br
  • 77.
    75|Atividades e produtosda publicidade e propaganda Atividades 1. O que é uma campanha publicitária? 2. Explique a ação de merchandising. 3. Das opções a seguir, qual é considerada vantagem, ou fator positivo para a utilização do rádio como meio de comunicação? a) Som, imaginação e emoção. b) Alto impacto: retém a atenção. c) É basicamente um meio de comunicação urbano. d) Cobertura geográfica. 4. Quais são os elementos que auxiliam na escolha de seleção dos meios de comunicação que irão ser utilizados em uma campanha publicitária? Este material é parte integrante do acervo do IESDE BRASIL S.A., mais informações www.iesde.com.br
  • 78.
    Ampliando o conhecimento Divulgação. Divulgação. Comofazer sua Propaganda Funcionar Autores: Jane Mass e Kenneth Roman Editora: Nobel Propaganda. Teoria – Técnica – Prática Autor: Armando Sant’Anna Editora: Pioneira Thomson Learning Gabarito 1. Campanha é o termo que os publicitários utilizam para explicar o conjunto de ações determi- nadas pelo planejamento para uma empresa anunciante. Essas ações (ou peças) são entendidas como anúncios, comerciais, cartazes, jingles, spots, painéis e luminosos, banners etc., e são com- postas pela mensagem publicitária criada pela agência com características que variam de acordo com os meios selecionados. 2. É um conjunto de ações de comunicação realizado no ponto de venda do produto ou locais de uso de serviços, com o intuito de construir um ambiente favorável para a compra. Essas ações podem ser as mais diversas, entretanto, podem-se utilizar algumas técnicas, como degustação ou demonstração do produto. Uma outra ação que pode ser entendida como merchandising é a exibição (que pode ser entendido como citação, consumo ou utilização) de um produto, serviço ou marca em filmes, programas de televisão, programas de rádio, revistas, jornais ou qualquer outro meio de comunicação que tenha uma ligação direta com o desenvolvimento do tema ou da trama. 3. B 4. Público-alvo, verba disponível pela empresa anunciante, área que a campanha pretende atingir (regional ou nacional) e características do produto. 76 | Atividades e produtos da publicidade e propaganda Este material é parte integrante do acervo do IESDE BRASIL S.A., mais informações www.iesde.com.br
  • 79.
    O futuro dacomunicação mercadológica A função da publicidade na nova comunicação A publicidade contemporânea tem como desafio desenvolver novas relações com os consumi- dores, relações essas, que não devem se basear apenas nas mensagens que as empresas anunciantes querem transmitir, mas sim na união destas com as informações que os consumidores desejam ter. A identidade construída pela publicidade durante a era industrial tinha como base a capacidade de chamar a atenção do público. Após essa ação, as empresas anunciantes podiam apresentar suas mensagens, uma vez que já havia um cenário estruturado para isso. A lógica então era simples: baseava- -se na ideia de que para aumentar sua parte no mercado, a empresa tinha que chamar bastante atenção. A sociedade mudou, vários fatores novos surgiram e a publicidade se viu obrigada a acompanhar essas mudanças, a se adaptar. Os altos preços dos meios de comunicação tradicionais, os consumidores mais exigentes, poder de escolher a informação que se quer receber, o fenômeno da internet que traz a informação em tempo real, assim como os celulares que já podem ser considerados estações de trabalho e a valorização dos conceitos modernos do marketing, contribuíram para que os publicitários parassem tudo para uma reavaliação. Avanços tecnológicos O homem tem apresentado, durante toda sua evolução, uma incrível capacidade para descobrir novos meios de comunicação e expressão. As pinturas rupestres nas paredes das cavernas, hieróglifos nas pirâmides do Egito, entre outros exemplos, podem ser considerados como a busca por formas de se comunicar e propagar mensagens. A tecnologia veio agregar valores e benefícios para o desenvolvimento Este material é parte integrante do acervo do IESDE BRASIL S.A., mais informações www.iesde.com.br
  • 80.
    da comunicação. Veioa imprensa, o telégrafo e o telefone, depois o rádio e o cinema, em meados do século XX, a televisão, depois os computadores, celulares, internet etc. Atualmente, o desenvolvimento acelerado da tecnologia facilita a comunicação de informação e o surgimento de novos meios para transmiti-las. Uma situação que não condiz em nada com a era passada, quando havia uma enorme quantidade de produtos e um número consideravelmente baixo de meios para divulgá-los. Essas novas tecnologias estão mudando as relações entre consumidores e produtores. As pessoas já conseguem ter controle sobre as mensagens, textos e imagens que recebem, e procuram por informações que mais lhe interessam e isso, com toda certeza, influencia nas mensagens publicitárias e na escolha dos meios que irão transmiti-las. A publicidade, o marketing e a comunicação mercadológica têm a missão de acompanhar os rumos tecnológicos dos meios de informação, assim como buscar apresentar, em seus projetos e pla- nos, os melhores caminhos para o cliente se comunicar com seu público, e não os mais rentáveis para agências e veículos tradicionais, como normalmente acontecia. As novas mídias interativas e alternativas são opções para a renovação na transmissão das men- sagens publicitárias. Nesse âmbito publicitário, a mídia alternativa é um meio utilizado fora dos padrões tradicionais. Pode ser um espaço para veiculação de anúncios em locais não habituais e que também podem interagir com o público como, por exemplo, bikedoor, motomídia, anúncios feitos com tatuagens e anúncios utilizando novas tecnologias. Podemos entender mídia interativa como um meio de comunicação em que o usuário (consumidor), pode participar ou influenciar na modificação imediata da forma ou do conteúdo que a mensagem está transmitindo. O grande personagem que representa esse tipo de meio é a internet, embora existam outras opções como a TV digital (um modelo mais avançado), embora a televisão tradicional apresente alguns esboços de interatividade, como programas em que o telespectador pode escolher o final, ou o próximo tema a ser abordado (em caso de programas jornalísticos), ou mesmo o que irá passar no próximo dia. Ainda é limitado, mas não deixa de ser uma interatividade. Interatividade, internet e comunicação personalizada. Essas são algumas tendências que os profissionais em publicidade descrevem ao tentar diagnosticar o futuro dos meios de comunicação. O objetivo da publicidade interativa é envolver o consumidor com o produto, ou com a empresa anunciante. A web permite alcançar esse objetivo com maior efetividade, porque o consumidor pode interagir com o produto, testá-lo e, se escolhido, comprá-lo imediatamente. Antes consumidor agora cliente Aquela expressão antiga “comprar gato por lebre”, usada para indicar a total insatisfação que as pessoas têm ao adquirir um produto, está saindo de moda. A publicidade contemporânea trabalha com um novo perfil de consumidor, mais consciente de seus direitos e que busca a melhor relação custo-benefício. Já é objeto de estudos de grande parte de empresas que disputam a atenção e a fidelidade de seus clientes com a criação de estratégias de relacionamento. Mais do que um preço justo, hoje o consumidor valoriza a qualidade do produto e o atendimento prestado. 78 | O futuro da comunicação mercadológica Este material é parte integrante do acervo do IESDE BRASIL S.A., mais informações www.iesde.com.br
  • 81.
    79|O futuro dacomunicação mercadológica Esse novo consumidor (que quer ser chamado de cliente, pela sua importância), analisa não só o que a empresa está oferecendo e sim outros atributos, como: atendimento, qualidade dos produtos e serviços, preço, propaganda séria e comprometida, responsabilidade social e satisfação. Pesquisas recentes apontam até um outro atributo analisado por esse novo cliente: para conquistar a respeita- bilidade dos consumidores, as empresas devem investir ainda mais em ações de responsabilidade socio- ambiental, considerada um item muito importante para esse público. Admirável publicidade nova O futuro da Publicidade, do Marketing e da Comunicação Mercadológica é a interação e a aplicação das novas mídias. Em uma sociedade da era da informação, a nova publicidade tem a função de surpreender o tempo todo, principalmente para atrair a atenção do novo consumidor. Os meios tradicionais ainda são utiliza- dos, porém o valor da inovação, da criatividade e a utilização das novas mídias interativas, constituem o objetivo primordial de chamar a atenção desse público. Dirigíveis, recursos eletrônicos como uma TV para elevadores com conteúdo informativo e publi- citários, entre outras inúmeras soluções estão ajudando a garantir o objetivo da nova publicidade. Extremamente criativas, as chamadas novas mídias, ou mídias alternativas estão sendo utilizadas como meios para que a mensagem da empresa anunciante seja vista, entendida e, melhor ainda, de forma surpreendente. Precisará de um certo tempo para especialistas analisarem os impactos dessa nova publicidade no consumidor/cliente, embora já existam estudos voltados para esse fim. Uso do aroma – a publicidade com cheiro No mercado gráfico, a publicidade já tem a opção de finalizar materiais impressos com um verniz especial que dá cheiro ao papel. Entende-se que se trata da renovação dos meios impressos acom- panhando a renovação da publicidade contemporânea. O cheiro incorporado à impressão (também denominado como uma forma de marketing sensorial) tornou-se um meio atraente para diferenciar os anúncios em jornais. Exemplo de sua aplicação: Publicidade com cheiro de chocolate (CONSUMIDOR MODERNO, 2008) Uma das peças da nova campanha institucional da linha de chocolates Lacta - composta por barras grandes (170g), pequenas (25g) e pelo Lacta Stick (10g) – usa uma nova ferramenta em campanhas publicitárias. Este material é parte integrante do acervo do IESDE BRASIL S.A., mais informações www.iesde.com.br
  • 82.
    A peça, criadapela agência Ogilvy & Mather Brasil, usa o marketing sensorial com o objetivo de reforçar o conceito“Hummmmm”, para mostrar que o chocolate Lacta derrete na boca porque é feito lentamente. Um anúncio de página dupla central nos jornais Destak e PubliMetro traz, apenas nesta quinta- -feira e sexta-feira, 4 e 5 de outubro (de 2007), a foto de uma barra de chocolate Lacta com cheirinho de chocolate. A frase“Com este cheirinho de chocolate cremoso que derrete na boca, todo mundo vai querer filar o seu jornal”vem escrita em uma das páginas. A utilização do cheiro na peça reforça a mensagem da campanha e apropria-se de um dos atri- butos mais valorizados pelos brasileiros na escolha de um chocolate e que ainda não foi explorado pela comunicação da categoria.“O tempo de preparo do chocolate define a sua capacidade de der- retimento na boca. Lacta, que é feito lentamente, é o primeiro a abordar esse tema, considerado pelos brasileiros como um dos principais atributos de um chocolate”, diz Valéria Barone, diretora de grupo de contas da Ogilvy & Mather. A agência criou também peças de mídia exterior, ações de merchandising e três filmes. Essa prática já vem sendo utilizada há algum tempo. Em 2004, por exemplo, apostando nessa ideia, o jornal O Estado de S.Paulo veiculou uma propaganda dos supermercados Pão de Açúcar com essência de panetone. A criação foi da agência África. O mesmo veículo já havia publicado anúncios com essências de café (Pão de Açúcar/África), flores (da QG para o próprio jornal), de carro novo (General Motors/Salles Chemistri) e pêssego (Pão de Açúcar/África). Marketing sensorial O marketing sensorial é uma ação com um investimento de baixo custo, principalmente se for usado no ponto de venda. Ele tem como propósito fixar a marca, o produto ou o serviço, criando sensações por meio dos cinco sentidos humanos, formando assim um vínculo emocional com o consu- midor. Além de a publicidade utilizar em suas mídias impressas o aroma, o marketing sensorial também pode ser caracterizado pelas seguintes ações: Audição::: – o ambiente da loja pode ter uma boa música para trazer tranquilidade e conforto. Visão::: – quadro, mensagens e imagens também podem resultar em sensações agradáveis para o público. Paladar::: – agrados, como oferecer chocolates, balas, sucos etc., podem tornar a experiência da compra mais agradável. Olfato::: – essências que personalizam o ambiente são excelentes atrativos, como por exemplo: as grandes lojas de perfumarias. Tato::: – não basta ter um belo produto exposto nas vitrines. É preciso que ele esteja ao alcance dos clientes. O marketing sensorial é uma ação que visa criar um vínculo emocional entre o cliente, o produto e a marca aguçando os cinco sentidos. Porém, é claro, deve-se evitar o excesso para não provocar um efeito contrário no uso dessa ferramenta. 80 | O futuro da comunicação mercadológica Este material é parte integrante do acervo do IESDE BRASIL S.A., mais informações www.iesde.com.br
  • 83.
    81|O futuro dacomunicação mercadológica Eventos As grandes empresas anunciantes promovem megaeventos totalmente identificados com suas marcas e fazem isso com dois objetivos: o intuito de saciar os desejos de seus clientes (exigentes), por novas experiências; e criar ambientes totalmente voltados para a valorização dessas marcas, levando- -os a vivenciarem o ambiente emocional dos produtos oferecidos. Alguns exemplos desses eventos seguem no quadro abaixo, onde o impacto da mensagem é passado, ou melhor, vivenciado durante o evento. Ano Marca Evento Características 2000-2008 Skol Skol Beats Estilos musicais eletrônicos, como por exemplo: techno, electro, house e breakbeat. 2004 Coca-Cola Coca-Cola Viberzone Prática de esportes radicais, shows e oficinas de criatividade. 1985-2001 Free Free Jazz Festival Festival de música. Em janeiro de 2003, entrou em vigor no Brasil, a lei antitabagista que proibe que empresas de tabaco patroci- nassem eventos culturais, por isso o festival acabou em definitivo. Marketing direto É uma ferramenta utilizada pelos publicitários para atingir os clientes de forma específica, direta, individual e, muitas vezes, de maneira inovadora. O marketing direto oferece a vantagem de ter um custo baixo em relação a mídias tradicionais e de massa, podem criar relacionamento individual, ter rapidez e especificar o público-alvo. Muito utilizada como ações via correio postal, hoje ela possui outras características não sendo apenas utilizada como meio impresso. Compõem o marketing direto: e-mails;::: telemarketing;::: catálogos;::: televisão – divulgação de números de telefone de discagem gratuita ou página de internet::: para que os pedidos sejam feitos, ou para que seja fornecido maior esclarecimento sobre o produto; pontos de venda.::: Com essa definição, podemos identificar um termo que caracteriza esse recurso muito utilizado no marketing e na publicidade: é a interatividade, uma vez que o marketing direto indica a existência de uma ligação entre empresa e cliente, gerando uma sensação de satisfação e valor desse cliente para com a empresa. Possui também condições específicas de atingir o consumidor-alvo, por meio de critérios de segmentação demográfica, geográfica e comportamental, além de oferecer, muitas vezes, um histórico de compras passadas pelos clientes. Este material é parte integrante do acervo do IESDE BRASIL S.A., mais informações www.iesde.com.br
  • 84.
    Pode-se entender entãoque o marketing direto possui as seguintes características: é personalizado;::: é mensurável (oferece a possibilidade de medir com precisão a eficiência da comunicação);::: utiliza meios específicos;::: oferece a possibilidade de vendas individuais, com clientes identificados por nomes, endereços::: e hábitos de compra. Em relação à internet, os e-mails são considerados mala-direta eletrônica, uma vez que permitem aos usuários enviar uma mensagem ou arquivo diretamente para o outro. Também é considerado uma nova maneira de fazer negócios, sendo intitulado como comércio eletrônico, o e-commerce. Internet e suas ferramentas Os primeiros relatos sobre o uso de uma interação social por meio de redes surgiram em meados de 1962, com a necessidade da não centralização de informações estratégicas militares pelos Estados Unidos, evitando, com isso, que com um eventual ataque da União Soviética tudo se perdesse. A Guerra Fria aumentou a tensão do mundo nos anos 70 e meados da década dos anos 80, a internet apresentava sua evolução acompanhando os medos e rumores de um possível conflito, uma vez que as duas maiores potências, Estados Unidos e União Soviética, corriam sempre com o objetivo de possuir um melhor avanço militar e ter o controle sobre o desenvolvimento da tecnologia. Com o entendimento desses países e a criação da Coexistência Pacífica, estando descartado um ataque surpresa de ambos os lados, os americanos puderam se dedicar mais ao desenvolvimento dessa rede. Houve uma divisão entre esse sistema em dois grupos: estudos voltados para informações e estra- tégias militares e um outro estudo voltado para informações não militares. Em 1989, é desenvolvida a Word Wide Web, ou simplesmente o www, um sistema que possui a capacidade de armazenar as pesquisas científicas e acadêmicas, interligando universidades. Essa rede coletiva ganhou um maior destaque público a partir dos anos 90. Hoje, a internet é interatividade de vários modos de comunicação e um dos maiores impactos tecnológicos da humanidade. A velocidade com a qual avança é a grande característica dessa nova ferramenta. O rádio, por exemplo, precisou de 38 anos para atingir 50 milhões de usuários, a internet o fez em apenas 5 anos. Publicidade online Da mesma maneira que o rádio e a televisão reformularam a comunicação e os setores de mídia no século XX, a internet começa a produzir um grande impacto em todas as formas de comunicação e, como consequência, aperfeiçoa a publicidade. Fatores como custo baixo, interatividade e o acesso de usuários aumentando a cada dia, fizeram com que a publicidade encontrasse na internet o cenário que permite identificá-la como uma nova mídia, um novo meio de comunicação. 82 | O futuro da comunicação mercadológica Este material é parte integrante do acervo do IESDE BRASIL S.A., mais informações www.iesde.com.br
  • 85.
    83|O futuro dacomunicação mercadológica A publicidade online pode ser composta por sites que explicam e fornecem informações sobre um determinado produto que qualquer outra mídia de massa possa oferecer de forma interativa. A internet ainda oferece estatísticas precisas e respostas em tempo real. Um dos maiores benefícios com a execução de estratégias de marketing e propaganda na internet é a possível determinação da ori- gem e da qualidade do público interessado em seu anúncio. É nesse ambiente online que se pode observar a explosão criativa mais significativa da publicidade. Pode-se definir a publicidade online, segundo Zeff e Aronson (2000, p. 12), como uma convergência da publicidade tradicional e do marketing direto, como mostra o exemplo: Publicidade na internet Publicidade tradicional Marketing tradicional As ferramentas da internet À medida que o ciberespaço vai se tornando comum (isto é, mais computadores domésticos), vão surgindo novas possibilidades de chamar a atenção. A internet, a publicidade e, principalmente, a criati- vidade possibilitam o surgimento de novas mídias alternativas a cada dia, contribuindo ainda mais para atrair a atenção dos consumidores. A seguir vamos identificar algumas dessas ferramentas: Banners Uma das formas mais comuns e antigas da publicidade na internet. Seu objetivo é atrair a um usuário para o site da empresa que esteja sendo divulgado no banner por meio de um link (uma ligação, um canal). Podem ser produzidos em diversos tamanhos e formatos e normalmente são colocados em sites com mais acessos e com características próximas aos do público do anunciante. Criando uma com- paração com o banner impresso, ele tem papel de destaque dentro de um ambiente de informações. No caso da internet, um dos fatores que o torna destacável é a possibilidade de ser animado. Spam São mensagens eletrônicas enviadas para uma grande quantidade de pessoas de uma só vez, com conteúdo publicitário (na maioria das vezes) e sem teor exclusivo. Geralmente os spams têm caráter apelativo e o uso excessivo dessa ferramenta, acompanhado do fator de ser independente à vontade do usuário, acabou construindo uma imagem de ser inconveniente. Este material é parte integrante do acervo do IESDE BRASIL S.A., mais informações www.iesde.com.br
  • 86.
    Pop-ups Utilizado inicialmente peloscriadores dos sites para abrir algum tipo de informação, o pop-up é um espaço extra que surge no navegador ao visitar uma página ou clicar em um link específico. Conforme o uso para divulgação publicitária e também por possuir a característica de ser inde- pendente à vontade do usuário, os pop-ups também carregam imagens que podem incomodar quem está acessando um determinado site. Algumas empresas especialistas em informática já desenvolveram software e toolbars (barra de ferramentas) com o intuito de bloquear essas janelas, principalmente sites de busca como o Google, Yahoo e MSN. Podem também ser entendidos como janelas com dimensões específicas que ao serem abertas sobrepõem o conteúdo da página visitada. A abertura dessas janelas pode acontecer de forma auto- mática sem que o internauta deseje, ou, de forma opcional, que apenas é aberta ao evento ou ação do click, no caso, em banners, por exemplo. Hotsite É um site simples direcionado a uma ação específica que tem como característica a clareza na informação e a objetividade, o que resulta num conteúdo mais breve do que dos sites padrão. É muito utilizado para apresentar um novo produto, um evento ou serviço e também para divulgar promoções. Possui um tempo de vida útil determinado e vem sendo usado pelas empresas como uma importante ação de comunicação. A página é totalmente dedicada ao assunto específico e acaba por atrair a total atenção dos usuários. PodCast Facilidade de produção, ligado diretamente a um custo baixo e com uma grande possibilidade de divulgação (sem esquecer de mencionar também, a facilidade que o público possui em carregar e ouvir quando quiser), transformaram o Podcast em uma moderna ferramenta publicitária. Podcast são arquivos de áudio e vídeo que podem ser acessados pela internet, ou seja, é uma forma de publicar ações publicitárias por meio de áudio, vídeo ou até mesmo fotografia pela internet que per- mite aos usuários acompanhar possíveis atualizações das empresas anunciantes. O termo deriva-se da junção do iPod – um aparelho que toca arquivos digitais em MP3/MP4 – e broadcasting (transmissão de rádio ou TV). Ou seja, é uma forma que as empresas, organizações ou pessoas encontram para disponi- bilizar conteúdos de áudio e vídeo fazendo com que essa página seja visitada e se torne um ambiente de constante atualização das produções audiovisuais. Blog Uma espécie de diário eletrônico, que está permanentemente online, assim como as outras ferramentas da internet, o blog possui a vantagem de alterações e atualizações de informação em tempo real, além da facilidade em criar essa ferramenta. Criado no final dos anos 90, o blog, ou weblog tornou- -se muito popular pelo usuário que pode postar tudo sobre assuntos escolhidos por ele. Com base nessa excelente aceitação, as empresas também estão utilizando o blog como uma ferramenta publicitária. 84 | O futuro da comunicação mercadológica Este material é parte integrante do acervo do IESDE BRASIL S.A., mais informações www.iesde.com.br
  • 87.
    85|O futuro dacomunicação mercadológica Sites de relacionamento São ambientes onde é possível a comunicação ou troca de informações entre pessoas, assim como a postagem de arquivos pessoais e de diferentes assuntos. O exemplo mais famoso é o Orkut, criado em 2004 pela empresa Google que possui milhões de usuários cadastrados. Muitas empresas trabalham com a estratégia de criar comunidades ou personagem nos sites de relacionamentos para divulgar produtos e apresentar melhor seus atributos e benefícios. Marketing viral Marketing viral é uma forma de comunicação utilizada por diversas empresas para tornar mais conhecida uma marca. O objetivo é fazer com que peças sejam reproduzidas como uma“epidemia”, (o ter- mo viral não vem distribuir nenhum tipo de vírus, mas sim de espalhar a campanha como se fosse um). De um modo mais simples, o marketing viral utiliza a internet para criar um rumor de um novo produto ou serviço. Utiliza-se, entre outras ferramentas, do blog e de hotsites, e muitas vezes essas ferra- mentas apresentam uma característica amadora. As campanhas e mensagens publicitárias devem ser criativas e engraçadas para fazer com que o usuário se sinta motivado a espalhá-la. Essa técnica muitas vezes está patrocinada por uma empresa que quer divulgar sua marca, e que busca construir conhecimento de um produto ou serviço. Os anún- cios virais tomam geralmente a forma de divertidos videoclipes ou jogos interativos, imagens, e in- clusive textos, uma vez que os próprios usuários são os responsáveis por fazer a divulgação da sua campanha, sem que a empresa pague por isso. Os receptores (internautas) dos conteúdos passam a multiplicar e disseminá-los, o que amplifica o poder de comunicação das marcas. Móbile marketing É a utilização de aparelhos móveis como mídia, ou seja, são ações de publicidade e marketing que são produzidas e destinadas, principalmente, para a tela do celular. Vale ressaltar que essa ideia não é nova e até já ocorrem ações desse tipo no Brasil, mas ainda se trata de um mercado novo e promissor para a publicidade. As mensagens publicitárias podem ser enviadas de diversas maneiras, como por exemplo: em forma de textos divulgando promoções e serviços e até mesmo por meio de fotografias e vídeos do produto e vinhetas corporativas. Entre tantas vantagens, o celular pode oferecer inovação e alto teor de leitura. Um exemplo dessa ação publicitária ocorreu em 2004, quando o McDonald’s lançou o jingle do Big Mac em versão ringtone (toque para o celular). Para ter esse toque em seu celular, as pessoas tinham apenas que enviar uma mensagem de texto com a palavra “bigmac” para o número telefônico da promoção, ou baixar o toque acessando o site. Essa ação fez parte das comemorações pelos 25 anos do lanche no país. Este material é parte integrante do acervo do IESDE BRASIL S.A., mais informações www.iesde.com.br
  • 88.
    TV interativa Com oadvento da televisão digital, os aparelhos são adaptados para compreensão e modulação digital (sistema de transmissão de dados por meio de um código binário), bem diferente do modelo padrão no qual a transmissão analógica é feita por ondas eletromagnéticas; estão aptos a enviar vídeo, áudio com uma alta qualidade na imagem (ou a chamada alta definição ou HDTV), além de dados. A TV interativa pode ser vista como o próximo passo para evolução da união da TV digital com a internet. Analisando suas principais características, principalmente o avanço tecnológico, pode-se imaginar um novo canal entre o consumidor e a empresa. O sinal digital da TV com uma possível trans- missão de informações para a fonte transmissora do conteúdo digital (que a internet pode exercer essa função) permitirá uma interação real do telespectador com a programação. ATVinterativateráconexãodealtavelocidadeàinternet,permitindocompras,envioerecebimento de e-mails e jogos pela televisão. Atualmente o sistema digital já permite gravação dos programas como um videocassete. A ética na publicidade e propaganda Em 1957, foi criado, e aprovado, o código dos profissionais de publicidade e propaganda no ICongressoBrasileirodePropaganda,organizadopelaAssociaçãoBrasileiradasAgênciasdePropaganda (ABAP). Compõe-se de parte normativa e de instruções, tornando-se de uso obrigatório com a promul- gação do Artigo 17 da Lei 4.680, de 18 de junho de 1965, que regulamentou a profissão de publicitário e agenciador de propaganda. Abaixo segue a descrição desse decreto: De acordo com o Decreto 57.690, de 1.º de fevereiro de 1966, Art. 17. A Agência de Publicidade, o veículo de Divulgação e o Publicitário em geral, sem juízo de outros deveres e proi- bições previstos neste Regulamento, ficam sujeitos, no que couber, aos seguintes preceitos, genericamente ditados pelo Código de Ética dos Profissionais da Propaganda a que se refere o art. 17, da Lei 4.680, de 18 de junho de 1965: I – Não é permitido: a) Publicar textos ou ilustrações que atentem contra a ordem pública, a moral e os bons costumes; b) Divulgar informações confidenciais relativas a negócios ou planos de Clientes-Anunciantes; c) Reproduzir temas publicitários, axiomas, marcas, músicas, ilustrações, enredos de rádio, televisão e cinema, salvo consentimento prévio de seus proprietários ou autores; d) Difamar concorrentes e depreciar seus méritos técnicos; e) Atribuir defeitos ou falhas a mercadorias, produtos ou serviços concorrentes; f) Contratar propaganda em condições antieconômicas o que importem em concorrência desleal; g) Utilizar pressão econômica, com o ânimo de influenciar os Veículos de Divulgação a alterarem tratamento, decisões e condições especiais para a propaganda. II – É dever: a) Fazer divulgar, somente acontecimentos verídicos e qualidade ou testemunhos comprovados; 86 | O futuro da comunicação mercadológica Este material é parte integrante do acervo do IESDE BRASIL S.A., mais informações www.iesde.com.br
  • 89.
    87|O futuro dacomunicação mercadológica b) Atestar, apenas, procedências exatas e anunciar ou fazer anunciar preços e condições de pagamento verdadeiros; c) Elaborar a matéria de propaganda sem qualquer alteração, gráfica ou literária, dos pormenores do produto, serviço ou mercadoria; d) Negar comissões ou quaisquer compensações a pessoas relacionadas, direta ou indiretamente, com o cliente; e) Envidar esforços para conseguir o benefício do Cliente, as melhores condições de eficiência e economia para sua propaganda; f) Representar, perante a autoridade competente, contra os atos infringentes das disposições deste Regulamento. Texto complementar Sete técnicas de marketing viral (FRIDSCHTEIN, 2001) Essa é para iniciantes: é possível divulgar seu site e atrair visitantes sem spam e sem gastar em propaganda. Veja como utilizar recursos simples, eficientes e muito válidos. Se você ainda não sabe o que é marketing viral, não se preocupe. Não é nenhuma febre, apenas o nome que se dá a uma técnica que existe há muito tempo, bem antes da internet, só que com outro nome: marketing boca a boca. Você sabe: ao tratar bem um cliente ele vai dizer a outras pessoas, atraindo novos negócios. Por outro lado, se o cliente é maltratado ele não só deixa de comprar de você como vai falar mal de sua empresa e seus negócios vão diminuir. No mundo dos tijolos é assim e como será na internet? A mesma coisa, mas com um potencial de multiplicação muito maior. De forma simplificada, marketing viral é qualquer estratégia que encoraja indivíduos a passar adiante sua mensagem de marketing (seu argumento de venda) criando uma oportunidade de cres- cimento exponencial da exposição e influência dessa mensagem. Como um vírus, essa estratégia usa o rápido crescimento para uma explosão de milhares ou milhões de leitores. Hoje você verá sete técnicas de marketing viral que servirão para atrair mais visitas e, principal- mente, promover o retorno de seus visitantes. Assinatura de e-mail A primeira técnica é muita conhecida. Assinaturas de e-mail são três ou quatro linhas que você coloca em todas as mensagens de e-mail. Assim, toda mensagem que você envia leva seu nome e endereço para os leitores. Este material é parte integrante do acervo do IESDE BRASIL S.A., mais informações www.iesde.com.br
  • 90.
    Se a informaçãoque você veicula interessar a outras pessoas além do leitor direto, incentive-o a encaminhá-la, multiplicando os leitores e espalhando sua assinatura. E o exemplo clássico continua sendo o Hotmail, um dos primeiros serviços a oferecer e-mail gratuito via web: o site dá e-mails gratuitos;::: uma única linha dizendo“Tenha seu e-mail grátis www.hotmail.com”é anexada ao final da::: mensagem; o público usa o e-mail em sua rede de amigos e colegas espalhando a mensagem;::: os amigos e colegas recebem a mensagem e também assinam o serviço;::: os novos usuários usam o serviço, espalhando ainda mais a mensagem.::: Grátis eu gosto Dá pra encontrar de tudo gratuito na internet, não é? Por que será? Será por que as pessoas adoram coisas grátis? Com certeza. A verdade é que nós adoramos não pagar por algum benefício. Aproveite essa faceta humana e ofereça algo gratuito em seu site, alguma coisa que sirva para espalhar seu endereço e trazer novos visitantes ao site, faça. A ideia é dar para vender: uma amostra do produto, uma versão reduzida, trinta dias de expe- riência, um minicurso com informações de pré-venda, você escolhe. O importante é que seja relacionado ao seu produto e que tenha valor real para o visitante, passando ou reforçando sua mensagem de venda e permitindo que retorne ao site para comprar ou pelo menos, para obter mais informações. Webcards Minha mãe adora mandar webcards. São aqueles cartões-postais digitais que a gente recebe de vez em quando. Você lembra como funciona? O remetente visita o seu site e envia o cartão.::: O destinatário recebe apenas um e-mail dizendo que fulano@qualquercoisa.com acaba de::: mandar um webcard e ele deve visitar a página para ver o cartão. Então ele visita a página e responde ou manda para outra pessoa, aumentando a exposição.::: Percebe como o vírus se espalha?::: 88 | O futuro da comunicação mercadológica Este material é parte integrante do acervo do IESDE BRASIL S.A., mais informações www.iesde.com.br
  • 91.
    89|O futuro dacomunicação mercadológica E-zine Um e-zine é um informativo na forma de e-mail que você recebe de tempos em tempos. A newsletter do [web insider] são exemplos. Se você ainda não tem, está na hora de pensar nisso. A questão aqui é publicar artigos que realmente interessem seus visitantes e incentivá-los a encaminhar a mensagem para quantas pessoas quiser. Mensagens instantâneas Um dos maiores sucessos da internet é o ICQ, um programa que permite saber quando algum conhecido está conectado à internet e enviar mensagens para ele, que as recebe na mesma hora e responde. Acontece que para usar o ICQ, ambos os lados têm que ter o programa em seu computador. Essa é a beleza do negócio: qualquer pessoa que goste do ICQ vai insistir com você para que também use. Daí você tem que ir ao site, baixar o programa e se cadastrar no serviço, que é gratuito. A partir daí seu amigo vai estar perto de você em cada navegação. Ele e mais ou menos 80 milhões de pessoas no mundo todo. Se você gostou deste site, recomende Você já deve ter visto essa mensagem em alguma página. Um simples script que permite que o visitante que gostou do site envie facilmente uma mensagem para seus amigos. Há vários sites que oferecem scripts gratuitos. Tenha um exército de vendedores Imagine milhares de sites com banners apontando para seu endereço. Imagine pagar só quando uma venda acontecer! Foi isso o que a Amazon.com fez para se tornar um dos fenômenos da rede mundial. Oferecendo comissão pelas vendas de livros, webmasters do mundo todo aderiram a seu programa e o tornaram a maior livraria do mundo, sem uma loja sequer. Essas ideias são apenas o começo. O céu é o limite. Como eu disse, seja criativo e ofereça valor para seus visitantes. Pense em pelo menos uma outra maneira de espalhar sua mensagem de forma exponencial (esqueça o spam) e ponha em prática, mesmo que pareça maluca. Sem testar, você nunca vai saber. Este material é parte integrante do acervo do IESDE BRASIL S.A., mais informações www.iesde.com.br
  • 92.
    Atividades 1. O queé marketing sensorial? 2. Quais são as vantagens que o marketing direto oferece? 3. Dê o conceito de móbile marketing. 90 | O futuro da comunicação mercadológica Este material é parte integrante do acervo do IESDE BRASIL S.A., mais informações www.iesde.com.br
  • 93.
    91|O futuro dacomunicação mercadológica 4. De acordo com as ferramentas que a internet oferece, o que é um banner? Ampliando o conhecimento Autor: Joe Cappo Divulgação. Este material é parte integrante do acervo do IESDE BRASIL S.A., mais informações www.iesde.com.br
  • 94.
    Gabarito 1. O marketingsensorial é uma ação com um investimento de baixo custo, principalmente se for usado no ponto de venda. Ele tem como propósito fixar a marca, o produto ou o serviço, criando sensações por meio dos cinco sentidos humanos, formando assim um vínculo emocional com o consumidor. 2. É uma ferramenta utilizada pelos publicitários para atingir os clientes de forma específica, direta, individual e, muitas vezes, de maneira inovadora. O marketing direto oferece a vantagem de ter um custo baixo em relação a mídias tradicionais e de massa, pode criar relacionamento individual, ter rapidez e especificar o público-alvo. Com essa definição, podemos identificar um termo que caracteriza esse recurso muito utilizado no marketing e na publicidade: é a interatividade, uma vez que o marketing direto indica a existência de uma ligação entre empresa e cliente, gerando uma sensação de satisfação e valor desse cliente para com a empresa. 3. É a utilização do celular como mídia, ou seja, são ações de publicidade e marketing que são produ- zidas e destinadas para a tela do celular. Vale ressaltar que essa ideia não é nova e já até ocorrem ações desse tipo no Brasil, mas ainda se trata de um mercado novo e promissor para a publicida- de. As mensagens publicitárias podem ser enviadas de diversas maneiras, como por exemplo: em formas de textos divulgando promoções e serviços e até mesmo por meio de fotografias e vídeos do produto e vinhetas corporativas. Entre tantas vantagens, o celular pode oferecer inovação e alto teor de leitura. 4. Uma das formas mais comuns e antigas da publicidade na internet, seu objetivo é atrair um usuário para o site da empresa que esteja sendo divulgado no banner por meio de um link (uma ligação, um canal). Podem ser produzidos em diversos tamanhos e formatos e normalmente são colocados em sites com mais acessos e com características próximas aos do público do anunciante. 92 | O futuro da comunicação mercadológica Este material é parte integrante do acervo do IESDE BRASIL S.A., mais informações www.iesde.com.br
  • 95.
    Referências ALAVIP. Como Fazeruma Campanha Publicitária. Disponível em: <www.alavip.com.br/publicidade_ campanha.htm>. Acesso em: 6 abr. 2008. _____. Princípios Gerais da Criatividade. Disponível em: <www.alavip.com.br/publicidade_criativida- de.htm>. Acesso em: 28 mar. 2008. Andrade, Carlos D. de. Eu, Etiqueta. Disponível em: <www.alavip.com.br/curiosidades_euetiqueta. htm>. Acesso em: 9 mar. 2008. ASSOCIAÇÃO Brasileira de Agência de Publicidade (ABAP). Disponível em: <www.abap.com.br>. Acesso em: 28 mar. 2008. BASTA, Darci. Fundamentos do Marketing. 3. ed. Rio de Janeiro: FGV, 2004. CAPPO, Joe. O Futuro da Propaganda. São Paulo: Cultrix, 2003. CONSUMIDOR MODERNO. Publicidade com Cheiro de Chocolate. Disponível em: <www.consu- midormoderno.com.br/web/interna.asp?id_canais=4&id_subcanais=5&id_noticia=13221&pg=>. Acesso em: 21 abr. 2008. DIAS, Carlos Eduardo. Mundo das Marcas. Disponível em: <www.mundodasmarcas.blogspot.com/2006/ 09/slogans-brasileiros.html>. Acesso em: 5 abr. 2008. FERRARI, Flávio. Planejamento e Atendimento: a arte do guerreiro. 2. ed. São Paulo: Loyola, 1996. FRIDSCHTEIN, Renato. Sete Técnicas de Marketing Viral. Disponível em: <webinsider.uol.com.br/in- dex.php/2001/07/31/sete-tecnicas-de-marketing-viral/>. Acesso em: 26 abr. 2008. GRACIOSO, Francisco; WHITAKER, Roberto J. Propaganda Brasileira. São Paulo: ESPM, 2002. GOMES, Neusa; D. CORRADI, Analaura; CURY, L. Fernando. A Dialética Conceitual da Publicidade e da Propaganda. Disponível em: <www.eca.usp.br/alaic/Livro%20GTP/dialetica.htm>. Acesso em: 11 mar. 2008. GOMES, Neusa, D. Publicidade: comunicação persuasiva. Porto Alegre: Sulina, 2003. JONES, John Philip. A Publicidade como Negócio. São Paulo: Nobel, 2003. _____. A Publicidade na Construção de Grandes Marcas. São Paulo: Nobel, 2004. Este material é parte integrante do acervo do IESDE BRASIL S.A., mais informações www.iesde.com.br
  • 96.
    KOTLER, Philip. Administraçãode Marketing. São Paulo: Atlas, 1980. LEÃO, Taís. Formei-me em Publicidade, e Agora? São Paulo: Nobel, 2001. LOURENÇO, Gustavo, S. Neto. O Processo Criativo. Disponível em: <www.gustavolsn.oi.com.br/design/ criativ.htm#Processo>. Acesso em: 28 mar. 2008. LUPETTI, Marcélia. Administração em Publicidade. São Paulo: Pioneira Thomson, 2003. MARTINS, Zeca. Propaganda É Isso Aí. São Paulo: Futura, 2002. _____. Propaganda É Isso Aí. São Paulo: Atlas, 2004. MUNDO DAS MARCAS: Disponível em: <www.mundodasmarcas.blogspot.com>. Acesso em: 15 ago. 2008. MUSEU DA TV. Nossos Comerciais. Disponível em: <www.museudatv.com.br/nossoscomerciais/garo- taspropaganda.htm>. Acesso em: 6 abr. 2008. OGDEN, James R. Comunicação Integrada de Marketing. 2. ed. São Paulo: Prentice Hall, 2007. OUTDOOR. Disponível em: <www.outdoor.org.br/>. Acesso em: 6 abr. 2008. PARAGUASSÚ, A. Lopes. Ética na Propaganda. São Paulo: Atlas, 2003. PINHO, J. B. Comunicação em Marketing. 5. ed. Campinas: Papirus, 2001. PUBLIO, D. Emmanuel. Nem Propaganda, Nem Marketing. Disponível em: <www.espm.br/email_mkt/ newsletter/fevereiro/noticia2.htm>. Acesso em: 9 mar. 2008. RAMOS, Ricardo; MARCONDES, Pyr. 200 Anos de Propaganda no Brasil: do reclame ao cyber-anúncio. 2. ed. São Paulo: Meio & Mensagem, 1995. REVISTA PROPAGANDA. E o Zeca foi para a Brahma. Disponível em: <www.revistapropaganda.com.br/ materia/?id=123>. Acesso em: 6 abr. 2008. RICHERS, Raimar. O Que É Marketing. São Paulo: Brasiliense, 1981. RODRIGUES, Lúcio. W/Brasil em Filme e Anúncios para Grendene. Disponível em: <luciorodrigues. wordpress.com/category/publicidade/>. Acesso em: 6 abr. 2008. ROMAN, Kenneth; MAAS, Jane. Como Fazer sua Propaganda Funcionar. Nobel, 1994. SAMPAIO, Rafael. Propaganda de A a Z. 3. ed. Rio de Janeiro: Campus, 1999. _____. Propaganda de A a Z. 3. ed. Rio de Janeiro: Campus, 2003. SANT’ANNA, Armando. Propaganda: teoria, técnica, prática. 7. ed. São Paulo: Pioneira Thomson, 1998. TOSCANI, Oliviero. A Publicidade É um Cadáver que nos Sorri. 4. ed. São Paulo: Ediouro, 2000. TUPINIQUIM, Armando C.; FREITAS, Sebastião N. Marketing Básico e Descomplicado. Disponível em: <www2.uol.com.br/livromarketing/cap03.htm. Acesso em: Abril 2008. ZEFF, Robbin; ARONSON, Brad. Publicidade na Internet. Rio de Janeiro: Campus, 2000. <www.planalto.gov.br/ccivil_03/decreto/D57690.htm>. 94 | Referências Este material é parte integrante do acervo do IESDE BRASIL S.A., mais informações www.iesde.com.br
  • 97.
    Este material éparte integrante do acervo do IESDE BRASIL S.A., mais informações www.iesde.com.br
  • 98.
    Este material éparte integrante do acervo do IESDE BRASIL S.A., mais informações www.iesde.com.br
  • 99.
    Este material éparte integrante do acervo do IESDE BRASIL S.A., mais informações www.iesde.com.br
  • 100.
    Márcio Carbaca Gonçalez publicidadeepropaganda PropagandaPropagandaPropaganda &&& FundaçãoBiblioteca Nacional ISBN 978-85-387-3105-4 Este material é parte integrante do acervo do IESDE BRASIL S.A., mais informações www.iesde.com.br