Preparação para a Prova
     Intermédia/Exame
O trematol é um veneno metabólico que tem a
  sua origem nas raízes da cobra branca. Quando
  as vacas comem esta planta aumenta a
  concentra-ção do trematol no leite. Este veneno
  provoca inibição nas enzimas hepáti-cas que
  convertem o ácido láctico em outros compostos
  metabólicos.
 Explica por que razão o exercício físico intenso
  aumenta os sintomas de envenenamento por
  trematol.
 Explica por que razão o pH do sangue de um
  indivíduo que consu-miu leite envenenado sofre
  um decréscimo.



               Nuno Correia 2010/11         2
Alguns microrganismos tanto fazem a respiração
 aeróbia como a fermenta-ção. Realizou-se uma
 experiência em que colónias de uma bactéria
 foram colocadas em tubos de ensaio com
 quantidades crescentes de glicose. Os tubos da
 série A foram fechados, para não permitir a
 entrada de ar; os tubos da série B foram
 deixados abertos. Os resultados observados ao
 fim de algum tempo estão resumidos no quadro.




               Nuno Correia 2010/11       3
 Identifica o processo metabólico desenvolvido
  pelas bactérias da série A e da série B.
 Refere as diferenças entre os resultados da série
  A e os da série B.
 Apresenta uma explicação para as diferenças
  referidas na questão anterior.
 Explica a diferença entre os resultados dos cinco
  tubos da série A.

                Nuno Correia 2010/11         4
Nuno Correia 2010/11   5
Nuno Correia 2010/11   6
Nuno Correia 2010/11   7
Nuno Correia 2010/11   8
Nuno Correia 2010/11   9
Nos basidiomicetos, quando micélios de sexos
 diferentes se encontram, as suas hifas
 fundem-se e formam um micélio com células
 binucleadas ou dicarióticas. Essas mesmas
 hifas organizam-se de maneira compacta,
 formando um corpo de frutificação
 denominado basidiocarpo - o cogumelo.




              Nuno Correia 2010/11     10
Nuno Correia 2010/11   11
Os fungos são organismos_____que obtêm
 a_____indispensável(eis) ao seu metabolismo a
 partir de compostos orgânicos.

 (A)  quimioautotróficos [...] matéria
 (B) quimioheterotróficos [...] matéria
 (C) quimioautotróficos [...] energia e matéria
 (D) quimioheterotróficos [...] matéria e energia




                Nuno Correia 2010/11      12
No ciclo de vida dos basidiomicetos predomina a
  ________ a meiose é ____.
 haplofase [...] pré-espórica
 haplofase [...] pós-zigótica
 diplofase [...] pré-espórica
 diplofase [...] pós-zigótica




                 Nuno Correia 2010/11      13
O micélio dicariótico é formado por uma rede de
  hifas ramificadas o que confere aos fungos uma
  elevada relação área / volume, facilitando a
  aquisição de alimento. Estas hifas são
  constituídas por células____e produzem enzimas
  hidrolíticas que participam na digestão_____.
 (A) eucarióticas [...] extracorporal
 (B) eucarióticas [...] intracorporal
 (C) procarióticas [...] extracorporal
 (D) procarióticas [...] intracorporal




               Nuno Correia 2010/11     14
Em alguns fungos existem, dependendo das condições
  ambientais, fenómenos de reprodução assexuada e
  sexuada. A formação de esporos na reprodução
  assexuada ocorre em esporângios (hifas verticais que
  revelam especialização). Nestas estruturas
  ocorre______e a existência de permite a
  estabilidade do património genético.
a) mitose [...] replicação semiconservativa do DNA
b) mitose [...] ascensão polar dos cromossomas
    homólogos
c) meiose [...] replicação semiconservativa do DNA
d) meiose[...]ascensão polar dos cromossomas




                Nuno Correia 2010/11        15
Muitos fungos produzem substâncias denominadas
 ciclopéptidos, capazes de inibir a síntese de
 mRNA nas células musculares do miocárdio,
 Basta a ingestão de um único corpo de
 frutificação (cogumelo) do basidiomiceto
 Amanita phalloides, por exemplo, para causar a
 morte de uma pessoa. Este cogumelo apresenta
 semelhanças morfológicas com espécies de
 cogumelos comestíveis. Explique por que razão
 é muito frequente a morte de pessoas por
 ingestão acidental de cogumelos da espécie
 Amanita phalloides.



               Nuno Correia 2010/11    16
Analise as afirmações relativas ao ciclo da matéria.
Seleccione a opção que evidencia a sequência
  temporal dos acontecimentos, segundo uma
  relação causa-efeito, iniciando pelo pape!
  exercido pelos fungos.
a) Ingestão de matéria orgânica
b) Inserção de material mineral no meio abiótico.
c) Transformação de matéria mineral em matéria
    orgânica.
d) Microconsumidores transformam excrementos
    de cadáveres em matéria inorgânica.
e) Acumulação de matéria orgânica em tecidos
    dos produtores




                 Nuno Correia 2010/11         17
   Ciclos de vida

Existe uma forma de reprodução que simula a sexuada, mas que se
   inclui na assexuada apesar de implicar a existência de óvulos. Trata-
   se da partenogénese, observável muitas vezes em plantas e animais
   como pulgões e dáfnias. Estes, são pequenos crustáceos de água
   doce que medem poucos milímetros e durante o Verão só existem
   maioritariamente sob a forma de indivíduos fêmeas. Nascem de
   óvulos de casca fina não fecundados e no final do verão a ultima
   geração destes óvulos originam machos e fêmeas portadores de
   gónadas que acasalando originam ovos de casca espessa. Passam por
   um estado de vida latente durante o Inverno até à primavera
   seguinte.
 Ao romperem-se, cada ovo origina uma fêmea que por
   partenogénese assegura uma rápida multiplicação de indivíduos
   durante o verão. Assim as dáfnias, ao alternarem a reprodução
   sexuada com a reprodução assexuada, asseguram as recombinações
   génicas periódicas , preservando , desta forma as suas possibilidades
   de adaptação ao ambiente.




                     Nuno Correia 2010/11                     18
1.   A partenogénese constitui um fenómeno de
     reprodução____de indivíduos, a partir de
     ovos____.
a)   assexuada (...) fecundados
b)   assexuada,(...) não fecundados
c)   sexuada (...) fecundados
d)   sexuada (...) não fecundados




                Nuno Correia 2010/11    19
No final do Verão, os indivíduos resultantes por
 partenogénese são____e desenvolveram-se
 por ____a partir do ovo____.

a)   diplóides (...) mitose (...) não fecundado
b)   haplóides (...) mitose (...) não fecundado
c)   haplóides (...) meiose (...) fecundado
d)   diplóides (...) meiose (...) não fecundado




                  Nuno Correia 2010/11      20
4. Analise as afirmações e seleccione as verdadeiras e as falsas.

a)   Na multiplicação por partenogénese das dáfnias ocorrem
     recombinações genicas.
b)   Na multiplicação por partenogénese ocorre segregação de
     homólogos nas células em divisão.
c)   No ciclo de vida das dáfnias ocorre alternância de fases
     nucleares.
d)   A existência de reprodução sexuada e assexuada no ciclo de vida
     dos animais é mais comum do que no ciclo de vida das plantas.
e)   As alternâncias no tipo de reprodução durante ò ciclo de vida das
     dáfnias relacionam-se com as condições ambientais.
f)   No caso das dáfnias a reprodução por cariogamia ocorre no
     Outono.
g)   O Inverno é um período de tempo propício à reprodução sexuada.
h)   A população de dáfnias que se desenvolvem pôr partenogénese
     estão de um modo geral, bem adaptadas a alterações ambientais.
i)   Nas células das dáfnias assexuadas existem cromossomas
     homólogos.




                      Nuno Correia 2010/11                  21
6. Coloque por ordem os seguintes fenómenos
  relativos a um processo reprodutivo, por via
  sexuada, deve começar por A.

A.   Cariogamia
B.   crossing-over
C.   Desenvolvimento de novo ser
D.   Disjunção aleatória de cromossomas
E.   formação de gâmetas
F.   formação de células haplóides
G.   desenvolvimento de dáfnias por partenogénese




                 Nuno Correia 2010/11     22
Explique em que medida o ciclo de vida deste
 animal, alternando a reprodução sexuada, com a
 reprodução assexuada, contribui para a
 preservação da espécie.




               Nuno Correia 2010/11    23
Com base no gráfico referente às espécies de
 caranguejos A e B, indique qual a espécie que:


1.   mantém o seu meio interno sempre isotónico
     em relação ao meio externo.




                Nuno Correia 2010/11     24
o    se adaptará melhor a viver num habitat de
    estuário de rio (percentagem de concentração de
    sal inferior a 2,5). Fundamente a resposta dada
    na questão anterior.




                  Nuno Correia 2010/11     25
   Uma rã imobilizada numa gaiola de arame foi imersa num
    banho de água, de modo que só a boca e as narinas
    ficassem expostas ao ar.
   A água foi coberta com uma camada de óleo. Foi
    determinada a quantidade total do oxigénio consumido
    pela rã em duas situações diferentes (água agitada e
    água não agitada). Foram efectuados seis registos das
    concentrações de oxigénio na água do banho, os quais
    estão representados no gráfico da figura.




                   Nuno Correia 2010/11         26
 em que situação (água agitada e não agitada) a rã consumiu
  mais oxigénio.
 se a rede de capilares da rã transporta mais ou menos
  oxigénio quando a água está agitada.
 Sugira qual a importância que pode ter, em termos
  respiratórios, o movimento do corpo dos anfíbios na água.
 Relacione a estrutura do coração da rã com a capacidade
  energética deste animal.




                 Nuno Correia 2010/11               27
Nuno Correia 2010/11   28
Nuno Correia 2010/11   29
Na figura estão representadas graficamente as
 curvas de absorção e de transpiração de uma
 árvore, durante um período de 24 horas.




               Nuno Correia 2010/11     30
Utilizando os dados do gráfico da figura, indique
 qual o intervalo de tempo em que a planta
 perdeu mais água do que absorveu.




                Nuno Correia 2010/11      31
Na figura estão representadas graficamente as curvas de absorção e de
   transpiração de uma árvore, durante um período de 24 horas.

    Tendo em atenção os dados do gráfico, faça corresponder V (de Verdadeiro) ou
     F (de Falso) a cada uma das letras da afirmações seguintes.
a)      A partir das 15 horas, as células estomáticas tornam-se mais flácidas.
b)      O diâmetro do tronco da árvore pode aumentar depois das 18 horas.
c)      A absorção registada é nula às 22 horas.
d)      A absorção é consequência da transpiração.
    Fundamente a resposta dada na pergunta anterior relativamente à afirmação B.




                          Nuno Correia 2010/11                     32
As afirmações seguintes referem-se a uma possível explicação
  para o transporte de água e de sais minerais no interior de uma
  planta. Coloque por ordem as letras que as representam, de
  modo a reconstituir a sequência cronológica dos
  acontecimentos.

A.   A água acumula-se no cilindro central.
B.   Gera-se um gradiente de pressão osmótica entre as células
     epidérmicas e as células do xilema.
C.   A pressão de turgescência no interior dos elementos de vaso
     provoca a ascensão da água.
D.   O transporte de sais minerais da solução do solo para as
     células epidérmicas e das célu-las do córtex para o cilindro
     central ocorre à custa de energia metabólica.
E.   A água desloca-se a favor dos gradientes de concentração,
     através da zona cortical, até ao cilindro central.




                     Nuno Correia 2010/11              33
Faça corresponder V (afirmação verdadeira) ou F (afirmação falsa) a cada
  uma das letras que identificam as afirmações seguintes, relativas ao
  transporte de seiva bruta em Angiospérmicas.

a)   De acordo com a teoria da tensão-coesão, o movimento de água ao
     longo do xilema efectua-se à custa de energia metabólica.
b)   A adesão da água às paredes dos elementos de vaso contribui para a
     manutenção de uma coluna contínua de seiva bruta.
c)   O transporte activo de sais minerais para o interior da raiz provoca
     uma diminuição da absorção de água.
d)   O movimento da seiva bruta é determinado pela diferença de
     potencial de água.
e)   O aumento do potencial de soluto nos elementos de vaso provoca a
     entrada de água para o seu interior.
f)   A plasmólise das células-guarda provoca um aumento da quantidade
     de água absorvida pela planta.
g)   A água perdida por transpiração é substituída pela água que é
     absorvida a partir do solo.
h)   O aumento da humidade atmosférica dificulta a perda de água por
     transpiração.




                       Nuno Correia 2010/11                  34
 Relacionea disponibilidade de oxigénio no
 solo com a capacidade de manutenção da
 pressão radicular.




               Nuno Correia 2010/11      35
Se uma folha de uma planta for exposta ao ar
   seco, será de esperar que:
a)    a abertura dos seus estornas não se altere.
b) os estomas abram dentro de algum tempo.
c) os estomas só abram se a folha for colocada
     à luz.
d) os estomas se fechem dentro de pouco
     tempo.




                Nuno Correia 2010/11        36
O gráfico seguinte representa as alterações
 da concentração do açúcar em várias
 estruturas do algodoeiro, em diferentes
 horas do dia.
    Identifique cada uma das curvas do gráfico que
     corresponde, respectivamente, à concentra-ção
     do açúcar no xilema e no floema.




                 Nuno Correia 2010/11        37
Durante o dia, os estornas abrem à medida que
      aumenta a intensidade luminosa; tal facto explica-se
      porque:
a)    aumenta a transpiração da planta.
b)    diminui a pressão osmótica nas células
      estomáticas.
c)    o calor dos raios solares faz aumentar a
      respiração da folha.
d)    aumenta a turgescência das células de guarda.
e)    a pressão exercida pelas paredes das células de
      guarda diminui.




                     Nuno Correia 2010/11         38
Nuno Correia 2010/11   39
Nuno Correia 2010/11   40
Nuno Correia 2010/11   41
Nuno Correia 2010/11   42
Nuno Correia 2010/11   43
Nuno Correia 2010/11   44
Nuno Correia 2010/11   45
Nuno Correia 2010/11   46
Nuno Correia 2010/11   47
Nuno Correia 2010/11   48
Nuno Correia 2010/11   49
Nuno Correia 2010/11   50

Preparação para o teste intermédio (11º)

  • 1.
    Preparação para aProva Intermédia/Exame
  • 2.
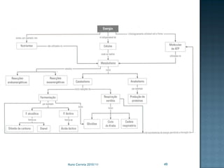
    O trematol éum veneno metabólico que tem a sua origem nas raízes da cobra branca. Quando as vacas comem esta planta aumenta a concentra-ção do trematol no leite. Este veneno provoca inibição nas enzimas hepáti-cas que convertem o ácido láctico em outros compostos metabólicos.  Explica por que razão o exercício físico intenso aumenta os sintomas de envenenamento por trematol.  Explica por que razão o pH do sangue de um indivíduo que consu-miu leite envenenado sofre um decréscimo. Nuno Correia 2010/11 2
  • 3.
    Alguns microrganismos tantofazem a respiração aeróbia como a fermenta-ção. Realizou-se uma experiência em que colónias de uma bactéria foram colocadas em tubos de ensaio com quantidades crescentes de glicose. Os tubos da série A foram fechados, para não permitir a entrada de ar; os tubos da série B foram deixados abertos. Os resultados observados ao fim de algum tempo estão resumidos no quadro. Nuno Correia 2010/11 3
  • 4.
     Identifica oprocesso metabólico desenvolvido pelas bactérias da série A e da série B.  Refere as diferenças entre os resultados da série A e os da série B.  Apresenta uma explicação para as diferenças referidas na questão anterior.  Explica a diferença entre os resultados dos cinco tubos da série A. Nuno Correia 2010/11 4
  • 5.
  • 6.
  • 7.
  • 8.
  • 9.
  • 10.
    Nos basidiomicetos, quandomicélios de sexos diferentes se encontram, as suas hifas fundem-se e formam um micélio com células binucleadas ou dicarióticas. Essas mesmas hifas organizam-se de maneira compacta, formando um corpo de frutificação denominado basidiocarpo - o cogumelo. Nuno Correia 2010/11 10
  • 11.
  • 12.
    Os fungos sãoorganismos_____que obtêm a_____indispensável(eis) ao seu metabolismo a partir de compostos orgânicos.  (A) quimioautotróficos [...] matéria  (B) quimioheterotróficos [...] matéria  (C) quimioautotróficos [...] energia e matéria  (D) quimioheterotróficos [...] matéria e energia Nuno Correia 2010/11 12
  • 13.
    No ciclo devida dos basidiomicetos predomina a ________ a meiose é ____.  haplofase [...] pré-espórica  haplofase [...] pós-zigótica  diplofase [...] pré-espórica  diplofase [...] pós-zigótica Nuno Correia 2010/11 13
  • 14.
    O micélio dicarióticoé formado por uma rede de hifas ramificadas o que confere aos fungos uma elevada relação área / volume, facilitando a aquisição de alimento. Estas hifas são constituídas por células____e produzem enzimas hidrolíticas que participam na digestão_____.  (A) eucarióticas [...] extracorporal  (B) eucarióticas [...] intracorporal  (C) procarióticas [...] extracorporal  (D) procarióticas [...] intracorporal Nuno Correia 2010/11 14
  • 15.
    Em alguns fungosexistem, dependendo das condições ambientais, fenómenos de reprodução assexuada e sexuada. A formação de esporos na reprodução assexuada ocorre em esporângios (hifas verticais que revelam especialização). Nestas estruturas ocorre______e a existência de permite a estabilidade do património genético. a) mitose [...] replicação semiconservativa do DNA b) mitose [...] ascensão polar dos cromossomas homólogos c) meiose [...] replicação semiconservativa do DNA d) meiose[...]ascensão polar dos cromossomas Nuno Correia 2010/11 15
  • 16.
    Muitos fungos produzemsubstâncias denominadas ciclopéptidos, capazes de inibir a síntese de mRNA nas células musculares do miocárdio, Basta a ingestão de um único corpo de frutificação (cogumelo) do basidiomiceto Amanita phalloides, por exemplo, para causar a morte de uma pessoa. Este cogumelo apresenta semelhanças morfológicas com espécies de cogumelos comestíveis. Explique por que razão é muito frequente a morte de pessoas por ingestão acidental de cogumelos da espécie Amanita phalloides. Nuno Correia 2010/11 16
  • 17.
    Analise as afirmaçõesrelativas ao ciclo da matéria. Seleccione a opção que evidencia a sequência temporal dos acontecimentos, segundo uma relação causa-efeito, iniciando pelo pape! exercido pelos fungos. a) Ingestão de matéria orgânica b) Inserção de material mineral no meio abiótico. c) Transformação de matéria mineral em matéria orgânica. d) Microconsumidores transformam excrementos de cadáveres em matéria inorgânica. e) Acumulação de matéria orgânica em tecidos dos produtores Nuno Correia 2010/11 17
  • 18.
    Ciclos de vida Existe uma forma de reprodução que simula a sexuada, mas que se inclui na assexuada apesar de implicar a existência de óvulos. Trata- se da partenogénese, observável muitas vezes em plantas e animais como pulgões e dáfnias. Estes, são pequenos crustáceos de água doce que medem poucos milímetros e durante o Verão só existem maioritariamente sob a forma de indivíduos fêmeas. Nascem de óvulos de casca fina não fecundados e no final do verão a ultima geração destes óvulos originam machos e fêmeas portadores de gónadas que acasalando originam ovos de casca espessa. Passam por um estado de vida latente durante o Inverno até à primavera seguinte.  Ao romperem-se, cada ovo origina uma fêmea que por partenogénese assegura uma rápida multiplicação de indivíduos durante o verão. Assim as dáfnias, ao alternarem a reprodução sexuada com a reprodução assexuada, asseguram as recombinações génicas periódicas , preservando , desta forma as suas possibilidades de adaptação ao ambiente. Nuno Correia 2010/11 18
  • 19.
    1. A partenogénese constitui um fenómeno de reprodução____de indivíduos, a partir de ovos____. a) assexuada (...) fecundados b) assexuada,(...) não fecundados c) sexuada (...) fecundados d) sexuada (...) não fecundados Nuno Correia 2010/11 19
  • 20.
    No final doVerão, os indivíduos resultantes por partenogénese são____e desenvolveram-se por ____a partir do ovo____. a) diplóides (...) mitose (...) não fecundado b) haplóides (...) mitose (...) não fecundado c) haplóides (...) meiose (...) fecundado d) diplóides (...) meiose (...) não fecundado Nuno Correia 2010/11 20
  • 21.
    4. Analise asafirmações e seleccione as verdadeiras e as falsas. a) Na multiplicação por partenogénese das dáfnias ocorrem recombinações genicas. b) Na multiplicação por partenogénese ocorre segregação de homólogos nas células em divisão. c) No ciclo de vida das dáfnias ocorre alternância de fases nucleares. d) A existência de reprodução sexuada e assexuada no ciclo de vida dos animais é mais comum do que no ciclo de vida das plantas. e) As alternâncias no tipo de reprodução durante ò ciclo de vida das dáfnias relacionam-se com as condições ambientais. f) No caso das dáfnias a reprodução por cariogamia ocorre no Outono. g) O Inverno é um período de tempo propício à reprodução sexuada. h) A população de dáfnias que se desenvolvem pôr partenogénese estão de um modo geral, bem adaptadas a alterações ambientais. i) Nas células das dáfnias assexuadas existem cromossomas homólogos. Nuno Correia 2010/11 21
  • 22.
    6. Coloque porordem os seguintes fenómenos relativos a um processo reprodutivo, por via sexuada, deve começar por A. A. Cariogamia B. crossing-over C. Desenvolvimento de novo ser D. Disjunção aleatória de cromossomas E. formação de gâmetas F. formação de células haplóides G. desenvolvimento de dáfnias por partenogénese Nuno Correia 2010/11 22
  • 23.
    Explique em quemedida o ciclo de vida deste animal, alternando a reprodução sexuada, com a reprodução assexuada, contribui para a preservação da espécie. Nuno Correia 2010/11 23
  • 24.
    Com base nográfico referente às espécies de caranguejos A e B, indique qual a espécie que: 1. mantém o seu meio interno sempre isotónico em relação ao meio externo. Nuno Correia 2010/11 24
  • 25.
    o se adaptará melhor a viver num habitat de estuário de rio (percentagem de concentração de sal inferior a 2,5). Fundamente a resposta dada na questão anterior. Nuno Correia 2010/11 25
  • 26.
    Uma rã imobilizada numa gaiola de arame foi imersa num banho de água, de modo que só a boca e as narinas ficassem expostas ao ar.  A água foi coberta com uma camada de óleo. Foi determinada a quantidade total do oxigénio consumido pela rã em duas situações diferentes (água agitada e água não agitada). Foram efectuados seis registos das concentrações de oxigénio na água do banho, os quais estão representados no gráfico da figura. Nuno Correia 2010/11 26
  • 27.
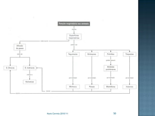
     em quesituação (água agitada e não agitada) a rã consumiu mais oxigénio.  se a rede de capilares da rã transporta mais ou menos oxigénio quando a água está agitada.  Sugira qual a importância que pode ter, em termos respiratórios, o movimento do corpo dos anfíbios na água.  Relacione a estrutura do coração da rã com a capacidade energética deste animal. Nuno Correia 2010/11 27
  • 28.
  • 29.
  • 30.
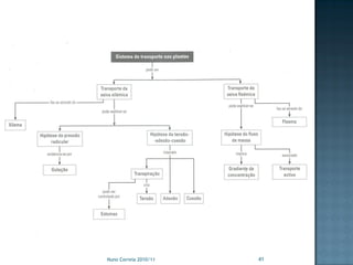
    Na figura estãorepresentadas graficamente as curvas de absorção e de transpiração de uma árvore, durante um período de 24 horas. Nuno Correia 2010/11 30
  • 31.
    Utilizando os dadosdo gráfico da figura, indique qual o intervalo de tempo em que a planta perdeu mais água do que absorveu. Nuno Correia 2010/11 31
  • 32.
    Na figura estãorepresentadas graficamente as curvas de absorção e de transpiração de uma árvore, durante um período de 24 horas.  Tendo em atenção os dados do gráfico, faça corresponder V (de Verdadeiro) ou F (de Falso) a cada uma das letras da afirmações seguintes. a) A partir das 15 horas, as células estomáticas tornam-se mais flácidas. b) O diâmetro do tronco da árvore pode aumentar depois das 18 horas. c) A absorção registada é nula às 22 horas. d) A absorção é consequência da transpiração.  Fundamente a resposta dada na pergunta anterior relativamente à afirmação B. Nuno Correia 2010/11 32
  • 33.
    As afirmações seguintesreferem-se a uma possível explicação para o transporte de água e de sais minerais no interior de uma planta. Coloque por ordem as letras que as representam, de modo a reconstituir a sequência cronológica dos acontecimentos. A. A água acumula-se no cilindro central. B. Gera-se um gradiente de pressão osmótica entre as células epidérmicas e as células do xilema. C. A pressão de turgescência no interior dos elementos de vaso provoca a ascensão da água. D. O transporte de sais minerais da solução do solo para as células epidérmicas e das célu-las do córtex para o cilindro central ocorre à custa de energia metabólica. E. A água desloca-se a favor dos gradientes de concentração, através da zona cortical, até ao cilindro central. Nuno Correia 2010/11 33
  • 34.
    Faça corresponder V(afirmação verdadeira) ou F (afirmação falsa) a cada uma das letras que identificam as afirmações seguintes, relativas ao transporte de seiva bruta em Angiospérmicas. a) De acordo com a teoria da tensão-coesão, o movimento de água ao longo do xilema efectua-se à custa de energia metabólica. b) A adesão da água às paredes dos elementos de vaso contribui para a manutenção de uma coluna contínua de seiva bruta. c) O transporte activo de sais minerais para o interior da raiz provoca uma diminuição da absorção de água. d) O movimento da seiva bruta é determinado pela diferença de potencial de água. e) O aumento do potencial de soluto nos elementos de vaso provoca a entrada de água para o seu interior. f) A plasmólise das células-guarda provoca um aumento da quantidade de água absorvida pela planta. g) A água perdida por transpiração é substituída pela água que é absorvida a partir do solo. h) O aumento da humidade atmosférica dificulta a perda de água por transpiração. Nuno Correia 2010/11 34
  • 35.
     Relacionea disponibilidadede oxigénio no solo com a capacidade de manutenção da pressão radicular. Nuno Correia 2010/11 35
  • 36.
    Se uma folhade uma planta for exposta ao ar seco, será de esperar que: a) a abertura dos seus estornas não se altere. b) os estomas abram dentro de algum tempo. c) os estomas só abram se a folha for colocada à luz. d) os estomas se fechem dentro de pouco tempo. Nuno Correia 2010/11 36
  • 37.
    O gráfico seguinterepresenta as alterações da concentração do açúcar em várias estruturas do algodoeiro, em diferentes horas do dia.  Identifique cada uma das curvas do gráfico que corresponde, respectivamente, à concentra-ção do açúcar no xilema e no floema. Nuno Correia 2010/11 37
  • 38.
    Durante o dia,os estornas abrem à medida que aumenta a intensidade luminosa; tal facto explica-se porque: a) aumenta a transpiração da planta. b) diminui a pressão osmótica nas células estomáticas. c) o calor dos raios solares faz aumentar a respiração da folha. d) aumenta a turgescência das células de guarda. e) a pressão exercida pelas paredes das células de guarda diminui. Nuno Correia 2010/11 38
  • 39.
  • 40.
  • 41.
  • 42.
  • 43.
  • 44.
  • 45.
  • 46.
  • 47.
  • 48.
  • 49.
  • 50.