Microbiologia 1

Cocos gram positivos




                                                         As bactérias podem ser encontradas na forma isolada
                                                         ou em colônias. Podem viver na presença
                                                         de ar (aeróbias), na ausência de ar (anaeróbias) ou,
                                                         ainda, ser anaeróbias facultativas (com ou sem
                                                         oxigênio).

                                                         Gram-positivas: bactérias que possuem parede celular
                                                         com uma única e espessa camada de peptidoglicanos.
                                                         Pelo emprego da coloração de Gram, tingem-se na cor
                                                         púrpura ou azul quando fixadas com cristal violeta,
                                                         porque retêm esse corante mesmo sendo expostas a
                                                         álcool.




  •   Cocos aeróbios gram + : Staphylococcus e streptococcus.


  •   Bacilos aeróbios gram + formadores de esporos: Bacillus.   Não formadores de esporos: Listeria e
      Corunebacterium.




      Identificação simplificada dos cocos Gram positivo de importância clínica
Microbiologia 2




Staphylococcus (estafilococos)

Os estafilococos têm forma esférica (são cocos), cerca de 1 micrômetro de diâmetro, e formam grupos com aspecto
de cachos de uvas. Os estafilococos são anaeróbicos facultativos, podendo viver em meios aeróbios,
usando oxigênio, ou anaeróbios através de fermentação, mas possuem crescimento mais rápido em aerobiose.




*Os nomes em azul são as abordadas em sala, faltou o S. haemolyticus




Epidemiologia
Microbiologia 3

Existem em todo o mundo.
Os estafilococos existem na pele de todas as pessoas (microbiota normal – via respiratória, pele e trato
gastrointestinal), geralmente estirpes pouco virulentas (coagulase-negativas), embora freqüentemente existam
também Staphylococcus aureus sem causar doença. Por vezes também existem no intestino e trato urinário.
São destruídos por desinfetantes, sabão e altas temperaturas. Resistem bem à desidratação, durante períodos
alargados. Passam de pessoa para pessoa pelo contacto direto ou com objetos. As feridas e outras aberturas na
pele, estados de debilidade, operações cirúrgicas e doenças podem levar a um organismo até aí inofensivo se
transformar em invasor.


Os estafilococos são divididos em dois grandes grupos, com base na habilidade de coagular o plasma
Coagulase +: S. aureus (patógeno mais encontrado em infecções)
Coagulase - : mais de 30 espécies descritas ate hoje.



Características de crescimento
    •   Os estafilococos são produtores de catalase (diferenciando os dos estreptococos)
    •   Fermentam carboidrato produzindo acido lático.
    •   São resistentes ao ressecamento e ao calor.
    •   Apresentam sensibilidade variável a mtos agentes antimicrobianos.



Fatores de virulência
Os fatores de virulência são todos os mecanismos que permitem a invasão do hóspede, ou a evasão da bactéria ao
sistema imune. Cada estirpe tem geralmente apenas alguns destes fatores.

    1. Têm cápsula que protege muitas estirpes contra fagocitose e o sistema imunitário.
    2. Péptidoglicano, na parede celular: tem alguma atividade de endotoxina, estimulando a febre e vasodilatação
        excessivas, devido à produção pelas células imunitárias de citocinas como a IL-1..
    3. Proteína A: especifica dos S.aureus. Neutraliza imunoglobulinas (anticorpos).
    4. Ácidos teicóicos: são fibrilhas como o polissacarídeo A que servem para ancorar a bactéria, impedindo-a de
        ser arrastada (pelo sangue, urina, suor ou outros fluidos) da sua área de colonização.
    5. Toxina alfa: produzida pelo Staphylococcus aureus, destroi vários tipos de células.
    6. Toxina beta: produzida apenas pelo Staphylococcus aureus, destroi vários tipos de células.
    7. Toxina delta: produzida pela maioria dos estafilococos. É um surfactante que desestabiliza com a membrana
        celular Destroi, por lise celular (explosão dos conteúdos), eritrócitos e muitos outros tipos de células.
    8. Toxina gama e leucocidina P-V: grupo de até seis toxinas que formam poros na membrana celular
        de leucócitos, destruindo-os por lise.
    9. Coagulase: esta enzima coagula o sangue ao transformar o fibrinogénio em fibrina, da mesma forma que
        a trombina humana. A formação de coágulos à volta das bactérias dificulta o seu reconhecimento
        e fagocitose pelas células do sistema imunitário. Diferencial para Staphylococcus aureus
    10. Fibrolisina ou estafilocinase: produzido pelo Staphylococcus aureus. Dissolve os coágulos de fibrina, o que é
        útil se forem tão grandes que impeçam a sua multiplicação e invasão.
    11. Hialuronidase: degrada a matriz extra-celular humana, composta de ácido hialurónico, facilitando a invasão
        dos tecidos.
Microbiologia 4

        12. Catalase: protege as bactérias dos ataques com superoxidantes produzidos como defesa pelos leucócitos. A
            enzima catalase transforma o peróxido de oxigénio(presente na "água oxigenada" usada como asséptico)
            em água e oxigénio inofensivos.
        13. Lipase: todos os Staphylococcus aureus e 30% dos outros produzem-nas. Dissiolvem lípidos neutralizando
            defesas lípidicas (que repelem água e causam desidratação das bactérias) como o sebo da pele e mucosas.
        14. Penicilinase: produzida pelas estirpes resistentes ao antibiótico penicilina. Ela degrada o antibiótico. É
            espalhada por troca de plasmídeos contendo o gene nastrocas sexuais bacterianas.
        15. Enterotoxinas: produzidas em alimentos durante a fase de crescimento. São peptídeos de pequeno peso
            molecular. São resistentes às enzimas digestivas e ao calor, não sendo destruídas pelos processos de
            cocção e esterilização. Agem na parede do estômago, nos receptores do nervo vago. São produzidas
            diversas toxinas, designadas por letras: A, B, C (C1 e C2), C, D, E, F e G.



Toxinas e enzimas
    1- Betalactamases (β-lactamases) são enzimas produzidas por algumas bactérias e são responsáveis por
       sua resistência aantibióticos beta-lactâmicos como
       as penicilinas, cefalosporinas, cefamicinas e carbapenemas.
    2- Exotoxina é uma substância química solúvel que incluem enzimas citolíticas e as proteínas que se ligam a
       receptores, alterando a função da célula e acarretando a sua morte. É excretada
       por microorganismos (bactérias. É o tipo de toxina liberada por bactérias para a corrente sanguínea. A
       exotoxina é liberada com o metabolismo e crescimento da bactéria, têm efeitos gerais, não causa febre. Mas
       causa efeitos que variam desde diarréia, perda da função neuronal e morte. É necessário pouca quantidade
       para causar um dano grande porque é muito tóxica (1 mg é suficiente para matar um milhão de cobaias).
       Proteina capaz de lisar eritrócitos e plaquetas, ação sobre a musculatura lisa e vascular.
    3- Lipases são enzimas que atuam sobre lipídeos, catalizando alguma reação química que
       estas moléculas possam sofrer (CAUSAM NECROSE NA PELE).
    4- Proteases (proteínases, peptidases ou enzimas proteolíticas) são enzimas que quebram ligações
       peptídicas entre os aminoácidos das proteínas. O processo é chamado de clivagem proteolítica, um
       mecanismo comum de ativação ou inativação de enzimas envolvido principalmente na digestão e
       na coagulação sanguínea.



Diagnóstico
   Provas                   Principio                     Procedimento                    Resultados                Interpretação
 bioquímicas

Catalase           Detectar a presença da      Este teste é realizado adicionando-   Observar a formação    Bolhas- liberação de O2=
                   enzima catalase produzida   se uma gota de agua oxigenada a       de bolhas.             produção de catalase.
                   pela bactéria               3% em uma lamina de vidro e, em
                                                                                     POSITIVO-bolhas        Ausência de bolhas- não
                                               seguida, acresenta-se uma colônia
                                                                                                            liberação de O2, NÃO
                                               do crescimento bacteriano com         NEGATIVO- Ausência
                                                                                                            produção de catalase.
                                               auxilio da alça bacteriológica.       de bolhas.

Prova de           Formação de um              Suspender a bacteria em tubo, add     Positivo - coagulado   Positivo – enzima que ativa a
                                                                                                            cascata de coagulação está
coagulase (em      complexo enzimático que     0,5 ml de plasma de coelho a aprox                           presente (S. aureus -Colonias
                                                                                     Negativo – NÃO
tubo)              reage com o fibrinogênio    35ªC. Verificar de hora em hora se                           são acinzentadas a amarelo
                                                                                     coagulado              dourado intenso).
                   para formar a fribrina      há formação de coagulo
                                                                                                            Negativo- ausência de
                   (disparo enzimático da
                                                                                                            coagulase
                   coagulase)

Prova de           Detectar a atividade da     Semeadura em spot em Agar             Observar a formação    Positivo- formação de halo
DNAse              enzima                      DNAse; incubar a placa 24h e          de halos envoltos da   transparente, devido a
                   desorirribonuclease         acrescentar HCL 1 N (em qt para       colônia (pos),         degradação do DNA pela
                   produzida por diferentes    cobrir a placa).                      precipitado por toda   enzima DNAse.
Microbiologia 5

                  espécies de bactérias.                                              cultura (neg)           Negativo- precipitado
                                                                                                              perolado, DNA integro.

Prova de          Baseado na disco difusão,   Teste é realizado utilizando disco de   Observar e medir a      Sensível (halo) – grupo
sensibilidade a   a novabiocina inibe o       novabiocina 5Ug. Semear a bactéria      produção de halos.      epidermides (colônias cinza e
novobiocina       crescimento bacteriano.     em placa de Agar sangue de                                      branca).
                                                                                      Positivo- formação de
                                              carneiro 5%, colocar o disco sobre a
                                                                                      halo                    Resistente (s/ halo) – grupo
                                              área semeada, incubar em
                                                                                                              saprofíticos.
                                              aerobiose por 18 a 24h a 35ºC-2ºC.      Negativo- ausência de
                                              (Agar com espessura de 3mm e 10         halo.
                                              a oitava cels)




Estafilococos de interesse clinico
Staphylococcus aureus

    •      De todas as espécies do gênero, S. aureus é o mais importante.

    •      É responsável pelo segundo maior número de infecções em seres humanos.

    •      S.aureus está presente no trato respiratório superior (narinas e pele 30-50% população geral), especialmente
           nas narinas, de aproximadamente 60% da população em geral, e assim permanece sem causar doença em
           condições normais.

    •      Infecções na comunidade em ambiente hospitalar

    •      Principal causa das infecções supurativas de pele e dos tecidos (foliculite, furúnculos)

    •      2º. lugar como agente causador de bacteremia ou sepse intra-hospitalar (intervenção cirúrgica)




           TIPOS DE DOENÇAS CAUSADAS POR S. aureus
Microbiologia 6




•   INFECÇÕES TÓXICAS- SÍNDROME DO CHOQUE TÓXICO

    Produção de toxinas TSST (Toxic Shock Syndrome Toxin)

•   SÍNDROME DA PELE ESCALDADA

    Descolamento de extensas áreas da epiderme

    Destruição da desmogleina pela esfoliatina (produzida pelo S. aureus em foco distante e levada até a pele
    pela corrente sanguínea)

•   INTOXICAÇÃO ALIMENTAR

    Uma das intoxicações + freqüentes

    Ingestão de toxinas (enterotoxinas) pré-formadas no alimento contaminado pela bactéria

    Transmissão por indivíduos que manuseiam o alimento (portadores assintomáticos).




    Características gerais de S.aureus
Microbiologia 7

    Podem ser encontrados no trato gastrointestinal, genito-urinário e respiratório superior

            Extremamente resistentes à secagem – disseminação: mãos, equipamentos, roupas

            Padrão de hemólise – Beta

            Mecanismos de patogenicidade dos Staphylococcus aureus - Componentes da parede celular e
            produtos secretados



    Fisiologia do S.aureus

    Mesófilos (Tolerantes: 2 a 55 ºC)

    Tolerantes NaCl (7,5%)

    Denominação “aureus” – relacionada ao aspecto macroscópico das colônias (amareladas)

    Fermentam manitol

    Catalase positivos: utilização do O2 na cadeia respiratória

    Enzimas importantes na identificação:

        -   Catalase

        -   Coagulase

        -   Fator de aglutinação (proteína da parede celular que catalisa a transformação de fibrinogênio em
            fibrina)



            Tratamento

    Cirúrgico

    Antimicrobianos – cefalosporinas (B-lactâmicos) + Aminoglicosídeos

    Eritromicina (casos de alergia aos B-Lactâmicos)




    Staphylococcus epidermidis

•   A segunda espécie mais importante do gênero Staphylococcus é Staphylococcus epidermidis.

•   Staphylococcus epidermidis faz parte da flora normal da pele e da mucosa de seres humanos e animais
    superiores

•   Importante na infecção hospitalar

•   Staphylococcus epidermidis é uma espécie bem menos virulenta do que S. aureus.

•   Não apresentam a produção de coagulase

•   Algumas cepas apresentam a produção muito tímida de certas enzimas proteolíticas.

•   Esta espécie tem muitos fatores de adesão e forma muito biofilme

•   perigosa para pacientes que fazem uso de material invasivo de plástico

        •   (cateter, próteses, stents, etc.).
Microbiologia 8

   •   Staphylococcus epidermidis é um risco para pacientes imunocomprometidos e para usuários de drogas
       intravenosas, podendo causar endocardite e infecções generalizadas não-piogênicas.

   •   Staphylococcus epidermidis pode causar septicemia, endocardite, peritonite, ventriculite e infecções em
       locais com prótese.



Outras espécies de Staphylococcus

   •   No laboratório clínico, usualmente se faz a diferenciação entre

           •   Staphylococcus coagulase positiva (S. aureus)

           •   Staphylococcus coagulase negativa (não aureus).

           •   Staphylococcus coagulase negativa de interesse médico dois grupos:

                   •   saprophyticus

                   •   não saprophyticus,

                           •   baseado na sua suscetibilidade à novobiocina.



Chave Geral para a Identificação de Staphylococcus




Staphylococcus saprophyticus

           •   Frequentemente causa infecção do trato urinário, especialmente em mulheres, podendo chegar a
               causar cistite, uretrite e pielonefrite, e em casos extremos bacteremia.

           •   Outras espécies de Staphylococcus de interesse clínico causam infecções parecidas com o S.
               epidermidis, e o tratamento é igual.

           •   Logo, o mais importante é discriminar o Staphylococcus coagulase positiva (S. aureus) do
               Staphylococcus coagulase negativa.



Pressão seletiva

O uso indiscriminado de antimicrobianos leva à:

   •   Eliminação dos patógenos sensíveis e re-colonização por cepas/espécies MULTI-resistentes - Não há vazio
       ecológico; “Indução” de resistência.
Microbiologia 9



Fatores que contribuem para a resistência aos antimicrobianos

Medicamentos falsificados (OMS 1992-94):

            •   5% dos antibióticos são falsificados;

                    •     70% em países subdesenvolvidos;

                    •     51% sem princípio ativo;

                    •     17% princípio ativo errado;

                    •     11% concentração insuficiente;

Deficiências no suporte diagnóstico



Streptococcus
Características Gerais:

    •   Anaeróbios facultativos

    •   Algumas cepas crescem melhor em anaerobiose

    •   Homofermentadores de glicose: produto ácido lático

    •   Catalase negativos

    •   Cocos Gram-positivos em cadeia (formando uma espécie de colar)

    •   Parede celular de glicopeptídeos

            •   Incluídos: CBIs, ács. teicóicos, lipoproteínas e proteínas antigênicas de superfície

    •   Classificação sorológica baseada em CBI antigênicos superficiais



    •   Sistema de agrupamento de Lancefield para cepas hemolíticas

            •   Ag: polissacarídeos (grupos A, B, C, F e G) e ác. lipoteicóicos (grupo D e Enterococcus) de parede
                celular



Streptococcus: Sistema de Lancefield

    •   Grupos de A a U; especificidade sorológica determinada por um grupo amino-açúcar

    •   Extrato de Ag: preparados por reagentes químicos (HCl) ou por ação enzimática (pepsina ou tripsina)

    •   Grupo A (ramnose-N-acetilglicosamina): S. pyogenes

    •   Grupo B (ramnose-glicosamina): S. agalactiae

    •   Grupo C (ramnose-N-acetilgalactosamina)

    •   Grupo F (glicopiranosil-N-acetilgalactosanima)

    •   Grupo D (ácido teicóico glicerol contendo D-alanima e glicose)

            –   Streptococcus do grupo viridans
Microbiologia 10

           –   Enterococcus: anteriormente classificado como grupo D



       Estreptococos de importância clínica: Estreptococos beta-hemolíticos (ou piogênicos), Pneumococos,
       Estreptococos do grupo D (S. bovis e S. equinus), Estreptococos do grupo viridans, Enterococos .



Fatores de virulência - Streptococcus β-hemolíticos:

   •   Ag de parede dos diferentes grupos A - U

   •   Proteína M

           –   fator de virulência importante no grupo A e G

           –   projeções na parede celular

           –   ↑ resistência à fagocitose, ação ácida e ao calor

           –   imunidade relacionada com Acs anti-proteína M

           –   atualmente: mais de 80 tipos de prot. M

           –   tipagem com anti-soros específicos direcionados a estas proteínas



Grupo A elaboram mais de 20 produtos extracelulares antigênicos:

   •   Estreptoquinase (fibrinolisina)

           –   Transforma plasminogênio em plasmina

           –   Plasmina digere a fibrina e outras proteínas

           –   Tratamento de tromboses



               Fatores de Virulência: Streptococcus β-hemolíticos do grupo A

   •   Estreptodornase ou desoxirribonuclease estreptococócica

           –    4 tipos distintos: DNAse A, B, C e D

           –   liquefazem exsudatos e facilitam remoção de pus e tecido necrótico

           –   Acs anti-DNAse após infecções - marcador imunológico



   •   Hialuronidase

           –   ác. hialurônico: substância do tecido conjuntivo

           –   enzima cliva este ácido

           –   propagação dos microrganismos (fator de propagação)

           –   Produção de Acs específicos



   •   Estreptolisina O
Microbiologia 11

            –   responsável por parte da hemólise em AS

            –   inativada pela presença de O2

            –   Ac antiestreptolisina O (ASLO): títulos séricos podem indicar fase de infecção

    •   Estreptolisina S (SLS)

            –   responsável pelas zonas de hemólise ao redor das colônias (em AS)

            –   estável ao O2 e não é antigênica

            –   leucotóxica (fissuras e poros na parede dos PMN)

    •   Exotoxina estreptocócica pirogênica (SPE)

            –   rash da escarlatina (doença aguda c/ febre, albuminúria e descamação) e síndrome do choque tóxico
                estreptocócico (bacteremia com ↓ PA)



Fatores de Virulência: Streptococcus pneumoniae e S. agalactiae

    •   Cápsula de ácido hialurônico

            –   84 tipos para S. pneumoniae

            –   adesina bacteriana que interage com receptores específicos



Fatores de Virulência: S. pneumoniae

    •   Pneumolisina

            –   toxina que interage com membrana de céls do hospedeiro

            –   inibe atividade bactericida de cels fagocitárias

    •   Autolisina

            –   enzima de parede celular responsável pela lise do pneumococo na fase estacionária

            –   patogenia: atua na dispersão da pneumolisinaP

    •   PspA - proteína pneumocóccica de superfície



Manifestações Clínicas – Erisipela

Forma de celulite superficial estreptocócica

agente causal é o estreptococo beta-hemolítico do grupo A de Lancefield

Ocorre habitualmente na face e nos membros inferiores

A infecção universal e não tem maior prevalência em determinado grupo etário

É muito comum em obesos, diabéticos, com insuficiência circulatória de extremidades

Processo de instalação do estreptococo e a evolução da infecção são rápidos

Sinais e sintomas gerais de infecção: febre e calafrios

Área comprometida torna-se eritemato-edematosa, quente e dolorosa
Microbiologia 12

Podem surgir bolhas (erisipela bolhosa)

A zona afetada apresenta borda nítida e esta avança conforme a progressão da doença



Escarlatina

Porta de entrada: Trato Respiratório (faringe e invasão de gânglios linfáticos)

Toxinas que desencadeam resposta inflamatória

Período de incubação de 2 a 5 dias

Doença infecciosa aguda com febre, calafrios, náuseas, vômitos, comprometimento da faringe e aparecimento de
eritema e descamação cutânea



PIODERMITES BACTERIANAS

SÍNDROME DO CHOQUE TÓXICO - Quadro clínico
                            o
Febre maior ou igual a 38,9 C

Erupção eritemato-maculosa generalizada

Descamação das palmas e plantas entre uma e duas semanas após o início do quadro

Hiperemia das mucosas

Hipotensão e comprometimento de outros sistemas: gastrointestinal (vômitos, diarréia), muscular (mialgias), renal
(piúria sem infecção), hematológico (plaquetopenia) e SNC (desorientação)



Estreptococos β -hemolíticos do grupo B - S. agalactiae

Causa doença nos períodos neonatal e perinatal

Coloniza vagina e reto de mulheres

Colonização assintomática em gestantes: 5 a 35%

Contaminação retal: TGI é o principal reservatório

Transmissão vertical ao RN (útero ou parto)

A doença neonatal pode ser de início precoce ou tardio



Precoce: Primeiros 5 dias de vida; bacteremia, pneumonia, meningite, choque séptico e neutropenia; associada
aquisição no útero; alta mortalidade

Tardio: 7 dias a 3 meses após nascimento (média 3-4 semanas); aquisição no canal do parto ou ambiente hospitalar;
bacteremia com meningite; mortalidade de 10-15%



Outras infecções:

bacteremia pós-cesariana,

endometrite pós-parto, pneumonia, endocardite, artrite, osteomielite,
Microbiologia 13

ITU em grávidas e pessoas com anomalias do trato urinário



Estreptococos β -hemolíticos do grupo C

   •   Ocorrem na ansofaringe e algumas vezes podem causar sinusite, bacteremia e endocardite

   •   S. equisimilis - em humanos pode causar amigdalite e faringite

   •   Outras espécies:

           –   S. zooepidemicus (mastite bivina; infecções respiratórias em cavalos; infecções genitais em aves;
               pneumoniasbacteremia, endocardite, meningite e outras infecções em humanos)

           –   S. equi: infecção respiratória em cavalos e raro no homem

Estreptococos do grupo D

   •   S. bovis: bacteremia, endocardite, meningite, abscessos e carcinoma intestinal

   •   S. equinus: trato alimentar de cavalos

   •   São β-hemolíticos em sangue de coelho

   •   São α ou não-hemolítiocs em sangue de carneiro

   •   Habitat: TGI

   •   Não-Enterococos

Estreptococos do grupo F

   •   S. milleri (S. anginosus, S. constellatus e S. intermedius)

   •   Podem ser α, β ou γ hemolíticos

   •   β-hemolíticos: podem causar celulite, abscessos de tecidos profundos, bacteremia, endocardite eosteomielite
       (em geral em pacientes com doença base)

   •   Colônias puntiformes com grande halo de hemólise β

Estreptococos do grupo G

   •   Microbiota humana nl do TGI, vagina, orofaringe e pele

   •   Faringite, otite média, infecção pleuro-pulmonar, celulite, osteomielite, bacteremia, endocardite, meningite.



                                                       S. pneumoniae

   •   Principal causa de pneumonia bacteriana adquirida na comunidade e Infecção pulmonar severa

   •   Epidemiologia:

           –   Infectam exclusivamente o homem

           –   Podem fazer parte da microbiota (colonização)

           –   Não há reservatório na natureza

           –   5-10% adultos portadores no TRS

           –   Transmissão: contato pessoa-pessoa
Microbiologia 14

              –    Infecções graves: em crianças >2anos, adultos e idosos

              –    Principal fator virulência: cápsula

Condições predisponentes para doença pneumocócica em adultos

   •      Enfermidades pulmonares subjacentes (fumantes, asmáticos, bronquíticos crônicos, DPOC, câncer de
          pulmão, infecções virais do TRS)

   •      Comprometimento da imunidade (mieloma, linfoma, LLC, cirrose, HIV)



Doenças causadas por S. pneumoniae

   •      Sintomatologia: tosse com escarro

   •      Hemocultivos + em 20-30% casos

   •      Taxa mortalidade: 5% (pode chegar a 30% em pacientes com bacteremia)

   •      Bacteremia pneumocócica: pacientes imunocomprometidos

   •      Outras infecções: meningite (adultos), otite média e sinusite

   •      Infecções menos freqüentes: endocardite e peritonite

   •      Resistência à penicilina: associada a presença de PBPs alteradas



Streptococcus grupo viridans

   •      Microbiota do TRS e trato genital

   •      S. sanguis, S. oralis, S. gordonii, S. mitis, S. mutans e S. salivarius

   •      Endocardite bacteriana

   •      Bacteremia em pacientes neutropênicos (oncológicos e transplantados de M.O.)

   •      Raramente podem causar meningite e pneumonia

   •      Placa e cárie dentárias - S. mutans produzem glicosiltranferase - hidrolisa sacarose da dieta e forma glicanos
          - adesão à superfície lisa dos dentes - formação de ácidos (metabolismo) - desmineralização do esmalte
          dentário e início das lesões

PRINCIPAIS MICROORGANISMOS

                 Microrganismo                PLACAS         CÁRIES           GENGIVITES   PERIODONTITES
                 Strep. sanguis                 ++             ++                ++              +
                 Strep. mutans                  ++             ++                 0               0
                Strep. salivarius                0              0                 0               0
             Actinomyces viscosis                +             +                 ++              +
                    A. israelii                  +             +                 ++              ++
               Lactobacillus spp.                +             +                  0               0
            Propionibacterium acnes              0             +                  +              ++
                Bacteroides spp.                 0              0                 +              ++
            Selenomonas sputagena                0              0                 +              ++
                 Espiroquetas                    0              0                 0              ++


       ++ = Frequentemente encontradas em altas proporções
       + = Frequentemente encontradas em baixas a moderadas proporções
       0 = Algumas vezes encontradas em baixas proporções ou não detectável
Microbiologia 15

                                                   Enterococcus

   •   Anteriormente classificados como estreptococos do grupo D de Lancefield

   •   Técnicas moleculares de análise taxonômica: diferenças fenotípicas entre as espécies (bioquímica e
       resistência)

   •   E. faecalis: 80 a 90% das infecções humanas enterocócica

   •   E. faecium: 10 a 15% de incidência nestas infecções

   •   Outras espécies: E. avium, E. caseliflavus, E. gallinarum e outros.

   •   Habitam TGI e biliar, vagina e uretra masculina

   •   São agentes importantes de IH e infecções comunitárias

   •   Apresentam R as penicilinas e cefalosporinas, R de alto nível a aminoglicosídeos e recentemente R a
       vancomicina

   •   Possuem Ag lipoteicóico de grupo D de Lancefield na parede celular

   •   Fatores de virulência

           •   Citolisina (hemolisina)

           •   Substância de agregação (transferência de material genético)

           •   Bacteriocina (ação lítica)

           •   Hialuronidase (propagação dos microrganismos)

Doenças causadas por Enterococcus

   •   ITU (infecções do trato urinário), Bacteremia, Endocardite, Infecções abdominais, Sepsia neonatal , Meningite
       (casos raros).



Identificação Laboratorial
Microbiologia 16

   •   Observar a reação hemolítica em ágar sangue de carneiro a 5%

          –   a-hemólise – lise parcial dos eritrócitos em torno da colônia,

                  •   Alteração da cor do meio para esverdeado

          –   b-hemólise – lise completa dos eritrócitos em torno da colônia

                  •   Halo transparente em torno da colônia

          –   g-hemólise – ausência de hemólise

                  •   Não ocorre alteração da cor do meio em torno da colônia

                  •   Denominados não-hemolíticos



       Identificação de estreptococos




       Streptococcus a-hemolíticos: S. pneumoniae, do grupo viridans, do grupo D, Enterococcus spp.



Sensibilidade à optoquina

   •   Diferenciar S. pneumoniae de outros estreptococos viridans

   •   Realizado em AS - medindo halos de inibição

   •   Halo =14mm = S (sensível) = S. pneumoniae

   •   Halo for < 14mm – outras provas de identificação

   •   Estreptococos do grupo viridans são em geral resistentes à optoquina
Microbiologia 17




Teste de CAMP

   •   Denominada por Christie, Atkins e Munch-Petersen

   •   Identificação presuntiva dos estreptococos do grupo B – S. agalactiae

   •   Cepa de Staphylococcus aureus (ATCC 25923) produtora de beta-hemolisina

   •   Princípio: S. agalactiae secretam uma proteína, denominada "fator CAMP" que interage com a
       beta-hemolisina secretada por S. aureus, o que produz aumento de sinergia da hemólise
       (potencialização da hemólise).



Hidrólise de hipurato de sódio

   •   Capacidade de hidrolisar o hipurato em seus componentes glicina e ácido benzóico

   •   Estreptococo semeado em caldo com hipurato de sódio e incubado 18-24h a 35-37°
                                                                                    C

   •   Revelação de glicina livre: acrescentar ao meio de cultura o reativo da ninhidrina

           –   reação positiva = aparecimento de coloração azul-escura (roxo)

   •   Revelação do ácido benzóico: adicionar cloreto férrico ao meio de cultura

           –   prova positiva = formação de um precipitado abundante (que perdura por mais de 10 minutos)

   •   caldo contendo hipurato;18-24h de cultura

   •   no sobrenadante

           –   adicionar o reagente (FeCl3 em HCl) ² formação de precipitado é Å

           –   ou adicionar ninhidrina cor azul escuro é positivo
Microbiologia 18

   •   teste positivo - Streptococcus agalactiae



Prova de bile-esculina

   •   Capazes de crescer em meio contendo 40% de bile e hidrolisar a esculina

   •   Esculina esculetina

   •   Esculetina reage com íons férrico (presentes no meio) formação de um precipitado escuro

   •   meio sólido com bile (40%), esculina e citrato férrico

   •   bactérias resistentes à bile e que hidrolisam a esculina produzem reação + ( complexo preto, difusível)

           •   Enterococcus spp.

           •   Streptococcus do grupo D



Prova de tolerância ao sal ou crescimento em NaCl 6,5%

   •   Microrganismo semeado em caldo NaCl 6,5%

   •   Incubação por 18-24h

   •   Positivo: Presença de crescimento (tolerância ao NaCl a 6,5%)

   •   Espécies de Enterococcus são tolerantes ao sal

   •   Estreptococos do grupo D não-enterococos: ausência de crescimento

   •   caldo BHI com 6,5% de NaCl

   •   incubaçao 18-24 h

           •   tolerância = crescimento

                   •     Enterococcus spp.

           •   intolerância = não crescimento

                   •     Streptococcus do grupo D
Microbiologia 19



Prova de pirrolidonil arilamidase (PYR)

    •   Hidrólise do PYR (L-pirrolidonil b-naftilamida)

    •   Estreptococos dos grupos A e Enterococcus

    •   Enzima detectada = pirrolidonil arilamidase

    •   Disco impregnado com PYR + microrganismo

    •   Aguardar 5 minutos

    •   Detecção de b-naftilamida mediante a adição do corante N,N-dimetilaminocinamaldeído

    •   PYR hidrolisado = cor vermelha ou pink

    •   teste Å

              •   Streptococcus do grupo A

              •   Enterococcus spp.




IDENTIFICAÇÃO DEFINITIVA DOS Streptococcus

Streptococcus beta-hemolíticos

    •   detecção do antígeno grupo específico: carbohidrato C da base da parede

    •   grupos A, B, C, D, F, G

    •   extração do antígeno

    •   imunoensaio

aglutinação
Microbiologia 20




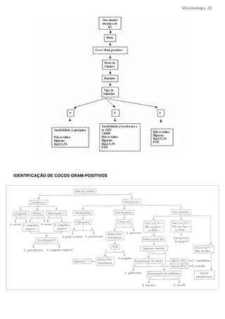
IDENTIFICAÇÃO DE COCOS GRAM-POSITIVOS

Resumo microbiologia-clinica

  • 1.
    Microbiologia 1 Cocos grampositivos As bactérias podem ser encontradas na forma isolada ou em colônias. Podem viver na presença de ar (aeróbias), na ausência de ar (anaeróbias) ou, ainda, ser anaeróbias facultativas (com ou sem oxigênio). Gram-positivas: bactérias que possuem parede celular com uma única e espessa camada de peptidoglicanos. Pelo emprego da coloração de Gram, tingem-se na cor púrpura ou azul quando fixadas com cristal violeta, porque retêm esse corante mesmo sendo expostas a álcool. • Cocos aeróbios gram + : Staphylococcus e streptococcus. • Bacilos aeróbios gram + formadores de esporos: Bacillus. Não formadores de esporos: Listeria e Corunebacterium. Identificação simplificada dos cocos Gram positivo de importância clínica
  • 2.
    Microbiologia 2 Staphylococcus (estafilococos) Osestafilococos têm forma esférica (são cocos), cerca de 1 micrômetro de diâmetro, e formam grupos com aspecto de cachos de uvas. Os estafilococos são anaeróbicos facultativos, podendo viver em meios aeróbios, usando oxigênio, ou anaeróbios através de fermentação, mas possuem crescimento mais rápido em aerobiose. *Os nomes em azul são as abordadas em sala, faltou o S. haemolyticus Epidemiologia
  • 3.
    Microbiologia 3 Existem emtodo o mundo. Os estafilococos existem na pele de todas as pessoas (microbiota normal – via respiratória, pele e trato gastrointestinal), geralmente estirpes pouco virulentas (coagulase-negativas), embora freqüentemente existam também Staphylococcus aureus sem causar doença. Por vezes também existem no intestino e trato urinário. São destruídos por desinfetantes, sabão e altas temperaturas. Resistem bem à desidratação, durante períodos alargados. Passam de pessoa para pessoa pelo contacto direto ou com objetos. As feridas e outras aberturas na pele, estados de debilidade, operações cirúrgicas e doenças podem levar a um organismo até aí inofensivo se transformar em invasor. Os estafilococos são divididos em dois grandes grupos, com base na habilidade de coagular o plasma Coagulase +: S. aureus (patógeno mais encontrado em infecções) Coagulase - : mais de 30 espécies descritas ate hoje. Características de crescimento • Os estafilococos são produtores de catalase (diferenciando os dos estreptococos) • Fermentam carboidrato produzindo acido lático. • São resistentes ao ressecamento e ao calor. • Apresentam sensibilidade variável a mtos agentes antimicrobianos. Fatores de virulência Os fatores de virulência são todos os mecanismos que permitem a invasão do hóspede, ou a evasão da bactéria ao sistema imune. Cada estirpe tem geralmente apenas alguns destes fatores. 1. Têm cápsula que protege muitas estirpes contra fagocitose e o sistema imunitário. 2. Péptidoglicano, na parede celular: tem alguma atividade de endotoxina, estimulando a febre e vasodilatação excessivas, devido à produção pelas células imunitárias de citocinas como a IL-1.. 3. Proteína A: especifica dos S.aureus. Neutraliza imunoglobulinas (anticorpos). 4. Ácidos teicóicos: são fibrilhas como o polissacarídeo A que servem para ancorar a bactéria, impedindo-a de ser arrastada (pelo sangue, urina, suor ou outros fluidos) da sua área de colonização. 5. Toxina alfa: produzida pelo Staphylococcus aureus, destroi vários tipos de células. 6. Toxina beta: produzida apenas pelo Staphylococcus aureus, destroi vários tipos de células. 7. Toxina delta: produzida pela maioria dos estafilococos. É um surfactante que desestabiliza com a membrana celular Destroi, por lise celular (explosão dos conteúdos), eritrócitos e muitos outros tipos de células. 8. Toxina gama e leucocidina P-V: grupo de até seis toxinas que formam poros na membrana celular de leucócitos, destruindo-os por lise. 9. Coagulase: esta enzima coagula o sangue ao transformar o fibrinogénio em fibrina, da mesma forma que a trombina humana. A formação de coágulos à volta das bactérias dificulta o seu reconhecimento e fagocitose pelas células do sistema imunitário. Diferencial para Staphylococcus aureus 10. Fibrolisina ou estafilocinase: produzido pelo Staphylococcus aureus. Dissolve os coágulos de fibrina, o que é útil se forem tão grandes que impeçam a sua multiplicação e invasão. 11. Hialuronidase: degrada a matriz extra-celular humana, composta de ácido hialurónico, facilitando a invasão dos tecidos.
  • 4.
    Microbiologia 4 12. Catalase: protege as bactérias dos ataques com superoxidantes produzidos como defesa pelos leucócitos. A enzima catalase transforma o peróxido de oxigénio(presente na "água oxigenada" usada como asséptico) em água e oxigénio inofensivos. 13. Lipase: todos os Staphylococcus aureus e 30% dos outros produzem-nas. Dissiolvem lípidos neutralizando defesas lípidicas (que repelem água e causam desidratação das bactérias) como o sebo da pele e mucosas. 14. Penicilinase: produzida pelas estirpes resistentes ao antibiótico penicilina. Ela degrada o antibiótico. É espalhada por troca de plasmídeos contendo o gene nastrocas sexuais bacterianas. 15. Enterotoxinas: produzidas em alimentos durante a fase de crescimento. São peptídeos de pequeno peso molecular. São resistentes às enzimas digestivas e ao calor, não sendo destruídas pelos processos de cocção e esterilização. Agem na parede do estômago, nos receptores do nervo vago. São produzidas diversas toxinas, designadas por letras: A, B, C (C1 e C2), C, D, E, F e G. Toxinas e enzimas 1- Betalactamases (β-lactamases) são enzimas produzidas por algumas bactérias e são responsáveis por sua resistência aantibióticos beta-lactâmicos como as penicilinas, cefalosporinas, cefamicinas e carbapenemas. 2- Exotoxina é uma substância química solúvel que incluem enzimas citolíticas e as proteínas que se ligam a receptores, alterando a função da célula e acarretando a sua morte. É excretada por microorganismos (bactérias. É o tipo de toxina liberada por bactérias para a corrente sanguínea. A exotoxina é liberada com o metabolismo e crescimento da bactéria, têm efeitos gerais, não causa febre. Mas causa efeitos que variam desde diarréia, perda da função neuronal e morte. É necessário pouca quantidade para causar um dano grande porque é muito tóxica (1 mg é suficiente para matar um milhão de cobaias). Proteina capaz de lisar eritrócitos e plaquetas, ação sobre a musculatura lisa e vascular. 3- Lipases são enzimas que atuam sobre lipídeos, catalizando alguma reação química que estas moléculas possam sofrer (CAUSAM NECROSE NA PELE). 4- Proteases (proteínases, peptidases ou enzimas proteolíticas) são enzimas que quebram ligações peptídicas entre os aminoácidos das proteínas. O processo é chamado de clivagem proteolítica, um mecanismo comum de ativação ou inativação de enzimas envolvido principalmente na digestão e na coagulação sanguínea. Diagnóstico Provas Principio Procedimento Resultados Interpretação bioquímicas Catalase Detectar a presença da Este teste é realizado adicionando- Observar a formação Bolhas- liberação de O2= enzima catalase produzida se uma gota de agua oxigenada a de bolhas. produção de catalase. pela bactéria 3% em uma lamina de vidro e, em POSITIVO-bolhas Ausência de bolhas- não seguida, acresenta-se uma colônia liberação de O2, NÃO do crescimento bacteriano com NEGATIVO- Ausência produção de catalase. auxilio da alça bacteriológica. de bolhas. Prova de Formação de um Suspender a bacteria em tubo, add Positivo - coagulado Positivo – enzima que ativa a cascata de coagulação está coagulase (em complexo enzimático que 0,5 ml de plasma de coelho a aprox presente (S. aureus -Colonias Negativo – NÃO tubo) reage com o fibrinogênio 35ªC. Verificar de hora em hora se são acinzentadas a amarelo coagulado dourado intenso). para formar a fribrina há formação de coagulo Negativo- ausência de (disparo enzimático da coagulase coagulase) Prova de Detectar a atividade da Semeadura em spot em Agar Observar a formação Positivo- formação de halo DNAse enzima DNAse; incubar a placa 24h e de halos envoltos da transparente, devido a desorirribonuclease acrescentar HCL 1 N (em qt para colônia (pos), degradação do DNA pela produzida por diferentes cobrir a placa). precipitado por toda enzima DNAse.
  • 5.
    Microbiologia 5 espécies de bactérias. cultura (neg) Negativo- precipitado perolado, DNA integro. Prova de Baseado na disco difusão, Teste é realizado utilizando disco de Observar e medir a Sensível (halo) – grupo sensibilidade a a novabiocina inibe o novabiocina 5Ug. Semear a bactéria produção de halos. epidermides (colônias cinza e novobiocina crescimento bacteriano. em placa de Agar sangue de branca). Positivo- formação de carneiro 5%, colocar o disco sobre a halo Resistente (s/ halo) – grupo área semeada, incubar em saprofíticos. aerobiose por 18 a 24h a 35ºC-2ºC. Negativo- ausência de (Agar com espessura de 3mm e 10 halo. a oitava cels) Estafilococos de interesse clinico Staphylococcus aureus • De todas as espécies do gênero, S. aureus é o mais importante. • É responsável pelo segundo maior número de infecções em seres humanos. • S.aureus está presente no trato respiratório superior (narinas e pele 30-50% população geral), especialmente nas narinas, de aproximadamente 60% da população em geral, e assim permanece sem causar doença em condições normais. • Infecções na comunidade em ambiente hospitalar • Principal causa das infecções supurativas de pele e dos tecidos (foliculite, furúnculos) • 2º. lugar como agente causador de bacteremia ou sepse intra-hospitalar (intervenção cirúrgica) TIPOS DE DOENÇAS CAUSADAS POR S. aureus
  • 6.
    Microbiologia 6 • INFECÇÕES TÓXICAS- SÍNDROME DO CHOQUE TÓXICO Produção de toxinas TSST (Toxic Shock Syndrome Toxin) • SÍNDROME DA PELE ESCALDADA Descolamento de extensas áreas da epiderme Destruição da desmogleina pela esfoliatina (produzida pelo S. aureus em foco distante e levada até a pele pela corrente sanguínea) • INTOXICAÇÃO ALIMENTAR Uma das intoxicações + freqüentes Ingestão de toxinas (enterotoxinas) pré-formadas no alimento contaminado pela bactéria Transmissão por indivíduos que manuseiam o alimento (portadores assintomáticos). Características gerais de S.aureus
  • 7.
    Microbiologia 7 Podem ser encontrados no trato gastrointestinal, genito-urinário e respiratório superior Extremamente resistentes à secagem – disseminação: mãos, equipamentos, roupas Padrão de hemólise – Beta Mecanismos de patogenicidade dos Staphylococcus aureus - Componentes da parede celular e produtos secretados Fisiologia do S.aureus Mesófilos (Tolerantes: 2 a 55 ºC) Tolerantes NaCl (7,5%) Denominação “aureus” – relacionada ao aspecto macroscópico das colônias (amareladas) Fermentam manitol Catalase positivos: utilização do O2 na cadeia respiratória Enzimas importantes na identificação: - Catalase - Coagulase - Fator de aglutinação (proteína da parede celular que catalisa a transformação de fibrinogênio em fibrina) Tratamento Cirúrgico Antimicrobianos – cefalosporinas (B-lactâmicos) + Aminoglicosídeos Eritromicina (casos de alergia aos B-Lactâmicos) Staphylococcus epidermidis • A segunda espécie mais importante do gênero Staphylococcus é Staphylococcus epidermidis. • Staphylococcus epidermidis faz parte da flora normal da pele e da mucosa de seres humanos e animais superiores • Importante na infecção hospitalar • Staphylococcus epidermidis é uma espécie bem menos virulenta do que S. aureus. • Não apresentam a produção de coagulase • Algumas cepas apresentam a produção muito tímida de certas enzimas proteolíticas. • Esta espécie tem muitos fatores de adesão e forma muito biofilme • perigosa para pacientes que fazem uso de material invasivo de plástico • (cateter, próteses, stents, etc.).
  • 8.
    Microbiologia 8 • Staphylococcus epidermidis é um risco para pacientes imunocomprometidos e para usuários de drogas intravenosas, podendo causar endocardite e infecções generalizadas não-piogênicas. • Staphylococcus epidermidis pode causar septicemia, endocardite, peritonite, ventriculite e infecções em locais com prótese. Outras espécies de Staphylococcus • No laboratório clínico, usualmente se faz a diferenciação entre • Staphylococcus coagulase positiva (S. aureus) • Staphylococcus coagulase negativa (não aureus). • Staphylococcus coagulase negativa de interesse médico dois grupos: • saprophyticus • não saprophyticus, • baseado na sua suscetibilidade à novobiocina. Chave Geral para a Identificação de Staphylococcus Staphylococcus saprophyticus • Frequentemente causa infecção do trato urinário, especialmente em mulheres, podendo chegar a causar cistite, uretrite e pielonefrite, e em casos extremos bacteremia. • Outras espécies de Staphylococcus de interesse clínico causam infecções parecidas com o S. epidermidis, e o tratamento é igual. • Logo, o mais importante é discriminar o Staphylococcus coagulase positiva (S. aureus) do Staphylococcus coagulase negativa. Pressão seletiva O uso indiscriminado de antimicrobianos leva à: • Eliminação dos patógenos sensíveis e re-colonização por cepas/espécies MULTI-resistentes - Não há vazio ecológico; “Indução” de resistência.
  • 9.
    Microbiologia 9 Fatores quecontribuem para a resistência aos antimicrobianos Medicamentos falsificados (OMS 1992-94): • 5% dos antibióticos são falsificados; • 70% em países subdesenvolvidos; • 51% sem princípio ativo; • 17% princípio ativo errado; • 11% concentração insuficiente; Deficiências no suporte diagnóstico Streptococcus Características Gerais: • Anaeróbios facultativos • Algumas cepas crescem melhor em anaerobiose • Homofermentadores de glicose: produto ácido lático • Catalase negativos • Cocos Gram-positivos em cadeia (formando uma espécie de colar) • Parede celular de glicopeptídeos • Incluídos: CBIs, ács. teicóicos, lipoproteínas e proteínas antigênicas de superfície • Classificação sorológica baseada em CBI antigênicos superficiais • Sistema de agrupamento de Lancefield para cepas hemolíticas • Ag: polissacarídeos (grupos A, B, C, F e G) e ác. lipoteicóicos (grupo D e Enterococcus) de parede celular Streptococcus: Sistema de Lancefield • Grupos de A a U; especificidade sorológica determinada por um grupo amino-açúcar • Extrato de Ag: preparados por reagentes químicos (HCl) ou por ação enzimática (pepsina ou tripsina) • Grupo A (ramnose-N-acetilglicosamina): S. pyogenes • Grupo B (ramnose-glicosamina): S. agalactiae • Grupo C (ramnose-N-acetilgalactosamina) • Grupo F (glicopiranosil-N-acetilgalactosanima) • Grupo D (ácido teicóico glicerol contendo D-alanima e glicose) – Streptococcus do grupo viridans
  • 10.
    Microbiologia 10 – Enterococcus: anteriormente classificado como grupo D Estreptococos de importância clínica: Estreptococos beta-hemolíticos (ou piogênicos), Pneumococos, Estreptococos do grupo D (S. bovis e S. equinus), Estreptococos do grupo viridans, Enterococos . Fatores de virulência - Streptococcus β-hemolíticos: • Ag de parede dos diferentes grupos A - U • Proteína M – fator de virulência importante no grupo A e G – projeções na parede celular – ↑ resistência à fagocitose, ação ácida e ao calor – imunidade relacionada com Acs anti-proteína M – atualmente: mais de 80 tipos de prot. M – tipagem com anti-soros específicos direcionados a estas proteínas Grupo A elaboram mais de 20 produtos extracelulares antigênicos: • Estreptoquinase (fibrinolisina) – Transforma plasminogênio em plasmina – Plasmina digere a fibrina e outras proteínas – Tratamento de tromboses Fatores de Virulência: Streptococcus β-hemolíticos do grupo A • Estreptodornase ou desoxirribonuclease estreptococócica – 4 tipos distintos: DNAse A, B, C e D – liquefazem exsudatos e facilitam remoção de pus e tecido necrótico – Acs anti-DNAse após infecções - marcador imunológico • Hialuronidase – ác. hialurônico: substância do tecido conjuntivo – enzima cliva este ácido – propagação dos microrganismos (fator de propagação) – Produção de Acs específicos • Estreptolisina O
  • 11.
    Microbiologia 11 – responsável por parte da hemólise em AS – inativada pela presença de O2 – Ac antiestreptolisina O (ASLO): títulos séricos podem indicar fase de infecção • Estreptolisina S (SLS) – responsável pelas zonas de hemólise ao redor das colônias (em AS) – estável ao O2 e não é antigênica – leucotóxica (fissuras e poros na parede dos PMN) • Exotoxina estreptocócica pirogênica (SPE) – rash da escarlatina (doença aguda c/ febre, albuminúria e descamação) e síndrome do choque tóxico estreptocócico (bacteremia com ↓ PA) Fatores de Virulência: Streptococcus pneumoniae e S. agalactiae • Cápsula de ácido hialurônico – 84 tipos para S. pneumoniae – adesina bacteriana que interage com receptores específicos Fatores de Virulência: S. pneumoniae • Pneumolisina – toxina que interage com membrana de céls do hospedeiro – inibe atividade bactericida de cels fagocitárias • Autolisina – enzima de parede celular responsável pela lise do pneumococo na fase estacionária – patogenia: atua na dispersão da pneumolisinaP • PspA - proteína pneumocóccica de superfície Manifestações Clínicas – Erisipela Forma de celulite superficial estreptocócica agente causal é o estreptococo beta-hemolítico do grupo A de Lancefield Ocorre habitualmente na face e nos membros inferiores A infecção universal e não tem maior prevalência em determinado grupo etário É muito comum em obesos, diabéticos, com insuficiência circulatória de extremidades Processo de instalação do estreptococo e a evolução da infecção são rápidos Sinais e sintomas gerais de infecção: febre e calafrios Área comprometida torna-se eritemato-edematosa, quente e dolorosa
  • 12.
    Microbiologia 12 Podem surgirbolhas (erisipela bolhosa) A zona afetada apresenta borda nítida e esta avança conforme a progressão da doença Escarlatina Porta de entrada: Trato Respiratório (faringe e invasão de gânglios linfáticos) Toxinas que desencadeam resposta inflamatória Período de incubação de 2 a 5 dias Doença infecciosa aguda com febre, calafrios, náuseas, vômitos, comprometimento da faringe e aparecimento de eritema e descamação cutânea PIODERMITES BACTERIANAS SÍNDROME DO CHOQUE TÓXICO - Quadro clínico o Febre maior ou igual a 38,9 C Erupção eritemato-maculosa generalizada Descamação das palmas e plantas entre uma e duas semanas após o início do quadro Hiperemia das mucosas Hipotensão e comprometimento de outros sistemas: gastrointestinal (vômitos, diarréia), muscular (mialgias), renal (piúria sem infecção), hematológico (plaquetopenia) e SNC (desorientação) Estreptococos β -hemolíticos do grupo B - S. agalactiae Causa doença nos períodos neonatal e perinatal Coloniza vagina e reto de mulheres Colonização assintomática em gestantes: 5 a 35% Contaminação retal: TGI é o principal reservatório Transmissão vertical ao RN (útero ou parto) A doença neonatal pode ser de início precoce ou tardio Precoce: Primeiros 5 dias de vida; bacteremia, pneumonia, meningite, choque séptico e neutropenia; associada aquisição no útero; alta mortalidade Tardio: 7 dias a 3 meses após nascimento (média 3-4 semanas); aquisição no canal do parto ou ambiente hospitalar; bacteremia com meningite; mortalidade de 10-15% Outras infecções: bacteremia pós-cesariana, endometrite pós-parto, pneumonia, endocardite, artrite, osteomielite,
  • 13.
    Microbiologia 13 ITU emgrávidas e pessoas com anomalias do trato urinário Estreptococos β -hemolíticos do grupo C • Ocorrem na ansofaringe e algumas vezes podem causar sinusite, bacteremia e endocardite • S. equisimilis - em humanos pode causar amigdalite e faringite • Outras espécies: – S. zooepidemicus (mastite bivina; infecções respiratórias em cavalos; infecções genitais em aves; pneumoniasbacteremia, endocardite, meningite e outras infecções em humanos) – S. equi: infecção respiratória em cavalos e raro no homem Estreptococos do grupo D • S. bovis: bacteremia, endocardite, meningite, abscessos e carcinoma intestinal • S. equinus: trato alimentar de cavalos • São β-hemolíticos em sangue de coelho • São α ou não-hemolítiocs em sangue de carneiro • Habitat: TGI • Não-Enterococos Estreptococos do grupo F • S. milleri (S. anginosus, S. constellatus e S. intermedius) • Podem ser α, β ou γ hemolíticos • β-hemolíticos: podem causar celulite, abscessos de tecidos profundos, bacteremia, endocardite eosteomielite (em geral em pacientes com doença base) • Colônias puntiformes com grande halo de hemólise β Estreptococos do grupo G • Microbiota humana nl do TGI, vagina, orofaringe e pele • Faringite, otite média, infecção pleuro-pulmonar, celulite, osteomielite, bacteremia, endocardite, meningite. S. pneumoniae • Principal causa de pneumonia bacteriana adquirida na comunidade e Infecção pulmonar severa • Epidemiologia: – Infectam exclusivamente o homem – Podem fazer parte da microbiota (colonização) – Não há reservatório na natureza – 5-10% adultos portadores no TRS – Transmissão: contato pessoa-pessoa
  • 14.
    Microbiologia 14 – Infecções graves: em crianças >2anos, adultos e idosos – Principal fator virulência: cápsula Condições predisponentes para doença pneumocócica em adultos • Enfermidades pulmonares subjacentes (fumantes, asmáticos, bronquíticos crônicos, DPOC, câncer de pulmão, infecções virais do TRS) • Comprometimento da imunidade (mieloma, linfoma, LLC, cirrose, HIV) Doenças causadas por S. pneumoniae • Sintomatologia: tosse com escarro • Hemocultivos + em 20-30% casos • Taxa mortalidade: 5% (pode chegar a 30% em pacientes com bacteremia) • Bacteremia pneumocócica: pacientes imunocomprometidos • Outras infecções: meningite (adultos), otite média e sinusite • Infecções menos freqüentes: endocardite e peritonite • Resistência à penicilina: associada a presença de PBPs alteradas Streptococcus grupo viridans • Microbiota do TRS e trato genital • S. sanguis, S. oralis, S. gordonii, S. mitis, S. mutans e S. salivarius • Endocardite bacteriana • Bacteremia em pacientes neutropênicos (oncológicos e transplantados de M.O.) • Raramente podem causar meningite e pneumonia • Placa e cárie dentárias - S. mutans produzem glicosiltranferase - hidrolisa sacarose da dieta e forma glicanos - adesão à superfície lisa dos dentes - formação de ácidos (metabolismo) - desmineralização do esmalte dentário e início das lesões PRINCIPAIS MICROORGANISMOS Microrganismo PLACAS CÁRIES GENGIVITES PERIODONTITES Strep. sanguis ++ ++ ++ + Strep. mutans ++ ++ 0 0 Strep. salivarius 0 0 0 0 Actinomyces viscosis + + ++ + A. israelii + + ++ ++ Lactobacillus spp. + + 0 0 Propionibacterium acnes 0 + + ++ Bacteroides spp. 0 0 + ++ Selenomonas sputagena 0 0 + ++ Espiroquetas 0 0 0 ++ ++ = Frequentemente encontradas em altas proporções + = Frequentemente encontradas em baixas a moderadas proporções 0 = Algumas vezes encontradas em baixas proporções ou não detectável
  • 15.
    Microbiologia 15 Enterococcus • Anteriormente classificados como estreptococos do grupo D de Lancefield • Técnicas moleculares de análise taxonômica: diferenças fenotípicas entre as espécies (bioquímica e resistência) • E. faecalis: 80 a 90% das infecções humanas enterocócica • E. faecium: 10 a 15% de incidência nestas infecções • Outras espécies: E. avium, E. caseliflavus, E. gallinarum e outros. • Habitam TGI e biliar, vagina e uretra masculina • São agentes importantes de IH e infecções comunitárias • Apresentam R as penicilinas e cefalosporinas, R de alto nível a aminoglicosídeos e recentemente R a vancomicina • Possuem Ag lipoteicóico de grupo D de Lancefield na parede celular • Fatores de virulência • Citolisina (hemolisina) • Substância de agregação (transferência de material genético) • Bacteriocina (ação lítica) • Hialuronidase (propagação dos microrganismos) Doenças causadas por Enterococcus • ITU (infecções do trato urinário), Bacteremia, Endocardite, Infecções abdominais, Sepsia neonatal , Meningite (casos raros). Identificação Laboratorial
  • 16.
    Microbiologia 16 • Observar a reação hemolítica em ágar sangue de carneiro a 5% – a-hemólise – lise parcial dos eritrócitos em torno da colônia, • Alteração da cor do meio para esverdeado – b-hemólise – lise completa dos eritrócitos em torno da colônia • Halo transparente em torno da colônia – g-hemólise – ausência de hemólise • Não ocorre alteração da cor do meio em torno da colônia • Denominados não-hemolíticos Identificação de estreptococos Streptococcus a-hemolíticos: S. pneumoniae, do grupo viridans, do grupo D, Enterococcus spp. Sensibilidade à optoquina • Diferenciar S. pneumoniae de outros estreptococos viridans • Realizado em AS - medindo halos de inibição • Halo =14mm = S (sensível) = S. pneumoniae • Halo for < 14mm – outras provas de identificação • Estreptococos do grupo viridans são em geral resistentes à optoquina
  • 17.
    Microbiologia 17 Teste deCAMP • Denominada por Christie, Atkins e Munch-Petersen • Identificação presuntiva dos estreptococos do grupo B – S. agalactiae • Cepa de Staphylococcus aureus (ATCC 25923) produtora de beta-hemolisina • Princípio: S. agalactiae secretam uma proteína, denominada "fator CAMP" que interage com a beta-hemolisina secretada por S. aureus, o que produz aumento de sinergia da hemólise (potencialização da hemólise). Hidrólise de hipurato de sódio • Capacidade de hidrolisar o hipurato em seus componentes glicina e ácido benzóico • Estreptococo semeado em caldo com hipurato de sódio e incubado 18-24h a 35-37° C • Revelação de glicina livre: acrescentar ao meio de cultura o reativo da ninhidrina – reação positiva = aparecimento de coloração azul-escura (roxo) • Revelação do ácido benzóico: adicionar cloreto férrico ao meio de cultura – prova positiva = formação de um precipitado abundante (que perdura por mais de 10 minutos) • caldo contendo hipurato;18-24h de cultura • no sobrenadante – adicionar o reagente (FeCl3 em HCl) ² formação de precipitado é Å – ou adicionar ninhidrina cor azul escuro é positivo
  • 18.
    Microbiologia 18 • teste positivo - Streptococcus agalactiae Prova de bile-esculina • Capazes de crescer em meio contendo 40% de bile e hidrolisar a esculina • Esculina esculetina • Esculetina reage com íons férrico (presentes no meio) formação de um precipitado escuro • meio sólido com bile (40%), esculina e citrato férrico • bactérias resistentes à bile e que hidrolisam a esculina produzem reação + ( complexo preto, difusível) • Enterococcus spp. • Streptococcus do grupo D Prova de tolerância ao sal ou crescimento em NaCl 6,5% • Microrganismo semeado em caldo NaCl 6,5% • Incubação por 18-24h • Positivo: Presença de crescimento (tolerância ao NaCl a 6,5%) • Espécies de Enterococcus são tolerantes ao sal • Estreptococos do grupo D não-enterococos: ausência de crescimento • caldo BHI com 6,5% de NaCl • incubaçao 18-24 h • tolerância = crescimento • Enterococcus spp. • intolerância = não crescimento • Streptococcus do grupo D
  • 19.
    Microbiologia 19 Prova depirrolidonil arilamidase (PYR) • Hidrólise do PYR (L-pirrolidonil b-naftilamida) • Estreptococos dos grupos A e Enterococcus • Enzima detectada = pirrolidonil arilamidase • Disco impregnado com PYR + microrganismo • Aguardar 5 minutos • Detecção de b-naftilamida mediante a adição do corante N,N-dimetilaminocinamaldeído • PYR hidrolisado = cor vermelha ou pink • teste Å • Streptococcus do grupo A • Enterococcus spp. IDENTIFICAÇÃO DEFINITIVA DOS Streptococcus Streptococcus beta-hemolíticos • detecção do antígeno grupo específico: carbohidrato C da base da parede • grupos A, B, C, D, F, G • extração do antígeno • imunoensaio aglutinação
  • 20.