Bioquímica                                                                                       1




                Metabolismo de carboidratos: glicólise e formação de acetil-COA
    •   A glicose é o principal substrato oxidável, distribuído pelos tecidos, imprescindível para as hemácias e tecido
        nervoso (por ser o único substrato que esses tecidos podem oxidar para obter energia).
    •   A glicose aparece na nossa dieta como amido, sacarose e lactose.
    •   Para obter ATP a partir da glicose, tds as cels o oxidam parcialmente a piruvato (nas cels anaeróbias a
        oxidação para nesse ponto)
    •   Mediada pelo hormônio INSULINA.
    •   A entrada da glicose nas cels se da pelos GLUTs, cada tecido ou órgão possui um GLUT especifico.

                         Tecido de entrada         Localização                        Comentário
         GLUT-1                 BHE                   M.P.                                -
                       Pâncreas, enterócitos,
         GLUT-2                                       M.P.                                 -
                            hepatócitos
         GLUT-3              neurônio                 M.P.                                -
                                                                    Armazenado em vesículas e ativados pela insulina
         GLUT-4     Tecido adiposo e muscular.        M.I.
                                                                             pela translocação do glut-4
         GLUT-5                   -                     -                          Apenas frutose


A conversão da glicose a PIRUVATO permite aproveitar somente uma pequena parcela (menos de 10%) da energia
total da glicose, ficando a maior parte conservada como piruvato.

A oxidação total da glicose (produzindo acetil-COA), libera mais energia, a oxidação da glicose a piruvato libera
menos energia.

Nas cels aeróbias o piruvato é oxidado ate CO2, trazendo um ganho enorme de ATP. Para que isso ocorra a glicose
participa de uma via chamada GLICÓLISE (ocorre no citoplasma das cels) e seus produtos são ATP, H+ e e-,
piruvato(oxidado no interior das mitocôndrias).

Na mitocôndria o piruvato é totalmente oxidado a CO2, com a produção de H+ e elétrons que são sempre recebidos
pelas coenzimas NAD+ e FAD+ (forma oxidada).

Da oxidação das coenzimas pelo oxigênio deriva-se grandes produção de ATP, conseguida pela oxidação adicional do
piruvato e que perfaz cerca de 90% do total obtido com a oxidação completa da glicose.

Nas reações com participação do NAD+, há transferência de dois elétrons e um próton da substancia para o NAD+,
que se reduz a NADH; o outro próton é liberado no meio. O FAD recebe dois elétrons e dois prótons reduzindo-se a
FADH2

Glicólise
Sequência de 10 reações, onde as etapas 1,3,10 são irreversíveis.
                                                                                      Rendimento
Etapas 1 a 5 fase preparatória da molécula para formar ATP.

Etapas 6 a 10 fase de pagamento da energia que gastou.                            Bruto           liquido
                                                                               4 ATPs          2 ATPs
Consumo de ATP etapas 1e 3.

Produção de ATP etapas 7 e 10 .
Bioquímica                                                                                     2

Dá etapa 6 ate a 10 a reação ocorre duas vezes.



Glicose anaeróbia: fermentações

O NADH produzido na glicólise pd ser oxidado anaerobiamente: o piruvato é convertido a lactato ou etanol (só em
leveduras).

A oxidação da glicose e a produção de ATP estão associadas a redução de NAD+. Como o NAD+ existe nas cels em
concentração limitantes mto inferiores as dos substratos, a manutenção do funcionamento da glicose depende da
reoxidação do NADH. Os organismos regeneram o NAD+ através de dois processos diferentes, segundo a
disponibilidade de O2.

Em aerobiose utilizamos O2 para oxidar o NADH, em anaerobiose o próprio piruvato produzido pela glicólise serve
como aceptor de elétrons do NADH, sendo reduzido a lactato.

Processo utilizado pelas hemácias, por fibras de contração rápida(fibras brancas) e pelas fibras musculares em geral
qdo submetidas a esforço intenso.

Nessas condições o O2 trazido pela corrente sanguínea, torna-se insuficiente para promover a oxidação da grande
quantidade de NADH resultado do trabalho muscular e a fibra muscular fica submetida a uma anaerobiose relativa. A
reoxidação do NADH pelo piruvato gera, então, o lactato caracteristicamente produzido por músculos em
anaerobiose, permitindo que pela regeneração do NAD+ a glicólise possa prosseguir, formando ATP.

Pode-se definir glicólise como uma via que converte glicose a piruvato e aproveita uma parte da energia derivada
desta transformação para sintetizar ATP a partir de ADP + Pi = ATP.

A degradação anaeróbia da glicose é chamada de FERMENTAÇÃO

Glicose    piruvato (redui-se pelo NADH a)     lactato

As fermentações são processos autossuficientes, ou seja, independente de outras vias metabólicas por serem
capazes de regenerar as coenzimas que utilizam para a produção de ATP.



Absorção de glicose – GLUT2

A absorção de glicose pelos enterocitos do epitélio intestinal é feita pelos enterocitos através do GLUT-2, em um
processo passivo facilitado. O GLUT é responsável pelos níveis glicêmicos no sangue, que por sua vez controlam a
ingestão alimentar e regulam a secreção de INSULINA pelo pâncreas (que acelera o transporte da glicose).

A insulina promove a conversão da glicose em triacilglicerideos e a formação de gordura no tecido adiposo.

Insulina funções:

- facilita a entrada da glicose nas cels

- produção de glicogênio no fígado e musculo

- produção de gordura no tecido adiposo

- promove a síntese de DNA e o crescimento celular

- facilita a entrada de aa nas cels estimulando a produção de proteínas.
Bioquímica                                                                                       3

AULA da ANA Yara =p

Glicólise via metabólica onde ocorre oxidação da glicose na ausência de oxigênio com o objetivo de gerar energia
metabólica (ATP).

Essa via metabólica é estimulada pela insulina e inibida pelo glucagon.

A glicólise é uma via catabolica, integralmente citoplasmática.

Para que possamos utilizar a glicose no nosso organismo é importante que ela seja capaz de entrar na célula, através
de uma proteína chamada GLUT.

Alguns GLUTs já são encontrados na membrana (GLUTs 1,2 e 3), e o GLUT-4 sofre translocação quando estimulado
pela insulina. A glicose entra pelo GLUT por um transporte passivo facilitado. Dentro da célula a glicose pd participar
da via glicolitica (glicolise).

    (1) Glicose    (2) Piruvato

        Terminação ATO quer dizer que essas substancias foram produzidas na forma de acido, e qdo liberaram H+
        para o meio ficaram na forma de sal ou base conjugada.

        O piruvato é composto como acido pirúvico que no pH do meio fica na forma de piruvato.

        Acido lático chamado lactato

        A glicose possui 6 carbonos e o produto final é 2 piruvatos , a glicólise ocorre em 10 etapas todas
                                                                        citoplasmáticas.



                                                                       A glicólise no hepatócito (figado)
                                                                       A primeira enzima 1 é a glicoquinase, qdo
                                                                       ocorre em outros tecidos essa primeira enzima
                                                                       é a hexoquinase. (quinase adiciona grupos P,
                                                                       envolvida com reações de fosforilação= add
                                                                       grupos P).

                                                                       A parte final do nome está relacionado com a
                                                                       relação que ela catalisa, e a primeira parte é
                                                                       sobre quem ela atua.
                                                                       Ex.: enzima glicoquinase – adiciona fosfato a
                                                                       glicose.
                                                                       Enzima hexoquinase – adiciona fosfato na
                                                                       hexose (monossacarídeo com 6 carbonos).
                                                                       A hexose consegue add fosfato na glicose e na
                                                                       frutose. A primeira coisa que ocorre com a
                                                                       glicose é a adição de um grupo fosfato, pq o
                                                                       GLUT só consegue transportar glicose se ela
                                                                       estiver livre.

                                                                                    1- Enzima que atua é uma quinase
                                                                       que fosforila a glicose, entra ATP e sai ADP
                                                                       (consumo de ATP) formando um composto
Bioquímica                                                                                     4

                chamado glicose 6 fosfato (se chama assim pq o fosfato está no carbono 6). A fosforilação é
                importante para aprisionar a glicose dentro da célula.

            2- Participação da enzima fosfohexose isomerase formando Frutose 6 fosfato que é isômero da glicose.
               A Frutose 6 fosfato é intermediário da via glicolitica (quer dizer que não é o primeiro composto nem
               o ultimo).

            3- Na terceira etapa da reação ocorre entrada de ATP e sai ADP (consumo de ATP), formando a frutose
               1,6-bisfosfato (isso quer dizer que o fosfato entrou no carbono 1 pq o 6 já estava fosforilado), enzima
               que catalisa essa reação é a fosfofrutoquinase.

            4- Nesse momento tem a participação da enzima aldolase, que quebra a frutose-1,6-bisfosfato e
               quebra ao meio, vão 3 carbonos para cada lado da reação e um fosfato –

                formando o gliceraldeido 3 fosfato, de um lado temos a dihidroacetona fosfato, composto que
                precisa ser convertido a gliceraldeido 3 fosfato (dihidroacetona fosfato e gliceraldeido 3 fosfato e são
                isômeros e a enzima que faz essa conversão é a triose fosfato isomerase)

                Agora temos duas molecs de gliceraldeido 3 fosfato, tudo o que ocorrer de um lado vai acontecer do
                outro, podemos multiplicar por dois então.

                6- A enzima que participa desse processo (gliceraldeido 3 fosfato desodrogenase – quer dizer com
                uso de carreadores) vai precisar de um carreador de elétron (NAD+) que entra na forma oxidada e sai
                reduzido (NADH), formando 1,3 bisfofoglicerato adição de um fosfato do meio.

                7- Nesta etapa ocorre um evento mto importante, entra ADP e sai ATP (há produção/regeneração de
                ATP), a enzima que participa desse processo é a fosfoglicerato quinase (transferência de grupos P).
                na etapa 7 da via glicolitica ocorre a produção de duas moléculas de ATP (pagamento do que
                utilizou), forma-se 3-fosfoglicerato (fosfato no carbono 3).

                8- nessa etapa temos uma enzima (fosfoglicerato mutase) que troca grupo de moleculas dentro da
                msm molécula característica de mutase, formando um composto 2 fosfoglicerato.

                9 – ação da enzima enolase (catalisa liberação de agua, retira agua da molecula), formando a
                fosfoenolpiruvato (o E quer dizer formação de duplas).

                10- Ocorre evento de grande importância entra ADP e sai ATP (ADP+ P = ATP), quem catalisa essa
                reação é a enzima piruvato quinase.




O rendimento bruto da glicólise – 4 ATPs                       Produz nas etapas 7 e 10

Rendimento liquido – 2 ATPs                                    De 1 a 5 fase prepartoria

Consome ATP nas etapas 1 e3                                    6 a 10 fase de pagamento



As etapas 1,3 e 10 da via glicolitica sempre são irreversíveis (so acontece em um único sentido).
Bioquímica                                                                                5

Obs.: a etapa 7 pd ser reversível dependendo da concentração do composto 3 fosfoglicerato.




SEMPRE QUE GERAR ATP SEM OXIGENIO O PROCESSO SE CHAMA FOSFORILAÇÃO AO NIVEL DO SUBSTRATO.




Destinos do piruvato:

   1- Utilizado no citoplasma para formar um composto chamado lactato (através da participação da enzima
      lactato desidrogenase em qt disponível).




   2- Ou ir para mitocôndria onde será utilizado para formar Acetil-COA, dentro da mitocôndria ocorreram
      processos oxidativos com a participação do oxigênio, liberando CO2 e agua. Com formação de energia
      metabólica (ATP).


O destino do piruvato é decidido pela disponibilidade da enzima ou da mitocôndria. As cels que não possuem
mitocôndria (hemacias) o destino do piruvato é o lactato. Quando temos formação de lactato a partir de piruvato
temos a fermentação lática ou glicólise anaeróbia (produto final lactato).

Em um primeiro momento, carreadores de elétrons reduzido no citoplasma deverá ser reoxidado no próprio
citoplasma.

Na etapa 6, entra um carreador de elétrons oxidado (NAD+) e sai reduzido (NADH), ele é reutilizado quando o
piruvato está se transformando em lactato, onde há reoxidação do carreador. O elétron que o carreador tinha foi
transferido para o piruvato.

Durante a redução do piruvato a lactato ocorre reoxidação dos carreadores de elétrons.

Lactato em grande quantidade altera o pH, tanto no sangue qto no tecido.

O lactato no fígado participa de uma via chamada gliconeogênese.

Gliconeogênese – utilização de alguns aa que poderão dar origem ao piruvato. A via gliconeogênese é utilizada
quando temos que produzir glicose a partir de uma substancia que não é carboidrato.



   •   Qdo temos a fermentação láctica ou glicose anaeróbia, temos rendimento liquido de 2 ATPs.

   •   Quando o destino do piruvato é a mitocôndria temos glicólise aeróbica – formação de ATP com utilização do
       oxigênio.
Bioquímica                                                                                            6



Fermentação

É processo no qual ocorre oxidação de um composto orgânico na ausência de oxigenio, com o objetivo de gerar
energia metabólica (ATP).

Nosso corpo só pd fazer fermentação lática, mas nem tds. E a fermentação é com carboidrato!



Metabolismo da sacarose e lactose
Sacarose e lactose originam, além de glicose, frutose e galactose.

A sacarose da dieta constitui uma fonte quantitativamente importante de monossacarídeos para o homem; a lactose
é o açúcar presente no leite, e tem grande importância nos primeiros meses de vida. Estes dissacarídeos são
hidrolisados no intestino delgado, por sacarase e lactase respctivamente. A sacarose produz glicose e frutose; a
lactose libera glicose e galactose. A deficiência na lactase gera intolerância a lactose em indivíduos adultos e é
relativamente comum. Não sendo hidrolisada a lactose permanece no intestino delgado onde sofre fermentação
bacteriana, que resulta na produção de gases e ocasiona diarreia (ANITA MARZZOCO)..

Galactosemia      resulta do metabolismo anormal da galactose.

A deficiência hereditária da enzima galactose 1 fosfato uridil transferase provoca uma doença grave, a galactosemia,
manifestada logo após o nascimento e que leva ao desenvolvimento físico e mental retardados. A impossibilidade de
metabolizar normalmente a galactose leva a sua utilização por vias pouco significativas em indivíduos saudáveis
(ANITA MARZZOCO).



Caderno

Metabolismo da frutose e da galactose

    •   A frutose é utilizada como intermediário da via glicólitica

    No fígado     gliceraldeido 3 fosfato e dihidroxiacetona fosfato

    Em tecidos extra hepáticos (tecido muscular por exemplo)          frutose 6 fosfato.



    •   A galactose precisa ser convertida em glicose.



Frutose musculo         hexoquinase     frutose 6 fosfato    piruvato

Frutose fígado          frutoquinase    frutose 1 fosfato                            dihidroxiacetona fosfato        piruvato
                                                                  aldolase
                                                                                     Gliceraldeido   gliceraldeido
                                                                                                                     Gliceraldeido 3
                                                                                                      Quinase        fosfato
Bioquímica                                                                                  7

Obs.: frutose não necessita de insulina para ser captada pq o GLUT-5 já esta na membrana.



Tecido extra hepatico

Glicose      hexoquinase           glicose 6 fosfato   piruvato

                                              isomerase


                                   Frutose 6 fosfato




Fígado

Glicose      glicoquinase          glicose 6 fosfato   piruvato

RB- 4 ATPs               RL- 2 ATPs



Metabolismo da Galactose

Hemácia utiliza galactose pelo GLUT-2

Galactose precisa sofrer ativação (ligar-se ao UDP – uridina difosfato)



Galactosemia clássica – aumento da galactose = ao aumento da enzima galactose 1 fosfato

Aumento da concentração no sangue porque a célula já esta cheia de galactose pq o processo é passivo pelo GLUT-2.



Intolerância a lactose - lactose        lactase           glicose + galactose   fosfouridil transferase   glicose



Problemas nessa enzima intolerância a lactose                             galactosemia




Ciclo de Krebs
o piruvato origina acetil-COA a partir da glicose na mitocôndria.

O piruvato constitui um ponto em comum entre o metabolismo degradativo de carboidratos, aa e ácidos graxos (tds
levam a formação de acetil-COA). O Acetil COA é totalmente oxidado a CO2 pelo ciclo de Krebs.



C.K.
Bioquímica                                                                                      8

Ocorre      na     matriz     mitocondrial,     trata-se     de      uma       parte    do   metabolismo aeróbicos
(utilizando oxigênio da respiração celular); organismos anaeróbicos utilizam outro mecanismo, como a fermentação
lática, onde o piruvato é o receptor final de elétrons na via glicolítica, gerando lactato).

O c.k pode possuir reações catabólicas e anabólicas , com a finalidade de oxidar a acetil-CoA (acetil coenzima A), que
se obtém da degradação de carboidratos, ácidos graxos e aminoácidos a duasmoléculas de CO2.

Este ciclo inicia-se quando o piruvato que é sintetizado durante a glicólise é transformado em acetil CoA (coenzima
A) por ação da enzima piruvato desidrogenase. Este composto vai reagir com o oxaloacetato que é um produto do
ciclo anterior formando-se citrato. O citrato vai dar origem a um composto de cinco carbonos, o alfa-cetoglutarato
com libertação de NADH2, e de CO2. O alfa-cetoglutarato vai dar origem a outros compostos de quatro carbonos
com formação de GTP, FADH2 e NADH e oxaloacetato.

Após o ciclo de Krebs, ocorre outro processo denominado fosforilação oxidativa.




             NAD+ NADH

Piruvato   piruvato desidrogenase       acetil-coa

                    CO2




Enzimas envolvidas no Ciclo
do Ácido Cítrico ou Ciclo de
Krebs:
1. Citrato sintase
2. Aconitase
3. Isocitrato
desidrogenase
4. Complexo α-
cetoglutarato
desidrogenase
5. Succinil-CoA sintetase
6. Succinato
desidrogenase
7. Fumarase
8. Malato desidrogenase




    •   Todas as etapas do Ciclo de Krebs ocorrem na matriz mitocondrial




Principais funções do C.K.

- degradar acetil-COA, liberar CO2 produzindo grande quantidade de átomos de H+ dentro da mitocôndria.

- Oxigenio molecular não participa diretamente nas reações do C.K

- Gerar elétrons (H+) os quais são transportados por carreadores de elétrons NADH e FADH2, qdo esses carreadores
são reoxidados na cadeia respiratória existe a liberação de uma grande quantidade de energia que é usada para
fosforilar moléculas de ADP, regenerando o ATP por fosforilação oxidativa.
Bioquímica                                                                                  9




Em cada volta do C.K. são produzidos:
                                                                 Valores de referência
   •   3 NADH = 9 ATPS
   •   1 FADH2 = 2 ATPs                                          1 NADH = 3 ATPs
   •   Direto = 1 ATPs +
                                                                 1 FADH2 = 2 ATPs
                 12 ATPs

   •   2 CO2




Cadeia respiratória ou fosforilação oxidativa
Ocorre nas cristas mitocondriais devido a um complexo multienzimatico (transportador proteico com diferentes
graus de afinidade pelos eletrons).

As molecs de NADH e FADH2 anteriormente formadas (glicólise e ciclo de krebs) transferem seus elétrons (e-) que
são transportados de complexo em complexo, devido aos msm apresentarem potencial redutor crescente.

O último aceptor dos elétrons é o oxigênio , que ira se combinar com H+ formando H2O.




                           Ubiquinona
                                                   Citocromo C




Transportadores – componentes da cadeia

   •   Fixos são os complexos I a IV (por onde sai o O2) são de natureza proteica.
   •   Complexos I, II e IV – são integrais (qdo recebem elétrons os bombeiam – ions H+ para o espaço
       intermenbrana)
Bioquímica                                                                                10

    •   Transportadores moveis: ubiquinona ou coenzima Q, comunica os complexos I, II e III.
    •   Citocromo C – transporta de III a IV.
    •   Forma uma diferença de concentração entre o espaço intermenbranoso e a matriz, onde i espaço
        intermembranoso possui maior concentração.
    •   Cada complexo possui um potencial de redução crescente, por onde o H+ é passado, até o aceptor final O2.
    •   A energia potencial liberada quando os elétrons passam pelo ATP sintase é utilizada para fosforilar
        ADP+Pi=ATP, isso é chamado de FOSFORILAÇÃO OXIDATIVA.




Metabolismo do glicogênio
Glicogênio – é um polissacarídeo de armazenamento do organismo formado por polímeros de glicose unidos por
ligação glicosídica α (1 4) formando a estrutura linear do glicogênio, enquanto as ligações α (1 6) formam os
pontos de ramificação.

Glicogênio hepático – corresponde a cerca de 6% do peso do fígado. Nos hepatócitos o glicogênio é encontrado em
grandes grânulos, os grânulos tbm contem enzimas da sua síntese e degradação. Serve como um reservatório de
glicose para os demais tecidos, qdo a glicose da alimentação não está mais disponível; isto é importante para os
neurônios cerebrais que não podem utilizar ácidos graxos como combustiveis.

Nos humanos a quantidade de energia armazenada como glicogênio é mto menor que a quantidade de energia
armazenada como triacilglicerois (gordura). Em condições anaeróbias as gorduras não podem ser submetidas ao
catabolismo.

O glicogênio obtido através da alimentação é hidrolisado no intestino por meio da ação de um conjunto separado de
hidrolases que convertem o glicogênio em glicose livre.

O glicogênio termina cada ramificação com uma unidade de açúcar não redutor (uma unidade sem o carbono
monoamerico livre), este polímero tem mtos terminais não redutores, mas apenas UM terminal redutor.

Qdo o glicogênio é usado como fonte de energia, as unidades de glicose são removidas uma a uma, a partir deos
terminais não redutores.

As enzimas de degradação que agem somente no terminais não redutores, podem agir simultaneamente em mtos
terminais acelerando a conversão do polímero em monossacarídeos.

Reduz após 12 a 24 horas de jejum



Glicogênio muscular – corresponde a 1% do peso muscular esquelético, esta relacionado com a liberação da glicose
na via glicolitica.

Reduz qdo o individuo faz exercicios vigorosos e prolongados (~1 hora).

Representa uma fonte imediata de energia dentro de condições metabólicas aeróbias ou anaeróbias.



Obs.: os mecanismos de estocagem e mobilização são os mesmos no musculo e no fígado, mas as enzimas diferem
de forma sutil, embora importante pois refletem as diferentes funções do glicogênio em cada tecido.
Bioquímica                                                                                 11




Vias catabólicas

- Glicólise – é a quebra da glicose em piruvato, por uma via metabólica (catabólica) que ocorre em 10 etapas no
citoplasma sem a participação do O2, sendo chamada de FOSFORILAÇÃO AO NÌVEL DO SUBSTRATO.



- Gliconeogênese – é a formação de açúcar novo a partir de compostos não carboidratos, é uma via hepática. Os
principais precursores são: lactato, glicerol e aminoácidos . Exceto por três sequências específicas, as reações da
gliconeogênese são inversas às da glicólise.

O controle da gliconeogênese é realizado pelo glucagon.

As três maiores fontes de carbono para a gliconeogênese em humanos são lactato, glicerol e aminoácidos,
particularmente alanina. O lactato é produzido pela glicólise anaeróbica em tecidos como músculo em exercício
ou hemácias, assim como por adipócitos durante o estado alimentado, sendo convertido em piruvato pela enzima
lactato desidrogenase. Glicerol é liberado das reservas adiposas de triacilglicerol e entra na rota gliconeogênica
como diidroxiacetona fosfato (DHAP). Aminoácidos provém principalmente do tecido muscular, onde podem ser
obtidos pela degradação de proteína muscular. Todos os aminoácidos, exceto a leucina e a lisina, podem originar
glicose ao serem metabolizados em piruvato ou oxaloacetato, participantes do ciclo de Krebs. A alanina, o principal
aminoácido gliconeogênico, é produzida no músculo a partir de outros aminoácidos e de glicose.

Quando a concentração de glicose circulante vinda da alimentação diminui, o glicogênio hepático e muscular é
degradado (glicogenólise) fazendo com que a glicemia volte a valores normais. Entretanto, o suprimento de glicose
desses reservatórios não é sempre suficiente; entre as refeições e durante longos jejuns, ou após exercícios
vigorosos, o glicogênio é depletado (consumido), situação que também ocorre quando há deficiência do suprimento
de glicose pela dieta ou por dificuldade na absorção pelas células. Nessas situações, os organismos necessitam de
um método para sintetizar glicose a partir de precursores não-carboidratos. Isso é realizado pela via chamada
gliconeogênese, a qual converte piruvato e compostos relacionados de três e quatro carbonos em glicose.



As etapas que diferem da glicólise são:

    •   1° etapa: A reação que era catalisada pela piruvato quinase na glicólise passa a ser catalisada pela piruvato
        carboxilase e pela fosfoenolpiruvato carboxiquinase. O piruvato é transformado em oxaloacetato pela
        piruvato carboxilase. O oxaloacetato é convertido em fosfoenolpiruvato pela fosfoenolpiruvato
        carboxiquinase. O fosfoenolpiruvato é transformado em frutose-1,6-bisfosfato por enzimas participantes na
        glicólise, que catalisam reações reversíveis, podendo operar a via no sentido inverso.
    •   2º etapa: Há a conversão da frutose-1,6-bisfosfato em frutose-6-fosfato. Esta reação é catalisada pela
        frutose-1,6- bisfosfatase.
    •   3º etapa: Nesta etapa faz-se a conversão de glicose-6-fosfato em glicose. O grupo fosfato ligado ao carbono
        6 da glicose-6-fosfato sofre hidrólise catalisada pela glicose-6-fosfatase. O produto dessa reação é a glicose
        não fosforilada que, assim, pode atravessar a membrana plasmática. A enzima glicose-6-fosfatase só ocorre
        no fígado e rins.
Bioquímica                                                                                    12




-   Glicogênese    – síntese do glicogênio ocorre principalmente no fígado e no musculo, vai da glicose ate o
glicogênio.

A glicogênese corresponde ao processo de síntese de glicogênio no fígado e músculos, no qual moléculas
de glicose são adicionadas à cadeia do glicogênio. Este processo é ativado pela insulina em resposta aos altos níveis
de glicose sangüínea.

A glicogênese ocorre inteiramente no citoplasma e corresponde ao processo de síntese de glicogênio. Para tanto,
são necessários um substrato (UDP-glicose), e as enzimas Glicogenina (responsável pela síntese do iniciador), a
gliocogênio sintase (responsável pelo alongamento da cadeia) e uma enzima ramificadora (criará ramificações). O
primeiro passo envolve a síntese do iniciador (o 1° UDP-glicose): GLICOGENINA + o 1° UDP-Glicose que o glicogênio
vai ter. A formação da UDP glicose, que é o precursor do glicogênio, ocorre através da fosforilação da glicose (as
custas de UTP) formando glicose-1-fosfato, unido-se a uma UTP, e quem faz este processo todo é a UDP glicose
pirofosforilase. Essa reação é irreversível. Glicose + UTP + UTP → UDP-glicose + Ppi + UDP. Na segunda reação, a
glicogênio sintase entra e ação alongando entre 8 e 11 resíduos a cadeia e após se afasta, interrompendo a
glicogenese. Essa enzima só consegue promover essa adição se a cadeia contiver no mínimo quatro unidades
(ligações 1-4). Assim, a proteína glicogenina é utilizada como uma "molécula primária". Por fim, a enzima
ramificadora acelera a síntese e a degradação do glicogênio e cria extremidades livres com maior solubilidade
(metabolização) e também cria novos sítios para alongação (sintase) e degradação (fosforilase). Ela transfere blocos
de 5 à 8 resíduos, rompendo uma cadeia já formada, criando uma nova extremidade ligando o carbono1-6.



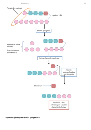
- Glicogenólise – é a quebra do glicogênio para produção de energia, de glicogênio a glicose 6 fosfato
(intermediário da via metabólica). Glicogenólise é a quebra de glicogênio realizada através da retirada sucessiva de
moléculas de glicose.

Etapas do processo

                               Primeira parte

                               A glicogênio fosforilase catalisa a reação em que uma ligação glicosídica, reunindo
                               dois resíduos de glicose no glicogênio, sofre o ataque por fosfato inorgânico (Pi),
                               removendo o resíduo terminal não-redutor de glicose como glicose 1-fosfato.

                                 Na fosforólise, parte da energia da ligação glicosídica é preservada na forma de
éster fosfórico glicose 1-fosfato.

A fosforilase age repetitivamente nas extremidades não-redutoras das ramificações do glicogênio,

 até que seja atingido num ponto distante quatro resíduos de uma ramificação. Aqui cessa a ação da fosforilase. A
continuação da degradação pode ocorrer apenas depois da ação da enzima glicogênio transferase que transfere os
blocos de glicose unidos por ligação glicosídica, presente em estruturas lineares mais curtas (que parte dos pontos
de ramificação) para a estrutura linear principal, ocorre para que a enzima glicogênio fosforilase continue quebrando
ligações α (1 4).
Bioquímica                                                                                    13

 A ligação α(1→6) é quebrada pela enzima desrramificadora do glicogênio , que catalisa a remoção das
ramificações, liberando a glicose e deixando um polímero desrramificado como substrato adicional para a ação da
enzima glicogênio fosforilase.




Segunda parte

A glicose 1-fosfato é convertida em glicose 6-fosfato pela ação da enzima fosfoglicomutase.




                              Terceira parte

                              A última etapa, catalisada pela enzima glicose 6-fosfatase, é a hidrólise da glicose 6-
                              fosfato a glicose.

                              Obs: A enzima glicose 6-fosfatase está presente principalmente no fígado, no entanto
                              não existe no músculo, que apresenta como produto da glicogenólise a glicose 6-
                              fosfato.
Bioquímica                                                               14

 Pontas não redutoras



                                                               Ligação α 1 6




                                          Enzima glicogênio




  Moléculas de glicose
  1 fosfato

  (intermediários da
  via metabólica)


                                             Enzima glicogênio transferase




                                                                                    Enzima
                                                                               desrramificadora
                                                                                do glicogênio




                                      Glicose livre




                                                                 Polímero α 1 4,
                                                              substrato para a enzima
                                                               glicogênio fosforilase




Representação esquemática da glicogenólise

Resumo bioquimica1

  • 1.
    Bioquímica 1 Metabolismo de carboidratos: glicólise e formação de acetil-COA • A glicose é o principal substrato oxidável, distribuído pelos tecidos, imprescindível para as hemácias e tecido nervoso (por ser o único substrato que esses tecidos podem oxidar para obter energia). • A glicose aparece na nossa dieta como amido, sacarose e lactose. • Para obter ATP a partir da glicose, tds as cels o oxidam parcialmente a piruvato (nas cels anaeróbias a oxidação para nesse ponto) • Mediada pelo hormônio INSULINA. • A entrada da glicose nas cels se da pelos GLUTs, cada tecido ou órgão possui um GLUT especifico. Tecido de entrada Localização Comentário GLUT-1 BHE M.P. - Pâncreas, enterócitos, GLUT-2 M.P. - hepatócitos GLUT-3 neurônio M.P. - Armazenado em vesículas e ativados pela insulina GLUT-4 Tecido adiposo e muscular. M.I. pela translocação do glut-4 GLUT-5 - - Apenas frutose A conversão da glicose a PIRUVATO permite aproveitar somente uma pequena parcela (menos de 10%) da energia total da glicose, ficando a maior parte conservada como piruvato. A oxidação total da glicose (produzindo acetil-COA), libera mais energia, a oxidação da glicose a piruvato libera menos energia. Nas cels aeróbias o piruvato é oxidado ate CO2, trazendo um ganho enorme de ATP. Para que isso ocorra a glicose participa de uma via chamada GLICÓLISE (ocorre no citoplasma das cels) e seus produtos são ATP, H+ e e-, piruvato(oxidado no interior das mitocôndrias). Na mitocôndria o piruvato é totalmente oxidado a CO2, com a produção de H+ e elétrons que são sempre recebidos pelas coenzimas NAD+ e FAD+ (forma oxidada). Da oxidação das coenzimas pelo oxigênio deriva-se grandes produção de ATP, conseguida pela oxidação adicional do piruvato e que perfaz cerca de 90% do total obtido com a oxidação completa da glicose. Nas reações com participação do NAD+, há transferência de dois elétrons e um próton da substancia para o NAD+, que se reduz a NADH; o outro próton é liberado no meio. O FAD recebe dois elétrons e dois prótons reduzindo-se a FADH2 Glicólise Sequência de 10 reações, onde as etapas 1,3,10 são irreversíveis. Rendimento Etapas 1 a 5 fase preparatória da molécula para formar ATP. Etapas 6 a 10 fase de pagamento da energia que gastou. Bruto liquido 4 ATPs 2 ATPs Consumo de ATP etapas 1e 3. Produção de ATP etapas 7 e 10 .
  • 2.
    Bioquímica 2 Dá etapa 6 ate a 10 a reação ocorre duas vezes. Glicose anaeróbia: fermentações O NADH produzido na glicólise pd ser oxidado anaerobiamente: o piruvato é convertido a lactato ou etanol (só em leveduras). A oxidação da glicose e a produção de ATP estão associadas a redução de NAD+. Como o NAD+ existe nas cels em concentração limitantes mto inferiores as dos substratos, a manutenção do funcionamento da glicose depende da reoxidação do NADH. Os organismos regeneram o NAD+ através de dois processos diferentes, segundo a disponibilidade de O2. Em aerobiose utilizamos O2 para oxidar o NADH, em anaerobiose o próprio piruvato produzido pela glicólise serve como aceptor de elétrons do NADH, sendo reduzido a lactato. Processo utilizado pelas hemácias, por fibras de contração rápida(fibras brancas) e pelas fibras musculares em geral qdo submetidas a esforço intenso. Nessas condições o O2 trazido pela corrente sanguínea, torna-se insuficiente para promover a oxidação da grande quantidade de NADH resultado do trabalho muscular e a fibra muscular fica submetida a uma anaerobiose relativa. A reoxidação do NADH pelo piruvato gera, então, o lactato caracteristicamente produzido por músculos em anaerobiose, permitindo que pela regeneração do NAD+ a glicólise possa prosseguir, formando ATP. Pode-se definir glicólise como uma via que converte glicose a piruvato e aproveita uma parte da energia derivada desta transformação para sintetizar ATP a partir de ADP + Pi = ATP. A degradação anaeróbia da glicose é chamada de FERMENTAÇÃO Glicose piruvato (redui-se pelo NADH a) lactato As fermentações são processos autossuficientes, ou seja, independente de outras vias metabólicas por serem capazes de regenerar as coenzimas que utilizam para a produção de ATP. Absorção de glicose – GLUT2 A absorção de glicose pelos enterocitos do epitélio intestinal é feita pelos enterocitos através do GLUT-2, em um processo passivo facilitado. O GLUT é responsável pelos níveis glicêmicos no sangue, que por sua vez controlam a ingestão alimentar e regulam a secreção de INSULINA pelo pâncreas (que acelera o transporte da glicose). A insulina promove a conversão da glicose em triacilglicerideos e a formação de gordura no tecido adiposo. Insulina funções: - facilita a entrada da glicose nas cels - produção de glicogênio no fígado e musculo - produção de gordura no tecido adiposo - promove a síntese de DNA e o crescimento celular - facilita a entrada de aa nas cels estimulando a produção de proteínas.
  • 3.
    Bioquímica 3 AULA da ANA Yara =p Glicólise via metabólica onde ocorre oxidação da glicose na ausência de oxigênio com o objetivo de gerar energia metabólica (ATP). Essa via metabólica é estimulada pela insulina e inibida pelo glucagon. A glicólise é uma via catabolica, integralmente citoplasmática. Para que possamos utilizar a glicose no nosso organismo é importante que ela seja capaz de entrar na célula, através de uma proteína chamada GLUT. Alguns GLUTs já são encontrados na membrana (GLUTs 1,2 e 3), e o GLUT-4 sofre translocação quando estimulado pela insulina. A glicose entra pelo GLUT por um transporte passivo facilitado. Dentro da célula a glicose pd participar da via glicolitica (glicolise). (1) Glicose (2) Piruvato Terminação ATO quer dizer que essas substancias foram produzidas na forma de acido, e qdo liberaram H+ para o meio ficaram na forma de sal ou base conjugada. O piruvato é composto como acido pirúvico que no pH do meio fica na forma de piruvato. Acido lático chamado lactato A glicose possui 6 carbonos e o produto final é 2 piruvatos , a glicólise ocorre em 10 etapas todas citoplasmáticas. A glicólise no hepatócito (figado) A primeira enzima 1 é a glicoquinase, qdo ocorre em outros tecidos essa primeira enzima é a hexoquinase. (quinase adiciona grupos P, envolvida com reações de fosforilação= add grupos P). A parte final do nome está relacionado com a relação que ela catalisa, e a primeira parte é sobre quem ela atua. Ex.: enzima glicoquinase – adiciona fosfato a glicose. Enzima hexoquinase – adiciona fosfato na hexose (monossacarídeo com 6 carbonos). A hexose consegue add fosfato na glicose e na frutose. A primeira coisa que ocorre com a glicose é a adição de um grupo fosfato, pq o GLUT só consegue transportar glicose se ela estiver livre. 1- Enzima que atua é uma quinase que fosforila a glicose, entra ATP e sai ADP (consumo de ATP) formando um composto
  • 4.
    Bioquímica 4 chamado glicose 6 fosfato (se chama assim pq o fosfato está no carbono 6). A fosforilação é importante para aprisionar a glicose dentro da célula. 2- Participação da enzima fosfohexose isomerase formando Frutose 6 fosfato que é isômero da glicose. A Frutose 6 fosfato é intermediário da via glicolitica (quer dizer que não é o primeiro composto nem o ultimo). 3- Na terceira etapa da reação ocorre entrada de ATP e sai ADP (consumo de ATP), formando a frutose 1,6-bisfosfato (isso quer dizer que o fosfato entrou no carbono 1 pq o 6 já estava fosforilado), enzima que catalisa essa reação é a fosfofrutoquinase. 4- Nesse momento tem a participação da enzima aldolase, que quebra a frutose-1,6-bisfosfato e quebra ao meio, vão 3 carbonos para cada lado da reação e um fosfato – formando o gliceraldeido 3 fosfato, de um lado temos a dihidroacetona fosfato, composto que precisa ser convertido a gliceraldeido 3 fosfato (dihidroacetona fosfato e gliceraldeido 3 fosfato e são isômeros e a enzima que faz essa conversão é a triose fosfato isomerase) Agora temos duas molecs de gliceraldeido 3 fosfato, tudo o que ocorrer de um lado vai acontecer do outro, podemos multiplicar por dois então. 6- A enzima que participa desse processo (gliceraldeido 3 fosfato desodrogenase – quer dizer com uso de carreadores) vai precisar de um carreador de elétron (NAD+) que entra na forma oxidada e sai reduzido (NADH), formando 1,3 bisfofoglicerato adição de um fosfato do meio. 7- Nesta etapa ocorre um evento mto importante, entra ADP e sai ATP (há produção/regeneração de ATP), a enzima que participa desse processo é a fosfoglicerato quinase (transferência de grupos P). na etapa 7 da via glicolitica ocorre a produção de duas moléculas de ATP (pagamento do que utilizou), forma-se 3-fosfoglicerato (fosfato no carbono 3). 8- nessa etapa temos uma enzima (fosfoglicerato mutase) que troca grupo de moleculas dentro da msm molécula característica de mutase, formando um composto 2 fosfoglicerato. 9 – ação da enzima enolase (catalisa liberação de agua, retira agua da molecula), formando a fosfoenolpiruvato (o E quer dizer formação de duplas). 10- Ocorre evento de grande importância entra ADP e sai ATP (ADP+ P = ATP), quem catalisa essa reação é a enzima piruvato quinase. O rendimento bruto da glicólise – 4 ATPs Produz nas etapas 7 e 10 Rendimento liquido – 2 ATPs De 1 a 5 fase prepartoria Consome ATP nas etapas 1 e3 6 a 10 fase de pagamento As etapas 1,3 e 10 da via glicolitica sempre são irreversíveis (so acontece em um único sentido).
  • 5.
    Bioquímica 5 Obs.: a etapa 7 pd ser reversível dependendo da concentração do composto 3 fosfoglicerato. SEMPRE QUE GERAR ATP SEM OXIGENIO O PROCESSO SE CHAMA FOSFORILAÇÃO AO NIVEL DO SUBSTRATO. Destinos do piruvato: 1- Utilizado no citoplasma para formar um composto chamado lactato (através da participação da enzima lactato desidrogenase em qt disponível). 2- Ou ir para mitocôndria onde será utilizado para formar Acetil-COA, dentro da mitocôndria ocorreram processos oxidativos com a participação do oxigênio, liberando CO2 e agua. Com formação de energia metabólica (ATP). O destino do piruvato é decidido pela disponibilidade da enzima ou da mitocôndria. As cels que não possuem mitocôndria (hemacias) o destino do piruvato é o lactato. Quando temos formação de lactato a partir de piruvato temos a fermentação lática ou glicólise anaeróbia (produto final lactato). Em um primeiro momento, carreadores de elétrons reduzido no citoplasma deverá ser reoxidado no próprio citoplasma. Na etapa 6, entra um carreador de elétrons oxidado (NAD+) e sai reduzido (NADH), ele é reutilizado quando o piruvato está se transformando em lactato, onde há reoxidação do carreador. O elétron que o carreador tinha foi transferido para o piruvato. Durante a redução do piruvato a lactato ocorre reoxidação dos carreadores de elétrons. Lactato em grande quantidade altera o pH, tanto no sangue qto no tecido. O lactato no fígado participa de uma via chamada gliconeogênese. Gliconeogênese – utilização de alguns aa que poderão dar origem ao piruvato. A via gliconeogênese é utilizada quando temos que produzir glicose a partir de uma substancia que não é carboidrato. • Qdo temos a fermentação láctica ou glicose anaeróbia, temos rendimento liquido de 2 ATPs. • Quando o destino do piruvato é a mitocôndria temos glicólise aeróbica – formação de ATP com utilização do oxigênio.
  • 6.
    Bioquímica 6 Fermentação É processo no qual ocorre oxidação de um composto orgânico na ausência de oxigenio, com o objetivo de gerar energia metabólica (ATP). Nosso corpo só pd fazer fermentação lática, mas nem tds. E a fermentação é com carboidrato! Metabolismo da sacarose e lactose Sacarose e lactose originam, além de glicose, frutose e galactose. A sacarose da dieta constitui uma fonte quantitativamente importante de monossacarídeos para o homem; a lactose é o açúcar presente no leite, e tem grande importância nos primeiros meses de vida. Estes dissacarídeos são hidrolisados no intestino delgado, por sacarase e lactase respctivamente. A sacarose produz glicose e frutose; a lactose libera glicose e galactose. A deficiência na lactase gera intolerância a lactose em indivíduos adultos e é relativamente comum. Não sendo hidrolisada a lactose permanece no intestino delgado onde sofre fermentação bacteriana, que resulta na produção de gases e ocasiona diarreia (ANITA MARZZOCO).. Galactosemia resulta do metabolismo anormal da galactose. A deficiência hereditária da enzima galactose 1 fosfato uridil transferase provoca uma doença grave, a galactosemia, manifestada logo após o nascimento e que leva ao desenvolvimento físico e mental retardados. A impossibilidade de metabolizar normalmente a galactose leva a sua utilização por vias pouco significativas em indivíduos saudáveis (ANITA MARZZOCO). Caderno Metabolismo da frutose e da galactose • A frutose é utilizada como intermediário da via glicólitica No fígado gliceraldeido 3 fosfato e dihidroxiacetona fosfato Em tecidos extra hepáticos (tecido muscular por exemplo) frutose 6 fosfato. • A galactose precisa ser convertida em glicose. Frutose musculo hexoquinase frutose 6 fosfato piruvato Frutose fígado frutoquinase frutose 1 fosfato dihidroxiacetona fosfato piruvato aldolase Gliceraldeido gliceraldeido Gliceraldeido 3 Quinase fosfato
  • 7.
    Bioquímica 7 Obs.: frutose não necessita de insulina para ser captada pq o GLUT-5 já esta na membrana. Tecido extra hepatico Glicose hexoquinase glicose 6 fosfato piruvato isomerase Frutose 6 fosfato Fígado Glicose glicoquinase glicose 6 fosfato piruvato RB- 4 ATPs RL- 2 ATPs Metabolismo da Galactose Hemácia utiliza galactose pelo GLUT-2 Galactose precisa sofrer ativação (ligar-se ao UDP – uridina difosfato) Galactosemia clássica – aumento da galactose = ao aumento da enzima galactose 1 fosfato Aumento da concentração no sangue porque a célula já esta cheia de galactose pq o processo é passivo pelo GLUT-2. Intolerância a lactose - lactose lactase glicose + galactose fosfouridil transferase glicose Problemas nessa enzima intolerância a lactose galactosemia Ciclo de Krebs o piruvato origina acetil-COA a partir da glicose na mitocôndria. O piruvato constitui um ponto em comum entre o metabolismo degradativo de carboidratos, aa e ácidos graxos (tds levam a formação de acetil-COA). O Acetil COA é totalmente oxidado a CO2 pelo ciclo de Krebs. C.K.
  • 8.
    Bioquímica 8 Ocorre na matriz mitocondrial, trata-se de uma parte do metabolismo aeróbicos (utilizando oxigênio da respiração celular); organismos anaeróbicos utilizam outro mecanismo, como a fermentação lática, onde o piruvato é o receptor final de elétrons na via glicolítica, gerando lactato). O c.k pode possuir reações catabólicas e anabólicas , com a finalidade de oxidar a acetil-CoA (acetil coenzima A), que se obtém da degradação de carboidratos, ácidos graxos e aminoácidos a duasmoléculas de CO2. Este ciclo inicia-se quando o piruvato que é sintetizado durante a glicólise é transformado em acetil CoA (coenzima A) por ação da enzima piruvato desidrogenase. Este composto vai reagir com o oxaloacetato que é um produto do ciclo anterior formando-se citrato. O citrato vai dar origem a um composto de cinco carbonos, o alfa-cetoglutarato com libertação de NADH2, e de CO2. O alfa-cetoglutarato vai dar origem a outros compostos de quatro carbonos com formação de GTP, FADH2 e NADH e oxaloacetato. Após o ciclo de Krebs, ocorre outro processo denominado fosforilação oxidativa. NAD+ NADH Piruvato piruvato desidrogenase acetil-coa CO2 Enzimas envolvidas no Ciclo do Ácido Cítrico ou Ciclo de Krebs: 1. Citrato sintase 2. Aconitase 3. Isocitrato desidrogenase 4. Complexo α- cetoglutarato desidrogenase 5. Succinil-CoA sintetase 6. Succinato desidrogenase 7. Fumarase 8. Malato desidrogenase • Todas as etapas do Ciclo de Krebs ocorrem na matriz mitocondrial Principais funções do C.K. - degradar acetil-COA, liberar CO2 produzindo grande quantidade de átomos de H+ dentro da mitocôndria. - Oxigenio molecular não participa diretamente nas reações do C.K - Gerar elétrons (H+) os quais são transportados por carreadores de elétrons NADH e FADH2, qdo esses carreadores são reoxidados na cadeia respiratória existe a liberação de uma grande quantidade de energia que é usada para fosforilar moléculas de ADP, regenerando o ATP por fosforilação oxidativa.
  • 9.
    Bioquímica 9 Em cada volta do C.K. são produzidos: Valores de referência • 3 NADH = 9 ATPS • 1 FADH2 = 2 ATPs 1 NADH = 3 ATPs • Direto = 1 ATPs + 1 FADH2 = 2 ATPs 12 ATPs • 2 CO2 Cadeia respiratória ou fosforilação oxidativa Ocorre nas cristas mitocondriais devido a um complexo multienzimatico (transportador proteico com diferentes graus de afinidade pelos eletrons). As molecs de NADH e FADH2 anteriormente formadas (glicólise e ciclo de krebs) transferem seus elétrons (e-) que são transportados de complexo em complexo, devido aos msm apresentarem potencial redutor crescente. O último aceptor dos elétrons é o oxigênio , que ira se combinar com H+ formando H2O. Ubiquinona Citocromo C Transportadores – componentes da cadeia • Fixos são os complexos I a IV (por onde sai o O2) são de natureza proteica. • Complexos I, II e IV – são integrais (qdo recebem elétrons os bombeiam – ions H+ para o espaço intermenbrana)
  • 10.
    Bioquímica 10 • Transportadores moveis: ubiquinona ou coenzima Q, comunica os complexos I, II e III. • Citocromo C – transporta de III a IV. • Forma uma diferença de concentração entre o espaço intermenbranoso e a matriz, onde i espaço intermembranoso possui maior concentração. • Cada complexo possui um potencial de redução crescente, por onde o H+ é passado, até o aceptor final O2. • A energia potencial liberada quando os elétrons passam pelo ATP sintase é utilizada para fosforilar ADP+Pi=ATP, isso é chamado de FOSFORILAÇÃO OXIDATIVA. Metabolismo do glicogênio Glicogênio – é um polissacarídeo de armazenamento do organismo formado por polímeros de glicose unidos por ligação glicosídica α (1 4) formando a estrutura linear do glicogênio, enquanto as ligações α (1 6) formam os pontos de ramificação. Glicogênio hepático – corresponde a cerca de 6% do peso do fígado. Nos hepatócitos o glicogênio é encontrado em grandes grânulos, os grânulos tbm contem enzimas da sua síntese e degradação. Serve como um reservatório de glicose para os demais tecidos, qdo a glicose da alimentação não está mais disponível; isto é importante para os neurônios cerebrais que não podem utilizar ácidos graxos como combustiveis. Nos humanos a quantidade de energia armazenada como glicogênio é mto menor que a quantidade de energia armazenada como triacilglicerois (gordura). Em condições anaeróbias as gorduras não podem ser submetidas ao catabolismo. O glicogênio obtido através da alimentação é hidrolisado no intestino por meio da ação de um conjunto separado de hidrolases que convertem o glicogênio em glicose livre. O glicogênio termina cada ramificação com uma unidade de açúcar não redutor (uma unidade sem o carbono monoamerico livre), este polímero tem mtos terminais não redutores, mas apenas UM terminal redutor. Qdo o glicogênio é usado como fonte de energia, as unidades de glicose são removidas uma a uma, a partir deos terminais não redutores. As enzimas de degradação que agem somente no terminais não redutores, podem agir simultaneamente em mtos terminais acelerando a conversão do polímero em monossacarídeos. Reduz após 12 a 24 horas de jejum Glicogênio muscular – corresponde a 1% do peso muscular esquelético, esta relacionado com a liberação da glicose na via glicolitica. Reduz qdo o individuo faz exercicios vigorosos e prolongados (~1 hora). Representa uma fonte imediata de energia dentro de condições metabólicas aeróbias ou anaeróbias. Obs.: os mecanismos de estocagem e mobilização são os mesmos no musculo e no fígado, mas as enzimas diferem de forma sutil, embora importante pois refletem as diferentes funções do glicogênio em cada tecido.
  • 11.
    Bioquímica 11 Vias catabólicas - Glicólise – é a quebra da glicose em piruvato, por uma via metabólica (catabólica) que ocorre em 10 etapas no citoplasma sem a participação do O2, sendo chamada de FOSFORILAÇÃO AO NÌVEL DO SUBSTRATO. - Gliconeogênese – é a formação de açúcar novo a partir de compostos não carboidratos, é uma via hepática. Os principais precursores são: lactato, glicerol e aminoácidos . Exceto por três sequências específicas, as reações da gliconeogênese são inversas às da glicólise. O controle da gliconeogênese é realizado pelo glucagon. As três maiores fontes de carbono para a gliconeogênese em humanos são lactato, glicerol e aminoácidos, particularmente alanina. O lactato é produzido pela glicólise anaeróbica em tecidos como músculo em exercício ou hemácias, assim como por adipócitos durante o estado alimentado, sendo convertido em piruvato pela enzima lactato desidrogenase. Glicerol é liberado das reservas adiposas de triacilglicerol e entra na rota gliconeogênica como diidroxiacetona fosfato (DHAP). Aminoácidos provém principalmente do tecido muscular, onde podem ser obtidos pela degradação de proteína muscular. Todos os aminoácidos, exceto a leucina e a lisina, podem originar glicose ao serem metabolizados em piruvato ou oxaloacetato, participantes do ciclo de Krebs. A alanina, o principal aminoácido gliconeogênico, é produzida no músculo a partir de outros aminoácidos e de glicose. Quando a concentração de glicose circulante vinda da alimentação diminui, o glicogênio hepático e muscular é degradado (glicogenólise) fazendo com que a glicemia volte a valores normais. Entretanto, o suprimento de glicose desses reservatórios não é sempre suficiente; entre as refeições e durante longos jejuns, ou após exercícios vigorosos, o glicogênio é depletado (consumido), situação que também ocorre quando há deficiência do suprimento de glicose pela dieta ou por dificuldade na absorção pelas células. Nessas situações, os organismos necessitam de um método para sintetizar glicose a partir de precursores não-carboidratos. Isso é realizado pela via chamada gliconeogênese, a qual converte piruvato e compostos relacionados de três e quatro carbonos em glicose. As etapas que diferem da glicólise são: • 1° etapa: A reação que era catalisada pela piruvato quinase na glicólise passa a ser catalisada pela piruvato carboxilase e pela fosfoenolpiruvato carboxiquinase. O piruvato é transformado em oxaloacetato pela piruvato carboxilase. O oxaloacetato é convertido em fosfoenolpiruvato pela fosfoenolpiruvato carboxiquinase. O fosfoenolpiruvato é transformado em frutose-1,6-bisfosfato por enzimas participantes na glicólise, que catalisam reações reversíveis, podendo operar a via no sentido inverso. • 2º etapa: Há a conversão da frutose-1,6-bisfosfato em frutose-6-fosfato. Esta reação é catalisada pela frutose-1,6- bisfosfatase. • 3º etapa: Nesta etapa faz-se a conversão de glicose-6-fosfato em glicose. O grupo fosfato ligado ao carbono 6 da glicose-6-fosfato sofre hidrólise catalisada pela glicose-6-fosfatase. O produto dessa reação é a glicose não fosforilada que, assim, pode atravessar a membrana plasmática. A enzima glicose-6-fosfatase só ocorre no fígado e rins.
  • 12.
    Bioquímica 12 - Glicogênese – síntese do glicogênio ocorre principalmente no fígado e no musculo, vai da glicose ate o glicogênio. A glicogênese corresponde ao processo de síntese de glicogênio no fígado e músculos, no qual moléculas de glicose são adicionadas à cadeia do glicogênio. Este processo é ativado pela insulina em resposta aos altos níveis de glicose sangüínea. A glicogênese ocorre inteiramente no citoplasma e corresponde ao processo de síntese de glicogênio. Para tanto, são necessários um substrato (UDP-glicose), e as enzimas Glicogenina (responsável pela síntese do iniciador), a gliocogênio sintase (responsável pelo alongamento da cadeia) e uma enzima ramificadora (criará ramificações). O primeiro passo envolve a síntese do iniciador (o 1° UDP-glicose): GLICOGENINA + o 1° UDP-Glicose que o glicogênio vai ter. A formação da UDP glicose, que é o precursor do glicogênio, ocorre através da fosforilação da glicose (as custas de UTP) formando glicose-1-fosfato, unido-se a uma UTP, e quem faz este processo todo é a UDP glicose pirofosforilase. Essa reação é irreversível. Glicose + UTP + UTP → UDP-glicose + Ppi + UDP. Na segunda reação, a glicogênio sintase entra e ação alongando entre 8 e 11 resíduos a cadeia e após se afasta, interrompendo a glicogenese. Essa enzima só consegue promover essa adição se a cadeia contiver no mínimo quatro unidades (ligações 1-4). Assim, a proteína glicogenina é utilizada como uma "molécula primária". Por fim, a enzima ramificadora acelera a síntese e a degradação do glicogênio e cria extremidades livres com maior solubilidade (metabolização) e também cria novos sítios para alongação (sintase) e degradação (fosforilase). Ela transfere blocos de 5 à 8 resíduos, rompendo uma cadeia já formada, criando uma nova extremidade ligando o carbono1-6. - Glicogenólise – é a quebra do glicogênio para produção de energia, de glicogênio a glicose 6 fosfato (intermediário da via metabólica). Glicogenólise é a quebra de glicogênio realizada através da retirada sucessiva de moléculas de glicose. Etapas do processo Primeira parte A glicogênio fosforilase catalisa a reação em que uma ligação glicosídica, reunindo dois resíduos de glicose no glicogênio, sofre o ataque por fosfato inorgânico (Pi), removendo o resíduo terminal não-redutor de glicose como glicose 1-fosfato. Na fosforólise, parte da energia da ligação glicosídica é preservada na forma de éster fosfórico glicose 1-fosfato. A fosforilase age repetitivamente nas extremidades não-redutoras das ramificações do glicogênio, até que seja atingido num ponto distante quatro resíduos de uma ramificação. Aqui cessa a ação da fosforilase. A continuação da degradação pode ocorrer apenas depois da ação da enzima glicogênio transferase que transfere os blocos de glicose unidos por ligação glicosídica, presente em estruturas lineares mais curtas (que parte dos pontos de ramificação) para a estrutura linear principal, ocorre para que a enzima glicogênio fosforilase continue quebrando ligações α (1 4).
  • 13.
    Bioquímica 13 A ligação α(1→6) é quebrada pela enzima desrramificadora do glicogênio , que catalisa a remoção das ramificações, liberando a glicose e deixando um polímero desrramificado como substrato adicional para a ação da enzima glicogênio fosforilase. Segunda parte A glicose 1-fosfato é convertida em glicose 6-fosfato pela ação da enzima fosfoglicomutase. Terceira parte A última etapa, catalisada pela enzima glicose 6-fosfatase, é a hidrólise da glicose 6- fosfato a glicose. Obs: A enzima glicose 6-fosfatase está presente principalmente no fígado, no entanto não existe no músculo, que apresenta como produto da glicogenólise a glicose 6- fosfato.
  • 14.
    Bioquímica 14 Pontas não redutoras Ligação α 1 6 Enzima glicogênio Moléculas de glicose 1 fosfato (intermediários da via metabólica) Enzima glicogênio transferase Enzima desrramificadora do glicogênio Glicose livre Polímero α 1 4, substrato para a enzima glicogênio fosforilase Representação esquemática da glicogenólise