Rodrigo S. Viana Experimentos com Robótica
Qual o significado da expressão:  Robótica Educacional???
Robótica Educacional  ou  Robótica Pedagógica  são termos utilizados para caracterizar ambientes de aprendizagem que reúnem  materiais de sucata  ou  kits de montagem  compostos por peças diversas, motores e sensores controláveis por computador e  softwares  que permitam programar de alguma forma o funcionamento dos modelos montados.
Mecatrônica Mecânica Eletrônica Informática engrenagens polias rodas eixos mancais parafusos porcas resistores bobinas capacitores motores sensores CIs algoritmos programação automação controle aquisição de dados
1º)Modulo: Mecânica Área responsável pelo conjunto estrutural e pelo conjunto de movimento, ou seja, através da mecânica é possível fazer que o robô tenha esqueleto e seja capaz assim de movimentar. Mecânica é dividida em duas partes : Estrutural e Movimento Na mecânica estrutural iremos ver diversos elementos que compõem a estrutura física de um robô, e existem duas Categorias de estruturas: Estática e Flexível.
a) Estática Através da estrutura estática podemos fazer o esqueleto do robô utilizando peças de polímeros (plásticos e borracha) e de metais. A estrutura é a responsável tanto pelo aspecto físico do robô, quanto a disposição dos componentes e distribuição dos outros itens que compõe um robô. Fazem parte das estruturas estáticas: - Barras - Bases - Conectores - Mancais - Cantoneiras - Parafusos e Porcas - Ganchos
b) Dinâmica A estrutura dinâmica é a estrutura do robô responsável pela transmissão de movimento gerado por alguns atuadores sempre utilizando a estrutura estática para sua fixação.  Se como no corpo humano, a estrutura estática é o esqueleto os ossos do corpo humano. A estrutura dinâmica seria exatamente os músculos do corpo humano. - Polias - Engrenagens - Rodas -  Girabrequim - Buchas - Adaptadores - Eixos
B) Movimento Na parte de mecânica de movimento utilizaremos diversas leis na Física para que o robô possa se movimentar e transformar energia como desejar para que o movimento seja executado do melhor método possível
2º) Módulo: Atuadores Atuadores,  são os componentes que consomem energia elétrica da fonte ou das pilhas para realizar uma ação. Os atuadores são fixados sempre na estrutura estática do robô.
A) Rotacionais Os rotacionais são os atuadores que através de energia elétrica geram ou fornecem ação em movimentos que possuam rotação e torque. Os atuadores, normalmente, atuam diretamente nas estruturas dinâmicas, para que a energia possa ser transmitida. No robô, os atuadores utilizam a energia elétrica provida das pilhas e transformam em energia cinética (energia de movimento).
B) Emissores Os Emissores são os atuadores diferente dos geradores, que ao invés de produzir energia cinética, utilizam energia elétrica para a emissão visual, sonora, calórica e magnética. Para a robótica, estes atuadores são essenciais, pois além de efeitos visuais, podem transmitir estado de uma ação. - Buzzer - LED (Colorido ou Incolor) - Selonoíd (eletroímã) - Resistência de calor
Laboratório de Robótica Modelix
Estruturas e Forças - CUBO Monte um quadrado simples, com laterais triangulares, conforme apresentado no guia das estruturas uma estrutura sólida. Material usado:  4 cantoneiras de 9 furos  2 barras de 8 furos
Alavancas - Gangorra Atividade: Montagem de uma gangorra.  Material usado:  2 cantoneiras de 9 furos 1 painel de 9 furos 2 cantoneiras de 11 furos  2 barras de 4 furos e 1 dobra  1 barra de 2 fileiras e 11 furos  4 orings + 1 eixo de 3 polegadas
Movimento – Chassis com rodas  Montagem de um Chassi simples com rodas Material usado: 1 painel de 9 furos 2 cantoneiras 9 furos  2 eixos 5.3 pol  4 rodas pequenas  8 orings para fixação das rodas
Movimento – Transferência de Movimento por polias Atividade: Base de Transferência de movimento simples, através de polias Material usado: 2 cantoneiras de 15  furos  1 painel de 15 furos  2 cataventos  3 eixos 2 orings para fixação 1 manivela e girabrequim  2 buchas de espaçamento  2 elásticos  4 Polias  4 barras de uma fileira com 11 furos (2 dobrados) 4 barras de uma fileira com 10 furos  2 barras de uma fileira 5 furos  2 barras de uma fileira 3 furos
COMPONENTES ELÉTRICOS MODELIX
 
Circuito INT
 
 
Circuito HUB
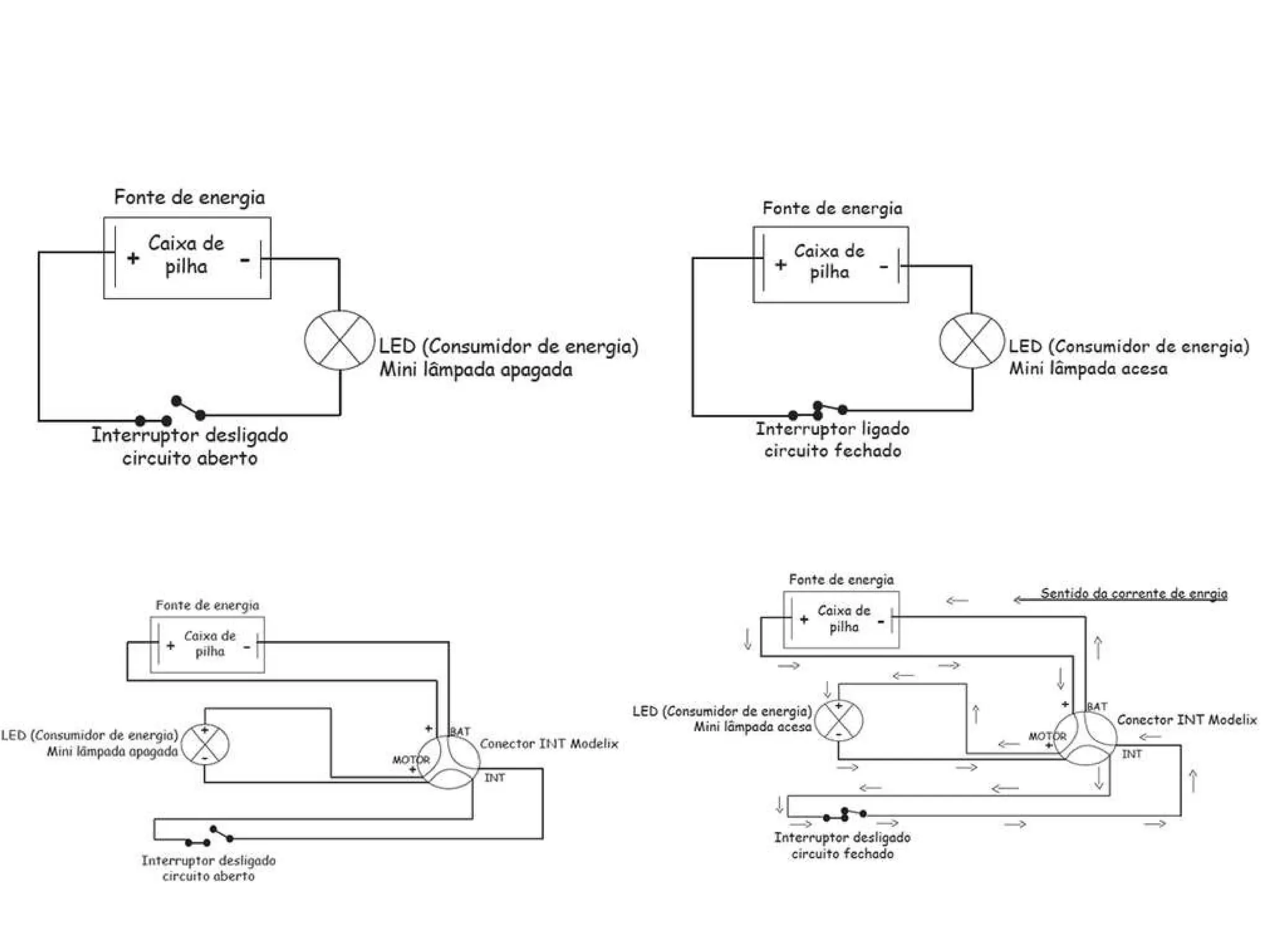
EXERCÍCIO Circuito Simples
Temos uma FONTE DE ENERGIA (caixa de pilhas), um  CONSUMIDOR DE ENERGIA (LED) e um INTERRUPTOR. Para a sua operação correta , esses componentes estão ligados entre si pelo CONECTOR INT. Os LEDs são consumidores de energia que exigem que a polaridade seja respeitada, para funcionarem corretamente. Então,devemos fazer com que o fio positivo (vermelho) da caixa de pilhas seja conectado de forma correta ,para garantir que o pino conector do pólo positivo do LED (consumidor de energia) receba o polo positivo da caixa de pilhas (fonte de energia).
Acionamento de Motor Agora iremos usar nosso circuito e fazer experimentos, o primeiro, substituir o Led por um motor.
Acionamento de Buzzer Agora iremos usar nosso circuito e fazer experimentos com outros circuitos de saída e entrada. Vamos acionar um Buzzer com outro tipo de interruptor.
Sensor de Luz e RELE, uma dupla imbatível RELE Sensor de Luz
 
Sensor de Luz Experimente substituir o Interruptor por um sensor de luz...
Sensor de Toque Outro Componente que atua como interruptor é o sensor de toque. Ative um motor usando este Sensor.
Robô Seguidor de Linha
Parte Elétrica 02 –  Int   01 – Hub 02 - Motores Conectar motores e extensores nos INT´s, extensores e bateria (caixa de pilhas) conectados no Hub
Com a chave de fenda, fechar o circuito INT (plug vazio) para testar os motores Motores testados colocar extensores nos plugs vazios
01 – Int  01 – Hub 02 – Relés 02 – Sensores de Luz Interruptor gangorra – bateria (cx de pilhas) e 01 extensor serão ligados no INT
Respeitar sempre as polaridades (fio positvo com fio positivo e INT e HUB)
Extensor saindo do INT, leva a corrente elétrica para o HUB 2 outros extensores devem ser conectados ao HUB (polaridades do mesmo lado)
Extensores saindo do HUB devem ser conectados aos sensores de luz (respeitando as polaridades) Com um extensor  e um LED, os sensores de luz devem ser testados.
Com o interruptor gangorra ligado o LED acende, testando assim, um sensor de luz por vez.
O extensor que foi conectado aos primeiros INT´s dos motores agora serão colocados nos RELES NF (normalmente fechado) Sensores de luz testados, os extensores dos mesmos vão se conectar aos relés.
MODELIXINO
 
Microcontrolador Modelixino Conexão USB 16 Portas Digitais Programáveis (I/O) 6 Portas Analógicas Baseado em Tecnologia Arduino Open Source Processador ATMega Adaptável para comunicação Ethernet Adaptável para Comunicação sem fio protocolo Xbee Autonomia de alimentação para ser embarcado em robô móvel Software amigável
 
 
O trabalhador do século XXI “ O mundo de hoje necessita mais de pessoas criativas, autônomas e flexíveis do que de especialistas superinformados”  (Relatório da UNESCO) Flexibilidade e adaptabilidade; Capacidade de solucionar problemas; Comunicação e sociabilização; Autonomia e responsabilidade; Criatividade; Informação; Postura empreendedora; Autodesenvolvimento;
E-mail para contato:  [email_address] [email_address] Mandar nomes dos participantes para o e-mail abaixo : [email_address]

Modelix Arduino Hackweek

  • 1.
    Rodrigo S. VianaExperimentos com Robótica
  • 2.
    Qual o significadoda expressão: Robótica Educacional???
  • 3.
    Robótica Educacional ou Robótica Pedagógica são termos utilizados para caracterizar ambientes de aprendizagem que reúnem materiais de sucata ou kits de montagem compostos por peças diversas, motores e sensores controláveis por computador e softwares que permitam programar de alguma forma o funcionamento dos modelos montados.
  • 4.
    Mecatrônica Mecânica EletrônicaInformática engrenagens polias rodas eixos mancais parafusos porcas resistores bobinas capacitores motores sensores CIs algoritmos programação automação controle aquisição de dados
  • 5.
    1º)Modulo: Mecânica Árearesponsável pelo conjunto estrutural e pelo conjunto de movimento, ou seja, através da mecânica é possível fazer que o robô tenha esqueleto e seja capaz assim de movimentar. Mecânica é dividida em duas partes : Estrutural e Movimento Na mecânica estrutural iremos ver diversos elementos que compõem a estrutura física de um robô, e existem duas Categorias de estruturas: Estática e Flexível.
  • 6.
    a) Estática Atravésda estrutura estática podemos fazer o esqueleto do robô utilizando peças de polímeros (plásticos e borracha) e de metais. A estrutura é a responsável tanto pelo aspecto físico do robô, quanto a disposição dos componentes e distribuição dos outros itens que compõe um robô. Fazem parte das estruturas estáticas: - Barras - Bases - Conectores - Mancais - Cantoneiras - Parafusos e Porcas - Ganchos
  • 7.
    b) Dinâmica Aestrutura dinâmica é a estrutura do robô responsável pela transmissão de movimento gerado por alguns atuadores sempre utilizando a estrutura estática para sua fixação. Se como no corpo humano, a estrutura estática é o esqueleto os ossos do corpo humano. A estrutura dinâmica seria exatamente os músculos do corpo humano. - Polias - Engrenagens - Rodas - Girabrequim - Buchas - Adaptadores - Eixos
  • 8.
    B) Movimento Naparte de mecânica de movimento utilizaremos diversas leis na Física para que o robô possa se movimentar e transformar energia como desejar para que o movimento seja executado do melhor método possível
  • 9.
    2º) Módulo: AtuadoresAtuadores, são os componentes que consomem energia elétrica da fonte ou das pilhas para realizar uma ação. Os atuadores são fixados sempre na estrutura estática do robô.
  • 10.
    A) Rotacionais Osrotacionais são os atuadores que através de energia elétrica geram ou fornecem ação em movimentos que possuam rotação e torque. Os atuadores, normalmente, atuam diretamente nas estruturas dinâmicas, para que a energia possa ser transmitida. No robô, os atuadores utilizam a energia elétrica provida das pilhas e transformam em energia cinética (energia de movimento).
  • 11.
    B) Emissores OsEmissores são os atuadores diferente dos geradores, que ao invés de produzir energia cinética, utilizam energia elétrica para a emissão visual, sonora, calórica e magnética. Para a robótica, estes atuadores são essenciais, pois além de efeitos visuais, podem transmitir estado de uma ação. - Buzzer - LED (Colorido ou Incolor) - Selonoíd (eletroímã) - Resistência de calor
  • 12.
  • 13.
    Estruturas e Forças- CUBO Monte um quadrado simples, com laterais triangulares, conforme apresentado no guia das estruturas uma estrutura sólida. Material usado: 4 cantoneiras de 9 furos 2 barras de 8 furos
  • 14.
    Alavancas - GangorraAtividade: Montagem de uma gangorra. Material usado: 2 cantoneiras de 9 furos 1 painel de 9 furos 2 cantoneiras de 11 furos 2 barras de 4 furos e 1 dobra 1 barra de 2 fileiras e 11 furos 4 orings + 1 eixo de 3 polegadas
  • 15.
    Movimento – Chassiscom rodas Montagem de um Chassi simples com rodas Material usado: 1 painel de 9 furos 2 cantoneiras 9 furos 2 eixos 5.3 pol 4 rodas pequenas 8 orings para fixação das rodas
  • 16.
    Movimento – Transferênciade Movimento por polias Atividade: Base de Transferência de movimento simples, através de polias Material usado: 2 cantoneiras de 15 furos 1 painel de 15 furos 2 cataventos 3 eixos 2 orings para fixação 1 manivela e girabrequim 2 buchas de espaçamento 2 elásticos 4 Polias 4 barras de uma fileira com 11 furos (2 dobrados) 4 barras de uma fileira com 10 furos 2 barras de uma fileira 5 furos 2 barras de uma fileira 3 furos
  • 17.
  • 18.
  • 19.
  • 20.
  • 21.
  • 22.
  • 23.
  • 24.
    Temos uma FONTEDE ENERGIA (caixa de pilhas), um CONSUMIDOR DE ENERGIA (LED) e um INTERRUPTOR. Para a sua operação correta , esses componentes estão ligados entre si pelo CONECTOR INT. Os LEDs são consumidores de energia que exigem que a polaridade seja respeitada, para funcionarem corretamente. Então,devemos fazer com que o fio positivo (vermelho) da caixa de pilhas seja conectado de forma correta ,para garantir que o pino conector do pólo positivo do LED (consumidor de energia) receba o polo positivo da caixa de pilhas (fonte de energia).
  • 25.
    Acionamento de MotorAgora iremos usar nosso circuito e fazer experimentos, o primeiro, substituir o Led por um motor.
  • 26.
    Acionamento de BuzzerAgora iremos usar nosso circuito e fazer experimentos com outros circuitos de saída e entrada. Vamos acionar um Buzzer com outro tipo de interruptor.
  • 27.
    Sensor de Luze RELE, uma dupla imbatível RELE Sensor de Luz
  • 28.
  • 29.
    Sensor de LuzExperimente substituir o Interruptor por um sensor de luz...
  • 30.
    Sensor de ToqueOutro Componente que atua como interruptor é o sensor de toque. Ative um motor usando este Sensor.
  • 31.
  • 32.
    Parte Elétrica 02– Int 01 – Hub 02 - Motores Conectar motores e extensores nos INT´s, extensores e bateria (caixa de pilhas) conectados no Hub
  • 33.
    Com a chavede fenda, fechar o circuito INT (plug vazio) para testar os motores Motores testados colocar extensores nos plugs vazios
  • 34.
    01 – Int 01 – Hub 02 – Relés 02 – Sensores de Luz Interruptor gangorra – bateria (cx de pilhas) e 01 extensor serão ligados no INT
  • 35.
    Respeitar sempre aspolaridades (fio positvo com fio positivo e INT e HUB)
  • 36.
    Extensor saindo doINT, leva a corrente elétrica para o HUB 2 outros extensores devem ser conectados ao HUB (polaridades do mesmo lado)
  • 37.
    Extensores saindo doHUB devem ser conectados aos sensores de luz (respeitando as polaridades) Com um extensor e um LED, os sensores de luz devem ser testados.
  • 38.
    Com o interruptorgangorra ligado o LED acende, testando assim, um sensor de luz por vez.
  • 39.
    O extensor quefoi conectado aos primeiros INT´s dos motores agora serão colocados nos RELES NF (normalmente fechado) Sensores de luz testados, os extensores dos mesmos vão se conectar aos relés.
  • 40.
  • 41.
  • 42.
    Microcontrolador Modelixino ConexãoUSB 16 Portas Digitais Programáveis (I/O) 6 Portas Analógicas Baseado em Tecnologia Arduino Open Source Processador ATMega Adaptável para comunicação Ethernet Adaptável para Comunicação sem fio protocolo Xbee Autonomia de alimentação para ser embarcado em robô móvel Software amigável
  • 43.
  • 44.
  • 45.
    O trabalhador doséculo XXI “ O mundo de hoje necessita mais de pessoas criativas, autônomas e flexíveis do que de especialistas superinformados” (Relatório da UNESCO) Flexibilidade e adaptabilidade; Capacidade de solucionar problemas; Comunicação e sociabilização; Autonomia e responsabilidade; Criatividade; Informação; Postura empreendedora; Autodesenvolvimento;
  • 46.
    E-mail para contato: [email_address] [email_address] Mandar nomes dos participantes para o e-mail abaixo : [email_address]