Web Marketing

Paulo Alexandre Botelho R. Pires/2013
Autor / Data
PROJETO WEB
Tipo de projetos

Identificar o tipo de sítio Web

•    Presença institucional ou da marca – ferramenta de consolidação da
     organização ou da marca, pretendendo criar uma relação entre elas e a
     audiência

•    Campanha de marketing – aplicação ou sítio Web que pretende obter um
     comportamento da audiência durante um período de tempo limitado

•    Fonte de informação – contém informação (vários tipos de meios: vídeos,
     fotografias, documentos, artigos, casos de estudo, notícias) que tem como
     finalidade informar, entreter, divertir ou criar uma relação com a audiência

•    Aplicação – ferramentas que permitem à audiência executar um conjunto de
     tarefas



Um sítio Web (ex.: comércio eletrónico) pode incluir vários tipos de sítio Web


                                                                                    |3
Tipo de projetos

Presença institucional ou da marca

•    Comunicar o valor da marca ou da instituição:

      •  Comunicação explícita, através de uma afirmação

      •  Comunicação implícita, através da experiência da utilização do sítio Web

•    Explicar o modelo de negócio e informar sobre a proposta de valor

•    Facilitar o acesso à informação: “o que fazemos”; “onde estamos”; “como
     entrar em contacto”

•    “Engagement” com uma audiência principal; funcionalidades e conteúdos
     relevantes




                                                                                    |4
Tipo de projetos

Campanha de marketing

•    Landing page, microsite, aplicação ou jogo

•    Centralizado em um ou vários fatores: período limitado; audiência específica;
     produto ou serviço

•    Criar um interesse imediato e momentâneo através de um valor acrescentado
     num período limitado (serviço ou produto) ou através de um incentivo
     (promoções de vendas)

•    “Engagement” com uma audiência para motivar à execução de uma ação (a
     conclusão da ação é designada por conversão); as acções típicas são:
     subscrição no sítio Web, subscrição de newsletter, download de folhetos, etc.




                                                                                     |5
Tipo de projetos

Fonte de informação
•    Apresentar conteúdo que motive a visita e incentive visitas repetidas

•    Evidenciar o conhecimento, as competências ou a liderança em áreas específicas
     através da disponibilização de informação criada por pessoas reconhecidas como
     peritos ou entidades credíveis

•    Apoiar a audiência na procura de informação na resolução de problemas, aquisição
     de competências ou conhecimento

•    Incrementar o conhecimento da organização através de conhecimento, ideias e
     competências trazidas de outras fontes: participação da audiência, de colaboradores
     da organização e outras entidades

•    Definição da arquitetura de informação que reflita o modelo mental da audiência

•    Definir uma estrutura que permita o crescimento orgânico dos conteúdos (Tags e
     filtros)

•    Pesquisa eficiente


                                                                                       |6
Tipo de projetos

Aplicação

•    Execução de tarefas mais eficiente, mais eficazmente, mais adequadas às
     necessidades deles, mais convenientemente ou única aplicação
     disponibilizada

•    Suportar audiência sem experiência e apoiada com instruções de utilização,
     preferencialmente visuais

•    Suportar audiência com mais experiência, apoiada em funcionalidades
     avançadas

•    Minimizar o trabalho da audiência, passando para o sistema sempre que
     possível




                                                                                  |7
Desenvolvimento do sítio Web



O que suporta o desenvolvimento de um sítio Web?

•  O desenvolvimento é suportado por uma metodologia semelhante à de
   qualquer outro projeto

•  Por definição um projeto tem um início e um término (duração finita)

•  Produz um resultado

Quais as diferenças entre o projeto de um sítio Web e outros produtos?

•  Evolução tecnológica é muito rápida

•  Adaptação a novos requisitos




                                                                          |8
Projeto Web ≠	
 Operações Web




                                    5       1
        2        1
             3
                                4               2
         Sítio Web
                                        3
                                                    |9
Operações Web

Páginas e elementos que sofrem alterações

•    Página inicial

•    Seção de navegação ou novas categorias

•    Artigos, press release, newsletter

•    Novos produtos ou alteração nos produtos

•    Comentários de utilizadores

•    Promoções e publicidade




                                                | 10
Ciclo de vida do projeto

Fases de um ciclo de vida de um projeto
Ciclo genérico

•    Análise è Desenho è Desenvolvimento è Implementação

•    Conceito è Desenvolvimento è Execução è Término

•    Conceito è Definição de requisitos è Desenvolvimento è Testes è Término

ITIL (Information Technology Infrastructure Library)

•    Estratégia do serviço è Desenho do Serviço è Transição do Serviço è Operações
     do Serviço è Melhoramento Contínuo do Serviço

PMI - PMBOK

•    Iniciação è Planeamento è Execução − Monitorização e Controlo è Encerramento




                                                                                   | 11
PMI - PMBOK

                                Grupo de processo do projeto
  Áreas de
conhecimento                                          Monitorização e
               Início   Planeamento       Execução                      Encerramento
                                                         controlo

Integração       X          X                X                 X             X

Âmbito                      X                                  X

Tempo                       X                                  X

Custo                       X                                  X

Qualidade                   x                X                 X

Recursos                    X                X
Humanos

Comunicação      X          X                X                 X

Risco                       X                                  X

Aquisição                   X                X                 X             X


                                                                            | 12
PMI - PMBOK

                                                           Grupo de processo do projeto
  Áreas de
conhecimento                                                                                        Monitorização e
                      Início                 Planeamento                         Execução                                                Encerramento
                                                                                                       controlo
                                                                                                   Monitorizar e controlar
                                                                                                   trabalhos

Integração
               Desenvolver o Termo Desenvolver o Plano Dirigir e gerir a
                                   	
                             	
  
               de Abertura do Projeto de Gestão do projeto execução do projeto              	
     Desenvolver um                                       	
  
                                                                                                                                       Encerrar o projeto
                                                                                                   procedimento
                                                                                                   integrado de Controlo
                                                                                                   de Alterações 	
  
                                          Obter requisitos
                                                                                                   Verificar âmbito
Âmbito
                                          Definir âmbito
                                                                          	
  
                                          Criar WBS – Work                                         Controlar âmbito      	
  
                                          Breakdown Structure      	
  
                                          Definir atividades
                                          Sequenciar
                                          atividades
                                          Estimar recursos por
Tempo                                     atividade                       	
                       Controlar cronograma         	
  
                                          Estimar duração das
                                          atividades
                                          Desenvolver
                                          cronograma       	
  
                                          Estimar custos
Custo                                     Determinar                      	
                       Controlar custos     	
  
                                          orçamento 	
  

                                                                                                                                                | 13
PMI - PMBOK
                                                          Grupo de processo do projeto
   Áreas de
 conhecimento                                                                                Monitorização e
                          Início         Planeamento                    Execução                                     Encerramento
                                                                                                controlo

                                                                 Desenvolver garantia Executar controle de
Qualidade                            Planear a qualidade	
       de qualidade	
       qualidade	
  
                                                                 Contratar equipa do
                                                                 projeto
Recursos                             Desenvolver plano de Desenvolver equipa
Humanos                              recursos humanos.	
   do projeto.
                                                                 Gerir equipa do
                                                                 projeto	
  
                                                                 Distribuir informação
                Identificar          Planear a                   Gerir expectativas       Reportar
Comunicação     intervenientes	
     comunicação	
                                        desempenho	
  
                                                                 das partes
                                                                 interessadas	
  
                                     Planear a Gestão do
                                     Risco
                                     Identificar riscos                                   Monitorizar e
Risco                                                            	
                       controlar riscos	
  
                                     Análise qualitativa e
                                     quantitativa de riscos
                                     Respostas para riscos	
  

Aquisição                            Planear aquisições	
        Conduzir aquisições	
   Administrar
                                                                                         aquisições	
  
                                                                                                                 Encerrar as
                                                                                                                 aquisições	
  




                                                                                                                            | 14
WBS – Work Breakdown Structure

                                                               WBS Web Site




 Projeto         Definição de         Desenho
                  requisitos         conceptual         Conteúdos             UCD              Usabilidade        SEO             Comunicação
  Web



   Briefing de                             Análise           Análise       Identificação das                         Análise            Análise
   Intenções           Negócio           competitiva       competitiva         técnicas           Planeamento      competitiva        competitiva



                      Perfil dos                          Estratégia de                                                               Escolha dos
    Objetivos        Utilizadores     Tipo de esquema      conteúdos           Escolha          Desenvolvimento      Seleção            meios



                                                             Tipo de                                                               Estratégia para os
     Âmbito           Informação          Gráficos          conteúdos          Execução              Testes       Implementação          meios



     Análise                                                                                                                         Implementação
   competitiva      Caraterísticas         Fontes        Desenvolvimento            AI              Melhorias     Monitorização        dos meios




  Ferramentas      Funcionalidades   Outros Elementos                                                                                Monitorização




  Planeamento




                                                                                                                                     | 15
Interdisciplinaridade no desenvolvimento de um sítio Web

                                             Planeamento
                                                 Web
                             Meios Sociais                 Conteúdos




                    E-mail                                               Desenho




                                               Web
            Monitorização                                                    Usabilidade
                                             Marketing




                   Landing                                             Arquitetura da
                    Pages                                               Informação




                                                             User
                              PPC/CPM                      Centered
                                                            Design
                                                SEO




                                                                                           | 16
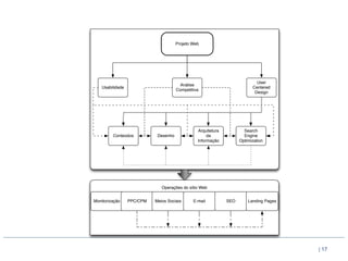
Projeto Web




                                                                             User
                                        Análise
    Usabilidade                                                            Centered
                                       Competitiva
                                                                            Design




                                                 Arquitetura           Search
         Conteúdos           Desenho                  da               Engine
                                                 Informação          Optimization




                               Operações do sítio Web


Monitorização     PPC/CPM   Meios Sociais      E-mail          SEO       Landing Pages




                                                                                         | 17
Triângulo da Verdade




                         Âmbito

                       Cronograma

                       Orçamento


                                    | 18
Briefing de intenções

O que é e o que deve conter

•  É um documento

•  Contém uma descrição resumida e abrangente dos:

     •    objetivos da empresa

     •    Requisitos funcionais


•    Serve como documento de difusão de informação:

     •    O que deve produzir

     •    O que deve fazer

     •    Quando deve terminar




                                                      | 19
Briefing de Intenções

O projeto Web começa com o briefing de intenções

•    Nome do projeto

•    Data da conclusão

•    Orçamento

•    Objetivos da empresa

•    Descrição do projeto

•    Sítios Web Concorrentes

•    Perfil dos utilizadores (audiência)

•    Síntese das características/funcionalidades

•    Ver documento “Briefing de intenções.docx”


                                                   | 20
Briefing de Intenções

Conceito pré-produção (fase “Início” em PMBOK)

•    Esta fase preliminar – pré-produção – engloba o desenvolvimento de relações
     entre os intervenientes do projeto e da estratégia

•    É importante a identificação dos stakeholders

Logicamente, o planeamento de um sítio Web é um processo faseado em duas
partes:

1.  Recrutam-se os intervenientes, analisam-se as necessidades e os objetivos,
    desenvolve-se o plano

2.  Cria-se o documento com a especificação do sítio que contém o que se
    pretende fazer, como se pretende fazer, qual a tecnologia e os conteúdos
    necessários, a calendarização, o orçamento e medidas de avaliação de
    performance



                                                                                 | 21
Briefing de Intenções

Questões na reunião inicial

•    Qual é a principal finalidade do sítio Web?

•    Quais são os objetivos a curto e médio prazo do sítio Web?

•    Que informação deverá ter?

•    Se já existe um sítio Web, qual é a avaliação?

•    Quais são os sítios Web concorrentes e em que se destacam?

•    Que sítios Web são referência?

•    O sítio Web reflete a marca?




                                                                  | 22
Definição de objetivos

Primeiro passo

•    O primeiro passo no desenho de um sítio Web é definir os seus objetivos

•    Sem uma definição clara dos objetivos e da missão o projeto não terá fim,
     excederá os todos os limites e deslizará para direções ilógicas erraticamente

•    Os objetivos devem ser mensuráveis

•    Uma afirmação simples e curta, identificando dois ou três objetivos, constitui os
     pilares do sítio Web

•    Tem que existir um compromisso dos níveis hierárquicos mais elevados da
     organização




                                                                                     | 23
Objetivos

Objetivos e estratégias

•    Qual é a missão da organização?

•    Como é que o sítio Web irá apoiar a missão?

•    Quais são os dois ou três objetivos mais importantes para o sítio?

•    Qual é a audiência principal do sítio?

•    O que se pretende que audiência sinta após visitar o sítio?

•    Quais as estratégias a aplicar para obter esses objetivos?

•    Como se irá medir o sucesso do sítio?

•    Como se irá manter adequadamente o sítio?



                                                                          | 24
Âmbito

Como definir o âmbito do sítio Web

•    Definir o nível de detalhe da informação.

•    Analisar o âmbito dos sítios Web dos concorrentes

•    Definir como a informação é apresentada aos utilizadores

•    Definir características específicas relativas ao aspecto do negócio

•    Definir outras funcionalidade relevantes

•    Definir o orçamento para o projeto do sítio Web

•    Definir a calendarização do projeto do sítio Web




                                                                           | 25
Planeamento do projeto

O que é o planeamento

•    Planeamento é o processo de identificar as ações a executar e a concluir

•    Planeamento é o processo como as ações serão executadas

•    Planeamento é o processo de ter as ações concluídas no período previsto

•    Planeamento é o processo de ter as ações concluídas com os recursos
     atribuídos




                                                                                | 26
Planeamento do projeto

Cronograma do projeto


                                                •  Duração das atividades
•    O planeamento è   Cronograma do projeto
                                                •  O início das atividades



                                                •  Quem executa as atividades?
                                                •  Quais são as atividades
                                                   precedentes?
•    Cronograma do projeto ✚                    •  Quando se executa a
                                                   atividade?
                                                •  Quais são as atividades
                                                   seguintes?




                                                                             | 27
Planeamento do projeto

Etapas do planeamento do projeto

1.  Construir a WBS (Work Breakdown Structure ou EAP – Estrutura Analítica do
    Projeto), através da identificação das fases e atividades do projeto.

2.  Identificar as dependências entre atividades.

3.  Identificar atividades que podem ser executadas em paralelo.

4.  Calcular a duração de cada atividade e o esforço inerente à mesma.

5.  Calcular os custos de cada atividade, subdivididos por RH, subcontratação,
    hardware e software.

6.  Desenhe o projeto e avalie os resultados.

7.  Obtenha aprovação, afete os recursos e atribua as atividades.



                                                                                 | 28
Equipa do projeto Web

Interação entre intervenientes

1.    Estudar e preparar as reuniões preliminares

2.    Explicar o processo de desenho de um sítio Web

3.    Definir os limites da ingerência dos outros intervenientes

4.    Compreender o negócio da empresa

5.    Ouvir as necessidades dos intervenientes

6.    Demonstrar a capacidade e os serviços

7.    Agrupar os intervenientes em grupos, em que cada grupo apresenta
      sugestões e críticas




                                                                         | 29
Equipa do projeto Web

                          Áudio
Gestor Produção de        Vídeo

do      conteúdos         Texto
                          Fotografia

projeto Programação       Programador
                          Base de dados
                          Arquitetura da Informação
                          Usabilidade

                          Criativo
            Marketing     Designer gráfico

                          Publicidade

                          E-mail
            Comunicação   SEO
                          Redes Sociais
                          AdWords



                                                      | 30
Competências na equipa

Competências centrais

•    Estratégia e planeamento

•    Gestão de projetos

•    Arquitetura da informação e desenho do interface

•    Análise de requisitos

•    Desenho gráfico para a Web

•    Tecnologia Web

•    Produção de sítios Web

O tipo de sítio Web, as suas características e funcionalidades que se pretendem
implementar vão determinar as competências inerentes à equipa de trabalho


                                                                                  | 31
Competência central ao Gestor do Projeto

Comunicação

Gestor do projeto è     capacidade de comunicação

•    Linguagem e perfil dos indivíduos muito diferentes

•    Culturas diversas

•    Importância da comunicação não verbal

•    Implementação de um plano de comunicação e regras de comunicação




                                                                        | 32
Audiência

Quem visita o sítio Web e porque o visita




                                            | 33
Audiência

Conhecer as audiências

Comunicar com eficiência na Web implica:

    •  Compreender a audiência:

        •  Identificar as necessidades para saber:

             •  O que escrever e quanto escrever

             •  O vocabulário a usar

             •  Como organizar os conteúdos




                                                     | 34
Audiência

Conhecer as audiências

•    Quais são as faixas etárias da audiência?

•    Quais são os grupos étnicos da audiência?

•    A principal audiência é para homens ou mulheres?

•    Quais são as ocupações típicas da audiência?

•    Quais são as localizações geográficas da audiência?

•    São esperados utilizadores com necessidades especiais?

•    Qual será a frequência de visitas?

•    Quais são as competências técnicas da audiência?



                                                              | 35
Audiência

Conhecer as audiências

•    Quando lemos estamos a interpretar

•    As ideias e os conceitos são interpretados diferentemente de pessoa para
     pessoa

•    As palavras têm significados diferentes de pessoa para pessoa

•    Pensar ou intuir como é a audiência, porque vão ao sítio Web, o que
     necessitam, qual o seu vocabulário, como se comportam é um mero
     pressuposto. Os pressupostos estão, muitas vezes, errados ou enviesados




                                                                                | 36
Audiência

Recolher informação sobre a audiência – sugestões

•    Relembrar a missão da organização

•    Consultar os e-mails do apoio a cliente e informações do departamento de
     marketing

•    Entrevistar as pessoas que utilizam o sítio Web

      •  Entrevista contextual (observação sem intervenção) ou Entrevista de
         incidente crítico (específica e com intervenção)

      •  Log Files e Analytics

•    Aplicar testes de usabilidade, recorrer a técnicas de UCD e a SEO

•    Os segmentos são constituídos por pessoas; não são entidades ou conceitos



                                                                                | 37
Audiência

Etapas para conhecer a audiência

1.    Identificar e listar os principais segmentos de utilizadores

2.    Recolher informação sobre esses segmentos

3.    Enumerar as principais características desses segmentos

4.    Recolher as necessidades, tarefas comportamentos desses segmentos

5.    Usar a informação anterior para criar Personas

6.    Incluir nas Personas as tarefas e os objetivos

7.    Usar a informação para criar cenários




                                                                          | 38
Audiência

Enumerar as características

Listar as características relevantes:

     •  Frases chave, afirmações e outras

     •  Experiência e competências

     •  Emoções

     •  Valores

     •  Tecnologia

     •  Ambiente cultural e social

     •  Variáveis demográficas



                                            | 39
Audiência – Enumerar as características

Frases chave, afirmações e outras

•    Que palavras utilizam

•    Com que frequência as utilizam

•    Que tipo de construção frásica

•    Mais formal vs. menos formal

•    Como designam as tarefas




                                          | 40
Audiência – Enumerar as características

Experiência e competências

•    Formação

•    Que tipo de experiência têm

•    Facilidade de aprendizagem

•    Experiência com sítios Web

•    Competências na execução de tarefas




                                           | 41
Audiência – Enumerar as características

Emoções

•    Interessado               •    Impaciente

•    Motivado                  •    Furioso

•    Curioso                   •    Pressionado

•    Relaxado                  •    Nervoso

•    Contente                  •    Ansioso

•    Indiferente               •    Céptico




                                                  | 42
Audiência – Enumerar as características

Valores e tecnologia

•    Valores

      •  Identificar o que valorizam

•    Tecnologia

      •  Equipamentos que usam

      •  Tipo de ligação

      •  Consultar sítios Web com estatísticas




                                                 | 43
Audiência – Enumerar as características

Ambiente cultural e social e Variáveis demográficas

•    Ambiente cultural e social

      •  De onde acedem ao sítio Web?

      •  Com quem acedem?

      •  Quanto tempo vão navegar?

      •  Sofrem interrupções?

      •  Estão a navegar para si ou para outros?

•    Variáveis demográficas

      •  Idade, sexo, raça, dimensão do agregado familiar



                                                            | 44
Audiência – Enumerar as características

Identificar necessidades, tarefas e comportamentos dos segmentos

•    Utilizar todas as fontes para recolher informação sobre as necessidades que
     querem satisfazer, as tarefas que requerem realizar e como realizam essas
     tarefas

•    Durante este processo, as palavras, frases e afirmações não podem ser
     adaptadas




                                                                              | 45
Utilizadores e gestão do projeto

Estudo dos utilizadores                                           Gestão do projeto



                    Estratégia da                Implementação
                     tecnologia                   da tecnologia




    Estratégia do                    Desenho                          Concretização
        Sítio                       Conceptual                         do Desenho




                    Estratégia de                  Produção
                     conteúdos                   de conteúdos




                                                                                      | 46
O erro mais comum

Quem decide e quem utiliza

•    Quem determina o sucesso de um sítio Web são os utilizadores

•    Um sítio Web é desenvolvido para satisfazer as necessidades dos utilizadores

•    Muitos projetos seguem uma perspectiva tecnológica, apoiada por entusiastas
     da tecnologia, em vez de procurar solucionar as necessidades das pessoas ou
     das empresas

•    O paradoxo reside na ausência desses utilizadores na fase de desenho e de
     concepção do sítio Web

•    As imposições orçamentais e temporais, as divergências de estratégia e
     objetivos são as principais causas dessa situação

•    Não existe alternativa: quem determina o sucesso de um sítio são os
     utilizadores



                                                                                 | 47
Segundo erro mais comum

Indefinição de objetivos e planificação inadequada

Num projeto com uma planificação inadequada ou com objetivos algo indefinidos
acontecerá o seguinte:

•    Acrescentam-se continuamente novas funcionalidades

•    Alterações significativas durante o desenvolvimento

•    Na globalidade, essas alterações e acréscimos distorcem por completo a
     calendarização e a orçamentação




                                                                              | 48
Inventário de conteúdos



•    É necessário construir um inventário dos conteúdos existentes e daqueles que
     vão ser precisos

•    O desenvolvimento de conteúdos é a componente mais problemática e difícil e
     que consome mais tempo

•    Os conteúdos que foram desenvolvidos para outros meios têm de ser refeitos
     para serem adequados à Web

•    Usar um CMS se:

      •    Mais de 15 páginas ou são acrescentadas páginas regularmente

      •    Atualização regular de conteúdos

      •    Atualização por várias pessoas e por pessoas sem competências técnicas




                                                                                    | 49
Análise competitiva

O que é

•    Documento que analisa outros sítios Web para retirar conhecimento que será
     aplicado em atividades subsequentes

•    Importância da análise competitiva:

      •  Saber como os concorrentes resolveram o problema

      •  Validar as funcionalidade e características em sítios Web semelhantes

      •  Comparar as nossas prioridades com as de sítios Web semelhantes

      •  Identificar abordagens alternativas para os identificados problemas

•    A análise competitiva deve ser executa nas primeiras fases do projeto




                                                                                 | 50
Análise competitiva

O que se deve analisar

•    É importante analisar organizações similares

•    Analisar as melhores práticas a nível global

•    Pesquisar na Web e analisar o seu conteúdo, design, “look and feel”,
     capacidades de navegação

•    Indicar os itens que se destacam de forma positiva e negativa

•    Um sítio Web posiciona-se face aos seus concorrentes

•    Os sítios concorrentes servem como benchmarking

•    Conteúdos; design; “Look and feel”; desenho de navegação; características
     únicas; destaque das melhores e das piores características; SEO; e-mail, etc.



                                                                                 | 51
Estrutura de uma Análise Competitiva

           Capítulo                            Assunto
                                Objetivos
                                Questões em estudo
           Introdução
                                Critérios
                                Sumário
                                Conclusões para cada objetivo
           Conclusões           Conclusões para cada questão
                                Conclusões para cada critério
                                Lista de critérios para cada objetivo
                                Lista de critérios para cada questão
     Critérios e concorrência
                                Fatores de seleção dos concorrentes
                                Perfil dos concorrentes


                                                                        | 52
Exemplos de uma Análise Competitiva

                                       Mashable                SocialMediaToday
Página inicial                     Notícia em destaque         Splash screen para registo
Redes sociais                   Nº reduzido de redes sociais    Principais redes sociais
Estatísticas de redes sociais         Sim, para todas                    Não
Design                          Segue as últimas tendências          Ultrapassado
Comentários                          Sim, com registo              Sim, com registo


          Página inicial               Mashable                SocialMediaToday
Notícia em destaque                         Sim                          Não
Redes sociais                               Sim                           Sim
Estatísticas de redes sociais               Sim                           Sim
Ads                                         Sim                           Sim
Search                                      Sim                           Sim

   Esquema de navegação                Mashable                SocialMediaToday
Navegação global                            Sim                           Sim
Navegação local                             Sim                          Não




                                                                                            | 53
Tecnologia

O que se deve analisar

•    Browsers suportados

•    Dispositivos suportados

•    Largura de banda necessária

•    Funcionalidades: e-mail, chats, base de dados, vídeo e áudio

•    Servidor interno ou servidor num ISP

•    Standards Web




                                                                    | 54
Orçamentação

Custos existentes

•    Salários, benefícios e incentivos para RH de curto prazo e longo prazo

•    Software

•    hardware

•    Formação em base de dados, Web Marketing e Web Design, etc.

•    Outsourcing: marketing do sítio, consultoria e desenvolvimento, etc.

•    Manutenção do sítio Web

•    Aumento de funcionalidades novas

•    Domínios, largura de banda e espaço em disco



                                                                              | 55
Atualização de conteúdos



•    Na Web, os utilizadores requerem página atualizadas. Um sítio em que a
     informação não é atualizada rapidamente perde tráfego

•    Num projeto de um sítio Web deverá ser elaborado um plano para atualização
     de conteúdos:

      •    Quais as páginas que serão atualizadas

      •    Quem deverá atualizar as páginas (enviar a informação)

      •    Quando deverá ser atualizada a informação

•    Um sítio em que todos têm responsabilidade é inicialmente o centro das
     atenções; depois ninguém tem responsabilidades: "do cachorrinho recém-
     nascido ao órfão que ninguém quer”

      •    Nomeação de um webmaster e de um editor

                                                                              | 56
Integração off-line

Inserção do URL do sítio Web

•    Publicidade nos jornais, revistas, rádio, televisão e outros

•    Campanhas de marketing direto

•    Cartões de visita

•    Manuais dos produtos

•    Embalagens

•    Brochuras

•    Press release

•    Formulários

•    Outros

                                                                    | 57

Projeto Web

  • 1.
    Web Marketing Paulo AlexandreBotelho R. Pires/2013 Autor / Data
  • 2.
  • 3.
    Tipo de projetos Identificaro tipo de sítio Web •  Presença institucional ou da marca – ferramenta de consolidação da organização ou da marca, pretendendo criar uma relação entre elas e a audiência •  Campanha de marketing – aplicação ou sítio Web que pretende obter um comportamento da audiência durante um período de tempo limitado •  Fonte de informação – contém informação (vários tipos de meios: vídeos, fotografias, documentos, artigos, casos de estudo, notícias) que tem como finalidade informar, entreter, divertir ou criar uma relação com a audiência •  Aplicação – ferramentas que permitem à audiência executar um conjunto de tarefas Um sítio Web (ex.: comércio eletrónico) pode incluir vários tipos de sítio Web |3
  • 4.
    Tipo de projetos Presençainstitucional ou da marca •  Comunicar o valor da marca ou da instituição: •  Comunicação explícita, através de uma afirmação •  Comunicação implícita, através da experiência da utilização do sítio Web •  Explicar o modelo de negócio e informar sobre a proposta de valor •  Facilitar o acesso à informação: “o que fazemos”; “onde estamos”; “como entrar em contacto” •  “Engagement” com uma audiência principal; funcionalidades e conteúdos relevantes |4
  • 5.
    Tipo de projetos Campanhade marketing •  Landing page, microsite, aplicação ou jogo •  Centralizado em um ou vários fatores: período limitado; audiência específica; produto ou serviço •  Criar um interesse imediato e momentâneo através de um valor acrescentado num período limitado (serviço ou produto) ou através de um incentivo (promoções de vendas) •  “Engagement” com uma audiência para motivar à execução de uma ação (a conclusão da ação é designada por conversão); as acções típicas são: subscrição no sítio Web, subscrição de newsletter, download de folhetos, etc. |5
  • 6.
    Tipo de projetos Fontede informação •  Apresentar conteúdo que motive a visita e incentive visitas repetidas •  Evidenciar o conhecimento, as competências ou a liderança em áreas específicas através da disponibilização de informação criada por pessoas reconhecidas como peritos ou entidades credíveis •  Apoiar a audiência na procura de informação na resolução de problemas, aquisição de competências ou conhecimento •  Incrementar o conhecimento da organização através de conhecimento, ideias e competências trazidas de outras fontes: participação da audiência, de colaboradores da organização e outras entidades •  Definição da arquitetura de informação que reflita o modelo mental da audiência •  Definir uma estrutura que permita o crescimento orgânico dos conteúdos (Tags e filtros) •  Pesquisa eficiente |6
  • 7.
    Tipo de projetos Aplicação •  Execução de tarefas mais eficiente, mais eficazmente, mais adequadas às necessidades deles, mais convenientemente ou única aplicação disponibilizada •  Suportar audiência sem experiência e apoiada com instruções de utilização, preferencialmente visuais •  Suportar audiência com mais experiência, apoiada em funcionalidades avançadas •  Minimizar o trabalho da audiência, passando para o sistema sempre que possível |7
  • 8.
    Desenvolvimento do sítioWeb O que suporta o desenvolvimento de um sítio Web? •  O desenvolvimento é suportado por uma metodologia semelhante à de qualquer outro projeto •  Por definição um projeto tem um início e um término (duração finita) •  Produz um resultado Quais as diferenças entre o projeto de um sítio Web e outros produtos? •  Evolução tecnológica é muito rápida •  Adaptação a novos requisitos |8
  • 9.
    Projeto Web ≠ Operações Web 5 1 2 1 3 4 2 Sítio Web 3 |9
  • 10.
    Operações Web Páginas eelementos que sofrem alterações •  Página inicial •  Seção de navegação ou novas categorias •  Artigos, press release, newsletter •  Novos produtos ou alteração nos produtos •  Comentários de utilizadores •  Promoções e publicidade | 10
  • 11.
    Ciclo de vidado projeto Fases de um ciclo de vida de um projeto Ciclo genérico •  Análise è Desenho è Desenvolvimento è Implementação •  Conceito è Desenvolvimento è Execução è Término •  Conceito è Definição de requisitos è Desenvolvimento è Testes è Término ITIL (Information Technology Infrastructure Library) •  Estratégia do serviço è Desenho do Serviço è Transição do Serviço è Operações do Serviço è Melhoramento Contínuo do Serviço PMI - PMBOK •  Iniciação è Planeamento è Execução − Monitorização e Controlo è Encerramento | 11
  • 12.
    PMI - PMBOK Grupo de processo do projeto Áreas de conhecimento Monitorização e Início Planeamento Execução Encerramento controlo Integração X X X X X Âmbito X X Tempo X X Custo X X Qualidade x X X Recursos X X Humanos Comunicação X X X X Risco X X Aquisição X X X X | 12
  • 13.
    PMI - PMBOK Grupo de processo do projeto Áreas de conhecimento Monitorização e Início Planeamento Execução Encerramento controlo Monitorizar e controlar trabalhos Integração Desenvolver o Termo Desenvolver o Plano Dirigir e gerir a     de Abertura do Projeto de Gestão do projeto execução do projeto   Desenvolver um   Encerrar o projeto procedimento integrado de Controlo de Alterações   Obter requisitos Verificar âmbito Âmbito Definir âmbito   Criar WBS – Work Controlar âmbito   Breakdown Structure   Definir atividades Sequenciar atividades Estimar recursos por Tempo atividade   Controlar cronograma   Estimar duração das atividades Desenvolver cronograma   Estimar custos Custo Determinar   Controlar custos   orçamento   | 13
  • 14.
    PMI - PMBOK Grupo de processo do projeto Áreas de conhecimento Monitorização e Início Planeamento Execução Encerramento controlo Desenvolver garantia Executar controle de Qualidade Planear a qualidade   de qualidade   qualidade   Contratar equipa do projeto Recursos Desenvolver plano de Desenvolver equipa Humanos recursos humanos.   do projeto. Gerir equipa do projeto   Distribuir informação Identificar Planear a Gerir expectativas Reportar Comunicação intervenientes   comunicação   desempenho   das partes interessadas   Planear a Gestão do Risco Identificar riscos Monitorizar e Risco   controlar riscos   Análise qualitativa e quantitativa de riscos Respostas para riscos   Aquisição Planear aquisições   Conduzir aquisições   Administrar aquisições   Encerrar as aquisições   | 14
  • 15.
    WBS – WorkBreakdown Structure WBS Web Site Projeto Definição de Desenho requisitos conceptual Conteúdos UCD Usabilidade SEO Comunicação Web Briefing de Análise Análise Identificação das Análise Análise Intenções Negócio competitiva competitiva técnicas Planeamento competitiva competitiva Perfil dos Estratégia de Escolha dos Objetivos Utilizadores Tipo de esquema conteúdos Escolha Desenvolvimento Seleção meios Tipo de Estratégia para os Âmbito Informação Gráficos conteúdos Execução Testes Implementação meios Análise Implementação competitiva Caraterísticas Fontes Desenvolvimento AI Melhorias Monitorização dos meios Ferramentas Funcionalidades Outros Elementos Monitorização Planeamento | 15
  • 16.
    Interdisciplinaridade no desenvolvimentode um sítio Web Planeamento Web Meios Sociais Conteúdos E-mail Desenho Web Monitorização Usabilidade Marketing Landing Arquitetura da Pages Informação User PPC/CPM Centered Design SEO | 16
  • 17.
    Projeto Web User Análise Usabilidade Centered Competitiva Design Arquitetura Search Conteúdos Desenho da Engine Informação Optimization Operações do sítio Web Monitorização PPC/CPM Meios Sociais E-mail SEO Landing Pages | 17
  • 18.
    Triângulo da Verdade Âmbito Cronograma Orçamento | 18
  • 19.
    Briefing de intenções Oque é e o que deve conter •  É um documento •  Contém uma descrição resumida e abrangente dos: •  objetivos da empresa •  Requisitos funcionais •  Serve como documento de difusão de informação: •  O que deve produzir •  O que deve fazer •  Quando deve terminar | 19
  • 20.
    Briefing de Intenções Oprojeto Web começa com o briefing de intenções •  Nome do projeto •  Data da conclusão •  Orçamento •  Objetivos da empresa •  Descrição do projeto •  Sítios Web Concorrentes •  Perfil dos utilizadores (audiência) •  Síntese das características/funcionalidades •  Ver documento “Briefing de intenções.docx” | 20
  • 21.
    Briefing de Intenções Conceitopré-produção (fase “Início” em PMBOK) •  Esta fase preliminar – pré-produção – engloba o desenvolvimento de relações entre os intervenientes do projeto e da estratégia •  É importante a identificação dos stakeholders Logicamente, o planeamento de um sítio Web é um processo faseado em duas partes: 1.  Recrutam-se os intervenientes, analisam-se as necessidades e os objetivos, desenvolve-se o plano 2.  Cria-se o documento com a especificação do sítio que contém o que se pretende fazer, como se pretende fazer, qual a tecnologia e os conteúdos necessários, a calendarização, o orçamento e medidas de avaliação de performance | 21
  • 22.
    Briefing de Intenções Questõesna reunião inicial •  Qual é a principal finalidade do sítio Web? •  Quais são os objetivos a curto e médio prazo do sítio Web? •  Que informação deverá ter? •  Se já existe um sítio Web, qual é a avaliação? •  Quais são os sítios Web concorrentes e em que se destacam? •  Que sítios Web são referência? •  O sítio Web reflete a marca? | 22
  • 23.
    Definição de objetivos Primeiropasso •  O primeiro passo no desenho de um sítio Web é definir os seus objetivos •  Sem uma definição clara dos objetivos e da missão o projeto não terá fim, excederá os todos os limites e deslizará para direções ilógicas erraticamente •  Os objetivos devem ser mensuráveis •  Uma afirmação simples e curta, identificando dois ou três objetivos, constitui os pilares do sítio Web •  Tem que existir um compromisso dos níveis hierárquicos mais elevados da organização | 23
  • 24.
    Objetivos Objetivos e estratégias •  Qual é a missão da organização? •  Como é que o sítio Web irá apoiar a missão? •  Quais são os dois ou três objetivos mais importantes para o sítio? •  Qual é a audiência principal do sítio? •  O que se pretende que audiência sinta após visitar o sítio? •  Quais as estratégias a aplicar para obter esses objetivos? •  Como se irá medir o sucesso do sítio? •  Como se irá manter adequadamente o sítio? | 24
  • 25.
    Âmbito Como definir oâmbito do sítio Web •  Definir o nível de detalhe da informação. •  Analisar o âmbito dos sítios Web dos concorrentes •  Definir como a informação é apresentada aos utilizadores •  Definir características específicas relativas ao aspecto do negócio •  Definir outras funcionalidade relevantes •  Definir o orçamento para o projeto do sítio Web •  Definir a calendarização do projeto do sítio Web | 25
  • 26.
    Planeamento do projeto Oque é o planeamento •  Planeamento é o processo de identificar as ações a executar e a concluir •  Planeamento é o processo como as ações serão executadas •  Planeamento é o processo de ter as ações concluídas no período previsto •  Planeamento é o processo de ter as ações concluídas com os recursos atribuídos | 26
  • 27.
    Planeamento do projeto Cronogramado projeto •  Duração das atividades •  O planeamento è Cronograma do projeto •  O início das atividades •  Quem executa as atividades? •  Quais são as atividades precedentes? •  Cronograma do projeto ✚ •  Quando se executa a atividade? •  Quais são as atividades seguintes? | 27
  • 28.
    Planeamento do projeto Etapasdo planeamento do projeto 1.  Construir a WBS (Work Breakdown Structure ou EAP – Estrutura Analítica do Projeto), através da identificação das fases e atividades do projeto. 2.  Identificar as dependências entre atividades. 3.  Identificar atividades que podem ser executadas em paralelo. 4.  Calcular a duração de cada atividade e o esforço inerente à mesma. 5.  Calcular os custos de cada atividade, subdivididos por RH, subcontratação, hardware e software. 6.  Desenhe o projeto e avalie os resultados. 7.  Obtenha aprovação, afete os recursos e atribua as atividades. | 28
  • 29.
    Equipa do projetoWeb Interação entre intervenientes 1.  Estudar e preparar as reuniões preliminares 2.  Explicar o processo de desenho de um sítio Web 3.  Definir os limites da ingerência dos outros intervenientes 4.  Compreender o negócio da empresa 5.  Ouvir as necessidades dos intervenientes 6.  Demonstrar a capacidade e os serviços 7.  Agrupar os intervenientes em grupos, em que cada grupo apresenta sugestões e críticas | 29
  • 30.
    Equipa do projetoWeb Áudio Gestor Produção de Vídeo do conteúdos Texto Fotografia projeto Programação Programador Base de dados Arquitetura da Informação Usabilidade Criativo Marketing Designer gráfico Publicidade E-mail Comunicação SEO Redes Sociais AdWords | 30
  • 31.
    Competências na equipa Competênciascentrais •  Estratégia e planeamento •  Gestão de projetos •  Arquitetura da informação e desenho do interface •  Análise de requisitos •  Desenho gráfico para a Web •  Tecnologia Web •  Produção de sítios Web O tipo de sítio Web, as suas características e funcionalidades que se pretendem implementar vão determinar as competências inerentes à equipa de trabalho | 31
  • 32.
    Competência central aoGestor do Projeto Comunicação Gestor do projeto è capacidade de comunicação •  Linguagem e perfil dos indivíduos muito diferentes •  Culturas diversas •  Importância da comunicação não verbal •  Implementação de um plano de comunicação e regras de comunicação | 32
  • 33.
    Audiência Quem visita osítio Web e porque o visita | 33
  • 34.
    Audiência Conhecer as audiências Comunicarcom eficiência na Web implica: •  Compreender a audiência: •  Identificar as necessidades para saber: •  O que escrever e quanto escrever •  O vocabulário a usar •  Como organizar os conteúdos | 34
  • 35.
    Audiência Conhecer as audiências •  Quais são as faixas etárias da audiência? •  Quais são os grupos étnicos da audiência? •  A principal audiência é para homens ou mulheres? •  Quais são as ocupações típicas da audiência? •  Quais são as localizações geográficas da audiência? •  São esperados utilizadores com necessidades especiais? •  Qual será a frequência de visitas? •  Quais são as competências técnicas da audiência? | 35
  • 36.
    Audiência Conhecer as audiências •  Quando lemos estamos a interpretar •  As ideias e os conceitos são interpretados diferentemente de pessoa para pessoa •  As palavras têm significados diferentes de pessoa para pessoa •  Pensar ou intuir como é a audiência, porque vão ao sítio Web, o que necessitam, qual o seu vocabulário, como se comportam é um mero pressuposto. Os pressupostos estão, muitas vezes, errados ou enviesados | 36
  • 37.
    Audiência Recolher informação sobrea audiência – sugestões •  Relembrar a missão da organização •  Consultar os e-mails do apoio a cliente e informações do departamento de marketing •  Entrevistar as pessoas que utilizam o sítio Web •  Entrevista contextual (observação sem intervenção) ou Entrevista de incidente crítico (específica e com intervenção) •  Log Files e Analytics •  Aplicar testes de usabilidade, recorrer a técnicas de UCD e a SEO •  Os segmentos são constituídos por pessoas; não são entidades ou conceitos | 37
  • 38.
    Audiência Etapas para conhecera audiência 1.  Identificar e listar os principais segmentos de utilizadores 2.  Recolher informação sobre esses segmentos 3.  Enumerar as principais características desses segmentos 4.  Recolher as necessidades, tarefas comportamentos desses segmentos 5.  Usar a informação anterior para criar Personas 6.  Incluir nas Personas as tarefas e os objetivos 7.  Usar a informação para criar cenários | 38
  • 39.
    Audiência Enumerar as características Listaras características relevantes: •  Frases chave, afirmações e outras •  Experiência e competências •  Emoções •  Valores •  Tecnologia •  Ambiente cultural e social •  Variáveis demográficas | 39
  • 40.
    Audiência – Enumeraras características Frases chave, afirmações e outras •  Que palavras utilizam •  Com que frequência as utilizam •  Que tipo de construção frásica •  Mais formal vs. menos formal •  Como designam as tarefas | 40
  • 41.
    Audiência – Enumeraras características Experiência e competências •  Formação •  Que tipo de experiência têm •  Facilidade de aprendizagem •  Experiência com sítios Web •  Competências na execução de tarefas | 41
  • 42.
    Audiência – Enumeraras características Emoções •  Interessado •  Impaciente •  Motivado •  Furioso •  Curioso •  Pressionado •  Relaxado •  Nervoso •  Contente •  Ansioso •  Indiferente •  Céptico | 42
  • 43.
    Audiência – Enumeraras características Valores e tecnologia •  Valores •  Identificar o que valorizam •  Tecnologia •  Equipamentos que usam •  Tipo de ligação •  Consultar sítios Web com estatísticas | 43
  • 44.
    Audiência – Enumeraras características Ambiente cultural e social e Variáveis demográficas •  Ambiente cultural e social •  De onde acedem ao sítio Web? •  Com quem acedem? •  Quanto tempo vão navegar? •  Sofrem interrupções? •  Estão a navegar para si ou para outros? •  Variáveis demográficas •  Idade, sexo, raça, dimensão do agregado familiar | 44
  • 45.
    Audiência – Enumeraras características Identificar necessidades, tarefas e comportamentos dos segmentos •  Utilizar todas as fontes para recolher informação sobre as necessidades que querem satisfazer, as tarefas que requerem realizar e como realizam essas tarefas •  Durante este processo, as palavras, frases e afirmações não podem ser adaptadas | 45
  • 46.
    Utilizadores e gestãodo projeto Estudo dos utilizadores Gestão do projeto Estratégia da Implementação tecnologia da tecnologia Estratégia do Desenho Concretização Sítio Conceptual do Desenho Estratégia de Produção conteúdos de conteúdos | 46
  • 47.
    O erro maiscomum Quem decide e quem utiliza •  Quem determina o sucesso de um sítio Web são os utilizadores •  Um sítio Web é desenvolvido para satisfazer as necessidades dos utilizadores •  Muitos projetos seguem uma perspectiva tecnológica, apoiada por entusiastas da tecnologia, em vez de procurar solucionar as necessidades das pessoas ou das empresas •  O paradoxo reside na ausência desses utilizadores na fase de desenho e de concepção do sítio Web •  As imposições orçamentais e temporais, as divergências de estratégia e objetivos são as principais causas dessa situação •  Não existe alternativa: quem determina o sucesso de um sítio são os utilizadores | 47
  • 48.
    Segundo erro maiscomum Indefinição de objetivos e planificação inadequada Num projeto com uma planificação inadequada ou com objetivos algo indefinidos acontecerá o seguinte: •  Acrescentam-se continuamente novas funcionalidades •  Alterações significativas durante o desenvolvimento •  Na globalidade, essas alterações e acréscimos distorcem por completo a calendarização e a orçamentação | 48
  • 49.
    Inventário de conteúdos •  É necessário construir um inventário dos conteúdos existentes e daqueles que vão ser precisos •  O desenvolvimento de conteúdos é a componente mais problemática e difícil e que consome mais tempo •  Os conteúdos que foram desenvolvidos para outros meios têm de ser refeitos para serem adequados à Web •  Usar um CMS se: •  Mais de 15 páginas ou são acrescentadas páginas regularmente •  Atualização regular de conteúdos •  Atualização por várias pessoas e por pessoas sem competências técnicas | 49
  • 50.
    Análise competitiva O queé •  Documento que analisa outros sítios Web para retirar conhecimento que será aplicado em atividades subsequentes •  Importância da análise competitiva: •  Saber como os concorrentes resolveram o problema •  Validar as funcionalidade e características em sítios Web semelhantes •  Comparar as nossas prioridades com as de sítios Web semelhantes •  Identificar abordagens alternativas para os identificados problemas •  A análise competitiva deve ser executa nas primeiras fases do projeto | 50
  • 51.
    Análise competitiva O quese deve analisar •  É importante analisar organizações similares •  Analisar as melhores práticas a nível global •  Pesquisar na Web e analisar o seu conteúdo, design, “look and feel”, capacidades de navegação •  Indicar os itens que se destacam de forma positiva e negativa •  Um sítio Web posiciona-se face aos seus concorrentes •  Os sítios concorrentes servem como benchmarking •  Conteúdos; design; “Look and feel”; desenho de navegação; características únicas; destaque das melhores e das piores características; SEO; e-mail, etc. | 51
  • 52.
    Estrutura de umaAnálise Competitiva Capítulo Assunto Objetivos Questões em estudo Introdução Critérios Sumário Conclusões para cada objetivo Conclusões Conclusões para cada questão Conclusões para cada critério Lista de critérios para cada objetivo Lista de critérios para cada questão Critérios e concorrência Fatores de seleção dos concorrentes Perfil dos concorrentes | 52
  • 53.
    Exemplos de umaAnálise Competitiva Mashable SocialMediaToday Página inicial Notícia em destaque Splash screen para registo Redes sociais Nº reduzido de redes sociais Principais redes sociais Estatísticas de redes sociais Sim, para todas Não Design Segue as últimas tendências Ultrapassado Comentários Sim, com registo Sim, com registo Página inicial Mashable SocialMediaToday Notícia em destaque Sim Não Redes sociais Sim Sim Estatísticas de redes sociais Sim Sim Ads Sim Sim Search Sim Sim Esquema de navegação Mashable SocialMediaToday Navegação global Sim Sim Navegação local Sim Não | 53
  • 54.
    Tecnologia O que sedeve analisar •  Browsers suportados •  Dispositivos suportados •  Largura de banda necessária •  Funcionalidades: e-mail, chats, base de dados, vídeo e áudio •  Servidor interno ou servidor num ISP •  Standards Web | 54
  • 55.
    Orçamentação Custos existentes •  Salários, benefícios e incentivos para RH de curto prazo e longo prazo •  Software •  hardware •  Formação em base de dados, Web Marketing e Web Design, etc. •  Outsourcing: marketing do sítio, consultoria e desenvolvimento, etc. •  Manutenção do sítio Web •  Aumento de funcionalidades novas •  Domínios, largura de banda e espaço em disco | 55
  • 56.
    Atualização de conteúdos •  Na Web, os utilizadores requerem página atualizadas. Um sítio em que a informação não é atualizada rapidamente perde tráfego •  Num projeto de um sítio Web deverá ser elaborado um plano para atualização de conteúdos: •  Quais as páginas que serão atualizadas •  Quem deverá atualizar as páginas (enviar a informação) •  Quando deverá ser atualizada a informação •  Um sítio em que todos têm responsabilidade é inicialmente o centro das atenções; depois ninguém tem responsabilidades: "do cachorrinho recém- nascido ao órfão que ninguém quer” •  Nomeação de um webmaster e de um editor | 56
  • 57.
    Integração off-line Inserção doURL do sítio Web •  Publicidade nos jornais, revistas, rádio, televisão e outros •  Campanhas de marketing direto •  Cartões de visita •  Manuais dos produtos •  Embalagens •  Brochuras •  Press release •  Formulários •  Outros | 57