GlobalStandard
Project Management Institute
UM GUIA DO CONHECIMENTO
EM GERENCIAMENTO DE PROJETOS
(GUIA PMBOK®
) — Quinta Edição
ISBN: 978-1-62825-007-7
Publicado pelo:
Project Management Institute, Inc.
14 Campus Boulevard
Newtown Square, Pennsylvania 19073-3299 USA
Tel.: +610-356-4600
Fax: +610-356-4647
Email: customercare@pmi.org
Internet: www.PMI.org
©2013 Project Management Institute (PMI). Todos os direitos reservados.
“PMI”, o logotipo do PMI, “PMP”, o logotipo PMP , “PMBOK”, “PMP”, “Project Management Journal”, “PM Network”, e o
logotipo PMI são marcas registradas do Project Management Institute (PMI). O Quarter Globe Design é uma marca registrada
do Project Management Institute (PMI). Para obter uma lista completa das marcas do PMI, favor entrar em contato com o
Departamento Jurídico do PMI.
A PMI Publications está aberta a correções e comentários sobre os seus livros. Por favor, sinta-se à vontade para nos enviar
comentários sobre erros tipográficos, de formatação, ou outros tipos de erros. Basta tirar uma cópia da página relevante com
o erro marcado e enviá-la para: Book Editor, PMI Publications, 14 Campus Boulevard, Newtown Square, PA 19073-3299 USA.
Para indagar sobre descontos para fins de revenda ou educacionais, favor entrar em contato com o PMI Book Service Center.
PMI Book Service Center
P.O. Box 932683, Atlanta, GA 31193-2683 USA
Phone: 1-866-276-4764 (nos EUA ou Canadá) ou +1-770-280-4129 (globalmente)
Fax: +1-770-280-4113
Email: info@bookorders.pmi.org
Impresso nos Estados Unidos da América. Nenhuma parte deste trabalho poderá ser reproduzida ou transmitida de
qualquer forma ou por qualquer meio, incluindo eletrônico, manual, fotocópia, gravação, ou através de qualquer sistema
de armazenamento e recuperação de informações, sem a permissão prévia por escrito do editor.
O papel usado neste livro está em conformidade com o Padrão de Papel Oficial emitido pela Organização Nacional de Padrões
da Informação (Z39.48—1984).
10 9 8 7 6 5 4 3 2 1
Library of Congress Cataloging-in-Publication Data
Um Guia do Conhecimento em Gerenciamento de Projetos (Guia PMBOK®
). — Quinta edição.
cm de páginas
Inclui referências bibliográficas e índice alfabético
978-1-62825-007-7 (livro de capa mole: papel alcalino)
1. Gerenciamento de projetos. I. Project Management Institute II. Título: Guia PMBOK.
HD69.P75G845 2013P75G845 2013
658.4’04--dc23
2012046112
FSC LABEL.pdf 1 12/18/12 1:16 PM
AVISO
As publicações de padrões e diretrizes do Project Management Institute (PMI), do qual este documento faz
parte,foram elaboradas após o consenso de voluntários por meio do uso de um processo para o desenvolvimento
desses padrões. Este processo reúne voluntários e/ou procura as opiniões de pessoas que têm um interesse no
tópico coberto por esta publicação. Embora o Project Management Institute administre o processo e estabeleça
regras de promoção da imparcialidade na obtenção do consenso, ele não é responsável pela redação do
documento e não testa,avalia ou verifica independentemente a exatidão ou integridade de quaisquer informações
ou a validade de quaisquer julgamentos contidos em suas publicações de padrões e diretrizes.
O PMI isenta-se de qualquer responsabilidade por qualquer dano pessoal, de propriedade ou por outros
danos de qualquer natureza,especial,indireta,substancial ou compensatória,resultante direta ou indiretamente
da publicação, uso de aplicação, ou pela dependência neste documento. O PMI isenta-se de, e não dá
garantias, expressas ou implícitas, relativas à exatidão ou integridade de quaisquer informações publicadas
neste documento, e isenta-se de, e não garante que as informações contidas neste documento atenderão à
quaisquer objetivos ou necessidades específicos. O PMI não garante o desempenho individual de qualquer
fabricante ou ainda, dos produtos ou serviços de fornecedores, por força deste padrão ou guia.
Ao publicar e disponibilizar este documento, o PMI não se compromete a prestar serviços profissionais ou
outros tipos de serviços para, ou em nome de qualquer pessoa ou entidade, e nem sem compromete a executar
qualquer obrigação da responsabilidade de qualquer pessoa ou entidade para outra pessoa. Qualquer pessoa
que utilizar este documento deve confiar em seu próprio julgamento independente ou, conforme necessário,
buscar a orientação de um profissional competente na definição de cuidados coerentes a sua aplicação,
quaisquer que sejam as circunstâncias. As informações e outros padrões sobre o tópico coberto por esta
publicação podem estar disponíveis em outras fontes, as quais o usuário poderá desejar consultar para obter
opiniões ou informações adicionais não cobertas por esta publicação.
O PMI não tem poderes e nem se compromete a vigiar ou forçar o cumprimento do conteúdo deste
documento. O PMI não certifica, testa, ou inspeciona os produtos, projetos ou instalações para fins de saúde e
segurança. Qualquer certificação ou outra declaração de conformidade com quaisquer informações relativas
à saúde ou segurança deste documento não será atribuível ao PMI e será da responsabilidade exclusiva da
certificadora.
ÍNDICE
I©2013 Project Management Institute. Um Guia do Conhecimento em Gerenciamento de Projetos (Guia PMBOK®
) — Quinta Edição
ÍNDICE
1. INTRODUÇÃO.........................................................................................................................1
1.1 Objetivo do Guia PMBOK®
........................................................................................... 2
1.2 O que é um projeto?.................................................................................................... 3
1.2.1 Relacionamentos entre portfólios, programas e projetos............................. 4
1.3 O que é gerenciamento de projetos?.......................................................................... 5
1.4 Relacionamentos entre gerenciamento de portfólios, gerenciamento
	 de programas, gerenciamento de projeto e gerenciamento
	 organizacional de projetos....................................................................................... 7
1.4.1 Gerenciamento de programas........................................................................ 9
1.4.2 Gerenciamento de portfólios.......................................................................... 9
1.4.3 Projetos e planejamento estratégico............................................................ 10
1.4.4 Escritório de gerenciamento de projetos..................................................... 11
1.5 Relacionamento entre gerenciamento de projetos, gerenciamento
	 de operações e estratégia organizacional............................................................ 12
1.5.1 Gerenciamento de operações e gerenciamento de projetos....................... 12
1.5.2 Organizações e gerenciamento de projetos................................................. 14
1.6 Valor de negócio........................................................................................................ 15
1.7 Papel do gerente de projetos.................................................................................... 16
1.7.1 Responsabilidades e competências do gerente de projetos....................... 17
1.7.2 Habilidades interpessoais de um gerente de projetos................................ 17
1.8 Conhecimento em gerenciamento de projetos........................................................ 18
2. INFLUÊNCIAS ORGANIZACIONAIS E CICLO DE VIDA DO PROJETO......................................19
2.1 Influências organizacionais no gerenciamento de projetos.................................... 20
2.1.1 Culturas e estilos organizacionais............................................................... 20
2.1.2 Comunicações organizacionais.................................................................... 21
2.1.3 Estruturas organizacionais........................................................................... 21
2.1.4 Ativos de processos organizacionais........................................................... 27
2.1.5 Fatores ambientais da empresa................................................................... 29
ÍNDICE
II ©2013 Project Management Institute. Um Guia do Conhecimento em Gerenciamento de Projetos (Guia PMBOK®
) — Quinta Edição
2.2 Partes interessadas e governança do projeto.......................................................... 30
2.2.1 Partes interessadas no projeto..................................................................... 30
2.2.2 Governança do projeto.................................................................................. 34
2.2.3 Sucesso do projeto........................................................................................ 35
2.3 Equipe do projeto....................................................................................................... 35
2.3.1 Composição das equipes dos projetos......................................................... 37
2.4 Ciclo de vida do projeto............................................................................................. 38
2.4.1 Características do ciclo de vida do projeto.................................................. 38
2.4.2 Fases do projeto............................................................................................ 41
3. PROCESSOS DE GERENCIAMENTO DE PROJETOS..............................................................47
3.1 Interações comuns em processos de gerenciamento de projetos.......................... 50
3.2 Grupos de processos de gerenciamento de projetos............................................... 52
3.3 Grupo de processos de iniciação.............................................................................. 54
3.4 Grupo de processos de planejamento...................................................................... 55
3.5 Grupo de execução de processos............................................................................. 56
3.6 Grupo de processos de monitoramento e controle.................................................. 57
3.7 Grupo de processos de encerramento...................................................................... 57
3.8 Informações do projeto............................................................................................. 58
3.9 Papel das áreas de conhecimento............................................................................ 60
4. GERENCIAMENTO DA INTEGRAÇÃO DO PROJETO...............................................................63
4.1 Desenvolver o termo de abertura do projeto............................................................ 66
4.1.1 Desenvolver o termo de abertura do projeto: entradas............................... 68
4.1.2 Desenvolver o termo de abertura do projeto: ferramentas e técnicas....... 71
4.1.3 Desenvolver o termo de abertura do projeto: saídas................................... 71
4.2 Desenvolver o plano de gerenciamento do projeto.................................................. 72
4.2.1 Desenvolver o plano de gerenciamento do projeto: entradas..................... 74
4.2.2 Desenvolver o plano de gerenciamento do projeto:
ferramentas e técnicas................................................................................. 76
4.2.3 Desenvolver o plano de gerenciamento do projeto: saídas......................... 76
ÍNDICE
III©2013 Project Management Institute. Um Guia do Conhecimento em Gerenciamento de Projetos (Guia PMBOK®
) — Quinta Edição
4.3 Orientar e gerenciar o trabalho do projeto............................................................... 79
4.3.1 Orientar e gerenciar o trabalho do projeto: entradas.................................. 82
4.3.2 Orientar e gerenciar o trabalho do projeto: ferramentas e técnicas........... 83
4.3.3 Orientar e gerenciar o trabalho do projeto: saídas...................................... 84
4.4 Monitorar e controlar o trabalho do projeto............................................................. 86
4.4.1 Monitorar e controlar o trabalho do projeto: entradas................................ 88
4.4.2 Monitorar e controlar o trabalho do projeto: ferramentas e técnicas........ 91
4.4.3 Monitorar e controlar o trabalho do projeto: saídas.................................... 92
4.5 Realizar o controle integrado de mudanças............................................................ 94
4.5.1 Realizar o controle integrado de mudanças: entradas................................ 97
4.5.2 Realizar o controle integrado de mudanças: ferramentas e técnicas........ 98
4.5.3 Realizar o controle integrado de mudanças: saídas................................... 99
4.6 Encerrar o projeto ou fase....................................................................................... 100
4.6.1 Encerrar o projeto ou fase: entradas.......................................................... 102
4.6.2 Encerrar o projeto ou fase: ferramentas e técnicas.................................. 102
4.6.3 Encerrar o projeto ou fase: saídas.............................................................. 103
5. GERENCIAMENTO DO ESCOPO DO PROJETO.....................................................................105
5.1 Planejar o gerenciamento do escopo..................................................................... 107
5.1.1 Planejar o gerenciamento do escopo: entradas........................................ 108
5.1.2 Planejar o gerenciamento do escopo: ferramentas e técnicas................. 109
5.1.3 Planejar o gerenciamento do escopo: saídas............................................ 109
5.2 Coletar os requisitos............................................................................................... 110
5.2.1 Coletar os requisitos: entradas................................................................... 113
5.2.2 Coletar os requisitos: ferramentas e técnicas........................................... 114
5.2.3 Coletar os requisitos: saídas...................................................................... 117
5.3 Definir o escopo....................................................................................................... 120
5.3.1 Definir o escopo: entradas.......................................................................... 121
5.3.2 Definir o escopo: ferramentas e técnicas.................................................. 122
5.3.3 Definir o escopo: saídas.............................................................................. 123
ÍNDICE
IV ©2013 Project Management Institute. Um Guia do Conhecimento em Gerenciamento de Projetos (Guia PMBOK®
) — Quinta Edição
5.4 Criar a estrutura analítica do projeto (EAP)........................................................... 125
5.4.1 Criar a EAP: entradas.................................................................................. 127
5.4.2 Criar a EAP: ferramentas e técnicas........................................................... 128
5.4.3 Criar a EAP: saídas...................................................................................... 131
5.5 Validar o escopo...................................................................................................... 133
5.5.1 Validar o escopo: entradas......................................................................... 134
5.5.2 Validar o escopo: ferramentas e técnicas.................................................. 135
5.5.3 Validar o escopo: saídas............................................................................. 135
5.6 Controlar o escopo.................................................................................................. 136
5.6.1 Controlar o escopo: entradas..................................................................... 138
5.6.2 Controlar o escopo: ferramentas e técnicas.............................................. 139
5.6.3 Controlar o escopo: saídas......................................................................... 139
6. GERENCIAMENTO DO TEMPO DO PROJETO......................................................................141
6.1 Planejar o gerenciamento do cronograma............................................................. 145
6.1.1 Planejar o gerenciamento do cronograma: entradas................................ 146
6.1.2 Planejar o gerenciamento do cronograma: ferramentas e técnicas......... 147
6.1.3 Planejar o gerenciamento do cronograma: saídas.................................... 148
6.2 Definir as atividades................................................................................................ 149
6.2.1 Definir as atividades: entradas................................................................... 150
6.2.2 Definir as atividades: ferramentas e técnicas........................................... 151
6.2.3 Definir as atividades: saídas...................................................................... 152
6.3 Sequenciar as atividades........................................................................................ 153
6.3.1 Sequenciar as atividades: entradas........................................................... 154
6.3.2 Sequenciar as atividades: ferramentas e técnicas.................................... 156
6.3.3 Sequenciar as atividades: saídas............................................................... 159
6.4 Estimar os recursos das atividades........................................................................ 160
6.4.1 Estimar os recursos das atividades: entradas........................................... 162
6.4.2 Estimar os recursos das atividades: ferramentas e técnicas................... 164
6.4.3 Estimar os recursos das atividades: saídas.............................................. 165
ÍNDICE
V©2013 Project Management Institute. Um Guia do Conhecimento em Gerenciamento de Projetos (Guia PMBOK®
) — Quinta Edição
6.5 Estimar as durações das atividades....................................................................... 165
6.5.1 Estimar as durações das atividades: entradas.......................................... 167
6.5.2 Estimar as durações das atividades: ferramentas e técnicas.................. 169
6.5.3 Estimar as durações das atividades: saídas.............................................. 172
6.6 Desenvolver o cronograma..................................................................................... 172
6.6.1 Desenvolver o cronograma: entradas........................................................ 174
6.6.2 Desenvolver o cronograma: ferramentas e técnicas................................. 176
6.6.3 Desenvolver o cronograma: saídas............................................................ 181
6.7 Controlar o cronograma.......................................................................................... 185
6.7.1 Controlar o cronograma: entradas............................................................. 187
6.7.2 Controlar o cronograma: ferramentas e técnicas...................................... 188
6.7.3 Controlar o cronograma: saídas................................................................. 190
7. GERENCIAMENTO DOS CUSTOS DO PROJETO..................................................................193
7.1 Planejar o gerenciamento dos custos.................................................................... 195
7.1.1 Planejar o gerenciamento dos custos: entradas....................................... 196
7.1.2 Planejar o gerenciamento dos custos: ferramentas e técnicas................ 198
7.1.3 Planejar o gerenciamento dos custos: saídas........................................... 198
7.2 Estimar os custos.................................................................................................... 200
7.2.1 Estimar os custos: entradas....................................................................... 202
7.2.2 Estimar os custos: ferramentas e técnicas................................................ 204
7.2.3 Estimar os custos: saídas........................................................................... 207
7.3 Determinar o orçamento......................................................................................... 208
7.3.1 Determinar o orçamento: entradas............................................................ 209
7.3.2 Determinar o orçamento: ferramentas e técnicas..................................... 211
7.3.3 Determinar o orçamento: saídas................................................................ 212
7.4 Controlar os custos................................................................................................. 215
7.4.1 Controlar os custos: entradas.................................................................... 216
7.4.2 Controlar os custos: ferramentas e técnicas............................................. 217
7.4.3 Controlar os custos: saídas........................................................................ 225
ÍNDICE
VI ©2013 Project Management Institute. Um Guia do Conhecimento em Gerenciamento de Projetos (Guia PMBOK®
) — Quinta Edição
8. GERENCIAMENTO DA QUALIDADE DO PROJETO...............................................................227
8.1 Planejar o gerenciamento da qualidade................................................................. 231
8.1.1 Planejar o gerenciamento da qualidade: entradas.................................... 233
	 8.1.2 Planejar o gerenciamento da qualidade: ferramentas e técnicas............. 235
8.1.3 Planejar o gerenciamento da qualidade: saídas........................................ 241
8.2 Realizar a garantia da qualidade............................................................................ 242
8.2.1 Realizar a garantia da qualidade: entradas............................................... 244
8.2.2 Realizar a garantia da qualidade: ferramentas e técnicas....................... 245
8.2.3 Realizar a garantia da qualidade: saídas................................................... 247
8.3 Controlar a qualidade.............................................................................................. 248
8.3.1 Controlar a qualidade: entradas................................................................. 250
8.3.2 Controlar a qualidade: ferramentas e técnicas......................................... 252
8.3.3 Controlar a qualidade: saídas..................................................................... 252
9. GERENCIAMENTO DOS RECURSOS HUMANOS DO PROJETO............................................255
9.1 Planejar o gerenciamento dos recursos humanos................................................. 258
9.1.1 Planejar o gerenciamento dos recursos humanos: entradas.................... 259
9.1.2 Planejar o gerenciamento dos recursos humanos:
Ferramentas e técnicas.............................................................................. 261
9.1.3 Planejar o gerenciamento dos recursos humanos: saídas....................... 264
9.2 Mobilizar a equipe do projeto................................................................................. 267
9.2.1 Mobilizar a equipe do projeto: entradas.................................................... 269
9.2.2 Mobilizar a equipe do projeto: ferramentas e técnicas............................. 270
9.2.3 Mobilizar a equipe do projeto: saídas........................................................ 272
9.3 Desenvolver a equipe do projeto............................................................................ 273
9.3.1 Desenvolver a equipe do projeto: entradas................................................ 274
9.3.2 Desenvolver a equipe do projeto: ferramentas e técnicas........................ 275
9.3.3 Desenvolver a equipe do projeto: saídas................................................... 278
9.4 Gerenciar a equipe do projeto................................................................................. 279
9.4.1 Gerenciar a equipe do projeto: entradas.................................................... 281
9.4.2 Gerenciar a equipe do projeto: ferramentas e técnicas............................ 282
9.4.3 Gerenciar a equipe do projeto: saídas........................................................ 284
ÍNDICE
VII©2013 Project Management Institute. Um Guia do Conhecimento em Gerenciamento de Projetos (Guia PMBOK®
) — Quinta Edição
10. GERENCIAMENTO DAS COMUNICAÇÕES DO PROJETO...................................................287
10.1 Planejar o gerenciamento das comunicações..................................................... 289
10.1.1 Planejar o gerenciamento das comunicações: entradas........................ 290
10.1.2 Planejar o gerenciamento das comunicações:
Ferramentas e técnicas............................................................................ 291
10.1.3 Planejar o gerenciamento das comunicações: saídas............................ 296
10.2 Gerenciar as comunicações.................................................................................. 297
10.2.1 Gerenciar as comunicações: entradas..................................................... 299
10.2.2 Gerenciar as comunicações: ferramentas e técnicas............................. 300
10.2.3 Gerenciar as comunicações: saídas......................................................... 301
10.3 Controlar as comunicações.................................................................................. 303
10.3.1 Controlar as comunicações: entradas..................................................... 304
10.3.2 Controlar as comunicações: ferramentas e técnicas.............................. 306
10.3.3 Controlar as comunicações: saídas......................................................... 307
11. GERENCIAMENTO DOS RISCOS DO PROJETO.................................................................309
11.1 Planejar o gerenciamento dos riscos................................................................... 313
11.1.1 Planejar o gerenciamento dos riscos: entradas...................................... 314
11.1.2 Planejar o gerenciamento dos riscos: ferramentas e técnicas............... 315
11.1.3 Planejar o gerenciamento dos riscos: saídas.......................................... 316
11.2 Identificar os riscos............................................................................................... 319
11.2.1 Identificar os riscos: entradas.................................................................. 321
11.2.2 Identificar os riscos: ferramentas e técnicas.......................................... 324
11.2.3 Identificar os riscos: saídas...................................................................... 327
11.2.3.1 Registro dos riscos................................................................................ 327
11.3 Realizar a análise qualitativa dos riscos.............................................................. 328
11.3.1 Realizar a análise qualitativa dos riscos: entradas................................. 329
11.3.2 Realizar a análise qualitativa dos riscos: ferramentas e técnicas......... 330
11.3.3 Realizar a análise qualitativa dos riscos: saídas..................................... 333
11.4 Realizar a análise quantitativa dos riscos........................................................... 333
11.4.1 Realizar a análise quantitativa dos riscos: entradas............................... 335
11.4.2 Realizar a análise quantitativa dos riscos: ferramentas e técnicas....... 336
11.4.3 Realizar a análise quantitativa dos riscos: saídas.................................. 341
ÍNDICE
VIII ©2013 Project Management Institute. Um Guia do Conhecimento em Gerenciamento de Projetos (Guia PMBOK®
) — Quinta Edição
11.5 Planejar as respostas aos riscos.......................................................................... 342
11.5.1 Planejar as respostas aos riscos: entradas............................................. 343
11.5.2 Planejar as respostas aos riscos: ferramentas e técnicas...................... 343
11.5.3 Planejar as respostas aos riscos: saídas................................................. 346
11.6 Controlar os riscos................................................................................................ 349
11.6.1 Controlar os riscos: entradas................................................................... 350
11.6.2 Controlar os riscos: ferramentas e técnicas............................................ 351
11.6.3 Controlar os riscos: saídas....................................................................... 353
12. GERENCIAMENTO DAS AQUISIÇÕES DO PROJETO..........................................................355
12.1 Planejar o gerenciamento das aquisições........................................................... 358
12.1.1 Planejar o gerenciamento das aquisições: entradas............................... 360
12.1.2 Planejar o gerenciamento das aquisições: ferramentas e técnicas....... 365
12.1.3 Planejar o gerenciamento das aquisições: saídas.................................. 366
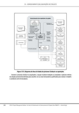
12.2 Conduzir as aquisições......................................................................................... 371
12.2.1 Conduzir as aquisições: entradas............................................................ 373
12.2.2 Conduzir as aquisições: ferramentas e técnicas..................................... 375
12.2.3 Conduzir as aquisições: saídas................................................................ 377
12.3 Controlar as aquisições......................................................................................... 379
12.3.1 Controlar as aquisições: entradas............................................................ 381
12.3.2 Controlar as aquisições: ferramentas e técnicas.................................... 383
12.3.3 Controlar as aquisições: saídas............................................................... 384
12.4 Encerrar as aquisições.......................................................................................... 386
12.4.1 Encerrar as aquisições: entradas............................................................. 388
12.4.2 Encerrar as aquisições: ferramentas e técnicas..................................... 388
12.4.3 Encerrar as aquisições: saídas................................................................. 389
13. GERENCIAMENTO DAS PARTES INTERESSADAS DO PROJETO.......................................391
13.1 Identificar as partes interessadas........................................................................ 393
13.1.1 Identificar as partes interessadas: entradas........................................... 394
13.1.2 Identificar as partes interessadas: ferramentas e técnicas.................... 395
13.1.3 Identificar as partes interessadas: saídas............................................... 398
ÍNDICE
IX©2013 Project Management Institute. Um Guia do Conhecimento em Gerenciamento de Projetos (Guia PMBOK®
) — Quinta Edição
13.2 Planejar o gerenciamento das partes interessadas............................................ 399
13.2.1 Planejar o gerenciamento das partes interessadas: entradas................ 400
13.2.2 Planejar o gerenciamento das partes interessadas: ferramentas
e técnicas.................................................................................................. 401
13.2.3 Planejar o gerenciamento das partes interessadas: saídas................... 403
13.3 Gerenciar o engajamento das partes interessadas............................................. 404
13.3.1 Gerenciar o engajamento das partes interessadas: entradas................ 406
13.3.2 Gerenciar o engajamento das partes interessadas: ferramentas
e técnicas.................................................................................................. 407
13.3.3 Gerenciar o engajamento das partes interessadas: saídas.................... 408
13.4 Controlar o engajamento das partes interessadas.............................................. 409
13.4.1 Controlar o engajamento das partes interessadas: entradas................. 411
13.4.2 Controlar o engajamento das partes interessadas: ferramentas
e técnicas.................................................................................................. 412
13.4.3 Controlar o engajamento das partes interessadas: saídas..................... 413
ANEXO A1 - PADRÃO DE GERENCIAMENTO DE PROJETOS DE UM PROJETO.......................417
APÊNDICE X1 - MUDANÇAS NA QUINTA EDIÇÃO..................................................................463
APÊNDICE X2 - COLABORADORES E REVISORES DO GUIA PMBOK®
—QUINTA EDIÇÃO.....483
APÊNDICE X3 - HABILIDADES INTERPESSOAIS....................................................................513
REFERÊNCIAS........................................................................................................................521
GLOSSÁRIO............................................................................................................................523
ÍNDICE REMISSIVO................................................................................................................569
LISTA DE TABELAS E FIGURAS
XI©2013 Project Management Institute. Um Guia do Conhecimento em Gerenciamento de Projetos (Guia PMBOK®
) — Quinta Edição
LISTA DE TABELAS E FIGURAS
Figura 1-1.	 Interações de gerenciamento de portfólios, programas e projetos...................................5
Figura 2-1.	 Organização funcional........................................................................................................22
Figura 2-2.	 Organização matricial fraca...............................................................................................23
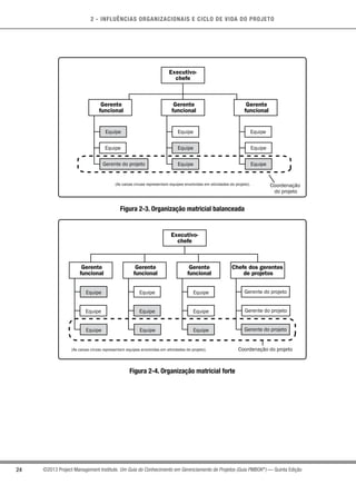
Figura 2-3.	 Organização matricial balanceada....................................................................................24
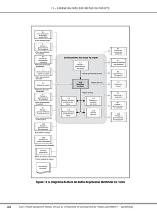
Figura 2-4.	 Organização matricial forte...............................................................................................24
Figura 2-5.	 Organização projetizada....................................................................................................25
Figura 2-6.	 Organização composta.......................................................................................................26
Figura 2-7.	 Relação entre as partes Interessadas e o projeto.............................................................31
Figura 2-8.	Níveis típicos de custo e pessoal em toda a estrutura genérica
do ciclo de vida de um projeto...........................................................................................39
Figura 2-9.	 Impacto da variável com base no tempo decorrido do projeto........................................40
Figura 2-10.	 Exemplo de projeto de fase única......................................................................................42
Figura 2-11.	 Exemplo de projeto de três fases.......................................................................................43
Figura 2-12.	 Exemplo de um projeto com fases sobrepostas...............................................................43
Figura 2-13.	 Exemplo de ciclo de vida previsível...................................................................................44
Figura 3-1.	 Grupos de processos de gerenciamento de projetos........................................................50
Figura 3-2.	 Os grupos de processos interagem em uma fase ou em um projeto...............................51
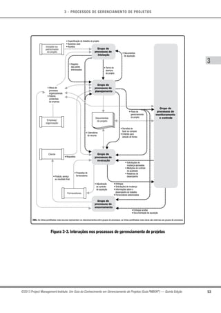
Figura 3-3.	 Interações nos processos de gerenciamento de projetos................................................53
Figura 3-4.	 Limites do projeto...............................................................................................................54
Figura 3-5.	 Dados, informações e fluxo de relatórios do projeto........................................................59
Figura 3-6.	 Legenda do diagrama de fluxo de dados..........................................................................60
LISTA DE TABELAS E FIGURAS
XII ©2013 Project Management Institute. Um Guia do Conhecimento em Gerenciamento de Projetos (Guia PMBOK®
) — Quinta Edição
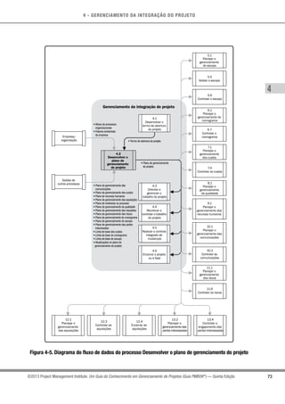
Figura 4-1.	 Visão geral do gerenciamento da integração do projeto..................................................65
Figura 4-2.	 Desenvolver o termo de abertura do projeto: entradas, ferramentas
	 e técnicas, e saídas............................................................................................................66
Figura 4-3.	 Diagrama do fluxo de dados do processo Desenvolver o termo de abertura do projeto.......67
Figura 4-4.	 Desenvolver o termo de abertura do projeto: entradas, ferramentas
	 e técnicas, e saídas............................................................................................................72
Figura 4-5.	 Diagrama do fluxo de dados do processo Desenvolver o plano de gerenciamento do projeto.....73
Figura 4-6.	 Orientar e gerenciar o trabalho do projeto: entradas, ferramentas
	 e técnicas, e saídas............................................................................................................79
Figura 4-7.	 Orientar e gerenciar o trabalho do projeto: diagrama do fluxo de dados........................80
Figura 4-8.	 Monitorar e controlar o trabalho do projeto: entradas, ferramentas
	 e técnicas, e saídas............................................................................................................86
Figura 4-9.	 Diagrama do fluxo de dados do processo Monitorar e controlar o trabalho do projeto........87
Figure 4-10.	 Realizar o controle integrado de mudanças: entradas, ferramentas
	 e técnicas, e saídas............................................................................................................94
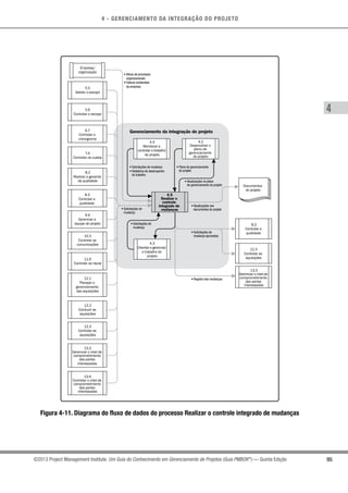
Figura 4-11.	 Diagrama do fluxo de dados do processo Realizar o controle Integrado de mudanças........95
Figura 4-12.	 Encerrar o projeto ou fase: entradas, ferramentas e técnicas, e saídas........................100
Figura 4-13.	 Diagrama do fluxo de dados do processo Encerrar o projeto ou fase...........................101
Figura 5-1.	 Visão geral do gerenciamento do escopo do projeto......................................................106
Figura 5-2.	 Planejar o Gerenciamento do escopo: entradas, ferramentas e técnicas, e saídas......107
Figura 5-3.	 Diagrama do fluxo de dados do processo Planejar o gerenciamento do escopo..........107
Figura 5-4.	 Coletar os requisitos: entradas, ferramentas e técnicas, e saídas................................111
Figura 5-5.	 Diagrama do fluxo de dados do processo Coletar os requisitos....................................111
Figura 5-6.	 Exemplo de uma matriz de rastreabilidade de requisitos..............................................119
Figura 5-7.	 Definir o escopo: entradas, ferramentas e técnicas, e saídas........................................120
LISTA DE TABELAS E FIGURAS
XIII©2013 Project Management Institute. Um Guia do Conhecimento em Gerenciamento de Projetos (Guia PMBOK®
) — Quinta Edição
Figura 5-8.	 Diagrama do fluxo de dados do processo Definir o escopo...........................................120
Figura 5-9.	 Criar a EAP: entradas, ferramentas e técnicas, e saídas................................................125
Figura 5-10.	 Diagrama do fluxo de dados do processo Criar a EAP....................................................126
Figura 5-11.	 Amostra de EAP decomposta em pacotes de trabalho...................................................129
Figura 5-12.	 Amostra de EAP organizada por fases............................................................................130
Figura 5-13.	 Exemplo de EAP com entregas principais.......................................................................130
Figura 5-14.	 Validar o escopo: entradas, ferramentas e técnicas, e saídas.......................................133
Figura 5-15.	 Diagrama do fluxo de dados do processo Validar o escopo...........................................133
Figura 5-16.	 Controlar o escopo: entradas, ferramentas e técnicas, e saídas...................................136
Figura 5-17.	 Diagrama do fluxo de dados do processo Controlar o escopo.......................................137
Figura 6-1.	 Visão geral do gerenciamento do tempo do projeto.......................................................143
Figura 6-2.	 Visão geral do desenvolvimento do cronograma............................................................144
Figura 6-3.	 Planejar o gerenciamento do cronograma: entradas, ferramentas
	 e técnicas, e saídas..........................................................................................................145
Figura 6-4.	 Diagrama do fluxo de dados do processo Planejar o gerenciamento do cronograma.....145
Figura 6-5.	 Definir as atividades: entradas, ferramentas e técnicas, e saídas.................................149
Figura 6-6.	 Diagrama do fluxo de dados do processo Definir as atividades....................................150
Figura 6-7.	 Sequenciar as atividades: entradas, ferramentas e técnicas, e saídas.........................153
Figura 6-8.	 Diagrama do fluxo de dados do processo Sequenciar as atividades.............................154
Figura 6-9.	 Método do diagrama de precedência (MDP) - Tipos de relações...................................157
Figura 6-10.	 Exemplos de antecipação e espera.................................................................................158
Figura 6-11.	 Diagrama de rede do cronograma do projeto..................................................................160
Figura 6-12.	 Estimar os recursos das atividades: entradas, ferramentas e técnicas, e saídas.........161
LISTA DE TABELAS E FIGURAS
XIV ©2013 Project Management Institute. Um Guia do Conhecimento em Gerenciamento de Projetos (Guia PMBOK®
) — Quinta Edição
Figura 6-13.	 Diagrama do fluxo de dados do processo Estimar os recursos das atividades............161
Figura 6-14.	 Estimar as durações das atividades: entradas, ferramentas e técnicas, e saídas........166
Figura 6-15.	 Diagrama do fluxo de dados do processo Estimar as durações das atividades...........166
Figura 6-16.	 Desenvolver o cronograma: entradas, ferramentas e técnicas, e saídas......................173
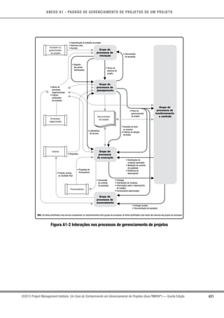
Figura 6-17.	 Diagrama do fluxo de dados do processo Desenvolver o cronograma..........................173
Figura 6-18.	 Exemplo de método do caminho crítico..........................................................................177
Figura 6-19.	 Exemplo de método da corrente crítica...........................................................................178
Figura 6-20.	 Nivelamento de recursos..................................................................................................179
Figura 6-21.	 Exemplos de apresentações do cronograma do projeto.................................................183
Figura 6-22.	 Controlar o cronograma: entradas, ferramentas e técnicas, e saídas...........................185
Figura 6-23.	 Diagrama do fluxo de dados do processo Controlar o cronograma...............................186
Figura 7-1.	 Visão geral do gerenciamento dos custos do projeto.....................................................194
Figura 7-2.	 Planejar o gerenciamento dos custos: entradas, ferramentas e técnicas, e saídas.....195
Figura 7-3.	 Planejar o gerenciamento dos custos: diagrama do fluxo de dados.............................196
Figura 7-4.	 Estimar os custos: entradas, ferramentas e técnicas, e saídas.....................................200
Figura 7-5.	 Diagrama do fluxo de dados do processo Estimar os custos.........................................201
Figura 7-6.	 Determinar o orçamento: entradas, ferramentas e técnicas, e saídas..........................208
Figura 7-7.	 Diagrama do fluxo de dados do processo Determinar o orçamento..............................209
Figura 7-8.	 Componentes do orçamento do projeto..........................................................................213
Figura 7-9.	 Linha de base de custos, gastos e requisitos de recursos financeiros..........................214
Figura 7-10.	 Controlar os custos: entradas, ferramentas e técnicas, e saídas..................................215
Figura 7-11.	 Diagrama do fluxo de dados do processo Controlar os custos......................................215
Figura 7-12.	 Valor agregado, valor planejado e custos reais..............................................................219
LISTA DE TABELAS E FIGURAS
XV©2013 Project Management Institute. Um Guia do Conhecimento em Gerenciamento de Projetos (Guia PMBOK®
) — Quinta Edição
Figura 7-13.	 Índice de desempenho para término (IDPT)....................................................................222
Figura 8-1.	 Visão geral do gerenciamento da qualidade do projeto.................................................230
Figura 8-2.	 Relações fundamentais de garantia da qualidade e de qualidade do controle
	 dos grupos de IPECC, PDCA (em inglês), custo de modelos de qualidade
	 e grupos de processos de gerenciamento do projeto.....................................................231
Figura 8-3.	 Planejar o gerenciamento da qualidade: entradas, ferramentas, técnicas, e saídas.......232
Figura 8-4.	 Diagrama do fluxo de dados do processo Planejar o gerenciamento dos riscos..........232
Figura 8-5.	 Custo da qualidade...........................................................................................................235
Figura 8-6.	 O modelo SIPOC................................................................................................................237
Figura 8-7.	 O storyboard ilustra um exemplo conceitual de cada uma das sete
	 ferramentas da qualidade................................................................................................239
Figura 8-8.	 Realizar a garantia da qualidade: entradas, ferramentas e técnicas, e saídas.............243
Figura 8-9.	 Diagrama do fluxo de dados do processo Realizar a garantia da qualidade................243
Figura 8-10.	 Storyboard ilustrando as sete ferramentas de gerenciamento e controle da qualidade.....246
Figura 8-11.	 Controlar a qualidade: entradas, ferramentas e técnicas, e saídas...............................249
Figura 8-12.	 Diagrama do fluxo de dados do processo Realizar o controle da qualidade.................249
Figura 9-1.	 Visão geral do gerenciamento dos recursos humanos do projeto.................................257
Figura 9-2.	 Planejar o gerenciamento dos recursos humanos: entradas,
	 ferramentas e técnicas, e saídas.....................................................................................258
Figura 9-3.	 Diagrama do fluxo de dados do processo Planejar o gerenciamento dos recursos.........258
Figura 9-4.	 Formatos de definição dos papéis e responsabilidades.................................................261
Figura 9-5.	 Matriz RACI.......................................................................................................................262
Figura 9-6.	 Histograma de recursos ilustrativo.................................................................................266
Figura 9-7.	 Mobilizar a equipe do projeto: entradas, ferramentas e técnicas, e saídas..................267
LISTA DE TABELAS E FIGURAS
XVI ©2013 Project Management Institute. Um Guia do Conhecimento em Gerenciamento de Projetos (Guia PMBOK®
) — Quinta Edição
Figura 9-8.	 Diagrama do fluxo de dados do processo Mobilizar a equipe do projeto......................268
Figura 9-9.	 Desenvolver a equipe do projeto: entradas, ferramentas e técnicas, e saídas.............273
Figura 9-10.	 Diagrama do fluxo de dados do processo Desenvolver a equipe do projeto.................273
Figura 9-11.	 Gerenciar a equipe do projeto: entradas, ferramentas e técnicas, e saídas..................279
Figura 9-12.	 Diagrama do fluxo de dados do processo Gerenciar a equipe do projeto.....................280
Figura 10-1.	 Visão geral do processo do Gerenciamento das comunicações do projeto...................288
Figura 10-2.	 Planejar o gerenciamento das comunicações: entradas, ferramentas
	 e técnicas, e saídas..........................................................................................................289
Figura 10-3.	 Diagrama do fluxo de dados do processo Planejar o gerenciamento
	 das comunicações............................................................................................................289
Figura 10-4.	 Modelo básico de comunicação......................................................................................294
Figura 10-5.	 Gerenciar as comunicações: entradas, ferramentas e técnicas, e saídas.....................297
Figura 10-6.	 Diagrama do fluxo de dados do processo Gerenciar as comunicações........................298
Figura 10-7.	 Controlar as comunicações. entradas, ferramentas e técnicas, e saídas......................303
Figura 10-8.	 Diagrama do fluxo de dados do processo Controlar as comunicações.........................304
Figura 11-1.	 Visão Geral do gerenciamento do risco do projeto.........................................................312
Figura 11-2.	 Planejar o gerenciamento dos riscos: entradas, ferramentas e técnicas, e saídas..........313
Figura 11-3.	 Diagrama do fluxo de dados do processo Planejar o gerenciamento dos riscos..........313
Figura 11-4.	 Exemplo de uma estrutura analítica dos riscos (EAR)....................................................317
Figura 11-5.	 Identificar os riscos: entradas, ferramentas e técnicas, e saídas..................................319
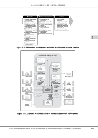
Figura 11-6.	 Diagrama do fluxo de dados do processo Identificar os riscos.....................................320
Figura 11-7.	 Diagramas de influência..................................................................................................326
Figura 11-8.	 Realizar a análise qualitativa dos riscos: entradas, ferramentas
	 e técnicas, e saídas..........................................................................................................328
LISTA DE TABELAS E FIGURAS
XVII©2013 Project Management Institute. Um Guia do Conhecimento em Gerenciamento de Projetos (Guia PMBOK®
) — Quinta Edição
Figura 11-9.	 Diagrama do fluxo de dados do processo Realizar
	 a análise qualitativa dos riscos.......................................................................................328
Figura 11-10.	 Matriz de probabilidade e impacto..................................................................................331
Figura 11-11.	 Realizar a análise quantitativa dos riscos: entradas, ferramentas
	 e técnicas, e saídas..........................................................................................................334
Figura 11-12.	 Diagrama do fluxo de dados do processo Realizar
	 a análise quantitativa dos riscos.....................................................................................334
Figura 11-13.	 Faixas de estimativas de custos do projeto coletadas durante
	 a entrevista sobre riscos..................................................................................................336
Figura 11-14.	 Exemplos de distribuições de probabilidades usadas com frequência.........................337
Figura 11-15.	 Exemplo de diagrama de tornado....................................................................................338
Figura 11-16.	 Diagrama da árvore de decisão.......................................................................................339
Figura 11-17.	 Resultados da simulação de riscos de custos................................................................340
Figura 11-18.	 Planejar as respostas aos riscos: entradas, ferramentas e técnicas, e saídas.............342
Figura 11-19.	 Diagrama do fluxo de dados do processo Planejar as respostas aos riscos.................342
Figura 11-20.	 Controlar os riscos: entradas, ferramentas e técnicas, e saídas...................................349
Figura 11-21.	 Diagrama do fluxo de dados do processo Monitorar e controlar os riscos...................349
Figura 12-1.	 Visão geral do gerenciamento das aquisições do projeto..............................................356
Figura 12-2.	 Planejar o gerenciamento das aquisições: entradas, ferramentas
	 e técnicas, e saídas..........................................................................................................358
Figura 12-3.	 Diagrama do fluxo de dados do processo Planejar o gerenciamento
	 das aquisições..................................................................................................................359
Figura 12-4.	 Conduzir as aquisições: entradas, ferramentas e técnicas, e saídas............................371
Figura 12-5.	 Diagrama do fluxo de dados do processo Conduzir as aquisições................................372
Figura 12-6.	 Controlar as aquisições: entradas, ferramentas e técnicas, e saídas............................379
LISTA DE TABELAS E FIGURAS
XVIII ©2013 Project Management Institute. Um Guia do Conhecimento em Gerenciamento de Projetos (Guia PMBOK®
) — Quinta Edição
Figura 12-7.	 Diagrama do fluxo de dados do processo Controlar as aquisições...............................380
Figura 12-8.	 Encerrar as aquisições: entradas, ferramentas e técnicas, e saídas.............................386
Figura 12-9.	 Diagrama do fluxo de dados do processo Encerrar as aquisições................................387
Figura 13-1.	 Gerenciamento das partes interessadas do projeto.......................................................392
Figura 13-2.	 Identificar as partes interessadas: entradas, ferramentas e técnicas, e saídas...........393
Figura 13-3.	 Diagrama do fluxo de dados do processo Identificar as partes interessadas...............393
Figura 13-4.	 Exemplo de rede de poder/interesse com as partes interessadas................................397
Figura 13-5.	 Planejar o gerenciamento das partes interessadas: entradas, ferramentas
	 e técnicas, e saídas..........................................................................................................399
Figura 13-6.	 Diagrama do fluxo de dados do processo Planejar o gerenciamento
	 das partes interessadas...................................................................................................399
Figura 13-7.	 Matriz de avaliação do nível de engajamento das partes interessadas........................403
Figura 13-8.	 Gerenciar o engajamento das partes interessadas: entradas, ferramentas
	 e técnicas, e saídas..........................................................................................................404
Figura 13-9.	 Diagrama do fluxo de dados do processo Gerenciar o engajamento
	 das partes interessadas...................................................................................................405
Figura 13-10.	 Controlar o engajamento das partes interessadas: entradas, ferramentas
	 e técnicas, e saídas..........................................................................................................410
Figura 13-11.	 Diagrama do fluxo de dados do processo Controlar o engajamento das partes
	interessadas ....................................................................................................................410
Figura A1-1.	 Interações entre os grupos de processos em um projeto..............................................419
Figura A1-2.	 Interações nos processos de gerenciamento de projetos..............................................421
Figura A1-3.	 Limites do projeto.............................................................................................................425
Figura A1-4.	 Grupo de processos de iniciação.....................................................................................425
Figura A1-5.	 Desenvolver o termo de abertura do projeto: entradas e saídas....................................426
Figura A1-6.	 Identificar as partes interessadas: entradas e saídas....................................................426
LISTA DE TABELAS E FIGURAS
XIX©2013 Project Management Institute. Um Guia do Conhecimento em Gerenciamento de Projetos (Guia PMBOK®
) — Quinta Edição
Figura A1-7.	 Grupo de processos de planejamento.............................................................................428
Figura A1-8.	 Desenvolver o plano de gerenciamento do projeto: entradas e saídas.........................429
Figura a 1-9.	 Planejar o gerenciamento do escopo: entradas e saídas...............................................429
Figura A1-10.	 Coletar os requisitos: entradas e saídas.........................................................................430
Figura A1-11.	 Definir o escopo: entradas e saídas................................................................................430
Figura A1-12.	 Criar a estrutura analítica do projeto (EAP): entradas e saídas.....................................431
Figura A1-13.	 Planejar o gerenciamento do cronograma: entradas e saídas.......................................431
Figura A1-14.	 Definir as atividades: entradas e saídas.........................................................................432
Figura A1-15.	 Sequenciar as atividades: entradas e saídas..................................................................432
Figura A1-16.	 Estimar os recursos das atividades: entradas e saídas.................................................433
Figura A1-17.	 Estimar as durações das atividades: entradas e saídas.................................................434
Figura A1-18.	 Desenvolver o cronograma: entradas e saídas...............................................................435
Figura A1-19.	 Planejar o gerenciamento dos custos: entradas e saídas..............................................436
Figura A1-20.	 Estimar os custos: entradas e saídas..............................................................................436
Figura A1-21.	 Determinar o orçamento: entradas e saídas...................................................................437
Figura A1-22.	 Planejar o gerenciamento da qualidade: entradas e saídas...........................................438
Figura A1-23.	 Planejar o gerenciamento dos recursos humanos: entradas e saídas..........................438
Figura A1-24.	 Planejar o gerenciamento das comunicações: entradas e saídas.................................439
Figura A1-25.	 Planejar o gerenciamento dos riscos: entradas e saídas...............................................439
Figura A1-26.	 Identificar os riscos: entradas e saídas..........................................................................440
Figura A1-27.	 Realizar a análise quantitativa dos riscos: entradas e saídas.......................................441
Figura A1-28.	 Realizar a análise quantitativa dos riscos: entradas e saídas.......................................441
Figura A1-29.	 Planejar as respostas aos riscos: entradas e saídas......................................................442
LISTA DE TABELAS E FIGURAS
XX ©2013 Project Management Institute. Um Guia do Conhecimento em Gerenciamento de Projetos (Guia PMBOK®
) — Quinta Edição
Figura A1-30.	 Planejar o gerenciamento das aquisições: entradas e saídas.......................................443
Figura A1-31.	 Planejar o gerenciamento das partes interessadas: entradas e saídas........................443
Figura A1-32.	 Grupo de processos de execução....................................................................................445
Figura A1-33.	 Orientar e gerenciar o trabalho do projeto: entradas e saídas.......................................446
Figura A1-34.	 Realizar a garantia da qualidade: entradas e saídas......................................................446
Figura A1-35.	 Mobilizar a equipe do projeto: entradas e saídas...........................................................447
Figura A1-36.	 Desenvolver a equipe do projeto: entradas e saídas......................................................447
Figura A1-37.	 Gerenciar a equipe do projeto: entradas e saídas..........................................................448
Figura A1-38.	 Gerenciar as comunicações: entradas e saídas..............................................................448
Figura A1-39.	 Conduzir as aquisições: entradas e saídas.....................................................................449
Figura A1-40.	 Gerenciar o engajamento das partes interessadas: entradas e saídas.........................450
Figura A1-41.	 Grupo de processos de monitoramento e controle.........................................................451
Figura A1-42.	 Monitorar e controlar o trabalho do projeto: entradas e saídas.....................................452
Figura A1-43.	 Realizar o controle integrado de mudanças: entradas e saídas....................................453
Figura A1-44.	 Validar o escopo: entradas e saídas................................................................................453
Figura A1-45.	 Controlar o escopo: entradas e saídas............................................................................454
Figura A1-46.	 Controlar o cronograma: entradas e saídas....................................................................455
Figura A1-47.	 Controlar os custos: entradas e saídas...........................................................................455
Figura A1-48.	 Controlar a qualidade: entradas e saídas........................................................................456
Figura A1-49.	 Controlar as comunicações: entradas e saídas..............................................................457
Figura A1-50.	 Controlar os riscos: entradas e saídas............................................................................457
Figura A1-51.	 Controlar as aquisições: entradas e saídas....................................................................458
Figura A1-52.	 Controlar o engajamento das partes interessadas: entradas e saídas..........................459
Figura A1-53.	 Grupo de processos de encerramento.............................................................................460
LISTA DE TABELAS E FIGURAS
XXI©2013 Project Management Institute. Um Guia do Conhecimento em Gerenciamento de Projetos (Guia PMBOK®
) — Quinta Edição
Figura A1-54.	 Encerrar o projeto ou fase: entradas e saídas.................................................................461
Figura A1-55.	 Encerrar as aquisições: entradas e saídas......................................................................461
Figura x1-1.	 Modelo de dados redefinido.............................................................................................467
Tabela 1-1.	 Visão geral comparativa do gerenciamento de projetos, gerenciamento
	 de programas e gerenciamento de portfólios.....................................................................8
Tabela 2-1.	 Influência das estruturas organizacionais nos projetos...................................................22
Tabela 3-1.	 Grupo de processos de gerenciamento de projetos e mapeamento
	 das áreas de conhecimento...............................................................................................61
Tabela 4-1	 Diferenciação entre o plano de gerenciamento do projeto e os documentos
	 do projeto............................................................................................................................78
Tabela 5-1.	 Elementos do termo de abertura do projeto e da declaração do escopo do projeto.....124
Tabela 7-1.	 Tabela de resumo dos cálculos do valor agregado.........................................................224
Tabela 11-1.	 Definição de escalas de impactos para quatro objetivos do projeto.............................318
Tabela A1-1.	 Grupo de processos de gerenciamento de projetos e mapeamento
	 da área de conhecimento.................................................................................................423
Tabela X1-1.	 Mudanças na Seção 4......................................................................................................472
Tabela X1-2.	 Mudanças na Seção 5......................................................................................................473
Tabela X1-3.	 Mudanças na Seção 6......................................................................................................474
Tabela X1-4.	 Mudanças na Seção 7......................................................................................................475
Tabela X1-5.	 Mudanças na Seção 8......................................................................................................476
Tabela X1-6.	 Mudanças na Seção 9......................................................................................................477
Tabela X1-7.	 Mudanças na Seção 10....................................................................................................478
Tabela X1-8.	 Mudanças na Seção 11....................................................................................................479
Tabela X1-9.	 Mudanças na Seção 12....................................................................................................480
Tabela X1-10.	Mudanças na Seção 13....................................................................................................481
1 - INTRODUÇÃO
1
1
©2013 Project Management Institute. Um Guia do Conhecimento em Gerenciamento de Projetos (Guia PMBOK®
) — Quinta Edição
INTRODUÇÃO
Um Guia do Conhecimento em Gerenciamento de Projetos (Guia PMBOK®
)– Quinta Edição fornece diretrizes
para o gerenciamento de projetos individuais e define os conceitos relacionados com o gerenciamento de
projetos. Ele também descreve o ciclo de vida de gerenciamento de projetos e seus respectivos processos,
assim como o ciclo de vida do projeto.
O Guia PMBOK®
contém o padrão e guia globalmente reconhecidos para a profissão de gerenciamento
de projetos (encontrado no Anexo A1). Um padrão é um documento formal que descreve normas, métodos,
processos e práticas estabelecidos. Assim como em outras profissões, o conhecimento contido neste padrão
evoluiu a partir das boas práticas reconhecidas por profissionais de gerenciamento de projetos que contribuíram
para o seu desenvolvimento.
As duas primeiras seções do Guia PMBOK®
são uma introdução aos principais conceitos no campo do
gerenciamento de projetos.A seção 3 resume os grupos de processos e fornece uma visão geral das interações
dos processos entre as dez áreas de conhecimento e os cinco grupos de processos.As seções de 4 a 13 são o
guia do conhecimento em gerenciamento de projetos. Elas ampliam as informações do padrão descrevendo as
entradas e saídas, assim como as ferramentas e técnicas usadas no gerenciamento dos projetos. O anexo A1 é
o padrão para o gerenciamento de projetos e apresenta os processos, entradas e saídas que são consideradas
boas práticas na maioria dos projetos, a maior parte das vezes.
Esta seção define vários termos principais e o relacionamento entre gerenciamento de portfólio,
gerenciamento de programas, gerenciamento de projetos e maturidade organizacional em gerenciamento de
projetos. Uma visão geral do Guia PMBOK®
é apresentada nas seguintes seções:
1.1 Objetivo do Guia PMBOK®
1.2 O que é um projeto?
1.3 O que é gerenciamento de projetos?
1.4 Relacionamentos entre gerenciamento de portfólios, gerenciamento de programas,
gerenciamento de projetos e gerenciamento de projetos organizacionais
1.5 Relacionamento entre gerenciamento de projetos, gerenciamento de operações
e estratégia organizacional
1.6 Valor de negócio
1.7 Papel do gerente de projetos
1.8 Conhecimento em gerenciamento de projetos
11
1 - INTRODUÇÃO
2 ©2013 Project Management Institute. Um Guia do Conhecimento em Gerenciamento de Projetos (Guia PMBOK®
) — Quinta Edição
1.1 Objetivo do Guia PMBOK®
A aceitação do gerenciamento de projetos como uma profissão indica que a aplicação do conhecimento,
processos, habilidades, ferramentas e técnicas pode ter um impacto significativo no sucesso do projeto. O
Guia PMBOK®
identifica esse subconjunto do conhecimento em gerenciamento de projetos que é amplamente
reconhecido como boa prática.Amplamente reconhecido significa que o conhecimento e as práticas descritas
são aplicáveis à maioria dos projetos na maior parte das vezes, e que existe um consenso em relação ao seu
valor e utilidade. Boa prática significa que existe um consenso geral de que a aplicação do conhecimento,
habilidades, ferramentas e técnicas pode aumentar as chances de sucesso de muitos projetos. Boa prática
não significa que o conhecimento descrito deva ser sempre aplicado uniformemente a todos os projetos; a
organização e/ou a equipe de gerenciamento do projeto é responsável por determinar o que é apropriado para
um projeto específico.
OGuiaPMBOK®
tambémforneceepromoveumvocabuláriocomumnoâmbitodaprofissãodegerenciamento
de projetos para o uso e aplicação de conceitos de gerenciamento de projetos. Um vocabulário comum é um
elemento essencial para uma profissão. O Léxico de termos de gerenciamento de projetos do PMI [1]1
fornece
o vocabulário profissional básico que pode ser consistentemente utilizado pelos gerentes de projetos, gerentes
de programas e gerentes de portfólios, e por outras partes interessadas.
O Anexo A1 é uma referência básica dos programas de desenvolvimento profissional de gerenciamento de
projetos do PMI. O Anexo A1 continua a evoluir juntamente com a profissão e, assim sendo, não é completo;
este padrão é um guia, e não uma metodologia específica. É possível usar metodologias e ferramentas distintas
(p.ex., Ágil, Cascata, PRINCE2) para implementar uma estrutura de gerenciamento de projetos.
Além dos padrões que estabelecem diretrizes para os processos de gerenciamento de projetos, o Código de
ética e conduta profissional do PMI (Project Management Institute Code of Ethics and Professional Conduct [2])
orienta os praticantes da profissão e descreve as expectativas que eles devem ter de si mesmos e dos outros.
O Código de ética e conduta profissional do PMI é específico quanto à obrigação básica de responsabilidade,
respeito,justiça e honestidade.Ele exige que os praticantes demonstrem um compromisso com a conduta ética
e profissional. Ele transmite a obrigação do cumprimento das leis, regulamentos e das políticas organizacionais
e profissionais. Os profissionais são provenientes de ambientes e culturas diversas, e o Código de ética e
conduta profissional do Project Management Institute se aplica globalmente.Ao interagir com quaisquer partes
interessadas, os profissionais devem estar comprometidos com práticas honestas, responsáveis e justas, e
relacionamentos respeitosos. A aceitação do código pelos gerentes de projetos é essencial e é um requisito
para os seguintes exames do PMI®
:
•	 Profissional técnico certificado em gerenciamento de projetos (CAPM)®
•	 Profissional de gerenciamento de projetos (PMP)®
•	 Profissional de gerenciamento de programas (PgMP)®
•	 Profissional certificado em métodos Ágeis do PMI (PMI-ACP)®
•	 Profissional de gerenciamento de riscos do PMI (PMI-RMP)®
•	 Profissional em gerenciamento de cronograma (PMI-SP)®
1
Os numeros entre parenteses refere-se a lista de referencias no final deste manual.
1 - INTRODUÇÃO
3
1
©2013 Project Management Institute. Um Guia do Conhecimento em Gerenciamento de Projetos (Guia PMBOK®
) — Quinta Edição
1.2 O que é um projeto?
Projeto é um esforço temporário empreendido para criar um produto, serviço ou resultado exclusivo. A
natureza temporária dos projetos indica que eles têm um início e um término definidos. O término é alcançado
quando os objetivos do projeto são atingidos ou quando o projeto é encerrado porque os seus objetivos não
serão ou não podem ser alcançados, ou quando a necessidade do projeto deixar de existir. Um projeto também
poderá ser encerrado se o cliente (cliente, patrocinador ou financiador) desejar encerrá-lo. Temporário não
significa necessariamente de curta duração. O termo se refere ao engajamento do projeto e à sua longevidade.
O termo temporário normalmente não se aplica ao produto, serviço ou resultado criado pelo projeto; a maioria
dos projetos é empreendida para criar um resultado duradouro. Por exemplo, um projeto de construção de um
monumento nacional criará um resultado que deverá durar séculos. Os projetos também podem ter impactos
sociais, econômicos e ambientais que terão duração mais longa que os projetos propriamente ditos.
Cada projeto cria um produto, serviço ou resultado único. O resultado do projeto pode ser tangível ou
intangível. Embora elementos repetitivos possam estar presentes em algumas entregas e atividades do projeto,
esta repetição não muda as características fundamentais e exclusivas do trabalho do projeto. Por exemplo,
prédios de escritórios podem ser construídos com materiais idênticos ou similares e pelas mesmas equipes
ou equipes diferentes. Entretanto, cada projeto de prédio é único, com uma localização diferente, um design
diferente, circunstâncias e situações diferentes, partes interessadas diferentes, etc.
Um esforço de trabalho contínuo é geralmente um processo repetitivo que segue os procedimentos
existentes de uma organização. Por outro lado, em virtude da natureza exclusiva dos projetos, pode haver
incertezas ou diferenças quanto aos produtos, serviços ou resultados criados pelo projeto. As atividades do
projeto podem ser novas para os membros de uma equipe de projeto, o que poderá exigir um planejamento
mais dedicado do que outro trabalho de rotina. Além disso, os projetos são empreendidos em todos os níveis
organizacionais. Um projeto pode envolver uma única pessoa ou muitas pessoas, uma única organização ou
múltiplas unidades organizacionais de múltiplas organizações.
Um projeto pode criar:
•	 Um produto que pode ser um componente de outro item, um aprimoramento de outro item, ou um
item final;
•	 Um serviço ou a capacidade de realizar um serviço (p.ex., uma função de negócios que dá suporte
à produção ou distribuição);
•	 Uma melhoria nas linhas de produtos e serviços (por exemplo, um projeto Seis Sigma executado para
reduzir falhas); ou
•	 Um resultado, como um produto ou documento (por exemplo, um projeto de pesquisa que desenvolve
o conhecimento que pode ser usado para determinar se uma tendência existe ou se um novo processo
beneficiará a sociedade).
1 - INTRODUÇÃO
4 ©2013 Project Management Institute. Um Guia do Conhecimento em Gerenciamento de Projetos (Guia PMBOK®
) — Quinta Edição
Exemplos de projetos incluem, mas não se limitam, a:
•	 Desenvolvimento de um novo produto, serviço ou resultado;
•	 Efetuar uma mudança na estrutura, processos, pessoal ou estilo de uma organização;
•	 Desenvolvimento ou aquisição de um sistema de informações novo ou modificado (hardware ou
software);
•	 Realizar um esforço de pesquisa cujo resultado será apropriadamente registrado;
•	 Construção de um prédio, planta industrial ou infraestrutura; ou
•	 Implementação,melhoria,ouaprimoramentodosprocessoseprocedimentosdosnegóciosexistentes.
1.2.1 Relacionamentos entre portfólios, programas e projetos
O relacionamento entre portfólios, programas e projetos é tal que um portfólio se refere a uma coleção
de projetos, programas, subportfólios e operações gerenciados como um grupo para o alcance de objetivos
estratégicos. Os programas são agrupados em um portfólio e englobam subprogramas, projetos ou outros
trabalhos que são gerenciados de forma coordenada para apoiar o portfólio. Os projetos individuais que estão
dentro ou fora do programa são de qualquer forma considerados parte de um portfólio. Embora os projetos ou
programas do portfólio possam não ser necessariamente interdependentes ou diretamente relacionados, eles
estão ligados ao plano estratégico da organização por meio do seu portfólio.
Conforme ilustrado na Figura 1-1, as estratégias e prioridades organizacionais são vinculadas e possuem
relações entre portfólios e programas, bem como entre programas e projetos individuais. O planejamento
organizacional impacta os projetos através da priorização de projetos baseada em riscos, financiamentos e
outras considerações relevantes ao plano estratégico da organização. O planejamento organizacional pode
orientar o gerenciamento dos recursos e dar suporte aos projetos componentes com base nas categorias de
riscos, linhas específicas de negócios ou tipos gerais de projetos, como infraestrutura e melhoria de processos.
1 - INTRODUÇÃO
5
1
©2013 Project Management Institute. Um Guia do Conhecimento em Gerenciamento de Projetos (Guia PMBOK®
) — Quinta Edição
Projetos
Portfólio
Subportfólios
Programas
Subprogramas
Projetos
Projetos
Projetos
• Estratégias e prioridades
• Elaboração progressiva
• Governança
• Disposição sobre as mudanças
solicitadas
• Impactos das mudanças em outros
portfólios, programas ou projetos
• Estratégias e prioridades
• Elaboração progressiva
• Governança
• Disposição sobre as mudanças solicitadas
• Impactos das mudanças em
outros portfólios, programas ou
projetos
• Estratégias e prioridades
• Elaboração progressiva
• Governança
• Disposição sobre as mudanças
solicitadas
• Impactos das mudanças em outros
portfólios, programas ou projetos
• Relatórios de desempenho
• Solicitações de mudança
com impacto em outros
portfólios, programas ou projetos
• Relatórios de desempenho
• Solicitações de mudança com
impacto em outros portfólios,
programas ou projetos
• Relatórios de desempenho
• Solicitações de mudança
com impacto em outros
portfólios, programas ou
projetos
Programas
Subprogramas
Projetos
Projetos
Figura 1-1. Interações de gerenciamento de portfólios, programas e projetos
1.3 O que é gerenciamento de projetos?
Gerenciamento de projetos é a aplicação do conhecimento,habilidades,ferramentas e técnicas às atividades
do projeto para atender aos seus requisitos. O gerenciamento de projetos é realizado através da aplicação e
integração apropriadas dos 47 processos de gerenciamento de projetos, logicamente agrupados em cinco
grupos de processos. Esses cinco grupos de processos são:
•	 Iniciação,
•	 Planejamento,
•	 Execução,
•	 Monitoramento e controle, e
•	 Encerramento.
1 - INTRODUÇÃO
6 ©2013 Project Management Institute. Um Guia do Conhecimento em Gerenciamento de Projetos (Guia PMBOK®
) — Quinta Edição
O gerenciamento de um projeto normalmente inclui, mas não se limita a:
•	 Identificação dos requisitos;
•	 Abordagem das diferentes necessidades, preocupações e expectativas das partes interessadas no
planejamento e execução do projeto;
•	 Estabelecimento, manutenção e execução de comunicações ativas, eficazes e colaborativas entre as
partes interessadas;
•	 Gerenciamento das partes interessadas visando o atendimento aos requisitos do projeto e a criação
das suas entregas;
•	 Equilíbrio das restrições conflitantes do projeto que incluem, mas não se limitam, a:
○○ Escopo,
○○ Qualidade,
○○ Cronograma,
○○ Orçamento,
○○ Recursos, e
○○ Riscos.
As características e circunstâncias específicas do projeto podem influenciar as restrições nas quais a
equipe de gerenciamento do projeto precisa se concentrar.
Esses fatores estão relacionados de tal forma que se algum deles mudar, pelo menos um outro fator
provavelmente será afetado. Por exemplo, se o cronograma for abreviado, muitas vezes o orçamento precisará
ser aumentado para incluir recursos adicionais a fim de concluir a mesma quantidade de trabalho em menos
tempo. Se não for possível um aumento no orçamento, o escopo ou a qualidade poderão ser reduzidos para
entregar o produto do projeto em menos tempo, com o mesmo orçamento. As partes interessadas no projeto
podem ter idéias divergentes sobre quais fatores são os mais importantes, gerando um desafio maior ainda.
A mudança dos requisitos ou objetivos do projeto pode criar riscos adicionais. A equipe do projeto precisa
ser capaz de avaliar a situação, equilibrar as demandas e manter uma comunicação proativa com as partes
interessadas a fim de entregar um projeto bem sucedido.
Devido ao potencial de mudanças,o desenvolvimento do plano de gerenciamento do projeto é uma atividade
iterativa elaborada de forma progressiva ao longo do ciclo de vida do projeto.A elaboração progressiva envolve
a melhoria contínua e o detalhamento de um plano conforme informações mais detalhadas e específicas
e estimativas mais exatas tornam-se disponíveis. A elaboração progressiva permite que a equipe de
gerenciamento do projeto defina e gerencie o trabalho com um nível maior de detalhes, à medida que o projeto
evolui.
1 - INTRODUÇÃO
7
1
©2013 Project Management Institute. Um Guia do Conhecimento em Gerenciamento de Projetos (Guia PMBOK®
) — Quinta Edição
1.4 Relacionamentos entre gerenciamento de portfólios, gerenciamento
de programas, gerenciamento de projetos e gerenciamento
organizacional de projetos
Para entender o gerenciamento de portfólios,o gerenciamento de programas e o gerenciamento de projetos,
é importante reconhecer as semelhanças e as diferenças entre essas disciplinas.Também é útil entender como
eles se relacionam com o gerenciamento organizacional de projetos (GOP). O gerenciamento organizacional
de projetos é uma estrutura de execução da estratégia corporativa que utiliza o gerenciamento de projetos, de
programas e de portfólio,assim como outras práticas organizacionais que possibilitam a realização da estratégia
organizacional de forma consistente e previsível, produzindo melhor desempenho, melhores resultados e uma
vantagem competitiva sustentável.
O gerenciamento de portfólios,gerenciamento de programas e gerenciamento de projetos estão alinhados ou
são acionados por estratégias organizacionais. Por outro lado, o gerenciamento de portfólios, o gerenciamento
de programas e o gerenciamento de projetos diferem na maneira em que cada um contribui para o alcance das
metas estratégicas. O gerenciamento de portfólios se alinha com as estratégias organizacionais selecionando
os programas ou projetos certos, priorizando o trabalho e proporcionando os recursos necessários, enquanto
que o gerenciamento de programas harmoniza os componentes dos seus projetos e programas e controla
as interdependências a fim de obter os benefícios especificados. O gerenciamento de projetos desenvolve e
implementa planos para o alcance de um escopo específico que é motivado pelos objetivos do programa ou
portfólioaqueestásujeitoe,emúltimainstância,àsestratégiasorganizacionais.Ogerenciamentoorganizacional
de projetos (GOP) promove a capacidade organizacional ligando os princípios e práticas do gerenciamento
de projetos, programas e portfólios com facilitadores organizacionais (p.ex., práticas estruturais, culturais,
tecnológicas e de recursos humanos) para apoiar as metas estratégicas. Uma organização mede as suas
capacidades e então planeja e implementa melhorias visando o alcance sistemático das melhores práticas.
ATabela 1-1 mostra a comparação de perspectivas de projetos,programas e portfólios em várias dimensões
no âmbito da organização.
1 - INTRODUÇÃO
8 ©2013 Project Management Institute. Um Guia do Conhecimento em Gerenciamento de Projetos (Guia PMBOK®
) — Quinta Edição
Tabela 1-1. Visão geral comparativa do gerenciamento de projetos, gerenciamento
de programas e gerenciamento de portfólios
Gerenciamento de projeto organizacional
Projetos Programas Portfólios
Os projetos têm objetivos
definidos. O escopo é
elaborado progressivamente
durante o ciclo de vida do
projeto.
Os gerentes de projetos
esperam mudanças e
implementam processos para
mantê-las gerenciadas e
controladas.
Os gerentes de projetos
elaboram progressivamente
planos detalhados no decorrer
do ciclo de vida do projeto a
partir de informações de alto
nível.
Os gerentes de projetos
gerenciam a equipe do
projeto para atender aos
objetivos do projeto.
O sucesso é medido pela
qualidade do produto e do
projeto, pela pontualidade,
pelo cumprimento do
orçamento e pelo grau de
satisfação do cliente.
Os gerentes de projetos
monitoram e controlam o
Os programas possuem um
escopo maior e fornecem
benefícios mais significati-
vos.
Os gerentes de programas
esperam mudanças dentro
e fora do programa e estão
preparados para gerenciá-
las.
Os gerentes de programas
desenvolvem o plano geral
do programa e criam planos
de alto nível para orientar o
planejamento detalhado no
nível dos componentes.
Os gerentes de programas
gerenciam a equipe do
programa e os gerentes de
projetos; eles proporcionam
a visão e liderança global.
O sucesso é medido pelo
grau em que o programa
atende às necessidades e
pelos benefícios para os
quais foi executado.
Os gerentes de programas
monitoram o progresso dos
componentes do programa
para garantir que os
objetivos, cronogramas,
Os portfólios possuem um
escopo organizacional que
muda com os objetivos
estratégicos da organização.
Os gerentes de portfólio
monitoram continuamente as
mudanças no ambiente
interno e externo mais amplos.
Os gerentes de portfólios
criam e mantêm comunica-
ção e processos necessários
ao portfólio global.
Os gerentes de portfólios
podem gerenciar ou
coordenar o pessoal de
gerenciamento de portfólios,
ou o pessoal de programas e
projetos que possam ter
responsabilidades de entrega
de relatórios para compor o
portfólio agregado.
O sucesso é medido em
termos do desempenho de
investimento agregado e
realização dos benefícios do
portfólio.
Os gerentes de portfólios
monitoram as mudanças
estratégicas e alocação de
recursos totais, resultados de
desempenho e riscos do
Escopo
Mudança
Planejamento
Gerencia-
mento
Sucesso
Monitora-
1 - INTRODUÇÃO
9
1
©2013 Project Management Institute. Um Guia do Conhecimento em Gerenciamento de Projetos (Guia PMBOK®
) — Quinta Edição
1.4.1 Gerenciamento de programas
Um programa é definido como um grupo de projetos, subprogramas e atividades de programa relacionados,
gerenciados de modo coordenado visando a obtenção de benefícios que não estariam disponíveis se eles
fossem gerenciados individualmente. Os programas podem incluir elementos de trabalho relacionado fora
do escopo dos projetos distintos do programa. Um projeto pode ou não ser parte de um programa, mas um
programa sempre terá projetos.
Gerenciamento de programas é a aplicação de conhecimentos, habilidades, ferramentas e técnicas a um
programa a fim de atender aos seus requisitos e obter benefícios e controle não disponíveis ao gerenciar
projetos individualmente.
Os projetos dentro de um programa são relacionados entre si através do resultado comum ou da sua capacidade
coletiva. Se o relacionamento entre os projetos for somente o de um cliente, fornecedor, tecnologia ou recurso
compartilhado, o esforço deve ser gerenciado como um portfólio de projetos e não como um programa.
O gerenciamento de programas foca nas interdependências do projeto e ajuda a determinar a melhor
abordagem para gerenciá-los. As ações relacionadas a essas interdependências podem incluir:
•	 Solução de restrições e/ou conflitos de recursos que afetam múltiplos projetos no programa,
•	 Alinhamento do direcionamento organizacional/estratégico que afeta as metas e objetivos do projeto
e programa, e
•	 Solução de problemas e gerenciamento de mudanças dentro de uma estrutura de governança
compartilhada.
Um exemplo de um programa seria um novo sistema de satélite de comunicação com projetos para o
design do satélite e das estações terrestres, a construção de cada uma delas, a integração do sistema e o
lançamento do satélite.
1.4.2 Gerenciamento de portfólios
Um portfólio refere-se a projetos, programas, subportfólios e operações gerenciados como um grupo
para atingir objetivos estratégicos. Os projetos ou programas do portfólio podem não ser necessariamente
interdependentes ou diretamente relacionados. Por exemplo, uma empresa de infraestrutura que tenha o
objetivo estratégico de maximizar o retorno dos seus investimentos pode compor um portfólio que inclua
uma mescla de projetos em petróleo e gás, energia, água, estradas, ferrovias e aeroportos. A partir desta
mescla, a empresa poderá decidir gerenciar projetos relacionados como um programa. Todos os projetos de
energia podem ser agrupados como um programa de energia. Da mesma forma, todos os projetos de água
podem ser agrupados como um programa de água. Assim, o programa de energia e o programa de água
tornam-se componentes integrais do portfólio empresarial da empresa de infraestrutura.
1 - INTRODUÇÃO
10 ©2013 Project Management Institute. Um Guia do Conhecimento em Gerenciamento de Projetos (Guia PMBOK®
) — Quinta Edição
O gerenciamento de portfólios se refere ao gerenciamento centralizado de um ou mais portfólios para
alcançar objetivos estratégicos. O gerenciamento de portfólios se concentra em assegurar que os projetos e
programas sejam analisados a fim de priorizar a alocação de recursos, e que o gerenciamento do portfólio seja
consistente e esteja alinhado com as estratégias organizacionais.
1.4.3 Projetos e planejamento estratégico
Os projetos são frequentemente utilizados como um meio de direta ou indiretamente alcançar os objetivos
do plano estratégico de uma organização. Os projetos são normalmente autorizados como resultado de uma
ou mais das seguintes considerações estratégicas:
•	 Demanda de mercado (p.ex., uma companhia automobilística autoriza um projeto para a fabricação
de carros energeticamente eficientes em resposta à escassez de gasolina);
•	 Oportunidade/necessidade estratégica de negócios (p.ex., uma empresa de treinamento autoriza um
projeto para criar um novo curso para aumentar sua receita);
•	 Necessidade de natureza social (p.ex., uma organização não governamental de um país em
desenvolvimento autoriza um projeto para fornecer sistemas de água potável, latrinas e educação
sanitária às comunidades vítimas de altos índices de doenças contagiosas);
•	 Consideração ambiental (p.ex., uma companhia de serviços públicos autoriza um projeto para criar
um novo serviço de compartilhamento de carros elétricos para reduzir a poluição);
•	 Solicitação de cliente (p.ex., uma companhia de energia elétrica autoriza um projeto de construção
de uma nova subestação para atender a um novo parque industrial);
•	 Avanço tecnológico (p.ex., uma empresa de produtos eletrônicos autoriza um novo projeto para
desenvolver um laptop mais veloz, mais barato e menor em decorrência dos avanços em memória
computacional e tecnologia eletrônica); e
•	 Requisito legal (p.ex., um fabricante de produtos químicos autoriza um projeto para estabelecer
diretrizes para o manuseio correto de um novo material tóxico).
Os projetos, sejam pertencentes a programas ou portfólios são uma maneira de alcançar metas e objetivos
organizacionais, frequentemente no contexto de um plano estratégico. Embora um grupo de projetos em um
programa possa ter benefícios distintos, ele também pode contribuir para os benefícios do programa, para os
objetivos do portfólio, e para o plano estratégico da organização.
As organizações gerenciam os portfólios com base em seu plano estratégico. Um objetivo do gerenciamento
de portfólios é maximizar o valor do portfólio através de um exame cuidadoso de seus componentes: os
programas e projetos integrantes, e outros trabalhos relacionados. Os componentes que contribuem menos
para os objetivos estratégicos do portfólio podem ser excluídos. Desta forma, o plano estratégico de uma
organização torna-se o fator principal de orientação para investimentos em projetos. Ao mesmo tempo, os
projetos fornecem feedback aos programas e portfólios através de relatórios de progresso, lições aprendidas
e solicitações de mudanças que podem identificar os impactos em outros projetos, programas ou portfólios.
As necessidades dos projetos, incluindo as necessidades de recursos, são reunidas e comunicadas de volta ao
nível do portfólio, o qual, por sua vez, determina a orientação para o planejamento organizacional.
1 - INTRODUÇÃO
11
1
©2013 Project Management Institute. Um Guia do Conhecimento em Gerenciamento de Projetos (Guia PMBOK®
) — Quinta Edição
1.4.4 Escritório de gerenciamento de projetos
Um escritório de gerenciamento de projetos (EGP, ou em inglês PMO) é uma estrutura organizacional que
padroniza os processos de governança relacionados a projetos, e facilita o compartilhamento de recursos,
metodologias, ferramentas, e técnicas. As responsabilidades de um PMO podem variar, desde o fornecimento
de funções de apoio ao gerenciamento de projetos até a responsabilidade real pelo gerenciamento direto de
um ou mais projetos.
Há vários tipos de estruturas de PMO nas organizações e elas variam em função do seu grau de controle e
influência nos projetos da organização, tais como:
•	 De suporte. Os PMOs de suporte desempenham um papel consultivo nos projetos, fornecendo
modelos, melhores práticas, treinamento, acesso a informações e lições aprendidas com outros
projetos. Este tipo de PMO atua como um repositório de projetos. O nível de controle exercido pelo
PMO é baixo.
•	 De controle. Os PMOs de controle fornecem suporte e exigem a conformidade através de vários
meios. A conformidade pode envolver a adoção de estruturas ou metodologias de gerenciamento de
projetos usando modelos,formulários e ferramentas específicas,ou conformidade com a governança.
O nível de controle exercido pelo PMO é médio.
•	 Diretivo. Os PMOs diretivos assumem o controle dos projetos através do seu gerenciamento direto.
O nível de controle exercido pelo PMO é alto.
O PMO reúne os dados e informações de projetos estratégicos corporativos e avalia como os objetivos
estratégicos de nível mais alto estão sendo alcançados.O PMO é a ligação natural entre os portfólios,programas
e projetos da organização e os sistemas de medição corporativos (p.ex., Balanced Scorecard).
Os projetos apoiados ou administrados pelo PMO podem não estar relacionados de outra forma que não
seja por serem gerenciados conjuntamente.A forma, função e estrutura específicas de um PMO dependem das
necessidades da organização que ele apoia.
Um PMO pode ter a autoridade para atuar como uma parte interessada integral e um importante decisor
ao longo do ciclo de vida de cada projeto, fazer recomendações, encerrar projetos ou tomar outras medidas,
conforme a necessidade, para manter o alinhamento aos objetivos de negócios. Além disso, o PMO pode estar
envolvido na seleção, gerenciamento e mobilização de recursos de projeto compartilhados ou dedicados.
A principal função de um PMO é apoiar os gerentes de projetos de diversas maneiras que podem incluir,
mas não se limitam, a:
•	 Gerenciamento de recursos compartilhados em todos os projetos administrados pelo PMO;
•	 Identificação e desenvolvimento de metodologia, melhores práticas e padrões de gerenciamento de
projetos;
•	 Orientação, aconselhamento, treinamento e supervisão;
•	 Monitoramento da conformidade com os padrões, políticas, procedimentos e modelos de
gerenciamento de projetos através de auditorias em projetos;
•	 Desenvolvimento e gerenciamento de políticas, procedimentos, modelos e outros documentos
compartilhados do projeto (ativos de processos organizacionais); e
•	 Coordenação das comunicações entre projetos.
1 - INTRODUÇÃO
12 ©2013 Project Management Institute. Um Guia do Conhecimento em Gerenciamento de Projetos (Guia PMBOK®
) — Quinta Edição
Os gerentes de projetos e os PMOs buscam objetivos diferentes e,assim sendo,são motivados por requisitos
diferentes. Todos esses esforços estão alinhados às necessidades estratégicas da organização. As diferenças
entre o papel dos gerentes de projetos e um PMO podem incluir:
•	 O gerente de projetos se concentra nos objetivos especificados do projeto, enquanto o PMO gerencia
as principais mudanças do escopo do programa, que podem ser vistas como possíveis oportunidades
para melhor alcançar os objetivos de negócios.
•	 O gerente de projetos controla os recursos alocados para o projeto a fim de melhor atender aos seus
objetivos, enquanto o PMO otimiza o uso de recursos organizacionais compartilhados entre todos os
projetos.
•	 O gerente de projetos gerencia as restrições (escopo,cronograma,custo,qualidade,etc.) dos projetos
individuais, enquanto o PMO gerencia as metodologias, padrões, riscos/oportunidades globais, as
métricas e interdependências entre os projetos, no nível da empresa.
1.5 Relacionamento entre gerenciamento de projetos, gerenciamento
de operações e estratégia organizacional
O gerenciamento de operações é responsável pela supervisão, orientação e controle das operações de
negócios. As operações evoluem para apoiar os negócios do dia a dia, e são necessárias para alcançar os
objetivos estratégicos e táticos dos negócios. Os exemplos incluem: operações de produção, operações de
fabricação, operações contábeis, suporte de software e manutenção.
Embora de natureza temporária, os projetos podem ajudar a alcançar as metas organizacionais quando
estão alinhados com a estratégia da organização. Às vezes, as organizações mudam suas operações, produtos
ou sistemas através da criação de iniciativas estratégicas de negócios desenvolvidas e implementadas através
de projetos. Os projetos exigem atividades de gerenciamento de projetos e conjuntos de habilidades, enquanto
que as operações exigem gerenciamento de processos de negócios,atividades de gerenciamento de operações
e conjuntos de habilidades.
1.5.1 Gerenciamento de operações e gerenciamento de projetos
As mudanças nas operações de negócios podem ser objeto de um projeto dedicado, especialmente se
houver mudanças significativas nas operações de negócio resultantes da entrega de um novo produto ou
serviço. As operações contínuas estão fora do escopo de um projeto; entretanto, há pontos de interseção onde
as duas áreas se cruzam.
Os projetos podem cruzar com as operações em vários pontos durante o ciclo de vida do produto, como:
1 - INTRODUÇÃO
13
1
©2013 Project Management Institute. Um Guia do Conhecimento em Gerenciamento de Projetos (Guia PMBOK®
) — Quinta Edição
•	 Em cada fase de encerramento;
•	 No desenvolvimento de um novo produto, na atualização de um produto, ou na expansão das saídas;
•	 Na melhoria das operações ou no processo de desenvolvimento do produto; ou
•	 Até o final do ciclo de vida do produto.
Em cada ponto, as entregas e o conhecimento são transferidos entre o projeto e as operações para
implementação do trabalho entregue. Esta implementação ocorre através da transferência dos recursos do
projeto para operações perto do término do projeto, ou através da transferência de recursos operacionais para
o projeto no seu início.
As operações são esforços contínuos que geram saídas repetitivas, com recursos designados para realizar
basicamente o mesmo conjunto de tarefas, de acordo com os padrões institucionalizados no ciclo de vida do
produto. Diferente da natureza contínua das operações, os projetos são esforços temporários.
1.5.1.1 Gerenciamento de operações
O gerenciamento de operações é um tema que está fora do escopo de gerenciamento formal de projetos
como descrito neste padrão.
O gerenciamento de operações é uma área de gerenciamento preocupada com a produção contínua de
mercadorias e/ou serviços. Seu objetivo é assegurar que as operações de negócios continuem de forma
eficiente através do uso dos melhores recursos necessários e pelo atendimento às exigências dos clientes.
Preocupa-se com o gerenciamento dos processos que transformam entradas (p.ex., materiais, componentes,
energia e mão de obra) em saídas (p.ex., produtos, mercadorias e/ou serviços).
1.5.1.2 Partes Interessadas operacionais no gerenciamento de projetos
Embora o gerenciamento de operações seja diferente do gerenciamento de projetos (ver o item 1.5.1.1), as
necessidades das partes interessadas que executam e conduzem as operações de negócios são considerações
importantes nos projetos que afetarão seu trabalho e esforços futuros. Os gerentes de projetos que levam
em consideração e incluem de maneira apropriada as partes interessadas operacionais em todas as fases
dos projetos adquirem uma visão mais profunda sobre as mesmas e evitam problemas desnecessários que
frequentemente surgem quando as suas informações são negligenciadas.
As partes interessadas operacionais devem ser engajadas e as suas necessidades identificadas como parte
do registro das partes interessadas, e a sua influência (positiva ou negativa) deve ser abordada como parte do
plano de gerenciamento dos riscos.
1 - INTRODUÇÃO
14 ©2013 Project Management Institute. Um Guia do Conhecimento em Gerenciamento de Projetos (Guia PMBOK®
) — Quinta Edição
A lista a seguir inclui exemplos de partes interessadas operacionais (dependendo do negócio):
•	 Operadores de fábrica,
•	 Supervisores de linhas de produção,
•	 Coordenadores de centrais de atendimento,
•	 Analistas de suporte a sistemas de produção,
•	 Representantes de atendimento ao cliente,
•	 Vendedores,
•	 Trabalhadores de manutenção,
•	 Pessoal de televendas,
•	 Pessoal das centrais de atendimento,
•	 Trabalhadores de varejo,
•	 Gerentes de linha, e
•	 Profissionais de treinamento.
1.5.2 Organizações e gerenciamento de projetos
As organizações usam a governança para estabelecer a direção estratégica e os parâmetros de desempenho.
A orientação estratégica fornece o objetivo, as expectativas, metas e ações necessárias para guiar a busca de
negócios e está alinhada com os objetivos de negócios.As atividades de gerenciamento de projetos devem estar
alinhadas com a orientação de negócios de alto nível, e caso haja uma mudança, os objetivos do projeto devem
ser realinhados. Em um ambiente de projeto, mudanças nos objetivos do projeto afetam a sua eficiência e
sucesso. Quando o negócio tem um alinhamento constante com o projeto, suas chances de sucesso aumentam
consideravelmente porque o projeto permanece alinhado com a direção estratégica da organização. Caso haja
mudanças, os projetos devem mudar de acordo.
1.5.2.1 Organizações baseadas em projetos
As organizações baseadas em projetos (OBPs) se referem às várias formas organizacionais que criam
sistemas temporários para a execução do seu trabalho. As OBPs podem ser criadas por diferentes tipos de
organizações (isto é, funcionais, matriciais ou projetizadas -ver item 2.1.3). O uso de OBPs pode reduzir a
hierarquia e a burocracia no âmbito das organizações porque o sucesso do trabalho é medido pelo resultado
final e não está relacionado a cargo ou política.
As OBPs conduzem a maior parte de suas atividades na forma de projetos e/ou fornecem abordagens
de projeto ao invés de abordagens funcionais. As OBPs podem se referir a empresas inteiras (como de
comunicações, petróleo e gás, construção, consultoria e serviços profissionais), consórcios de múltiplas
empresas, ou redes; também é possível que algumas organizações de grande porte baseadas em projetos
tenham áreas de apoio funcional ou que a OBP esteja aninhada no âmbito das subsidiárias ou divisões de
grandes corporações.
1 - INTRODUÇÃO
15
1
©2013 Project Management Institute. Um Guia do Conhecimento em Gerenciamento de Projetos (Guia PMBOK®
) — Quinta Edição
1.5.2.2 O elo entre o gerenciamento de projetos e a governança organizacional
Os projetos (e programas) são empreendidos para alcançar resultados de negócios estratégicos, e para
isto as organizações atualmente adotam processos e procedimentos formais de governança organizacional.
Os critérios de governança organizacional podem impor restrições aos projetos, especialmente se o projeto
entregar um serviço que estará sujeito à estrita governança organizacional.
Visto que o sucesso do projeto pode ser julgado com base no nível de apoio do produto ou serviço à
governança organizacional, é muito importante que o gerente de projetos seja bem versado em políticas
e procedimentos de governança corporativa/organizacional relacionadas com o produto (p.ex., se uma
organização adotar políticas em apoio a práticas de sustentabilidade e o projeto envolver a construção de
um novo prédio de escritórios, o gerente de projetos deve estar ciente dos requisitos de sustentabilidade
relacionados com a construção do prédio.)
1.5.2.3 Relacionamento entre gerenciamento de projetos e estratégia organizacional
A estratégia organizacional deve orientar e direcionar o gerenciamento de projetos, especialmente quando
se considera que projetos existem para apoiar as estratégias organizacionais. Muitas vezes é o patrocinador
do projeto ou o gerente do portfólio ou programa que identifica o alinhamento ou os possíveis conflitos entre
as estratégias organizacionais e as metas do projeto e as comunica ao gerente de projetos. Se as metas de um
projeto estiverem conflitantes com uma estratégia organizacional estabelecida, cabe ao gerente de projetos
documentar e identificar tais conflitos o mais cedo possível durante o projeto. Às vezes, o desenvolvimento
de uma estratégia organizacional pode ser a meta de um projeto ao invés de um princípio de orientação.
Neste caso, é importante que o projeto defina especificamente o que constitui uma estratégia organizacional
apropriada que sustentará a organização.
1.6 Valor de negócio
Valor de negócio é um conceito único para cada organização. O valor de negócio é definido como o valor
inteiro do negócio, a soma total de todos os elementos tangíveis e intangíveis. Exemplos de elementos tangíveis
incluem ativos monetários, ativos fixos, patrimônio dos acionistas e instalações utilitárias. Exemplos de
elementos intangíveis incluem reputação, reconhecimento de marca, benefício público e marcas registradas.
Dependendo da organização, o escopo do valor de negócio pode ser de curto, médio ou longo prazo. O valor
pode ser criado através do gerenciamento eficaz de operações contínuas. Entretanto, através do uso eficaz
do gerenciamento de portfólios, programas e projetos, as organizações estarão capacitadas a empregar
processos confiáveis e estabelecidos para atingir os objetivos estratégicos e obter maior valor de negócio de
seus investimentos em projetos. Embora nem todas as organizações sejam orientadas para os negócios, todas
elas conduzem atividades relacionadas com negócios. Quer seja um órgão governamental ou uma entidade
sem fins lucrativos,todas as organizações se concentram em alcançar valor de negócio para as suas atividades.
1 - INTRODUÇÃO
16 ©2013 Project Management Institute. Um Guia do Conhecimento em Gerenciamento de Projetos (Guia PMBOK®
) — Quinta Edição
A realização bem sucedida do valor de negócio começa com o planejamento estratégico e gerenciamento
abrangentes.A estratégia organizacional pode ser expressa através da missão e visão da organização,incluindo
a orientação para os mercados, a competição e outros fatores ambientais. A estratégia organizacional eficaz
oferece instruções definidas de desenvolvimento e crescimento, além de métricas de desempenho para o
sucesso. O uso de técnicas de gerenciamento de portfólios, programas e projetos é essencial para preencher
a lacuna entre a estratégia organizacional e a realização bem sucedida do valor do negócio.
O gerenciamento de portfólios alinha componentes (projetos, programas ou operações) com a estratégia
organizacional,organizados em portfólios ou subportfólios a fim de otimizar os objetivos do projeto ou programa,
dependências, custos, linhas de tempo, benefícios, recursos e riscos. Isso permite que as organizações tenham
uma visão geral de como o portfólio reflete os objetivos estratégicos, institui o gerenciamento de governança
adequado e autoriza a alocação de recursos humanos, financeiros e materiais com base no desempenho e
benefícios esperados.
Através do uso do gerenciamento de programas, as organizações estão habilitadas a alinhar múltiplos
projetos para custos, cronograma, esforço e benefícios otimizados ou integrados. O gerenciamento de
programas se concentra nas interdependências dos projetos e ajuda a determinar a melhor abordagem de
gerenciamento e realização dos benefícios desejados.
Com o gerenciamento de projetos, as organizações estão habilitadas a aplicar conhecimentos, processos,
habilidades,ferramentas e técnicas que aumentam a probabilidade de sucesso em uma vasta gama de projetos.
O gerenciamento de projetos se concentra na entrega bem sucedida dos produtos, serviços ou resultados. Os
projetos, em programas ou portfólios, são um meio de atingir metas e objetivos organizacionais.
As organizações podem facilitar mais ainda o alinhamento dessas atividades de gerenciamento de portfólios,
programas e projetos através do fortalecimento de facilitadores organizacionais tais como práticas estruturais,
culturais, tecnológicas e de recursos humanos. Ao conduzir continuamente o alinhamento e a otimização
estratégica dos portfólios, realizando análises de impacto nos negócios e desenvolvendo sólidos facilitadores
organizacionais, as organizações podem alcançar transições bem sucedidas dentro dos domínios de portfólio,
programa e projeto, e alcançar o gerenciamento eficaz de investimentos e a realização do valor do negócio.
1.7 Papel do gerente de projetos
O gerente de projetos é a pessoa alocada pela organização executora para liderar a equipe responsável por
alcançar os objetivos do projeto. O papel do gerente de projetos é diferente de um gerente funcional ou gerente
de operações. Normalmente, o gerente funcional se concentra em proporcionar a supervisão de gerenciamento
de uma unidade funcional ou de negócios, e os gerentes de operações são responsáveis pela eficiência das
operações de negócios.
1 - INTRODUÇÃO
17
1
©2013 Project Management Institute. Um Guia do Conhecimento em Gerenciamento de Projetos (Guia PMBOK®
) — Quinta Edição
Dependendo da estrutura organizacional, um gerente de projetos pode se reportar a um gerente funcional.
Em outros casos, um gerente de projetos pode ser um dos vários gerentes de projetos que se reportam a
um gerente de programas ou de portfólios que é, em última instância, responsável por projetos de âmbito
corporativo. Neste tipo de estrutura, o gerente de projetos trabalha estreitamente com o gerente de programas
ou gerente de portfólios para atingir os objetivos do projeto e garantir que o plano de gerenciamento do mesmo
esteja alinhado com o plano do programa central. O gerente de projetos também colabora estreitamente com
outras funções, tal como analista de negócios, gerente de garantia da qualidade e especialistas de outras áreas.
1.7.1 Responsabilidades e competências do gerente de projetos
De maneira geral, os gerentes de projetos são responsáveis pelo atendimento de necessidades: de tarefas,
necessidades de equipe, e necessidades individuais. Como o gerenciamento de projetos é uma disciplina
estratégica crítica, o gerente de projetos torna-se o elo entre a estratégia e a equipe. Os projetos são essenciais
para o crescimento e sobrevivência das organizações. Os projetos criam valor na forma de processos de
negócios melhorados, são indispensáveis no desenvolvimento de novos produtos e serviços, e tornam mais
fácil para a companhia responder às mudanças relativas ao ambiente, à concorrência, e de mercado. Assim
sendo, o papel do gerente de projetos torna-se cada vez mais estratégico. Entretanto, a compreensão e
aplicação do conhecimento, das ferramentas e técnicas reconhecidas como boas práticas não são suficientes
para o gerenciamento de projetos eficaz. Além das habilidades específicas a qualquer área e das proficiências
de gerenciamento geral exigidas pelo projeto, o gerenciamento de projetos eficaz exige que o gerente de
projetos possua as seguintes competências:
•	 Conhecimento. Refere-se ao que o gerente de projetos sabe sobre gerenciamento de projetos.
•	 Desempenho. Refere-se ao que o gerente de projetos é capaz de fazer ou realizar quando aplica seu
conhecimento em gerenciamento de projetos.
•	 Pessoal. Refere-se ao comportamento do gerente de projetos na execução do projeto ou atividade
relacionada. A efetividade pessoal abrange atitudes, principais características de personalidade, e
liderança, que fornecem a habilidade de guiar a equipe do projeto ao mesmo tempo em que atinge
objetivos e equilibra as restrições do mesmo.
1.7.2 Habilidades interpessoais de um gerente de projetos
Os gerentes de projetos realizam o trabalho através da equipe e de outras partes interessadas. Os gerentes de
projetos eficazes devem possuir uma combinação equilibrada de habilidades éticas, interpessoais e conceituais
para ajudá-los a analisar situações e interagir de maneira apropriada. O Apêndice X3 sobre Habilidades
interpessoais descreve importantes habilidades interpessoais, tais como:
1 - INTRODUÇÃO
18 ©2013 Project Management Institute. Um Guia do Conhecimento em Gerenciamento de Projetos (Guia PMBOK®
) — Quinta Edição
•	 Liderança,
•	 Construção de equipes,
•	 Motivação,
•	 Comunicação,
•	 Influência,
•	 Tomada de decisões,
•	 Consciência política e cultural,
•	 Negociação,
•	 Ganho de confiança
•	 Gerenciamento de conflitos, e
•	 Coaching.
1.8 Conhecimento em gerenciamento de projetos
O Guia PMBOK®
contém o padrão para gerenciar a maioria dos projetos, na maior parte das vezes, e
em muitos setores econômicos. O padrão incluído no Anexo A1 descreve os processos de gerenciamento de
projetos usados para gerenciar um projeto visando um resultado bem sucedido.
Estepadrãoéexclusivoaocampodegerenciamentodeprojetosetemrelacionamentoscomoutrasdisciplinas
de gerenciamento de projetos, tais como gerenciamento de programas e gerenciamento de portfólios.
Os padrões de gerenciamento de projetos não abordam todos os detalhes de todos os tópicos. Este padrão
limita-se a projetos individuais e aos processos de gerenciamento de projetos amplamente reconhecidos
como boa prática. Outros padrões podem ser consultados para a obtenção de informações adicionais sobre o
contexto mais amplo em que os projetos são realizados, tais como:
•	 O padrão para gerenciamento de programas [3] aborda o gerenciamento de programas,
•	 O padrão para gerenciamento de portfólios [4] aborda o gerenciamento de portfólios,
•	 O modelo de maturidade organizacional em gerenciamento de projetos (OPM3®
) [5] examina as
capacidades dos processos de gerenciamento de projetos de uma empresa.
2 - INFLUÊNCIAS ORGANIZACIONAIS E CICLO DE VIDA DO PROJETO
19
2
©2013 Project Management Institute. Um Guia do Conhecimento em Gerenciamento de Projetos (Guia PMBOK®
) — Quinta Edição
INFLUÊNCIAS ORGANIZACIONAIS E CICLO DE VIDA DO PROJETO
Os projetos e seu gerenciamento são executados em um ambiente mais amplo que o do projeto propriamente
dito.A compreensão deste contexto mais amplo ajuda a garantir que o trabalho seja conduzido em alinhamento
com as metas e gerenciado de acordo com as práticas estabelecidas pela organização. Esta seção descreve
como as influências organizacionais afetam os métodos usados na mobilização de pessoal, gerenciamento
e execução do projeto. Ela discute a influência das partes interessadas no projeto e em sua governança, a
estrutura e constituição da equipe do projeto e as várias abordagens das fases e relacionamento das atividades
no ciclo de vida do projeto. São abordadas as seguintes seções principais:
2.1 As influências organizacionais no gerenciamento de projetos
2.2 Partes interessadas e governança do projeto
2.3 Equipe do projeto
2.4 Ciclo de vida do projeto
22
2 - INFLUÊNCIAS ORGANIZACIONAIS E CICLO DE VIDA DO PROJETO
20 ©2013 Project Management Institute. Um Guia do Conhecimento em Gerenciamento de Projetos (Guia PMBOK®
) — Quinta Edição
2.1 Influências organizacionais no gerenciamento de projetos
A cultura, estilo e estrutura da organização influenciam a maneira como os projetos são executados. O
nível de maturidade em gerenciamento de projetos de uma organização e seus sistemas de gerenciamento
de projetos também podem influenciar o projeto. Quando um projeto envolve entidades externas como as
que são parte de joint ventures ou parcerias, ele será influenciado por mais de uma organização. As seções
a seguir descrevem as características, fatores e ativos organizacionais de uma empresa que provavelmente
influenciarão o projeto.
2.1.1 Culturas e estilos organizacionais
As organizações são arranjos sistemáticos de entidades (pessoas e/ou departamentos) que visam o alcance
de um objetivo, que pode envolver a realização de projetos. A cultura e o estilo da organização afetam a
maneira como ela conduz os projetos. Culturas e estilos são fenômenos de grupo conhecidos como normas
culturais, que se desenvolvem ao longo do tempo. As normas incluem abordagens estabelecidas para a
iniciação e o planejamento de projetos, os meios considerados aceitáveis para a execução do trabalho e as
autoridades reconhecidas que tomam ou influenciam as decisões.
A cultura organizacional é moldada pelas experiências comuns dos membros da organização, e a maioria
das organizações desenvolve culturas únicas ao longo do tempo através da prática e uso comum. Essas
experiências incluem, mas não se limitam, a:
•	 Visões compartilhadas, missão, valores, crenças e expectativas;
•	 Regulamentos, políticas, métodos e procedimentos;
•	 Sistemas de motivação e recompensa;
•	 Tolerância a riscos;
•	 Visão das relações de liderança, hierarquia e autoridade;
•	 Código de conduta, ética de trabalho e horas de trabalho; e
•	 Ambientes operacionais.
2 - INFLUÊNCIAS ORGANIZACIONAIS E CICLO DE VIDA DO PROJETO
21
2
©2013 Project Management Institute. Um Guia do Conhecimento em Gerenciamento de Projetos (Guia PMBOK®
) — Quinta Edição
A cultura da organização é um fator ambiental da empresa, conforme descrito na Seção 2.1.5. Culturas
e estilos são aprendidos e compartilhados e podem ter uma forte influência na capacidade de um projeto
de atingir seus objetivos. Assim sendo, um gerente de projetos deve entender os diversos estilos e culturas
organizacionais que podem afetar um projeto. O gerente de projetos necessita saber quais pessoas na
organização são os tomadores de decisões ou influenciadores e trabalhar com elas para aumentar as chances
de sucesso do projeto.
Devido à globalização, a compreensão do impacto das influências culturais é fundamental em projetos
que envolvem organizações diversificadas e locais ao redor do mundo. A cultura torna-se um fator crítico na
definição do sucesso do projeto, e a competência multicultural torna-se crítica para o gerente de projetos.
2.1.2 Comunicações organizacionais
O sucesso do gerenciamento de projetos em uma organização é altamente dependente de um estilo
de comunicação organizacional eficaz, especialmente em decorrência da globalização da profissão de
gerenciamento de projetos. As capacidades de comunicação organizacional exercem grande influência em
como os projetos são conduzidos. Consequentemente, os gerentes de projetos em locais distantes estão mais
capacitados a se comunicar eficazmente com todas as partes interessadas pertinentes no âmbito da estrutura
organizacional a fim de facilitar o processo de tomada de decisões. As partes interessadas e os membros
da equipe do projeto também podem usar meios de comunicação eletrônica (incluindo email, mensagens
instantâneas de texto, redes sociais, videoconferência e conferência pela Internet, e outras formas de mídia
eletrônica) para se comunicar formal ou informalmente com o gerente de projetos.
2.1.3 Estruturas organizacionais
A estrutura organizacional é um fator ambiental da empresa que pode afetar a disponibilidade dos
recursos e influenciar a forma como os projetos são conduzidos (ver também a Seção 2.1.5).5). As estruturas
organizacionais variam de funcionais a projetizadas, com uma variedade de estruturas matriciais entre elas.
A Tabela 2-1 mostra as principais características relacionadas a projetos dos principais tipos de estruturas
organizacionais.
2 - INFLUÊNCIAS ORGANIZACIONAIS E CICLO DE VIDA DO PROJETO
22 ©2013 Project Management Institute. Um Guia do Conhecimento em Gerenciamento de Projetos (Guia PMBOK®
) — Quinta Edição
Tabela 2-1. Influência das estruturas organizacionais nos projetos
Autoridade do
gerente de projetos
Disponibilidade
de recursos
Quem gerencia o
orçamento do projeto
Papel do gerente
de projetos
Equipe administrativa
de gerenciamento
de projetos
Características
do projeto
Estrutura da
organização
Funcional
Matriz fraca
Matriz por
matricial
Matriz forte
Matricial
Projetizada
Pouca ou
nenhuma
Pouca ou
nenhuma
Tempo parcial Tempo parcial Tempo parcial Tempo integral Tempo integral
Tempo parcial Tempo parcial Tempo integral Tempo integral Tempo integral
Gerente
funcional
Gerente
funcional
Misto
Gerente
do projeto
Gerente
do projeto
Baixa
Baixa
Baixa a
moderada
Baixa a
moderada
Moderada
a alta
Moderada
a alta
Alta a
quase total
Alta a
quase total
A organização funcional clássica, mostrada na Figura 2-1, é uma hierarquia em que cada funcionário possui
um superior bem definido. No nível superior, os funcionários são agrupados por especialidade, como produção,
marketing,engenharia e contabilidade.As especialidades podem ainda ser subdivididas em unidades funcionais
especializadas, tais como engenharia mecânica e elétrica. Cada departamento em uma organização funcional
fará o seu trabalho do projeto de modo independente dos outros departamentos.
Gerente
funcional
Executivo-
chefe
Coordenação
de projetos
(As caixas cinzas representam equipes envolvidas em atividades do projeto).
Equipe
Equipe Equipe
Equipe
Equipe
Gerente
funcional
Gerente
funcional
Equipe
EquipeEquipe
Equipe
Figura 2-1. Organização funcional
2 - INFLUÊNCIAS ORGANIZACIONAIS E CICLO DE VIDA DO PROJETO
23
2
©2013 Project Management Institute. Um Guia do Conhecimento em Gerenciamento de Projetos (Guia PMBOK®
) — Quinta Edição
As organizações matriciais mostradas nas Figuras 2-2 a 2-4 são uma combinação de características
funcionais e projetizadas. As organizações matriciais podem ser classificadas como fracas, balanceadas ou
fortes, dependendo do nível relativo de poder e influência entre os gerentes funcionais e gerentes de projetos.
As organizações matriciais fracas mantêm muitas das características de uma organização funcional, e o papel
do gerente de projetos assemelha-se mais ao de um coordenador ou facilitador. Um facilitador de projetos
atua como um assistente de equipe e coordenador de comunicações. O facilitador não pode tomar ou executar
decisões por conta própria. Os coordenadores de projetos têm poder para tomar algumas decisões, têm uma
certa autoridade, e se reportam a um gerente de nível hierárquico superior. As organizações matriciais fortes
apresentam muitas das características da organização projetizada, e têm gerentes de projeto de tempo integral
com autoridade considerável e pessoal administrativo de tempo integral trabalhando no projeto. Embora a
organização matricial balanceada reconheça a necessidade de um gerente de projetos, ela não dá ao gerente
do projeto autoridade total sobre o projeto e sobre o financiamento do projeto. A Tabela 2-1 fornece detalhes
adicionais das várias estruturas organizacionais matriciais.
Gerente
funcional
Executivo-
chefe
Coordenação
do projeto
(As caixas cinzas representam equipes envolvidas em atividades do projeto).
Equipe
Equipe Equipe
EquipeEquipe
Gerente
funcional
Gerente
funcional
Equipe
Equipe
Equipe
Equipe
Figura 2-2. Organização matricial fraca
2 - INFLUÊNCIAS ORGANIZACIONAIS E CICLO DE VIDA DO PROJETO
24 ©2013 Project Management Institute. Um Guia do Conhecimento em Gerenciamento de Projetos (Guia PMBOK®
) — Quinta Edição
Gerente
funcional
Equipe Equipe
EquipeEquipe
Equipe
Executivo-
chefe
Gerente
funcional
Gerente
funcional
Coordenação
do projeto
(As caixas cinzas representam equipes envolvidas em atividades do projeto).
Gerente do projeto
Equipe
Equipe Equipe
Figura 2-3. Organização matricial balanceada
Executivo-
chefe
Gerente
funcional
Gerente
funcional
Gerente
funcional
Chefe dos gerentes
de projetos
Equipe
Staff
Equipe Equipe
Gerente do projeto
Gerente do projeto
Gerente do projeto
Equipe
Equipe
Equipe
Equipe
Equipe
Equipe
Coordenação do projeto(As caixas cinzas representam equipes envolvidas em atividades do projeto).
Figura 2-4. Organização matricial forte
2 - INFLUÊNCIAS ORGANIZACIONAIS E CICLO DE VIDA DO PROJETO
25
2
©2013 Project Management Institute. Um Guia do Conhecimento em Gerenciamento de Projetos (Guia PMBOK®
) — Quinta Edição
Na extremidade oposta do espectro da organização funcional está a organização projetizada, mostrada na
Figura 2-5. Em uma organização projetizada, os membros da equipe frequentemente trabalham juntos.A maior
parte dos recursos da organização está envolvida no trabalho do projeto, e os gerentes de projetos possuem
muita independência e autoridade. Técnicas de colaboração virtual são muitas vezes usadas para atingir os
benefícios das equipes trabalhando no mesmo projeto. Organizações projetizadas muitas vezes têm unidades
organizacionais denominadas departamentos, mas elas podem se reportar diretamente ao gerente de projetos
ou prestar serviços de suporte aos diversos projetos.
Gerente
do projeto
Executivo-
chefe
Coordenação
do projeto
(As caixas cinzas representam equipes envolvidas em atividades do projeto).
Gerente
do projeto
Gerente
do projeto
Equipe
Equipe
Equipe
Equipe
Equipe
Equipe
Equipe
Equipe
Equipe
Figura 2-5. Organização projetizada
Muitas organizações envolvem todas essas estruturas em vários níveis e são frequentemente chamadas
de organizações compostas, conforme mostrado na Figura 2-6. Por exemplo, mesmo uma organização
fundamentalmente funcional pode criar uma equipe de projeto especial para cuidar de um projeto crítico. Essa
equipe pode ter muitas das características de uma equipe de projeto de uma organização projetizada.A equipe
pode incluir pessoal de diferentes departamentos funcionais em tempo integral, pode desenvolver seu próprio
conjunto de procedimentos operacionais e mesmo operar fora da estrutura hierárquica formal padrão durante
o projeto. Além disso, uma organização pode gerenciar a maior parte dos seus projetos em uma estrutura
matricial forte, mas permitir que pequenos projetos sejam gerenciados por departamentos funcionais.
2 - INFLUÊNCIAS ORGANIZACIONAIS E CICLO DE VIDA DO PROJETO
26 ©2013 Project Management Institute. Um Guia do Conhecimento em Gerenciamento de Projetos (Guia PMBOK®
) — Quinta Edição
Executivo-
chefe
Gerente
funcional
Gerente
funcional
Gerente
funcional
Chefe dos gerentes
de projetos
Equipe
Staff
Equipe Equipe
Gerente do projeto
Gerente do projeto
Gerente do projeto
Equipe
Equipe
Equipe
Equipe
Equipe
Equipe
Coordenação do projeto ACoordenação do projeto B
(As caixas cinzas representam equipes envolvidas em atividades do projeto).
Figura 2-6. Organização composta
Muitas estruturas organizacionais incluem níveis estratégicos, de média gerência e operacionais. O gerente
de projetos pode interagir com todos os três níveis, dependendo de fatores como:
•	 Importância estratégica do projeto,
•	 Capacidade das partes interessadas de exercer influência sobre o projeto,
•	 Grau de maturidade em gerenciamento de projetos,
•	 Sistemas de gerenciamento de projetos, e
•	 Comunicações organizacionais.
Esta interação determina as características do projeto, tais como
•	 Nível de autoridade do gerente de projetos,
•	 Disponibilidade e gerenciamento dos recursos,
•	 Entidade controlando o orçamento do projeto,
•	 Papel do gerente de projetos, e
•	 Composição da equipe do projeto.
2 - INFLUÊNCIAS ORGANIZACIONAIS E CICLO DE VIDA DO PROJETO
27
2
©2013 Project Management Institute. Um Guia do Conhecimento em Gerenciamento de Projetos (Guia PMBOK®
) — Quinta Edição
2.1.4 Ativos de processos organizacionais
Ativos de processos organizacionais são os planos, processos, políticas, procedimentos e as bases
de conhecimento específicas da organização e por ela usados. Eles incluem qualquer artefato, prática ou
conhecimento de qualquer ou todas as organizações envolvidas no projeto que possam ser usados para executar
ou administrar o projeto. Os ativos de processos organizacionais também incluem as bases de conhecimento
da organização, como lições aprendidas e informações históricas. Eles podem incluir cronogramas finalizados,
dados sobre riscos e dados de valor agregado. Os ativos de processos organizacionais são entradas da maior
parte dos processos de planejamento. No decorrer do projeto, os membros da equipe podem atualizar ou
fazer acréscimos aos ativos dos processos organizacionais, conforme necessário. Os ativos de processos
organizacionais podem ser agrupados em duas categorias: (1) processos e procedimentos, e (2) base de
conhecimento corporativo.
2.1.4.1 Processos e procedimentos
Os processos e procedimentos da organização para a condução do trabalho do projeto incluem, mas não
se limitam, a:
•	 Iniciação e planejamento:
○○ Diretrizes e critérios para adequação do conjunto de processos e procedimentos padrão da
organização a fim de atender às necessidades específicas do projeto;
○○ Padrões organizacionais específicos como políticas (p.ex.,políticas de recursos humanos,
de saúde e segurança, de ética e de gerenciamento de projetos), ciclos de vida do produto e
do projeto, e políticas e procedimentos de qualidade (p.ex., auditorias de processos, metas
de melhorias, listas de verificação e definições padronizadas de processos para uso na
organização); e
○○ Modelos (p.ex., registro dos riscos, estrutura analítica do projeto, diagrama de rede do
cronograma do projeto e modelos de contrato).
•	 Execução, monitoramento e controle:
○○ Procedimentos de controle de mudanças,inclusive os passos para modificação dos padrões,
políticas, planos e procedimentos da organização, ou de quaisquer documentos do projeto,
e o modo como quaisquer mudanças serão aprovadas e validadas;
○○ Procedimentosdecontrolesfinanceiros(porexemplo,relatóriodehoras,análisesobrigatórias
de gastos e despesas, códigos contábeis e cláusulas contratuais padrão);
○○ Procedimentos de gerenciamento de questões e defeitos que definem os seus controles,
identificação e solução de questões e defeitos, e acompanhamento dos seus itens de ação;
2 - INFLUÊNCIAS ORGANIZACIONAIS E CICLO DE VIDA DO PROJETO
28 ©2013 Project Management Institute. Um Guia do Conhecimento em Gerenciamento de Projetos (Guia PMBOK®
) — Quinta Edição
○○ Requisitos de comunicações da organização (p.ex., tecnologia de comunicações específica
disponível, mídia de comunicação autorizada, políticas de retenção de registros e requisitos
de segurança);
○○ Procedimentos de priorização, aprovação e emissão de autorizações de trabalho;
○○ Procedimentos de controle de riscos, incluindo categorias de riscos, modelos de declaração
de riscos, definições de probabilidade e impacto, e matriz de probabilidade e impacto; e
○○ Diretrizes padronizadas, instruções de trabalho, critérios de avaliação de propostas, e
critérios de medição de desempenho.
•	 Encerramento:
○○ Diretrizes ou requisitos de encerramento do projeto (p.ex., lições aprendidas, auditorias
finais do projeto, avaliações do projeto, validações de produto e critérios de aceitação).
2.1.4.2 Base de conhecimento corporativa
A base de conhecimento organizacional corporativa para o armazenamento e recuperação de informações
inclui, mas não se limita a:
•	 Bases de conhecimento de gerenciamento de configuração contendo as versões e linhas de base
de todas normas, políticas e procedimentos da organização executora, e quaisquer documentos do
projeto;
•	 Bancos de dados financeiros contendo informações como horas de mão de obra, custos incorridos,
orçamentos e qualquer estouro dos custos do projeto;
•	 Bases de conhecimento de informações históricas e lições aprendidas (p.ex., registros e documentos
de projetos, todas as informações e documentação de encerramento do projeto relativas aos
resultados de decisões de seleção de projetos anteriores e informações do desempenho dos projetos
anteriores, além de informações de atividades de gerenciamento de riscos);
•	 Bancos de dados de gerenciamento de problemas e defeitos contendo o status dos mesmos,
informações de controle, solução de problemas e defeitos, e resultados de itens de ação;
•	 Bancos de dados de medição dos processos usados para coletar e disponibilizar os dados de
medições dos processos e produtos; e
•	 Arquivos de projetos anteriores (p.ex., escopo, custo, cronograma, e linhas de base de medição do
desempenho, calendários dos projetos, diagramas de rede de cronograma dos projetos, registros dos
riscos, ações de respostas planejadas e impacto de riscos definido).
2 - INFLUÊNCIAS ORGANIZACIONAIS E CICLO DE VIDA DO PROJETO
29
2
©2013 Project Management Institute. Um Guia do Conhecimento em Gerenciamento de Projetos (Guia PMBOK®
) — Quinta Edição
2.1.5 Fatores ambientais da empresa
Fatores ambientais da empresa se referem às condições fora do controle da equipe do projeto que
influenciam, restringem ou direcionam o projeto. Os fatores ambientais da empresa são considerados como
entradas na maioria dos processos, podem aumentar ou restringir as opções de gerenciamento de projetos e
podem ter uma influência positiva ou negativa no resultado.
Os fatores ambientais da empresa variam muito, em tipo e natureza. Os fatores ambientais da empresa
incluem, mas não se limitam, a:
•	 Cultura, estrutura e governança organizacional;
•	 Distribuição geográfica de instalações e recursos;
•	 Normas governamentais ou do setor (p.ex., regulamentos de agências reguladoras, códigos de
conduta, padrões de produto, padrões de qualidade e padrões de mão de obra);
•	 Infraestrutura (por exemplo, equipamentos e instalações existentes);
•	 Recursos humanos existentes (p.ex., habilidades, disciplinas e conhecimento, como projeto,
desenvolvimento, jurídico, contratação e compras);
•	 Administração de pessoal (p.ex., diretrizes de recrutamento e retenção de pessoal, análises de
desempenho de empregados e registros de treinamento, política de compensação e horas extras, e
controle do tempo);
•	 Sistemas de autorização de trabalho da empresa;
•	 Condições do mercado;
•	 Tolerância a risco das partes interessadas;
•	 Clima político;
•	 Canais de comunicação estabelecidos da organização;
•	 Bancos de dados comerciais (por exemplo, dados padronizados de estimativa de custos, informações
sobre estudos de risco do setor e bancos de dados de riscos); e
•	 Sistema de informações do gerenciamento de projetos (p.ex., uma ferramenta automatizada, como
um software de cronograma, um sistema de gerenciamento de configuração, um sistema de coleta e
distribuição de informações, ou interfaces web para outros sistemas automatizados online.
2 - INFLUÊNCIAS ORGANIZACIONAIS E CICLO DE VIDA DO PROJETO
30 ©2013 Project Management Institute. Um Guia do Conhecimento em Gerenciamento de Projetos (Guia PMBOK®
) — Quinta Edição
2.2 Partes interessadas e governança do projeto
Uma parte interessada é um indivíduo, grupo ou organização que pode afetar, ser afetada ou sentir-
se afetada por uma decisão, atividade ou resultado de um projeto. As partes interessadas podem estar
ativamente envolvidas no projeto ou ter interesses que possam ser positiva ou negativamente afetados pelo
desempenho ou término do projeto.As diferentes partes interessadas podem ter expectativas antagônicas que
podem criar conflitos no âmbito do projeto. As partes interessadas também podem exercer influência sobre
o projeto, suas entregas e sobre a equipe do projeto a fim de atingir um conjunto de resultados que atenda
objetivos de negócios estratégicos, ou outras necessidades. Governança do projeto: o alinhamento do projeto
com as necessidades ou objetivos das partes interessadas é crítico para a administração bem sucedida do
envolvimento das partes interessadas e o alcance dos objetivos organizacionais. A governança do projeto
habilita as organizações a gerenciar os projetos de forma consistente, maximizar o valor dos resultados do
projeto e alinhar os projetos com a estratégia dos negócios. Ela fornece uma estrutura em que o gerente de
projetos e os patrocinadores podem tomar decisões que atendam tanto às necessidades e expectativas das
partes interessadas como aos objetivos estratégicos organizacionais, ou abordam as situações em que tais
necessidades não estejam alinhadas.
2.2.1 Partes interessadas no projeto
As partes interessadas incluem todos os membros da equipe do projeto, assim como todas as entidades
interessadas dentro ou fora da organização. A equipe do projeto identifica as partes interessadas internas e
externas, positivas e negativas, e as partes executoras e orientadoras a fim de determinar os requisitos do
projeto e as expectativas de todas as partes envolvidas. O gerente de projetos precisa gerenciar a influência
de todas essas partes interessadas em relação aos requisitos do projeto a fim de garantir um resultado bem
sucedido. A Figura 2.7. ilustra a relação entre o projeto, a equipe do projeto e as diversas partes interessadas.
2 - INFLUÊNCIAS ORGANIZACIONAIS E CICLO DE VIDA DO PROJETO
31
2
©2013 Project Management Institute. Um Guia do Conhecimento em Gerenciamento de Projetos (Guia PMBOK®
) — Quinta Edição
Partes interessadas no projeto
Equipe do projeto
O projeto
Gerenciamento
de operações Gerentes
funcionais
Clientes/
usuários
Outros
membros
da equipe
do projeto
Gerente
do projeto
Escritório
de projetos
Gerente
de programas
Gerente
de portfólios
Outras partes
interessadas
Patrocinador
Equipe de
gerencia-
mento do
projeto
Fornecedores/
parceiros
comerciais
Figura 2-7. Relação entre as partes interessadas e o projeto
As partes interessadas têm diversos níveis de responsabilidade e autoridade quando participam de um
projeto. Este nível pode mudar ao longo do ciclo de vida do projeto. Seu envolvimento pode variar, desde
contribuições ocasionais em pesquisas e grupos de discussão até o patrocínio total do projeto, que inclui o
fornecimento de apoio financeiro, político, ou outro tipo de apoio. Algumas partes interessadas também pode
limitar o sucesso do projeto, de forma passiva ou ativa. Estas partes interessadas exigem a atenção do gerente
de projetos no decorrer de todo o ciclo de vida do projeto, bem como um plano de abordagem de quaisquer
questionamentos que possam levantar.
A identificação das partes interessadas é um processo contínuo em todo o ciclo de vida do projeto. A
identificação das partes interessadas, a compreensão do seu grau relativo de influência em um projeto e o
balanceamento das suas exigências, necessidades e expectativas são fundamentais para o sucesso de um
projeto. Caso isso não seja feito, podem ocorrer atrasos, aumentos dos custos, problemas inesperados e outras
consequências negativas, incluindo o cancelamento do projeto. Um exemplo seria o reconhecimento tardio
de que o departamento jurídico é uma parte interessada importante, o que resulta em atrasos e aumento das
despesas devido aos requisitos legais que devem ser cumpridos antes que o projeto seja concluído ou o escopo
do produto seja entregue.
2 - INFLUÊNCIAS ORGANIZACIONAIS E CICLO DE VIDA DO PROJETO
32 ©2013 Project Management Institute. Um Guia do Conhecimento em Gerenciamento de Projetos (Guia PMBOK®
) — Quinta Edição
Da mesma maneira que as partes interessadas podem influenciar os objetivos do projeto de forma positiva
ou negativa, um projeto pode ser visto pelas partes interessadas como tendo resultados positivos ou negativos.
Por exemplo, os líderes de negócios de uma comunidade que se beneficiará de um projeto de expansão
industrial verá benefícios econômicos positivos para a comunidade na forma de mais empregos, infraestrutura
de suporte e impostos. No caso das partes interessadas com expectativas positivas do projeto, seus interesses
serão melhor atendidos se ajudarem o mesmo a ser bem sucedido. Por outro lado, os interesses de partes
interessadas negativamente afetadas tais como proprietários de residências próximas ou os pequenos
negociantes que podem perder seus negócios, serem forçados a mudar-se ou a aceitar mudanças indesejáveis
no ambiente local, são melhor atendidos pelo impedimento do progresso do projeto. Negligenciar os interesses
das partes interessadas negativamente afetadas pode resultar em maior probabilidade de trocar defeitos por
fracassos, atrasos ou consequências negativas ao projeto.
Uma parte importante da responsabilidade do gerente de projetos é administrar as expectativas das partes
interessadas, o que pode ser difícil, pois elas em geral têm objetivos muito diferentes ou conflitantes. Parte
da responsabilidade do gerente do projeto é balancear esses interesses e garantir que a equipe do projeto
interaja com as partes interessadas de maneira profissional e cooperativa. Os gerentes de projetos podem
envolver o patrocinador do projeto ou outros membros de diferentes locais para identificar e gerenciar as
partes interessadas dispersas pelo mundo.
As partes interessadas do projeto incluem:
•	 Patrocinador. Patrocinador é uma pessoa ou grupo que fornece recursos e suporte para o projeto
e é responsável pelo sucesso do mesmo. O patrocinador pode ser externo ou interno em relação à
organização do gerente de projetos. O patrocinador promove o projeto desde a sua concepção inicial
até o seu encerramento. Isso inclui servir como porta-voz para os níveis mais altos de gerenciamento
para angariar o suporte em toda a organização e promover os benefícios que o projeto proporciona.
O patrocinador conduz o projeto através dos processos iniciais até a sua autorização formal e
desempenha um papel significativo no desenvolvimento do escopo inicial e do termo de abertura. No
caso das questões que estão além do controle do gerente do projeto,o patrocinador pode encaminhá-
las para níveis hierárquicos superiores. O patrocinador também pode se envolver em outras questões
importantes, como a autorização de mudanças no escopo, análises de final de fase e decisões de
continuação/cancelamento quando os riscos são particularmente altos. O patrocinador também
garante uma transferência tranquila das entregas do projeto para os negócios da organização do
solicitante após o encerramento do projeto.
•	 Clientes e usuários. Os clientes são as pessoas ou organizações que aprovarão e gerenciarão o
produto, serviço ou resultado do projeto. Os usuários são as pessoas ou organizações que usarão
o produto, serviço ou resultado do projeto. Os clientes e usuários podem ser internos ou externos
em relação à organização executora e também podem existir em múltiplos níveis. Por exemplo, os
clientes de um novo produto farmacêutico podem incluir os médicos que o receitam,os pacientes que
o utilizam e as empresas de seguro de saúde que pagam por ele. Em algumas áreas de aplicação, os
termos clientes e usuários são sinônimos, enquanto em outras, clientes se referem à entidade que
adquire o produto do projeto e usuários são os que o utilizarão diretamente.
2 - INFLUÊNCIAS ORGANIZACIONAIS E CICLO DE VIDA DO PROJETO
33
2
©2013 Project Management Institute. Um Guia do Conhecimento em Gerenciamento de Projetos (Guia PMBOK®
) — Quinta Edição
•	 Vendedores. Vendedores, fornecedores, ou contratadas são empresas externas que assinam um
contrato para fornecimento de componentes ou serviços necessários ao projeto.
•	 Parceiros de negócios. Parceiros de negócios são organizações externas que têm uma relação
especial com a empresa, às vezes obtida através de um processo de certificação. Os parceiros
de negócios fornecem consultoria especializada ou desempenham um papel específico, como
instalação, personalização, treinamento ou suporte.
•	 Grupos organizacionais. Grupos organizacionais são as partes interessadas internas afetadas pelas
atividades da equipe do projeto. Exemplos de diversos elementos de negócios de uma organização
que podem ser afetados pelo projeto incluem marketing e vendas, recursos humanos, departamento
jurídico, departamento financeiro, operações, fabricação e atendimento ao cliente. Esses grupos
apoiam o ambiente de negócios onde os projetos são executados e, assim sendo, são afetados pelas
atividades do projeto. Como resultado, há geralmente uma interação significativa entre os diversos
elementos de negócios de uma organização e a equipe do projeto à medida que trabalham juntos
para atingir os objetivos do projeto. Esses grupos podem fornecer informações para os requisitos e
aceitar entregas necessárias a uma transição tranquila para a produção ou operações relacionadas.
•	 Gerentes funcionais. Gerentes funcionais são pessoas chave que desempenham uma função
gerencial dentro de uma área administrativa ou funcional do negócio, como recursos humanos,
finanças, contabilidade ou aquisições. Eles têm o seu próprio pessoal permanente para executar
o trabalho contínuo e têm uma diretiva clara para gerenciar todas as tarefas dentro de sua área
de responsabilidade funcional. O gerente funcional pode fornecer consultoria sobre determinado
assunto ou serviços ao projeto.
•	 Outras partes interessadas. Outras partes interessadas como entidades de aquisições, instituições
financeiras, órgãos públicos reguladores, especialistas em áreas do conhecimento, consultores e
outros, podem ter um interesse financeiro no projeto, contribuir com informações para o projeto, ou
ter um interesse no resultado do mesmo.
As partes interessadas no projeto e o seu envolvimento são discutidos mais detalhadamente na Seção 13
do Gerenciamento das partes interessadas no projeto.
2 - INFLUÊNCIAS ORGANIZACIONAIS E CICLO DE VIDA DO PROJETO
34 ©2013 Project Management Institute. Um Guia do Conhecimento em Gerenciamento de Projetos (Guia PMBOK®
) — Quinta Edição
2.2.2 Governança do projeto
A governança do projeto é uma função de supervisão que está alinhada com o modelo de governança da
organização e que engloba o ciclo de vida do projeto. A estrutura de governança do projeto dá ao gerente de
projetos e à equipe a estrutura, processos, modelos de tomada de decisões e ferramentas para gerenciar
o projeto, ao mesmo tempo apoiando e controlando o projeto a fim de obter uma entrega bem sucedida. A
governança de projeto é um elemento essencial de qualquer projeto, especialmente dos projetos complexos e
arriscados. Ela fornece um método abrangente e consistente de controlar o projeto garantindo o seu sucesso
através da definição, documentação e comunicação de práticas confiáveis e repetíveis do projeto. Ela inclui
uma estrutura para a tomada de decisões relativas ao projeto, define papéis, responsabilidades e obrigação de
prestação de contas para o sucesso do projeto, e determina a eficácia do gerente de projetos. A governança
do projeto é definida por, e se adequa ao contexto mais amplo do portfólio, programa ou organização que o
patrocina, mas é separada da governança organizacional.
O EGP também pode desempenhar um papel decisivo na governança do projeto. A governança do
projeto envolve as partes interessadas assim como políticas, procedimentos e padrões documentados,
responsabilidades e autoridades. Exemplos de elementos de uma estrutura de governança de projeto incluem:
•	 Critérios do sucesso e da aceitação das entregas do projeto;
•	 Processo de identificação, encaminhamento e resolução das questões que surgem durante o projeto;
•	 Relação entre a equipe do projeto, os grupos organizacionais e as partes interessadas externas;
•	 Organograma do projeto que identifica os papéis do projeto;
•	 Processos e procedimentos para a comunicação das informações;
•	 Processos decisórios do projeto;
•	 Diretrizes para o alinhamento da governança do projeto com a estratégia organizacional;
•	 Abordagem do ciclo de vida projeto;
•	 Processo para revisões Marcos ou de fases;
•	 Processos para a análise e aprovação das mudanças no orçamento, escopo, qualidade e cronograma
que estão além da autoridade do gerente de projetos; e
•	 Processo para alinhar as partes interessadas internas com os requisitos de processo do projeto.
2 - INFLUÊNCIAS ORGANIZACIONAIS E CICLO DE VIDA DO PROJETO
35
2
©2013 Project Management Institute. Um Guia do Conhecimento em Gerenciamento de Projetos (Guia PMBOK®
) — Quinta Edição
Consideradas tais restrições e as limitações adicionais de tempo e orçamento, cabe ao gerente do projeto e
à equipe de gerenciamento do projeto determinar o método mais apropriado de execução do projeto. Embora
a governança do projeto seja a estrutura em que a equipe do projeto atua, a equipe ainda é a responsável
pelo planejamento, execução, controle e encerramento do projeto. A abordagem da governança do projeto
deve ser descrita no plano de gerenciamento do projeto. Decisões são tomadas quanto a quais pessoas serão
envolvidas, os procedimentos de encaminhamento, quais recursos serão necessários, e sobre a abordagem
geral para a conclusão do trabalho. Outra consideração importante é se haverá mais de uma fase envolvida e,
em caso afirmativo, determinar o ciclo de vida específico do projeto individual.
2.2.3 Sucesso do projeto
Visto que os projetos são temporários em natureza, seu sucesso deve ser medido em termos da sua
conclusão dentro das restrições de escopo, tempo, custo, qualidade, recursos e risco, conforme aprovado
entre os gerentes de projetos e a equipe sênior de gerenciamento. Para garantir a realização dos benefícios
do projeto empreendido, um período de teste (tal como um lançamento piloto dos serviços) pode ser parte do
tempo total do projeto antes da sua entrega para operação permanente. O sucesso do projeto deve referir-se
às últimas linhas de base aprovadas pelas partes interessadas autorizadas.
O gerente de projetos é responsável e responsabilizável pelo estabelecimento de limites reais e alcançáveis
para o projeto e por sua realização no âmbito das linhas de base aprovadas.
2.3 Equipe do projeto
A equipe do projeto inclui o gerente do projeto e o grupo de indivíduos que atua conjuntamente na execução
do trabalho do projeto para alcançar os seus objetivos. A equipe do projeto inclui o gerente do projeto, o
pessoal de gerenciamento do projeto e outros membros da equipe que executam o trabalho, mas que não
estão necessariamente envolvidos no gerenciamento do projeto. Essa equipe é composta de pessoas de
grupos diferentes, com conhecimento de um assunto específico ou habilidades específicas para a execução
do trabalho do projeto. A estrutura e características de uma equipe de projeto podem variar muito, mas uma
característica constante é o papel do gerente de projetos como líder da equipe, independentemente do grau de
autoridade que ele possa ter sobre os seus membros.
2 - INFLUÊNCIAS ORGANIZACIONAIS E CICLO DE VIDA DO PROJETO
36 ©2013 Project Management Institute. Um Guia do Conhecimento em Gerenciamento de Projetos (Guia PMBOK®
) — Quinta Edição
As equipes de projeto incluem papéis como:
•	 Pessoal de gerenciamento do projeto. Os membros da equipe que executam as atividades de
gerenciamento do projeto,tais como de elaboração do cronograma,orçamento,emissão de relatórios
e atividades de controle, comunicações, gerenciamento dos riscos e suporte administrativo. Este
papel pode ser desempenhado ou apoiado por um escritório de gerenciamento de projetos (PMO).
•	 Recursos humanos do projeto. Os membros da equipe que executam o trabalho de criação das
entregas do projeto.
•	 Especialistas de suporte. Os especialistas de suporte executam as atividades exigidas para o
desenvolvimento ou execução do plano de gerenciamento do projeto. Elas podem incluir atividades
como contratações, gerenciamento financeiro, logística, jurídicas, de segurança, engenharia,
testes, ou controle da qualidade. Dependendo do tamanho do projeto e nível de suporte exigido, os
especialistas de suporte podem trabalhar em tempo integral ou simplesmente participar da equipe
quando suas habilidades específicas forem necessárias.
•	 Representantes de usuários ou de clientes. Os membros da organização que aceitarem as entregas
ou produtos do projeto podem ser designados para atuar como representantes ou pessoas de contato
para garantir a coordenação apropriada, orientar sobre os requisitos ou validar a aceitabilidade dos
resultados do projeto.
•	 Vendedores. Vendedores, fornecedores, ou contratadas, são empresas externas que assinam um
contrato para fornecimento de componentes ou serviços necessários ao projeto. À equipe do projeto
muitas vezes é atribuída a responsabilidade de supervisionar o desempenho e a aceitação das
entregas ou serviços dos vendedores. Se os vendedores arcarem com a maior parte do risco para
entrega dos resultados do projeto, eles podem ter um papel significativo na equipe do projeto.
•	 Membros parceiros de negócios. Membros de organizações de parceiros de negócios podem ser
designados como membros da equipe do projeto para garantir sua coordenação adequada.
•	 Parceiros de negócios. Parceiros de negócios são também empresas externas, mas têm uma
relação especial com a empresa, às vezes obtida através de um processo de certificação. Os
parceiros de negócios fornecem consultoria especializada ou desempenham um papel específico,
como instalação, personalização, treinamento ou suporte.
2 - INFLUÊNCIAS ORGANIZACIONAIS E CICLO DE VIDA DO PROJETO
37
2
©2013 Project Management Institute. Um Guia do Conhecimento em Gerenciamento de Projetos (Guia PMBOK®
) — Quinta Edição
2.3.1 Composição das equipes dos projetos
A composição das equipes de projeto varia de acordo com fatores como localização, escopo e cultura
organizacional.O relacionamento entre o gerente de projeto e a equipe varia dependendo do nível de autoridade
do gerente de projeto. Em alguns casos, o gerente de projeto pode ser o gerente de linha da equipe, com
autoridade total sobre os seus membros. Em outros casos, um gerente de projeto pode ter pouca ou nenhuma
autoridade organizacional sobre os membros da equipe e ter sido mobilizado para liderar o projeto em regime
de tempo parcial ou como contratado. Composições básicas de equipes de projeto incluem:
•	 Dedicada. Em uma equipe dedicada, todos ou a maioria dos membros da equipe trabalham no
projeto em regime de tempo integral. Os membros da equipe do projeto podem trabalhar presencial
ou virtualmente, e geralmente se reportam diretamente ao gerente do projeto. Esta é a estrutura
mais simples para um gerente de projetos, pois as linhas de autoridade são claras e os membros da
equipe podem se concentrar nos objetivos do projeto.
•	 Tempo parcial. Alguns projetos são estabelecidos como um trabalho adicional temporário, em que
o gerente de projeto e os membros da equipe trabalham no projeto, mas permanecem em suas
organizações e continuam a desempenhar suas funções normais. Os gerentes funcionais mantêm o
controle sobre os membros da equipe e os recursos alocados para o projeto, e o gerente do projeto
provavelmente continuará a executar outras tarefas de gerenciamento. Os membros da equipe em
regime de tempo parcial também podem ser designados para mais de um projeto de uma vez.
As composições de equipes de projetos dedicadas e de tempo parcial podem existir em qualquer estrutura
organizacional. As equipes de projeto dedicadas são muitas vezes vistas em organizações projetizadas,
onde a maior parte dos recursos da organização está envolvida no trabalho do projeto e os gerentes de
projetos possuem grande independência e autoridade. As equipes de projetos de tempo parcial são comuns
nas organizações funcionais, e as organizações matriciais utilizam tanto as equipes dedicadas como as de
tempo parcial. Outros membros, cujo envolvimento nos diversos estágios do projeto é limitado, podem ser
considerados membros de projeto de tempo parcial.
A composição da equipe do projeto também pode variar de acordo com a estrutura organizacional.Um exemplo
disso é o projeto baseado em parceria.Um projeto pode ser estabelecido como uma parceria,um empreendimento
conjunto, consórcio ou aliança entre várias organizações através de contratos ou acordos. Nesta estrutura, uma
organização assume a liderança e designa um gerente de projeto para coordenar os esforços entre os parceiros.
Os projetos baseados em parcerias podem oferecer flexibilidade a um menor custo. Essas vantagens podem ser
anuladas pelo grau mais baixo de controle exercido pelo gerente de projeto sobre os membros da equipe e a
necessidade de fortes mecanismos de comunicação e monitoramento do progresso. Projetos em parceria podem
ser estabelecidos para explorar sinergias industriais para a realização de empreendimentos que somente um
parceiro não poderia bancar sozinho, ou por motivos políticos e estratégicos.
2 - INFLUÊNCIAS ORGANIZACIONAIS E CICLO DE VIDA DO PROJETO
38 ©2013 Project Management Institute. Um Guia do Conhecimento em Gerenciamento de Projetos (Guia PMBOK®
) — Quinta Edição
A composição da equipe do projeto também pode variar de acordo com a localização geográfica de
seus membros. Um exemplo disso são as equipes virtuais. As tecnologias de comunicação permitem que
os membros da equipe situados em diversos locais ou países trabalhem como equipes virtuais. As equipes
virtuais dependem de ferramentas colaborativas tais como espaços de trabalho compartilhados on-line e
videoconferências para coordenar suas atividades e trocar informações sobre o projeto. Uma equipe virtual
pode existir em qualquer tipo de estrutura organizacional ou composição de equipe . Equipes virtuais são
muitas vezes necessárias para projetos cujos recursos estão localizados no local ou fora do local, ou ambos,
dependendo das atividades do projeto. O gerente de projetos que lidera uma equipe virtual necessita acomodar
as diferenças culturais, as horas de trabalho, os fusos horários, as condições locais, e os diferentes idiomas.
2.4 Ciclo de vida do projeto
Ciclo de vida do projeto é a série de fases pelas quais um projeto passa, do início ao término. As fases são
geralmente sequenciais e os seus nomes e números são determinados pelas necessidades de gerenciamento
e controle da(s) organização(ões) envolvida(s) no projeto, a natureza do projeto em si e sua área de aplicação.
As fases podem ser desmembradas por objetivos funcionais ou parciais, resultados ou entregas intermediários,
marcos específicos no escopo geral do trabalho,ou disponibilidade financeira.As fases são geralmente limitadas
pelo tempo, com um início e término ou ponto de controle. Um ciclo de vida pode ser documentado em uma
metodologia. O ciclo de vida do projeto pode ser definido ou moldado de acordo com aspectos exclusivos da
organização, setor ou tecnologia empregada. Embora todos os projetos tenham um início e um fim definidos,
as entregas e atividades específicas conduzidas neste ínterim poderão variar muito de acordo com o projeto.
O ciclo de vida oferece uma estrutura básica para o gerenciamento do projeto, independentemente do trabalho
específico envolvido.
Os ciclos de vida do projeto podem variar ao longo de uma sequência contínua,desde abordagens previsíveis
ou direcionadas por um plano em uma extremidade, até abordagens adaptativas ou acionadas por mudanças
na outra. Em um ciclo de vida previsível (Seção 2.4.2.2), o produto e as entregas são definidas no início do
projeto e quaisquer mudanças no escopo são cuidadosamente gerenciadas. Em um ciclo de vida adaptativo
(Seção 2.4.2.4), o produto é desenvolvido através de múltiplas iterações e um escopo detalhado é definido para
cada iteração somente no início da mesma.
2.4.1 Características do ciclo de vida do projeto
Os projetos variam em tamanho e complexidade. Todos os projetos podem ser mapeados para a estrutura
genérica de ciclo de vida a seguir (veja a Figura 2-8):
2 - INFLUÊNCIAS ORGANIZACIONAIS E CICLO DE VIDA DO PROJETO
39
2
©2013 Project Management Institute. Um Guia do Conhecimento em Gerenciamento de Projetos (Guia PMBOK®
) — Quinta Edição
•	 Início do projeto,
•	 Organização e preparação,
•	 Execução do trabalho do projeto, e
•	 Encerramento do projeto.
Esta estrutura genérica de ciclo de vida é frequentemente referenciada na comunicação com a alta
administração ou outras entidades menos familiarizadas com os detalhes do projeto. Ela não deve ser
confundida com os grupos de processos de gerenciamento de projeto porque os processos de um grupo de
processos consistem de atividades que podem ser executadas e ocorrer novamente em cada fase de um
projeto assim como para o projeto como um todo. O ciclo de vida do projeto é independente do ciclo de vida
do produto produzido ou modificado pelo projeto. Entretanto, o projeto deve levar em consideração a fase
atual do ciclo de vida do produto. Esta visão de alto nível pode oferecer um quadro de referência comum para
comparação de projetos – mesmo que, em sua natureza, eles não sejam semelhantes.
Tempo
Níveldecustosepessoal
Saídas do
gerenciamento
do projeto
Termo de
abertura
do projeto
Iniciar
o projeto
Organização
e preparação
Encerramento
do projeto
Execução do trabalho
Plano de
gerenciamento
do projeto
Entregas
aceitas
Arquivamento
dos documentos
do projeto
Figura 2-8. Níveis típicos de custo e pessoal em toda a estrutura genérica
do ciclo de vida de um projeto
2 - INFLUÊNCIAS ORGANIZACIONAIS E CICLO DE VIDA DO PROJETO
40 ©2013 Project Management Institute. Um Guia do Conhecimento em Gerenciamento de Projetos (Guia PMBOK®
) — Quinta Edição
A estrutura genérica do ciclo de vida geralmente apresenta as seguintes características:
•	 Os níveis de custo e de pessoal são baixos no início, atingem um valor máximo enquanto o projeto é
executado e caem rapidamente conforme o projeto é finalizado.A Figura 2-8 ilustra este padrão típico.
•	 A curva típica de custo e pessoal acima pode não se aplicar a todos os projetos. Um projeto pode
exigir despesas substanciais para assegurar os recursos necessários no início do seu ciclo de vida,
por exemplo, ou dispor de uma equipe completa bem no início do seu ciclo de vida.
•	 Os riscos e incertezas (como ilustrados na Figura 2-9) são maiores no início do projeto. Esses fatores
diminuem ao longo da vida do projeto à medida que as decisões são tomadas e as entregas são
aceitas.
•	 A capacidade de influenciar as características finais do produto do projeto, sem impacto significativo
sobre os custos, é mais alta no início do projeto e diminui à medida que o projeto progride para o seu
término.A Figura 2-9 ilustra a ideia de que os custos das mudanças e correções de erros geralmente
aumentam significativamente à medida que o projeto se aproxima do término.
Embora essas características continuem presentes até certo ponto nos ciclos de vidas de quase todos os
projetos, elas não estão sempre presentes no mesmo grau. Os ciclos de vida adaptativos, em especial, são
desenvolvidos com o intuito de manter o grau de influência das partes interessadas mais alto e os custos das
mudanças mais baixos do que nos ciclos de vida previsíveis, ao longo de todo o ciclo de vida.
Risco e incerteza
Custo das mudanças
Tempo do projeto
Baixo
Alto
Grau
Figura 2-9. Impacto da variável com base no tempo decorrido do projeto
2 - INFLUÊNCIAS ORGANIZACIONAIS E CICLO DE VIDA DO PROJETO
41
2
©2013 Project Management Institute. Um Guia do Conhecimento em Gerenciamento de Projetos (Guia PMBOK®
) — Quinta Edição
Dentro do contexto da estrutura genérica do ciclo de vida, um gerente de projetos pode determinar a
necessidade de controle mais eficaz sobre certas entregas, ou que certas entregas devem ser concluídas
antes que o escopo do projeto possa ser completamente definido. Projetos grandes e complexos em particular
podem requerer este nível adicional de controle. Nestes casos, o trabalho realizado para atingir os objetivos do
projeto pode se beneficiar com a divisão formal em fases.
2.4.2 Fases do projeto
Um projeto pode ser dividido em qualquer número de fases. A fase de um projeto é um conjunto de
atividades relacionadas de maneira lógica que culmina na conclusão de uma ou mais entregas. As fases do
projeto são usadas quando a natureza do trabalho a ser executado é única para uma parte do projeto, e são
normalmente ligadas visando o desenvolvimento de uma entrega principal específica. Uma fase pode enfatizar
os processos de um grupo específico de processos de gerenciamento do projeto, mas é provável que a maioria
ou todos os processos serão executados de alguma forma em cada fase. Geralmente as fases são terminadas
sequencialmente, mas podem se sobrepor em algumas situações do projeto. Fases distintas normalmente têm
durações ou esforços diferentes. A natureza de alto nível das fases de um projeto as torna um elemento do
ciclo de vida do projeto.
A estrutura de fases permite que o projeto seja segmentado em subconjuntos lógicos para facilitar o
gerenciamento, o planejamento e controle. O número de fases, a necessidade de fases e o grau de controle
aplicado depende do tamanho, grau de complexidade e impacto potencial do projeto. Independentemente do
número de fases que compõem um projeto, todas têm características semelhantes:
•	 O trabalho tem um foco diferente de quaisquer outras fases. Isso muitas vezes envolve diferentes
organizações, locais e conjuntos de habilidades.
•	 Atingir a entrega ou objetivo principal da fase exige o uso de controles ou processos exclusivos para
a fase ou suas atividades. A repetição dos processos entre todos os cinco grupos de processos,
conforme descrito na Seção 3, proporciona um grau adicional de controle e define os limites da fase.
•	 O encerramento de uma fase ocorre com alguma forma de transferência ou entrega do produto
do trabalho produzido como a entrega da fase. O final desta fase representa um ponto natural de
reavaliação das atividades em andamento e de modificação ou término do projeto, se necessário.
Pode-se referir a este ponto como ponto de verificação, marco, análise de fase, revisão de fase ou
ponto de término. Em muitos casos, há a necessidade da aprovação do encerramento de uma fase
de alguma forma antes que a mesma seja considerada como encerrada.
2 - INFLUÊNCIAS ORGANIZACIONAIS E CICLO DE VIDA DO PROJETO
42 ©2013 Project Management Institute. Um Guia do Conhecimento em Gerenciamento de Projetos (Guia PMBOK®
) — Quinta Edição
Não existe uma estrutura ideal única que possa ser aplicada a todos os projetos. Embora práticas comuns
no setor normalmente levem à utilização de uma estrutura preferida, projetos no mesmo setor, ou mesmo
dentro da mesma organização, podem apresentar variações significativas. Alguns terão somente uma fase,
conforme exibido na Figura 2-10. Outros projetos podem ter duas ou mais fases.
Uma abordagem para o gerenciamento da instalação de uma rede de telecomunicações
Processos de
execução
Processos de monitoramento e controle
Processos de
encerramento
Processos de
iniciação
Processos de
planejamento
Figura 2-10. Exemplo de projeto de fase única
Algumas organizações têm políticas estabelecidas que padronizam todos os projetos, enquanto outras
permitem que a equipe do projeto escolha e adapte a abordagem mais apropriada para seu projeto específico.
Por exemplo, uma organização pode tratar um estudo de viabilidade como um trabalho rotineiro da fase pré-
projeto, outra pode tratá-lo como a primeira fase de um projeto, e uma terceira pode tratar o estudo de
viabilidade como um projeto distinto e independente. Da mesma maneira, uma equipe de projeto pode dividir
um projeto em duas fases onde uma equipe de projeto diferente pode decidir gerenciar todo o trabalho como
uma única fase. Muito depende da natureza do projeto específico e do estilo da equipe de projeto ou da
organização.
2.4.2.1 Relações entre fases
Quando os projetos têm várias fases, estas são parte, em geral, de um processo sequencial projetado
para garantir um controle adequado do projeto e obter o produto, serviço ou resultado desejado. Contudo, há
situações em que um projeto pode se beneficiar de fases sobrepostas ou simultâneas.
Há dois tipos básicos de relações entre as fases:
•	 Relação sequencial. Em uma relação sequencial, uma fase só poderá iniciar depois que a fase
anterior terminar. A Figura 2-11 mostra um exemplo de um projeto com três fases inteiramente
sequenciais.A natureza passo a passo desta abordagem reduz incertezas, mas pode eliminar opções
de redução do cronograma geral.
2 - INFLUÊNCIAS ORGANIZACIONAIS E CICLO DE VIDA DO PROJETO
43
2
©2013 Project Management Institute. Um Guia do Conhecimento em Gerenciamento de Projetos (Guia PMBOK®
) — Quinta Edição
Paisagismo
Uma abordagem para a limpeza de um local de tratamento de resíduos perigosos
Processos de monitoramento e controle
Processos de
encerramento
Processos de
planejamento
Remoção/Limpeza de resíduos
Processos de monitoramento e controle
Desativação das instalações
Processos
de execução
Processos
de execução
Processos
de execução
Processos de monitoramento e controle
Processos
de iniciação
Processos
de iniciação
Processos
de iniciação
Processos de
planejamento
Processos de
planejamento
Processos de
encerramento
Processos de
encerramento
Figura 2-11. Exemplo de projeto de três fases
•	 Relação sobreposta. Em uma relação sobreposta, uma fase tem início antes do término da anterior
(veja a Figura 2-12). Às vezes, ela pode ser aplicada como um exemplo da técnica de compressão de
cronograma denominada paralelismo. As fases sobrepostas podem exigir recursos adicionais para
permitir a execução paralela do trabalho, podem aumentar o risco e resultar em retrabalho caso uma
fase subsequente progrida antes que informações precisas sejam disponibilizadas pela fase anterior.
Fase de construção
Processos de
execução
Processos de monitoramento e controle
Processos de
encerramento
Initiating
Processes
Processos de
planejamento
Fase de estudos técnicos
Processos de
execução
Processos de monitoramento e controle
Processos de
encerramento
Processos de
iniciação
Processos de
planejamento
Possível abordagem para construção de uma nova fábrica
Figura 2-12. Exemplo de um projeto com fases sobrepostas
2 - INFLUÊNCIAS ORGANIZACIONAIS E CICLO DE VIDA DO PROJETO
44 ©2013 Project Management Institute. Um Guia do Conhecimento em Gerenciamento de Projetos (Guia PMBOK®
) — Quinta Edição
Nos projetos com mais de uma fase, pode haver relações diferentes (de sobreposição, sequenciais,
paralelas) entre fases individuais. Considerações como, por exemplo, o nível de controle necessário, a eficácia
e o grau de incerteza determinam a relação a ser aplicada entre as fases. Com base nessas considerações,
ambas as relações podem ocorrer entre diferentes fases de um único projeto.
2.4.2.2 Ciclos de vida predeterminados
Os ciclos de vida previstos (também conhecidos como ciclos de vida inteiramente planejados) são aqueles
em que o escopo do projeto, bem como o tempo e custos exigidos para entregar tal escopo são determinados
o mais cedo possível no ciclo de vida do projeto. Conforme mostrado na Figura 2-13, esses projetos progridem
através de uma série de fases sequenciais ou sobrepostas, em que cada fase geralmente foca um subconjunto
de atividades de projeto e processos de gerenciamento de projeto. O trabalho executado em cada fase é
geralmente de caráter diferente do trabalho das fases anteriores e subsequentes e, assim sendo, a formação
e habilidades exigidas da equipe do projeto podem variar de fase para fase.
Requisitos
Viabilidade
Planejamento
Projeto
Construção
Teste
Giro
Figura 2-13. Exemplo de ciclo de vida previsível
2 - INFLUÊNCIAS ORGANIZACIONAIS E CICLO DE VIDA DO PROJETO
45
2
©2013 Project Management Institute. Um Guia do Conhecimento em Gerenciamento de Projetos (Guia PMBOK®
) — Quinta Edição
Quando o projeto é iniciado, a equipe do projeto se concentra em definir o escopo geral de produto
e projeto, desenvolve um plano de entrega do produto (e de quaisquer entregas associadas), e então dá
prosseguimento às fases para a execução do plano dentro daquele escopo.As mudanças no escopo do projeto
são meticulosamente gerenciadas e exigem o replanejamento e a aceitação formal do novo escopo.
Os ciclos de vida previsíveis são geralmente preferidos quando o produto a ser entregue é bem entendido,
quando há uma base significativa de prática na indústria, ou quando se exige que o produto seja entregue por
inteiro para ter valor junto aos grupos de partes interessadas.
Os projetos uniformes com ciclos de vida previsíveis podem usar o conceito de planejamento em ondas
sucessivas, em que um plano mais geral e de alto nível está disponível e um planejamento mais detalhado é
executado para as janelas de tempo apropriadas, à medida que novas atividades de trabalho se aproximam e
recursos devem ser designados.
2.4.2.3 Ciclos de vida iterativos e incrementais
Ciclos de vida iterativos e incrementais são aqueles em que as fases do projeto (também chamadas de
iterações) intencionalmente repetem uma ou mais atividades de projeto à medida que a compreensão do
produto pela equipe do projeto aumenta. Iterações desenvolvem o produto através de uma série de ciclos
repetidos, enquanto os incrementos sucessivamente acrescentam à funcionalidade do produto. Os ciclos de
vida desenvolvem o produto de forma tanto iterativa como incremental.
Os projetos iterativos e incrementais podem avançar em fases, e as iterações propriamente ditas são
executadas de maneira sequencial ou sobreposicional. Durante uma iteração, as atividades de todos os
grupos de processos de gerenciamento de projeto serão executadas. No final de cada iteração, uma entrega
ou conjunto de entregas será concluído. As iterações futuras podem aprimorar tais entregas ou criar novas
entregas. Cada iteração desenvolve de forma incremental as entregas até que os critérios de saída da fase
sejam cumpridos, permitindo que a equipe do projeto incorpore o feedback.
Na maioria dos ciclos de vida iterativos, uma visão de alto nível é desenvolvida para o empreendimento em
geral, mas o escopo detalhado é elaborado uma iteração de cada vez. Frequentemente, o planejamento para a
nova iteração é feito à medida que o trabalho no escopo e entregas da iteração atual avança. O trabalho exigido
para um determinado conjunto de entregas pode variar em duração e esforço, e a equipe do projeto pode
mudar entre ou durante as iterações. As entregas não abordadas no escopo da iteração atual são normalmente
abrangidas em um nível mais alto somente e podem ser provisoriamente designadas para uma iteração futura
específica.As mudanças no escopo da iteração são cuidadosamente gerenciadas assim que o trabalho se inicia.
2 - INFLUÊNCIAS ORGANIZACIONAIS E CICLO DE VIDA DO PROJETO
46 ©2013 Project Management Institute. Um Guia do Conhecimento em Gerenciamento de Projetos (Guia PMBOK®
) — Quinta Edição
Os ciclos de vida iterativos e incrementais são geralmente preferidos quando uma organização necessita
administrar as mudanças dos objetivos e escopo, reduzir a complexidade de um projeto ou quando a entrega
parcial de um produto é benéfica e proporciona valor para um ou mais grupos de partes interessadas sem
causar impacto na entrega ou conjunto de entregas final. Projetos grandes e complexos são muitas vezes
executados de maneira iterativa para reduzir o risco ao permitir que a equipe incorpore o feedback e as lições
aprendidas entre as iterações.
2.4.2.4 Ciclos de vida adaptativos
Os ciclos de vida adaptativos (também conhecidos como direcionados à mudança ou utilizadores de
métodos ágeis) são projetados para reagir a altos níveis de mudança e envolvimento contínuo das partes
interessadas. Os métodos adaptativos são também iterativos e incrementais, a diferença é que as iterações
são muito rápidas (geralmente com uma duração de 2 a 4 semanas), com tempo e recursos fixos. Os projetos
adaptativos geralmente executam vários processos em cada iteração, embora as primeiras iterações possam
se concentrar mais nas atividades de planejamento.
O escopo geral do projeto pode ser desmembrado em um conjunto de requisitos e trabalhos a serem
executados, comumente chamado de backlog do projeto. No início de uma iteração, a equipe trabalhará para
determinar a quantidade de itens altamente prioritários da lista de backlog que podem ser entregues na
próxima iteração. No final de cada iteração, o produto deve estar pronto para a análise pelo cliente. Isso não
significa que o cliente deve aceitar a entrega, mas simplesmente que o produto não deve incluir características
inacabadas, incompletas, ou que não podem ser usadas. Os representantes do patrocinador e do cliente devem
estar continuamente envolvidos no projeto para fornecer o feedback sobre as entregas à medida que elas são
criadas, a fim de garantir que o backlog do produto reflitam suas necessidades atuais.
Os métodos adaptativos geralmente são preferidos quando se lida com um ambiente em rápida mutação,
quando os requisitos e escopo são difíceis de definir antecipadamente, e quando é possível definir pequenas
melhorias incrementais que entregarão valor às partes interessadas.
3 - PROCESSOS DE GERENCIAMENTO DE PROJETOS
47
3
©2013 Project Management Institute. Um Guia do Conhecimento em Gerenciamento de Projetos (Guia PMBOK®
) — Quinta Edição
PROCESSOS DE GERENCIAMENTO DE PROJETOS
Gerenciamento de projetos é a aplicação de conhecimentos, habilidades, ferramentas e técnicas às
atividades do projeto a fim de cumprir os seus requisitos.A aplicação do conhecimento requer o gerenciamento
eficaz dos processos de gerenciamento do projeto.
Um processo é um conjunto de ações e atividades inter-relacionadas que são executadas para criar um
produto, serviço ou resultado pré-especificado. Cada processo é caracterizado por suas entradas, ferramentas
e técnicas que podem ser aplicadas, e as saídas resultantes. Como explicado na Seção 2, o gerente de projetos
deve levar em consideração os ativos de processos organizacionais e os fatores ambientais da empresa. Eles
devem ser considerados para todos os processos, mesmo que não estejam explicitamente listados como
entradas na especificação do processo. Os ativos de processos organizacionais fornecem diretrizes e critérios
para adequação dos processos da organização às necessidades específicas do projeto. Os fatores ambientais
da empresa podem restringir as opções de gerenciamento do projeto.
Para que um projeto seja bem-sucedido, a equipe do projeto deveria:
•	 Selecionar os processos apropriados para cumprir os objetivos do projeto;
•	 Usar uma abordagem definida que pode ser adaptada para cumprir os objetivos;
•	 Estabelecer e manter a comunicação e o engajamento apropriado com as partes interessadas;
•	 Cumprir os requisitos para atender às necessidades e expectativas das partes interessadas;
•	 Obter um equilíbrio entre as demandas concorrentes de escopo,organograma,orçamento,qualidade,
recursos e riscos para criar o produto, serviço ou resultado especificado.
Os processos do projeto são executados pela equipe do projeto com a interação das partes interessadas e,
em geral, podem ser classificados em uma de duas categorias principais:
•	 Processos de gerenciamento de projeto. Esses processos garantem o fluxo eficaz do projeto
ao longo da sua existência. Esses processos abrangem as ferramentas e técnicas envolvidas na
aplicação de habilidades e capacidades descritas nas áreas de conhecimento (Capítulos 4 até 13).
•	 Processos orientados a produtos. Esses processos especificam e criam o produto do projeto. Os
processos orientados a produtos são normalmente definidos pelo ciclo de vida do projeto (como
discutido na Seção 2.4) e variam de acordo com a área de aplicação e a fase do ciclo de vida do
produto. O escopo do projeto não pode ser definido sem algum entendimento básico de como criar
o produto especificado. Por exemplo, as diversas técnicas e ferramentas de construção devem ser
consideradas ao determinar a complexidade geral da casa que será construída.
33
3 - PROCESSOS DE GERENCIAMENTO DE PROJETOS
48 ©2013 Project Management Institute. Um Guia do Conhecimento em Gerenciamento de Projetos (Guia PMBOK®
) — Quinta Edição
O Guia PMBOK®
descreve somente os processos de gerenciamento de projetos. Embora os processos
orientados a produtos estejam fora do escopo deste documento, eles não devem ser ignorados pelo gerente
de projetos e a equipe do projeto. Os processos de gerenciamento de processos e os processos orientados a
produtos sobrepõem-se e interagem ao longo do ciclo de vida de um projeto.
Os processos de gerenciamento de projetos são aplicados globalmente e nos mais variados setores
econômicos e indústrias. “Boa Prática” significa que existe um acordo geral de que a aplicação dos processos
de gerenciamento de projetos pode aumentar as chances de sucesso em uma ampla gama de projetos. Boa
prática não significa que os conhecimentos, habilidades e os processos descritos devem ser sempre aplicados
de forma uniforme em todos os projetos. Para qualquer projeto específico, o gerente do projeto, em colaboração
com a equipe do projeto, é sempre responsável por determinar quais processos são apropriados e o grau
apropriado de rigor para cada um.
Os gerentes de projetos e suas equipes devem abordar com cuidado cada processo e as suas entradas e
saídas e determinar quais são aplicáveis ao projeto em que estão trabalhando. O Guia PMBOK®
pode ser usado
como um recurso para gerenciar um projeto e também considera a abordagem e metodologia geral que será
usada no projeto. Este esforço é conhecido como adequação.
O gerenciamento de projetos é um empreendimento integrado que requer que cada processo e produto
seja alinhado e conectado de forma apropriada com os outros processos para facilitar a coordenação. As
ações adotadas durante um processo em geral afetam esse e outros processos relacionados. Por exemplo,
uma mudança no escopo costuma afetar o custo do projeto, mas pode não afetar o plano de gerenciamento de
comunicações ou o nível de risco. Com frequência, essas interações entre processos exigem compensações
entre os requisitos e objetivos do projeto, e as compensações de desempenho variarão de um projeto para
outro e de uma organização para outra. O gerenciamento de projetos bem-sucedido inclui gerenciar ativamente
essas interações para cumprir os requisitos do patrocinador, do cliente e de outras partes interessadas. Em
algumas circunstâncias, um processo ou conjunto de processos deverá ser iterado várias vezes para alcançar
o resultado desejado.
Os projetos existem em uma organização e não podem operar como um sistema fechado. Eles requerem
a entrada de dados da organização e externos, e entregam capacidades à organização. Os processos
de projeto podem gerar informações para aprimorar o gerenciamento de projetos e ativos de processos
organizacionais futuros.
O Guia PMBOK®
descreve a natureza dos processos de gerenciamento de projetos em termos da integração
entre os processos,suas interações e seus objetivos.Os processos de gerenciamento de projetos são agrupados
em cinco categorias conhecidas como grupos de processos de gerenciamento de projetos (ou grupos de
processos);
3 - PROCESSOS DE GERENCIAMENTO DE PROJETOS
49
3
©2013 Project Management Institute. Um Guia do Conhecimento em Gerenciamento de Projetos (Guia PMBOK®
) — Quinta Edição
•	 Grupo de processos de iniciação. Os processos executados para definir um novo projeto ou uma
nova fase de um projeto existente através da obtenção de autorização para iniciar o projeto ou fase.
•	 Grupo de processos de planejamento. Os processos necessários para definir o escopo do projeto,
refinar os objetivos e definir a linha de ação necessária para alcançar os objetivos para os quais o
projeto foi criado.
•	 Grupo de processos de execução. Os processos realizados para executar o trabalho definido no
plano de gerenciamento do projeto para satisfazer as especificações do projeto.
•	 Grupo de processos de monitoramento e controle. Os processos exigidos para acompanhar,
analisar e controlar o progresso e desempenho do projeto, identificar quaisquer áreas nas quais
serão necessárias mudanças no plano, e iniciar as mudanças correspondentes.
•	 Grupo de processos de encerramento. Os processos executados para finalizar todas as atividades
de todos os grupos de processos, visando encerrar formalmente o projeto ou fase.
O restante deste capítulo fornece informações de gerenciamento de projetos para um único projeto
organizado como uma rede de processos intervinculados, detalha os processos de gerenciamento de projetos
e inclui as seguintes seções principais:
3.1 Interações comuns em processos de gerenciamento de projetos
3.2 Grupos de processos de gerenciamento de projetos
3.3 Grupo de processos de iniciação
3.3 Grupo de processos de planejamento
3.5 Grupo de processos de execução
3.6 Grupo de processos de monitoramento e controle
3.7 Grupo de processos de encerramento
3.8 Informações do projeto
3.9 Papel das áreas de conhecimento
3 - PROCESSOS DE GERENCIAMENTO DE PROJETOS
50 ©2013 Project Management Institute. Um Guia do Conhecimento em Gerenciamento de Projetos (Guia PMBOK®
) — Quinta Edição
3.1 Interações comuns em processos de gerenciamento de projetos
Os processos de gerenciamento de projetos são apresentados como elementos distintos com interfaces
bem definidas. Entretanto, na prática eles se sobrepõem e interagem de formas que não são detalhadas
integralmente neste documento. Os profissionais de gerenciamento de projetos mais experientes reconhecem
que há mais de uma maneira de gerenciar um projeto. Os grupos de processos necessários e os processos
que os constituem são guias para a aplicação de conhecimentos e habilidades de gerenciamento de projetos
durante o projeto. A aplicação dos processos de gerenciamento de projetos é iterativa e muitos deles são
repetidos durante o projeto.
A natureza integrativa do gerenciamento de projetos requer que o grupo de processos de monitoramento
e controle interaja com os outros grupos de processos, conforme mostra a Figura 3-1. Os processos de
monitoramento e controle ocorrem ao mesmo tempo que os processos contidos em outros grupos de processos.
Então, o processo de monitoramento e controle é descrito como um grupo de processos “de fundo” para os
outros quatro grupos de processos mostrados na Figura 3-1.
Processos de
monitoramento e controle
Processos de
planejamento
Processos
de iniciação
Processos de
encerramento
Sair de fase/
encerrar projeto
Entrar em fase/
iniciar projeto
Processos de
execução
Figura 3-1 Grupos de processos de gerenciamento de projetos
3 - PROCESSOS DE GERENCIAMENTO DE PROJETOS
51
3
©2013 Project Management Institute. Um Guia do Conhecimento em Gerenciamento de Projetos (Guia PMBOK®
) — Quinta Edição
Osgruposdeprocessosdegerenciamentodeprojetosestãovinculadospelassaídasqueproduzem.Osgrupos
de processos são raramente eventos distintos ou que ocorrem uma única vez; são atividades sobrepostas que
ocorrem ao longo de todo o projeto. A saída de um processo em geral torna-se uma entrada em outro processo
ou é uma entrega do projeto, subprojeto, ou fase do projeto.As entregas a nível de projeto ou subprojeto podem
ser chamadas de entregas incrementais. O grupo de processos de planejamento fornece ao grupo de processos
de execução o plano de gerenciamento do projeto e os documentos do projeto e, à medida que o projeto avança,
ele frequentemente cria atualizações no plano de gerenciamento e nos documentos do projeto. A Figura 3-2
ilustra como os grupos de processos interagem e mostra o nível de sobreposição em diversas ocasiões. Se o
projeto estiver dividido em fases, os grupos de processos interagem dentro de cada fase.
Grupo de
processos de
planejamento
Grupo de
processos
de iniciação
Grupo de
processos de
execução
Grupo de processos
de monitoramento
e controle
Grupo de
processos de
encerramento
Início Fim
TEMPO
Nível de
interação
entre
processos
Figura 3-2. Os grupos de processos interagem em uma fase ou em um projeto
Um exemplo dessa interação é a saída de uma fase de concepção, que requer a aceitação do patrocinador
para o documento de concepção. Quando estiver disponível, o documento de concepção fornece a descrição do
produto para os grupos de processos de planejamento e execução em uma ou mais fases posteriores. Quando
um projeto é dividido em fases, os grupos de processos são usados, conforme apropriado, para orientar com
eficácia o projeto em direção à conclusão de forma controlada. Nos projetos com várias fases, os processos
são repetidos em cada fase até que os critérios para a conclusão das fases sejam cumpridos. Informações
adicionais sobre os ciclos de vida e as fases dos projetos são fornecidas no Capítulo 2.
3 - PROCESSOS DE GERENCIAMENTO DE PROJETOS
52 ©2013 Project Management Institute. Um Guia do Conhecimento em Gerenciamento de Projetos (Guia PMBOK®
) — Quinta Edição
3.2 Grupos de processos de gerenciamento de projetos
As seções a seguir identificam e descrevem os cinco grupos de processos de gerenciamento de projetos
necessários em qualquer projeto. Esses cinco grupos têm dependências claras, são em geral executados em
cada projeto e interagem muito entre si. Esses cinco grupos de processos independem de áreas de aplicação
ou especialização do setor. Os grupos de processos individuais e os processos individuais são frequentemente
iterados antes da conclusão do projeto e podem ter iterações dentro de um grupo de processos e entre os
grupos de processos. A natureza dessas iterações varia de um projeto para o outro e podem ou não ser
executadas em uma ordem específica.
O diagrama de fluxo de processos, Figura 3-3, fornece um resumo geral do fluxo básico e das interações
entre os grupos de processos e as partes interessadas específicas. Os processos de gerenciamento do projeto
estão vinculados por entradas e saídas específicas onde o resultado de um processo torna-se a entrada de
outro, mas não necessariamente no mesmo grupo de processos. Os grupos de processos não são fases do
ciclo de vida do projeto. Na realidade, é possível que todos os grupos de processos possam ser conduzidos
dentro de uma fase. À medida que os projetos são separados em fases ou subcomponentes distintos tais como
desenvolvimento do conceito, estudo de viabilidade, concepção, protótipo, construção, ou teste, etc. , todos os
grupos de processos seriam normalmente repetidos para cada fase ou subcomponente conforme explicado
anteriormente e ilustrado na Figura 3-2.
Os processos de gerenciamento de projetos são mostrados no grupo de processos em que a maior parte
das atividades ocorre. Por exemplo, um processo que normalmente ocorre na fase de planejamento é colocado
no grupo de processos de planejamento. Quando esse processo é atualizado por um processo ou atividade do
grupo de processos de execução, ele não é considerado um processo novo no grupo de processos de execução
mas continua a ser um processo ou atividade do grupo de processos de planejamento. A natureza iterativa
do gerenciamento de projetos significa que os processos de qualquer grupo podem ser usados novamente
ao longo do ciclo de vida do projeto. Por exemplo, em resposta a um evento de risco, a execução de uma
resposta ao risco pode desencadear uma análise adicional do mesmo, que leva a outra iteração do processo
de identificação de riscos e à realização dos processos de análise quantitativa para avaliar o impacto.
3 - PROCESSOS DE GERENCIAMENTO DE PROJETOS
53
3
©2013 Project Management Institute. Um Guia do Conhecimento em Gerenciamento de Projetos (Guia PMBOK®
) — Quinta Edição
Grupo de
processos de
iniciação
Grupo de
processos de
monitoramento
e controle
Grupo de
processos de
planejamento
Grupo de
processos de
execução
Grupo de
processos de
encerramento
Iniciador ou
patrocinador
do projeto
Empresa/
organização
Cliente
Fornecedores
• Plano de
gerenciamento
do projeto
• Decisões de
fazer ou comprar
• Critérios para
seleção de fontes
• Entregas
• Solicitações de mudança
• Informações sobre o
desempenho do trabalho
• Fornecedores selecionados
• Entregas aceitas
• Documentação da aquisição
OBS.: As linhas pontilhadas mais escuras representam os relacionamentos entre grupos de processos; as linhas pontilhadas mais claras são externas aos grupos de processos.
• Propostas de
fornecedores
• Adjudicação
do contrato
de aquisição
• Requisitos
• Ativos de
processos
organizacionais
• Fatores
ambientais
da empresa
• Registro
das partes
interessadas
• Termo de
abertura
do projeto
• Documentos
de aquisição
• Especificação do trabalho do projeto
• Business case
• Acordos
• Calendários
do recurso
• Produto, serviço
ou resultado final
• Solicitações de
mudança aprovadas
• Medições de controle
da qualidade
• Relatórios de
desempenho
Documentos
do projeto
Figura 3-3. Interações nos processos de gerenciamento de projetos
3 - PROCESSOS DE GERENCIAMENTO DE PROJETOS
54 ©2013 Project Management Institute. Um Guia do Conhecimento em Gerenciamento de Projetos (Guia PMBOK®
) — Quinta Edição
3.3 Grupo de processos de iniciação
O grupo de processos de iniciação consiste dos processos realizados para definir um novo projeto ou uma
nova fase de um projeto obtendo autorização para iniciar o projeto ou a fase. Nos processos de iniciação,
o escopo inicial é definido e os recursos financeiros iniciais são comprometidos. As partes interessadas
internas e externas que vão interagir e influenciar o resultado geral projeto são identificadas. Se ainda não foi
designado, o gerente do projeto será selecionado. Estas informações são capturadas no termo de abertura do
projeto e no registro das partes interessadas. Quando o termo de abertura é aprovado, o projeto é oficialmente
autorizado. Embora a equipe de gerenciamento do projeto possa ajudar a redigir o termo de abertura do
projeto, este padrão pressupõe que a avaliação, aprovação e o financiamento do caso de negócio são externos
aos limites do projeto (Figura 3-4). O limite de um projeto é definido como o momento determinado em que
o início ou a conclusão do projeto ou da fase do projeto é autorizado. O objetivo principal deste grupo de
processos é alinhar as expectativas das partes interessadas com o objetivo do projeto, dar-lhes visibilidade
sobre o escopo e objetivos, e mostrar como a sua participação no projetos e em suas respectivas fases pode
assegurar a realização das suas expectativas. Estes processos ajudam a estabelecer a visão do projeto, o que
precisa ser alcançado.
Limites do
projeto
Entregas
do projeto
Registros
do projeto
Usuários
finais
Ativos de
processos
Processos de
monitoramento e controle
Processos de
planejamento
Processos
de iniciação
Processos de
encerramento
Processos
de execução
Entradas
do projeto
Responsável
inicial/
patrocinador
do projeto
Figura 3-4. Limites do projeto
Os projetos muito grandes e complexos devem ser divididos em fases separadas. Nesses projetos, os
processos de iniciação são realizados durante fases subsequentes para validar as decisões tomadas durante
o processos originais de desenvolvimento do termo de abertura do projeto e de identificação das partes
interessadas. A execução dos processos de iniciação no início de cada fase ajuda a manter o foco do projeto
na necessidade da empresa para o qual o mesmo foi criado. Os critérios para o sucesso são verificados e a
influência, os acionadores/gatilho e os objetivos das partes interessadas no projeto são analisados. Então é
decidido se projeto deve ser continuado, adiado ou interrompido.
3 - PROCESSOS DE GERENCIAMENTO DE PROJETOS
55
3
©2013 Project Management Institute. Um Guia do Conhecimento em Gerenciamento de Projetos (Guia PMBOK®
) — Quinta Edição
O envolvimento de patrocinadores, clientes e de outras partes interessadas durante a iniciação gera uma
compreensão compartilhada dos critérios para o sucesso, reduz as despesas indiretas de envolvimento e
geralmente melhora o nível de aceitação da entrega, de satisfação do cliente e das outras partes interessadas.
Osprocessosdeiniciaçãopodemserexecutadosaníveldeorganização,programaouportfólioe,assimsendo,
seriam externos ao nível de controle do projeto. Por exemplo, antes da iniciação do projeto, a necessidade de
requisitos de alto nível pode ser documentada como parte de uma iniciativa organizacional maior. Um processo
de avaliação de alternativas pode ser utilizado para determinar a viabilidade do novo empreendimento. Podem
ser desenvolvidas descrições claras dos objetivos do projeto, incluindo as razões porque um projeto específico
é a melhor alternativa para cumprir os requisitos. A documentação para esta decisão também pode conter
a declaração inicial do escopo do projeto, entregas, duração do projeto e uma previsão dos recursos para a
análise do investimento da organização. Como parte dos processos de iniciação, o gerente do projeto recebe a
autoridade para aplicar os recursos organizacionais às atividades subsequentes do projeto.
3.4 Grupo de processos de planejamento
O grupo de processos de planejamento consiste dos processos realizados para estabelecer o escopo
total do esforço, definir e refinar os objetivos e desenvolver o curso de ação necessário para alcançar esses
objetivos. Os processos de planejamento desenvolvem o plano de gerenciamento e os documentos do projeto
que serão usados para executá-lo. A natureza complexa do gerenciamento de projetos pode exigir o uso
de realimentações periódicas para análise adicional. À medida que mais informações ou características do
projeto são coletadas e entendidas, pode ser necessário um planejamento adicional. Mudanças significativas
ocorridas ao longo do ciclo de vida do projeto acionam uma necessidade de revisitar um ou mais dos processos
de planejamento e possivelmente alguns dos processos de iniciação. Este detalhamento progressivo do
plano de gerenciamento de projetos é denominado “planejamento por ondas sucessivas”, indicando que o
planejamento e a documentação são atividades iterativas e contínuas. O benefício principal deste grupo de
processos é delinear a estratégia e a tática, e também o curso de ação ou o caminho para a conclusão do
projeto ou da fase com sucesso. Quando o grupo de processos de planejamento é bem gerenciado, fica mais
fácil conquistar a adesão e a participação das partes interessadas. Esses processos expressam como isto será
feito, estabelecendo o caminho para o alcance do objetivo desejado.
O plano de gerenciamento do projeto e os documentos do projeto desenvolvidos como saídas do grupo
de processos de planejamento explorarão todos os aspectos do escopo, tempo, qualidade, comunicações,
recursos humanos, riscos, aquisições e gerenciamento das partes interessadas.
3 - PROCESSOS DE GERENCIAMENTO DE PROJETOS
56 ©2013 Project Management Institute. Um Guia do Conhecimento em Gerenciamento de Projetos (Guia PMBOK®
) — Quinta Edição
As atualizações resultantes das mudanças aprovadas durante o projeto (geralmente durante os processos
de monitoramento e controle, e especificamente durante o processo de orientar e gerenciar a execução do
projeto) podem influenciar significativamente o plano de gerenciamento do projeto e os documentos do projeto.
As atualizações nesses documentos proporcionam maior precisão com respeito ao cronograma, custos e
requisitos de recursos para cumprir o escopo definido para o projeto.
A equipe do projeto busca informações e estimula o envolvimento de todas as partes interessadas ao
planejar o projeto e desenvolver o plano de gerenciamento e os documentos do projeto. Como o processo de
coleta de feedback e refinamento dos documentos não pode continuar indefinidamente, os procedimentos
definidos pela organização determinam quando o planejamento inicial termina. Esses procedimentos serão
afetados pela natureza do projeto, pelos limites definidos para o mesmo, pelas atividades de monitoramento e
controle apropriadas e também pelo ambiente em que o projeto será executado.
Outras interações nos processos dentro do grupo de processos de planejamento dependem da natureza do
projeto. Por exemplo, em alguns projetos haverá pouco ou nenhum risco identificável após a execução de um
planejamento significativo. Nessa ocasião, a equipe poderá reconhecer que as metas de custos e cronograma
são excessivamente agressivas e, portanto, envolvem consideravelmente maior risco do que anteriormente
entendido. Os resultados das interações são documentadas como atualizações no plano de gerenciamento do
projeto ou em vários documentos do projeto.
3.5 Grupo de execução de processos
O grupo de execução de processos consiste dos processos executados para concluir o trabalho definido
no plano de gerenciamento do projeto a fim de cumprir as especificações do projeto. Este grupo de processos
envolve coordenar pessoas e recursos, gerenciar as expectativas das partes interessadas, e também integrar
e executar as atividades do projeto em conformidade com o plano de gerenciamento do projeto.
Durante a execução do projeto, os resultados poderão requerer atualizações no planejamento e mudanças
nas linhas de base. Isso pode incluir mudanças nas durações esperadas para as atividades, mudanças na
produtividade e na disponibilidade dos recursos e riscos imprevistos. Essas variações podem afetar o plano de
gerenciamento do projeto ou os documentos do projeto e exigir uma análise detalhada e o desenvolvimento
de respostas apropriadas de gerenciamento de projetos. Os resultados da análise podem acionar solicitações
de mudanças que, se forem aprovadas, poderão modificar o plano de gerenciamento ou outros documentos
do projeto e talvez exigir a definição de novas linhas de base. Uma grande parte do orçamento do projeto será
gasta na execução dos processos do grupo de processos de execução.
3 - PROCESSOS DE GERENCIAMENTO DE PROJETOS
57
3
©2013 Project Management Institute. Um Guia do Conhecimento em Gerenciamento de Projetos (Guia PMBOK®
) — Quinta Edição
3.6 Grupo de processos de monitoramento e controle
O grupo de processos de monitoramento e controle consiste dos processos necessários para acompanhar,
analisar e organizar o progresso e o desempenho do projeto; identificar quaisquer áreas nas quais serão
necessárias mudanças no plano; e iniciar as respectivas mudanças. O principal benefício deste grupo de
processos é a medição e análise do desempenho do projeto a intervalos regulares, em ocorrências apropriadas
ou em condições excepcionais, a fim de identificar as variações no plano de gerenciamento do projeto. O grupo
de processos de monitoramento e controle também envolve:
•	 Controlar as mudanças e recomendar ações corretivas ou preventivas em antecipação a possíveis
problemas,
•	 Monitorar as atividades contínuas do projeto em relação ao plano de gerenciamento do projeto e a
linha de base de desempenho do mesmo, e
•	 Influenciar os fatores que poderiam impedir o controle integrado de mudanças ou de gerenciamento
de configurações para que somente as mudanças aprovadas sejam implementadas.
Este monitoramento contínuo fornece à equipe do projeto uma visão melhor sobre a saúde do projeto e
identifica quaisquer áreas que exijam atenção adicional. O grupo de processos de monitoramento e controle
não apenas monitora e controla o trabalho sendo feito dentro do grupo de processos, mas também monitora
e controla todo o esforço do projeto. Nos projetos de várias fases, o grupo de processos de monitoramento e
controle coordena as fases do projeto para implementar ações corretivas ou preventivas para que o projeto
cumpra o seu plano de gerenciamento. Esta revisão pode resultar em atualizações recomendadas e aprovadas
para o plano de gerenciamento do projeto. Por exemplo, uma data de término de atividade não cumprida
pode exigir ajustes e compensações entre os objetivos do orçamento e do organograma. A fim de reduzir ou
controlar as despesas indiretas, procedimentos de gerenciamento por exceção e outras técnicas podem ser
consideradas de forma apropriada.
3.7 Grupo de processos de encerramento
O grupo de processos de encerramento consiste dos processos executados para finalizar todas as atividades
de todos os grupos de processos de gerenciamento do projeto, visando concluir formalmente o projeto, a fase,
ou as obrigações contratuais. Este grupo de processos, quando concluído, verifica se os processos definidos
estão completos em todos os grupos de processos a fim de encerrar o projeto ou uma fase do projeto, da forma
apropriada, e define formalmente a finalização do projeto ou da fase.
3 - PROCESSOS DE GERENCIAMENTO DE PROJETOS
58 ©2013 Project Management Institute. Um Guia do Conhecimento em Gerenciamento de Projetos (Guia PMBOK®
) — Quinta Edição
Este grupo de processos também formaliza o encerramento prematuro do projeto. Os projetos encerrados
prematuramente podem incluir, por exemplo, projetos abortados, projetos cancelados e projetos em situação
crítica. Em casos específicos, quando alguns contratos não podem ser formalmente encerrados (ex.,
reclamações, cláusulas de encerramento, etc.) ou algumas atividades devam ser transferidas para outras
unidades organizacionais, procedimentos específicos de entrega devem ser providenciados e finalizados.
No encerramento do projeto ou da fase, podem ocorrer as seguintes atividades:
•	 Obter a aceitação pelo cliente ou patrocinador para encerrar formalmente o projeto ou fase,
•	 Fazer a revisão pós-projeto ou de final de fase,
•	 Registrar os impactos de adequação de qualquer processo,
•	 Documentar as lições aprendidas,
•	 Aplicar as atualizações apropriadas aos ativos de processos organizacionais,
•	 Arquivar todos os documentos relevantes do projeto no sistema de informações de gerenciamento
de projetos (SIGP) para serem usados como dados históricos,
•	 Encerrar todas as atividades de aquisições, assegurando a rescisão de todos os acordos relevantes,
e
•	 Executar a avaliação dos membros da equipe e liberar os recursos do projeto.
3.8 Informações do projeto
Ao longo do ciclo de vida do projeto, uma quantidade significativa de dados e informações é coletada,
analisada, transformada e distribuída em vários formatos para os membros da equipe do projeto e outras
partes interessadas. Os dados do projeto são coletados como resultado dos vários processos de execução e
compartilhados no âmbito da equipe do projeto. Os dados coletados são analisados no contexto e agregados
e transformados tornando-se informações de projetos durante vários processos de controle. As informações
podem então ser verbalmente comunicadas,ou armazenadas e distribuídas como relatórios em vários formatos.
Os dados do projeto são continuamente coletados e analisados no decorrer do contexto dinâmico da sua
execução. Como resultado, os termos, dados e informações são frequentemente usados intercambiavelmente
na prática. O uso indiscriminado desses termos pode levar à confusão e mal-entendidos pelas várias partes
interessadas no projeto.As diretrizes a seguir ajudam a reduzir os erros de comunicação e ajudam a equipe do
projeto a usar a terminologia apropriada:
3 - PROCESSOS DE GERENCIAMENTO DE PROJETOS
59
3
©2013 Project Management Institute. Um Guia do Conhecimento em Gerenciamento de Projetos (Guia PMBOK®
) — Quinta Edição
•	 Dados de desempenho do trabalho. As observações e medições em estado bruto, identificadas
durante a execução das atividades de realização dos trabalhos do projeto. Exemplos incluem a
percentagem registrada do trabalho fisicamente concluído, medidas de desempenho da qualidade e
técnico, datas de início e término das atividades programadas, número de solicitações de mudanças
e número de defeitos, custos reais, durações reais, etc.
•	 Informações de desempenho do trabalho. Os dados de desempenho coletados de vários processos
de controle, analisados no contexto e integrados com base nos relacionamentos em todas as áreas.
Exemplos de informações de desempenho são o status das entregas, o status da implementação das
solicitações de mudanças e as estimativas previstas para terminar.
•	 Relatórios de desempenho do trabalho. A representação física ou eletrônica das informações
de desempenho do trabalho são compiladas em documentos do projeto com a intenção de prover
argumentos para decisões ou para levantar questões, disparar ações e promover a conscientização.
Os exemplos incluem relatórios de status, memorandos, justificativas, notas informativas, painéis
eletrônicos, recomendações e atualizações.
A Figura 3-5 ilustra o fluxo de informações de projeto nos diversos processos usados para gerenciar o mesmo.
Execução
do projeto
Dados de desempenho do trabalho
Processos
de controle
Informações sobre o desempenho do trabalho
Atualizações
no plano de
gerenciamento
do projeto
Controle geral
do projeto
Relátórios de desempenho do trabalho
Membros da equipe do projeto
Partes interessadas no projeto
Controle
de mudanças
do projeto
Plano de
gerenciamento
do projeto
Comunicações
do projeto
Solicitações
de mudança
Relatórios
Figura 3-5. Dados, informações e fluxo de relatórios do projeto
3 - PROCESSOS DE GERENCIAMENTO DE PROJETOS
60 ©2013 Project Management Institute. Um Guia do Conhecimento em Gerenciamento de Projetos (Guia PMBOK®
) — Quinta Edição
3.9 Papel das áreas de conhecimento
Os 47 processos de gerenciamento identificados no Guia PMBOK®
são também agrupados em 10 áreas
de conhecimento distintas. Uma área de conhecimento representa um conjunto completo de conceitos,
termos e atividades que compõem um campo profissional, campo de gerenciamento de projetos, ou uma área
de especialização. Essas dez áreas de conhecimento são usadas na maior parte dos projetos, na maioria
das vezes. As equipes dos projetos utilizam essas e outras áreas de conhecimento, de modo apropriado,
para os seus projetos específicos. As áreas de conhecimento são: Gerenciamento da integração do projeto,
Gerenciamento do escopo do projeto,Gerenciamento do tempo do projeto,Gerenciamento dos custos do projeto,
Gerenciamento da qualidade do projeto, Gerenciamento dos recursos humanos do projeto, Gerenciamento das
comunicações do projeto, Gerenciamento dos riscos do projeto, Gerenciamento das aquisições do projeto e
Gerenciamento das partes interessadas do projeto. Cada área de conhecimento no Guia PMBOK®
está contida
em um capítulo separado.
O Guia PMBOK®
define os aspectos importantes de cada área de conhecimento e como ela se integra com
os cinco grupos de processos. Como elementos de apoio, as áreas de conhecimento fornecem uma descrição
detalhada das entradas e saídas do processo e uma explicação descritiva das ferramentas e técnicas usadas
com maior frequência nos processos de gerenciamento de projetos para produzir cada resultado. Um diagrama
de fluxo de dados é fornecido em cada área de conhecimento (Seções 4 a 13). O diagrama de fluxo de dados é
uma descrição resumida das entradas e saídas de processos que fluem por todos os processos dentro de uma
área de conhecimento específica (consulte a Figura 3-6 para ver a legenda de diagrama de fluxo de dados).
Embora os processos sejam apresentados como elementos distintos com interfaces bem definidas, na prática
eles são iterativos e podem se sobrepor e interagir de maneiras não detalhadas aqui.
A Tabela 3-1 reflete o mapeamento dos 47 processos de gerenciamento de projetos nos 5 grupos de
processos de gerenciamento de projetos e 10 áreas de conhecimento.
Fluxo do processo
Os diagramas de fluxo de dados mostram os passos e interações básicas Muitas interações adicionais são possíveis.
Relações de áreas de conhecimento
inter-relacionado
Relações fora das áreas de conhecimentos
Processos dentro da
área de conhecimento
Externo a um processo
Processo fora da área
de conhecimento
Figura 3-6. Legenda do diagrama de fluxo de dados
3 - PROCESSOS DE GERENCIAMENTO DE PROJETOS
61
3
©2013 Project Management Institute. Um Guia do Conhecimento em Gerenciamento de Projetos (Guia PMBOK®
) — Quinta Edição
Tabela 3-1. Grupo de processos de gerenciamento de projetos e mapeamento
das áreas de conhecimento
4. Gerenciamento
da integração
do projeto
5. Gerenciamento
do escopo do
projeto
6. Gerenciamento
do tempo do
projeto
7. Gerenciamento
dos custos do
projeto
8. Gerenciamento
da qualidade do
projeto
9. Gerenciamento
dos recursos
humanos do
projeto
10. Gerenciamento
dos recursos de
comunicações
do projeto
11. Gerenciamento
dos riscos do
projeto
12. Gerenciamento
das aquisições
do projeto
13. Gerenciamento
das partes
interessadas
no projeto
Grupos de de processos de gerenciamento de projetos
Áreas de
conhecimento
Grupo de
processos
de iniciação
Grupo de
processos de
encerramento
Grupo de
processos de
monitoramento
e controle
Grupo de
processos
de execução
Grupo de
processos de
planejamento
4.1 Desenvolver o
termo de abertura
do projeto
13.1 Identificar as
partes interessadas
4.2 Desenvolver o
plano de
gerenciamento do
projeto
5.1 Planejar o
gerenciamento do
escopo
5.2 Coletar os
requisitos
5.3 Definir o escopo
5.4 Criar a estrutura
analítica do projeto
(EAP)
6.1 Planejar o
gerenciamento do
cronograma
6.2 Definir as
atividades
6.3 Sequenciar as
atividades
6.4 Estimar os
recursos das
atividades
6.5 Estimar as
durações das
atividades
6.6 Desenvolver o
cronograma
7.1 Planejar o
gerenciamento dos
custos
7.2 Estimar os
custos
7.3 Determinar o
orçamento
8.1 Planejar o
gerenciamento da
qualidade
9.1 Planejar o
gerenciamento dos
recursos humanos
10.1 Planejar o
gerenciamento das
comunicações
11.1 Planejar o
gerenciamento dos
riscos
11.2 Identificar os
riscos
11.3 Realizar a
análise qualitativa
dos riscos
11.4 Realizar a
análise quantitativa
dos riscos
11.5 Planejar as
respostas aos riscos
12.1 Planejar o
gerenciamento das
aquisições
13.2 Planejar o
gerenciamento das
partes interessadas
4.3 Orientar e
gerenciar o trabalho
do projeto
8.2 Realizar a
garantia da
qualidade
9.2 Mobilizar a
equipe do projeto
9.3 Desenvolver a
equipe do projeto
9.4 Gerenciar a
equipe do projeto
10.2 Gerenciar as
comunicações
12.2 Conduzir as
aquisições
13.3 Gerenciar o
engajamento das
partes interessadas
4.4 Monitorar e
controlar o trabalho
do projeto
4.5 Realizar o
controle integrado
de mudanças
5.5 Validar o escopo
5.6 Controlar o
escopo
6.7 Controlar o
cronograma
7.4 Controlar os
custos
8.3 Controlar a
qualidade
10.3 Controlar as
comunicações
11.6 Controlar os
riscos
12.3 Controlar as
aquisições
13.4 Controlar o
engajamento das
partes interessadas
4.6 Encerrar o
projeto ou fase
12.4 Encerrar as
aquisições
4 - GERENCIAMENTO DA INTEGRAÇÃO DO PROJETO
4
63©2013 Project Management Institute. Um Guia do Conhecimento em Gerenciamento de Projetos (Guia PMBOK®
) — Quinta Edição
GERENCIAMENTO DA INTEGRAÇÃO DO PROJETO
O gerenciamento da integração do projeto inclui os processos e atividades para identificar, definir, combinar,
unificar e coordenar os vários processos e atividades dentro dos grupos de processos de gerenciamento do
projeto.No contexto de gerenciamento de projetos,integração inclui características de unificação,consolidação,
comunicação e ações integradoras que são essenciais para a execução controlada do projeto até a sua
conclusão, a fim de gerenciar com sucesso as expectativas das partes interessadas, e atender aos requisitos.
O gerenciamento da integração do projeto inclui fazer escolhas sobre alocação de recursos, concessões entre
objetivos e alternativas conflitantes e gerenciamento das dependências mútuas entre as áreas de conhecimento
de gerenciamento de projetos. Os processos de gerenciamento de projetos são geralmente apresentados como
distintos e com interfaces definidas, embora, na prática, eles se sobrepõem e interagem de maneiras que não
podem ser completamente detalhadas no Guia PMBOK®
(PMBOK®
Guide).
A Figura 4-1 fornece uma visão geral dos processos de gerenciamento da integração de projetos, que são:
4.1 Desenvolver o termo de abertura do projeto—O processo de desenvolver um documento que
formalmente autoriza a existência de um projeto e dá ao gerente do projeto a autoridade necessária
para aplicar recursos organizacionais às atividades do projeto.
4.2 Desenvolver o plano de gerenciamento do projeto—O processo de definir,preparar e coordenar
todos os planos subsidiários e integrá-los a um plano de gerenciamento de projeto abrangente.
As linhas de base e os planos subsidiários integrados do projeto podem ser incluídos no plano de
gerenciamento do projeto.
4.3 Orientar e gerenciar o trabalho do projeto—O processo de liderar e realizar o trabalho definido
no plano de gerenciamento do projeto e a implementação das mudanças aprovadas para atingir
os objetivos do projeto.
4.4 Monitorar e controlar o trabalho do projeto—O processo de acompanhar, revisar e registrar
o progresso do projeto para atender aos objetivos de desempenho definidos no plano de
gerenciamento do projeto.
4.5 Realizar o controle integrado de mudanças—O processo de revisar todas as solicitações de
mudança, aprovar as mudanças e gerenciar as mudanças nas entregas, ativos de processos
organizacionais, documentos do projeto e no plano de gerenciamento do projeto, e comunicar a
decisão sobre os mesmos.
4.6 Encerrar o projeto ou fase—O processo de finalização de todas as atividades de todos os grupos
de processos de gerenciamento do projeto para encerrar formalmente o projeto ou a fase.
44
4 - GERENCIAMENTO DA INTEGRAÇÃO DO PROJETO
64 ©2013 Project Management Institute. Um Guia do Conhecimento em Gerenciamento de Projetos (Guia PMBOK®
) — Quinta Edição
Esses processos interagem entre si e com os de outras áreas de conhecimento, conforme descrito com
detalhes nas Seção 3 e no Anexo A1.
A necessidade do gerenciamento da integração do projeto fica evidente em situações onde os processos
distintos interagem. Por exemplo, uma estimativa de custos necessária para um plano de contingência envolve
a integração dos processos nas áreas de conhecimento de gerenciamento de custos, tempo e riscos. Quando
riscos adicionais associados às várias alternativas de alocação de pessoal são identificados, então um ou mais
desses processos podem ser reconsiderados.As entregas do projeto também podem precisar ser integradas às
operações em progresso da organização executora ou da organização do cliente e ao planejamento estratégico
de longo prazo que considera problemas ou oportunidades futuras. O gerenciamento da integração do projeto
também inclui as atividades necessárias para gerenciar documentos para garantir a consistência com o plano
de gerenciamento do projeto e entregas de produto, serviço ou capacidade.
Os profissionais mais experientes em gerenciamento de projetos sabem que não há uma única maneira
de gerenciar um projeto. Eles aplicam conhecimentos em gerenciamento de projeto, habilidades e processos
necessários em uma ordem preferida e rigor variado para alcançar o desempenho desejado do projeto.Contudo,
a determinação de que um processo específico não é exigido não significa que ele não deva ser discutido. O
gerente do projeto e a equipe do projeto precisam abordar todos os processos e o ambiente do projeto para
determinar o nível de implementação de cada processo no projeto. Se o projeto tiver mais de uma fase, o nível
de rigor aplicado em cada fase do projeto deve ser apropriado para cada fase. Esta determinação é também
abordada pelo gerente do projeto e pela equipe do projeto.
A natureza integrativa dos projetos e o gerenciamento de projetos podem ser entendidos considerando-se
outros tipos de atividades realizadas durante a execução de um projeto. São exemplos de algumas atividades
realizadas pela equipe de gerenciamento:
•	 Desenvolver, revisar, analisar e entender o escopo. Isto inclui os requisitos do projeto e produto,
critérios, premissas, restrições e outras influências relacionadas ao projeto, e como cada um será
gerenciado ou discutido dentro do projeto;
•	 Transformar as informações do projeto coletadas em um plano de gerenciamento do projeto usando
uma abordagem estruturada como descrita no Guia PMBOK®
;
•	 Realizar atividades para produzir as entregas do projeto; e
•	 Medir e monitorar o progresso do projeto e tomar as medidas necessárias para atender os objetivos
do projeto.
4 - GERENCIAMENTO DA INTEGRAÇÃO DO PROJETO
4
65©2013 Project Management Institute. Um Guia do Conhecimento em Gerenciamento de Projetos (Guia PMBOK®
) — Quinta Edição
As ligações entre os processos nos grupos de processos de gerenciamento do projeto são muitas vezes
de natureza iterativa. Por exemplo, o grupo de processos de planejamento fornece ao grupo de processos de
execução um plano de gerenciamento do projeto documentado no início do projeto, e então o atualiza caso
ocorram mudanças à medida que o projeto progride.
.1 Entradas
.1 Especificação do trabalho do
projeto
.2 Business case
.3 Acordos
.4 Fatores ambientais da empresa
.5 Ativos de processos
organizacionais
.2 Ferramentas e técnicas
.1 Opinião especializada
.2 Técnicas de facilitação
.3 Saídas
.1 Termo de abertura do projeto
.1 Entradas
.1 Termo de abertura do projeto
.2 Saídas de outros processos
.3 Fatores ambientais da empresa
.4 Ativos de processos
organizacionais
.2 Ferramentas e técnicas
.1 Opinião especializada
.2 Técnicas de facilitação
.3 Saídas
.1 Plano de gerenciamento do
projeto
.1 Entradas
.1 Plano de gerenciamento do
projeto
.2 Solicitações de mudança
aprovadas
.3 Fatores ambientais da empresa
.4 Ativos de processos
organizacionais
.2 Ferramentas e técnicas
.1 Opinião especializada
.2 Sistema de informações do
gerenciamento de projetos
.3 Reuniões
.3 Saídas
.1 Entregas
.2 Dados de desempenho do
trabalho
.3 Solicitações de mudança
.4 Atualizações no plano de
gerenciamento do projeto
.5 Atualizações nos documentos
do projeto
.1 Entradas
.1 Plano de gerenciamento do
projeto
.2 Previsões de cronograma
.3 Previsões de custos
.4 Mudanças validadas
.5 Informações sobre o
desempenho do trabalho
.6 Fatores ambientais da empresa
.7 Ativos de processos
organizacionais
.2 Ferramentas e técnicas
.1 Opinião especializada
.2 Técnicas analíticas
.3 Sistema de informações do
gerenciamento de projetos
.4 Reuniões
.3 Saídas
.1 Solicitações de mudança
.2 Relatórios de desempenho do
trabalho
.3 Atualizações no plano de
gerenciamento do projeto
.4 Atualizações nos documentos
do projeto
.1 Entradas
.1 Plano de gerenciamento do
projeto
.2 Relatórios de desempenho do
trabalho
.3 Solicitações de mudança
.4 Fatores ambientais da empresa
.5 Ativos de processos
organizacionais
.2 Ferramentas e técnicas
.1 Opinião especializada
.2 Reuniões
.3 Ferramentas de controle de
mudanças.
.3 Saídas
.1 Solicitações de mudança
aprovadas
.2 Registro das mudanças
.3 Atualizações no plano de
gerenciamento do projeto
.4 Atualizações nos documentos
do projeto
.1 Entradas
.1 Plano de gerenciamento do
projeto
.2 Entregas aceitas
.3 Ativos de processos
organizacionais
.2 Ferramentas e técnicas
.1 Opinião especializada
.2 Técnicas analíticas
.3 Reuniões
.3 Saídas
.1 Transição do produto, serviço
ou resultado final
.2 Atualizações nos ativos de
processos organizacionais
Visão geral do gerenciamento
da integração do projeto
4.2 Desenvolver o plano
de gerenciamento do projeto
4.1 Desenvolver o termo
de abertura do projeto
4.3 Orientar e gerenciar
o trabalho do projeto
4.4 Monitorar e controlar
o trabalho do projeto
4.5 Realizar o controle
integrado de mudanças
4.6 Encerrar o projeto
ou a fase
Figura 4-1. Visão geral do gerenciamento da integração do projeto
4 - GERENCIAMENTO DA INTEGRAÇÃO DO PROJETO
66 ©2013 Project Management Institute. Um Guia do Conhecimento em Gerenciamento de Projetos (Guia PMBOK®
) — Quinta Edição
4.1 Desenvolver o termo de abertura do projeto
Desenvolver o termo de abertura do projeto é o processo de desenvolver um documento que formalmente
autoriza a existência de um projeto e dá ao gerente do projeto a autoridade necessária para aplicar recursos
organizacionais às atividades do projeto. O principal benefício deste processo é um início de projeto e limites
de projeto bem definidos, a criação de um registro formal do projeto, e uma maneira direta da direção executiva
aceitar e se comprometer formalmente com o projeto. As entradas, ferramentas e técnicas, e saídas deste
processo são mostradas na Figura 4-2. A Figura 4-3 mostra o diagrama de fluxo de dados do processo.
Entradas Ferramentas e técnicas Saídas
.1 Especificação do trabalho
do projeto
.2 Business case
.3 Acordos
.4 Fatores ambientais da
empresa
.5 Ativos de processos
organizacionais
.1 Opinião especializada
.2 Técnicas de facilitação
.1 Termo de abertura do
projeto
Figura 4-2. Desenvolver o termo de abertura do projeto: entradas, ferramentas e técnicas, e saídas
4 - GERENCIAMENTO DA INTEGRAÇÃO DO PROJETO
4
67©2013 Project Management Institute. Um Guia do Conhecimento em Gerenciamento de Projetos (Guia PMBOK®
) — Quinta Edição
• Acordos
• Business case
• Especificação do
trabalho do projeto
• Termo de
abertura do
projeto
• Ativos de processos
organizacionais
• Fatores ambientais
da empresa
4.1
Desenvolver o
termo de
abertura do projeto
4.2
Desenvolver o plano
de gerenciamento
do projeto
Integração do projetoResponsável inicial
ou patrocinador
do projeto
Empresa/
organização
5.3
Definir o escopo
5.2
Coletar os
requisitos
5.1
Planejar o
gerenciamento
do escopo
11.1
Planejar o
gerenciamento
dos riscos
13.1
Identificar as
partes interessadas
7.1
Planejar o
gerenciamento
dos custos
6.1
Planejar o
gerenciamento
do cronograma
Figura 4-3. Diagrama do fluxo de dados do processo Desenvolver o termo de abertura do projeto
O termo de abertura do projeto estabelece uma parceria entre a organização executora e a organização
solicitante. No caso dos projetos externos, um contrato formal é normalmente a forma preferida de estabelecer
um acordo. Neste caso, a equipe do projeto torna-se o fornecedor que responde às condições de uma oferta
de compra de uma entidade externa. Um termo de abertura do projeto é também usado para estabelecer
acordos internos no âmbito de uma organização para garantir a entrega nos termos do contrato. O termo de
abertura do projeto aprovado inicia formalmente o projeto. O gerente de projeto é identificado e designado o
mais cedo possível, preferivelmente enquanto o termo de abertura está sendo desenvolvido e sempre antes
do início do planejamento. O termo de abertura do projeto deve ser elaborado pela entidade patrocinadora.
O termo de abertura do projeto dá ao gerente do projeto a autoridade para planejar e executar o projeto. É
recomendável que o gerente do projeto participe do desenvolvimento do termo de abertura do projeto para
obter uma compreensão de base dos requisitos do mesmo. Esta compreensão permitirá a designação de
recursos mais eficientes para as atividades do projeto.
4 - GERENCIAMENTO DA INTEGRAÇÃO DO PROJETO
68 ©2013 Project Management Institute. Um Guia do Conhecimento em Gerenciamento de Projetos (Guia PMBOK®
) — Quinta Edição
Os projetos são iniciados por uma entidade externa ao projeto tais como um patrocinador, um programa,
um membro da equipe do escritório de gerenciamento de projetos (PMO), ou pelo responsável pela governança
do portfólio ou o seu representante autorizado. O responsável inicial ou patrocinador do projeto deve estar em
um nível apropriado para captar o financiamento e dedicar recursos para o projeto. Os projetos são iniciados
em virtude de necessidades internas da empresa ou influências externas. Essas necessidades ou influências
normalmente provocam a criação de uma análise de necessidades, estudo de viabilidade, business case, ou
descrição da situação que o projeto abordará. A abertura de um projeto valida o alinhamento do projeto com a
estratégia e o trabalho em progresso da organização. Um termo de abertura de projeto não é considerado um
contrato, porque não há pagamento, promessa ou troca de dinheiro envolvidos na sua criação.
4.1.1 Desenvolver o termo de abertura do projeto: entradas
4.1.1.1 Especificação do trabalho do projeto
A especificação do trabalho do projeto (ETP) é uma descrição narrativa dos produtos, serviços ou resultados
a serem entregues por um projeto. Para projetos internos, o responsável inicial ou patrocinador do projeto
fornece a especificação do trabalho com base nos requisitos das necessidades dos negócios, produtos ou
serviços. Para projetos externos, a especificação do trabalho pode ser recebida do cliente como parte de um
documento de licitação, (por exemplo, uma solicitação de proposta, solicitação de informações ou solicitação
de licitação) ou como parte de um contrato. A ETP informa o seguinte:
•	 Necessidade de negócios. Uma necessidade de negócios de uma organização pode ser baseada
numademandademercado,avançotecnológico,requisitolegal,umaregulamentaçãogovernamental,
ou uma consideração ambiental. Normalmente, a necessidade de negócios e a análise de custo
benefício estão contidas no business case para justificar o projeto.
•	 Descrição do escopo do produto. A descrição do escopo do produto documenta as características
do produto, serviço ou resultados que o projeto deverá criar. A descrição deve documentar também
a relação entre os produtos, serviços ou resultados sendo criados e a necessidade de negócios que
o projeto abordará.
•	 Plano estratégico. O plano estratégico documenta a visão estratégica, as metas e objetivos da
organização e podem conter uma especificação de missão de alto nível. Todos os projetos devem
estar alinhados com o plano estratégico da sua organização. O alinhamento com o plano estratégico
garante que cada projeto contribua para as objetivos gerais da organização.
4 - GERENCIAMENTO DA INTEGRAÇÃO DO PROJETO
4
69©2013 Project Management Institute. Um Guia do Conhecimento em Gerenciamento de Projetos (Guia PMBOK®
) — Quinta Edição
4.1.1.2 Business case
O business case, ou documento semelhante, descreve as informações necessárias do ponto de vista de
negócios, para determinar se o projeto justifica ou não o seu investimento. Ele é comumente usado no processo
decisório pelos gerentes ou executivos acima do nível do projeto. Normalmente, a necessidade de negócios
e a análise de custo benefício estão contidas no business case para justificar o projeto e estabelecer os seus
limites, e tal análise é normalmente executada por um analista de negócios usando diversas informações das
partes interessadas. O patrocinador necessita concordar com o escopo e as limitações do business case. Este
é criado como um resultado de um ou mais dos seguintes fatores:
•	 Demanda de mercado (por exemplo, uma companhia automobilística autoriza um projeto para
construir carros mais eficientes e econômicos em resposta à escassez de gasolina),
•	 Necessidade organizacional (por exemplo, em virtude das altas despesas indiretas, uma companhia
pode combinar as funções de equipes e simplificar os processos para reduzir os custos),
•	 Solicitação do cliente (por exemplo, uma companhia elétrica autoriza um projeto para construir uma
nova subestação para atender um novo parque industrial),
•	 Avanço tecnológico (por exemplo, uma companhia aérea autoriza um novo projeto para criar
passagens aéreas eletrônicas ao invés de passagens em papel, com base em avanços tecnológicos),
•	 Um requisito legal (por exemplo, um fabricante de tintas autoriza um projeto para estabelecer
diretrizes para o manuseio de materiais tóxicos),
•	 Impactos ecológicos (por exemplo, uma companhia autoriza um projeto para reduzir o seu impacto
ambiental), ou
•	 Necessidade de natureza social (por exemplo, uma organização não governamental de um país em
desenvolvimento autoriza um projeto para fornecer sistemas de água potável, latrinas e educação
sanitária às comunidades vítimas de altos índices de cólera).
Todos os exemplos desta lista podem conter elementos de risco que devem ser abordados. No caso de
projetos com várias fases, o business case pode ser revisado periodicamente para assegurar que o projeto está
na direção certa, a fim de proporcionar os benefícios de negócios. Nas fases iniciais do ciclo de vida do projeto,
o uso de revisões periódicas do business case pela organização patrocinadora também ajuda na confirmação
de que o projeto ainda está alinhado com o business case. Cabe ao gerente do projeto garantir que o projeto
cumpra de maneira eficaz e eficiente as metas da organização e os requisitos de um amplo conjunto de partes
interessadas, como definido no business case.
4 - GERENCIAMENTO DA INTEGRAÇÃO DO PROJETO
70 ©2013 Project Management Institute. Um Guia do Conhecimento em Gerenciamento de Projetos (Guia PMBOK®
) — Quinta Edição
4.1.1.3 Acordos
Os acordos são usados para definir as intenções iniciais de um projeto. Os acordos podem tomar a forma
de contratos, memorandos de entendimento (MDEs), acordos de nível de serviço (ANSs), carta de acordos,
cartas de intenção, acordos verbais, e-mails, ou outros tipos de acordos por escrito. Normalmente um contrato
é usado quando o projeto está sendo realizado para um cliente externo.
4.1.1.4 Fatores ambientais da empresa
Descritos na Seção 2.1.5. Os fatores ambientais da empresa que podem influenciar o processo Desenvolver
o termo de abertura do projeto incluem, mas não estão limitados, a:
•	 Padrões governamentais, padrões industriais ou regulamentos (por exemplo, códigos de conduta,
padrões de qualidade ou padrões de proteção de trabalhadores),
•	 Estrutura e cultura organizacionais, e
•	 Condições do mercado.
4.1.1.5 Ativos de processos organizacionais
Descritos na Seção 2.1.4. Os ativos de processos organizacionais que podem influenciar o processo
Desenvolver o termo de abertura do projeto incluem, mas não estão limitados, a:
•	 Processos organizacionais padronizados, políticas e definições de processos,
•	 Modelos (por exemplo, modelo do termo de abertura do projeto), e
•	 Informações históricas e base de conhecimento de lições aprendidas (por exemplo,projetos,registros
e documentos; todas as informações e documentação de encerramento do projeto, informações a
respeito de resultados de projetos e de decisões de seleção de projetos anteriores, e informações de
desempenho dos mesmos; e informações sobre as atividades de gerenciamento dos riscos).
4 - GERENCIAMENTO DA INTEGRAÇÃO DO PROJETO
4
71©2013 Project Management Institute. Um Guia do Conhecimento em Gerenciamento de Projetos (Guia PMBOK®
) — Quinta Edição
4.1.2 Desenvolver o termo de abertura do projeto: ferramentas e técnicas
4.1.2.1 Opinião especializada
A opinião especializada é frequentemente utilizada para avaliar as entradas usadas para desenvolver o
termo de abertura do projeto.A opinião especializada é aplicada a todos detalhes técnicos e de gerenciamento
durante este processo.Essa opinião especializada é fornecida por qualquer grupo ou pessoa com conhecimento
ou treinamento especializado e está disponível a partir de diversas fontes, inclusive:
•	 Outras unidades dentro da organização,
•	 Consultores,
•	 Partes interessadas, inclusive clientes ou patrocinadores,
•	 Associações profissionais e técnicas,
•	 Setores econômicos,
•	 Especialistas no assunto (ENA), e
•	 Escritório de gerenciamento de projetos (PMO).
4.1.2.2 Técnicas de facilitação
As técnicas de facilitação têm ampla aplicação dentro dos processos de gerenciamento de projetos e
orientam o desenvolvimento do termo de abertura do projeto. Brainstorming, resolução de conflitos, solução de
problemas e gerenciamento de reuniões são exemplos de técnicas chave que ajudam as equipes e pessoas a
realizar as atividades do projeto.
4.1.3 Desenvolver o termo de abertura do projeto: saídas
4.1.3.1 Termo de abertura do projeto
O termo de abertura do projeto é o documento emitido pelo responsável inicial ou patrocinador do projeto
que autoriza formalmente a existência de um projeto e concede ao gerente do projeto a autoridade para
aplicar os recursos organizacionais nas atividades do projeto. Ele documenta as necessidades do negócio, as
premissas, restrições, o entendimento das necessidades e requisitos de alto nível do cliente, e o novo produto,
serviço ou resultado que pretende satisfazer, tais como:
4 - GERENCIAMENTO DA INTEGRAÇÃO DO PROJETO
72 ©2013 Project Management Institute. Um Guia do Conhecimento em Gerenciamento de Projetos (Guia PMBOK®
) — Quinta Edição
•	 Finalidade ou justificativa do projeto,
•	 Objetivos mensuráveis do projeto e critérios de sucesso relacionados;
•	 Requisitos de alto nível,
•	 Premissas e restrições,
•	 Descrição de alto nível do projeto e seus limites,
•	 Riscos de alto nível,
•	 Resumo do cronograma de marcos,
•	 Resumo do orçamento,
•	 Lista das partes interessadas,
•	 Requisitos para aprovação do projeto (ou seja, o que constitui o sucesso do projeto, quem decide se
o projeto é bem sucedido e quem assina o projeto),
•	 Gerente do projeto, responsabilidade, nível de autoridade designados, e
•	 Nome e autoridade do patrocinador ou outra(s) pessoa(s) que autoriza(m) o termo de abertura do projeto.
4.2 Desenvolver o plano de gerenciamento do projeto
Desenvolver o plano de gerenciamento do projeto é o processo de definir, preparar e coordenar todos os
planos auxiliares e integrá-los a um plano de gerenciamento de projeto abrangente. O principal benefício deste
processo é um documento central que define a base de todo trabalho do projeto. As entradas, ferramentas e
técnicas, e saídas para este processo são ilustradas na Figura 4-4.A Figura 4-5 retrata o diagrama de fluxo de
dados dos processos.
Entradas Ferramentas e técnicas Saídas
.1 Termo de abertura do
projeto
.2 Saídas de outros
processos
.3 Fatores ambientais da
empresa
.4 Ativos de processos
organizacionais
.1 Opinião especializada
.2 Técnicas de facilitação
.1 Plano de gerenciamento
do projeto
Figura 4-4. Desenvolver o termo de abertura do projeto: entradas, ferramentas e técnicas, e saídas
4 - GERENCIAMENTO DA INTEGRAÇÃO DO PROJETO
4
73©2013 Project Management Institute. Um Guia do Conhecimento em Gerenciamento de Projetos (Guia PMBOK®
) — Quinta Edição
• Plano de gerenciamento
do projeto
• Termo de abertura do projeto
• Ativos de processos
organizacionais
• Fatores ambientais
da empresa
• Plano de gerenciamento das
comunicações
• Plano de gerenciamento dos custos
• Plano de recursos humanos
• Plano de gerenciamento das aquisições
• Plano de melhorias no processo
• Plano de gerenciamento da qualidade
• Plano de gerenciamento dos requisitos
• Plano de gerenciamento dos riscos
• Plano de gerenciamento do cronograma
• Plano de gerenciamento do escopo
• Plano de gerenciamento das partes
interessadas
• Linha de base dos custos
• Linha de base do cronograma
• Linha de base do escopo
• Atualizações no plano de
gerenciamento do projeto
4.2
Desenvolver o
plano de
gerenciamento
do projeto
Gerenciamento da integração do projeto
6.1
Planejar o
gerenciamento do
cronograma
5.6
Controlar o escopo
5.5
Validar o escopo
5.1
Planejar o
gerenciamento
do escopo
7.4
Controlar os custos
8.1
Planejar o
gerenciamento
da qualidade
7.1
Planejar o
gerenciamento
dos custos
6.7
Controlar o
cronograma
10.3
Controlar as
comunicações
10.1
Planejar o
gerenciamento das
comunicações
9.1
Planejar o
gerenciamento dos
recursos humanos
13.4
Controlar o
engajamento das
partes interessadas
13.2
Planejar o
gerenciamentodas
partesinteressadas
12.4
Encerrar as
aquisições
12.3
Controlar as
aquisições
12.1
Planejar o
gerenciamento
das aquisições
11.6
Controlar os riscos
11.1
Planejar o
gerenciamento
dos riscos
4.3
Orientar e
gerenciar o
trabalho do projeto
4.4
Monitorar e
controlar o trabalho
do projeto
4.5
Realizar o controle
integrado de
mudanças
4.6
Encerrar o projeto
ou a fase
Saídas de
outros processos
Empresa/
organização
4.1
Desenvolver o
termo de abertura
do projeto
Figura 4-5. Diagrama do fluxo de dados do processo Desenvolver o plano de gerenciamento do projeto
4 - GERENCIAMENTO DA INTEGRAÇÃO DO PROJETO
74 ©2013 Project Management Institute. Um Guia do Conhecimento em Gerenciamento de Projetos (Guia PMBOK®
) — Quinta Edição
O plano de gerenciamento do projeto define como o mesmo é executado, monitorado e controlado, e
encerrado. O conteúdo do plano de gerenciamento do projeto varia dependendo da área de aplicação e
complexidade do projeto. Ele é desenvolvido através de uma série de processos integrados até o encerramento
do projeto. Esse processo resulta em um plano de gerenciamento do projeto que é progressivamente elaborado
através de atualizações, e controlado e aprovado através do processo Realizar o controle integrado de
mudanças. (Seção 4.5). Os projetos que existem no contexto de um programa devem desenvolver um plano de
gerenciamento do projeto que seja consistente com o plano de gerenciamento do programa. Por exemplo, se
o plano de gerenciamento do programa indicar que todas as mudanças que excederem um custo especificado
devem ser revistas pelo comitê de controle de mudanças (CCM), este limiar de processo e custo deve então
ser definido no plano de gerenciamento do projeto.
4.2.1 Desenvolver o plano de gerenciamento do projeto: entradas
4.2.1.1 Termo de abertura do projeto
Descrito na Seção 4.1.3.1. O tamanho do termo de abertura do projeto varia dependendo da complexidade
do projeto e informações conhecidas na ocasião da sua criação. No mínimo, o termo de abertura do projeto
deve definir os limites de alto nível do projeto. O gerente de projetos usa o termo de abertura do projeto como
ponto de partida para o planejamento inicial através de todo o grupo de processos de iniciação.
4.2.1.2 Saídas de outros processos
As saídas de muitos dos outros processos descritos nas Seções 5 até 13 são integradas para criar o plano
de gerenciamento do projeto. Quaisquer linhas de base e planos auxiliares de gerenciamento que sejam saídas
de outros processos de planejamento são entradas para este processo. Além disso, as mudanças nesses
documentos podem requerer atualizações no plano de gerenciamento do projeto.
4.2.1.3 Fatores ambientais da empresa
Descritos na Seção 2.1.5. Os fatores ambientais da empresa que podem influenciar o processo de
desenvolvimento do plano de gerenciamento do projeto incluem, mas não estão limitados, a:
•	 Padrões governamentais ou industriais;
•	 O conhecimento em gerenciamento de projetos no mercado vertical (por exemplo, construção) e/
ou área de enfoque (por exemplo, meio-ambiente, segurança, riscos, ou desenvolvimento ágil de
softwares);
•	 O sistema de informações do gerenciamento de projetos (por exemplo,uma ferramenta automatizada,
como um software para elaboração de cronogramas, um sistema de gerenciamento de configuração,
um sistema de coleta e distribuição de informações ou interfaces web para outros sistemas online
automatizados);
4 - GERENCIAMENTO DA INTEGRAÇÃO DO PROJETO
4
75©2013 Project Management Institute. Um Guia do Conhecimento em Gerenciamento de Projetos (Guia PMBOK®
) — Quinta Edição
•	 Estrutura e cultura organizacionais, práticas de gerenciamento e sustentabilidade
•	 Infraestrutura (por exemplo, instalações e equipamentos existentes) e
•	 Administração de pessoal (por exemplo, diretrizes para contratações e demissões, análises de
desempenho de empregados, e registros de desenvolvimento e treinamento de empregados).
4.2.1.4 Ativos de processos organizacionais
Descritos na Seção 2.1.4. Os ativos de processos organizacionais que podem influenciar o processo de
desenvolvimento do plano de gerenciamento do projeto incluem, mas não estão limitados, a:
•	 Diretrizes padronizadas, instruções de trabalho, critérios de avaliação de propostas e critérios de
medição de desempenho;
•	 Modelo do plano de gerenciamento do projeto, incluindo:
○○ Diretrizes e critérios para adequação do conjunto de processos padrão da organização para
satisfazer as necessidades específicas do projeto, e
○○ Diretrizes ou requisitos para encerramento do projeto, como a validação de produtos e
critérios de aceitação.
•	 Procedimentos de controle de mudanças, inclusive os passos pelos quais os padrões, políticas,
planos e procedimentos oficiais da empresa, ou quaisquer documentos do projeto serão modificados
e como essas mudanças serão aprovadas e validadas;
•	 Arquivos de projetos anteriores (ex., escopo, custo, cronograma, e linhas de base de medição do
desempenho, calendários dos projetos, diagramas de rede de cronograma dos projetos e registros
dos riscos);
•	 Informações históricas e bases de conhecimento de lições aprendidas; e
•	 Bases de conhecimento de gerenciamento de configuração, contendo as versões e linhas de base
de todos os padrões, políticas e procedimentos oficiais da organização, e quaisquer documentos de
projetos.
4 - GERENCIAMENTO DA INTEGRAÇÃO DO PROJETO
76 ©2013 Project Management Institute. Um Guia do Conhecimento em Gerenciamento de Projetos (Guia PMBOK®
) — Quinta Edição
4.2.2 Desenvolver o plano de gerenciamento do projeto: ferramentas e técnicas
4.2.2.1 Opinião especializada
Durante o desenvolvimento do plano de gerenciamento do projeto, a opinião especializada é usada para:
•	 Adequar o processo para atender às necessidades do projeto,
•	 Desenvolver detalhes técnicos e de gerenciamento para serem incluídos no plano de gerenciamento
do projeto,
•	 Determinar recursos e níveis de habilidades necessárias para executar o trabalho do projeto,
•	 Determinar o nível de gerenciamento de configuração a ser usado no projeto,
•	 Determinar quais documentos do projeto estarão sujeitos ao processo formal de controle de
mudanças, e
•	 Priorizar o trabalho do projeto para garantir que os seus recursos sejam designados ao trabalho
apropriado, no tempo apropriado.
4.2.2.2 Técnicas de facilitação
Descritas na Seção 4.1.2.2. As técnicas de facilitação têm ampla aplicação dentro dos processos de
gerenciamento de projetos e são usadas para orientar o desenvolvimento do plano de gerenciamento do projeto.
Brainstorming, resolução de conflitos, solução de problemas e gerenciamento de reuniões são técnicas chave
usadas pelos facilitadores para ajudar as equipes e pessoas a alcançar o acordo necessário para executar as
atividades do projeto.
4.2.3 Desenvolver o plano de gerenciamento do projeto: saídas
4.2.3.1 Plano de gerenciamento do projeto
O plano de gerenciamento do projeto é o documento que descreve como o projeto será executado,
monitorado e controlado. Ele integra e consolida todos os planos de gerenciamento auxiliares e linhas de base
dos processos de planejamento.
As linhas de base do projeto incluem, mas não estão limitadas a:
•	 Linha de base do escopo (Seção 5.4.3.1),
•	 Linha de base do cronograma (Seção 6.6.3.1), e
•	 Linha de base dos custos (Seção 7.3.3.1).
4 - GERENCIAMENTO DA INTEGRAÇÃO DO PROJETO
4
77©2013 Project Management Institute. Um Guia do Conhecimento em Gerenciamento de Projetos (Guia PMBOK®
) — Quinta Edição
Os planos auxiliares incluem, mas não estão limitados, a:
•	 Plano de gerenciamento do escopo (Seção 5.1.3.1),
•	 Plano de gerenciamento dos requisitos (Seção 5.1.3.2),
•	 Plano de gerenciamento do cronograma (Seção 6.1.3.1),
•	 Plano de gerenciamento dos custos (Seção 7.1.3.1),
•	 Plano de gerenciamento da qualidade (Seção 8.1.3.1),
•	 Plano de melhorias no processo (Seção 8.1.3.2),
•	 Plano de gerenciamento dos recursos humanos (Seção 9.1.3.1),
•	 Plano de gerenciamento das comunicações (Seção 10.1.3.1),
•	 Plano de gerenciamento dos riscos (Seção 11.1.3.1),
•	 Plano de gerenciamento das aquisições (Seção 12.1.3.1), e
•	 Plano de gerenciamento das partes interessadas (Seção 13.2.3.1).
Entre outras coisas, o plano de gerenciamento de projetos pode também incluir o seguinte:
•	 O ciclo de vida selecionado para o projeto e os processos que serão aplicados a cada fase;
•	 Detalhes das decisões relativas às adequações especificadas pela equipe de gerenciamento do
projeto como a seguir:
○○ Processos de gerenciamento de projeto selecionados pela equipe de gerenciamento do
projeto,
○○ Nível de implementação de cada processo selecionado,
○○ Descrições das ferramentas e técnicas a serem usadas para efetuar aqueles processos, e
○○ Descrição de como os processos selecionados serão utilizados para gerenciar o projeto
específico, inclusive as dependências e interações entre esses processos, e as entradas e
saídas essenciais.
•	 Descrição de como o trabalho será executado para alcançar os objetivos do projeto;
•	 Um plano de gerenciamento de mudanças que documenta como as mudanças serão monitoradas e
controladas;
•	 Um plano de gerenciamento de configuração que documenta como o gerenciamento de configuração
será realizado;
•	 Descrição de como a integridade das linhas de base da medição do desempenho será mantida;
•	 Requisitos e técnicas para comunicação entre as partes interessadas; e
•	 Revisões de gerenciamento essenciais para o conteúdo,abrangência e melhor momento para facilitar
a abordagem de questões em aberto e decisões pendentes.
4 - GERENCIAMENTO DA INTEGRAÇÃO DO PROJETO
78 ©2013 Project Management Institute. Um Guia do Conhecimento em Gerenciamento de Projetos (Guia PMBOK®
) — Quinta Edição
O plano de gerenciamento do projeto pode ser elaborado no nível resumido ou detalhado e pode ser
composto de um ou mais planos auxiliares. Cada um dos planos auxiliares é detalhado até o ponto requisitado
pelo projeto específico. Uma vez o plano de gerenciamento tenha sido estabelecido, ele somente pode ser
modificado quando uma solicitação de mudança é gerada e aprovada através do processo Realizar o controle
integrado de mudanças.
Embora o plano de gerenciamento de projetos seja um dos principais documentos usados para gerenciar
o projeto, outros documentos são também utilizados. Esses outros documentos não são parte do plano de
gerenciamento do projeto.ATabela 4-1 é uma lista representativa dos componentes do plano de gerenciamento
de projetos e seus documentos.
Tabela 4-1 Diferenciação entre o plano de gerenciamento do projeto e os documentos do projeto
Documentos do projetoPlano de gerenciamento
do projeto
Plano de gerenciamento de mudanças
Plano de gerenciamento das comunicações
Plano de gerenciamento da configuração
Linha de base dos custos
Plano de gerenciamento dos custos
Plano de gerenciamento dos recursos
humanos
Plano de melhorias no processo
Plano de gerenciamento das aquisições
Linha de base do escopo
• Declaração do escopo do projeto
• EAP
• Dicionário da EAP
Plano de gerenciamento da qualidade
Plano de gerenciamento dos requisitos
Plano de gerenciamento dos riscos
Linha de base do cronograma
Plano de gerenciamento do cronograma
Plano de gerenciamento do escopo
Plano de gerenciamento das partes
interessadas
Atributos da atividade
Estimativas dos custos das atividades
Estimativas das durações das atividades
Lista de atividades
Requisitos dos recursos das atividades
Acordos
Bases das estimativas
Registro das mudanças
Solicitações de mudança
Previsões
• Previsão de custos
• Previsão de cronograma
Registro das questões
Lista dos marcos
Documentos de aquisição
Especificação do trabalho das aquisições
Calendários do projeto
Termo de abertura do projeto
Requisitos de recursos financeiros do
projeto
Cronograma do projeto
Diagramas de rede do cronograma do
projeto
Designações do pessoal do projeto
Especificação do trabalho do projeto
Listas de verificação da qualidade
Medições do controle da qualidade
Métricas da qualidade
Documentação dos requisitos
Matriz de rastreabilidade dos requisitos
Estrutura analítica dos recursos
Calendários dos recursos
Registro dos riscos
Dados do cronograma
Propostas de fornecedores
Critérios para seleção de fontes
Registro das partes interessadas
Avaliações do desempenho da equipe
Dados de desempenho do trabalho
Informações sobre o desempenho
do trabalho
Relatórios de desempenho do
trabalho
4 - GERENCIAMENTO DA INTEGRAÇÃO DO PROJETO
4
79©2013 Project Management Institute. Um Guia do Conhecimento em Gerenciamento de Projetos (Guia PMBOK®
) — Quinta Edição
4.3 Orientar e gerenciar o trabalho do projeto
Orientar e gerenciar o trabalho do projeto é o processo de liderança e realização do trabalho definido no
plano de gerenciamento do projeto e implementação das mudanças aprovadas para atingir os objetivos do
mesmo. O principal benefício deste processo é o fornecimento do gerenciamento geral do trabalho do projeto.
As entradas, ferramentas e técnicas, e saídas desse processo são ilustradas na Figura 4-6.A Figura 4-7 ilustra
o diagrama de fluxo de dados do processo.
Entradas Ferramentas e técnicas Saídas
.1 Plano de gerenciamento
do projeto
.2 Solicitações de mudança
aprovadas
.3 Fatores ambientais da
empresa
.4 Ativos de processos
organizacionais
.1 Opinião especializada
.2 Sistema de informações
de gerenciamento de
projetos
.3 Reuniões
.1 Entregas
.2 Dados de desempenho
do trabalho
.3 Solicitações de mudança
.4 Atualizações no plano de
gerenciamento do projeto
.5 Atualizações nos
documentos do projeto
Figura 4-6. Orientar e gerenciar o trabalho do projeto: entradas, ferramentas e técnicas, e saídas
4 - GERENCIAMENTO DA INTEGRAÇÃO DO PROJETO
80 ©2013 Project Management Institute. Um Guia do Conhecimento em Gerenciamento de Projetos (Guia PMBOK®
) — Quinta Edição
• Ativos de processos
organizacionais
• Fatores ambientais
da empresa
• Plano de
gerenciamento
do projeto
• Solicitações de
mudança aprovadas
• Atualizações
no plano de
gerenciamento
do projeto
• Atualizações nos
documentos do projeto
• Entregas
• Dados de
desempenho
do trabalho
• Solicitações de
mudança
4.3
Orientar e
gerenciar o
trabalho do
projeto
4.2
Desenvolver o
plano de
gerenciamento
do projeto
10.3
Controlar as
comunicações
8.3
Controlar a
qualidade
11.6
Controlar os riscos
12.3
Controlar as
aquisições
13.4
Controlar o nível de
comprometimento
das partes
interessadas
7.4
Controlar
os custos
6.7
Controlar o
cronograma
5.6
Controlar o escopo
5.5
Validar o escopo
4.5
Realizar o controle
integrado de
mudanças
Gerenciamento da integração do projeto
Empresa/
organização
Documentos
do projeto
Figura 4-7. Orientar e gerenciar o trabalho do projeto: diagrama do fluxo de dados
As atividades de Orientar e gerenciar o trabalho do projeto incluem, mas não estão limitadas a:
•	 Executar as atividades para alcançar os objetivos do projeto;
•	 Criar as entregas do projeto para atender o trabalho planejado do projeto;
•	 Fornecer, treinar e gerenciar os membros da equipe alocados no projeto;
•	 Obter, gerenciar e usar recursos, inclusive materiais, ferramentas, equipamentos e instalações;
4 - GERENCIAMENTO DA INTEGRAÇÃO DO PROJETO
4
81©2013 Project Management Institute. Um Guia do Conhecimento em Gerenciamento de Projetos (Guia PMBOK®
) — Quinta Edição
•	 Implementar os padrões e os métodos planejados;
•	 Estabelecer e gerenciar os canais de comunicação do projeto, tanto externos como internos à equipe
do projeto;
•	 Gerar dados de desempenho do trabalho, tais como custo, cronograma, progresso técnico e da
qualidade e informações sobre o andamento do projeto para facilitar previsões;
•	 Emitir solicitações de mudança e implementar as mudanças aprovadas no escopo do projeto, nos
planos e no ambiente;
•	 Gerenciar riscos e implementar atividades de resposta a riscos;
•	 Gerenciar vendedores e fornecedores;
•	 Gerenciar as partes interessadas e seu engajamento; e
•	 Coletar e documentar lições aprendidas e implementar as atividades de melhorias nos processos
aprovados.
O gerente do projeto, juntamente com a equipe do projeto, orienta a execução das atividades planejadas e
gerencia as diversas interfaces técnicas e organizacionais que existem dentro do projeto. O gerente de projetos
também deve gerenciar quaisquer atividades não planejadas e determinar o curso de ação apropriado. O
processo Orientar e gerenciar o trabalho do projeto é diretamente afetado pela área de aplicação do projeto.
Entregas são produzidas como saídas de processos executados para realizar o trabalho do projeto conforme
planejado e agendado no plano de gerenciamento do projeto.
Durante a execução do projeto os dados de desempenho do trabalho são coletados,acionados e comunicados
de forma apropriada.Os dados de desempenho do trabalho incluem informações sobre o progresso de finalização
das entregas e outros detalhes relevantes sobre o desempenho do projeto. Os dados sobre o desempenho do
trabalho também serão utilizados como entrada no grupo de processos de monitoramento e controle.
O processo Orientar e gerenciar o trabalho do projeto também requer a análise do impacto de todas as
mudanças no projeto e a implementação das mudanças aprovadas:
•	 Ação corretiva—Uma atividade intencional que realinha o desempenho dos trabalhos do projeto
com o plano de gerenciamento do projeto;
•	 Ação preventiva—Uma atividade intencional para garantir que o trabalho futuro do projeto esteja
alinhado com o plano de gerenciamento do projeto; e /ou
•	 Reparo de defeito—Uma atividade intencional para modificar um produto ou componente do
produto não conforme.
4 - GERENCIAMENTO DA INTEGRAÇÃO DO PROJETO
82 ©2013 Project Management Institute. Um Guia do Conhecimento em Gerenciamento de Projetos (Guia PMBOK®
) — Quinta Edição
4.3.1 Orientar e gerenciar o trabalho do projeto: entradas
4.3.1.1 Plano de gerenciamento do projeto
Descrito na Seção 4.2.3.1. O plano de gerenciamento do projeto contém planos auxiliares relativos a
todos os aspectos do projeto. Esses planos auxiliares relativos à execução do projeto incluem, mas não estão
limitados, a:
•	 Plano de gerenciamento do escopo (Seção 5.1.3.1),
•	 Plano de gerenciamento dos requisitos (Seção 5.1.3.2),
•	 Plano de gerenciamento do cronograma (Seção 6.1.3.1),
•	 Plano de gerenciamento dos custos (Seção 7.1.3.1), e
•	 Plano de gerenciamento das partes interessadas (Seção 13.2.3.1).
4.3.1.2 Solicitações de mudança aprovadas
As solicitações de mudança aprovadas são uma saída do processo Realizar o controle integrado de
mudanças, e incluem as solicitações analisadas e aprovadas pelo comitê de controle de mudanças para
implementação (CCM).A solicitação de mudança aprovada pode ser uma ação corretiva, uma ação preventiva,
ou um reparo de defeito. As solicitações de mudança aprovadas são programadas e implementadas pela
equipe do projeto, e podem impactar qualquer área do projeto ou plano de gerenciamento do projeto. As
solicitações de mudança aprovadas também podem modificar as políticas, o plano de gerenciamento do
projeto, procedimentos, custos ou orçamentos, ou revisar cronogramas.As solicitações de mudança aprovadas
podem requerer a implementação de ações preventivas ou corretivas.
4.3.1.3 Fatores ambientais da empresa
Descritos na Seção 2.1.5. O processo Orientar e gerenciar o trabalho do projeto é influenciado por fatores
ambientais da empresa que incluem, mas não estão limitados, a:
•	 Cultura e estrutura organizacional, da companhia ou do cliente, e estrutura das organizações
executoras ou patrocinadoras;
•	 Infraestrutura (por exemplo, equipamentos e instalações existentes);
•	 Administração de pessoal (por exemplo, diretrizes para contratações e demissões, análises de
desempenho de empregados, e registros de treinamento);
•	 Tolerância a riscos das partes interessadas, por exemplo, percentagem de custo superior ao previsto
permitida; e
•	 O sistema de informações do gerenciamento de projetos (por exemplo,uma ferramenta automatizada,
como um software para elaboração de cronogramas, um sistema de gerenciamento de configuração,
um sistema de coleta e distribuição de informações ou interfaces web para outros sistemas online
automatizados).
4 - GERENCIAMENTO DA INTEGRAÇÃO DO PROJETO
4
83©2013 Project Management Institute. Um Guia do Conhecimento em Gerenciamento de Projetos (Guia PMBOK®
) — Quinta Edição
4.3.1.4 Ativos de processos organizacionais
Descritos na Seção 2.1.4.Os ativos de processos organizacionais que podem influenciar o processo Orientar
e gerenciar o trabalho do projeto incluem, mas não estão limitados, a:
•	 Diretrizes padronizadas e instruções de trabalho;
•	 Requisitos de comunicação que definem os meios de comunicação permitidos, retenção de registros
e requisitos de segurança;
•	 Procedimentos de gerenciamento de problemas e defeitos que definem os controles, identificação e
solução de problemas e defeitos e acompanhamento dos seus itens de ação;
•	 Banco de dados para medição de processos usado para coletar e disponibilizar dados de medição
de processos e produtos;
•	 Arquivos de projetos anteriores (ex., escopo, custo, cronograma, linhas de base de medição do
desempenho, calendários dos projetos, cronograma do projeto, diagramas de rede, registros dos riscos,
ações de respostas planejadas, impacto de riscos definido e lições aprendidas documentadas); e
•	 Banco(s) de dados para gerenciamento de problemas e defeitos contendo histórico de problemas e
defeitos, informações de controle, resolução de problemas e defeitos, e resultados de itens de ação.
4.3.2 Orientar e gerenciar o trabalho do projeto: ferramentas e técnicas
4.3.2.1 Opinião especializada
A opinião especializada é usada para avaliar as entradas necessárias para orientar e gerenciar a execução
do plano de gerenciamento do projeto.Essa opinião e especialização são aplicadas a todos os detalhes técnicos
e de gerenciamento durante este processo. Essa competência é fornecida pelo gerente do projeto e a equipe
de gerenciamento do projeto através de conhecimento ou treinamento especializado. Competência adicional é
disponibilizada por outras fontes, inclusive:
•	 Outras unidades dentro da organização;
•	 Consultores e outros especialistas no assunto (internos e externos);
•	 Partes interessadas, inclusive clientes, fornecedores ou patrocinadores; e
•	 Associações profissionais e técnicas.
4 - GERENCIAMENTO DA INTEGRAÇÃO DO PROJETO
84 ©2013 Project Management Institute. Um Guia do Conhecimento em Gerenciamento de Projetos (Guia PMBOK®
) — Quinta Edição
4.3.2.2 Sistema de Informações de gerenciamento de projetos
O sistema de informações do gerenciamento de projetos, que é parte dos fatores ambientais, proporciona
acesso a ferramentas tais como uma ferramenta de agendamento, um sistema de autorização de trabalho, um
sistema de gerenciamento de configuração, um sistema de coleta e distribuição de informações, ou interfaces
para outros sistemas automatizados online. Coleta e relatório automatizados sobre os principais indicadores
de desempenho (KPI) podem ser parte deste sistema.
4.3.2.3 Reuniões
As reuniões são usadas para discutir e abordar tópicos relativos ao projeto na orientação e gerenciamento
da execução do projeto. Os participantes das reuniões podem incluir o gerente do projeto, a equipe do projeto
e as devidas partes interessadas envolvidas ou afetadas pelos tópicos abordados. Cada participante deve ter
um papel definido para garantir sua participação apropriada. As reuniões podem ser de três tipos:
•	 Troca de informações;
•	 Brainstorming, avaliação de opiniões, ou design; ou
•	 Decisórias.
Como boa prática, os tipos de reunião não devem ser misturados. As reuniões devem ser preparadas
com uma agenda, um propósito, um objetivo e duração bem definidos, e devem ser documentadas de forma
apropriada através de atas e itens de ação. As atas das reuniões devem ser arquivadas conforme definido no
plano de gerenciamento do projeto. As reuniões são mais eficazes quando todos os participantes podem estar
fisicamente presentes no mesmo local. As reuniões virtuais podem ser realizadas com o uso de ferramentas
de áudio e/ou videoconferência, mas geralmente requerem preparação e organização adicionais para alcançar
a mesma eficácia de uma reunião presencial.
4.3.3 Orientar e gerenciar o trabalho do projeto: saídas
4.3.3.1 Entregas
Uma entrega é qualquer produto, resultado ou capacidade singular e verificável para realizar um serviço
cuja execução é exigida para concluir um processo, uma fase ou um projeto. As entregas são normalmente
componentes tangíveis realizados para cumprir os objetivos do projeto e podem incluir elementos do plano de
gerenciamento do projeto.
4 - GERENCIAMENTO DA INTEGRAÇÃO DO PROJETO
4
85©2013 Project Management Institute. Um Guia do Conhecimento em Gerenciamento de Projetos (Guia PMBOK®
) — Quinta Edição
4.3.3.2 Dados de desempenho do trabalho
Os dados de desempenho do trabalho são observações e medições em estado bruto identificadas durante a
execução das atividades executadas para a realização dos trabalhos do projeto. Os dados são frequentemente
vistos como o nível mais baixo de detalhe de onde as informações são extraídas por outros processos. Os
dados são coletados através da execução do trabalho e passados para os processos de controle de cada área
de processo para análise adicional.
Exemplos de dados de execução do trabalho incluem o trabalho concluído, os principais indicadores de
desempenho, medidas de desempenho técnico, datas de início e término das atividades do organograma,
número de solicitações de mudança e número de defeitos, custos reais e durações reais, etc.
4.3.3.3 Solicitações de mudança
Uma solicitação de mudança é uma proposta formal para modificar qualquer documento, entrega, ou linha
de base. Uma solicitação de mudança aprovada substituirá o respectivo documento, entrega ou linha de base,
e pode resultar em uma atualização de outras partes do plano de gerenciamento do projeto. Quando são
encontrados problemas enquanto o trabalho do projeto está sendo executado, são apresentadas solicitações
de mudança que podem modificar políticas ou procedimentos, escopo, custo ou orçamento, cronograma ou
qualidade do projeto. Outras solicitações de mudança abrangem ações preventivas ou corretivas necessárias
para prevenir impactos negativos posteriores no projeto. Solicitações de mudança podem ser diretas ou
indiretas,iniciadasexternaouinternamente,epodemseropcionaisoulegalmente/contratualmenteobrigatórias,
e podem incluir:
•	 Ação corretiva—Uma atividade intencional que realinha o desempenho dos trabalhos do projeto
com o plano de gerenciamento do projeto;
•	 Ação preventiva—Uma atividade intencional para garantir que o desempenho futuro do trabalho do
projeto esteja alinhado com o plano de gerenciamento do projeto;
•	 Reparo de defeito—Uma atividade intencional para modificar um produto ou componente de
produto não conforme; e/ou
•	 Atualizações—Mudanças em documentações, planos, etc. do projeto formalmente controlados,
para refletir idéias ou conteúdos modificados ou adicionais.
4.3.3.4 Atualizações no plano de gerenciamento do projeto
Os elementos do plano de gerenciamento do projeto que podem ser atualizados incluem, mas não estão
limitados, a:
•	 Plano de gerenciamento do escopo,
•	 Plano de gerenciamento dos requisitos,
•	 Plano de gerenciamento do cronograma,
•	 Plano de gerenciamento dos custos,
•	 Plano de gerenciamento da qualidade,
•	 Plano de melhorias no processo,
4 - GERENCIAMENTO DA INTEGRAÇÃO DO PROJETO
86 ©2013 Project Management Institute. Um Guia do Conhecimento em Gerenciamento de Projetos (Guia PMBOK®
) — Quinta Edição
•	 Plano de gerenciamento dos recursos humanos,
•	 Plano de gerenciamento das comunicações,
•	 Plano de gerenciamento dos riscos,
•	 Plano de gerenciamento das aquisições,
•	 Plano de gerenciamento das partes interessadas, e
•	 Linhas de base do projeto.
4.3.3.5 Atualizações nos documentos do projeto
Os documentos do projeto que podem ser atualizados incluem, mas não estão limitados, a:
•	 Documentação dos requisitos,
•	 Registros do projeto (questões, premissas, etc.),
•	 Registro dos riscos, e
•	 Registro das partes interessadas.
4.4 Monitorar e controlar o trabalho do projeto
Monitorar e controlar o trabalho do projeto é o processo de acompanhamento, análise e registro do
progresso para atender aos objetivos de desempenho definidos no plano de gerenciamento do projeto.
O principal benefício deste processo é permitir que as partes interessadas entendam a situação atual do
projeto, os passos tomados, e as previsões do orçamento, cronograma e escopo. As entradas, ferramentas e
técnicas, e saídas desse processo estão ilustradas na Figura 4-8. A Figura 4-9 ilustra o diagrama de fluxo de
dados do processo.
Entradas Ferramentas e técnicas Saídas
.1 Plano de gerenciamento
do projeto
.2 Previsões de cronograma
.3 Previsões de custos
.4 Mudanças validadas
.5 Informações sobre o
desempenho do trabalho
.6 Fatores ambientais da
empresa
.7 Ativos de processos
organizacionais
.1 Opinião especializada
.2 Técnicas analíticas
.3 Sistema de informações
de gerenciamento de
projetos
.4 Reuniões
.1 Solicitações de mudança
.2 Relatórios de
desempenho do trabalho
.3 Atualizações no plano de
gerenciamento do projeto
.4 Atualizações nos
documentos do projeto
Figura 4-8. Monitorar e controlar o trabalho do projeto: entradas, ferramentas e técnicas, e saídas
4 - GERENCIAMENTO DA INTEGRAÇÃO DO PROJETO
4
87©2013 Project Management Institute. Um Guia do Conhecimento em Gerenciamento de Projetos (Guia PMBOK®
) — Quinta Edição
• Solicitações
de mudança
• Relatórios de
desempenho
do trabalho
• Previsões de
cronograma
• Informações sobre
o desempenho
do trabalho
• Previsões de custos
• Informações sobre
o desempenho
do trabalho
• Mudanças validadas
• Informações sobre
o desempenho
do trabalho
• Atualizações no
plano de gerenciamento
do projeto
• Plano de
gerenciamento
do projeto
• Atualizações nos
documentos do projeto
• Relatórios de
desempenho
do trabalho
4.4
Monitorar e
controlar o
trabalho do
projeto
4.5
Realizar o controle
integrado de
mudanças
Gerenciamento da integração do projeto
• Ativos de processos
organizacionais
• Fatores ambientais
da empresa
9.4
Gerenciar a
equipe do projeto
10.2
Gerenciar as
comunicações
11.6
Controlar os riscos
12.3
Controlar as
aquisições
Documentos
do projeto
10.3
Controlar as
comunicações
5.6
Controlar o escopo
5.5
Validar o escopo
6.7
Controlar o
cronograma
7.4
Controlar os custos
12.3
Controlar as
aquisições
11.6
Controlar os riscos
8.3
Controlar a
qualidade
13.4
Controlar o nível de
comprometimento
das partes
interessadas
Empresa/
organização
4.2
Desenvolver o
plano de
gerenciamento
do projeto
• Informações
sobre o
desempenho
do trabalho
Figura 4-9. Diagrama do fluxo de dados do processo Monitorar e controlar o trabalho do projeto
4 - GERENCIAMENTO DA INTEGRAÇÃO DO PROJETO
88 ©2013 Project Management Institute. Um Guia do Conhecimento em Gerenciamento de Projetos (Guia PMBOK®
) — Quinta Edição
O monitoramento é um aspecto do gerenciamento executado do início ao término do projeto. Ele inclui
a coleta, medição e distribuição das informações de desempenho e a avaliação das medições e tendências
para efetuar melhorias no processo. O monitoramento contínuo fornece à equipe de gerenciamento uma
compreensão clara da saúde do projeto, identificando quaisquer áreas que possam requerer atenção especial.
O controle inclui a determinação de ações corretivas ou preventivas, ou o replanejamento e acompanhamento
dos planos de ação para determinar se as ações tomadas resolveram o problema de desempenho. O processo
Monitorar e controlar o trabalho do projeto diz respeito à:
•	 Comparação do desempenho real do projeto com o plano de gerenciamento do projeto;
•	 Avaliação do desempenho para determinar se quaisquer ações corretivas ou preventivas são
indicadas e então recomendá-las, se necessário;
•	 Identificação de novos riscos e a análise, acompanhamento e monitoramento dos riscos existentes,
garantindo que sejam identificados, que o seu status seja relatado e que os planos apropriados de
resposta a riscos sejam implementados;
•	 Manutenção de uma base de informações precisas e oportunas a respeito do(s) produto(s) do projeto
e suas relativas documentações do início ao término do projeto;
•	 Fornecimento de informações para dar suporte ao relatório de status, medição de progresso e
previsão;
•	 Fornecimento de previsões para a atualização das informações atuais de custos e cronograma;
•	 Monitoramento da execução das mudanças aprovadas à medida que elas ocorrem; e
•	 Fornecimento do relatório apropriado sobre o progresso e situação do projeto ao gerenciamento do
programa quando o projeto for parte de um programa.
4.4.1 Monitorar e controlar o trabalho do projeto: entradas
4.4.1.1 Plano de gerenciamento do projeto
Descrito na Seção 4.2.3.1. Monitorar e controlar o trabalho do projeto consiste em levar em consideração
todos os aspectos do projeto. Os planos auxiliares no plano de gerenciamento do projeto formam a base do
controle do projeto. Os planos auxiliares e as linhas de base incluem, mas não estão limitados, a:
4 - GERENCIAMENTO DA INTEGRAÇÃO DO PROJETO
4
89©2013 Project Management Institute. Um Guia do Conhecimento em Gerenciamento de Projetos (Guia PMBOK®
) — Quinta Edição
•	 Plano de gerenciamento do escopo (Seção 5.1.3.1),
•	 Plano de gerenciamento dos requisitos (Seção 5.1.3.2),
•	 Plano de gerenciamento do cronograma (Seção 6.1.3.1),
•	 Plano de gerenciamento dos custos (Seção 7.1.3.1),
•	 Plano de gerenciamento da qualidade (Seção 8.1.3.1),
•	 Plano de melhorias no processo (Seção 8.1.3.2),
•	 Plano de gerenciamento dos recursos humanos (Seção 9.1.3.1),
•	 Plano de gerenciamento das comunicações (Seção 10.1.3.1),
•	 Plano de gerenciamento dos riscos (Seção 11.1.3.1),
•	 Plano de gerenciamento das aquisições (Seção 12.1.3.1),
•	 Plano de gerenciamento das partes interessadas (Seção 13.2.3.1),
•	 Linha de base do escopo (Seção 5.4.3.1),
•	 Linha de base do cronograma (Seção 6.6.3.1), e
•	 Linha de base dos custos (Seção 7.3.3.1).
4.4.1.2 Previsões de cronograma
Descritas na Seção 6.7.3.2. As previsões de cronograma são obtidas do progresso em relação à linha de
base do cronograma e o cálculo da estimativa de tempo para terminar (EPT). Isso é normalmente expresso
em termos de variação de prazos (VPR) e índice de desempenho de prazos (IDP). Para projetos que não usam
gerenciamento do valor agregado, são fornecidas as variações em relação às datas de término planejadas e
as datas de término previstas.
A previsão pode ser usada para determinar se o projeto ainda está dentro das faixas de tolerância definidas
e identificar quaisquer solicitações de mudança necessárias.
4.4.1.3 Previsões de custos
Descritas na Seção 7.4.3.2. As previsões de custos são obtidas do progresso em relação à linha de
base de custos e o cálculo das estimativas para terminar (EPT). Isso é normalmente expresso em termos
de variação de custos (VC) e índice de desempenho de custos (IDC). Uma estimativa no término (ENT) pode
ser comparada ao orçamento no término (ONT) para verificar se o projeto ainda está dentro das faixas de
tolerância ou se uma solicitação de mudança é requerida. Para os projetos que não usam o gerenciamento
do valor agregado, são fornecidas as variações em relação às despesas planejadas em relação às despesas
reais e os custos finais previstos.
4 - GERENCIAMENTO DA INTEGRAÇÃO DO PROJETO
90 ©2013 Project Management Institute. Um Guia do Conhecimento em Gerenciamento de Projetos (Guia PMBOK®
) — Quinta Edição
4.4.1.4 Mudanças validadas
Descritas na Seção 8.3.3.2.As mudanças aprovadas que resultarem do processo Realizar o controle integrado
de mudanças exigem a validação para garantir a implementação apropriada da mudança.Uma mudança validada
fornece os dados necessários para confirmar que a mudança foi realizada de forma apropriada.
4.4.1.5 Informações sobre o desempenho do trabalho
As informações sobre o desempenho do trabalho são constituídas pelos dados de desempenho coletados de
vários processos de controle, analisados dentro do contexto e integrados com base nos relacionamentos entre
as áreas. Desta maneira, os dados sobre o desempenho do trabalho são transformados em informações de
desempenho do trabalho. Dados em si não podem ser usados no processo decisório pois eles só possuem um
significado fora do contexto.As informações sobre o desempenho do trabalho, no entanto, são correlacionadas
e contextualizadas, e fornecem uma base sólida para as decisões do projeto.
As informações sobre o desempenho do trabalho são circuladas através dos processos de comunicação.
Exemplos de informações sobre o desempenho são a situação das entregas, a situação da implementação das
solicitações de mudança e as estimativas previstas para terminar.
4.4.1.6 Fatores ambientais da empresa
Descritos na Seção 2.1.5. Os fatores ambientais da empresa que podem influenciar o processo Monitorar e
controlar o trabalho do projeto incluem, mas não estão limitados, a:
•	 Padrões governamentais ou industriais (por exemplo, padrões de agências reguladoras, códigos de
conduta, padrões de produto, padrões de qualidade e padrões de mão de obra),
•	 Sistemas de autorização de trabalho da organização,
•	 Tolerância a riscos das partes interessadas, e
•	 O sistema de informações de gerenciamento de projetos (por exemplo,uma ferramenta automatizada,
como um software para elaboração de cronogramas, um sistema de gerenciamento de configuração,
um sistema de coleta e distribuição de informações ou interfaces web para outros sistemas online
automatizados).
4 - GERENCIAMENTO DA INTEGRAÇÃO DO PROJETO
4
91©2013 Project Management Institute. Um Guia do Conhecimento em Gerenciamento de Projetos (Guia PMBOK®
) — Quinta Edição
4.4.1.7 Ativos de processos organizacionais
Descritos na Seção 2.1.4. Os ativos de processos organizacionais que podem influenciar o processo
Monitorar e controlar o trabalho do projeto incluem, mas não estão limitados, a:
•	 Requisitos de comunicação da organização;
•	 Procedimentos de controles financeiros (por exemplo, registro de horas, análises obrigatórias de
gastos e despesas, códigos contábeis e cláusulas contratuais padrão);
•	 Procedimentos de gerenciamento de problemas e defeitos que definem os controles, identificação e
solução de problemas e defeitos e acompanhamento dos seus itens de ação;
•	 Os procedimentos de controle de mudança, incluindo os de escopo, organograma, custo, e variações
de qualidade;
•	 Procedimentos de controle de riscos, incluindo categorias de riscos, definição de impacto e
probabilidade e matriz de probabilidade e impacto;
•	 Bancos de dados para medição de processos usados para disponibilizar dados de medição de
processos e produtos; e
•	 Bancos de dados de lições aprendidas.
4.4.2 Monitorar e controlar o trabalho do projeto: ferramentas e técnicas
4.4.2.1 Opinião especializada
A opinião especializada é usada pela equipe de gerenciamento do projeto para interpretar as informações
fornecidas pelos processos de monitoramento e controle. O gerente de projetos, em colaboração com a equipe,
determina as ações necessárias para assegurar que o desempenho do projeto alcance as expectativas.
4.4.2.2 Técnicas analíticas
Técnicas analíticas são usadas no gerenciamento de projetos para prever possíveis resultados com base
nas possíveis variações do projeto ou variáveis do ambiente e suas relações com outras variáveis. Exemplos
de técnicas analíticas usadas nos projetos são:
•	 Análise de regressão,
•	 Métodos de agrupamento,
•	 Análise causal,
4 - GERENCIAMENTO DA INTEGRAÇÃO DO PROJETO
92 ©2013 Project Management Institute. Um Guia do Conhecimento em Gerenciamento de Projetos (Guia PMBOK®
) — Quinta Edição
•	 Análise da causa-raiz,
•	 Métodos de previsão (por exemplo, séries temporais, criação de cenários, simulação, etc. ),
•	 Análise de modos e efeitos de falha (FMEA),
•	 Análise da árvore de falhas (FTA),
•	 Análise de reservas,
•	 Análise de tendências,
•	 Gerenciamento do valor agregado, e
•	 Análise de variação.
4.4.2.3 Sistema de informações de gerenciamento de projeto
O sistema de informações de gerenciamento de projeto, que é parte dos fatores ambientais da empresa,
fornece acesso às ferramentas automatizadas, tais como de agendamento, custos, e ferramentas de recursos,
indicadores de desempenho, bancos de dados, registros de projetos e dados financeiros usados durante o
processo Monitorar e controlar o trabalho do projeto.
4.4.2.4 Reuniões
Descritas na Seção 4.3.2.3. As reuniões podem ser presenciais, virtuais, formais ou informais. Elas podem
incluir membros da equipe do projeto, partes interessadas, e outras pessoas envolvidas no projeto ou por ele
impactadas. Os tipos de reuniões incluem, mas não estão limitados, a grupos de usuários e reuniões de revisão.
4.4.3 Monitorar e controlar o trabalho do projeto: saídas
4.4.3.1 Solicitações de mudança
Como resultado das comparações dos resultados planejados com os reais, podem ser emitidas solicitações
de mudança para expandir, ajustar ou reduzir o escopo do projeto ou do produto, ou requisitos de qualidade e
linhas de base do cronograma ou dos custos.As solicitações de mudança podem exigir a coleta e documentação
de novos requisitos. As mudanças podem causar impacto no plano de gerenciamento do projeto e nos
documentos do projeto, ou nas entregas de produto. As mudanças que atenderem aos critérios de controle
de mudança do projeto devem passar pelo processo de controle integrado de mudanças estabelecido para o
projeto. As mudanças podem incluir, mas não estão limitadas, às seguintes:
4 - GERENCIAMENTO DA INTEGRAÇÃO DO PROJETO
4
93©2013 Project Management Institute. Um Guia do Conhecimento em Gerenciamento de Projetos (Guia PMBOK®
) — Quinta Edição
•	 Ação corretiva—Uma atividade intencional que realinha o desempenho dos trabalhos do projeto
com o plano de gerenciamento do projeto;
•	 Ação preventiva—Uma atividade intencional para garantir que o desempenho futuro do trabalho do
projeto esteja alinhado com o plano de gerenciamento do projeto; e
•	 Reparo de defeito—Uma atividade intencional para modificar um produto ou componente do
produto não conforme.
4.4.3.2 Relatórios de desempenho do trabalho
Os relatórios de desempenho do trabalho são a representação física ou eletrônica das informações de
desempenho do trabalho compiladas em documentos do projeto para suportar decisões, ações, ou criar
conscientização. As informações do projeto podem ser comunicadas verbalmente, de pessoa para pessoa. No
entanto, a fim de registrar, armazenar e, às vezes, distribuir as informações sobre o desempenho do trabalho,
é necessária uma representação física ou eletrônica na forma de documentos de projeto. Os relatórios de
desempenho do trabalho são um subconjunto de documentos do projeto que visam conscientizar e gerar
decisões ou ações. Métricas específicas de desempenho do trabalho podem ser definidas no início do projeto
e incluídas nos relatórios normais de desempenho do trabalho fornecidos às principais partes interessadas.
Exemplos de relatórios de desempenho do trabalho incluem relatórios de status,memorandos,justificativas,
notas informativas, recomendações e atualizações.
4.4.3.3 Atualizações no plano de gerenciamento do projeto
As mudanças identificadas durante o processo Monitorar e controlar o trabalho do projeto podem afetar o plano
geral de gerenciamento de projeto.Essas mudanças,após serem processadas através do processo de controle de
mudanças apropriado, podem levar a atualizações no plano de gerenciamento do projeto. Os elementos do plano
de gerenciamento do projeto que podem ser atualizados incluem, mas não estão limitados, a:
•	 Plano de gerenciamento do escopo (Seção 5.1.3.1),
•	 Plano de gerenciamento dos requisitos (Seção 5.1.3.2),
•	 Plano de gerenciamento do cronograma (Seção 6.1.3.1),
•	 Plano de gerenciamento dos custos (Seção 7.1.3.1),
•	 Plano de gerenciamento da qualidade (Seção 8.1.3.1),
•	 Linha de base do escopo (Seção 5.4.3.1),
•	 Linha de base do cronograma (Seção 6.6.3.1), e
•	 Linha de base dos custos (Seção 7.3.3.1).
4 - GERENCIAMENTO DA INTEGRAÇÃO DO PROJETO
94 ©2013 Project Management Institute. Um Guia do Conhecimento em Gerenciamento de Projetos (Guia PMBOK®
) — Quinta Edição
4.4.3.4 Atualizações nos documentos do projeto
Os documentos do projeto que podem ser atualizados incluem, mas não estão limitados, a:
•	 Previsões de cronograma e custos,
•	 Relatórios de desempenho do trabalho, e
•	 Registro das questões.
4.5 Realizar o controle integrado de mudanças
Realizar o controle integrado de mudanças é o processo de revisar todas as solicitações de mudança,
aprovar as mudanças e gerenciar as mudanças sendo feitas nas entregas, ativos de processos organizacionais,
documentos do projeto e no plano de gerenciamento do projeto, e comunicar a disposição dos mesmos. Ele
revisa todas as solicitações de mudança ou modificações nos documentos do projeto, entregas, linhas de
base ou no plano de gerenciamento do projeto, e aprova ou rejeita as mudanças. O principal benefício deste
processo é permitir que as mudanças documentadas no âmbito do projeto sejam consideradas de forma
integrada, reduzindo os riscos do projeto que frequentemente resultam das mudanças feitas sem levar em
consideração os objetivos ou planos gerais do projeto. As entradas, ferramentas e técnicas, e saídas deste
processo estão ilustradas na Figura 4-10. A Figura 4-11 mostra o diagrama de fluxo de dados do processo.
Entradas Ferramentas e técnicas Saídas
.1 Plano de gerenciamento
doprojeto
.2 Relatórios de desempenho
do trabalho
.3 Solicitações de mudança
.4 Fatores ambientais da
empresa
.5 Ativos de processos
organizacionais
.1 Opinião especializada
.2 Reuniões
.3 Ferramentas de controle
de mudanças.
.1 Solicitações de mudança
aprovadas
.2 Registro das mudanças
.3 Atualizações no plano de
gerenciamento do projeto
.4 Atualizações nos
documentos do projeto
Figure 4-10. Realizar o controle integrado de mudanças: entradas, ferramentas e técnicas, e saídas
4 - GERENCIAMENTO DA INTEGRAÇÃO DO PROJETO
4
95©2013 Project Management Institute. Um Guia do Conhecimento em Gerenciamento de Projetos (Guia PMBOK®
) — Quinta Edição
• Plano de gerenciamento
do projeto
• Atualizações no plano
de gerenciamento do projeto
• Atualizações nos
documentos do projeto• Solicitações de
mudança
• Solicitações de
mudança
• Solicitações de
mudança aprovadas
• Registro das mudanças
• Solicitações de mudança
• Relatórios de desempenho
do trabalho
Gerenciamento da integração do projeto
• Ativos de processos
organizacionais
• Fatores ambientais
da empresa
8.3
Controlar a
qualidade
12.3
Controlar as
aquisições
13.3
Gerenciar o nível de
comprometimento
das partes
interessadas
Documentos
do projeto
8.3
Controlar a
qualidade
8.2
Realizar a garantia
da qualidade
7.4
Controlar os custos
6.7
Controlar o
cronograma
5.6
Controlar o escopo
5.5
Validar o escopo
11.6
Controlar os riscos
12.2
Conduzir as
aquisições
10.3
Controlar as
comunicações
9.4
Gerenciar a
equipe do projeto
12.3
Controlar as
aquisições
13.3
Gerenciar o nível de
comprometimento
das partes
interessadas.
13.4
Controlar o nível de
comprometimento
das partes
interessadas
12.1
Planejar o
gerenciamento
das aquisições
Empresa/
organização
4.5
Realizar o
controle
integrado de
mudanças
4.4
Monitorar e
controlar o trabalho
do projeto
4.3
Orientar e gerenciar
o trabalho do
projeto
4.2
Desenvolver o
plano de
gerenciamento
do projeto
Figura 4-11. Diagrama do fluxo de dados do processo Realizar o controle integrado de mudanças
4 - GERENCIAMENTO DA INTEGRAÇÃO DO PROJETO
96 ©2013 Project Management Institute. Um Guia do Conhecimento em Gerenciamento de Projetos (Guia PMBOK®
) — Quinta Edição
O processo Realizar o controle integrado de mudanças é conduzido do início ao término do projeto, e é de
responsabilidade final do gerente de projetos. O plano de gerenciamento do projeto, a especificação do escopo
do projeto e outras entregas são mantidas através do gerenciamento cuidadoso e contínuo das mudanças,
através da rejeição ou aprovação das mesmas, assegurando assim que somente as mudanças aprovadas
sejam incorporadas à linha de base revisada.
As mudanças podem ser solicitadas por qualquer parte interessada envolvida no projeto. Embora possam
ser iniciadas verbalmente, tais mudanças devem ser sempre registradas por escrito e lançadas no sistema
de gerenciamento de mudanças e/ou no sistema de gerenciamento de configurações. As solicitações
de mudança estão condicionadas ao processo especificado nos sistemas de controle de mudanças e de
configuração. Estes processos de solicitação de mudança podem requerer informações sobre impactos
estimados no tempo e custos.
Todas as requisições de mudança documentadas precisam ser aprovadas ou rejeitadas por uma pessoa
responsável, geralmente o patrocinador ou o gerente do projeto. A pessoa responsável será identificada no
plano de gerenciamento do projeto ou por procedimentos organizacionais. Quando requerido, o processo
Realizar o controle integrado de mudanças incluirá um comitê de controle de mudanças (CCM), um grupo
formalmente constituído para revisar, avaliar, aprovar, adiar ou rejeitar mudanças no projeto, e registrar e
comunicar tais decisões. Solicitações de mudança aprovadas podem requerer novas ou revisadas estimativas
de custos,sequenciamento de atividades,datas de cronograma,requisitos de recursos e análise de alternativas
de resposta aos riscos. Essas mudanças podem exigir ajustes no plano de gerenciamento, ou em outros
documentos do projeto. O nível de controle de mudança aplicado depende da área de aplicação, complexidade
do projeto em questão, requisitos contratuais e o contexto e ambiente no qual o projeto é executado. Pode ser
necessária a aprovação do cliente ou do patrocinador para certas requisições de mudança após a aprovação
pelo CCM (comitê de controle de mudanças), a menos que eles participem do CCM.
O controle da configuração foca as especificações das entregas e dos processos, enquanto o controle de
mudanças foca a identificação, documentação e aprovação ou rejeição das mudanças nos documentos, nas
entregas ou linhas de base do projeto.
Algumas das atividades de gerenciamento da configuração incluídas no processo Realizar o controle
integrado de mudanças são as seguintes:
•	 Identificação da configuração. A identificação e seleção de um item de configuração para fornecer
a base pela qual a configuração do produto é definida e verificada, produtos e documentos são
rotulados, mudanças são gerenciadas e a responsabilidade é mantida.
4 - GERENCIAMENTO DA INTEGRAÇÃO DO PROJETO
4
97©2013 Project Management Institute. Um Guia do Conhecimento em Gerenciamento de Projetos (Guia PMBOK®
) — Quinta Edição
•	 Registro da situação da configuração. Informações são registradas e reportadas indicando quando
os dados apropriados a respeito do item de configuração devem ser fornecidos. Essas informações
incluem uma lista de identificação de configurações aprovadas, andamento das propostas de
mudanças na configuração e andamento da execução das mudanças aprovadas.
•	 Verificação e auditoria da configuração.A verificação e auditorias da configuração garantem que a
composição dos itens de configuração de um projeto está correta e que as mudanças correspondentes
foram registradas, avaliadas, aprovadas, acompanhadas e corretamente efetuadas. Isso assegura
que os requisitos funcionais definidos na documentação da configuração foram atendidos.
4.5.1 Realizar o controle integrado de mudanças: entradas
4.5.1.1 Plano de gerenciamento do projeto
Descrito na Seção 4.2.3.1. Os elementos do plano de gerenciamento do projeto que podem ser usados
incluem, mas estão limitados, ao:
•	 Plano de gerenciamento do escopo, que contém os procedimentos para mudanças no escopo;
•	 Linha de base do escopo, que fornece a definição do produto; e
•	 O plano de gerenciamento de mudanças,que fornece a orientação para o gerenciamento do processo
Controlar mudanças e documenta o comitê de controle de mudanças (CCM) formal.
As mudanças são documentadas e atualizadas no plano de gerenciamento do projeto como parte dos
processos de gerenciamento de mudança e configuração.
4.5.1.2 Relatórios de desempenho do trabalho
Descritos na Seção 4.4.3.2. Os registros de desempenho do trabalho de interesse específico do processo
Realizar o controle integrado de mudanças incluem os registros de disponibilidade de recursos, dados de
custos e organograma e gerenciamento de valor agregado (GVA), e gráficos de evolução progressiva e de
evolução regressiva.
4.5.1.3 Solicitações de mudança
Todos os processos de monitoramento e controle e muitos dos processos de execução produzem solicitações
de mudança como saída. Essas solicitações podem incluir ações corretivas, ações preventivas e reparos de
defeitos. No entanto, ações corretivas e preventivas normalmente não afetam as linhas de base do projeto,
somente o desempenho em relação às mesmas.
4 - GERENCIAMENTO DA INTEGRAÇÃO DO PROJETO
98 ©2013 Project Management Institute. Um Guia do Conhecimento em Gerenciamento de Projetos (Guia PMBOK®
) — Quinta Edição
4.5.1.4 Fatores ambientais da empresa
Descritos na Seção 2.1.5. O seguinte fator ambiental da empresa pode influenciar o processo Realizar
o controle integrado de mudanças: o sistema de informações de gerenciamento de projeto. O sistema de
informações de gerenciamento de projeto pode incluir um software para a elaboração de cronogramas, um
sistema de gerenciamento de configuração, um sistema de coleta e distribuição de informações ou interfaces
web para outros sistemas online automatizados.
4.5.1.5 Ativos de processos organizacionais
Descritos na Seção 2.1.4.Os ativos de processos organizacionais que podem influenciar o processo Realizar
o controle integrado de mudanças incluem, mas não estão limitados, a:
•	 Procedimentos de controle de mudanças, inclusive os passos pelos quais os padrões, políticas,
planos e procedimentos oficiais da empresa, e outros documentos do projeto serão modificados e
como as mudanças serão aprovadas, validadas e implementadas;
•	 Procedimentos para a aprovação e emissão de autorizações de mudança;
•	 Banco de dados para medição de processos usado para coletar e disponibilizar dados de medição
de processos e produtos;
•	 Documentos do projeto (por exemplo, linhas de base do escopo, custos e cronograma, calendários
do projeto, diagramas de rede do cronograma do projeto, registros dos riscos, ações de resposta
planejadas e impacto definido de riscos); e
•	 Bases de conhecimento de gerenciamento de configuração, contendo as versões e linhas de base
de todos os padrões, políticas e procedimentos oficiais da organização, e quaisquer documentos de
projetos.
4.5.2 Realizar o controle integrado de mudanças: ferramentas e técnicas
4.5.2.1 Opinião especializada
Além da opinião especializada da equipe de gerenciamento do projeto, pode-se solicitar a opinião
especializada das partes interessadas e que as mesmas participem do comitê de controle de mudanças (CCM).
Tal opinião e conhecimento especializado são aplicados a quaisquer detalhes técnicos e gerenciais durante
este processo e podem ser fornecidos por várias fontes, por exemplo:
4 - GERENCIAMENTO DA INTEGRAÇÃO DO PROJETO
4
99©2013 Project Management Institute. Um Guia do Conhecimento em Gerenciamento de Projetos (Guia PMBOK®
) — Quinta Edição
•	 Consultores,
•	 Partes interessadas, inclusive clientes ou patrocinadores,
•	 Associações profissionais e técnicas,
•	 Setores econômicos,
•	 Especialistas no assunto, e
•	 Escritório de gerenciamento de projetos (PMO).
4.5.2.2 Reuniões
Neste caso, essas reuniões são normalmente chamadas de reuniões de controle de mudanças. Quando
necessário ao projeto, um comitê de controle de mudanças (CCM) é responsável por se reunir e revisar as
solicitações de mudança e aprovar ou rejeitar as mesmas, ou outras decisões sobre essas mudanças. O CCM
também poderá analisar as atividades de gerenciamento da configuração. Os papéis e responsabilidades
desses comitês são claramente definidos e acordados pelas partes interessadas apropriadas e documentados
no plano de gerenciamento de mudanças. As decisões do CCM são documentadas e comunicadas às partes
interessadas, a título de informação e para ações de acompanhamento.
4.5.2.3 Ferramentas de controle de mudanças
Podem ser usadas ferramentas manuais ou automatizadas para facilitar o gerenciamento de configuração
e mudança. A seleção de ferramentas deve ser baseada nas necessidades das partes interessadas no projeto,
incluindo considerações e/ou restrições organizacionais e ambientais.
As ferramentas são usadas para gerenciar as solicitações de mudança e suas decisões resultantes.
Considerações adicionais devem ser feitas com relação à comunicação, a fim de ajudar os membros do CCM
em suas tarefas e distribuir as decisões às partes interessadas apropriadas.
4.5.3 Realizar o controle integrado de mudanças: saídas
4.5.3.1 Solicitações de mudança aprovadas
As solicitações de mudança são processadas de acordo com o sistema de controle de mudanças, pelo
gerente de projetos, pelo CCM ou por um membro da equipe designado.As solicitações de mudança aprovadas
serão realizadas pelo processo orientar e gerenciar o trabalho do projeto.A decisão sobre todas as solicitações
de mudança, aprovadas ou não, será atualizada no registro das mudanças como parte das atualizações nos
documentos do projeto.
4 - GERENCIAMENTO DA INTEGRAÇÃO DO PROJETO
100 ©2013 Project Management Institute. Um Guia do Conhecimento em Gerenciamento de Projetos (Guia PMBOK®
) — Quinta Edição
4.5.3.2 Registro das mudanças
O registro das mudanças é usado para documentar as modificações que ocorrem durante o projeto. Essas
mudanças e seu impacto no projeto em termos de tempo,custo e risco são comunicadas às partes interessadas
apropriadas. As solicitações de mudança rejeitadas são também captadas no registro das mudanças.
4.5.3.3 Atualizações no plano de gerenciamento do projeto
Os elementos do plano de gerenciamento do projeto que podem ser atualizados incluem, mas não estão
limitados, a:
•	 Quaisquer planos auxiliares, e
•	 Linhas de base que estão sujeitas ao processo de controle de mudanças formal.
As mudanças nas linhas de base devem mostrar somente as alterações a partir do tempo atual em diante
Os desempenhos passados não podem ser modificados. Isso protege a integridade das linhas de base e os
dados históricos de desempenhos passados.
4.5.3.4 Atualizações nos documentos do projeto
Os documentos do projeto que podem ser atualizados como resultado do processo Realizar o controle
integrado de mudanças incluem todos os documentos especificados como sendo sujeitos ao processo formal
de controle de mudanças.
4.6 Encerrar o projeto ou fase
Encerrar o projeto ou fase é o processo de finalização de todas as atividades de todos os grupos de
processos de gerenciamento do projeto para encerrar formalmente o projeto ou a fase. O principal benefício
deste processo é o fornecimento de lições aprendidas, o encerramento formal do trabalho do projeto e a
liberação dos recursos organizacionais para utilização em novos empreendimentos. As entradas, ferramentas
e técnicas e saídas desse processo são ilustradas na Figura 4-12. A Figura 4-13 mostra o diagrama de fluxo
de dados do processo.
Entradas Ferramentas e técnicas Saídas
.1 Plano de gerenciamento
do projeto
.2 Entregas aceitas
.3 Ativos de processos
organizacionais
.1 Opinião especializada
.2 Técnicas analíticas
.3 Reuniões
.1 Transição do produto,
serviço ou resultado final
.2 Atualizações nos ativos
de processos
organizacionais
Figura 4-12. Encerrar o projeto ou fase: entradas, ferramentas e técnicas, e saídas
4 - GERENCIAMENTO DA INTEGRAÇÃO DO PROJETO
4
101©2013 Project Management Institute. Um Guia do Conhecimento em Gerenciamento de Projetos (Guia PMBOK®
) — Quinta Edição
• Project
charter
4.6
Encerrar o projeto
ou fase
4.2
Desenvolver o plano
de gerenciamento
do projeto
Gerenciamento da integração do projeto
Empresa/
organização
Cliente
5.5
Validar o escopo
• Plano de
gerenciamento
do projeto
• Entregas
aceitas
• Ativos de
processos
organizacionais
• Atualizações nos ativos de
processos organizacionais
• Transição do
produto, serviço
ou resultado final
Figura 4-13. Diagrama de fluxo de dados do processo Encerrar o projeto ou fase
Durante o encerramento do projeto, o gerente do projeto deve revisar todas as informações prévias dos
encerramentos de fases anteriores, assegurando que todo o trabalho do projeto está completo e que o projeto
alcançou seus objetivos. Já que o escopo do projeto é medido em comparação com o plano de gerenciamento,
o gerente do projeto deve revisar a linha de base do escopo para garantir a conclusão antes de considerar o
projeto encerrado. O processo Encerrar o projeto ou fase também estabelece os procedimentos para investigar
e documentar os motivos de ações realizadas se o projeto for encerrado antes da sua conclusão. Para que isso
seja conseguido com sucesso, o gerente do projeto precisa envolver todas as partes interessadas apropriadas
no processo.
Isso inclui todas as atividades planejadas necessárias para administrar o encerramento do projeto ou de
uma fase, inclusive metodologias no estilo passo a passo que abordam as:
•	 Ações e atividades necessárias para atender os critérios de conclusão ou de saída para a fase ou
projeto;
•	 Ações e atividades necessárias para transferir os produtos, serviços ou resultados do projeto para a
próxima fase ou para produção e/ou operações; e
•	 Atividades necessárias para coletar registros do projeto ou da fase, auditar o projeto quanto ao seu
êxito ou fracasso, coletar lições aprendidas e arquivar informações do projeto para o uso futuro da
organização.
4 - GERENCIAMENTO DA INTEGRAÇÃO DO PROJETO
102 ©2013 Project Management Institute. Um Guia do Conhecimento em Gerenciamento de Projetos (Guia PMBOK®
) — Quinta Edição
4.6.1 Encerrar o projeto ou fase: entradas
4.6.1.1 Plano de gerenciamento do projeto
Descrito na Seção 4.2.3.1. O plano de gerenciamento do projeto torna-se o acordo entre o gerente do
projeto e o patrocinador do mesmo, definindo o que constitui o término do projeto.
4.6.1.2 Entregas aceitas
Descritas na Seção 5.5.As entregas aceitas podem incluir especificações de produto aprovadas, recibos de
entrega e documentos de desempenho do trabalho. As entregas parciais ou temporárias também podem ser
incluídas para projetos faseados ou cancelados.
4.6.1.3 Ativos de processos organizacionais
Descritos na Seção 2.1.4. Os ativos de processos organizacionais que podem influenciar o processo
Encerrar o projeto ou fase incluem, mas não estão limitados, a:
•	 Diretrizes ou requisitos de encerramento do projeto ou fase (por exemplo, procedimentos
administrativos, auditorias do projeto, avaliações do projeto e critérios de transição); e
•	 Bases de conhecimento de informações históricas e lições aprendidas (por exemplo, registros e
documentos do projeto, todas as informações de encerramento e documentação do projeto,
informações sobre os resultados de decisões referentes a seleções anteriores de projetos e
informações de desempenho de projetos anteriores, além de informações de atividades de
gerenciamento de riscos).
4.6.2 Encerrar o projeto ou fase: ferramentas e técnicas
4.6.2.1 Opinião especializada
A opinião especializada é aplicada quando as atividades de encerramento administrativo são executadas.
Esses especialistas asseguram que o encerramento do projeto ou da fase é feito de acordo com os padrões
apropriados.A opinião especializada está disponível a partir de várias fontes, incluindo, mas não se limitando, a:
•	 Outros gerentes de projetos dentro da organização,
•	 Escritório de gerenciamento de projetos (PMO), e
•	 Associações profissionais e técnicas.
4 - GERENCIAMENTO DA INTEGRAÇÃO DO PROJETO
4
103©2013 Project Management Institute. Um Guia do Conhecimento em Gerenciamento de Projetos (Guia PMBOK®
) — Quinta Edição
4.6.2.2 Técnicas analíticas
Descritas na Seção 4.4.2.2. Exemplos de técnicas analíticas usadas no encerramento do projeto são:
•	 Análise de regressão, e
•	 Análise de tendências.
4.6.2.3 Reuniões
Descritas na Seção 4.3.2.3. As reuniões podem ser presenciais, virtuais, formais ou informais. Isso pode
incluir os membros da equipe do projeto e outras partes interessadas envolvidas ou impactadas pelo projeto.
Os tipos de reunião incluem, mas não estão limitados a lições aprendidas, encerramento, grupos de usuários
e reuniões de revisão.
4.6.3 Encerrar o projeto ou fase: saídas
4.6.3.1 Transição do produto, serviço ou resultado final
Essa saída se refere à transição do produto, serviço ou resultado final que o projeto foi autorizado a produzir
(ou no caso de encerramento de fase, o produto, serviço ou resultado intermediário da fase).
4.6.3.2 Atualizações nos ativos de processos organizacionais
Os ativos de processos organizacionais que são atualizados como resultado do processo Encerrar o projeto
ou fase incluem, mas não estão limitados, a:
4 - GERENCIAMENTO DA INTEGRAÇÃO DO PROJETO
104 ©2013 Project Management Institute. Um Guia do Conhecimento em Gerenciamento de Projetos (Guia PMBOK®
) — Quinta Edição
•	 Arquivos do projeto—Documentação resultante das atividades do projeto, por exemplo, plano de
gerenciamento do projeto, escopo, custo, cronograma e calendários do projeto; registros dos riscos
e outros registros, documentação de gerenciamento de mudança, ações planejadas de resposta aos
riscos e impacto de risco.
•	 Documentos de encerramento do projeto ou fase—consistem de documentação formal indicando
a conclusão do projeto ou fase e a transferência das entregas do projeto concluído ou fase concluída
para outros, tais como um grupo de operações ou para a próxima fase. Durante o encerramento do
projeto, o gerente do projeto revisa a documentação de fases anteriores e de aceitação do cliente a
partir do processo Validar escopo (Seção 5.4) e do contrato (se aplicável), para assegurar que todos
os requisitos do projeto foram concluídos antes da finalização do encerramento do projeto. Se o
projeto foi encerrado antes da sua conclusão, a documentação formal indica por que o mesmo foi
encerrado e formaliza os procedimentos da transferência das entregas acabadas e inacabadas do
projeto cancelado para outros projetos.
•	 Informações históricas—As informações históricas e das lições aprendidas são transferidas para a
base de conhecimento de lições aprendidas para uso em projetos ou fases futuros. Isso pode incluir
informações a respeito de problemas e riscos, assim como técnicas que funcionaram bem e que
podem ser aplicadas em projetos futuros.
5 - GERENCIAMENTO DO ESCOPO DO PROJETO
5
105©2013 Project Management Institute. Um Guia do Conhecimento em Gerenciamento de Projetos (Guia PMBOK®
) — Quinta Edição
GERENCIAMENTO DO ESCOPO DO PROJETO
O gerenciamento do escopo do projeto inclui os processos necessários para assegurar que o projeto inclui
todo o trabalho necessário, e apenas o necessário, para terminar o projeto com sucesso. O gerenciamento do
escopo do projeto está relacionado principalmente com a definição e controle do que está e do que não está
incluso no projeto.
A Figura 5-1 fornece uma visão geral dos processos de gerenciamento do escopo do projeto, que inclui o
seguinte:
5.1 Planejar o gerenciamento do escopo—O processo de criar um plano de gerenciamento do
escopo do projeto que documenta como tal escopo será definido, validado e controlado.
5.2 Coletar os requisitos—O processo de determinar, documentar e gerenciar as necessidades e
requisitos das partes interessadas a fim de atender aos objetivos do projeto.
5.3 Definir o escopo—O processo de desenvolvimento de uma descrição detalhada do projeto e do
produto.
5.4 Criar a EAP—O processo de subdivisão das entregas e do trabalho do projeto em componentes
menores e mais facilmente gerenciáveis.
5.5 Validar o escopo— O processo de formalização da aceitação das entregas concluídas do projeto.
5.6 Controlar o escopo—O processo de monitoramento do andamento do escopo do projeto e do
produto e gerenciamento das mudanças feitas na linha de base do escopo.
Esses processos interagem entre si e com os de outras áreas de conhecimento como descrito com detalhes
na Seção 3 e no Anexo A1.
No contexto do projeto, o termo escopo pode se referir ao:
•	 Escopo do produto. As características e funções que caracterizam um produto, serviço ou resultado;
e/ou
•	 Escopo do projeto. O trabalho que deve ser realizado para entregar um produto, serviço ou resultado
com as características e funções especificadas. O termo escopo do projeto às vezes é visto como
incluindo o escopo do produto.
Os processos usados para gerenciar o escopo do projeto, bem como as ferramentas e técnicas de suporte,
podem variar por projeto. A linha de base do escopo para o projeto é a versão aprovada da especificação do
escopo do projeto, da estrutura analítica do projeto (EAP), e o respectivo dicionário da EAP. Uma linha de base
só pode ser alterada através de procedimentos formais de controle de mudança e é usada como uma base
de comparação durante a execução dos processos Validar o escopo e Controlar o escopo, bem como outros
processos de controle.
55
5 - GERENCIAMENTO DO ESCOPO DO PROJETO
106 ©2013 Project Management Institute. Um Guia do Conhecimento em Gerenciamento de Projetos (Guia PMBOK®
) — Quinta Edição
A conclusão do escopo do projeto é medida em relação ao plano de gerenciamento do projeto (Seção
4.2.3.1). A conclusão do escopo do produto é medida em relação aos requisitos do produto (Seção 5.2). Os
processos de gerenciamento do escopo do projeto precisam estar bem integrados aos das outras áreas de
conhecimento para que o trabalho do projeto resulte na entrega do escopo do produto especificado.
.1 Entradas
.1 Plano de gerenciamento do
projeto
.2 Termo de abertura do projeto
.3 Fatores ambientais da empresa
.4 Ativos de processos
organizacionais
.2 Ferramentas e técnicas
.1 Opinião especializada
.2 Reuniões
.3 Saídas
.1 Plano de gerenciamento do
escopo
.2 Plano de gerenciamento dos
requisitos
.1 Entradas
.1 Plano de gerenciamento do
projeto
.2 Plano de gerenciamento dos
requisitos
.3 Plano de gerenciamento das
partes interessadas
.4 Termo de abertura do projeto
.5 Registro das partes
interessadas
.2 Ferramentas e técnicas
.1 Entrevistas
.2 Grupos de discussão
.3 Oficinas facilitadas
.4 Técnicas de criatividade em
grupo
.5 Técnicas de tomada de
decisão em grupo
.6 Questionários e pesquisas
.7 Observações
.8 Protótipos
.9 Benchmarking
.10 Diagramas de contexto.
.11 Análise dos documentos
.3 Saídas
.1 Documentação dos requisitos
.2 Matriz de rastreabilidade dos
requisitos
.1 Entradas
.1 Plano de gerenciamento do
escopo
.2 Termo de abertura do projeto
.3 Documentação dos requisitos
.4 Ativos de processos
organizacionais
.2 Ferramentas e técnicas
.1 Opinião especializada
.2 Análise de produto
.3 Geração de alternativas
.4 Oficinas facilitadas
.3 Saídas
.1 Especificação do escopo do
projeto
.2 Atualizações nos documentos
do projeto
.1 Entradas
.1 Plano de gerenciamento do
escopo
.2 Declaração do escopo do projeto
.3 Documentação dos requisitos
.4 Fatores ambientais da empresa
.5 Ativos de processos
organizacionais
.2 Ferramentas e técnicas
.1 Decomposição
.2 Opinião especializada
.3 Saídas
.1 Linha de base do escopo
.2 Atualizações nos documentos
do projeto
.1 Entradas
.1 Plano de gerenciamento do
projeto
.2 Documentação dos requisitos
.3 Matriz de rastreabilidade dos
requisitos
.4 Entregas verificadas
.5 Dados de desempenho do
trabalho
.2 Ferramentas e técnicas
.1 Inspeção
.2 Técnicas de tomada de
decisão em grupo
.3 Saídas
.1 Entregas aceitas
.2 Solicitações de mudança
.3 Informações sobre o
desempenho do trabalho
.4 Atualizações nos
documentos do projeto
.1 Entradas
.1 Plano de gerenciamento do
projeto
.2 Documentação dos requisitos
.3 Matriz de rastreabilidade dos
requisitos
.4 Dados de desempenho do
trabalho
.5 Ativos de processos
organizacionais
.2 Ferramentas e técnicas
.1 Análise de variação
.3 Saídas
.1 Informações sobre o
desempenho do trabalho
.2 Solicitações de mudança
.3 Atualizações no plano de
gerenciamento do projeto
.4 Atualizações nos documentos
do projeto
.5 Atualizações nos ativos de
processos organizacionais
Visão geral do gerenciamento
do escopo do projeto
5.2 Coletar
os requisitos
5.1 Planejar o
gerenciamento do escopo
5.3 Definir o escopo
5.4 Criar a estrutura
analítica do projeto (EAP)
5.5 Validar o escopo
5.6 Controlar o escopo
Figura 5-1. Visão geral do gerenciamento do escopo do projeto
5 - GERENCIAMENTO DO ESCOPO DO PROJETO
5
107©2013 Project Management Institute. Um Guia do Conhecimento em Gerenciamento de Projetos (Guia PMBOK®
) — Quinta Edição
5.1 Planejar o gerenciamento do escopo
Planejar o gerenciamento do escopo é o processo de criar um plano de gerenciamento do escopo do projeto
que documenta como tal escopo será definido, validado e controlado. O principal benefício deste processo é o
fornecimento de orientação e instruções sobre como o escopo será gerenciado ao longo de todo o projeto. As
entradas, ferramentas e técnicas, e saídas desse processo são ilustradas na Figura 5-2. A Figura 5-3 ilustra o
diagrama de fluxo de dados do processo.
Entradas Ferramentas e técnicas Saídas
.1 Plano de gerenciamento
do projeto
.2 Termo de abertura do projeto
.3 Fatores ambientais da
empresa
.4 Ativos de processos
organizacionais
.1 Opinião especializada
.2 Reuniões
.1 Plano de gerenciamento
do escopo
.2 Plano de gerenciamento
dos requisitos
Figura 5-2. Planejar o gerenciamento do escopo: entradas, ferramentas e técnicas, e saídas
5.1
Planejar o
gerenciamento
do escopo
5.2
Coletar os
requisitos
5.3
Definir o
escopo
5.4
Criar a estrutura
analítica do
projeto (EAP)
Gerenciamento do escopo do projeto
Empresa/
organização
4.1
Desenvolver o
termo de abertura
do projeto
4.2
Desenvolver o plano
de gerenciamento
do projeto
• Termo de abertura
do projeto
• Plano de
gerenciamento
do projeto
• Plano de
gerenciamento
do escopo
• Plano de
gerenciamento
dos requisitos
• Fatores ambientais
da empresa
• Ativos de processos
organizacionais
Figura 5-3. Diagrama do fluxo de dados do processo Planejar o gerenciamento do escopo
5 - GERENCIAMENTO DO ESCOPO DO PROJETO
108 ©2013 Project Management Institute. Um Guia do Conhecimento em Gerenciamento de Projetos (Guia PMBOK®
) — Quinta Edição
O plano de gerenciamento do escopo é um componente do plano de gerenciamento do projeto ou do
programa que descreve como o escopo será definido, desenvolvido, monitorado, controlado e verificado. O
desenvolvimento do plano de gerenciamento do escopo e o detalhamento do escopo do projeto têm início
com a análise das informações contidas no termo de abertura do projeto (Seção 4.1.3.1), os últimos planos
auxiliares aprovados do plano de gerenciamento do projeto (Seção 4.2.3.1), as informações históricas contidas
nos ativos de processos organizacionais (Seção 2.1.4), e quaisquer outros fatores ambientais da empresa que
sejam relevantes (Seção 2.1.5). Este plano ajuda a reduzir o “scope creep” do projeto (desvios do projeto).
5.1.1 Planejar o gerenciamento do escopo: entradas
5.1.1.1 Plano de gerenciamento do projeto
Descrito na seção 4.2.3.1. Os planos auxiliares aprovados do plano de gerenciamento do projeto são usados
para criar o plano de gerenciamento do escopo e influenciar a abordagem adotada no planejamento do escopo
e no gerenciamento do escopo do projeto.
5.1.1.2 Termo de abertura do projeto
Descrito na Seção 4.1.3.1. O termo de abertura do projeto é usado para fornecer o contexto do projeto
necessário para planejar os processos de gerenciamento do escopo. Ele fornece a descrição em alto nível do
projeto e das características do produto da especificação do trabalho do projeto.
5.1.1.3 Fatores ambientais da empresa
Descritos na Seção 2.1.5. Os fatores ambientais da empresa que podem influenciar o processo Planejar o
gerenciamento do escopo incluem, mas não estão limitados, a:
•	 Cultura organizacional,
•	 Infraestrutura,
•	 Administração do pessoal, e
•	 Condições de mercado.
5 - GERENCIAMENTO DO ESCOPO DO PROJETO
5
109©2013 Project Management Institute. Um Guia do Conhecimento em Gerenciamento de Projetos (Guia PMBOK®
) — Quinta Edição
5.1.1.4 Ativos de processos organizacionais
Descritos na Seção 2.1.4.Os ativos de processos organizacionais que podem influenciar o processo Planejar
o gerenciamento do escopo incluem, mas não estão limitados, a:
•	 Políticas e procedimentos, e
•	 Informações históricas e base de conhecimento de lições aprendidas.
5.1.2 Planejar o gerenciamento do escopo: ferramentas e técnicas
5.1.2.1 Opinião especializada
A opinião especializada se refere a entradas recebidas das partes entendidas e experientes. Tal opinião
especializada pode ser oferecida por qualquer grupo ou pessoa com formação, conhecimento, habilidade,
experiência ou treinamento em desenvolvimento de planos de gerenciamento do escopo.
5.1.2.2 Reuniões
As equipes de projeto podem participar de reuniões para desenvolver o plano de gerenciamento do escopo.
Os participantes destas reuniões podem incluir o gerente e o patrocinador do projeto, membros selecionados
da equipe do projeto e das partes interessadas, qualquer pessoa com responsabilidade de gerenciar quaisquer
dos processos de gerenciamento do escopo e outros, conforme a necessidade.
5.1.3 Planejar o gerenciamento do escopo: saídas
5.1.3.1 Plano de gerenciamento do escopo
O plano de gerenciamento do escopo é um componente do plano de gerenciamento do projeto ou do
programa que descreve como o escopo será definido,desenvolvido,monitorado,controlado e verificado.O plano
de gerenciamento do escopo é uma entrada importante no processo Desenvolver o plano de gerenciamento do
projeto e nos outros processos de gerenciamento do escopo. Os componentes de um plano de gerenciamento
do escopo incluem:
5 - GERENCIAMENTO DO ESCOPO DO PROJETO
110 ©2013 Project Management Institute. Um Guia do Conhecimento em Gerenciamento de Projetos (Guia PMBOK®
) — Quinta Edição
•	 O processo de preparação da especificação detalhada do escopo do projeto;
•	 O processo que habilita a criação da EAP a partir da especificação do escopo do projeto detalhada;
•	 O processo que estabelece como a EAP será mantida e aprovada;
•	 O processo que especifica como será obtida a aceitação formal das entregas do projeto concluídas; e
•	 O processo para controlar como as solicitações de mudança na especificação do escopo do projeto
detalhada serão processadas. Este processo está diretamente ligado ao processo Executar o controle
integrado de mudanças (Seção 4.5).
O plano de gerenciamento do escopo pode ser formal ou informal, amplamente estruturado ou altamente
detalhado, com base nas necessidades do projeto.
5.1.3.2 Plano de gerenciamento dos requisitos
O plano de gerenciamento dos requisitos é um componente do plano de gerenciamento do projeto que
descreve como os requisitos serão analisados, documentados e gerenciados. A relação fase a fase, descrita
na Seção 2.4.2.1, influencia fortemente como os requisitos são gerenciados. O gerente do projeto escolhe a
relação mais eficaz para o projeto e documenta esta abordagem no plano de gerenciamento dos requisitos.
Muitos dos componentes do plano de gerenciamento dos requisitos são baseados nessa relação.
Os componentes do plano de gerenciamento dos requisitos podem incluir, mas não estão limitados, a:
•	 Como as atividades dos requisitos serão planejadas, rastreadas e relatadas;
•	 Atividades de gerenciamento da configuração tais como: a maneira como as mudanças do produto
serão iniciadas, como os impactos serão analisados, rastreados, monitorados e relatados, assim
como os níveis de autorização necessários para aprovar tais mudanças;
•	 Processo de priorização dos requisitos;
•	 Métricas do produto que serão usadas e os argumentos que justificam o seu uso; e
•	 Estrutura de rastreabilidade que reflita que atributos dos requisitos serão capturados na matriz de
rastreabilidade.
5.2 Coletar os requisitos
Coletar os requisitos é o processo de determinar, documentar e gerenciar as necessidades e requisitos
das partes interessadas a fim de atender aos objetivos do projeto. O principal benefício deste processo é o
fornecimento da base para definição e gerenciamento do escopo do projeto, incluindo o escopo do produto. As
entradas, ferramentas e técnicas, e saídas deste processo estão ilustradas na Figura 5-4. A Figura 5-5 ilustra
o diagrama de fluxo de dados do processo.
5 - GERENCIAMENTO DO ESCOPO DO PROJETO
5
111©2013 Project Management Institute. Um Guia do Conhecimento em Gerenciamento de Projetos (Guia PMBOK®
) — Quinta Edição
Entradas Ferramentas e técnicas Saídas
.1 Plano de gerenciamento
do escopo
.2 Plano de gerenciamento
dos requisitos
.3 Plano de gerenciamento
das partes interessadas
.4 Termo de abertura do
projeto
.5 Registro das partes
interessadas
.1 Entrevistas
.2 Grupos de discussão
.3 Oficinas facilitadas
.4 Técnicas de criatividade
em grupo
.5 Técnicas de tomada de
decisão em grupo
.6 Questionários e
pesquisas
.7 Observações
.8 Protótipos
.9 Benchmarking
.10 Diagramas de contexto
.11 Análise dos documentos
.1 Documentação dos
requisitos
.2 Matriz de rastreabilidade
dos requisitos
Figura 5-4. Coletar os requisitos: entradas, ferramentas e técnicas, e saídas
• Change log
Gerenciamento do escopo do projeto
5.2
Coletar os
requisitos
5.1
Planejar o
gerenciamento
do escopo
5.3
Definir o
escopo
5.4
Criar a estrutura
analítica do
projeto (EAP)
5.5
Validar o
escopo
5.6
Controlar o
escopo
• Termo de
abertura do
projeto
• Registro das
partes
interessadas
• Plano de
gerenciamento das
partes interessadas
• Documentação
dos requisitos
• Plano de gerenciamento
dos requisitos
• Plano de gerenciamento
do escopo
• Matriz de rastreabilidade
dos requisitos
13.1
Identificar as
partes interessadas
13.2
Planejar o
gerenciamento
das partes
interessadas
8.1
Planejar o
gerenciamento
da qualidade
12.1
Planejar o
gerenciamento
das aquisições
4.1
Desenvolver o
termo de abertura
do projeto
Figura 5-5. Diagrama do fluxo de dados do processo Coletar os requisitos
5 - GERENCIAMENTO DO ESCOPO DO PROJETO
112 ©2013 Project Management Institute. Um Guia do Conhecimento em Gerenciamento de Projetos (Guia PMBOK®
) — Quinta Edição
O sucesso do projeto é diretamente influenciado pelo envolvimento ativo das partes interessadas na
descoberta e decomposição das necessidades em requisitos, e pelo cuidado tomado na determinação,
documentação e gerenciamento dos requisitos do produto, serviço ou resultado do projeto. Os requisitos
incluem condições ou capacidades que devem ser atendidas pelo projeto ou estar presentes no produto,
serviço ou resultado para cumprir um acordo ou outra especificação formalmente imposta. Os requisitos
incluem as necessidades quantificadas e documentadas e as expectativas do patrocinador, cliente e outras
partes interessadas. Estes requisitos precisam ser obtidos, analisados e registrados com detalhes suficientes
para serem incluídos na linha de base do escopo e medidos uma vez que a execução do projeto se inicie.
Requisitos se transformam na fundamentação da EAP. O planejamento do custo, cronograma e da qualidade
e às vezes as aquisições são todos construídos com base nestes requisitos. O desenvolvimento dos requisitos
começa com uma análise das informações contidas no termo de abertura do projeto (Seção 4.1.3.1), no
registro das partes interessadas (Seção 13.1.3.1) e no plano de gerenciamento das partes interessadas
(Seção 13.2.3.1).
Muitas organizações agrupam os requisitos em vários tipos, tais como soluções de negócios e técnicas,
sendo que a primeira se refere às necessidades das partes interessadas e a última a como essas necessidades
serão implementadas. Os requisitos podem ser agrupados em classificações que permitam um refinamento e
detalhamento posteriores à medida que os mesmos são elaborados. Estas classificações incluem:
•	 Necessidades de negócios, que descrevem as necessidades de nível mais alto da organização como
um todo, tais como as questões ou oportunidades de negócios e as razões porque um projeto foi
empreendido.
•	 Requisitos das partes interessadas, que descrevem as necessidades de uma parte interessada ou de
um grupo de partes interessadas.
•	 Requisitos de solução, que descrevem os atributos, funções e características do produto, serviço
ou resultado que atenderão aos requisitos do negócio e das partes interessadas. Os requisitos de
solução são ainda agrupados em requisitos funcionais e não funcionais:
○○ Os requisitos funcionais descrevem os comportamentos do produto. Exemplos incluem os
processos, dados e as interações com o produto.
○○ Os requisitos não funcionais complementam os requisitos funcionais e descrevem as
condições ou qualidades ambientais requeridas para que o produto seja eficaz. Exemplos
incluem:confiabilidade,segurança,desempenho,cuidados,nível de serviço,suportabilidade,
retenção/descarte, etc.
•	 Requisitos de transição descrevem as capacidades temporárias,tais como os requisitos de conversão
de dados e de treinamento necessários à transição do estado atual de “como está” ao estado futuro
de “como será”.
•	 Os requisitos de projeto, que descrevem as ações, processos, ou outras condições que devem ser
cumpridas pelo projeto.
•	 Os requisitos de qualidade, que capturam quaisquer condições ou critérios necessários para validar
a conclusão bem sucedida de uma entrega de projeto ou o cumprimento de outros requisitos do
projeto.
5 - GERENCIAMENTO DO ESCOPO DO PROJETO
5
113©2013 Project Management Institute. Um Guia do Conhecimento em Gerenciamento de Projetos (Guia PMBOK®
) — Quinta Edição
5.2.1 Coletar os requisitos: entradas
5.2.1.1 Plano de gerenciamento do escopo
Descrito na Seção 5.1.3.1. O plano de gerenciamento do escopo esclarece como equipes do projeto
determinarão que tipo de requisitos devem ser coletados para o projeto.
5.2.1.2 Plano de gerenciamento dos requisitos
Descrito na Seção 5.1.3.2. O plano de gerenciamento dos requisitos fornece o processo que será usado em
todo o processo Coletar os requisitos, a fim de definir e documentar as necessidades das partes interessadas.
5.2.1.3 Plano de gerenciamento das partes interessadas
Descrito na Seção 13.2.3.1. O plano de gerenciamento das partes interessadas é usado para entender os
requisitos de comunicações das partes interessadas e o nível do engajamento das mesmas a fim de avaliá-los
e adaptá-los ao nível de participação das partes interessadas nas atividades dos requisitos.
5.2.1.4 Termo de abertura do projeto
Descrito na Seção 4.1.3.1. O termo de abertura do projeto é usado para fornecer a descrição de alto nível
do produto, serviço ou resultado do projeto a fim de possibilitar o desenvolvimento dos requisitos detalhados.
5.2.1.5 Registro das partes interessadas
DescritonaSeção13.1.3.1.Oregistrodaspartesinteressadaséusadoparaidentificaraspartesinteressadas
que podem fornecer informações sobre os requisitos. O registro das partes interessadas também captura os
principais requisitos e expectativas que as partes interessadas possam ter em relação ao projeto.
5 - GERENCIAMENTO DO ESCOPO DO PROJETO
114 ©2013 Project Management Institute. Um Guia do Conhecimento em Gerenciamento de Projetos (Guia PMBOK®
) — Quinta Edição
5.2.2 Coletar os requisitos: ferramentas e técnicas
5.2.2.1 Entrevistas
Uma entrevista é um meio formal ou informal de extrair informações das partes interessadas através
de conversas diretas com as mesmas. Ela normalmente é realizada através de perguntas preparadas ou
espontâneas e do registro das respostas. As entrevistas são frequentemente conduzidas individualmente,
entre um entrevistador e um entrevistado, mas podem envolver múltiplos entrevistadores e/ou entrevistados.
Entrevistar participantes experientes, patrocinadores e outros executivos e especialistas no assunto do projeto
pode auxiliar na identificação e definição das características e funções das entregas desejadas. As entrevistas
são também úteis para a obtenção de informações confidenciais.
5.2.2.2 Grupos de discussão
Os grupos de discussão reúnem as partes interessadas pré-qualificadas e os especialistas no assunto
para aprender a respeito das suas expectativas e atitudes em relação a um produto, serviço ou resultados
propostos. Um moderador treinado guia o grupo através de uma discussão interativa, planejada para ser mais
informal do que uma entrevista individual.
5.2.2.3 Oficinas facilitadas
Oficinas facilitadas são sessões focadas que reúnem as partes interessadas chave para definir os
requisitos do produto. As oficinas são consideradas uma técnica primária para definir rapidamente requisitos
multifuncionais e reconciliar as diferenças entre as partes interessadas. Em virtude da sua natureza de grupo
interativo, sessões bem facilitadas podem gerar confiança, promover relações e aprimorar a comunicação
entre os participantes, o que pode levar a um maior consenso entre as partes interessadas. Além disso, as
questões podem ser descobertas mais cedo e resolvidas mais rapidamente do que em sessões individuais.
Por exemplo, oficinas facilitadas chamadas de sessões de Joint application design (JAD) são usadas na
indústria de desenvolvimento de software. Essas sessões facilitadas são focadas em reunir os especialistas
em assuntos de negócios e a equipe de desenvolvimento para melhorar o processo de desenvolvimento de
software. Na indústria de manufatura, o desdobramento da função de qualidade (DFQ) é um outro exemplo de
técnica de oficina facilitada que ajuda na determinação de características críticas para o desenvolvimento de
um novo produto. O DFQ começa com a coleta das necessidades do cliente, também conhecidas como a voz do
cliente (VDC). Essas necessidades são então objetivamente classificadas e priorizadas, e as metas para alcançá-
las são estabelecidas. Histórias de usuários, que são descrições curtas e textuais da funcionalidade requerida,
são frequentemente desenvolvidas durante uma oficina de requisitos. As histórias de usuários descrevem a
parte interessada que se beneficia da característica (papel), o que ela necessita realizar (meta), e o benefício
para a mesma (motivação). As histórias de usuários são amplamente usadas com os métodos ágeis.
5 - GERENCIAMENTO DO ESCOPO DO PROJETO
5
115©2013 Project Management Institute. Um Guia do Conhecimento em Gerenciamento de Projetos (Guia PMBOK®
) — Quinta Edição
5.2.2.4 Técnicas de criatividade em grupo
Muitas atividades em grupo podem ser organizadas para identificar os requisitos do projeto e do produto.
Algumas das técnicas de criatividade em grupo que podem ser usadas são:
•	 Brainstorming. Uma técnica usada para gerar e coletar múltiplas ideias relacionadas aos requisitos
do projeto e do produto. Embora o brainstorming por si não inclua a votação ou priorização, muitas
vezes ele é usado junto com outras técnicas de criatividade em grupo que as incluem.
•	 Técnica de grupo nominal. Uma técnica que amplia o brainstorming adicionando um processo de
votação para ordenar as melhores ideias e as levando para um brainstorming adicional ou priorização.
•	 Mapas mentais. Uma técnica em que as ideias criadas através das sessões individuais de
brainstorming são consolidadas em um único mapa mental para refletir a existência de atributos
comuns e diferenças de entendimento, além de gerar novas ideias.
•	 Diagrama de afinidade. Uma técnica que permite que grandes volumes de ideias sejam classificados
em grupos, para revisão e análise.
•	 Análise de decisão envolvendo critérios múltiplos. Uma técnica que utiliza uma matriz de decisão
que fornece uma abordagem analítica sistemática para o estabelecimento de critérios, como níveis
de risco, incerteza e avaliação, para avaliar e classificar muitas ideias.
5.2.2.5 Técnicas de tomada de decisão em grupo
A técnica de tomada de decisões em grupo é um processo de avaliação de múltiplas alternativas onde um
resultado com ações futuras é esperada. Estas técnicas podem ser utilizadas para gerar, classificar e priorizar
os requisitos do produto.
Existem vários métodos para se chegar a uma decisão em grupo, tais como:
•	 Unanimidade. Uma decisão alcançada de tal forma que todos concordam com um único curso de
ação. Uma maneira de se alcançar a unanimidade é através da Técnica Delphi, em que um grupo de
especialistas selecionados responde questionários e fornece comentários a respeito das respostas
de cada rodada de coleta de requisitos. Para manter o anonimato, as respostas só ficam disponíveis
para o facilitador.
•	 Maioria. Uma decisão alcançada com o apoio de mais de 50% dos membros do grupo. Um grupo
com um número ímpar de participantes pode garantir que uma decisão será alcançada, ao invés de
resultar em um empate.
•	 Pluralidade.Umadecisãoétomadapelomaiorblocodogrupo,mesmoqueamaiorianãosejaalcançada.
Este método é geralmente usado quando o número de opções nomeadas for maior que duas.
•	 Ditadura. Neste método um indivíduo decide pelo grupo.
5 - GERENCIAMENTO DO ESCOPO DO PROJETO
116 ©2013 Project Management Institute. Um Guia do Conhecimento em Gerenciamento de Projetos (Guia PMBOK®
) — Quinta Edição
Todas essas técnicas de decisão em grupo podem ser aplicadas às técnicas de criatividade de grupo
usadas no processo Coletar os requisitos.
5.2.2.6 Questionários e pesquisas
Questionários e pesquisas são conjuntos de perguntas escritas, projetadas para acumular rapidamente
informações de um grande número de respondentes. Os questionários e/ou pesquisas são mais apropriados
para audiências variadas, quando uma resposta rápida é necessária, quando os respondentes estão
geograficamente espalhados, e quando uma análise estatística é apropriada.
5.2.2.7 Observações
As observações fornecem uma maneira direta de se examinar indivíduos em seu ambiente e como eles
desempenhamoseutrabalhooutarefaseexecutamprocessos.Éparticularmenteútilparaprocessosdetalhados
quando as pessoas que usam o produto têm dificuldade ou relutam em expressar os seus requisitos. A
observação é também conhecida como “job shadowing.” (aprendizagem por observação). É normalmente feita
externamente por um observador acompanhando um especialista de negócios na execução do seu trabalho.
Também pode ser feita por um “observador participante” que de fato realiza um processo ou procedimento
para experimentar como o mesmo é feito e descobrir requisitos ocultos.
5.2.2.8 Protótipos
Construir um protótipo é um método para se obter respostas iniciais sobre os requisitos através de um
modelo funcional do produto esperado, antes de efetivamente construí-lo. Já que um protótipo é tangível,
ele permite que as partes interessadas façam experiências com um modelo do seu produto final ao invés
de somente discutirem representações abstratas dos seus requisitos. Os protótipos suportam o conceito
de elaboração progressiva em ciclos iterativos de criação de modelos em tamanho natural, experiências
de usuários, geração de opiniões e revisão do protótipo. Quando ciclos de coletas de feedback suficientes
forem realizados, os requisitos obtidos a partir do protótipo estarão completos para se partir para a fase de
concepção ou construção. Storyboarding é uma técnica de construção de protótipo que exibe a sequência ou
navegação por uma série de imagens ou ilustrações. Storyboards são usados em uma variedade de projetos e
em setores variados como cinema, propaganda, projeto instrucional, e em outros projetos de desenvolvimento
ágil de software. No desenvolvimento de software, os storyboards usam modelos para mostrar os caminhos de
navegação pelas páginas web, telas ou outras interfaces de usuário.
5.2.2.9 Benchmarking
O benchmarking envolve a comparação de práticas reais ou planejadas, tais como processos e operações,
com as de organizações comparáveis para identificar as melhores práticas, gerar ideias para melhorias e
fornecer uma base para medir o desempenho. As organizações comparadas durante o benchmarking podem
ser internas ou externas.
5 - GERENCIAMENTO DO ESCOPO DO PROJETO
5
117©2013 Project Management Institute. Um Guia do Conhecimento em Gerenciamento de Projetos (Guia PMBOK®
) — Quinta Edição
5.2.2.10 Diagramas de contexto
O diagrama de contexto é um exemplo de modelo de escopo. Os diagramas de contexto descrevem
visualmente o escopo do produto mostrando um sistema de negócios (processo, equipamentos, sistema
computacional, etc.), e como as pessoas e outros sistemas (atores) interagem com ele. Os diagramas de
contexto mostram as entradas no sistema de negócios, o(s) agente(s) que fornecem a entrada, as saídas do
sistema de negócios e o(s) agente(s) que recebem a saída.
5.2.2.11 Análise dos documentos
Análise dos documentos é usada para obter requisitos pela análise da documentação existente e a
identificação das informações relevantes aos requisitos. Existe uma ampla variedade de documentos que
pode ser analisada para ajudar na obtenção dos requisitos relevantes. Exemplos de documentos que podem
ser analisados incluem, mas não estão limitados, a: planos de negócios, literatura de marketing, acordos,
solicitações de propostas, fluxos de processos atuais, modelos de dados lógicos, repositórios de regras de
negócios, documentação de software de aplicação, documentação de processos ou interfaces de negócios,
casos de uso, outros documentos de requisitos, registros de problemas/questões, políticas e documentação
regulatória como leis, códigos, ou portarias, etc.
5.2.3 Coletar os requisitos: saídas
5.2.3.1 Documentação dos requisitos
A documentação dos requisitos descreve como os requisitos individuais atendem às necessidades do
negócio para o projeto. Os requisitos podem começar em um alto nível e tornarem-se progressivamente
mais detalhados conforme mais informações sobre estes são conhecidos. Antes das linhas de base serem
estabelecidas, os requisitos devem ser não ambíguos (mensuráveis e passíveis de testes), rastreáveis,
completos, consistentes e aceitáveis para as principais partes interessadas. O formato de um documento de
requisitos pode variar de uma simples lista categorizada por partes interessadas e prioridades a formas mais
elaboradas contendo um resumo executivo, descrições detalhadas e anexos.
Os componentes da documentação dos requisitos podem incluir, mas não estão limitados, a:
•	 Requisitos de negócios, incluindo:
○○ Objetivos do negócio e do projeto para permitir rastreamento;
○○ Regras de negócios para a organização executora; e
○○ Os princípios diretrizes da organização.
5 - GERENCIAMENTO DO ESCOPO DO PROJETO
118 ©2013 Project Management Institute. Um Guia do Conhecimento em Gerenciamento de Projetos (Guia PMBOK®
) — Quinta Edição
•	 Requisitos das partes interessadas, incluindo:
○○ Impactos em outras áreas organizacionais;
○○ Impactos em outras entidades internas ou externas à organização; e
○○ Requisitos de comunicação com as partes interessadas e de relatórios.
•	 Requisitos de solução, incluindo:
○○ Requisitos funcionais e não funcionais;
○○ Requisitos tecnológicos e de conformidade com padrões;
○○ Requisitos de suporte e treinamento;
○○ Requisitos de qualidade; e
○○ Requisitos de relatos, etc. (os requisitos de solução podem ser documentados textualmente,
em modelos, ou ambos).
•	 Requisitos do projeto, tais como:
○○ Níveis de serviço, desempenho, segurança, conformidade, etc.; e
○○ Critérios de aceitação.
•	 Requisitos de transição.
•	 Premissas, dependências e restrições dos requisitos.
5.2.3.2 Matriz de rastreabilidade dos requisitos
A matriz de rastreabilidade de requisitos é uma tabela que liga os requisitos de produto desde as suas
origens até as entregas que os satisfazem. A utilização de uma matriz de rastreabilidade ajuda a garantir que
cada requisito adiciona valor de negócio através da sua ligação aos objetivos de negócio e aos objetivos do
projeto. Ela fornece um meio de rastreamento do início ao fim do ciclo de vida do projeto, ajudando a garantir
que os requisitos aprovados na documentação sejam entregues no final do projeto. Finalmente, ela fornece
uma estrutura de gerenciamento das mudanças do escopo do produto.
O rastreamento inclui, mas não está limitado ao rastreamento de requisitos para os seguintes:
5 - GERENCIAMENTO DO ESCOPO DO PROJETO
5
119©2013 Project Management Institute. Um Guia do Conhecimento em Gerenciamento de Projetos (Guia PMBOK®
) — Quinta Edição
•	 Necessidades, oportunidades, metas e objetivos de negócio;
•	 Objetivos do projeto;
•	 Escopo do projeto/entregas da EAP;
•	 Design do produto;
•	 Desenvolvimento do produto;
•	 Estratégia de teste e cenários de teste; e
•	 Requisitos de alto nível para requisitos mais detalhados.
Os atributos associados a cada requisito devem ser registrados na matriz de rastreabilidade de requisitos.
Esses atributos auxiliam a definição de informações chave a respeito do requisito. Os atributos típicos usados
na matriz de rastreabilidade dos requisitos podem incluir: um identificador único, uma descrição textual do
requisito, os argumentos para sua inclusão, proprietário, fonte, prioridade, versão, status atual (se está ativo,
cancelado, adiado, adicionado, aprovado, designado, concluído) e a data do status. Atributos adicionais
para garantir que o requisito satisfaça às partes interessadas podem incluir estabilidade, complexidade e
critérios de aceitação.A Figura 5-6 fornece um exemplo de matriz de rastreabilidade de requisitos com seus
atributos associados.
Matriz de rastreabilidade dos requisitos
Descrição dos requisitosID
Necessidades do negócio,
suas oportunidades,
metas e objetivos
Objetivos
do projeto
ID
associado:
Entregas
de EAP
Design de
produto
Desenvolvimento
do produto
Casos de
teste
Programs PortfoliosNome do projeto:
Centro de custo:
Descrição do projeto:
1.0
1.1
1.2
1.2.1
2.0
2.1
2.1.1
3.0
3.1
3.2
4.0
5.0
001
002
003
004
005
Figura 5-6. Exemplo de uma matriz de rastreabilidade de requisitos
5 - GERENCIAMENTO DO ESCOPO DO PROJETO
120 ©2013 Project Management Institute. Um Guia do Conhecimento em Gerenciamento de Projetos (Guia PMBOK®
) — Quinta Edição
5.3 Definir o escopo
Definir o escopo é o processo de desenvolvimento de uma descrição detalhada do projeto e do produto. O
principal benefício desse processo é que ele descreve os limites do projeto, serviços ou resultados ao definir
quais dos requisitos coletados serão incluídos e quais serão excluídos do escopo do projeto. As entradas,
ferramentas e técnicas, e saídas desse processo são ilustradas na Figura 5-7. A Figura 5-8 ilustra o diagrama
de fluxo de processos.
Entradas Ferramentas e técnicas Saídas
.1 Plano de gerenciamento
do escopo
.2 Termo de abertura do projeto
.3 Documentação dos
requisitos
.4 Ativos de processos
organizacionais
.1 Opinião especializada
.2 Análise de produto
.3 Geração de alternativas
.4 Oficinas facilitadas
.1 Declaração do escopo
do projeto
.2 Atualizações nos
documentos do projeto
Figura 5-7. Definir o escopo: entradas, ferramentas e técnicas, e saídas
Gerenciamento do escopo do projeto
5.3
Definir o
escopo
5.1
Planejar o
gerenciamento
do escopo
5.2
Coletar os
requisitos
5.4
Criar a estrutura
analítica do
projeto (EAP)
• Ativos de
processos
organizacionais
• Termo de
abertura do
projeto
• Documentação
dos requisitos
• Plano de
gerenciamento
do escopo
• Declaração
do escopo
do projeto
• Atualizações nos
documentos do projeto
4.1
Desenvolver o
termo de abertura
do projeto
6.3
Sequenciar
as atividades
6.5
Estimar as durações
das atividades
6.6
Desenvolver o
cronograma
Documentos
do projeto
Empresa/
organização
Figura 5-8. Diagrama do fluxo de dados do processo Definir o escopo
5 - GERENCIAMENTO DO ESCOPO DO PROJETO
5
121©2013 Project Management Institute. Um Guia do Conhecimento em Gerenciamento de Projetos (Guia PMBOK®
) — Quinta Edição
Já que todos os requisitos identificados no processo Coletar requisitos podem não estar incluídos no projeto,
o processo Definir o escopo seleciona os requisitos finais do projeto a partir da documentação de requisitos
entregue durante o processo Coletar requisitos. Em seguida define uma descrição detalhada do projeto e
produto, do serviço ou resultado.
A preparação detalhada da especificação do escopo é crítica para o sucesso do projeto e baseia-se nas
entregas principais, premissas e restrições que são documentadas durante a iniciação do projeto. Durante o
planejamento do projeto, o seu escopo é definido e descrito com maior especificidade conforme as informações a
respeito do projeto são conhecidas. Os riscos existentes, premissas e restrições são analisados para verificar sua
integridade e acrescentados ou atualizados conforme necessário.O processo Definir o escopo pode ser altamente
iterativo. Em projetos de ciclo de vida iterativo, será desenvolvida uma visão de alto nível para o projeto em geral,
mas o escopo detalhado é determinado em uma iteração de cada vez e o planejamento detalhado para a iteração
seguinte é executado à medida que o trabalho no escopo do projeto e entregas atuais avança.
5.3.1 Definir o escopo: entradas
5.3.1.1 Plano de gerenciamento do escopo
Descrito na Seção 5.1.3.1.O plano de gerenciamento do escopo é um componente do plano de
gerenciamento do projeto que estabelece as atividades para o desenvolvimento, monitoramento e controle
do escopo do projeto.
5.3.1.2 Termo de abertura do projeto
Descrito na Seção 4.1.3.1. O termo de abertura do projeto fornece a descrição em alto nível do projeto e das
características do produto. Ele também contém os requisitos de aprovação do projeto. Se um termo de abertura
do projeto não for usado pela organização executora, então informações similares precisam ser adquiridas ou
desenvolvidas e usadas como base para a declaração detalhada do escopo do projeto. As organizações que
não produzem um termo de abertura do projeto formal normalmente executam uma análise informal para
identificar o conteúdo necessário para o planejamento adicional do escopo.
5.3.1.3 Documentação dos requisitos
Descrita na Seção 5.2.3.1. Essa documentação será usada para selecionar os requisitos que serão incluídos
no projeto.
5 - GERENCIAMENTO DO ESCOPO DO PROJETO
122 ©2013 Project Management Institute. Um Guia do Conhecimento em Gerenciamento de Projetos (Guia PMBOK®
) — Quinta Edição
5.3.1.4 Ativos de processos organizacionais
Descritos na Seção 2.1.4. Os ativos de processos organizacionais podem influenciar como o escopo é
definido. Os exemplos incluem, mas não estão limitados, a:
•	 Políticas, procedimentos e modelos para uma declaração do escopo do projeto;
•	 Arquivos de projetos anteriores; e
•	 Lições aprendidas em fases ou projetos anteriores.
5.3.2 Definir o escopo: ferramentas e técnicas
5.3.2.1 Opinião especializada
A opinião especializada é usada frequentemente para analisar as informações necessárias para desenvolver
a especificação do escopo do projeto.Tal opinião e especialidade são aplicadas a qualquer detalhe técnico.Tal
especialização é oferecida por qualquer grupo ou pessoa com conhecimento ou treinamento especializados e
está disponível a partir de diversas fontes, incluindo, mas não estão limitados, a
•	 Outras unidades dentro da organização;
•	 Consultores;
•	 Partes interessadas, inclusive clientes ou patrocinadores;
•	 Associações profissionais e técnicas;
•	 Setores da indústria; e
•	 Especialistas no assunto.
5.3.2.2 Análise de produto
Para projetos que têm um produto como entrega, ao invés de um serviço ou resultado, a análise de produto
pode ser uma ferramenta eficaz. Cada área de aplicação tem um ou mais métodos usualmente aceitos para
traduzir as descrições em alto nível do produto em entregas tangíveis.A análise do produto inclui técnicas como
a decomposição do produto, análise de sistemas, análise de requisitos, engenharia de sistemas, engenharia
de valor e análise de valor.
5 - GERENCIAMENTO DO ESCOPO DO PROJETO
5
123©2013 Project Management Institute. Um Guia do Conhecimento em Gerenciamento de Projetos (Guia PMBOK®
) — Quinta Edição
5.3.2.3 Geração de alternativas
Geração de alternativas é a técnica usada para desenvolver o maior número possível de opções a fim de
identificar diversas abordagens de execução e desenvolvimento do trabalho do projeto.Várias técnicas comuns
de gerenciamento podem ser usadas, tais como brainstorming, pensamento lateral, análise de alternativas, etc.
5.3.2.4 Oficinas facilitadas
Descrita na Seção 5.2.2.3. O envolvimento de participantes chave em uma variedade de expectativas e/
ou conhecimentos especializados nessas sessões de trabalho intensivo ajuda a alcançar uma compreensão
multidisciplinar e comum dos objetivos e limites do projeto.
5.3.3 Definir o escopo: saídas
5.3.3.1 Especificação do escopo do projeto
A especificação do escopo do projeto é a descrição do escopo do mesmo,das principais entregas,premissas,
e restrições.A especificação do escopo do projeto documenta todo o escopo, incluindo o escopo do projeto e do
produto. Ela descreve detalhadamente as entregas do projeto e o trabalho necessário para criá-las. Ela fornece
também um entendimento comum do escopo do projeto entre as partes interessadas. Pode conter exclusões
explícitas do escopo que podem auxiliar o gerenciamento das expectativas das partes interessadas. Possibilita
que a equipe do projeto realize um planejamento mais detalhado, orienta o trabalho da mesma durante a
execução e fornece a linha de base para avaliar se as solicitações de mudança ou trabalho adicional estão
contidos no escopo ou são externos aos limites do projeto.
O grau e o nível de detalhe no qual a declaração do escopo do projeto define o trabalho que será executado
e o que será excluído pode ajudar a determinar a capacidade da equipe de gerenciamento do projeto de
controlar o escopo geral do mesmo.A especificação detalhada do escopo do projeto inclui, seja diretamente ou
por referência a outros documentos, o seguinte:
•	 Descrição do escopo do produto. Elabora progressivamente as características do produto, serviço
ou resultado descritos no termo de abertura do projeto e na documentação dos requisitos.
•	 Critérios de aceitação. Um conjunto de condições a serem satisfeitas antes da aceitação das entregas.
•	 Entrega. Qualquer produto, resultado ou capacidade para realizar um serviço único e verificável e
cuja execução é exigida para concluir um processo, uma fase ou um projeto. As entregas também
incluem os resultados auxiliares, tais como relatórios e documentação de gerenciamento do projeto.
Essas entregas podem ser descritas em nível conciso ou em grande detalhe.
5 - GERENCIAMENTO DO ESCOPO DO PROJETO
124 ©2013 Project Management Institute. Um Guia do Conhecimento em Gerenciamento de Projetos (Guia PMBOK®
) — Quinta Edição
•	 Exclusão do projeto. Identifica de modo geral o que é excluído do projeto. Declarar explicitamente o
que está fora do escopo do projeto ajuda no gerenciamento das expectativas das partes interessadas.
•	 Restrições. Um fator limitador que afeta a execução de um projeto ou processo. As restrições
identificadas com a declaração do escopo do projeto listam e descrevem as restrições ou limitações
internas e externas específicas associadas com o escopo do projeto que afetam a execução do
mesmo como, por exemplo, um orçamento pré-definido ou quaisquer datas impostas ou marcos
do cronograma comunicados pelo cliente ou pela organização executora. Quando um projeto é feito
sob contrato, as cláusulas contratuais geralmente serão restrições. Informações sobre as restrições
podem ser listadas na declaração do escopo do projeto ou em um registro separado.
•	 Premissas. Um fator do processo de planejamento considerado verdadeiro, real ou certo,
desprovido de prova ou demonstração. Também descreve o impacto potencial desses fatores se
forem comprovados como falsos.As equipes de projetos frequentemente identificam, documentam e
validam as premissas como parte do seu processo de planejamento. Informações sobre as premissas
podem ser listadas na declaração do escopo do projeto ou em um registro separado.
Embora o termo de abertura do projeto e a especificação do escopo do projeto sejam às vezes percebidos
como contendo um certo grau de redundância, eles diferem no nível de detalhe contido em cada um. O termo
de abertura do projeto contém informações de alto nível, e a especificação do escopo do projeto contém uma
descrição detalhada dos elementos do escopo. Esses elementos são elaborados progressivamente ao longo de
todo o projeto. A Tabela 5-1 descreve alguns dos elementos principais de cada documento.
Tabela 5-1. Elementos do termo de abertura do projeto e da declaração do escopo do projeto
Termo de abertura do projeto
Propósito ou justificativa do projeto
Objetivos mensuráveis do projeto e
critérios de sucesso relacionados
Requisitos de alto nível
Descrição do projeto em alto nível
Riscos de alto nível
Resumo do cronograma de marcos
Resumo do orçamento
Lista das partes interessadas
Requisitos para aprovação do
projeto (o que constitui o sucesso
do projeto, quem decide se o projeto
é bem sucedido, e quem assina o
projeto);
Gerente do projeto, responsabilidade,
e nível de autoridade designados
Nome e autoridade do patrocinador
ou de outra(s) pessoa(s) que
autoriza(m) o termo de abertura do
projeto.
Declaração do escopo do projeto
Descrição do escopo do projeto
(progressivamente elaborado)
Critérios de aceitação
Entregas do projeto
Exclusões do projeto
Restrições do projeto
Premissas do projeto
5 - GERENCIAMENTO DO ESCOPO DO PROJETO
5
125©2013 Project Management Institute. Um Guia do Conhecimento em Gerenciamento de Projetos (Guia PMBOK®
) — Quinta Edição
5.3.3.2 Atualizações nos documentos do projeto
Os documentos do projeto que podem ser atualizados incluem, mas não estão limitados, a:
•	 Registro das partes interessadas,
•	 Documentação dos requisitos, e
•	 Matriz de rastreabilidade dos requisitos.
5.4 Criar a estrutura analítica do projeto (EAP)
Criar a EAP é o processo de subdivisão das entregas e do trabalho do projeto em componentes menores e
mais facilmente gerenciáveis. O principal benefício desse processo é o fornecimento de uma visão estruturada
do que deve ser entregue. As entradas, ferramentas e técnicas, e saídas desse processo estão ilustradas na
Figura 5-9. A Figura 5-10 ilustra o diagrama de fluxo de dados do processo.
Entradas Ferramentas e técnicas Saídas
.1 Plano de gerenciamento
do escopo
.2 Declaração do escopo do
projeto
.3 Documentação dos
requisitos
.4 Fatores ambientais da
empresa
.5 Ativos de processos
organizacionais
.1 Decomposição
.2 Opinião especializada
.1 Linha de base do escopo
.2 Atualizações nos
documentos do projeto
Figura 5-9. Criar a EAP: entradas, ferramentas e técnicas, e saídas
5 - GERENCIAMENTO DO ESCOPO DO PROJETO
126 ©2013 Project Management Institute. Um Guia do Conhecimento em Gerenciamento de Projetos (Guia PMBOK®
) — Quinta Edição
Gerenciamento do escopo do projeto
5.4
Criar a estrutura
analítica do
projeto (EAP)
5.3
Definir o
escopo
5.1
Planejar o
gerenciamento
do escopo
5.2
Coletar os
requisitos
5.5
Validar o
escopo
• Fatores ambientais
da empresa
• Ativos de processos
organizacionais
• Declaração do
escopo do projeto
• Documentação
dos requisitos
• Plano de
gerenciamento
do escopo
• Linha de base
do escopo
• Atualizações nos
documentos do projeto 7.2
Estimar os
custos
7.3
Determinar o
orçamento
4.2
Desenvolver o plano
de gerenciamento
do projeto
6.2
Definir as
atividades
11.2
Identificar
os riscos
11.3
Realizar a análise
qualitativa dos
riscos
Documentos
do projeto
Empresa/
organização
Figura 5-10. Diagrama do fluxo de dados do processo Criar a EAP
A EAP é uma decomposição hierárquica do escopo total do trabalho a ser executado pela equipe do projeto
a fim de alcançar os objetivos do projeto e criar as entregas requeridas.A EAP organiza e define o escopo total
do projeto e representa o trabalho especificado na atual declaração do escopo do projeto aprovada.
O trabalho planejado é contido dentro dos componentes de nível mais baixo da EAP, que são chamados
de pacotes de trabalho. Um pacote de trabalho pode ser usado para agrupar as atividades onde o trabalho
é agendado, tem seu custo estimado, monitorado e controlado. No contexto da EAP, o trabalho se refere a
produtos de trabalho ou entregas que são o resultado da atividade e não a atividade propriamente dita.
5 - GERENCIAMENTO DO ESCOPO DO PROJETO
5
127©2013 Project Management Institute. Um Guia do Conhecimento em Gerenciamento de Projetos (Guia PMBOK®
) — Quinta Edição
5.4.1 Criar a EAP: entradas
5.4.1.1 Plano de gerenciamento do escopo
Descrito na Seção 5.1.3.1. O plano de gerenciamento do escopo especifica como criar a EAP a partir da
declaração detalhada do escopo do projeto e como a mesma será mantida e aprovada.
5.4.1.2 Especificação do escopo do projeto
Descrita na Seção 5.3.3.1. A especificação do escopo do projeto descreve o trabalho que será executado
e o que será excluído. Ela também lista e descreve as restrições ou limitações internas e externas específicas
que podem afetar a execução do projeto.
5.4.1.3 Documentação dos requisitos
Descrita na Seção 5.2.3.1. A documentação detalhada dos requisitos é essencial para a compreensão do
que precisa ser produzido como resultado do projeto e o que precisa ser feito para entregar o projeto e os seus
produtos finais.
5.4.1.4 Fatores ambientais da empresa
Descritos na Seção 2.1.5. Os padrões de EAP específicos de setor, relevantes à natureza do projeto, podem
servir como fontes de referência externas para a criação da EAP. Por exemplo, projetos de engenharia podem
fazer referência à ISO/IEC 15288 sobre Engenharia de sistemas - Processos no ciclo de vida do sistema [6],
para criar uma EAP para um projeto novo.
5.4.1.5 Ativos de processos organizacionais
Descritos na Seção 2.1.4. Os ativos de processos organizacionais que podem influenciar o processo Criar
a EAP incluem, mas não estão limitados, a:
•	 Políticas, procedimentos e modelos para a EAP;
•	 Arquivos de projetos anteriores; e
•	 Lições aprendidas de projetos anteriores.
5 - GERENCIAMENTO DO ESCOPO DO PROJETO
128 ©2013 Project Management Institute. Um Guia do Conhecimento em Gerenciamento de Projetos (Guia PMBOK®
) — Quinta Edição
5.4.2 Criar a EAP: ferramentas e técnicas
5.4.2.1 Decomposição
Decomposição é a técnica usada para dividir e subdividir o escopo do projeto e suas entregas em partes
menores e mais facilmente gerenciáveis. Pacote de trabalho é o trabalho definido no nível mais baixo da EAP
para o qual o custo e a duração podem ser estimados e gerenciados.O nível de decomposição é frequentemente
guiado pelo grau de controle necessário para gerenciar o projeto de forma eficaz. O nível de detalhe dos
pacotes de trabalho variará com o tamanho e complexidade do projeto. A decomposição do trabalho completo
do projeto em pacotes de trabalho geralmente envolve as seguintes atividades:
•	 Identificação e análise das entregas e seu trabalho relacionado;
•	 Estruturação e organização da EAP;
•	 Decomposição dos níveis mais altos da EAP em componentes detalhados em menor nível;
•	 Desenvolvimento e designação de códigos de identificação aos componentes da EAP; e
•	 Verificação de que o grau de decomposição das entregas é apropriado.
Uma parte de uma EAP com alguns ramos decompostos até o nível de pacote de trabalho é mostrada na
Figura 5-11.
5.4.2.2 Opinião especializada
A opinião especializada é usada frequentemente para analisar as informações necessárias para decompor
as entregas do projeto até as menores partes dos componentes a fim de criar uma EAP eficaz. Tal opinião
e conhecimento especializado são aplicados aos detalhes técnicos do escopo do projeto e usados para
reconciliar diferenças de opinião sobre a melhor maneira de decompor o escopo geral do projeto. Este nível
de especialização é fornecido por qualquer grupo ou pessoa com formação, conhecimento, habilidade ou
experiência relevantes em projetos ou áreas de negócios semelhantes. A opinião especializada pode também
tomar a forma de modelos pré-definidos que fornecem orientação sobre como decompor as entregas comuns
de maneira eficaz. Tais modelos podem ser específicos a um setor ou disciplina, ou podem ser o resultado da
experiência adquirida em projetos semelhantes. O gerente do projeto, em colaboração com a equipe do projeto,
então determina a decomposição final do escopo do projeto em pacotes de trabalho separados que serão
usados para gerenciar o trabalho do projeto com eficácia.
5 - GERENCIAMENTO DO ESCOPO DO PROJETO
5
129©2013 Project Management Institute. Um Guia do Conhecimento em Gerenciamento de Projetos (Guia PMBOK®
) — Quinta Edição
1.0
Projeto de sistema do
gerenciamento do valor
1.1
Avaliação das
necessidades
1.2
Desenvolvimento
de padrões
1.3
Engenharia
de sistemas
1.4
Gerenciamento
de projetos
A EAP é somente ilustrativa. Ela não visa representar o escopo completo de nenhum projeto específico,
nem sugerir ser essa a única maneira de organizar uma EAP neste tipo de projeto.
1.1.1.1
Identificação de
componentes
1.1.2.1
Avaliação de
lacunas
1.1.3.1
Identificação de
alternativas
1.1.4
Desenvolvimento de
requisitos do sistema
1.1.3
Desenvolvimento
de alternativas
1.1.2
Determinação
de requisitos
1.1.1
Auditoria de
sistemas atuais
1.1.1.2
Análise de
componentes
1.1.2.2
Identificação de
mudanças nos
requisitos
1.1.3.2
Análise de
alternativas
Figura 5-11. Amostra de EAP decomposta em pacotes de trabalho
Uma EAP pode ser criada através de várias abordagens. Alguns dos métodos mais comuns incluem a
abordagem descendente, o uso de diretrizes específicas a organizações, e dos modelos de EAP. Uma
abordagem ascendente pode ser usada durante a integração dos subcomponentes. A estrutura da EAP pode
ser representada de várias maneiras, tais como:
•	 Usando fases do ciclo de vida do projeto como o segundo nível de decomposição, com o produto e
entregas do projeto inseridos no terceiro nível, como mostrado na Figura 5-12;
•	 Usando entregas principais como o segundo nível de decomposição, como mostrado na Figura 5-13; e
•	 Incorporando subcomponentes que podem ser desenvolvidos por organizações externas à equipe do
projeto, como um trabalho contratado. O fornecedor então desenvolve a estrutura analítica do projeto
de apoio contratado como parte do trabalho contratado.
5 - GERENCIAMENTO DO ESCOPO DO PROJETO
130 ©2013 Project Management Institute. Um Guia do Conhecimento em Gerenciamento de Projetos (Guia PMBOK®
) — Quinta Edição
Planejamento
Produto de software
Versão 5.0
Projeto
detalhado
Construção
Integração
e teste
Gerenciamento
do projeto
Requisitos do
produto
Software Software Software Software
Reuniões
Documentação
do usuário
Documentação
do usuário
Documentação
do usuário
Documentação
do usuário
Administração
Materiais dos
programas de
treinamentos
Materiais dos
programas de
treinamentos
Materiais dos
programas de
treinamentos
Materiais dos
programas de
treinamentos
A EAP é somente ilustrativa. Ela não visa representar o escopo completo de nenhum projeto específico,
nem sugerir ser essa a única maneira de organizar uma EAP neste tipo de projeto.
Figura 5-12. Amostra de EAP organizada por fases
Gerenciamento
da engenharia
de sistemas
Atividades de
suporte do GP
Sistema da
aeronave
Gerenciamento
do projeto
Treinamento nos
equipamentos
Treinamento
sobre as
instalações
Treinamento em
serviços
Treinamento
Pedidos
técnicos
Dados de
engenharia
Dados de
gerenciamento
Dados
Veículo
aéreo
ES de nível
organizacional
ES de nível
intermediário
ES de nível de
armazenamento
Equipamento
de suporte
Estrutura da
aeronave
Motor
Sistema de
comunicações
Sistema de
navegação
Sistema de
controle de
incêndio
Construções
básicas
Instalações de
manutenção
Instalações
Modelos em
tamanho natural
Teste
operacional
Teste de
desenvolvimento
Teste
Teste e
avaliação
A EAP é somente ilustrativa. Ela não visa representar o escopo completo de nenhum projeto específico,
nem sugerir ser essa a única maneira de organizar uma EAP neste tipo de projeto.
Figura 5-13. Exemplo de EAP com entregas principais
5 - GERENCIAMENTO DO ESCOPO DO PROJETO
5
131©2013 Project Management Institute. Um Guia do Conhecimento em Gerenciamento de Projetos (Guia PMBOK®
) — Quinta Edição
A decomposição dos componentes do nível mais alto da EAP requer a subdivisão do trabalho para cada
uma das entregas ou subcomponentes em seus elementos mais fundamentais, onde os componentes da EAP
representam produtos, serviços ou resultados verificáveis.A EAP pode ser estruturada como uma lista resumida,
um gráfico organizacional ou outro método que identifique uma decomposição hierárquica. A verificação da
precisão da decomposição requer a determinação de que os componentes do nível mais baixo da EAP sejam os
necessários e suficientes para a conclusão das entregas do nível mais alto correspondentes. Entregas diferentes
podem ter níveis diferentes de decomposição. Para se chegar a um pacote de trabalho, o trabalho de algumas
entregas precisa ser decomposto somente até o próximo nível, enquanto para outras são necessários níveis
adicionais de decomposição. Conforme o trabalho é decomposto em níveis maiores de detalhe, a habilidade
de planejá-lo, gerenciá-lo e controlá-lo aumenta. Contudo, uma decomposição excessiva pode resultar em um
esforço de gerenciamento improdutivo, no uso ineficiente de recursos, na diminuição da eficiência durante a
execução do trabalho e na dificuldade de agregação de dados nos diferentes níveis da EAP.
A decomposição pode não ser possível para uma entrega ou subcomponente que serão efetuados num
futuro distante. A equipe de gerenciamento do projeto normalmente espera até que haja um acordo sobre a
entrega ou subcomponente, para que os detalhes da EAP possam ser desenvolvidos. Essa técnica é às vezes
chamada de planejamento em ondas sucessivas.
A EAP representa todo produto e trabalho do projeto, inclusive o trabalho de gerenciamento do mesmo.
Todo o trabalho nos níveis mais baixos deve ser associado aos níveis mais altos para que nada seja omitido e
nenhum trabalho extra seja executado. Isso é às vezes chamado de regra dos 100%.
Para informações específicas a respeito da EAP, consulte The Practice Standard for Work Breakdown
Structures– Second Edition [7]. Esse padrão contém exemplos de modelos de EAP específicos de setores
econômicos e que podem ser adaptados aos projetos de uma área de aplicação distinta.
5.4.3 Criar a EAP: saídas
5.4.3.1 Linha de base do escopo
A linha de base do escopo é a versão aprovada de uma especificação de escopo do projeto, de uma
estrutura analítica do projeto (EAP) e seu dicionário da EAP associado, que só pode ser mudada através de
procedimentos de controle formais, e é usada como uma base de comparação. Ela é um componente do plano
de gerenciamento do projeto. Os componentes da linha de base do escopo incluem:
•	 Especificação do escopo do projeto. A especificação do escopo do projeto inclui a descrição do
escopo do projeto, das principais entregas, premissas e restrições.
5 - GERENCIAMENTO DO ESCOPO DO PROJETO
132 ©2013 Project Management Institute. Um Guia do Conhecimento em Gerenciamento de Projetos (Guia PMBOK®
) — Quinta Edição
•	 EAP. A EAP é a decomposição hierárquica do escopo total do trabalho a ser executado pela equipe do
projeto a fim de alcançar os objetivos do projeto e criar as entregas exigidas. Cada nível descendente
da EAP representa uma definição cada vez mais detalhada do trabalho do projeto. A EAP é finalizada
pela designação de uma conta de controle para cada pacote de trabalho e o estabelecimento de
um identificador exclusivo para cada pacote de trabalho a partir de um código de contas. Esses
identificadores produzem uma estrutura para a sumarização hierárquica de custos, cronograma
e informações sobre recursos. Uma conta de controle é um ponto de controle do gerenciamento
onde o escopo, custo real e cronograma são integrados e comparados ao valor agregado para uma
medição do desempenho. Essas contas de controle são localizadas em pontos de gerenciamento
selecionados na EAP. Cada uma pode incluir um ou mais pacotes de trabalho, mas cada um deles
deve estar associado a somente uma conta de controle. Uma conta de controle pode incluir um
ou mais pacotes de planejamento. Um pacote de planejamento é um componente da estrutura de
decomposição do trabalho abaixo da conta de controle com conteúdo de trabalho conhecido, mas
sem atividades detalhadas do cronograma.
•	 Dicionário da EAP. O dicionário da EAP é um documento que fornece informações detalhadas sobre
entregas, atividades e agendamento de cada componente da estrutura analítica do projeto (EAP). O
dicionário da EAP é um documento que dá suporte à EAP. As informações contidas no dicionário da
EAP incluem, mas não estão limitadas a:
○○ Código de identificador da conta,
○○ Descrição do trabalho,
○○ Premissas e restrições,
○○ Organização responsável,
○○ Marcos do cronograma,
○○ Atividades do cronograma associadas,
○○ Recursos necessários,
○○ Estimativa de custos,
○○ Requisitos de qualidade,
○○ Critérios de aceitação,
○○ Referências técnicas, e
○○ Informações sobre acordos.
5.4.3.2 Atualizações nos documentos do projeto
Os documentos do projeto que podem ser atualizados incluem, mas não estão limitados à documentação
dos requisitos, que pode precisar ser atualizada para incluir as mudanças aprovadas. Se as solicitações de
mudança aprovadas resultarem do processo Criar a EAP, então a documentação dos requisitos pode precisar
ser atualizada para incluir as mudanças aprovadas.
5 - GERENCIAMENTO DO ESCOPO DO PROJETO
5
133©2013 Project Management Institute. Um Guia do Conhecimento em Gerenciamento de Projetos (Guia PMBOK®
) — Quinta Edição
5.5 Validar o escopo
Validar o escopo é o processo de formalização da aceitação das entregas concluídas do projeto.
O principal benefício deste processo é que ele proporciona objetividade ao processo de aceitação e aumenta
a probabilidade da aceitação final do produto, serviço ou resultado, através da validação de cada entrega. As
entradas, ferramentas e técnicas, e saídas desse processo são ilustradas na Figura 5-14.A Figura 5-15 retrata
o diagrama de fluxo de dados dos processos.
Entradas Ferramentas e técnicas Saídas
.1 Plano de gerenciamento
do projeto
.2 Documentação dos
requisitos
.3 Matriz de rastreabilidade
dos requisitos
.4 Entregas verificadas
.5 Dados de desempenho do
trabalho
.1 Inspeção
.2 Técnicas de tomada de
decisão em grupo
.1 Entregas aceitas
.2 Solicitações de mudança
.3 Informações sobre o
desempenho do trabalho
.4 Atualizações nos
documentos do projeto
Figura 5-14. Validar o escopo: entradas, ferramentas e técnicas, e saídas
Gerenciamento do escopo do projeto
5.5
Validar o
escopo
5.2
Coletar os
requisitos
• Project
charter
• Documentação
dos requisitos
• Matriz de rastreabilidade
dos requisitos
• Solicitações de
mudança
• Entregas
aceitas
• Atualizações nos
documentos do projeto
• Informações sobre o
desempenho do trabalho
• Dados de desempenho
do trabalho
• Entregas
verificadas
• Plano de gerenciamento
do projeto
8.3
Controlar a
qualidade
4.3
Orientar e gerenciar
o trabalho do
projeto
4.4
Monitorar e
controlar o trabalho
do projeto
4.5
Realizar o controle
integrado de
mudanças
4.6
Encerrar o projeto
ou a fase
Documentos
do projeto
4.2
Desenvolver o
plano de
gerenciamento
do projeto
Figure 5-15. Validate Scope Data Flow Diagram
A Guide to the Project Management Body of Knowledge (PMBOK® Guide) – Fifth Edition. ©2013 Project Management Institute, Inc. All rights reserved.
Figura 5-15. Diagrama do fluxo de dados do processo Validar o escopo
5 - GERENCIAMENTO DO ESCOPO DO PROJETO
134 ©2013 Project Management Institute. Um Guia do Conhecimento em Gerenciamento de Projetos (Guia PMBOK®
) — Quinta Edição
As entregas verificadas obtidas pelo processo Controlar a qualidade são revisadas com o cliente ou
patrocinador para assegurar que foram concluídas satisfatoriamente e receberam a aceitação formal pelo
cliente ou patrocinador. Neste processo, as saídas obtidas como resultado dos processos do planejamento na
área de conhecimento em gerenciamento de projetos, tais como a documentação dos requisitos ou da linha
de base do escopo, assim como os dados de desempenho do trabalho obtidos nos processos de execução de
outras áreas de conhecimento são a base para realizar a validação e para a aceitação final.
OprocessoValidaroescopoédiferentedoprocessoControlaraqualidadepoisoprimeiroestáprincipalmente
interessado na aceitação das entregas, enquanto que o controle da qualidade se interessa principalmente com
a precisão das entregas e o cumprimento dos requisitos de qualidade especificados nas entregas. O controle
de qualidade normalmente é feito antes da validação do escopo, mas os dois processos podem ser executados
paralelamente.
5.5.1 Validar o escopo: entradas
5.5.1.1 Plano de gerenciamento do projeto
Descrito na seção 4.2.3.1. O plano de gerenciamento do projeto contém o plano de gerenciamento do
escopo e a linha de base do mesmo. Como descrito na Seção 5.1.3.1, o plano de gerenciamento do escopo
especifica como será obtida a aceitação formal das entregas concluídas do projeto. Linha de base do escopo
(Seção 5.4.3.1) inclui a versão aprovada de uma declaração de escopo, de uma estrutura analítica do projeto
(EAP), e seu dicionário de EAP associado, que só pode ser mudada através de procedimentos de controle
formais, e é usada como uma base de comparação.
5.5.1.2 Documentação dos requisitos
Descrita na Seção 5.2.3.1. A documentação de requisitos lista todos os requisitos do projeto, do produto,
técnicos e outros tipos de requisitos do projeto ou produto, juntamente com os seus respectivos critérios de
aceitação.
5.5.1.3 Matriz de rastreabilidade dos requisitos
Descrita na Seção 5.2.3.2. A matriz de rastreabilidade de requisitos liga os requisitos às suas origens e os
rastreia durante todo o ciclo de vida do projeto.
5 - GERENCIAMENTO DO ESCOPO DO PROJETO
5
135©2013 Project Management Institute. Um Guia do Conhecimento em Gerenciamento de Projetos (Guia PMBOK®
) — Quinta Edição
5.5.1.4 Entregas verificadas
Descritas na Seção 8.3.3.3. Entregas verificadas são as entregas de projeto que foram concluídas e
verificadas quanto à sua precisão pelo processo Realizar o controle da qualidade.
5.5.1.5 Dados de desempenho do trabalho
Descritos na Seção 4.3.3.2. Os dados de desempenho do trabalho podem incluir o grau de conformidade
com os requisitos, o número de não conformidades, a gravidade das não conformidades ou o número dos
ciclos de validação executados em um período.
5.5.2 Validar o escopo: ferramentas e técnicas
5.5.2.1 Inspeção
A inspeção inclui atividades tais como medição, exame e validação para determinar se o trabalho e as
entregas atendem aos requisitos e critérios de aceitação do produto. As inspeções às vezes são chamadas
revisões, revisões do produto, auditorias e homologações (em inglês, walkthroughs). Em algumas áreas de
aplicação, esses diferentes termos têm significados exclusivos e específicos.
5.5.2.2 Técnicas de tomada de decisão em grupo
Descrita na Seção 5.2.2.5. Estas técnicas são usadas para chegar a uma conclusão quando a validação é
executada pela equipe do projeto e por outras partes interessadas.
5.5.3 Validar o escopo: saídas
5.5.3.1 Entregas aceitas
As entregas que estão de acordo com os critérios de aceitação são formalmente assinadas e aprovadas pelo
cliente ou patrocinador. A documentação formal recebida do cliente ou patrocinador confirmando a aceitação
formal das entregas do projeto pelas partes interessadas é encaminhada ao processo Encerrar o projeto ou
fase (Seção 4.6).
5 - GERENCIAMENTO DO ESCOPO DO PROJETO
136 ©2013 Project Management Institute. Um Guia do Conhecimento em Gerenciamento de Projetos (Guia PMBOK®
) — Quinta Edição
5.5.3.2 Solicitações de mudança
As entregas concluídas que não foram formalmente aceitas são documentadas, juntamente com as razões
para a sua rejeição. Essas entregas podem exigir uma solicitação de mudança visando o reparo de defeitos.As
solicitações de mudança são processadas para revisão e distribuição no processo Realizar o controle integrado
de mudanças (Seção 4.5).
5.5.3.3 Informações sobre o desempenho do trabalho
Informações sobre o desempenho do trabalho incluem informações sobre o progresso do projeto, tais como
quais entregas foram iniciadas, o seu progresso, quais entregas foram concluídas, e quais foram aceitas. Essas
informações são documentadas como descrito na Seção 10.3.3.1 e comunicadas às partes interessadas.
5.5.3.4 Atualizações nos documentos do projeto
Os documentos do projeto que podem ser atualizados como resultado do processo Validar o escopo incluem
quaisquer documentos que definam o produto ou relatem o progresso da conclusão do produto.Os documentos
verificados do projeto podem exigir a aprovação do cliente ou do patrocinador, na forma de assinaturas ou
aceitações formais.
5.6 Controlar o escopo
Controlar o escopo é o processo de monitoramento do progresso do escopo do projeto e do escopo do
produto e gerenciamento das mudanças feitas na linha de base do escopo. O principal benefício deste processo
é permitir que a linha de base do escopo seja mantida ao longo de todo o projeto. As entradas, ferramentas e
técnicas, e saídas desse processo estão ilustradas na Figura 5-16. A Figura 5-17 ilustra o diagrama de fluxo
de dados do processo.
Entradas Ferramentas e técnicas Saídas
.1 Plano de gerenciamento
do projeto
.2 Documentação dos
requisitos
.3 Matriz de rastreabilidade
dos requisitos
.4 Dados de desempenho do
trabalho
.5 Ativos de processos
organizacionais
.1 Análise de variação .1 Informações sobre o
desempenho do trabalho
.2 Solicitações de mudança
.3 Atualizações no plano de
gerenciamento do projeto
.4 Atualizações nos
documentos do projeto
.5 Atualizações nos ativos de
processos organizacionais
Figura 5-16. Controlar o escopo: entradas, ferramentas e técnicas, e saídas
5 - GERENCIAMENTO DO ESCOPO DO PROJETO
5
137©2013 Project Management Institute. Um Guia do Conhecimento em Gerenciamento de Projetos (Guia PMBOK®
) — Quinta Edição
Gerenciamento do escopo do projeto
5.6
Controlar o
escopo
5.2
Coletar os
requisitos
• Project
charter
• Documentação
dos requisitos
• Matriz de rastreabilidade
dos requisitos
• Informações sobre
o desempenho do
trabalho
• Atualizações nos ativos de
processos organizacionais
• Solicitações
de mudança
• Atualizações nos
documentos do projeto
• Atualizações no plano de
gerenciamento do projeto
• Plano de gerenciamento
do projeto
• Dados de desempenho
do trabalho
• Ativos de processos
organizacionais
4.3
Orientar e gerenciar
o trabalho do
projeto
4.2
Desenvolver o plano
de gerenciamento
do projeto
4.2
Desenvolver o plano
de gerenciamento
do projeto
4.4
Monitorar e
controlar o trabalho
do projeto
4.5
Realizar o controle
integrado de
mudanças
Documentos
do projetoEmpresa/
organização
Empresa/
organização
Figura 5-17. Diagrama do fluxo de dados do processo Controlar o escopo
O controle do escopo do projeto assegura que todas as mudanças solicitadas e ações corretivas ou
preventivas recomendadas sejam processadas através do processo Realizar o controle integrado de mudanças
(ver Seção 4.5). O controle do escopo do projeto é usado também para gerenciar as mudanças reais quando
essas ocorrem e é integrado aos outros processos de controle. O aumento sem controle do produto ou escopo
do projeto sem ajustes de tempo, custo, e recursos é chamado de scope creep. A mudança é inevitável; assim
sendo, algum tipo de processo de controle de mudança é obrigatório para todos os projetos.
5 - GERENCIAMENTO DO ESCOPO DO PROJETO
138 ©2013 Project Management Institute. Um Guia do Conhecimento em Gerenciamento de Projetos (Guia PMBOK®
) — Quinta Edição
5.6.1 Controlar o escopo: entradas
5.6.1.1 Plano de gerenciamento do projeto
Descrito na seção 4.2.3.1.As seguintes informações do plano de gerenciamento do projeto são usadas para
controlar o escopo:
•	 Linha de base do escopo. A linha de base do escopo é comparada aos resultados reais para
determinar se uma mudança, ação corretiva ou preventiva é necessária.
•	 Plano de gerenciamento do escopo. Seções do plano de gerenciamento do escopo descrevem
como o projeto será monitorado e controlado.
•	 Plano de gerenciamento das mudanças. O plano de gerenciamento de mudanças define o processo
para gerenciar mudanças no projeto.
•	 Plano gerenciamento da configuração. O plano de gerenciamento da configuração define os itens
que são configuráveis, os que requerem controle formal de mudança e o processo para controlar as
mudanças desses itens.
•	 Plano de gerenciamento dos requisitos. Este plano é um componente do plano de gerenciamento
do projeto e descreve como os requisitos do mesmo serão analisados, documentados e gerenciados.
5.6.1.2 Documentação dos requisitos
Descrita na Seção 5.2.3.1. Os requisitos devem ser inequívocos (mensuráveis e passíveis de testes),
investigáveis, completos, consistentes e aceitáveis para as principais partes interessadas. Requisitos bem
documentados facilitam a detecção de qualquer divergência no escopo que foi acordado para o projeto ou
produto.
5.6.1.3 Matriz de rastreabilidade dos requisitos
Descrita na Seção 5.2.3.2.A matriz de rastreabilidade de requisitos ajuda a detectar o impacto de qualquer
mudança ou desvio da linha de base do escopo em relação aos objetivos do projeto.
5 - GERENCIAMENTO DO ESCOPO DO PROJETO
5
139©2013 Project Management Institute. Um Guia do Conhecimento em Gerenciamento de Projetos (Guia PMBOK®
) — Quinta Edição
5.6.1.4 Dados de desempenho do trabalho
Descritos na Seção 4.3.3.2.Os dados de desempenho do trabalho podem incluir a quantidade de solicitações
de mudança recebidas, a quantidade de solicitações aceitas ou a quantidade de entregas concluídas, etc.
5.6.1.5 Ativos de processos organizacionais
Descritos na Seção 2.1.4. Os ativos de processos organizacionais que podem influenciar o processo
Controlar o Escopo incluem, mas não estão limitados, a:
•	 O escopo formal e informal existente, as políticas, procedimentos e diretrizes relacionadas ao
controle; e
•	 Métodos de monitoramento e relato e os modelos a serem usados.
5.6.2 Controlar o escopo: ferramentas e técnicas
5.6.2.1 Análise de variação
A análise de variação é uma técnica para determinar a causa e o grau de diferença entre a linha de
base e o desempenho real. Medições do desempenho do projeto são usadas para avaliar a magnitude de
variação a partir da linha de base do escopo.Aspectos importantes do controle do escopo do projeto incluem a
determinação da causa e grau de variação relativa à linha de base do escopo (Seção 5.4.3.1) e a decisão sobre
se ações corretivas ou preventivas são necessárias.
5.6.3 Controlar o escopo: saídas
5.6.3.1 Informações sobre o desempenho do trabalho
As informações geradas sobre o desempenho do trabalho incluem informações correlacionadas e
contextualizadas sobre o desempenho do escopo do projeto em comparação à linha de base do escopo. Elas
podem incluir as categorias das mudanças recebidas, as variações do escopo identificadas e suas causas,
o impacto que elas causam no cronograma ou custo, e a previsão do desempenho do escopo futuro. Essas
informações fornecem uma base para a tomada de decisões sobre o escopo.
5 - GERENCIAMENTO DO ESCOPO DO PROJETO
140 ©2013 Project Management Institute. Um Guia do Conhecimento em Gerenciamento de Projetos (Guia PMBOK®
) — Quinta Edição
5.6.3.2 Solicitações de mudança
A análise do desempenho do escopo pode resultar numa solicitação de mudança da linha de base do escopo
ou de outros componentes do plano de gerenciamento do projeto. Solicitações de mudança podem incluir
ações preventivas ou corretivas, reparos de defeitos, ou solicitações de aprimoramento. As solicitações de
mudança são processadas para revisão e distribuição, de acordo com o processo Realizar o controle integrado
de mudanças (Seção 4.5).
5.6.3.3 Atualizações no plano de gerenciamento do projeto
As atualizações no plano de gerenciamento do projeto podem incluir, mas não estão limitadas, a:
•	 Atualizações na linha de base do escopo. Se as solicitações de mudança aprovadas afetarem o
escopo do projeto, então a especificação do escopo, a EAP e o dicionário da EAP são revisados e
publicados novamente para refletir as mudanças aprovadas através do processo Realizar o controle
integrado de mudanças.
•	 Outras atualizações na linha de base. Se as solicitações de mudança aprovadas afetarem o projeto
além do escopo do projeto, então as linhas de base dos custos e do cronograma correspondentes são
revisadas e publicadas novamente para refletir as mudanças aprovadas.
5.6.3.4 Atualizações nos documentos do projeto
Os documentos do projeto que podem ser atualizados incluem, mas não estão limitados, a:
•	 Documentação dos requisitos, e
•	 Matriz de rastreabilidade dos requisitos.
5.6.3.5 Atualizações nos ativos de processos organizacionais
Os ativos de processos organizacionais que podem ser atualizados incluem, mas não estão limitados a:
•	 Causas das variações,
•	 Ação corretiva escolhida e suas razões, e
•	 Outros tipos de lições aprendidas a partir do controle do escopo do projeto.
6 - GERENCIAMENTO DO TEMPO DO PROJETO
141
6
©2013 Project Management Institute. Um Guia do Conhecimento em Gerenciamento de Projetos (Guia PMBOK®
) — Quinta Edição
GERENCIAMENTO DO TEMPO DO PROJETO
O Gerenciamento do tempo do projeto inclui os processos necessários para gerenciar o término pontual do
projeto.
A Figura 6-1 fornece uma visão geral dos processos de gerenciamento do tempo do projeto, que são:
6.1 Planejar o gerenciamento do cronograma—O processo de estabelecer as políticas, os
procedimentos e a documentação para o planejamento, desenvolvimento, gerenciamento,
execução e controle do cronograma do projeto.
6.2 Definir as atividades—O processo de identificação e documentação das ações específicas a
serem realizadas para produzir as entregas do projeto.
6.3 Sequenciar as atividades—O processo de identificação e documentação dos relacionamentos
entre as atividades do projeto.
6.4 Estimar os recursos das atividades—O processo de estimativa dos tipos e quantidades de
material, recursos humanos, equipamentos ou suprimentos que serão necessários para realizar
cada atividade.
6.5 Estimar as durações das atividades—O processo de estimativa do número de períodos de
trabalho que serão necessários para terminar atividades específicas com os recursos estimados.
6.6 Desenvolver o cronograma—O processo de análise das sequências das atividades,suas durações,
recursos necessários e restrições do cronograma visando criar o modelo do cronograma do projeto.
6.7 Controlar o cronograma—O processo de monitoramento do andamento das atividades do
projeto para atualização no seu progresso e gerenciamento das mudanças feitas na linha de base
do cronograma para realizar o planejado.
66
6 - GERENCIAMENTO DO TEMPO DO PROJETO
142 ©2013 Project Management Institute. Um Guia do Conhecimento em Gerenciamento de Projetos (Guia PMBOK®
) — Quinta Edição
Estes processos interagem entre si e com os de outras áreas de conhecimento como descrito com detalhes
nas Seção 3 e Anexo A1.
A distinção entre a apresentação do cronograma do projeto e os dados do cronograma (Seção 6.6.3.3) e os
cálculos que geram o cronograma do projeto (Seção 6.6.3) é feita pela consulta à ferramenta do cronograma
contendo os dados do projeto como o modelo do projeto. O modelo do cronograma é uma representação do
plano para a execução das atividades do projeto incluindo durações, dependências, e outras informações de
planejamento, usado para produzir um cronograma de projeto juntamente com outros artefatos do cronograma.
Para informações mais específicas a respeito do modelo de cronograma, consulte o Practice Standard for
Scheduling [8].
Em alguns projetos, especialmente naqueles de escopo menor, os processos definir as atividades,
sequenciar as atividades, estimar os recursos das atividades, estimar as durações das atividades e desenvolver
o modelo do cronograma estão tão estreitamente conectados que são vistos como um único processo que
pode ser realizado por uma pessoa em um período de tempo relativamente curto. Estes processos são aqui
representados como elementos distintos, pois as ferramentas e técnicas para cada processo são diferentes.
Os processos de gerenciamento do tempo do projeto e suas ferramentas e técnicas associadas são
documentados no plano de gerenciamento do cronograma. O plano de gerenciamento do cronograma é um
plano auxiliar do,e integrado ao,plano de gerenciamento do projeto através do processo Desenvolver o plano de
gerenciamento do projeto (Seção 4.2). O plano de gerenciamento do cronograma identifica um método e uma
ferramenta de cronograma (Figura 6.2), e estabelece o formato e critérios para o desenvolvimento e controle
do cronograma do projeto. A metodologia de cronograma selecionada define a estrutura e os algoritmos
usados na ferramenta de cronograma para criar o modelo de cronograma. Algumas das metodologias de
elaboração do cronograma mais conhecidas incluem o método do caminho crítico (MCC) e o método da
corrente crítica (CCM).
O desenvolvimento do cronograma do projeto usa as saídas dos processos para definir e sequenciar as
atividades, estimar os recursos e as durações das atividades em combinação com a ferramenta de cronograma
para produzir o modelo do cronograma. O cronograma finalizado e aprovado é a linha de base que será usada
no processo Controlar o cronograma (Seção 6.7). À medida que as atividades do projeto são desenvolvidas, a
maior parte do esforço na área de conhecimento de gerenciamento do tempo do projeto ocorrerá no processo
Controlar o cronograma, visando assegurar o término pontual do trabalho do projeto.A Figura 6-2 fornece uma
visão geral da elaboração do cronograma que mostra como a metodologia e a ferramenta de cronograma e as
saídas dos processos de gerenciamento do tempo do projeto interagem para criar o cronograma do projeto.
6 - GERENCIAMENTO DO TEMPO DO PROJETO
143
6
©2013 Project Management Institute. Um Guia do Conhecimento em Gerenciamento de Projetos (Guia PMBOK®
) — Quinta Edição
.1 Entradas
.1 Plano de gerenciamento do
projeto
.2 Termo de abertura do projeto
.3 Fatores ambientais da
empresa
.4 Ativos de processos
organizacionais
.2 Ferramentas e técnicas
.1 Opinião especializada
.2 Técnicas analíticas
.3 Reuniões
.3 Saídas
.1 Plano de gerenciamento do
cronograma
Visão geral do gerenciamento
do tempo do projeto
6.1 Planejar o
gerenciamento do
cronograma
a .1 Entradas
.1 Plano de gerenciamento do
cronograma
.2 Linha de base do escopo
.3 Fatores ambientais da
empresa
.4 Ativos de processos
organizacionais
.2 Ferramentas e técnicas
.1 Decomposição
.2 Planejamento em ondas
sucessivas
.3 Opinião especializada
.3 Saídas
.1 Lista de atividades
.2 Atributos das atividades
.3 Lista de marcos
6.2 Definir as atividades
.1 Entradas
.1 Plano de gerenciamento do
cronograma
.2 Lista de atividades
.3 Atributos das atividades
.4 Lista de marcos
.5 Declaração do escopo do
projeto
.6 Fatores ambientais da
empresa
.7 Ativos de processos
organizacionais
.2 Ferramentas e técnicas
.1 Método do diagrama de
precedência (MDP)
.2 Determinação de dependência
.3 Antecipações e esperas
.3 Saídas
.1 Diagramas de rede do
cronograma do projeto
.2 Atualizações nos
documentos do projeto
6.3 Sequenciar
as atividades
.1 Entradas
.1 Plano de gerenciamento do
cronograma
.2 Lista de atividades
.3 Atributos das atividades
.4 Requisitos de recursos das
atividades
.5 Calendário dos recursos
.6 Declaração do escopo do
projeto
.7 Registro dos riscos
.8 Estrutura analítica dos
recursos
.9 Fatores ambientais da
empresa
.10 Ativos de processos
organizacionais
.2 Ferramentas e técnicas
.1 Opinião especializada
.2 Estimativa análoga
.3 Estimativa paramétrica
.4 Estimativas de três pontos
.5 Técnicas de tomada de
decisão em grupo
.6 Análise de reservas
.3 Saídas
.1 Estimativas das durações
das atividades
.2 Atualizações nos
documentos do projeto
6.5 Estimar as durações
das atividades
.1 Entradas
.1 Plano de gerenciamento do
cronograma
.2 Lista de atividades
.3 Atributos das atividades
.4 Diagramas de rede do
cronograma do projeto
.5 Requisitos de recursos das
atividades
.6 Calendários dos recursos
.7 Estimativas de duração das
atividades
.8 Declaração do escopo do
projeto
.9 Registro dos riscos
.10 Designações do pessoal do
projeto
.11 Estrutura analítica dos
recursos
.12 Fatores ambientais da
empresa
.13 Ativos de processos
organizacionais
.2 Ferramentas e técnicas
.1 Análise de rede do
cronograma
.2 Método do caminho crítico
.3 Método da corrente crítica
.4 Técnicas de otimização de
recursos
.5 Técnicas de
desenvolvimento de modelos
.6 Antecipações e esperas
.7 Compressão de cronograma
.8 Ferramenta de cronograma
.3 Saídas
.1 Linha de base do
cronograma
.2 Cronograma do projeto
.3 Dados do cronograma
.4 Calendário do projeto
.5 Atualizações no plano de
gerenciamento do projeto
.6 Atualizações nos
documentos do projeto
6.6 Desenvolver o
cronograma
.1 Entradas
.1 Plano de gerenciamento do
projeto
.2 Cronograma do projeto
.3 Dados de desempenho do
trabalho
.4 Calendário do projeto
.5 Dados do cronograma
.6 Ativos de processos
organizacionais
.2 Ferramentas e técnicas
.1 Análise de desempenho
.2 Software de
gerenciamento de projetos
.3 Técnicas de otimização de
recursos
.4 Técnicas de
desenvolvimento de modelos
.5 Antecipações e esperas
.6 Compressão de cronograma
.7 Ferramenta de cronograma
.3 Saídas
.1 Informações sobre o
desempenho do trabalho
.2 Previsões de cronograma
.3 Solicitações de mudança
.4 Atualizações no plano de
gerenciamento do projeto
.5 Atualizações nos
documentos do projeto
.6 Atualizações nos ativos de
processos organizacionais
6.7 Controlar o
cronograma
.1 Entradas
.1 Plano de gerenciamento
do cronograma
.2 Lista de atividades
.3 Atributos das atividades
.4 Calendário do recurso
.5 Registro dos riscos
.6 Estimativas de custos das
atividades
.7 Fatores ambientais da
empresa
.8 Ativos de processos
organizacionais
.2 Ferramentas e técnicas
.1 Opinião especializada
.2 Análise de alternativas
.3 Dados publicados sobre
estimativas
.4 Estimativa bottom-up
.5 Software de gerenciamento
de projetos
.3 Saídas
.1 Requisitos de recursos das
atividades
.2 Estrutura analítica dos
recursos
.3 Atualizações nos
documentos do projeto
6.4 Estimar os
recursos das atividades
Figura 6-1. Visão geral do gerenciamento do tempo do projeto
6 - GERENCIAMENTO DO TEMPO DO PROJETO
144 ©2013 Project Management Institute. Um Guia do Conhecimento em Gerenciamento de Projetos (Guia PMBOK®
) — Quinta Edição
Exemplos de apresentações do cronograma do projeto
Diagrama de rede
Gráfico de barrasLista de atividades
Cronograma
do projeto
Modelo de
cronograma
Informações
do projeto
Método de
elaboração de
cronograma
Ferramenta de
cronograma
Saídas
Gera
Por exemplo,
MCC
Dados específicos do
projeto (Por exemplo, EAP,
atividades, recursos,
durações, dependências,
restrições, calendários,
marcos, esperas, etc.)
Figura 6-2. Visão geral do desenvolvimento do cronograma
6 - GERENCIAMENTO DO TEMPO DO PROJETO
145
6
©2013 Project Management Institute. Um Guia do Conhecimento em Gerenciamento de Projetos (Guia PMBOK®
) — Quinta Edição
6.1 Planejar o gerenciamento do cronograma
Planejar o gerenciamento do cronograma é o processo de estabelecer as políticas, os procedimentos e
a documentação para o planejamento, desenvolvimento, gerenciamento, execução e controle do cronograma
do projeto. O principal benefício deste processo é o fornecimento de orientação e instruções sobre como o
cronograma do projeto será gerenciado ao longo de todo o projeto.As entradas, ferramentas e técnicas, e saídas
desse processo estão ilustradas na Figura 6-3. A Figura 6-4 retrata o diagrama de fluxo de dados do processo.
Entradas Ferramentas e técnicas Saídas
.1 Plano de gerenciamento
do projeto
.2 Termo de abertura do
projeto
.3 Fatores ambientais da
empresa
.4 Ativos de processos
organizacionais
.1 Opinião especializada
.2 Técnicas analíticas
.3 Reuniões
.1 Plano de gerenciamento
do cronograma
Figura 6-3. Planejar o gerenciamento do cronograma: entradas, ferramentas e técnicas, e saídas
• Change log
Gerenciamento do tempo do projeto
6.1
Planejar o
gerenciamento
do cronograma
6.2
Definir as
atividades
6.4
Estimar os recursos
das atividades
6.3
Sequenciar
as atividades
6.5
Estimar as
durações das
atividades
6.6
Desenvolver
o cronograma
• Termo de
abertura do
projeto
• Plano de
gerenciamento
do projeto
• Fatores
ambientais da
empresa
• Ativos de processos
organizacionais
• Plano de gerenciamento
do cronograma4.2
Desenvolver o plano
de gerenciamento
do projeto
11.2
Identificar
os riscos
11.4
Realizar a
análise quantitativa
dos riscos
4.1
Desenvolver o
termo de
abertura do projeto
Empresa/
organização
Figura 6-4. Diagrama do fluxo de dados do processo Planejar o gerenciamento do cronograma
6 - GERENCIAMENTO DO TEMPO DO PROJETO
146 ©2013 Project Management Institute. Um Guia do Conhecimento em Gerenciamento de Projetos (Guia PMBOK®
) — Quinta Edição
O plano de gerenciamento do cronograma é um componente do plano de gerenciamento do projeto. O
plano de gerenciamento do cronograma pode ser formal ou informal, altamente detalhado ou generalizado,
baseado nas necessidades do projeto, e inclui os limites de controle apropriados. O plano de gerenciamento
do cronograma define como as contingências do cronograma serão reportadas e avaliadas. O plano de
gerenciamento do cronograma pode ser atualizado para refletir uma mudança na maneira como o cronograma
é gerenciado. O plano de gerenciamento do cronograma é uma entrada importante no processo Desenvolver o
plano de gerenciamento do projeto, como referido na Seção 6.1.3.1.
6.1.1 Planejar o gerenciamento do cronograma: entradas
6.1.1.1 Plano de gerenciamento do projeto
Descrito na Seção 4.2.3.1. O plano de gerenciamento do projeto contém informações usadas para
desenvolver o plano de gerenciamento do cronograma que incluem, mas não estão limitadas a:
•	 Linha de base do escopo. A linha de base do escopo inclui a especificação do escopo do projeto e os
detalhes da estrutura analítica do projeto (EAP) usados para a definição das atividades, a estimativa
de duração e o gerenciamento do cronograma; e
•	 Outras informações. Outras decisões sobre custos, riscos e comunicações relacionadas com a
elaboração do cronograma a partir do plano de gerenciamento do projeto são usadas para desenvolver
o cronograma.
6.1.1.2 Termo de abertura do projeto
Descrito na Seção 4.1.3.1. O termo de abertura do projeto apresenta o resumo do cronograma de marcos e
os requisitos de aprovação do projeto que influenciarão o gerenciamento do cronograma do projeto.
6.1.1.3 Fatores ambientais da empresa
Descritos na Seção 2.1.5. Os fatores ambientais da empresa que influenciam o processo Planejar o
gerenciamento do cronograma incluem, mas não estão limitados, a:
•	 A estrutura e cultura organizacionais podem influenciar o gerenciamento do cronograma;
•	 Disponibilidade de recursos e habilidades que podem influenciar o planejamento do cronograma;
•	 O software de planejamento do projeto fornece a ferramenta de cronograma e possibilidades
alternativas para o gerenciamento do cronograma;
•	 Informações comerciais publicadas, tais como informações de produtividade dos recursos, estão
muitas vezes disponíveis em bancos de dados comerciais que fazem o rastreamento; e
•	 Sistemas organizacionais de autorização do trabalho.
6 - GERENCIAMENTO DO TEMPO DO PROJETO
147
6
©2013 Project Management Institute. Um Guia do Conhecimento em Gerenciamento de Projetos (Guia PMBOK®
) — Quinta Edição
6.1.1.4 Ativos de processos organizacionais
Descritos na Seção 2.1.4. Os ativos de processos organizacionais que influenciam o processo Planejar o
gerenciamento do cronograma incluem, mas não estão limitados, a:
•	 Ferramentas de monitoramento e relato das informações a serem utilizadas;
•	 Informações históricas;
•	 Ferramentas de controle do cronograma;
•	 Políticas, procedimentos e diretrizes existentes, formais ou informais, relacionadas ao controle do
cronograma;
•	 Modelos;
•	 Diretrizes para encerramento do projeto;
•	 Procedimentos de controle das mudanças; e
•	 Procedimentos de controle de riscos, incluindo categorias de riscos, definições de impacto e
probabilidade e matriz de probabilidade e impacto.
6.1.2 Planejar o gerenciamento do cronograma: ferramentas e técnicas
6.1.2.1 Opinião especializada
A opinião especializada, guiada por informações históricas, fornece discernimento valioso sobre o ambiente
e informações de projetos passados similares. A opinião especializada também pode sugerir sobre se seria
recomendável combinar métodos e como reconciliar as diferenças entre eles.
A opinião fornecida baseada em especialização numa área de aplicação, área de conhecimento, disciplina,
setor econômico,etc.,conforme apropriada à atividade sendo executada,deve ser utilizada no desenvolvimento
do plano de gerenciamento do cronograma.
6.1.2.2 Técnicas analíticas
O processo Planejar o gerenciamento do cronograma pode envolver a escolha de opções estratégicas na
estimativa e elaboração do cronograma, tais como: metodologia de elaboração do cronograma, ferramentas
e técnicas de cronograma, abordagens e formatos de estimativa, e software de gerenciamento de projetos. O
plano de gerenciamento do cronograma também pode detalhar meios de utilizar as técnicas de paralelismo ou
compressão (Seção 6.6.2.7) do cronograma do projeto, tal como a execução de atividades em paralelo. Essas
decisões, como outras decisões de cronograma que afetam o projeto, podem afetar os riscos do projeto.
6 - GERENCIAMENTO DO TEMPO DO PROJETO
148 ©2013 Project Management Institute. Um Guia do Conhecimento em Gerenciamento de Projetos (Guia PMBOK®
) — Quinta Edição
As políticas e procedimentos organizacionais podem influenciar que técnicas de elaboração do cronograma
serão empregadas nessas decisões. As técnicas podem incluir, mas não estão limitadas ao, planejamento
em ondas sucessivas (Seção 6.2.2.2), antecipações e esperas (Seção 6.3.2.3), análise de alternativas (Seção
6.4.2.2), e métodos de avaliação do desempenho do cronograma (Seção 6.7.2.1).
6.1.2.3 Reuniões
As equipes dos projetos podem fazer reuniões de planejamento para desenvolver o plano de gerenciamento
do cronograma. Os participantes dessas reuniões podem incluir o gerente do projeto, o patrocinador do projeto,
membros selecionados da equipe do projeto e das partes interessadas, qualquer pessoa com responsabilidade
no planejamento ou execução do cronograma, e outros, conforme necessário.
6.1.3 Planejar o gerenciamento do cronograma: saídas
6.1.3.1 Plano de gerenciamento do cronograma
Um componente do plano de gerenciamento do projeto que estabelece os critérios e as atividades para o
desenvolvimento, monitoramento e controle do cronograma. O plano de gerenciamento do cronograma pode
ser formal ou informal, altamente detalhado ou generalizado, baseado nas necessidades do projeto e inclui os
limites de controle apropriados.
Por exemplo, o plano de gerenciamento do cronograma pode estabelecer o seguinte:
•	 O desenvolvimento do modelo do cronograma do projeto. A metodologia e a ferramenta
de cronograma a serem usadas no desenvolvimento do modelo do cronograma do projeto são
especificadas.
•	 Nível de exatidão. A faixa aceitável usada na determinação das estimativas realistas de duração das
atividades é especificada e pode incluir uma quantia para contingências.
•	 Unidades de medida. Cada unidade usada em medições (como horas e dias de pessoal ou semanas
para medidas de tempo, ou metros, litros, toneladas, quilômetros ou jardas cúbicas para medidas de
quantidade), é definida para cada um dos recursos.
•	 Associações com procedimentos organizacionais. A estrutura analítica do projeto (EAP) (Seção
5.4) fornece a estrutura para o plano de gerenciamento do cronograma, considerando a consistência
com as estimativas e os cronogramas resultantes.
•	 Manutenção do modelo do cronograma do projeto. O processo usado para atualizar o progresso
no andamento e registro do projeto no modelo do cronograma durante a execução do projeto é
definido.
•	 Limites de controle. Limites de variação para monitoramento do desempenho do cronograma
podem ser especificados para indicar uma quantidade de variação combinada a ser permitida antes
que alguma ação seja necessária. Os limites são tipicamente expressos como percentagem de
desvio dos parâmetros estabelecidos no plano do linha de base.
6 - GERENCIAMENTO DO TEMPO DO PROJETO
149
6
©2013 Project Management Institute. Um Guia do Conhecimento em Gerenciamento de Projetos (Guia PMBOK®
) — Quinta Edição
•	 Regras para medição do desempenho. As regras para medição do desempenho do gerenciamento
do valor agregado (GVA) ou outras regras de medição física do desempenho são estabelecidas. Por
exemplo, o plano de gerenciamento do cronograma pode especificar:
○○ Regras para estabelecer o percentual completo,
○○ Contas de controle em que o gerenciamento do progresso e cronograma serão medidos,
○○ Técnicasdemediçãodovaloragregado(porexemplo,linhasdebase,fórmulafixa,percentual
completo etc. ), a serem empregadas (para obter informações mais específicas, consulte a
publicação Practice Standard for Earned Value Management [9]), e
○○ Medições do desempenho do cronograma tais como a variação de prazos (VPR) e o índice
de desempenho de prazos (IDP) usadas para avaliar a magnitude de variação à linha de
base do cronograma original.
•	 Formatos de relatórios. Os formatos e frequências para vários relatórios de prazos são definidos.
•	 Descrições dos processos. Descrições de cada um dos processos de gerenciamento dos prazos
são documentadas.
6.2 Definir as atividades
Definir as atividades é o processo de identificação e documentação das ações específicas a serem realizadas
para produzir as entregas do projeto. O principal benefício deste processo é a divisão dos pacotes de trabalho
em atividades que fornecem uma base para estimar, programar, executar, monitorar e controlar os trabalhos do
projeto. As entradas, ferramentas e técnicas, e saídas desse processo estão ilustradas na Figura 6-5.
A Figura 6-6 ilustra o diagrama de fluxo de dados do processo.
Entradas Ferramentas e técnicas Saídas
.1 Plano de gerenciamento
do cronograma
.2 Linha de base do escopo
.3 Fatores ambientais da
empresa
.4 Ativos de processos
organizacionais
.1 Decomposição
.2 Planejamento em ondas
sucessivas
.3 Opinião especializada
.1 Lista de atividades
.2 Atributos das atividades
.3 Lista de marcos
Figura 6-5. Definir as atividades: entradas, ferramentas e técnicas, e saídas
6 - GERENCIAMENTO DO TEMPO DO PROJETO
150 ©2013 Project Management Institute. Um Guia do Conhecimento em Gerenciamento de Projetos (Guia PMBOK®
) — Quinta Edição
• Change log
Gerenciamento do tempo do projeto
6.2
Definir as
atividades
6.1
Planejar o
gerenciamento
do cronograma
6.3
Sequenciar
as atividades
6.5
Estimar as
durações
das atividades
6.4
Estimar os
recursos
das atividades
6.6
Desenvolver o
cronograma
• Linha de base do escopo
• Lista de
marcos
• Ativos de processos
organizacionais
• Fatores ambientais
da empresa
• Plano de gerenciamento
do cronograma
• Lista de atividades
• Atributos das atividades
5.4
Criar a
EAP
Empresa/
organização
Figura 6-6. Diagrama do fluxo de dados do processo Definir as atividades
Implícitos neste processo estão a definição e o planejamento das atividades do cronograma de tal modo que
os objetivos do projeto sejam alcançados. O processo Criar a EAP identifica as entregas no nível mais baixo da
estrutura analítica do projeto (EAP), o pacote de trabalho. Os pacotes de trabalho são tipicamente decompostos
em componentes menores chamados atividades que representam o esforço de trabalho necessário para
completar o pacote de trabalho.
6.2.1 Definir as atividades: entradas
6.2.1.1 Plano de gerenciamento do cronograma
Descrito na Seção 6.1.3.1. Uma entrada importante no plano de gerenciamento do cronograma é o nível de
detalhe necessário prescrito para gerenciar o trabalho.
6 - GERENCIAMENTO DO TEMPO DO PROJETO
151
6
©2013 Project Management Institute. Um Guia do Conhecimento em Gerenciamento de Projetos (Guia PMBOK®
) — Quinta Edição
6.2.1.2 Linha de base do escopo
Descrita na Seção 5.4.3.1. A EAP, entregas, restrições e premissas do projeto documentadas na linha de
base do escopo do projeto são explicitamente consideradas durante a definição das atividades.
6.2.1.3 Fatores ambientais da empresa
Descritos na Seção 2.1.5. Os fatores ambientais da empresa que influenciam o processo Definir as
atividades incluem, mas não estão limitados, a:
•	 Estrutura e cultura organizacionais,
•	 Informações comerciais publicadas a partir de bancos de dados comerciais, e
•	 Sistema de informações de gerenciamento de projeto (SIGP).
6.2.1.4 Ativos de processos organizacionais
Descritos na Seção 2.1.4. Os ativos de processos organizacionais que podem influenciar o processo Definir
as atividades incluem, mas não estão limitados, a:
•	 Base de conhecimento de lições aprendidas contendo informações históricas sobre listas das
atividades usadas em projetos anteriores similares,
•	 Processos padronizados,
•	 Modelos que contêm uma lista de atividades padrão ou parte de uma lista de atividades de um
projeto anterior, e
•	 Políticas, procedimentos e diretrizes existentes relacionados ao planejamento formal e informal
de atividades, tais como a metodologia de elaboração do cronograma, que são considerados no
desenvolvimento das definições de atividades.
6.2.2 Definir as atividades: ferramentas e técnicas
6.2.2.1 Decomposição
Decomposição é uma técnica usada para dividir e subdividir o escopo do projeto e suas entregas em
partes menores e mais fáceis de gerenciar. Estas atividades representam o esforço necessário para completar
um pacote de trabalho. O processo Definir as atividades define as saídas finais como atividades ao invés de
entregas, como é feito no processo Criar a EAP (Seção 5.4).
6 - GERENCIAMENTO DO TEMPO DO PROJETO
152 ©2013 Project Management Institute. Um Guia do Conhecimento em Gerenciamento de Projetos (Guia PMBOK®
) — Quinta Edição
A lista das atividades, a EAP e o dicionário da EAP podem ser desenvolvidos sequencialmente ou
paralelamente, com ambos servindo de base para o desenvolvimento da lista final das atividades. Cada pacote
de trabalho dentro da EAP é decomposto em atividades menores, necessárias para a produção das entregas do
pacote de trabalho. O envolvimento de membros da equipe na decomposição pode gerar resultados melhores
e mais precisos.
6.2.2.2 Planejamento em ondas sucessivas
O planejamento em ondas sucessivas é uma técnica de planejamento iterativo em que o trabalho a ser
executado a curto prazo é planejado em detalhe, ao passo que o trabalho no futuro é planejado em um
nível mais alto. É uma forma de elaboração progressiva. Portanto, um trabalho pode existir em vários níveis
de detalhamento dependendo de onde está no ciclo de vida do projeto. Durante o planejamento estratégico
inicial, quando a informação está menos definida, os pacotes de trabalho podem ser decompostos até o nível
conhecido de detalhe. Conforme os eventos que estão para acontecer são mais conhecidos, os pacotes podem
ser decompostos em atividades.
6.2.2.3 Opinião especializada
Membros da equipe do projeto ou outros especialistas, que tenham experiência e habilidade no
desenvolvimento de especificações detalhadas do escopo de projetos, em EAP e em cronogramas de projeto
podem fornecer opiniões técnicas sobre a definição de atividades.
6.2.3 Definir as atividades: saídas
6.2.3.1 Lista de atividades
A lista de atividades é uma lista abrangente que inclui todas as atividades do cronograma necessárias no
projeto.A lista de atividades também inclui o identificador de atividades e uma descrição do escopo de trabalho
de cada atividade em detalhe suficiente para assegurar que os membros da equipe do projeto entendam
qual trabalho precisa ser executado. Cada atividade deve ter um título exclusivo que descreve o seu lugar no
cronograma, mesmo que tal atividade seja mostrada fora do contexto do cronograma do projeto.
6 - GERENCIAMENTO DO TEMPO DO PROJETO
153
6
©2013 Project Management Institute. Um Guia do Conhecimento em Gerenciamento de Projetos (Guia PMBOK®
) — Quinta Edição
6.2.3.2 Atributos das atividades
As atividades, diferentemente dos marcos, têm durações, durante as quais o trabalho daquela atividade é
executado, e podem ter recursos e custos associados àquele trabalho. Os atributos das atividades ampliam
a descrição das mesmas através da identificação dos múltiplos componentes associados a cada atividade.
Os componentes de cada atividade evoluem ao longo do tempo. Durante os estágios iniciais do projeto, eles
incluem o identificador (ID) da atividade, o ID da EAP e o nome da atividade e, quando completos, podem
incluir códigos das atividades e sua descrição, as atividades predecessoras, as atividades sucessoras, relações
lógicas,antecipações e esperas (Seção 6.3.2.3),requisitos de recursos,datas impostas,restrições e premissas.
Os atributos das atividades podem ser usados para identificar a pessoa responsável pela execução do trabalho,
a área geográfica, ou o local onde o trabalho deve ser realizado, o calendário do projeto a que a atividade foi
designada e o tipo de atividade como nível de esforço (frequentemente abreviado como NDE), o esforço distinto
e o esforço distribuído. Os atributos das atividades são usados para o desenvolvimento do cronograma e para
a seleção, sequenciamento e classificação das atividades planejadas no cronograma de várias maneiras nos
relatórios. O número de atributos varia de acordo com a área de aplicação.
6.2.3.3 Lista de marcos
Um marco é um ponto ou evento significativo no projeto. A lista de marcos identifica todos os marcos do
projeto e indica se o marco é obrigatório, tais como os exigidos por contrato, ou opcional, como os baseados
em informação histórica. Os marcos são semelhantes às atividades normais do cronograma, com a mesma
estrutura e atributos, mas têm duração zero porque eles representam um momento no tempo.
6.3 Sequenciar as atividades
Sequenciar as atividades é o processo de identificação e documentação dos relacionamentos entre as
atividades do projeto. O principal benefício deste processo é definir a sequência lógica do trabalho a fim de
obter o mais alto nível de eficiência em face de todas as restrições do projeto. As entradas, ferramentas e
técnicas, e saídas desse processo são ilustradas na Figura 6-7. A Figura 6-8 ilustra o diagrama de fluxo de
dados do processo.
Entradas Ferramentas e técnicas Saídas
.1 Plano de gerenciamento
do cronograma
.2 Lista de atividades
.3 Atributos das atividades
.4 Lista dos marcos
.5 Especificação do escopo
do projeto
.6 Fatores ambientais da
empresa
.7 Ativos de processos
organizacionais
.1 Método do diagrama de
precedência (MDP)
.2 Determinação de
dependência
.3 Antecipações e esperas
.1 Diagramas de rede do
cronograma do projeto
.2 Atualizações nos
documentos do projeto
Figura 6-7. Sequenciar as atividades: entradas, ferramentas e técnicas, e saídas
6 - GERENCIAMENTO DO TEMPO DO PROJETO
154 ©2013 Project Management Institute. Um Guia do Conhecimento em Gerenciamento de Projetos (Guia PMBOK®
) — Quinta Edição
Gerenciamento do tempo do projeto
6.3
Sequenciar as
atividades
6.2
Definir as
atividades
6.1
Planejar o
gerenciamento
do cronograma
6.6
Desenvolver o
cronograma
• Lista de atividades
• Atributos das atividades
• Lista de marcos
• Plano de
gerenciamento
do cronograma
• Diagramas de rede
do cronograma do projeto
• Atualizações nos
documentos do projeto
Documentos
do projeto
• Especificação do
escopo do projeto
• Ativos de
processos
organizacionais
• Fatores ambientais
da empresa
5.3
Definir o
escopo
Empresa/
organização
Figura 6-8. Diagrama do fluxo de dados do processo Sequenciar as atividades
Todas as atividades e marcos, com exceção do primeiro e do último, devem ser conectados a pelo menos
um predecessor com uma relação lógica término para início ou início para início e a pelo menos um sucessor
com uma relação lógica término para início ou término para término.As relações lógicas devem ser projetadas
para criar um cronograma de projeto realista. O uso de tempo de antecipação ou de espera pode ser necessário
entre as atividades para dar suporte a um cronograma de projeto realista e executável. O sequenciamento pode
ser executado através do uso de software de gerenciamento de projetos ou do uso de técnicas manuais ou
automatizadas.
6.3.1 Sequenciar as atividades: entradas
6.3.1.1 Plano de gerenciamento do cronograma
Descrito na Seção 6.1.3.1. O plano de gerenciamento do cronograma identifica o método e a ferramenta de
cronograma a serem usados no projeto, que guiará o sequenciamento das atividades.
6 - GERENCIAMENTO DO TEMPO DO PROJETO
155
6
©2013 Project Management Institute. Um Guia do Conhecimento em Gerenciamento de Projetos (Guia PMBOK®
) — Quinta Edição
6.3.1.2 Lista de atividades
Descritas na Seção 6.2.3.1. A lista de atividades contém todas as atividades do cronograma necessárias
no projeto, que deverão ser sequenciadas. As dependências e outras restrições nessas atividades podem
influenciar o sequenciamento das atividades.
6.3.1.3 Atributos das atividades
Descritos na Seção 6.2.3.2. Os atributos da atividade podem descrever uma sequência necessária de
eventos ou relações definidas de predecessores ou sucessores.
6.3.1.4 Lista de marcos
Descritos na Seção 6.2.3.3. A lista de marcos pode conter datas agendadas para marcos específicos, que
podem influenciar a maneira como as atividades são sequenciadas.
6.3.1.5 Especificação do escopo do projeto
Descrita na Seção 5.3.3.1. A especificação do escopo do projeto contém a descrição do escopo do
produto, que inclui as características do produto que podem afetar o sequenciamento das atividades, tal
como a disposição física de uma fábrica a ser construída ou interfaces de subsistemas em um projeto
de software. Outras informações na especificação do escopo do projeto incluindo entregas, restrições e
premissas do projeto também podem afetar o sequenciamento das atividades. Enquanto esses efeitos são
frequentemente aparentes na lista das atividades, a descrição do escopo do produto é geralmente revisada
para assegurar a precisão.
6.3.1.6 Fatores ambientais da empresa
Descritos na Seção 2.1.5. Os fatores ambientais da empresa que influenciam o processo Sequenciar as
atividades incluem, mas não estão limitados, a:
•	 Padrões governamentais ou dos setores econômicos,
•	 Sistema de informações de gerenciamento de projetos (SIGP),
•	 Ferramenta de cronograma, e
•	 Sistemas de autorização de trabalho da empresa.
6 - GERENCIAMENTO DO TEMPO DO PROJETO
156 ©2013 Project Management Institute. Um Guia do Conhecimento em Gerenciamento de Projetos (Guia PMBOK®
) — Quinta Edição
6.3.1.7 Ativos de processos organizacionais
Descritos na Seção 2.1.4. Os ativos de processos organizacionais que podem influenciar o processo
Sequenciar as atividades incluem, mas não estão limitados a arquivos de projetos da base de conhecimento da
corporação usada para metodologia de agendamento, políticas, procedimentos e diretrizes formais e informais
existentes relacionados com o planejamento de atividades, tais como a metodologia de agendamento que
é considerada no desenvolvimento de relações lógicas, e modelos que podem ser usados para acelerar
a preparação de redes de atividades do projeto. As informações dos atributos de atividades relacionadas
presentes nos modelos também podem conter outras informações descritivas úteis para o sequenciamento
das atividades.
6.3.2 Sequenciar as atividades: ferramentas e técnicas
6.3.2.1 Método do diagrama de precedência
O método do diagrama de precedência (MDP) é uma técnica usada para construir um modelo de cronograma
em que as atividades são representadas por nós e ligadas graficamente por um ou mais relacionamentos
lógicos para mostrar a sequência em que as atividades devem ser executadas. Atividade no nó (ANN) é um
método de representação de um diagrama de precedência. Este é o método usado pela maioria dos pacotes
de software de gerenciamento de projetos.
O MDP inclui quatro tipos de dependências ou relacionamentos lógicos. Uma atividade predecessora é
uma atividade que logicamente vem antes de uma atividade dependente em um cronograma. Uma atividade
sucessora é uma atividade dependente que logicamente vem depois de outra atividade em um cronograma.
Estes relacionamentos são definidos abaixo e ilustrados na Figura 6-9.
•	 Término para início (TI). Um relacionamento lógico em que uma atividade sucessora não pode
começar até que uma atividade predecessora tenha terminado. Exemplo: Uma cerimônia de entrega
de prêmios (sucessora) não pode começar até que a corrida (predecessora) termine.
•	 Término para término (TT). Um relacionamento lógico em que uma atividade sucessora não pode
terminar até que a atividade predecessora tenha terminado. Exemplo: A redação de um documento
(predecessora) deve ser terminada antes que o documento seja editado (sucessora).
•	 Início para início (II). Um relacionamento lógico em que uma atividade sucessora não pode ser
iniciada até que uma atividade predecessora tenha sido iniciada. Exemplo: A nivelação do concreto
(sucessora) não pode ser iniciada até que a colocação da fundação (predecessora) seja iniciada.
•	 Início para término (IT). Um relacionamento lógico em que uma atividade sucessora não pode
ser terminada até que uma atividade predecessora tenha sido iniciada. Exemplo: O primeiro turno
da guarda de segurança (sucessora) não pode terminar até que o segundo turno da guarda de
segurança (predecessora) comece.
6 - GERENCIAMENTO DO TEMPO DO PROJETO
157
6
©2013 Project Management Institute. Um Guia do Conhecimento em Gerenciamento de Projetos (Guia PMBOK®
) — Quinta Edição
No MDP, término para início é o tipo mais comumente usado de relação de precedência.A relação início para
término é raramente usada mas foi incluída aqui para apresentar uma lista completa dos tipos de relação MDP.
Atividade A Atividade B
Atividade A Atividade A
Atividade B Atividade B
Atividade A Atividade B
Término para início (TI)
Início para término (IT)
Início para início (II) Término para término (TT)
Figura 6-9. Método do diagrama de precedência (MDP) - Tipos de relações
6.3.2.2 Determinação de dependência
As dependências podem ser caracterizadas pelos seguintes atributos:obrigatórias ou arbitradas,internas ou
externas, como descrito abaixo.A dependência tem quatro atributos, mas dois podem ser aplicáveis ao mesmo
tempo das seguintes maneiras: dependências externas obrigatórias, dependências internas obrigatórias,
dependências externas arbitradas, ou dependências internas arbitradas.
•	 Dependências obrigatórias.As dependências obrigatórias são as exigidas legal ou contratualmente,
ou inerentes à natureza do trabalho. As dependências obrigatórias frequentemente envolvem
limitações físicas, tais como num projeto de construção onde é impossível erguer a superestrutura
antes que a fundação tenha sido concluída, ou num projeto de componentes eletrônicos, onde um
protótipo tem que ser construído antes de ser testado. As dependências obrigatórias são também
às vezes chamadas de dependências “hard logic” ou “hard dependencies”. As dependências
técnicas podem não ser obrigatórias. A equipe do projeto define que dependências são obrigatórias
durante o processo de sequenciamento das atividades.As dependências obrigatórias não devem ser
confundidas com a designação de restrições de cronograma na ferramenta de cronograma.
6 - GERENCIAMENTO DO TEMPO DO PROJETO
158 ©2013 Project Management Institute. Um Guia do Conhecimento em Gerenciamento de Projetos (Guia PMBOK®
) — Quinta Edição
•	 Dependências arbitradas. As dependências arbitradas às vezes são chamadas de lógica preferida,
lógica preferencial ou “soft logic”. As dependências arbitradas são estabelecidas com base no
conhecimento das melhores práticas numa área de aplicação específica ou em algum aspecto
singular do projeto onde uma sequência específica é desejada, mesmo que haja outras sequências
aceitáveis. As dependências arbitradas devem ser totalmente documentadas já que podem criar
valores de folga total arbitrários e posteriormente limitar as opções de agendamento.Quando técnicas
de paralelismo são aplicadas, essas dependências arbitradas devem ser revisadas e consideradas
para modificação ou remoção. A equipe do projeto define que dependências são arbitradas durante
o processo de sequenciamento das atividades.
•	 Dependências externas. As dependências externas envolvem uma relação entre as atividades do
projeto e as não pertencentes ao projeto. Tais dependências normalmente não estão sob o controle
da equipe do projeto. Por exemplo, a atividade de teste num projeto de software pode depender
da entrega de hardware de uma fonte externa, ou audiências ambientais com o governo podem
precisar ser feitas antes que a preparação do local possa ser iniciada num projeto de construção. A
equipe de gerenciamento do projeto define quais dependências são externas durante o processo de
sequenciamento das atividades.
•	 Dependências internas. As dependências internas envolvem uma relação de precedência entre as
atividades do projeto e estão geralmente sob o controle da equipe do projeto. Por exemplo, se uma
equipe não pode testar uma máquina antes de montá-la, isso seria uma dependência obrigatória
interna. A equipe de gerenciamento do projeto define quais dependências são internas durante o
processo de sequenciamento das atividades.
6.3.2.3 Antecipações e esperas
Uma antecipação é a quantidade de tempo que uma atividade sucessora pode ser adiantada em relação a uma
atividade predecessora. Por exemplo, num projeto para construir um novo edifício de escritórios, o paisagismo
poderia ser agendado para começar duas semanas antes do término agendado dos itens da lista. Isso seria
mostrado como um término para início com uma antecipação de duas semanas como mostrado na Figura 6-10.
A antecipação é frequentemente representada como um valor negativo de espera no software de cronograma.
Completar os
Itens da lista
Redigir o
rascunho
Paisagem
Urbanizável
Editar o
rascunho
II – 15 dias (Espera)TI – 2 semanas (Antecipação)
Figura 6-10. Exemplos de antecipação e espera
6 - GERENCIAMENTO DO TEMPO DO PROJETO
159
6
©2013 Project Management Institute. Um Guia do Conhecimento em Gerenciamento de Projetos (Guia PMBOK®
) — Quinta Edição
Uma espera é a quantidade de tempo que uma atividade sucessora será atrasada em relação a uma
atividade predecessora. Por exemplo, uma equipe de redação técnica pode iniciar a edição do rascunho de um
grande documento quinze dias após ter começado a escrevê-lo. Isso poderia ser mostrado como uma relação
início para início com uma espera de quinze dias como mostrado na Figura 6-10. A espera também pode ser
representada nos diagramas de rede do cronograma do projeto como mostrado na Figura 6-11 na relação
entre as atividades H e I, como indicado pela nomenclatura SS+10 (início para início mais 10 dias de espera)
embora a compensação não seja mostrada como relativa a um prazo de execução.
A equipe de gerenciamento do projeto define as dependências que podem requerer uma antecipação ou
uma espera, visando definir precisamente a relação lógica entre elas. O uso de antecipações e esperas não
deve substituir a lógica do cronograma.As atividades e suas premissas relacionadas devem ser documentadas.
6.3.3 Sequenciar as atividades: saídas
6.3.3.1 Diagramas de rede do cronograma do projeto
Um diagrama de rede do cronograma do projeto é uma representação gráfica das relações lógicas, também
chamadas de dependências, entre as atividades do cronograma do projeto. A Figura 6-11 ilustra um diagrama
de rede do cronograma do projeto. Um diagrama de rede do cronograma do projeto pode ser produzido
manualmente ou através do uso de um software de gerenciamento de projetos. Pode incluir detalhes do projeto
todo ou ter uma ou mais atividades de resumo. Uma descrição de resumo pode acompanhar o diagrama
e descrever a abordagem básica usada para sequenciar as atividades. Quaisquer sequências incomuns de
atividades dentro da rede devem ser totalmente descritas nesse texto.
6 - GERENCIAMENTO DO TEMPO DO PROJETO
160 ©2013 Project Management Institute. Um Guia do Conhecimento em Gerenciamento de Projetos (Guia PMBOK®
) — Quinta Edição
A B
C D E
Início H F G Término
I J
K L
TT
TI + 15
II + 10
II
Figura 6-11. Diagrama de rede do cronograma do projeto.
6.3.3.2 Atualizações nos documentos do projeto
Documentos do projeto que podem ser atualizados incluem, mas não estão limitados, a:
•	 Lista de atividades,
•	 Atributos das atividades,
•	 Lista de marcos, e
•	 Registro dos riscos.
6.4 Estimar os recursos das atividades
Estimar os recursos das atividades é o processo de estimativa dos tipos e quantidades de material,
pessoas, equipamentos ou suprimentos que serão necessários para realizar cada atividade. O principal
benefício deste processo é identificar o tipo, quantidade e características dos recursos exigidos para
concluir a atividade, permitindo estimativas de custos e de duração mais exatas. As entradas, ferramentas
e técnicas, e saídas desse processo são ilustradas na Figura 6-12. A Figura 6-13 ilustra o diagrama de
fluxo de dados do processo.
6 - GERENCIAMENTO DO TEMPO DO PROJETO
161
6
©2013 Project Management Institute. Um Guia do Conhecimento em Gerenciamento de Projetos (Guia PMBOK®
) — Quinta Edição
Entradas Ferramentas e técnicas Saídas
.1 Plano de gerenciamento
do cronograma
.2 Lista de atividades
.3 Atributos das atividades
.4 Calendários dos recursos
.5 Registro dos riscos
.6 Estimativas de custos das
atividades
.7 Fatores ambientais da
empresa
.8 Ativos de processos
organizacionais
.1 Opinião especializada
.2 Análise de alternativas
.3 Dados publicados sobre
estimativas
.4 Estimativa bottom-up
.5 Software de gerenciamento
de projetos
.1 Requisitos de recursos
das atividades
.2 Estrutura analítica dos
recursos
.3 Atualizações nos
documentos do projeto
Figura 6-12. Estimar os recursos das atividades: entradas, ferramentas e técnicas, e saídas
Gerenciamento do tempo do projeto
6.4
Estimar os
recursos das
atividades
6.2
Definir as
atividades
6.1
Planejar o
gerenciamento do
cronograma
6.6
Desenvolver
o cronograma
6.5
Estimar as durações
das atividades
• Lista de atividades
• Atributos das atividades
• Plano de
gerenciamento
do cronograma
• Requisitos de recursos das atividades
• Estrutura analítica dos recursos
• Atualizações nos
documentos do projeto
• Requisitos de
recursos das atividades
Documentos
do projeto
• Calendários
do recurso
• Registro
dos riscos • Estimativas dos
custos das atividades
• Ativos de processos
organizacionais
• Fatores
ambientais
da empresa12.2
Conduzir as
aquisições
9.2
Mobilizar a
equipe do projeto
11.2
Identificar
os riscos
7.2
Estimar
os custos
Empresa/
organização
12.1
Planejar o
gerenciamento
das aquisições
9.1
Planejar o
gerenciamento
dos recursos
humanos
Figura 6-13. Diagrama do fluxo de dados do processo Estimar os recursos das atividades
6 - GERENCIAMENTO DO TEMPO DO PROJETO
162 ©2013 Project Management Institute. Um Guia do Conhecimento em Gerenciamento de Projetos (Guia PMBOK®
) — Quinta Edição
O processo Estimar os recursos das atividades é estreitamente coordenado com o processo Estimar os
custos (Seção 7.2). Por exemplo:
•	 Uma equipe de um projeto de construção precisa estar familiarizada com a legislação local de
construção. Geralmente, tal conhecimento pode ser facilmente disponibilizado por fornecedores
locais. No entanto, se o mercado de mão de obra local carecer de experiência em técnicas de
construção incomuns ou especializadas, o custo adicional de um consultor pode ser a maneira mais
efetiva de assegurar o conhecimento da legislação local de construção.
•	 Uma equipe de planejamento do setor automotivo precisa estar familiarizada com as mais recentes
técnicas de montagem automatizada. O conhecimento necessário pode ser obtido através da
contratação de um consultor, do envio de um projetista a um seminário de robótica, ou da inclusão
de alguém da produção como um membro da equipe do projeto.
6.4.1 Estimar os recursos das atividades: entradas
6.4.1.1 Plano de gerenciamento do cronograma
Descrito na Seção 6.1.3.1. O plano de gerenciamento do cronograma identifica o nível de exatidão e as
unidades de medida para a execução da estimativa dos recursos.
6.4.1.2 Lista de atividades
Descrita na Seção 6.2.3.1. A lista de atividades identifica as atividades que necessitarão recursos.
6.4.1.3 Atributos das atividades
Descritos na Seção 6.2.3.2. Os atributos das atividades fornecem as principais entradas de dados para o
uso na estimativa dos recursos necessários para cada atividade da lista de atividades.
6 - GERENCIAMENTO DO TEMPO DO PROJETO
163
6
©2013 Project Management Institute. Um Guia do Conhecimento em Gerenciamento de Projetos (Guia PMBOK®
) — Quinta Edição
6.4.1.4 Calendários de recursos
Descritos nas Seções 9.2.3.2 e 12.2.3.3. Um calendário de recursos é um calendário que identifica os dias
úteis e turnos em que cada recurso específico encontra-se disponível. Informações sobre quais recursos (tais
como pessoal, equipamento e material) estão potencialmente disponíveis durante um período de atividades
planejado são usadas para a estimativa de utilização dos recursos. Os calendários de recursos especificam
quando e por quanto tempo os recursos identificados do projeto estarão disponíveis durante o projeto. Essas
informações podem estar no nível da atividade ou do projeto. Este conhecimento inclui a consideração de
atributos tais como a experiência e/ou nível de habilidade do recurso, assim como as diversas localizações
geográficas de onde vêm esses recursos e quando eles poderão estar disponíveis.
6.4.1.5 Registro dos riscos
Descrito na Seção 11.2.3.1. Os eventos de risco podem impactar a seleção e a disponibilidade dos recursos.
As atualizações no registro dos riscos estão incluídas nas atualizações nos documentos do projeto, descritas
na Seção 11.5.3.2, do processo Planejar as respostas aos riscos.
6.4.1.6 Estimativas dos custos das atividades
Descritas na Seção 7.2.3.1. O custo dos recursos pode impactar a sua seleção.
6.4.1.7 Fatores ambientais da empresa
Descritos na Seção 2.1.5. Os fatores ambientais da empresa que podem influenciar o processo Estimar
os recursos das atividades incluem, mas não estão limitados à localização, disponibilidade e competências
do recurso.
6.4.1.8 Ativos de processos organizacionais
Descritos na Seção 2.1.4. Os ativos de processos organizacionais que podem influenciar o processo Estimar
os recursos das atividades incluem, mas não estão limitados, a:
•	 Políticas e procedimentos relativos à mobilização e desmobilização de pessoal,
•	 Políticas e procedimentos relacionados ao aluguel e compra de suprimentos e equipamentos, e
•	 Informação histórica a respeito dos tipos de recursos usados para trabalhos semelhantes de projetos
anteriores.
6 - GERENCIAMENTO DO TEMPO DO PROJETO
164 ©2013 Project Management Institute. Um Guia do Conhecimento em Gerenciamento de Projetos (Guia PMBOK®
) — Quinta Edição
6.4.2 Estimar os recursos das atividades: ferramentas e técnicas
6.4.2.1 Opinião especializada
A opinião especializada frequentemente é necessária para avaliação das entradas relacionadas aos recursos
deste processo. Qualquer grupo ou pessoa com conhecimento especializado em planejamento e estimativa de
recursos pode fornecer tal opinião.
6.4.2.2 Análise de alternativas
Muitas atividades do cronograma têm métodos alternativos para a sua realização. Eles incluem o uso
de vários níveis de capacidade ou competências dos recursos, tamanhos ou tipos diferentes de máquinas,
ferramentas diferentes (manuais versus automatizadas) e decisões de fazer ou comprar a respeito dos recursos
(Seção 12.1.3.5).
6.4.2.3 Dados publicados para auxílio a estimativas
Várias organizações publicam rotineiramente índices de produção atualizados e custos unitários de recursos
para um conjunto abrangente de mercados de mão de obra, material e equipamento para diferentes países e
localizações geográficas dentro dos mesmos.
6.4.2.4 Estimativa “bottom-up”
Estimativa “bottom-up” é um método de estimativa da duração ou custo do projeto pela agregação das
estimativas dos componentes de nível mais baixo da estrutura analítica do projeto (EAP). Quando uma atividade
não pode ser estimada com um grau razoável de confiança, o trabalho dentro da atividade é decomposto em
mais detalhes. As necessidades do recurso são estimadas. Essas estimativas são então agregadas numa
quantidade total para cada um dos recursos da atividade. As atividades podem ou não ter dependências entre
si que podem afetar a aplicação e o uso dos recursos. Se existirem dependências, este padrão de utilização de
recursos é refletido e documentado nos requisitos estimados da atividade.
6.4.2.5 Software de gerenciamento de projetos
Um software de gerenciamento de projetos, tal como a ferramenta de software de agendamento, tem
a capacidade de auxiliar no planejamento, organização e gerenciamento dos “pools” de recursos e no
desenvolvimento de estimativas dos mesmos. Dependendo do nível de sofisticação do software, a estrutura
analítica dos recursos, as taxas e os vários calendários dos recursos podem ser definidos para apoiar a
otimização dos mesmos.
6 - GERENCIAMENTO DO TEMPO DO PROJETO
165
6
©2013 Project Management Institute. Um Guia do Conhecimento em Gerenciamento de Projetos (Guia PMBOK®
) — Quinta Edição
6.4.3 Estimar os recursos das atividades: saídas
6.4.3.1 Requisitos de recursos das atividades
Os requisitos de recursos das atividades identificam os tipos e quantidades de recursos exigidos para cada
atividade de um pacote de trabalho. Esses requisitos podem então ser agregados para definir os recursos
estimados para cada pacote de trabalho e cada período de trabalho. A quantidade de detalhes e o nível de
especificidade das descrições dos requisitos do recurso podem variar por área de aplicação. A documentação
dos requisitos de recursos para cada atividade pode incluir a base de estimativa para cada recurso, assim
como as premissas adotadas na definição de quais tipos de recursos são aplicados, suas disponibilidades e
quais quantidades são usadas.
6.4.3.2 Estrutura analítica dos recursos
Estrutura analítica dos recursos é uma representação hierárquica dos recursos, por categoria e tipo.
Exemplos de categorias incluem mão de obra, material, equipamento e suprimentos. Os tipos de recursos
podem incluir o nível de competência, de graduação ou outras informações conforme apropriado ao projeto.
A estrutura analítica dos recursos é útil na organização e relato dos dados do cronograma do projeto com
informações sobre a utilização dos recursos.
6.4.3.3 Atualizações nos documentos do projeto
Documentos do projeto que podem ser atualizados incluem, mas não estão limitados, a:
•	 Lista de atividades,
•	 Atributos das atividades, e
•	 Calendários dos recursos.
6.5 Estimar as durações das atividades
Estimar as durações das atividades é o processo de estimativa do número de períodos de trabalho que
serão necessários para terminar atividades específicas com os recursos estimados. O principal benefício deste
processo é fornecer a quantidade de tempo necessária para concluir cada atividade, o que é uma entrada
muito importante no processo Desenvolver o cronograma.As entradas, ferramentas e técnicas, e saídas desse
processo estão ilustradas na Figura 6-14. A Figura 6-15 ilustra o diagrama de fluxo de dados do processo.
6 - GERENCIAMENTO DO TEMPO DO PROJETO
166 ©2013 Project Management Institute. Um Guia do Conhecimento em Gerenciamento de Projetos (Guia PMBOK®
) — Quinta Edição
Entradas Ferramentas e técnicas Saídas
.1 Plano de gerenciamento
do cronograma
.2 Lista de atividades
.3 Atributos das atividades
.4 Requisitos de recursos
das atividades
.5 Calendários do recurso
.6 Especificação do escopo
do projeto
.7 Registro dos riscos
.8 Estrutura analítica dos
recursos
.9 Fatores ambientais da
empresa
.10 Ativos de processos
organizacionais
.1 Opinião especializada
.2 Estimativa análoga
.3 Estimativa paramétrica
.4 Estimativa de três pontos
.5 Técnicas de tomada de
decisões em grupo
.6 Análise de reservas
.1 Estimativas de duração
das atividades
.2 Atualizações nos
documentos do projeto
Figura 6-14. Estimar as durações das atividades: entradas, ferramentas e técnicas, e saídas
Gerenciamento do tempo do projeto
6.5
Estimar as
durações das
atividades
6.1
Planejar o
gerenciamento
do cronograma
6.2
Definir as
atividades
6.4
Estimar os
recursos das
atividades
6.6
Desenvolver o
cronograma
• Lista de atividades
• Atributos das atividades
• Plano de
gerenciamento
do cronograma
• Requisitos de recursos
das atividades
• Estrutura analítica
dos recursos
• Atualizações nos
documentos do projeto
• Estimativas das
durações das atividades
• Estimativas das
durações das atividades
Documentos
do projeto
• Calendários
do recurso
• Registro
dos riscos
• Especificação
do escopo
do projeto
• Ativos de processos
organizacionais
• Fatores ambientais
da empresa
12.2
Conduzir as
aquisições
9.2
Mobilizar a
equipe do projeto
11.2
Identificar
os riscos
5.3
Definir o
escopo
Empresa/
organização
11.2
Identificar
os riscos
Figura 6-15. Diagrama do fluxo de dados do processo Estimar as durações das atividades
6 - GERENCIAMENTO DO TEMPO DO PROJETO
167
6
©2013 Project Management Institute. Um Guia do Conhecimento em Gerenciamento de Projetos (Guia PMBOK®
) — Quinta Edição
A estimativa das durações das atividades utiliza informações sobre as atividades do escopo do trabalho,
tipos de recursos necessários, quantidades estimadas de recursos e calendários de recursos. As entradas das
estimativas de duração da atividade se originam na pessoa ou no grupo da equipe do projeto que está mais
familiarizado com a natureza da atividade específica.A estimativa da duração é elaborada progressivamente, e
o processo considera a qualidade e a disponibilidade dos dados de entrada. Por exemplo, à medida que dados
mais detalhados e precisos sobre o trabalho de engenharia e planejamento do projeto tornam-se disponíveis,
a exatidão das estimativas de duração melhora. Portanto, a estimativa da duração pode ser assumida como
sendo progressivamente mais precisa e de melhor qualidade.
O processo Estimar as durações das atividades requer uma estimativa da quantidade de esforço de
trabalho requerida para concluir a atividade e a quantidade de recursos disponíveis estimados para completar
a atividade. Essas estimativas são usadas para um cálculo aproximado do número de períodos de trabalho
(duração da atividade) necessário para concluir a atividade usando os calendários de projeto e de recursos
apropriados. Todos os dados e premissas que suportam a estimativa são documentados para cada estimativa
de duração de atividade.
6.5.1 Estimar as durações das atividades: entradas
6.5.1.1 Plano de gerenciamento do cronograma
Descrito na Seção 6.1.3.1. O plano de gerenciamento do cronograma define o método usado e o nível de
exatidão juntamente com outros critérios requeridos para estimar as durações das atividades, incluindo o ciclo
de atualizações no projeto.
6.5.1.2 Lista de atividades
Descrita na Seção 6.2.3.1. A lista das atividades identifica as atividades que necessitarão estimativas de
duração.
6.5.1.3 Atributos das atividades
Descritos na Seção 6.2.3.2. Os atributos das atividades fornecem as entradas principais de dados para
serem usados na estimativa das durações requeridas para cada atividade da lista de atividades.
6.5.1.4 Requisitos de recursos das atividades
Descritos na Seção 6.4.3.1. Os requisitos de recursos estimados da atividade terão um efeito na duração da
mesma, já que o nível de atendimento dos requisitos pelos recursos designados influenciará significativamente
a duração da maioria das atividades. Por exemplo, se recursos adicionais ou com menor nível de competência
forem designados para uma atividade, pode ocorrer uma perda de eficiência ou produtividade devido a um
aumento nas necessidades de comunicação, treinamento e coordenação, resultando em uma estimativa de
duração mais longa.
6 - GERENCIAMENTO DO TEMPO DO PROJETO
168 ©2013 Project Management Institute. Um Guia do Conhecimento em Gerenciamento de Projetos (Guia PMBOK®
) — Quinta Edição
6.5.1.5 Calendários dos recursos
DescritosnaSeção6.4.1.4.Oscalendáriosdosrecursosinfluenciamaduraçãodasatividadesdocronograma
devido à disponibilidade de recursos específicos, tipo de recursos, e recursos com atributos específicos. Por
exemplo, quando membros do pessoal são designados para uma atividade em período integral, em geral
espera-se que um membro com mais habilidades complete uma atividade em menos tempo que um membro
relativamente menos hábil.
6.5.1.6 Especificação do escopo do projeto
Descrita na Seção 5.3.3.1.As premissas e restrições da especificação do escopo do projeto são consideradas
durante a estimativa das durações da atividade. Exemplos de premissas incluem, mas não estão limitados, a:
•	 Condições existentes,
•	 Disponibilidade de informações, e
•	 Duração dos períodos de preparação de relatórios.
Exemplos de restrições incluem, mas não estão limitados, a:
•	 Disponibilidade de recursos competentes, e
•	 Termos do contrato e requerimentos.
6.5.1.7 Registro dos riscos
Descrito na Seção 11.2.3.1. O registro dos riscos fornece a lista de riscos, juntamente com os resultados
da análise dos riscos e o planejamento das respostas aos riscos. As atualizações no registro dos riscos estão
incluídas com as atualizações nos documentos do projeto na Seção 11.5.3.2.
6.5.1.8 Estrutura analítica dos recursos
Descrita na Seção 6.4.3.2. A estrutura analítica dos recursos fornece uma estrutura hierárquica dos
recursos identificados por categoria e tipo de recursos.
6 - GERENCIAMENTO DO TEMPO DO PROJETO
169
6
©2013 Project Management Institute. Um Guia do Conhecimento em Gerenciamento de Projetos (Guia PMBOK®
) — Quinta Edição
6.5.1.9 Fatores ambientais da empresa
Descritos na Seção 2.1.5. Os fatores ambientais da empresa que podem influenciar o processo Estimar as
durações das atividades incluem, mas não estão limitados, a:
•	 Bancos de dados de estimativas de duração e outros dados de referência,
•	 Métricas de produtividade,
•	 Informações comerciais publicadas, e
•	 Localização dos membros da equipe.
6.5.1.10 Ativos de processos organizacionais
Descritos na Seção 2.1.4. Os ativos de processos organizacionais que podem influenciar o processo Estimar
as durações das atividades incluem, mas não estão limitados, a:
•	 Informação histórica sobre duração,
•	 Calendários do projeto,
•	 Metodologia de elaboração do cronograma, e
•	 Lições aprendidas.
6.5.2 Estimar as durações das atividades: ferramentas e técnicas
6.5.2.1 Opinião especializada
A opinião especializada, guiada por informações históricas, pode fornecer informações sobre estimativas de
duração ou durações máximas recomendadas para as atividades a partir de projetos anteriores similares. Essa
opinião especializada pode também ser usada para determinar se seria recomendável combinar diferentes
métodos de estimativas e como reconciliar as diferenças entre eles.
6.5.2.2 Estimativa análoga
A estimativa análoga é uma técnica de estimativa de duração ou custo de uma atividade ou de um projeto
que usa dados históricos de uma atividade ou projeto semelhante.A estimativa análoga usa parâmetros de um
projeto anterior semelhante, tais como duração, orçamento, tamanho, peso e complexidade como base para a
estimativa dos mesmos parâmetros ou medidas para um projeto futuro. Quando usada para estimar durações,
esta técnica conta com a duração real de projetos semelhantes anteriores como base para se estimar a
duração do projeto atual. É uma abordagem que estima o valor bruto, algumas vezes ajustado para diferenças
conhecidas da complexidade do projeto. A duração análoga é frequentemente usada para estimar a duração
do projeto quando há uma quantidade limitada de informações detalhadas sobre o mesmo.
6 - GERENCIAMENTO DO TEMPO DO PROJETO
170 ©2013 Project Management Institute. Um Guia do Conhecimento em Gerenciamento de Projetos (Guia PMBOK®
) — Quinta Edição
A estimativa análoga é geralmente menos dispendiosa e consome menos tempo que outras técnicas,
mas também é menos precisa. Estimativas de duração análoga podem ser aplicadas ao projeto inteiro ou a
segmentos do projeto e podem ser usadas em conjunto com outros métodos de estimativa.A estimativa análoga
é mais confiável quando as atividades anteriores são semelhantes de fato e não apenas aparentemente, e a
equipe do projeto que prepara as estimativas possui a habilidade técnica necessária.
6.5.2.3 Estimativa paramétrica
A estimativa paramétrica é uma técnica de estimativa em que um algoritmo é usado para calcular o custo e
duração com base em dados históricos e parâmetros do projeto. A estimativa paramétrica utiliza uma relação
estatística entre dados históricos e outras variáveis (por exemplo, metros quadrados em construção) para
calcular uma estimativa para parâmetros da atividade, tais como custo, orçamento e duração.
As durações das atividades podem ser determinadas quantitativamente através da multiplicação da
quantidade de trabalho a ser executado pelas horas de mão de obra por unidade de trabalho. Por exemplo, a
duração da atividade no planejamento de um projeto pode ser estimada pelo número de desenhos multiplicado
pelo número de horas de trabalho por desenho, ou ainda, em uma instalação de cabo multiplicando-se os
metros de cabo pelo número de horas de trabalho por metro instalado. Por exemplo, se o recurso designado é
capaz de instalar 25 metros de cabo por hora, a duração total necessária para a instalação de 1.000 metros é
de 40 horas. (1.000 metros divididos por 25 metros por hora).
Esta técnica pode produzir altos níveis de precisão dependendo da sofisticação e dos dados subjacentes
colocados no modelo. Estimativas paramétricas de tempo podem ser aplicadas a todo um projeto ou a
segmentos do projeto, em conjunto com outros métodos de estimativa.
6.5.2.4 Estimativas de três pontos
A precisão das estimativas de duração de uma atividade pontual pode ser aperfeiçoada considerando-se
o seu grau de incerteza e risco. Esse conceito se originou com a Técnica de revisão e avaliação de programa
(PERT em inglês).PERT usa três estimativas para definir uma faixa aproximada para a duração de uma atividade:
•	 Mais provável (tM). Essa estimativa é baseada na duração da atividade, dados os recursos prováveis
de serem designados, sua produtividade, expectativas realistas de disponibilidade para executar a
atividade, dependências de outros participantes e interrupções.
•	 Otimista (tO). A duração da atividade é baseada na análise do melhor cenário para a atividade.
•	 Pessimista (tP). A duração da atividade é baseada na análise do pior cenário para a atividade.
6 - GERENCIAMENTO DO TEMPO DO PROJETO
171
6
©2013 Project Management Institute. Um Guia do Conhecimento em Gerenciamento de Projetos (Guia PMBOK®
) — Quinta Edição
Dependendo dos valores de distribuição assumidos na faixa das três estimativas, a duração esperada
tE pode ser calculada usando uma fórmula. Duas fórmulas comumente usadas são as distribuições beta e
triangular. As fórmulas são:
•	 Distribuição triangular. tE = (tO + tM + tP) / 3
•	 Distribuição Beta (da técnica PERT tradicional). tE = (tO + 4tM + tP) / 6
As estimativas de duração baseadas em três pontos com uma distribuição assumida fornecem uma duração
esperada e esclarecem a faixa de incerteza sobre a duração esperada.
6.5.2.5 Técnicas de tomada de decisão em grupo
Abordagens de equipe, tais como “brainstorming”, técnica Delphi ou técnica de grupo nominal são úteis
para o engajamento dos membros da equipe a fim de melhorar a exatidão e o comprometimento com as
estimativas emergentes. Ao envolver um grupo estruturado de pessoas que estão próximas da execução
técnica do trabalho no processo de estimativa, são obtidas informações adicionais e estimativas mais precisas.
Além disso, quando as pessoas estão envolvidas no processo de estimativa, o seu compromisso em alcançar
as estimativas resultantes de tal processo aumenta.
6.5.2.6 Análise de reservas
As estimativas de duração podem incluir reservas para contingências, às vezes chamadas de reservas
de tempo ou buffers no cronograma do projeto para considerar as incertezas no cronograma. As reservas
de contingência são a duração estimada na linha de base do cronograma alocada para riscos identificados
que são aceitos e para os quais respostas contingentes ou mitigadoras são desenvolvidas. As reservas de
contingência estão associadas a “incógnitas conhecidas” que podem ser estimadas para justificar esta
quantidade de retrabalho desconhecida. A reserva de contingência pode ser uma porcentagem da duração
estimada da atividade, um número especificado de períodos de trabalho, ou pode ser desenvolvida através
do uso de métodos de análise quantitativa, como a simulação de Monte Carlo (Seção 11.4.2.2). As reservas
de contingência podem ser separadas das atividades individuais e agregadas em buffers como mostrado na
Figura 6-19.
À medida que informações mais precisas sobre o projeto se tornam disponíveis,a reserva para contingências
pode ser usada, reduzida ou eliminada. Contingências devem ser claramente identificadas na documentação
do cronograma.
As estimativas também podem ser produzidas para a quantidade de reserva gerencial de tempo para o
projeto. As reservas gerenciais são uma quantidade especificada da duração do projeto retida para fins de
controle de gerenciamento e são reservadas para o trabalho imprevisto que está dentro do escopo do projeto.
As reservas gerenciais abordam as “incógnitas conhecidas” que podem afetar um projeto. A reserva gerencial
não está incluída na linha de base do cronograma, mas faz parte dos requisitos de duração de todo o projeto.
Dependendo dos termos do contrato, o uso das reservas gerenciais pode requerer uma mudança na linha de
base do cronograma.
6 - GERENCIAMENTO DO TEMPO DO PROJETO
172 ©2013 Project Management Institute. Um Guia do Conhecimento em Gerenciamento de Projetos (Guia PMBOK®
) — Quinta Edição
6.5.3 Estimar as durações das atividades: saídas
6.5.3.1 Estimativas das durações das atividades
As estimativas das durações das atividades são avaliações quantitativas do número provável de períodos
de trabalho que serão necessários para completar uma atividade. As estimativas das durações não incluem
nenhuma espera como descrito na Seção 6.3.2.3. As estimativas das durações das atividades podem incluir
algumas indicações da faixa de resultados possíveis. Por exemplo:
•	 2 semanas ± 2 dias, o que indica que a atividade levará pelo menos oito dias e não mais de doze
(assumindo-se uma semana de trabalho de cinco dias); e
•	 probabilidade de 15% de exceder três semanas, o que indica uma alta probabilidade – 85% – de que
a atividade levará três semanas ou menos.
6.5.3.2 Atualizações nos documentos do projeto
Documentos do projeto que podem ser atualizados incluem, mas não estão limitados, a:
•	 Atributos das atividades; e
•	 Premissas feitas no desenvolvimento da estimativa da duração da atividade, tais como níveis de
competência e disponibilidade, assim como uma base de estimativas de durações.
6.6 Desenvolver o cronograma
Desenvolver o cronograma é o processo de análise de sequências das atividades, suas durações, recursos
necessários e restrições do cronograma visando criar o modelo do cronograma do projeto. O principal benefício
deste processo é que a inserção das atividades do cronograma, suas durações, recursos, disponibilidades
de recursos e relacionamentos lógicos na ferramenta de elaboração do cronograma gera um modelo de
cronograma com datas planejadas para a conclusão das atividades do projeto. As entradas, ferramentas e
técnicas, e saídas desse processo estão ilustradas na Figura 6-16. A Figura 6-17 ilustra o diagrama de fluxo
de dados do processo.
6 - GERENCIAMENTO DO TEMPO DO PROJETO
173
6
©2013 Project Management Institute. Um Guia do Conhecimento em Gerenciamento de Projetos (Guia PMBOK®
) — Quinta Edição
Entradas Ferramentas e técnicas Saídas
.1 Plano de gerenciamento
do cronograma
.2 Lista de atividades
.3 Atributos das atividades
.4 Diagramas de rede do
cronograma do projeto
.5 Requisitos de recursos
das atividades
.6 Calendários dos recursos
.7 Estimativas das durações
das atividades
.8 Especificação do escopo
do projeto
.9 Registro dos riscos
.10 Designações do pessoal
do projeto
.11 Estrutura analítica dos
recursos
.12 Fatores ambientais da
empresa
.13 Ativos de processos
organizacionais
.1 Análise de rede do
cronograma
.2 Método do caminho crítico
.3 Método da corrente crítica
.4 Técnicas de otimização de
recursos
.5 Técnicas de
desenvolvimento de
modelos
.6 Antecipações e esperas
.7 Compressão de
cronograma
.8 Ferramenta de cronograma
.1 Linha de base do
cronograma
.2 Cronograma do projeto
.3 Dados do cronograma
.4 Calendários do projeto
.5 Atualizações no plano de
gerenciamento do projeto
.6 Atualizações nos
documentos do projeto
Figura 6-16. Desenvolver o cronograma: entradas, ferramentas e técnicas, e saídas
Gerenciamento do tempo do projeto
6.6
Desenvolver o
cronograma
6.7
Controlar o
cronograma
• Diagramas de rede
do cronograma
do projeto
• Estimativas das
durações das atividades
• Requisitos de recursos
das atividades
• Estrutura analítica
dos recursos
• Lista de atividades
• Atributos das atividades
• Atualizações
nos documentos
do projeto
• Cronograma
do projeto
• Calendários
do projeto
• Dados do
cronograma
• Cronograma
do projeto
• Atualizações
no plano de
gerenciamento
do projeto
• Linha de base do
cronograma
Documentos
do projeto
• Calendários do recurso
• Designações do pessoal
do projeto
• Calendários do recurso
• Registro dos riscos
• Especificação do
escopo do projeto
• Ativos de processos
organizacionais
• Fatores ambientais
da empresa12.2
Conduzir as
aquisições
9.2
Mobilizar a
equipe do projeto
11.2
Identificar
os riscos
5.3
Definir o
escopo
Empresa/
organização
7.3
Determinar o
orçamento
7.2
Estimar
os custos
4.2
Desenvolver
o plano de
gerenciamento
do projeto
12.1
Planejar o
gerenciamento
das aquisições
6.5
Estimar as
durações das
atividades
6.4
Estimar os recursos
das atividades
6.3
Sequenciar as
atividades
6.2
Definir as
atividades
• Plano de gerenciamento
do cronograma
6.1
Planejar o
gerenciamento
do cronograma
Figura 6-17. Diagrama do fluxo de dados do processo Desenvolver o cronograma
6 - GERENCIAMENTO DO TEMPO DO PROJETO
174 ©2013 Project Management Institute. Um Guia do Conhecimento em Gerenciamento de Projetos (Guia PMBOK®
) — Quinta Edição
O desenvolvimento de um cronograma de projeto aceitável é muitas vezes um processo iterativo. O modelo
de cronograma é usado para definir as datas planejadas de início e fim das atividades e marcos do projeto
com base na exatidão das entradas. O desenvolvimento do cronograma pode requerer a análise e revisão das
estimativas de duração e de estimativas de recursos para criar o modelo de cronograma aprovado do projeto
que pode servir como linha de base para acompanhar o seu progresso. Uma vez que as datas de início e
fim das atividades tenham sido definidas, é comum que membros da equipe sejam designados para realizar
a revisão das suas atividades designadas para confirmar que as datas de início e fim não apresentam qualquer
conflito com os calendários dos recursos ou atividades designados para outros projetos ou tarefas e são, dessa
forma, ainda válidas. À medida que o trabalho avança, a revisão e a manutenção do modelo de cronograma
do projeto para sustentar um cronograma realista continuam sendo executadas durante todo o projeto, como
descrito na Seção 6.7.
Para informações mais específicas sobre a elaboração de cronogramas, consulte o Practice Standard for
Scheduling.
6.6.1 Desenvolver o cronograma: entradas
6.6.1.1 Plano de gerenciamento do cronograma
Descrito na Seção 6.1.3.1. O plano de gerenciamento do cronograma identifica o método de elaboração do
cronograma e a ferramenta usada para criá-lo, e como o cronograma será calculado.
6.6.1.2 Lista de atividades
Descrita na Seção 6.2.3.1. A lista de atividades identifica as atividades que serão incluídas no modelo do
cronograma.
6.6.1.3 Atributos das atividades
Descritos na Seção 6.2.3.2. Os atributos das atividades fornecem os detalhes usados para criar o modelo
do cronograma.
6.6.1.4 Diagramas de rede do cronograma do projeto
Descritos na Seção 6.3.3.1. Os diagramas de rede do cronograma do projeto contêm as relações lógicas de
predecessores e sucessores que serão usadas para calcular o cronograma.
6 - GERENCIAMENTO DO TEMPO DO PROJETO
175
6
©2013 Project Management Institute. Um Guia do Conhecimento em Gerenciamento de Projetos (Guia PMBOK®
) — Quinta Edição
6.6.1.5 Requisitos de recursos das atividades
Descritos na Seção 6.4.3.1. Os requisitos de recursos das atividades identificam os tipos e quantidades de
recursos exigidos para cada atividade usada para criar o modelo do cronograma.
6.6.1.6 Calendários de recursos
Descritos nas Seções 9.2.3.2 e 12.2.3.3. Os calendários de recursos contêm informações sobre a
disponibilidade de recursos durante o projeto.
6.6.1.7 Estimativas das durações das atividades
Descritas na Seção 6.5.3.1.As estimativas das durações das atividades contêm as avaliações quantitativas
do número provável de períodos de trabalho que serão necessários para completar uma atividade que será
usada para calcular o cronograma.
6.6.1.8 Especificação do escopo do projeto
Descrita na Seção 5.3.3.1.A especificação do escopo do projeto contém premissas e restrições que podem
gerar um impacto no desenvolvimento do cronograma do projeto.
6.6.1.9 Registro dos riscos
Descrito na Seção 11.2.3.1. O registro dos riscos fornece os detalhes de todos os riscos identificados e suas
características que afetam o modelo do cronograma.
6.6.1.10 Designações do pessoal do projeto
Descritas na Seção 9.2.3.1. As designações do pessoal do projeto especificam os recursos que serão
designados para cada atividade.
6.6.1.11 Estrutura analítica dos recursos
Descrita na Seção 6.4.3.2. A estrutura analítica dos recursos fornece os detalhes para a realização da
análise dos recursos e elaboração dos relatórios organizacionais.
6 - GERENCIAMENTO DO TEMPO DO PROJETO
176 ©2013 Project Management Institute. Um Guia do Conhecimento em Gerenciamento de Projetos (Guia PMBOK®
) — Quinta Edição
6.6.1.12 Fatores ambientais da empresa
Descritos na Seção 2.1.5. Os fatores ambientais da empresa incluem, mas não estão limitados, a:
•	 Padrões,
•	 Canais de comunicação, e
•	 Ferramenta de cronograma a ser usada no desenvolvimento do modelo do mesmo.
6.6.1.13 Ativos de processos organizacionais
Descritos na Seção 2.1.4. Os ativos de processos organizacionais que podem influenciar o processo
Desenvolver o cronograma incluem, mas não estão limitados, a: metodologia de elaboração de cronograma e
calendário(s) do(s) projeto(s).
6.6.2 Desenvolver o cronograma: ferramentas e técnicas
6.6.2.1 Análise de rede do cronograma
A análise de rede do cronograma é uma técnica que gera o modelo do cronograma do projeto. Ela
emprega várias técnicas analíticas, tais como o método do caminho crítico, o método da corrente crítica,
a análise e-se e técnicas de otimização dos recursos para calcular as datas de início e término mais
cedo e mais tarde das partes incompletas das atividades do projeto. Alguns caminhos da rede podem ter
pontos de convergência ou divergência que podem ser identificados e usados na análise de compressão de
cronograma ou outras análises.
6.6.2.2 Método do caminho crítico
O método do caminho crítico é um método usado para estimar a duração mínima do projeto e determinar o
grau de flexibilidade nos caminhos lógicos da rede dentro do modelo do cronograma. Esta técnica de análise de
rede do cronograma calcula as datas de início e término mais cedo e início e término mais tarde, para todas as
atividades, sem considerar quaisquer limitações de recursos, executando uma análise dos caminhos de ida e
de volta através da rede do cronograma, como mostrado na Figura 6-18. Nesse exemplo, o caminho mais longo
inclui as atividades A, C e D e, assim sendo, a sequência de A-C-D é o caminho crítico. O caminho crítico é a
sequência de atividades que representa o caminho mais longo de um projeto, que determina a menor duração
possível do projeto. As datas resultantes de início e término mais cedo e início e término mais tarde não são
necessariamente o cronograma do projeto, mas sim uma indicação dos períodos de tempo dentro dos quais
a atividade poderia ser executada, usando os parâmetros inseridos no modelo do cronograma para durações
de atividades, relações lógicas, antecipações, esperas, e outras restrições conhecidas. O método do caminho
crítico é usado para determinar o grau de flexibilidade de elaboração do cronograma nos caminhos lógicos da
rede dentro do modelo do cronograma.
6 - GERENCIAMENTO DO TEMPO DO PROJETO
177
6
©2013 Project Management Institute. Um Guia do Conhecimento em Gerenciamento de Projetos (Guia PMBOK®
) — Quinta Edição
Em qualquer caminho de rede, a flexibilidade do cronograma é medida pela quantidade de tempo que
uma atividade do mesmo pode ser atrasada ou estendida a partir da sua data de início mais cedo sem
atrasar a data de término do projeto ou violar uma restrição do cronograma, o que chamamos de “folga
total.” Um caminho crítico do MCC (método do caminho crítico) é normalmente caracterizado por uma folga
total igual a zero no caminho crítico. Quando implementados com sequenciamento do método do diagrama
de precedência (MDP), os caminhos críticos podem ter uma folga total positiva, igual a zero ou negativa,
dependendo das restrições aplicadas. Qualquer atividade no caminho crítico é chamada de atividade de
caminho crítico. A folga total positiva é causada quando o caminho de volta é calculado a partir de uma
restrição do cronograma que é mais tarde que a data de término mais cedo que foi calculada durante o
cálculo do caminho de ida. A folga total negativa é causada quando uma restrição nas datas mais tarde é
violada pela duração e lógica. As redes do cronograma podem ter múltiplos caminhos quase críticos. Muitos
pacotes de software permitem que o usuário defina os parâmetros usados para determinar o(s) caminho(s)
crítico(s). Ajustes às durações da atividade (se mais recursos ou menos escopo podem ser providenciados),
relações lógicas (se as relações forem arbitradas no início), antecipações e esperas, ou outras restrições
do cronograma podem ser necessárias para produzir caminhos de rede com folga total zero ou folga total
positiva. Uma vez que a folga total para um caminho da rede tenha sido calculada, a folga livre, isto é, a
quantidade de tempo que uma atividade do cronograma pode ser atrasada sem atrasar a data de início mais
cedo de qualquer atividade sucessora, ou violar uma restrição do cronograma pode também ser determinada.
Por exemplo, a folga total para a Atividade B na Figura 6-18 é cinco dias.
Elo de caminho crítico
Elo de caminho não crítico
Atividade
no nó
Início FimA
1 5 5
1 0 5
C
6 10 15
6 0 15
B
6 5 10
11 5 15
D
16 15 30
16 0 30
Nome da atividade
Início
mais cedo Duração
Término
mais cedo
Início
mais tarde
Folga
total
Término
mais tarde
Caminho A–B–D = 25
Caminho A–C–D = 30
(Caminho crítico)
CHAVE
OBS.: Este exemplo usa a convenção aceita de início do projeto no
primeiro dia para calcular as datas de início e término. Há outras
convenções aceitas que podem ser usadas.
Figura 6-18. Exemplo de método do caminho crítico
6 - GERENCIAMENTO DO TEMPO DO PROJETO
178 ©2013 Project Management Institute. Um Guia do Conhecimento em Gerenciamento de Projetos (Guia PMBOK®
) — Quinta Edição
6.6.2.3 Método da corrente crítica
O método da corrente crítica (CCM) é um método de cronograma que permite que a equipe do projeto crie
buffers (reservas) ao longo de qualquer caminho do cronograma para levar em consideração recursos limitados
e incertezas do projeto. Ele é desenvolvido a partir da abordagem do método de caminho crítico e considera os
efeitos da alocação de recursos, otimização de recursos, nivelamento de recursos, e incertezas na duração de
qualquer atividade do caminho crítico determinados usando o método de caminho crítico. Para isso, o método
da corrente crítica introduz o conceito de buffers e gerenciamento de buffers. O método da corrente crítica
usa atividades com durações que não incluem margens de segurança, relações lógicas e disponibilidade de
recursos com buffers estaticamente definidos compostos de margens de segurança agregadas de atividades
em pontos específicos no caminho do cronograma do projeto para considerar recursos limitados e incertezas
do projeto. O caminho crítico restrito por recursos é conhecido como corrente crítica.
O método da corrente crítica adiciona buffers de duração que são atividades sem trabalho do cronograma
para gerenciar as incertezas. Um buffer, colocado no final da corrente crítica e mostrado na Figura 6-19, é
conhecido como o buffer do projeto e protege a data alvo de término contra o seu desvio ao longo da corrente
crítica. Buffers adicionais, conhecidos como buffers de alimentação, são colocados em cada ponto sempre
que uma cadeia de atividades dependentes que não está na corrente crítica alimenta ou converge para a
corrente crítica. Dessa forma, os buffers de alimentação protegem a corrente crítica contra desvio ao longo
das cadeias de alimentação. O tamanho de cada buffer deve levar em conta a incerteza na duração da corrente
de atividades dependentes que leva a esse buffer. Uma vez que as atividades buffer do cronograma estejam
determinadas, as atividades planejadas são agendadas para as suas datas planejadas de início e de término
mais tarde possíveis. Consequentemente, ao invés de gerenciar a folga total dos caminhos da rede, o método
da corrente crítica foca o gerenciamento das durações restantes dos buffers em relação às durações restantes
das cadeias de tarefas.
Atividade A
Elo de caminho crítico
Elo de caminho não crítico
Atividade CInício Fim
Atividade G
Atividade B
Atividade D
Buffer de
alimentação
Buffer de
alimentação
Atividade E Atividade F Buffer do
projeto
CHAVE
Figura 6-19. Exemplo de método da corrente crítica
6 - GERENCIAMENTO DO TEMPO DO PROJETO
179
6
©2013 Project Management Institute. Um Guia do Conhecimento em Gerenciamento de Projetos (Guia PMBOK®
) — Quinta Edição
6.6.2.4 Técnicas de otimização de recursos
Exemplosdetécnicasdeotimizaçãoderecursosquepodemserusadasparaajustaromodelodocronograma
devido à oferta e procura de recursos incluem, mas não estão limitados ao:
•	 Nivelamento de recursos. Uma técnica em que as datas de início e término são ajustadas com base
nas restrições de recursos, com o objetivo de equilibrar a demanda de recursos com o suprimento
disponível. O nivelamento de recursos pode ser usado quando os recursos compartilhados ou de
necessidade crítica só estão disponíveis em certas épocas, ou em quantidades limitadas, ou foram
distribuídos demais, tal como quando um recurso foi designado para duas ou mais atividades durante
o mesmo período de tempo como mostrado na Figura 6-20, ou para manter o uso do recurso em um
nível constante. O nivelamento de recursos pode muitas vezes causar mudança do caminho crítico
original, geralmente para aumentar.
Início
Atividade A
Tom: 8 horas
Sue: 8 horas
Atividade B Sue: 8 horas
Atividade C Tom: 8 horas
Tom: 8 horas
Sue: 16 horas
Tom: 8 horas
Dia 2 Dia 3Dia 1
Início
Atividade A
Tom: 8 horas
Sue: 8 horas
Atividade B Sue: 8 horas
Atividade C Tom: 8 horas
Tom: 8 horas
Sue: 8 horas
Sue: 8 horas Tom: 8 horas
Dia 2 Dia 3Dia 1
Atividades antes do nivelamento de recursos
Atividades depois do nivelamento de recursos
Figura 6-20. Nivelamento de recursos
6 - GERENCIAMENTO DO TEMPO DO PROJETO
180 ©2013 Project Management Institute. Um Guia do Conhecimento em Gerenciamento de Projetos (Guia PMBOK®
) — Quinta Edição
•	 Estabilização de recursos. Uma técnica que ajusta as atividades de um modelo de cronograma de
tal maneira que os requisitos de recursos do projeto não excedam certos limites pré-definidos de
recursos. Na estabilização de recursos, ao contrário do nivelamento de recursos, o caminho crítico
do projeto não é mudado e a data de conclusão não pode ser atrasada. Em outras palavras, as
atividades só podem ser atrasadas dentro de sua folga livre e folga total. Dessa forma, a estabilização
de recursos pode não ser capaz de otimizar todos os recursos.
6.6.2.5 Técnicas de criação de modelos
Exemplos de técnicas de criação de modelos incluem, mas não estão limitadas à:
•	 Análise de cenário E-Se. A análise do cenário E-Se é o processo de avaliar os cenários a fim de
predizer seus efeitos, positivos ou negativos, nos objetivos do projeto. Esta é uma análise da pergunta
“E se a situação representada pelo cenário ‘X’ acontecer?” Uma análise de rede do cronograma é
feita usando o cronograma para computar os diferentes cenários, tal como atrasar a entrega de
um componente principal, prolongar as durações específicas de engenharia ou introduzir fatores
externos, tal como uma greve ou uma mudança no processo de licenciamento. O resultado da análise
de cenário “E-se” pode ser usado para avaliar a viabilidade do cronograma do projeto sob condições
adversas, e para preparar planos de contingência e de resposta para superar ou mitigar o impacto
de situações inesperadas.
•	 Simulação.A simulação envolve o cálculo de múltiplas durações de projeto com diferentes conjuntos
de hipóteses das atividades, normalmente usando distribuições de probabilidades construídas a
partir das estimativas de três pontos (descrita na Seção 6.5.2.4) para levar em consideração a
incerteza. A técnica mais comum de simulação é a análise de Monte Carlo (Seção 11.4.2.2), em que
uma distribuição das possíveis durações de atividades é definida para cada atividade e usada para
calcular uma distribuição de possíveis resultados para o projeto como um todo.
6.6.2.6 Antecipações e esperas
Descritas na Seção 6.3.2.3. Antecipações e esperas são refinamentos aplicados durante a análise da rede
para produzir um cronograma viável ajustando o tempo de início das atividades sucessoras. As antecipações
são usadas em circunstâncias limitadas para adiantar uma atividade sucessora em relação a uma atividade
predecessora, e as esperas são usadas em circunstâncias limitadas onde os processos exigem que um
determinado período de tempo entre as atividades predecessoras e sucessoras transcorra sem que haja
impacto no trabalho ou recursos.
6 - GERENCIAMENTO DO TEMPO DO PROJETO
181
6
©2013 Project Management Institute. Um Guia do Conhecimento em Gerenciamento de Projetos (Guia PMBOK®
) — Quinta Edição
6.6.2.7 Compressão de cronograma
As técnicas de compressão de cronograma são usadas para encurtar a duração do mesmo sem reduzir o
escopo do projeto, a fim de cumprir as restrições do cronograma, as datas impostas, ou outros objetivos do
cronograma. As técnicas de compressão de cronograma incluem, mas não estão limitadas a:
•	 Compressão. Uma técnica usada para reduzir a duração do cronograma do projeto usando menor
custo incremental através da adição de recursos. Exemplos de compressão incluem a aprovação
de horas extras, recursos adicionais ou o pagamento para a aceleração da entrega das atividades
no caminho crítico. A compressão funciona somente para as atividades no caminho crítico onde
os recursos adicionais encurtarão a duração da atividade. A compressão nem sempre produz uma
alternativa viável e pode resultar num maior risco e/ou custo.
•	 Paralelismo.Umatécnicadecompressãodecronogramaemqueasatividadesoufasesnormalmente
executadas sequencialmente são executadas paralelamente durante, pelo menos, uma parte da
sua duração. Um exemplo é a construção da fundação de um prédio antes que todos os desenhos
arquitetônicos tenham sido terminados. O paralelismo pode resultar na repetição de trabalho e
aumento de risco. O paralelismo funciona somente se as atividades puderem ser sobrepostas para
encurtar a duração do projeto.
6.6.2.8 Ferramenta de cronograma
Ferramentas automatizadas para o desenvolvimento do cronograma contêm o modelo do cronograma e
aceleram o processo de desenvolvimento do mesmo, gerando datas de início e término baseadas nas entradas
das atividades,diagramas de rede,recursos e durações das atividades usando a análise de rede do cronograma.
Uma ferramenta de elaboração do cronograma pode ser usada em conjunto com outros aplicativos de software
de gerenciamento de projetos assim como com métodos manuais.
6.6.3 Desenvolver o cronograma: saídas
6.6.3.1 Linha de base do cronograma
Linha de base do cronograma é a versão aprovada de um modelo de cronograma que pode ser mudado
somente mediante procedimentos de controle formais, e é usada como uma base para comparação com os
resultados reais.É aceita e aprovada pelas partes interessadas apropriadas como a linha de base do cronograma
com datas de início e datas de término da linha de base.Durante o monitoramento e controle,as datas aprovadas
da linha de base são comparadas com as datas reais de início e fim para determinar a ocorrência de variações.
A linha de base do cronograma é um componente do plano de gerenciamento do projeto.
6 - GERENCIAMENTO DO TEMPO DO PROJETO
182 ©2013 Project Management Institute. Um Guia do Conhecimento em Gerenciamento de Projetos (Guia PMBOK®
) — Quinta Edição
6.6.3.2 Cronograma do projeto
As saídas de um modelo de cronograma são apresentações do cronograma. O cronograma do projeto
é uma saída de um modelo de cronograma que apresenta a conexão de atividades com datas, durações,
marcos e recursos planejados. O cronograma do projeto inclui pelo menos uma data de início e de término
planejadas para cada atividade. Se o planejamento de recursos for feito numa fase inicial, então o cronograma
do projeto permanecerá preliminar até as designações dos recursos serem confirmadas e as datas de início
e término agendadas serem estabelecidas. Esse processo normalmente acontece o mais tardar antes do
término do plano de gerenciamento do projeto (Seção 4.2.3.1). O cronograma alvo de um projeto também
pode ser realizado com as datas de início e de término alvo definidas para cada atividade. O cronograma do
projeto pode ser apresentado num formato resumido, algumas vezes chamado de cronograma mestre ou
cronograma de marcos, ou apresentado detalhadamente. Embora um modelo do cronograma de projeto possa
ser apresentado em formato tabular, ele é com mais frequência apresentado graficamente, usando-se um ou
mais dos seguinte formatos, que são classificados como apresentações:
•	 Gráficos de barras. Esses gráficos, também conhecidos como Diagramas de Gantt, representam as
informações do cronograma em que as atividades são listadas no eixo vertical,as datas são mostradas
no eixo horizontal, e as durações das atividades aparecem como barras horizontais posicionadas de
acordo com as datas de início e término. Os gráficos de barras são de leitura relativamente fácil e
frequentemente são usados em apresentações gerenciais. Para controle e comunicação gerencial,
a atividade de resumo mais ampla e mais abrangente, algumas vezes chamada de atividade
sumarizadora, é usada entre marcos ou através de múltiplos pacotes de trabalho interdependentes,
sendo mostrada em relatórios de gráfico de barras. Um exemplo é a parte de resumo do cronograma
da Figura 6-21 que é apresentada num formato estruturado como EAP.
•	 Gráficos de marcos. Esses gráficos assemelham-se aos gráficos de barras, porém identificam
somente o início ou término agendado para as entregas mais importantes e interfaces externas
chaves. Um exemplo está representado no cronograma de marcos da Figura 6-21.
•	 Diagramas de rede do cronograma do projeto. Esses diagramas são geralmente apresentados
no formato de diagrama de atividade no nó mostrando atividades e relações sem uma escala de
tempo, às vezes chamados de diagrama de lógica pura, como mostrado na Figura 6-11, ou no
formato de diagrama de rede do cronograma com escala de tempo, às vezes chamado de gráfico
de barras lógico, como mostrado no cronograma detalhado da Figura 6-21.Esses diagramas, com
informações sobre as datas das atividades, normalmente mostram tanto a lógica da rede do projeto
como suas atividades de cronograma de seu caminho crítico. Esse exemplo também mostra como
cada pacote de trabalho é planejado como uma série de atividades relacionadas. Outra apresentação
do diagrama de rede do cronograma do projeto é um diagrama lógico com escala de tempo. Esses
diagramas incluem uma escala de tempo e barras que representam a duração das atividades com
as relações lógicas. É otimizado para mostrar as relações entre as atividades onde qualquer número
de atividades pode aparecer na mesma linha do diagrama em sequência.
6 - GERENCIAMENTO DO TEMPO DO PROJETO
183
6
©2013 Project Management Institute. Um Guia do Conhecimento em Gerenciamento de Projetos (Guia PMBOK®
) — Quinta Edição
Projetar a estrutura de tempo do cronograma
Período 5Período 1 Período 2 Período 3
Identificador
da atividade
Identificador
da atividade
Identificador
da atividade
1.1.MB Iniciar novo produto Z
Período 4
Período 5Período 1 Período 2 Período 3 Período 4
Período 5Período 1 Período 2 Período 3 Período 4
Unidades
de
calendário
Unidades
de
calendário
Unidades
de
calendário
Completar componente 1
Completar componente 2
Terminar novo produto Z
0
0
0
0
Descrição da atividade
1.1.MB 0
120
67
20
33
14
0
53
14
28
11
0
53
14
32
0
7
0
1.1.1.M1
1.1.2.M1
1.1.3.EG
Completar integração dos componentes 1 e 2 01.1.3.M1
1.1 Desenvolver e entregar novo produto Z
Pacote de trabalho 1: Componente 1
Pacote de trabalho 2: Componente 2
Pacote de trabalho 3: Componentes integrados 1 e 2
120
67
53
53
Descrição da atividade
Descrição da atividade
1.1.1
1.1.2
1.1.3
Cronograma de marcos
Data dos dados
Data dos dados
Cronograma detalhado
1.1.1.T
1.1
1.1.1
1.1.1.D
1.1.1.B
1.1.2.T
1.1.1.M1
1.1.2
1.1.2.D
1.1.2.B
1.1.3.M1
1.1.2.M1
1.1.3
1.1.3.G
1.1.3.T
Data dos dados
II
TI
1.1.3.P
1.1.3.EG
Cronograma resumo
Iniciar novo produto Z
Desenvolver e entregar produto Z
Pacote de trabalho 1: Componente 1
Projetar componente 1
Construir componente 1
Testar componente 1
Completar componente 1
Pacote de trabalho 2: Componente 2
Projetar componente 2
Construir componente 2
Testar componente 2
Completar componente 2
Pacote de trabalho 3: Componentes integrados 1 e 2
Integrar componentes 1 e 2 como produto Z
Completar integração dos componentes 1 e 2
Testar componentes integrados como produto Z
Entregar produto Z
Terminar novo produto Z
Projetar a estrutura de tempo do cronograma
Projetar a estrutura de tempo do cronograma
Figura 6-21. Exemplos de apresentações do cronograma do projeto
6 - GERENCIAMENTO DO TEMPO DO PROJETO
184 ©2013 Project Management Institute. Um Guia do Conhecimento em Gerenciamento de Projetos (Guia PMBOK®
) — Quinta Edição
A Figura 6-21 mostra apresentações do cronograma para um projeto exemplo sendo executado, com o
trabalho em progresso relatado pela data dos dados, um momento específico em que o andamento do projeto
é registrado, que às vezes é também chamado de até a data presente ou data de andamento. Para um modelo
de cronograma de projeto simples, a Figura 6-21 reflete apresentações do cronograma nas formas de (1) um
cronograma de marcos como um gráfico de marcos, (2) um cronograma de resumo como um gráfico de barras,
e (3) um cronograma detalhado como um diagrama de rede de cronograma de projeto. A Figura 6-21 também
mostra visualmente as relações entre os três diferentes níveis de apresentação do cronograma.
6.6.3.3 Dados do cronograma
Os dados do cronograma para o modelo do cronograma do projeto são o conjunto de informações usadas para
descrever e controlar o cronograma. Os dados do cronograma incluem pelo menos os marcos do cronograma,
as atividades do cronograma, os atributos das atividades e a documentação de todas as premissas e restrições
identificadas. A quantidade de dados adicionais varia de acordo com a área de aplicação. As informações
frequentemente fornecidas como detalhes de suporte incluem, mas não se limitam, a:
•	 Requisitos de recursos por período de tempo, muitas vezes na forma de um histograma de recursos;
•	 Cronogramas alternativos, tais como melhor ou pior caso, não nivelado por recurso ou nivelado por
recurso, com ou sem datas impostas; e
•	 Alocação de reservas para contingências.
Os dados do cronograma também podem incluir itens como histogramas de recursos, projeções de fluxo de
caixa e cronogramas de pedidos e entregas.
6.6.3.4 Calendários do projeto
O calendário do projeto identifica os dias úteis e os turnos disponíveis para as atividades agendadas. Ele
distingue os períodos de tempo nos dias ou partes dos dias que estão disponíveis para completar as atividades
agendadas, dos períodos de tempo que não estão disponíveis. Um modelo de cronograma pode exigir mais de
um calendário de projeto para permitir períodos de trabalho diferentes para algumas atividades para calcular
o cronograma do projeto. Os calendários do projeto podem ser atualizados.
6.6.3.5 Atualizações no plano de gerenciamento do projeto
Os elementos do plano de gerenciamento do projeto que podem ser atualizados incluem, mas não estão
limitados, a:
•	 Linha de base do cronograma (Seção 6.6.3.1),
•	 Plano de gerenciamento do cronograma (Seção 6.1.3.1).
6 - GERENCIAMENTO DO TEMPO DO PROJETO
185
6
©2013 Project Management Institute. Um Guia do Conhecimento em Gerenciamento de Projetos (Guia PMBOK®
) — Quinta Edição
6.6.3.6 Atualizações nos documentos do projeto
Documentos do projeto que podem ser atualizados incluem, mas não estão limitados, a:
•	 Requisitos de recursos das atividades. O nivelamento dos recursos pode ter um efeito significativo
nas estimativas preliminares dos tipos e quantidades de recursos necessários. Se a análise do
nivelamento de recursos mudar os requisitos de recursos do projeto, então os mesmos serão
atualizados.
•	 Atributos das atividades. Os atributos das atividades (Seção 6.2.3.2) são atualizados para incluir
quaisquer requisitos de recursos revisados ou quaisquer outras revisões geradas pelo processo
Desenvolver o cronograma.
•	 Calendários. O calendário de cada projeto pode consistir de calendários múltiplos, calendários
de projeto, calendários de recursos individuais, etc., como a base para desenvolver o cronograma
do projeto.
•	 Registro dos riscos. O registro dos riscos pode precisar ser atualizado para refletir oportunidades
ou ameaças percebidas através das premissas de agendamento.
6.7 Controlar o cronograma
Controlar o cronograma é o processo de monitoramento do andamento das atividades do projeto para
atualização no seu progresso e gerenciamento das mudanças feitas na linha de base do cronograma para
realizar o planejado. O principal benefício deste processo é fornecer os meios de se reconhecer o desvio do
planejado e tomar medidas corretivas e preventivas, minimizando assim o risco. As entradas, ferramentas e
técnicas, e saídas desse processo estão ilustradas na Figura 6-22. A Figura 6-23 ilustra o diagrama de fluxo
de dados do processo.
Entradas Ferramentas e técnicas Saídas
.1 Plano de gerenciamento
do projeto
.2 Cronograma do projeto
.3 Dados de desempenho do
trabalho
.4 Calendário do projeto
.5 Dados do cronograma
.6 Ativos de processos
organizacionais
.1 Análise de desempenho
.2 Software de
gerenciamento de projetos
.3 Técnicas de otimização de
recursos
.4 Técnicas de
desenvolvimento de
modelos
.5 Antecipações e esperas
.6 Compressão de
cronograma
.7 Ferramenta de cronograma
.1 Informações sobre o
desempenho do trabalho
.2 Previsões de cronograma
.3 Solicitações de mudança
.4 Atualizações no plano de
gerenciamento do projeto
.5 Atualizações nos
documentos do projeto
.6 Atualizações nos ativos de
processos organizacionais
Figura 6-22. Controlar o cronograma: entradas, ferramentas e técnicas, e saídas
6 - GERENCIAMENTO DO TEMPO DO PROJETO
186 ©2013 Project Management Institute. Um Guia do Conhecimento em Gerenciamento de Projetos (Guia PMBOK®
) — Quinta Edição
Documentos
do projeto
4.4
Monitorar e
controlar o
trabalho do projeto
4.2
Desenvolver o plano
de gerenciamento
do projeto
4.5
Realizar o controle
integrado de
mudanças
Gerenciamento do tempo do projeto
6.7
Controlar o
cronograma
6.6
Desenvolver
o cronograma
• Dados de
desempenho
do trabalho
• Plano de
gerenciamento
do projeto • Ativos de processos
organizacionais
• Atualizações nos ativos de
processos organizacionais
• Previsões de
cronograma
• Informações sobre
o desempenho
do trabalho
• Atualizações
nos documentos
do projeto
• Cronograma do projeto
• Calendários do projeto
• Dados do
cronograma
• Solicitações
de mudança
• Atualizações no plano de
gerenciamento do projeto
4.2
Desenvolver o plano
de gerenciamento
do projeto
4.3
Orientar e gerenciar
a execução
do projeto
Empresa/
organização
Figura 6-23. Diagrama do fluxo de dados do processo Controlar o cronograma
A atualização no modelo do cronograma requer o conhecimento do desempenho real até a data presente.
Qualquer mudança na linha de base do cronograma somente pode ser aprovada através do processo Realizar
o controle integrado de mudanças (4.5). Controlar o cronograma, como um componente do processo Realizar
o controle integrado de mudanças, está relacionado com:
•	 A determinação da situação atual do cronograma do projeto,
•	 A influência nos fatores que criam mudanças no cronograma,
•	 A determinação se houve mudança no cronograma do projeto, e
•	 O gerenciamento das mudanças reais à medida que elas ocorrem.
6 - GERENCIAMENTO DO TEMPO DO PROJETO
187
6
©2013 Project Management Institute. Um Guia do Conhecimento em Gerenciamento de Projetos (Guia PMBOK®
) — Quinta Edição
Se qualquer abordagem ágil for utilizada, o processo Controlar o cronograma está relacionado com:
•	 A determinação da situação atual do cronograma do projeto comparando a quantidade total de
trabalho entregue e aceito em relação às estimativas do trabalho concluído para o ciclo de tempo
transcorrido,
•	 A condução de revisões retrospectivas (revisões agendadas para o registro das lições aprendidas) a
fim de corrigir os processos e melhorá-los, se necessário,
•	 A repriorização do plano de trabalho restante (backlog),
•	 A determinação da taxa de velocidade em que as entregas são produzidas, validadas e aceitas
em um dado momento por iteração (duração de ciclo de trabalho acordado, normalmente de duas
semanas ou um mês),
•	 A determinação se houve mudança no cronograma do projeto, e
•	 O gerenciamento das mudanças reais à medida que elas ocorrem.
6.7.1 Controlar o cronograma: entradas
6.7.1.1 Plano de gerenciamento do projeto
Descrito na Seção 4.2.3.1. O plano de gerenciamento do projeto contém o plano de gerenciamento
do cronograma e a linha de base do mesmo. O plano de gerenciamento do cronograma descreve como o
cronograma será gerenciado e controlado. A linha de base do cronograma é usada como uma referência para
comparação dos resultados reais para determinar se uma mudança, ação corretiva ou preventiva é necessária.
6.7.1.2 Cronograma do projeto
Descrito na Seção 6.6.3.2. O cronograma do projeto refere-se à versão mais recente com anotações
indicando atualizações, atividades terminadas e atividades iniciadas até a data dos dados indicada.
6.7.1.3 Dados de desempenho do trabalho
Descritos na Seção 4.3.3.2. Os dados de desempenho do trabalho referem-se às informações sobre o
progresso do projeto, tais como que atividades foram iniciadas, o seu progresso (por exemplo, a duração real,
a duração restante e percentagem física concluída), e que atividades foram concluídas.
6 - GERENCIAMENTO DO TEMPO DO PROJETO
188 ©2013 Project Management Institute. Um Guia do Conhecimento em Gerenciamento de Projetos (Guia PMBOK®
) — Quinta Edição
6.7.1.4 Calendários do projeto
Descritos na Seção 6.6.3.4. Um modelo de cronograma pode requerer mais de um calendário de projeto
para considerar diferentes períodos de trabalho para algumas atividades para o cálculo das previsões de
cronograma.
6.7.1.5 Dados do cronograma
Descritos na Seção 6.6.3.3. Os dados de cronograma serão revisados e atualizados no processo Controlar
o cronograma.
6.7.1.6 Ativos de processos organizacionais
Descritos na Seção 2.1.4. Os ativos de processos organizacionais que influenciam o processo Controlar o
cronograma incluem, mas não se limitam, a:
•	 Políticas, procedimentos e diretrizes existentes, formais ou informais, relacionadas ao controle do
cronograma;
•	 Ferramentas de controle do cronograma; e
•	 Métodos de monitoramento e relato a serem utilizados.
6.7.2 Controlar o cronograma: ferramentas e técnicas
6.7.2.1 Análises de desempenho
As análises de desempenho medem, comparam e analisam o desempenho do cronograma, como datas
reais de início e término, percentagem completa e duração restante para o trabalho em andamento. Várias
técnicas podem ser usadas, entre elas:
•	 Análise das tendências. A análise das tendências examina o desempenho do projeto ao longo do
tempo para determinar se o mesmo está melhorando ou piorando. As técnicas de análises gráficas
são valiosas para o entendimento do desempenho até a presente data e para a comparação com
objetivos de desempenho futuros na forma de datas de término.
•	 Método do caminho crítico (Seção 6.6.2.2). A comparação do progresso ao longo do caminho
crítico pode ajudar a determinar a situação do cronograma. A variação no caminho crítico terá um
impacto direto na data de término do projeto. A avaliação do progresso das atividades nos caminhos
quase críticos pode identificar o risco do cronograma.
6 - GERENCIAMENTO DO TEMPO DO PROJETO
189
6
©2013 Project Management Institute. Um Guia do Conhecimento em Gerenciamento de Projetos (Guia PMBOK®
) — Quinta Edição
•	 Método da corrente crítica (Seção 6.6.2.3). Comparar o tamanho do buffer restante com o tamanho
do buffer necessário para proteger a data de entrega pode ajudar na determinação da situação
do cronograma. A diferença entre o buffer necessário e o restante pode determinar se uma ação
corretiva é apropriada.
•	 Gerenciamento do valor agregado. (Seção 7.4.2.1). Medições do desempenho do cronograma
tais como variação de prazo (VPR) e índice de desempenho de prazo (IDP) são usadas para avaliar a
magnitude de variação em relação à linha de base do cronograma. As variações de folga total e de
término mais cedo são também componentes de planejamento essenciais para avaliar o desempenho
de tempo do projeto. Aspectos importantes do controle do cronograma incluem a determinação da
causa e grau de variação relativos à linha de base do cronograma (Seção 6.6.3.1), estimativa das
implicações dessas variações para o término de trabalhos futuros, e a decisão sobre se a ação
corretiva ou preventiva é necessária. Por exemplo, um grande atraso em qualquer atividade que
não esteja no caminho crítico pode ter pouco efeito no cronograma geral do projeto, enquanto um
atraso muito menor numa atividade crítica ou quase crítica pode exigir uma ação imediata. Para
os projetos que não usam o gerenciamento do valor agregado, uma análise de variação similar
pode ser executada pela comparação das datas de início ou término planejadas com as datas de
início ou término reais a fim de identificar as variações entre a linha de base do cronograma e o
desempenho real do projeto. Uma análise adicional pode ser executada para determinar a causa
e o grau de variação relativos à linha de base do cronograma e quaisquer ações corretivas ou
preventivas necessárias.
6.7.2.2 Software de gerenciamento de projetos
Um software de gerenciamento de projetos para elaboração de cronograma fornece a habilidade de
controlar as datas planejadas versus datas reais, relatar as variações e o progresso feito em relação à linha de
base do cronograma, e prever os efeitos de mudanças no modelo do cronograma do projeto.
6.7.2.3 Técnicas de otimização de recursos
Descritas na Seção 6.6.2.4. As técnicas de otimização de recursos envolvem o agendamento de atividades
e os recursos necessários a tais atividades enquanto leva em consideração tanto a disponibilidade dos recursos
como o tempo do projeto.
6.7.2.4 Técnicas de desenvolvimento de modelos
Descritas na Seção 6.6.2.5. As técnicas de desenvolvimento de modelos são usadas para revisar vários
cenários guiados pelo monitoramento dos riscos a fim de alinhar o modelo do cronograma com o plano de
gerenciamento do projeto e a linha de base aprovada.
6 - GERENCIAMENTO DO TEMPO DO PROJETO
190 ©2013 Project Management Institute. Um Guia do Conhecimento em Gerenciamento de Projetos (Guia PMBOK®
) — Quinta Edição
6.7.2.5 Antecipações e esperas
O ajuste de antecipações e esperas é usado durante a análise de rede para encontrar maneiras de alinhar
atividades do projeto atrasadas em relação ao plano. Por exemplo, num projeto de construção de um novo
prédio de escritórios, o paisagismo pode ser ajustado para ser iniciado antes do término do trabalho externo
do prédio através do aumento do tempo de antecipação na relação. Ou, uma equipe de redação técnica
pode ajustar o início da edição do rascunho de um grande documento imediatamente após o documento ser
concluído através da eliminação ou redução do tempo de espera.
6.7.2.6 Compressão de cronograma
Descrita na Seção 6.6.2.7.As técnicas de compressão de cronograma são usadas para encontrar maneiras
de se alinhar atividades do projeto atrasadas em relação ao plano através do paralelismo ou compressão do
cronograma para o trabalho restante.
6.7.2.7 Ferramenta de cronograma
Os dados do cronograma são atualizados e compilados no modelo do cronograma para refletir o progresso
real do projeto e o trabalho restante a ser terminado. A ferramenta de cronograma (Seção 6.6.2.8) e os dados
de suporte do cronograma são usados em conjunto com métodos manuais ou outro software de gerenciamento
de projeto para realizar a análise de rede do cronograma a fim de gerar um cronograma de projeto atualizado.
6.7.3 Controlar o cronograma: saídas
6.7.3.1 Informações sobre o desempenho do trabalho
Os indicadores de desempenho de tempo VPR (variação de prazos) e IDC (índice de desempenho de prazos)
calculados para os componentes da EAP, em particular os pacotes de trabalho e contas de controle, são
documentados e comunicados às partes interessadas.
6.7.3.2 Previsões de cronograma
As previsões de cronograma são estimativas ou prognósticos de condições e eventos futuros do projeto com
base nas informações e no conhecimento disponíveis no momento da previsão. As previsões são atualizadas
e republicadas com base nas informações de desempenho do trabalho fornecidas conforme o trabalho é
executado.As informações se baseiam no desempenho passado e no desempenho futuro esperado do projeto,
e incluem indicadores de desempenho de valor agregado que poderiam impactar o projeto no futuro.
6 - GERENCIAMENTO DO TEMPO DO PROJETO
191
6
©2013 Project Management Institute. Um Guia do Conhecimento em Gerenciamento de Projetos (Guia PMBOK®
) — Quinta Edição
6.7.3.3 Solicitações de mudança
A análise de variação do cronograma, juntamente com as revisões dos relatórios de progresso, resultados
de medições de desempenho e modificações no escopo ou no cronograma do projeto podem resultar em
solicitações de mudança na linha de base do cronograma, na linha de base do escopo e/ou nos outros
componentes do plano de gerenciamento do projeto. As solicitações de mudança são processadas para
revisão e destinação por meio do processo Realizar o controle integrado de mudanças (Seção 4.5). As ações
preventivas podem incluir mudanças recomendadas para eliminar ou reduzir a probabilidade de variações
negativas do cronograma.
6.7.3.4 Atualizações no plano de gerenciamento do projeto
Os elementos do plano de gerenciamento do projeto que podem ser atualizados incluem, mas não estão
limitados, a:
•	 Linha de base do cronograma. Mudanças na linha de base do cronograma são incorporadas
em resposta às solicitações de mudanças aprovadas (Seção 4.4.3.1) relacionadas com mudanças
de escopo do projeto, recursos das atividades ou estimativas de durações das atividades. A linha
de base do cronograma pode ser atualizada para refletir mudanças causadas pelas técnicas de
compressão do cronograma.
•	 Plano de gerenciamento do cronograma. O plano de gerenciamento do cronograma pode ser
atualizado para refletir uma mudança na maneira como o cronograma é gerenciado.
•	 Linha de base dos custos. A linha de base dos custos pode ser atualizada para refletir requisições
de mudança aprovadas ou mudanças causadas pelas técnicas de compressão.
6.7.3.5 Atualizações nos documentos do projeto
Documentos do projeto que podem ser atualizados incluem, mas não estão limitados, a:
•	 Dadosdocronograma.Novosdiagramasderededocronogramadoprojetopodemserdesenvolvidos
para mostrar durações restantes aprovadas e modificações aprovadas no plano de trabalho. Em
alguns casos, atrasos no cronograma do projeto podem ser tão graves que o desenvolvimento de um
novo cronograma alvo com datas de início e de término previstos é necessário para fornecer dados
realistas para conduzir o trabalho e medir o desempenho e o progresso.
•	 Cronograma do projeto. Um cronograma do projeto atualizado será gerado a partir dos dados do
modelo do cronograma contendo os dados do cronograma atualizado para refletir as mudanças no
cronograma e gerenciar o projeto.
•	 Registro dos riscos. O registro dos riscos, e os planos de resposta aos riscos dentro do mesmo
também podem ser atualizados com base nos riscos que podem surgir devido às técnicas de
compressão do cronograma.
6 - GERENCIAMENTO DO TEMPO DO PROJETO
192 ©2013 Project Management Institute. Um Guia do Conhecimento em Gerenciamento de Projetos (Guia PMBOK®
) — Quinta Edição
6.7.3.6 Atualizações nos ativos de processos organizacionais
Os ativos de processos organizacionais que podem ser atualizados incluem, mas não estão limitados, a:
•	 Causas das variações,
•	 Ação corretiva escolhida e suas razões, e
•	 Outros tipos de lições aprendidas a partir do controle do cronograma do projeto.
7 - GERENCIAMENTO DOS CUSTOS DO PROJETO
7
193©2013 Project Management Institute. Um Guia do Conhecimento em Gerenciamento de Projetos (Guia PMBOK®
) — Quinta Edição
GERENCIAMENTO DOS CUSTOS DO PROJETO
O gerenciamento dos custos do projeto inclui os processos envolvidos em planejamento, estimativas,
orçamentos, financiamentos, gerenciamento e controle dos custos, de modo que o projeto possa ser terminado
dentro do orçamento aprovado.
A Figura 7-1 fornece uma visão geral dos processos de gerenciamento dos custos do projeto:
7.1 Planejar o gerenciamento dos custos é o processo de estabelecer as políticas,os procedimentos
e a documentação para o planejamento, gestão, despesas e controle dos custos do projeto.
7.2 Estimar os custos é o processo de desenvolvimento de uma estimativa de custos dos recursos
monetários necessários para terminar as atividades do projeto.
7.3 Determinar o orçamento é o processo de agregação dos custos estimados de atividades
individuais ou pacotes de trabalho para estabelecer uma linha de base dos custos autorizada.
7.4 Controlar os custos é o processo de monitoramento do andamento do projeto para atualização no
seu orçamento e gerenciamento das mudanças feitas na linha de base de custos.
Esses processos interagem entre si e com os de outras áreas de conhecimento como descrito com detalhes
na Seção 3 e no Anexo A1.
Em alguns projetos, especialmente aqueles com menor escopo, a estimativa e orçamento de custos estão
tão firmemente interligados que podem ser vistos como um processo único que pode ser realizado por uma
pessoa num período de tempo relativamente curto. Esses processos estão aqui apresentados como processos
distintos pois as ferramentas e técnicas para cada um deles são diferentes.A habilidade de influenciar o custo
é maior nos estágios iniciais do projeto, tornando crítica a definição inicial do escopo (Seção 5.3).
77
7 - GERENCIAMENTO DOS CUSTOS DO PROJETO
194 ©2013 Project Management Institute. Um Guia do Conhecimento em Gerenciamento de Projetos (Guia PMBOK®
) — Quinta Edição
.1 Entradas
.1 Plano de gerenciamento do
projeto
.2 Termo de abertura do projeto
.3 Fatores ambientais da
empresa
.4 Ativos de processos
organizacionais
2. Ferramentas e técnicas
.1 Opinião especializada
.2 Técnicas analíticas
.3 Reuniões
.3 Saídas
.1 Plano de gerenciamento dos
custos
.1 Entradas
.1 Plano de gerenciamento dos
custos
.2 Plano de gerenciamento dos
recursos humanos
.3 Linha de base do escopo
.4 Cronograma do projeto
.5 Registro dos riscos
.6 Fatores ambientais da
empresa
.7 Ativos de processos
organizacionais
2. Ferramentas e técnicas
.1 Opinião especializada
.2 Estimativa análoga
.3 Estimativa paramétrica
.4 Estimativa bottom-up
.5 Estimativa de três pontos
.6 Análise de reservas
.7 Custo da qualidade
.8 Software de gerenciamento
de projetos
.9 Análise de proposta de
fornecedor
.10 Técnicas de tomada de
decisões em grupo
.3 Saídas
.1 Estimativas de custos das
atividades
.2 Base das estimativas
.3 Atualizações nos documentos
do projeto
.1 Entradas
.1 Plano de gerenciamento dos
custos
.2 Linha de base do escopo
.3 Estimativas dos custos das
atividades
.4 Base das estimativas
.5 Cronograma do projeto
.6 Calendários do recurso
.7 Registro dos riscos
.8 Acordos
.9 Ativos de processos
organizacionais
.2 Ferramentas e técnicas
.1 Agregação de custos
.2 Análise de reservas
.3 Opinião especializada
.4 Relações históricas
.5 Reconciliação dos limites de
recursos financeiros
.3 Saídas
.1 Linha de base dos custos
.2 Requisitos de recursos
financeiros do projeto
.3 Atualizações nos documentos
do projeto
.1 Entradas
.1 Plano de gerenciamento do
projeto
.2 Requisitos de recursos
financeiros do projeto
.3 Dados de desempenho do
trabalho
.4 Ativos de processos
organizacionais
.2 Ferramentas e técnicas
.1 Gerenciamento do valor
agregado
.2 Previsão
.3 Índice de desempenho para
término (IDPT)
.4 Análises de desempenho
.5 Software de gerenciamento de
projetos
.6 Análise de reservas
.3 Saídas
.1 Informações sobre o
desempenho do trabalho
.2 Previsões de custos
.3 Solicitações de mudança
.4 Atualizações no plano de
gerenciamento do projeto
.5 Atualizações nos documentos
do projeto
.6 Atualizações nos ativos de
processos organizacionais
Visão geral do gerenciamento
dos custos do projeto
7.2 Estimar os custos
7.1 Planejar o
gerenciamento dos custos
7.3 Determinar o
orçamento
7.4 Controlar os custos
Figura 7-1. Visão geral do gerenciamento dos custos do projeto
7 - GERENCIAMENTO DOS CUSTOS DO PROJETO
7
195©2013 Project Management Institute. Um Guia do Conhecimento em Gerenciamento de Projetos (Guia PMBOK®
) — Quinta Edição
O gerenciamento dos custos do projeto deve considerar os requisitos das partes interessadas para
gerenciamento de custos. As diferentes partes interessadas medirão os custos do projeto de maneiras
diferentes em tempos diferentes. Por exemplo, o custo de um item adquirido pode ser medido quando a
decisão de aquisição é tomada ou comprometida, o pedido é feito, o item é entregue, ou o custo real é incorrido
ou registrado para fins de contabilidade do projeto.
O gerenciamento dos custos do projeto preocupa-se principalmente com o custo dos recursos necessários
para completar as atividades do projeto. O gerenciamento dos custos projeto deve considerar também o efeito
das decisões de projeto no custo recorrente subsequente do uso, manutenção e suporte do produto, serviço ou
resultado do projeto. Por exemplo, limitar o número de revisões do design pode reduzir o custo do projeto mas
poderia aumentar os custos operacionais resultantes do produto.
Em muitas organizações, o prognóstico e análise do desempenho financeiro do produto do projeto é
realizado fora do projeto. Em outras, como o projeto de capital de instalações, o gerenciamento dos custos do
projeto pode incluir esse trabalho. Quando esses prognósticos e análises são incluídos, o gerenciamento dos
custos do projeto pode abordar processos adicionais e muitas técnicas gerais de gerenciamento como retorno
do investimento, fluxo de caixa descontado e análise da recuperação do investimento.
O esforço de planejamento do gerenciamento dos custos ocorre nas fases iniciais do planejamento do
projeto e fornece a estrutura para cada processo do gerenciamento dos custos para que o desempenho dos
mesmos seja eficiente e coordenado.
7.1 Planejar o gerenciamento dos custos
Planejar o gerenciamento dos custos é o processo de estabelecer as políticas, os procedimentos e a
documentação necessários para o planejamento, gerenciamento, despesas, e controle dos custos do projeto.
O principal benefício deste processo é o fornecimento de orientação e instruções sobre como os custos do
projeto serão gerenciados ao longo de todo o projeto. As entradas, ferramentas e técnicas, e saídas desse
processo estão ilustradas na Figura 7-2. A Figura 7-3 ilustra o diagrama de fluxo de dados do processo.
Entradas Ferramentas e técnicas Saídas
.1 Plano de gerenciamento
do projeto
.2 Termo de abertura do
projeto
.3 Fatores ambientais da
empresa
.4 Ativos de processos
organizacionais
.1 Opinião especializada
.2 Técnicas analíticas
.3 Reuniões
.1 Plano de gerenciamento
dos custos
Figura 7-2. Planejar o gerenciamento dos custos: entradas, ferramentas e técnicas, e saídas
7 - GERENCIAMENTO DOS CUSTOS DO PROJETO
196 ©2013 Project Management Institute. Um Guia do Conhecimento em Gerenciamento de Projetos (Guia PMBOK®
) — Quinta Edição
Gerenciamento dos custos do projeto
7.1
Planejar o
gerenciamento
dos custos
7.2
Estimar os
custos
7.3
Determinar o
orçamento
• Termo de
abertura do
projeto
• Plano de
gerenciamento
do projeto
• Fatores ambientais
da empresa
• Ativos de processos
organizacionais • Plano de gerenciamento
dos custos
4.2
Desenvolver o plano
de gerenciamento
do projeto
11.2
Identificar
os riscos
11.4
Realizar a análise
quantitativa
dos riscos
4.1
Desenvolver o
termo de
abertura do projeto
Empresa/
organização
Figura 7-3. Planejar o gerenciamento dos custos: diagrama do fluxo de dados
Os processos de gerenciamento dos custos do projeto e suas ferramentas e técnicas associadas são
documentados no plano de gerenciamento dos custos. O plano de gerenciamento dos custos é um componente
do plano de gerenciamento do projeto.
7.1.1 Planejar o gerenciamento dos custos: entradas
7.1.1.1 Plano de gerenciamento do projeto
Descrito na Seção 4.2.3.1. O plano de gerenciamento do projeto contém informações usadas para
desenvolver o plano de gerenciamento dos custos que incluem, mas não estão limitadas, a:
•	 Linha de base do escopo. A linha de base do escopo inclui o gerenciamento do escopo do projeto
e os detalhes da EAP para a estimativa e gerenciamento dos custos.
•	 Linha de base do cronograma. A linha de base do cronograma define quando os custos do projeto
serão incorridos.
•	 Outras informações. Outras decisões sobre custos, riscos e comunicações relacionadas com o
desenvolvimento dos custos a partir do plano de gerenciamento do projeto.
7 - GERENCIAMENTO DOS CUSTOS DO PROJETO
7
197©2013 Project Management Institute. Um Guia do Conhecimento em Gerenciamento de Projetos (Guia PMBOK®
) — Quinta Edição
7.1.1.2 Termo de abertura do projeto
Descrito na Seção 4.1.3.1. O termo de abertura do projeto fornece um orçamento de resumo a partir do
qual os custos detalhados do projeto serão desenvolvidos. O termo de abertura do projeto também define os
requisitos de aprovação do projeto que influenciarão o gerenciamento dos custos do projeto.
7.1.1.3 Fatores ambientais da empresa
Descritos na Seção 2.1.5. Os fatores ambientais da empresa que influenciam o processo Planejar o
gerenciamento dos custos incluem, mas não estão limitados, a:
•	 A estrutura e cultura organizacionais podem influenciar o gerenciamento dos custos;
•	 As condições do mercado descrevem que produtos, serviços e resultados estão disponíveis no
mercado regional e global;
•	 Taxas de câmbio para custos de projetos originados em mais de um país;
•	 As informações comerciais publicadas tais como informações de taxas de custos de recursos
estão frequentemente disponíveis em bancos de dados comerciais que acompanham os custos de
habilidades e recursos humanos, e fornecem custos padrão para material e equipamento. Listas
publicadas de preços de vendedores são outra fonte de informações; e
•	 O sistema de informações de gerenciamento de projeto que fornece possibilidades alternativas de
gerenciamento dos custos.
7.1.1.4 Ativos de processos organizacionais
Descritos na Seção 2.1.4.Os ativos de processos organizacionais que podem influenciar o processo Planejar
o gerenciamento dos custos incluem, mas não estão limitados, a:
•	 Procedimentos de controles financeiros (por exemplo, relatório de horas, análises obrigatórias de
gastos e despesas, códigos contábeis e cláusulas contratuais padrão);
•	 Informações históricas e bases de conhecimento de lições aprendidas;
•	 Bancos de dados financeiros; e
•	 Políticas, procedimentos e diretrizes existentes, formais ou informais, de estimativas de custos e
relacionados à elaboração de orçamentos.
7 - GERENCIAMENTO DOS CUSTOS DO PROJETO
198 ©2013 Project Management Institute. Um Guia do Conhecimento em Gerenciamento de Projetos (Guia PMBOK®
) — Quinta Edição
7.1.2 Planejar o gerenciamento dos custos: ferramentas e técnicas
7.1.2.1 Opinião especializada
A opinião especializada, guiada por informações históricas, fornece um discernimento valioso sobre o
ambiente e informações de projetos passados similares. A opinião especializada também pode sugerir sobre
se seria recomendável combinar métodos e como reconciliar as diferenças entre eles.
A opinião baseada em especialização numa área de aplicação, área de conhecimento, disciplina, setor
econômico, etc. , como apropriada à atividade sendo executada, deve ser utilizada no desenvolvimento do
plano de gerenciamento de custos.
7.1.2.2 Técnicas analíticas
O desenvolvimento do plano de gerenciamento dos custos pode envolver a escolha de opções estratégicas
para financiar o projeto tais como autofinanciamento, financiamento com capital ou financiamento com débito.
O plano de gerenciamento dos custos também pode detalhar maneiras de financiar os recursos do projeto tais
como execução, aquisição, aluguel ou arrendamento. Essas decisões, como outras decisões financeiras que
afetam o projeto, podem afetar o cronograma do projeto e/ou riscos.
As políticas e procedimentos organizacionais podem influenciar que técnicas financeiras serão empregadas
nessas decisões.As técnicas podem incluir (mas não estão limitadas a): período de reembolso, retorno sobre o
investimento, taxa interna de retorno, fluxo de caixa descontado e valor presente líquido.
7.1.2.3 Reuniões
As equipes dos projetos fazem reuniões de planejamento para desenvolver o plano de gerenciamento dos
custos. Os participantes dessas reuniões podem incluir o patrocinador do projeto, membros selecionados da
equipe do projeto e das partes interessadas, qualquer pessoa com responsabilidade nos custos do projeto, e
outros conforme a necessidade.
7.1.3 Planejar o gerenciamento dos custos: saídas
7.1.3.1 Plano de gerenciamento dos custos
Plano de gerenciamento dos custos é um componente do plano de gerenciamento do projeto e descreve
como os custos do projeto serão planejados, estruturados, e controlados. Os processos de gerenciamento dos
custos do projeto e suas ferramentas e técnicas associadas são documentados no plano de gerenciamento
dos custos.
7 - GERENCIAMENTO DOS CUSTOS DO PROJETO
7
199©2013 Project Management Institute. Um Guia do Conhecimento em Gerenciamento de Projetos (Guia PMBOK®
) — Quinta Edição
Por exemplo, o plano de gerenciamento dos custos pode estabelecer o seguinte:
•	 Unidades de medida. Cada unidade usada em medições (como horas e dias de pessoal ou semanas
para medidas de tempo, ou metros, litros, toneladas, quilômetros ou jardas cúbicas para medidas
de quantidade, ou importância global em forma de moeda) é definida para cada um dos recursos.
•	 Nível de precisão. O grau em que as estimativas dos custos das atividades serão arredondadas para
cima ou para baixo (Exemplo, US$100.49 para US$100, ou US$995.59 para US$1,000), com base no
escopo das atividades e magnitude do projeto.
•	 Nível de exatidão. A faixa aceitável (Exemplo, ±10%) usada na determinação das estimativas
realísticasdeduraçãodasatividadeséespecificadaepodeincluirumaquantidadeparacontingências.
•	 Associações com procedimentos organizacionais. A estrutura analítica do projeto (EAP) (Seção 5.4)
fornece a estrutura para o plano de gerenciamento dos custos,permitindo a consistência nas estimativas,
orçamentos e controle de custos. O componente da EAP usado para a contabilidade de custos do projeto
é chamado de conta de controle. Cada conta de controle recebe um código único ou número(s) de conta
que se conecta(m) diretamente ao sistema de contabilidade da organização executora.
•	 Limites de controle. Limites de variação para monitoramento do desempenho de custo podem ser
especificados para indicar uma quantidade de variação combinada a ser permitida antes que alguma
ação seja necessária. Normalmente os limites são expressos como percentagem de desvio da linha
de base do plano.
•	 Regras para medição do desempenho. As regras para medição do desempenho do gerenciamento
do valor agregado (EVM em inglês) são estabelecidas. Por exemplo, o plano de gerenciamento dos
custos pode:
○○ Definir os pontos na EAP onde as medidas das contas de controle serão feitas;
○○ Estabelecer as técnicas de medição do valor agregado (por exemplo, marcos ponderados,
fórmula fixa, percentagem completa, etc.) a serem empregadas; e
○○ Especificar as metodologias de acompanhamento e as equações computacionais de
gerenciamento do valor agregado para o cálculo do gerenciamento do valor agregado
para determinar as previsões projetadas da estimativa no término (ENT) para fornecer uma
verificação de validade da estimativa “bottom-up” de cálculo da ENT.
Para informações mais especificas a respeito do gerenciamento do valor agregado, consulte The
Practice Standard for Earned Value Management, Segunda Edição.
7 - GERENCIAMENTO DOS CUSTOS DO PROJETO
200 ©2013 Project Management Institute. Um Guia do Conhecimento em Gerenciamento de Projetos (Guia PMBOK®
) — Quinta Edição
•	 Formatos de relatórios. Os formatos e frequências para vários relatórios de custos são definidos.
•	 Descrições dos processos. As descrições de cada um dos outros processos de gerenciamento dos
custos são documentadas.
•	 Detalhes adicionais. Os detalhes adicionais sobre as atividades de gerenciamento dos custos
incluem, mas não estão limitados, a:
○○ Descrição de escolhas de financiamento estratégicas,
○○ Procedimento para considerar flutuações nas taxas de câmbio, e
○○ Procedimento para registro dos custos do projeto.
7.2 Estimar os custos
Estimar os custos é o processo de desenvolvimento de uma estimativa dos recursos monetários necessários
para executar as atividades do projeto. O principal benefício deste processo é a definição dos custos exigidos
para concluir os trabalhos do projeto. As entradas, ferramentas e técnicas, e saídas desse processo são
ilustradas na Figura 7-4. A Figura 7-5 ilustra o diagrama de fluxo de dados do processo.
Entradas Ferramentas e técnicas Saídas
.1 Plano de gerenciamento
dos custos
.2 Plano de gerenciamento
dos recursos humanos
.3 Linha de base do escopo
.4 Cronograma do projeto
.5 Registro dos riscos
.6 Fatores ambientais da
empresa
.7 Ativos de processos
organizacionais
.1 Opinião especializada
.2 Estimativa análoga
.3 Estimativa paramétrica
.4 Estimativa bottom-up
.5 Estimativa de três pontos
.6 Análise de reservas
.7 Custo da qualidade
.8 Software de
gerenciamento de projetos
.9 Análise de proposta de
fornecedor
.10 Técnicas de tomada de
decisões em grupo
.1 Estimativas de custos das
atividades
.2 Base das estimativas
.3 Atualizações nos
documentos do projeto
Figura 7-4. Estimar os custos: entradas, ferramentas e técnicas, e saídas
7 - GERENCIAMENTO DOS CUSTOS DO PROJETO
7
201©2013 Project Management Institute. Um Guia do Conhecimento em Gerenciamento de Projetos (Guia PMBOK®
) — Quinta Edição
Gerenciamento dos custos do projeto
7.2
Estimar os
custos
7.3
Determinar o
orçamento
• Plano de gerenciamento
dos custos
• Atualizações nos
documentos do projeto
• Estimativas dos
custos das
atividades
• Bases das
estimativas
Documentos
do projeto
• Registro dos riscos
• Plano de gerenciamento
dos recursos humanos
• Linha de base
do escopo
• Cronograma do projeto
• Fatores ambientais
da empresa
• Ativos de processos
organizacionais11.2
Identificar
os riscos
9.1
Planejar o
gerenciamento dos
recursos humanos
5.4
Criar a
EAP
6.6
Desenvolver o
cronograma
Empresa/
organização
11.2
Identificar
os riscos
6.4
Estimar a resposta
às atividades
12.1
Planejar o
gerenciamento
das aquisições
7.1
Planejar o
gerenciamento
dos custos
Figura 7-5. Diagrama do fluxo de dados do processo Estimar os custos
As estimativas de custo são um prognóstico baseado na informação conhecida num determinado momento.
As estimativas dos custos incluem a identificação e a consideração das alternativas de custo para iniciar e
terminar o projeto. Compensações de custos e riscos devem ser consideradas, tais como fazer versus comprar,
comprar versus alugar, e o compartilhamento de recursos para alcançar custos otimizados para o projeto.
Os custos são geralmente expressos em unidades de alguma moeda (isto é, dólares, euros, ienes, etc.),
embora em alguns casos outras unidades de medida , como horas de pessoal, sejam usadas para facilitar as
comparações através da eliminação dos efeitos das flutuações das moedas.
As estimativas de custos devem ser refinadas durante o curso do projeto para refletir detalhes adicionais
conforme se tornarem disponíveis e as premissas forem testadas. A precisão da estimativa de um projeto
aumentará conforme o mesmo progride no seu ciclo de vida. Por exemplo, um projeto na fase inicial poderia
ter uma ordem de grandeza (ROM sigla do inglês) estimada na faixa de -25% a ±50%. Mais tarde, conforme
mais informações são conhecidas, as estimativas podem estreitar para uma faixa de precisão de -5% para
+10%. Em algumas organizações, existem diretrizes para quando tais refinamentos podem ser feitos e o grau
de confiança ou exatidão esperado.
7 - GERENCIAMENTO DOS CUSTOS DO PROJETO
202 ©2013 Project Management Institute. Um Guia do Conhecimento em Gerenciamento de Projetos (Guia PMBOK®
) — Quinta Edição
Fontes de informações de entrada são derivadas das saídas dos processos do projeto em outras áreas de
conhecimento.Após serem recebidas, todas essas informações ficarão disponíveis como entradas para os três
processos de gerenciamento dos custos.
Os custos são estimados para todos os recursos que serão cobrados do projeto. Isso inclui, mas não se
limita a mão de obra, materiais, equipamentos, serviços e a instalações, assim como a categorias especiais
como provisão para inflação, custos de recursos financeiros ou custos de contingências. Uma estimativa de
custo é uma avaliação quantitativa dos custos prováveis dos recursos necessários para completar a atividade.
As estimativas dos custos podem ser apresentadas no nível de atividade ou em formato resumido.
7.2.1 Estimar os custos: entradas
7.2.1.1 Plano de gerenciamento dos custos
Descrito na Seção 7.1.3.1. O plano de gerenciamento dos custos define como os custos do projeto serão
gerenciados e controlados. Ele inclui o método usado e o nível de exatidão exigido para estimar o custo das
atividades.
7.2.1.2 Plano de gerenciamento dos recursos humanos
Descrito na Seção 9.1.3.1. O plano de gerenciamento de recursos humanos fornece os atributos de
recrutamento do projeto, índices de pessoal e reconhecimentos/prêmios relacionados que são componentes
necessários para o desenvolvimento das estimativas de custos do projeto.
7.2.1.3 Linha de base do escopo
A linha de base do escopo compreende o seguinte:
•	 Especificação do escopo do projeto.A especificação do escopo do projeto (Seção 5.3.3.1) fornece a
descriçãodoproduto,oscritériosdeaceitação,asentregaschave,oslimites,aspremissaserestrições
do projeto. Uma premissa básica que precisa ser definida durante a estimativa de custos do projeto
é se as estimativas serão limitadas somente aos custos diretos do projeto ou se incluirão também os
custos indiretos. Os custos indiretos são aqueles que não podem ser diretamente rastreados até um
projeto específico e portanto serão acumulados e igualmente distribuídos entre múltiplos projetos
através de algum procedimento contábil aprovado e documentado. Uma das restrições mais comuns
para muitos projetos é um orçamento limitado. Exemplos de outras restrições são datas de entregas
exigidas, recursos habilitados disponíveis e políticas organizacionais.
•	 Estrutura analítica do projeto. A estrutura analítica do projeto (EAP) (Seção 5.4) fornece as relações
entre todos os componentes do projeto e suas entregas.
•	 Dicionário da EAP. O dicionário da EAP (Seção 5.43.fornece informações detalhadas sobre as entregas
e uma descrição do trabalho em cada componente da EAP necessário para produzir cada entrega.
7 - GERENCIAMENTO DOS CUSTOS DO PROJETO
7
203©2013 Project Management Institute. Um Guia do Conhecimento em Gerenciamento de Projetos (Guia PMBOK®
) — Quinta Edição
As informações adicionais que podem ser encontradas na linha de base do escopo que incluem requisitos
com implicações contratuais e legais são saúde, segurança, proteção, desempenho, ambiente, seguro, direitos
de propriedades intelectuais, licenças e autorizações. Todas essas informações devem ser consideradas
durante o desenvolvimento das estimativas de custos.
7.2.1.4 Cronograma do projeto
Descrito na Seção 6.6.3.2. O tipo e a quantidade dos recursos e a quantidade de tempo que esses recursos
são aplicados para completar o trabalho do projeto são fatores primordiais na determinação do custo do projeto.
Os recursos das atividades do cronograma e suas respectivas durações são usados como entradas chave para
este processo. Estimar os recursos das atividades (Seção 6.4) envolve a determinação da disponibilidade de
pessoal, da quantidade de horas de pessoal exigidas, e das quantidades de material necessárias para executar
as atividades. É coordenado intimamente com a estimativa de custos.As estimativas de duração das atividades
(Seção 6.5.3.1) afetarão as estimativas dos custos de qualquer projeto onde o orçamento inclua um subsídio
para o custo de financiamento (inclusive cobranças de juros) e onde os recursos são aplicados por unidade
de tempo para a duração da atividade. As estimativas de durações das atividades podem afetar também
as estimativas de custos que possuem custos sensíveis ao tempo incluídos nas mesmas, como acordos ou
dissídios coletivos da mão de obra ou materiais com variações de custos sazonais.
7.2.1.5 Registro dos riscos
Descrito na Seção 11.2.3.1. O registro dos riscos deve ser revisto para considerar os custos de respostas
aos riscos. Riscos, que podem ser ameaças ou oportunidades, tipicamente têm um impacto tanto na atividade
como nos custos do projeto como um todo. Como uma regra geral, quando um projeto experimenta um evento
de risco negativo, o custo de curto prazo do projeto normalmente aumentará e às vezes haverá um atraso
no cronograma do projeto. De forma similar, a equipe do projeto deve ser sensível às oportunidades em
potencial que podem beneficiar o negócio através da redução dos custos das atividades ou do aceleramento
do cronograma.
7.2.1.6 Fatores ambientais da empresa
Descritos na Seção 2.1.5. Os fatores ambientais da empresa que influenciam o processo de estimativa de
custos incluem, mas não se limitam, a:
•	 Condições do mercado. As condições descrevem que produtos, serviços e resultados estão
disponíveis no mercado, de quem e sob que termos e condições. As condições de oferta e demanda
regionais e/ou globais influenciam grandemente os custos dos recursos.
7 - GERENCIAMENTO DOS CUSTOS DO PROJETO
204 ©2013 Project Management Institute. Um Guia do Conhecimento em Gerenciamento de Projetos (Guia PMBOK®
) — Quinta Edição
•	 Informações comerciais publicadas. As informações de taxas de custos de recursos são
frequentemente disponibilizadas em bancos de dados comerciais que acompanham os custos de
recursos humanos e fornecem custos padrão para material e equipamento. Listas publicadas de
preços de vendedores são outra fonte de informações.
7.2.1.7 Ativos de processos organizacionais
Descritos na Seção 2.1.4. Os ativos de processos organizacionais que influenciam o processo Estimar os
custos incluem, mas não se limitam, a:
•	 Políticas de estimativa de custos,
•	 Modelos de estimativa de custos,
•	 Informações históricas, e
•	 Lições aprendidas.
7.2.2 Estimar os custos: ferramentas e técnicas
7.2.2.1 Opinião especializada
A opinião especializada, guiada por informações históricas, fornece um discernimento valioso sobre o
ambiente e informações de projetos passados similares. A opinião especializada pode também ser usada
para determinar se seria recomendável combinar diferentes métodos de estimativas e como reconciliar as
diferenças entre eles.
7.2.2.2 Estimativa análoga
A estimativa análoga de custos usa os valores como escopo, custo, orçamento e duração ou medidas de
escala como tamanho, peso e complexidade de um projeto anterior semelhante como base para estimar o
mesmo parâmetro ou medida para o projeto atual. Esta técnica conta com o custo real de projetos anteriores
semelhantes como base ao estimar os custos do projeto atual. É uma abordagem que estima o valor bruto,
algumas vezes ajustado para diferenças conhecidas da complexidade do projeto.
A estimativa análoga de custos é frequentemente usada para estimar um valor quando há uma quantidade
limitada de informações detalhadas sobre o projeto como,por exemplo,na sua fase inicial.A estimativa análoga
de custos usa informações históricas e opinião especializada.
7 - GERENCIAMENTO DOS CUSTOS DO PROJETO
7
205©2013 Project Management Institute. Um Guia do Conhecimento em Gerenciamento de Projetos (Guia PMBOK®
) — Quinta Edição
Ela é geralmente menos dispendiosa e consome menos tempo que outras técnicas, mas normalmente
é também menos precisa. Estimativas análogas de custos podem ser aplicadas a um projeto inteiro ou a
segmentos do projeto, em conjunto com outros métodos de estimativa. É mais confiável quando os projetos
anteriores são semelhantes de fato e não somente aparentam ser, e a equipe do projeto preparando as
estimativas tem a habilidade técnica necessária.
7.2.2.3 Estimativa paramétrica
A estimativa paramétrica utiliza uma relação estatística entre dados históricos relevantes e outras variáveis
(por exemplo, metros quadrados em construção) para calcular uma estimativa de custos para o trabalho do
projeto. Esta técnica pode produzir altos níveis de precisão dependendo da sofisticação e dos dados básicos
colocados no modelo. Estimativas paramétricas de custos podem ser aplicadas a um projeto inteiro ou aos
segmentos do mesmo, em conjunto com outros métodos de estimativa.
7.2.2.4 Estimativa Bottom-Up
A estimativa bottom-up é um método para estimar um componente do trabalho. O custo de pacotes de
trabalho individuais ou atividades é estimado com o maior nível de detalhes especificados. O custo detalhado
é então resumido ou repassado para níveis mais altos para ser utilizado em subsequentes relatórios e
rastreamento. O custo e a precisão da estimativa de custos bottom-up geralmente são influenciados pelo
tamanho ou complexidade da atividade individual ou pacote de trabalho.
7.2.2.5 Estimativas de três pontos
A precisão das estimativas de custos de uma atividade pontual pode ser aperfeiçoada considerando-se a
incerteza e o risco nas estimativas e usando três estimativas para definir uma faixa aproximada do custo da
atividade:
•	 Mais provável (cM). O custo da atividade, baseado num esforço de avaliação realista para o trabalho
necessário e quaisquer outros gastos previstos.
•	 Otimista (cO). Os custos da atividade são baseados na análise do melhor cenário para a atividade.
•	 Pessimista (cP). Os custos da atividade são baseados na análise do pior cenário para a atividade.
7 - GERENCIAMENTO DOS CUSTOS DO PROJETO
206 ©2013 Project Management Institute. Um Guia do Conhecimento em Gerenciamento de Projetos (Guia PMBOK®
) — Quinta Edição
Dependendo dos valores de distribuição assumidos na faixa das três estimativas, o custo esperado cE pode
ser calculado usando uma fórmula. Duas fórmulas comumente usadas são as distribuições beta e triangular.
As fórmulas são:
•	 Distribuição triangular. cE = (cO + cM + cP) / 3
•	 Distribuição Beta (da análise PERT tradicional). cE = (cO + 4cM + cP) / 6
As estimativas de custos baseadas em três pontos com uma distribuição assumida fornecem uma duração
esperada e esclarecem a faixa de incerteza sobre o custos esperados.
7.2.2.6 Análise de reservas
As estimativas de custos podem incluir reservas de contingências (algumas vezes chamadas de provisões
para contingências) para considerar os custos das incertezas. As reservas de contingência são o orçamento
dentro da linha de base dos custos designados para riscos identificados que são aceitos e para os quais
respostas contingentes ou mitigadoras são desenvolvidas. As reservas de contingência são frequentemente
vistas como parte do orçamento que aborda as incógnitas conhecidas que podem afetar um projeto. Por
exemplo,a repetição do trabalho para algumas entregas do projeto pode ser antecipada,enquanto a quantidade
desse retrabalho é desconhecida. As reservas de contingência podem ser estimadas para considerar esta
quantidade de retrabalho desconhecida. As reservas de contingência provêem para uma atividade específica,
para o projeto inteiro, ou ambos. A reserva para contingências pode ser uma percentagem do custo estimado,
um número fixado ou pode ser desenvolvida através do uso de métodos de análise quantitativa.
À medida que informações mais precisas sobre o projeto são disponibilizadas, a reserva para contingências
pode ser usada, reduzida ou eliminada. A contingência deve ser claramente identificada na documentação dos
custos.As reservas para contingências são parte dos requisitos da linha de base e dos requisitos gerais do projeto.
As estimativas também podem ser produzidas para a quantidade de reserva gerencial a ser financiada
para o projeto.As reservas gerenciais são uma quantidade especificada do custo do projeto retida para fins de
controle de gerenciamento e são reservadas para o trabalho inesperado que está dentro do escopo do projeto.
As reservas gerenciais abordam as incógnitas desconhecidas que podem afetar um projeto. A reserva
gerencial não está incluída na linha de base dos custos mas faz parte dos requisitos de custo de todo o projeto.
Quando uma quantidade de reservas gerenciais é usada para financiar o trabalho não previsto, a quantidade de
reservas gerenciais usada é acrescentada à linha de base dos custos, exigindo assim uma mudança aprovada
na linha de base dos mesmos.
7.2.2.7 Custo da qualidade (CDQ)
As premissas sobre custos da qualidade (Seção 8.1.2.2) podem ser usadas para preparar a estimativa de
custos da atividade.
7 - GERENCIAMENTO DOS CUSTOS DO PROJETO
7
207©2013 Project Management Institute. Um Guia do Conhecimento em Gerenciamento de Projetos (Guia PMBOK®
) — Quinta Edição
7.2.2.8 Software de gerenciamento de projetos
Aplicativos de software para o gerenciamento de projetos, planilhas computadorizadas, simulações
e ferramentas estatísticas são usados para ajudar nas estimativas de custos. Essas ferramentas podem
simplificar o uso de algumas técnicas de estimativa de custos e portanto facilitar uma rápida consideração das
alternativas de estimativas dos custos.
7.2.2.9 Análise de proposta de fornecedor
Os métodos de estimativa de custos incluem a análise de quanto o projeto custaria baseado nas respostas
das cotações dos fornecedores qualificados. Quando projetos são concedidos a um vendedor sob processos
competitivos, um trabalho adicional de estimativa de custos pode ser requisitado da equipe do projeto para se
examinar os preços de entregas individuais e derivar um custo que suporte o custo total final do projeto.
7.2.2.10 Técnicas de tomada de decisão em grupo
Abordagens de equipe tais como brainstorming, técnica Delphi ou técnicas de grupo nominal são úteis
para o engajamento dos membros da equipe a fim de melhorar a exatidão e o comprometimento com as
estimativas emergentes. Ao envolver um grupo estruturado de pessoas que estão próximas da execução
técnica do trabalho no processo de estimativa, informações adicionais e estimativas mais precisas são obtidas.
Além disso, quando as pessoas estão envolvidas no processo de estimativa, o seu compromisso com o alcance
das estimativas resultantes de tal processo aumenta.
7.2.3 Estimar os custos: saídas
7.2.3.1 Estimativas de custos das atividades
As estimativas de custos das atividades são avaliações quantitativas dos prováveis custos necessários para
executar o trabalho do projeto. As mesmas podem ser apresentadas em formato resumido ou detalhado. Os
custos são estimados para todos os recursos aplicados na estimativa de custos da atividade. Isso inclui, mas
não se limita a mão de obra direta, materiais, equipamentos, serviços, instalações, a tecnologia da informação
e categorias especiais tais como custos de financiamento (incluindo taxas de juros), provisão para inflação,
taxas de câmbio, ou uma reserva de custos de contingência. Os custos indiretos, se incluídos na estimativa do
projeto, podem ser incluídos no nível da atividade ou em níveis mais altos.
7 - GERENCIAMENTO DOS CUSTOS DO PROJETO
208 ©2013 Project Management Institute. Um Guia do Conhecimento em Gerenciamento de Projetos (Guia PMBOK®
) — Quinta Edição
7.2.3.2 Base das estimativas
A quantia e tipo de detalhes adicionais que suportam a estimativa de custos variam por área de aplicação.
Independentemente do nível de detalhe, a documentação de suporte deve fornecer um entendimento claro e
completo a respeito de como a estimativa de custos foi derivada.
Os detalhes de suporte para estimativas de custos das atividades podem incluir:
•	 Documentação das bases para a estimativa (isto é, como foi desenvolvida),
•	 Documentação de todas as premissas adotadas,
•	 Documentação de quaisquer restrições conhecidas,
•	 Indicação da faixa das estimativas possíveis (por exemplo,€10.000 (±10%) para indicar que espera-
se que o custo do item fique numa faixa de valores), e
•	 Indicação do nível de confiança da estimativa final.
7.2.3.3 Atualizações nos documentos do projeto
Os documentos do projeto que podem ser atualizados incluem, mas não se limitam, ao registro dos riscos.
7.3 Determinar o orçamento
Determinar o orçamento é o processo de agregação dos custos estimados de atividades individuais ou
pacotes de trabalho para estabelecer uma linha de base dos custos autorizada. O principal benefício deste
processo é a determinação da linha de base dos custos para o monitoramento e controle do desempenho
do projeto. As entradas, ferramentas e técnicas, e saídas desse processo estão ilustradas na Figura 7-6.
A Figura 7-7 retrata o diagrama de fluxo de dados do processo.
Entradas Ferramentas e técnicas Saídas
.1 Plano de gerenciamento
dos custos
.2 Linha de base do escopo
.3 Estimativas dos custos
das atividades
.4 Base das estimativas
.5 Cronograma do projeto
.6 Calendários do recurso
.7 Registro dos riscos
.8 Acordos
.9 Ativos de processos
organizacionais
.1 Agregação de custos
.2 Análise de reservas
.3 Opinião especializada
.4 Relações históricas
.5 Reconciliação dos limites
de recursos financeiros
.1 Linha de base dos custos
.2 Requisitos de recursos
financeiros do projeto
.3 Atualizações nos
documentos do projeto
Figura 7-6. Determinar o orçamento: entradas, ferramentas e técnicas, e saídas
7 - GERENCIAMENTO DOS CUSTOS DO PROJETO
7
209©2013 Project Management Institute. Um Guia do Conhecimento em Gerenciamento de Projetos (Guia PMBOK®
) — Quinta Edição
Gerenciamento dos custos do projeto
7.3
Determinar o
orçamento
7.4
Controlar
os custos
• Plano de
gerenciamento
dos custos
• Estimativas dos custos
das atividades
• Bases das estimativas
• Atualizações nos
documentos do projeto
• Linha de base dos custos
• Requisitos de
recursos financeiros
do projeto
Documentos
do projeto
• Registro dos riscos
• Acordos
• Ativos de processos
organizacionais
• Calendários dos recurso
• Linha de base do escopo• Cronograma do projeto
• Calendários
dos recurso
11.2
Identificar
os riscos
12.2
Conduzir as
aquisições
9.2
Mobilizar a equipe
do projeto
5.4
Criar
a EAP
6.6
Desenvolver
o cronograma
Empresa/
organização
4.2
Desenvolver o plano
de gerenciamento
do projeto
7.1
Planejar o
gerenciamento
dos custos
7.2
Estimar
os custos
Figura 7-7. Diagrama do fluxo de dados do processo Determinar o orçamento
O orçamento do projeto inclui todos os fundos autorizados para executar o projeto.A linha de base dos custos
é a versão aprovada do orçamento do projeto com fases de tempo, mas exclui as reservas de gerenciamento.
7.3.1 Determinar o orçamento: entradas
7.3.1.1 Plano de gerenciamento dos custos
Descrito na Seção 7.1.3.1. O plano de gerenciamento dos custos descreve como os custos do projeto serão
gerenciados e controlados.
7 - GERENCIAMENTO DOS CUSTOS DO PROJETO
210 ©2013 Project Management Institute. Um Guia do Conhecimento em Gerenciamento de Projetos (Guia PMBOK®
) — Quinta Edição
7.3.1.2 Linha de base do escopo
•	 Especificação do escopo do projeto. Limitações formais por período para o gasto dos recursos
financeiros do projeto podem ser exigidas pela organização, por contrato (Seção 12.2.3.2), ou por
outras entidades como órgãos governamentais. Essas restrições dos recursos são indicadas na
especificação do escopo do projeto.
•	 Estrutura analítica do projeto. A EAP (Seção 5.4) fornece as relações entre todas as entregas do
projeto e seus vários componentes.
•	 Dicionário da EAP. O dicionário da EAP (Seção 5.43.1) e as especificações do trabalho detalhadas
relacionadas fornecem uma identificação das entregas e uma descrição do trabalho em cada
componente da EAP necessário para produzir cada entrega.
7.3.1.3 Estimativas de custos das atividades
Descritas na Seção 7.2.3.1. As estimativas de custos para cada atividade dentro de um pacote de trabalho
são agregadas para obter uma estimativa de custos para cada pacote de trabalho.
7.3.1.4 Base das estimativas
Descritas na Seção 7.2.3.2. Os detalhes de suporte para as estimativas de custos contidos na base para
estimativas devem especificar quaisquer premissas sobre a inclusão ou exclusão de custos indiretos ou outros
custos no orçamento do projeto.
7.3.1.5 Cronograma do projeto
Descrito na Seção 6.6.3.2. O cronograma do projeto inclui datas de início e término planejadas para as
atividades, os marcos, os pacotes de trabalho, e as contas de controle. Essas informações podem ser usadas
para agregar custos nos períodos do calendário em que os custos são planejados a incorrerem.
7.3.1.6 Calendários de recursos
Descritos na Seção 9.2.3.2 e 12.2.3.3. Os calendários dos recursos fornecem informações sobre que
recursos são designados para o projeto e para quando eles são alocados. Essas informações podem ser usadas
para indicar os custos dos recursos durante o projeto.
7.3.1.7 Registro dos riscos
Descrito na Seção 11.2.3.1. O registro dos riscos deve ser revisto para considerar como agregar os custos
de resposta aos mesmos. As atualizações no registro dos riscos são incluídas com as atualizações nos
documentos do projeto na Seção 11.5.3.2.
7 - GERENCIAMENTO DOS CUSTOS DO PROJETO
7
211©2013 Project Management Institute. Um Guia do Conhecimento em Gerenciamento de Projetos (Guia PMBOK®
) — Quinta Edição
7.3.1.8 Acordos
Descritos na Seção 12.2.3.2. Informações contratuais aplicáveis e custos relacionados a produtos, serviços
ou resultados que foram ou serão comprados são incluídos durante a determinação do orçamento.
7.3.1.9 Ativos de processos organizacionais
Descritos na Seção 2.1.4. Os ativos de processos organizacionais que influenciam o processo Determinar
o orçamento incluem, mas não se limitam, a:
•	 Políticas, procedimentos e diretrizes existentes, formais ou informais, relacionadas ao orçamento de
custos;
•	 Ferramentas para orçamento de custos; e
•	 Métodos de elaboração de relatórios.
7.3.2 Determinar o orçamento: ferramentas e técnicas
7.3.2.1 Agregação de custos
As estimativas de custos são agregadas por pacotes de trabalho de acordo com a EAP. As estimativas de
custos do pacote de trabalho são então agregadas para os níveis de componentes mais altos da EAP (como
contas de controle) e finalmente para o projeto todo.
7.3.2.2 Análise de reservas
A análise de reservas de orçamento pode estabelecer tanto as reservas de contingência como as reservas
gerenciais para o projeto. As reservas de gerenciamento e contingência são abordadas mais detalhadamente
na Seção 7.2.2.6.
7.3.2.3 Opinião especializada
A opinião especializada, guiada pela experiência em uma área de aplicação, área de conhecimento,
disciplina, setor, ou em um projeto semelhante, ajuda na definição do orçamento. Essa especialização pode ser
oferecida por qualquer grupo ou pessoa com formação, conhecimento, habilidade, experiência ou treinamento
especializado. A opinião especializada está disponível em várias fontes, incluindo, mas não se limitando a:
7 - GERENCIAMENTO DOS CUSTOS DO PROJETO
212 ©2013 Project Management Institute. Um Guia do Conhecimento em Gerenciamento de Projetos (Guia PMBOK®
) — Quinta Edição
•	 Outras unidades dentro da organização executora,
•	 Consultores,
•	 Partes interessadas, inclusive clientes,
•	 Associações profissionais e técnicas, e
•	 Setores econômicos.
7.3.2.4 Relações históricas
Quaisquer relações históricas que resultam em estimativas paramétricas ou análogas envolvem o uso de
características de projetos (parâmetros) para desenvolver modelos matemáticos para prever o custo total do
projeto. Tais modelos podem ser simples (por exemplo, a construção residencial é baseada num custo por
metro quadrado) ou complexos (por exemplo, um modelo de custo para o desenvolvimento de software usa
múltiplos fatores separados de ajuste, cada qual com numerosos pontos internos).
Tanto o custo como a exatidão de modelos análogos e paramétricos podem variar muito. Eles são
provavelmente mais confiáveis quando:
•	 Informações históricas usadas para desenvolver o modelo são precisas,
•	 Os parâmetros usados no modelo são facilmente quantificáveis, e
•	 Os modelos podem ser ajustados quanto a sua escala, de tal modo que funcionem para projetos
grandes e pequenos, e fases de um projeto.
7.3.2.5 Reconciliação dos limites de recursos financeiros
A utilização de fundos deve ser reconciliada com quaisquer limites de recursos de fundos alocados ao
projeto. Uma variação entre os limites de recursos e os gastos planejados às vezes provoca a necessidade
de reagendamento do trabalho visando o nivelamento das taxas de gastos. Isso pode ser atingido através da
colocação de restrições de datas impostas para o trabalho no cronograma do projeto.
7.3.3 Determinar o orçamento: saídas
7.3.3.1 Linha de base dos custos
A linha de base dos custos é a versão aprovada do orçamento do projeto referenciado no tempo, excluindo
quaisquer reservas de gerenciamento, que só pode ser mudada através de procedimentos formais de controle
de mudanças e usada como base para comparação com os resultados reais.É desenvolvida como um somatório
dos orçamentos aprovados para as várias atividades do cronograma.
7 - GERENCIAMENTO DOS CUSTOS DO PROJETO
7
213©2013 Project Management Institute. Um Guia do Conhecimento em Gerenciamento de Projetos (Guia PMBOK®
) — Quinta Edição
A Figura 7-8 ilustra os vários componentes do orçamento do projeto e a linha de base dos custos. As
estimativas dos custos das atividades dos vários projetos juntamente com quaisquer reservas de contingência
(Seção 7.2.2.6) pois essas atividades estão agregadas nos seus custos de pacotes de trabalho associados. As
estimativas dos custos dos pacotes de trabalho juntamente com quaisquer reservas de contingência estimadas
para os pacotes de trabalho são agregadas às contas de controle. O somatório das contas de controle constitui
a linha de base dos custos. As estimativas dos custos que constituem a linha de base dos custos estão
diretamente ligadas às atividades do cronograma, permitindo uma visão referencial da linha de base dos
custos que é normalmente mostrada na forma de uma curva em S, como ilustrado na Figura 7.
Reservas gerenciais (Seção 7.2.2.6) são adicionadas à linha de base dos custos para produzir o orçamento
do projeto. À medida que as mudanças que justificam o uso das reservas gerenciais aparecem, o processo de
controle de mudanças é utilizado para a obtenção da aprovação para colocar os fundos de reserva aplicáveis
na linha de base dos custos.
Estimativas dos
custos das atividades
Reservas de
contingência das
atividades
Estimativas de custos
de pacotes de
trabalho
Reservas de
contingência
Linha de base
dos custos
Contas de
controle
Reserva
gerencial
Orçamento
do projeto
Componente do orçamento do projeto
Quantiatotal
Figura 7-8. Componentes do orçamento do projeto
7 - GERENCIAMENTO DOS CUSTOS DO PROJETO
214 ©2013 Project Management Institute. Um Guia do Conhecimento em Gerenciamento de Projetos (Guia PMBOK®
) — Quinta Edição
ONT
Orçamento do projeto
Reserva gerencial
Requisitos dos
recursos financeiros
Linha de base
dos custos
Despesas
Tempo
Valorescumulativos
Figura 7-9. Linha de base de custos, gastos e requisitos de recursos financeiros
7.3.3.2 Requisitos de recursos financeiros do projeto
Os requisitos de recursos financeiros totais e periódicos (por exemplo, quadrimestralmente, anualmente)
são derivados a partir da linha de base de custos. A mesma incluirá gastos projetados mais responsabilidades
antecipadas. O financiamento frequentemente ocorre em incrementos não contínuos nas suas quantias e pode
não ser igualmente distribuído, conforme aparece nos patamares mostrados na Figura 7-9. Os recursos totais
necessários são aqueles incluídos na linha de base de custos, mais as reservas gerenciais, se existirem. Os
requisitos de recursos financeiros podem incluir a(s) fonte(s) dos mesmos.
7.3.3.3 Atualizações nos documentos do projeto
Documentos do projeto que podem ser atualizados incluem, mas não estão limitados, a:
•	 Registro dos riscos,
•	 Estimativas de custos das atividades, e
•	 Cronograma do projeto.
7 - GERENCIAMENTO DOS CUSTOS DO PROJETO
7
215©2013 Project Management Institute. Um Guia do Conhecimento em Gerenciamento de Projetos (Guia PMBOK®
) — Quinta Edição
7.4 Controlar os custos
Controlar os custos é o processo de monitoramento do andamento do projeto para atualização no seu
orçamento e gerenciamento das mudanças feitas na linha de base de custos. O principal benefício deste
processo é fornecer os meios de se reconhecer a variação do planejado a fim de tomar medidas corretivas
e preventivas, minimizando assim o risco. As entradas, ferramentas e técnicas, e saídas desse processo são
ilustradas na Figura 7-10. A Figura 7-11 mostra o diagrama de fluxo de dados do processo.
Entradas Ferramentas e técnicas Saídas
.1 Plano de gerenciamento
do projeto
.2 Requisitos de recursos
financeiros do projeto
.3 Dados de desempenho do
trabalho
.4 Ativos de processos
organizacionais
.1 Gerenciamento do valor
agregado
.2 Previsão
.3 Índice de desempenho
para término (IDPT)
.4 Análise de desempenho
.5 Software de
gerenciamento de projetos
.6 Análise de reservas
.1 Informações sobre o
desempenho do trabalho
.2 Previsões de custos
.3 Solicitações de mudança
.4 Atualizações no plano de
gerenciamento no projeto
.5 Atualizações nos
documentos do projeto
.6 Atualizações nos ativos de
processos organizacionais
Figura 7-10. Controlar os custos: entradas, ferramentas e técnicas, e saídas
Documentos
do projeto
4.4
Monitorar e
controlar o trabalho
do projeto
4.2
Desenvolver o plano
de gerenciamento
do projeto
4.5
Realizar o controle
integrado de
mudanças
• Atualizações
nos documentos
do projeto
• Solicitações de
mudança
• Atualizações no plano de
gerenciamento do projeto
Gerenciamento dos custos do projeto
7.4
Controlar
os custos
• Requisitos de recursos
financeiros do projeto
• Informações sobre
o desempenho do
trabalho
• Previsões
de custos
• Atualizações nos
ativos de processos
organizacionais
• Plano de
gerenciamento
do projeto
• Dados de desempenho
do trabalho
• Ativos de processos
organizacionais
4.3
Orientar e gerenciar
a execução
do projeto
4.2
Desenvolver o plano
de gerenciamento
do projeto
Empresa/
organização
7.3
Determinar o
orçamento
Figura 7-11. Diagrama do fluxo de dados do processo Controlar os custos
7 - GERENCIAMENTO DOS CUSTOS DO PROJETO
216 ©2013 Project Management Institute. Um Guia do Conhecimento em Gerenciamento de Projetos (Guia PMBOK®
) — Quinta Edição
A atualização no orçamento requer o conhecimento dos custos reais gastos até a presente data. Qualquer
aumento do orçamento autorizado somente pode ser aprovado através do processo Realizar o controle integrado
de mudanças (4.5). Monitorar os gastos dos recursos financeiros sem considerar o valor do trabalho sendo
realizado para tais gastos tem pequeno valor para o projeto, a não ser permitir que a equipe do projeto fique
dentro dos limites dos recursos financeiros autorizados. A maior parte do esforço despendido no controle de
custos envolve a análise da relação entre o consumo dos fundos do projeto e o trabalho físico sendo realizado
para tais gastos. A chave para o controle eficaz de custos é o gerenciamento da linha de base aprovada e das
mudanças na mesma.
O controle de custos do projeto inclui:
•	 Influenciar os fatores que criam mudanças na linha de base de custos autorizada;
•	 Assegurar que todas as solicitações de mudança sejam feitas de maneira oportuna;
•	 Gerenciar as mudanças reais quando e conforme elas ocorrem;
•	 Assegurar que os desembolsos de custos não excedam os recursos financeiros autorizados por
período, por componente de EAP, por atividade, e no total do projeto;
•	 Monitorar o desempenho de custos para isolar e entender as variações a partir da linha de base de
custos aprovada;
•	 Monitorar o desempenho do trabalho em relação aos recursos financeiros gastos;
•	 Evitar que mudanças não aprovadas sejam incluídas no relato do custo ou do uso de recursos;
•	 Informar as partes interessadas apropriadas a respeito de todas as mudanças aprovadas e custos
associados; e
•	 Levar os excessos de custos não previstos para dentro dos limites aceitáveis.
7.4.1 Controlar os custos: entradas
7.4.1.1 Plano de gerenciamento do projeto
Descrito na Seção 4.2.3.1.O plano de gerenciamento do projeto contém as seguintes informações,utilizadas
para controlar os custos:
•	 Linha de base dos custos. A linha de base dos custos é comparada aos resultados reais para
determinar se uma mudança, ação corretiva ou preventiva é necessária.
•	 Plano de gerenciamento dos custos. O plano de gerenciamento dos custos descreve como os
custos do projeto serão gerenciados e controlados (Seção 7.1.3.1).
7 - GERENCIAMENTO DOS CUSTOS DO PROJETO
7
217©2013 Project Management Institute. Um Guia do Conhecimento em Gerenciamento de Projetos (Guia PMBOK®
) — Quinta Edição
7.4.1.2 Requisitos de recursos financeiros do projeto
Descritos na Seção 7.3.3.2. Os requisitos dos recursos financeiros do projeto incluem gastos projetados mais
responsabilidades antecipadas.
7.4.1.3 Dados de desempenho do trabalho
Descritos na Seção 4.3.3.2. Os dados sobre o desempenho do trabalho incluem informações sobre
o andamento do projeto, tais como que entregas foram iniciadas, o seu progresso e que entregas foram
concluídas. As informações também podem incluir os custos que foram autorizados e incorridos.
7.4.1.4 Ativos de processos organizacionais
Descritos na Seção 2.1.4. Os ativos de processos organizacionais que podem influenciar o processo
Controlar os custos incluem, mas não se limitam, a:
•	 Políticas, procedimentos e diretrizes existentes, formais ou informais, relacionadas ao controle de
custos;
•	 Ferramentas de controle de custos; e
•	 Métodos de monitoramento e relato das informações a serem utilizados.
7.4.2 Controlar os custos: ferramentas e técnicas
7.4.2.1 Gerenciamento do valor agregado
Gerenciamento do valor agregado (GVA) é uma metodologia que combina escopo, cronograma, e medições
de recursos para avaliar o desempenho e progresso do projeto. É um método comumente usado para medição
do desempenho dos projetos Ele integra a linha de base do escopo à linha de base dos custos e à linha de base
do cronograma para formar a linha de base de medição do desempenho, que ajuda a equipe de gerenciamento
do projeto a avaliar e medir o desempenho e progresso do projeto. É uma técnica de gerenciamento de projeto
que requer a formação de uma linha de base integrada em relação à qual o desempenho pode ser medido na
duração do projeto. Os princípios do GVA podem ser aplicados a todos os projetos de qualquer setor. O GVA
desenvolve e monitora três dimensões chave para cada pacote de trabalho e conta de controle:
7 - GERENCIAMENTO DOS CUSTOS DO PROJETO
218 ©2013 Project Management Institute. Um Guia do Conhecimento em Gerenciamento de Projetos (Guia PMBOK®
) — Quinta Edição
•	 Valor planejado. Valor planejado (VP) é o orçamento autorizado designado ao trabalho agendado. O
valor planejado (VP) é o orçamento autorizado designado para o trabalho a ser executado para uma
atividade ou componente da estrutura analítica do projeto. Esse orçamento é designado por fase no
decorrer de todo o projeto mas, em um determinado momento, o valor planejado define o trabalho
físico que deveria ter sido executado. O total do VP algumas vezes é chamado de linha de base de
medição do desempenho (PMB sigla em inglês). O valor total planejado para o projeto também é
conhecido como orçamento no término (ONT).
•	 Valor agregado. Valor agregado (VA) é a medida do trabalho executado expressa em termos do
orçamento autorizado para tal trabalho. É o orçamento associado ao trabalho autorizado que foi
concluído. O VA sendo medido deve estar relacionado à linha de base de medição do desempenho
(PMB em inglês), e o VA medido não pode ser maior que o orçamento VP autorizado para um
componente. O VA é frequentemente usado para calcular a percentagem concluída de um projeto.
Os critérios de medição do progresso devem ser estabelecidos para cada componente da EAP para
medir o trabalho em andamento. Os gerentes de projeto monitoram o VA, tanto em incrementos
para determinar a situação corrente, e de forma acumulativa para determinar as tendências de
desempenho a longo prazo.
•	 Custo real. Custo real (CR) é o custo realizado incorrido no trabalho executado de uma atividade,
durante um período específico. É o custo total incorrido na execução do trabalho que o VA mediu.
O CR deve corresponder em definição ao que foi orçado para o VP e medido no VA (por exemplo,
somente horas diretas, somente custos diretos, ou todos os custos inclusive os indiretos). O CR não
terá limite superior; tudo o que for gasto para atingir o VA será medido.
As variações a partir da linha de base aprovada também serão monitoradas:
•	 Variaçãodeprazos.Variaçãodeprazos(VPR)éumamedidadedesempenhodocronogramaexpressa
como a diferença entre o valor agregado e o valor planejado. É a quantidade de adiantamento ou
atraso do projeto em relação à data de entrega planejada, em um determinado momento. É uma
medida do desempenho do cronograma num projeto. É igual ao valor agregado (VA) menos o valor
planejado (VP). A variação de prazos do GVA é uma métrica útil pois pode indicar que um projeto
está atrasado ou adiantado em relação à sua linha de base de tempo. A variação de prazos do GVA
finalmente se igualará a zero quando o projeto terminar, pois todos os valores planejados terão sido
agregados.A variação de prazos é melhor utilizada em conjunto com a programação pelo método do
caminho crítico (MCC) e gerenciamento dos riscos. Equação: VPR = VA – VP.
•	 Variação de custos. A variação de custos (VC) é a quantidade de déficit ou excedente orçamentário
em um determinado momento, expressa como a diferença entre o valor agregado e o custo real.
É uma medida do desempenho dos custos num projeto. É igual ao valor agregado (VA) menos o
custo real (CR). A variação de custos no final do projeto será a diferença entre o orçamento no
término (ONT) e a quantia real gasta. A VC é particularmente crítica pois indica a relação entre o
desempenho físico e os custos gastos. Uma VC negativa frequentemente dificulta a recuperação do
projeto. Equação: VC = VA – CR.
7 - GERENCIAMENTO DOS CUSTOS DO PROJETO
7
219©2013 Project Management Institute. Um Guia do Conhecimento em Gerenciamento de Projetos (Guia PMBOK®
) — Quinta Edição
OsvaloresdaVPReVCpodemserconvertidosemindicadoresdeeficiênciapararefletirodesempenho
dos custos e dos prazos de qualquer projeto para serem comparados com todos os outros projetos
ou num portfólio de projetos. As variações são úteis na determinação da situação do projeto.
•	 Índice de desempenho de prazos. O índice de desempenho dos prazos (IDP) é uma medida de
eficiência do cronograma expressa como a relação valor agregado/valor planejado. Ele mede o grau
de eficiência do uso do tempo pela equipe do projeto. Às vezes é usado em conjunto com o índice de
desempenho de custos (IDC) para prever as estimativas finais do término do projeto. Um valor de IDP
menor que 1.0 indica que menos trabalho foi executado do que o planejado. Um valor de IDP maior
que 1.0 indica que mais trabalho foi executado do que o planejado. Uma vez que o IDP mede todo o
trabalho do projeto, o desempenho no caminho crítico deve também ser analisado para determinar
se o projeto acabará antes ou depois da data de término planejada. O IDP é igual à razão entre o VA
e o VP. Equação: IDP= VA/VP
•	 Índice de desempenho de custos. O índice de desempenho de custos (IDC) é uma medida da
eficiência de custos dos recursos orçados expressa como a relação valor agregado/custo real. É
considerado a métrica mais crítica do GVA e mede a eficiência de custos do trabalho executado. Um
valor de IDC menor que 1.0 indica um excesso de custo para o trabalho executado. Um valor de IDC
maior que 1.0 indica um desempenho de custo abaixo do limite até a data presente. O IDC é igual
à razão entre o VA e o CR. Os índices são úteis para determinar o andamento do projeto e fornecer
uma base para a estimativa de custos e resultados do cronograma do mesmo. Equação: IDC = VA/CR
Os três parâmetros de valor planejado, valor agregado e custo real podem ser monitorados e relatados tanto
de período a período (tipicamente semanalmente ou mensalmente) como de maneira cumulativa. A Figura
7-12 usa curvas de formato em S para mostrar os dados do VA para um projeto que está com um desempenho
acima do orçamento e atrasado.
ONT
EPT
Orçamento do projeto
Reserva gerencial
Valor
planejado (VP)
Valor
agregado (VA)
Custo
real (CR)
ENT
Tempo
Custocumulativo
Data dos dados
Figura 7-12. Valor agregado, valor planejado e custos reais
7 - GERENCIAMENTO DOS CUSTOS DO PROJETO
220 ©2013 Project Management Institute. Um Guia do Conhecimento em Gerenciamento de Projetos (Guia PMBOK®
) — Quinta Edição
7.4.2.2 Previsão
Conforme o projeto progride, a equipe do projeto pode elaborar uma previsão para a estimativa no término
(ENT) que pode ser diferente do orçamento no término (ONT) baseado no desempenho do projeto. Se for óbvio
que o ONT não é mais viável, o gerente do projeto deve considerar a ENT prevista. Elaborar uma previsão
da ENT envolve a execução de prognósticos de condições e eventos no futuro do projeto com base nas
informações e conhecimento disponíveis no momento da previsão. As previsões são geradas, atualizadas
e emitidas novamente com base em dados de desempenho do trabalho (Seção 4.3.3.2) que são fornecidos
conforme o projeto é executado. As informações sobre o desempenho do trabalho englobam o desempenho
passado do projeto e quaisquer informações que poderiam impactar o mesmo no futuro.
As ENTs são tipicamente baseadas nos custos reais incorridos para o trabalho executado, mais uma
estimativa para terminar (EPT) o trabalho restante. É incumbência da equipe do projeto prever o que a mesma
pode enfrentar para executar a EPT, baseada na sua experiência até a presente data. O método do GVA funciona
bem em conjunto com previsões manuais dos custos necessários da ENT. A abordagem de previsão de ENT
mais comum é uma soma manual feita de maneira bottom-up pelo gerente e a equipe do projeto.
O método de ENT bottom-up do gerente do projeto é baseado nos custos reais e na experiência incorrida
do trabalho executado e requer uma nova estimativa para completar o trabalho restante do projeto. Equação:
ENT = CR + EPT bottom-up.
A ENT feita manualmente pelo gerente do projeto pode ser rapidamente comparada com uma variedade de
ENTs calculadas que representam vários cenários de riscos.Os valores IDC e IDP cumulativos são normalmente
usados no cálculo dos valores ENT. Enquanto os dados do GVA podem rapidamente fornecer muitas ENTs
estatísticas, somente três dos métodos mais comuns são descritos abaixo:
•	 Previsão da ENT para o trabalho EPT executado no ritmo orçado. Este método de ENT aceita
o desempenho do projeto real até a data (se favorável ou desfavorável) como representado pelos
custos reais, e prevê que todo o trabalho EPT futuro será executado no ritmo orçado. Quando o
desempenho real é desfavorável, a premissa de que o desempenho futuro melhorará deve ser aceita
somente quando for suportada pela análise de riscos do projeto. Equação: ENT = CR + ONT – VA
•	 Previsão da ENT para o trabalho EPT executado ao IDC presente. Este método assume que o
aconteceu até agora no projeto tende a continuar no futuro. Assume-se que o trabalho EPT a ser
executado terá o mesmo índice de desempenho de custo cumulativo (IDC) incorrido pelo projeto até
a data. Equação: ENT = ONT / IDC
7 - GERENCIAMENTO DOS CUSTOS DO PROJETO
7
221©2013 Project Management Institute. Um Guia do Conhecimento em Gerenciamento de Projetos (Guia PMBOK®
) — Quinta Edição
•	 Previsão ENT para o trabalho EPT considerando ambos os fatores IDP e IDC. Nesta previsão, o
trabalho EPT será executado numa taxa de eficiência que considera os índices de desempenho de
prazo e de custos. Este método é mais útil quando o cronograma do projeto é um fator de impacto
no esforço de EPT. Variações deste método acrescentam peso ao IDC e o IDP utilizando critérios
diferentes (por exemplo, 80/20, 50/50 ou outra proporção) de acordo com o julgamento do gerente
do projeto. Equação: ENT = CR + [(ONT - VA) / (IDC x IDP)]
Cada uma dessas abordagens é aplicável a qualquer projeto e fornecerá à equipe de gerenciamento do
mesmo um sinal “de aviso” antecipado se as previsões ENT não estiverem dentro dos limites de tolerância
aceitáveis.
7.4.2.3 Índice de desempenho para término (IDPT)
Índice de desempenho para término (IDPT) é uma métrica de desempenho de custos que deve ser
alcançado com os recursos restantes a fim de cumprir uma meta especificada de gerenciamento, expressa
como a razão do custo para terminar o trabalho restante em relação ao orçamento restante. O IDPT é o
índice de desempenho de custos calculado que é alcançado no trabalho restante para alcançar uma meta de
gerenciamento especificada, como o ONT ou a ENT. Se for óbvio que o ONT não é mais viável, o gerente do
projeto deve considerar a ENT prevista. Uma vez aprovada, a ENT pode substituir o ONT no cálculo do IDPT.
Equação para o IDPT baseado no ONT: (ONT – VA) / (ONT – CR).
O IDPT é mostrado de forma conceitual na Figura 7-13. A equação para o IDPT é mostrada no canto
inferior esquerdo como sendo o trabalho restante (definido como o ONT menos o VA) dividido pelos recursos
financeiros restantes (que pode tanto ser o ONT menos o CR, como o ENT menos o CR).
Se o IDC cumulativo ficar abaixo do plano da linha de base (como mostrado na Figura 7-13), todo o trabalho
futuro do projeto precisará ser imediatamente realizado na faixa do IDPT (ONT) (como refletido na linha superior
da Figura 7-13) para ficar dentro do limite do ONT autorizado. Se este nível de desempenho é alcançável ou
não é uma questão de julgamento com base em um número de considerações, inclusive riscos, cronograma e
desempenho técnico. Este nível de desempenho é mostrado como sendo a linha (IDPT). Equação para o IDPT
baseado na ENT: (ONT – VA) / (ENT – CR). As fórmulas GVA são fornecidas na Tabela 7-1.
7 - GERENCIAMENTO DOS CUSTOS DO PROJETO
222 ©2013 Project Management Institute. Um Guia do Conhecimento em Gerenciamento de Projetos (Guia PMBOK®
) — Quinta Edição
Data da situação
1,00
1
1
IDPT
(ONT)
IDPT
(ENT)
Plano da linha
de base
IDC
cumulativo
Equação:
= IDPT
Trabalho restante (ONT-VA)
Recursos financeiros restantes (ONT-CR)
ou (ENT-CR)
Figura 7-13. Índice de desempenho para término (IDPT)
7.4.2.4 Análises de desempenho
As análises de desempenho comparam o desempenho de custos através do tempo, atividades do
cronograma ou pacotes de trabalho acima e abaixo do orçamento e recursos financeiros estimados necessários
para terminar o trabalho em andamento. Se o GVA estiver sendo utilizado, as seguintes informações são
determinadas:
•	 Análise de variação. A análise de variação, como usada no GVA, é a explicação (causa, impacto,
e ações corretivas) para variações de custos (VC = VA – CR), prazos (VPR = VA – VP), e variação no
término (VNT = ONT – ENT).As variações de custos e prazos são frequentemente as mais analisadas.
Para os projetos que não usam o gerenciamento do valor agregado, análises de variação similares
podem ser executadas comparando o custo da atividade planejada com custo real da atividade
para identificar as variações entre a linha de base dos custos e o desempenho real do projeto.
Uma análise adicional pode ser executada para determinar a causa e o grau de variação relativos
à linha de base do cronograma e quaisquer ações corretivas ou preventivas necessárias. Medições
do desempenho de custos são usadas para avaliar a magnitude de variação à linha de base de
custos original. Um aspecto importante do controle dos custos do projeto inclui a determinação da
causa e grau de divergência relativa à linha de base dos custos (Seção 7.3.3.1) e a decisão sobre se
ações corretivas ou preventivas são necessárias. A faixa percentual de variações aceitáveis tenderá
a diminuir conforme mais trabalho é concluído.
7 - GERENCIAMENTO DOS CUSTOS DO PROJETO
7
223©2013 Project Management Institute. Um Guia do Conhecimento em Gerenciamento de Projetos (Guia PMBOK®
) — Quinta Edição
•	 Análise de tendências. A análise das tendências examina o desempenho do projeto ao longo do
tempo para determinar se o desempenho está melhorando ou piorando. As técnicas de análises
gráficas são valiosas para o entendimento do desempenho até a presente data e para a comparação
com objetivos de desempenho futuros na forma de ONT versus ENT e datas de término.
•	 Desempenho do valor agregado. O desempenho do valor agregado compara a linha de base de
medição do desempenho com o prazo real e o desempenho de custos. Se o GVA não está sendo
usado, então a análise da linha de base dos custos em relação aos custos reais para o trabalho
executado é usada para comparações de desempenho de custos.
7 - GERENCIAMENTO DOS CUSTOS DO PROJETO
224 ©2013 Project Management Institute. Um Guia do Conhecimento em Gerenciamento de Projetos (Guia PMBOK®
) — Quinta Edição
Tabela 7-1. Tabela de resumo dos cálculos do valor agregado
Análise de valor agregado
Definição léxica Como usada EquaçãoAbreviação Nome Interpretação de resultado
O orçamento autorizado designado
ao trabalho agendado.
A medida do trabalho executado
expressa em termos do orçamento
autorizado para tal trabalho.
O custo realizado incorrido no
trabalho executado de uma
atividade, durante um período
específico.
A soma de todos os orçamentos
estabelecidos para o trabalho a ser
executado.
A quantidade de déficit ou
excedente orçamentário em um
determinado momento, expressa
como a diferença entre o valor
agregado e o custo real.
A quantidade de tempo em que o
projeto está adiantado ou atrasado
em relação à data de entrega
planejada, em um determinado
momento, expressa como a
diferença entre o valor agregado e o
valor planejado.
Uma projeção da quantidade do
déficit ou do excedente do
orçamento, expressa como a
diferença entre o orçamento no
término e a estimativa no término.
Uma medida da eficiência de custos
dos recursos orçados expressa como
a relação valor agregado/custo real.
Uma medida de eficiência do
cronograma expressa como a
relação do valor agregado/valor
planejado.
O custo total esperado de finalização
de todo o trabalho, expresso como a
soma do custo real atual e a
estimativa de finalização.
O custo esperado para finalizar o
trabalho restante do projeto.
Uma métrica de desempenho de
custos que deve ser obrigatoria-
mente alcançado com os recursos
restantes a fim de cumprir uma
meta especificada de gerencia-
mento, expressa como a razão do
custo para terminar o trabalho
restante em relação ao orçamento
restante.
Valor
planejado
Valor
agregado
Custo real
Orçamento
no término
(ONT)
Variação de
custos
Variação de
prazos
Variação no
Término
Índice de
desempenho
de custos
Índice de
desempenho
de prazos
Estimativa
no término
Estimativa
para
terminar
Índice de
desempenho
para término
VP
VA
CR
ONT
VC
VP
VNT
IDC
IDP
ENT
EPT
IDPT
O valor do trabalho planejado a ser
concluído em um determinado
momento, geralmente a data da
conclusão dos dados ou do projeto.
O valor planejado de todo o trabalho
concluído (agregado) até um
determinado momento, geralmente
a data dos dados, sem referência
aos custos reais.
O custo real de todo o trabalho
concluído até um determinado
momento, geralmente a data dos
dados.
O valor do trabalho total planejado,
a linha de base do projeto.
A diferença entre o valor do trabalho
concluído até um determinado
momento, geralmente a data dos
dados, e os custos reais no mesmo
determinado momento.
A diferença entre o trabalho
terminado até um determinado
momento, geralmente a data dos
dados, e o trabalho planejado a ser
concluído no mesmo determinado
momento.
A diferença estimada em custos no
término do projeto.
Um IDC de 1.0 significa que o
projeto está exatamente de acordo
com o orçamento e que o trabalho
efetivamente realizado até o
momento é o mesmo que o custo
até o momento. Outros valores
mostram a percentagem relativa a
quanto os custos estão acima ou
abaixo da quantia orçada para o
trabalho executado.
Um IDP de 1.0 significa que o
projeto está no prazo certo, que o
trabalho efetivamente realizado até
o momento é exatamente o mesmo
que o trabalho planejado para ser
feito até agora. Outros valores
mostram a percentagem relativa a
quanto os custos estão acima ou
abaixo da quantia orçada para o
trabalho executado.
Caso se espere que o IDC será o
mesmo para o restante do projeto, a
ENT pode ser calculada usando:
Se o trabalho futuro será realizado
na taxa planejada, usar:
Se o plano inicial não for mais
válido, usar:
Se tanto o IDC como o IDP
influenciarem o trabalho restante,
usar:
Assumindo-se que o trabalho esteja
transcorrendo como planejado, o
custo do término do restante do
trabalho autorizado pode ser
calculado usando:
Reestimar o restante do trabalho de
baixo para cima.
A eficiência que deve ser mantida a
fim de terminar como planejado.
A eficiência que deve ser mantida a
fim de concluir a ENT atual.
VA = soma do valor planejado
do trabalho concluído.
VC = VA – CR.
VPR = VA – VP
VNT = ONT – ENT
IDC = VA/CR
IDP= VA/VP
ENT = ONT / IDC
ENT = CR + ONT – VA
ENT = CR + EPT bottom-up
ENT = CR + [(ONT – VA) /
(IDC x IDP)]
EPT = ENT – ETC
EPT = Reestimar
IDPT = (ONT – VA)/(ONT – CR)
IDPT= (ONT – VA)/(ENT– CR)
Positivo = Custo mais baixo que o
planejado
Neutro = Custo conforme planejado
Negativo = Custo mais alto que o
planejado
Positivo = Adiantado
Neutro = No prazo
Negativo = Atrasado
Positivo = Custo mais baixo que o
planejado
Neutro = Custo conforme planejado
Negativo = Custo mais alto que o
planejado
Maior que 1.0 = Mais baixo que o
planejado
Exatamente 1.0 = Custo conforme
planejado
Menor que 1.0 = Custo mais alto
que o planejado
Acima de 1.0 = Adiantado
Exatamente 1.0 = No prazo
Abaixo de 1.0 = Atrasado
Maior que 1.0 = Mais difícil de
terminar
Exatamentte 1.0 = O mesmo para
terminar
Menor que 1.0 = Mais fácil de
terminar
Maior que 1.0 = Mais difícil de
terminar
Exatamentte 1.0 = O mesmo para
terminar
Menor que 1.0 = Mais fácil de
terminar
7 - GERENCIAMENTO DOS CUSTOS DO PROJETO
7
225©2013 Project Management Institute. Um Guia do Conhecimento em Gerenciamento de Projetos (Guia PMBOK®
) — Quinta Edição
7.4.2.5 Software de gerenciamento de projetos
O software de gerenciamento de projetos é frequentemente usado para monitorar as três dimensões do
GVA (VP,VA e CR), para mostrar tendências gráficas e para prever uma variedade de resultados finais possíveis
do projeto.
7.4.2.6 Análise de reservas
Durante o controle dos custos, a análise de reservas é usada para monitorar a situação das reservas de
gerenciamento e contingência para o projeto a fim de determinar se tais reservas ainda são necessárias ou se
reservas adicionais devem ser solicitadas. À medida que o trabalho do projeto avança, essas reservas podem
ser usadas como planejado, para cobrir os custos de mitigação dos eventos de riscos ou outras contingências.
Ou, se os prováveis eventos de riscos não ocorrerem, as reservas de contingência não usadas podem ser
removidas do orçamento do projeto para liberar os recursos para outros projetos ou operações. A análise
adicional de riscos durante o projeto pode revelar a necessidade de solicitar o acréscimo de reservas adicionais
ao orçamento do projeto. As reservas de gerenciamento e contingência são abordadas mais detalhadamente
na Seção 7.2.2.6.
7.4.3 Controlar os custos: saídas
7.4.3.1 Informações sobre o desempenho do trabalho
Os valores da VC, VPR, do IDC, IDP e do IDPT calculados para os componentes da EAP, em particular os
pacotes de trabalho e contas de controle, são documentados e comunicados às partes interessadas.
7.4.3.2 Previsões de custos
Um valor ENT calculado por fórmula ou um valor ENT bottom-up manual é documentado e comunicado
às partes interessadas.
7.4.3.3 Solicitações de mudança
A análise do desempenho do projeto pode resultar em uma solicitação de mudança na linha de base ou em
outros componentes do plano de gerenciamento do projeto. As solicitações de mudança podem incluir ações
preventivas ou corretivas e são processadas para revisão e distribuição através do processo Realizar o controle
integrado de mudanças (Seção 4.5).
7.4.3.4 Atualizações no plano de gerenciamento do projeto
Os elementos do plano de gerenciamento do projeto que podem ser atualizados incluem, mas não estão
limitados, a:
7 - GERENCIAMENTO DOS CUSTOS DO PROJETO
226 ©2013 Project Management Institute. Um Guia do Conhecimento em Gerenciamento de Projetos (Guia PMBOK®
) — Quinta Edição
•	 Linha de base dos custos. Mudanças na linha de base do desempenho de custos são incorporadas
em resposta às mudanças aprovadas no escopo, recursos das atividades ou estimativas de custos.
Em alguns casos, variações de custos podem ser tão severas que uma linha de base revisada é
necessária para fornecer uma base realista para a medição do desempenho.
•	 Plano de gerenciamento dos custos. Mudanças no plano de gerenciamento dos custos, tais como
mudanças nos limites de controle ou níveis especificados de exatidão, necessárias ao gerenciamento
dos custos do projeto, são incorporadas em resposta ao feedback das partes interessadas relevantes.
7.4.3.5 Atualizações nos documentos do projeto
Documentos do projeto que podem ser atualizados incluem, mas não estão limitados, a:
•	 Estimativa de custos, e
•	 Bases das estimativas.
7.4.3.6 Atualizações nos ativos de processos organizacionais
Os ativos de processos organizacionais que podem ser atualizados incluem, mas não estão limitados, a:
•	 Causas das variações,
•	 Ação corretiva escolhida e suas razões,
•	 Bancos de dados financeiros, e
•	 Outros tipos de lições aprendidas a partir do controle de custos do projeto.
8 - GERENCIAMENTO DA QUALIDADE DO PROJETO
8
227©2013 Project Management Institute. Um Guia do Conhecimento em Gerenciamento de Projetos (Guia PMBOK®
) — Quinta Edição
GERENCIAMENTO DA QUALIDADE DO PROJETO
O gerenciamento da qualidade do projeto inclui os processos e as atividades da organização executora que
determinam as políticas de qualidade, os objetivos e as responsabilidades, de modo que o projeto satisfaça
às necessidades para as quais foi empreendido. O gerenciamento da qualidade do projeto usa as políticas
e procedimentos para a implementação, no contexto do projeto, do sistema de gerenciamento da qualidade
da organização e, de maneira apropriada, dá suporte às atividades de melhoria do processo contínuo como
empreendido no interesse da organização executora. O gerenciamento da qualidade do projeto trabalha para
garantir que os requisitos do projeto, incluindo os requisitos do produto, sejam cumpridos e validados.
A Figura 8-1 fornece uma visão geral dos processos de gerenciamento da qualidade do projeto,que incluem:
8.1 Planejar o gerenciamento da qualidade—O processo de identificação dos requisitos e/ou
padrões da qualidade do projeto e suas entregas, além da documentação de como o projeto
demonstrará a conformidade com os requisitos e/ou padrões de qualidade.
8.2 Realizar a garantia da qualidade—O processo de auditoria dos requisitos de qualidade e dos
resultados das medições do controle de qualidade para garantir o uso dos padrões de qualidade e
das definições operacionais apropriadas.
8.3 Realizar o controle da qualidade—O processo de monitoramento e registro dos resultados da
execução das atividades de qualidade para avaliar o desempenho e recomendar as mudanças
necessárias.
Esses processos interagem entre si e com os de outras áreas de conhecimento como descrito com detalhes
na Seção 3 e no Anexo A1.
O gerenciamento da qualidade do projeto aborda o gerenciamento do projeto e suas entregas. Ele se aplica
a todos os projetos, independentemente da natureza das suas entregas. As medidas e técnicas de qualidade
são específicas do tipo de entrega produzida pelo projeto. Por exemplo, o gerenciamento da qualidade das
entregas de software pode usar abordagens e medidas diferentes das utilizadas na construção de uma usina
nuclear. Nos dois casos, deixar de cumprir os requisitos pode ter consequências negativas e graves para uma
ou todas as partes interessadas do projeto. Por exemplo:
88
8 - GERENCIAMENTO DA QUALIDADE DO PROJETO
228 ©2013 Project Management Institute. Um Guia do Conhecimento em Gerenciamento de Projetos (Guia PMBOK®
) — Quinta Edição
•	 Cumprir os requisitos do cliente sobrecarregando a equipe do projeto pode resultar na redução dos
lucros e no aumento de riscos do projeto, atritos entre os funcionários, erros ou o retrabalho.
•	 Cumprir os objetivos do cronograma do projeto apressando as inspeções de qualidade planejadas
pode resultar em erros não detectados,lucros diminuídos,e o aumento de riscos pós-implementação.
Qualidade e grau são conceitos diferentes. Qualidade como um desempenho na entrega é “o grau em que
um conjunto de características inerentes atende aos requisitos” (ISO 9000) [10]. Grau como uma intenção
do projeto é uma categoria atribuída à entregas que têm a mesma utilidade funcional, mas diferentes
características técnicas. O gerente de projetos e a equipe de gerenciamento do projeto são responsáveis pelo
gerenciamento dos compromissos associados à entrega dos níveis requeridos de qualidade e grau. Embora
um nível de qualidade que não cumpra os requisitos de qualidade seja sempre um problema, um grau baixo de
qualidade pode não ser. Por exemplo:
•	 Pode não ser um problema se um produto de software com poucas funções (com um número limitado
de características) for de alta qualidade (sem defeitos óbvios e manual legível). Neste exemplo, o
produto seria apropriado para o objetivo geral de uso.
•	 Pode ser um problema se um software com muitas funções (com muitas características) for de baixa
qualidade (com muitos defeitos e documentação de usuário mal organizada). Em essência, as suas
múltiplas funções seriam ineficazes e/ou ineficientes devido à sua baixa qualidade.
A equipe de gerenciamento do projeto deve determinar níveis adequados de exatidão e precisão para uso no
plano de gerenciamento da qualidade. Precisão é uma medida de exatidão. Por exemplo, a grandeza para cada
acréscimo à linha numérica da medida é o intervalo que determina a precisão da medida; quanto maior for o
número de acréscimos, maior será o grau de precisão. Exatidão é uma avaliação de correção. Por exemplo,
se o valor medido de um item estiver muito próximo do valor verdadeiro da característica sendo medida, a
medida será mais exata. Uma ilustração deste conceito é a comparação dos alvos do tiro com arco. As flechas
agrupadas bem próximas umas das outras em uma área do alvo, mesmo que não estejam agrupadas no centro
do alvo, são consideradas como sendo de alta precisão. Os alvos onde as flechas estão mais espalhadas mas
equidistantes do centro do alvo são consideradas como tendo o mesmo grau de exatidão. Os alvos onde as
flechas estão bem agrupadas e dentro do centro do alvo são consideradas tanto exatas como precisas. As
medidas precisas não são necessariamente medidas exatas, e as medidas exatas não são necessariamente
medidas precisas.
A abordagem básica do gerenciamento da qualidade descrita nesta seção pretende ser compatível com
os padrões de qualidade da Organização internacional para padronização (ISO). Todos os projetos devem ter
um plano de gerenciamento da qualidade. As equipes de projeto devem seguir o plano de gerenciamento da
qualidade e dispor de dados que comprovem a conformidade com o mesmo.
8 - GERENCIAMENTO DA QUALIDADE DO PROJETO
8
229©2013 Project Management Institute. Um Guia do Conhecimento em Gerenciamento de Projetos (Guia PMBOK®
) — Quinta Edição
No contexto de alcance da compatibilidade com a ISO, as abordagens modernas de gerenciamento da
qualidade buscam minimizar a variação e entregar resultados que cumpram os requisitos definidos. Essas
abordagens reconhecem a importância da:
•	 Satisfação do cliente. Entender, avaliar, definir e gerenciar as expectativas para que os requisitos do
cliente sejam atendidos. Para isso, é necessária uma combinação de conformidade com os requisitos
(para garantir que o projeto produza o que ele foi criado para produzir) e adequação ao uso (o produto
ou serviço deve atender às necessidades reais).
•	 Prevenção ao invés de inspeção. A qualidade deve ser planejada, projetada e criada, e não
inspecionada no gerenciamento do projeto ou nas entregas do projeto. O custo de prevenção dos
erros é geralmente muito menor do que o custo de corrigir tais erros quando eles são encontrados
pela inspeção ou durante o uso.
•	 Melhoria contínua. O ciclo PDCA (planejar-fazer-verificar-agir) é a base para a melhoria da
qualidade conforme definida por Shewhart e modificada por Deming. Além disso, as iniciativas de
melhoria da qualidade tais como o Gerenciamento da qualidade total (GQT), Seis sigma e Lean seis
sigma devem aprimorar a qualidade do gerenciamento do projeto e também a qualidade do produto
do projeto. Os modelos de melhoria de processos geralmente usados incluem Malcolm Baldrige,
Modelo de maturidade organizacional em gerenciamento de projetos (OPM3®
) e Modelo integrado
de maturidade e de capacidade (CMMI®
).
•	 Responsabilidade da gerência. O sucesso exige a participação de todos os membros da equipe do
projeto. Todavia, a alta direção, dentro dos seu escopo de responsabilidade pela qualidade, retém a
responsabilidade pelo fornecimento dos recursos adequados, nas capacidades adequadas.
•	 Custo da qualidade (CDQ). O custo da qualidade se refere ao custo total do trabalho de conformidade
e do trabalho de não conformidade que deve ser executado como um esforço compensatório porque,
na primeira tentativa de execução do trabalho, existe a possibilidade de que alguma parte do
trabalho requerido não seja realizado ou seja executado incorretamente. Os custos da qualidade do
trabalho devem ser incorridos ao longo de todo o ciclo de vida da entrega. Por exemplo, as decisões
tomadas pela equipe do projeto podem influenciar os custos operacionais associados ao uso de uma
entrega completa. Os custos da qualidade pós-projeto podem ser incorridos como resultado das
devoluções dos produtos, reclamações de garantia, e campanhas de recall. Assim sendo, em virtude
da natureza temporária dos projetos e os benefícios potenciais que podem ser obtidos através da
redução do custo da qualidade pós-projeto,as organizações patrocinadoras podem decidir investir na
melhoria da qualidade do produto. Esses investimentos são geralmente feitos nas áreas de trabalho
de conformidade que atuam para impedir defeitos ou mitigar os custos através da inspeção das
unidades não-conformes. Ver a Figura 8-2 e a Seção 8.1.2.2. Além disso, as questões relativas ao
CDQ pós-projeto devem ser uma preocupação do gerenciamento do programa e do gerenciamento
do portfólio para que os escritórios de gerenciamento de projetos, programas e portfólios possam
aplicar revisões e modelos apropriados,e designar recursos financeiros para o alcance de tal objetivo.
8 - GERENCIAMENTO DA QUALIDADE DO PROJETO
230 ©2013 Project Management Institute. Um Guia do Conhecimento em Gerenciamento de Projetos (Guia PMBOK®
) — Quinta Edição
.1 Entradas
.1 Plano de gerenciamento do
projeto
.2 Registro das partes
interessadas
.3 Registro dos riscos
.4 Documentação dos requisitos
.5 Fatores ambientais da
empresa
.6 Ativos de processos
organizacionais
.2 Ferramentas e técnicas
.1 Análise custo-benefício
.2 Custo da qualidade
.3 Sete ferramentas de qualidade
básicas
.4 Benchmarking
.5 Projeto de experimentos
.6 Amostragem estatística
.7 Ferramentas adicionais de
planejamento da qualidade
.8 Reuniões
.3 Saídas
.1 Plano de gerenciamento da
qualidade
.2 Plano de melhorias no processo
.3 Métricas da qualidade
.4 Listas de verificação da
qualidade
.5 Atualizações nos documentos
do projeto
.1 Entradas
.1 Plano de gerenciamento da
qualidade
.2 Plano de melhorias no
processo
.3 Métricas da qualidade
.4 Medições do controle da
qualidade
.5 Documentos do projeto
.2 Ferramentas e técnicas
.1 Ferramentas de
gerenciamento e controle da
qualidade
.2 Auditorias de qualidade
.3 Análise de processo
.3 Saídas
.1 Solicitações de mudança
.2 Atualizações no plano de
gerenciamento do projeto
.3 Atualizações nos documentos
do projeto
.4 Atualizações nos ativos de
processos organizacionais
.1 Entradas
.1 Plano de gerenciamento do
projeto
.2 Métricas da qualidade
.3 Listas de verificação da
qualidade
.4 Dados de desempenho do
trabalho
.5 Solicitações de mudança
aprovadas
.6 Entregas
.7 Documentos do projeto
.8 Ativos de processos
organizacionais
.2 Ferramentas e técnicas
.1 Sete ferramentas de qualidade
básicas
.2 Amostragem estatística
.3 Inspeção
.4 Análise das solicitações de
mudança aprovadas
.3 Saídas
.1 Medições do controle da
qualidade
.2 Alterações validadas
.3 Entregas verificadas
.4 Informações sobre o
desempenho do trabalho
.5 Solicitações de mudança
.6 Atualizações no plano de
gerenciamento do projeto
.7 Atualizações nos documentos
do projeto
.8 Atualizações nos ativos de
processos organizacionais
Visão geral do gerenciamento
da qualidade do projeto
8.2 Realizar a garantia
da qualidade
8.1 Planejar o
gerenciamento da qualidade
8.3 Controlar a qualidade
Figura 8-1. Visão geral do gerenciamento da qualidade do projeto
8 - GERENCIAMENTO DA QUALIDADE DO PROJETO
8
231©2013 Project Management Institute. Um Guia do Conhecimento em Gerenciamento de Projetos (Guia PMBOK®
) — Quinta Edição
Monitoramento
e controle EncerramentoExecuçãoPlanejamentoIniciação
Garantiada
qualidade
Custoda
qualidade
Controlara
qualidade
IPECCPDCA
Retrabalho/
falha
Validar
a adequação
Evitável
Não evitável
Iniciar Planejar
Trabalho essencial
de primeira vez
Trabalho de adequação
Trabalho de adequação
Trabalho de não adequação
Prevenção
Inspeção
Reparo/
descarteInspeção
Executar
Controlar
Planejar Fazer
Verificar
Agir
Encerrar
Figura 8-2. Relações fundamentais de garantia da qualidade e de qualidade do controle
dos grupos de IPECC, PDCA (em inglês), custo de modelos de qualidade e grupos
de processos de gerenciamento do projeto.
8.1 Planejar o gerenciamento da qualidade
Planejar o gerenciamento da qualidade é o processo de identificação dos requisitos e/ou padrões de
qualidade do projeto e suas entregas, e de documentação de como o projeto demonstrará conformidade com
os relevantes requisitos e/ou padrões de qualidade. O principal benefício desse processo é o fornecimento
de orientação e instruções sobre como a qualidade será gerenciada e validada ao longo de todo o projeto. As
entradas, ferramentas e técnicas, e saídas desse processo estão ilustradas na Figura 8-3. A Figura 8-4 ilustra
o diagrama de fluxo de dados do processo.
8 - GERENCIAMENTO DA QUALIDADE DO PROJETO
232 ©2013 Project Management Institute. Um Guia do Conhecimento em Gerenciamento de Projetos (Guia PMBOK®
) — Quinta Edição
Entradas Ferramentas e técnicas Saídas
.1 Plano de gerenciamento
do projeto
.2 Registro das partes
interessadas
.3 Registro dos riscos
.4 Documentação dos
requisitos
.5 Fatores ambientais da
empresa
.6 Ativos de processos
organizacionais
.1 Análise custo-benefício
.2 Custo da qualidade
.3 Sete ferramentas básicas
de qualidade
.4 Benchmarking
.5 Projeto de experimentos
.6 Amostragem estatística
.7 Ferramentas adicionais
de planejamento da
qualidade
.8 Reuniões
.1 Plano de gerenciamento
da qualidade
.2 Plano de melhorias no
processo
.3 Métricas da qualidade
.4 Listas de verificação da
qualidade
.5 Atualizações nos
documentos do projeto
Figura 8-3. Entradas, ferramentas, técnicas, e saídas do processo Planejar
o gerenciamento da qualidade
Gerenciamento da qualidade do projeto
8.1
Planejar o
gerenciamento
da qualidade
8.2
Realizar a garantia
da qualidade
8.3
Controlar a
qualidade
• Atualizações nos
documentos do projeto
• Plano de gerenciamento
da qualidade
Documentos
do projeto
• Registro dos riscos
• Documentação
dos requisitos
• Registro das
partes interessadas
• Plano de
gerenciamento
do projeto
• Fatores ambientais
da empresa
• Ativos de processos
organizacionais
• Plano de
melhorias
no processo
• Plano de
gerenciamento
da qualidade
• Métricas da
qualidade
• Listas de
verificação
da qualidade
11.2
Identificar
os riscos
5.2
Coletar os
requisitos
4.2
Desenvolver o plano
de gerenciamento
do projeto
13.1
Identificar as
partes interessadas
Empresa/
organização
11.2
Identificar
os riscos
Figura 8-4. Diagrama do fluxo de dados do processo Planejar o gerenciamento dos riscos
8 - GERENCIAMENTO DA QUALIDADE DO PROJETO
8
233©2013 Project Management Institute. Um Guia do Conhecimento em Gerenciamento de Projetos (Guia PMBOK®
) — Quinta Edição
O planejamento da qualidade deve ser realizado em paralelo com os outros processos de planejamento. Por
exemplo, modificações propostas nas entregas para atender aos padrões de qualidade identificados podem
exigir ajustes nos custos ou cronogramas e uma análise de riscos detalhada do seu impacto nos planos.
As técnicas de planejamento da qualidade aqui discutidas são as usadas com maior frequência nos projetos.
Existem muitas outras que podem ser úteis em determinados projetos ou em algumas áreas de aplicação.
8.1.1 Planejar o gerenciamento da qualidade: entradas
8.1.1.1 Plano de gerenciamento do projeto
Descrito na Seção 4.2.3.1. O plano de gerenciamento do projeto é usado para desenvolver o plano de
gerenciamento da qualidade. As informações usadas para o desenvolvimento do plano de gerenciamento da
qualidade incluem, mas não se limitam, a:
•	 Linha de base do escopo. A linha de base do escopo (Seção 5.4.3.1) inclui:
○○ A Especificação do escopo do projeto. A especificação do escopo do projeto contém a
descrição do projeto, as principais entregas do projeto e os critérios de aceitação. O escopo
do produto frequentemente contém detalhes de questões técnicas e outras preocupações
que podem afetar o planejamento da qualidade e que deveriam ter sido identificados como
um resultado dos processos de planejamento no gerenciamento do escopo do projeto. A
definição dos critérios de aceitação pode aumentar ou diminuir significativamente os custos
da qualidade e, assim sendo, os custos do projeto. O cumprimento de todos os critérios de
aceitação pelos quais as necessidades do patrocinador e/ou cliente foram atendidos.
○○ Estrutura analítica do projeto (EAP). A EAP identifica as entregas e os pacotes de trabalho
usados para medir o desempenho do projeto.
○○ Dicionário da EAP. O dicionário da EAP define as informações detalhadas para os elementos
da EAP.
•	 Linha de base do cronograma.A linha de base do cronograma documenta as medidas de desempenho
de prazos aceitas, incluindo as datas de início e término (Seção 6.6.3.1).
•	 Linha de base dos custos. A linha de base dos custos documenta o intervalo de tempo aceito sendo
usado para medir o desempenho dos custos (Seção 7.3.3.1).
•	 Outros planos de gerenciamento. Esses planos contribuem para a qualidade do projeto em geral e
podem enfatizar áreas de preocupação acionáveis em relação à qualidade do projeto.
8 - GERENCIAMENTO DA QUALIDADE DO PROJETO
234 ©2013 Project Management Institute. Um Guia do Conhecimento em Gerenciamento de Projetos (Guia PMBOK®
) — Quinta Edição
8.1.1.2 Registro das partes interessadas
Descrito na Seção 13.1.3.1. O registro das partes interessadas ajuda a identificar as partes interessadas
que têm um interesse específico, ou um impacto na qualidade.
8.1.1.3 Registro dos riscos
Descrito na Seção 11.2.3.1. O registro dos riscos contém informações sobre as ameaças e oportunidades
que podem afetar os requisitos de qualidade.
8.1.1.4 Documentação dos requisitos
Descrita na Seção 5.2.3.1. A documentação dos requisitos coleta os requisitos que o projeto cumprirá
relativos às expectativas das partes interessadas. Os componentes da documentação de requisitos incluem,
mas não estão limitados, aos requisitos do projeto (incluindo os do produto) e de qualidade. Os requisitos são
usados pela equipe do projeto para planejar como o controle da qualidade será implementado no projeto.
8.1.1.5 Fatores ambientais da empresa
Descritos na Seção 2.1.5. Os fatores ambientais da empresa que influenciam o processo Planejar o
gerenciamento da qualidade incluem, mas não estão limitados, a:
•	 Regulamentações de órgãos governamentais;
•	 Normas, padrões e diretrizes específicos da área de aplicação;
•	 Condições de trabalho ou operacionais do projeto ou das suas entregas que podem afetar a qualidade
do projeto; e
•	 Percepções culturais que podem influenciar as expectativas de qualidade.
8.1.1.6 Ativos de processos organizacionais
Descritos na Seção 2.1.4. Os ativos de processos organizacionais que influenciam o processo Planejar o
gerenciamento da qualidade incluem, mas não estão limitados, a:
•	 Políticas, procedimentos e diretrizes organizacionais de qualidade. A política de qualidade da
organização executora,conforme endossada pela alta administração,estabelece a direção pretendida
pela organização na implementação da sua abordagem de gerenciamento da qualidade;
•	 Bancos de dados históricos; e
•	 Lições aprendidas em fases ou projetos anteriores.
8 - GERENCIAMENTO DA QUALIDADE DO PROJETO
8
235©2013 Project Management Institute. Um Guia do Conhecimento em Gerenciamento de Projetos (Guia PMBOK®
) — Quinta Edição
8.1.2 Planejar o gerenciamento da qualidade: ferramentas e técnicas
8.1.2.1 Análise de custo-benefício
Os principais benefícios do cumprimento dos requisitos de qualidade incluem menos retrabalho, maior
produtividade, custos mais baixos, aumento da satisfação das partes interessadas e aumento de lucratividade.
Uma análise do custo-benefício para cada atividade de qualidade compara o custo da etapa de qualidade com
o benefício esperado.
8.1.2.2 Custo da qualidade (CDQ)
O custo da qualidade inclui todos os custos incorridos durante a vida do produto através de investimentos
na prevenção do não-cumprimento dos requisitos, na avaliação do produto ou serviço quanto ao cumprimento
dos requisitos, e ao não-cumprimento dos requisitos (retrabalho). Os custos de falhas geralmente são
categorizados como internos (encontrados pelo projeto) e externos (encontrados pelo cliente). Os custos de
falhas também são chamados de custos de má qualidade. A Figura 8-5 fornece alguns exemplos a serem
considerados em cada área.
Custo de conformidade Custo da falta de conformidade
Prevenção de custos
(Fabricar um produto de qualidade)
• Treinamento
• Documentar processos
• Equipamento
• Tempo para executar de
maneira correta
Custos de avaliação
(Avaliar a qualidade)
• Testes
• Perda de teste destrutivo
• Inspeções
Dinheiro gasto durante o projeto
para evitar falhas
Custos de falhas internas
(Falhas encontradas pelo projeto)
• Retrabalho
• Descarte
Custos de falhas externas
(Falhas encontradas pelo cliente)
• Responsabilidades
• Trabalho de garantia
• Perda de negócios
Dinheiro gasto durante e após o
projeto devido a falhas
Figura 8-5. Custo da qualidade
8 - GERENCIAMENTO DA QUALIDADE DO PROJETO
236 ©2013 Project Management Institute. Um Guia do Conhecimento em Gerenciamento de Projetos (Guia PMBOK®
) — Quinta Edição
8.1.2.3 Sete ferramentas de qualidade básicas
As sete ferramentas de qualidade básicas, também conhecidas no setor como as 7 sete ferramentas do
CQ, são usadas no contexto do ciclo PDCA para solucionar problemas de qualidade. Como ilustrado de forma
conceitual na Figura 8-7, as sete ferramentas de qualidade básicas são:
•	 Diagramas de causa e efeito,também conhecidos como diagramas de espinha de peixe ou diagramas
de Ishikawa. A especificação do problema colocada na cabeça da espinha de peixe é usada como
um ponto de partida para seguir a fonte do problema até à sua causa-raiz acionável.A especificação
do problema tipicamente descreve o problema como uma lacuna a ser fechada ou um objetivo
a ser alcançado. As causas podem ser encontradas olhando para a especificação do problema e
perguntando “Por quê?” até que a causa-raiz acionável seja identificada ou até que as possibilidades
razoáveis em cada diagrama de espinha de peixe sejam esgotadas. Os diagramas espinha de peixe
são frequentemente úteis na conexão dos efeitos indesejáveis vistos como uma variação especial
à causa atribuível sobre a qual as equipes de projeto devem implementar ações corretivas para
eliminar a variação especial detectada em um gráfico de controle.
•	 Fluxogramas, também chamados de mapas de processos, porque eles mostram a sequência de
etapas e as possibilidades ramificadas existentes para um processo que transforma uma ou mais
entradas em uma ou mais saídas. Os fluxogramas mostram as atividades, os pontos de decisão,
os loops de ramificação, os caminhos paralelos e a ordem geral do processamento, através do
mapeamento dos detalhes operacionais de procedimentos que existem dentro de uma cadeia de
valor com elos horizontais de um modelo SIPOC (Figura 8-6). Os fluxogramas podem ser úteis na
compreensão e na estimativa do custo da qualidade de um processo. Isso é obtido através do uso da
lógica de ramificação e frequências das ocorrências relativas associadas do fluxograma para estimar
o valor monetário esperado para o trabalho de conformidade e não conformidade requerido para
entregar a saída com a conformidade esperada.
8 - GERENCIAMENTO DA QUALIDADE DO PROJETO
8
237©2013 Project Management Institute. Um Guia do Conhecimento em Gerenciamento de Projetos (Guia PMBOK®
) — Quinta Edição
Requisitos e loop
de feedback
Requisitos e loop
de feedback
SAÍDASENTRADA
PROCESSO CLIENTEFORNECEDOR
Fornecedores Entradas Processo Saídas Clientes
•
•
•
•
•
•
•
•
•
•
•
•
•
•
•
•
•
•
•
•
Lista de requisitos Lista de medições Lista de requisitos Lista de medições
•
•
•
•
•
•
•
•
•
•
•
•
•
•
•
•
NOTA: Os componentes desse diagrama são flexíveis e podem tomar qualquer direção dependendo da circunstância.
Figura 8-6. O modelo SIPOC
•	 Folhas de verificação também conhecidas como folhas de resultados que podem ser usadas como
uma lista de verificação durante a coleta de dados.As folhas de verificação são usadas para organizar
os fatos de uma maneira que facilite a coleta eficaz de dados úteis sobre um possível problema
de qualidade. São especialmente úteis na coleta de dados de atributos durante as inspeções para
identificar defeitos. Por exemplo, os dados sobre as frequências das ocorrências ou consequências
dos defeitos coletados nas folhas de verificação são frequentemente mostrados usando-se os
diagramas de Pareto.
•	 Diagramas de Pareto são gráficos de barras verticais usados na identificação de algumas fontes
críticas responsáveis pela maioria dos efeitos de um problema. As categorias mostradas no eixo
horizontal existem como uma distribuição de probabilidades válidas que representam 100% das
possíveis observações. As frequências das ocorrências de cada causa especificada listada no eixo
horizontal diminuem em grandeza até que a fonte padrão intitulada “outra” responsabilize-se por
quaisquer causas não especificadas. O diagrama de Pareto é normalmente organizado em categorias
para medir frequências ou consequências.
8 - GERENCIAMENTO DA QUALIDADE DO PROJETO
238 ©2013 Project Management Institute. Um Guia do Conhecimento em Gerenciamento de Projetos (Guia PMBOK®
) — Quinta Edição
•	 Histogramas são gráficos de barras usados para descrever a tendência central, o grau de dispersão
e o formato de uma distribuição estatística. Diferentemente do gráfico de controle, o histograma não
leva em consideração a influência do tempo na variação existente dentro da distribuição.
•	 Gráficos de controle são usados para determinar se um processo é estável ou se tem um
desempenho previsível. Os limites de especificação superior e inferior se baseiam nos requisitos do
acordo. Eles refletem os valores máximo e mínimo permitidos. Pode haver penalidades associadas
com a ultrapassagem dos limites de especificação. Os limites de controle superior e inferior são
diferentes dos limites da especificação. Os limites de controle são determinados usando cálculos
e princípios estatísticos padrão para finalmente estabelecer a capacidade natural de um processo
estável. O gerente de projetos e as partes interessadas apropriadas podem usar os limites de controle
estatisticamente calculados para identificar os pontos em que a ação corretiva será tomada para
impedir o desempenho anormal.A ação corretiva normalmente pretende manter a estabilidade normal
de um processo estável e capaz. Para processos repetitivos, os limites de controle geralmente são
definidos em ± s em torno de um processo médio que foi estabelecido em 0 s. Considera-se um
processo fora de controle quando: (1) um ponto de dados excede um limite de controle; (2) sete pontos
consecutivos estiverem acima da média; ou (3) sete pontos consecutivos estiverem abaixo da média.
Os gráficos de controle podem ser usados para monitorar vários tipos de variáveis de saída. Embora
sejam usados mais frequentemente para rastrear as atividades repetitivas necessárias para produzir
lotes manufaturados, os gráficos de controle também podem ser usados para monitorar variações de
custos e prazos, volume e frequência de mudanças no escopo ou outros resultados de gerenciamento,
para ajudar a determinar se os processos de gerenciamento do projeto estão sob controle.
•	 Diagramas de dispersão plotam pares ordenados (X, Y) e são às vezes chamados de gráficos de
correlação porque eles pretendem explicar uma mudança na variável dependente, Y, em relação a
uma mudança observada na variável independente correspondente, X. A direção de correlação pode
ser proporcional (correlação positiva), inversa (correlação negativa), ou um padrão de correlação
pode não existir (correlação zero). Se a correlação puder ser estabelecida, uma linha de regressão
pode ser calculada e usada para estimar como uma mudança na variável independente influenciará
o valor da variável dependente.
8 - GERENCIAMENTO DA QUALIDADE DO PROJETO
8
239©2013 Project Management Institute. Um Guia do Conhecimento em Gerenciamento de Projetos (Guia PMBOK®
) — Quinta Edição
Diagrama de causa e efeito Fluxogramas Folhas de verificação
Diagramas de Pareto Histrogramas Gráficos de controle
Diagramas de dispersão
Figura 8-7. O storyboard ilustra um exemplo conceitual de cada uma das sete
ferramentas da qualidade.
8.1.2.4 Benchmarking
Benchmarking envolve a comparação de práticas de projetos reais ou planejados com as de projetos
comparáveis para identificar as melhores práticas, gerar idéias para melhorias e fornecer uma base para
medir o desempenho.
Os projetos que passam pelo benchmarking podem existir dentro de uma organização executora ou fora
dela, ou podem estar dentro da mesma área de aplicação. O benchmarking permite a realização de analogias
a partir de projetos em uma área de aplicação diferente.
8.1.2.5 Projeto de experimentos
O projeto de experimentos (DOE) é um método estatístico para identificar os fatores que podem influenciar
variáveis específicas de um produto ou processo em desenvolvimento ou em produção. O método DOE deve
ser usado durante o processo Planejar o gerenciamento da qualidade para determinar o número e o tipo de
testes e seu impacto no custo da qualidade.
8 - GERENCIAMENTO DA QUALIDADE DO PROJETO
240 ©2013 Project Management Institute. Um Guia do Conhecimento em Gerenciamento de Projetos (Guia PMBOK®
) — Quinta Edição
O DOE também desempenha um papel na otimização de produtos ou processos. O DOE é usado para
reduzir a sensibilidade do desempenho do produto a fontes de variações causadas por diferenças ambientais
ou de fabricação. Um aspecto importante dessa técnica é que ela fornece uma estrutura estatística para a
modificação sistemática de todos os fatores importantes, em vez de alterar os fatores um de cada vez. A
análise dos dados experimentais deve fornecer as condições ideais para o produto ou processo, destacar
os fatores que influenciam os resultados e revelar a presença de interações e sinergia entre os fatores. Por
exemplo, os projetistas de carros usam essa técnica para determinar qual combinação de suspensão e pneus
produzirá as características de direção mais desejadas com um custo razoável.
8.1.2.6 Amostragem estatística
A amostragem estatística envolve a escolha de parte de uma população de interesse para inspeção (por
exemplo, selecionar aleatoriamente 10 desenhos de engenharia em uma lista de 75). A frequência e os
tamanhos das amostras devem ser determinados durante o processo Planejar o gerenciamento da qualidade
para que o custo da qualidade inclua o número de testes, descarte esperado, etc.
Existe um conjunto substancial de conhecimentos sobre amostragem estatística. Em algumas áreas de
aplicação, pode ser necessário que a equipe de gerenciamento do projeto esteja familiarizada com uma
variedade de técnicas de amostragem para garantir que a amostra selecionada realmente represente a
população de interesse.
8.1.2.7 Ferramentas adicionais de planejamento da qualidade
Outras ferramentas de planejamento da qualidade são usadas para definir os requisitos de qualidade e
planejar atividades de gerenciamento da qualidade eficazes. Elas incluem, entre outras:
•	 Brainstorming. Essa técnica é usada para gerar ideias (definidas na Seção 11.2.2.2).
•	 Análise do campo de força. Esses são diagramas das forças a favor e contra a mudança.
•	 Técnica de grupo nominal. Essa técnica é usada para permitir que as idéias passem pelo
brainstorming em pequenos grupos e depois sejam analisadas por um grupo maior.
•	 Ferramentas de gerenciamento e controle da qualidade. Essas ferramentas são usadas para
conectar e sequenciar as atividades identificadas (definidas na Seção 8.2.2.1).
8 - GERENCIAMENTO DA QUALIDADE DO PROJETO
8
241©2013 Project Management Institute. Um Guia do Conhecimento em Gerenciamento de Projetos (Guia PMBOK®
) — Quinta Edição
8.1.2.8 Reuniões
As equipes dos projetos fazem reuniões de planejamento para desenvolver o plano de gerenciamento da
qualidade. Os participantes dessas reuniões podem incluir o gerente do projeto, o patrocinador do projeto,
membros selecionados da equipe do projeto e das partes interessadas, qualquer pessoa com responsabilidade
nas atividades de gerenciamento da qualidade do projeto, ou seja, nos processos Planejar o gerenciamento da
qualidade, Realizar a garantia da qualidade ou Controlar a qualidade; e outras conforme necessário.
8.1.3 Planejar o gerenciamento da qualidade: saídas
8.1.3.1 Plano de gerenciamento da qualidade
O plano de gerenciamento da qualidade é um componente do plano de gerenciamento do projeto que
descreve como as políticas de qualidade de uma organização serão implementadas. Ele descreve como a
equipe de gerenciamento do projeto planeja cumprir os requisitos de qualidade estabelecidos para o projeto.
O plano de gerenciamento da qualidade pode ser formal ou informal, detalhado, ou estruturado em termos
gerais. O estilo e os detalhes do plano de gerenciamento da qualidade são determinados pelos requisitos do
projeto. O plano de gerenciamento da qualidade deve ser revisado na parte inicial do projeto para garantir que
as decisões sejam baseadas em informações precisas. Os benefícios dessa revisão podem incluir o foco mais
agudo na proposição de valor do projeto e reduções nos custos e na frequência de atrasos no cronograma
causados pelo retrabalho.
8.1.3.2 Plano de melhorias no processo
O plano de melhorias no processo é um plano auxiliar ou componente do plano de gerenciamento do
projeto (Seção 4.2.3.1). O plano de melhorias no processo detalha as etapas de análise dos processos de
gerenciamento de projetos e desenvolvimento de produtos para identificar as atividades que aumentam o seu
valor. As áreas a serem consideradas incluem:
•	 Limites do processo. Descrevem a finalidade do processo, seu início e fim, suas entradas e saídas,
o responsável pelo processo e as partes interessadas do processo.
•	 Configuração do processo. Fornece uma representação gráfica dos processos, com interfaces
identificadas, usada para facilitar a análise.
•	 Métricas do processo. Junto com os limites de controle,permite a análise da eficiência do processo.
•	 Metas para melhoria do desempenho. Orientam as atividades de melhorias no processo.
8 - GERENCIAMENTO DA QUALIDADE DO PROJETO
242 ©2013 Project Management Institute. Um Guia do Conhecimento em Gerenciamento de Projetos (Guia PMBOK®
) — Quinta Edição
8.1.3.3 Métricas da qualidade
Uma métrica da qualidade especificamente descreve um atributo de projeto ou produto e como o processo
de controle da qualidade o medirá. A medição é um valor real. A tolerância define as variações aceitáveis na
métrica. Por exemplo, se o objetivo de qualidade é ficar dentro do orçamento aprovado em ± 10% , a métrica
de qualidade específica é usada para medir o custo de cada entrega e determinar a variação percentual do
orçamento aprovado para tal entrega. As métricas da qualidade são usadas nos processos de garantia da
qualidade e de controle da qualidade. Alguns exemplos de métricas da qualidade incluem desempenho dentro
do prazo, controle dos custos, frequência de defeitos, taxa de falhas, disponibilidade, confiabilidade e cobertura
de testes.
8.1.3.4 Listas de verificação da qualidade
Uma lista de verificação é uma ferramenta estruturada, geralmente específica do componente, usada para
verificar se um conjunto de etapas necessárias foi executado. Com base nos requisitos do projeto e nas
práticas,as listas de verificação podem ser simples ou complexas.Muitas organizações têm listas de verificação
padronizadas disponíveis para garantir a consistência em tarefas realizadas com frequência. Em algumas
áreas de aplicação também existem listas de verificação disponibilizadas por associações profissionais ou
fornecedores de serviços comerciais. As listas de verificação da qualidade devem incorporar os critérios de
aceitação incluídos na linha de base do escopo.
8.1.3.5 Atualizações nos documentos do projeto
Os documentos do projeto que podem ser atualizados incluem, mas não estão limitados, a:
•	 Registro das partes interessadas (Seção 13.1.3.1);
•	 Matriz de responsabilidades (Seção 9.1.2.1); e
•	 EAP e o dicionário da EAP.
8.2 Realizar a garantia da qualidade
Realizar a garantia da qualidade é o processo de auditoria dos requisitos de qualidade e dos resultados das
medições de controle de qualidade para garantir o uso dos padrões de qualidade e definições operacionais
apropriados.O principal benefício deste processo é a facilitação do aprimoramento dos processos de qualidade.
As entradas, ferramentas e técnicas, e saídas desse processo são ilustradas na Figura 8-8.A Figura 8-9 ilustra
o diagrama de fluxo de dados do processo.
8 - GERENCIAMENTO DA QUALIDADE DO PROJETO
8
243©2013 Project Management Institute. Um Guia do Conhecimento em Gerenciamento de Projetos (Guia PMBOK®
) — Quinta Edição
Entradas Ferramentas e técnicas Saídas
.1 Plano de gerenciamento
da qualidade
.2 Plano de melhorias no
processo
.3 Métricas da qualidade
.4 Medições de controle da
qualidade
.5 Documentos do projeto
.1 Ferramentas de
gerenciamento e controle
da qualidade
.2 Auditorias de qualidade
.3 Análise de processo
.1 Solicitações de mudança
.2 Atualizações no plano de
gerenciamento do projeto
.3 Atualizações nos
documentos do projeto
.4 Atualizações nos ativos de
processos organizacionais
Figura 8-8. Realizar a garantia da qualidade: entradas, ferramentas e técnicas, e saídas
Gerenciamento da qualidade do projeto
8.2
Realizar a
garantia da
qualidade
8.1
Planejar o
gerenciamento
da qualidade
8.3
Controlar a
qualidade
• Atualizações
no plano de
gerenciamento
do projeto
• Medições de controle
da qualidade
• Plano de
gerenciamento
da qualidade
• Plano de melhorias
no processo
• Métricas da
qualidade
• Solicitações
de mudança
• Atualizações nos
documentos do projeto
• Documentos
do projeto
• Atualizações nos ativos de
processos organizacionais
Documentos
do projeto
Documentos
do projeto
4.5
Realizar o controle
integrado de
mudanças
4.2
Desenvolver o plano
de gerenciamento
do projeto
Empresa/
organização
Figura 8-9. Diagrama do fluxo do dados do processo Realizar a garantia da qualidade
O processo Realizar a garantia da qualidade implementa um conjunto de ações e processos planejados e
sistemáticos dentro do plano de gerenciamento da qualidade do projeto.A garantia da qualidade visa assegurar
que uma saída futura ou uma saída não terminada, também conhecida como trabalho em andamento, seja
concluída de forma a cumprir os requisitos e expectativas especificados.A garantia de qualidade contribui para
o estado de certeza sobre a qualidade ao impedir os defeitos nos processos de planejamento ou ao eliminar
tais defeitos na inspeção realizada durante a etapa trabalho-em-andamento de implementação. Realizar a
garantia da qualidade é um processo de execução que usa dados criados durante os processos Planejar o
gerenciamento da qualidade (Seção 8.1) e Controlar a qualidade (Seção 8.3).
8 - GERENCIAMENTO DA QUALIDADE DO PROJETO
244 ©2013 Project Management Institute. Um Guia do Conhecimento em Gerenciamento de Projetos (Guia PMBOK®
) — Quinta Edição
No gerenciamento de projetos, os aspectos de prevenção e inspeção de garantia da qualidade devem ter
uma influência demonstrável no projeto. O trabalho de garantia da qualidade está incluído na categoria de
trabalho de conformidade na estrutura do custo de qualidade.
O departamento de garantia da qualidade, ou organização similar, em geral supervisiona as atividades de
garantia da qualidade. O suporte da garantia da qualidade, independentemente do título da unidade, pode ser
fornecido à equipe do projeto, à gerência da organização executora, ao cliente ou ao patrocinador, bem como
a outras partes interessadas que não estejam envolvidas ativamente no trabalho do projeto.
O processo Realizar a garantia da qualidade também inclui a melhoria contínua do processo, que é um meio
iterativo de melhorar a qualidade de todos os processos.A melhoria contínua de processos reduz o desperdício
e elimina as atividades que não agregam valor. Isso permite que os processos sejam operados com níveis mais
altos de eficiência e eficácia.
8.2.1 Realizar a garantia da qualidade: entradas
8.2.1.1 Plano de gerenciamento da qualidade
Descrito na Seção 8.1.3.1. O plano de gerenciamento da qualidade descreve a garantia da qualidade e as
abordagens de melhoria contínua de processos para o projeto.
8.2.1.2 Plano de melhorias no processo
Descrito na Seção 8.1.3.2. As atividades de garantia da qualidade devem apoiar e serem consistentes com
os planos de melhoria dos processos da organização executora.
8.2.1.3 Métricas da qualidade
Descritas na Seção 8.1.3.3. As métricas da qualidade fornecem os atributos que devem ser medidos e as
variações permitidas.
8.2.1.4 Medições de controle da qualidade
Descritas na Seção 8.3.3.1. As medições de controle da qualidade são os resultados das atividades de
controle da qualidade. São usadas para analisar e avaliar a qualidade dos processos do projeto em relação
aos padrões da organização executora ou os requisitos especificados. As medições de controle da qualidade
também podem comparar os processos usados para criar as medidas e validar as medidas atuais para
determinar seu nível de correção.
8 - GERENCIAMENTO DA QUALIDADE DO PROJETO
8
245©2013 Project Management Institute. Um Guia do Conhecimento em Gerenciamento de Projetos (Guia PMBOK®
) — Quinta Edição
8.2.1.5 Documentos do projeto
Os documentos do projeto podem influenciar o trabalho de garantia da qualidade e devem ser monitorados
dentro do contexto de um sistema para o gerenciamento de configuração.
8.2.2 Realizar a garantia da qualidade: ferramentas e técnicas
8.2.2.1 Ferramentas de gerenciamento e controle da qualidade
O processo Realizar a garantia da qualidade usa as ferramentas e técnicas dos processos Planejar o
gerenciamento da qualidade e Controlar a qualidade. Além disso, outras ferramentas disponibilizadas incluem
(ver também a Figura 8-10):
•	 Diagramas de afinidades. O diagrama de afinidades é semelhante às técnicas de mapeamento
mental porque é usado para gerar ideias que podem ser conectadas para formar padrões organizados
de pensamento sobre um problema. No gerenciamento de projetos, a criação da EAP pode ser
aprimorada usando o diagrama de afinidades para conferir estrutura à decomposição de escopo.
•	 Gráfico do programa do processo de decisão (GPPD). Usado para a compreensão de uma meta
em relação às etapas envolvidas em alcançá-la. O GPPD é útil como um método para o planejamento
de contingências, porque ele ajuda as equipes a antecipar as etapas que poderiam prejudicar o
alcance da meta.
•	 Diagramas de inter-relacionamentos. Uma adaptação dos diagramas de relacionamentos. Os
diagramas de inter-relacionamentos fornecem um processo criativo de solução de problemas em
cenários moderadamente complexos que apresentam relacionamentos lógicos entrelaçados para
até 50 itens relevantes. O diagrama de inter-relacionamento pode ser desenvolvido a partir de dados
gerados em outras ferramentas tais como o diagrama de afinidade, o diagrama de árvore, ou o
diagrama de espinha de peixe.
•	 Diagramas de árvore. Também conhecidos como diagramas sistemáticos, podem ser usados para
representar hierarquias de decomposição tais como a EAP, EAR (estrutura analítica dos riscos), e
EAO (estrutura analítica organizacional). No gerenciamento de projetos, os diagramas de árvore
são úteis para visualizar os relacionamentos pai-filho em qualquer hierarquia de decomposição
que usa um conjunto sistemático de regras que definem um relacionamento de aninhamento. Os
diagramas de árvore podem ser ilustrados horizontalmente (como uma estrutura analítica dos riscos)
ou verticalmente (tal como a EAO) Porque os diagramas de árvore permitem a criação de ramos
aninhados que terminam em um único ponto de decisão, eles são úteis como árvores de decisão para
o estabelecimento de um valor esperado para um número limitado de relacionamentos dependentes
que foram sistematicamente diagramados.
8 - GERENCIAMENTO DA QUALIDADE DO PROJETO
246 ©2013 Project Management Institute. Um Guia do Conhecimento em Gerenciamento de Projetos (Guia PMBOK®
) — Quinta Edição
•	 Matrizdepriorização.Identificarasprincipaisquestõesealternativasadequadasaserempriorizadas
como um conjunto de decisões para implementação. Os critérios são priorizados e ponderados antes
de serem aplicados a todas as alternativas disponíveis a fim de obter um escore matemático que
classifica todas as opções.
•	 Diagramas de rede das atividades. Anteriormente conhecidos como diagramas de flechas. Eles
incluem o formato ANF (atividade na flecha) e o formato ANN (atividade no nó), mais comumente
usado, de um diagrama de rede. Os diagramas de atividades de rede são usados com metodologias
de agendamento de projetos como a técnica de avaliação e revisão de programa (PERT), método do
caminho crítico (MCC) e o método de diagrama de precedência (MDP).
•	 Diagramas matriciais. Uma ferramenta de gerenciamento e controle de qualidade usada para
executar a análise dos dados dentro da estrutura organizacional criada em matriz. O diagrama em
matriz procura mostrar a força dos relacionamentos entre fatores, causas e objetivos que existem
entre as linhas e colunas que formam a matriz.
Diagrama de afinidade PFVA Diagrama de
inter-relacionamento
Matrizes de árvore Matrizes de priorização Diagramas de rede
Diagramas matriciais
Figura 8-10. Storyboard ilustrando as sete ferramentas de gerenciamento e controle da qualidade
8 - GERENCIAMENTO DA QUALIDADE DO PROJETO
8
247©2013 Project Management Institute. Um Guia do Conhecimento em Gerenciamento de Projetos (Guia PMBOK®
) — Quinta Edição
8.2.2.2 Auditorias de qualidade
Uma auditoria da qualidade é uma revisão estruturada e independente para determinar se as atividades
do projeto estão cumprindo as políticas, os processos e os procedimentos da organização e do projeto. Os
objetivos de uma auditoria da qualidade podem incluir:
•	 Identificar todas as boas e melhores práticas sendo implementadas;
•	 Identificar todas as não conformidades, lacunas e deficiências;
•	 Compartilhar as boas práticas introduzidas ou implementadas em projetos similares na organização
e/ou no setor;
•	 Oferecer apoio proativo de forma positiva para melhorar a implementação de processos, a fim de
ajudar a equipe a aumentar a produtividade; e
•	 Destacar as contribuições de cada auditoria no repositório de lições aprendidas da organização.
Os esforços subsequentes para corrigir quaisquer deficiências devem resultar em uma redução do custo
da qualidade e um aumento da aceitação do produto do projeto pelo patrocinador ou cliente. As auditorias de
qualidade podem ser programadas ou aleatórias, e podem ser realizadas por auditores internos ou externos.
As auditorias de qualidade podem confirmar a implementação de solicitações de mudança aprovadas,
incluindo atualizações, ações corretivas, reparos de defeitos e ações preventivas.
8.2.2.3 Análise de processos
A análise de processos segue as etapas descritas no plano de melhorias no processo para identificar as
melhorias necessárias. Essa análise também examina os problemas ocorridos, as restrições encontradas e as
atividades sem valor agregado identificadas durante a operação dos processos. A análise de processos inclui
a análise de causa-raiz, uma técnica específica para identificar um problema, descobrir as causas subjacentes
que levaram a ele e desenvolver ações preventivas.
8.2.3 Realizar a garantia da qualidade: saídas
8.2.3.1 Solicitações de mudança
As solicitações de mudança são criadas e usadas como entradas no processo Realizar o controle integrado
de mudanças (Seção 4.5) para permitir a consideração total das melhorias recomendadas. As solicitações de
mudança são usadas para adotar ações corretivas ou preventivas, ou para realizar o reparo dos defeitos.
8 - GERENCIAMENTO DA QUALIDADE DO PROJETO
248 ©2013 Project Management Institute. Um Guia do Conhecimento em Gerenciamento de Projetos (Guia PMBOK®
) — Quinta Edição
8.2.3.2 Atualizações no plano de gerenciamento do projeto
Os elementos do plano de gerenciamento do projeto que podem ser atualizados incluem, mas não estão
limitados, a:
•	 Plano de gerenciamento da qualidade (Seção 8.1.3.1),
•	 Plano de gerenciamento do escopo (Seção 5.1.3.1),
•	 Plano de gerenciamento do cronograma (Seção 6.1.3.1), e
•	 Plano de gerenciamento dos custos (7.1.3.1).
8.2.3.3 Atualizações nos documentos do projeto
Os documentos do projeto que podem ser atualizados incluem, mas não estão limitados, a:
•	 Relatórios de auditorias de qualidade,
•	 Planos de treinamento, e
•	 Documentação dos processos.
8.2.3.4 Atualizações nos ativos de processos organizacionais
Os elementos dos ativos de processos organizacionais que podem ser atualizados incluem, mas não se
limitam, aos padrões de qualidade da organização e ao sistema de gerenciamento da qualidade.
8.3 Controlar a qualidade
Controlar a qualidade é o processo de monitoramento e registro dos resultados da execução das atividades
de qualidade para avaliar o desempenho e recomendar as mudanças necessárias. Os principais benefícios
deste processo incluem: (1) identificar as causas da baixa qualidade do processo ou do produto e recomendar
e/ou tomar medidas para eliminá-las; e (2) validar a conformidade das entregas e do trabalho do projeto com
os requisitos necessários à aceitação final especificados pelas principais partes interessadas. As entradas,
ferramentas e técnicas, e saídas desse processo estão ilustradas na Figura 8-11. A Figura 8-12 ilustra o
diagrama de fluxo de dados do processo.
8 - GERENCIAMENTO DA QUALIDADE DO PROJETO
8
249©2013 Project Management Institute. Um Guia do Conhecimento em Gerenciamento de Projetos (Guia PMBOK®
) — Quinta Edição
Entradas Ferramentas e técnicas Saídas
.1 Plano de gerenciamento
do projeto
.2 Métricas da qualidade
.3 Listas de verificação da
qualidade
.4 Dados de desempenho do
trabalho
.5 Solicitações de mudança
aprovadas
.6 Entregas
.7 Documentos do projeto
.8 Ativos de processos
organizacionais
.1 Sete ferramentas básicas
da qualidade
.2 Amostragem estatística
.3 Inspeção
.4 Análise das solicitações
de mudança aprovadas
.1 Medições de controle da
qualidade
.2 Alterações validadas
.3 Entregas validadas
.4 Informações sobre o
desempenho do trabalho
.5 Solicitações de mudança
.6 Atualizações no plano de
gerenciamento do projeto
.7 Atualizações nos
documentos do projeto
.8 Atualizações nos ativos de
processos organizacionais
Figura 8-11. Controlar a qualidade: entradas, ferramentas e técnicas, e saídas
Gerenciamento da qualidade do projeto
8.3
Controlar a
qualidade
8.2
Realizar a garantia
da qualidade
8.1
Planejar o
gerenciamento
da qualidade
• Documentos
do projeto
• Solicitações
de mudança
aprovadas
• Entregas
• Dados de
desempenho
do trabalho
• Plano de
gerenciamento
do projeto
• Atualizações
no plano de
gerenciamento
do projeto
• Métricas da
qualidade
• Listas de
verificação
da qualidade
• Ativos de processos
organizacionais
• Atualizações nos
ativos de processos
organizacionais
• Medições do
controle da
qualidade
4.2
Desenvolver o plano
de gerenciamento
do projeto
4.5
Realizar o controle
integrado de
mudanças
4.3
Orientar e gerenciar
o trabalho do
projeto
4.2
Desenvolver o plano
de gerenciamento
do projeto
4.4
Monitorar e
controlar o trabalho
do projeto
4.5
Realizar o controle
integrado de
mudanças
5.5
Validar o
escopo
Empresa/
organização
Documentos
do projeto
Empresa/
organização
Documentos
do projeto
• Atualizações
nos documentos
do projeto
• Entregas
verificadas
• Solicitações
de mudança
• Mudanças
validadas
• Informações
sobre o
desempenho
do trabalho
Figura 8-12. Diagrama do fluxo do dados do processo Realizar o controle da qualidade
8 - GERENCIAMENTO DA QUALIDADE DO PROJETO
250 ©2013 Project Management Institute. Um Guia do Conhecimento em Gerenciamento de Projetos (Guia PMBOK®
) — Quinta Edição
O processo Controlar a qualidade usa um conjunto de técnicas e tarefas operacionais para verificar
se a saída entregue cumprirá os requisitos. A garantia da qualidade deve ser usada durante as fases de
planejamento e execução do projeto para transmitir a confiança de que os requisitos da parte interessada
serão cumpridos, e o controle da qualidade deve ser usado durante as fase de execução e encerramento para
demonstrar formalmente, com dados confiáveis, que os critérios de aceitação do patrocinador ou do cliente
foram cumpridos.
A equipe de gerenciamento do projeto pode ter um conhecimento prático de processos de controle estatístico
da qualidade, para avaliar os dados contidos nas saídas de qualidade do controle. Entre outros assuntos, é
recomendável que a equipe conheça as diferenças entre os seguintes pares de termos:
•	 Prevenção (manter os erros fora do processo) e inspeção (manter os erros fora do alcance do cliente).
•	 Amostragem de atributos (o resultado está em conformidade ou não está em conformidade) e
amostragem de variáveis (o resultado é classificado em uma escala contínua que mede o grau de
conformidade).
•	 Tolerâncias (uma faixa especificada de resultados aceitáveis) e limites de controle (que identificam os
limites de variação comum em um processo estatisticamente estável ou desempenho do processo).
8.3.1 Controlar a qualidade: entradas
8.3.1.1 Plano de gerenciamento do projeto
Descrito na Seção 8.1.3.1. O plano de gerenciamento do projeto contém o plano de gerenciamento da
qualidade, que é usado para controlar a qualidade. O plano de gerenciamento da qualidade descreve como o
controle da qualidade será realizado no projeto.
8.3.1.2 Métricas da qualidade
Descritas na Seção 8.1.3.3. Uma métrica da qualidade descreve um atributo do projeto ou do produto e
como ele será medido. Alguns exemplos de métricas da qualidade incluem: pontos de função, tempo médio
entre falhas (TMEF), e tempo médio de reparo (TMDR).
8.3.1.3 Listas de verificação da qualidade
Descritas na Seção 8.1.3.4. As listas de verificação da qualidade são listas estruturadas para verificar se o
trabalho do projeto e suas entregas cumprem um conjunto de requisitos.
8 - GERENCIAMENTO DA QUALIDADE DO PROJETO
8
251©2013 Project Management Institute. Um Guia do Conhecimento em Gerenciamento de Projetos (Guia PMBOK®
) — Quinta Edição
8.3.1.4 Dados de desempenho do trabalho
Descritos na Seção 4.3.3.2. Os dados de desempenho do trabalho podem incluir:
•	 Desempenho técnico planejado versus real,
•	 Desempenho dos prazos planejados versus reais, e
•	 Desempenho dos custos planejados versus reais.
8.3.1.5 Solicitações de mudança aprovadas
ComopartedoprocessoRealizarocontroleintegradodemudanças,umaatualizaçãonoregistrodemudanças
indica que algumas mudanças foram aprovadas e outras não. As solicitações de mudança aprovadas podem
incluir modificações tais como reparos de defeitos, revisão dos métodos de trabalho e revisão do cronograma.
A implementação oportuna das mudanças aprovadas precisa ser verificada.
8.3.1.6 Entregas
Descritas na Seção 4.3.3.1.Uma entrega é qualquer produto,resultado ou capacidade exclusiva e verificável
que resulta em uma entrega validada exigida pelo projeto.
8.3.1.7 Documentos do projeto
Os documentos do projeto incluem, mas não estão limitados, a:
•	 Acordos,
•	 Relatórios de auditoria da qualidade e registros das mudanças apoiados por planos de ação corretiva,
•	 Planos de treinamento e avaliações da eficácia, e
•	 Documentos dos processos tais como os obtidos usando as sete ferramentas de qualidade básicas
ou as ferramentas de gerenciamento e controle da qualidade mostradas nas Figuras 8-7 e 8-10.
8.3.1.8 Ativos de processos organizacionais
Descritos na Seção 2.1.4. Os ativos de processos organizacionais que influenciam o processo Controlar a
qualidade incluem, mas não estão limitados, a:
•	 Padrões e políticas de qualidade da organização,
•	 Diretrizes padronizadas do trabalho, e
•	 Procedimentos de relatórios de questões e defeitos e políticas de comunicação.
8 - GERENCIAMENTO DA QUALIDADE DO PROJETO
252 ©2013 Project Management Institute. Um Guia do Conhecimento em Gerenciamento de Projetos (Guia PMBOK®
) — Quinta Edição
8.3.2 Controlar a qualidade: ferramentas e técnicas
8.3.2.1 Sete ferramentas de qualidade básicas
Descritas na Seção 8.1.2.3. As sete ferramentas de qualidade básicas estão ilustradas de forma conceitual
na Figura 8-7.
8.3.2.2 Amostragem estatística
Descrita na Seção 8.1.2.6. As amostras são selecionadas e testadas conforme definido no plano de
gerenciamento da qualidade.
8.3.2.3 Inspeção
Uma inspeção é o exame de um produto de trabalho para determinar se o mesmo está em conformidade
com os padrões documentados. Os resultados de uma inspeção geralmente incluem medições e podem ser
conduzidos em qualquer nível. Por exemplo, é possível inspecionar os resultados de uma única atividade ou o
produto final de um projeto. As inspeções podem ser chamadas de revisões, revisões por pares, auditorias ou
homologações (em inglês, walkthroughs). Em algumas áreas de aplicação, esses termos têm significados mais
restritos e específicos. As inspeções também são usadas para validar os reparos dos defeitos.
8.3.2.4 Análise das solicitações de mudança aprovadas
Todas as solicitações de mudança aprovadas devem ser analisadas para verificar se foram implementadas
como aprovadas.
8.3.3 Controlar a Qualidade: saídas
8.3.3.1 Medições de controle da qualidade
As medições de controle da qualidade são os resultados das atividades de controle da qualidade. Elas
devem ser captadas no formato especificado no processo Planejar o gerenciamento da qualidade (Seção 8.1).
8.3.3.2 Mudanças validadas
Todos os itens alterados ou reparados são inspecionados e serão aceitos ou rejeitados antes do fornecimento
da notificação da decisão. Os itens rejeitados podem exigir o retrabalho.
8 - GERENCIAMENTO DA QUALIDADE DO PROJETO
8
253©2013 Project Management Institute. Um Guia do Conhecimento em Gerenciamento de Projetos (Guia PMBOK®
) — Quinta Edição
8.3.3.3 Entregas verificadas
Uma das metas do processo Controlar a qualidade é determinar a correção das entregas. Os resultados
da execução do processo Controlar a qualidade são as entregas verificadas. As entregas verificadas são uma
entrada para o processo Validar o escopo (5.5.1.4) para a obtenção do aceite formal.
8.3.3.4 Informações sobre o desempenho do trabalho
As informações sobre o desempenho do trabalho são dados de desempenho coletados de vários processos
de controle, analisados em contexto e integrados com base nos relacionamentos entre as áreas. Exemplos
incluem informações sobre o cumprimento dos requisitos do projeto tais como causas das rejeições, retrabalho
exigido, ou a necessidade de ajustes nos processos.
8.3.3.5 Solicitações de mudança
Se as ações corretivas ou preventivas recomendadas ou um reparo em um defeito exigir uma modificação
no plano de gerenciamento do projeto, uma solicitação de mudança (Seção 4.4.3.1) deve ser iniciada, de
acordo com o processo Realizar o controle integrado de mudanças (4.5) definido.
8.3.3.6 Atualizações no plano de gerenciamento do projeto
Os elementos do plano de gerenciamento do projeto que podem ser atualizados incluem, mas não estão
limitados, a:
•	 Plano de gerenciamento da qualidade (Seção 8.1.3.1), e
•	 Plano de melhorias no processo (Seção 8.1.3.2).
8.3.3.7 Atualizações nos documentos do projeto
Os documentos do projeto que podem ser atualizados incluem, mas não estão limitados, a:
•	 Padrões de qualidade;
•	 Acordos;
•	 Relatórios de auditorias de qualidade e registros de mudanças apoiados por planos de ação corretiva;
•	 Planos de treinamento e avaliações de eficácia; e
•	 Documentos dos processos, tais como informações obtidas através do uso das sete ferramentas de
qualidade básicas ou ferramentas de gerenciamento e controle da qualidade.
8 - GERENCIAMENTO DA QUALIDADE DO PROJETO
254 ©2013 Project Management Institute. Um Guia do Conhecimento em Gerenciamento de Projetos (Guia PMBOK®
) — Quinta Edição
8.3.3.8 Atualizações nos ativos de processos organizacionais
Os elementos dos ativos de processos organizacionais que podem ser atualizados incluem, mas não estão
limitados, a:
•	 Listas de verificação concluídas. Quando são usadas listas de verificação, as listas concluídas
tornam-se parte dos documentos do projeto e dos ativos de processos organizacionais (Seção
4.1.1.5).
•	 Documentaçãodeliçõesaprendidas.Ascausasdasvariações,oraciocínioportrásdaaçãocorretiva
escolhida e outros tipos de lições aprendidas com o controle da qualidade são documentados para
inclusão no banco de dados históricos do projeto e da organização executora.
9 - GERENCIAMENTO DOS RECURSOS HUMANOS DO PROJETO
255
9
©2013 Project Management Institute. Um Guia do Conhecimento em Gerenciamento de Projetos (Guia PMBOK®
) — Quinta Edição
GERENCIAMENTO DOS RECURSOS HUMANOS DO PROJETO
O gerenciamento dos recursos humanos do projeto inclui os processos que organizam, gerenciam e guiam
a equipe do projeto. A equipe do projeto consiste das pessoas com papéis e responsabilidades designadas
para completar o projeto. Os membros da equipe do projeto podem ter vários conjuntos de habilidades, atuar
em regime de tempo integral ou parcial, e podem ser acrescentados ou removidos da equipe à medida que
o projeto progride. Os membros da equipe do projeto também podem ser referidos como pessoal do projeto.
Embora os papéis e responsabilidades específicos para os membros da equipe do projeto sejam designados,
o envolvimento de todos os membros da equipe no planejamento do projeto e na tomada de decisões pode
ser benéfico. A participação dos membros da equipe durante o planejamento agrega seus conhecimentos ao
processo e fortalece o compromisso com o projeto.
A Figura 9-1 mostra uma visão geral dos processos de gerenciamento dos recursos humanos do projeto,
que são:
9.1 Desenvolver o plano dos recursos humanos—O processo de identificação e documentação de
papéis, responsabilidades, habilidades necessárias, relações hierárquicas, além da criação de um
plano de gerenciamento do pessoal.
9.2 Mobilizar a equipe do projeto—O processo de confirmação da disponibilidade dos recursos
humanos e obtenção da equipe necessária para terminar as atividades do projeto.
9.3 Desenvolver a equipe do projeto—O processo de melhoria de competências, da interação da
equipe e do ambiente geral da equipe para aprimorar o desempenho do projeto.
9.4 Gerenciar a equipe do projeto—O processo de acompanhar o desempenho dos membros da
equipe, fornecer feedback, resolver problemas e gerenciar mudanças para otimizar o desempenho
do projeto.
99
9 - GERENCIAMENTO DOS RECURSOS HUMANOS DO PROJETO
256 ©2013 Project Management Institute. Um Guia do Conhecimento em Gerenciamento de Projetos (Guia PMBOK®
) — Quinta Edição
Esses processos interagem entre si e com os de outras áreas de conhecimento como descrito em detalhes
na Seção 3 e no Anexo A1.
Como resultado dessas interações, um planejamento adicional pode ser necessário ao longo do projeto.
Por exemplo:
•	 Depois que os membros da equipe inicial criam uma estrutura analítica do projeto,pode ser necessário
mobilizar pessoal adicional para a equipe.
•	 Àmedidaquemembrosadicionaissãoincluídosnaequipe,seusníveisdeexperiência,ouinexperiência,
podem reduzir ou aumentar os riscos do projeto, criando a necessidade de planejamentos de riscos
adicionais.
•	 Quando as durações das atividades são estimadas, orçadas, delimitadas ou planejadas antes da
identificação de todos os membros da equipe do projeto e seus níveis de competências, as durações
das atividades podem mudar.
A equipe de gerenciamento de projetos é um subconjunto da equipe do projeto e é responsável pelas
atividades de gerenciamento do projeto e liderança, como iniciação, planejamento, execução, monitoramento,
controle e encerramento das várias fases do projeto.Este grupo também pode ser chamado de equipe principal,
equipe executiva, ou equipe de liderança. Em projetos menores, as responsabilidades de gerenciamento
do projeto podem ser compartilhadas por toda a equipe ou administradas exclusivamente pelo gerente de
projetos. O patrocinador do projeto trabalha com a equipe de gerenciamento de projetos, geralmente dando
apoio em questões como financiamento do projeto, esclarecimento do escopo, monitoramento do progresso, e
influenciando as partes interessadas da organização solicitante e executora para beneficiar o projeto.
Gerenciar e liderar a equipe do projeto inclui, mas não se limita, a:
•	 Influenciar a equipe do projeto. O gerente de projetos deve estar ciente e influenciar, quando
possível, os fatores de recursos humanos que podem impactar o projeto. Esses fatores incluem o
ambiente da equipe,localizações geográficas dos membros da equipe,comunicações entre as partes
interessadas, questões políticas internas e externas, questões culturais, exclusividade organizacional
e outros fatores que podem alterar o desempenho do projeto.
•	 Comportamento profissional e ético. A equipe de gerenciamento de projetos deve estar ciente,
assumir o compromisso e garantir que todos os membros da equipe tenham um comportamento ético.
9 - GERENCIAMENTO DOS RECURSOS HUMANOS DO PROJETO
257
9
©2013 Project Management Institute. Um Guia do Conhecimento em Gerenciamento de Projetos (Guia PMBOK®
) — Quinta Edição
.1 Entradas
.1 Plano de gerenciamento do
projeto
.2 Requisitos de recursos das
atividades
.3 Fatores ambientais da empresa
.4 Ativos de processos
organizacionais
.2 Ferramentas e técnicas
.1 Organogramas e descrições
de cargos
.2 Networking
.3 Teoria organizacional
.4 Opinião especializada
.5 Reuniões
.3 Saídas
.1 Plano de gerenciamento dos
recursos humanos
.1 Entradas
.1 Plano de gerenciamento dos
recursos humanos
.2 Fatores ambientais da empresa
.3 Ativos de processos
organizacionais
.2 Ferramentas e técnicas
.1 Pré-designação
.2 Negociação
.3 Contratação
.4 Equipes virtuais
.5 Análise de decisão envolvendo
critérios múltiplos
.3 Saídas
.1 Designações do pessoal do
projeto
.2 Calendários dos recursos
.3 Atualizações no plano de
gerenciamento do projeto
.1 Entradas
.1 Plano de gerenciamento dos
recursos humanos
.2 Designações do pessoal do
projeto
.3 Calendários dos recursos
.2 Ferramentas e técnicas
.1 Habilidades interpessoais
.2 Treinamento
.3 Atividades de construção da
equipe
.4 Regras básicas
.5 Agrupamento
.6 Reconhecimento e
recompensas
.7 Ferramentas de avaliação
dos funcionários
.3 Saídas
.1 Avaliações no desempenho
da equipe
.2 Atualizações nos fatores
ambientais da empresa
.1 Entradas
.1 Plano de gerenciamento dos
recursos humanos
.2 Designações do pessoal do
projeto
.3 Avaliações do desempenho
da equipe
.4 Registro das questões
.5 Relatórios de desempenho do
trabalho
.6 Ativos de processos
organizacionais
.2 Ferramentas e técnicas
.1 Observação e conversas
.2 Avaliações de desempenho
do projeto
.3 Gerenciamento de conflitos
.4 Habilidades interpessoais
.3 Saídas
.1 Solicitações de mudança
.2 Atualizações no plano de
gerenciamento do projeto
.3 Atualizações nos documentos
do projeto
.4 Atualizações nos fatores
ambientais da empresa
.5 Atualizações nos ativos de
processos organizacionais
Visão geral do gerenciamento dos
recursos humanos do projeto
9.2 Mobilizar a equipe
do projeto
9.1 Planejar o gerenciamento
dos recursos humanos
9.3 Desenvolver a equipe
do projeto
9.4 Gerenciar a equipe
do projeto
Figura 9-1. Visão geral do gerenciamento dos recursos humanos do projeto
9 - GERENCIAMENTO DOS RECURSOS HUMANOS DO PROJETO
258 ©2013 Project Management Institute. Um Guia do Conhecimento em Gerenciamento de Projetos (Guia PMBOK®
) — Quinta Edição
9.1 Planejar o gerenciamento dos recursos humanos
Planejar o gerenciamento dos recursos humanos é o processo de identificação e documentação de
papéis, responsabilidades, habilidades necessárias e relações hierárquicas do projeto, além da criação de um
plano de gerenciamento de pessoal. O principal benefício desse processo é o estabelecimento dos papéis,
responsabilidades e organogramas do projeto, além do plano de gerenciamento de pessoal, incluindo o
cronograma para mobilização e liberação de pessoal. As entradas, ferramentas e técnicas, e saídas desse
processo estão ilustradas na Figura 9-2. A Figura 9-3 ilustra o diagrama de fluxo de dados do processo.
Entradas Ferramentas e técnicas Saídas
.1 Plano de gerenciamento
do projeto
.2 Requisitos de recursos
das atividades
.3 Fatores ambientais da
empresa
.4 Ativos de processos
organizacionais
.1 Organogramas e
descrições de cargos
.2 Rede de relacionamentos
.3 Teoria organizacional
.4 Opinião especializada
.5 Reuniões
.1 Plano de gerenciamento
dos recursos humanos
Figura 9-2. Planejar o gerenciamento dos recursos humanos: entradas,
ferramentas e técnicas, e saídas
Gerenciamento dos recursos humanos do projeto
9.4
Gerenciar a
equipe do projeto
9.3
Desenvolver a
equipe do projeto
9.2
Mobilizar a
equipe do projeto
• Plano de gerenciamento
dos recursos humanos
• Ativos de
processos
organizacionais
• Fatores ambientais
da empresa
7.2
Estimar
os custos
11.2
Identificar
os riscos
9.1
Planejar o
gerenciamento dos
recursos humanos
4.2
Desenvolver o plano
de gerenciamento
do projeto
6.4
Estimar os recursos
das atividades
• Plano de gerenciamento
do projeto
• Requisitos dos
recursos das
atividades
Empresa/
organização
Figura 9-3. Diagrama do fluxo de dados do projeto Planejar o gerenciamento dos recursos
9 - GERENCIAMENTO DOS RECURSOS HUMANOS DO PROJETO
259
9
©2013 Project Management Institute. Um Guia do Conhecimento em Gerenciamento de Projetos (Guia PMBOK®
) — Quinta Edição
O planejamento dos recursos humanos é usado para determinar e identificar recursos humanos com as
habilidades necessárias para o sucesso do projeto. O plano de gerenciamento dos recursos humanos descreve
como os papéis e responsabilidades, a estrutura hierárquica e o gerenciamento do pessoal serão abordados
e estruturados dentro de um projeto. Ele também contém o plano de gerenciamento do pessoal incluindo
cronogramas para a mobilização e liberação de pessoal, identificação das necessidades de treinamento,
estratégias para construção da equipe, planos para programas de reconhecimento e recompensas, estratégias
para a mobilização e liberação de pessoal, planos para programas de reconhecimento e recompensas,
considerações sobre conformidade, questões de segurança e o impacto do plano de gerenciamento de pessoal
sobre a organização.
O planejamento de recursos humanos eficaz deve considerar e planejar para a disponibilidade ou a
competição por recursos escassos. As funções do projeto podem ser designadas a pessoas ou membros da
equipe. Essas equipes ou membros da equipe podem ser internos ou externos à organização executora do
projeto. Outros projetos podem estar competindo por recursos humanos com as mesmas competências ou
conjuntos de habilidades. Considerando esses fatores, os custos, cronogramas, riscos, qualidade e outras
áreas do projeto podem ser significativamente afetadas.
9.1.1 Planejar o gerenciamento dos recursos humanos: entradas
9.1.1.1 Plano de gerenciamento do projeto
Descrito na Seção 4.2.3.1. O plano de gerenciamento do projeto é usado para desenvolver o plano de
gerenciamento dos recursos humanos como descrito na Seção 9.1.3.1. As informações usadas para o
desenvolvimento do plano de gerenciamento dos recursos humanos incluem, mas não se limitam, a:
•	 O ciclo de vida do projeto e os processos que serão aplicados a cada fase,
•	 Como o trabalho será executado para cumprir os objetivos do projeto,
•	 Um plano de gerenciamento de mudanças que documenta como as mudanças serão monitoradas e
controladas,
•	 Um plano de gerenciamento de configuração que documenta como o gerenciamento de configuração
será realizado,
•	 Como a integridade das linhas de base será mantida, e
•	 Necessidades e métodos de comunicação entre as partes interessadas.
9 - GERENCIAMENTO DOS RECURSOS HUMANOS DO PROJETO
260 ©2013 Project Management Institute. Um Guia do Conhecimento em Gerenciamento de Projetos (Guia PMBOK®
) — Quinta Edição
9.1.1.2 Requisitos de recursos das atividades
Descritos na Seção 6.4.3.1.O planejamento dos recursos humanos usa requisitos de recursos das atividades
para determinar as necessidades de recursos humanos do projeto. Os requisitos preliminares relativos aos
membros da equipe do projeto necessários e suas competências são elaborados progressivamente como parte
do processo Planejar o gerenciamento dos recursos humanos.
9.1.1.3 Fatores ambientais da empresa
Descritos na Seção 2.1.5. Os fatores ambientais da empresa que podem influenciar o processo Planejar o
gerenciamento dos recursos humanos incluem, mas não estão limitados, a:
•	 Cultura e estrutura da organização,
•	 Recursos humanos existentes,
•	 Dispersão geográfica dos membros da equipe,
•	 Políticas de administração de pessoal, e
•	 Condições do mercado.
9.1.1.4 Ativos de processos organizacionais
Descritos na Seção 2.1.4.Os ativos de processos organizacionais que podem influenciar o processo Planejar
o gerenciamento dos recursos humanos incluem, mas não estão limitados, a:
•	 Processos e políticas padronizados da organização e descrições de papéis;
•	 Modelos para organogramas e descrições de cargos;
•	 Lições aprendidas sobre estruturas organizacionais que funcionaram em projetos anteriores; e
•	 Procedimentosdeencaminhamentoparaaabordagemdequestõesdentrodaequipeedaorganização
executora.
9 - GERENCIAMENTO DOS RECURSOS HUMANOS DO PROJETO
261
9
©2013 Project Management Institute. Um Guia do Conhecimento em Gerenciamento de Projetos (Guia PMBOK®
) — Quinta Edição
9.1.2 Planejar o gerenciamento dos recursos humanos: ferramentas e técnicas
9.1.2.1 Organogramas e descrições de cargos
Existem diversos formatos para documentar os papéis e responsabilidades dos membros da equipe. A
maioria dos formatos correspondem a um dos três tipos (Figura 9-4): hierárquicos, matriciais e em formatos
de texto. Além disso, algumas designações do projeto estão listadas em planos auxiliares, tais como os planos
de gerenciamento de riscos, qualidade ou comunicações. Independentemente do método usado, o objetivo é
garantir que cada pacote de trabalho tenha um responsável bem definido, e que todos os membros da equipe
entendam claramente seus papéis e responsabilidades. Por exemplo, um formato hierárquico pode ser usado
de um modo mais generalizado, enquanto um formato de texto pode ser mais adequado para documentar as
responsabilidades detalhadas.
MR Papel
Responsabilidades
Autoridade
GP
Organograma
(hierárquico)
Tabela de responsabilidades
(matricial)
Descrição dos papéis
(texto)
Figura 9-4. Formatos de definição dos papéis e responsabilidades
•	 Gráficos hierárquicos.A estrutura de organograma tradicional pode ser usada para mostrar posições
e relações em um formato gráfico de cima para baixo. As estruturas analíticas do projeto (EAPs)
designadas para mostrar como as entregas do projeto são desdobradas em pacotes de trabalho
fornecem uma visão das áreas de responsabilidade de um modo geral. Enquanto a EAP mostra um
desdobramento das entregas do projeto, a estrutura analítica organizacional (EAO) é organizada de
acordo com os departamentos, as unidades ou equipes da organização existentes, com as atividades
ou os pacotes de trabalho do projeto listados sob cada departamento. Um departamento operacional,
como tecnologia da informação ou compras, pode ver todas as suas responsabilidades de projeto
observando sua parte da EAO. A estrutura analítica dos recursos (EAR) é uma lista hierárquica dos
recursos organizada por categoria e tipo de recursos, usada para facilitar o planejamento e controlar
o trabalho do projeto. Cada nível descendente (mais baixo) representa uma descrição cada vez mais
detalhada do recurso até que seja suficientemente pequeno para o uso em conjunto com a estrutura
analítica do projeto (EAP) para permitir o planejamento, monitoramento e controle do projeto. A
estrutura analítica dos recursos é útil para monitorar os custos do projeto e pode ser alinhada com
o sistema de contabilidade da organização. Ela pode incluir outras categorias de recursos, além das
categorias de recursos humanos.
9 - GERENCIAMENTO DOS RECURSOS HUMANOS DO PROJETO
262 ©2013 Project Management Institute. Um Guia do Conhecimento em Gerenciamento de Projetos (Guia PMBOK®
) — Quinta Edição
•	 Gráficos matriciais. Uma matriz de responsabilidades (MR) é uma tabela que mostra os recursos
do projeto alocados a cada pacote de trabalho. É usada para ilustrar as conexões entre pacotes de
trabalho ou atividades e os membros da equipe do projeto. Em projetos maiores, as MRs podem ser
desenvolvidas em vários níveis. Por exemplo, uma MR de alto nível pode definir que um grupo ou
uma unidade da equipe do projeto é responsável por cada componente da EAP, enquanto MRs de
nível mais baixo são usadas no grupo para designar papéis, responsabilidades e níveis de autoridade
para atividades específicas. O formato matricial mostra todas as atividades associadas a uma
pessoa e todas as pessoas associadas a uma atividade. Isso também assegura que apenas uma
pessoa seja responsável por cada tarefa para evitar confusão sobre quem, em última análise, está
encarregado ou tem autoridade sobre o trabalho. Um exemplo de MR é um gráfico RACI (Responsável
pela execução, responsável pela aprovação, é consultado e informado), mostrado na Figura 9-5. O
exemplo de gráfico mostra o trabalho a ser feito na coluna da esquerda como atividades. Os recursos
designados podem ser mostrados como pessoas ou grupos. O gerente de projetos pode selecionar
outras opções como designações de “liderança” e “recurso” ou outras, conforme apropriado para o
projeto. O gráfico RACI é uma ferramenta útil quando a equipe tem recursos internos e externos, para
garantir divisões claras de papéis e expectativas.
Gráfico RACI Indivíduo
Atividade
Criar termo
de abertura
Coletar os
requisitos
Apresentar
solicitação
de mudança
Desenvolver plano
de testes
Ana João Carlos Cláudia Sueli
A
I
R
R = Responsável A = Responsável pela aprovação C = Consultar I = Informar
C
C C
A
A
AI
I I
I
I
C
R
R
R
I R
Figura 9-5. Matriz RACI
•	 Em formatos de texto. As responsabilidades de membros da equipe que requerem descrições
detalhadas podem ser especificadas em formatos de texto. Normalmente em forma de uma lista
organizada ou formulário, esses documentos fornecem informações como responsabilidades,
autoridade, competências e qualificações. Os documentos são conhecidos por diversos nomes,
incluindo descrições de cargos e formulários de papel-responsabilidade-autoridade. Esses
documentos podem ser usados como modelos para futuros projetos, especialmente quando as
informações são atualizadas ao longo do projeto atual com a aplicação das lições aprendidas.
9 - GERENCIAMENTO DOS RECURSOS HUMANOS DO PROJETO
263
9
©2013 Project Management Institute. Um Guia do Conhecimento em Gerenciamento de Projetos (Guia PMBOK®
) — Quinta Edição
9.1.2.2 Networking
Networking é a interação formal e informal com outras pessoas na organização, no setor ou no ambiente
profissional. É uma forma construtiva de entender os fatores políticos e interpessoais que terão impacto na
eficácia de diversas opções de gerenciamento de pessoal.O gerenciamento dos recursos humanos se beneficia
de um networking bem sucedido melhorando o conhecimento e acesso aos recursos humanos tais como
alta competência, experiência especializada e oportunidades de parcerias externas. Exemplos de atividades
de networking em recursos humanos incluem correspondências proativas, reuniões de almoço, conversas
informais durante reuniões e eventos, congressos e simpósios do setor. O desenvolvimento do networking
pode ser uma técnica útil no início de um projeto. Também pode ser um método eficaz para aprimorar o
desenvolvimento do profissional de gerenciamento de projetos durante e após o encerramento do projeto.
9.1.2.3 Teoria organizacional
A teoria organizacional fornece informações sobre a forma como as pessoas, as equipes e as unidades
organizacionaissecomportam.Ousoeficazdetemascomunsidentificadosnateoriaorganizacionalpodereduzir
o tempo, o custo e o esforço necessários para preparar os resultados do processo Planejar o gerenciamento
dos recursos humanos e melhorar a eficiência do planejamento. É importante reconhecer que diferentes
estruturas organizacionais têm diferentes respostas individuais, desempenhos individuais e características de
relacionamentos pessoais. Além disso, as teorias organizacionais aplicáveis podem recomendar a prática de
um estilo de liderança flexível que se adapte à mudanças no nível de maturidade de uma equipe ao longo do
ciclo de vida do projeto.
9.1.2.4 Opinião especializada
Durante o desenvolvimento do plano de gerenciamento dos recursos humanos, a opinião especializada é
usada para:
•	 Listar os requisitos preliminares das habilidades necessárias;
•	 Analisar os papéis requeridos para o projeto com base em descrições padronizadas dos papéis
dentro da organização;
•	 Determinar o nível de esforço preliminar e a quantidade de recursos necessários para alcançar os
objetivos do projeto;
•	 Determinar os relacionamentos hierárquicos necessários com base na cultura organizacional;
•	 Fornecer diretrizes sobre o tempo hábil exigido para o pessoal com base nas lições aprendidas e nas
condições do mercado;
•	 Identificar os riscos associados aos planos de mobilização, retenção e liberação de pessoal; e
•	 Identificar e recomendar programas para o cumprimento dos contratos governamentais e com
sindicatos aplicáveis.
9 - GERENCIAMENTO DOS RECURSOS HUMANOS DO PROJETO
264 ©2013 Project Management Institute. Um Guia do Conhecimento em Gerenciamento de Projetos (Guia PMBOK®
) — Quinta Edição
9.1.2.5 Reuniões
Ao planejar o gerenciamento dos recursos humanos do projeto, a equipe de gerenciamento do projeto fará
reuniões de planejamento. Essas reuniões influenciam a combinação de outras ferramentas e técnicas que
permitem que todos os membros da equipe de gerenciamento do projeto cheguem a um consenso sobre o
plano de gerenciamento dos recursos humanos.
9.1.3 Planejar o gerenciamento dos recursos humanos: saídas
9.1.3.1 Plano de gerenciamento dos recursos humanos
O plano de gerenciamento dos recursos humanos, uma parte do plano de gerenciamento do projeto, fornece
orientação sobre como os recursos humanos do projeto devem ser definidos, mobilizados, gerenciados e, por
fim, liberados. O plano de gerenciamento dos recursos humanos e quaisquer revisões subsequentes também
são entradas no processo Desenvolver o plano de gerenciamento do projeto.
O plano de gerenciamento dos recursos humanos inclui, mas não está limitado, a:
•	 Papéis e responsabilidades. É necessário abordar os seguintes tópicos ao listar os papéis e
responsabilidades necessárias para concluir um projeto:
○○ Papel. A função assumida ou a ser designada a uma pessoa no projeto. Exemplos de papéis
de projeto são engenheiro civil, analista de negócios e coordenador de testes. A clareza do
papel em relação a autoridade, responsabilidades e limites deve ser documentada.
○○ Autoridade. O direito de aplicar recursos do projeto, tomar decisões, assinar aprovações,
aceitar entregas e influenciar outras pessoas para executar o trabalho do projeto. Exemplos
de decisões que precisam de autoridade clara incluem a seleção de um método para
concluir uma atividade, aceitação da qualidade e como responder às variações no projeto.
Os membros da equipe atuam melhor quando seus níveis de autoridade individuais
correspondem às suas responsabilidades individuais.
○○ Responsabilidade. As obrigações e o trabalho que se espera que um membro da equipe do
projeto execute para concluir as atividades do projeto.
○○ Competência. A habilidade e a capacidade necessárias para concluir as atividades
designadas dentro das restrições o projeto. Se os membros da equipe do projeto não
têm as competências necessárias, o desempenho pode ser prejudicado. Quando essas
incompatibilidades são identificadas, respostas proativas tais como treinamento,
contratação, mudanças no cronograma ou mudanças no escopo são iniciadas.
9 - GERENCIAMENTO DOS RECURSOS HUMANOS DO PROJETO
265
9
©2013 Project Management Institute. Um Guia do Conhecimento em Gerenciamento de Projetos (Guia PMBOK®
) — Quinta Edição
•	 Organogramas do projeto. Um organograma do projeto é uma exibição gráfica dos membros da
equipe do projeto e suas relações hierárquicas. Pode ser formal ou informal, altamente detalhado ou
amplamente estruturado, dependendo das necessidades do projeto. Por exemplo, o organograma do
projeto para uma equipe de resposta a desastres com 3.000 pessoas terá mais detalhes do que um
organograma de um projeto interno com 20 pessoas.
•	 Plano de gerenciamento de pessoal. O plano de gerenciamento de pessoal é um componente do
plano de gerenciamento dos recursos humanos que descreve quando e como os membros da equipe
do projeto serão mobilizados e por quanto tempo seus serviços serão necessários.Ele descreve como
os requisitos de recursos humanos serão cumpridos. O plano de gerenciamento de pessoal pode ser
formal ou informal, altamente detalhado ou amplamente estruturado, dependendo das necessidades
do projeto. O plano é atualizado continuamente durante o projeto para direcionar membros da equipe
que foram anexados e incluir ações de desenvolvimento.As informações no plano de gerenciamento
de pessoal variam de acordo com a área de aplicação e o tamanho do projeto, mas os itens que
devem ser considerados incluem:
○○ Mobilização do pessoal. Algumas questões surgem ao planejar a mobilização dos membros
da equipe do projeto. Por exemplo, se os recursos humanos vêm de dentro da organização
ou de fontes externas contratadas; se os membros da equipe necessitam trabalhar em um
local central ou podem trabalhar em locais distantes; os custos associados com cada nível
de especialidade necessária para o projeto; e o nível de assistência que o departamento
de recursos humanos da organização e gerentes funcionais podem fornecer à equipe de
gerenciamento do projeto.
○○ Calendários dos recursos. Calendários que identificam os dias úteis e turnos em que cada
recurso específico encontra-se disponível. O plano de gerenciamento de pessoal descreve
os intervalos de tempo necessários para membros da equipe do projeto, individual ou
coletivamente, e também quando as atividades de mobilização, como o recrutamento,
devem começar. Uma ferramenta para representar graficamente os recursos humanos é o
histograma de recursos, usado pela equipe de gerenciamento de projetos como um meio de
fornecerumarepresentaçãovisualoudesignaçãoderecursosatodasaspartesinteressadas.
Este gráfico ilustra quantas horas uma pessoa, um departamento, ou uma equipe inteira de
projeto serão necessários a cada semana ou mês durante o projeto. O gráfico pode incluir
uma linha horizontal que representa o número máximo de horas disponíveis de um recurso
específico. As barras que se estendem além do número máximo de horas disponíveis
identificam a necessidade de uma estratégia de otimização dos recursos (Seção 6.6.2.4),
tais como o acréscimo de mais recursos ou a modificação do cronograma. Um exemplo de
histograma de recursos é ilustrado na Figura 9-6.
9 - GERENCIAMENTO DOS RECURSOS HUMANOS DO PROJETO
266 ©2013 Project Management Institute. Um Guia do Conhecimento em Gerenciamento de Projetos (Guia PMBOK®
) — Quinta Edição
300
275
250
225
200
175
150
125
100
75
50
25
0
Jan Fev Mar Abr Mai
9 16 23 30 6 13 20 27 6 13 20 27 3 10 17 24 1 8 15 22
Cargahoráriaparaprojetistassênior
40
Figura 9-6. Histograma de recursos ilustrativo
○○ Plano de liberação de pessoal. Determinar o método e a ocasião para liberar membros da
equipe beneficia tanto o projeto quanto os membros da equipe. Quando membros da equipe
são liberados de um projeto, os custos associados a esses recursos não são mais lançados
no projeto, o que reduz os custos do projeto. A motivação melhora quando transições
tranquilas para futuros projetos já estão planejadas. Um plano de liberação de pessoal
também ajuda a reduzir os riscos de recursos humanos que podem ocorrer durante ou no
final de um projeto.
○○ Necessidades de treinamento. Caso se espere que os membros da equipe possam não
ter as competências necessárias, um plano de treinamento poderá ser desenvolvido como
parte do projeto. O plano também pode incluir formas de ajudar os membros da equipe a
obter certificações que comprovariam sua capacidade para beneficiar o projeto.
○○ Reconhecimento e recompensas. Critérios claros para recompensas e um sistema
planejado para seu uso ajudam a promover e reforçar os comportamentos desejados. Para
serem eficazes, o reconhecimento e as recompensas devem se basear em atividades e
desempenho que possam ser controlados por uma pessoa. Por exemplo, um membro da
equipe que será recompensado por cumprir os objetivos de custos deve ter um nível de
controle apropriado sobre as decisões que afetam as despesas. Criar um plano com prazos
definidos para distribuição de recompensas garante que o reconhecimento ocorra e não
seja esquecido. O reconhecimento e as recompensas são parte do processo Desenvolver a
equipe do projeto (Seção 9.3).
9 - GERENCIAMENTO DOS RECURSOS HUMANOS DO PROJETO
267
9
©2013 Project Management Institute. Um Guia do Conhecimento em Gerenciamento de Projetos (Guia PMBOK®
) — Quinta Edição
○○ Conformidade. O plano de gerenciamento de pessoal pode incluir estratégias para
cumprimento das regulamentações do governo aplicáveis, contratos com sindicatos e
outras políticas de recursos humanos estabelecidas.
○○ Segurança. Políticas e procedimentos que protegem os membros da equipe contra riscos
de segurança podem ser incluídos no plano de gerenciamento de pessoal e no registro
dos riscos.
9.2 Mobilizar a equipe do projeto
Mobilizar a equipe do projeto é o processo de confirmação da disponibilidade dos recursos humanos e
obtenção da equipe necessária para terminar as atividades do projeto. O principal benefício desse processo
consiste em esboçar e orientar a seleção da equipe e designar responsabilidades, a fim de se obter uma
equipe de sucesso.As entradas, ferramentas e técnicas, e saídas desse processo são ilustrados na Figura 9-7.
A Figura 9-8 ilustra o diagrama de fluxo de dados do processo.
Entradas Ferramentas e técnicas Saídas
.1 Plano de gerenciamento
dos recursos humanos
.2 Fatores ambientais da
empresa
.3 Ativos de processos
organizacionais
.1 Pré-designação
.2 Negociação
.3 Contratação
.4 Equipes virtuais
.5 Análise de decisão
envolvendo critérios múltiplos
.1 Designações do pessoal
do projeto
.2 Calendários dos recursos
.3 Atualizações no plano de
gerenciamento do projeto
Figura 9-7. Mobilizar a equipe do projeto: entradas, ferramentas e técnicas, e saídas
9 - GERENCIAMENTO DOS RECURSOS HUMANOS DO PROJETO
268 ©2013 Project Management Institute. Um Guia do Conhecimento em Gerenciamento de Projetos (Guia PMBOK®
) — Quinta Edição
Gerenciamento dos recursos humanos do projeto
9.2
Mobilizar a
equipe do projeto
9.1
Planejar o
gerenciamento dos
recursos humanos
9.3
Desenvolver a
equipe do projeto
9.4
Gerenciar a
equipe do projeto
• Ativos de
processos
organizacionais
• Fatores
ambientais
da empresa
• Plano de
gerenciamento
dos recursos
humanos
• Calendários
dos recursos
• Designações do
pessoal do projeto
• Atualizações
no plano de
gerenciamento
do projeto
6.5
Estimar as
durações das
atividades
6.4
Estimar os
recursos
das atividades
4.2
Desenvolver o plano
de gerenciamento
do projeto
6.6
Desenvolver o
cronograma
7.3
Determinar o
orçamento
Empresa/
organização
Figura 9-8. Diagrama do fluxo de dados do processo Mobilizar a equipe do projeto
A equipe de gerenciamento do projeto pode ou não ter controle direto sobre a seleção dos membros
da equipe devido a acordos de negociação coletiva, uso de pessoal subcontratado, ambiente de projeto em
estrutura matricial, relações hierárquicas internas ou externas, ou diversas outras razões. É importante que os
seguintes fatores sejam considerados durante o processo de mobilização da equipe do projeto:
•	 O gerente de projetos ou a equipe de gerenciamento de projetos deve negociar com eficácia e
influenciaroutraspessoasqueestejamemumaposiçãodefornecerosrecursoshumanosnecessários
para o projeto.
•	 Deixar de mobilizar os recursos humanos necessários para o projeto pode afetar os cronogramas
e orçamentos, a satisfação do cliente, a qualidade e os riscos. Recursos humanos ou capacidades
insuficientes podem reduzir a probabilidade de sucesso e, na pior das hipóteses, resultar no
cancelamento do projeto.
•	 Se os recursos humanos não estiverem disponíveis devido a restrições, fatores econômicos ou
designações anteriores para outros projetos, o gerente de projetos ou a equipe do projeto pode
precisar designar recursos alternativos, talvez com menos competências, desde que não ocorra
infração de requisitos jurídicos, regulatórios, obrigatórios ou outros critérios específicos.
9 - GERENCIAMENTO DOS RECURSOS HUMANOS DO PROJETO
269
9
©2013 Project Management Institute. Um Guia do Conhecimento em Gerenciamento de Projetos (Guia PMBOK®
) — Quinta Edição
Esses fatores devem ser considerados e planejados nas etapas de planejamento do projeto. O gerente de
projetos ou a equipe de gerenciamento de projetos deverá considerar o impacto de qualquer indisponibilidade
de recursos humanos necessários no cronograma, no orçamento, nos riscos, na qualidade, nos planos de
treinamento, e nos outros planos de gerenciamento do projeto.
9.2.1 Mobilizar a equipe do projeto: entradas
9.2.1.1 Plano de gerenciamento dos recursos humanos
Descrito na Seção 9.1.3.1. O plano de gerenciamento dos recursos humanos fornece orientação sobre
como os recursos humanos do projeto devem ser identificados, mobilizados, gerenciados e, por fim, liberados.
Ele inclui:
•	 Papéis e responsabilidades definindo os cargos, as habilidades e as competências que o projeto
exige;
•	 Organogramas do projeto indicando o número de pessoas necessárias para o projeto; e
•	 Plano de gerenciamento de pessoal delineando os períodos de tempo em que cada membro da equipe
do projeto será necessário, e outras informações importantes para engajar a equipe do projeto.
9.2.1.2 Fatores ambientais da empresa
Descritos na Seção 2.1.5. Os fatores ambientais da empresa que influenciam o processo Mobilizar a equipe
do projeto incluem, mas não estão limitados, a:
•	 Informações existentes de recursos humanos, incluindo disponibilidade, níveis de competência,
experiência anterior, interesse em trabalhar no projeto e taxas de custo;
•	 Políticas de administração de pessoal como, por exemplo, as que afetam a terceirização;
•	 Estrutura organizacional, conforme descrita na Seção 2.3.1; e
•	 Equipe baseada no mesmo lugar ou em vários lugares.
9.2.1.3 Ativos de processos organizacionais
Descritos na Seção 2.1.4. Os ativos de processos organizacionais que podem influenciar o processo
Mobilizar a equipe do projeto incluem, mas não estão limitados, às políticas padrão da organização, processo
e procedimentos.
9 - GERENCIAMENTO DOS RECURSOS HUMANOS DO PROJETO
270 ©2013 Project Management Institute. Um Guia do Conhecimento em Gerenciamento de Projetos (Guia PMBOK®
) — Quinta Edição
9.2.2 Mobilizar a equipe do projeto: ferramentas e técnicas
9.2.2.1 Pré-designação
Quando os membros da equipe do projeto são selecionados com antecedência, eles são considerados pré-
designados. Esta situação pode ocorrer se o projeto é resultado de pessoas específicas sendo identificadas
como parte de uma proposta competitiva, se o projeto depende dos conhecimentos especializados de pessoas
específicas, ou se algumas designações de pessoal são definidas no termo de abertura do projeto.
9.2.2.2 Negociação
As designações de pessoal são negociadas em muitos projetos. Por exemplo, a equipe de gerenciamento
do projeto poderá precisar negociar com:
•	 Gerentes funcionais, para garantir que o projeto receba pessoal com as competências adequadas e
no prazo necessário e que os membros da equipe do projeto estarão capazes,dispostos e autorizados
a trabalhar no projeto até que suas responsabilidades sejam concluídas;
•	 Outras equipes de gerenciamento de projetos na organização executora, para designar de forma
apropriada recursos humanos escassos ou especializados; e
•	 Organizações externas, fornecedores, prestadores de serviços e contratados externos, etc., para
obter recursos humanos apropriados, escassos, especializados, qualificados, certificados ou de outro
tipo especificado. É necessário dedicar atenção especial ao negociar políticas, práticas, processos,
diretrizes, normas jurídicas e outros critérios com partes externas.
A capacidade da equipe de gerenciamento do projeto para influenciar outras pessoas tem um papel
importante na negociação das designações de pessoal, assim como as questões políticas das organizações
envolvidas. Por exemplo, um gerente funcional vai ponderar os benefícios e a visibilidade de projetos
concorrentes ao determinar onde designar as pessoas com desempenho excepcional solicitadas por diversas
equipes de projeto.
9.2.2.3 Contratação
Quando a organização executora não pode fornecer o pessoal necessário para concluir um projeto, os
serviços necessários poderão ser contratados de fontes externas. Isso pode envolver a contratação de
consultores individuais ou subcontratação de trabalho de outra organização.
9 - GERENCIAMENTO DOS RECURSOS HUMANOS DO PROJETO
271
9
©2013 Project Management Institute. Um Guia do Conhecimento em Gerenciamento de Projetos (Guia PMBOK®
) — Quinta Edição
9.2.2.4 Equipes virtuais
O uso de equipes virtuais cria novas possibilidades de mobilizar membros da equipe do projeto. As
equipes virtuais podem ser definidas como grupos de pessoas com um objetivo compartilhado que executam
seus papéis sem se encontrarem pessoalmente na maior parte do tempo. A disponibilidade da tecnologia
de comunicação como emails, audioconferências, mídia social, reuniões pela Internet, e videoconferências
viabilizaram as equipes virtuais. O formato de equipe virtual possibilita:
•	 Formar equipes com pessoas da mesma organização que moram em áreas geográficas dispersas;
•	 Acrescentar conhecimentos especializados a uma equipe de projeto, mesmo quando o especialista
não está na mesma área geográfica;
•	 Incorporar funcionários que trabalham em escritórios residenciais;
•	 Formar equipes com pessoas que trabalham em turnos, horários ou dias diferentes;
•	 Incluir pessoas com limitações de mobilidade ou incapacidades; e
•	 Implementar projetos que teriam sido ignorados devido aos custos com viagens.
Há algumas desvantagens relacionadas com as equipes virtuais, tais como a possibilidade de mal-
entendidos, a sensação de isolamento, dificuldades no compartilhamento do conhecimento e experiências
entre os membros da equipe, e o custo da tecnologia apropriada. O planejamento das comunicações torna-se
cada vez mais importante em um ambiente de equipe virtual. Poderá ser necessário um prazo adicional para
definir expectativas claras, facilitar as comunicações, desenvolver protocolos para solucionar conflitos, incluir
pessoas no processo decisório, entender diferenças culturais e compartilhar o crédito pelos êxitos.
9.2.2.5 Análise de decisão envolvendo critérios múltiplos
Critérios de seleção são frequentemente usados como parte do processo de contratação da equipe do
projeto. Através do uso de uma ferramenta de análise de decisão envolvendo critérios múltiplos, os critérios
são desenvolvidos e usados para classificar ou pontuar possíveis membros da equipe. Os critérios são
determinados de acordo com a importância relativa das necessidades dentro da equipe. Alguns exemplos dos
critérios de seleção que podem ser usados na pontuação de membros da equipe são mostrados a seguir:
•	 Disponibilidade. Identificar se o membro da equipe está disponível para trabalhar no projeto dentro
do prazo exigido. Verificar a existência de quaisquer preocupações sobre disponibilidade na duração
do projeto.
•	 Custo.Verificarseocustodeacréscimodomembrodaequipeestádentrodoorçamentorecomendado.
•	 Experiência. Verificar se o membro da equipe possui experiência relevante que contribuirá para o
êxito do projeto.
•	 Capacidade. Verificar se o membro da equipe possui as competências necessárias para o projeto.
9 - GERENCIAMENTO DOS RECURSOS HUMANOS DO PROJETO
272 ©2013 Project Management Institute. Um Guia do Conhecimento em Gerenciamento de Projetos (Guia PMBOK®
) — Quinta Edição
•	 Conhecimento. Considerar se o membro da equipe possui conhecimento relevante sobre o cliente,
implementação de projetos semelhantes, e nuanças do ambiente do projeto.
•	 Habilidades. Determinar se o membro da equipe possui as habilidades relevantes para usar uma
ferramenta do projeto, em implementação ou treinamento.
•	 Atitude. Determinar se o membro possui a habilidade para trabalhar com outras pessoas em uma
equipe coesa.
•	 Fatores internacionais. Considerar a localização, o fuso horário e as habilidades de comunicação
do membro da equipe.
9.2.3 Mobilizar a equipe do projeto: saídas
9.2.3.1 Designações do pessoal do projeto
O pessoal do projeto estará pronto quando pessoas apropriadas tiverem sido designadas para a equipe. A
documentação dessas designações pode incluir um diretório da equipe do projeto, memorandos para membros
da equipe, e inclusão de nomes em outras partes do plano de gerenciamento do projeto, como organogramas
e cronogramas.
9.2.3.2 Calendários de recursos
Os calendários dos recursos documentam os períodos de tempo durante os quais cada membro da equipe
do projeto está disponível para trabalhar no projeto. A criação de um cronograma confiável (Seção 6.6.3.1)
depende de um bom entendimento das disponibilidade e restrições de cada pessoa, incluindo fusos horários,
horários de trabalho, férias, feriados locais e compromissos com outros projetos.
9.2.3.3 Atualizações no plano de gerenciamento do projeto
Os elementos do plano de gerenciamento do projeto que podem ser atualizados incluem, mas não estão
limitados, ao plano de gerenciamento dos recursos humanos. Por exemplo, a pessoa designada para uma
função pré-definida pode não satisfazer todos os requisitos descritos no plano de gerenciamento dos recursos
humanos. Quando tais diferenças ocorrem, o plano de gerenciamento do projeto necessita ser atualizado a fim
de mudar a estrutura, os papéis ou as responsabilidades da equipe.
9 - GERENCIAMENTO DOS RECURSOS HUMANOS DO PROJETO
273
9
©2013 Project Management Institute. Um Guia do Conhecimento em Gerenciamento de Projetos (Guia PMBOK®
) — Quinta Edição
9.3 Desenvolver a equipe do projeto
Desenvolver a equipe do projeto é o processo de melhoria de competências, da interação da equipe e do
ambiente global da equipe para aprimorar o desempenho do projeto. O principal benefício deste processo
é que ele resulta no trabalho de equipe melhorado, habilidades interpessoais e competências aprimoradas,
empregados motivados, taxas reduzidas de rotatividade de pessoal, e numa melhoria do desempenho do
projeto. As entradas, ferramentas e técnicas, e saídas desse processo estão ilustrados na Figura 9-9. A Figura
9-10 mostra o diagrama de fluxo de dados do processo.
Entradas Ferramentas e técnicas Saídas
.1 Plano de gerenciamento
dos recursos humanos
.2 Designações do pessoal
do projeto
.3 Calendários dos recursos
.1 Habilidades interpessoais
.2 Treinamento
.3 Atividades de construção
da equipe
.4 Regras básicas
.5 Agrupamento
.6 Reconhecimento e
recompensas
.7 Ferramentas de
avaliação dos funcionários
.1 Avaliações do
desempenho da equipe
.2 Atualizações nos fatores
ambientais da empresa
Figura 9-9. Desenvolver a equipe do projeto: entradas, ferramentas e técnicas, e saídas
Gerenciamento dos recursos humanos do projeto
9.3
Desenvolver a
equipe do projeto
9.1
Planejar o
gerenciamento dos
recursos humanos
9.2
Mobilizar a equipe
do projeto
9.4
Gerenciar a equipe
do projeto
• Atualizações
nos fatores
ambientais
da empresa
• Plano de
gerenciamento dos
recursos humanos
• Calendários
dos recursos
• Avaliação do
desempenho
da equipe
• Designações do pessoal
do projeto
• Calendários dos recursos
12.2
Conduzir as
aquisições
Empresa/
organização
Figura 9-10. Diagrama do fluxo de dados do processo Desenvolver a equipe do projeto
9 - GERENCIAMENTO DOS RECURSOS HUMANOS DO PROJETO
274 ©2013 Project Management Institute. Um Guia do Conhecimento em Gerenciamento de Projetos (Guia PMBOK®
) — Quinta Edição
Os gerentes de projetos devem adquirir habilidades para identificar, construir, manter, motivar, liderar e
inspirar as equipes de projetos a alcançar um alto desempenho de equipe e cumprir os objetivos do projeto.
O trabalho em equipe é um fator essencial para o êxito do projeto, e desenvolver equipes de projetos eficazes
é uma das responsabilidades primárias do gerente de projetos. Os gerentes de projetos devem criar um
ambiente que facilite o trabalho em equipe. Os gerentes de projetos devem motivar a equipe continuamente
proporcionando desafios e oportunidades, oferecendo feedback e apoio conforme necessário, e reconhecendo
e recompensando o bom desempenho. Uma equipe de alto desempenho pode ser formada com o uso de
comunicações abertas e eficazes, criando-se oportunidades de formação de equipe, incentivando-se a
confiança entre os membros da equipe, administrando-se conflitos de forma construtiva, e estimulando-se
soluções de problemas e tomadas de decisão de forma colaborativa. O gerente de projetos deve solicitar
o apoio da administração e/ou influenciar as partes interessadas apropriadas para mobilizar os recursos
necessários para desenvolver equipes de projeto eficazes.
Os gerentes de projetos operam em um ambiente global e trabalham em projetos caracterizados pela
diversidade cultural. Com frequência, os membros da equipe têm experiência em setores diversos, sabem
vários idiomas e, às vezes, operam na ‘’linguagem da equipe’’, que pode ser uma linguagem ou norma que não
é a sua nativa. A equipe de gerenciamento de projetos deve aproveitar tais diferenças culturais, concentrar-
se em desenvolver e apoiar a equipe do projeto ao longo do ciclo de vida do mesmo, e promover o trabalho
de forma interdependente, em um clima de confiança mútua. Desenvolver a equipe do projeto melhora as
habilidades das pessoas, as competências técnicas, o ambiente global da equipe e o desempenho do projeto.
Requer comunicação clara, oportuna, eficaz e eficiente entre os membros da equipe ao longo da vida do
projeto. Os objetivos de desenvolver uma equipe de projeto incluem, mas não estão limitados, a:
•	 Aprimorar os conhecimentos e as habilidades dos membros da equipe para aumentar sua capacidade
de concluir as entregas do projeto,enquanto reduz os custos e os cronogramas,e melhora a qualidade;
•	 Aprimorar os sentimentos de confiança e consenso entre os membros da equipe para melhorar a
motivação, reduzir os conflitos e aumentar o trabalho em equipe; e
•	 Criar uma cultura de equipe dinâmica, coesa e colaborativa a fim de (1) melhorar a produtividade
individual e da equipe, o espírito de equipe e a cooperação, e (2) permitir o treinamento e mentoria
entre os próprios membros da equipe para compartilhar conhecimentos e experiências.
9.3.1 Desenvolver a equipe do projeto: entradas
9.3.1.1 Plano de gerenciamento dos recursos humanos
Descrito na Seção 9.1.3.1. O plano de gerenciamento dos recursos humanos fornece orientação sobre como
os recursos humanos do projeto devem ser definidos,mobilizados,controlados e,por fim,liberados.Ele identifica
as estratégias de treinamento e planos de desenvolvimento para a equipe do projeto. Itens como recompensas,
feedback, treinamento adicional e ações disciplinares podem ser acrescentados ao plano como resultado de
avaliações periódicas do desempenho da equipe e outras formas de gerenciamento da equipe do projeto.
9 - GERENCIAMENTO DOS RECURSOS HUMANOS DO PROJETO
275
9
©2013 Project Management Institute. Um Guia do Conhecimento em Gerenciamento de Projetos (Guia PMBOK®
) — Quinta Edição
9.3.1.2 Designações do pessoal do projeto
Descritas na Seção 9.2.3.1. O desenvolvimento da equipe começa com uma lista dos membros da equipe
do projeto. Os documentos de designações do pessoal do projeto identificam as pessoas que estão na equipe.
9.3.1.3 Calendários de recursos
Descritos na Seção 9.2.3.2. Os calendários de recursos identificam as ocasiões em que os membros da
equipe do projeto podem participar de atividades de desenvolvimento da equipe.
9.3.2 Desenvolver a equipe do projeto: ferramentas e técnicas
9.3.2.1 Habilidades interpessoais
Habilidades interpessoais, às vezes conhecidas como “soft skills”, são competências comportamentais que
incluem capacidades tais como habilidades de comunicação, inteligência emocional, resolução de conflitos,
negociação, influência, construção de equipe, e facilitação de grupos. Essas competências sociais são bens
preciosas no desenvolvimento da equipe do projeto. Por exemplo, a equipe de gerenciamento do projeto
pode usar a inteligência emocional para reduzir a tensão e aumentar a cooperação através da identificação,
avaliação e controle dos sentimentos dos membros da equipe do projeto, antevendo suas ações, reconhecendo
suas preocupações e fazendo um acompanhamento dos seus problemas.
9.3.2.2 Treinamento
O treinamento inclui todas as atividades projetadas para aprimorar as competências dos membros da
equipe de projetos. O treinamento pode ser formal ou informal. Exemplos de métodos incluem o treinamento
na sala de aula, online, ou baseado em computador, o treinamento realizado no trabalho com orientação de
outro membro da equipe de projetos, a mentoria e o coaching. Se os membros da equipe do projeto não
têm as habilidades gerenciais ou técnicas necessárias, tais técnicas podem ser desenvolvidas como parte
do trabalho do projeto. O treinamento agendado ocorre conforme definido no plano de gerenciamento dos
recursos humanos. O treinamento não planejado ocorre como resultado de observação, conversas e avaliações
de desempenho do projeto realizadas durante o processo de gerenciamento da equipe do projeto. Os custos de
treinamento poderiam ser incluídos no orçamento do projeto, ou incorridos pela organização executora, caso
as habilidades acrescentadas possam ser úteis para projetos futuros. Poderia ser feito por instrutores internos
ou externos.
9 - GERENCIAMENTO DOS RECURSOS HUMANOS DO PROJETO
276 ©2013 Project Management Institute. Um Guia do Conhecimento em Gerenciamento de Projetos (Guia PMBOK®
) — Quinta Edição
9.3.2.3 Atividades de grupo
As atividades de construção da equipe podem variar desde uma apresentação de cinco minutos durante
uma reunião de avaliação do andamento até uma experiência em outro local com um facilitador profissional
com o objetivo de aprimorar as relações interpessoais. O objetivo das atividades de grupo é ajudar membros
individuais da equipe a trabalhar juntos eficientemente. As estratégias de grupo são especialmente valiosas
quando os membros trabalham em locais remotos, sem o benefício do contato presencial. Comunicações e
atividades informais podem ajudar a desenvolver confiança e estabelecer bons relacionamentos de trabalho.
Como um processo contínuo, a construção da equipe é crucial para o êxito do projeto. Embora a construção
da equipe seja essencial nas fases iniciais de um projeto, ele é um processo sem fim. As mudanças em
um ambiente de projeto são inevitáveis e, para gerenciá-las com eficácia, um esforço de desenvolvimento
de equipe contínuo ou renovado deve ser aplicado. O gerente de projetos deve monitorar continuamente a
funcionalidade e o desempenho da equipe para determinar se são necessárias quaisquer ações para prevenir
ou corrigir diversos problemas da equipe.
Um dos modelos usados para descrever o desenvolvimento da equipe é a Escada de Tuckman (Tuckman,
1965; Tuckman  Jensen, 1977), que inclui as cinco etapas de desenvolvimento pelas quais passam as
equipes. Embora a ocorrência ordenada dessas etapas seja comum, não é incomum que uma equipe fique
estagnada em uma etapa específica ou regrida para uma etapa anterior. Os projetos com membros da equipe
que trabalharam juntos no passado podem pular uma etapa.
•	 Formação. Nesta fase, a equipe se encontra e é informada sobre o projeto, seus papéis e
responsabilidades formais. Os membros da equipe tendem a ser independentes e a não estarem tão
abertos nesta fase.
•	 Conflito. Nesta fase, a equipe começa a considerar o trabalho do projeto, as decisões técnicas e a
abordagem de gerenciamento de projetos. Se os membros da equipe não estiverem colaborativos e
receptivos a ideias e pontos de vista diferentes, o ambiente pode se tornar contraprodutivo.
•	 Acordo. Na fase de acordo, os membros da equipe começam a trabalhar juntos e ajustam seus
hábitos e comportamentos de trabalho para apoiar a equipe. Os membros da equipe aprendem a
confiar uns nos outros.
•	 Desempenho. As equipes que alcançam a etapa de desempenho funcionam como uma unidade
bem organizada. São interdependentes e solucionam os problemas com segurança e eficácia.
•	 Dispersão. Na fase de dispersão,a equipe conclui o trabalho e se desliga do projeto.Isso normalmente
ocorre quando o pessoal é liberado do projeto logo que os resultados são finalizados, ou como parte
da execução do processo Encerrar o projeto ou fase (Seção 4.6).
A duração de uma etapa específica depende da dinâmica,do tamanho e da liderança da equipe.Os gerentes
de projetos devem ter um bom entendimento da dinâmica da equipe para orientar os membros durante todas
as etapas de forma eficaz.
9 - GERENCIAMENTO DOS RECURSOS HUMANOS DO PROJETO
277
9
©2013 Project Management Institute. Um Guia do Conhecimento em Gerenciamento de Projetos (Guia PMBOK®
) — Quinta Edição
9.3.2.4 Regras básicas
As regras básicas definem expectativas claras a respeito do comportamento aceitável dos membros da
equipe do projeto. Um compromisso com diretrizes claras desde o início reduz os mal-entendidos e aumenta
a produtividade. Discutir regras básicas em áreas tais como código de conduta, comunicação, trabalho em
equipe, ou cumprir normas de etiqueta permite que os membros da equipe descubram quais valores são
importantes para os outros. Todos os membros da equipe do projeto compartilham a responsabilidade pela
aplicação das regras definidas.
9.3.2.5 Agrupamento
O agrupamento, também referido como “matriz apertada”, envolve colocar alguns ou todos os membros
mais ativos da equipe do projeto no mesmo local físico para aprimorar sua capacidade de atuar como uma
equipe. O agrupamento pode ser temporário, como em ocasiões estrategicamente importantes durante o
projeto, ou durante o projeto inteiro. As estratégias de agrupamento podem incluir uma sala de reuniões da
equipe (às vezes chamada de “sala de guerra”), lugares para publicação de cronogramas, e outros lugares
que incentivam a comunicação e ao senso de comunidade. Embora o agrupamento seja considerado uma boa
estratégia, o uso de equipes virtuais pode proporcionar benefícios tais como o uso de recursos mais hábeis,
custos reduzidos, menos viagens e despesas com transferências, e a proximidade dos membros da equipe dos
fornecedores, clientes, ou de outras partes interessadas importantes.
9.3.2.6 Reconhecimento e recompensas
Parte do processo de desenvolvimento da equipe envolve reconhecer e recompensar o comportamento
desejável. Os planos originais sobre formas de recompensar as pessoas são desenvolvidos durante o processo
Planejar o gerenciamento dos recursos humanos. É importante reconhecer que uma recompensa específica
concedida a qualquer indivíduo só será eficaz se atender a uma necessidade valorizada por aquele indivíduo.As
decisões de conceder prêmios são tomadas, formal ou informalmente, durante o processo de gerenciamento
da equipe do projeto através das avaliações de desempenho do projeto (Seção 9.4.2.2).As diferenças culturais
devem ser consideradas ao determinar o reconhecimento e as recompensas.
As pessoas ficam motivadas se sentem que são valorizadas na organização e que este valor é demonstrado
pelas recompensas que recebem. Em geral, o dinheiro é considerado um aspecto tangível de qualquer sistema
de recompensas, mas as recompensas intangíveis podem ser tão ou mais eficazes.A maioria dos membros da
equipe de projetos são motivados por oportunidades para se desenvolver, se realizar e usar suas habilidades
profissionais enfrentando novos desafios. Uma boa estratégia para gerentes de projetos é conceder à equipe o
reconhecimento durante o ciclo de vida do projeto e não esperar até que projeto seja concluído.
9 - GERENCIAMENTO DOS RECURSOS HUMANOS DO PROJETO
278 ©2013 Project Management Institute. Um Guia do Conhecimento em Gerenciamento de Projetos (Guia PMBOK®
) — Quinta Edição
9.3.2.7 Ferramentas de avaliação dos funcionários
As ferramentas de avaliação dos funcionários dão ao gerente do projeto e à equipe do projeto uma percepção
dos pontos fracos e fortes. Essas ferramentas ajudam os gerentes de projetos a analisar as preferências e
aspirações dos membros da equipe, como eles processam e organizam as informações, como tendem a tomar
decisões e como preferem interagir com as pessoas.
Várias ferramentas estão disponíveis tais como pesquisas sobre atitudes,avaliações específicas,entrevistas
estruturadas, testes de habilidade e grupos de discussão. Essas ferramentas podem melhorar a compreensão,
confiança, compromisso e comunicações entre os membros da equipe, e fazer com que as equipes se tornem
mais produtivas no decorrer do projeto.
9.3.3 Desenvolver a equipe do projeto: saídas
9.3.3.1 Avaliações do desempenho da equipe
À medida que esforços de desenvolvimento da equipe do projeto tais como treinamento, formação da
equipe e agrupamento são implementados, a equipe de gerenciamento do projeto realiza avaliações formais
ou informais da eficácia da equipe do projeto. As estratégias e atividades eficazes para desenvolvimento da
equipe devem aumentar o desempenho da equipe, o que aumenta a probabilidade de cumprir os objetivos do
projeto. Os critérios para avaliação do desempenho da equipe devem ser determinados por todas as partes
apropriadas e incorporados nas entradas do Desenvolvimento da equipe do projeto.
O desempenho de uma equipe bem-sucedida é medido em termos de êxito técnico de acordo com objetivos
acordados para o projeto (incluindo os níveis de qualidade), desempenho em relação ao cronograma (conclusão
no prazo) e desempenho em relação ao orçamento (conclusão de acordo com restrições financeiras). As
equipes de alto desempenho são caracterizadas por esse comportamento orientado a tarefas e a resultados.
A avaliação da eficácia de uma equipe pode incluir indicadores como:
•	 Melhorias em habilidades que permitam que as pessoas realizem as tarefas com mais eficácia,
•	 Melhorias em competências que ajudam a equipe a ter melhor desempenho como equipe,
•	 Redução na taxa de rotatividade do pessoal, e
•	 Aumentonacoesãodaequipecomosmembrosdaequipecompartilhandoinformaçõeseexperiências
abertamente e se ajudando, para melhorar o desempenho geral do projeto.
9 - GERENCIAMENTO DOS RECURSOS HUMANOS DO PROJETO
279
9
©2013 Project Management Institute. Um Guia do Conhecimento em Gerenciamento de Projetos (Guia PMBOK®
) — Quinta Edição
Como resultado da realização de uma avaliação do desempenho geral da equipe, a equipe de gerenciamento
do projeto pode identificar o treinamento, o coaching, a mentoria, a assistência ou as mudanças específicas
necessárias para melhorar o desempenho da equipe. Isso também deve incluir a identificação de recursos
adequados ou necessários para alcançar e implementar as melhorias identificadas na avaliação. Esses recursos
e recomendações para melhoria da equipe devem ser bem documentados e encaminhados às partes relevantes.
9.3.3.2 Atualizações nos fatores ambientais da empresa
Os fatores ambientais da empresa que podem ser atualizados como resultado do processo Desenvolver a
equipe do projeto incluem, entre outros, administração de pessoal, registros de treinamento de funcionários, e
avaliações das habilidades.
9.4 Gerenciar a equipe do projeto
Gerenciar a equipe do projeto é o processo de acompanhar o desempenho dos membros da equipe, fornecer
feedback,resolver problemas e gerenciar mudanças para otimizar o desempenho do projeto.O principal benefício
deste processo é que ele influencia o comportamento da equipe, gerencia conflitos, soluciona problemas, e
avalia o desempenho dos membros da equipe. As entradas, ferramentas e técnicas, e saídas desse processo
estão ilustrados na Figura 9-11. A Figura 9-12 mostra o diagrama de fluxo de dados do processo.
Entradas Ferramentas e técnicas Saídas
.1 Plano de gerenciamento
dos recursos humanos
.2 Designações do pessoal
do projeto
.3 Avaliações do
desempenho da equipe
.4 Registro das questões
.5 Relatórios de
desempenho do trabalho
.6 Ativos de processos
organizacionais
.1 Observação e conversas
.2 Avaliações de
desempenho do projeto
.3 Gerenciamento de
conflitos
.4 Habilidades interpessoais
.1 Solicitações de mudança
.2 Atualizações no plano de
gerenciamento do projeto
.3 Atualizações nos
documentos do projeto
.4 Atualizações nos fatores
ambientais da empresa
.5 Atualizações nos ativos de
processos organizacionais
Figura 9-11. Gerenciar a equipe do projeto: entradas, ferramentas e técnicas, e saídas
9 - GERENCIAMENTO DOS RECURSOS HUMANOS DO PROJETO
280 ©2013 Project Management Institute. Um Guia do Conhecimento em Gerenciamento de Projetos (Guia PMBOK®
) — Quinta Edição
Gerenciamento dos recursos humanos do projeto
9.4
Gerenciar a
equipe do projeto
9.2
Mobilizar a
equipe do projeto
9.1
Planejar o
gerenciamento dos
recursos humanos
9.3
Desenvolver a
equipe do projeto
• Atualizações nos
ativos de processos
organizacionais
• Atualizações nos
fatores ambientais
da empresa
• Designações
do pessoal
do projeto
• Avaliação do
desempenho
da equipe
• Plano de gerenciamento
dos recursos humanos
• Atualizações
nos documentos
do projeto
• Solicitações de
mudança
• Registro das
questões
• Ativos de processos
organizacionais
• Relátórios de
desempenho
do trabalho
• Atualizações
no plano de
gerenciamento
do projeto
4.2
Desenvolver o plano
de gerenciamento
do projeto
4.5
Realizar o controle
integrado de
mudanças
13.3
Gerenciar o
engajamento das
partes interessadas
4.4
Monitorar e
controlar o trabalho
do projeto
Empresa/
organização
Documentos
do projeto
Figura 9-12. Diagrama do fluxo de dados do processo Gerenciar a equipe do projeto
Como resultado do gerenciamento da equipe do projeto, as solicitações de mudança são encaminhadas,
o plano de gerenciamento dos recursos humanos é atualizado, as questões são resolvidas, são fornecidos
comentários para as avaliações de desempenho e as lições aprendidas são acrescentadas ao banco de dados
da organização.
Gerenciar a equipe do projeto requer diversas habilidades de gerenciamento para estimular o trabalho em
equipe e integrar os esforços dos membros da equipe para criar equipes de alto desempenho. O gerenciamento
da equipe envolve uma combinação de habilidades, com ênfase especial em comunicação, gerenciamento
de conflitos, negociação e liderança. Os gerentes de projetos devem fornecer tarefas desafiadoras para os
membros da equipe e reconhecimento pelo alto desempenho.
9 - GERENCIAMENTO DOS RECURSOS HUMANOS DO PROJETO
281
9
©2013 Project Management Institute. Um Guia do Conhecimento em Gerenciamento de Projetos (Guia PMBOK®
) — Quinta Edição
9.4.1 Gerenciar a equipe do projeto: entradas
9.4.1.1 Plano de gerenciamento dos recursos humanos
Descrito na Seção 9.2.3.1. O plano de gerenciamento dos recursos humanos fornece orientação sobre
como os recursos humanos do projeto devem ser definidos, mobilizados, gerenciados, controlados e, por fim,
liberados. Ele inclui, mas não está limitado, a:
•	 Papéis e responsabilidades,
•	 Organização do projeto, e
•	 Plano de gerenciamento de pessoal.
9.4.1.2 Designações do pessoal do projeto
Descritas na Seção 9.2.3.1. As designações do pessoal do projeto fornecem a documentação que inclui a
lista de membros da equipe do projeto.
9.4.1.3 Avaliações do desempenho da equipe
Descritas na Seção 9.3.3.1. A equipe de gerenciamento do projeto faz avaliações periódicas, formais ou
informais, do desempenho da equipe do projeto.Ao avaliar continuamente o desempenho da equipe do projeto,
é possível adotar ações para solucionar problemas, modificar a comunicação, abordar conflitos e melhorar a
interação da equipe.
9.4.1.4 Registro das questões
As questões surgem durante o gerenciamento da equipe de projetos. O registro das questões pode ser
usado para documentar e monitorar quem é responsável pela resolução de questões específicas num prazo
definido.
9.4.1.5 Relatórios de desempenho do trabalho
Descritos na Seção 4.4.3.2. Os relatórios de desempenho do trabalho fornecem documentação sobre a
situação atual do projeto em comparação com as previsões do projeto. As áreas de desempenho que podem
ajudar o gerenciamento da equipe do projeto incluem resultados de controle do cronograma, controle de
custos, controle da qualidade e validação do escopo. As informações dos relatórios de desempenho e as
previsões relacionadas ajudam a determinar os requisitos futuros de recursos humanos, reconhecimento e
recompensas, e atualizações no plano de gerenciamento de pessoal.
9 - GERENCIAMENTO DOS RECURSOS HUMANOS DO PROJETO
282 ©2013 Project Management Institute. Um Guia do Conhecimento em Gerenciamento de Projetos (Guia PMBOK®
) — Quinta Edição
9.4.1.6 Ativos de processos organizacionais
Descritos na Seção 2.1.4. Os ativos de processos organizacionais que podem influenciar o processo
Gerenciar a equipe do projeto incluem, entre outros:
•	 Certificados de reconhecimento,
•	 Newsletters,
•	 Websites,
•	 Sistemas de bônus,
•	 Uniformes corporativos, e
•	 Outros benefícios organizacionais.
9.4.2 Gerenciar a equipe do projeto: ferramentas e técnicas
9.4.2.1 Observação e conversas
Observação e conversas são usadas para manter-se atualizado em relação ao trabalho e atitudes dos
membros da equipe do projeto. A equipe de gerenciamento do projeto monitora o progresso em relação às
entregasdoprojeto,conquistasquesãomotivodeorgulhoparaosmembrosdaequipe,equestõesinterpessoais.
9.4.2.2 Avaliações de desempenho do projeto
Os objetivos para realizar avaliações de desempenho ao longo de um projeto podem incluir esclarecimento
de papéis e responsabilidades, feedback construtivo para os membros da equipe, descoberta de questões
desconhecidas ou não resolvidas, desenvolvimento de planos de treinamento individuais e o estabelecimento
de metas específicas para períodos futuros.
A necessidade de avaliações de desempenho do projeto formais ou informais depende da duração e
complexidade do projeto, da política organizacional, de requisitos de contratos de trabalho e da quantidade e
qualidade da comunicação.
9.4.2.3 Gerenciamento de conflitos
Os conflitos são inevitáveis em um ambiente de projeto.As origens de conflitos incluem recursos escassos,
prioridades de cronograma e estilos de trabalho pessoais. As regras básicas da equipe, as normas do grupo e
práticas sólidas de gerenciamento de projetos, como planejamento das comunicações e definição de papéis,
reduzem a quantidade de conflitos.
9 - GERENCIAMENTO DOS RECURSOS HUMANOS DO PROJETO
283
9
©2013 Project Management Institute. Um Guia do Conhecimento em Gerenciamento de Projetos (Guia PMBOK®
) — Quinta Edição
Um gerenciamento de conflitos bem-sucedido resulta em maior produtividade e em relacionamentos
de trabalho positivos. Quando o gerenciamento é adequado, as diferenças de opinião podem resultar em
aumento da criatividade e melhoria no processo decisório. Se as diferenças se tornam um fator negativo, os
membros da equipe do projeto são inicialmente responsáveis pela sua resolução. Se o conflito se ampliar, o
gerente de projetos deve ajudar a facilitar uma resolução satisfatória. O conflito deve ser abordado o mais cedo
possível e, em geral, com privacidade, usando uma abordagem direta e colaborativa. Se o conflito continuar,
procedimentos formais podem ser usados, incluindo ações disciplinares.
O êxito dos gerentes de projetos no gerenciamento das suas equipes de projetos geralmente depende
muito da sua capacidade para solucionar conflitos. Diferentes gerentes de projetos podem utilizar diferentes
métodos na resolução de conflitos. Os fatores que influenciam os métodos de resolução de conflitos incluem:
•	 Importância relativa e intensidade do conflito,
•	 Pressão de prazo para resolver o conflito,
•	 Posição assumida pelas pessoas envolvidas, e
•	 Motivação para resolver o conflito a longo ou curto prazo.
Existem cinco técnicas gerais para resolver conflitos. Como cada uma delas tem o seu lugar e sua função,
elas não são apresentadas em nenhuma ordem específica:
•	 Retirar/Evitar. Recuar de uma situação de conflito atual ou potencial, adiando a questão até estar
mais bem preparado, ou ser resolvida por outros.
•	 Suavizar/Acomodar. Enfatizar as áreas de acordo e não as diferenças, abrindo mão da sua posição
em favor das necessidades das outras pessoas para manter a harmonia e os relacionamentos.
•	 Comprometer/Reconciliar. Encontrar soluções que tragam algum grau de satisfação para todas as
partes a fim de alcançar uma solução temporária ou parcial para o conflito.
•	 Forçar/Direcionar. Forçar um ponto de vista às custas de outro; oferecer apenas soluções ganha-
perde, geralmente aplicadas através de uma posição de poder para resolver uma emergência.
•	 Colaborar/Resolver o problema. Incorporar diversos pontos de vista e opiniões com perspectivas
diferentes; exige uma atitude cooperativa e um diálogo aberto que normalmente conduz ao consenso
e ao comprometimento.
9.4.2.4 Habilidades interpessoais
Os gerentes de projetos usam uma combinação de habilidades técnicas,pessoais e conceituais para analisar
situações e interagir de forma apropriada com os membros da equipe. O uso de habilidades interpessoais
apropriadas permite que os gerentes de projetos aproveitem ao máximo os pontos fortes de todos os membros
da equipe.
9 - GERENCIAMENTO DOS RECURSOS HUMANOS DO PROJETO
284 ©2013 Project Management Institute. Um Guia do Conhecimento em Gerenciamento de Projetos (Guia PMBOK®
) — Quinta Edição
Exemplos de habilidades interpessoais usadas com maior frequência por um gerente de projetos incluem:
•	 Liderança. Os projetos bem-sucedidos requerem habilidades sólidas de liderança. A liderança é
importante em todas as fases do ciclo de vida do projeto. Existem muitas teorias de liderança que
definem os estilos de liderança que devem ser usados para cada situação ou equipe conforme
necessário. É especialmente importante comunicar a visão e inspirar a equipe do projeto a alcançar
o alto desempenho.
•	 Influência. Como os gerentes de projetos frequentemente têm pouca ou nenhuma autoridade
direta sobre os membros da equipe em um ambiente matricial, sua capacidade para influenciar as
partes interessadas oportunamente é essencial para o êxito do projeto. As principais habilidades de
influência incluem:
○○ A capacidade de ser persuasivo e expressar claramente as ideias e as posições;
○○ Alta capacidade para ouvir ativa e eficazmente;
○○ Estar ciente e considerar diversas perspectivas em qualquer situação; e
○○ Coletar informações relevantes e críticas para abordar questões importantes e alcançar
acordos, mantendo a confiança mútua.
•	 Processo decisório eficaz. Envolve a capacidade para negociar e influenciar a organização e a
equipe de gerenciamento de projetos. Algumas diretrizes para o processo decisório incluem:
○○ Foco nas metas que devem ser alcançadas,
○○ Seguir um processo para a tomada de decisões,
○○ Estudar os fatores ambientais,
○○ Analisar as informações disponíveis,
○○ Desenvolver qualidades pessoais dos membros da equipe,
○○ Estimular a criatividade da equipe, e
○○ Gerenciar o risco.
9.4.3 Gerenciar a equipe do projeto: saídas
9.4.3.1 Solicitações de mudança
As mudanças de pessoal, seja por opção ou por eventos incontroláveis, podem afetar o restante do plano
de gerenciamento do projeto. Quando as questões de pessoal atrapalham a equipe do projeto a aderir ao plano
de gerenciamento do projeto como fazer com que o prazo seja extendido ou o estouro do orçamento, uma
solicitação de mudança pode ser processada pelo processo. Realizar o controle integrado de mudanças. As
mudanças de pessoal podem incluir transferência de pessoas para outras tarefas, terceirização de parte do
trabalho e substituição de membros da equipe que se afastaram.
9 - GERENCIAMENTO DOS RECURSOS HUMANOS DO PROJETO
285
9
©2013 Project Management Institute. Um Guia do Conhecimento em Gerenciamento de Projetos (Guia PMBOK®
) — Quinta Edição
Ações preventivas são as ações desenvolvidas para reduzir a probabilidade e/ou o impacto dos problemas
antes que eles ocorram. Essas ações podem incluir o treinamento multidisciplinado para reduzir os problemas
durante as ausências de membros da equipe do projeto e esclarecimentos adicionais sobre os papéis para
garantir que todas as responsabilidades sejam cumpridas.
9.4.3.2 Atualizações no plano de gerenciamento do projeto
Os elementos do plano de gerenciamento do projeto que podem ser atualizados incluem, mas não se
limitam, ao plano de gerenciamento dos recursos humanos.
9.4.3.3 Atualizações nos documentos do projeto
Os documentos do projeto que podem ser indiretamente atualizados incluem, mas não se limitam, a:
•	 Registro das questões,
•	 Descrição dos papéis, e
•	 Designações do pessoal do projeto.
9.4.3.4 Atualizações nos fatores ambientais da empresa
Os fatores ambientais da empresa que poderão requerer atualizações como resultado do processo Gerenciar
a equipe projeto incluem, mas não se limitam a:
•	 Comentários para as avaliações de desempenho organizacionais, e
•	 Atualizações das habilidades do pessoal.
9.4.3.5 Atualizações nos ativos de processos organizacionais
Os ativos de processos organizacionais que poderão requerer atualizações como resultado do processo
Gerenciar a equipe do projeto incluem, mas não se limitam a:
•	 Informações históricas e documentação de lições aprendidas,
•	 Modelos, e
•	 Processos padronizados da empresa.
10 - GERENCIAMENTO DAS COMUNICAÇÕES DO PROJETO
287
10
©2013 Project Management Institute. Um Guia do Conhecimento em Gerenciamento de Projetos (Guia PMBOK®
) — Quinta Edição
GERENCIAMENTO DAS COMUNICAÇÕES DO PROJETO
O gerenciamento das comunicações do projeto inclui os processos necessários para assegurar que as
informações do projeto sejam planejadas, coletadas, criadas, distribuídas, armazenadas, recuperadas,
gerenciadas, controladas, monitoradas e finalmente dispostas de maneira oportuna e apropriada. Os gerentes
de projetos passam a maior parte do tempo se comunicando com os membros da equipe e outras partes
interessadas do projeto, quer sejam internas (em todos os níveis da organização) ou externas à organização. A
comunicação eficaz cria uma ponte entre as diversas partes interessadas do projeto, que podem ter diferenças
culturais e organizacionais, diferentes níveis de conhecimento, e diversas perspectivas e interesses que podem
impactar ou influenciar a execução ou resultado do projeto.
A Figura 10-1 fornece uma visão geral dos processos do gerenciamento das comunicações do projeto,
que são:
10.1 Planejar o gerenciamento das comunicações—O processo de desenvolver uma abordagem
apropriada e um plano de comunicações do projeto com base nas necessidades de informação e
requisitos das partes interessadas, e nos ativos organizacionais disponíveis.
10.2 Gerenciar as comunicações—O processo de criar, coletar, distribuir, armazenar, recuperar e
de disposição final das informações do projeto de acordo com o plano de gerenciamento das
comunicações.
10.3 Controlar as comunicações— O processo de monitorar e controlar as comunicações no
decorrer de todo o ciclo de vida do projeto para assegurar que as necessidades de informação
das partes interessadas do projeto sejam atendidas.
Esses processos interagem entre si e com os de outras áreas de conhecimento como descrito com detalhes
na Seção 3 e no Anexo A1.
As atividades de comunicação envolvidas nesses processos podem ter frequentemente muitas dimensões
potenciais que devem ser consideradas, incluindo, mas não se limitando a:
•	 Interna (dentro do projeto) e externa (cliente, fornecedores, outros projetos, organizações, o público);
•	 Formal (relatórios, minutas, instruções) e informal (emails, memorandos, discussões ad hoc);
•	 Vertical (nos níveis superiores e inferiores da organização) e horizontal (com colegas);
•	 Oficial (boletins informativos, relatório anual) e não oficial (comunicações confidenciais); e
•	 Escrita e oral, e verbal (inflexões da voz) e não verbal (linguagem corporal).
1010
10 - GERENCIAMENTO DAS COMUNICAÇÕES DO PROJETO
288 ©2013 Project Management Institute. Um Guia do Conhecimento em Gerenciamento de Projetos (Guia PMBOK®
) — Quinta Edição
A maioria das habilidades de comunicação é comum ao gerenciamento geral e ao gerenciamento do projeto
e incluem, sem se limitar a:
•	 Escutar ativamente e de modo eficaz;
•	 Perguntar, discutindo ideias e situações para assegurar um entendimento melhor;
•	 Educar a fim de aumentar o conhecimento da equipe para que ela seja mais eficaz;
•	 Levantar dados para identificar ou confirmar as informações;
•	 Definir e administrar as expectativas;
•	 Persuadir uma pessoa, equipe ou organização a executar uma ação;
•	 Motivar para encorajar ou reassegurar;
•	 Orientar para melhorar o desempenho e alcançar os resultados desejados;
•	 Negociar para conseguir acordos mutuamente aceitáveis entre as partes;
•	 Solucionar conflitos para evitar impactos negativos; e
•	 Resumir, recapitular e identificar as etapas seguintes.
.1 Entradas
.1 Plano de gerenciamento do
projeto
.2 Registro das partes
interessadas
.3 Fatores ambientais da empresa
.4 Ativos de processos
organizacionais
.2 Ferramentas e técnicas
.1 Análise de requisitos das
comunicações
.2 Tecnologias de comunicações
.3 Modelos de comunicações
.4 Métodos de comunicação
.5 Reuniões
.3 Saídas
.1 Plano de gerenciamento das
comunicações
.2 Atualizações nos documentos
do projeto
.1 Entradas
.1 Plano de gerenciamento das
comunicações
.2 Relatórios de desempenho do
trabalho
.3 Fatores ambientais da empresa
.4 Ativos de processos
organizacionais
.2 Ferramentas e técnicas
.1 Tecnologias de comunicações
.2 Modelos de comunicações
.3 Métodos de comunicação
.4 Sistemas de gerenciamento
de informações
.5 Relatórios de desempenho
.3 Saídas
.1 Comunicações do projeto
.2 Atualizações no plano de
gerenciamento do projeto
.3 Atualizações nos documentos
do projeto
.4 Atualizações nos ativos de
processos organizacionais
.1 Entradas
.1 Plano de gerenciamento do
projeto
.2 Comunicações do projeto
.3 Registro das questões
.4 Dados de desempenho do
trabalho
.5 Ativos de processos
organizacionais
.2 Ferramentas e técnicas
.1 Sistemas de gerenciamento
de informações
.2 Opinião especializada
.3 Reuniões
.3 Saídas
.1 Informações sobre o
desempenho do trabalho
.2 Solicitações de mudança
.3 Atualizações no plano de
gerenciamento do projeto
.4 Atualizações nos documentos
do projeto
.5 Atualizações nos ativos de
processos organizacionais
Visão geral do gerenciamento
das comunicações do projeto
10.2 Gerenciar as
comunicações
10.1 Planejar o gerenciamento
das comunicações
10.3 Controlar as
comunicações
Figura 10-1. Visão geral do processo do Gerenciamento das comunicações do projeto
10 - GERENCIAMENTO DAS COMUNICAÇÕES DO PROJETO
289
10
©2013 Project Management Institute. Um Guia do Conhecimento em Gerenciamento de Projetos (Guia PMBOK®
) — Quinta Edição
10.1 Planejar o gerenciamento das comunicações
Planejar o gerenciamento das comunicações é o processo de desenvolver uma abordagem apropriada
e um plano de comunicação do projeto com base nas necessidades de informação e requisitos das partes
interessadas e nos ativos organizacionais disponíveis. O principal benefício deste processo é a identificação
e a documentação da abordagem de comunicação mais eficaz e eficiente com as partes interessadas. As
entradas, ferramentas e técnicas, e saídas desse processo estão ilustradas na Figura 10-2. A Figura 10-3
ilustra o diagrama de fluxo de dados do processo Planejar o gerenciamento das comunicações.
Entradas Ferramentas e técnicas Saídas
.1 Plano de gerenciamento
do projeto
.2 Registro das partes
interessadas
.3 Fatores ambientais da
empresa
.4 Ativos de processos
organizacionais
.1 Análise de requisitos das
comunicações
.2 Tecnologias de
comunicações
.3 Modelos de comunicações
.4 Métodos de comunicação
.5 Reuniões
.1 Plano de gerenciamento
das comunicações
.2 Atualizações nos
documentos do projeto
Figura 10-2. Planejar o gerenciamento das comunicações: entradas, ferramentas
e técnicas, e saídas
Gerenciamento das comunicações do projeto
10.1
Planejar o
gerenciamento
das comunicações
10.2
Gerenciar as
comunicações
• Registro das
partes interessadas • Plano de gerenciamento
das comunicações
• Ativos de processos
organizacionais
• Fatores ambientais
da empresa
• Plano de
gerenciamento
do projeto
• Atualizações
nos documentos
do projeto
4.2
Desenvolver o
plano de
gerenciamento
do projeto
13.3
Gerenciar o nível de
comprometimento
das partes
interessadas
13.1
Identificar as
partes interessadas
Empresa/
organização
Plano de
gerenciamento
das comunicações
Figura 10-3. Diagrama do fluxo de dados do processo Planejar o gerenciamento
das comunicações
10 - GERENCIAMENTO DAS COMUNICAÇÕES DO PROJETO
290 ©2013 Project Management Institute. Um Guia do Conhecimento em Gerenciamento de Projetos (Guia PMBOK®
) — Quinta Edição
O planejamento das comunicações do projeto é importante para alcançar o êxito final de qualquer projeto.
O planejamento inadequado das comunicações pode causar problemas, tais como o atraso na entrega de
mensagens, a comunicação de informações para o público incorreto ou a comunicação insuficiente para as
partes interessadas e a má intepretação das mensagens comunicadas.
Na maioria dos projetos, o planejamento das comunicações é feito bem no início como, por exemplo,
durante o desenvolvimento do plano de gerenciamento do projeto. Isso permite que os recursos adequados,
tais como tempo e orçamento, sejam alocados às atividades de comunicação. Comunicação eficaz significa
que as informações são fornecidas no formato correto, na hora certa, ao público certo e com o impacto
necessário. Comunicação eficiente significa fornecer somente as informações que são necessárias.
Embora todos os projetos compartilhem a necessidade de comunicar as informações do projeto, as
necessidades de informação e os métodos de distribuição podem variar muito. Além disso, os métodos
de armazenamento, recuperação e disposição final das informações do projeto devem ser considerados
e documentados de forma apropriada durante o processo. Os pontos importantes que podem precisar ser
considerados incluem, mas não estão limitados, a:
•	 Quem precisa de quais informações, e quem está autorizado a acessar tais informações;
•	 Quando as informações serão necessárias;
•	 Onde as informações devem ser armazenadas;
•	 O formato em que as informações devem ser armazenadas;
•	 Como as informações podem ser recuperadas; e
•	 Se o fuso horário, as barreiras linguísticas e as considerações multiculturais devem ser levados em
consideração.
OsresultadosdoprocessoPlanejarogerenciamentodascomunicaçõesdevemseranalisadosperiodicamente
durante o projeto e revisados conforme necessário para garantir a aplicabilidade contínua.
10.1.1 Planejar o gerenciamento das comunicações: entradas
10.1.1.1 Plano de gerenciamento do projeto
Descrito na Seção 4.2.3.1. O plano de gerenciamento do projeto fornece informações sobre como o projeto
será executado, monitorado, controlado e encerrado.
10 - GERENCIAMENTO DAS COMUNICAÇÕES DO PROJETO
291
10
©2013 Project Management Institute. Um Guia do Conhecimento em Gerenciamento de Projetos (Guia PMBOK®
) — Quinta Edição
10.1.1.2 Registro das partes interessadas
Descrito na Seção 13.1.3.1. O registro das partes interessadas fornece as informações necessárias para
planejar a comunicação com as partes interessadas do projeto.
10.1.1.3 Fatores ambientais da empresa
Descritos na Seção 2.1.5. O processo Planejar o gerenciamento das comunicações está estreitamente
vinculado aos fatores ambientais da empresa, já que a estrutura da organização terá um efeito importante
nos requisitos de comunicações do projeto. Todos os fatores ambientais da empresa descritos na Seção 2.1.5
são usados como entradas para esse processo, uma vez que as comunicações precisam ser adaptadas ao
ambiente do projeto.
10.1.1.4 Ativos de processos organizacionais
Descritos na Seção 2.1.4. Todos os ativos de processos organizacionais descritos na Seção 2.1.4 são
usados como entradas para o processo Planejar o Gerenciamento das Comunicações. Entre eles, as lições
aprendidas e as informações históricas são particularmente importantes porque podem fornecer uma visão
melhor tanto das decisões tomadas em relação a questões de comunicação quanto dos resultados dessas
decisões em projetos anteriores semelhantes. Elas podem ser usadas como orientações para planejar as
atividades de comunicação para o projeto atual.
10.1.2 Planejar o gerenciamento das comunicações: ferramentas e técnicas
10.1.2.1 Análise de requisitos das comunicações
A análise de requisitos das comunicações determina as necessidades de informações das partes
interessadas do projeto. Esses requisitos são definidos pela combinação do tipo e do formato das informações
necessárias com uma análise do valor dessas informações. Os recursos do projeto devem ser utilizados apenas
na comunicação de informações que contribuam para o êxito do projeto, ou quando a falta de comunicação
pode ocasionar falhas.
10 - GERENCIAMENTO DAS COMUNICAÇÕES DO PROJETO
292 ©2013 Project Management Institute. Um Guia do Conhecimento em Gerenciamento de Projetos (Guia PMBOK®
) — Quinta Edição
O gerente de projetos também deve considerar o número de canais ou caminhos de comunicação em
potencial como um indicador da complexidade de comunicações do projeto. O número total de canais de
comunicação em potencial é n(n – 1)/2, onde n representa o número de partes interessadas. Por exemplo,
um projeto com 10 partes interessadas tem 10(10 - 1)/2 = 45 canais de comunicação em potencial. Como
resultado, um componente fundamental do planejamento das comunicações reais do projeto é determinar e
limitar quem se comunicará com quem e quem receberá quais informações.
As fontes de informações normalmente usadas para identificar e definir os requisitos das comunicações do
projeto incluem, mas não estão limitadas a:
•	 Organogramas;
•	 Organização do projeto e relações de responsabilidade das partes interessadas;
•	 Disciplinas, departamentos e especialidades envolvidas no projeto;
•	 Logística de quantas pessoas estarão envolvidas no projeto e em que locais;
•	 Necessidades de informações internas (por exemplo, na comunicação dentro das organizações);
•	 Necessidades de informações externas (por exemplo, na comunicação com a mídia, o público ou os
fornecedores); e
•	 Informações das partes interessadas e requisitos das comunicações de dentro do registro das partes
interessadas.
10.1.2.2 Tecnologia de comunicações
Os métodos usados para transferir informações entre as partes interessadas do projeto podem variar de
modo significativo. Por exemplo, uma equipe de projeto pode usar diversas técnicas, desde conversas rápidas
a reuniões longas, ou desde simples documentos escritos a materiais extensos (por exemplo, cronogramas,
bancos de dados e websites), que podem ser acessados online como métodos de comunicação.
Os fatores que podem afetar a escolha da tecnologia de comunicação incluem:
•	 Urgência da necessidade de informações. É necessário considerar a urgência, frequência e
formato das informações a serem comunicadas, pois elas podem variar de acordo com o projeto e
também nas diferentes etapas de um projeto.
•	 Disponibilidade de tecnologia. É necessário assegurar que a tecnologia requerida para facilitar a
comunicação seja compatível,esteja disponível e possa ser acessada por todas as partes interessadas
durante todo o ciclo de vida do projeto.
10 - GERENCIAMENTO DAS COMUNICAÇÕES DO PROJETO
293
10
©2013 Project Management Institute. Um Guia do Conhecimento em Gerenciamento de Projetos (Guia PMBOK®
) — Quinta Edição
•	 Facilidade de uso. É necessário assegurar que a escolha das tecnologias de comunicação seja
adequada para os participantes do projeto e que sejam planejados eventos de treinamento adequados,
quando apropriado.
•	 Ambiente do projeto. É necessário determinar se a equipe se reunirá e operará presencialmente ou
em um ambiente virtual; se estará localizada em um ou múltiplos fusos horários; se usará múltiplos
idiomas nas comunicações e, finalmente, se existem quaisquer outros fatores ambientais do projeto,
tais como culturais, que possam afetar as comunicações.
•	 Sensibilidade e confidencialidade das informações. É necessário determinar se as informações
a serem comunicadas são sensíveis ou confidenciais e se devem ser tomadas medidas adicionais
de segurança ou não. Além disso, a maneira mais apropriada de comunicar as informações deve ser
considerada.
10.1.2.3 Modelos de comunicações
Os modelos de comunicações usados para facilitar as comunicações e a troca de informações podem
variar de acordo com o projeto e também nos vários estágios do mesmo projeto. Um modelo básico de
comunicação, mostrado na Figura 10-4, consiste de duas partes definidas como o emissor e o receptor. Mídia
é o meio tecnológico e inclui o modo de comunicação, enquanto ruído inclui qualquer interferência ou barreiras
que possam comprometer a transmissão da mensagem. A sequência de passos de um modelo básico de
comunicação é:
•	 Codificação. Pensamentos ou ideias são convertidos(codificados) em linguagem pelo emissor.
•	 Transmissão da mensagem. As informações são então enviadas pelo emissor usando o canal de
comunicação (mídia). A transmissão dessa mensagem pode ser comprometida por vários fatores
(por exemplo, distância, tecnologia desconhecida, infraestrutura inadequada, diferença cultural e
falta de informações prévias). Esses fatores são coletivamente chamados de ruído.
•	 Decodificação. A mensagem é reconvertida pelo receptor em pensamentos ou ideias significativas.
•	 Confirmação.Após receber uma mensagem,o receptor pode sinalizar (confirmar) o seu recebimento,
o que não significa necessariamente que ele concorda ou compreende a mensagem.
•	 Feedback/Resposta. Após a mensagem recebida ser decodificada e entendida, o receptor codifica
pensamentos e ideias em uma mensagem e em seguida a transmite ao emissor original.
10 - GERENCIAMENTO DAS COMUNICAÇÕES DO PROJETO
294 ©2013 Project Management Institute. Um Guia do Conhecimento em Gerenciamento de Projetos (Guia PMBOK®
) — Quinta Edição
Emissor
Codificar
Decodificar
Receptor
Decodificar
Codificar
Transmitir a
mensagem
Mensagem de
feedbackRuído
Meio
Ruído
Ruído
Confirmar a
mensagem
Figura 10-4. Modelo básico de comunicação
Os componentes do modelo básico de comunicação precisam ser considerados ao discutir as comunicações
do projeto. Como parte do processo de comunicação, o emissor é responsável por transmitir a mensagem,
assegurando que as informações comunicadas estão claras e completas, e confirmando que a comunicação
foi entendida corretamente. O receptor é responsável por garantir que as informações sejam recebidas
integralmente, compreendidas corretamente e confirmadas ou respondidas de forma apropriada.
Há muitos desafios no uso desses componentes para estabelecer uma comunicação eficaz com as
partes interessadas do projeto, como em uma equipe de projeto multinacional altamente técnica. Para que
um membro da equipe comunique com êxito um conceito técnico para outro membro da equipe em outro
país, pode ser necessário codificar a mensagem no idioma apropriado, enviar a mensagem usando diversas
tecnologias, e que o receptor decodifique a mensagem em seu idioma nativo e depois responda ou forneça
um feedback. Qualquer ruído ao longo do processo pode comprometer o significado original da mensagem.
Neste exemplo, há muitos fatores que podem fazer com que o significado original da mensagem seja mal
interpretado ou mal entendido.
10.1.2.4 Métodos de comunicação
Há vários métodos de comunicação usados para compartilhar informações entre as partes interessadas do
projeto. Esses métodos podem ser classificados de um modo geral em:
10 - GERENCIAMENTO DAS COMUNICAÇÕES DO PROJETO
295
10
©2013 Project Management Institute. Um Guia do Conhecimento em Gerenciamento de Projetos (Guia PMBOK®
) — Quinta Edição
•	 Comunicação interativa. Entre duas ou mais partes que estão realizando uma troca de informações
multidirecional. É a forma mais eficiente de garantir um entendimento comum por todos os
participantes sobre tópicos específicos, e inclui reuniões, telefonemas, mensagens instantâneas,
videoconferências, etc.
•	 Comunicaçãoativa.Encaminhadaparadestinatáriosespecíficosqueprecisamreceberasinformações.
Garante que as informações sejam distribuídas mas não que tenham realmente chegado ou tenham
sido compreendidas pelo público-alvo. A comunicação ativa inclui cartas, memorandos, relatórios,
emails, faxes, correio de voz, blogs, comunicados de imprensa, etc.
•	 Comunicação passiva. Usada para volumes muito grandes de informações ou para públicos muito
grandes, ela requer que os destinatários acessem o conteúdo da comunicação a seu próprio
critério. Esses métodos incluem sites de intranet, e-learning, bancos de dados de lições aprendidas,
repositórios de conhecimentos, etc.
As escolhas dos métodos de comunicação usados em um projeto podem precisar ser discutidas e acordadas
pelas partes interessadas do projeto com base nos requisitos, custo e restrições de tempo do projeto, e o
conhecimento e disponibilidade das ferramentas e recursos requeridos que podem ser aplicados no processo
de comunicação.
10.1.2.5 Reuniões
Descritas na Seção 4.3.2.3. O processo Planejar o gerenciamento das comunicações requer a discussão
e o diálogo com a equipe do projeto para determinar a maneira mais apropriada de atualizar e comunicar as
informações do projeto, e para responder às solicitações das várias partes interessadas nessas informações.
Essas discussões e diálogo são normalmente facilitados através de reuniões que podem ser conduzidas
presencialmente ou online e em vários locais, tais como o local do projeto ou do cliente.
Há vários tipos de reuniões de projetos em que as comunicações do projeto podem ocorrer. A maioria das
reuniões de projetos são de partes interessadas que se reúnem para resolver problemas ou tomar decisões.
Embora as discussões informais possam ser interpretadas como uma reunião, a maioria das reuniões de
projeto são mais formais, com horário, local e agenda pré-organizados.As reuniões típicas começam com uma
lista de questões a serem discutidas, que são circuladas com antecedência com minutas e outras informações
documentadas especificamente para a reunião. As informações são então distribuídas entre as outras partes
interessadas apropriadas, conforme necessário.
10 - GERENCIAMENTO DAS COMUNICAÇÕES DO PROJETO
296 ©2013 Project Management Institute. Um Guia do Conhecimento em Gerenciamento de Projetos (Guia PMBOK®
) — Quinta Edição
10.1.3 Planejar o gerenciamento das comunicações: saídas
10.1.3.1 Plano de gerenciamento das comunicações
O plano de gerenciamento das comunicações é um componente do plano de gerenciamento do projeto
que descreve como as comunicações do projeto serão planejadas, estruturadas, monitoradas e controladas. O
plano contém as seguintes informações:
•	 Requisitos de comunicações das partes interessadas;
•	 Informações a serem comunicadas, incluindo idioma, formato, conteúdo e nível de detalhes;
•	 Motivo da distribuição daquelas informações;
•	 Intervalo de tempo e frequência para a distribuição das informações necessárias e recebimento da
confirmação ou resposta, se aplicável;
•	 Pessoa responsável por comunicar as informações;
•	 Pessoa responsável por autorizar a liberação das informações confidenciais;
•	 Pessoa ou grupos que receberão as informações;
•	 Métodos ou tecnologias usados para transmitir as informações, como memorandos, email e/ou
comunicados de imprensa;
•	 Recursos alocados para as atividades de comunicação, incluindo tempo e orçamento;
•	 Processo de encaminhamento, identificando os prazos e a cadeia gerencial (nomes) para o
encaminhamento de questões que não podem ser solucionadas nos níveis de pessoal mais baixos;
•	 Método para atualizar e refinar o plano de gerenciamento das comunicações com o progresso e o
desenvolvimento do projeto;
•	 Glossário da terminologia comum;
•	 Fluxogramas do fluxo de informações no projeto, fluxos de trabalho com a sequência de autorização
possível, lista de relatórios, planos de reuniões, etc.; e
•	 Restrições de comunicação,normalmente derivadas de leis ou regulamentos específicos,tecnologias,
e políticas organizacionais, etc.
10 - GERENCIAMENTO DAS COMUNICAÇÕES DO PROJETO
297
10
©2013 Project Management Institute. Um Guia do Conhecimento em Gerenciamento de Projetos (Guia PMBOK®
) — Quinta Edição
O plano de gerenciamento das comunicações também pode incluir diretrizes e modelos para reuniões de
andamento do projeto, reuniões da equipe do projeto, reuniões eletrônicas e mensagens de email. O uso de um
website e de um software de gerenciamento de projetos também pode ser incluído,caso sejam usados no projeto.
10.1.3.2 Atualizações nos documentos do projeto
Documentos do projeto que podem ser atualizados incluem, mas não estão limitados, a:
•	 Cronograma do projeto, e
•	 Registro das partes interessadas.
10.2 Gerenciar as comunicações
Gerenciar as comunicações é o processo de criar, coletar, distribuir, armazenar, recuperar, e de disposição
final das informações do projeto de acordo com o plano de gerenciamento das comunicações. O principal
benefício desse processo é possibilitar um fluxo de comunicação eficiente e eficaz entre as partes interessadas
do projeto. As entradas, ferramentas e técnicas, e saídas desse processo estão ilustrados na Figura 10-5. A
Figura 10-6 ilustra o diagrama de fluxo de dados do processo Gerenciar as comunicações.
Entradas Ferramentas e técnicas Saídas
.1 Plano de gerenciamento
das comunicações
.2 Relatórios de
desempenho do trabalho
.3 Fatores ambientais da
empresa
.4 Ativos de processos
organizacionais
.1 Tecnologias de
comunicações
.2 Modelos de
comunicações
.3 Métodos de comunicação
.4 Sistemas de gerenciamento
de informações
.5 Relatórios de desempenho
.1 Comunicações do projeto
.2 Atualizações no plano de
gerenciamento do projeto
.3 Atualizações nos
documentos do projeto
.4 Atualizações nos ativos de
processos organizacionais
Figura 10-5. Gerenciar as comunicações: entradas, ferramentas e técnicas, e saídas
10 - GERENCIAMENTO DAS COMUNICAÇÕES DO PROJETO
298 ©2013 Project Management Institute. Um Guia do Conhecimento em Gerenciamento de Projetos (Guia PMBOK®
) — Quinta Edição
Gerenciamento das comunicações do projeto
10.2
Gerenciar as
comunicações
10.1
Planejar o
gerenciamento
das comunicações
10.3
Controlar as
comunicações
• Atualizações nos
ativos de processos
organizacionais
• Plano de gerenciamento
das comunicações
• Atualizações nos
documentos do projeto
• Comunicações
do projeto
• Fatores ambientais
da empresa
• Ativos de processos
organizacionais
• Relatórios de
desempenho
do trabalho
• Atualizações
no plano de
gerenciamento
do projeto
4.2
Desenvolver o
plano de
gerenciamento
do projeto
4.4
Monitorar e
controlar o trabalho
do projeto
Empresa/
organização
Documentos
do projeto
Figura 10-6. Diagrama do fluxo de dados do processo Gerenciar as comunicações
Esse processo vai além da distribuição de informações relevantes e procura assegurar que as informações
sendo comunicadas para as partes interessadas do projeto sejam geradas de forma apropriada, assim
como recebidas e compreendidas. Ele também fornece oportunidades às partes interessadas de solicitar
informações, esclarecimentos e discussões adicionais. As técnicas e considerações para o gerenciamento
eficaz das comunicações incluem, mas não se limitam, a:
•	 Modelos de emissor-receptor. A incorporação de ciclos de feedback para fornecer oportunidades
de interação/participação e remover barreiras de comunicação.
•	 Escolha dos meios de comunicação. Situações específicas de quando comunicar por escrito ou
oralmente, quando preparar um memorando informal ou um relatório formal, e quando se comunicar
presencialmente ou por email.
•	 Estilo de redação. Uso adequado da voz ativa ou passiva, estrutura das frases, e escolha das palavras.
10 - GERENCIAMENTO DAS COMUNICAÇÕES DO PROJETO
299
10
©2013 Project Management Institute. Um Guia do Conhecimento em Gerenciamento de Projetos (Guia PMBOK®
) — Quinta Edição
•	 Técnicas de gerenciamento de reuniões. Preparação de uma agenda e administração de conflitos.
•	 Técnicas de apresentação. Consciência do impacto da linguagem corporal e desenvolvimento de
recursos visuais.
•	 Técnicas de facilitação. Obtenção de consenso e superação de obstáculos.
•	 Técnicas de escuta. Escutar ativamente (confirmar, esclarecer e confirmar o entendimento) e
remover as barreiras que afetam negativamente a compreensão.
10.2.1 Gerenciar as comunicações: entradas
10.2.1.1 Plano de gerenciamento das comunicações
Descrito na Seção 10.1.3.1. O plano de gerenciamento das comunicações descreve como as comunicações
serão planejadas, estruturadas, monitoradas e controladas.
10.2.1.2 Relatórios de desempenho do trabalho
Descritos na Seção 4.4.3.2. Os relatórios de desempenho do trabalho são um conjunto de informações de
desempenho e progresso do projeto que pode ser usado para facilitar a discussão e criar comunicações. Para
otimizar este processo, é importante que os relatórios sejam abrangentes, exatos e disponíveis oportunamente.
10.2.1.3 Fatores ambientais da empresa
Descritos na Seção 2.1.5. Os fatores ambientais específicos da empresa que podem influenciar o processo
Gerenciar as comunicações incluem, mas não estão limitados, a:
•	 Cultura organizacional e estrutura,
•	 Padrões e regulamentos governamentais ou dos setores econômicos, e
•	 Sistema de informações de gerenciamento de projeto.
10.2.1.4 Ativos de processos organizacionais
Descritos na Seção 2.1.4. Os ativos de processos organizacionais que podem influenciar o processo
Gerenciar as comunicações incluem, mas não se limitam, a:
10 - GERENCIAMENTO DAS COMUNICAÇÕES DO PROJETO
300 ©2013 Project Management Institute. Um Guia do Conhecimento em Gerenciamento de Projetos (Guia PMBOK®
) — Quinta Edição
•	 Políticas, procedimentos, processos e diretrizes relativos ao gerenciamento das comunicações;
•	 Modelos; e
•	 Informações históricas e lições aprendidas.
10.2.2 Gerenciar as comunicações: ferramentas e técnicas
10.2.2.1 Tecnologias de comunicações
Descritas na Seção 10.1.2.2. A escolha das tecnologias de comunicações é uma consideração importante
no processo Gerenciar as Comunicações. Como isso pode variar de forma significativa de projeto para projeto e
também no decorrer do ciclo de vida de um projeto, o importante é assegurar que a escolha é apropriada para
as informações que estão sendo comunicadas.
10.2.2.2 Modelos de comunicações
Descritos na Seção 10.1.2.3.A escolha dos modelos de comunicações é uma consideração importante neste
processo. Como todos os componentes das comunicações contribuem para um processo de comunicações
eficaz e eficiente, o foco está em assegurar que a escolha do modelo de comunicações seja apropriado para o
projeto sendo empreendido e que quaisquer barreiras (ruído) sejam identificadas e gerenciadas.
10.2.2.3 Métodos de comunicação
Descritos na Seção 10.1.2.4. A escolha dos métodos de comunicação é uma consideração importante no
processo. Como podem existir muitas barreiras e desafios potenciais durante este processo, o foco está em
assegurar que as informações criadas e distribuídas foram recebidas e compreendidas para possibilitar a
resposta e o feedback.
10.2.2.4 Sistemas de gerenciamento de informações
As informações do projeto são gerenciadas e distribuídas usando várias ferramentas, incluindo:
•	 Gerenciamento de documentos impressos: cartas, memorandos, relatórios e comunicados à
imprensa;
•	 Gerenciamento de comunicações eletrônicas: email, fax, correio de voz, telefone, videoconferência e
reunião pela Internet, websites e publicação na web; e
•	 Ferramentas eletrônicas de gerenciamento de projetos: interfaces da web para software de
agendamento e gerenciamento de projetos, software de apoio a reuniões e escritórios virtuais,
portais e ferramentas colaborativas de gerenciamento de trabalho.
10 - GERENCIAMENTO DAS COMUNICAÇÕES DO PROJETO
301
10
©2013 Project Management Institute. Um Guia do Conhecimento em Gerenciamento de Projetos (Guia PMBOK®
) — Quinta Edição
10.2.2.5 Relatórios de desempenho
Relatar o desempenho é a ação de coletar e distribuir informações sobre o desempenho, incluindo relatórios
de andamento, medições do progresso e previsões. O processo Relatar o desempenho envolve a coleta e a
análise periódica da linha de base em relação aos dados reais para entender e comunicar o andamento e o
desempenho do projeto, assim como para prever os resultados do projeto.
Os relatórios de desempenho precisam fornecer informações no nível adequado para cada público. O
formato pode variar desde um simples relatório de andamento até relatórios mais elaborados, que podem ser
elaborados regularmente ou como uma exceção.Um relatório de andamento simples pode mostrar informações
do desempenho, como o percentual completo, ou painéis de indicadores da situação de cada área (ou seja,
escopo, cronograma, custo e qualidade). Os relatórios mais elaborados podem incluir:
•	 Análise do desempenho anterior,
•	 Análise de previsões do projeto (incluindo tempo e custo),
•	 Situação atual dos riscos e questões,
•	 Trabalho concluído durante o período,
•	 Trabalho a ser concluído no próximo período,
•	 Resumo das mudanças aprovadas no período, e
•	 Outras informações relevantes que são analisadas e discutidas.
10.2.3 Gerenciar as comunicações: saídas
10.2.3.1 Comunicações do projeto
O processo Gerenciar as comunicações envolve as atividades requeridas para a criação, distribuição,
recebimento, confirmação e compreensão das informações. As comunicações do projeto podem incluir mas
não estão limitadas a: relatórios de desempenho, situação das entregas, progresso do cronograma e custos
incorridos.As comunicações do projeto podem variar de forma significativa e são influenciadas por fatores que
não se limitam à urgência e ao impacto da mensagem, seu método de entrega e nível de confidencialidade.
10 - GERENCIAMENTO DAS COMUNICAÇÕES DO PROJETO
302 ©2013 Project Management Institute. Um Guia do Conhecimento em Gerenciamento de Projetos (Guia PMBOK®
) — Quinta Edição
10.2.3.2 Atualizações no plano de gerenciamento do projeto
Oplanodegerenciamentodoprojetoforneceinformaçõessobreaslinhasdebasedoprojeto,ogerenciamento
das comunicações e o gerenciamento das partes interessadas. Cada uma dessas áreas requer atualizações
com base no desempenho atual do projeto em relação à linha de base da medição do desempenho (PMB).
A linha de base da medição do desempenho é um plano aprovado do trabalho do projeto em relação ao qual
a execução do projeto é comparada e os desvios são medidos para controle gerencial. A linha de base da
medição do desempenho em geral integra os parâmetros de escopo, cronograma e custos do projeto, mas
também pode incluir parâmetros técnicos e de qualidade.
10.2.3.3 Atualizações nos documentos do projeto
Documentos do projeto que podem ser atualizados incluem, mas não estão limitados, a:
•	 Registro das questões,
•	 Cronograma do projeto, e
•	 Requisitos de recursos financeiros do projeto.
10.2.3.4 Atualizações nos ativos de processos organizacionais
Os ativos de processos organizacionais que podem ser atualizados incluem, entre outros:
•	 Notificações das partes interessadas. Podem ser fornecidas informações às partes interessadas
sobre questões solucionadas, mudanças aprovadas e a situação geral do projeto.
•	 Relatórios do projeto. Os relatórios formais e informais do projeto descrevem o andamento do
projeto e incluem lições aprendidas, registros de questões, relatórios de encerramento do projeto e
resultados de outras áreas de conhecimento (Seções 4 a 13).
•	 Apresentações do projeto. A equipe do projeto fornece informações de modo formal ou informal a
uma ou todas as partes interessadas do projeto.As informações e o método de apresentação devem
ser relevantes às necessidades do público.
•	 Registros do projeto. Os registros do projeto podem incluir correspondência, memorandos, atas
de reuniões e outros documentos que descrevam o projeto. Essas informações, na medida em que
seja possível e apropriado, devem ser mantidas de maneira organizada. Os membros da equipe do
projeto também podem manter registros em um diário do projeto ou registro, que pode ser físico
ou eletrônico.
10 - GERENCIAMENTO DAS COMUNICAÇÕES DO PROJETO
303
10
©2013 Project Management Institute. Um Guia do Conhecimento em Gerenciamento de Projetos (Guia PMBOK®
) — Quinta Edição
•	 Feedback das partes interessadas. As informações recebidas das partes interessadas em relação
às operações do projeto são distribuídas e usadas para modificar ou melhorar o desempenho futuro
do projeto.
•	 Documentação de lições aprendidas. A documentação inclui as causas dos problemas, o motivo
que levou à ação corretiva escolhida e outros tipos de lições aprendidas sobre o gerenciamento das
comunicações. As lições aprendidas devem ser documentadas e distribuídas para que façam parte
do banco de dados histórico tanto do projeto quanto da organização executora.
10.3 Controlar as comunicações
Controlar as comunicações é o processo de monitorar e controlar as comunicações no decorrer de todo
o ciclo de vida do projeto para assegurar que as necessidades de informação das partes interessadas do
projeto sejam atendidas. O principal benefício deste processo é a garantia de um fluxo ótimo de informações
entre todos os participantes das comunicações, em qualquer momento.As entradas, ferramentas e técnicas, e
saídas desse processo estão ilustradas na Figura 10-7. A Figura 10-8 ilustra o diagrama de fluxo de dados do
processo Controlar as comunicações.
Entradas Ferramentas e técnicas Saídas
.1 Plano de gerenciamento
do projeto
.2 Comunicações do projeto
.3 Registro das questões
.4 Dados de desempenho do
trabalho
.5 Ativos de processos
organizacionais
.1 Sistemas de gerenciamento
de informações
.2 Opinião especializada
.3 Reuniões
.1 Informações sobre o
desempenho do trabalho
.2 Solicitações de mudança
.3 Atualizações no plano de
gerenciamento do projeto
.4 Atualizações nos
documentos do projeto
.5 Atualizações nos ativos de
processos organizacionais
Figura 10-7. Controlar as comunicações: entradas, ferramentas e técnicas, e saídas
10 - GERENCIAMENTO DAS COMUNICAÇÕES DO PROJETO
304 ©2013 Project Management Institute. Um Guia do Conhecimento em Gerenciamento de Projetos (Guia PMBOK®
) — Quinta Edição
Gerenciamento das comunicações do projeto
10.2
Gerenciar as
comunicações
• Atualizações nos
ativos de processos
organizacionais
• Comunicações
do projeto
• Atualizações
nos documentos
do projeto
• Solicitações
de mudança
• Ativos de processos
organizacionais
• Dados de desempenho
do trabalho
• Registro das questões
• Plano de
gerenciamento
do projeto
• Atualizações
no plano de
gerenciamento
do projeto
• Informações sobre o
desempenho do trabalho
4.4
Monitorar e
controlar o trabalho
do projeto
4.5
Realizar o controle
integrado de
mudanças
4.2
Desenvolver o
plano de
gerenciamento
do projeto
4.3
Orientar e gerenciar
o trabalho
do projeto
13.3
Gerenciar o
engajamento
das partes
interessadas
10.3
Controlar as
comunicações
Empresa/
organização
Documentos
do projeto
Figura 10-8. Diagrama do fluxo de dados do processo Controlar as comunicações
O processo Controlar as comunicações pode acionar uma iteração dos processos Planejar o gerenciamento
das comunicações e/ou Gerenciar as comunicações.Essa iteração ilustra a natureza contínua dos processos de
Gerenciamento das comunicações do projeto. Elementos de comunicação específicos, tais como questões ou
principais indicadores de desempenho (por exemplo, cronograma, custos e qualidade reais versus planejados)
podem acionar uma revisão imediata, enquanto outros não. O impacto e as repercussões das comunicações
do projeto devem ser cuidadosamente avaliados e controlados para assegurar que a mensagem correta seja
entregue à audiência correta, no tempo certo.
10.3.1 Controlar as comunicações: entradas
10.3.1.1 Plano de gerenciamento do projeto
Descrito na Seção 4.2.3.1. O plano de gerenciamento do projeto é o documento que descreve como o
projeto será executado, monitorado, controlado e encerrado. Ele fornece as seguintes informações valiosas
para o processo Controlar as comunicações, entre outras:
10 - GERENCIAMENTO DAS COMUNICAÇÕES DO PROJETO
305
10
©2013 Project Management Institute. Um Guia do Conhecimento em Gerenciamento de Projetos (Guia PMBOK®
) — Quinta Edição
•	 Requisitos de comunicações das partes interessadas,
•	 Motivo da distribuição da informação,
•	 Intervalo de tempo e frequência para a distribuição das informações necessárias,
•	 Indivíduo ou grupo responsável pela comunicação da informação, e
•	 Indivíduo ou grupo que recebe a informação.
10.3.1.2 Comunicações do projeto
Descritos na Seção 10.2.3.1. O processo Controlar as comunicações envolve as atividades requeridas para
que as informações e comunicações sejam monitoradas, analisadas e liberadas para as partes interessadas
As comunicações do projeto vêm de múltiplas fontes e podem variar de forma significativa no seu formato,
nível de detalhe, grau de formalidade e confidencialidade. As comunicações do projeto podem incluir, mas não
estão limitadas a:
•	 Andamento das entregas,
•	 Progresso do cronograma, e
•	 Custos incorridos.
10.3.1.3 Registro das questões
Descrito na Seção 13.3.3.1. O registro das questões é usado para documentar e monitorar a solução das
questões. Ele pode ser usado para facilitar a comunicação e garantir um entendimento comum das questões.
Um registro por escrito documenta e ajuda a monitorar quem é responsável pela resolução de questões
específicas até um prazo definido. A resolução de questões aborda obstáculos que podem bloquear a equipe
e impedir que ela alcance suas metas. Essas informações são importantes para o processo Controlar as
comunicações porque fornecem um repositório para o que já aconteceu no projeto e uma plataforma para as
comunicações subsequentes a serem entregues.
10.3.1.4 Dados de desempenho do trabalho
Descritos na Seção 4.3.3.2. Os dados de desempenho do trabalho podem incluir detalhes sobre que
comunicações foram realmente distribuídas, feedback sobre comunicações, resultados de pesquisas sobre a
eficácia das comunicações ou outras observações brutas identificadas durante as atividades de comunicação.
10 - GERENCIAMENTO DAS COMUNICAÇÕES DO PROJETO
306 ©2013 Project Management Institute. Um Guia do Conhecimento em Gerenciamento de Projetos (Guia PMBOK®
) — Quinta Edição
10.3.1.5 Ativos de processos organizacionais
Descritos na Seção 2.1.4. Os ativos de processos organizacionais que podem influenciar o processo
Controlar as comunicações incluem, mas não se limitam, a:
•	 Modelos de relatórios;
•	 Políticas, padrões e procedimentos que definem as comunicações;
•	 Tecnologias de comunicações específicas disponíveis;
•	 Meios de comunicação permitidos;
•	 Políticas de retenção de registros; e
•	 Requisitos de segurança.
10.3.2 Controlar as comunicações: ferramentas e técnicas
10.3.2.1 Sistemas de gerenciamento de informações
Um sistema de gerenciamento de informações fornece um conjunto de ferramentas padrão para que o
gerente de projetos possa coletar, armazenar e distribuir as informações para as partes interessadas sobre
os custos, o andamento do cronograma e o desempenho do projeto. Alguns pacotes de software permitem
que o gerente de projetos consolide os relatórios de diversos sistemas e facilitam a distribuição dos relatórios
para as partes interessadas do projeto. Exemplos dos formatos de distribuição podem incluir tabelas, análise
de planilhas e apresentações. Podem ser usados recursos gráficos para criar representações visuais das
informações de desempenho do projeto.
10.3.2.2 Opinião especializada
A equipe do projeto frequentemente depende da opinião especializada para avaliar o impacto das
comunicações do projeto, a necessidade de ação ou intervenção, as ações que devem ser tomadas, a
responsabilidade pela tomada de tais ações e o período de tempo para a tomada das ações. Essa opinião
especializada pode precisar ser aplicada a detalhes técnicos e/ou de gerenciamento, e pode ser fornecida por
qualquer grupo ou indivíduo com conhecimento ou treinamento especializado, como:
10 - GERENCIAMENTO DAS COMUNICAÇÕES DO PROJETO
307
10
©2013 Project Management Institute. Um Guia do Conhecimento em Gerenciamento de Projetos (Guia PMBOK®
) — Quinta Edição
•	 Outras unidades dentro da organização,
•	 Consultores,
•	 Partes interessadas, inclusive clientes ou patrocinadores,
•	 Associações profissionais e técnicas,
•	 Setores da indústria,
•	 Especialistas no assunto, e
•	 Escritório de gerenciamento de projetos (PMO).
O gerente de projetos, em colaboração com a equipe do projeto, então determina as ações necessárias para
assegurar que a mensagem correta seja comunicada à audiência certa, no tempo certo.
10.3.2.3 Reuniões
O processo Controlar as comunicações requer a discussão e o diálogo com a equipe do projeto para
determinar a maneira mais apropriada de atualizar e comunicar o desempenho e responder às solicitações
de informações das partes interessadas. Essas discussões e diálogos são geralmente facilitados através de
reuniões, que podem ser conduzidas presencialmente ou online e em vários locais, tais como no local do
projeto ou no local do cliente.As reuniões de projeto também incluem discussões e o diálogo com fornecedores
e vendedores, e outras partes interessadas.
10.3.3 Controlar as comunicações: saídas
10.3.3.1 Informações sobre o desempenho do trabalho
Descritas na Seção 4.4.1.5. Informações sobre o desempenho do trabalho organizam e resumem os dados
de desempenho coletados. Esses dados de desempenho tipicamente fornecem informações sobre a situação e
o progresso do projeto no nível de detalhe requerido pelas várias partes interessadas. Essas informações são
então comunicadas às partes interessadas apropriadas.
10.3.3.2 Solicitações de mudança
Descritas na Seção 4.3.3.3. O processo Controlar as comunicações frequentemente resulta na necessidade
de ajuste, ação e intervenção. Em consequência, as solicitações de mudança serão geradas como um
resultado. Essas solicitações de mudança são processadas através do processo Realizar o controle integrado
de mudanças (Seção 4.5) e podem resultar em:
10 - GERENCIAMENTO DAS COMUNICAÇÕES DO PROJETO
308 ©2013 Project Management Institute. Um Guia do Conhecimento em Gerenciamento de Projetos (Guia PMBOK®
) — Quinta Edição
•	 Estimativas de custos novas ou revisadas, sequências de atividades, datas de cronograma, requisitos
de recursos e análise de alternativas de resposta aos riscos;
•	 Ajustes no plano de gerenciamento do projeto e documentos;
•	 Recomendações de ações corretivas que possam realinhar o desempenho futuro esperado do projeto
com o plano de gerenciamento do projeto e
•	 Recomendações de ações preventivas que possam reduzir a probabilidade de ocorrência de um
desempenho negativo futuro para o projeto.
10.3.3.3 Atualizações no plano de gerenciamento do projeto
O processo Controlar as comunicações pode acionar mudanças no plano de gerenciamento das
comunicações assim como em outros componentes do plano de gerenciamento do projeto (por exemplo,
planos de gerenciamento dos recursos humanos e das partes interessadas).
10.3.3.4 Atualizações nos documentos do projeto
Os documentos do projeto podem ser atualizados como resultado do processo Controlar as comunicações.
Essas atualizações podem incluir, mas não estão limitadas, a:
•	 Previsões,
•	 Relatórios de desempenho, e
•	 Registro das questões.
10.3.3.5 Atualizações nos ativos de processos organizacionais
Os ativos de processos organizacionais que podem ser atualizados incluem, mas não estão limitados, a
formatos de relatórios e documentação de lições aprendidas. Essa documentação pode ser incluída no banco
de dados histórico, tanto para este projeto como para a organização executora, e pode incluir as causas das
questões, as razões que levaram à ação corretiva escolhida, e outros tipos de lições aprendidas durante o projeto.
11 - GERENCIAMENTO DOS RISCOS DO PROJETO
309
11
©2013 Project Management Institute. Um Guia do Conhecimento em Gerenciamento de Projetos (Guia PMBOK®
) — Quinta Edição
GERENCIAMENTO DOS RISCOS DO PROJETO
O Gerenciamento dos riscos do projeto inclui os processos de planejamento, identificação, análise,
planejamento de respostas e controle de riscos de um projeto. Os objetivos do gerenciamento dos riscos do
projeto são aumentar a probabilidade e o impacto dos eventos positivos e reduzir a probabilidade e o impacto
dos eventos negativos no projeto.
A Figura 11-1 fornece uma visão geral dos processos de Gerenciamento dos riscos do projeto, que são:
11.1 Planejar o gerenciamento dos riscos—O processo de definição de como conduzir as atividades
de gerenciamento dos riscos de um projeto.
11.2 Identificar os riscos—O processo de determinação dos riscos que podem afetar o projeto e de
documentação das suas características.
11.3 Realizar a análise qualitativa dos riscos—O processo de priorização de riscos para análise ou
ação posterior através da avaliação e combinação de sua probabilidade de ocorrência e impacto.
11.4 Realizar a análise quantitativa dos riscos—O processo de analisar numericamente o efeito
dos riscos identificados nos objetivos gerais do projeto.
11.5 Planejar as respostas aos riscos—O processo de desenvolvimento de opções e ações para
aumentar as oportunidades e reduzir as ameaças aos objetivos do projeto.
11.6 Controlar os riscos—O processo de implementar planos de respostas aos riscos, acompanhar
os riscos identificados, monitorar riscos residuais, identificar novos riscos e avaliar a eficácia do
processo de gerenciamento dos riscos durante todo o projeto.
Esses processos interagem entre si e com os de outras áreas de conhecimento como descrito com detalhes
na Seção 3 e no Anexo A1.
1111
11 - GERENCIAMENTO DOS RISCOS DO PROJETO
310 ©2013 Project Management Institute. Um Guia do Conhecimento em Gerenciamento de Projetos (Guia PMBOK®
) — Quinta Edição
O risco do projeto é um evento ou condição incerta que, se ocorrer, provocará um efeito positivo ou negativo
em um ou mais objetivos do projeto tais como escopo, cronograma, custo e qualidade. Um risco pode ter uma
ou mais causas e, se ocorrer, pode ter um ou mais impactos. Uma causa pode ser um requisito, premissa,
restrição ou condição potencial que crie a possibilidade de resultados negativos ou positivos. Por exemplo,
as causas podem incluir o requisito de uma autorização ambiental para o trabalho, ou limitações de pessoal
designado para planejar o projeto. O risco é que a agência responsável pela autorização possa demorar mais
do que o planejado para conceder a autorização ou, no caso de uma oportunidade, pessoal adicional de
desenvolvimento possa ficar disponível para participar do planejamento e seja designado para o projeto. Se
um desses eventos incertos ocorrer, pode haver um impacto no escopo, custo, cronograma, qualidade ou
desempenho do projeto. As condições de risco podem incluir aspectos do ambiente da organização ou do
projeto que contribuem para os riscos do projeto, tais como práticas imaturas de gerenciamento de projetos,
falta de sistemas integrados de gerenciamento, vários projetos simultâneos ou dependência de participantes
externos fora do controle direto do projeto.
O risco do projeto tem origem na incerteza existente em todos os projetos. Os riscos conhecidos são
aqueles que foram identificados e analisados, possibilitando o planejamento de respostas. Deve ser designada
uma reserva de contingência para os riscos conhecidos que não podem ser gerenciados de forma proativa.
Os riscos desconhecidos não podem ser gerenciados de forma proativa e, assim sendo, podem receber uma
reserva de gerenciamento. Um risco negativo do projeto que já ocorreu também é considerado uma questão
de projeto (problema).
Os riscos individuais do projeto são diferentes do risco geral do projeto. O risco geral do projeto representa
o efeito da incerteza no projeto como um todo. Ele é mais do que a soma dos riscos individuais do projeto,
pois inclui todas as fontes de incerteza no projeto. Ele representa a exposição das partes interessadas às
implicações das variações no resultado do projeto, tanto positivas quanto negativas.
As organizações entendem o risco como o efeito da incerteza nos projetos e objetivos organizacionais. As
organizações e as partes interessadas estão dispostas a aceitar vários graus de riscos, dependendo da sua
atitude em relação aos riscos.A atitude das organizações e das partes interessadas em relação aos riscos pode
ser influenciada por um número de fatores, que são classificados de forma ampla em três tópicos:
11 - GERENCIAMENTO DOS RISCOS DO PROJETO
311
11
©2013 Project Management Institute. Um Guia do Conhecimento em Gerenciamento de Projetos (Guia PMBOK®
) — Quinta Edição
•	 Apetite de risco, que é o grau de incerteza que uma entidade está disposta a aceitar, na expectativa
de uma recompensa.
•	 Tolerância a riscos, que é o grau, a quantidade ou o volume de risco que uma organização ou um
indivíduo está disposto a tolerar.
•	 Limite de riscos, que se refere às medidas ao longo do nível de incerteza ou nível de impacto no
qual uma parte interessada pode ter um interesse específico. A organização aceitará o risco abaixo
daquele limite. A organização não tolerará o risco acima daquele limite.
Por exemplo, a atitude de uma organização em relação ao risco pode incluir seu apetite pela incerteza, seu
limite de níveis de riscos que são inaceitáveis, ou o ponto de tolerância a riscos no qual a organização poderá
selecionar uma resposta diferente ao risco.
Os riscos positivos e negativos são comumente chamados de oportunidades e ameaças. O projeto pode
ser aceito se os riscos estiverem dentro das tolerâncias e em equilíbrio com as recompensas que podem ser
obtidas ao assumir os riscos. Riscos positivos que oferecem oportunidades dentro dos limites de tolerância
podem ser adotados a fim de gerar valor aprimorado. Por exemplo, a adoção de uma técnica agressiva de
otimização de recursos é um risco assumido na expectativa de uma recompensa pelo uso de menos recursos.
As pessoas e os grupos adotam atitudes em relação ao risco que influenciam o modo como respondem.
Essas atitudes em relação ao risco são orientadas pela visão,tolerâncias e outras tendenciosidades,que devem
ser explicitadas sempre que possível. Deve-se desenvolver uma abordagem aos riscos que seja consistente
para cada projeto, e a comunicação sobre os riscos e como lidar com eles devem ser abertas e honestas. As
respostas aos riscos refletem o equilíbrio entendido pela organização entre correr riscos e evitar riscos.
Para ter êxito, a organização deve estar comprometida com uma abordagem proativa e consistente do
gerenciamento dos riscos durante todo o projeto. É preciso fazer uma escolha consciente em todos os níveis
da organização para identificar ativamente e buscar o gerenciamento eficaz dos riscos durante o ciclo de vida
do projeto. Os riscos do projeto podem existir no momento em que o projeto é iniciado. Avançar um projeto
sem focar o gerenciamento dos riscos de forma proativa pode causar mais problemas, surgidos em virtude de
ameaças não gerenciadas.
11 - GERENCIAMENTO DOS RISCOS DO PROJETO
312 ©2013 Project Management Institute. Um Guia do Conhecimento em Gerenciamento de Projetos (Guia PMBOK®
) — Quinta Edição
.1 Entradas
.1 Plano de gerenciamento do
projeto
.2 Termo de abertura do projeto
.3 Registro das partes
interessadas
.4 Fatores ambientais da empresa
.5 Ativos de processos
organizacionais
.2 Tools  Techniques
.1 Técnicas analíticas
.2 Opinião especializada
.3 Reuniões
.3 Saídas
.1 Plano de gerenciamento dos
riscos
.1 Entradas
.1 Plano de gerenciamento dos
riscos
.2 Plano de gerenciamento dos
custos
.3 Plano de gerenciamento do
cronograma
.4 Plano de gerenciamento da
qualidade
.5 Plano de gerenciamento dos
recursos humanos
.6 Linha de base do escopo
.7 Estimativas dos custos das
atividades
.8 Estimativas das durações das
atividades
.9 Registro das partes
interessadas
.10 Documentos do projeto
.11 Documentos de aquisição
.12 Fatores ambientais da empresa
.13 Ativos de processos
organizacionais
.2 Ferramentas e técnicas
.1 Revisões de documentação
.2 Técnicas de coleta de
informações
.3 Análise de listas de verificação
.4 Análise de premissas
.5 Técnicas de diagramas
.6 Análise de forças, fraquezas,
oportunidades e ameaças
(SWOT)
.7 Opinião especializada
. 3 Saídas
.1 Registro dos riscos
.1 Entradas
.1 Plano de gerenciamento dos
riscos
.2 Linha de base do escopo
.3 Registro dos riscos
.4 Fatores ambientais da empresa
.5 Ativos de processos
organizacionais
.2 Ferramentas e técnicas
.1 Avaliação de probabilidade e
impacto dos riscos
.2 Matriz de probabilidade e
impacto
.3 Avaliação de qualidade dos
dados sobre riscos
.4 Categorização de riscos
.5 Avaliação da urgência dos
riscos
.6 Opinião especializada
.3 Saídas
.1 Atualizações nos documentos
do projeto
.1 Entradas
.1 Plano de gerenciamento dos
riscos
.2 Plano de gerenciamento dos
custos
.3 Plano de gerenciamento do
cronograma
.4 Registro dos riscos
.5 Fatores ambientais da empresa
.6 Ativos de processos
organizacionais
.2 Ferramentas e técnicas
.1 Técnicas de coleta e
apresentação de dados
.2 Técnicas de modelagem e
análise quantitativa dos riscos
.3 Opinião especializada
.3 Saídas
.1 Atualizações nos documentos
do projeto
Visão geral do gerenciamento
do tempo do projeto
11.2 Identificar os riscos
11.1 Planejar o
gerenciamento dos riscos
11.3 Realizar a análise
qualitativa dos riscos
.1 Entradas
.1 Plano de gerenciamento dos
riscos
.2 Registro dos riscos
.2 Ferramentas e técnicas
.1 Estratégias para riscos
negativos ou ameaças
.2 Estratégias para riscos
positivos ou oportunidades
.3 Estratégias de respostas de
contingência
.4 Opinião especializada
.3 Saídas
.1 Atualizações no plano de
gerenciamento do projeto
.2 Atualizações nos documentos
do projeto
.1 Entradas
.1 Plano de gerenciamento do
projeto
.2 Registro dos riscos
.3 Dados de desempenho do
trabalho
.4 Relatórios de desempenho do
trabalho
.2 Ferramentas e técnicas
.1 Reavaliação de riscos
.2 Auditorias de riscos
.3 Análise de variação e
tendências
.4 Medição de desempenho
técnico
.5 Análise de reservas
.6 Reuniões
.3 Saídas
.1 Informações sobre o
desempenho do trabalho
.2 Solicitações de mudança
.3 Atualizações no plano de
gerenciamento do projeto
.4 Atualizações nos documentos
do projeto
.5 Atualizações nos ativos de
processos organizacionais
11.5 Planejar as
respostas aos riscos
11.6 Controlar os riscos
11.4 Realizar a análise
quantitativa dos riscos
Figura 11-1. Visão geral do gerenciamento do risco do projeto
11 - GERENCIAMENTO DOS RISCOS DO PROJETO
313
11
©2013 Project Management Institute. Um Guia do Conhecimento em Gerenciamento de Projetos (Guia PMBOK®
) — Quinta Edição
11.1 Planejar o gerenciamento dos riscos
Planejar o gerenciamento dos riscos é o processo de definição de como conduzir as atividades de
gerenciamento dos riscos de um projeto. O principal benefício deste processo é que ele garante que o grau,
tipo, e visibilidade do gerenciamento dos riscos sejam proporcionais tanto aos riscos quanto à importância do
projeto para a organização. O plano de gerenciamento dos riscos é vital na comunicação, obtenção de acordo
e apoio das partes interessadas para garantir que o processo de gerenciamento dos riscos seja apoiado e
executado de maneira efetiva. As entradas, ferramentas e técnicas, e saídas desse processo estão ilustradas
na Figura 11-2. A Figura 11-3 ilustra o diagrama de fluxo de dados do processo.
Entradas Ferramentas e técnicas Saídas
.1 Plano de gerenciamento
do projeto
.2 Termo de abertura do
projeto
.3 Registro das partes
interessadas
.4 Fatores ambientais da
empresa
.5 Ativos de processos
organizacionais
.1 Técnicas analíticas
.2 Opinião especializada
.3 Reuniões
.1 Plano de gerenciamento
dos riscos
Figura 11-2. Planejar o gerenciamento dos riscos: entradas, ferramentas e técnicas, e saídas
Gerenciamento dos riscos do projeto
11.1
Planejar o
gerenciamento
dos riscos
• Termo de abertura
do projeto
• Registro das
partes interessadas
• Fatores ambientais
da empresa
• Ativos de processos
organizacionais
• Plano de gerenciamento
dos riscos• Plano de
gerenciamento
do projeto
4.2
Desenvolver o
plano de
gerenciamento
do projeto
11.2
Identificar
os riscos
11.3
Realizar a análise
qualitativa dos
riscos
11.4
Realizar a análise
quantitativa dos
riscos
11.5
Planejar as
respostas aos
riscos
13.1
Identificar as
partes interessadas
4.1
Desenvolver
o termo de abertura
do projeto
Empresa/
organização
Figura 11-3. Diagrama do fluxo do dados do processo Planejar o gerenciamento dos riscos
11 - GERENCIAMENTO DOS RISCOS DO PROJETO
314 ©2013 Project Management Institute. Um Guia do Conhecimento em Gerenciamento de Projetos (Guia PMBOK®
) — Quinta Edição
O planejamento cuidadoso e explícito aumenta a probabilidade de êxito dos outros processos de
gerenciamento dos riscos. O planejamento também é importante para fornecer recursos e tempo suficientes
para as atividades de gerenciamento dos riscos, e para estabelecer uma base acordada para a avaliação dos
riscos. O processo Planejar o gerenciamento dos riscos deve começar quando o projeto é concebido, e ser
concluído na fase inicial do planejamento do projeto.
11.1.1 Planejar o gerenciamento dos riscos: entradas
11.1.1.1 Plano de gerenciamento do projeto
No planejamento do gerenciamento dos riscos, todos os planos de gerenciamento auxiliares e linhas de
base aprovados devem ser levados em consideração a fim de que o plano de gerenciamento dos riscos seja
consistente com os mesmos.O plano de gerenciamento dos riscos é um componente do plano de gerenciamento
do projeto. O plano de gerenciamento do projeto fornece a linha de base ou situação atual das áreas afetadas
pelo risco incluindo escopo, cronograma e custo.
11.1.1.2 Termo de abertura do projeto
Descrito na Seção 4.1.3.1. O termo de abertura do projeto pode fornecer várias entradas tais como riscos
de alto nível, descrições de alto nível do projeto e requisitos de alto nível.
11.1.1.3 Registro das partes interessadas
Descrito na Seção 13.1.3.1. O registro das partes interessadas, que contém todos os detalhes relacionados
com as partes interessadas do projeto, fornece uma visão geral dos papéis.
11.1.1.4 Fatores ambientais da empresa
Descritos na Seção 2.1.5. Os fatores ambientais da empresa que podem influenciar o processo Planejar o
gerenciamento dos riscos incluem, entre outros, as atitudes, limites e tolerâncias em relação aos riscos que
descrevem o grau de risco que uma organização pode suportar.
11.1.1.5 Ativos de processos organizacionais
Descritos na Seção 2.1.4.Os ativos de processos organizacionais que podem influenciar o processo Planejar
o gerenciamento dos riscos incluem, mas não estão limitados, a:
11 - GERENCIAMENTO DOS RISCOS DO PROJETO
315
11
©2013 Project Management Institute. Um Guia do Conhecimento em Gerenciamento de Projetos (Guia PMBOK®
) — Quinta Edição
•	 Categorias de riscos,
•	 Definições comuns de conceitos e termos,
•	 Formatos da especificação de riscos,
•	 Modelos padrão,
•	 Papéis e responsabilidades,
•	 Níveis de autoridade para tomada de decisões, e
•	 Lições aprendidas.
11.1.2 Planejar o gerenciamento dos riscos: ferramentas e técnicas
11.1.2.1 Técnicas analíticas
Técnicas analíticas são usadas para a compreensão e definição do contexto geral de gerenciamento dos
riscos do projeto.O contexto de gerenciamento de riscos é uma combinação de atitudes das partes interessadas
em relação ao risco e a exposição estratégica ao risco de um determinado projeto com base no contexto geral
do projeto. Por exemplo, poderá ser realizada uma análise do perfil de risco das partes interessadas para
classificar e qualificar seu apetite de risco e tolerância. Outras técnicas, como folhas de pontuação dos riscos,
são usadas para fornecer uma avaliação de alto nível da exposição do projeto aos riscos, com base no contexto
geral do projeto. Dependendo dessas avaliações, a equipe do projeto poderá designar recursos apropriados
e focar as atividades de gerenciamento dos riscos.
11.1.2.2 Opinião especializada
Para garantir uma definição abrangente do plano de gerenciamento dos riscos, deve-se solicitar a opinião
e o conhecimento de grupos ou pessoas que tenham treinamento ou conhecimento especializado na área em
questão, tais como:
•	 Alta administração,
•	 Partes interessadas do projeto,
•	 Gerentes de projetos que trabalharam em projetos da mesma área (diretamente ou por meio de
lições aprendidas),
•	 Especialistas no assunto da área de negócio (SMEs - Subject Matter Experts em inglês) ou do projeto,
•	 Grupos e consultores do setor, e
•	 Associações profissionais e técnicas.
11 - GERENCIAMENTO DOS RISCOS DO PROJETO
316 ©2013 Project Management Institute. Um Guia do Conhecimento em Gerenciamento de Projetos (Guia PMBOK®
) — Quinta Edição
11.1.2.3 Reuniões
As equipes dos projetos fazem reuniões de planejamento para desenvolver o plano de gerenciamento dos
riscos. Os participantes dessas reuniões podem incluir o gerente de projetos, membros selecionados da equipe
do projeto e das partes interessadas, qualquer pessoa da organização com responsabilidade de gerenciar o
planejamento dos riscos e as atividades de execução e outros, conforme necessário.
Os planos de alto nível para conduzir as atividades de gerenciamento dos riscos são definidos nessas
reuniões. Os elementos de custos do gerenciamento dos riscos e as atividades do cronograma devem ser
desenvolvidos para inclusão no orçamento e no cronograma do projeto, respectivamente. Abordagens para a
utilização de reservas para contingências de riscos podem ser criadas ou revistas. As responsabilidades de
gerenciamento dos riscos devem ser atribuídas. Os modelos organizacionais gerais para categorias de riscos
e as definições de termos como níveis de risco, probabilidade por tipo de risco, impacto por tipo de objetivo
e a matriz de probabilidade e impacto serão adaptados ao projeto específico. Se não existirem modelos para
outras etapas do processo, eles podem ser criados nessas reuniões. Os resultados dessas atividades são
resumidos no plano de gerenciamento dos riscos.
11.1.3 Planejar o gerenciamento dos riscos: saídas
11.1.3.1 Plano de gerenciamento dos riscos
O plano de gerenciamento dos riscos é um componente do plano de gerenciamento do projeto, e descreve
como as atividades de gerenciamento dos riscos serão estruturadas e executadas. O plano de gerenciamento
dos riscos inclui o seguinte:
•	 Metodologia. Define as abordagens, ferramentas e fontes de dados que podem ser usadas para
realizar o gerenciamento dos riscos no projeto.
•	 Papéis e responsabilidades. Define o líder, o apoio e os membros da equipe de gerenciamento
dos riscos para cada tipo de atividade do plano de gerenciamento dos riscos, e explica suas
responsabilidades.
•	 Orçamento. Estima os fundos com base nos recursos designados, para inclusão na linha de base
de custos, e estabelece os protocolos para aplicação das reservas de contingência e gerenciamento.
•	 Prazos. Define quando e com que frequência os processos de gerenciamento dos riscos serão
realizados durante o ciclo de vida do projeto, estabelece os protocolos para aplicação das reservas
de contingências do cronograma e estabelece as atividades de gerenciamento dos riscos a serem
incluídas no cronograma do projeto.
11 - GERENCIAMENTO DOS RISCOS DO PROJETO
317
11
©2013 Project Management Institute. Um Guia do Conhecimento em Gerenciamento de Projetos (Guia PMBOK®
) — Quinta Edição
•	 Categorias de riscos. Fornece um meio de agrupar possíveis causas de riscos. Podem ser usadas
várias abordagens como, por exemplo, uma estrutura baseada nos objetivos do projeto por categoria.
A estrutura analítica dos riscos (EAR) ajuda a equipe do projeto a considerar muitas fontes a partir
das quais os riscos podem surgir em um exercício de identificação de riscos. Diferentes estruturas de
EARs serão apropriadas para diferentes tipos de projetos. Uma organização pode usar uma estrutura
de categorização previamente preparada, que pode ter a forma de uma simples lista de categorias
ou ser estruturada em uma EAR. A EAR é uma representação hierárquica dos riscos, de acordo com
suas categorias de riscos. Um exemplo é apresentado na Figura 11-4.
Projeto
4
Gerenciamento
de projetos
4.1
Estimativa
4.2
Planejamento
4.3
Controle
4.4
Comunicação
1
Técnico
2
Externo
3
Organizacional
3.1
Dependências
do projeto
3.2
Recursos
3.3
Financiamento
3.4
Priorização
2.1
Subcontratadas e
fornecedores
2.2
Regulador
2.3
Mercado
2.4
Cliente
2.5
Condições
climáticas
1.1
Requisitos
1.2
Tecnologia
1.5
Qualidade
1.3
Complexidade e
interfaces
1.4
Desempenhos e
confiabilidade
Figura 11-4. Exemplo de uma estrutura analítica dos riscos (EAR)
•	 Definições de probabilidade e impacto dos riscos. A qualidade e a credibilidade da análise dos
riscos requerem a definição de diferentes níveis de probabilidade e impacto dos riscos que são
específicos ao contexto do projeto. As definições gerais dos níveis de probabilidade e impacto são
adaptadas a cada projeto durante o processo Planejar o gerenciamento dos riscos,para serem usadas
nos processos subsequentes. A Tabela 11-1 é um exemplo de definições de impactos negativos que
poderia ser usado na avaliação dos impactos de riscos com relação a quatro objetivos do projeto.
(Tabelas semelhantes poderiam ser definidas com a perspectiva dos impactos positivos.) A Tabela
11-1 ilustra as abordagens relativa e numérica (nesse caso, abordagens não lineares).
11 - GERENCIAMENTO DOS RISCOS DO PROJETO
318 ©2013 Project Management Institute. Um Guia do Conhecimento em Gerenciamento de Projetos (Guia PMBOK®
) — Quinta Edição
Tabela 11-1. Definição de escalas de impactos para quatro objetivos do projeto
Condições definidas para as escalas de impacto de um risco nos objetivos principais do projeto
(Exemplos são mostrados somente para impactos negativos)
Escalas relativas ou numéricas são mostradas
Esta tabela apresenta exemplos de definições de impacto dos riscos para quatro objetivos diferentes do projeto. Eles devem ser ajustados
no processo de Planejar o gerenciamento dos riscos para o projeto em questão e para os limites de tolerância a riscos da organização.
As definições de impacto podem ser desenvolvidas para as oportunidades de uma maneira similar.
Objetivo
do projeto
Custo
Tempo
Escopo
Qualidade
Muito baixo /0,05 Baixo /0,10 Moderado /0,20 Alto /0,40 Muito alto /0,80
Aumento insignificante
do custo
Aumento insignificante
do tempo
Diminuição pouco
notável do escopo
Degradação pouco
notável da qualidade
10% aumento
do custo
5% aumento
do tempo
Áreas secundárias
do escopo afetadas
Somente aplicações
muito exigentes
são afetadas
10 - 20% aumento
do custo
5 - 10% aumento
do tempo
Áreas principais
do escopo afetadas
Redução da
qualidade requer
aprovação do
patrocinador
20 - 40% aumento
do custo
10 - 20% aumento
do tempo
Redução do escopo
inaceitável para o
patrocinador
Redução do escopo
inaceitável para o
patrocinador
40% aumento
do custo
 20% aumento
do tempo
Produto final do
projeto é
efetivamente inútil
Produto final
do projeto é
efetivamente inútil
•	 Matriz de probabilidade e impacto. Matriz de probabilidade e impacto é uma rede para o
mapeamento de probabilidade de ocorrência de cada risco e o seu impacto nos objetivos do projeto
caso tal risco ocorra. Os riscos são priorizados de acordo com suas implicações potenciais de afetar
os objetivos do projeto. Uma abordagem típica de priorização dos riscos é usar uma tabela de
referência ou uma matriz de probabilidade e impacto. As combinações específicas de probabilidade
e impacto que fazem com que um risco seja classificado com importância “alta”, “moderada” ou
“baixa” são geralmente definidas pela organização.
•	 Tolerâncias revisadas das partes interessadas. As tolerâncias das partes interessadas, conforme se
aplicam ao projeto específico, podem ser revisadas no processo Planejar o gerenciamento dos riscos.
•	 Formatos de relatórios. Os formatos de relatórios definem como os resultados do processo de
gerenciamento dos riscos serão documentados, analisados e comunicados. Eles descrevem
o conteúdo e o formato do registro dos riscos, assim como quaisquer outros relatórios de riscos
necessários.
•	 Acompanhamento. O acompanhamento documenta como as atividades de risco serão registradas
para benefício do projeto atual, e como os processos de gerenciamento dos riscos serão auditorados.
11 - GERENCIAMENTO DOS RISCOS DO PROJETO
319
11
©2013 Project Management Institute. Um Guia do Conhecimento em Gerenciamento de Projetos (Guia PMBOK®
) — Quinta Edição
11.2 Identificar os riscos
Identificar os riscos é o processo de determinação dos riscos que podem afetar o projeto e de documentação
de suas características. O principal benefício desse processo é a documentação dos riscos existentes e
o conhecimento e a capacidade que ele fornece à equipe do projeto de antecipar os eventos. As entradas,
ferramentas e técnicas,e saídas desse processo estão ilustradas na Figura 11-5.A Figura 11-6 ilustra o diagrama
de fluxo de dados do processo.
Entradas Ferramentas e técnicas Saídas
.1 Plano de gerenciamento
dos riscos
.2 Plano de gerenciamento
dos custos
.3 Plano de gerenciamento
do cronograma
.4 Plano de gerenciamento
da qualidade
.5 Plano de gerenciamento
dos recursos humanos
.6 Linha de base do escopo
.7 Estimativas de custos das
atividades
.8 Estimativas de duração
das atividades
.9 Registro das partes
interessadas
.10 Documentos do projeto
.11 Documentos de aquisição
.12 Fatores ambientais da
empresa
.13 Ativos de processos
organizacionais
.1 Revisões de documentação
.2 Técnicas de coleta de
informações
.3 Análise de listas de
verificação
.4 Análise de premissas
.5 Técnicas de diagramas
.6 Análise de forças, fraquezas,
oportunidades e ameaças
(SWOT)
.7 Opinião especializada
.1 Registro dos riscos
Figura 11-5. Identificar os riscos: entradas, ferramentas e técnicas, e saídas
11 - GERENCIAMENTO DOS RISCOS DO PROJETO
320 ©2013 Project Management Institute. Um Guia do Conhecimento em Gerenciamento de Projetos (Guia PMBOK®
) — Quinta Edição
• Plano de gerenciamento dos riscos
• Registro dos riscos
• Registro dos riscos
• Linha de base do escopo
• Plano de gerenciamento
do cronograma
• Estimativas das durações
das atividades
• Plano de gerenciamento
dos custos
• Estimativas dos custos
das atividades
• Plano de gerenciamento
da qualidade
• Plano de gerenciamento dos
recursos humanos
• Documentos de aquisição
• Registro das partes interessadas
Gerenciamento dos riscos do projeto
• Ativos de processos organizacionais
• Fatores ambientais da empresa
7.2
Estimar os
custos
8.1
Planejar o
gerenciamento
da qualidade
12.1
Planejar o
gerenciamento
das aquisições
Documentos
do projeto
5.4
Criar a estrutura
analítica do
projeto (EAP)
7.1
Gerenciamento dos
custos do projeto
8.1
Planejar o
gerenciamento
da qualidade
6.5
Estimar as
durações das
atividades
6.1
Planejar o
gerenciamento
do cronograma
12.1
Planejar o
gerenciamento
das aquisições
13.1
Identificar as
partes interessadas
9.1
Planejar o
gerenciamento dos
recursos humanos
Empresa/
organização
11.2
Identificar
os riscos
11.3
Realizar a análise
qualitativa dos
riscos
11.5
Planejar as
respostas
aos riscos
11.4
Realizar a análise
quantitativa dos
riscos
11.6
Controlar
os riscos
11.1
Planejar o
gerenciamento
dos riscos
7.2
Estimar os custos
6.4
Estimar os
recursos das
atividades
6.5
Estimar as durações
das atividades
6.6
Desenvolver o
cronograma
7.3
Determinar o
orçamento
Figura 11-6. Diagrama do fluxo de dados do processo Identificar os riscos
11 - GERENCIAMENTO DOS RISCOS DO PROJETO
321
11
©2013 Project Management Institute. Um Guia do Conhecimento em Gerenciamento de Projetos (Guia PMBOK®
) — Quinta Edição
Os participantes das atividades de identificação dos riscos podem incluir o gerente do projeto, membros da
equipe do projeto, a equipe de gerenciamento dos riscos (se for designada), clientes, especialistas no assunto
externos à equipe do projeto, usuários finais, outros gerentes de projetos, partes interessadas e especialistas em
gerenciamento dos riscos. Embora essas pessoas sejam as principais participantes na identificação dos riscos,
todo o pessoal do projeto deve ser encorajado a identificar riscos.
Identificar os riscos é um processo iterativo porque novos riscos podem surgir ou se tornar evidentes durante
o ciclo de vida do projeto.A frequência da iteração e participação em cada ciclo variará de acordo com a situação.
O formato das especificações dos riscos deve ser consistente para garantir que cada risco seja compreendido
claramente e sem equívocos a fim de proporcionar a análise e o desenvolvimento de respostas eficazes. A
especificação dos riscos deve oferecer a capacidade de comparar o efeito relativo de um risco em relação a
outros riscos no projeto. O processo deve envolver a equipe do projeto de modo que ela possa desenvolver e
manter um sentido de propriedade e responsabilidade pelos riscos e ações associadas de resposta aos riscos.
As partes interessadas externas à equipe do projeto podem fornecer informações objetivas adicionais.
11.2.1 Identificar os riscos: entradas
11.2.1.1 Plano de gerenciamento dos riscos
Descrito na Seção 11.1.3.1. Os principais elementos do plano de gerenciamento dos riscos que contribuem
para o processo Identificar os riscos são as atribuições de papéis e responsabilidades, a provisão para
atividades de gerenciamento dos riscos no orçamento e no cronograma, e as categorias de riscos que às vezes
são expressas em uma estrutura analítica dos riscos (Figura 11-4).
11.2.1.2 Plano de gerenciamento dos custos
Descrito na Seção 7.1.3.1. O plano de gerenciamento dos custos fornece processos e controles que podem
ser usados para identificar os riscos em todo o projeto.
11.2.1.3 Plano de gerenciamento do cronograma
Descrito na Seção 6.1.3.1. O plano de gerenciamento do cronograma fornece uma visão dos objetivos
e expectativas de prazo/cronograma do projeto que podem ser impactados pelos riscos (conhecidos e não
conhecidos).
11.2.1.4 Plano de gerenciamento da qualidade
Descrito na Seção 8.1.3.1. O plano de gerenciamento da qualidade fornece uma linha de base de medidas
e métricas da qualidade para uso na identificação dos riscos.
11 - GERENCIAMENTO DOS RISCOS DO PROJETO
322 ©2013 Project Management Institute. Um Guia do Conhecimento em Gerenciamento de Projetos (Guia PMBOK®
) — Quinta Edição
11.2.1.5 Plano de gerenciamento dos recursos humanos
Descrito na Seção 5.1.3.1. O plano de gerenciamento dos recursos humanos fornece orientação sobre
como os recursos humanos do projeto devem ser identificados, mobilizados, gerenciados e, por fim, liberados.
Ele também define os papéis, responsabilidades e organogramas do projeto, além do plano de gerenciamento
de pessoal, com um papel fundamental no processo Identificar os riscos.
11.2.1.6 Linha de base do escopo
Descrita na Seção 5.4.3.1.As premissas do projeto são encontradas na especificação do escopo do projeto.
A incerteza nas premissas do projeto deve ser avaliada como causa potencial de risco do projeto.
A EAP é uma entrada essencial para a identificação de riscos, pois facilita o entendimento dos riscos
potenciais nos níveis micro e macro. Os riscos podem ser identificados e subsequentemente acompanhados
nos níveis de resumo, conta de controle e/ou de pacote de trabalho.
11.2.1.7 Estimativas dos custos das atividades
Descritas na Seção 7.2.3.1. As análises das estimativas de custos das atividades são úteis para identificar
riscos, pois fornecem uma avaliação quantitativa do custo provável para concluir as atividades programadas
e, idealmente, são expressas como um intervalo que indica o(s) grau(s) de risco. A análise pode resultar em
projeções que indicam se a estimativa é suficiente ou insuficiente para concluir a atividade (isto é, se constitui
um risco para o projeto).
11.2.1.8 Estimativas de duração das atividades
Descritas na Seção 6.5.3.1.As análises das estimativas de duração das atividades são úteis na identificação
dos riscos relacionados com as provisões de tempo para as atividades ou o projeto como um todo, novamente
com um intervalo de estimativas que indica o(s) grau(s) relativo(s) de risco.
11.2.1.9 Registro das partes interessadas
Descrito na Seção 13.1.3.1. As informações sobre as partes interessadas são úteis na solicitação de
entradas para a identificação dos riscos, pois garantem que as principais partes interessadas, especialmente
a parte interessada, o patrocinador e o cliente sejam entrevistados ou, de outra forma, participem do processo
Identificar os riscos.
11 - GERENCIAMENTO DOS RISCOS DO PROJETO
323
11
©2013 Project Management Institute. Um Guia do Conhecimento em Gerenciamento de Projetos (Guia PMBOK®
) — Quinta Edição
11.2.1.10 Documentos do projeto
Os documentos do projeto fornecem à equipe do projeto informações sobre decisões que ajudam a melhor
identificar os riscos do projeto. Os documentos do projeto melhoram as comunicações entre os membros da
equipe e com as partes interessadas e incluem, entre outros:
•	 Termo de abertura do projeto,
•	 Cronograma do projeto,
•	 Diagramas de rede do cronograma,
•	 Registro das questões,
•	 Lista de verificação da qualidade, e
•	 Outras informações consideradas úteis para a identificação dos riscos.
11.2.1.11 Documentos de aquisição
Definidos na Seção 12.1.3.3. Se o projeto exigir a aquisição externa de recursos, os documentos de
aquisição tornam-se uma entrada importante no processo Identificar os riscos. A complexidade e o nível de
detalhe dos documentos de aquisição devem ser consistentes com o valor e os riscos associados com a
aquisição planejada.
11.2.1.12 Fatores ambientais da empresa
Descritos na Seção 2.1.5. Os fatores ambientais da empresa que podem influenciar o processo Identificar
os riscos incluem, entre outros:
•	 Informações publicadas, incluindo bancos de dados comerciais,
•	 Estudos acadêmicos,
•	 Listas de verificação publicadas,
•	 Benchmarking,
•	 Estudos do setor, e
•	 Atitudes em relação ao risco.
11 - GERENCIAMENTO DOS RISCOS DO PROJETO
324 ©2013 Project Management Institute. Um Guia do Conhecimento em Gerenciamento de Projetos (Guia PMBOK®
) — Quinta Edição
11.2.1.13 Ativos de processos organizacionais
Descritos na Seção 2.1.4. Os ativos de processos organizacionais que podem influenciar o processo
Identificar os riscos incluem, mas não estão limitados, a:
•	 Arquivos do projeto, incluindo dados reais,
•	 Controles organizacionais e de processo do projeto,
•	 Modelos de especificação de riscos, e
•	 Lições aprendidas.
11.2.2 Identificar os riscos: ferramentas e técnicas
11.2.2.1 Revisões de documentação
Pode ser feita uma revisão estruturada da documentação do projeto, incluindo planos, premissas, arquivos
de projetos anteriores, acordos e outras informações.A qualidade dos planos, assim como a consistência entre
esses planos e os requisitos e as premissas do projeto, podem ser indicadores de riscos no projeto.
11.2.2.2 Técnicas de coleta de informações
Exemplos de técnicas de coleta de informações usadas na identificação dos riscos incluem:
•	 Brainstorming. O objetivo do brainstorming é obter uma lista completa dos riscos do projeto.A equipe
do projeto normalmente realiza um brainstorming, frequentemente com um conjunto multidisciplinar
de especialistas que não fazem parte da equipe. As ideias sobre os risco no projeto são geradas
sob a liderança de um facilitador, seja em uma sessão tradicional de brainstorming de forma livre,
com ideias fornecidas pelos participantes ou estruturada, usando técnicas de entrevista em grupo.
As categorias de riscos, como uma estrutura analítica dos riscos, podem ser usadas como uma
estrutura. Os riscos são então identificados e categorizados de acordo com o tipo e suas definições
são refinadas.
•	 Técnica Delphi. A técnica Delphi é uma maneira de obter um consenso de especialistas. Os
especialistas em riscos do projeto participam anonimamente nessa técnica. O facilitador usa um
questionário para solicitar ideias sobre riscos importantes do projeto. As respostas são resumidas
e redistribuídas aos especialistas para comentários adicionais. O consenso pode ser obtido após
algumas rodadas desse processo. A técnica Delphi ajuda a reduzir a parcialidade nos dados e evita
que alguém possa influenciar indevidamente o resultado.
11 - GERENCIAMENTO DOS RISCOS DO PROJETO
325
11
©2013 Project Management Institute. Um Guia do Conhecimento em Gerenciamento de Projetos (Guia PMBOK®
) — Quinta Edição
•	 Entrevistas. Entrevistar participantes experientes do projeto, partes interessadas e especialistas no
assunto pode ajudar a identificar riscos.
•	 Análise da causa principal. A análise da causa principal é uma técnica específica para identificar
um problema, descobrir as causas subjacentes que levaram ao problema e desenvolver ações
preventivas.
11.2.2.3 Análise de listas de verificação
As listas de verificação de riscos são desenvolvidas com base nas informações históricas e no conhecimento
acumulado, a partir de projetos anteriores semelhantes e outras fontes de informações. O nível mais baixo da
EAR também pode ser usado como uma lista de verificação de riscos. Embora uma lista de verificação possa
ser rápida e simples, é impossível criar uma lista completa, e deve ser tomado todo o cuidado para assegurar
que a lista de verificação não seja usada para evitar o esforço de identificação adequada dos riscos. A equipe
também deve explorar os itens que não aparecem na lista de verificação. Além disso, a lista de verificação
deve ser revisada de vez em quando para remover ou arquivar itens relacionados. Essa lista deve ser revisada
durante o encerramento do projeto para incorporar as novas lições aprendidas e ser aprimorada para uso em
projetos futuros.
11.2.2.4 Análise de premissas
Todos os projetos e seus planos são concebidos e desenvolvidos com base em um conjunto de hipóteses,
cenários ou premissas. A análise de premissas explora a validade das premissas em relação ao projeto. Ela
identifica os riscos do projeto decorrentes do caráter inexato,instável,inconsistente ou incompleto das premissas.
11.2.2.5 Técnicas de diagramas
As técnicas de diagramas de riscos podem incluir:
•	 Diagramas de causa e efeito. Também são conhecidos como diagramas de Ishikawa ou de espinha
de peixe e são úteis para identificar as causas dos riscos.
•	 Diagramas de sistema ou fluxogramas. Mostram como os vários elementos de um sistema se
interrelacionam, e o mecanismo de causalidade.
•	 Diagramas de influência. Representações gráficas de situações que mostram influências causais,
ordem dos eventos no tempo e outras relações entre variáveis e resultados, como mostrados na
Figura 11-7.
11 - GERENCIAMENTO DOS RISCOS DO PROJETO
326 ©2013 Project Management Institute. Um Guia do Conhecimento em Gerenciamento de Projetos (Guia PMBOK®
) — Quinta Edição
Atividade
do projeto
Estimativas
do projeto
Entregas
Condição
do risco
Figura 11-7. Diagramas de influência
11.2.2.6 Análise de forças, fraquezas, oportunidades e ameaças (SWOT)
Essa técnica examina o projeto do ponto de vista de suas forças e fraquezas, oportunidades e ameaças
(SWOT), a fim de aumentar a abrangência dos riscos identificados, incluindo os riscos gerados internamente.
A técnica começa com a identificação das forças e fraquezas da organização, enfatizando a organização do
projeto, ou a área de negócio em geral. Em seguida, a análise SWOT identifica as oportunidades do projeto
resultantes das forças da organização, assim como as ameaças decorrentes das fraquezas. Essa análise
também examina o grau com que as forças da organização compensam as ameaças e as oportunidades que
podem superar as fraquezas.
11 - GERENCIAMENTO DOS RISCOS DO PROJETO
327
11
©2013 Project Management Institute. Um Guia do Conhecimento em Gerenciamento de Projetos (Guia PMBOK®
) — Quinta Edição
11.2.2.7 Opinião especializada
Os riscos podem ser identificados diretamente por especialistas com experiência relevante em projetos
ou áreas de negócios semelhantes. Esses especialistas devem ser identificados pelo gerente do projeto e
convidados a considerar todos os aspectos do projeto, além de sugerir os riscos possíveis com base na sua
experiência anterior e nas áreas de especialização. A parcialidade dos especialistas deve ser levada em
consideração nesse processo.
11.2.3 Identificar os riscos: saídas
11.2.3.1 Registro dos riscos
O principal resultado do processo Identificar os riscos é a entrada inicial no registro dos riscos. O registro
dos riscos é o documento em que os resultados da análise dos riscos e o planejamento das respostas aos
riscos são registrados. Ele contém os resultados dos outros processos de gerenciamento dos riscos, conforme
são conduzidos, resultando em um aumento no nível e no tipo de informações contidas no registro dos
riscos ao longo do tempo. A preparação do registro dos riscos começa no processo Identificar os riscos com
as informações a seguir e, então, fica disponível para outros processos de gerenciamento do projeto e de
gerenciamento dos riscos do projeto:
•	 Lista dos riscos identificados. Os riscos identificados são descritos com o maior número de
detalhes possível. Pode-se usar uma estrutura para a descrição dos riscos usando as especificações
de riscos como,por exemplo,o EVENTO pode ocorrer,causando o IMPACTO,ou Se UMA CAUSA existe,
o EVENTO pode ocorrer, levando ao EFEITO.Além da lista de riscos identificados, as causas principais
desses riscos podem ficar mais evidentes. Essas são as condições ou os eventos fundamentais que
podem provocar um ou mais riscos identificados. Eles devem ser registrados e usados para apoiar a
futura identificação de riscos para este e outros projetos.
•	 Lista de respostas potenciais. As respostas potenciais a um risco às vezes podem ser identificadas
durante o processo Identificar os riscos. Essas respostas, se identificadas nesse processo, podem ser
úteis como entradas para o processo Planejar as respostas aos riscos.
11 - GERENCIAMENTO DOS RISCOS DO PROJETO
328 ©2013 Project Management Institute. Um Guia do Conhecimento em Gerenciamento de Projetos (Guia PMBOK®
) — Quinta Edição
11.3 Realizar a análise qualitativa dos riscos
Realizar a análise qualitativa dos riscos é o processo de priorização de riscos para análise ou ação adicional
através da avaliação e combinação de sua probabilidade de ocorrência e impacto. O principal benefício deste
processo é habilitar os gerentes de projetos a reduzir o nível de incerteza e focar os riscos de alta prioridade.
As entradas, ferramentas e técnicas, e saídas desse processo estão ilustradas na Figura 11-8. A Figura 11-9
retrata o diagrama de fluxo de dados do processo.
Entradas Ferramentas e técnicas Saídas
.1 Plano de gerenciamento
dos riscos
.2 Linha de base do escopo
.3 Registro dos riscos
.4 Fatores ambientais da
empresa
.5 Ativos de processos
organizacionais
.1 Avaliação de probabilidade
e impacto dos riscos
.2 Matriz de probabilidade e
impacto
.3 Avaliação de qualidade
dos dados sobre riscos
.4 Categorização de riscos
.5 Avaliação da urgência dos
riscos
.6 Opinião especializada
.1 Atualizações nos
documentos do projeto
Figura 11-8. Realizar a análise qualitativa dos riscos: entradas, ferramentas e técnicas, e saídas
Gerenciamento dos riscos do projeto
11.3
Realizar a análise
qualitativa
dos riscos
11.1
Planejar o
gerenciamento
dos riscos
11.2
Identificar
os riscos
• Atualizações nos
documentos do projeto
• Registro dos riscos• Plano de
gerenciamento
dos riscos
• Fatores ambientais
da empresa
• Ativos de processos
organizacionais
• Linha de base
do escopo
5.4
Criar a
EAP
Empresa/
organização
Documentos
do projeto
Figura 11-9. Diagrama do fluxo de dados do processo Realizar a análise qualitativa dos riscos
11 - GERENCIAMENTO DOS RISCOS DO PROJETO
329
11
©2013 Project Management Institute. Um Guia do Conhecimento em Gerenciamento de Projetos (Guia PMBOK®
) — Quinta Edição
O processo Realizar a análise qualitativa dos riscos avalia a prioridade dos riscos identificados usando a
sua probabilidade relativa ou plausibilidade de ocorrência, o impacto correspondente nos objetivos do projeto
se os riscos ocorrerem, assim como outros fatores, como o intervalo de tempo para resposta e a tolerância a
riscos da organização associada com as restrições de custo, cronograma, escopo e qualidade do projeto. Essas
avaliações refletem a atitude da equipe do projeto e das outras partes interessadas do projeto em relação ao
risco. Portanto, uma avaliação eficaz requer a identificação explícita e o gerenciamento das abordagens dos
riscos dos principais participantes no processo Realizar a análise qualitativa dos riscos. Caso essas abordagens
dos riscos gerem parcialidade na avaliação dos riscos identificados, tal parcialidade deve ser identificada e
corrigida com atenção.
O estabelecimento de definições dos níveis de probabilidade e impacto pode reduzir a influência da
parcialidade. A criticalidade do tempo das ações relativas aos riscos pode aumentar a importância do risco.
Uma avaliação da qualidade das informações disponíveis sobre os riscos do projeto também ajuda a esclarecer
a avaliação da importância do risco para o projeto.
O processo Realizar a análise qualitativa dos riscos normalmente é um meio rápido e econômico de estabelecer
as prioridades do processo Planejar as respostas aos riscos e define a base para o processo Realizar a Análise
quantitativa dos riscos,se necessária.O processo Realizar a análise qualitativa dos riscos é realizado regularmente
durante todo o ciclo de vida do projeto, como definido no plano de gerenciamento dos riscos do projeto. Esse
processo pode resultar no processo Realizar a análise quantitativa dos riscos (Seção 11.4) ou diretamente no
processo Planejar as respostas aos riscos (Seção 11.5).
11.3.1 Realizar a análise qualitativa dos riscos: entradas
11.3.1.1 Plano de gerenciamento dos riscos
Descrito na Seção 11.1.3.1. Os principais elementos do plano de gerenciamento dos riscos usados no
processo Realizar a análise qualitativa dos riscos incluem os papéis e responsabilidades para conduzir o
gerenciamento dos riscos, orçamentos, atividades do cronograma para gerenciamento dos riscos, categorias
de riscos, definições de probabilidade e impacto, a matriz de probabilidade e impacto e a revisão das
tolerâncias a riscos das partes interessadas. Essas entradas geralmente são adaptadas ao projeto durante o
processo Planejar o gerenciamento dos riscos. Se não estiverem disponíveis, elas poderão ser criadas durante
o processo Realizar a análise qualitativa dos riscos.
11.3.1.2 Linha de base do escopo
Descrita na Seção 5.4.3.1. Os riscos nos projetos de tipo comum ou recorrente tendem a ser melhor
entendidos. Os projetos que usam tecnologias de ponta ou pioneiras, ou que são altamente complexos, tendem
a ter mais incertezas. Isso pode ser avaliado através do exame da linha de base do escopo.
11 - GERENCIAMENTO DOS RISCOS DO PROJETO
330 ©2013 Project Management Institute. Um Guia do Conhecimento em Gerenciamento de Projetos (Guia PMBOK®
) — Quinta Edição
11.3.1.3 Registro dos riscos
Descrito na Seção 11.2.3.1. O registro dos riscos contém as informações que serão usadas para avaliar e
priorizar os riscos.
11.3.1.4 Fatores ambientais da empresa
Descritos na Seção 2.1.5. Os fatores ambientais da empresa podem fornecer a visão e o contexto para a
avaliação dos riscos, tais como:
•	 Estudos do setor de projetos semelhantes por especialistas em riscos, e
•	 Bancos de dados de riscos disponibilizados pelo setor ou por fontes proprietárias.
11.3.1.5 Ativos de processos organizacionais
Descritos na Seção 2.1.4.Os ativos de processos organizacionais que podem influenciar o processo Realizar
a análise qualitativa dos riscos incluem informações de projetos semelhantes concluídos anteriormente.
11.3.2 Realizar a análise qualitativa dos riscos: ferramentas e técnicas
11.3.2.1 Avaliação de probabilidade e impacto dos riscos
A análise de probabilidade de riscos investiga a probabilidade de ocorrência de cada risco específico.
A avaliação do impacto de riscos investiga o efeito potencial sobre um objetivo do projeto, como cronograma,
custo, qualidade ou desempenho, incluindo tanto os efeitos negativos das ameaças como os efeitos positivos
das oportunidades.
A avaliação da probabilidade e do impacto é feita para cada risco identificado.Os riscos podem ser avaliados
em entrevistas ou reuniões com participantes selecionados por sua familiaridade com as categorias dos riscos
na agenda. São incluídos membros da equipe do projeto e pessoas competentes externas ao projeto.
O nível de probabilidade de cada risco e seu impacto em cada objetivo são avaliados durante a entrevista
ou reunião. Também são registrados detalhes explicativos, incluindo as premissas que justificam os níveis
atribuídos.As probabilidades e os impactos dos riscos são classificados de acordo com as definições fornecidas
no plano de gerenciamento dos riscos. Os riscos com baixas classificações de probabilidade e impacto serão
incluídos no registro dos riscos como parte da lista de observação para monitoramento futuro.
11 - GERENCIAMENTO DOS RISCOS DO PROJETO
331
11
©2013 Project Management Institute. Um Guia do Conhecimento em Gerenciamento de Projetos (Guia PMBOK®
) — Quinta Edição
11.3.2.2 Matriz de probabilidade e impacto
Os riscos podem ser priorizados para uma posterior análise quantitativa e planejamento de respostas aos
riscos com base na sua classificação de riscos. As classificações dos riscos são designadas com base na
avaliação da sua probabilidade e impacto. A avaliação da importância de cada risco e a prioridade de atenção
é normalmente conduzida usando uma tabela de referência ou uma matriz de probabilidade e impacto. Essa
matriz especifica as combinações de probabilidade e impacto que resultam em uma classificação dos riscos
como de prioridade baixa, moderada ou alta. Podem ser usados termos descritivos ou valores numéricos,
dependendo da preferência organizacional.
Cada risco é classificado de acordo com a sua probabilidade de ocorrência e impacto em um objetivo, se
ele realmente ocorrer. A organização deve determinar que combinações de probabilidade e impacto resultam
em uma classificação de alto risco, risco moderado e baixo risco. Em uma matriz em preto e branco, essas
condições são indicadas pelos diferentes tons de cinza. Especificamente na Figura 11-10, a área cinza escuro
(com os números maiores) representa alto risco; a área cinza médio (com os números menores) representa
baixo risco, e a área cinza claro (com os números intermediários) representa risco moderado. Em geral, essas
regras de classificação de riscos são especificadas pela organização antes do projeto e incluídas nos ativos de
processos organizacionais. As regras de classificação de riscos podem ser adaptadas ao projeto específico no
processo Planejar o gerenciamento dos riscos.
Matriz de probabilidade e impacto
Probabilidade
0,90
0,70
0,50
0,30
0,10
0,05
0,04
0,03
0,02
0,01
0,05/
Muito baixo
0,09
0,07
0,05
0,03
0,01
0,10/
Baixo
0,18
0,14
0,10
0,06
0,02
0,20/
Moderado
0,36
0,28
0,20
0,12
0,04
0,40/
Alto
0,72
0,56
0,40
0,24
0,08
0,80/
Muito alto
Impacto (escala numérica) em um objetivo (por exemplo, custo, tempo, escopo ou qualidade)
Cada risco é avaliado de acordo com a sua probabilidade de ocorrência e o impacto em um objetivo se ele
realmente ocorrer. Os limites de tolerância da organização para riscos baixos, moderados ou altos são mostrados
na matriz e determinam se o risco é alto, moderado ou baixo para aquele objetivo.
Ameaças
0,05
0,04
0,03
0,02
0,01
0,05/
Muito baixo
0,09
0,07
0,05
0,03
0,01
0,10/
Baixo
0,18
0,14
0,10
0,06
0,02
0,20/
Moderado
0,36
0,28
0,20
0,12
0,04
0,40/
Alto
0,72
0,56
0,40
0,24
0,08
0,80/
Muito alto
Oportunidades
FIgura 11-10. Matriz de probabilidade e impacto
11 - GERENCIAMENTO DOS RISCOS DO PROJETO
332 ©2013 Project Management Institute. Um Guia do Conhecimento em Gerenciamento de Projetos (Guia PMBOK®
) — Quinta Edição
Conforme ilustrado na Figura 11-10, a organização pode classificar um risco separadamente para cada
objetivo (por exemplo, custo, tempo e escopo). Além disso, ela pode desenvolver formas de determinar uma
classificação geral para cada risco. Finalmente, é possível tratar as oportunidades e ameaças na mesma
matriz, usando as definições dos diferentes níveis de impacto que são adequados a cada uma delas.
A pontuação dos riscos ajuda a orientar as respostas aos riscos. Por exemplo, os riscos que têm um impacto
negativo nos objetivos também conhecidos como ameaças, se realmente ocorrerem, e que estão na zona de
alto risco (cinza escuro) da matriz podem exigir uma ação prioritária e estratégias agressivas de resposta. As
ameaças que estão na zona de baixo risco (cinza médio) podem não exigir uma ação proativa de gerenciamento
além da sua inclusão no registro dos riscos como parte da lista de observação ou acréscimo de uma reserva
de contingência. De forma semelhante, as oportunidades na zona de alto risco (cinza escuro) que podem ser
obtidas mais facilmente e oferecem o maior benefício devem ser abordadas primeiro. As oportunidades na
zona de baixo risco (cinza médio) devem ser monitoradas.
11.3.2.3 Avaliação de qualidade dos dados sobre riscos
A avaliação de qualidade dos dados sobre riscos é uma técnica para avaliar o grau em que os dados sobre
riscos são úteis para o gerenciamento dos riscos. Ela envolve o exame do nível em que o risco é compreendido,
e também a precisão, qualidade, confiabilidade e integridade dos dados relativos ao risco.
Ousodedadosderiscosdebaixaqualidadepoderesultaremumaanálisequalitativaderiscosdepoucousopara
o projeto. Se a qualidade dos dados for inaceitável, pode ser necessário coletar dados melhores. Frequentemente,
a coleta de informações sobre riscos é difícil e consome mais tempo e recursos que originalmente planejados. Os
valores usados no exemplo da Figura 11-10 são representativos.Os números de passos na escala são geralmente
estabelecidos quando a atitude da organização em relação ao risco é definida.
11.3.2.4 Categorização de riscos
Os riscos do projeto podem ser categorizados por fontes de risco (por exemplo, usando a EAR), por área
afetada do projeto (por exemplo, usando a EAP) ou outras categorias úteis (por exemplo, fase do projeto)
para determinar as áreas do projeto mais expostas aos efeitos da incerteza. Os riscos também podem ser
categorizados por causas principais comuns. Essa técnica ajuda a determinar os pacotes de trabalho, as
atividades, as fases do projeto ou mesmo os papéis no projeto que podem levar ao desenvolvimento de
respostas eficazes aos riscos.
11 - GERENCIAMENTO DOS RISCOS DO PROJETO
333
11
©2013 Project Management Institute. Um Guia do Conhecimento em Gerenciamento de Projetos (Guia PMBOK®
) — Quinta Edição
11.3.2.5 Avaliação da urgência dos riscos
Os riscos que exigem respostas a curto prazo podem ser considerados mais urgentes. Os indicadores de
prioridade podem incluir a probabilidade de detectar o risco, o tempo para produzir uma resposta ao risco,
sintomas e sinais de alerta e a classificação do risco. Em algumas análises qualitativas, a avaliação da urgência
dos riscos pode ser combinada com a classificação dos riscos determinada a partir da matriz de probabilidade
e impacto para gerar uma classificação final da gravidade dos riscos.
11.3.2.6 Opinião especializada
A opinião especializada é necessária para avaliar a probabilidade e o impacto de cada risco a fim de
determinar sua localização na matriz mostrada na Figura 11-10. Os especialistas geralmente são pessoas com
experiência em projetos semelhantes e recentes. A obtenção de opinião especializada geralmente é realizada
com o uso de entrevistas ou oficinas de riscos. A tendenciosidade dos especialistas deve ser levada em
consideração nesse processo.
11.3.3 Realizar a análise qualitativa dos riscos: saídas
11.3.3.1 Atualizações nos documentos do projeto
Documentos do projeto que podem ser atualizados incluem, mas não estão limitados, a:
•	 Atualizações no registro dos riscos. À medida que novas informações são disponibilizadas através da
análise qualitativa dos riscos, o registro dos riscos é atualizado. As atualizações no registro dos riscos
podem incluir análises de probabilidade e impactos para cada risco, classificações ou pontuações dos
riscos,informações sobre a urgência dos riscos ou a categorização dos riscos,e uma lista de observação
para os riscos de baixa probabilidade ou os riscos que requeiram mais análise.
•	 Atualizações no registro das premissas. À medida que novas informações são disponibilizadas
através da análise qualitativa dos riscos, as premissas podem mudar. O registro das premissas
deve ser revisto para incluir essas novas informações. As premissas podem ser incorporadas na
especificação do escopo do projeto ou em um registro de premissas separado.
11.4 Realizar a análise quantitativa dos riscos
Realizar a análise quantitativa dos riscos é o processo de analisar numericamente o efeito dos riscos
identificados nos objetivos gerais do projeto. O principal benefício desse processo é a produção de informações
quantitativas dos riscos para respaldar a tomada de decisões, a fim de reduzir o grau de incerteza dos projetos.
As entradas, ferramentas e técnicas, e saídas desse processo estão ilustradas na Figura 11-11.A Figura 11-12
ilustra o diagrama de fluxo de dados do processo.
11 - GERENCIAMENTO DOS RISCOS DO PROJETO
334 ©2013 Project Management Institute. Um Guia do Conhecimento em Gerenciamento de Projetos (Guia PMBOK®
) — Quinta Edição
Entradas Ferramentas e técnicas Saídas
.1 Plano de gerenciamento
dos riscos
.2 Plano de gerenciamento
dos custos
.3 Plano de gerenciamento
do cronograma
.4 Registro dos riscos
.5 Fatores ambientais da
empresa
.6 Ativos de processos
organizacionais
.1 Técnicas de coleta e
apresentação de dados
.2 Técnicas de modelagem
e análise quantitativa dos
riscos
.3 Opinião especializada
.1 Atualizações nos
documentos do projeto
Figura 11-11. Realizar a análise quantitativa dos riscos: entradas, ferramentas e técnicas, e saídas
Gerenciamento dos riscos do projeto
11.4
Realizar a análise
quantitativa
dos riscos
11.1
Planejar o
gerenciamento
dos riscos
11.2
Identificar
os riscos
• Atualizações nos
documentos do projeto
• Registro dos riscos
• Plano de
gerenciamento
dos riscos
• Ativos de processos
organizacionais
• Fatores ambientais
da empresa
• Plano de gerenciamento
dos custos
7.1
Planejar o
gerenciamento
dos custos • Plano de gerenciamento
do cronograma
6.1
Planejar o
gerenciamento
do cronograma
Empresa/
organização
Documentos
do projeto
Figura 11-12. Diagrama do fluxo de dados do processo Realizar a análise quantitativa dos riscos
O processo Realizar a análise quantitativa dos riscos é executado nos riscos que foram priorizados pelo
processo Realizar a análise qualitativa dos riscos como tendo impacto potencial e substancial nas demandas
concorrentes do projeto. O processo Realizar a análise quantitativa dos riscos analisa o efeito desses riscos nos
objetivos do projeto. Ele é usado principalmente para avaliar o efeito agregado de todos os riscos que afetam
o projeto. Quando os riscos direcionam a análise quantitativa, o processo pode ser usado para atribuir uma
classificação de prioridade numérica àqueles riscos individualmente.
11 - GERENCIAMENTO DOS RISCOS DO PROJETO
335
11
©2013 Project Management Institute. Um Guia do Conhecimento em Gerenciamento de Projetos (Guia PMBOK®
) — Quinta Edição
O processo Realizar a análise quantitativa dos riscos geralmente segue o processo Realizar a análise qualitativa
dos riscos. Em alguns casos, pode não ser possível executar o processo Realizar a análise quantitativa dos riscos
devido à insuficiência de dados para desenvolver os modelos apropriados. O gerente de projetos deve usar a
sua opinião especializada para determinar a necessidade e a viabilidade da análise quantitativa dos riscos. A
disponibilidade de tempo e orçamento e a necessidade de especificações qualitativas ou quantitativas sobre os
riscos e impactos determinarão o(s) método(s) a ser(em) usado(s) em qualquer projeto específico. O processo
Realizar a análise quantitativa dos riscos deve ser repetido, quando necessário, como parte do processo Controlar
os riscos para determinar se o risco geral do projeto diminuiu satisfatoriamente. As tendências podem indicar a
necessidade de mais ou menos foco nas atividades de gerenciamento dos riscos.
11.4.1 Realizar a análise quantitativa dos riscos: entradas
11.4.1.1 Plano de gerenciamento dos riscos
Descrito na Seção 11.1.3.1. O plano de gerenciamento dos riscos fornece diretrizes, métodos e ferramentas
para serem usados na análise quantitativa dos riscos.
11.4.1.2 Plano de gerenciamento dos custos
Descrito na Seção 7.1.3.1. O plano de gerenciamento dos custos fornece diretrizes sobre o estabelecimento
e gerenciamento das reservas de riscos.
11.4.1.3 Plano de gerenciamento do cronograma
DescritonaSeção6.1.3.1.Oplanodegerenciamentodocronogramafornecediretrizesparaoestabelecimento
e gerenciamento das reservas de riscos.
11.4.1.4 Registro dos riscos
Descrito na Seção 11.2.3.1. O registro dos riscos é usado como um ponto de referência para a execução
da análise quantitativa dos riscos.
11.4.1.5 Fatores ambientais da empresa
Descritos na Seção 2.1.5. Os fatores ambientais da empresa podem fornecer a percepção e o contexto para
a análise dos riscos, tais como:
•	 Estudos do setor de projetos semelhantes por especialistas em riscos, e
•	 Bancos de dados de riscos disponibilizados pelo setor ou por fontes proprietárias.
11 - GERENCIAMENTO DOS RISCOS DO PROJETO
336 ©2013 Project Management Institute. Um Guia do Conhecimento em Gerenciamento de Projetos (Guia PMBOK®
) — Quinta Edição
11.4.1.6 Ativos de processos organizacionais
Descritos na Seção 2.1.4.Os ativos de processos organizacionais que podem influenciar o processo Realizar
a análise quantitativa dos riscos incluem informações de projetos anteriores semelhantes:
11.4.2 Realizar a análise quantitativa dos riscos: ferramentas e técnicas
11.4.2.1 Técnicas de coleta e apresentação de dados
•	 Entrevistas. As técnicas de entrevistas se baseiam na experiência e em dados históricos para
quantificar a probabilidade e o impacto dos riscos nos objetivos do projeto. As informações
necessárias dependem dos tipos de distribuições de probabilidade que serão usados. Por exemplo,
seriam coletadas informações sobre os cenários otimista (baixa), pessimista (alta) e mais prováveis
para algumas distribuições comumente usadas. Exemplos de estimativas de custos de três pontos
são mostrados na Figura 11-13. Informações adicionais sobre estimativas de três pontos aparecem
nos processos Estimar as durações das atividades (Seção 6.5) e Estimar os custos (Seção 7.2).
A documentação da base lógica das faixas de riscos e das premissas nas quais se baseiam são
componentes importantes da entrevista sobre riscos, porque podem fornecer uma visão melhor
sobre a confiabilidade e a credibilidade da análise.
Faixas de estimativas de custos do projeto
Elemento
da EAP
Projetar
Construir
Teste
Total do projeto
$4M
$16M
$11M
$31M
$6M
$20M
$15M
$41M
$10M
$35M
$23M
$68M
Entrevistar as partes interessadas relevantes ajuda a determinar as estimativas de três pontos para cada
elemento da EAP para distribuição triangular, beta ou outras. Neste exemplo, a probabilidade de se completar
o projeto na estimativa mais provável ou abaixo de $41 milhões é relativamente pequena como mostrado nos
resultados da simulação na Figura 11-17 (Resultados da simulação de riscos de custos).
Baixo
Mais
provável Alto
Figura 11-13. Faixas de estimativas de custos do projeto coletadas durante
a entrevista sobre riscos
11 - GERENCIAMENTO DOS RISCOS DO PROJETO
337
11
©2013 Project Management Institute. Um Guia do Conhecimento em Gerenciamento de Projetos (Guia PMBOK®
) — Quinta Edição
•	 Distribuições de probabilidade. As distribuições de probabilidades contínuas, amplamente usadas
em modelagem e simulação, representam a incerteza em valores tais como durações de atividades
do cronograma e custos de componentes do projeto. Podem ser usadas distribuições discretas para
representar eventos incertos, como o resultado de um teste ou um cenário possível em uma árvore
de decisão. A Figura 11-14 mostra dois exemplos de distribuições contínuas amplamente utilizados.
Essas distribuições representam formas compatíveis com os dados normalmente desenvolvidos
durante a análise quantitativa dos riscos. As distribuições uniformes podem ser usadas se não
houver nenhum valor óbvio que seja mais provável que os outros entre os limites superior e inferior
especificados, como no início do estágio de concepção.
As distribuições beta e triangular são frequentemente usadas nas análises quantitativas dos riscos. Os dados
mostrados na figura da esquerda (distribuição beta) são um exemplo da família de tais distribuições determinadas
por dois “parâmetros de forma”. Outras distribuições comumente usadas incluem a uniforme, normal e lognormal.
Nesses gráficos o eixo horizontal (X) representa os valores possíveis de tempo ou custo e o eixo vertical (Y)
representa a probabilidade relativa.
Distribuição beta Distribuição triangular
0.1
0.0
0.1
0.0
Figura 11-14. Exemplos de distribuições de probabilidades usadas com frequência
11 - GERENCIAMENTO DOS RISCOS DO PROJETO
338 ©2013 Project Management Institute. Um Guia do Conhecimento em Gerenciamento de Projetos (Guia PMBOK®
) — Quinta Edição
11.4.2.2 Técnicas de modelagem e análise quantitativa dos riscos
As técnicas comumente usadas utilizam abordagens de análises orientadas ao evento e ao projeto,incluindo:
•	 Análise de sensibilidade.A análise de sensibilidade ajuda a determinar que riscos têm mais impacto
potencial no projeto. Ela ajuda na compreensão de como as variações dos objetivos do projeto se
correlacionam com as variações em diferentes graus de incerteza. De modo oposto, ela examina
até que ponto a incerteza de cada elemento do projeto afeta o objetivo examinado quando todos
os outros elementos incertos são mantidos em seus valores de linha de base. Uma representação
típica da análise de sensibilidade é o diagrama de tornado (Figura 11-15), usado para comparar a
importância relativa e o impacto de variáveis que têm um alto grau de incerteza com aquelas mais
estáveis. O diagrama de tornado é também útil na análise de cenários de riscos, com ocorrência
em riscos específicos cuja análise quantitativa destaca a possibilidade de benefícios maiores que
os impactos negativos correspondentes identificados. Um diagrama de tornado é um tipo especial
de gráfico de barras usado na análise de sensibilidade para comparar a importância relativa das
variáveis. Em um diagrama de tornado, o eixo Y contém cada tipo de incerteza com valores de base,
e o eixo X contém a diferença ou correlação da incerteza ao resultado analisado. Nessa figura, cada
incerteza contém uma barra horizontal e está ordenada verticalmente para mostrar incertezas com
uma diferença decrescente a partir dos valores de base.
Risco 1
Risco 2
Risco 3
Risco 4
Risco 5
Risco 6
Impacto negativo
Impacto positivo
CHAVE
-15.000 -10.000 -5.000 0 5.000 10.000 15.000 20.000
Figura 11-15. Exemplo de diagrama de tornado
11 - GERENCIAMENTO DOS RISCOS DO PROJETO
339
11
©2013 Project Management Institute. Um Guia do Conhecimento em Gerenciamento de Projetos (Guia PMBOK®
) — Quinta Edição
•	 Análise do valor monetário esperado. A análise do valor monetário esperado (VME) é um conceito
estatístico que calcula o resultado médio quando o futuro inclui cenários que podem ocorrer ou
não (ou seja, análise em situações de incerteza). O VME das oportunidades é geralmente expresso
como valores positivos, enquanto o dos riscos é expresso como valores negativos. O VME requer
uma premissa de risco neutro, nem aversa nem propensa a riscos. O VME do projeto é calculado
multiplicando o valor de cada resultado possível pela sua probabilidade de ocorrência e somando
esses produtos. Um uso comum desse tipo de análise é a árvore de decisão (Figura 11-16).
Calculado:
Resultados menos custos
ao longo do caminho
Definição de decisão Nó de decisão Nó de probabilidade
Valor do caminho
de rede
Decisão a
ser tomada
Entrada: Custo de cada decisão
Saída: Decisão tomada
Entrada: Probabilidade do cenário,
Recompensar se ocorrer
Saída: Valor monetário esperado
(VME)
Construir ou
modernizar?
$80M
60%
40%
60%
40%
-$30M$36M = .60 ($80M) +
.40 (–$30M)
VME (antes dos custos) para
construir uma nova fábrica
considerando a demanda
$46M = .60 ($70M) +
.40 ($10M)
VME (antes dos custos) para
modernizar a fábrica considerando
a demanda
Decisão VME = $46M
(o maior entre $36M
e $46M)
$80M = $200M – $120M
–$30M = $90M – $120M
$70M = $120M – $50M
$10M = $60M – $50M
$70M
$10M
OBS. 1: A árvore de decisão mostra como tomar uma decisão entre estratégias capitais de alternativas (representadas como
nós de decisões”) quando o ambiente contém elementos incertos (representados como “nós de probabilidades”).
OBS 2: Aqui, uma decisão está sendo tomada entre investir $120M para construir uma nova fábrica ou investir somente $50M
para modernizar a fábrica existente. Para cada decisão, a demanda (que é incerta e portanto representa um “nó de
probabilidade”) tem que ser considerada. Por exemplo, uma demanda forte conduz a uma receita de $200M com a nova fábrica
mas a somente $120M com a fábrica modernizada, talvez devido a limitações de capacidade da fábrica modernizada. O final de
cada galho mostra o efeito líquido dos resultados menos os custos. Para cada galho de decisão, todos os efeitos são adicionados
(veja as áreas sombreadas) para determinar o Valor Monetário Esperado geral (VME) da decisão. Lembre-se de considerar os
custos do investimento. A partir dos cálculos nas áreas sombreadas, a fábrica modernizada tem um VME maior de $46M –
também o VME da decisão geral. (Esta escolha também representa o menor risco, evitando o pior resultado possível de uma
perda de $30M).
Demanda fraca
Nó de probabilidade
Final do galho
Demanda forte
($200M)
Demanda fraca
($90M)
Demanda forte
($120M)
Demanda fraca
($60M)
Construir nova fábrica
(Investir $120M)
Modernizar a fábrica
(investir $50M)
Figura 11-16. Diagrama da árvore de decisão
11 - GERENCIAMENTO DOS RISCOS DO PROJETO
340 ©2013 Project Management Institute. Um Guia do Conhecimento em Gerenciamento de Projetos (Guia PMBOK®
) — Quinta Edição
•	 Modelagem e simulação. A simulação de um projeto utiliza um modelo que converte as incertezas
especificadas e detalhadas do projeto em possível impacto nos objetivos do projeto. As simulações
são tipicamente executadas usando a técnica de Monte Carlo. Em uma simulação, o modelo do
projeto é calculado várias vezes (iterado), com os valores de entrada (por exemplo, estimativas de
custos ou durações das atividades) selecionados aleatoriamente para cada iteração das distribuições
de probabilidades dessas variáveis. Um histograma (por exemplo, custo total ou data de término) é
calculado a partir das iterações. Para uma análise de riscos de custos, a simulação utiliza estimativas
de custos. Para uma análise de riscos do cronograma, são usados o diagrama de rede do cronograma
e estimativas de duração. O resultado de uma simulação de riscos de custos usando o modelo de três
elementos é mostrado na Figura 11-16. Ele ilustra a respectiva probabilidade de atingir determinadas
metas de custos. Curvas semelhantes podem ser desenvolvidas para outros objetivos do projeto.
Essa distribuição cumulativa, assumindo as variações de dados na Figura 11-13 e distribuições triangulares, mostra que o
projeto só possui 12% de probabilidade de atingir a estimativa de $41 milhões. Se uma organização conservadora desejar
uma probabilidade de sucesso de 75%, será necessário um orçamento de $50 milhões (uma contingência de aproximadamente
22% ($50M - $41M/$41M)).
Custo total do projeto
Gráfico cumulativo
Custo
100%
75%
50%
25%
0%
Probabilidade
$30,00M $38,75M $47,50M $56,25M $65,00M
12%
Mean = $46,67M
$41M $50M
Figura 11-17. Resultados da simulação de riscos de custos
11 - GERENCIAMENTO DOS RISCOS DO PROJETO
341
11
©2013 Project Management Institute. Um Guia do Conhecimento em Gerenciamento de Projetos (Guia PMBOK®
) — Quinta Edição
11.4.2.3 Opinião especializada
A opinião especializada (idealmente de especialistas com experiência relevante e recente) é necessária para
identificar os impactos potenciais no custo e no cronograma, avaliar a probabilidade e para definir entradas, tais
como distribuições de probabilidades, para as ferramentas.
A opinião especializada também é utilizada na interpretação dos dados. Os especialistas devem ser capazes
de identificar os pontos fracos das ferramentas, assim como seus pontos fortes. Os especialistas podem
determinar quando uma ferramenta específica pode ou não ser adequada, considerando os recursos e a cultura
da organização.
11.4.3 Realizar a análise quantitativa dos riscos: saídas
11.4.3.1 Atualizações nos documentos do projeto
Os documentos do projeto são atualizados com as informações resultantes da análise quantitativa dos
riscos. Por exemplo, as atualizações no registro dos riscos podem incluir:
•	 Análise probabilística do projeto. São feitas estimativas dos resultados potenciais dos custos e
do cronograma, listando as possíveis datas de término e os custos com os níveis de confiança
associados. Esse resultado, geralmente expresso como uma distribuição de frequência cumulativa, é
usado com as tolerâncias a riscos das partes interessadas para permitir a quantificação das reservas
para contingências de custo e tempo.Essas reservas para contingências são necessárias para colocar
o risco de exceder os objetivos definidos do projeto em um nível aceitável para a organização.
•	 Probabilidade de atingir os objetivos de custo e tempo. Com os riscos existentes no projeto, a
probabilidade de atingir os objetivos definidos no plano atual pode ser estimada usando os resultados
da análise quantitativa dos riscos. Por exemplo, na Figura 11-17, a probabilidade de alcançar a
estimativa de custo de US$ 41 milhões é de cerca de 12%.
•	 Lista priorizada de riscos quantificados. Esta lista de riscos inclui os riscos que representam a
maior ameaça ou a maior oportunidade para o projeto. Eles incluem os riscos que podem ter o maior
efeito na contingência de custos e os mais prováveis de influenciar o caminho crítico. Esses riscos
podem ser avaliados, em alguns casos, por meio de um diagrama de tornado gerado como resultado
da análise de simulação.
•	 Tendências nos resultados da análise quantitativa dos riscos. Conforme a análise é repetida,
pode ficar aparente uma tendência que leve a conclusões que afetam as respostas aos riscos. As
informações organizacionais históricas sobre cronograma, custos, qualidade e desempenho do
projeto devem refletir os novos conhecimentos obtidas por meio do processo Realizar a análise
quantitativa dos riscos. Esse histórico pode assumir a forma de um relatório de análise quantitativa
dos riscos. Este relatório pode ser separado ou vinculado ao registro dos riscos.
11 - GERENCIAMENTO DOS RISCOS DO PROJETO
342 ©2013 Project Management Institute. Um Guia do Conhecimento em Gerenciamento de Projetos (Guia PMBOK®
) — Quinta Edição
11.5 Planejar as respostas aos riscos
Planejar as respostas aos riscos é o processo de desenvolvimento de opções e ações para aumentar as
oportunidades e reduzir as ameaças aos objetivos do projeto. O principal benefício deste processo é a abordagem
dos riscos por prioridades, injetando recursos e atividades no orçamento, no cronograma e no plano de
gerenciamento do projeto, conforme necessário. As entradas, ferramentas e técnicas, e saídas desse processo
estão ilustradas na Figura 11-18.A Figura 11-19 retrata o diagrama de fluxo de dados do processo.
Entradas Ferramentas e técnicas Saídas
.1 Plano de gerenciamento
dos riscos
.2 Registro dos riscos
.1 Estratégias para riscos
negativos ou ameaças
.2 Estratégias para riscos
positivos ou oportunidades
.3 Estratégias de respostas de
contingência
.4 Opinião especializada
.1 Atualizações no plano de
gerenciamento do projeto
.2 Atualizações nos
documentos do projeto
Figura 11-18. Planejar as respostas aos riscos: entradas, ferramentas e técnicas, e saídas
Gerenciamento dos riscos do projeto
11.5
Planejar as
respostas aos
riscos
11.1
Planejar o
gerenciamento
dos riscos
11.2
Identificar
os riscos
• Atualizações no plano
de gerenciamento
do projeto
• Atualizações nos
documentos do projeto
• Registro dos riscos• Plano de
gerenciamento
dos riscos
4.2
Desenvolver o
plano de
gerenciamento
do projeto
Documentos
do projeto
Figura 11-19. Diagrama do fluxo de dados do processo Planejar as respostas aos riscos
11 - GERENCIAMENTO DOS RISCOS DO PROJETO
343
11
©2013 Project Management Institute. Um Guia do Conhecimento em Gerenciamento de Projetos (Guia PMBOK®
) — Quinta Edição
O processo Planejar as respostas aos riscos é posterior ao processo Realizar a análise qualitativa dos
riscos (se for usado). Cada resposta ao risco requer uma compreensão do mecanismo pelo qual o risco será
abordado. Esse é o mecanismo usado para analisar se o plano de resposta aos riscos está surtindo o efeito
desejado. Ele inclui a identificação e a designação de uma pessoa (o responsável pelo resposta ao risco) para
assumir a responsabilidade por cada resposta ao risco acordada e financiada. As respostas planejadas devem
ser adequadas à relevância do risco, ter eficácia de custos para atender ao desafio, ser realistas dentro do
contexto do projeto, acordadas por todas as partes envolvidas e ter um responsável designado. Em geral é
necessário selecionar a melhor resposta ao risco entre as diversas opções possíveis.
O processo Planejar as respostas aos riscos apresenta as abordagens mais usadas para o planejamento de
respostas aos riscos. Os riscos incluem as ameaças e as oportunidades que podem afetar o êxito do projeto;
são analisadas respostas para cada um deles.
11.5.1 Planejar as respostas aos riscos: entradas
11.5.1.1 Plano de gerenciamento dos riscos
Os componentes importantes do plano de gerenciamento dos riscos incluem papéis e responsabilidades,
definições de análise de riscos, intervalos de tempo para revisões (e para eliminar riscos da revisão) e limites
para riscos baixos, moderados e altos. Os limites ajudam a identificar os riscos para os quais são necessárias
respostas específicas.
11.5.1.2 Registro dos riscos
O registro dos riscos engloba os riscos identificados, as causas principais dos riscos, listas de respostas
possíveis, os proprietários dos riscos, sintomas e sinais de alerta, a classificação relativa ou lista de prioridades
dos riscos do projeto, riscos que exigem respostas a curto prazo, riscos para análise adicional e resposta,
tendências nos resultados da análise qualitativa e uma lista de observação, que é uma lista de riscos de baixa
prioridade dentro do registro dos riscos.
11.5.2 Planejar as respostas aos riscos: ferramentas e técnicas
Existemváriasestratégiasdisponíveisderespostaaosriscos.Paracadarisco,deve-seselecionaraestratégia
ou a mescla de estratégias com maior probabilidade de eficácia. Ferramentas de análise de riscos, como
a análise da árvore de decisão (Seção 11.4.2.2),podem ser usadas para escolher as respostas mais adequadas.
São desenvolvidas ações específicas para implementar essa estratégia, incluindo estratégias principais
e alternativas, conforme necessário. É possível desenvolver um plano alternativo para implementação, caso a
estratégia selecionada não seja totalmente eficaz ou se um risco aceito ocorrer. Os riscos secundários também
devem ser revistos. Riscos secundários são riscos que surgem como resultado direto da implementação de
uma resposta ao risco. Muitas vezes, é alocada uma reserva para contingências de tempo ou custo. Caso seja
desenvolvida, ela deve incluir a identificação das condições que acionam o seu uso.
11 - GERENCIAMENTO DOS RISCOS DO PROJETO
344 ©2013 Project Management Institute. Um Guia do Conhecimento em Gerenciamento de Projetos (Guia PMBOK®
) — Quinta Edição
11.5.2.1 Estratégias para riscos negativos ou ameaças
Três estratégias que tipicamente lidam com ameaças ou riscos que podem ter impactos negativos nos
objetivos do projeto, se ocorrerem, são prevenir, transferir e mitigar.A quarta estratégia, aceitar, pode ser usada
tanto para riscos negativos ou ameaças quanto para riscos positivos ou oportunidades. Cada uma dessas
estratégias de resposta ao risco tem uma influência variada e única na condição dos riscos. Essas estratégias
devem ser escolhidas para corresponder à probabilidade e impacto do risco nos objetivos gerais do projeto. As
estratégias de prevenção e mitigação são geralmente boas para riscos críticos com alto impacto, enquanto as
estratégias de transferência e aceitação são geralmente boas para ameaças menos críticas e com impacto geral
baixo. As quatro estratégias para riscos negativos ou ameaças são descritas abaixo em mais detalhes:
•	 Prevenir. A prevenção de riscos é uma estratégia de resposta ao risco em que a equipe do projeto
age para eliminar a ameaça ou proteger o projeto contra o seu impacto. Ela envolve a alteração
do plano de gerenciamento do projeto para eliminar totalmente a ameaça. O gerente do projeto
também pode isolar os objetivos do projeto do impacto do risco ou alterar o objetivo que está em
perigo. Exemplos disso incluem estender o cronograma, alterar a estratégia ou reduzir o escopo. A
estratégia de prevenção mais radical é a suspensão total do projeto. Alguns riscos que surgem no
início do projeto podem ser evitados esclarecendo os requisitos, obtendo informações, melhorando a
comunicação ou adquirindo conhecimentos especializados.
•	 Transferir. A transferência de riscos é uma estratégia de resposta ao risco em que a equipe do
projeto transfere o impacto de uma ameaça para terceiros, juntamente com a responsabilidade
pela sua resposta. Transferir o risco simplesmente passa a responsabilidade de gerenciamento
para outra parte, mas não o elimina. Transferir não significa negar a existência do risco através da
sua transferência para um projeto futuro ou outra pessoa sem o seu conhecimento ou acordo. A
transferência de riscos quase sempre envolve o pagamento de um prêmio à parte que está assumindo
o risco. Transferir a responsabilidade pelo risco é mais eficaz quando se trata de exposição a riscos
financeiros. As ferramentas de transferência podem ser bastante variadas e incluem, entre outras,
o uso de seguros, seguros-desempenho, garantias, fianças, etc. Podem ser usados contratos ou
acordos para transferir a responsabilidade de determinados riscos para outra parte. Por exemplo,
quando um comprador tem recursos que o vendedor não possui, pode ser prudente transferir uma
parte do trabalho e o risco correspondente de volta ao comprador por meio de um contrato. Em
muitos casos, o uso de um contrato de custo mais remuneração pode transferir o risco do custo para
o comprador, enquanto um contrato de preço fixo pode transferir o risco para o vendedor.
11 - GERENCIAMENTO DOS RISCOS DO PROJETO
345
11
©2013 Project Management Institute. Um Guia do Conhecimento em Gerenciamento de Projetos (Guia PMBOK®
) — Quinta Edição
•	 Mitigar. Mitigação de riscos é uma estratégia de resposta ao risco em que a equipe do projeto
age para reduzir a probabilidade de ocorrência, ou impacto do risco. Ela implica na redução da
probabilidade e/ou do impacto de um evento de risco adverso para dentro de limites aceitáveis.
Adotar uma ação antecipada para reduzir a probabilidade e/ou o impacto de um risco ocorrer no
projeto em geral é mais eficaz do que tentar reparar o dano depois de o risco ter ocorrido. Adotar
processos menos complexos,fazer mais testes ou escolher um fornecedor mais estável são exemplos
de ações de mitigação. A mitigação pode exigir o desenvolvimento de um protótipo para reduzir o
risco de implementação de um processo ou produto a partir de um modelo de bancada. Quando
não é possível reduzir a probabilidade, a resposta de mitigação pode abordar o impacto do risco
concentrando em fatores que determinam sua gravidade. Por exemplo, a inclusão de redundância
em um sistema pode reduzir o impacto de uma falha do componente original.
•	 Aceitar. A aceitação de risco é uma estratégia de resposta pela qual a equipe do projeto decide
reconhecer a existência do risco e não agir, a menos que o risco ocorra. Essa estratégia é adotada
quando não é possível ou econômico abordar um risco específico de qualquer outra forma. Essa
estratégia indica que a equipe do projeto decidiu não alterar o plano de gerenciamento do projeto
para lidar com um risco, ou não conseguiu identificar outra estratégia de resposta adequada. Essa
estratégia pode ser passiva ou ativa.A aceitação passiva não requer qualquer ação exceto documentar
a estratégia, deixando que a equipe do projeto trate dos riscos quando eles ocorrerem, e revisar
periodicamente a ameaça para assegurar que ela não mude de forma significativa. A estratégia
de aceitação ativa mais comum é estabelecer uma reserva para contingências, incluindo tempo,
dinheiro ou recursos para lidar com os riscos.
11.5.2.2 Estratégias para riscos positivos ou oportunidades
Três das quatro respostas são sugeridas para tratar de riscos com impactos potencialmente positivos sobre
os objetivos do projeto. A quarta estratégia, aceitar, pode ser usada tanto para riscos negativos ou ameaças
quanto para riscos positivos ou oportunidades. Essas estratégias, descritas abaixo, são explorar, compartilhar,
melhorar e aceitar.
•	 Explorar. A estratégia explorar pode ser selecionada para riscos com impactos positivos quando a
organização deseja garantir que a oportunidade seja concretizada. Essa estratégia procura eliminar
a incerteza associada com um determinado risco positivo, garantindo que a oportunidade realmente
aconteça. Exemplos de respostas de exploração direta incluem designar o pessoal com mais talento
da organização para o projeto a fim de reduzir o tempo de conclusão, ou usar novas tecnologias ou
atualizações de tecnologias para reduzir o custo e duração requeridos para alcançar os objetivos
do projeto.
11 - GERENCIAMENTO DOS RISCOS DO PROJETO
346 ©2013 Project Management Institute. Um Guia do Conhecimento em Gerenciamento de Projetos (Guia PMBOK®
) — Quinta Edição
•	 Melhorar. A estratégia melhorar é usada para aumentar a probabilidade e/ou os impactos positivos
de uma oportunidade.Identificar e maximizar os principais impulsionadores desses riscos de impacto
positivo pode aumentar a probabilidade de ocorrência. Exemplos de melhoramento de oportunidades
são o acréscimo de mais recursos a uma atividade para terminar mais cedo.
•	 Compartilhar. Compartilhar um risco positivo envolve a alocação integral ou parcial da
responsabilidadedaoportunidadeaumterceiroquetenhamaiscapacidadedeexploraraoportunidade
para benefício do projeto. Exemplos de ações de compartilhamento incluem a formação de parcerias
de compartilhamento de riscos, equipes, empresas para fins especiais ou joint ventures, as quais
podem ser estabelecidas com a finalidade expressa de aproveitar a oportunidade de modo que todas
as partes se beneficiem das suas ações.
•	 Aceitar. Aceitar uma oportunidade é estar disposto a aproveitá-la caso ela ocorra, mas não persegui-
la ativamente.
11.5.2.3 Estratégias de respostas de contingência
Algumas respostas são esquematizadas para serem usadas somente se certos eventos ocorrerem. Para
alguns riscos,é apropriado que a equipe de projeto desenvolva um plano de respostas que só será executado sob
determinadas condições predefinidas, caso acredite-se que haverá alerta suficiente para implementar o plano.
Os eventos que acionam a resposta de contingência, como marcos intermediários não atingidos ou o aumento
da prioridade de um fornecedor, devem ser definidos e acompanhados. As respostas aos riscos identificados
usando essa técnica são muitas vezes chamadas de planos de contingência ou planos alternativos, e incluem
eventos geradores identificados que colocam os planos em vigor.
11.5.2.4 Opinião especializada
A opinião especializada é fornecida por pessoas experientes em relação às ações a serem adotadas para um
risco específico e definido. A especialização pode ser oferecida por qualquer grupo ou pessoa com formação
especializada, conhecimentos, habilidade, experiência ou treinamento para definir respostas aos riscos.
11.5.3 Planejar as respostas aos riscos: saídas
11.5.3.1 Atualizações no plano de gerenciamento do projeto
Elementos do plano de gerenciamento do projeto que podem ser atualizados como resultado da execução
desse processo incluem, entre outros:
11 - GERENCIAMENTO DOS RISCOS DO PROJETO
347
11
©2013 Project Management Institute. Um Guia do Conhecimento em Gerenciamento de Projetos (Guia PMBOK®
) — Quinta Edição
•	 Plano de gerenciamento do cronograma. O plano de gerenciamento do cronograma é atualizado
para refletir as alterações no processo e as práticas orientadas pelas respostas aos riscos. Ele pode
incluir alterações na tolerância ou no comportamento relativo ao carregamento e nivelamento de
recursos, assim como atualizações no próprio cronograma.
•	 Plano de gerenciamento dos custos. O plano de gerenciamento dos custos é atualizado para
refletir as alterações no processo e nas práticas motivadas pelas respostas aos riscos. Ele pode
incluir alterações na tolerância ou no comportamento relativos à contabilização dos custos,
acompanhamento e relatórios, assim como atualizações na estratégia do orçamento e em como as
reservas para contingências são usadas.
•	 Plano de gerenciamento da qualidade. O plano de gerenciamento da qualidade é atualizado para
refletir as alterações no processo e nas práticas motivadas pelas respostas aos riscos. Isso pode
incluir alterações na tolerância ou no comportamento relativos a requisitos, garantia da qualidade ou
controle da qualidade, assim como atualizações na documentação dos requisitos.
•	 Plano de gerenciamento das aquisições. O plano de gerenciamento das aquisições pode ser
atualizado para refletir alterações na estratégia, tais como alterações na decisão de fazer ou comprar,
ou nos tipos de contratos, motivadas pelas respostas aos riscos.
•	 Plano de gerenciamento dos recursos humanos. O plano de gerenciamento de pessoal, que
faz parte do plano de recursos humanos, é atualizado para refletir as alterações na estrutura
organizacional do projeto e nas aplicações de recursos motivadas pelas respostas aos riscos. Isso
pode incluir alterações na tolerância ou no comportamento relativas à alocação de pessoal, assim
como atualizações na alocação de recursos.
•	 Linha de base do escopo. Devido aos novos trabalhos ou trabalhos omitido gerados pelas respostas
aos riscos, a linha de base do cronograma pode ser atualizada para refletir essas alterações.
•	 Linha de base do cronograma. Devido aos novos trabalhos (ou aos trabalhos omitidos) gerados
pelas respostas aos riscos, a linha de base do cronograma pode ser atualizada para refletir essas
alterações.
•	 Linha de base dos custos. Devido aos novos trabalhos (ou aos trabalhos omitidos) gerados pelas
respostas aos riscos, a linha de base dos custos pode ser atualizada para refletir essas alterações.
11.5.3.2 Atualizações nos documentos do projeto
No processo Planejar as respostas aos riscos, vários documentos do projeto são atualizados, quando
necessário. Por exemplo, as respostas aos riscos são escolhidas e acordadas, e então incluídas no registro dos
riscos. O registro dos riscos deve ser documentado com um nível de detalhes que corresponda à classificação
de prioridades e à resposta planejada. Em geral, os riscos altos e moderados são abordados em detalhes.
Os riscos considerados de baixa prioridade são incluídos em uma lista de observação para monitoramento
periódico. As atualizações no registro dos riscos podem incluir, mas não estão limitadas, a:
11 - GERENCIAMENTO DOS RISCOS DO PROJETO
348 ©2013 Project Management Institute. Um Guia do Conhecimento em Gerenciamento de Projetos (Guia PMBOK®
) — Quinta Edição
•	 Responsáveis pelos riscos e as responsabilidades atribuídas;
•	 Estratégias de respostas acordadas;
•	 Ações específicas para implementar a estratégia de resposta escolhida;
•	 Condições de ativação, sintomas e sinais de alerta da ocorrência dos riscos;
•	 Orçamento e atividades do cronograma requeridas para implementar as respostas escolhidas;
•	 Planos de contingência e ativação que exigem sua execução;
•	 Planos alternativos para serem usados como uma reação a um risco que ocorreu e quando a principal
resposta foi inadequada;
•	 Riscos residuais que se espera que permaneçam depois que as respostas planejadas tiverem sido
adotadas, bem com os que foram deliberadamente aceitos;
•	 Riscos secundários que surgem como resultado direto da implementação de uma resposta a riscos; e
•	 Reservas para contingências que são calculadas com base na análise quantitativa dos riscos do
projeto e os limites de riscos da organização.
Outras atualizações de documentos do projeto podem incluir:
•	 Atualizações no registro das premissas. À medida que novas informações são disponibilizadas
por meio da aplicação de respostas aos riscos, as premissas podem mudar. O registro das premissas
deve ser revisto para incluir essas novas informações.
•	 Atualizações na documentação técnica. À medida que novas informações são disponibilizadas
através da aplicação de respostas aos riscos, as abordagens técnicas e as entregas podem ser
alteradas. Qualquer documentação de apoio deve ser revista para incluir essas novas informações.
•	 Solicitações de mudança. O planejamento de respostas a possíveis riscos pode muitas vezes
resultar em recomendações de mudanças nos recursos, nas atividades, nas estimativas de custos e
em outros itens identificados durante outros processos de planejamento.Quando tais recomendações
são identificadas, as solicitações de mudança são geradas e processadas através do processo
Realizar o controle integrado de mudanças.
11 - GERENCIAMENTO DOS RISCOS DO PROJETO
349
11
©2013 Project Management Institute. Um Guia do Conhecimento em Gerenciamento de Projetos (Guia PMBOK®
) — Quinta Edição
11.6 Controlar os riscos
Controlar os riscos é o processo de implementação de planos de respostas aos riscos, acompanhamento
dos riscos identificados, monitoramento dos riscos residuais, identificação de novos riscos e avaliação da
eficácia do processo de riscos durante todo o projeto. O principal benefício desse processo é a melhoria do
grau de eficiência da abordagem dos riscos no decorrer de todo o ciclo de vida do projeto a fim de otimizar
continuamente as respostas aos riscos. As entradas, ferramentas e técnicas, e saídas desse processo estão
ilustradas na Figura 11-20. A Figura 11-21 ilustra o diagrama de fluxo de dados do processo.
Entradas Ferramentas e técnicas Saídas
.1 Plano de gerenciamento
do projeto
.2 Registro dos riscos
.3 Dados de desempenho do
trabalho
.4 Relatórios de
desempenho do trabalho
.1 Reavaliação de riscos
.2 Auditorias de riscos
.3 Análise de variação e
tendências
.4 Medição de desempenho
técnico
.5 Análise de reservas
.6 Reuniões
.1 Informações sobre o
desempenho do trabalho
.2 Solicitações de mudança
.3 Atualizações no plano de
gerenciamento do projeto
.4 Atualizações nos
documentos do projeto
.5 Atualizações nos ativos de
processos organizacionais
Figura 11-20. Controlar os riscos: entradas, ferramentas e técnicas, e saídas
Gerenciamento dos riscos do projeto
11.6
Controlar
os Riscos
11.2
Identificar
os riscos
• Registro dos riscos
• Atualizações
nos
documentos
do projeto
• Atualizações no plano
de gerenciamento
do projeto
• Atualizações nos ativos de
processos organizacionais
• Relatórios de
desempenho do trabalho
• Dados de
desempenho
do trabalho
• Plano de
gerenciamento
do projeto
• Solicitações de mudança
• Informações sobre o
desempenho do trabalho
4.5
Realizar o controle
integrado de
mudanças
4.2
Desenvolver o
plano de
gerenciamento
do projeto
4.4
Monitorar e
controlar o trabalho
do projeto
4.2
Desenvolver o
plano de
gerenciamento
do projeto
4.4
Monitorar e
controlar o
trabalho do projeto
4.3
Orientar e gerenciar
o trabalho
do projeto
Empresa/
organização
Documentos
do projeto
Figura 11-21. Diagrama do fluxo de dados do processo Monitorar e controlar os riscos
11 - GERENCIAMENTO DOS RISCOS DO PROJETO
350 ©2013 Project Management Institute. Um Guia do Conhecimento em Gerenciamento de Projetos (Guia PMBOK®
) — Quinta Edição
As respostas planejadas aos riscos que estão incluídas no registro dos riscos são executadas durante o
ciclo de vida do projeto, mas o trabalho do projeto deve ser continuamente monitorado em busca de riscos
novos, modificados e desatualizados.
O processo Controlar os riscos utiliza técnicas, como análises de variações e tendências, que requerem o
uso das informações de desempenho geradas durante a execução do projeto. Outras finalidades do processo
Monitorar os riscos determinam se:
•	 As premissas do projeto ainda são válidas,
•	 A análise mostra um risco avaliado que foi modificado ou que pode ser desativado,
•	 As políticas e os procedimentos de gerenciamento dos riscos estão sendo seguidos, e
•	 As reservas para contingências de custo ou cronograma devem ser modificadas de acordo com a
avaliação atual dos riscos.
O processo Controlar os riscos pode envolver a escolha de estratégias alternativas, a execução de um plano
de contingência ou alternativo, a adoção de ações corretivas e a modificação do plano de gerenciamento do
projeto. O responsável pela resposta ao risco mantém o gerente de projetos periodicamente informado sobre a
eficácia do plano, os efeitos imprevistos e qualquer correção necessária para tratar o risco adequadamente. O
processo Controlar os riscos também engloba a atualização nos ativos de processos organizacionais, incluindo
os bancos de dados de lições aprendidas e os modelos de gerenciamento dos riscos do projeto, para benefício
de projetos futuros.
11.6.1 Controlar os riscos: entradas
11.6.1.1 Plano de gerenciamento do projeto
Descrito na Seção 4.2.3.1. O plano de gerenciamento do projeto, que inclui o plano de gerenciamento dos
riscos, fornece orientação para o monitoramento e controle dos riscos.
11.6.1.2 Registro dos riscos
O registro dos riscos contém entradas importantes que incluem riscos identificados e responsáveis pelos
riscos, respostas aos riscos acordadas, ações de controle para avaliar a eficácia dos planos de respostas,
respostas aos riscos,ações específicas de implementação,sintomas e sinais de alerta de riscos,riscos residuais
e secundários, uma lista de observação de riscos de baixa prioridade e as reservas para contingências de
tempo e custo. A lista de observação está contida no registro dos riscos e fornece uma lista de riscos de baixa
prioridade.
11 - GERENCIAMENTO DOS RISCOS DO PROJETO
351
11
©2013 Project Management Institute. Um Guia do Conhecimento em Gerenciamento de Projetos (Guia PMBOK®
) — Quinta Edição
11.6.1.3 Dados de desempenho do trabalho
Descritos na Seção 4.3.3.2. Os dados sobre o desempenho do trabalho relativos a vários resultados de
desempenho possivelmente afetados pelos riscos incluem, entre outros:
•	 Andamento das entregas,
•	 Progresso do cronograma, e
•	 Custos incorridos.
11.6.1.4 Relatórios de desempenho do trabalho
Descritos na Seção 4.4.3.2. Os relatórios de desempenho do trabalho usam as informações de medições do
desempenho e as analisam para fornecer informações sobre o desempenho do trabalho do projeto, tais como
análise de variação, dados de valor agregado e dados de previsões. Esses dados podem ter um grande impacto
no controle dos riscos relativos ao desempenho.
11.6.2 Controlar os riscos ferramentas e técnicas
11.6.2.1 Reavaliação de riscos
Controlar os riscos muitas vezes resulta na identificação de novos riscos, na reavaliação dos riscos atuais
e no encerramento dos riscos que estão desatualizados. As reavaliações dos riscos do projeto devem ser
programadas com regularidade.A quantidade e os detalhes de repetição apropriados dependem do andamento
do projeto em relação aos seus objetivos.
11.6.2.2 Auditorias de riscos
As auditorias de riscos examinam e documentam a eficácia das respostas para lidar com os riscos
identificados e suas causas principais, bem como a eficácia do processo de gerenciamento dos riscos. O
gerente de projetos é responsável por garantir que sejam realizadas auditorias com uma frequência adequada,
conforme definido no plano de gerenciamento dos riscos do projeto.As auditorias de riscos podem ser incluídas
nas reuniões rotineiras de revisão do projeto, ou a equipe pode decidir fazer reuniões de auditoria separadas.
O formato da auditoria e seus objetivos devem ser definidos claramente antes da execução da auditoria.
11 - GERENCIAMENTO DOS RISCOS DO PROJETO
352 ©2013 Project Management Institute. Um Guia do Conhecimento em Gerenciamento de Projetos (Guia PMBOK®
) — Quinta Edição
11.6.2.3 Análises de variação e tendências
Muitos processos de controle usam a análise da variação para comparar os resultados planejados com os
resultados reais. Para fins de monitoramento e controle de riscos, deve-se fazer uma revisão das tendências
na execução do projeto usando as informações do desempenho.A análise de valor agregado e outros métodos
de análise de variação e tendências podem ser usados para monitorar o desempenho geral do projeto. Os
resultados dessas análises podem prever o desvio potencial do projeto no término em relação às metas de
custos e cronograma. O desvio em relação à linha de base no plano pode indicar o impacto potencial das
ameaças ou oportunidades.
11.6.2.4 Medição de desempenho técnico
A medição de desempenho técnico compara as realizações técnicas durante a execução do projeto com
o cronograma de realizações técnicas. É necessária a definição de medidas quantificáveis e objetivas de
desempenho técnico que possam ser usadas para comparar os resultados reais com as metas. Essas medidas
de desempenho técnico podem incluir ponderação, prazos das transações, número de defeitos entregues,
capacidade de armazenamento, etc. Desvio, como demonstrar mais ou menos funcionalidade do que o
planejado num marco definido, pode ajudar a prever o grau de sucesso para atingir o escopo do projeto.
11.6.2.5 Análise de reservas
Durante a execução do projeto podem ocorrer alguns riscos, com impactos positivos ou negativos nas
reservas para contingências de orçamento ou cronograma. A análise de reservas compara a quantidade
restante de reservas para contingências com a quantidade de risco restante a qualquer momento no projeto a
fim de determinar se as reservas restantes são adequadas.
11.6.2.6 Reuniões
O gerenciamento dos riscos do projeto deve ser um item da agenda nas reuniões periódicas de andamento
do projeto. O tempo necessário para esse item variará, dependendo dos riscos identificados, da sua prioridade
e da dificuldade de resposta. O gerenciamento dos riscos fica mais fácil quando é praticado com mais
frequência. Discussões frequentes sobre riscos aumentam a probabilidade de as pessoas identificarem os
riscos e as oportunidades.
11 - GERENCIAMENTO DOS RISCOS DO PROJETO
353
11
©2013 Project Management Institute. Um Guia do Conhecimento em Gerenciamento de Projetos (Guia PMBOK®
) — Quinta Edição
11.6.3 Controlar os riscos: saídas
11.6.3.1 Informações sobre o desempenho do trabalho
As informações sobre o desempenho do trabalho, como um resultado do processo Controlar os Riscos,
fornecem um mecanismo para comunicar e apoiar o processo decisório do projeto.
11.6.3.2 Solicitações de mudança
A implementação de planos de contingência ou soluções alternativas às vezes resulta em uma solicitação
de mudança. As solicitações de mudança são preparadas e encaminhadas para o processo Realizar o controle
integrado de mudanças (Seção 4.5). As solicitações de mudança também podem incluir as ações corretivas e
preventivas recomendadas.
•	 Ações corretivas recomendadas. Atividades que realinham o desempenho dos trabalhos do projeto
com o plano de gerenciamento do projeto. Elas incluem planos de contingências e alternativas. Essas
últimas são respostas que não foram inicialmente planejadas, mas são necessárias para lidar com os
riscos emergentes que não foram identificados anteriormente ou que foram aceitos passivamente.
•	 Ações preventivas recomendadas. Atividades para garantir que o desempenho futuro do trabalho
do projeto esteja alinhado com o plano de gerenciamento do projeto.
11.6.3.3 Atualizações no plano de gerenciamento do projeto
Se as solicitações de mudança aprovadas afetarem os processos de gerenciamento dos riscos, os
documentos correspondentes no plano de gerenciamento do projeto serão revisados e republicados para refletir
as mudanças aprovadas. Os elementos do plano de gerenciamento do projeto que podem ser atualizados são
os mesmos do processo Planejar as respostas aos riscos.
11 - GERENCIAMENTO DOS RISCOS DO PROJETO
354 ©2013 Project Management Institute. Um Guia do Conhecimento em Gerenciamento de Projetos (Guia PMBOK®
) — Quinta Edição
11.6.3.4 Atualizações nos documentos do projeto
Os documentos do projeto que podem ser atualizados como resultado do processo Controlar os riscos
incluem, mas não se limitam, ao registro dos riscos. As atualizações no registro dos riscos incluem:
•	 Resultados de reavaliações de riscos, auditorias de riscos e revisões periódicas dos riscos.
Esses resultados podem incluir a identificação de novos riscos, atualizações de probabilidade,
impacto, prioridade, planos de respostas, responsabilidade, e outros elementos do registro dos
riscos. Os resultados também podem incluir o encerramento dos riscos que não são mais aplicáveis
e a liberação das reservas associadas.
•	 Resultados reais dos riscos do projeto e das respostas aos riscos. Essas informações podem
ajudar os gerentes de projetos a planejar os riscos na organização inteira e também em projetos
futuros.
11.6.3.5 Atualizações nos ativos de processos organizacionais
Os processos de gerenciamento dos riscos do projeto produzem informações que podem ser usadas para
projetos futuros e devem ser capturadas nos ativos de processos organizacionais. Os ativos de processos
organizacionais que podem ser atualizados incluem, entre outros:
•	 Modelos do plano de gerenciamento dos riscos, incluindo a matriz de probabilidade e impacto e o
registro dos riscos,
•	 Estrutura analítica dos riscos, e
•	 Lições aprendidas nas atividades de gerenciamento dos riscos do projeto.
Esses documentos devem ser atualizados conforme necessário e no encerramento do projeto. As versões
finais do registro dos riscos e dos modelos do plano de gerenciamento dos riscos, das listas de verificação e
da estrutura analítica dos riscos estão incluídas.
12 - GERENCIAMENTO DAS AQUISIÇÕES DO PROJETO
355
12
©2013 Project Management Institute. Um Guia do Conhecimento em Gerenciamento de Projetos (Guia PMBOK®
) — Quinta Edição
GERENCIAMENTO DAS AQUISIÇÕES DO PROJETO
O gerenciamento das aquisições do projeto inclui os processos necessários para comprar ou adquirir
produtos, serviços ou resultados externos à equipe do projeto. A organização pode ser tanto o comprador
quanto o vendedor dos produtos, serviços ou resultados de um projeto.
O gerenciamento das aquisições do projeto abrange os processos de gerenciamento de contratos e controle
de mudanças que são necessários para desenvolver e administrar contratos ou pedidos de compra emitidos
por membros autorizados da equipe do projeto.
O Gerenciamento das aquisições do projeto também inclui a administração de todos os contratos emitidos por
uma organização externa (o comprador) que está adquirindo os resultados do projeto da organização executora
(o fornecedor), e a administração das obrigações contratuais atribuídas à equipe do projeto pelo contrato.
A Figura 12-1 fornece uma visão geral dos processos do gerenciamento das aquisições do projeto, que
inclui os seguintes itens:
12.1 Planejar o gerenciamento das aquisições— O processo de documentação das decisões de
compras do projeto, especificando a abordagem e identificando fornecedores em potencial.
12.2 Conduzir as aquisições—O processo de obtenção de respostas de fornecedores, seleção de
um fornecedor e adjudicação de um contrato.
12.3 Controlar as aquisições—O processo de gerenciamento das relações de aquisições,
monitoramento do desempenho do contrato e realizações de mudanças e correções nos
contratos, conforme necessário.
12.4 Encerrar as aquisições—O processo de finalizar cada uma das aquisições do projeto.
Esses processos interagem entre si e com os de outras áreas de conhecimento como descrito com detalhes
na Seção 3 e no Anexo A1.
1212
12 - GERENCIAMENTO DAS AQUISIÇÕES DO PROJETO
356 ©2013 Project Management Institute. Um Guia do Conhecimento em Gerenciamento de Projetos (Guia PMBOK®
) — Quinta Edição
.1 Entradas
.1 Plano de gerenciamento do
projeto
.2 Documentação dos requisitos
.3 Registro dos riscos
.4 Requisitos de recursos das
atividades
.5 Cronograma do projeto
.6 Estimativas dos custos das
atividades
.7 Registro das partes
interessadas
.8 Fatores ambientais da empresa
.9 Ativos de processos
organizacionais
.2 Ferramentas e técnicas
.1 Análise de fazer ou comprar
.2 Opinião especializada
.3 Pesquisa de mercado
.4 Reuniões
.3 Saídas
.1 Plano de gerenciamento das
aquisições
.2 Especificação do trabalho das
aquisições
.3 Documentos de aquisição
.4 Critérios para seleção de fontes
.5 Decisões de fazer ou comprar
.6 Solicitações de mudança
.7 Atualizações nos documentos
do projeto
.1 Entradas
.1 Plano de gerenciamento das
aquisições
.2 Documentos de aquisição
.3 Critérios para seleção de
fontes
.4 Propostas dos fornecedores
.5 Documentos do projeto
.6 Decisões de fazer ou comprar
.7 Especificação do trabalho das
aquisições
.8 Ativos de processos
organizacionais
.2 Ferramentas e técnicas
.1 Reunião com licitantes
.2 Técnicas de avaliação de
propostas
.3 Estimativas independentes
.4 Opinião especializada
.5 Publicidade
.6 Técnicas analíticas
.7 Negociações das aquisições
.3 Saídas
.1 Fornecedores selecionados
.2 Acordos
.3 Calendários dos recursos
.4 Solicitações de mudança
.5 Atualizações no plano de
gerenciamento do projeto
.6 Atualizações nos documentos
do projeto
.1 Entradas
.1 Plano de gerenciamento do
projeto
.2 Documentos de aquisição
.3 Acordos
.4 Solicitações de mudança
aprovadas
.5 Relatórios de desempenho
do trabalho
.6 Dados de desempenho do
trabalho
.2 Ferramentas e técnicas
.1 Sistema de controle de
mudanças no contrato
.2 Análise de desempenho das
aquisições
.3 Inspeções e auditorias
.4 Relatórios de desempenho
.5 Sistemas de pagamento
.6 Administração de
reivindicações
.7 Sistema de gerenciamento
de registros
.3 Saídas
.1 Informações sobre o
desempenho do trabalho
.2 Solicitações de mudança
.3 Atualizações no plano de
gerenciamento do projeto
.4 Atualizações nos documentos
do projeto
.5 Atualizações nos ativos de
processos organizacionais
Visão geral do gerenciamento
das aquisições do projeto
12.2 Conduzir
as aquisições
12.1 Planejar o gerenciamento
das aquisições
12.3 Controlar
as aquisições
.1 Entradas
.1 Plano de gerenciamento do
projeto
.2 Documentos de aquisição
.2 Ferramentas e técnicas
.1 Auditorias de aquisições
.2 Negociações das aquisições
.3 Sistema de gerenciamento de
registros
.3 Saídas
.1 Aquisições encerradas
.2 Atualizações nos ativos de
processos organizacionais
12.4 Encerrar as aquisições
Figura 12-1. Visão geral do gerenciamento das aquisições do projeto
12 - GERENCIAMENTO DAS AQUISIÇÕES DO PROJETO
357
12
©2013 Project Management Institute. Um Guia do Conhecimento em Gerenciamento de Projetos (Guia PMBOK®
) — Quinta Edição
Os processos de gerenciamento das aquisições do projeto envolvem acordos, incluindo contratos, que são
documentos legais entre um comprador e um fornecedor. Um contrato representa um acordo mútuo que obriga
o fornecedor a oferecer algo de valor (por exemplo, produtos, serviços ou resultados especificados) e obriga o
comprador a fornecer uma compensação monetária ou de outro tipo. O acordo pode ser simples ou complexo,
e pode refletir a simplicidade ou complexidade dos resultados e do esforço necessário.
Um contrato de aquisição inclui termos e condições e pode incorporar outros itens especificados relativos ao
que o fornecedor deve realizar ou fornecer.A equipe de gerenciamento do projeto é responsável por assegurar
que todas as aquisições atendam às necessidades específicas do projeto e, ao mesmo tempo, cumpram
as políticas de aquisição da organização. Dependendo da área de aplicação, o contrato também pode ser
chamado de acordo, entendimento, subcontrato ou ordem de compra.A maioria das organizações tem políticas
e procedimentos documentados que definem especificamente as regras de aquisição e determinam quem tem
autoridade para assinar e administrar esses acordos em nome da organização.
Embora todos os documentos do projeto possam estar sujeitos a algum tipo de revisão e aprovação, a
natureza de vinculação legal do contrato ou acordo geralmente significa que ele estará sujeito a um processo
de aprovação mais abrangente. Em todos os casos, o foco principal do processo de revisão e aprovação
é garantir que as disposições do contrato descrevam os produtos, serviços ou resultados que atenderão à
necessidade identificada do projeto.
A equipe de gerenciamento do projeto pode buscar desde o início o apoio de especialistas em contratos,
compras, aspectos jurídicos e disciplinas técnicas. Esse envolvimento pode ser exigido pelas políticas da
organização.
As diversas atividades envolvidas nos processos gerenciamento das aquisições do projeto compõem o ciclo
de vida de um contrato. Através do gerenciamento ativo do ciclo de vida do contrato e uma redação cuidadosa
dos termos e condições de uma aquisição, alguns riscos identificáveis do projeto podem ser compartilhados
ou transferidos para um fornecedor. Firmar um contrato de produtos ou serviços é um método de alocar a
responsabilidade pelo gerenciamento ou compartilhamento dos riscos potenciais.
Umprojetocomplexopodeenvolverogerenciamentodemúltiploscontratosousubcontratossimultaneamente
ou em sequência. Nesses casos, o ciclo de vida de cada contrato pode terminar durante qualquer fase do ciclo
de vida do projeto. O gerenciamento das aquisições do projeto é analisado sob a perspectiva do relacionamento
comprador-fornecedor. O relacionamento comprador-fornecedor pode existir em vários níveis em qualquer
projeto, e entre organizações internas e externas à organização adquirente.
Dependendo da área de aplicação, o fornecedor pode ser referido como contratante, subcontratante,
vendedor, prestador de serviços ou fornecedor. Dependendo da posição do comprador no ciclo de aquisições do
projeto, o comprador pode ser chamado de cliente, contratante principal, contratante, organização compradora,
solicitante do serviço ou comprador. O fornecedor pode ser visto durante o ciclo de vida do contrato primeiro
como um licitante, depois como a fonte selecionada e, finalmente, como o fornecedor ou vendedor contratado.
12 - GERENCIAMENTO DAS AQUISIÇÕES DO PROJETO
358 ©2013 Project Management Institute. Um Guia do Conhecimento em Gerenciamento de Projetos (Guia PMBOK®
) — Quinta Edição
Se a aquisição não for somente de materiais de prateleira, mercadorias ou produtos comuns, o fornecedor
geralmente gerenciará o trabalho como um projeto. Nesses casos:
•	 O comprador torna-se o cliente e, portanto, é uma parte interessada principal do projeto para o
fornecedor.
•	 A equipe de gerenciamento de projetos do fornecedor preocupa-se com todos os processos de
gerenciamento de projetos, não somente com os relativos a essa área de conhecimento.
•	 Os termos e condições do contrato se tornam entradas principais para muitos dos processos de
gerenciamento do fornecedor.O contrato pode realmente conter as entradas (por exemplo,resultados
mais importantes, marcos principais, objetivos de custos) ou pode limitar as opções da equipe do
projeto (por exemplo, a aprovação do comprador para decisões referentes a preenchimento de vagas
muitas vezes é necessária em projetos de concepção).
Esta seção pressupõe que o comprador de um item para o projeto seja designado para a equipe do projeto
e que o fornecedor seja de uma organização externa à equipe do projeto. Pressupõe também que uma relação
contratual formal será desenvolvida e exista entre o comprador e o fornecedor. No entanto, a maior parte das
discussões desta seção se aplica igualmente ao trabalho não contratual, celebrado com outras unidades da
equipe do projeto da organização.
12.1 Planejar o gerenciamento das aquisições
Planejar o gerenciamento da aquisições é o processo de documentação das decisões de compras do
projeto, especificando a abordagem e identificando fornecedores em potencial. O principal benefício deste
processo é que ele determina se deve-se adquirir ou não apoio externo e, se for o caso, o que adquirir, como
fazer a aquisição, a quantidade necessária, e quando efetuar a aquisição.As entradas, ferramentas e técnicas,
e saídas desse processo estão ilustrados na Figura 12-2. A Figura 12-3 mostra o diagrama de fluxo de dados
do processo.
Entradas Ferramentas e técnicas Saídas
.1 Plano de gerenciamento
do projeto
.2 Documentação dos
requisitos
.3 Registro dos riscos
.4 Requisitos de recursos
das atividades
.5 Cronograma do projeto
.6 Estimativas de custos das
atividades
.7 Registro das partes
interessadas
.8 Fatores ambientais da
empresa
.9 Ativos de processos
organizacionais
.1 Análise de fazer ou comprar
.2 Opinião especializada
.3 Pesquisa de mercado
.4 Reuniões
.1 Plano de gerenciamento
das aquisições
.2 Especificação do
trabalho das aquisições
.3 Documentos de aquisição
.4 Critérios para seleção de
fontes
.5 Decisões de fazer ou
comprar
.6 Solicitações de mudança
.7 Atualizações nos
documentos do projeto
Figura 12-2. Planejar o gerenciamento das aquisições: entradas, ferramentas e técnicas, e saídas
12 - GERENCIAMENTO DAS AQUISIÇÕES DO PROJETO
359
12
©2013 Project Management Institute. Um Guia do Conhecimento em Gerenciamento de Projetos (Guia PMBOK®
) — Quinta Edição
Gerenciamento das aquisições do projeto
12.1
Planejar o
gerenciamento
das aquisições
4.2
Desenvolver o
plano de
gerenciamento
do projeto
12.3
Controlar as
aquisições
12.4
Encerrar as
aquisições
12.2
Conduzir as
aquisições
• Registro dos riscos
• Documentação dos requisitos
• Plano de gerenciamento do projeto
• Solicitações
de mudança
• Documentos
de aquisição
• Decisões de fazer
ou comprar
• Plano de gerenciamento
das aquisições
• Especificação do
trabalho das aquisições
• Critérios para seleção
de fontes
• Atualizações nos
documentos do
projeto
• Requisitos de recursos
das atividades
• Cronograma do projeto
• Estimativas dos custos
das atividades
• Registro das partes
interessadas
• Ativos de processos
organizacionais
• Fatores ambientais
da empresa
11.2
Identificar
os riscos
13.1
Identificar as
partes interessadas
4.5
Realizar o controle
integrado de
mudanças
Documentos
do projeto
Empresa/
organização
5.2
Coletar os
requisitos
11.2
Identificar
os riscos
6.4
Estimar os recursos
das atividades
6.6
Desenvolver o
cronograma
7.2
Estimar
os custos
13.1
Identificar as
partes interessadas
Figura 12-3. Diagrama do fluxo do dados do processo Planejar o gerenciamento das aquisições
O processo Planejar o gerenciamento das aquisições identifica também as necessidades do projeto
que podem, ou devem, ser melhor atendidas com a aquisição de produtos, serviços ou resultados fora da
organização do projeto, em comparação com as necessidades do projeto que podem ser efetuadas pela
equipe do projeto. Quando o projeto obtém os produtos, serviços e resultados necessários ao seu desempenho
fora da organização executora, os processos desde Planejar o gerenciamento das aquisições até Encerrar as
aquisições são realizados para cada item a ser adquirido.
12 - GERENCIAMENTO DAS AQUISIÇÕES DO PROJETO
360 ©2013 Project Management Institute. Um Guia do Conhecimento em Gerenciamento de Projetos (Guia PMBOK®
) — Quinta Edição
O processo Planejar o gerenciamento das aquisições também inclui a avaliação de fornecedores potenciais,
principalmente se o comprador deseja exercer algum grau de influência ou controle sobre as decisões de
aquisição. Também é necessário considerar quem é responsável por obter ou controlar todas as autorizações
relevantes e licenças profissionais que podem ser exigidas por leis,regulamentação ou políticas organizacionais
na execução do projeto.
Os requisitos do cronograma do projeto podem influenciar significativamente a estratégia durante o processo
Planejar o gerenciamento das aquisições. As decisões tomadas no desenvolvimento do plano de gerenciamento
das aquisições também podem influenciar o cronograma do projeto e estão integradas com os processos
Desenvolver o cronograma, estimar os recursos das atividades, e com a análise de fazer ou comprar.
O processo Planejar o gerenciamento das aquisições inclui a avaliação dos riscos envolvidos em cada
análise de fazer ou comprar. Ele também inclui a revisão do tipo de contrato planejado para ser usado no que
diz respeito a evitar e mitigar riscos, às vezes com a transferência de riscos para o fornecedor.
12.1.1 Planejar o gerenciamento das aquisições: entradas
12.1.1.1 Plano de gerenciamento do projeto
Descrito na Seção 4.2.3.1. O plano de gerenciamento do projeto descreve a necessidade, a justificativa, os
requisitos e os limites atuais do projeto. Ele inclui, mas não está limitado, ao conteúdo da linha de base do escopo.
•	 Especificação do escopo do projeto. A especificação do escopo do projeto contém a descrição do
escopo do produto, a descrição dos serviços e dos resultados, a lista de entregas e os critérios de
aceitação, assim como informações importantes relativas às questões ou preocupações técnicas que
poderiam afetar a estimativa de custos. Os exemplos de restrições podem incluir as datas de entrega
requeridas, recursos qualificados disponíveis e políticas da organização.
•	 EAP. A estrutura analítica do projeto (EAP) contém os componentes de trabalho que podem ser
obtidos externamente.
•	 Dicionário da EAP. O dicionário da EAP e a relação das detalhadas especificações do trabalho
estabelecem a identificação dos resultados e a descrição do trabalho em cada componente da EAP
necessário para produzir cada resultado.
12 - GERENCIAMENTO DAS AQUISIÇÕES DO PROJETO
361
12
©2013 Project Management Institute. Um Guia do Conhecimento em Gerenciamento de Projetos (Guia PMBOK®
) — Quinta Edição
12.1.1.2 Documentação dos requisitos
Descrita na Seção 5.2.3.1. A documentação dos requisitos pode incluir:
•	 Informações importantes sobre os requisitos do projeto que são considerados durante o planejamento
das aquisições, e
•	 Requisitos com implicações contratuais e legais que podem incluir saúde, proteção, segurança,
desempenho, fatores ambientais, seguros, direitos de propriedade intelectual, oportunidades iguais
de emprego, licenças e autorizações - todos são considerados no planejamento das aquisições.
12.1.1.3 Registro dos riscos
Descrito na Seção 11.2.3.1. O registro dos riscos fornece a lista de riscos, juntamente com os resultados
da análise dos riscos e o planejamento das respostas aos riscos. As atualizações no registro dos riscos estão
incluídas com as atualizações nos documentos do projeto na Seção 11.5.3.2,do processo Planejar as respostas
aos riscos.
12.1.1.4 Requisitos de recursos das atividades
DescritosnaSeção6.4.3.1.Osrequisitosderecursosdasatividadescontêminformaçõessobrenecessidades
específicas como pessoal, equipamentos ou localização.
12.1.1.5 Cronograma do projeto
Descrito na Seção 6.6.3.2. O cronograma do projeto contém informações sobre prazos requeridos ou datas
estabelecidas para resultados.
12.1.1.6 Estimativas dos custos das atividades
Descritas na Seção 7.2.3.1.As estimativas de custos desenvolvidas pela atividade de aquisição são usadas
para avaliar se as licitações ou propostas recebidas de fornecedores potenciais são razoáveis.
12.1.1.7 Registro das partes interessadas
Descrito na Seção 13.1.3.1. O registro das partes interessadas fornece detalhes sobre os participantes no
projeto e seus interesses no projeto.
12 - GERENCIAMENTO DAS AQUISIÇÕES DO PROJETO
362 ©2013 Project Management Institute. Um Guia do Conhecimento em Gerenciamento de Projetos (Guia PMBOK®
) — Quinta Edição
12.1.1.8 Fatores ambientais da empresa
Descritos na Seção 2.1.5. Os fatores ambientais da empresa que podem influenciar o processo Planejar o
gerenciamento das aquisições incluem, mas não estão limitados, a:
•	 Condições do mercado;
•	 Produtos, serviços e resultados disponíveis no mercado;
•	 Fornecedores, incluindo desempenho anterior ou reputação;
•	 Termos e condições usuais para produtos, serviços e resultados ou para o setor específico; e
•	 Requisitos locais exclusivos.
12.1.1.9 Ativos de processos organizacionais
Descritos na Seção 2.1.4. Os vários tipos de acordos contratuais usados pela organização também
influenciam as decisões para o processo Planejar o gerenciamento das aquisições. Os ativos de processos
organizacionais que influenciam o processo Planejar o gerenciamento das aquisições incluem, entre outros:
•	 Políticas, procedimentos e diretrizes formais de aquisições.A maioria das organizações tem políticas
formais de aquisições e organizações compradoras. Quando esse apoio às aquisições não está
disponível, a equipe do projeto terá que suprir tanto os recursos quanto os conhecimentos para
executar essas atividades de aquisição.
•	 Os sistemas de gerenciamento que são considerados no desenvolvimento do plano de gerenciamento
das aquisições e na seleção dos tipos de relacionamentos contratuais a serem usados.
•	 Um sistema estabelecido de vários níveis de fornecedores pré-qualificados com base em experiência
anterior.
Todas as relações contratuais legais geralmente se encaixam em uma de duas famílias genéricas: de preço
fixo ou de custos reembolsáveis. Além disso, existe um terceiro tipo híbrido comumente em uso chamado de
contrato por tempo e materiais. Os tipos de contratos mais populares em uso são discutidos a seguir como
tipos distintos, mas na prática não é incomum combinar um ou mais tipos em uma única aquisição.
•	 Contratos de preço fixo. Essa categoria de contratos envolve a definição de um preço fixo total para
um determinado produto ou serviço, ou resultado a ser fornecido. Os contratos de preço fixo também
podem incorporar incentivos financeiros para atingir ou exceder determinados objetivos do projeto,
tais como datas de entrega do cronograma, desempenho técnico e de custos, ou qualquer coisa
que possa ser quantificada e subsequentemente medida. Os fornecedores em contratos de preço
fixo são legalmente obrigados a concluir os contratos, com possíveis prejuízos financeiros caso não
consigam. Nos contratos de preço fixo, os compradores devem especificar com precisão os produtos
ou serviços que estão sendo adquiridos. É possível acomodar mudanças no escopo, mas em geral
com um aumento no preço do contrato.
12 - GERENCIAMENTO DAS AQUISIÇÕES DO PROJETO
363
12
©2013 Project Management Institute. Um Guia do Conhecimento em Gerenciamento de Projetos (Guia PMBOK®
) — Quinta Edição
○○ Contratos de preço fixo garantido (PFG). O tipo de contrato mais usado é o PFG. É o preferido
pela maioria das organizações compradoras, porque o preço das mercadorias é definido no
início e não está sujeito a alterações a menos que o escopo do trabalho seja modificado.
Qualquer aumento de custo devido a um desempenho adverso é responsabilidade do
fornecedor, que é obrigado a concluir o estabelecido. No contrato PFG, o comprador deve
especificar precisamente o produto ou os serviços a serem adquiridos, e qualquer mudança
nas especificações da aquisição pode aumentar os custos para o comprador.
○○ Contrato de preço fixo com remuneração de incentivo (PFRI). Esse acordo de preço fixo
dá alguma flexibilidade ao comprador e ao fornecedor, uma vez que prevê um desvio
em relação ao desempenho, com incentivos financeiros vinculados ao cumprimento das
métricas estabelecidas. Em geral, esses incentivos financeiros estão relacionados ao
custo, cronograma ou desempenho técnico do fornecedor. As metas de desempenho são
estabelecidas no início e o preço final do contrato é determinado após a conclusão de todo
o trabalho com base no desempenho do fornecedor. Nos contratos PFIR, um teto de preços
é definido e todos os custos acima desse teto são responsabilidade do fornecedor que tem
a obrigação de concluir o trabalho.
○○ Contratos de preço fixo com ajuste econômico do preço (PF-AEP). Esse tipo de contrato
é usado sempre que o período de desempenho do fornecedor se estende por um número
considerável de anos, como é desejável em muitas relações de longo prazo. É um contrato
de preço fixo, mas com uma cláusula especial que prevê ajustes finais predefinidos no
preço do contrato devido a mudanças nas condições, tais como alterações na inflação ou
aumento (ou diminuição) de custos para determinadas mercadorias. A cláusula AEP deve
estar relacionada a um índice financeiro confiável que é usado para ajustar com precisão
o preço final. O contrato PF-AEP tem o objetivo de proteger tanto o comprador quanto o
fornecedor contra condições externas fora do seu controle.
•	 Contratos de custos reembolsáveis. Essa categoria de contrato envolve pagamentos (reembolsos
de custos) ao fornecedor por todos os custos reais e legítimos incorridos para o trabalho concluído,
acrescidos de uma remuneração que corresponde ao lucro do fornecedor. Os contratos de custos
reembolsáveis também incluem cláusulas de incentivos financeiros sempre que o fornecedor exceder
ou ficar aquém dos objetivos definidos, tais como metas de custos, cronogramas ou desempenho
técnico.Três dos tipos mais comuns de contratos de custos reembolsáveis utilizados são custo mais
remuneração fixa (CMRF), custo mais remuneração de incentivo (CMRI) e custo mais remuneração
concedida (CMRC).Um contrato de custos reembolsáveis dá ao projeto flexibilidade para redirecionar
um fornecedor sempre que o escopo do trabalho não puder ser definido com precisão no início e
precisar ser alterado, ou quando existirem altos riscos no esforço.
12 - GERENCIAMENTO DAS AQUISIÇÕES DO PROJETO
364 ©2013 Project Management Institute. Um Guia do Conhecimento em Gerenciamento de Projetos (Guia PMBOK®
) — Quinta Edição
○○ Contratos de custo mais remuneração fixa (CMRF). O fornecedor é reembolsado por todos
os custos permitidos para realizar o trabalho do contrato e recebe o pagamento de uma
remuneração fixa calculada como um percentual dos custos iniciais estimados para o
projeto. A remuneração é paga somente pelo trabalho concluído e não é alterada devido ao
desempenho do fornecedor. Os valores da remuneração não são alterados a menos que o
escopo do projeto seja modificado.
○○ Contratos de custo mais remuneração de incentivo (CMRI). O fornecedor é reembolsado por
todos os custos permitidos para a realização do trabalho e recebe uma remuneração de incentivo
predeterminada se alcançar determinados objetivos de desempenho estabelecidos no contrato.
Nos contratos CMRI, se os custos finais forem menores ou maiores do que os custos originais
estimados, tanto o comprador quanto o fornecedor dividem as diferenças de custos, com base
numa fórmula de divisão de custos prenegociada, por exemplo, uma divisão 80/20 dos valores
acima/abaixo dos custos-alvo baseados no desempenho real do fornecedor.
○○ Contratos de custo mais remuneração concedida (CMRC). O fornecedor é reembolsado
por todos os custos legítimos, mas a maior parte da remuneração só é recebida se
forem cumpridos determinados critérios de desempenho amplos e subjetivos, definidos
e incorporados ao contrato. A determinação da remuneração baseia-se somente na
determinação subjetiva de desempenho do fornecedor pelo comprador e em geral não está
sujeita a recursos administrativos.
•	 Contratos por tempo e material (TM). Os contratos por tempo e material são um tipo híbrido de
contrato que contêm aspectos tanto dos contratos de custos reembolsáveis quanto dos de preço
fixo. Costumam ser usados para aumento de pessoal, aquisição de especialistas e qualquer apoio
externo quando não é possível elaborar rapidamente uma precisa especificação do trabalho. Esses
tipos de contratos são semelhantes aos contratos de custos reembolsáveis porque são modificáveis
e podem estar sujeitos a um aumento de custo para o comprador. O valor total do acordo e a
quantidade exata de itens a serem entregues podem não ser definidos pelo comprador no momento
da adjudicação do contrato. Portanto, os contratos TM podem ter o valor aumentado como se
fossem contratos de custos reembolsáveis. Muitas organizações exigem a inserção de limites
máximos de valores e tempo em todos os contratos TM para evitar um crescimento ilimitado
de custos. Por outro lado, os contratos TM também podem se assemelhar aos acordos de preço
unitário fixo quando determinados parâmetros são especificados no contrato. Taxas unitárias de
mão de obra ou materiais podem ser predefinidas pelo comprador e pelo fornecedor, incluindo
o lucro do fornecedor, quando as duas partes concordam quanto aos valores de determinadas
categorias de recursos, como engenheiros sênior com remuneração especificada por hora, ou
categorias de materiais a taxas especificadas por unidade.
12 - GERENCIAMENTO DAS AQUISIÇÕES DO PROJETO
365
12
©2013 Project Management Institute. Um Guia do Conhecimento em Gerenciamento de Projetos (Guia PMBOK®
) — Quinta Edição
12.1.2 Planejar o gerenciamento das aquisições: ferramentas e técnicas
12.1.2.1 Análise de fazer ou comprar
A análise de fazer ou comprar é uma técnica geral de gerenciamento usada para determinar se um trabalho
específico pode ser melhor realizado pela equipe do projeto ou se deve ser comprado de fontes externas. Às
vezes o recurso existe na organização do projeto, mas pode estar alocado para outros projetos; nesse caso,
pode ser necessário obter recursos fora da organização a fim de cumprir os compromissos do cronograma.
As restrições de orçamento podem influenciar as decisões de fazer ou comprar. Se for tomada a decisão
de comprar, também deverá ser feita uma opção posterior entre comprar ou arrendar. A análise de fazer ou
comprar deve considerar todos os custos relacionados; tanto os custos diretos quanto os custos indiretos de
apoio. Por exemplo, a análise do lado comprador inclui tanto o desembolso efetivo para compra do produto
quanto os custos indiretos de apoio ao processo de compra e ao item comprado.
Ostiposdecontratodisponíveissãotambémconsideradosduranteaanálisedecomprar.Ocompartilhamento
do risco entre o comprador e o fornecedor determina os tipos de contrato adequados, enquanto os termos e
condições contratuais específicos formalizam o grau de risco assumido pelo comprador ou fornecedor.Algumas
jurisdições têm outros tipos de contratos definidos, por exemplo, tipos de contratos baseados nas obrigações
do fornecedor, e não nas do cliente, e as partes contratuais têm a obrigação de identificar o tipo de contrato
apropriado assim que cheguem a um acordo sobre a lei aplicável.
12.1.2.2 Opinião especializada
A opinião técnica especializada é usada com frequência para avaliar as entradas e saídas desse processo.
A opinião especializada também pode ser usada para desenvolver ou modificar os critérios que serão usados
para avaliar as propostas dos fornecedores.A opinião legal especializada pode envolver os serviços de pessoal
da área jurídica para fornecer auxílio em questões, termos e condições exclusivos de aquisições. Essas
opiniões, incluindo os conhecimentos técnicos e comerciais, podem ser aplicadas tanto aos detalhes técnicos
dos produtos, serviços ou resultados adquiridos quanto a diversos aspectos dos processos de gerenciamento
das aquisições.
12.1.2.3 Pesquisa de mercado
A pesquisa de mercado inclui a análise das capacidades dos setores e vendedores específicos. As equipes
de aquisições podem se basear em informações obtidas em conferências, críticas online, e em uma variedade
de fontes para identificar capacidades de mercado. A equipe também pode refinar objetivos específicos de
aquisições para se basear em tecnologias estabelecidas, enquanto equilibra os riscos associados com a gama
de vendedores que podem fornecer os materiais ou serviços desejados.
12 - GERENCIAMENTO DAS AQUISIÇÕES DO PROJETO
366 ©2013 Project Management Institute. Um Guia do Conhecimento em Gerenciamento de Projetos (Guia PMBOK®
) — Quinta Edição
12.1.2.4 Reuniões
A pesquisa apenas pode não fornecer informações específicas suficientes para formular uma estratégia de
aquisições sem reuniões adicionais de troca de informações com os licitantes potenciais. Ao colaborar com os
potenciais licitantes, a organização que está adquirindo o material ou serviço pode se beneficiar, enquanto o
fornecedor pode influenciar numa abordagem ou num produto mutualmente benéfico.
12.1.3 Planejar o gerenciamento das aquisições saídas
12.1.3.1 Plano de gerenciamento das aquisições
O plano de gerenciamento das aquisições é um componente do plano de gerenciamento do projeto que
descreve como a equipe do projeto adquirirá produtos e serviços fora da organização executora. Ele descreve
como os processos de aquisição serão gerenciados, do desenvolvimento dos documentos de aquisições ao
fechamento do contrato. O plano de gerenciamento das aquisições pode incluir orientações para:
•	 Tipos de contratos a serem usados;
•	 Questões de gerenciamento dos riscos;
•	 Se serão usadas estimativas independentes e se elas são necessárias como critérios de avaliação;
•	 As ações que a equipe de gerenciamento de projetos pode adotar unilateralmente,caso a organização
executora tenha um departamento estabelecido de aquisições, contratos ou compras;
•	 Documentos padronizados de aquisição, caso necessários;
•	 Gerenciar vários fornecedores;
•	 Coordenar as aquisições com outros aspectos do projeto, como cronogramas e relatórios de
desempenho;
•	 Quaisquer restrições e premissas que poderiam afetar as aquisições planejadas;
•	 Lidar com o longo tempo de espera necessário para comprar alguns itens dos fornecedores e
coordenar o tempo extra necessário para adquirir esses itens,com o desenvolvimento do cronograma
do projeto;
•	 Lidar com as decisões de fazer ou comprar e vinculá-las aos processos Estimar os recursos das
atividades e Desenvolver o cronograma;
12 - GERENCIAMENTO DAS AQUISIÇÕES DO PROJETO
367
12
©2013 Project Management Institute. Um Guia do Conhecimento em Gerenciamento de Projetos (Guia PMBOK®
) — Quinta Edição
•	 Definir as datas agendadas em cada contrato para os resultados e coordená-las com os processos
de desenvolvimento e controle do cronograma;
•	 Identificar os requisitos de obrigações de realização ou contratos de seguros para mitigar algumas
formas de riscos do projeto;
•	 Estabelecer a orientação a ser fornecida aos fornecedores para desenvolvimento e manutenção de
uma estrutura analítica do projeto (EAP);
•	 Estabelecer a forma e o formato a serem usados para as especificações do trabalho de aquisições/
contratos;
•	 Identificar fornecedores prequalificados para serem usados; e
•	 Métricas de aquisições a serem usadas para gerenciar contratos e avaliar fornecedores.
O plano de gerenciamento das aquisições pode ser formal ou informal, altamente detalhado ou amplamente
estruturado, e é baseado nas necessidades de cada projeto.
12.1.3.2 Especificação do trabalho das aquisições
A especificação do trabalho (ET) de cada aquisição é desenvolvida a partir da linha de base do escopo
do projeto e define apenas a parte do escopo do projeto que deve ser incluída no contrato correspondente. A
ET da aquisição descreve o item de aquisição em detalhes suficientes para permitir que os fornecedores em
potencial determinem se são capazes de fornecer os produtos, serviços ou resultados. Os detalhes podem
variar de acordo com a natureza do item, as necessidades do comprador ou o tipo de contrato esperado. As
informações incluídas em uma ET podem incluir especificações, quantidade desejada, níveis de qualidade,
dados de desempenho, período de desempenho, local do trabalho e outros requisitos.
A ET das aquisições deve ser escrita de modo claro, completo e conciso. Ela inclui uma descrição de
quaisquer serviços adicionais necessários, como relatórios de desempenho ou apoio operacional pós-projeto
para o item adquirido. Em algumas áreas de aplicação, existem requisitos específicos de formato e conteúdo
para a ET da aquisição. Cada aquisição requer uma ET, mas vários produtos ou serviços podem ser agrupados
como um item de aquisição em uma única ET.
A ET da aquisição pode ser revisada e refinada conforme necessário durante o processo da aquisição, até
ser incorporada a um contrato assinado.
12 - GERENCIAMENTO DAS AQUISIÇÕES DO PROJETO
368 ©2013 Project Management Institute. Um Guia do Conhecimento em Gerenciamento de Projetos (Guia PMBOK®
) — Quinta Edição
12.1.3.3 Documentos de aquisição
Os documentos de aquisição são usados para solicitar propostas dos fornecedores em potencial. Termos
como licitação, oferta ou cotação são usados geralmente quando a decisão de escolha do fornecedor for
baseada no preço (como na compra de itens comerciais ou padronizados) enquanto o termo proposta é usado
quando outras considerações, como capacidade ou abordagem técnica, são mais importantes. São usados
termos comuns para diferentes tipos de documentos de aquisição que podem incluir solicitação de informações
(SDI), convite para licitação (CPL), solicitação de proposta (SDP), solicitação de cotação (SDC), aviso de oferta
e convite para negociação e resposta inicial do vendedor. A terminologia específica de aquisição usada pode
variar de acordo com o setor e o local da aquisição.
O comprador prepara os documentos de aquisição para facilitar uma resposta exata e completa de cada
fornecedor em potencial e para facilitar a avaliação das respostas. Esses documentos incluem uma descrição
do tipo de resposta desejado, a especificação do trabalho da aquisição (ET) relevante e as cláusulas contratuais
requeridas. Em contratos governamentais, o conteúdo e a estrutura dos documentos de aquisição podem ser
definidos integral ou parcialmente por regulamentação.
A complexidade e o nível de detalhe dos documentos de aquisição devem ser consistentes com o valor
e os riscos associados com a aquisição planejada. Os documentos de aquisição devem ser suficientes para
assegurar respostas consistentes e adequadas, mas flexíveis o bastante para permitir considerações de
sugestões do fornecedor quanto a melhores formas de atender aos mesmos requisitos.
A emissão de uma solicitação de aquisição a fornecedores em potencial para envio de uma proposta ou
licitação é feita geralmente de acordo com as políticas da organização do comprador, que podem incluir a
publicação da solicitação em jornais, publicações comerciais, registros públicos ou na Internet.
12.1.3.4 Critérios de seleção de fontes
Os critérios de seleção de fontes em geral são incluídos nos documentos de solicitação de aquisições.
Esses critérios são desenvolvidos e usados para classificar ou avaliar as propostas dos fornecedores e podem
ser objetivos ou subjetivos.
Os critérios de seleção podem se limitar ao preço de compra se o item de aquisição estiver prontamente
disponível de alguns fornecedores aceitáveis. O preço de compra nesse contexto inclui o custo do item e todas
as despesas subordinadas, como entrega.
Outros critérios de seleção podem ser identificados e documentados para apoiar a avaliação no caso de
produtos, serviços ou resultados mais complexos. Alguns critérios possíveis para seleção de fontes são:
12 - GERENCIAMENTO DAS AQUISIÇÕES DO PROJETO
369
12
©2013 Project Management Institute. Um Guia do Conhecimento em Gerenciamento de Projetos (Guia PMBOK®
) — Quinta Edição
•	 Entendimento da necessidade. Até que ponto a proposta do fornecedor atende à especificação do
trabalho das aquisições?
•	 Custo geral ou do ciclo de vida. O fornecedor selecionado produzirá o custo total de propriedade
mais baixo (custo da compra mais custo operacional)?
•	 Capacidade técnica. O fornecedor tem, ou pode-se esperar que ele adquira, a capacidade e os
conhecimentos técnicos necessários?
•	 Risco. Que nível de risco está embutido na especificação do trabalho,que nível de risco será atribuído
ao fornecedor selecionado e de que modo o fornecedor poderá mitigar o risco?
•	 Abordagem de gerenciamento. O fornecedor tem, ou pode-se esperar que desenvolva, processos
e procedimentos de gerenciamento para garantir o êxito do projeto?
•	 Abordagem técnica. As metodologias técnicas, técnicas, soluções e serviços propostos pelo
fornecedor cumprem os requisitos dos documentos de aquisição, ou é provável que forneçam
resultados superiores ou inferiores aos esperados?
•	 Garantia. O que o fornecedor oferece como garantia do produto final, e por que período?
•	 Capacidade financeira. O fornecedor tem,ou pode-se esperar que ele obtenha,de maneira razoável,
os recursos financeiros necessários?
•	 Capacidade de produção e interesse. O fornecedor tem capacidade e interesse em atender
requisitos futuros potenciais?
•	 Tamanho e tipo da empresa. A empresa do fornecedor pertence a uma categoria específica de
negócios tal como uma microempresa (com desvantagens, programas específicos, etc.) conforme
definido pela organização ou estabelecido pelo órgão governamental e apresentado como uma
condição de concessão do acordo?
•	 Desempenho anterior dos fornecedores. Como foi a experiência anterior com os fornecedores
selecionados?
•	 Referências. O fornecedor pode fornecer referências de clientes anteriores que confirmem sua
experiência de trabalho e o cumprimento dos requisitos contratuais?
•	 Direitos de propriedade intelectual. O fornecedor reivindica direitos de propriedade intelectual nos
processos do trabalho ou nos serviços que serão usados ou nos produtos a serem produzidos para
o projeto?
•	 Direitos de propriedade. O fornecedor reivindica direitos de propriedade nos processos do trabalho
ou nos serviços que serão usados ou nos produtos a serem produzidos para o projeto?
12 - GERENCIAMENTO DAS AQUISIÇÕES DO PROJETO
370 ©2013 Project Management Institute. Um Guia do Conhecimento em Gerenciamento de Projetos (Guia PMBOK®
) — Quinta Edição
12.1.3.5 Decisões de fazer ou comprar
A análise de fazer ou comprar resulta em uma decisão sobre se um trabalho específico pode ser melhor
executado pela equipe do projeto ou se deve ser comprado de fontes externas. Se a decisão for de fazer o
item, o plano de aquisições deve definir os processos e acordos internos da companhia. A decisão de comprar
aciona um processo semelhante de se chegar a um acordo com o fornecedor relativo ao produto ou serviços.
12.1.3.6 Solicitações de mudança
Uma decisão que envolve a aquisição de mercadorias, serviços ou recursos normalmente requer uma
solicitação de mudança. Outras decisões durante o planejamento das aquisições também podem gerar a
necessidade de solicitações de mudança adicionais.As solicitações de mudança são processadas para revisão
e disposição através do processo Realizar o controle integrado de mudanças (Seção 4.5). As mudanças no
plano de gerenciamento do projeto, em seus planos auxiliares e em outros componentes podem resultar em
solicitações de mudança que impactam as ações das aquisições.As solicitações de mudança são processadas
para revisão e disposição através do processo Realizar o controle integrado de mudanças (Seção 4.5).
12.1.3.7 Atualizações nos documentos do projeto
Os documentos do projeto que podem ser atualizados incluem, mas não estão limitados, a:
•	 Documentação dos requisitos,
•	 Matriz de rastreabilidade dos requisitos, e
•	 Registro dos riscos.
12 - GERENCIAMENTO DAS AQUISIÇÕES DO PROJETO
371
12
©2013 Project Management Institute. Um Guia do Conhecimento em Gerenciamento de Projetos (Guia PMBOK®
) — Quinta Edição
12.2 Conduzir as aquisições
Conduzir as Aquisições é o processo de obtenção de respostas de fornecedores, seleção de um fornecedor
e adjudicação de um contrato. O principal benefício desse processo é prover o alinhamento das expectativas
internas e externas das partes interessadas através de acordos estabelecidos. As entradas, ferramentas e
técnicas, e saídas desse processo estão ilustrados na Figura 12-4. A Figura 12-5 mostra o diagrama de fluxo
de dados do processo.
Entradas Ferramentas e técnicas Saídas
.1 Plano de gerenciamento
das aquisições
.2 Documentos de aquisição
.3 Critérios para seleção de
fontes
.4 Propostas de fornecedores
.5 Documentos do projeto
.6 Decisões de fazer ou
comprar
.7 Especificação do trabalho
das aquisições
.8 Ativos de processos
organizacionais
.1 Reunião com licitantes
.2 Técnicas de avaliação de
propostas
.3 Estimativas independentes
.4 Opinião especializada
.5 Publicidade
.6 Técnicas analíticas
.7 Negociações das
aquisições
.1 Fornecedores selecionados
.2 Acordos
.3 Calendários dos recursos
.4 Solicitações de mudança
.5 Atualizações no plano de
gerenciamento do projeto
.6 Atualizações nos
documentos do projeto
Figura 12-4. Conduzir as aquisições: entradas, ferramentas e técnicas, e saídas
12 - GERENCIAMENTO DAS AQUISIÇÕES DO PROJETO
372 ©2013 Project Management Institute. Um Guia do Conhecimento em Gerenciamento de Projetos (Guia PMBOK®
) — Quinta Edição
• Fornecedores selecionados
Gerenciamento das aquisições do projeto
12.2
Conduzir as
aquisições
12.1
Planejar o
gerenciamento
das aquisições
12.3
Controlar as
aquisições
4.1
Desenvolver o
termo de abertura
do projeto
• Ativos de processos
organizacionais
• Documentos do projeto
• Plano de gerenciamento
das aquisições
• Documentos de aquisição
• Critérios para seleção de fontes
• Decisões de fazer ou comprar
• Especificação do trabalho
das aquisições
• Calendários
dos recursos
• Solicitações
de mudança
• Acordos
• Atualizações
no plano de
gerenciamento
do projeto
• Atualizações nos
documentos do projeto
• Propostas de
fornecedores 6.5
Estimar as
durações das
atividades
4.5
Realizar o controle
integrado de
mudanças
6.4
Estimar os recursos
das atividades
4.2
Desenvolver o
plano de
gerenciamento
do projeto
6.6
Desenvolver o
cronograma
7.3
Determinar
o orçamento
9.3
Desenvolver a
equipe do projeto
Documentos
do projeto
Documentos
do projeto
Empresa/
organização
Fornecedores
Figura 12-5. Diagrama do fluxo de dados do processo Conduzir as aquisições
Durante o processo Conduzir as aquisições, a equipe receberá licitações ou propostas e aplicará critérios
de seleção previamente definidos para escolher um ou mais fornecedores qualificados para realizar o trabalho
e aceitáveis como fornecedores.
12 - GERENCIAMENTO DAS AQUISIÇÕES DO PROJETO
373
12
©2013 Project Management Institute. Um Guia do Conhecimento em Gerenciamento de Projetos (Guia PMBOK®
) — Quinta Edição
Nos itens de aquisições mais importantes, o processo geral de solicitação de respostas dos fornecedores e
avaliação dessas respostas pode ser repetido.É possível gerar uma lista resumida de fornecedores qualificados
com base em uma proposta preliminar. Uma avaliação mais detalhada poderá então ser realizada de acordo
com um documento de requisitos mais específicos e abrangentes solicitado aos fornecedores da lista resumida.
Além disso, as ferramentas e técnicas aqui descritas podem ser usadas sozinhas ou em combinação para
selecionar os fornecedores. Por exemplo, é possível usar um sistema de ponderação para:
•	 Selecionar um único fornecedor que será solicitado a assinar um contrato padrão; e
•	 Estabelecer uma sequência de negociação classificando todas as propostas pelas pontuações da
avaliação ponderada atribuídas a cada proposta.
12.2.1 Conduzir as aquisições: entradas
12.2.1.1 Plano de gerenciamento das aquisições
Descrito na Seção 4.2.3.1.O plano de gerenciamento das aquisições descreve como os processos de aquisição
serão gerenciados desde o desenvolvimento dos documentos de aquisições até o fechamento do contrato.
12.2.1.2 Documentos de aquisição
Descritos na Seção 12.1.3.3. Os documentos de aquisição fornecem um registro de atividades para
contratos e outros acordos.
12.2.1.3 Critérios para seleção de fontes
Descritos na Seção 12.1.3.4.
Os critérios para seleção de fontes podem incluir informações sobre a competência, capacidade, datas de
entrega, custo dos produtos, custo do ciclo de vida, conhecimentos técnicos e abordagem do contrato exigidos
do fornecedor.
12.2.1.4 Propostas dos fornecedores
As propostas dos fornecedores preparadas em resposta a um pacote de documentos de aquisição formam
o conjunto de informações básico que será usado por um grupo de avaliação para selecionar um ou mais
licitantes bem-sucedidos (fornecedores).
12 - GERENCIAMENTO DAS AQUISIÇÕES DO PROJETO
374 ©2013 Project Management Institute. Um Guia do Conhecimento em Gerenciamento de Projetos (Guia PMBOK®
) — Quinta Edição
12.2.1.5 Documentos do projeto
Descritos na Seção 11.5.3.2. Os documentos do projeto que são frequentemente considerados incluem as
decisões contratuais relacionadas com o risco incluídas no registro dos riscos.
12.2.1.6 Decisões de fazer ou comprar
Descritas na Seção 12.1.3.5. As organizações que compram mercadorias ou serviços analisam a
necessidade,identificam os recursos e então comparam as estratégias de aquisições quando decidem comprar.
As organizações também avaliam a necessidade de comprar os produtos versus fazer os itens elas mesmas.
Os fatores que influenciam as decisões de fazer ou comprar podem incluir:
•	 As competências principais da organização,
•	 O valor entregue pelos vendedores que atenda às necessidades,
•	 Riscos associados com o atendimento da necessidade de uma maneira economicamente eficaz, e
•	 Capacidade internamente comparada com a comunidade do vendedor.
12.2.1.7 Especificação do trabalho das aquisições
Descrita na Seção 12.1.3.2. A especificação do trabalho das aquisições fornece aos fornecedores
um conjunto claro de metas, requisitos e resultados a partir dos quais eles podem fornecer uma resposta
quantificável. A especificação do trabalho é um componente crítico do processo de aquisições e pode ser
modificada de acordo com a necessidade, através desse processo, até que um acordo final esteja em vigor.As
especificações do trabalho podem incluir, mas não estão limitadas a:
•	 Especificações,
•	 Quantidade desejada,
•	 Níveis de qualidade,
•	 Dados de desempenho,
•	 Período de desempenho,
•	 Local de trabalho, e
•	 Outros requisitos.
12 - GERENCIAMENTO DAS AQUISIÇÕES DO PROJETO
375
12
©2013 Project Management Institute. Um Guia do Conhecimento em Gerenciamento de Projetos (Guia PMBOK®
) — Quinta Edição
12.2.1.8 Ativos de processos organizacionais
Descritos na Seção 2.1.4. Os ativos de processos organizacionais que podem influenciar o processo
Conduzir as aquisições incluem, entre outros:
•	 Listas de fornecedores em potencial e previamente qualificados,
•	 Informações sobre experiências passadas relevantes com os fornecedores, tanto positivas quanto
negativas, e
•	 Acordos anteriores.
Sempre que houver um acordo de cooperação anterior,os papéis do comprador e do fornecedor já terão sido
decididos pela administração executiva. Em alguns casos, o fornecedor pode já estar trabalhando com base em
algum tipo de contrato financiado pelo comprador ou em conjunto pelas duas partes. O papel do comprador
e do fornecedor nesse processo é preparar coletivamente uma especificação do trabalho das aquisições que
atenda aos requisitos do projeto. Em seguida, as partes negociarão um contrato final a ser firmado.
12.2.2 Conduzir as aquisições: ferramentas e técnicas
12.2.2.1 Reuniões com licitantes
As reuniões com licitantes (às vezes chamadas de reuniões com contratados, com fornecedores e de
pré-licitação) são reuniões entre o comprador e todos os fornecedores em potencial antes de submeter uma
licitação ou proposta. Elas são usadas para assegurar que todos os fornecedores em potencial tenham um
entendimento claro e comum da aquisição (tanto dos requisitos técnicos quanto dos contratuais) e que nenhum
licitante receba um tratamento preferencial. Para serem justos, os compradores devem ter muito cuidado para
assegurar que todos os fornecedores em potencial ouçam todas as perguntas de cada fornecedor em potencial
e todas as respostas do comprador. Uma atitude justa típica utiliza técnicas como a coleta de perguntas dos
licitantes, ou a organização de visitas ao terreno antes da reunião com os licitantes.As respostas às perguntas
podem ser incorporadas aos documentos de aquisição como emendas.
12.2.2.2 Técnicas de avaliação de propostas
Em aquisições complexas, onde a seleção de fontes será feita com base nas respostas dos fornecedores
a critérios de ponderação previamente definidos, um processo formal de revisão da avaliação será definido
pelas políticas de aquisição do comprador. O comitê de avaliação fará uma seleção para aprovação pela
administração antes da adjudicação.
12 - GERENCIAMENTO DAS AQUISIÇÕES DO PROJETO
376 ©2013 Project Management Institute. Um Guia do Conhecimento em Gerenciamento de Projetos (Guia PMBOK®
) — Quinta Edição
12.2.2.3 Estimativas independentes
Para muitos itens de aquisição, a organização adquirente pode optar por preparar suas próprias estimativas
independentes ou preparar uma estimativa de custos com um profissional externo, para servir de ponto de
referência para as respostas propostas. Diferenças significativas nas estimativas de custos podem ser uma
indicação de que a especificação do trabalho das aquisições foi deficiente, ambígua e/ou que os fornecedores
em potencial não entenderam ou não responderam completamente à especificação do trabalho das aquisições.
12.2.2.4 Opinião especializada
A opinião especializada pode ser usada na avaliação das propostas dos fornecedores. A avaliação das
propostas pode ser realizada por uma equipe multidisciplinar de revisão com experiência em cada uma das
áreas cobertas pelos documentos de aquisição e o contrato proposto. Isso pode incluir conhecimentos de
disciplinas funcionais, como contratos, direito, finanças, contabilidade, engenharia, planejamento, pesquisa,
desenvolvimento, vendas e fabricação.
12.2.2.5 Publicidade
As listas existentes de fornecedores em potencial muitas vezes podem ser ampliadas com a colocação de
anúncios em publicações de grande circulação, como em jornais selecionados ou em publicações comerciais
especializadas. Algumas organizações usam recursos online para comunicar as solicitações à comunidade do
vendedor. Algumas jurisdições governamentais exigem anúncios públicos para determinados tipos de itens de
aquisição,e a maioria delas exige anúncios públicos ou postagem online de contratos governamentais pendentes.
12.2.2.6 Técnicas analíticas
Asaquisiçõesenvolvemadefiniçãodeumanecessidadedetalformaqueosvendedorespossamproporcionar
valor através das suas ofertas. Para assegurar que a necessidade possa e seja atendida, as técnicas analíticas
podem ajudar as organizações a identificar o preparo do vendedor para fornecer o resultado final pretendido,
determinar o custo esperado para suportar o orçamento, e evitar os excessos de custos decorrentes de
mudanças. Ao analisar as informações de desempenhos anteriores, as equipes podem identificar as áreas de
maior risco e que devem ser monitoradas de perto para assegurar o êxito do projeto.
12 - GERENCIAMENTO DAS AQUISIÇÕES DO PROJETO
377
12
©2013 Project Management Institute. Um Guia do Conhecimento em Gerenciamento de Projetos (Guia PMBOK®
) — Quinta Edição
12.2.2.7 Negociações das aquisições
Asnegociaçõesdasaquisiçõesesclarecemaestrutura,osrequisitoseoutrostermosdascomprasdemodoque
seja possível obter um acordo mútuo antes da assinatura do contrato.As disposições finais do contrato refletem
todos os acordos obtidos. Os assuntos tratados incluem responsabilidades, autoridade para fazer mudanças,
legislação e termos aplicáveis, abordagens comerciais e técnicas de gerenciamento, direitos de propriedade,
financiamento de contratos, soluções técnicas, cronograma geral, pagamentos e preços. As negociações são
concluídas com um documento contratual que pode ser firmado pelo comprador e pelo fornecedor.
Para itens de aquisições complexas, a negociação do contrato pode ser um processo independente com
entradas (por exemplo,lista de questões ou de itens pendentes) e saídas (por exemplo,decisões documentadas)
individuais. Para os itens de aquisição simples, os termos e condições do contrato podem ser previamente
definidos e não negociáveis e só precisam ser aceitos pelo fornecedor.
O gerente do projeto não pode ser o principal negociador nas aquisições. O gerente e outros membros da
equipe de gerenciamento do projeto podem estar presentes durante as negociações para fornecer assistência
e, se necessário, para acrescentar esclarecimentos dos requisitos técnicos, de qualidade e de gerenciamento
do projeto.
12.2.3 Conduzir as aquisições: saídas
12.2.3.1 Fornecedores selecionados
Os fornecedores selecionados são os que foram considerados como estando em uma faixa competitiva de
acordo com o resultado da avaliação da proposta ou da licitação, e que negociaram uma minuta do contrato
que se tornará o contrato real quando for feita a adjudicação. A aprovação final de todas as aquisições
complexas, de alto valor e alto risco, em geral exige a aprovação da administração sênior da organização antes
da adjudicação.
12.2.3.2 Acordos
Um contrato de aquisição inclui termos e condições e pode incorporar outros itens especificados pelo
comprador relativos ao que o fornecedor deve executar ou fornecer. É responsabilidade da equipe de
gerenciamento do projeto assegurar que todos os acordos atendam às necessidades específicas do projeto
e, ao mesmo tempo, cumpram as políticas de aquisição da organização. Dependendo da área de aplicação,
um acordo também pode ser chamado de entendimento, contrato, subcontrato ou pedido de compra.
Independentemente da complexidade do documento, o contrato é um acordo legal que gera obrigações entre
as partes e que obriga o fornecedor a oferecer os produtos, serviços ou resultados especificados e obriga o
comprador a remunerar o fornecedor. O contrato é uma relação legal sujeita a ações corretivas nos tribunais.
Os principais componentes do documento de um acordo variam, mas em geral incluem:
12 - GERENCIAMENTO DAS AQUISIÇÕES DO PROJETO
378 ©2013 Project Management Institute. Um Guia do Conhecimento em Gerenciamento de Projetos (Guia PMBOK®
) — Quinta Edição
•	 Especificação do trabalho ou resultados,
•	 Linha de base do cronograma,
•	 Relatórios de desempenho,
•	 Período de desempenho,
•	 Papéis e responsabilidades,
•	 Local de desempenho do fornecedor,
•	 Definição de preços,
•	 Condições de pagamento,
•	 Local de entrega,
•	 Critérios de inspeção e aceitação,
•	 Garantia,
•	 Apoio ao produto,
•	 Limitação de responsabilidade,
•	 Taxas e adiantamento,
•	 Penalidades,
•	 Incentivos,
•	 Seguros e seguros desempenho,
•	 Aprovações de subcontratadas subordinadas,
•	 Tratamento de solicitações de mudança, e
•	 Mecanismos de rescisão e de resolução alternativa de disputas (RAD). O método RAD pode ser
decidido com antecedência como parte da concessão da aquisição.
12.2.3.3 Calendários dos recursos
A quantidade e a disponibilidade de recursos contratados e as datas em que cada recurso específico ou
grupo de recursos pode estar ativo ou inativo são documentados.
12.2.3.4 Solicitações de mudança
As solicitações de mudança no plano de gerenciamento do projeto, nos planos auxiliares e em outros
componentes são processadas para revisão e disposição por meio do processo Realizar o controle integrado
de mudanças (Seção 4.5).
12 - GERENCIAMENTO DAS AQUISIÇÕES DO PROJETO
379
12
©2013 Project Management Institute. Um Guia do Conhecimento em Gerenciamento de Projetos (Guia PMBOK®
) — Quinta Edição
12.2.3.5 Atualizações no plano de gerenciamento do projeto
Os elementos do plano de gerenciamento do projeto que podem ser atualizados incluem, mas não estão
limitados, a:
•	 Linha de base de custos,
•	 Linha de base do escopo,
•	 Linha de base do cronograma,
•	 Plano de gerenciamento das comunicações, e
•	 Plano de gerenciamento das aquisições.
12.2.3.6 Atualizações nos documentos do projeto
Os documentos do projeto que podem ser atualizados incluem, mas não estão limitados, a:
•	 Documentação dos requisitos,
•	 Matriz de rastreabilidade de requisitos,
•	 Registro dos riscos, e
•	 Registro das partes interessadas.
12.3 Controlar as aquisições
Controlar as aquisições é o processo de gerenciamento das relações de aquisições, monitoramento
do desempenho do contrato e realizações de mudanças e correções nos contratos, conforme necessário.
O principal benefício desse processo é a garantia de que o desempenho tanto do fornecedor quanto do
comprador cumprem os requisitos de aquisição, de acordo com os termos do acordo legal. As entradas,
ferramentas e técnicas, e saídas desse processo são ilustrados na Figura 12-6. A Figura 12-7 mostra o
diagrama de fluxo de dados do processo.
Entradas Ferramentas e técnicas Saídas
.1 Plano de gerenciamento
do projeto
.2 Documentos de aquisição
.3 Acordos
.4 Solicitações de mudança
aprovadas
.5 Relatórios de desempenho
do trabalho
.6 Dados de desempenho do
trabalho
.1 Sistema de controle de
mudanças no contrato
.2 Análise de desempenho
das aquisições
.3 Inspeções e auditorias
.4 Relatórios de desempenho
.5 Sistemas de pagamento
.6 Administração de
reivindicações
.7 Sistema de gerenciamento
de registros
.1 Informações sobre o
desempenho do trabalho
.2 Solicitações de mudança
.3 Atualizações no plano de
gerenciamento do projeto
.4 Atualizações nos
documentos do projeto
.5 Atualizações nos ativos de
processos organizacionais
Figura 12-6. Controlar as aquisições: entradas, ferramentas e técnicas, e saídas
12 - GERENCIAMENTO DAS AQUISIÇÕES DO PROJETO
380 ©2013 Project Management Institute. Um Guia do Conhecimento em Gerenciamento de Projetos (Guia PMBOK®
) — Quinta Edição
Gerenciamento das aquisições do projeto
12.3
Controlar as
aquisições
12.1
Planejar o
gerenciamento
das aquisições
12.2
Conduzir as
aquisições
• Informações sobre o
desempenho do trabalho
• Acordos
• Documentos de aquisição
• Atualizações nos
documentos do projeto
• Solicitações
de mudança
• Relatórios de
desempenho
do trabalho
• Dados de desempenho
do trabalho
• Solicitações de
mudança aprovadas
• Plano de
gerenciamento
do projeto
• Atualizações
no plano de
gerenciamento
do projeto
• Atualizações nos ativos
de processos organizacionais
4.4
Monitorar e
controlar o trabalho
do projeto
4.5
Realizar o controle
integrado de
mudanças
4.5
Realizar o controle
integrado de
mudanças
4.2
Desenvolver o
plano de
gerenciamento
do projeto
4.3
Orientar e gerenciar
o trabalho
do projeto
Empresa/
organização
Documentos
do projeto
Figura 12-7. Diagrama do fluxo de dados do processo Controlar as aquisições
Tanto o comprador quanto o fornecedor administram o contrato de aquisição com objetivos semelhantes.
Cada um precisa assegurar que ambas as partes cumpram suas obrigações contratuais e que seus próprios
direitos legais sejam protegidos. A natureza legal da relação contratual torna imperativo que a equipe de
gerenciamento do projeto esteja ciente das implicações legais das ações adotadas na administração de
qualquer aquisição. Em projetos maiores com vários fornecedores, um aspecto fundamental da administração
de contratos é gerenciar as interfaces entre os diversos fornecedores.
Devido às variadas estruturas organizacionais, muitas organizações tratam a administração de contratos
como uma função administrativa separada da organização do projeto. Embora possa haver um administrador de
aquisições na equipe do projeto, esse indivíduo em geral se reporta a um supervisor de outro departamento. Isso
ocorre principalmente se a organização executora também for o fornecedor do projeto para um cliente externo.
12 - GERENCIAMENTO DAS AQUISIÇÕES DO PROJETO
381
12
©2013 Project Management Institute. Um Guia do Conhecimento em Gerenciamento de Projetos (Guia PMBOK®
) — Quinta Edição
O processo Controlar as aquisições inclui a aplicação dos processos apropriados de gerenciamento de
projetos às relações contratuais e a integração das resultados desses processos no gerenciamento geral do
projeto. Essa integração muitas vezes ocorre em vários níveis quando existem vários fornecedores e quando
há o envolvimento de vários produtos, serviços ou resultados. Os processos de gerenciamento de projetos que
se aplicam podem incluir, entre outros:
•	 Orientar e gerenciar a execução do projeto.Autorizar o trabalho do fornecedor na ocasião apropriada.
•	 Controlar a qualidade. Inspecionar e verificar a adequação do produto do fornecedor.
•	 Realizar o controle integrado de mudanças. Garantir que as mudanças sejam aprovadas de forma
adequada e que todas as pessoas envolvidas estejam cientes dessas mudanças.
•	 Controlar os riscos. Para garantir a mitigação dos riscos.
O processo Controlar as aquisições também tem um componente de gerenciamento financeiro que envolve
o monitoramento dos pagamentos ao fornecedor. Isso garante que os termos de pagamento definidos no
contrato sejam cumpridos e que a remuneração do fornecedor seja vinculada ao seu progresso, conforme
definido no contrato. Uma das principais preocupações ao fazer o pagamento dos fornecedores é que exista
uma relação rigorosa entre os pagamentos feitos e o trabalho realizado.
O processo Controlar as aquisições analisa e documenta como o fornecedor está se desempenhando
ou se desempenhou com base no contrato, e estabelece ações corretivas quando necessário. Essa revisão
do desempenho pode ser usada como uma medida da competência do fornecedor para realizar trabalhos
similares em projetos futuros. Avaliações semelhantes também são realizadas quando é necessário confirmar
que um fornecedor não está cumprindo as obrigações contratuais e quando o comprador precisa considerar
ações corretivas. O processo Controlar as aquisições captura os detalhes necessários para o gerenciamento
de quaisquer cancelamentos antes do tempo do trabalho contratado (por justa causa, conveniência ou
inadimplência) de acordo com a cláusula de rescisão do acordo. Esses detalhes são usados no processo
Encerrar as aquisições para cancelar o acordo.
Osacordospodemserretificadosaqualquermomentoantesdoencerramentodocontratoporconsentimento
mútuo, de acordo com os termos de controle de mudanças do acordo. Tais correções são normalmente feitas
por escrito.
12.3.1 Controlar as aquisições: entradas
12.3.1.1 Plano de gerenciamento do projeto
Descrito na Seção 4.2.3.1. O plano de gerenciamento do projeto descreve como os processos de aquisição
serão gerenciados, do desenvolvimento dos documentos de aquisições ao fechamento do contrato.
12 - GERENCIAMENTO DAS AQUISIÇÕES DO PROJETO
382 ©2013 Project Management Institute. Um Guia do Conhecimento em Gerenciamento de Projetos (Guia PMBOK®
) — Quinta Edição
12.3.1.2 Documentos de aquisição
Descritos na Seção 12.1.3.3. Os documentos de aquisição contêm registros completos de apoio para a
administração dos processos de aquisição; isso inclui adjudicações de contratos de aquisição e a especificação
do trabalho.
12.3.1.3 Acordos
Descritos na Seção 12.2.3.2. Os acordos e entendimentos entre as partes, incluindo o entendimento dos
deveres de cada parte.
12.3.1.4 Solicitações de mudança aprovadas
As solicitações de mudança aprovadas podem incluir modificações nos termos e condições do contrato,
incluindo a especificação do trabalho da aquisição,a definição de preços e as descrições dos produtos,serviços
ou resultados a serem fornecidos.Todas as mudanças relativas às aquisições são formalmente documentadas
por escrito e aprovadas antes de serem implementadas através do processo Controlar as aquisições.
12.3.1.5 Relatórios de desempenho do trabalho
Descritos na Seção 4.4.3.2. A documentação relacionada ao desempenho do fornecedor inclui:
•	 Documentação técnica. Documentação técnica desenvolvida pelo fornecedor e outras informações
fornecidas de acordo com os termos do contrato.
•	 Informações de desempenho do trabalho. Os relatórios de desempenho do fornecedor indicam os
resultados que foram concluídos e os que não foram.
12.3.1.6 Dados de desempenho do trabalho
Descritos na Seção 4.3.3.2. As informações sobre o desempenho do trabalho incluem (1) até que ponto
os padrões de qualidade estão sendo cumpridos, (2) os custos que foram incorridos ou comprometidos, e
(3) a identificação das faturas do fornecedor que foram pagas. Todos os dados são coletados como parte da
execução do projeto.
12 - GERENCIAMENTO DAS AQUISIÇÕES DO PROJETO
383
12
©2013 Project Management Institute. Um Guia do Conhecimento em Gerenciamento de Projetos (Guia PMBOK®
) — Quinta Edição
12.3.2 Controlar as aquisições: ferramentas e técnicas
12.3.2.1 Sistema de controle de mudanças no contrato
O sistema de controle de mudanças no contrato define o processo pelo qual as aquisições podem ser
modificadas.Ele inclui os documentos,sistemas de acompanhamento,procedimentos de resolução de disputas
e os níveis de aprovação necessários para autorizar as mudanças. O sistema de controle de mudanças no
contrato está integrado ao sistema de controle integrado de mudanças.
12.3.2.2 Análises de desempenho das aquisições
A análise de desempenho das aquisições é uma avaliação estruturada do progresso do fornecedor para
entregar o escopo e a qualidade do projeto,dentro dos custos e do cronograma,em comparação com o contrato.
Pode incluir uma análise da documentação preparada pelo fornecedor e inspeções do comprador, bem como
as auditorias de qualidade realizadas durante a execução do trabalho do fornecedor. O objetivo da análise de
desempenho é identificar os êxitos e fracassos do desempenho, o progresso em relação à especificação do
trabalho da aquisição e o não cumprimento do contrato, permitindo que o comprador quantifique a capacidade
ou incapacidade demonstrada pelo fornecedor para executar o trabalho. Essas análises podem ser feitas como
parte das avaliações de andamento do projeto que incluem os principais fornecedores.
12.3.2.3 Inspeções e auditorias
Inspeções e auditorias solicitadas pelo comprador e apoiadas pelo fornecedor, conforme especificado no
contrato de aquisição, podem ser conduzidas durante a execução do projeto para verificar a conformidade nos
processos de trabalho ou nas resultados do fornecedor. Se for autorizado por contrato, algumas equipes de
inspeção e auditoria podem incluir pessoal de aquisições do comprador.
12.3.2.4 Relatórios de desempenho
Os dados de desempenho do trabalho e os relatórios fornecidos pelos fornecedores são avaliados em
relação aos requisitos do acordo. As informações de desempenho do trabalho resultantes dessa avaliação são
em seguida relatadas, como apropriado. Os relatórios de desempenho proporcionam à gerência informações
sobre a eficácia com que o fornecedor está atingindo os objetivos contratuais.
12.3.2.5 Sistemas de pagamento
Os pagamentos ao fornecedor em geral são processados pelo sistema de contas a pagar do comprador após
a certificação de trabalho satisfatório por uma pessoa autorizada da equipe do projeto. Todos os pagamentos
devem ser feitos e documentados em total concordância com os termos do contrato.
12 - GERENCIAMENTO DAS AQUISIÇÕES DO PROJETO
384 ©2013 Project Management Institute. Um Guia do Conhecimento em Gerenciamento de Projetos (Guia PMBOK®
) — Quinta Edição
12.3.2.6 Administração de reivindicações
As mudanças contestadas e as mudanças construtivas em potencial são as modificações solicitadas em
que o comprador e o fornecedor não conseguem chegar a um acordo sobre a remuneração ou não concordam
que uma mudança tenha ocorrido. Essas mudanças contestadas são chamadas de reivindicações, disputas
ou recursos administrativos. As reivindicações são documentadas, processadas, monitoradas e gerenciadas
durante todo o ciclo de vida do contrato, geralmente de acordo com os termos do contrato. Se as partes
não resolverem uma reivindicação, ela terá que ser tratada em conformidade com métodos alternativos de
resolução de disputas, de acordo com os procedimentos estabelecidos no contrato. O acordo de todas as
reivindicações e disputas por meio de negociação é o método preferencial.
12.3.2.7 Sistema de gerenciamento de registros
O sistema de gerenciamento de registros é usado pelo gerente de projetos para gerenciar os registros e
a documentação do contrato e da aquisição. Ele consiste em um conjunto de processos, funções de controle
relacionadas e ferramentas de automação que são consolidados e combinados como parte do sistema de
informações do gerenciamento de projetos (Seção 4.4.2.3). O sistema contém um arquivo recuperável de
documentos e correspondências contratuais.
12.3.3 Controlar as aquisições: saídas
12.3.3.1 Informações sobre o desempenho do trabalho
As informações sobre o desempenho do trabalho fornecem uma base para a identificação de problemas
atuais em potencial a fim de apoiar reivindicações futuras ou novas aquisições. Ao relatar o desempenho de
um vendedor, a organização aprimora o conhecimento do desempenho da aquisição, que suporta a previsão,
gerenciamento dos riscos e processo decisório melhorados. Os relatórios de desempenho também ajudam no
caso de uma disputa com o vendedor.
As informações de desempenho de trabalho incluem o relato sobre o cumprimento dos contratos, que
fornecem às organizações compradoras um mecanismo de acompanhamento de entregas específicas
esperadas e recebidas dos vendedores. Os relatórios de cumprimento do contrato apoiam as comunicações
melhoradas com os vendedores para que as questões em potencial sejam imediatamente abordadas a fim de
satisfazer todas as partes.
12 - GERENCIAMENTO DAS AQUISIÇÕES DO PROJETO
385
12
©2013 Project Management Institute. Um Guia do Conhecimento em Gerenciamento de Projetos (Guia PMBOK®
) — Quinta Edição
12.3.3.2 Solicitações de mudança
As solicitações de mudança no plano de gerenciamento do projeto, nos planos auxiliares e em outros
componentes, como a linha de base de custos, o cronograma do projeto e o plano de gerenciamento das
aquisições, podem resultar do processo Controlar as aquisições. As solicitações de mudança são processadas
para revisão e aprovação por meio do processo Realizar o controle integrado de mudanças.
As mudanças solicitadas, mas não resolvidas, podem incluir orientações fornecidas pelo comprador ou
ações adotadas pelo fornecedor que a outra parte considere uma mudança construtiva para o contrato.
Como qualquer dessas mudanças construtivas pode ser alvo de disputa por uma das partes e originar uma
reivindicação contra a outra parte, elas são identificadas e documentadas de forma única pela correspondência
do projeto.
12.3.3.3 Atualizações no plano de gerenciamento do projeto
Os elementos do plano de gerenciamento do projeto que podem ser atualizados incluem, mas não estão
limitados, a:
•	 Plano de gerenciamento das aquisições. O plano de gerenciamento das aquisiçõesé atualizado
para refletir todas as solicitações de mudança aprovadas que afetam o gerenciamento das aquisições,
incluindo impactos nos custos ou cronogramas.
•	 Linha de base do cronograma. Se houver atrasos que afetem o desempenho geral do projeto, pode
ser necessário atualizar a linha de base do cronograma para refletir as expectativas atuais.
•	 Linha de base dos custos. Se houver mudanças que afetem os custos gerais do projeto, pode ser
necessário atualizar a linha de base do cronograma para refletir as expectativas atuais.
12.3.3.4 Atualizações nos documentos do projeto
Os documentos do projeto que podem ser atualizados incluem, mas não estão limitados à documentação
dos requisitos. A documentação da aquisição inclui, mas não se limita ao contrato de aquisição com todos os
cronogramas de apoio, as mudanças no contrato solicitadas mas não aprovadas, e as solicitações de mudança
aprovadas. A documentação da aquisição também engloba toda a documentação técnica desenvolvida
pelo fornecedor e outras informações sobre o desempenho do trabalho, tais como resultados, relatórios de
desempenho do fornecedor e garantias, documentos financeiros incluindo faturas e registros de pagamentos
e os resultados de inspeções relacionadas ao contrato.
12.3.3.5 Atualizações nos ativos de processos organizacionais
Os elementos dos ativos de processos organizacionais que podem ser atualizados incluem, entre outros:
12 - GERENCIAMENTO DAS AQUISIÇÕES DO PROJETO
386 ©2013 Project Management Institute. Um Guia do Conhecimento em Gerenciamento de Projetos (Guia PMBOK®
) — Quinta Edição
•	 Correspondência. Os termos e condições do contrato em geral requerem a documentação por escrito
de determinados aspectos das comunicações comprador/fornecedor, como a necessidade de avisos
de desempenho insatisfatório e solicitações de esclarecimentos ou mudanças no contrato. Essa
documentação pode incluir os resultados reportados de auditorias e inspeções do comprador que
indicamasfraquezasqueprecisamsercorrigidaspelofornecedor.Alémdosrequisitosdedocumentação
específicos do contrato, as partes mantêm um registro completo e exato, por escrito, de todas as
comunicações orais e escritas do contrato, bem como as ações adotadas e as decisões tomadas.
•	 Cronogramas e solicitações de pagamento. Todos os pagamentos devem ser feitos de acordo
com os termos e condições do contrato de aquisição.
•	 Documentação da avaliação do desempenho do fornecedor. A documentação da avaliação
do desempenho do fornecedor é preparada pelo comprador. Essas avaliações de desempenho
documentam a capacidade do fornecedor de continuar a realizar o trabalho no contrato atual,indicam
se o fornecedor pode trabalhar em projetos futuros ou classificam o desempenho do fornecedor no
projeto. Esses documentos podem formar a base para o cancelamento no início do contrato do
fornecedor ou determinar como são administradas as penalidades, remunerações ou incentivos. Os
resultados das avaliações de desempenho também podem ser incluídos nas listas de fornecedores
qualificados correspondentes.
12.4 Encerrar as aquisições
Encerrar as aquisições é o processo de finalizar todas as aquisições do projeto. O principal benefício
deste processo é a documentação dos acordos e outros documentos relacionados, para consultas futuras. As
entradas, ferramentas e técnicas, e saídas desse processo são ilustradas na Figura 12-8.A Figura 12-9 mostra
o diagrama de fluxo de dados do processo.
Entradas Ferramentas e técnicas Saídas
.1 Plano de gerenciamento
do projeto
.2 Documentos de aquisição
.1 Auditorias de aquisições
.2 Negociações das aquisições
.3 Sistema de gerenciamento
de registros
.1 Aquisições encerradas
.2 Atualizações nos ativos de
processos organizacionais
Figura 12-8. Encerrar as aquisições: entradas, ferramentas e técnicas, e saídas
12 - GERENCIAMENTO DAS AQUISIÇÕES DO PROJETO
387
12
©2013 Project Management Institute. Um Guia do Conhecimento em Gerenciamento de Projetos (Guia PMBOK®
) — Quinta Edição
Gerenciamento das aquisições do projeto
12.4
Encerrar
as aquisições
12.1
Planejar o
gerenciamento
das aquisições
• Atualizações nos
ativos de processos
organizacionais
• Documentos
de aquisição
• Plano de
gerenciamento
do projeto
• Aquisições
encerradas
4.2
Desenvolver o
plano de
gerenciamento
do projeto
Empresa/
organização
Figura 12-9. Diagrama do fluxo de dados do processo Encerrar as aquisições
O processo Encerrar as aquisições também envolve atividades administrativas como finalização das
reivindicações em aberto, atualização nos registros para refletir os resultados finais e arquivamento dessas
informações para uso futuro. O processo Encerrar as aquisições aborda cada contrato aplicável ao projeto, ou
uma fase do projeto. Em projetos com várias fases, a vigência de um contrato pode se aplicar somente a uma
determinada fase do projeto. Nesses casos, o processo Encerrar as aquisições encerra as aquisições aplicáveis
àquela fase do projeto. As reivindicações não resolvidas podem estar sujeitas a um processo judicial após
o encerramento. Os termos e condições do contrato podem recomendar procedimentos específicos para o
encerramento do acordo. O processo Encerrar as aquisições apoia o processo Encerrar o projeto ou fase (Seção
4.6) assegurando que os acordos contratuais sejam concluídos ou cancelados.
O cancelamento de um contrato é um caso especial de encerramento das aquisições que pode resultar
de um acordo mútuo entre as partes, do inadimplência de uma das partes ou por conveniência do comprador,
se estiver estabelecido no contrato. Os direitos e responsabilidades das partes caso haja um cancelamento
estão contidos na cláusula de rescisão do contrato. De acordo com os termos e condições dessas aquisições,
o comprador pode ter o direito de cancelar todo o contrato ou uma parte dele, a qualquer momento, por justa
causa ou por conveniência. Contudo, com base nos termos e condições desses contratos, o comprador pode
ter que ressarcir o fornecedor pelas preparações e por qualquer trabalho concluído e aceito relativo à parte
cancelada do contrato.
12 - GERENCIAMENTO DAS AQUISIÇÕES DO PROJETO
388 ©2013 Project Management Institute. Um Guia do Conhecimento em Gerenciamento de Projetos (Guia PMBOK®
) — Quinta Edição
12.4.1 Encerrar as aquisições: entradas
12.4.1.1 Plano de gerenciamento do projeto
Descrito na Seção 4.2.3.1. O plano de gerenciamento do projeto contém o plano de gerenciamento das
aquisições que fornece os detalhes e diretrizes para o encerramento das aquisições.
12.4.1.2 Documentos de aquisição
Para encerrar o contrato, toda a documentação da aquisição é coletada, indexada e arquivada. As
informações sobre o cronograma do contrato, escopo, qualidade e desempenho de custos, bem como toda a
documentação das mudanças no contrato, registros de pagamento e resultados de inspeções, são catalogadas.
Essas informações podem ser usadas como informações de lições aprendidas e como uma base para avaliar
contratados para contratos futuros.
12.4.2 Encerrar as aquisições: ferramentas e técnicas
12.4.2.1 Auditorias de aquisições
A auditoria de aquisições é uma avaliação estruturada do processo de aquisições,desde o processo Planejar
o gerenciamento das aquisições até o processo Controlar as aquisições. O objetivo da auditoria de aquisições
é identificar êxitos e fracassos que possam ser identificados na preparação ou na administração de outros
contratos de aquisições no projeto, ou em outros projetos dentro da organização executora.
12.4.2.2 Negociações das aquisições
Em todas as relações de aquisição, o acerto final justo de todas as questões, reivindicações e disputas
pendentes por meio de negociação é o objetivo principal. Sempre que não se conseguir o acordo por meio de
negociação direta, deve-se explorar alguma forma de resolução alternativa de disputas, incluindo mediação ou
arbitragem. Quando todas as demais alternativas falharem, o processo judicial nos tribunais é a última opção
e a menos desejada.
12 - GERENCIAMENTO DAS AQUISIÇÕES DO PROJETO
389
12
©2013 Project Management Institute. Um Guia do Conhecimento em Gerenciamento de Projetos (Guia PMBOK®
) — Quinta Edição
12.4.2.3 Sistema de gerenciamento de registros
Descrito na Seção 12.3.2.7. O sistema de gerenciamento de registros é usado pelo gerente de projetos para
gerenciar os registros e a documentação do contrato e da aquisição. Os documentos e correspondência do
contrato são arquivados através do sistema de gerenciamento de registros como parte do processo Encerrar
as aquisições.
12.4.3 Encerrar as aquisições: saídas
12.4.3.1 Aquisições encerradas
O comprador, em geral por meio do administrador de aquisições autorizado, envia ao fornecedor um aviso
formal por escrito de que o contrato foi concluído.Os requisitos de encerramento formal das aquisições em geral
são definidos nos termos e condições do contrato e são incluídos no plano de gerenciamento das aquisições.
12.4.3.2 Atualizações nos ativos de processos organizacionais
Os elementos dos ativos de processos organizacionais que podem ser atualizados incluem, entre outros:
•	 Arquivo de aquisições. Um conjunto completo de documentos indexados do contrato, incluindo o
contrato encerrado, é preparado para inclusão com os arquivos finais do projeto.
•	 Aceitação da entrega. A documentação da aceitação formal das saídas fornecidas pelo fornecedor
poderá ser retida pela organização. O processo Encerrar as aquisições garante o cumprimento desse
requisito de documentação. Os requisitos para a aceitação formal das saídas e o modo como tratar
as saídas que não estão em conformidade são normalmente definidos no contrato.
•	 Documentação de lições aprendidas. As lições aprendidas, a experiência adquirida e as
recomendações de melhoria dos processos devem ser incluídas nos arquivos do projeto para
melhorar as aquisições futuras.
13 - GERENCIAMENTO DAS PARTES INTERESSADAS DO PROJETO
391
13
©2013 Project Management Institute. Um Guia do Conhecimento em Gerenciamento de Projetos (Guia PMBOK®
) — Quinta Edição
GERENCIAMENTO DAS PARTES INTERESSADAS DO PROJETO
O gerenciamento das partes interessadas do projeto inclui os processos exigidos para identificar todas as
pessoas,gruposouorganizaçõesquepodemimpactarouseremimpactadospeloprojeto,analisarasexpectativas
das partes interessadas e seu impacto no projeto, e desenvolver estratégias de gerenciamento apropriadas
para o engajamento eficaz das partes interessadas nas decisões e execução do projeto. O gerenciamento das
partes interessadas também se concentra na comunicação contínua com as partes interessadas para entender
suas necessidades e expectativas, abordando as questões conforme elas ocorrem, gerenciando os interesses
conflitantes e incentivando o comprometimento das partes interessadas com as decisões e atividades do
projeto. A satisfação das partes interessadas deve ser gerenciada como um objetivo essencial do projeto.
A Figura 13-1 fornece uma visão geral dos processos de gerenciamento das partes interessados do projeto,
que incluem o seguinte:
13.1 Identificar as partes interessadas —O processo de identificar pessoas,grupos ou organizações
que podem impactar ou serem impactados por uma decisão, atividade ou resultado do projeto e
analisaredocumentarinformaçõesrelevantesrelativasaosseusinteresses,níveldeengajamento,
interdependências, influência, e seu impacto potencial no êxito do projeto.
13.2 Planejar o gerenciamento das partes interessadas —O processo de desenvolver estratégias
apropriadas de gerenciamento para engajar as partes interessadas de maneira eficaz no decorrer
de todo o ciclo de vida do projeto, com base na análise das suas necessidades, interesses, e
impacto potencial no sucesso do projeto.
13.3 Gerenciar o engajamento das partes interessadas —O processo de se comunicar e trabalhar
com as partes interessadas para atender às suas necessidades/expectativas deles, abordar
as questões à medida que elas ocorrem, e incentivar o engajamento apropriado das partes
interessadas nas atividades do projeto, no decorrer de todo o ciclo de vida do projeto.
13.4 Controlar o engajamento das partes interessadas —O processo de monitorar os
relacionamentos das partes interessadas do projeto em geral, e ajustar as estratégias e planos
para o engajamento das partes interessadas.
Esses processos interagem entre si e com os de outras Áreas de Conhecimento como descrito com detalhes
na Seção 3 e no Anexo A1.
Todos os projetos têm partes interessadas que são afetadas ou podem afetar o projeto de uma maneira
positiva ou negativa. Embora algumas partes interessadas possam ter uma habilidade limitada de influenciar o
projeto, outras podem ter uma influência significativa no projeto e nos seus resultados esperados.A habilidade
do gerente de projetos de identificar e gerenciar essas partes interessadas de maneira apropriada pode fazer
a diferença entre o êxito e o fracasso.
1313
13 - GERENCIAMENTO DAS PARTES INTERESSADAS DO PROJETO
392 ©2013 Project Management Institute. Um Guia do Conhecimento em Gerenciamento de Projetos (Guia PMBOK®
) — Quinta Edição
.1 Entradas
.1 Termo de abertura do projeto
.2 Documentos de aquisição
.3 Fatores ambientais da empresa
.4 Ativos de processos
organizacionais
.2 Ferramentas e técnicas
.1 Análise das partes interessadas
.2 Opinião especializada
.3 Reuniões
.3 Saídas
.1 Registro das partes
interessadas
.1 Entradas
.1 Plano de gerenciamento do
projeto
.2 Registro das partes
interessadas
.3 Fatores ambientais da empresa
.4 Ativos de processos
organizacionais
.2 Ferramentas e técnicas
.1 Opinião especializada
.2 Reuniões
.3 Técnicas analíticas
.3 Saídas
.1 Plano de gerenciamento das
partes interessadas
.2 Atualizações nos documentos
do projeto
.1 Entradas
.1 Plano de gerenciamento das
partes interessadas
.2 Plano de gerenciamento das
comunicações
.3 Registro das mudanças
.4 Ativos de processos
organizacionais
.2 Ferramentas e técnicas
.1 Métodos de comunicação
.2 Habilidades interpessoais
.3 Habilidades de gerenciamento
.3 Saídas
.1 Registro das questões
.2 Solicitações de mudança
.3 Atualizações no plano de
gerenciamento do projeto
.4 Atualizações nos documentos
do projeto
.5 Atualizações nos ativos de
processos organizacionais
Visão geral do gerenciamento
das partes interessadas do projeto
13.2 Planejar o gerenciamento
das partes interessadas
13.1 Identificar as
partes interessadas
.1 Entradas
.1 Plano de gerenciamento do
projeto
.2 Registro das questões
.3 Dados de desempenho do
trabalho
.4 Documentos do projeto
.2 Ferramentas e técnicas
.1 Sistemas de gerenciamento
de informações
.2 Opinião especializada
.3 Reuniões
.3 Saídas
.1 Informações sobre o
desempenho do trabalho
.2 Solicitações de mudança
.3 Atualizações no plano de
gerenciamento do projeto
.4 Atualizações nos documentos
do projeto
.5 Atualizações nos ativos de
processos organizacionais
13.4 Controlar o Engajamento
das Partes Interessadas
13.3 Gerenciar o engajamento
das partes interessadas
Figura 13-1. Gerenciamento das partes interessadas do projeto
13 - GERENCIAMENTO DAS PARTES INTERESSADAS DO PROJETO
393
13
©2013 Project Management Institute. Um Guia do Conhecimento em Gerenciamento de Projetos (Guia PMBOK®
) — Quinta Edição
13.1 Identificar as partes interessadas
Identificar as partes interessadas é o processo de identificar pessoas, grupos ou organizações que podem
ter impacto ou serem impactados por uma decisão, atividade ou resultado do projeto, e analisar e documentar
informações relevantes relativas aos seus interesses, nível de engajamento, interdependências, influência, e
seu impacto potencial no sucesso do projeto. O principal benefício deste processo é que ele permite que o
gerente de projetos identifique o direcionamento apropriado para cada parte interessada ou grupo de partes
interessadas. As entradas, ferramentas e técnicas e saídas desse processo estão ilustradas na Figura 13-2.
A Figura 13-3 ilustra o diagrama de fluxo de dados do processo.
Entradas Ferramentas e técnicas Saídas
.1 Termo de abertura do
projeto
.2 Documentos de aquisição
.3 Fatores ambientais da
empresa
.4 Ativos de processos
organizacionais
.1 Análise de partes interessadas
.2 Opinião especializada
.3 Reuniões
.1 Registro das partes
interessadas
Figura 13-2. Identificar as partes interessadas: entradas, ferramentas e técnicas, e saídas
Gerenciamento das partes
interessadas do projeto
13.1
Identificar
as partes
interessadas
13.2
Planejar o
gerenciamento
das partes
interessadas
• Documentos
de aquisição
• Termo de abertura
do projeto
• Registro das
partes interessadas
• Registro das
partes interessadas
• Ativos de processos
organizacionais
• Fatores ambientais
da empresa
10.1
Planejar o
gerenciamento
das comunicações
12.1
Planejar o
gerenciamento
das aquisições
12.1
Planejar o
gerenciamento
das aquisições
4.1
Desenvolver o
termo de abertura
do projeto
5.2
Coletar os
requisitos
8.1
Planejar o
gerenciamento
da qualidade
11.1
Planejar o
gerenciamento
dos riscos
11.2
Identificar
os riscos
Empresa/
organização
Figura 13-3. Diagrama do fluxo de dados do processo Identificar as partes interessadas
13 - GERENCIAMENTO DAS PARTES INTERESSADAS DO PROJETO
394 ©2013 Project Management Institute. Um Guia do Conhecimento em Gerenciamento de Projetos (Guia PMBOK®
) — Quinta Edição
As partes interessadas são pessoas,grupos ou organizações que podem afetar,serem afetados ou sentirem-
se afetados por uma decisão, atividade ou resultado de um projeto. Elas englobam pessoas e organizações,
tais como clientes, patrocinadores, a organização executora e o público que estão ativamente envolvidos no
projeto, ou cujos interesses podem ser positiva ou negativamente afetados pela execução ou pela conclusão
do projeto. Elas também podem exercer influência sobre o projeto e suas saídas.As partes interessadas podem
estar em diversos níveis da organização e ter diferentes níveis de autoridade, ou estar fora da organização
executora do projeto. Seção 13.1.2.1 identifica vários tipos de partes interessadas do projeto.
É fundamental para o sucesso do projeto identificar as partes interessadas desde o início do projeto ou
fase e analisar seus níveis de interesse, expectativas individuais, assim como sua importância e influência.
A análise inicial deve ser revista e atualizada regularmente. A maioria dos projetos tem um número variado
de partes interessadas, dependendo do seu tamanho, tipo e complexidade. Como o tempo do gerente de
projetos é limitado e precisa ser usado com a maior eficiência possível, essas partes interessadas devem ser
classificadas de acordo com o seu interesse, influência e engajamento no projeto, levando em consideração
o fato de que o efeito ou influência de uma parte interessada pode não ocorrer ou tornar-se evidente até os
estágios finais do projeto ou fase. Isso permite que o gerente de projetos se concentre nos relacionamentos
necessários para garantir o sucesso do projeto.
13.1.1 Identificar as partes interessadas: entradas
13.1.1.1 Termo de abertura do projeto
DescritonaSeção4.1.3.1.Otermodeaberturadoprojetopodefornecerinformaçõessobreaspartesinternas
e externas relacionadas e afetadas pelo resultado ou a execução do projeto,tais como patrocinador(es),clientes,
membros da equipe, grupos e departamentos que participam do projeto, e outras pessoas ou organizações
afetadas pelo projeto.
13.1.1.2 Documentos de aquisição
Descritos na Seção 12.1.3.3. Se um projeto for o resultado de uma atividade de aquisição ou estiver
baseado em um contrato estabelecido, as partes desse contrato são as principais partes interessadas do
projeto. Outras partes relevantes, como fornecedores, também devem ser consideradas na lista das partes
interessadas do projeto.
13 - GERENCIAMENTO DAS PARTES INTERESSADAS DO PROJETO
395
13
©2013 Project Management Institute. Um Guia do Conhecimento em Gerenciamento de Projetos (Guia PMBOK®
) — Quinta Edição
13.1.1.3 Fatores ambientais da empresa
Descritos na Seção 2.1.5. Os fatores ambientais da empresa que podem influenciar o processo Identificar
as partes interessadas incluem, entre outros:
•	 Cultura e estrutura da organização;
•	 Padrões governamentais ou do setor (por exemplo, regulamentos, padrões dos produtos); e
•	 Tendências globais, regionais ou locais, e práticas ou hábitos.
13.1.1.4 Ativos de processos organizacionais
Descritos na Seção 2.1.4. Os ativos de processos organizacionais que podem influenciar o processo
Identificar as partes interessadas incluem, entre outros:
•	 Modelos para registro das partes interessadas,
•	 Lições aprendidas em projetos e fases anteriores, e
•	 Registros das partes interessadas de projetos anteriores.
13.1.2 Identificar as partes interessadas: ferramentas e técnicas
13.1.2.1 Análise de partes interessadas
A análise de partes interessadas é uma técnica de coleta e análise sistemática de informações quantitativas
e qualitativas para determinar os interesses que devem ser considerados durante todo o projeto. Ela identifica
os interesses, as expectativas e a influência das partes interessadas e determina seu relacionamento com a
finalidade do projeto. Também ajuda a identificar os relacionamentos das partes interessadas (do projeto e
com outras partes interessadas) que podem ser aproveitadas para formar alianças e parcerias potenciais para
aumentar a possibilidade de êxito do projeto, juntamente com os relacionamentos com as partes interessadas
que devem ser influenciadas de maneiras diferentes nos vários estágios do projeto ou da fase.
13 - GERENCIAMENTO DAS PARTES INTERESSADAS DO PROJETO
396 ©2013 Project Management Institute. Um Guia do Conhecimento em Gerenciamento de Projetos (Guia PMBOK®
) — Quinta Edição
A análise de partes interessadas geralmente segue as etapas descritas a seguir:
•	 Identificar todas as potenciais partes interessadas do projeto e as informações relevantes, como
papéis, departamentos, interesses, conhecimentos, expectativas e níveis de influência. As principais
partes interessadas em geral são fáceis de identificar. Elas incluem todas as pessoas com papel
gerencial ou de tomada de decisões afetadas pelo resultado do projeto, como o patrocinador, o
gerente de projeto e o cliente principal. A identificação de outras partes interessadas geralmente é
feita através de entrevistas com as partes interessadas identificadas e expandindo a lista, até que
todas as partes interessadas potenciais sejam incluídas.
•	 Identificar o impacto ou apoio potencial que cada parte interessada poderia gerar e classificá-los a
fim de definir uma estratégia de abordagem. Em grandes comunidades de partes interessadas, é
importante priorizar as partes interessadas para garantir uma utilização eficiente de esforços na hora
de comunicar e gerenciar suas expectativas.
•	 Avaliar como as principais partes interessadas provavelmente reagirão ou responderão em várias
situações, a fim de planejar como influenciá-las para aumentar seu apoio e mitigar os impactos
negativos em potencial.
Há muitos modelos classificatórios usados na análise das partes interessadas, tais como:
•	 Grau de poder/interesse, que agrupa as partes interessadas com base no seu nível de autoridade
(“poder”) e seu nível de preocupação (“interesse”) em relação aos resultados do projeto;
•	 Grau de poder/influência, que agrupa as partes interessadas com base no seu nível de autoridade
(“poder”) e no seu engajamento ativo (“influência”) no projeto;
•	 Grau de influência/impacto, que agrupa as partes interessadas com base no seu engajamento ativo
(“influência”) no projeto e na sua habilidade de efetuar mudanças no planejamento ou na execução
do projeto (“impacto”); e
•	 Modelo de relevância, que descreve os tipos de partes interessadas com base no seu poder
(capacidade de impor sua vontade), na urgência (necessidade de atenção imediata) e na legitimidade
(seu envolvimento é apropriado).
A Figura 13-4 apresenta um exemplo de um modelo de representação de grau de poder/interesse onde A-H
representa a disposição das partes interessadas genéricas.
13 - GERENCIAMENTO DAS PARTES INTERESSADAS DO PROJETO
397
13
©2013 Project Management Institute. Um Guia do Conhecimento em Gerenciamento de Projetos (Guia PMBOK®
) — Quinta Edição
Manter
satisfeito
Gerenciar
com atenção
• B
• H
• F
• A
• G • C
• E
• D
Monitorar
Manter
informado
Alto
Poder
Baixo
Baixo Interesse Alto
Figura 13-4. Exemplo de rede de poder/interesse com as partes interessadas
13.1.2.2 Opinião especializada
Para garantir uma ampla identificação e listagem das partes interessadas, deve-se solicitar a opinião e
o conhecimento de grupos ou pessoas que tenham treinamento ou conhecimento especializado na área ou
disciplina em questão, tais como:
•	 Alta administração;
•	 Outras unidades dentro da organização;
•	 Principais partes interessadas identificadas;
13 - GERENCIAMENTO DAS PARTES INTERESSADAS DO PROJETO
398 ©2013 Project Management Institute. Um Guia do Conhecimento em Gerenciamento de Projetos (Guia PMBOK®
) — Quinta Edição
•	 Gerentes de projetos que trabalharam em projetos da mesma área (diretamente ou por meio de
lições aprendidas);
•	 Especialistas no assunto da área de negócio ou do projeto;
•	 Grupos e consultores do setor; e
•	 Associações profissionais e técnicas, entidades reguladoras e organizações não governamentais
(ONGs).
A opinião especializada pode ser obtida por meio de consultas individuais (reuniões particulares,entrevistas,
etc.) ou em formato de painel (discussões de grupo, pesquisas de opinião, etc.).
13.1.2.3 Reuniões
As reuniões para análise de perfis são reuniões do projeto concebidas para desenvolver o entendimento das
principais partes interessadas do projeto, e podem ser usadas para a troca ou análise de informações sobre
papéis, interesses, conhecimentos e a situação geral de cada parte interessada do projeto.
13.1.3 Identificar as partes interessadas: saídas
13.1.3.1 Registro das partes interessadas
O principal resultado do processo Identificar as partes interessadas é o registro das partes interessadas. Ele
contém todos os detalhes relativos às partes identificadas, incluindo, entre outros:
•	 Informações de identificação. Nome, posição na organização, local, papel no projeto, informações
de contato;
•	 Informações de avaliação. Requisitos essenciais, principais expectativas, influência potencial no
projeto, fase de maior interesse no ciclo de vida; e
•	 Classificação das partes interessadas. Interna/externa, de apoio/neutra/resistente, etc.
Oregistrodaspartesinteressadasdeveserconsultadoeatualizadoregularmente,poisaspartesinteressadas
podem mudar, ou novas partes interessadas podem ser identificadas durante o ciclo de vida do projeto.
13 - GERENCIAMENTO DAS PARTES INTERESSADAS DO PROJETO
399
13
©2013 Project Management Institute. Um Guia do Conhecimento em Gerenciamento de Projetos (Guia PMBOK®
) — Quinta Edição
13.2 Planejar o gerenciamento das partes interessadas
Planejar o Gerenciamento das Partes Interessadas é o processo de desenvolver estratégias apropriadas
de gerenciamento para envolver as partes interessadas de maneira eficaz no decorrer de todo o ciclo de
vida do projeto, com base na análise das suas necessidades, interesses, e impacto potencial no êxito do
projeto. O principal benefício desse processo é o fornecimento de um plano claro e de interação com as partes
interessadas do projeto para que apoiem os interesses do projeto. As entradas, ferramentas e técnicas e
saídas desse processo estão ilustrados na Figura 13-5. A Figura 13-6 ilustra o diagrama de fluxo de dados do
processo.
Entradas Ferramentas e técnicas Saídas
.1 Plano de gerenciamento
do projeto
.2 Registro das partes
interessadas
.3 Fatores ambientais da
empresa
.4 Ativos de processos
organizacionais
.1 Opinião especializada
.2 Reuniões
.3 Técnicas analíticas
.1 Plano de gerenciamento
das partes interessadas
.2 Atualizações nos
documentos do projeto
Figura 13-5. Planejar o gerenciamento das partes interessadas:
entradas, ferramentas e técnicas, e saídas
Gerenciamento das partes interessadas do projeto
13.1
Identificar as
partes interessadas
• Plano de gerenciamento
das partes interessadas
• Atualizações
nos documentos
do projeto
• Registro das
partes interessadas• Ativos de processos
organizacionais
• Fatores ambientais
da empresa
• Plano de
gerenciamento
do projeto
5.2
Coletar os
requisitos
4.2
Desenvolver o
plano de
gerenciamento
do projeto
Empresa/
organização
Documentos
do projeto
13.2
Planejar o
gerenciamento
das partes
interessadas
13.3
Gerenciar o
engajamento
das partes
interessadas
Figura 13-6. Diagrama de fluxo de dados do processo Planejar o gerenciamento
das partes interessadas
13 - GERENCIAMENTO DAS PARTES INTERESSADAS DO PROJETO
400 ©2013 Project Management Institute. Um Guia do Conhecimento em Gerenciamento de Projetos (Guia PMBOK®
) — Quinta Edição
O processo Planejar o gerenciamento das partes interessadas demonstra como o projeto afetará as
partes interessadas, permitindo que o gerente de projetos desenvolva várias maneiras de engajar as partes
interessadas no projeto de maneira eficaz, a fim de gerenciar suas expectativas e cumprir os objetivos do
projeto. O gerenciamento das partes interessadas significa mais do que melhorar as comunicações, e requer
mais do que gerenciar uma equipe. O gerenciamento das partes interessadas envolve a criação e manutenção
de relacionamentos entre a equipe do projeto e as partes interessadas, com o objetivo de satisfazer suas
respectivas necessidades e requisitos dentro dos limites do projeto.
Esse processo gera o plano de gerenciamento das partes interessadas, que contém planos detalhados
de realização eficaz do gerenciamento das partes interessadas. À medida em que o projeto avança, a
comunidade das partes interessadas e o nível exigido de envolvimento podem mudar e, assim sendo, o
planejamento do gerenciamento das partes interessadas é um processo iterativo que é revisto regularmente
pelo gerente de projetos.
13.2.1 Planejar o gerenciamento das partes interessadas: entradas
13.2.1.1 Plano de gerenciamento do projeto
Descrito na Seção 4.2.3.1. As informações usadas no desenvolvimento do plano de gerenciamento das
partes interessadas incluem, mas não se limitam, a:
•	 O ciclo de vida selecionado para o projeto e os processos que serão aplicados a cada fase;
•	 Descrição de como o trabalho será executado para alcançar os objetivos do projeto;
•	 Descrição de como os requisitos de recursos humanos serão cumpridos e como os papéis e
responsabilidades, a estrutura hierárquica e o gerenciamento do pessoal serão abordados e
estruturados para o projeto;
•	 Um plano de gerenciamento de mudanças que documenta como as mudanças serão monitoradas e
controladas; e
•	 Necessidades e técnicas para comunicação entre as partes interessadas.
13.2.1.2 Registro das partes interessadas
Descrito na Seção 13.1.3.1. O registro das partes interessadas fornece as informações necessárias para
planejar maneiras apropriadas de engajar as partes interessadas do projeto.
13 - GERENCIAMENTO DAS PARTES INTERESSADAS DO PROJETO
401
13
©2013 Project Management Institute. Um Guia do Conhecimento em Gerenciamento de Projetos (Guia PMBOK®
) — Quinta Edição
13.2.1.3 Fatores ambientais da empresa
Descritos na Seção 2.1.5. Todos os fatores ambientais da empresa são usados como entradas para esse
processo, porque o gerenciamento das partes interessadas deve ser adaptado ao ambiente do projeto. Entre
eles, a cultura, a estrutura e o ambiente da organização são particularmente importantes, porque ajudam a
determinar as melhores opções para apoiar um melhor processo adaptativo para o gerenciamento das partes
interessadas.
13.2.1.4 Ativos de processos organizacionais
Descritos na Seção 2.1.4. Todos os ativos de processos organizacionais são usados como entradas para o
processo Planejar o gerenciamento das partes interessadas.Entre eles,o banco de dados das lições aprendidas
e as informações históricas são particularmente importantes, porque ajudam no entendimento dos planos de
gerenciamento anteriores e sua eficácia. Eles podem ser usados para planejar as atividades de gerenciamento
das partes interessadas para o projeto atual.
13.2.2 Planejar o gerenciamento das partes interessadas: ferramentas e técnicas
13.2.2.1 Opinião especializada
Com base nos objetivos do projeto, o gerente de projetos deve utilizar a opinião de partes especializadas
para decidir sobre o nível de engajamento requerido de cada parte interessada, em cada estágio do projeto. Por
exemplo, no início de um projeto, pode ser necessário que as partes interessadas seniores estejam altamente
engajadas, para remover quaisquer obstáculos ao êxito. Sua remoção bem sucedida pode ser suficiente para
que as partes interessadas seniores mudem o seu nível de engajamento de liderança para apoio, e outras
partes interessadas, como usuários finais, podem tornar-se mais importantes.
Para criar o plano de gerenciamento das partes interessadas, deve-se buscar a opinião e o conhecimento
especializado de grupos ou pessoas com treinamento ou conhecimento especializado na área em questão, ou
visão dos relacionamentos dentro da organização, tais como:
•	 Alta administração;
•	 Membros da equipe do projeto;
•	 Outras unidades ou pessoas dentro da organização;
•	 Principais partes interessadas identificadas;
13 - GERENCIAMENTO DAS PARTES INTERESSADAS DO PROJETO
402 ©2013 Project Management Institute. Um Guia do Conhecimento em Gerenciamento de Projetos (Guia PMBOK®
) — Quinta Edição
•	 Gerentes de projetos que trabalharam em projetos da mesma área (diretamente ou por meio de
lições aprendidas);
•	 Especialistas no assunto da área de negócio ou do projeto;
•	 Grupos e consultores do setor; e
•	 Associações profissionais e técnicas, entidades reguladoras e organizações não governamentais
(ONGs).
A opinião especializada pode ser obtida por meio de consultas individuais (reuniões particulares,entrevistas,
etc.) ou em formato de painel (discussões de grupo, pesquisas de opinião, etc.).
13.2.2.2 Reuniões
As reuniões devem ser feitas com especialistas e a equipe do projeto para definir os níveis de engajamento
requeridos de todas as partes interessadas. Essas informações podem ser usadas na preparação do plano de
gerenciamento das partes interessadas.
13.2.2.3 Técnicas analíticas
O nível de engajamento atual de todas as partes interessadas deve ser comparado com os níveis de
envolvimento planejados requeridos para a conclusão bem sucedida do projeto. O engajamento das partes
interessadas durante todo o ciclo de vida do projeto é essencial para o êxito do projeto.
O nível de engajamento das partes interessadas pode ser classificado como se segue:
•	 Desinformado. Sem conhecimento do projeto e impactos potenciais.
•	 Resistente. Ciente do projeto e dos impactos potenciais e resistente à mudança.
•	 Neutro. Ciente do projeto e mesmo assim não dá apoio ou resiste.
•	 Dá apoio. Ciente do projeto e dos impactos potenciais e dá apoio à mudança.
•	 Lidera. Ciente do projeto e dos impactos potenciais e ativamente engajado em garantir o êxito do
projeto.
O engajamento atual pode ser documentado usando a matriz de avaliação do nível de engajamento das
partes interessadas, como mostrado na Figura 13-7, onde C indica o nível de engajamento atual e D indica o
nível de engajamento desejado.A equipe do projeto precisa identificar o nível de engajamento desejado para a
fase atual do projeto, com base nas informações disponíveis.
O exemplo da Figura 13-7 mostra que a parte interessada 3 está no nível de engajamento desejado,
enquanto as partes interessadas 1 e 2 necessitam comunicações e ações adicionais para chegarem ao nível
de engajamento desejado.
13 - GERENCIAMENTO DAS PARTES INTERESSADAS DO PROJETO
403
13
©2013 Project Management Institute. Um Guia do Conhecimento em Gerenciamento de Projetos (Guia PMBOK®
) — Quinta Edição
LideraNeutroResistenteNão
informadoParte interessada Dá apoio
Parte interessada 1
Parte interessada 2
Parte interessada 3
C
C
D
D
D C
Figura 13-7. Matriz de avaliação do nível de engajamento das partes interessadas
Através desse processo analítico, podem ser identificadas lacunas entre os níveis de engajamento atual
e desejado. As ações e comunicações necessárias para fechar essas lacunas podem ser identificadas pela
equipe do projeto usando a opinião especializada.
13.2.3 Planejar o gerenciamento das partes interessadas: saídas
13.2.3.1 Plano de gerenciamento das partes interessadas
O plano de gerenciamento das partes interessadas é um componente do plano de gerenciamento do
projeto (Seção 4.2.3.1) e identifica as estratégias de gerenciamento necessárias para o engajamento das
partes interessadas de maneira eficaz. O plano de gerenciamento das partes interessadas pode ser formal ou
informal, amplamente estruturado ou altamente detalhado, com base nas necessidades do projeto.
Além dos dados reunidos no registro das partes interessadas, o plano de gerenciamento das partes
interessadas muitas vezes fornece:
•	 Níveis de engajamento desejados e atuais das principais partes interessadas;
•	 Âmbito e impacto da mudança nas partes interessadas;
•	 Inter-relacionamentos identificados e sobreposição potencial entre as partes interessadas;
•	 Requisitos de comunicações das partes interessadas para a atual fase do projeto;
•	 Informações a serem distribuídas às partes interessadas, incluindo idioma, formato, conteúdo e nível
de detalhes;
•	 Motivo da distribuição daquela informação e o impacto esperado no engajamento das partes
interessadas;
•	 Intervalo de tempo e frequência para a distribuição das informações necessárias às partes
interessadas; e
•	 Método para atualizar e refinar o plano de gerenciamento das partes interessadas à medida que o
projeto progride e se desenvolve.
13 - GERENCIAMENTO DAS PARTES INTERESSADAS DO PROJETO
404 ©2013 Project Management Institute. Um Guia do Conhecimento em Gerenciamento de Projetos (Guia PMBOK®
) — Quinta Edição
Os gerentes de projetos devem estar cientes da natureza sensível do plano de gerenciamento do projeto e
tomar as devidas precauções. Por exemplo, as informações sobre as partes interessadas resistentes ao projeto
podem ser potencialmente prejudiciais, e deve ser dada a devida atenção à distribuição de tais informações.
Na atualização no plano de gerenciamento das partes interessadas, a validade das premissas fundamentais
deve ser revista para assegurar a exatidão e a relevância continuadas.
13.2.3.2 Atualizações nos documentos do projeto
Os documentos do projeto que podem ser atualizados incluem, mas não estão limitados, a:
•	 Cronograma do projeto, e
•	 Registro das partes interessadas.
13.3 Gerenciar o engajamento das partes interessadas
Gerenciar o engajamento das partes interessadas é o processo de se comunicar e trabalhar com as
partes interessadas para atender às suas necessidades/expectativas, abordar as questões à medida que elas
ocorrem, e promover o engajamento apropriado das partes interessadas nas atividades do projeto, no decorrer
de todo o ciclo de vida do projeto. O principal benefício deste processo é que ele permite que o gerente de
projetos aumente o nível de apoio às partes interessadas e minimize a sua resistência, ampliando de maneira
significativa as chances de êxito do projeto. As entradas, ferramentas e técnicas, e saídas desse processo
estão ilustradas na Figura 13-8. A Figura 13-9 ilustra o diagrama de fluxo de dados do processo.
Entradas Ferramentas e técnicas Saídas
.1 Plano de gerenciamento
das partes interessadas
.2 Plano de gerenciamento
das comunicações
.3 Registro das mudanças
.4 Ativos de processos
organizacionais
.1 Métodos de comunicação
.2 Habilidades interpessoais
.3 Habilidades de
gerenciamento
.1 Registro das questões
.2 Solicitações de mudança
.3 Atualizações no plano de
gerenciamento do projeto
.4 Atualizações nos
documentos do projeto
.5 Atualizações nos ativos de
processos organizacionais
Figura 13-8. Gerenciar o engajamento das partes interessadas:
entradas, ferramentas e técnicas, e saídas
13 - GERENCIAMENTO DAS PARTES INTERESSADAS DO PROJETO
405
13
©2013 Project Management Institute. Um Guia do Conhecimento em Gerenciamento de Projetos (Guia PMBOK®
) — Quinta Edição
Gerenciamento das partes interessadas do projeto
13.2
Planejar o
gerenciamento
das partes
interessadas
• Registro das questões
• Solicitações
de mudança
• Atualizações
nos documentos
do projeto
• Atualizações
no plano de
gerenciamento
do projeto
• Plano de
gerenciamento
das partes
interessadas
• Registro das
mudanças
• Plano de
gerenciamento
das
comunicações
• Atualizações nos ativos de
processos organizacionais
• Ativos de
processos
organizacionais
4.5
Realizar o controle
integrado de
mudanças
10.1
Planejar o
gerenciamento
das comunicações
4.5
Realizar o controle
integrado de
mudanças
4.2
Desenvolver o
plano de
gerenciamento
do projeto
9.4
Gerenciar a equipe
do projeto
Empresa/
organização
Documentos
do projeto
13.3
Gerenciar o
engajamento
das partes
interessadas
10.3
Controlar as
comunicações
13.4
Controlar o
Engajamento
das Partes
Interessadas
Figura 13-9. Diagrama do fluxo de dados do processo Gerenciar o engajamento
das partes interessadas
Gerenciar o engajamento das partes interessadas envolve atividades tais como:
•	 Engajar as partes interessadas nas etapas apropriadas do projeto para obter ou confirmar seu
compromisso continuado com o êxito do projeto;
•	 Gerenciar as expectativas das partes interessadas através da negociação e comunicação a fim de
assegurar o alcance das metas do projeto;
•	 Abordar as preocupações potenciais que ainda não se tornaram problemas e antecipar problemas
futuros que podem ser colocados pelas partes interessadas. Tais preocupações precisam ser
identificadas e discutidas o mais cedo possível para analisar os riscos associados do projeto; e
•	 Esclarecer e solucionar as questões que foram identificadas.
13 - GERENCIAMENTO DAS PARTES INTERESSADAS DO PROJETO
406 ©2013 Project Management Institute. Um Guia do Conhecimento em Gerenciamento de Projetos (Guia PMBOK®
) — Quinta Edição
O gerenciamento do engajamento das partes interessadas ajuda a aumentar a probabilidade de sucesso do
projeto, garantindo que as partes interessadas entendam claramente as metas, os objetivos, os benefícios e
os riscos do projeto. Isso permite que elas apoiem ativamente o projeto e ajudem na orientação das atividades
e decisões do projeto. Com a previsão da reação das pessoas ao projeto, é possível adotar ações preventivas
para obter seu apoio ou minimizar os impactos negativos em potencial.
A habilidade das partes interessadas de influenciar o projeto é normalmente mais alta durante os estágios
iniciais, e declina paulatinamente à medida que o projeto avança. O gerente de projetos é responsável pelo
engajamento e gerenciamento das várias partes interessadas do projeto, e pode requisitar a assistência do
patrocinador do projeto conforme necessário. O gerenciamento ativo do envolvimento das partes interessadas
diminui o risco do projeto não atingir suas metas e objetivos.
13.3.1 Gerenciar o engajamento das partes interessadas: entradas
13.3.1.1 Plano de gerenciamento das partes interessadas
Descrito na Seção 13.2.3.1. O plano de gerenciamento das partes interessadas fornece orientação sobre a
melhor maneira das várias partes interessadas se envolverem no projeto. O plano de gerenciamento das partes
interessadas descreve os métodos e as tecnologias usados para a comunicação das partes interessadas.
O plano é usado para determinar o nível de interações das várias partes interessadas e, juntamente com
outros documentos, ajudar a definir uma estratégia de identificação e gerenciamento das partes interessadas
durante todo o ciclo de vida do projeto.
13.3.1.2 Plano de gerenciamento das comunicações
Descrito na Seção 10.1.3.1. O plano de gerenciamento das comunicações fornece orientação e informações
sobre o gerenciamento das expectativas das partes interessadas. As informações utilizadas incluem, mas não
estão limitadas a:
•	 Requisitos de comunicações das partes interessadas;
•	 Informações a serem comunicadas, incluindo idioma, formato, conteúdo e nível de detalhes;
•	 Motivo da distribuição da informação;
•	 Pessoa ou grupos que receberão as informações; e
•	 Processo de encaminhamento.
13 - GERENCIAMENTO DAS PARTES INTERESSADAS DO PROJETO
407
13
©2013 Project Management Institute. Um Guia do Conhecimento em Gerenciamento de Projetos (Guia PMBOK®
) — Quinta Edição
13.3.1.3 Registro das mudanças
Descrito na Seção 4.5.3.2. O registro das mudanças é usado para documentar as mudanças que ocorrem
durante o projeto.Essas mudanças e seu impacto no projeto em termos de tempo,custo e risco são comunicadas
às partes interessadas apropriadas.
13.3.1.4 Ativos de processos organizacionais
Descritos na Seção 2.1.4. Os ativos de processos organizacionais que podem influenciar o processo
Gerenciar o engajamento das partes interessadas incluem, entre outros:
•	 Requisitos de comunicação da organização,
•	 Procedimentos de gerenciamento das questões,
•	 Procedimentos de controle das mudanças, e
•	 Informações históricas sobre projetos anteriores.
13.3.2 Gerenciar o engajamento das partes interessadas: ferramentas e técnicas
13.3.2.1 Métodos de comunicação
Descritos na Seção 10.1.2.4. Os métodos de comunicação identificados para cada parte interessada no
plano de gerenciamento das comunicações são usados durante o gerenciamento do engajamento das partes
interessadas. Com base nos requisitos de comunicações das partes interessadas, o gerente de projetos decide
como, quando e quais desses métodos de comunicações serão usados no projeto.
13.3.2.2 Habilidades interpessoais
O gerente de projetos se utiliza de habilidades interpessoais para gerenciar as expectativas das partes
interessadas. Por exemplo:
•	 Estabelecimento de confiança,
•	 Solução de conflitos,
•	 Escuta ativa, e
•	 Superação da resistência à mudança.
13 - GERENCIAMENTO DAS PARTES INTERESSADAS DO PROJETO
408 ©2013 Project Management Institute. Um Guia do Conhecimento em Gerenciamento de Projetos (Guia PMBOK®
) — Quinta Edição
13.3.2.3 Habilidades de gerenciamento
O gerente de projetos utiliza habilidades de gerenciamento para coordenar e harmonizar o grupo a fim de
cumprir os objetivos do projeto. Por exemplo:
•	 Facilitar o consenso para alcançar os objetivos do projeto,
•	 Influenciar as pessoas a apoiar o projeto,
•	 Negociar acordos para atender às necessidades do projeto, e
•	 Modificar o comportamento organizacional para aceitar os resultados do projeto.
13.3.3 Gerenciar o engajamento das partes interessadas: saídas
13.3.3.1 Registro das questões
O gerenciamento do engajamento das partes interessadas pode resultar no desenvolvimento do registro das
questões. O registro é atualizado quando são identificadas novas questões e as questões atuais são resolvidas.
13.3.3.2 Solicitações de mudança
O gerenciamento do engajamento das partes interessadas pode resultar em uma solicitação de mudança
do produto ou do projeto. Ele também pode incluir ações corretivas ou preventivas no projeto propriamente dito
ou na interação com as partes interessadas impactadas, conforme necessário.
13.3.3.3 Atualizações no plano de gerenciamento do projeto
Os elementos do plano de gerenciamento do projeto que podem ser atualizados incluem, entre outros, o
plano de gerenciamento das partes interessadas. Esse plano é atualizado quando são identificados requisitos
de comunicação novos ou modificados. Por exemplo, algumas comunicações podem não ser mais necessárias,
um método de comunicação ineficaz pode ser substituído por outro,ou um novo requisito de comunicação pode
ser identificado. É também atualizado como resultado do solucionamento das preocupações e da resolução das
questões. Por exemplo, pode ser determinado que uma das partes interessadas tem necessidades adicionais
de informações.
13 - GERENCIAMENTO DAS PARTES INTERESSADAS DO PROJETO
409
13
©2013 Project Management Institute. Um Guia do Conhecimento em Gerenciamento de Projetos (Guia PMBOK®
) — Quinta Edição
13.3.3.4 Atualizações nos documentos do projeto
Os documentos do projeto que podem ser atualizados incluem, mas não se limitam, ao registro das partes
interessadas.Este é atualizado quando há mudanças nas informações sobre as partes interessadas,quando são
identificadas novas partes interessadas, ou se partes interessadas registradas não estiverem mais envolvidas
ou não forem mais afetadas pelo projeto, ou se forem necessárias outras atualizações para partes interessadas
específicas.
13.3.3.5 Atualizações nos ativos de processos organizacionais
Os ativos de processos organizacionais que podem ser atualizados incluem, entre outros:
•	 Notificações das partes interessadas. Podem ser fornecidas informações às partes interessadas
sobre questões solucionadas, mudanças aprovadas e a situação geral do projeto.
•	 Relatórios do projeto. Os relatórios formais e informais do projeto descrevem o andamento do
projeto e incluem lições aprendidas, registros de questões, relatórios de encerramento do projeto e
resultados de outras áreas de conhecimento (Seções 4 a 12).
•	 Apresentações do projeto. Informações formal ou informalmente fornecidas pela equipe do projeto
a qualquer ou a todas as partes interessadas do projeto.
•	 Registros do projeto. Os registros do projeto podem incluir correspondência, memorandos, atas de
reuniões e outros documentos que descrevam o projeto.
•	 Feedback das partes interessadas.As informações recebidas das partes interessadas relacionadas
com as operações do projeto podem ser distribuídas e usadas para modificar ou melhorar o
desempenho futuro do projeto.
•	 Documentação de lições aprendidas. A documentação inclui a análise das causas principais dos
problemas enfrentados, o motivo que ocasionou a ação corretiva escolhida, e outros tipos de lições
aprendidas sobre o gerenciamento das partes interessadas.As lições aprendidas são documentadas
e distribuídas para que façam parte do banco de dados histórico tanto do projeto quanto da
organização executora.
13.4 Controlar o engajamento das partes interessadas
Controlar o engajamento das partes interessadas é o processo de monitorar os relacionamentos das
partes interessadas no projeto em geral, e ajustar as estratégias e planos para o engajamento das mesmas.
O principal benefício desse processo é a manutenção ou aumento da eficiência e eficácia das atividades
de engajamento das partes interessadas à medida que o projeto se desenvolve e o seu ambiente muda. As
entradas, ferramentas e técnicas, e saídas desse processo estão ilustradas na Figura 13-10. A Figura 13-11
ilustra o diagrama de fluxo de dados do processo.
13 - GERENCIAMENTO DAS PARTES INTERESSADAS DO PROJETO
410 ©2013 Project Management Institute. Um Guia do Conhecimento em Gerenciamento de Projetos (Guia PMBOK®
) — Quinta Edição
Entradas Ferramentas e técnicas Saídas
.1 Plano de gerenciamento
do projeto
.2 Registro das questões
.3 Dados de desempenho
do trabalho
.4 Documentos do projeto
.1 Sistemas de gerenciamento
de informações
.2 Opinião especializada
.3 Reuniões
.1 Informações sobre o
desempenho do trabalho
.2 Solicitações de mudança
.3 Atualizações no plano de
gerenciamento do projeto
.4 Atualizações nos
documentos do projeto
.5 Atualizações nos ativos de
processos organizacionais
Figura 13-10. Controlar o engajamento das partes interessadas:
entradas, ferramentas e técnicas, e saídas
Gerenciamento das partes interessadas do projeto
13.3
Gerenciar o
engajamento das
partes interessadas
• Solicitações
de mudança
• Informações sobre o
desempenho do trabalho
• Atualizações nos
ativos de processos
organizacionais
• Registro
das questões
• Atualizações no plano de
gerenciamento do projeto
• Plano de gerenciamento
do projeto
• Dados de
desempenho
do trabalho
• Documentos
do projeto
• Atualizações nos
documentos do projeto
4.2
Desenvolver o
plano de
gerenciamento
do projeto
4.3
Orientar e gerenciar
a execução
do projeto
4.4
Monitorar e
controlar o trabalho
do projeto
4.5
Realizar o controle
integrado de
mudanças
Empresa/
organização
Documentos
do projeto
13.4
Controlar o
engajamento
das partes
interessadas
Figura 13-11. Diagrama do fluxo de dados do processo
Controlar o engajamento das partes interessadas
As atividades de engajamento das partes interessadas estão incluídas no plano de gerenciamento das
partes interessadas e são executadas durante o ciclo de vida do projeto. O nível de engajamento das partes
interessadas deve ser continuamente controlado.
13 - GERENCIAMENTO DAS PARTES INTERESSADAS DO PROJETO
411
13
©2013 Project Management Institute. Um Guia do Conhecimento em Gerenciamento de Projetos (Guia PMBOK®
) — Quinta Edição
13.4.1 Controlar o engajamento das partes interessadas: entradas
13.4.1.1 Plano de gerenciamento do projeto
Descrito na Seção 4.2.3.1. O plano de gerenciamento do projeto é usado para desenvolver o plano de
gerenciamento das partes interessadas, como descrito na Seção 13.1.3.1.As informações usadas no processo
Controlar o engajamento das partes interessadas incluem, entre outras:
•	 Ciclo de vida selecionado para o projeto e os processos que serão aplicados a cada fase;
•	 Como o trabalho será executado para completar os objetivos do projeto;
•	 Como os requisitos de recursos humanos serão cumpridos, como os papéis e responsabilidades, a
estrutura hierárquica e o gerenciamento do pessoal serão abordados e estruturados para o projeto;
•	 Um plano de gerenciamento de mudanças que documenta como as mudanças serão monitoradas e
controladas; e
•	 Necessidades e técnicas para a comunicação entre as partes interessadas.
13.4.1.2 Registro das questões
Descrito na Seção 13.3.3.1. O registro das questões é atualizado quando são identificadas novas questões,
e as questões atuais são resolvidas.
13.4.1.3 Dados de desempenho do trabalho
Descritos na Seção 4.3.3.2. Os dados de desempenho do trabalho são as observações e medições básicas
identificadas durante a execução das atividades realizadas para levar a cabo os trabalhos do projeto. Várias
medições das atividades e entregas do projeto são coletadas durante vários processos de controle. Os dados
são frequentemente vistos como o nível mais baixo de abstração de onde as informações são extraídas por
outros processos.
Exemplos de dados de desempenho do trabalho incluem a percentagem registrada do trabalho concluído,
medidas de desempenho técnico, datas de início e término das atividades do cronograma, número de
solicitações de mudança, número de defeitos, custos reais, durações reais, etc.
13.4.1.4 Documentos do projeto
Muitos documentos do projeto resultantes dos processos de iniciação, planejamento, execução ou controle
podem ser usados como entradas de apoio para o controle do engajamento das partes interessadas. Eles
incluem, entre outros:
13 - GERENCIAMENTO DAS PARTES INTERESSADAS DO PROJETO
412 ©2013 Project Management Institute. Um Guia do Conhecimento em Gerenciamento de Projetos (Guia PMBOK®
) — Quinta Edição
•	 Cronograma do projeto,
•	 Registro das partes interessadas,
•	 Registro das questões,
•	 Registro das mudanças, e
•	 Comunicações do projeto.
13.4.2 Controlar o engajamento das partes interessadas: ferramentas e técnicas
13.4.2.1 Sistemas de gerenciamento de informações
O sistema de distribuição de informações fornece uma ferramenta padrão para que o gerente de projetos
possa coletar, armazenar e distribuir as informações para as partes interessadas sobre os custos, o andamento
e o desempenho do projeto. Ele também permite que o gerente de projetos consolide os relatórios de diversos
sistemas e facilita a distribuição dos relatórios para as partes interessadas do projeto. Exemplos de formatos de
distribuição podem incluir tabelas, análise de planilhas e apresentações. Podem ser usados recursos gráficos
para criar representações visuais das informações de desempenho do projeto.
13.4.2.2 Opinião especializada
Para assegurar a identificação abrangente e a listagem de novas partes interessadas, uma nova avaliação
das atuais partes interessadas pode ser realizada. Pode ser solicitada a opinião de grupos ou pessoas com
treinamento ou conhecimento especializado, tais como:
•	 Alta administração;
•	 Outras unidades ou indivíduos dentro da organização;
•	 Principais partes interessadas identificadas;
•	 Gerentes de projetos que trabalharam em projetos da mesma área (diretamente ou por meio de
lições aprendidas);
•	 Especialistas no assunto da área de negócio ou do projeto;
•	 Grupos e consultores do setor; e
•	 Associações profissionais e técnicas, entidades reguladoras e organizações não governamentais.
A opinião especializada pode ser obtida por meio de consultas individuais (reuniões particulares,entrevistas,
etc.) ou em formato de painel (tais como discussões de grupo, pesquisas de opinião, etc.).
13 - GERENCIAMENTO DAS PARTES INTERESSADAS DO PROJETO
413
13
©2013 Project Management Institute. Um Guia do Conhecimento em Gerenciamento de Projetos (Guia PMBOK®
) — Quinta Edição
13.4.2.3 Reuniões
As reuniões de avaliação do andamento são usadas para trocar e analisar informações sobre o nível de
comprometimento das partes interessadas.
13.4.3 Controlar o engajamento das partes interessadas: saídas
13.4.3.1 Informações sobre o desempenho do trabalho
As informações sobre o desempenho do trabalho são dados de desempenho coletados de vários processos
de controle, analisados em contexto e integrados baseados nos relacionamentos entre as áreas. Assim, os
dados sobre o desempenho do trabalho foram transformados em informações de desempenho do trabalho.
Os dados por si mesmos não são usados no processo decisório, porque seu significado pode ser interpretado
de modo incorreto. As informações, no entanto, são correlacionadas e contextualizadas, e fornecem uma base
sólida para as decisões do projeto.
As informações sobre o desempenho do trabalho são circuladas através dos processos de comunicação.
Exemplos de informações sobre o desempenho são a situação das entregas, a situação da implementação das
solicitações de mudança e as estimativas previstas para terminar.
13.4.3.2 Solicitações de mudança
A análise do desempenho e das interações com as partes interessadas do projeto muitas vezes gera
solicitações de mudança. Essas solicitações de mudança são processadas por meio do processo Realizar o
controle integrado de mudanças (Seção 4.5) do seguinte modo:
•	 As ações corretivas recomendadas incluem mudanças que alinhem o desempenho futuro esperado
com o plano de gerenciamento do projeto; e
•	 As ações preventivas recomendadas podem reduzir a probabilidade de ocorrência de um desempenho
negativo futuro para o projeto.
13.4.3.3 Atualizações no plano de gerenciamento do projeto
À medida que as partes interessadas se comprometem com o projeto, a eficácia geral da estratégia de
gerenciamento das partes interessadas pode ser avaliada. À proporção que mudanças na abordagem ou
estratégia são identificadas, pode haver a necessidade de atualizações nas seções afetadas do plano de
gerenciamento do projeto para refletir essas mudanças. Os elementos do plano de gerenciamento do projeto
que podem ser atualizados incluem, entre outros:
13 - GERENCIAMENTO DAS PARTES INTERESSADAS DO PROJETO
414 ©2013 Project Management Institute. Um Guia do Conhecimento em Gerenciamento de Projetos (Guia PMBOK®
) — Quinta Edição
•	 Plano de gerenciamento das mudanças,
•	 Plano de gerenciamento das comunicações,
•	 Plano de gerenciamento dos custos,
•	 Plano de gerenciamento dos recursos humanos,
•	 Plano de gerenciamento das aquisições,
•	 Plano de gerenciamento da qualidade,
•	 Plano de gerenciamento dos requisitos,
•	 Plano de gerenciamento dos riscos,
•	 Plano de gerenciamento do cronograma,
•	 Plano de gerenciamento do escopo, e
•	 Plano de gerenciamento das partes interessadas.
13.4.3.4 Atualizações nos documentos do projeto
Os documentos do projeto que podem ser atualizados incluem, mas não estão limitados, a:
•	 Registro das partes interessadas. Este é atualizado quando há mudanças nas informações sobre as
partes interessadas, quando são identificadas novas partes interessadas, ou se partes interessadas
registradas não estiverem mais envolvidas ou não forem mais afetadas pelo projeto, ou se forem
necessárias outras atualizações para partes interessadas específicas.
•	 Registro das questões. Ele é atualizado quando são identificadas novas questões e as questões
atuais são resolvidas.
13 - GERENCIAMENTO DAS PARTES INTERESSADAS DO PROJETO
415
13
©2013 Project Management Institute. Um Guia do Conhecimento em Gerenciamento de Projetos (Guia PMBOK®
) — Quinta Edição
13.4.3.5 Atualizações nos ativos de processos organizacionais
Os ativos de processos organizacionais que podem ser atualizados incluem, entre outros:
•	 Notificações das partes interessadas. Podem ser fornecidas informações às partes interessadas
sobre questões solucionadas, mudanças aprovadas e a situação geral do projeto.
•	 Relatórios do projeto. Os relatórios formais e informais do projeto descrevem o andamento do
projeto e incluem lições aprendidas, registros de questões, relatórios de encerramento do projeto e
resultados de outras áreas de conhecimento (Seções 4 a 12).
•	 Apresentações do projeto. Informações formal ou informalmente fornecidas pela equipe do projeto
a qualquer ou a todas as partes interessadas do projeto.
•	 Registros do projeto. Os registros do projeto podem incluir correspondência, memorandos, atas de
reuniões e outros documentos que descrevam o projeto.
•	 Feedback das partes interessadas.As informações recebidas das partes interessadas relacionadas
com as operações do projeto podem ser distribuídas e usadas para modificar ou melhorar o
desempenho futuro do projeto.
•	 Documentação de lições aprendidas.A documentação inclui a análise da causa-raiz dos problemas
enfrentados, o motivo que ocasionou a ação corretiva escolhida, e outros tipos de lições aprendidas
sobreogerenciamentodaspartesinteressadas.Asliçõesaprendidassãodocumentadasedistribuídas
para que façam parte do banco de dados histórico, tanto do projeto como da organização executora.
417
ANEXO A1 - PADRÃO DE GERENCIAMENTO DE PROJETOS DE UM PROJETO
©2013 Project Management Institute. Um Guia do Conhecimento em Gerenciamento de Projetos (Guia PMBOK®
) — Quinta Edição
ANEXO A1
PADRÃO DE GERENCIAMENTO DE PROJETOS DE UM PROJETO
Projeto é um esforço temporário empreendido para criar um produto, serviço ou resultado único. A sua
natureza temporária indica um início e um término definidos. O término é alcançado quando os objetivos
tiverem sido atingidos ou quando se concluir que esses objetivos não serão ou não poderão ser atingidos e o
projeto for encerrado, ou quando o mesmo não for mais necessário.
Gerenciamento de projetos é a aplicação de conhecimentos, habilidades, ferramentas e técnicas às
atividades do projeto a fim de atender aos seus requisitos. O gerenciamento de projetos é realizado por meio
da aplicação e integração apropriadas de processos de gerenciamento de projetos agrupados logicamente.
Gerenciar um projeto tipicamente inclui:
•	 Identificação dos requisitos;
•	 Adaptação às diferentes necessidades, preocupações e expectativas das partes interessadas à
medida que o projeto é planejado e realizado;
•	 Estabelecer e manter a comunicação ativa com as partes interessadas; e
•	 Balanceamento das restrições conflitantes do projeto que incluem, mas não se limitam, a:
○○ Escopo,
○○ Qualidade,
○○ Cronograma,
○○ Orçamento,
○○ Recursos, e
○○ Riscos.
As circunstâncias específicas do projeto influenciarão as restrições que devem ser focadas pelo gerente do
projeto e exigem a aplicação de processos de gerenciamento de projetos apropriados.
418
ANEXO A1 - PADRÃO DE GERENCIAMENTO DE PROJETOS DE UM PROJETO
©2013 Project Management Institute. Um Guia do Conhecimento em Gerenciamento de Projetos (Guia PMBOK®
) — Quinta Edição
A1.1 O que é um padrão?
AOrganizaçãointernacionalparapadronização(ISO)eoutrosdefinempadrãocomoum“Documentoaprovado
por um órgão reconhecido que fornece, para uso comum e repetido, regras, diretrizes ou características para
produtos, processos e serviços cujo cumprimento não é obrigatório.” (ISO 9453) [11]
Em outubro de 1998, o Project Management Institute (PMI) foi acreditado como desenvolvedor de padrões
pelo Instituto nacional americano de padrões (ANSI). Os processos esboçados neste Anexo e que são descritos
no Guia PMBOK®
, Quinta Edição, fornecem o padrão para gerenciamento de projetos de um projeto.
A1.2 Estrutura deste padrão
Este padrão descreve a natureza dos processos de gerenciamento do projeto em termos da integração entre
os processos, suas interações, e seus objetivos. De acordo com este padrão, supõe-se que o projeto, o gerente
de projeto e a equipe do projeto sejam designados à organização executora. Os processos de gerenciamento
de projetos são agrupados em cinco categorias conhecidas como grupos de processos de gerenciamento de
projetos (ou grupos de processos):
•	 Grupo de processos de iniciação. Os processos executados para definir um projeto novo ou uma
fase nova de um projeto existente por meio da obtenção de autorização para iniciar o projeto ou fase.
•	 Grupo de processos de planejamento. Os processos exigidos para definir o escopo do projeto,
refinar os objetivos, e desenvolver o curso de ação necessário para alcançar os objetivos para os
quais o projeto foi criado.
•	 Grupo de processos de execução. Os processos realizados para executar o trabalho definido no
plano de gerenciamento do projeto, a fim de atender às especificações do projeto.
•	 Grupo de processos de monitoramento e controle. Os processos necessários para acompanhar,
analisar e controlar o progresso e o desempenho do projeto, identificar todas as áreas nas quais
serão necessárias mudanças no plano e iniciar as mudanças correspondentes.
•	 Grupo de processos de encerramento. Os processos executados para concluir todas as atividades
de todos os grupos de processos, a fim de encerrar formalmente o projeto ou a fase.
419
ANEXO A1 - PADRÃO DE GERENCIAMENTO DE PROJETOS DE UM PROJETO
©2013 Project Management Institute. Um Guia do Conhecimento em Gerenciamento de Projetos (Guia PMBOK®
) — Quinta Edição
Osgruposdeprocessosdegerenciamentodeprojetossãovinculadospelassaídasqueproduzem.Raramente
os grupos de processos são eventos distintos ou que ocorrem uma única vez; são atividades sobrepostas
que ocorrem ao longo de todo o projeto. A saída de um processo em geral torna-se uma entrada em outro
processo ou é uma entrega do projeto, subprojeto, ou fase do projeto. As entregas no nível de subprojeto ou
projeto podem ser chamadas de entregas incrementais. O grupo de processos de planejamento fornece ao
grupo de processos de execução, o plano de gerenciamento do projeto e, à medida que o projeto avança, ele
frequentemente cria atualizações no plano de gerenciamento e nos documentos do projeto. A Figura A1 - 1
ilustra como os grupos de processos interagem e mostra o nível de sobreposição em diversas ocasiões. Se o
projeto estiver dividido em fases, os grupos de processos interagem dentro de cada fase.
Grupo de
processos
de planejamento
Grupo de
processos
de iniciação
Grupo de
processos
de execução
Grupo de processos
de monitoramento
e controle
Grupo de
processos de
encerramento
Início Final
TEMPO
Nível de
interação
entre os
processos
Figura A1-1. Interações entre os grupos de processos em um projeto
Um exemplo desta interação seria a saída de uma fase de concepção que exige a aceitação pelo patrocinador
do documento de concepção. Uma vez disponível, o documento de concepção fornece a descrição do produto
para os grupos de processos de planejamento e execução em uma ou mais fases posteriores. Quando um
projeto é dividido em fases, os grupos de processos são executados conforme apropriado para orientar o
projeto com eficácia em direção à conclusão de forma controlada. Em projetos com várias fases, os processos
são repetidos em cada fase até que os critérios para a conclusão das fases sejam cumpridos.
420
ANEXO A1 - PADRÃO DE GERENCIAMENTO DE PROJETOS DE UM PROJETO
©2013 Project Management Institute. Um Guia do Conhecimento em Gerenciamento de Projetos (Guia PMBOK®
) — Quinta Edição
A1.3 Grupos de processos de gerenciamento de projetos
As seções a seguir identificam e descrevem os cinco grupos de processos de gerenciamento de projetos
necessários em qualquer projeto. Estes cinco grupos de processos têm dependências claras e em geral são
executados em qualquer projeto e possuem um alto grau de interação entre si.Estes cinco grupos de processos
independem de áreas de aplicação ou setores econômicos. Os grupos de processos Individuais e os processos
individuais são frequentemente repetidos antes da conclusão do projeto e podem interagir dentro de um grupo
de processos e entre grupos de processos. A natureza dessas interações varia de um projeto para outro e
podem ou não ser executadas em uma ordem específica.
O diagrama de fluxo de processos, Figura A1-2, fornece um resumo geral do fluxo básico e das interações
entre os grupos de processos e as partes interessadas específicas. Os processos de gerenciamento de projeto
são vinculados pelas entradas e saídas onde o resultado de um processo torna-se a entrada de outro, mas não
necessariamente no mesmo grupo de processos. Os grupos de processos não são fases dos projetos. Na
realidade, todos os grupos de processos poderiam possivelmente ser conduzidos dentro de uma fase. Quando
projetos são separados em fases ou subcomponentes distintos tais como desenvolvimento do conceito,estudo de
viabilidade,estudo,design,protótipo,construção,ou teste,etc.todos os grupos de processos seriam normalmente
repetidos para cada fase ou subcomponente, conforme a explicação acima e ilustrada na Figura A1-2.
421
ANEXO A1 - PADRÃO DE GERENCIAMENTO DE PROJETOS DE UM PROJETO
©2013 Project Management Institute. Um Guia do Conhecimento em Gerenciamento de Projetos (Guia PMBOK®
) — Quinta Edição
Grupo de
processos de
iniciação
Grupo de
processos de
monitoramento
e controle
Grupo de
processos de
planejamento
Grupo de
processos
de execução
Grupo de
processos de
encerramento
Iniciador ou
patrocinador
do projeto
Empresa/
organização
Cliente
Fornecedores
• Plano de
gerenciamento
do projeto
• Decisões de fazer
ou comprar
• Critérios de seleção
de fontes
• Entregas
• Solicitações de mudança
• Informações sobre o desempenho
do trabalho
• Fornecedores selecionados
• Entregas aceitas
• Documentação da aquisição
OBS.: As linhas pontilhadas mais escuras representam os relacionamentos entre grupos de processos; as linhas pontilhadas mais claras são externas aos grupos de processos.
• Propostas de
fornecedores
• Concessão
do contrato
de aquisição
• Requisitos
• Ativos de
processos
organizacionais
• Fatores
ambientais
da empresa
• Registro
das partes
interessadas
• Termo de
abertura do
projeto
• Documentos
de aquisição
• Especificação do trabalho do projeto
• Business case
• Acordos
• Calendários
do recurso
• Produto, serviço
ou resultado final
• Solicitações de
mudança aprovadas
• Medições de controle
da qualidade
• Relatórios de
desempenho
Documentos
do projeto
Figura A1-2 Interações nos processos de gerenciamento de projetos
422
ANEXO A1 - PADRÃO DE GERENCIAMENTO DE PROJETOS DE UM PROJETO
©2013 Project Management Institute. Um Guia do Conhecimento em Gerenciamento de Projetos (Guia PMBOK®
) — Quinta Edição
A Tabela A1-1 reflete o mapeamento dos 47 processos de gerenciamento de projetos nos cinco grupos
de processos de gerenciamento de projetos e nas dez áreas de conhecimento de gerenciamento de projetos.
Os processos de gerenciamento de projetos são mostrados no grupo de processos em que a maior parte
da atividades ocorre. Por exemplo, quando um processo que normalmente ocorre no grupo de processos
de planejamento é atualizado no grupo de processos de execução, não é considerado um novo processo.
A natureza repetitiva do gerenciamento de projetos significa que os processos de qualquer grupo podem
ser usados em todo o ciclo de vida do projeto. Por exemplo, a execução de uma resposta ao risco pode
desencadear o processo de Realização de análise quantitativa dos risco para avaliar o impacto.
423
ANEXO A1 - PADRÃO DE GERENCIAMENTO DE PROJETOS DE UM PROJETO
©2013 Project Management Institute. Um Guia do Conhecimento em Gerenciamento de Projetos (Guia PMBOK®
) — Quinta Edição
Tabela A1-1. Grupo de processos de gerenciamento de projetos e mapeamento
da área de conhecimento
4. Gerenciamento
da integração
do projeto
5. Gerenciamento
do escopo do
projeto
6. Gerenciamento
do tempo do
projeto
7. Gerenciamento
dos custos do
projeto
8. Gerenciamento
da qualidade do
projeto
9. Gerenciamento
dos recursos
humanos do
projeto
10. Gerenciamento
das comunicações
do projeto
11. Gerenciamento
dos riscos do
projeto
12. Gerenciamento
das aquisições
do projeto
13. Gerenciamento
das partes
interessadas
do projeto
Grupos de processos de gerenciamento de projetos
Áreas de
conhecimento
Grupo de
processos de
iniciação
Grupo de
processos de
encerramento
Grupo de
processos de
monitoramento
e controle
Grupo de
processos de
execução
Grupo de
processos de
planejamento
4.1 Desenvolver o
termo de abertura
do projeto
13.1 Identificar as
partes interessadas
4.2 Desenvolver
o plano de
gerenciamento
do projeto
5.1 Planejar o
gerenciamento
do escopo
5.2 Coletar
os requisitos
5.3 Definir o escopo
5.4 Criar a EAP
6.1 Planejar o
gerenciamento
do cronograma
6.2 Definir as
atividades
6.3 Sequenciar as
atividades
6.4 Estimar os
recursos das
atividades
6.5 Estimar as
durações das
atividades
6.6 Desenvolver o
cronograma
7.1 Planejar o
gerenciamento dos
custos
7.2 Estimar os custos
7.3 Determinar o
orçamento
8.1 Planejar o
gerenciamento da
qualidade
9.1 Planejar o
gerenciamento dos
recursos humanos
10.1 Planejar o
gerenciamento das
comunicações
11.1 Planejar o
gerenciamento dos
riscos
11.2 Identificar os
riscos
11.3 Realizar a
análise qualitativa
dos riscos
11.4 Realizar a
análise quantitativa
dos riscos
11.5 Planejar as
respostas aos riscos
12.1 Planejar o
gerenciamento das
aquisições
13.2 Planejar o
gerenciamento das
partes interessadas
4.3 Orientar e
gerenciar o
trabalho do projeto
8.2 Realizar a
garantia da
qualidade
9.2 Contratar ou
mobilizar a equipe
do projeto
9.3 Desenvolver a
equipe do projeto
9.4 Gerenciar a
equipe do projeto
10.2 Gerenciar as
comunicações
12.2 Conduzir as
aquisições
13.3 Gerenciar o
engajamento das
Partes Interessadas
4.4 Monitorar e
controlar o trabalho
do projeto
4.5 Realizar o
controle integrado
de mudanças
5.5 Validar o escopo
5.6 Controlar o
escopo
6.7 Controlar o
cronograma
7.4 Controlar os
custos
8.3 Controlar a
qualidade
10.3 Controlar as
comunicações
11.6 Controlar os
riscos
12.3 Controlar as
aquisições
13.4 Controlar o
engajamento das
partes interessadas
4.6 Encerrar o
projeto ou fase
12.4 Encerrar as
aquisições
424
ANEXO A1 - PADRÃO DE GERENCIAMENTO DE PROJETOS DE UM PROJETO
©2013 Project Management Institute. Um Guia do Conhecimento em Gerenciamento de Projetos (Guia PMBOK®
) — Quinta Edição
A1.4 Grupo de processos de iniciação
O grupo de processos de iniciação consiste dos processos realizados para definir um novo projeto ou
uma nova fase de um projeto existente por meio da obtenção de autorização para iniciar o projeto ou fase.
Nos processos de iniciação, o escopo inicial é definido e os recursos financeiros iniciais são comprometidos.
As partes interessadas internas e externas que vão interagir e influenciar o resultado geral do projeto são
identificadas. Se ainda não foi designado, o gerente do projeto será selecionado. Estas informações são
capturadas no termo de abertura do projeto e no registro das partes interessadas. Quando o termo de abertura
do projeto é aprovado, o projeto se torna oficialmente autorizado. Embora a equipe de gerenciamento do projeto
possa ajudar a escrever o termo de abertura do projeto, este padrão pressupõe que a avaliação, aprovação
e o financiamento do business case são externos aos limites do projeto (Figura A1-3). Um limite de projeto é
definido como o momento determinado em que a conclusão do projeto ou da fase de projeto é autorizada. O
objetivo principal deste grupo de processos é alinhar as expectativas das partes interessad
Pmbok 5a edição
Pmbok 5a edição
Pmbok 5a edição
Pmbok 5a edição
Pmbok 5a edição
Pmbok 5a edição
Pmbok 5a edição
Pmbok 5a edição
Pmbok 5a edição
Pmbok 5a edição
Pmbok 5a edição
Pmbok 5a edição
Pmbok 5a edição
Pmbok 5a edição
Pmbok 5a edição
Pmbok 5a edição
Pmbok 5a edição
Pmbok 5a edição
Pmbok 5a edição
Pmbok 5a edição
Pmbok 5a edição
Pmbok 5a edição
Pmbok 5a edição
Pmbok 5a edição
Pmbok 5a edição
Pmbok 5a edição
Pmbok 5a edição
Pmbok 5a edição
Pmbok 5a edição
Pmbok 5a edição
Pmbok 5a edição
Pmbok 5a edição
Pmbok 5a edição
Pmbok 5a edição
Pmbok 5a edição
Pmbok 5a edição
Pmbok 5a edição
Pmbok 5a edição
Pmbok 5a edição
Pmbok 5a edição
Pmbok 5a edição
Pmbok 5a edição
Pmbok 5a edição
Pmbok 5a edição
Pmbok 5a edição
Pmbok 5a edição
Pmbok 5a edição
Pmbok 5a edição
Pmbok 5a edição
Pmbok 5a edição
Pmbok 5a edição
Pmbok 5a edição
Pmbok 5a edição
Pmbok 5a edição
Pmbok 5a edição
Pmbok 5a edição
Pmbok 5a edição
Pmbok 5a edição
Pmbok 5a edição
Pmbok 5a edição
Pmbok 5a edição
Pmbok 5a edição
Pmbok 5a edição
Pmbok 5a edição
Pmbok 5a edição
Pmbok 5a edição
Pmbok 5a edição
Pmbok 5a edição
Pmbok 5a edição
Pmbok 5a edição
Pmbok 5a edição
Pmbok 5a edição
Pmbok 5a edição
Pmbok 5a edição
Pmbok 5a edição
Pmbok 5a edição
Pmbok 5a edição
Pmbok 5a edição
Pmbok 5a edição
Pmbok 5a edição
Pmbok 5a edição
Pmbok 5a edição
Pmbok 5a edição
Pmbok 5a edição
Pmbok 5a edição
Pmbok 5a edição
Pmbok 5a edição
Pmbok 5a edição
Pmbok 5a edição
Pmbok 5a edição
Pmbok 5a edição
Pmbok 5a edição
Pmbok 5a edição
Pmbok 5a edição
Pmbok 5a edição
Pmbok 5a edição
Pmbok 5a edição
Pmbok 5a edição
Pmbok 5a edição
Pmbok 5a edição
Pmbok 5a edição
Pmbok 5a edição
Pmbok 5a edição
Pmbok 5a edição
Pmbok 5a edição
Pmbok 5a edição
Pmbok 5a edição
Pmbok 5a edição
Pmbok 5a edição
Pmbok 5a edição
Pmbok 5a edição
Pmbok 5a edição
Pmbok 5a edição
Pmbok 5a edição
Pmbok 5a edição
Pmbok 5a edição
Pmbok 5a edição
Pmbok 5a edição
Pmbok 5a edição
Pmbok 5a edição
Pmbok 5a edição
Pmbok 5a edição
Pmbok 5a edição
Pmbok 5a edição
Pmbok 5a edição
Pmbok 5a edição
Pmbok 5a edição
Pmbok 5a edição
Pmbok 5a edição
Pmbok 5a edição
Pmbok 5a edição
Pmbok 5a edição
Pmbok 5a edição
Pmbok 5a edição
Pmbok 5a edição
Pmbok 5a edição
Pmbok 5a edição
Pmbok 5a edição
Pmbok 5a edição
Pmbok 5a edição
Pmbok 5a edição
Pmbok 5a edição
Pmbok 5a edição
Pmbok 5a edição

Pmbok 5a edição

  • 1.
  • 2.
    Project Management Institute UMGUIA DO CONHECIMENTO EM GERENCIAMENTO DE PROJETOS (GUIA PMBOK® ) — Quinta Edição
  • 3.
    ISBN: 978-1-62825-007-7 Publicado pelo: ProjectManagement Institute, Inc. 14 Campus Boulevard Newtown Square, Pennsylvania 19073-3299 USA Tel.: +610-356-4600 Fax: +610-356-4647 Email: customercare@pmi.org Internet: www.PMI.org ©2013 Project Management Institute (PMI). Todos os direitos reservados. “PMI”, o logotipo do PMI, “PMP”, o logotipo PMP , “PMBOK”, “PMP”, “Project Management Journal”, “PM Network”, e o logotipo PMI são marcas registradas do Project Management Institute (PMI). O Quarter Globe Design é uma marca registrada do Project Management Institute (PMI). Para obter uma lista completa das marcas do PMI, favor entrar em contato com o Departamento Jurídico do PMI. A PMI Publications está aberta a correções e comentários sobre os seus livros. Por favor, sinta-se à vontade para nos enviar comentários sobre erros tipográficos, de formatação, ou outros tipos de erros. Basta tirar uma cópia da página relevante com o erro marcado e enviá-la para: Book Editor, PMI Publications, 14 Campus Boulevard, Newtown Square, PA 19073-3299 USA. Para indagar sobre descontos para fins de revenda ou educacionais, favor entrar em contato com o PMI Book Service Center. PMI Book Service Center P.O. Box 932683, Atlanta, GA 31193-2683 USA Phone: 1-866-276-4764 (nos EUA ou Canadá) ou +1-770-280-4129 (globalmente) Fax: +1-770-280-4113 Email: info@bookorders.pmi.org Impresso nos Estados Unidos da América. Nenhuma parte deste trabalho poderá ser reproduzida ou transmitida de qualquer forma ou por qualquer meio, incluindo eletrônico, manual, fotocópia, gravação, ou através de qualquer sistema de armazenamento e recuperação de informações, sem a permissão prévia por escrito do editor. O papel usado neste livro está em conformidade com o Padrão de Papel Oficial emitido pela Organização Nacional de Padrões da Informação (Z39.48—1984). 10 9 8 7 6 5 4 3 2 1 Library of Congress Cataloging-in-Publication Data Um Guia do Conhecimento em Gerenciamento de Projetos (Guia PMBOK® ). — Quinta edição. cm de páginas Inclui referências bibliográficas e índice alfabético 978-1-62825-007-7 (livro de capa mole: papel alcalino) 1. Gerenciamento de projetos. I. Project Management Institute II. Título: Guia PMBOK. HD69.P75G845 2013P75G845 2013 658.4’04--dc23 2012046112 FSC LABEL.pdf 1 12/18/12 1:16 PM
  • 4.
    AVISO As publicações depadrões e diretrizes do Project Management Institute (PMI), do qual este documento faz parte,foram elaboradas após o consenso de voluntários por meio do uso de um processo para o desenvolvimento desses padrões. Este processo reúne voluntários e/ou procura as opiniões de pessoas que têm um interesse no tópico coberto por esta publicação. Embora o Project Management Institute administre o processo e estabeleça regras de promoção da imparcialidade na obtenção do consenso, ele não é responsável pela redação do documento e não testa,avalia ou verifica independentemente a exatidão ou integridade de quaisquer informações ou a validade de quaisquer julgamentos contidos em suas publicações de padrões e diretrizes. O PMI isenta-se de qualquer responsabilidade por qualquer dano pessoal, de propriedade ou por outros danos de qualquer natureza,especial,indireta,substancial ou compensatória,resultante direta ou indiretamente da publicação, uso de aplicação, ou pela dependência neste documento. O PMI isenta-se de, e não dá garantias, expressas ou implícitas, relativas à exatidão ou integridade de quaisquer informações publicadas neste documento, e isenta-se de, e não garante que as informações contidas neste documento atenderão à quaisquer objetivos ou necessidades específicos. O PMI não garante o desempenho individual de qualquer fabricante ou ainda, dos produtos ou serviços de fornecedores, por força deste padrão ou guia. Ao publicar e disponibilizar este documento, o PMI não se compromete a prestar serviços profissionais ou outros tipos de serviços para, ou em nome de qualquer pessoa ou entidade, e nem sem compromete a executar qualquer obrigação da responsabilidade de qualquer pessoa ou entidade para outra pessoa. Qualquer pessoa que utilizar este documento deve confiar em seu próprio julgamento independente ou, conforme necessário, buscar a orientação de um profissional competente na definição de cuidados coerentes a sua aplicação, quaisquer que sejam as circunstâncias. As informações e outros padrões sobre o tópico coberto por esta publicação podem estar disponíveis em outras fontes, as quais o usuário poderá desejar consultar para obter opiniões ou informações adicionais não cobertas por esta publicação. O PMI não tem poderes e nem se compromete a vigiar ou forçar o cumprimento do conteúdo deste documento. O PMI não certifica, testa, ou inspeciona os produtos, projetos ou instalações para fins de saúde e segurança. Qualquer certificação ou outra declaração de conformidade com quaisquer informações relativas à saúde ou segurança deste documento não será atribuível ao PMI e será da responsabilidade exclusiva da certificadora.
  • 6.
    ÍNDICE I©2013 Project ManagementInstitute. Um Guia do Conhecimento em Gerenciamento de Projetos (Guia PMBOK® ) — Quinta Edição ÍNDICE 1. INTRODUÇÃO.........................................................................................................................1 1.1 Objetivo do Guia PMBOK® ........................................................................................... 2 1.2 O que é um projeto?.................................................................................................... 3 1.2.1 Relacionamentos entre portfólios, programas e projetos............................. 4 1.3 O que é gerenciamento de projetos?.......................................................................... 5 1.4 Relacionamentos entre gerenciamento de portfólios, gerenciamento de programas, gerenciamento de projeto e gerenciamento organizacional de projetos....................................................................................... 7 1.4.1 Gerenciamento de programas........................................................................ 9 1.4.2 Gerenciamento de portfólios.......................................................................... 9 1.4.3 Projetos e planejamento estratégico............................................................ 10 1.4.4 Escritório de gerenciamento de projetos..................................................... 11 1.5 Relacionamento entre gerenciamento de projetos, gerenciamento de operações e estratégia organizacional............................................................ 12 1.5.1 Gerenciamento de operações e gerenciamento de projetos....................... 12 1.5.2 Organizações e gerenciamento de projetos................................................. 14 1.6 Valor de negócio........................................................................................................ 15 1.7 Papel do gerente de projetos.................................................................................... 16 1.7.1 Responsabilidades e competências do gerente de projetos....................... 17 1.7.2 Habilidades interpessoais de um gerente de projetos................................ 17 1.8 Conhecimento em gerenciamento de projetos........................................................ 18 2. INFLUÊNCIAS ORGANIZACIONAIS E CICLO DE VIDA DO PROJETO......................................19 2.1 Influências organizacionais no gerenciamento de projetos.................................... 20 2.1.1 Culturas e estilos organizacionais............................................................... 20 2.1.2 Comunicações organizacionais.................................................................... 21 2.1.3 Estruturas organizacionais........................................................................... 21 2.1.4 Ativos de processos organizacionais........................................................... 27 2.1.5 Fatores ambientais da empresa................................................................... 29
  • 7.
    ÍNDICE II ©2013 ProjectManagement Institute. Um Guia do Conhecimento em Gerenciamento de Projetos (Guia PMBOK® ) — Quinta Edição 2.2 Partes interessadas e governança do projeto.......................................................... 30 2.2.1 Partes interessadas no projeto..................................................................... 30 2.2.2 Governança do projeto.................................................................................. 34 2.2.3 Sucesso do projeto........................................................................................ 35 2.3 Equipe do projeto....................................................................................................... 35 2.3.1 Composição das equipes dos projetos......................................................... 37 2.4 Ciclo de vida do projeto............................................................................................. 38 2.4.1 Características do ciclo de vida do projeto.................................................. 38 2.4.2 Fases do projeto............................................................................................ 41 3. PROCESSOS DE GERENCIAMENTO DE PROJETOS..............................................................47 3.1 Interações comuns em processos de gerenciamento de projetos.......................... 50 3.2 Grupos de processos de gerenciamento de projetos............................................... 52 3.3 Grupo de processos de iniciação.............................................................................. 54 3.4 Grupo de processos de planejamento...................................................................... 55 3.5 Grupo de execução de processos............................................................................. 56 3.6 Grupo de processos de monitoramento e controle.................................................. 57 3.7 Grupo de processos de encerramento...................................................................... 57 3.8 Informações do projeto............................................................................................. 58 3.9 Papel das áreas de conhecimento............................................................................ 60 4. GERENCIAMENTO DA INTEGRAÇÃO DO PROJETO...............................................................63 4.1 Desenvolver o termo de abertura do projeto............................................................ 66 4.1.1 Desenvolver o termo de abertura do projeto: entradas............................... 68 4.1.2 Desenvolver o termo de abertura do projeto: ferramentas e técnicas....... 71 4.1.3 Desenvolver o termo de abertura do projeto: saídas................................... 71 4.2 Desenvolver o plano de gerenciamento do projeto.................................................. 72 4.2.1 Desenvolver o plano de gerenciamento do projeto: entradas..................... 74 4.2.2 Desenvolver o plano de gerenciamento do projeto: ferramentas e técnicas................................................................................. 76 4.2.3 Desenvolver o plano de gerenciamento do projeto: saídas......................... 76
  • 8.
    ÍNDICE III©2013 Project ManagementInstitute. Um Guia do Conhecimento em Gerenciamento de Projetos (Guia PMBOK® ) — Quinta Edição 4.3 Orientar e gerenciar o trabalho do projeto............................................................... 79 4.3.1 Orientar e gerenciar o trabalho do projeto: entradas.................................. 82 4.3.2 Orientar e gerenciar o trabalho do projeto: ferramentas e técnicas........... 83 4.3.3 Orientar e gerenciar o trabalho do projeto: saídas...................................... 84 4.4 Monitorar e controlar o trabalho do projeto............................................................. 86 4.4.1 Monitorar e controlar o trabalho do projeto: entradas................................ 88 4.4.2 Monitorar e controlar o trabalho do projeto: ferramentas e técnicas........ 91 4.4.3 Monitorar e controlar o trabalho do projeto: saídas.................................... 92 4.5 Realizar o controle integrado de mudanças............................................................ 94 4.5.1 Realizar o controle integrado de mudanças: entradas................................ 97 4.5.2 Realizar o controle integrado de mudanças: ferramentas e técnicas........ 98 4.5.3 Realizar o controle integrado de mudanças: saídas................................... 99 4.6 Encerrar o projeto ou fase....................................................................................... 100 4.6.1 Encerrar o projeto ou fase: entradas.......................................................... 102 4.6.2 Encerrar o projeto ou fase: ferramentas e técnicas.................................. 102 4.6.3 Encerrar o projeto ou fase: saídas.............................................................. 103 5. GERENCIAMENTO DO ESCOPO DO PROJETO.....................................................................105 5.1 Planejar o gerenciamento do escopo..................................................................... 107 5.1.1 Planejar o gerenciamento do escopo: entradas........................................ 108 5.1.2 Planejar o gerenciamento do escopo: ferramentas e técnicas................. 109 5.1.3 Planejar o gerenciamento do escopo: saídas............................................ 109 5.2 Coletar os requisitos............................................................................................... 110 5.2.1 Coletar os requisitos: entradas................................................................... 113 5.2.2 Coletar os requisitos: ferramentas e técnicas........................................... 114 5.2.3 Coletar os requisitos: saídas...................................................................... 117 5.3 Definir o escopo....................................................................................................... 120 5.3.1 Definir o escopo: entradas.......................................................................... 121 5.3.2 Definir o escopo: ferramentas e técnicas.................................................. 122 5.3.3 Definir o escopo: saídas.............................................................................. 123
  • 9.
    ÍNDICE IV ©2013 ProjectManagement Institute. Um Guia do Conhecimento em Gerenciamento de Projetos (Guia PMBOK® ) — Quinta Edição 5.4 Criar a estrutura analítica do projeto (EAP)........................................................... 125 5.4.1 Criar a EAP: entradas.................................................................................. 127 5.4.2 Criar a EAP: ferramentas e técnicas........................................................... 128 5.4.3 Criar a EAP: saídas...................................................................................... 131 5.5 Validar o escopo...................................................................................................... 133 5.5.1 Validar o escopo: entradas......................................................................... 134 5.5.2 Validar o escopo: ferramentas e técnicas.................................................. 135 5.5.3 Validar o escopo: saídas............................................................................. 135 5.6 Controlar o escopo.................................................................................................. 136 5.6.1 Controlar o escopo: entradas..................................................................... 138 5.6.2 Controlar o escopo: ferramentas e técnicas.............................................. 139 5.6.3 Controlar o escopo: saídas......................................................................... 139 6. GERENCIAMENTO DO TEMPO DO PROJETO......................................................................141 6.1 Planejar o gerenciamento do cronograma............................................................. 145 6.1.1 Planejar o gerenciamento do cronograma: entradas................................ 146 6.1.2 Planejar o gerenciamento do cronograma: ferramentas e técnicas......... 147 6.1.3 Planejar o gerenciamento do cronograma: saídas.................................... 148 6.2 Definir as atividades................................................................................................ 149 6.2.1 Definir as atividades: entradas................................................................... 150 6.2.2 Definir as atividades: ferramentas e técnicas........................................... 151 6.2.3 Definir as atividades: saídas...................................................................... 152 6.3 Sequenciar as atividades........................................................................................ 153 6.3.1 Sequenciar as atividades: entradas........................................................... 154 6.3.2 Sequenciar as atividades: ferramentas e técnicas.................................... 156 6.3.3 Sequenciar as atividades: saídas............................................................... 159 6.4 Estimar os recursos das atividades........................................................................ 160 6.4.1 Estimar os recursos das atividades: entradas........................................... 162 6.4.2 Estimar os recursos das atividades: ferramentas e técnicas................... 164 6.4.3 Estimar os recursos das atividades: saídas.............................................. 165
  • 10.
    ÍNDICE V©2013 Project ManagementInstitute. Um Guia do Conhecimento em Gerenciamento de Projetos (Guia PMBOK® ) — Quinta Edição 6.5 Estimar as durações das atividades....................................................................... 165 6.5.1 Estimar as durações das atividades: entradas.......................................... 167 6.5.2 Estimar as durações das atividades: ferramentas e técnicas.................. 169 6.5.3 Estimar as durações das atividades: saídas.............................................. 172 6.6 Desenvolver o cronograma..................................................................................... 172 6.6.1 Desenvolver o cronograma: entradas........................................................ 174 6.6.2 Desenvolver o cronograma: ferramentas e técnicas................................. 176 6.6.3 Desenvolver o cronograma: saídas............................................................ 181 6.7 Controlar o cronograma.......................................................................................... 185 6.7.1 Controlar o cronograma: entradas............................................................. 187 6.7.2 Controlar o cronograma: ferramentas e técnicas...................................... 188 6.7.3 Controlar o cronograma: saídas................................................................. 190 7. GERENCIAMENTO DOS CUSTOS DO PROJETO..................................................................193 7.1 Planejar o gerenciamento dos custos.................................................................... 195 7.1.1 Planejar o gerenciamento dos custos: entradas....................................... 196 7.1.2 Planejar o gerenciamento dos custos: ferramentas e técnicas................ 198 7.1.3 Planejar o gerenciamento dos custos: saídas........................................... 198 7.2 Estimar os custos.................................................................................................... 200 7.2.1 Estimar os custos: entradas....................................................................... 202 7.2.2 Estimar os custos: ferramentas e técnicas................................................ 204 7.2.3 Estimar os custos: saídas........................................................................... 207 7.3 Determinar o orçamento......................................................................................... 208 7.3.1 Determinar o orçamento: entradas............................................................ 209 7.3.2 Determinar o orçamento: ferramentas e técnicas..................................... 211 7.3.3 Determinar o orçamento: saídas................................................................ 212 7.4 Controlar os custos................................................................................................. 215 7.4.1 Controlar os custos: entradas.................................................................... 216 7.4.2 Controlar os custos: ferramentas e técnicas............................................. 217 7.4.3 Controlar os custos: saídas........................................................................ 225
  • 11.
    ÍNDICE VI ©2013 ProjectManagement Institute. Um Guia do Conhecimento em Gerenciamento de Projetos (Guia PMBOK® ) — Quinta Edição 8. GERENCIAMENTO DA QUALIDADE DO PROJETO...............................................................227 8.1 Planejar o gerenciamento da qualidade................................................................. 231 8.1.1 Planejar o gerenciamento da qualidade: entradas.................................... 233 8.1.2 Planejar o gerenciamento da qualidade: ferramentas e técnicas............. 235 8.1.3 Planejar o gerenciamento da qualidade: saídas........................................ 241 8.2 Realizar a garantia da qualidade............................................................................ 242 8.2.1 Realizar a garantia da qualidade: entradas............................................... 244 8.2.2 Realizar a garantia da qualidade: ferramentas e técnicas....................... 245 8.2.3 Realizar a garantia da qualidade: saídas................................................... 247 8.3 Controlar a qualidade.............................................................................................. 248 8.3.1 Controlar a qualidade: entradas................................................................. 250 8.3.2 Controlar a qualidade: ferramentas e técnicas......................................... 252 8.3.3 Controlar a qualidade: saídas..................................................................... 252 9. GERENCIAMENTO DOS RECURSOS HUMANOS DO PROJETO............................................255 9.1 Planejar o gerenciamento dos recursos humanos................................................. 258 9.1.1 Planejar o gerenciamento dos recursos humanos: entradas.................... 259 9.1.2 Planejar o gerenciamento dos recursos humanos: Ferramentas e técnicas.............................................................................. 261 9.1.3 Planejar o gerenciamento dos recursos humanos: saídas....................... 264 9.2 Mobilizar a equipe do projeto................................................................................. 267 9.2.1 Mobilizar a equipe do projeto: entradas.................................................... 269 9.2.2 Mobilizar a equipe do projeto: ferramentas e técnicas............................. 270 9.2.3 Mobilizar a equipe do projeto: saídas........................................................ 272 9.3 Desenvolver a equipe do projeto............................................................................ 273 9.3.1 Desenvolver a equipe do projeto: entradas................................................ 274 9.3.2 Desenvolver a equipe do projeto: ferramentas e técnicas........................ 275 9.3.3 Desenvolver a equipe do projeto: saídas................................................... 278 9.4 Gerenciar a equipe do projeto................................................................................. 279 9.4.1 Gerenciar a equipe do projeto: entradas.................................................... 281 9.4.2 Gerenciar a equipe do projeto: ferramentas e técnicas............................ 282 9.4.3 Gerenciar a equipe do projeto: saídas........................................................ 284
  • 12.
    ÍNDICE VII©2013 Project ManagementInstitute. Um Guia do Conhecimento em Gerenciamento de Projetos (Guia PMBOK® ) — Quinta Edição 10. GERENCIAMENTO DAS COMUNICAÇÕES DO PROJETO...................................................287 10.1 Planejar o gerenciamento das comunicações..................................................... 289 10.1.1 Planejar o gerenciamento das comunicações: entradas........................ 290 10.1.2 Planejar o gerenciamento das comunicações: Ferramentas e técnicas............................................................................ 291 10.1.3 Planejar o gerenciamento das comunicações: saídas............................ 296 10.2 Gerenciar as comunicações.................................................................................. 297 10.2.1 Gerenciar as comunicações: entradas..................................................... 299 10.2.2 Gerenciar as comunicações: ferramentas e técnicas............................. 300 10.2.3 Gerenciar as comunicações: saídas......................................................... 301 10.3 Controlar as comunicações.................................................................................. 303 10.3.1 Controlar as comunicações: entradas..................................................... 304 10.3.2 Controlar as comunicações: ferramentas e técnicas.............................. 306 10.3.3 Controlar as comunicações: saídas......................................................... 307 11. GERENCIAMENTO DOS RISCOS DO PROJETO.................................................................309 11.1 Planejar o gerenciamento dos riscos................................................................... 313 11.1.1 Planejar o gerenciamento dos riscos: entradas...................................... 314 11.1.2 Planejar o gerenciamento dos riscos: ferramentas e técnicas............... 315 11.1.3 Planejar o gerenciamento dos riscos: saídas.......................................... 316 11.2 Identificar os riscos............................................................................................... 319 11.2.1 Identificar os riscos: entradas.................................................................. 321 11.2.2 Identificar os riscos: ferramentas e técnicas.......................................... 324 11.2.3 Identificar os riscos: saídas...................................................................... 327 11.2.3.1 Registro dos riscos................................................................................ 327 11.3 Realizar a análise qualitativa dos riscos.............................................................. 328 11.3.1 Realizar a análise qualitativa dos riscos: entradas................................. 329 11.3.2 Realizar a análise qualitativa dos riscos: ferramentas e técnicas......... 330 11.3.3 Realizar a análise qualitativa dos riscos: saídas..................................... 333 11.4 Realizar a análise quantitativa dos riscos........................................................... 333 11.4.1 Realizar a análise quantitativa dos riscos: entradas............................... 335 11.4.2 Realizar a análise quantitativa dos riscos: ferramentas e técnicas....... 336 11.4.3 Realizar a análise quantitativa dos riscos: saídas.................................. 341
  • 13.
    ÍNDICE VIII ©2013 ProjectManagement Institute. Um Guia do Conhecimento em Gerenciamento de Projetos (Guia PMBOK® ) — Quinta Edição 11.5 Planejar as respostas aos riscos.......................................................................... 342 11.5.1 Planejar as respostas aos riscos: entradas............................................. 343 11.5.2 Planejar as respostas aos riscos: ferramentas e técnicas...................... 343 11.5.3 Planejar as respostas aos riscos: saídas................................................. 346 11.6 Controlar os riscos................................................................................................ 349 11.6.1 Controlar os riscos: entradas................................................................... 350 11.6.2 Controlar os riscos: ferramentas e técnicas............................................ 351 11.6.3 Controlar os riscos: saídas....................................................................... 353 12. GERENCIAMENTO DAS AQUISIÇÕES DO PROJETO..........................................................355 12.1 Planejar o gerenciamento das aquisições........................................................... 358 12.1.1 Planejar o gerenciamento das aquisições: entradas............................... 360 12.1.2 Planejar o gerenciamento das aquisições: ferramentas e técnicas....... 365 12.1.3 Planejar o gerenciamento das aquisições: saídas.................................. 366 12.2 Conduzir as aquisições......................................................................................... 371 12.2.1 Conduzir as aquisições: entradas............................................................ 373 12.2.2 Conduzir as aquisições: ferramentas e técnicas..................................... 375 12.2.3 Conduzir as aquisições: saídas................................................................ 377 12.3 Controlar as aquisições......................................................................................... 379 12.3.1 Controlar as aquisições: entradas............................................................ 381 12.3.2 Controlar as aquisições: ferramentas e técnicas.................................... 383 12.3.3 Controlar as aquisições: saídas............................................................... 384 12.4 Encerrar as aquisições.......................................................................................... 386 12.4.1 Encerrar as aquisições: entradas............................................................. 388 12.4.2 Encerrar as aquisições: ferramentas e técnicas..................................... 388 12.4.3 Encerrar as aquisições: saídas................................................................. 389 13. GERENCIAMENTO DAS PARTES INTERESSADAS DO PROJETO.......................................391 13.1 Identificar as partes interessadas........................................................................ 393 13.1.1 Identificar as partes interessadas: entradas........................................... 394 13.1.2 Identificar as partes interessadas: ferramentas e técnicas.................... 395 13.1.3 Identificar as partes interessadas: saídas............................................... 398
  • 14.
    ÍNDICE IX©2013 Project ManagementInstitute. Um Guia do Conhecimento em Gerenciamento de Projetos (Guia PMBOK® ) — Quinta Edição 13.2 Planejar o gerenciamento das partes interessadas............................................ 399 13.2.1 Planejar o gerenciamento das partes interessadas: entradas................ 400 13.2.2 Planejar o gerenciamento das partes interessadas: ferramentas e técnicas.................................................................................................. 401 13.2.3 Planejar o gerenciamento das partes interessadas: saídas................... 403 13.3 Gerenciar o engajamento das partes interessadas............................................. 404 13.3.1 Gerenciar o engajamento das partes interessadas: entradas................ 406 13.3.2 Gerenciar o engajamento das partes interessadas: ferramentas e técnicas.................................................................................................. 407 13.3.3 Gerenciar o engajamento das partes interessadas: saídas.................... 408 13.4 Controlar o engajamento das partes interessadas.............................................. 409 13.4.1 Controlar o engajamento das partes interessadas: entradas................. 411 13.4.2 Controlar o engajamento das partes interessadas: ferramentas e técnicas.................................................................................................. 412 13.4.3 Controlar o engajamento das partes interessadas: saídas..................... 413 ANEXO A1 - PADRÃO DE GERENCIAMENTO DE PROJETOS DE UM PROJETO.......................417 APÊNDICE X1 - MUDANÇAS NA QUINTA EDIÇÃO..................................................................463 APÊNDICE X2 - COLABORADORES E REVISORES DO GUIA PMBOK® —QUINTA EDIÇÃO.....483 APÊNDICE X3 - HABILIDADES INTERPESSOAIS....................................................................513 REFERÊNCIAS........................................................................................................................521 GLOSSÁRIO............................................................................................................................523 ÍNDICE REMISSIVO................................................................................................................569
  • 16.
    LISTA DE TABELASE FIGURAS XI©2013 Project Management Institute. Um Guia do Conhecimento em Gerenciamento de Projetos (Guia PMBOK® ) — Quinta Edição LISTA DE TABELAS E FIGURAS Figura 1-1. Interações de gerenciamento de portfólios, programas e projetos...................................5 Figura 2-1. Organização funcional........................................................................................................22 Figura 2-2. Organização matricial fraca...............................................................................................23 Figura 2-3. Organização matricial balanceada....................................................................................24 Figura 2-4. Organização matricial forte...............................................................................................24 Figura 2-5. Organização projetizada....................................................................................................25 Figura 2-6. Organização composta.......................................................................................................26 Figura 2-7. Relação entre as partes Interessadas e o projeto.............................................................31 Figura 2-8. Níveis típicos de custo e pessoal em toda a estrutura genérica do ciclo de vida de um projeto...........................................................................................39 Figura 2-9. Impacto da variável com base no tempo decorrido do projeto........................................40 Figura 2-10. Exemplo de projeto de fase única......................................................................................42 Figura 2-11. Exemplo de projeto de três fases.......................................................................................43 Figura 2-12. Exemplo de um projeto com fases sobrepostas...............................................................43 Figura 2-13. Exemplo de ciclo de vida previsível...................................................................................44 Figura 3-1. Grupos de processos de gerenciamento de projetos........................................................50 Figura 3-2. Os grupos de processos interagem em uma fase ou em um projeto...............................51 Figura 3-3. Interações nos processos de gerenciamento de projetos................................................53 Figura 3-4. Limites do projeto...............................................................................................................54 Figura 3-5. Dados, informações e fluxo de relatórios do projeto........................................................59 Figura 3-6. Legenda do diagrama de fluxo de dados..........................................................................60
  • 17.
    LISTA DE TABELASE FIGURAS XII ©2013 Project Management Institute. Um Guia do Conhecimento em Gerenciamento de Projetos (Guia PMBOK® ) — Quinta Edição Figura 4-1. Visão geral do gerenciamento da integração do projeto..................................................65 Figura 4-2. Desenvolver o termo de abertura do projeto: entradas, ferramentas e técnicas, e saídas............................................................................................................66 Figura 4-3. Diagrama do fluxo de dados do processo Desenvolver o termo de abertura do projeto.......67 Figura 4-4. Desenvolver o termo de abertura do projeto: entradas, ferramentas e técnicas, e saídas............................................................................................................72 Figura 4-5. Diagrama do fluxo de dados do processo Desenvolver o plano de gerenciamento do projeto.....73 Figura 4-6. Orientar e gerenciar o trabalho do projeto: entradas, ferramentas e técnicas, e saídas............................................................................................................79 Figura 4-7. Orientar e gerenciar o trabalho do projeto: diagrama do fluxo de dados........................80 Figura 4-8. Monitorar e controlar o trabalho do projeto: entradas, ferramentas e técnicas, e saídas............................................................................................................86 Figura 4-9. Diagrama do fluxo de dados do processo Monitorar e controlar o trabalho do projeto........87 Figure 4-10. Realizar o controle integrado de mudanças: entradas, ferramentas e técnicas, e saídas............................................................................................................94 Figura 4-11. Diagrama do fluxo de dados do processo Realizar o controle Integrado de mudanças........95 Figura 4-12. Encerrar o projeto ou fase: entradas, ferramentas e técnicas, e saídas........................100 Figura 4-13. Diagrama do fluxo de dados do processo Encerrar o projeto ou fase...........................101 Figura 5-1. Visão geral do gerenciamento do escopo do projeto......................................................106 Figura 5-2. Planejar o Gerenciamento do escopo: entradas, ferramentas e técnicas, e saídas......107 Figura 5-3. Diagrama do fluxo de dados do processo Planejar o gerenciamento do escopo..........107 Figura 5-4. Coletar os requisitos: entradas, ferramentas e técnicas, e saídas................................111 Figura 5-5. Diagrama do fluxo de dados do processo Coletar os requisitos....................................111 Figura 5-6. Exemplo de uma matriz de rastreabilidade de requisitos..............................................119 Figura 5-7. Definir o escopo: entradas, ferramentas e técnicas, e saídas........................................120
  • 18.
    LISTA DE TABELASE FIGURAS XIII©2013 Project Management Institute. Um Guia do Conhecimento em Gerenciamento de Projetos (Guia PMBOK® ) — Quinta Edição Figura 5-8. Diagrama do fluxo de dados do processo Definir o escopo...........................................120 Figura 5-9. Criar a EAP: entradas, ferramentas e técnicas, e saídas................................................125 Figura 5-10. Diagrama do fluxo de dados do processo Criar a EAP....................................................126 Figura 5-11. Amostra de EAP decomposta em pacotes de trabalho...................................................129 Figura 5-12. Amostra de EAP organizada por fases............................................................................130 Figura 5-13. Exemplo de EAP com entregas principais.......................................................................130 Figura 5-14. Validar o escopo: entradas, ferramentas e técnicas, e saídas.......................................133 Figura 5-15. Diagrama do fluxo de dados do processo Validar o escopo...........................................133 Figura 5-16. Controlar o escopo: entradas, ferramentas e técnicas, e saídas...................................136 Figura 5-17. Diagrama do fluxo de dados do processo Controlar o escopo.......................................137 Figura 6-1. Visão geral do gerenciamento do tempo do projeto.......................................................143 Figura 6-2. Visão geral do desenvolvimento do cronograma............................................................144 Figura 6-3. Planejar o gerenciamento do cronograma: entradas, ferramentas e técnicas, e saídas..........................................................................................................145 Figura 6-4. Diagrama do fluxo de dados do processo Planejar o gerenciamento do cronograma.....145 Figura 6-5. Definir as atividades: entradas, ferramentas e técnicas, e saídas.................................149 Figura 6-6. Diagrama do fluxo de dados do processo Definir as atividades....................................150 Figura 6-7. Sequenciar as atividades: entradas, ferramentas e técnicas, e saídas.........................153 Figura 6-8. Diagrama do fluxo de dados do processo Sequenciar as atividades.............................154 Figura 6-9. Método do diagrama de precedência (MDP) - Tipos de relações...................................157 Figura 6-10. Exemplos de antecipação e espera.................................................................................158 Figura 6-11. Diagrama de rede do cronograma do projeto..................................................................160 Figura 6-12. Estimar os recursos das atividades: entradas, ferramentas e técnicas, e saídas.........161
  • 19.
    LISTA DE TABELASE FIGURAS XIV ©2013 Project Management Institute. Um Guia do Conhecimento em Gerenciamento de Projetos (Guia PMBOK® ) — Quinta Edição Figura 6-13. Diagrama do fluxo de dados do processo Estimar os recursos das atividades............161 Figura 6-14. Estimar as durações das atividades: entradas, ferramentas e técnicas, e saídas........166 Figura 6-15. Diagrama do fluxo de dados do processo Estimar as durações das atividades...........166 Figura 6-16. Desenvolver o cronograma: entradas, ferramentas e técnicas, e saídas......................173 Figura 6-17. Diagrama do fluxo de dados do processo Desenvolver o cronograma..........................173 Figura 6-18. Exemplo de método do caminho crítico..........................................................................177 Figura 6-19. Exemplo de método da corrente crítica...........................................................................178 Figura 6-20. Nivelamento de recursos..................................................................................................179 Figura 6-21. Exemplos de apresentações do cronograma do projeto.................................................183 Figura 6-22. Controlar o cronograma: entradas, ferramentas e técnicas, e saídas...........................185 Figura 6-23. Diagrama do fluxo de dados do processo Controlar o cronograma...............................186 Figura 7-1. Visão geral do gerenciamento dos custos do projeto.....................................................194 Figura 7-2. Planejar o gerenciamento dos custos: entradas, ferramentas e técnicas, e saídas.....195 Figura 7-3. Planejar o gerenciamento dos custos: diagrama do fluxo de dados.............................196 Figura 7-4. Estimar os custos: entradas, ferramentas e técnicas, e saídas.....................................200 Figura 7-5. Diagrama do fluxo de dados do processo Estimar os custos.........................................201 Figura 7-6. Determinar o orçamento: entradas, ferramentas e técnicas, e saídas..........................208 Figura 7-7. Diagrama do fluxo de dados do processo Determinar o orçamento..............................209 Figura 7-8. Componentes do orçamento do projeto..........................................................................213 Figura 7-9. Linha de base de custos, gastos e requisitos de recursos financeiros..........................214 Figura 7-10. Controlar os custos: entradas, ferramentas e técnicas, e saídas..................................215 Figura 7-11. Diagrama do fluxo de dados do processo Controlar os custos......................................215 Figura 7-12. Valor agregado, valor planejado e custos reais..............................................................219
  • 20.
    LISTA DE TABELASE FIGURAS XV©2013 Project Management Institute. Um Guia do Conhecimento em Gerenciamento de Projetos (Guia PMBOK® ) — Quinta Edição Figura 7-13. Índice de desempenho para término (IDPT)....................................................................222 Figura 8-1. Visão geral do gerenciamento da qualidade do projeto.................................................230 Figura 8-2. Relações fundamentais de garantia da qualidade e de qualidade do controle dos grupos de IPECC, PDCA (em inglês), custo de modelos de qualidade e grupos de processos de gerenciamento do projeto.....................................................231 Figura 8-3. Planejar o gerenciamento da qualidade: entradas, ferramentas, técnicas, e saídas.......232 Figura 8-4. Diagrama do fluxo de dados do processo Planejar o gerenciamento dos riscos..........232 Figura 8-5. Custo da qualidade...........................................................................................................235 Figura 8-6. O modelo SIPOC................................................................................................................237 Figura 8-7. O storyboard ilustra um exemplo conceitual de cada uma das sete ferramentas da qualidade................................................................................................239 Figura 8-8. Realizar a garantia da qualidade: entradas, ferramentas e técnicas, e saídas.............243 Figura 8-9. Diagrama do fluxo de dados do processo Realizar a garantia da qualidade................243 Figura 8-10. Storyboard ilustrando as sete ferramentas de gerenciamento e controle da qualidade.....246 Figura 8-11. Controlar a qualidade: entradas, ferramentas e técnicas, e saídas...............................249 Figura 8-12. Diagrama do fluxo de dados do processo Realizar o controle da qualidade.................249 Figura 9-1. Visão geral do gerenciamento dos recursos humanos do projeto.................................257 Figura 9-2. Planejar o gerenciamento dos recursos humanos: entradas, ferramentas e técnicas, e saídas.....................................................................................258 Figura 9-3. Diagrama do fluxo de dados do processo Planejar o gerenciamento dos recursos.........258 Figura 9-4. Formatos de definição dos papéis e responsabilidades.................................................261 Figura 9-5. Matriz RACI.......................................................................................................................262 Figura 9-6. Histograma de recursos ilustrativo.................................................................................266 Figura 9-7. Mobilizar a equipe do projeto: entradas, ferramentas e técnicas, e saídas..................267
  • 21.
    LISTA DE TABELASE FIGURAS XVI ©2013 Project Management Institute. Um Guia do Conhecimento em Gerenciamento de Projetos (Guia PMBOK® ) — Quinta Edição Figura 9-8. Diagrama do fluxo de dados do processo Mobilizar a equipe do projeto......................268 Figura 9-9. Desenvolver a equipe do projeto: entradas, ferramentas e técnicas, e saídas.............273 Figura 9-10. Diagrama do fluxo de dados do processo Desenvolver a equipe do projeto.................273 Figura 9-11. Gerenciar a equipe do projeto: entradas, ferramentas e técnicas, e saídas..................279 Figura 9-12. Diagrama do fluxo de dados do processo Gerenciar a equipe do projeto.....................280 Figura 10-1. Visão geral do processo do Gerenciamento das comunicações do projeto...................288 Figura 10-2. Planejar o gerenciamento das comunicações: entradas, ferramentas e técnicas, e saídas..........................................................................................................289 Figura 10-3. Diagrama do fluxo de dados do processo Planejar o gerenciamento das comunicações............................................................................................................289 Figura 10-4. Modelo básico de comunicação......................................................................................294 Figura 10-5. Gerenciar as comunicações: entradas, ferramentas e técnicas, e saídas.....................297 Figura 10-6. Diagrama do fluxo de dados do processo Gerenciar as comunicações........................298 Figura 10-7. Controlar as comunicações. entradas, ferramentas e técnicas, e saídas......................303 Figura 10-8. Diagrama do fluxo de dados do processo Controlar as comunicações.........................304 Figura 11-1. Visão Geral do gerenciamento do risco do projeto.........................................................312 Figura 11-2. Planejar o gerenciamento dos riscos: entradas, ferramentas e técnicas, e saídas..........313 Figura 11-3. Diagrama do fluxo de dados do processo Planejar o gerenciamento dos riscos..........313 Figura 11-4. Exemplo de uma estrutura analítica dos riscos (EAR)....................................................317 Figura 11-5. Identificar os riscos: entradas, ferramentas e técnicas, e saídas..................................319 Figura 11-6. Diagrama do fluxo de dados do processo Identificar os riscos.....................................320 Figura 11-7. Diagramas de influência..................................................................................................326 Figura 11-8. Realizar a análise qualitativa dos riscos: entradas, ferramentas e técnicas, e saídas..........................................................................................................328
  • 22.
    LISTA DE TABELASE FIGURAS XVII©2013 Project Management Institute. Um Guia do Conhecimento em Gerenciamento de Projetos (Guia PMBOK® ) — Quinta Edição Figura 11-9. Diagrama do fluxo de dados do processo Realizar a análise qualitativa dos riscos.......................................................................................328 Figura 11-10. Matriz de probabilidade e impacto..................................................................................331 Figura 11-11. Realizar a análise quantitativa dos riscos: entradas, ferramentas e técnicas, e saídas..........................................................................................................334 Figura 11-12. Diagrama do fluxo de dados do processo Realizar a análise quantitativa dos riscos.....................................................................................334 Figura 11-13. Faixas de estimativas de custos do projeto coletadas durante a entrevista sobre riscos..................................................................................................336 Figura 11-14. Exemplos de distribuições de probabilidades usadas com frequência.........................337 Figura 11-15. Exemplo de diagrama de tornado....................................................................................338 Figura 11-16. Diagrama da árvore de decisão.......................................................................................339 Figura 11-17. Resultados da simulação de riscos de custos................................................................340 Figura 11-18. Planejar as respostas aos riscos: entradas, ferramentas e técnicas, e saídas.............342 Figura 11-19. Diagrama do fluxo de dados do processo Planejar as respostas aos riscos.................342 Figura 11-20. Controlar os riscos: entradas, ferramentas e técnicas, e saídas...................................349 Figura 11-21. Diagrama do fluxo de dados do processo Monitorar e controlar os riscos...................349 Figura 12-1. Visão geral do gerenciamento das aquisições do projeto..............................................356 Figura 12-2. Planejar o gerenciamento das aquisições: entradas, ferramentas e técnicas, e saídas..........................................................................................................358 Figura 12-3. Diagrama do fluxo de dados do processo Planejar o gerenciamento das aquisições..................................................................................................................359 Figura 12-4. Conduzir as aquisições: entradas, ferramentas e técnicas, e saídas............................371 Figura 12-5. Diagrama do fluxo de dados do processo Conduzir as aquisições................................372 Figura 12-6. Controlar as aquisições: entradas, ferramentas e técnicas, e saídas............................379
  • 23.
    LISTA DE TABELASE FIGURAS XVIII ©2013 Project Management Institute. Um Guia do Conhecimento em Gerenciamento de Projetos (Guia PMBOK® ) — Quinta Edição Figura 12-7. Diagrama do fluxo de dados do processo Controlar as aquisições...............................380 Figura 12-8. Encerrar as aquisições: entradas, ferramentas e técnicas, e saídas.............................386 Figura 12-9. Diagrama do fluxo de dados do processo Encerrar as aquisições................................387 Figura 13-1. Gerenciamento das partes interessadas do projeto.......................................................392 Figura 13-2. Identificar as partes interessadas: entradas, ferramentas e técnicas, e saídas...........393 Figura 13-3. Diagrama do fluxo de dados do processo Identificar as partes interessadas...............393 Figura 13-4. Exemplo de rede de poder/interesse com as partes interessadas................................397 Figura 13-5. Planejar o gerenciamento das partes interessadas: entradas, ferramentas e técnicas, e saídas..........................................................................................................399 Figura 13-6. Diagrama do fluxo de dados do processo Planejar o gerenciamento das partes interessadas...................................................................................................399 Figura 13-7. Matriz de avaliação do nível de engajamento das partes interessadas........................403 Figura 13-8. Gerenciar o engajamento das partes interessadas: entradas, ferramentas e técnicas, e saídas..........................................................................................................404 Figura 13-9. Diagrama do fluxo de dados do processo Gerenciar o engajamento das partes interessadas...................................................................................................405 Figura 13-10. Controlar o engajamento das partes interessadas: entradas, ferramentas e técnicas, e saídas..........................................................................................................410 Figura 13-11. Diagrama do fluxo de dados do processo Controlar o engajamento das partes interessadas ....................................................................................................................410 Figura A1-1. Interações entre os grupos de processos em um projeto..............................................419 Figura A1-2. Interações nos processos de gerenciamento de projetos..............................................421 Figura A1-3. Limites do projeto.............................................................................................................425 Figura A1-4. Grupo de processos de iniciação.....................................................................................425 Figura A1-5. Desenvolver o termo de abertura do projeto: entradas e saídas....................................426 Figura A1-6. Identificar as partes interessadas: entradas e saídas....................................................426
  • 24.
    LISTA DE TABELASE FIGURAS XIX©2013 Project Management Institute. Um Guia do Conhecimento em Gerenciamento de Projetos (Guia PMBOK® ) — Quinta Edição Figura A1-7. Grupo de processos de planejamento.............................................................................428 Figura A1-8. Desenvolver o plano de gerenciamento do projeto: entradas e saídas.........................429 Figura a 1-9. Planejar o gerenciamento do escopo: entradas e saídas...............................................429 Figura A1-10. Coletar os requisitos: entradas e saídas.........................................................................430 Figura A1-11. Definir o escopo: entradas e saídas................................................................................430 Figura A1-12. Criar a estrutura analítica do projeto (EAP): entradas e saídas.....................................431 Figura A1-13. Planejar o gerenciamento do cronograma: entradas e saídas.......................................431 Figura A1-14. Definir as atividades: entradas e saídas.........................................................................432 Figura A1-15. Sequenciar as atividades: entradas e saídas..................................................................432 Figura A1-16. Estimar os recursos das atividades: entradas e saídas.................................................433 Figura A1-17. Estimar as durações das atividades: entradas e saídas.................................................434 Figura A1-18. Desenvolver o cronograma: entradas e saídas...............................................................435 Figura A1-19. Planejar o gerenciamento dos custos: entradas e saídas..............................................436 Figura A1-20. Estimar os custos: entradas e saídas..............................................................................436 Figura A1-21. Determinar o orçamento: entradas e saídas...................................................................437 Figura A1-22. Planejar o gerenciamento da qualidade: entradas e saídas...........................................438 Figura A1-23. Planejar o gerenciamento dos recursos humanos: entradas e saídas..........................438 Figura A1-24. Planejar o gerenciamento das comunicações: entradas e saídas.................................439 Figura A1-25. Planejar o gerenciamento dos riscos: entradas e saídas...............................................439 Figura A1-26. Identificar os riscos: entradas e saídas..........................................................................440 Figura A1-27. Realizar a análise quantitativa dos riscos: entradas e saídas.......................................441 Figura A1-28. Realizar a análise quantitativa dos riscos: entradas e saídas.......................................441 Figura A1-29. Planejar as respostas aos riscos: entradas e saídas......................................................442
  • 25.
    LISTA DE TABELASE FIGURAS XX ©2013 Project Management Institute. Um Guia do Conhecimento em Gerenciamento de Projetos (Guia PMBOK® ) — Quinta Edição Figura A1-30. Planejar o gerenciamento das aquisições: entradas e saídas.......................................443 Figura A1-31. Planejar o gerenciamento das partes interessadas: entradas e saídas........................443 Figura A1-32. Grupo de processos de execução....................................................................................445 Figura A1-33. Orientar e gerenciar o trabalho do projeto: entradas e saídas.......................................446 Figura A1-34. Realizar a garantia da qualidade: entradas e saídas......................................................446 Figura A1-35. Mobilizar a equipe do projeto: entradas e saídas...........................................................447 Figura A1-36. Desenvolver a equipe do projeto: entradas e saídas......................................................447 Figura A1-37. Gerenciar a equipe do projeto: entradas e saídas..........................................................448 Figura A1-38. Gerenciar as comunicações: entradas e saídas..............................................................448 Figura A1-39. Conduzir as aquisições: entradas e saídas.....................................................................449 Figura A1-40. Gerenciar o engajamento das partes interessadas: entradas e saídas.........................450 Figura A1-41. Grupo de processos de monitoramento e controle.........................................................451 Figura A1-42. Monitorar e controlar o trabalho do projeto: entradas e saídas.....................................452 Figura A1-43. Realizar o controle integrado de mudanças: entradas e saídas....................................453 Figura A1-44. Validar o escopo: entradas e saídas................................................................................453 Figura A1-45. Controlar o escopo: entradas e saídas............................................................................454 Figura A1-46. Controlar o cronograma: entradas e saídas....................................................................455 Figura A1-47. Controlar os custos: entradas e saídas...........................................................................455 Figura A1-48. Controlar a qualidade: entradas e saídas........................................................................456 Figura A1-49. Controlar as comunicações: entradas e saídas..............................................................457 Figura A1-50. Controlar os riscos: entradas e saídas............................................................................457 Figura A1-51. Controlar as aquisições: entradas e saídas....................................................................458 Figura A1-52. Controlar o engajamento das partes interessadas: entradas e saídas..........................459 Figura A1-53. Grupo de processos de encerramento.............................................................................460
  • 26.
    LISTA DE TABELASE FIGURAS XXI©2013 Project Management Institute. Um Guia do Conhecimento em Gerenciamento de Projetos (Guia PMBOK® ) — Quinta Edição Figura A1-54. Encerrar o projeto ou fase: entradas e saídas.................................................................461 Figura A1-55. Encerrar as aquisições: entradas e saídas......................................................................461 Figura x1-1. Modelo de dados redefinido.............................................................................................467 Tabela 1-1. Visão geral comparativa do gerenciamento de projetos, gerenciamento de programas e gerenciamento de portfólios.....................................................................8 Tabela 2-1. Influência das estruturas organizacionais nos projetos...................................................22 Tabela 3-1. Grupo de processos de gerenciamento de projetos e mapeamento das áreas de conhecimento...............................................................................................61 Tabela 4-1 Diferenciação entre o plano de gerenciamento do projeto e os documentos do projeto............................................................................................................................78 Tabela 5-1. Elementos do termo de abertura do projeto e da declaração do escopo do projeto.....124 Tabela 7-1. Tabela de resumo dos cálculos do valor agregado.........................................................224 Tabela 11-1. Definição de escalas de impactos para quatro objetivos do projeto.............................318 Tabela A1-1. Grupo de processos de gerenciamento de projetos e mapeamento da área de conhecimento.................................................................................................423 Tabela X1-1. Mudanças na Seção 4......................................................................................................472 Tabela X1-2. Mudanças na Seção 5......................................................................................................473 Tabela X1-3. Mudanças na Seção 6......................................................................................................474 Tabela X1-4. Mudanças na Seção 7......................................................................................................475 Tabela X1-5. Mudanças na Seção 8......................................................................................................476 Tabela X1-6. Mudanças na Seção 9......................................................................................................477 Tabela X1-7. Mudanças na Seção 10....................................................................................................478 Tabela X1-8. Mudanças na Seção 11....................................................................................................479 Tabela X1-9. Mudanças na Seção 12....................................................................................................480 Tabela X1-10. Mudanças na Seção 13....................................................................................................481
  • 28.
    1 - INTRODUÇÃO 1 1 ©2013Project Management Institute. Um Guia do Conhecimento em Gerenciamento de Projetos (Guia PMBOK® ) — Quinta Edição INTRODUÇÃO Um Guia do Conhecimento em Gerenciamento de Projetos (Guia PMBOK® )– Quinta Edição fornece diretrizes para o gerenciamento de projetos individuais e define os conceitos relacionados com o gerenciamento de projetos. Ele também descreve o ciclo de vida de gerenciamento de projetos e seus respectivos processos, assim como o ciclo de vida do projeto. O Guia PMBOK® contém o padrão e guia globalmente reconhecidos para a profissão de gerenciamento de projetos (encontrado no Anexo A1). Um padrão é um documento formal que descreve normas, métodos, processos e práticas estabelecidos. Assim como em outras profissões, o conhecimento contido neste padrão evoluiu a partir das boas práticas reconhecidas por profissionais de gerenciamento de projetos que contribuíram para o seu desenvolvimento. As duas primeiras seções do Guia PMBOK® são uma introdução aos principais conceitos no campo do gerenciamento de projetos.A seção 3 resume os grupos de processos e fornece uma visão geral das interações dos processos entre as dez áreas de conhecimento e os cinco grupos de processos.As seções de 4 a 13 são o guia do conhecimento em gerenciamento de projetos. Elas ampliam as informações do padrão descrevendo as entradas e saídas, assim como as ferramentas e técnicas usadas no gerenciamento dos projetos. O anexo A1 é o padrão para o gerenciamento de projetos e apresenta os processos, entradas e saídas que são consideradas boas práticas na maioria dos projetos, a maior parte das vezes. Esta seção define vários termos principais e o relacionamento entre gerenciamento de portfólio, gerenciamento de programas, gerenciamento de projetos e maturidade organizacional em gerenciamento de projetos. Uma visão geral do Guia PMBOK® é apresentada nas seguintes seções: 1.1 Objetivo do Guia PMBOK® 1.2 O que é um projeto? 1.3 O que é gerenciamento de projetos? 1.4 Relacionamentos entre gerenciamento de portfólios, gerenciamento de programas, gerenciamento de projetos e gerenciamento de projetos organizacionais 1.5 Relacionamento entre gerenciamento de projetos, gerenciamento de operações e estratégia organizacional 1.6 Valor de negócio 1.7 Papel do gerente de projetos 1.8 Conhecimento em gerenciamento de projetos 11
  • 29.
    1 - INTRODUÇÃO 2©2013 Project Management Institute. Um Guia do Conhecimento em Gerenciamento de Projetos (Guia PMBOK® ) — Quinta Edição 1.1 Objetivo do Guia PMBOK® A aceitação do gerenciamento de projetos como uma profissão indica que a aplicação do conhecimento, processos, habilidades, ferramentas e técnicas pode ter um impacto significativo no sucesso do projeto. O Guia PMBOK® identifica esse subconjunto do conhecimento em gerenciamento de projetos que é amplamente reconhecido como boa prática.Amplamente reconhecido significa que o conhecimento e as práticas descritas são aplicáveis à maioria dos projetos na maior parte das vezes, e que existe um consenso em relação ao seu valor e utilidade. Boa prática significa que existe um consenso geral de que a aplicação do conhecimento, habilidades, ferramentas e técnicas pode aumentar as chances de sucesso de muitos projetos. Boa prática não significa que o conhecimento descrito deva ser sempre aplicado uniformemente a todos os projetos; a organização e/ou a equipe de gerenciamento do projeto é responsável por determinar o que é apropriado para um projeto específico. OGuiaPMBOK® tambémforneceepromoveumvocabuláriocomumnoâmbitodaprofissãodegerenciamento de projetos para o uso e aplicação de conceitos de gerenciamento de projetos. Um vocabulário comum é um elemento essencial para uma profissão. O Léxico de termos de gerenciamento de projetos do PMI [1]1 fornece o vocabulário profissional básico que pode ser consistentemente utilizado pelos gerentes de projetos, gerentes de programas e gerentes de portfólios, e por outras partes interessadas. O Anexo A1 é uma referência básica dos programas de desenvolvimento profissional de gerenciamento de projetos do PMI. O Anexo A1 continua a evoluir juntamente com a profissão e, assim sendo, não é completo; este padrão é um guia, e não uma metodologia específica. É possível usar metodologias e ferramentas distintas (p.ex., Ágil, Cascata, PRINCE2) para implementar uma estrutura de gerenciamento de projetos. Além dos padrões que estabelecem diretrizes para os processos de gerenciamento de projetos, o Código de ética e conduta profissional do PMI (Project Management Institute Code of Ethics and Professional Conduct [2]) orienta os praticantes da profissão e descreve as expectativas que eles devem ter de si mesmos e dos outros. O Código de ética e conduta profissional do PMI é específico quanto à obrigação básica de responsabilidade, respeito,justiça e honestidade.Ele exige que os praticantes demonstrem um compromisso com a conduta ética e profissional. Ele transmite a obrigação do cumprimento das leis, regulamentos e das políticas organizacionais e profissionais. Os profissionais são provenientes de ambientes e culturas diversas, e o Código de ética e conduta profissional do Project Management Institute se aplica globalmente.Ao interagir com quaisquer partes interessadas, os profissionais devem estar comprometidos com práticas honestas, responsáveis e justas, e relacionamentos respeitosos. A aceitação do código pelos gerentes de projetos é essencial e é um requisito para os seguintes exames do PMI® : • Profissional técnico certificado em gerenciamento de projetos (CAPM)® • Profissional de gerenciamento de projetos (PMP)® • Profissional de gerenciamento de programas (PgMP)® • Profissional certificado em métodos Ágeis do PMI (PMI-ACP)® • Profissional de gerenciamento de riscos do PMI (PMI-RMP)® • Profissional em gerenciamento de cronograma (PMI-SP)® 1 Os numeros entre parenteses refere-se a lista de referencias no final deste manual.
  • 30.
    1 - INTRODUÇÃO 3 1 ©2013Project Management Institute. Um Guia do Conhecimento em Gerenciamento de Projetos (Guia PMBOK® ) — Quinta Edição 1.2 O que é um projeto? Projeto é um esforço temporário empreendido para criar um produto, serviço ou resultado exclusivo. A natureza temporária dos projetos indica que eles têm um início e um término definidos. O término é alcançado quando os objetivos do projeto são atingidos ou quando o projeto é encerrado porque os seus objetivos não serão ou não podem ser alcançados, ou quando a necessidade do projeto deixar de existir. Um projeto também poderá ser encerrado se o cliente (cliente, patrocinador ou financiador) desejar encerrá-lo. Temporário não significa necessariamente de curta duração. O termo se refere ao engajamento do projeto e à sua longevidade. O termo temporário normalmente não se aplica ao produto, serviço ou resultado criado pelo projeto; a maioria dos projetos é empreendida para criar um resultado duradouro. Por exemplo, um projeto de construção de um monumento nacional criará um resultado que deverá durar séculos. Os projetos também podem ter impactos sociais, econômicos e ambientais que terão duração mais longa que os projetos propriamente ditos. Cada projeto cria um produto, serviço ou resultado único. O resultado do projeto pode ser tangível ou intangível. Embora elementos repetitivos possam estar presentes em algumas entregas e atividades do projeto, esta repetição não muda as características fundamentais e exclusivas do trabalho do projeto. Por exemplo, prédios de escritórios podem ser construídos com materiais idênticos ou similares e pelas mesmas equipes ou equipes diferentes. Entretanto, cada projeto de prédio é único, com uma localização diferente, um design diferente, circunstâncias e situações diferentes, partes interessadas diferentes, etc. Um esforço de trabalho contínuo é geralmente um processo repetitivo que segue os procedimentos existentes de uma organização. Por outro lado, em virtude da natureza exclusiva dos projetos, pode haver incertezas ou diferenças quanto aos produtos, serviços ou resultados criados pelo projeto. As atividades do projeto podem ser novas para os membros de uma equipe de projeto, o que poderá exigir um planejamento mais dedicado do que outro trabalho de rotina. Além disso, os projetos são empreendidos em todos os níveis organizacionais. Um projeto pode envolver uma única pessoa ou muitas pessoas, uma única organização ou múltiplas unidades organizacionais de múltiplas organizações. Um projeto pode criar: • Um produto que pode ser um componente de outro item, um aprimoramento de outro item, ou um item final; • Um serviço ou a capacidade de realizar um serviço (p.ex., uma função de negócios que dá suporte à produção ou distribuição); • Uma melhoria nas linhas de produtos e serviços (por exemplo, um projeto Seis Sigma executado para reduzir falhas); ou • Um resultado, como um produto ou documento (por exemplo, um projeto de pesquisa que desenvolve o conhecimento que pode ser usado para determinar se uma tendência existe ou se um novo processo beneficiará a sociedade).
  • 31.
    1 - INTRODUÇÃO 4©2013 Project Management Institute. Um Guia do Conhecimento em Gerenciamento de Projetos (Guia PMBOK® ) — Quinta Edição Exemplos de projetos incluem, mas não se limitam, a: • Desenvolvimento de um novo produto, serviço ou resultado; • Efetuar uma mudança na estrutura, processos, pessoal ou estilo de uma organização; • Desenvolvimento ou aquisição de um sistema de informações novo ou modificado (hardware ou software); • Realizar um esforço de pesquisa cujo resultado será apropriadamente registrado; • Construção de um prédio, planta industrial ou infraestrutura; ou • Implementação,melhoria,ouaprimoramentodosprocessoseprocedimentosdosnegóciosexistentes. 1.2.1 Relacionamentos entre portfólios, programas e projetos O relacionamento entre portfólios, programas e projetos é tal que um portfólio se refere a uma coleção de projetos, programas, subportfólios e operações gerenciados como um grupo para o alcance de objetivos estratégicos. Os programas são agrupados em um portfólio e englobam subprogramas, projetos ou outros trabalhos que são gerenciados de forma coordenada para apoiar o portfólio. Os projetos individuais que estão dentro ou fora do programa são de qualquer forma considerados parte de um portfólio. Embora os projetos ou programas do portfólio possam não ser necessariamente interdependentes ou diretamente relacionados, eles estão ligados ao plano estratégico da organização por meio do seu portfólio. Conforme ilustrado na Figura 1-1, as estratégias e prioridades organizacionais são vinculadas e possuem relações entre portfólios e programas, bem como entre programas e projetos individuais. O planejamento organizacional impacta os projetos através da priorização de projetos baseada em riscos, financiamentos e outras considerações relevantes ao plano estratégico da organização. O planejamento organizacional pode orientar o gerenciamento dos recursos e dar suporte aos projetos componentes com base nas categorias de riscos, linhas específicas de negócios ou tipos gerais de projetos, como infraestrutura e melhoria de processos.
  • 32.
    1 - INTRODUÇÃO 5 1 ©2013Project Management Institute. Um Guia do Conhecimento em Gerenciamento de Projetos (Guia PMBOK® ) — Quinta Edição Projetos Portfólio Subportfólios Programas Subprogramas Projetos Projetos Projetos • Estratégias e prioridades • Elaboração progressiva • Governança • Disposição sobre as mudanças solicitadas • Impactos das mudanças em outros portfólios, programas ou projetos • Estratégias e prioridades • Elaboração progressiva • Governança • Disposição sobre as mudanças solicitadas • Impactos das mudanças em outros portfólios, programas ou projetos • Estratégias e prioridades • Elaboração progressiva • Governança • Disposição sobre as mudanças solicitadas • Impactos das mudanças em outros portfólios, programas ou projetos • Relatórios de desempenho • Solicitações de mudança com impacto em outros portfólios, programas ou projetos • Relatórios de desempenho • Solicitações de mudança com impacto em outros portfólios, programas ou projetos • Relatórios de desempenho • Solicitações de mudança com impacto em outros portfólios, programas ou projetos Programas Subprogramas Projetos Projetos Figura 1-1. Interações de gerenciamento de portfólios, programas e projetos 1.3 O que é gerenciamento de projetos? Gerenciamento de projetos é a aplicação do conhecimento,habilidades,ferramentas e técnicas às atividades do projeto para atender aos seus requisitos. O gerenciamento de projetos é realizado através da aplicação e integração apropriadas dos 47 processos de gerenciamento de projetos, logicamente agrupados em cinco grupos de processos. Esses cinco grupos de processos são: • Iniciação, • Planejamento, • Execução, • Monitoramento e controle, e • Encerramento.
  • 33.
    1 - INTRODUÇÃO 6©2013 Project Management Institute. Um Guia do Conhecimento em Gerenciamento de Projetos (Guia PMBOK® ) — Quinta Edição O gerenciamento de um projeto normalmente inclui, mas não se limita a: • Identificação dos requisitos; • Abordagem das diferentes necessidades, preocupações e expectativas das partes interessadas no planejamento e execução do projeto; • Estabelecimento, manutenção e execução de comunicações ativas, eficazes e colaborativas entre as partes interessadas; • Gerenciamento das partes interessadas visando o atendimento aos requisitos do projeto e a criação das suas entregas; • Equilíbrio das restrições conflitantes do projeto que incluem, mas não se limitam, a: ○○ Escopo, ○○ Qualidade, ○○ Cronograma, ○○ Orçamento, ○○ Recursos, e ○○ Riscos. As características e circunstâncias específicas do projeto podem influenciar as restrições nas quais a equipe de gerenciamento do projeto precisa se concentrar. Esses fatores estão relacionados de tal forma que se algum deles mudar, pelo menos um outro fator provavelmente será afetado. Por exemplo, se o cronograma for abreviado, muitas vezes o orçamento precisará ser aumentado para incluir recursos adicionais a fim de concluir a mesma quantidade de trabalho em menos tempo. Se não for possível um aumento no orçamento, o escopo ou a qualidade poderão ser reduzidos para entregar o produto do projeto em menos tempo, com o mesmo orçamento. As partes interessadas no projeto podem ter idéias divergentes sobre quais fatores são os mais importantes, gerando um desafio maior ainda. A mudança dos requisitos ou objetivos do projeto pode criar riscos adicionais. A equipe do projeto precisa ser capaz de avaliar a situação, equilibrar as demandas e manter uma comunicação proativa com as partes interessadas a fim de entregar um projeto bem sucedido. Devido ao potencial de mudanças,o desenvolvimento do plano de gerenciamento do projeto é uma atividade iterativa elaborada de forma progressiva ao longo do ciclo de vida do projeto.A elaboração progressiva envolve a melhoria contínua e o detalhamento de um plano conforme informações mais detalhadas e específicas e estimativas mais exatas tornam-se disponíveis. A elaboração progressiva permite que a equipe de gerenciamento do projeto defina e gerencie o trabalho com um nível maior de detalhes, à medida que o projeto evolui.
  • 34.
    1 - INTRODUÇÃO 7 1 ©2013Project Management Institute. Um Guia do Conhecimento em Gerenciamento de Projetos (Guia PMBOK® ) — Quinta Edição 1.4 Relacionamentos entre gerenciamento de portfólios, gerenciamento de programas, gerenciamento de projetos e gerenciamento organizacional de projetos Para entender o gerenciamento de portfólios,o gerenciamento de programas e o gerenciamento de projetos, é importante reconhecer as semelhanças e as diferenças entre essas disciplinas.Também é útil entender como eles se relacionam com o gerenciamento organizacional de projetos (GOP). O gerenciamento organizacional de projetos é uma estrutura de execução da estratégia corporativa que utiliza o gerenciamento de projetos, de programas e de portfólio,assim como outras práticas organizacionais que possibilitam a realização da estratégia organizacional de forma consistente e previsível, produzindo melhor desempenho, melhores resultados e uma vantagem competitiva sustentável. O gerenciamento de portfólios,gerenciamento de programas e gerenciamento de projetos estão alinhados ou são acionados por estratégias organizacionais. Por outro lado, o gerenciamento de portfólios, o gerenciamento de programas e o gerenciamento de projetos diferem na maneira em que cada um contribui para o alcance das metas estratégicas. O gerenciamento de portfólios se alinha com as estratégias organizacionais selecionando os programas ou projetos certos, priorizando o trabalho e proporcionando os recursos necessários, enquanto que o gerenciamento de programas harmoniza os componentes dos seus projetos e programas e controla as interdependências a fim de obter os benefícios especificados. O gerenciamento de projetos desenvolve e implementa planos para o alcance de um escopo específico que é motivado pelos objetivos do programa ou portfólioaqueestásujeitoe,emúltimainstância,àsestratégiasorganizacionais.Ogerenciamentoorganizacional de projetos (GOP) promove a capacidade organizacional ligando os princípios e práticas do gerenciamento de projetos, programas e portfólios com facilitadores organizacionais (p.ex., práticas estruturais, culturais, tecnológicas e de recursos humanos) para apoiar as metas estratégicas. Uma organização mede as suas capacidades e então planeja e implementa melhorias visando o alcance sistemático das melhores práticas. ATabela 1-1 mostra a comparação de perspectivas de projetos,programas e portfólios em várias dimensões no âmbito da organização.
  • 35.
    1 - INTRODUÇÃO 8©2013 Project Management Institute. Um Guia do Conhecimento em Gerenciamento de Projetos (Guia PMBOK® ) — Quinta Edição Tabela 1-1. Visão geral comparativa do gerenciamento de projetos, gerenciamento de programas e gerenciamento de portfólios Gerenciamento de projeto organizacional Projetos Programas Portfólios Os projetos têm objetivos definidos. O escopo é elaborado progressivamente durante o ciclo de vida do projeto. Os gerentes de projetos esperam mudanças e implementam processos para mantê-las gerenciadas e controladas. Os gerentes de projetos elaboram progressivamente planos detalhados no decorrer do ciclo de vida do projeto a partir de informações de alto nível. Os gerentes de projetos gerenciam a equipe do projeto para atender aos objetivos do projeto. O sucesso é medido pela qualidade do produto e do projeto, pela pontualidade, pelo cumprimento do orçamento e pelo grau de satisfação do cliente. Os gerentes de projetos monitoram e controlam o Os programas possuem um escopo maior e fornecem benefícios mais significati- vos. Os gerentes de programas esperam mudanças dentro e fora do programa e estão preparados para gerenciá- las. Os gerentes de programas desenvolvem o plano geral do programa e criam planos de alto nível para orientar o planejamento detalhado no nível dos componentes. Os gerentes de programas gerenciam a equipe do programa e os gerentes de projetos; eles proporcionam a visão e liderança global. O sucesso é medido pelo grau em que o programa atende às necessidades e pelos benefícios para os quais foi executado. Os gerentes de programas monitoram o progresso dos componentes do programa para garantir que os objetivos, cronogramas, Os portfólios possuem um escopo organizacional que muda com os objetivos estratégicos da organização. Os gerentes de portfólio monitoram continuamente as mudanças no ambiente interno e externo mais amplos. Os gerentes de portfólios criam e mantêm comunica- ção e processos necessários ao portfólio global. Os gerentes de portfólios podem gerenciar ou coordenar o pessoal de gerenciamento de portfólios, ou o pessoal de programas e projetos que possam ter responsabilidades de entrega de relatórios para compor o portfólio agregado. O sucesso é medido em termos do desempenho de investimento agregado e realização dos benefícios do portfólio. Os gerentes de portfólios monitoram as mudanças estratégicas e alocação de recursos totais, resultados de desempenho e riscos do Escopo Mudança Planejamento Gerencia- mento Sucesso Monitora-
  • 36.
    1 - INTRODUÇÃO 9 1 ©2013Project Management Institute. Um Guia do Conhecimento em Gerenciamento de Projetos (Guia PMBOK® ) — Quinta Edição 1.4.1 Gerenciamento de programas Um programa é definido como um grupo de projetos, subprogramas e atividades de programa relacionados, gerenciados de modo coordenado visando a obtenção de benefícios que não estariam disponíveis se eles fossem gerenciados individualmente. Os programas podem incluir elementos de trabalho relacionado fora do escopo dos projetos distintos do programa. Um projeto pode ou não ser parte de um programa, mas um programa sempre terá projetos. Gerenciamento de programas é a aplicação de conhecimentos, habilidades, ferramentas e técnicas a um programa a fim de atender aos seus requisitos e obter benefícios e controle não disponíveis ao gerenciar projetos individualmente. Os projetos dentro de um programa são relacionados entre si através do resultado comum ou da sua capacidade coletiva. Se o relacionamento entre os projetos for somente o de um cliente, fornecedor, tecnologia ou recurso compartilhado, o esforço deve ser gerenciado como um portfólio de projetos e não como um programa. O gerenciamento de programas foca nas interdependências do projeto e ajuda a determinar a melhor abordagem para gerenciá-los. As ações relacionadas a essas interdependências podem incluir: • Solução de restrições e/ou conflitos de recursos que afetam múltiplos projetos no programa, • Alinhamento do direcionamento organizacional/estratégico que afeta as metas e objetivos do projeto e programa, e • Solução de problemas e gerenciamento de mudanças dentro de uma estrutura de governança compartilhada. Um exemplo de um programa seria um novo sistema de satélite de comunicação com projetos para o design do satélite e das estações terrestres, a construção de cada uma delas, a integração do sistema e o lançamento do satélite. 1.4.2 Gerenciamento de portfólios Um portfólio refere-se a projetos, programas, subportfólios e operações gerenciados como um grupo para atingir objetivos estratégicos. Os projetos ou programas do portfólio podem não ser necessariamente interdependentes ou diretamente relacionados. Por exemplo, uma empresa de infraestrutura que tenha o objetivo estratégico de maximizar o retorno dos seus investimentos pode compor um portfólio que inclua uma mescla de projetos em petróleo e gás, energia, água, estradas, ferrovias e aeroportos. A partir desta mescla, a empresa poderá decidir gerenciar projetos relacionados como um programa. Todos os projetos de energia podem ser agrupados como um programa de energia. Da mesma forma, todos os projetos de água podem ser agrupados como um programa de água. Assim, o programa de energia e o programa de água tornam-se componentes integrais do portfólio empresarial da empresa de infraestrutura.
  • 37.
    1 - INTRODUÇÃO 10©2013 Project Management Institute. Um Guia do Conhecimento em Gerenciamento de Projetos (Guia PMBOK® ) — Quinta Edição O gerenciamento de portfólios se refere ao gerenciamento centralizado de um ou mais portfólios para alcançar objetivos estratégicos. O gerenciamento de portfólios se concentra em assegurar que os projetos e programas sejam analisados a fim de priorizar a alocação de recursos, e que o gerenciamento do portfólio seja consistente e esteja alinhado com as estratégias organizacionais. 1.4.3 Projetos e planejamento estratégico Os projetos são frequentemente utilizados como um meio de direta ou indiretamente alcançar os objetivos do plano estratégico de uma organização. Os projetos são normalmente autorizados como resultado de uma ou mais das seguintes considerações estratégicas: • Demanda de mercado (p.ex., uma companhia automobilística autoriza um projeto para a fabricação de carros energeticamente eficientes em resposta à escassez de gasolina); • Oportunidade/necessidade estratégica de negócios (p.ex., uma empresa de treinamento autoriza um projeto para criar um novo curso para aumentar sua receita); • Necessidade de natureza social (p.ex., uma organização não governamental de um país em desenvolvimento autoriza um projeto para fornecer sistemas de água potável, latrinas e educação sanitária às comunidades vítimas de altos índices de doenças contagiosas); • Consideração ambiental (p.ex., uma companhia de serviços públicos autoriza um projeto para criar um novo serviço de compartilhamento de carros elétricos para reduzir a poluição); • Solicitação de cliente (p.ex., uma companhia de energia elétrica autoriza um projeto de construção de uma nova subestação para atender a um novo parque industrial); • Avanço tecnológico (p.ex., uma empresa de produtos eletrônicos autoriza um novo projeto para desenvolver um laptop mais veloz, mais barato e menor em decorrência dos avanços em memória computacional e tecnologia eletrônica); e • Requisito legal (p.ex., um fabricante de produtos químicos autoriza um projeto para estabelecer diretrizes para o manuseio correto de um novo material tóxico). Os projetos, sejam pertencentes a programas ou portfólios são uma maneira de alcançar metas e objetivos organizacionais, frequentemente no contexto de um plano estratégico. Embora um grupo de projetos em um programa possa ter benefícios distintos, ele também pode contribuir para os benefícios do programa, para os objetivos do portfólio, e para o plano estratégico da organização. As organizações gerenciam os portfólios com base em seu plano estratégico. Um objetivo do gerenciamento de portfólios é maximizar o valor do portfólio através de um exame cuidadoso de seus componentes: os programas e projetos integrantes, e outros trabalhos relacionados. Os componentes que contribuem menos para os objetivos estratégicos do portfólio podem ser excluídos. Desta forma, o plano estratégico de uma organização torna-se o fator principal de orientação para investimentos em projetos. Ao mesmo tempo, os projetos fornecem feedback aos programas e portfólios através de relatórios de progresso, lições aprendidas e solicitações de mudanças que podem identificar os impactos em outros projetos, programas ou portfólios. As necessidades dos projetos, incluindo as necessidades de recursos, são reunidas e comunicadas de volta ao nível do portfólio, o qual, por sua vez, determina a orientação para o planejamento organizacional.
  • 38.
    1 - INTRODUÇÃO 11 1 ©2013Project Management Institute. Um Guia do Conhecimento em Gerenciamento de Projetos (Guia PMBOK® ) — Quinta Edição 1.4.4 Escritório de gerenciamento de projetos Um escritório de gerenciamento de projetos (EGP, ou em inglês PMO) é uma estrutura organizacional que padroniza os processos de governança relacionados a projetos, e facilita o compartilhamento de recursos, metodologias, ferramentas, e técnicas. As responsabilidades de um PMO podem variar, desde o fornecimento de funções de apoio ao gerenciamento de projetos até a responsabilidade real pelo gerenciamento direto de um ou mais projetos. Há vários tipos de estruturas de PMO nas organizações e elas variam em função do seu grau de controle e influência nos projetos da organização, tais como: • De suporte. Os PMOs de suporte desempenham um papel consultivo nos projetos, fornecendo modelos, melhores práticas, treinamento, acesso a informações e lições aprendidas com outros projetos. Este tipo de PMO atua como um repositório de projetos. O nível de controle exercido pelo PMO é baixo. • De controle. Os PMOs de controle fornecem suporte e exigem a conformidade através de vários meios. A conformidade pode envolver a adoção de estruturas ou metodologias de gerenciamento de projetos usando modelos,formulários e ferramentas específicas,ou conformidade com a governança. O nível de controle exercido pelo PMO é médio. • Diretivo. Os PMOs diretivos assumem o controle dos projetos através do seu gerenciamento direto. O nível de controle exercido pelo PMO é alto. O PMO reúne os dados e informações de projetos estratégicos corporativos e avalia como os objetivos estratégicos de nível mais alto estão sendo alcançados.O PMO é a ligação natural entre os portfólios,programas e projetos da organização e os sistemas de medição corporativos (p.ex., Balanced Scorecard). Os projetos apoiados ou administrados pelo PMO podem não estar relacionados de outra forma que não seja por serem gerenciados conjuntamente.A forma, função e estrutura específicas de um PMO dependem das necessidades da organização que ele apoia. Um PMO pode ter a autoridade para atuar como uma parte interessada integral e um importante decisor ao longo do ciclo de vida de cada projeto, fazer recomendações, encerrar projetos ou tomar outras medidas, conforme a necessidade, para manter o alinhamento aos objetivos de negócios. Além disso, o PMO pode estar envolvido na seleção, gerenciamento e mobilização de recursos de projeto compartilhados ou dedicados. A principal função de um PMO é apoiar os gerentes de projetos de diversas maneiras que podem incluir, mas não se limitam, a: • Gerenciamento de recursos compartilhados em todos os projetos administrados pelo PMO; • Identificação e desenvolvimento de metodologia, melhores práticas e padrões de gerenciamento de projetos; • Orientação, aconselhamento, treinamento e supervisão; • Monitoramento da conformidade com os padrões, políticas, procedimentos e modelos de gerenciamento de projetos através de auditorias em projetos; • Desenvolvimento e gerenciamento de políticas, procedimentos, modelos e outros documentos compartilhados do projeto (ativos de processos organizacionais); e • Coordenação das comunicações entre projetos.
  • 39.
    1 - INTRODUÇÃO 12©2013 Project Management Institute. Um Guia do Conhecimento em Gerenciamento de Projetos (Guia PMBOK® ) — Quinta Edição Os gerentes de projetos e os PMOs buscam objetivos diferentes e,assim sendo,são motivados por requisitos diferentes. Todos esses esforços estão alinhados às necessidades estratégicas da organização. As diferenças entre o papel dos gerentes de projetos e um PMO podem incluir: • O gerente de projetos se concentra nos objetivos especificados do projeto, enquanto o PMO gerencia as principais mudanças do escopo do programa, que podem ser vistas como possíveis oportunidades para melhor alcançar os objetivos de negócios. • O gerente de projetos controla os recursos alocados para o projeto a fim de melhor atender aos seus objetivos, enquanto o PMO otimiza o uso de recursos organizacionais compartilhados entre todos os projetos. • O gerente de projetos gerencia as restrições (escopo,cronograma,custo,qualidade,etc.) dos projetos individuais, enquanto o PMO gerencia as metodologias, padrões, riscos/oportunidades globais, as métricas e interdependências entre os projetos, no nível da empresa. 1.5 Relacionamento entre gerenciamento de projetos, gerenciamento de operações e estratégia organizacional O gerenciamento de operações é responsável pela supervisão, orientação e controle das operações de negócios. As operações evoluem para apoiar os negócios do dia a dia, e são necessárias para alcançar os objetivos estratégicos e táticos dos negócios. Os exemplos incluem: operações de produção, operações de fabricação, operações contábeis, suporte de software e manutenção. Embora de natureza temporária, os projetos podem ajudar a alcançar as metas organizacionais quando estão alinhados com a estratégia da organização. Às vezes, as organizações mudam suas operações, produtos ou sistemas através da criação de iniciativas estratégicas de negócios desenvolvidas e implementadas através de projetos. Os projetos exigem atividades de gerenciamento de projetos e conjuntos de habilidades, enquanto que as operações exigem gerenciamento de processos de negócios,atividades de gerenciamento de operações e conjuntos de habilidades. 1.5.1 Gerenciamento de operações e gerenciamento de projetos As mudanças nas operações de negócios podem ser objeto de um projeto dedicado, especialmente se houver mudanças significativas nas operações de negócio resultantes da entrega de um novo produto ou serviço. As operações contínuas estão fora do escopo de um projeto; entretanto, há pontos de interseção onde as duas áreas se cruzam. Os projetos podem cruzar com as operações em vários pontos durante o ciclo de vida do produto, como:
  • 40.
    1 - INTRODUÇÃO 13 1 ©2013Project Management Institute. Um Guia do Conhecimento em Gerenciamento de Projetos (Guia PMBOK® ) — Quinta Edição • Em cada fase de encerramento; • No desenvolvimento de um novo produto, na atualização de um produto, ou na expansão das saídas; • Na melhoria das operações ou no processo de desenvolvimento do produto; ou • Até o final do ciclo de vida do produto. Em cada ponto, as entregas e o conhecimento são transferidos entre o projeto e as operações para implementação do trabalho entregue. Esta implementação ocorre através da transferência dos recursos do projeto para operações perto do término do projeto, ou através da transferência de recursos operacionais para o projeto no seu início. As operações são esforços contínuos que geram saídas repetitivas, com recursos designados para realizar basicamente o mesmo conjunto de tarefas, de acordo com os padrões institucionalizados no ciclo de vida do produto. Diferente da natureza contínua das operações, os projetos são esforços temporários. 1.5.1.1 Gerenciamento de operações O gerenciamento de operações é um tema que está fora do escopo de gerenciamento formal de projetos como descrito neste padrão. O gerenciamento de operações é uma área de gerenciamento preocupada com a produção contínua de mercadorias e/ou serviços. Seu objetivo é assegurar que as operações de negócios continuem de forma eficiente através do uso dos melhores recursos necessários e pelo atendimento às exigências dos clientes. Preocupa-se com o gerenciamento dos processos que transformam entradas (p.ex., materiais, componentes, energia e mão de obra) em saídas (p.ex., produtos, mercadorias e/ou serviços). 1.5.1.2 Partes Interessadas operacionais no gerenciamento de projetos Embora o gerenciamento de operações seja diferente do gerenciamento de projetos (ver o item 1.5.1.1), as necessidades das partes interessadas que executam e conduzem as operações de negócios são considerações importantes nos projetos que afetarão seu trabalho e esforços futuros. Os gerentes de projetos que levam em consideração e incluem de maneira apropriada as partes interessadas operacionais em todas as fases dos projetos adquirem uma visão mais profunda sobre as mesmas e evitam problemas desnecessários que frequentemente surgem quando as suas informações são negligenciadas. As partes interessadas operacionais devem ser engajadas e as suas necessidades identificadas como parte do registro das partes interessadas, e a sua influência (positiva ou negativa) deve ser abordada como parte do plano de gerenciamento dos riscos.
  • 41.
    1 - INTRODUÇÃO 14©2013 Project Management Institute. Um Guia do Conhecimento em Gerenciamento de Projetos (Guia PMBOK® ) — Quinta Edição A lista a seguir inclui exemplos de partes interessadas operacionais (dependendo do negócio): • Operadores de fábrica, • Supervisores de linhas de produção, • Coordenadores de centrais de atendimento, • Analistas de suporte a sistemas de produção, • Representantes de atendimento ao cliente, • Vendedores, • Trabalhadores de manutenção, • Pessoal de televendas, • Pessoal das centrais de atendimento, • Trabalhadores de varejo, • Gerentes de linha, e • Profissionais de treinamento. 1.5.2 Organizações e gerenciamento de projetos As organizações usam a governança para estabelecer a direção estratégica e os parâmetros de desempenho. A orientação estratégica fornece o objetivo, as expectativas, metas e ações necessárias para guiar a busca de negócios e está alinhada com os objetivos de negócios.As atividades de gerenciamento de projetos devem estar alinhadas com a orientação de negócios de alto nível, e caso haja uma mudança, os objetivos do projeto devem ser realinhados. Em um ambiente de projeto, mudanças nos objetivos do projeto afetam a sua eficiência e sucesso. Quando o negócio tem um alinhamento constante com o projeto, suas chances de sucesso aumentam consideravelmente porque o projeto permanece alinhado com a direção estratégica da organização. Caso haja mudanças, os projetos devem mudar de acordo. 1.5.2.1 Organizações baseadas em projetos As organizações baseadas em projetos (OBPs) se referem às várias formas organizacionais que criam sistemas temporários para a execução do seu trabalho. As OBPs podem ser criadas por diferentes tipos de organizações (isto é, funcionais, matriciais ou projetizadas -ver item 2.1.3). O uso de OBPs pode reduzir a hierarquia e a burocracia no âmbito das organizações porque o sucesso do trabalho é medido pelo resultado final e não está relacionado a cargo ou política. As OBPs conduzem a maior parte de suas atividades na forma de projetos e/ou fornecem abordagens de projeto ao invés de abordagens funcionais. As OBPs podem se referir a empresas inteiras (como de comunicações, petróleo e gás, construção, consultoria e serviços profissionais), consórcios de múltiplas empresas, ou redes; também é possível que algumas organizações de grande porte baseadas em projetos tenham áreas de apoio funcional ou que a OBP esteja aninhada no âmbito das subsidiárias ou divisões de grandes corporações.
  • 42.
    1 - INTRODUÇÃO 15 1 ©2013Project Management Institute. Um Guia do Conhecimento em Gerenciamento de Projetos (Guia PMBOK® ) — Quinta Edição 1.5.2.2 O elo entre o gerenciamento de projetos e a governança organizacional Os projetos (e programas) são empreendidos para alcançar resultados de negócios estratégicos, e para isto as organizações atualmente adotam processos e procedimentos formais de governança organizacional. Os critérios de governança organizacional podem impor restrições aos projetos, especialmente se o projeto entregar um serviço que estará sujeito à estrita governança organizacional. Visto que o sucesso do projeto pode ser julgado com base no nível de apoio do produto ou serviço à governança organizacional, é muito importante que o gerente de projetos seja bem versado em políticas e procedimentos de governança corporativa/organizacional relacionadas com o produto (p.ex., se uma organização adotar políticas em apoio a práticas de sustentabilidade e o projeto envolver a construção de um novo prédio de escritórios, o gerente de projetos deve estar ciente dos requisitos de sustentabilidade relacionados com a construção do prédio.) 1.5.2.3 Relacionamento entre gerenciamento de projetos e estratégia organizacional A estratégia organizacional deve orientar e direcionar o gerenciamento de projetos, especialmente quando se considera que projetos existem para apoiar as estratégias organizacionais. Muitas vezes é o patrocinador do projeto ou o gerente do portfólio ou programa que identifica o alinhamento ou os possíveis conflitos entre as estratégias organizacionais e as metas do projeto e as comunica ao gerente de projetos. Se as metas de um projeto estiverem conflitantes com uma estratégia organizacional estabelecida, cabe ao gerente de projetos documentar e identificar tais conflitos o mais cedo possível durante o projeto. Às vezes, o desenvolvimento de uma estratégia organizacional pode ser a meta de um projeto ao invés de um princípio de orientação. Neste caso, é importante que o projeto defina especificamente o que constitui uma estratégia organizacional apropriada que sustentará a organização. 1.6 Valor de negócio Valor de negócio é um conceito único para cada organização. O valor de negócio é definido como o valor inteiro do negócio, a soma total de todos os elementos tangíveis e intangíveis. Exemplos de elementos tangíveis incluem ativos monetários, ativos fixos, patrimônio dos acionistas e instalações utilitárias. Exemplos de elementos intangíveis incluem reputação, reconhecimento de marca, benefício público e marcas registradas. Dependendo da organização, o escopo do valor de negócio pode ser de curto, médio ou longo prazo. O valor pode ser criado através do gerenciamento eficaz de operações contínuas. Entretanto, através do uso eficaz do gerenciamento de portfólios, programas e projetos, as organizações estarão capacitadas a empregar processos confiáveis e estabelecidos para atingir os objetivos estratégicos e obter maior valor de negócio de seus investimentos em projetos. Embora nem todas as organizações sejam orientadas para os negócios, todas elas conduzem atividades relacionadas com negócios. Quer seja um órgão governamental ou uma entidade sem fins lucrativos,todas as organizações se concentram em alcançar valor de negócio para as suas atividades.
  • 43.
    1 - INTRODUÇÃO 16©2013 Project Management Institute. Um Guia do Conhecimento em Gerenciamento de Projetos (Guia PMBOK® ) — Quinta Edição A realização bem sucedida do valor de negócio começa com o planejamento estratégico e gerenciamento abrangentes.A estratégia organizacional pode ser expressa através da missão e visão da organização,incluindo a orientação para os mercados, a competição e outros fatores ambientais. A estratégia organizacional eficaz oferece instruções definidas de desenvolvimento e crescimento, além de métricas de desempenho para o sucesso. O uso de técnicas de gerenciamento de portfólios, programas e projetos é essencial para preencher a lacuna entre a estratégia organizacional e a realização bem sucedida do valor do negócio. O gerenciamento de portfólios alinha componentes (projetos, programas ou operações) com a estratégia organizacional,organizados em portfólios ou subportfólios a fim de otimizar os objetivos do projeto ou programa, dependências, custos, linhas de tempo, benefícios, recursos e riscos. Isso permite que as organizações tenham uma visão geral de como o portfólio reflete os objetivos estratégicos, institui o gerenciamento de governança adequado e autoriza a alocação de recursos humanos, financeiros e materiais com base no desempenho e benefícios esperados. Através do uso do gerenciamento de programas, as organizações estão habilitadas a alinhar múltiplos projetos para custos, cronograma, esforço e benefícios otimizados ou integrados. O gerenciamento de programas se concentra nas interdependências dos projetos e ajuda a determinar a melhor abordagem de gerenciamento e realização dos benefícios desejados. Com o gerenciamento de projetos, as organizações estão habilitadas a aplicar conhecimentos, processos, habilidades,ferramentas e técnicas que aumentam a probabilidade de sucesso em uma vasta gama de projetos. O gerenciamento de projetos se concentra na entrega bem sucedida dos produtos, serviços ou resultados. Os projetos, em programas ou portfólios, são um meio de atingir metas e objetivos organizacionais. As organizações podem facilitar mais ainda o alinhamento dessas atividades de gerenciamento de portfólios, programas e projetos através do fortalecimento de facilitadores organizacionais tais como práticas estruturais, culturais, tecnológicas e de recursos humanos. Ao conduzir continuamente o alinhamento e a otimização estratégica dos portfólios, realizando análises de impacto nos negócios e desenvolvendo sólidos facilitadores organizacionais, as organizações podem alcançar transições bem sucedidas dentro dos domínios de portfólio, programa e projeto, e alcançar o gerenciamento eficaz de investimentos e a realização do valor do negócio. 1.7 Papel do gerente de projetos O gerente de projetos é a pessoa alocada pela organização executora para liderar a equipe responsável por alcançar os objetivos do projeto. O papel do gerente de projetos é diferente de um gerente funcional ou gerente de operações. Normalmente, o gerente funcional se concentra em proporcionar a supervisão de gerenciamento de uma unidade funcional ou de negócios, e os gerentes de operações são responsáveis pela eficiência das operações de negócios.
  • 44.
    1 - INTRODUÇÃO 17 1 ©2013Project Management Institute. Um Guia do Conhecimento em Gerenciamento de Projetos (Guia PMBOK® ) — Quinta Edição Dependendo da estrutura organizacional, um gerente de projetos pode se reportar a um gerente funcional. Em outros casos, um gerente de projetos pode ser um dos vários gerentes de projetos que se reportam a um gerente de programas ou de portfólios que é, em última instância, responsável por projetos de âmbito corporativo. Neste tipo de estrutura, o gerente de projetos trabalha estreitamente com o gerente de programas ou gerente de portfólios para atingir os objetivos do projeto e garantir que o plano de gerenciamento do mesmo esteja alinhado com o plano do programa central. O gerente de projetos também colabora estreitamente com outras funções, tal como analista de negócios, gerente de garantia da qualidade e especialistas de outras áreas. 1.7.1 Responsabilidades e competências do gerente de projetos De maneira geral, os gerentes de projetos são responsáveis pelo atendimento de necessidades: de tarefas, necessidades de equipe, e necessidades individuais. Como o gerenciamento de projetos é uma disciplina estratégica crítica, o gerente de projetos torna-se o elo entre a estratégia e a equipe. Os projetos são essenciais para o crescimento e sobrevivência das organizações. Os projetos criam valor na forma de processos de negócios melhorados, são indispensáveis no desenvolvimento de novos produtos e serviços, e tornam mais fácil para a companhia responder às mudanças relativas ao ambiente, à concorrência, e de mercado. Assim sendo, o papel do gerente de projetos torna-se cada vez mais estratégico. Entretanto, a compreensão e aplicação do conhecimento, das ferramentas e técnicas reconhecidas como boas práticas não são suficientes para o gerenciamento de projetos eficaz. Além das habilidades específicas a qualquer área e das proficiências de gerenciamento geral exigidas pelo projeto, o gerenciamento de projetos eficaz exige que o gerente de projetos possua as seguintes competências: • Conhecimento. Refere-se ao que o gerente de projetos sabe sobre gerenciamento de projetos. • Desempenho. Refere-se ao que o gerente de projetos é capaz de fazer ou realizar quando aplica seu conhecimento em gerenciamento de projetos. • Pessoal. Refere-se ao comportamento do gerente de projetos na execução do projeto ou atividade relacionada. A efetividade pessoal abrange atitudes, principais características de personalidade, e liderança, que fornecem a habilidade de guiar a equipe do projeto ao mesmo tempo em que atinge objetivos e equilibra as restrições do mesmo. 1.7.2 Habilidades interpessoais de um gerente de projetos Os gerentes de projetos realizam o trabalho através da equipe e de outras partes interessadas. Os gerentes de projetos eficazes devem possuir uma combinação equilibrada de habilidades éticas, interpessoais e conceituais para ajudá-los a analisar situações e interagir de maneira apropriada. O Apêndice X3 sobre Habilidades interpessoais descreve importantes habilidades interpessoais, tais como:
  • 45.
    1 - INTRODUÇÃO 18©2013 Project Management Institute. Um Guia do Conhecimento em Gerenciamento de Projetos (Guia PMBOK® ) — Quinta Edição • Liderança, • Construção de equipes, • Motivação, • Comunicação, • Influência, • Tomada de decisões, • Consciência política e cultural, • Negociação, • Ganho de confiança • Gerenciamento de conflitos, e • Coaching. 1.8 Conhecimento em gerenciamento de projetos O Guia PMBOK® contém o padrão para gerenciar a maioria dos projetos, na maior parte das vezes, e em muitos setores econômicos. O padrão incluído no Anexo A1 descreve os processos de gerenciamento de projetos usados para gerenciar um projeto visando um resultado bem sucedido. Estepadrãoéexclusivoaocampodegerenciamentodeprojetosetemrelacionamentoscomoutrasdisciplinas de gerenciamento de projetos, tais como gerenciamento de programas e gerenciamento de portfólios. Os padrões de gerenciamento de projetos não abordam todos os detalhes de todos os tópicos. Este padrão limita-se a projetos individuais e aos processos de gerenciamento de projetos amplamente reconhecidos como boa prática. Outros padrões podem ser consultados para a obtenção de informações adicionais sobre o contexto mais amplo em que os projetos são realizados, tais como: • O padrão para gerenciamento de programas [3] aborda o gerenciamento de programas, • O padrão para gerenciamento de portfólios [4] aborda o gerenciamento de portfólios, • O modelo de maturidade organizacional em gerenciamento de projetos (OPM3® ) [5] examina as capacidades dos processos de gerenciamento de projetos de uma empresa.
  • 46.
    2 - INFLUÊNCIASORGANIZACIONAIS E CICLO DE VIDA DO PROJETO 19 2 ©2013 Project Management Institute. Um Guia do Conhecimento em Gerenciamento de Projetos (Guia PMBOK® ) — Quinta Edição INFLUÊNCIAS ORGANIZACIONAIS E CICLO DE VIDA DO PROJETO Os projetos e seu gerenciamento são executados em um ambiente mais amplo que o do projeto propriamente dito.A compreensão deste contexto mais amplo ajuda a garantir que o trabalho seja conduzido em alinhamento com as metas e gerenciado de acordo com as práticas estabelecidas pela organização. Esta seção descreve como as influências organizacionais afetam os métodos usados na mobilização de pessoal, gerenciamento e execução do projeto. Ela discute a influência das partes interessadas no projeto e em sua governança, a estrutura e constituição da equipe do projeto e as várias abordagens das fases e relacionamento das atividades no ciclo de vida do projeto. São abordadas as seguintes seções principais: 2.1 As influências organizacionais no gerenciamento de projetos 2.2 Partes interessadas e governança do projeto 2.3 Equipe do projeto 2.4 Ciclo de vida do projeto 22
  • 47.
    2 - INFLUÊNCIASORGANIZACIONAIS E CICLO DE VIDA DO PROJETO 20 ©2013 Project Management Institute. Um Guia do Conhecimento em Gerenciamento de Projetos (Guia PMBOK® ) — Quinta Edição 2.1 Influências organizacionais no gerenciamento de projetos A cultura, estilo e estrutura da organização influenciam a maneira como os projetos são executados. O nível de maturidade em gerenciamento de projetos de uma organização e seus sistemas de gerenciamento de projetos também podem influenciar o projeto. Quando um projeto envolve entidades externas como as que são parte de joint ventures ou parcerias, ele será influenciado por mais de uma organização. As seções a seguir descrevem as características, fatores e ativos organizacionais de uma empresa que provavelmente influenciarão o projeto. 2.1.1 Culturas e estilos organizacionais As organizações são arranjos sistemáticos de entidades (pessoas e/ou departamentos) que visam o alcance de um objetivo, que pode envolver a realização de projetos. A cultura e o estilo da organização afetam a maneira como ela conduz os projetos. Culturas e estilos são fenômenos de grupo conhecidos como normas culturais, que se desenvolvem ao longo do tempo. As normas incluem abordagens estabelecidas para a iniciação e o planejamento de projetos, os meios considerados aceitáveis para a execução do trabalho e as autoridades reconhecidas que tomam ou influenciam as decisões. A cultura organizacional é moldada pelas experiências comuns dos membros da organização, e a maioria das organizações desenvolve culturas únicas ao longo do tempo através da prática e uso comum. Essas experiências incluem, mas não se limitam, a: • Visões compartilhadas, missão, valores, crenças e expectativas; • Regulamentos, políticas, métodos e procedimentos; • Sistemas de motivação e recompensa; • Tolerância a riscos; • Visão das relações de liderança, hierarquia e autoridade; • Código de conduta, ética de trabalho e horas de trabalho; e • Ambientes operacionais.
  • 48.
    2 - INFLUÊNCIASORGANIZACIONAIS E CICLO DE VIDA DO PROJETO 21 2 ©2013 Project Management Institute. Um Guia do Conhecimento em Gerenciamento de Projetos (Guia PMBOK® ) — Quinta Edição A cultura da organização é um fator ambiental da empresa, conforme descrito na Seção 2.1.5. Culturas e estilos são aprendidos e compartilhados e podem ter uma forte influência na capacidade de um projeto de atingir seus objetivos. Assim sendo, um gerente de projetos deve entender os diversos estilos e culturas organizacionais que podem afetar um projeto. O gerente de projetos necessita saber quais pessoas na organização são os tomadores de decisões ou influenciadores e trabalhar com elas para aumentar as chances de sucesso do projeto. Devido à globalização, a compreensão do impacto das influências culturais é fundamental em projetos que envolvem organizações diversificadas e locais ao redor do mundo. A cultura torna-se um fator crítico na definição do sucesso do projeto, e a competência multicultural torna-se crítica para o gerente de projetos. 2.1.2 Comunicações organizacionais O sucesso do gerenciamento de projetos em uma organização é altamente dependente de um estilo de comunicação organizacional eficaz, especialmente em decorrência da globalização da profissão de gerenciamento de projetos. As capacidades de comunicação organizacional exercem grande influência em como os projetos são conduzidos. Consequentemente, os gerentes de projetos em locais distantes estão mais capacitados a se comunicar eficazmente com todas as partes interessadas pertinentes no âmbito da estrutura organizacional a fim de facilitar o processo de tomada de decisões. As partes interessadas e os membros da equipe do projeto também podem usar meios de comunicação eletrônica (incluindo email, mensagens instantâneas de texto, redes sociais, videoconferência e conferência pela Internet, e outras formas de mídia eletrônica) para se comunicar formal ou informalmente com o gerente de projetos. 2.1.3 Estruturas organizacionais A estrutura organizacional é um fator ambiental da empresa que pode afetar a disponibilidade dos recursos e influenciar a forma como os projetos são conduzidos (ver também a Seção 2.1.5).5). As estruturas organizacionais variam de funcionais a projetizadas, com uma variedade de estruturas matriciais entre elas. A Tabela 2-1 mostra as principais características relacionadas a projetos dos principais tipos de estruturas organizacionais.
  • 49.
    2 - INFLUÊNCIASORGANIZACIONAIS E CICLO DE VIDA DO PROJETO 22 ©2013 Project Management Institute. Um Guia do Conhecimento em Gerenciamento de Projetos (Guia PMBOK® ) — Quinta Edição Tabela 2-1. Influência das estruturas organizacionais nos projetos Autoridade do gerente de projetos Disponibilidade de recursos Quem gerencia o orçamento do projeto Papel do gerente de projetos Equipe administrativa de gerenciamento de projetos Características do projeto Estrutura da organização Funcional Matriz fraca Matriz por matricial Matriz forte Matricial Projetizada Pouca ou nenhuma Pouca ou nenhuma Tempo parcial Tempo parcial Tempo parcial Tempo integral Tempo integral Tempo parcial Tempo parcial Tempo integral Tempo integral Tempo integral Gerente funcional Gerente funcional Misto Gerente do projeto Gerente do projeto Baixa Baixa Baixa a moderada Baixa a moderada Moderada a alta Moderada a alta Alta a quase total Alta a quase total A organização funcional clássica, mostrada na Figura 2-1, é uma hierarquia em que cada funcionário possui um superior bem definido. No nível superior, os funcionários são agrupados por especialidade, como produção, marketing,engenharia e contabilidade.As especialidades podem ainda ser subdivididas em unidades funcionais especializadas, tais como engenharia mecânica e elétrica. Cada departamento em uma organização funcional fará o seu trabalho do projeto de modo independente dos outros departamentos. Gerente funcional Executivo- chefe Coordenação de projetos (As caixas cinzas representam equipes envolvidas em atividades do projeto). Equipe Equipe Equipe Equipe Equipe Gerente funcional Gerente funcional Equipe EquipeEquipe Equipe Figura 2-1. Organização funcional
  • 50.
    2 - INFLUÊNCIASORGANIZACIONAIS E CICLO DE VIDA DO PROJETO 23 2 ©2013 Project Management Institute. Um Guia do Conhecimento em Gerenciamento de Projetos (Guia PMBOK® ) — Quinta Edição As organizações matriciais mostradas nas Figuras 2-2 a 2-4 são uma combinação de características funcionais e projetizadas. As organizações matriciais podem ser classificadas como fracas, balanceadas ou fortes, dependendo do nível relativo de poder e influência entre os gerentes funcionais e gerentes de projetos. As organizações matriciais fracas mantêm muitas das características de uma organização funcional, e o papel do gerente de projetos assemelha-se mais ao de um coordenador ou facilitador. Um facilitador de projetos atua como um assistente de equipe e coordenador de comunicações. O facilitador não pode tomar ou executar decisões por conta própria. Os coordenadores de projetos têm poder para tomar algumas decisões, têm uma certa autoridade, e se reportam a um gerente de nível hierárquico superior. As organizações matriciais fortes apresentam muitas das características da organização projetizada, e têm gerentes de projeto de tempo integral com autoridade considerável e pessoal administrativo de tempo integral trabalhando no projeto. Embora a organização matricial balanceada reconheça a necessidade de um gerente de projetos, ela não dá ao gerente do projeto autoridade total sobre o projeto e sobre o financiamento do projeto. A Tabela 2-1 fornece detalhes adicionais das várias estruturas organizacionais matriciais. Gerente funcional Executivo- chefe Coordenação do projeto (As caixas cinzas representam equipes envolvidas em atividades do projeto). Equipe Equipe Equipe EquipeEquipe Gerente funcional Gerente funcional Equipe Equipe Equipe Equipe Figura 2-2. Organização matricial fraca
  • 51.
    2 - INFLUÊNCIASORGANIZACIONAIS E CICLO DE VIDA DO PROJETO 24 ©2013 Project Management Institute. Um Guia do Conhecimento em Gerenciamento de Projetos (Guia PMBOK® ) — Quinta Edição Gerente funcional Equipe Equipe EquipeEquipe Equipe Executivo- chefe Gerente funcional Gerente funcional Coordenação do projeto (As caixas cinzas representam equipes envolvidas em atividades do projeto). Gerente do projeto Equipe Equipe Equipe Figura 2-3. Organização matricial balanceada Executivo- chefe Gerente funcional Gerente funcional Gerente funcional Chefe dos gerentes de projetos Equipe Staff Equipe Equipe Gerente do projeto Gerente do projeto Gerente do projeto Equipe Equipe Equipe Equipe Equipe Equipe Coordenação do projeto(As caixas cinzas representam equipes envolvidas em atividades do projeto). Figura 2-4. Organização matricial forte
  • 52.
    2 - INFLUÊNCIASORGANIZACIONAIS E CICLO DE VIDA DO PROJETO 25 2 ©2013 Project Management Institute. Um Guia do Conhecimento em Gerenciamento de Projetos (Guia PMBOK® ) — Quinta Edição Na extremidade oposta do espectro da organização funcional está a organização projetizada, mostrada na Figura 2-5. Em uma organização projetizada, os membros da equipe frequentemente trabalham juntos.A maior parte dos recursos da organização está envolvida no trabalho do projeto, e os gerentes de projetos possuem muita independência e autoridade. Técnicas de colaboração virtual são muitas vezes usadas para atingir os benefícios das equipes trabalhando no mesmo projeto. Organizações projetizadas muitas vezes têm unidades organizacionais denominadas departamentos, mas elas podem se reportar diretamente ao gerente de projetos ou prestar serviços de suporte aos diversos projetos. Gerente do projeto Executivo- chefe Coordenação do projeto (As caixas cinzas representam equipes envolvidas em atividades do projeto). Gerente do projeto Gerente do projeto Equipe Equipe Equipe Equipe Equipe Equipe Equipe Equipe Equipe Figura 2-5. Organização projetizada Muitas organizações envolvem todas essas estruturas em vários níveis e são frequentemente chamadas de organizações compostas, conforme mostrado na Figura 2-6. Por exemplo, mesmo uma organização fundamentalmente funcional pode criar uma equipe de projeto especial para cuidar de um projeto crítico. Essa equipe pode ter muitas das características de uma equipe de projeto de uma organização projetizada.A equipe pode incluir pessoal de diferentes departamentos funcionais em tempo integral, pode desenvolver seu próprio conjunto de procedimentos operacionais e mesmo operar fora da estrutura hierárquica formal padrão durante o projeto. Além disso, uma organização pode gerenciar a maior parte dos seus projetos em uma estrutura matricial forte, mas permitir que pequenos projetos sejam gerenciados por departamentos funcionais.
  • 53.
    2 - INFLUÊNCIASORGANIZACIONAIS E CICLO DE VIDA DO PROJETO 26 ©2013 Project Management Institute. Um Guia do Conhecimento em Gerenciamento de Projetos (Guia PMBOK® ) — Quinta Edição Executivo- chefe Gerente funcional Gerente funcional Gerente funcional Chefe dos gerentes de projetos Equipe Staff Equipe Equipe Gerente do projeto Gerente do projeto Gerente do projeto Equipe Equipe Equipe Equipe Equipe Equipe Coordenação do projeto ACoordenação do projeto B (As caixas cinzas representam equipes envolvidas em atividades do projeto). Figura 2-6. Organização composta Muitas estruturas organizacionais incluem níveis estratégicos, de média gerência e operacionais. O gerente de projetos pode interagir com todos os três níveis, dependendo de fatores como: • Importância estratégica do projeto, • Capacidade das partes interessadas de exercer influência sobre o projeto, • Grau de maturidade em gerenciamento de projetos, • Sistemas de gerenciamento de projetos, e • Comunicações organizacionais. Esta interação determina as características do projeto, tais como • Nível de autoridade do gerente de projetos, • Disponibilidade e gerenciamento dos recursos, • Entidade controlando o orçamento do projeto, • Papel do gerente de projetos, e • Composição da equipe do projeto.
  • 54.
    2 - INFLUÊNCIASORGANIZACIONAIS E CICLO DE VIDA DO PROJETO 27 2 ©2013 Project Management Institute. Um Guia do Conhecimento em Gerenciamento de Projetos (Guia PMBOK® ) — Quinta Edição 2.1.4 Ativos de processos organizacionais Ativos de processos organizacionais são os planos, processos, políticas, procedimentos e as bases de conhecimento específicas da organização e por ela usados. Eles incluem qualquer artefato, prática ou conhecimento de qualquer ou todas as organizações envolvidas no projeto que possam ser usados para executar ou administrar o projeto. Os ativos de processos organizacionais também incluem as bases de conhecimento da organização, como lições aprendidas e informações históricas. Eles podem incluir cronogramas finalizados, dados sobre riscos e dados de valor agregado. Os ativos de processos organizacionais são entradas da maior parte dos processos de planejamento. No decorrer do projeto, os membros da equipe podem atualizar ou fazer acréscimos aos ativos dos processos organizacionais, conforme necessário. Os ativos de processos organizacionais podem ser agrupados em duas categorias: (1) processos e procedimentos, e (2) base de conhecimento corporativo. 2.1.4.1 Processos e procedimentos Os processos e procedimentos da organização para a condução do trabalho do projeto incluem, mas não se limitam, a: • Iniciação e planejamento: ○○ Diretrizes e critérios para adequação do conjunto de processos e procedimentos padrão da organização a fim de atender às necessidades específicas do projeto; ○○ Padrões organizacionais específicos como políticas (p.ex.,políticas de recursos humanos, de saúde e segurança, de ética e de gerenciamento de projetos), ciclos de vida do produto e do projeto, e políticas e procedimentos de qualidade (p.ex., auditorias de processos, metas de melhorias, listas de verificação e definições padronizadas de processos para uso na organização); e ○○ Modelos (p.ex., registro dos riscos, estrutura analítica do projeto, diagrama de rede do cronograma do projeto e modelos de contrato). • Execução, monitoramento e controle: ○○ Procedimentos de controle de mudanças,inclusive os passos para modificação dos padrões, políticas, planos e procedimentos da organização, ou de quaisquer documentos do projeto, e o modo como quaisquer mudanças serão aprovadas e validadas; ○○ Procedimentosdecontrolesfinanceiros(porexemplo,relatóriodehoras,análisesobrigatórias de gastos e despesas, códigos contábeis e cláusulas contratuais padrão); ○○ Procedimentos de gerenciamento de questões e defeitos que definem os seus controles, identificação e solução de questões e defeitos, e acompanhamento dos seus itens de ação;
  • 55.
    2 - INFLUÊNCIASORGANIZACIONAIS E CICLO DE VIDA DO PROJETO 28 ©2013 Project Management Institute. Um Guia do Conhecimento em Gerenciamento de Projetos (Guia PMBOK® ) — Quinta Edição ○○ Requisitos de comunicações da organização (p.ex., tecnologia de comunicações específica disponível, mídia de comunicação autorizada, políticas de retenção de registros e requisitos de segurança); ○○ Procedimentos de priorização, aprovação e emissão de autorizações de trabalho; ○○ Procedimentos de controle de riscos, incluindo categorias de riscos, modelos de declaração de riscos, definições de probabilidade e impacto, e matriz de probabilidade e impacto; e ○○ Diretrizes padronizadas, instruções de trabalho, critérios de avaliação de propostas, e critérios de medição de desempenho. • Encerramento: ○○ Diretrizes ou requisitos de encerramento do projeto (p.ex., lições aprendidas, auditorias finais do projeto, avaliações do projeto, validações de produto e critérios de aceitação). 2.1.4.2 Base de conhecimento corporativa A base de conhecimento organizacional corporativa para o armazenamento e recuperação de informações inclui, mas não se limita a: • Bases de conhecimento de gerenciamento de configuração contendo as versões e linhas de base de todas normas, políticas e procedimentos da organização executora, e quaisquer documentos do projeto; • Bancos de dados financeiros contendo informações como horas de mão de obra, custos incorridos, orçamentos e qualquer estouro dos custos do projeto; • Bases de conhecimento de informações históricas e lições aprendidas (p.ex., registros e documentos de projetos, todas as informações e documentação de encerramento do projeto relativas aos resultados de decisões de seleção de projetos anteriores e informações do desempenho dos projetos anteriores, além de informações de atividades de gerenciamento de riscos); • Bancos de dados de gerenciamento de problemas e defeitos contendo o status dos mesmos, informações de controle, solução de problemas e defeitos, e resultados de itens de ação; • Bancos de dados de medição dos processos usados para coletar e disponibilizar os dados de medições dos processos e produtos; e • Arquivos de projetos anteriores (p.ex., escopo, custo, cronograma, e linhas de base de medição do desempenho, calendários dos projetos, diagramas de rede de cronograma dos projetos, registros dos riscos, ações de respostas planejadas e impacto de riscos definido).
  • 56.
    2 - INFLUÊNCIASORGANIZACIONAIS E CICLO DE VIDA DO PROJETO 29 2 ©2013 Project Management Institute. Um Guia do Conhecimento em Gerenciamento de Projetos (Guia PMBOK® ) — Quinta Edição 2.1.5 Fatores ambientais da empresa Fatores ambientais da empresa se referem às condições fora do controle da equipe do projeto que influenciam, restringem ou direcionam o projeto. Os fatores ambientais da empresa são considerados como entradas na maioria dos processos, podem aumentar ou restringir as opções de gerenciamento de projetos e podem ter uma influência positiva ou negativa no resultado. Os fatores ambientais da empresa variam muito, em tipo e natureza. Os fatores ambientais da empresa incluem, mas não se limitam, a: • Cultura, estrutura e governança organizacional; • Distribuição geográfica de instalações e recursos; • Normas governamentais ou do setor (p.ex., regulamentos de agências reguladoras, códigos de conduta, padrões de produto, padrões de qualidade e padrões de mão de obra); • Infraestrutura (por exemplo, equipamentos e instalações existentes); • Recursos humanos existentes (p.ex., habilidades, disciplinas e conhecimento, como projeto, desenvolvimento, jurídico, contratação e compras); • Administração de pessoal (p.ex., diretrizes de recrutamento e retenção de pessoal, análises de desempenho de empregados e registros de treinamento, política de compensação e horas extras, e controle do tempo); • Sistemas de autorização de trabalho da empresa; • Condições do mercado; • Tolerância a risco das partes interessadas; • Clima político; • Canais de comunicação estabelecidos da organização; • Bancos de dados comerciais (por exemplo, dados padronizados de estimativa de custos, informações sobre estudos de risco do setor e bancos de dados de riscos); e • Sistema de informações do gerenciamento de projetos (p.ex., uma ferramenta automatizada, como um software de cronograma, um sistema de gerenciamento de configuração, um sistema de coleta e distribuição de informações, ou interfaces web para outros sistemas automatizados online.
  • 57.
    2 - INFLUÊNCIASORGANIZACIONAIS E CICLO DE VIDA DO PROJETO 30 ©2013 Project Management Institute. Um Guia do Conhecimento em Gerenciamento de Projetos (Guia PMBOK® ) — Quinta Edição 2.2 Partes interessadas e governança do projeto Uma parte interessada é um indivíduo, grupo ou organização que pode afetar, ser afetada ou sentir- se afetada por uma decisão, atividade ou resultado de um projeto. As partes interessadas podem estar ativamente envolvidas no projeto ou ter interesses que possam ser positiva ou negativamente afetados pelo desempenho ou término do projeto.As diferentes partes interessadas podem ter expectativas antagônicas que podem criar conflitos no âmbito do projeto. As partes interessadas também podem exercer influência sobre o projeto, suas entregas e sobre a equipe do projeto a fim de atingir um conjunto de resultados que atenda objetivos de negócios estratégicos, ou outras necessidades. Governança do projeto: o alinhamento do projeto com as necessidades ou objetivos das partes interessadas é crítico para a administração bem sucedida do envolvimento das partes interessadas e o alcance dos objetivos organizacionais. A governança do projeto habilita as organizações a gerenciar os projetos de forma consistente, maximizar o valor dos resultados do projeto e alinhar os projetos com a estratégia dos negócios. Ela fornece uma estrutura em que o gerente de projetos e os patrocinadores podem tomar decisões que atendam tanto às necessidades e expectativas das partes interessadas como aos objetivos estratégicos organizacionais, ou abordam as situações em que tais necessidades não estejam alinhadas. 2.2.1 Partes interessadas no projeto As partes interessadas incluem todos os membros da equipe do projeto, assim como todas as entidades interessadas dentro ou fora da organização. A equipe do projeto identifica as partes interessadas internas e externas, positivas e negativas, e as partes executoras e orientadoras a fim de determinar os requisitos do projeto e as expectativas de todas as partes envolvidas. O gerente de projetos precisa gerenciar a influência de todas essas partes interessadas em relação aos requisitos do projeto a fim de garantir um resultado bem sucedido. A Figura 2.7. ilustra a relação entre o projeto, a equipe do projeto e as diversas partes interessadas.
  • 58.
    2 - INFLUÊNCIASORGANIZACIONAIS E CICLO DE VIDA DO PROJETO 31 2 ©2013 Project Management Institute. Um Guia do Conhecimento em Gerenciamento de Projetos (Guia PMBOK® ) — Quinta Edição Partes interessadas no projeto Equipe do projeto O projeto Gerenciamento de operações Gerentes funcionais Clientes/ usuários Outros membros da equipe do projeto Gerente do projeto Escritório de projetos Gerente de programas Gerente de portfólios Outras partes interessadas Patrocinador Equipe de gerencia- mento do projeto Fornecedores/ parceiros comerciais Figura 2-7. Relação entre as partes interessadas e o projeto As partes interessadas têm diversos níveis de responsabilidade e autoridade quando participam de um projeto. Este nível pode mudar ao longo do ciclo de vida do projeto. Seu envolvimento pode variar, desde contribuições ocasionais em pesquisas e grupos de discussão até o patrocínio total do projeto, que inclui o fornecimento de apoio financeiro, político, ou outro tipo de apoio. Algumas partes interessadas também pode limitar o sucesso do projeto, de forma passiva ou ativa. Estas partes interessadas exigem a atenção do gerente de projetos no decorrer de todo o ciclo de vida do projeto, bem como um plano de abordagem de quaisquer questionamentos que possam levantar. A identificação das partes interessadas é um processo contínuo em todo o ciclo de vida do projeto. A identificação das partes interessadas, a compreensão do seu grau relativo de influência em um projeto e o balanceamento das suas exigências, necessidades e expectativas são fundamentais para o sucesso de um projeto. Caso isso não seja feito, podem ocorrer atrasos, aumentos dos custos, problemas inesperados e outras consequências negativas, incluindo o cancelamento do projeto. Um exemplo seria o reconhecimento tardio de que o departamento jurídico é uma parte interessada importante, o que resulta em atrasos e aumento das despesas devido aos requisitos legais que devem ser cumpridos antes que o projeto seja concluído ou o escopo do produto seja entregue.
  • 59.
    2 - INFLUÊNCIASORGANIZACIONAIS E CICLO DE VIDA DO PROJETO 32 ©2013 Project Management Institute. Um Guia do Conhecimento em Gerenciamento de Projetos (Guia PMBOK® ) — Quinta Edição Da mesma maneira que as partes interessadas podem influenciar os objetivos do projeto de forma positiva ou negativa, um projeto pode ser visto pelas partes interessadas como tendo resultados positivos ou negativos. Por exemplo, os líderes de negócios de uma comunidade que se beneficiará de um projeto de expansão industrial verá benefícios econômicos positivos para a comunidade na forma de mais empregos, infraestrutura de suporte e impostos. No caso das partes interessadas com expectativas positivas do projeto, seus interesses serão melhor atendidos se ajudarem o mesmo a ser bem sucedido. Por outro lado, os interesses de partes interessadas negativamente afetadas tais como proprietários de residências próximas ou os pequenos negociantes que podem perder seus negócios, serem forçados a mudar-se ou a aceitar mudanças indesejáveis no ambiente local, são melhor atendidos pelo impedimento do progresso do projeto. Negligenciar os interesses das partes interessadas negativamente afetadas pode resultar em maior probabilidade de trocar defeitos por fracassos, atrasos ou consequências negativas ao projeto. Uma parte importante da responsabilidade do gerente de projetos é administrar as expectativas das partes interessadas, o que pode ser difícil, pois elas em geral têm objetivos muito diferentes ou conflitantes. Parte da responsabilidade do gerente do projeto é balancear esses interesses e garantir que a equipe do projeto interaja com as partes interessadas de maneira profissional e cooperativa. Os gerentes de projetos podem envolver o patrocinador do projeto ou outros membros de diferentes locais para identificar e gerenciar as partes interessadas dispersas pelo mundo. As partes interessadas do projeto incluem: • Patrocinador. Patrocinador é uma pessoa ou grupo que fornece recursos e suporte para o projeto e é responsável pelo sucesso do mesmo. O patrocinador pode ser externo ou interno em relação à organização do gerente de projetos. O patrocinador promove o projeto desde a sua concepção inicial até o seu encerramento. Isso inclui servir como porta-voz para os níveis mais altos de gerenciamento para angariar o suporte em toda a organização e promover os benefícios que o projeto proporciona. O patrocinador conduz o projeto através dos processos iniciais até a sua autorização formal e desempenha um papel significativo no desenvolvimento do escopo inicial e do termo de abertura. No caso das questões que estão além do controle do gerente do projeto,o patrocinador pode encaminhá- las para níveis hierárquicos superiores. O patrocinador também pode se envolver em outras questões importantes, como a autorização de mudanças no escopo, análises de final de fase e decisões de continuação/cancelamento quando os riscos são particularmente altos. O patrocinador também garante uma transferência tranquila das entregas do projeto para os negócios da organização do solicitante após o encerramento do projeto. • Clientes e usuários. Os clientes são as pessoas ou organizações que aprovarão e gerenciarão o produto, serviço ou resultado do projeto. Os usuários são as pessoas ou organizações que usarão o produto, serviço ou resultado do projeto. Os clientes e usuários podem ser internos ou externos em relação à organização executora e também podem existir em múltiplos níveis. Por exemplo, os clientes de um novo produto farmacêutico podem incluir os médicos que o receitam,os pacientes que o utilizam e as empresas de seguro de saúde que pagam por ele. Em algumas áreas de aplicação, os termos clientes e usuários são sinônimos, enquanto em outras, clientes se referem à entidade que adquire o produto do projeto e usuários são os que o utilizarão diretamente.
  • 60.
    2 - INFLUÊNCIASORGANIZACIONAIS E CICLO DE VIDA DO PROJETO 33 2 ©2013 Project Management Institute. Um Guia do Conhecimento em Gerenciamento de Projetos (Guia PMBOK® ) — Quinta Edição • Vendedores. Vendedores, fornecedores, ou contratadas são empresas externas que assinam um contrato para fornecimento de componentes ou serviços necessários ao projeto. • Parceiros de negócios. Parceiros de negócios são organizações externas que têm uma relação especial com a empresa, às vezes obtida através de um processo de certificação. Os parceiros de negócios fornecem consultoria especializada ou desempenham um papel específico, como instalação, personalização, treinamento ou suporte. • Grupos organizacionais. Grupos organizacionais são as partes interessadas internas afetadas pelas atividades da equipe do projeto. Exemplos de diversos elementos de negócios de uma organização que podem ser afetados pelo projeto incluem marketing e vendas, recursos humanos, departamento jurídico, departamento financeiro, operações, fabricação e atendimento ao cliente. Esses grupos apoiam o ambiente de negócios onde os projetos são executados e, assim sendo, são afetados pelas atividades do projeto. Como resultado, há geralmente uma interação significativa entre os diversos elementos de negócios de uma organização e a equipe do projeto à medida que trabalham juntos para atingir os objetivos do projeto. Esses grupos podem fornecer informações para os requisitos e aceitar entregas necessárias a uma transição tranquila para a produção ou operações relacionadas. • Gerentes funcionais. Gerentes funcionais são pessoas chave que desempenham uma função gerencial dentro de uma área administrativa ou funcional do negócio, como recursos humanos, finanças, contabilidade ou aquisições. Eles têm o seu próprio pessoal permanente para executar o trabalho contínuo e têm uma diretiva clara para gerenciar todas as tarefas dentro de sua área de responsabilidade funcional. O gerente funcional pode fornecer consultoria sobre determinado assunto ou serviços ao projeto. • Outras partes interessadas. Outras partes interessadas como entidades de aquisições, instituições financeiras, órgãos públicos reguladores, especialistas em áreas do conhecimento, consultores e outros, podem ter um interesse financeiro no projeto, contribuir com informações para o projeto, ou ter um interesse no resultado do mesmo. As partes interessadas no projeto e o seu envolvimento são discutidos mais detalhadamente na Seção 13 do Gerenciamento das partes interessadas no projeto.
  • 61.
    2 - INFLUÊNCIASORGANIZACIONAIS E CICLO DE VIDA DO PROJETO 34 ©2013 Project Management Institute. Um Guia do Conhecimento em Gerenciamento de Projetos (Guia PMBOK® ) — Quinta Edição 2.2.2 Governança do projeto A governança do projeto é uma função de supervisão que está alinhada com o modelo de governança da organização e que engloba o ciclo de vida do projeto. A estrutura de governança do projeto dá ao gerente de projetos e à equipe a estrutura, processos, modelos de tomada de decisões e ferramentas para gerenciar o projeto, ao mesmo tempo apoiando e controlando o projeto a fim de obter uma entrega bem sucedida. A governança de projeto é um elemento essencial de qualquer projeto, especialmente dos projetos complexos e arriscados. Ela fornece um método abrangente e consistente de controlar o projeto garantindo o seu sucesso através da definição, documentação e comunicação de práticas confiáveis e repetíveis do projeto. Ela inclui uma estrutura para a tomada de decisões relativas ao projeto, define papéis, responsabilidades e obrigação de prestação de contas para o sucesso do projeto, e determina a eficácia do gerente de projetos. A governança do projeto é definida por, e se adequa ao contexto mais amplo do portfólio, programa ou organização que o patrocina, mas é separada da governança organizacional. O EGP também pode desempenhar um papel decisivo na governança do projeto. A governança do projeto envolve as partes interessadas assim como políticas, procedimentos e padrões documentados, responsabilidades e autoridades. Exemplos de elementos de uma estrutura de governança de projeto incluem: • Critérios do sucesso e da aceitação das entregas do projeto; • Processo de identificação, encaminhamento e resolução das questões que surgem durante o projeto; • Relação entre a equipe do projeto, os grupos organizacionais e as partes interessadas externas; • Organograma do projeto que identifica os papéis do projeto; • Processos e procedimentos para a comunicação das informações; • Processos decisórios do projeto; • Diretrizes para o alinhamento da governança do projeto com a estratégia organizacional; • Abordagem do ciclo de vida projeto; • Processo para revisões Marcos ou de fases; • Processos para a análise e aprovação das mudanças no orçamento, escopo, qualidade e cronograma que estão além da autoridade do gerente de projetos; e • Processo para alinhar as partes interessadas internas com os requisitos de processo do projeto.
  • 62.
    2 - INFLUÊNCIASORGANIZACIONAIS E CICLO DE VIDA DO PROJETO 35 2 ©2013 Project Management Institute. Um Guia do Conhecimento em Gerenciamento de Projetos (Guia PMBOK® ) — Quinta Edição Consideradas tais restrições e as limitações adicionais de tempo e orçamento, cabe ao gerente do projeto e à equipe de gerenciamento do projeto determinar o método mais apropriado de execução do projeto. Embora a governança do projeto seja a estrutura em que a equipe do projeto atua, a equipe ainda é a responsável pelo planejamento, execução, controle e encerramento do projeto. A abordagem da governança do projeto deve ser descrita no plano de gerenciamento do projeto. Decisões são tomadas quanto a quais pessoas serão envolvidas, os procedimentos de encaminhamento, quais recursos serão necessários, e sobre a abordagem geral para a conclusão do trabalho. Outra consideração importante é se haverá mais de uma fase envolvida e, em caso afirmativo, determinar o ciclo de vida específico do projeto individual. 2.2.3 Sucesso do projeto Visto que os projetos são temporários em natureza, seu sucesso deve ser medido em termos da sua conclusão dentro das restrições de escopo, tempo, custo, qualidade, recursos e risco, conforme aprovado entre os gerentes de projetos e a equipe sênior de gerenciamento. Para garantir a realização dos benefícios do projeto empreendido, um período de teste (tal como um lançamento piloto dos serviços) pode ser parte do tempo total do projeto antes da sua entrega para operação permanente. O sucesso do projeto deve referir-se às últimas linhas de base aprovadas pelas partes interessadas autorizadas. O gerente de projetos é responsável e responsabilizável pelo estabelecimento de limites reais e alcançáveis para o projeto e por sua realização no âmbito das linhas de base aprovadas. 2.3 Equipe do projeto A equipe do projeto inclui o gerente do projeto e o grupo de indivíduos que atua conjuntamente na execução do trabalho do projeto para alcançar os seus objetivos. A equipe do projeto inclui o gerente do projeto, o pessoal de gerenciamento do projeto e outros membros da equipe que executam o trabalho, mas que não estão necessariamente envolvidos no gerenciamento do projeto. Essa equipe é composta de pessoas de grupos diferentes, com conhecimento de um assunto específico ou habilidades específicas para a execução do trabalho do projeto. A estrutura e características de uma equipe de projeto podem variar muito, mas uma característica constante é o papel do gerente de projetos como líder da equipe, independentemente do grau de autoridade que ele possa ter sobre os seus membros.
  • 63.
    2 - INFLUÊNCIASORGANIZACIONAIS E CICLO DE VIDA DO PROJETO 36 ©2013 Project Management Institute. Um Guia do Conhecimento em Gerenciamento de Projetos (Guia PMBOK® ) — Quinta Edição As equipes de projeto incluem papéis como: • Pessoal de gerenciamento do projeto. Os membros da equipe que executam as atividades de gerenciamento do projeto,tais como de elaboração do cronograma,orçamento,emissão de relatórios e atividades de controle, comunicações, gerenciamento dos riscos e suporte administrativo. Este papel pode ser desempenhado ou apoiado por um escritório de gerenciamento de projetos (PMO). • Recursos humanos do projeto. Os membros da equipe que executam o trabalho de criação das entregas do projeto. • Especialistas de suporte. Os especialistas de suporte executam as atividades exigidas para o desenvolvimento ou execução do plano de gerenciamento do projeto. Elas podem incluir atividades como contratações, gerenciamento financeiro, logística, jurídicas, de segurança, engenharia, testes, ou controle da qualidade. Dependendo do tamanho do projeto e nível de suporte exigido, os especialistas de suporte podem trabalhar em tempo integral ou simplesmente participar da equipe quando suas habilidades específicas forem necessárias. • Representantes de usuários ou de clientes. Os membros da organização que aceitarem as entregas ou produtos do projeto podem ser designados para atuar como representantes ou pessoas de contato para garantir a coordenação apropriada, orientar sobre os requisitos ou validar a aceitabilidade dos resultados do projeto. • Vendedores. Vendedores, fornecedores, ou contratadas, são empresas externas que assinam um contrato para fornecimento de componentes ou serviços necessários ao projeto. À equipe do projeto muitas vezes é atribuída a responsabilidade de supervisionar o desempenho e a aceitação das entregas ou serviços dos vendedores. Se os vendedores arcarem com a maior parte do risco para entrega dos resultados do projeto, eles podem ter um papel significativo na equipe do projeto. • Membros parceiros de negócios. Membros de organizações de parceiros de negócios podem ser designados como membros da equipe do projeto para garantir sua coordenação adequada. • Parceiros de negócios. Parceiros de negócios são também empresas externas, mas têm uma relação especial com a empresa, às vezes obtida através de um processo de certificação. Os parceiros de negócios fornecem consultoria especializada ou desempenham um papel específico, como instalação, personalização, treinamento ou suporte.
  • 64.
    2 - INFLUÊNCIASORGANIZACIONAIS E CICLO DE VIDA DO PROJETO 37 2 ©2013 Project Management Institute. Um Guia do Conhecimento em Gerenciamento de Projetos (Guia PMBOK® ) — Quinta Edição 2.3.1 Composição das equipes dos projetos A composição das equipes de projeto varia de acordo com fatores como localização, escopo e cultura organizacional.O relacionamento entre o gerente de projeto e a equipe varia dependendo do nível de autoridade do gerente de projeto. Em alguns casos, o gerente de projeto pode ser o gerente de linha da equipe, com autoridade total sobre os seus membros. Em outros casos, um gerente de projeto pode ter pouca ou nenhuma autoridade organizacional sobre os membros da equipe e ter sido mobilizado para liderar o projeto em regime de tempo parcial ou como contratado. Composições básicas de equipes de projeto incluem: • Dedicada. Em uma equipe dedicada, todos ou a maioria dos membros da equipe trabalham no projeto em regime de tempo integral. Os membros da equipe do projeto podem trabalhar presencial ou virtualmente, e geralmente se reportam diretamente ao gerente do projeto. Esta é a estrutura mais simples para um gerente de projetos, pois as linhas de autoridade são claras e os membros da equipe podem se concentrar nos objetivos do projeto. • Tempo parcial. Alguns projetos são estabelecidos como um trabalho adicional temporário, em que o gerente de projeto e os membros da equipe trabalham no projeto, mas permanecem em suas organizações e continuam a desempenhar suas funções normais. Os gerentes funcionais mantêm o controle sobre os membros da equipe e os recursos alocados para o projeto, e o gerente do projeto provavelmente continuará a executar outras tarefas de gerenciamento. Os membros da equipe em regime de tempo parcial também podem ser designados para mais de um projeto de uma vez. As composições de equipes de projetos dedicadas e de tempo parcial podem existir em qualquer estrutura organizacional. As equipes de projeto dedicadas são muitas vezes vistas em organizações projetizadas, onde a maior parte dos recursos da organização está envolvida no trabalho do projeto e os gerentes de projetos possuem grande independência e autoridade. As equipes de projetos de tempo parcial são comuns nas organizações funcionais, e as organizações matriciais utilizam tanto as equipes dedicadas como as de tempo parcial. Outros membros, cujo envolvimento nos diversos estágios do projeto é limitado, podem ser considerados membros de projeto de tempo parcial. A composição da equipe do projeto também pode variar de acordo com a estrutura organizacional.Um exemplo disso é o projeto baseado em parceria.Um projeto pode ser estabelecido como uma parceria,um empreendimento conjunto, consórcio ou aliança entre várias organizações através de contratos ou acordos. Nesta estrutura, uma organização assume a liderança e designa um gerente de projeto para coordenar os esforços entre os parceiros. Os projetos baseados em parcerias podem oferecer flexibilidade a um menor custo. Essas vantagens podem ser anuladas pelo grau mais baixo de controle exercido pelo gerente de projeto sobre os membros da equipe e a necessidade de fortes mecanismos de comunicação e monitoramento do progresso. Projetos em parceria podem ser estabelecidos para explorar sinergias industriais para a realização de empreendimentos que somente um parceiro não poderia bancar sozinho, ou por motivos políticos e estratégicos.
  • 65.
    2 - INFLUÊNCIASORGANIZACIONAIS E CICLO DE VIDA DO PROJETO 38 ©2013 Project Management Institute. Um Guia do Conhecimento em Gerenciamento de Projetos (Guia PMBOK® ) — Quinta Edição A composição da equipe do projeto também pode variar de acordo com a localização geográfica de seus membros. Um exemplo disso são as equipes virtuais. As tecnologias de comunicação permitem que os membros da equipe situados em diversos locais ou países trabalhem como equipes virtuais. As equipes virtuais dependem de ferramentas colaborativas tais como espaços de trabalho compartilhados on-line e videoconferências para coordenar suas atividades e trocar informações sobre o projeto. Uma equipe virtual pode existir em qualquer tipo de estrutura organizacional ou composição de equipe . Equipes virtuais são muitas vezes necessárias para projetos cujos recursos estão localizados no local ou fora do local, ou ambos, dependendo das atividades do projeto. O gerente de projetos que lidera uma equipe virtual necessita acomodar as diferenças culturais, as horas de trabalho, os fusos horários, as condições locais, e os diferentes idiomas. 2.4 Ciclo de vida do projeto Ciclo de vida do projeto é a série de fases pelas quais um projeto passa, do início ao término. As fases são geralmente sequenciais e os seus nomes e números são determinados pelas necessidades de gerenciamento e controle da(s) organização(ões) envolvida(s) no projeto, a natureza do projeto em si e sua área de aplicação. As fases podem ser desmembradas por objetivos funcionais ou parciais, resultados ou entregas intermediários, marcos específicos no escopo geral do trabalho,ou disponibilidade financeira.As fases são geralmente limitadas pelo tempo, com um início e término ou ponto de controle. Um ciclo de vida pode ser documentado em uma metodologia. O ciclo de vida do projeto pode ser definido ou moldado de acordo com aspectos exclusivos da organização, setor ou tecnologia empregada. Embora todos os projetos tenham um início e um fim definidos, as entregas e atividades específicas conduzidas neste ínterim poderão variar muito de acordo com o projeto. O ciclo de vida oferece uma estrutura básica para o gerenciamento do projeto, independentemente do trabalho específico envolvido. Os ciclos de vida do projeto podem variar ao longo de uma sequência contínua,desde abordagens previsíveis ou direcionadas por um plano em uma extremidade, até abordagens adaptativas ou acionadas por mudanças na outra. Em um ciclo de vida previsível (Seção 2.4.2.2), o produto e as entregas são definidas no início do projeto e quaisquer mudanças no escopo são cuidadosamente gerenciadas. Em um ciclo de vida adaptativo (Seção 2.4.2.4), o produto é desenvolvido através de múltiplas iterações e um escopo detalhado é definido para cada iteração somente no início da mesma. 2.4.1 Características do ciclo de vida do projeto Os projetos variam em tamanho e complexidade. Todos os projetos podem ser mapeados para a estrutura genérica de ciclo de vida a seguir (veja a Figura 2-8):
  • 66.
    2 - INFLUÊNCIASORGANIZACIONAIS E CICLO DE VIDA DO PROJETO 39 2 ©2013 Project Management Institute. Um Guia do Conhecimento em Gerenciamento de Projetos (Guia PMBOK® ) — Quinta Edição • Início do projeto, • Organização e preparação, • Execução do trabalho do projeto, e • Encerramento do projeto. Esta estrutura genérica de ciclo de vida é frequentemente referenciada na comunicação com a alta administração ou outras entidades menos familiarizadas com os detalhes do projeto. Ela não deve ser confundida com os grupos de processos de gerenciamento de projeto porque os processos de um grupo de processos consistem de atividades que podem ser executadas e ocorrer novamente em cada fase de um projeto assim como para o projeto como um todo. O ciclo de vida do projeto é independente do ciclo de vida do produto produzido ou modificado pelo projeto. Entretanto, o projeto deve levar em consideração a fase atual do ciclo de vida do produto. Esta visão de alto nível pode oferecer um quadro de referência comum para comparação de projetos – mesmo que, em sua natureza, eles não sejam semelhantes. Tempo Níveldecustosepessoal Saídas do gerenciamento do projeto Termo de abertura do projeto Iniciar o projeto Organização e preparação Encerramento do projeto Execução do trabalho Plano de gerenciamento do projeto Entregas aceitas Arquivamento dos documentos do projeto Figura 2-8. Níveis típicos de custo e pessoal em toda a estrutura genérica do ciclo de vida de um projeto
  • 67.
    2 - INFLUÊNCIASORGANIZACIONAIS E CICLO DE VIDA DO PROJETO 40 ©2013 Project Management Institute. Um Guia do Conhecimento em Gerenciamento de Projetos (Guia PMBOK® ) — Quinta Edição A estrutura genérica do ciclo de vida geralmente apresenta as seguintes características: • Os níveis de custo e de pessoal são baixos no início, atingem um valor máximo enquanto o projeto é executado e caem rapidamente conforme o projeto é finalizado.A Figura 2-8 ilustra este padrão típico. • A curva típica de custo e pessoal acima pode não se aplicar a todos os projetos. Um projeto pode exigir despesas substanciais para assegurar os recursos necessários no início do seu ciclo de vida, por exemplo, ou dispor de uma equipe completa bem no início do seu ciclo de vida. • Os riscos e incertezas (como ilustrados na Figura 2-9) são maiores no início do projeto. Esses fatores diminuem ao longo da vida do projeto à medida que as decisões são tomadas e as entregas são aceitas. • A capacidade de influenciar as características finais do produto do projeto, sem impacto significativo sobre os custos, é mais alta no início do projeto e diminui à medida que o projeto progride para o seu término.A Figura 2-9 ilustra a ideia de que os custos das mudanças e correções de erros geralmente aumentam significativamente à medida que o projeto se aproxima do término. Embora essas características continuem presentes até certo ponto nos ciclos de vidas de quase todos os projetos, elas não estão sempre presentes no mesmo grau. Os ciclos de vida adaptativos, em especial, são desenvolvidos com o intuito de manter o grau de influência das partes interessadas mais alto e os custos das mudanças mais baixos do que nos ciclos de vida previsíveis, ao longo de todo o ciclo de vida. Risco e incerteza Custo das mudanças Tempo do projeto Baixo Alto Grau Figura 2-9. Impacto da variável com base no tempo decorrido do projeto
  • 68.
    2 - INFLUÊNCIASORGANIZACIONAIS E CICLO DE VIDA DO PROJETO 41 2 ©2013 Project Management Institute. Um Guia do Conhecimento em Gerenciamento de Projetos (Guia PMBOK® ) — Quinta Edição Dentro do contexto da estrutura genérica do ciclo de vida, um gerente de projetos pode determinar a necessidade de controle mais eficaz sobre certas entregas, ou que certas entregas devem ser concluídas antes que o escopo do projeto possa ser completamente definido. Projetos grandes e complexos em particular podem requerer este nível adicional de controle. Nestes casos, o trabalho realizado para atingir os objetivos do projeto pode se beneficiar com a divisão formal em fases. 2.4.2 Fases do projeto Um projeto pode ser dividido em qualquer número de fases. A fase de um projeto é um conjunto de atividades relacionadas de maneira lógica que culmina na conclusão de uma ou mais entregas. As fases do projeto são usadas quando a natureza do trabalho a ser executado é única para uma parte do projeto, e são normalmente ligadas visando o desenvolvimento de uma entrega principal específica. Uma fase pode enfatizar os processos de um grupo específico de processos de gerenciamento do projeto, mas é provável que a maioria ou todos os processos serão executados de alguma forma em cada fase. Geralmente as fases são terminadas sequencialmente, mas podem se sobrepor em algumas situações do projeto. Fases distintas normalmente têm durações ou esforços diferentes. A natureza de alto nível das fases de um projeto as torna um elemento do ciclo de vida do projeto. A estrutura de fases permite que o projeto seja segmentado em subconjuntos lógicos para facilitar o gerenciamento, o planejamento e controle. O número de fases, a necessidade de fases e o grau de controle aplicado depende do tamanho, grau de complexidade e impacto potencial do projeto. Independentemente do número de fases que compõem um projeto, todas têm características semelhantes: • O trabalho tem um foco diferente de quaisquer outras fases. Isso muitas vezes envolve diferentes organizações, locais e conjuntos de habilidades. • Atingir a entrega ou objetivo principal da fase exige o uso de controles ou processos exclusivos para a fase ou suas atividades. A repetição dos processos entre todos os cinco grupos de processos, conforme descrito na Seção 3, proporciona um grau adicional de controle e define os limites da fase. • O encerramento de uma fase ocorre com alguma forma de transferência ou entrega do produto do trabalho produzido como a entrega da fase. O final desta fase representa um ponto natural de reavaliação das atividades em andamento e de modificação ou término do projeto, se necessário. Pode-se referir a este ponto como ponto de verificação, marco, análise de fase, revisão de fase ou ponto de término. Em muitos casos, há a necessidade da aprovação do encerramento de uma fase de alguma forma antes que a mesma seja considerada como encerrada.
  • 69.
    2 - INFLUÊNCIASORGANIZACIONAIS E CICLO DE VIDA DO PROJETO 42 ©2013 Project Management Institute. Um Guia do Conhecimento em Gerenciamento de Projetos (Guia PMBOK® ) — Quinta Edição Não existe uma estrutura ideal única que possa ser aplicada a todos os projetos. Embora práticas comuns no setor normalmente levem à utilização de uma estrutura preferida, projetos no mesmo setor, ou mesmo dentro da mesma organização, podem apresentar variações significativas. Alguns terão somente uma fase, conforme exibido na Figura 2-10. Outros projetos podem ter duas ou mais fases. Uma abordagem para o gerenciamento da instalação de uma rede de telecomunicações Processos de execução Processos de monitoramento e controle Processos de encerramento Processos de iniciação Processos de planejamento Figura 2-10. Exemplo de projeto de fase única Algumas organizações têm políticas estabelecidas que padronizam todos os projetos, enquanto outras permitem que a equipe do projeto escolha e adapte a abordagem mais apropriada para seu projeto específico. Por exemplo, uma organização pode tratar um estudo de viabilidade como um trabalho rotineiro da fase pré- projeto, outra pode tratá-lo como a primeira fase de um projeto, e uma terceira pode tratar o estudo de viabilidade como um projeto distinto e independente. Da mesma maneira, uma equipe de projeto pode dividir um projeto em duas fases onde uma equipe de projeto diferente pode decidir gerenciar todo o trabalho como uma única fase. Muito depende da natureza do projeto específico e do estilo da equipe de projeto ou da organização. 2.4.2.1 Relações entre fases Quando os projetos têm várias fases, estas são parte, em geral, de um processo sequencial projetado para garantir um controle adequado do projeto e obter o produto, serviço ou resultado desejado. Contudo, há situações em que um projeto pode se beneficiar de fases sobrepostas ou simultâneas. Há dois tipos básicos de relações entre as fases: • Relação sequencial. Em uma relação sequencial, uma fase só poderá iniciar depois que a fase anterior terminar. A Figura 2-11 mostra um exemplo de um projeto com três fases inteiramente sequenciais.A natureza passo a passo desta abordagem reduz incertezas, mas pode eliminar opções de redução do cronograma geral.
  • 70.
    2 - INFLUÊNCIASORGANIZACIONAIS E CICLO DE VIDA DO PROJETO 43 2 ©2013 Project Management Institute. Um Guia do Conhecimento em Gerenciamento de Projetos (Guia PMBOK® ) — Quinta Edição Paisagismo Uma abordagem para a limpeza de um local de tratamento de resíduos perigosos Processos de monitoramento e controle Processos de encerramento Processos de planejamento Remoção/Limpeza de resíduos Processos de monitoramento e controle Desativação das instalações Processos de execução Processos de execução Processos de execução Processos de monitoramento e controle Processos de iniciação Processos de iniciação Processos de iniciação Processos de planejamento Processos de planejamento Processos de encerramento Processos de encerramento Figura 2-11. Exemplo de projeto de três fases • Relação sobreposta. Em uma relação sobreposta, uma fase tem início antes do término da anterior (veja a Figura 2-12). Às vezes, ela pode ser aplicada como um exemplo da técnica de compressão de cronograma denominada paralelismo. As fases sobrepostas podem exigir recursos adicionais para permitir a execução paralela do trabalho, podem aumentar o risco e resultar em retrabalho caso uma fase subsequente progrida antes que informações precisas sejam disponibilizadas pela fase anterior. Fase de construção Processos de execução Processos de monitoramento e controle Processos de encerramento Initiating Processes Processos de planejamento Fase de estudos técnicos Processos de execução Processos de monitoramento e controle Processos de encerramento Processos de iniciação Processos de planejamento Possível abordagem para construção de uma nova fábrica Figura 2-12. Exemplo de um projeto com fases sobrepostas
  • 71.
    2 - INFLUÊNCIASORGANIZACIONAIS E CICLO DE VIDA DO PROJETO 44 ©2013 Project Management Institute. Um Guia do Conhecimento em Gerenciamento de Projetos (Guia PMBOK® ) — Quinta Edição Nos projetos com mais de uma fase, pode haver relações diferentes (de sobreposição, sequenciais, paralelas) entre fases individuais. Considerações como, por exemplo, o nível de controle necessário, a eficácia e o grau de incerteza determinam a relação a ser aplicada entre as fases. Com base nessas considerações, ambas as relações podem ocorrer entre diferentes fases de um único projeto. 2.4.2.2 Ciclos de vida predeterminados Os ciclos de vida previstos (também conhecidos como ciclos de vida inteiramente planejados) são aqueles em que o escopo do projeto, bem como o tempo e custos exigidos para entregar tal escopo são determinados o mais cedo possível no ciclo de vida do projeto. Conforme mostrado na Figura 2-13, esses projetos progridem através de uma série de fases sequenciais ou sobrepostas, em que cada fase geralmente foca um subconjunto de atividades de projeto e processos de gerenciamento de projeto. O trabalho executado em cada fase é geralmente de caráter diferente do trabalho das fases anteriores e subsequentes e, assim sendo, a formação e habilidades exigidas da equipe do projeto podem variar de fase para fase. Requisitos Viabilidade Planejamento Projeto Construção Teste Giro Figura 2-13. Exemplo de ciclo de vida previsível
  • 72.
    2 - INFLUÊNCIASORGANIZACIONAIS E CICLO DE VIDA DO PROJETO 45 2 ©2013 Project Management Institute. Um Guia do Conhecimento em Gerenciamento de Projetos (Guia PMBOK® ) — Quinta Edição Quando o projeto é iniciado, a equipe do projeto se concentra em definir o escopo geral de produto e projeto, desenvolve um plano de entrega do produto (e de quaisquer entregas associadas), e então dá prosseguimento às fases para a execução do plano dentro daquele escopo.As mudanças no escopo do projeto são meticulosamente gerenciadas e exigem o replanejamento e a aceitação formal do novo escopo. Os ciclos de vida previsíveis são geralmente preferidos quando o produto a ser entregue é bem entendido, quando há uma base significativa de prática na indústria, ou quando se exige que o produto seja entregue por inteiro para ter valor junto aos grupos de partes interessadas. Os projetos uniformes com ciclos de vida previsíveis podem usar o conceito de planejamento em ondas sucessivas, em que um plano mais geral e de alto nível está disponível e um planejamento mais detalhado é executado para as janelas de tempo apropriadas, à medida que novas atividades de trabalho se aproximam e recursos devem ser designados. 2.4.2.3 Ciclos de vida iterativos e incrementais Ciclos de vida iterativos e incrementais são aqueles em que as fases do projeto (também chamadas de iterações) intencionalmente repetem uma ou mais atividades de projeto à medida que a compreensão do produto pela equipe do projeto aumenta. Iterações desenvolvem o produto através de uma série de ciclos repetidos, enquanto os incrementos sucessivamente acrescentam à funcionalidade do produto. Os ciclos de vida desenvolvem o produto de forma tanto iterativa como incremental. Os projetos iterativos e incrementais podem avançar em fases, e as iterações propriamente ditas são executadas de maneira sequencial ou sobreposicional. Durante uma iteração, as atividades de todos os grupos de processos de gerenciamento de projeto serão executadas. No final de cada iteração, uma entrega ou conjunto de entregas será concluído. As iterações futuras podem aprimorar tais entregas ou criar novas entregas. Cada iteração desenvolve de forma incremental as entregas até que os critérios de saída da fase sejam cumpridos, permitindo que a equipe do projeto incorpore o feedback. Na maioria dos ciclos de vida iterativos, uma visão de alto nível é desenvolvida para o empreendimento em geral, mas o escopo detalhado é elaborado uma iteração de cada vez. Frequentemente, o planejamento para a nova iteração é feito à medida que o trabalho no escopo e entregas da iteração atual avança. O trabalho exigido para um determinado conjunto de entregas pode variar em duração e esforço, e a equipe do projeto pode mudar entre ou durante as iterações. As entregas não abordadas no escopo da iteração atual são normalmente abrangidas em um nível mais alto somente e podem ser provisoriamente designadas para uma iteração futura específica.As mudanças no escopo da iteração são cuidadosamente gerenciadas assim que o trabalho se inicia.
  • 73.
    2 - INFLUÊNCIASORGANIZACIONAIS E CICLO DE VIDA DO PROJETO 46 ©2013 Project Management Institute. Um Guia do Conhecimento em Gerenciamento de Projetos (Guia PMBOK® ) — Quinta Edição Os ciclos de vida iterativos e incrementais são geralmente preferidos quando uma organização necessita administrar as mudanças dos objetivos e escopo, reduzir a complexidade de um projeto ou quando a entrega parcial de um produto é benéfica e proporciona valor para um ou mais grupos de partes interessadas sem causar impacto na entrega ou conjunto de entregas final. Projetos grandes e complexos são muitas vezes executados de maneira iterativa para reduzir o risco ao permitir que a equipe incorpore o feedback e as lições aprendidas entre as iterações. 2.4.2.4 Ciclos de vida adaptativos Os ciclos de vida adaptativos (também conhecidos como direcionados à mudança ou utilizadores de métodos ágeis) são projetados para reagir a altos níveis de mudança e envolvimento contínuo das partes interessadas. Os métodos adaptativos são também iterativos e incrementais, a diferença é que as iterações são muito rápidas (geralmente com uma duração de 2 a 4 semanas), com tempo e recursos fixos. Os projetos adaptativos geralmente executam vários processos em cada iteração, embora as primeiras iterações possam se concentrar mais nas atividades de planejamento. O escopo geral do projeto pode ser desmembrado em um conjunto de requisitos e trabalhos a serem executados, comumente chamado de backlog do projeto. No início de uma iteração, a equipe trabalhará para determinar a quantidade de itens altamente prioritários da lista de backlog que podem ser entregues na próxima iteração. No final de cada iteração, o produto deve estar pronto para a análise pelo cliente. Isso não significa que o cliente deve aceitar a entrega, mas simplesmente que o produto não deve incluir características inacabadas, incompletas, ou que não podem ser usadas. Os representantes do patrocinador e do cliente devem estar continuamente envolvidos no projeto para fornecer o feedback sobre as entregas à medida que elas são criadas, a fim de garantir que o backlog do produto reflitam suas necessidades atuais. Os métodos adaptativos geralmente são preferidos quando se lida com um ambiente em rápida mutação, quando os requisitos e escopo são difíceis de definir antecipadamente, e quando é possível definir pequenas melhorias incrementais que entregarão valor às partes interessadas.
  • 74.
    3 - PROCESSOSDE GERENCIAMENTO DE PROJETOS 47 3 ©2013 Project Management Institute. Um Guia do Conhecimento em Gerenciamento de Projetos (Guia PMBOK® ) — Quinta Edição PROCESSOS DE GERENCIAMENTO DE PROJETOS Gerenciamento de projetos é a aplicação de conhecimentos, habilidades, ferramentas e técnicas às atividades do projeto a fim de cumprir os seus requisitos.A aplicação do conhecimento requer o gerenciamento eficaz dos processos de gerenciamento do projeto. Um processo é um conjunto de ações e atividades inter-relacionadas que são executadas para criar um produto, serviço ou resultado pré-especificado. Cada processo é caracterizado por suas entradas, ferramentas e técnicas que podem ser aplicadas, e as saídas resultantes. Como explicado na Seção 2, o gerente de projetos deve levar em consideração os ativos de processos organizacionais e os fatores ambientais da empresa. Eles devem ser considerados para todos os processos, mesmo que não estejam explicitamente listados como entradas na especificação do processo. Os ativos de processos organizacionais fornecem diretrizes e critérios para adequação dos processos da organização às necessidades específicas do projeto. Os fatores ambientais da empresa podem restringir as opções de gerenciamento do projeto. Para que um projeto seja bem-sucedido, a equipe do projeto deveria: • Selecionar os processos apropriados para cumprir os objetivos do projeto; • Usar uma abordagem definida que pode ser adaptada para cumprir os objetivos; • Estabelecer e manter a comunicação e o engajamento apropriado com as partes interessadas; • Cumprir os requisitos para atender às necessidades e expectativas das partes interessadas; • Obter um equilíbrio entre as demandas concorrentes de escopo,organograma,orçamento,qualidade, recursos e riscos para criar o produto, serviço ou resultado especificado. Os processos do projeto são executados pela equipe do projeto com a interação das partes interessadas e, em geral, podem ser classificados em uma de duas categorias principais: • Processos de gerenciamento de projeto. Esses processos garantem o fluxo eficaz do projeto ao longo da sua existência. Esses processos abrangem as ferramentas e técnicas envolvidas na aplicação de habilidades e capacidades descritas nas áreas de conhecimento (Capítulos 4 até 13). • Processos orientados a produtos. Esses processos especificam e criam o produto do projeto. Os processos orientados a produtos são normalmente definidos pelo ciclo de vida do projeto (como discutido na Seção 2.4) e variam de acordo com a área de aplicação e a fase do ciclo de vida do produto. O escopo do projeto não pode ser definido sem algum entendimento básico de como criar o produto especificado. Por exemplo, as diversas técnicas e ferramentas de construção devem ser consideradas ao determinar a complexidade geral da casa que será construída. 33
  • 75.
    3 - PROCESSOSDE GERENCIAMENTO DE PROJETOS 48 ©2013 Project Management Institute. Um Guia do Conhecimento em Gerenciamento de Projetos (Guia PMBOK® ) — Quinta Edição O Guia PMBOK® descreve somente os processos de gerenciamento de projetos. Embora os processos orientados a produtos estejam fora do escopo deste documento, eles não devem ser ignorados pelo gerente de projetos e a equipe do projeto. Os processos de gerenciamento de processos e os processos orientados a produtos sobrepõem-se e interagem ao longo do ciclo de vida de um projeto. Os processos de gerenciamento de projetos são aplicados globalmente e nos mais variados setores econômicos e indústrias. “Boa Prática” significa que existe um acordo geral de que a aplicação dos processos de gerenciamento de projetos pode aumentar as chances de sucesso em uma ampla gama de projetos. Boa prática não significa que os conhecimentos, habilidades e os processos descritos devem ser sempre aplicados de forma uniforme em todos os projetos. Para qualquer projeto específico, o gerente do projeto, em colaboração com a equipe do projeto, é sempre responsável por determinar quais processos são apropriados e o grau apropriado de rigor para cada um. Os gerentes de projetos e suas equipes devem abordar com cuidado cada processo e as suas entradas e saídas e determinar quais são aplicáveis ao projeto em que estão trabalhando. O Guia PMBOK® pode ser usado como um recurso para gerenciar um projeto e também considera a abordagem e metodologia geral que será usada no projeto. Este esforço é conhecido como adequação. O gerenciamento de projetos é um empreendimento integrado que requer que cada processo e produto seja alinhado e conectado de forma apropriada com os outros processos para facilitar a coordenação. As ações adotadas durante um processo em geral afetam esse e outros processos relacionados. Por exemplo, uma mudança no escopo costuma afetar o custo do projeto, mas pode não afetar o plano de gerenciamento de comunicações ou o nível de risco. Com frequência, essas interações entre processos exigem compensações entre os requisitos e objetivos do projeto, e as compensações de desempenho variarão de um projeto para outro e de uma organização para outra. O gerenciamento de projetos bem-sucedido inclui gerenciar ativamente essas interações para cumprir os requisitos do patrocinador, do cliente e de outras partes interessadas. Em algumas circunstâncias, um processo ou conjunto de processos deverá ser iterado várias vezes para alcançar o resultado desejado. Os projetos existem em uma organização e não podem operar como um sistema fechado. Eles requerem a entrada de dados da organização e externos, e entregam capacidades à organização. Os processos de projeto podem gerar informações para aprimorar o gerenciamento de projetos e ativos de processos organizacionais futuros. O Guia PMBOK® descreve a natureza dos processos de gerenciamento de projetos em termos da integração entre os processos,suas interações e seus objetivos.Os processos de gerenciamento de projetos são agrupados em cinco categorias conhecidas como grupos de processos de gerenciamento de projetos (ou grupos de processos);
  • 76.
    3 - PROCESSOSDE GERENCIAMENTO DE PROJETOS 49 3 ©2013 Project Management Institute. Um Guia do Conhecimento em Gerenciamento de Projetos (Guia PMBOK® ) — Quinta Edição • Grupo de processos de iniciação. Os processos executados para definir um novo projeto ou uma nova fase de um projeto existente através da obtenção de autorização para iniciar o projeto ou fase. • Grupo de processos de planejamento. Os processos necessários para definir o escopo do projeto, refinar os objetivos e definir a linha de ação necessária para alcançar os objetivos para os quais o projeto foi criado. • Grupo de processos de execução. Os processos realizados para executar o trabalho definido no plano de gerenciamento do projeto para satisfazer as especificações do projeto. • Grupo de processos de monitoramento e controle. Os processos exigidos para acompanhar, analisar e controlar o progresso e desempenho do projeto, identificar quaisquer áreas nas quais serão necessárias mudanças no plano, e iniciar as mudanças correspondentes. • Grupo de processos de encerramento. Os processos executados para finalizar todas as atividades de todos os grupos de processos, visando encerrar formalmente o projeto ou fase. O restante deste capítulo fornece informações de gerenciamento de projetos para um único projeto organizado como uma rede de processos intervinculados, detalha os processos de gerenciamento de projetos e inclui as seguintes seções principais: 3.1 Interações comuns em processos de gerenciamento de projetos 3.2 Grupos de processos de gerenciamento de projetos 3.3 Grupo de processos de iniciação 3.3 Grupo de processos de planejamento 3.5 Grupo de processos de execução 3.6 Grupo de processos de monitoramento e controle 3.7 Grupo de processos de encerramento 3.8 Informações do projeto 3.9 Papel das áreas de conhecimento
  • 77.
    3 - PROCESSOSDE GERENCIAMENTO DE PROJETOS 50 ©2013 Project Management Institute. Um Guia do Conhecimento em Gerenciamento de Projetos (Guia PMBOK® ) — Quinta Edição 3.1 Interações comuns em processos de gerenciamento de projetos Os processos de gerenciamento de projetos são apresentados como elementos distintos com interfaces bem definidas. Entretanto, na prática eles se sobrepõem e interagem de formas que não são detalhadas integralmente neste documento. Os profissionais de gerenciamento de projetos mais experientes reconhecem que há mais de uma maneira de gerenciar um projeto. Os grupos de processos necessários e os processos que os constituem são guias para a aplicação de conhecimentos e habilidades de gerenciamento de projetos durante o projeto. A aplicação dos processos de gerenciamento de projetos é iterativa e muitos deles são repetidos durante o projeto. A natureza integrativa do gerenciamento de projetos requer que o grupo de processos de monitoramento e controle interaja com os outros grupos de processos, conforme mostra a Figura 3-1. Os processos de monitoramento e controle ocorrem ao mesmo tempo que os processos contidos em outros grupos de processos. Então, o processo de monitoramento e controle é descrito como um grupo de processos “de fundo” para os outros quatro grupos de processos mostrados na Figura 3-1. Processos de monitoramento e controle Processos de planejamento Processos de iniciação Processos de encerramento Sair de fase/ encerrar projeto Entrar em fase/ iniciar projeto Processos de execução Figura 3-1 Grupos de processos de gerenciamento de projetos
  • 78.
    3 - PROCESSOSDE GERENCIAMENTO DE PROJETOS 51 3 ©2013 Project Management Institute. Um Guia do Conhecimento em Gerenciamento de Projetos (Guia PMBOK® ) — Quinta Edição Osgruposdeprocessosdegerenciamentodeprojetosestãovinculadospelassaídasqueproduzem.Osgrupos de processos são raramente eventos distintos ou que ocorrem uma única vez; são atividades sobrepostas que ocorrem ao longo de todo o projeto. A saída de um processo em geral torna-se uma entrada em outro processo ou é uma entrega do projeto, subprojeto, ou fase do projeto.As entregas a nível de projeto ou subprojeto podem ser chamadas de entregas incrementais. O grupo de processos de planejamento fornece ao grupo de processos de execução o plano de gerenciamento do projeto e os documentos do projeto e, à medida que o projeto avança, ele frequentemente cria atualizações no plano de gerenciamento e nos documentos do projeto. A Figura 3-2 ilustra como os grupos de processos interagem e mostra o nível de sobreposição em diversas ocasiões. Se o projeto estiver dividido em fases, os grupos de processos interagem dentro de cada fase. Grupo de processos de planejamento Grupo de processos de iniciação Grupo de processos de execução Grupo de processos de monitoramento e controle Grupo de processos de encerramento Início Fim TEMPO Nível de interação entre processos Figura 3-2. Os grupos de processos interagem em uma fase ou em um projeto Um exemplo dessa interação é a saída de uma fase de concepção, que requer a aceitação do patrocinador para o documento de concepção. Quando estiver disponível, o documento de concepção fornece a descrição do produto para os grupos de processos de planejamento e execução em uma ou mais fases posteriores. Quando um projeto é dividido em fases, os grupos de processos são usados, conforme apropriado, para orientar com eficácia o projeto em direção à conclusão de forma controlada. Nos projetos com várias fases, os processos são repetidos em cada fase até que os critérios para a conclusão das fases sejam cumpridos. Informações adicionais sobre os ciclos de vida e as fases dos projetos são fornecidas no Capítulo 2.
  • 79.
    3 - PROCESSOSDE GERENCIAMENTO DE PROJETOS 52 ©2013 Project Management Institute. Um Guia do Conhecimento em Gerenciamento de Projetos (Guia PMBOK® ) — Quinta Edição 3.2 Grupos de processos de gerenciamento de projetos As seções a seguir identificam e descrevem os cinco grupos de processos de gerenciamento de projetos necessários em qualquer projeto. Esses cinco grupos têm dependências claras, são em geral executados em cada projeto e interagem muito entre si. Esses cinco grupos de processos independem de áreas de aplicação ou especialização do setor. Os grupos de processos individuais e os processos individuais são frequentemente iterados antes da conclusão do projeto e podem ter iterações dentro de um grupo de processos e entre os grupos de processos. A natureza dessas iterações varia de um projeto para o outro e podem ou não ser executadas em uma ordem específica. O diagrama de fluxo de processos, Figura 3-3, fornece um resumo geral do fluxo básico e das interações entre os grupos de processos e as partes interessadas específicas. Os processos de gerenciamento do projeto estão vinculados por entradas e saídas específicas onde o resultado de um processo torna-se a entrada de outro, mas não necessariamente no mesmo grupo de processos. Os grupos de processos não são fases do ciclo de vida do projeto. Na realidade, é possível que todos os grupos de processos possam ser conduzidos dentro de uma fase. À medida que os projetos são separados em fases ou subcomponentes distintos tais como desenvolvimento do conceito, estudo de viabilidade, concepção, protótipo, construção, ou teste, etc. , todos os grupos de processos seriam normalmente repetidos para cada fase ou subcomponente conforme explicado anteriormente e ilustrado na Figura 3-2. Os processos de gerenciamento de projetos são mostrados no grupo de processos em que a maior parte das atividades ocorre. Por exemplo, um processo que normalmente ocorre na fase de planejamento é colocado no grupo de processos de planejamento. Quando esse processo é atualizado por um processo ou atividade do grupo de processos de execução, ele não é considerado um processo novo no grupo de processos de execução mas continua a ser um processo ou atividade do grupo de processos de planejamento. A natureza iterativa do gerenciamento de projetos significa que os processos de qualquer grupo podem ser usados novamente ao longo do ciclo de vida do projeto. Por exemplo, em resposta a um evento de risco, a execução de uma resposta ao risco pode desencadear uma análise adicional do mesmo, que leva a outra iteração do processo de identificação de riscos e à realização dos processos de análise quantitativa para avaliar o impacto.
  • 80.
    3 - PROCESSOSDE GERENCIAMENTO DE PROJETOS 53 3 ©2013 Project Management Institute. Um Guia do Conhecimento em Gerenciamento de Projetos (Guia PMBOK® ) — Quinta Edição Grupo de processos de iniciação Grupo de processos de monitoramento e controle Grupo de processos de planejamento Grupo de processos de execução Grupo de processos de encerramento Iniciador ou patrocinador do projeto Empresa/ organização Cliente Fornecedores • Plano de gerenciamento do projeto • Decisões de fazer ou comprar • Critérios para seleção de fontes • Entregas • Solicitações de mudança • Informações sobre o desempenho do trabalho • Fornecedores selecionados • Entregas aceitas • Documentação da aquisição OBS.: As linhas pontilhadas mais escuras representam os relacionamentos entre grupos de processos; as linhas pontilhadas mais claras são externas aos grupos de processos. • Propostas de fornecedores • Adjudicação do contrato de aquisição • Requisitos • Ativos de processos organizacionais • Fatores ambientais da empresa • Registro das partes interessadas • Termo de abertura do projeto • Documentos de aquisição • Especificação do trabalho do projeto • Business case • Acordos • Calendários do recurso • Produto, serviço ou resultado final • Solicitações de mudança aprovadas • Medições de controle da qualidade • Relatórios de desempenho Documentos do projeto Figura 3-3. Interações nos processos de gerenciamento de projetos
  • 81.
    3 - PROCESSOSDE GERENCIAMENTO DE PROJETOS 54 ©2013 Project Management Institute. Um Guia do Conhecimento em Gerenciamento de Projetos (Guia PMBOK® ) — Quinta Edição 3.3 Grupo de processos de iniciação O grupo de processos de iniciação consiste dos processos realizados para definir um novo projeto ou uma nova fase de um projeto obtendo autorização para iniciar o projeto ou a fase. Nos processos de iniciação, o escopo inicial é definido e os recursos financeiros iniciais são comprometidos. As partes interessadas internas e externas que vão interagir e influenciar o resultado geral projeto são identificadas. Se ainda não foi designado, o gerente do projeto será selecionado. Estas informações são capturadas no termo de abertura do projeto e no registro das partes interessadas. Quando o termo de abertura é aprovado, o projeto é oficialmente autorizado. Embora a equipe de gerenciamento do projeto possa ajudar a redigir o termo de abertura do projeto, este padrão pressupõe que a avaliação, aprovação e o financiamento do caso de negócio são externos aos limites do projeto (Figura 3-4). O limite de um projeto é definido como o momento determinado em que o início ou a conclusão do projeto ou da fase do projeto é autorizado. O objetivo principal deste grupo de processos é alinhar as expectativas das partes interessadas com o objetivo do projeto, dar-lhes visibilidade sobre o escopo e objetivos, e mostrar como a sua participação no projetos e em suas respectivas fases pode assegurar a realização das suas expectativas. Estes processos ajudam a estabelecer a visão do projeto, o que precisa ser alcançado. Limites do projeto Entregas do projeto Registros do projeto Usuários finais Ativos de processos Processos de monitoramento e controle Processos de planejamento Processos de iniciação Processos de encerramento Processos de execução Entradas do projeto Responsável inicial/ patrocinador do projeto Figura 3-4. Limites do projeto Os projetos muito grandes e complexos devem ser divididos em fases separadas. Nesses projetos, os processos de iniciação são realizados durante fases subsequentes para validar as decisões tomadas durante o processos originais de desenvolvimento do termo de abertura do projeto e de identificação das partes interessadas. A execução dos processos de iniciação no início de cada fase ajuda a manter o foco do projeto na necessidade da empresa para o qual o mesmo foi criado. Os critérios para o sucesso são verificados e a influência, os acionadores/gatilho e os objetivos das partes interessadas no projeto são analisados. Então é decidido se projeto deve ser continuado, adiado ou interrompido.
  • 82.
    3 - PROCESSOSDE GERENCIAMENTO DE PROJETOS 55 3 ©2013 Project Management Institute. Um Guia do Conhecimento em Gerenciamento de Projetos (Guia PMBOK® ) — Quinta Edição O envolvimento de patrocinadores, clientes e de outras partes interessadas durante a iniciação gera uma compreensão compartilhada dos critérios para o sucesso, reduz as despesas indiretas de envolvimento e geralmente melhora o nível de aceitação da entrega, de satisfação do cliente e das outras partes interessadas. Osprocessosdeiniciaçãopodemserexecutadosaníveldeorganização,programaouportfólioe,assimsendo, seriam externos ao nível de controle do projeto. Por exemplo, antes da iniciação do projeto, a necessidade de requisitos de alto nível pode ser documentada como parte de uma iniciativa organizacional maior. Um processo de avaliação de alternativas pode ser utilizado para determinar a viabilidade do novo empreendimento. Podem ser desenvolvidas descrições claras dos objetivos do projeto, incluindo as razões porque um projeto específico é a melhor alternativa para cumprir os requisitos. A documentação para esta decisão também pode conter a declaração inicial do escopo do projeto, entregas, duração do projeto e uma previsão dos recursos para a análise do investimento da organização. Como parte dos processos de iniciação, o gerente do projeto recebe a autoridade para aplicar os recursos organizacionais às atividades subsequentes do projeto. 3.4 Grupo de processos de planejamento O grupo de processos de planejamento consiste dos processos realizados para estabelecer o escopo total do esforço, definir e refinar os objetivos e desenvolver o curso de ação necessário para alcançar esses objetivos. Os processos de planejamento desenvolvem o plano de gerenciamento e os documentos do projeto que serão usados para executá-lo. A natureza complexa do gerenciamento de projetos pode exigir o uso de realimentações periódicas para análise adicional. À medida que mais informações ou características do projeto são coletadas e entendidas, pode ser necessário um planejamento adicional. Mudanças significativas ocorridas ao longo do ciclo de vida do projeto acionam uma necessidade de revisitar um ou mais dos processos de planejamento e possivelmente alguns dos processos de iniciação. Este detalhamento progressivo do plano de gerenciamento de projetos é denominado “planejamento por ondas sucessivas”, indicando que o planejamento e a documentação são atividades iterativas e contínuas. O benefício principal deste grupo de processos é delinear a estratégia e a tática, e também o curso de ação ou o caminho para a conclusão do projeto ou da fase com sucesso. Quando o grupo de processos de planejamento é bem gerenciado, fica mais fácil conquistar a adesão e a participação das partes interessadas. Esses processos expressam como isto será feito, estabelecendo o caminho para o alcance do objetivo desejado. O plano de gerenciamento do projeto e os documentos do projeto desenvolvidos como saídas do grupo de processos de planejamento explorarão todos os aspectos do escopo, tempo, qualidade, comunicações, recursos humanos, riscos, aquisições e gerenciamento das partes interessadas.
  • 83.
    3 - PROCESSOSDE GERENCIAMENTO DE PROJETOS 56 ©2013 Project Management Institute. Um Guia do Conhecimento em Gerenciamento de Projetos (Guia PMBOK® ) — Quinta Edição As atualizações resultantes das mudanças aprovadas durante o projeto (geralmente durante os processos de monitoramento e controle, e especificamente durante o processo de orientar e gerenciar a execução do projeto) podem influenciar significativamente o plano de gerenciamento do projeto e os documentos do projeto. As atualizações nesses documentos proporcionam maior precisão com respeito ao cronograma, custos e requisitos de recursos para cumprir o escopo definido para o projeto. A equipe do projeto busca informações e estimula o envolvimento de todas as partes interessadas ao planejar o projeto e desenvolver o plano de gerenciamento e os documentos do projeto. Como o processo de coleta de feedback e refinamento dos documentos não pode continuar indefinidamente, os procedimentos definidos pela organização determinam quando o planejamento inicial termina. Esses procedimentos serão afetados pela natureza do projeto, pelos limites definidos para o mesmo, pelas atividades de monitoramento e controle apropriadas e também pelo ambiente em que o projeto será executado. Outras interações nos processos dentro do grupo de processos de planejamento dependem da natureza do projeto. Por exemplo, em alguns projetos haverá pouco ou nenhum risco identificável após a execução de um planejamento significativo. Nessa ocasião, a equipe poderá reconhecer que as metas de custos e cronograma são excessivamente agressivas e, portanto, envolvem consideravelmente maior risco do que anteriormente entendido. Os resultados das interações são documentadas como atualizações no plano de gerenciamento do projeto ou em vários documentos do projeto. 3.5 Grupo de execução de processos O grupo de execução de processos consiste dos processos executados para concluir o trabalho definido no plano de gerenciamento do projeto a fim de cumprir as especificações do projeto. Este grupo de processos envolve coordenar pessoas e recursos, gerenciar as expectativas das partes interessadas, e também integrar e executar as atividades do projeto em conformidade com o plano de gerenciamento do projeto. Durante a execução do projeto, os resultados poderão requerer atualizações no planejamento e mudanças nas linhas de base. Isso pode incluir mudanças nas durações esperadas para as atividades, mudanças na produtividade e na disponibilidade dos recursos e riscos imprevistos. Essas variações podem afetar o plano de gerenciamento do projeto ou os documentos do projeto e exigir uma análise detalhada e o desenvolvimento de respostas apropriadas de gerenciamento de projetos. Os resultados da análise podem acionar solicitações de mudanças que, se forem aprovadas, poderão modificar o plano de gerenciamento ou outros documentos do projeto e talvez exigir a definição de novas linhas de base. Uma grande parte do orçamento do projeto será gasta na execução dos processos do grupo de processos de execução.
  • 84.
    3 - PROCESSOSDE GERENCIAMENTO DE PROJETOS 57 3 ©2013 Project Management Institute. Um Guia do Conhecimento em Gerenciamento de Projetos (Guia PMBOK® ) — Quinta Edição 3.6 Grupo de processos de monitoramento e controle O grupo de processos de monitoramento e controle consiste dos processos necessários para acompanhar, analisar e organizar o progresso e o desempenho do projeto; identificar quaisquer áreas nas quais serão necessárias mudanças no plano; e iniciar as respectivas mudanças. O principal benefício deste grupo de processos é a medição e análise do desempenho do projeto a intervalos regulares, em ocorrências apropriadas ou em condições excepcionais, a fim de identificar as variações no plano de gerenciamento do projeto. O grupo de processos de monitoramento e controle também envolve: • Controlar as mudanças e recomendar ações corretivas ou preventivas em antecipação a possíveis problemas, • Monitorar as atividades contínuas do projeto em relação ao plano de gerenciamento do projeto e a linha de base de desempenho do mesmo, e • Influenciar os fatores que poderiam impedir o controle integrado de mudanças ou de gerenciamento de configurações para que somente as mudanças aprovadas sejam implementadas. Este monitoramento contínuo fornece à equipe do projeto uma visão melhor sobre a saúde do projeto e identifica quaisquer áreas que exijam atenção adicional. O grupo de processos de monitoramento e controle não apenas monitora e controla o trabalho sendo feito dentro do grupo de processos, mas também monitora e controla todo o esforço do projeto. Nos projetos de várias fases, o grupo de processos de monitoramento e controle coordena as fases do projeto para implementar ações corretivas ou preventivas para que o projeto cumpra o seu plano de gerenciamento. Esta revisão pode resultar em atualizações recomendadas e aprovadas para o plano de gerenciamento do projeto. Por exemplo, uma data de término de atividade não cumprida pode exigir ajustes e compensações entre os objetivos do orçamento e do organograma. A fim de reduzir ou controlar as despesas indiretas, procedimentos de gerenciamento por exceção e outras técnicas podem ser consideradas de forma apropriada. 3.7 Grupo de processos de encerramento O grupo de processos de encerramento consiste dos processos executados para finalizar todas as atividades de todos os grupos de processos de gerenciamento do projeto, visando concluir formalmente o projeto, a fase, ou as obrigações contratuais. Este grupo de processos, quando concluído, verifica se os processos definidos estão completos em todos os grupos de processos a fim de encerrar o projeto ou uma fase do projeto, da forma apropriada, e define formalmente a finalização do projeto ou da fase.
  • 85.
    3 - PROCESSOSDE GERENCIAMENTO DE PROJETOS 58 ©2013 Project Management Institute. Um Guia do Conhecimento em Gerenciamento de Projetos (Guia PMBOK® ) — Quinta Edição Este grupo de processos também formaliza o encerramento prematuro do projeto. Os projetos encerrados prematuramente podem incluir, por exemplo, projetos abortados, projetos cancelados e projetos em situação crítica. Em casos específicos, quando alguns contratos não podem ser formalmente encerrados (ex., reclamações, cláusulas de encerramento, etc.) ou algumas atividades devam ser transferidas para outras unidades organizacionais, procedimentos específicos de entrega devem ser providenciados e finalizados. No encerramento do projeto ou da fase, podem ocorrer as seguintes atividades: • Obter a aceitação pelo cliente ou patrocinador para encerrar formalmente o projeto ou fase, • Fazer a revisão pós-projeto ou de final de fase, • Registrar os impactos de adequação de qualquer processo, • Documentar as lições aprendidas, • Aplicar as atualizações apropriadas aos ativos de processos organizacionais, • Arquivar todos os documentos relevantes do projeto no sistema de informações de gerenciamento de projetos (SIGP) para serem usados como dados históricos, • Encerrar todas as atividades de aquisições, assegurando a rescisão de todos os acordos relevantes, e • Executar a avaliação dos membros da equipe e liberar os recursos do projeto. 3.8 Informações do projeto Ao longo do ciclo de vida do projeto, uma quantidade significativa de dados e informações é coletada, analisada, transformada e distribuída em vários formatos para os membros da equipe do projeto e outras partes interessadas. Os dados do projeto são coletados como resultado dos vários processos de execução e compartilhados no âmbito da equipe do projeto. Os dados coletados são analisados no contexto e agregados e transformados tornando-se informações de projetos durante vários processos de controle. As informações podem então ser verbalmente comunicadas,ou armazenadas e distribuídas como relatórios em vários formatos. Os dados do projeto são continuamente coletados e analisados no decorrer do contexto dinâmico da sua execução. Como resultado, os termos, dados e informações são frequentemente usados intercambiavelmente na prática. O uso indiscriminado desses termos pode levar à confusão e mal-entendidos pelas várias partes interessadas no projeto.As diretrizes a seguir ajudam a reduzir os erros de comunicação e ajudam a equipe do projeto a usar a terminologia apropriada:
  • 86.
    3 - PROCESSOSDE GERENCIAMENTO DE PROJETOS 59 3 ©2013 Project Management Institute. Um Guia do Conhecimento em Gerenciamento de Projetos (Guia PMBOK® ) — Quinta Edição • Dados de desempenho do trabalho. As observações e medições em estado bruto, identificadas durante a execução das atividades de realização dos trabalhos do projeto. Exemplos incluem a percentagem registrada do trabalho fisicamente concluído, medidas de desempenho da qualidade e técnico, datas de início e término das atividades programadas, número de solicitações de mudanças e número de defeitos, custos reais, durações reais, etc. • Informações de desempenho do trabalho. Os dados de desempenho coletados de vários processos de controle, analisados no contexto e integrados com base nos relacionamentos em todas as áreas. Exemplos de informações de desempenho são o status das entregas, o status da implementação das solicitações de mudanças e as estimativas previstas para terminar. • Relatórios de desempenho do trabalho. A representação física ou eletrônica das informações de desempenho do trabalho são compiladas em documentos do projeto com a intenção de prover argumentos para decisões ou para levantar questões, disparar ações e promover a conscientização. Os exemplos incluem relatórios de status, memorandos, justificativas, notas informativas, painéis eletrônicos, recomendações e atualizações. A Figura 3-5 ilustra o fluxo de informações de projeto nos diversos processos usados para gerenciar o mesmo. Execução do projeto Dados de desempenho do trabalho Processos de controle Informações sobre o desempenho do trabalho Atualizações no plano de gerenciamento do projeto Controle geral do projeto Relátórios de desempenho do trabalho Membros da equipe do projeto Partes interessadas no projeto Controle de mudanças do projeto Plano de gerenciamento do projeto Comunicações do projeto Solicitações de mudança Relatórios Figura 3-5. Dados, informações e fluxo de relatórios do projeto
  • 87.
    3 - PROCESSOSDE GERENCIAMENTO DE PROJETOS 60 ©2013 Project Management Institute. Um Guia do Conhecimento em Gerenciamento de Projetos (Guia PMBOK® ) — Quinta Edição 3.9 Papel das áreas de conhecimento Os 47 processos de gerenciamento identificados no Guia PMBOK® são também agrupados em 10 áreas de conhecimento distintas. Uma área de conhecimento representa um conjunto completo de conceitos, termos e atividades que compõem um campo profissional, campo de gerenciamento de projetos, ou uma área de especialização. Essas dez áreas de conhecimento são usadas na maior parte dos projetos, na maioria das vezes. As equipes dos projetos utilizam essas e outras áreas de conhecimento, de modo apropriado, para os seus projetos específicos. As áreas de conhecimento são: Gerenciamento da integração do projeto, Gerenciamento do escopo do projeto,Gerenciamento do tempo do projeto,Gerenciamento dos custos do projeto, Gerenciamento da qualidade do projeto, Gerenciamento dos recursos humanos do projeto, Gerenciamento das comunicações do projeto, Gerenciamento dos riscos do projeto, Gerenciamento das aquisições do projeto e Gerenciamento das partes interessadas do projeto. Cada área de conhecimento no Guia PMBOK® está contida em um capítulo separado. O Guia PMBOK® define os aspectos importantes de cada área de conhecimento e como ela se integra com os cinco grupos de processos. Como elementos de apoio, as áreas de conhecimento fornecem uma descrição detalhada das entradas e saídas do processo e uma explicação descritiva das ferramentas e técnicas usadas com maior frequência nos processos de gerenciamento de projetos para produzir cada resultado. Um diagrama de fluxo de dados é fornecido em cada área de conhecimento (Seções 4 a 13). O diagrama de fluxo de dados é uma descrição resumida das entradas e saídas de processos que fluem por todos os processos dentro de uma área de conhecimento específica (consulte a Figura 3-6 para ver a legenda de diagrama de fluxo de dados). Embora os processos sejam apresentados como elementos distintos com interfaces bem definidas, na prática eles são iterativos e podem se sobrepor e interagir de maneiras não detalhadas aqui. A Tabela 3-1 reflete o mapeamento dos 47 processos de gerenciamento de projetos nos 5 grupos de processos de gerenciamento de projetos e 10 áreas de conhecimento. Fluxo do processo Os diagramas de fluxo de dados mostram os passos e interações básicas Muitas interações adicionais são possíveis. Relações de áreas de conhecimento inter-relacionado Relações fora das áreas de conhecimentos Processos dentro da área de conhecimento Externo a um processo Processo fora da área de conhecimento Figura 3-6. Legenda do diagrama de fluxo de dados
  • 88.
    3 - PROCESSOSDE GERENCIAMENTO DE PROJETOS 61 3 ©2013 Project Management Institute. Um Guia do Conhecimento em Gerenciamento de Projetos (Guia PMBOK® ) — Quinta Edição Tabela 3-1. Grupo de processos de gerenciamento de projetos e mapeamento das áreas de conhecimento 4. Gerenciamento da integração do projeto 5. Gerenciamento do escopo do projeto 6. Gerenciamento do tempo do projeto 7. Gerenciamento dos custos do projeto 8. Gerenciamento da qualidade do projeto 9. Gerenciamento dos recursos humanos do projeto 10. Gerenciamento dos recursos de comunicações do projeto 11. Gerenciamento dos riscos do projeto 12. Gerenciamento das aquisições do projeto 13. Gerenciamento das partes interessadas no projeto Grupos de de processos de gerenciamento de projetos Áreas de conhecimento Grupo de processos de iniciação Grupo de processos de encerramento Grupo de processos de monitoramento e controle Grupo de processos de execução Grupo de processos de planejamento 4.1 Desenvolver o termo de abertura do projeto 13.1 Identificar as partes interessadas 4.2 Desenvolver o plano de gerenciamento do projeto 5.1 Planejar o gerenciamento do escopo 5.2 Coletar os requisitos 5.3 Definir o escopo 5.4 Criar a estrutura analítica do projeto (EAP) 6.1 Planejar o gerenciamento do cronograma 6.2 Definir as atividades 6.3 Sequenciar as atividades 6.4 Estimar os recursos das atividades 6.5 Estimar as durações das atividades 6.6 Desenvolver o cronograma 7.1 Planejar o gerenciamento dos custos 7.2 Estimar os custos 7.3 Determinar o orçamento 8.1 Planejar o gerenciamento da qualidade 9.1 Planejar o gerenciamento dos recursos humanos 10.1 Planejar o gerenciamento das comunicações 11.1 Planejar o gerenciamento dos riscos 11.2 Identificar os riscos 11.3 Realizar a análise qualitativa dos riscos 11.4 Realizar a análise quantitativa dos riscos 11.5 Planejar as respostas aos riscos 12.1 Planejar o gerenciamento das aquisições 13.2 Planejar o gerenciamento das partes interessadas 4.3 Orientar e gerenciar o trabalho do projeto 8.2 Realizar a garantia da qualidade 9.2 Mobilizar a equipe do projeto 9.3 Desenvolver a equipe do projeto 9.4 Gerenciar a equipe do projeto 10.2 Gerenciar as comunicações 12.2 Conduzir as aquisições 13.3 Gerenciar o engajamento das partes interessadas 4.4 Monitorar e controlar o trabalho do projeto 4.5 Realizar o controle integrado de mudanças 5.5 Validar o escopo 5.6 Controlar o escopo 6.7 Controlar o cronograma 7.4 Controlar os custos 8.3 Controlar a qualidade 10.3 Controlar as comunicações 11.6 Controlar os riscos 12.3 Controlar as aquisições 13.4 Controlar o engajamento das partes interessadas 4.6 Encerrar o projeto ou fase 12.4 Encerrar as aquisições
  • 90.
    4 - GERENCIAMENTODA INTEGRAÇÃO DO PROJETO 4 63©2013 Project Management Institute. Um Guia do Conhecimento em Gerenciamento de Projetos (Guia PMBOK® ) — Quinta Edição GERENCIAMENTO DA INTEGRAÇÃO DO PROJETO O gerenciamento da integração do projeto inclui os processos e atividades para identificar, definir, combinar, unificar e coordenar os vários processos e atividades dentro dos grupos de processos de gerenciamento do projeto.No contexto de gerenciamento de projetos,integração inclui características de unificação,consolidação, comunicação e ações integradoras que são essenciais para a execução controlada do projeto até a sua conclusão, a fim de gerenciar com sucesso as expectativas das partes interessadas, e atender aos requisitos. O gerenciamento da integração do projeto inclui fazer escolhas sobre alocação de recursos, concessões entre objetivos e alternativas conflitantes e gerenciamento das dependências mútuas entre as áreas de conhecimento de gerenciamento de projetos. Os processos de gerenciamento de projetos são geralmente apresentados como distintos e com interfaces definidas, embora, na prática, eles se sobrepõem e interagem de maneiras que não podem ser completamente detalhadas no Guia PMBOK® (PMBOK® Guide). A Figura 4-1 fornece uma visão geral dos processos de gerenciamento da integração de projetos, que são: 4.1 Desenvolver o termo de abertura do projeto—O processo de desenvolver um documento que formalmente autoriza a existência de um projeto e dá ao gerente do projeto a autoridade necessária para aplicar recursos organizacionais às atividades do projeto. 4.2 Desenvolver o plano de gerenciamento do projeto—O processo de definir,preparar e coordenar todos os planos subsidiários e integrá-los a um plano de gerenciamento de projeto abrangente. As linhas de base e os planos subsidiários integrados do projeto podem ser incluídos no plano de gerenciamento do projeto. 4.3 Orientar e gerenciar o trabalho do projeto—O processo de liderar e realizar o trabalho definido no plano de gerenciamento do projeto e a implementação das mudanças aprovadas para atingir os objetivos do projeto. 4.4 Monitorar e controlar o trabalho do projeto—O processo de acompanhar, revisar e registrar o progresso do projeto para atender aos objetivos de desempenho definidos no plano de gerenciamento do projeto. 4.5 Realizar o controle integrado de mudanças—O processo de revisar todas as solicitações de mudança, aprovar as mudanças e gerenciar as mudanças nas entregas, ativos de processos organizacionais, documentos do projeto e no plano de gerenciamento do projeto, e comunicar a decisão sobre os mesmos. 4.6 Encerrar o projeto ou fase—O processo de finalização de todas as atividades de todos os grupos de processos de gerenciamento do projeto para encerrar formalmente o projeto ou a fase. 44
  • 91.
    4 - GERENCIAMENTODA INTEGRAÇÃO DO PROJETO 64 ©2013 Project Management Institute. Um Guia do Conhecimento em Gerenciamento de Projetos (Guia PMBOK® ) — Quinta Edição Esses processos interagem entre si e com os de outras áreas de conhecimento, conforme descrito com detalhes nas Seção 3 e no Anexo A1. A necessidade do gerenciamento da integração do projeto fica evidente em situações onde os processos distintos interagem. Por exemplo, uma estimativa de custos necessária para um plano de contingência envolve a integração dos processos nas áreas de conhecimento de gerenciamento de custos, tempo e riscos. Quando riscos adicionais associados às várias alternativas de alocação de pessoal são identificados, então um ou mais desses processos podem ser reconsiderados.As entregas do projeto também podem precisar ser integradas às operações em progresso da organização executora ou da organização do cliente e ao planejamento estratégico de longo prazo que considera problemas ou oportunidades futuras. O gerenciamento da integração do projeto também inclui as atividades necessárias para gerenciar documentos para garantir a consistência com o plano de gerenciamento do projeto e entregas de produto, serviço ou capacidade. Os profissionais mais experientes em gerenciamento de projetos sabem que não há uma única maneira de gerenciar um projeto. Eles aplicam conhecimentos em gerenciamento de projeto, habilidades e processos necessários em uma ordem preferida e rigor variado para alcançar o desempenho desejado do projeto.Contudo, a determinação de que um processo específico não é exigido não significa que ele não deva ser discutido. O gerente do projeto e a equipe do projeto precisam abordar todos os processos e o ambiente do projeto para determinar o nível de implementação de cada processo no projeto. Se o projeto tiver mais de uma fase, o nível de rigor aplicado em cada fase do projeto deve ser apropriado para cada fase. Esta determinação é também abordada pelo gerente do projeto e pela equipe do projeto. A natureza integrativa dos projetos e o gerenciamento de projetos podem ser entendidos considerando-se outros tipos de atividades realizadas durante a execução de um projeto. São exemplos de algumas atividades realizadas pela equipe de gerenciamento: • Desenvolver, revisar, analisar e entender o escopo. Isto inclui os requisitos do projeto e produto, critérios, premissas, restrições e outras influências relacionadas ao projeto, e como cada um será gerenciado ou discutido dentro do projeto; • Transformar as informações do projeto coletadas em um plano de gerenciamento do projeto usando uma abordagem estruturada como descrita no Guia PMBOK® ; • Realizar atividades para produzir as entregas do projeto; e • Medir e monitorar o progresso do projeto e tomar as medidas necessárias para atender os objetivos do projeto.
  • 92.
    4 - GERENCIAMENTODA INTEGRAÇÃO DO PROJETO 4 65©2013 Project Management Institute. Um Guia do Conhecimento em Gerenciamento de Projetos (Guia PMBOK® ) — Quinta Edição As ligações entre os processos nos grupos de processos de gerenciamento do projeto são muitas vezes de natureza iterativa. Por exemplo, o grupo de processos de planejamento fornece ao grupo de processos de execução um plano de gerenciamento do projeto documentado no início do projeto, e então o atualiza caso ocorram mudanças à medida que o projeto progride. .1 Entradas .1 Especificação do trabalho do projeto .2 Business case .3 Acordos .4 Fatores ambientais da empresa .5 Ativos de processos organizacionais .2 Ferramentas e técnicas .1 Opinião especializada .2 Técnicas de facilitação .3 Saídas .1 Termo de abertura do projeto .1 Entradas .1 Termo de abertura do projeto .2 Saídas de outros processos .3 Fatores ambientais da empresa .4 Ativos de processos organizacionais .2 Ferramentas e técnicas .1 Opinião especializada .2 Técnicas de facilitação .3 Saídas .1 Plano de gerenciamento do projeto .1 Entradas .1 Plano de gerenciamento do projeto .2 Solicitações de mudança aprovadas .3 Fatores ambientais da empresa .4 Ativos de processos organizacionais .2 Ferramentas e técnicas .1 Opinião especializada .2 Sistema de informações do gerenciamento de projetos .3 Reuniões .3 Saídas .1 Entregas .2 Dados de desempenho do trabalho .3 Solicitações de mudança .4 Atualizações no plano de gerenciamento do projeto .5 Atualizações nos documentos do projeto .1 Entradas .1 Plano de gerenciamento do projeto .2 Previsões de cronograma .3 Previsões de custos .4 Mudanças validadas .5 Informações sobre o desempenho do trabalho .6 Fatores ambientais da empresa .7 Ativos de processos organizacionais .2 Ferramentas e técnicas .1 Opinião especializada .2 Técnicas analíticas .3 Sistema de informações do gerenciamento de projetos .4 Reuniões .3 Saídas .1 Solicitações de mudança .2 Relatórios de desempenho do trabalho .3 Atualizações no plano de gerenciamento do projeto .4 Atualizações nos documentos do projeto .1 Entradas .1 Plano de gerenciamento do projeto .2 Relatórios de desempenho do trabalho .3 Solicitações de mudança .4 Fatores ambientais da empresa .5 Ativos de processos organizacionais .2 Ferramentas e técnicas .1 Opinião especializada .2 Reuniões .3 Ferramentas de controle de mudanças. .3 Saídas .1 Solicitações de mudança aprovadas .2 Registro das mudanças .3 Atualizações no plano de gerenciamento do projeto .4 Atualizações nos documentos do projeto .1 Entradas .1 Plano de gerenciamento do projeto .2 Entregas aceitas .3 Ativos de processos organizacionais .2 Ferramentas e técnicas .1 Opinião especializada .2 Técnicas analíticas .3 Reuniões .3 Saídas .1 Transição do produto, serviço ou resultado final .2 Atualizações nos ativos de processos organizacionais Visão geral do gerenciamento da integração do projeto 4.2 Desenvolver o plano de gerenciamento do projeto 4.1 Desenvolver o termo de abertura do projeto 4.3 Orientar e gerenciar o trabalho do projeto 4.4 Monitorar e controlar o trabalho do projeto 4.5 Realizar o controle integrado de mudanças 4.6 Encerrar o projeto ou a fase Figura 4-1. Visão geral do gerenciamento da integração do projeto
  • 93.
    4 - GERENCIAMENTODA INTEGRAÇÃO DO PROJETO 66 ©2013 Project Management Institute. Um Guia do Conhecimento em Gerenciamento de Projetos (Guia PMBOK® ) — Quinta Edição 4.1 Desenvolver o termo de abertura do projeto Desenvolver o termo de abertura do projeto é o processo de desenvolver um documento que formalmente autoriza a existência de um projeto e dá ao gerente do projeto a autoridade necessária para aplicar recursos organizacionais às atividades do projeto. O principal benefício deste processo é um início de projeto e limites de projeto bem definidos, a criação de um registro formal do projeto, e uma maneira direta da direção executiva aceitar e se comprometer formalmente com o projeto. As entradas, ferramentas e técnicas, e saídas deste processo são mostradas na Figura 4-2. A Figura 4-3 mostra o diagrama de fluxo de dados do processo. Entradas Ferramentas e técnicas Saídas .1 Especificação do trabalho do projeto .2 Business case .3 Acordos .4 Fatores ambientais da empresa .5 Ativos de processos organizacionais .1 Opinião especializada .2 Técnicas de facilitação .1 Termo de abertura do projeto Figura 4-2. Desenvolver o termo de abertura do projeto: entradas, ferramentas e técnicas, e saídas
  • 94.
    4 - GERENCIAMENTODA INTEGRAÇÃO DO PROJETO 4 67©2013 Project Management Institute. Um Guia do Conhecimento em Gerenciamento de Projetos (Guia PMBOK® ) — Quinta Edição • Acordos • Business case • Especificação do trabalho do projeto • Termo de abertura do projeto • Ativos de processos organizacionais • Fatores ambientais da empresa 4.1 Desenvolver o termo de abertura do projeto 4.2 Desenvolver o plano de gerenciamento do projeto Integração do projetoResponsável inicial ou patrocinador do projeto Empresa/ organização 5.3 Definir o escopo 5.2 Coletar os requisitos 5.1 Planejar o gerenciamento do escopo 11.1 Planejar o gerenciamento dos riscos 13.1 Identificar as partes interessadas 7.1 Planejar o gerenciamento dos custos 6.1 Planejar o gerenciamento do cronograma Figura 4-3. Diagrama do fluxo de dados do processo Desenvolver o termo de abertura do projeto O termo de abertura do projeto estabelece uma parceria entre a organização executora e a organização solicitante. No caso dos projetos externos, um contrato formal é normalmente a forma preferida de estabelecer um acordo. Neste caso, a equipe do projeto torna-se o fornecedor que responde às condições de uma oferta de compra de uma entidade externa. Um termo de abertura do projeto é também usado para estabelecer acordos internos no âmbito de uma organização para garantir a entrega nos termos do contrato. O termo de abertura do projeto aprovado inicia formalmente o projeto. O gerente de projeto é identificado e designado o mais cedo possível, preferivelmente enquanto o termo de abertura está sendo desenvolvido e sempre antes do início do planejamento. O termo de abertura do projeto deve ser elaborado pela entidade patrocinadora. O termo de abertura do projeto dá ao gerente do projeto a autoridade para planejar e executar o projeto. É recomendável que o gerente do projeto participe do desenvolvimento do termo de abertura do projeto para obter uma compreensão de base dos requisitos do mesmo. Esta compreensão permitirá a designação de recursos mais eficientes para as atividades do projeto.
  • 95.
    4 - GERENCIAMENTODA INTEGRAÇÃO DO PROJETO 68 ©2013 Project Management Institute. Um Guia do Conhecimento em Gerenciamento de Projetos (Guia PMBOK® ) — Quinta Edição Os projetos são iniciados por uma entidade externa ao projeto tais como um patrocinador, um programa, um membro da equipe do escritório de gerenciamento de projetos (PMO), ou pelo responsável pela governança do portfólio ou o seu representante autorizado. O responsável inicial ou patrocinador do projeto deve estar em um nível apropriado para captar o financiamento e dedicar recursos para o projeto. Os projetos são iniciados em virtude de necessidades internas da empresa ou influências externas. Essas necessidades ou influências normalmente provocam a criação de uma análise de necessidades, estudo de viabilidade, business case, ou descrição da situação que o projeto abordará. A abertura de um projeto valida o alinhamento do projeto com a estratégia e o trabalho em progresso da organização. Um termo de abertura de projeto não é considerado um contrato, porque não há pagamento, promessa ou troca de dinheiro envolvidos na sua criação. 4.1.1 Desenvolver o termo de abertura do projeto: entradas 4.1.1.1 Especificação do trabalho do projeto A especificação do trabalho do projeto (ETP) é uma descrição narrativa dos produtos, serviços ou resultados a serem entregues por um projeto. Para projetos internos, o responsável inicial ou patrocinador do projeto fornece a especificação do trabalho com base nos requisitos das necessidades dos negócios, produtos ou serviços. Para projetos externos, a especificação do trabalho pode ser recebida do cliente como parte de um documento de licitação, (por exemplo, uma solicitação de proposta, solicitação de informações ou solicitação de licitação) ou como parte de um contrato. A ETP informa o seguinte: • Necessidade de negócios. Uma necessidade de negócios de uma organização pode ser baseada numademandademercado,avançotecnológico,requisitolegal,umaregulamentaçãogovernamental, ou uma consideração ambiental. Normalmente, a necessidade de negócios e a análise de custo benefício estão contidas no business case para justificar o projeto. • Descrição do escopo do produto. A descrição do escopo do produto documenta as características do produto, serviço ou resultados que o projeto deverá criar. A descrição deve documentar também a relação entre os produtos, serviços ou resultados sendo criados e a necessidade de negócios que o projeto abordará. • Plano estratégico. O plano estratégico documenta a visão estratégica, as metas e objetivos da organização e podem conter uma especificação de missão de alto nível. Todos os projetos devem estar alinhados com o plano estratégico da sua organização. O alinhamento com o plano estratégico garante que cada projeto contribua para as objetivos gerais da organização.
  • 96.
    4 - GERENCIAMENTODA INTEGRAÇÃO DO PROJETO 4 69©2013 Project Management Institute. Um Guia do Conhecimento em Gerenciamento de Projetos (Guia PMBOK® ) — Quinta Edição 4.1.1.2 Business case O business case, ou documento semelhante, descreve as informações necessárias do ponto de vista de negócios, para determinar se o projeto justifica ou não o seu investimento. Ele é comumente usado no processo decisório pelos gerentes ou executivos acima do nível do projeto. Normalmente, a necessidade de negócios e a análise de custo benefício estão contidas no business case para justificar o projeto e estabelecer os seus limites, e tal análise é normalmente executada por um analista de negócios usando diversas informações das partes interessadas. O patrocinador necessita concordar com o escopo e as limitações do business case. Este é criado como um resultado de um ou mais dos seguintes fatores: • Demanda de mercado (por exemplo, uma companhia automobilística autoriza um projeto para construir carros mais eficientes e econômicos em resposta à escassez de gasolina), • Necessidade organizacional (por exemplo, em virtude das altas despesas indiretas, uma companhia pode combinar as funções de equipes e simplificar os processos para reduzir os custos), • Solicitação do cliente (por exemplo, uma companhia elétrica autoriza um projeto para construir uma nova subestação para atender um novo parque industrial), • Avanço tecnológico (por exemplo, uma companhia aérea autoriza um novo projeto para criar passagens aéreas eletrônicas ao invés de passagens em papel, com base em avanços tecnológicos), • Um requisito legal (por exemplo, um fabricante de tintas autoriza um projeto para estabelecer diretrizes para o manuseio de materiais tóxicos), • Impactos ecológicos (por exemplo, uma companhia autoriza um projeto para reduzir o seu impacto ambiental), ou • Necessidade de natureza social (por exemplo, uma organização não governamental de um país em desenvolvimento autoriza um projeto para fornecer sistemas de água potável, latrinas e educação sanitária às comunidades vítimas de altos índices de cólera). Todos os exemplos desta lista podem conter elementos de risco que devem ser abordados. No caso de projetos com várias fases, o business case pode ser revisado periodicamente para assegurar que o projeto está na direção certa, a fim de proporcionar os benefícios de negócios. Nas fases iniciais do ciclo de vida do projeto, o uso de revisões periódicas do business case pela organização patrocinadora também ajuda na confirmação de que o projeto ainda está alinhado com o business case. Cabe ao gerente do projeto garantir que o projeto cumpra de maneira eficaz e eficiente as metas da organização e os requisitos de um amplo conjunto de partes interessadas, como definido no business case.
  • 97.
    4 - GERENCIAMENTODA INTEGRAÇÃO DO PROJETO 70 ©2013 Project Management Institute. Um Guia do Conhecimento em Gerenciamento de Projetos (Guia PMBOK® ) — Quinta Edição 4.1.1.3 Acordos Os acordos são usados para definir as intenções iniciais de um projeto. Os acordos podem tomar a forma de contratos, memorandos de entendimento (MDEs), acordos de nível de serviço (ANSs), carta de acordos, cartas de intenção, acordos verbais, e-mails, ou outros tipos de acordos por escrito. Normalmente um contrato é usado quando o projeto está sendo realizado para um cliente externo. 4.1.1.4 Fatores ambientais da empresa Descritos na Seção 2.1.5. Os fatores ambientais da empresa que podem influenciar o processo Desenvolver o termo de abertura do projeto incluem, mas não estão limitados, a: • Padrões governamentais, padrões industriais ou regulamentos (por exemplo, códigos de conduta, padrões de qualidade ou padrões de proteção de trabalhadores), • Estrutura e cultura organizacionais, e • Condições do mercado. 4.1.1.5 Ativos de processos organizacionais Descritos na Seção 2.1.4. Os ativos de processos organizacionais que podem influenciar o processo Desenvolver o termo de abertura do projeto incluem, mas não estão limitados, a: • Processos organizacionais padronizados, políticas e definições de processos, • Modelos (por exemplo, modelo do termo de abertura do projeto), e • Informações históricas e base de conhecimento de lições aprendidas (por exemplo,projetos,registros e documentos; todas as informações e documentação de encerramento do projeto, informações a respeito de resultados de projetos e de decisões de seleção de projetos anteriores, e informações de desempenho dos mesmos; e informações sobre as atividades de gerenciamento dos riscos).
  • 98.
    4 - GERENCIAMENTODA INTEGRAÇÃO DO PROJETO 4 71©2013 Project Management Institute. Um Guia do Conhecimento em Gerenciamento de Projetos (Guia PMBOK® ) — Quinta Edição 4.1.2 Desenvolver o termo de abertura do projeto: ferramentas e técnicas 4.1.2.1 Opinião especializada A opinião especializada é frequentemente utilizada para avaliar as entradas usadas para desenvolver o termo de abertura do projeto.A opinião especializada é aplicada a todos detalhes técnicos e de gerenciamento durante este processo.Essa opinião especializada é fornecida por qualquer grupo ou pessoa com conhecimento ou treinamento especializado e está disponível a partir de diversas fontes, inclusive: • Outras unidades dentro da organização, • Consultores, • Partes interessadas, inclusive clientes ou patrocinadores, • Associações profissionais e técnicas, • Setores econômicos, • Especialistas no assunto (ENA), e • Escritório de gerenciamento de projetos (PMO). 4.1.2.2 Técnicas de facilitação As técnicas de facilitação têm ampla aplicação dentro dos processos de gerenciamento de projetos e orientam o desenvolvimento do termo de abertura do projeto. Brainstorming, resolução de conflitos, solução de problemas e gerenciamento de reuniões são exemplos de técnicas chave que ajudam as equipes e pessoas a realizar as atividades do projeto. 4.1.3 Desenvolver o termo de abertura do projeto: saídas 4.1.3.1 Termo de abertura do projeto O termo de abertura do projeto é o documento emitido pelo responsável inicial ou patrocinador do projeto que autoriza formalmente a existência de um projeto e concede ao gerente do projeto a autoridade para aplicar os recursos organizacionais nas atividades do projeto. Ele documenta as necessidades do negócio, as premissas, restrições, o entendimento das necessidades e requisitos de alto nível do cliente, e o novo produto, serviço ou resultado que pretende satisfazer, tais como:
  • 99.
    4 - GERENCIAMENTODA INTEGRAÇÃO DO PROJETO 72 ©2013 Project Management Institute. Um Guia do Conhecimento em Gerenciamento de Projetos (Guia PMBOK® ) — Quinta Edição • Finalidade ou justificativa do projeto, • Objetivos mensuráveis do projeto e critérios de sucesso relacionados; • Requisitos de alto nível, • Premissas e restrições, • Descrição de alto nível do projeto e seus limites, • Riscos de alto nível, • Resumo do cronograma de marcos, • Resumo do orçamento, • Lista das partes interessadas, • Requisitos para aprovação do projeto (ou seja, o que constitui o sucesso do projeto, quem decide se o projeto é bem sucedido e quem assina o projeto), • Gerente do projeto, responsabilidade, nível de autoridade designados, e • Nome e autoridade do patrocinador ou outra(s) pessoa(s) que autoriza(m) o termo de abertura do projeto. 4.2 Desenvolver o plano de gerenciamento do projeto Desenvolver o plano de gerenciamento do projeto é o processo de definir, preparar e coordenar todos os planos auxiliares e integrá-los a um plano de gerenciamento de projeto abrangente. O principal benefício deste processo é um documento central que define a base de todo trabalho do projeto. As entradas, ferramentas e técnicas, e saídas para este processo são ilustradas na Figura 4-4.A Figura 4-5 retrata o diagrama de fluxo de dados dos processos. Entradas Ferramentas e técnicas Saídas .1 Termo de abertura do projeto .2 Saídas de outros processos .3 Fatores ambientais da empresa .4 Ativos de processos organizacionais .1 Opinião especializada .2 Técnicas de facilitação .1 Plano de gerenciamento do projeto Figura 4-4. Desenvolver o termo de abertura do projeto: entradas, ferramentas e técnicas, e saídas
  • 100.
    4 - GERENCIAMENTODA INTEGRAÇÃO DO PROJETO 4 73©2013 Project Management Institute. Um Guia do Conhecimento em Gerenciamento de Projetos (Guia PMBOK® ) — Quinta Edição • Plano de gerenciamento do projeto • Termo de abertura do projeto • Ativos de processos organizacionais • Fatores ambientais da empresa • Plano de gerenciamento das comunicações • Plano de gerenciamento dos custos • Plano de recursos humanos • Plano de gerenciamento das aquisições • Plano de melhorias no processo • Plano de gerenciamento da qualidade • Plano de gerenciamento dos requisitos • Plano de gerenciamento dos riscos • Plano de gerenciamento do cronograma • Plano de gerenciamento do escopo • Plano de gerenciamento das partes interessadas • Linha de base dos custos • Linha de base do cronograma • Linha de base do escopo • Atualizações no plano de gerenciamento do projeto 4.2 Desenvolver o plano de gerenciamento do projeto Gerenciamento da integração do projeto 6.1 Planejar o gerenciamento do cronograma 5.6 Controlar o escopo 5.5 Validar o escopo 5.1 Planejar o gerenciamento do escopo 7.4 Controlar os custos 8.1 Planejar o gerenciamento da qualidade 7.1 Planejar o gerenciamento dos custos 6.7 Controlar o cronograma 10.3 Controlar as comunicações 10.1 Planejar o gerenciamento das comunicações 9.1 Planejar o gerenciamento dos recursos humanos 13.4 Controlar o engajamento das partes interessadas 13.2 Planejar o gerenciamentodas partesinteressadas 12.4 Encerrar as aquisições 12.3 Controlar as aquisições 12.1 Planejar o gerenciamento das aquisições 11.6 Controlar os riscos 11.1 Planejar o gerenciamento dos riscos 4.3 Orientar e gerenciar o trabalho do projeto 4.4 Monitorar e controlar o trabalho do projeto 4.5 Realizar o controle integrado de mudanças 4.6 Encerrar o projeto ou a fase Saídas de outros processos Empresa/ organização 4.1 Desenvolver o termo de abertura do projeto Figura 4-5. Diagrama do fluxo de dados do processo Desenvolver o plano de gerenciamento do projeto
  • 101.
    4 - GERENCIAMENTODA INTEGRAÇÃO DO PROJETO 74 ©2013 Project Management Institute. Um Guia do Conhecimento em Gerenciamento de Projetos (Guia PMBOK® ) — Quinta Edição O plano de gerenciamento do projeto define como o mesmo é executado, monitorado e controlado, e encerrado. O conteúdo do plano de gerenciamento do projeto varia dependendo da área de aplicação e complexidade do projeto. Ele é desenvolvido através de uma série de processos integrados até o encerramento do projeto. Esse processo resulta em um plano de gerenciamento do projeto que é progressivamente elaborado através de atualizações, e controlado e aprovado através do processo Realizar o controle integrado de mudanças. (Seção 4.5). Os projetos que existem no contexto de um programa devem desenvolver um plano de gerenciamento do projeto que seja consistente com o plano de gerenciamento do programa. Por exemplo, se o plano de gerenciamento do programa indicar que todas as mudanças que excederem um custo especificado devem ser revistas pelo comitê de controle de mudanças (CCM), este limiar de processo e custo deve então ser definido no plano de gerenciamento do projeto. 4.2.1 Desenvolver o plano de gerenciamento do projeto: entradas 4.2.1.1 Termo de abertura do projeto Descrito na Seção 4.1.3.1. O tamanho do termo de abertura do projeto varia dependendo da complexidade do projeto e informações conhecidas na ocasião da sua criação. No mínimo, o termo de abertura do projeto deve definir os limites de alto nível do projeto. O gerente de projetos usa o termo de abertura do projeto como ponto de partida para o planejamento inicial através de todo o grupo de processos de iniciação. 4.2.1.2 Saídas de outros processos As saídas de muitos dos outros processos descritos nas Seções 5 até 13 são integradas para criar o plano de gerenciamento do projeto. Quaisquer linhas de base e planos auxiliares de gerenciamento que sejam saídas de outros processos de planejamento são entradas para este processo. Além disso, as mudanças nesses documentos podem requerer atualizações no plano de gerenciamento do projeto. 4.2.1.3 Fatores ambientais da empresa Descritos na Seção 2.1.5. Os fatores ambientais da empresa que podem influenciar o processo de desenvolvimento do plano de gerenciamento do projeto incluem, mas não estão limitados, a: • Padrões governamentais ou industriais; • O conhecimento em gerenciamento de projetos no mercado vertical (por exemplo, construção) e/ ou área de enfoque (por exemplo, meio-ambiente, segurança, riscos, ou desenvolvimento ágil de softwares); • O sistema de informações do gerenciamento de projetos (por exemplo,uma ferramenta automatizada, como um software para elaboração de cronogramas, um sistema de gerenciamento de configuração, um sistema de coleta e distribuição de informações ou interfaces web para outros sistemas online automatizados);
  • 102.
    4 - GERENCIAMENTODA INTEGRAÇÃO DO PROJETO 4 75©2013 Project Management Institute. Um Guia do Conhecimento em Gerenciamento de Projetos (Guia PMBOK® ) — Quinta Edição • Estrutura e cultura organizacionais, práticas de gerenciamento e sustentabilidade • Infraestrutura (por exemplo, instalações e equipamentos existentes) e • Administração de pessoal (por exemplo, diretrizes para contratações e demissões, análises de desempenho de empregados, e registros de desenvolvimento e treinamento de empregados). 4.2.1.4 Ativos de processos organizacionais Descritos na Seção 2.1.4. Os ativos de processos organizacionais que podem influenciar o processo de desenvolvimento do plano de gerenciamento do projeto incluem, mas não estão limitados, a: • Diretrizes padronizadas, instruções de trabalho, critérios de avaliação de propostas e critérios de medição de desempenho; • Modelo do plano de gerenciamento do projeto, incluindo: ○○ Diretrizes e critérios para adequação do conjunto de processos padrão da organização para satisfazer as necessidades específicas do projeto, e ○○ Diretrizes ou requisitos para encerramento do projeto, como a validação de produtos e critérios de aceitação. • Procedimentos de controle de mudanças, inclusive os passos pelos quais os padrões, políticas, planos e procedimentos oficiais da empresa, ou quaisquer documentos do projeto serão modificados e como essas mudanças serão aprovadas e validadas; • Arquivos de projetos anteriores (ex., escopo, custo, cronograma, e linhas de base de medição do desempenho, calendários dos projetos, diagramas de rede de cronograma dos projetos e registros dos riscos); • Informações históricas e bases de conhecimento de lições aprendidas; e • Bases de conhecimento de gerenciamento de configuração, contendo as versões e linhas de base de todos os padrões, políticas e procedimentos oficiais da organização, e quaisquer documentos de projetos.
  • 103.
    4 - GERENCIAMENTODA INTEGRAÇÃO DO PROJETO 76 ©2013 Project Management Institute. Um Guia do Conhecimento em Gerenciamento de Projetos (Guia PMBOK® ) — Quinta Edição 4.2.2 Desenvolver o plano de gerenciamento do projeto: ferramentas e técnicas 4.2.2.1 Opinião especializada Durante o desenvolvimento do plano de gerenciamento do projeto, a opinião especializada é usada para: • Adequar o processo para atender às necessidades do projeto, • Desenvolver detalhes técnicos e de gerenciamento para serem incluídos no plano de gerenciamento do projeto, • Determinar recursos e níveis de habilidades necessárias para executar o trabalho do projeto, • Determinar o nível de gerenciamento de configuração a ser usado no projeto, • Determinar quais documentos do projeto estarão sujeitos ao processo formal de controle de mudanças, e • Priorizar o trabalho do projeto para garantir que os seus recursos sejam designados ao trabalho apropriado, no tempo apropriado. 4.2.2.2 Técnicas de facilitação Descritas na Seção 4.1.2.2. As técnicas de facilitação têm ampla aplicação dentro dos processos de gerenciamento de projetos e são usadas para orientar o desenvolvimento do plano de gerenciamento do projeto. Brainstorming, resolução de conflitos, solução de problemas e gerenciamento de reuniões são técnicas chave usadas pelos facilitadores para ajudar as equipes e pessoas a alcançar o acordo necessário para executar as atividades do projeto. 4.2.3 Desenvolver o plano de gerenciamento do projeto: saídas 4.2.3.1 Plano de gerenciamento do projeto O plano de gerenciamento do projeto é o documento que descreve como o projeto será executado, monitorado e controlado. Ele integra e consolida todos os planos de gerenciamento auxiliares e linhas de base dos processos de planejamento. As linhas de base do projeto incluem, mas não estão limitadas a: • Linha de base do escopo (Seção 5.4.3.1), • Linha de base do cronograma (Seção 6.6.3.1), e • Linha de base dos custos (Seção 7.3.3.1).
  • 104.
    4 - GERENCIAMENTODA INTEGRAÇÃO DO PROJETO 4 77©2013 Project Management Institute. Um Guia do Conhecimento em Gerenciamento de Projetos (Guia PMBOK® ) — Quinta Edição Os planos auxiliares incluem, mas não estão limitados, a: • Plano de gerenciamento do escopo (Seção 5.1.3.1), • Plano de gerenciamento dos requisitos (Seção 5.1.3.2), • Plano de gerenciamento do cronograma (Seção 6.1.3.1), • Plano de gerenciamento dos custos (Seção 7.1.3.1), • Plano de gerenciamento da qualidade (Seção 8.1.3.1), • Plano de melhorias no processo (Seção 8.1.3.2), • Plano de gerenciamento dos recursos humanos (Seção 9.1.3.1), • Plano de gerenciamento das comunicações (Seção 10.1.3.1), • Plano de gerenciamento dos riscos (Seção 11.1.3.1), • Plano de gerenciamento das aquisições (Seção 12.1.3.1), e • Plano de gerenciamento das partes interessadas (Seção 13.2.3.1). Entre outras coisas, o plano de gerenciamento de projetos pode também incluir o seguinte: • O ciclo de vida selecionado para o projeto e os processos que serão aplicados a cada fase; • Detalhes das decisões relativas às adequações especificadas pela equipe de gerenciamento do projeto como a seguir: ○○ Processos de gerenciamento de projeto selecionados pela equipe de gerenciamento do projeto, ○○ Nível de implementação de cada processo selecionado, ○○ Descrições das ferramentas e técnicas a serem usadas para efetuar aqueles processos, e ○○ Descrição de como os processos selecionados serão utilizados para gerenciar o projeto específico, inclusive as dependências e interações entre esses processos, e as entradas e saídas essenciais. • Descrição de como o trabalho será executado para alcançar os objetivos do projeto; • Um plano de gerenciamento de mudanças que documenta como as mudanças serão monitoradas e controladas; • Um plano de gerenciamento de configuração que documenta como o gerenciamento de configuração será realizado; • Descrição de como a integridade das linhas de base da medição do desempenho será mantida; • Requisitos e técnicas para comunicação entre as partes interessadas; e • Revisões de gerenciamento essenciais para o conteúdo,abrangência e melhor momento para facilitar a abordagem de questões em aberto e decisões pendentes.
  • 105.
    4 - GERENCIAMENTODA INTEGRAÇÃO DO PROJETO 78 ©2013 Project Management Institute. Um Guia do Conhecimento em Gerenciamento de Projetos (Guia PMBOK® ) — Quinta Edição O plano de gerenciamento do projeto pode ser elaborado no nível resumido ou detalhado e pode ser composto de um ou mais planos auxiliares. Cada um dos planos auxiliares é detalhado até o ponto requisitado pelo projeto específico. Uma vez o plano de gerenciamento tenha sido estabelecido, ele somente pode ser modificado quando uma solicitação de mudança é gerada e aprovada através do processo Realizar o controle integrado de mudanças. Embora o plano de gerenciamento de projetos seja um dos principais documentos usados para gerenciar o projeto, outros documentos são também utilizados. Esses outros documentos não são parte do plano de gerenciamento do projeto.ATabela 4-1 é uma lista representativa dos componentes do plano de gerenciamento de projetos e seus documentos. Tabela 4-1 Diferenciação entre o plano de gerenciamento do projeto e os documentos do projeto Documentos do projetoPlano de gerenciamento do projeto Plano de gerenciamento de mudanças Plano de gerenciamento das comunicações Plano de gerenciamento da configuração Linha de base dos custos Plano de gerenciamento dos custos Plano de gerenciamento dos recursos humanos Plano de melhorias no processo Plano de gerenciamento das aquisições Linha de base do escopo • Declaração do escopo do projeto • EAP • Dicionário da EAP Plano de gerenciamento da qualidade Plano de gerenciamento dos requisitos Plano de gerenciamento dos riscos Linha de base do cronograma Plano de gerenciamento do cronograma Plano de gerenciamento do escopo Plano de gerenciamento das partes interessadas Atributos da atividade Estimativas dos custos das atividades Estimativas das durações das atividades Lista de atividades Requisitos dos recursos das atividades Acordos Bases das estimativas Registro das mudanças Solicitações de mudança Previsões • Previsão de custos • Previsão de cronograma Registro das questões Lista dos marcos Documentos de aquisição Especificação do trabalho das aquisições Calendários do projeto Termo de abertura do projeto Requisitos de recursos financeiros do projeto Cronograma do projeto Diagramas de rede do cronograma do projeto Designações do pessoal do projeto Especificação do trabalho do projeto Listas de verificação da qualidade Medições do controle da qualidade Métricas da qualidade Documentação dos requisitos Matriz de rastreabilidade dos requisitos Estrutura analítica dos recursos Calendários dos recursos Registro dos riscos Dados do cronograma Propostas de fornecedores Critérios para seleção de fontes Registro das partes interessadas Avaliações do desempenho da equipe Dados de desempenho do trabalho Informações sobre o desempenho do trabalho Relatórios de desempenho do trabalho
  • 106.
    4 - GERENCIAMENTODA INTEGRAÇÃO DO PROJETO 4 79©2013 Project Management Institute. Um Guia do Conhecimento em Gerenciamento de Projetos (Guia PMBOK® ) — Quinta Edição 4.3 Orientar e gerenciar o trabalho do projeto Orientar e gerenciar o trabalho do projeto é o processo de liderança e realização do trabalho definido no plano de gerenciamento do projeto e implementação das mudanças aprovadas para atingir os objetivos do mesmo. O principal benefício deste processo é o fornecimento do gerenciamento geral do trabalho do projeto. As entradas, ferramentas e técnicas, e saídas desse processo são ilustradas na Figura 4-6.A Figura 4-7 ilustra o diagrama de fluxo de dados do processo. Entradas Ferramentas e técnicas Saídas .1 Plano de gerenciamento do projeto .2 Solicitações de mudança aprovadas .3 Fatores ambientais da empresa .4 Ativos de processos organizacionais .1 Opinião especializada .2 Sistema de informações de gerenciamento de projetos .3 Reuniões .1 Entregas .2 Dados de desempenho do trabalho .3 Solicitações de mudança .4 Atualizações no plano de gerenciamento do projeto .5 Atualizações nos documentos do projeto Figura 4-6. Orientar e gerenciar o trabalho do projeto: entradas, ferramentas e técnicas, e saídas
  • 107.
    4 - GERENCIAMENTODA INTEGRAÇÃO DO PROJETO 80 ©2013 Project Management Institute. Um Guia do Conhecimento em Gerenciamento de Projetos (Guia PMBOK® ) — Quinta Edição • Ativos de processos organizacionais • Fatores ambientais da empresa • Plano de gerenciamento do projeto • Solicitações de mudança aprovadas • Atualizações no plano de gerenciamento do projeto • Atualizações nos documentos do projeto • Entregas • Dados de desempenho do trabalho • Solicitações de mudança 4.3 Orientar e gerenciar o trabalho do projeto 4.2 Desenvolver o plano de gerenciamento do projeto 10.3 Controlar as comunicações 8.3 Controlar a qualidade 11.6 Controlar os riscos 12.3 Controlar as aquisições 13.4 Controlar o nível de comprometimento das partes interessadas 7.4 Controlar os custos 6.7 Controlar o cronograma 5.6 Controlar o escopo 5.5 Validar o escopo 4.5 Realizar o controle integrado de mudanças Gerenciamento da integração do projeto Empresa/ organização Documentos do projeto Figura 4-7. Orientar e gerenciar o trabalho do projeto: diagrama do fluxo de dados As atividades de Orientar e gerenciar o trabalho do projeto incluem, mas não estão limitadas a: • Executar as atividades para alcançar os objetivos do projeto; • Criar as entregas do projeto para atender o trabalho planejado do projeto; • Fornecer, treinar e gerenciar os membros da equipe alocados no projeto; • Obter, gerenciar e usar recursos, inclusive materiais, ferramentas, equipamentos e instalações;
  • 108.
    4 - GERENCIAMENTODA INTEGRAÇÃO DO PROJETO 4 81©2013 Project Management Institute. Um Guia do Conhecimento em Gerenciamento de Projetos (Guia PMBOK® ) — Quinta Edição • Implementar os padrões e os métodos planejados; • Estabelecer e gerenciar os canais de comunicação do projeto, tanto externos como internos à equipe do projeto; • Gerar dados de desempenho do trabalho, tais como custo, cronograma, progresso técnico e da qualidade e informações sobre o andamento do projeto para facilitar previsões; • Emitir solicitações de mudança e implementar as mudanças aprovadas no escopo do projeto, nos planos e no ambiente; • Gerenciar riscos e implementar atividades de resposta a riscos; • Gerenciar vendedores e fornecedores; • Gerenciar as partes interessadas e seu engajamento; e • Coletar e documentar lições aprendidas e implementar as atividades de melhorias nos processos aprovados. O gerente do projeto, juntamente com a equipe do projeto, orienta a execução das atividades planejadas e gerencia as diversas interfaces técnicas e organizacionais que existem dentro do projeto. O gerente de projetos também deve gerenciar quaisquer atividades não planejadas e determinar o curso de ação apropriado. O processo Orientar e gerenciar o trabalho do projeto é diretamente afetado pela área de aplicação do projeto. Entregas são produzidas como saídas de processos executados para realizar o trabalho do projeto conforme planejado e agendado no plano de gerenciamento do projeto. Durante a execução do projeto os dados de desempenho do trabalho são coletados,acionados e comunicados de forma apropriada.Os dados de desempenho do trabalho incluem informações sobre o progresso de finalização das entregas e outros detalhes relevantes sobre o desempenho do projeto. Os dados sobre o desempenho do trabalho também serão utilizados como entrada no grupo de processos de monitoramento e controle. O processo Orientar e gerenciar o trabalho do projeto também requer a análise do impacto de todas as mudanças no projeto e a implementação das mudanças aprovadas: • Ação corretiva—Uma atividade intencional que realinha o desempenho dos trabalhos do projeto com o plano de gerenciamento do projeto; • Ação preventiva—Uma atividade intencional para garantir que o trabalho futuro do projeto esteja alinhado com o plano de gerenciamento do projeto; e /ou • Reparo de defeito—Uma atividade intencional para modificar um produto ou componente do produto não conforme.
  • 109.
    4 - GERENCIAMENTODA INTEGRAÇÃO DO PROJETO 82 ©2013 Project Management Institute. Um Guia do Conhecimento em Gerenciamento de Projetos (Guia PMBOK® ) — Quinta Edição 4.3.1 Orientar e gerenciar o trabalho do projeto: entradas 4.3.1.1 Plano de gerenciamento do projeto Descrito na Seção 4.2.3.1. O plano de gerenciamento do projeto contém planos auxiliares relativos a todos os aspectos do projeto. Esses planos auxiliares relativos à execução do projeto incluem, mas não estão limitados, a: • Plano de gerenciamento do escopo (Seção 5.1.3.1), • Plano de gerenciamento dos requisitos (Seção 5.1.3.2), • Plano de gerenciamento do cronograma (Seção 6.1.3.1), • Plano de gerenciamento dos custos (Seção 7.1.3.1), e • Plano de gerenciamento das partes interessadas (Seção 13.2.3.1). 4.3.1.2 Solicitações de mudança aprovadas As solicitações de mudança aprovadas são uma saída do processo Realizar o controle integrado de mudanças, e incluem as solicitações analisadas e aprovadas pelo comitê de controle de mudanças para implementação (CCM).A solicitação de mudança aprovada pode ser uma ação corretiva, uma ação preventiva, ou um reparo de defeito. As solicitações de mudança aprovadas são programadas e implementadas pela equipe do projeto, e podem impactar qualquer área do projeto ou plano de gerenciamento do projeto. As solicitações de mudança aprovadas também podem modificar as políticas, o plano de gerenciamento do projeto, procedimentos, custos ou orçamentos, ou revisar cronogramas.As solicitações de mudança aprovadas podem requerer a implementação de ações preventivas ou corretivas. 4.3.1.3 Fatores ambientais da empresa Descritos na Seção 2.1.5. O processo Orientar e gerenciar o trabalho do projeto é influenciado por fatores ambientais da empresa que incluem, mas não estão limitados, a: • Cultura e estrutura organizacional, da companhia ou do cliente, e estrutura das organizações executoras ou patrocinadoras; • Infraestrutura (por exemplo, equipamentos e instalações existentes); • Administração de pessoal (por exemplo, diretrizes para contratações e demissões, análises de desempenho de empregados, e registros de treinamento); • Tolerância a riscos das partes interessadas, por exemplo, percentagem de custo superior ao previsto permitida; e • O sistema de informações do gerenciamento de projetos (por exemplo,uma ferramenta automatizada, como um software para elaboração de cronogramas, um sistema de gerenciamento de configuração, um sistema de coleta e distribuição de informações ou interfaces web para outros sistemas online automatizados).
  • 110.
    4 - GERENCIAMENTODA INTEGRAÇÃO DO PROJETO 4 83©2013 Project Management Institute. Um Guia do Conhecimento em Gerenciamento de Projetos (Guia PMBOK® ) — Quinta Edição 4.3.1.4 Ativos de processos organizacionais Descritos na Seção 2.1.4.Os ativos de processos organizacionais que podem influenciar o processo Orientar e gerenciar o trabalho do projeto incluem, mas não estão limitados, a: • Diretrizes padronizadas e instruções de trabalho; • Requisitos de comunicação que definem os meios de comunicação permitidos, retenção de registros e requisitos de segurança; • Procedimentos de gerenciamento de problemas e defeitos que definem os controles, identificação e solução de problemas e defeitos e acompanhamento dos seus itens de ação; • Banco de dados para medição de processos usado para coletar e disponibilizar dados de medição de processos e produtos; • Arquivos de projetos anteriores (ex., escopo, custo, cronograma, linhas de base de medição do desempenho, calendários dos projetos, cronograma do projeto, diagramas de rede, registros dos riscos, ações de respostas planejadas, impacto de riscos definido e lições aprendidas documentadas); e • Banco(s) de dados para gerenciamento de problemas e defeitos contendo histórico de problemas e defeitos, informações de controle, resolução de problemas e defeitos, e resultados de itens de ação. 4.3.2 Orientar e gerenciar o trabalho do projeto: ferramentas e técnicas 4.3.2.1 Opinião especializada A opinião especializada é usada para avaliar as entradas necessárias para orientar e gerenciar a execução do plano de gerenciamento do projeto.Essa opinião e especialização são aplicadas a todos os detalhes técnicos e de gerenciamento durante este processo. Essa competência é fornecida pelo gerente do projeto e a equipe de gerenciamento do projeto através de conhecimento ou treinamento especializado. Competência adicional é disponibilizada por outras fontes, inclusive: • Outras unidades dentro da organização; • Consultores e outros especialistas no assunto (internos e externos); • Partes interessadas, inclusive clientes, fornecedores ou patrocinadores; e • Associações profissionais e técnicas.
  • 111.
    4 - GERENCIAMENTODA INTEGRAÇÃO DO PROJETO 84 ©2013 Project Management Institute. Um Guia do Conhecimento em Gerenciamento de Projetos (Guia PMBOK® ) — Quinta Edição 4.3.2.2 Sistema de Informações de gerenciamento de projetos O sistema de informações do gerenciamento de projetos, que é parte dos fatores ambientais, proporciona acesso a ferramentas tais como uma ferramenta de agendamento, um sistema de autorização de trabalho, um sistema de gerenciamento de configuração, um sistema de coleta e distribuição de informações, ou interfaces para outros sistemas automatizados online. Coleta e relatório automatizados sobre os principais indicadores de desempenho (KPI) podem ser parte deste sistema. 4.3.2.3 Reuniões As reuniões são usadas para discutir e abordar tópicos relativos ao projeto na orientação e gerenciamento da execução do projeto. Os participantes das reuniões podem incluir o gerente do projeto, a equipe do projeto e as devidas partes interessadas envolvidas ou afetadas pelos tópicos abordados. Cada participante deve ter um papel definido para garantir sua participação apropriada. As reuniões podem ser de três tipos: • Troca de informações; • Brainstorming, avaliação de opiniões, ou design; ou • Decisórias. Como boa prática, os tipos de reunião não devem ser misturados. As reuniões devem ser preparadas com uma agenda, um propósito, um objetivo e duração bem definidos, e devem ser documentadas de forma apropriada através de atas e itens de ação. As atas das reuniões devem ser arquivadas conforme definido no plano de gerenciamento do projeto. As reuniões são mais eficazes quando todos os participantes podem estar fisicamente presentes no mesmo local. As reuniões virtuais podem ser realizadas com o uso de ferramentas de áudio e/ou videoconferência, mas geralmente requerem preparação e organização adicionais para alcançar a mesma eficácia de uma reunião presencial. 4.3.3 Orientar e gerenciar o trabalho do projeto: saídas 4.3.3.1 Entregas Uma entrega é qualquer produto, resultado ou capacidade singular e verificável para realizar um serviço cuja execução é exigida para concluir um processo, uma fase ou um projeto. As entregas são normalmente componentes tangíveis realizados para cumprir os objetivos do projeto e podem incluir elementos do plano de gerenciamento do projeto.
  • 112.
    4 - GERENCIAMENTODA INTEGRAÇÃO DO PROJETO 4 85©2013 Project Management Institute. Um Guia do Conhecimento em Gerenciamento de Projetos (Guia PMBOK® ) — Quinta Edição 4.3.3.2 Dados de desempenho do trabalho Os dados de desempenho do trabalho são observações e medições em estado bruto identificadas durante a execução das atividades executadas para a realização dos trabalhos do projeto. Os dados são frequentemente vistos como o nível mais baixo de detalhe de onde as informações são extraídas por outros processos. Os dados são coletados através da execução do trabalho e passados para os processos de controle de cada área de processo para análise adicional. Exemplos de dados de execução do trabalho incluem o trabalho concluído, os principais indicadores de desempenho, medidas de desempenho técnico, datas de início e término das atividades do organograma, número de solicitações de mudança e número de defeitos, custos reais e durações reais, etc. 4.3.3.3 Solicitações de mudança Uma solicitação de mudança é uma proposta formal para modificar qualquer documento, entrega, ou linha de base. Uma solicitação de mudança aprovada substituirá o respectivo documento, entrega ou linha de base, e pode resultar em uma atualização de outras partes do plano de gerenciamento do projeto. Quando são encontrados problemas enquanto o trabalho do projeto está sendo executado, são apresentadas solicitações de mudança que podem modificar políticas ou procedimentos, escopo, custo ou orçamento, cronograma ou qualidade do projeto. Outras solicitações de mudança abrangem ações preventivas ou corretivas necessárias para prevenir impactos negativos posteriores no projeto. Solicitações de mudança podem ser diretas ou indiretas,iniciadasexternaouinternamente,epodemseropcionaisoulegalmente/contratualmenteobrigatórias, e podem incluir: • Ação corretiva—Uma atividade intencional que realinha o desempenho dos trabalhos do projeto com o plano de gerenciamento do projeto; • Ação preventiva—Uma atividade intencional para garantir que o desempenho futuro do trabalho do projeto esteja alinhado com o plano de gerenciamento do projeto; • Reparo de defeito—Uma atividade intencional para modificar um produto ou componente de produto não conforme; e/ou • Atualizações—Mudanças em documentações, planos, etc. do projeto formalmente controlados, para refletir idéias ou conteúdos modificados ou adicionais. 4.3.3.4 Atualizações no plano de gerenciamento do projeto Os elementos do plano de gerenciamento do projeto que podem ser atualizados incluem, mas não estão limitados, a: • Plano de gerenciamento do escopo, • Plano de gerenciamento dos requisitos, • Plano de gerenciamento do cronograma, • Plano de gerenciamento dos custos, • Plano de gerenciamento da qualidade, • Plano de melhorias no processo,
  • 113.
    4 - GERENCIAMENTODA INTEGRAÇÃO DO PROJETO 86 ©2013 Project Management Institute. Um Guia do Conhecimento em Gerenciamento de Projetos (Guia PMBOK® ) — Quinta Edição • Plano de gerenciamento dos recursos humanos, • Plano de gerenciamento das comunicações, • Plano de gerenciamento dos riscos, • Plano de gerenciamento das aquisições, • Plano de gerenciamento das partes interessadas, e • Linhas de base do projeto. 4.3.3.5 Atualizações nos documentos do projeto Os documentos do projeto que podem ser atualizados incluem, mas não estão limitados, a: • Documentação dos requisitos, • Registros do projeto (questões, premissas, etc.), • Registro dos riscos, e • Registro das partes interessadas. 4.4 Monitorar e controlar o trabalho do projeto Monitorar e controlar o trabalho do projeto é o processo de acompanhamento, análise e registro do progresso para atender aos objetivos de desempenho definidos no plano de gerenciamento do projeto. O principal benefício deste processo é permitir que as partes interessadas entendam a situação atual do projeto, os passos tomados, e as previsões do orçamento, cronograma e escopo. As entradas, ferramentas e técnicas, e saídas desse processo estão ilustradas na Figura 4-8. A Figura 4-9 ilustra o diagrama de fluxo de dados do processo. Entradas Ferramentas e técnicas Saídas .1 Plano de gerenciamento do projeto .2 Previsões de cronograma .3 Previsões de custos .4 Mudanças validadas .5 Informações sobre o desempenho do trabalho .6 Fatores ambientais da empresa .7 Ativos de processos organizacionais .1 Opinião especializada .2 Técnicas analíticas .3 Sistema de informações de gerenciamento de projetos .4 Reuniões .1 Solicitações de mudança .2 Relatórios de desempenho do trabalho .3 Atualizações no plano de gerenciamento do projeto .4 Atualizações nos documentos do projeto Figura 4-8. Monitorar e controlar o trabalho do projeto: entradas, ferramentas e técnicas, e saídas
  • 114.
    4 - GERENCIAMENTODA INTEGRAÇÃO DO PROJETO 4 87©2013 Project Management Institute. Um Guia do Conhecimento em Gerenciamento de Projetos (Guia PMBOK® ) — Quinta Edição • Solicitações de mudança • Relatórios de desempenho do trabalho • Previsões de cronograma • Informações sobre o desempenho do trabalho • Previsões de custos • Informações sobre o desempenho do trabalho • Mudanças validadas • Informações sobre o desempenho do trabalho • Atualizações no plano de gerenciamento do projeto • Plano de gerenciamento do projeto • Atualizações nos documentos do projeto • Relatórios de desempenho do trabalho 4.4 Monitorar e controlar o trabalho do projeto 4.5 Realizar o controle integrado de mudanças Gerenciamento da integração do projeto • Ativos de processos organizacionais • Fatores ambientais da empresa 9.4 Gerenciar a equipe do projeto 10.2 Gerenciar as comunicações 11.6 Controlar os riscos 12.3 Controlar as aquisições Documentos do projeto 10.3 Controlar as comunicações 5.6 Controlar o escopo 5.5 Validar o escopo 6.7 Controlar o cronograma 7.4 Controlar os custos 12.3 Controlar as aquisições 11.6 Controlar os riscos 8.3 Controlar a qualidade 13.4 Controlar o nível de comprometimento das partes interessadas Empresa/ organização 4.2 Desenvolver o plano de gerenciamento do projeto • Informações sobre o desempenho do trabalho Figura 4-9. Diagrama do fluxo de dados do processo Monitorar e controlar o trabalho do projeto
  • 115.
    4 - GERENCIAMENTODA INTEGRAÇÃO DO PROJETO 88 ©2013 Project Management Institute. Um Guia do Conhecimento em Gerenciamento de Projetos (Guia PMBOK® ) — Quinta Edição O monitoramento é um aspecto do gerenciamento executado do início ao término do projeto. Ele inclui a coleta, medição e distribuição das informações de desempenho e a avaliação das medições e tendências para efetuar melhorias no processo. O monitoramento contínuo fornece à equipe de gerenciamento uma compreensão clara da saúde do projeto, identificando quaisquer áreas que possam requerer atenção especial. O controle inclui a determinação de ações corretivas ou preventivas, ou o replanejamento e acompanhamento dos planos de ação para determinar se as ações tomadas resolveram o problema de desempenho. O processo Monitorar e controlar o trabalho do projeto diz respeito à: • Comparação do desempenho real do projeto com o plano de gerenciamento do projeto; • Avaliação do desempenho para determinar se quaisquer ações corretivas ou preventivas são indicadas e então recomendá-las, se necessário; • Identificação de novos riscos e a análise, acompanhamento e monitoramento dos riscos existentes, garantindo que sejam identificados, que o seu status seja relatado e que os planos apropriados de resposta a riscos sejam implementados; • Manutenção de uma base de informações precisas e oportunas a respeito do(s) produto(s) do projeto e suas relativas documentações do início ao término do projeto; • Fornecimento de informações para dar suporte ao relatório de status, medição de progresso e previsão; • Fornecimento de previsões para a atualização das informações atuais de custos e cronograma; • Monitoramento da execução das mudanças aprovadas à medida que elas ocorrem; e • Fornecimento do relatório apropriado sobre o progresso e situação do projeto ao gerenciamento do programa quando o projeto for parte de um programa. 4.4.1 Monitorar e controlar o trabalho do projeto: entradas 4.4.1.1 Plano de gerenciamento do projeto Descrito na Seção 4.2.3.1. Monitorar e controlar o trabalho do projeto consiste em levar em consideração todos os aspectos do projeto. Os planos auxiliares no plano de gerenciamento do projeto formam a base do controle do projeto. Os planos auxiliares e as linhas de base incluem, mas não estão limitados, a:
  • 116.
    4 - GERENCIAMENTODA INTEGRAÇÃO DO PROJETO 4 89©2013 Project Management Institute. Um Guia do Conhecimento em Gerenciamento de Projetos (Guia PMBOK® ) — Quinta Edição • Plano de gerenciamento do escopo (Seção 5.1.3.1), • Plano de gerenciamento dos requisitos (Seção 5.1.3.2), • Plano de gerenciamento do cronograma (Seção 6.1.3.1), • Plano de gerenciamento dos custos (Seção 7.1.3.1), • Plano de gerenciamento da qualidade (Seção 8.1.3.1), • Plano de melhorias no processo (Seção 8.1.3.2), • Plano de gerenciamento dos recursos humanos (Seção 9.1.3.1), • Plano de gerenciamento das comunicações (Seção 10.1.3.1), • Plano de gerenciamento dos riscos (Seção 11.1.3.1), • Plano de gerenciamento das aquisições (Seção 12.1.3.1), • Plano de gerenciamento das partes interessadas (Seção 13.2.3.1), • Linha de base do escopo (Seção 5.4.3.1), • Linha de base do cronograma (Seção 6.6.3.1), e • Linha de base dos custos (Seção 7.3.3.1). 4.4.1.2 Previsões de cronograma Descritas na Seção 6.7.3.2. As previsões de cronograma são obtidas do progresso em relação à linha de base do cronograma e o cálculo da estimativa de tempo para terminar (EPT). Isso é normalmente expresso em termos de variação de prazos (VPR) e índice de desempenho de prazos (IDP). Para projetos que não usam gerenciamento do valor agregado, são fornecidas as variações em relação às datas de término planejadas e as datas de término previstas. A previsão pode ser usada para determinar se o projeto ainda está dentro das faixas de tolerância definidas e identificar quaisquer solicitações de mudança necessárias. 4.4.1.3 Previsões de custos Descritas na Seção 7.4.3.2. As previsões de custos são obtidas do progresso em relação à linha de base de custos e o cálculo das estimativas para terminar (EPT). Isso é normalmente expresso em termos de variação de custos (VC) e índice de desempenho de custos (IDC). Uma estimativa no término (ENT) pode ser comparada ao orçamento no término (ONT) para verificar se o projeto ainda está dentro das faixas de tolerância ou se uma solicitação de mudança é requerida. Para os projetos que não usam o gerenciamento do valor agregado, são fornecidas as variações em relação às despesas planejadas em relação às despesas reais e os custos finais previstos.
  • 117.
    4 - GERENCIAMENTODA INTEGRAÇÃO DO PROJETO 90 ©2013 Project Management Institute. Um Guia do Conhecimento em Gerenciamento de Projetos (Guia PMBOK® ) — Quinta Edição 4.4.1.4 Mudanças validadas Descritas na Seção 8.3.3.2.As mudanças aprovadas que resultarem do processo Realizar o controle integrado de mudanças exigem a validação para garantir a implementação apropriada da mudança.Uma mudança validada fornece os dados necessários para confirmar que a mudança foi realizada de forma apropriada. 4.4.1.5 Informações sobre o desempenho do trabalho As informações sobre o desempenho do trabalho são constituídas pelos dados de desempenho coletados de vários processos de controle, analisados dentro do contexto e integrados com base nos relacionamentos entre as áreas. Desta maneira, os dados sobre o desempenho do trabalho são transformados em informações de desempenho do trabalho. Dados em si não podem ser usados no processo decisório pois eles só possuem um significado fora do contexto.As informações sobre o desempenho do trabalho, no entanto, são correlacionadas e contextualizadas, e fornecem uma base sólida para as decisões do projeto. As informações sobre o desempenho do trabalho são circuladas através dos processos de comunicação. Exemplos de informações sobre o desempenho são a situação das entregas, a situação da implementação das solicitações de mudança e as estimativas previstas para terminar. 4.4.1.6 Fatores ambientais da empresa Descritos na Seção 2.1.5. Os fatores ambientais da empresa que podem influenciar o processo Monitorar e controlar o trabalho do projeto incluem, mas não estão limitados, a: • Padrões governamentais ou industriais (por exemplo, padrões de agências reguladoras, códigos de conduta, padrões de produto, padrões de qualidade e padrões de mão de obra), • Sistemas de autorização de trabalho da organização, • Tolerância a riscos das partes interessadas, e • O sistema de informações de gerenciamento de projetos (por exemplo,uma ferramenta automatizada, como um software para elaboração de cronogramas, um sistema de gerenciamento de configuração, um sistema de coleta e distribuição de informações ou interfaces web para outros sistemas online automatizados).
  • 118.
    4 - GERENCIAMENTODA INTEGRAÇÃO DO PROJETO 4 91©2013 Project Management Institute. Um Guia do Conhecimento em Gerenciamento de Projetos (Guia PMBOK® ) — Quinta Edição 4.4.1.7 Ativos de processos organizacionais Descritos na Seção 2.1.4. Os ativos de processos organizacionais que podem influenciar o processo Monitorar e controlar o trabalho do projeto incluem, mas não estão limitados, a: • Requisitos de comunicação da organização; • Procedimentos de controles financeiros (por exemplo, registro de horas, análises obrigatórias de gastos e despesas, códigos contábeis e cláusulas contratuais padrão); • Procedimentos de gerenciamento de problemas e defeitos que definem os controles, identificação e solução de problemas e defeitos e acompanhamento dos seus itens de ação; • Os procedimentos de controle de mudança, incluindo os de escopo, organograma, custo, e variações de qualidade; • Procedimentos de controle de riscos, incluindo categorias de riscos, definição de impacto e probabilidade e matriz de probabilidade e impacto; • Bancos de dados para medição de processos usados para disponibilizar dados de medição de processos e produtos; e • Bancos de dados de lições aprendidas. 4.4.2 Monitorar e controlar o trabalho do projeto: ferramentas e técnicas 4.4.2.1 Opinião especializada A opinião especializada é usada pela equipe de gerenciamento do projeto para interpretar as informações fornecidas pelos processos de monitoramento e controle. O gerente de projetos, em colaboração com a equipe, determina as ações necessárias para assegurar que o desempenho do projeto alcance as expectativas. 4.4.2.2 Técnicas analíticas Técnicas analíticas são usadas no gerenciamento de projetos para prever possíveis resultados com base nas possíveis variações do projeto ou variáveis do ambiente e suas relações com outras variáveis. Exemplos de técnicas analíticas usadas nos projetos são: • Análise de regressão, • Métodos de agrupamento, • Análise causal,
  • 119.
    4 - GERENCIAMENTODA INTEGRAÇÃO DO PROJETO 92 ©2013 Project Management Institute. Um Guia do Conhecimento em Gerenciamento de Projetos (Guia PMBOK® ) — Quinta Edição • Análise da causa-raiz, • Métodos de previsão (por exemplo, séries temporais, criação de cenários, simulação, etc. ), • Análise de modos e efeitos de falha (FMEA), • Análise da árvore de falhas (FTA), • Análise de reservas, • Análise de tendências, • Gerenciamento do valor agregado, e • Análise de variação. 4.4.2.3 Sistema de informações de gerenciamento de projeto O sistema de informações de gerenciamento de projeto, que é parte dos fatores ambientais da empresa, fornece acesso às ferramentas automatizadas, tais como de agendamento, custos, e ferramentas de recursos, indicadores de desempenho, bancos de dados, registros de projetos e dados financeiros usados durante o processo Monitorar e controlar o trabalho do projeto. 4.4.2.4 Reuniões Descritas na Seção 4.3.2.3. As reuniões podem ser presenciais, virtuais, formais ou informais. Elas podem incluir membros da equipe do projeto, partes interessadas, e outras pessoas envolvidas no projeto ou por ele impactadas. Os tipos de reuniões incluem, mas não estão limitados, a grupos de usuários e reuniões de revisão. 4.4.3 Monitorar e controlar o trabalho do projeto: saídas 4.4.3.1 Solicitações de mudança Como resultado das comparações dos resultados planejados com os reais, podem ser emitidas solicitações de mudança para expandir, ajustar ou reduzir o escopo do projeto ou do produto, ou requisitos de qualidade e linhas de base do cronograma ou dos custos.As solicitações de mudança podem exigir a coleta e documentação de novos requisitos. As mudanças podem causar impacto no plano de gerenciamento do projeto e nos documentos do projeto, ou nas entregas de produto. As mudanças que atenderem aos critérios de controle de mudança do projeto devem passar pelo processo de controle integrado de mudanças estabelecido para o projeto. As mudanças podem incluir, mas não estão limitadas, às seguintes:
  • 120.
    4 - GERENCIAMENTODA INTEGRAÇÃO DO PROJETO 4 93©2013 Project Management Institute. Um Guia do Conhecimento em Gerenciamento de Projetos (Guia PMBOK® ) — Quinta Edição • Ação corretiva—Uma atividade intencional que realinha o desempenho dos trabalhos do projeto com o plano de gerenciamento do projeto; • Ação preventiva—Uma atividade intencional para garantir que o desempenho futuro do trabalho do projeto esteja alinhado com o plano de gerenciamento do projeto; e • Reparo de defeito—Uma atividade intencional para modificar um produto ou componente do produto não conforme. 4.4.3.2 Relatórios de desempenho do trabalho Os relatórios de desempenho do trabalho são a representação física ou eletrônica das informações de desempenho do trabalho compiladas em documentos do projeto para suportar decisões, ações, ou criar conscientização. As informações do projeto podem ser comunicadas verbalmente, de pessoa para pessoa. No entanto, a fim de registrar, armazenar e, às vezes, distribuir as informações sobre o desempenho do trabalho, é necessária uma representação física ou eletrônica na forma de documentos de projeto. Os relatórios de desempenho do trabalho são um subconjunto de documentos do projeto que visam conscientizar e gerar decisões ou ações. Métricas específicas de desempenho do trabalho podem ser definidas no início do projeto e incluídas nos relatórios normais de desempenho do trabalho fornecidos às principais partes interessadas. Exemplos de relatórios de desempenho do trabalho incluem relatórios de status,memorandos,justificativas, notas informativas, recomendações e atualizações. 4.4.3.3 Atualizações no plano de gerenciamento do projeto As mudanças identificadas durante o processo Monitorar e controlar o trabalho do projeto podem afetar o plano geral de gerenciamento de projeto.Essas mudanças,após serem processadas através do processo de controle de mudanças apropriado, podem levar a atualizações no plano de gerenciamento do projeto. Os elementos do plano de gerenciamento do projeto que podem ser atualizados incluem, mas não estão limitados, a: • Plano de gerenciamento do escopo (Seção 5.1.3.1), • Plano de gerenciamento dos requisitos (Seção 5.1.3.2), • Plano de gerenciamento do cronograma (Seção 6.1.3.1), • Plano de gerenciamento dos custos (Seção 7.1.3.1), • Plano de gerenciamento da qualidade (Seção 8.1.3.1), • Linha de base do escopo (Seção 5.4.3.1), • Linha de base do cronograma (Seção 6.6.3.1), e • Linha de base dos custos (Seção 7.3.3.1).
  • 121.
    4 - GERENCIAMENTODA INTEGRAÇÃO DO PROJETO 94 ©2013 Project Management Institute. Um Guia do Conhecimento em Gerenciamento de Projetos (Guia PMBOK® ) — Quinta Edição 4.4.3.4 Atualizações nos documentos do projeto Os documentos do projeto que podem ser atualizados incluem, mas não estão limitados, a: • Previsões de cronograma e custos, • Relatórios de desempenho do trabalho, e • Registro das questões. 4.5 Realizar o controle integrado de mudanças Realizar o controle integrado de mudanças é o processo de revisar todas as solicitações de mudança, aprovar as mudanças e gerenciar as mudanças sendo feitas nas entregas, ativos de processos organizacionais, documentos do projeto e no plano de gerenciamento do projeto, e comunicar a disposição dos mesmos. Ele revisa todas as solicitações de mudança ou modificações nos documentos do projeto, entregas, linhas de base ou no plano de gerenciamento do projeto, e aprova ou rejeita as mudanças. O principal benefício deste processo é permitir que as mudanças documentadas no âmbito do projeto sejam consideradas de forma integrada, reduzindo os riscos do projeto que frequentemente resultam das mudanças feitas sem levar em consideração os objetivos ou planos gerais do projeto. As entradas, ferramentas e técnicas, e saídas deste processo estão ilustradas na Figura 4-10. A Figura 4-11 mostra o diagrama de fluxo de dados do processo. Entradas Ferramentas e técnicas Saídas .1 Plano de gerenciamento doprojeto .2 Relatórios de desempenho do trabalho .3 Solicitações de mudança .4 Fatores ambientais da empresa .5 Ativos de processos organizacionais .1 Opinião especializada .2 Reuniões .3 Ferramentas de controle de mudanças. .1 Solicitações de mudança aprovadas .2 Registro das mudanças .3 Atualizações no plano de gerenciamento do projeto .4 Atualizações nos documentos do projeto Figure 4-10. Realizar o controle integrado de mudanças: entradas, ferramentas e técnicas, e saídas
  • 122.
    4 - GERENCIAMENTODA INTEGRAÇÃO DO PROJETO 4 95©2013 Project Management Institute. Um Guia do Conhecimento em Gerenciamento de Projetos (Guia PMBOK® ) — Quinta Edição • Plano de gerenciamento do projeto • Atualizações no plano de gerenciamento do projeto • Atualizações nos documentos do projeto• Solicitações de mudança • Solicitações de mudança • Solicitações de mudança aprovadas • Registro das mudanças • Solicitações de mudança • Relatórios de desempenho do trabalho Gerenciamento da integração do projeto • Ativos de processos organizacionais • Fatores ambientais da empresa 8.3 Controlar a qualidade 12.3 Controlar as aquisições 13.3 Gerenciar o nível de comprometimento das partes interessadas Documentos do projeto 8.3 Controlar a qualidade 8.2 Realizar a garantia da qualidade 7.4 Controlar os custos 6.7 Controlar o cronograma 5.6 Controlar o escopo 5.5 Validar o escopo 11.6 Controlar os riscos 12.2 Conduzir as aquisições 10.3 Controlar as comunicações 9.4 Gerenciar a equipe do projeto 12.3 Controlar as aquisições 13.3 Gerenciar o nível de comprometimento das partes interessadas. 13.4 Controlar o nível de comprometimento das partes interessadas 12.1 Planejar o gerenciamento das aquisições Empresa/ organização 4.5 Realizar o controle integrado de mudanças 4.4 Monitorar e controlar o trabalho do projeto 4.3 Orientar e gerenciar o trabalho do projeto 4.2 Desenvolver o plano de gerenciamento do projeto Figura 4-11. Diagrama do fluxo de dados do processo Realizar o controle integrado de mudanças
  • 123.
    4 - GERENCIAMENTODA INTEGRAÇÃO DO PROJETO 96 ©2013 Project Management Institute. Um Guia do Conhecimento em Gerenciamento de Projetos (Guia PMBOK® ) — Quinta Edição O processo Realizar o controle integrado de mudanças é conduzido do início ao término do projeto, e é de responsabilidade final do gerente de projetos. O plano de gerenciamento do projeto, a especificação do escopo do projeto e outras entregas são mantidas através do gerenciamento cuidadoso e contínuo das mudanças, através da rejeição ou aprovação das mesmas, assegurando assim que somente as mudanças aprovadas sejam incorporadas à linha de base revisada. As mudanças podem ser solicitadas por qualquer parte interessada envolvida no projeto. Embora possam ser iniciadas verbalmente, tais mudanças devem ser sempre registradas por escrito e lançadas no sistema de gerenciamento de mudanças e/ou no sistema de gerenciamento de configurações. As solicitações de mudança estão condicionadas ao processo especificado nos sistemas de controle de mudanças e de configuração. Estes processos de solicitação de mudança podem requerer informações sobre impactos estimados no tempo e custos. Todas as requisições de mudança documentadas precisam ser aprovadas ou rejeitadas por uma pessoa responsável, geralmente o patrocinador ou o gerente do projeto. A pessoa responsável será identificada no plano de gerenciamento do projeto ou por procedimentos organizacionais. Quando requerido, o processo Realizar o controle integrado de mudanças incluirá um comitê de controle de mudanças (CCM), um grupo formalmente constituído para revisar, avaliar, aprovar, adiar ou rejeitar mudanças no projeto, e registrar e comunicar tais decisões. Solicitações de mudança aprovadas podem requerer novas ou revisadas estimativas de custos,sequenciamento de atividades,datas de cronograma,requisitos de recursos e análise de alternativas de resposta aos riscos. Essas mudanças podem exigir ajustes no plano de gerenciamento, ou em outros documentos do projeto. O nível de controle de mudança aplicado depende da área de aplicação, complexidade do projeto em questão, requisitos contratuais e o contexto e ambiente no qual o projeto é executado. Pode ser necessária a aprovação do cliente ou do patrocinador para certas requisições de mudança após a aprovação pelo CCM (comitê de controle de mudanças), a menos que eles participem do CCM. O controle da configuração foca as especificações das entregas e dos processos, enquanto o controle de mudanças foca a identificação, documentação e aprovação ou rejeição das mudanças nos documentos, nas entregas ou linhas de base do projeto. Algumas das atividades de gerenciamento da configuração incluídas no processo Realizar o controle integrado de mudanças são as seguintes: • Identificação da configuração. A identificação e seleção de um item de configuração para fornecer a base pela qual a configuração do produto é definida e verificada, produtos e documentos são rotulados, mudanças são gerenciadas e a responsabilidade é mantida.
  • 124.
    4 - GERENCIAMENTODA INTEGRAÇÃO DO PROJETO 4 97©2013 Project Management Institute. Um Guia do Conhecimento em Gerenciamento de Projetos (Guia PMBOK® ) — Quinta Edição • Registro da situação da configuração. Informações são registradas e reportadas indicando quando os dados apropriados a respeito do item de configuração devem ser fornecidos. Essas informações incluem uma lista de identificação de configurações aprovadas, andamento das propostas de mudanças na configuração e andamento da execução das mudanças aprovadas. • Verificação e auditoria da configuração.A verificação e auditorias da configuração garantem que a composição dos itens de configuração de um projeto está correta e que as mudanças correspondentes foram registradas, avaliadas, aprovadas, acompanhadas e corretamente efetuadas. Isso assegura que os requisitos funcionais definidos na documentação da configuração foram atendidos. 4.5.1 Realizar o controle integrado de mudanças: entradas 4.5.1.1 Plano de gerenciamento do projeto Descrito na Seção 4.2.3.1. Os elementos do plano de gerenciamento do projeto que podem ser usados incluem, mas estão limitados, ao: • Plano de gerenciamento do escopo, que contém os procedimentos para mudanças no escopo; • Linha de base do escopo, que fornece a definição do produto; e • O plano de gerenciamento de mudanças,que fornece a orientação para o gerenciamento do processo Controlar mudanças e documenta o comitê de controle de mudanças (CCM) formal. As mudanças são documentadas e atualizadas no plano de gerenciamento do projeto como parte dos processos de gerenciamento de mudança e configuração. 4.5.1.2 Relatórios de desempenho do trabalho Descritos na Seção 4.4.3.2. Os registros de desempenho do trabalho de interesse específico do processo Realizar o controle integrado de mudanças incluem os registros de disponibilidade de recursos, dados de custos e organograma e gerenciamento de valor agregado (GVA), e gráficos de evolução progressiva e de evolução regressiva. 4.5.1.3 Solicitações de mudança Todos os processos de monitoramento e controle e muitos dos processos de execução produzem solicitações de mudança como saída. Essas solicitações podem incluir ações corretivas, ações preventivas e reparos de defeitos. No entanto, ações corretivas e preventivas normalmente não afetam as linhas de base do projeto, somente o desempenho em relação às mesmas.
  • 125.
    4 - GERENCIAMENTODA INTEGRAÇÃO DO PROJETO 98 ©2013 Project Management Institute. Um Guia do Conhecimento em Gerenciamento de Projetos (Guia PMBOK® ) — Quinta Edição 4.5.1.4 Fatores ambientais da empresa Descritos na Seção 2.1.5. O seguinte fator ambiental da empresa pode influenciar o processo Realizar o controle integrado de mudanças: o sistema de informações de gerenciamento de projeto. O sistema de informações de gerenciamento de projeto pode incluir um software para a elaboração de cronogramas, um sistema de gerenciamento de configuração, um sistema de coleta e distribuição de informações ou interfaces web para outros sistemas online automatizados. 4.5.1.5 Ativos de processos organizacionais Descritos na Seção 2.1.4.Os ativos de processos organizacionais que podem influenciar o processo Realizar o controle integrado de mudanças incluem, mas não estão limitados, a: • Procedimentos de controle de mudanças, inclusive os passos pelos quais os padrões, políticas, planos e procedimentos oficiais da empresa, e outros documentos do projeto serão modificados e como as mudanças serão aprovadas, validadas e implementadas; • Procedimentos para a aprovação e emissão de autorizações de mudança; • Banco de dados para medição de processos usado para coletar e disponibilizar dados de medição de processos e produtos; • Documentos do projeto (por exemplo, linhas de base do escopo, custos e cronograma, calendários do projeto, diagramas de rede do cronograma do projeto, registros dos riscos, ações de resposta planejadas e impacto definido de riscos); e • Bases de conhecimento de gerenciamento de configuração, contendo as versões e linhas de base de todos os padrões, políticas e procedimentos oficiais da organização, e quaisquer documentos de projetos. 4.5.2 Realizar o controle integrado de mudanças: ferramentas e técnicas 4.5.2.1 Opinião especializada Além da opinião especializada da equipe de gerenciamento do projeto, pode-se solicitar a opinião especializada das partes interessadas e que as mesmas participem do comitê de controle de mudanças (CCM). Tal opinião e conhecimento especializado são aplicados a quaisquer detalhes técnicos e gerenciais durante este processo e podem ser fornecidos por várias fontes, por exemplo:
  • 126.
    4 - GERENCIAMENTODA INTEGRAÇÃO DO PROJETO 4 99©2013 Project Management Institute. Um Guia do Conhecimento em Gerenciamento de Projetos (Guia PMBOK® ) — Quinta Edição • Consultores, • Partes interessadas, inclusive clientes ou patrocinadores, • Associações profissionais e técnicas, • Setores econômicos, • Especialistas no assunto, e • Escritório de gerenciamento de projetos (PMO). 4.5.2.2 Reuniões Neste caso, essas reuniões são normalmente chamadas de reuniões de controle de mudanças. Quando necessário ao projeto, um comitê de controle de mudanças (CCM) é responsável por se reunir e revisar as solicitações de mudança e aprovar ou rejeitar as mesmas, ou outras decisões sobre essas mudanças. O CCM também poderá analisar as atividades de gerenciamento da configuração. Os papéis e responsabilidades desses comitês são claramente definidos e acordados pelas partes interessadas apropriadas e documentados no plano de gerenciamento de mudanças. As decisões do CCM são documentadas e comunicadas às partes interessadas, a título de informação e para ações de acompanhamento. 4.5.2.3 Ferramentas de controle de mudanças Podem ser usadas ferramentas manuais ou automatizadas para facilitar o gerenciamento de configuração e mudança. A seleção de ferramentas deve ser baseada nas necessidades das partes interessadas no projeto, incluindo considerações e/ou restrições organizacionais e ambientais. As ferramentas são usadas para gerenciar as solicitações de mudança e suas decisões resultantes. Considerações adicionais devem ser feitas com relação à comunicação, a fim de ajudar os membros do CCM em suas tarefas e distribuir as decisões às partes interessadas apropriadas. 4.5.3 Realizar o controle integrado de mudanças: saídas 4.5.3.1 Solicitações de mudança aprovadas As solicitações de mudança são processadas de acordo com o sistema de controle de mudanças, pelo gerente de projetos, pelo CCM ou por um membro da equipe designado.As solicitações de mudança aprovadas serão realizadas pelo processo orientar e gerenciar o trabalho do projeto.A decisão sobre todas as solicitações de mudança, aprovadas ou não, será atualizada no registro das mudanças como parte das atualizações nos documentos do projeto.
  • 127.
    4 - GERENCIAMENTODA INTEGRAÇÃO DO PROJETO 100 ©2013 Project Management Institute. Um Guia do Conhecimento em Gerenciamento de Projetos (Guia PMBOK® ) — Quinta Edição 4.5.3.2 Registro das mudanças O registro das mudanças é usado para documentar as modificações que ocorrem durante o projeto. Essas mudanças e seu impacto no projeto em termos de tempo,custo e risco são comunicadas às partes interessadas apropriadas. As solicitações de mudança rejeitadas são também captadas no registro das mudanças. 4.5.3.3 Atualizações no plano de gerenciamento do projeto Os elementos do plano de gerenciamento do projeto que podem ser atualizados incluem, mas não estão limitados, a: • Quaisquer planos auxiliares, e • Linhas de base que estão sujeitas ao processo de controle de mudanças formal. As mudanças nas linhas de base devem mostrar somente as alterações a partir do tempo atual em diante Os desempenhos passados não podem ser modificados. Isso protege a integridade das linhas de base e os dados históricos de desempenhos passados. 4.5.3.4 Atualizações nos documentos do projeto Os documentos do projeto que podem ser atualizados como resultado do processo Realizar o controle integrado de mudanças incluem todos os documentos especificados como sendo sujeitos ao processo formal de controle de mudanças. 4.6 Encerrar o projeto ou fase Encerrar o projeto ou fase é o processo de finalização de todas as atividades de todos os grupos de processos de gerenciamento do projeto para encerrar formalmente o projeto ou a fase. O principal benefício deste processo é o fornecimento de lições aprendidas, o encerramento formal do trabalho do projeto e a liberação dos recursos organizacionais para utilização em novos empreendimentos. As entradas, ferramentas e técnicas e saídas desse processo são ilustradas na Figura 4-12. A Figura 4-13 mostra o diagrama de fluxo de dados do processo. Entradas Ferramentas e técnicas Saídas .1 Plano de gerenciamento do projeto .2 Entregas aceitas .3 Ativos de processos organizacionais .1 Opinião especializada .2 Técnicas analíticas .3 Reuniões .1 Transição do produto, serviço ou resultado final .2 Atualizações nos ativos de processos organizacionais Figura 4-12. Encerrar o projeto ou fase: entradas, ferramentas e técnicas, e saídas
  • 128.
    4 - GERENCIAMENTODA INTEGRAÇÃO DO PROJETO 4 101©2013 Project Management Institute. Um Guia do Conhecimento em Gerenciamento de Projetos (Guia PMBOK® ) — Quinta Edição • Project charter 4.6 Encerrar o projeto ou fase 4.2 Desenvolver o plano de gerenciamento do projeto Gerenciamento da integração do projeto Empresa/ organização Cliente 5.5 Validar o escopo • Plano de gerenciamento do projeto • Entregas aceitas • Ativos de processos organizacionais • Atualizações nos ativos de processos organizacionais • Transição do produto, serviço ou resultado final Figura 4-13. Diagrama de fluxo de dados do processo Encerrar o projeto ou fase Durante o encerramento do projeto, o gerente do projeto deve revisar todas as informações prévias dos encerramentos de fases anteriores, assegurando que todo o trabalho do projeto está completo e que o projeto alcançou seus objetivos. Já que o escopo do projeto é medido em comparação com o plano de gerenciamento, o gerente do projeto deve revisar a linha de base do escopo para garantir a conclusão antes de considerar o projeto encerrado. O processo Encerrar o projeto ou fase também estabelece os procedimentos para investigar e documentar os motivos de ações realizadas se o projeto for encerrado antes da sua conclusão. Para que isso seja conseguido com sucesso, o gerente do projeto precisa envolver todas as partes interessadas apropriadas no processo. Isso inclui todas as atividades planejadas necessárias para administrar o encerramento do projeto ou de uma fase, inclusive metodologias no estilo passo a passo que abordam as: • Ações e atividades necessárias para atender os critérios de conclusão ou de saída para a fase ou projeto; • Ações e atividades necessárias para transferir os produtos, serviços ou resultados do projeto para a próxima fase ou para produção e/ou operações; e • Atividades necessárias para coletar registros do projeto ou da fase, auditar o projeto quanto ao seu êxito ou fracasso, coletar lições aprendidas e arquivar informações do projeto para o uso futuro da organização.
  • 129.
    4 - GERENCIAMENTODA INTEGRAÇÃO DO PROJETO 102 ©2013 Project Management Institute. Um Guia do Conhecimento em Gerenciamento de Projetos (Guia PMBOK® ) — Quinta Edição 4.6.1 Encerrar o projeto ou fase: entradas 4.6.1.1 Plano de gerenciamento do projeto Descrito na Seção 4.2.3.1. O plano de gerenciamento do projeto torna-se o acordo entre o gerente do projeto e o patrocinador do mesmo, definindo o que constitui o término do projeto. 4.6.1.2 Entregas aceitas Descritas na Seção 5.5.As entregas aceitas podem incluir especificações de produto aprovadas, recibos de entrega e documentos de desempenho do trabalho. As entregas parciais ou temporárias também podem ser incluídas para projetos faseados ou cancelados. 4.6.1.3 Ativos de processos organizacionais Descritos na Seção 2.1.4. Os ativos de processos organizacionais que podem influenciar o processo Encerrar o projeto ou fase incluem, mas não estão limitados, a: • Diretrizes ou requisitos de encerramento do projeto ou fase (por exemplo, procedimentos administrativos, auditorias do projeto, avaliações do projeto e critérios de transição); e • Bases de conhecimento de informações históricas e lições aprendidas (por exemplo, registros e documentos do projeto, todas as informações de encerramento e documentação do projeto, informações sobre os resultados de decisões referentes a seleções anteriores de projetos e informações de desempenho de projetos anteriores, além de informações de atividades de gerenciamento de riscos). 4.6.2 Encerrar o projeto ou fase: ferramentas e técnicas 4.6.2.1 Opinião especializada A opinião especializada é aplicada quando as atividades de encerramento administrativo são executadas. Esses especialistas asseguram que o encerramento do projeto ou da fase é feito de acordo com os padrões apropriados.A opinião especializada está disponível a partir de várias fontes, incluindo, mas não se limitando, a: • Outros gerentes de projetos dentro da organização, • Escritório de gerenciamento de projetos (PMO), e • Associações profissionais e técnicas.
  • 130.
    4 - GERENCIAMENTODA INTEGRAÇÃO DO PROJETO 4 103©2013 Project Management Institute. Um Guia do Conhecimento em Gerenciamento de Projetos (Guia PMBOK® ) — Quinta Edição 4.6.2.2 Técnicas analíticas Descritas na Seção 4.4.2.2. Exemplos de técnicas analíticas usadas no encerramento do projeto são: • Análise de regressão, e • Análise de tendências. 4.6.2.3 Reuniões Descritas na Seção 4.3.2.3. As reuniões podem ser presenciais, virtuais, formais ou informais. Isso pode incluir os membros da equipe do projeto e outras partes interessadas envolvidas ou impactadas pelo projeto. Os tipos de reunião incluem, mas não estão limitados a lições aprendidas, encerramento, grupos de usuários e reuniões de revisão. 4.6.3 Encerrar o projeto ou fase: saídas 4.6.3.1 Transição do produto, serviço ou resultado final Essa saída se refere à transição do produto, serviço ou resultado final que o projeto foi autorizado a produzir (ou no caso de encerramento de fase, o produto, serviço ou resultado intermediário da fase). 4.6.3.2 Atualizações nos ativos de processos organizacionais Os ativos de processos organizacionais que são atualizados como resultado do processo Encerrar o projeto ou fase incluem, mas não estão limitados, a:
  • 131.
    4 - GERENCIAMENTODA INTEGRAÇÃO DO PROJETO 104 ©2013 Project Management Institute. Um Guia do Conhecimento em Gerenciamento de Projetos (Guia PMBOK® ) — Quinta Edição • Arquivos do projeto—Documentação resultante das atividades do projeto, por exemplo, plano de gerenciamento do projeto, escopo, custo, cronograma e calendários do projeto; registros dos riscos e outros registros, documentação de gerenciamento de mudança, ações planejadas de resposta aos riscos e impacto de risco. • Documentos de encerramento do projeto ou fase—consistem de documentação formal indicando a conclusão do projeto ou fase e a transferência das entregas do projeto concluído ou fase concluída para outros, tais como um grupo de operações ou para a próxima fase. Durante o encerramento do projeto, o gerente do projeto revisa a documentação de fases anteriores e de aceitação do cliente a partir do processo Validar escopo (Seção 5.4) e do contrato (se aplicável), para assegurar que todos os requisitos do projeto foram concluídos antes da finalização do encerramento do projeto. Se o projeto foi encerrado antes da sua conclusão, a documentação formal indica por que o mesmo foi encerrado e formaliza os procedimentos da transferência das entregas acabadas e inacabadas do projeto cancelado para outros projetos. • Informações históricas—As informações históricas e das lições aprendidas são transferidas para a base de conhecimento de lições aprendidas para uso em projetos ou fases futuros. Isso pode incluir informações a respeito de problemas e riscos, assim como técnicas que funcionaram bem e que podem ser aplicadas em projetos futuros.
  • 132.
    5 - GERENCIAMENTODO ESCOPO DO PROJETO 5 105©2013 Project Management Institute. Um Guia do Conhecimento em Gerenciamento de Projetos (Guia PMBOK® ) — Quinta Edição GERENCIAMENTO DO ESCOPO DO PROJETO O gerenciamento do escopo do projeto inclui os processos necessários para assegurar que o projeto inclui todo o trabalho necessário, e apenas o necessário, para terminar o projeto com sucesso. O gerenciamento do escopo do projeto está relacionado principalmente com a definição e controle do que está e do que não está incluso no projeto. A Figura 5-1 fornece uma visão geral dos processos de gerenciamento do escopo do projeto, que inclui o seguinte: 5.1 Planejar o gerenciamento do escopo—O processo de criar um plano de gerenciamento do escopo do projeto que documenta como tal escopo será definido, validado e controlado. 5.2 Coletar os requisitos—O processo de determinar, documentar e gerenciar as necessidades e requisitos das partes interessadas a fim de atender aos objetivos do projeto. 5.3 Definir o escopo—O processo de desenvolvimento de uma descrição detalhada do projeto e do produto. 5.4 Criar a EAP—O processo de subdivisão das entregas e do trabalho do projeto em componentes menores e mais facilmente gerenciáveis. 5.5 Validar o escopo— O processo de formalização da aceitação das entregas concluídas do projeto. 5.6 Controlar o escopo—O processo de monitoramento do andamento do escopo do projeto e do produto e gerenciamento das mudanças feitas na linha de base do escopo. Esses processos interagem entre si e com os de outras áreas de conhecimento como descrito com detalhes na Seção 3 e no Anexo A1. No contexto do projeto, o termo escopo pode se referir ao: • Escopo do produto. As características e funções que caracterizam um produto, serviço ou resultado; e/ou • Escopo do projeto. O trabalho que deve ser realizado para entregar um produto, serviço ou resultado com as características e funções especificadas. O termo escopo do projeto às vezes é visto como incluindo o escopo do produto. Os processos usados para gerenciar o escopo do projeto, bem como as ferramentas e técnicas de suporte, podem variar por projeto. A linha de base do escopo para o projeto é a versão aprovada da especificação do escopo do projeto, da estrutura analítica do projeto (EAP), e o respectivo dicionário da EAP. Uma linha de base só pode ser alterada através de procedimentos formais de controle de mudança e é usada como uma base de comparação durante a execução dos processos Validar o escopo e Controlar o escopo, bem como outros processos de controle. 55
  • 133.
    5 - GERENCIAMENTODO ESCOPO DO PROJETO 106 ©2013 Project Management Institute. Um Guia do Conhecimento em Gerenciamento de Projetos (Guia PMBOK® ) — Quinta Edição A conclusão do escopo do projeto é medida em relação ao plano de gerenciamento do projeto (Seção 4.2.3.1). A conclusão do escopo do produto é medida em relação aos requisitos do produto (Seção 5.2). Os processos de gerenciamento do escopo do projeto precisam estar bem integrados aos das outras áreas de conhecimento para que o trabalho do projeto resulte na entrega do escopo do produto especificado. .1 Entradas .1 Plano de gerenciamento do projeto .2 Termo de abertura do projeto .3 Fatores ambientais da empresa .4 Ativos de processos organizacionais .2 Ferramentas e técnicas .1 Opinião especializada .2 Reuniões .3 Saídas .1 Plano de gerenciamento do escopo .2 Plano de gerenciamento dos requisitos .1 Entradas .1 Plano de gerenciamento do projeto .2 Plano de gerenciamento dos requisitos .3 Plano de gerenciamento das partes interessadas .4 Termo de abertura do projeto .5 Registro das partes interessadas .2 Ferramentas e técnicas .1 Entrevistas .2 Grupos de discussão .3 Oficinas facilitadas .4 Técnicas de criatividade em grupo .5 Técnicas de tomada de decisão em grupo .6 Questionários e pesquisas .7 Observações .8 Protótipos .9 Benchmarking .10 Diagramas de contexto. .11 Análise dos documentos .3 Saídas .1 Documentação dos requisitos .2 Matriz de rastreabilidade dos requisitos .1 Entradas .1 Plano de gerenciamento do escopo .2 Termo de abertura do projeto .3 Documentação dos requisitos .4 Ativos de processos organizacionais .2 Ferramentas e técnicas .1 Opinião especializada .2 Análise de produto .3 Geração de alternativas .4 Oficinas facilitadas .3 Saídas .1 Especificação do escopo do projeto .2 Atualizações nos documentos do projeto .1 Entradas .1 Plano de gerenciamento do escopo .2 Declaração do escopo do projeto .3 Documentação dos requisitos .4 Fatores ambientais da empresa .5 Ativos de processos organizacionais .2 Ferramentas e técnicas .1 Decomposição .2 Opinião especializada .3 Saídas .1 Linha de base do escopo .2 Atualizações nos documentos do projeto .1 Entradas .1 Plano de gerenciamento do projeto .2 Documentação dos requisitos .3 Matriz de rastreabilidade dos requisitos .4 Entregas verificadas .5 Dados de desempenho do trabalho .2 Ferramentas e técnicas .1 Inspeção .2 Técnicas de tomada de decisão em grupo .3 Saídas .1 Entregas aceitas .2 Solicitações de mudança .3 Informações sobre o desempenho do trabalho .4 Atualizações nos documentos do projeto .1 Entradas .1 Plano de gerenciamento do projeto .2 Documentação dos requisitos .3 Matriz de rastreabilidade dos requisitos .4 Dados de desempenho do trabalho .5 Ativos de processos organizacionais .2 Ferramentas e técnicas .1 Análise de variação .3 Saídas .1 Informações sobre o desempenho do trabalho .2 Solicitações de mudança .3 Atualizações no plano de gerenciamento do projeto .4 Atualizações nos documentos do projeto .5 Atualizações nos ativos de processos organizacionais Visão geral do gerenciamento do escopo do projeto 5.2 Coletar os requisitos 5.1 Planejar o gerenciamento do escopo 5.3 Definir o escopo 5.4 Criar a estrutura analítica do projeto (EAP) 5.5 Validar o escopo 5.6 Controlar o escopo Figura 5-1. Visão geral do gerenciamento do escopo do projeto
  • 134.
    5 - GERENCIAMENTODO ESCOPO DO PROJETO 5 107©2013 Project Management Institute. Um Guia do Conhecimento em Gerenciamento de Projetos (Guia PMBOK® ) — Quinta Edição 5.1 Planejar o gerenciamento do escopo Planejar o gerenciamento do escopo é o processo de criar um plano de gerenciamento do escopo do projeto que documenta como tal escopo será definido, validado e controlado. O principal benefício deste processo é o fornecimento de orientação e instruções sobre como o escopo será gerenciado ao longo de todo o projeto. As entradas, ferramentas e técnicas, e saídas desse processo são ilustradas na Figura 5-2. A Figura 5-3 ilustra o diagrama de fluxo de dados do processo. Entradas Ferramentas e técnicas Saídas .1 Plano de gerenciamento do projeto .2 Termo de abertura do projeto .3 Fatores ambientais da empresa .4 Ativos de processos organizacionais .1 Opinião especializada .2 Reuniões .1 Plano de gerenciamento do escopo .2 Plano de gerenciamento dos requisitos Figura 5-2. Planejar o gerenciamento do escopo: entradas, ferramentas e técnicas, e saídas 5.1 Planejar o gerenciamento do escopo 5.2 Coletar os requisitos 5.3 Definir o escopo 5.4 Criar a estrutura analítica do projeto (EAP) Gerenciamento do escopo do projeto Empresa/ organização 4.1 Desenvolver o termo de abertura do projeto 4.2 Desenvolver o plano de gerenciamento do projeto • Termo de abertura do projeto • Plano de gerenciamento do projeto • Plano de gerenciamento do escopo • Plano de gerenciamento dos requisitos • Fatores ambientais da empresa • Ativos de processos organizacionais Figura 5-3. Diagrama do fluxo de dados do processo Planejar o gerenciamento do escopo
  • 135.
    5 - GERENCIAMENTODO ESCOPO DO PROJETO 108 ©2013 Project Management Institute. Um Guia do Conhecimento em Gerenciamento de Projetos (Guia PMBOK® ) — Quinta Edição O plano de gerenciamento do escopo é um componente do plano de gerenciamento do projeto ou do programa que descreve como o escopo será definido, desenvolvido, monitorado, controlado e verificado. O desenvolvimento do plano de gerenciamento do escopo e o detalhamento do escopo do projeto têm início com a análise das informações contidas no termo de abertura do projeto (Seção 4.1.3.1), os últimos planos auxiliares aprovados do plano de gerenciamento do projeto (Seção 4.2.3.1), as informações históricas contidas nos ativos de processos organizacionais (Seção 2.1.4), e quaisquer outros fatores ambientais da empresa que sejam relevantes (Seção 2.1.5). Este plano ajuda a reduzir o “scope creep” do projeto (desvios do projeto). 5.1.1 Planejar o gerenciamento do escopo: entradas 5.1.1.1 Plano de gerenciamento do projeto Descrito na seção 4.2.3.1. Os planos auxiliares aprovados do plano de gerenciamento do projeto são usados para criar o plano de gerenciamento do escopo e influenciar a abordagem adotada no planejamento do escopo e no gerenciamento do escopo do projeto. 5.1.1.2 Termo de abertura do projeto Descrito na Seção 4.1.3.1. O termo de abertura do projeto é usado para fornecer o contexto do projeto necessário para planejar os processos de gerenciamento do escopo. Ele fornece a descrição em alto nível do projeto e das características do produto da especificação do trabalho do projeto. 5.1.1.3 Fatores ambientais da empresa Descritos na Seção 2.1.5. Os fatores ambientais da empresa que podem influenciar o processo Planejar o gerenciamento do escopo incluem, mas não estão limitados, a: • Cultura organizacional, • Infraestrutura, • Administração do pessoal, e • Condições de mercado.
  • 136.
    5 - GERENCIAMENTODO ESCOPO DO PROJETO 5 109©2013 Project Management Institute. Um Guia do Conhecimento em Gerenciamento de Projetos (Guia PMBOK® ) — Quinta Edição 5.1.1.4 Ativos de processos organizacionais Descritos na Seção 2.1.4.Os ativos de processos organizacionais que podem influenciar o processo Planejar o gerenciamento do escopo incluem, mas não estão limitados, a: • Políticas e procedimentos, e • Informações históricas e base de conhecimento de lições aprendidas. 5.1.2 Planejar o gerenciamento do escopo: ferramentas e técnicas 5.1.2.1 Opinião especializada A opinião especializada se refere a entradas recebidas das partes entendidas e experientes. Tal opinião especializada pode ser oferecida por qualquer grupo ou pessoa com formação, conhecimento, habilidade, experiência ou treinamento em desenvolvimento de planos de gerenciamento do escopo. 5.1.2.2 Reuniões As equipes de projeto podem participar de reuniões para desenvolver o plano de gerenciamento do escopo. Os participantes destas reuniões podem incluir o gerente e o patrocinador do projeto, membros selecionados da equipe do projeto e das partes interessadas, qualquer pessoa com responsabilidade de gerenciar quaisquer dos processos de gerenciamento do escopo e outros, conforme a necessidade. 5.1.3 Planejar o gerenciamento do escopo: saídas 5.1.3.1 Plano de gerenciamento do escopo O plano de gerenciamento do escopo é um componente do plano de gerenciamento do projeto ou do programa que descreve como o escopo será definido,desenvolvido,monitorado,controlado e verificado.O plano de gerenciamento do escopo é uma entrada importante no processo Desenvolver o plano de gerenciamento do projeto e nos outros processos de gerenciamento do escopo. Os componentes de um plano de gerenciamento do escopo incluem:
  • 137.
    5 - GERENCIAMENTODO ESCOPO DO PROJETO 110 ©2013 Project Management Institute. Um Guia do Conhecimento em Gerenciamento de Projetos (Guia PMBOK® ) — Quinta Edição • O processo de preparação da especificação detalhada do escopo do projeto; • O processo que habilita a criação da EAP a partir da especificação do escopo do projeto detalhada; • O processo que estabelece como a EAP será mantida e aprovada; • O processo que especifica como será obtida a aceitação formal das entregas do projeto concluídas; e • O processo para controlar como as solicitações de mudança na especificação do escopo do projeto detalhada serão processadas. Este processo está diretamente ligado ao processo Executar o controle integrado de mudanças (Seção 4.5). O plano de gerenciamento do escopo pode ser formal ou informal, amplamente estruturado ou altamente detalhado, com base nas necessidades do projeto. 5.1.3.2 Plano de gerenciamento dos requisitos O plano de gerenciamento dos requisitos é um componente do plano de gerenciamento do projeto que descreve como os requisitos serão analisados, documentados e gerenciados. A relação fase a fase, descrita na Seção 2.4.2.1, influencia fortemente como os requisitos são gerenciados. O gerente do projeto escolhe a relação mais eficaz para o projeto e documenta esta abordagem no plano de gerenciamento dos requisitos. Muitos dos componentes do plano de gerenciamento dos requisitos são baseados nessa relação. Os componentes do plano de gerenciamento dos requisitos podem incluir, mas não estão limitados, a: • Como as atividades dos requisitos serão planejadas, rastreadas e relatadas; • Atividades de gerenciamento da configuração tais como: a maneira como as mudanças do produto serão iniciadas, como os impactos serão analisados, rastreados, monitorados e relatados, assim como os níveis de autorização necessários para aprovar tais mudanças; • Processo de priorização dos requisitos; • Métricas do produto que serão usadas e os argumentos que justificam o seu uso; e • Estrutura de rastreabilidade que reflita que atributos dos requisitos serão capturados na matriz de rastreabilidade. 5.2 Coletar os requisitos Coletar os requisitos é o processo de determinar, documentar e gerenciar as necessidades e requisitos das partes interessadas a fim de atender aos objetivos do projeto. O principal benefício deste processo é o fornecimento da base para definição e gerenciamento do escopo do projeto, incluindo o escopo do produto. As entradas, ferramentas e técnicas, e saídas deste processo estão ilustradas na Figura 5-4. A Figura 5-5 ilustra o diagrama de fluxo de dados do processo.
  • 138.
    5 - GERENCIAMENTODO ESCOPO DO PROJETO 5 111©2013 Project Management Institute. Um Guia do Conhecimento em Gerenciamento de Projetos (Guia PMBOK® ) — Quinta Edição Entradas Ferramentas e técnicas Saídas .1 Plano de gerenciamento do escopo .2 Plano de gerenciamento dos requisitos .3 Plano de gerenciamento das partes interessadas .4 Termo de abertura do projeto .5 Registro das partes interessadas .1 Entrevistas .2 Grupos de discussão .3 Oficinas facilitadas .4 Técnicas de criatividade em grupo .5 Técnicas de tomada de decisão em grupo .6 Questionários e pesquisas .7 Observações .8 Protótipos .9 Benchmarking .10 Diagramas de contexto .11 Análise dos documentos .1 Documentação dos requisitos .2 Matriz de rastreabilidade dos requisitos Figura 5-4. Coletar os requisitos: entradas, ferramentas e técnicas, e saídas • Change log Gerenciamento do escopo do projeto 5.2 Coletar os requisitos 5.1 Planejar o gerenciamento do escopo 5.3 Definir o escopo 5.4 Criar a estrutura analítica do projeto (EAP) 5.5 Validar o escopo 5.6 Controlar o escopo • Termo de abertura do projeto • Registro das partes interessadas • Plano de gerenciamento das partes interessadas • Documentação dos requisitos • Plano de gerenciamento dos requisitos • Plano de gerenciamento do escopo • Matriz de rastreabilidade dos requisitos 13.1 Identificar as partes interessadas 13.2 Planejar o gerenciamento das partes interessadas 8.1 Planejar o gerenciamento da qualidade 12.1 Planejar o gerenciamento das aquisições 4.1 Desenvolver o termo de abertura do projeto Figura 5-5. Diagrama do fluxo de dados do processo Coletar os requisitos
  • 139.
    5 - GERENCIAMENTODO ESCOPO DO PROJETO 112 ©2013 Project Management Institute. Um Guia do Conhecimento em Gerenciamento de Projetos (Guia PMBOK® ) — Quinta Edição O sucesso do projeto é diretamente influenciado pelo envolvimento ativo das partes interessadas na descoberta e decomposição das necessidades em requisitos, e pelo cuidado tomado na determinação, documentação e gerenciamento dos requisitos do produto, serviço ou resultado do projeto. Os requisitos incluem condições ou capacidades que devem ser atendidas pelo projeto ou estar presentes no produto, serviço ou resultado para cumprir um acordo ou outra especificação formalmente imposta. Os requisitos incluem as necessidades quantificadas e documentadas e as expectativas do patrocinador, cliente e outras partes interessadas. Estes requisitos precisam ser obtidos, analisados e registrados com detalhes suficientes para serem incluídos na linha de base do escopo e medidos uma vez que a execução do projeto se inicie. Requisitos se transformam na fundamentação da EAP. O planejamento do custo, cronograma e da qualidade e às vezes as aquisições são todos construídos com base nestes requisitos. O desenvolvimento dos requisitos começa com uma análise das informações contidas no termo de abertura do projeto (Seção 4.1.3.1), no registro das partes interessadas (Seção 13.1.3.1) e no plano de gerenciamento das partes interessadas (Seção 13.2.3.1). Muitas organizações agrupam os requisitos em vários tipos, tais como soluções de negócios e técnicas, sendo que a primeira se refere às necessidades das partes interessadas e a última a como essas necessidades serão implementadas. Os requisitos podem ser agrupados em classificações que permitam um refinamento e detalhamento posteriores à medida que os mesmos são elaborados. Estas classificações incluem: • Necessidades de negócios, que descrevem as necessidades de nível mais alto da organização como um todo, tais como as questões ou oportunidades de negócios e as razões porque um projeto foi empreendido. • Requisitos das partes interessadas, que descrevem as necessidades de uma parte interessada ou de um grupo de partes interessadas. • Requisitos de solução, que descrevem os atributos, funções e características do produto, serviço ou resultado que atenderão aos requisitos do negócio e das partes interessadas. Os requisitos de solução são ainda agrupados em requisitos funcionais e não funcionais: ○○ Os requisitos funcionais descrevem os comportamentos do produto. Exemplos incluem os processos, dados e as interações com o produto. ○○ Os requisitos não funcionais complementam os requisitos funcionais e descrevem as condições ou qualidades ambientais requeridas para que o produto seja eficaz. Exemplos incluem:confiabilidade,segurança,desempenho,cuidados,nível de serviço,suportabilidade, retenção/descarte, etc. • Requisitos de transição descrevem as capacidades temporárias,tais como os requisitos de conversão de dados e de treinamento necessários à transição do estado atual de “como está” ao estado futuro de “como será”. • Os requisitos de projeto, que descrevem as ações, processos, ou outras condições que devem ser cumpridas pelo projeto. • Os requisitos de qualidade, que capturam quaisquer condições ou critérios necessários para validar a conclusão bem sucedida de uma entrega de projeto ou o cumprimento de outros requisitos do projeto.
  • 140.
    5 - GERENCIAMENTODO ESCOPO DO PROJETO 5 113©2013 Project Management Institute. Um Guia do Conhecimento em Gerenciamento de Projetos (Guia PMBOK® ) — Quinta Edição 5.2.1 Coletar os requisitos: entradas 5.2.1.1 Plano de gerenciamento do escopo Descrito na Seção 5.1.3.1. O plano de gerenciamento do escopo esclarece como equipes do projeto determinarão que tipo de requisitos devem ser coletados para o projeto. 5.2.1.2 Plano de gerenciamento dos requisitos Descrito na Seção 5.1.3.2. O plano de gerenciamento dos requisitos fornece o processo que será usado em todo o processo Coletar os requisitos, a fim de definir e documentar as necessidades das partes interessadas. 5.2.1.3 Plano de gerenciamento das partes interessadas Descrito na Seção 13.2.3.1. O plano de gerenciamento das partes interessadas é usado para entender os requisitos de comunicações das partes interessadas e o nível do engajamento das mesmas a fim de avaliá-los e adaptá-los ao nível de participação das partes interessadas nas atividades dos requisitos. 5.2.1.4 Termo de abertura do projeto Descrito na Seção 4.1.3.1. O termo de abertura do projeto é usado para fornecer a descrição de alto nível do produto, serviço ou resultado do projeto a fim de possibilitar o desenvolvimento dos requisitos detalhados. 5.2.1.5 Registro das partes interessadas DescritonaSeção13.1.3.1.Oregistrodaspartesinteressadaséusadoparaidentificaraspartesinteressadas que podem fornecer informações sobre os requisitos. O registro das partes interessadas também captura os principais requisitos e expectativas que as partes interessadas possam ter em relação ao projeto.
  • 141.
    5 - GERENCIAMENTODO ESCOPO DO PROJETO 114 ©2013 Project Management Institute. Um Guia do Conhecimento em Gerenciamento de Projetos (Guia PMBOK® ) — Quinta Edição 5.2.2 Coletar os requisitos: ferramentas e técnicas 5.2.2.1 Entrevistas Uma entrevista é um meio formal ou informal de extrair informações das partes interessadas através de conversas diretas com as mesmas. Ela normalmente é realizada através de perguntas preparadas ou espontâneas e do registro das respostas. As entrevistas são frequentemente conduzidas individualmente, entre um entrevistador e um entrevistado, mas podem envolver múltiplos entrevistadores e/ou entrevistados. Entrevistar participantes experientes, patrocinadores e outros executivos e especialistas no assunto do projeto pode auxiliar na identificação e definição das características e funções das entregas desejadas. As entrevistas são também úteis para a obtenção de informações confidenciais. 5.2.2.2 Grupos de discussão Os grupos de discussão reúnem as partes interessadas pré-qualificadas e os especialistas no assunto para aprender a respeito das suas expectativas e atitudes em relação a um produto, serviço ou resultados propostos. Um moderador treinado guia o grupo através de uma discussão interativa, planejada para ser mais informal do que uma entrevista individual. 5.2.2.3 Oficinas facilitadas Oficinas facilitadas são sessões focadas que reúnem as partes interessadas chave para definir os requisitos do produto. As oficinas são consideradas uma técnica primária para definir rapidamente requisitos multifuncionais e reconciliar as diferenças entre as partes interessadas. Em virtude da sua natureza de grupo interativo, sessões bem facilitadas podem gerar confiança, promover relações e aprimorar a comunicação entre os participantes, o que pode levar a um maior consenso entre as partes interessadas. Além disso, as questões podem ser descobertas mais cedo e resolvidas mais rapidamente do que em sessões individuais. Por exemplo, oficinas facilitadas chamadas de sessões de Joint application design (JAD) são usadas na indústria de desenvolvimento de software. Essas sessões facilitadas são focadas em reunir os especialistas em assuntos de negócios e a equipe de desenvolvimento para melhorar o processo de desenvolvimento de software. Na indústria de manufatura, o desdobramento da função de qualidade (DFQ) é um outro exemplo de técnica de oficina facilitada que ajuda na determinação de características críticas para o desenvolvimento de um novo produto. O DFQ começa com a coleta das necessidades do cliente, também conhecidas como a voz do cliente (VDC). Essas necessidades são então objetivamente classificadas e priorizadas, e as metas para alcançá- las são estabelecidas. Histórias de usuários, que são descrições curtas e textuais da funcionalidade requerida, são frequentemente desenvolvidas durante uma oficina de requisitos. As histórias de usuários descrevem a parte interessada que se beneficia da característica (papel), o que ela necessita realizar (meta), e o benefício para a mesma (motivação). As histórias de usuários são amplamente usadas com os métodos ágeis.
  • 142.
    5 - GERENCIAMENTODO ESCOPO DO PROJETO 5 115©2013 Project Management Institute. Um Guia do Conhecimento em Gerenciamento de Projetos (Guia PMBOK® ) — Quinta Edição 5.2.2.4 Técnicas de criatividade em grupo Muitas atividades em grupo podem ser organizadas para identificar os requisitos do projeto e do produto. Algumas das técnicas de criatividade em grupo que podem ser usadas são: • Brainstorming. Uma técnica usada para gerar e coletar múltiplas ideias relacionadas aos requisitos do projeto e do produto. Embora o brainstorming por si não inclua a votação ou priorização, muitas vezes ele é usado junto com outras técnicas de criatividade em grupo que as incluem. • Técnica de grupo nominal. Uma técnica que amplia o brainstorming adicionando um processo de votação para ordenar as melhores ideias e as levando para um brainstorming adicional ou priorização. • Mapas mentais. Uma técnica em que as ideias criadas através das sessões individuais de brainstorming são consolidadas em um único mapa mental para refletir a existência de atributos comuns e diferenças de entendimento, além de gerar novas ideias. • Diagrama de afinidade. Uma técnica que permite que grandes volumes de ideias sejam classificados em grupos, para revisão e análise. • Análise de decisão envolvendo critérios múltiplos. Uma técnica que utiliza uma matriz de decisão que fornece uma abordagem analítica sistemática para o estabelecimento de critérios, como níveis de risco, incerteza e avaliação, para avaliar e classificar muitas ideias. 5.2.2.5 Técnicas de tomada de decisão em grupo A técnica de tomada de decisões em grupo é um processo de avaliação de múltiplas alternativas onde um resultado com ações futuras é esperada. Estas técnicas podem ser utilizadas para gerar, classificar e priorizar os requisitos do produto. Existem vários métodos para se chegar a uma decisão em grupo, tais como: • Unanimidade. Uma decisão alcançada de tal forma que todos concordam com um único curso de ação. Uma maneira de se alcançar a unanimidade é através da Técnica Delphi, em que um grupo de especialistas selecionados responde questionários e fornece comentários a respeito das respostas de cada rodada de coleta de requisitos. Para manter o anonimato, as respostas só ficam disponíveis para o facilitador. • Maioria. Uma decisão alcançada com o apoio de mais de 50% dos membros do grupo. Um grupo com um número ímpar de participantes pode garantir que uma decisão será alcançada, ao invés de resultar em um empate. • Pluralidade.Umadecisãoétomadapelomaiorblocodogrupo,mesmoqueamaiorianãosejaalcançada. Este método é geralmente usado quando o número de opções nomeadas for maior que duas. • Ditadura. Neste método um indivíduo decide pelo grupo.
  • 143.
    5 - GERENCIAMENTODO ESCOPO DO PROJETO 116 ©2013 Project Management Institute. Um Guia do Conhecimento em Gerenciamento de Projetos (Guia PMBOK® ) — Quinta Edição Todas essas técnicas de decisão em grupo podem ser aplicadas às técnicas de criatividade de grupo usadas no processo Coletar os requisitos. 5.2.2.6 Questionários e pesquisas Questionários e pesquisas são conjuntos de perguntas escritas, projetadas para acumular rapidamente informações de um grande número de respondentes. Os questionários e/ou pesquisas são mais apropriados para audiências variadas, quando uma resposta rápida é necessária, quando os respondentes estão geograficamente espalhados, e quando uma análise estatística é apropriada. 5.2.2.7 Observações As observações fornecem uma maneira direta de se examinar indivíduos em seu ambiente e como eles desempenhamoseutrabalhooutarefaseexecutamprocessos.Éparticularmenteútilparaprocessosdetalhados quando as pessoas que usam o produto têm dificuldade ou relutam em expressar os seus requisitos. A observação é também conhecida como “job shadowing.” (aprendizagem por observação). É normalmente feita externamente por um observador acompanhando um especialista de negócios na execução do seu trabalho. Também pode ser feita por um “observador participante” que de fato realiza um processo ou procedimento para experimentar como o mesmo é feito e descobrir requisitos ocultos. 5.2.2.8 Protótipos Construir um protótipo é um método para se obter respostas iniciais sobre os requisitos através de um modelo funcional do produto esperado, antes de efetivamente construí-lo. Já que um protótipo é tangível, ele permite que as partes interessadas façam experiências com um modelo do seu produto final ao invés de somente discutirem representações abstratas dos seus requisitos. Os protótipos suportam o conceito de elaboração progressiva em ciclos iterativos de criação de modelos em tamanho natural, experiências de usuários, geração de opiniões e revisão do protótipo. Quando ciclos de coletas de feedback suficientes forem realizados, os requisitos obtidos a partir do protótipo estarão completos para se partir para a fase de concepção ou construção. Storyboarding é uma técnica de construção de protótipo que exibe a sequência ou navegação por uma série de imagens ou ilustrações. Storyboards são usados em uma variedade de projetos e em setores variados como cinema, propaganda, projeto instrucional, e em outros projetos de desenvolvimento ágil de software. No desenvolvimento de software, os storyboards usam modelos para mostrar os caminhos de navegação pelas páginas web, telas ou outras interfaces de usuário. 5.2.2.9 Benchmarking O benchmarking envolve a comparação de práticas reais ou planejadas, tais como processos e operações, com as de organizações comparáveis para identificar as melhores práticas, gerar ideias para melhorias e fornecer uma base para medir o desempenho. As organizações comparadas durante o benchmarking podem ser internas ou externas.
  • 144.
    5 - GERENCIAMENTODO ESCOPO DO PROJETO 5 117©2013 Project Management Institute. Um Guia do Conhecimento em Gerenciamento de Projetos (Guia PMBOK® ) — Quinta Edição 5.2.2.10 Diagramas de contexto O diagrama de contexto é um exemplo de modelo de escopo. Os diagramas de contexto descrevem visualmente o escopo do produto mostrando um sistema de negócios (processo, equipamentos, sistema computacional, etc.), e como as pessoas e outros sistemas (atores) interagem com ele. Os diagramas de contexto mostram as entradas no sistema de negócios, o(s) agente(s) que fornecem a entrada, as saídas do sistema de negócios e o(s) agente(s) que recebem a saída. 5.2.2.11 Análise dos documentos Análise dos documentos é usada para obter requisitos pela análise da documentação existente e a identificação das informações relevantes aos requisitos. Existe uma ampla variedade de documentos que pode ser analisada para ajudar na obtenção dos requisitos relevantes. Exemplos de documentos que podem ser analisados incluem, mas não estão limitados, a: planos de negócios, literatura de marketing, acordos, solicitações de propostas, fluxos de processos atuais, modelos de dados lógicos, repositórios de regras de negócios, documentação de software de aplicação, documentação de processos ou interfaces de negócios, casos de uso, outros documentos de requisitos, registros de problemas/questões, políticas e documentação regulatória como leis, códigos, ou portarias, etc. 5.2.3 Coletar os requisitos: saídas 5.2.3.1 Documentação dos requisitos A documentação dos requisitos descreve como os requisitos individuais atendem às necessidades do negócio para o projeto. Os requisitos podem começar em um alto nível e tornarem-se progressivamente mais detalhados conforme mais informações sobre estes são conhecidos. Antes das linhas de base serem estabelecidas, os requisitos devem ser não ambíguos (mensuráveis e passíveis de testes), rastreáveis, completos, consistentes e aceitáveis para as principais partes interessadas. O formato de um documento de requisitos pode variar de uma simples lista categorizada por partes interessadas e prioridades a formas mais elaboradas contendo um resumo executivo, descrições detalhadas e anexos. Os componentes da documentação dos requisitos podem incluir, mas não estão limitados, a: • Requisitos de negócios, incluindo: ○○ Objetivos do negócio e do projeto para permitir rastreamento; ○○ Regras de negócios para a organização executora; e ○○ Os princípios diretrizes da organização.
  • 145.
    5 - GERENCIAMENTODO ESCOPO DO PROJETO 118 ©2013 Project Management Institute. Um Guia do Conhecimento em Gerenciamento de Projetos (Guia PMBOK® ) — Quinta Edição • Requisitos das partes interessadas, incluindo: ○○ Impactos em outras áreas organizacionais; ○○ Impactos em outras entidades internas ou externas à organização; e ○○ Requisitos de comunicação com as partes interessadas e de relatórios. • Requisitos de solução, incluindo: ○○ Requisitos funcionais e não funcionais; ○○ Requisitos tecnológicos e de conformidade com padrões; ○○ Requisitos de suporte e treinamento; ○○ Requisitos de qualidade; e ○○ Requisitos de relatos, etc. (os requisitos de solução podem ser documentados textualmente, em modelos, ou ambos). • Requisitos do projeto, tais como: ○○ Níveis de serviço, desempenho, segurança, conformidade, etc.; e ○○ Critérios de aceitação. • Requisitos de transição. • Premissas, dependências e restrições dos requisitos. 5.2.3.2 Matriz de rastreabilidade dos requisitos A matriz de rastreabilidade de requisitos é uma tabela que liga os requisitos de produto desde as suas origens até as entregas que os satisfazem. A utilização de uma matriz de rastreabilidade ajuda a garantir que cada requisito adiciona valor de negócio através da sua ligação aos objetivos de negócio e aos objetivos do projeto. Ela fornece um meio de rastreamento do início ao fim do ciclo de vida do projeto, ajudando a garantir que os requisitos aprovados na documentação sejam entregues no final do projeto. Finalmente, ela fornece uma estrutura de gerenciamento das mudanças do escopo do produto. O rastreamento inclui, mas não está limitado ao rastreamento de requisitos para os seguintes:
  • 146.
    5 - GERENCIAMENTODO ESCOPO DO PROJETO 5 119©2013 Project Management Institute. Um Guia do Conhecimento em Gerenciamento de Projetos (Guia PMBOK® ) — Quinta Edição • Necessidades, oportunidades, metas e objetivos de negócio; • Objetivos do projeto; • Escopo do projeto/entregas da EAP; • Design do produto; • Desenvolvimento do produto; • Estratégia de teste e cenários de teste; e • Requisitos de alto nível para requisitos mais detalhados. Os atributos associados a cada requisito devem ser registrados na matriz de rastreabilidade de requisitos. Esses atributos auxiliam a definição de informações chave a respeito do requisito. Os atributos típicos usados na matriz de rastreabilidade dos requisitos podem incluir: um identificador único, uma descrição textual do requisito, os argumentos para sua inclusão, proprietário, fonte, prioridade, versão, status atual (se está ativo, cancelado, adiado, adicionado, aprovado, designado, concluído) e a data do status. Atributos adicionais para garantir que o requisito satisfaça às partes interessadas podem incluir estabilidade, complexidade e critérios de aceitação.A Figura 5-6 fornece um exemplo de matriz de rastreabilidade de requisitos com seus atributos associados. Matriz de rastreabilidade dos requisitos Descrição dos requisitosID Necessidades do negócio, suas oportunidades, metas e objetivos Objetivos do projeto ID associado: Entregas de EAP Design de produto Desenvolvimento do produto Casos de teste Programs PortfoliosNome do projeto: Centro de custo: Descrição do projeto: 1.0 1.1 1.2 1.2.1 2.0 2.1 2.1.1 3.0 3.1 3.2 4.0 5.0 001 002 003 004 005 Figura 5-6. Exemplo de uma matriz de rastreabilidade de requisitos
  • 147.
    5 - GERENCIAMENTODO ESCOPO DO PROJETO 120 ©2013 Project Management Institute. Um Guia do Conhecimento em Gerenciamento de Projetos (Guia PMBOK® ) — Quinta Edição 5.3 Definir o escopo Definir o escopo é o processo de desenvolvimento de uma descrição detalhada do projeto e do produto. O principal benefício desse processo é que ele descreve os limites do projeto, serviços ou resultados ao definir quais dos requisitos coletados serão incluídos e quais serão excluídos do escopo do projeto. As entradas, ferramentas e técnicas, e saídas desse processo são ilustradas na Figura 5-7. A Figura 5-8 ilustra o diagrama de fluxo de processos. Entradas Ferramentas e técnicas Saídas .1 Plano de gerenciamento do escopo .2 Termo de abertura do projeto .3 Documentação dos requisitos .4 Ativos de processos organizacionais .1 Opinião especializada .2 Análise de produto .3 Geração de alternativas .4 Oficinas facilitadas .1 Declaração do escopo do projeto .2 Atualizações nos documentos do projeto Figura 5-7. Definir o escopo: entradas, ferramentas e técnicas, e saídas Gerenciamento do escopo do projeto 5.3 Definir o escopo 5.1 Planejar o gerenciamento do escopo 5.2 Coletar os requisitos 5.4 Criar a estrutura analítica do projeto (EAP) • Ativos de processos organizacionais • Termo de abertura do projeto • Documentação dos requisitos • Plano de gerenciamento do escopo • Declaração do escopo do projeto • Atualizações nos documentos do projeto 4.1 Desenvolver o termo de abertura do projeto 6.3 Sequenciar as atividades 6.5 Estimar as durações das atividades 6.6 Desenvolver o cronograma Documentos do projeto Empresa/ organização Figura 5-8. Diagrama do fluxo de dados do processo Definir o escopo
  • 148.
    5 - GERENCIAMENTODO ESCOPO DO PROJETO 5 121©2013 Project Management Institute. Um Guia do Conhecimento em Gerenciamento de Projetos (Guia PMBOK® ) — Quinta Edição Já que todos os requisitos identificados no processo Coletar requisitos podem não estar incluídos no projeto, o processo Definir o escopo seleciona os requisitos finais do projeto a partir da documentação de requisitos entregue durante o processo Coletar requisitos. Em seguida define uma descrição detalhada do projeto e produto, do serviço ou resultado. A preparação detalhada da especificação do escopo é crítica para o sucesso do projeto e baseia-se nas entregas principais, premissas e restrições que são documentadas durante a iniciação do projeto. Durante o planejamento do projeto, o seu escopo é definido e descrito com maior especificidade conforme as informações a respeito do projeto são conhecidas. Os riscos existentes, premissas e restrições são analisados para verificar sua integridade e acrescentados ou atualizados conforme necessário.O processo Definir o escopo pode ser altamente iterativo. Em projetos de ciclo de vida iterativo, será desenvolvida uma visão de alto nível para o projeto em geral, mas o escopo detalhado é determinado em uma iteração de cada vez e o planejamento detalhado para a iteração seguinte é executado à medida que o trabalho no escopo do projeto e entregas atuais avança. 5.3.1 Definir o escopo: entradas 5.3.1.1 Plano de gerenciamento do escopo Descrito na Seção 5.1.3.1.O plano de gerenciamento do escopo é um componente do plano de gerenciamento do projeto que estabelece as atividades para o desenvolvimento, monitoramento e controle do escopo do projeto. 5.3.1.2 Termo de abertura do projeto Descrito na Seção 4.1.3.1. O termo de abertura do projeto fornece a descrição em alto nível do projeto e das características do produto. Ele também contém os requisitos de aprovação do projeto. Se um termo de abertura do projeto não for usado pela organização executora, então informações similares precisam ser adquiridas ou desenvolvidas e usadas como base para a declaração detalhada do escopo do projeto. As organizações que não produzem um termo de abertura do projeto formal normalmente executam uma análise informal para identificar o conteúdo necessário para o planejamento adicional do escopo. 5.3.1.3 Documentação dos requisitos Descrita na Seção 5.2.3.1. Essa documentação será usada para selecionar os requisitos que serão incluídos no projeto.
  • 149.
    5 - GERENCIAMENTODO ESCOPO DO PROJETO 122 ©2013 Project Management Institute. Um Guia do Conhecimento em Gerenciamento de Projetos (Guia PMBOK® ) — Quinta Edição 5.3.1.4 Ativos de processos organizacionais Descritos na Seção 2.1.4. Os ativos de processos organizacionais podem influenciar como o escopo é definido. Os exemplos incluem, mas não estão limitados, a: • Políticas, procedimentos e modelos para uma declaração do escopo do projeto; • Arquivos de projetos anteriores; e • Lições aprendidas em fases ou projetos anteriores. 5.3.2 Definir o escopo: ferramentas e técnicas 5.3.2.1 Opinião especializada A opinião especializada é usada frequentemente para analisar as informações necessárias para desenvolver a especificação do escopo do projeto.Tal opinião e especialidade são aplicadas a qualquer detalhe técnico.Tal especialização é oferecida por qualquer grupo ou pessoa com conhecimento ou treinamento especializados e está disponível a partir de diversas fontes, incluindo, mas não estão limitados, a • Outras unidades dentro da organização; • Consultores; • Partes interessadas, inclusive clientes ou patrocinadores; • Associações profissionais e técnicas; • Setores da indústria; e • Especialistas no assunto. 5.3.2.2 Análise de produto Para projetos que têm um produto como entrega, ao invés de um serviço ou resultado, a análise de produto pode ser uma ferramenta eficaz. Cada área de aplicação tem um ou mais métodos usualmente aceitos para traduzir as descrições em alto nível do produto em entregas tangíveis.A análise do produto inclui técnicas como a decomposição do produto, análise de sistemas, análise de requisitos, engenharia de sistemas, engenharia de valor e análise de valor.
  • 150.
    5 - GERENCIAMENTODO ESCOPO DO PROJETO 5 123©2013 Project Management Institute. Um Guia do Conhecimento em Gerenciamento de Projetos (Guia PMBOK® ) — Quinta Edição 5.3.2.3 Geração de alternativas Geração de alternativas é a técnica usada para desenvolver o maior número possível de opções a fim de identificar diversas abordagens de execução e desenvolvimento do trabalho do projeto.Várias técnicas comuns de gerenciamento podem ser usadas, tais como brainstorming, pensamento lateral, análise de alternativas, etc. 5.3.2.4 Oficinas facilitadas Descrita na Seção 5.2.2.3. O envolvimento de participantes chave em uma variedade de expectativas e/ ou conhecimentos especializados nessas sessões de trabalho intensivo ajuda a alcançar uma compreensão multidisciplinar e comum dos objetivos e limites do projeto. 5.3.3 Definir o escopo: saídas 5.3.3.1 Especificação do escopo do projeto A especificação do escopo do projeto é a descrição do escopo do mesmo,das principais entregas,premissas, e restrições.A especificação do escopo do projeto documenta todo o escopo, incluindo o escopo do projeto e do produto. Ela descreve detalhadamente as entregas do projeto e o trabalho necessário para criá-las. Ela fornece também um entendimento comum do escopo do projeto entre as partes interessadas. Pode conter exclusões explícitas do escopo que podem auxiliar o gerenciamento das expectativas das partes interessadas. Possibilita que a equipe do projeto realize um planejamento mais detalhado, orienta o trabalho da mesma durante a execução e fornece a linha de base para avaliar se as solicitações de mudança ou trabalho adicional estão contidos no escopo ou são externos aos limites do projeto. O grau e o nível de detalhe no qual a declaração do escopo do projeto define o trabalho que será executado e o que será excluído pode ajudar a determinar a capacidade da equipe de gerenciamento do projeto de controlar o escopo geral do mesmo.A especificação detalhada do escopo do projeto inclui, seja diretamente ou por referência a outros documentos, o seguinte: • Descrição do escopo do produto. Elabora progressivamente as características do produto, serviço ou resultado descritos no termo de abertura do projeto e na documentação dos requisitos. • Critérios de aceitação. Um conjunto de condições a serem satisfeitas antes da aceitação das entregas. • Entrega. Qualquer produto, resultado ou capacidade para realizar um serviço único e verificável e cuja execução é exigida para concluir um processo, uma fase ou um projeto. As entregas também incluem os resultados auxiliares, tais como relatórios e documentação de gerenciamento do projeto. Essas entregas podem ser descritas em nível conciso ou em grande detalhe.
  • 151.
    5 - GERENCIAMENTODO ESCOPO DO PROJETO 124 ©2013 Project Management Institute. Um Guia do Conhecimento em Gerenciamento de Projetos (Guia PMBOK® ) — Quinta Edição • Exclusão do projeto. Identifica de modo geral o que é excluído do projeto. Declarar explicitamente o que está fora do escopo do projeto ajuda no gerenciamento das expectativas das partes interessadas. • Restrições. Um fator limitador que afeta a execução de um projeto ou processo. As restrições identificadas com a declaração do escopo do projeto listam e descrevem as restrições ou limitações internas e externas específicas associadas com o escopo do projeto que afetam a execução do mesmo como, por exemplo, um orçamento pré-definido ou quaisquer datas impostas ou marcos do cronograma comunicados pelo cliente ou pela organização executora. Quando um projeto é feito sob contrato, as cláusulas contratuais geralmente serão restrições. Informações sobre as restrições podem ser listadas na declaração do escopo do projeto ou em um registro separado. • Premissas. Um fator do processo de planejamento considerado verdadeiro, real ou certo, desprovido de prova ou demonstração. Também descreve o impacto potencial desses fatores se forem comprovados como falsos.As equipes de projetos frequentemente identificam, documentam e validam as premissas como parte do seu processo de planejamento. Informações sobre as premissas podem ser listadas na declaração do escopo do projeto ou em um registro separado. Embora o termo de abertura do projeto e a especificação do escopo do projeto sejam às vezes percebidos como contendo um certo grau de redundância, eles diferem no nível de detalhe contido em cada um. O termo de abertura do projeto contém informações de alto nível, e a especificação do escopo do projeto contém uma descrição detalhada dos elementos do escopo. Esses elementos são elaborados progressivamente ao longo de todo o projeto. A Tabela 5-1 descreve alguns dos elementos principais de cada documento. Tabela 5-1. Elementos do termo de abertura do projeto e da declaração do escopo do projeto Termo de abertura do projeto Propósito ou justificativa do projeto Objetivos mensuráveis do projeto e critérios de sucesso relacionados Requisitos de alto nível Descrição do projeto em alto nível Riscos de alto nível Resumo do cronograma de marcos Resumo do orçamento Lista das partes interessadas Requisitos para aprovação do projeto (o que constitui o sucesso do projeto, quem decide se o projeto é bem sucedido, e quem assina o projeto); Gerente do projeto, responsabilidade, e nível de autoridade designados Nome e autoridade do patrocinador ou de outra(s) pessoa(s) que autoriza(m) o termo de abertura do projeto. Declaração do escopo do projeto Descrição do escopo do projeto (progressivamente elaborado) Critérios de aceitação Entregas do projeto Exclusões do projeto Restrições do projeto Premissas do projeto
  • 152.
    5 - GERENCIAMENTODO ESCOPO DO PROJETO 5 125©2013 Project Management Institute. Um Guia do Conhecimento em Gerenciamento de Projetos (Guia PMBOK® ) — Quinta Edição 5.3.3.2 Atualizações nos documentos do projeto Os documentos do projeto que podem ser atualizados incluem, mas não estão limitados, a: • Registro das partes interessadas, • Documentação dos requisitos, e • Matriz de rastreabilidade dos requisitos. 5.4 Criar a estrutura analítica do projeto (EAP) Criar a EAP é o processo de subdivisão das entregas e do trabalho do projeto em componentes menores e mais facilmente gerenciáveis. O principal benefício desse processo é o fornecimento de uma visão estruturada do que deve ser entregue. As entradas, ferramentas e técnicas, e saídas desse processo estão ilustradas na Figura 5-9. A Figura 5-10 ilustra o diagrama de fluxo de dados do processo. Entradas Ferramentas e técnicas Saídas .1 Plano de gerenciamento do escopo .2 Declaração do escopo do projeto .3 Documentação dos requisitos .4 Fatores ambientais da empresa .5 Ativos de processos organizacionais .1 Decomposição .2 Opinião especializada .1 Linha de base do escopo .2 Atualizações nos documentos do projeto Figura 5-9. Criar a EAP: entradas, ferramentas e técnicas, e saídas
  • 153.
    5 - GERENCIAMENTODO ESCOPO DO PROJETO 126 ©2013 Project Management Institute. Um Guia do Conhecimento em Gerenciamento de Projetos (Guia PMBOK® ) — Quinta Edição Gerenciamento do escopo do projeto 5.4 Criar a estrutura analítica do projeto (EAP) 5.3 Definir o escopo 5.1 Planejar o gerenciamento do escopo 5.2 Coletar os requisitos 5.5 Validar o escopo • Fatores ambientais da empresa • Ativos de processos organizacionais • Declaração do escopo do projeto • Documentação dos requisitos • Plano de gerenciamento do escopo • Linha de base do escopo • Atualizações nos documentos do projeto 7.2 Estimar os custos 7.3 Determinar o orçamento 4.2 Desenvolver o plano de gerenciamento do projeto 6.2 Definir as atividades 11.2 Identificar os riscos 11.3 Realizar a análise qualitativa dos riscos Documentos do projeto Empresa/ organização Figura 5-10. Diagrama do fluxo de dados do processo Criar a EAP A EAP é uma decomposição hierárquica do escopo total do trabalho a ser executado pela equipe do projeto a fim de alcançar os objetivos do projeto e criar as entregas requeridas.A EAP organiza e define o escopo total do projeto e representa o trabalho especificado na atual declaração do escopo do projeto aprovada. O trabalho planejado é contido dentro dos componentes de nível mais baixo da EAP, que são chamados de pacotes de trabalho. Um pacote de trabalho pode ser usado para agrupar as atividades onde o trabalho é agendado, tem seu custo estimado, monitorado e controlado. No contexto da EAP, o trabalho se refere a produtos de trabalho ou entregas que são o resultado da atividade e não a atividade propriamente dita.
  • 154.
    5 - GERENCIAMENTODO ESCOPO DO PROJETO 5 127©2013 Project Management Institute. Um Guia do Conhecimento em Gerenciamento de Projetos (Guia PMBOK® ) — Quinta Edição 5.4.1 Criar a EAP: entradas 5.4.1.1 Plano de gerenciamento do escopo Descrito na Seção 5.1.3.1. O plano de gerenciamento do escopo especifica como criar a EAP a partir da declaração detalhada do escopo do projeto e como a mesma será mantida e aprovada. 5.4.1.2 Especificação do escopo do projeto Descrita na Seção 5.3.3.1. A especificação do escopo do projeto descreve o trabalho que será executado e o que será excluído. Ela também lista e descreve as restrições ou limitações internas e externas específicas que podem afetar a execução do projeto. 5.4.1.3 Documentação dos requisitos Descrita na Seção 5.2.3.1. A documentação detalhada dos requisitos é essencial para a compreensão do que precisa ser produzido como resultado do projeto e o que precisa ser feito para entregar o projeto e os seus produtos finais. 5.4.1.4 Fatores ambientais da empresa Descritos na Seção 2.1.5. Os padrões de EAP específicos de setor, relevantes à natureza do projeto, podem servir como fontes de referência externas para a criação da EAP. Por exemplo, projetos de engenharia podem fazer referência à ISO/IEC 15288 sobre Engenharia de sistemas - Processos no ciclo de vida do sistema [6], para criar uma EAP para um projeto novo. 5.4.1.5 Ativos de processos organizacionais Descritos na Seção 2.1.4. Os ativos de processos organizacionais que podem influenciar o processo Criar a EAP incluem, mas não estão limitados, a: • Políticas, procedimentos e modelos para a EAP; • Arquivos de projetos anteriores; e • Lições aprendidas de projetos anteriores.
  • 155.
    5 - GERENCIAMENTODO ESCOPO DO PROJETO 128 ©2013 Project Management Institute. Um Guia do Conhecimento em Gerenciamento de Projetos (Guia PMBOK® ) — Quinta Edição 5.4.2 Criar a EAP: ferramentas e técnicas 5.4.2.1 Decomposição Decomposição é a técnica usada para dividir e subdividir o escopo do projeto e suas entregas em partes menores e mais facilmente gerenciáveis. Pacote de trabalho é o trabalho definido no nível mais baixo da EAP para o qual o custo e a duração podem ser estimados e gerenciados.O nível de decomposição é frequentemente guiado pelo grau de controle necessário para gerenciar o projeto de forma eficaz. O nível de detalhe dos pacotes de trabalho variará com o tamanho e complexidade do projeto. A decomposição do trabalho completo do projeto em pacotes de trabalho geralmente envolve as seguintes atividades: • Identificação e análise das entregas e seu trabalho relacionado; • Estruturação e organização da EAP; • Decomposição dos níveis mais altos da EAP em componentes detalhados em menor nível; • Desenvolvimento e designação de códigos de identificação aos componentes da EAP; e • Verificação de que o grau de decomposição das entregas é apropriado. Uma parte de uma EAP com alguns ramos decompostos até o nível de pacote de trabalho é mostrada na Figura 5-11. 5.4.2.2 Opinião especializada A opinião especializada é usada frequentemente para analisar as informações necessárias para decompor as entregas do projeto até as menores partes dos componentes a fim de criar uma EAP eficaz. Tal opinião e conhecimento especializado são aplicados aos detalhes técnicos do escopo do projeto e usados para reconciliar diferenças de opinião sobre a melhor maneira de decompor o escopo geral do projeto. Este nível de especialização é fornecido por qualquer grupo ou pessoa com formação, conhecimento, habilidade ou experiência relevantes em projetos ou áreas de negócios semelhantes. A opinião especializada pode também tomar a forma de modelos pré-definidos que fornecem orientação sobre como decompor as entregas comuns de maneira eficaz. Tais modelos podem ser específicos a um setor ou disciplina, ou podem ser o resultado da experiência adquirida em projetos semelhantes. O gerente do projeto, em colaboração com a equipe do projeto, então determina a decomposição final do escopo do projeto em pacotes de trabalho separados que serão usados para gerenciar o trabalho do projeto com eficácia.
  • 156.
    5 - GERENCIAMENTODO ESCOPO DO PROJETO 5 129©2013 Project Management Institute. Um Guia do Conhecimento em Gerenciamento de Projetos (Guia PMBOK® ) — Quinta Edição 1.0 Projeto de sistema do gerenciamento do valor 1.1 Avaliação das necessidades 1.2 Desenvolvimento de padrões 1.3 Engenharia de sistemas 1.4 Gerenciamento de projetos A EAP é somente ilustrativa. Ela não visa representar o escopo completo de nenhum projeto específico, nem sugerir ser essa a única maneira de organizar uma EAP neste tipo de projeto. 1.1.1.1 Identificação de componentes 1.1.2.1 Avaliação de lacunas 1.1.3.1 Identificação de alternativas 1.1.4 Desenvolvimento de requisitos do sistema 1.1.3 Desenvolvimento de alternativas 1.1.2 Determinação de requisitos 1.1.1 Auditoria de sistemas atuais 1.1.1.2 Análise de componentes 1.1.2.2 Identificação de mudanças nos requisitos 1.1.3.2 Análise de alternativas Figura 5-11. Amostra de EAP decomposta em pacotes de trabalho Uma EAP pode ser criada através de várias abordagens. Alguns dos métodos mais comuns incluem a abordagem descendente, o uso de diretrizes específicas a organizações, e dos modelos de EAP. Uma abordagem ascendente pode ser usada durante a integração dos subcomponentes. A estrutura da EAP pode ser representada de várias maneiras, tais como: • Usando fases do ciclo de vida do projeto como o segundo nível de decomposição, com o produto e entregas do projeto inseridos no terceiro nível, como mostrado na Figura 5-12; • Usando entregas principais como o segundo nível de decomposição, como mostrado na Figura 5-13; e • Incorporando subcomponentes que podem ser desenvolvidos por organizações externas à equipe do projeto, como um trabalho contratado. O fornecedor então desenvolve a estrutura analítica do projeto de apoio contratado como parte do trabalho contratado.
  • 157.
    5 - GERENCIAMENTODO ESCOPO DO PROJETO 130 ©2013 Project Management Institute. Um Guia do Conhecimento em Gerenciamento de Projetos (Guia PMBOK® ) — Quinta Edição Planejamento Produto de software Versão 5.0 Projeto detalhado Construção Integração e teste Gerenciamento do projeto Requisitos do produto Software Software Software Software Reuniões Documentação do usuário Documentação do usuário Documentação do usuário Documentação do usuário Administração Materiais dos programas de treinamentos Materiais dos programas de treinamentos Materiais dos programas de treinamentos Materiais dos programas de treinamentos A EAP é somente ilustrativa. Ela não visa representar o escopo completo de nenhum projeto específico, nem sugerir ser essa a única maneira de organizar uma EAP neste tipo de projeto. Figura 5-12. Amostra de EAP organizada por fases Gerenciamento da engenharia de sistemas Atividades de suporte do GP Sistema da aeronave Gerenciamento do projeto Treinamento nos equipamentos Treinamento sobre as instalações Treinamento em serviços Treinamento Pedidos técnicos Dados de engenharia Dados de gerenciamento Dados Veículo aéreo ES de nível organizacional ES de nível intermediário ES de nível de armazenamento Equipamento de suporte Estrutura da aeronave Motor Sistema de comunicações Sistema de navegação Sistema de controle de incêndio Construções básicas Instalações de manutenção Instalações Modelos em tamanho natural Teste operacional Teste de desenvolvimento Teste Teste e avaliação A EAP é somente ilustrativa. Ela não visa representar o escopo completo de nenhum projeto específico, nem sugerir ser essa a única maneira de organizar uma EAP neste tipo de projeto. Figura 5-13. Exemplo de EAP com entregas principais
  • 158.
    5 - GERENCIAMENTODO ESCOPO DO PROJETO 5 131©2013 Project Management Institute. Um Guia do Conhecimento em Gerenciamento de Projetos (Guia PMBOK® ) — Quinta Edição A decomposição dos componentes do nível mais alto da EAP requer a subdivisão do trabalho para cada uma das entregas ou subcomponentes em seus elementos mais fundamentais, onde os componentes da EAP representam produtos, serviços ou resultados verificáveis.A EAP pode ser estruturada como uma lista resumida, um gráfico organizacional ou outro método que identifique uma decomposição hierárquica. A verificação da precisão da decomposição requer a determinação de que os componentes do nível mais baixo da EAP sejam os necessários e suficientes para a conclusão das entregas do nível mais alto correspondentes. Entregas diferentes podem ter níveis diferentes de decomposição. Para se chegar a um pacote de trabalho, o trabalho de algumas entregas precisa ser decomposto somente até o próximo nível, enquanto para outras são necessários níveis adicionais de decomposição. Conforme o trabalho é decomposto em níveis maiores de detalhe, a habilidade de planejá-lo, gerenciá-lo e controlá-lo aumenta. Contudo, uma decomposição excessiva pode resultar em um esforço de gerenciamento improdutivo, no uso ineficiente de recursos, na diminuição da eficiência durante a execução do trabalho e na dificuldade de agregação de dados nos diferentes níveis da EAP. A decomposição pode não ser possível para uma entrega ou subcomponente que serão efetuados num futuro distante. A equipe de gerenciamento do projeto normalmente espera até que haja um acordo sobre a entrega ou subcomponente, para que os detalhes da EAP possam ser desenvolvidos. Essa técnica é às vezes chamada de planejamento em ondas sucessivas. A EAP representa todo produto e trabalho do projeto, inclusive o trabalho de gerenciamento do mesmo. Todo o trabalho nos níveis mais baixos deve ser associado aos níveis mais altos para que nada seja omitido e nenhum trabalho extra seja executado. Isso é às vezes chamado de regra dos 100%. Para informações específicas a respeito da EAP, consulte The Practice Standard for Work Breakdown Structures– Second Edition [7]. Esse padrão contém exemplos de modelos de EAP específicos de setores econômicos e que podem ser adaptados aos projetos de uma área de aplicação distinta. 5.4.3 Criar a EAP: saídas 5.4.3.1 Linha de base do escopo A linha de base do escopo é a versão aprovada de uma especificação de escopo do projeto, de uma estrutura analítica do projeto (EAP) e seu dicionário da EAP associado, que só pode ser mudada através de procedimentos de controle formais, e é usada como uma base de comparação. Ela é um componente do plano de gerenciamento do projeto. Os componentes da linha de base do escopo incluem: • Especificação do escopo do projeto. A especificação do escopo do projeto inclui a descrição do escopo do projeto, das principais entregas, premissas e restrições.
  • 159.
    5 - GERENCIAMENTODO ESCOPO DO PROJETO 132 ©2013 Project Management Institute. Um Guia do Conhecimento em Gerenciamento de Projetos (Guia PMBOK® ) — Quinta Edição • EAP. A EAP é a decomposição hierárquica do escopo total do trabalho a ser executado pela equipe do projeto a fim de alcançar os objetivos do projeto e criar as entregas exigidas. Cada nível descendente da EAP representa uma definição cada vez mais detalhada do trabalho do projeto. A EAP é finalizada pela designação de uma conta de controle para cada pacote de trabalho e o estabelecimento de um identificador exclusivo para cada pacote de trabalho a partir de um código de contas. Esses identificadores produzem uma estrutura para a sumarização hierárquica de custos, cronograma e informações sobre recursos. Uma conta de controle é um ponto de controle do gerenciamento onde o escopo, custo real e cronograma são integrados e comparados ao valor agregado para uma medição do desempenho. Essas contas de controle são localizadas em pontos de gerenciamento selecionados na EAP. Cada uma pode incluir um ou mais pacotes de trabalho, mas cada um deles deve estar associado a somente uma conta de controle. Uma conta de controle pode incluir um ou mais pacotes de planejamento. Um pacote de planejamento é um componente da estrutura de decomposição do trabalho abaixo da conta de controle com conteúdo de trabalho conhecido, mas sem atividades detalhadas do cronograma. • Dicionário da EAP. O dicionário da EAP é um documento que fornece informações detalhadas sobre entregas, atividades e agendamento de cada componente da estrutura analítica do projeto (EAP). O dicionário da EAP é um documento que dá suporte à EAP. As informações contidas no dicionário da EAP incluem, mas não estão limitadas a: ○○ Código de identificador da conta, ○○ Descrição do trabalho, ○○ Premissas e restrições, ○○ Organização responsável, ○○ Marcos do cronograma, ○○ Atividades do cronograma associadas, ○○ Recursos necessários, ○○ Estimativa de custos, ○○ Requisitos de qualidade, ○○ Critérios de aceitação, ○○ Referências técnicas, e ○○ Informações sobre acordos. 5.4.3.2 Atualizações nos documentos do projeto Os documentos do projeto que podem ser atualizados incluem, mas não estão limitados à documentação dos requisitos, que pode precisar ser atualizada para incluir as mudanças aprovadas. Se as solicitações de mudança aprovadas resultarem do processo Criar a EAP, então a documentação dos requisitos pode precisar ser atualizada para incluir as mudanças aprovadas.
  • 160.
    5 - GERENCIAMENTODO ESCOPO DO PROJETO 5 133©2013 Project Management Institute. Um Guia do Conhecimento em Gerenciamento de Projetos (Guia PMBOK® ) — Quinta Edição 5.5 Validar o escopo Validar o escopo é o processo de formalização da aceitação das entregas concluídas do projeto. O principal benefício deste processo é que ele proporciona objetividade ao processo de aceitação e aumenta a probabilidade da aceitação final do produto, serviço ou resultado, através da validação de cada entrega. As entradas, ferramentas e técnicas, e saídas desse processo são ilustradas na Figura 5-14.A Figura 5-15 retrata o diagrama de fluxo de dados dos processos. Entradas Ferramentas e técnicas Saídas .1 Plano de gerenciamento do projeto .2 Documentação dos requisitos .3 Matriz de rastreabilidade dos requisitos .4 Entregas verificadas .5 Dados de desempenho do trabalho .1 Inspeção .2 Técnicas de tomada de decisão em grupo .1 Entregas aceitas .2 Solicitações de mudança .3 Informações sobre o desempenho do trabalho .4 Atualizações nos documentos do projeto Figura 5-14. Validar o escopo: entradas, ferramentas e técnicas, e saídas Gerenciamento do escopo do projeto 5.5 Validar o escopo 5.2 Coletar os requisitos • Project charter • Documentação dos requisitos • Matriz de rastreabilidade dos requisitos • Solicitações de mudança • Entregas aceitas • Atualizações nos documentos do projeto • Informações sobre o desempenho do trabalho • Dados de desempenho do trabalho • Entregas verificadas • Plano de gerenciamento do projeto 8.3 Controlar a qualidade 4.3 Orientar e gerenciar o trabalho do projeto 4.4 Monitorar e controlar o trabalho do projeto 4.5 Realizar o controle integrado de mudanças 4.6 Encerrar o projeto ou a fase Documentos do projeto 4.2 Desenvolver o plano de gerenciamento do projeto Figure 5-15. Validate Scope Data Flow Diagram A Guide to the Project Management Body of Knowledge (PMBOK® Guide) – Fifth Edition. ©2013 Project Management Institute, Inc. All rights reserved. Figura 5-15. Diagrama do fluxo de dados do processo Validar o escopo
  • 161.
    5 - GERENCIAMENTODO ESCOPO DO PROJETO 134 ©2013 Project Management Institute. Um Guia do Conhecimento em Gerenciamento de Projetos (Guia PMBOK® ) — Quinta Edição As entregas verificadas obtidas pelo processo Controlar a qualidade são revisadas com o cliente ou patrocinador para assegurar que foram concluídas satisfatoriamente e receberam a aceitação formal pelo cliente ou patrocinador. Neste processo, as saídas obtidas como resultado dos processos do planejamento na área de conhecimento em gerenciamento de projetos, tais como a documentação dos requisitos ou da linha de base do escopo, assim como os dados de desempenho do trabalho obtidos nos processos de execução de outras áreas de conhecimento são a base para realizar a validação e para a aceitação final. OprocessoValidaroescopoédiferentedoprocessoControlaraqualidadepoisoprimeiroestáprincipalmente interessado na aceitação das entregas, enquanto que o controle da qualidade se interessa principalmente com a precisão das entregas e o cumprimento dos requisitos de qualidade especificados nas entregas. O controle de qualidade normalmente é feito antes da validação do escopo, mas os dois processos podem ser executados paralelamente. 5.5.1 Validar o escopo: entradas 5.5.1.1 Plano de gerenciamento do projeto Descrito na seção 4.2.3.1. O plano de gerenciamento do projeto contém o plano de gerenciamento do escopo e a linha de base do mesmo. Como descrito na Seção 5.1.3.1, o plano de gerenciamento do escopo especifica como será obtida a aceitação formal das entregas concluídas do projeto. Linha de base do escopo (Seção 5.4.3.1) inclui a versão aprovada de uma declaração de escopo, de uma estrutura analítica do projeto (EAP), e seu dicionário de EAP associado, que só pode ser mudada através de procedimentos de controle formais, e é usada como uma base de comparação. 5.5.1.2 Documentação dos requisitos Descrita na Seção 5.2.3.1. A documentação de requisitos lista todos os requisitos do projeto, do produto, técnicos e outros tipos de requisitos do projeto ou produto, juntamente com os seus respectivos critérios de aceitação. 5.5.1.3 Matriz de rastreabilidade dos requisitos Descrita na Seção 5.2.3.2. A matriz de rastreabilidade de requisitos liga os requisitos às suas origens e os rastreia durante todo o ciclo de vida do projeto.
  • 162.
    5 - GERENCIAMENTODO ESCOPO DO PROJETO 5 135©2013 Project Management Institute. Um Guia do Conhecimento em Gerenciamento de Projetos (Guia PMBOK® ) — Quinta Edição 5.5.1.4 Entregas verificadas Descritas na Seção 8.3.3.3. Entregas verificadas são as entregas de projeto que foram concluídas e verificadas quanto à sua precisão pelo processo Realizar o controle da qualidade. 5.5.1.5 Dados de desempenho do trabalho Descritos na Seção 4.3.3.2. Os dados de desempenho do trabalho podem incluir o grau de conformidade com os requisitos, o número de não conformidades, a gravidade das não conformidades ou o número dos ciclos de validação executados em um período. 5.5.2 Validar o escopo: ferramentas e técnicas 5.5.2.1 Inspeção A inspeção inclui atividades tais como medição, exame e validação para determinar se o trabalho e as entregas atendem aos requisitos e critérios de aceitação do produto. As inspeções às vezes são chamadas revisões, revisões do produto, auditorias e homologações (em inglês, walkthroughs). Em algumas áreas de aplicação, esses diferentes termos têm significados exclusivos e específicos. 5.5.2.2 Técnicas de tomada de decisão em grupo Descrita na Seção 5.2.2.5. Estas técnicas são usadas para chegar a uma conclusão quando a validação é executada pela equipe do projeto e por outras partes interessadas. 5.5.3 Validar o escopo: saídas 5.5.3.1 Entregas aceitas As entregas que estão de acordo com os critérios de aceitação são formalmente assinadas e aprovadas pelo cliente ou patrocinador. A documentação formal recebida do cliente ou patrocinador confirmando a aceitação formal das entregas do projeto pelas partes interessadas é encaminhada ao processo Encerrar o projeto ou fase (Seção 4.6).
  • 163.
    5 - GERENCIAMENTODO ESCOPO DO PROJETO 136 ©2013 Project Management Institute. Um Guia do Conhecimento em Gerenciamento de Projetos (Guia PMBOK® ) — Quinta Edição 5.5.3.2 Solicitações de mudança As entregas concluídas que não foram formalmente aceitas são documentadas, juntamente com as razões para a sua rejeição. Essas entregas podem exigir uma solicitação de mudança visando o reparo de defeitos.As solicitações de mudança são processadas para revisão e distribuição no processo Realizar o controle integrado de mudanças (Seção 4.5). 5.5.3.3 Informações sobre o desempenho do trabalho Informações sobre o desempenho do trabalho incluem informações sobre o progresso do projeto, tais como quais entregas foram iniciadas, o seu progresso, quais entregas foram concluídas, e quais foram aceitas. Essas informações são documentadas como descrito na Seção 10.3.3.1 e comunicadas às partes interessadas. 5.5.3.4 Atualizações nos documentos do projeto Os documentos do projeto que podem ser atualizados como resultado do processo Validar o escopo incluem quaisquer documentos que definam o produto ou relatem o progresso da conclusão do produto.Os documentos verificados do projeto podem exigir a aprovação do cliente ou do patrocinador, na forma de assinaturas ou aceitações formais. 5.6 Controlar o escopo Controlar o escopo é o processo de monitoramento do progresso do escopo do projeto e do escopo do produto e gerenciamento das mudanças feitas na linha de base do escopo. O principal benefício deste processo é permitir que a linha de base do escopo seja mantida ao longo de todo o projeto. As entradas, ferramentas e técnicas, e saídas desse processo estão ilustradas na Figura 5-16. A Figura 5-17 ilustra o diagrama de fluxo de dados do processo. Entradas Ferramentas e técnicas Saídas .1 Plano de gerenciamento do projeto .2 Documentação dos requisitos .3 Matriz de rastreabilidade dos requisitos .4 Dados de desempenho do trabalho .5 Ativos de processos organizacionais .1 Análise de variação .1 Informações sobre o desempenho do trabalho .2 Solicitações de mudança .3 Atualizações no plano de gerenciamento do projeto .4 Atualizações nos documentos do projeto .5 Atualizações nos ativos de processos organizacionais Figura 5-16. Controlar o escopo: entradas, ferramentas e técnicas, e saídas
  • 164.
    5 - GERENCIAMENTODO ESCOPO DO PROJETO 5 137©2013 Project Management Institute. Um Guia do Conhecimento em Gerenciamento de Projetos (Guia PMBOK® ) — Quinta Edição Gerenciamento do escopo do projeto 5.6 Controlar o escopo 5.2 Coletar os requisitos • Project charter • Documentação dos requisitos • Matriz de rastreabilidade dos requisitos • Informações sobre o desempenho do trabalho • Atualizações nos ativos de processos organizacionais • Solicitações de mudança • Atualizações nos documentos do projeto • Atualizações no plano de gerenciamento do projeto • Plano de gerenciamento do projeto • Dados de desempenho do trabalho • Ativos de processos organizacionais 4.3 Orientar e gerenciar o trabalho do projeto 4.2 Desenvolver o plano de gerenciamento do projeto 4.2 Desenvolver o plano de gerenciamento do projeto 4.4 Monitorar e controlar o trabalho do projeto 4.5 Realizar o controle integrado de mudanças Documentos do projetoEmpresa/ organização Empresa/ organização Figura 5-17. Diagrama do fluxo de dados do processo Controlar o escopo O controle do escopo do projeto assegura que todas as mudanças solicitadas e ações corretivas ou preventivas recomendadas sejam processadas através do processo Realizar o controle integrado de mudanças (ver Seção 4.5). O controle do escopo do projeto é usado também para gerenciar as mudanças reais quando essas ocorrem e é integrado aos outros processos de controle. O aumento sem controle do produto ou escopo do projeto sem ajustes de tempo, custo, e recursos é chamado de scope creep. A mudança é inevitável; assim sendo, algum tipo de processo de controle de mudança é obrigatório para todos os projetos.
  • 165.
    5 - GERENCIAMENTODO ESCOPO DO PROJETO 138 ©2013 Project Management Institute. Um Guia do Conhecimento em Gerenciamento de Projetos (Guia PMBOK® ) — Quinta Edição 5.6.1 Controlar o escopo: entradas 5.6.1.1 Plano de gerenciamento do projeto Descrito na seção 4.2.3.1.As seguintes informações do plano de gerenciamento do projeto são usadas para controlar o escopo: • Linha de base do escopo. A linha de base do escopo é comparada aos resultados reais para determinar se uma mudança, ação corretiva ou preventiva é necessária. • Plano de gerenciamento do escopo. Seções do plano de gerenciamento do escopo descrevem como o projeto será monitorado e controlado. • Plano de gerenciamento das mudanças. O plano de gerenciamento de mudanças define o processo para gerenciar mudanças no projeto. • Plano gerenciamento da configuração. O plano de gerenciamento da configuração define os itens que são configuráveis, os que requerem controle formal de mudança e o processo para controlar as mudanças desses itens. • Plano de gerenciamento dos requisitos. Este plano é um componente do plano de gerenciamento do projeto e descreve como os requisitos do mesmo serão analisados, documentados e gerenciados. 5.6.1.2 Documentação dos requisitos Descrita na Seção 5.2.3.1. Os requisitos devem ser inequívocos (mensuráveis e passíveis de testes), investigáveis, completos, consistentes e aceitáveis para as principais partes interessadas. Requisitos bem documentados facilitam a detecção de qualquer divergência no escopo que foi acordado para o projeto ou produto. 5.6.1.3 Matriz de rastreabilidade dos requisitos Descrita na Seção 5.2.3.2.A matriz de rastreabilidade de requisitos ajuda a detectar o impacto de qualquer mudança ou desvio da linha de base do escopo em relação aos objetivos do projeto.
  • 166.
    5 - GERENCIAMENTODO ESCOPO DO PROJETO 5 139©2013 Project Management Institute. Um Guia do Conhecimento em Gerenciamento de Projetos (Guia PMBOK® ) — Quinta Edição 5.6.1.4 Dados de desempenho do trabalho Descritos na Seção 4.3.3.2.Os dados de desempenho do trabalho podem incluir a quantidade de solicitações de mudança recebidas, a quantidade de solicitações aceitas ou a quantidade de entregas concluídas, etc. 5.6.1.5 Ativos de processos organizacionais Descritos na Seção 2.1.4. Os ativos de processos organizacionais que podem influenciar o processo Controlar o Escopo incluem, mas não estão limitados, a: • O escopo formal e informal existente, as políticas, procedimentos e diretrizes relacionadas ao controle; e • Métodos de monitoramento e relato e os modelos a serem usados. 5.6.2 Controlar o escopo: ferramentas e técnicas 5.6.2.1 Análise de variação A análise de variação é uma técnica para determinar a causa e o grau de diferença entre a linha de base e o desempenho real. Medições do desempenho do projeto são usadas para avaliar a magnitude de variação a partir da linha de base do escopo.Aspectos importantes do controle do escopo do projeto incluem a determinação da causa e grau de variação relativa à linha de base do escopo (Seção 5.4.3.1) e a decisão sobre se ações corretivas ou preventivas são necessárias. 5.6.3 Controlar o escopo: saídas 5.6.3.1 Informações sobre o desempenho do trabalho As informações geradas sobre o desempenho do trabalho incluem informações correlacionadas e contextualizadas sobre o desempenho do escopo do projeto em comparação à linha de base do escopo. Elas podem incluir as categorias das mudanças recebidas, as variações do escopo identificadas e suas causas, o impacto que elas causam no cronograma ou custo, e a previsão do desempenho do escopo futuro. Essas informações fornecem uma base para a tomada de decisões sobre o escopo.
  • 167.
    5 - GERENCIAMENTODO ESCOPO DO PROJETO 140 ©2013 Project Management Institute. Um Guia do Conhecimento em Gerenciamento de Projetos (Guia PMBOK® ) — Quinta Edição 5.6.3.2 Solicitações de mudança A análise do desempenho do escopo pode resultar numa solicitação de mudança da linha de base do escopo ou de outros componentes do plano de gerenciamento do projeto. Solicitações de mudança podem incluir ações preventivas ou corretivas, reparos de defeitos, ou solicitações de aprimoramento. As solicitações de mudança são processadas para revisão e distribuição, de acordo com o processo Realizar o controle integrado de mudanças (Seção 4.5). 5.6.3.3 Atualizações no plano de gerenciamento do projeto As atualizações no plano de gerenciamento do projeto podem incluir, mas não estão limitadas, a: • Atualizações na linha de base do escopo. Se as solicitações de mudança aprovadas afetarem o escopo do projeto, então a especificação do escopo, a EAP e o dicionário da EAP são revisados e publicados novamente para refletir as mudanças aprovadas através do processo Realizar o controle integrado de mudanças. • Outras atualizações na linha de base. Se as solicitações de mudança aprovadas afetarem o projeto além do escopo do projeto, então as linhas de base dos custos e do cronograma correspondentes são revisadas e publicadas novamente para refletir as mudanças aprovadas. 5.6.3.4 Atualizações nos documentos do projeto Os documentos do projeto que podem ser atualizados incluem, mas não estão limitados, a: • Documentação dos requisitos, e • Matriz de rastreabilidade dos requisitos. 5.6.3.5 Atualizações nos ativos de processos organizacionais Os ativos de processos organizacionais que podem ser atualizados incluem, mas não estão limitados a: • Causas das variações, • Ação corretiva escolhida e suas razões, e • Outros tipos de lições aprendidas a partir do controle do escopo do projeto.
  • 168.
    6 - GERENCIAMENTODO TEMPO DO PROJETO 141 6 ©2013 Project Management Institute. Um Guia do Conhecimento em Gerenciamento de Projetos (Guia PMBOK® ) — Quinta Edição GERENCIAMENTO DO TEMPO DO PROJETO O Gerenciamento do tempo do projeto inclui os processos necessários para gerenciar o término pontual do projeto. A Figura 6-1 fornece uma visão geral dos processos de gerenciamento do tempo do projeto, que são: 6.1 Planejar o gerenciamento do cronograma—O processo de estabelecer as políticas, os procedimentos e a documentação para o planejamento, desenvolvimento, gerenciamento, execução e controle do cronograma do projeto. 6.2 Definir as atividades—O processo de identificação e documentação das ações específicas a serem realizadas para produzir as entregas do projeto. 6.3 Sequenciar as atividades—O processo de identificação e documentação dos relacionamentos entre as atividades do projeto. 6.4 Estimar os recursos das atividades—O processo de estimativa dos tipos e quantidades de material, recursos humanos, equipamentos ou suprimentos que serão necessários para realizar cada atividade. 6.5 Estimar as durações das atividades—O processo de estimativa do número de períodos de trabalho que serão necessários para terminar atividades específicas com os recursos estimados. 6.6 Desenvolver o cronograma—O processo de análise das sequências das atividades,suas durações, recursos necessários e restrições do cronograma visando criar o modelo do cronograma do projeto. 6.7 Controlar o cronograma—O processo de monitoramento do andamento das atividades do projeto para atualização no seu progresso e gerenciamento das mudanças feitas na linha de base do cronograma para realizar o planejado. 66
  • 169.
    6 - GERENCIAMENTODO TEMPO DO PROJETO 142 ©2013 Project Management Institute. Um Guia do Conhecimento em Gerenciamento de Projetos (Guia PMBOK® ) — Quinta Edição Estes processos interagem entre si e com os de outras áreas de conhecimento como descrito com detalhes nas Seção 3 e Anexo A1. A distinção entre a apresentação do cronograma do projeto e os dados do cronograma (Seção 6.6.3.3) e os cálculos que geram o cronograma do projeto (Seção 6.6.3) é feita pela consulta à ferramenta do cronograma contendo os dados do projeto como o modelo do projeto. O modelo do cronograma é uma representação do plano para a execução das atividades do projeto incluindo durações, dependências, e outras informações de planejamento, usado para produzir um cronograma de projeto juntamente com outros artefatos do cronograma. Para informações mais específicas a respeito do modelo de cronograma, consulte o Practice Standard for Scheduling [8]. Em alguns projetos, especialmente naqueles de escopo menor, os processos definir as atividades, sequenciar as atividades, estimar os recursos das atividades, estimar as durações das atividades e desenvolver o modelo do cronograma estão tão estreitamente conectados que são vistos como um único processo que pode ser realizado por uma pessoa em um período de tempo relativamente curto. Estes processos são aqui representados como elementos distintos, pois as ferramentas e técnicas para cada processo são diferentes. Os processos de gerenciamento do tempo do projeto e suas ferramentas e técnicas associadas são documentados no plano de gerenciamento do cronograma. O plano de gerenciamento do cronograma é um plano auxiliar do,e integrado ao,plano de gerenciamento do projeto através do processo Desenvolver o plano de gerenciamento do projeto (Seção 4.2). O plano de gerenciamento do cronograma identifica um método e uma ferramenta de cronograma (Figura 6.2), e estabelece o formato e critérios para o desenvolvimento e controle do cronograma do projeto. A metodologia de cronograma selecionada define a estrutura e os algoritmos usados na ferramenta de cronograma para criar o modelo de cronograma. Algumas das metodologias de elaboração do cronograma mais conhecidas incluem o método do caminho crítico (MCC) e o método da corrente crítica (CCM). O desenvolvimento do cronograma do projeto usa as saídas dos processos para definir e sequenciar as atividades, estimar os recursos e as durações das atividades em combinação com a ferramenta de cronograma para produzir o modelo do cronograma. O cronograma finalizado e aprovado é a linha de base que será usada no processo Controlar o cronograma (Seção 6.7). À medida que as atividades do projeto são desenvolvidas, a maior parte do esforço na área de conhecimento de gerenciamento do tempo do projeto ocorrerá no processo Controlar o cronograma, visando assegurar o término pontual do trabalho do projeto.A Figura 6-2 fornece uma visão geral da elaboração do cronograma que mostra como a metodologia e a ferramenta de cronograma e as saídas dos processos de gerenciamento do tempo do projeto interagem para criar o cronograma do projeto.
  • 170.
    6 - GERENCIAMENTODO TEMPO DO PROJETO 143 6 ©2013 Project Management Institute. Um Guia do Conhecimento em Gerenciamento de Projetos (Guia PMBOK® ) — Quinta Edição .1 Entradas .1 Plano de gerenciamento do projeto .2 Termo de abertura do projeto .3 Fatores ambientais da empresa .4 Ativos de processos organizacionais .2 Ferramentas e técnicas .1 Opinião especializada .2 Técnicas analíticas .3 Reuniões .3 Saídas .1 Plano de gerenciamento do cronograma Visão geral do gerenciamento do tempo do projeto 6.1 Planejar o gerenciamento do cronograma a .1 Entradas .1 Plano de gerenciamento do cronograma .2 Linha de base do escopo .3 Fatores ambientais da empresa .4 Ativos de processos organizacionais .2 Ferramentas e técnicas .1 Decomposição .2 Planejamento em ondas sucessivas .3 Opinião especializada .3 Saídas .1 Lista de atividades .2 Atributos das atividades .3 Lista de marcos 6.2 Definir as atividades .1 Entradas .1 Plano de gerenciamento do cronograma .2 Lista de atividades .3 Atributos das atividades .4 Lista de marcos .5 Declaração do escopo do projeto .6 Fatores ambientais da empresa .7 Ativos de processos organizacionais .2 Ferramentas e técnicas .1 Método do diagrama de precedência (MDP) .2 Determinação de dependência .3 Antecipações e esperas .3 Saídas .1 Diagramas de rede do cronograma do projeto .2 Atualizações nos documentos do projeto 6.3 Sequenciar as atividades .1 Entradas .1 Plano de gerenciamento do cronograma .2 Lista de atividades .3 Atributos das atividades .4 Requisitos de recursos das atividades .5 Calendário dos recursos .6 Declaração do escopo do projeto .7 Registro dos riscos .8 Estrutura analítica dos recursos .9 Fatores ambientais da empresa .10 Ativos de processos organizacionais .2 Ferramentas e técnicas .1 Opinião especializada .2 Estimativa análoga .3 Estimativa paramétrica .4 Estimativas de três pontos .5 Técnicas de tomada de decisão em grupo .6 Análise de reservas .3 Saídas .1 Estimativas das durações das atividades .2 Atualizações nos documentos do projeto 6.5 Estimar as durações das atividades .1 Entradas .1 Plano de gerenciamento do cronograma .2 Lista de atividades .3 Atributos das atividades .4 Diagramas de rede do cronograma do projeto .5 Requisitos de recursos das atividades .6 Calendários dos recursos .7 Estimativas de duração das atividades .8 Declaração do escopo do projeto .9 Registro dos riscos .10 Designações do pessoal do projeto .11 Estrutura analítica dos recursos .12 Fatores ambientais da empresa .13 Ativos de processos organizacionais .2 Ferramentas e técnicas .1 Análise de rede do cronograma .2 Método do caminho crítico .3 Método da corrente crítica .4 Técnicas de otimização de recursos .5 Técnicas de desenvolvimento de modelos .6 Antecipações e esperas .7 Compressão de cronograma .8 Ferramenta de cronograma .3 Saídas .1 Linha de base do cronograma .2 Cronograma do projeto .3 Dados do cronograma .4 Calendário do projeto .5 Atualizações no plano de gerenciamento do projeto .6 Atualizações nos documentos do projeto 6.6 Desenvolver o cronograma .1 Entradas .1 Plano de gerenciamento do projeto .2 Cronograma do projeto .3 Dados de desempenho do trabalho .4 Calendário do projeto .5 Dados do cronograma .6 Ativos de processos organizacionais .2 Ferramentas e técnicas .1 Análise de desempenho .2 Software de gerenciamento de projetos .3 Técnicas de otimização de recursos .4 Técnicas de desenvolvimento de modelos .5 Antecipações e esperas .6 Compressão de cronograma .7 Ferramenta de cronograma .3 Saídas .1 Informações sobre o desempenho do trabalho .2 Previsões de cronograma .3 Solicitações de mudança .4 Atualizações no plano de gerenciamento do projeto .5 Atualizações nos documentos do projeto .6 Atualizações nos ativos de processos organizacionais 6.7 Controlar o cronograma .1 Entradas .1 Plano de gerenciamento do cronograma .2 Lista de atividades .3 Atributos das atividades .4 Calendário do recurso .5 Registro dos riscos .6 Estimativas de custos das atividades .7 Fatores ambientais da empresa .8 Ativos de processos organizacionais .2 Ferramentas e técnicas .1 Opinião especializada .2 Análise de alternativas .3 Dados publicados sobre estimativas .4 Estimativa bottom-up .5 Software de gerenciamento de projetos .3 Saídas .1 Requisitos de recursos das atividades .2 Estrutura analítica dos recursos .3 Atualizações nos documentos do projeto 6.4 Estimar os recursos das atividades Figura 6-1. Visão geral do gerenciamento do tempo do projeto
  • 171.
    6 - GERENCIAMENTODO TEMPO DO PROJETO 144 ©2013 Project Management Institute. Um Guia do Conhecimento em Gerenciamento de Projetos (Guia PMBOK® ) — Quinta Edição Exemplos de apresentações do cronograma do projeto Diagrama de rede Gráfico de barrasLista de atividades Cronograma do projeto Modelo de cronograma Informações do projeto Método de elaboração de cronograma Ferramenta de cronograma Saídas Gera Por exemplo, MCC Dados específicos do projeto (Por exemplo, EAP, atividades, recursos, durações, dependências, restrições, calendários, marcos, esperas, etc.) Figura 6-2. Visão geral do desenvolvimento do cronograma
  • 172.
    6 - GERENCIAMENTODO TEMPO DO PROJETO 145 6 ©2013 Project Management Institute. Um Guia do Conhecimento em Gerenciamento de Projetos (Guia PMBOK® ) — Quinta Edição 6.1 Planejar o gerenciamento do cronograma Planejar o gerenciamento do cronograma é o processo de estabelecer as políticas, os procedimentos e a documentação para o planejamento, desenvolvimento, gerenciamento, execução e controle do cronograma do projeto. O principal benefício deste processo é o fornecimento de orientação e instruções sobre como o cronograma do projeto será gerenciado ao longo de todo o projeto.As entradas, ferramentas e técnicas, e saídas desse processo estão ilustradas na Figura 6-3. A Figura 6-4 retrata o diagrama de fluxo de dados do processo. Entradas Ferramentas e técnicas Saídas .1 Plano de gerenciamento do projeto .2 Termo de abertura do projeto .3 Fatores ambientais da empresa .4 Ativos de processos organizacionais .1 Opinião especializada .2 Técnicas analíticas .3 Reuniões .1 Plano de gerenciamento do cronograma Figura 6-3. Planejar o gerenciamento do cronograma: entradas, ferramentas e técnicas, e saídas • Change log Gerenciamento do tempo do projeto 6.1 Planejar o gerenciamento do cronograma 6.2 Definir as atividades 6.4 Estimar os recursos das atividades 6.3 Sequenciar as atividades 6.5 Estimar as durações das atividades 6.6 Desenvolver o cronograma • Termo de abertura do projeto • Plano de gerenciamento do projeto • Fatores ambientais da empresa • Ativos de processos organizacionais • Plano de gerenciamento do cronograma4.2 Desenvolver o plano de gerenciamento do projeto 11.2 Identificar os riscos 11.4 Realizar a análise quantitativa dos riscos 4.1 Desenvolver o termo de abertura do projeto Empresa/ organização Figura 6-4. Diagrama do fluxo de dados do processo Planejar o gerenciamento do cronograma
  • 173.
    6 - GERENCIAMENTODO TEMPO DO PROJETO 146 ©2013 Project Management Institute. Um Guia do Conhecimento em Gerenciamento de Projetos (Guia PMBOK® ) — Quinta Edição O plano de gerenciamento do cronograma é um componente do plano de gerenciamento do projeto. O plano de gerenciamento do cronograma pode ser formal ou informal, altamente detalhado ou generalizado, baseado nas necessidades do projeto, e inclui os limites de controle apropriados. O plano de gerenciamento do cronograma define como as contingências do cronograma serão reportadas e avaliadas. O plano de gerenciamento do cronograma pode ser atualizado para refletir uma mudança na maneira como o cronograma é gerenciado. O plano de gerenciamento do cronograma é uma entrada importante no processo Desenvolver o plano de gerenciamento do projeto, como referido na Seção 6.1.3.1. 6.1.1 Planejar o gerenciamento do cronograma: entradas 6.1.1.1 Plano de gerenciamento do projeto Descrito na Seção 4.2.3.1. O plano de gerenciamento do projeto contém informações usadas para desenvolver o plano de gerenciamento do cronograma que incluem, mas não estão limitadas a: • Linha de base do escopo. A linha de base do escopo inclui a especificação do escopo do projeto e os detalhes da estrutura analítica do projeto (EAP) usados para a definição das atividades, a estimativa de duração e o gerenciamento do cronograma; e • Outras informações. Outras decisões sobre custos, riscos e comunicações relacionadas com a elaboração do cronograma a partir do plano de gerenciamento do projeto são usadas para desenvolver o cronograma. 6.1.1.2 Termo de abertura do projeto Descrito na Seção 4.1.3.1. O termo de abertura do projeto apresenta o resumo do cronograma de marcos e os requisitos de aprovação do projeto que influenciarão o gerenciamento do cronograma do projeto. 6.1.1.3 Fatores ambientais da empresa Descritos na Seção 2.1.5. Os fatores ambientais da empresa que influenciam o processo Planejar o gerenciamento do cronograma incluem, mas não estão limitados, a: • A estrutura e cultura organizacionais podem influenciar o gerenciamento do cronograma; • Disponibilidade de recursos e habilidades que podem influenciar o planejamento do cronograma; • O software de planejamento do projeto fornece a ferramenta de cronograma e possibilidades alternativas para o gerenciamento do cronograma; • Informações comerciais publicadas, tais como informações de produtividade dos recursos, estão muitas vezes disponíveis em bancos de dados comerciais que fazem o rastreamento; e • Sistemas organizacionais de autorização do trabalho.
  • 174.
    6 - GERENCIAMENTODO TEMPO DO PROJETO 147 6 ©2013 Project Management Institute. Um Guia do Conhecimento em Gerenciamento de Projetos (Guia PMBOK® ) — Quinta Edição 6.1.1.4 Ativos de processos organizacionais Descritos na Seção 2.1.4. Os ativos de processos organizacionais que influenciam o processo Planejar o gerenciamento do cronograma incluem, mas não estão limitados, a: • Ferramentas de monitoramento e relato das informações a serem utilizadas; • Informações históricas; • Ferramentas de controle do cronograma; • Políticas, procedimentos e diretrizes existentes, formais ou informais, relacionadas ao controle do cronograma; • Modelos; • Diretrizes para encerramento do projeto; • Procedimentos de controle das mudanças; e • Procedimentos de controle de riscos, incluindo categorias de riscos, definições de impacto e probabilidade e matriz de probabilidade e impacto. 6.1.2 Planejar o gerenciamento do cronograma: ferramentas e técnicas 6.1.2.1 Opinião especializada A opinião especializada, guiada por informações históricas, fornece discernimento valioso sobre o ambiente e informações de projetos passados similares. A opinião especializada também pode sugerir sobre se seria recomendável combinar métodos e como reconciliar as diferenças entre eles. A opinião fornecida baseada em especialização numa área de aplicação, área de conhecimento, disciplina, setor econômico,etc.,conforme apropriada à atividade sendo executada,deve ser utilizada no desenvolvimento do plano de gerenciamento do cronograma. 6.1.2.2 Técnicas analíticas O processo Planejar o gerenciamento do cronograma pode envolver a escolha de opções estratégicas na estimativa e elaboração do cronograma, tais como: metodologia de elaboração do cronograma, ferramentas e técnicas de cronograma, abordagens e formatos de estimativa, e software de gerenciamento de projetos. O plano de gerenciamento do cronograma também pode detalhar meios de utilizar as técnicas de paralelismo ou compressão (Seção 6.6.2.7) do cronograma do projeto, tal como a execução de atividades em paralelo. Essas decisões, como outras decisões de cronograma que afetam o projeto, podem afetar os riscos do projeto.
  • 175.
    6 - GERENCIAMENTODO TEMPO DO PROJETO 148 ©2013 Project Management Institute. Um Guia do Conhecimento em Gerenciamento de Projetos (Guia PMBOK® ) — Quinta Edição As políticas e procedimentos organizacionais podem influenciar que técnicas de elaboração do cronograma serão empregadas nessas decisões. As técnicas podem incluir, mas não estão limitadas ao, planejamento em ondas sucessivas (Seção 6.2.2.2), antecipações e esperas (Seção 6.3.2.3), análise de alternativas (Seção 6.4.2.2), e métodos de avaliação do desempenho do cronograma (Seção 6.7.2.1). 6.1.2.3 Reuniões As equipes dos projetos podem fazer reuniões de planejamento para desenvolver o plano de gerenciamento do cronograma. Os participantes dessas reuniões podem incluir o gerente do projeto, o patrocinador do projeto, membros selecionados da equipe do projeto e das partes interessadas, qualquer pessoa com responsabilidade no planejamento ou execução do cronograma, e outros, conforme necessário. 6.1.3 Planejar o gerenciamento do cronograma: saídas 6.1.3.1 Plano de gerenciamento do cronograma Um componente do plano de gerenciamento do projeto que estabelece os critérios e as atividades para o desenvolvimento, monitoramento e controle do cronograma. O plano de gerenciamento do cronograma pode ser formal ou informal, altamente detalhado ou generalizado, baseado nas necessidades do projeto e inclui os limites de controle apropriados. Por exemplo, o plano de gerenciamento do cronograma pode estabelecer o seguinte: • O desenvolvimento do modelo do cronograma do projeto. A metodologia e a ferramenta de cronograma a serem usadas no desenvolvimento do modelo do cronograma do projeto são especificadas. • Nível de exatidão. A faixa aceitável usada na determinação das estimativas realistas de duração das atividades é especificada e pode incluir uma quantia para contingências. • Unidades de medida. Cada unidade usada em medições (como horas e dias de pessoal ou semanas para medidas de tempo, ou metros, litros, toneladas, quilômetros ou jardas cúbicas para medidas de quantidade), é definida para cada um dos recursos. • Associações com procedimentos organizacionais. A estrutura analítica do projeto (EAP) (Seção 5.4) fornece a estrutura para o plano de gerenciamento do cronograma, considerando a consistência com as estimativas e os cronogramas resultantes. • Manutenção do modelo do cronograma do projeto. O processo usado para atualizar o progresso no andamento e registro do projeto no modelo do cronograma durante a execução do projeto é definido. • Limites de controle. Limites de variação para monitoramento do desempenho do cronograma podem ser especificados para indicar uma quantidade de variação combinada a ser permitida antes que alguma ação seja necessária. Os limites são tipicamente expressos como percentagem de desvio dos parâmetros estabelecidos no plano do linha de base.
  • 176.
    6 - GERENCIAMENTODO TEMPO DO PROJETO 149 6 ©2013 Project Management Institute. Um Guia do Conhecimento em Gerenciamento de Projetos (Guia PMBOK® ) — Quinta Edição • Regras para medição do desempenho. As regras para medição do desempenho do gerenciamento do valor agregado (GVA) ou outras regras de medição física do desempenho são estabelecidas. Por exemplo, o plano de gerenciamento do cronograma pode especificar: ○○ Regras para estabelecer o percentual completo, ○○ Contas de controle em que o gerenciamento do progresso e cronograma serão medidos, ○○ Técnicasdemediçãodovaloragregado(porexemplo,linhasdebase,fórmulafixa,percentual completo etc. ), a serem empregadas (para obter informações mais específicas, consulte a publicação Practice Standard for Earned Value Management [9]), e ○○ Medições do desempenho do cronograma tais como a variação de prazos (VPR) e o índice de desempenho de prazos (IDP) usadas para avaliar a magnitude de variação à linha de base do cronograma original. • Formatos de relatórios. Os formatos e frequências para vários relatórios de prazos são definidos. • Descrições dos processos. Descrições de cada um dos processos de gerenciamento dos prazos são documentadas. 6.2 Definir as atividades Definir as atividades é o processo de identificação e documentação das ações específicas a serem realizadas para produzir as entregas do projeto. O principal benefício deste processo é a divisão dos pacotes de trabalho em atividades que fornecem uma base para estimar, programar, executar, monitorar e controlar os trabalhos do projeto. As entradas, ferramentas e técnicas, e saídas desse processo estão ilustradas na Figura 6-5. A Figura 6-6 ilustra o diagrama de fluxo de dados do processo. Entradas Ferramentas e técnicas Saídas .1 Plano de gerenciamento do cronograma .2 Linha de base do escopo .3 Fatores ambientais da empresa .4 Ativos de processos organizacionais .1 Decomposição .2 Planejamento em ondas sucessivas .3 Opinião especializada .1 Lista de atividades .2 Atributos das atividades .3 Lista de marcos Figura 6-5. Definir as atividades: entradas, ferramentas e técnicas, e saídas
  • 177.
    6 - GERENCIAMENTODO TEMPO DO PROJETO 150 ©2013 Project Management Institute. Um Guia do Conhecimento em Gerenciamento de Projetos (Guia PMBOK® ) — Quinta Edição • Change log Gerenciamento do tempo do projeto 6.2 Definir as atividades 6.1 Planejar o gerenciamento do cronograma 6.3 Sequenciar as atividades 6.5 Estimar as durações das atividades 6.4 Estimar os recursos das atividades 6.6 Desenvolver o cronograma • Linha de base do escopo • Lista de marcos • Ativos de processos organizacionais • Fatores ambientais da empresa • Plano de gerenciamento do cronograma • Lista de atividades • Atributos das atividades 5.4 Criar a EAP Empresa/ organização Figura 6-6. Diagrama do fluxo de dados do processo Definir as atividades Implícitos neste processo estão a definição e o planejamento das atividades do cronograma de tal modo que os objetivos do projeto sejam alcançados. O processo Criar a EAP identifica as entregas no nível mais baixo da estrutura analítica do projeto (EAP), o pacote de trabalho. Os pacotes de trabalho são tipicamente decompostos em componentes menores chamados atividades que representam o esforço de trabalho necessário para completar o pacote de trabalho. 6.2.1 Definir as atividades: entradas 6.2.1.1 Plano de gerenciamento do cronograma Descrito na Seção 6.1.3.1. Uma entrada importante no plano de gerenciamento do cronograma é o nível de detalhe necessário prescrito para gerenciar o trabalho.
  • 178.
    6 - GERENCIAMENTODO TEMPO DO PROJETO 151 6 ©2013 Project Management Institute. Um Guia do Conhecimento em Gerenciamento de Projetos (Guia PMBOK® ) — Quinta Edição 6.2.1.2 Linha de base do escopo Descrita na Seção 5.4.3.1. A EAP, entregas, restrições e premissas do projeto documentadas na linha de base do escopo do projeto são explicitamente consideradas durante a definição das atividades. 6.2.1.3 Fatores ambientais da empresa Descritos na Seção 2.1.5. Os fatores ambientais da empresa que influenciam o processo Definir as atividades incluem, mas não estão limitados, a: • Estrutura e cultura organizacionais, • Informações comerciais publicadas a partir de bancos de dados comerciais, e • Sistema de informações de gerenciamento de projeto (SIGP). 6.2.1.4 Ativos de processos organizacionais Descritos na Seção 2.1.4. Os ativos de processos organizacionais que podem influenciar o processo Definir as atividades incluem, mas não estão limitados, a: • Base de conhecimento de lições aprendidas contendo informações históricas sobre listas das atividades usadas em projetos anteriores similares, • Processos padronizados, • Modelos que contêm uma lista de atividades padrão ou parte de uma lista de atividades de um projeto anterior, e • Políticas, procedimentos e diretrizes existentes relacionados ao planejamento formal e informal de atividades, tais como a metodologia de elaboração do cronograma, que são considerados no desenvolvimento das definições de atividades. 6.2.2 Definir as atividades: ferramentas e técnicas 6.2.2.1 Decomposição Decomposição é uma técnica usada para dividir e subdividir o escopo do projeto e suas entregas em partes menores e mais fáceis de gerenciar. Estas atividades representam o esforço necessário para completar um pacote de trabalho. O processo Definir as atividades define as saídas finais como atividades ao invés de entregas, como é feito no processo Criar a EAP (Seção 5.4).
  • 179.
    6 - GERENCIAMENTODO TEMPO DO PROJETO 152 ©2013 Project Management Institute. Um Guia do Conhecimento em Gerenciamento de Projetos (Guia PMBOK® ) — Quinta Edição A lista das atividades, a EAP e o dicionário da EAP podem ser desenvolvidos sequencialmente ou paralelamente, com ambos servindo de base para o desenvolvimento da lista final das atividades. Cada pacote de trabalho dentro da EAP é decomposto em atividades menores, necessárias para a produção das entregas do pacote de trabalho. O envolvimento de membros da equipe na decomposição pode gerar resultados melhores e mais precisos. 6.2.2.2 Planejamento em ondas sucessivas O planejamento em ondas sucessivas é uma técnica de planejamento iterativo em que o trabalho a ser executado a curto prazo é planejado em detalhe, ao passo que o trabalho no futuro é planejado em um nível mais alto. É uma forma de elaboração progressiva. Portanto, um trabalho pode existir em vários níveis de detalhamento dependendo de onde está no ciclo de vida do projeto. Durante o planejamento estratégico inicial, quando a informação está menos definida, os pacotes de trabalho podem ser decompostos até o nível conhecido de detalhe. Conforme os eventos que estão para acontecer são mais conhecidos, os pacotes podem ser decompostos em atividades. 6.2.2.3 Opinião especializada Membros da equipe do projeto ou outros especialistas, que tenham experiência e habilidade no desenvolvimento de especificações detalhadas do escopo de projetos, em EAP e em cronogramas de projeto podem fornecer opiniões técnicas sobre a definição de atividades. 6.2.3 Definir as atividades: saídas 6.2.3.1 Lista de atividades A lista de atividades é uma lista abrangente que inclui todas as atividades do cronograma necessárias no projeto.A lista de atividades também inclui o identificador de atividades e uma descrição do escopo de trabalho de cada atividade em detalhe suficiente para assegurar que os membros da equipe do projeto entendam qual trabalho precisa ser executado. Cada atividade deve ter um título exclusivo que descreve o seu lugar no cronograma, mesmo que tal atividade seja mostrada fora do contexto do cronograma do projeto.
  • 180.
    6 - GERENCIAMENTODO TEMPO DO PROJETO 153 6 ©2013 Project Management Institute. Um Guia do Conhecimento em Gerenciamento de Projetos (Guia PMBOK® ) — Quinta Edição 6.2.3.2 Atributos das atividades As atividades, diferentemente dos marcos, têm durações, durante as quais o trabalho daquela atividade é executado, e podem ter recursos e custos associados àquele trabalho. Os atributos das atividades ampliam a descrição das mesmas através da identificação dos múltiplos componentes associados a cada atividade. Os componentes de cada atividade evoluem ao longo do tempo. Durante os estágios iniciais do projeto, eles incluem o identificador (ID) da atividade, o ID da EAP e o nome da atividade e, quando completos, podem incluir códigos das atividades e sua descrição, as atividades predecessoras, as atividades sucessoras, relações lógicas,antecipações e esperas (Seção 6.3.2.3),requisitos de recursos,datas impostas,restrições e premissas. Os atributos das atividades podem ser usados para identificar a pessoa responsável pela execução do trabalho, a área geográfica, ou o local onde o trabalho deve ser realizado, o calendário do projeto a que a atividade foi designada e o tipo de atividade como nível de esforço (frequentemente abreviado como NDE), o esforço distinto e o esforço distribuído. Os atributos das atividades são usados para o desenvolvimento do cronograma e para a seleção, sequenciamento e classificação das atividades planejadas no cronograma de várias maneiras nos relatórios. O número de atributos varia de acordo com a área de aplicação. 6.2.3.3 Lista de marcos Um marco é um ponto ou evento significativo no projeto. A lista de marcos identifica todos os marcos do projeto e indica se o marco é obrigatório, tais como os exigidos por contrato, ou opcional, como os baseados em informação histórica. Os marcos são semelhantes às atividades normais do cronograma, com a mesma estrutura e atributos, mas têm duração zero porque eles representam um momento no tempo. 6.3 Sequenciar as atividades Sequenciar as atividades é o processo de identificação e documentação dos relacionamentos entre as atividades do projeto. O principal benefício deste processo é definir a sequência lógica do trabalho a fim de obter o mais alto nível de eficiência em face de todas as restrições do projeto. As entradas, ferramentas e técnicas, e saídas desse processo são ilustradas na Figura 6-7. A Figura 6-8 ilustra o diagrama de fluxo de dados do processo. Entradas Ferramentas e técnicas Saídas .1 Plano de gerenciamento do cronograma .2 Lista de atividades .3 Atributos das atividades .4 Lista dos marcos .5 Especificação do escopo do projeto .6 Fatores ambientais da empresa .7 Ativos de processos organizacionais .1 Método do diagrama de precedência (MDP) .2 Determinação de dependência .3 Antecipações e esperas .1 Diagramas de rede do cronograma do projeto .2 Atualizações nos documentos do projeto Figura 6-7. Sequenciar as atividades: entradas, ferramentas e técnicas, e saídas
  • 181.
    6 - GERENCIAMENTODO TEMPO DO PROJETO 154 ©2013 Project Management Institute. Um Guia do Conhecimento em Gerenciamento de Projetos (Guia PMBOK® ) — Quinta Edição Gerenciamento do tempo do projeto 6.3 Sequenciar as atividades 6.2 Definir as atividades 6.1 Planejar o gerenciamento do cronograma 6.6 Desenvolver o cronograma • Lista de atividades • Atributos das atividades • Lista de marcos • Plano de gerenciamento do cronograma • Diagramas de rede do cronograma do projeto • Atualizações nos documentos do projeto Documentos do projeto • Especificação do escopo do projeto • Ativos de processos organizacionais • Fatores ambientais da empresa 5.3 Definir o escopo Empresa/ organização Figura 6-8. Diagrama do fluxo de dados do processo Sequenciar as atividades Todas as atividades e marcos, com exceção do primeiro e do último, devem ser conectados a pelo menos um predecessor com uma relação lógica término para início ou início para início e a pelo menos um sucessor com uma relação lógica término para início ou término para término.As relações lógicas devem ser projetadas para criar um cronograma de projeto realista. O uso de tempo de antecipação ou de espera pode ser necessário entre as atividades para dar suporte a um cronograma de projeto realista e executável. O sequenciamento pode ser executado através do uso de software de gerenciamento de projetos ou do uso de técnicas manuais ou automatizadas. 6.3.1 Sequenciar as atividades: entradas 6.3.1.1 Plano de gerenciamento do cronograma Descrito na Seção 6.1.3.1. O plano de gerenciamento do cronograma identifica o método e a ferramenta de cronograma a serem usados no projeto, que guiará o sequenciamento das atividades.
  • 182.
    6 - GERENCIAMENTODO TEMPO DO PROJETO 155 6 ©2013 Project Management Institute. Um Guia do Conhecimento em Gerenciamento de Projetos (Guia PMBOK® ) — Quinta Edição 6.3.1.2 Lista de atividades Descritas na Seção 6.2.3.1. A lista de atividades contém todas as atividades do cronograma necessárias no projeto, que deverão ser sequenciadas. As dependências e outras restrições nessas atividades podem influenciar o sequenciamento das atividades. 6.3.1.3 Atributos das atividades Descritos na Seção 6.2.3.2. Os atributos da atividade podem descrever uma sequência necessária de eventos ou relações definidas de predecessores ou sucessores. 6.3.1.4 Lista de marcos Descritos na Seção 6.2.3.3. A lista de marcos pode conter datas agendadas para marcos específicos, que podem influenciar a maneira como as atividades são sequenciadas. 6.3.1.5 Especificação do escopo do projeto Descrita na Seção 5.3.3.1. A especificação do escopo do projeto contém a descrição do escopo do produto, que inclui as características do produto que podem afetar o sequenciamento das atividades, tal como a disposição física de uma fábrica a ser construída ou interfaces de subsistemas em um projeto de software. Outras informações na especificação do escopo do projeto incluindo entregas, restrições e premissas do projeto também podem afetar o sequenciamento das atividades. Enquanto esses efeitos são frequentemente aparentes na lista das atividades, a descrição do escopo do produto é geralmente revisada para assegurar a precisão. 6.3.1.6 Fatores ambientais da empresa Descritos na Seção 2.1.5. Os fatores ambientais da empresa que influenciam o processo Sequenciar as atividades incluem, mas não estão limitados, a: • Padrões governamentais ou dos setores econômicos, • Sistema de informações de gerenciamento de projetos (SIGP), • Ferramenta de cronograma, e • Sistemas de autorização de trabalho da empresa.
  • 183.
    6 - GERENCIAMENTODO TEMPO DO PROJETO 156 ©2013 Project Management Institute. Um Guia do Conhecimento em Gerenciamento de Projetos (Guia PMBOK® ) — Quinta Edição 6.3.1.7 Ativos de processos organizacionais Descritos na Seção 2.1.4. Os ativos de processos organizacionais que podem influenciar o processo Sequenciar as atividades incluem, mas não estão limitados a arquivos de projetos da base de conhecimento da corporação usada para metodologia de agendamento, políticas, procedimentos e diretrizes formais e informais existentes relacionados com o planejamento de atividades, tais como a metodologia de agendamento que é considerada no desenvolvimento de relações lógicas, e modelos que podem ser usados para acelerar a preparação de redes de atividades do projeto. As informações dos atributos de atividades relacionadas presentes nos modelos também podem conter outras informações descritivas úteis para o sequenciamento das atividades. 6.3.2 Sequenciar as atividades: ferramentas e técnicas 6.3.2.1 Método do diagrama de precedência O método do diagrama de precedência (MDP) é uma técnica usada para construir um modelo de cronograma em que as atividades são representadas por nós e ligadas graficamente por um ou mais relacionamentos lógicos para mostrar a sequência em que as atividades devem ser executadas. Atividade no nó (ANN) é um método de representação de um diagrama de precedência. Este é o método usado pela maioria dos pacotes de software de gerenciamento de projetos. O MDP inclui quatro tipos de dependências ou relacionamentos lógicos. Uma atividade predecessora é uma atividade que logicamente vem antes de uma atividade dependente em um cronograma. Uma atividade sucessora é uma atividade dependente que logicamente vem depois de outra atividade em um cronograma. Estes relacionamentos são definidos abaixo e ilustrados na Figura 6-9. • Término para início (TI). Um relacionamento lógico em que uma atividade sucessora não pode começar até que uma atividade predecessora tenha terminado. Exemplo: Uma cerimônia de entrega de prêmios (sucessora) não pode começar até que a corrida (predecessora) termine. • Término para término (TT). Um relacionamento lógico em que uma atividade sucessora não pode terminar até que a atividade predecessora tenha terminado. Exemplo: A redação de um documento (predecessora) deve ser terminada antes que o documento seja editado (sucessora). • Início para início (II). Um relacionamento lógico em que uma atividade sucessora não pode ser iniciada até que uma atividade predecessora tenha sido iniciada. Exemplo: A nivelação do concreto (sucessora) não pode ser iniciada até que a colocação da fundação (predecessora) seja iniciada. • Início para término (IT). Um relacionamento lógico em que uma atividade sucessora não pode ser terminada até que uma atividade predecessora tenha sido iniciada. Exemplo: O primeiro turno da guarda de segurança (sucessora) não pode terminar até que o segundo turno da guarda de segurança (predecessora) comece.
  • 184.
    6 - GERENCIAMENTODO TEMPO DO PROJETO 157 6 ©2013 Project Management Institute. Um Guia do Conhecimento em Gerenciamento de Projetos (Guia PMBOK® ) — Quinta Edição No MDP, término para início é o tipo mais comumente usado de relação de precedência.A relação início para término é raramente usada mas foi incluída aqui para apresentar uma lista completa dos tipos de relação MDP. Atividade A Atividade B Atividade A Atividade A Atividade B Atividade B Atividade A Atividade B Término para início (TI) Início para término (IT) Início para início (II) Término para término (TT) Figura 6-9. Método do diagrama de precedência (MDP) - Tipos de relações 6.3.2.2 Determinação de dependência As dependências podem ser caracterizadas pelos seguintes atributos:obrigatórias ou arbitradas,internas ou externas, como descrito abaixo.A dependência tem quatro atributos, mas dois podem ser aplicáveis ao mesmo tempo das seguintes maneiras: dependências externas obrigatórias, dependências internas obrigatórias, dependências externas arbitradas, ou dependências internas arbitradas. • Dependências obrigatórias.As dependências obrigatórias são as exigidas legal ou contratualmente, ou inerentes à natureza do trabalho. As dependências obrigatórias frequentemente envolvem limitações físicas, tais como num projeto de construção onde é impossível erguer a superestrutura antes que a fundação tenha sido concluída, ou num projeto de componentes eletrônicos, onde um protótipo tem que ser construído antes de ser testado. As dependências obrigatórias são também às vezes chamadas de dependências “hard logic” ou “hard dependencies”. As dependências técnicas podem não ser obrigatórias. A equipe do projeto define que dependências são obrigatórias durante o processo de sequenciamento das atividades.As dependências obrigatórias não devem ser confundidas com a designação de restrições de cronograma na ferramenta de cronograma.
  • 185.
    6 - GERENCIAMENTODO TEMPO DO PROJETO 158 ©2013 Project Management Institute. Um Guia do Conhecimento em Gerenciamento de Projetos (Guia PMBOK® ) — Quinta Edição • Dependências arbitradas. As dependências arbitradas às vezes são chamadas de lógica preferida, lógica preferencial ou “soft logic”. As dependências arbitradas são estabelecidas com base no conhecimento das melhores práticas numa área de aplicação específica ou em algum aspecto singular do projeto onde uma sequência específica é desejada, mesmo que haja outras sequências aceitáveis. As dependências arbitradas devem ser totalmente documentadas já que podem criar valores de folga total arbitrários e posteriormente limitar as opções de agendamento.Quando técnicas de paralelismo são aplicadas, essas dependências arbitradas devem ser revisadas e consideradas para modificação ou remoção. A equipe do projeto define que dependências são arbitradas durante o processo de sequenciamento das atividades. • Dependências externas. As dependências externas envolvem uma relação entre as atividades do projeto e as não pertencentes ao projeto. Tais dependências normalmente não estão sob o controle da equipe do projeto. Por exemplo, a atividade de teste num projeto de software pode depender da entrega de hardware de uma fonte externa, ou audiências ambientais com o governo podem precisar ser feitas antes que a preparação do local possa ser iniciada num projeto de construção. A equipe de gerenciamento do projeto define quais dependências são externas durante o processo de sequenciamento das atividades. • Dependências internas. As dependências internas envolvem uma relação de precedência entre as atividades do projeto e estão geralmente sob o controle da equipe do projeto. Por exemplo, se uma equipe não pode testar uma máquina antes de montá-la, isso seria uma dependência obrigatória interna. A equipe de gerenciamento do projeto define quais dependências são internas durante o processo de sequenciamento das atividades. 6.3.2.3 Antecipações e esperas Uma antecipação é a quantidade de tempo que uma atividade sucessora pode ser adiantada em relação a uma atividade predecessora. Por exemplo, num projeto para construir um novo edifício de escritórios, o paisagismo poderia ser agendado para começar duas semanas antes do término agendado dos itens da lista. Isso seria mostrado como um término para início com uma antecipação de duas semanas como mostrado na Figura 6-10. A antecipação é frequentemente representada como um valor negativo de espera no software de cronograma. Completar os Itens da lista Redigir o rascunho Paisagem Urbanizável Editar o rascunho II – 15 dias (Espera)TI – 2 semanas (Antecipação) Figura 6-10. Exemplos de antecipação e espera
  • 186.
    6 - GERENCIAMENTODO TEMPO DO PROJETO 159 6 ©2013 Project Management Institute. Um Guia do Conhecimento em Gerenciamento de Projetos (Guia PMBOK® ) — Quinta Edição Uma espera é a quantidade de tempo que uma atividade sucessora será atrasada em relação a uma atividade predecessora. Por exemplo, uma equipe de redação técnica pode iniciar a edição do rascunho de um grande documento quinze dias após ter começado a escrevê-lo. Isso poderia ser mostrado como uma relação início para início com uma espera de quinze dias como mostrado na Figura 6-10. A espera também pode ser representada nos diagramas de rede do cronograma do projeto como mostrado na Figura 6-11 na relação entre as atividades H e I, como indicado pela nomenclatura SS+10 (início para início mais 10 dias de espera) embora a compensação não seja mostrada como relativa a um prazo de execução. A equipe de gerenciamento do projeto define as dependências que podem requerer uma antecipação ou uma espera, visando definir precisamente a relação lógica entre elas. O uso de antecipações e esperas não deve substituir a lógica do cronograma.As atividades e suas premissas relacionadas devem ser documentadas. 6.3.3 Sequenciar as atividades: saídas 6.3.3.1 Diagramas de rede do cronograma do projeto Um diagrama de rede do cronograma do projeto é uma representação gráfica das relações lógicas, também chamadas de dependências, entre as atividades do cronograma do projeto. A Figura 6-11 ilustra um diagrama de rede do cronograma do projeto. Um diagrama de rede do cronograma do projeto pode ser produzido manualmente ou através do uso de um software de gerenciamento de projetos. Pode incluir detalhes do projeto todo ou ter uma ou mais atividades de resumo. Uma descrição de resumo pode acompanhar o diagrama e descrever a abordagem básica usada para sequenciar as atividades. Quaisquer sequências incomuns de atividades dentro da rede devem ser totalmente descritas nesse texto.
  • 187.
    6 - GERENCIAMENTODO TEMPO DO PROJETO 160 ©2013 Project Management Institute. Um Guia do Conhecimento em Gerenciamento de Projetos (Guia PMBOK® ) — Quinta Edição A B C D E Início H F G Término I J K L TT TI + 15 II + 10 II Figura 6-11. Diagrama de rede do cronograma do projeto. 6.3.3.2 Atualizações nos documentos do projeto Documentos do projeto que podem ser atualizados incluem, mas não estão limitados, a: • Lista de atividades, • Atributos das atividades, • Lista de marcos, e • Registro dos riscos. 6.4 Estimar os recursos das atividades Estimar os recursos das atividades é o processo de estimativa dos tipos e quantidades de material, pessoas, equipamentos ou suprimentos que serão necessários para realizar cada atividade. O principal benefício deste processo é identificar o tipo, quantidade e características dos recursos exigidos para concluir a atividade, permitindo estimativas de custos e de duração mais exatas. As entradas, ferramentas e técnicas, e saídas desse processo são ilustradas na Figura 6-12. A Figura 6-13 ilustra o diagrama de fluxo de dados do processo.
  • 188.
    6 - GERENCIAMENTODO TEMPO DO PROJETO 161 6 ©2013 Project Management Institute. Um Guia do Conhecimento em Gerenciamento de Projetos (Guia PMBOK® ) — Quinta Edição Entradas Ferramentas e técnicas Saídas .1 Plano de gerenciamento do cronograma .2 Lista de atividades .3 Atributos das atividades .4 Calendários dos recursos .5 Registro dos riscos .6 Estimativas de custos das atividades .7 Fatores ambientais da empresa .8 Ativos de processos organizacionais .1 Opinião especializada .2 Análise de alternativas .3 Dados publicados sobre estimativas .4 Estimativa bottom-up .5 Software de gerenciamento de projetos .1 Requisitos de recursos das atividades .2 Estrutura analítica dos recursos .3 Atualizações nos documentos do projeto Figura 6-12. Estimar os recursos das atividades: entradas, ferramentas e técnicas, e saídas Gerenciamento do tempo do projeto 6.4 Estimar os recursos das atividades 6.2 Definir as atividades 6.1 Planejar o gerenciamento do cronograma 6.6 Desenvolver o cronograma 6.5 Estimar as durações das atividades • Lista de atividades • Atributos das atividades • Plano de gerenciamento do cronograma • Requisitos de recursos das atividades • Estrutura analítica dos recursos • Atualizações nos documentos do projeto • Requisitos de recursos das atividades Documentos do projeto • Calendários do recurso • Registro dos riscos • Estimativas dos custos das atividades • Ativos de processos organizacionais • Fatores ambientais da empresa12.2 Conduzir as aquisições 9.2 Mobilizar a equipe do projeto 11.2 Identificar os riscos 7.2 Estimar os custos Empresa/ organização 12.1 Planejar o gerenciamento das aquisições 9.1 Planejar o gerenciamento dos recursos humanos Figura 6-13. Diagrama do fluxo de dados do processo Estimar os recursos das atividades
  • 189.
    6 - GERENCIAMENTODO TEMPO DO PROJETO 162 ©2013 Project Management Institute. Um Guia do Conhecimento em Gerenciamento de Projetos (Guia PMBOK® ) — Quinta Edição O processo Estimar os recursos das atividades é estreitamente coordenado com o processo Estimar os custos (Seção 7.2). Por exemplo: • Uma equipe de um projeto de construção precisa estar familiarizada com a legislação local de construção. Geralmente, tal conhecimento pode ser facilmente disponibilizado por fornecedores locais. No entanto, se o mercado de mão de obra local carecer de experiência em técnicas de construção incomuns ou especializadas, o custo adicional de um consultor pode ser a maneira mais efetiva de assegurar o conhecimento da legislação local de construção. • Uma equipe de planejamento do setor automotivo precisa estar familiarizada com as mais recentes técnicas de montagem automatizada. O conhecimento necessário pode ser obtido através da contratação de um consultor, do envio de um projetista a um seminário de robótica, ou da inclusão de alguém da produção como um membro da equipe do projeto. 6.4.1 Estimar os recursos das atividades: entradas 6.4.1.1 Plano de gerenciamento do cronograma Descrito na Seção 6.1.3.1. O plano de gerenciamento do cronograma identifica o nível de exatidão e as unidades de medida para a execução da estimativa dos recursos. 6.4.1.2 Lista de atividades Descrita na Seção 6.2.3.1. A lista de atividades identifica as atividades que necessitarão recursos. 6.4.1.3 Atributos das atividades Descritos na Seção 6.2.3.2. Os atributos das atividades fornecem as principais entradas de dados para o uso na estimativa dos recursos necessários para cada atividade da lista de atividades.
  • 190.
    6 - GERENCIAMENTODO TEMPO DO PROJETO 163 6 ©2013 Project Management Institute. Um Guia do Conhecimento em Gerenciamento de Projetos (Guia PMBOK® ) — Quinta Edição 6.4.1.4 Calendários de recursos Descritos nas Seções 9.2.3.2 e 12.2.3.3. Um calendário de recursos é um calendário que identifica os dias úteis e turnos em que cada recurso específico encontra-se disponível. Informações sobre quais recursos (tais como pessoal, equipamento e material) estão potencialmente disponíveis durante um período de atividades planejado são usadas para a estimativa de utilização dos recursos. Os calendários de recursos especificam quando e por quanto tempo os recursos identificados do projeto estarão disponíveis durante o projeto. Essas informações podem estar no nível da atividade ou do projeto. Este conhecimento inclui a consideração de atributos tais como a experiência e/ou nível de habilidade do recurso, assim como as diversas localizações geográficas de onde vêm esses recursos e quando eles poderão estar disponíveis. 6.4.1.5 Registro dos riscos Descrito na Seção 11.2.3.1. Os eventos de risco podem impactar a seleção e a disponibilidade dos recursos. As atualizações no registro dos riscos estão incluídas nas atualizações nos documentos do projeto, descritas na Seção 11.5.3.2, do processo Planejar as respostas aos riscos. 6.4.1.6 Estimativas dos custos das atividades Descritas na Seção 7.2.3.1. O custo dos recursos pode impactar a sua seleção. 6.4.1.7 Fatores ambientais da empresa Descritos na Seção 2.1.5. Os fatores ambientais da empresa que podem influenciar o processo Estimar os recursos das atividades incluem, mas não estão limitados à localização, disponibilidade e competências do recurso. 6.4.1.8 Ativos de processos organizacionais Descritos na Seção 2.1.4. Os ativos de processos organizacionais que podem influenciar o processo Estimar os recursos das atividades incluem, mas não estão limitados, a: • Políticas e procedimentos relativos à mobilização e desmobilização de pessoal, • Políticas e procedimentos relacionados ao aluguel e compra de suprimentos e equipamentos, e • Informação histórica a respeito dos tipos de recursos usados para trabalhos semelhantes de projetos anteriores.
  • 191.
    6 - GERENCIAMENTODO TEMPO DO PROJETO 164 ©2013 Project Management Institute. Um Guia do Conhecimento em Gerenciamento de Projetos (Guia PMBOK® ) — Quinta Edição 6.4.2 Estimar os recursos das atividades: ferramentas e técnicas 6.4.2.1 Opinião especializada A opinião especializada frequentemente é necessária para avaliação das entradas relacionadas aos recursos deste processo. Qualquer grupo ou pessoa com conhecimento especializado em planejamento e estimativa de recursos pode fornecer tal opinião. 6.4.2.2 Análise de alternativas Muitas atividades do cronograma têm métodos alternativos para a sua realização. Eles incluem o uso de vários níveis de capacidade ou competências dos recursos, tamanhos ou tipos diferentes de máquinas, ferramentas diferentes (manuais versus automatizadas) e decisões de fazer ou comprar a respeito dos recursos (Seção 12.1.3.5). 6.4.2.3 Dados publicados para auxílio a estimativas Várias organizações publicam rotineiramente índices de produção atualizados e custos unitários de recursos para um conjunto abrangente de mercados de mão de obra, material e equipamento para diferentes países e localizações geográficas dentro dos mesmos. 6.4.2.4 Estimativa “bottom-up” Estimativa “bottom-up” é um método de estimativa da duração ou custo do projeto pela agregação das estimativas dos componentes de nível mais baixo da estrutura analítica do projeto (EAP). Quando uma atividade não pode ser estimada com um grau razoável de confiança, o trabalho dentro da atividade é decomposto em mais detalhes. As necessidades do recurso são estimadas. Essas estimativas são então agregadas numa quantidade total para cada um dos recursos da atividade. As atividades podem ou não ter dependências entre si que podem afetar a aplicação e o uso dos recursos. Se existirem dependências, este padrão de utilização de recursos é refletido e documentado nos requisitos estimados da atividade. 6.4.2.5 Software de gerenciamento de projetos Um software de gerenciamento de projetos, tal como a ferramenta de software de agendamento, tem a capacidade de auxiliar no planejamento, organização e gerenciamento dos “pools” de recursos e no desenvolvimento de estimativas dos mesmos. Dependendo do nível de sofisticação do software, a estrutura analítica dos recursos, as taxas e os vários calendários dos recursos podem ser definidos para apoiar a otimização dos mesmos.
  • 192.
    6 - GERENCIAMENTODO TEMPO DO PROJETO 165 6 ©2013 Project Management Institute. Um Guia do Conhecimento em Gerenciamento de Projetos (Guia PMBOK® ) — Quinta Edição 6.4.3 Estimar os recursos das atividades: saídas 6.4.3.1 Requisitos de recursos das atividades Os requisitos de recursos das atividades identificam os tipos e quantidades de recursos exigidos para cada atividade de um pacote de trabalho. Esses requisitos podem então ser agregados para definir os recursos estimados para cada pacote de trabalho e cada período de trabalho. A quantidade de detalhes e o nível de especificidade das descrições dos requisitos do recurso podem variar por área de aplicação. A documentação dos requisitos de recursos para cada atividade pode incluir a base de estimativa para cada recurso, assim como as premissas adotadas na definição de quais tipos de recursos são aplicados, suas disponibilidades e quais quantidades são usadas. 6.4.3.2 Estrutura analítica dos recursos Estrutura analítica dos recursos é uma representação hierárquica dos recursos, por categoria e tipo. Exemplos de categorias incluem mão de obra, material, equipamento e suprimentos. Os tipos de recursos podem incluir o nível de competência, de graduação ou outras informações conforme apropriado ao projeto. A estrutura analítica dos recursos é útil na organização e relato dos dados do cronograma do projeto com informações sobre a utilização dos recursos. 6.4.3.3 Atualizações nos documentos do projeto Documentos do projeto que podem ser atualizados incluem, mas não estão limitados, a: • Lista de atividades, • Atributos das atividades, e • Calendários dos recursos. 6.5 Estimar as durações das atividades Estimar as durações das atividades é o processo de estimativa do número de períodos de trabalho que serão necessários para terminar atividades específicas com os recursos estimados. O principal benefício deste processo é fornecer a quantidade de tempo necessária para concluir cada atividade, o que é uma entrada muito importante no processo Desenvolver o cronograma.As entradas, ferramentas e técnicas, e saídas desse processo estão ilustradas na Figura 6-14. A Figura 6-15 ilustra o diagrama de fluxo de dados do processo.
  • 193.
    6 - GERENCIAMENTODO TEMPO DO PROJETO 166 ©2013 Project Management Institute. Um Guia do Conhecimento em Gerenciamento de Projetos (Guia PMBOK® ) — Quinta Edição Entradas Ferramentas e técnicas Saídas .1 Plano de gerenciamento do cronograma .2 Lista de atividades .3 Atributos das atividades .4 Requisitos de recursos das atividades .5 Calendários do recurso .6 Especificação do escopo do projeto .7 Registro dos riscos .8 Estrutura analítica dos recursos .9 Fatores ambientais da empresa .10 Ativos de processos organizacionais .1 Opinião especializada .2 Estimativa análoga .3 Estimativa paramétrica .4 Estimativa de três pontos .5 Técnicas de tomada de decisões em grupo .6 Análise de reservas .1 Estimativas de duração das atividades .2 Atualizações nos documentos do projeto Figura 6-14. Estimar as durações das atividades: entradas, ferramentas e técnicas, e saídas Gerenciamento do tempo do projeto 6.5 Estimar as durações das atividades 6.1 Planejar o gerenciamento do cronograma 6.2 Definir as atividades 6.4 Estimar os recursos das atividades 6.6 Desenvolver o cronograma • Lista de atividades • Atributos das atividades • Plano de gerenciamento do cronograma • Requisitos de recursos das atividades • Estrutura analítica dos recursos • Atualizações nos documentos do projeto • Estimativas das durações das atividades • Estimativas das durações das atividades Documentos do projeto • Calendários do recurso • Registro dos riscos • Especificação do escopo do projeto • Ativos de processos organizacionais • Fatores ambientais da empresa 12.2 Conduzir as aquisições 9.2 Mobilizar a equipe do projeto 11.2 Identificar os riscos 5.3 Definir o escopo Empresa/ organização 11.2 Identificar os riscos Figura 6-15. Diagrama do fluxo de dados do processo Estimar as durações das atividades
  • 194.
    6 - GERENCIAMENTODO TEMPO DO PROJETO 167 6 ©2013 Project Management Institute. Um Guia do Conhecimento em Gerenciamento de Projetos (Guia PMBOK® ) — Quinta Edição A estimativa das durações das atividades utiliza informações sobre as atividades do escopo do trabalho, tipos de recursos necessários, quantidades estimadas de recursos e calendários de recursos. As entradas das estimativas de duração da atividade se originam na pessoa ou no grupo da equipe do projeto que está mais familiarizado com a natureza da atividade específica.A estimativa da duração é elaborada progressivamente, e o processo considera a qualidade e a disponibilidade dos dados de entrada. Por exemplo, à medida que dados mais detalhados e precisos sobre o trabalho de engenharia e planejamento do projeto tornam-se disponíveis, a exatidão das estimativas de duração melhora. Portanto, a estimativa da duração pode ser assumida como sendo progressivamente mais precisa e de melhor qualidade. O processo Estimar as durações das atividades requer uma estimativa da quantidade de esforço de trabalho requerida para concluir a atividade e a quantidade de recursos disponíveis estimados para completar a atividade. Essas estimativas são usadas para um cálculo aproximado do número de períodos de trabalho (duração da atividade) necessário para concluir a atividade usando os calendários de projeto e de recursos apropriados. Todos os dados e premissas que suportam a estimativa são documentados para cada estimativa de duração de atividade. 6.5.1 Estimar as durações das atividades: entradas 6.5.1.1 Plano de gerenciamento do cronograma Descrito na Seção 6.1.3.1. O plano de gerenciamento do cronograma define o método usado e o nível de exatidão juntamente com outros critérios requeridos para estimar as durações das atividades, incluindo o ciclo de atualizações no projeto. 6.5.1.2 Lista de atividades Descrita na Seção 6.2.3.1. A lista das atividades identifica as atividades que necessitarão estimativas de duração. 6.5.1.3 Atributos das atividades Descritos na Seção 6.2.3.2. Os atributos das atividades fornecem as entradas principais de dados para serem usados na estimativa das durações requeridas para cada atividade da lista de atividades. 6.5.1.4 Requisitos de recursos das atividades Descritos na Seção 6.4.3.1. Os requisitos de recursos estimados da atividade terão um efeito na duração da mesma, já que o nível de atendimento dos requisitos pelos recursos designados influenciará significativamente a duração da maioria das atividades. Por exemplo, se recursos adicionais ou com menor nível de competência forem designados para uma atividade, pode ocorrer uma perda de eficiência ou produtividade devido a um aumento nas necessidades de comunicação, treinamento e coordenação, resultando em uma estimativa de duração mais longa.
  • 195.
    6 - GERENCIAMENTODO TEMPO DO PROJETO 168 ©2013 Project Management Institute. Um Guia do Conhecimento em Gerenciamento de Projetos (Guia PMBOK® ) — Quinta Edição 6.5.1.5 Calendários dos recursos DescritosnaSeção6.4.1.4.Oscalendáriosdosrecursosinfluenciamaduraçãodasatividadesdocronograma devido à disponibilidade de recursos específicos, tipo de recursos, e recursos com atributos específicos. Por exemplo, quando membros do pessoal são designados para uma atividade em período integral, em geral espera-se que um membro com mais habilidades complete uma atividade em menos tempo que um membro relativamente menos hábil. 6.5.1.6 Especificação do escopo do projeto Descrita na Seção 5.3.3.1.As premissas e restrições da especificação do escopo do projeto são consideradas durante a estimativa das durações da atividade. Exemplos de premissas incluem, mas não estão limitados, a: • Condições existentes, • Disponibilidade de informações, e • Duração dos períodos de preparação de relatórios. Exemplos de restrições incluem, mas não estão limitados, a: • Disponibilidade de recursos competentes, e • Termos do contrato e requerimentos. 6.5.1.7 Registro dos riscos Descrito na Seção 11.2.3.1. O registro dos riscos fornece a lista de riscos, juntamente com os resultados da análise dos riscos e o planejamento das respostas aos riscos. As atualizações no registro dos riscos estão incluídas com as atualizações nos documentos do projeto na Seção 11.5.3.2. 6.5.1.8 Estrutura analítica dos recursos Descrita na Seção 6.4.3.2. A estrutura analítica dos recursos fornece uma estrutura hierárquica dos recursos identificados por categoria e tipo de recursos.
  • 196.
    6 - GERENCIAMENTODO TEMPO DO PROJETO 169 6 ©2013 Project Management Institute. Um Guia do Conhecimento em Gerenciamento de Projetos (Guia PMBOK® ) — Quinta Edição 6.5.1.9 Fatores ambientais da empresa Descritos na Seção 2.1.5. Os fatores ambientais da empresa que podem influenciar o processo Estimar as durações das atividades incluem, mas não estão limitados, a: • Bancos de dados de estimativas de duração e outros dados de referência, • Métricas de produtividade, • Informações comerciais publicadas, e • Localização dos membros da equipe. 6.5.1.10 Ativos de processos organizacionais Descritos na Seção 2.1.4. Os ativos de processos organizacionais que podem influenciar o processo Estimar as durações das atividades incluem, mas não estão limitados, a: • Informação histórica sobre duração, • Calendários do projeto, • Metodologia de elaboração do cronograma, e • Lições aprendidas. 6.5.2 Estimar as durações das atividades: ferramentas e técnicas 6.5.2.1 Opinião especializada A opinião especializada, guiada por informações históricas, pode fornecer informações sobre estimativas de duração ou durações máximas recomendadas para as atividades a partir de projetos anteriores similares. Essa opinião especializada pode também ser usada para determinar se seria recomendável combinar diferentes métodos de estimativas e como reconciliar as diferenças entre eles. 6.5.2.2 Estimativa análoga A estimativa análoga é uma técnica de estimativa de duração ou custo de uma atividade ou de um projeto que usa dados históricos de uma atividade ou projeto semelhante.A estimativa análoga usa parâmetros de um projeto anterior semelhante, tais como duração, orçamento, tamanho, peso e complexidade como base para a estimativa dos mesmos parâmetros ou medidas para um projeto futuro. Quando usada para estimar durações, esta técnica conta com a duração real de projetos semelhantes anteriores como base para se estimar a duração do projeto atual. É uma abordagem que estima o valor bruto, algumas vezes ajustado para diferenças conhecidas da complexidade do projeto. A duração análoga é frequentemente usada para estimar a duração do projeto quando há uma quantidade limitada de informações detalhadas sobre o mesmo.
  • 197.
    6 - GERENCIAMENTODO TEMPO DO PROJETO 170 ©2013 Project Management Institute. Um Guia do Conhecimento em Gerenciamento de Projetos (Guia PMBOK® ) — Quinta Edição A estimativa análoga é geralmente menos dispendiosa e consome menos tempo que outras técnicas, mas também é menos precisa. Estimativas de duração análoga podem ser aplicadas ao projeto inteiro ou a segmentos do projeto e podem ser usadas em conjunto com outros métodos de estimativa.A estimativa análoga é mais confiável quando as atividades anteriores são semelhantes de fato e não apenas aparentemente, e a equipe do projeto que prepara as estimativas possui a habilidade técnica necessária. 6.5.2.3 Estimativa paramétrica A estimativa paramétrica é uma técnica de estimativa em que um algoritmo é usado para calcular o custo e duração com base em dados históricos e parâmetros do projeto. A estimativa paramétrica utiliza uma relação estatística entre dados históricos e outras variáveis (por exemplo, metros quadrados em construção) para calcular uma estimativa para parâmetros da atividade, tais como custo, orçamento e duração. As durações das atividades podem ser determinadas quantitativamente através da multiplicação da quantidade de trabalho a ser executado pelas horas de mão de obra por unidade de trabalho. Por exemplo, a duração da atividade no planejamento de um projeto pode ser estimada pelo número de desenhos multiplicado pelo número de horas de trabalho por desenho, ou ainda, em uma instalação de cabo multiplicando-se os metros de cabo pelo número de horas de trabalho por metro instalado. Por exemplo, se o recurso designado é capaz de instalar 25 metros de cabo por hora, a duração total necessária para a instalação de 1.000 metros é de 40 horas. (1.000 metros divididos por 25 metros por hora). Esta técnica pode produzir altos níveis de precisão dependendo da sofisticação e dos dados subjacentes colocados no modelo. Estimativas paramétricas de tempo podem ser aplicadas a todo um projeto ou a segmentos do projeto, em conjunto com outros métodos de estimativa. 6.5.2.4 Estimativas de três pontos A precisão das estimativas de duração de uma atividade pontual pode ser aperfeiçoada considerando-se o seu grau de incerteza e risco. Esse conceito se originou com a Técnica de revisão e avaliação de programa (PERT em inglês).PERT usa três estimativas para definir uma faixa aproximada para a duração de uma atividade: • Mais provável (tM). Essa estimativa é baseada na duração da atividade, dados os recursos prováveis de serem designados, sua produtividade, expectativas realistas de disponibilidade para executar a atividade, dependências de outros participantes e interrupções. • Otimista (tO). A duração da atividade é baseada na análise do melhor cenário para a atividade. • Pessimista (tP). A duração da atividade é baseada na análise do pior cenário para a atividade.
  • 198.
    6 - GERENCIAMENTODO TEMPO DO PROJETO 171 6 ©2013 Project Management Institute. Um Guia do Conhecimento em Gerenciamento de Projetos (Guia PMBOK® ) — Quinta Edição Dependendo dos valores de distribuição assumidos na faixa das três estimativas, a duração esperada tE pode ser calculada usando uma fórmula. Duas fórmulas comumente usadas são as distribuições beta e triangular. As fórmulas são: • Distribuição triangular. tE = (tO + tM + tP) / 3 • Distribuição Beta (da técnica PERT tradicional). tE = (tO + 4tM + tP) / 6 As estimativas de duração baseadas em três pontos com uma distribuição assumida fornecem uma duração esperada e esclarecem a faixa de incerteza sobre a duração esperada. 6.5.2.5 Técnicas de tomada de decisão em grupo Abordagens de equipe, tais como “brainstorming”, técnica Delphi ou técnica de grupo nominal são úteis para o engajamento dos membros da equipe a fim de melhorar a exatidão e o comprometimento com as estimativas emergentes. Ao envolver um grupo estruturado de pessoas que estão próximas da execução técnica do trabalho no processo de estimativa, são obtidas informações adicionais e estimativas mais precisas. Além disso, quando as pessoas estão envolvidas no processo de estimativa, o seu compromisso em alcançar as estimativas resultantes de tal processo aumenta. 6.5.2.6 Análise de reservas As estimativas de duração podem incluir reservas para contingências, às vezes chamadas de reservas de tempo ou buffers no cronograma do projeto para considerar as incertezas no cronograma. As reservas de contingência são a duração estimada na linha de base do cronograma alocada para riscos identificados que são aceitos e para os quais respostas contingentes ou mitigadoras são desenvolvidas. As reservas de contingência estão associadas a “incógnitas conhecidas” que podem ser estimadas para justificar esta quantidade de retrabalho desconhecida. A reserva de contingência pode ser uma porcentagem da duração estimada da atividade, um número especificado de períodos de trabalho, ou pode ser desenvolvida através do uso de métodos de análise quantitativa, como a simulação de Monte Carlo (Seção 11.4.2.2). As reservas de contingência podem ser separadas das atividades individuais e agregadas em buffers como mostrado na Figura 6-19. À medida que informações mais precisas sobre o projeto se tornam disponíveis,a reserva para contingências pode ser usada, reduzida ou eliminada. Contingências devem ser claramente identificadas na documentação do cronograma. As estimativas também podem ser produzidas para a quantidade de reserva gerencial de tempo para o projeto. As reservas gerenciais são uma quantidade especificada da duração do projeto retida para fins de controle de gerenciamento e são reservadas para o trabalho imprevisto que está dentro do escopo do projeto. As reservas gerenciais abordam as “incógnitas conhecidas” que podem afetar um projeto. A reserva gerencial não está incluída na linha de base do cronograma, mas faz parte dos requisitos de duração de todo o projeto. Dependendo dos termos do contrato, o uso das reservas gerenciais pode requerer uma mudança na linha de base do cronograma.
  • 199.
    6 - GERENCIAMENTODO TEMPO DO PROJETO 172 ©2013 Project Management Institute. Um Guia do Conhecimento em Gerenciamento de Projetos (Guia PMBOK® ) — Quinta Edição 6.5.3 Estimar as durações das atividades: saídas 6.5.3.1 Estimativas das durações das atividades As estimativas das durações das atividades são avaliações quantitativas do número provável de períodos de trabalho que serão necessários para completar uma atividade. As estimativas das durações não incluem nenhuma espera como descrito na Seção 6.3.2.3. As estimativas das durações das atividades podem incluir algumas indicações da faixa de resultados possíveis. Por exemplo: • 2 semanas ± 2 dias, o que indica que a atividade levará pelo menos oito dias e não mais de doze (assumindo-se uma semana de trabalho de cinco dias); e • probabilidade de 15% de exceder três semanas, o que indica uma alta probabilidade – 85% – de que a atividade levará três semanas ou menos. 6.5.3.2 Atualizações nos documentos do projeto Documentos do projeto que podem ser atualizados incluem, mas não estão limitados, a: • Atributos das atividades; e • Premissas feitas no desenvolvimento da estimativa da duração da atividade, tais como níveis de competência e disponibilidade, assim como uma base de estimativas de durações. 6.6 Desenvolver o cronograma Desenvolver o cronograma é o processo de análise de sequências das atividades, suas durações, recursos necessários e restrições do cronograma visando criar o modelo do cronograma do projeto. O principal benefício deste processo é que a inserção das atividades do cronograma, suas durações, recursos, disponibilidades de recursos e relacionamentos lógicos na ferramenta de elaboração do cronograma gera um modelo de cronograma com datas planejadas para a conclusão das atividades do projeto. As entradas, ferramentas e técnicas, e saídas desse processo estão ilustradas na Figura 6-16. A Figura 6-17 ilustra o diagrama de fluxo de dados do processo.
  • 200.
    6 - GERENCIAMENTODO TEMPO DO PROJETO 173 6 ©2013 Project Management Institute. Um Guia do Conhecimento em Gerenciamento de Projetos (Guia PMBOK® ) — Quinta Edição Entradas Ferramentas e técnicas Saídas .1 Plano de gerenciamento do cronograma .2 Lista de atividades .3 Atributos das atividades .4 Diagramas de rede do cronograma do projeto .5 Requisitos de recursos das atividades .6 Calendários dos recursos .7 Estimativas das durações das atividades .8 Especificação do escopo do projeto .9 Registro dos riscos .10 Designações do pessoal do projeto .11 Estrutura analítica dos recursos .12 Fatores ambientais da empresa .13 Ativos de processos organizacionais .1 Análise de rede do cronograma .2 Método do caminho crítico .3 Método da corrente crítica .4 Técnicas de otimização de recursos .5 Técnicas de desenvolvimento de modelos .6 Antecipações e esperas .7 Compressão de cronograma .8 Ferramenta de cronograma .1 Linha de base do cronograma .2 Cronograma do projeto .3 Dados do cronograma .4 Calendários do projeto .5 Atualizações no plano de gerenciamento do projeto .6 Atualizações nos documentos do projeto Figura 6-16. Desenvolver o cronograma: entradas, ferramentas e técnicas, e saídas Gerenciamento do tempo do projeto 6.6 Desenvolver o cronograma 6.7 Controlar o cronograma • Diagramas de rede do cronograma do projeto • Estimativas das durações das atividades • Requisitos de recursos das atividades • Estrutura analítica dos recursos • Lista de atividades • Atributos das atividades • Atualizações nos documentos do projeto • Cronograma do projeto • Calendários do projeto • Dados do cronograma • Cronograma do projeto • Atualizações no plano de gerenciamento do projeto • Linha de base do cronograma Documentos do projeto • Calendários do recurso • Designações do pessoal do projeto • Calendários do recurso • Registro dos riscos • Especificação do escopo do projeto • Ativos de processos organizacionais • Fatores ambientais da empresa12.2 Conduzir as aquisições 9.2 Mobilizar a equipe do projeto 11.2 Identificar os riscos 5.3 Definir o escopo Empresa/ organização 7.3 Determinar o orçamento 7.2 Estimar os custos 4.2 Desenvolver o plano de gerenciamento do projeto 12.1 Planejar o gerenciamento das aquisições 6.5 Estimar as durações das atividades 6.4 Estimar os recursos das atividades 6.3 Sequenciar as atividades 6.2 Definir as atividades • Plano de gerenciamento do cronograma 6.1 Planejar o gerenciamento do cronograma Figura 6-17. Diagrama do fluxo de dados do processo Desenvolver o cronograma
  • 201.
    6 - GERENCIAMENTODO TEMPO DO PROJETO 174 ©2013 Project Management Institute. Um Guia do Conhecimento em Gerenciamento de Projetos (Guia PMBOK® ) — Quinta Edição O desenvolvimento de um cronograma de projeto aceitável é muitas vezes um processo iterativo. O modelo de cronograma é usado para definir as datas planejadas de início e fim das atividades e marcos do projeto com base na exatidão das entradas. O desenvolvimento do cronograma pode requerer a análise e revisão das estimativas de duração e de estimativas de recursos para criar o modelo de cronograma aprovado do projeto que pode servir como linha de base para acompanhar o seu progresso. Uma vez que as datas de início e fim das atividades tenham sido definidas, é comum que membros da equipe sejam designados para realizar a revisão das suas atividades designadas para confirmar que as datas de início e fim não apresentam qualquer conflito com os calendários dos recursos ou atividades designados para outros projetos ou tarefas e são, dessa forma, ainda válidas. À medida que o trabalho avança, a revisão e a manutenção do modelo de cronograma do projeto para sustentar um cronograma realista continuam sendo executadas durante todo o projeto, como descrito na Seção 6.7. Para informações mais específicas sobre a elaboração de cronogramas, consulte o Practice Standard for Scheduling. 6.6.1 Desenvolver o cronograma: entradas 6.6.1.1 Plano de gerenciamento do cronograma Descrito na Seção 6.1.3.1. O plano de gerenciamento do cronograma identifica o método de elaboração do cronograma e a ferramenta usada para criá-lo, e como o cronograma será calculado. 6.6.1.2 Lista de atividades Descrita na Seção 6.2.3.1. A lista de atividades identifica as atividades que serão incluídas no modelo do cronograma. 6.6.1.3 Atributos das atividades Descritos na Seção 6.2.3.2. Os atributos das atividades fornecem os detalhes usados para criar o modelo do cronograma. 6.6.1.4 Diagramas de rede do cronograma do projeto Descritos na Seção 6.3.3.1. Os diagramas de rede do cronograma do projeto contêm as relações lógicas de predecessores e sucessores que serão usadas para calcular o cronograma.
  • 202.
    6 - GERENCIAMENTODO TEMPO DO PROJETO 175 6 ©2013 Project Management Institute. Um Guia do Conhecimento em Gerenciamento de Projetos (Guia PMBOK® ) — Quinta Edição 6.6.1.5 Requisitos de recursos das atividades Descritos na Seção 6.4.3.1. Os requisitos de recursos das atividades identificam os tipos e quantidades de recursos exigidos para cada atividade usada para criar o modelo do cronograma. 6.6.1.6 Calendários de recursos Descritos nas Seções 9.2.3.2 e 12.2.3.3. Os calendários de recursos contêm informações sobre a disponibilidade de recursos durante o projeto. 6.6.1.7 Estimativas das durações das atividades Descritas na Seção 6.5.3.1.As estimativas das durações das atividades contêm as avaliações quantitativas do número provável de períodos de trabalho que serão necessários para completar uma atividade que será usada para calcular o cronograma. 6.6.1.8 Especificação do escopo do projeto Descrita na Seção 5.3.3.1.A especificação do escopo do projeto contém premissas e restrições que podem gerar um impacto no desenvolvimento do cronograma do projeto. 6.6.1.9 Registro dos riscos Descrito na Seção 11.2.3.1. O registro dos riscos fornece os detalhes de todos os riscos identificados e suas características que afetam o modelo do cronograma. 6.6.1.10 Designações do pessoal do projeto Descritas na Seção 9.2.3.1. As designações do pessoal do projeto especificam os recursos que serão designados para cada atividade. 6.6.1.11 Estrutura analítica dos recursos Descrita na Seção 6.4.3.2. A estrutura analítica dos recursos fornece os detalhes para a realização da análise dos recursos e elaboração dos relatórios organizacionais.
  • 203.
    6 - GERENCIAMENTODO TEMPO DO PROJETO 176 ©2013 Project Management Institute. Um Guia do Conhecimento em Gerenciamento de Projetos (Guia PMBOK® ) — Quinta Edição 6.6.1.12 Fatores ambientais da empresa Descritos na Seção 2.1.5. Os fatores ambientais da empresa incluem, mas não estão limitados, a: • Padrões, • Canais de comunicação, e • Ferramenta de cronograma a ser usada no desenvolvimento do modelo do mesmo. 6.6.1.13 Ativos de processos organizacionais Descritos na Seção 2.1.4. Os ativos de processos organizacionais que podem influenciar o processo Desenvolver o cronograma incluem, mas não estão limitados, a: metodologia de elaboração de cronograma e calendário(s) do(s) projeto(s). 6.6.2 Desenvolver o cronograma: ferramentas e técnicas 6.6.2.1 Análise de rede do cronograma A análise de rede do cronograma é uma técnica que gera o modelo do cronograma do projeto. Ela emprega várias técnicas analíticas, tais como o método do caminho crítico, o método da corrente crítica, a análise e-se e técnicas de otimização dos recursos para calcular as datas de início e término mais cedo e mais tarde das partes incompletas das atividades do projeto. Alguns caminhos da rede podem ter pontos de convergência ou divergência que podem ser identificados e usados na análise de compressão de cronograma ou outras análises. 6.6.2.2 Método do caminho crítico O método do caminho crítico é um método usado para estimar a duração mínima do projeto e determinar o grau de flexibilidade nos caminhos lógicos da rede dentro do modelo do cronograma. Esta técnica de análise de rede do cronograma calcula as datas de início e término mais cedo e início e término mais tarde, para todas as atividades, sem considerar quaisquer limitações de recursos, executando uma análise dos caminhos de ida e de volta através da rede do cronograma, como mostrado na Figura 6-18. Nesse exemplo, o caminho mais longo inclui as atividades A, C e D e, assim sendo, a sequência de A-C-D é o caminho crítico. O caminho crítico é a sequência de atividades que representa o caminho mais longo de um projeto, que determina a menor duração possível do projeto. As datas resultantes de início e término mais cedo e início e término mais tarde não são necessariamente o cronograma do projeto, mas sim uma indicação dos períodos de tempo dentro dos quais a atividade poderia ser executada, usando os parâmetros inseridos no modelo do cronograma para durações de atividades, relações lógicas, antecipações, esperas, e outras restrições conhecidas. O método do caminho crítico é usado para determinar o grau de flexibilidade de elaboração do cronograma nos caminhos lógicos da rede dentro do modelo do cronograma.
  • 204.
    6 - GERENCIAMENTODO TEMPO DO PROJETO 177 6 ©2013 Project Management Institute. Um Guia do Conhecimento em Gerenciamento de Projetos (Guia PMBOK® ) — Quinta Edição Em qualquer caminho de rede, a flexibilidade do cronograma é medida pela quantidade de tempo que uma atividade do mesmo pode ser atrasada ou estendida a partir da sua data de início mais cedo sem atrasar a data de término do projeto ou violar uma restrição do cronograma, o que chamamos de “folga total.” Um caminho crítico do MCC (método do caminho crítico) é normalmente caracterizado por uma folga total igual a zero no caminho crítico. Quando implementados com sequenciamento do método do diagrama de precedência (MDP), os caminhos críticos podem ter uma folga total positiva, igual a zero ou negativa, dependendo das restrições aplicadas. Qualquer atividade no caminho crítico é chamada de atividade de caminho crítico. A folga total positiva é causada quando o caminho de volta é calculado a partir de uma restrição do cronograma que é mais tarde que a data de término mais cedo que foi calculada durante o cálculo do caminho de ida. A folga total negativa é causada quando uma restrição nas datas mais tarde é violada pela duração e lógica. As redes do cronograma podem ter múltiplos caminhos quase críticos. Muitos pacotes de software permitem que o usuário defina os parâmetros usados para determinar o(s) caminho(s) crítico(s). Ajustes às durações da atividade (se mais recursos ou menos escopo podem ser providenciados), relações lógicas (se as relações forem arbitradas no início), antecipações e esperas, ou outras restrições do cronograma podem ser necessárias para produzir caminhos de rede com folga total zero ou folga total positiva. Uma vez que a folga total para um caminho da rede tenha sido calculada, a folga livre, isto é, a quantidade de tempo que uma atividade do cronograma pode ser atrasada sem atrasar a data de início mais cedo de qualquer atividade sucessora, ou violar uma restrição do cronograma pode também ser determinada. Por exemplo, a folga total para a Atividade B na Figura 6-18 é cinco dias. Elo de caminho crítico Elo de caminho não crítico Atividade no nó Início FimA 1 5 5 1 0 5 C 6 10 15 6 0 15 B 6 5 10 11 5 15 D 16 15 30 16 0 30 Nome da atividade Início mais cedo Duração Término mais cedo Início mais tarde Folga total Término mais tarde Caminho A–B–D = 25 Caminho A–C–D = 30 (Caminho crítico) CHAVE OBS.: Este exemplo usa a convenção aceita de início do projeto no primeiro dia para calcular as datas de início e término. Há outras convenções aceitas que podem ser usadas. Figura 6-18. Exemplo de método do caminho crítico
  • 205.
    6 - GERENCIAMENTODO TEMPO DO PROJETO 178 ©2013 Project Management Institute. Um Guia do Conhecimento em Gerenciamento de Projetos (Guia PMBOK® ) — Quinta Edição 6.6.2.3 Método da corrente crítica O método da corrente crítica (CCM) é um método de cronograma que permite que a equipe do projeto crie buffers (reservas) ao longo de qualquer caminho do cronograma para levar em consideração recursos limitados e incertezas do projeto. Ele é desenvolvido a partir da abordagem do método de caminho crítico e considera os efeitos da alocação de recursos, otimização de recursos, nivelamento de recursos, e incertezas na duração de qualquer atividade do caminho crítico determinados usando o método de caminho crítico. Para isso, o método da corrente crítica introduz o conceito de buffers e gerenciamento de buffers. O método da corrente crítica usa atividades com durações que não incluem margens de segurança, relações lógicas e disponibilidade de recursos com buffers estaticamente definidos compostos de margens de segurança agregadas de atividades em pontos específicos no caminho do cronograma do projeto para considerar recursos limitados e incertezas do projeto. O caminho crítico restrito por recursos é conhecido como corrente crítica. O método da corrente crítica adiciona buffers de duração que são atividades sem trabalho do cronograma para gerenciar as incertezas. Um buffer, colocado no final da corrente crítica e mostrado na Figura 6-19, é conhecido como o buffer do projeto e protege a data alvo de término contra o seu desvio ao longo da corrente crítica. Buffers adicionais, conhecidos como buffers de alimentação, são colocados em cada ponto sempre que uma cadeia de atividades dependentes que não está na corrente crítica alimenta ou converge para a corrente crítica. Dessa forma, os buffers de alimentação protegem a corrente crítica contra desvio ao longo das cadeias de alimentação. O tamanho de cada buffer deve levar em conta a incerteza na duração da corrente de atividades dependentes que leva a esse buffer. Uma vez que as atividades buffer do cronograma estejam determinadas, as atividades planejadas são agendadas para as suas datas planejadas de início e de término mais tarde possíveis. Consequentemente, ao invés de gerenciar a folga total dos caminhos da rede, o método da corrente crítica foca o gerenciamento das durações restantes dos buffers em relação às durações restantes das cadeias de tarefas. Atividade A Elo de caminho crítico Elo de caminho não crítico Atividade CInício Fim Atividade G Atividade B Atividade D Buffer de alimentação Buffer de alimentação Atividade E Atividade F Buffer do projeto CHAVE Figura 6-19. Exemplo de método da corrente crítica
  • 206.
    6 - GERENCIAMENTODO TEMPO DO PROJETO 179 6 ©2013 Project Management Institute. Um Guia do Conhecimento em Gerenciamento de Projetos (Guia PMBOK® ) — Quinta Edição 6.6.2.4 Técnicas de otimização de recursos Exemplosdetécnicasdeotimizaçãoderecursosquepodemserusadasparaajustaromodelodocronograma devido à oferta e procura de recursos incluem, mas não estão limitados ao: • Nivelamento de recursos. Uma técnica em que as datas de início e término são ajustadas com base nas restrições de recursos, com o objetivo de equilibrar a demanda de recursos com o suprimento disponível. O nivelamento de recursos pode ser usado quando os recursos compartilhados ou de necessidade crítica só estão disponíveis em certas épocas, ou em quantidades limitadas, ou foram distribuídos demais, tal como quando um recurso foi designado para duas ou mais atividades durante o mesmo período de tempo como mostrado na Figura 6-20, ou para manter o uso do recurso em um nível constante. O nivelamento de recursos pode muitas vezes causar mudança do caminho crítico original, geralmente para aumentar. Início Atividade A Tom: 8 horas Sue: 8 horas Atividade B Sue: 8 horas Atividade C Tom: 8 horas Tom: 8 horas Sue: 16 horas Tom: 8 horas Dia 2 Dia 3Dia 1 Início Atividade A Tom: 8 horas Sue: 8 horas Atividade B Sue: 8 horas Atividade C Tom: 8 horas Tom: 8 horas Sue: 8 horas Sue: 8 horas Tom: 8 horas Dia 2 Dia 3Dia 1 Atividades antes do nivelamento de recursos Atividades depois do nivelamento de recursos Figura 6-20. Nivelamento de recursos
  • 207.
    6 - GERENCIAMENTODO TEMPO DO PROJETO 180 ©2013 Project Management Institute. Um Guia do Conhecimento em Gerenciamento de Projetos (Guia PMBOK® ) — Quinta Edição • Estabilização de recursos. Uma técnica que ajusta as atividades de um modelo de cronograma de tal maneira que os requisitos de recursos do projeto não excedam certos limites pré-definidos de recursos. Na estabilização de recursos, ao contrário do nivelamento de recursos, o caminho crítico do projeto não é mudado e a data de conclusão não pode ser atrasada. Em outras palavras, as atividades só podem ser atrasadas dentro de sua folga livre e folga total. Dessa forma, a estabilização de recursos pode não ser capaz de otimizar todos os recursos. 6.6.2.5 Técnicas de criação de modelos Exemplos de técnicas de criação de modelos incluem, mas não estão limitadas à: • Análise de cenário E-Se. A análise do cenário E-Se é o processo de avaliar os cenários a fim de predizer seus efeitos, positivos ou negativos, nos objetivos do projeto. Esta é uma análise da pergunta “E se a situação representada pelo cenário ‘X’ acontecer?” Uma análise de rede do cronograma é feita usando o cronograma para computar os diferentes cenários, tal como atrasar a entrega de um componente principal, prolongar as durações específicas de engenharia ou introduzir fatores externos, tal como uma greve ou uma mudança no processo de licenciamento. O resultado da análise de cenário “E-se” pode ser usado para avaliar a viabilidade do cronograma do projeto sob condições adversas, e para preparar planos de contingência e de resposta para superar ou mitigar o impacto de situações inesperadas. • Simulação.A simulação envolve o cálculo de múltiplas durações de projeto com diferentes conjuntos de hipóteses das atividades, normalmente usando distribuições de probabilidades construídas a partir das estimativas de três pontos (descrita na Seção 6.5.2.4) para levar em consideração a incerteza. A técnica mais comum de simulação é a análise de Monte Carlo (Seção 11.4.2.2), em que uma distribuição das possíveis durações de atividades é definida para cada atividade e usada para calcular uma distribuição de possíveis resultados para o projeto como um todo. 6.6.2.6 Antecipações e esperas Descritas na Seção 6.3.2.3. Antecipações e esperas são refinamentos aplicados durante a análise da rede para produzir um cronograma viável ajustando o tempo de início das atividades sucessoras. As antecipações são usadas em circunstâncias limitadas para adiantar uma atividade sucessora em relação a uma atividade predecessora, e as esperas são usadas em circunstâncias limitadas onde os processos exigem que um determinado período de tempo entre as atividades predecessoras e sucessoras transcorra sem que haja impacto no trabalho ou recursos.
  • 208.
    6 - GERENCIAMENTODO TEMPO DO PROJETO 181 6 ©2013 Project Management Institute. Um Guia do Conhecimento em Gerenciamento de Projetos (Guia PMBOK® ) — Quinta Edição 6.6.2.7 Compressão de cronograma As técnicas de compressão de cronograma são usadas para encurtar a duração do mesmo sem reduzir o escopo do projeto, a fim de cumprir as restrições do cronograma, as datas impostas, ou outros objetivos do cronograma. As técnicas de compressão de cronograma incluem, mas não estão limitadas a: • Compressão. Uma técnica usada para reduzir a duração do cronograma do projeto usando menor custo incremental através da adição de recursos. Exemplos de compressão incluem a aprovação de horas extras, recursos adicionais ou o pagamento para a aceleração da entrega das atividades no caminho crítico. A compressão funciona somente para as atividades no caminho crítico onde os recursos adicionais encurtarão a duração da atividade. A compressão nem sempre produz uma alternativa viável e pode resultar num maior risco e/ou custo. • Paralelismo.Umatécnicadecompressãodecronogramaemqueasatividadesoufasesnormalmente executadas sequencialmente são executadas paralelamente durante, pelo menos, uma parte da sua duração. Um exemplo é a construção da fundação de um prédio antes que todos os desenhos arquitetônicos tenham sido terminados. O paralelismo pode resultar na repetição de trabalho e aumento de risco. O paralelismo funciona somente se as atividades puderem ser sobrepostas para encurtar a duração do projeto. 6.6.2.8 Ferramenta de cronograma Ferramentas automatizadas para o desenvolvimento do cronograma contêm o modelo do cronograma e aceleram o processo de desenvolvimento do mesmo, gerando datas de início e término baseadas nas entradas das atividades,diagramas de rede,recursos e durações das atividades usando a análise de rede do cronograma. Uma ferramenta de elaboração do cronograma pode ser usada em conjunto com outros aplicativos de software de gerenciamento de projetos assim como com métodos manuais. 6.6.3 Desenvolver o cronograma: saídas 6.6.3.1 Linha de base do cronograma Linha de base do cronograma é a versão aprovada de um modelo de cronograma que pode ser mudado somente mediante procedimentos de controle formais, e é usada como uma base para comparação com os resultados reais.É aceita e aprovada pelas partes interessadas apropriadas como a linha de base do cronograma com datas de início e datas de término da linha de base.Durante o monitoramento e controle,as datas aprovadas da linha de base são comparadas com as datas reais de início e fim para determinar a ocorrência de variações. A linha de base do cronograma é um componente do plano de gerenciamento do projeto.
  • 209.
    6 - GERENCIAMENTODO TEMPO DO PROJETO 182 ©2013 Project Management Institute. Um Guia do Conhecimento em Gerenciamento de Projetos (Guia PMBOK® ) — Quinta Edição 6.6.3.2 Cronograma do projeto As saídas de um modelo de cronograma são apresentações do cronograma. O cronograma do projeto é uma saída de um modelo de cronograma que apresenta a conexão de atividades com datas, durações, marcos e recursos planejados. O cronograma do projeto inclui pelo menos uma data de início e de término planejadas para cada atividade. Se o planejamento de recursos for feito numa fase inicial, então o cronograma do projeto permanecerá preliminar até as designações dos recursos serem confirmadas e as datas de início e término agendadas serem estabelecidas. Esse processo normalmente acontece o mais tardar antes do término do plano de gerenciamento do projeto (Seção 4.2.3.1). O cronograma alvo de um projeto também pode ser realizado com as datas de início e de término alvo definidas para cada atividade. O cronograma do projeto pode ser apresentado num formato resumido, algumas vezes chamado de cronograma mestre ou cronograma de marcos, ou apresentado detalhadamente. Embora um modelo do cronograma de projeto possa ser apresentado em formato tabular, ele é com mais frequência apresentado graficamente, usando-se um ou mais dos seguinte formatos, que são classificados como apresentações: • Gráficos de barras. Esses gráficos, também conhecidos como Diagramas de Gantt, representam as informações do cronograma em que as atividades são listadas no eixo vertical,as datas são mostradas no eixo horizontal, e as durações das atividades aparecem como barras horizontais posicionadas de acordo com as datas de início e término. Os gráficos de barras são de leitura relativamente fácil e frequentemente são usados em apresentações gerenciais. Para controle e comunicação gerencial, a atividade de resumo mais ampla e mais abrangente, algumas vezes chamada de atividade sumarizadora, é usada entre marcos ou através de múltiplos pacotes de trabalho interdependentes, sendo mostrada em relatórios de gráfico de barras. Um exemplo é a parte de resumo do cronograma da Figura 6-21 que é apresentada num formato estruturado como EAP. • Gráficos de marcos. Esses gráficos assemelham-se aos gráficos de barras, porém identificam somente o início ou término agendado para as entregas mais importantes e interfaces externas chaves. Um exemplo está representado no cronograma de marcos da Figura 6-21. • Diagramas de rede do cronograma do projeto. Esses diagramas são geralmente apresentados no formato de diagrama de atividade no nó mostrando atividades e relações sem uma escala de tempo, às vezes chamados de diagrama de lógica pura, como mostrado na Figura 6-11, ou no formato de diagrama de rede do cronograma com escala de tempo, às vezes chamado de gráfico de barras lógico, como mostrado no cronograma detalhado da Figura 6-21.Esses diagramas, com informações sobre as datas das atividades, normalmente mostram tanto a lógica da rede do projeto como suas atividades de cronograma de seu caminho crítico. Esse exemplo também mostra como cada pacote de trabalho é planejado como uma série de atividades relacionadas. Outra apresentação do diagrama de rede do cronograma do projeto é um diagrama lógico com escala de tempo. Esses diagramas incluem uma escala de tempo e barras que representam a duração das atividades com as relações lógicas. É otimizado para mostrar as relações entre as atividades onde qualquer número de atividades pode aparecer na mesma linha do diagrama em sequência.
  • 210.
    6 - GERENCIAMENTODO TEMPO DO PROJETO 183 6 ©2013 Project Management Institute. Um Guia do Conhecimento em Gerenciamento de Projetos (Guia PMBOK® ) — Quinta Edição Projetar a estrutura de tempo do cronograma Período 5Período 1 Período 2 Período 3 Identificador da atividade Identificador da atividade Identificador da atividade 1.1.MB Iniciar novo produto Z Período 4 Período 5Período 1 Período 2 Período 3 Período 4 Período 5Período 1 Período 2 Período 3 Período 4 Unidades de calendário Unidades de calendário Unidades de calendário Completar componente 1 Completar componente 2 Terminar novo produto Z 0 0 0 0 Descrição da atividade 1.1.MB 0 120 67 20 33 14 0 53 14 28 11 0 53 14 32 0 7 0 1.1.1.M1 1.1.2.M1 1.1.3.EG Completar integração dos componentes 1 e 2 01.1.3.M1 1.1 Desenvolver e entregar novo produto Z Pacote de trabalho 1: Componente 1 Pacote de trabalho 2: Componente 2 Pacote de trabalho 3: Componentes integrados 1 e 2 120 67 53 53 Descrição da atividade Descrição da atividade 1.1.1 1.1.2 1.1.3 Cronograma de marcos Data dos dados Data dos dados Cronograma detalhado 1.1.1.T 1.1 1.1.1 1.1.1.D 1.1.1.B 1.1.2.T 1.1.1.M1 1.1.2 1.1.2.D 1.1.2.B 1.1.3.M1 1.1.2.M1 1.1.3 1.1.3.G 1.1.3.T Data dos dados II TI 1.1.3.P 1.1.3.EG Cronograma resumo Iniciar novo produto Z Desenvolver e entregar produto Z Pacote de trabalho 1: Componente 1 Projetar componente 1 Construir componente 1 Testar componente 1 Completar componente 1 Pacote de trabalho 2: Componente 2 Projetar componente 2 Construir componente 2 Testar componente 2 Completar componente 2 Pacote de trabalho 3: Componentes integrados 1 e 2 Integrar componentes 1 e 2 como produto Z Completar integração dos componentes 1 e 2 Testar componentes integrados como produto Z Entregar produto Z Terminar novo produto Z Projetar a estrutura de tempo do cronograma Projetar a estrutura de tempo do cronograma Figura 6-21. Exemplos de apresentações do cronograma do projeto
  • 211.
    6 - GERENCIAMENTODO TEMPO DO PROJETO 184 ©2013 Project Management Institute. Um Guia do Conhecimento em Gerenciamento de Projetos (Guia PMBOK® ) — Quinta Edição A Figura 6-21 mostra apresentações do cronograma para um projeto exemplo sendo executado, com o trabalho em progresso relatado pela data dos dados, um momento específico em que o andamento do projeto é registrado, que às vezes é também chamado de até a data presente ou data de andamento. Para um modelo de cronograma de projeto simples, a Figura 6-21 reflete apresentações do cronograma nas formas de (1) um cronograma de marcos como um gráfico de marcos, (2) um cronograma de resumo como um gráfico de barras, e (3) um cronograma detalhado como um diagrama de rede de cronograma de projeto. A Figura 6-21 também mostra visualmente as relações entre os três diferentes níveis de apresentação do cronograma. 6.6.3.3 Dados do cronograma Os dados do cronograma para o modelo do cronograma do projeto são o conjunto de informações usadas para descrever e controlar o cronograma. Os dados do cronograma incluem pelo menos os marcos do cronograma, as atividades do cronograma, os atributos das atividades e a documentação de todas as premissas e restrições identificadas. A quantidade de dados adicionais varia de acordo com a área de aplicação. As informações frequentemente fornecidas como detalhes de suporte incluem, mas não se limitam, a: • Requisitos de recursos por período de tempo, muitas vezes na forma de um histograma de recursos; • Cronogramas alternativos, tais como melhor ou pior caso, não nivelado por recurso ou nivelado por recurso, com ou sem datas impostas; e • Alocação de reservas para contingências. Os dados do cronograma também podem incluir itens como histogramas de recursos, projeções de fluxo de caixa e cronogramas de pedidos e entregas. 6.6.3.4 Calendários do projeto O calendário do projeto identifica os dias úteis e os turnos disponíveis para as atividades agendadas. Ele distingue os períodos de tempo nos dias ou partes dos dias que estão disponíveis para completar as atividades agendadas, dos períodos de tempo que não estão disponíveis. Um modelo de cronograma pode exigir mais de um calendário de projeto para permitir períodos de trabalho diferentes para algumas atividades para calcular o cronograma do projeto. Os calendários do projeto podem ser atualizados. 6.6.3.5 Atualizações no plano de gerenciamento do projeto Os elementos do plano de gerenciamento do projeto que podem ser atualizados incluem, mas não estão limitados, a: • Linha de base do cronograma (Seção 6.6.3.1), • Plano de gerenciamento do cronograma (Seção 6.1.3.1).
  • 212.
    6 - GERENCIAMENTODO TEMPO DO PROJETO 185 6 ©2013 Project Management Institute. Um Guia do Conhecimento em Gerenciamento de Projetos (Guia PMBOK® ) — Quinta Edição 6.6.3.6 Atualizações nos documentos do projeto Documentos do projeto que podem ser atualizados incluem, mas não estão limitados, a: • Requisitos de recursos das atividades. O nivelamento dos recursos pode ter um efeito significativo nas estimativas preliminares dos tipos e quantidades de recursos necessários. Se a análise do nivelamento de recursos mudar os requisitos de recursos do projeto, então os mesmos serão atualizados. • Atributos das atividades. Os atributos das atividades (Seção 6.2.3.2) são atualizados para incluir quaisquer requisitos de recursos revisados ou quaisquer outras revisões geradas pelo processo Desenvolver o cronograma. • Calendários. O calendário de cada projeto pode consistir de calendários múltiplos, calendários de projeto, calendários de recursos individuais, etc., como a base para desenvolver o cronograma do projeto. • Registro dos riscos. O registro dos riscos pode precisar ser atualizado para refletir oportunidades ou ameaças percebidas através das premissas de agendamento. 6.7 Controlar o cronograma Controlar o cronograma é o processo de monitoramento do andamento das atividades do projeto para atualização no seu progresso e gerenciamento das mudanças feitas na linha de base do cronograma para realizar o planejado. O principal benefício deste processo é fornecer os meios de se reconhecer o desvio do planejado e tomar medidas corretivas e preventivas, minimizando assim o risco. As entradas, ferramentas e técnicas, e saídas desse processo estão ilustradas na Figura 6-22. A Figura 6-23 ilustra o diagrama de fluxo de dados do processo. Entradas Ferramentas e técnicas Saídas .1 Plano de gerenciamento do projeto .2 Cronograma do projeto .3 Dados de desempenho do trabalho .4 Calendário do projeto .5 Dados do cronograma .6 Ativos de processos organizacionais .1 Análise de desempenho .2 Software de gerenciamento de projetos .3 Técnicas de otimização de recursos .4 Técnicas de desenvolvimento de modelos .5 Antecipações e esperas .6 Compressão de cronograma .7 Ferramenta de cronograma .1 Informações sobre o desempenho do trabalho .2 Previsões de cronograma .3 Solicitações de mudança .4 Atualizações no plano de gerenciamento do projeto .5 Atualizações nos documentos do projeto .6 Atualizações nos ativos de processos organizacionais Figura 6-22. Controlar o cronograma: entradas, ferramentas e técnicas, e saídas
  • 213.
    6 - GERENCIAMENTODO TEMPO DO PROJETO 186 ©2013 Project Management Institute. Um Guia do Conhecimento em Gerenciamento de Projetos (Guia PMBOK® ) — Quinta Edição Documentos do projeto 4.4 Monitorar e controlar o trabalho do projeto 4.2 Desenvolver o plano de gerenciamento do projeto 4.5 Realizar o controle integrado de mudanças Gerenciamento do tempo do projeto 6.7 Controlar o cronograma 6.6 Desenvolver o cronograma • Dados de desempenho do trabalho • Plano de gerenciamento do projeto • Ativos de processos organizacionais • Atualizações nos ativos de processos organizacionais • Previsões de cronograma • Informações sobre o desempenho do trabalho • Atualizações nos documentos do projeto • Cronograma do projeto • Calendários do projeto • Dados do cronograma • Solicitações de mudança • Atualizações no plano de gerenciamento do projeto 4.2 Desenvolver o plano de gerenciamento do projeto 4.3 Orientar e gerenciar a execução do projeto Empresa/ organização Figura 6-23. Diagrama do fluxo de dados do processo Controlar o cronograma A atualização no modelo do cronograma requer o conhecimento do desempenho real até a data presente. Qualquer mudança na linha de base do cronograma somente pode ser aprovada através do processo Realizar o controle integrado de mudanças (4.5). Controlar o cronograma, como um componente do processo Realizar o controle integrado de mudanças, está relacionado com: • A determinação da situação atual do cronograma do projeto, • A influência nos fatores que criam mudanças no cronograma, • A determinação se houve mudança no cronograma do projeto, e • O gerenciamento das mudanças reais à medida que elas ocorrem.
  • 214.
    6 - GERENCIAMENTODO TEMPO DO PROJETO 187 6 ©2013 Project Management Institute. Um Guia do Conhecimento em Gerenciamento de Projetos (Guia PMBOK® ) — Quinta Edição Se qualquer abordagem ágil for utilizada, o processo Controlar o cronograma está relacionado com: • A determinação da situação atual do cronograma do projeto comparando a quantidade total de trabalho entregue e aceito em relação às estimativas do trabalho concluído para o ciclo de tempo transcorrido, • A condução de revisões retrospectivas (revisões agendadas para o registro das lições aprendidas) a fim de corrigir os processos e melhorá-los, se necessário, • A repriorização do plano de trabalho restante (backlog), • A determinação da taxa de velocidade em que as entregas são produzidas, validadas e aceitas em um dado momento por iteração (duração de ciclo de trabalho acordado, normalmente de duas semanas ou um mês), • A determinação se houve mudança no cronograma do projeto, e • O gerenciamento das mudanças reais à medida que elas ocorrem. 6.7.1 Controlar o cronograma: entradas 6.7.1.1 Plano de gerenciamento do projeto Descrito na Seção 4.2.3.1. O plano de gerenciamento do projeto contém o plano de gerenciamento do cronograma e a linha de base do mesmo. O plano de gerenciamento do cronograma descreve como o cronograma será gerenciado e controlado. A linha de base do cronograma é usada como uma referência para comparação dos resultados reais para determinar se uma mudança, ação corretiva ou preventiva é necessária. 6.7.1.2 Cronograma do projeto Descrito na Seção 6.6.3.2. O cronograma do projeto refere-se à versão mais recente com anotações indicando atualizações, atividades terminadas e atividades iniciadas até a data dos dados indicada. 6.7.1.3 Dados de desempenho do trabalho Descritos na Seção 4.3.3.2. Os dados de desempenho do trabalho referem-se às informações sobre o progresso do projeto, tais como que atividades foram iniciadas, o seu progresso (por exemplo, a duração real, a duração restante e percentagem física concluída), e que atividades foram concluídas.
  • 215.
    6 - GERENCIAMENTODO TEMPO DO PROJETO 188 ©2013 Project Management Institute. Um Guia do Conhecimento em Gerenciamento de Projetos (Guia PMBOK® ) — Quinta Edição 6.7.1.4 Calendários do projeto Descritos na Seção 6.6.3.4. Um modelo de cronograma pode requerer mais de um calendário de projeto para considerar diferentes períodos de trabalho para algumas atividades para o cálculo das previsões de cronograma. 6.7.1.5 Dados do cronograma Descritos na Seção 6.6.3.3. Os dados de cronograma serão revisados e atualizados no processo Controlar o cronograma. 6.7.1.6 Ativos de processos organizacionais Descritos na Seção 2.1.4. Os ativos de processos organizacionais que influenciam o processo Controlar o cronograma incluem, mas não se limitam, a: • Políticas, procedimentos e diretrizes existentes, formais ou informais, relacionadas ao controle do cronograma; • Ferramentas de controle do cronograma; e • Métodos de monitoramento e relato a serem utilizados. 6.7.2 Controlar o cronograma: ferramentas e técnicas 6.7.2.1 Análises de desempenho As análises de desempenho medem, comparam e analisam o desempenho do cronograma, como datas reais de início e término, percentagem completa e duração restante para o trabalho em andamento. Várias técnicas podem ser usadas, entre elas: • Análise das tendências. A análise das tendências examina o desempenho do projeto ao longo do tempo para determinar se o mesmo está melhorando ou piorando. As técnicas de análises gráficas são valiosas para o entendimento do desempenho até a presente data e para a comparação com objetivos de desempenho futuros na forma de datas de término. • Método do caminho crítico (Seção 6.6.2.2). A comparação do progresso ao longo do caminho crítico pode ajudar a determinar a situação do cronograma. A variação no caminho crítico terá um impacto direto na data de término do projeto. A avaliação do progresso das atividades nos caminhos quase críticos pode identificar o risco do cronograma.
  • 216.
    6 - GERENCIAMENTODO TEMPO DO PROJETO 189 6 ©2013 Project Management Institute. Um Guia do Conhecimento em Gerenciamento de Projetos (Guia PMBOK® ) — Quinta Edição • Método da corrente crítica (Seção 6.6.2.3). Comparar o tamanho do buffer restante com o tamanho do buffer necessário para proteger a data de entrega pode ajudar na determinação da situação do cronograma. A diferença entre o buffer necessário e o restante pode determinar se uma ação corretiva é apropriada. • Gerenciamento do valor agregado. (Seção 7.4.2.1). Medições do desempenho do cronograma tais como variação de prazo (VPR) e índice de desempenho de prazo (IDP) são usadas para avaliar a magnitude de variação em relação à linha de base do cronograma. As variações de folga total e de término mais cedo são também componentes de planejamento essenciais para avaliar o desempenho de tempo do projeto. Aspectos importantes do controle do cronograma incluem a determinação da causa e grau de variação relativos à linha de base do cronograma (Seção 6.6.3.1), estimativa das implicações dessas variações para o término de trabalhos futuros, e a decisão sobre se a ação corretiva ou preventiva é necessária. Por exemplo, um grande atraso em qualquer atividade que não esteja no caminho crítico pode ter pouco efeito no cronograma geral do projeto, enquanto um atraso muito menor numa atividade crítica ou quase crítica pode exigir uma ação imediata. Para os projetos que não usam o gerenciamento do valor agregado, uma análise de variação similar pode ser executada pela comparação das datas de início ou término planejadas com as datas de início ou término reais a fim de identificar as variações entre a linha de base do cronograma e o desempenho real do projeto. Uma análise adicional pode ser executada para determinar a causa e o grau de variação relativos à linha de base do cronograma e quaisquer ações corretivas ou preventivas necessárias. 6.7.2.2 Software de gerenciamento de projetos Um software de gerenciamento de projetos para elaboração de cronograma fornece a habilidade de controlar as datas planejadas versus datas reais, relatar as variações e o progresso feito em relação à linha de base do cronograma, e prever os efeitos de mudanças no modelo do cronograma do projeto. 6.7.2.3 Técnicas de otimização de recursos Descritas na Seção 6.6.2.4. As técnicas de otimização de recursos envolvem o agendamento de atividades e os recursos necessários a tais atividades enquanto leva em consideração tanto a disponibilidade dos recursos como o tempo do projeto. 6.7.2.4 Técnicas de desenvolvimento de modelos Descritas na Seção 6.6.2.5. As técnicas de desenvolvimento de modelos são usadas para revisar vários cenários guiados pelo monitoramento dos riscos a fim de alinhar o modelo do cronograma com o plano de gerenciamento do projeto e a linha de base aprovada.
  • 217.
    6 - GERENCIAMENTODO TEMPO DO PROJETO 190 ©2013 Project Management Institute. Um Guia do Conhecimento em Gerenciamento de Projetos (Guia PMBOK® ) — Quinta Edição 6.7.2.5 Antecipações e esperas O ajuste de antecipações e esperas é usado durante a análise de rede para encontrar maneiras de alinhar atividades do projeto atrasadas em relação ao plano. Por exemplo, num projeto de construção de um novo prédio de escritórios, o paisagismo pode ser ajustado para ser iniciado antes do término do trabalho externo do prédio através do aumento do tempo de antecipação na relação. Ou, uma equipe de redação técnica pode ajustar o início da edição do rascunho de um grande documento imediatamente após o documento ser concluído através da eliminação ou redução do tempo de espera. 6.7.2.6 Compressão de cronograma Descrita na Seção 6.6.2.7.As técnicas de compressão de cronograma são usadas para encontrar maneiras de se alinhar atividades do projeto atrasadas em relação ao plano através do paralelismo ou compressão do cronograma para o trabalho restante. 6.7.2.7 Ferramenta de cronograma Os dados do cronograma são atualizados e compilados no modelo do cronograma para refletir o progresso real do projeto e o trabalho restante a ser terminado. A ferramenta de cronograma (Seção 6.6.2.8) e os dados de suporte do cronograma são usados em conjunto com métodos manuais ou outro software de gerenciamento de projeto para realizar a análise de rede do cronograma a fim de gerar um cronograma de projeto atualizado. 6.7.3 Controlar o cronograma: saídas 6.7.3.1 Informações sobre o desempenho do trabalho Os indicadores de desempenho de tempo VPR (variação de prazos) e IDC (índice de desempenho de prazos) calculados para os componentes da EAP, em particular os pacotes de trabalho e contas de controle, são documentados e comunicados às partes interessadas. 6.7.3.2 Previsões de cronograma As previsões de cronograma são estimativas ou prognósticos de condições e eventos futuros do projeto com base nas informações e no conhecimento disponíveis no momento da previsão. As previsões são atualizadas e republicadas com base nas informações de desempenho do trabalho fornecidas conforme o trabalho é executado.As informações se baseiam no desempenho passado e no desempenho futuro esperado do projeto, e incluem indicadores de desempenho de valor agregado que poderiam impactar o projeto no futuro.
  • 218.
    6 - GERENCIAMENTODO TEMPO DO PROJETO 191 6 ©2013 Project Management Institute. Um Guia do Conhecimento em Gerenciamento de Projetos (Guia PMBOK® ) — Quinta Edição 6.7.3.3 Solicitações de mudança A análise de variação do cronograma, juntamente com as revisões dos relatórios de progresso, resultados de medições de desempenho e modificações no escopo ou no cronograma do projeto podem resultar em solicitações de mudança na linha de base do cronograma, na linha de base do escopo e/ou nos outros componentes do plano de gerenciamento do projeto. As solicitações de mudança são processadas para revisão e destinação por meio do processo Realizar o controle integrado de mudanças (Seção 4.5). As ações preventivas podem incluir mudanças recomendadas para eliminar ou reduzir a probabilidade de variações negativas do cronograma. 6.7.3.4 Atualizações no plano de gerenciamento do projeto Os elementos do plano de gerenciamento do projeto que podem ser atualizados incluem, mas não estão limitados, a: • Linha de base do cronograma. Mudanças na linha de base do cronograma são incorporadas em resposta às solicitações de mudanças aprovadas (Seção 4.4.3.1) relacionadas com mudanças de escopo do projeto, recursos das atividades ou estimativas de durações das atividades. A linha de base do cronograma pode ser atualizada para refletir mudanças causadas pelas técnicas de compressão do cronograma. • Plano de gerenciamento do cronograma. O plano de gerenciamento do cronograma pode ser atualizado para refletir uma mudança na maneira como o cronograma é gerenciado. • Linha de base dos custos. A linha de base dos custos pode ser atualizada para refletir requisições de mudança aprovadas ou mudanças causadas pelas técnicas de compressão. 6.7.3.5 Atualizações nos documentos do projeto Documentos do projeto que podem ser atualizados incluem, mas não estão limitados, a: • Dadosdocronograma.Novosdiagramasderededocronogramadoprojetopodemserdesenvolvidos para mostrar durações restantes aprovadas e modificações aprovadas no plano de trabalho. Em alguns casos, atrasos no cronograma do projeto podem ser tão graves que o desenvolvimento de um novo cronograma alvo com datas de início e de término previstos é necessário para fornecer dados realistas para conduzir o trabalho e medir o desempenho e o progresso. • Cronograma do projeto. Um cronograma do projeto atualizado será gerado a partir dos dados do modelo do cronograma contendo os dados do cronograma atualizado para refletir as mudanças no cronograma e gerenciar o projeto. • Registro dos riscos. O registro dos riscos, e os planos de resposta aos riscos dentro do mesmo também podem ser atualizados com base nos riscos que podem surgir devido às técnicas de compressão do cronograma.
  • 219.
    6 - GERENCIAMENTODO TEMPO DO PROJETO 192 ©2013 Project Management Institute. Um Guia do Conhecimento em Gerenciamento de Projetos (Guia PMBOK® ) — Quinta Edição 6.7.3.6 Atualizações nos ativos de processos organizacionais Os ativos de processos organizacionais que podem ser atualizados incluem, mas não estão limitados, a: • Causas das variações, • Ação corretiva escolhida e suas razões, e • Outros tipos de lições aprendidas a partir do controle do cronograma do projeto.
  • 220.
    7 - GERENCIAMENTODOS CUSTOS DO PROJETO 7 193©2013 Project Management Institute. Um Guia do Conhecimento em Gerenciamento de Projetos (Guia PMBOK® ) — Quinta Edição GERENCIAMENTO DOS CUSTOS DO PROJETO O gerenciamento dos custos do projeto inclui os processos envolvidos em planejamento, estimativas, orçamentos, financiamentos, gerenciamento e controle dos custos, de modo que o projeto possa ser terminado dentro do orçamento aprovado. A Figura 7-1 fornece uma visão geral dos processos de gerenciamento dos custos do projeto: 7.1 Planejar o gerenciamento dos custos é o processo de estabelecer as políticas,os procedimentos e a documentação para o planejamento, gestão, despesas e controle dos custos do projeto. 7.2 Estimar os custos é o processo de desenvolvimento de uma estimativa de custos dos recursos monetários necessários para terminar as atividades do projeto. 7.3 Determinar o orçamento é o processo de agregação dos custos estimados de atividades individuais ou pacotes de trabalho para estabelecer uma linha de base dos custos autorizada. 7.4 Controlar os custos é o processo de monitoramento do andamento do projeto para atualização no seu orçamento e gerenciamento das mudanças feitas na linha de base de custos. Esses processos interagem entre si e com os de outras áreas de conhecimento como descrito com detalhes na Seção 3 e no Anexo A1. Em alguns projetos, especialmente aqueles com menor escopo, a estimativa e orçamento de custos estão tão firmemente interligados que podem ser vistos como um processo único que pode ser realizado por uma pessoa num período de tempo relativamente curto. Esses processos estão aqui apresentados como processos distintos pois as ferramentas e técnicas para cada um deles são diferentes.A habilidade de influenciar o custo é maior nos estágios iniciais do projeto, tornando crítica a definição inicial do escopo (Seção 5.3). 77
  • 221.
    7 - GERENCIAMENTODOS CUSTOS DO PROJETO 194 ©2013 Project Management Institute. Um Guia do Conhecimento em Gerenciamento de Projetos (Guia PMBOK® ) — Quinta Edição .1 Entradas .1 Plano de gerenciamento do projeto .2 Termo de abertura do projeto .3 Fatores ambientais da empresa .4 Ativos de processos organizacionais 2. Ferramentas e técnicas .1 Opinião especializada .2 Técnicas analíticas .3 Reuniões .3 Saídas .1 Plano de gerenciamento dos custos .1 Entradas .1 Plano de gerenciamento dos custos .2 Plano de gerenciamento dos recursos humanos .3 Linha de base do escopo .4 Cronograma do projeto .5 Registro dos riscos .6 Fatores ambientais da empresa .7 Ativos de processos organizacionais 2. Ferramentas e técnicas .1 Opinião especializada .2 Estimativa análoga .3 Estimativa paramétrica .4 Estimativa bottom-up .5 Estimativa de três pontos .6 Análise de reservas .7 Custo da qualidade .8 Software de gerenciamento de projetos .9 Análise de proposta de fornecedor .10 Técnicas de tomada de decisões em grupo .3 Saídas .1 Estimativas de custos das atividades .2 Base das estimativas .3 Atualizações nos documentos do projeto .1 Entradas .1 Plano de gerenciamento dos custos .2 Linha de base do escopo .3 Estimativas dos custos das atividades .4 Base das estimativas .5 Cronograma do projeto .6 Calendários do recurso .7 Registro dos riscos .8 Acordos .9 Ativos de processos organizacionais .2 Ferramentas e técnicas .1 Agregação de custos .2 Análise de reservas .3 Opinião especializada .4 Relações históricas .5 Reconciliação dos limites de recursos financeiros .3 Saídas .1 Linha de base dos custos .2 Requisitos de recursos financeiros do projeto .3 Atualizações nos documentos do projeto .1 Entradas .1 Plano de gerenciamento do projeto .2 Requisitos de recursos financeiros do projeto .3 Dados de desempenho do trabalho .4 Ativos de processos organizacionais .2 Ferramentas e técnicas .1 Gerenciamento do valor agregado .2 Previsão .3 Índice de desempenho para término (IDPT) .4 Análises de desempenho .5 Software de gerenciamento de projetos .6 Análise de reservas .3 Saídas .1 Informações sobre o desempenho do trabalho .2 Previsões de custos .3 Solicitações de mudança .4 Atualizações no plano de gerenciamento do projeto .5 Atualizações nos documentos do projeto .6 Atualizações nos ativos de processos organizacionais Visão geral do gerenciamento dos custos do projeto 7.2 Estimar os custos 7.1 Planejar o gerenciamento dos custos 7.3 Determinar o orçamento 7.4 Controlar os custos Figura 7-1. Visão geral do gerenciamento dos custos do projeto
  • 222.
    7 - GERENCIAMENTODOS CUSTOS DO PROJETO 7 195©2013 Project Management Institute. Um Guia do Conhecimento em Gerenciamento de Projetos (Guia PMBOK® ) — Quinta Edição O gerenciamento dos custos do projeto deve considerar os requisitos das partes interessadas para gerenciamento de custos. As diferentes partes interessadas medirão os custos do projeto de maneiras diferentes em tempos diferentes. Por exemplo, o custo de um item adquirido pode ser medido quando a decisão de aquisição é tomada ou comprometida, o pedido é feito, o item é entregue, ou o custo real é incorrido ou registrado para fins de contabilidade do projeto. O gerenciamento dos custos do projeto preocupa-se principalmente com o custo dos recursos necessários para completar as atividades do projeto. O gerenciamento dos custos projeto deve considerar também o efeito das decisões de projeto no custo recorrente subsequente do uso, manutenção e suporte do produto, serviço ou resultado do projeto. Por exemplo, limitar o número de revisões do design pode reduzir o custo do projeto mas poderia aumentar os custos operacionais resultantes do produto. Em muitas organizações, o prognóstico e análise do desempenho financeiro do produto do projeto é realizado fora do projeto. Em outras, como o projeto de capital de instalações, o gerenciamento dos custos do projeto pode incluir esse trabalho. Quando esses prognósticos e análises são incluídos, o gerenciamento dos custos do projeto pode abordar processos adicionais e muitas técnicas gerais de gerenciamento como retorno do investimento, fluxo de caixa descontado e análise da recuperação do investimento. O esforço de planejamento do gerenciamento dos custos ocorre nas fases iniciais do planejamento do projeto e fornece a estrutura para cada processo do gerenciamento dos custos para que o desempenho dos mesmos seja eficiente e coordenado. 7.1 Planejar o gerenciamento dos custos Planejar o gerenciamento dos custos é o processo de estabelecer as políticas, os procedimentos e a documentação necessários para o planejamento, gerenciamento, despesas, e controle dos custos do projeto. O principal benefício deste processo é o fornecimento de orientação e instruções sobre como os custos do projeto serão gerenciados ao longo de todo o projeto. As entradas, ferramentas e técnicas, e saídas desse processo estão ilustradas na Figura 7-2. A Figura 7-3 ilustra o diagrama de fluxo de dados do processo. Entradas Ferramentas e técnicas Saídas .1 Plano de gerenciamento do projeto .2 Termo de abertura do projeto .3 Fatores ambientais da empresa .4 Ativos de processos organizacionais .1 Opinião especializada .2 Técnicas analíticas .3 Reuniões .1 Plano de gerenciamento dos custos Figura 7-2. Planejar o gerenciamento dos custos: entradas, ferramentas e técnicas, e saídas
  • 223.
    7 - GERENCIAMENTODOS CUSTOS DO PROJETO 196 ©2013 Project Management Institute. Um Guia do Conhecimento em Gerenciamento de Projetos (Guia PMBOK® ) — Quinta Edição Gerenciamento dos custos do projeto 7.1 Planejar o gerenciamento dos custos 7.2 Estimar os custos 7.3 Determinar o orçamento • Termo de abertura do projeto • Plano de gerenciamento do projeto • Fatores ambientais da empresa • Ativos de processos organizacionais • Plano de gerenciamento dos custos 4.2 Desenvolver o plano de gerenciamento do projeto 11.2 Identificar os riscos 11.4 Realizar a análise quantitativa dos riscos 4.1 Desenvolver o termo de abertura do projeto Empresa/ organização Figura 7-3. Planejar o gerenciamento dos custos: diagrama do fluxo de dados Os processos de gerenciamento dos custos do projeto e suas ferramentas e técnicas associadas são documentados no plano de gerenciamento dos custos. O plano de gerenciamento dos custos é um componente do plano de gerenciamento do projeto. 7.1.1 Planejar o gerenciamento dos custos: entradas 7.1.1.1 Plano de gerenciamento do projeto Descrito na Seção 4.2.3.1. O plano de gerenciamento do projeto contém informações usadas para desenvolver o plano de gerenciamento dos custos que incluem, mas não estão limitadas, a: • Linha de base do escopo. A linha de base do escopo inclui o gerenciamento do escopo do projeto e os detalhes da EAP para a estimativa e gerenciamento dos custos. • Linha de base do cronograma. A linha de base do cronograma define quando os custos do projeto serão incorridos. • Outras informações. Outras decisões sobre custos, riscos e comunicações relacionadas com o desenvolvimento dos custos a partir do plano de gerenciamento do projeto.
  • 224.
    7 - GERENCIAMENTODOS CUSTOS DO PROJETO 7 197©2013 Project Management Institute. Um Guia do Conhecimento em Gerenciamento de Projetos (Guia PMBOK® ) — Quinta Edição 7.1.1.2 Termo de abertura do projeto Descrito na Seção 4.1.3.1. O termo de abertura do projeto fornece um orçamento de resumo a partir do qual os custos detalhados do projeto serão desenvolvidos. O termo de abertura do projeto também define os requisitos de aprovação do projeto que influenciarão o gerenciamento dos custos do projeto. 7.1.1.3 Fatores ambientais da empresa Descritos na Seção 2.1.5. Os fatores ambientais da empresa que influenciam o processo Planejar o gerenciamento dos custos incluem, mas não estão limitados, a: • A estrutura e cultura organizacionais podem influenciar o gerenciamento dos custos; • As condições do mercado descrevem que produtos, serviços e resultados estão disponíveis no mercado regional e global; • Taxas de câmbio para custos de projetos originados em mais de um país; • As informações comerciais publicadas tais como informações de taxas de custos de recursos estão frequentemente disponíveis em bancos de dados comerciais que acompanham os custos de habilidades e recursos humanos, e fornecem custos padrão para material e equipamento. Listas publicadas de preços de vendedores são outra fonte de informações; e • O sistema de informações de gerenciamento de projeto que fornece possibilidades alternativas de gerenciamento dos custos. 7.1.1.4 Ativos de processos organizacionais Descritos na Seção 2.1.4.Os ativos de processos organizacionais que podem influenciar o processo Planejar o gerenciamento dos custos incluem, mas não estão limitados, a: • Procedimentos de controles financeiros (por exemplo, relatório de horas, análises obrigatórias de gastos e despesas, códigos contábeis e cláusulas contratuais padrão); • Informações históricas e bases de conhecimento de lições aprendidas; • Bancos de dados financeiros; e • Políticas, procedimentos e diretrizes existentes, formais ou informais, de estimativas de custos e relacionados à elaboração de orçamentos.
  • 225.
    7 - GERENCIAMENTODOS CUSTOS DO PROJETO 198 ©2013 Project Management Institute. Um Guia do Conhecimento em Gerenciamento de Projetos (Guia PMBOK® ) — Quinta Edição 7.1.2 Planejar o gerenciamento dos custos: ferramentas e técnicas 7.1.2.1 Opinião especializada A opinião especializada, guiada por informações históricas, fornece um discernimento valioso sobre o ambiente e informações de projetos passados similares. A opinião especializada também pode sugerir sobre se seria recomendável combinar métodos e como reconciliar as diferenças entre eles. A opinião baseada em especialização numa área de aplicação, área de conhecimento, disciplina, setor econômico, etc. , como apropriada à atividade sendo executada, deve ser utilizada no desenvolvimento do plano de gerenciamento de custos. 7.1.2.2 Técnicas analíticas O desenvolvimento do plano de gerenciamento dos custos pode envolver a escolha de opções estratégicas para financiar o projeto tais como autofinanciamento, financiamento com capital ou financiamento com débito. O plano de gerenciamento dos custos também pode detalhar maneiras de financiar os recursos do projeto tais como execução, aquisição, aluguel ou arrendamento. Essas decisões, como outras decisões financeiras que afetam o projeto, podem afetar o cronograma do projeto e/ou riscos. As políticas e procedimentos organizacionais podem influenciar que técnicas financeiras serão empregadas nessas decisões.As técnicas podem incluir (mas não estão limitadas a): período de reembolso, retorno sobre o investimento, taxa interna de retorno, fluxo de caixa descontado e valor presente líquido. 7.1.2.3 Reuniões As equipes dos projetos fazem reuniões de planejamento para desenvolver o plano de gerenciamento dos custos. Os participantes dessas reuniões podem incluir o patrocinador do projeto, membros selecionados da equipe do projeto e das partes interessadas, qualquer pessoa com responsabilidade nos custos do projeto, e outros conforme a necessidade. 7.1.3 Planejar o gerenciamento dos custos: saídas 7.1.3.1 Plano de gerenciamento dos custos Plano de gerenciamento dos custos é um componente do plano de gerenciamento do projeto e descreve como os custos do projeto serão planejados, estruturados, e controlados. Os processos de gerenciamento dos custos do projeto e suas ferramentas e técnicas associadas são documentados no plano de gerenciamento dos custos.
  • 226.
    7 - GERENCIAMENTODOS CUSTOS DO PROJETO 7 199©2013 Project Management Institute. Um Guia do Conhecimento em Gerenciamento de Projetos (Guia PMBOK® ) — Quinta Edição Por exemplo, o plano de gerenciamento dos custos pode estabelecer o seguinte: • Unidades de medida. Cada unidade usada em medições (como horas e dias de pessoal ou semanas para medidas de tempo, ou metros, litros, toneladas, quilômetros ou jardas cúbicas para medidas de quantidade, ou importância global em forma de moeda) é definida para cada um dos recursos. • Nível de precisão. O grau em que as estimativas dos custos das atividades serão arredondadas para cima ou para baixo (Exemplo, US$100.49 para US$100, ou US$995.59 para US$1,000), com base no escopo das atividades e magnitude do projeto. • Nível de exatidão. A faixa aceitável (Exemplo, ±10%) usada na determinação das estimativas realísticasdeduraçãodasatividadeséespecificadaepodeincluirumaquantidadeparacontingências. • Associações com procedimentos organizacionais. A estrutura analítica do projeto (EAP) (Seção 5.4) fornece a estrutura para o plano de gerenciamento dos custos,permitindo a consistência nas estimativas, orçamentos e controle de custos. O componente da EAP usado para a contabilidade de custos do projeto é chamado de conta de controle. Cada conta de controle recebe um código único ou número(s) de conta que se conecta(m) diretamente ao sistema de contabilidade da organização executora. • Limites de controle. Limites de variação para monitoramento do desempenho de custo podem ser especificados para indicar uma quantidade de variação combinada a ser permitida antes que alguma ação seja necessária. Normalmente os limites são expressos como percentagem de desvio da linha de base do plano. • Regras para medição do desempenho. As regras para medição do desempenho do gerenciamento do valor agregado (EVM em inglês) são estabelecidas. Por exemplo, o plano de gerenciamento dos custos pode: ○○ Definir os pontos na EAP onde as medidas das contas de controle serão feitas; ○○ Estabelecer as técnicas de medição do valor agregado (por exemplo, marcos ponderados, fórmula fixa, percentagem completa, etc.) a serem empregadas; e ○○ Especificar as metodologias de acompanhamento e as equações computacionais de gerenciamento do valor agregado para o cálculo do gerenciamento do valor agregado para determinar as previsões projetadas da estimativa no término (ENT) para fornecer uma verificação de validade da estimativa “bottom-up” de cálculo da ENT. Para informações mais especificas a respeito do gerenciamento do valor agregado, consulte The Practice Standard for Earned Value Management, Segunda Edição.
  • 227.
    7 - GERENCIAMENTODOS CUSTOS DO PROJETO 200 ©2013 Project Management Institute. Um Guia do Conhecimento em Gerenciamento de Projetos (Guia PMBOK® ) — Quinta Edição • Formatos de relatórios. Os formatos e frequências para vários relatórios de custos são definidos. • Descrições dos processos. As descrições de cada um dos outros processos de gerenciamento dos custos são documentadas. • Detalhes adicionais. Os detalhes adicionais sobre as atividades de gerenciamento dos custos incluem, mas não estão limitados, a: ○○ Descrição de escolhas de financiamento estratégicas, ○○ Procedimento para considerar flutuações nas taxas de câmbio, e ○○ Procedimento para registro dos custos do projeto. 7.2 Estimar os custos Estimar os custos é o processo de desenvolvimento de uma estimativa dos recursos monetários necessários para executar as atividades do projeto. O principal benefício deste processo é a definição dos custos exigidos para concluir os trabalhos do projeto. As entradas, ferramentas e técnicas, e saídas desse processo são ilustradas na Figura 7-4. A Figura 7-5 ilustra o diagrama de fluxo de dados do processo. Entradas Ferramentas e técnicas Saídas .1 Plano de gerenciamento dos custos .2 Plano de gerenciamento dos recursos humanos .3 Linha de base do escopo .4 Cronograma do projeto .5 Registro dos riscos .6 Fatores ambientais da empresa .7 Ativos de processos organizacionais .1 Opinião especializada .2 Estimativa análoga .3 Estimativa paramétrica .4 Estimativa bottom-up .5 Estimativa de três pontos .6 Análise de reservas .7 Custo da qualidade .8 Software de gerenciamento de projetos .9 Análise de proposta de fornecedor .10 Técnicas de tomada de decisões em grupo .1 Estimativas de custos das atividades .2 Base das estimativas .3 Atualizações nos documentos do projeto Figura 7-4. Estimar os custos: entradas, ferramentas e técnicas, e saídas
  • 228.
    7 - GERENCIAMENTODOS CUSTOS DO PROJETO 7 201©2013 Project Management Institute. Um Guia do Conhecimento em Gerenciamento de Projetos (Guia PMBOK® ) — Quinta Edição Gerenciamento dos custos do projeto 7.2 Estimar os custos 7.3 Determinar o orçamento • Plano de gerenciamento dos custos • Atualizações nos documentos do projeto • Estimativas dos custos das atividades • Bases das estimativas Documentos do projeto • Registro dos riscos • Plano de gerenciamento dos recursos humanos • Linha de base do escopo • Cronograma do projeto • Fatores ambientais da empresa • Ativos de processos organizacionais11.2 Identificar os riscos 9.1 Planejar o gerenciamento dos recursos humanos 5.4 Criar a EAP 6.6 Desenvolver o cronograma Empresa/ organização 11.2 Identificar os riscos 6.4 Estimar a resposta às atividades 12.1 Planejar o gerenciamento das aquisições 7.1 Planejar o gerenciamento dos custos Figura 7-5. Diagrama do fluxo de dados do processo Estimar os custos As estimativas de custo são um prognóstico baseado na informação conhecida num determinado momento. As estimativas dos custos incluem a identificação e a consideração das alternativas de custo para iniciar e terminar o projeto. Compensações de custos e riscos devem ser consideradas, tais como fazer versus comprar, comprar versus alugar, e o compartilhamento de recursos para alcançar custos otimizados para o projeto. Os custos são geralmente expressos em unidades de alguma moeda (isto é, dólares, euros, ienes, etc.), embora em alguns casos outras unidades de medida , como horas de pessoal, sejam usadas para facilitar as comparações através da eliminação dos efeitos das flutuações das moedas. As estimativas de custos devem ser refinadas durante o curso do projeto para refletir detalhes adicionais conforme se tornarem disponíveis e as premissas forem testadas. A precisão da estimativa de um projeto aumentará conforme o mesmo progride no seu ciclo de vida. Por exemplo, um projeto na fase inicial poderia ter uma ordem de grandeza (ROM sigla do inglês) estimada na faixa de -25% a ±50%. Mais tarde, conforme mais informações são conhecidas, as estimativas podem estreitar para uma faixa de precisão de -5% para +10%. Em algumas organizações, existem diretrizes para quando tais refinamentos podem ser feitos e o grau de confiança ou exatidão esperado.
  • 229.
    7 - GERENCIAMENTODOS CUSTOS DO PROJETO 202 ©2013 Project Management Institute. Um Guia do Conhecimento em Gerenciamento de Projetos (Guia PMBOK® ) — Quinta Edição Fontes de informações de entrada são derivadas das saídas dos processos do projeto em outras áreas de conhecimento.Após serem recebidas, todas essas informações ficarão disponíveis como entradas para os três processos de gerenciamento dos custos. Os custos são estimados para todos os recursos que serão cobrados do projeto. Isso inclui, mas não se limita a mão de obra, materiais, equipamentos, serviços e a instalações, assim como a categorias especiais como provisão para inflação, custos de recursos financeiros ou custos de contingências. Uma estimativa de custo é uma avaliação quantitativa dos custos prováveis dos recursos necessários para completar a atividade. As estimativas dos custos podem ser apresentadas no nível de atividade ou em formato resumido. 7.2.1 Estimar os custos: entradas 7.2.1.1 Plano de gerenciamento dos custos Descrito na Seção 7.1.3.1. O plano de gerenciamento dos custos define como os custos do projeto serão gerenciados e controlados. Ele inclui o método usado e o nível de exatidão exigido para estimar o custo das atividades. 7.2.1.2 Plano de gerenciamento dos recursos humanos Descrito na Seção 9.1.3.1. O plano de gerenciamento de recursos humanos fornece os atributos de recrutamento do projeto, índices de pessoal e reconhecimentos/prêmios relacionados que são componentes necessários para o desenvolvimento das estimativas de custos do projeto. 7.2.1.3 Linha de base do escopo A linha de base do escopo compreende o seguinte: • Especificação do escopo do projeto.A especificação do escopo do projeto (Seção 5.3.3.1) fornece a descriçãodoproduto,oscritériosdeaceitação,asentregaschave,oslimites,aspremissaserestrições do projeto. Uma premissa básica que precisa ser definida durante a estimativa de custos do projeto é se as estimativas serão limitadas somente aos custos diretos do projeto ou se incluirão também os custos indiretos. Os custos indiretos são aqueles que não podem ser diretamente rastreados até um projeto específico e portanto serão acumulados e igualmente distribuídos entre múltiplos projetos através de algum procedimento contábil aprovado e documentado. Uma das restrições mais comuns para muitos projetos é um orçamento limitado. Exemplos de outras restrições são datas de entregas exigidas, recursos habilitados disponíveis e políticas organizacionais. • Estrutura analítica do projeto. A estrutura analítica do projeto (EAP) (Seção 5.4) fornece as relações entre todos os componentes do projeto e suas entregas. • Dicionário da EAP. O dicionário da EAP (Seção 5.43.fornece informações detalhadas sobre as entregas e uma descrição do trabalho em cada componente da EAP necessário para produzir cada entrega.
  • 230.
    7 - GERENCIAMENTODOS CUSTOS DO PROJETO 7 203©2013 Project Management Institute. Um Guia do Conhecimento em Gerenciamento de Projetos (Guia PMBOK® ) — Quinta Edição As informações adicionais que podem ser encontradas na linha de base do escopo que incluem requisitos com implicações contratuais e legais são saúde, segurança, proteção, desempenho, ambiente, seguro, direitos de propriedades intelectuais, licenças e autorizações. Todas essas informações devem ser consideradas durante o desenvolvimento das estimativas de custos. 7.2.1.4 Cronograma do projeto Descrito na Seção 6.6.3.2. O tipo e a quantidade dos recursos e a quantidade de tempo que esses recursos são aplicados para completar o trabalho do projeto são fatores primordiais na determinação do custo do projeto. Os recursos das atividades do cronograma e suas respectivas durações são usados como entradas chave para este processo. Estimar os recursos das atividades (Seção 6.4) envolve a determinação da disponibilidade de pessoal, da quantidade de horas de pessoal exigidas, e das quantidades de material necessárias para executar as atividades. É coordenado intimamente com a estimativa de custos.As estimativas de duração das atividades (Seção 6.5.3.1) afetarão as estimativas dos custos de qualquer projeto onde o orçamento inclua um subsídio para o custo de financiamento (inclusive cobranças de juros) e onde os recursos são aplicados por unidade de tempo para a duração da atividade. As estimativas de durações das atividades podem afetar também as estimativas de custos que possuem custos sensíveis ao tempo incluídos nas mesmas, como acordos ou dissídios coletivos da mão de obra ou materiais com variações de custos sazonais. 7.2.1.5 Registro dos riscos Descrito na Seção 11.2.3.1. O registro dos riscos deve ser revisto para considerar os custos de respostas aos riscos. Riscos, que podem ser ameaças ou oportunidades, tipicamente têm um impacto tanto na atividade como nos custos do projeto como um todo. Como uma regra geral, quando um projeto experimenta um evento de risco negativo, o custo de curto prazo do projeto normalmente aumentará e às vezes haverá um atraso no cronograma do projeto. De forma similar, a equipe do projeto deve ser sensível às oportunidades em potencial que podem beneficiar o negócio através da redução dos custos das atividades ou do aceleramento do cronograma. 7.2.1.6 Fatores ambientais da empresa Descritos na Seção 2.1.5. Os fatores ambientais da empresa que influenciam o processo de estimativa de custos incluem, mas não se limitam, a: • Condições do mercado. As condições descrevem que produtos, serviços e resultados estão disponíveis no mercado, de quem e sob que termos e condições. As condições de oferta e demanda regionais e/ou globais influenciam grandemente os custos dos recursos.
  • 231.
    7 - GERENCIAMENTODOS CUSTOS DO PROJETO 204 ©2013 Project Management Institute. Um Guia do Conhecimento em Gerenciamento de Projetos (Guia PMBOK® ) — Quinta Edição • Informações comerciais publicadas. As informações de taxas de custos de recursos são frequentemente disponibilizadas em bancos de dados comerciais que acompanham os custos de recursos humanos e fornecem custos padrão para material e equipamento. Listas publicadas de preços de vendedores são outra fonte de informações. 7.2.1.7 Ativos de processos organizacionais Descritos na Seção 2.1.4. Os ativos de processos organizacionais que influenciam o processo Estimar os custos incluem, mas não se limitam, a: • Políticas de estimativa de custos, • Modelos de estimativa de custos, • Informações históricas, e • Lições aprendidas. 7.2.2 Estimar os custos: ferramentas e técnicas 7.2.2.1 Opinião especializada A opinião especializada, guiada por informações históricas, fornece um discernimento valioso sobre o ambiente e informações de projetos passados similares. A opinião especializada pode também ser usada para determinar se seria recomendável combinar diferentes métodos de estimativas e como reconciliar as diferenças entre eles. 7.2.2.2 Estimativa análoga A estimativa análoga de custos usa os valores como escopo, custo, orçamento e duração ou medidas de escala como tamanho, peso e complexidade de um projeto anterior semelhante como base para estimar o mesmo parâmetro ou medida para o projeto atual. Esta técnica conta com o custo real de projetos anteriores semelhantes como base ao estimar os custos do projeto atual. É uma abordagem que estima o valor bruto, algumas vezes ajustado para diferenças conhecidas da complexidade do projeto. A estimativa análoga de custos é frequentemente usada para estimar um valor quando há uma quantidade limitada de informações detalhadas sobre o projeto como,por exemplo,na sua fase inicial.A estimativa análoga de custos usa informações históricas e opinião especializada.
  • 232.
    7 - GERENCIAMENTODOS CUSTOS DO PROJETO 7 205©2013 Project Management Institute. Um Guia do Conhecimento em Gerenciamento de Projetos (Guia PMBOK® ) — Quinta Edição Ela é geralmente menos dispendiosa e consome menos tempo que outras técnicas, mas normalmente é também menos precisa. Estimativas análogas de custos podem ser aplicadas a um projeto inteiro ou a segmentos do projeto, em conjunto com outros métodos de estimativa. É mais confiável quando os projetos anteriores são semelhantes de fato e não somente aparentam ser, e a equipe do projeto preparando as estimativas tem a habilidade técnica necessária. 7.2.2.3 Estimativa paramétrica A estimativa paramétrica utiliza uma relação estatística entre dados históricos relevantes e outras variáveis (por exemplo, metros quadrados em construção) para calcular uma estimativa de custos para o trabalho do projeto. Esta técnica pode produzir altos níveis de precisão dependendo da sofisticação e dos dados básicos colocados no modelo. Estimativas paramétricas de custos podem ser aplicadas a um projeto inteiro ou aos segmentos do mesmo, em conjunto com outros métodos de estimativa. 7.2.2.4 Estimativa Bottom-Up A estimativa bottom-up é um método para estimar um componente do trabalho. O custo de pacotes de trabalho individuais ou atividades é estimado com o maior nível de detalhes especificados. O custo detalhado é então resumido ou repassado para níveis mais altos para ser utilizado em subsequentes relatórios e rastreamento. O custo e a precisão da estimativa de custos bottom-up geralmente são influenciados pelo tamanho ou complexidade da atividade individual ou pacote de trabalho. 7.2.2.5 Estimativas de três pontos A precisão das estimativas de custos de uma atividade pontual pode ser aperfeiçoada considerando-se a incerteza e o risco nas estimativas e usando três estimativas para definir uma faixa aproximada do custo da atividade: • Mais provável (cM). O custo da atividade, baseado num esforço de avaliação realista para o trabalho necessário e quaisquer outros gastos previstos. • Otimista (cO). Os custos da atividade são baseados na análise do melhor cenário para a atividade. • Pessimista (cP). Os custos da atividade são baseados na análise do pior cenário para a atividade.
  • 233.
    7 - GERENCIAMENTODOS CUSTOS DO PROJETO 206 ©2013 Project Management Institute. Um Guia do Conhecimento em Gerenciamento de Projetos (Guia PMBOK® ) — Quinta Edição Dependendo dos valores de distribuição assumidos na faixa das três estimativas, o custo esperado cE pode ser calculado usando uma fórmula. Duas fórmulas comumente usadas são as distribuições beta e triangular. As fórmulas são: • Distribuição triangular. cE = (cO + cM + cP) / 3 • Distribuição Beta (da análise PERT tradicional). cE = (cO + 4cM + cP) / 6 As estimativas de custos baseadas em três pontos com uma distribuição assumida fornecem uma duração esperada e esclarecem a faixa de incerteza sobre o custos esperados. 7.2.2.6 Análise de reservas As estimativas de custos podem incluir reservas de contingências (algumas vezes chamadas de provisões para contingências) para considerar os custos das incertezas. As reservas de contingência são o orçamento dentro da linha de base dos custos designados para riscos identificados que são aceitos e para os quais respostas contingentes ou mitigadoras são desenvolvidas. As reservas de contingência são frequentemente vistas como parte do orçamento que aborda as incógnitas conhecidas que podem afetar um projeto. Por exemplo,a repetição do trabalho para algumas entregas do projeto pode ser antecipada,enquanto a quantidade desse retrabalho é desconhecida. As reservas de contingência podem ser estimadas para considerar esta quantidade de retrabalho desconhecida. As reservas de contingência provêem para uma atividade específica, para o projeto inteiro, ou ambos. A reserva para contingências pode ser uma percentagem do custo estimado, um número fixado ou pode ser desenvolvida através do uso de métodos de análise quantitativa. À medida que informações mais precisas sobre o projeto são disponibilizadas, a reserva para contingências pode ser usada, reduzida ou eliminada. A contingência deve ser claramente identificada na documentação dos custos.As reservas para contingências são parte dos requisitos da linha de base e dos requisitos gerais do projeto. As estimativas também podem ser produzidas para a quantidade de reserva gerencial a ser financiada para o projeto.As reservas gerenciais são uma quantidade especificada do custo do projeto retida para fins de controle de gerenciamento e são reservadas para o trabalho inesperado que está dentro do escopo do projeto. As reservas gerenciais abordam as incógnitas desconhecidas que podem afetar um projeto. A reserva gerencial não está incluída na linha de base dos custos mas faz parte dos requisitos de custo de todo o projeto. Quando uma quantidade de reservas gerenciais é usada para financiar o trabalho não previsto, a quantidade de reservas gerenciais usada é acrescentada à linha de base dos custos, exigindo assim uma mudança aprovada na linha de base dos mesmos. 7.2.2.7 Custo da qualidade (CDQ) As premissas sobre custos da qualidade (Seção 8.1.2.2) podem ser usadas para preparar a estimativa de custos da atividade.
  • 234.
    7 - GERENCIAMENTODOS CUSTOS DO PROJETO 7 207©2013 Project Management Institute. Um Guia do Conhecimento em Gerenciamento de Projetos (Guia PMBOK® ) — Quinta Edição 7.2.2.8 Software de gerenciamento de projetos Aplicativos de software para o gerenciamento de projetos, planilhas computadorizadas, simulações e ferramentas estatísticas são usados para ajudar nas estimativas de custos. Essas ferramentas podem simplificar o uso de algumas técnicas de estimativa de custos e portanto facilitar uma rápida consideração das alternativas de estimativas dos custos. 7.2.2.9 Análise de proposta de fornecedor Os métodos de estimativa de custos incluem a análise de quanto o projeto custaria baseado nas respostas das cotações dos fornecedores qualificados. Quando projetos são concedidos a um vendedor sob processos competitivos, um trabalho adicional de estimativa de custos pode ser requisitado da equipe do projeto para se examinar os preços de entregas individuais e derivar um custo que suporte o custo total final do projeto. 7.2.2.10 Técnicas de tomada de decisão em grupo Abordagens de equipe tais como brainstorming, técnica Delphi ou técnicas de grupo nominal são úteis para o engajamento dos membros da equipe a fim de melhorar a exatidão e o comprometimento com as estimativas emergentes. Ao envolver um grupo estruturado de pessoas que estão próximas da execução técnica do trabalho no processo de estimativa, informações adicionais e estimativas mais precisas são obtidas. Além disso, quando as pessoas estão envolvidas no processo de estimativa, o seu compromisso com o alcance das estimativas resultantes de tal processo aumenta. 7.2.3 Estimar os custos: saídas 7.2.3.1 Estimativas de custos das atividades As estimativas de custos das atividades são avaliações quantitativas dos prováveis custos necessários para executar o trabalho do projeto. As mesmas podem ser apresentadas em formato resumido ou detalhado. Os custos são estimados para todos os recursos aplicados na estimativa de custos da atividade. Isso inclui, mas não se limita a mão de obra direta, materiais, equipamentos, serviços, instalações, a tecnologia da informação e categorias especiais tais como custos de financiamento (incluindo taxas de juros), provisão para inflação, taxas de câmbio, ou uma reserva de custos de contingência. Os custos indiretos, se incluídos na estimativa do projeto, podem ser incluídos no nível da atividade ou em níveis mais altos.
  • 235.
    7 - GERENCIAMENTODOS CUSTOS DO PROJETO 208 ©2013 Project Management Institute. Um Guia do Conhecimento em Gerenciamento de Projetos (Guia PMBOK® ) — Quinta Edição 7.2.3.2 Base das estimativas A quantia e tipo de detalhes adicionais que suportam a estimativa de custos variam por área de aplicação. Independentemente do nível de detalhe, a documentação de suporte deve fornecer um entendimento claro e completo a respeito de como a estimativa de custos foi derivada. Os detalhes de suporte para estimativas de custos das atividades podem incluir: • Documentação das bases para a estimativa (isto é, como foi desenvolvida), • Documentação de todas as premissas adotadas, • Documentação de quaisquer restrições conhecidas, • Indicação da faixa das estimativas possíveis (por exemplo,€10.000 (±10%) para indicar que espera- se que o custo do item fique numa faixa de valores), e • Indicação do nível de confiança da estimativa final. 7.2.3.3 Atualizações nos documentos do projeto Os documentos do projeto que podem ser atualizados incluem, mas não se limitam, ao registro dos riscos. 7.3 Determinar o orçamento Determinar o orçamento é o processo de agregação dos custos estimados de atividades individuais ou pacotes de trabalho para estabelecer uma linha de base dos custos autorizada. O principal benefício deste processo é a determinação da linha de base dos custos para o monitoramento e controle do desempenho do projeto. As entradas, ferramentas e técnicas, e saídas desse processo estão ilustradas na Figura 7-6. A Figura 7-7 retrata o diagrama de fluxo de dados do processo. Entradas Ferramentas e técnicas Saídas .1 Plano de gerenciamento dos custos .2 Linha de base do escopo .3 Estimativas dos custos das atividades .4 Base das estimativas .5 Cronograma do projeto .6 Calendários do recurso .7 Registro dos riscos .8 Acordos .9 Ativos de processos organizacionais .1 Agregação de custos .2 Análise de reservas .3 Opinião especializada .4 Relações históricas .5 Reconciliação dos limites de recursos financeiros .1 Linha de base dos custos .2 Requisitos de recursos financeiros do projeto .3 Atualizações nos documentos do projeto Figura 7-6. Determinar o orçamento: entradas, ferramentas e técnicas, e saídas
  • 236.
    7 - GERENCIAMENTODOS CUSTOS DO PROJETO 7 209©2013 Project Management Institute. Um Guia do Conhecimento em Gerenciamento de Projetos (Guia PMBOK® ) — Quinta Edição Gerenciamento dos custos do projeto 7.3 Determinar o orçamento 7.4 Controlar os custos • Plano de gerenciamento dos custos • Estimativas dos custos das atividades • Bases das estimativas • Atualizações nos documentos do projeto • Linha de base dos custos • Requisitos de recursos financeiros do projeto Documentos do projeto • Registro dos riscos • Acordos • Ativos de processos organizacionais • Calendários dos recurso • Linha de base do escopo• Cronograma do projeto • Calendários dos recurso 11.2 Identificar os riscos 12.2 Conduzir as aquisições 9.2 Mobilizar a equipe do projeto 5.4 Criar a EAP 6.6 Desenvolver o cronograma Empresa/ organização 4.2 Desenvolver o plano de gerenciamento do projeto 7.1 Planejar o gerenciamento dos custos 7.2 Estimar os custos Figura 7-7. Diagrama do fluxo de dados do processo Determinar o orçamento O orçamento do projeto inclui todos os fundos autorizados para executar o projeto.A linha de base dos custos é a versão aprovada do orçamento do projeto com fases de tempo, mas exclui as reservas de gerenciamento. 7.3.1 Determinar o orçamento: entradas 7.3.1.1 Plano de gerenciamento dos custos Descrito na Seção 7.1.3.1. O plano de gerenciamento dos custos descreve como os custos do projeto serão gerenciados e controlados.
  • 237.
    7 - GERENCIAMENTODOS CUSTOS DO PROJETO 210 ©2013 Project Management Institute. Um Guia do Conhecimento em Gerenciamento de Projetos (Guia PMBOK® ) — Quinta Edição 7.3.1.2 Linha de base do escopo • Especificação do escopo do projeto. Limitações formais por período para o gasto dos recursos financeiros do projeto podem ser exigidas pela organização, por contrato (Seção 12.2.3.2), ou por outras entidades como órgãos governamentais. Essas restrições dos recursos são indicadas na especificação do escopo do projeto. • Estrutura analítica do projeto. A EAP (Seção 5.4) fornece as relações entre todas as entregas do projeto e seus vários componentes. • Dicionário da EAP. O dicionário da EAP (Seção 5.43.1) e as especificações do trabalho detalhadas relacionadas fornecem uma identificação das entregas e uma descrição do trabalho em cada componente da EAP necessário para produzir cada entrega. 7.3.1.3 Estimativas de custos das atividades Descritas na Seção 7.2.3.1. As estimativas de custos para cada atividade dentro de um pacote de trabalho são agregadas para obter uma estimativa de custos para cada pacote de trabalho. 7.3.1.4 Base das estimativas Descritas na Seção 7.2.3.2. Os detalhes de suporte para as estimativas de custos contidos na base para estimativas devem especificar quaisquer premissas sobre a inclusão ou exclusão de custos indiretos ou outros custos no orçamento do projeto. 7.3.1.5 Cronograma do projeto Descrito na Seção 6.6.3.2. O cronograma do projeto inclui datas de início e término planejadas para as atividades, os marcos, os pacotes de trabalho, e as contas de controle. Essas informações podem ser usadas para agregar custos nos períodos do calendário em que os custos são planejados a incorrerem. 7.3.1.6 Calendários de recursos Descritos na Seção 9.2.3.2 e 12.2.3.3. Os calendários dos recursos fornecem informações sobre que recursos são designados para o projeto e para quando eles são alocados. Essas informações podem ser usadas para indicar os custos dos recursos durante o projeto. 7.3.1.7 Registro dos riscos Descrito na Seção 11.2.3.1. O registro dos riscos deve ser revisto para considerar como agregar os custos de resposta aos mesmos. As atualizações no registro dos riscos são incluídas com as atualizações nos documentos do projeto na Seção 11.5.3.2.
  • 238.
    7 - GERENCIAMENTODOS CUSTOS DO PROJETO 7 211©2013 Project Management Institute. Um Guia do Conhecimento em Gerenciamento de Projetos (Guia PMBOK® ) — Quinta Edição 7.3.1.8 Acordos Descritos na Seção 12.2.3.2. Informações contratuais aplicáveis e custos relacionados a produtos, serviços ou resultados que foram ou serão comprados são incluídos durante a determinação do orçamento. 7.3.1.9 Ativos de processos organizacionais Descritos na Seção 2.1.4. Os ativos de processos organizacionais que influenciam o processo Determinar o orçamento incluem, mas não se limitam, a: • Políticas, procedimentos e diretrizes existentes, formais ou informais, relacionadas ao orçamento de custos; • Ferramentas para orçamento de custos; e • Métodos de elaboração de relatórios. 7.3.2 Determinar o orçamento: ferramentas e técnicas 7.3.2.1 Agregação de custos As estimativas de custos são agregadas por pacotes de trabalho de acordo com a EAP. As estimativas de custos do pacote de trabalho são então agregadas para os níveis de componentes mais altos da EAP (como contas de controle) e finalmente para o projeto todo. 7.3.2.2 Análise de reservas A análise de reservas de orçamento pode estabelecer tanto as reservas de contingência como as reservas gerenciais para o projeto. As reservas de gerenciamento e contingência são abordadas mais detalhadamente na Seção 7.2.2.6. 7.3.2.3 Opinião especializada A opinião especializada, guiada pela experiência em uma área de aplicação, área de conhecimento, disciplina, setor, ou em um projeto semelhante, ajuda na definição do orçamento. Essa especialização pode ser oferecida por qualquer grupo ou pessoa com formação, conhecimento, habilidade, experiência ou treinamento especializado. A opinião especializada está disponível em várias fontes, incluindo, mas não se limitando a:
  • 239.
    7 - GERENCIAMENTODOS CUSTOS DO PROJETO 212 ©2013 Project Management Institute. Um Guia do Conhecimento em Gerenciamento de Projetos (Guia PMBOK® ) — Quinta Edição • Outras unidades dentro da organização executora, • Consultores, • Partes interessadas, inclusive clientes, • Associações profissionais e técnicas, e • Setores econômicos. 7.3.2.4 Relações históricas Quaisquer relações históricas que resultam em estimativas paramétricas ou análogas envolvem o uso de características de projetos (parâmetros) para desenvolver modelos matemáticos para prever o custo total do projeto. Tais modelos podem ser simples (por exemplo, a construção residencial é baseada num custo por metro quadrado) ou complexos (por exemplo, um modelo de custo para o desenvolvimento de software usa múltiplos fatores separados de ajuste, cada qual com numerosos pontos internos). Tanto o custo como a exatidão de modelos análogos e paramétricos podem variar muito. Eles são provavelmente mais confiáveis quando: • Informações históricas usadas para desenvolver o modelo são precisas, • Os parâmetros usados no modelo são facilmente quantificáveis, e • Os modelos podem ser ajustados quanto a sua escala, de tal modo que funcionem para projetos grandes e pequenos, e fases de um projeto. 7.3.2.5 Reconciliação dos limites de recursos financeiros A utilização de fundos deve ser reconciliada com quaisquer limites de recursos de fundos alocados ao projeto. Uma variação entre os limites de recursos e os gastos planejados às vezes provoca a necessidade de reagendamento do trabalho visando o nivelamento das taxas de gastos. Isso pode ser atingido através da colocação de restrições de datas impostas para o trabalho no cronograma do projeto. 7.3.3 Determinar o orçamento: saídas 7.3.3.1 Linha de base dos custos A linha de base dos custos é a versão aprovada do orçamento do projeto referenciado no tempo, excluindo quaisquer reservas de gerenciamento, que só pode ser mudada através de procedimentos formais de controle de mudanças e usada como base para comparação com os resultados reais.É desenvolvida como um somatório dos orçamentos aprovados para as várias atividades do cronograma.
  • 240.
    7 - GERENCIAMENTODOS CUSTOS DO PROJETO 7 213©2013 Project Management Institute. Um Guia do Conhecimento em Gerenciamento de Projetos (Guia PMBOK® ) — Quinta Edição A Figura 7-8 ilustra os vários componentes do orçamento do projeto e a linha de base dos custos. As estimativas dos custos das atividades dos vários projetos juntamente com quaisquer reservas de contingência (Seção 7.2.2.6) pois essas atividades estão agregadas nos seus custos de pacotes de trabalho associados. As estimativas dos custos dos pacotes de trabalho juntamente com quaisquer reservas de contingência estimadas para os pacotes de trabalho são agregadas às contas de controle. O somatório das contas de controle constitui a linha de base dos custos. As estimativas dos custos que constituem a linha de base dos custos estão diretamente ligadas às atividades do cronograma, permitindo uma visão referencial da linha de base dos custos que é normalmente mostrada na forma de uma curva em S, como ilustrado na Figura 7. Reservas gerenciais (Seção 7.2.2.6) são adicionadas à linha de base dos custos para produzir o orçamento do projeto. À medida que as mudanças que justificam o uso das reservas gerenciais aparecem, o processo de controle de mudanças é utilizado para a obtenção da aprovação para colocar os fundos de reserva aplicáveis na linha de base dos custos. Estimativas dos custos das atividades Reservas de contingência das atividades Estimativas de custos de pacotes de trabalho Reservas de contingência Linha de base dos custos Contas de controle Reserva gerencial Orçamento do projeto Componente do orçamento do projeto Quantiatotal Figura 7-8. Componentes do orçamento do projeto
  • 241.
    7 - GERENCIAMENTODOS CUSTOS DO PROJETO 214 ©2013 Project Management Institute. Um Guia do Conhecimento em Gerenciamento de Projetos (Guia PMBOK® ) — Quinta Edição ONT Orçamento do projeto Reserva gerencial Requisitos dos recursos financeiros Linha de base dos custos Despesas Tempo Valorescumulativos Figura 7-9. Linha de base de custos, gastos e requisitos de recursos financeiros 7.3.3.2 Requisitos de recursos financeiros do projeto Os requisitos de recursos financeiros totais e periódicos (por exemplo, quadrimestralmente, anualmente) são derivados a partir da linha de base de custos. A mesma incluirá gastos projetados mais responsabilidades antecipadas. O financiamento frequentemente ocorre em incrementos não contínuos nas suas quantias e pode não ser igualmente distribuído, conforme aparece nos patamares mostrados na Figura 7-9. Os recursos totais necessários são aqueles incluídos na linha de base de custos, mais as reservas gerenciais, se existirem. Os requisitos de recursos financeiros podem incluir a(s) fonte(s) dos mesmos. 7.3.3.3 Atualizações nos documentos do projeto Documentos do projeto que podem ser atualizados incluem, mas não estão limitados, a: • Registro dos riscos, • Estimativas de custos das atividades, e • Cronograma do projeto.
  • 242.
    7 - GERENCIAMENTODOS CUSTOS DO PROJETO 7 215©2013 Project Management Institute. Um Guia do Conhecimento em Gerenciamento de Projetos (Guia PMBOK® ) — Quinta Edição 7.4 Controlar os custos Controlar os custos é o processo de monitoramento do andamento do projeto para atualização no seu orçamento e gerenciamento das mudanças feitas na linha de base de custos. O principal benefício deste processo é fornecer os meios de se reconhecer a variação do planejado a fim de tomar medidas corretivas e preventivas, minimizando assim o risco. As entradas, ferramentas e técnicas, e saídas desse processo são ilustradas na Figura 7-10. A Figura 7-11 mostra o diagrama de fluxo de dados do processo. Entradas Ferramentas e técnicas Saídas .1 Plano de gerenciamento do projeto .2 Requisitos de recursos financeiros do projeto .3 Dados de desempenho do trabalho .4 Ativos de processos organizacionais .1 Gerenciamento do valor agregado .2 Previsão .3 Índice de desempenho para término (IDPT) .4 Análise de desempenho .5 Software de gerenciamento de projetos .6 Análise de reservas .1 Informações sobre o desempenho do trabalho .2 Previsões de custos .3 Solicitações de mudança .4 Atualizações no plano de gerenciamento no projeto .5 Atualizações nos documentos do projeto .6 Atualizações nos ativos de processos organizacionais Figura 7-10. Controlar os custos: entradas, ferramentas e técnicas, e saídas Documentos do projeto 4.4 Monitorar e controlar o trabalho do projeto 4.2 Desenvolver o plano de gerenciamento do projeto 4.5 Realizar o controle integrado de mudanças • Atualizações nos documentos do projeto • Solicitações de mudança • Atualizações no plano de gerenciamento do projeto Gerenciamento dos custos do projeto 7.4 Controlar os custos • Requisitos de recursos financeiros do projeto • Informações sobre o desempenho do trabalho • Previsões de custos • Atualizações nos ativos de processos organizacionais • Plano de gerenciamento do projeto • Dados de desempenho do trabalho • Ativos de processos organizacionais 4.3 Orientar e gerenciar a execução do projeto 4.2 Desenvolver o plano de gerenciamento do projeto Empresa/ organização 7.3 Determinar o orçamento Figura 7-11. Diagrama do fluxo de dados do processo Controlar os custos
  • 243.
    7 - GERENCIAMENTODOS CUSTOS DO PROJETO 216 ©2013 Project Management Institute. Um Guia do Conhecimento em Gerenciamento de Projetos (Guia PMBOK® ) — Quinta Edição A atualização no orçamento requer o conhecimento dos custos reais gastos até a presente data. Qualquer aumento do orçamento autorizado somente pode ser aprovado através do processo Realizar o controle integrado de mudanças (4.5). Monitorar os gastos dos recursos financeiros sem considerar o valor do trabalho sendo realizado para tais gastos tem pequeno valor para o projeto, a não ser permitir que a equipe do projeto fique dentro dos limites dos recursos financeiros autorizados. A maior parte do esforço despendido no controle de custos envolve a análise da relação entre o consumo dos fundos do projeto e o trabalho físico sendo realizado para tais gastos. A chave para o controle eficaz de custos é o gerenciamento da linha de base aprovada e das mudanças na mesma. O controle de custos do projeto inclui: • Influenciar os fatores que criam mudanças na linha de base de custos autorizada; • Assegurar que todas as solicitações de mudança sejam feitas de maneira oportuna; • Gerenciar as mudanças reais quando e conforme elas ocorrem; • Assegurar que os desembolsos de custos não excedam os recursos financeiros autorizados por período, por componente de EAP, por atividade, e no total do projeto; • Monitorar o desempenho de custos para isolar e entender as variações a partir da linha de base de custos aprovada; • Monitorar o desempenho do trabalho em relação aos recursos financeiros gastos; • Evitar que mudanças não aprovadas sejam incluídas no relato do custo ou do uso de recursos; • Informar as partes interessadas apropriadas a respeito de todas as mudanças aprovadas e custos associados; e • Levar os excessos de custos não previstos para dentro dos limites aceitáveis. 7.4.1 Controlar os custos: entradas 7.4.1.1 Plano de gerenciamento do projeto Descrito na Seção 4.2.3.1.O plano de gerenciamento do projeto contém as seguintes informações,utilizadas para controlar os custos: • Linha de base dos custos. A linha de base dos custos é comparada aos resultados reais para determinar se uma mudança, ação corretiva ou preventiva é necessária. • Plano de gerenciamento dos custos. O plano de gerenciamento dos custos descreve como os custos do projeto serão gerenciados e controlados (Seção 7.1.3.1).
  • 244.
    7 - GERENCIAMENTODOS CUSTOS DO PROJETO 7 217©2013 Project Management Institute. Um Guia do Conhecimento em Gerenciamento de Projetos (Guia PMBOK® ) — Quinta Edição 7.4.1.2 Requisitos de recursos financeiros do projeto Descritos na Seção 7.3.3.2. Os requisitos dos recursos financeiros do projeto incluem gastos projetados mais responsabilidades antecipadas. 7.4.1.3 Dados de desempenho do trabalho Descritos na Seção 4.3.3.2. Os dados sobre o desempenho do trabalho incluem informações sobre o andamento do projeto, tais como que entregas foram iniciadas, o seu progresso e que entregas foram concluídas. As informações também podem incluir os custos que foram autorizados e incorridos. 7.4.1.4 Ativos de processos organizacionais Descritos na Seção 2.1.4. Os ativos de processos organizacionais que podem influenciar o processo Controlar os custos incluem, mas não se limitam, a: • Políticas, procedimentos e diretrizes existentes, formais ou informais, relacionadas ao controle de custos; • Ferramentas de controle de custos; e • Métodos de monitoramento e relato das informações a serem utilizados. 7.4.2 Controlar os custos: ferramentas e técnicas 7.4.2.1 Gerenciamento do valor agregado Gerenciamento do valor agregado (GVA) é uma metodologia que combina escopo, cronograma, e medições de recursos para avaliar o desempenho e progresso do projeto. É um método comumente usado para medição do desempenho dos projetos Ele integra a linha de base do escopo à linha de base dos custos e à linha de base do cronograma para formar a linha de base de medição do desempenho, que ajuda a equipe de gerenciamento do projeto a avaliar e medir o desempenho e progresso do projeto. É uma técnica de gerenciamento de projeto que requer a formação de uma linha de base integrada em relação à qual o desempenho pode ser medido na duração do projeto. Os princípios do GVA podem ser aplicados a todos os projetos de qualquer setor. O GVA desenvolve e monitora três dimensões chave para cada pacote de trabalho e conta de controle:
  • 245.
    7 - GERENCIAMENTODOS CUSTOS DO PROJETO 218 ©2013 Project Management Institute. Um Guia do Conhecimento em Gerenciamento de Projetos (Guia PMBOK® ) — Quinta Edição • Valor planejado. Valor planejado (VP) é o orçamento autorizado designado ao trabalho agendado. O valor planejado (VP) é o orçamento autorizado designado para o trabalho a ser executado para uma atividade ou componente da estrutura analítica do projeto. Esse orçamento é designado por fase no decorrer de todo o projeto mas, em um determinado momento, o valor planejado define o trabalho físico que deveria ter sido executado. O total do VP algumas vezes é chamado de linha de base de medição do desempenho (PMB sigla em inglês). O valor total planejado para o projeto também é conhecido como orçamento no término (ONT). • Valor agregado. Valor agregado (VA) é a medida do trabalho executado expressa em termos do orçamento autorizado para tal trabalho. É o orçamento associado ao trabalho autorizado que foi concluído. O VA sendo medido deve estar relacionado à linha de base de medição do desempenho (PMB em inglês), e o VA medido não pode ser maior que o orçamento VP autorizado para um componente. O VA é frequentemente usado para calcular a percentagem concluída de um projeto. Os critérios de medição do progresso devem ser estabelecidos para cada componente da EAP para medir o trabalho em andamento. Os gerentes de projeto monitoram o VA, tanto em incrementos para determinar a situação corrente, e de forma acumulativa para determinar as tendências de desempenho a longo prazo. • Custo real. Custo real (CR) é o custo realizado incorrido no trabalho executado de uma atividade, durante um período específico. É o custo total incorrido na execução do trabalho que o VA mediu. O CR deve corresponder em definição ao que foi orçado para o VP e medido no VA (por exemplo, somente horas diretas, somente custos diretos, ou todos os custos inclusive os indiretos). O CR não terá limite superior; tudo o que for gasto para atingir o VA será medido. As variações a partir da linha de base aprovada também serão monitoradas: • Variaçãodeprazos.Variaçãodeprazos(VPR)éumamedidadedesempenhodocronogramaexpressa como a diferença entre o valor agregado e o valor planejado. É a quantidade de adiantamento ou atraso do projeto em relação à data de entrega planejada, em um determinado momento. É uma medida do desempenho do cronograma num projeto. É igual ao valor agregado (VA) menos o valor planejado (VP). A variação de prazos do GVA é uma métrica útil pois pode indicar que um projeto está atrasado ou adiantado em relação à sua linha de base de tempo. A variação de prazos do GVA finalmente se igualará a zero quando o projeto terminar, pois todos os valores planejados terão sido agregados.A variação de prazos é melhor utilizada em conjunto com a programação pelo método do caminho crítico (MCC) e gerenciamento dos riscos. Equação: VPR = VA – VP. • Variação de custos. A variação de custos (VC) é a quantidade de déficit ou excedente orçamentário em um determinado momento, expressa como a diferença entre o valor agregado e o custo real. É uma medida do desempenho dos custos num projeto. É igual ao valor agregado (VA) menos o custo real (CR). A variação de custos no final do projeto será a diferença entre o orçamento no término (ONT) e a quantia real gasta. A VC é particularmente crítica pois indica a relação entre o desempenho físico e os custos gastos. Uma VC negativa frequentemente dificulta a recuperação do projeto. Equação: VC = VA – CR.
  • 246.
    7 - GERENCIAMENTODOS CUSTOS DO PROJETO 7 219©2013 Project Management Institute. Um Guia do Conhecimento em Gerenciamento de Projetos (Guia PMBOK® ) — Quinta Edição OsvaloresdaVPReVCpodemserconvertidosemindicadoresdeeficiênciapararefletirodesempenho dos custos e dos prazos de qualquer projeto para serem comparados com todos os outros projetos ou num portfólio de projetos. As variações são úteis na determinação da situação do projeto. • Índice de desempenho de prazos. O índice de desempenho dos prazos (IDP) é uma medida de eficiência do cronograma expressa como a relação valor agregado/valor planejado. Ele mede o grau de eficiência do uso do tempo pela equipe do projeto. Às vezes é usado em conjunto com o índice de desempenho de custos (IDC) para prever as estimativas finais do término do projeto. Um valor de IDP menor que 1.0 indica que menos trabalho foi executado do que o planejado. Um valor de IDP maior que 1.0 indica que mais trabalho foi executado do que o planejado. Uma vez que o IDP mede todo o trabalho do projeto, o desempenho no caminho crítico deve também ser analisado para determinar se o projeto acabará antes ou depois da data de término planejada. O IDP é igual à razão entre o VA e o VP. Equação: IDP= VA/VP • Índice de desempenho de custos. O índice de desempenho de custos (IDC) é uma medida da eficiência de custos dos recursos orçados expressa como a relação valor agregado/custo real. É considerado a métrica mais crítica do GVA e mede a eficiência de custos do trabalho executado. Um valor de IDC menor que 1.0 indica um excesso de custo para o trabalho executado. Um valor de IDC maior que 1.0 indica um desempenho de custo abaixo do limite até a data presente. O IDC é igual à razão entre o VA e o CR. Os índices são úteis para determinar o andamento do projeto e fornecer uma base para a estimativa de custos e resultados do cronograma do mesmo. Equação: IDC = VA/CR Os três parâmetros de valor planejado, valor agregado e custo real podem ser monitorados e relatados tanto de período a período (tipicamente semanalmente ou mensalmente) como de maneira cumulativa. A Figura 7-12 usa curvas de formato em S para mostrar os dados do VA para um projeto que está com um desempenho acima do orçamento e atrasado. ONT EPT Orçamento do projeto Reserva gerencial Valor planejado (VP) Valor agregado (VA) Custo real (CR) ENT Tempo Custocumulativo Data dos dados Figura 7-12. Valor agregado, valor planejado e custos reais
  • 247.
    7 - GERENCIAMENTODOS CUSTOS DO PROJETO 220 ©2013 Project Management Institute. Um Guia do Conhecimento em Gerenciamento de Projetos (Guia PMBOK® ) — Quinta Edição 7.4.2.2 Previsão Conforme o projeto progride, a equipe do projeto pode elaborar uma previsão para a estimativa no término (ENT) que pode ser diferente do orçamento no término (ONT) baseado no desempenho do projeto. Se for óbvio que o ONT não é mais viável, o gerente do projeto deve considerar a ENT prevista. Elaborar uma previsão da ENT envolve a execução de prognósticos de condições e eventos no futuro do projeto com base nas informações e conhecimento disponíveis no momento da previsão. As previsões são geradas, atualizadas e emitidas novamente com base em dados de desempenho do trabalho (Seção 4.3.3.2) que são fornecidos conforme o projeto é executado. As informações sobre o desempenho do trabalho englobam o desempenho passado do projeto e quaisquer informações que poderiam impactar o mesmo no futuro. As ENTs são tipicamente baseadas nos custos reais incorridos para o trabalho executado, mais uma estimativa para terminar (EPT) o trabalho restante. É incumbência da equipe do projeto prever o que a mesma pode enfrentar para executar a EPT, baseada na sua experiência até a presente data. O método do GVA funciona bem em conjunto com previsões manuais dos custos necessários da ENT. A abordagem de previsão de ENT mais comum é uma soma manual feita de maneira bottom-up pelo gerente e a equipe do projeto. O método de ENT bottom-up do gerente do projeto é baseado nos custos reais e na experiência incorrida do trabalho executado e requer uma nova estimativa para completar o trabalho restante do projeto. Equação: ENT = CR + EPT bottom-up. A ENT feita manualmente pelo gerente do projeto pode ser rapidamente comparada com uma variedade de ENTs calculadas que representam vários cenários de riscos.Os valores IDC e IDP cumulativos são normalmente usados no cálculo dos valores ENT. Enquanto os dados do GVA podem rapidamente fornecer muitas ENTs estatísticas, somente três dos métodos mais comuns são descritos abaixo: • Previsão da ENT para o trabalho EPT executado no ritmo orçado. Este método de ENT aceita o desempenho do projeto real até a data (se favorável ou desfavorável) como representado pelos custos reais, e prevê que todo o trabalho EPT futuro será executado no ritmo orçado. Quando o desempenho real é desfavorável, a premissa de que o desempenho futuro melhorará deve ser aceita somente quando for suportada pela análise de riscos do projeto. Equação: ENT = CR + ONT – VA • Previsão da ENT para o trabalho EPT executado ao IDC presente. Este método assume que o aconteceu até agora no projeto tende a continuar no futuro. Assume-se que o trabalho EPT a ser executado terá o mesmo índice de desempenho de custo cumulativo (IDC) incorrido pelo projeto até a data. Equação: ENT = ONT / IDC
  • 248.
    7 - GERENCIAMENTODOS CUSTOS DO PROJETO 7 221©2013 Project Management Institute. Um Guia do Conhecimento em Gerenciamento de Projetos (Guia PMBOK® ) — Quinta Edição • Previsão ENT para o trabalho EPT considerando ambos os fatores IDP e IDC. Nesta previsão, o trabalho EPT será executado numa taxa de eficiência que considera os índices de desempenho de prazo e de custos. Este método é mais útil quando o cronograma do projeto é um fator de impacto no esforço de EPT. Variações deste método acrescentam peso ao IDC e o IDP utilizando critérios diferentes (por exemplo, 80/20, 50/50 ou outra proporção) de acordo com o julgamento do gerente do projeto. Equação: ENT = CR + [(ONT - VA) / (IDC x IDP)] Cada uma dessas abordagens é aplicável a qualquer projeto e fornecerá à equipe de gerenciamento do mesmo um sinal “de aviso” antecipado se as previsões ENT não estiverem dentro dos limites de tolerância aceitáveis. 7.4.2.3 Índice de desempenho para término (IDPT) Índice de desempenho para término (IDPT) é uma métrica de desempenho de custos que deve ser alcançado com os recursos restantes a fim de cumprir uma meta especificada de gerenciamento, expressa como a razão do custo para terminar o trabalho restante em relação ao orçamento restante. O IDPT é o índice de desempenho de custos calculado que é alcançado no trabalho restante para alcançar uma meta de gerenciamento especificada, como o ONT ou a ENT. Se for óbvio que o ONT não é mais viável, o gerente do projeto deve considerar a ENT prevista. Uma vez aprovada, a ENT pode substituir o ONT no cálculo do IDPT. Equação para o IDPT baseado no ONT: (ONT – VA) / (ONT – CR). O IDPT é mostrado de forma conceitual na Figura 7-13. A equação para o IDPT é mostrada no canto inferior esquerdo como sendo o trabalho restante (definido como o ONT menos o VA) dividido pelos recursos financeiros restantes (que pode tanto ser o ONT menos o CR, como o ENT menos o CR). Se o IDC cumulativo ficar abaixo do plano da linha de base (como mostrado na Figura 7-13), todo o trabalho futuro do projeto precisará ser imediatamente realizado na faixa do IDPT (ONT) (como refletido na linha superior da Figura 7-13) para ficar dentro do limite do ONT autorizado. Se este nível de desempenho é alcançável ou não é uma questão de julgamento com base em um número de considerações, inclusive riscos, cronograma e desempenho técnico. Este nível de desempenho é mostrado como sendo a linha (IDPT). Equação para o IDPT baseado na ENT: (ONT – VA) / (ENT – CR). As fórmulas GVA são fornecidas na Tabela 7-1.
  • 249.
    7 - GERENCIAMENTODOS CUSTOS DO PROJETO 222 ©2013 Project Management Institute. Um Guia do Conhecimento em Gerenciamento de Projetos (Guia PMBOK® ) — Quinta Edição Data da situação 1,00 1 1 IDPT (ONT) IDPT (ENT) Plano da linha de base IDC cumulativo Equação: = IDPT Trabalho restante (ONT-VA) Recursos financeiros restantes (ONT-CR) ou (ENT-CR) Figura 7-13. Índice de desempenho para término (IDPT) 7.4.2.4 Análises de desempenho As análises de desempenho comparam o desempenho de custos através do tempo, atividades do cronograma ou pacotes de trabalho acima e abaixo do orçamento e recursos financeiros estimados necessários para terminar o trabalho em andamento. Se o GVA estiver sendo utilizado, as seguintes informações são determinadas: • Análise de variação. A análise de variação, como usada no GVA, é a explicação (causa, impacto, e ações corretivas) para variações de custos (VC = VA – CR), prazos (VPR = VA – VP), e variação no término (VNT = ONT – ENT).As variações de custos e prazos são frequentemente as mais analisadas. Para os projetos que não usam o gerenciamento do valor agregado, análises de variação similares podem ser executadas comparando o custo da atividade planejada com custo real da atividade para identificar as variações entre a linha de base dos custos e o desempenho real do projeto. Uma análise adicional pode ser executada para determinar a causa e o grau de variação relativos à linha de base do cronograma e quaisquer ações corretivas ou preventivas necessárias. Medições do desempenho de custos são usadas para avaliar a magnitude de variação à linha de base de custos original. Um aspecto importante do controle dos custos do projeto inclui a determinação da causa e grau de divergência relativa à linha de base dos custos (Seção 7.3.3.1) e a decisão sobre se ações corretivas ou preventivas são necessárias. A faixa percentual de variações aceitáveis tenderá a diminuir conforme mais trabalho é concluído.
  • 250.
    7 - GERENCIAMENTODOS CUSTOS DO PROJETO 7 223©2013 Project Management Institute. Um Guia do Conhecimento em Gerenciamento de Projetos (Guia PMBOK® ) — Quinta Edição • Análise de tendências. A análise das tendências examina o desempenho do projeto ao longo do tempo para determinar se o desempenho está melhorando ou piorando. As técnicas de análises gráficas são valiosas para o entendimento do desempenho até a presente data e para a comparação com objetivos de desempenho futuros na forma de ONT versus ENT e datas de término. • Desempenho do valor agregado. O desempenho do valor agregado compara a linha de base de medição do desempenho com o prazo real e o desempenho de custos. Se o GVA não está sendo usado, então a análise da linha de base dos custos em relação aos custos reais para o trabalho executado é usada para comparações de desempenho de custos.
  • 251.
    7 - GERENCIAMENTODOS CUSTOS DO PROJETO 224 ©2013 Project Management Institute. Um Guia do Conhecimento em Gerenciamento de Projetos (Guia PMBOK® ) — Quinta Edição Tabela 7-1. Tabela de resumo dos cálculos do valor agregado Análise de valor agregado Definição léxica Como usada EquaçãoAbreviação Nome Interpretação de resultado O orçamento autorizado designado ao trabalho agendado. A medida do trabalho executado expressa em termos do orçamento autorizado para tal trabalho. O custo realizado incorrido no trabalho executado de uma atividade, durante um período específico. A soma de todos os orçamentos estabelecidos para o trabalho a ser executado. A quantidade de déficit ou excedente orçamentário em um determinado momento, expressa como a diferença entre o valor agregado e o custo real. A quantidade de tempo em que o projeto está adiantado ou atrasado em relação à data de entrega planejada, em um determinado momento, expressa como a diferença entre o valor agregado e o valor planejado. Uma projeção da quantidade do déficit ou do excedente do orçamento, expressa como a diferença entre o orçamento no término e a estimativa no término. Uma medida da eficiência de custos dos recursos orçados expressa como a relação valor agregado/custo real. Uma medida de eficiência do cronograma expressa como a relação do valor agregado/valor planejado. O custo total esperado de finalização de todo o trabalho, expresso como a soma do custo real atual e a estimativa de finalização. O custo esperado para finalizar o trabalho restante do projeto. Uma métrica de desempenho de custos que deve ser obrigatoria- mente alcançado com os recursos restantes a fim de cumprir uma meta especificada de gerencia- mento, expressa como a razão do custo para terminar o trabalho restante em relação ao orçamento restante. Valor planejado Valor agregado Custo real Orçamento no término (ONT) Variação de custos Variação de prazos Variação no Término Índice de desempenho de custos Índice de desempenho de prazos Estimativa no término Estimativa para terminar Índice de desempenho para término VP VA CR ONT VC VP VNT IDC IDP ENT EPT IDPT O valor do trabalho planejado a ser concluído em um determinado momento, geralmente a data da conclusão dos dados ou do projeto. O valor planejado de todo o trabalho concluído (agregado) até um determinado momento, geralmente a data dos dados, sem referência aos custos reais. O custo real de todo o trabalho concluído até um determinado momento, geralmente a data dos dados. O valor do trabalho total planejado, a linha de base do projeto. A diferença entre o valor do trabalho concluído até um determinado momento, geralmente a data dos dados, e os custos reais no mesmo determinado momento. A diferença entre o trabalho terminado até um determinado momento, geralmente a data dos dados, e o trabalho planejado a ser concluído no mesmo determinado momento. A diferença estimada em custos no término do projeto. Um IDC de 1.0 significa que o projeto está exatamente de acordo com o orçamento e que o trabalho efetivamente realizado até o momento é o mesmo que o custo até o momento. Outros valores mostram a percentagem relativa a quanto os custos estão acima ou abaixo da quantia orçada para o trabalho executado. Um IDP de 1.0 significa que o projeto está no prazo certo, que o trabalho efetivamente realizado até o momento é exatamente o mesmo que o trabalho planejado para ser feito até agora. Outros valores mostram a percentagem relativa a quanto os custos estão acima ou abaixo da quantia orçada para o trabalho executado. Caso se espere que o IDC será o mesmo para o restante do projeto, a ENT pode ser calculada usando: Se o trabalho futuro será realizado na taxa planejada, usar: Se o plano inicial não for mais válido, usar: Se tanto o IDC como o IDP influenciarem o trabalho restante, usar: Assumindo-se que o trabalho esteja transcorrendo como planejado, o custo do término do restante do trabalho autorizado pode ser calculado usando: Reestimar o restante do trabalho de baixo para cima. A eficiência que deve ser mantida a fim de terminar como planejado. A eficiência que deve ser mantida a fim de concluir a ENT atual. VA = soma do valor planejado do trabalho concluído. VC = VA – CR. VPR = VA – VP VNT = ONT – ENT IDC = VA/CR IDP= VA/VP ENT = ONT / IDC ENT = CR + ONT – VA ENT = CR + EPT bottom-up ENT = CR + [(ONT – VA) / (IDC x IDP)] EPT = ENT – ETC EPT = Reestimar IDPT = (ONT – VA)/(ONT – CR) IDPT= (ONT – VA)/(ENT– CR) Positivo = Custo mais baixo que o planejado Neutro = Custo conforme planejado Negativo = Custo mais alto que o planejado Positivo = Adiantado Neutro = No prazo Negativo = Atrasado Positivo = Custo mais baixo que o planejado Neutro = Custo conforme planejado Negativo = Custo mais alto que o planejado Maior que 1.0 = Mais baixo que o planejado Exatamente 1.0 = Custo conforme planejado Menor que 1.0 = Custo mais alto que o planejado Acima de 1.0 = Adiantado Exatamente 1.0 = No prazo Abaixo de 1.0 = Atrasado Maior que 1.0 = Mais difícil de terminar Exatamentte 1.0 = O mesmo para terminar Menor que 1.0 = Mais fácil de terminar Maior que 1.0 = Mais difícil de terminar Exatamentte 1.0 = O mesmo para terminar Menor que 1.0 = Mais fácil de terminar
  • 252.
    7 - GERENCIAMENTODOS CUSTOS DO PROJETO 7 225©2013 Project Management Institute. Um Guia do Conhecimento em Gerenciamento de Projetos (Guia PMBOK® ) — Quinta Edição 7.4.2.5 Software de gerenciamento de projetos O software de gerenciamento de projetos é frequentemente usado para monitorar as três dimensões do GVA (VP,VA e CR), para mostrar tendências gráficas e para prever uma variedade de resultados finais possíveis do projeto. 7.4.2.6 Análise de reservas Durante o controle dos custos, a análise de reservas é usada para monitorar a situação das reservas de gerenciamento e contingência para o projeto a fim de determinar se tais reservas ainda são necessárias ou se reservas adicionais devem ser solicitadas. À medida que o trabalho do projeto avança, essas reservas podem ser usadas como planejado, para cobrir os custos de mitigação dos eventos de riscos ou outras contingências. Ou, se os prováveis eventos de riscos não ocorrerem, as reservas de contingência não usadas podem ser removidas do orçamento do projeto para liberar os recursos para outros projetos ou operações. A análise adicional de riscos durante o projeto pode revelar a necessidade de solicitar o acréscimo de reservas adicionais ao orçamento do projeto. As reservas de gerenciamento e contingência são abordadas mais detalhadamente na Seção 7.2.2.6. 7.4.3 Controlar os custos: saídas 7.4.3.1 Informações sobre o desempenho do trabalho Os valores da VC, VPR, do IDC, IDP e do IDPT calculados para os componentes da EAP, em particular os pacotes de trabalho e contas de controle, são documentados e comunicados às partes interessadas. 7.4.3.2 Previsões de custos Um valor ENT calculado por fórmula ou um valor ENT bottom-up manual é documentado e comunicado às partes interessadas. 7.4.3.3 Solicitações de mudança A análise do desempenho do projeto pode resultar em uma solicitação de mudança na linha de base ou em outros componentes do plano de gerenciamento do projeto. As solicitações de mudança podem incluir ações preventivas ou corretivas e são processadas para revisão e distribuição através do processo Realizar o controle integrado de mudanças (Seção 4.5). 7.4.3.4 Atualizações no plano de gerenciamento do projeto Os elementos do plano de gerenciamento do projeto que podem ser atualizados incluem, mas não estão limitados, a:
  • 253.
    7 - GERENCIAMENTODOS CUSTOS DO PROJETO 226 ©2013 Project Management Institute. Um Guia do Conhecimento em Gerenciamento de Projetos (Guia PMBOK® ) — Quinta Edição • Linha de base dos custos. Mudanças na linha de base do desempenho de custos são incorporadas em resposta às mudanças aprovadas no escopo, recursos das atividades ou estimativas de custos. Em alguns casos, variações de custos podem ser tão severas que uma linha de base revisada é necessária para fornecer uma base realista para a medição do desempenho. • Plano de gerenciamento dos custos. Mudanças no plano de gerenciamento dos custos, tais como mudanças nos limites de controle ou níveis especificados de exatidão, necessárias ao gerenciamento dos custos do projeto, são incorporadas em resposta ao feedback das partes interessadas relevantes. 7.4.3.5 Atualizações nos documentos do projeto Documentos do projeto que podem ser atualizados incluem, mas não estão limitados, a: • Estimativa de custos, e • Bases das estimativas. 7.4.3.6 Atualizações nos ativos de processos organizacionais Os ativos de processos organizacionais que podem ser atualizados incluem, mas não estão limitados, a: • Causas das variações, • Ação corretiva escolhida e suas razões, • Bancos de dados financeiros, e • Outros tipos de lições aprendidas a partir do controle de custos do projeto.
  • 254.
    8 - GERENCIAMENTODA QUALIDADE DO PROJETO 8 227©2013 Project Management Institute. Um Guia do Conhecimento em Gerenciamento de Projetos (Guia PMBOK® ) — Quinta Edição GERENCIAMENTO DA QUALIDADE DO PROJETO O gerenciamento da qualidade do projeto inclui os processos e as atividades da organização executora que determinam as políticas de qualidade, os objetivos e as responsabilidades, de modo que o projeto satisfaça às necessidades para as quais foi empreendido. O gerenciamento da qualidade do projeto usa as políticas e procedimentos para a implementação, no contexto do projeto, do sistema de gerenciamento da qualidade da organização e, de maneira apropriada, dá suporte às atividades de melhoria do processo contínuo como empreendido no interesse da organização executora. O gerenciamento da qualidade do projeto trabalha para garantir que os requisitos do projeto, incluindo os requisitos do produto, sejam cumpridos e validados. A Figura 8-1 fornece uma visão geral dos processos de gerenciamento da qualidade do projeto,que incluem: 8.1 Planejar o gerenciamento da qualidade—O processo de identificação dos requisitos e/ou padrões da qualidade do projeto e suas entregas, além da documentação de como o projeto demonstrará a conformidade com os requisitos e/ou padrões de qualidade. 8.2 Realizar a garantia da qualidade—O processo de auditoria dos requisitos de qualidade e dos resultados das medições do controle de qualidade para garantir o uso dos padrões de qualidade e das definições operacionais apropriadas. 8.3 Realizar o controle da qualidade—O processo de monitoramento e registro dos resultados da execução das atividades de qualidade para avaliar o desempenho e recomendar as mudanças necessárias. Esses processos interagem entre si e com os de outras áreas de conhecimento como descrito com detalhes na Seção 3 e no Anexo A1. O gerenciamento da qualidade do projeto aborda o gerenciamento do projeto e suas entregas. Ele se aplica a todos os projetos, independentemente da natureza das suas entregas. As medidas e técnicas de qualidade são específicas do tipo de entrega produzida pelo projeto. Por exemplo, o gerenciamento da qualidade das entregas de software pode usar abordagens e medidas diferentes das utilizadas na construção de uma usina nuclear. Nos dois casos, deixar de cumprir os requisitos pode ter consequências negativas e graves para uma ou todas as partes interessadas do projeto. Por exemplo: 88
  • 255.
    8 - GERENCIAMENTODA QUALIDADE DO PROJETO 228 ©2013 Project Management Institute. Um Guia do Conhecimento em Gerenciamento de Projetos (Guia PMBOK® ) — Quinta Edição • Cumprir os requisitos do cliente sobrecarregando a equipe do projeto pode resultar na redução dos lucros e no aumento de riscos do projeto, atritos entre os funcionários, erros ou o retrabalho. • Cumprir os objetivos do cronograma do projeto apressando as inspeções de qualidade planejadas pode resultar em erros não detectados,lucros diminuídos,e o aumento de riscos pós-implementação. Qualidade e grau são conceitos diferentes. Qualidade como um desempenho na entrega é “o grau em que um conjunto de características inerentes atende aos requisitos” (ISO 9000) [10]. Grau como uma intenção do projeto é uma categoria atribuída à entregas que têm a mesma utilidade funcional, mas diferentes características técnicas. O gerente de projetos e a equipe de gerenciamento do projeto são responsáveis pelo gerenciamento dos compromissos associados à entrega dos níveis requeridos de qualidade e grau. Embora um nível de qualidade que não cumpra os requisitos de qualidade seja sempre um problema, um grau baixo de qualidade pode não ser. Por exemplo: • Pode não ser um problema se um produto de software com poucas funções (com um número limitado de características) for de alta qualidade (sem defeitos óbvios e manual legível). Neste exemplo, o produto seria apropriado para o objetivo geral de uso. • Pode ser um problema se um software com muitas funções (com muitas características) for de baixa qualidade (com muitos defeitos e documentação de usuário mal organizada). Em essência, as suas múltiplas funções seriam ineficazes e/ou ineficientes devido à sua baixa qualidade. A equipe de gerenciamento do projeto deve determinar níveis adequados de exatidão e precisão para uso no plano de gerenciamento da qualidade. Precisão é uma medida de exatidão. Por exemplo, a grandeza para cada acréscimo à linha numérica da medida é o intervalo que determina a precisão da medida; quanto maior for o número de acréscimos, maior será o grau de precisão. Exatidão é uma avaliação de correção. Por exemplo, se o valor medido de um item estiver muito próximo do valor verdadeiro da característica sendo medida, a medida será mais exata. Uma ilustração deste conceito é a comparação dos alvos do tiro com arco. As flechas agrupadas bem próximas umas das outras em uma área do alvo, mesmo que não estejam agrupadas no centro do alvo, são consideradas como sendo de alta precisão. Os alvos onde as flechas estão mais espalhadas mas equidistantes do centro do alvo são consideradas como tendo o mesmo grau de exatidão. Os alvos onde as flechas estão bem agrupadas e dentro do centro do alvo são consideradas tanto exatas como precisas. As medidas precisas não são necessariamente medidas exatas, e as medidas exatas não são necessariamente medidas precisas. A abordagem básica do gerenciamento da qualidade descrita nesta seção pretende ser compatível com os padrões de qualidade da Organização internacional para padronização (ISO). Todos os projetos devem ter um plano de gerenciamento da qualidade. As equipes de projeto devem seguir o plano de gerenciamento da qualidade e dispor de dados que comprovem a conformidade com o mesmo.
  • 256.
    8 - GERENCIAMENTODA QUALIDADE DO PROJETO 8 229©2013 Project Management Institute. Um Guia do Conhecimento em Gerenciamento de Projetos (Guia PMBOK® ) — Quinta Edição No contexto de alcance da compatibilidade com a ISO, as abordagens modernas de gerenciamento da qualidade buscam minimizar a variação e entregar resultados que cumpram os requisitos definidos. Essas abordagens reconhecem a importância da: • Satisfação do cliente. Entender, avaliar, definir e gerenciar as expectativas para que os requisitos do cliente sejam atendidos. Para isso, é necessária uma combinação de conformidade com os requisitos (para garantir que o projeto produza o que ele foi criado para produzir) e adequação ao uso (o produto ou serviço deve atender às necessidades reais). • Prevenção ao invés de inspeção. A qualidade deve ser planejada, projetada e criada, e não inspecionada no gerenciamento do projeto ou nas entregas do projeto. O custo de prevenção dos erros é geralmente muito menor do que o custo de corrigir tais erros quando eles são encontrados pela inspeção ou durante o uso. • Melhoria contínua. O ciclo PDCA (planejar-fazer-verificar-agir) é a base para a melhoria da qualidade conforme definida por Shewhart e modificada por Deming. Além disso, as iniciativas de melhoria da qualidade tais como o Gerenciamento da qualidade total (GQT), Seis sigma e Lean seis sigma devem aprimorar a qualidade do gerenciamento do projeto e também a qualidade do produto do projeto. Os modelos de melhoria de processos geralmente usados incluem Malcolm Baldrige, Modelo de maturidade organizacional em gerenciamento de projetos (OPM3® ) e Modelo integrado de maturidade e de capacidade (CMMI® ). • Responsabilidade da gerência. O sucesso exige a participação de todos os membros da equipe do projeto. Todavia, a alta direção, dentro dos seu escopo de responsabilidade pela qualidade, retém a responsabilidade pelo fornecimento dos recursos adequados, nas capacidades adequadas. • Custo da qualidade (CDQ). O custo da qualidade se refere ao custo total do trabalho de conformidade e do trabalho de não conformidade que deve ser executado como um esforço compensatório porque, na primeira tentativa de execução do trabalho, existe a possibilidade de que alguma parte do trabalho requerido não seja realizado ou seja executado incorretamente. Os custos da qualidade do trabalho devem ser incorridos ao longo de todo o ciclo de vida da entrega. Por exemplo, as decisões tomadas pela equipe do projeto podem influenciar os custos operacionais associados ao uso de uma entrega completa. Os custos da qualidade pós-projeto podem ser incorridos como resultado das devoluções dos produtos, reclamações de garantia, e campanhas de recall. Assim sendo, em virtude da natureza temporária dos projetos e os benefícios potenciais que podem ser obtidos através da redução do custo da qualidade pós-projeto,as organizações patrocinadoras podem decidir investir na melhoria da qualidade do produto. Esses investimentos são geralmente feitos nas áreas de trabalho de conformidade que atuam para impedir defeitos ou mitigar os custos através da inspeção das unidades não-conformes. Ver a Figura 8-2 e a Seção 8.1.2.2. Além disso, as questões relativas ao CDQ pós-projeto devem ser uma preocupação do gerenciamento do programa e do gerenciamento do portfólio para que os escritórios de gerenciamento de projetos, programas e portfólios possam aplicar revisões e modelos apropriados,e designar recursos financeiros para o alcance de tal objetivo.
  • 257.
    8 - GERENCIAMENTODA QUALIDADE DO PROJETO 230 ©2013 Project Management Institute. Um Guia do Conhecimento em Gerenciamento de Projetos (Guia PMBOK® ) — Quinta Edição .1 Entradas .1 Plano de gerenciamento do projeto .2 Registro das partes interessadas .3 Registro dos riscos .4 Documentação dos requisitos .5 Fatores ambientais da empresa .6 Ativos de processos organizacionais .2 Ferramentas e técnicas .1 Análise custo-benefício .2 Custo da qualidade .3 Sete ferramentas de qualidade básicas .4 Benchmarking .5 Projeto de experimentos .6 Amostragem estatística .7 Ferramentas adicionais de planejamento da qualidade .8 Reuniões .3 Saídas .1 Plano de gerenciamento da qualidade .2 Plano de melhorias no processo .3 Métricas da qualidade .4 Listas de verificação da qualidade .5 Atualizações nos documentos do projeto .1 Entradas .1 Plano de gerenciamento da qualidade .2 Plano de melhorias no processo .3 Métricas da qualidade .4 Medições do controle da qualidade .5 Documentos do projeto .2 Ferramentas e técnicas .1 Ferramentas de gerenciamento e controle da qualidade .2 Auditorias de qualidade .3 Análise de processo .3 Saídas .1 Solicitações de mudança .2 Atualizações no plano de gerenciamento do projeto .3 Atualizações nos documentos do projeto .4 Atualizações nos ativos de processos organizacionais .1 Entradas .1 Plano de gerenciamento do projeto .2 Métricas da qualidade .3 Listas de verificação da qualidade .4 Dados de desempenho do trabalho .5 Solicitações de mudança aprovadas .6 Entregas .7 Documentos do projeto .8 Ativos de processos organizacionais .2 Ferramentas e técnicas .1 Sete ferramentas de qualidade básicas .2 Amostragem estatística .3 Inspeção .4 Análise das solicitações de mudança aprovadas .3 Saídas .1 Medições do controle da qualidade .2 Alterações validadas .3 Entregas verificadas .4 Informações sobre o desempenho do trabalho .5 Solicitações de mudança .6 Atualizações no plano de gerenciamento do projeto .7 Atualizações nos documentos do projeto .8 Atualizações nos ativos de processos organizacionais Visão geral do gerenciamento da qualidade do projeto 8.2 Realizar a garantia da qualidade 8.1 Planejar o gerenciamento da qualidade 8.3 Controlar a qualidade Figura 8-1. Visão geral do gerenciamento da qualidade do projeto
  • 258.
    8 - GERENCIAMENTODA QUALIDADE DO PROJETO 8 231©2013 Project Management Institute. Um Guia do Conhecimento em Gerenciamento de Projetos (Guia PMBOK® ) — Quinta Edição Monitoramento e controle EncerramentoExecuçãoPlanejamentoIniciação Garantiada qualidade Custoda qualidade Controlara qualidade IPECCPDCA Retrabalho/ falha Validar a adequação Evitável Não evitável Iniciar Planejar Trabalho essencial de primeira vez Trabalho de adequação Trabalho de adequação Trabalho de não adequação Prevenção Inspeção Reparo/ descarteInspeção Executar Controlar Planejar Fazer Verificar Agir Encerrar Figura 8-2. Relações fundamentais de garantia da qualidade e de qualidade do controle dos grupos de IPECC, PDCA (em inglês), custo de modelos de qualidade e grupos de processos de gerenciamento do projeto. 8.1 Planejar o gerenciamento da qualidade Planejar o gerenciamento da qualidade é o processo de identificação dos requisitos e/ou padrões de qualidade do projeto e suas entregas, e de documentação de como o projeto demonstrará conformidade com os relevantes requisitos e/ou padrões de qualidade. O principal benefício desse processo é o fornecimento de orientação e instruções sobre como a qualidade será gerenciada e validada ao longo de todo o projeto. As entradas, ferramentas e técnicas, e saídas desse processo estão ilustradas na Figura 8-3. A Figura 8-4 ilustra o diagrama de fluxo de dados do processo.
  • 259.
    8 - GERENCIAMENTODA QUALIDADE DO PROJETO 232 ©2013 Project Management Institute. Um Guia do Conhecimento em Gerenciamento de Projetos (Guia PMBOK® ) — Quinta Edição Entradas Ferramentas e técnicas Saídas .1 Plano de gerenciamento do projeto .2 Registro das partes interessadas .3 Registro dos riscos .4 Documentação dos requisitos .5 Fatores ambientais da empresa .6 Ativos de processos organizacionais .1 Análise custo-benefício .2 Custo da qualidade .3 Sete ferramentas básicas de qualidade .4 Benchmarking .5 Projeto de experimentos .6 Amostragem estatística .7 Ferramentas adicionais de planejamento da qualidade .8 Reuniões .1 Plano de gerenciamento da qualidade .2 Plano de melhorias no processo .3 Métricas da qualidade .4 Listas de verificação da qualidade .5 Atualizações nos documentos do projeto Figura 8-3. Entradas, ferramentas, técnicas, e saídas do processo Planejar o gerenciamento da qualidade Gerenciamento da qualidade do projeto 8.1 Planejar o gerenciamento da qualidade 8.2 Realizar a garantia da qualidade 8.3 Controlar a qualidade • Atualizações nos documentos do projeto • Plano de gerenciamento da qualidade Documentos do projeto • Registro dos riscos • Documentação dos requisitos • Registro das partes interessadas • Plano de gerenciamento do projeto • Fatores ambientais da empresa • Ativos de processos organizacionais • Plano de melhorias no processo • Plano de gerenciamento da qualidade • Métricas da qualidade • Listas de verificação da qualidade 11.2 Identificar os riscos 5.2 Coletar os requisitos 4.2 Desenvolver o plano de gerenciamento do projeto 13.1 Identificar as partes interessadas Empresa/ organização 11.2 Identificar os riscos Figura 8-4. Diagrama do fluxo de dados do processo Planejar o gerenciamento dos riscos
  • 260.
    8 - GERENCIAMENTODA QUALIDADE DO PROJETO 8 233©2013 Project Management Institute. Um Guia do Conhecimento em Gerenciamento de Projetos (Guia PMBOK® ) — Quinta Edição O planejamento da qualidade deve ser realizado em paralelo com os outros processos de planejamento. Por exemplo, modificações propostas nas entregas para atender aos padrões de qualidade identificados podem exigir ajustes nos custos ou cronogramas e uma análise de riscos detalhada do seu impacto nos planos. As técnicas de planejamento da qualidade aqui discutidas são as usadas com maior frequência nos projetos. Existem muitas outras que podem ser úteis em determinados projetos ou em algumas áreas de aplicação. 8.1.1 Planejar o gerenciamento da qualidade: entradas 8.1.1.1 Plano de gerenciamento do projeto Descrito na Seção 4.2.3.1. O plano de gerenciamento do projeto é usado para desenvolver o plano de gerenciamento da qualidade. As informações usadas para o desenvolvimento do plano de gerenciamento da qualidade incluem, mas não se limitam, a: • Linha de base do escopo. A linha de base do escopo (Seção 5.4.3.1) inclui: ○○ A Especificação do escopo do projeto. A especificação do escopo do projeto contém a descrição do projeto, as principais entregas do projeto e os critérios de aceitação. O escopo do produto frequentemente contém detalhes de questões técnicas e outras preocupações que podem afetar o planejamento da qualidade e que deveriam ter sido identificados como um resultado dos processos de planejamento no gerenciamento do escopo do projeto. A definição dos critérios de aceitação pode aumentar ou diminuir significativamente os custos da qualidade e, assim sendo, os custos do projeto. O cumprimento de todos os critérios de aceitação pelos quais as necessidades do patrocinador e/ou cliente foram atendidos. ○○ Estrutura analítica do projeto (EAP). A EAP identifica as entregas e os pacotes de trabalho usados para medir o desempenho do projeto. ○○ Dicionário da EAP. O dicionário da EAP define as informações detalhadas para os elementos da EAP. • Linha de base do cronograma.A linha de base do cronograma documenta as medidas de desempenho de prazos aceitas, incluindo as datas de início e término (Seção 6.6.3.1). • Linha de base dos custos. A linha de base dos custos documenta o intervalo de tempo aceito sendo usado para medir o desempenho dos custos (Seção 7.3.3.1). • Outros planos de gerenciamento. Esses planos contribuem para a qualidade do projeto em geral e podem enfatizar áreas de preocupação acionáveis em relação à qualidade do projeto.
  • 261.
    8 - GERENCIAMENTODA QUALIDADE DO PROJETO 234 ©2013 Project Management Institute. Um Guia do Conhecimento em Gerenciamento de Projetos (Guia PMBOK® ) — Quinta Edição 8.1.1.2 Registro das partes interessadas Descrito na Seção 13.1.3.1. O registro das partes interessadas ajuda a identificar as partes interessadas que têm um interesse específico, ou um impacto na qualidade. 8.1.1.3 Registro dos riscos Descrito na Seção 11.2.3.1. O registro dos riscos contém informações sobre as ameaças e oportunidades que podem afetar os requisitos de qualidade. 8.1.1.4 Documentação dos requisitos Descrita na Seção 5.2.3.1. A documentação dos requisitos coleta os requisitos que o projeto cumprirá relativos às expectativas das partes interessadas. Os componentes da documentação de requisitos incluem, mas não estão limitados, aos requisitos do projeto (incluindo os do produto) e de qualidade. Os requisitos são usados pela equipe do projeto para planejar como o controle da qualidade será implementado no projeto. 8.1.1.5 Fatores ambientais da empresa Descritos na Seção 2.1.5. Os fatores ambientais da empresa que influenciam o processo Planejar o gerenciamento da qualidade incluem, mas não estão limitados, a: • Regulamentações de órgãos governamentais; • Normas, padrões e diretrizes específicos da área de aplicação; • Condições de trabalho ou operacionais do projeto ou das suas entregas que podem afetar a qualidade do projeto; e • Percepções culturais que podem influenciar as expectativas de qualidade. 8.1.1.6 Ativos de processos organizacionais Descritos na Seção 2.1.4. Os ativos de processos organizacionais que influenciam o processo Planejar o gerenciamento da qualidade incluem, mas não estão limitados, a: • Políticas, procedimentos e diretrizes organizacionais de qualidade. A política de qualidade da organização executora,conforme endossada pela alta administração,estabelece a direção pretendida pela organização na implementação da sua abordagem de gerenciamento da qualidade; • Bancos de dados históricos; e • Lições aprendidas em fases ou projetos anteriores.
  • 262.
    8 - GERENCIAMENTODA QUALIDADE DO PROJETO 8 235©2013 Project Management Institute. Um Guia do Conhecimento em Gerenciamento de Projetos (Guia PMBOK® ) — Quinta Edição 8.1.2 Planejar o gerenciamento da qualidade: ferramentas e técnicas 8.1.2.1 Análise de custo-benefício Os principais benefícios do cumprimento dos requisitos de qualidade incluem menos retrabalho, maior produtividade, custos mais baixos, aumento da satisfação das partes interessadas e aumento de lucratividade. Uma análise do custo-benefício para cada atividade de qualidade compara o custo da etapa de qualidade com o benefício esperado. 8.1.2.2 Custo da qualidade (CDQ) O custo da qualidade inclui todos os custos incorridos durante a vida do produto através de investimentos na prevenção do não-cumprimento dos requisitos, na avaliação do produto ou serviço quanto ao cumprimento dos requisitos, e ao não-cumprimento dos requisitos (retrabalho). Os custos de falhas geralmente são categorizados como internos (encontrados pelo projeto) e externos (encontrados pelo cliente). Os custos de falhas também são chamados de custos de má qualidade. A Figura 8-5 fornece alguns exemplos a serem considerados em cada área. Custo de conformidade Custo da falta de conformidade Prevenção de custos (Fabricar um produto de qualidade) • Treinamento • Documentar processos • Equipamento • Tempo para executar de maneira correta Custos de avaliação (Avaliar a qualidade) • Testes • Perda de teste destrutivo • Inspeções Dinheiro gasto durante o projeto para evitar falhas Custos de falhas internas (Falhas encontradas pelo projeto) • Retrabalho • Descarte Custos de falhas externas (Falhas encontradas pelo cliente) • Responsabilidades • Trabalho de garantia • Perda de negócios Dinheiro gasto durante e após o projeto devido a falhas Figura 8-5. Custo da qualidade
  • 263.
    8 - GERENCIAMENTODA QUALIDADE DO PROJETO 236 ©2013 Project Management Institute. Um Guia do Conhecimento em Gerenciamento de Projetos (Guia PMBOK® ) — Quinta Edição 8.1.2.3 Sete ferramentas de qualidade básicas As sete ferramentas de qualidade básicas, também conhecidas no setor como as 7 sete ferramentas do CQ, são usadas no contexto do ciclo PDCA para solucionar problemas de qualidade. Como ilustrado de forma conceitual na Figura 8-7, as sete ferramentas de qualidade básicas são: • Diagramas de causa e efeito,também conhecidos como diagramas de espinha de peixe ou diagramas de Ishikawa. A especificação do problema colocada na cabeça da espinha de peixe é usada como um ponto de partida para seguir a fonte do problema até à sua causa-raiz acionável.A especificação do problema tipicamente descreve o problema como uma lacuna a ser fechada ou um objetivo a ser alcançado. As causas podem ser encontradas olhando para a especificação do problema e perguntando “Por quê?” até que a causa-raiz acionável seja identificada ou até que as possibilidades razoáveis em cada diagrama de espinha de peixe sejam esgotadas. Os diagramas espinha de peixe são frequentemente úteis na conexão dos efeitos indesejáveis vistos como uma variação especial à causa atribuível sobre a qual as equipes de projeto devem implementar ações corretivas para eliminar a variação especial detectada em um gráfico de controle. • Fluxogramas, também chamados de mapas de processos, porque eles mostram a sequência de etapas e as possibilidades ramificadas existentes para um processo que transforma uma ou mais entradas em uma ou mais saídas. Os fluxogramas mostram as atividades, os pontos de decisão, os loops de ramificação, os caminhos paralelos e a ordem geral do processamento, através do mapeamento dos detalhes operacionais de procedimentos que existem dentro de uma cadeia de valor com elos horizontais de um modelo SIPOC (Figura 8-6). Os fluxogramas podem ser úteis na compreensão e na estimativa do custo da qualidade de um processo. Isso é obtido através do uso da lógica de ramificação e frequências das ocorrências relativas associadas do fluxograma para estimar o valor monetário esperado para o trabalho de conformidade e não conformidade requerido para entregar a saída com a conformidade esperada.
  • 264.
    8 - GERENCIAMENTODA QUALIDADE DO PROJETO 8 237©2013 Project Management Institute. Um Guia do Conhecimento em Gerenciamento de Projetos (Guia PMBOK® ) — Quinta Edição Requisitos e loop de feedback Requisitos e loop de feedback SAÍDASENTRADA PROCESSO CLIENTEFORNECEDOR Fornecedores Entradas Processo Saídas Clientes • • • • • • • • • • • • • • • • • • • • Lista de requisitos Lista de medições Lista de requisitos Lista de medições • • • • • • • • • • • • • • • • NOTA: Os componentes desse diagrama são flexíveis e podem tomar qualquer direção dependendo da circunstância. Figura 8-6. O modelo SIPOC • Folhas de verificação também conhecidas como folhas de resultados que podem ser usadas como uma lista de verificação durante a coleta de dados.As folhas de verificação são usadas para organizar os fatos de uma maneira que facilite a coleta eficaz de dados úteis sobre um possível problema de qualidade. São especialmente úteis na coleta de dados de atributos durante as inspeções para identificar defeitos. Por exemplo, os dados sobre as frequências das ocorrências ou consequências dos defeitos coletados nas folhas de verificação são frequentemente mostrados usando-se os diagramas de Pareto. • Diagramas de Pareto são gráficos de barras verticais usados na identificação de algumas fontes críticas responsáveis pela maioria dos efeitos de um problema. As categorias mostradas no eixo horizontal existem como uma distribuição de probabilidades válidas que representam 100% das possíveis observações. As frequências das ocorrências de cada causa especificada listada no eixo horizontal diminuem em grandeza até que a fonte padrão intitulada “outra” responsabilize-se por quaisquer causas não especificadas. O diagrama de Pareto é normalmente organizado em categorias para medir frequências ou consequências.
  • 265.
    8 - GERENCIAMENTODA QUALIDADE DO PROJETO 238 ©2013 Project Management Institute. Um Guia do Conhecimento em Gerenciamento de Projetos (Guia PMBOK® ) — Quinta Edição • Histogramas são gráficos de barras usados para descrever a tendência central, o grau de dispersão e o formato de uma distribuição estatística. Diferentemente do gráfico de controle, o histograma não leva em consideração a influência do tempo na variação existente dentro da distribuição. • Gráficos de controle são usados para determinar se um processo é estável ou se tem um desempenho previsível. Os limites de especificação superior e inferior se baseiam nos requisitos do acordo. Eles refletem os valores máximo e mínimo permitidos. Pode haver penalidades associadas com a ultrapassagem dos limites de especificação. Os limites de controle superior e inferior são diferentes dos limites da especificação. Os limites de controle são determinados usando cálculos e princípios estatísticos padrão para finalmente estabelecer a capacidade natural de um processo estável. O gerente de projetos e as partes interessadas apropriadas podem usar os limites de controle estatisticamente calculados para identificar os pontos em que a ação corretiva será tomada para impedir o desempenho anormal.A ação corretiva normalmente pretende manter a estabilidade normal de um processo estável e capaz. Para processos repetitivos, os limites de controle geralmente são definidos em ± s em torno de um processo médio que foi estabelecido em 0 s. Considera-se um processo fora de controle quando: (1) um ponto de dados excede um limite de controle; (2) sete pontos consecutivos estiverem acima da média; ou (3) sete pontos consecutivos estiverem abaixo da média. Os gráficos de controle podem ser usados para monitorar vários tipos de variáveis de saída. Embora sejam usados mais frequentemente para rastrear as atividades repetitivas necessárias para produzir lotes manufaturados, os gráficos de controle também podem ser usados para monitorar variações de custos e prazos, volume e frequência de mudanças no escopo ou outros resultados de gerenciamento, para ajudar a determinar se os processos de gerenciamento do projeto estão sob controle. • Diagramas de dispersão plotam pares ordenados (X, Y) e são às vezes chamados de gráficos de correlação porque eles pretendem explicar uma mudança na variável dependente, Y, em relação a uma mudança observada na variável independente correspondente, X. A direção de correlação pode ser proporcional (correlação positiva), inversa (correlação negativa), ou um padrão de correlação pode não existir (correlação zero). Se a correlação puder ser estabelecida, uma linha de regressão pode ser calculada e usada para estimar como uma mudança na variável independente influenciará o valor da variável dependente.
  • 266.
    8 - GERENCIAMENTODA QUALIDADE DO PROJETO 8 239©2013 Project Management Institute. Um Guia do Conhecimento em Gerenciamento de Projetos (Guia PMBOK® ) — Quinta Edição Diagrama de causa e efeito Fluxogramas Folhas de verificação Diagramas de Pareto Histrogramas Gráficos de controle Diagramas de dispersão Figura 8-7. O storyboard ilustra um exemplo conceitual de cada uma das sete ferramentas da qualidade. 8.1.2.4 Benchmarking Benchmarking envolve a comparação de práticas de projetos reais ou planejados com as de projetos comparáveis para identificar as melhores práticas, gerar idéias para melhorias e fornecer uma base para medir o desempenho. Os projetos que passam pelo benchmarking podem existir dentro de uma organização executora ou fora dela, ou podem estar dentro da mesma área de aplicação. O benchmarking permite a realização de analogias a partir de projetos em uma área de aplicação diferente. 8.1.2.5 Projeto de experimentos O projeto de experimentos (DOE) é um método estatístico para identificar os fatores que podem influenciar variáveis específicas de um produto ou processo em desenvolvimento ou em produção. O método DOE deve ser usado durante o processo Planejar o gerenciamento da qualidade para determinar o número e o tipo de testes e seu impacto no custo da qualidade.
  • 267.
    8 - GERENCIAMENTODA QUALIDADE DO PROJETO 240 ©2013 Project Management Institute. Um Guia do Conhecimento em Gerenciamento de Projetos (Guia PMBOK® ) — Quinta Edição O DOE também desempenha um papel na otimização de produtos ou processos. O DOE é usado para reduzir a sensibilidade do desempenho do produto a fontes de variações causadas por diferenças ambientais ou de fabricação. Um aspecto importante dessa técnica é que ela fornece uma estrutura estatística para a modificação sistemática de todos os fatores importantes, em vez de alterar os fatores um de cada vez. A análise dos dados experimentais deve fornecer as condições ideais para o produto ou processo, destacar os fatores que influenciam os resultados e revelar a presença de interações e sinergia entre os fatores. Por exemplo, os projetistas de carros usam essa técnica para determinar qual combinação de suspensão e pneus produzirá as características de direção mais desejadas com um custo razoável. 8.1.2.6 Amostragem estatística A amostragem estatística envolve a escolha de parte de uma população de interesse para inspeção (por exemplo, selecionar aleatoriamente 10 desenhos de engenharia em uma lista de 75). A frequência e os tamanhos das amostras devem ser determinados durante o processo Planejar o gerenciamento da qualidade para que o custo da qualidade inclua o número de testes, descarte esperado, etc. Existe um conjunto substancial de conhecimentos sobre amostragem estatística. Em algumas áreas de aplicação, pode ser necessário que a equipe de gerenciamento do projeto esteja familiarizada com uma variedade de técnicas de amostragem para garantir que a amostra selecionada realmente represente a população de interesse. 8.1.2.7 Ferramentas adicionais de planejamento da qualidade Outras ferramentas de planejamento da qualidade são usadas para definir os requisitos de qualidade e planejar atividades de gerenciamento da qualidade eficazes. Elas incluem, entre outras: • Brainstorming. Essa técnica é usada para gerar ideias (definidas na Seção 11.2.2.2). • Análise do campo de força. Esses são diagramas das forças a favor e contra a mudança. • Técnica de grupo nominal. Essa técnica é usada para permitir que as idéias passem pelo brainstorming em pequenos grupos e depois sejam analisadas por um grupo maior. • Ferramentas de gerenciamento e controle da qualidade. Essas ferramentas são usadas para conectar e sequenciar as atividades identificadas (definidas na Seção 8.2.2.1).
  • 268.
    8 - GERENCIAMENTODA QUALIDADE DO PROJETO 8 241©2013 Project Management Institute. Um Guia do Conhecimento em Gerenciamento de Projetos (Guia PMBOK® ) — Quinta Edição 8.1.2.8 Reuniões As equipes dos projetos fazem reuniões de planejamento para desenvolver o plano de gerenciamento da qualidade. Os participantes dessas reuniões podem incluir o gerente do projeto, o patrocinador do projeto, membros selecionados da equipe do projeto e das partes interessadas, qualquer pessoa com responsabilidade nas atividades de gerenciamento da qualidade do projeto, ou seja, nos processos Planejar o gerenciamento da qualidade, Realizar a garantia da qualidade ou Controlar a qualidade; e outras conforme necessário. 8.1.3 Planejar o gerenciamento da qualidade: saídas 8.1.3.1 Plano de gerenciamento da qualidade O plano de gerenciamento da qualidade é um componente do plano de gerenciamento do projeto que descreve como as políticas de qualidade de uma organização serão implementadas. Ele descreve como a equipe de gerenciamento do projeto planeja cumprir os requisitos de qualidade estabelecidos para o projeto. O plano de gerenciamento da qualidade pode ser formal ou informal, detalhado, ou estruturado em termos gerais. O estilo e os detalhes do plano de gerenciamento da qualidade são determinados pelos requisitos do projeto. O plano de gerenciamento da qualidade deve ser revisado na parte inicial do projeto para garantir que as decisões sejam baseadas em informações precisas. Os benefícios dessa revisão podem incluir o foco mais agudo na proposição de valor do projeto e reduções nos custos e na frequência de atrasos no cronograma causados pelo retrabalho. 8.1.3.2 Plano de melhorias no processo O plano de melhorias no processo é um plano auxiliar ou componente do plano de gerenciamento do projeto (Seção 4.2.3.1). O plano de melhorias no processo detalha as etapas de análise dos processos de gerenciamento de projetos e desenvolvimento de produtos para identificar as atividades que aumentam o seu valor. As áreas a serem consideradas incluem: • Limites do processo. Descrevem a finalidade do processo, seu início e fim, suas entradas e saídas, o responsável pelo processo e as partes interessadas do processo. • Configuração do processo. Fornece uma representação gráfica dos processos, com interfaces identificadas, usada para facilitar a análise. • Métricas do processo. Junto com os limites de controle,permite a análise da eficiência do processo. • Metas para melhoria do desempenho. Orientam as atividades de melhorias no processo.
  • 269.
    8 - GERENCIAMENTODA QUALIDADE DO PROJETO 242 ©2013 Project Management Institute. Um Guia do Conhecimento em Gerenciamento de Projetos (Guia PMBOK® ) — Quinta Edição 8.1.3.3 Métricas da qualidade Uma métrica da qualidade especificamente descreve um atributo de projeto ou produto e como o processo de controle da qualidade o medirá. A medição é um valor real. A tolerância define as variações aceitáveis na métrica. Por exemplo, se o objetivo de qualidade é ficar dentro do orçamento aprovado em ± 10% , a métrica de qualidade específica é usada para medir o custo de cada entrega e determinar a variação percentual do orçamento aprovado para tal entrega. As métricas da qualidade são usadas nos processos de garantia da qualidade e de controle da qualidade. Alguns exemplos de métricas da qualidade incluem desempenho dentro do prazo, controle dos custos, frequência de defeitos, taxa de falhas, disponibilidade, confiabilidade e cobertura de testes. 8.1.3.4 Listas de verificação da qualidade Uma lista de verificação é uma ferramenta estruturada, geralmente específica do componente, usada para verificar se um conjunto de etapas necessárias foi executado. Com base nos requisitos do projeto e nas práticas,as listas de verificação podem ser simples ou complexas.Muitas organizações têm listas de verificação padronizadas disponíveis para garantir a consistência em tarefas realizadas com frequência. Em algumas áreas de aplicação também existem listas de verificação disponibilizadas por associações profissionais ou fornecedores de serviços comerciais. As listas de verificação da qualidade devem incorporar os critérios de aceitação incluídos na linha de base do escopo. 8.1.3.5 Atualizações nos documentos do projeto Os documentos do projeto que podem ser atualizados incluem, mas não estão limitados, a: • Registro das partes interessadas (Seção 13.1.3.1); • Matriz de responsabilidades (Seção 9.1.2.1); e • EAP e o dicionário da EAP. 8.2 Realizar a garantia da qualidade Realizar a garantia da qualidade é o processo de auditoria dos requisitos de qualidade e dos resultados das medições de controle de qualidade para garantir o uso dos padrões de qualidade e definições operacionais apropriados.O principal benefício deste processo é a facilitação do aprimoramento dos processos de qualidade. As entradas, ferramentas e técnicas, e saídas desse processo são ilustradas na Figura 8-8.A Figura 8-9 ilustra o diagrama de fluxo de dados do processo.
  • 270.
    8 - GERENCIAMENTODA QUALIDADE DO PROJETO 8 243©2013 Project Management Institute. Um Guia do Conhecimento em Gerenciamento de Projetos (Guia PMBOK® ) — Quinta Edição Entradas Ferramentas e técnicas Saídas .1 Plano de gerenciamento da qualidade .2 Plano de melhorias no processo .3 Métricas da qualidade .4 Medições de controle da qualidade .5 Documentos do projeto .1 Ferramentas de gerenciamento e controle da qualidade .2 Auditorias de qualidade .3 Análise de processo .1 Solicitações de mudança .2 Atualizações no plano de gerenciamento do projeto .3 Atualizações nos documentos do projeto .4 Atualizações nos ativos de processos organizacionais Figura 8-8. Realizar a garantia da qualidade: entradas, ferramentas e técnicas, e saídas Gerenciamento da qualidade do projeto 8.2 Realizar a garantia da qualidade 8.1 Planejar o gerenciamento da qualidade 8.3 Controlar a qualidade • Atualizações no plano de gerenciamento do projeto • Medições de controle da qualidade • Plano de gerenciamento da qualidade • Plano de melhorias no processo • Métricas da qualidade • Solicitações de mudança • Atualizações nos documentos do projeto • Documentos do projeto • Atualizações nos ativos de processos organizacionais Documentos do projeto Documentos do projeto 4.5 Realizar o controle integrado de mudanças 4.2 Desenvolver o plano de gerenciamento do projeto Empresa/ organização Figura 8-9. Diagrama do fluxo do dados do processo Realizar a garantia da qualidade O processo Realizar a garantia da qualidade implementa um conjunto de ações e processos planejados e sistemáticos dentro do plano de gerenciamento da qualidade do projeto.A garantia da qualidade visa assegurar que uma saída futura ou uma saída não terminada, também conhecida como trabalho em andamento, seja concluída de forma a cumprir os requisitos e expectativas especificados.A garantia de qualidade contribui para o estado de certeza sobre a qualidade ao impedir os defeitos nos processos de planejamento ou ao eliminar tais defeitos na inspeção realizada durante a etapa trabalho-em-andamento de implementação. Realizar a garantia da qualidade é um processo de execução que usa dados criados durante os processos Planejar o gerenciamento da qualidade (Seção 8.1) e Controlar a qualidade (Seção 8.3).
  • 271.
    8 - GERENCIAMENTODA QUALIDADE DO PROJETO 244 ©2013 Project Management Institute. Um Guia do Conhecimento em Gerenciamento de Projetos (Guia PMBOK® ) — Quinta Edição No gerenciamento de projetos, os aspectos de prevenção e inspeção de garantia da qualidade devem ter uma influência demonstrável no projeto. O trabalho de garantia da qualidade está incluído na categoria de trabalho de conformidade na estrutura do custo de qualidade. O departamento de garantia da qualidade, ou organização similar, em geral supervisiona as atividades de garantia da qualidade. O suporte da garantia da qualidade, independentemente do título da unidade, pode ser fornecido à equipe do projeto, à gerência da organização executora, ao cliente ou ao patrocinador, bem como a outras partes interessadas que não estejam envolvidas ativamente no trabalho do projeto. O processo Realizar a garantia da qualidade também inclui a melhoria contínua do processo, que é um meio iterativo de melhorar a qualidade de todos os processos.A melhoria contínua de processos reduz o desperdício e elimina as atividades que não agregam valor. Isso permite que os processos sejam operados com níveis mais altos de eficiência e eficácia. 8.2.1 Realizar a garantia da qualidade: entradas 8.2.1.1 Plano de gerenciamento da qualidade Descrito na Seção 8.1.3.1. O plano de gerenciamento da qualidade descreve a garantia da qualidade e as abordagens de melhoria contínua de processos para o projeto. 8.2.1.2 Plano de melhorias no processo Descrito na Seção 8.1.3.2. As atividades de garantia da qualidade devem apoiar e serem consistentes com os planos de melhoria dos processos da organização executora. 8.2.1.3 Métricas da qualidade Descritas na Seção 8.1.3.3. As métricas da qualidade fornecem os atributos que devem ser medidos e as variações permitidas. 8.2.1.4 Medições de controle da qualidade Descritas na Seção 8.3.3.1. As medições de controle da qualidade são os resultados das atividades de controle da qualidade. São usadas para analisar e avaliar a qualidade dos processos do projeto em relação aos padrões da organização executora ou os requisitos especificados. As medições de controle da qualidade também podem comparar os processos usados para criar as medidas e validar as medidas atuais para determinar seu nível de correção.
  • 272.
    8 - GERENCIAMENTODA QUALIDADE DO PROJETO 8 245©2013 Project Management Institute. Um Guia do Conhecimento em Gerenciamento de Projetos (Guia PMBOK® ) — Quinta Edição 8.2.1.5 Documentos do projeto Os documentos do projeto podem influenciar o trabalho de garantia da qualidade e devem ser monitorados dentro do contexto de um sistema para o gerenciamento de configuração. 8.2.2 Realizar a garantia da qualidade: ferramentas e técnicas 8.2.2.1 Ferramentas de gerenciamento e controle da qualidade O processo Realizar a garantia da qualidade usa as ferramentas e técnicas dos processos Planejar o gerenciamento da qualidade e Controlar a qualidade. Além disso, outras ferramentas disponibilizadas incluem (ver também a Figura 8-10): • Diagramas de afinidades. O diagrama de afinidades é semelhante às técnicas de mapeamento mental porque é usado para gerar ideias que podem ser conectadas para formar padrões organizados de pensamento sobre um problema. No gerenciamento de projetos, a criação da EAP pode ser aprimorada usando o diagrama de afinidades para conferir estrutura à decomposição de escopo. • Gráfico do programa do processo de decisão (GPPD). Usado para a compreensão de uma meta em relação às etapas envolvidas em alcançá-la. O GPPD é útil como um método para o planejamento de contingências, porque ele ajuda as equipes a antecipar as etapas que poderiam prejudicar o alcance da meta. • Diagramas de inter-relacionamentos. Uma adaptação dos diagramas de relacionamentos. Os diagramas de inter-relacionamentos fornecem um processo criativo de solução de problemas em cenários moderadamente complexos que apresentam relacionamentos lógicos entrelaçados para até 50 itens relevantes. O diagrama de inter-relacionamento pode ser desenvolvido a partir de dados gerados em outras ferramentas tais como o diagrama de afinidade, o diagrama de árvore, ou o diagrama de espinha de peixe. • Diagramas de árvore. Também conhecidos como diagramas sistemáticos, podem ser usados para representar hierarquias de decomposição tais como a EAP, EAR (estrutura analítica dos riscos), e EAO (estrutura analítica organizacional). No gerenciamento de projetos, os diagramas de árvore são úteis para visualizar os relacionamentos pai-filho em qualquer hierarquia de decomposição que usa um conjunto sistemático de regras que definem um relacionamento de aninhamento. Os diagramas de árvore podem ser ilustrados horizontalmente (como uma estrutura analítica dos riscos) ou verticalmente (tal como a EAO) Porque os diagramas de árvore permitem a criação de ramos aninhados que terminam em um único ponto de decisão, eles são úteis como árvores de decisão para o estabelecimento de um valor esperado para um número limitado de relacionamentos dependentes que foram sistematicamente diagramados.
  • 273.
    8 - GERENCIAMENTODA QUALIDADE DO PROJETO 246 ©2013 Project Management Institute. Um Guia do Conhecimento em Gerenciamento de Projetos (Guia PMBOK® ) — Quinta Edição • Matrizdepriorização.Identificarasprincipaisquestõesealternativasadequadasaserempriorizadas como um conjunto de decisões para implementação. Os critérios são priorizados e ponderados antes de serem aplicados a todas as alternativas disponíveis a fim de obter um escore matemático que classifica todas as opções. • Diagramas de rede das atividades. Anteriormente conhecidos como diagramas de flechas. Eles incluem o formato ANF (atividade na flecha) e o formato ANN (atividade no nó), mais comumente usado, de um diagrama de rede. Os diagramas de atividades de rede são usados com metodologias de agendamento de projetos como a técnica de avaliação e revisão de programa (PERT), método do caminho crítico (MCC) e o método de diagrama de precedência (MDP). • Diagramas matriciais. Uma ferramenta de gerenciamento e controle de qualidade usada para executar a análise dos dados dentro da estrutura organizacional criada em matriz. O diagrama em matriz procura mostrar a força dos relacionamentos entre fatores, causas e objetivos que existem entre as linhas e colunas que formam a matriz. Diagrama de afinidade PFVA Diagrama de inter-relacionamento Matrizes de árvore Matrizes de priorização Diagramas de rede Diagramas matriciais Figura 8-10. Storyboard ilustrando as sete ferramentas de gerenciamento e controle da qualidade
  • 274.
    8 - GERENCIAMENTODA QUALIDADE DO PROJETO 8 247©2013 Project Management Institute. Um Guia do Conhecimento em Gerenciamento de Projetos (Guia PMBOK® ) — Quinta Edição 8.2.2.2 Auditorias de qualidade Uma auditoria da qualidade é uma revisão estruturada e independente para determinar se as atividades do projeto estão cumprindo as políticas, os processos e os procedimentos da organização e do projeto. Os objetivos de uma auditoria da qualidade podem incluir: • Identificar todas as boas e melhores práticas sendo implementadas; • Identificar todas as não conformidades, lacunas e deficiências; • Compartilhar as boas práticas introduzidas ou implementadas em projetos similares na organização e/ou no setor; • Oferecer apoio proativo de forma positiva para melhorar a implementação de processos, a fim de ajudar a equipe a aumentar a produtividade; e • Destacar as contribuições de cada auditoria no repositório de lições aprendidas da organização. Os esforços subsequentes para corrigir quaisquer deficiências devem resultar em uma redução do custo da qualidade e um aumento da aceitação do produto do projeto pelo patrocinador ou cliente. As auditorias de qualidade podem ser programadas ou aleatórias, e podem ser realizadas por auditores internos ou externos. As auditorias de qualidade podem confirmar a implementação de solicitações de mudança aprovadas, incluindo atualizações, ações corretivas, reparos de defeitos e ações preventivas. 8.2.2.3 Análise de processos A análise de processos segue as etapas descritas no plano de melhorias no processo para identificar as melhorias necessárias. Essa análise também examina os problemas ocorridos, as restrições encontradas e as atividades sem valor agregado identificadas durante a operação dos processos. A análise de processos inclui a análise de causa-raiz, uma técnica específica para identificar um problema, descobrir as causas subjacentes que levaram a ele e desenvolver ações preventivas. 8.2.3 Realizar a garantia da qualidade: saídas 8.2.3.1 Solicitações de mudança As solicitações de mudança são criadas e usadas como entradas no processo Realizar o controle integrado de mudanças (Seção 4.5) para permitir a consideração total das melhorias recomendadas. As solicitações de mudança são usadas para adotar ações corretivas ou preventivas, ou para realizar o reparo dos defeitos.
  • 275.
    8 - GERENCIAMENTODA QUALIDADE DO PROJETO 248 ©2013 Project Management Institute. Um Guia do Conhecimento em Gerenciamento de Projetos (Guia PMBOK® ) — Quinta Edição 8.2.3.2 Atualizações no plano de gerenciamento do projeto Os elementos do plano de gerenciamento do projeto que podem ser atualizados incluem, mas não estão limitados, a: • Plano de gerenciamento da qualidade (Seção 8.1.3.1), • Plano de gerenciamento do escopo (Seção 5.1.3.1), • Plano de gerenciamento do cronograma (Seção 6.1.3.1), e • Plano de gerenciamento dos custos (7.1.3.1). 8.2.3.3 Atualizações nos documentos do projeto Os documentos do projeto que podem ser atualizados incluem, mas não estão limitados, a: • Relatórios de auditorias de qualidade, • Planos de treinamento, e • Documentação dos processos. 8.2.3.4 Atualizações nos ativos de processos organizacionais Os elementos dos ativos de processos organizacionais que podem ser atualizados incluem, mas não se limitam, aos padrões de qualidade da organização e ao sistema de gerenciamento da qualidade. 8.3 Controlar a qualidade Controlar a qualidade é o processo de monitoramento e registro dos resultados da execução das atividades de qualidade para avaliar o desempenho e recomendar as mudanças necessárias. Os principais benefícios deste processo incluem: (1) identificar as causas da baixa qualidade do processo ou do produto e recomendar e/ou tomar medidas para eliminá-las; e (2) validar a conformidade das entregas e do trabalho do projeto com os requisitos necessários à aceitação final especificados pelas principais partes interessadas. As entradas, ferramentas e técnicas, e saídas desse processo estão ilustradas na Figura 8-11. A Figura 8-12 ilustra o diagrama de fluxo de dados do processo.
  • 276.
    8 - GERENCIAMENTODA QUALIDADE DO PROJETO 8 249©2013 Project Management Institute. Um Guia do Conhecimento em Gerenciamento de Projetos (Guia PMBOK® ) — Quinta Edição Entradas Ferramentas e técnicas Saídas .1 Plano de gerenciamento do projeto .2 Métricas da qualidade .3 Listas de verificação da qualidade .4 Dados de desempenho do trabalho .5 Solicitações de mudança aprovadas .6 Entregas .7 Documentos do projeto .8 Ativos de processos organizacionais .1 Sete ferramentas básicas da qualidade .2 Amostragem estatística .3 Inspeção .4 Análise das solicitações de mudança aprovadas .1 Medições de controle da qualidade .2 Alterações validadas .3 Entregas validadas .4 Informações sobre o desempenho do trabalho .5 Solicitações de mudança .6 Atualizações no plano de gerenciamento do projeto .7 Atualizações nos documentos do projeto .8 Atualizações nos ativos de processos organizacionais Figura 8-11. Controlar a qualidade: entradas, ferramentas e técnicas, e saídas Gerenciamento da qualidade do projeto 8.3 Controlar a qualidade 8.2 Realizar a garantia da qualidade 8.1 Planejar o gerenciamento da qualidade • Documentos do projeto • Solicitações de mudança aprovadas • Entregas • Dados de desempenho do trabalho • Plano de gerenciamento do projeto • Atualizações no plano de gerenciamento do projeto • Métricas da qualidade • Listas de verificação da qualidade • Ativos de processos organizacionais • Atualizações nos ativos de processos organizacionais • Medições do controle da qualidade 4.2 Desenvolver o plano de gerenciamento do projeto 4.5 Realizar o controle integrado de mudanças 4.3 Orientar e gerenciar o trabalho do projeto 4.2 Desenvolver o plano de gerenciamento do projeto 4.4 Monitorar e controlar o trabalho do projeto 4.5 Realizar o controle integrado de mudanças 5.5 Validar o escopo Empresa/ organização Documentos do projeto Empresa/ organização Documentos do projeto • Atualizações nos documentos do projeto • Entregas verificadas • Solicitações de mudança • Mudanças validadas • Informações sobre o desempenho do trabalho Figura 8-12. Diagrama do fluxo do dados do processo Realizar o controle da qualidade
  • 277.
    8 - GERENCIAMENTODA QUALIDADE DO PROJETO 250 ©2013 Project Management Institute. Um Guia do Conhecimento em Gerenciamento de Projetos (Guia PMBOK® ) — Quinta Edição O processo Controlar a qualidade usa um conjunto de técnicas e tarefas operacionais para verificar se a saída entregue cumprirá os requisitos. A garantia da qualidade deve ser usada durante as fases de planejamento e execução do projeto para transmitir a confiança de que os requisitos da parte interessada serão cumpridos, e o controle da qualidade deve ser usado durante as fase de execução e encerramento para demonstrar formalmente, com dados confiáveis, que os critérios de aceitação do patrocinador ou do cliente foram cumpridos. A equipe de gerenciamento do projeto pode ter um conhecimento prático de processos de controle estatístico da qualidade, para avaliar os dados contidos nas saídas de qualidade do controle. Entre outros assuntos, é recomendável que a equipe conheça as diferenças entre os seguintes pares de termos: • Prevenção (manter os erros fora do processo) e inspeção (manter os erros fora do alcance do cliente). • Amostragem de atributos (o resultado está em conformidade ou não está em conformidade) e amostragem de variáveis (o resultado é classificado em uma escala contínua que mede o grau de conformidade). • Tolerâncias (uma faixa especificada de resultados aceitáveis) e limites de controle (que identificam os limites de variação comum em um processo estatisticamente estável ou desempenho do processo). 8.3.1 Controlar a qualidade: entradas 8.3.1.1 Plano de gerenciamento do projeto Descrito na Seção 8.1.3.1. O plano de gerenciamento do projeto contém o plano de gerenciamento da qualidade, que é usado para controlar a qualidade. O plano de gerenciamento da qualidade descreve como o controle da qualidade será realizado no projeto. 8.3.1.2 Métricas da qualidade Descritas na Seção 8.1.3.3. Uma métrica da qualidade descreve um atributo do projeto ou do produto e como ele será medido. Alguns exemplos de métricas da qualidade incluem: pontos de função, tempo médio entre falhas (TMEF), e tempo médio de reparo (TMDR). 8.3.1.3 Listas de verificação da qualidade Descritas na Seção 8.1.3.4. As listas de verificação da qualidade são listas estruturadas para verificar se o trabalho do projeto e suas entregas cumprem um conjunto de requisitos.
  • 278.
    8 - GERENCIAMENTODA QUALIDADE DO PROJETO 8 251©2013 Project Management Institute. Um Guia do Conhecimento em Gerenciamento de Projetos (Guia PMBOK® ) — Quinta Edição 8.3.1.4 Dados de desempenho do trabalho Descritos na Seção 4.3.3.2. Os dados de desempenho do trabalho podem incluir: • Desempenho técnico planejado versus real, • Desempenho dos prazos planejados versus reais, e • Desempenho dos custos planejados versus reais. 8.3.1.5 Solicitações de mudança aprovadas ComopartedoprocessoRealizarocontroleintegradodemudanças,umaatualizaçãonoregistrodemudanças indica que algumas mudanças foram aprovadas e outras não. As solicitações de mudança aprovadas podem incluir modificações tais como reparos de defeitos, revisão dos métodos de trabalho e revisão do cronograma. A implementação oportuna das mudanças aprovadas precisa ser verificada. 8.3.1.6 Entregas Descritas na Seção 4.3.3.1.Uma entrega é qualquer produto,resultado ou capacidade exclusiva e verificável que resulta em uma entrega validada exigida pelo projeto. 8.3.1.7 Documentos do projeto Os documentos do projeto incluem, mas não estão limitados, a: • Acordos, • Relatórios de auditoria da qualidade e registros das mudanças apoiados por planos de ação corretiva, • Planos de treinamento e avaliações da eficácia, e • Documentos dos processos tais como os obtidos usando as sete ferramentas de qualidade básicas ou as ferramentas de gerenciamento e controle da qualidade mostradas nas Figuras 8-7 e 8-10. 8.3.1.8 Ativos de processos organizacionais Descritos na Seção 2.1.4. Os ativos de processos organizacionais que influenciam o processo Controlar a qualidade incluem, mas não estão limitados, a: • Padrões e políticas de qualidade da organização, • Diretrizes padronizadas do trabalho, e • Procedimentos de relatórios de questões e defeitos e políticas de comunicação.
  • 279.
    8 - GERENCIAMENTODA QUALIDADE DO PROJETO 252 ©2013 Project Management Institute. Um Guia do Conhecimento em Gerenciamento de Projetos (Guia PMBOK® ) — Quinta Edição 8.3.2 Controlar a qualidade: ferramentas e técnicas 8.3.2.1 Sete ferramentas de qualidade básicas Descritas na Seção 8.1.2.3. As sete ferramentas de qualidade básicas estão ilustradas de forma conceitual na Figura 8-7. 8.3.2.2 Amostragem estatística Descrita na Seção 8.1.2.6. As amostras são selecionadas e testadas conforme definido no plano de gerenciamento da qualidade. 8.3.2.3 Inspeção Uma inspeção é o exame de um produto de trabalho para determinar se o mesmo está em conformidade com os padrões documentados. Os resultados de uma inspeção geralmente incluem medições e podem ser conduzidos em qualquer nível. Por exemplo, é possível inspecionar os resultados de uma única atividade ou o produto final de um projeto. As inspeções podem ser chamadas de revisões, revisões por pares, auditorias ou homologações (em inglês, walkthroughs). Em algumas áreas de aplicação, esses termos têm significados mais restritos e específicos. As inspeções também são usadas para validar os reparos dos defeitos. 8.3.2.4 Análise das solicitações de mudança aprovadas Todas as solicitações de mudança aprovadas devem ser analisadas para verificar se foram implementadas como aprovadas. 8.3.3 Controlar a Qualidade: saídas 8.3.3.1 Medições de controle da qualidade As medições de controle da qualidade são os resultados das atividades de controle da qualidade. Elas devem ser captadas no formato especificado no processo Planejar o gerenciamento da qualidade (Seção 8.1). 8.3.3.2 Mudanças validadas Todos os itens alterados ou reparados são inspecionados e serão aceitos ou rejeitados antes do fornecimento da notificação da decisão. Os itens rejeitados podem exigir o retrabalho.
  • 280.
    8 - GERENCIAMENTODA QUALIDADE DO PROJETO 8 253©2013 Project Management Institute. Um Guia do Conhecimento em Gerenciamento de Projetos (Guia PMBOK® ) — Quinta Edição 8.3.3.3 Entregas verificadas Uma das metas do processo Controlar a qualidade é determinar a correção das entregas. Os resultados da execução do processo Controlar a qualidade são as entregas verificadas. As entregas verificadas são uma entrada para o processo Validar o escopo (5.5.1.4) para a obtenção do aceite formal. 8.3.3.4 Informações sobre o desempenho do trabalho As informações sobre o desempenho do trabalho são dados de desempenho coletados de vários processos de controle, analisados em contexto e integrados com base nos relacionamentos entre as áreas. Exemplos incluem informações sobre o cumprimento dos requisitos do projeto tais como causas das rejeições, retrabalho exigido, ou a necessidade de ajustes nos processos. 8.3.3.5 Solicitações de mudança Se as ações corretivas ou preventivas recomendadas ou um reparo em um defeito exigir uma modificação no plano de gerenciamento do projeto, uma solicitação de mudança (Seção 4.4.3.1) deve ser iniciada, de acordo com o processo Realizar o controle integrado de mudanças (4.5) definido. 8.3.3.6 Atualizações no plano de gerenciamento do projeto Os elementos do plano de gerenciamento do projeto que podem ser atualizados incluem, mas não estão limitados, a: • Plano de gerenciamento da qualidade (Seção 8.1.3.1), e • Plano de melhorias no processo (Seção 8.1.3.2). 8.3.3.7 Atualizações nos documentos do projeto Os documentos do projeto que podem ser atualizados incluem, mas não estão limitados, a: • Padrões de qualidade; • Acordos; • Relatórios de auditorias de qualidade e registros de mudanças apoiados por planos de ação corretiva; • Planos de treinamento e avaliações de eficácia; e • Documentos dos processos, tais como informações obtidas através do uso das sete ferramentas de qualidade básicas ou ferramentas de gerenciamento e controle da qualidade.
  • 281.
    8 - GERENCIAMENTODA QUALIDADE DO PROJETO 254 ©2013 Project Management Institute. Um Guia do Conhecimento em Gerenciamento de Projetos (Guia PMBOK® ) — Quinta Edição 8.3.3.8 Atualizações nos ativos de processos organizacionais Os elementos dos ativos de processos organizacionais que podem ser atualizados incluem, mas não estão limitados, a: • Listas de verificação concluídas. Quando são usadas listas de verificação, as listas concluídas tornam-se parte dos documentos do projeto e dos ativos de processos organizacionais (Seção 4.1.1.5). • Documentaçãodeliçõesaprendidas.Ascausasdasvariações,oraciocínioportrásdaaçãocorretiva escolhida e outros tipos de lições aprendidas com o controle da qualidade são documentados para inclusão no banco de dados históricos do projeto e da organização executora.
  • 282.
    9 - GERENCIAMENTODOS RECURSOS HUMANOS DO PROJETO 255 9 ©2013 Project Management Institute. Um Guia do Conhecimento em Gerenciamento de Projetos (Guia PMBOK® ) — Quinta Edição GERENCIAMENTO DOS RECURSOS HUMANOS DO PROJETO O gerenciamento dos recursos humanos do projeto inclui os processos que organizam, gerenciam e guiam a equipe do projeto. A equipe do projeto consiste das pessoas com papéis e responsabilidades designadas para completar o projeto. Os membros da equipe do projeto podem ter vários conjuntos de habilidades, atuar em regime de tempo integral ou parcial, e podem ser acrescentados ou removidos da equipe à medida que o projeto progride. Os membros da equipe do projeto também podem ser referidos como pessoal do projeto. Embora os papéis e responsabilidades específicos para os membros da equipe do projeto sejam designados, o envolvimento de todos os membros da equipe no planejamento do projeto e na tomada de decisões pode ser benéfico. A participação dos membros da equipe durante o planejamento agrega seus conhecimentos ao processo e fortalece o compromisso com o projeto. A Figura 9-1 mostra uma visão geral dos processos de gerenciamento dos recursos humanos do projeto, que são: 9.1 Desenvolver o plano dos recursos humanos—O processo de identificação e documentação de papéis, responsabilidades, habilidades necessárias, relações hierárquicas, além da criação de um plano de gerenciamento do pessoal. 9.2 Mobilizar a equipe do projeto—O processo de confirmação da disponibilidade dos recursos humanos e obtenção da equipe necessária para terminar as atividades do projeto. 9.3 Desenvolver a equipe do projeto—O processo de melhoria de competências, da interação da equipe e do ambiente geral da equipe para aprimorar o desempenho do projeto. 9.4 Gerenciar a equipe do projeto—O processo de acompanhar o desempenho dos membros da equipe, fornecer feedback, resolver problemas e gerenciar mudanças para otimizar o desempenho do projeto. 99
  • 283.
    9 - GERENCIAMENTODOS RECURSOS HUMANOS DO PROJETO 256 ©2013 Project Management Institute. Um Guia do Conhecimento em Gerenciamento de Projetos (Guia PMBOK® ) — Quinta Edição Esses processos interagem entre si e com os de outras áreas de conhecimento como descrito em detalhes na Seção 3 e no Anexo A1. Como resultado dessas interações, um planejamento adicional pode ser necessário ao longo do projeto. Por exemplo: • Depois que os membros da equipe inicial criam uma estrutura analítica do projeto,pode ser necessário mobilizar pessoal adicional para a equipe. • Àmedidaquemembrosadicionaissãoincluídosnaequipe,seusníveisdeexperiência,ouinexperiência, podem reduzir ou aumentar os riscos do projeto, criando a necessidade de planejamentos de riscos adicionais. • Quando as durações das atividades são estimadas, orçadas, delimitadas ou planejadas antes da identificação de todos os membros da equipe do projeto e seus níveis de competências, as durações das atividades podem mudar. A equipe de gerenciamento de projetos é um subconjunto da equipe do projeto e é responsável pelas atividades de gerenciamento do projeto e liderança, como iniciação, planejamento, execução, monitoramento, controle e encerramento das várias fases do projeto.Este grupo também pode ser chamado de equipe principal, equipe executiva, ou equipe de liderança. Em projetos menores, as responsabilidades de gerenciamento do projeto podem ser compartilhadas por toda a equipe ou administradas exclusivamente pelo gerente de projetos. O patrocinador do projeto trabalha com a equipe de gerenciamento de projetos, geralmente dando apoio em questões como financiamento do projeto, esclarecimento do escopo, monitoramento do progresso, e influenciando as partes interessadas da organização solicitante e executora para beneficiar o projeto. Gerenciar e liderar a equipe do projeto inclui, mas não se limita, a: • Influenciar a equipe do projeto. O gerente de projetos deve estar ciente e influenciar, quando possível, os fatores de recursos humanos que podem impactar o projeto. Esses fatores incluem o ambiente da equipe,localizações geográficas dos membros da equipe,comunicações entre as partes interessadas, questões políticas internas e externas, questões culturais, exclusividade organizacional e outros fatores que podem alterar o desempenho do projeto. • Comportamento profissional e ético. A equipe de gerenciamento de projetos deve estar ciente, assumir o compromisso e garantir que todos os membros da equipe tenham um comportamento ético.
  • 284.
    9 - GERENCIAMENTODOS RECURSOS HUMANOS DO PROJETO 257 9 ©2013 Project Management Institute. Um Guia do Conhecimento em Gerenciamento de Projetos (Guia PMBOK® ) — Quinta Edição .1 Entradas .1 Plano de gerenciamento do projeto .2 Requisitos de recursos das atividades .3 Fatores ambientais da empresa .4 Ativos de processos organizacionais .2 Ferramentas e técnicas .1 Organogramas e descrições de cargos .2 Networking .3 Teoria organizacional .4 Opinião especializada .5 Reuniões .3 Saídas .1 Plano de gerenciamento dos recursos humanos .1 Entradas .1 Plano de gerenciamento dos recursos humanos .2 Fatores ambientais da empresa .3 Ativos de processos organizacionais .2 Ferramentas e técnicas .1 Pré-designação .2 Negociação .3 Contratação .4 Equipes virtuais .5 Análise de decisão envolvendo critérios múltiplos .3 Saídas .1 Designações do pessoal do projeto .2 Calendários dos recursos .3 Atualizações no plano de gerenciamento do projeto .1 Entradas .1 Plano de gerenciamento dos recursos humanos .2 Designações do pessoal do projeto .3 Calendários dos recursos .2 Ferramentas e técnicas .1 Habilidades interpessoais .2 Treinamento .3 Atividades de construção da equipe .4 Regras básicas .5 Agrupamento .6 Reconhecimento e recompensas .7 Ferramentas de avaliação dos funcionários .3 Saídas .1 Avaliações no desempenho da equipe .2 Atualizações nos fatores ambientais da empresa .1 Entradas .1 Plano de gerenciamento dos recursos humanos .2 Designações do pessoal do projeto .3 Avaliações do desempenho da equipe .4 Registro das questões .5 Relatórios de desempenho do trabalho .6 Ativos de processos organizacionais .2 Ferramentas e técnicas .1 Observação e conversas .2 Avaliações de desempenho do projeto .3 Gerenciamento de conflitos .4 Habilidades interpessoais .3 Saídas .1 Solicitações de mudança .2 Atualizações no plano de gerenciamento do projeto .3 Atualizações nos documentos do projeto .4 Atualizações nos fatores ambientais da empresa .5 Atualizações nos ativos de processos organizacionais Visão geral do gerenciamento dos recursos humanos do projeto 9.2 Mobilizar a equipe do projeto 9.1 Planejar o gerenciamento dos recursos humanos 9.3 Desenvolver a equipe do projeto 9.4 Gerenciar a equipe do projeto Figura 9-1. Visão geral do gerenciamento dos recursos humanos do projeto
  • 285.
    9 - GERENCIAMENTODOS RECURSOS HUMANOS DO PROJETO 258 ©2013 Project Management Institute. Um Guia do Conhecimento em Gerenciamento de Projetos (Guia PMBOK® ) — Quinta Edição 9.1 Planejar o gerenciamento dos recursos humanos Planejar o gerenciamento dos recursos humanos é o processo de identificação e documentação de papéis, responsabilidades, habilidades necessárias e relações hierárquicas do projeto, além da criação de um plano de gerenciamento de pessoal. O principal benefício desse processo é o estabelecimento dos papéis, responsabilidades e organogramas do projeto, além do plano de gerenciamento de pessoal, incluindo o cronograma para mobilização e liberação de pessoal. As entradas, ferramentas e técnicas, e saídas desse processo estão ilustradas na Figura 9-2. A Figura 9-3 ilustra o diagrama de fluxo de dados do processo. Entradas Ferramentas e técnicas Saídas .1 Plano de gerenciamento do projeto .2 Requisitos de recursos das atividades .3 Fatores ambientais da empresa .4 Ativos de processos organizacionais .1 Organogramas e descrições de cargos .2 Rede de relacionamentos .3 Teoria organizacional .4 Opinião especializada .5 Reuniões .1 Plano de gerenciamento dos recursos humanos Figura 9-2. Planejar o gerenciamento dos recursos humanos: entradas, ferramentas e técnicas, e saídas Gerenciamento dos recursos humanos do projeto 9.4 Gerenciar a equipe do projeto 9.3 Desenvolver a equipe do projeto 9.2 Mobilizar a equipe do projeto • Plano de gerenciamento dos recursos humanos • Ativos de processos organizacionais • Fatores ambientais da empresa 7.2 Estimar os custos 11.2 Identificar os riscos 9.1 Planejar o gerenciamento dos recursos humanos 4.2 Desenvolver o plano de gerenciamento do projeto 6.4 Estimar os recursos das atividades • Plano de gerenciamento do projeto • Requisitos dos recursos das atividades Empresa/ organização Figura 9-3. Diagrama do fluxo de dados do projeto Planejar o gerenciamento dos recursos
  • 286.
    9 - GERENCIAMENTODOS RECURSOS HUMANOS DO PROJETO 259 9 ©2013 Project Management Institute. Um Guia do Conhecimento em Gerenciamento de Projetos (Guia PMBOK® ) — Quinta Edição O planejamento dos recursos humanos é usado para determinar e identificar recursos humanos com as habilidades necessárias para o sucesso do projeto. O plano de gerenciamento dos recursos humanos descreve como os papéis e responsabilidades, a estrutura hierárquica e o gerenciamento do pessoal serão abordados e estruturados dentro de um projeto. Ele também contém o plano de gerenciamento do pessoal incluindo cronogramas para a mobilização e liberação de pessoal, identificação das necessidades de treinamento, estratégias para construção da equipe, planos para programas de reconhecimento e recompensas, estratégias para a mobilização e liberação de pessoal, planos para programas de reconhecimento e recompensas, considerações sobre conformidade, questões de segurança e o impacto do plano de gerenciamento de pessoal sobre a organização. O planejamento de recursos humanos eficaz deve considerar e planejar para a disponibilidade ou a competição por recursos escassos. As funções do projeto podem ser designadas a pessoas ou membros da equipe. Essas equipes ou membros da equipe podem ser internos ou externos à organização executora do projeto. Outros projetos podem estar competindo por recursos humanos com as mesmas competências ou conjuntos de habilidades. Considerando esses fatores, os custos, cronogramas, riscos, qualidade e outras áreas do projeto podem ser significativamente afetadas. 9.1.1 Planejar o gerenciamento dos recursos humanos: entradas 9.1.1.1 Plano de gerenciamento do projeto Descrito na Seção 4.2.3.1. O plano de gerenciamento do projeto é usado para desenvolver o plano de gerenciamento dos recursos humanos como descrito na Seção 9.1.3.1. As informações usadas para o desenvolvimento do plano de gerenciamento dos recursos humanos incluem, mas não se limitam, a: • O ciclo de vida do projeto e os processos que serão aplicados a cada fase, • Como o trabalho será executado para cumprir os objetivos do projeto, • Um plano de gerenciamento de mudanças que documenta como as mudanças serão monitoradas e controladas, • Um plano de gerenciamento de configuração que documenta como o gerenciamento de configuração será realizado, • Como a integridade das linhas de base será mantida, e • Necessidades e métodos de comunicação entre as partes interessadas.
  • 287.
    9 - GERENCIAMENTODOS RECURSOS HUMANOS DO PROJETO 260 ©2013 Project Management Institute. Um Guia do Conhecimento em Gerenciamento de Projetos (Guia PMBOK® ) — Quinta Edição 9.1.1.2 Requisitos de recursos das atividades Descritos na Seção 6.4.3.1.O planejamento dos recursos humanos usa requisitos de recursos das atividades para determinar as necessidades de recursos humanos do projeto. Os requisitos preliminares relativos aos membros da equipe do projeto necessários e suas competências são elaborados progressivamente como parte do processo Planejar o gerenciamento dos recursos humanos. 9.1.1.3 Fatores ambientais da empresa Descritos na Seção 2.1.5. Os fatores ambientais da empresa que podem influenciar o processo Planejar o gerenciamento dos recursos humanos incluem, mas não estão limitados, a: • Cultura e estrutura da organização, • Recursos humanos existentes, • Dispersão geográfica dos membros da equipe, • Políticas de administração de pessoal, e • Condições do mercado. 9.1.1.4 Ativos de processos organizacionais Descritos na Seção 2.1.4.Os ativos de processos organizacionais que podem influenciar o processo Planejar o gerenciamento dos recursos humanos incluem, mas não estão limitados, a: • Processos e políticas padronizados da organização e descrições de papéis; • Modelos para organogramas e descrições de cargos; • Lições aprendidas sobre estruturas organizacionais que funcionaram em projetos anteriores; e • Procedimentosdeencaminhamentoparaaabordagemdequestõesdentrodaequipeedaorganização executora.
  • 288.
    9 - GERENCIAMENTODOS RECURSOS HUMANOS DO PROJETO 261 9 ©2013 Project Management Institute. Um Guia do Conhecimento em Gerenciamento de Projetos (Guia PMBOK® ) — Quinta Edição 9.1.2 Planejar o gerenciamento dos recursos humanos: ferramentas e técnicas 9.1.2.1 Organogramas e descrições de cargos Existem diversos formatos para documentar os papéis e responsabilidades dos membros da equipe. A maioria dos formatos correspondem a um dos três tipos (Figura 9-4): hierárquicos, matriciais e em formatos de texto. Além disso, algumas designações do projeto estão listadas em planos auxiliares, tais como os planos de gerenciamento de riscos, qualidade ou comunicações. Independentemente do método usado, o objetivo é garantir que cada pacote de trabalho tenha um responsável bem definido, e que todos os membros da equipe entendam claramente seus papéis e responsabilidades. Por exemplo, um formato hierárquico pode ser usado de um modo mais generalizado, enquanto um formato de texto pode ser mais adequado para documentar as responsabilidades detalhadas. MR Papel Responsabilidades Autoridade GP Organograma (hierárquico) Tabela de responsabilidades (matricial) Descrição dos papéis (texto) Figura 9-4. Formatos de definição dos papéis e responsabilidades • Gráficos hierárquicos.A estrutura de organograma tradicional pode ser usada para mostrar posições e relações em um formato gráfico de cima para baixo. As estruturas analíticas do projeto (EAPs) designadas para mostrar como as entregas do projeto são desdobradas em pacotes de trabalho fornecem uma visão das áreas de responsabilidade de um modo geral. Enquanto a EAP mostra um desdobramento das entregas do projeto, a estrutura analítica organizacional (EAO) é organizada de acordo com os departamentos, as unidades ou equipes da organização existentes, com as atividades ou os pacotes de trabalho do projeto listados sob cada departamento. Um departamento operacional, como tecnologia da informação ou compras, pode ver todas as suas responsabilidades de projeto observando sua parte da EAO. A estrutura analítica dos recursos (EAR) é uma lista hierárquica dos recursos organizada por categoria e tipo de recursos, usada para facilitar o planejamento e controlar o trabalho do projeto. Cada nível descendente (mais baixo) representa uma descrição cada vez mais detalhada do recurso até que seja suficientemente pequeno para o uso em conjunto com a estrutura analítica do projeto (EAP) para permitir o planejamento, monitoramento e controle do projeto. A estrutura analítica dos recursos é útil para monitorar os custos do projeto e pode ser alinhada com o sistema de contabilidade da organização. Ela pode incluir outras categorias de recursos, além das categorias de recursos humanos.
  • 289.
    9 - GERENCIAMENTODOS RECURSOS HUMANOS DO PROJETO 262 ©2013 Project Management Institute. Um Guia do Conhecimento em Gerenciamento de Projetos (Guia PMBOK® ) — Quinta Edição • Gráficos matriciais. Uma matriz de responsabilidades (MR) é uma tabela que mostra os recursos do projeto alocados a cada pacote de trabalho. É usada para ilustrar as conexões entre pacotes de trabalho ou atividades e os membros da equipe do projeto. Em projetos maiores, as MRs podem ser desenvolvidas em vários níveis. Por exemplo, uma MR de alto nível pode definir que um grupo ou uma unidade da equipe do projeto é responsável por cada componente da EAP, enquanto MRs de nível mais baixo são usadas no grupo para designar papéis, responsabilidades e níveis de autoridade para atividades específicas. O formato matricial mostra todas as atividades associadas a uma pessoa e todas as pessoas associadas a uma atividade. Isso também assegura que apenas uma pessoa seja responsável por cada tarefa para evitar confusão sobre quem, em última análise, está encarregado ou tem autoridade sobre o trabalho. Um exemplo de MR é um gráfico RACI (Responsável pela execução, responsável pela aprovação, é consultado e informado), mostrado na Figura 9-5. O exemplo de gráfico mostra o trabalho a ser feito na coluna da esquerda como atividades. Os recursos designados podem ser mostrados como pessoas ou grupos. O gerente de projetos pode selecionar outras opções como designações de “liderança” e “recurso” ou outras, conforme apropriado para o projeto. O gráfico RACI é uma ferramenta útil quando a equipe tem recursos internos e externos, para garantir divisões claras de papéis e expectativas. Gráfico RACI Indivíduo Atividade Criar termo de abertura Coletar os requisitos Apresentar solicitação de mudança Desenvolver plano de testes Ana João Carlos Cláudia Sueli A I R R = Responsável A = Responsável pela aprovação C = Consultar I = Informar C C C A A AI I I I I C R R R I R Figura 9-5. Matriz RACI • Em formatos de texto. As responsabilidades de membros da equipe que requerem descrições detalhadas podem ser especificadas em formatos de texto. Normalmente em forma de uma lista organizada ou formulário, esses documentos fornecem informações como responsabilidades, autoridade, competências e qualificações. Os documentos são conhecidos por diversos nomes, incluindo descrições de cargos e formulários de papel-responsabilidade-autoridade. Esses documentos podem ser usados como modelos para futuros projetos, especialmente quando as informações são atualizadas ao longo do projeto atual com a aplicação das lições aprendidas.
  • 290.
    9 - GERENCIAMENTODOS RECURSOS HUMANOS DO PROJETO 263 9 ©2013 Project Management Institute. Um Guia do Conhecimento em Gerenciamento de Projetos (Guia PMBOK® ) — Quinta Edição 9.1.2.2 Networking Networking é a interação formal e informal com outras pessoas na organização, no setor ou no ambiente profissional. É uma forma construtiva de entender os fatores políticos e interpessoais que terão impacto na eficácia de diversas opções de gerenciamento de pessoal.O gerenciamento dos recursos humanos se beneficia de um networking bem sucedido melhorando o conhecimento e acesso aos recursos humanos tais como alta competência, experiência especializada e oportunidades de parcerias externas. Exemplos de atividades de networking em recursos humanos incluem correspondências proativas, reuniões de almoço, conversas informais durante reuniões e eventos, congressos e simpósios do setor. O desenvolvimento do networking pode ser uma técnica útil no início de um projeto. Também pode ser um método eficaz para aprimorar o desenvolvimento do profissional de gerenciamento de projetos durante e após o encerramento do projeto. 9.1.2.3 Teoria organizacional A teoria organizacional fornece informações sobre a forma como as pessoas, as equipes e as unidades organizacionaissecomportam.Ousoeficazdetemascomunsidentificadosnateoriaorganizacionalpodereduzir o tempo, o custo e o esforço necessários para preparar os resultados do processo Planejar o gerenciamento dos recursos humanos e melhorar a eficiência do planejamento. É importante reconhecer que diferentes estruturas organizacionais têm diferentes respostas individuais, desempenhos individuais e características de relacionamentos pessoais. Além disso, as teorias organizacionais aplicáveis podem recomendar a prática de um estilo de liderança flexível que se adapte à mudanças no nível de maturidade de uma equipe ao longo do ciclo de vida do projeto. 9.1.2.4 Opinião especializada Durante o desenvolvimento do plano de gerenciamento dos recursos humanos, a opinião especializada é usada para: • Listar os requisitos preliminares das habilidades necessárias; • Analisar os papéis requeridos para o projeto com base em descrições padronizadas dos papéis dentro da organização; • Determinar o nível de esforço preliminar e a quantidade de recursos necessários para alcançar os objetivos do projeto; • Determinar os relacionamentos hierárquicos necessários com base na cultura organizacional; • Fornecer diretrizes sobre o tempo hábil exigido para o pessoal com base nas lições aprendidas e nas condições do mercado; • Identificar os riscos associados aos planos de mobilização, retenção e liberação de pessoal; e • Identificar e recomendar programas para o cumprimento dos contratos governamentais e com sindicatos aplicáveis.
  • 291.
    9 - GERENCIAMENTODOS RECURSOS HUMANOS DO PROJETO 264 ©2013 Project Management Institute. Um Guia do Conhecimento em Gerenciamento de Projetos (Guia PMBOK® ) — Quinta Edição 9.1.2.5 Reuniões Ao planejar o gerenciamento dos recursos humanos do projeto, a equipe de gerenciamento do projeto fará reuniões de planejamento. Essas reuniões influenciam a combinação de outras ferramentas e técnicas que permitem que todos os membros da equipe de gerenciamento do projeto cheguem a um consenso sobre o plano de gerenciamento dos recursos humanos. 9.1.3 Planejar o gerenciamento dos recursos humanos: saídas 9.1.3.1 Plano de gerenciamento dos recursos humanos O plano de gerenciamento dos recursos humanos, uma parte do plano de gerenciamento do projeto, fornece orientação sobre como os recursos humanos do projeto devem ser definidos, mobilizados, gerenciados e, por fim, liberados. O plano de gerenciamento dos recursos humanos e quaisquer revisões subsequentes também são entradas no processo Desenvolver o plano de gerenciamento do projeto. O plano de gerenciamento dos recursos humanos inclui, mas não está limitado, a: • Papéis e responsabilidades. É necessário abordar os seguintes tópicos ao listar os papéis e responsabilidades necessárias para concluir um projeto: ○○ Papel. A função assumida ou a ser designada a uma pessoa no projeto. Exemplos de papéis de projeto são engenheiro civil, analista de negócios e coordenador de testes. A clareza do papel em relação a autoridade, responsabilidades e limites deve ser documentada. ○○ Autoridade. O direito de aplicar recursos do projeto, tomar decisões, assinar aprovações, aceitar entregas e influenciar outras pessoas para executar o trabalho do projeto. Exemplos de decisões que precisam de autoridade clara incluem a seleção de um método para concluir uma atividade, aceitação da qualidade e como responder às variações no projeto. Os membros da equipe atuam melhor quando seus níveis de autoridade individuais correspondem às suas responsabilidades individuais. ○○ Responsabilidade. As obrigações e o trabalho que se espera que um membro da equipe do projeto execute para concluir as atividades do projeto. ○○ Competência. A habilidade e a capacidade necessárias para concluir as atividades designadas dentro das restrições o projeto. Se os membros da equipe do projeto não têm as competências necessárias, o desempenho pode ser prejudicado. Quando essas incompatibilidades são identificadas, respostas proativas tais como treinamento, contratação, mudanças no cronograma ou mudanças no escopo são iniciadas.
  • 292.
    9 - GERENCIAMENTODOS RECURSOS HUMANOS DO PROJETO 265 9 ©2013 Project Management Institute. Um Guia do Conhecimento em Gerenciamento de Projetos (Guia PMBOK® ) — Quinta Edição • Organogramas do projeto. Um organograma do projeto é uma exibição gráfica dos membros da equipe do projeto e suas relações hierárquicas. Pode ser formal ou informal, altamente detalhado ou amplamente estruturado, dependendo das necessidades do projeto. Por exemplo, o organograma do projeto para uma equipe de resposta a desastres com 3.000 pessoas terá mais detalhes do que um organograma de um projeto interno com 20 pessoas. • Plano de gerenciamento de pessoal. O plano de gerenciamento de pessoal é um componente do plano de gerenciamento dos recursos humanos que descreve quando e como os membros da equipe do projeto serão mobilizados e por quanto tempo seus serviços serão necessários.Ele descreve como os requisitos de recursos humanos serão cumpridos. O plano de gerenciamento de pessoal pode ser formal ou informal, altamente detalhado ou amplamente estruturado, dependendo das necessidades do projeto. O plano é atualizado continuamente durante o projeto para direcionar membros da equipe que foram anexados e incluir ações de desenvolvimento.As informações no plano de gerenciamento de pessoal variam de acordo com a área de aplicação e o tamanho do projeto, mas os itens que devem ser considerados incluem: ○○ Mobilização do pessoal. Algumas questões surgem ao planejar a mobilização dos membros da equipe do projeto. Por exemplo, se os recursos humanos vêm de dentro da organização ou de fontes externas contratadas; se os membros da equipe necessitam trabalhar em um local central ou podem trabalhar em locais distantes; os custos associados com cada nível de especialidade necessária para o projeto; e o nível de assistência que o departamento de recursos humanos da organização e gerentes funcionais podem fornecer à equipe de gerenciamento do projeto. ○○ Calendários dos recursos. Calendários que identificam os dias úteis e turnos em que cada recurso específico encontra-se disponível. O plano de gerenciamento de pessoal descreve os intervalos de tempo necessários para membros da equipe do projeto, individual ou coletivamente, e também quando as atividades de mobilização, como o recrutamento, devem começar. Uma ferramenta para representar graficamente os recursos humanos é o histograma de recursos, usado pela equipe de gerenciamento de projetos como um meio de fornecerumarepresentaçãovisualoudesignaçãoderecursosatodasaspartesinteressadas. Este gráfico ilustra quantas horas uma pessoa, um departamento, ou uma equipe inteira de projeto serão necessários a cada semana ou mês durante o projeto. O gráfico pode incluir uma linha horizontal que representa o número máximo de horas disponíveis de um recurso específico. As barras que se estendem além do número máximo de horas disponíveis identificam a necessidade de uma estratégia de otimização dos recursos (Seção 6.6.2.4), tais como o acréscimo de mais recursos ou a modificação do cronograma. Um exemplo de histograma de recursos é ilustrado na Figura 9-6.
  • 293.
    9 - GERENCIAMENTODOS RECURSOS HUMANOS DO PROJETO 266 ©2013 Project Management Institute. Um Guia do Conhecimento em Gerenciamento de Projetos (Guia PMBOK® ) — Quinta Edição 300 275 250 225 200 175 150 125 100 75 50 25 0 Jan Fev Mar Abr Mai 9 16 23 30 6 13 20 27 6 13 20 27 3 10 17 24 1 8 15 22 Cargahoráriaparaprojetistassênior 40 Figura 9-6. Histograma de recursos ilustrativo ○○ Plano de liberação de pessoal. Determinar o método e a ocasião para liberar membros da equipe beneficia tanto o projeto quanto os membros da equipe. Quando membros da equipe são liberados de um projeto, os custos associados a esses recursos não são mais lançados no projeto, o que reduz os custos do projeto. A motivação melhora quando transições tranquilas para futuros projetos já estão planejadas. Um plano de liberação de pessoal também ajuda a reduzir os riscos de recursos humanos que podem ocorrer durante ou no final de um projeto. ○○ Necessidades de treinamento. Caso se espere que os membros da equipe possam não ter as competências necessárias, um plano de treinamento poderá ser desenvolvido como parte do projeto. O plano também pode incluir formas de ajudar os membros da equipe a obter certificações que comprovariam sua capacidade para beneficiar o projeto. ○○ Reconhecimento e recompensas. Critérios claros para recompensas e um sistema planejado para seu uso ajudam a promover e reforçar os comportamentos desejados. Para serem eficazes, o reconhecimento e as recompensas devem se basear em atividades e desempenho que possam ser controlados por uma pessoa. Por exemplo, um membro da equipe que será recompensado por cumprir os objetivos de custos deve ter um nível de controle apropriado sobre as decisões que afetam as despesas. Criar um plano com prazos definidos para distribuição de recompensas garante que o reconhecimento ocorra e não seja esquecido. O reconhecimento e as recompensas são parte do processo Desenvolver a equipe do projeto (Seção 9.3).
  • 294.
    9 - GERENCIAMENTODOS RECURSOS HUMANOS DO PROJETO 267 9 ©2013 Project Management Institute. Um Guia do Conhecimento em Gerenciamento de Projetos (Guia PMBOK® ) — Quinta Edição ○○ Conformidade. O plano de gerenciamento de pessoal pode incluir estratégias para cumprimento das regulamentações do governo aplicáveis, contratos com sindicatos e outras políticas de recursos humanos estabelecidas. ○○ Segurança. Políticas e procedimentos que protegem os membros da equipe contra riscos de segurança podem ser incluídos no plano de gerenciamento de pessoal e no registro dos riscos. 9.2 Mobilizar a equipe do projeto Mobilizar a equipe do projeto é o processo de confirmação da disponibilidade dos recursos humanos e obtenção da equipe necessária para terminar as atividades do projeto. O principal benefício desse processo consiste em esboçar e orientar a seleção da equipe e designar responsabilidades, a fim de se obter uma equipe de sucesso.As entradas, ferramentas e técnicas, e saídas desse processo são ilustrados na Figura 9-7. A Figura 9-8 ilustra o diagrama de fluxo de dados do processo. Entradas Ferramentas e técnicas Saídas .1 Plano de gerenciamento dos recursos humanos .2 Fatores ambientais da empresa .3 Ativos de processos organizacionais .1 Pré-designação .2 Negociação .3 Contratação .4 Equipes virtuais .5 Análise de decisão envolvendo critérios múltiplos .1 Designações do pessoal do projeto .2 Calendários dos recursos .3 Atualizações no plano de gerenciamento do projeto Figura 9-7. Mobilizar a equipe do projeto: entradas, ferramentas e técnicas, e saídas
  • 295.
    9 - GERENCIAMENTODOS RECURSOS HUMANOS DO PROJETO 268 ©2013 Project Management Institute. Um Guia do Conhecimento em Gerenciamento de Projetos (Guia PMBOK® ) — Quinta Edição Gerenciamento dos recursos humanos do projeto 9.2 Mobilizar a equipe do projeto 9.1 Planejar o gerenciamento dos recursos humanos 9.3 Desenvolver a equipe do projeto 9.4 Gerenciar a equipe do projeto • Ativos de processos organizacionais • Fatores ambientais da empresa • Plano de gerenciamento dos recursos humanos • Calendários dos recursos • Designações do pessoal do projeto • Atualizações no plano de gerenciamento do projeto 6.5 Estimar as durações das atividades 6.4 Estimar os recursos das atividades 4.2 Desenvolver o plano de gerenciamento do projeto 6.6 Desenvolver o cronograma 7.3 Determinar o orçamento Empresa/ organização Figura 9-8. Diagrama do fluxo de dados do processo Mobilizar a equipe do projeto A equipe de gerenciamento do projeto pode ou não ter controle direto sobre a seleção dos membros da equipe devido a acordos de negociação coletiva, uso de pessoal subcontratado, ambiente de projeto em estrutura matricial, relações hierárquicas internas ou externas, ou diversas outras razões. É importante que os seguintes fatores sejam considerados durante o processo de mobilização da equipe do projeto: • O gerente de projetos ou a equipe de gerenciamento de projetos deve negociar com eficácia e influenciaroutraspessoasqueestejamemumaposiçãodefornecerosrecursoshumanosnecessários para o projeto. • Deixar de mobilizar os recursos humanos necessários para o projeto pode afetar os cronogramas e orçamentos, a satisfação do cliente, a qualidade e os riscos. Recursos humanos ou capacidades insuficientes podem reduzir a probabilidade de sucesso e, na pior das hipóteses, resultar no cancelamento do projeto. • Se os recursos humanos não estiverem disponíveis devido a restrições, fatores econômicos ou designações anteriores para outros projetos, o gerente de projetos ou a equipe do projeto pode precisar designar recursos alternativos, talvez com menos competências, desde que não ocorra infração de requisitos jurídicos, regulatórios, obrigatórios ou outros critérios específicos.
  • 296.
    9 - GERENCIAMENTODOS RECURSOS HUMANOS DO PROJETO 269 9 ©2013 Project Management Institute. Um Guia do Conhecimento em Gerenciamento de Projetos (Guia PMBOK® ) — Quinta Edição Esses fatores devem ser considerados e planejados nas etapas de planejamento do projeto. O gerente de projetos ou a equipe de gerenciamento de projetos deverá considerar o impacto de qualquer indisponibilidade de recursos humanos necessários no cronograma, no orçamento, nos riscos, na qualidade, nos planos de treinamento, e nos outros planos de gerenciamento do projeto. 9.2.1 Mobilizar a equipe do projeto: entradas 9.2.1.1 Plano de gerenciamento dos recursos humanos Descrito na Seção 9.1.3.1. O plano de gerenciamento dos recursos humanos fornece orientação sobre como os recursos humanos do projeto devem ser identificados, mobilizados, gerenciados e, por fim, liberados. Ele inclui: • Papéis e responsabilidades definindo os cargos, as habilidades e as competências que o projeto exige; • Organogramas do projeto indicando o número de pessoas necessárias para o projeto; e • Plano de gerenciamento de pessoal delineando os períodos de tempo em que cada membro da equipe do projeto será necessário, e outras informações importantes para engajar a equipe do projeto. 9.2.1.2 Fatores ambientais da empresa Descritos na Seção 2.1.5. Os fatores ambientais da empresa que influenciam o processo Mobilizar a equipe do projeto incluem, mas não estão limitados, a: • Informações existentes de recursos humanos, incluindo disponibilidade, níveis de competência, experiência anterior, interesse em trabalhar no projeto e taxas de custo; • Políticas de administração de pessoal como, por exemplo, as que afetam a terceirização; • Estrutura organizacional, conforme descrita na Seção 2.3.1; e • Equipe baseada no mesmo lugar ou em vários lugares. 9.2.1.3 Ativos de processos organizacionais Descritos na Seção 2.1.4. Os ativos de processos organizacionais que podem influenciar o processo Mobilizar a equipe do projeto incluem, mas não estão limitados, às políticas padrão da organização, processo e procedimentos.
  • 297.
    9 - GERENCIAMENTODOS RECURSOS HUMANOS DO PROJETO 270 ©2013 Project Management Institute. Um Guia do Conhecimento em Gerenciamento de Projetos (Guia PMBOK® ) — Quinta Edição 9.2.2 Mobilizar a equipe do projeto: ferramentas e técnicas 9.2.2.1 Pré-designação Quando os membros da equipe do projeto são selecionados com antecedência, eles são considerados pré- designados. Esta situação pode ocorrer se o projeto é resultado de pessoas específicas sendo identificadas como parte de uma proposta competitiva, se o projeto depende dos conhecimentos especializados de pessoas específicas, ou se algumas designações de pessoal são definidas no termo de abertura do projeto. 9.2.2.2 Negociação As designações de pessoal são negociadas em muitos projetos. Por exemplo, a equipe de gerenciamento do projeto poderá precisar negociar com: • Gerentes funcionais, para garantir que o projeto receba pessoal com as competências adequadas e no prazo necessário e que os membros da equipe do projeto estarão capazes,dispostos e autorizados a trabalhar no projeto até que suas responsabilidades sejam concluídas; • Outras equipes de gerenciamento de projetos na organização executora, para designar de forma apropriada recursos humanos escassos ou especializados; e • Organizações externas, fornecedores, prestadores de serviços e contratados externos, etc., para obter recursos humanos apropriados, escassos, especializados, qualificados, certificados ou de outro tipo especificado. É necessário dedicar atenção especial ao negociar políticas, práticas, processos, diretrizes, normas jurídicas e outros critérios com partes externas. A capacidade da equipe de gerenciamento do projeto para influenciar outras pessoas tem um papel importante na negociação das designações de pessoal, assim como as questões políticas das organizações envolvidas. Por exemplo, um gerente funcional vai ponderar os benefícios e a visibilidade de projetos concorrentes ao determinar onde designar as pessoas com desempenho excepcional solicitadas por diversas equipes de projeto. 9.2.2.3 Contratação Quando a organização executora não pode fornecer o pessoal necessário para concluir um projeto, os serviços necessários poderão ser contratados de fontes externas. Isso pode envolver a contratação de consultores individuais ou subcontratação de trabalho de outra organização.
  • 298.
    9 - GERENCIAMENTODOS RECURSOS HUMANOS DO PROJETO 271 9 ©2013 Project Management Institute. Um Guia do Conhecimento em Gerenciamento de Projetos (Guia PMBOK® ) — Quinta Edição 9.2.2.4 Equipes virtuais O uso de equipes virtuais cria novas possibilidades de mobilizar membros da equipe do projeto. As equipes virtuais podem ser definidas como grupos de pessoas com um objetivo compartilhado que executam seus papéis sem se encontrarem pessoalmente na maior parte do tempo. A disponibilidade da tecnologia de comunicação como emails, audioconferências, mídia social, reuniões pela Internet, e videoconferências viabilizaram as equipes virtuais. O formato de equipe virtual possibilita: • Formar equipes com pessoas da mesma organização que moram em áreas geográficas dispersas; • Acrescentar conhecimentos especializados a uma equipe de projeto, mesmo quando o especialista não está na mesma área geográfica; • Incorporar funcionários que trabalham em escritórios residenciais; • Formar equipes com pessoas que trabalham em turnos, horários ou dias diferentes; • Incluir pessoas com limitações de mobilidade ou incapacidades; e • Implementar projetos que teriam sido ignorados devido aos custos com viagens. Há algumas desvantagens relacionadas com as equipes virtuais, tais como a possibilidade de mal- entendidos, a sensação de isolamento, dificuldades no compartilhamento do conhecimento e experiências entre os membros da equipe, e o custo da tecnologia apropriada. O planejamento das comunicações torna-se cada vez mais importante em um ambiente de equipe virtual. Poderá ser necessário um prazo adicional para definir expectativas claras, facilitar as comunicações, desenvolver protocolos para solucionar conflitos, incluir pessoas no processo decisório, entender diferenças culturais e compartilhar o crédito pelos êxitos. 9.2.2.5 Análise de decisão envolvendo critérios múltiplos Critérios de seleção são frequentemente usados como parte do processo de contratação da equipe do projeto. Através do uso de uma ferramenta de análise de decisão envolvendo critérios múltiplos, os critérios são desenvolvidos e usados para classificar ou pontuar possíveis membros da equipe. Os critérios são determinados de acordo com a importância relativa das necessidades dentro da equipe. Alguns exemplos dos critérios de seleção que podem ser usados na pontuação de membros da equipe são mostrados a seguir: • Disponibilidade. Identificar se o membro da equipe está disponível para trabalhar no projeto dentro do prazo exigido. Verificar a existência de quaisquer preocupações sobre disponibilidade na duração do projeto. • Custo.Verificarseocustodeacréscimodomembrodaequipeestádentrodoorçamentorecomendado. • Experiência. Verificar se o membro da equipe possui experiência relevante que contribuirá para o êxito do projeto. • Capacidade. Verificar se o membro da equipe possui as competências necessárias para o projeto.
  • 299.
    9 - GERENCIAMENTODOS RECURSOS HUMANOS DO PROJETO 272 ©2013 Project Management Institute. Um Guia do Conhecimento em Gerenciamento de Projetos (Guia PMBOK® ) — Quinta Edição • Conhecimento. Considerar se o membro da equipe possui conhecimento relevante sobre o cliente, implementação de projetos semelhantes, e nuanças do ambiente do projeto. • Habilidades. Determinar se o membro da equipe possui as habilidades relevantes para usar uma ferramenta do projeto, em implementação ou treinamento. • Atitude. Determinar se o membro possui a habilidade para trabalhar com outras pessoas em uma equipe coesa. • Fatores internacionais. Considerar a localização, o fuso horário e as habilidades de comunicação do membro da equipe. 9.2.3 Mobilizar a equipe do projeto: saídas 9.2.3.1 Designações do pessoal do projeto O pessoal do projeto estará pronto quando pessoas apropriadas tiverem sido designadas para a equipe. A documentação dessas designações pode incluir um diretório da equipe do projeto, memorandos para membros da equipe, e inclusão de nomes em outras partes do plano de gerenciamento do projeto, como organogramas e cronogramas. 9.2.3.2 Calendários de recursos Os calendários dos recursos documentam os períodos de tempo durante os quais cada membro da equipe do projeto está disponível para trabalhar no projeto. A criação de um cronograma confiável (Seção 6.6.3.1) depende de um bom entendimento das disponibilidade e restrições de cada pessoa, incluindo fusos horários, horários de trabalho, férias, feriados locais e compromissos com outros projetos. 9.2.3.3 Atualizações no plano de gerenciamento do projeto Os elementos do plano de gerenciamento do projeto que podem ser atualizados incluem, mas não estão limitados, ao plano de gerenciamento dos recursos humanos. Por exemplo, a pessoa designada para uma função pré-definida pode não satisfazer todos os requisitos descritos no plano de gerenciamento dos recursos humanos. Quando tais diferenças ocorrem, o plano de gerenciamento do projeto necessita ser atualizado a fim de mudar a estrutura, os papéis ou as responsabilidades da equipe.
  • 300.
    9 - GERENCIAMENTODOS RECURSOS HUMANOS DO PROJETO 273 9 ©2013 Project Management Institute. Um Guia do Conhecimento em Gerenciamento de Projetos (Guia PMBOK® ) — Quinta Edição 9.3 Desenvolver a equipe do projeto Desenvolver a equipe do projeto é o processo de melhoria de competências, da interação da equipe e do ambiente global da equipe para aprimorar o desempenho do projeto. O principal benefício deste processo é que ele resulta no trabalho de equipe melhorado, habilidades interpessoais e competências aprimoradas, empregados motivados, taxas reduzidas de rotatividade de pessoal, e numa melhoria do desempenho do projeto. As entradas, ferramentas e técnicas, e saídas desse processo estão ilustrados na Figura 9-9. A Figura 9-10 mostra o diagrama de fluxo de dados do processo. Entradas Ferramentas e técnicas Saídas .1 Plano de gerenciamento dos recursos humanos .2 Designações do pessoal do projeto .3 Calendários dos recursos .1 Habilidades interpessoais .2 Treinamento .3 Atividades de construção da equipe .4 Regras básicas .5 Agrupamento .6 Reconhecimento e recompensas .7 Ferramentas de avaliação dos funcionários .1 Avaliações do desempenho da equipe .2 Atualizações nos fatores ambientais da empresa Figura 9-9. Desenvolver a equipe do projeto: entradas, ferramentas e técnicas, e saídas Gerenciamento dos recursos humanos do projeto 9.3 Desenvolver a equipe do projeto 9.1 Planejar o gerenciamento dos recursos humanos 9.2 Mobilizar a equipe do projeto 9.4 Gerenciar a equipe do projeto • Atualizações nos fatores ambientais da empresa • Plano de gerenciamento dos recursos humanos • Calendários dos recursos • Avaliação do desempenho da equipe • Designações do pessoal do projeto • Calendários dos recursos 12.2 Conduzir as aquisições Empresa/ organização Figura 9-10. Diagrama do fluxo de dados do processo Desenvolver a equipe do projeto
  • 301.
    9 - GERENCIAMENTODOS RECURSOS HUMANOS DO PROJETO 274 ©2013 Project Management Institute. Um Guia do Conhecimento em Gerenciamento de Projetos (Guia PMBOK® ) — Quinta Edição Os gerentes de projetos devem adquirir habilidades para identificar, construir, manter, motivar, liderar e inspirar as equipes de projetos a alcançar um alto desempenho de equipe e cumprir os objetivos do projeto. O trabalho em equipe é um fator essencial para o êxito do projeto, e desenvolver equipes de projetos eficazes é uma das responsabilidades primárias do gerente de projetos. Os gerentes de projetos devem criar um ambiente que facilite o trabalho em equipe. Os gerentes de projetos devem motivar a equipe continuamente proporcionando desafios e oportunidades, oferecendo feedback e apoio conforme necessário, e reconhecendo e recompensando o bom desempenho. Uma equipe de alto desempenho pode ser formada com o uso de comunicações abertas e eficazes, criando-se oportunidades de formação de equipe, incentivando-se a confiança entre os membros da equipe, administrando-se conflitos de forma construtiva, e estimulando-se soluções de problemas e tomadas de decisão de forma colaborativa. O gerente de projetos deve solicitar o apoio da administração e/ou influenciar as partes interessadas apropriadas para mobilizar os recursos necessários para desenvolver equipes de projeto eficazes. Os gerentes de projetos operam em um ambiente global e trabalham em projetos caracterizados pela diversidade cultural. Com frequência, os membros da equipe têm experiência em setores diversos, sabem vários idiomas e, às vezes, operam na ‘’linguagem da equipe’’, que pode ser uma linguagem ou norma que não é a sua nativa. A equipe de gerenciamento de projetos deve aproveitar tais diferenças culturais, concentrar- se em desenvolver e apoiar a equipe do projeto ao longo do ciclo de vida do mesmo, e promover o trabalho de forma interdependente, em um clima de confiança mútua. Desenvolver a equipe do projeto melhora as habilidades das pessoas, as competências técnicas, o ambiente global da equipe e o desempenho do projeto. Requer comunicação clara, oportuna, eficaz e eficiente entre os membros da equipe ao longo da vida do projeto. Os objetivos de desenvolver uma equipe de projeto incluem, mas não estão limitados, a: • Aprimorar os conhecimentos e as habilidades dos membros da equipe para aumentar sua capacidade de concluir as entregas do projeto,enquanto reduz os custos e os cronogramas,e melhora a qualidade; • Aprimorar os sentimentos de confiança e consenso entre os membros da equipe para melhorar a motivação, reduzir os conflitos e aumentar o trabalho em equipe; e • Criar uma cultura de equipe dinâmica, coesa e colaborativa a fim de (1) melhorar a produtividade individual e da equipe, o espírito de equipe e a cooperação, e (2) permitir o treinamento e mentoria entre os próprios membros da equipe para compartilhar conhecimentos e experiências. 9.3.1 Desenvolver a equipe do projeto: entradas 9.3.1.1 Plano de gerenciamento dos recursos humanos Descrito na Seção 9.1.3.1. O plano de gerenciamento dos recursos humanos fornece orientação sobre como os recursos humanos do projeto devem ser definidos,mobilizados,controlados e,por fim,liberados.Ele identifica as estratégias de treinamento e planos de desenvolvimento para a equipe do projeto. Itens como recompensas, feedback, treinamento adicional e ações disciplinares podem ser acrescentados ao plano como resultado de avaliações periódicas do desempenho da equipe e outras formas de gerenciamento da equipe do projeto.
  • 302.
    9 - GERENCIAMENTODOS RECURSOS HUMANOS DO PROJETO 275 9 ©2013 Project Management Institute. Um Guia do Conhecimento em Gerenciamento de Projetos (Guia PMBOK® ) — Quinta Edição 9.3.1.2 Designações do pessoal do projeto Descritas na Seção 9.2.3.1. O desenvolvimento da equipe começa com uma lista dos membros da equipe do projeto. Os documentos de designações do pessoal do projeto identificam as pessoas que estão na equipe. 9.3.1.3 Calendários de recursos Descritos na Seção 9.2.3.2. Os calendários de recursos identificam as ocasiões em que os membros da equipe do projeto podem participar de atividades de desenvolvimento da equipe. 9.3.2 Desenvolver a equipe do projeto: ferramentas e técnicas 9.3.2.1 Habilidades interpessoais Habilidades interpessoais, às vezes conhecidas como “soft skills”, são competências comportamentais que incluem capacidades tais como habilidades de comunicação, inteligência emocional, resolução de conflitos, negociação, influência, construção de equipe, e facilitação de grupos. Essas competências sociais são bens preciosas no desenvolvimento da equipe do projeto. Por exemplo, a equipe de gerenciamento do projeto pode usar a inteligência emocional para reduzir a tensão e aumentar a cooperação através da identificação, avaliação e controle dos sentimentos dos membros da equipe do projeto, antevendo suas ações, reconhecendo suas preocupações e fazendo um acompanhamento dos seus problemas. 9.3.2.2 Treinamento O treinamento inclui todas as atividades projetadas para aprimorar as competências dos membros da equipe de projetos. O treinamento pode ser formal ou informal. Exemplos de métodos incluem o treinamento na sala de aula, online, ou baseado em computador, o treinamento realizado no trabalho com orientação de outro membro da equipe de projetos, a mentoria e o coaching. Se os membros da equipe do projeto não têm as habilidades gerenciais ou técnicas necessárias, tais técnicas podem ser desenvolvidas como parte do trabalho do projeto. O treinamento agendado ocorre conforme definido no plano de gerenciamento dos recursos humanos. O treinamento não planejado ocorre como resultado de observação, conversas e avaliações de desempenho do projeto realizadas durante o processo de gerenciamento da equipe do projeto. Os custos de treinamento poderiam ser incluídos no orçamento do projeto, ou incorridos pela organização executora, caso as habilidades acrescentadas possam ser úteis para projetos futuros. Poderia ser feito por instrutores internos ou externos.
  • 303.
    9 - GERENCIAMENTODOS RECURSOS HUMANOS DO PROJETO 276 ©2013 Project Management Institute. Um Guia do Conhecimento em Gerenciamento de Projetos (Guia PMBOK® ) — Quinta Edição 9.3.2.3 Atividades de grupo As atividades de construção da equipe podem variar desde uma apresentação de cinco minutos durante uma reunião de avaliação do andamento até uma experiência em outro local com um facilitador profissional com o objetivo de aprimorar as relações interpessoais. O objetivo das atividades de grupo é ajudar membros individuais da equipe a trabalhar juntos eficientemente. As estratégias de grupo são especialmente valiosas quando os membros trabalham em locais remotos, sem o benefício do contato presencial. Comunicações e atividades informais podem ajudar a desenvolver confiança e estabelecer bons relacionamentos de trabalho. Como um processo contínuo, a construção da equipe é crucial para o êxito do projeto. Embora a construção da equipe seja essencial nas fases iniciais de um projeto, ele é um processo sem fim. As mudanças em um ambiente de projeto são inevitáveis e, para gerenciá-las com eficácia, um esforço de desenvolvimento de equipe contínuo ou renovado deve ser aplicado. O gerente de projetos deve monitorar continuamente a funcionalidade e o desempenho da equipe para determinar se são necessárias quaisquer ações para prevenir ou corrigir diversos problemas da equipe. Um dos modelos usados para descrever o desenvolvimento da equipe é a Escada de Tuckman (Tuckman, 1965; Tuckman Jensen, 1977), que inclui as cinco etapas de desenvolvimento pelas quais passam as equipes. Embora a ocorrência ordenada dessas etapas seja comum, não é incomum que uma equipe fique estagnada em uma etapa específica ou regrida para uma etapa anterior. Os projetos com membros da equipe que trabalharam juntos no passado podem pular uma etapa. • Formação. Nesta fase, a equipe se encontra e é informada sobre o projeto, seus papéis e responsabilidades formais. Os membros da equipe tendem a ser independentes e a não estarem tão abertos nesta fase. • Conflito. Nesta fase, a equipe começa a considerar o trabalho do projeto, as decisões técnicas e a abordagem de gerenciamento de projetos. Se os membros da equipe não estiverem colaborativos e receptivos a ideias e pontos de vista diferentes, o ambiente pode se tornar contraprodutivo. • Acordo. Na fase de acordo, os membros da equipe começam a trabalhar juntos e ajustam seus hábitos e comportamentos de trabalho para apoiar a equipe. Os membros da equipe aprendem a confiar uns nos outros. • Desempenho. As equipes que alcançam a etapa de desempenho funcionam como uma unidade bem organizada. São interdependentes e solucionam os problemas com segurança e eficácia. • Dispersão. Na fase de dispersão,a equipe conclui o trabalho e se desliga do projeto.Isso normalmente ocorre quando o pessoal é liberado do projeto logo que os resultados são finalizados, ou como parte da execução do processo Encerrar o projeto ou fase (Seção 4.6). A duração de uma etapa específica depende da dinâmica,do tamanho e da liderança da equipe.Os gerentes de projetos devem ter um bom entendimento da dinâmica da equipe para orientar os membros durante todas as etapas de forma eficaz.
  • 304.
    9 - GERENCIAMENTODOS RECURSOS HUMANOS DO PROJETO 277 9 ©2013 Project Management Institute. Um Guia do Conhecimento em Gerenciamento de Projetos (Guia PMBOK® ) — Quinta Edição 9.3.2.4 Regras básicas As regras básicas definem expectativas claras a respeito do comportamento aceitável dos membros da equipe do projeto. Um compromisso com diretrizes claras desde o início reduz os mal-entendidos e aumenta a produtividade. Discutir regras básicas em áreas tais como código de conduta, comunicação, trabalho em equipe, ou cumprir normas de etiqueta permite que os membros da equipe descubram quais valores são importantes para os outros. Todos os membros da equipe do projeto compartilham a responsabilidade pela aplicação das regras definidas. 9.3.2.5 Agrupamento O agrupamento, também referido como “matriz apertada”, envolve colocar alguns ou todos os membros mais ativos da equipe do projeto no mesmo local físico para aprimorar sua capacidade de atuar como uma equipe. O agrupamento pode ser temporário, como em ocasiões estrategicamente importantes durante o projeto, ou durante o projeto inteiro. As estratégias de agrupamento podem incluir uma sala de reuniões da equipe (às vezes chamada de “sala de guerra”), lugares para publicação de cronogramas, e outros lugares que incentivam a comunicação e ao senso de comunidade. Embora o agrupamento seja considerado uma boa estratégia, o uso de equipes virtuais pode proporcionar benefícios tais como o uso de recursos mais hábeis, custos reduzidos, menos viagens e despesas com transferências, e a proximidade dos membros da equipe dos fornecedores, clientes, ou de outras partes interessadas importantes. 9.3.2.6 Reconhecimento e recompensas Parte do processo de desenvolvimento da equipe envolve reconhecer e recompensar o comportamento desejável. Os planos originais sobre formas de recompensar as pessoas são desenvolvidos durante o processo Planejar o gerenciamento dos recursos humanos. É importante reconhecer que uma recompensa específica concedida a qualquer indivíduo só será eficaz se atender a uma necessidade valorizada por aquele indivíduo.As decisões de conceder prêmios são tomadas, formal ou informalmente, durante o processo de gerenciamento da equipe do projeto através das avaliações de desempenho do projeto (Seção 9.4.2.2).As diferenças culturais devem ser consideradas ao determinar o reconhecimento e as recompensas. As pessoas ficam motivadas se sentem que são valorizadas na organização e que este valor é demonstrado pelas recompensas que recebem. Em geral, o dinheiro é considerado um aspecto tangível de qualquer sistema de recompensas, mas as recompensas intangíveis podem ser tão ou mais eficazes.A maioria dos membros da equipe de projetos são motivados por oportunidades para se desenvolver, se realizar e usar suas habilidades profissionais enfrentando novos desafios. Uma boa estratégia para gerentes de projetos é conceder à equipe o reconhecimento durante o ciclo de vida do projeto e não esperar até que projeto seja concluído.
  • 305.
    9 - GERENCIAMENTODOS RECURSOS HUMANOS DO PROJETO 278 ©2013 Project Management Institute. Um Guia do Conhecimento em Gerenciamento de Projetos (Guia PMBOK® ) — Quinta Edição 9.3.2.7 Ferramentas de avaliação dos funcionários As ferramentas de avaliação dos funcionários dão ao gerente do projeto e à equipe do projeto uma percepção dos pontos fracos e fortes. Essas ferramentas ajudam os gerentes de projetos a analisar as preferências e aspirações dos membros da equipe, como eles processam e organizam as informações, como tendem a tomar decisões e como preferem interagir com as pessoas. Várias ferramentas estão disponíveis tais como pesquisas sobre atitudes,avaliações específicas,entrevistas estruturadas, testes de habilidade e grupos de discussão. Essas ferramentas podem melhorar a compreensão, confiança, compromisso e comunicações entre os membros da equipe, e fazer com que as equipes se tornem mais produtivas no decorrer do projeto. 9.3.3 Desenvolver a equipe do projeto: saídas 9.3.3.1 Avaliações do desempenho da equipe À medida que esforços de desenvolvimento da equipe do projeto tais como treinamento, formação da equipe e agrupamento são implementados, a equipe de gerenciamento do projeto realiza avaliações formais ou informais da eficácia da equipe do projeto. As estratégias e atividades eficazes para desenvolvimento da equipe devem aumentar o desempenho da equipe, o que aumenta a probabilidade de cumprir os objetivos do projeto. Os critérios para avaliação do desempenho da equipe devem ser determinados por todas as partes apropriadas e incorporados nas entradas do Desenvolvimento da equipe do projeto. O desempenho de uma equipe bem-sucedida é medido em termos de êxito técnico de acordo com objetivos acordados para o projeto (incluindo os níveis de qualidade), desempenho em relação ao cronograma (conclusão no prazo) e desempenho em relação ao orçamento (conclusão de acordo com restrições financeiras). As equipes de alto desempenho são caracterizadas por esse comportamento orientado a tarefas e a resultados. A avaliação da eficácia de uma equipe pode incluir indicadores como: • Melhorias em habilidades que permitam que as pessoas realizem as tarefas com mais eficácia, • Melhorias em competências que ajudam a equipe a ter melhor desempenho como equipe, • Redução na taxa de rotatividade do pessoal, e • Aumentonacoesãodaequipecomosmembrosdaequipecompartilhandoinformaçõeseexperiências abertamente e se ajudando, para melhorar o desempenho geral do projeto.
  • 306.
    9 - GERENCIAMENTODOS RECURSOS HUMANOS DO PROJETO 279 9 ©2013 Project Management Institute. Um Guia do Conhecimento em Gerenciamento de Projetos (Guia PMBOK® ) — Quinta Edição Como resultado da realização de uma avaliação do desempenho geral da equipe, a equipe de gerenciamento do projeto pode identificar o treinamento, o coaching, a mentoria, a assistência ou as mudanças específicas necessárias para melhorar o desempenho da equipe. Isso também deve incluir a identificação de recursos adequados ou necessários para alcançar e implementar as melhorias identificadas na avaliação. Esses recursos e recomendações para melhoria da equipe devem ser bem documentados e encaminhados às partes relevantes. 9.3.3.2 Atualizações nos fatores ambientais da empresa Os fatores ambientais da empresa que podem ser atualizados como resultado do processo Desenvolver a equipe do projeto incluem, entre outros, administração de pessoal, registros de treinamento de funcionários, e avaliações das habilidades. 9.4 Gerenciar a equipe do projeto Gerenciar a equipe do projeto é o processo de acompanhar o desempenho dos membros da equipe, fornecer feedback,resolver problemas e gerenciar mudanças para otimizar o desempenho do projeto.O principal benefício deste processo é que ele influencia o comportamento da equipe, gerencia conflitos, soluciona problemas, e avalia o desempenho dos membros da equipe. As entradas, ferramentas e técnicas, e saídas desse processo estão ilustrados na Figura 9-11. A Figura 9-12 mostra o diagrama de fluxo de dados do processo. Entradas Ferramentas e técnicas Saídas .1 Plano de gerenciamento dos recursos humanos .2 Designações do pessoal do projeto .3 Avaliações do desempenho da equipe .4 Registro das questões .5 Relatórios de desempenho do trabalho .6 Ativos de processos organizacionais .1 Observação e conversas .2 Avaliações de desempenho do projeto .3 Gerenciamento de conflitos .4 Habilidades interpessoais .1 Solicitações de mudança .2 Atualizações no plano de gerenciamento do projeto .3 Atualizações nos documentos do projeto .4 Atualizações nos fatores ambientais da empresa .5 Atualizações nos ativos de processos organizacionais Figura 9-11. Gerenciar a equipe do projeto: entradas, ferramentas e técnicas, e saídas
  • 307.
    9 - GERENCIAMENTODOS RECURSOS HUMANOS DO PROJETO 280 ©2013 Project Management Institute. Um Guia do Conhecimento em Gerenciamento de Projetos (Guia PMBOK® ) — Quinta Edição Gerenciamento dos recursos humanos do projeto 9.4 Gerenciar a equipe do projeto 9.2 Mobilizar a equipe do projeto 9.1 Planejar o gerenciamento dos recursos humanos 9.3 Desenvolver a equipe do projeto • Atualizações nos ativos de processos organizacionais • Atualizações nos fatores ambientais da empresa • Designações do pessoal do projeto • Avaliação do desempenho da equipe • Plano de gerenciamento dos recursos humanos • Atualizações nos documentos do projeto • Solicitações de mudança • Registro das questões • Ativos de processos organizacionais • Relátórios de desempenho do trabalho • Atualizações no plano de gerenciamento do projeto 4.2 Desenvolver o plano de gerenciamento do projeto 4.5 Realizar o controle integrado de mudanças 13.3 Gerenciar o engajamento das partes interessadas 4.4 Monitorar e controlar o trabalho do projeto Empresa/ organização Documentos do projeto Figura 9-12. Diagrama do fluxo de dados do processo Gerenciar a equipe do projeto Como resultado do gerenciamento da equipe do projeto, as solicitações de mudança são encaminhadas, o plano de gerenciamento dos recursos humanos é atualizado, as questões são resolvidas, são fornecidos comentários para as avaliações de desempenho e as lições aprendidas são acrescentadas ao banco de dados da organização. Gerenciar a equipe do projeto requer diversas habilidades de gerenciamento para estimular o trabalho em equipe e integrar os esforços dos membros da equipe para criar equipes de alto desempenho. O gerenciamento da equipe envolve uma combinação de habilidades, com ênfase especial em comunicação, gerenciamento de conflitos, negociação e liderança. Os gerentes de projetos devem fornecer tarefas desafiadoras para os membros da equipe e reconhecimento pelo alto desempenho.
  • 308.
    9 - GERENCIAMENTODOS RECURSOS HUMANOS DO PROJETO 281 9 ©2013 Project Management Institute. Um Guia do Conhecimento em Gerenciamento de Projetos (Guia PMBOK® ) — Quinta Edição 9.4.1 Gerenciar a equipe do projeto: entradas 9.4.1.1 Plano de gerenciamento dos recursos humanos Descrito na Seção 9.2.3.1. O plano de gerenciamento dos recursos humanos fornece orientação sobre como os recursos humanos do projeto devem ser definidos, mobilizados, gerenciados, controlados e, por fim, liberados. Ele inclui, mas não está limitado, a: • Papéis e responsabilidades, • Organização do projeto, e • Plano de gerenciamento de pessoal. 9.4.1.2 Designações do pessoal do projeto Descritas na Seção 9.2.3.1. As designações do pessoal do projeto fornecem a documentação que inclui a lista de membros da equipe do projeto. 9.4.1.3 Avaliações do desempenho da equipe Descritas na Seção 9.3.3.1. A equipe de gerenciamento do projeto faz avaliações periódicas, formais ou informais, do desempenho da equipe do projeto.Ao avaliar continuamente o desempenho da equipe do projeto, é possível adotar ações para solucionar problemas, modificar a comunicação, abordar conflitos e melhorar a interação da equipe. 9.4.1.4 Registro das questões As questões surgem durante o gerenciamento da equipe de projetos. O registro das questões pode ser usado para documentar e monitorar quem é responsável pela resolução de questões específicas num prazo definido. 9.4.1.5 Relatórios de desempenho do trabalho Descritos na Seção 4.4.3.2. Os relatórios de desempenho do trabalho fornecem documentação sobre a situação atual do projeto em comparação com as previsões do projeto. As áreas de desempenho que podem ajudar o gerenciamento da equipe do projeto incluem resultados de controle do cronograma, controle de custos, controle da qualidade e validação do escopo. As informações dos relatórios de desempenho e as previsões relacionadas ajudam a determinar os requisitos futuros de recursos humanos, reconhecimento e recompensas, e atualizações no plano de gerenciamento de pessoal.
  • 309.
    9 - GERENCIAMENTODOS RECURSOS HUMANOS DO PROJETO 282 ©2013 Project Management Institute. Um Guia do Conhecimento em Gerenciamento de Projetos (Guia PMBOK® ) — Quinta Edição 9.4.1.6 Ativos de processos organizacionais Descritos na Seção 2.1.4. Os ativos de processos organizacionais que podem influenciar o processo Gerenciar a equipe do projeto incluem, entre outros: • Certificados de reconhecimento, • Newsletters, • Websites, • Sistemas de bônus, • Uniformes corporativos, e • Outros benefícios organizacionais. 9.4.2 Gerenciar a equipe do projeto: ferramentas e técnicas 9.4.2.1 Observação e conversas Observação e conversas são usadas para manter-se atualizado em relação ao trabalho e atitudes dos membros da equipe do projeto. A equipe de gerenciamento do projeto monitora o progresso em relação às entregasdoprojeto,conquistasquesãomotivodeorgulhoparaosmembrosdaequipe,equestõesinterpessoais. 9.4.2.2 Avaliações de desempenho do projeto Os objetivos para realizar avaliações de desempenho ao longo de um projeto podem incluir esclarecimento de papéis e responsabilidades, feedback construtivo para os membros da equipe, descoberta de questões desconhecidas ou não resolvidas, desenvolvimento de planos de treinamento individuais e o estabelecimento de metas específicas para períodos futuros. A necessidade de avaliações de desempenho do projeto formais ou informais depende da duração e complexidade do projeto, da política organizacional, de requisitos de contratos de trabalho e da quantidade e qualidade da comunicação. 9.4.2.3 Gerenciamento de conflitos Os conflitos são inevitáveis em um ambiente de projeto.As origens de conflitos incluem recursos escassos, prioridades de cronograma e estilos de trabalho pessoais. As regras básicas da equipe, as normas do grupo e práticas sólidas de gerenciamento de projetos, como planejamento das comunicações e definição de papéis, reduzem a quantidade de conflitos.
  • 310.
    9 - GERENCIAMENTODOS RECURSOS HUMANOS DO PROJETO 283 9 ©2013 Project Management Institute. Um Guia do Conhecimento em Gerenciamento de Projetos (Guia PMBOK® ) — Quinta Edição Um gerenciamento de conflitos bem-sucedido resulta em maior produtividade e em relacionamentos de trabalho positivos. Quando o gerenciamento é adequado, as diferenças de opinião podem resultar em aumento da criatividade e melhoria no processo decisório. Se as diferenças se tornam um fator negativo, os membros da equipe do projeto são inicialmente responsáveis pela sua resolução. Se o conflito se ampliar, o gerente de projetos deve ajudar a facilitar uma resolução satisfatória. O conflito deve ser abordado o mais cedo possível e, em geral, com privacidade, usando uma abordagem direta e colaborativa. Se o conflito continuar, procedimentos formais podem ser usados, incluindo ações disciplinares. O êxito dos gerentes de projetos no gerenciamento das suas equipes de projetos geralmente depende muito da sua capacidade para solucionar conflitos. Diferentes gerentes de projetos podem utilizar diferentes métodos na resolução de conflitos. Os fatores que influenciam os métodos de resolução de conflitos incluem: • Importância relativa e intensidade do conflito, • Pressão de prazo para resolver o conflito, • Posição assumida pelas pessoas envolvidas, e • Motivação para resolver o conflito a longo ou curto prazo. Existem cinco técnicas gerais para resolver conflitos. Como cada uma delas tem o seu lugar e sua função, elas não são apresentadas em nenhuma ordem específica: • Retirar/Evitar. Recuar de uma situação de conflito atual ou potencial, adiando a questão até estar mais bem preparado, ou ser resolvida por outros. • Suavizar/Acomodar. Enfatizar as áreas de acordo e não as diferenças, abrindo mão da sua posição em favor das necessidades das outras pessoas para manter a harmonia e os relacionamentos. • Comprometer/Reconciliar. Encontrar soluções que tragam algum grau de satisfação para todas as partes a fim de alcançar uma solução temporária ou parcial para o conflito. • Forçar/Direcionar. Forçar um ponto de vista às custas de outro; oferecer apenas soluções ganha- perde, geralmente aplicadas através de uma posição de poder para resolver uma emergência. • Colaborar/Resolver o problema. Incorporar diversos pontos de vista e opiniões com perspectivas diferentes; exige uma atitude cooperativa e um diálogo aberto que normalmente conduz ao consenso e ao comprometimento. 9.4.2.4 Habilidades interpessoais Os gerentes de projetos usam uma combinação de habilidades técnicas,pessoais e conceituais para analisar situações e interagir de forma apropriada com os membros da equipe. O uso de habilidades interpessoais apropriadas permite que os gerentes de projetos aproveitem ao máximo os pontos fortes de todos os membros da equipe.
  • 311.
    9 - GERENCIAMENTODOS RECURSOS HUMANOS DO PROJETO 284 ©2013 Project Management Institute. Um Guia do Conhecimento em Gerenciamento de Projetos (Guia PMBOK® ) — Quinta Edição Exemplos de habilidades interpessoais usadas com maior frequência por um gerente de projetos incluem: • Liderança. Os projetos bem-sucedidos requerem habilidades sólidas de liderança. A liderança é importante em todas as fases do ciclo de vida do projeto. Existem muitas teorias de liderança que definem os estilos de liderança que devem ser usados para cada situação ou equipe conforme necessário. É especialmente importante comunicar a visão e inspirar a equipe do projeto a alcançar o alto desempenho. • Influência. Como os gerentes de projetos frequentemente têm pouca ou nenhuma autoridade direta sobre os membros da equipe em um ambiente matricial, sua capacidade para influenciar as partes interessadas oportunamente é essencial para o êxito do projeto. As principais habilidades de influência incluem: ○○ A capacidade de ser persuasivo e expressar claramente as ideias e as posições; ○○ Alta capacidade para ouvir ativa e eficazmente; ○○ Estar ciente e considerar diversas perspectivas em qualquer situação; e ○○ Coletar informações relevantes e críticas para abordar questões importantes e alcançar acordos, mantendo a confiança mútua. • Processo decisório eficaz. Envolve a capacidade para negociar e influenciar a organização e a equipe de gerenciamento de projetos. Algumas diretrizes para o processo decisório incluem: ○○ Foco nas metas que devem ser alcançadas, ○○ Seguir um processo para a tomada de decisões, ○○ Estudar os fatores ambientais, ○○ Analisar as informações disponíveis, ○○ Desenvolver qualidades pessoais dos membros da equipe, ○○ Estimular a criatividade da equipe, e ○○ Gerenciar o risco. 9.4.3 Gerenciar a equipe do projeto: saídas 9.4.3.1 Solicitações de mudança As mudanças de pessoal, seja por opção ou por eventos incontroláveis, podem afetar o restante do plano de gerenciamento do projeto. Quando as questões de pessoal atrapalham a equipe do projeto a aderir ao plano de gerenciamento do projeto como fazer com que o prazo seja extendido ou o estouro do orçamento, uma solicitação de mudança pode ser processada pelo processo. Realizar o controle integrado de mudanças. As mudanças de pessoal podem incluir transferência de pessoas para outras tarefas, terceirização de parte do trabalho e substituição de membros da equipe que se afastaram.
  • 312.
    9 - GERENCIAMENTODOS RECURSOS HUMANOS DO PROJETO 285 9 ©2013 Project Management Institute. Um Guia do Conhecimento em Gerenciamento de Projetos (Guia PMBOK® ) — Quinta Edição Ações preventivas são as ações desenvolvidas para reduzir a probabilidade e/ou o impacto dos problemas antes que eles ocorram. Essas ações podem incluir o treinamento multidisciplinado para reduzir os problemas durante as ausências de membros da equipe do projeto e esclarecimentos adicionais sobre os papéis para garantir que todas as responsabilidades sejam cumpridas. 9.4.3.2 Atualizações no plano de gerenciamento do projeto Os elementos do plano de gerenciamento do projeto que podem ser atualizados incluem, mas não se limitam, ao plano de gerenciamento dos recursos humanos. 9.4.3.3 Atualizações nos documentos do projeto Os documentos do projeto que podem ser indiretamente atualizados incluem, mas não se limitam, a: • Registro das questões, • Descrição dos papéis, e • Designações do pessoal do projeto. 9.4.3.4 Atualizações nos fatores ambientais da empresa Os fatores ambientais da empresa que poderão requerer atualizações como resultado do processo Gerenciar a equipe projeto incluem, mas não se limitam a: • Comentários para as avaliações de desempenho organizacionais, e • Atualizações das habilidades do pessoal. 9.4.3.5 Atualizações nos ativos de processos organizacionais Os ativos de processos organizacionais que poderão requerer atualizações como resultado do processo Gerenciar a equipe do projeto incluem, mas não se limitam a: • Informações históricas e documentação de lições aprendidas, • Modelos, e • Processos padronizados da empresa.
  • 314.
    10 - GERENCIAMENTODAS COMUNICAÇÕES DO PROJETO 287 10 ©2013 Project Management Institute. Um Guia do Conhecimento em Gerenciamento de Projetos (Guia PMBOK® ) — Quinta Edição GERENCIAMENTO DAS COMUNICAÇÕES DO PROJETO O gerenciamento das comunicações do projeto inclui os processos necessários para assegurar que as informações do projeto sejam planejadas, coletadas, criadas, distribuídas, armazenadas, recuperadas, gerenciadas, controladas, monitoradas e finalmente dispostas de maneira oportuna e apropriada. Os gerentes de projetos passam a maior parte do tempo se comunicando com os membros da equipe e outras partes interessadas do projeto, quer sejam internas (em todos os níveis da organização) ou externas à organização. A comunicação eficaz cria uma ponte entre as diversas partes interessadas do projeto, que podem ter diferenças culturais e organizacionais, diferentes níveis de conhecimento, e diversas perspectivas e interesses que podem impactar ou influenciar a execução ou resultado do projeto. A Figura 10-1 fornece uma visão geral dos processos do gerenciamento das comunicações do projeto, que são: 10.1 Planejar o gerenciamento das comunicações—O processo de desenvolver uma abordagem apropriada e um plano de comunicações do projeto com base nas necessidades de informação e requisitos das partes interessadas, e nos ativos organizacionais disponíveis. 10.2 Gerenciar as comunicações—O processo de criar, coletar, distribuir, armazenar, recuperar e de disposição final das informações do projeto de acordo com o plano de gerenciamento das comunicações. 10.3 Controlar as comunicações— O processo de monitorar e controlar as comunicações no decorrer de todo o ciclo de vida do projeto para assegurar que as necessidades de informação das partes interessadas do projeto sejam atendidas. Esses processos interagem entre si e com os de outras áreas de conhecimento como descrito com detalhes na Seção 3 e no Anexo A1. As atividades de comunicação envolvidas nesses processos podem ter frequentemente muitas dimensões potenciais que devem ser consideradas, incluindo, mas não se limitando a: • Interna (dentro do projeto) e externa (cliente, fornecedores, outros projetos, organizações, o público); • Formal (relatórios, minutas, instruções) e informal (emails, memorandos, discussões ad hoc); • Vertical (nos níveis superiores e inferiores da organização) e horizontal (com colegas); • Oficial (boletins informativos, relatório anual) e não oficial (comunicações confidenciais); e • Escrita e oral, e verbal (inflexões da voz) e não verbal (linguagem corporal). 1010
  • 315.
    10 - GERENCIAMENTODAS COMUNICAÇÕES DO PROJETO 288 ©2013 Project Management Institute. Um Guia do Conhecimento em Gerenciamento de Projetos (Guia PMBOK® ) — Quinta Edição A maioria das habilidades de comunicação é comum ao gerenciamento geral e ao gerenciamento do projeto e incluem, sem se limitar a: • Escutar ativamente e de modo eficaz; • Perguntar, discutindo ideias e situações para assegurar um entendimento melhor; • Educar a fim de aumentar o conhecimento da equipe para que ela seja mais eficaz; • Levantar dados para identificar ou confirmar as informações; • Definir e administrar as expectativas; • Persuadir uma pessoa, equipe ou organização a executar uma ação; • Motivar para encorajar ou reassegurar; • Orientar para melhorar o desempenho e alcançar os resultados desejados; • Negociar para conseguir acordos mutuamente aceitáveis entre as partes; • Solucionar conflitos para evitar impactos negativos; e • Resumir, recapitular e identificar as etapas seguintes. .1 Entradas .1 Plano de gerenciamento do projeto .2 Registro das partes interessadas .3 Fatores ambientais da empresa .4 Ativos de processos organizacionais .2 Ferramentas e técnicas .1 Análise de requisitos das comunicações .2 Tecnologias de comunicações .3 Modelos de comunicações .4 Métodos de comunicação .5 Reuniões .3 Saídas .1 Plano de gerenciamento das comunicações .2 Atualizações nos documentos do projeto .1 Entradas .1 Plano de gerenciamento das comunicações .2 Relatórios de desempenho do trabalho .3 Fatores ambientais da empresa .4 Ativos de processos organizacionais .2 Ferramentas e técnicas .1 Tecnologias de comunicações .2 Modelos de comunicações .3 Métodos de comunicação .4 Sistemas de gerenciamento de informações .5 Relatórios de desempenho .3 Saídas .1 Comunicações do projeto .2 Atualizações no plano de gerenciamento do projeto .3 Atualizações nos documentos do projeto .4 Atualizações nos ativos de processos organizacionais .1 Entradas .1 Plano de gerenciamento do projeto .2 Comunicações do projeto .3 Registro das questões .4 Dados de desempenho do trabalho .5 Ativos de processos organizacionais .2 Ferramentas e técnicas .1 Sistemas de gerenciamento de informações .2 Opinião especializada .3 Reuniões .3 Saídas .1 Informações sobre o desempenho do trabalho .2 Solicitações de mudança .3 Atualizações no plano de gerenciamento do projeto .4 Atualizações nos documentos do projeto .5 Atualizações nos ativos de processos organizacionais Visão geral do gerenciamento das comunicações do projeto 10.2 Gerenciar as comunicações 10.1 Planejar o gerenciamento das comunicações 10.3 Controlar as comunicações Figura 10-1. Visão geral do processo do Gerenciamento das comunicações do projeto
  • 316.
    10 - GERENCIAMENTODAS COMUNICAÇÕES DO PROJETO 289 10 ©2013 Project Management Institute. Um Guia do Conhecimento em Gerenciamento de Projetos (Guia PMBOK® ) — Quinta Edição 10.1 Planejar o gerenciamento das comunicações Planejar o gerenciamento das comunicações é o processo de desenvolver uma abordagem apropriada e um plano de comunicação do projeto com base nas necessidades de informação e requisitos das partes interessadas e nos ativos organizacionais disponíveis. O principal benefício deste processo é a identificação e a documentação da abordagem de comunicação mais eficaz e eficiente com as partes interessadas. As entradas, ferramentas e técnicas, e saídas desse processo estão ilustradas na Figura 10-2. A Figura 10-3 ilustra o diagrama de fluxo de dados do processo Planejar o gerenciamento das comunicações. Entradas Ferramentas e técnicas Saídas .1 Plano de gerenciamento do projeto .2 Registro das partes interessadas .3 Fatores ambientais da empresa .4 Ativos de processos organizacionais .1 Análise de requisitos das comunicações .2 Tecnologias de comunicações .3 Modelos de comunicações .4 Métodos de comunicação .5 Reuniões .1 Plano de gerenciamento das comunicações .2 Atualizações nos documentos do projeto Figura 10-2. Planejar o gerenciamento das comunicações: entradas, ferramentas e técnicas, e saídas Gerenciamento das comunicações do projeto 10.1 Planejar o gerenciamento das comunicações 10.2 Gerenciar as comunicações • Registro das partes interessadas • Plano de gerenciamento das comunicações • Ativos de processos organizacionais • Fatores ambientais da empresa • Plano de gerenciamento do projeto • Atualizações nos documentos do projeto 4.2 Desenvolver o plano de gerenciamento do projeto 13.3 Gerenciar o nível de comprometimento das partes interessadas 13.1 Identificar as partes interessadas Empresa/ organização Plano de gerenciamento das comunicações Figura 10-3. Diagrama do fluxo de dados do processo Planejar o gerenciamento das comunicações
  • 317.
    10 - GERENCIAMENTODAS COMUNICAÇÕES DO PROJETO 290 ©2013 Project Management Institute. Um Guia do Conhecimento em Gerenciamento de Projetos (Guia PMBOK® ) — Quinta Edição O planejamento das comunicações do projeto é importante para alcançar o êxito final de qualquer projeto. O planejamento inadequado das comunicações pode causar problemas, tais como o atraso na entrega de mensagens, a comunicação de informações para o público incorreto ou a comunicação insuficiente para as partes interessadas e a má intepretação das mensagens comunicadas. Na maioria dos projetos, o planejamento das comunicações é feito bem no início como, por exemplo, durante o desenvolvimento do plano de gerenciamento do projeto. Isso permite que os recursos adequados, tais como tempo e orçamento, sejam alocados às atividades de comunicação. Comunicação eficaz significa que as informações são fornecidas no formato correto, na hora certa, ao público certo e com o impacto necessário. Comunicação eficiente significa fornecer somente as informações que são necessárias. Embora todos os projetos compartilhem a necessidade de comunicar as informações do projeto, as necessidades de informação e os métodos de distribuição podem variar muito. Além disso, os métodos de armazenamento, recuperação e disposição final das informações do projeto devem ser considerados e documentados de forma apropriada durante o processo. Os pontos importantes que podem precisar ser considerados incluem, mas não estão limitados, a: • Quem precisa de quais informações, e quem está autorizado a acessar tais informações; • Quando as informações serão necessárias; • Onde as informações devem ser armazenadas; • O formato em que as informações devem ser armazenadas; • Como as informações podem ser recuperadas; e • Se o fuso horário, as barreiras linguísticas e as considerações multiculturais devem ser levados em consideração. OsresultadosdoprocessoPlanejarogerenciamentodascomunicaçõesdevemseranalisadosperiodicamente durante o projeto e revisados conforme necessário para garantir a aplicabilidade contínua. 10.1.1 Planejar o gerenciamento das comunicações: entradas 10.1.1.1 Plano de gerenciamento do projeto Descrito na Seção 4.2.3.1. O plano de gerenciamento do projeto fornece informações sobre como o projeto será executado, monitorado, controlado e encerrado.
  • 318.
    10 - GERENCIAMENTODAS COMUNICAÇÕES DO PROJETO 291 10 ©2013 Project Management Institute. Um Guia do Conhecimento em Gerenciamento de Projetos (Guia PMBOK® ) — Quinta Edição 10.1.1.2 Registro das partes interessadas Descrito na Seção 13.1.3.1. O registro das partes interessadas fornece as informações necessárias para planejar a comunicação com as partes interessadas do projeto. 10.1.1.3 Fatores ambientais da empresa Descritos na Seção 2.1.5. O processo Planejar o gerenciamento das comunicações está estreitamente vinculado aos fatores ambientais da empresa, já que a estrutura da organização terá um efeito importante nos requisitos de comunicações do projeto. Todos os fatores ambientais da empresa descritos na Seção 2.1.5 são usados como entradas para esse processo, uma vez que as comunicações precisam ser adaptadas ao ambiente do projeto. 10.1.1.4 Ativos de processos organizacionais Descritos na Seção 2.1.4. Todos os ativos de processos organizacionais descritos na Seção 2.1.4 são usados como entradas para o processo Planejar o Gerenciamento das Comunicações. Entre eles, as lições aprendidas e as informações históricas são particularmente importantes porque podem fornecer uma visão melhor tanto das decisões tomadas em relação a questões de comunicação quanto dos resultados dessas decisões em projetos anteriores semelhantes. Elas podem ser usadas como orientações para planejar as atividades de comunicação para o projeto atual. 10.1.2 Planejar o gerenciamento das comunicações: ferramentas e técnicas 10.1.2.1 Análise de requisitos das comunicações A análise de requisitos das comunicações determina as necessidades de informações das partes interessadas do projeto. Esses requisitos são definidos pela combinação do tipo e do formato das informações necessárias com uma análise do valor dessas informações. Os recursos do projeto devem ser utilizados apenas na comunicação de informações que contribuam para o êxito do projeto, ou quando a falta de comunicação pode ocasionar falhas.
  • 319.
    10 - GERENCIAMENTODAS COMUNICAÇÕES DO PROJETO 292 ©2013 Project Management Institute. Um Guia do Conhecimento em Gerenciamento de Projetos (Guia PMBOK® ) — Quinta Edição O gerente de projetos também deve considerar o número de canais ou caminhos de comunicação em potencial como um indicador da complexidade de comunicações do projeto. O número total de canais de comunicação em potencial é n(n – 1)/2, onde n representa o número de partes interessadas. Por exemplo, um projeto com 10 partes interessadas tem 10(10 - 1)/2 = 45 canais de comunicação em potencial. Como resultado, um componente fundamental do planejamento das comunicações reais do projeto é determinar e limitar quem se comunicará com quem e quem receberá quais informações. As fontes de informações normalmente usadas para identificar e definir os requisitos das comunicações do projeto incluem, mas não estão limitadas a: • Organogramas; • Organização do projeto e relações de responsabilidade das partes interessadas; • Disciplinas, departamentos e especialidades envolvidas no projeto; • Logística de quantas pessoas estarão envolvidas no projeto e em que locais; • Necessidades de informações internas (por exemplo, na comunicação dentro das organizações); • Necessidades de informações externas (por exemplo, na comunicação com a mídia, o público ou os fornecedores); e • Informações das partes interessadas e requisitos das comunicações de dentro do registro das partes interessadas. 10.1.2.2 Tecnologia de comunicações Os métodos usados para transferir informações entre as partes interessadas do projeto podem variar de modo significativo. Por exemplo, uma equipe de projeto pode usar diversas técnicas, desde conversas rápidas a reuniões longas, ou desde simples documentos escritos a materiais extensos (por exemplo, cronogramas, bancos de dados e websites), que podem ser acessados online como métodos de comunicação. Os fatores que podem afetar a escolha da tecnologia de comunicação incluem: • Urgência da necessidade de informações. É necessário considerar a urgência, frequência e formato das informações a serem comunicadas, pois elas podem variar de acordo com o projeto e também nas diferentes etapas de um projeto. • Disponibilidade de tecnologia. É necessário assegurar que a tecnologia requerida para facilitar a comunicação seja compatível,esteja disponível e possa ser acessada por todas as partes interessadas durante todo o ciclo de vida do projeto.
  • 320.
    10 - GERENCIAMENTODAS COMUNICAÇÕES DO PROJETO 293 10 ©2013 Project Management Institute. Um Guia do Conhecimento em Gerenciamento de Projetos (Guia PMBOK® ) — Quinta Edição • Facilidade de uso. É necessário assegurar que a escolha das tecnologias de comunicação seja adequada para os participantes do projeto e que sejam planejados eventos de treinamento adequados, quando apropriado. • Ambiente do projeto. É necessário determinar se a equipe se reunirá e operará presencialmente ou em um ambiente virtual; se estará localizada em um ou múltiplos fusos horários; se usará múltiplos idiomas nas comunicações e, finalmente, se existem quaisquer outros fatores ambientais do projeto, tais como culturais, que possam afetar as comunicações. • Sensibilidade e confidencialidade das informações. É necessário determinar se as informações a serem comunicadas são sensíveis ou confidenciais e se devem ser tomadas medidas adicionais de segurança ou não. Além disso, a maneira mais apropriada de comunicar as informações deve ser considerada. 10.1.2.3 Modelos de comunicações Os modelos de comunicações usados para facilitar as comunicações e a troca de informações podem variar de acordo com o projeto e também nos vários estágios do mesmo projeto. Um modelo básico de comunicação, mostrado na Figura 10-4, consiste de duas partes definidas como o emissor e o receptor. Mídia é o meio tecnológico e inclui o modo de comunicação, enquanto ruído inclui qualquer interferência ou barreiras que possam comprometer a transmissão da mensagem. A sequência de passos de um modelo básico de comunicação é: • Codificação. Pensamentos ou ideias são convertidos(codificados) em linguagem pelo emissor. • Transmissão da mensagem. As informações são então enviadas pelo emissor usando o canal de comunicação (mídia). A transmissão dessa mensagem pode ser comprometida por vários fatores (por exemplo, distância, tecnologia desconhecida, infraestrutura inadequada, diferença cultural e falta de informações prévias). Esses fatores são coletivamente chamados de ruído. • Decodificação. A mensagem é reconvertida pelo receptor em pensamentos ou ideias significativas. • Confirmação.Após receber uma mensagem,o receptor pode sinalizar (confirmar) o seu recebimento, o que não significa necessariamente que ele concorda ou compreende a mensagem. • Feedback/Resposta. Após a mensagem recebida ser decodificada e entendida, o receptor codifica pensamentos e ideias em uma mensagem e em seguida a transmite ao emissor original.
  • 321.
    10 - GERENCIAMENTODAS COMUNICAÇÕES DO PROJETO 294 ©2013 Project Management Institute. Um Guia do Conhecimento em Gerenciamento de Projetos (Guia PMBOK® ) — Quinta Edição Emissor Codificar Decodificar Receptor Decodificar Codificar Transmitir a mensagem Mensagem de feedbackRuído Meio Ruído Ruído Confirmar a mensagem Figura 10-4. Modelo básico de comunicação Os componentes do modelo básico de comunicação precisam ser considerados ao discutir as comunicações do projeto. Como parte do processo de comunicação, o emissor é responsável por transmitir a mensagem, assegurando que as informações comunicadas estão claras e completas, e confirmando que a comunicação foi entendida corretamente. O receptor é responsável por garantir que as informações sejam recebidas integralmente, compreendidas corretamente e confirmadas ou respondidas de forma apropriada. Há muitos desafios no uso desses componentes para estabelecer uma comunicação eficaz com as partes interessadas do projeto, como em uma equipe de projeto multinacional altamente técnica. Para que um membro da equipe comunique com êxito um conceito técnico para outro membro da equipe em outro país, pode ser necessário codificar a mensagem no idioma apropriado, enviar a mensagem usando diversas tecnologias, e que o receptor decodifique a mensagem em seu idioma nativo e depois responda ou forneça um feedback. Qualquer ruído ao longo do processo pode comprometer o significado original da mensagem. Neste exemplo, há muitos fatores que podem fazer com que o significado original da mensagem seja mal interpretado ou mal entendido. 10.1.2.4 Métodos de comunicação Há vários métodos de comunicação usados para compartilhar informações entre as partes interessadas do projeto. Esses métodos podem ser classificados de um modo geral em:
  • 322.
    10 - GERENCIAMENTODAS COMUNICAÇÕES DO PROJETO 295 10 ©2013 Project Management Institute. Um Guia do Conhecimento em Gerenciamento de Projetos (Guia PMBOK® ) — Quinta Edição • Comunicação interativa. Entre duas ou mais partes que estão realizando uma troca de informações multidirecional. É a forma mais eficiente de garantir um entendimento comum por todos os participantes sobre tópicos específicos, e inclui reuniões, telefonemas, mensagens instantâneas, videoconferências, etc. • Comunicaçãoativa.Encaminhadaparadestinatáriosespecíficosqueprecisamreceberasinformações. Garante que as informações sejam distribuídas mas não que tenham realmente chegado ou tenham sido compreendidas pelo público-alvo. A comunicação ativa inclui cartas, memorandos, relatórios, emails, faxes, correio de voz, blogs, comunicados de imprensa, etc. • Comunicação passiva. Usada para volumes muito grandes de informações ou para públicos muito grandes, ela requer que os destinatários acessem o conteúdo da comunicação a seu próprio critério. Esses métodos incluem sites de intranet, e-learning, bancos de dados de lições aprendidas, repositórios de conhecimentos, etc. As escolhas dos métodos de comunicação usados em um projeto podem precisar ser discutidas e acordadas pelas partes interessadas do projeto com base nos requisitos, custo e restrições de tempo do projeto, e o conhecimento e disponibilidade das ferramentas e recursos requeridos que podem ser aplicados no processo de comunicação. 10.1.2.5 Reuniões Descritas na Seção 4.3.2.3. O processo Planejar o gerenciamento das comunicações requer a discussão e o diálogo com a equipe do projeto para determinar a maneira mais apropriada de atualizar e comunicar as informações do projeto, e para responder às solicitações das várias partes interessadas nessas informações. Essas discussões e diálogo são normalmente facilitados através de reuniões que podem ser conduzidas presencialmente ou online e em vários locais, tais como o local do projeto ou do cliente. Há vários tipos de reuniões de projetos em que as comunicações do projeto podem ocorrer. A maioria das reuniões de projetos são de partes interessadas que se reúnem para resolver problemas ou tomar decisões. Embora as discussões informais possam ser interpretadas como uma reunião, a maioria das reuniões de projeto são mais formais, com horário, local e agenda pré-organizados.As reuniões típicas começam com uma lista de questões a serem discutidas, que são circuladas com antecedência com minutas e outras informações documentadas especificamente para a reunião. As informações são então distribuídas entre as outras partes interessadas apropriadas, conforme necessário.
  • 323.
    10 - GERENCIAMENTODAS COMUNICAÇÕES DO PROJETO 296 ©2013 Project Management Institute. Um Guia do Conhecimento em Gerenciamento de Projetos (Guia PMBOK® ) — Quinta Edição 10.1.3 Planejar o gerenciamento das comunicações: saídas 10.1.3.1 Plano de gerenciamento das comunicações O plano de gerenciamento das comunicações é um componente do plano de gerenciamento do projeto que descreve como as comunicações do projeto serão planejadas, estruturadas, monitoradas e controladas. O plano contém as seguintes informações: • Requisitos de comunicações das partes interessadas; • Informações a serem comunicadas, incluindo idioma, formato, conteúdo e nível de detalhes; • Motivo da distribuição daquelas informações; • Intervalo de tempo e frequência para a distribuição das informações necessárias e recebimento da confirmação ou resposta, se aplicável; • Pessoa responsável por comunicar as informações; • Pessoa responsável por autorizar a liberação das informações confidenciais; • Pessoa ou grupos que receberão as informações; • Métodos ou tecnologias usados para transmitir as informações, como memorandos, email e/ou comunicados de imprensa; • Recursos alocados para as atividades de comunicação, incluindo tempo e orçamento; • Processo de encaminhamento, identificando os prazos e a cadeia gerencial (nomes) para o encaminhamento de questões que não podem ser solucionadas nos níveis de pessoal mais baixos; • Método para atualizar e refinar o plano de gerenciamento das comunicações com o progresso e o desenvolvimento do projeto; • Glossário da terminologia comum; • Fluxogramas do fluxo de informações no projeto, fluxos de trabalho com a sequência de autorização possível, lista de relatórios, planos de reuniões, etc.; e • Restrições de comunicação,normalmente derivadas de leis ou regulamentos específicos,tecnologias, e políticas organizacionais, etc.
  • 324.
    10 - GERENCIAMENTODAS COMUNICAÇÕES DO PROJETO 297 10 ©2013 Project Management Institute. Um Guia do Conhecimento em Gerenciamento de Projetos (Guia PMBOK® ) — Quinta Edição O plano de gerenciamento das comunicações também pode incluir diretrizes e modelos para reuniões de andamento do projeto, reuniões da equipe do projeto, reuniões eletrônicas e mensagens de email. O uso de um website e de um software de gerenciamento de projetos também pode ser incluído,caso sejam usados no projeto. 10.1.3.2 Atualizações nos documentos do projeto Documentos do projeto que podem ser atualizados incluem, mas não estão limitados, a: • Cronograma do projeto, e • Registro das partes interessadas. 10.2 Gerenciar as comunicações Gerenciar as comunicações é o processo de criar, coletar, distribuir, armazenar, recuperar, e de disposição final das informações do projeto de acordo com o plano de gerenciamento das comunicações. O principal benefício desse processo é possibilitar um fluxo de comunicação eficiente e eficaz entre as partes interessadas do projeto. As entradas, ferramentas e técnicas, e saídas desse processo estão ilustrados na Figura 10-5. A Figura 10-6 ilustra o diagrama de fluxo de dados do processo Gerenciar as comunicações. Entradas Ferramentas e técnicas Saídas .1 Plano de gerenciamento das comunicações .2 Relatórios de desempenho do trabalho .3 Fatores ambientais da empresa .4 Ativos de processos organizacionais .1 Tecnologias de comunicações .2 Modelos de comunicações .3 Métodos de comunicação .4 Sistemas de gerenciamento de informações .5 Relatórios de desempenho .1 Comunicações do projeto .2 Atualizações no plano de gerenciamento do projeto .3 Atualizações nos documentos do projeto .4 Atualizações nos ativos de processos organizacionais Figura 10-5. Gerenciar as comunicações: entradas, ferramentas e técnicas, e saídas
  • 325.
    10 - GERENCIAMENTODAS COMUNICAÇÕES DO PROJETO 298 ©2013 Project Management Institute. Um Guia do Conhecimento em Gerenciamento de Projetos (Guia PMBOK® ) — Quinta Edição Gerenciamento das comunicações do projeto 10.2 Gerenciar as comunicações 10.1 Planejar o gerenciamento das comunicações 10.3 Controlar as comunicações • Atualizações nos ativos de processos organizacionais • Plano de gerenciamento das comunicações • Atualizações nos documentos do projeto • Comunicações do projeto • Fatores ambientais da empresa • Ativos de processos organizacionais • Relatórios de desempenho do trabalho • Atualizações no plano de gerenciamento do projeto 4.2 Desenvolver o plano de gerenciamento do projeto 4.4 Monitorar e controlar o trabalho do projeto Empresa/ organização Documentos do projeto Figura 10-6. Diagrama do fluxo de dados do processo Gerenciar as comunicações Esse processo vai além da distribuição de informações relevantes e procura assegurar que as informações sendo comunicadas para as partes interessadas do projeto sejam geradas de forma apropriada, assim como recebidas e compreendidas. Ele também fornece oportunidades às partes interessadas de solicitar informações, esclarecimentos e discussões adicionais. As técnicas e considerações para o gerenciamento eficaz das comunicações incluem, mas não se limitam, a: • Modelos de emissor-receptor. A incorporação de ciclos de feedback para fornecer oportunidades de interação/participação e remover barreiras de comunicação. • Escolha dos meios de comunicação. Situações específicas de quando comunicar por escrito ou oralmente, quando preparar um memorando informal ou um relatório formal, e quando se comunicar presencialmente ou por email. • Estilo de redação. Uso adequado da voz ativa ou passiva, estrutura das frases, e escolha das palavras.
  • 326.
    10 - GERENCIAMENTODAS COMUNICAÇÕES DO PROJETO 299 10 ©2013 Project Management Institute. Um Guia do Conhecimento em Gerenciamento de Projetos (Guia PMBOK® ) — Quinta Edição • Técnicas de gerenciamento de reuniões. Preparação de uma agenda e administração de conflitos. • Técnicas de apresentação. Consciência do impacto da linguagem corporal e desenvolvimento de recursos visuais. • Técnicas de facilitação. Obtenção de consenso e superação de obstáculos. • Técnicas de escuta. Escutar ativamente (confirmar, esclarecer e confirmar o entendimento) e remover as barreiras que afetam negativamente a compreensão. 10.2.1 Gerenciar as comunicações: entradas 10.2.1.1 Plano de gerenciamento das comunicações Descrito na Seção 10.1.3.1. O plano de gerenciamento das comunicações descreve como as comunicações serão planejadas, estruturadas, monitoradas e controladas. 10.2.1.2 Relatórios de desempenho do trabalho Descritos na Seção 4.4.3.2. Os relatórios de desempenho do trabalho são um conjunto de informações de desempenho e progresso do projeto que pode ser usado para facilitar a discussão e criar comunicações. Para otimizar este processo, é importante que os relatórios sejam abrangentes, exatos e disponíveis oportunamente. 10.2.1.3 Fatores ambientais da empresa Descritos na Seção 2.1.5. Os fatores ambientais específicos da empresa que podem influenciar o processo Gerenciar as comunicações incluem, mas não estão limitados, a: • Cultura organizacional e estrutura, • Padrões e regulamentos governamentais ou dos setores econômicos, e • Sistema de informações de gerenciamento de projeto. 10.2.1.4 Ativos de processos organizacionais Descritos na Seção 2.1.4. Os ativos de processos organizacionais que podem influenciar o processo Gerenciar as comunicações incluem, mas não se limitam, a:
  • 327.
    10 - GERENCIAMENTODAS COMUNICAÇÕES DO PROJETO 300 ©2013 Project Management Institute. Um Guia do Conhecimento em Gerenciamento de Projetos (Guia PMBOK® ) — Quinta Edição • Políticas, procedimentos, processos e diretrizes relativos ao gerenciamento das comunicações; • Modelos; e • Informações históricas e lições aprendidas. 10.2.2 Gerenciar as comunicações: ferramentas e técnicas 10.2.2.1 Tecnologias de comunicações Descritas na Seção 10.1.2.2. A escolha das tecnologias de comunicações é uma consideração importante no processo Gerenciar as Comunicações. Como isso pode variar de forma significativa de projeto para projeto e também no decorrer do ciclo de vida de um projeto, o importante é assegurar que a escolha é apropriada para as informações que estão sendo comunicadas. 10.2.2.2 Modelos de comunicações Descritos na Seção 10.1.2.3.A escolha dos modelos de comunicações é uma consideração importante neste processo. Como todos os componentes das comunicações contribuem para um processo de comunicações eficaz e eficiente, o foco está em assegurar que a escolha do modelo de comunicações seja apropriado para o projeto sendo empreendido e que quaisquer barreiras (ruído) sejam identificadas e gerenciadas. 10.2.2.3 Métodos de comunicação Descritos na Seção 10.1.2.4. A escolha dos métodos de comunicação é uma consideração importante no processo. Como podem existir muitas barreiras e desafios potenciais durante este processo, o foco está em assegurar que as informações criadas e distribuídas foram recebidas e compreendidas para possibilitar a resposta e o feedback. 10.2.2.4 Sistemas de gerenciamento de informações As informações do projeto são gerenciadas e distribuídas usando várias ferramentas, incluindo: • Gerenciamento de documentos impressos: cartas, memorandos, relatórios e comunicados à imprensa; • Gerenciamento de comunicações eletrônicas: email, fax, correio de voz, telefone, videoconferência e reunião pela Internet, websites e publicação na web; e • Ferramentas eletrônicas de gerenciamento de projetos: interfaces da web para software de agendamento e gerenciamento de projetos, software de apoio a reuniões e escritórios virtuais, portais e ferramentas colaborativas de gerenciamento de trabalho.
  • 328.
    10 - GERENCIAMENTODAS COMUNICAÇÕES DO PROJETO 301 10 ©2013 Project Management Institute. Um Guia do Conhecimento em Gerenciamento de Projetos (Guia PMBOK® ) — Quinta Edição 10.2.2.5 Relatórios de desempenho Relatar o desempenho é a ação de coletar e distribuir informações sobre o desempenho, incluindo relatórios de andamento, medições do progresso e previsões. O processo Relatar o desempenho envolve a coleta e a análise periódica da linha de base em relação aos dados reais para entender e comunicar o andamento e o desempenho do projeto, assim como para prever os resultados do projeto. Os relatórios de desempenho precisam fornecer informações no nível adequado para cada público. O formato pode variar desde um simples relatório de andamento até relatórios mais elaborados, que podem ser elaborados regularmente ou como uma exceção.Um relatório de andamento simples pode mostrar informações do desempenho, como o percentual completo, ou painéis de indicadores da situação de cada área (ou seja, escopo, cronograma, custo e qualidade). Os relatórios mais elaborados podem incluir: • Análise do desempenho anterior, • Análise de previsões do projeto (incluindo tempo e custo), • Situação atual dos riscos e questões, • Trabalho concluído durante o período, • Trabalho a ser concluído no próximo período, • Resumo das mudanças aprovadas no período, e • Outras informações relevantes que são analisadas e discutidas. 10.2.3 Gerenciar as comunicações: saídas 10.2.3.1 Comunicações do projeto O processo Gerenciar as comunicações envolve as atividades requeridas para a criação, distribuição, recebimento, confirmação e compreensão das informações. As comunicações do projeto podem incluir mas não estão limitadas a: relatórios de desempenho, situação das entregas, progresso do cronograma e custos incorridos.As comunicações do projeto podem variar de forma significativa e são influenciadas por fatores que não se limitam à urgência e ao impacto da mensagem, seu método de entrega e nível de confidencialidade.
  • 329.
    10 - GERENCIAMENTODAS COMUNICAÇÕES DO PROJETO 302 ©2013 Project Management Institute. Um Guia do Conhecimento em Gerenciamento de Projetos (Guia PMBOK® ) — Quinta Edição 10.2.3.2 Atualizações no plano de gerenciamento do projeto Oplanodegerenciamentodoprojetoforneceinformaçõessobreaslinhasdebasedoprojeto,ogerenciamento das comunicações e o gerenciamento das partes interessadas. Cada uma dessas áreas requer atualizações com base no desempenho atual do projeto em relação à linha de base da medição do desempenho (PMB). A linha de base da medição do desempenho é um plano aprovado do trabalho do projeto em relação ao qual a execução do projeto é comparada e os desvios são medidos para controle gerencial. A linha de base da medição do desempenho em geral integra os parâmetros de escopo, cronograma e custos do projeto, mas também pode incluir parâmetros técnicos e de qualidade. 10.2.3.3 Atualizações nos documentos do projeto Documentos do projeto que podem ser atualizados incluem, mas não estão limitados, a: • Registro das questões, • Cronograma do projeto, e • Requisitos de recursos financeiros do projeto. 10.2.3.4 Atualizações nos ativos de processos organizacionais Os ativos de processos organizacionais que podem ser atualizados incluem, entre outros: • Notificações das partes interessadas. Podem ser fornecidas informações às partes interessadas sobre questões solucionadas, mudanças aprovadas e a situação geral do projeto. • Relatórios do projeto. Os relatórios formais e informais do projeto descrevem o andamento do projeto e incluem lições aprendidas, registros de questões, relatórios de encerramento do projeto e resultados de outras áreas de conhecimento (Seções 4 a 13). • Apresentações do projeto. A equipe do projeto fornece informações de modo formal ou informal a uma ou todas as partes interessadas do projeto.As informações e o método de apresentação devem ser relevantes às necessidades do público. • Registros do projeto. Os registros do projeto podem incluir correspondência, memorandos, atas de reuniões e outros documentos que descrevam o projeto. Essas informações, na medida em que seja possível e apropriado, devem ser mantidas de maneira organizada. Os membros da equipe do projeto também podem manter registros em um diário do projeto ou registro, que pode ser físico ou eletrônico.
  • 330.
    10 - GERENCIAMENTODAS COMUNICAÇÕES DO PROJETO 303 10 ©2013 Project Management Institute. Um Guia do Conhecimento em Gerenciamento de Projetos (Guia PMBOK® ) — Quinta Edição • Feedback das partes interessadas. As informações recebidas das partes interessadas em relação às operações do projeto são distribuídas e usadas para modificar ou melhorar o desempenho futuro do projeto. • Documentação de lições aprendidas. A documentação inclui as causas dos problemas, o motivo que levou à ação corretiva escolhida e outros tipos de lições aprendidas sobre o gerenciamento das comunicações. As lições aprendidas devem ser documentadas e distribuídas para que façam parte do banco de dados histórico tanto do projeto quanto da organização executora. 10.3 Controlar as comunicações Controlar as comunicações é o processo de monitorar e controlar as comunicações no decorrer de todo o ciclo de vida do projeto para assegurar que as necessidades de informação das partes interessadas do projeto sejam atendidas. O principal benefício deste processo é a garantia de um fluxo ótimo de informações entre todos os participantes das comunicações, em qualquer momento.As entradas, ferramentas e técnicas, e saídas desse processo estão ilustradas na Figura 10-7. A Figura 10-8 ilustra o diagrama de fluxo de dados do processo Controlar as comunicações. Entradas Ferramentas e técnicas Saídas .1 Plano de gerenciamento do projeto .2 Comunicações do projeto .3 Registro das questões .4 Dados de desempenho do trabalho .5 Ativos de processos organizacionais .1 Sistemas de gerenciamento de informações .2 Opinião especializada .3 Reuniões .1 Informações sobre o desempenho do trabalho .2 Solicitações de mudança .3 Atualizações no plano de gerenciamento do projeto .4 Atualizações nos documentos do projeto .5 Atualizações nos ativos de processos organizacionais Figura 10-7. Controlar as comunicações: entradas, ferramentas e técnicas, e saídas
  • 331.
    10 - GERENCIAMENTODAS COMUNICAÇÕES DO PROJETO 304 ©2013 Project Management Institute. Um Guia do Conhecimento em Gerenciamento de Projetos (Guia PMBOK® ) — Quinta Edição Gerenciamento das comunicações do projeto 10.2 Gerenciar as comunicações • Atualizações nos ativos de processos organizacionais • Comunicações do projeto • Atualizações nos documentos do projeto • Solicitações de mudança • Ativos de processos organizacionais • Dados de desempenho do trabalho • Registro das questões • Plano de gerenciamento do projeto • Atualizações no plano de gerenciamento do projeto • Informações sobre o desempenho do trabalho 4.4 Monitorar e controlar o trabalho do projeto 4.5 Realizar o controle integrado de mudanças 4.2 Desenvolver o plano de gerenciamento do projeto 4.3 Orientar e gerenciar o trabalho do projeto 13.3 Gerenciar o engajamento das partes interessadas 10.3 Controlar as comunicações Empresa/ organização Documentos do projeto Figura 10-8. Diagrama do fluxo de dados do processo Controlar as comunicações O processo Controlar as comunicações pode acionar uma iteração dos processos Planejar o gerenciamento das comunicações e/ou Gerenciar as comunicações.Essa iteração ilustra a natureza contínua dos processos de Gerenciamento das comunicações do projeto. Elementos de comunicação específicos, tais como questões ou principais indicadores de desempenho (por exemplo, cronograma, custos e qualidade reais versus planejados) podem acionar uma revisão imediata, enquanto outros não. O impacto e as repercussões das comunicações do projeto devem ser cuidadosamente avaliados e controlados para assegurar que a mensagem correta seja entregue à audiência correta, no tempo certo. 10.3.1 Controlar as comunicações: entradas 10.3.1.1 Plano de gerenciamento do projeto Descrito na Seção 4.2.3.1. O plano de gerenciamento do projeto é o documento que descreve como o projeto será executado, monitorado, controlado e encerrado. Ele fornece as seguintes informações valiosas para o processo Controlar as comunicações, entre outras:
  • 332.
    10 - GERENCIAMENTODAS COMUNICAÇÕES DO PROJETO 305 10 ©2013 Project Management Institute. Um Guia do Conhecimento em Gerenciamento de Projetos (Guia PMBOK® ) — Quinta Edição • Requisitos de comunicações das partes interessadas, • Motivo da distribuição da informação, • Intervalo de tempo e frequência para a distribuição das informações necessárias, • Indivíduo ou grupo responsável pela comunicação da informação, e • Indivíduo ou grupo que recebe a informação. 10.3.1.2 Comunicações do projeto Descritos na Seção 10.2.3.1. O processo Controlar as comunicações envolve as atividades requeridas para que as informações e comunicações sejam monitoradas, analisadas e liberadas para as partes interessadas As comunicações do projeto vêm de múltiplas fontes e podem variar de forma significativa no seu formato, nível de detalhe, grau de formalidade e confidencialidade. As comunicações do projeto podem incluir, mas não estão limitadas a: • Andamento das entregas, • Progresso do cronograma, e • Custos incorridos. 10.3.1.3 Registro das questões Descrito na Seção 13.3.3.1. O registro das questões é usado para documentar e monitorar a solução das questões. Ele pode ser usado para facilitar a comunicação e garantir um entendimento comum das questões. Um registro por escrito documenta e ajuda a monitorar quem é responsável pela resolução de questões específicas até um prazo definido. A resolução de questões aborda obstáculos que podem bloquear a equipe e impedir que ela alcance suas metas. Essas informações são importantes para o processo Controlar as comunicações porque fornecem um repositório para o que já aconteceu no projeto e uma plataforma para as comunicações subsequentes a serem entregues. 10.3.1.4 Dados de desempenho do trabalho Descritos na Seção 4.3.3.2. Os dados de desempenho do trabalho podem incluir detalhes sobre que comunicações foram realmente distribuídas, feedback sobre comunicações, resultados de pesquisas sobre a eficácia das comunicações ou outras observações brutas identificadas durante as atividades de comunicação.
  • 333.
    10 - GERENCIAMENTODAS COMUNICAÇÕES DO PROJETO 306 ©2013 Project Management Institute. Um Guia do Conhecimento em Gerenciamento de Projetos (Guia PMBOK® ) — Quinta Edição 10.3.1.5 Ativos de processos organizacionais Descritos na Seção 2.1.4. Os ativos de processos organizacionais que podem influenciar o processo Controlar as comunicações incluem, mas não se limitam, a: • Modelos de relatórios; • Políticas, padrões e procedimentos que definem as comunicações; • Tecnologias de comunicações específicas disponíveis; • Meios de comunicação permitidos; • Políticas de retenção de registros; e • Requisitos de segurança. 10.3.2 Controlar as comunicações: ferramentas e técnicas 10.3.2.1 Sistemas de gerenciamento de informações Um sistema de gerenciamento de informações fornece um conjunto de ferramentas padrão para que o gerente de projetos possa coletar, armazenar e distribuir as informações para as partes interessadas sobre os custos, o andamento do cronograma e o desempenho do projeto. Alguns pacotes de software permitem que o gerente de projetos consolide os relatórios de diversos sistemas e facilitam a distribuição dos relatórios para as partes interessadas do projeto. Exemplos dos formatos de distribuição podem incluir tabelas, análise de planilhas e apresentações. Podem ser usados recursos gráficos para criar representações visuais das informações de desempenho do projeto. 10.3.2.2 Opinião especializada A equipe do projeto frequentemente depende da opinião especializada para avaliar o impacto das comunicações do projeto, a necessidade de ação ou intervenção, as ações que devem ser tomadas, a responsabilidade pela tomada de tais ações e o período de tempo para a tomada das ações. Essa opinião especializada pode precisar ser aplicada a detalhes técnicos e/ou de gerenciamento, e pode ser fornecida por qualquer grupo ou indivíduo com conhecimento ou treinamento especializado, como:
  • 334.
    10 - GERENCIAMENTODAS COMUNICAÇÕES DO PROJETO 307 10 ©2013 Project Management Institute. Um Guia do Conhecimento em Gerenciamento de Projetos (Guia PMBOK® ) — Quinta Edição • Outras unidades dentro da organização, • Consultores, • Partes interessadas, inclusive clientes ou patrocinadores, • Associações profissionais e técnicas, • Setores da indústria, • Especialistas no assunto, e • Escritório de gerenciamento de projetos (PMO). O gerente de projetos, em colaboração com a equipe do projeto, então determina as ações necessárias para assegurar que a mensagem correta seja comunicada à audiência certa, no tempo certo. 10.3.2.3 Reuniões O processo Controlar as comunicações requer a discussão e o diálogo com a equipe do projeto para determinar a maneira mais apropriada de atualizar e comunicar o desempenho e responder às solicitações de informações das partes interessadas. Essas discussões e diálogos são geralmente facilitados através de reuniões, que podem ser conduzidas presencialmente ou online e em vários locais, tais como no local do projeto ou no local do cliente.As reuniões de projeto também incluem discussões e o diálogo com fornecedores e vendedores, e outras partes interessadas. 10.3.3 Controlar as comunicações: saídas 10.3.3.1 Informações sobre o desempenho do trabalho Descritas na Seção 4.4.1.5. Informações sobre o desempenho do trabalho organizam e resumem os dados de desempenho coletados. Esses dados de desempenho tipicamente fornecem informações sobre a situação e o progresso do projeto no nível de detalhe requerido pelas várias partes interessadas. Essas informações são então comunicadas às partes interessadas apropriadas. 10.3.3.2 Solicitações de mudança Descritas na Seção 4.3.3.3. O processo Controlar as comunicações frequentemente resulta na necessidade de ajuste, ação e intervenção. Em consequência, as solicitações de mudança serão geradas como um resultado. Essas solicitações de mudança são processadas através do processo Realizar o controle integrado de mudanças (Seção 4.5) e podem resultar em:
  • 335.
    10 - GERENCIAMENTODAS COMUNICAÇÕES DO PROJETO 308 ©2013 Project Management Institute. Um Guia do Conhecimento em Gerenciamento de Projetos (Guia PMBOK® ) — Quinta Edição • Estimativas de custos novas ou revisadas, sequências de atividades, datas de cronograma, requisitos de recursos e análise de alternativas de resposta aos riscos; • Ajustes no plano de gerenciamento do projeto e documentos; • Recomendações de ações corretivas que possam realinhar o desempenho futuro esperado do projeto com o plano de gerenciamento do projeto e • Recomendações de ações preventivas que possam reduzir a probabilidade de ocorrência de um desempenho negativo futuro para o projeto. 10.3.3.3 Atualizações no plano de gerenciamento do projeto O processo Controlar as comunicações pode acionar mudanças no plano de gerenciamento das comunicações assim como em outros componentes do plano de gerenciamento do projeto (por exemplo, planos de gerenciamento dos recursos humanos e das partes interessadas). 10.3.3.4 Atualizações nos documentos do projeto Os documentos do projeto podem ser atualizados como resultado do processo Controlar as comunicações. Essas atualizações podem incluir, mas não estão limitadas, a: • Previsões, • Relatórios de desempenho, e • Registro das questões. 10.3.3.5 Atualizações nos ativos de processos organizacionais Os ativos de processos organizacionais que podem ser atualizados incluem, mas não estão limitados, a formatos de relatórios e documentação de lições aprendidas. Essa documentação pode ser incluída no banco de dados histórico, tanto para este projeto como para a organização executora, e pode incluir as causas das questões, as razões que levaram à ação corretiva escolhida, e outros tipos de lições aprendidas durante o projeto.
  • 336.
    11 - GERENCIAMENTODOS RISCOS DO PROJETO 309 11 ©2013 Project Management Institute. Um Guia do Conhecimento em Gerenciamento de Projetos (Guia PMBOK® ) — Quinta Edição GERENCIAMENTO DOS RISCOS DO PROJETO O Gerenciamento dos riscos do projeto inclui os processos de planejamento, identificação, análise, planejamento de respostas e controle de riscos de um projeto. Os objetivos do gerenciamento dos riscos do projeto são aumentar a probabilidade e o impacto dos eventos positivos e reduzir a probabilidade e o impacto dos eventos negativos no projeto. A Figura 11-1 fornece uma visão geral dos processos de Gerenciamento dos riscos do projeto, que são: 11.1 Planejar o gerenciamento dos riscos—O processo de definição de como conduzir as atividades de gerenciamento dos riscos de um projeto. 11.2 Identificar os riscos—O processo de determinação dos riscos que podem afetar o projeto e de documentação das suas características. 11.3 Realizar a análise qualitativa dos riscos—O processo de priorização de riscos para análise ou ação posterior através da avaliação e combinação de sua probabilidade de ocorrência e impacto. 11.4 Realizar a análise quantitativa dos riscos—O processo de analisar numericamente o efeito dos riscos identificados nos objetivos gerais do projeto. 11.5 Planejar as respostas aos riscos—O processo de desenvolvimento de opções e ações para aumentar as oportunidades e reduzir as ameaças aos objetivos do projeto. 11.6 Controlar os riscos—O processo de implementar planos de respostas aos riscos, acompanhar os riscos identificados, monitorar riscos residuais, identificar novos riscos e avaliar a eficácia do processo de gerenciamento dos riscos durante todo o projeto. Esses processos interagem entre si e com os de outras áreas de conhecimento como descrito com detalhes na Seção 3 e no Anexo A1. 1111
  • 337.
    11 - GERENCIAMENTODOS RISCOS DO PROJETO 310 ©2013 Project Management Institute. Um Guia do Conhecimento em Gerenciamento de Projetos (Guia PMBOK® ) — Quinta Edição O risco do projeto é um evento ou condição incerta que, se ocorrer, provocará um efeito positivo ou negativo em um ou mais objetivos do projeto tais como escopo, cronograma, custo e qualidade. Um risco pode ter uma ou mais causas e, se ocorrer, pode ter um ou mais impactos. Uma causa pode ser um requisito, premissa, restrição ou condição potencial que crie a possibilidade de resultados negativos ou positivos. Por exemplo, as causas podem incluir o requisito de uma autorização ambiental para o trabalho, ou limitações de pessoal designado para planejar o projeto. O risco é que a agência responsável pela autorização possa demorar mais do que o planejado para conceder a autorização ou, no caso de uma oportunidade, pessoal adicional de desenvolvimento possa ficar disponível para participar do planejamento e seja designado para o projeto. Se um desses eventos incertos ocorrer, pode haver um impacto no escopo, custo, cronograma, qualidade ou desempenho do projeto. As condições de risco podem incluir aspectos do ambiente da organização ou do projeto que contribuem para os riscos do projeto, tais como práticas imaturas de gerenciamento de projetos, falta de sistemas integrados de gerenciamento, vários projetos simultâneos ou dependência de participantes externos fora do controle direto do projeto. O risco do projeto tem origem na incerteza existente em todos os projetos. Os riscos conhecidos são aqueles que foram identificados e analisados, possibilitando o planejamento de respostas. Deve ser designada uma reserva de contingência para os riscos conhecidos que não podem ser gerenciados de forma proativa. Os riscos desconhecidos não podem ser gerenciados de forma proativa e, assim sendo, podem receber uma reserva de gerenciamento. Um risco negativo do projeto que já ocorreu também é considerado uma questão de projeto (problema). Os riscos individuais do projeto são diferentes do risco geral do projeto. O risco geral do projeto representa o efeito da incerteza no projeto como um todo. Ele é mais do que a soma dos riscos individuais do projeto, pois inclui todas as fontes de incerteza no projeto. Ele representa a exposição das partes interessadas às implicações das variações no resultado do projeto, tanto positivas quanto negativas. As organizações entendem o risco como o efeito da incerteza nos projetos e objetivos organizacionais. As organizações e as partes interessadas estão dispostas a aceitar vários graus de riscos, dependendo da sua atitude em relação aos riscos.A atitude das organizações e das partes interessadas em relação aos riscos pode ser influenciada por um número de fatores, que são classificados de forma ampla em três tópicos:
  • 338.
    11 - GERENCIAMENTODOS RISCOS DO PROJETO 311 11 ©2013 Project Management Institute. Um Guia do Conhecimento em Gerenciamento de Projetos (Guia PMBOK® ) — Quinta Edição • Apetite de risco, que é o grau de incerteza que uma entidade está disposta a aceitar, na expectativa de uma recompensa. • Tolerância a riscos, que é o grau, a quantidade ou o volume de risco que uma organização ou um indivíduo está disposto a tolerar. • Limite de riscos, que se refere às medidas ao longo do nível de incerteza ou nível de impacto no qual uma parte interessada pode ter um interesse específico. A organização aceitará o risco abaixo daquele limite. A organização não tolerará o risco acima daquele limite. Por exemplo, a atitude de uma organização em relação ao risco pode incluir seu apetite pela incerteza, seu limite de níveis de riscos que são inaceitáveis, ou o ponto de tolerância a riscos no qual a organização poderá selecionar uma resposta diferente ao risco. Os riscos positivos e negativos são comumente chamados de oportunidades e ameaças. O projeto pode ser aceito se os riscos estiverem dentro das tolerâncias e em equilíbrio com as recompensas que podem ser obtidas ao assumir os riscos. Riscos positivos que oferecem oportunidades dentro dos limites de tolerância podem ser adotados a fim de gerar valor aprimorado. Por exemplo, a adoção de uma técnica agressiva de otimização de recursos é um risco assumido na expectativa de uma recompensa pelo uso de menos recursos. As pessoas e os grupos adotam atitudes em relação ao risco que influenciam o modo como respondem. Essas atitudes em relação ao risco são orientadas pela visão,tolerâncias e outras tendenciosidades,que devem ser explicitadas sempre que possível. Deve-se desenvolver uma abordagem aos riscos que seja consistente para cada projeto, e a comunicação sobre os riscos e como lidar com eles devem ser abertas e honestas. As respostas aos riscos refletem o equilíbrio entendido pela organização entre correr riscos e evitar riscos. Para ter êxito, a organização deve estar comprometida com uma abordagem proativa e consistente do gerenciamento dos riscos durante todo o projeto. É preciso fazer uma escolha consciente em todos os níveis da organização para identificar ativamente e buscar o gerenciamento eficaz dos riscos durante o ciclo de vida do projeto. Os riscos do projeto podem existir no momento em que o projeto é iniciado. Avançar um projeto sem focar o gerenciamento dos riscos de forma proativa pode causar mais problemas, surgidos em virtude de ameaças não gerenciadas.
  • 339.
    11 - GERENCIAMENTODOS RISCOS DO PROJETO 312 ©2013 Project Management Institute. Um Guia do Conhecimento em Gerenciamento de Projetos (Guia PMBOK® ) — Quinta Edição .1 Entradas .1 Plano de gerenciamento do projeto .2 Termo de abertura do projeto .3 Registro das partes interessadas .4 Fatores ambientais da empresa .5 Ativos de processos organizacionais .2 Tools Techniques .1 Técnicas analíticas .2 Opinião especializada .3 Reuniões .3 Saídas .1 Plano de gerenciamento dos riscos .1 Entradas .1 Plano de gerenciamento dos riscos .2 Plano de gerenciamento dos custos .3 Plano de gerenciamento do cronograma .4 Plano de gerenciamento da qualidade .5 Plano de gerenciamento dos recursos humanos .6 Linha de base do escopo .7 Estimativas dos custos das atividades .8 Estimativas das durações das atividades .9 Registro das partes interessadas .10 Documentos do projeto .11 Documentos de aquisição .12 Fatores ambientais da empresa .13 Ativos de processos organizacionais .2 Ferramentas e técnicas .1 Revisões de documentação .2 Técnicas de coleta de informações .3 Análise de listas de verificação .4 Análise de premissas .5 Técnicas de diagramas .6 Análise de forças, fraquezas, oportunidades e ameaças (SWOT) .7 Opinião especializada . 3 Saídas .1 Registro dos riscos .1 Entradas .1 Plano de gerenciamento dos riscos .2 Linha de base do escopo .3 Registro dos riscos .4 Fatores ambientais da empresa .5 Ativos de processos organizacionais .2 Ferramentas e técnicas .1 Avaliação de probabilidade e impacto dos riscos .2 Matriz de probabilidade e impacto .3 Avaliação de qualidade dos dados sobre riscos .4 Categorização de riscos .5 Avaliação da urgência dos riscos .6 Opinião especializada .3 Saídas .1 Atualizações nos documentos do projeto .1 Entradas .1 Plano de gerenciamento dos riscos .2 Plano de gerenciamento dos custos .3 Plano de gerenciamento do cronograma .4 Registro dos riscos .5 Fatores ambientais da empresa .6 Ativos de processos organizacionais .2 Ferramentas e técnicas .1 Técnicas de coleta e apresentação de dados .2 Técnicas de modelagem e análise quantitativa dos riscos .3 Opinião especializada .3 Saídas .1 Atualizações nos documentos do projeto Visão geral do gerenciamento do tempo do projeto 11.2 Identificar os riscos 11.1 Planejar o gerenciamento dos riscos 11.3 Realizar a análise qualitativa dos riscos .1 Entradas .1 Plano de gerenciamento dos riscos .2 Registro dos riscos .2 Ferramentas e técnicas .1 Estratégias para riscos negativos ou ameaças .2 Estratégias para riscos positivos ou oportunidades .3 Estratégias de respostas de contingência .4 Opinião especializada .3 Saídas .1 Atualizações no plano de gerenciamento do projeto .2 Atualizações nos documentos do projeto .1 Entradas .1 Plano de gerenciamento do projeto .2 Registro dos riscos .3 Dados de desempenho do trabalho .4 Relatórios de desempenho do trabalho .2 Ferramentas e técnicas .1 Reavaliação de riscos .2 Auditorias de riscos .3 Análise de variação e tendências .4 Medição de desempenho técnico .5 Análise de reservas .6 Reuniões .3 Saídas .1 Informações sobre o desempenho do trabalho .2 Solicitações de mudança .3 Atualizações no plano de gerenciamento do projeto .4 Atualizações nos documentos do projeto .5 Atualizações nos ativos de processos organizacionais 11.5 Planejar as respostas aos riscos 11.6 Controlar os riscos 11.4 Realizar a análise quantitativa dos riscos Figura 11-1. Visão geral do gerenciamento do risco do projeto
  • 340.
    11 - GERENCIAMENTODOS RISCOS DO PROJETO 313 11 ©2013 Project Management Institute. Um Guia do Conhecimento em Gerenciamento de Projetos (Guia PMBOK® ) — Quinta Edição 11.1 Planejar o gerenciamento dos riscos Planejar o gerenciamento dos riscos é o processo de definição de como conduzir as atividades de gerenciamento dos riscos de um projeto. O principal benefício deste processo é que ele garante que o grau, tipo, e visibilidade do gerenciamento dos riscos sejam proporcionais tanto aos riscos quanto à importância do projeto para a organização. O plano de gerenciamento dos riscos é vital na comunicação, obtenção de acordo e apoio das partes interessadas para garantir que o processo de gerenciamento dos riscos seja apoiado e executado de maneira efetiva. As entradas, ferramentas e técnicas, e saídas desse processo estão ilustradas na Figura 11-2. A Figura 11-3 ilustra o diagrama de fluxo de dados do processo. Entradas Ferramentas e técnicas Saídas .1 Plano de gerenciamento do projeto .2 Termo de abertura do projeto .3 Registro das partes interessadas .4 Fatores ambientais da empresa .5 Ativos de processos organizacionais .1 Técnicas analíticas .2 Opinião especializada .3 Reuniões .1 Plano de gerenciamento dos riscos Figura 11-2. Planejar o gerenciamento dos riscos: entradas, ferramentas e técnicas, e saídas Gerenciamento dos riscos do projeto 11.1 Planejar o gerenciamento dos riscos • Termo de abertura do projeto • Registro das partes interessadas • Fatores ambientais da empresa • Ativos de processos organizacionais • Plano de gerenciamento dos riscos• Plano de gerenciamento do projeto 4.2 Desenvolver o plano de gerenciamento do projeto 11.2 Identificar os riscos 11.3 Realizar a análise qualitativa dos riscos 11.4 Realizar a análise quantitativa dos riscos 11.5 Planejar as respostas aos riscos 13.1 Identificar as partes interessadas 4.1 Desenvolver o termo de abertura do projeto Empresa/ organização Figura 11-3. Diagrama do fluxo do dados do processo Planejar o gerenciamento dos riscos
  • 341.
    11 - GERENCIAMENTODOS RISCOS DO PROJETO 314 ©2013 Project Management Institute. Um Guia do Conhecimento em Gerenciamento de Projetos (Guia PMBOK® ) — Quinta Edição O planejamento cuidadoso e explícito aumenta a probabilidade de êxito dos outros processos de gerenciamento dos riscos. O planejamento também é importante para fornecer recursos e tempo suficientes para as atividades de gerenciamento dos riscos, e para estabelecer uma base acordada para a avaliação dos riscos. O processo Planejar o gerenciamento dos riscos deve começar quando o projeto é concebido, e ser concluído na fase inicial do planejamento do projeto. 11.1.1 Planejar o gerenciamento dos riscos: entradas 11.1.1.1 Plano de gerenciamento do projeto No planejamento do gerenciamento dos riscos, todos os planos de gerenciamento auxiliares e linhas de base aprovados devem ser levados em consideração a fim de que o plano de gerenciamento dos riscos seja consistente com os mesmos.O plano de gerenciamento dos riscos é um componente do plano de gerenciamento do projeto. O plano de gerenciamento do projeto fornece a linha de base ou situação atual das áreas afetadas pelo risco incluindo escopo, cronograma e custo. 11.1.1.2 Termo de abertura do projeto Descrito na Seção 4.1.3.1. O termo de abertura do projeto pode fornecer várias entradas tais como riscos de alto nível, descrições de alto nível do projeto e requisitos de alto nível. 11.1.1.3 Registro das partes interessadas Descrito na Seção 13.1.3.1. O registro das partes interessadas, que contém todos os detalhes relacionados com as partes interessadas do projeto, fornece uma visão geral dos papéis. 11.1.1.4 Fatores ambientais da empresa Descritos na Seção 2.1.5. Os fatores ambientais da empresa que podem influenciar o processo Planejar o gerenciamento dos riscos incluem, entre outros, as atitudes, limites e tolerâncias em relação aos riscos que descrevem o grau de risco que uma organização pode suportar. 11.1.1.5 Ativos de processos organizacionais Descritos na Seção 2.1.4.Os ativos de processos organizacionais que podem influenciar o processo Planejar o gerenciamento dos riscos incluem, mas não estão limitados, a:
  • 342.
    11 - GERENCIAMENTODOS RISCOS DO PROJETO 315 11 ©2013 Project Management Institute. Um Guia do Conhecimento em Gerenciamento de Projetos (Guia PMBOK® ) — Quinta Edição • Categorias de riscos, • Definições comuns de conceitos e termos, • Formatos da especificação de riscos, • Modelos padrão, • Papéis e responsabilidades, • Níveis de autoridade para tomada de decisões, e • Lições aprendidas. 11.1.2 Planejar o gerenciamento dos riscos: ferramentas e técnicas 11.1.2.1 Técnicas analíticas Técnicas analíticas são usadas para a compreensão e definição do contexto geral de gerenciamento dos riscos do projeto.O contexto de gerenciamento de riscos é uma combinação de atitudes das partes interessadas em relação ao risco e a exposição estratégica ao risco de um determinado projeto com base no contexto geral do projeto. Por exemplo, poderá ser realizada uma análise do perfil de risco das partes interessadas para classificar e qualificar seu apetite de risco e tolerância. Outras técnicas, como folhas de pontuação dos riscos, são usadas para fornecer uma avaliação de alto nível da exposição do projeto aos riscos, com base no contexto geral do projeto. Dependendo dessas avaliações, a equipe do projeto poderá designar recursos apropriados e focar as atividades de gerenciamento dos riscos. 11.1.2.2 Opinião especializada Para garantir uma definição abrangente do plano de gerenciamento dos riscos, deve-se solicitar a opinião e o conhecimento de grupos ou pessoas que tenham treinamento ou conhecimento especializado na área em questão, tais como: • Alta administração, • Partes interessadas do projeto, • Gerentes de projetos que trabalharam em projetos da mesma área (diretamente ou por meio de lições aprendidas), • Especialistas no assunto da área de negócio (SMEs - Subject Matter Experts em inglês) ou do projeto, • Grupos e consultores do setor, e • Associações profissionais e técnicas.
  • 343.
    11 - GERENCIAMENTODOS RISCOS DO PROJETO 316 ©2013 Project Management Institute. Um Guia do Conhecimento em Gerenciamento de Projetos (Guia PMBOK® ) — Quinta Edição 11.1.2.3 Reuniões As equipes dos projetos fazem reuniões de planejamento para desenvolver o plano de gerenciamento dos riscos. Os participantes dessas reuniões podem incluir o gerente de projetos, membros selecionados da equipe do projeto e das partes interessadas, qualquer pessoa da organização com responsabilidade de gerenciar o planejamento dos riscos e as atividades de execução e outros, conforme necessário. Os planos de alto nível para conduzir as atividades de gerenciamento dos riscos são definidos nessas reuniões. Os elementos de custos do gerenciamento dos riscos e as atividades do cronograma devem ser desenvolvidos para inclusão no orçamento e no cronograma do projeto, respectivamente. Abordagens para a utilização de reservas para contingências de riscos podem ser criadas ou revistas. As responsabilidades de gerenciamento dos riscos devem ser atribuídas. Os modelos organizacionais gerais para categorias de riscos e as definições de termos como níveis de risco, probabilidade por tipo de risco, impacto por tipo de objetivo e a matriz de probabilidade e impacto serão adaptados ao projeto específico. Se não existirem modelos para outras etapas do processo, eles podem ser criados nessas reuniões. Os resultados dessas atividades são resumidos no plano de gerenciamento dos riscos. 11.1.3 Planejar o gerenciamento dos riscos: saídas 11.1.3.1 Plano de gerenciamento dos riscos O plano de gerenciamento dos riscos é um componente do plano de gerenciamento do projeto, e descreve como as atividades de gerenciamento dos riscos serão estruturadas e executadas. O plano de gerenciamento dos riscos inclui o seguinte: • Metodologia. Define as abordagens, ferramentas e fontes de dados que podem ser usadas para realizar o gerenciamento dos riscos no projeto. • Papéis e responsabilidades. Define o líder, o apoio e os membros da equipe de gerenciamento dos riscos para cada tipo de atividade do plano de gerenciamento dos riscos, e explica suas responsabilidades. • Orçamento. Estima os fundos com base nos recursos designados, para inclusão na linha de base de custos, e estabelece os protocolos para aplicação das reservas de contingência e gerenciamento. • Prazos. Define quando e com que frequência os processos de gerenciamento dos riscos serão realizados durante o ciclo de vida do projeto, estabelece os protocolos para aplicação das reservas de contingências do cronograma e estabelece as atividades de gerenciamento dos riscos a serem incluídas no cronograma do projeto.
  • 344.
    11 - GERENCIAMENTODOS RISCOS DO PROJETO 317 11 ©2013 Project Management Institute. Um Guia do Conhecimento em Gerenciamento de Projetos (Guia PMBOK® ) — Quinta Edição • Categorias de riscos. Fornece um meio de agrupar possíveis causas de riscos. Podem ser usadas várias abordagens como, por exemplo, uma estrutura baseada nos objetivos do projeto por categoria. A estrutura analítica dos riscos (EAR) ajuda a equipe do projeto a considerar muitas fontes a partir das quais os riscos podem surgir em um exercício de identificação de riscos. Diferentes estruturas de EARs serão apropriadas para diferentes tipos de projetos. Uma organização pode usar uma estrutura de categorização previamente preparada, que pode ter a forma de uma simples lista de categorias ou ser estruturada em uma EAR. A EAR é uma representação hierárquica dos riscos, de acordo com suas categorias de riscos. Um exemplo é apresentado na Figura 11-4. Projeto 4 Gerenciamento de projetos 4.1 Estimativa 4.2 Planejamento 4.3 Controle 4.4 Comunicação 1 Técnico 2 Externo 3 Organizacional 3.1 Dependências do projeto 3.2 Recursos 3.3 Financiamento 3.4 Priorização 2.1 Subcontratadas e fornecedores 2.2 Regulador 2.3 Mercado 2.4 Cliente 2.5 Condições climáticas 1.1 Requisitos 1.2 Tecnologia 1.5 Qualidade 1.3 Complexidade e interfaces 1.4 Desempenhos e confiabilidade Figura 11-4. Exemplo de uma estrutura analítica dos riscos (EAR) • Definições de probabilidade e impacto dos riscos. A qualidade e a credibilidade da análise dos riscos requerem a definição de diferentes níveis de probabilidade e impacto dos riscos que são específicos ao contexto do projeto. As definições gerais dos níveis de probabilidade e impacto são adaptadas a cada projeto durante o processo Planejar o gerenciamento dos riscos,para serem usadas nos processos subsequentes. A Tabela 11-1 é um exemplo de definições de impactos negativos que poderia ser usado na avaliação dos impactos de riscos com relação a quatro objetivos do projeto. (Tabelas semelhantes poderiam ser definidas com a perspectiva dos impactos positivos.) A Tabela 11-1 ilustra as abordagens relativa e numérica (nesse caso, abordagens não lineares).
  • 345.
    11 - GERENCIAMENTODOS RISCOS DO PROJETO 318 ©2013 Project Management Institute. Um Guia do Conhecimento em Gerenciamento de Projetos (Guia PMBOK® ) — Quinta Edição Tabela 11-1. Definição de escalas de impactos para quatro objetivos do projeto Condições definidas para as escalas de impacto de um risco nos objetivos principais do projeto (Exemplos são mostrados somente para impactos negativos) Escalas relativas ou numéricas são mostradas Esta tabela apresenta exemplos de definições de impacto dos riscos para quatro objetivos diferentes do projeto. Eles devem ser ajustados no processo de Planejar o gerenciamento dos riscos para o projeto em questão e para os limites de tolerância a riscos da organização. As definições de impacto podem ser desenvolvidas para as oportunidades de uma maneira similar. Objetivo do projeto Custo Tempo Escopo Qualidade Muito baixo /0,05 Baixo /0,10 Moderado /0,20 Alto /0,40 Muito alto /0,80 Aumento insignificante do custo Aumento insignificante do tempo Diminuição pouco notável do escopo Degradação pouco notável da qualidade 10% aumento do custo 5% aumento do tempo Áreas secundárias do escopo afetadas Somente aplicações muito exigentes são afetadas 10 - 20% aumento do custo 5 - 10% aumento do tempo Áreas principais do escopo afetadas Redução da qualidade requer aprovação do patrocinador 20 - 40% aumento do custo 10 - 20% aumento do tempo Redução do escopo inaceitável para o patrocinador Redução do escopo inaceitável para o patrocinador 40% aumento do custo 20% aumento do tempo Produto final do projeto é efetivamente inútil Produto final do projeto é efetivamente inútil • Matriz de probabilidade e impacto. Matriz de probabilidade e impacto é uma rede para o mapeamento de probabilidade de ocorrência de cada risco e o seu impacto nos objetivos do projeto caso tal risco ocorra. Os riscos são priorizados de acordo com suas implicações potenciais de afetar os objetivos do projeto. Uma abordagem típica de priorização dos riscos é usar uma tabela de referência ou uma matriz de probabilidade e impacto. As combinações específicas de probabilidade e impacto que fazem com que um risco seja classificado com importância “alta”, “moderada” ou “baixa” são geralmente definidas pela organização. • Tolerâncias revisadas das partes interessadas. As tolerâncias das partes interessadas, conforme se aplicam ao projeto específico, podem ser revisadas no processo Planejar o gerenciamento dos riscos. • Formatos de relatórios. Os formatos de relatórios definem como os resultados do processo de gerenciamento dos riscos serão documentados, analisados e comunicados. Eles descrevem o conteúdo e o formato do registro dos riscos, assim como quaisquer outros relatórios de riscos necessários. • Acompanhamento. O acompanhamento documenta como as atividades de risco serão registradas para benefício do projeto atual, e como os processos de gerenciamento dos riscos serão auditorados.
  • 346.
    11 - GERENCIAMENTODOS RISCOS DO PROJETO 319 11 ©2013 Project Management Institute. Um Guia do Conhecimento em Gerenciamento de Projetos (Guia PMBOK® ) — Quinta Edição 11.2 Identificar os riscos Identificar os riscos é o processo de determinação dos riscos que podem afetar o projeto e de documentação de suas características. O principal benefício desse processo é a documentação dos riscos existentes e o conhecimento e a capacidade que ele fornece à equipe do projeto de antecipar os eventos. As entradas, ferramentas e técnicas,e saídas desse processo estão ilustradas na Figura 11-5.A Figura 11-6 ilustra o diagrama de fluxo de dados do processo. Entradas Ferramentas e técnicas Saídas .1 Plano de gerenciamento dos riscos .2 Plano de gerenciamento dos custos .3 Plano de gerenciamento do cronograma .4 Plano de gerenciamento da qualidade .5 Plano de gerenciamento dos recursos humanos .6 Linha de base do escopo .7 Estimativas de custos das atividades .8 Estimativas de duração das atividades .9 Registro das partes interessadas .10 Documentos do projeto .11 Documentos de aquisição .12 Fatores ambientais da empresa .13 Ativos de processos organizacionais .1 Revisões de documentação .2 Técnicas de coleta de informações .3 Análise de listas de verificação .4 Análise de premissas .5 Técnicas de diagramas .6 Análise de forças, fraquezas, oportunidades e ameaças (SWOT) .7 Opinião especializada .1 Registro dos riscos Figura 11-5. Identificar os riscos: entradas, ferramentas e técnicas, e saídas
  • 347.
    11 - GERENCIAMENTODOS RISCOS DO PROJETO 320 ©2013 Project Management Institute. Um Guia do Conhecimento em Gerenciamento de Projetos (Guia PMBOK® ) — Quinta Edição • Plano de gerenciamento dos riscos • Registro dos riscos • Registro dos riscos • Linha de base do escopo • Plano de gerenciamento do cronograma • Estimativas das durações das atividades • Plano de gerenciamento dos custos • Estimativas dos custos das atividades • Plano de gerenciamento da qualidade • Plano de gerenciamento dos recursos humanos • Documentos de aquisição • Registro das partes interessadas Gerenciamento dos riscos do projeto • Ativos de processos organizacionais • Fatores ambientais da empresa 7.2 Estimar os custos 8.1 Planejar o gerenciamento da qualidade 12.1 Planejar o gerenciamento das aquisições Documentos do projeto 5.4 Criar a estrutura analítica do projeto (EAP) 7.1 Gerenciamento dos custos do projeto 8.1 Planejar o gerenciamento da qualidade 6.5 Estimar as durações das atividades 6.1 Planejar o gerenciamento do cronograma 12.1 Planejar o gerenciamento das aquisições 13.1 Identificar as partes interessadas 9.1 Planejar o gerenciamento dos recursos humanos Empresa/ organização 11.2 Identificar os riscos 11.3 Realizar a análise qualitativa dos riscos 11.5 Planejar as respostas aos riscos 11.4 Realizar a análise quantitativa dos riscos 11.6 Controlar os riscos 11.1 Planejar o gerenciamento dos riscos 7.2 Estimar os custos 6.4 Estimar os recursos das atividades 6.5 Estimar as durações das atividades 6.6 Desenvolver o cronograma 7.3 Determinar o orçamento Figura 11-6. Diagrama do fluxo de dados do processo Identificar os riscos
  • 348.
    11 - GERENCIAMENTODOS RISCOS DO PROJETO 321 11 ©2013 Project Management Institute. Um Guia do Conhecimento em Gerenciamento de Projetos (Guia PMBOK® ) — Quinta Edição Os participantes das atividades de identificação dos riscos podem incluir o gerente do projeto, membros da equipe do projeto, a equipe de gerenciamento dos riscos (se for designada), clientes, especialistas no assunto externos à equipe do projeto, usuários finais, outros gerentes de projetos, partes interessadas e especialistas em gerenciamento dos riscos. Embora essas pessoas sejam as principais participantes na identificação dos riscos, todo o pessoal do projeto deve ser encorajado a identificar riscos. Identificar os riscos é um processo iterativo porque novos riscos podem surgir ou se tornar evidentes durante o ciclo de vida do projeto.A frequência da iteração e participação em cada ciclo variará de acordo com a situação. O formato das especificações dos riscos deve ser consistente para garantir que cada risco seja compreendido claramente e sem equívocos a fim de proporcionar a análise e o desenvolvimento de respostas eficazes. A especificação dos riscos deve oferecer a capacidade de comparar o efeito relativo de um risco em relação a outros riscos no projeto. O processo deve envolver a equipe do projeto de modo que ela possa desenvolver e manter um sentido de propriedade e responsabilidade pelos riscos e ações associadas de resposta aos riscos. As partes interessadas externas à equipe do projeto podem fornecer informações objetivas adicionais. 11.2.1 Identificar os riscos: entradas 11.2.1.1 Plano de gerenciamento dos riscos Descrito na Seção 11.1.3.1. Os principais elementos do plano de gerenciamento dos riscos que contribuem para o processo Identificar os riscos são as atribuições de papéis e responsabilidades, a provisão para atividades de gerenciamento dos riscos no orçamento e no cronograma, e as categorias de riscos que às vezes são expressas em uma estrutura analítica dos riscos (Figura 11-4). 11.2.1.2 Plano de gerenciamento dos custos Descrito na Seção 7.1.3.1. O plano de gerenciamento dos custos fornece processos e controles que podem ser usados para identificar os riscos em todo o projeto. 11.2.1.3 Plano de gerenciamento do cronograma Descrito na Seção 6.1.3.1. O plano de gerenciamento do cronograma fornece uma visão dos objetivos e expectativas de prazo/cronograma do projeto que podem ser impactados pelos riscos (conhecidos e não conhecidos). 11.2.1.4 Plano de gerenciamento da qualidade Descrito na Seção 8.1.3.1. O plano de gerenciamento da qualidade fornece uma linha de base de medidas e métricas da qualidade para uso na identificação dos riscos.
  • 349.
    11 - GERENCIAMENTODOS RISCOS DO PROJETO 322 ©2013 Project Management Institute. Um Guia do Conhecimento em Gerenciamento de Projetos (Guia PMBOK® ) — Quinta Edição 11.2.1.5 Plano de gerenciamento dos recursos humanos Descrito na Seção 5.1.3.1. O plano de gerenciamento dos recursos humanos fornece orientação sobre como os recursos humanos do projeto devem ser identificados, mobilizados, gerenciados e, por fim, liberados. Ele também define os papéis, responsabilidades e organogramas do projeto, além do plano de gerenciamento de pessoal, com um papel fundamental no processo Identificar os riscos. 11.2.1.6 Linha de base do escopo Descrita na Seção 5.4.3.1.As premissas do projeto são encontradas na especificação do escopo do projeto. A incerteza nas premissas do projeto deve ser avaliada como causa potencial de risco do projeto. A EAP é uma entrada essencial para a identificação de riscos, pois facilita o entendimento dos riscos potenciais nos níveis micro e macro. Os riscos podem ser identificados e subsequentemente acompanhados nos níveis de resumo, conta de controle e/ou de pacote de trabalho. 11.2.1.7 Estimativas dos custos das atividades Descritas na Seção 7.2.3.1. As análises das estimativas de custos das atividades são úteis para identificar riscos, pois fornecem uma avaliação quantitativa do custo provável para concluir as atividades programadas e, idealmente, são expressas como um intervalo que indica o(s) grau(s) de risco. A análise pode resultar em projeções que indicam se a estimativa é suficiente ou insuficiente para concluir a atividade (isto é, se constitui um risco para o projeto). 11.2.1.8 Estimativas de duração das atividades Descritas na Seção 6.5.3.1.As análises das estimativas de duração das atividades são úteis na identificação dos riscos relacionados com as provisões de tempo para as atividades ou o projeto como um todo, novamente com um intervalo de estimativas que indica o(s) grau(s) relativo(s) de risco. 11.2.1.9 Registro das partes interessadas Descrito na Seção 13.1.3.1. As informações sobre as partes interessadas são úteis na solicitação de entradas para a identificação dos riscos, pois garantem que as principais partes interessadas, especialmente a parte interessada, o patrocinador e o cliente sejam entrevistados ou, de outra forma, participem do processo Identificar os riscos.
  • 350.
    11 - GERENCIAMENTODOS RISCOS DO PROJETO 323 11 ©2013 Project Management Institute. Um Guia do Conhecimento em Gerenciamento de Projetos (Guia PMBOK® ) — Quinta Edição 11.2.1.10 Documentos do projeto Os documentos do projeto fornecem à equipe do projeto informações sobre decisões que ajudam a melhor identificar os riscos do projeto. Os documentos do projeto melhoram as comunicações entre os membros da equipe e com as partes interessadas e incluem, entre outros: • Termo de abertura do projeto, • Cronograma do projeto, • Diagramas de rede do cronograma, • Registro das questões, • Lista de verificação da qualidade, e • Outras informações consideradas úteis para a identificação dos riscos. 11.2.1.11 Documentos de aquisição Definidos na Seção 12.1.3.3. Se o projeto exigir a aquisição externa de recursos, os documentos de aquisição tornam-se uma entrada importante no processo Identificar os riscos. A complexidade e o nível de detalhe dos documentos de aquisição devem ser consistentes com o valor e os riscos associados com a aquisição planejada. 11.2.1.12 Fatores ambientais da empresa Descritos na Seção 2.1.5. Os fatores ambientais da empresa que podem influenciar o processo Identificar os riscos incluem, entre outros: • Informações publicadas, incluindo bancos de dados comerciais, • Estudos acadêmicos, • Listas de verificação publicadas, • Benchmarking, • Estudos do setor, e • Atitudes em relação ao risco.
  • 351.
    11 - GERENCIAMENTODOS RISCOS DO PROJETO 324 ©2013 Project Management Institute. Um Guia do Conhecimento em Gerenciamento de Projetos (Guia PMBOK® ) — Quinta Edição 11.2.1.13 Ativos de processos organizacionais Descritos na Seção 2.1.4. Os ativos de processos organizacionais que podem influenciar o processo Identificar os riscos incluem, mas não estão limitados, a: • Arquivos do projeto, incluindo dados reais, • Controles organizacionais e de processo do projeto, • Modelos de especificação de riscos, e • Lições aprendidas. 11.2.2 Identificar os riscos: ferramentas e técnicas 11.2.2.1 Revisões de documentação Pode ser feita uma revisão estruturada da documentação do projeto, incluindo planos, premissas, arquivos de projetos anteriores, acordos e outras informações.A qualidade dos planos, assim como a consistência entre esses planos e os requisitos e as premissas do projeto, podem ser indicadores de riscos no projeto. 11.2.2.2 Técnicas de coleta de informações Exemplos de técnicas de coleta de informações usadas na identificação dos riscos incluem: • Brainstorming. O objetivo do brainstorming é obter uma lista completa dos riscos do projeto.A equipe do projeto normalmente realiza um brainstorming, frequentemente com um conjunto multidisciplinar de especialistas que não fazem parte da equipe. As ideias sobre os risco no projeto são geradas sob a liderança de um facilitador, seja em uma sessão tradicional de brainstorming de forma livre, com ideias fornecidas pelos participantes ou estruturada, usando técnicas de entrevista em grupo. As categorias de riscos, como uma estrutura analítica dos riscos, podem ser usadas como uma estrutura. Os riscos são então identificados e categorizados de acordo com o tipo e suas definições são refinadas. • Técnica Delphi. A técnica Delphi é uma maneira de obter um consenso de especialistas. Os especialistas em riscos do projeto participam anonimamente nessa técnica. O facilitador usa um questionário para solicitar ideias sobre riscos importantes do projeto. As respostas são resumidas e redistribuídas aos especialistas para comentários adicionais. O consenso pode ser obtido após algumas rodadas desse processo. A técnica Delphi ajuda a reduzir a parcialidade nos dados e evita que alguém possa influenciar indevidamente o resultado.
  • 352.
    11 - GERENCIAMENTODOS RISCOS DO PROJETO 325 11 ©2013 Project Management Institute. Um Guia do Conhecimento em Gerenciamento de Projetos (Guia PMBOK® ) — Quinta Edição • Entrevistas. Entrevistar participantes experientes do projeto, partes interessadas e especialistas no assunto pode ajudar a identificar riscos. • Análise da causa principal. A análise da causa principal é uma técnica específica para identificar um problema, descobrir as causas subjacentes que levaram ao problema e desenvolver ações preventivas. 11.2.2.3 Análise de listas de verificação As listas de verificação de riscos são desenvolvidas com base nas informações históricas e no conhecimento acumulado, a partir de projetos anteriores semelhantes e outras fontes de informações. O nível mais baixo da EAR também pode ser usado como uma lista de verificação de riscos. Embora uma lista de verificação possa ser rápida e simples, é impossível criar uma lista completa, e deve ser tomado todo o cuidado para assegurar que a lista de verificação não seja usada para evitar o esforço de identificação adequada dos riscos. A equipe também deve explorar os itens que não aparecem na lista de verificação. Além disso, a lista de verificação deve ser revisada de vez em quando para remover ou arquivar itens relacionados. Essa lista deve ser revisada durante o encerramento do projeto para incorporar as novas lições aprendidas e ser aprimorada para uso em projetos futuros. 11.2.2.4 Análise de premissas Todos os projetos e seus planos são concebidos e desenvolvidos com base em um conjunto de hipóteses, cenários ou premissas. A análise de premissas explora a validade das premissas em relação ao projeto. Ela identifica os riscos do projeto decorrentes do caráter inexato,instável,inconsistente ou incompleto das premissas. 11.2.2.5 Técnicas de diagramas As técnicas de diagramas de riscos podem incluir: • Diagramas de causa e efeito. Também são conhecidos como diagramas de Ishikawa ou de espinha de peixe e são úteis para identificar as causas dos riscos. • Diagramas de sistema ou fluxogramas. Mostram como os vários elementos de um sistema se interrelacionam, e o mecanismo de causalidade. • Diagramas de influência. Representações gráficas de situações que mostram influências causais, ordem dos eventos no tempo e outras relações entre variáveis e resultados, como mostrados na Figura 11-7.
  • 353.
    11 - GERENCIAMENTODOS RISCOS DO PROJETO 326 ©2013 Project Management Institute. Um Guia do Conhecimento em Gerenciamento de Projetos (Guia PMBOK® ) — Quinta Edição Atividade do projeto Estimativas do projeto Entregas Condição do risco Figura 11-7. Diagramas de influência 11.2.2.6 Análise de forças, fraquezas, oportunidades e ameaças (SWOT) Essa técnica examina o projeto do ponto de vista de suas forças e fraquezas, oportunidades e ameaças (SWOT), a fim de aumentar a abrangência dos riscos identificados, incluindo os riscos gerados internamente. A técnica começa com a identificação das forças e fraquezas da organização, enfatizando a organização do projeto, ou a área de negócio em geral. Em seguida, a análise SWOT identifica as oportunidades do projeto resultantes das forças da organização, assim como as ameaças decorrentes das fraquezas. Essa análise também examina o grau com que as forças da organização compensam as ameaças e as oportunidades que podem superar as fraquezas.
  • 354.
    11 - GERENCIAMENTODOS RISCOS DO PROJETO 327 11 ©2013 Project Management Institute. Um Guia do Conhecimento em Gerenciamento de Projetos (Guia PMBOK® ) — Quinta Edição 11.2.2.7 Opinião especializada Os riscos podem ser identificados diretamente por especialistas com experiência relevante em projetos ou áreas de negócios semelhantes. Esses especialistas devem ser identificados pelo gerente do projeto e convidados a considerar todos os aspectos do projeto, além de sugerir os riscos possíveis com base na sua experiência anterior e nas áreas de especialização. A parcialidade dos especialistas deve ser levada em consideração nesse processo. 11.2.3 Identificar os riscos: saídas 11.2.3.1 Registro dos riscos O principal resultado do processo Identificar os riscos é a entrada inicial no registro dos riscos. O registro dos riscos é o documento em que os resultados da análise dos riscos e o planejamento das respostas aos riscos são registrados. Ele contém os resultados dos outros processos de gerenciamento dos riscos, conforme são conduzidos, resultando em um aumento no nível e no tipo de informações contidas no registro dos riscos ao longo do tempo. A preparação do registro dos riscos começa no processo Identificar os riscos com as informações a seguir e, então, fica disponível para outros processos de gerenciamento do projeto e de gerenciamento dos riscos do projeto: • Lista dos riscos identificados. Os riscos identificados são descritos com o maior número de detalhes possível. Pode-se usar uma estrutura para a descrição dos riscos usando as especificações de riscos como,por exemplo,o EVENTO pode ocorrer,causando o IMPACTO,ou Se UMA CAUSA existe, o EVENTO pode ocorrer, levando ao EFEITO.Além da lista de riscos identificados, as causas principais desses riscos podem ficar mais evidentes. Essas são as condições ou os eventos fundamentais que podem provocar um ou mais riscos identificados. Eles devem ser registrados e usados para apoiar a futura identificação de riscos para este e outros projetos. • Lista de respostas potenciais. As respostas potenciais a um risco às vezes podem ser identificadas durante o processo Identificar os riscos. Essas respostas, se identificadas nesse processo, podem ser úteis como entradas para o processo Planejar as respostas aos riscos.
  • 355.
    11 - GERENCIAMENTODOS RISCOS DO PROJETO 328 ©2013 Project Management Institute. Um Guia do Conhecimento em Gerenciamento de Projetos (Guia PMBOK® ) — Quinta Edição 11.3 Realizar a análise qualitativa dos riscos Realizar a análise qualitativa dos riscos é o processo de priorização de riscos para análise ou ação adicional através da avaliação e combinação de sua probabilidade de ocorrência e impacto. O principal benefício deste processo é habilitar os gerentes de projetos a reduzir o nível de incerteza e focar os riscos de alta prioridade. As entradas, ferramentas e técnicas, e saídas desse processo estão ilustradas na Figura 11-8. A Figura 11-9 retrata o diagrama de fluxo de dados do processo. Entradas Ferramentas e técnicas Saídas .1 Plano de gerenciamento dos riscos .2 Linha de base do escopo .3 Registro dos riscos .4 Fatores ambientais da empresa .5 Ativos de processos organizacionais .1 Avaliação de probabilidade e impacto dos riscos .2 Matriz de probabilidade e impacto .3 Avaliação de qualidade dos dados sobre riscos .4 Categorização de riscos .5 Avaliação da urgência dos riscos .6 Opinião especializada .1 Atualizações nos documentos do projeto Figura 11-8. Realizar a análise qualitativa dos riscos: entradas, ferramentas e técnicas, e saídas Gerenciamento dos riscos do projeto 11.3 Realizar a análise qualitativa dos riscos 11.1 Planejar o gerenciamento dos riscos 11.2 Identificar os riscos • Atualizações nos documentos do projeto • Registro dos riscos• Plano de gerenciamento dos riscos • Fatores ambientais da empresa • Ativos de processos organizacionais • Linha de base do escopo 5.4 Criar a EAP Empresa/ organização Documentos do projeto Figura 11-9. Diagrama do fluxo de dados do processo Realizar a análise qualitativa dos riscos
  • 356.
    11 - GERENCIAMENTODOS RISCOS DO PROJETO 329 11 ©2013 Project Management Institute. Um Guia do Conhecimento em Gerenciamento de Projetos (Guia PMBOK® ) — Quinta Edição O processo Realizar a análise qualitativa dos riscos avalia a prioridade dos riscos identificados usando a sua probabilidade relativa ou plausibilidade de ocorrência, o impacto correspondente nos objetivos do projeto se os riscos ocorrerem, assim como outros fatores, como o intervalo de tempo para resposta e a tolerância a riscos da organização associada com as restrições de custo, cronograma, escopo e qualidade do projeto. Essas avaliações refletem a atitude da equipe do projeto e das outras partes interessadas do projeto em relação ao risco. Portanto, uma avaliação eficaz requer a identificação explícita e o gerenciamento das abordagens dos riscos dos principais participantes no processo Realizar a análise qualitativa dos riscos. Caso essas abordagens dos riscos gerem parcialidade na avaliação dos riscos identificados, tal parcialidade deve ser identificada e corrigida com atenção. O estabelecimento de definições dos níveis de probabilidade e impacto pode reduzir a influência da parcialidade. A criticalidade do tempo das ações relativas aos riscos pode aumentar a importância do risco. Uma avaliação da qualidade das informações disponíveis sobre os riscos do projeto também ajuda a esclarecer a avaliação da importância do risco para o projeto. O processo Realizar a análise qualitativa dos riscos normalmente é um meio rápido e econômico de estabelecer as prioridades do processo Planejar as respostas aos riscos e define a base para o processo Realizar a Análise quantitativa dos riscos,se necessária.O processo Realizar a análise qualitativa dos riscos é realizado regularmente durante todo o ciclo de vida do projeto, como definido no plano de gerenciamento dos riscos do projeto. Esse processo pode resultar no processo Realizar a análise quantitativa dos riscos (Seção 11.4) ou diretamente no processo Planejar as respostas aos riscos (Seção 11.5). 11.3.1 Realizar a análise qualitativa dos riscos: entradas 11.3.1.1 Plano de gerenciamento dos riscos Descrito na Seção 11.1.3.1. Os principais elementos do plano de gerenciamento dos riscos usados no processo Realizar a análise qualitativa dos riscos incluem os papéis e responsabilidades para conduzir o gerenciamento dos riscos, orçamentos, atividades do cronograma para gerenciamento dos riscos, categorias de riscos, definições de probabilidade e impacto, a matriz de probabilidade e impacto e a revisão das tolerâncias a riscos das partes interessadas. Essas entradas geralmente são adaptadas ao projeto durante o processo Planejar o gerenciamento dos riscos. Se não estiverem disponíveis, elas poderão ser criadas durante o processo Realizar a análise qualitativa dos riscos. 11.3.1.2 Linha de base do escopo Descrita na Seção 5.4.3.1. Os riscos nos projetos de tipo comum ou recorrente tendem a ser melhor entendidos. Os projetos que usam tecnologias de ponta ou pioneiras, ou que são altamente complexos, tendem a ter mais incertezas. Isso pode ser avaliado através do exame da linha de base do escopo.
  • 357.
    11 - GERENCIAMENTODOS RISCOS DO PROJETO 330 ©2013 Project Management Institute. Um Guia do Conhecimento em Gerenciamento de Projetos (Guia PMBOK® ) — Quinta Edição 11.3.1.3 Registro dos riscos Descrito na Seção 11.2.3.1. O registro dos riscos contém as informações que serão usadas para avaliar e priorizar os riscos. 11.3.1.4 Fatores ambientais da empresa Descritos na Seção 2.1.5. Os fatores ambientais da empresa podem fornecer a visão e o contexto para a avaliação dos riscos, tais como: • Estudos do setor de projetos semelhantes por especialistas em riscos, e • Bancos de dados de riscos disponibilizados pelo setor ou por fontes proprietárias. 11.3.1.5 Ativos de processos organizacionais Descritos na Seção 2.1.4.Os ativos de processos organizacionais que podem influenciar o processo Realizar a análise qualitativa dos riscos incluem informações de projetos semelhantes concluídos anteriormente. 11.3.2 Realizar a análise qualitativa dos riscos: ferramentas e técnicas 11.3.2.1 Avaliação de probabilidade e impacto dos riscos A análise de probabilidade de riscos investiga a probabilidade de ocorrência de cada risco específico. A avaliação do impacto de riscos investiga o efeito potencial sobre um objetivo do projeto, como cronograma, custo, qualidade ou desempenho, incluindo tanto os efeitos negativos das ameaças como os efeitos positivos das oportunidades. A avaliação da probabilidade e do impacto é feita para cada risco identificado.Os riscos podem ser avaliados em entrevistas ou reuniões com participantes selecionados por sua familiaridade com as categorias dos riscos na agenda. São incluídos membros da equipe do projeto e pessoas competentes externas ao projeto. O nível de probabilidade de cada risco e seu impacto em cada objetivo são avaliados durante a entrevista ou reunião. Também são registrados detalhes explicativos, incluindo as premissas que justificam os níveis atribuídos.As probabilidades e os impactos dos riscos são classificados de acordo com as definições fornecidas no plano de gerenciamento dos riscos. Os riscos com baixas classificações de probabilidade e impacto serão incluídos no registro dos riscos como parte da lista de observação para monitoramento futuro.
  • 358.
    11 - GERENCIAMENTODOS RISCOS DO PROJETO 331 11 ©2013 Project Management Institute. Um Guia do Conhecimento em Gerenciamento de Projetos (Guia PMBOK® ) — Quinta Edição 11.3.2.2 Matriz de probabilidade e impacto Os riscos podem ser priorizados para uma posterior análise quantitativa e planejamento de respostas aos riscos com base na sua classificação de riscos. As classificações dos riscos são designadas com base na avaliação da sua probabilidade e impacto. A avaliação da importância de cada risco e a prioridade de atenção é normalmente conduzida usando uma tabela de referência ou uma matriz de probabilidade e impacto. Essa matriz especifica as combinações de probabilidade e impacto que resultam em uma classificação dos riscos como de prioridade baixa, moderada ou alta. Podem ser usados termos descritivos ou valores numéricos, dependendo da preferência organizacional. Cada risco é classificado de acordo com a sua probabilidade de ocorrência e impacto em um objetivo, se ele realmente ocorrer. A organização deve determinar que combinações de probabilidade e impacto resultam em uma classificação de alto risco, risco moderado e baixo risco. Em uma matriz em preto e branco, essas condições são indicadas pelos diferentes tons de cinza. Especificamente na Figura 11-10, a área cinza escuro (com os números maiores) representa alto risco; a área cinza médio (com os números menores) representa baixo risco, e a área cinza claro (com os números intermediários) representa risco moderado. Em geral, essas regras de classificação de riscos são especificadas pela organização antes do projeto e incluídas nos ativos de processos organizacionais. As regras de classificação de riscos podem ser adaptadas ao projeto específico no processo Planejar o gerenciamento dos riscos. Matriz de probabilidade e impacto Probabilidade 0,90 0,70 0,50 0,30 0,10 0,05 0,04 0,03 0,02 0,01 0,05/ Muito baixo 0,09 0,07 0,05 0,03 0,01 0,10/ Baixo 0,18 0,14 0,10 0,06 0,02 0,20/ Moderado 0,36 0,28 0,20 0,12 0,04 0,40/ Alto 0,72 0,56 0,40 0,24 0,08 0,80/ Muito alto Impacto (escala numérica) em um objetivo (por exemplo, custo, tempo, escopo ou qualidade) Cada risco é avaliado de acordo com a sua probabilidade de ocorrência e o impacto em um objetivo se ele realmente ocorrer. Os limites de tolerância da organização para riscos baixos, moderados ou altos são mostrados na matriz e determinam se o risco é alto, moderado ou baixo para aquele objetivo. Ameaças 0,05 0,04 0,03 0,02 0,01 0,05/ Muito baixo 0,09 0,07 0,05 0,03 0,01 0,10/ Baixo 0,18 0,14 0,10 0,06 0,02 0,20/ Moderado 0,36 0,28 0,20 0,12 0,04 0,40/ Alto 0,72 0,56 0,40 0,24 0,08 0,80/ Muito alto Oportunidades FIgura 11-10. Matriz de probabilidade e impacto
  • 359.
    11 - GERENCIAMENTODOS RISCOS DO PROJETO 332 ©2013 Project Management Institute. Um Guia do Conhecimento em Gerenciamento de Projetos (Guia PMBOK® ) — Quinta Edição Conforme ilustrado na Figura 11-10, a organização pode classificar um risco separadamente para cada objetivo (por exemplo, custo, tempo e escopo). Além disso, ela pode desenvolver formas de determinar uma classificação geral para cada risco. Finalmente, é possível tratar as oportunidades e ameaças na mesma matriz, usando as definições dos diferentes níveis de impacto que são adequados a cada uma delas. A pontuação dos riscos ajuda a orientar as respostas aos riscos. Por exemplo, os riscos que têm um impacto negativo nos objetivos também conhecidos como ameaças, se realmente ocorrerem, e que estão na zona de alto risco (cinza escuro) da matriz podem exigir uma ação prioritária e estratégias agressivas de resposta. As ameaças que estão na zona de baixo risco (cinza médio) podem não exigir uma ação proativa de gerenciamento além da sua inclusão no registro dos riscos como parte da lista de observação ou acréscimo de uma reserva de contingência. De forma semelhante, as oportunidades na zona de alto risco (cinza escuro) que podem ser obtidas mais facilmente e oferecem o maior benefício devem ser abordadas primeiro. As oportunidades na zona de baixo risco (cinza médio) devem ser monitoradas. 11.3.2.3 Avaliação de qualidade dos dados sobre riscos A avaliação de qualidade dos dados sobre riscos é uma técnica para avaliar o grau em que os dados sobre riscos são úteis para o gerenciamento dos riscos. Ela envolve o exame do nível em que o risco é compreendido, e também a precisão, qualidade, confiabilidade e integridade dos dados relativos ao risco. Ousodedadosderiscosdebaixaqualidadepoderesultaremumaanálisequalitativaderiscosdepoucousopara o projeto. Se a qualidade dos dados for inaceitável, pode ser necessário coletar dados melhores. Frequentemente, a coleta de informações sobre riscos é difícil e consome mais tempo e recursos que originalmente planejados. Os valores usados no exemplo da Figura 11-10 são representativos.Os números de passos na escala são geralmente estabelecidos quando a atitude da organização em relação ao risco é definida. 11.3.2.4 Categorização de riscos Os riscos do projeto podem ser categorizados por fontes de risco (por exemplo, usando a EAR), por área afetada do projeto (por exemplo, usando a EAP) ou outras categorias úteis (por exemplo, fase do projeto) para determinar as áreas do projeto mais expostas aos efeitos da incerteza. Os riscos também podem ser categorizados por causas principais comuns. Essa técnica ajuda a determinar os pacotes de trabalho, as atividades, as fases do projeto ou mesmo os papéis no projeto que podem levar ao desenvolvimento de respostas eficazes aos riscos.
  • 360.
    11 - GERENCIAMENTODOS RISCOS DO PROJETO 333 11 ©2013 Project Management Institute. Um Guia do Conhecimento em Gerenciamento de Projetos (Guia PMBOK® ) — Quinta Edição 11.3.2.5 Avaliação da urgência dos riscos Os riscos que exigem respostas a curto prazo podem ser considerados mais urgentes. Os indicadores de prioridade podem incluir a probabilidade de detectar o risco, o tempo para produzir uma resposta ao risco, sintomas e sinais de alerta e a classificação do risco. Em algumas análises qualitativas, a avaliação da urgência dos riscos pode ser combinada com a classificação dos riscos determinada a partir da matriz de probabilidade e impacto para gerar uma classificação final da gravidade dos riscos. 11.3.2.6 Opinião especializada A opinião especializada é necessária para avaliar a probabilidade e o impacto de cada risco a fim de determinar sua localização na matriz mostrada na Figura 11-10. Os especialistas geralmente são pessoas com experiência em projetos semelhantes e recentes. A obtenção de opinião especializada geralmente é realizada com o uso de entrevistas ou oficinas de riscos. A tendenciosidade dos especialistas deve ser levada em consideração nesse processo. 11.3.3 Realizar a análise qualitativa dos riscos: saídas 11.3.3.1 Atualizações nos documentos do projeto Documentos do projeto que podem ser atualizados incluem, mas não estão limitados, a: • Atualizações no registro dos riscos. À medida que novas informações são disponibilizadas através da análise qualitativa dos riscos, o registro dos riscos é atualizado. As atualizações no registro dos riscos podem incluir análises de probabilidade e impactos para cada risco, classificações ou pontuações dos riscos,informações sobre a urgência dos riscos ou a categorização dos riscos,e uma lista de observação para os riscos de baixa probabilidade ou os riscos que requeiram mais análise. • Atualizações no registro das premissas. À medida que novas informações são disponibilizadas através da análise qualitativa dos riscos, as premissas podem mudar. O registro das premissas deve ser revisto para incluir essas novas informações. As premissas podem ser incorporadas na especificação do escopo do projeto ou em um registro de premissas separado. 11.4 Realizar a análise quantitativa dos riscos Realizar a análise quantitativa dos riscos é o processo de analisar numericamente o efeito dos riscos identificados nos objetivos gerais do projeto. O principal benefício desse processo é a produção de informações quantitativas dos riscos para respaldar a tomada de decisões, a fim de reduzir o grau de incerteza dos projetos. As entradas, ferramentas e técnicas, e saídas desse processo estão ilustradas na Figura 11-11.A Figura 11-12 ilustra o diagrama de fluxo de dados do processo.
  • 361.
    11 - GERENCIAMENTODOS RISCOS DO PROJETO 334 ©2013 Project Management Institute. Um Guia do Conhecimento em Gerenciamento de Projetos (Guia PMBOK® ) — Quinta Edição Entradas Ferramentas e técnicas Saídas .1 Plano de gerenciamento dos riscos .2 Plano de gerenciamento dos custos .3 Plano de gerenciamento do cronograma .4 Registro dos riscos .5 Fatores ambientais da empresa .6 Ativos de processos organizacionais .1 Técnicas de coleta e apresentação de dados .2 Técnicas de modelagem e análise quantitativa dos riscos .3 Opinião especializada .1 Atualizações nos documentos do projeto Figura 11-11. Realizar a análise quantitativa dos riscos: entradas, ferramentas e técnicas, e saídas Gerenciamento dos riscos do projeto 11.4 Realizar a análise quantitativa dos riscos 11.1 Planejar o gerenciamento dos riscos 11.2 Identificar os riscos • Atualizações nos documentos do projeto • Registro dos riscos • Plano de gerenciamento dos riscos • Ativos de processos organizacionais • Fatores ambientais da empresa • Plano de gerenciamento dos custos 7.1 Planejar o gerenciamento dos custos • Plano de gerenciamento do cronograma 6.1 Planejar o gerenciamento do cronograma Empresa/ organização Documentos do projeto Figura 11-12. Diagrama do fluxo de dados do processo Realizar a análise quantitativa dos riscos O processo Realizar a análise quantitativa dos riscos é executado nos riscos que foram priorizados pelo processo Realizar a análise qualitativa dos riscos como tendo impacto potencial e substancial nas demandas concorrentes do projeto. O processo Realizar a análise quantitativa dos riscos analisa o efeito desses riscos nos objetivos do projeto. Ele é usado principalmente para avaliar o efeito agregado de todos os riscos que afetam o projeto. Quando os riscos direcionam a análise quantitativa, o processo pode ser usado para atribuir uma classificação de prioridade numérica àqueles riscos individualmente.
  • 362.
    11 - GERENCIAMENTODOS RISCOS DO PROJETO 335 11 ©2013 Project Management Institute. Um Guia do Conhecimento em Gerenciamento de Projetos (Guia PMBOK® ) — Quinta Edição O processo Realizar a análise quantitativa dos riscos geralmente segue o processo Realizar a análise qualitativa dos riscos. Em alguns casos, pode não ser possível executar o processo Realizar a análise quantitativa dos riscos devido à insuficiência de dados para desenvolver os modelos apropriados. O gerente de projetos deve usar a sua opinião especializada para determinar a necessidade e a viabilidade da análise quantitativa dos riscos. A disponibilidade de tempo e orçamento e a necessidade de especificações qualitativas ou quantitativas sobre os riscos e impactos determinarão o(s) método(s) a ser(em) usado(s) em qualquer projeto específico. O processo Realizar a análise quantitativa dos riscos deve ser repetido, quando necessário, como parte do processo Controlar os riscos para determinar se o risco geral do projeto diminuiu satisfatoriamente. As tendências podem indicar a necessidade de mais ou menos foco nas atividades de gerenciamento dos riscos. 11.4.1 Realizar a análise quantitativa dos riscos: entradas 11.4.1.1 Plano de gerenciamento dos riscos Descrito na Seção 11.1.3.1. O plano de gerenciamento dos riscos fornece diretrizes, métodos e ferramentas para serem usados na análise quantitativa dos riscos. 11.4.1.2 Plano de gerenciamento dos custos Descrito na Seção 7.1.3.1. O plano de gerenciamento dos custos fornece diretrizes sobre o estabelecimento e gerenciamento das reservas de riscos. 11.4.1.3 Plano de gerenciamento do cronograma DescritonaSeção6.1.3.1.Oplanodegerenciamentodocronogramafornecediretrizesparaoestabelecimento e gerenciamento das reservas de riscos. 11.4.1.4 Registro dos riscos Descrito na Seção 11.2.3.1. O registro dos riscos é usado como um ponto de referência para a execução da análise quantitativa dos riscos. 11.4.1.5 Fatores ambientais da empresa Descritos na Seção 2.1.5. Os fatores ambientais da empresa podem fornecer a percepção e o contexto para a análise dos riscos, tais como: • Estudos do setor de projetos semelhantes por especialistas em riscos, e • Bancos de dados de riscos disponibilizados pelo setor ou por fontes proprietárias.
  • 363.
    11 - GERENCIAMENTODOS RISCOS DO PROJETO 336 ©2013 Project Management Institute. Um Guia do Conhecimento em Gerenciamento de Projetos (Guia PMBOK® ) — Quinta Edição 11.4.1.6 Ativos de processos organizacionais Descritos na Seção 2.1.4.Os ativos de processos organizacionais que podem influenciar o processo Realizar a análise quantitativa dos riscos incluem informações de projetos anteriores semelhantes: 11.4.2 Realizar a análise quantitativa dos riscos: ferramentas e técnicas 11.4.2.1 Técnicas de coleta e apresentação de dados • Entrevistas. As técnicas de entrevistas se baseiam na experiência e em dados históricos para quantificar a probabilidade e o impacto dos riscos nos objetivos do projeto. As informações necessárias dependem dos tipos de distribuições de probabilidade que serão usados. Por exemplo, seriam coletadas informações sobre os cenários otimista (baixa), pessimista (alta) e mais prováveis para algumas distribuições comumente usadas. Exemplos de estimativas de custos de três pontos são mostrados na Figura 11-13. Informações adicionais sobre estimativas de três pontos aparecem nos processos Estimar as durações das atividades (Seção 6.5) e Estimar os custos (Seção 7.2). A documentação da base lógica das faixas de riscos e das premissas nas quais se baseiam são componentes importantes da entrevista sobre riscos, porque podem fornecer uma visão melhor sobre a confiabilidade e a credibilidade da análise. Faixas de estimativas de custos do projeto Elemento da EAP Projetar Construir Teste Total do projeto $4M $16M $11M $31M $6M $20M $15M $41M $10M $35M $23M $68M Entrevistar as partes interessadas relevantes ajuda a determinar as estimativas de três pontos para cada elemento da EAP para distribuição triangular, beta ou outras. Neste exemplo, a probabilidade de se completar o projeto na estimativa mais provável ou abaixo de $41 milhões é relativamente pequena como mostrado nos resultados da simulação na Figura 11-17 (Resultados da simulação de riscos de custos). Baixo Mais provável Alto Figura 11-13. Faixas de estimativas de custos do projeto coletadas durante a entrevista sobre riscos
  • 364.
    11 - GERENCIAMENTODOS RISCOS DO PROJETO 337 11 ©2013 Project Management Institute. Um Guia do Conhecimento em Gerenciamento de Projetos (Guia PMBOK® ) — Quinta Edição • Distribuições de probabilidade. As distribuições de probabilidades contínuas, amplamente usadas em modelagem e simulação, representam a incerteza em valores tais como durações de atividades do cronograma e custos de componentes do projeto. Podem ser usadas distribuições discretas para representar eventos incertos, como o resultado de um teste ou um cenário possível em uma árvore de decisão. A Figura 11-14 mostra dois exemplos de distribuições contínuas amplamente utilizados. Essas distribuições representam formas compatíveis com os dados normalmente desenvolvidos durante a análise quantitativa dos riscos. As distribuições uniformes podem ser usadas se não houver nenhum valor óbvio que seja mais provável que os outros entre os limites superior e inferior especificados, como no início do estágio de concepção. As distribuições beta e triangular são frequentemente usadas nas análises quantitativas dos riscos. Os dados mostrados na figura da esquerda (distribuição beta) são um exemplo da família de tais distribuições determinadas por dois “parâmetros de forma”. Outras distribuições comumente usadas incluem a uniforme, normal e lognormal. Nesses gráficos o eixo horizontal (X) representa os valores possíveis de tempo ou custo e o eixo vertical (Y) representa a probabilidade relativa. Distribuição beta Distribuição triangular 0.1 0.0 0.1 0.0 Figura 11-14. Exemplos de distribuições de probabilidades usadas com frequência
  • 365.
    11 - GERENCIAMENTODOS RISCOS DO PROJETO 338 ©2013 Project Management Institute. Um Guia do Conhecimento em Gerenciamento de Projetos (Guia PMBOK® ) — Quinta Edição 11.4.2.2 Técnicas de modelagem e análise quantitativa dos riscos As técnicas comumente usadas utilizam abordagens de análises orientadas ao evento e ao projeto,incluindo: • Análise de sensibilidade.A análise de sensibilidade ajuda a determinar que riscos têm mais impacto potencial no projeto. Ela ajuda na compreensão de como as variações dos objetivos do projeto se correlacionam com as variações em diferentes graus de incerteza. De modo oposto, ela examina até que ponto a incerteza de cada elemento do projeto afeta o objetivo examinado quando todos os outros elementos incertos são mantidos em seus valores de linha de base. Uma representação típica da análise de sensibilidade é o diagrama de tornado (Figura 11-15), usado para comparar a importância relativa e o impacto de variáveis que têm um alto grau de incerteza com aquelas mais estáveis. O diagrama de tornado é também útil na análise de cenários de riscos, com ocorrência em riscos específicos cuja análise quantitativa destaca a possibilidade de benefícios maiores que os impactos negativos correspondentes identificados. Um diagrama de tornado é um tipo especial de gráfico de barras usado na análise de sensibilidade para comparar a importância relativa das variáveis. Em um diagrama de tornado, o eixo Y contém cada tipo de incerteza com valores de base, e o eixo X contém a diferença ou correlação da incerteza ao resultado analisado. Nessa figura, cada incerteza contém uma barra horizontal e está ordenada verticalmente para mostrar incertezas com uma diferença decrescente a partir dos valores de base. Risco 1 Risco 2 Risco 3 Risco 4 Risco 5 Risco 6 Impacto negativo Impacto positivo CHAVE -15.000 -10.000 -5.000 0 5.000 10.000 15.000 20.000 Figura 11-15. Exemplo de diagrama de tornado
  • 366.
    11 - GERENCIAMENTODOS RISCOS DO PROJETO 339 11 ©2013 Project Management Institute. Um Guia do Conhecimento em Gerenciamento de Projetos (Guia PMBOK® ) — Quinta Edição • Análise do valor monetário esperado. A análise do valor monetário esperado (VME) é um conceito estatístico que calcula o resultado médio quando o futuro inclui cenários que podem ocorrer ou não (ou seja, análise em situações de incerteza). O VME das oportunidades é geralmente expresso como valores positivos, enquanto o dos riscos é expresso como valores negativos. O VME requer uma premissa de risco neutro, nem aversa nem propensa a riscos. O VME do projeto é calculado multiplicando o valor de cada resultado possível pela sua probabilidade de ocorrência e somando esses produtos. Um uso comum desse tipo de análise é a árvore de decisão (Figura 11-16). Calculado: Resultados menos custos ao longo do caminho Definição de decisão Nó de decisão Nó de probabilidade Valor do caminho de rede Decisão a ser tomada Entrada: Custo de cada decisão Saída: Decisão tomada Entrada: Probabilidade do cenário, Recompensar se ocorrer Saída: Valor monetário esperado (VME) Construir ou modernizar? $80M 60% 40% 60% 40% -$30M$36M = .60 ($80M) + .40 (–$30M) VME (antes dos custos) para construir uma nova fábrica considerando a demanda $46M = .60 ($70M) + .40 ($10M) VME (antes dos custos) para modernizar a fábrica considerando a demanda Decisão VME = $46M (o maior entre $36M e $46M) $80M = $200M – $120M –$30M = $90M – $120M $70M = $120M – $50M $10M = $60M – $50M $70M $10M OBS. 1: A árvore de decisão mostra como tomar uma decisão entre estratégias capitais de alternativas (representadas como nós de decisões”) quando o ambiente contém elementos incertos (representados como “nós de probabilidades”). OBS 2: Aqui, uma decisão está sendo tomada entre investir $120M para construir uma nova fábrica ou investir somente $50M para modernizar a fábrica existente. Para cada decisão, a demanda (que é incerta e portanto representa um “nó de probabilidade”) tem que ser considerada. Por exemplo, uma demanda forte conduz a uma receita de $200M com a nova fábrica mas a somente $120M com a fábrica modernizada, talvez devido a limitações de capacidade da fábrica modernizada. O final de cada galho mostra o efeito líquido dos resultados menos os custos. Para cada galho de decisão, todos os efeitos são adicionados (veja as áreas sombreadas) para determinar o Valor Monetário Esperado geral (VME) da decisão. Lembre-se de considerar os custos do investimento. A partir dos cálculos nas áreas sombreadas, a fábrica modernizada tem um VME maior de $46M – também o VME da decisão geral. (Esta escolha também representa o menor risco, evitando o pior resultado possível de uma perda de $30M). Demanda fraca Nó de probabilidade Final do galho Demanda forte ($200M) Demanda fraca ($90M) Demanda forte ($120M) Demanda fraca ($60M) Construir nova fábrica (Investir $120M) Modernizar a fábrica (investir $50M) Figura 11-16. Diagrama da árvore de decisão
  • 367.
    11 - GERENCIAMENTODOS RISCOS DO PROJETO 340 ©2013 Project Management Institute. Um Guia do Conhecimento em Gerenciamento de Projetos (Guia PMBOK® ) — Quinta Edição • Modelagem e simulação. A simulação de um projeto utiliza um modelo que converte as incertezas especificadas e detalhadas do projeto em possível impacto nos objetivos do projeto. As simulações são tipicamente executadas usando a técnica de Monte Carlo. Em uma simulação, o modelo do projeto é calculado várias vezes (iterado), com os valores de entrada (por exemplo, estimativas de custos ou durações das atividades) selecionados aleatoriamente para cada iteração das distribuições de probabilidades dessas variáveis. Um histograma (por exemplo, custo total ou data de término) é calculado a partir das iterações. Para uma análise de riscos de custos, a simulação utiliza estimativas de custos. Para uma análise de riscos do cronograma, são usados o diagrama de rede do cronograma e estimativas de duração. O resultado de uma simulação de riscos de custos usando o modelo de três elementos é mostrado na Figura 11-16. Ele ilustra a respectiva probabilidade de atingir determinadas metas de custos. Curvas semelhantes podem ser desenvolvidas para outros objetivos do projeto. Essa distribuição cumulativa, assumindo as variações de dados na Figura 11-13 e distribuições triangulares, mostra que o projeto só possui 12% de probabilidade de atingir a estimativa de $41 milhões. Se uma organização conservadora desejar uma probabilidade de sucesso de 75%, será necessário um orçamento de $50 milhões (uma contingência de aproximadamente 22% ($50M - $41M/$41M)). Custo total do projeto Gráfico cumulativo Custo 100% 75% 50% 25% 0% Probabilidade $30,00M $38,75M $47,50M $56,25M $65,00M 12% Mean = $46,67M $41M $50M Figura 11-17. Resultados da simulação de riscos de custos
  • 368.
    11 - GERENCIAMENTODOS RISCOS DO PROJETO 341 11 ©2013 Project Management Institute. Um Guia do Conhecimento em Gerenciamento de Projetos (Guia PMBOK® ) — Quinta Edição 11.4.2.3 Opinião especializada A opinião especializada (idealmente de especialistas com experiência relevante e recente) é necessária para identificar os impactos potenciais no custo e no cronograma, avaliar a probabilidade e para definir entradas, tais como distribuições de probabilidades, para as ferramentas. A opinião especializada também é utilizada na interpretação dos dados. Os especialistas devem ser capazes de identificar os pontos fracos das ferramentas, assim como seus pontos fortes. Os especialistas podem determinar quando uma ferramenta específica pode ou não ser adequada, considerando os recursos e a cultura da organização. 11.4.3 Realizar a análise quantitativa dos riscos: saídas 11.4.3.1 Atualizações nos documentos do projeto Os documentos do projeto são atualizados com as informações resultantes da análise quantitativa dos riscos. Por exemplo, as atualizações no registro dos riscos podem incluir: • Análise probabilística do projeto. São feitas estimativas dos resultados potenciais dos custos e do cronograma, listando as possíveis datas de término e os custos com os níveis de confiança associados. Esse resultado, geralmente expresso como uma distribuição de frequência cumulativa, é usado com as tolerâncias a riscos das partes interessadas para permitir a quantificação das reservas para contingências de custo e tempo.Essas reservas para contingências são necessárias para colocar o risco de exceder os objetivos definidos do projeto em um nível aceitável para a organização. • Probabilidade de atingir os objetivos de custo e tempo. Com os riscos existentes no projeto, a probabilidade de atingir os objetivos definidos no plano atual pode ser estimada usando os resultados da análise quantitativa dos riscos. Por exemplo, na Figura 11-17, a probabilidade de alcançar a estimativa de custo de US$ 41 milhões é de cerca de 12%. • Lista priorizada de riscos quantificados. Esta lista de riscos inclui os riscos que representam a maior ameaça ou a maior oportunidade para o projeto. Eles incluem os riscos que podem ter o maior efeito na contingência de custos e os mais prováveis de influenciar o caminho crítico. Esses riscos podem ser avaliados, em alguns casos, por meio de um diagrama de tornado gerado como resultado da análise de simulação. • Tendências nos resultados da análise quantitativa dos riscos. Conforme a análise é repetida, pode ficar aparente uma tendência que leve a conclusões que afetam as respostas aos riscos. As informações organizacionais históricas sobre cronograma, custos, qualidade e desempenho do projeto devem refletir os novos conhecimentos obtidas por meio do processo Realizar a análise quantitativa dos riscos. Esse histórico pode assumir a forma de um relatório de análise quantitativa dos riscos. Este relatório pode ser separado ou vinculado ao registro dos riscos.
  • 369.
    11 - GERENCIAMENTODOS RISCOS DO PROJETO 342 ©2013 Project Management Institute. Um Guia do Conhecimento em Gerenciamento de Projetos (Guia PMBOK® ) — Quinta Edição 11.5 Planejar as respostas aos riscos Planejar as respostas aos riscos é o processo de desenvolvimento de opções e ações para aumentar as oportunidades e reduzir as ameaças aos objetivos do projeto. O principal benefício deste processo é a abordagem dos riscos por prioridades, injetando recursos e atividades no orçamento, no cronograma e no plano de gerenciamento do projeto, conforme necessário. As entradas, ferramentas e técnicas, e saídas desse processo estão ilustradas na Figura 11-18.A Figura 11-19 retrata o diagrama de fluxo de dados do processo. Entradas Ferramentas e técnicas Saídas .1 Plano de gerenciamento dos riscos .2 Registro dos riscos .1 Estratégias para riscos negativos ou ameaças .2 Estratégias para riscos positivos ou oportunidades .3 Estratégias de respostas de contingência .4 Opinião especializada .1 Atualizações no plano de gerenciamento do projeto .2 Atualizações nos documentos do projeto Figura 11-18. Planejar as respostas aos riscos: entradas, ferramentas e técnicas, e saídas Gerenciamento dos riscos do projeto 11.5 Planejar as respostas aos riscos 11.1 Planejar o gerenciamento dos riscos 11.2 Identificar os riscos • Atualizações no plano de gerenciamento do projeto • Atualizações nos documentos do projeto • Registro dos riscos• Plano de gerenciamento dos riscos 4.2 Desenvolver o plano de gerenciamento do projeto Documentos do projeto Figura 11-19. Diagrama do fluxo de dados do processo Planejar as respostas aos riscos
  • 370.
    11 - GERENCIAMENTODOS RISCOS DO PROJETO 343 11 ©2013 Project Management Institute. Um Guia do Conhecimento em Gerenciamento de Projetos (Guia PMBOK® ) — Quinta Edição O processo Planejar as respostas aos riscos é posterior ao processo Realizar a análise qualitativa dos riscos (se for usado). Cada resposta ao risco requer uma compreensão do mecanismo pelo qual o risco será abordado. Esse é o mecanismo usado para analisar se o plano de resposta aos riscos está surtindo o efeito desejado. Ele inclui a identificação e a designação de uma pessoa (o responsável pelo resposta ao risco) para assumir a responsabilidade por cada resposta ao risco acordada e financiada. As respostas planejadas devem ser adequadas à relevância do risco, ter eficácia de custos para atender ao desafio, ser realistas dentro do contexto do projeto, acordadas por todas as partes envolvidas e ter um responsável designado. Em geral é necessário selecionar a melhor resposta ao risco entre as diversas opções possíveis. O processo Planejar as respostas aos riscos apresenta as abordagens mais usadas para o planejamento de respostas aos riscos. Os riscos incluem as ameaças e as oportunidades que podem afetar o êxito do projeto; são analisadas respostas para cada um deles. 11.5.1 Planejar as respostas aos riscos: entradas 11.5.1.1 Plano de gerenciamento dos riscos Os componentes importantes do plano de gerenciamento dos riscos incluem papéis e responsabilidades, definições de análise de riscos, intervalos de tempo para revisões (e para eliminar riscos da revisão) e limites para riscos baixos, moderados e altos. Os limites ajudam a identificar os riscos para os quais são necessárias respostas específicas. 11.5.1.2 Registro dos riscos O registro dos riscos engloba os riscos identificados, as causas principais dos riscos, listas de respostas possíveis, os proprietários dos riscos, sintomas e sinais de alerta, a classificação relativa ou lista de prioridades dos riscos do projeto, riscos que exigem respostas a curto prazo, riscos para análise adicional e resposta, tendências nos resultados da análise qualitativa e uma lista de observação, que é uma lista de riscos de baixa prioridade dentro do registro dos riscos. 11.5.2 Planejar as respostas aos riscos: ferramentas e técnicas Existemváriasestratégiasdisponíveisderespostaaosriscos.Paracadarisco,deve-seselecionaraestratégia ou a mescla de estratégias com maior probabilidade de eficácia. Ferramentas de análise de riscos, como a análise da árvore de decisão (Seção 11.4.2.2),podem ser usadas para escolher as respostas mais adequadas. São desenvolvidas ações específicas para implementar essa estratégia, incluindo estratégias principais e alternativas, conforme necessário. É possível desenvolver um plano alternativo para implementação, caso a estratégia selecionada não seja totalmente eficaz ou se um risco aceito ocorrer. Os riscos secundários também devem ser revistos. Riscos secundários são riscos que surgem como resultado direto da implementação de uma resposta ao risco. Muitas vezes, é alocada uma reserva para contingências de tempo ou custo. Caso seja desenvolvida, ela deve incluir a identificação das condições que acionam o seu uso.
  • 371.
    11 - GERENCIAMENTODOS RISCOS DO PROJETO 344 ©2013 Project Management Institute. Um Guia do Conhecimento em Gerenciamento de Projetos (Guia PMBOK® ) — Quinta Edição 11.5.2.1 Estratégias para riscos negativos ou ameaças Três estratégias que tipicamente lidam com ameaças ou riscos que podem ter impactos negativos nos objetivos do projeto, se ocorrerem, são prevenir, transferir e mitigar.A quarta estratégia, aceitar, pode ser usada tanto para riscos negativos ou ameaças quanto para riscos positivos ou oportunidades. Cada uma dessas estratégias de resposta ao risco tem uma influência variada e única na condição dos riscos. Essas estratégias devem ser escolhidas para corresponder à probabilidade e impacto do risco nos objetivos gerais do projeto. As estratégias de prevenção e mitigação são geralmente boas para riscos críticos com alto impacto, enquanto as estratégias de transferência e aceitação são geralmente boas para ameaças menos críticas e com impacto geral baixo. As quatro estratégias para riscos negativos ou ameaças são descritas abaixo em mais detalhes: • Prevenir. A prevenção de riscos é uma estratégia de resposta ao risco em que a equipe do projeto age para eliminar a ameaça ou proteger o projeto contra o seu impacto. Ela envolve a alteração do plano de gerenciamento do projeto para eliminar totalmente a ameaça. O gerente do projeto também pode isolar os objetivos do projeto do impacto do risco ou alterar o objetivo que está em perigo. Exemplos disso incluem estender o cronograma, alterar a estratégia ou reduzir o escopo. A estratégia de prevenção mais radical é a suspensão total do projeto. Alguns riscos que surgem no início do projeto podem ser evitados esclarecendo os requisitos, obtendo informações, melhorando a comunicação ou adquirindo conhecimentos especializados. • Transferir. A transferência de riscos é uma estratégia de resposta ao risco em que a equipe do projeto transfere o impacto de uma ameaça para terceiros, juntamente com a responsabilidade pela sua resposta. Transferir o risco simplesmente passa a responsabilidade de gerenciamento para outra parte, mas não o elimina. Transferir não significa negar a existência do risco através da sua transferência para um projeto futuro ou outra pessoa sem o seu conhecimento ou acordo. A transferência de riscos quase sempre envolve o pagamento de um prêmio à parte que está assumindo o risco. Transferir a responsabilidade pelo risco é mais eficaz quando se trata de exposição a riscos financeiros. As ferramentas de transferência podem ser bastante variadas e incluem, entre outras, o uso de seguros, seguros-desempenho, garantias, fianças, etc. Podem ser usados contratos ou acordos para transferir a responsabilidade de determinados riscos para outra parte. Por exemplo, quando um comprador tem recursos que o vendedor não possui, pode ser prudente transferir uma parte do trabalho e o risco correspondente de volta ao comprador por meio de um contrato. Em muitos casos, o uso de um contrato de custo mais remuneração pode transferir o risco do custo para o comprador, enquanto um contrato de preço fixo pode transferir o risco para o vendedor.
  • 372.
    11 - GERENCIAMENTODOS RISCOS DO PROJETO 345 11 ©2013 Project Management Institute. Um Guia do Conhecimento em Gerenciamento de Projetos (Guia PMBOK® ) — Quinta Edição • Mitigar. Mitigação de riscos é uma estratégia de resposta ao risco em que a equipe do projeto age para reduzir a probabilidade de ocorrência, ou impacto do risco. Ela implica na redução da probabilidade e/ou do impacto de um evento de risco adverso para dentro de limites aceitáveis. Adotar uma ação antecipada para reduzir a probabilidade e/ou o impacto de um risco ocorrer no projeto em geral é mais eficaz do que tentar reparar o dano depois de o risco ter ocorrido. Adotar processos menos complexos,fazer mais testes ou escolher um fornecedor mais estável são exemplos de ações de mitigação. A mitigação pode exigir o desenvolvimento de um protótipo para reduzir o risco de implementação de um processo ou produto a partir de um modelo de bancada. Quando não é possível reduzir a probabilidade, a resposta de mitigação pode abordar o impacto do risco concentrando em fatores que determinam sua gravidade. Por exemplo, a inclusão de redundância em um sistema pode reduzir o impacto de uma falha do componente original. • Aceitar. A aceitação de risco é uma estratégia de resposta pela qual a equipe do projeto decide reconhecer a existência do risco e não agir, a menos que o risco ocorra. Essa estratégia é adotada quando não é possível ou econômico abordar um risco específico de qualquer outra forma. Essa estratégia indica que a equipe do projeto decidiu não alterar o plano de gerenciamento do projeto para lidar com um risco, ou não conseguiu identificar outra estratégia de resposta adequada. Essa estratégia pode ser passiva ou ativa.A aceitação passiva não requer qualquer ação exceto documentar a estratégia, deixando que a equipe do projeto trate dos riscos quando eles ocorrerem, e revisar periodicamente a ameaça para assegurar que ela não mude de forma significativa. A estratégia de aceitação ativa mais comum é estabelecer uma reserva para contingências, incluindo tempo, dinheiro ou recursos para lidar com os riscos. 11.5.2.2 Estratégias para riscos positivos ou oportunidades Três das quatro respostas são sugeridas para tratar de riscos com impactos potencialmente positivos sobre os objetivos do projeto. A quarta estratégia, aceitar, pode ser usada tanto para riscos negativos ou ameaças quanto para riscos positivos ou oportunidades. Essas estratégias, descritas abaixo, são explorar, compartilhar, melhorar e aceitar. • Explorar. A estratégia explorar pode ser selecionada para riscos com impactos positivos quando a organização deseja garantir que a oportunidade seja concretizada. Essa estratégia procura eliminar a incerteza associada com um determinado risco positivo, garantindo que a oportunidade realmente aconteça. Exemplos de respostas de exploração direta incluem designar o pessoal com mais talento da organização para o projeto a fim de reduzir o tempo de conclusão, ou usar novas tecnologias ou atualizações de tecnologias para reduzir o custo e duração requeridos para alcançar os objetivos do projeto.
  • 373.
    11 - GERENCIAMENTODOS RISCOS DO PROJETO 346 ©2013 Project Management Institute. Um Guia do Conhecimento em Gerenciamento de Projetos (Guia PMBOK® ) — Quinta Edição • Melhorar. A estratégia melhorar é usada para aumentar a probabilidade e/ou os impactos positivos de uma oportunidade.Identificar e maximizar os principais impulsionadores desses riscos de impacto positivo pode aumentar a probabilidade de ocorrência. Exemplos de melhoramento de oportunidades são o acréscimo de mais recursos a uma atividade para terminar mais cedo. • Compartilhar. Compartilhar um risco positivo envolve a alocação integral ou parcial da responsabilidadedaoportunidadeaumterceiroquetenhamaiscapacidadedeexploraraoportunidade para benefício do projeto. Exemplos de ações de compartilhamento incluem a formação de parcerias de compartilhamento de riscos, equipes, empresas para fins especiais ou joint ventures, as quais podem ser estabelecidas com a finalidade expressa de aproveitar a oportunidade de modo que todas as partes se beneficiem das suas ações. • Aceitar. Aceitar uma oportunidade é estar disposto a aproveitá-la caso ela ocorra, mas não persegui- la ativamente. 11.5.2.3 Estratégias de respostas de contingência Algumas respostas são esquematizadas para serem usadas somente se certos eventos ocorrerem. Para alguns riscos,é apropriado que a equipe de projeto desenvolva um plano de respostas que só será executado sob determinadas condições predefinidas, caso acredite-se que haverá alerta suficiente para implementar o plano. Os eventos que acionam a resposta de contingência, como marcos intermediários não atingidos ou o aumento da prioridade de um fornecedor, devem ser definidos e acompanhados. As respostas aos riscos identificados usando essa técnica são muitas vezes chamadas de planos de contingência ou planos alternativos, e incluem eventos geradores identificados que colocam os planos em vigor. 11.5.2.4 Opinião especializada A opinião especializada é fornecida por pessoas experientes em relação às ações a serem adotadas para um risco específico e definido. A especialização pode ser oferecida por qualquer grupo ou pessoa com formação especializada, conhecimentos, habilidade, experiência ou treinamento para definir respostas aos riscos. 11.5.3 Planejar as respostas aos riscos: saídas 11.5.3.1 Atualizações no plano de gerenciamento do projeto Elementos do plano de gerenciamento do projeto que podem ser atualizados como resultado da execução desse processo incluem, entre outros:
  • 374.
    11 - GERENCIAMENTODOS RISCOS DO PROJETO 347 11 ©2013 Project Management Institute. Um Guia do Conhecimento em Gerenciamento de Projetos (Guia PMBOK® ) — Quinta Edição • Plano de gerenciamento do cronograma. O plano de gerenciamento do cronograma é atualizado para refletir as alterações no processo e as práticas orientadas pelas respostas aos riscos. Ele pode incluir alterações na tolerância ou no comportamento relativo ao carregamento e nivelamento de recursos, assim como atualizações no próprio cronograma. • Plano de gerenciamento dos custos. O plano de gerenciamento dos custos é atualizado para refletir as alterações no processo e nas práticas motivadas pelas respostas aos riscos. Ele pode incluir alterações na tolerância ou no comportamento relativos à contabilização dos custos, acompanhamento e relatórios, assim como atualizações na estratégia do orçamento e em como as reservas para contingências são usadas. • Plano de gerenciamento da qualidade. O plano de gerenciamento da qualidade é atualizado para refletir as alterações no processo e nas práticas motivadas pelas respostas aos riscos. Isso pode incluir alterações na tolerância ou no comportamento relativos a requisitos, garantia da qualidade ou controle da qualidade, assim como atualizações na documentação dos requisitos. • Plano de gerenciamento das aquisições. O plano de gerenciamento das aquisições pode ser atualizado para refletir alterações na estratégia, tais como alterações na decisão de fazer ou comprar, ou nos tipos de contratos, motivadas pelas respostas aos riscos. • Plano de gerenciamento dos recursos humanos. O plano de gerenciamento de pessoal, que faz parte do plano de recursos humanos, é atualizado para refletir as alterações na estrutura organizacional do projeto e nas aplicações de recursos motivadas pelas respostas aos riscos. Isso pode incluir alterações na tolerância ou no comportamento relativas à alocação de pessoal, assim como atualizações na alocação de recursos. • Linha de base do escopo. Devido aos novos trabalhos ou trabalhos omitido gerados pelas respostas aos riscos, a linha de base do cronograma pode ser atualizada para refletir essas alterações. • Linha de base do cronograma. Devido aos novos trabalhos (ou aos trabalhos omitidos) gerados pelas respostas aos riscos, a linha de base do cronograma pode ser atualizada para refletir essas alterações. • Linha de base dos custos. Devido aos novos trabalhos (ou aos trabalhos omitidos) gerados pelas respostas aos riscos, a linha de base dos custos pode ser atualizada para refletir essas alterações. 11.5.3.2 Atualizações nos documentos do projeto No processo Planejar as respostas aos riscos, vários documentos do projeto são atualizados, quando necessário. Por exemplo, as respostas aos riscos são escolhidas e acordadas, e então incluídas no registro dos riscos. O registro dos riscos deve ser documentado com um nível de detalhes que corresponda à classificação de prioridades e à resposta planejada. Em geral, os riscos altos e moderados são abordados em detalhes. Os riscos considerados de baixa prioridade são incluídos em uma lista de observação para monitoramento periódico. As atualizações no registro dos riscos podem incluir, mas não estão limitadas, a:
  • 375.
    11 - GERENCIAMENTODOS RISCOS DO PROJETO 348 ©2013 Project Management Institute. Um Guia do Conhecimento em Gerenciamento de Projetos (Guia PMBOK® ) — Quinta Edição • Responsáveis pelos riscos e as responsabilidades atribuídas; • Estratégias de respostas acordadas; • Ações específicas para implementar a estratégia de resposta escolhida; • Condições de ativação, sintomas e sinais de alerta da ocorrência dos riscos; • Orçamento e atividades do cronograma requeridas para implementar as respostas escolhidas; • Planos de contingência e ativação que exigem sua execução; • Planos alternativos para serem usados como uma reação a um risco que ocorreu e quando a principal resposta foi inadequada; • Riscos residuais que se espera que permaneçam depois que as respostas planejadas tiverem sido adotadas, bem com os que foram deliberadamente aceitos; • Riscos secundários que surgem como resultado direto da implementação de uma resposta a riscos; e • Reservas para contingências que são calculadas com base na análise quantitativa dos riscos do projeto e os limites de riscos da organização. Outras atualizações de documentos do projeto podem incluir: • Atualizações no registro das premissas. À medida que novas informações são disponibilizadas por meio da aplicação de respostas aos riscos, as premissas podem mudar. O registro das premissas deve ser revisto para incluir essas novas informações. • Atualizações na documentação técnica. À medida que novas informações são disponibilizadas através da aplicação de respostas aos riscos, as abordagens técnicas e as entregas podem ser alteradas. Qualquer documentação de apoio deve ser revista para incluir essas novas informações. • Solicitações de mudança. O planejamento de respostas a possíveis riscos pode muitas vezes resultar em recomendações de mudanças nos recursos, nas atividades, nas estimativas de custos e em outros itens identificados durante outros processos de planejamento.Quando tais recomendações são identificadas, as solicitações de mudança são geradas e processadas através do processo Realizar o controle integrado de mudanças.
  • 376.
    11 - GERENCIAMENTODOS RISCOS DO PROJETO 349 11 ©2013 Project Management Institute. Um Guia do Conhecimento em Gerenciamento de Projetos (Guia PMBOK® ) — Quinta Edição 11.6 Controlar os riscos Controlar os riscos é o processo de implementação de planos de respostas aos riscos, acompanhamento dos riscos identificados, monitoramento dos riscos residuais, identificação de novos riscos e avaliação da eficácia do processo de riscos durante todo o projeto. O principal benefício desse processo é a melhoria do grau de eficiência da abordagem dos riscos no decorrer de todo o ciclo de vida do projeto a fim de otimizar continuamente as respostas aos riscos. As entradas, ferramentas e técnicas, e saídas desse processo estão ilustradas na Figura 11-20. A Figura 11-21 ilustra o diagrama de fluxo de dados do processo. Entradas Ferramentas e técnicas Saídas .1 Plano de gerenciamento do projeto .2 Registro dos riscos .3 Dados de desempenho do trabalho .4 Relatórios de desempenho do trabalho .1 Reavaliação de riscos .2 Auditorias de riscos .3 Análise de variação e tendências .4 Medição de desempenho técnico .5 Análise de reservas .6 Reuniões .1 Informações sobre o desempenho do trabalho .2 Solicitações de mudança .3 Atualizações no plano de gerenciamento do projeto .4 Atualizações nos documentos do projeto .5 Atualizações nos ativos de processos organizacionais Figura 11-20. Controlar os riscos: entradas, ferramentas e técnicas, e saídas Gerenciamento dos riscos do projeto 11.6 Controlar os Riscos 11.2 Identificar os riscos • Registro dos riscos • Atualizações nos documentos do projeto • Atualizações no plano de gerenciamento do projeto • Atualizações nos ativos de processos organizacionais • Relatórios de desempenho do trabalho • Dados de desempenho do trabalho • Plano de gerenciamento do projeto • Solicitações de mudança • Informações sobre o desempenho do trabalho 4.5 Realizar o controle integrado de mudanças 4.2 Desenvolver o plano de gerenciamento do projeto 4.4 Monitorar e controlar o trabalho do projeto 4.2 Desenvolver o plano de gerenciamento do projeto 4.4 Monitorar e controlar o trabalho do projeto 4.3 Orientar e gerenciar o trabalho do projeto Empresa/ organização Documentos do projeto Figura 11-21. Diagrama do fluxo de dados do processo Monitorar e controlar os riscos
  • 377.
    11 - GERENCIAMENTODOS RISCOS DO PROJETO 350 ©2013 Project Management Institute. Um Guia do Conhecimento em Gerenciamento de Projetos (Guia PMBOK® ) — Quinta Edição As respostas planejadas aos riscos que estão incluídas no registro dos riscos são executadas durante o ciclo de vida do projeto, mas o trabalho do projeto deve ser continuamente monitorado em busca de riscos novos, modificados e desatualizados. O processo Controlar os riscos utiliza técnicas, como análises de variações e tendências, que requerem o uso das informações de desempenho geradas durante a execução do projeto. Outras finalidades do processo Monitorar os riscos determinam se: • As premissas do projeto ainda são válidas, • A análise mostra um risco avaliado que foi modificado ou que pode ser desativado, • As políticas e os procedimentos de gerenciamento dos riscos estão sendo seguidos, e • As reservas para contingências de custo ou cronograma devem ser modificadas de acordo com a avaliação atual dos riscos. O processo Controlar os riscos pode envolver a escolha de estratégias alternativas, a execução de um plano de contingência ou alternativo, a adoção de ações corretivas e a modificação do plano de gerenciamento do projeto. O responsável pela resposta ao risco mantém o gerente de projetos periodicamente informado sobre a eficácia do plano, os efeitos imprevistos e qualquer correção necessária para tratar o risco adequadamente. O processo Controlar os riscos também engloba a atualização nos ativos de processos organizacionais, incluindo os bancos de dados de lições aprendidas e os modelos de gerenciamento dos riscos do projeto, para benefício de projetos futuros. 11.6.1 Controlar os riscos: entradas 11.6.1.1 Plano de gerenciamento do projeto Descrito na Seção 4.2.3.1. O plano de gerenciamento do projeto, que inclui o plano de gerenciamento dos riscos, fornece orientação para o monitoramento e controle dos riscos. 11.6.1.2 Registro dos riscos O registro dos riscos contém entradas importantes que incluem riscos identificados e responsáveis pelos riscos, respostas aos riscos acordadas, ações de controle para avaliar a eficácia dos planos de respostas, respostas aos riscos,ações específicas de implementação,sintomas e sinais de alerta de riscos,riscos residuais e secundários, uma lista de observação de riscos de baixa prioridade e as reservas para contingências de tempo e custo. A lista de observação está contida no registro dos riscos e fornece uma lista de riscos de baixa prioridade.
  • 378.
    11 - GERENCIAMENTODOS RISCOS DO PROJETO 351 11 ©2013 Project Management Institute. Um Guia do Conhecimento em Gerenciamento de Projetos (Guia PMBOK® ) — Quinta Edição 11.6.1.3 Dados de desempenho do trabalho Descritos na Seção 4.3.3.2. Os dados sobre o desempenho do trabalho relativos a vários resultados de desempenho possivelmente afetados pelos riscos incluem, entre outros: • Andamento das entregas, • Progresso do cronograma, e • Custos incorridos. 11.6.1.4 Relatórios de desempenho do trabalho Descritos na Seção 4.4.3.2. Os relatórios de desempenho do trabalho usam as informações de medições do desempenho e as analisam para fornecer informações sobre o desempenho do trabalho do projeto, tais como análise de variação, dados de valor agregado e dados de previsões. Esses dados podem ter um grande impacto no controle dos riscos relativos ao desempenho. 11.6.2 Controlar os riscos ferramentas e técnicas 11.6.2.1 Reavaliação de riscos Controlar os riscos muitas vezes resulta na identificação de novos riscos, na reavaliação dos riscos atuais e no encerramento dos riscos que estão desatualizados. As reavaliações dos riscos do projeto devem ser programadas com regularidade.A quantidade e os detalhes de repetição apropriados dependem do andamento do projeto em relação aos seus objetivos. 11.6.2.2 Auditorias de riscos As auditorias de riscos examinam e documentam a eficácia das respostas para lidar com os riscos identificados e suas causas principais, bem como a eficácia do processo de gerenciamento dos riscos. O gerente de projetos é responsável por garantir que sejam realizadas auditorias com uma frequência adequada, conforme definido no plano de gerenciamento dos riscos do projeto.As auditorias de riscos podem ser incluídas nas reuniões rotineiras de revisão do projeto, ou a equipe pode decidir fazer reuniões de auditoria separadas. O formato da auditoria e seus objetivos devem ser definidos claramente antes da execução da auditoria.
  • 379.
    11 - GERENCIAMENTODOS RISCOS DO PROJETO 352 ©2013 Project Management Institute. Um Guia do Conhecimento em Gerenciamento de Projetos (Guia PMBOK® ) — Quinta Edição 11.6.2.3 Análises de variação e tendências Muitos processos de controle usam a análise da variação para comparar os resultados planejados com os resultados reais. Para fins de monitoramento e controle de riscos, deve-se fazer uma revisão das tendências na execução do projeto usando as informações do desempenho.A análise de valor agregado e outros métodos de análise de variação e tendências podem ser usados para monitorar o desempenho geral do projeto. Os resultados dessas análises podem prever o desvio potencial do projeto no término em relação às metas de custos e cronograma. O desvio em relação à linha de base no plano pode indicar o impacto potencial das ameaças ou oportunidades. 11.6.2.4 Medição de desempenho técnico A medição de desempenho técnico compara as realizações técnicas durante a execução do projeto com o cronograma de realizações técnicas. É necessária a definição de medidas quantificáveis e objetivas de desempenho técnico que possam ser usadas para comparar os resultados reais com as metas. Essas medidas de desempenho técnico podem incluir ponderação, prazos das transações, número de defeitos entregues, capacidade de armazenamento, etc. Desvio, como demonstrar mais ou menos funcionalidade do que o planejado num marco definido, pode ajudar a prever o grau de sucesso para atingir o escopo do projeto. 11.6.2.5 Análise de reservas Durante a execução do projeto podem ocorrer alguns riscos, com impactos positivos ou negativos nas reservas para contingências de orçamento ou cronograma. A análise de reservas compara a quantidade restante de reservas para contingências com a quantidade de risco restante a qualquer momento no projeto a fim de determinar se as reservas restantes são adequadas. 11.6.2.6 Reuniões O gerenciamento dos riscos do projeto deve ser um item da agenda nas reuniões periódicas de andamento do projeto. O tempo necessário para esse item variará, dependendo dos riscos identificados, da sua prioridade e da dificuldade de resposta. O gerenciamento dos riscos fica mais fácil quando é praticado com mais frequência. Discussões frequentes sobre riscos aumentam a probabilidade de as pessoas identificarem os riscos e as oportunidades.
  • 380.
    11 - GERENCIAMENTODOS RISCOS DO PROJETO 353 11 ©2013 Project Management Institute. Um Guia do Conhecimento em Gerenciamento de Projetos (Guia PMBOK® ) — Quinta Edição 11.6.3 Controlar os riscos: saídas 11.6.3.1 Informações sobre o desempenho do trabalho As informações sobre o desempenho do trabalho, como um resultado do processo Controlar os Riscos, fornecem um mecanismo para comunicar e apoiar o processo decisório do projeto. 11.6.3.2 Solicitações de mudança A implementação de planos de contingência ou soluções alternativas às vezes resulta em uma solicitação de mudança. As solicitações de mudança são preparadas e encaminhadas para o processo Realizar o controle integrado de mudanças (Seção 4.5). As solicitações de mudança também podem incluir as ações corretivas e preventivas recomendadas. • Ações corretivas recomendadas. Atividades que realinham o desempenho dos trabalhos do projeto com o plano de gerenciamento do projeto. Elas incluem planos de contingências e alternativas. Essas últimas são respostas que não foram inicialmente planejadas, mas são necessárias para lidar com os riscos emergentes que não foram identificados anteriormente ou que foram aceitos passivamente. • Ações preventivas recomendadas. Atividades para garantir que o desempenho futuro do trabalho do projeto esteja alinhado com o plano de gerenciamento do projeto. 11.6.3.3 Atualizações no plano de gerenciamento do projeto Se as solicitações de mudança aprovadas afetarem os processos de gerenciamento dos riscos, os documentos correspondentes no plano de gerenciamento do projeto serão revisados e republicados para refletir as mudanças aprovadas. Os elementos do plano de gerenciamento do projeto que podem ser atualizados são os mesmos do processo Planejar as respostas aos riscos.
  • 381.
    11 - GERENCIAMENTODOS RISCOS DO PROJETO 354 ©2013 Project Management Institute. Um Guia do Conhecimento em Gerenciamento de Projetos (Guia PMBOK® ) — Quinta Edição 11.6.3.4 Atualizações nos documentos do projeto Os documentos do projeto que podem ser atualizados como resultado do processo Controlar os riscos incluem, mas não se limitam, ao registro dos riscos. As atualizações no registro dos riscos incluem: • Resultados de reavaliações de riscos, auditorias de riscos e revisões periódicas dos riscos. Esses resultados podem incluir a identificação de novos riscos, atualizações de probabilidade, impacto, prioridade, planos de respostas, responsabilidade, e outros elementos do registro dos riscos. Os resultados também podem incluir o encerramento dos riscos que não são mais aplicáveis e a liberação das reservas associadas. • Resultados reais dos riscos do projeto e das respostas aos riscos. Essas informações podem ajudar os gerentes de projetos a planejar os riscos na organização inteira e também em projetos futuros. 11.6.3.5 Atualizações nos ativos de processos organizacionais Os processos de gerenciamento dos riscos do projeto produzem informações que podem ser usadas para projetos futuros e devem ser capturadas nos ativos de processos organizacionais. Os ativos de processos organizacionais que podem ser atualizados incluem, entre outros: • Modelos do plano de gerenciamento dos riscos, incluindo a matriz de probabilidade e impacto e o registro dos riscos, • Estrutura analítica dos riscos, e • Lições aprendidas nas atividades de gerenciamento dos riscos do projeto. Esses documentos devem ser atualizados conforme necessário e no encerramento do projeto. As versões finais do registro dos riscos e dos modelos do plano de gerenciamento dos riscos, das listas de verificação e da estrutura analítica dos riscos estão incluídas.
  • 382.
    12 - GERENCIAMENTODAS AQUISIÇÕES DO PROJETO 355 12 ©2013 Project Management Institute. Um Guia do Conhecimento em Gerenciamento de Projetos (Guia PMBOK® ) — Quinta Edição GERENCIAMENTO DAS AQUISIÇÕES DO PROJETO O gerenciamento das aquisições do projeto inclui os processos necessários para comprar ou adquirir produtos, serviços ou resultados externos à equipe do projeto. A organização pode ser tanto o comprador quanto o vendedor dos produtos, serviços ou resultados de um projeto. O gerenciamento das aquisições do projeto abrange os processos de gerenciamento de contratos e controle de mudanças que são necessários para desenvolver e administrar contratos ou pedidos de compra emitidos por membros autorizados da equipe do projeto. O Gerenciamento das aquisições do projeto também inclui a administração de todos os contratos emitidos por uma organização externa (o comprador) que está adquirindo os resultados do projeto da organização executora (o fornecedor), e a administração das obrigações contratuais atribuídas à equipe do projeto pelo contrato. A Figura 12-1 fornece uma visão geral dos processos do gerenciamento das aquisições do projeto, que inclui os seguintes itens: 12.1 Planejar o gerenciamento das aquisições— O processo de documentação das decisões de compras do projeto, especificando a abordagem e identificando fornecedores em potencial. 12.2 Conduzir as aquisições—O processo de obtenção de respostas de fornecedores, seleção de um fornecedor e adjudicação de um contrato. 12.3 Controlar as aquisições—O processo de gerenciamento das relações de aquisições, monitoramento do desempenho do contrato e realizações de mudanças e correções nos contratos, conforme necessário. 12.4 Encerrar as aquisições—O processo de finalizar cada uma das aquisições do projeto. Esses processos interagem entre si e com os de outras áreas de conhecimento como descrito com detalhes na Seção 3 e no Anexo A1. 1212
  • 383.
    12 - GERENCIAMENTODAS AQUISIÇÕES DO PROJETO 356 ©2013 Project Management Institute. Um Guia do Conhecimento em Gerenciamento de Projetos (Guia PMBOK® ) — Quinta Edição .1 Entradas .1 Plano de gerenciamento do projeto .2 Documentação dos requisitos .3 Registro dos riscos .4 Requisitos de recursos das atividades .5 Cronograma do projeto .6 Estimativas dos custos das atividades .7 Registro das partes interessadas .8 Fatores ambientais da empresa .9 Ativos de processos organizacionais .2 Ferramentas e técnicas .1 Análise de fazer ou comprar .2 Opinião especializada .3 Pesquisa de mercado .4 Reuniões .3 Saídas .1 Plano de gerenciamento das aquisições .2 Especificação do trabalho das aquisições .3 Documentos de aquisição .4 Critérios para seleção de fontes .5 Decisões de fazer ou comprar .6 Solicitações de mudança .7 Atualizações nos documentos do projeto .1 Entradas .1 Plano de gerenciamento das aquisições .2 Documentos de aquisição .3 Critérios para seleção de fontes .4 Propostas dos fornecedores .5 Documentos do projeto .6 Decisões de fazer ou comprar .7 Especificação do trabalho das aquisições .8 Ativos de processos organizacionais .2 Ferramentas e técnicas .1 Reunião com licitantes .2 Técnicas de avaliação de propostas .3 Estimativas independentes .4 Opinião especializada .5 Publicidade .6 Técnicas analíticas .7 Negociações das aquisições .3 Saídas .1 Fornecedores selecionados .2 Acordos .3 Calendários dos recursos .4 Solicitações de mudança .5 Atualizações no plano de gerenciamento do projeto .6 Atualizações nos documentos do projeto .1 Entradas .1 Plano de gerenciamento do projeto .2 Documentos de aquisição .3 Acordos .4 Solicitações de mudança aprovadas .5 Relatórios de desempenho do trabalho .6 Dados de desempenho do trabalho .2 Ferramentas e técnicas .1 Sistema de controle de mudanças no contrato .2 Análise de desempenho das aquisições .3 Inspeções e auditorias .4 Relatórios de desempenho .5 Sistemas de pagamento .6 Administração de reivindicações .7 Sistema de gerenciamento de registros .3 Saídas .1 Informações sobre o desempenho do trabalho .2 Solicitações de mudança .3 Atualizações no plano de gerenciamento do projeto .4 Atualizações nos documentos do projeto .5 Atualizações nos ativos de processos organizacionais Visão geral do gerenciamento das aquisições do projeto 12.2 Conduzir as aquisições 12.1 Planejar o gerenciamento das aquisições 12.3 Controlar as aquisições .1 Entradas .1 Plano de gerenciamento do projeto .2 Documentos de aquisição .2 Ferramentas e técnicas .1 Auditorias de aquisições .2 Negociações das aquisições .3 Sistema de gerenciamento de registros .3 Saídas .1 Aquisições encerradas .2 Atualizações nos ativos de processos organizacionais 12.4 Encerrar as aquisições Figura 12-1. Visão geral do gerenciamento das aquisições do projeto
  • 384.
    12 - GERENCIAMENTODAS AQUISIÇÕES DO PROJETO 357 12 ©2013 Project Management Institute. Um Guia do Conhecimento em Gerenciamento de Projetos (Guia PMBOK® ) — Quinta Edição Os processos de gerenciamento das aquisições do projeto envolvem acordos, incluindo contratos, que são documentos legais entre um comprador e um fornecedor. Um contrato representa um acordo mútuo que obriga o fornecedor a oferecer algo de valor (por exemplo, produtos, serviços ou resultados especificados) e obriga o comprador a fornecer uma compensação monetária ou de outro tipo. O acordo pode ser simples ou complexo, e pode refletir a simplicidade ou complexidade dos resultados e do esforço necessário. Um contrato de aquisição inclui termos e condições e pode incorporar outros itens especificados relativos ao que o fornecedor deve realizar ou fornecer.A equipe de gerenciamento do projeto é responsável por assegurar que todas as aquisições atendam às necessidades específicas do projeto e, ao mesmo tempo, cumpram as políticas de aquisição da organização. Dependendo da área de aplicação, o contrato também pode ser chamado de acordo, entendimento, subcontrato ou ordem de compra.A maioria das organizações tem políticas e procedimentos documentados que definem especificamente as regras de aquisição e determinam quem tem autoridade para assinar e administrar esses acordos em nome da organização. Embora todos os documentos do projeto possam estar sujeitos a algum tipo de revisão e aprovação, a natureza de vinculação legal do contrato ou acordo geralmente significa que ele estará sujeito a um processo de aprovação mais abrangente. Em todos os casos, o foco principal do processo de revisão e aprovação é garantir que as disposições do contrato descrevam os produtos, serviços ou resultados que atenderão à necessidade identificada do projeto. A equipe de gerenciamento do projeto pode buscar desde o início o apoio de especialistas em contratos, compras, aspectos jurídicos e disciplinas técnicas. Esse envolvimento pode ser exigido pelas políticas da organização. As diversas atividades envolvidas nos processos gerenciamento das aquisições do projeto compõem o ciclo de vida de um contrato. Através do gerenciamento ativo do ciclo de vida do contrato e uma redação cuidadosa dos termos e condições de uma aquisição, alguns riscos identificáveis do projeto podem ser compartilhados ou transferidos para um fornecedor. Firmar um contrato de produtos ou serviços é um método de alocar a responsabilidade pelo gerenciamento ou compartilhamento dos riscos potenciais. Umprojetocomplexopodeenvolverogerenciamentodemúltiploscontratosousubcontratossimultaneamente ou em sequência. Nesses casos, o ciclo de vida de cada contrato pode terminar durante qualquer fase do ciclo de vida do projeto. O gerenciamento das aquisições do projeto é analisado sob a perspectiva do relacionamento comprador-fornecedor. O relacionamento comprador-fornecedor pode existir em vários níveis em qualquer projeto, e entre organizações internas e externas à organização adquirente. Dependendo da área de aplicação, o fornecedor pode ser referido como contratante, subcontratante, vendedor, prestador de serviços ou fornecedor. Dependendo da posição do comprador no ciclo de aquisições do projeto, o comprador pode ser chamado de cliente, contratante principal, contratante, organização compradora, solicitante do serviço ou comprador. O fornecedor pode ser visto durante o ciclo de vida do contrato primeiro como um licitante, depois como a fonte selecionada e, finalmente, como o fornecedor ou vendedor contratado.
  • 385.
    12 - GERENCIAMENTODAS AQUISIÇÕES DO PROJETO 358 ©2013 Project Management Institute. Um Guia do Conhecimento em Gerenciamento de Projetos (Guia PMBOK® ) — Quinta Edição Se a aquisição não for somente de materiais de prateleira, mercadorias ou produtos comuns, o fornecedor geralmente gerenciará o trabalho como um projeto. Nesses casos: • O comprador torna-se o cliente e, portanto, é uma parte interessada principal do projeto para o fornecedor. • A equipe de gerenciamento de projetos do fornecedor preocupa-se com todos os processos de gerenciamento de projetos, não somente com os relativos a essa área de conhecimento. • Os termos e condições do contrato se tornam entradas principais para muitos dos processos de gerenciamento do fornecedor.O contrato pode realmente conter as entradas (por exemplo,resultados mais importantes, marcos principais, objetivos de custos) ou pode limitar as opções da equipe do projeto (por exemplo, a aprovação do comprador para decisões referentes a preenchimento de vagas muitas vezes é necessária em projetos de concepção). Esta seção pressupõe que o comprador de um item para o projeto seja designado para a equipe do projeto e que o fornecedor seja de uma organização externa à equipe do projeto. Pressupõe também que uma relação contratual formal será desenvolvida e exista entre o comprador e o fornecedor. No entanto, a maior parte das discussões desta seção se aplica igualmente ao trabalho não contratual, celebrado com outras unidades da equipe do projeto da organização. 12.1 Planejar o gerenciamento das aquisições Planejar o gerenciamento da aquisições é o processo de documentação das decisões de compras do projeto, especificando a abordagem e identificando fornecedores em potencial. O principal benefício deste processo é que ele determina se deve-se adquirir ou não apoio externo e, se for o caso, o que adquirir, como fazer a aquisição, a quantidade necessária, e quando efetuar a aquisição.As entradas, ferramentas e técnicas, e saídas desse processo estão ilustrados na Figura 12-2. A Figura 12-3 mostra o diagrama de fluxo de dados do processo. Entradas Ferramentas e técnicas Saídas .1 Plano de gerenciamento do projeto .2 Documentação dos requisitos .3 Registro dos riscos .4 Requisitos de recursos das atividades .5 Cronograma do projeto .6 Estimativas de custos das atividades .7 Registro das partes interessadas .8 Fatores ambientais da empresa .9 Ativos de processos organizacionais .1 Análise de fazer ou comprar .2 Opinião especializada .3 Pesquisa de mercado .4 Reuniões .1 Plano de gerenciamento das aquisições .2 Especificação do trabalho das aquisições .3 Documentos de aquisição .4 Critérios para seleção de fontes .5 Decisões de fazer ou comprar .6 Solicitações de mudança .7 Atualizações nos documentos do projeto Figura 12-2. Planejar o gerenciamento das aquisições: entradas, ferramentas e técnicas, e saídas
  • 386.
    12 - GERENCIAMENTODAS AQUISIÇÕES DO PROJETO 359 12 ©2013 Project Management Institute. Um Guia do Conhecimento em Gerenciamento de Projetos (Guia PMBOK® ) — Quinta Edição Gerenciamento das aquisições do projeto 12.1 Planejar o gerenciamento das aquisições 4.2 Desenvolver o plano de gerenciamento do projeto 12.3 Controlar as aquisições 12.4 Encerrar as aquisições 12.2 Conduzir as aquisições • Registro dos riscos • Documentação dos requisitos • Plano de gerenciamento do projeto • Solicitações de mudança • Documentos de aquisição • Decisões de fazer ou comprar • Plano de gerenciamento das aquisições • Especificação do trabalho das aquisições • Critérios para seleção de fontes • Atualizações nos documentos do projeto • Requisitos de recursos das atividades • Cronograma do projeto • Estimativas dos custos das atividades • Registro das partes interessadas • Ativos de processos organizacionais • Fatores ambientais da empresa 11.2 Identificar os riscos 13.1 Identificar as partes interessadas 4.5 Realizar o controle integrado de mudanças Documentos do projeto Empresa/ organização 5.2 Coletar os requisitos 11.2 Identificar os riscos 6.4 Estimar os recursos das atividades 6.6 Desenvolver o cronograma 7.2 Estimar os custos 13.1 Identificar as partes interessadas Figura 12-3. Diagrama do fluxo do dados do processo Planejar o gerenciamento das aquisições O processo Planejar o gerenciamento das aquisições identifica também as necessidades do projeto que podem, ou devem, ser melhor atendidas com a aquisição de produtos, serviços ou resultados fora da organização do projeto, em comparação com as necessidades do projeto que podem ser efetuadas pela equipe do projeto. Quando o projeto obtém os produtos, serviços e resultados necessários ao seu desempenho fora da organização executora, os processos desde Planejar o gerenciamento das aquisições até Encerrar as aquisições são realizados para cada item a ser adquirido.
  • 387.
    12 - GERENCIAMENTODAS AQUISIÇÕES DO PROJETO 360 ©2013 Project Management Institute. Um Guia do Conhecimento em Gerenciamento de Projetos (Guia PMBOK® ) — Quinta Edição O processo Planejar o gerenciamento das aquisições também inclui a avaliação de fornecedores potenciais, principalmente se o comprador deseja exercer algum grau de influência ou controle sobre as decisões de aquisição. Também é necessário considerar quem é responsável por obter ou controlar todas as autorizações relevantes e licenças profissionais que podem ser exigidas por leis,regulamentação ou políticas organizacionais na execução do projeto. Os requisitos do cronograma do projeto podem influenciar significativamente a estratégia durante o processo Planejar o gerenciamento das aquisições. As decisões tomadas no desenvolvimento do plano de gerenciamento das aquisições também podem influenciar o cronograma do projeto e estão integradas com os processos Desenvolver o cronograma, estimar os recursos das atividades, e com a análise de fazer ou comprar. O processo Planejar o gerenciamento das aquisições inclui a avaliação dos riscos envolvidos em cada análise de fazer ou comprar. Ele também inclui a revisão do tipo de contrato planejado para ser usado no que diz respeito a evitar e mitigar riscos, às vezes com a transferência de riscos para o fornecedor. 12.1.1 Planejar o gerenciamento das aquisições: entradas 12.1.1.1 Plano de gerenciamento do projeto Descrito na Seção 4.2.3.1. O plano de gerenciamento do projeto descreve a necessidade, a justificativa, os requisitos e os limites atuais do projeto. Ele inclui, mas não está limitado, ao conteúdo da linha de base do escopo. • Especificação do escopo do projeto. A especificação do escopo do projeto contém a descrição do escopo do produto, a descrição dos serviços e dos resultados, a lista de entregas e os critérios de aceitação, assim como informações importantes relativas às questões ou preocupações técnicas que poderiam afetar a estimativa de custos. Os exemplos de restrições podem incluir as datas de entrega requeridas, recursos qualificados disponíveis e políticas da organização. • EAP. A estrutura analítica do projeto (EAP) contém os componentes de trabalho que podem ser obtidos externamente. • Dicionário da EAP. O dicionário da EAP e a relação das detalhadas especificações do trabalho estabelecem a identificação dos resultados e a descrição do trabalho em cada componente da EAP necessário para produzir cada resultado.
  • 388.
    12 - GERENCIAMENTODAS AQUISIÇÕES DO PROJETO 361 12 ©2013 Project Management Institute. Um Guia do Conhecimento em Gerenciamento de Projetos (Guia PMBOK® ) — Quinta Edição 12.1.1.2 Documentação dos requisitos Descrita na Seção 5.2.3.1. A documentação dos requisitos pode incluir: • Informações importantes sobre os requisitos do projeto que são considerados durante o planejamento das aquisições, e • Requisitos com implicações contratuais e legais que podem incluir saúde, proteção, segurança, desempenho, fatores ambientais, seguros, direitos de propriedade intelectual, oportunidades iguais de emprego, licenças e autorizações - todos são considerados no planejamento das aquisições. 12.1.1.3 Registro dos riscos Descrito na Seção 11.2.3.1. O registro dos riscos fornece a lista de riscos, juntamente com os resultados da análise dos riscos e o planejamento das respostas aos riscos. As atualizações no registro dos riscos estão incluídas com as atualizações nos documentos do projeto na Seção 11.5.3.2,do processo Planejar as respostas aos riscos. 12.1.1.4 Requisitos de recursos das atividades DescritosnaSeção6.4.3.1.Osrequisitosderecursosdasatividadescontêminformaçõessobrenecessidades específicas como pessoal, equipamentos ou localização. 12.1.1.5 Cronograma do projeto Descrito na Seção 6.6.3.2. O cronograma do projeto contém informações sobre prazos requeridos ou datas estabelecidas para resultados. 12.1.1.6 Estimativas dos custos das atividades Descritas na Seção 7.2.3.1.As estimativas de custos desenvolvidas pela atividade de aquisição são usadas para avaliar se as licitações ou propostas recebidas de fornecedores potenciais são razoáveis. 12.1.1.7 Registro das partes interessadas Descrito na Seção 13.1.3.1. O registro das partes interessadas fornece detalhes sobre os participantes no projeto e seus interesses no projeto.
  • 389.
    12 - GERENCIAMENTODAS AQUISIÇÕES DO PROJETO 362 ©2013 Project Management Institute. Um Guia do Conhecimento em Gerenciamento de Projetos (Guia PMBOK® ) — Quinta Edição 12.1.1.8 Fatores ambientais da empresa Descritos na Seção 2.1.5. Os fatores ambientais da empresa que podem influenciar o processo Planejar o gerenciamento das aquisições incluem, mas não estão limitados, a: • Condições do mercado; • Produtos, serviços e resultados disponíveis no mercado; • Fornecedores, incluindo desempenho anterior ou reputação; • Termos e condições usuais para produtos, serviços e resultados ou para o setor específico; e • Requisitos locais exclusivos. 12.1.1.9 Ativos de processos organizacionais Descritos na Seção 2.1.4. Os vários tipos de acordos contratuais usados pela organização também influenciam as decisões para o processo Planejar o gerenciamento das aquisições. Os ativos de processos organizacionais que influenciam o processo Planejar o gerenciamento das aquisições incluem, entre outros: • Políticas, procedimentos e diretrizes formais de aquisições.A maioria das organizações tem políticas formais de aquisições e organizações compradoras. Quando esse apoio às aquisições não está disponível, a equipe do projeto terá que suprir tanto os recursos quanto os conhecimentos para executar essas atividades de aquisição. • Os sistemas de gerenciamento que são considerados no desenvolvimento do plano de gerenciamento das aquisições e na seleção dos tipos de relacionamentos contratuais a serem usados. • Um sistema estabelecido de vários níveis de fornecedores pré-qualificados com base em experiência anterior. Todas as relações contratuais legais geralmente se encaixam em uma de duas famílias genéricas: de preço fixo ou de custos reembolsáveis. Além disso, existe um terceiro tipo híbrido comumente em uso chamado de contrato por tempo e materiais. Os tipos de contratos mais populares em uso são discutidos a seguir como tipos distintos, mas na prática não é incomum combinar um ou mais tipos em uma única aquisição. • Contratos de preço fixo. Essa categoria de contratos envolve a definição de um preço fixo total para um determinado produto ou serviço, ou resultado a ser fornecido. Os contratos de preço fixo também podem incorporar incentivos financeiros para atingir ou exceder determinados objetivos do projeto, tais como datas de entrega do cronograma, desempenho técnico e de custos, ou qualquer coisa que possa ser quantificada e subsequentemente medida. Os fornecedores em contratos de preço fixo são legalmente obrigados a concluir os contratos, com possíveis prejuízos financeiros caso não consigam. Nos contratos de preço fixo, os compradores devem especificar com precisão os produtos ou serviços que estão sendo adquiridos. É possível acomodar mudanças no escopo, mas em geral com um aumento no preço do contrato.
  • 390.
    12 - GERENCIAMENTODAS AQUISIÇÕES DO PROJETO 363 12 ©2013 Project Management Institute. Um Guia do Conhecimento em Gerenciamento de Projetos (Guia PMBOK® ) — Quinta Edição ○○ Contratos de preço fixo garantido (PFG). O tipo de contrato mais usado é o PFG. É o preferido pela maioria das organizações compradoras, porque o preço das mercadorias é definido no início e não está sujeito a alterações a menos que o escopo do trabalho seja modificado. Qualquer aumento de custo devido a um desempenho adverso é responsabilidade do fornecedor, que é obrigado a concluir o estabelecido. No contrato PFG, o comprador deve especificar precisamente o produto ou os serviços a serem adquiridos, e qualquer mudança nas especificações da aquisição pode aumentar os custos para o comprador. ○○ Contrato de preço fixo com remuneração de incentivo (PFRI). Esse acordo de preço fixo dá alguma flexibilidade ao comprador e ao fornecedor, uma vez que prevê um desvio em relação ao desempenho, com incentivos financeiros vinculados ao cumprimento das métricas estabelecidas. Em geral, esses incentivos financeiros estão relacionados ao custo, cronograma ou desempenho técnico do fornecedor. As metas de desempenho são estabelecidas no início e o preço final do contrato é determinado após a conclusão de todo o trabalho com base no desempenho do fornecedor. Nos contratos PFIR, um teto de preços é definido e todos os custos acima desse teto são responsabilidade do fornecedor que tem a obrigação de concluir o trabalho. ○○ Contratos de preço fixo com ajuste econômico do preço (PF-AEP). Esse tipo de contrato é usado sempre que o período de desempenho do fornecedor se estende por um número considerável de anos, como é desejável em muitas relações de longo prazo. É um contrato de preço fixo, mas com uma cláusula especial que prevê ajustes finais predefinidos no preço do contrato devido a mudanças nas condições, tais como alterações na inflação ou aumento (ou diminuição) de custos para determinadas mercadorias. A cláusula AEP deve estar relacionada a um índice financeiro confiável que é usado para ajustar com precisão o preço final. O contrato PF-AEP tem o objetivo de proteger tanto o comprador quanto o fornecedor contra condições externas fora do seu controle. • Contratos de custos reembolsáveis. Essa categoria de contrato envolve pagamentos (reembolsos de custos) ao fornecedor por todos os custos reais e legítimos incorridos para o trabalho concluído, acrescidos de uma remuneração que corresponde ao lucro do fornecedor. Os contratos de custos reembolsáveis também incluem cláusulas de incentivos financeiros sempre que o fornecedor exceder ou ficar aquém dos objetivos definidos, tais como metas de custos, cronogramas ou desempenho técnico.Três dos tipos mais comuns de contratos de custos reembolsáveis utilizados são custo mais remuneração fixa (CMRF), custo mais remuneração de incentivo (CMRI) e custo mais remuneração concedida (CMRC).Um contrato de custos reembolsáveis dá ao projeto flexibilidade para redirecionar um fornecedor sempre que o escopo do trabalho não puder ser definido com precisão no início e precisar ser alterado, ou quando existirem altos riscos no esforço.
  • 391.
    12 - GERENCIAMENTODAS AQUISIÇÕES DO PROJETO 364 ©2013 Project Management Institute. Um Guia do Conhecimento em Gerenciamento de Projetos (Guia PMBOK® ) — Quinta Edição ○○ Contratos de custo mais remuneração fixa (CMRF). O fornecedor é reembolsado por todos os custos permitidos para realizar o trabalho do contrato e recebe o pagamento de uma remuneração fixa calculada como um percentual dos custos iniciais estimados para o projeto. A remuneração é paga somente pelo trabalho concluído e não é alterada devido ao desempenho do fornecedor. Os valores da remuneração não são alterados a menos que o escopo do projeto seja modificado. ○○ Contratos de custo mais remuneração de incentivo (CMRI). O fornecedor é reembolsado por todos os custos permitidos para a realização do trabalho e recebe uma remuneração de incentivo predeterminada se alcançar determinados objetivos de desempenho estabelecidos no contrato. Nos contratos CMRI, se os custos finais forem menores ou maiores do que os custos originais estimados, tanto o comprador quanto o fornecedor dividem as diferenças de custos, com base numa fórmula de divisão de custos prenegociada, por exemplo, uma divisão 80/20 dos valores acima/abaixo dos custos-alvo baseados no desempenho real do fornecedor. ○○ Contratos de custo mais remuneração concedida (CMRC). O fornecedor é reembolsado por todos os custos legítimos, mas a maior parte da remuneração só é recebida se forem cumpridos determinados critérios de desempenho amplos e subjetivos, definidos e incorporados ao contrato. A determinação da remuneração baseia-se somente na determinação subjetiva de desempenho do fornecedor pelo comprador e em geral não está sujeita a recursos administrativos. • Contratos por tempo e material (TM). Os contratos por tempo e material são um tipo híbrido de contrato que contêm aspectos tanto dos contratos de custos reembolsáveis quanto dos de preço fixo. Costumam ser usados para aumento de pessoal, aquisição de especialistas e qualquer apoio externo quando não é possível elaborar rapidamente uma precisa especificação do trabalho. Esses tipos de contratos são semelhantes aos contratos de custos reembolsáveis porque são modificáveis e podem estar sujeitos a um aumento de custo para o comprador. O valor total do acordo e a quantidade exata de itens a serem entregues podem não ser definidos pelo comprador no momento da adjudicação do contrato. Portanto, os contratos TM podem ter o valor aumentado como se fossem contratos de custos reembolsáveis. Muitas organizações exigem a inserção de limites máximos de valores e tempo em todos os contratos TM para evitar um crescimento ilimitado de custos. Por outro lado, os contratos TM também podem se assemelhar aos acordos de preço unitário fixo quando determinados parâmetros são especificados no contrato. Taxas unitárias de mão de obra ou materiais podem ser predefinidas pelo comprador e pelo fornecedor, incluindo o lucro do fornecedor, quando as duas partes concordam quanto aos valores de determinadas categorias de recursos, como engenheiros sênior com remuneração especificada por hora, ou categorias de materiais a taxas especificadas por unidade.
  • 392.
    12 - GERENCIAMENTODAS AQUISIÇÕES DO PROJETO 365 12 ©2013 Project Management Institute. Um Guia do Conhecimento em Gerenciamento de Projetos (Guia PMBOK® ) — Quinta Edição 12.1.2 Planejar o gerenciamento das aquisições: ferramentas e técnicas 12.1.2.1 Análise de fazer ou comprar A análise de fazer ou comprar é uma técnica geral de gerenciamento usada para determinar se um trabalho específico pode ser melhor realizado pela equipe do projeto ou se deve ser comprado de fontes externas. Às vezes o recurso existe na organização do projeto, mas pode estar alocado para outros projetos; nesse caso, pode ser necessário obter recursos fora da organização a fim de cumprir os compromissos do cronograma. As restrições de orçamento podem influenciar as decisões de fazer ou comprar. Se for tomada a decisão de comprar, também deverá ser feita uma opção posterior entre comprar ou arrendar. A análise de fazer ou comprar deve considerar todos os custos relacionados; tanto os custos diretos quanto os custos indiretos de apoio. Por exemplo, a análise do lado comprador inclui tanto o desembolso efetivo para compra do produto quanto os custos indiretos de apoio ao processo de compra e ao item comprado. Ostiposdecontratodisponíveissãotambémconsideradosduranteaanálisedecomprar.Ocompartilhamento do risco entre o comprador e o fornecedor determina os tipos de contrato adequados, enquanto os termos e condições contratuais específicos formalizam o grau de risco assumido pelo comprador ou fornecedor.Algumas jurisdições têm outros tipos de contratos definidos, por exemplo, tipos de contratos baseados nas obrigações do fornecedor, e não nas do cliente, e as partes contratuais têm a obrigação de identificar o tipo de contrato apropriado assim que cheguem a um acordo sobre a lei aplicável. 12.1.2.2 Opinião especializada A opinião técnica especializada é usada com frequência para avaliar as entradas e saídas desse processo. A opinião especializada também pode ser usada para desenvolver ou modificar os critérios que serão usados para avaliar as propostas dos fornecedores.A opinião legal especializada pode envolver os serviços de pessoal da área jurídica para fornecer auxílio em questões, termos e condições exclusivos de aquisições. Essas opiniões, incluindo os conhecimentos técnicos e comerciais, podem ser aplicadas tanto aos detalhes técnicos dos produtos, serviços ou resultados adquiridos quanto a diversos aspectos dos processos de gerenciamento das aquisições. 12.1.2.3 Pesquisa de mercado A pesquisa de mercado inclui a análise das capacidades dos setores e vendedores específicos. As equipes de aquisições podem se basear em informações obtidas em conferências, críticas online, e em uma variedade de fontes para identificar capacidades de mercado. A equipe também pode refinar objetivos específicos de aquisições para se basear em tecnologias estabelecidas, enquanto equilibra os riscos associados com a gama de vendedores que podem fornecer os materiais ou serviços desejados.
  • 393.
    12 - GERENCIAMENTODAS AQUISIÇÕES DO PROJETO 366 ©2013 Project Management Institute. Um Guia do Conhecimento em Gerenciamento de Projetos (Guia PMBOK® ) — Quinta Edição 12.1.2.4 Reuniões A pesquisa apenas pode não fornecer informações específicas suficientes para formular uma estratégia de aquisições sem reuniões adicionais de troca de informações com os licitantes potenciais. Ao colaborar com os potenciais licitantes, a organização que está adquirindo o material ou serviço pode se beneficiar, enquanto o fornecedor pode influenciar numa abordagem ou num produto mutualmente benéfico. 12.1.3 Planejar o gerenciamento das aquisições saídas 12.1.3.1 Plano de gerenciamento das aquisições O plano de gerenciamento das aquisições é um componente do plano de gerenciamento do projeto que descreve como a equipe do projeto adquirirá produtos e serviços fora da organização executora. Ele descreve como os processos de aquisição serão gerenciados, do desenvolvimento dos documentos de aquisições ao fechamento do contrato. O plano de gerenciamento das aquisições pode incluir orientações para: • Tipos de contratos a serem usados; • Questões de gerenciamento dos riscos; • Se serão usadas estimativas independentes e se elas são necessárias como critérios de avaliação; • As ações que a equipe de gerenciamento de projetos pode adotar unilateralmente,caso a organização executora tenha um departamento estabelecido de aquisições, contratos ou compras; • Documentos padronizados de aquisição, caso necessários; • Gerenciar vários fornecedores; • Coordenar as aquisições com outros aspectos do projeto, como cronogramas e relatórios de desempenho; • Quaisquer restrições e premissas que poderiam afetar as aquisições planejadas; • Lidar com o longo tempo de espera necessário para comprar alguns itens dos fornecedores e coordenar o tempo extra necessário para adquirir esses itens,com o desenvolvimento do cronograma do projeto; • Lidar com as decisões de fazer ou comprar e vinculá-las aos processos Estimar os recursos das atividades e Desenvolver o cronograma;
  • 394.
    12 - GERENCIAMENTODAS AQUISIÇÕES DO PROJETO 367 12 ©2013 Project Management Institute. Um Guia do Conhecimento em Gerenciamento de Projetos (Guia PMBOK® ) — Quinta Edição • Definir as datas agendadas em cada contrato para os resultados e coordená-las com os processos de desenvolvimento e controle do cronograma; • Identificar os requisitos de obrigações de realização ou contratos de seguros para mitigar algumas formas de riscos do projeto; • Estabelecer a orientação a ser fornecida aos fornecedores para desenvolvimento e manutenção de uma estrutura analítica do projeto (EAP); • Estabelecer a forma e o formato a serem usados para as especificações do trabalho de aquisições/ contratos; • Identificar fornecedores prequalificados para serem usados; e • Métricas de aquisições a serem usadas para gerenciar contratos e avaliar fornecedores. O plano de gerenciamento das aquisições pode ser formal ou informal, altamente detalhado ou amplamente estruturado, e é baseado nas necessidades de cada projeto. 12.1.3.2 Especificação do trabalho das aquisições A especificação do trabalho (ET) de cada aquisição é desenvolvida a partir da linha de base do escopo do projeto e define apenas a parte do escopo do projeto que deve ser incluída no contrato correspondente. A ET da aquisição descreve o item de aquisição em detalhes suficientes para permitir que os fornecedores em potencial determinem se são capazes de fornecer os produtos, serviços ou resultados. Os detalhes podem variar de acordo com a natureza do item, as necessidades do comprador ou o tipo de contrato esperado. As informações incluídas em uma ET podem incluir especificações, quantidade desejada, níveis de qualidade, dados de desempenho, período de desempenho, local do trabalho e outros requisitos. A ET das aquisições deve ser escrita de modo claro, completo e conciso. Ela inclui uma descrição de quaisquer serviços adicionais necessários, como relatórios de desempenho ou apoio operacional pós-projeto para o item adquirido. Em algumas áreas de aplicação, existem requisitos específicos de formato e conteúdo para a ET da aquisição. Cada aquisição requer uma ET, mas vários produtos ou serviços podem ser agrupados como um item de aquisição em uma única ET. A ET da aquisição pode ser revisada e refinada conforme necessário durante o processo da aquisição, até ser incorporada a um contrato assinado.
  • 395.
    12 - GERENCIAMENTODAS AQUISIÇÕES DO PROJETO 368 ©2013 Project Management Institute. Um Guia do Conhecimento em Gerenciamento de Projetos (Guia PMBOK® ) — Quinta Edição 12.1.3.3 Documentos de aquisição Os documentos de aquisição são usados para solicitar propostas dos fornecedores em potencial. Termos como licitação, oferta ou cotação são usados geralmente quando a decisão de escolha do fornecedor for baseada no preço (como na compra de itens comerciais ou padronizados) enquanto o termo proposta é usado quando outras considerações, como capacidade ou abordagem técnica, são mais importantes. São usados termos comuns para diferentes tipos de documentos de aquisição que podem incluir solicitação de informações (SDI), convite para licitação (CPL), solicitação de proposta (SDP), solicitação de cotação (SDC), aviso de oferta e convite para negociação e resposta inicial do vendedor. A terminologia específica de aquisição usada pode variar de acordo com o setor e o local da aquisição. O comprador prepara os documentos de aquisição para facilitar uma resposta exata e completa de cada fornecedor em potencial e para facilitar a avaliação das respostas. Esses documentos incluem uma descrição do tipo de resposta desejado, a especificação do trabalho da aquisição (ET) relevante e as cláusulas contratuais requeridas. Em contratos governamentais, o conteúdo e a estrutura dos documentos de aquisição podem ser definidos integral ou parcialmente por regulamentação. A complexidade e o nível de detalhe dos documentos de aquisição devem ser consistentes com o valor e os riscos associados com a aquisição planejada. Os documentos de aquisição devem ser suficientes para assegurar respostas consistentes e adequadas, mas flexíveis o bastante para permitir considerações de sugestões do fornecedor quanto a melhores formas de atender aos mesmos requisitos. A emissão de uma solicitação de aquisição a fornecedores em potencial para envio de uma proposta ou licitação é feita geralmente de acordo com as políticas da organização do comprador, que podem incluir a publicação da solicitação em jornais, publicações comerciais, registros públicos ou na Internet. 12.1.3.4 Critérios de seleção de fontes Os critérios de seleção de fontes em geral são incluídos nos documentos de solicitação de aquisições. Esses critérios são desenvolvidos e usados para classificar ou avaliar as propostas dos fornecedores e podem ser objetivos ou subjetivos. Os critérios de seleção podem se limitar ao preço de compra se o item de aquisição estiver prontamente disponível de alguns fornecedores aceitáveis. O preço de compra nesse contexto inclui o custo do item e todas as despesas subordinadas, como entrega. Outros critérios de seleção podem ser identificados e documentados para apoiar a avaliação no caso de produtos, serviços ou resultados mais complexos. Alguns critérios possíveis para seleção de fontes são:
  • 396.
    12 - GERENCIAMENTODAS AQUISIÇÕES DO PROJETO 369 12 ©2013 Project Management Institute. Um Guia do Conhecimento em Gerenciamento de Projetos (Guia PMBOK® ) — Quinta Edição • Entendimento da necessidade. Até que ponto a proposta do fornecedor atende à especificação do trabalho das aquisições? • Custo geral ou do ciclo de vida. O fornecedor selecionado produzirá o custo total de propriedade mais baixo (custo da compra mais custo operacional)? • Capacidade técnica. O fornecedor tem, ou pode-se esperar que ele adquira, a capacidade e os conhecimentos técnicos necessários? • Risco. Que nível de risco está embutido na especificação do trabalho,que nível de risco será atribuído ao fornecedor selecionado e de que modo o fornecedor poderá mitigar o risco? • Abordagem de gerenciamento. O fornecedor tem, ou pode-se esperar que desenvolva, processos e procedimentos de gerenciamento para garantir o êxito do projeto? • Abordagem técnica. As metodologias técnicas, técnicas, soluções e serviços propostos pelo fornecedor cumprem os requisitos dos documentos de aquisição, ou é provável que forneçam resultados superiores ou inferiores aos esperados? • Garantia. O que o fornecedor oferece como garantia do produto final, e por que período? • Capacidade financeira. O fornecedor tem,ou pode-se esperar que ele obtenha,de maneira razoável, os recursos financeiros necessários? • Capacidade de produção e interesse. O fornecedor tem capacidade e interesse em atender requisitos futuros potenciais? • Tamanho e tipo da empresa. A empresa do fornecedor pertence a uma categoria específica de negócios tal como uma microempresa (com desvantagens, programas específicos, etc.) conforme definido pela organização ou estabelecido pelo órgão governamental e apresentado como uma condição de concessão do acordo? • Desempenho anterior dos fornecedores. Como foi a experiência anterior com os fornecedores selecionados? • Referências. O fornecedor pode fornecer referências de clientes anteriores que confirmem sua experiência de trabalho e o cumprimento dos requisitos contratuais? • Direitos de propriedade intelectual. O fornecedor reivindica direitos de propriedade intelectual nos processos do trabalho ou nos serviços que serão usados ou nos produtos a serem produzidos para o projeto? • Direitos de propriedade. O fornecedor reivindica direitos de propriedade nos processos do trabalho ou nos serviços que serão usados ou nos produtos a serem produzidos para o projeto?
  • 397.
    12 - GERENCIAMENTODAS AQUISIÇÕES DO PROJETO 370 ©2013 Project Management Institute. Um Guia do Conhecimento em Gerenciamento de Projetos (Guia PMBOK® ) — Quinta Edição 12.1.3.5 Decisões de fazer ou comprar A análise de fazer ou comprar resulta em uma decisão sobre se um trabalho específico pode ser melhor executado pela equipe do projeto ou se deve ser comprado de fontes externas. Se a decisão for de fazer o item, o plano de aquisições deve definir os processos e acordos internos da companhia. A decisão de comprar aciona um processo semelhante de se chegar a um acordo com o fornecedor relativo ao produto ou serviços. 12.1.3.6 Solicitações de mudança Uma decisão que envolve a aquisição de mercadorias, serviços ou recursos normalmente requer uma solicitação de mudança. Outras decisões durante o planejamento das aquisições também podem gerar a necessidade de solicitações de mudança adicionais.As solicitações de mudança são processadas para revisão e disposição através do processo Realizar o controle integrado de mudanças (Seção 4.5). As mudanças no plano de gerenciamento do projeto, em seus planos auxiliares e em outros componentes podem resultar em solicitações de mudança que impactam as ações das aquisições.As solicitações de mudança são processadas para revisão e disposição através do processo Realizar o controle integrado de mudanças (Seção 4.5). 12.1.3.7 Atualizações nos documentos do projeto Os documentos do projeto que podem ser atualizados incluem, mas não estão limitados, a: • Documentação dos requisitos, • Matriz de rastreabilidade dos requisitos, e • Registro dos riscos.
  • 398.
    12 - GERENCIAMENTODAS AQUISIÇÕES DO PROJETO 371 12 ©2013 Project Management Institute. Um Guia do Conhecimento em Gerenciamento de Projetos (Guia PMBOK® ) — Quinta Edição 12.2 Conduzir as aquisições Conduzir as Aquisições é o processo de obtenção de respostas de fornecedores, seleção de um fornecedor e adjudicação de um contrato. O principal benefício desse processo é prover o alinhamento das expectativas internas e externas das partes interessadas através de acordos estabelecidos. As entradas, ferramentas e técnicas, e saídas desse processo estão ilustrados na Figura 12-4. A Figura 12-5 mostra o diagrama de fluxo de dados do processo. Entradas Ferramentas e técnicas Saídas .1 Plano de gerenciamento das aquisições .2 Documentos de aquisição .3 Critérios para seleção de fontes .4 Propostas de fornecedores .5 Documentos do projeto .6 Decisões de fazer ou comprar .7 Especificação do trabalho das aquisições .8 Ativos de processos organizacionais .1 Reunião com licitantes .2 Técnicas de avaliação de propostas .3 Estimativas independentes .4 Opinião especializada .5 Publicidade .6 Técnicas analíticas .7 Negociações das aquisições .1 Fornecedores selecionados .2 Acordos .3 Calendários dos recursos .4 Solicitações de mudança .5 Atualizações no plano de gerenciamento do projeto .6 Atualizações nos documentos do projeto Figura 12-4. Conduzir as aquisições: entradas, ferramentas e técnicas, e saídas
  • 399.
    12 - GERENCIAMENTODAS AQUISIÇÕES DO PROJETO 372 ©2013 Project Management Institute. Um Guia do Conhecimento em Gerenciamento de Projetos (Guia PMBOK® ) — Quinta Edição • Fornecedores selecionados Gerenciamento das aquisições do projeto 12.2 Conduzir as aquisições 12.1 Planejar o gerenciamento das aquisições 12.3 Controlar as aquisições 4.1 Desenvolver o termo de abertura do projeto • Ativos de processos organizacionais • Documentos do projeto • Plano de gerenciamento das aquisições • Documentos de aquisição • Critérios para seleção de fontes • Decisões de fazer ou comprar • Especificação do trabalho das aquisições • Calendários dos recursos • Solicitações de mudança • Acordos • Atualizações no plano de gerenciamento do projeto • Atualizações nos documentos do projeto • Propostas de fornecedores 6.5 Estimar as durações das atividades 4.5 Realizar o controle integrado de mudanças 6.4 Estimar os recursos das atividades 4.2 Desenvolver o plano de gerenciamento do projeto 6.6 Desenvolver o cronograma 7.3 Determinar o orçamento 9.3 Desenvolver a equipe do projeto Documentos do projeto Documentos do projeto Empresa/ organização Fornecedores Figura 12-5. Diagrama do fluxo de dados do processo Conduzir as aquisições Durante o processo Conduzir as aquisições, a equipe receberá licitações ou propostas e aplicará critérios de seleção previamente definidos para escolher um ou mais fornecedores qualificados para realizar o trabalho e aceitáveis como fornecedores.
  • 400.
    12 - GERENCIAMENTODAS AQUISIÇÕES DO PROJETO 373 12 ©2013 Project Management Institute. Um Guia do Conhecimento em Gerenciamento de Projetos (Guia PMBOK® ) — Quinta Edição Nos itens de aquisições mais importantes, o processo geral de solicitação de respostas dos fornecedores e avaliação dessas respostas pode ser repetido.É possível gerar uma lista resumida de fornecedores qualificados com base em uma proposta preliminar. Uma avaliação mais detalhada poderá então ser realizada de acordo com um documento de requisitos mais específicos e abrangentes solicitado aos fornecedores da lista resumida. Além disso, as ferramentas e técnicas aqui descritas podem ser usadas sozinhas ou em combinação para selecionar os fornecedores. Por exemplo, é possível usar um sistema de ponderação para: • Selecionar um único fornecedor que será solicitado a assinar um contrato padrão; e • Estabelecer uma sequência de negociação classificando todas as propostas pelas pontuações da avaliação ponderada atribuídas a cada proposta. 12.2.1 Conduzir as aquisições: entradas 12.2.1.1 Plano de gerenciamento das aquisições Descrito na Seção 4.2.3.1.O plano de gerenciamento das aquisições descreve como os processos de aquisição serão gerenciados desde o desenvolvimento dos documentos de aquisições até o fechamento do contrato. 12.2.1.2 Documentos de aquisição Descritos na Seção 12.1.3.3. Os documentos de aquisição fornecem um registro de atividades para contratos e outros acordos. 12.2.1.3 Critérios para seleção de fontes Descritos na Seção 12.1.3.4. Os critérios para seleção de fontes podem incluir informações sobre a competência, capacidade, datas de entrega, custo dos produtos, custo do ciclo de vida, conhecimentos técnicos e abordagem do contrato exigidos do fornecedor. 12.2.1.4 Propostas dos fornecedores As propostas dos fornecedores preparadas em resposta a um pacote de documentos de aquisição formam o conjunto de informações básico que será usado por um grupo de avaliação para selecionar um ou mais licitantes bem-sucedidos (fornecedores).
  • 401.
    12 - GERENCIAMENTODAS AQUISIÇÕES DO PROJETO 374 ©2013 Project Management Institute. Um Guia do Conhecimento em Gerenciamento de Projetos (Guia PMBOK® ) — Quinta Edição 12.2.1.5 Documentos do projeto Descritos na Seção 11.5.3.2. Os documentos do projeto que são frequentemente considerados incluem as decisões contratuais relacionadas com o risco incluídas no registro dos riscos. 12.2.1.6 Decisões de fazer ou comprar Descritas na Seção 12.1.3.5. As organizações que compram mercadorias ou serviços analisam a necessidade,identificam os recursos e então comparam as estratégias de aquisições quando decidem comprar. As organizações também avaliam a necessidade de comprar os produtos versus fazer os itens elas mesmas. Os fatores que influenciam as decisões de fazer ou comprar podem incluir: • As competências principais da organização, • O valor entregue pelos vendedores que atenda às necessidades, • Riscos associados com o atendimento da necessidade de uma maneira economicamente eficaz, e • Capacidade internamente comparada com a comunidade do vendedor. 12.2.1.7 Especificação do trabalho das aquisições Descrita na Seção 12.1.3.2. A especificação do trabalho das aquisições fornece aos fornecedores um conjunto claro de metas, requisitos e resultados a partir dos quais eles podem fornecer uma resposta quantificável. A especificação do trabalho é um componente crítico do processo de aquisições e pode ser modificada de acordo com a necessidade, através desse processo, até que um acordo final esteja em vigor.As especificações do trabalho podem incluir, mas não estão limitadas a: • Especificações, • Quantidade desejada, • Níveis de qualidade, • Dados de desempenho, • Período de desempenho, • Local de trabalho, e • Outros requisitos.
  • 402.
    12 - GERENCIAMENTODAS AQUISIÇÕES DO PROJETO 375 12 ©2013 Project Management Institute. Um Guia do Conhecimento em Gerenciamento de Projetos (Guia PMBOK® ) — Quinta Edição 12.2.1.8 Ativos de processos organizacionais Descritos na Seção 2.1.4. Os ativos de processos organizacionais que podem influenciar o processo Conduzir as aquisições incluem, entre outros: • Listas de fornecedores em potencial e previamente qualificados, • Informações sobre experiências passadas relevantes com os fornecedores, tanto positivas quanto negativas, e • Acordos anteriores. Sempre que houver um acordo de cooperação anterior,os papéis do comprador e do fornecedor já terão sido decididos pela administração executiva. Em alguns casos, o fornecedor pode já estar trabalhando com base em algum tipo de contrato financiado pelo comprador ou em conjunto pelas duas partes. O papel do comprador e do fornecedor nesse processo é preparar coletivamente uma especificação do trabalho das aquisições que atenda aos requisitos do projeto. Em seguida, as partes negociarão um contrato final a ser firmado. 12.2.2 Conduzir as aquisições: ferramentas e técnicas 12.2.2.1 Reuniões com licitantes As reuniões com licitantes (às vezes chamadas de reuniões com contratados, com fornecedores e de pré-licitação) são reuniões entre o comprador e todos os fornecedores em potencial antes de submeter uma licitação ou proposta. Elas são usadas para assegurar que todos os fornecedores em potencial tenham um entendimento claro e comum da aquisição (tanto dos requisitos técnicos quanto dos contratuais) e que nenhum licitante receba um tratamento preferencial. Para serem justos, os compradores devem ter muito cuidado para assegurar que todos os fornecedores em potencial ouçam todas as perguntas de cada fornecedor em potencial e todas as respostas do comprador. Uma atitude justa típica utiliza técnicas como a coleta de perguntas dos licitantes, ou a organização de visitas ao terreno antes da reunião com os licitantes.As respostas às perguntas podem ser incorporadas aos documentos de aquisição como emendas. 12.2.2.2 Técnicas de avaliação de propostas Em aquisições complexas, onde a seleção de fontes será feita com base nas respostas dos fornecedores a critérios de ponderação previamente definidos, um processo formal de revisão da avaliação será definido pelas políticas de aquisição do comprador. O comitê de avaliação fará uma seleção para aprovação pela administração antes da adjudicação.
  • 403.
    12 - GERENCIAMENTODAS AQUISIÇÕES DO PROJETO 376 ©2013 Project Management Institute. Um Guia do Conhecimento em Gerenciamento de Projetos (Guia PMBOK® ) — Quinta Edição 12.2.2.3 Estimativas independentes Para muitos itens de aquisição, a organização adquirente pode optar por preparar suas próprias estimativas independentes ou preparar uma estimativa de custos com um profissional externo, para servir de ponto de referência para as respostas propostas. Diferenças significativas nas estimativas de custos podem ser uma indicação de que a especificação do trabalho das aquisições foi deficiente, ambígua e/ou que os fornecedores em potencial não entenderam ou não responderam completamente à especificação do trabalho das aquisições. 12.2.2.4 Opinião especializada A opinião especializada pode ser usada na avaliação das propostas dos fornecedores. A avaliação das propostas pode ser realizada por uma equipe multidisciplinar de revisão com experiência em cada uma das áreas cobertas pelos documentos de aquisição e o contrato proposto. Isso pode incluir conhecimentos de disciplinas funcionais, como contratos, direito, finanças, contabilidade, engenharia, planejamento, pesquisa, desenvolvimento, vendas e fabricação. 12.2.2.5 Publicidade As listas existentes de fornecedores em potencial muitas vezes podem ser ampliadas com a colocação de anúncios em publicações de grande circulação, como em jornais selecionados ou em publicações comerciais especializadas. Algumas organizações usam recursos online para comunicar as solicitações à comunidade do vendedor. Algumas jurisdições governamentais exigem anúncios públicos para determinados tipos de itens de aquisição,e a maioria delas exige anúncios públicos ou postagem online de contratos governamentais pendentes. 12.2.2.6 Técnicas analíticas Asaquisiçõesenvolvemadefiniçãodeumanecessidadedetalformaqueosvendedorespossamproporcionar valor através das suas ofertas. Para assegurar que a necessidade possa e seja atendida, as técnicas analíticas podem ajudar as organizações a identificar o preparo do vendedor para fornecer o resultado final pretendido, determinar o custo esperado para suportar o orçamento, e evitar os excessos de custos decorrentes de mudanças. Ao analisar as informações de desempenhos anteriores, as equipes podem identificar as áreas de maior risco e que devem ser monitoradas de perto para assegurar o êxito do projeto.
  • 404.
    12 - GERENCIAMENTODAS AQUISIÇÕES DO PROJETO 377 12 ©2013 Project Management Institute. Um Guia do Conhecimento em Gerenciamento de Projetos (Guia PMBOK® ) — Quinta Edição 12.2.2.7 Negociações das aquisições Asnegociaçõesdasaquisiçõesesclarecemaestrutura,osrequisitoseoutrostermosdascomprasdemodoque seja possível obter um acordo mútuo antes da assinatura do contrato.As disposições finais do contrato refletem todos os acordos obtidos. Os assuntos tratados incluem responsabilidades, autoridade para fazer mudanças, legislação e termos aplicáveis, abordagens comerciais e técnicas de gerenciamento, direitos de propriedade, financiamento de contratos, soluções técnicas, cronograma geral, pagamentos e preços. As negociações são concluídas com um documento contratual que pode ser firmado pelo comprador e pelo fornecedor. Para itens de aquisições complexas, a negociação do contrato pode ser um processo independente com entradas (por exemplo,lista de questões ou de itens pendentes) e saídas (por exemplo,decisões documentadas) individuais. Para os itens de aquisição simples, os termos e condições do contrato podem ser previamente definidos e não negociáveis e só precisam ser aceitos pelo fornecedor. O gerente do projeto não pode ser o principal negociador nas aquisições. O gerente e outros membros da equipe de gerenciamento do projeto podem estar presentes durante as negociações para fornecer assistência e, se necessário, para acrescentar esclarecimentos dos requisitos técnicos, de qualidade e de gerenciamento do projeto. 12.2.3 Conduzir as aquisições: saídas 12.2.3.1 Fornecedores selecionados Os fornecedores selecionados são os que foram considerados como estando em uma faixa competitiva de acordo com o resultado da avaliação da proposta ou da licitação, e que negociaram uma minuta do contrato que se tornará o contrato real quando for feita a adjudicação. A aprovação final de todas as aquisições complexas, de alto valor e alto risco, em geral exige a aprovação da administração sênior da organização antes da adjudicação. 12.2.3.2 Acordos Um contrato de aquisição inclui termos e condições e pode incorporar outros itens especificados pelo comprador relativos ao que o fornecedor deve executar ou fornecer. É responsabilidade da equipe de gerenciamento do projeto assegurar que todos os acordos atendam às necessidades específicas do projeto e, ao mesmo tempo, cumpram as políticas de aquisição da organização. Dependendo da área de aplicação, um acordo também pode ser chamado de entendimento, contrato, subcontrato ou pedido de compra. Independentemente da complexidade do documento, o contrato é um acordo legal que gera obrigações entre as partes e que obriga o fornecedor a oferecer os produtos, serviços ou resultados especificados e obriga o comprador a remunerar o fornecedor. O contrato é uma relação legal sujeita a ações corretivas nos tribunais. Os principais componentes do documento de um acordo variam, mas em geral incluem:
  • 405.
    12 - GERENCIAMENTODAS AQUISIÇÕES DO PROJETO 378 ©2013 Project Management Institute. Um Guia do Conhecimento em Gerenciamento de Projetos (Guia PMBOK® ) — Quinta Edição • Especificação do trabalho ou resultados, • Linha de base do cronograma, • Relatórios de desempenho, • Período de desempenho, • Papéis e responsabilidades, • Local de desempenho do fornecedor, • Definição de preços, • Condições de pagamento, • Local de entrega, • Critérios de inspeção e aceitação, • Garantia, • Apoio ao produto, • Limitação de responsabilidade, • Taxas e adiantamento, • Penalidades, • Incentivos, • Seguros e seguros desempenho, • Aprovações de subcontratadas subordinadas, • Tratamento de solicitações de mudança, e • Mecanismos de rescisão e de resolução alternativa de disputas (RAD). O método RAD pode ser decidido com antecedência como parte da concessão da aquisição. 12.2.3.3 Calendários dos recursos A quantidade e a disponibilidade de recursos contratados e as datas em que cada recurso específico ou grupo de recursos pode estar ativo ou inativo são documentados. 12.2.3.4 Solicitações de mudança As solicitações de mudança no plano de gerenciamento do projeto, nos planos auxiliares e em outros componentes são processadas para revisão e disposição por meio do processo Realizar o controle integrado de mudanças (Seção 4.5).
  • 406.
    12 - GERENCIAMENTODAS AQUISIÇÕES DO PROJETO 379 12 ©2013 Project Management Institute. Um Guia do Conhecimento em Gerenciamento de Projetos (Guia PMBOK® ) — Quinta Edição 12.2.3.5 Atualizações no plano de gerenciamento do projeto Os elementos do plano de gerenciamento do projeto que podem ser atualizados incluem, mas não estão limitados, a: • Linha de base de custos, • Linha de base do escopo, • Linha de base do cronograma, • Plano de gerenciamento das comunicações, e • Plano de gerenciamento das aquisições. 12.2.3.6 Atualizações nos documentos do projeto Os documentos do projeto que podem ser atualizados incluem, mas não estão limitados, a: • Documentação dos requisitos, • Matriz de rastreabilidade de requisitos, • Registro dos riscos, e • Registro das partes interessadas. 12.3 Controlar as aquisições Controlar as aquisições é o processo de gerenciamento das relações de aquisições, monitoramento do desempenho do contrato e realizações de mudanças e correções nos contratos, conforme necessário. O principal benefício desse processo é a garantia de que o desempenho tanto do fornecedor quanto do comprador cumprem os requisitos de aquisição, de acordo com os termos do acordo legal. As entradas, ferramentas e técnicas, e saídas desse processo são ilustrados na Figura 12-6. A Figura 12-7 mostra o diagrama de fluxo de dados do processo. Entradas Ferramentas e técnicas Saídas .1 Plano de gerenciamento do projeto .2 Documentos de aquisição .3 Acordos .4 Solicitações de mudança aprovadas .5 Relatórios de desempenho do trabalho .6 Dados de desempenho do trabalho .1 Sistema de controle de mudanças no contrato .2 Análise de desempenho das aquisições .3 Inspeções e auditorias .4 Relatórios de desempenho .5 Sistemas de pagamento .6 Administração de reivindicações .7 Sistema de gerenciamento de registros .1 Informações sobre o desempenho do trabalho .2 Solicitações de mudança .3 Atualizações no plano de gerenciamento do projeto .4 Atualizações nos documentos do projeto .5 Atualizações nos ativos de processos organizacionais Figura 12-6. Controlar as aquisições: entradas, ferramentas e técnicas, e saídas
  • 407.
    12 - GERENCIAMENTODAS AQUISIÇÕES DO PROJETO 380 ©2013 Project Management Institute. Um Guia do Conhecimento em Gerenciamento de Projetos (Guia PMBOK® ) — Quinta Edição Gerenciamento das aquisições do projeto 12.3 Controlar as aquisições 12.1 Planejar o gerenciamento das aquisições 12.2 Conduzir as aquisições • Informações sobre o desempenho do trabalho • Acordos • Documentos de aquisição • Atualizações nos documentos do projeto • Solicitações de mudança • Relatórios de desempenho do trabalho • Dados de desempenho do trabalho • Solicitações de mudança aprovadas • Plano de gerenciamento do projeto • Atualizações no plano de gerenciamento do projeto • Atualizações nos ativos de processos organizacionais 4.4 Monitorar e controlar o trabalho do projeto 4.5 Realizar o controle integrado de mudanças 4.5 Realizar o controle integrado de mudanças 4.2 Desenvolver o plano de gerenciamento do projeto 4.3 Orientar e gerenciar o trabalho do projeto Empresa/ organização Documentos do projeto Figura 12-7. Diagrama do fluxo de dados do processo Controlar as aquisições Tanto o comprador quanto o fornecedor administram o contrato de aquisição com objetivos semelhantes. Cada um precisa assegurar que ambas as partes cumpram suas obrigações contratuais e que seus próprios direitos legais sejam protegidos. A natureza legal da relação contratual torna imperativo que a equipe de gerenciamento do projeto esteja ciente das implicações legais das ações adotadas na administração de qualquer aquisição. Em projetos maiores com vários fornecedores, um aspecto fundamental da administração de contratos é gerenciar as interfaces entre os diversos fornecedores. Devido às variadas estruturas organizacionais, muitas organizações tratam a administração de contratos como uma função administrativa separada da organização do projeto. Embora possa haver um administrador de aquisições na equipe do projeto, esse indivíduo em geral se reporta a um supervisor de outro departamento. Isso ocorre principalmente se a organização executora também for o fornecedor do projeto para um cliente externo.
  • 408.
    12 - GERENCIAMENTODAS AQUISIÇÕES DO PROJETO 381 12 ©2013 Project Management Institute. Um Guia do Conhecimento em Gerenciamento de Projetos (Guia PMBOK® ) — Quinta Edição O processo Controlar as aquisições inclui a aplicação dos processos apropriados de gerenciamento de projetos às relações contratuais e a integração das resultados desses processos no gerenciamento geral do projeto. Essa integração muitas vezes ocorre em vários níveis quando existem vários fornecedores e quando há o envolvimento de vários produtos, serviços ou resultados. Os processos de gerenciamento de projetos que se aplicam podem incluir, entre outros: • Orientar e gerenciar a execução do projeto.Autorizar o trabalho do fornecedor na ocasião apropriada. • Controlar a qualidade. Inspecionar e verificar a adequação do produto do fornecedor. • Realizar o controle integrado de mudanças. Garantir que as mudanças sejam aprovadas de forma adequada e que todas as pessoas envolvidas estejam cientes dessas mudanças. • Controlar os riscos. Para garantir a mitigação dos riscos. O processo Controlar as aquisições também tem um componente de gerenciamento financeiro que envolve o monitoramento dos pagamentos ao fornecedor. Isso garante que os termos de pagamento definidos no contrato sejam cumpridos e que a remuneração do fornecedor seja vinculada ao seu progresso, conforme definido no contrato. Uma das principais preocupações ao fazer o pagamento dos fornecedores é que exista uma relação rigorosa entre os pagamentos feitos e o trabalho realizado. O processo Controlar as aquisições analisa e documenta como o fornecedor está se desempenhando ou se desempenhou com base no contrato, e estabelece ações corretivas quando necessário. Essa revisão do desempenho pode ser usada como uma medida da competência do fornecedor para realizar trabalhos similares em projetos futuros. Avaliações semelhantes também são realizadas quando é necessário confirmar que um fornecedor não está cumprindo as obrigações contratuais e quando o comprador precisa considerar ações corretivas. O processo Controlar as aquisições captura os detalhes necessários para o gerenciamento de quaisquer cancelamentos antes do tempo do trabalho contratado (por justa causa, conveniência ou inadimplência) de acordo com a cláusula de rescisão do acordo. Esses detalhes são usados no processo Encerrar as aquisições para cancelar o acordo. Osacordospodemserretificadosaqualquermomentoantesdoencerramentodocontratoporconsentimento mútuo, de acordo com os termos de controle de mudanças do acordo. Tais correções são normalmente feitas por escrito. 12.3.1 Controlar as aquisições: entradas 12.3.1.1 Plano de gerenciamento do projeto Descrito na Seção 4.2.3.1. O plano de gerenciamento do projeto descreve como os processos de aquisição serão gerenciados, do desenvolvimento dos documentos de aquisições ao fechamento do contrato.
  • 409.
    12 - GERENCIAMENTODAS AQUISIÇÕES DO PROJETO 382 ©2013 Project Management Institute. Um Guia do Conhecimento em Gerenciamento de Projetos (Guia PMBOK® ) — Quinta Edição 12.3.1.2 Documentos de aquisição Descritos na Seção 12.1.3.3. Os documentos de aquisição contêm registros completos de apoio para a administração dos processos de aquisição; isso inclui adjudicações de contratos de aquisição e a especificação do trabalho. 12.3.1.3 Acordos Descritos na Seção 12.2.3.2. Os acordos e entendimentos entre as partes, incluindo o entendimento dos deveres de cada parte. 12.3.1.4 Solicitações de mudança aprovadas As solicitações de mudança aprovadas podem incluir modificações nos termos e condições do contrato, incluindo a especificação do trabalho da aquisição,a definição de preços e as descrições dos produtos,serviços ou resultados a serem fornecidos.Todas as mudanças relativas às aquisições são formalmente documentadas por escrito e aprovadas antes de serem implementadas através do processo Controlar as aquisições. 12.3.1.5 Relatórios de desempenho do trabalho Descritos na Seção 4.4.3.2. A documentação relacionada ao desempenho do fornecedor inclui: • Documentação técnica. Documentação técnica desenvolvida pelo fornecedor e outras informações fornecidas de acordo com os termos do contrato. • Informações de desempenho do trabalho. Os relatórios de desempenho do fornecedor indicam os resultados que foram concluídos e os que não foram. 12.3.1.6 Dados de desempenho do trabalho Descritos na Seção 4.3.3.2. As informações sobre o desempenho do trabalho incluem (1) até que ponto os padrões de qualidade estão sendo cumpridos, (2) os custos que foram incorridos ou comprometidos, e (3) a identificação das faturas do fornecedor que foram pagas. Todos os dados são coletados como parte da execução do projeto.
  • 410.
    12 - GERENCIAMENTODAS AQUISIÇÕES DO PROJETO 383 12 ©2013 Project Management Institute. Um Guia do Conhecimento em Gerenciamento de Projetos (Guia PMBOK® ) — Quinta Edição 12.3.2 Controlar as aquisições: ferramentas e técnicas 12.3.2.1 Sistema de controle de mudanças no contrato O sistema de controle de mudanças no contrato define o processo pelo qual as aquisições podem ser modificadas.Ele inclui os documentos,sistemas de acompanhamento,procedimentos de resolução de disputas e os níveis de aprovação necessários para autorizar as mudanças. O sistema de controle de mudanças no contrato está integrado ao sistema de controle integrado de mudanças. 12.3.2.2 Análises de desempenho das aquisições A análise de desempenho das aquisições é uma avaliação estruturada do progresso do fornecedor para entregar o escopo e a qualidade do projeto,dentro dos custos e do cronograma,em comparação com o contrato. Pode incluir uma análise da documentação preparada pelo fornecedor e inspeções do comprador, bem como as auditorias de qualidade realizadas durante a execução do trabalho do fornecedor. O objetivo da análise de desempenho é identificar os êxitos e fracassos do desempenho, o progresso em relação à especificação do trabalho da aquisição e o não cumprimento do contrato, permitindo que o comprador quantifique a capacidade ou incapacidade demonstrada pelo fornecedor para executar o trabalho. Essas análises podem ser feitas como parte das avaliações de andamento do projeto que incluem os principais fornecedores. 12.3.2.3 Inspeções e auditorias Inspeções e auditorias solicitadas pelo comprador e apoiadas pelo fornecedor, conforme especificado no contrato de aquisição, podem ser conduzidas durante a execução do projeto para verificar a conformidade nos processos de trabalho ou nas resultados do fornecedor. Se for autorizado por contrato, algumas equipes de inspeção e auditoria podem incluir pessoal de aquisições do comprador. 12.3.2.4 Relatórios de desempenho Os dados de desempenho do trabalho e os relatórios fornecidos pelos fornecedores são avaliados em relação aos requisitos do acordo. As informações de desempenho do trabalho resultantes dessa avaliação são em seguida relatadas, como apropriado. Os relatórios de desempenho proporcionam à gerência informações sobre a eficácia com que o fornecedor está atingindo os objetivos contratuais. 12.3.2.5 Sistemas de pagamento Os pagamentos ao fornecedor em geral são processados pelo sistema de contas a pagar do comprador após a certificação de trabalho satisfatório por uma pessoa autorizada da equipe do projeto. Todos os pagamentos devem ser feitos e documentados em total concordância com os termos do contrato.
  • 411.
    12 - GERENCIAMENTODAS AQUISIÇÕES DO PROJETO 384 ©2013 Project Management Institute. Um Guia do Conhecimento em Gerenciamento de Projetos (Guia PMBOK® ) — Quinta Edição 12.3.2.6 Administração de reivindicações As mudanças contestadas e as mudanças construtivas em potencial são as modificações solicitadas em que o comprador e o fornecedor não conseguem chegar a um acordo sobre a remuneração ou não concordam que uma mudança tenha ocorrido. Essas mudanças contestadas são chamadas de reivindicações, disputas ou recursos administrativos. As reivindicações são documentadas, processadas, monitoradas e gerenciadas durante todo o ciclo de vida do contrato, geralmente de acordo com os termos do contrato. Se as partes não resolverem uma reivindicação, ela terá que ser tratada em conformidade com métodos alternativos de resolução de disputas, de acordo com os procedimentos estabelecidos no contrato. O acordo de todas as reivindicações e disputas por meio de negociação é o método preferencial. 12.3.2.7 Sistema de gerenciamento de registros O sistema de gerenciamento de registros é usado pelo gerente de projetos para gerenciar os registros e a documentação do contrato e da aquisição. Ele consiste em um conjunto de processos, funções de controle relacionadas e ferramentas de automação que são consolidados e combinados como parte do sistema de informações do gerenciamento de projetos (Seção 4.4.2.3). O sistema contém um arquivo recuperável de documentos e correspondências contratuais. 12.3.3 Controlar as aquisições: saídas 12.3.3.1 Informações sobre o desempenho do trabalho As informações sobre o desempenho do trabalho fornecem uma base para a identificação de problemas atuais em potencial a fim de apoiar reivindicações futuras ou novas aquisições. Ao relatar o desempenho de um vendedor, a organização aprimora o conhecimento do desempenho da aquisição, que suporta a previsão, gerenciamento dos riscos e processo decisório melhorados. Os relatórios de desempenho também ajudam no caso de uma disputa com o vendedor. As informações de desempenho de trabalho incluem o relato sobre o cumprimento dos contratos, que fornecem às organizações compradoras um mecanismo de acompanhamento de entregas específicas esperadas e recebidas dos vendedores. Os relatórios de cumprimento do contrato apoiam as comunicações melhoradas com os vendedores para que as questões em potencial sejam imediatamente abordadas a fim de satisfazer todas as partes.
  • 412.
    12 - GERENCIAMENTODAS AQUISIÇÕES DO PROJETO 385 12 ©2013 Project Management Institute. Um Guia do Conhecimento em Gerenciamento de Projetos (Guia PMBOK® ) — Quinta Edição 12.3.3.2 Solicitações de mudança As solicitações de mudança no plano de gerenciamento do projeto, nos planos auxiliares e em outros componentes, como a linha de base de custos, o cronograma do projeto e o plano de gerenciamento das aquisições, podem resultar do processo Controlar as aquisições. As solicitações de mudança são processadas para revisão e aprovação por meio do processo Realizar o controle integrado de mudanças. As mudanças solicitadas, mas não resolvidas, podem incluir orientações fornecidas pelo comprador ou ações adotadas pelo fornecedor que a outra parte considere uma mudança construtiva para o contrato. Como qualquer dessas mudanças construtivas pode ser alvo de disputa por uma das partes e originar uma reivindicação contra a outra parte, elas são identificadas e documentadas de forma única pela correspondência do projeto. 12.3.3.3 Atualizações no plano de gerenciamento do projeto Os elementos do plano de gerenciamento do projeto que podem ser atualizados incluem, mas não estão limitados, a: • Plano de gerenciamento das aquisições. O plano de gerenciamento das aquisiçõesé atualizado para refletir todas as solicitações de mudança aprovadas que afetam o gerenciamento das aquisições, incluindo impactos nos custos ou cronogramas. • Linha de base do cronograma. Se houver atrasos que afetem o desempenho geral do projeto, pode ser necessário atualizar a linha de base do cronograma para refletir as expectativas atuais. • Linha de base dos custos. Se houver mudanças que afetem os custos gerais do projeto, pode ser necessário atualizar a linha de base do cronograma para refletir as expectativas atuais. 12.3.3.4 Atualizações nos documentos do projeto Os documentos do projeto que podem ser atualizados incluem, mas não estão limitados à documentação dos requisitos. A documentação da aquisição inclui, mas não se limita ao contrato de aquisição com todos os cronogramas de apoio, as mudanças no contrato solicitadas mas não aprovadas, e as solicitações de mudança aprovadas. A documentação da aquisição também engloba toda a documentação técnica desenvolvida pelo fornecedor e outras informações sobre o desempenho do trabalho, tais como resultados, relatórios de desempenho do fornecedor e garantias, documentos financeiros incluindo faturas e registros de pagamentos e os resultados de inspeções relacionadas ao contrato. 12.3.3.5 Atualizações nos ativos de processos organizacionais Os elementos dos ativos de processos organizacionais que podem ser atualizados incluem, entre outros:
  • 413.
    12 - GERENCIAMENTODAS AQUISIÇÕES DO PROJETO 386 ©2013 Project Management Institute. Um Guia do Conhecimento em Gerenciamento de Projetos (Guia PMBOK® ) — Quinta Edição • Correspondência. Os termos e condições do contrato em geral requerem a documentação por escrito de determinados aspectos das comunicações comprador/fornecedor, como a necessidade de avisos de desempenho insatisfatório e solicitações de esclarecimentos ou mudanças no contrato. Essa documentação pode incluir os resultados reportados de auditorias e inspeções do comprador que indicamasfraquezasqueprecisamsercorrigidaspelofornecedor.Alémdosrequisitosdedocumentação específicos do contrato, as partes mantêm um registro completo e exato, por escrito, de todas as comunicações orais e escritas do contrato, bem como as ações adotadas e as decisões tomadas. • Cronogramas e solicitações de pagamento. Todos os pagamentos devem ser feitos de acordo com os termos e condições do contrato de aquisição. • Documentação da avaliação do desempenho do fornecedor. A documentação da avaliação do desempenho do fornecedor é preparada pelo comprador. Essas avaliações de desempenho documentam a capacidade do fornecedor de continuar a realizar o trabalho no contrato atual,indicam se o fornecedor pode trabalhar em projetos futuros ou classificam o desempenho do fornecedor no projeto. Esses documentos podem formar a base para o cancelamento no início do contrato do fornecedor ou determinar como são administradas as penalidades, remunerações ou incentivos. Os resultados das avaliações de desempenho também podem ser incluídos nas listas de fornecedores qualificados correspondentes. 12.4 Encerrar as aquisições Encerrar as aquisições é o processo de finalizar todas as aquisições do projeto. O principal benefício deste processo é a documentação dos acordos e outros documentos relacionados, para consultas futuras. As entradas, ferramentas e técnicas, e saídas desse processo são ilustradas na Figura 12-8.A Figura 12-9 mostra o diagrama de fluxo de dados do processo. Entradas Ferramentas e técnicas Saídas .1 Plano de gerenciamento do projeto .2 Documentos de aquisição .1 Auditorias de aquisições .2 Negociações das aquisições .3 Sistema de gerenciamento de registros .1 Aquisições encerradas .2 Atualizações nos ativos de processos organizacionais Figura 12-8. Encerrar as aquisições: entradas, ferramentas e técnicas, e saídas
  • 414.
    12 - GERENCIAMENTODAS AQUISIÇÕES DO PROJETO 387 12 ©2013 Project Management Institute. Um Guia do Conhecimento em Gerenciamento de Projetos (Guia PMBOK® ) — Quinta Edição Gerenciamento das aquisições do projeto 12.4 Encerrar as aquisições 12.1 Planejar o gerenciamento das aquisições • Atualizações nos ativos de processos organizacionais • Documentos de aquisição • Plano de gerenciamento do projeto • Aquisições encerradas 4.2 Desenvolver o plano de gerenciamento do projeto Empresa/ organização Figura 12-9. Diagrama do fluxo de dados do processo Encerrar as aquisições O processo Encerrar as aquisições também envolve atividades administrativas como finalização das reivindicações em aberto, atualização nos registros para refletir os resultados finais e arquivamento dessas informações para uso futuro. O processo Encerrar as aquisições aborda cada contrato aplicável ao projeto, ou uma fase do projeto. Em projetos com várias fases, a vigência de um contrato pode se aplicar somente a uma determinada fase do projeto. Nesses casos, o processo Encerrar as aquisições encerra as aquisições aplicáveis àquela fase do projeto. As reivindicações não resolvidas podem estar sujeitas a um processo judicial após o encerramento. Os termos e condições do contrato podem recomendar procedimentos específicos para o encerramento do acordo. O processo Encerrar as aquisições apoia o processo Encerrar o projeto ou fase (Seção 4.6) assegurando que os acordos contratuais sejam concluídos ou cancelados. O cancelamento de um contrato é um caso especial de encerramento das aquisições que pode resultar de um acordo mútuo entre as partes, do inadimplência de uma das partes ou por conveniência do comprador, se estiver estabelecido no contrato. Os direitos e responsabilidades das partes caso haja um cancelamento estão contidos na cláusula de rescisão do contrato. De acordo com os termos e condições dessas aquisições, o comprador pode ter o direito de cancelar todo o contrato ou uma parte dele, a qualquer momento, por justa causa ou por conveniência. Contudo, com base nos termos e condições desses contratos, o comprador pode ter que ressarcir o fornecedor pelas preparações e por qualquer trabalho concluído e aceito relativo à parte cancelada do contrato.
  • 415.
    12 - GERENCIAMENTODAS AQUISIÇÕES DO PROJETO 388 ©2013 Project Management Institute. Um Guia do Conhecimento em Gerenciamento de Projetos (Guia PMBOK® ) — Quinta Edição 12.4.1 Encerrar as aquisições: entradas 12.4.1.1 Plano de gerenciamento do projeto Descrito na Seção 4.2.3.1. O plano de gerenciamento do projeto contém o plano de gerenciamento das aquisições que fornece os detalhes e diretrizes para o encerramento das aquisições. 12.4.1.2 Documentos de aquisição Para encerrar o contrato, toda a documentação da aquisição é coletada, indexada e arquivada. As informações sobre o cronograma do contrato, escopo, qualidade e desempenho de custos, bem como toda a documentação das mudanças no contrato, registros de pagamento e resultados de inspeções, são catalogadas. Essas informações podem ser usadas como informações de lições aprendidas e como uma base para avaliar contratados para contratos futuros. 12.4.2 Encerrar as aquisições: ferramentas e técnicas 12.4.2.1 Auditorias de aquisições A auditoria de aquisições é uma avaliação estruturada do processo de aquisições,desde o processo Planejar o gerenciamento das aquisições até o processo Controlar as aquisições. O objetivo da auditoria de aquisições é identificar êxitos e fracassos que possam ser identificados na preparação ou na administração de outros contratos de aquisições no projeto, ou em outros projetos dentro da organização executora. 12.4.2.2 Negociações das aquisições Em todas as relações de aquisição, o acerto final justo de todas as questões, reivindicações e disputas pendentes por meio de negociação é o objetivo principal. Sempre que não se conseguir o acordo por meio de negociação direta, deve-se explorar alguma forma de resolução alternativa de disputas, incluindo mediação ou arbitragem. Quando todas as demais alternativas falharem, o processo judicial nos tribunais é a última opção e a menos desejada.
  • 416.
    12 - GERENCIAMENTODAS AQUISIÇÕES DO PROJETO 389 12 ©2013 Project Management Institute. Um Guia do Conhecimento em Gerenciamento de Projetos (Guia PMBOK® ) — Quinta Edição 12.4.2.3 Sistema de gerenciamento de registros Descrito na Seção 12.3.2.7. O sistema de gerenciamento de registros é usado pelo gerente de projetos para gerenciar os registros e a documentação do contrato e da aquisição. Os documentos e correspondência do contrato são arquivados através do sistema de gerenciamento de registros como parte do processo Encerrar as aquisições. 12.4.3 Encerrar as aquisições: saídas 12.4.3.1 Aquisições encerradas O comprador, em geral por meio do administrador de aquisições autorizado, envia ao fornecedor um aviso formal por escrito de que o contrato foi concluído.Os requisitos de encerramento formal das aquisições em geral são definidos nos termos e condições do contrato e são incluídos no plano de gerenciamento das aquisições. 12.4.3.2 Atualizações nos ativos de processos organizacionais Os elementos dos ativos de processos organizacionais que podem ser atualizados incluem, entre outros: • Arquivo de aquisições. Um conjunto completo de documentos indexados do contrato, incluindo o contrato encerrado, é preparado para inclusão com os arquivos finais do projeto. • Aceitação da entrega. A documentação da aceitação formal das saídas fornecidas pelo fornecedor poderá ser retida pela organização. O processo Encerrar as aquisições garante o cumprimento desse requisito de documentação. Os requisitos para a aceitação formal das saídas e o modo como tratar as saídas que não estão em conformidade são normalmente definidos no contrato. • Documentação de lições aprendidas. As lições aprendidas, a experiência adquirida e as recomendações de melhoria dos processos devem ser incluídas nos arquivos do projeto para melhorar as aquisições futuras.
  • 418.
    13 - GERENCIAMENTODAS PARTES INTERESSADAS DO PROJETO 391 13 ©2013 Project Management Institute. Um Guia do Conhecimento em Gerenciamento de Projetos (Guia PMBOK® ) — Quinta Edição GERENCIAMENTO DAS PARTES INTERESSADAS DO PROJETO O gerenciamento das partes interessadas do projeto inclui os processos exigidos para identificar todas as pessoas,gruposouorganizaçõesquepodemimpactarouseremimpactadospeloprojeto,analisarasexpectativas das partes interessadas e seu impacto no projeto, e desenvolver estratégias de gerenciamento apropriadas para o engajamento eficaz das partes interessadas nas decisões e execução do projeto. O gerenciamento das partes interessadas também se concentra na comunicação contínua com as partes interessadas para entender suas necessidades e expectativas, abordando as questões conforme elas ocorrem, gerenciando os interesses conflitantes e incentivando o comprometimento das partes interessadas com as decisões e atividades do projeto. A satisfação das partes interessadas deve ser gerenciada como um objetivo essencial do projeto. A Figura 13-1 fornece uma visão geral dos processos de gerenciamento das partes interessados do projeto, que incluem o seguinte: 13.1 Identificar as partes interessadas —O processo de identificar pessoas,grupos ou organizações que podem impactar ou serem impactados por uma decisão, atividade ou resultado do projeto e analisaredocumentarinformaçõesrelevantesrelativasaosseusinteresses,níveldeengajamento, interdependências, influência, e seu impacto potencial no êxito do projeto. 13.2 Planejar o gerenciamento das partes interessadas —O processo de desenvolver estratégias apropriadas de gerenciamento para engajar as partes interessadas de maneira eficaz no decorrer de todo o ciclo de vida do projeto, com base na análise das suas necessidades, interesses, e impacto potencial no sucesso do projeto. 13.3 Gerenciar o engajamento das partes interessadas —O processo de se comunicar e trabalhar com as partes interessadas para atender às suas necessidades/expectativas deles, abordar as questões à medida que elas ocorrem, e incentivar o engajamento apropriado das partes interessadas nas atividades do projeto, no decorrer de todo o ciclo de vida do projeto. 13.4 Controlar o engajamento das partes interessadas —O processo de monitorar os relacionamentos das partes interessadas do projeto em geral, e ajustar as estratégias e planos para o engajamento das partes interessadas. Esses processos interagem entre si e com os de outras Áreas de Conhecimento como descrito com detalhes na Seção 3 e no Anexo A1. Todos os projetos têm partes interessadas que são afetadas ou podem afetar o projeto de uma maneira positiva ou negativa. Embora algumas partes interessadas possam ter uma habilidade limitada de influenciar o projeto, outras podem ter uma influência significativa no projeto e nos seus resultados esperados.A habilidade do gerente de projetos de identificar e gerenciar essas partes interessadas de maneira apropriada pode fazer a diferença entre o êxito e o fracasso. 1313
  • 419.
    13 - GERENCIAMENTODAS PARTES INTERESSADAS DO PROJETO 392 ©2013 Project Management Institute. Um Guia do Conhecimento em Gerenciamento de Projetos (Guia PMBOK® ) — Quinta Edição .1 Entradas .1 Termo de abertura do projeto .2 Documentos de aquisição .3 Fatores ambientais da empresa .4 Ativos de processos organizacionais .2 Ferramentas e técnicas .1 Análise das partes interessadas .2 Opinião especializada .3 Reuniões .3 Saídas .1 Registro das partes interessadas .1 Entradas .1 Plano de gerenciamento do projeto .2 Registro das partes interessadas .3 Fatores ambientais da empresa .4 Ativos de processos organizacionais .2 Ferramentas e técnicas .1 Opinião especializada .2 Reuniões .3 Técnicas analíticas .3 Saídas .1 Plano de gerenciamento das partes interessadas .2 Atualizações nos documentos do projeto .1 Entradas .1 Plano de gerenciamento das partes interessadas .2 Plano de gerenciamento das comunicações .3 Registro das mudanças .4 Ativos de processos organizacionais .2 Ferramentas e técnicas .1 Métodos de comunicação .2 Habilidades interpessoais .3 Habilidades de gerenciamento .3 Saídas .1 Registro das questões .2 Solicitações de mudança .3 Atualizações no plano de gerenciamento do projeto .4 Atualizações nos documentos do projeto .5 Atualizações nos ativos de processos organizacionais Visão geral do gerenciamento das partes interessadas do projeto 13.2 Planejar o gerenciamento das partes interessadas 13.1 Identificar as partes interessadas .1 Entradas .1 Plano de gerenciamento do projeto .2 Registro das questões .3 Dados de desempenho do trabalho .4 Documentos do projeto .2 Ferramentas e técnicas .1 Sistemas de gerenciamento de informações .2 Opinião especializada .3 Reuniões .3 Saídas .1 Informações sobre o desempenho do trabalho .2 Solicitações de mudança .3 Atualizações no plano de gerenciamento do projeto .4 Atualizações nos documentos do projeto .5 Atualizações nos ativos de processos organizacionais 13.4 Controlar o Engajamento das Partes Interessadas 13.3 Gerenciar o engajamento das partes interessadas Figura 13-1. Gerenciamento das partes interessadas do projeto
  • 420.
    13 - GERENCIAMENTODAS PARTES INTERESSADAS DO PROJETO 393 13 ©2013 Project Management Institute. Um Guia do Conhecimento em Gerenciamento de Projetos (Guia PMBOK® ) — Quinta Edição 13.1 Identificar as partes interessadas Identificar as partes interessadas é o processo de identificar pessoas, grupos ou organizações que podem ter impacto ou serem impactados por uma decisão, atividade ou resultado do projeto, e analisar e documentar informações relevantes relativas aos seus interesses, nível de engajamento, interdependências, influência, e seu impacto potencial no sucesso do projeto. O principal benefício deste processo é que ele permite que o gerente de projetos identifique o direcionamento apropriado para cada parte interessada ou grupo de partes interessadas. As entradas, ferramentas e técnicas e saídas desse processo estão ilustradas na Figura 13-2. A Figura 13-3 ilustra o diagrama de fluxo de dados do processo. Entradas Ferramentas e técnicas Saídas .1 Termo de abertura do projeto .2 Documentos de aquisição .3 Fatores ambientais da empresa .4 Ativos de processos organizacionais .1 Análise de partes interessadas .2 Opinião especializada .3 Reuniões .1 Registro das partes interessadas Figura 13-2. Identificar as partes interessadas: entradas, ferramentas e técnicas, e saídas Gerenciamento das partes interessadas do projeto 13.1 Identificar as partes interessadas 13.2 Planejar o gerenciamento das partes interessadas • Documentos de aquisição • Termo de abertura do projeto • Registro das partes interessadas • Registro das partes interessadas • Ativos de processos organizacionais • Fatores ambientais da empresa 10.1 Planejar o gerenciamento das comunicações 12.1 Planejar o gerenciamento das aquisições 12.1 Planejar o gerenciamento das aquisições 4.1 Desenvolver o termo de abertura do projeto 5.2 Coletar os requisitos 8.1 Planejar o gerenciamento da qualidade 11.1 Planejar o gerenciamento dos riscos 11.2 Identificar os riscos Empresa/ organização Figura 13-3. Diagrama do fluxo de dados do processo Identificar as partes interessadas
  • 421.
    13 - GERENCIAMENTODAS PARTES INTERESSADAS DO PROJETO 394 ©2013 Project Management Institute. Um Guia do Conhecimento em Gerenciamento de Projetos (Guia PMBOK® ) — Quinta Edição As partes interessadas são pessoas,grupos ou organizações que podem afetar,serem afetados ou sentirem- se afetados por uma decisão, atividade ou resultado de um projeto. Elas englobam pessoas e organizações, tais como clientes, patrocinadores, a organização executora e o público que estão ativamente envolvidos no projeto, ou cujos interesses podem ser positiva ou negativamente afetados pela execução ou pela conclusão do projeto. Elas também podem exercer influência sobre o projeto e suas saídas.As partes interessadas podem estar em diversos níveis da organização e ter diferentes níveis de autoridade, ou estar fora da organização executora do projeto. Seção 13.1.2.1 identifica vários tipos de partes interessadas do projeto. É fundamental para o sucesso do projeto identificar as partes interessadas desde o início do projeto ou fase e analisar seus níveis de interesse, expectativas individuais, assim como sua importância e influência. A análise inicial deve ser revista e atualizada regularmente. A maioria dos projetos tem um número variado de partes interessadas, dependendo do seu tamanho, tipo e complexidade. Como o tempo do gerente de projetos é limitado e precisa ser usado com a maior eficiência possível, essas partes interessadas devem ser classificadas de acordo com o seu interesse, influência e engajamento no projeto, levando em consideração o fato de que o efeito ou influência de uma parte interessada pode não ocorrer ou tornar-se evidente até os estágios finais do projeto ou fase. Isso permite que o gerente de projetos se concentre nos relacionamentos necessários para garantir o sucesso do projeto. 13.1.1 Identificar as partes interessadas: entradas 13.1.1.1 Termo de abertura do projeto DescritonaSeção4.1.3.1.Otermodeaberturadoprojetopodefornecerinformaçõessobreaspartesinternas e externas relacionadas e afetadas pelo resultado ou a execução do projeto,tais como patrocinador(es),clientes, membros da equipe, grupos e departamentos que participam do projeto, e outras pessoas ou organizações afetadas pelo projeto. 13.1.1.2 Documentos de aquisição Descritos na Seção 12.1.3.3. Se um projeto for o resultado de uma atividade de aquisição ou estiver baseado em um contrato estabelecido, as partes desse contrato são as principais partes interessadas do projeto. Outras partes relevantes, como fornecedores, também devem ser consideradas na lista das partes interessadas do projeto.
  • 422.
    13 - GERENCIAMENTODAS PARTES INTERESSADAS DO PROJETO 395 13 ©2013 Project Management Institute. Um Guia do Conhecimento em Gerenciamento de Projetos (Guia PMBOK® ) — Quinta Edição 13.1.1.3 Fatores ambientais da empresa Descritos na Seção 2.1.5. Os fatores ambientais da empresa que podem influenciar o processo Identificar as partes interessadas incluem, entre outros: • Cultura e estrutura da organização; • Padrões governamentais ou do setor (por exemplo, regulamentos, padrões dos produtos); e • Tendências globais, regionais ou locais, e práticas ou hábitos. 13.1.1.4 Ativos de processos organizacionais Descritos na Seção 2.1.4. Os ativos de processos organizacionais que podem influenciar o processo Identificar as partes interessadas incluem, entre outros: • Modelos para registro das partes interessadas, • Lições aprendidas em projetos e fases anteriores, e • Registros das partes interessadas de projetos anteriores. 13.1.2 Identificar as partes interessadas: ferramentas e técnicas 13.1.2.1 Análise de partes interessadas A análise de partes interessadas é uma técnica de coleta e análise sistemática de informações quantitativas e qualitativas para determinar os interesses que devem ser considerados durante todo o projeto. Ela identifica os interesses, as expectativas e a influência das partes interessadas e determina seu relacionamento com a finalidade do projeto. Também ajuda a identificar os relacionamentos das partes interessadas (do projeto e com outras partes interessadas) que podem ser aproveitadas para formar alianças e parcerias potenciais para aumentar a possibilidade de êxito do projeto, juntamente com os relacionamentos com as partes interessadas que devem ser influenciadas de maneiras diferentes nos vários estágios do projeto ou da fase.
  • 423.
    13 - GERENCIAMENTODAS PARTES INTERESSADAS DO PROJETO 396 ©2013 Project Management Institute. Um Guia do Conhecimento em Gerenciamento de Projetos (Guia PMBOK® ) — Quinta Edição A análise de partes interessadas geralmente segue as etapas descritas a seguir: • Identificar todas as potenciais partes interessadas do projeto e as informações relevantes, como papéis, departamentos, interesses, conhecimentos, expectativas e níveis de influência. As principais partes interessadas em geral são fáceis de identificar. Elas incluem todas as pessoas com papel gerencial ou de tomada de decisões afetadas pelo resultado do projeto, como o patrocinador, o gerente de projeto e o cliente principal. A identificação de outras partes interessadas geralmente é feita através de entrevistas com as partes interessadas identificadas e expandindo a lista, até que todas as partes interessadas potenciais sejam incluídas. • Identificar o impacto ou apoio potencial que cada parte interessada poderia gerar e classificá-los a fim de definir uma estratégia de abordagem. Em grandes comunidades de partes interessadas, é importante priorizar as partes interessadas para garantir uma utilização eficiente de esforços na hora de comunicar e gerenciar suas expectativas. • Avaliar como as principais partes interessadas provavelmente reagirão ou responderão em várias situações, a fim de planejar como influenciá-las para aumentar seu apoio e mitigar os impactos negativos em potencial. Há muitos modelos classificatórios usados na análise das partes interessadas, tais como: • Grau de poder/interesse, que agrupa as partes interessadas com base no seu nível de autoridade (“poder”) e seu nível de preocupação (“interesse”) em relação aos resultados do projeto; • Grau de poder/influência, que agrupa as partes interessadas com base no seu nível de autoridade (“poder”) e no seu engajamento ativo (“influência”) no projeto; • Grau de influência/impacto, que agrupa as partes interessadas com base no seu engajamento ativo (“influência”) no projeto e na sua habilidade de efetuar mudanças no planejamento ou na execução do projeto (“impacto”); e • Modelo de relevância, que descreve os tipos de partes interessadas com base no seu poder (capacidade de impor sua vontade), na urgência (necessidade de atenção imediata) e na legitimidade (seu envolvimento é apropriado). A Figura 13-4 apresenta um exemplo de um modelo de representação de grau de poder/interesse onde A-H representa a disposição das partes interessadas genéricas.
  • 424.
    13 - GERENCIAMENTODAS PARTES INTERESSADAS DO PROJETO 397 13 ©2013 Project Management Institute. Um Guia do Conhecimento em Gerenciamento de Projetos (Guia PMBOK® ) — Quinta Edição Manter satisfeito Gerenciar com atenção • B • H • F • A • G • C • E • D Monitorar Manter informado Alto Poder Baixo Baixo Interesse Alto Figura 13-4. Exemplo de rede de poder/interesse com as partes interessadas 13.1.2.2 Opinião especializada Para garantir uma ampla identificação e listagem das partes interessadas, deve-se solicitar a opinião e o conhecimento de grupos ou pessoas que tenham treinamento ou conhecimento especializado na área ou disciplina em questão, tais como: • Alta administração; • Outras unidades dentro da organização; • Principais partes interessadas identificadas;
  • 425.
    13 - GERENCIAMENTODAS PARTES INTERESSADAS DO PROJETO 398 ©2013 Project Management Institute. Um Guia do Conhecimento em Gerenciamento de Projetos (Guia PMBOK® ) — Quinta Edição • Gerentes de projetos que trabalharam em projetos da mesma área (diretamente ou por meio de lições aprendidas); • Especialistas no assunto da área de negócio ou do projeto; • Grupos e consultores do setor; e • Associações profissionais e técnicas, entidades reguladoras e organizações não governamentais (ONGs). A opinião especializada pode ser obtida por meio de consultas individuais (reuniões particulares,entrevistas, etc.) ou em formato de painel (discussões de grupo, pesquisas de opinião, etc.). 13.1.2.3 Reuniões As reuniões para análise de perfis são reuniões do projeto concebidas para desenvolver o entendimento das principais partes interessadas do projeto, e podem ser usadas para a troca ou análise de informações sobre papéis, interesses, conhecimentos e a situação geral de cada parte interessada do projeto. 13.1.3 Identificar as partes interessadas: saídas 13.1.3.1 Registro das partes interessadas O principal resultado do processo Identificar as partes interessadas é o registro das partes interessadas. Ele contém todos os detalhes relativos às partes identificadas, incluindo, entre outros: • Informações de identificação. Nome, posição na organização, local, papel no projeto, informações de contato; • Informações de avaliação. Requisitos essenciais, principais expectativas, influência potencial no projeto, fase de maior interesse no ciclo de vida; e • Classificação das partes interessadas. Interna/externa, de apoio/neutra/resistente, etc. Oregistrodaspartesinteressadasdeveserconsultadoeatualizadoregularmente,poisaspartesinteressadas podem mudar, ou novas partes interessadas podem ser identificadas durante o ciclo de vida do projeto.
  • 426.
    13 - GERENCIAMENTODAS PARTES INTERESSADAS DO PROJETO 399 13 ©2013 Project Management Institute. Um Guia do Conhecimento em Gerenciamento de Projetos (Guia PMBOK® ) — Quinta Edição 13.2 Planejar o gerenciamento das partes interessadas Planejar o Gerenciamento das Partes Interessadas é o processo de desenvolver estratégias apropriadas de gerenciamento para envolver as partes interessadas de maneira eficaz no decorrer de todo o ciclo de vida do projeto, com base na análise das suas necessidades, interesses, e impacto potencial no êxito do projeto. O principal benefício desse processo é o fornecimento de um plano claro e de interação com as partes interessadas do projeto para que apoiem os interesses do projeto. As entradas, ferramentas e técnicas e saídas desse processo estão ilustrados na Figura 13-5. A Figura 13-6 ilustra o diagrama de fluxo de dados do processo. Entradas Ferramentas e técnicas Saídas .1 Plano de gerenciamento do projeto .2 Registro das partes interessadas .3 Fatores ambientais da empresa .4 Ativos de processos organizacionais .1 Opinião especializada .2 Reuniões .3 Técnicas analíticas .1 Plano de gerenciamento das partes interessadas .2 Atualizações nos documentos do projeto Figura 13-5. Planejar o gerenciamento das partes interessadas: entradas, ferramentas e técnicas, e saídas Gerenciamento das partes interessadas do projeto 13.1 Identificar as partes interessadas • Plano de gerenciamento das partes interessadas • Atualizações nos documentos do projeto • Registro das partes interessadas• Ativos de processos organizacionais • Fatores ambientais da empresa • Plano de gerenciamento do projeto 5.2 Coletar os requisitos 4.2 Desenvolver o plano de gerenciamento do projeto Empresa/ organização Documentos do projeto 13.2 Planejar o gerenciamento das partes interessadas 13.3 Gerenciar o engajamento das partes interessadas Figura 13-6. Diagrama de fluxo de dados do processo Planejar o gerenciamento das partes interessadas
  • 427.
    13 - GERENCIAMENTODAS PARTES INTERESSADAS DO PROJETO 400 ©2013 Project Management Institute. Um Guia do Conhecimento em Gerenciamento de Projetos (Guia PMBOK® ) — Quinta Edição O processo Planejar o gerenciamento das partes interessadas demonstra como o projeto afetará as partes interessadas, permitindo que o gerente de projetos desenvolva várias maneiras de engajar as partes interessadas no projeto de maneira eficaz, a fim de gerenciar suas expectativas e cumprir os objetivos do projeto. O gerenciamento das partes interessadas significa mais do que melhorar as comunicações, e requer mais do que gerenciar uma equipe. O gerenciamento das partes interessadas envolve a criação e manutenção de relacionamentos entre a equipe do projeto e as partes interessadas, com o objetivo de satisfazer suas respectivas necessidades e requisitos dentro dos limites do projeto. Esse processo gera o plano de gerenciamento das partes interessadas, que contém planos detalhados de realização eficaz do gerenciamento das partes interessadas. À medida em que o projeto avança, a comunidade das partes interessadas e o nível exigido de envolvimento podem mudar e, assim sendo, o planejamento do gerenciamento das partes interessadas é um processo iterativo que é revisto regularmente pelo gerente de projetos. 13.2.1 Planejar o gerenciamento das partes interessadas: entradas 13.2.1.1 Plano de gerenciamento do projeto Descrito na Seção 4.2.3.1. As informações usadas no desenvolvimento do plano de gerenciamento das partes interessadas incluem, mas não se limitam, a: • O ciclo de vida selecionado para o projeto e os processos que serão aplicados a cada fase; • Descrição de como o trabalho será executado para alcançar os objetivos do projeto; • Descrição de como os requisitos de recursos humanos serão cumpridos e como os papéis e responsabilidades, a estrutura hierárquica e o gerenciamento do pessoal serão abordados e estruturados para o projeto; • Um plano de gerenciamento de mudanças que documenta como as mudanças serão monitoradas e controladas; e • Necessidades e técnicas para comunicação entre as partes interessadas. 13.2.1.2 Registro das partes interessadas Descrito na Seção 13.1.3.1. O registro das partes interessadas fornece as informações necessárias para planejar maneiras apropriadas de engajar as partes interessadas do projeto.
  • 428.
    13 - GERENCIAMENTODAS PARTES INTERESSADAS DO PROJETO 401 13 ©2013 Project Management Institute. Um Guia do Conhecimento em Gerenciamento de Projetos (Guia PMBOK® ) — Quinta Edição 13.2.1.3 Fatores ambientais da empresa Descritos na Seção 2.1.5. Todos os fatores ambientais da empresa são usados como entradas para esse processo, porque o gerenciamento das partes interessadas deve ser adaptado ao ambiente do projeto. Entre eles, a cultura, a estrutura e o ambiente da organização são particularmente importantes, porque ajudam a determinar as melhores opções para apoiar um melhor processo adaptativo para o gerenciamento das partes interessadas. 13.2.1.4 Ativos de processos organizacionais Descritos na Seção 2.1.4. Todos os ativos de processos organizacionais são usados como entradas para o processo Planejar o gerenciamento das partes interessadas.Entre eles,o banco de dados das lições aprendidas e as informações históricas são particularmente importantes, porque ajudam no entendimento dos planos de gerenciamento anteriores e sua eficácia. Eles podem ser usados para planejar as atividades de gerenciamento das partes interessadas para o projeto atual. 13.2.2 Planejar o gerenciamento das partes interessadas: ferramentas e técnicas 13.2.2.1 Opinião especializada Com base nos objetivos do projeto, o gerente de projetos deve utilizar a opinião de partes especializadas para decidir sobre o nível de engajamento requerido de cada parte interessada, em cada estágio do projeto. Por exemplo, no início de um projeto, pode ser necessário que as partes interessadas seniores estejam altamente engajadas, para remover quaisquer obstáculos ao êxito. Sua remoção bem sucedida pode ser suficiente para que as partes interessadas seniores mudem o seu nível de engajamento de liderança para apoio, e outras partes interessadas, como usuários finais, podem tornar-se mais importantes. Para criar o plano de gerenciamento das partes interessadas, deve-se buscar a opinião e o conhecimento especializado de grupos ou pessoas com treinamento ou conhecimento especializado na área em questão, ou visão dos relacionamentos dentro da organização, tais como: • Alta administração; • Membros da equipe do projeto; • Outras unidades ou pessoas dentro da organização; • Principais partes interessadas identificadas;
  • 429.
    13 - GERENCIAMENTODAS PARTES INTERESSADAS DO PROJETO 402 ©2013 Project Management Institute. Um Guia do Conhecimento em Gerenciamento de Projetos (Guia PMBOK® ) — Quinta Edição • Gerentes de projetos que trabalharam em projetos da mesma área (diretamente ou por meio de lições aprendidas); • Especialistas no assunto da área de negócio ou do projeto; • Grupos e consultores do setor; e • Associações profissionais e técnicas, entidades reguladoras e organizações não governamentais (ONGs). A opinião especializada pode ser obtida por meio de consultas individuais (reuniões particulares,entrevistas, etc.) ou em formato de painel (discussões de grupo, pesquisas de opinião, etc.). 13.2.2.2 Reuniões As reuniões devem ser feitas com especialistas e a equipe do projeto para definir os níveis de engajamento requeridos de todas as partes interessadas. Essas informações podem ser usadas na preparação do plano de gerenciamento das partes interessadas. 13.2.2.3 Técnicas analíticas O nível de engajamento atual de todas as partes interessadas deve ser comparado com os níveis de envolvimento planejados requeridos para a conclusão bem sucedida do projeto. O engajamento das partes interessadas durante todo o ciclo de vida do projeto é essencial para o êxito do projeto. O nível de engajamento das partes interessadas pode ser classificado como se segue: • Desinformado. Sem conhecimento do projeto e impactos potenciais. • Resistente. Ciente do projeto e dos impactos potenciais e resistente à mudança. • Neutro. Ciente do projeto e mesmo assim não dá apoio ou resiste. • Dá apoio. Ciente do projeto e dos impactos potenciais e dá apoio à mudança. • Lidera. Ciente do projeto e dos impactos potenciais e ativamente engajado em garantir o êxito do projeto. O engajamento atual pode ser documentado usando a matriz de avaliação do nível de engajamento das partes interessadas, como mostrado na Figura 13-7, onde C indica o nível de engajamento atual e D indica o nível de engajamento desejado.A equipe do projeto precisa identificar o nível de engajamento desejado para a fase atual do projeto, com base nas informações disponíveis. O exemplo da Figura 13-7 mostra que a parte interessada 3 está no nível de engajamento desejado, enquanto as partes interessadas 1 e 2 necessitam comunicações e ações adicionais para chegarem ao nível de engajamento desejado.
  • 430.
    13 - GERENCIAMENTODAS PARTES INTERESSADAS DO PROJETO 403 13 ©2013 Project Management Institute. Um Guia do Conhecimento em Gerenciamento de Projetos (Guia PMBOK® ) — Quinta Edição LideraNeutroResistenteNão informadoParte interessada Dá apoio Parte interessada 1 Parte interessada 2 Parte interessada 3 C C D D D C Figura 13-7. Matriz de avaliação do nível de engajamento das partes interessadas Através desse processo analítico, podem ser identificadas lacunas entre os níveis de engajamento atual e desejado. As ações e comunicações necessárias para fechar essas lacunas podem ser identificadas pela equipe do projeto usando a opinião especializada. 13.2.3 Planejar o gerenciamento das partes interessadas: saídas 13.2.3.1 Plano de gerenciamento das partes interessadas O plano de gerenciamento das partes interessadas é um componente do plano de gerenciamento do projeto (Seção 4.2.3.1) e identifica as estratégias de gerenciamento necessárias para o engajamento das partes interessadas de maneira eficaz. O plano de gerenciamento das partes interessadas pode ser formal ou informal, amplamente estruturado ou altamente detalhado, com base nas necessidades do projeto. Além dos dados reunidos no registro das partes interessadas, o plano de gerenciamento das partes interessadas muitas vezes fornece: • Níveis de engajamento desejados e atuais das principais partes interessadas; • Âmbito e impacto da mudança nas partes interessadas; • Inter-relacionamentos identificados e sobreposição potencial entre as partes interessadas; • Requisitos de comunicações das partes interessadas para a atual fase do projeto; • Informações a serem distribuídas às partes interessadas, incluindo idioma, formato, conteúdo e nível de detalhes; • Motivo da distribuição daquela informação e o impacto esperado no engajamento das partes interessadas; • Intervalo de tempo e frequência para a distribuição das informações necessárias às partes interessadas; e • Método para atualizar e refinar o plano de gerenciamento das partes interessadas à medida que o projeto progride e se desenvolve.
  • 431.
    13 - GERENCIAMENTODAS PARTES INTERESSADAS DO PROJETO 404 ©2013 Project Management Institute. Um Guia do Conhecimento em Gerenciamento de Projetos (Guia PMBOK® ) — Quinta Edição Os gerentes de projetos devem estar cientes da natureza sensível do plano de gerenciamento do projeto e tomar as devidas precauções. Por exemplo, as informações sobre as partes interessadas resistentes ao projeto podem ser potencialmente prejudiciais, e deve ser dada a devida atenção à distribuição de tais informações. Na atualização no plano de gerenciamento das partes interessadas, a validade das premissas fundamentais deve ser revista para assegurar a exatidão e a relevância continuadas. 13.2.3.2 Atualizações nos documentos do projeto Os documentos do projeto que podem ser atualizados incluem, mas não estão limitados, a: • Cronograma do projeto, e • Registro das partes interessadas. 13.3 Gerenciar o engajamento das partes interessadas Gerenciar o engajamento das partes interessadas é o processo de se comunicar e trabalhar com as partes interessadas para atender às suas necessidades/expectativas, abordar as questões à medida que elas ocorrem, e promover o engajamento apropriado das partes interessadas nas atividades do projeto, no decorrer de todo o ciclo de vida do projeto. O principal benefício deste processo é que ele permite que o gerente de projetos aumente o nível de apoio às partes interessadas e minimize a sua resistência, ampliando de maneira significativa as chances de êxito do projeto. As entradas, ferramentas e técnicas, e saídas desse processo estão ilustradas na Figura 13-8. A Figura 13-9 ilustra o diagrama de fluxo de dados do processo. Entradas Ferramentas e técnicas Saídas .1 Plano de gerenciamento das partes interessadas .2 Plano de gerenciamento das comunicações .3 Registro das mudanças .4 Ativos de processos organizacionais .1 Métodos de comunicação .2 Habilidades interpessoais .3 Habilidades de gerenciamento .1 Registro das questões .2 Solicitações de mudança .3 Atualizações no plano de gerenciamento do projeto .4 Atualizações nos documentos do projeto .5 Atualizações nos ativos de processos organizacionais Figura 13-8. Gerenciar o engajamento das partes interessadas: entradas, ferramentas e técnicas, e saídas
  • 432.
    13 - GERENCIAMENTODAS PARTES INTERESSADAS DO PROJETO 405 13 ©2013 Project Management Institute. Um Guia do Conhecimento em Gerenciamento de Projetos (Guia PMBOK® ) — Quinta Edição Gerenciamento das partes interessadas do projeto 13.2 Planejar o gerenciamento das partes interessadas • Registro das questões • Solicitações de mudança • Atualizações nos documentos do projeto • Atualizações no plano de gerenciamento do projeto • Plano de gerenciamento das partes interessadas • Registro das mudanças • Plano de gerenciamento das comunicações • Atualizações nos ativos de processos organizacionais • Ativos de processos organizacionais 4.5 Realizar o controle integrado de mudanças 10.1 Planejar o gerenciamento das comunicações 4.5 Realizar o controle integrado de mudanças 4.2 Desenvolver o plano de gerenciamento do projeto 9.4 Gerenciar a equipe do projeto Empresa/ organização Documentos do projeto 13.3 Gerenciar o engajamento das partes interessadas 10.3 Controlar as comunicações 13.4 Controlar o Engajamento das Partes Interessadas Figura 13-9. Diagrama do fluxo de dados do processo Gerenciar o engajamento das partes interessadas Gerenciar o engajamento das partes interessadas envolve atividades tais como: • Engajar as partes interessadas nas etapas apropriadas do projeto para obter ou confirmar seu compromisso continuado com o êxito do projeto; • Gerenciar as expectativas das partes interessadas através da negociação e comunicação a fim de assegurar o alcance das metas do projeto; • Abordar as preocupações potenciais que ainda não se tornaram problemas e antecipar problemas futuros que podem ser colocados pelas partes interessadas. Tais preocupações precisam ser identificadas e discutidas o mais cedo possível para analisar os riscos associados do projeto; e • Esclarecer e solucionar as questões que foram identificadas.
  • 433.
    13 - GERENCIAMENTODAS PARTES INTERESSADAS DO PROJETO 406 ©2013 Project Management Institute. Um Guia do Conhecimento em Gerenciamento de Projetos (Guia PMBOK® ) — Quinta Edição O gerenciamento do engajamento das partes interessadas ajuda a aumentar a probabilidade de sucesso do projeto, garantindo que as partes interessadas entendam claramente as metas, os objetivos, os benefícios e os riscos do projeto. Isso permite que elas apoiem ativamente o projeto e ajudem na orientação das atividades e decisões do projeto. Com a previsão da reação das pessoas ao projeto, é possível adotar ações preventivas para obter seu apoio ou minimizar os impactos negativos em potencial. A habilidade das partes interessadas de influenciar o projeto é normalmente mais alta durante os estágios iniciais, e declina paulatinamente à medida que o projeto avança. O gerente de projetos é responsável pelo engajamento e gerenciamento das várias partes interessadas do projeto, e pode requisitar a assistência do patrocinador do projeto conforme necessário. O gerenciamento ativo do envolvimento das partes interessadas diminui o risco do projeto não atingir suas metas e objetivos. 13.3.1 Gerenciar o engajamento das partes interessadas: entradas 13.3.1.1 Plano de gerenciamento das partes interessadas Descrito na Seção 13.2.3.1. O plano de gerenciamento das partes interessadas fornece orientação sobre a melhor maneira das várias partes interessadas se envolverem no projeto. O plano de gerenciamento das partes interessadas descreve os métodos e as tecnologias usados para a comunicação das partes interessadas. O plano é usado para determinar o nível de interações das várias partes interessadas e, juntamente com outros documentos, ajudar a definir uma estratégia de identificação e gerenciamento das partes interessadas durante todo o ciclo de vida do projeto. 13.3.1.2 Plano de gerenciamento das comunicações Descrito na Seção 10.1.3.1. O plano de gerenciamento das comunicações fornece orientação e informações sobre o gerenciamento das expectativas das partes interessadas. As informações utilizadas incluem, mas não estão limitadas a: • Requisitos de comunicações das partes interessadas; • Informações a serem comunicadas, incluindo idioma, formato, conteúdo e nível de detalhes; • Motivo da distribuição da informação; • Pessoa ou grupos que receberão as informações; e • Processo de encaminhamento.
  • 434.
    13 - GERENCIAMENTODAS PARTES INTERESSADAS DO PROJETO 407 13 ©2013 Project Management Institute. Um Guia do Conhecimento em Gerenciamento de Projetos (Guia PMBOK® ) — Quinta Edição 13.3.1.3 Registro das mudanças Descrito na Seção 4.5.3.2. O registro das mudanças é usado para documentar as mudanças que ocorrem durante o projeto.Essas mudanças e seu impacto no projeto em termos de tempo,custo e risco são comunicadas às partes interessadas apropriadas. 13.3.1.4 Ativos de processos organizacionais Descritos na Seção 2.1.4. Os ativos de processos organizacionais que podem influenciar o processo Gerenciar o engajamento das partes interessadas incluem, entre outros: • Requisitos de comunicação da organização, • Procedimentos de gerenciamento das questões, • Procedimentos de controle das mudanças, e • Informações históricas sobre projetos anteriores. 13.3.2 Gerenciar o engajamento das partes interessadas: ferramentas e técnicas 13.3.2.1 Métodos de comunicação Descritos na Seção 10.1.2.4. Os métodos de comunicação identificados para cada parte interessada no plano de gerenciamento das comunicações são usados durante o gerenciamento do engajamento das partes interessadas. Com base nos requisitos de comunicações das partes interessadas, o gerente de projetos decide como, quando e quais desses métodos de comunicações serão usados no projeto. 13.3.2.2 Habilidades interpessoais O gerente de projetos se utiliza de habilidades interpessoais para gerenciar as expectativas das partes interessadas. Por exemplo: • Estabelecimento de confiança, • Solução de conflitos, • Escuta ativa, e • Superação da resistência à mudança.
  • 435.
    13 - GERENCIAMENTODAS PARTES INTERESSADAS DO PROJETO 408 ©2013 Project Management Institute. Um Guia do Conhecimento em Gerenciamento de Projetos (Guia PMBOK® ) — Quinta Edição 13.3.2.3 Habilidades de gerenciamento O gerente de projetos utiliza habilidades de gerenciamento para coordenar e harmonizar o grupo a fim de cumprir os objetivos do projeto. Por exemplo: • Facilitar o consenso para alcançar os objetivos do projeto, • Influenciar as pessoas a apoiar o projeto, • Negociar acordos para atender às necessidades do projeto, e • Modificar o comportamento organizacional para aceitar os resultados do projeto. 13.3.3 Gerenciar o engajamento das partes interessadas: saídas 13.3.3.1 Registro das questões O gerenciamento do engajamento das partes interessadas pode resultar no desenvolvimento do registro das questões. O registro é atualizado quando são identificadas novas questões e as questões atuais são resolvidas. 13.3.3.2 Solicitações de mudança O gerenciamento do engajamento das partes interessadas pode resultar em uma solicitação de mudança do produto ou do projeto. Ele também pode incluir ações corretivas ou preventivas no projeto propriamente dito ou na interação com as partes interessadas impactadas, conforme necessário. 13.3.3.3 Atualizações no plano de gerenciamento do projeto Os elementos do plano de gerenciamento do projeto que podem ser atualizados incluem, entre outros, o plano de gerenciamento das partes interessadas. Esse plano é atualizado quando são identificados requisitos de comunicação novos ou modificados. Por exemplo, algumas comunicações podem não ser mais necessárias, um método de comunicação ineficaz pode ser substituído por outro,ou um novo requisito de comunicação pode ser identificado. É também atualizado como resultado do solucionamento das preocupações e da resolução das questões. Por exemplo, pode ser determinado que uma das partes interessadas tem necessidades adicionais de informações.
  • 436.
    13 - GERENCIAMENTODAS PARTES INTERESSADAS DO PROJETO 409 13 ©2013 Project Management Institute. Um Guia do Conhecimento em Gerenciamento de Projetos (Guia PMBOK® ) — Quinta Edição 13.3.3.4 Atualizações nos documentos do projeto Os documentos do projeto que podem ser atualizados incluem, mas não se limitam, ao registro das partes interessadas.Este é atualizado quando há mudanças nas informações sobre as partes interessadas,quando são identificadas novas partes interessadas, ou se partes interessadas registradas não estiverem mais envolvidas ou não forem mais afetadas pelo projeto, ou se forem necessárias outras atualizações para partes interessadas específicas. 13.3.3.5 Atualizações nos ativos de processos organizacionais Os ativos de processos organizacionais que podem ser atualizados incluem, entre outros: • Notificações das partes interessadas. Podem ser fornecidas informações às partes interessadas sobre questões solucionadas, mudanças aprovadas e a situação geral do projeto. • Relatórios do projeto. Os relatórios formais e informais do projeto descrevem o andamento do projeto e incluem lições aprendidas, registros de questões, relatórios de encerramento do projeto e resultados de outras áreas de conhecimento (Seções 4 a 12). • Apresentações do projeto. Informações formal ou informalmente fornecidas pela equipe do projeto a qualquer ou a todas as partes interessadas do projeto. • Registros do projeto. Os registros do projeto podem incluir correspondência, memorandos, atas de reuniões e outros documentos que descrevam o projeto. • Feedback das partes interessadas.As informações recebidas das partes interessadas relacionadas com as operações do projeto podem ser distribuídas e usadas para modificar ou melhorar o desempenho futuro do projeto. • Documentação de lições aprendidas. A documentação inclui a análise das causas principais dos problemas enfrentados, o motivo que ocasionou a ação corretiva escolhida, e outros tipos de lições aprendidas sobre o gerenciamento das partes interessadas.As lições aprendidas são documentadas e distribuídas para que façam parte do banco de dados histórico tanto do projeto quanto da organização executora. 13.4 Controlar o engajamento das partes interessadas Controlar o engajamento das partes interessadas é o processo de monitorar os relacionamentos das partes interessadas no projeto em geral, e ajustar as estratégias e planos para o engajamento das mesmas. O principal benefício desse processo é a manutenção ou aumento da eficiência e eficácia das atividades de engajamento das partes interessadas à medida que o projeto se desenvolve e o seu ambiente muda. As entradas, ferramentas e técnicas, e saídas desse processo estão ilustradas na Figura 13-10. A Figura 13-11 ilustra o diagrama de fluxo de dados do processo.
  • 437.
    13 - GERENCIAMENTODAS PARTES INTERESSADAS DO PROJETO 410 ©2013 Project Management Institute. Um Guia do Conhecimento em Gerenciamento de Projetos (Guia PMBOK® ) — Quinta Edição Entradas Ferramentas e técnicas Saídas .1 Plano de gerenciamento do projeto .2 Registro das questões .3 Dados de desempenho do trabalho .4 Documentos do projeto .1 Sistemas de gerenciamento de informações .2 Opinião especializada .3 Reuniões .1 Informações sobre o desempenho do trabalho .2 Solicitações de mudança .3 Atualizações no plano de gerenciamento do projeto .4 Atualizações nos documentos do projeto .5 Atualizações nos ativos de processos organizacionais Figura 13-10. Controlar o engajamento das partes interessadas: entradas, ferramentas e técnicas, e saídas Gerenciamento das partes interessadas do projeto 13.3 Gerenciar o engajamento das partes interessadas • Solicitações de mudança • Informações sobre o desempenho do trabalho • Atualizações nos ativos de processos organizacionais • Registro das questões • Atualizações no plano de gerenciamento do projeto • Plano de gerenciamento do projeto • Dados de desempenho do trabalho • Documentos do projeto • Atualizações nos documentos do projeto 4.2 Desenvolver o plano de gerenciamento do projeto 4.3 Orientar e gerenciar a execução do projeto 4.4 Monitorar e controlar o trabalho do projeto 4.5 Realizar o controle integrado de mudanças Empresa/ organização Documentos do projeto 13.4 Controlar o engajamento das partes interessadas Figura 13-11. Diagrama do fluxo de dados do processo Controlar o engajamento das partes interessadas As atividades de engajamento das partes interessadas estão incluídas no plano de gerenciamento das partes interessadas e são executadas durante o ciclo de vida do projeto. O nível de engajamento das partes interessadas deve ser continuamente controlado.
  • 438.
    13 - GERENCIAMENTODAS PARTES INTERESSADAS DO PROJETO 411 13 ©2013 Project Management Institute. Um Guia do Conhecimento em Gerenciamento de Projetos (Guia PMBOK® ) — Quinta Edição 13.4.1 Controlar o engajamento das partes interessadas: entradas 13.4.1.1 Plano de gerenciamento do projeto Descrito na Seção 4.2.3.1. O plano de gerenciamento do projeto é usado para desenvolver o plano de gerenciamento das partes interessadas, como descrito na Seção 13.1.3.1.As informações usadas no processo Controlar o engajamento das partes interessadas incluem, entre outras: • Ciclo de vida selecionado para o projeto e os processos que serão aplicados a cada fase; • Como o trabalho será executado para completar os objetivos do projeto; • Como os requisitos de recursos humanos serão cumpridos, como os papéis e responsabilidades, a estrutura hierárquica e o gerenciamento do pessoal serão abordados e estruturados para o projeto; • Um plano de gerenciamento de mudanças que documenta como as mudanças serão monitoradas e controladas; e • Necessidades e técnicas para a comunicação entre as partes interessadas. 13.4.1.2 Registro das questões Descrito na Seção 13.3.3.1. O registro das questões é atualizado quando são identificadas novas questões, e as questões atuais são resolvidas. 13.4.1.3 Dados de desempenho do trabalho Descritos na Seção 4.3.3.2. Os dados de desempenho do trabalho são as observações e medições básicas identificadas durante a execução das atividades realizadas para levar a cabo os trabalhos do projeto. Várias medições das atividades e entregas do projeto são coletadas durante vários processos de controle. Os dados são frequentemente vistos como o nível mais baixo de abstração de onde as informações são extraídas por outros processos. Exemplos de dados de desempenho do trabalho incluem a percentagem registrada do trabalho concluído, medidas de desempenho técnico, datas de início e término das atividades do cronograma, número de solicitações de mudança, número de defeitos, custos reais, durações reais, etc. 13.4.1.4 Documentos do projeto Muitos documentos do projeto resultantes dos processos de iniciação, planejamento, execução ou controle podem ser usados como entradas de apoio para o controle do engajamento das partes interessadas. Eles incluem, entre outros:
  • 439.
    13 - GERENCIAMENTODAS PARTES INTERESSADAS DO PROJETO 412 ©2013 Project Management Institute. Um Guia do Conhecimento em Gerenciamento de Projetos (Guia PMBOK® ) — Quinta Edição • Cronograma do projeto, • Registro das partes interessadas, • Registro das questões, • Registro das mudanças, e • Comunicações do projeto. 13.4.2 Controlar o engajamento das partes interessadas: ferramentas e técnicas 13.4.2.1 Sistemas de gerenciamento de informações O sistema de distribuição de informações fornece uma ferramenta padrão para que o gerente de projetos possa coletar, armazenar e distribuir as informações para as partes interessadas sobre os custos, o andamento e o desempenho do projeto. Ele também permite que o gerente de projetos consolide os relatórios de diversos sistemas e facilita a distribuição dos relatórios para as partes interessadas do projeto. Exemplos de formatos de distribuição podem incluir tabelas, análise de planilhas e apresentações. Podem ser usados recursos gráficos para criar representações visuais das informações de desempenho do projeto. 13.4.2.2 Opinião especializada Para assegurar a identificação abrangente e a listagem de novas partes interessadas, uma nova avaliação das atuais partes interessadas pode ser realizada. Pode ser solicitada a opinião de grupos ou pessoas com treinamento ou conhecimento especializado, tais como: • Alta administração; • Outras unidades ou indivíduos dentro da organização; • Principais partes interessadas identificadas; • Gerentes de projetos que trabalharam em projetos da mesma área (diretamente ou por meio de lições aprendidas); • Especialistas no assunto da área de negócio ou do projeto; • Grupos e consultores do setor; e • Associações profissionais e técnicas, entidades reguladoras e organizações não governamentais. A opinião especializada pode ser obtida por meio de consultas individuais (reuniões particulares,entrevistas, etc.) ou em formato de painel (tais como discussões de grupo, pesquisas de opinião, etc.).
  • 440.
    13 - GERENCIAMENTODAS PARTES INTERESSADAS DO PROJETO 413 13 ©2013 Project Management Institute. Um Guia do Conhecimento em Gerenciamento de Projetos (Guia PMBOK® ) — Quinta Edição 13.4.2.3 Reuniões As reuniões de avaliação do andamento são usadas para trocar e analisar informações sobre o nível de comprometimento das partes interessadas. 13.4.3 Controlar o engajamento das partes interessadas: saídas 13.4.3.1 Informações sobre o desempenho do trabalho As informações sobre o desempenho do trabalho são dados de desempenho coletados de vários processos de controle, analisados em contexto e integrados baseados nos relacionamentos entre as áreas. Assim, os dados sobre o desempenho do trabalho foram transformados em informações de desempenho do trabalho. Os dados por si mesmos não são usados no processo decisório, porque seu significado pode ser interpretado de modo incorreto. As informações, no entanto, são correlacionadas e contextualizadas, e fornecem uma base sólida para as decisões do projeto. As informações sobre o desempenho do trabalho são circuladas através dos processos de comunicação. Exemplos de informações sobre o desempenho são a situação das entregas, a situação da implementação das solicitações de mudança e as estimativas previstas para terminar. 13.4.3.2 Solicitações de mudança A análise do desempenho e das interações com as partes interessadas do projeto muitas vezes gera solicitações de mudança. Essas solicitações de mudança são processadas por meio do processo Realizar o controle integrado de mudanças (Seção 4.5) do seguinte modo: • As ações corretivas recomendadas incluem mudanças que alinhem o desempenho futuro esperado com o plano de gerenciamento do projeto; e • As ações preventivas recomendadas podem reduzir a probabilidade de ocorrência de um desempenho negativo futuro para o projeto. 13.4.3.3 Atualizações no plano de gerenciamento do projeto À medida que as partes interessadas se comprometem com o projeto, a eficácia geral da estratégia de gerenciamento das partes interessadas pode ser avaliada. À proporção que mudanças na abordagem ou estratégia são identificadas, pode haver a necessidade de atualizações nas seções afetadas do plano de gerenciamento do projeto para refletir essas mudanças. Os elementos do plano de gerenciamento do projeto que podem ser atualizados incluem, entre outros:
  • 441.
    13 - GERENCIAMENTODAS PARTES INTERESSADAS DO PROJETO 414 ©2013 Project Management Institute. Um Guia do Conhecimento em Gerenciamento de Projetos (Guia PMBOK® ) — Quinta Edição • Plano de gerenciamento das mudanças, • Plano de gerenciamento das comunicações, • Plano de gerenciamento dos custos, • Plano de gerenciamento dos recursos humanos, • Plano de gerenciamento das aquisições, • Plano de gerenciamento da qualidade, • Plano de gerenciamento dos requisitos, • Plano de gerenciamento dos riscos, • Plano de gerenciamento do cronograma, • Plano de gerenciamento do escopo, e • Plano de gerenciamento das partes interessadas. 13.4.3.4 Atualizações nos documentos do projeto Os documentos do projeto que podem ser atualizados incluem, mas não estão limitados, a: • Registro das partes interessadas. Este é atualizado quando há mudanças nas informações sobre as partes interessadas, quando são identificadas novas partes interessadas, ou se partes interessadas registradas não estiverem mais envolvidas ou não forem mais afetadas pelo projeto, ou se forem necessárias outras atualizações para partes interessadas específicas. • Registro das questões. Ele é atualizado quando são identificadas novas questões e as questões atuais são resolvidas.
  • 442.
    13 - GERENCIAMENTODAS PARTES INTERESSADAS DO PROJETO 415 13 ©2013 Project Management Institute. Um Guia do Conhecimento em Gerenciamento de Projetos (Guia PMBOK® ) — Quinta Edição 13.4.3.5 Atualizações nos ativos de processos organizacionais Os ativos de processos organizacionais que podem ser atualizados incluem, entre outros: • Notificações das partes interessadas. Podem ser fornecidas informações às partes interessadas sobre questões solucionadas, mudanças aprovadas e a situação geral do projeto. • Relatórios do projeto. Os relatórios formais e informais do projeto descrevem o andamento do projeto e incluem lições aprendidas, registros de questões, relatórios de encerramento do projeto e resultados de outras áreas de conhecimento (Seções 4 a 12). • Apresentações do projeto. Informações formal ou informalmente fornecidas pela equipe do projeto a qualquer ou a todas as partes interessadas do projeto. • Registros do projeto. Os registros do projeto podem incluir correspondência, memorandos, atas de reuniões e outros documentos que descrevam o projeto. • Feedback das partes interessadas.As informações recebidas das partes interessadas relacionadas com as operações do projeto podem ser distribuídas e usadas para modificar ou melhorar o desempenho futuro do projeto. • Documentação de lições aprendidas.A documentação inclui a análise da causa-raiz dos problemas enfrentados, o motivo que ocasionou a ação corretiva escolhida, e outros tipos de lições aprendidas sobreogerenciamentodaspartesinteressadas.Asliçõesaprendidassãodocumentadasedistribuídas para que façam parte do banco de dados histórico, tanto do projeto como da organização executora.
  • 444.
    417 ANEXO A1 -PADRÃO DE GERENCIAMENTO DE PROJETOS DE UM PROJETO ©2013 Project Management Institute. Um Guia do Conhecimento em Gerenciamento de Projetos (Guia PMBOK® ) — Quinta Edição ANEXO A1 PADRÃO DE GERENCIAMENTO DE PROJETOS DE UM PROJETO Projeto é um esforço temporário empreendido para criar um produto, serviço ou resultado único. A sua natureza temporária indica um início e um término definidos. O término é alcançado quando os objetivos tiverem sido atingidos ou quando se concluir que esses objetivos não serão ou não poderão ser atingidos e o projeto for encerrado, ou quando o mesmo não for mais necessário. Gerenciamento de projetos é a aplicação de conhecimentos, habilidades, ferramentas e técnicas às atividades do projeto a fim de atender aos seus requisitos. O gerenciamento de projetos é realizado por meio da aplicação e integração apropriadas de processos de gerenciamento de projetos agrupados logicamente. Gerenciar um projeto tipicamente inclui: • Identificação dos requisitos; • Adaptação às diferentes necessidades, preocupações e expectativas das partes interessadas à medida que o projeto é planejado e realizado; • Estabelecer e manter a comunicação ativa com as partes interessadas; e • Balanceamento das restrições conflitantes do projeto que incluem, mas não se limitam, a: ○○ Escopo, ○○ Qualidade, ○○ Cronograma, ○○ Orçamento, ○○ Recursos, e ○○ Riscos. As circunstâncias específicas do projeto influenciarão as restrições que devem ser focadas pelo gerente do projeto e exigem a aplicação de processos de gerenciamento de projetos apropriados.
  • 445.
    418 ANEXO A1 -PADRÃO DE GERENCIAMENTO DE PROJETOS DE UM PROJETO ©2013 Project Management Institute. Um Guia do Conhecimento em Gerenciamento de Projetos (Guia PMBOK® ) — Quinta Edição A1.1 O que é um padrão? AOrganizaçãointernacionalparapadronização(ISO)eoutrosdefinempadrãocomoum“Documentoaprovado por um órgão reconhecido que fornece, para uso comum e repetido, regras, diretrizes ou características para produtos, processos e serviços cujo cumprimento não é obrigatório.” (ISO 9453) [11] Em outubro de 1998, o Project Management Institute (PMI) foi acreditado como desenvolvedor de padrões pelo Instituto nacional americano de padrões (ANSI). Os processos esboçados neste Anexo e que são descritos no Guia PMBOK® , Quinta Edição, fornecem o padrão para gerenciamento de projetos de um projeto. A1.2 Estrutura deste padrão Este padrão descreve a natureza dos processos de gerenciamento do projeto em termos da integração entre os processos, suas interações, e seus objetivos. De acordo com este padrão, supõe-se que o projeto, o gerente de projeto e a equipe do projeto sejam designados à organização executora. Os processos de gerenciamento de projetos são agrupados em cinco categorias conhecidas como grupos de processos de gerenciamento de projetos (ou grupos de processos): • Grupo de processos de iniciação. Os processos executados para definir um projeto novo ou uma fase nova de um projeto existente por meio da obtenção de autorização para iniciar o projeto ou fase. • Grupo de processos de planejamento. Os processos exigidos para definir o escopo do projeto, refinar os objetivos, e desenvolver o curso de ação necessário para alcançar os objetivos para os quais o projeto foi criado. • Grupo de processos de execução. Os processos realizados para executar o trabalho definido no plano de gerenciamento do projeto, a fim de atender às especificações do projeto. • Grupo de processos de monitoramento e controle. Os processos necessários para acompanhar, analisar e controlar o progresso e o desempenho do projeto, identificar todas as áreas nas quais serão necessárias mudanças no plano e iniciar as mudanças correspondentes. • Grupo de processos de encerramento. Os processos executados para concluir todas as atividades de todos os grupos de processos, a fim de encerrar formalmente o projeto ou a fase.
  • 446.
    419 ANEXO A1 -PADRÃO DE GERENCIAMENTO DE PROJETOS DE UM PROJETO ©2013 Project Management Institute. Um Guia do Conhecimento em Gerenciamento de Projetos (Guia PMBOK® ) — Quinta Edição Osgruposdeprocessosdegerenciamentodeprojetossãovinculadospelassaídasqueproduzem.Raramente os grupos de processos são eventos distintos ou que ocorrem uma única vez; são atividades sobrepostas que ocorrem ao longo de todo o projeto. A saída de um processo em geral torna-se uma entrada em outro processo ou é uma entrega do projeto, subprojeto, ou fase do projeto. As entregas no nível de subprojeto ou projeto podem ser chamadas de entregas incrementais. O grupo de processos de planejamento fornece ao grupo de processos de execução, o plano de gerenciamento do projeto e, à medida que o projeto avança, ele frequentemente cria atualizações no plano de gerenciamento e nos documentos do projeto. A Figura A1 - 1 ilustra como os grupos de processos interagem e mostra o nível de sobreposição em diversas ocasiões. Se o projeto estiver dividido em fases, os grupos de processos interagem dentro de cada fase. Grupo de processos de planejamento Grupo de processos de iniciação Grupo de processos de execução Grupo de processos de monitoramento e controle Grupo de processos de encerramento Início Final TEMPO Nível de interação entre os processos Figura A1-1. Interações entre os grupos de processos em um projeto Um exemplo desta interação seria a saída de uma fase de concepção que exige a aceitação pelo patrocinador do documento de concepção. Uma vez disponível, o documento de concepção fornece a descrição do produto para os grupos de processos de planejamento e execução em uma ou mais fases posteriores. Quando um projeto é dividido em fases, os grupos de processos são executados conforme apropriado para orientar o projeto com eficácia em direção à conclusão de forma controlada. Em projetos com várias fases, os processos são repetidos em cada fase até que os critérios para a conclusão das fases sejam cumpridos.
  • 447.
    420 ANEXO A1 -PADRÃO DE GERENCIAMENTO DE PROJETOS DE UM PROJETO ©2013 Project Management Institute. Um Guia do Conhecimento em Gerenciamento de Projetos (Guia PMBOK® ) — Quinta Edição A1.3 Grupos de processos de gerenciamento de projetos As seções a seguir identificam e descrevem os cinco grupos de processos de gerenciamento de projetos necessários em qualquer projeto. Estes cinco grupos de processos têm dependências claras e em geral são executados em qualquer projeto e possuem um alto grau de interação entre si.Estes cinco grupos de processos independem de áreas de aplicação ou setores econômicos. Os grupos de processos Individuais e os processos individuais são frequentemente repetidos antes da conclusão do projeto e podem interagir dentro de um grupo de processos e entre grupos de processos. A natureza dessas interações varia de um projeto para outro e podem ou não ser executadas em uma ordem específica. O diagrama de fluxo de processos, Figura A1-2, fornece um resumo geral do fluxo básico e das interações entre os grupos de processos e as partes interessadas específicas. Os processos de gerenciamento de projeto são vinculados pelas entradas e saídas onde o resultado de um processo torna-se a entrada de outro, mas não necessariamente no mesmo grupo de processos. Os grupos de processos não são fases dos projetos. Na realidade, todos os grupos de processos poderiam possivelmente ser conduzidos dentro de uma fase. Quando projetos são separados em fases ou subcomponentes distintos tais como desenvolvimento do conceito,estudo de viabilidade,estudo,design,protótipo,construção,ou teste,etc.todos os grupos de processos seriam normalmente repetidos para cada fase ou subcomponente, conforme a explicação acima e ilustrada na Figura A1-2.
  • 448.
    421 ANEXO A1 -PADRÃO DE GERENCIAMENTO DE PROJETOS DE UM PROJETO ©2013 Project Management Institute. Um Guia do Conhecimento em Gerenciamento de Projetos (Guia PMBOK® ) — Quinta Edição Grupo de processos de iniciação Grupo de processos de monitoramento e controle Grupo de processos de planejamento Grupo de processos de execução Grupo de processos de encerramento Iniciador ou patrocinador do projeto Empresa/ organização Cliente Fornecedores • Plano de gerenciamento do projeto • Decisões de fazer ou comprar • Critérios de seleção de fontes • Entregas • Solicitações de mudança • Informações sobre o desempenho do trabalho • Fornecedores selecionados • Entregas aceitas • Documentação da aquisição OBS.: As linhas pontilhadas mais escuras representam os relacionamentos entre grupos de processos; as linhas pontilhadas mais claras são externas aos grupos de processos. • Propostas de fornecedores • Concessão do contrato de aquisição • Requisitos • Ativos de processos organizacionais • Fatores ambientais da empresa • Registro das partes interessadas • Termo de abertura do projeto • Documentos de aquisição • Especificação do trabalho do projeto • Business case • Acordos • Calendários do recurso • Produto, serviço ou resultado final • Solicitações de mudança aprovadas • Medições de controle da qualidade • Relatórios de desempenho Documentos do projeto Figura A1-2 Interações nos processos de gerenciamento de projetos
  • 449.
    422 ANEXO A1 -PADRÃO DE GERENCIAMENTO DE PROJETOS DE UM PROJETO ©2013 Project Management Institute. Um Guia do Conhecimento em Gerenciamento de Projetos (Guia PMBOK® ) — Quinta Edição A Tabela A1-1 reflete o mapeamento dos 47 processos de gerenciamento de projetos nos cinco grupos de processos de gerenciamento de projetos e nas dez áreas de conhecimento de gerenciamento de projetos. Os processos de gerenciamento de projetos são mostrados no grupo de processos em que a maior parte da atividades ocorre. Por exemplo, quando um processo que normalmente ocorre no grupo de processos de planejamento é atualizado no grupo de processos de execução, não é considerado um novo processo. A natureza repetitiva do gerenciamento de projetos significa que os processos de qualquer grupo podem ser usados em todo o ciclo de vida do projeto. Por exemplo, a execução de uma resposta ao risco pode desencadear o processo de Realização de análise quantitativa dos risco para avaliar o impacto.
  • 450.
    423 ANEXO A1 -PADRÃO DE GERENCIAMENTO DE PROJETOS DE UM PROJETO ©2013 Project Management Institute. Um Guia do Conhecimento em Gerenciamento de Projetos (Guia PMBOK® ) — Quinta Edição Tabela A1-1. Grupo de processos de gerenciamento de projetos e mapeamento da área de conhecimento 4. Gerenciamento da integração do projeto 5. Gerenciamento do escopo do projeto 6. Gerenciamento do tempo do projeto 7. Gerenciamento dos custos do projeto 8. Gerenciamento da qualidade do projeto 9. Gerenciamento dos recursos humanos do projeto 10. Gerenciamento das comunicações do projeto 11. Gerenciamento dos riscos do projeto 12. Gerenciamento das aquisições do projeto 13. Gerenciamento das partes interessadas do projeto Grupos de processos de gerenciamento de projetos Áreas de conhecimento Grupo de processos de iniciação Grupo de processos de encerramento Grupo de processos de monitoramento e controle Grupo de processos de execução Grupo de processos de planejamento 4.1 Desenvolver o termo de abertura do projeto 13.1 Identificar as partes interessadas 4.2 Desenvolver o plano de gerenciamento do projeto 5.1 Planejar o gerenciamento do escopo 5.2 Coletar os requisitos 5.3 Definir o escopo 5.4 Criar a EAP 6.1 Planejar o gerenciamento do cronograma 6.2 Definir as atividades 6.3 Sequenciar as atividades 6.4 Estimar os recursos das atividades 6.5 Estimar as durações das atividades 6.6 Desenvolver o cronograma 7.1 Planejar o gerenciamento dos custos 7.2 Estimar os custos 7.3 Determinar o orçamento 8.1 Planejar o gerenciamento da qualidade 9.1 Planejar o gerenciamento dos recursos humanos 10.1 Planejar o gerenciamento das comunicações 11.1 Planejar o gerenciamento dos riscos 11.2 Identificar os riscos 11.3 Realizar a análise qualitativa dos riscos 11.4 Realizar a análise quantitativa dos riscos 11.5 Planejar as respostas aos riscos 12.1 Planejar o gerenciamento das aquisições 13.2 Planejar o gerenciamento das partes interessadas 4.3 Orientar e gerenciar o trabalho do projeto 8.2 Realizar a garantia da qualidade 9.2 Contratar ou mobilizar a equipe do projeto 9.3 Desenvolver a equipe do projeto 9.4 Gerenciar a equipe do projeto 10.2 Gerenciar as comunicações 12.2 Conduzir as aquisições 13.3 Gerenciar o engajamento das Partes Interessadas 4.4 Monitorar e controlar o trabalho do projeto 4.5 Realizar o controle integrado de mudanças 5.5 Validar o escopo 5.6 Controlar o escopo 6.7 Controlar o cronograma 7.4 Controlar os custos 8.3 Controlar a qualidade 10.3 Controlar as comunicações 11.6 Controlar os riscos 12.3 Controlar as aquisições 13.4 Controlar o engajamento das partes interessadas 4.6 Encerrar o projeto ou fase 12.4 Encerrar as aquisições
  • 451.
    424 ANEXO A1 -PADRÃO DE GERENCIAMENTO DE PROJETOS DE UM PROJETO ©2013 Project Management Institute. Um Guia do Conhecimento em Gerenciamento de Projetos (Guia PMBOK® ) — Quinta Edição A1.4 Grupo de processos de iniciação O grupo de processos de iniciação consiste dos processos realizados para definir um novo projeto ou uma nova fase de um projeto existente por meio da obtenção de autorização para iniciar o projeto ou fase. Nos processos de iniciação, o escopo inicial é definido e os recursos financeiros iniciais são comprometidos. As partes interessadas internas e externas que vão interagir e influenciar o resultado geral do projeto são identificadas. Se ainda não foi designado, o gerente do projeto será selecionado. Estas informações são capturadas no termo de abertura do projeto e no registro das partes interessadas. Quando o termo de abertura do projeto é aprovado, o projeto se torna oficialmente autorizado. Embora a equipe de gerenciamento do projeto possa ajudar a escrever o termo de abertura do projeto, este padrão pressupõe que a avaliação, aprovação e o financiamento do business case são externos aos limites do projeto (Figura A1-3). Um limite de projeto é definido como o momento determinado em que a conclusão do projeto ou da fase de projeto é autorizada. O objetivo principal deste grupo de processos é alinhar as expectativas das partes interessad