AVC e TBV
- Beatriz Soares Garcia Rosa
- Mauricio Mateus Benigno Barreira
CASO CLÍNICO
Paciente feminina, 38 anos, hipertensa, em uso de losartana 50 mg,
hidrocloritiazida 25 mg, nega diabetes, apresenta cefaleia progressiva,
náuseas e vômitos há 3 dias. Evoluiu com alteração da fala e
rebaixamento do nível de consciência. Na admissão, o exame físico
neurológico mostrava abertura ocular a dor, retirada inespecífica dos
membros testados e resposta verbal ausente. Musculatura ocular
extrínseca normal e pupilas iso/fotorreagentes. Após 4 horas evoluiu
com abertura ocular ausente, descerebração e resposta verbal ausente,
escala de coma de Glasgow: 4 ( E1, V1, M2).
CASO CLÍNICO
1) Sexo feminino;
2) Idade: 38 anos;
3) Hipertensa, em uso de losartana 50 mg, hidrocloritiazida 25 mg,
nega diabetes;
4) Cefaleia progressiva + náuseas + vômitos há 3 dias;
5) Evoluiu com alteração da fala e rebaixamento do nível de
consciência;
6) Pupilas iso/fotorreagentes à admissão.
ADMISSÃO HOSPITALAR...
GLASGOW
7
APÓS 4 HORAS...
GLASGOW
4
CASO CLÍNICO
TC SEM CONTRASTE: TC COM CONTRASTE:
AVC
Isquêmico Hemorrágico
Hemorragia
subaracnóide
Hemorragia cerebral
(intraparenquimatoso)
AVC Isquêmico
• Representa aprox. 80% dos casos de AVC
• Ocorre quando há uma obstrução da artéria, impedindo a passagem
de oxigênio, o que leva a isquemia
• É causado por 3 mecanismos:
1. Trombose
2. Embolia
3. Diminuição da perfusão cerebral
AVC Hemorrágico
• Ocorre quando há rompimento de um vaso ou artéria cerebral
• O mais comum é o intraparenquimatoso
• Acomete menor número de pessoas porém é mais frequentemente
fatal
• A principal causa do AVCH intraparenquimatoso é a HAS crônica já a
do AVCH subaracnóideo é ruptura de aneurismas
• Pode ocorrer também por vasculite, distúrbio de coagulação do
sangue, insuficiência cardíaca, entre outros
AVC
• Sintomas:
• Perda de força súbita de um dos lados do corpo, geralmente braço e perna
• Paralisia facial
• Sintomas sensitivos, como dormência de uma lado do corpo
• Alteração da fala
• Alterações visuais, como perder uma parte ou totalmente o campo visual
• Tontura, levando a desequilíbrio e queda
• Cefaleia intensa, sem histórico de cefaleias importantes
AVC
• Fatores de risco:
• Hipertensão
• Colesterol alto
• Obesidade
• DM2
• Doenças cardiovasculares
• Uso de drogas ilícitas, como cocaína
• Tabagismo
• Uso excessivo de álcool
• Idade avançada
• Fatores genéticos
• Diagnóstico:
• RM
• TC
• Angiografia
• Ecocardiograma
• Exames laboratoriais
• Coleta do líquor
AVC
AVC
• Tratamento
Cateterismo
cerebral
Intraparenquimatoso Subaracnóide
CASO CLÍNICO
1) Sexo feminino;
2) Idade: 38 anos;
3) Hipertensa, em uso de losartana 50 mg, hidrocloritiazida 25 mg,
nega diabetes;
4) Cefaleia progressiva + náuseas + vômitos há 3 dias;
5) Evoluiu com alteração da fala e rebaixamento do nível de
consciência;
6) Pupilas iso/fotorreagentes à admissão.
AVCH por hipertensão
• Normalmente acomete:
• Gânglios da base
• Tálamo
• Ponte
• Cerebelo
CASO CLÍNICO
TC SEM CONTRASTE: TC COM CONTRASTE:
E finalmente, nosso
diagnóstico é:
TROMBOSE VENOSA CEREBRAL
• Doença cerebrovascular;
OCLUSÃO
VEIAS CEREBRAISSEIOS VENOSOS
TROMBOSE VENOSA CEREBRAL
• Doença rara (<1,5 casos por 100,000 indivíduos por ano).;
• 0,5% – 1% das doenças cerebrovasculares;
• Mulheres 3:1 Homens;
- Associação à gravidez, puerpério, contraceptivos orais e terapia de
reposição hormonal (65%)
• Idade média entre 25 – 40 anos
• 0,67 casos : 100.000 crianças (50% neonatos)
(estudo em indivíduos < 18 anos)
TROMBOSE VENOSA CEREBRAL
Seios venosos/Seios durais/Seios cerebrais
Canais venosos encontrados entre a dura-máter no cérebro.
Recebem o líquor do espaço subaracnóide através de saculações/granulações. (seio sagital superior)
Recebem sangue das veias internas e externas do cérebro
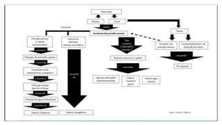
TRÍADE DE VIRCHOW
LESÃO AO ENDOTELIO
VASCULAR
• Traumas ;
• Pontos de estresse
hemodinâmico;
• Células neoplásicas;
• Aterosclerose;
• Ação de agentes
bacterianos (Infecções
de ouvido médio e
mastoide - TVC).
ESTASE
SANGUÍNEA/ALTERAÇÕES
DO FLUXO
• Viagens longas;
• Repouso prolongado;
• Obstrução por
compressão local.
• Desidratação frequente
em recém-nascidos;
HIPERCOAGULABILIDADE
• Fatores hereditários
(fator V de Leiden
responsável por 14 –
20% dos casos de TVC,
segundo estudos
europeus E mutação do
gene da protrombina);
• Gravidez e puerpério;
• Anticoncepcionais orais
e reposição hormonal.
TROMBOSE VENOSA CEREBRAL
• CEFALÉIA – Presente em 90% dos pacientes (sintoma + comum)
DIFUSA
PROGRESSIVA
FREQUENTEMENTE RELACIONADA COM DA PIC
TROMBOSE VENOSA CEREBRAL
• DÉFICIT NEUROLÓGICO FOCAL
• CRISES EPILÉPTICAS
Possui relação com lesões parenquimatosas isquêmicas ou hemorrágicas da TVC;
Mais frequentes:
- Déficit motor
- Afasia
Presente em 40% do casos;
Geralmente focais, com ou sem generalização secundária.
TROMBOSE VENOSA CEREBRAL
• ALTERAÇÕES DA CONSCIÊNCIA
• MANIFESTAÇÕES NEURO-OFTALMOLÓGICAS
Possui associação com:
- Hipertensão intracraniana
- Trombose do sistema venoso profundo
Indica prognóstico neurológico
menos favorável
Importantes e frequentes
Papiledema
TROMBOSE VENOSA CEREBRAL
• Costuma apresentar progressão de sinais e sintomas neurológicos, e de
acordo com essa evolução, o diagnóstico pode ser mais tardio.
• O intervalo de tempo entre início dos sintomas e diagnóstico:
-> 37% dos pacientes tiveram diagnóstico considerado agudo (dentro
de 48h)
-> 56% tiveram a TVC diagnosticada entre 48h e 30 dias (subagudo)
-> 7% em uma fase crônica
SÍNDROMES NEUROLÓGICAS
ASSOCIADAS À TVC
• Hipertensão intracraniana isolada:
-> Presente em até 40% dos casos
-> Costuma ter evolução favorável
-> Sintomatologia:
- Cefaleia + náuseas ou vômitos;
- Déficit visual transitório;
- Papiledema;
- Paresia de nervo abducente (menos comum).
SÍNDROMES NEUROLÓGICAS
ASSOCIADAS À TVC
• Encefalopatia subaguda:
-> Alteração progressiva da consciência
-> Geralmente sem sinais focais claros ou outros sintomas de Hip.
Intracraniana
-> Mimetiza encefalite ou quadro metabólico
SÍNDROMES NEUROLÓGICAS
ASSOCIADAS À TVC
• Síndrome focal:
-> Déficit neurológico focal ou crise epiléptica focal associado a cefaleia
e alteração da consciência;
-> Permanente ou Transitório (mimetizando aura de enxaqueca ou AIT);
-> Pode ter início insidioso, mimetizando tumor ou abcesso.
EXAMES
• Suspeitou de TVC, deve-se pedir exames laboratoriais de rotina:
- Hemograma
- Coagulograma
- Provas inflamatórias
• Outros exames:
Podem sugerir condições que contribuem para o
desenvolvimento da CVT, ex: infecções, processos
inflamatórios e outras condições pró-trombóticas.
- PUNÇÃO LOMBAR:
Excluir meningite em pacientes com Hip. Int. Elev.; válida também para
medir e diminuir pressão do LCR quando a visão está ameaçada.
- D-DÍMERO:
Um nível elevado de D-dímero de plasma suporta o diagnóstico de CVT, mas um
D-dímero normal não exclui o diagnóstico em pacientes com sintomas sugestivos
e fatores predisponentes.
EXAMES RADIOLÓGICOS
• TC – Estará alterada em apenas 30% dos casos de TVC.
• Lesões isquêmicas, quando presentes, apresentam um importante
componente do edema cerebral em associação frequente a
hemorragias. (Essas lesões vão se diferir de lesões isquêmicas
decorrentes de comprometimento arterial, pois não se restringem a
um território arterial conhecido).
TC DE CRÂNIO
• Sinais que contribuem para diagnóstico de TVC:
É O MAIS COMUM, VAI ESTAR PRESENTE ENTRE 15-35% DOS CASOS.Sinal do triângulo denso:
representa seio sagital
superior trombosado.
- Raro
Sinal da corda:
Representa trombose
de veias corticais –
Raro
TC DE CRÂNIO
• Sinais indiretos e menos específicos:
- Edema cerebral: difuso ou localizado;
- Hematomas e hemorragias;
- Infartos venosos isquêmicos:
não obedecem o padrão de
distribuição de irrigação cerebral.
DIAGNÓSTICO
• A Ressonância Magnética é o exame de escolha para diagnóstico e
segmento da TVC.
- Maior detalhe do trombo e alterações teciduais.
• Angiotomografia e Angioressonância – Estudos venográficos não
invasivos.
- Complementam o estudo;
- Realizados em pacientes com suspeita de TVC, especialmente se a RM
não esclareceu o diagnóstico ou apresentou resultado falso-negativo.
• Angiografia cerebral por cateterismo.
- Reservada para os casos com diagnóstico inconclusivo após
investigação não invasiva.
Novas diretrizes:
- A confirmação do diagnóstico será por
Angiotomografia Venosa ou Angioressonância
Venosa de Crânio (Maior sensibilidade). Esses
exames demonstrarão falha de enchimento do
contraste na região acometida.
TRATAMENTO
ANTICOAGULAÇÃO
Objetivo principal:
- Obter melhora do paciente;
- Prevenir propagação do trombo;
- Tratar o estado trombótico para evitar recorrência da TVC e de outros eventos
trombóticos;
- Recanalizar o seio ou veia trombosada.
Diretrizes recentes confirmam benefícios de anticoagulação com heparina no
tratamento durante a fase aguda da TVC, mesmo na presença de infarto venoso
hemorrágico.
TRATAMENTO
Anticoagulação:
HEPARINA:
*Não fracionada (HNF)
- Possibilidade de suspensão rápida em caso de complicações hemorrágicas ou
necessidade de intervenção cirúrgica.
*Baixo peso molecular (HBPM)
- Indicada para tratamento de TVC na gravidez e também para uso profilático
durante gravidez e período pós-parto (em pacientes com história prévia de TVC).
- É A OPÇÃO DE PREFERÊNCIA, HOJE.
TRATAMENTO
Anticoagulação:
VARFARINA:
- Uso oral, em doses ajustadas, após estabilização clínica e neurológica inicial.
- A duração do seu uso, levará em conta os fatores predisponentes e etiológicos
associados, podendo ser adotada essa terapia anticoagulante por 3, 6, 12 meses
ou até por tempo indefinido.
TRATAMENTO
Antiplaquetários:
- Os fármacos antiplaquetários podem ser utilizados como alternativas quando os
anticoagulantes são contra-indicados, mas não há provas quanto à sua eficácia e
segurança na TVC.
TRATAMENTO
Antieplépticos
- Recomenda-se a profilaxia de convulsões somente para pacientes com convulsões
(>1) na apresentação e para pacientes que apresentem lesões supratentoriais
(edema, infarto ou hemorragia na TC de admissão ou RM cerebral).
- A profilaxia não é claramente necessária para uma única crise sintomática
precoce com TVC na ausência de lesão supratentorial, pois geralmente não há
recorrência.
- A profilaxia pra convulsão não é claramente necessária para pacientes com lesões
cerebrais focais sem convulsões.
TRATAMENTO
Hipertensão intracraniana:
- Na fase aguda, a pressão intracraniana elevada (PIC) pode surgir de lesões
hemorrágicas grandes, únicas ou múltiplas, infartos ou edema cerebral. PIC elevada
ou lesões que ocupam espaço podem causar hérnia transtentorial e morte.
Recomendações:
- Elevação da cabeceira da cama;
- Admissão em unidade de terapia intensiva com sedação;
- Administração de manitol (diurético)
- Hiperventilação a uma PACO2 alvo de 30 a 35mmHg;
- Monitoramento da PIC.
TRATAMENTO
Hipertensão intracraniana:
*Punção liquórica:
- Punção lombar diagnóstica (para excluir meningite).
- Punção lombar terapêutica para medir e diminuir a pressão do líquido
cefalorraquidiano quando a visão está ameaçada; oferece também melhora da
cefaleia e é opção quando após outras medidas terapêuticas, a PIC se mantém
elevada.
*Craniectomia descompressiva pode ser indicada, em certas situações, podendo ser
a única forma de salvar o paciente, em alguns casos. Reduz mortalidade e
gera melhora funcional.
PROGNÓSTICO
• Bom resultado (recuperação completa ou sintomas ou sinais residuais
menores) em cerca de 80% dos pacientes.
• Aproximadamente 5% dos pacientes morrem na fase aguda do
transtorno e a mortalidade a longo prazo é de quase 10%.
• A principal causa de morte aguda com TVC é neurológica, mais
frequentemente de hérnia cerebral.
• Preditores de um mau prognóstico a longo prazo:
Infecção do SNC, malignidade, localização profunda de TVC,
hemorragia intracraniana, escala de coma de Glasgow na admissão
<9, anormalidade do estado mental, idade > 37 anos e sexo
masculino.
BIBLIOGRAFIA
• Ferro JM, Canhão P. Etiology, clinical features, and diagnosis of
cerebral venous thrombosis. Disponível em www.uptodate.com.
Acessado em 25 de novembro de 2017
• Treatment and prognosis of cerebral venous thrombosis ; Autores
José M Ferro, MD, PhD , Patrícia Canhão, MD, PhD / May 05, 2015 /
Uptodate.com
• Brasil Neto, Joaquim Pereira. Tratado de neurologia da Academia
Brasileira de Neurologia / Joaquim Pereira Brasil Neto, Osvaldo M.
Takayanagui. – 1. ed. – Rio de Janeiro : Elsevier, 2013.
Lacm Bia e Maurício

Lacm Bia e Maurício

  • 1.
    AVC e TBV -Beatriz Soares Garcia Rosa - Mauricio Mateus Benigno Barreira
  • 2.
    CASO CLÍNICO Paciente feminina,38 anos, hipertensa, em uso de losartana 50 mg, hidrocloritiazida 25 mg, nega diabetes, apresenta cefaleia progressiva, náuseas e vômitos há 3 dias. Evoluiu com alteração da fala e rebaixamento do nível de consciência. Na admissão, o exame físico neurológico mostrava abertura ocular a dor, retirada inespecífica dos membros testados e resposta verbal ausente. Musculatura ocular extrínseca normal e pupilas iso/fotorreagentes. Após 4 horas evoluiu com abertura ocular ausente, descerebração e resposta verbal ausente, escala de coma de Glasgow: 4 ( E1, V1, M2).
  • 3.
    CASO CLÍNICO 1) Sexofeminino; 2) Idade: 38 anos; 3) Hipertensa, em uso de losartana 50 mg, hidrocloritiazida 25 mg, nega diabetes; 4) Cefaleia progressiva + náuseas + vômitos há 3 dias; 5) Evoluiu com alteração da fala e rebaixamento do nível de consciência; 6) Pupilas iso/fotorreagentes à admissão.
  • 4.
  • 5.
  • 6.
    CASO CLÍNICO TC SEMCONTRASTE: TC COM CONTRASTE:
  • 7.
  • 8.
    AVC Isquêmico • Representaaprox. 80% dos casos de AVC • Ocorre quando há uma obstrução da artéria, impedindo a passagem de oxigênio, o que leva a isquemia • É causado por 3 mecanismos: 1. Trombose 2. Embolia 3. Diminuição da perfusão cerebral
  • 9.
    AVC Hemorrágico • Ocorrequando há rompimento de um vaso ou artéria cerebral • O mais comum é o intraparenquimatoso • Acomete menor número de pessoas porém é mais frequentemente fatal • A principal causa do AVCH intraparenquimatoso é a HAS crônica já a do AVCH subaracnóideo é ruptura de aneurismas • Pode ocorrer também por vasculite, distúrbio de coagulação do sangue, insuficiência cardíaca, entre outros
  • 10.
    AVC • Sintomas: • Perdade força súbita de um dos lados do corpo, geralmente braço e perna • Paralisia facial • Sintomas sensitivos, como dormência de uma lado do corpo • Alteração da fala • Alterações visuais, como perder uma parte ou totalmente o campo visual • Tontura, levando a desequilíbrio e queda • Cefaleia intensa, sem histórico de cefaleias importantes
  • 11.
    AVC • Fatores derisco: • Hipertensão • Colesterol alto • Obesidade • DM2 • Doenças cardiovasculares • Uso de drogas ilícitas, como cocaína • Tabagismo • Uso excessivo de álcool • Idade avançada • Fatores genéticos
  • 12.
    • Diagnóstico: • RM •TC • Angiografia • Ecocardiograma • Exames laboratoriais • Coleta do líquor AVC
  • 13.
  • 16.
  • 17.
    CASO CLÍNICO 1) Sexofeminino; 2) Idade: 38 anos; 3) Hipertensa, em uso de losartana 50 mg, hidrocloritiazida 25 mg, nega diabetes; 4) Cefaleia progressiva + náuseas + vômitos há 3 dias; 5) Evoluiu com alteração da fala e rebaixamento do nível de consciência; 6) Pupilas iso/fotorreagentes à admissão.
  • 18.
    AVCH por hipertensão •Normalmente acomete: • Gânglios da base • Tálamo • Ponte • Cerebelo
  • 19.
    CASO CLÍNICO TC SEMCONTRASTE: TC COM CONTRASTE:
  • 20.
  • 21.
    TROMBOSE VENOSA CEREBRAL •Doença cerebrovascular; OCLUSÃO VEIAS CEREBRAISSEIOS VENOSOS
  • 22.
    TROMBOSE VENOSA CEREBRAL •Doença rara (<1,5 casos por 100,000 indivíduos por ano).; • 0,5% – 1% das doenças cerebrovasculares; • Mulheres 3:1 Homens; - Associação à gravidez, puerpério, contraceptivos orais e terapia de reposição hormonal (65%) • Idade média entre 25 – 40 anos • 0,67 casos : 100.000 crianças (50% neonatos) (estudo em indivíduos < 18 anos)
  • 23.
    TROMBOSE VENOSA CEREBRAL Seiosvenosos/Seios durais/Seios cerebrais Canais venosos encontrados entre a dura-máter no cérebro. Recebem o líquor do espaço subaracnóide através de saculações/granulações. (seio sagital superior) Recebem sangue das veias internas e externas do cérebro
  • 25.
    TRÍADE DE VIRCHOW LESÃOAO ENDOTELIO VASCULAR • Traumas ; • Pontos de estresse hemodinâmico; • Células neoplásicas; • Aterosclerose; • Ação de agentes bacterianos (Infecções de ouvido médio e mastoide - TVC). ESTASE SANGUÍNEA/ALTERAÇÕES DO FLUXO • Viagens longas; • Repouso prolongado; • Obstrução por compressão local. • Desidratação frequente em recém-nascidos; HIPERCOAGULABILIDADE • Fatores hereditários (fator V de Leiden responsável por 14 – 20% dos casos de TVC, segundo estudos europeus E mutação do gene da protrombina); • Gravidez e puerpério; • Anticoncepcionais orais e reposição hormonal.
  • 28.
    TROMBOSE VENOSA CEREBRAL •CEFALÉIA – Presente em 90% dos pacientes (sintoma + comum) DIFUSA PROGRESSIVA FREQUENTEMENTE RELACIONADA COM DA PIC
  • 29.
    TROMBOSE VENOSA CEREBRAL •DÉFICIT NEUROLÓGICO FOCAL • CRISES EPILÉPTICAS Possui relação com lesões parenquimatosas isquêmicas ou hemorrágicas da TVC; Mais frequentes: - Déficit motor - Afasia Presente em 40% do casos; Geralmente focais, com ou sem generalização secundária.
  • 30.
    TROMBOSE VENOSA CEREBRAL •ALTERAÇÕES DA CONSCIÊNCIA • MANIFESTAÇÕES NEURO-OFTALMOLÓGICAS Possui associação com: - Hipertensão intracraniana - Trombose do sistema venoso profundo Indica prognóstico neurológico menos favorável Importantes e frequentes Papiledema
  • 31.
    TROMBOSE VENOSA CEREBRAL •Costuma apresentar progressão de sinais e sintomas neurológicos, e de acordo com essa evolução, o diagnóstico pode ser mais tardio. • O intervalo de tempo entre início dos sintomas e diagnóstico: -> 37% dos pacientes tiveram diagnóstico considerado agudo (dentro de 48h) -> 56% tiveram a TVC diagnosticada entre 48h e 30 dias (subagudo) -> 7% em uma fase crônica
  • 32.
    SÍNDROMES NEUROLÓGICAS ASSOCIADAS ÀTVC • Hipertensão intracraniana isolada: -> Presente em até 40% dos casos -> Costuma ter evolução favorável -> Sintomatologia: - Cefaleia + náuseas ou vômitos; - Déficit visual transitório; - Papiledema; - Paresia de nervo abducente (menos comum).
  • 33.
    SÍNDROMES NEUROLÓGICAS ASSOCIADAS ÀTVC • Encefalopatia subaguda: -> Alteração progressiva da consciência -> Geralmente sem sinais focais claros ou outros sintomas de Hip. Intracraniana -> Mimetiza encefalite ou quadro metabólico
  • 34.
    SÍNDROMES NEUROLÓGICAS ASSOCIADAS ÀTVC • Síndrome focal: -> Déficit neurológico focal ou crise epiléptica focal associado a cefaleia e alteração da consciência; -> Permanente ou Transitório (mimetizando aura de enxaqueca ou AIT); -> Pode ter início insidioso, mimetizando tumor ou abcesso.
  • 35.
    EXAMES • Suspeitou deTVC, deve-se pedir exames laboratoriais de rotina: - Hemograma - Coagulograma - Provas inflamatórias • Outros exames: Podem sugerir condições que contribuem para o desenvolvimento da CVT, ex: infecções, processos inflamatórios e outras condições pró-trombóticas. - PUNÇÃO LOMBAR: Excluir meningite em pacientes com Hip. Int. Elev.; válida também para medir e diminuir pressão do LCR quando a visão está ameaçada. - D-DÍMERO: Um nível elevado de D-dímero de plasma suporta o diagnóstico de CVT, mas um D-dímero normal não exclui o diagnóstico em pacientes com sintomas sugestivos e fatores predisponentes.
  • 36.
    EXAMES RADIOLÓGICOS • TC– Estará alterada em apenas 30% dos casos de TVC. • Lesões isquêmicas, quando presentes, apresentam um importante componente do edema cerebral em associação frequente a hemorragias. (Essas lesões vão se diferir de lesões isquêmicas decorrentes de comprometimento arterial, pois não se restringem a um território arterial conhecido).
  • 37.
    TC DE CRÂNIO •Sinais que contribuem para diagnóstico de TVC: É O MAIS COMUM, VAI ESTAR PRESENTE ENTRE 15-35% DOS CASOS.Sinal do triângulo denso: representa seio sagital superior trombosado. - Raro Sinal da corda: Representa trombose de veias corticais – Raro
  • 38.
    TC DE CRÂNIO •Sinais indiretos e menos específicos: - Edema cerebral: difuso ou localizado; - Hematomas e hemorragias; - Infartos venosos isquêmicos: não obedecem o padrão de distribuição de irrigação cerebral.
  • 39.
    DIAGNÓSTICO • A RessonânciaMagnética é o exame de escolha para diagnóstico e segmento da TVC. - Maior detalhe do trombo e alterações teciduais. • Angiotomografia e Angioressonância – Estudos venográficos não invasivos. - Complementam o estudo; - Realizados em pacientes com suspeita de TVC, especialmente se a RM não esclareceu o diagnóstico ou apresentou resultado falso-negativo. • Angiografia cerebral por cateterismo. - Reservada para os casos com diagnóstico inconclusivo após investigação não invasiva. Novas diretrizes: - A confirmação do diagnóstico será por Angiotomografia Venosa ou Angioressonância Venosa de Crânio (Maior sensibilidade). Esses exames demonstrarão falha de enchimento do contraste na região acometida.
  • 40.
    TRATAMENTO ANTICOAGULAÇÃO Objetivo principal: - Obtermelhora do paciente; - Prevenir propagação do trombo; - Tratar o estado trombótico para evitar recorrência da TVC e de outros eventos trombóticos; - Recanalizar o seio ou veia trombosada. Diretrizes recentes confirmam benefícios de anticoagulação com heparina no tratamento durante a fase aguda da TVC, mesmo na presença de infarto venoso hemorrágico.
  • 41.
    TRATAMENTO Anticoagulação: HEPARINA: *Não fracionada (HNF) -Possibilidade de suspensão rápida em caso de complicações hemorrágicas ou necessidade de intervenção cirúrgica. *Baixo peso molecular (HBPM) - Indicada para tratamento de TVC na gravidez e também para uso profilático durante gravidez e período pós-parto (em pacientes com história prévia de TVC). - É A OPÇÃO DE PREFERÊNCIA, HOJE.
  • 42.
    TRATAMENTO Anticoagulação: VARFARINA: - Uso oral,em doses ajustadas, após estabilização clínica e neurológica inicial. - A duração do seu uso, levará em conta os fatores predisponentes e etiológicos associados, podendo ser adotada essa terapia anticoagulante por 3, 6, 12 meses ou até por tempo indefinido.
  • 43.
    TRATAMENTO Antiplaquetários: - Os fármacosantiplaquetários podem ser utilizados como alternativas quando os anticoagulantes são contra-indicados, mas não há provas quanto à sua eficácia e segurança na TVC.
  • 44.
    TRATAMENTO Antieplépticos - Recomenda-se aprofilaxia de convulsões somente para pacientes com convulsões (>1) na apresentação e para pacientes que apresentem lesões supratentoriais (edema, infarto ou hemorragia na TC de admissão ou RM cerebral). - A profilaxia não é claramente necessária para uma única crise sintomática precoce com TVC na ausência de lesão supratentorial, pois geralmente não há recorrência. - A profilaxia pra convulsão não é claramente necessária para pacientes com lesões cerebrais focais sem convulsões.
  • 45.
    TRATAMENTO Hipertensão intracraniana: - Nafase aguda, a pressão intracraniana elevada (PIC) pode surgir de lesões hemorrágicas grandes, únicas ou múltiplas, infartos ou edema cerebral. PIC elevada ou lesões que ocupam espaço podem causar hérnia transtentorial e morte. Recomendações: - Elevação da cabeceira da cama; - Admissão em unidade de terapia intensiva com sedação; - Administração de manitol (diurético) - Hiperventilação a uma PACO2 alvo de 30 a 35mmHg; - Monitoramento da PIC.
  • 46.
    TRATAMENTO Hipertensão intracraniana: *Punção liquórica: -Punção lombar diagnóstica (para excluir meningite). - Punção lombar terapêutica para medir e diminuir a pressão do líquido cefalorraquidiano quando a visão está ameaçada; oferece também melhora da cefaleia e é opção quando após outras medidas terapêuticas, a PIC se mantém elevada. *Craniectomia descompressiva pode ser indicada, em certas situações, podendo ser a única forma de salvar o paciente, em alguns casos. Reduz mortalidade e gera melhora funcional.
  • 47.
    PROGNÓSTICO • Bom resultado(recuperação completa ou sintomas ou sinais residuais menores) em cerca de 80% dos pacientes. • Aproximadamente 5% dos pacientes morrem na fase aguda do transtorno e a mortalidade a longo prazo é de quase 10%. • A principal causa de morte aguda com TVC é neurológica, mais frequentemente de hérnia cerebral. • Preditores de um mau prognóstico a longo prazo: Infecção do SNC, malignidade, localização profunda de TVC, hemorragia intracraniana, escala de coma de Glasgow na admissão <9, anormalidade do estado mental, idade > 37 anos e sexo masculino.
  • 48.
    BIBLIOGRAFIA • Ferro JM,Canhão P. Etiology, clinical features, and diagnosis of cerebral venous thrombosis. Disponível em www.uptodate.com. Acessado em 25 de novembro de 2017 • Treatment and prognosis of cerebral venous thrombosis ; Autores José M Ferro, MD, PhD , Patrícia Canhão, MD, PhD / May 05, 2015 / Uptodate.com • Brasil Neto, Joaquim Pereira. Tratado de neurologia da Academia Brasileira de Neurologia / Joaquim Pereira Brasil Neto, Osvaldo M. Takayanagui. – 1. ed. – Rio de Janeiro : Elsevier, 2013.