Incorporar apresentação
Baixado 18 vezes























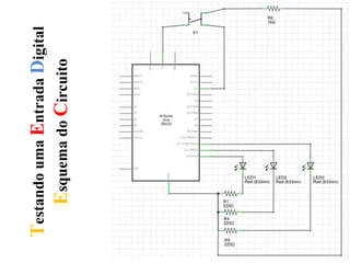
O documento descreve conceitos básicos de programação eletrônica como entradas e saídas digitais usando Arduíno e componentes como LEDs, resistências e botões. Inclui instruções para construir circuitos simples e usar variáveis em Scratch para controlar saídas digitais com entradas.





















