1	
Como recolher dados do Astro Pi
Como usar os sensores Sense HAT para recolher dados do ambiente
Durante o desafio europeu Astro Pi, o Astro Pi Ed a bordo da Estação Espacial
Internacional (ISS, International Space Station) recolherá um conjunto de dados
usando os seus sensores.
Neste conjunto de atividades, irás explorar as condições de vida a bordo da ISS e
compará-las às condições de vida na Terra usando os sensores Sense HAT para
estudar o ambiente à tua volta.
Equipamento
o Kit Astro Pi
o Monitor
o Teclado USB
o Rato USB
Atividade 1 – Manter a frescura na ISS
É importante para os astronautas que a temperatura na ISS permaneça à volta de 24 °C, mas isto não é uma
tarefa fácil. No lado da ISS exposta ao sol, as temperaturas podem alcançar 121 °C, enquanto no lado afastado
do Sol podem descer até aos -157 °C! Usarás os sensores Sense HAT para medir a temperatura na tua sala de
aula e compará-la com a temperatura no módulo Columbus da ISS.
Figura 1 – Estação Espacial Internacional (ESA/NASA)
Exercício
1. Por que motivo achas que é importante que a temperatura na ISS permaneça tão perto de 24 °C quanto
possível?
2. Abre o Python 3 clicando no logótipo Raspberry na parte superior do ecrã. Esta ação abrirá o Menu.
Seleciona Programming > Python 3. Esta ação fará surgir uma janela Python Shell. Seleciona File > New File e
digita o código a seguir na nova janela.
Nota: as frases que começam com um # são apenas comentários. O programa não executará estes comentários e
não é necessário que os escrevas.
2	
3. Seleciona File > Save As e escolhe um nome de ficheiro para o teu programa. Seleciona Run > Run module.
Anota a temperatura gravada.
4. A temperatura no módulo Columbus mostrada na Tabela 1 a seguir foi recolhida por um dos Astro Pi a bordo
da ISS.
Tabela 1
a) Adiciona um loop “while True” ao teu código. Isto permitirá que recolhas dados continuamente do sensor. O
teu código deverá ser agora semelhante ao da caixa a seguir.
Dados experimentais do módulo Columbus Dados experimentais da tua sala de aula
Temperatura (°C) Data e hora Temperatura (°C) Data e hora
27,53 16/02/16 10:45
27,52 16/02/16 10:45
27,54 16/02/16 10:45
27,55 16/02/16 10:45
27,53 16/02/16 10:45
27,55 16/02/16 10:45
27,54 16/02/16 10:46
27,54 16/02/16 10:46
27,53 16/02/16 10:46
27,52 16/02/16 10:46
27,53 16/02/16 10:46
27,53 16/02/16 10:46
3	
b) Escreve um comentário no teu código para explicar o comando time.sleep(10)
c) O Raspberry Pi não possui um relógio em tempo real. Para que sejas capaz de ver o tempo exato, precisas de
manipular diretamente o sistema. Abre uma janela de terminal clicando no ícone de terminal na parte superior
do ecrã. Deverás ser capaz de ver uma nova janela com a seguinte mensagem:
pi@raspberrypi ~ $
Digita o seguinte comando (vê o exemplo da captura de ecrã a seguir) e prime Enter:
sudo date -s "Day Month Year hh:mm:ss"
Nota: poderás ter de fechar a janela de terminal para veres a hora atualizada.
d) Regressa à tua janela de editor e executa o teu código. Completa a Tabela 1 com os dados impressos. Para
parares de executar o programa, prime Ctrl + C.
e) Usa os dados da Tabela 1 para calcular a temperatura média do módulo Columbus e a temperatura média da
tua sala de aula. Estão próximas de 24 °C? Por que motivo achas que isto aconteceu?
Extensão
Atividade 1 – Controlar a tempertura dentro da ISS
O espaço é um local de extremos. Como achas que é possível controlar a temperatura no interior da ISS? Planeia
uma investigação para determinar quais os materiais que poderão ser usados para manter os astronautas à
temperatura correta. Podes seguir o modelo a seguir.
4	
Planeia o teu modelo de investigação
	
1.	Desenvolve	uma	questão	de	investigação.	Em	seguida,	formula	uma	hipótese	para	investigar.	
	 Questão	de	investigação:	
	
	 Hipótese:	
	
	
2.	Concebe	um	plano	para	testar	a	tua	hipótese	usando	o	teu	Astro	Pi.	De	que	outros	materiais	
necessitas?	
	
	
	
	
3.	Recolhe	e	analisa	os	teus	dados.	
	
	
	
	
	
4.	Retira	conclusões	e	tenta	responder	à	questão	de	investigação.
5	
Atividade 2 – Controlar a humidade dentro da ISS
Embora não possas ver, existe água no ar à nossa volta. A humidade é a medida da quantidade de vapor água
existente no ar. É normalmente expressa na percentagem de humidade relativa. 100% de humidade relativa, a
uma determinada temperatura, significa que o ar contém tanto vapor de água quanto possível.
Nesta atividade, usarás o Astro Pi para simular o sistema de controlo de humidade usado na ISS e aprenderás a
partilhar os dados recolhidos pelos sensores Astro Pi.
Atividade 2.1 – Medir a humidade
O nível de humidade na ISS é normalmente mantido a cerca de 60%. Este não é um aspeto fácil de controlar.
As atividades do quotidiano aumentam constantemente a humidade na ISS. Para além disso, um astronauta
consome cerca de 2,7 litros de água por dia através da comida e bebida, e parte desta água abandona o corpo sob
a forma de vapor (através dos poros ou da respiração).
Se o nível de humidade for demasiado alto, o sistema de suporte de vida da ISS certifica-se de que o vapor de
água em excesso no ar é recolhido. Para consegui-lo, o nível de humidade é continuamente gravado por
sensores exatos na ISS. Neste exercício, vamos usar o sensor de humidade do Astro Pi para medir a humidade
na tua sala de aula, tal como é efetuado na ISS.
Exercício
1. Por que motivo achas que é importante controlar a humidade no interior da ISS? Discute com os teus colegas
e aponta duas razões para usar o sistema de controlo de humidade.
Figura 2 – Alexander Gerst, astronauta da ESA, na bicicleta de fitness na Estação Espacial
Internacional. As atividades do quotidiano, como o exercício, aumentam constantemente a
humidade na ISS. (ESA/NASA)
6	
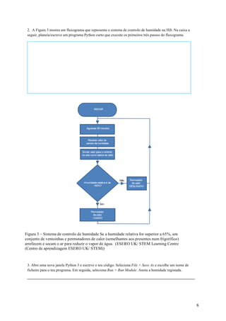
2. A Figura 3 mostra um fluxograma que representa o sistema de controlo de humidade na ISS. Na caixa a
seguir, planeia/escreve um programa Python curto que execute os primeiros três passos do fluxograma.
3. Abre uma nova janela Python 3 e escreve o teu código. Seleciona File > Save As e escolhe um nome de
ficheiro para o teu programa. Em seguida, seleciona Run > Run Module. Anota a humidade registada.
	
Figura 3 – Sistema de controlo de humidade Se a humidade relativa for superior a 65%, um
conjunto de ventoinhas e permutadores de calor (semelhantes aos presentes num frigorífico)
arrefecem e secam o ar para reduzir o vapor de água. (ESERO UK/ STEM Learning Centre
(Centro de aprendizagem ESERO UK/ STEM))
7	
Atividade 2. 2 Recolher e enviar dados
Uma rede global de centros de controlo em terra apoia os astronautas que vivem e trabalham na ISS, incluindo a
medição das suas condições de vida a bordo da Estação Espacial. Para isso, é essencial partilhar os dados
recolhidos. Recriarás o passo 4 do fluxograma na Figura 3 e enviarás os dados recolhidos como ficheiro CSV
(valor separado por vírgula) que podes partilhar e analisar.
Exercício
1. Os dados recolhidos na ISS são transmitidos para o controlo em terra utilizando ondas rádio. Explica porque
é que são utilizadas as ondas rádio para transmissão de dados.
2. Os dados fornecidos pela ISS no formato CSV, um formato que permite que os dados sejam guardados num
formato com estrutura de tabela e que é mais fácil de ser estudado e aplicado por cientistas. Abre uma nova
janela Python shell e digita o código a seguir:
3. Quando os teus dados estiverem num formato útil, serás capaz de estudá-los de muitas formas possíveis. Os
dados recolhidos do sensor de humidade foram guardados no gestor de ficheiros (poderás aceder-lhe na parte
superior do teu ambiente de trabalho). Abre o ficheiro e, usando os dados, completa o seguinte gráfico:
8	
4. Executa novamente o teu código, mas desta vez sopra lentamente para cima do sensor. Abre novamente o
ficheiro de dados. Os novos dados recolhidos foram adicionados. Utiliza estes novos dados para fazer um novo
gráfico de humidade em função do tempo, à semelhança do anterior. O que podes concluir ao comparar os dois
gráficos?
Atividade 2.3 – Exibir dados
Na ISS, os astronautas são responsáveis por verificar se o equipamento está a funcionar adequadamente e
reportar condições anómalas ao controlo em terra. Recriarás o passo 5 do fluxograma na Figura 3 criando um
alarme visual para avisar os astronautas quando a humidade for superior a 65%.
Exercício
1. Observa o seguinte código. O que achas que fará? Escreve a tua resposta, editando os comentários na caixa a
seguir.
Tempo	(s)	
Humidade	%
9	
2. Agora, copia o teu código para uma nova janela Python. Seleciona File > Save As, escolhe um nome de
ficheiro para o teu programa e, em seguida, seleciona Run > Run Module. O que acontece quando executas o
código?
Nota: para limpar a matriz, digita o comando sense.clear() no Python Shell.
3. O Sense HAT pode apenas exibir dados que reconheça como cadeias (que são todos os carateres no teu
teclado). Contudo, a variável de humidade era um ponto flutuante (ou seja, um número com vírgula). Para seres
capaz de exibir o valor de humidade no Sense HAT, terás de converter a humidade numa cadeia. Mesmo antes
da última linha do código acima, adiciona a seguinte linha para converter o valor de humidade para texto:
humidity = str(humidity)
Executa novamente o teu código. Efetuou o que esperavas que efetuasse no Exercício 1?
4. Expira lentamente para cima dos sensores até que seja atingido um valor de humidade superior a 65%. O que
acontece aos dados exibidos na matriz?
5. Uma forma melhor de visualizar a humidade poderá ser desenhar um simples gráfico de barras. Tenta o
código a seguir num novo ficheiro.
10	
a) O que acontece se alterares o número no intervalo (4)?
b) Qual é o número mais alto que podes colocar no intervalo () antes de obteres um erro? Explica a razão por
que isto acontece.
6. O intervalo da humidade é de 0 a 100. Se esse valor pudesse ser reduzido para 0 e 8, poderia ser usado no
intervalo (), de forma a produzir um gráfico da humidade no ar. Poderás solucionar a questão dividindo a
humidade por cerca de 12,5.
a) Consegues explicar porquê usar 12,5?
b) Na grelha a seguir, representa o que esperas que seja exibido na matriz LED se introduzires o código a seguir
(pressupõe que a humidade é a mesma exibida no exercício 3). Explica a tua representação.
c) Para verificares a tua resposta, copia o teu código para um novo ficheiro Python. Seleciona File > Save As,
escolhe um nome de ficheiro para o teu programa e, em seguida, seleciona Run > Run module.
d) Adiciona um loop (ciclo) ‘while True’ ao teu código e tenta que este meça constantemente a humidade e a
exiba como um gráfico de barras. Copia o teu código para a caixa a seguir.
11	
Extensão
Tenta criar uma mini estação de controlo do ambiente na tua sala de aula e controla a temperatura, humidade e a
pressão usando o teu Astro Pi. Podes começar o teu projeto investigando as condições ambientais ideais dentro
da tua sala de aula. Podes então criar um sistema de alarme que te informe se estas condições estão normais ou
não.
Atividade 3 – O que significa “para cima” ou “para baixo”?
Tudo na Terra está sujeito à força de gravidade. Esta é a força que, quando saltas, te puxa para baixo de forma
contínua. E é por esta razão que é muito fácil na Terra saber qual é a orientação descendente. “Descendente” é a
direção para onde a gravidade te puxa e “ascendente” é a direção oposta.
Na Estação Espacial Internacional, não existe orientação ascendente nem descendente, ou seja, não existe a
noção de sentido para cima ou para baixo. Não existe diferença entre o chão e o teto. Esta desorientação pode
provocar náuseas aos astronautas (“náuseas espaciais”) até que se habituem a esta disposição estranha.
Nesta atividade, vais aprender a usar o sensor de acelerómetro para detetar a orientação.
Exercício
1 - A Estação Espacial Internacional faz a sua órbita à volta da Terra a uma altitude de 400 km. Como a
gravidade diminui com a distância, a essa altitude é de cerca de 90% do valor da gravidade à superfície da Terra.
Contudo, se observares os astronautas na Estação Espacial Internacional, eles parecem flutuar sem qualquer
sentido de orientação ascendente ou descendente. Consegues explicar a razão por que isto acontece?
Figura 4 – Na ISS, não existe orientação ascendente nem descendente (ESA/NASA)
12	
2. O Sense HAT possui um sensor de movimento chamado IMU (Inertial Measurement Unit ou Unidade de
Medida Inercial), que é na verdade três sensores num só:
• Um giroscópio (mede rotação e impulso);
• Um acelerómetro (mede a aceleração e pode ser usado para identificar a direção de gravidade
quando um objeto está em repouso);
• Um magnetómetro (mede o próprio campo magnético da Terra, algo semelhante a uma bússola)
Figura 5 – Sensor IMU no Sense HAT
Os acelerómetros efetuam medições de acelerações. A unidade no Sistema Internacional é metros por segundo
quadrado (m/s2
), outra unidade utilizada é g, sendo que corresponde aproximadamente ao valor da aceleração
média produzida pela gravidade na superfície da Terra, 9,8 m/s2
.
Abre uma nova janela Python e digita o código a seguir:
3 - Executa o teu código e anota as medições do acelerómetro.
4 - O acelerómetro Sense HAT recolhe dados de 3 eixos (ou em 3 dimensões). Mas o formato dos dados
recebidos não é fácil de utilizar. Utiliza o código seguinte para obteres os dados num formato mais fácil de
analisar.
13	
5. Anota os resultados. Qual a direção e o sentido da aceleração gravítica? Discute a tua resposta com os teus
colegas e o teu professor.
6. Roda o teu Astro Pi a 90 graus. Anota os resultados e explica as diferenças em relação aos resultados
anteriores.
7. Completa o esquema a seguir para indicar as direções dos eixos X, Y e Z do teu Astro Pi. Se achares
necessário, podes rodar o teu Astro Pi mais uma vez.
8. A Tabela 2 mostra as leituras do acelerómetro dos eixos X, Y e Z do Astro Pi na ISS para um dia de trabalho.
Porque motivo achas que o acelerómetro está a dar uma leitura perto de zero? Achas que pode ser uma
anomalia? Tenta responder a esta questão comparando os dados recolhidos na ISS com os dados que já
14	
recolheste. Consulta também a resposta à Pergunta 1 desta atividade. Discute a tua resposta com os teus colegas
e o teu professor.
Tabela 2: as leituras do acelerómetro do Astro Pi na ISS
acel_x acel_y acel_z registo_data/hora
-0,00057 0,019359 0,014357 10:45:00
-0,00044 0,019405 0,014425 11:45:00
-0,00056 0,019531 0,014597 12:45:00
-0,00056 0,019506 0,014432 13:45:00
-0,00058 0,019464 0,014569 14:45:01
-0,00056 0,01939 0,014578 15:45:00
-0,00053 0,019384 0,014389 16:45:00
-0,00046 0,01926 0,01444 17:45:00
-0,00053 0,019266 0,014568 18:45:01
Sabias que...?
A gravidade determina praticamente todos os
fenómenos físicos, químicos e biológicos que
ocorrem no nosso planeta. A Estação Espacial
Internacional (ISS, International Space Station) é
um laboratório permanente onde a gravidade foi
teoricamente eliminada e onde os cientistas
podem investigar o efeito da ausência de
gravidade.
Para simular as mesmas condições como as
observadas na ISS, existem algumas
possibilidades com base terrestre, como voos
parabólicos.
A campanha de voos parabólicos da ESA envolve um Airbus especialmente equipado. Durante o seu voo, o
Airbus sobe repetidamente com um ângulo elevado, antes de reduzir drasticamente a sua propulsão. Como
resultado, o avião entra em queda livre numa trajetória parabólica antes de regressar a uma posição horizontal.
Cada parábola inclui etapas com diferentes níveis de gravidade: 1 g - 2 g (durante a subida), 10-2
g (cerca de 20
segundos por parábola), 2 g (enquanto regressa a uma trajetória horizontal); 1 g (num voo horizontal).
É como se o Airbus estivesse numa montanha-russa invisível!
15	
Extensão
1. A ISS perde 50 a 100 metros de altitude por dia. Se não for corrigida a trajetória, poderá causar a degradação
da órbita, perdendo altura e colocando a ISS em grave perigo. Isto acontece porque, mesmo a uma altitude de
400 km, há ainda uma pequena quantidade de atmosfera presente. Este ar cria um efeito de atrito na ISS, que
causa uma lenta diminuição da sua órbita ao longo do tempo. Para evitar esta ocorrência, os motores (foguetes)
são acionados aumentando a órbita. Esta situação pode ocorrer 3-4 vezes por mês. Quais são os dados que
podem ser recolhidos pelo Astro Pi para registar estes eventos?
2. Transfere aqui os dados recolhidos no módulo Columbus de 16/02/2016 a 29/02/2016. Consegues adivinhar
se ocorreu alguma correção de órbita da ISS durante esse período e quanto tempo duraram? Acede aqui para
obteres o mais recente gráfico de altitude. Vê se consegues correlacioná-lo com os dados no ficheiro. Anota as
tuas conclusões.

Astro pi - Como recolher dados do astro Pi

  • 1.
    1 Como recolher dadosdo Astro Pi Como usar os sensores Sense HAT para recolher dados do ambiente Durante o desafio europeu Astro Pi, o Astro Pi Ed a bordo da Estação Espacial Internacional (ISS, International Space Station) recolherá um conjunto de dados usando os seus sensores. Neste conjunto de atividades, irás explorar as condições de vida a bordo da ISS e compará-las às condições de vida na Terra usando os sensores Sense HAT para estudar o ambiente à tua volta. Equipamento o Kit Astro Pi o Monitor o Teclado USB o Rato USB Atividade 1 – Manter a frescura na ISS É importante para os astronautas que a temperatura na ISS permaneça à volta de 24 °C, mas isto não é uma tarefa fácil. No lado da ISS exposta ao sol, as temperaturas podem alcançar 121 °C, enquanto no lado afastado do Sol podem descer até aos -157 °C! Usarás os sensores Sense HAT para medir a temperatura na tua sala de aula e compará-la com a temperatura no módulo Columbus da ISS. Figura 1 – Estação Espacial Internacional (ESA/NASA) Exercício 1. Por que motivo achas que é importante que a temperatura na ISS permaneça tão perto de 24 °C quanto possível? 2. Abre o Python 3 clicando no logótipo Raspberry na parte superior do ecrã. Esta ação abrirá o Menu. Seleciona Programming > Python 3. Esta ação fará surgir uma janela Python Shell. Seleciona File > New File e digita o código a seguir na nova janela. Nota: as frases que começam com um # são apenas comentários. O programa não executará estes comentários e não é necessário que os escrevas.
  • 2.
    2 3. Seleciona File> Save As e escolhe um nome de ficheiro para o teu programa. Seleciona Run > Run module. Anota a temperatura gravada. 4. A temperatura no módulo Columbus mostrada na Tabela 1 a seguir foi recolhida por um dos Astro Pi a bordo da ISS. Tabela 1 a) Adiciona um loop “while True” ao teu código. Isto permitirá que recolhas dados continuamente do sensor. O teu código deverá ser agora semelhante ao da caixa a seguir. Dados experimentais do módulo Columbus Dados experimentais da tua sala de aula Temperatura (°C) Data e hora Temperatura (°C) Data e hora 27,53 16/02/16 10:45 27,52 16/02/16 10:45 27,54 16/02/16 10:45 27,55 16/02/16 10:45 27,53 16/02/16 10:45 27,55 16/02/16 10:45 27,54 16/02/16 10:46 27,54 16/02/16 10:46 27,53 16/02/16 10:46 27,52 16/02/16 10:46 27,53 16/02/16 10:46 27,53 16/02/16 10:46
  • 3.
    3 b) Escreve umcomentário no teu código para explicar o comando time.sleep(10) c) O Raspberry Pi não possui um relógio em tempo real. Para que sejas capaz de ver o tempo exato, precisas de manipular diretamente o sistema. Abre uma janela de terminal clicando no ícone de terminal na parte superior do ecrã. Deverás ser capaz de ver uma nova janela com a seguinte mensagem: pi@raspberrypi ~ $ Digita o seguinte comando (vê o exemplo da captura de ecrã a seguir) e prime Enter: sudo date -s "Day Month Year hh:mm:ss" Nota: poderás ter de fechar a janela de terminal para veres a hora atualizada. d) Regressa à tua janela de editor e executa o teu código. Completa a Tabela 1 com os dados impressos. Para parares de executar o programa, prime Ctrl + C. e) Usa os dados da Tabela 1 para calcular a temperatura média do módulo Columbus e a temperatura média da tua sala de aula. Estão próximas de 24 °C? Por que motivo achas que isto aconteceu? Extensão Atividade 1 – Controlar a tempertura dentro da ISS O espaço é um local de extremos. Como achas que é possível controlar a temperatura no interior da ISS? Planeia uma investigação para determinar quais os materiais que poderão ser usados para manter os astronautas à temperatura correta. Podes seguir o modelo a seguir.
  • 4.
    4 Planeia o teumodelo de investigação 1. Desenvolve uma questão de investigação. Em seguida, formula uma hipótese para investigar. Questão de investigação: Hipótese: 2. Concebe um plano para testar a tua hipótese usando o teu Astro Pi. De que outros materiais necessitas? 3. Recolhe e analisa os teus dados. 4. Retira conclusões e tenta responder à questão de investigação.
  • 5.
    5 Atividade 2 –Controlar a humidade dentro da ISS Embora não possas ver, existe água no ar à nossa volta. A humidade é a medida da quantidade de vapor água existente no ar. É normalmente expressa na percentagem de humidade relativa. 100% de humidade relativa, a uma determinada temperatura, significa que o ar contém tanto vapor de água quanto possível. Nesta atividade, usarás o Astro Pi para simular o sistema de controlo de humidade usado na ISS e aprenderás a partilhar os dados recolhidos pelos sensores Astro Pi. Atividade 2.1 – Medir a humidade O nível de humidade na ISS é normalmente mantido a cerca de 60%. Este não é um aspeto fácil de controlar. As atividades do quotidiano aumentam constantemente a humidade na ISS. Para além disso, um astronauta consome cerca de 2,7 litros de água por dia através da comida e bebida, e parte desta água abandona o corpo sob a forma de vapor (através dos poros ou da respiração). Se o nível de humidade for demasiado alto, o sistema de suporte de vida da ISS certifica-se de que o vapor de água em excesso no ar é recolhido. Para consegui-lo, o nível de humidade é continuamente gravado por sensores exatos na ISS. Neste exercício, vamos usar o sensor de humidade do Astro Pi para medir a humidade na tua sala de aula, tal como é efetuado na ISS. Exercício 1. Por que motivo achas que é importante controlar a humidade no interior da ISS? Discute com os teus colegas e aponta duas razões para usar o sistema de controlo de humidade. Figura 2 – Alexander Gerst, astronauta da ESA, na bicicleta de fitness na Estação Espacial Internacional. As atividades do quotidiano, como o exercício, aumentam constantemente a humidade na ISS. (ESA/NASA)
  • 6.
    6 2. A Figura3 mostra um fluxograma que representa o sistema de controlo de humidade na ISS. Na caixa a seguir, planeia/escreve um programa Python curto que execute os primeiros três passos do fluxograma. 3. Abre uma nova janela Python 3 e escreve o teu código. Seleciona File > Save As e escolhe um nome de ficheiro para o teu programa. Em seguida, seleciona Run > Run Module. Anota a humidade registada. Figura 3 – Sistema de controlo de humidade Se a humidade relativa for superior a 65%, um conjunto de ventoinhas e permutadores de calor (semelhantes aos presentes num frigorífico) arrefecem e secam o ar para reduzir o vapor de água. (ESERO UK/ STEM Learning Centre (Centro de aprendizagem ESERO UK/ STEM))
  • 7.
    7 Atividade 2. 2Recolher e enviar dados Uma rede global de centros de controlo em terra apoia os astronautas que vivem e trabalham na ISS, incluindo a medição das suas condições de vida a bordo da Estação Espacial. Para isso, é essencial partilhar os dados recolhidos. Recriarás o passo 4 do fluxograma na Figura 3 e enviarás os dados recolhidos como ficheiro CSV (valor separado por vírgula) que podes partilhar e analisar. Exercício 1. Os dados recolhidos na ISS são transmitidos para o controlo em terra utilizando ondas rádio. Explica porque é que são utilizadas as ondas rádio para transmissão de dados. 2. Os dados fornecidos pela ISS no formato CSV, um formato que permite que os dados sejam guardados num formato com estrutura de tabela e que é mais fácil de ser estudado e aplicado por cientistas. Abre uma nova janela Python shell e digita o código a seguir: 3. Quando os teus dados estiverem num formato útil, serás capaz de estudá-los de muitas formas possíveis. Os dados recolhidos do sensor de humidade foram guardados no gestor de ficheiros (poderás aceder-lhe na parte superior do teu ambiente de trabalho). Abre o ficheiro e, usando os dados, completa o seguinte gráfico:
  • 8.
    8 4. Executa novamenteo teu código, mas desta vez sopra lentamente para cima do sensor. Abre novamente o ficheiro de dados. Os novos dados recolhidos foram adicionados. Utiliza estes novos dados para fazer um novo gráfico de humidade em função do tempo, à semelhança do anterior. O que podes concluir ao comparar os dois gráficos? Atividade 2.3 – Exibir dados Na ISS, os astronautas são responsáveis por verificar se o equipamento está a funcionar adequadamente e reportar condições anómalas ao controlo em terra. Recriarás o passo 5 do fluxograma na Figura 3 criando um alarme visual para avisar os astronautas quando a humidade for superior a 65%. Exercício 1. Observa o seguinte código. O que achas que fará? Escreve a tua resposta, editando os comentários na caixa a seguir. Tempo (s) Humidade %
  • 9.
    9 2. Agora, copiao teu código para uma nova janela Python. Seleciona File > Save As, escolhe um nome de ficheiro para o teu programa e, em seguida, seleciona Run > Run Module. O que acontece quando executas o código? Nota: para limpar a matriz, digita o comando sense.clear() no Python Shell. 3. O Sense HAT pode apenas exibir dados que reconheça como cadeias (que são todos os carateres no teu teclado). Contudo, a variável de humidade era um ponto flutuante (ou seja, um número com vírgula). Para seres capaz de exibir o valor de humidade no Sense HAT, terás de converter a humidade numa cadeia. Mesmo antes da última linha do código acima, adiciona a seguinte linha para converter o valor de humidade para texto: humidity = str(humidity) Executa novamente o teu código. Efetuou o que esperavas que efetuasse no Exercício 1? 4. Expira lentamente para cima dos sensores até que seja atingido um valor de humidade superior a 65%. O que acontece aos dados exibidos na matriz? 5. Uma forma melhor de visualizar a humidade poderá ser desenhar um simples gráfico de barras. Tenta o código a seguir num novo ficheiro.
  • 10.
    10 a) O queacontece se alterares o número no intervalo (4)? b) Qual é o número mais alto que podes colocar no intervalo () antes de obteres um erro? Explica a razão por que isto acontece. 6. O intervalo da humidade é de 0 a 100. Se esse valor pudesse ser reduzido para 0 e 8, poderia ser usado no intervalo (), de forma a produzir um gráfico da humidade no ar. Poderás solucionar a questão dividindo a humidade por cerca de 12,5. a) Consegues explicar porquê usar 12,5? b) Na grelha a seguir, representa o que esperas que seja exibido na matriz LED se introduzires o código a seguir (pressupõe que a humidade é a mesma exibida no exercício 3). Explica a tua representação. c) Para verificares a tua resposta, copia o teu código para um novo ficheiro Python. Seleciona File > Save As, escolhe um nome de ficheiro para o teu programa e, em seguida, seleciona Run > Run module. d) Adiciona um loop (ciclo) ‘while True’ ao teu código e tenta que este meça constantemente a humidade e a exiba como um gráfico de barras. Copia o teu código para a caixa a seguir.
  • 11.
    11 Extensão Tenta criar umamini estação de controlo do ambiente na tua sala de aula e controla a temperatura, humidade e a pressão usando o teu Astro Pi. Podes começar o teu projeto investigando as condições ambientais ideais dentro da tua sala de aula. Podes então criar um sistema de alarme que te informe se estas condições estão normais ou não. Atividade 3 – O que significa “para cima” ou “para baixo”? Tudo na Terra está sujeito à força de gravidade. Esta é a força que, quando saltas, te puxa para baixo de forma contínua. E é por esta razão que é muito fácil na Terra saber qual é a orientação descendente. “Descendente” é a direção para onde a gravidade te puxa e “ascendente” é a direção oposta. Na Estação Espacial Internacional, não existe orientação ascendente nem descendente, ou seja, não existe a noção de sentido para cima ou para baixo. Não existe diferença entre o chão e o teto. Esta desorientação pode provocar náuseas aos astronautas (“náuseas espaciais”) até que se habituem a esta disposição estranha. Nesta atividade, vais aprender a usar o sensor de acelerómetro para detetar a orientação. Exercício 1 - A Estação Espacial Internacional faz a sua órbita à volta da Terra a uma altitude de 400 km. Como a gravidade diminui com a distância, a essa altitude é de cerca de 90% do valor da gravidade à superfície da Terra. Contudo, se observares os astronautas na Estação Espacial Internacional, eles parecem flutuar sem qualquer sentido de orientação ascendente ou descendente. Consegues explicar a razão por que isto acontece? Figura 4 – Na ISS, não existe orientação ascendente nem descendente (ESA/NASA)
  • 12.
    12 2. O SenseHAT possui um sensor de movimento chamado IMU (Inertial Measurement Unit ou Unidade de Medida Inercial), que é na verdade três sensores num só: • Um giroscópio (mede rotação e impulso); • Um acelerómetro (mede a aceleração e pode ser usado para identificar a direção de gravidade quando um objeto está em repouso); • Um magnetómetro (mede o próprio campo magnético da Terra, algo semelhante a uma bússola) Figura 5 – Sensor IMU no Sense HAT Os acelerómetros efetuam medições de acelerações. A unidade no Sistema Internacional é metros por segundo quadrado (m/s2 ), outra unidade utilizada é g, sendo que corresponde aproximadamente ao valor da aceleração média produzida pela gravidade na superfície da Terra, 9,8 m/s2 . Abre uma nova janela Python e digita o código a seguir: 3 - Executa o teu código e anota as medições do acelerómetro. 4 - O acelerómetro Sense HAT recolhe dados de 3 eixos (ou em 3 dimensões). Mas o formato dos dados recebidos não é fácil de utilizar. Utiliza o código seguinte para obteres os dados num formato mais fácil de analisar.
  • 13.
    13 5. Anota osresultados. Qual a direção e o sentido da aceleração gravítica? Discute a tua resposta com os teus colegas e o teu professor. 6. Roda o teu Astro Pi a 90 graus. Anota os resultados e explica as diferenças em relação aos resultados anteriores. 7. Completa o esquema a seguir para indicar as direções dos eixos X, Y e Z do teu Astro Pi. Se achares necessário, podes rodar o teu Astro Pi mais uma vez. 8. A Tabela 2 mostra as leituras do acelerómetro dos eixos X, Y e Z do Astro Pi na ISS para um dia de trabalho. Porque motivo achas que o acelerómetro está a dar uma leitura perto de zero? Achas que pode ser uma anomalia? Tenta responder a esta questão comparando os dados recolhidos na ISS com os dados que já
  • 14.
    14 recolheste. Consulta tambéma resposta à Pergunta 1 desta atividade. Discute a tua resposta com os teus colegas e o teu professor. Tabela 2: as leituras do acelerómetro do Astro Pi na ISS acel_x acel_y acel_z registo_data/hora -0,00057 0,019359 0,014357 10:45:00 -0,00044 0,019405 0,014425 11:45:00 -0,00056 0,019531 0,014597 12:45:00 -0,00056 0,019506 0,014432 13:45:00 -0,00058 0,019464 0,014569 14:45:01 -0,00056 0,01939 0,014578 15:45:00 -0,00053 0,019384 0,014389 16:45:00 -0,00046 0,01926 0,01444 17:45:00 -0,00053 0,019266 0,014568 18:45:01 Sabias que...? A gravidade determina praticamente todos os fenómenos físicos, químicos e biológicos que ocorrem no nosso planeta. A Estação Espacial Internacional (ISS, International Space Station) é um laboratório permanente onde a gravidade foi teoricamente eliminada e onde os cientistas podem investigar o efeito da ausência de gravidade. Para simular as mesmas condições como as observadas na ISS, existem algumas possibilidades com base terrestre, como voos parabólicos. A campanha de voos parabólicos da ESA envolve um Airbus especialmente equipado. Durante o seu voo, o Airbus sobe repetidamente com um ângulo elevado, antes de reduzir drasticamente a sua propulsão. Como resultado, o avião entra em queda livre numa trajetória parabólica antes de regressar a uma posição horizontal. Cada parábola inclui etapas com diferentes níveis de gravidade: 1 g - 2 g (durante a subida), 10-2 g (cerca de 20 segundos por parábola), 2 g (enquanto regressa a uma trajetória horizontal); 1 g (num voo horizontal). É como se o Airbus estivesse numa montanha-russa invisível!
  • 15.
    15 Extensão 1. A ISSperde 50 a 100 metros de altitude por dia. Se não for corrigida a trajetória, poderá causar a degradação da órbita, perdendo altura e colocando a ISS em grave perigo. Isto acontece porque, mesmo a uma altitude de 400 km, há ainda uma pequena quantidade de atmosfera presente. Este ar cria um efeito de atrito na ISS, que causa uma lenta diminuição da sua órbita ao longo do tempo. Para evitar esta ocorrência, os motores (foguetes) são acionados aumentando a órbita. Esta situação pode ocorrer 3-4 vezes por mês. Quais são os dados que podem ser recolhidos pelo Astro Pi para registar estes eventos? 2. Transfere aqui os dados recolhidos no módulo Columbus de 16/02/2016 a 29/02/2016. Consegues adivinhar se ocorreu alguma correção de órbita da ISS durante esse período e quanto tempo duraram? Acede aqui para obteres o mais recente gráfico de altitude. Vê se consegues correlacioná-lo com os dados no ficheiro. Anota as tuas conclusões.