07/05/2015
1
ESTUDO SOBRE
AS ENZIMAS
Prof. Dra. Márcia Andreazzi
Unicesumar – Centro Universitário Cesumar
Curso de Medicina Veterinária
Disciplina: Bioquímica
Referências sugeridas
07/05/2015
2
PRIMEIROS ESTUDOS
- fermentação do açúcar em álcool;
- digestão da carne:
- secreções estomacais: pepsina e tripsina;
- Transformação do amido:
- Saliva: amilase
ESTRUTURA
GERAL DAS
ENZIMAS:
“PROTEÍNA COM
CENTRO ATIVO
QUE ATUA
SOBRE O S”
07/05/2015
3
- Depressões ou fendas na estrutura da
enzima;
- Pequena porção do volume total da E;
- Contém radicais de aas que se ligam
ao S;
- O S liga-se a E por múltiplas atrações
fracas (ES)
- São específicas para cada S.
Centro ativo ou sítio catalítico:
CARACTERÍSTICAS
DAS ENZIMAS
 São proteínas globulares
 alto grau de especificidade pelo S
 participa de reações sem formar produtos
colaterais;
 sensíveis a temperatura e pH;
  2.000 tipos diferentes são conhecidos.
 Síntese: RER
07/05/2015
4
Ligação do S ao aos radicais dos
aas presentes no centro ativo
07/05/2015
5
Componentes da Reação Enzimática
E + S E S E + P
E - Enzima
S - Substrato(s)
ES - Complexo Enzima -Substrato
P – Produto(s)
07/05/2015
6
Componentes da Reação
Enzimática
E + S E S P + E
Substrato se liga ao
SÍTIO ATIVO
da enzima
07/05/2015
7
Variação da concentração de S e
P durante a reação enzimática
PRODUTO
SUBSTRATO
TEMPO
CONCENTRAÇ
ÃO
E ES
IMPORTÂNCIA:
Várias doenças estão associadas a falta ou ao
excesso de enzimas ou ao ↑ ou ↓ de sua
atividade
Enzimas
Processos Fisiológicos
Ocorram de modo ordenado Homeostasia
07/05/2015
8
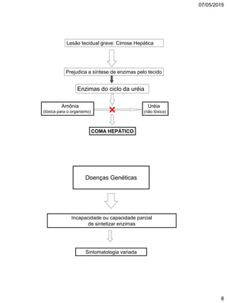
Enzimas do ciclo da uréia
Lesão tecidual grave: Cirrose Hepática
Prejudica a síntese de enzimas pelo tecido
Amônia
(tóxica para o organismo)
Uréia
(não tóxica)
COMA HEPÁTICO
Doenças Genéticas
Incapacidade ou capacidade parcial
de sintetizar enzimas
Sintomatologia variada
07/05/2015
9
Determinação da atividade de enzimas específicas
no plasma proporciona ao clínico informações importantes
para o diagnóstico
Lesão cardíaca grave
Infarto do miocárdio
Extravasamento de enzimas intracelulares
Enzimas rotineiramente ensaiadas
no laboratório clínico
07/05/2015
10
TIPOS DE ENCAIXE
ENZIMÁTICO:
-chave e fechadura
-encaixe induzido
Modelo chave e fechadura:
a interação entre a E e seu S
07/05/2015
11
Modelo do encaixe induzido:
a ligação inicial do S à E induz uma
mudança conformacional na enzima,
produzindo um melhor encaixe.
ESPECIFICIDADE
ENZIMÁTICA
• AMPLA
• RESTRITA
07/05/2015
12
REAÇÕES CATALIZADAS POR
ENZIMAS
• O S liga-se a E no sítio ativo ou centro
ativo, se aproximando de grupos R´s de
aminoácidos dispostos espacialmente
nessa região.
– O S têm sua molécula tensionada e distorcida
aproximando-se da conformação do estado
de transição.
CLASSIFICAÇÃO INTERNACIONAL DAS ENZIMAS,
BASEADA NA REAÇÕES POR ELAS
CATALISADAS
NÚMERO CLASSE TIPO DE REAÇÃO CATALISADA
1 Oxirredutases Transferência de elétrons
2 Transferases Transferência de grupos
3 Hidrolases Reações de hidrólise
4 Liases Adição de grupos a duplas ligações ou o
inverso
5 Isomerases Transferência de grupos dentro de
moléculas produzindo formas isoméricas
6 Ligases Formação de ligações C-C, C-S, C-O, e
C-N por reações de condensação
acopladas a clivagem de ATP
07/05/2015
13
OXIREDUTASES
OXIRREDUTASES:
oxidação do etanol pela álcool desidrogenase
07/05/2015
14
TRANSFERASES
TRANSFERASES:
Reação catalisada por uma aminotransferase.
07/05/2015
15
HIDROLASES
HIDROLASES
07/05/2015
16
LIASES
LIASES
07/05/2015
17
ISOMERASE
ISOMERASE
07/05/2015
18
LIGASES
LIGASES
07/05/2015
19
AS ENZIMAS DIMINUEM
A “ENERGIA DE
ATIVAÇÃO” DAS
REAÇÕES QUÍMICAS
Definindo termos....
• Energia de ativação:
– quantidade de energia (cal) necessária para
levar todas as moléculas de 1 mol de uma
substância, a uma dada temperatura, ao
Estado de Transição.
• Estado de Transição:
– ocorre quando todas as moléculas estão na
forma reativa.
07/05/2015
20
As enzimas aceleram a velocidade das reações
por diminuir sua energia de ativação:
07/05/2015
21
• ↑ o número (concentração) de
moléculas;
• ↑ a população de moléculas com
energia necessária para reagir
(aumento da temperatura)
OU. . .
• ↓ a barreira energética diminuindo
a energia de ativação (catalisador)
Como podemos aumentar a
velocidade de uma reação?
07/05/2015
22
07/05/2015
23
Velocidade e a Teoria das Colisões
• Para que uma reação ocorra, moléculas devem colidir
com orientação apropriada a adquirir uma quantidade de
energia para atingir um estado de transição
• Diminuem a EA, levando a altas
velocidades de reação;
• São muito específicas;
• São sintetizadas pelas próprias
células;
• Têm concentração e atividade
moduláveis, permitindo um ajuste
fino do metabolismo ao ambiente
celular.
QUAIS AS VANTAGENS DAS
ENZIMAS COMO CATALISADORES ?
07/05/2015
24
Os reagentes absorvem energia de
ativação atingindo o estado de
transição. As setas assinalam a ruptura
das ligações químicas, permitindo a
formação dos produtos
As enzimas atuam
como biocatalisadores
cuja presença faz
diminuir a EA
necessária para o início
da reação
– pH
– Temperatura
– Concentração de E
– Concentração do S
FATORES QUE AFETAM A
VELOCIDADE DA REAÇÃO
(CHAMPE et al., 2006):
cinética enzimática
07/05/2015
25
Influência do pH na atividade
enzimática
• A estrutura e forma do centro ativo são uma
decorrência da estrutura tridimensional da
enzima e podem ser afetadas por quaisquer
agentes capazes de provocar mudanças
conformacionais na proteína.
– A variação de pH do meio, altera a conformação da
proteína por alterar as cargas de alguns grupos R´s
de resíduos de aminoácido.
– Cada enzima possui um pH onde sua atividade é
máxima
pH ótimo das enzimas
ENZIMA pH ótimo
Pepsina 1,5
Fosfatase ácida 4,5
Urease 6,5
Tripsina 7,8
Arginase 9,7
07/05/2015
26
As enzimas têm um pH ótimo (ou um intervalo de pH)
no qual a sua atividade é máxima: em um pH maior ou
menor, a atividade diminui.
pH ótimo da enzima Pepsina
07/05/2015
27
pH ótimo das enzimas
pH ótimo das enzimas: pepsina,
tripsina e fosfatase alcalina
07/05/2015
28
(PUC/SP) O gráfico abaixo mostra a variação da atividade
de uma enzima proteolítica do tubo digestório em função
do pH:
a) Identifique a enzima.
b) Determine a parte do tubo digestório em que essa
enzima atua.
Influência da ToC na atividade
enzimática
• A velocidade das reações enzimáticas são muito baixas
próximas a 0oC
• A celocidade aumenta gradativamente enquanto a
enzima conservar sua estrutura nativa
• Acima de 50 ou 55oC a maioria das proteínas globulares
são desnaturadas, provocando alterações
conformacionais que leva a perda da atividade catalítica
Por que os alimentos são
resfriados para aumentar seu
tempo de armazenagem?
07/05/2015
29
Influência da ToC na atividade
enzimática
Influência da ToC na atividade
enzimática
07/05/2015
30
EFEITO DA CONCENTRAÇÃO DE E
Recaptulando.....fatores que afetam a
velocidade da reação
– pH
• ioniza o sítio catalítico
• desnatura
– Temperatura
•  ToC : desnatura
•  To C: não há EA suficiente
– Concentração de enzimas
– Concentração do substrato: KM
07/05/2015
31
EFEITO DA CONCENTRAÇÃO DE S
Concentração de substrato
Velocidade
07/05/2015
32
A relação entre a [S] e a velocidade da reação pode ser
expressa quantitativamente pela equação de Michaelis-Menten:
V0 = Vmáx [S]
Km+[S]
07/05/2015
33
Equação de Michaelis-Menten
• KM= constante de Michaelis-Menten
• Corresponde a [S] em que a enzima se
encontra 50% na forma de ES, ou seja, a
concentração necessária para se atingir
metade da velocidade máxima da enzima;
• KM= expressa a afinidade da E pelo S
CONSTANTE DE MICHAELIS-MENTEM
07/05/2015
34
Constante de Michaelis-Menten para
algumas enzimas
ENZIMA SUBSTRATO KM (mM)
Glicerol desidrogenase Glicerol 39
Anidrase carbônica CO2 7,5
Álcool desidrogenase Etanol 0,5
Isocitrato desidrogenase Isocitrato 0,45
Hexoquinase Glicose 0,15
Hesoquinase Frutose 1,5
Km para algumas E e S
07/05/2015
35
Km para algumas E e S
A enzima Hexoquinase apresenta:
KM para glicose: 0,15 mM
KM para frutose: 1,5 mM
O que isso significa?
Significa que é necessária
uma concentração de
frutose 10 vezes maior para
atingir a mesma velocidade
do que com o substrato
glicose !
07/05/2015
36
A EFICIÊNCIA CATALÍTICA DAS
ENZIMAS DEPENDE
• Proximidade e orientação
– do S em relação ao sítio catalítico
• Catálise ácido-base geral
– o sítio ativo fornece grupos R de resíduos
específicos de aas que são bons doadores
(ácidos) ou aceptores de prótons (básicos).
– Tais grupos são potentes catalisadores.
– Quanto mais grupos no sítio ativo, maior a
eficiência na reação.
A EFICIÊNCIA CATALÍTICA DAS
ENZIMAS DEPENDE
• Tensão e distorção ou ajuste induzido
– facilita a interação entre E e S, levando o S
mais facilmente ao ET, pois distorce o S,
pressionando-o.
• Catálise covalente
– a enzima “manipula” o S no seu sítio ativo de
forma a facilitar sua reação sobre ele,
diminuindo a Energia de ativação
07/05/2015
37
• A manutenção da vida celular depende da contínua
ocorrência de um conjunto de reações químicas, que
devem atender 2 exigências fundamentais:
– precisam ser altamente específicas
– ocorrerem em velocidades adequadas à fisiologia
celular
SENDO ASSIM:
As enzimas, como catalisadores,
aumentam a velocidade das reações
em várias ordens de grandeza
São altamente específicas e,
selecionam, entre as reações possíveis,
aquelas que efetivamente irão ocorrer.
Os catalisadores são substâncias que
aceleram a velocidade de uma reação, sem
serem efetivamente consumidos durante o
processo, criando um novo “caminho” para
a reação com menor EA
Como a [catalisador] permanece constante,
podem atuar em quantidades mínimas, ditas
catalíticas
Todas as células dispõem de proteínas
capazes de exercer função catalítica
(ENZIMAS), catalisando praticamente todas
as reações químicas que se processam nos
seres vivos !
07/05/2015
38
As enzimas, biocatalizadoras de indução de
reações químicas, reconhecem seus
substratos através da:
a) Temperatura do meio.
b) Forma tridimensional das moléculas.
c) Energia de ativação.
d) Concentração de minerais.
e) Reversibilidade da reação.
INIBIÇÃO
ENZIMÁTICA
07/05/2015
39
INIBIÇÃO DA ATIVIDADE ENZIMÁTICA
(CHAMPE et al., 2006)
• Qualquer substância que possa diminuir a
velocidade de uma reação catalisada por uma
enzima é chamada de inibidor:
– podem ser substâncias do próprio
metabolismo (intencional) ou substâncias
estranhas (acidental)
TIPOS:
Inibição Irreversível
Inibição reversível
INIBIÇÃO IRREVERSÍVEL
• A enzima inibida não recupera sua
atividade;
– A inibição ocorre, principalmente, com
inibidores do tipo suicida, o I só se torna
reativo após entrar no sítio catalítico, e se
tornando reativo, não sai mais.
– Muitas drogas são assim, e apresentam a
vantagem, de não ter efeito colateral !
07/05/2015
40
Leitura complementar
INIBIÇÃO REVERSÍVEL
Inibidores Reversíveis ligam-se a E por meio de
ligações não-covalentes, onde a diluição do
complexo EI resulta na dissociação do I
reversivelmente ligado e na recuperação da
atividade enzimática.
Os 2 tipos mais comuns de inibição
encontrados são:
– Inibição reversível competitiva
– Inibição reversível não-competitiva.
07/05/2015
41
INIBIÇÃO COMPETITIVA
• O I liga-se reversivelmente ao mesmo
sítio que o S normalmente ocuparia e,
dessa forma, compete com o S por
esse sítio.
• Efeito sobre o Vmáx: não altera
• Efeito sobre o KM: aumenta
INIBIÇÃO COMPETITIVA
07/05/2015
42
Inibição reversível
competitiva
INIBIÇÃO COMPETITIVA
07/05/2015
43
Cinética com inibidor competitivo
Efeito dos inibidores na cinética
enzimática: Inibição competitiva
07/05/2015
44
CONSIDERAÇÕES SOBRE A INIBIÇÃO
COMPETITIVA (CISTERNAS et al., 2001):
• O grau de inibição causado por um I competitivo
depende da [S], [I], Km e KI
• Quando [S] aumenta e [I] fica constante, o grau de
inibição diminui
• Quando [I] aumenta e [S] fica constante, o grau de
inibição aumenta
• Um inibidor competitivo aumenta o valor de KM, não
alterando o Vmáx, embora seja necessária uma
concentração muito maior de S para que o Vmáx seja
atingida
ESTATINAS COMO INIBIDORES
COMPETITIVOS
As estatinas são drogas anti-hiperlipidêmicas que
inibem competitivamente o 1º passo da síntese do
coleterol.
Estas drogas inibem a enzima Hidroximetilglutaril-
CoA-redutase (HGM-CoA-redutase).
As estatinas, tais como a atorvastatina (Liptor) e a
sinvastatina (Zocor), são análogos estruturais do
substrato natural dessa enzima e competem
efetivamente pelo sítio catalítico, dessa forma, elas
inibem a síntese de novo do colesterol e, assim,
diminuem os níveis plasmáticos de colesterol
(CHAMPE et al., 2006).
07/05/2015
45
Inibidores COMPETITIVOS das proteases
do vírus HIV:
AIDS:
Utiliza-se inibidores de uma das enzimas fundamentais do
vírus do HIV que é uma protease. Esta protease é uma
enzima essencial para a produção de novas partículas
virais nas células infectadas.
Inibidores COMPETITIVOS das proteases do vírus HIV:
- saquinavir (Hoffman-LaRoche)
- ritonavir (Abbot)
- indinavir (Merck)
INIBIÇÃO NÃO-COMPETITIVA
• O S e o I ligam-se a sítios diferentes.
• O I não-competitivo pode ligar-se tanto à E
livre quanto ao complexo ES (mista), de
modo a impedir que a reação ocorra.
• Efeito sobre o Vmáx: diminui
• Efeito sobre o KM: não altera
07/05/2015
46
INIBIÇÃO NÃO-COMPETITIVA
Inibição reversível não-
competiviva
07/05/2015
47
INIBIÇÃO NÃO-COMPETITIVA
Cinética com
inibidor não-competitivo
07/05/2015
48
Efeito dos inibidores na cinética
enzimática: inibição não-competitiva
CONSIDERAÇÕES SOBRE A INIBIÇÃO
NÃO-COMPETITIVA
(CISTERNAS et al., 2001):
• o grau de inibição em presença de um inibidor
não-competitivo depende de [I] e Ki;
• o Km não se altera, porém a Vmáx é diminuída;
• a presença de um inibidor não-competitivo faz
parecer que menos enzimas se encontram
presente.
07/05/2015
49
INIBIÇÃO NÃO COMPETITIVA MISTA:
- o I se liga tanto à E livre quanto ao complexo ES
- O Km e a Vmáx. são alterados
Relacione:
( 1 ) irreversível
( 2 ) reversível competitiva
( 3 ) reversível não competitiva
( ) Inibição da enzima pela alta concentração de inibidor.
( ) É o caso de drogas, por exemplo, a penicilina ou a
aspirina.
( ) Inibição pelo inibidor I que provocou mudança
conformacional na enzima.
( ) A enzima será inibida ou não de acordo com a
concentração do S ou do P.
( ) Perda da atividade total da enzima.
07/05/2015
50
Exercícios
James Sumner isolou e cristalizou a urease, em
1926.
A urease existe em algumas bactérias e plantas,
como por exemplo, a soja, de onde pode ser
extraída com facilidade.
A urease é uma enzima que catalisa a hidrólise da
uréia em carbonato de amônia, porém quando
adicionamos ao meio cloreto de mercúrio não há a
formação de carbonato de amônia.
Esclareça o papel do cloreto de mercúrio nesta
reação.
Leitura complementar
07/05/2015
51
Leitura complementar
Leitura complementar
07/05/2015
52
Questão do Lehninger
REGULAÇÃO ENZIMÁTICA
Algumas enzimas podem ter suas
atividades reguladas, atuando assim
como moduladoras do metabolismo
celular.
Esta modulação é essencial na
coordenação dos inúmeros processos
metabólicos pela célula.
07/05/2015
53
Modulação Alostérica
• Ocorre nas enzimas que possuem um sítio de
modulação, ou alostérico, onde se liga de forma não-
covalente um modulador alostérico que pode ser
positivo (ativa a enzima) ou negativo (inibe a enzima).
• A ligação do modulador induz a modificações
conformacionais na estrutura espacial da enzima,
modificando a afinidade desta para com os seus
substratos.
• Um modelo muito comum de regulação alostérica é a
inibição por "feed-back", onde o próprio produto da
reação atua como modulador da enzima que a catalisa.
Modulação Covalente:
• Ocorre quando há modificação covalente da
molécula da enzima, com conversão entre
formas ativa / inativa.
• O processo ocorre principalmente por adição
de grupamentos fosfato do ATP para a enzima-
alvo
07/05/2015
54
SISTEMA ENZIMÁTICO
Definição
Regulação
Efeito homotrópico
Efeito heterotrópico
Enzimas - Via Metabólica
Substrato inicial
ENZIMA 1 ENZIMA 2 ENZIMA 3 ENZIMA 4
07/05/2015
55
Inibição do
sistema
enzimático por
feedback
Substâncias que se ligam ao
sítio ativo das enzimas e que
geram produtos que dão
sequência a via metabólica.
O que são metabólitos?
07/05/2015
56
Substâncias análogas ao substrato, que
se ligam ao sítio ativo das enzimas, mas
ao contrário do inibidores competitivos,
geram produtos que não dão sequência
a via metabólica, por não serem
reconhecidos pelas outras enzimas da
via, interrompendo a via.
O que são
antimetabólitos?
• A maioria das enzimas são
reversíveis, podem catalisar A↔ B
ou B ↔ A, dependendo da
necessidade da célula.
• As enzimas que não possuem esta
propriedade, geralmente constituem
pontos de regulação ou de
estrangulamento numa via
metabólica
O que é reversibilidade?
07/05/2015
57
• São precursores inativos de
enzimas, pois se tivessem
atividade ao serem sintetizados,
seriam prejudiciais a própria
célula.
• Esses precursores (zimogênios)
ao chegarem ao local de ação,
são transformados em enzimas
ativas.
O que são zimogênios
HIDRÓLISE DO
PEPSINOGÊNIO
As enzimas digestivas: pepsina e quimotripsina,
são sintetizadas na forma de zimogênios:
pepsinogênio e quimotripsinogênio,
e são transformados em enzimas ativas no
estômago e ID, respectivamente.
07/05/2015
58
ZIMOGÊNIOS GÁSTRICOS E
PANCREÁTICOS
Por que o suco gástrico é rico
em ácido clorídrico ?
No caso de haver deficiência na
produção desse ácido pelo
estômago, ocorrerá alguma
alteração na digestão gástrica
das proteínas ?
07/05/2015
59
Enzimas conjugadas
Porção protéica
APOENZIMA
Cofator
HOLOENZIMA
Íon
Coenzima
Grupamento
prostético
Moléculas orgânicas ou inorgânicas que condicionam a
atividade das enzimas
Para serem ativas, algumas enzimas requerem
componentes químicos adicionais chamados de
COFATORES
• Um COFATOR ou GRUPO PROSTÉTICO pode ser:
– Um ou mais íons inorgânicos
– Uma molécula orgânica complexa, não protéica:
COENZIMA
07/05/2015
60
COENZIMAS
• As coenzimas funcionam como transportadoras
transitórias de grupos funcionais específicos.
• Uma coenzima pode estar covalentemente ligada à
enzima, sendo um grupo prostético, por exemplo, FAD,
ou estar na forma de uma molécula livre, por exemplo,
NAD, ligando-se ao centro ativo junto com o substrato.
• Algumas coenzimas possuem em sua molécula, um
componente orgânico que não pode ser sintetizado
pelos animais superiores, devendo ser obtido na dieta.
Estas moléculas orgânicas, necessárias em pequenas
quantidades, mas essencias, são ditas VITAMINAS.
COENZIMAS
• As coenzimas funcionam como
transportadoras transitórias de grupos
funcionais específicos.
• Uma coenzima pode:
– estar covalentemente ligada à enzima,
sendo um grupo prostético, por
exemplo, FAD,
– estar na forma de uma molécula livre,
por exemplo, NAD, ligando-se ao centro
ativo junto com o substrato.
07/05/2015
61
NAD+:
Nicotinamida adenina dinucleotídeo
FAD:
Flavina adenina dinucleotídeo
07/05/2015
62
Algumas coenzimas
possuem em sua molécula,
um componente orgânico
que não pode ser sintetizado
pelos animais superiores,
devendo ser obtido na dieta.
Estas moléculas orgânicas,
necessárias em pequenas
quantidades, mas essencias,
são ditas VITAMINAS.
Algumas coenzimas, as reações que
promovem e as vitaminas
precurssoras
07/05/2015
63
O que são isoenzimas?
Relacione
( 1 ) Holoenzima ( 2) Apoenzima ( 3 ) Cofator
( 4 ) Metabólito ( 5) Antimetabólito ( 6) Zimogênios
( 7) Isoenzimas
( ) Catalisam a mesma reação em tecidos diferentes;
( ) Pré-enzimas;
( ) Pode ser um mineral ou uma vitamina;
( ) É diferente de um inibidor porque este é transformado ou catalisado;
( ) Pepsinogênio e quimotripsinogênio;
( ) Substância semelhante ao S, porém, bloqueia o funcionamento da via;
( ) Precursores inativos de enzimas;
( ) Porção protéica de um a enzima conjugada;
( ) Desidrogenase málica mitocondrial e citosólica;
( ) Enzima conjugada;
( ) Grupo prostético de um enzima conjugada;
( ) Moléculas produzidas ao longo de um sistema enzimático, que dão
continuidade a via;
07/05/2015
64
Leitura complementar
Leitura complementar
07/05/2015
65
Exercícios
(Lehninger, 2012) O sabor adocicado do milho recém-
colhido é devido ao alto teor de açúcar nos grãos.
O milho comprado no mercado não é mais tão doce,
porque cerca de 50% do açúcar livre é convertido em
amido após a colheita.
Para preservar o sabor doce do milho fresco as
espigas descascadas são mergulhadas em água
fervente por alguns minutos e então resfriadas.
O milho tratado desta maneira mantém seu sabor
adocicado.
Qual a explicação bioquímica deste procedimento?
Exercícios
Um estudante colocou 5 ml de suspensão de
amido e 1 ml de saliva diluída em água num tubo
de ensaio.
A cada 30 seg. retirou uma gota e misturou-a com
lugol.
Verificou que após um determinado tempo, não
aparecia mais a cor azulada, que caracteriza o
amido. Em seguida, submeteu o restante da
mistura a reagentes especiais que comprovaram a
presença de maltose.
Com os resultados obtidos, determine as
conclusões obtidas pelo estudante.
07/05/2015
66
Exercícios
(Baseado em CISTERNAS et al., 2001) Um aluno de bioquímica
preparou 2 tubos de ensaio como segue:
Tubo A: água + amilase salivar “in natura” + amido
Tubo B: água + amilase salivar fervida + amido
Incubou os dois tubos em banho-maria a 37º C por 10 minutos e, na
sequência, colocou 1 gota de lugol para comprovar a presença do
amido. Contudo, nosso amigo estudante obteve como resultado a
presença de amido no tudo B, e do dissacarídeo maltose no tubo A.
Com base no exposto, explique a presença de maltose no tubo A
e a presença de amido no tubo B.
Exercícios
07/05/2015
67
Exercícios
Exercícios
07/05/2015
68
Exercícios
Exercícios
07/05/2015
69
Questões do Lehninger
Questões do Lehninger
07/05/2015
70
Questões do Lehninger

Enzimas 2015 alunos

  • 1.
    07/05/2015 1 ESTUDO SOBRE AS ENZIMAS Prof.Dra. Márcia Andreazzi Unicesumar – Centro Universitário Cesumar Curso de Medicina Veterinária Disciplina: Bioquímica Referências sugeridas
  • 2.
    07/05/2015 2 PRIMEIROS ESTUDOS - fermentaçãodo açúcar em álcool; - digestão da carne: - secreções estomacais: pepsina e tripsina; - Transformação do amido: - Saliva: amilase ESTRUTURA GERAL DAS ENZIMAS: “PROTEÍNA COM CENTRO ATIVO QUE ATUA SOBRE O S”
  • 3.
    07/05/2015 3 - Depressões oufendas na estrutura da enzima; - Pequena porção do volume total da E; - Contém radicais de aas que se ligam ao S; - O S liga-se a E por múltiplas atrações fracas (ES) - São específicas para cada S. Centro ativo ou sítio catalítico: CARACTERÍSTICAS DAS ENZIMAS  São proteínas globulares  alto grau de especificidade pelo S  participa de reações sem formar produtos colaterais;  sensíveis a temperatura e pH;   2.000 tipos diferentes são conhecidos.  Síntese: RER
  • 4.
    07/05/2015 4 Ligação do Sao aos radicais dos aas presentes no centro ativo
  • 5.
    07/05/2015 5 Componentes da ReaçãoEnzimática E + S E S E + P E - Enzima S - Substrato(s) ES - Complexo Enzima -Substrato P – Produto(s)
  • 6.
    07/05/2015 6 Componentes da Reação Enzimática E+ S E S P + E Substrato se liga ao SÍTIO ATIVO da enzima
  • 7.
    07/05/2015 7 Variação da concentraçãode S e P durante a reação enzimática PRODUTO SUBSTRATO TEMPO CONCENTRAÇ ÃO E ES IMPORTÂNCIA: Várias doenças estão associadas a falta ou ao excesso de enzimas ou ao ↑ ou ↓ de sua atividade Enzimas Processos Fisiológicos Ocorram de modo ordenado Homeostasia
  • 8.
    07/05/2015 8 Enzimas do cicloda uréia Lesão tecidual grave: Cirrose Hepática Prejudica a síntese de enzimas pelo tecido Amônia (tóxica para o organismo) Uréia (não tóxica) COMA HEPÁTICO Doenças Genéticas Incapacidade ou capacidade parcial de sintetizar enzimas Sintomatologia variada
  • 9.
    07/05/2015 9 Determinação da atividadede enzimas específicas no plasma proporciona ao clínico informações importantes para o diagnóstico Lesão cardíaca grave Infarto do miocárdio Extravasamento de enzimas intracelulares Enzimas rotineiramente ensaiadas no laboratório clínico
  • 10.
    07/05/2015 10 TIPOS DE ENCAIXE ENZIMÁTICO: -chavee fechadura -encaixe induzido Modelo chave e fechadura: a interação entre a E e seu S
  • 11.
    07/05/2015 11 Modelo do encaixeinduzido: a ligação inicial do S à E induz uma mudança conformacional na enzima, produzindo um melhor encaixe. ESPECIFICIDADE ENZIMÁTICA • AMPLA • RESTRITA
  • 12.
    07/05/2015 12 REAÇÕES CATALIZADAS POR ENZIMAS •O S liga-se a E no sítio ativo ou centro ativo, se aproximando de grupos R´s de aminoácidos dispostos espacialmente nessa região. – O S têm sua molécula tensionada e distorcida aproximando-se da conformação do estado de transição. CLASSIFICAÇÃO INTERNACIONAL DAS ENZIMAS, BASEADA NA REAÇÕES POR ELAS CATALISADAS NÚMERO CLASSE TIPO DE REAÇÃO CATALISADA 1 Oxirredutases Transferência de elétrons 2 Transferases Transferência de grupos 3 Hidrolases Reações de hidrólise 4 Liases Adição de grupos a duplas ligações ou o inverso 5 Isomerases Transferência de grupos dentro de moléculas produzindo formas isoméricas 6 Ligases Formação de ligações C-C, C-S, C-O, e C-N por reações de condensação acopladas a clivagem de ATP
  • 13.
  • 14.
  • 15.
  • 16.
  • 17.
  • 18.
  • 19.
    07/05/2015 19 AS ENZIMAS DIMINUEM A“ENERGIA DE ATIVAÇÃO” DAS REAÇÕES QUÍMICAS Definindo termos.... • Energia de ativação: – quantidade de energia (cal) necessária para levar todas as moléculas de 1 mol de uma substância, a uma dada temperatura, ao Estado de Transição. • Estado de Transição: – ocorre quando todas as moléculas estão na forma reativa.
  • 20.
    07/05/2015 20 As enzimas acelerama velocidade das reações por diminuir sua energia de ativação:
  • 21.
    07/05/2015 21 • ↑ onúmero (concentração) de moléculas; • ↑ a população de moléculas com energia necessária para reagir (aumento da temperatura) OU. . . • ↓ a barreira energética diminuindo a energia de ativação (catalisador) Como podemos aumentar a velocidade de uma reação?
  • 22.
  • 23.
    07/05/2015 23 Velocidade e aTeoria das Colisões • Para que uma reação ocorra, moléculas devem colidir com orientação apropriada a adquirir uma quantidade de energia para atingir um estado de transição • Diminuem a EA, levando a altas velocidades de reação; • São muito específicas; • São sintetizadas pelas próprias células; • Têm concentração e atividade moduláveis, permitindo um ajuste fino do metabolismo ao ambiente celular. QUAIS AS VANTAGENS DAS ENZIMAS COMO CATALISADORES ?
  • 24.
    07/05/2015 24 Os reagentes absorvemenergia de ativação atingindo o estado de transição. As setas assinalam a ruptura das ligações químicas, permitindo a formação dos produtos As enzimas atuam como biocatalisadores cuja presença faz diminuir a EA necessária para o início da reação – pH – Temperatura – Concentração de E – Concentração do S FATORES QUE AFETAM A VELOCIDADE DA REAÇÃO (CHAMPE et al., 2006): cinética enzimática
  • 25.
    07/05/2015 25 Influência do pHna atividade enzimática • A estrutura e forma do centro ativo são uma decorrência da estrutura tridimensional da enzima e podem ser afetadas por quaisquer agentes capazes de provocar mudanças conformacionais na proteína. – A variação de pH do meio, altera a conformação da proteína por alterar as cargas de alguns grupos R´s de resíduos de aminoácido. – Cada enzima possui um pH onde sua atividade é máxima pH ótimo das enzimas ENZIMA pH ótimo Pepsina 1,5 Fosfatase ácida 4,5 Urease 6,5 Tripsina 7,8 Arginase 9,7
  • 26.
    07/05/2015 26 As enzimas têmum pH ótimo (ou um intervalo de pH) no qual a sua atividade é máxima: em um pH maior ou menor, a atividade diminui. pH ótimo da enzima Pepsina
  • 27.
    07/05/2015 27 pH ótimo dasenzimas pH ótimo das enzimas: pepsina, tripsina e fosfatase alcalina
  • 28.
    07/05/2015 28 (PUC/SP) O gráficoabaixo mostra a variação da atividade de uma enzima proteolítica do tubo digestório em função do pH: a) Identifique a enzima. b) Determine a parte do tubo digestório em que essa enzima atua. Influência da ToC na atividade enzimática • A velocidade das reações enzimáticas são muito baixas próximas a 0oC • A celocidade aumenta gradativamente enquanto a enzima conservar sua estrutura nativa • Acima de 50 ou 55oC a maioria das proteínas globulares são desnaturadas, provocando alterações conformacionais que leva a perda da atividade catalítica Por que os alimentos são resfriados para aumentar seu tempo de armazenagem?
  • 29.
    07/05/2015 29 Influência da ToCna atividade enzimática Influência da ToC na atividade enzimática
  • 30.
    07/05/2015 30 EFEITO DA CONCENTRAÇÃODE E Recaptulando.....fatores que afetam a velocidade da reação – pH • ioniza o sítio catalítico • desnatura – Temperatura •  ToC : desnatura •  To C: não há EA suficiente – Concentração de enzimas – Concentração do substrato: KM
  • 31.
    07/05/2015 31 EFEITO DA CONCENTRAÇÃODE S Concentração de substrato Velocidade
  • 32.
    07/05/2015 32 A relação entrea [S] e a velocidade da reação pode ser expressa quantitativamente pela equação de Michaelis-Menten: V0 = Vmáx [S] Km+[S]
  • 33.
    07/05/2015 33 Equação de Michaelis-Menten •KM= constante de Michaelis-Menten • Corresponde a [S] em que a enzima se encontra 50% na forma de ES, ou seja, a concentração necessária para se atingir metade da velocidade máxima da enzima; • KM= expressa a afinidade da E pelo S CONSTANTE DE MICHAELIS-MENTEM
  • 34.
    07/05/2015 34 Constante de Michaelis-Mentenpara algumas enzimas ENZIMA SUBSTRATO KM (mM) Glicerol desidrogenase Glicerol 39 Anidrase carbônica CO2 7,5 Álcool desidrogenase Etanol 0,5 Isocitrato desidrogenase Isocitrato 0,45 Hexoquinase Glicose 0,15 Hesoquinase Frutose 1,5 Km para algumas E e S
  • 35.
    07/05/2015 35 Km para algumasE e S A enzima Hexoquinase apresenta: KM para glicose: 0,15 mM KM para frutose: 1,5 mM O que isso significa? Significa que é necessária uma concentração de frutose 10 vezes maior para atingir a mesma velocidade do que com o substrato glicose !
  • 36.
    07/05/2015 36 A EFICIÊNCIA CATALÍTICADAS ENZIMAS DEPENDE • Proximidade e orientação – do S em relação ao sítio catalítico • Catálise ácido-base geral – o sítio ativo fornece grupos R de resíduos específicos de aas que são bons doadores (ácidos) ou aceptores de prótons (básicos). – Tais grupos são potentes catalisadores. – Quanto mais grupos no sítio ativo, maior a eficiência na reação. A EFICIÊNCIA CATALÍTICA DAS ENZIMAS DEPENDE • Tensão e distorção ou ajuste induzido – facilita a interação entre E e S, levando o S mais facilmente ao ET, pois distorce o S, pressionando-o. • Catálise covalente – a enzima “manipula” o S no seu sítio ativo de forma a facilitar sua reação sobre ele, diminuindo a Energia de ativação
  • 37.
    07/05/2015 37 • A manutençãoda vida celular depende da contínua ocorrência de um conjunto de reações químicas, que devem atender 2 exigências fundamentais: – precisam ser altamente específicas – ocorrerem em velocidades adequadas à fisiologia celular SENDO ASSIM: As enzimas, como catalisadores, aumentam a velocidade das reações em várias ordens de grandeza São altamente específicas e, selecionam, entre as reações possíveis, aquelas que efetivamente irão ocorrer. Os catalisadores são substâncias que aceleram a velocidade de uma reação, sem serem efetivamente consumidos durante o processo, criando um novo “caminho” para a reação com menor EA Como a [catalisador] permanece constante, podem atuar em quantidades mínimas, ditas catalíticas Todas as células dispõem de proteínas capazes de exercer função catalítica (ENZIMAS), catalisando praticamente todas as reações químicas que se processam nos seres vivos !
  • 38.
    07/05/2015 38 As enzimas, biocatalizadorasde indução de reações químicas, reconhecem seus substratos através da: a) Temperatura do meio. b) Forma tridimensional das moléculas. c) Energia de ativação. d) Concentração de minerais. e) Reversibilidade da reação. INIBIÇÃO ENZIMÁTICA
  • 39.
    07/05/2015 39 INIBIÇÃO DA ATIVIDADEENZIMÁTICA (CHAMPE et al., 2006) • Qualquer substância que possa diminuir a velocidade de uma reação catalisada por uma enzima é chamada de inibidor: – podem ser substâncias do próprio metabolismo (intencional) ou substâncias estranhas (acidental) TIPOS: Inibição Irreversível Inibição reversível INIBIÇÃO IRREVERSÍVEL • A enzima inibida não recupera sua atividade; – A inibição ocorre, principalmente, com inibidores do tipo suicida, o I só se torna reativo após entrar no sítio catalítico, e se tornando reativo, não sai mais. – Muitas drogas são assim, e apresentam a vantagem, de não ter efeito colateral !
  • 40.
    07/05/2015 40 Leitura complementar INIBIÇÃO REVERSÍVEL InibidoresReversíveis ligam-se a E por meio de ligações não-covalentes, onde a diluição do complexo EI resulta na dissociação do I reversivelmente ligado e na recuperação da atividade enzimática. Os 2 tipos mais comuns de inibição encontrados são: – Inibição reversível competitiva – Inibição reversível não-competitiva.
  • 41.
    07/05/2015 41 INIBIÇÃO COMPETITIVA • OI liga-se reversivelmente ao mesmo sítio que o S normalmente ocuparia e, dessa forma, compete com o S por esse sítio. • Efeito sobre o Vmáx: não altera • Efeito sobre o KM: aumenta INIBIÇÃO COMPETITIVA
  • 42.
  • 43.
    07/05/2015 43 Cinética com inibidorcompetitivo Efeito dos inibidores na cinética enzimática: Inibição competitiva
  • 44.
    07/05/2015 44 CONSIDERAÇÕES SOBRE AINIBIÇÃO COMPETITIVA (CISTERNAS et al., 2001): • O grau de inibição causado por um I competitivo depende da [S], [I], Km e KI • Quando [S] aumenta e [I] fica constante, o grau de inibição diminui • Quando [I] aumenta e [S] fica constante, o grau de inibição aumenta • Um inibidor competitivo aumenta o valor de KM, não alterando o Vmáx, embora seja necessária uma concentração muito maior de S para que o Vmáx seja atingida ESTATINAS COMO INIBIDORES COMPETITIVOS As estatinas são drogas anti-hiperlipidêmicas que inibem competitivamente o 1º passo da síntese do coleterol. Estas drogas inibem a enzima Hidroximetilglutaril- CoA-redutase (HGM-CoA-redutase). As estatinas, tais como a atorvastatina (Liptor) e a sinvastatina (Zocor), são análogos estruturais do substrato natural dessa enzima e competem efetivamente pelo sítio catalítico, dessa forma, elas inibem a síntese de novo do colesterol e, assim, diminuem os níveis plasmáticos de colesterol (CHAMPE et al., 2006).
  • 45.
    07/05/2015 45 Inibidores COMPETITIVOS dasproteases do vírus HIV: AIDS: Utiliza-se inibidores de uma das enzimas fundamentais do vírus do HIV que é uma protease. Esta protease é uma enzima essencial para a produção de novas partículas virais nas células infectadas. Inibidores COMPETITIVOS das proteases do vírus HIV: - saquinavir (Hoffman-LaRoche) - ritonavir (Abbot) - indinavir (Merck) INIBIÇÃO NÃO-COMPETITIVA • O S e o I ligam-se a sítios diferentes. • O I não-competitivo pode ligar-se tanto à E livre quanto ao complexo ES (mista), de modo a impedir que a reação ocorra. • Efeito sobre o Vmáx: diminui • Efeito sobre o KM: não altera
  • 46.
  • 47.
  • 48.
    07/05/2015 48 Efeito dos inibidoresna cinética enzimática: inibição não-competitiva CONSIDERAÇÕES SOBRE A INIBIÇÃO NÃO-COMPETITIVA (CISTERNAS et al., 2001): • o grau de inibição em presença de um inibidor não-competitivo depende de [I] e Ki; • o Km não se altera, porém a Vmáx é diminuída; • a presença de um inibidor não-competitivo faz parecer que menos enzimas se encontram presente.
  • 49.
    07/05/2015 49 INIBIÇÃO NÃO COMPETITIVAMISTA: - o I se liga tanto à E livre quanto ao complexo ES - O Km e a Vmáx. são alterados Relacione: ( 1 ) irreversível ( 2 ) reversível competitiva ( 3 ) reversível não competitiva ( ) Inibição da enzima pela alta concentração de inibidor. ( ) É o caso de drogas, por exemplo, a penicilina ou a aspirina. ( ) Inibição pelo inibidor I que provocou mudança conformacional na enzima. ( ) A enzima será inibida ou não de acordo com a concentração do S ou do P. ( ) Perda da atividade total da enzima.
  • 50.
    07/05/2015 50 Exercícios James Sumner isoloue cristalizou a urease, em 1926. A urease existe em algumas bactérias e plantas, como por exemplo, a soja, de onde pode ser extraída com facilidade. A urease é uma enzima que catalisa a hidrólise da uréia em carbonato de amônia, porém quando adicionamos ao meio cloreto de mercúrio não há a formação de carbonato de amônia. Esclareça o papel do cloreto de mercúrio nesta reação. Leitura complementar
  • 51.
  • 52.
    07/05/2015 52 Questão do Lehninger REGULAÇÃOENZIMÁTICA Algumas enzimas podem ter suas atividades reguladas, atuando assim como moduladoras do metabolismo celular. Esta modulação é essencial na coordenação dos inúmeros processos metabólicos pela célula.
  • 53.
    07/05/2015 53 Modulação Alostérica • Ocorrenas enzimas que possuem um sítio de modulação, ou alostérico, onde se liga de forma não- covalente um modulador alostérico que pode ser positivo (ativa a enzima) ou negativo (inibe a enzima). • A ligação do modulador induz a modificações conformacionais na estrutura espacial da enzima, modificando a afinidade desta para com os seus substratos. • Um modelo muito comum de regulação alostérica é a inibição por "feed-back", onde o próprio produto da reação atua como modulador da enzima que a catalisa. Modulação Covalente: • Ocorre quando há modificação covalente da molécula da enzima, com conversão entre formas ativa / inativa. • O processo ocorre principalmente por adição de grupamentos fosfato do ATP para a enzima- alvo
  • 54.
    07/05/2015 54 SISTEMA ENZIMÁTICO Definição Regulação Efeito homotrópico Efeitoheterotrópico Enzimas - Via Metabólica Substrato inicial ENZIMA 1 ENZIMA 2 ENZIMA 3 ENZIMA 4
  • 55.
    07/05/2015 55 Inibição do sistema enzimático por feedback Substânciasque se ligam ao sítio ativo das enzimas e que geram produtos que dão sequência a via metabólica. O que são metabólitos?
  • 56.
    07/05/2015 56 Substâncias análogas aosubstrato, que se ligam ao sítio ativo das enzimas, mas ao contrário do inibidores competitivos, geram produtos que não dão sequência a via metabólica, por não serem reconhecidos pelas outras enzimas da via, interrompendo a via. O que são antimetabólitos? • A maioria das enzimas são reversíveis, podem catalisar A↔ B ou B ↔ A, dependendo da necessidade da célula. • As enzimas que não possuem esta propriedade, geralmente constituem pontos de regulação ou de estrangulamento numa via metabólica O que é reversibilidade?
  • 57.
    07/05/2015 57 • São precursoresinativos de enzimas, pois se tivessem atividade ao serem sintetizados, seriam prejudiciais a própria célula. • Esses precursores (zimogênios) ao chegarem ao local de ação, são transformados em enzimas ativas. O que são zimogênios HIDRÓLISE DO PEPSINOGÊNIO As enzimas digestivas: pepsina e quimotripsina, são sintetizadas na forma de zimogênios: pepsinogênio e quimotripsinogênio, e são transformados em enzimas ativas no estômago e ID, respectivamente.
  • 58.
    07/05/2015 58 ZIMOGÊNIOS GÁSTRICOS E PANCREÁTICOS Porque o suco gástrico é rico em ácido clorídrico ? No caso de haver deficiência na produção desse ácido pelo estômago, ocorrerá alguma alteração na digestão gástrica das proteínas ?
  • 59.
    07/05/2015 59 Enzimas conjugadas Porção protéica APOENZIMA Cofator HOLOENZIMA Íon Coenzima Grupamento prostético Moléculasorgânicas ou inorgânicas que condicionam a atividade das enzimas Para serem ativas, algumas enzimas requerem componentes químicos adicionais chamados de COFATORES • Um COFATOR ou GRUPO PROSTÉTICO pode ser: – Um ou mais íons inorgânicos – Uma molécula orgânica complexa, não protéica: COENZIMA
  • 60.
    07/05/2015 60 COENZIMAS • As coenzimasfuncionam como transportadoras transitórias de grupos funcionais específicos. • Uma coenzima pode estar covalentemente ligada à enzima, sendo um grupo prostético, por exemplo, FAD, ou estar na forma de uma molécula livre, por exemplo, NAD, ligando-se ao centro ativo junto com o substrato. • Algumas coenzimas possuem em sua molécula, um componente orgânico que não pode ser sintetizado pelos animais superiores, devendo ser obtido na dieta. Estas moléculas orgânicas, necessárias em pequenas quantidades, mas essencias, são ditas VITAMINAS. COENZIMAS • As coenzimas funcionam como transportadoras transitórias de grupos funcionais específicos. • Uma coenzima pode: – estar covalentemente ligada à enzima, sendo um grupo prostético, por exemplo, FAD, – estar na forma de uma molécula livre, por exemplo, NAD, ligando-se ao centro ativo junto com o substrato.
  • 61.
  • 62.
    07/05/2015 62 Algumas coenzimas possuem emsua molécula, um componente orgânico que não pode ser sintetizado pelos animais superiores, devendo ser obtido na dieta. Estas moléculas orgânicas, necessárias em pequenas quantidades, mas essencias, são ditas VITAMINAS. Algumas coenzimas, as reações que promovem e as vitaminas precurssoras
  • 63.
    07/05/2015 63 O que sãoisoenzimas? Relacione ( 1 ) Holoenzima ( 2) Apoenzima ( 3 ) Cofator ( 4 ) Metabólito ( 5) Antimetabólito ( 6) Zimogênios ( 7) Isoenzimas ( ) Catalisam a mesma reação em tecidos diferentes; ( ) Pré-enzimas; ( ) Pode ser um mineral ou uma vitamina; ( ) É diferente de um inibidor porque este é transformado ou catalisado; ( ) Pepsinogênio e quimotripsinogênio; ( ) Substância semelhante ao S, porém, bloqueia o funcionamento da via; ( ) Precursores inativos de enzimas; ( ) Porção protéica de um a enzima conjugada; ( ) Desidrogenase málica mitocondrial e citosólica; ( ) Enzima conjugada; ( ) Grupo prostético de um enzima conjugada; ( ) Moléculas produzidas ao longo de um sistema enzimático, que dão continuidade a via;
  • 64.
  • 65.
    07/05/2015 65 Exercícios (Lehninger, 2012) Osabor adocicado do milho recém- colhido é devido ao alto teor de açúcar nos grãos. O milho comprado no mercado não é mais tão doce, porque cerca de 50% do açúcar livre é convertido em amido após a colheita. Para preservar o sabor doce do milho fresco as espigas descascadas são mergulhadas em água fervente por alguns minutos e então resfriadas. O milho tratado desta maneira mantém seu sabor adocicado. Qual a explicação bioquímica deste procedimento? Exercícios Um estudante colocou 5 ml de suspensão de amido e 1 ml de saliva diluída em água num tubo de ensaio. A cada 30 seg. retirou uma gota e misturou-a com lugol. Verificou que após um determinado tempo, não aparecia mais a cor azulada, que caracteriza o amido. Em seguida, submeteu o restante da mistura a reagentes especiais que comprovaram a presença de maltose. Com os resultados obtidos, determine as conclusões obtidas pelo estudante.
  • 66.
    07/05/2015 66 Exercícios (Baseado em CISTERNASet al., 2001) Um aluno de bioquímica preparou 2 tubos de ensaio como segue: Tubo A: água + amilase salivar “in natura” + amido Tubo B: água + amilase salivar fervida + amido Incubou os dois tubos em banho-maria a 37º C por 10 minutos e, na sequência, colocou 1 gota de lugol para comprovar a presença do amido. Contudo, nosso amigo estudante obteve como resultado a presença de amido no tudo B, e do dissacarídeo maltose no tubo A. Com base no exposto, explique a presença de maltose no tubo A e a presença de amido no tubo B. Exercícios
  • 67.
  • 68.
  • 69.
  • 70.