MapeamentoMapeamento
de Processode Processo
Daniel Gomes Nunes da Silva
Orientador: Prof. Dr. José Paulo Alves Fusco
Trabalho de conclusão de curso
O processo de fabricação de celulose
Sumário
Celulose
• Dois tipos:
– Fibra longa
• Papel embalagem
• Papelão
– Fibra Curta
• impressão
• cartões
O QUE É CELULOSE?
A celulose é a
principal matéria-
prima para a
produção de
papéis.
Trataremos da
Celulose de Fibra
curta Branqueada
Uma frase explicativa
sobre o celulose e
mapeamento de
processo”
“POR QUE FALAR
DE CELULOSE?
Mercado
Celulose em Números
Um dos mais
expressivos
segmentos da
indústria Brasileira
no mundo.
Por falar em brasileira...
AS CONDIÇÕES CLIMÁTICAS
FAVORÁVEIS
VIABILIZAM A ATIVIDADE NO
BRASIL
Como faz então?
ALTA PRODUTIVIDADE DE REFLORESTAMENTO
Ciclos De Crescimento:
Rápidos
Alta Qualidade
Baixo Custo
Infraestrutura
inadequada
X
Competitividade
PROBLEMAS:
 Serviços sociais
 Transporte
 Telecomunicações
 Financiamento Com
Altas Taxas De Juros
 Alto Custo De
Depreciação
Requisitos básicos
DOMÍNIO
DO
PROCESSO
Para isso o
mapeamento
do processo é
uma
ferramenta
indispensável
Como
sobreviver em
um mercado
difícil e
exigente?
EXIGÊNCIAS DA
INDÚSTRIA:
1.Competitividade
de mercado
2.Meio ambiente e
consciência
3.Qualidade,
normas e
padronização
O mapeamento é essencial para
desafiar os processos existentes e
formular uma variedade de
perguntas críticas para aprimora-lo.
“
A ferramenta
Fundamentos
• Macroprocesso
• Processo
• Subprocesso
• Atividades
• Tarefa
• Informação
• Layout
A ferramenta
Fundamentos
• Macroproces
so
• Processo
• Subprocesso
• Atividades
• Tarefa
• Informação
• Layout
Processo de varias funções que sua
operação impacta o funcionamento
organização
Definição
A ferramenta
Fundamentos
• Macroprocesso
• Processo
• Subprocesso
• Atividades
• Tarefa
• Informação
• Layout
Rede de tarefas interligadas
logicamente formando uma estrutura
que gera resultados
Definição
A ferramenta
Fundamentos
• Macroprocesso
• Processo
• Subprocesso
• Atividades
• Tarefa
• Informação
• Layout
Componentes mais específico que
comporta tarefas e atividades
Definição
A ferramenta
Fundamentos
• Macroprocesso
• Processo
• Subprocesso
• Atividades
• Tarefa
• Informação
• Layout
Ações dentro de um processo
desempenhada por pessoas ou
departamentos
Definição
A ferramenta
Fundamentos
• Macroprocesso
• Processo
• Subprocesso
• Atividades
• Tarefa
• Informação
• Layout
Parte executável uma atividades.
Definição
A ferramenta
Fundamentos
• Macroprocesso
• Processo
• Subprocesso
• Atividades
• Tarefa
• Informação
• Layout
Produto do processamento de dados.
Insumo indispensável para
gerenciamento de processo.
Definição
A ferramenta
Fundamentos
• Macroprocesso
• Processo
• Subprocesso
• Atividades
• Tarefa
• Informação
• Layout Localização de equipamentos, áreas e
estruturas descritas.
Padrões de fluxo de materiais e
pessoas circulando.
Definição
FLUXOGRAMA
Outras ferramentas de
mapeamento de processo
•Mapa de processo
•Mapofluxograma
•Blueprint
•IDEF3
•UML
•DFD
São traços com caixas,
linhas e setas, contendo
uma breve descrição do
processo que mostram a
sequência de atividades
Metodologia de
aplicação da ferramenta
Abrangente
Específico
Desenvolvimento
Básico
Requisitos:
Abrangência
Simplificação
Valorizar o processo
Baixa especificação técnica
Exposição comercial
Objetividade
O processo de fabricação de celulose consiste,
basicamente, em extrair o material fibroso da
madeira.
Desenvolvimento
Intermediário
Requisitos II
Especificação das áreas
Organização e alocação de recursos
Otimização de layout
Divisão estratégica de setores da
fábrica
No cozimento
ocorrerá a
extração das
fibras.
As toras de madeiras recebidas
são estocadas e preparadas
para a produção, isto é, lavadas
e picadas.
O resíduo do cozimento, o licor, é
processado, pois é rico em
produtos químicos que serão
reutilizados, como a soda e a cal.
A fibra
prossegue no
processo,
onde através
de produtos
químicos, e
muita água,
será lavada e
branqueada .
Para a
formação de
folhas, a água
é extraída a
taxas de até
12% de
umidade
Uma vez seca e
embalada, o
produto final
está pronto, e é
encaminhado
para o
mercado.
Os Insumos
químicos se não
são produzidos
aqui, são
estocados e
fornecidos na
fábrica
Desenvolvimento
Detalhado
Requisitos III
Alto nível de especificação
Aplicação técnicas
visualização de um macroprocesso
complexo
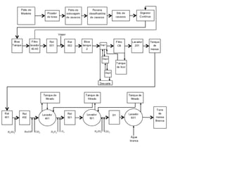
Patio de madeiras:
•Na mesa dosadora as toras são lavadas e
levadas por esteiras ao picador;
•Picador: disco rotativo de doze facas.
•As toras são transformadas em pequenas
partículas, os cavacos.
•Os cavacos são selecionados numa peneira
classificatória através de vibração.
•Tamanho ideal desejado para o cavaco é:
o 40mm de largura
o 4mm a 8mm de espessura
o 25 mm de comprimento
Detalhado
Cozimento
•No silo de cavacas, há o pré-cozimento
com vapor;
•No digestor, a lignina é retirada de entre
a fibras dos cavacos;
•Através do processo químico Kraft;
•Reagente é o licor Branco: Hidróxido de
sódio e sulfeto de sódio.
•As fibras são encaminhadas para a
lavagem no BlowTank,
o Um tanque de estocagem ou
“Pulmão”.
Detalhado
• Lavagem de
retorno
• Branqueamento
alternado
Análise e discussões
• mapeamento do processo é
flexível por gerar informações
em diversos níveis de
interesse ou demanda
Favorece tomadas de decisões:
• Ágeis
• Precisas;
• Criteriosas;
Fundamento:
Resultado são
gerados com mais
eficiência quando
há domínio do
processo.
Ficam acessíveis:
•Conhecimento
•Localização de
variáveis
Constatação:
Conclusão
Resultados
•Competitividade
•Uso otimizado de
recursos
•Desenvolvimento
de qualidade
•Domínio sobre o
processo
Esta ferramenta
congrega o
conhecimento de
diversas áreas e
o disponibiliza
como informação
útil
Aplicações:
1.Cadastramento de
novos processo
2.Implementação de
normas e
certificados de
padronização
3.Gestão da
qualidade
Conclusão
Obrigado!

Tcc daniel 2015 mapeamento processos celulose

  • 1.
    MapeamentoMapeamento de Processode Processo DanielGomes Nunes da Silva Orientador: Prof. Dr. José Paulo Alves Fusco Trabalho de conclusão de curso O processo de fabricação de celulose
  • 2.
  • 3.
    Celulose • Dois tipos: –Fibra longa • Papel embalagem • Papelão – Fibra Curta • impressão • cartões O QUE É CELULOSE? A celulose é a principal matéria- prima para a produção de papéis. Trataremos da Celulose de Fibra curta Branqueada
  • 4.
    Uma frase explicativa sobreo celulose e mapeamento de processo” “POR QUE FALAR DE CELULOSE?
  • 5.
    Mercado Celulose em Números Umdos mais expressivos segmentos da indústria Brasileira no mundo.
  • 6.
    Por falar embrasileira... AS CONDIÇÕES CLIMÁTICAS FAVORÁVEIS VIABILIZAM A ATIVIDADE NO BRASIL Como faz então? ALTA PRODUTIVIDADE DE REFLORESTAMENTO Ciclos De Crescimento: Rápidos Alta Qualidade Baixo Custo Infraestrutura inadequada X Competitividade PROBLEMAS:  Serviços sociais  Transporte  Telecomunicações  Financiamento Com Altas Taxas De Juros  Alto Custo De Depreciação
  • 7.
    Requisitos básicos DOMÍNIO DO PROCESSO Para issoo mapeamento do processo é uma ferramenta indispensável Como sobreviver em um mercado difícil e exigente? EXIGÊNCIAS DA INDÚSTRIA: 1.Competitividade de mercado 2.Meio ambiente e consciência 3.Qualidade, normas e padronização
  • 8.
    O mapeamento éessencial para desafiar os processos existentes e formular uma variedade de perguntas críticas para aprimora-lo. “
  • 9.
    A ferramenta Fundamentos • Macroprocesso •Processo • Subprocesso • Atividades • Tarefa • Informação • Layout
  • 10.
    A ferramenta Fundamentos • Macroproces so •Processo • Subprocesso • Atividades • Tarefa • Informação • Layout Processo de varias funções que sua operação impacta o funcionamento organização Definição
  • 11.
    A ferramenta Fundamentos • Macroprocesso •Processo • Subprocesso • Atividades • Tarefa • Informação • Layout Rede de tarefas interligadas logicamente formando uma estrutura que gera resultados Definição
  • 12.
    A ferramenta Fundamentos • Macroprocesso •Processo • Subprocesso • Atividades • Tarefa • Informação • Layout Componentes mais específico que comporta tarefas e atividades Definição
  • 13.
    A ferramenta Fundamentos • Macroprocesso •Processo • Subprocesso • Atividades • Tarefa • Informação • Layout Ações dentro de um processo desempenhada por pessoas ou departamentos Definição
  • 14.
    A ferramenta Fundamentos • Macroprocesso •Processo • Subprocesso • Atividades • Tarefa • Informação • Layout Parte executável uma atividades. Definição
  • 15.
    A ferramenta Fundamentos • Macroprocesso •Processo • Subprocesso • Atividades • Tarefa • Informação • Layout Produto do processamento de dados. Insumo indispensável para gerenciamento de processo. Definição
  • 16.
    A ferramenta Fundamentos • Macroprocesso •Processo • Subprocesso • Atividades • Tarefa • Informação • Layout Localização de equipamentos, áreas e estruturas descritas. Padrões de fluxo de materiais e pessoas circulando. Definição
  • 17.
    FLUXOGRAMA Outras ferramentas de mapeamentode processo •Mapa de processo •Mapofluxograma •Blueprint •IDEF3 •UML •DFD São traços com caixas, linhas e setas, contendo uma breve descrição do processo que mostram a sequência de atividades Metodologia de aplicação da ferramenta Abrangente Específico
  • 18.
  • 19.
    O processo defabricação de celulose consiste, basicamente, em extrair o material fibroso da madeira.
  • 20.
    Desenvolvimento Intermediário Requisitos II Especificação dasáreas Organização e alocação de recursos Otimização de layout Divisão estratégica de setores da fábrica
  • 21.
    No cozimento ocorrerá a extraçãodas fibras. As toras de madeiras recebidas são estocadas e preparadas para a produção, isto é, lavadas e picadas. O resíduo do cozimento, o licor, é processado, pois é rico em produtos químicos que serão reutilizados, como a soda e a cal. A fibra prossegue no processo, onde através de produtos químicos, e muita água, será lavada e branqueada . Para a formação de folhas, a água é extraída a taxas de até 12% de umidade Uma vez seca e embalada, o produto final está pronto, e é encaminhado para o mercado. Os Insumos químicos se não são produzidos aqui, são estocados e fornecidos na fábrica
  • 22.
    Desenvolvimento Detalhado Requisitos III Alto nívelde especificação Aplicação técnicas visualização de um macroprocesso complexo
  • 24.
    Patio de madeiras: •Namesa dosadora as toras são lavadas e levadas por esteiras ao picador; •Picador: disco rotativo de doze facas. •As toras são transformadas em pequenas partículas, os cavacos. •Os cavacos são selecionados numa peneira classificatória através de vibração. •Tamanho ideal desejado para o cavaco é: o 40mm de largura o 4mm a 8mm de espessura o 25 mm de comprimento
  • 25.
  • 26.
    Cozimento •No silo decavacas, há o pré-cozimento com vapor; •No digestor, a lignina é retirada de entre a fibras dos cavacos; •Através do processo químico Kraft; •Reagente é o licor Branco: Hidróxido de sódio e sulfeto de sódio. •As fibras são encaminhadas para a lavagem no BlowTank, o Um tanque de estocagem ou “Pulmão”.
  • 27.
    Detalhado • Lavagem de retorno •Branqueamento alternado
  • 28.
    Análise e discussões •mapeamento do processo é flexível por gerar informações em diversos níveis de interesse ou demanda Favorece tomadas de decisões: • Ágeis • Precisas; • Criteriosas; Fundamento: Resultado são gerados com mais eficiência quando há domínio do processo. Ficam acessíveis: •Conhecimento •Localização de variáveis Constatação:
  • 29.
    Conclusão Resultados •Competitividade •Uso otimizado de recursos •Desenvolvimento dequalidade •Domínio sobre o processo Esta ferramenta congrega o conhecimento de diversas áreas e o disponibiliza como informação útil Aplicações: 1.Cadastramento de novos processo 2.Implementação de normas e certificados de padronização 3.Gestão da qualidade
  • 30.