FACULDADE PITÁGORAS
CURSO DE ENGENHARIA QUÍMICA
NATÁLIA ANDRESA SILVEIRA

RELATÓRIO DE ESTÁGIO SUPERVISIONADO I
EMPRESA LATICÍNIOS BETIM LTDA

BETIM
2013
1
NATÁLIA ANDRESA SILVEIRA
TURMA 676920091A11

RELATÓRIO DE ESTÁGIO SUPERVISIONADO I
EMPRESA LATICÍNIOS BETIM LTDA

Relatório de estágio supervisionado I
apresentado à coordenação do curso de
Engenharia de química, em cumprimento
ao pré-requisito para obtenção do título de
Bacharel em Engenharia Química.

Área: Controle de Qualidade

BETIM
2013
2
FOLHA DE ASSINATURAS

__________________________________________________
Natália Andresa Silveira
ALUNA

Nota Final do Relatório

__________________________
Kamila Ferreira Dantas
Supervisora do Estágio

______________pontos

____________________________
Giselle Aline dos Santos Gonçalves.
Professora Orientadora

_____________ pontos

3
LISTAS DE ABREVIATURAS

CH3CH(OH)COOH

Acido Láctico

DPC

Depressão do Ponto de Congelamento

IMA

Instituto Mineiro de Agropecuária

NAOH

Hidróxido de Sódio

SNG

Sólidos Não Gordurosos

UFC

Unidades Formadoras de Colônia

pH

Potencial Hidrogênionico
Índice Crioscópio

IC

EST

Extrato Seco Total

ESD

Extrato Seco Desengordurado

4
RESUMO

Este trabalho teve o objetivo de analisar a qualidade do leite recebido no
LATICINIOS BETIM LTDA, no período correspondente 2 de setembro a 4 de
outubro. Nas amostras coletas diariamente eram feitas análises físico-químicas:
temperatura, acidez (alizarol e prova dornic), crioscópia, densidade, fosfatase,
peroxidase, redutase, gordura, teste alcalino, teste cloreto, teste antibiótico lento e
teste antibiótico rápido; bem como análises microbiológicas: coliformes fecais e
totais. Todo leite recebido na indústria tinha que está dentro dos parâmetros
estabelecidos na Instrução Normativa de nº 51 do Ministério da Agricultura que é a
portaria responsável pelo controle de qualidade de leite.

Palavras-Chave: leite, qualidade e análise.
.

5
LISTAS DE FIGURAS
FIGURA 1: ORGANOGRAMA LATICINIO BETIM LTDA. ......................................... 15
FIGURA 2: FLUXO DO LEITE NO LATICÍNIO BETIM LTDA. ................................... 18
FIGURA 3: A) MANGUEIRA PARA TRANSFERÊNCIA DO LEITE; B) BOMBA
SANITÁRIA PARA TRANSFERÊNCIA DO LEITE; C) TANQUES DE EXPANSÃO
PARA RECEPÇÃO DO LEITE. FONTE: PROCESSAMENTO DO LEITE. ............... 20
FIGURA 4: DESNATADEIRA. ................................................................................... 21
FIGURA 5: PASTEURIZADOR DE PLACAS. ........................................................... 22
FIGURA 6: TERMÔMETRO DIGITAL AK05 ............................................................. 28
FIGURA 7: TERMOLACTODENSÍMETRO ............................................................... 35
FIGURA 8: BUTIROMETRO ..................................................................................... 38

6
LISTAS DE TABELAS
TABELA 1: ANÁLISE DO TESTE DO ALIZAROL ..................................................... 30
TABELA 2 PARA ÍNDICE DE CRIOSCOPIA – (PADRÃO – 0,540) .......................... 34

7
SUMÁRIO
LISTAS DE ABREVIATURAS .................................................................................... 4
RESUMO .................................................................................................................... 5
LISTAS DE FIGURAS ................................................................................................ 6
LISTAS DE TABELAS ................................................................................................ 7
1. APRESENTAÇÃO .............................................................................................. 11
2. INTRODUÇÃO ................................................................................................... 12
2.1.

OBJETIVO ................................................................................................... 13

2.2.

JUSTIFICATIVA ........................................................................................... 13

3. A EMPRESA ...................................................................................................... 14
3.1.

HISTÓRICO ................................................................................................. 14

3.2.

MISSÃO ....................................................................................................... 14

3.4.

VALORES .................................................................................................... 15

3.5.

ORGANOGRAMA E QUANTIDADE DE FUNCIONÁRIOS .......................... 15

3.6.

PRODUTOS INDUSTRIALIZADOS E COMERCIALIZADOS ...................... 15

3.7.

PRINCIPAIS CLIENTES .............................................................................. 16

3.8.

PRINCIPAIS FORNECEDORES .................................................................. 16

4.

PROCESSO DE FABRICAÇÃO DO LEITE ................................................ 17
4.1.

RECEPÇÃO DO LEITE............................................................................. 19

4.2.

ANÁLISES DO LEITE ............................................................................... 20

4.3.

PADRONIZAÇÃO DO LEITE .................................................................... 20

4.3.1.
4.4.
4.4.1.

MÉTODO DE SEPARAÇÃO DA GORDURA DO LEITE - DESNATE ... 21
TRATAMENTO TÉRMICO DO LEITE....................................................... 22
PASTEURIZAÇÃO ................................................................................ 22
8
5. ATIVIDADES DESENVOLVIDAS NO ESTÁGIO ............................................... 24
6. ANÁLISES FÍSICOS QUÍMICAS ....................................................................... 26
6.1.

CARACTERÍSTICAS ORGANOLÉPTICAS ................................................. 26

6.1.1.

COR ....................................................................................................... 26

6.1.2.

ODOR .................................................................................................... 26

6.1.3.

ASPECTO ............................................................................................. 27

6.2.

DETERMINAÇÃO DA TEMPERATURA ...................................................... 27

6.2.1.
6.3.

PROCEDIMENTO ................................................................................. 27

ACIDEZ ........................................................................................................ 28

6.3.1.

PRINCÍPIO DO MÉTODO: PROVA ALIZAROL..................................... 28

6.3.2.

PRINCÍPIO DO MÉTODO: PROVA DORNIC ........................................ 30

6.4. ÍNDICE CRIOSCÓPIO OU DPC( DEPRESSÃO DO PONTO DE
CONGELAMENTO) ............................................................................................... 31
6.4.1. PROCEDIMENTO .................................................................................... 32
6.5.

DENSIDADE À 15ºC .................................................................................... 35

6.5.1.
6.6.

FOSFATASE ................................................................................................ 36

6.6.1.
6.7.

PROCEDIMENTO ................................................................................. 35
PROCEDIMENTO ................................................................................. 36

PERCENTUAL DE GORDURA( MÉTODO GERBER) ................................. 37

6.7.1.

PROCEDIMENTO ................................................................................. 37

6.8.

EXTRATO SECO TOTAL (EST) – MÉTODO DE ACKERMANN ................. 39

6.9.

EXTRATO SECO DESENGORDURADO (ESD) ......................................... 39

6.10. PEROXIDASE .............................................................................................. 40
6.10.1. PROCEDIMENTO ................................................................................. 40
6.11. REDUTASE.................................................................................................. 41
6.11.1. PROCEDIMENTO ................................................................................. 41
6.12. TESTE ANTIBIÓTICO .................................................................................. 42
6.12.1. TESTE ANTIBIÓTICO RAPIDO............................................................. 42
6.12.2. TESTE ANTIBIÓTICO LENTO .............................................................. 44
6.13. TESTE DO CLORETO ................................................................................. 45
6.13.1. PROCEDIMENTO ................................................................................. 45
6.14. CONTROLE DO CLORO DA ÁGUA ............................................................ 46
9
6.14.1. PROCEDIMENTO ................................................................................. 46
6.15. CONTROLE DO pH DA ÁGUA .................................................................... 47
6.15.1. PROCEDIMENTO ................................................................................. 47
6.16. ANÁLISE MICROBIOLÓGICA ..................................................................... 47
6.16.1. PROCEDIMENTO ................................................................................. 48
7. RESULTADO E DISCUSSÃO ............................................................................ 50
7.1.

TEMPERATURA ............................................ Error! Bookmark not defined.

7.2.

ACIDEZ .......................................................... Error! Bookmark not defined.

7.2.1.

ALIZAROL ............................................... Error! Bookmark not defined.

7.2.2.

PROVA DORNIC ..................................... Error! Bookmark not defined.

7.3.

DENSIDADE .................................................. Error! Bookmark not defined.

7.4. DETERMINAÇÃO DE GORDURA – MÉTODO DE GERBER ............... Error!
Bookmark not defined.
7.5. EXTRATO SECO TOTAL (EST) – MÉTODO DE ACKERMANN ........... Error!
Bookmark not defined.
7.6. EXTRATO SECO DESENGORDURADO ( ESD) ......... Error! Bookmark not
defined.
7.7.

CLORETOS ................................................... Error! Bookmark not defined.

7.8.

ANTIBIÓTICOS .............................................. Error! Bookmark not defined.

8. CONCLUSÃO ........................................... ERROR! BOOKMARK NOT DEFINED.
9. REFERÊNCIAS BIBLIOGRÁFICAS .................................................................. 50
ANEXOS ................................................................................................................... 53
ANEXO 1 – INSTRUÇÃO NORMATIVA 51 ........................................................... 61
ANEXO 2- ALUNO EMPREGADO ......................................................................... 67
ANEXO 3- CONTRATO DE ESTÁGIO .................................................................. 53
ANEXO 4- HORÁRIO DE PONTO ......................................................................... 74
ANEXO 5- AVALIAÇÃO DE DESEMPENHO ANEXO 3- NOTA FINAL DO
ESTÁGIO ............................................................................................................... 76

10
1. APRESENTAÇÃO
A qualidade do leite é definida por parâmetros de composição química,
características físico-químicas e higiene. A presença e os teores de proteína,
gordura, lactose, sais minerais e vitaminas determinam a qualidade da composição,
que, por sua vez, é influenciada pela alimentação, manejo, genética e raça do
animal. Fatores ligados a cada animal, como o período de lactação, o escore
corporal ou situações de estresse também são importantes quanto à qualidade
composicional.

As exigências de qualidade e higiene para os leites crus e derivados lácteos são
definidas com base em postulados estabelecidos para a proteção da saúde humana
e preservação das propriedades nutritivas desses alimentos.

Dos pontos de vista de controle de qualidade, o leite e os derivados lácteos estão
entre os alimentos mais testados e avaliados, principalmente devido à importância
que representam na alimentação humana e à sua natureza perecível. Os testes
empregados para avaliar a qualidade do leite fluido constituem normas
regulamentares em todos os países, havendo pequena variação entre os parâmetros
avaliados e/ou tipos de testes empregados.

De modo geral, são avaliadas características físico-químicas e sensoriais como
sabor, odor e são definidos parâmetros de baixa contagem de bactérias, ausência
de microrganismos patogênicos, baixa contagem de células somáticas, ausência de
conservantes químicos e de resíduos de antibióticos, pesticidas ou outras drogas.

11
2. INTRODUÇÃO

O leite é um alimento fundamental na dieta humano em virtude do seu elevado valor
nutritivo e é considerado um dos alimentos mais completos por ter em sua
composição muitas substâncias entre elas, água, proteínas, carboidratos, vitaminas,
gordura, sais minerais, enzimas entre outras, essa composição é determinante para
o estabelecimento da sua qualidade nutricional e adequação para processamento e
consumo humano.
A qualidade e segurança dos alimentos devem ser referenciais na indústria de
laticínios, pois são fatores essenciais para a saúde pública tendo em vista sua
grande influência nos hábitos de consumo, por isso, é necessária a realização de
uma série de análises que, em conjunto, definem os atributos de qualidade da
matéria prima.
Na recepção, o leite fornecido pelo produtor, deve ser submetido a análises para
verificar a sua qualidade, visando garantir produtos com o menor risco possível para
a população. Posteriormente o leite é classificado e imediatamente resfriado, no
caso de estocagem, ou processado. O leite empregado no LATICINIOS BETIM
LTDA é proveniente de cooperativas espalhada pela região metropolitana e
transportado até a unidade por meio de caminhão tanque especifico para a coleta
e/ou latão particular de 30L ou 50L. Todo o processo é controlado e atende os
padrões de higienização e qualidade, pois todos os fornecedores têm assistência
devida desde a alimentação do seu rebanho até a ordenha. O leite recebido é
coletado em tanques refrigerados e, quando chega às plataformas de recepção,
passa por um rigoroso processo no laboratório de controle de qualidade. Só a partir
daí é que se começa a produção de seus derivados.
As análises de rotina no LATICINIOS BETIM LTDA seguem os parâmetros impostos
pela legislação básica vigente e essa legislação inclui parâmetros como
características sensoriais do leite sendo estes aspectos, cor e odor e requisitos
gerais como ausência de neutralizantes de acidez e antibióticos como também
requisitos físicos, químicos e microbiológicos.
12
2.1.

OBJETIVO

O objetivo deste relatório é apresentar detalhadamente todos os métodos de
controle de qualidade utilizados durante o processo produtivo da indústria de
LATICINIOS BETIM LTDA, no meu aperfeiçoamento de meus conhecimentos no
setor de qualidade, aliando à prática a aplicação de conhecimentos teóricos obtidos
ao longo do curso de Engenharia Química.

2.2.

JUSTIFICATIVA

Como estagiária do LATICINIOS BETIM LTDA, fui alocada no controle de qualidade
para as realizações diárias de analises e testes nos processos de padronização e
pausterização do leite, com o intuito de reduzir a contaminação e melhorar a
qualidade do produto final.

13
3. A EMPRESA

3.1.

HISTÓRICO

Em 1992, na Fazenda Morada do Sol em Betim, surgiu uma pequena agroindústria
para beneficiar o leite produzido no local. O sistema de pasteurização lenta (banhomaria) foi implantado e atendia a produção diária de 500 litros de leite. Assim surgia
o Leite Gema, que posteriormente se tornaria Leite Betim, com grande aceitação de
mercado, sendo necessário dinamizar o processo produtivo, devido à demanda
crescente.

Com equipamentos mais modernos, foi implantada a pasteurização automática e
foram adquiridas máquinas de envase automático. Foi então construído o Laticínio
Betim com uma estrutura e localização que beneficiou ainda mais todo o processo.
Prezando sempre pela qualidade superior, a produção aumentou em grande escala
e hoje o Leite Betim tornou-se referência em produto de qualidade em toda cidade,
com produção de 8.500 litros por dia.

Hoje o LATICINIOS BETIM LTDA distribui em toda grande BH, atendendo creches
sistema prisional e o comércio em geral. Reconhecido pela sua eficiência na
produção, mantém tradição e o autêntico sabor do leite de qualidade.

3.2.

MISSÃO

Desenvolver, produzir e comercializar laticínios de qualidade, acompanhando a
evolução tecnológica, proporcionando o bem estar, saúde, prazer aos consumidores
e preservando os aspectos ambientais.

3.3.

VISÃO
14
Se tornar referência em produtos lácteos, diversificando sua linha de produtos,
atuando no cenário Regional, mantendo sempre a Qualidade LATICINIOS BETIM
LTDA.

3.4.

VALORES

Comprometimento;
Responsabilidade;
Ética;
Respeito ao ser Humano;
Transparência.

3.5.

ORGANOGRAMA E QUANTIDADE DE FUNCIONÁRIOS

Diretoria
Adminstrativa
e Financeira
Departamento
Comercial e
Marketing

02
Funcionários

Departamento de
Produção

06
Funcionários

Departamento
de Controle de
Qualidade

Departamento de
Logistica/Expediçã
o

01
Funcionário

02
Funcionários

FIGURA 1: ORGANOGRAMA LATICINIO BETIM LTDA.
FONTE: PRÓPRIA AUTORA

3.6.

PRODUTOS INDUSTRIALIZADOS E COMERCIALIZADOS

O produto industrializado é o leite pasteurizado, Conhecido como “leite de saquinho”
15
que possui muito mais nutriente e traz benefícios a saúde do que o “leite de
caixinha”.

E o creme resultado da etapa do desnate retrato no processo de

fabricação do leite que é fornecido para outras empresas para a fabricação do creme
de leite, chantilly entre outros derivados.

No LATICINIOS BETIM LTDA, também se iniciou com pequena produção de bebida
láctea nos sabores de coco e morango, porém somente através de pedidos o
processamento é realizado, mas normalmente os produtos derivados do leite que
são comercializados pela empresa são produzidos por terceiros para atender aos
pedidos das empresas que preferem o leite Betim.

3.7.

PRINCIPAIS CLIENTES

UNIMED BELO HORIZONTE COOPERATIVA DE TRABALHO MÉDICO
ICL-INDUSTRIAL CACHOEIRA LTDA;
SODEXHO DO BRASIL COMERCIAL LTDA;
NUTRIÇÃO REFEIÇOES INDUSTRIAIS LTDA;
FIAL FRUTA VITA INDÚSTRIA ALIMENTICIA LTDA.
CENSA-CENTRO ESPECIALIZADO N.S. D’ ASSUMPÇÃO;
MINAS TENIS CLUBE e entre outros.

3.8.

PRINCIPAIS FORNECEDORES

NAP QUIMICA INSDUSTRIAL LTDA;
SIBELE ALIMENTO LTDA;
EMBALAGENS PLASTICAS BOM DESPACHO LTDA;
CAP LAB

16
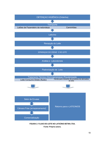
4. PROCESSO DE FABRICAÇÃO DO LEITE

O leite após ter passado pela obtenção higiênica (ordenha), ter sido coletado na
fazenda e transportado, enfim chega ao laticínio. Logo ao ser recebido na plataforma
de recepção, é submetido a algumas análises preliminares antes de ser liberado
para seguir no fluxo da linha de produção dentro do laticínio.

A figura 1 descreve de forma esquemática os diferentes caminhos que o leite pode
percorrer desde sua obtenção, passando pelo setor de controle de qualidade,
setores de elaboração, até sua expedição.

17
OBTENÇAO HIGIÊNICA (Ordenha)

Transporte
Latões de Fazendeiro da redondeza

Caminhões

Laticínio

Recepção do Leite

SEPARAÇAO DO CREME E DO LEITE

Análise s Laboratoriais

Padronização de Leite

Tratamento Térmico (Homogeneizaçao /Pausterização
Venda para industria de produtos de derivados
Leite Consumo Direto (fluido)
de leite

Setor de Envase

Câmara Frias (armazenamento)

Retorno para o LATICINIOS

Comercialização
FIGURA 2: FLUXO DO LEITE NO LATICÍNIO BETIM LTDA.
Fonte: Própria autora.

18
4.1.

RECEPÇÃO DO LEITE

O leite é transportado das propriedades leiteiras para o laticínio em caminhões
dotados de paredes isotérmicas, e Latões de 30 a 50 litros.

Ao chegar à plataforma de recepção do laticínio, amostras de leite são coletadas
diretamente no caminhão e são realizadas algumas análises através de testes
rápidos para determinação de acidez e densidade. São observados também outros
aspectos relacionados às características de cor, odor e textura.

Outro fator muito importante relacionado ao leite diz respeito à temperatura na qual
ele deverá estar ao chegar ao LATICINIOS BETIM LTDA. Essa temperatura deve
compreender um intervalo de 70C a 100C, no máximo (BRASIL, 2002).

Em seguida, com o auxílio de mangueira e bomba sanitária, o leite é transferido para
o tanque de expansão, também chamado de tanque de resfriamento como
demonstrado na figura 3, onde é submetido a uma primeira filtração através de
peneiras para remoção das sujidades de partículas maiores. O resfriamento a que o
leite precisa ser mantido deve corresponder a uma temperatura média de 4 0C a 50C,
conforme estabelecido pela Instrução Normativa de número 51em 2002(encontra-se
no anexo 1).

19
(a)

(b)

(c)

FIGURA 3: A) MANGUEIRA PARA TRANSFERÊNCIA DO LEITE; B) BOMBA SANITÁRIA PARA
TRANSFERÊNCIA DO LEITE; C) TANQUES DE EXPANSÃO PARA RECEPÇÃO DO LEITE.
FONTE: PROCESSAMENTO DO LEITE.

4.2.

ANÁLISES DO LEITE

Além das análises de acidez e densidade realizadas nas amostras do leite coletadas
do caminhão, novas provas dessa matéria-prima também são recolhidas agora no
tanque de expansão. Essas amostras são encaminhadas para o laboratório
instalado na área de recepção dos laticínios, onde são realizadas análises
complementares, dentre elas podemos citar: teor de gordura, índice Crioscópio,
Extrato Seco Total (EST), Extrato Seco Desengordurado (ESD), acidez Dornic e
proteína, de acordo com os métodos legais de análises (Brasil, 1981).

4.3.

PADRONIZAÇÃO DO LEITE

O leite deve chegar ao laticínio com sua composição química íntegra, ou seja, sem
sofrer qualquer tipo de alteração através de adição ou retirada de componentes.
Pela IN 51, o percentual mínimo de gordura que o leite precisa apresentar para ser
comercializado deve ser em torno de 3%.
20
4.3.1. MÉTODO DE SEPARAÇÃO DA GORDURA DO LEITE - DESNATE

Após a recepção no tanque de expansão, o leite é bombeado por tubulações para a
desnatadeira (Figura 4). Esse equipamento é dotado de duas saídas: por um dos
lados sai o leite desnatado, e pelo outro o creme (gordura). Por possuírem baixa
densidade, os glóbulos de gordura presentes no leite concentram-se na superfície
desses discos e, devido à gravidade, o creme formado é removido automaticamente,
conforme demonstrado na Figura 4.

Tecnicamente, o procedimento de pasteurização só deve ocorrer após o leite ter
passado previamente pelo processo de desnate, que é a separação/ retirada da
gordura (em forma de creme). Tendo como objetivo (do desnate) padronizar, ou
seja, uniformizar a composição de toda matéria-prima que será utilizada na
elaboração de vários produtos lácteos com suas devidas especificações de
composição.

FIGURA 4: DESNATADEIRA.
FONTE: PROCESSAMENTO DO LEITE

O principal objetivo da padronização do leite é a obtenção de um produto com
composição química definida, a qual atenda aos requisitos básicos para elaboração
de diversos produtos lácteos, conforme citados no esquema demonstrado
anteriormente. Por isso é necessário conhecer a composição química do leite que
chega ao laticínio, não apenas em relação ao seu teor de gordura (o que geralmente
fazemos por ser o componente com maior possibilidade de variação), mas para que
o produto final apresente composição dentro dos padrões legais e a padronização
21
ocorra de forma eficiente.

4.4.

TRATAMENTO TÉRMICO DO LEITE

O leite, do momento em que foi coletado através da ordenha até antes de ser
pasteurizado, deve ser mantido sob resfriamento médio de 4 0C a 50C em tanques de
refrigeração/expansão, com o objetivo de criar um meio desfavorável a sua
deteriorização. Não só a multiplicação dos microrganismos indesejáveis diminui
significativamente quando o leite está sob condições de baixas temperaturas, como
também, propicia uma expressiva redução na atividade enzimática desse leite. Com
isso, consegue-se preservar a qualidade do mesmo por mais tempo.

4.4.1. PASTEURIZAÇÃO

Entende-se por pasteurização o emprego conveniente do calor, com o fim
de destruir totalmente a flora microbiana patogênica sem alteração sensível
da constituição física e do equilíbrio do leite, sem prejuízos dos seus
elementos bioquímicos, assim como de suas propriedades organolépticas
normais (Art. 517 do RIISPOA/MAPA, 1952).

A pausterização utilizada no LATICINIOS BETIM LTDA é a pausterização rápida
Consiste no aquecimento do leite em fluxo contínuo com trocadores de calor entre
720C a 750C durante 15 a 20 segundos. O mais utilizado na indústria é o
pasteurizador de placas (modelo demonstrado na Figura 5).

FIGURA 5: PASTEURIZADOR DE PLACAS.
Fonte: Processamento do Leite.

22
Leite homogeneizado é um processo físico que consiste em submeter o leite a uma
pressão e velocidade elevadas resultando no rompimento dos glóbulos de gordura,
subdivididos em glóbulos de menor diâmetro. De tal forma, que as gorduras não
conseguem mais aglutinar-se em novas placas lipídicas no meio aquoso do leite.

23
5. ATIVIDADES DESENVOLVIDAS NO ESTÁGIO

O Laticínio Leite Betim é uma empresa que realiza a pasteurização do leite de vaca,
todo o processo é mecanizado, reduzindo assim a contaminação e melhorando a
qualidade do produto final. O leite é proveniente de fazendas que são cadastradas
na cooperativa.

A matéria prima chega de duas maneiras, a empresa pode trazê-la em caminhões
tanque refrigerados ou o próprio produtor pode trazê-la em latões próprios para o
translato de leite. Sendo assim, tem-se que verificar se o leite está nas devidas
condições físico-químicas e microbiológicas descritas nas legislações atuais.

Vendo a necessidade de ter um máximo controle de qualidade, a empresa Laticínio
Leite Betim montou um laboratório de análises químicas com equipamentos de
ponta, a fim de monitorar a qualidade do leite desde a chegada à indústria até o
consumidor final.

As análises químicas e microbiológicas realizadas durante o período de estágio
podem ser listadas e descritas a seguir, ressaltando que as mesmas foram feitas
conforme o POP (procedimento operacional padrão) da empresa Laticínio Leite
Betim. Todas as análises realizadas eram registradas em tabelas especificas do
laboratório, sendo assim tudo era devidamente anotado.

24
 Análises físico-químicas:
– Características organolépticas
– Determinação da temperatura
– Acidez:
•

Alizarol;

•

Prova Dornic.

– Crioscópia (percentual de água);
– Densidade;
– Fosfatase;
– Percentual de Gordura;
– Peroxidase;
– Redutase;
– Teste alcalino;
– Teste do cloreto
– Controle do cloro e pH da água
– Teste antibiótico lento;
– Teste antibiótico rápido.
 Análises microbiológicas:
– Coliformes fecais;
– Coliformes totais.

25
6. ANÁLISES FÍSICOS QUÍMICAS
6.1.

CARACTERÍSTICAS ORGANOLÉPTICAS

6.1.1. COR

a) Cor branca a amarelada: A cor branca do leite resulta de dispersão da luz
refletida pelos glóbulos de gordura e pelas partículas coloidais de caseínas e
fosfato de cálcio. A cor amarelada é devida ao pigmento caroteno.

b) Cor avermelhada: Presença de sangue causada pelo microorganismo serratia
marcescens.

c) Cor azulada: Presença de água

d) Cor parda: Houve cozimento

e) Cor amarela: Presença de germes ou adição de conservantes como o
bicromato.

f) Cor azul escura: Indica a presença de germes causada pelo microorganismo
pseudomonas canogenes.

Não houve nas analises realizadas leite fora da coloração de branca a amarelada.

6.1.2. ODOR

O odor pode se apresentar característico e agradável ou azedo. Já o odor ácido
26
pode ser um indicativo de má higiene.

Nas analises realizadas os leite encontram-se característico e agradável no quesito
odor.

6.1.3. ASPECTO

O aspecto deve se apresentar opaco devido à gordura emulsionada, à caseína, sais
entre outros, os leites que se recebeu no LATICINIOS BETIM LTDA estavam dentro
do padrão.

6.2.

DETERMINAÇÃO DA TEMPERATURA

A qualidade microbiológica, físico-química e sensorial do leite pasteurizado
disponível para consumo depende diretamente da qualidade da matéria prima e das
condições de processamento e armazenamento do produto. A temperatura ideal das
câmaras de armazenamento do leite deve ser de aproximadamente 4ºC podendo
variar de 0ºC a 10ºC.

6.2.1. PROCEDIMENTO

Materiais, Reagentes, recursos auxiliares e equipamentos:

Termômetro digital AK05, como demonstrado na figura 6.
Amostra de leite
Proveta de 250 mL

Adiciona-se em uma proveta de 250 mL limpa e seca o volume da amostra.
27
O termômetro é ligado em seguida, coloca-se o mesmo submerso ao produto (leite)
a ser medido, deve-se aguardar a sua estabilização e em seguida realiza-se a leitura
da temperatura.

Resultado: A temperatura do leite deve estar compreendida entre 0°C. e 10°C.

FIGURA 6: TERMÔMETRO DIGITAL AK05
Fonte: http://www.textechbrasil.com.br

6.3.

ACIDEZ

6.3.1. PRINCÍPIO DO MÉTODO: PROVA ALIZAROL

A prova do alizarol é um método colorimétrico usado na medição do pH. Neste teste
a mudança de cor e coagulação são simultâneas à variação do pH, sendo de fácil
visualização.

A estabilidade ao alizarol é uma prova rápida, muito empregada nas plataformas de
recepção. Essa análise tem por objetivo estimar a estabilidade térmica do leite na
presença de solução alcoólica. A coagulação ocorre por efeito da elevada acidez ou
do desequilíbrio salino, quando se promove a desestabilização das micelas pelo
álcool.
28
Esse é um teste próprio para leite de rebanho e não para leite já pasteurizado que é
um leite onde já foram misturados leites de vários produtores.

A alizarina é um indicador que permite estimar o pH da amostra, o leite que se
coagula (leite ácido) nesse teste não resiste ao calor, portanto não pode ser
misturado aos demais.

Desta forma, o leite ácido não resistiria aos tratamentos térmicos na indústria, sendo
então uma importante característica a ser controlada.

6.3.1.1.

PROCEDIMENTO

Materiais, Reagentes, recursos auxiliares e equipamentos:

Pipeta graduada de 2,0mL;
Placa de petri;
Solução de alizarol.

Misturar alíquotas iguais de leite e solução alizarol (2,0mL) e homogeneizar.
Observar a formação de grumos e mudança na coloração.

Resultados: Como demonstrado na tabela 1 abaixo o teste possui as seguintes
coloração.

Coloração salmão sem coagulo, leite de boa qualidade.
Coloração roxa, leite com possível adulteração com inibidores.
29
Coloração amarelado, com coágulo leite ácido.

TABELA 1: ANÁLISE DO TESTE DO ALIZAROL

Fonte: http://www.laticiniosdamare.com.br/blog/tecnicas-para-coleta-de-leite.

6.3.2. PRINCÍPIO DO MÉTODO: PROVA DORNIC

A titulação ácida é feita com a utilização de uma solução básica com o auxilio do
indicador de fenolftaleína, onde seu ponto de viragem varia entre pH 8,3 à 8,6.

Na quantificação do pH do leite é utilizado a Solução Dornic, onde cada 0,1mL de
solução utilizada é correspondente a 1ºD (0,1g de ácido láctico/litro de leite). O
leite bom para o consumo humano deve está entre 15ºD à 18ºD segundo a
legislação vigente.

Reação entre o ácido láctico e o NaOH 0,1 Mol/L (solução dornic) :

CH3CH (OH) COOH + NaOH

6.3.2.1.

CH3CH (OH) COONa + H2O (1)

PROCEDIMENTO

Materiais, Reagentes, recursos auxiliares e equipamentos:

30
Erlenmeyer de 150mL;
Pipeta graduada de 10,0mL;
Solução de fenolftaleína;
Solução Dornic.

Adiciona-se uma alíquota de 10 mL do leite no erlenmeyer, em seguida acrescentase 5 gotas do indicador fenolftaleína. Titula-se com a solução de Dornic até
mudança de coloração branca amarelada para rósea claro. Em seguida verifica-se o
volume gasto.

Resultado:

- Volume gasto maior que 1,8mL de solução dornic = 18° dornic: acidez alta, não
aceitável.
- Volume gasto de 1,6 a 1,7mL de solução dornic = 16 e 17º dornic: acidez dentro do
padrão, aceitável.
- Volume gasto menor que 1,5mL de solução dornic = 15º dornic: acidez baixa,
provavelmente adição de água (checar o teor de água utilizando o aparelho de
crioscópio).

6.4.

ÍNDICE CRIOSCÓPIO OU DPC( DEPRESSÃO DO PONTO DE
CONGELAMENTO)

O índice crioscópico (IC) ou ponto de congelamento é medido pela temperatura de
passagem do leite do estado líquido para o Sólido. Essa medida é dada em graus
Hortvet, onde 1ºC corresponde a 0,9656ºH. A determinação do IC é precisa, levando
em consideração que sua temperatura de congelamento é constante, e está
diretamente ligada ao teor de lactose contido em sua constituição. O IC do leite é
aproximadamente -0,531ºC, valores superiores podem indicar adição de água no
leite, podendo ser proveniente da ordenha ou de fraude.
31
6.4.1. PROCEDIMENTO

Materiais, Reagentes, recursos auxiliares e equipamentos:

Aparelho crioscópio eletrônico;
Pipeta Graduada de 2,0mL;
Tubo de ensaio.

Mas antes de Realizar o procedimento com o crioscopio é necessário efetuar a
calibração do mesmo.

6.4.1.1.

CALIBRAÇÃO DO CRIOSCOPIO

A determinação da crioscopia do leite é específica para detectar a adição de água,
podendo acusar desde 0,2 % de água adicionada, com precisão e confiabilidade. O
exame é feito pela medida do ponto de congelamento da amostra, não influindo no
resultado o teor de gordura existente, bem como os demais elementos que
compõem o leite, mas tão somente a água que foi adicionada. O ponto de
congelamento do leite puro costuma variar ligeiramente conforme a região onde o
mesmo é coletado, havendo também uma pequena variação conforme as estações
do ano, raça do gado, alimentação, tempo de lactação, vacinação, etc.

O crioscópio é utilizado para determinar com precisão a concentração de soluções,
através de seu ponto de congelamento. Falando particularmente do leite, o
crioscópio nos permite determinar o solvente do soluto, neste caso a água contida
em uma amostra de leite. Sabemos que o ponto de congelamento da água é 0ºC e
do leite abaixo de 0ºC. Assim, pela mudança no ponto de congelamento do leite

32
podemos determinar a quantidade de água adicionada a este leite. O leite possui um
ponto de congelamento médio de –0,540 ºH. Podendo variar de -0,530 á -0,450°H.

Materiais, Reagentes, recursos auxiliares e equipamentos:

Pêra
Pipeta graduada 5mL
Reagente A, B e C
Tubo de ensaio

Procedimento de calibração do crioscopio:

Coloca-se 2,5 mL do reagente A em num tubo de ensaio e coloca-se no
crioscopio, e calibra-se com o valor -0,422.
Coloca-se 2,5 mL do reagente B em um tubo de ensaio e coloca-se no
crioscopio e calibra-se com o valor -0,621
Coloca-se 2,5 mL do reagente C em um tubo de ensaio e coloca-se no
crioscopio e calibra-se com o valor -0,530

Posterior à calibração realiza-se o DPC da seguinte forma:
Pipetar de alíquota de 2,5mL de leite em um tubo de ensaio. Em seguida colocar o
tubo no aparelho crioscópio para análise. Anota-se o valor e compara-se com a
literatura como apresentado na Tabela 2 abaixo, comparando a tabela 2 e os
resultados apresentados pelo equipamento:

Menor que -0,530ºC, crioscópia baixa (pouca água adicionada);
Maior que -0,530ºC à -0,545ºC, crioscópia padrão (leite bom);
Maior que -0,545ºC, crioscópia alta leite (alta acidez “leite azedo”).
33
TABELA 2 PARA ÍNDICE DE CRIOSCOPIA – (PADRÃO – 0,540)

Fonte: http://www.textechbrasil.com.br

Crioscopia acima de o índice verificar-se o seguinte:

a) Se a amostra está homogênea
b) Se a acidez está normal
c) Se existe fraudes tais como: Substâncias alcalinas, cloretos, sacarose, urina, etc.

Resultado:

Menor que -0,530ºC, crioscópia baixa (pouca água adicionada);
Maior que -0,530ºC à -0,545ºC, crioscópia padrão (leite bom);
Maior que -0,545ºC, crioscópia alta leite (alta acidez “leite azedo”).
34
6.5.

DENSIDADE À 15ºC

A densidade é determinada por pesagem e pode ser defina como a massa de sua
unidade de volume (g/mL), podendo variar de acordo com a temperatura e pressão.
O leite é uma emulsão de água e óleo, sendo assim a densidade pode mensurar a
quantidade de gordura nele contido, por sua vez o acréscimo de gordura irá
acarretar na redução da densidade. A mensuração da densidade do leite será feita
pela utilização do termolactodensímetro na temperatura padrão de 15ºC, se não
estiver nessa temperatura padrão é feito correção do valor segundo a literatura. A
variação da densidade pode indicar fraude ou até algum problema na saúde do
animal.

6.5.1. PROCEDIMENTO

Materiais, Reagentes, recursos auxiliares e equipamentos:

Proveta de 250mL;
Termolactodensímetro, como demonstrado na figura 8.

Adicionar a proveta 250mL de leite, em seguida submergir o termolactodensímetro e
aguardar 3,5 minutos para estabilização do mesmo. Em seguida, fazer a leitura de
acordo com a aferição do menisco.

FIGURA 7: TERMOLACTODENSÍMETRO
Fonte: Brito 1998.

35
Resultado: A densidade média do leite é de 1,030g/mL, podendo variar entre
1,028g/mL à 1,032g/mL.

6.6.

FOSFATASE

A fosfatase alcalina é uma enzima encontrada naturalmente no leite cru, após o
processo de pasteurização essa enzima é inativada. Sendo assim, é possível fazer o
teste qualitativo para determinar a eficiência da pasteurização. O leite deve então
ser negativo para fosfatase alcalina.

6.6.1. PROCEDIMENTO

Materiais, Reagentes, recursos auxiliares e equipamentos:

Kit fosfatase;
Pipeta graduada 1,0mL;
Tubo de ensaio

Adiciona-se 0,5mL da solução do kit fosfatase em um tubo de ensaio, em seguida
adiciona-se 3 gotas do leite. Posteriormente é feita a homogeneização da mistura no
tubo.

Resultado:

Coloração amarela escuro: tempo de pasteurização incorreto;
Coloração amarela claro: tempo correto de pasteurização por 15 segundos.
36
6.7.

PERCENTUAL DE GORDURA( MÉTODO GERBER)

A gordura presente no leite está em forma de emulsão de óleo e água, cercada de
um filme de proteína. Este filme é rompido através do tratamento com ácido
sulfúrico. Separada da fase aquosa a proteína é medida volumetricamente
diretamente no butirômetro. Existem vários tipos de butirômetros com escalas
volumétricas diferentes, para medir diferentes produtos lácteos, como creme de leite
e queijos, e até para alguns produtos não lácteos, como produtos processados de
carne e peixe. A determinação do teor butiroso no leite foi desenvolvida em 1892
pelo Dr. N. Gerber e estabelecido legalmente em 1935 como processo utilizando o
ácido sulfúrico.

6.7.1. PROCEDIMENTO

Materiais, Reagentes, recursos auxiliares e equipamentos:

Centrifuga para butirômetro;
Pipeta volumétrica de 11,00mL;
Bico de papagaio de 1,0mL;
Bico de papagaio de 10,0mL;
Ácido sulfúrico;
Álcool isoamílico;
Butirômetro, como demonstrado na figura 9.

Adiciona-se em um butirômetro de leite utilizando o bico de papagaio 10,0 mL de
ácido sulfúrico. Em seguida, adiciona-se 11,00mL da amostra (leite) com o auxilio da
pipeta volumétrica. Adiciona-se, utilizando o bico de papagaio, 1,0mL de álcool
isoamílico. Por fim, tampa-se o butirômetro com uma rolha de borracha. Agitar a
amostra até que a mesma se torne homogênea, em seguida, centrifuga-se a
37
1500rpm por 5 min. Realizar a aferição do menisco e verificar o resultado.

FIGURA 8: BUTIROMETRO
Fonte: Brito 1998.

Resultado:

3,0% de gordura (leite pasteurizado e padronizado tipo C)
0% de gordura (leite desnatado);
0,6 à 2,6 de gordura (leite semidesnatado);
Aproximadamente 3,7% de gordura (leite cru).

Também se realiza o teste de gordura no creme para ser comercializados o teste
funciona da seguinte maneira:

Materiais, Reagentes, recursos auxiliares e equipamentos:

Centrifuga para butirômetro;
Seringa com tubo de 5 mL;
Bico de papagaio de 1,0mL;
Bico de papagaio de 10,0mL;
38
Ácido sulfúrico;
Álcool isoamílico,
Butirômetro para o creme.

Adiciona-se em um butirômetro de creme utilizando o bico de papagaio 10,0 mL de
ácido sulfúrico. Em seguida, adiciona-se 5,00mL da amostra de creme com o auxilio
da seringa. Adiciona-se, utilizando o bico de papagaio, 2,0mL de álcool isoamílico.
Por fim, tampa-se o butirômetro com uma rolha de borracha. Agitar a amostra até
que a mesma se torne homogênea, em seguida, centrifuga-se a 1500rpm por 5 min.
Realizar a aferição do menisco e verificar o resultado.

Resultado:

Normalmente o teor de gordura do creme é superior a 55 %.

6.8.

EXTRATO SECO TOTAL (EST) – MÉTODO DE ACKERMANN

Denomina-se matéria-seca total ou extrato seco total (EST) a todos os componentes
do leite exceto água: gordura, carboidrato, proteína, sais minerais e vitaminas. O
método mais empregado para a determinação do extrato seco de um leite é o
processo indireto, baseado na relação entre o peso específico (densidade) e a
percentagem de matéria gorda, sendo, portanto, necessário definir previamente a
densidade e a percentagem de gordura do leite (FOSCHIERA, 2004).
Este método utiliza o disco de alumínio graduado que consta de dois discos
sobrepostos. O disco superior (menor) tem graduações correspondentes à
densidade; o disco inferior (maior) possui duas graduações: uma interna com
porcentagem de gordura e a outra com porcentagem de matéria seca (TRONCO
2003).
6.9.

EXTRATO SECO DESENGORDURADO (ESD)

A matéria seca desengordurada ou extrato seco desengordurado (ESD) corresponde
aos componentes do leite, menos a água e a gordura (TRONCO 2003).
39
O extrato seco total diminuído da quantidade de gordura é chamado extrato seco
desengordurado (FOSCHIERA, 2004). Fazendo o cálculo da diferença entre a
percentagem de EST e a percentagem de gordura, obtém-se o ESD:
% EST - % de Gordura = % ESD (TRONCO, 2003).

(2)

6.10. PEROXIDASE

A peroxidase é uma enzima presente no leite cru e é destruída quando o leite é
aquecido acima de 85ºC por alguns segundos. Este método tem por finalidade
avaliar o processo de pasteurização, ou seja, verificar se a temperatura foi à correta
ou se houve falha no processo. A enzima de peroxidase quando aquecida a 75ºC
por 20 segundos é inativada, após o tratamento térmico, ela é ativada novamente.
Devido essas propriedades, é possível reagir à mesma com água oxigenada
formando oxigênio e água.

6.10.1.

PROCEDIMENTO

Materiais, Reagentes, recursos auxiliares e equipamentos:
Água oxigenada 10 volumes;
Guaiacol 1% v/v;
Pipeta graduada de 2,0mL;
Pipeta graduada de 10,0mL;
Tubo de ensaio.

Pipetar uma alíquota de 10,0mL de leite no tubo de ensaio, em seguida, adicionar
2,0mL de guaiacol (colocar lentamente para que o guaiacol e o leite não se
misturem), por fim adicionar 3 gotas de água oxigenada. Fazer a interpretação do
resultado (formação de um anel) conforme a literatura.

40
Resultado:

Anel de coloração alaranjado claro (leite pasteurizado corretamente);
Anel de coloração escura (leite não pasteurizado);
Anel com ausência de coloração (leite pasteurizado acima da temperatura
recomendada).

6.11. REDUTASE

O teste de redutase é utilizado para avaliar qualitativamente a concentração
bacteriana do leite. No procedimento, adicionamos azul de metileno para verificar o
tempo necessário para que as bactérias reduzam o azul de metileno, sendo assim,
quanto maior o tempo de redução menor será a carga bacteriana do leite. O
procedimento é feito a 35ºC, uma vez que está é a temperatura ideal para o
crescimento das bactérias mesófilas.

6.11.1.

PROCEDIMENTO

Materiais, Reagentes, recursos auxiliares e equipamentos:

Pipeta graduada de 10,0mL;
Pipeta graduada de 1,0mL;
Tubo de ensaio;
Banho Maria;
Azul de metileno.

Pipetar a alíquota de 10,0mL de leite para um tubo de ensaio. Em seguida adicionar
41
1,0mL de azul de metileno com o auxilio de uma pipeta. Homogeneizar a mistura do
tubo e deixar em repouso no banho Maria à 35ºC até que a coloração mude do azul
para o branco (cor natural do leite). Anotar o tempo de viragem e verificar na
literatura.

Resultado:

Tempo para leite pasteurizado: superior à 4:00 horas;
Tempo para leite cru: superior à 0:30 hora.

6.12. TESTE ANTIBIÓTICO

A presença dos antibióticos no leite é indesejável por dois fatores, primeiro pode
causar problemas de saúde pública e também causar problemas tecnológicos em
produtos fermentados. O antibiótico pode ser um indicativo de fraude no leite, já que
alguns produtores o adicionam para aumentar a durabilidade do mesmo; por sua vez
esse antibiótico pode ser também proveniente de resíduo do tratamento de alguma
doença no animal. O resíduo de antibiótico pode causar a inibição parcial das
bactérias lácticas, prejudicando a fermentação quando este é usado em produtos
fermentados.

6.12.1.

TESTE ANTIBIÓTICO RAPIDO

É um teste simples, rápido e de alta sensibilidade e detecta simultaneamente o
grupo de antibiótico β-lactâmicos e tetracíclinas. O resultado fica pronto em 3
minutos.

42
6.12.1.1. Procedimento

Materiais, Reagentes, recursos auxiliares e equipamentos:

Kit para o teste de antibiótico
Tira de reagente
Incubador
Amostra de leite

Conectar o sistema de incubação e aguardar até que a temperatura alcance 40 ºC.

Remover o kit do sistema de refrigeração. Abre-se o recipiente que contêm os
microtubos, retirando quantos forem necessários, de acordo com a quantidade de
análises.

Adiciona-se 200µL da amostra de leite para o microtubo com auxilio do pipetador
automático e as ponteiras presentes no kit misturam-se com a ponta da ponteira até
obter uma coloração rosa homogênea.

Incuba-se por 3 minutos á 40 ºC. Após 3 minutos de incubação, introduze-se uma
tira reagente no microtubo, tomando o cuidado se segurar a tira pelo lado azul e com
as setas direcionadas para o fundo do tubo. Após inserir a tira manter em incubação
por mais 3 minutos Após os 3 minutos retira-se a tira reagente do tubo e faz-se a
leitura.

Resultado e Interpretação:

Após a incubação deverão ser identificadas 3 linhas paralelas sendo a do meio a
linha controle, a linha superior referente ao antibiótico tetraciclina e a inferior ao
43
antibiótico β-lactam :

Se a linha de leitura estiver mais escura que a linha de controle, o resultado é
negativo.
Se a linha de leitura estiver apagada ou mais clara que a linha de controle o
resultado é positivo.

6.12.2.

TESTE ANTIBIÓTICO LENTO

O teste com uma alta precisão, exatidão e sensibilidade na detecção de residual de
β-lactâmicos, que são os responsáveis por mais de 95% da ocorrência de
antibióticos no leite.

6.12.2.1. PROCEDIMENTO

Materiais, Reagentes, recursos auxiliares e equipamentos:

Kit para o teste de antibiótico
Incubador
Amostra de leite

Adiciona-se 100µl da amostra a ser testada no tubo contendo o meio. Incuba-se o
tubo á 64,5ºC. Avalia-se o resultado após 3 horas.

Resultado e Interpretação

a) Se a cor mudou de púrpura para o amarelo, o resultado é negativo.

44
b) Se a cor púrpura permanecer após 3 horas de incubação o resultado é
positivo.

6.13. TESTE DO CLORETO

Este teste fundamenta-se na precipitação dos cloretos sob a forma de cloreto de
prata, em pH 8.3, em presença de cromato de potássio como indicador. O final da
reação é dado pela formação do precipitado vermelho-tijolo de cromato de potássio.

Quando o teor de cloretos é normal, a produção de coloração marrom. Por outro
lado, quando o teor de cloretos é elevado, haverá maior consumo de prata,
diminuindo a intensidade da coloração marrom. A reação deve desenvolver-se em
pH ajustado.

A presença de sais no leite, geralmente é relacionada à mastite subclinica ou
alimentação inadequada.

6.13.1.

PROCEDIMENTO

Materiais, Reagentes, recursos auxiliares e equipamentos:

Pêra
Pipeta graduada 2 mL
Reagente a (Nitrato de prata 10% m/v)
Reagente b (Cromato de potássio 5% m/v)
Tubo de ensaio

Pipeta-se em um tubo de ensaio 2 mL da amostra, em seguida pipeta-se 2 mL do
reagente A (Nitrato de prata 10% m/v) e por fim pipeta-se 2 mL do reagente B
45
(Cromato de potássio 5% m/v), homogeneizar-se a amostra(leite).

Resultado:

a) Coloração amarelada: teor de cloreto superior à faixa normal (0,08% a 0,1%)
b) Coloração marrom: teor de cloretos normal.

6.14. CONTROLE DO CLORO DA ÁGUA

Indicado na obtenção de resultados confiáveis de maneira prática e simples. Um kit
que mede o nível de cloro e pH da água, recomendado para ser utilizado antes da
manutenção rotineira da analise de água.

Embalagem: Estojo com recipiente para análise da água, um frasco de solução de
vermelho de fenol (reagente para pH) e um tubo de solução de orto-toluidina
(reagente para cloro).

6.14.1.

PROCEDIMENTO

Materiais, Reagentes, recursos auxiliares e equipamentos:

Kit cloro

Com o auxilio do kit cloro da água, deixe-se a torneira com água aberta por alguns
minutos, enche-se o recipiente de água, e coloca-se 4 gotas do indicador, observe a
escala de cores.

46
Resultado: Teor de cloro adequado: 1.0 a 4.0.

6.15. CONTROLE DO pH DA ÁGUA

Kit pH/cloro vem num prático estojo contendo dois reagentes para avaliação do pH e
cloro, e um recipiente comparador.

Auxiliam na verificação do pH e na quantidade de cloro total presente na água.

6.15.1.

PROCEDIMENTO

Materiais, Reagentes, recursos auxiliares e equipamentos:

Kit pH

Com auxilio do kit pH, deixe-se a torneira com água aberta por alguns minutos.
Enche-se o recipiente de pH, e coloca-se 4 gotas do indicador, observa-se a escala
de cores.

Resultado: pH adequado: 7.2 a 7.8 .

6.16. ANÁLISE MICROBIOLÓGICA

O leite é um dos alimentos mais ricos e completos e, por isso, é muito susceptível a
contaminações microbianas. Devido às suas características intrínsecas, como alta
atividade de água, pH próximo ao neutro e riqueza de nutrientes torna-se excelente
meio de cultura para o desenvolvimento de microrganismos.

47
O leite é alimento líquido contendo 87,5% de água. No leite cru encontram-se
presentes substâncias inibidoras de microrganismos, como lactoperoxidase e
aglutininas. Quando atinge a cisterna da glândula mamária, o leite é estéril, a partir
daí, pela fácil comunicabilidade com o meio exterior, a secreção se contamina
progressivamente pelos germes que penetram pelas tetas. Quando extraído, o leite
se conserva à temperatura do corpo do animal, fato que possibilita a multiplicação
bacteriana.
A negligência das práticas sanitárias resulta na contaminação elevada do leite, tendo
em vista que, a contaminação do leite inicia-se na fazenda, durante ou após a
ordenha, devido à ineficiência de higienização de utensílios e do homem, além de
doenças do rebanho.

O grupo coliforme compreende os organismos aeróbios e facultativos, anaeróbios,
gram-negativos, que não formam esporos, bastonetes, que produzem colônias
escuras, com ou sem brilho metálico, em 24 h a 35ºC,

Graças ao desenvolvimento da microbiologia de alimentos, os produtos alimentícios
industrializados podem ser produzidos com maiores garantias de qualidade
microbiológica, evitando-se perdas por deterioração e problemas de Saúde Pública,
antes frequente pela falta de controle. Para tal controle na no Laticínio Betim LTDA
são realizadas análises frequentes do leite fornecido pelos produtores tanto o leite
cru, tanto no leite pasteurizado, dessa forma é possível garantir um produto de
qualidade para seus clientes sem riscos a saúde.

6.16.1.

PROCEDIMENTO

Materiais, Reagentes, recursos auxiliares e equipamentos:

a) Placa Coliformes Fecais
b) Placa Coliformes Totais
48
c) Amostra de leite
d) Álcool 96%
e) Pipeta graduada de 1 mL

Ligam-se as estufa incubadora a 35,5 ºC. Esterilizar-se toda a bancada com álcool
96%.Acende-se a luz branca da cabine e deixa ligada por algumas horas para
esterelização do local. Liga-se o bico de bunsen. Adiciona-se 1 mL da amostra de
leite na placa de coliformes fecais e totais já preparada com meio de cultura. Colocase na estufa para análise microbiológica durante 24h.

Resultado e interpretação

Se a placa de e-coli conter pontos azuis ou vermelho/roxo indica resultado
positivo. Se a placa de e-coli não conter nenhum ponto indica resultado
negativo. O nível aceitável de colônias de bactérias Escherichia coli são de 0
UFC/mL

Se a placa de coliformes totais contiver pontos vermelhos indica resultado
positivo. Se a placa de coliformes totais não conter pontos vermelhos
resultado negativo. O nível aceitável de colônias de coliformes totais deve
estar entre 15 a 125 UFC/mL.

49
7. RESULTADO E DISCUSSÃO

8. REFERÊNCIAS BIBLIOGRÁFICAS

BRASIL, Instrução Normativa n. 51, de 18 de setembro de 2002. Ministério da
Agricultura Pecuária e Abastecimento. Aprova os regulamentos técnicos de
produção, identidade e qualidade do leite tipo A, do leite tipo B, do leite tipo C, do
leite pasteurizado e do leite cru refrigerado e o regulamento técnico da coleta do leite
cru refrigerado e seu transporte a granel. Diário Oficial da União; Brasília.
50
BRASIL, Instrução Normativa n. 22, de 14 de Abril de 2003. Ministério da Agricultura
Pecuária e Abastecimento. Oficializa os métodos analíticos oficiais físico-químicos,
para controle de leite e produtos lácteos. Diário Oficial da União; Brasília.

BRASIL, Ministério da Agricultura Pecuária e Abastecimento. Métodos físicoquímicos para análise de alimentos. Ed. MS 4ed. São Paulo: 2006.
GERBER, Funke. Catálogo de laboratório para análises de leite. Disponível em
<http://www.funke-gerber.de/FG_Kat_PT.pdf> acesso em 27 jan. 2013.
BRITO, José Renaldi F.; DIAS, João Castanho. A qualidade do leite. Juiz de Fora:
EMBRAPA/ São Paulo: Tortuga, 1998.

BHEMER, Manuel Lecy A. Tecnologia do Leite: leite, manteiga, queijo, caseína,
sorvetes e instalações; produção, industrialização e análise. São Paulo: Nobel, 1976.
LATICÍNIOS BETIM LTDA. Procedimentos Operacionais Padrão – POP: Análises
do leite. 1. ed. Betim: [s.n.], 2010. 17p.

PORTO,
E.
Microbiologia
do
leite.
Disponível
em
<http://www.ciencialivre.pro.br/media/6c33854d31916596ffff810fffffd523.pdf> acesso
em set. de 2013.
RENEAU, J.K. & PACKARD, V.S. Monitoring mastitis, milk quality and economic
losses in dairy fields. Daire, Food and Environmental Sanitation, 11: 4-11, 1991.
SANTOS, M. V. dos; FONSECA, L. F. L. da. Estratégias para controle de mastite
e melhoria da qualidade do leite. Barueri, SP: Manole, 2007. 314 p.

Silva, Gilvan et al; Processamento do Leite. Colégio Agrícola Dom Agostinho Ikas
(CODAI) da Universidade Federal Rural de Pernambuco (UFRPE) e a Universidade
Federal do Rio Grande do Norte (UFRN) para o Sistema Escola Técnica Aberta do
Brasil – e -Tec Brasil,Recife, Edufrepe,2012. 172 p.
TEX TECH, disponível em http://www.textechbrasil.com.br/html/crioscopia.html,
acessado em 20/09/13.
51
TRONCO, Vânia Maria. Manual para Inspeção da Qualidade do Leite. 2ª ed.
Santa Maria: UFSM, 2003.

52
ANEXOS

ANEXO 1 – INSTRUÇÃO NORMATIVA 51

ANEXO 2- ALUNO EMPREGADO
ANEXO 3- CONTRATO DE ESTÁGIO
ANEXO 4- HORÁRIO DE PONTO
ANEXO 5- AVALIAÇÃO DE DESEMPENHO ANEXO 3- NOTA FINAL DO ESTÁGIO

53

Relatorio de estagio de natalia 1

  • 1.
    FACULDADE PITÁGORAS CURSO DEENGENHARIA QUÍMICA NATÁLIA ANDRESA SILVEIRA RELATÓRIO DE ESTÁGIO SUPERVISIONADO I EMPRESA LATICÍNIOS BETIM LTDA BETIM 2013 1
  • 2.
    NATÁLIA ANDRESA SILVEIRA TURMA676920091A11 RELATÓRIO DE ESTÁGIO SUPERVISIONADO I EMPRESA LATICÍNIOS BETIM LTDA Relatório de estágio supervisionado I apresentado à coordenação do curso de Engenharia de química, em cumprimento ao pré-requisito para obtenção do título de Bacharel em Engenharia Química. Área: Controle de Qualidade BETIM 2013 2
  • 3.
    FOLHA DE ASSINATURAS __________________________________________________ NatáliaAndresa Silveira ALUNA Nota Final do Relatório __________________________ Kamila Ferreira Dantas Supervisora do Estágio ______________pontos ____________________________ Giselle Aline dos Santos Gonçalves. Professora Orientadora _____________ pontos 3
  • 4.
    LISTAS DE ABREVIATURAS CH3CH(OH)COOH AcidoLáctico DPC Depressão do Ponto de Congelamento IMA Instituto Mineiro de Agropecuária NAOH Hidróxido de Sódio SNG Sólidos Não Gordurosos UFC Unidades Formadoras de Colônia pH Potencial Hidrogênionico Índice Crioscópio IC EST Extrato Seco Total ESD Extrato Seco Desengordurado 4
  • 5.
    RESUMO Este trabalho teveo objetivo de analisar a qualidade do leite recebido no LATICINIOS BETIM LTDA, no período correspondente 2 de setembro a 4 de outubro. Nas amostras coletas diariamente eram feitas análises físico-químicas: temperatura, acidez (alizarol e prova dornic), crioscópia, densidade, fosfatase, peroxidase, redutase, gordura, teste alcalino, teste cloreto, teste antibiótico lento e teste antibiótico rápido; bem como análises microbiológicas: coliformes fecais e totais. Todo leite recebido na indústria tinha que está dentro dos parâmetros estabelecidos na Instrução Normativa de nº 51 do Ministério da Agricultura que é a portaria responsável pelo controle de qualidade de leite. Palavras-Chave: leite, qualidade e análise. . 5
  • 6.
    LISTAS DE FIGURAS FIGURA1: ORGANOGRAMA LATICINIO BETIM LTDA. ......................................... 15 FIGURA 2: FLUXO DO LEITE NO LATICÍNIO BETIM LTDA. ................................... 18 FIGURA 3: A) MANGUEIRA PARA TRANSFERÊNCIA DO LEITE; B) BOMBA SANITÁRIA PARA TRANSFERÊNCIA DO LEITE; C) TANQUES DE EXPANSÃO PARA RECEPÇÃO DO LEITE. FONTE: PROCESSAMENTO DO LEITE. ............... 20 FIGURA 4: DESNATADEIRA. ................................................................................... 21 FIGURA 5: PASTEURIZADOR DE PLACAS. ........................................................... 22 FIGURA 6: TERMÔMETRO DIGITAL AK05 ............................................................. 28 FIGURA 7: TERMOLACTODENSÍMETRO ............................................................... 35 FIGURA 8: BUTIROMETRO ..................................................................................... 38 6
  • 7.
    LISTAS DE TABELAS TABELA1: ANÁLISE DO TESTE DO ALIZAROL ..................................................... 30 TABELA 2 PARA ÍNDICE DE CRIOSCOPIA – (PADRÃO – 0,540) .......................... 34 7
  • 8.
    SUMÁRIO LISTAS DE ABREVIATURAS.................................................................................... 4 RESUMO .................................................................................................................... 5 LISTAS DE FIGURAS ................................................................................................ 6 LISTAS DE TABELAS ................................................................................................ 7 1. APRESENTAÇÃO .............................................................................................. 11 2. INTRODUÇÃO ................................................................................................... 12 2.1. OBJETIVO ................................................................................................... 13 2.2. JUSTIFICATIVA ........................................................................................... 13 3. A EMPRESA ...................................................................................................... 14 3.1. HISTÓRICO ................................................................................................. 14 3.2. MISSÃO ....................................................................................................... 14 3.4. VALORES .................................................................................................... 15 3.5. ORGANOGRAMA E QUANTIDADE DE FUNCIONÁRIOS .......................... 15 3.6. PRODUTOS INDUSTRIALIZADOS E COMERCIALIZADOS ...................... 15 3.7. PRINCIPAIS CLIENTES .............................................................................. 16 3.8. PRINCIPAIS FORNECEDORES .................................................................. 16 4. PROCESSO DE FABRICAÇÃO DO LEITE ................................................ 17 4.1. RECEPÇÃO DO LEITE............................................................................. 19 4.2. ANÁLISES DO LEITE ............................................................................... 20 4.3. PADRONIZAÇÃO DO LEITE .................................................................... 20 4.3.1. 4.4. 4.4.1. MÉTODO DE SEPARAÇÃO DA GORDURA DO LEITE - DESNATE ... 21 TRATAMENTO TÉRMICO DO LEITE....................................................... 22 PASTEURIZAÇÃO ................................................................................ 22 8
  • 9.
    5. ATIVIDADES DESENVOLVIDASNO ESTÁGIO ............................................... 24 6. ANÁLISES FÍSICOS QUÍMICAS ....................................................................... 26 6.1. CARACTERÍSTICAS ORGANOLÉPTICAS ................................................. 26 6.1.1. COR ....................................................................................................... 26 6.1.2. ODOR .................................................................................................... 26 6.1.3. ASPECTO ............................................................................................. 27 6.2. DETERMINAÇÃO DA TEMPERATURA ...................................................... 27 6.2.1. 6.3. PROCEDIMENTO ................................................................................. 27 ACIDEZ ........................................................................................................ 28 6.3.1. PRINCÍPIO DO MÉTODO: PROVA ALIZAROL..................................... 28 6.3.2. PRINCÍPIO DO MÉTODO: PROVA DORNIC ........................................ 30 6.4. ÍNDICE CRIOSCÓPIO OU DPC( DEPRESSÃO DO PONTO DE CONGELAMENTO) ............................................................................................... 31 6.4.1. PROCEDIMENTO .................................................................................... 32 6.5. DENSIDADE À 15ºC .................................................................................... 35 6.5.1. 6.6. FOSFATASE ................................................................................................ 36 6.6.1. 6.7. PROCEDIMENTO ................................................................................. 35 PROCEDIMENTO ................................................................................. 36 PERCENTUAL DE GORDURA( MÉTODO GERBER) ................................. 37 6.7.1. PROCEDIMENTO ................................................................................. 37 6.8. EXTRATO SECO TOTAL (EST) – MÉTODO DE ACKERMANN ................. 39 6.9. EXTRATO SECO DESENGORDURADO (ESD) ......................................... 39 6.10. PEROXIDASE .............................................................................................. 40 6.10.1. PROCEDIMENTO ................................................................................. 40 6.11. REDUTASE.................................................................................................. 41 6.11.1. PROCEDIMENTO ................................................................................. 41 6.12. TESTE ANTIBIÓTICO .................................................................................. 42 6.12.1. TESTE ANTIBIÓTICO RAPIDO............................................................. 42 6.12.2. TESTE ANTIBIÓTICO LENTO .............................................................. 44 6.13. TESTE DO CLORETO ................................................................................. 45 6.13.1. PROCEDIMENTO ................................................................................. 45 6.14. CONTROLE DO CLORO DA ÁGUA ............................................................ 46 9
  • 10.
    6.14.1. PROCEDIMENTO .................................................................................46 6.15. CONTROLE DO pH DA ÁGUA .................................................................... 47 6.15.1. PROCEDIMENTO ................................................................................. 47 6.16. ANÁLISE MICROBIOLÓGICA ..................................................................... 47 6.16.1. PROCEDIMENTO ................................................................................. 48 7. RESULTADO E DISCUSSÃO ............................................................................ 50 7.1. TEMPERATURA ............................................ Error! Bookmark not defined. 7.2. ACIDEZ .......................................................... Error! Bookmark not defined. 7.2.1. ALIZAROL ............................................... Error! Bookmark not defined. 7.2.2. PROVA DORNIC ..................................... Error! Bookmark not defined. 7.3. DENSIDADE .................................................. Error! Bookmark not defined. 7.4. DETERMINAÇÃO DE GORDURA – MÉTODO DE GERBER ............... Error! Bookmark not defined. 7.5. EXTRATO SECO TOTAL (EST) – MÉTODO DE ACKERMANN ........... Error! Bookmark not defined. 7.6. EXTRATO SECO DESENGORDURADO ( ESD) ......... Error! Bookmark not defined. 7.7. CLORETOS ................................................... Error! Bookmark not defined. 7.8. ANTIBIÓTICOS .............................................. Error! Bookmark not defined. 8. CONCLUSÃO ........................................... ERROR! BOOKMARK NOT DEFINED. 9. REFERÊNCIAS BIBLIOGRÁFICAS .................................................................. 50 ANEXOS ................................................................................................................... 53 ANEXO 1 – INSTRUÇÃO NORMATIVA 51 ........................................................... 61 ANEXO 2- ALUNO EMPREGADO ......................................................................... 67 ANEXO 3- CONTRATO DE ESTÁGIO .................................................................. 53 ANEXO 4- HORÁRIO DE PONTO ......................................................................... 74 ANEXO 5- AVALIAÇÃO DE DESEMPENHO ANEXO 3- NOTA FINAL DO ESTÁGIO ............................................................................................................... 76 10
  • 11.
    1. APRESENTAÇÃO A qualidadedo leite é definida por parâmetros de composição química, características físico-químicas e higiene. A presença e os teores de proteína, gordura, lactose, sais minerais e vitaminas determinam a qualidade da composição, que, por sua vez, é influenciada pela alimentação, manejo, genética e raça do animal. Fatores ligados a cada animal, como o período de lactação, o escore corporal ou situações de estresse também são importantes quanto à qualidade composicional. As exigências de qualidade e higiene para os leites crus e derivados lácteos são definidas com base em postulados estabelecidos para a proteção da saúde humana e preservação das propriedades nutritivas desses alimentos. Dos pontos de vista de controle de qualidade, o leite e os derivados lácteos estão entre os alimentos mais testados e avaliados, principalmente devido à importância que representam na alimentação humana e à sua natureza perecível. Os testes empregados para avaliar a qualidade do leite fluido constituem normas regulamentares em todos os países, havendo pequena variação entre os parâmetros avaliados e/ou tipos de testes empregados. De modo geral, são avaliadas características físico-químicas e sensoriais como sabor, odor e são definidos parâmetros de baixa contagem de bactérias, ausência de microrganismos patogênicos, baixa contagem de células somáticas, ausência de conservantes químicos e de resíduos de antibióticos, pesticidas ou outras drogas. 11
  • 12.
    2. INTRODUÇÃO O leiteé um alimento fundamental na dieta humano em virtude do seu elevado valor nutritivo e é considerado um dos alimentos mais completos por ter em sua composição muitas substâncias entre elas, água, proteínas, carboidratos, vitaminas, gordura, sais minerais, enzimas entre outras, essa composição é determinante para o estabelecimento da sua qualidade nutricional e adequação para processamento e consumo humano. A qualidade e segurança dos alimentos devem ser referenciais na indústria de laticínios, pois são fatores essenciais para a saúde pública tendo em vista sua grande influência nos hábitos de consumo, por isso, é necessária a realização de uma série de análises que, em conjunto, definem os atributos de qualidade da matéria prima. Na recepção, o leite fornecido pelo produtor, deve ser submetido a análises para verificar a sua qualidade, visando garantir produtos com o menor risco possível para a população. Posteriormente o leite é classificado e imediatamente resfriado, no caso de estocagem, ou processado. O leite empregado no LATICINIOS BETIM LTDA é proveniente de cooperativas espalhada pela região metropolitana e transportado até a unidade por meio de caminhão tanque especifico para a coleta e/ou latão particular de 30L ou 50L. Todo o processo é controlado e atende os padrões de higienização e qualidade, pois todos os fornecedores têm assistência devida desde a alimentação do seu rebanho até a ordenha. O leite recebido é coletado em tanques refrigerados e, quando chega às plataformas de recepção, passa por um rigoroso processo no laboratório de controle de qualidade. Só a partir daí é que se começa a produção de seus derivados. As análises de rotina no LATICINIOS BETIM LTDA seguem os parâmetros impostos pela legislação básica vigente e essa legislação inclui parâmetros como características sensoriais do leite sendo estes aspectos, cor e odor e requisitos gerais como ausência de neutralizantes de acidez e antibióticos como também requisitos físicos, químicos e microbiológicos. 12
  • 13.
    2.1. OBJETIVO O objetivo desterelatório é apresentar detalhadamente todos os métodos de controle de qualidade utilizados durante o processo produtivo da indústria de LATICINIOS BETIM LTDA, no meu aperfeiçoamento de meus conhecimentos no setor de qualidade, aliando à prática a aplicação de conhecimentos teóricos obtidos ao longo do curso de Engenharia Química. 2.2. JUSTIFICATIVA Como estagiária do LATICINIOS BETIM LTDA, fui alocada no controle de qualidade para as realizações diárias de analises e testes nos processos de padronização e pausterização do leite, com o intuito de reduzir a contaminação e melhorar a qualidade do produto final. 13
  • 14.
    3. A EMPRESA 3.1. HISTÓRICO Em1992, na Fazenda Morada do Sol em Betim, surgiu uma pequena agroindústria para beneficiar o leite produzido no local. O sistema de pasteurização lenta (banhomaria) foi implantado e atendia a produção diária de 500 litros de leite. Assim surgia o Leite Gema, que posteriormente se tornaria Leite Betim, com grande aceitação de mercado, sendo necessário dinamizar o processo produtivo, devido à demanda crescente. Com equipamentos mais modernos, foi implantada a pasteurização automática e foram adquiridas máquinas de envase automático. Foi então construído o Laticínio Betim com uma estrutura e localização que beneficiou ainda mais todo o processo. Prezando sempre pela qualidade superior, a produção aumentou em grande escala e hoje o Leite Betim tornou-se referência em produto de qualidade em toda cidade, com produção de 8.500 litros por dia. Hoje o LATICINIOS BETIM LTDA distribui em toda grande BH, atendendo creches sistema prisional e o comércio em geral. Reconhecido pela sua eficiência na produção, mantém tradição e o autêntico sabor do leite de qualidade. 3.2. MISSÃO Desenvolver, produzir e comercializar laticínios de qualidade, acompanhando a evolução tecnológica, proporcionando o bem estar, saúde, prazer aos consumidores e preservando os aspectos ambientais. 3.3. VISÃO 14
  • 15.
    Se tornar referênciaem produtos lácteos, diversificando sua linha de produtos, atuando no cenário Regional, mantendo sempre a Qualidade LATICINIOS BETIM LTDA. 3.4. VALORES Comprometimento; Responsabilidade; Ética; Respeito ao ser Humano; Transparência. 3.5. ORGANOGRAMA E QUANTIDADE DE FUNCIONÁRIOS Diretoria Adminstrativa e Financeira Departamento Comercial e Marketing 02 Funcionários Departamento de Produção 06 Funcionários Departamento de Controle de Qualidade Departamento de Logistica/Expediçã o 01 Funcionário 02 Funcionários FIGURA 1: ORGANOGRAMA LATICINIO BETIM LTDA. FONTE: PRÓPRIA AUTORA 3.6. PRODUTOS INDUSTRIALIZADOS E COMERCIALIZADOS O produto industrializado é o leite pasteurizado, Conhecido como “leite de saquinho” 15
  • 16.
    que possui muitomais nutriente e traz benefícios a saúde do que o “leite de caixinha”. E o creme resultado da etapa do desnate retrato no processo de fabricação do leite que é fornecido para outras empresas para a fabricação do creme de leite, chantilly entre outros derivados. No LATICINIOS BETIM LTDA, também se iniciou com pequena produção de bebida láctea nos sabores de coco e morango, porém somente através de pedidos o processamento é realizado, mas normalmente os produtos derivados do leite que são comercializados pela empresa são produzidos por terceiros para atender aos pedidos das empresas que preferem o leite Betim. 3.7. PRINCIPAIS CLIENTES UNIMED BELO HORIZONTE COOPERATIVA DE TRABALHO MÉDICO ICL-INDUSTRIAL CACHOEIRA LTDA; SODEXHO DO BRASIL COMERCIAL LTDA; NUTRIÇÃO REFEIÇOES INDUSTRIAIS LTDA; FIAL FRUTA VITA INDÚSTRIA ALIMENTICIA LTDA. CENSA-CENTRO ESPECIALIZADO N.S. D’ ASSUMPÇÃO; MINAS TENIS CLUBE e entre outros. 3.8. PRINCIPAIS FORNECEDORES NAP QUIMICA INSDUSTRIAL LTDA; SIBELE ALIMENTO LTDA; EMBALAGENS PLASTICAS BOM DESPACHO LTDA; CAP LAB 16
  • 17.
    4. PROCESSO DEFABRICAÇÃO DO LEITE O leite após ter passado pela obtenção higiênica (ordenha), ter sido coletado na fazenda e transportado, enfim chega ao laticínio. Logo ao ser recebido na plataforma de recepção, é submetido a algumas análises preliminares antes de ser liberado para seguir no fluxo da linha de produção dentro do laticínio. A figura 1 descreve de forma esquemática os diferentes caminhos que o leite pode percorrer desde sua obtenção, passando pelo setor de controle de qualidade, setores de elaboração, até sua expedição. 17
  • 18.
    OBTENÇAO HIGIÊNICA (Ordenha) Transporte Latõesde Fazendeiro da redondeza Caminhões Laticínio Recepção do Leite SEPARAÇAO DO CREME E DO LEITE Análise s Laboratoriais Padronização de Leite Tratamento Térmico (Homogeneizaçao /Pausterização Venda para industria de produtos de derivados Leite Consumo Direto (fluido) de leite Setor de Envase Câmara Frias (armazenamento) Retorno para o LATICINIOS Comercialização FIGURA 2: FLUXO DO LEITE NO LATICÍNIO BETIM LTDA. Fonte: Própria autora. 18
  • 19.
    4.1. RECEPÇÃO DO LEITE Oleite é transportado das propriedades leiteiras para o laticínio em caminhões dotados de paredes isotérmicas, e Latões de 30 a 50 litros. Ao chegar à plataforma de recepção do laticínio, amostras de leite são coletadas diretamente no caminhão e são realizadas algumas análises através de testes rápidos para determinação de acidez e densidade. São observados também outros aspectos relacionados às características de cor, odor e textura. Outro fator muito importante relacionado ao leite diz respeito à temperatura na qual ele deverá estar ao chegar ao LATICINIOS BETIM LTDA. Essa temperatura deve compreender um intervalo de 70C a 100C, no máximo (BRASIL, 2002). Em seguida, com o auxílio de mangueira e bomba sanitária, o leite é transferido para o tanque de expansão, também chamado de tanque de resfriamento como demonstrado na figura 3, onde é submetido a uma primeira filtração através de peneiras para remoção das sujidades de partículas maiores. O resfriamento a que o leite precisa ser mantido deve corresponder a uma temperatura média de 4 0C a 50C, conforme estabelecido pela Instrução Normativa de número 51em 2002(encontra-se no anexo 1). 19
  • 20.
    (a) (b) (c) FIGURA 3: A)MANGUEIRA PARA TRANSFERÊNCIA DO LEITE; B) BOMBA SANITÁRIA PARA TRANSFERÊNCIA DO LEITE; C) TANQUES DE EXPANSÃO PARA RECEPÇÃO DO LEITE. FONTE: PROCESSAMENTO DO LEITE. 4.2. ANÁLISES DO LEITE Além das análises de acidez e densidade realizadas nas amostras do leite coletadas do caminhão, novas provas dessa matéria-prima também são recolhidas agora no tanque de expansão. Essas amostras são encaminhadas para o laboratório instalado na área de recepção dos laticínios, onde são realizadas análises complementares, dentre elas podemos citar: teor de gordura, índice Crioscópio, Extrato Seco Total (EST), Extrato Seco Desengordurado (ESD), acidez Dornic e proteína, de acordo com os métodos legais de análises (Brasil, 1981). 4.3. PADRONIZAÇÃO DO LEITE O leite deve chegar ao laticínio com sua composição química íntegra, ou seja, sem sofrer qualquer tipo de alteração através de adição ou retirada de componentes. Pela IN 51, o percentual mínimo de gordura que o leite precisa apresentar para ser comercializado deve ser em torno de 3%. 20
  • 21.
    4.3.1. MÉTODO DESEPARAÇÃO DA GORDURA DO LEITE - DESNATE Após a recepção no tanque de expansão, o leite é bombeado por tubulações para a desnatadeira (Figura 4). Esse equipamento é dotado de duas saídas: por um dos lados sai o leite desnatado, e pelo outro o creme (gordura). Por possuírem baixa densidade, os glóbulos de gordura presentes no leite concentram-se na superfície desses discos e, devido à gravidade, o creme formado é removido automaticamente, conforme demonstrado na Figura 4. Tecnicamente, o procedimento de pasteurização só deve ocorrer após o leite ter passado previamente pelo processo de desnate, que é a separação/ retirada da gordura (em forma de creme). Tendo como objetivo (do desnate) padronizar, ou seja, uniformizar a composição de toda matéria-prima que será utilizada na elaboração de vários produtos lácteos com suas devidas especificações de composição. FIGURA 4: DESNATADEIRA. FONTE: PROCESSAMENTO DO LEITE O principal objetivo da padronização do leite é a obtenção de um produto com composição química definida, a qual atenda aos requisitos básicos para elaboração de diversos produtos lácteos, conforme citados no esquema demonstrado anteriormente. Por isso é necessário conhecer a composição química do leite que chega ao laticínio, não apenas em relação ao seu teor de gordura (o que geralmente fazemos por ser o componente com maior possibilidade de variação), mas para que o produto final apresente composição dentro dos padrões legais e a padronização 21
  • 22.
    ocorra de formaeficiente. 4.4. TRATAMENTO TÉRMICO DO LEITE O leite, do momento em que foi coletado através da ordenha até antes de ser pasteurizado, deve ser mantido sob resfriamento médio de 4 0C a 50C em tanques de refrigeração/expansão, com o objetivo de criar um meio desfavorável a sua deteriorização. Não só a multiplicação dos microrganismos indesejáveis diminui significativamente quando o leite está sob condições de baixas temperaturas, como também, propicia uma expressiva redução na atividade enzimática desse leite. Com isso, consegue-se preservar a qualidade do mesmo por mais tempo. 4.4.1. PASTEURIZAÇÃO Entende-se por pasteurização o emprego conveniente do calor, com o fim de destruir totalmente a flora microbiana patogênica sem alteração sensível da constituição física e do equilíbrio do leite, sem prejuízos dos seus elementos bioquímicos, assim como de suas propriedades organolépticas normais (Art. 517 do RIISPOA/MAPA, 1952). A pausterização utilizada no LATICINIOS BETIM LTDA é a pausterização rápida Consiste no aquecimento do leite em fluxo contínuo com trocadores de calor entre 720C a 750C durante 15 a 20 segundos. O mais utilizado na indústria é o pasteurizador de placas (modelo demonstrado na Figura 5). FIGURA 5: PASTEURIZADOR DE PLACAS. Fonte: Processamento do Leite. 22
  • 23.
    Leite homogeneizado éum processo físico que consiste em submeter o leite a uma pressão e velocidade elevadas resultando no rompimento dos glóbulos de gordura, subdivididos em glóbulos de menor diâmetro. De tal forma, que as gorduras não conseguem mais aglutinar-se em novas placas lipídicas no meio aquoso do leite. 23
  • 24.
    5. ATIVIDADES DESENVOLVIDASNO ESTÁGIO O Laticínio Leite Betim é uma empresa que realiza a pasteurização do leite de vaca, todo o processo é mecanizado, reduzindo assim a contaminação e melhorando a qualidade do produto final. O leite é proveniente de fazendas que são cadastradas na cooperativa. A matéria prima chega de duas maneiras, a empresa pode trazê-la em caminhões tanque refrigerados ou o próprio produtor pode trazê-la em latões próprios para o translato de leite. Sendo assim, tem-se que verificar se o leite está nas devidas condições físico-químicas e microbiológicas descritas nas legislações atuais. Vendo a necessidade de ter um máximo controle de qualidade, a empresa Laticínio Leite Betim montou um laboratório de análises químicas com equipamentos de ponta, a fim de monitorar a qualidade do leite desde a chegada à indústria até o consumidor final. As análises químicas e microbiológicas realizadas durante o período de estágio podem ser listadas e descritas a seguir, ressaltando que as mesmas foram feitas conforme o POP (procedimento operacional padrão) da empresa Laticínio Leite Betim. Todas as análises realizadas eram registradas em tabelas especificas do laboratório, sendo assim tudo era devidamente anotado. 24
  • 25.
     Análises físico-químicas: –Características organolépticas – Determinação da temperatura – Acidez: • Alizarol; • Prova Dornic. – Crioscópia (percentual de água); – Densidade; – Fosfatase; – Percentual de Gordura; – Peroxidase; – Redutase; – Teste alcalino; – Teste do cloreto – Controle do cloro e pH da água – Teste antibiótico lento; – Teste antibiótico rápido.  Análises microbiológicas: – Coliformes fecais; – Coliformes totais. 25
  • 26.
    6. ANÁLISES FÍSICOSQUÍMICAS 6.1. CARACTERÍSTICAS ORGANOLÉPTICAS 6.1.1. COR a) Cor branca a amarelada: A cor branca do leite resulta de dispersão da luz refletida pelos glóbulos de gordura e pelas partículas coloidais de caseínas e fosfato de cálcio. A cor amarelada é devida ao pigmento caroteno. b) Cor avermelhada: Presença de sangue causada pelo microorganismo serratia marcescens. c) Cor azulada: Presença de água d) Cor parda: Houve cozimento e) Cor amarela: Presença de germes ou adição de conservantes como o bicromato. f) Cor azul escura: Indica a presença de germes causada pelo microorganismo pseudomonas canogenes. Não houve nas analises realizadas leite fora da coloração de branca a amarelada. 6.1.2. ODOR O odor pode se apresentar característico e agradável ou azedo. Já o odor ácido 26
  • 27.
    pode ser umindicativo de má higiene. Nas analises realizadas os leite encontram-se característico e agradável no quesito odor. 6.1.3. ASPECTO O aspecto deve se apresentar opaco devido à gordura emulsionada, à caseína, sais entre outros, os leites que se recebeu no LATICINIOS BETIM LTDA estavam dentro do padrão. 6.2. DETERMINAÇÃO DA TEMPERATURA A qualidade microbiológica, físico-química e sensorial do leite pasteurizado disponível para consumo depende diretamente da qualidade da matéria prima e das condições de processamento e armazenamento do produto. A temperatura ideal das câmaras de armazenamento do leite deve ser de aproximadamente 4ºC podendo variar de 0ºC a 10ºC. 6.2.1. PROCEDIMENTO Materiais, Reagentes, recursos auxiliares e equipamentos: Termômetro digital AK05, como demonstrado na figura 6. Amostra de leite Proveta de 250 mL Adiciona-se em uma proveta de 250 mL limpa e seca o volume da amostra. 27
  • 28.
    O termômetro éligado em seguida, coloca-se o mesmo submerso ao produto (leite) a ser medido, deve-se aguardar a sua estabilização e em seguida realiza-se a leitura da temperatura. Resultado: A temperatura do leite deve estar compreendida entre 0°C. e 10°C. FIGURA 6: TERMÔMETRO DIGITAL AK05 Fonte: http://www.textechbrasil.com.br 6.3. ACIDEZ 6.3.1. PRINCÍPIO DO MÉTODO: PROVA ALIZAROL A prova do alizarol é um método colorimétrico usado na medição do pH. Neste teste a mudança de cor e coagulação são simultâneas à variação do pH, sendo de fácil visualização. A estabilidade ao alizarol é uma prova rápida, muito empregada nas plataformas de recepção. Essa análise tem por objetivo estimar a estabilidade térmica do leite na presença de solução alcoólica. A coagulação ocorre por efeito da elevada acidez ou do desequilíbrio salino, quando se promove a desestabilização das micelas pelo álcool. 28
  • 29.
    Esse é umteste próprio para leite de rebanho e não para leite já pasteurizado que é um leite onde já foram misturados leites de vários produtores. A alizarina é um indicador que permite estimar o pH da amostra, o leite que se coagula (leite ácido) nesse teste não resiste ao calor, portanto não pode ser misturado aos demais. Desta forma, o leite ácido não resistiria aos tratamentos térmicos na indústria, sendo então uma importante característica a ser controlada. 6.3.1.1. PROCEDIMENTO Materiais, Reagentes, recursos auxiliares e equipamentos: Pipeta graduada de 2,0mL; Placa de petri; Solução de alizarol. Misturar alíquotas iguais de leite e solução alizarol (2,0mL) e homogeneizar. Observar a formação de grumos e mudança na coloração. Resultados: Como demonstrado na tabela 1 abaixo o teste possui as seguintes coloração. Coloração salmão sem coagulo, leite de boa qualidade. Coloração roxa, leite com possível adulteração com inibidores. 29
  • 30.
    Coloração amarelado, comcoágulo leite ácido. TABELA 1: ANÁLISE DO TESTE DO ALIZAROL Fonte: http://www.laticiniosdamare.com.br/blog/tecnicas-para-coleta-de-leite. 6.3.2. PRINCÍPIO DO MÉTODO: PROVA DORNIC A titulação ácida é feita com a utilização de uma solução básica com o auxilio do indicador de fenolftaleína, onde seu ponto de viragem varia entre pH 8,3 à 8,6. Na quantificação do pH do leite é utilizado a Solução Dornic, onde cada 0,1mL de solução utilizada é correspondente a 1ºD (0,1g de ácido láctico/litro de leite). O leite bom para o consumo humano deve está entre 15ºD à 18ºD segundo a legislação vigente. Reação entre o ácido láctico e o NaOH 0,1 Mol/L (solução dornic) : CH3CH (OH) COOH + NaOH 6.3.2.1. CH3CH (OH) COONa + H2O (1) PROCEDIMENTO Materiais, Reagentes, recursos auxiliares e equipamentos: 30
  • 31.
    Erlenmeyer de 150mL; Pipetagraduada de 10,0mL; Solução de fenolftaleína; Solução Dornic. Adiciona-se uma alíquota de 10 mL do leite no erlenmeyer, em seguida acrescentase 5 gotas do indicador fenolftaleína. Titula-se com a solução de Dornic até mudança de coloração branca amarelada para rósea claro. Em seguida verifica-se o volume gasto. Resultado: - Volume gasto maior que 1,8mL de solução dornic = 18° dornic: acidez alta, não aceitável. - Volume gasto de 1,6 a 1,7mL de solução dornic = 16 e 17º dornic: acidez dentro do padrão, aceitável. - Volume gasto menor que 1,5mL de solução dornic = 15º dornic: acidez baixa, provavelmente adição de água (checar o teor de água utilizando o aparelho de crioscópio). 6.4. ÍNDICE CRIOSCÓPIO OU DPC( DEPRESSÃO DO PONTO DE CONGELAMENTO) O índice crioscópico (IC) ou ponto de congelamento é medido pela temperatura de passagem do leite do estado líquido para o Sólido. Essa medida é dada em graus Hortvet, onde 1ºC corresponde a 0,9656ºH. A determinação do IC é precisa, levando em consideração que sua temperatura de congelamento é constante, e está diretamente ligada ao teor de lactose contido em sua constituição. O IC do leite é aproximadamente -0,531ºC, valores superiores podem indicar adição de água no leite, podendo ser proveniente da ordenha ou de fraude. 31
  • 32.
    6.4.1. PROCEDIMENTO Materiais, Reagentes,recursos auxiliares e equipamentos: Aparelho crioscópio eletrônico; Pipeta Graduada de 2,0mL; Tubo de ensaio. Mas antes de Realizar o procedimento com o crioscopio é necessário efetuar a calibração do mesmo. 6.4.1.1. CALIBRAÇÃO DO CRIOSCOPIO A determinação da crioscopia do leite é específica para detectar a adição de água, podendo acusar desde 0,2 % de água adicionada, com precisão e confiabilidade. O exame é feito pela medida do ponto de congelamento da amostra, não influindo no resultado o teor de gordura existente, bem como os demais elementos que compõem o leite, mas tão somente a água que foi adicionada. O ponto de congelamento do leite puro costuma variar ligeiramente conforme a região onde o mesmo é coletado, havendo também uma pequena variação conforme as estações do ano, raça do gado, alimentação, tempo de lactação, vacinação, etc. O crioscópio é utilizado para determinar com precisão a concentração de soluções, através de seu ponto de congelamento. Falando particularmente do leite, o crioscópio nos permite determinar o solvente do soluto, neste caso a água contida em uma amostra de leite. Sabemos que o ponto de congelamento da água é 0ºC e do leite abaixo de 0ºC. Assim, pela mudança no ponto de congelamento do leite 32
  • 33.
    podemos determinar aquantidade de água adicionada a este leite. O leite possui um ponto de congelamento médio de –0,540 ºH. Podendo variar de -0,530 á -0,450°H. Materiais, Reagentes, recursos auxiliares e equipamentos: Pêra Pipeta graduada 5mL Reagente A, B e C Tubo de ensaio Procedimento de calibração do crioscopio: Coloca-se 2,5 mL do reagente A em num tubo de ensaio e coloca-se no crioscopio, e calibra-se com o valor -0,422. Coloca-se 2,5 mL do reagente B em um tubo de ensaio e coloca-se no crioscopio e calibra-se com o valor -0,621 Coloca-se 2,5 mL do reagente C em um tubo de ensaio e coloca-se no crioscopio e calibra-se com o valor -0,530 Posterior à calibração realiza-se o DPC da seguinte forma: Pipetar de alíquota de 2,5mL de leite em um tubo de ensaio. Em seguida colocar o tubo no aparelho crioscópio para análise. Anota-se o valor e compara-se com a literatura como apresentado na Tabela 2 abaixo, comparando a tabela 2 e os resultados apresentados pelo equipamento: Menor que -0,530ºC, crioscópia baixa (pouca água adicionada); Maior que -0,530ºC à -0,545ºC, crioscópia padrão (leite bom); Maior que -0,545ºC, crioscópia alta leite (alta acidez “leite azedo”). 33
  • 34.
    TABELA 2 PARAÍNDICE DE CRIOSCOPIA – (PADRÃO – 0,540) Fonte: http://www.textechbrasil.com.br Crioscopia acima de o índice verificar-se o seguinte: a) Se a amostra está homogênea b) Se a acidez está normal c) Se existe fraudes tais como: Substâncias alcalinas, cloretos, sacarose, urina, etc. Resultado: Menor que -0,530ºC, crioscópia baixa (pouca água adicionada); Maior que -0,530ºC à -0,545ºC, crioscópia padrão (leite bom); Maior que -0,545ºC, crioscópia alta leite (alta acidez “leite azedo”). 34
  • 35.
    6.5. DENSIDADE À 15ºC Adensidade é determinada por pesagem e pode ser defina como a massa de sua unidade de volume (g/mL), podendo variar de acordo com a temperatura e pressão. O leite é uma emulsão de água e óleo, sendo assim a densidade pode mensurar a quantidade de gordura nele contido, por sua vez o acréscimo de gordura irá acarretar na redução da densidade. A mensuração da densidade do leite será feita pela utilização do termolactodensímetro na temperatura padrão de 15ºC, se não estiver nessa temperatura padrão é feito correção do valor segundo a literatura. A variação da densidade pode indicar fraude ou até algum problema na saúde do animal. 6.5.1. PROCEDIMENTO Materiais, Reagentes, recursos auxiliares e equipamentos: Proveta de 250mL; Termolactodensímetro, como demonstrado na figura 8. Adicionar a proveta 250mL de leite, em seguida submergir o termolactodensímetro e aguardar 3,5 minutos para estabilização do mesmo. Em seguida, fazer a leitura de acordo com a aferição do menisco. FIGURA 7: TERMOLACTODENSÍMETRO Fonte: Brito 1998. 35
  • 36.
    Resultado: A densidademédia do leite é de 1,030g/mL, podendo variar entre 1,028g/mL à 1,032g/mL. 6.6. FOSFATASE A fosfatase alcalina é uma enzima encontrada naturalmente no leite cru, após o processo de pasteurização essa enzima é inativada. Sendo assim, é possível fazer o teste qualitativo para determinar a eficiência da pasteurização. O leite deve então ser negativo para fosfatase alcalina. 6.6.1. PROCEDIMENTO Materiais, Reagentes, recursos auxiliares e equipamentos: Kit fosfatase; Pipeta graduada 1,0mL; Tubo de ensaio Adiciona-se 0,5mL da solução do kit fosfatase em um tubo de ensaio, em seguida adiciona-se 3 gotas do leite. Posteriormente é feita a homogeneização da mistura no tubo. Resultado: Coloração amarela escuro: tempo de pasteurização incorreto; Coloração amarela claro: tempo correto de pasteurização por 15 segundos. 36
  • 37.
    6.7. PERCENTUAL DE GORDURA(MÉTODO GERBER) A gordura presente no leite está em forma de emulsão de óleo e água, cercada de um filme de proteína. Este filme é rompido através do tratamento com ácido sulfúrico. Separada da fase aquosa a proteína é medida volumetricamente diretamente no butirômetro. Existem vários tipos de butirômetros com escalas volumétricas diferentes, para medir diferentes produtos lácteos, como creme de leite e queijos, e até para alguns produtos não lácteos, como produtos processados de carne e peixe. A determinação do teor butiroso no leite foi desenvolvida em 1892 pelo Dr. N. Gerber e estabelecido legalmente em 1935 como processo utilizando o ácido sulfúrico. 6.7.1. PROCEDIMENTO Materiais, Reagentes, recursos auxiliares e equipamentos: Centrifuga para butirômetro; Pipeta volumétrica de 11,00mL; Bico de papagaio de 1,0mL; Bico de papagaio de 10,0mL; Ácido sulfúrico; Álcool isoamílico; Butirômetro, como demonstrado na figura 9. Adiciona-se em um butirômetro de leite utilizando o bico de papagaio 10,0 mL de ácido sulfúrico. Em seguida, adiciona-se 11,00mL da amostra (leite) com o auxilio da pipeta volumétrica. Adiciona-se, utilizando o bico de papagaio, 1,0mL de álcool isoamílico. Por fim, tampa-se o butirômetro com uma rolha de borracha. Agitar a amostra até que a mesma se torne homogênea, em seguida, centrifuga-se a 37
  • 38.
    1500rpm por 5min. Realizar a aferição do menisco e verificar o resultado. FIGURA 8: BUTIROMETRO Fonte: Brito 1998. Resultado: 3,0% de gordura (leite pasteurizado e padronizado tipo C) 0% de gordura (leite desnatado); 0,6 à 2,6 de gordura (leite semidesnatado); Aproximadamente 3,7% de gordura (leite cru). Também se realiza o teste de gordura no creme para ser comercializados o teste funciona da seguinte maneira: Materiais, Reagentes, recursos auxiliares e equipamentos: Centrifuga para butirômetro; Seringa com tubo de 5 mL; Bico de papagaio de 1,0mL; Bico de papagaio de 10,0mL; 38
  • 39.
    Ácido sulfúrico; Álcool isoamílico, Butirômetropara o creme. Adiciona-se em um butirômetro de creme utilizando o bico de papagaio 10,0 mL de ácido sulfúrico. Em seguida, adiciona-se 5,00mL da amostra de creme com o auxilio da seringa. Adiciona-se, utilizando o bico de papagaio, 2,0mL de álcool isoamílico. Por fim, tampa-se o butirômetro com uma rolha de borracha. Agitar a amostra até que a mesma se torne homogênea, em seguida, centrifuga-se a 1500rpm por 5 min. Realizar a aferição do menisco e verificar o resultado. Resultado: Normalmente o teor de gordura do creme é superior a 55 %. 6.8. EXTRATO SECO TOTAL (EST) – MÉTODO DE ACKERMANN Denomina-se matéria-seca total ou extrato seco total (EST) a todos os componentes do leite exceto água: gordura, carboidrato, proteína, sais minerais e vitaminas. O método mais empregado para a determinação do extrato seco de um leite é o processo indireto, baseado na relação entre o peso específico (densidade) e a percentagem de matéria gorda, sendo, portanto, necessário definir previamente a densidade e a percentagem de gordura do leite (FOSCHIERA, 2004). Este método utiliza o disco de alumínio graduado que consta de dois discos sobrepostos. O disco superior (menor) tem graduações correspondentes à densidade; o disco inferior (maior) possui duas graduações: uma interna com porcentagem de gordura e a outra com porcentagem de matéria seca (TRONCO 2003). 6.9. EXTRATO SECO DESENGORDURADO (ESD) A matéria seca desengordurada ou extrato seco desengordurado (ESD) corresponde aos componentes do leite, menos a água e a gordura (TRONCO 2003). 39
  • 40.
    O extrato secototal diminuído da quantidade de gordura é chamado extrato seco desengordurado (FOSCHIERA, 2004). Fazendo o cálculo da diferença entre a percentagem de EST e a percentagem de gordura, obtém-se o ESD: % EST - % de Gordura = % ESD (TRONCO, 2003). (2) 6.10. PEROXIDASE A peroxidase é uma enzima presente no leite cru e é destruída quando o leite é aquecido acima de 85ºC por alguns segundos. Este método tem por finalidade avaliar o processo de pasteurização, ou seja, verificar se a temperatura foi à correta ou se houve falha no processo. A enzima de peroxidase quando aquecida a 75ºC por 20 segundos é inativada, após o tratamento térmico, ela é ativada novamente. Devido essas propriedades, é possível reagir à mesma com água oxigenada formando oxigênio e água. 6.10.1. PROCEDIMENTO Materiais, Reagentes, recursos auxiliares e equipamentos: Água oxigenada 10 volumes; Guaiacol 1% v/v; Pipeta graduada de 2,0mL; Pipeta graduada de 10,0mL; Tubo de ensaio. Pipetar uma alíquota de 10,0mL de leite no tubo de ensaio, em seguida, adicionar 2,0mL de guaiacol (colocar lentamente para que o guaiacol e o leite não se misturem), por fim adicionar 3 gotas de água oxigenada. Fazer a interpretação do resultado (formação de um anel) conforme a literatura. 40
  • 41.
    Resultado: Anel de coloraçãoalaranjado claro (leite pasteurizado corretamente); Anel de coloração escura (leite não pasteurizado); Anel com ausência de coloração (leite pasteurizado acima da temperatura recomendada). 6.11. REDUTASE O teste de redutase é utilizado para avaliar qualitativamente a concentração bacteriana do leite. No procedimento, adicionamos azul de metileno para verificar o tempo necessário para que as bactérias reduzam o azul de metileno, sendo assim, quanto maior o tempo de redução menor será a carga bacteriana do leite. O procedimento é feito a 35ºC, uma vez que está é a temperatura ideal para o crescimento das bactérias mesófilas. 6.11.1. PROCEDIMENTO Materiais, Reagentes, recursos auxiliares e equipamentos: Pipeta graduada de 10,0mL; Pipeta graduada de 1,0mL; Tubo de ensaio; Banho Maria; Azul de metileno. Pipetar a alíquota de 10,0mL de leite para um tubo de ensaio. Em seguida adicionar 41
  • 42.
    1,0mL de azulde metileno com o auxilio de uma pipeta. Homogeneizar a mistura do tubo e deixar em repouso no banho Maria à 35ºC até que a coloração mude do azul para o branco (cor natural do leite). Anotar o tempo de viragem e verificar na literatura. Resultado: Tempo para leite pasteurizado: superior à 4:00 horas; Tempo para leite cru: superior à 0:30 hora. 6.12. TESTE ANTIBIÓTICO A presença dos antibióticos no leite é indesejável por dois fatores, primeiro pode causar problemas de saúde pública e também causar problemas tecnológicos em produtos fermentados. O antibiótico pode ser um indicativo de fraude no leite, já que alguns produtores o adicionam para aumentar a durabilidade do mesmo; por sua vez esse antibiótico pode ser também proveniente de resíduo do tratamento de alguma doença no animal. O resíduo de antibiótico pode causar a inibição parcial das bactérias lácticas, prejudicando a fermentação quando este é usado em produtos fermentados. 6.12.1. TESTE ANTIBIÓTICO RAPIDO É um teste simples, rápido e de alta sensibilidade e detecta simultaneamente o grupo de antibiótico β-lactâmicos e tetracíclinas. O resultado fica pronto em 3 minutos. 42
  • 43.
    6.12.1.1. Procedimento Materiais, Reagentes,recursos auxiliares e equipamentos: Kit para o teste de antibiótico Tira de reagente Incubador Amostra de leite Conectar o sistema de incubação e aguardar até que a temperatura alcance 40 ºC. Remover o kit do sistema de refrigeração. Abre-se o recipiente que contêm os microtubos, retirando quantos forem necessários, de acordo com a quantidade de análises. Adiciona-se 200µL da amostra de leite para o microtubo com auxilio do pipetador automático e as ponteiras presentes no kit misturam-se com a ponta da ponteira até obter uma coloração rosa homogênea. Incuba-se por 3 minutos á 40 ºC. Após 3 minutos de incubação, introduze-se uma tira reagente no microtubo, tomando o cuidado se segurar a tira pelo lado azul e com as setas direcionadas para o fundo do tubo. Após inserir a tira manter em incubação por mais 3 minutos Após os 3 minutos retira-se a tira reagente do tubo e faz-se a leitura. Resultado e Interpretação: Após a incubação deverão ser identificadas 3 linhas paralelas sendo a do meio a linha controle, a linha superior referente ao antibiótico tetraciclina e a inferior ao 43
  • 44.
    antibiótico β-lactam : Sea linha de leitura estiver mais escura que a linha de controle, o resultado é negativo. Se a linha de leitura estiver apagada ou mais clara que a linha de controle o resultado é positivo. 6.12.2. TESTE ANTIBIÓTICO LENTO O teste com uma alta precisão, exatidão e sensibilidade na detecção de residual de β-lactâmicos, que são os responsáveis por mais de 95% da ocorrência de antibióticos no leite. 6.12.2.1. PROCEDIMENTO Materiais, Reagentes, recursos auxiliares e equipamentos: Kit para o teste de antibiótico Incubador Amostra de leite Adiciona-se 100µl da amostra a ser testada no tubo contendo o meio. Incuba-se o tubo á 64,5ºC. Avalia-se o resultado após 3 horas. Resultado e Interpretação a) Se a cor mudou de púrpura para o amarelo, o resultado é negativo. 44
  • 45.
    b) Se acor púrpura permanecer após 3 horas de incubação o resultado é positivo. 6.13. TESTE DO CLORETO Este teste fundamenta-se na precipitação dos cloretos sob a forma de cloreto de prata, em pH 8.3, em presença de cromato de potássio como indicador. O final da reação é dado pela formação do precipitado vermelho-tijolo de cromato de potássio. Quando o teor de cloretos é normal, a produção de coloração marrom. Por outro lado, quando o teor de cloretos é elevado, haverá maior consumo de prata, diminuindo a intensidade da coloração marrom. A reação deve desenvolver-se em pH ajustado. A presença de sais no leite, geralmente é relacionada à mastite subclinica ou alimentação inadequada. 6.13.1. PROCEDIMENTO Materiais, Reagentes, recursos auxiliares e equipamentos: Pêra Pipeta graduada 2 mL Reagente a (Nitrato de prata 10% m/v) Reagente b (Cromato de potássio 5% m/v) Tubo de ensaio Pipeta-se em um tubo de ensaio 2 mL da amostra, em seguida pipeta-se 2 mL do reagente A (Nitrato de prata 10% m/v) e por fim pipeta-se 2 mL do reagente B 45
  • 46.
    (Cromato de potássio5% m/v), homogeneizar-se a amostra(leite). Resultado: a) Coloração amarelada: teor de cloreto superior à faixa normal (0,08% a 0,1%) b) Coloração marrom: teor de cloretos normal. 6.14. CONTROLE DO CLORO DA ÁGUA Indicado na obtenção de resultados confiáveis de maneira prática e simples. Um kit que mede o nível de cloro e pH da água, recomendado para ser utilizado antes da manutenção rotineira da analise de água. Embalagem: Estojo com recipiente para análise da água, um frasco de solução de vermelho de fenol (reagente para pH) e um tubo de solução de orto-toluidina (reagente para cloro). 6.14.1. PROCEDIMENTO Materiais, Reagentes, recursos auxiliares e equipamentos: Kit cloro Com o auxilio do kit cloro da água, deixe-se a torneira com água aberta por alguns minutos, enche-se o recipiente de água, e coloca-se 4 gotas do indicador, observe a escala de cores. 46
  • 47.
    Resultado: Teor decloro adequado: 1.0 a 4.0. 6.15. CONTROLE DO pH DA ÁGUA Kit pH/cloro vem num prático estojo contendo dois reagentes para avaliação do pH e cloro, e um recipiente comparador. Auxiliam na verificação do pH e na quantidade de cloro total presente na água. 6.15.1. PROCEDIMENTO Materiais, Reagentes, recursos auxiliares e equipamentos: Kit pH Com auxilio do kit pH, deixe-se a torneira com água aberta por alguns minutos. Enche-se o recipiente de pH, e coloca-se 4 gotas do indicador, observa-se a escala de cores. Resultado: pH adequado: 7.2 a 7.8 . 6.16. ANÁLISE MICROBIOLÓGICA O leite é um dos alimentos mais ricos e completos e, por isso, é muito susceptível a contaminações microbianas. Devido às suas características intrínsecas, como alta atividade de água, pH próximo ao neutro e riqueza de nutrientes torna-se excelente meio de cultura para o desenvolvimento de microrganismos. 47
  • 48.
    O leite éalimento líquido contendo 87,5% de água. No leite cru encontram-se presentes substâncias inibidoras de microrganismos, como lactoperoxidase e aglutininas. Quando atinge a cisterna da glândula mamária, o leite é estéril, a partir daí, pela fácil comunicabilidade com o meio exterior, a secreção se contamina progressivamente pelos germes que penetram pelas tetas. Quando extraído, o leite se conserva à temperatura do corpo do animal, fato que possibilita a multiplicação bacteriana. A negligência das práticas sanitárias resulta na contaminação elevada do leite, tendo em vista que, a contaminação do leite inicia-se na fazenda, durante ou após a ordenha, devido à ineficiência de higienização de utensílios e do homem, além de doenças do rebanho. O grupo coliforme compreende os organismos aeróbios e facultativos, anaeróbios, gram-negativos, que não formam esporos, bastonetes, que produzem colônias escuras, com ou sem brilho metálico, em 24 h a 35ºC, Graças ao desenvolvimento da microbiologia de alimentos, os produtos alimentícios industrializados podem ser produzidos com maiores garantias de qualidade microbiológica, evitando-se perdas por deterioração e problemas de Saúde Pública, antes frequente pela falta de controle. Para tal controle na no Laticínio Betim LTDA são realizadas análises frequentes do leite fornecido pelos produtores tanto o leite cru, tanto no leite pasteurizado, dessa forma é possível garantir um produto de qualidade para seus clientes sem riscos a saúde. 6.16.1. PROCEDIMENTO Materiais, Reagentes, recursos auxiliares e equipamentos: a) Placa Coliformes Fecais b) Placa Coliformes Totais 48
  • 49.
    c) Amostra deleite d) Álcool 96% e) Pipeta graduada de 1 mL Ligam-se as estufa incubadora a 35,5 ºC. Esterilizar-se toda a bancada com álcool 96%.Acende-se a luz branca da cabine e deixa ligada por algumas horas para esterelização do local. Liga-se o bico de bunsen. Adiciona-se 1 mL da amostra de leite na placa de coliformes fecais e totais já preparada com meio de cultura. Colocase na estufa para análise microbiológica durante 24h. Resultado e interpretação Se a placa de e-coli conter pontos azuis ou vermelho/roxo indica resultado positivo. Se a placa de e-coli não conter nenhum ponto indica resultado negativo. O nível aceitável de colônias de bactérias Escherichia coli são de 0 UFC/mL Se a placa de coliformes totais contiver pontos vermelhos indica resultado positivo. Se a placa de coliformes totais não conter pontos vermelhos resultado negativo. O nível aceitável de colônias de coliformes totais deve estar entre 15 a 125 UFC/mL. 49
  • 50.
    7. RESULTADO EDISCUSSÃO 8. REFERÊNCIAS BIBLIOGRÁFICAS BRASIL, Instrução Normativa n. 51, de 18 de setembro de 2002. Ministério da Agricultura Pecuária e Abastecimento. Aprova os regulamentos técnicos de produção, identidade e qualidade do leite tipo A, do leite tipo B, do leite tipo C, do leite pasteurizado e do leite cru refrigerado e o regulamento técnico da coleta do leite cru refrigerado e seu transporte a granel. Diário Oficial da União; Brasília. 50
  • 51.
    BRASIL, Instrução Normativan. 22, de 14 de Abril de 2003. Ministério da Agricultura Pecuária e Abastecimento. Oficializa os métodos analíticos oficiais físico-químicos, para controle de leite e produtos lácteos. Diário Oficial da União; Brasília. BRASIL, Ministério da Agricultura Pecuária e Abastecimento. Métodos físicoquímicos para análise de alimentos. Ed. MS 4ed. São Paulo: 2006. GERBER, Funke. Catálogo de laboratório para análises de leite. Disponível em <http://www.funke-gerber.de/FG_Kat_PT.pdf> acesso em 27 jan. 2013. BRITO, José Renaldi F.; DIAS, João Castanho. A qualidade do leite. Juiz de Fora: EMBRAPA/ São Paulo: Tortuga, 1998. BHEMER, Manuel Lecy A. Tecnologia do Leite: leite, manteiga, queijo, caseína, sorvetes e instalações; produção, industrialização e análise. São Paulo: Nobel, 1976. LATICÍNIOS BETIM LTDA. Procedimentos Operacionais Padrão – POP: Análises do leite. 1. ed. Betim: [s.n.], 2010. 17p. PORTO, E. Microbiologia do leite. Disponível em <http://www.ciencialivre.pro.br/media/6c33854d31916596ffff810fffffd523.pdf> acesso em set. de 2013. RENEAU, J.K. & PACKARD, V.S. Monitoring mastitis, milk quality and economic losses in dairy fields. Daire, Food and Environmental Sanitation, 11: 4-11, 1991. SANTOS, M. V. dos; FONSECA, L. F. L. da. Estratégias para controle de mastite e melhoria da qualidade do leite. Barueri, SP: Manole, 2007. 314 p. Silva, Gilvan et al; Processamento do Leite. Colégio Agrícola Dom Agostinho Ikas (CODAI) da Universidade Federal Rural de Pernambuco (UFRPE) e a Universidade Federal do Rio Grande do Norte (UFRN) para o Sistema Escola Técnica Aberta do Brasil – e -Tec Brasil,Recife, Edufrepe,2012. 172 p. TEX TECH, disponível em http://www.textechbrasil.com.br/html/crioscopia.html, acessado em 20/09/13. 51
  • 52.
    TRONCO, Vânia Maria.Manual para Inspeção da Qualidade do Leite. 2ª ed. Santa Maria: UFSM, 2003. 52
  • 53.
    ANEXOS ANEXO 1 –INSTRUÇÃO NORMATIVA 51 ANEXO 2- ALUNO EMPREGADO ANEXO 3- CONTRATO DE ESTÁGIO ANEXO 4- HORÁRIO DE PONTO ANEXO 5- AVALIAÇÃO DE DESEMPENHO ANEXO 3- NOTA FINAL DO ESTÁGIO 53