UNIVERSIDADE DO ESTADO DA BAHIA - UNEB
          DEPARTAMENTO DE CIÊNCIAS EXATAS E DA TERRA - DCET
                       CAMPUS II – ALAGOINHAS
                DISCIPLINA: ESTÁGIO SUPERVISIONADO II
                      DOCENTE: CLÁUDIA REGINA
                     DISCENTE: NADJA APARECIDA


Colégio: Estadual Polivalente de Alagoinhas - Ano letivo: 2010
Curso: Formação Geral
Componente Curricular: Biologia
Série / Turma / Turno: 9M2 (2º Ano)
Regente: Celúcia Acássia
Estagiária: Nadja Aparecida
Orientadora: Profª Claudia Regina
Data: 13 de maio de 2010
                              Plano de Aula Semanal 01



Tempo previsto: 100 minutos (02 aulas)
Técnica pedagógica: Exposição oral
Tema: “Introdução ao estudo dos seres vivos e Sistemática Filogenética”


Objetivo Geral:


       Mostrar aos alunos a importância e o significado da classificação dos seres
vivos, além da importância da padronização dos nomes das diferentes espécies.


Conteúdos Conceituais:


       Conhecimento da importância do sistema de classificação.
       Conceito dos termos: sistemática, taxonomia, biodiversidade, relações
       filogenéticas, anagênese e cladogênese.
Conhecimento das metas da sistemática.
       Conhecimento da padronização dos nomes das diferentes espécies.


Objetivos Procedimentais:


       Observação e descrição da importância do sistema de classificação.
       Observação, cópia e leitura de um pequeno esquema sobre o assunto estudado.
       Construção de um mapa conceitual.


Objetivos Atitudinais:


       Reconhecimento da importância de Lineu para a classificação dos seres vivos.
       Valorização de um sistema de classificação para padronização dos nomes das
       espécies.


Procedimentos metodológicos com seqüência didática.


       História Contada (anexo 1)
       “Macete” (anexo 2)
       Mapa conceitual (anexo 3)
       Exercício (anexo 4)




Seqüência Didática:




Iniciarei a aula com a minha apresentação e com a exposição oralmente e na escrita das
formas avaliativas que serão utilizadas na unidade. Informarei que estarei ali para
esclarecer as dúvidas e que sempre que tiverem podem fazer perguntas, caso não saiba
respondê-las que trarei as respectivas respostas na próxima aula.
Em seguida contarei uma breve história (anexo) acerca da importância da padronização
da nomenclatura para instigar os alunos e assim iniciarei uma breve introdução
oralmente e escrita ao estudo dos seres vivos abordando a importância dos pensadores
da época.
Abordarei as regras de nomenclatura exemplificando, inclusive darei um “macete”( )
para uma fácil fixação.
Farei uma breve introdução oralmente e escrita ao estudo dos seres vivos abordando a
importância dos pensadores da época.
Abordarei as regras de nomenclatura exemplificando.
Juntos construiremos um mapa conceitual a cerca do que foi estudado.
E por fim solicitarei a resolução de um exercício (anexo) para ser corrigido na próxima
aula.




Recursos:


        Quadro, apagador e piloto.




Avaliação:


        Através da participação dos alunos e sua interação em sala de aula.




Referências:


LOPES, S., Biologia – volume único / Sônia Lopes, Sérgio Rosso. – 1. Ed – São Paulo:
Saraiva, 2005.


Observações:


Os alunos apresentaram-se um pouco dispersos na aula sendo um pouco difícil manter a
atenção destes, até porque neste dia os alunos tiveram todos os horários anteriores
vagos, ficando para assistir a minha aula somente porque a regente prometeu que seria a
estagiária que daria as notas da I Unidade.
Porém percebi que alguns alunos foram bastante participativos, embora a euforia para
saber as notas prevalecesse.
Quanto a turma pude observar que eles gostam que não escreva muito conteúdo no
quadro, mas no entanto mesmo sabendo que tem o conteúdo no livro preferem ter um
pequeno esquema mais simplificado no caderno e por isso gostaram do mapa
conceitual.
Gostaram do “macete” a cerca da classificação.
Anexo 1




                              História da Nomenclatura




       Era uma vez o surgimento de uma pandemia de “meningite bacteriana” então
pesquisadores do mundo todo tentaram descobrir uma cura para a doença que assolava a
população mundial. Logo muitos desses pesquisadores conseguiram muitos avanços em
suas pesquisas e muitos deles acreditavam que tinham encontrado a cura.
       Então eles se comunicaram através de emails, fax, e marcaram uma convenção
para que cada um falasse um pouco sobre as suas pesquisas.
       Tinha pesquisador de todos os países cada um se dirigiu a Suécia que foi o local
onde aconteceu a convenção. Só que como sempre Estados Unidos contratou um
intérprete que era poliglota para que pudesse ocorrer a comunicação entre eles, até
porque ninguém tinha revelado o teor da sua pesquisa, pois todos tinham o interesse de
patentear o medicamento que salvaria a humanidade e assim ficar rico.
       Só que infelizmente o avião em que o intérprete ia para a Suécia ia caiu e ele
morreu.
       Quando estes pesquisadores chegaram à convenção que ocorreu em 1735
ninguém entendia nada, pois todos falavam ao mesmo tempo, e cada um numa língua
diferente.
       Então o que Liné fez ele disse que desta maneira não era possível haver
comunicação, pois cada um falava um idioma e assim resolveu criar uma nomenclatura
que pudesse ser entendida por todos em qualquer lugar do mundo. Mais qual língua
seria adequada? Tinha que ser uma língua que não sofresse modificações ao longo do
tempo a mais indicada seria o latim, pois é conhecida como uma língua morta e assim
foi aceita. Mas a modificação não ficava por aí ele afirmou que o nome da espécie que é
a menor unidade deveria ser escrito (gênero com a primeira letra maiúscula e o epíteto
específico com a inicial minúscula). E que os nomes de espécies deveria ser grafado em
itálico, negrito ou sublinhado, mas sempre em destaque do texto.
       Dessa forma se estabeleceu um sistema de nomenclatura que padronizou a
classificação das espécies não importando a localidade de ensino.
Anexo 2


         “Macete”


         Dispõem de uma pequena dica de como lembrar as classificações dos seres
vivos.
         Eu gosto de fazer ousadia com o filho (a) do rei (rainha).
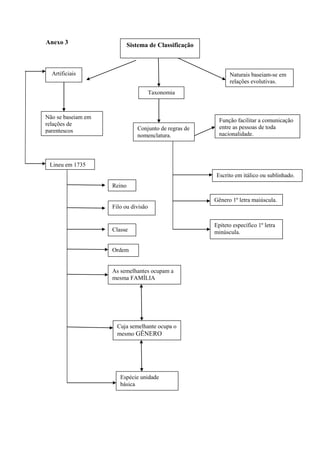
Anexo 3                     Sistema de Classificação



  Artificiais                                                Naturais baseiam-se em
                                                             relações evolutivas.
                                      Taxonomia



Não se baseiam em
                                                         Função facilitar a comunicação
relações de
                               Conjunto de regras de     entre as pessoas de toda
parentescos
                               nomenclatura.             nacionalidade.
evolutivos.



 Lineu em 1735
                                                        Escrito em itálico ou sublinhado.
                    Reino

                                                       Gênero 1º letra maiúscula.
                    Filo ou divisão


                                                       Epíteto específico 1º letra
                    Classe                             minúscula.


                    Ordem


                    As semelhantes ocupam a
                    mesma FAMÍLIA




                      Cuja semelhante ocupa o
                      mesmo GÊNERO




                       Espécie unidade
                       básica
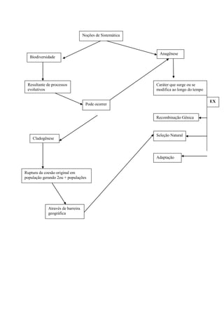
Noções de Sistemática



                                                            Anagênese
  Biodiversidade




 Resultante de processos                                   Caráter que surge ou se
 evolutivos                                                modifica ao longo do tempo

                                                                                        EX
                                    Pode ocorrer


                                                           Recombinação Gênica



                                                           Seleção Natural
    Cladogênese



                                                           Adaptação


Ruptura da coesão original em
população gerando 2ou + populações




             Através de barreira
             geográfica
Anexo 4

                                      Atividade

1º) (Unicamp – SP) Leptodactyllus labyrinticus é um nome aparentemente complicado
para um anfíbio que ocorre em brejos do estado de São Paulo. Justifique o uso do nome
científico em vez de identificar o anfíbio com “rã pimenta”, como fazem os pescadores.

2º) Estabeleça a seqüência das categorias taxonômicas dos seres vivos.

3º) Segundo o sistema binomial de nomenclatura como devem ser escritos os termos
indicativos do gênero e do epíteto específico?

4º) Diferencie um sistema artificial de classificação de um sistema natural de
classificação, com base nos princípios que se baseiam.

5º) Comente a seguinte frase: o nome científico do cão doméstico é Canis familiaris, o
que significa que o nome do gênero é Canis e o da espécie é familiaris.

Plano 1 nadja

  • 1.
    UNIVERSIDADE DO ESTADODA BAHIA - UNEB DEPARTAMENTO DE CIÊNCIAS EXATAS E DA TERRA - DCET CAMPUS II – ALAGOINHAS DISCIPLINA: ESTÁGIO SUPERVISIONADO II DOCENTE: CLÁUDIA REGINA DISCENTE: NADJA APARECIDA Colégio: Estadual Polivalente de Alagoinhas - Ano letivo: 2010 Curso: Formação Geral Componente Curricular: Biologia Série / Turma / Turno: 9M2 (2º Ano) Regente: Celúcia Acássia Estagiária: Nadja Aparecida Orientadora: Profª Claudia Regina Data: 13 de maio de 2010 Plano de Aula Semanal 01 Tempo previsto: 100 minutos (02 aulas) Técnica pedagógica: Exposição oral Tema: “Introdução ao estudo dos seres vivos e Sistemática Filogenética” Objetivo Geral: Mostrar aos alunos a importância e o significado da classificação dos seres vivos, além da importância da padronização dos nomes das diferentes espécies. Conteúdos Conceituais: Conhecimento da importância do sistema de classificação. Conceito dos termos: sistemática, taxonomia, biodiversidade, relações filogenéticas, anagênese e cladogênese.
  • 2.
    Conhecimento das metasda sistemática. Conhecimento da padronização dos nomes das diferentes espécies. Objetivos Procedimentais: Observação e descrição da importância do sistema de classificação. Observação, cópia e leitura de um pequeno esquema sobre o assunto estudado. Construção de um mapa conceitual. Objetivos Atitudinais: Reconhecimento da importância de Lineu para a classificação dos seres vivos. Valorização de um sistema de classificação para padronização dos nomes das espécies. Procedimentos metodológicos com seqüência didática. História Contada (anexo 1) “Macete” (anexo 2) Mapa conceitual (anexo 3) Exercício (anexo 4) Seqüência Didática: Iniciarei a aula com a minha apresentação e com a exposição oralmente e na escrita das formas avaliativas que serão utilizadas na unidade. Informarei que estarei ali para esclarecer as dúvidas e que sempre que tiverem podem fazer perguntas, caso não saiba respondê-las que trarei as respectivas respostas na próxima aula. Em seguida contarei uma breve história (anexo) acerca da importância da padronização da nomenclatura para instigar os alunos e assim iniciarei uma breve introdução
  • 3.
    oralmente e escritaao estudo dos seres vivos abordando a importância dos pensadores da época. Abordarei as regras de nomenclatura exemplificando, inclusive darei um “macete”( ) para uma fácil fixação. Farei uma breve introdução oralmente e escrita ao estudo dos seres vivos abordando a importância dos pensadores da época. Abordarei as regras de nomenclatura exemplificando. Juntos construiremos um mapa conceitual a cerca do que foi estudado. E por fim solicitarei a resolução de um exercício (anexo) para ser corrigido na próxima aula. Recursos: Quadro, apagador e piloto. Avaliação: Através da participação dos alunos e sua interação em sala de aula. Referências: LOPES, S., Biologia – volume único / Sônia Lopes, Sérgio Rosso. – 1. Ed – São Paulo: Saraiva, 2005. Observações: Os alunos apresentaram-se um pouco dispersos na aula sendo um pouco difícil manter a atenção destes, até porque neste dia os alunos tiveram todos os horários anteriores vagos, ficando para assistir a minha aula somente porque a regente prometeu que seria a estagiária que daria as notas da I Unidade.
  • 4.
    Porém percebi quealguns alunos foram bastante participativos, embora a euforia para saber as notas prevalecesse. Quanto a turma pude observar que eles gostam que não escreva muito conteúdo no quadro, mas no entanto mesmo sabendo que tem o conteúdo no livro preferem ter um pequeno esquema mais simplificado no caderno e por isso gostaram do mapa conceitual. Gostaram do “macete” a cerca da classificação.
  • 5.
    Anexo 1 História da Nomenclatura Era uma vez o surgimento de uma pandemia de “meningite bacteriana” então pesquisadores do mundo todo tentaram descobrir uma cura para a doença que assolava a população mundial. Logo muitos desses pesquisadores conseguiram muitos avanços em suas pesquisas e muitos deles acreditavam que tinham encontrado a cura. Então eles se comunicaram através de emails, fax, e marcaram uma convenção para que cada um falasse um pouco sobre as suas pesquisas. Tinha pesquisador de todos os países cada um se dirigiu a Suécia que foi o local onde aconteceu a convenção. Só que como sempre Estados Unidos contratou um intérprete que era poliglota para que pudesse ocorrer a comunicação entre eles, até porque ninguém tinha revelado o teor da sua pesquisa, pois todos tinham o interesse de patentear o medicamento que salvaria a humanidade e assim ficar rico. Só que infelizmente o avião em que o intérprete ia para a Suécia ia caiu e ele morreu. Quando estes pesquisadores chegaram à convenção que ocorreu em 1735 ninguém entendia nada, pois todos falavam ao mesmo tempo, e cada um numa língua diferente. Então o que Liné fez ele disse que desta maneira não era possível haver comunicação, pois cada um falava um idioma e assim resolveu criar uma nomenclatura que pudesse ser entendida por todos em qualquer lugar do mundo. Mais qual língua seria adequada? Tinha que ser uma língua que não sofresse modificações ao longo do tempo a mais indicada seria o latim, pois é conhecida como uma língua morta e assim foi aceita. Mas a modificação não ficava por aí ele afirmou que o nome da espécie que é a menor unidade deveria ser escrito (gênero com a primeira letra maiúscula e o epíteto específico com a inicial minúscula). E que os nomes de espécies deveria ser grafado em itálico, negrito ou sublinhado, mas sempre em destaque do texto. Dessa forma se estabeleceu um sistema de nomenclatura que padronizou a classificação das espécies não importando a localidade de ensino.
  • 6.
    Anexo 2 “Macete” Dispõem de uma pequena dica de como lembrar as classificações dos seres vivos. Eu gosto de fazer ousadia com o filho (a) do rei (rainha).
  • 7.
    Anexo 3 Sistema de Classificação Artificiais Naturais baseiam-se em relações evolutivas. Taxonomia Não se baseiam em Função facilitar a comunicação relações de Conjunto de regras de entre as pessoas de toda parentescos nomenclatura. nacionalidade. evolutivos. Lineu em 1735 Escrito em itálico ou sublinhado. Reino Gênero 1º letra maiúscula. Filo ou divisão Epíteto específico 1º letra Classe minúscula. Ordem As semelhantes ocupam a mesma FAMÍLIA Cuja semelhante ocupa o mesmo GÊNERO Espécie unidade básica
  • 8.
    Noções de Sistemática Anagênese Biodiversidade Resultante de processos Caráter que surge ou se evolutivos modifica ao longo do tempo EX Pode ocorrer Recombinação Gênica Seleção Natural Cladogênese Adaptação Ruptura da coesão original em população gerando 2ou + populações Através de barreira geográfica
  • 9.
    Anexo 4 Atividade 1º) (Unicamp – SP) Leptodactyllus labyrinticus é um nome aparentemente complicado para um anfíbio que ocorre em brejos do estado de São Paulo. Justifique o uso do nome científico em vez de identificar o anfíbio com “rã pimenta”, como fazem os pescadores. 2º) Estabeleça a seqüência das categorias taxonômicas dos seres vivos. 3º) Segundo o sistema binomial de nomenclatura como devem ser escritos os termos indicativos do gênero e do epíteto específico? 4º) Diferencie um sistema artificial de classificação de um sistema natural de classificação, com base nos princípios que se baseiam. 5º) Comente a seguinte frase: o nome científico do cão doméstico é Canis familiaris, o que significa que o nome do gênero é Canis e o da espécie é familiaris.