PAEBES
2012
REVISTA PEDAGÓGICA
3ª série do Ensino Médio
Ciências Humanas
ISSN 2237-8324
SEÇÃO 1
Avaliação:
o ensino-aprendizagem como desafio
SEÇÃO 2
Interpretação de resultados
e análises pedagógicas
SEÇÃO 3
Os resultados desta escola
SEÇÃO 4
Desenvolvimento de habilidades
EXPERIÊNCIA EM FOCO
Ciências Humanas
3ª série do Ensino Médio
Revista Pedagógica
Programa de Avaliação da Educação
Básica do Espírito Santo
ISSN 2237-8324
govErnAdor do ESTAdo do ESPíriTo SAnTo
JOsÉ ReNaTO CasaGRaNDe
vicE-govErnAdor do ESTAdo do ESPíriTo SAnTo
GIVaLDO VIeIRa Da sILVa
SEcrETário do ESTAdo dA EdUcAção
KLINGeR MaRCOs baRbOsa aLVes
SUBSEcrETário dE ESTAdo dE PlAnEJAmEnTo E AvAliAção
eDUaRDO MaLINI
gErEnTE dE informAção E AvAliAção EdUcAcionAl
aLINe eLIsa COTTa D`ÁVILa
SUBgErÊnciA dE AvAliAção EdUcAcionAl
MaRIa aDeLaIDe TÂMaRa aLVes (sUbGeReNTe)
DeNIse MORaes e sILVa
GLORIeTe CaRNIeLLI
MaRILDa sURLO GRaCIOTTI
sILVIa MaRIa PIRes De CaRVaLHO LeITe
SUBgErÊnciA dE ESTATíSTicA EdUcAcionAl
DeNIse PeReIRa Da sILVa (sUbGeReNTe)
aNa PaULa aPaReCIDa RaIMUNDO
DaNIeL seRaFIM GROssI DIas
eLZIMaR sObRaL sCaRaMUssa
MONICa KeLLeY bOTTONI De sOUZa
MONIQUe MaRINHO NOIa
Klinger Marcos Barbosa Alves, Secretário de Estado da Educação
Ao EdUcAdor
após um trabalho árduo para garantir o acesso de todas as crianças às escolas, o desafio de hoje é
assegurar a qualidade do ensino. a sociedade exige melhorias nos níveis de aprendizagem e o Programa
de avaliação da Educação básica do Espírito Santo (Paebes) é um importante instrumento no processo
de planejamento das ações pedagógicas que vão contribuir para alcançar as metas estabelecidas.
o diagnóstico do sistema de ensino do Espírito Santo, obtido por meio do Paebes ao longo dos últimos
anos, subsidia a definição de políticas educacionais. assim, o Paebes torna-se imprescindível de tal
modo que, a cada nova edição, surge a necessidade de ampliar sua abrangência.
No ano de 2012, além das provas de língua Portuguesa, Matemática, os alunos também fizeram testes
de História e geografia. ao todo, mais de 260 mil estudantes das redes estadual, particular e municipal
foram avaliados, nos anos iniciais e finais do Ensino fundamental e na 3ª série do Ensino Médio.
dessa maneira, esperamos que as informações contidas nas publicações possam auxiliar os educadores
do estado na busca permanente que é de todos nós: garantir aos alunos o direito de aprender.
1. avaliação:
o ensino-aprendizagem
como desafio
página 10
2. interpretação
de resultados e
análises pedagógicas
página 16
sumário
3. OS RESULTADOS
DESTA ESCOLA
página 41
4. desenvolvimento
de habilidades
página 43
EXPERIÊNCIA
EM FOCO
página 56
avaliação:
o ensino-aprendizagem como desafio
Caro(a) Educador(a), a Revista Pedagógica apresenta os fundamentos, a metodologia e os resultados da avaliação,
com o objetivo de suscitar discussões para que as informações disponibilizadas possam ser debatidas e utilizadas
no trabalho pedagógico.
1
Um importante movimento em busca da qualidade da educação
vem ganhando sustentação em paralelo às avaliações tradicionais:
as avaliações externas, que são geralmente em larga escala e
possuem objetivos e procedimentos diferenciados daquelas
realizadas pelos professores nas salas de aula. Essas avaliações são,
em geral, organizadas a partir de um sistema de avaliação cognitiva
dos estudantes e aplicadas, de forma padronizada, a um grande
número de pessoas. Os resultados aferidos pela aplicação de testes
padronizados têm como objetivo subsidiar medidas que visem
ao progresso do sistema de ensino e atendam a dois propósitos
principais: prestar contas à sociedade sobre a eficácia dos serviços
educacionais oferecidos à população e implementar ações que
promovam a equidade e a qualidade da educação.
A avaliação em larga escala deve ser concebida como instrumento
capaz de oferecer condições para o desenvolvimento dos estudantes
e só tem sentido quando é utilizada, na sala de aula, como uma
ferramenta do professor para fazer com que os estudantes avancem.
O uso dessa avaliação de acordo com esse princípio demanda o
10  Paebes 2012
seguinte raciocínio: por meio dos dados levantados, é possível
que o professor obtenha uma medida da aprendizagem de seus
estudantes, contrapondo tais resultados àqueles alcançados no
estado e até mesmo à sua própria avaliação em sala de aula. Verificar
essas informações e compará-las amplia a visão do professor quanto
ao seu estudante, identificando aspectos que, no dia a dia, possam
ter passado despercebidos. Desta forma, os resultados da avaliação
devem ser interpretados em um contexto específico, servindo para a
reorientação do processo de ensino, confirmando quais as práticas
bem-sucedidas em sala de aula e fazendo com que os docentes
repensem suas ações e estratégias para enfrentar as dificuldades
de aprendizagem detectadas.
A articulação dessas informações possibilita consolidar a
ideia de que os resultados de desempenho dos estudantes,
mesmo quando abaixo do esperado, sempre constituem uma
oportunidade para o aprimoramento do trabalho docente,
representando um desafio a ser superado em prol da qualidade
e da equidade na educação.
Revista Pedagógica  11
Paebes - TrAJETóriA
língua Portuguesa e Matemática
4ª Série/5° ano Ef
8ª Série/9° ano Ef
1ª Série EM
língua Portuguesa e Matemática
1ª série do EM
14.446
2008
106.830
2009
o Paebes
o Programa de avaliação da Educação básica do Espírito Santo (Paebes) avaliou em 2012
as escolas estaduais, municipais e Escolas Particulares Participantes (EPP) do Espírito
Santo nas áreas do conhecimento de língua Portuguesa, Matemática e Ciências Humanas
(geografia e História). o Programa avaliou estudantes da 4ª série/5° ano e 8ª série/9º ano
do Ensino fundamental e da 3ª série do Ensino Médio. Na linha do tempo a seguir, pode-
se verificar a trajetória do Paebes e, ainda, perceber como tem se consolidado diante das
informações que apresentam sobre o desempenho dos estudantes.
12  Paebes 2012
língua Portuguesa, Matemática,
geografia e História
4ª Série/5° ano Ef
8ª Série/9° ano Ef
2ª Série EM
3ª Série EM
língua Portuguesa, Matemática,
biologia, física e Química
4ª Série/5° ano Ef
8ª Série/9° ano Ef
1ª Série EM
3ª Série EM
* foram avaliados apenas os estudantes da
região metropolitana da grande vitória: 1ª série
do EM em 2011 e 2ª série do EM em 2012.
*
língua Portuguesa e Matemática
4ª Série/5° ano Ef
8ª Série/9° ano Ef
1ª Série EM
3ª Série EM
106.525
2012*
114.254
2011*
83.471
2010
Revista Pedagógica  13
A AVALIAÇÃO EDUCACIONAL EM LARGA ESCALA
A educação apresenta um grande
desafio: ensinar com qualidade e
de forma equânime, respeitando
a individualidade e a diversidade.
A avaliação em larga escala
surge como um importante
instrumento para reflexão
sobre como melhorar o ensino.
Para realizar a avaliação, é
necessário definir o conteúdo
a ser avaliado. Isso é feito por
especialistas, com base em
um recorte do currículo e nas
especialidades educacionais.
Esse recorte se traduz em
habilidades consideradas
essenciais que formam a
Matriz de Referência para
avaliação.
(Matriz de Referência)
Página 16
Para ter acesso a toda a
Coleção e a outras informações
sobre a avaliação e seus
resultados, acesse o site
www.paebes.caedufjf.net.
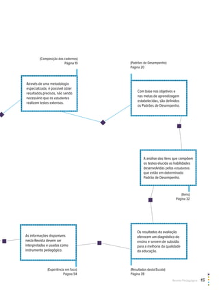
O diagrama a seguir apresenta, passo a passo, a lógica do sistema de avaliação de forma sintética,
indicando as páginas onde podem ser buscados maiores detalhes sobre os conceitos apresentados.
14  Paebes 2012
(Experiência em foco)
Página 54
(Padrões de Desempenho)
Página 20
(Itens)
Página 32
(Resultados desta Escola)
Página 39
Através de uma metodologia
especializada, é possivel obter
resultados precisos, não sendo
necessário que os estudantes
realizem testes extensos.
(Composição dos cadernos)
Página 19
Com base nos objetivos e
nas metas de aprendizagem
estabelecidas, são definidos
os Padrões de Desempenho.
A análise dos itens que compõem
os testes elucida as habilidades
desenvolvidas pelos estudantes
que estão em determinado
Padrão de Desempenho.
As informações disponíveis
nesta Revista devem ser
interpretadas e usadas como
instrumento pedagógico.
Os resultados da avaliação
oferecem um diagnóstico do
ensino e servem de subsídio
para a melhoria da qualidade
da educação.
Revista Pedagógica  15
2
MATRIZ DE REFERÊNCIA
Para realizar uma avaliação, é necessário definir o
conteúdo que se deseja avaliar. Em uma avaliação
em larga escala, essa definição é dada pela
construção de uma MATRIZ DE REFERÊNCIA,
que é um recorte do currículo e apresenta as
habilidades definidas para serem avaliadas. No
Brasil, os Parâmetros Curriculares Nacionais
(PCN) para o Ensino Fundamental e para o Ensino
Médio, publicados, respectivamente, em 1997 e
em 2000, visam à garantia de que todos tenham,
mesmo em lugares e condições diferentes, acesso
a conhecimentos considerados essenciais para o
exercício da cidadania. Cada estado, município e
escola tem autonomia para elaborar seu próprio
currículo, desde que atenda a essa premissa.
Diante da autonomia garantida legalmente
em nosso país, as orientações curriculares
do Espírito Santo apresentam conteúdos com
características próprias, como concepções e
objetivos educacionais compartilhados. Desta
forma, o estado visa a desenvolver o processo de
ensino-aprendizagem em seu sistema educacional
com qualidade, atendendo às particularidades de
seus estudantes. Pensando nisso, foi criada uma
Matriz de Referência específica para a realização
da avaliação em larga escala do Paebes.
A Matriz de Referência tem, entre seus fundamentos,
os conceitos de competência e habilidade. A
COMPETÊNCIA corresponde a um grupo de
Esta seção traz os fundamentos da metodologia de avaliação externa do Paebes 2012, a Matriz de Referência, a Teoria
de Resposta ao Item (TRI) e a Escala de Proficiência. Os conceitos apresentados são tratados com maior detalhamento
no site www.paebes.caedufjf.net.
Em2012,oPaebesavaliou,pelaprimeiravez,aáreadeCiênciasHumanas,envolvendoasdisciplinas:HistóriaeGeografia.
Como essa foi a primeira aplicação, destinada aos estudantes dessa série, a interpretação dos resultados de Ciências
Humanas nas Revistas Pedagógicas será feita através dos intervalos de proficiência dos Padrões de Desempenho. Sendo
assim, registramos que não haverá a representação gráfica da escala de proficiência nessa edição.
interpretação
de resultados e análises pedagógicas
16  Paebes 2012
AUTO ESCOLA
CARTEIRA DE HABILITAÇÃO
habilidades que operam em conjunto para a obtenção
de um resultado, sendo cada HABILIDADE entendida
como um “saber fazer”.
Por exemplo, para adquirir a carteira de motorista
para dirigir automóveis é preciso demonstrar
competência na prova escrita e competência na
prova prática específica, sendo que cada uma
delas requer uma série de habilidades.
A competência na prova escrita demanda
algumas habilidades, como: interpretação de
texto, reconhecimento de sinais de trânsito,
memorização, raciocínio lógico para perceber
quais regras de trânsito se aplicam a uma
determinada situação etc.
A competência na prova prática específica, por
sua vez, requer outras habilidades: visão espacial,
leitura dos sinais de trânsito na rua, compreensão
do funcionamento de comandos de interação
com o veículo, tais como os pedais de freio e de
acelerador etc.
É importante ressaltar que a Matriz de Referência
não abarca todo o currículo; portanto, não deve ser
confundida com ele nem utilizada como ferramenta
paraadefiniçãodoconteúdoaserensinadoemsalade
aula. As habilidades selecionadas para a composição
dos testes são escolhidas por serem consideradas
essenciais para o período de escolaridade avaliado
e por serem passíveis de medição por meio de
testes padronizados de desempenho, compostos,
na maioria das vezes, apenas por itens de múltipla
escolha. Há, também, outras habilidades necessárias
ao pleno desenvolvimento do estudante que não se
encontram na Matriz de Referência por não serem
compatíveis com o modelo de teste adotado. No
exemploacima,pode-seperceberqueacompetência
na prova escrita para habilitação de motorista inclui
mais habilidades que podem ser medidas em testes
padronizados do que aquelas da prova prática.
A avaliação em larga escala pretende obter
informações gerais, importantes para se pensar a
qualidade da educação, porém, ela só será uma
ferramenta para esse fim se utilizada de maneira
coerente, agregando novas informações às já
obtidas por professores e gestores nas devidas
instâncias educacionais, em consonância com a
realidade local.
Revista Pedagógica  17
(G110041E4) Leia o texto abaixo.
Ó bela pedra furada, onde pousa o sol do crepúsculo!
Ilumina qual farol diurno os caminhos
daqueles que te avultam.
Petrifica as mazelas que te acenam.
Florifica os amores que te cruzam.
Vila acanhada, filha da areia e do esmeraldo mar!
Acolhe solícita os visitantes de toda parte!
Espraia para o mundo
que és quadro por Deus pintado.
Cercada de dunas, de mangue e de luar.
Anuncia que és Jeri e que ficas para além da terra,
Num cantinho escondido do paraíso no Ceará.
Francisco Eliton Meneses Fortaleza, CE
Disponível em: <http://www.mundojovem.com.br/poesias-poemas/regionalismo/Jericoacoara>. Acesso em: 6 ago. 2012. (G110041E4_
SUP)
Nesse texto, em relação à construção das territorialidades destaca-se a
A) conexão do local com o global.
B) descrição de um lugar imaginário.
C) destruição do meio ambiente.
D) formação de paisagens naturais.
E) relação do autor com o lugar.
Elementos que compõem a Matriz
item
O item é uma questão
utilizada nos testes de uma
avaliação em larga escala e
se caracteriza por avaliar uma
única habilidade indicada
por um descritor da Matriz
de Referência.
MATRIZ DE REFERÊNCIA DE Ciências Humanas
3ª série do Ensino Médio
MATRIZ DE REFERÊNCIA PAEBES – GEOGRAFIA – 3ª série do Ensino Médio
Domínio Descritor Descrição
I - Memória e
Representações
D1
Correlacionar diferentes linguagens (arte gráfica, literatura, cinema, fotografia) como possibilidades
de representação do mundo e de suas realidades socioespaciais.
D2
Correlacionar dados geográficos a partir de diferentes linguagens (mapas, textos, tabelas, gráficos,
blocos diagramas, perfis topográficos etc.).
D3
Reconhecer que os mapas são concebidos como documentos que revelam as intencionalidades de
um grupo social.
II - Formas de
conhecer e suas
apropriações
D4 Relacionar as transformações territoriais promovidas pelo meio técnico científico informacional.
D5 Reconhecer as expressões culturais que caracterizam a territorialização de diversos povos.
III - Sujeitos,
identidades e
alteridades
D6
Interpretar dados e informações (gráficos, tabelas, mapas ou textos) representativos das
consequências socioculturais advindas de processos migratórios.
D7
Associar aspectos populacionais com as condições de desenvolvimento sócio econômico de
diferentes países.
D8 Reconhecer as causas e consequências dos principais conflitos mundiais.
D9
Compreender os processos e as estratégias de resistência territorial de grupos sociais e culturais
diversos.
domínio
O domínio agrupa por
afinidade um conjunto
de habilidades
indicadas pelos
descritores.
Descritores
Os descritores associam
o conteúdo curricular a
operações cognitivas,
indicando as habilidades
que serão avaliadas por
meio de um item.
18  Paebes 2012
MATRIZ DE REFERÊNCIA PAEBES – GEOGRAFIA – 3ª série do Ensino Médio
Domínio Descritor Descrição
I - Memória e
Representações
D1
Correlacionar diferentes linguagens (arte gráfica, literatura, cinema, fotografia) como possibilidades de representação do
mundo e de suas realidades socioespaciais.
D2
Correlacionar dados geográficos a partir de diferentes linguagens (mapas, textos, tabelas, gráficos, blocos diagramas, perfis
topográficos etc.).
D3 Reconhecer que os mapas são concebidos como documentos que revelam as intencionalidades de um grupo social.
II - Formas de conhecer
e suas apropriações
D4 Relacionar as transformações territoriais promovidas pelo meio técnico científico informacional.
D5 Reconhecer as expressões culturais que caracterizam a territorialização de diversos povos.
III - Sujeitos,
identidades e
alteridades
D6
Interpretar dados e informações (gráficos, tabelas, mapas ou textos) representativos das consequências socioculturais
advindas de processos migratórios.
D7 Associar aspectos populacionais com as condições de desenvolvimento sócio econômico de diferentes países.
D8 Reconhecer as causas e consequências dos principais conflitos mundiais.
D9 Compreender os processos e as estratégias de resistência territorial de grupos sociais e culturais diversos.
IV - Relações e formas
de poder
D10 Identificar como as redes sociais afetam as práticas econômicas, políticas e sociais no espaço geográfico global.
D11
Compreender a importância dos diferentes agentes políticos, sociais e econômicos na constituição de diferentes formações
territoriais.
D12 Reconhecer as diferentes formas de regionalização (Brasil, blocos econômicos) do espaço geográfico.
V - Instituições e
ordem social
D13
Compreender o papel de organismos e instituições internacionais na formação e organização dos espaços geográficos. (ONU,
UNESCO, UNICEF, OEA, OTAN, FMI, Banco Mundial, G8, G20, Brics).
VI - Espacialidades,
temporalidades e suas
dinâmicas
D14 Compreender os processos de globalização e fragmentação do espaço geográfico.
D15 Relacionar a ordem mundial contemporânea ao papel exercido pelas potências hegemônicas
D16 Compreender os conceitos de fluxos e redes no espaço geográfico.
VII - Natureza,
ambiente e cultura
D17 Analisar as consequências da urbanização do espaço mundial.
D18 Compreender as dinâmicas e os processos constituidores dos espaços rurais e urbanos.
D19 Relacionar as mudanças ambientais globais aos impactos ambientais locais.
D20 Reconhecer formas de intervenção humana no ambiente visando a prevenção de situações de risco ambiental..
D21 Reconhecer as mudanças tecnológicas que ressignificam o uso de recursos da natureza pelas atividades produtivas.
VIII - Trabalho,
economia e sociedade
D22
Reconhecer as transformações espaciais a partir das dinâmicas do fordismo, taylorismo, toyotismo e pós-fordismo nas
atividades produtivas.
D23 Relacionar as transformações técnicas científicas, informacionais e geográficas às mudanças no mundo do trabalho.
IX - Ética, cidadania e
direito
D24 Compreender o papel do cidadão nas práticas de preservação ambiental.
MATRIZ DE REFERÊNCIA PAEBES – HISTÓRIA – 3ª série do Ensino Médio
Domínio Descritor Descrição
I – Memória e
Representações
D1
Compreender as representações e manifestações sociais e culturais de diferentes sociedades sob o princípio da
diversidade.
D2 Compreender a construção e as representações sociais e culturais como instrumentos de formação das identidades.
II - Sujeitos, identidades
e alteridades
D3 Compreender a História a partir dos conceitos de sujeito, identidade, alteridade e diversidade.
D4 Reconhecer as diferentes manifestações sociais e culturais como produtos e práticas materiais e discursivas.
D5
Reconhecer os conceitos de nação, comunidade, subjetividade na análise das relações entre sociedades americanas,
africanas e euro-asiáticas.
iii - Relações e formas
de poder
D6 Reconhecer as diferentes formas e relações de poder ao longo da História.
D7 Identificar as características das diferentes formas, regimes e sistemas de governo, em momentos históricos distintos.
D8 Compreender as relações entre Estado e Sociedade.
D9 Identificar discursos e práticas políticas dos diferentes grupos e movimentos sociais.
D10 Reconhecer diferenças entre público e privado nas relações sociais.
iv - Temporalidades e
suas dinâmicas
D11 Compreender a noção de tempo e suas dimensões.
D12 Identificar diferentes ritmos temporais em momentos históricos distintos.
D13 Analisar as permanências e transformações dos grupos sociais.
v - Trabalho, economia
e sociedade
D14 Reconhecer a importância do trabalho humano e as formas de organização em diferentes contextos históricos.
D15 Compreender o desenvolvimento técnico e científico e suas implicações no mundo.
vi - Ética, cidadania e
direito
D16 Reconhecer direitos dos indivíduos-cidadãos como forma de constituição da cidadania ao longo do tempo.
D18 Reconhecer a relação existente entre legislação e cidadania ao longo da História.
Revista Pedagógica  19
TEORIA DE RESPOSTA AO ITEM (TRI)
A Teoria de Resposta ao Item (TRI) é, em termos gerais, uma forma de analisar e avaliar os
resultados obtidos pelos estudantes nos testes, levando em consideração as habilidades
demonstradas e os graus de dificuldade dos itens, permitindo a comparação entre testes
realizados em diferentes anos.
Ao realizarem os testes, os estudantes obtêm um determinado nível de desempenho nas
habilidades testadas. Esse nível de desempenho denomina-se PROFICIÊNCIA.
A TRI é uma forma de calcular a proficiência alcançada, com base em um modelo estatístico
capaz de determinar um valor diferenciado para cada item que o estudante respondeu
em um teste padronizado de múltipla escolha. Essa teoria leva em conta três parâmetros:
• Parâmetro "A"
A capacidade de um item de discriminar, entre os estudantes avaliados, aqueles que
desenvolveram as habilidades avaliadas daqueles que não as desenvolveram.
• Parâmetro "B"
O grau de dificuldade dos itens: fáceis, médios ou difíceis. Os itens estão distribuídos
de forma equânime entre os diferentes cadernos de testes, possibilitando a criação de
diversos cadernos com o mesmo grau de dificuldade.
• Parâmetro "C"
A análise das respostas do estudante para verificar aleatoriedade nas respostas: se for
constatado que ele errou muitos itens de baixo grau de dificuldade e acertou outros de
grau elevado – o que é estatisticamente improvável –, o modelo deduz que ele respondeu
aleatoriamente às questões.
O Paebes utiliza a TRI para o cálculo de acerto do estudante. No final, a proficiência não
depende apenas do valor absoluto de acertos, depende também da dificuldade e da
capacidade de discriminação das questões que o estudante acertou e/ou errou. O valor
absoluto de acertos permitiria, em tese, que um estudante que respondeu aleatoriamente
tivesse o mesmo resultado que outro que tenha respondido com base em suas habilidades.
O modelo da TRI evita essa situação e gera um balanceamento de graus de dificuldade
entre as questões que compõem os diferentes cadernos e as habilidades avaliadas em
relação ao contexto escolar. Esse balanceamento permite a comparação dos resultados dos
estudantes ao longo do tempo e entre diferentes escolas.
20  Paebes 2012
COMPOSIÇÃO DOS CADERNOS
PARA A AVALIAÇÃO
CADERNO
Na 3ª série do Ensino Médio, em
Ciências Humanas são 77 itens,
divididos em 7 blocos, com 11 itens cada.
4 blocos formam um caderno
totalizando 44 itens, sendo 22 itens de
História e 22 itens de Geografia.
Ao todo, são 21 modelos
diferentes de cadernos.
= 1 item
i i i i i i i
i i i i i i i
i i i i i i i
i i i i i i i
i i i i i i i
i i i i i i i
i i i i i i i
i i i i i i i
i i i i i i i
i i i i i i i
i i i i i i i
i i i i i i i
i i i i i i i
i i i i i i i
i i i i i i i
i i i i i i i
i i i i i i i
i i i i i i i
i i i i i i i
i i i i i i i
i i i i i i i
i i i i i i i
iiiiii
iiiiiiiiiiiiiiii
iiiiii
iiiii
iiiiii
iiiii
iiiiii
iiiii
iiiiii
iiiii
iiiiii
iiiii
História
Geografia
iiiiii
iiiii
iiiiii
iiiii
iiiiii
iiiii
iiiiii
iiiii
iiiiii
iiiiiiiiiiiiiiii
iiiiii
iiiii
iiiiii
iiiii
iiiiii
iiiii
iiiiii
iiiii
iiiiii
iiiii
Revista Pedagógica  21
PADRÕES DE DESEMPENHO ESTUDANTIL
Os Padrões de Desempenho são categorias
definidas a partir de cortes numéricos que
agrupam os níveis da Escala de Proficiência, com
base nas metas educacionais estabelecidas pelo
Paebes. Esses cortes dão origem a quatro Padrões
de Desempenho – Abaixo do básico, Básico,
Proficiente e Avançado –, os quais apresentam o
perfil de desempenho dos estudantes.
Desta forma, estudantes que se encontram em um
Padrão de Desempenho abaixo do esperado para
sua etapa de escolaridade precisam ser foco de
ações pedagógicas mais especializadas, de modo
a garantir o desenvolvimento das habilidades
necessárias ao sucesso escolar, evitando, assim, a
repetência e a evasão.
Por outro lado, estar no Padrão mais elevado
indica o caminho para o êxito e a qualidade da
aprendizagem dos estudantes. Contudo, é preciso
salientar que mesmo os estudantes posicionados
no Padrão mais elevado precisam de atenção,
pois é necessário estimulá-los para que progridam
cada vez mais.
São apresentados, a seguir, exemplos de itens*
característicos de cada Padrão.
Além disso, as competências e habilidades agrupadas nos Padrões não esgotam tudo aquilo que os estudantes
desenvolveram e são capazes de fazer, uma vez que as habilidades avaliadas são aquelas consideradas essenciais
em cada etapa de escolarização e possíveis de serem avaliadas num teste de múltipla escolha. Cabe aos
docentes, através de instrumentos de observação e registro utilizados em sua prática cotidiana, identificarem outras
características apresentadas por seus estudantes e não são contempladas pelos Padrões. Isso porque, a despeito
dos traços comuns a estudantes que se encontram em um mesmo intervalo de proficiência, existem diferenças
individuais que precisam ser consideradas para a reorientação da prática pedagógica.
Abaixo do básico Básico Proficiente Avançado
*O percentual de respostas em branco e
nulas não foi contemplado na análise.
22  Paebes 2012
Abaixo do básico
até 250 pontos
0 25 50 75 100 125 150 175 200 225 250 275 300 325 350 375 400 425 450 475 500
Os estudantes que se encontram nesse Padrão de Desempenho
desenvolveram habilidades consideradas elementares ao
conhecimento geográfico do mundo. Os estudantes conseguem
correlacionar diferentes linguagens (arte gráfica, literatura, cinema,
fotografia) como possibilidades de representação do mundo e de
suas realidades socioespaciais, assim como também correlacionam
dados geográficos a partir de diferentes linguagens (mapas,
textos, tabelas, gráficos, blocos diagramas, perfis topográficos,
demonstrando conhecimentos sobre a leitura e interpretação
elementar de diferentes representações da superfície terrestre.
Ainda conseguem compreender os processos e as estratégias de
resistência territorial de grupos sociais e culturais diversos e, também,
compreendem os conceitos de fluxos e redes no espaço geográfico.
As habilidades avaliadas dentro do domínio Natureza, ambiente e
cultura, os estudantes conseguem reconhecer formas de intervenção
humana no ambiente visando à prevenção de situações de risco
ambiental. Eles também reconhecem as mudanças tecnológicas que
ressignificam o uso de recursos da natureza, também compreendem
o papel do cidadão nas práticas de preservação ambiental.
Geografia
Revista Pedagógica  23
(G120036E4) Observe as imagens abaixo.
Moinhos
Disponível em: <http://terrorismoclimatico.blogspot.
com.br/2011/10/conferencia-collor-20.html>. Acesso
em: 28 jul. 2012.
Aerogeradores
Disponível em: <http://dererummundi.blogspot.com.
br/2012/02/o-dinheiro-que-move-moinhos.html>. Acesso
em: 28 jul. 2012.
(G120036E4_SUP)
Dos moinhos para os aerogeradores, a tecnologia permitiu o aproveitamento diferenciado
A) da água.
B) da chuva.
C) do sol.
D) do solo.
E) do vento.
Geografia
24  Paebes 2012
Neste item avalia-se a habilidade de os estudantes perceberem, a
partir da observação de imagens, como os recursos naturais podem
ser melhor aproveitados, através do uso de novas tecnologias.
É importante que entendam os benefícios que esse tipo de
empreendimento gera para o dia a dia das populações, como,
por exemplo, a redução dos custos da energia em que o sistema
estiver implantado. É preciso, ainda, que os estudantes relacionem
as duas imagens com o período em que surgiram e compreendam
a necessidade de adequação do uso dos recursos naturais às
inovações tecnológicas, juntamente com a crescente demanda
populacional por um uso mais consciente dos recursos naturais.
Ao escolher a alternativa E como correta, 83,9% dos estudantes
demonstrou um nível de conhecimento satisfatório sobre o melhor
aproveitamento dos recursos naturais, no caso da questão proposta,
o vento. Fica claro ainda a capacidade de comparar as imagens
apresentadas, relacionando-as com conhecimentos já adquiridos e
a outras informações necessárias para resolver a questão.
Os estudantes que optaram pelas demais respostas – A, 4,6%, B, 4,4%
C, 3,4% ou D, 3,3% – não conseguiram associar os recursos naturais
disponíveis, apresentados nas alternativas de resposta, às imagens
disponíveis para análise. Desconhecem, ainda, as diferentes formas
de aproveitamento dos recursos naturais disponíveis na geração de
energia. É importante, no trabalho pedagógico, trabalhar a questão
da geração de energia, suas possibilidades, suas fontes e, ainda,
os problemas gerados no processo de produção energética. O uso
de imagens, por exemplo, torna-se uma interessante estratégia
para o professor, considerando a diversidade da matriz energética
brasileira, uma vez que o território nacional é muito grande e muitos
estudantes podem nunca ter visto os sistemas técnicos geradores
da energia (aerogeradores) e seus equipamentos.
83+17
A B C D E
4,6% 4,4% 3,4% 3,3% 83,9%
percentual
de acerto
83,9%
Geografia
Revista Pedagógica  25
Básico
0 25 50 75 100 125 150 175 200 225 250 275 300 325 350 375 400 425 450 475 500
de 250 a 325 pontos
Geografia
Nesse Padrão de Desempenho concentram-se os estudantes que
desenvolveram habilidades básicas fundamentais para compreensão
dos fenômenos geográficos. Observa-se, assim, que os estudantes
transitam entre as habilidades de compreenderem processos
e dinâmicas e do reconhecimento de fenômenos geográficos.
Relacionar as transformações territoriais promovidas pelo meio
técnico científico informacional. São capazes de interpretar dados
e informações representativos das consequências socioculturais de
processos migratórios. Compreendem a importância dos diferentes
agentes políticos, sociais e econômicos na constituição de diferentes
formações territoriais e compreendem o papel de organismos e
instituições internacionais na formação e organização dos espaços
geográficos. São capazes também de compreenderem os processos
de globalização e fragmentação do espaço geográfico. São capazes
de reconhecer as características dos principais conflitos mundiais e
reconhecer as diferentes formas de regionalização (Brasil, blocos
econômicos) do espaço geográfico. Esses estudantes também
são capazes de analisar as consequências da urbanização do
espaço mundial.
26  Paebes 2012
Geografia
(G120077C2) Observe o mapa abaixo.
Esse mapa representa a região
A) amazônica.
B) central.
C) leste.
D) nordeste.
E) sudeste.
Revista Pedagógica  27
A habilidade avaliada na questão envolve a capacidade de o
estudante decodificar, compreender e interpretar uma imagem – uma
região mapeada –, fazendo uma relação com os conhecimentos que
já dispõe sobre diferentes representações da superfície terrestre.
OsestudantesquemarcaramaopçãoA–58,2%–fizeramumaanálise
correta do mapa e souberam fazer correlações entre distribuição
territorial, presença dos povos indígenas e demarcações de terras.
Eles analisaram corretamente o mapa apresentado, com enfoque na
subdivisão do território brasileiro em regiões geoeconômicas, em
especial a região amazônica.
Um total de 11% dos estudantes marcou a opção B como sendo a
correta. Ao analisar o mapa, possivelmente levaram em consideração
a extensão da área e sua abrangência dentro do território nacional. A
presença do estado de Mato Grosso, que faz parte da região Centro-
Oeste dentro da divisão em regiões político-administrativas, também
deve ter sido motivo de dúvida para muitos estudantes.
Apenas 13,2% dos estudantes escolheram a opção C. Provavelmente,
por desconhecerem as direções cardeais, além de não possuírem
o conhecimento da representação territorial do Brasil, com suas
divisões em regiões político-administrativas ou geoeconômicas.
Um total de 13% dos estudantes marcou a alternativa D. Assim
como aconteceu na opção B, provavelmente se equivocaram com a
presença do estado do Maranhão, que faz parte da região Nordeste.
Eles levaram em consideração a divisão regional e deixaram
de analisar a questão das reservas indígenas, que ultrapassam
esses limites.
O percentual de estudantes que marcou a opção E foi de apenas 3,7%.
Eles não souberam observar a distribuição do território brasileiro,
ignorando sinais explícitos no mapa, como as siglas representando
os estados mapeados. Também desconhecem o fato de que na
região Sudeste a presença de terras indígenas é muito pequena,
ficando a maior parte concentrada na região amazônica.
58+42
A B C D E
58,9% 11% 13,2% 13% 3,7%
percentual
de acerto
58,9%
Geografia
28  Paebes 2012
Proficiente
0 25 50 75 100 125 150 175 200 225 250 275 300 325 350 375 400 425 450 475 500
de 325 a 375 pontos
Os estudantes que se encontram nesse Padrão de Desempenho
desenvolveram habilidades importantes para a compreensão
dos fenômenos geográficos e da sua importância na leitura e
interpretação do mundo, tais habilidades caracterizam o Padrão de
Desempenho Proficiente.
Esses estudantes são capazes de, a partir do uso de imagens,
identificar a linha de montagem como inovação técnica introduzida
pelo fordismo e a influência do relevo na ocupação do espaço urbano.
Identificam, também, as características dos blocos econômicos
mundiais, assim como a constituição do mundo bipolar a partir do
contexto da Guerra Fria. Os estudantes compreendem os conceitos
de ilha de calor e de tecnopolos. Também são capazes de identificar
as ações do Estado na transformação do espaço urbano.
Nesse Padrão os estudantes vão da identificação de fenômenos à
compreensão de conceitos mais elaborados na leitura e interpretação
da realidade geográfica.
Geografia
Para o intervalo “proficiente” da 3ª série do Ensino Médio em Ciências Humanas, não é possível publicação de exemplo
de item, pois dentro da faixa equivalente, foram utilizados apenas itens sigilosos. O teste contou com itens distribuídos ao
longo de todas as faixas, cobrindo toda a matriz de referência da avaliação. Sendo assim, para alguns intervalos, de forma
a respeitar a curva característica de proficiência do estado do Espírito Santo, temos quantidade exclusiva de itens para
os testes, implicando na impossibilidade da utilização dos mesmos, como exemplo na revista, nessa primeira aplicação.
Revista Pedagógica  29
Avançado
0 25 50 75 100 125 150 175 200 225 250 275 300 325 350 375 400 425 450 475 500
acima de 375 pontos
No Padrão de Desempenho Avançado, os estudantes se destacam
pela consolidação de habilidades mais sofisticadas para a
compreensão dos fenômenos geográficos. Eles são capazes de
identificar um conjunto de fenômenos geográficos relacionados
às diferenciações entre paisagens e territórios de um conjunto
de lugares. Dessa forma, identificam regiões propícias a sofrerem
consequências devido a presença da diminuição do ozônio da
atmosfera. Identificam, também, regionalizações diversas da
superfície terrestre e os diferentes agentes transformadores do
espaço geográfico. São capazes de identificar, através de imagens,
o processo de segregação urbana. Identificam, ainda, os agentes
industriais como importantes transformadores do espaço geográfico
e as características dos processos de migrações mundiais. Os
estudantes são capazes, também, de compreenderem as influências
da 1ª Revolução Industrial no processo de urbanização mundial.
Compreendem o papel das redes sociais e o papel do Banco
Mundial, do FMI e da OMC na economia mundial. Os estudantes
são capazes de compreender o ordenamento geopolítico após o
esfacelamento da antiga URSS e o papel das redes de computadores
na consolidação da globalização. Como habilidade mais sofisticada,
os estudantes analisam, a partir de mapas, características da ordem
mundial contemporânea e analisam, ainda, diferentes tipos de
representação ideológica da superfície terrestre.
Geografia
30  Paebes 2012
Geografia
(G110041E4) Leia o texto abaixo.
Ó bela pedra furada, onde pousa o sol do crepúsculo!
Ilumina qual farol diurno os caminhos
daqueles que te avultam.
Petrifica as mazelas que te acenam.
Florifica os amores que te cruzam.
Vila acanhada, filha da areia e do esmeraldo mar!
Acolhe solícita os visitantes de toda parte!
Espraia para o mundo
que és quadro por Deus pintado.
Cercada de dunas, de mangue e de luar.
Anuncia que és Jeri e que ficas para além da terra,
Num cantinho escondido do paraíso no Ceará.
Francisco Eliton Meneses Fortaleza, CE
Disponível em: <http://www.mundojovem.com.br/poesias-poemas/regionalismo/Jericoacoara>. Acesso em: 6 ago. 2012. (G110041E4_SUP)
Nesse texto, em relação à construção das territorialidades destaca-se a
A) conexão do local com o global.
B) descrição de um lugar imaginário.
C) destruição do meio ambiente.
D) formação de paisagens naturais.
E) relação do autor com o lugar.
Geografia
Revista Pedagógica  31
A habilidade avaliada neste item é a capacidade de o estudante
identificar, através de um poema, características de uma região,
onde o autor descreve seu amor pela terra natal, tendo como base
uma região natural. O uso de diferentes narrativas espaciais é muito
importante na geografia escolar, uma vez que o mundo pode ser
representado de diferentes maneiras e os estudantes precisam
apreender, pela leitura, produção de textos, mapas, fotografias,
dentre outros recursos, a diversidade espacial dos lugares. Dessa
forma, é fundamental que os estudantes consigam operar com
diferentes formas de representação das realidades geográficas.
Ao optar pela opção A, 9,6% dos estudantes fez uma análise de parte
do poema, em que o autor enfatiza a presença de visitantes de toda
a parte. Dessa forma, o estudante considerou que uma pequena
porção territorial se expandiu, através da incursão de pessoas,
culturas e hábitos em seu interior, num processo contínuo de troca
e crescimento, e não se ateve ao fato de as relações descritas pelo
autor se referirem ao seu vínculo com o lugar.
Os estudantes que marcaram a opção B como correta, 21,2%,
analisaram o poema como sendo uma imaginação do autor. É
provável que desconheçam essa região, muito mencionada nos
livros didáticos, assim como em revistas de viagem, programas de
TV, entre outros.
Os estudantes que elegeram a opção C como correta, 10,3%,
analisaram a questão da destruição ambiental, talvez influenciados
pelas diversas mídias ou pelo próprio debate acadêmico, que
apresentam amplo debate relacionado ao tema.
A opção D, ao ser escolhida por 32,1% dos estudantes, enfatiza a
formação de paisagens naturais. Na leitura, levaram em consideração
a descrição minuciosa do lugar, como dunas, mangue, mar, mas não
relacionaram o poema com a proposta da questão.
Os estudantes que marcaram a opção E 26,6% acertaram a resposta,
pois exerceram a habilidade de correlacionar o poema apresentado
com a construção das territorialidades. Levaram em conta que o
processo de identificação territorial envolve a relação direta com os
lugares, as tradições envolvidas, o sentimento de pertencimento e a
construção da identidade, por exemplo.
26+74
A B C D E
9,6% 21,2% 10,3% 32,1% 26,6%
percentual
de acerto
26,6%
Geografia
32  Paebes 2012
Abaixo do básico
até 250 pontos
0 25 50 75 100 125 150 175 200 225 250 275 300 325 350 375 400 425 450 475 500
História
Os estudantes que se encontram nesse Padrão de Desempenho
desenvolveram habilidades consideradas elementares ao
conhecimento histórico. Eles conseguem compreender as
representações e manifestações sociais e culturais de diferentes
sociedades sob o princípio da diversidade e a construção e as
representações sociais e culturais como instrumentos de formação
das identidades. Os estudantes compreendem a História a partir
dos conceitos de sujeito, identidade, alteridade e diversidade;
reconhecem as diferentes manifestações sociais e culturais como
produtos e práticas materiais e discursivas e os conceitos de nação,
comunidade, subjetividade na análise das relações entre sociedades
americanas, africanas e euro-asiáticas. Também conseguem
identificar as características das diferentes formas, regimes e
sistemas de governo, em momentos históricos distintos. Conseguem
compreender a noção de tempo e suas dimensões; identificar
diferentes ritmos temporais em momentos históricos distintos e
analisar as permanências e transformações dos grupos sociais.
Reconhecem as importância do trabalho humano e as formas de
organização em diferentes contextos históricos e compreendem o
desenvolvimento técnico e científico e suas implicações no mundo.
Conseguem também reconhecer direitos dos indivíduos-cidadãos
como forma de constituição da cidadania ao longo do tempo, além da
relação existente entre legislação e cidadania ao longo da História.
Revista Pedagógica  33
(H120041E4) Observe a imagem abaixo.
Disponível em: <http://4anocolegioceb.blogspot.com.br/2011/03/linha-do-tempo.html>. Acesso em: 2 jul. 2012. (H120041E4_SUP)
O que ocorreu no mesmo tempo da compra da primeira televisão pelo pai de Talita?
A) A chegada da Apolo 11 à Lua.
B) A construção do Muro de Berlim.
C) A inauguração de Brasília.
D) O bicampeonato mundial do Brasil.
E) O Golpe Militar.
História
34  Paebes 2012
A construção do conceito de tempo é uma das
tarefas mais complexas inerentes ao ensino de
História e o pilar central daquilo que constitui
um trabalho de educação histórica. Essa
construção, genericamente, situa-se em duas
grandes dimensões: o tempo histórico e o tempo
cronológico. Por tempo cronológico, entendemos o
conjunto de categorias que envolvem a contagem
do tempo e a percepção de sua passagem,
duração e ritmos. Nesse aspecto, enquadram-
se a construção das noções de ordenação e
simultaneidade, variabilidade, permanência,
rapidez e lentidão. O tempo cronológico tem sua
dimensão mais usual nas unidades de medida e
permite a compreensão das noções de sucessão
e de simultaneidade. Quando o estudante não
domina a ideia relativa à simultaneidade, sua
ideia de tempo restringe-se à noção de sucessão.
Assim, ao estudar temáticas históricas específicas,
tende sempre a pensar a História no sentido de
evolução e, por consequência, do progresso, o
que cria dificuldades profundas na construção da
ideia de tempo histórico.
A habilidade que se avalia através deste item,
é a compreensão da noção de tempo e suas
dimensões, centralmente a dimensão temporal e
histórica da simultaneidade.
Este item solicita aos estudantes que relacionem, a
partir de linhas de tempo, informações sobre a vida
familiar de Talita e percebam qual fato histórico
ocorreu ao mesmo tempo em que o pai da menina
comprou a primeira televisão. Para solucionar o
item, é necessário o cruzamento de dois suportes
informativos para estabelecer a relação entre as
informações apresentadas.
Os estudantes que escolheram a alternativa A,
gabarito,81,4%,acertaramoitem,poisconseguiram
identificar no suporte histórico das linhas de tempo
os eventos simultâneos.
Aqueles que escolheram as alternativas B, 5,5%,
C, 5,3%, D, 3,5% e E, 3,9%, utilizaram a categoria
temporal de anterioridade. Portanto, apresentaram
dificuldades na compreensão do conceito de
simultaneidade, identificado a partir do princípio
de que fatos e acontecimentos históricos podem
ocorrer ao mesmo tempo e no mesmo contexto.
81+19
A B C D E
81,4% 5,5% 5,3% 3,5% 3,9%
percentual
de acerto
81,4%
História
Revista Pedagógica  35
Básico
0 25 50 75 100 125 150 175 200 225 250 275 300 325 350 375 400 425 450 475 500
de 250 a 325 pontos
História
Nesse Padrão de Desempenho concentram-se os estudantes que
desenvolveram habilidades básicas fundamentais para compreensão
do conhecimento histórico. Esses estudantes compreendem as
representações e manifestações sociais e culturais de diferentes
sociedades sob o princípio da diversidade e a construção e as
representações sociais e culturais como instrumentos de formação
das identidades. Também reconhecem as diferentes manifestações
sociais e culturais como produtos e práticas materiais e discursivas
e os conceitos de nação, comunidade, subjetividade na análise das
relações entre sociedades americanas, africanas e euro-asiáticas.
Nesse Padrão os estudantes, ainda, reconhecem as diferentes formas
erelaçõesdepoderaolongodaHistória;identificamascaracterísticas
das diferentes formas, regimes e sistemas de governo, em momentos
históricos distintos; compreendem as relações entre Estado e
sociedade, assim como, identificam discursos e práticas políticas dos
diferentes grupos e movimentos sociais. Também compreendem a
noção de tempo e suas dimensões e identificam diferentes ritmos
temporais em momentos históricos distintos. Constata-se ainda
que, reconhecem a importância do trabalho humano e as formas de
organização em diferentes contextos históricos e compreendem o
desenvolvimento técnico e científico e suas implicações no mundo.
Conseguem também reconhecer direitos dos indivíduos-cidadãos
como forma de constituição da cidadania ao longo do tempo, além da
relação existente entre legislação e cidadania ao longo da História.
36  Paebes 2012
(H120011E4) Observe as imagens abaixo.
Disponível em:<http://a-1000.net/blog/tag/semana-arte-moderna>. Acesso em: 4 jul. 2012.
Disponível em:<http://www.pitoresco.com.br/art_data/semana/index.htm>. Acesso em 4 jul. 2012. (H120011E4_SUP)
Essas duas imagens representam expressões artísticas do
A) Barroco.
B) Modernismo.
C) Parnasianismo.
D) Realismo.
E) Romantismo.
O item acima teve por objetivo principal avaliar
a habilidade dos estudantes em compreender a
construção e as representações sociais e culturais
como instrumentos de formação das identidades.
Este item apresenta as imagens do quadro de
Tarsila do Amaral, O Abaporu, recorrente nos livros
didáticos de História e da capa do catálogo da
Semana de Arte Moderna, datado de 1922, o que
permite relacionar as duas imagens ao mesmo
período histórico.
Os estudantes que escolheram a alternativa
B, 67,7%, acertaram o item. Eles conseguiram
relacionar a pintura de Tarsila do Amaral ao
Movimento Modernista que teve na Semana
de Arte Moderna – no Teatro Municipal de
São Paulo, entre os dias 13 e 18 de fevereiro
de 1922 – o principal propósito de renovar,
transformar o contexto artístico e cultural urbano,
tanto na literatura, quanto nas artes plásticas,
na arquitetura e na música, criando uma arte
essencialmente brasileira.
A escolha pelas alternativas A 16,6%, C, 6,6%, D,
4,7%, e E, 4,1%, indica a ausência de uma análise das
imagens e da percepção do momento histórico em
que essas representações foram produzidas, bem
como das características centrais dos diversos
movimentos artísticos e culturais que marcaram a
Arte brasileira.
É tarefa imprescindível do ensino de História,
ressignificar essas representações, situando-as
em relação ao tempo e ao espaço de produção
social e cultural. Isso significa, sobretudo, abordar
as imagens presentes nos diferentes meios
didáticos enquanto documentos e não como
meros instrumentos de ilustração.
67+33
A B C D E
16,6% 67,7% 6,6% 4,7% 4,1%
percentual
de acerto
67,7%
História
Revista Pedagógica  37
Proficiente
0 25 50 75 100 125 150 175 200 225 250 275 300 325 350 375 400 425 450 475 500
de 325 a 375 pontos
História
Os estudantes que se encontram nesse Padrão de Desempenho
desenvolveram habilidades importantes para a compreensão do
conhecimento histórico e da importância na leitura e interpretação
do mundo, caracterizando, assim, um Padrão de Desempenho
Proficiente.Essesestudantessãocapazesdereconhecerasdiferentes
manifestações sociais e culturais como produtos e práticas materiais
e discursivas e os conceitos de nação, comunidade, subjetividade na
análise das relações entre sociedades americanas, africanas e euro-
asiáticas. Conseguem, ainda, reconhecer as diferentes formas e
relações de poder ao longo da História; identificar as características
das diferentes formas, regimes e sistemas de governo, em momentos
históricos distintos; compreender as relações entre Estado e
sociedade, assim como, reconhecer diferenças entre público e
privado nas relações sociais. Além dessas habilidades, os estudantes
ainda conseguem identificar diferentes ritmos temporais em
momentos históricos distintos. Também reconhecem as importância
do trabalho humano e as formas de organização em diferentes
contextos históricos e compreendem o desenvolvimento técnico e
científico e suas implicações no mundo. Além disso, reconhecem a
relação existente entre legislação e cidadania ao longo da História.
Para o intervalo “proficiente” da 3ª série do Ensino Médio em Ciências Humanas, não é possível publicação de exemplo
de item, pois dentro da faixa equivalente, foram utilizados apenas itens sigilosos. O teste contou com itens distribuídos ao
longo de todas as faixas, cobrindo toda a matriz de referência da avaliação. Sendo assim, para alguns intervalos, de forma
a respeitar a curva característica de proficiência do estado do Espírito Santo, temos quantidade exclusiva de itens para
os testes, implicando na impossibilidade da utilização dos mesmos, como exemplo na revista, nessa primeira aplicação.
38  Paebes 2012
Avançado
0 25 50 75 100 125 150 175 200 225 250 275 300 325 350 375 400 425 450 475 500
acima de 375 pontos
História
No Padrão de Desempenho Avançado, os estudantes se
destacam pela consolidação de habilidades mais sofisticadas
para a compreensão do conhecimento histórico. Os estudantes
compreendem as representações e manifestações sociais e
culturais de diferentes sociedades sob o princípio da diversidade.
Eles conseguem, também, compreender a História a partir dos
conceitos de sujeito, identidade, alteridade e diversidade e
reconhecem os conceitos de nação, comunidade, subjetividade na
análise das relações entre sociedades americanas, africanas e euro-
asiáticas. Nesse Padrão de Desempenho os estudantes conseguem
reconhecer as diferentes formas e relações de poder ao longo da
História; identificar as características das diferentes formas, regimes e
sistemasdegoverno,emmomentoshistóricosdistintos;compreender
as relações entre Estado e sociedade e identificar discursos e
práticas políticas dos diferentes grupos e movimentos sociais.
Também compreendem a noção de tempo e suas dimensões. Além
disso, reconhecem as importância do trabalho humano e as formas
de organização em diferentes contextos históricos e compreendem
o desenvolvimento técnico e científico e suas implicações no mundo.
Também reconhecem direitos dos indivíduos-cidadãos como forma
de constituição da cidadania ao longo do tempo, além da relação
existente entre legislação e cidadania ao longo da História.
Revista Pedagógica  39
(H120077E4) Leia o texto abaixo.
Conferência de Bandung é o nome com o qual ficou conhecido historicamente o encontro ocorrido
nesta cidade indonésia entre 18 e 24 de abril de 1955 e que reuniu os líderes de 29 estados asiáticos
e africanos, responsáveis pelos destinos de 1 bilhão e 350 milhões de seres humanos. Patrocinaram
esta conferência Indonésia, Índia, Birmânia, Sri Lanka e Paquistão, e tinha como objetivo promover
uma cooperação econômica e cultural de perfil afro-asiático, buscando fazer frente ao que na época se
percebia como atitude neocolonialista das duas grandes potências, Estados Unidos e União Soviética,
bem como de outras nações influentes que também exerciam o que consideravam imperialismo, ou seja,
promoção indiscriminada de seus próprios valores em detrimento dos valores cultivados pelos povos em
desenvolvimento. [...]
Disponível em: <http://www.infoescola.com/historia/conferencia-de-bandung/>. Acesso em: 2 jul. 2012. Fragmento. (H120077E4_SUP)
Nessa conferência, os países presentes pretendiam se afirmar a partir da ideia de
A) autonomia nacional.
B) centralização política.
C) dominação colonial.
D) superioridade racial.
E) unificação cultural.
A habilidade avaliada neste item consiste no
reconhecimento por parte dos estudantes dos
conceitos de nação, comunidade, subjetividade
na análise das relações entre as sociedades
americanas, africanas e euro-asiáticas. Este
item destaca o fato histórico conhecido como
Conferência de Bandung, que teve como principal
característica a busca da autonomia dos países
asiáticos, após os movimentos de libertação
nacional.
Para resolução deste item, os estudantes deveriam
ser capazes de identificar os movimentos
nacionalistas ocorridos nos países asiáticos,
relacionando-os a um contexto histórico mais
amplo, conhecido como imperialismo.
Os estudantes que optaram pela letra A,
20,4%, gabarito, reconheceram a relação entre
a Conferência de Bandung e seu preceito
fundamental, impresso sob a ótica da autonomia
nacional, ou seja, o rompimento com os
princípios imperialistas.
Os estudantes que escolheram a letra B, 18,2%,
relacionaram o princípio da autonomia nacional
com centralização política, fato esse não prescrito
no suporte do item.
Os estudantes que marcaram a letra C, 14,9 %, não
perceberam o princípio histórico da posterioridade,
visto que a Conferência de Bandung foi realizada
após a dominação colonial, ou seja, pós-
independência dos países asiáticos.
Os estudantes que optaram pela letra D, 9,8%,
relacionaram o princípio da independência, da
autonomia e da libertação nacional dos países
asiáticoscomoformadereaçãoaopreconceitoracial,
elemento esse não previsto na referida Conferência.
Os que marcaram a letra E, 36,5%, concluíram
que a Conferência de Bandung representou a
unificação cultural de todos os países asiáticos
participantes, já que tais países sofreram anos de
dominação histórica, social e cultural.
20+80
A B C D E
20,4% 18,2% 14,9% 9,8% 36,5%
percentual
de acerto
20,4%
História
40  Paebes 2012
OS RESULTADOS DESTA ESCOLA
OsresultadosdestaescolanoPaebes2012sãoapresentadossobseisaspectos,sendoquequatrodelesestãoimpressos
nesta revista. Os outros dois, que se referem aos resultados do percentual de acerto no teste, estão disponíveis no CD
em anexo à Revista da Gestão Escolar e no Portal da Avaliação, pelo endereço eletrônico www.paebes.caedufjf.net. O
acesso ao Portal da Avaliação é realizado mediante senha enviada ao gestor da escola.
3
Revista Pedagógica  41
Resultados impressos nesta revista
• Proficiência média
Apresenta a proficiência média desta escola. É possível comparar a proficiência
com as médias do estado, da sua Superintendência Regional de Ensino (SRE) e do
seu município para as diferentes redes* . O objetivo é proporcionar uma visão das
proficiências médias e posicionar sua escola em relação a essas médias.
• Participação
Informa o número estimado de estudantes para a realização do teste e quantos,
efetivamente, participaram da avaliação no estado, na sua SRE, no seu município e na
sua escola.
• Percentual de estudantes por Padrão de Desempenho
Permite acompanhar o percentual de estudantes distribuídos por Padrões de
Desempenho na avaliação realizada pelo estado.
• Percentual de estudantes por nível de proficiência e Padrão de Desempenho
Apresenta a distribuição dos estudantes ao longo dos intervalos de proficiência no
estado, na sua SRE/município e na sua escola. Os gráficos permitem identificar o
percentual de estudantes para cada nível de proficiência em cada um dos Padrões de
Desempenho. Isso será fundamental para planejar intervenções pedagógicas, voltadas
à melhoria do processo de ensino e à promoção da equidade escolar.
Resultados disponíveis no
Portal da Avaliação
• Percentual de acerto por descritor
Apresenta o percentual de acerto no teste para cada uma das habilidades avaliadas.
Esses resultados são apresentados por SRE, município, escola, turma e estudante.
• Resultados por estudante
É possível ter acesso ao resultado de cada estudante na avaliação, sendo informada
a categoria de desempenho alcançada e quais habilidades ele possui desenvolvidas
em Ciências Humanas (Geografia e História) para a 3ª série do Ensino Médio. Essas
são informações importantes para o acompanhamento de seu desempenho escolar.
*Para as Escolas Particulares Participantes (EPP), a comparação é realizada entre a
média da escola e a média de todas as escolas particulares participantes.
42  Paebes 2012
desenvolvimento de habilidades
O artigo a seguir apresenta uma sugestão para o trabalho de determinadas habilidades em sala de aula. A proposta
é que o caminho percorrido nessa análise seja aplicado para outras habilidades. Com isso, é possível adaptar as
estratégias de intervenção pedagógica ao contexto escolar no qual atua para promover uma ação focada nas
necessidades dos estudantes.
4
Revista Pedagógica  43
A Geografia e os desafios
do Ensino Médio: reflexões
sobre as transformações
dos espaços geográficos
Os Parâmetros Curriculares Nacionais destacam a importância da inserção da Geografia
no contexto das Ciências Humanas no Ensino Médio. O documento enfatiza que o trabalho
com os conceitos geográficos na interpretação e compreensão dos processos e dinâmicas
do espaço geográfico é fundamental para o desenvolvimento de diversas habilidades e
competências.Paratanto,éprecisoqueosestudantesconstruamconhecimentos,dominem
categorias, operem com conceitos e procedimentos básicos com os quais esse campo do
conhecimento trabalha e constitui suas teorias e explicações, de modo que possam não
apenas compreender as relações socioespaciais e o funcionamento da natureza às quais
historicamente pertencem, mas que também procurem conhecer e saber utilizar uma forma
singular de pensar e inferir sobre a realidade.
Entendida por essa perspectiva, a Geografia escolar deve permitir ao estudante
compreender o espaço geográfico onde ele está inserido para nele viver e conviver com
outros sujeitos em sociedade. Desde os anos iniciais da educação escolar, os estudantes
têm contato com conteúdos curriculares e, através deles, passam a produzir saberes que
lhes possibilitam fazer uma leitura do mundo segundo as diversas linguagens utilizadas pela
ciência geográfica.
Quanto às especificidades curriculares, as Diretrizes Curriculares Nacionais para o Ensino
Médio indicam que o ensino da Geografia deve fundamentar-se em um corpo teórico-
metodológico baseado nos conceitos de natureza, paisagem, espaço, território, região,
rede, lugar e ambiente, incorporando também dimensões de análise que contemplam os
conceitos de tempo, cultura, sociedade, poder e relações econômicas e sociais. Considera
ainda como referência os pressupostos da Geografia como ciência que estuda as formas,
os processos, as dinâmicas dos fenômenos que se desenvolvem por meio das relações
entre a sociedade e a natureza, constituindo o espaço geográfico.
ConsiderandooEnsinoMédiocomoafasedaEducaçãoBásicaemqueoestudanteadquire
uma cultura geral, abarcando todas as áreas do conhecimento, entende-se que esse seja o
44  Paebes 2012
momento de sistematização dos saberes, abrindo um leque de perspectivas na busca não
só de sua formação para cidadania, mas também de possibilidades de profissionalização. O
conteúdo das ciências trabalhado nas diversas disciplinas dá ao estudante uma visão geral
do funcionamento do mundo e da vida.
Habilidades fundamentais na leitura de mundo pela Geografia
A Matriz de Referência das avaliações na área de Ciências Humanas e suas Tecnologias
traz um conjunto de temas que se desdobram em habilidades a serem avaliadas nos
testes de Geografia do Ensino Médio e que envolvem os conteúdos fundamentais para
a compreensão das complexas realidades socioespaciais, resultantes de diferentes
processos e dinâmicas geográficas. Diversos agentes atuam para que, no atual período
de globalização e fragmentação do espaço geográfico, as fronteiras, os limites, as regiões,
os territórios, enfim, estejam em constantes e profundas mutações. São essas realidades,
mutantes em suas dinâmicas e processos, que os estudantes precisam compreender,
identificar, caracterizar, analisar, classificar, cartografar etc.
Característicasmarcantesdomeiotécnico-científico-informacionaldomundocontemporâneo,
a velocidade, a instantaneidade e a simultaneidade com que são transmitidas informações
entre diferentes lugares, próximos ou distantes, fazem deles lugares mundiais, possíveis de
intensas conexões. A comunicação e a circulação de informações – dados, ideias, decisões,
normas, dinheiro, pessoas e ações – ocorrem, instantaneamente, nos mais variados lugares
e com intensidades e forças diferenciadas.
Isso nos ajudar a clarear o entendimento de que a análise geográfica e sua função
alfabetizadora, no Ensino Médio, deve aprofundar a leitura das contínuas relações das
sociedadescomoespaçogeográfico,nosseusmaisdiversoslugaresdasuperfícieterrestre.
A Geografia contemporânea tem privilegiado o saber sobre o espaço geográfico em suas
diferentes escalas de análise. Reafirmamos, portanto, que, como disciplina escolar, pode
propiciar aos estudantes a leitura, a compreensão e a representação do espaço geográfico
como uma formação histórico-social, fruto das relações estabelecidas entre os homens e
seus lugares, entre a sociedade e a natureza.
No Ensino Médio, a Geografia deve priorizar, de maneira geral, as aprendizagens por
meio de propostas de trabalhos que possam indicar o avanço do grau de síntese atingido
Revista Pedagógica  45
pelos estudantes, explicitados em sua capacidade de leituras e escritas geográficas.
Essa concepção assinala a crucial importância do trabalho pedagógico com os conceitos
geográficos. Dessa maneira, é fundamental a análise das interações que se estabelecem
entre as sociedades e seus espaços, assim como dos diferentes agentes que constituem,
transformam e são transformados pelo espaço geográfico. Daí uma das habilidades
importantesdeseremdesenvolvidaséadosestudantescompreenderemastransformações
promovidas pelo desenvolvimento de tecnologias informacionais.
Vivemos em um mundo marcado por profundas mudanças. As informações chegam a
nossas casas em tempo real, simultaneamente aos acontecimentos cujas imagens são
imediatamente captadas pelos satélites e difundidas por um vasto conjunto de diferentes
lugares. As pessoas, ao portarem aparelhos de telefonia celular, por exemplo, entram em
uma rede de comunicação rápida e móvel capaz de promover uma intensa fluidez territorial
da informação. Esse e outros fenômenos tecnológicos têm provocado a emergência de
uma nova perspectiva em relação ao tempo e ao espaço. Com todas essas mudanças,
o trabalho do professor deve formar cidadãos que saibam interpretar os acontecimentos
em escala local, nacional, regional e global, contribuindo para o entendimento do mundo
atual, das apropriações, usos e transformações dos lugares realizadas pelos homens. Deve
ainda considerar a capacidade de os estudantes articularem os diferentes conhecimentos
cotidianos, acadêmicos e escolares, produzindo com eles uma geografia de significados.
Dessa forma, promover uma constante associação entre o mundo vivido pelos estudantes,
permeado pela técnica, pela ciência e pela informação, e as transformações territoriais
é uma das estratégias para a aprendizagem a ser perseguida pelos professores de
Geografia no Ensino Médio. À medida que os estudantes constroem um conhecimento
de si mesmo, igualmente edificam um conhecimento do espaço geográfico que os
constitui cotidianamente.
Sem o conhecimento anterior dos históricos avanços da ciência, o estudante não é capaz
de compreender as associações entre desenvolvimento tecnológico e transformações
territoriais. É importante que os estudantes consigam associar os avanços em ciência e
tecnologia com as mudanças no espaço geográfico, para que façam as relações entre
diferentes territorialidades, seus usos, culturas e apropriações, por exemplo.
46  Paebes 2012
Desafios e perspectivas na aprendizagem geográfica
A compreensão dos processos e dinâmicas do mundo contemporâneo pelos estudantes
de Geografia no Ensino Médio decorre da implementação de um conjunto de estratégias
pedagógicas para sua apreensão. Tais estratégias envolvem o trabalho rigoroso para a que
os estudantes compreendam, ainda, as transformações relacionadas às dinâmicas conexas
entre os espaços urbanos e rurais. O estudo das temáticas sobre os espaços urbanos e
rurais tem representado grande desafio aos professores, uma vez que, muitas vezes, o
tratamento didático dos conteúdos de ensino pertinentes a essa área depende ainda da
memorização de dados, da cópia de livros didáticos, do uso de concepções prévias sobre
a constituição do espaço rural e da dissociação territorial dessas realidades socioespaciais.
Para se trabalhar com a questão das transformações dialéticas entre espaços rurais e
urbanos,deve-seexplorar,então,avariedadededinamismosdasdiversasatividadessociais,
econômicas e culturais das distintas sociedades. Também é possível explorar, em aulas
dinâmicas, as múltiplas velocidades das mudanças tecnológicas e seu espraiamento pelo
território, o impacto diferenciado das formas de produção e dos circuitos de acumulação
do capital pelo espaço, lançando mão, por exemplo, da produção, com os estudantes, de
uma cartografia dessas mudanças na cidade e no campo. A intenção pedagógica consiste
em apresentar aos estudantes a ideia de conexão intrínseca entre os espaços urbanos e
os rurais, a interdependência entre eles, as conexões geográficas capazes de promover a
urbanização de espaços rurais, dotando-os de atributos das cidades.
Desde o momento em que o homem inicia seu processo de domínio das forças naturais,
começam as intensas transformações da superfície terrestre. Por meio de diversos
tipos de técnicas, as relações do homem com a natureza se intensificam, modificando o
espaço geográfico, conferindo novas formas, novos conteúdos, portanto, novas dinâmicas
e possibilidades.
Um bom exemplo das ações humanas na superfície terrestre e suas transformações é a
construção das cidades. Atualmente a maioria da população mundial vive em espaços
urbanosqueagregam,alémdepessoas,empresas,instituições,entreoutrasmaterialidades,
que produzem muitos problemas devido às alterações no espaço provocadas pelo homem.
Para que os estudantes compreendam as questões relativas às consequências sociais e
ambientais geradas pelos processos de urbanização, primeiramente precisamos lembrar
Revista Pedagógica  47
que o ambiente das cidades apresenta particularidades, trazendo consigo as marcas
das construções humanas. Desta forma, devemos considerar o ambiente urbano e suas
particularidades a partir de uma concepção social e, portanto, geográfica, que inclua,
concomitantemente, aspectos culturais, econômicos e ambientais.
Osproblemasurbanossãováriosebemdiversificados,asgrandesemédiascidadessofrem
principalmente com poluição, engarrafamentos, violência, desemprego, desigualdade
social, falta de moradia, saúde e educação. Esses problemas já atingem também cidades
de pequeno porte, constituindo uma realidade vivenciada cotidianamente pelos estudantes
do Ensino Médio.
Os diversos tipos de poluição (hídrica, visual, do solo, sonora, atmosférica) são causados
principalmente pelo modo de produção e consumo estabelecidos pelo capitalismo. A
poluição atmosférica é, por exemplo, um grande problema detectado nas cidades: o intenso
fluxo de automóveis e as indústrias são os principais responsáveis pelo lançamento de
gases tóxicos na atmosfera.
Os Parâmetros Curriculares Nacionais alertam para o fato de que não mais se justifica
trabalhar com definições prontas ou mesmo com conteúdos acabados e engessados da
Geografia. As transformações constantes e velozes dos espaços urbanos impulsionam
o redimensionamento dos conceitos de urbanização, cidade, meio ambiente, problemas
ambientais, entre outros, que vêm sendo construídos ao longo dos tempos. Nesse sentido,
o trabalho pedagógico a partir da construção conceitual permite uma abertura, na medida
em que, por princípio, o conceito não é algo acabado, comportando redefinições e
reajustes que se compatibilizam com as visões que se deve ter, a cada momento, do mundo
em transformação.
Mais do que reproduzir dados, denominar classificações ou identificar símbolos, os estudos
em Geografia no Ensino Médio devem conduzir o estudante a se informar, se comunicar,
argumentar, enfrentar problemas de qualquer natureza, participar socialmente e ser capaz
de elaborar críticas e propostas e, especialmente, adquirir uma postura de permanente
aprendizado.Paratanto,aformaçãogeográficaexigemétodosdeaprendizadocompatíveis,
ou seja, que ofereçam as condições para que os estudantes façam escolhas e proposições,
tomem gosto pelo conhecimento, aprendam a aprender.
48  Paebes 2012
Uma formação geográfica com tal ambição exige métodos de aprendizado compatíveis,
ou seja, condições efetivas para que os estudantes possam comunicar-se e argumentar,
deparar-se com problemas, compreendê-los e enfrentá-los, participar de um convívio social
quelhesdêoportunidadedeserealizaremcomocidadãos,fazeremescolhaseproposições,
tomarem gosto pelo conhecimento, aprenderem a aprender.
Assim, o uso de diferentes metodologias de ensino torna-se importante para a aquisição
dos conhecimentos elaborados pela Geografia. As habilidades destacadas acima, por
exemplo, requerem para o seu desenvolvimento um empenho do professor no sentido
de, inicialmente, averiguar o conhecimento já construído pelos estudantes acerca das
transformações dos espaços geográficos como produto das relações socioeconômicas e
culturais de poder.
É importante que, no Ensino Médio, os professores trabalhem com diversos tipos de
textos com seus estudantes, principalmente aqueles que possam confrontar diferentes
argumentos sobre as temáticas estudadas. Além disso, é importante que os estudantes,
nesse momento da escolarização, já dominem a linguagem cartográfica como possiblidade
de representação dos fenômenos geográficos. Isso favorece a compreensão das
dinâmicas e dos processos socioespaciais, capturados por atividades de mapeamento das
realidades vivenciadas por eles, podendo, inclusive, promover a comparação entre distintas
territorializações da superfície terrestre.
Ostrabalhosdecampo,asvisitastécnicas,asviagenstemáticaspodemconstituirpoderosos
instrumentos pedagógicos no desenvolvimento das habilidades geográficas. Essas
atividades são momentos significativos de aprendizagens dos conceitos geográficos, uma
vez que, bem elaboradas, permitem ao estudante a observação sistemática do espaço.
Tais atividades requerem do professor um planejamento pedagógico minucioso, devendo
cuidar para que os estudantes em campo observem o espaço geográfico, registrando suas
experiências através de fotografias, relatos de campo, diários de bordo, coleta de dados,
entrevistas, produção de relatórios, entre outros procedimentos.
O trabalho com as diferentes mídias, a literatura, a música, os jogos, a internet deve ser
valorizado. A diversificação dos métodos utilizados no trabalho com os conceitos da
Geografia abre uma possibilidade do desenvolvimento de importantes habilidades de
comparação, interpretação, análise, classificação e compreensão do espaço geográfico.
Revista Pedagógica  49
A História no Ensino Médio
Competências e habilidades relacionadas ao tópico “Relações
e Formas de Poder” nas aulas de História do Ensino Médio
O acesso ao Ensino Médio é direito de todo cidadão. Esse segmento constitui uma
etapa conclusiva da Educação Básica e se traduz, em muitos casos, como a porta de
entrada para o mundo do trabalho.
Essa conscientização acerca dos deveres dos cidadãos, da compreensão dos direitos
universais, da igualdade formal, das identidades sociais, das formas de inserção dos
indivíduos na vida social e no mundo do trabalho fica, em grande parte, a cargo do
ensino de História. É tarefa dessa disciplina, sobretudo, garantir que o estudante tenha
as ferramentas disponíveis para tornar-se um cidadão mais reflexivo e crítico quanto
ao mundo que o rodeia.
Por isso, a atual referência nacional curricular orienta os planejamentos de aulas
em geral para a construção de uma nova cidadania. Propõe-se uma ruptura com
uma História centrada na cultura branca e europeia, e, por muitas vezes, distante da
realidade de nossos estudantes.
Nas últimas décadas ocorreu um movimento de crítica à tradicional historiografia,
focada no eurocentrismo, na História verdade, na neutralidade do historiador e nas
temáticas exclusivas para o estudo da História. Tal mudança de paradigma ocorreu, em
muito, devido à renovação dos Programas de Pós-Graduação em História, com o foco
voltado para a pesquisa, o ensino e a extensão. A aproximação da História com outros
campos, como a Sociologia, a Antropologia, a Economia, a Pedagogia etc., cedeu aos
professores as ferramentas necessárias para garantir a visão mais completa sobre as
relações e as formas de poder.
O poder é a realização da vontade própria e individual na sociedade e se traduz nas
relações entre os seres humanos. Diante disso, podemos concluir que o desempenho
abaixo do esperado dos estudantes no tópico “Relações e Formas de Poder” pode
ser explicado por outros pontos, mas, sobretudo, pela complexidade que envolve
a temática e a interdisciplinaridade que ela abrange. E, também, pelo modo como
esse tópico está presente nas salas de aula. No entanto, a capacidade criativa dos
professores ao aproximar esse tema da realidade dos estudantes potencializa as
possibilidades de compreensão.
50  Paebes 2012
O professor de História do Ensino Médio deve deixar claro para seus estudantes que
o poder existe nas relações e que ele, enquanto cidadão, também é responsável por
construir, significar e instituir esse poder.
Ao (re) significar o conceito de poder, os estudantes, consequentemente, se incluirão
dentro das relações de poder. Independente das suas inserções econômicas, culturais,
sociais, eles conseguirão se situar numa determinada posição das relações de poder.
Seja de domínio, seja de resistência. Desta forma, o professor poderá também analisar,
junto com os estudantes, em qual perspectiva de poder eles se inserem.
Seguindo a proposta dos Parâmetros Curriculares para História, essa temática permite
abordar a questão a partir de uma interlocução entre a situação atual dos estudantes e
o conhecimento a ser produzido e analisado em sala de aula. Isso garante ao educando
uma reflexão mais complexa sobre o tema, o qual extrapola o tempo pretérito e
alcança o presente, e por assim dizer, a sua realidade. Dessa forma, será permitida aos
estudantes uma participação ativa na relação de ensino-aprendizagem.
Desenvolvimento de habilidades do tópico
“Relações e Formas de Poder”
Dentre as habilidades relativas ao tópico “Relações e Formas de Poder”, abordaremos
as seguintes habilidades: “Identificar as características das diferentes formas, regimes
e sistemas de governo, em momentos históricos distintos” e “Compreender as relações
entre Estado e Sociedade”.
A habilidade “Identificar as características das diferentes formas, regimes e sistemas
de governo, em momentos históricos distintos” relaciona-se à capacidade de o
estudante compreender como as diferentes formas, regimes e sistemas de governo se
constituem. Ademais, permite ao estudante compreender os conceitos de forma, de
regime e de sistemas de governo em diferentes momentos, espaços e representações.
Por fim, trata-se de uma habilidade capaz de identificar as principais situações políticas,
acontecimentos e atores envolvidos, não somente no passado como no presente.
Nessa habilidade o estudante deve compreender, primeiramente, os conceitos de
formas, de regime e de sistemas de governo. Mais que isso, deve saber claramente
a diferença entre eles. É necessário também que o estudante consiga distinguir por
quem, onde, quando e como a forma, o regime e o sistema de governo se formaram
e se articulam. Por fim, ele deve ser capaz de utilizar essas etapas cognitivas para
avaliação de novas situações semelhantes.
Revista Pedagógica  51
Como atividade didática que aborde esses temas, o professor poderá solicitar que o
estudante esquematize um quadro com o conceito de forma, de regime e de sistema
de governo, seguido de exemplos (monárquico, democrático, parlamentarista etc.). A
seguir, poderá ser pedido que os estudantes identifiquem qual era a forma, o regime e
o sistema de governo no Brasil entre os anos de 1822 a 1889. Para uma maior fixação,
recomenda-se pedir que os estudantes identifiquem também a forma, o regime e o
sistema de governo a partir de abril de 1964. O professor poderá solicitar, ainda, que
os estudantes identifiquem a atual forma, regime e sistema de governo. Ao final da
atividade poderá ser escolhido um desses períodos para que o estudante caracterizar,
descrevendo as especificidades da forma, do regime e do sistema de governo
escolhido.
Assim,oestudantedeveráconseguiridentificarasdiferentesformas,regimesesistemas
de governos ao longo da História brasileira. Além disso, por se tratar de uma temática
que envolve a memória dos familiares dos discentes, isso trará o conhecimento para
mais perto dos estudantes e tornará mais interessante, mais envolvente e permitirá a
participação deles no processo de ensino-aprendizagem.
A segunda habilidade destacada neste texto – “Compreender as relações entre
Estado e Sociedade” – aborda a relação existente entre a formação dos Estados e
suas relações com a sociedade. Para desenvolver tal habilidade, o estudante deverá
ter domínio dos diferentes tipos de Estado; dessa forma, o professor precisará
fundamentar teoricamente as relações políticas que permeiam as sociedades
ocidentais. Além disso, essa habilidade inclui a distinção dos diferentes Estados, dos
atores sociais envolvidos, das situações políticas e dos acontecimentos fundamentais
para conformação dessas instituições tal como elas se apresentam em determinado
tempo/espaço.
O estudante precisará compreender, em um primeiro momento, o conceito de Estado e
sociedade; em um segundo momento será necessário distinguir os principais Estados
e relacionar o período histórico em que aconteceu a interferência da sociedade
nessas transformações. Importante será o exercício de sempre responder, oralmente
ou por escrito, por quem, onde, quando e como os Estados se constituíram. Ainda
será necessário que os estudantes compreendam como a sociedade se articula com
Estado para a constituição de novo Estado ou a permanência do mesmo. Por fim, o
estudante do Ensino Médio deverá ser capaz de utilizar essas etapas cognitivas para
avaliação de novas situações semelhantes.
Para trabalhar os conceitos expostos acima, recomenda-se, inicialmente, que o
professor leve o estudante a realizar uma análise do período da Constituição Brasileira
de 1988. Assim, o estudante desenvolverá a habilidade de compreender a participação
52  Paebes 2012
da sociedade na formulação da Carta Magna brasileira, a caracterização de um novo
Estado vigente e as transformações recorrentes dessa mudança.
É interessante que o professor, após explicar as principais características do modelo de
Bem Estar Social, apresente aos estudantes artigos da Carta de 1988. Nesses artigos
fica garantido que a saúde é universal, gratuita, direito de todos e dever do Estado.
Num segundo momento, o professor poderá demonstrar, sucintamente, aos estudantes
a forte participação dos movimentos sociais, sobretudo o movimento sanitário, nas
décadas de 1970 e 1980, em prol de mudanças na assistência médica brasileira.
Propõe-se que o estudante compreenda, a partir do exemplo da saúde, os avanços
trazidos para a cidadania brasileira com a assinatura da Carta. O estudante deverá ter
claro que o texto da Constituição de 1988 é profícuo em tratar de direitos civis, políticos
e sociais e em criar mecanismos para que eles estejam ao nosso alcance.
A compreensão desses conceitos permitirá ao estudante obter o repertório necessário
para analisar o meio em que vive e o conhecimento adequado para o aprendizado de
novas temáticas. Dessa forma, o estudante deverá ser capaz de distinguir e classificar
essas nomenclaturas e relacionar com o atual contexto e outras situações diferentes
das abordadas.
Proposta de atividades
Conforme os Parâmetros Curriculares Nacionais (PCNs), o estudante deverá estudar,
na 3ª série do Ensino Médio, as competências e habilidades relacionadas ao tópico
“Relações e Formas de Poder”. Nessa etapa de escolaridade, as habilidades “Identificar
as características das diferentes formas, regimes e sistemas de governo, em momentos
históricos distintos” e “Compreender as relações entre Estado e Sociedade”, embora
ensinados em momentos diferentes, são absolutamente complementares.
A primeira habilidade relaciona-se, sobretudo, com a capacidade de o estudante
distinguir os conceitos de forma, de regime e de sistemas de governo ao longo dos
séculos. Existem duas formas de governo, monarquia e república. Na república,
o poder é exercido por meio de votos e por um tempo determinado, enquanto na
monarquia o poder é hereditário e exercido por tempo indeterminado. Os regimes
políticos caracterizam-se pelas regras e instituições que regulam a disputa pelo poder
político e o seu exercício entre os cidadãos ou grupos sociais, tendo como exemplo os
regimes democráticos e autocráticos.
Revista Pedagógica  53
Para compreender a relação entre esses conceitos, os professores, usualmente,
trabalham com uma metodologia comparativa entre as formas, os regimes e os sistemas
de governo em diferentes regiões e ao longo do tempo. Assim, os professores podem
criar uma ligação entre a atual forma, sistema e regime de governo, com as anteriores
vivenciadas no Brasil, tornando a dinâmica da sala de aula mais próxima dos estudantes.
Diferentes textos teóricos podem ser utilizados pelo professor como apoio para esse
trabalho. Além disso, é possível utilizar nas salas de aula outros recursos, como: mapas,
jornais, blogs e literatura. Passeios a museus e exibição de filmes que mostram as
transformações entre as formas, os regimes e os sistemas de governo ao longo dos
séculos também são estratégias didáticas ricas.
Para distinguir as formas de governos, o professor poderia agendar uma visita a
um museu, como aqueles que possuem acervo do Brasil imperial. Dessa forma,
o estudante poderia vivenciar os costumes, os modos e as peculiaridades daquele
período, para que, uma vez desfrutadas essas experiências, consigam, ao estudarem
sobre a monarquia na sala de aula, criar relações claras e concretas sobre o que seriam
as formas de governo. Filmes também são ótimas opções para ilustrar esses conceitos.
Os filmes “Carlota Joaquina, princesa do Brasil”, de Carla Camurati, e “Maria Antonieta”,
de Sophia Cappola, mostrados em conjunto, remetem à mesma forma de governo,
porém em espaços diferentes. Para além desses, os filmes que relembram a ditadura
brasileira também são um importante mecanismo para entender o conceito de regime.
“Para frente Brasil”, do diretor Roberto Farias, e “O que é isso companheiro”, de Bruno
Barreto, se fazem interessantes.
É relevante para a conclusão da relação ensino-aprendizagem dessa habilidade que
o professor recorra a estratégias de ensino capazes de correlacionar a vida cotidiana
e presente do estudante aos temas abordados. Nesse caso, o professor pode propor
aos estudantes a caracterização da forma, do regime e do sistema de governo em que
eles vivem e a observação das diferenças com relação à forma, ao regime e ao sistema
de governo na década de 1960, 1970 e 1980, por exemplo.
Asegundahabilidadecitadarelaciona-se,sobretudo,aoestudodosEstadosconstituídos
ao longo dos séculos e sua intrínseca relação com a participação da sociedade. Os
Estados, por sua vez, caracterizam-se, entre outros aspectos, pela conformação de
um povo, um passado, uma língua e um território correspondes entre si. E, ainda, pela
participação da sociedade neste momento.
Para conceituar e compreender a relação entre o Estado e a sociedade, os professores
usualmente trabalham com metodologia comparativa entre as formas que esse Estado
assume em diferentes regiões e ao longo do tempo. Assim, os professores podem,
54  Paebes 2012
em primeiro momento, pontuar qual era a sociedade naquele período, quais eram as
classes sociais e quais eram seus principais problemas e, assim, correlacionar com a
formação dos Estados.
Como atividade que envolva o tópico “Compreender as relações entre Estado e
Sociedade”, sugerimos que o professor recorra à vivência dos familiares dos estudantes
sobre como era o atendimento à saúde na década de 1980, bem como a jornais do
final da década de 1980. A apresentação do filme “Políticas de Saúde no Brasil”, do
diretor Renato Tapajós, disponível no site do Ministério da Saúde, também é uma
ótima ferramenta de ilustração. Assim, os estudantes poderão recorrer às experiências
da sua família, aos jornais, ao filme e às explicações do professor para atingirem a
compreensão dos avanços trazidos pela Carta de 1988. Os professores não devem
deixar de ressaltar que, embora tenham ocorridos avanços na cidadania, como o
acesso gratuito à saúde, ainda estamos em processo de conquista desses direitos.
Como podemos notar, as duas habilidades: “Identificar as características das
diferentes formas, regimes e sistemas de governo, em momentos históricos distintos”
e “Compreender as relações entre Estado e Sociedade” estão nitidamente ligadas e
se complementam. Ao professor cabe o papel de atingir os estudantes com exemplos
e ferramentas próximas a sua realidade, através de jornais, blogs, filmes atuais que
remetem aos conceitos de formas, regimes e sistemas de governo, e também, da
relação entre Estado e Sociedade. O professor pode solicitar aos estudantes que
identifiquem as principais reivindicações na sua comunidade e analisem se essas
solicitações encontram eco em outros espaços públicos, e qual é o potencial de
elas atingirem o Estado. Pode-se também pedir que estudante localize nos jornais
e domínios da internet notícias sobre a mobilização da sociedade em prol das mais
diferentes reivindicações. A partir desse repertório inicial, o professor pode proceder
ao questionamento das motivações que levaram os grupos noticiados a cometerem
tais atos e de como os estudantes imaginam terem sido os movimentos de contestação
em outros períodos históricos e quais foram as consequências na forma, no regime do
sistema de governo.
Revista Pedagógica  55
Um mundo de possibilidades
Práticas pedagógicas estimulam o interesse
e a participação do estudante
Utilizar os resultados da avaliação externa
para analisar as próprias práticas pedagógicas.
Esse é o pensamento de Elaine Cristina Rossi,
professora de Geografia há mais de 12 anos.
Profissional múltipla, ela investe fundo em
formação: é graduada em Geografia, Especialista
em Educação Inclusiva, Educação Comunitária
e Educação Profissionalizante Integrada ao
Ensino Médio, além de mestranda em Geografia
e Educação simultaneamente. Para dar conta de
tudo isso, revela: “Eu me identifico com a função
de professora, optei por seguir a carreira de
educadora”. Nesse caminho, ela busca sempre
novas possibilidades de aperfeiçoamento.
Entre livros e cadernos, Elaine divide seu tempo
entre as Redes Municipal e Estadual de Educação do
EspíritoSanto.Bemestruturada,aescolaemqueatua
atende aproximadamente 1.000 estudantes e conta
com uma equipe de 70 professores, funcionando em
três turnos. A educadora encara a avaliação externa
como indicador que serve de parâmetro para medir
o grau de eficiência das ações educativas que estão
sendo desenvolvidas por diferentes unidades de
ensino. “É um instrumento de coleta de dados sobre
o aproveitamento de educandos e educadores, a
partir de investimentos públicos e privados”, afirma.
Elaine acredita que é possível aperfeiçoar o
trabalho do professor com os resultados do
sistema de avaliação, “na medida em que eles
utilizarem esses resultados para refletir sobre suas
práticas pedagógicas, e, sobretudo, suas formas
de avaliar”. Em 2012, as avaliações de Geografia
foram aplicadas pela primeira vez aos estudantes
do Ensino Médio da Rede Estadual de Ensino
do Espírito Santo. “Quando forem divulgados os
resultados,voucompará-loscomasdemaisescolas
para verificar se as minhas práticas caminham na
mesma perspectiva das outras instituições”, diz.
EXPERIÊNCIA EM FOCO
Elaine Cristina Rossi,
Professora de Geografia
  A avaliação é apenas um instrumento nesta
caminhada, cujo desafio principal é melhorar
qualitativamente a educação 
56  Paebes 2012
Mas essa reflexão deve ser uma rotina para o
profissional da educação, já que os estudantes não
têm prática de leitura e um dos maiores desafios
é fazer com que eles relacionem os conteúdos
ministrados em sala de aula com os assuntos
do cotidiano. Por isso, o educador deve buscar
alternativasparadespertarointeressedoestudante.
Resultados incentivam
práticas pedagógicas
“A avaliação é apenas um instrumento nesta
caminhada, cujo desafio principal é melhorar
qualitativamente a educação”, afirma Elaine.
Muitos desafios ainda serão enfrentados, inclusive
a busca de apoio e de acompanhamento das
famílias dos educandos. A professora acredita
que é possível planejar as aulas considerando o
resultado das avaliações. “Podemos fazer a análise
de gráficos com os educandos, estimulando um
debate sobre as responsabilidades de cada um no
processo ensino-aprendizagem”.
O desenvolvimento de ações pedagógicas,
segundo Elaine, é fundamental para melhorar
efetivamente esse processo. “Acredito que
ações da escola visando aproximar as famílias
dos educandos deveriam estar entre os itens
prioritários”. Para ela, uma equipe qualificada,
motivada e que saiba trabalhar em conjunto é o que
realmente faz a diferença no sistema educativo.
Para o ensino de Geografia, Elaine considera
fundamentais práticas como as aulas de campo. “É
um recurso didático que propicia uma constatação
dos assuntos tratados em sala de aula. O processo
ensino-aprendizagem se torna muito mais prazeroso
e atrativo”, considera. No último ano, Elaine fez 16
aulas de campo com nove turmas de Ensino Médio.
Entre as atividades, aconteceram visitas a Ouro
Preto (MG), ao Pico da Bandeira e a uma fazenda
de produção leiteira em Vila Velha. A partir das
vivências, os estudantes produziram vídeos, painéis
fotográficos, relatos de experiência e compartilharam
fotos e comentários nas redes sociais. “Nós,
enquanto instituição de ensino, passamos a fazer
parte da vida dos estudantes, mesmo fora do
ambiente escolar”, comemora.
Para a professora, a melhoria na comunicação, a
maior integração entre as escolas, a formação de
uma equipe gestora para as unidades educativas, a
ampliação dos acervos das bibliotecas, o incentivo
à leitura e pesquisa também são ações que podem
complementar o processo educativo.
Revista Pedagógica  57
rEiTor dA UnivErSidAdE fEdErAl dE JUiz dE forA
HENRIQUE DUQUE DE MIRANDA CHAVES FILHO
coordEnAção gErAl do cAEd
LINA KÁTIA MESQUITA DE OLIVEIRA
coordEnAção TécnicA do ProJETo
MANUEL FERNANDO PALÁCIOS DA CUNHA E MELO
coordEnAção dA UnidAdE dE PESQUiSA
TUFI MACHADO SOARES
coordEnAção dE AnáliSES E PUBlicAçÕES
WAGNER SILVEIRA REZENDE
coordEnAção dE inSTrUmEnToS dE AvAliAção
RENATO CARNAÚBA MACEDO
coordEnAção dE mEdidAS EdUcAcionAiS
WELLINGTON SILVA
coordEnAção dE oPErAçÕES dE AvAliAção
RAFAEL DE OLIVEIRA
coordEnAção dE ProcESSAmEnTo dE docUmEnToS
BENITO DELAGE
coordEnAção dE dESign dA comUnicAção
JULIANA DIAS SOUZA DAMASCENO
rESPonSávEl PElo ProJETo gráfico
EDNA REZENDE S. DE ALCÂNTARA
ESPÍRITO SANTO. Secretaria de Estado da Educação do Espírito Santo.
PAEBES – 2012/ Universidade Federal de Juiz de Fora, Faculdade de Educação, CAEd.
v. 1 (jan/dez. 2012), Juiz de Fora, 2012 – Anual.
ARAÚJO, Carolina Pires; MELO, Manuel Fernando Palácios da Cunha e; OLIVEIRA, Lina Kátia Mesquita
de; REZENDE, Wagner Silveira.
Conteúdo: Revista Pedagógica de Ciências Humanas – 3ª série do Ensino Médio.
ISSN 2237-8324
CDU 373.3+373.5:371.26(05)
Casa da Cultura Domingos Martins

Paebes revista pedagogica-ch_3_em_2012

  • 1.
    PAEBES 2012 REVISTA PEDAGÓGICA 3ª sériedo Ensino Médio Ciências Humanas ISSN 2237-8324 SEÇÃO 1 Avaliação: o ensino-aprendizagem como desafio SEÇÃO 2 Interpretação de resultados e análises pedagógicas SEÇÃO 3 Os resultados desta escola SEÇÃO 4 Desenvolvimento de habilidades EXPERIÊNCIA EM FOCO
  • 3.
    Ciências Humanas 3ª sériedo Ensino Médio Revista Pedagógica Programa de Avaliação da Educação Básica do Espírito Santo ISSN 2237-8324
  • 5.
    govErnAdor do ESTAdodo ESPíriTo SAnTo JOsÉ ReNaTO CasaGRaNDe vicE-govErnAdor do ESTAdo do ESPíriTo SAnTo GIVaLDO VIeIRa Da sILVa SEcrETário do ESTAdo dA EdUcAção KLINGeR MaRCOs baRbOsa aLVes SUBSEcrETário dE ESTAdo dE PlAnEJAmEnTo E AvAliAção eDUaRDO MaLINI gErEnTE dE informAção E AvAliAção EdUcAcionAl aLINe eLIsa COTTa D`ÁVILa SUBgErÊnciA dE AvAliAção EdUcAcionAl MaRIa aDeLaIDe TÂMaRa aLVes (sUbGeReNTe) DeNIse MORaes e sILVa GLORIeTe CaRNIeLLI MaRILDa sURLO GRaCIOTTI sILVIa MaRIa PIRes De CaRVaLHO LeITe SUBgErÊnciA dE ESTATíSTicA EdUcAcionAl DeNIse PeReIRa Da sILVa (sUbGeReNTe) aNa PaULa aPaReCIDa RaIMUNDO DaNIeL seRaFIM GROssI DIas eLZIMaR sObRaL sCaRaMUssa MONICa KeLLeY bOTTONI De sOUZa MONIQUe MaRINHO NOIa
  • 7.
    Klinger Marcos BarbosaAlves, Secretário de Estado da Educação Ao EdUcAdor após um trabalho árduo para garantir o acesso de todas as crianças às escolas, o desafio de hoje é assegurar a qualidade do ensino. a sociedade exige melhorias nos níveis de aprendizagem e o Programa de avaliação da Educação básica do Espírito Santo (Paebes) é um importante instrumento no processo de planejamento das ações pedagógicas que vão contribuir para alcançar as metas estabelecidas. o diagnóstico do sistema de ensino do Espírito Santo, obtido por meio do Paebes ao longo dos últimos anos, subsidia a definição de políticas educacionais. assim, o Paebes torna-se imprescindível de tal modo que, a cada nova edição, surge a necessidade de ampliar sua abrangência. No ano de 2012, além das provas de língua Portuguesa, Matemática, os alunos também fizeram testes de História e geografia. ao todo, mais de 260 mil estudantes das redes estadual, particular e municipal foram avaliados, nos anos iniciais e finais do Ensino fundamental e na 3ª série do Ensino Médio. dessa maneira, esperamos que as informações contidas nas publicações possam auxiliar os educadores do estado na busca permanente que é de todos nós: garantir aos alunos o direito de aprender.
  • 8.
    1. avaliação: o ensino-aprendizagem comodesafio página 10 2. interpretação de resultados e análises pedagógicas página 16 sumário
  • 9.
    3. OS RESULTADOS DESTAESCOLA página 41 4. desenvolvimento de habilidades página 43 EXPERIÊNCIA EM FOCO página 56
  • 10.
    avaliação: o ensino-aprendizagem comodesafio Caro(a) Educador(a), a Revista Pedagógica apresenta os fundamentos, a metodologia e os resultados da avaliação, com o objetivo de suscitar discussões para que as informações disponibilizadas possam ser debatidas e utilizadas no trabalho pedagógico. 1 Um importante movimento em busca da qualidade da educação vem ganhando sustentação em paralelo às avaliações tradicionais: as avaliações externas, que são geralmente em larga escala e possuem objetivos e procedimentos diferenciados daquelas realizadas pelos professores nas salas de aula. Essas avaliações são, em geral, organizadas a partir de um sistema de avaliação cognitiva dos estudantes e aplicadas, de forma padronizada, a um grande número de pessoas. Os resultados aferidos pela aplicação de testes padronizados têm como objetivo subsidiar medidas que visem ao progresso do sistema de ensino e atendam a dois propósitos principais: prestar contas à sociedade sobre a eficácia dos serviços educacionais oferecidos à população e implementar ações que promovam a equidade e a qualidade da educação. A avaliação em larga escala deve ser concebida como instrumento capaz de oferecer condições para o desenvolvimento dos estudantes e só tem sentido quando é utilizada, na sala de aula, como uma ferramenta do professor para fazer com que os estudantes avancem. O uso dessa avaliação de acordo com esse princípio demanda o 10  Paebes 2012
  • 11.
    seguinte raciocínio: pormeio dos dados levantados, é possível que o professor obtenha uma medida da aprendizagem de seus estudantes, contrapondo tais resultados àqueles alcançados no estado e até mesmo à sua própria avaliação em sala de aula. Verificar essas informações e compará-las amplia a visão do professor quanto ao seu estudante, identificando aspectos que, no dia a dia, possam ter passado despercebidos. Desta forma, os resultados da avaliação devem ser interpretados em um contexto específico, servindo para a reorientação do processo de ensino, confirmando quais as práticas bem-sucedidas em sala de aula e fazendo com que os docentes repensem suas ações e estratégias para enfrentar as dificuldades de aprendizagem detectadas. A articulação dessas informações possibilita consolidar a ideia de que os resultados de desempenho dos estudantes, mesmo quando abaixo do esperado, sempre constituem uma oportunidade para o aprimoramento do trabalho docente, representando um desafio a ser superado em prol da qualidade e da equidade na educação. Revista Pedagógica  11
  • 12.
    Paebes - TrAJETóriA línguaPortuguesa e Matemática 4ª Série/5° ano Ef 8ª Série/9° ano Ef 1ª Série EM língua Portuguesa e Matemática 1ª série do EM 14.446 2008 106.830 2009 o Paebes o Programa de avaliação da Educação básica do Espírito Santo (Paebes) avaliou em 2012 as escolas estaduais, municipais e Escolas Particulares Participantes (EPP) do Espírito Santo nas áreas do conhecimento de língua Portuguesa, Matemática e Ciências Humanas (geografia e História). o Programa avaliou estudantes da 4ª série/5° ano e 8ª série/9º ano do Ensino fundamental e da 3ª série do Ensino Médio. Na linha do tempo a seguir, pode- se verificar a trajetória do Paebes e, ainda, perceber como tem se consolidado diante das informações que apresentam sobre o desempenho dos estudantes. 12  Paebes 2012
  • 13.
    língua Portuguesa, Matemática, geografiae História 4ª Série/5° ano Ef 8ª Série/9° ano Ef 2ª Série EM 3ª Série EM língua Portuguesa, Matemática, biologia, física e Química 4ª Série/5° ano Ef 8ª Série/9° ano Ef 1ª Série EM 3ª Série EM * foram avaliados apenas os estudantes da região metropolitana da grande vitória: 1ª série do EM em 2011 e 2ª série do EM em 2012. * língua Portuguesa e Matemática 4ª Série/5° ano Ef 8ª Série/9° ano Ef 1ª Série EM 3ª Série EM 106.525 2012* 114.254 2011* 83.471 2010 Revista Pedagógica  13
  • 14.
    A AVALIAÇÃO EDUCACIONALEM LARGA ESCALA A educação apresenta um grande desafio: ensinar com qualidade e de forma equânime, respeitando a individualidade e a diversidade. A avaliação em larga escala surge como um importante instrumento para reflexão sobre como melhorar o ensino. Para realizar a avaliação, é necessário definir o conteúdo a ser avaliado. Isso é feito por especialistas, com base em um recorte do currículo e nas especialidades educacionais. Esse recorte se traduz em habilidades consideradas essenciais que formam a Matriz de Referência para avaliação. (Matriz de Referência) Página 16 Para ter acesso a toda a Coleção e a outras informações sobre a avaliação e seus resultados, acesse o site www.paebes.caedufjf.net. O diagrama a seguir apresenta, passo a passo, a lógica do sistema de avaliação de forma sintética, indicando as páginas onde podem ser buscados maiores detalhes sobre os conceitos apresentados. 14  Paebes 2012
  • 15.
    (Experiência em foco) Página54 (Padrões de Desempenho) Página 20 (Itens) Página 32 (Resultados desta Escola) Página 39 Através de uma metodologia especializada, é possivel obter resultados precisos, não sendo necessário que os estudantes realizem testes extensos. (Composição dos cadernos) Página 19 Com base nos objetivos e nas metas de aprendizagem estabelecidas, são definidos os Padrões de Desempenho. A análise dos itens que compõem os testes elucida as habilidades desenvolvidas pelos estudantes que estão em determinado Padrão de Desempenho. As informações disponíveis nesta Revista devem ser interpretadas e usadas como instrumento pedagógico. Os resultados da avaliação oferecem um diagnóstico do ensino e servem de subsídio para a melhoria da qualidade da educação. Revista Pedagógica  15
  • 16.
    2 MATRIZ DE REFERÊNCIA Pararealizar uma avaliação, é necessário definir o conteúdo que se deseja avaliar. Em uma avaliação em larga escala, essa definição é dada pela construção de uma MATRIZ DE REFERÊNCIA, que é um recorte do currículo e apresenta as habilidades definidas para serem avaliadas. No Brasil, os Parâmetros Curriculares Nacionais (PCN) para o Ensino Fundamental e para o Ensino Médio, publicados, respectivamente, em 1997 e em 2000, visam à garantia de que todos tenham, mesmo em lugares e condições diferentes, acesso a conhecimentos considerados essenciais para o exercício da cidadania. Cada estado, município e escola tem autonomia para elaborar seu próprio currículo, desde que atenda a essa premissa. Diante da autonomia garantida legalmente em nosso país, as orientações curriculares do Espírito Santo apresentam conteúdos com características próprias, como concepções e objetivos educacionais compartilhados. Desta forma, o estado visa a desenvolver o processo de ensino-aprendizagem em seu sistema educacional com qualidade, atendendo às particularidades de seus estudantes. Pensando nisso, foi criada uma Matriz de Referência específica para a realização da avaliação em larga escala do Paebes. A Matriz de Referência tem, entre seus fundamentos, os conceitos de competência e habilidade. A COMPETÊNCIA corresponde a um grupo de Esta seção traz os fundamentos da metodologia de avaliação externa do Paebes 2012, a Matriz de Referência, a Teoria de Resposta ao Item (TRI) e a Escala de Proficiência. Os conceitos apresentados são tratados com maior detalhamento no site www.paebes.caedufjf.net. Em2012,oPaebesavaliou,pelaprimeiravez,aáreadeCiênciasHumanas,envolvendoasdisciplinas:HistóriaeGeografia. Como essa foi a primeira aplicação, destinada aos estudantes dessa série, a interpretação dos resultados de Ciências Humanas nas Revistas Pedagógicas será feita através dos intervalos de proficiência dos Padrões de Desempenho. Sendo assim, registramos que não haverá a representação gráfica da escala de proficiência nessa edição. interpretação de resultados e análises pedagógicas 16  Paebes 2012
  • 17.
    AUTO ESCOLA CARTEIRA DEHABILITAÇÃO habilidades que operam em conjunto para a obtenção de um resultado, sendo cada HABILIDADE entendida como um “saber fazer”. Por exemplo, para adquirir a carteira de motorista para dirigir automóveis é preciso demonstrar competência na prova escrita e competência na prova prática específica, sendo que cada uma delas requer uma série de habilidades. A competência na prova escrita demanda algumas habilidades, como: interpretação de texto, reconhecimento de sinais de trânsito, memorização, raciocínio lógico para perceber quais regras de trânsito se aplicam a uma determinada situação etc. A competência na prova prática específica, por sua vez, requer outras habilidades: visão espacial, leitura dos sinais de trânsito na rua, compreensão do funcionamento de comandos de interação com o veículo, tais como os pedais de freio e de acelerador etc. É importante ressaltar que a Matriz de Referência não abarca todo o currículo; portanto, não deve ser confundida com ele nem utilizada como ferramenta paraadefiniçãodoconteúdoaserensinadoemsalade aula. As habilidades selecionadas para a composição dos testes são escolhidas por serem consideradas essenciais para o período de escolaridade avaliado e por serem passíveis de medição por meio de testes padronizados de desempenho, compostos, na maioria das vezes, apenas por itens de múltipla escolha. Há, também, outras habilidades necessárias ao pleno desenvolvimento do estudante que não se encontram na Matriz de Referência por não serem compatíveis com o modelo de teste adotado. No exemploacima,pode-seperceberqueacompetência na prova escrita para habilitação de motorista inclui mais habilidades que podem ser medidas em testes padronizados do que aquelas da prova prática. A avaliação em larga escala pretende obter informações gerais, importantes para se pensar a qualidade da educação, porém, ela só será uma ferramenta para esse fim se utilizada de maneira coerente, agregando novas informações às já obtidas por professores e gestores nas devidas instâncias educacionais, em consonância com a realidade local. Revista Pedagógica  17
  • 18.
    (G110041E4) Leia otexto abaixo. Ó bela pedra furada, onde pousa o sol do crepúsculo! Ilumina qual farol diurno os caminhos daqueles que te avultam. Petrifica as mazelas que te acenam. Florifica os amores que te cruzam. Vila acanhada, filha da areia e do esmeraldo mar! Acolhe solícita os visitantes de toda parte! Espraia para o mundo que és quadro por Deus pintado. Cercada de dunas, de mangue e de luar. Anuncia que és Jeri e que ficas para além da terra, Num cantinho escondido do paraíso no Ceará. Francisco Eliton Meneses Fortaleza, CE Disponível em: <http://www.mundojovem.com.br/poesias-poemas/regionalismo/Jericoacoara>. Acesso em: 6 ago. 2012. (G110041E4_ SUP) Nesse texto, em relação à construção das territorialidades destaca-se a A) conexão do local com o global. B) descrição de um lugar imaginário. C) destruição do meio ambiente. D) formação de paisagens naturais. E) relação do autor com o lugar. Elementos que compõem a Matriz item O item é uma questão utilizada nos testes de uma avaliação em larga escala e se caracteriza por avaliar uma única habilidade indicada por um descritor da Matriz de Referência. MATRIZ DE REFERÊNCIA DE Ciências Humanas 3ª série do Ensino Médio MATRIZ DE REFERÊNCIA PAEBES – GEOGRAFIA – 3ª série do Ensino Médio Domínio Descritor Descrição I - Memória e Representações D1 Correlacionar diferentes linguagens (arte gráfica, literatura, cinema, fotografia) como possibilidades de representação do mundo e de suas realidades socioespaciais. D2 Correlacionar dados geográficos a partir de diferentes linguagens (mapas, textos, tabelas, gráficos, blocos diagramas, perfis topográficos etc.). D3 Reconhecer que os mapas são concebidos como documentos que revelam as intencionalidades de um grupo social. II - Formas de conhecer e suas apropriações D4 Relacionar as transformações territoriais promovidas pelo meio técnico científico informacional. D5 Reconhecer as expressões culturais que caracterizam a territorialização de diversos povos. III - Sujeitos, identidades e alteridades D6 Interpretar dados e informações (gráficos, tabelas, mapas ou textos) representativos das consequências socioculturais advindas de processos migratórios. D7 Associar aspectos populacionais com as condições de desenvolvimento sócio econômico de diferentes países. D8 Reconhecer as causas e consequências dos principais conflitos mundiais. D9 Compreender os processos e as estratégias de resistência territorial de grupos sociais e culturais diversos. domínio O domínio agrupa por afinidade um conjunto de habilidades indicadas pelos descritores. Descritores Os descritores associam o conteúdo curricular a operações cognitivas, indicando as habilidades que serão avaliadas por meio de um item. 18  Paebes 2012
  • 19.
    MATRIZ DE REFERÊNCIAPAEBES – GEOGRAFIA – 3ª série do Ensino Médio Domínio Descritor Descrição I - Memória e Representações D1 Correlacionar diferentes linguagens (arte gráfica, literatura, cinema, fotografia) como possibilidades de representação do mundo e de suas realidades socioespaciais. D2 Correlacionar dados geográficos a partir de diferentes linguagens (mapas, textos, tabelas, gráficos, blocos diagramas, perfis topográficos etc.). D3 Reconhecer que os mapas são concebidos como documentos que revelam as intencionalidades de um grupo social. II - Formas de conhecer e suas apropriações D4 Relacionar as transformações territoriais promovidas pelo meio técnico científico informacional. D5 Reconhecer as expressões culturais que caracterizam a territorialização de diversos povos. III - Sujeitos, identidades e alteridades D6 Interpretar dados e informações (gráficos, tabelas, mapas ou textos) representativos das consequências socioculturais advindas de processos migratórios. D7 Associar aspectos populacionais com as condições de desenvolvimento sócio econômico de diferentes países. D8 Reconhecer as causas e consequências dos principais conflitos mundiais. D9 Compreender os processos e as estratégias de resistência territorial de grupos sociais e culturais diversos. IV - Relações e formas de poder D10 Identificar como as redes sociais afetam as práticas econômicas, políticas e sociais no espaço geográfico global. D11 Compreender a importância dos diferentes agentes políticos, sociais e econômicos na constituição de diferentes formações territoriais. D12 Reconhecer as diferentes formas de regionalização (Brasil, blocos econômicos) do espaço geográfico. V - Instituições e ordem social D13 Compreender o papel de organismos e instituições internacionais na formação e organização dos espaços geográficos. (ONU, UNESCO, UNICEF, OEA, OTAN, FMI, Banco Mundial, G8, G20, Brics). VI - Espacialidades, temporalidades e suas dinâmicas D14 Compreender os processos de globalização e fragmentação do espaço geográfico. D15 Relacionar a ordem mundial contemporânea ao papel exercido pelas potências hegemônicas D16 Compreender os conceitos de fluxos e redes no espaço geográfico. VII - Natureza, ambiente e cultura D17 Analisar as consequências da urbanização do espaço mundial. D18 Compreender as dinâmicas e os processos constituidores dos espaços rurais e urbanos. D19 Relacionar as mudanças ambientais globais aos impactos ambientais locais. D20 Reconhecer formas de intervenção humana no ambiente visando a prevenção de situações de risco ambiental.. D21 Reconhecer as mudanças tecnológicas que ressignificam o uso de recursos da natureza pelas atividades produtivas. VIII - Trabalho, economia e sociedade D22 Reconhecer as transformações espaciais a partir das dinâmicas do fordismo, taylorismo, toyotismo e pós-fordismo nas atividades produtivas. D23 Relacionar as transformações técnicas científicas, informacionais e geográficas às mudanças no mundo do trabalho. IX - Ética, cidadania e direito D24 Compreender o papel do cidadão nas práticas de preservação ambiental. MATRIZ DE REFERÊNCIA PAEBES – HISTÓRIA – 3ª série do Ensino Médio Domínio Descritor Descrição I – Memória e Representações D1 Compreender as representações e manifestações sociais e culturais de diferentes sociedades sob o princípio da diversidade. D2 Compreender a construção e as representações sociais e culturais como instrumentos de formação das identidades. II - Sujeitos, identidades e alteridades D3 Compreender a História a partir dos conceitos de sujeito, identidade, alteridade e diversidade. D4 Reconhecer as diferentes manifestações sociais e culturais como produtos e práticas materiais e discursivas. D5 Reconhecer os conceitos de nação, comunidade, subjetividade na análise das relações entre sociedades americanas, africanas e euro-asiáticas. iii - Relações e formas de poder D6 Reconhecer as diferentes formas e relações de poder ao longo da História. D7 Identificar as características das diferentes formas, regimes e sistemas de governo, em momentos históricos distintos. D8 Compreender as relações entre Estado e Sociedade. D9 Identificar discursos e práticas políticas dos diferentes grupos e movimentos sociais. D10 Reconhecer diferenças entre público e privado nas relações sociais. iv - Temporalidades e suas dinâmicas D11 Compreender a noção de tempo e suas dimensões. D12 Identificar diferentes ritmos temporais em momentos históricos distintos. D13 Analisar as permanências e transformações dos grupos sociais. v - Trabalho, economia e sociedade D14 Reconhecer a importância do trabalho humano e as formas de organização em diferentes contextos históricos. D15 Compreender o desenvolvimento técnico e científico e suas implicações no mundo. vi - Ética, cidadania e direito D16 Reconhecer direitos dos indivíduos-cidadãos como forma de constituição da cidadania ao longo do tempo. D18 Reconhecer a relação existente entre legislação e cidadania ao longo da História. Revista Pedagógica  19
  • 20.
    TEORIA DE RESPOSTAAO ITEM (TRI) A Teoria de Resposta ao Item (TRI) é, em termos gerais, uma forma de analisar e avaliar os resultados obtidos pelos estudantes nos testes, levando em consideração as habilidades demonstradas e os graus de dificuldade dos itens, permitindo a comparação entre testes realizados em diferentes anos. Ao realizarem os testes, os estudantes obtêm um determinado nível de desempenho nas habilidades testadas. Esse nível de desempenho denomina-se PROFICIÊNCIA. A TRI é uma forma de calcular a proficiência alcançada, com base em um modelo estatístico capaz de determinar um valor diferenciado para cada item que o estudante respondeu em um teste padronizado de múltipla escolha. Essa teoria leva em conta três parâmetros: • Parâmetro "A" A capacidade de um item de discriminar, entre os estudantes avaliados, aqueles que desenvolveram as habilidades avaliadas daqueles que não as desenvolveram. • Parâmetro "B" O grau de dificuldade dos itens: fáceis, médios ou difíceis. Os itens estão distribuídos de forma equânime entre os diferentes cadernos de testes, possibilitando a criação de diversos cadernos com o mesmo grau de dificuldade. • Parâmetro "C" A análise das respostas do estudante para verificar aleatoriedade nas respostas: se for constatado que ele errou muitos itens de baixo grau de dificuldade e acertou outros de grau elevado – o que é estatisticamente improvável –, o modelo deduz que ele respondeu aleatoriamente às questões. O Paebes utiliza a TRI para o cálculo de acerto do estudante. No final, a proficiência não depende apenas do valor absoluto de acertos, depende também da dificuldade e da capacidade de discriminação das questões que o estudante acertou e/ou errou. O valor absoluto de acertos permitiria, em tese, que um estudante que respondeu aleatoriamente tivesse o mesmo resultado que outro que tenha respondido com base em suas habilidades. O modelo da TRI evita essa situação e gera um balanceamento de graus de dificuldade entre as questões que compõem os diferentes cadernos e as habilidades avaliadas em relação ao contexto escolar. Esse balanceamento permite a comparação dos resultados dos estudantes ao longo do tempo e entre diferentes escolas. 20  Paebes 2012
  • 21.
    COMPOSIÇÃO DOS CADERNOS PARAA AVALIAÇÃO CADERNO Na 3ª série do Ensino Médio, em Ciências Humanas são 77 itens, divididos em 7 blocos, com 11 itens cada. 4 blocos formam um caderno totalizando 44 itens, sendo 22 itens de História e 22 itens de Geografia. Ao todo, são 21 modelos diferentes de cadernos. = 1 item i i i i i i i i i i i i i i i i i i i i i i i i i i i i i i i i i i i i i i i i i i i i i i i i i i i i i i i i i i i i i i i i i i i i i i i i i i i i i i i i i i i i i i i i i i i i i i i i i i i i i i i i i i i i i i i i i i i i i i i i i i i i i i i i i i i i i i i i i i i i i i i i i i i i i i i i i i iiiiii iiiiiiiiiiiiiiii iiiiii iiiii iiiiii iiiii iiiiii iiiii iiiiii iiiii iiiiii iiiii História Geografia iiiiii iiiii iiiiii iiiii iiiiii iiiii iiiiii iiiii iiiiii iiiiiiiiiiiiiiii iiiiii iiiii iiiiii iiiii iiiiii iiiii iiiiii iiiii iiiiii iiiii Revista Pedagógica  21
  • 22.
    PADRÕES DE DESEMPENHOESTUDANTIL Os Padrões de Desempenho são categorias definidas a partir de cortes numéricos que agrupam os níveis da Escala de Proficiência, com base nas metas educacionais estabelecidas pelo Paebes. Esses cortes dão origem a quatro Padrões de Desempenho – Abaixo do básico, Básico, Proficiente e Avançado –, os quais apresentam o perfil de desempenho dos estudantes. Desta forma, estudantes que se encontram em um Padrão de Desempenho abaixo do esperado para sua etapa de escolaridade precisam ser foco de ações pedagógicas mais especializadas, de modo a garantir o desenvolvimento das habilidades necessárias ao sucesso escolar, evitando, assim, a repetência e a evasão. Por outro lado, estar no Padrão mais elevado indica o caminho para o êxito e a qualidade da aprendizagem dos estudantes. Contudo, é preciso salientar que mesmo os estudantes posicionados no Padrão mais elevado precisam de atenção, pois é necessário estimulá-los para que progridam cada vez mais. São apresentados, a seguir, exemplos de itens* característicos de cada Padrão. Além disso, as competências e habilidades agrupadas nos Padrões não esgotam tudo aquilo que os estudantes desenvolveram e são capazes de fazer, uma vez que as habilidades avaliadas são aquelas consideradas essenciais em cada etapa de escolarização e possíveis de serem avaliadas num teste de múltipla escolha. Cabe aos docentes, através de instrumentos de observação e registro utilizados em sua prática cotidiana, identificarem outras características apresentadas por seus estudantes e não são contempladas pelos Padrões. Isso porque, a despeito dos traços comuns a estudantes que se encontram em um mesmo intervalo de proficiência, existem diferenças individuais que precisam ser consideradas para a reorientação da prática pedagógica. Abaixo do básico Básico Proficiente Avançado *O percentual de respostas em branco e nulas não foi contemplado na análise. 22  Paebes 2012
  • 23.
    Abaixo do básico até250 pontos 0 25 50 75 100 125 150 175 200 225 250 275 300 325 350 375 400 425 450 475 500 Os estudantes que se encontram nesse Padrão de Desempenho desenvolveram habilidades consideradas elementares ao conhecimento geográfico do mundo. Os estudantes conseguem correlacionar diferentes linguagens (arte gráfica, literatura, cinema, fotografia) como possibilidades de representação do mundo e de suas realidades socioespaciais, assim como também correlacionam dados geográficos a partir de diferentes linguagens (mapas, textos, tabelas, gráficos, blocos diagramas, perfis topográficos, demonstrando conhecimentos sobre a leitura e interpretação elementar de diferentes representações da superfície terrestre. Ainda conseguem compreender os processos e as estratégias de resistência territorial de grupos sociais e culturais diversos e, também, compreendem os conceitos de fluxos e redes no espaço geográfico. As habilidades avaliadas dentro do domínio Natureza, ambiente e cultura, os estudantes conseguem reconhecer formas de intervenção humana no ambiente visando à prevenção de situações de risco ambiental. Eles também reconhecem as mudanças tecnológicas que ressignificam o uso de recursos da natureza, também compreendem o papel do cidadão nas práticas de preservação ambiental. Geografia Revista Pedagógica  23
  • 24.
    (G120036E4) Observe asimagens abaixo. Moinhos Disponível em: <http://terrorismoclimatico.blogspot. com.br/2011/10/conferencia-collor-20.html>. Acesso em: 28 jul. 2012. Aerogeradores Disponível em: <http://dererummundi.blogspot.com. br/2012/02/o-dinheiro-que-move-moinhos.html>. Acesso em: 28 jul. 2012. (G120036E4_SUP) Dos moinhos para os aerogeradores, a tecnologia permitiu o aproveitamento diferenciado A) da água. B) da chuva. C) do sol. D) do solo. E) do vento. Geografia 24  Paebes 2012
  • 25.
    Neste item avalia-sea habilidade de os estudantes perceberem, a partir da observação de imagens, como os recursos naturais podem ser melhor aproveitados, através do uso de novas tecnologias. É importante que entendam os benefícios que esse tipo de empreendimento gera para o dia a dia das populações, como, por exemplo, a redução dos custos da energia em que o sistema estiver implantado. É preciso, ainda, que os estudantes relacionem as duas imagens com o período em que surgiram e compreendam a necessidade de adequação do uso dos recursos naturais às inovações tecnológicas, juntamente com a crescente demanda populacional por um uso mais consciente dos recursos naturais. Ao escolher a alternativa E como correta, 83,9% dos estudantes demonstrou um nível de conhecimento satisfatório sobre o melhor aproveitamento dos recursos naturais, no caso da questão proposta, o vento. Fica claro ainda a capacidade de comparar as imagens apresentadas, relacionando-as com conhecimentos já adquiridos e a outras informações necessárias para resolver a questão. Os estudantes que optaram pelas demais respostas – A, 4,6%, B, 4,4% C, 3,4% ou D, 3,3% – não conseguiram associar os recursos naturais disponíveis, apresentados nas alternativas de resposta, às imagens disponíveis para análise. Desconhecem, ainda, as diferentes formas de aproveitamento dos recursos naturais disponíveis na geração de energia. É importante, no trabalho pedagógico, trabalhar a questão da geração de energia, suas possibilidades, suas fontes e, ainda, os problemas gerados no processo de produção energética. O uso de imagens, por exemplo, torna-se uma interessante estratégia para o professor, considerando a diversidade da matriz energética brasileira, uma vez que o território nacional é muito grande e muitos estudantes podem nunca ter visto os sistemas técnicos geradores da energia (aerogeradores) e seus equipamentos. 83+17 A B C D E 4,6% 4,4% 3,4% 3,3% 83,9% percentual de acerto 83,9% Geografia Revista Pedagógica  25
  • 26.
    Básico 0 25 5075 100 125 150 175 200 225 250 275 300 325 350 375 400 425 450 475 500 de 250 a 325 pontos Geografia Nesse Padrão de Desempenho concentram-se os estudantes que desenvolveram habilidades básicas fundamentais para compreensão dos fenômenos geográficos. Observa-se, assim, que os estudantes transitam entre as habilidades de compreenderem processos e dinâmicas e do reconhecimento de fenômenos geográficos. Relacionar as transformações territoriais promovidas pelo meio técnico científico informacional. São capazes de interpretar dados e informações representativos das consequências socioculturais de processos migratórios. Compreendem a importância dos diferentes agentes políticos, sociais e econômicos na constituição de diferentes formações territoriais e compreendem o papel de organismos e instituições internacionais na formação e organização dos espaços geográficos. São capazes também de compreenderem os processos de globalização e fragmentação do espaço geográfico. São capazes de reconhecer as características dos principais conflitos mundiais e reconhecer as diferentes formas de regionalização (Brasil, blocos econômicos) do espaço geográfico. Esses estudantes também são capazes de analisar as consequências da urbanização do espaço mundial. 26  Paebes 2012
  • 27.
    Geografia (G120077C2) Observe omapa abaixo. Esse mapa representa a região A) amazônica. B) central. C) leste. D) nordeste. E) sudeste. Revista Pedagógica  27
  • 28.
    A habilidade avaliadana questão envolve a capacidade de o estudante decodificar, compreender e interpretar uma imagem – uma região mapeada –, fazendo uma relação com os conhecimentos que já dispõe sobre diferentes representações da superfície terrestre. OsestudantesquemarcaramaopçãoA–58,2%–fizeramumaanálise correta do mapa e souberam fazer correlações entre distribuição territorial, presença dos povos indígenas e demarcações de terras. Eles analisaram corretamente o mapa apresentado, com enfoque na subdivisão do território brasileiro em regiões geoeconômicas, em especial a região amazônica. Um total de 11% dos estudantes marcou a opção B como sendo a correta. Ao analisar o mapa, possivelmente levaram em consideração a extensão da área e sua abrangência dentro do território nacional. A presença do estado de Mato Grosso, que faz parte da região Centro- Oeste dentro da divisão em regiões político-administrativas, também deve ter sido motivo de dúvida para muitos estudantes. Apenas 13,2% dos estudantes escolheram a opção C. Provavelmente, por desconhecerem as direções cardeais, além de não possuírem o conhecimento da representação territorial do Brasil, com suas divisões em regiões político-administrativas ou geoeconômicas. Um total de 13% dos estudantes marcou a alternativa D. Assim como aconteceu na opção B, provavelmente se equivocaram com a presença do estado do Maranhão, que faz parte da região Nordeste. Eles levaram em consideração a divisão regional e deixaram de analisar a questão das reservas indígenas, que ultrapassam esses limites. O percentual de estudantes que marcou a opção E foi de apenas 3,7%. Eles não souberam observar a distribuição do território brasileiro, ignorando sinais explícitos no mapa, como as siglas representando os estados mapeados. Também desconhecem o fato de que na região Sudeste a presença de terras indígenas é muito pequena, ficando a maior parte concentrada na região amazônica. 58+42 A B C D E 58,9% 11% 13,2% 13% 3,7% percentual de acerto 58,9% Geografia 28  Paebes 2012
  • 29.
    Proficiente 0 25 5075 100 125 150 175 200 225 250 275 300 325 350 375 400 425 450 475 500 de 325 a 375 pontos Os estudantes que se encontram nesse Padrão de Desempenho desenvolveram habilidades importantes para a compreensão dos fenômenos geográficos e da sua importância na leitura e interpretação do mundo, tais habilidades caracterizam o Padrão de Desempenho Proficiente. Esses estudantes são capazes de, a partir do uso de imagens, identificar a linha de montagem como inovação técnica introduzida pelo fordismo e a influência do relevo na ocupação do espaço urbano. Identificam, também, as características dos blocos econômicos mundiais, assim como a constituição do mundo bipolar a partir do contexto da Guerra Fria. Os estudantes compreendem os conceitos de ilha de calor e de tecnopolos. Também são capazes de identificar as ações do Estado na transformação do espaço urbano. Nesse Padrão os estudantes vão da identificação de fenômenos à compreensão de conceitos mais elaborados na leitura e interpretação da realidade geográfica. Geografia Para o intervalo “proficiente” da 3ª série do Ensino Médio em Ciências Humanas, não é possível publicação de exemplo de item, pois dentro da faixa equivalente, foram utilizados apenas itens sigilosos. O teste contou com itens distribuídos ao longo de todas as faixas, cobrindo toda a matriz de referência da avaliação. Sendo assim, para alguns intervalos, de forma a respeitar a curva característica de proficiência do estado do Espírito Santo, temos quantidade exclusiva de itens para os testes, implicando na impossibilidade da utilização dos mesmos, como exemplo na revista, nessa primeira aplicação. Revista Pedagógica  29
  • 30.
    Avançado 0 25 5075 100 125 150 175 200 225 250 275 300 325 350 375 400 425 450 475 500 acima de 375 pontos No Padrão de Desempenho Avançado, os estudantes se destacam pela consolidação de habilidades mais sofisticadas para a compreensão dos fenômenos geográficos. Eles são capazes de identificar um conjunto de fenômenos geográficos relacionados às diferenciações entre paisagens e territórios de um conjunto de lugares. Dessa forma, identificam regiões propícias a sofrerem consequências devido a presença da diminuição do ozônio da atmosfera. Identificam, também, regionalizações diversas da superfície terrestre e os diferentes agentes transformadores do espaço geográfico. São capazes de identificar, através de imagens, o processo de segregação urbana. Identificam, ainda, os agentes industriais como importantes transformadores do espaço geográfico e as características dos processos de migrações mundiais. Os estudantes são capazes, também, de compreenderem as influências da 1ª Revolução Industrial no processo de urbanização mundial. Compreendem o papel das redes sociais e o papel do Banco Mundial, do FMI e da OMC na economia mundial. Os estudantes são capazes de compreender o ordenamento geopolítico após o esfacelamento da antiga URSS e o papel das redes de computadores na consolidação da globalização. Como habilidade mais sofisticada, os estudantes analisam, a partir de mapas, características da ordem mundial contemporânea e analisam, ainda, diferentes tipos de representação ideológica da superfície terrestre. Geografia 30  Paebes 2012
  • 31.
    Geografia (G110041E4) Leia otexto abaixo. Ó bela pedra furada, onde pousa o sol do crepúsculo! Ilumina qual farol diurno os caminhos daqueles que te avultam. Petrifica as mazelas que te acenam. Florifica os amores que te cruzam. Vila acanhada, filha da areia e do esmeraldo mar! Acolhe solícita os visitantes de toda parte! Espraia para o mundo que és quadro por Deus pintado. Cercada de dunas, de mangue e de luar. Anuncia que és Jeri e que ficas para além da terra, Num cantinho escondido do paraíso no Ceará. Francisco Eliton Meneses Fortaleza, CE Disponível em: <http://www.mundojovem.com.br/poesias-poemas/regionalismo/Jericoacoara>. Acesso em: 6 ago. 2012. (G110041E4_SUP) Nesse texto, em relação à construção das territorialidades destaca-se a A) conexão do local com o global. B) descrição de um lugar imaginário. C) destruição do meio ambiente. D) formação de paisagens naturais. E) relação do autor com o lugar. Geografia Revista Pedagógica  31
  • 32.
    A habilidade avaliadaneste item é a capacidade de o estudante identificar, através de um poema, características de uma região, onde o autor descreve seu amor pela terra natal, tendo como base uma região natural. O uso de diferentes narrativas espaciais é muito importante na geografia escolar, uma vez que o mundo pode ser representado de diferentes maneiras e os estudantes precisam apreender, pela leitura, produção de textos, mapas, fotografias, dentre outros recursos, a diversidade espacial dos lugares. Dessa forma, é fundamental que os estudantes consigam operar com diferentes formas de representação das realidades geográficas. Ao optar pela opção A, 9,6% dos estudantes fez uma análise de parte do poema, em que o autor enfatiza a presença de visitantes de toda a parte. Dessa forma, o estudante considerou que uma pequena porção territorial se expandiu, através da incursão de pessoas, culturas e hábitos em seu interior, num processo contínuo de troca e crescimento, e não se ateve ao fato de as relações descritas pelo autor se referirem ao seu vínculo com o lugar. Os estudantes que marcaram a opção B como correta, 21,2%, analisaram o poema como sendo uma imaginação do autor. É provável que desconheçam essa região, muito mencionada nos livros didáticos, assim como em revistas de viagem, programas de TV, entre outros. Os estudantes que elegeram a opção C como correta, 10,3%, analisaram a questão da destruição ambiental, talvez influenciados pelas diversas mídias ou pelo próprio debate acadêmico, que apresentam amplo debate relacionado ao tema. A opção D, ao ser escolhida por 32,1% dos estudantes, enfatiza a formação de paisagens naturais. Na leitura, levaram em consideração a descrição minuciosa do lugar, como dunas, mangue, mar, mas não relacionaram o poema com a proposta da questão. Os estudantes que marcaram a opção E 26,6% acertaram a resposta, pois exerceram a habilidade de correlacionar o poema apresentado com a construção das territorialidades. Levaram em conta que o processo de identificação territorial envolve a relação direta com os lugares, as tradições envolvidas, o sentimento de pertencimento e a construção da identidade, por exemplo. 26+74 A B C D E 9,6% 21,2% 10,3% 32,1% 26,6% percentual de acerto 26,6% Geografia 32  Paebes 2012
  • 33.
    Abaixo do básico até250 pontos 0 25 50 75 100 125 150 175 200 225 250 275 300 325 350 375 400 425 450 475 500 História Os estudantes que se encontram nesse Padrão de Desempenho desenvolveram habilidades consideradas elementares ao conhecimento histórico. Eles conseguem compreender as representações e manifestações sociais e culturais de diferentes sociedades sob o princípio da diversidade e a construção e as representações sociais e culturais como instrumentos de formação das identidades. Os estudantes compreendem a História a partir dos conceitos de sujeito, identidade, alteridade e diversidade; reconhecem as diferentes manifestações sociais e culturais como produtos e práticas materiais e discursivas e os conceitos de nação, comunidade, subjetividade na análise das relações entre sociedades americanas, africanas e euro-asiáticas. Também conseguem identificar as características das diferentes formas, regimes e sistemas de governo, em momentos históricos distintos. Conseguem compreender a noção de tempo e suas dimensões; identificar diferentes ritmos temporais em momentos históricos distintos e analisar as permanências e transformações dos grupos sociais. Reconhecem as importância do trabalho humano e as formas de organização em diferentes contextos históricos e compreendem o desenvolvimento técnico e científico e suas implicações no mundo. Conseguem também reconhecer direitos dos indivíduos-cidadãos como forma de constituição da cidadania ao longo do tempo, além da relação existente entre legislação e cidadania ao longo da História. Revista Pedagógica  33
  • 34.
    (H120041E4) Observe aimagem abaixo. Disponível em: <http://4anocolegioceb.blogspot.com.br/2011/03/linha-do-tempo.html>. Acesso em: 2 jul. 2012. (H120041E4_SUP) O que ocorreu no mesmo tempo da compra da primeira televisão pelo pai de Talita? A) A chegada da Apolo 11 à Lua. B) A construção do Muro de Berlim. C) A inauguração de Brasília. D) O bicampeonato mundial do Brasil. E) O Golpe Militar. História 34  Paebes 2012
  • 35.
    A construção doconceito de tempo é uma das tarefas mais complexas inerentes ao ensino de História e o pilar central daquilo que constitui um trabalho de educação histórica. Essa construção, genericamente, situa-se em duas grandes dimensões: o tempo histórico e o tempo cronológico. Por tempo cronológico, entendemos o conjunto de categorias que envolvem a contagem do tempo e a percepção de sua passagem, duração e ritmos. Nesse aspecto, enquadram- se a construção das noções de ordenação e simultaneidade, variabilidade, permanência, rapidez e lentidão. O tempo cronológico tem sua dimensão mais usual nas unidades de medida e permite a compreensão das noções de sucessão e de simultaneidade. Quando o estudante não domina a ideia relativa à simultaneidade, sua ideia de tempo restringe-se à noção de sucessão. Assim, ao estudar temáticas históricas específicas, tende sempre a pensar a História no sentido de evolução e, por consequência, do progresso, o que cria dificuldades profundas na construção da ideia de tempo histórico. A habilidade que se avalia através deste item, é a compreensão da noção de tempo e suas dimensões, centralmente a dimensão temporal e histórica da simultaneidade. Este item solicita aos estudantes que relacionem, a partir de linhas de tempo, informações sobre a vida familiar de Talita e percebam qual fato histórico ocorreu ao mesmo tempo em que o pai da menina comprou a primeira televisão. Para solucionar o item, é necessário o cruzamento de dois suportes informativos para estabelecer a relação entre as informações apresentadas. Os estudantes que escolheram a alternativa A, gabarito,81,4%,acertaramoitem,poisconseguiram identificar no suporte histórico das linhas de tempo os eventos simultâneos. Aqueles que escolheram as alternativas B, 5,5%, C, 5,3%, D, 3,5% e E, 3,9%, utilizaram a categoria temporal de anterioridade. Portanto, apresentaram dificuldades na compreensão do conceito de simultaneidade, identificado a partir do princípio de que fatos e acontecimentos históricos podem ocorrer ao mesmo tempo e no mesmo contexto. 81+19 A B C D E 81,4% 5,5% 5,3% 3,5% 3,9% percentual de acerto 81,4% História Revista Pedagógica  35
  • 36.
    Básico 0 25 5075 100 125 150 175 200 225 250 275 300 325 350 375 400 425 450 475 500 de 250 a 325 pontos História Nesse Padrão de Desempenho concentram-se os estudantes que desenvolveram habilidades básicas fundamentais para compreensão do conhecimento histórico. Esses estudantes compreendem as representações e manifestações sociais e culturais de diferentes sociedades sob o princípio da diversidade e a construção e as representações sociais e culturais como instrumentos de formação das identidades. Também reconhecem as diferentes manifestações sociais e culturais como produtos e práticas materiais e discursivas e os conceitos de nação, comunidade, subjetividade na análise das relações entre sociedades americanas, africanas e euro-asiáticas. Nesse Padrão os estudantes, ainda, reconhecem as diferentes formas erelaçõesdepoderaolongodaHistória;identificamascaracterísticas das diferentes formas, regimes e sistemas de governo, em momentos históricos distintos; compreendem as relações entre Estado e sociedade, assim como, identificam discursos e práticas políticas dos diferentes grupos e movimentos sociais. Também compreendem a noção de tempo e suas dimensões e identificam diferentes ritmos temporais em momentos históricos distintos. Constata-se ainda que, reconhecem a importância do trabalho humano e as formas de organização em diferentes contextos históricos e compreendem o desenvolvimento técnico e científico e suas implicações no mundo. Conseguem também reconhecer direitos dos indivíduos-cidadãos como forma de constituição da cidadania ao longo do tempo, além da relação existente entre legislação e cidadania ao longo da História. 36  Paebes 2012
  • 37.
    (H120011E4) Observe asimagens abaixo. Disponível em:<http://a-1000.net/blog/tag/semana-arte-moderna>. Acesso em: 4 jul. 2012. Disponível em:<http://www.pitoresco.com.br/art_data/semana/index.htm>. Acesso em 4 jul. 2012. (H120011E4_SUP) Essas duas imagens representam expressões artísticas do A) Barroco. B) Modernismo. C) Parnasianismo. D) Realismo. E) Romantismo. O item acima teve por objetivo principal avaliar a habilidade dos estudantes em compreender a construção e as representações sociais e culturais como instrumentos de formação das identidades. Este item apresenta as imagens do quadro de Tarsila do Amaral, O Abaporu, recorrente nos livros didáticos de História e da capa do catálogo da Semana de Arte Moderna, datado de 1922, o que permite relacionar as duas imagens ao mesmo período histórico. Os estudantes que escolheram a alternativa B, 67,7%, acertaram o item. Eles conseguiram relacionar a pintura de Tarsila do Amaral ao Movimento Modernista que teve na Semana de Arte Moderna – no Teatro Municipal de São Paulo, entre os dias 13 e 18 de fevereiro de 1922 – o principal propósito de renovar, transformar o contexto artístico e cultural urbano, tanto na literatura, quanto nas artes plásticas, na arquitetura e na música, criando uma arte essencialmente brasileira. A escolha pelas alternativas A 16,6%, C, 6,6%, D, 4,7%, e E, 4,1%, indica a ausência de uma análise das imagens e da percepção do momento histórico em que essas representações foram produzidas, bem como das características centrais dos diversos movimentos artísticos e culturais que marcaram a Arte brasileira. É tarefa imprescindível do ensino de História, ressignificar essas representações, situando-as em relação ao tempo e ao espaço de produção social e cultural. Isso significa, sobretudo, abordar as imagens presentes nos diferentes meios didáticos enquanto documentos e não como meros instrumentos de ilustração. 67+33 A B C D E 16,6% 67,7% 6,6% 4,7% 4,1% percentual de acerto 67,7% História Revista Pedagógica  37
  • 38.
    Proficiente 0 25 5075 100 125 150 175 200 225 250 275 300 325 350 375 400 425 450 475 500 de 325 a 375 pontos História Os estudantes que se encontram nesse Padrão de Desempenho desenvolveram habilidades importantes para a compreensão do conhecimento histórico e da importância na leitura e interpretação do mundo, caracterizando, assim, um Padrão de Desempenho Proficiente.Essesestudantessãocapazesdereconhecerasdiferentes manifestações sociais e culturais como produtos e práticas materiais e discursivas e os conceitos de nação, comunidade, subjetividade na análise das relações entre sociedades americanas, africanas e euro- asiáticas. Conseguem, ainda, reconhecer as diferentes formas e relações de poder ao longo da História; identificar as características das diferentes formas, regimes e sistemas de governo, em momentos históricos distintos; compreender as relações entre Estado e sociedade, assim como, reconhecer diferenças entre público e privado nas relações sociais. Além dessas habilidades, os estudantes ainda conseguem identificar diferentes ritmos temporais em momentos históricos distintos. Também reconhecem as importância do trabalho humano e as formas de organização em diferentes contextos históricos e compreendem o desenvolvimento técnico e científico e suas implicações no mundo. Além disso, reconhecem a relação existente entre legislação e cidadania ao longo da História. Para o intervalo “proficiente” da 3ª série do Ensino Médio em Ciências Humanas, não é possível publicação de exemplo de item, pois dentro da faixa equivalente, foram utilizados apenas itens sigilosos. O teste contou com itens distribuídos ao longo de todas as faixas, cobrindo toda a matriz de referência da avaliação. Sendo assim, para alguns intervalos, de forma a respeitar a curva característica de proficiência do estado do Espírito Santo, temos quantidade exclusiva de itens para os testes, implicando na impossibilidade da utilização dos mesmos, como exemplo na revista, nessa primeira aplicação. 38  Paebes 2012
  • 39.
    Avançado 0 25 5075 100 125 150 175 200 225 250 275 300 325 350 375 400 425 450 475 500 acima de 375 pontos História No Padrão de Desempenho Avançado, os estudantes se destacam pela consolidação de habilidades mais sofisticadas para a compreensão do conhecimento histórico. Os estudantes compreendem as representações e manifestações sociais e culturais de diferentes sociedades sob o princípio da diversidade. Eles conseguem, também, compreender a História a partir dos conceitos de sujeito, identidade, alteridade e diversidade e reconhecem os conceitos de nação, comunidade, subjetividade na análise das relações entre sociedades americanas, africanas e euro- asiáticas. Nesse Padrão de Desempenho os estudantes conseguem reconhecer as diferentes formas e relações de poder ao longo da História; identificar as características das diferentes formas, regimes e sistemasdegoverno,emmomentoshistóricosdistintos;compreender as relações entre Estado e sociedade e identificar discursos e práticas políticas dos diferentes grupos e movimentos sociais. Também compreendem a noção de tempo e suas dimensões. Além disso, reconhecem as importância do trabalho humano e as formas de organização em diferentes contextos históricos e compreendem o desenvolvimento técnico e científico e suas implicações no mundo. Também reconhecem direitos dos indivíduos-cidadãos como forma de constituição da cidadania ao longo do tempo, além da relação existente entre legislação e cidadania ao longo da História. Revista Pedagógica  39
  • 40.
    (H120077E4) Leia otexto abaixo. Conferência de Bandung é o nome com o qual ficou conhecido historicamente o encontro ocorrido nesta cidade indonésia entre 18 e 24 de abril de 1955 e que reuniu os líderes de 29 estados asiáticos e africanos, responsáveis pelos destinos de 1 bilhão e 350 milhões de seres humanos. Patrocinaram esta conferência Indonésia, Índia, Birmânia, Sri Lanka e Paquistão, e tinha como objetivo promover uma cooperação econômica e cultural de perfil afro-asiático, buscando fazer frente ao que na época se percebia como atitude neocolonialista das duas grandes potências, Estados Unidos e União Soviética, bem como de outras nações influentes que também exerciam o que consideravam imperialismo, ou seja, promoção indiscriminada de seus próprios valores em detrimento dos valores cultivados pelos povos em desenvolvimento. [...] Disponível em: <http://www.infoescola.com/historia/conferencia-de-bandung/>. Acesso em: 2 jul. 2012. Fragmento. (H120077E4_SUP) Nessa conferência, os países presentes pretendiam se afirmar a partir da ideia de A) autonomia nacional. B) centralização política. C) dominação colonial. D) superioridade racial. E) unificação cultural. A habilidade avaliada neste item consiste no reconhecimento por parte dos estudantes dos conceitos de nação, comunidade, subjetividade na análise das relações entre as sociedades americanas, africanas e euro-asiáticas. Este item destaca o fato histórico conhecido como Conferência de Bandung, que teve como principal característica a busca da autonomia dos países asiáticos, após os movimentos de libertação nacional. Para resolução deste item, os estudantes deveriam ser capazes de identificar os movimentos nacionalistas ocorridos nos países asiáticos, relacionando-os a um contexto histórico mais amplo, conhecido como imperialismo. Os estudantes que optaram pela letra A, 20,4%, gabarito, reconheceram a relação entre a Conferência de Bandung e seu preceito fundamental, impresso sob a ótica da autonomia nacional, ou seja, o rompimento com os princípios imperialistas. Os estudantes que escolheram a letra B, 18,2%, relacionaram o princípio da autonomia nacional com centralização política, fato esse não prescrito no suporte do item. Os estudantes que marcaram a letra C, 14,9 %, não perceberam o princípio histórico da posterioridade, visto que a Conferência de Bandung foi realizada após a dominação colonial, ou seja, pós- independência dos países asiáticos. Os estudantes que optaram pela letra D, 9,8%, relacionaram o princípio da independência, da autonomia e da libertação nacional dos países asiáticoscomoformadereaçãoaopreconceitoracial, elemento esse não previsto na referida Conferência. Os que marcaram a letra E, 36,5%, concluíram que a Conferência de Bandung representou a unificação cultural de todos os países asiáticos participantes, já que tais países sofreram anos de dominação histórica, social e cultural. 20+80 A B C D E 20,4% 18,2% 14,9% 9,8% 36,5% percentual de acerto 20,4% História 40  Paebes 2012
  • 41.
    OS RESULTADOS DESTAESCOLA OsresultadosdestaescolanoPaebes2012sãoapresentadossobseisaspectos,sendoquequatrodelesestãoimpressos nesta revista. Os outros dois, que se referem aos resultados do percentual de acerto no teste, estão disponíveis no CD em anexo à Revista da Gestão Escolar e no Portal da Avaliação, pelo endereço eletrônico www.paebes.caedufjf.net. O acesso ao Portal da Avaliação é realizado mediante senha enviada ao gestor da escola. 3 Revista Pedagógica  41
  • 42.
    Resultados impressos nestarevista • Proficiência média Apresenta a proficiência média desta escola. É possível comparar a proficiência com as médias do estado, da sua Superintendência Regional de Ensino (SRE) e do seu município para as diferentes redes* . O objetivo é proporcionar uma visão das proficiências médias e posicionar sua escola em relação a essas médias. • Participação Informa o número estimado de estudantes para a realização do teste e quantos, efetivamente, participaram da avaliação no estado, na sua SRE, no seu município e na sua escola. • Percentual de estudantes por Padrão de Desempenho Permite acompanhar o percentual de estudantes distribuídos por Padrões de Desempenho na avaliação realizada pelo estado. • Percentual de estudantes por nível de proficiência e Padrão de Desempenho Apresenta a distribuição dos estudantes ao longo dos intervalos de proficiência no estado, na sua SRE/município e na sua escola. Os gráficos permitem identificar o percentual de estudantes para cada nível de proficiência em cada um dos Padrões de Desempenho. Isso será fundamental para planejar intervenções pedagógicas, voltadas à melhoria do processo de ensino e à promoção da equidade escolar. Resultados disponíveis no Portal da Avaliação • Percentual de acerto por descritor Apresenta o percentual de acerto no teste para cada uma das habilidades avaliadas. Esses resultados são apresentados por SRE, município, escola, turma e estudante. • Resultados por estudante É possível ter acesso ao resultado de cada estudante na avaliação, sendo informada a categoria de desempenho alcançada e quais habilidades ele possui desenvolvidas em Ciências Humanas (Geografia e História) para a 3ª série do Ensino Médio. Essas são informações importantes para o acompanhamento de seu desempenho escolar. *Para as Escolas Particulares Participantes (EPP), a comparação é realizada entre a média da escola e a média de todas as escolas particulares participantes. 42  Paebes 2012
  • 43.
    desenvolvimento de habilidades Oartigo a seguir apresenta uma sugestão para o trabalho de determinadas habilidades em sala de aula. A proposta é que o caminho percorrido nessa análise seja aplicado para outras habilidades. Com isso, é possível adaptar as estratégias de intervenção pedagógica ao contexto escolar no qual atua para promover uma ação focada nas necessidades dos estudantes. 4 Revista Pedagógica  43
  • 44.
    A Geografia eos desafios do Ensino Médio: reflexões sobre as transformações dos espaços geográficos Os Parâmetros Curriculares Nacionais destacam a importância da inserção da Geografia no contexto das Ciências Humanas no Ensino Médio. O documento enfatiza que o trabalho com os conceitos geográficos na interpretação e compreensão dos processos e dinâmicas do espaço geográfico é fundamental para o desenvolvimento de diversas habilidades e competências.Paratanto,éprecisoqueosestudantesconstruamconhecimentos,dominem categorias, operem com conceitos e procedimentos básicos com os quais esse campo do conhecimento trabalha e constitui suas teorias e explicações, de modo que possam não apenas compreender as relações socioespaciais e o funcionamento da natureza às quais historicamente pertencem, mas que também procurem conhecer e saber utilizar uma forma singular de pensar e inferir sobre a realidade. Entendida por essa perspectiva, a Geografia escolar deve permitir ao estudante compreender o espaço geográfico onde ele está inserido para nele viver e conviver com outros sujeitos em sociedade. Desde os anos iniciais da educação escolar, os estudantes têm contato com conteúdos curriculares e, através deles, passam a produzir saberes que lhes possibilitam fazer uma leitura do mundo segundo as diversas linguagens utilizadas pela ciência geográfica. Quanto às especificidades curriculares, as Diretrizes Curriculares Nacionais para o Ensino Médio indicam que o ensino da Geografia deve fundamentar-se em um corpo teórico- metodológico baseado nos conceitos de natureza, paisagem, espaço, território, região, rede, lugar e ambiente, incorporando também dimensões de análise que contemplam os conceitos de tempo, cultura, sociedade, poder e relações econômicas e sociais. Considera ainda como referência os pressupostos da Geografia como ciência que estuda as formas, os processos, as dinâmicas dos fenômenos que se desenvolvem por meio das relações entre a sociedade e a natureza, constituindo o espaço geográfico. ConsiderandooEnsinoMédiocomoafasedaEducaçãoBásicaemqueoestudanteadquire uma cultura geral, abarcando todas as áreas do conhecimento, entende-se que esse seja o 44  Paebes 2012
  • 45.
    momento de sistematizaçãodos saberes, abrindo um leque de perspectivas na busca não só de sua formação para cidadania, mas também de possibilidades de profissionalização. O conteúdo das ciências trabalhado nas diversas disciplinas dá ao estudante uma visão geral do funcionamento do mundo e da vida. Habilidades fundamentais na leitura de mundo pela Geografia A Matriz de Referência das avaliações na área de Ciências Humanas e suas Tecnologias traz um conjunto de temas que se desdobram em habilidades a serem avaliadas nos testes de Geografia do Ensino Médio e que envolvem os conteúdos fundamentais para a compreensão das complexas realidades socioespaciais, resultantes de diferentes processos e dinâmicas geográficas. Diversos agentes atuam para que, no atual período de globalização e fragmentação do espaço geográfico, as fronteiras, os limites, as regiões, os territórios, enfim, estejam em constantes e profundas mutações. São essas realidades, mutantes em suas dinâmicas e processos, que os estudantes precisam compreender, identificar, caracterizar, analisar, classificar, cartografar etc. Característicasmarcantesdomeiotécnico-científico-informacionaldomundocontemporâneo, a velocidade, a instantaneidade e a simultaneidade com que são transmitidas informações entre diferentes lugares, próximos ou distantes, fazem deles lugares mundiais, possíveis de intensas conexões. A comunicação e a circulação de informações – dados, ideias, decisões, normas, dinheiro, pessoas e ações – ocorrem, instantaneamente, nos mais variados lugares e com intensidades e forças diferenciadas. Isso nos ajudar a clarear o entendimento de que a análise geográfica e sua função alfabetizadora, no Ensino Médio, deve aprofundar a leitura das contínuas relações das sociedadescomoespaçogeográfico,nosseusmaisdiversoslugaresdasuperfícieterrestre. A Geografia contemporânea tem privilegiado o saber sobre o espaço geográfico em suas diferentes escalas de análise. Reafirmamos, portanto, que, como disciplina escolar, pode propiciar aos estudantes a leitura, a compreensão e a representação do espaço geográfico como uma formação histórico-social, fruto das relações estabelecidas entre os homens e seus lugares, entre a sociedade e a natureza. No Ensino Médio, a Geografia deve priorizar, de maneira geral, as aprendizagens por meio de propostas de trabalhos que possam indicar o avanço do grau de síntese atingido Revista Pedagógica  45
  • 46.
    pelos estudantes, explicitadosem sua capacidade de leituras e escritas geográficas. Essa concepção assinala a crucial importância do trabalho pedagógico com os conceitos geográficos. Dessa maneira, é fundamental a análise das interações que se estabelecem entre as sociedades e seus espaços, assim como dos diferentes agentes que constituem, transformam e são transformados pelo espaço geográfico. Daí uma das habilidades importantesdeseremdesenvolvidaséadosestudantescompreenderemastransformações promovidas pelo desenvolvimento de tecnologias informacionais. Vivemos em um mundo marcado por profundas mudanças. As informações chegam a nossas casas em tempo real, simultaneamente aos acontecimentos cujas imagens são imediatamente captadas pelos satélites e difundidas por um vasto conjunto de diferentes lugares. As pessoas, ao portarem aparelhos de telefonia celular, por exemplo, entram em uma rede de comunicação rápida e móvel capaz de promover uma intensa fluidez territorial da informação. Esse e outros fenômenos tecnológicos têm provocado a emergência de uma nova perspectiva em relação ao tempo e ao espaço. Com todas essas mudanças, o trabalho do professor deve formar cidadãos que saibam interpretar os acontecimentos em escala local, nacional, regional e global, contribuindo para o entendimento do mundo atual, das apropriações, usos e transformações dos lugares realizadas pelos homens. Deve ainda considerar a capacidade de os estudantes articularem os diferentes conhecimentos cotidianos, acadêmicos e escolares, produzindo com eles uma geografia de significados. Dessa forma, promover uma constante associação entre o mundo vivido pelos estudantes, permeado pela técnica, pela ciência e pela informação, e as transformações territoriais é uma das estratégias para a aprendizagem a ser perseguida pelos professores de Geografia no Ensino Médio. À medida que os estudantes constroem um conhecimento de si mesmo, igualmente edificam um conhecimento do espaço geográfico que os constitui cotidianamente. Sem o conhecimento anterior dos históricos avanços da ciência, o estudante não é capaz de compreender as associações entre desenvolvimento tecnológico e transformações territoriais. É importante que os estudantes consigam associar os avanços em ciência e tecnologia com as mudanças no espaço geográfico, para que façam as relações entre diferentes territorialidades, seus usos, culturas e apropriações, por exemplo. 46  Paebes 2012
  • 47.
    Desafios e perspectivasna aprendizagem geográfica A compreensão dos processos e dinâmicas do mundo contemporâneo pelos estudantes de Geografia no Ensino Médio decorre da implementação de um conjunto de estratégias pedagógicas para sua apreensão. Tais estratégias envolvem o trabalho rigoroso para a que os estudantes compreendam, ainda, as transformações relacionadas às dinâmicas conexas entre os espaços urbanos e rurais. O estudo das temáticas sobre os espaços urbanos e rurais tem representado grande desafio aos professores, uma vez que, muitas vezes, o tratamento didático dos conteúdos de ensino pertinentes a essa área depende ainda da memorização de dados, da cópia de livros didáticos, do uso de concepções prévias sobre a constituição do espaço rural e da dissociação territorial dessas realidades socioespaciais. Para se trabalhar com a questão das transformações dialéticas entre espaços rurais e urbanos,deve-seexplorar,então,avariedadededinamismosdasdiversasatividadessociais, econômicas e culturais das distintas sociedades. Também é possível explorar, em aulas dinâmicas, as múltiplas velocidades das mudanças tecnológicas e seu espraiamento pelo território, o impacto diferenciado das formas de produção e dos circuitos de acumulação do capital pelo espaço, lançando mão, por exemplo, da produção, com os estudantes, de uma cartografia dessas mudanças na cidade e no campo. A intenção pedagógica consiste em apresentar aos estudantes a ideia de conexão intrínseca entre os espaços urbanos e os rurais, a interdependência entre eles, as conexões geográficas capazes de promover a urbanização de espaços rurais, dotando-os de atributos das cidades. Desde o momento em que o homem inicia seu processo de domínio das forças naturais, começam as intensas transformações da superfície terrestre. Por meio de diversos tipos de técnicas, as relações do homem com a natureza se intensificam, modificando o espaço geográfico, conferindo novas formas, novos conteúdos, portanto, novas dinâmicas e possibilidades. Um bom exemplo das ações humanas na superfície terrestre e suas transformações é a construção das cidades. Atualmente a maioria da população mundial vive em espaços urbanosqueagregam,alémdepessoas,empresas,instituições,entreoutrasmaterialidades, que produzem muitos problemas devido às alterações no espaço provocadas pelo homem. Para que os estudantes compreendam as questões relativas às consequências sociais e ambientais geradas pelos processos de urbanização, primeiramente precisamos lembrar Revista Pedagógica  47
  • 48.
    que o ambientedas cidades apresenta particularidades, trazendo consigo as marcas das construções humanas. Desta forma, devemos considerar o ambiente urbano e suas particularidades a partir de uma concepção social e, portanto, geográfica, que inclua, concomitantemente, aspectos culturais, econômicos e ambientais. Osproblemasurbanossãováriosebemdiversificados,asgrandesemédiascidadessofrem principalmente com poluição, engarrafamentos, violência, desemprego, desigualdade social, falta de moradia, saúde e educação. Esses problemas já atingem também cidades de pequeno porte, constituindo uma realidade vivenciada cotidianamente pelos estudantes do Ensino Médio. Os diversos tipos de poluição (hídrica, visual, do solo, sonora, atmosférica) são causados principalmente pelo modo de produção e consumo estabelecidos pelo capitalismo. A poluição atmosférica é, por exemplo, um grande problema detectado nas cidades: o intenso fluxo de automóveis e as indústrias são os principais responsáveis pelo lançamento de gases tóxicos na atmosfera. Os Parâmetros Curriculares Nacionais alertam para o fato de que não mais se justifica trabalhar com definições prontas ou mesmo com conteúdos acabados e engessados da Geografia. As transformações constantes e velozes dos espaços urbanos impulsionam o redimensionamento dos conceitos de urbanização, cidade, meio ambiente, problemas ambientais, entre outros, que vêm sendo construídos ao longo dos tempos. Nesse sentido, o trabalho pedagógico a partir da construção conceitual permite uma abertura, na medida em que, por princípio, o conceito não é algo acabado, comportando redefinições e reajustes que se compatibilizam com as visões que se deve ter, a cada momento, do mundo em transformação. Mais do que reproduzir dados, denominar classificações ou identificar símbolos, os estudos em Geografia no Ensino Médio devem conduzir o estudante a se informar, se comunicar, argumentar, enfrentar problemas de qualquer natureza, participar socialmente e ser capaz de elaborar críticas e propostas e, especialmente, adquirir uma postura de permanente aprendizado.Paratanto,aformaçãogeográficaexigemétodosdeaprendizadocompatíveis, ou seja, que ofereçam as condições para que os estudantes façam escolhas e proposições, tomem gosto pelo conhecimento, aprendam a aprender. 48  Paebes 2012
  • 49.
    Uma formação geográficacom tal ambição exige métodos de aprendizado compatíveis, ou seja, condições efetivas para que os estudantes possam comunicar-se e argumentar, deparar-se com problemas, compreendê-los e enfrentá-los, participar de um convívio social quelhesdêoportunidadedeserealizaremcomocidadãos,fazeremescolhaseproposições, tomarem gosto pelo conhecimento, aprenderem a aprender. Assim, o uso de diferentes metodologias de ensino torna-se importante para a aquisição dos conhecimentos elaborados pela Geografia. As habilidades destacadas acima, por exemplo, requerem para o seu desenvolvimento um empenho do professor no sentido de, inicialmente, averiguar o conhecimento já construído pelos estudantes acerca das transformações dos espaços geográficos como produto das relações socioeconômicas e culturais de poder. É importante que, no Ensino Médio, os professores trabalhem com diversos tipos de textos com seus estudantes, principalmente aqueles que possam confrontar diferentes argumentos sobre as temáticas estudadas. Além disso, é importante que os estudantes, nesse momento da escolarização, já dominem a linguagem cartográfica como possiblidade de representação dos fenômenos geográficos. Isso favorece a compreensão das dinâmicas e dos processos socioespaciais, capturados por atividades de mapeamento das realidades vivenciadas por eles, podendo, inclusive, promover a comparação entre distintas territorializações da superfície terrestre. Ostrabalhosdecampo,asvisitastécnicas,asviagenstemáticaspodemconstituirpoderosos instrumentos pedagógicos no desenvolvimento das habilidades geográficas. Essas atividades são momentos significativos de aprendizagens dos conceitos geográficos, uma vez que, bem elaboradas, permitem ao estudante a observação sistemática do espaço. Tais atividades requerem do professor um planejamento pedagógico minucioso, devendo cuidar para que os estudantes em campo observem o espaço geográfico, registrando suas experiências através de fotografias, relatos de campo, diários de bordo, coleta de dados, entrevistas, produção de relatórios, entre outros procedimentos. O trabalho com as diferentes mídias, a literatura, a música, os jogos, a internet deve ser valorizado. A diversificação dos métodos utilizados no trabalho com os conceitos da Geografia abre uma possibilidade do desenvolvimento de importantes habilidades de comparação, interpretação, análise, classificação e compreensão do espaço geográfico. Revista Pedagógica  49
  • 50.
    A História noEnsino Médio Competências e habilidades relacionadas ao tópico “Relações e Formas de Poder” nas aulas de História do Ensino Médio O acesso ao Ensino Médio é direito de todo cidadão. Esse segmento constitui uma etapa conclusiva da Educação Básica e se traduz, em muitos casos, como a porta de entrada para o mundo do trabalho. Essa conscientização acerca dos deveres dos cidadãos, da compreensão dos direitos universais, da igualdade formal, das identidades sociais, das formas de inserção dos indivíduos na vida social e no mundo do trabalho fica, em grande parte, a cargo do ensino de História. É tarefa dessa disciplina, sobretudo, garantir que o estudante tenha as ferramentas disponíveis para tornar-se um cidadão mais reflexivo e crítico quanto ao mundo que o rodeia. Por isso, a atual referência nacional curricular orienta os planejamentos de aulas em geral para a construção de uma nova cidadania. Propõe-se uma ruptura com uma História centrada na cultura branca e europeia, e, por muitas vezes, distante da realidade de nossos estudantes. Nas últimas décadas ocorreu um movimento de crítica à tradicional historiografia, focada no eurocentrismo, na História verdade, na neutralidade do historiador e nas temáticas exclusivas para o estudo da História. Tal mudança de paradigma ocorreu, em muito, devido à renovação dos Programas de Pós-Graduação em História, com o foco voltado para a pesquisa, o ensino e a extensão. A aproximação da História com outros campos, como a Sociologia, a Antropologia, a Economia, a Pedagogia etc., cedeu aos professores as ferramentas necessárias para garantir a visão mais completa sobre as relações e as formas de poder. O poder é a realização da vontade própria e individual na sociedade e se traduz nas relações entre os seres humanos. Diante disso, podemos concluir que o desempenho abaixo do esperado dos estudantes no tópico “Relações e Formas de Poder” pode ser explicado por outros pontos, mas, sobretudo, pela complexidade que envolve a temática e a interdisciplinaridade que ela abrange. E, também, pelo modo como esse tópico está presente nas salas de aula. No entanto, a capacidade criativa dos professores ao aproximar esse tema da realidade dos estudantes potencializa as possibilidades de compreensão. 50  Paebes 2012
  • 51.
    O professor deHistória do Ensino Médio deve deixar claro para seus estudantes que o poder existe nas relações e que ele, enquanto cidadão, também é responsável por construir, significar e instituir esse poder. Ao (re) significar o conceito de poder, os estudantes, consequentemente, se incluirão dentro das relações de poder. Independente das suas inserções econômicas, culturais, sociais, eles conseguirão se situar numa determinada posição das relações de poder. Seja de domínio, seja de resistência. Desta forma, o professor poderá também analisar, junto com os estudantes, em qual perspectiva de poder eles se inserem. Seguindo a proposta dos Parâmetros Curriculares para História, essa temática permite abordar a questão a partir de uma interlocução entre a situação atual dos estudantes e o conhecimento a ser produzido e analisado em sala de aula. Isso garante ao educando uma reflexão mais complexa sobre o tema, o qual extrapola o tempo pretérito e alcança o presente, e por assim dizer, a sua realidade. Dessa forma, será permitida aos estudantes uma participação ativa na relação de ensino-aprendizagem. Desenvolvimento de habilidades do tópico “Relações e Formas de Poder” Dentre as habilidades relativas ao tópico “Relações e Formas de Poder”, abordaremos as seguintes habilidades: “Identificar as características das diferentes formas, regimes e sistemas de governo, em momentos históricos distintos” e “Compreender as relações entre Estado e Sociedade”. A habilidade “Identificar as características das diferentes formas, regimes e sistemas de governo, em momentos históricos distintos” relaciona-se à capacidade de o estudante compreender como as diferentes formas, regimes e sistemas de governo se constituem. Ademais, permite ao estudante compreender os conceitos de forma, de regime e de sistemas de governo em diferentes momentos, espaços e representações. Por fim, trata-se de uma habilidade capaz de identificar as principais situações políticas, acontecimentos e atores envolvidos, não somente no passado como no presente. Nessa habilidade o estudante deve compreender, primeiramente, os conceitos de formas, de regime e de sistemas de governo. Mais que isso, deve saber claramente a diferença entre eles. É necessário também que o estudante consiga distinguir por quem, onde, quando e como a forma, o regime e o sistema de governo se formaram e se articulam. Por fim, ele deve ser capaz de utilizar essas etapas cognitivas para avaliação de novas situações semelhantes. Revista Pedagógica  51
  • 52.
    Como atividade didáticaque aborde esses temas, o professor poderá solicitar que o estudante esquematize um quadro com o conceito de forma, de regime e de sistema de governo, seguido de exemplos (monárquico, democrático, parlamentarista etc.). A seguir, poderá ser pedido que os estudantes identifiquem qual era a forma, o regime e o sistema de governo no Brasil entre os anos de 1822 a 1889. Para uma maior fixação, recomenda-se pedir que os estudantes identifiquem também a forma, o regime e o sistema de governo a partir de abril de 1964. O professor poderá solicitar, ainda, que os estudantes identifiquem a atual forma, regime e sistema de governo. Ao final da atividade poderá ser escolhido um desses períodos para que o estudante caracterizar, descrevendo as especificidades da forma, do regime e do sistema de governo escolhido. Assim,oestudantedeveráconseguiridentificarasdiferentesformas,regimesesistemas de governos ao longo da História brasileira. Além disso, por se tratar de uma temática que envolve a memória dos familiares dos discentes, isso trará o conhecimento para mais perto dos estudantes e tornará mais interessante, mais envolvente e permitirá a participação deles no processo de ensino-aprendizagem. A segunda habilidade destacada neste texto – “Compreender as relações entre Estado e Sociedade” – aborda a relação existente entre a formação dos Estados e suas relações com a sociedade. Para desenvolver tal habilidade, o estudante deverá ter domínio dos diferentes tipos de Estado; dessa forma, o professor precisará fundamentar teoricamente as relações políticas que permeiam as sociedades ocidentais. Além disso, essa habilidade inclui a distinção dos diferentes Estados, dos atores sociais envolvidos, das situações políticas e dos acontecimentos fundamentais para conformação dessas instituições tal como elas se apresentam em determinado tempo/espaço. O estudante precisará compreender, em um primeiro momento, o conceito de Estado e sociedade; em um segundo momento será necessário distinguir os principais Estados e relacionar o período histórico em que aconteceu a interferência da sociedade nessas transformações. Importante será o exercício de sempre responder, oralmente ou por escrito, por quem, onde, quando e como os Estados se constituíram. Ainda será necessário que os estudantes compreendam como a sociedade se articula com Estado para a constituição de novo Estado ou a permanência do mesmo. Por fim, o estudante do Ensino Médio deverá ser capaz de utilizar essas etapas cognitivas para avaliação de novas situações semelhantes. Para trabalhar os conceitos expostos acima, recomenda-se, inicialmente, que o professor leve o estudante a realizar uma análise do período da Constituição Brasileira de 1988. Assim, o estudante desenvolverá a habilidade de compreender a participação 52  Paebes 2012
  • 53.
    da sociedade naformulação da Carta Magna brasileira, a caracterização de um novo Estado vigente e as transformações recorrentes dessa mudança. É interessante que o professor, após explicar as principais características do modelo de Bem Estar Social, apresente aos estudantes artigos da Carta de 1988. Nesses artigos fica garantido que a saúde é universal, gratuita, direito de todos e dever do Estado. Num segundo momento, o professor poderá demonstrar, sucintamente, aos estudantes a forte participação dos movimentos sociais, sobretudo o movimento sanitário, nas décadas de 1970 e 1980, em prol de mudanças na assistência médica brasileira. Propõe-se que o estudante compreenda, a partir do exemplo da saúde, os avanços trazidos para a cidadania brasileira com a assinatura da Carta. O estudante deverá ter claro que o texto da Constituição de 1988 é profícuo em tratar de direitos civis, políticos e sociais e em criar mecanismos para que eles estejam ao nosso alcance. A compreensão desses conceitos permitirá ao estudante obter o repertório necessário para analisar o meio em que vive e o conhecimento adequado para o aprendizado de novas temáticas. Dessa forma, o estudante deverá ser capaz de distinguir e classificar essas nomenclaturas e relacionar com o atual contexto e outras situações diferentes das abordadas. Proposta de atividades Conforme os Parâmetros Curriculares Nacionais (PCNs), o estudante deverá estudar, na 3ª série do Ensino Médio, as competências e habilidades relacionadas ao tópico “Relações e Formas de Poder”. Nessa etapa de escolaridade, as habilidades “Identificar as características das diferentes formas, regimes e sistemas de governo, em momentos históricos distintos” e “Compreender as relações entre Estado e Sociedade”, embora ensinados em momentos diferentes, são absolutamente complementares. A primeira habilidade relaciona-se, sobretudo, com a capacidade de o estudante distinguir os conceitos de forma, de regime e de sistemas de governo ao longo dos séculos. Existem duas formas de governo, monarquia e república. Na república, o poder é exercido por meio de votos e por um tempo determinado, enquanto na monarquia o poder é hereditário e exercido por tempo indeterminado. Os regimes políticos caracterizam-se pelas regras e instituições que regulam a disputa pelo poder político e o seu exercício entre os cidadãos ou grupos sociais, tendo como exemplo os regimes democráticos e autocráticos. Revista Pedagógica  53
  • 54.
    Para compreender arelação entre esses conceitos, os professores, usualmente, trabalham com uma metodologia comparativa entre as formas, os regimes e os sistemas de governo em diferentes regiões e ao longo do tempo. Assim, os professores podem criar uma ligação entre a atual forma, sistema e regime de governo, com as anteriores vivenciadas no Brasil, tornando a dinâmica da sala de aula mais próxima dos estudantes. Diferentes textos teóricos podem ser utilizados pelo professor como apoio para esse trabalho. Além disso, é possível utilizar nas salas de aula outros recursos, como: mapas, jornais, blogs e literatura. Passeios a museus e exibição de filmes que mostram as transformações entre as formas, os regimes e os sistemas de governo ao longo dos séculos também são estratégias didáticas ricas. Para distinguir as formas de governos, o professor poderia agendar uma visita a um museu, como aqueles que possuem acervo do Brasil imperial. Dessa forma, o estudante poderia vivenciar os costumes, os modos e as peculiaridades daquele período, para que, uma vez desfrutadas essas experiências, consigam, ao estudarem sobre a monarquia na sala de aula, criar relações claras e concretas sobre o que seriam as formas de governo. Filmes também são ótimas opções para ilustrar esses conceitos. Os filmes “Carlota Joaquina, princesa do Brasil”, de Carla Camurati, e “Maria Antonieta”, de Sophia Cappola, mostrados em conjunto, remetem à mesma forma de governo, porém em espaços diferentes. Para além desses, os filmes que relembram a ditadura brasileira também são um importante mecanismo para entender o conceito de regime. “Para frente Brasil”, do diretor Roberto Farias, e “O que é isso companheiro”, de Bruno Barreto, se fazem interessantes. É relevante para a conclusão da relação ensino-aprendizagem dessa habilidade que o professor recorra a estratégias de ensino capazes de correlacionar a vida cotidiana e presente do estudante aos temas abordados. Nesse caso, o professor pode propor aos estudantes a caracterização da forma, do regime e do sistema de governo em que eles vivem e a observação das diferenças com relação à forma, ao regime e ao sistema de governo na década de 1960, 1970 e 1980, por exemplo. Asegundahabilidadecitadarelaciona-se,sobretudo,aoestudodosEstadosconstituídos ao longo dos séculos e sua intrínseca relação com a participação da sociedade. Os Estados, por sua vez, caracterizam-se, entre outros aspectos, pela conformação de um povo, um passado, uma língua e um território correspondes entre si. E, ainda, pela participação da sociedade neste momento. Para conceituar e compreender a relação entre o Estado e a sociedade, os professores usualmente trabalham com metodologia comparativa entre as formas que esse Estado assume em diferentes regiões e ao longo do tempo. Assim, os professores podem, 54  Paebes 2012
  • 55.
    em primeiro momento,pontuar qual era a sociedade naquele período, quais eram as classes sociais e quais eram seus principais problemas e, assim, correlacionar com a formação dos Estados. Como atividade que envolva o tópico “Compreender as relações entre Estado e Sociedade”, sugerimos que o professor recorra à vivência dos familiares dos estudantes sobre como era o atendimento à saúde na década de 1980, bem como a jornais do final da década de 1980. A apresentação do filme “Políticas de Saúde no Brasil”, do diretor Renato Tapajós, disponível no site do Ministério da Saúde, também é uma ótima ferramenta de ilustração. Assim, os estudantes poderão recorrer às experiências da sua família, aos jornais, ao filme e às explicações do professor para atingirem a compreensão dos avanços trazidos pela Carta de 1988. Os professores não devem deixar de ressaltar que, embora tenham ocorridos avanços na cidadania, como o acesso gratuito à saúde, ainda estamos em processo de conquista desses direitos. Como podemos notar, as duas habilidades: “Identificar as características das diferentes formas, regimes e sistemas de governo, em momentos históricos distintos” e “Compreender as relações entre Estado e Sociedade” estão nitidamente ligadas e se complementam. Ao professor cabe o papel de atingir os estudantes com exemplos e ferramentas próximas a sua realidade, através de jornais, blogs, filmes atuais que remetem aos conceitos de formas, regimes e sistemas de governo, e também, da relação entre Estado e Sociedade. O professor pode solicitar aos estudantes que identifiquem as principais reivindicações na sua comunidade e analisem se essas solicitações encontram eco em outros espaços públicos, e qual é o potencial de elas atingirem o Estado. Pode-se também pedir que estudante localize nos jornais e domínios da internet notícias sobre a mobilização da sociedade em prol das mais diferentes reivindicações. A partir desse repertório inicial, o professor pode proceder ao questionamento das motivações que levaram os grupos noticiados a cometerem tais atos e de como os estudantes imaginam terem sido os movimentos de contestação em outros períodos históricos e quais foram as consequências na forma, no regime do sistema de governo. Revista Pedagógica  55
  • 56.
    Um mundo depossibilidades Práticas pedagógicas estimulam o interesse e a participação do estudante Utilizar os resultados da avaliação externa para analisar as próprias práticas pedagógicas. Esse é o pensamento de Elaine Cristina Rossi, professora de Geografia há mais de 12 anos. Profissional múltipla, ela investe fundo em formação: é graduada em Geografia, Especialista em Educação Inclusiva, Educação Comunitária e Educação Profissionalizante Integrada ao Ensino Médio, além de mestranda em Geografia e Educação simultaneamente. Para dar conta de tudo isso, revela: “Eu me identifico com a função de professora, optei por seguir a carreira de educadora”. Nesse caminho, ela busca sempre novas possibilidades de aperfeiçoamento. Entre livros e cadernos, Elaine divide seu tempo entre as Redes Municipal e Estadual de Educação do EspíritoSanto.Bemestruturada,aescolaemqueatua atende aproximadamente 1.000 estudantes e conta com uma equipe de 70 professores, funcionando em três turnos. A educadora encara a avaliação externa como indicador que serve de parâmetro para medir o grau de eficiência das ações educativas que estão sendo desenvolvidas por diferentes unidades de ensino. “É um instrumento de coleta de dados sobre o aproveitamento de educandos e educadores, a partir de investimentos públicos e privados”, afirma. Elaine acredita que é possível aperfeiçoar o trabalho do professor com os resultados do sistema de avaliação, “na medida em que eles utilizarem esses resultados para refletir sobre suas práticas pedagógicas, e, sobretudo, suas formas de avaliar”. Em 2012, as avaliações de Geografia foram aplicadas pela primeira vez aos estudantes do Ensino Médio da Rede Estadual de Ensino do Espírito Santo. “Quando forem divulgados os resultados,voucompará-loscomasdemaisescolas para verificar se as minhas práticas caminham na mesma perspectiva das outras instituições”, diz. EXPERIÊNCIA EM FOCO Elaine Cristina Rossi, Professora de Geografia   A avaliação é apenas um instrumento nesta caminhada, cujo desafio principal é melhorar qualitativamente a educação  56  Paebes 2012
  • 57.
    Mas essa reflexãodeve ser uma rotina para o profissional da educação, já que os estudantes não têm prática de leitura e um dos maiores desafios é fazer com que eles relacionem os conteúdos ministrados em sala de aula com os assuntos do cotidiano. Por isso, o educador deve buscar alternativasparadespertarointeressedoestudante. Resultados incentivam práticas pedagógicas “A avaliação é apenas um instrumento nesta caminhada, cujo desafio principal é melhorar qualitativamente a educação”, afirma Elaine. Muitos desafios ainda serão enfrentados, inclusive a busca de apoio e de acompanhamento das famílias dos educandos. A professora acredita que é possível planejar as aulas considerando o resultado das avaliações. “Podemos fazer a análise de gráficos com os educandos, estimulando um debate sobre as responsabilidades de cada um no processo ensino-aprendizagem”. O desenvolvimento de ações pedagógicas, segundo Elaine, é fundamental para melhorar efetivamente esse processo. “Acredito que ações da escola visando aproximar as famílias dos educandos deveriam estar entre os itens prioritários”. Para ela, uma equipe qualificada, motivada e que saiba trabalhar em conjunto é o que realmente faz a diferença no sistema educativo. Para o ensino de Geografia, Elaine considera fundamentais práticas como as aulas de campo. “É um recurso didático que propicia uma constatação dos assuntos tratados em sala de aula. O processo ensino-aprendizagem se torna muito mais prazeroso e atrativo”, considera. No último ano, Elaine fez 16 aulas de campo com nove turmas de Ensino Médio. Entre as atividades, aconteceram visitas a Ouro Preto (MG), ao Pico da Bandeira e a uma fazenda de produção leiteira em Vila Velha. A partir das vivências, os estudantes produziram vídeos, painéis fotográficos, relatos de experiência e compartilharam fotos e comentários nas redes sociais. “Nós, enquanto instituição de ensino, passamos a fazer parte da vida dos estudantes, mesmo fora do ambiente escolar”, comemora. Para a professora, a melhoria na comunicação, a maior integração entre as escolas, a formação de uma equipe gestora para as unidades educativas, a ampliação dos acervos das bibliotecas, o incentivo à leitura e pesquisa também são ações que podem complementar o processo educativo. Revista Pedagógica  57
  • 58.
    rEiTor dA UnivErSidAdEfEdErAl dE JUiz dE forA HENRIQUE DUQUE DE MIRANDA CHAVES FILHO coordEnAção gErAl do cAEd LINA KÁTIA MESQUITA DE OLIVEIRA coordEnAção TécnicA do ProJETo MANUEL FERNANDO PALÁCIOS DA CUNHA E MELO coordEnAção dA UnidAdE dE PESQUiSA TUFI MACHADO SOARES coordEnAção dE AnáliSES E PUBlicAçÕES WAGNER SILVEIRA REZENDE coordEnAção dE inSTrUmEnToS dE AvAliAção RENATO CARNAÚBA MACEDO coordEnAção dE mEdidAS EdUcAcionAiS WELLINGTON SILVA coordEnAção dE oPErAçÕES dE AvAliAção RAFAEL DE OLIVEIRA coordEnAção dE ProcESSAmEnTo dE docUmEnToS BENITO DELAGE coordEnAção dE dESign dA comUnicAção JULIANA DIAS SOUZA DAMASCENO rESPonSávEl PElo ProJETo gráfico EDNA REZENDE S. DE ALCÂNTARA
  • 59.
    ESPÍRITO SANTO. Secretariade Estado da Educação do Espírito Santo. PAEBES – 2012/ Universidade Federal de Juiz de Fora, Faculdade de Educação, CAEd. v. 1 (jan/dez. 2012), Juiz de Fora, 2012 – Anual. ARAÚJO, Carolina Pires; MELO, Manuel Fernando Palácios da Cunha e; OLIVEIRA, Lina Kátia Mesquita de; REZENDE, Wagner Silveira. Conteúdo: Revista Pedagógica de Ciências Humanas – 3ª série do Ensino Médio. ISSN 2237-8324 CDU 373.3+373.5:371.26(05)
  • 60.
    Casa da CulturaDomingos Martins