Introdução
aos
Conceitos
da
ISO 9001:2000
Introdução aos Conceitos da ISO 9001:2000 Página Ii de Ixx
I. AS NORMAS DA SÉRIE ISO 9000:2000
(APCER, 2003) A “International Organisation for Standardisation” (ISO) é uma federação de
organismos de normalização de 130 países, um por país.
A ISO é uma organização não governamental e foi estabelecida em 1947. A sua missão consiste
na promoção do desenvolvimento da normalização e atividades relacionadas, em todo o mundo,
como elemento facilitador das trocas comerciais de bens e serviços, dentro dos princípios da
Organização Mundial do Comércio.
As normas da família ISO 9000 são referenciais para a implementação de Sistemas de Gestão da
Qualidade (SGQ) que representam um consenso internacional sobre boas práticas de gestão e
com o objetivo de garantir da primeira e em todas às vezes, o fornecimento de produtos que
satisfaçam os requisitos dos clientes e/ou estatutários e/ou regulamentares. Bem como a
prevenção dos problemas e ênfase na melhoria contínua.
Estas boas práticas estão compiladas num conjunto de requisitos normativos (ISO 9001:2000) e
orientações para a melhoria do desempenho (ISO 9004:2000), cuja implementação é
independente do tipo, dimensão, setor de atividade das organizações. Estas duas normas
compõem um “par consistente”, com estruturas e formatos alinhados.
A adoção destas normas é justificada quer por fatores de competitividade quer por exigências
formais dos clientes e da sociedade. Constituindo um referencial aceito a nível multisetorial e
internacional, disponibiliza um “mapa” para a definição do SGQ que potencializa a satisfação
dos diversos clientes de uma organização.
Segundo as metodologias da ISO, os referenciais normativos são desenvolvidos por delegações
nacionais de especialistas, dos mais diversos setores de atividade (Economia, Estado,
Industrial,…), selecionados pelos organismos nacionais de normalização. Estes peritos
participam de comitês técnicos específicos, atendendo ao referencial em questão.
Em 1979 foi aprovada, pela ISO, a formação de um novo comitê técnico, o ISO/TC 176 (ISO
Technical Committee 176) para abordar matérias relacionadas com a gestão e garantia da
qualidade. Numa fase inicial apenas 20 membros decidiram participar ativamente nos trabalhos
deste comitê, enquanto 14 optaram por uma participação como observadores. Atualmente, mais
de 50 países são membros efetivos, aos que se somam cerca de 20 observadores.
Este novo comitê desenvolveu as suas primeiras normas, que foram publicadas em 1987, com a
designação de ISO 9000. Na realidade, se tivesse sido seguida à numeração seqüencial de
normas emitidas pela ISO, as normas teriam sido “ISO oito mil e muitas...”. O número “redondo”
mais próximo (9000) foi escolhido e reservado apenas para dar um destaque a estas normas, já
que foi previsto um grande impacto global das mesmas. A mesma situação ocorreu após alguns
anos com a publicação das normas de gestão ambiental, que receberam a denominação “ISO
14000”, para enfatizar a semelhança de abordagem com as normas ISO 9000.
O comitê técnico 176 foi também o responsável pela revisão posterior da família de normas ISO
9000, publicada em 1994 e pela revisão, da qual resultaram as ISO 9000:2005.
As principais alterações introduzidas nos novos referenciais normativos, em especial quando
comparada com a edição de 1994 pode ser apresentada como:
• Suporte em 8 princípios da gestão da qualidade;
• Estrutura orientada para os processos e uma seqüência lógica de inter-relação dos
requisitos;
• Utilização do conceito do PDCA (“Plan-Do-Check-Act”);
• A melhoria contínua como elemento essencial ao desenvolvimento do SGQ;
• Redução significativa na quantidade de documentação exigida;
• Maior ênfase no papel e envolvimento da Alta Direção, incluindo o seu comprometimento
para a evolução e melhoria do SGQ, cumprimento de requisitos estatutários e/ou
regulamentares e definição de objetivos em todos os níveis e funções relevantes da
organização;
• Alteração e melhoria da terminologia utilizada, como elemento facilitador da sua
interpretação;
• Inclusão do conceito de “Aplicação” como forma de compatibilizar o referencial
normativo com as atividades e processos das mais variadas organizações;
• A introdução de requisitos associados à monitoração da informação e indicadores
associados à satisfação dos clientes como medidas do desempenho do SGQ;
• Maior compatibilidade com referenciais normativos de Sistemas de Gestão Ambiental;
• Referência aos princípios da gestão da qualidade;
• Consideração dos benefícios e necessidades de todas as partes interessadas;
Introdução aos Conceitos da ISO 9001:2000 Página Iii de Ixx
• Inclusão de metodologias de auto-avaliação como elemento fundamental para a melhoria
(ISO 9004).
A família ISO 9000 de 1994 contemplava cerca de 27 referenciais normativos e documentos
associados. Esta aparente proliferação de normas constituiu-se, também como um fator de
atenção pela ISO e para os seus utilizadores. Como veremos, o ISO/TC 176 definiu que a nova
família de referenciais de sistemas de gestão da qualidade seria constituído por apenas 4
normas principais, a saber:
• ISO 9000:2005 (sistemas de gestão da qualidade. Fundamentos e vocabulário);
• ISO 9001:2000 (sistemas de gestão da qualidade. Requisitos);
• ISO 9004:2000 (sistemas de gestão da qualidade. Diretrizes para melhorias de
desempenho);
• ISO 19011:2002 (Diretrizes para auditorias de Sistema de Gestão da Qualidade e/ou
ambiental).
I I . D E F I N I N D O Q U A L I D A D E
(QUALYSUL, 2002) O que você entende por um produto de qualidade? Se ele quebra com
facilidade, ele tem qualidade?
Vamos supor que ele quase nunca quebre - ele tem qualidade? Pense num pára-quedas que
normalmente não dê defeito. Normalmente.
E um automóvel? O que você entende por um automóvel de qualidade? Teto solar, air bag,
câmbio automático, CD.... E se você quiser ir ao jogo do Palmeiras contra o Corinthians, você vai
com esse carro? Não??? Mas ele não tem qualidade?
Agora você vai comprar um carro. Dentre dois carros com as mesmas características, mas com
preços distintos, qual você compraria? E se um deles, mesmo que custe um pouco mais,
possibilite acesso a uma rede de assistência técnica reconhecida pela sua competência? E dentre
dois automóveis do mesmo modelo e mesma marca, mas provenientes de concessionárias
diferentes, mas uma oferece pronta-entrega e a outra lhe coloca numa fila de espera?
Diante dessas situações, podemos definir mais facilmente o que é qualidade. No contexto
apresentado acima, um produto (incluindo um serviço) de qualidade é aquele que atende
perfeitamente, de forma confiável, acessível, segura e no tempo certo às necessidades dos
clientes.
Qualidade tem sido definida de forma cada vez mais ampla, desde “conformidade com
requisitos” (CROSBY), passando por “adequação ao uso” (JURAN), chegando até concepções mais
amplas, que levam em conta a economia do processo de produção (ISHIKAWA), os serviços
agregados ao produto, a percepção e entusiasmo do cliente em relação ao produto (TEBOUL).
Segundo Falconi, “o verdadeiro critério para a boa qualidade é a preferência do consumidor em
relação ao concorrente, que se dá através da adequação do produto ou serviço às necessidades,
expectativas e ambições do consumidor como uma forma de agregar valor ao que será
produzido com menor custo” (FALCONI).
Portanto, pode-se afirmar que “qualidade inclui todas as características de produtos, serviços,
processos, suporte e sistema de gestão de uma organização que contribuem para atender a
requisitos e melhorar a satisfação do cliente”.
Ao aplicar essa ampla definição, uma organização então teria que considerar as seguintes quatro
faces da qualidade, devido a:
− Definição dos requisitos e oportunidades de mercado;
− Projeto do produto para atender aos requisitos do mercado;
− Conformidade consistente ao projeto do produto;
− Fornecimento de suporte ao produto durante todo seu ciclo de vida;
Um sistema de gestão eficaz deve abordar todas as quatro faces da qualidade.
Segundo a ISO 9000:2005
Qualidade: o grau no qual um conjunto de características (3.5.1) inerentes satisfaz a
requisitos (3.1.2).
Percebe-se uma grande variedade de conceitos e definições do que seja a qualidade, e ao
pesquisar os diversos autores, com certeza cada um terá um conceito diferente, porém o
significado sempre leva ao mesmo lugar, ou seja, em melhor atender o cliente.
Clientes expressam os requisitos de produto em especificações de produto/serviço.
Esses requisitos podem ser especificados contratualmente pelo cliente e/ou determinados pela
organização.
Clientes decidem em última estância se o produto/serviço resultante é aceitável!
Introdução aos Conceitos da ISO 9001:2000 Página Iiii de Ixx
I I I . A S A T I S F A Ç Ã O D O C L I E N T E O U O Q U E V O C Ê E N T E N D E P O R U M
P R O D U T O D E Q U A L I D A D E ?
Se ele quebra com facilidade, ele tem qualidade?
Vamos supor que ele quase nunca quebre - ele tem qualidade?
Pense num pára-quedas que normalmente não dê defeito! Normalmente.
E um automóvel?
O que você entende por um automóvel de qualidade?
Teto solar, air bag, câmbio automático, CD....
E se você quiser ir ao jogo do Palmeiras contra o Corinthians, você vai com esse carro? Não!?
Mas ele não tem qualidade?
Agora você vai comprar um carro.
Dentre dois carros com as mesmas características, mas com preços distintos, qual você
compraria?
E se um deles, mesmo que custe um pouco mais, possibilite acesso a uma rede de assistência
técnica reconhecida pela sua competência?
E dentre dois automóveis do mesmo modelo e mesma marca, mas provenientes de
concessionárias diferentes, mas uma oferece pronta-entrega e a outra lhe coloca numa fila de
espera?
Diante dessas situações, podemos definir mais facilmente o que é qualidade, no contexto
apresentado acima, um produto (incluindo um serviço) de qualidade é aquele que atende
perfeitamente, de forma confiável, acessível, segura e no tempo certo às necessidades dos
clientes.
Os negócios são estabelecidos com alguns propósitos definidos, mas fundamentalmente visam o
LUCRO.
E é muito saudável que tenham lucros, bons lucros.
Lembre-se:
O PRINCIPAL OBJETIVO DE QUALQUER NEGÓCIO,
É FAZER DINHEIRO E PERMANECER NO NEGÓCIO!
Isso significa fornecer um produto ou serviço que atenda às demandas e requisitos do mercado.
A fim de assegurar sua parte na demanda do mercado, uma organização deve assegurar sua
capacidade de manter e repetir negócios.
Clientes fornecem novos negócios para aquelas organizações que podem consistentemente
atender suas expectativas de qualidade:
Entrega do produto e qualidade certos;
No preço certo;
Que atenda aos requisitos e
Satisfaça o cliente (dele).
Clientes demandam garantia de que seus fornecedores possam maximizar essa expectativa e que
tomarão medidas reais para fornecer essa garantia.
Quando um cliente vai a uma empresa, não lhe importa o quanto ela esta organizada
internamente, somente lhe interessa receber o produto ou o serviço de acordo com suas
necessidades.
É importante observar que os produtos e serviços comercializados pelas empresas, são na
verdade, meios pelos quais os clientes satisfazem suas necessidades, seus desejos e suas
possibilidades.
NA REALIDADE,
O CLIENTE NÃO COMPRA PRODUTOS OU SERVIÇOS,
COMPRA A SATISFAÇÃO DE SUAS NECESSIDADES!
A satisfação do cliente pode ser definida como a relação ou a diferença (em geral, a
comparação) entre a qualidade percebida pelo cliente no serviço ou produto entregue e as
expectativas que este cliente com o serviço ou o produto tem:
Introdução aos Conceitos da ISO 9001:2000 Página Iiv de Ixx
Expectativas
Satisfação do Cliente = ----------------------------------
Qualidade Percebida
As organizações devem melhorar continuamente seus processos e produtos, uma vez que as
necessidades e expectativas do cliente mudam com o tempo.
COMUNICAÇÃO
BOCA A BOCA
NECESSIDADES
PESSOAIS
EXPERIÊNCIAS
ANTERIORES
COMUNICAÇÃO
EXTERNA
SERVIÇO
ESPERADO
(EXPECTATIVAS)
QUALIDADE
PERCEBIDA
SATISFAÇÃO
DO CLIENTE
SERVIÇO
PROPORCIONADO
Introdução aos Conceitos da ISO 9001:2000 Página Iv de Ixx
I V . S I S T E M A D E G E S T Ã O D A Q U A L I D A D E
Segundo a ISO 9000:2005
eficiên cia (3 .2.15 )
relaçã o entre o resu ltado alcan çado
e o s recu rso s u sado s
sistem a d e gestão d a
q u alid ad e (3 .2.3)
sistem a de gestão para
dirigir e co n tro lar um a
o rgan izaçã o n o qu e diz
respeito à qu alidade
gestão (3.2.6 )
atividades co o rden adas
para dirigir e co n tro lar
u m a o rgan ização
gestão d a qu alid ad e
(3.2 .8 )
atividades co o rden adas para
dirigir e co n tro lar um a
o rgan izaçã o n o qu e diz respeito
à qu alidade
garan tia d a
q u alid ad e (3 .2.11 )
parte da gestã o da
qu alidade fo cada em
pro ver co nfian ça de qu e
o s requisitos da
qu alidade serã o
aten dido s
co n tro le d a
q u alid ad e (3.2.1 0)
parte da g estão da
qu alidade fo cada n o
aten dim ento do s
requ isito s da qualidade
p lan ejam ento d a
q u alid ad e (3 .2 .9)
parte da g estã o da
qu alidade fo cada n o
estabelecim en to do s
o bjetivos da qu alidade e
qu e especifica o s
recu rso s e processo s
o peracio n ais n ecessá rio s
para aten der a estes
o bjetivos
m elh o ria d a
q u alid ad e (3.2 .1 2)
parte da gestão da
qualidade fo cada no
au m en to da capacidade de
satisfazer o s requ isito s da
qu alidade
p o lítica d a q ua lid ad e
(3.2.4 )
in ten çõ es e diretrizes g lo bais
de u m a o rg an izaçã o , relativas `a
qu alidade, fo rm alm en te
expressas pela Alta
Adm in istraçã o
o b jetivo d a q u alid ad e
(3.2.5 )
aqu ilo qu e é bu scado o u alm ejado
relativo à qu alidade
m elh o ria co ntín ua (3.2.1 3)
parte da g estã o da qu alidade
fo cada n o aum ento da capacidade
de satisfazer o s requ isito s da
qu alidade
Alta D ireção (3.2.7 )
pesso a o u gru po de pesso as
que dirige e co ntro la u m a
o rg an izaçã o n o m ais alto
n ível
eficácia (3 .2.14 )
exten sã o n a qu al as atividades
plan ejadas sã o realizadas e o s
resu ltado s plan ejado s sã o atin g ido s
F E R R A M E N T AS
D E G E S T Ã O
D A Q U A L ID A D E
Introdução aos Conceitos da ISO 9001:2000 Página Ivi de Ixx
a) Por Que Qualidade?
Segundo a ISO 9000:2005
Qualidade: o grau no qual um conjunto de características (3.5.1) inerentes satisfaz a
requisitos (3.1.2).
NOTA 1 – O termo”qualidade” pode ser usado com adjetivos tais como má, boa ou excelente.
NOTA 2 – “Inerente”, ao contrário de “atributo”, significa a existência de alguma coisa, especialmente como uma
característica permanente.
Relação entre Conjunto de Características e Requisitos:
Fonte: BSI, 2005
(BSI, 2005) O principal objetivo de qualquer negócio é fazer dinheiro e permanecer no negócio.
Isso significa fornecer um produto ou serviço que atenda às demandas e requisitos do mercado.
A fim de assegurar sua parte na demanda do mercado, uma organização deve assegurar sua
capacidade de manter e repetir negócios.
Clientes fornecem novos negócios para aquelas organizações que podem consistentemente
atender suas expectativas de qualidade:
− Entrega do produto e qualidade certos;
− No preço certo;
Conformidade
Consistência
Garantia
Produto Serviço Processo Sistema
Requisitos do Cliente Satisfação do Cliente
Específico ao Produto:
Dimensional
Funcional
Operacional
Adequação e
Facilidade de uso
Durabilidade
Mantenabilidade
Serviceabilidade
Segurança
Descartabilidade
Relativo ao Sistema:
Fluxo de processo
Comunicação
Interação
Relativo ao Produto:
Entrega
Embalagem
Documentação
Faturamento
Suporte
Relativo ao Processo:
Entradas
Saídas
Controles de GQ & CQ
Recursos
Comunicação
Relativo ao Serviço:
Resposta
Precisão
Conforto
Eficiência
Disponibilidade
Introdução aos Conceitos da ISO 9001:2000 Página Ivii de Ixx
− Que atenda aos requisitos e
− Satisfaça o cliente (dele).
Clientes demandam garantia de que seus fornecedores possam maximizar essa expectativa e que
tomarão medidas reais para fornecer essa garantia.
A alta direção deve assegurar que sua Gestão da Qualidade composta de:
− Estrutura organizacional;
− Responsabilidades;
− Processos;
− Documentação dos processos;
− Controles;
− Treinamento e
− Recursos.
Sejam determinados e disponíveis para a organização a fim de alcançar a “garantia” de que seus
clientes esperam.
Tendo-se estabelecido o que se entende por qualidade, deve-se considerar as várias ferramentas
de gestão da qualidade disponíveis para a implementação de sistema de gestão da qualidade
eficaz.
Segundo a ISO 9000:2005
Gestão da qualidade: atividades coordenadas para dirigir e controlar uma organização
(3.3.1), no que diz respeito à qualidade (3.1.1).
NOTA·A direção e controle no que diz respeito à qualidade, geralmente incluem o estabelecimento da política
da qualidade (3.2.4) e dos objetivos da qualidade (3.2.5), planejamento da qualidade (3.2.9), controle de
qualidade (3.2.10), garantia de qualidade (3.2.11) e melhoria da qualidade (3.2.12).
b) Ferramentas do Sistema de Gestão da Qualidade
Segundo a ISO 9000:2005
Sistema de gestão da qualidade: sistema de gestão (3.2.2) para dirigir e controlar uma
organização (3.3.1), no que diz respeito à qualidade (3.1.1).
Interação das Ferramentas de Gestão com a Gestão por Processos:
FONTE: (BSI, 2005)
Conformidade
Consistência
Garantia
Sistema
de Gestão
da Qualidade
Norma
ISO 9001
Princípios
de SGQ
Planejamento
da Qualidade
Garantia
da Qualidade
Controle
da Qualidade
Melhoria
da Qualidade
Características
Políticas
Objetivos
Processos
Recursos
Controles
Características
Pró ativa
Preventiva
Confiança
Características
Reativo
Detectivo
Conformidade
Características
Eficácia
Eficiência
Capabilidade
Ferramentas
Para Gerenciar o SGQ
Processo
Entradas
(fornecedores)
Saídas
(clientes)
Introdução aos Conceitos da ISO 9001:2000 Página Iviii de Ixx
(BSI, 2005) Um sistema desenvolvido e implementado baseado na norma de sistemas de gestão
da qualidade ISO 9001:2000 fornece garantia através da aplicação das quatro ferramentas de
gestão:
− Planejamento da Qualidade (Planejamento de atividades)
− Garantia da Qualidade (Atividades de prevenção)
− Controle da Qualidade (Atividades de conformidade)
− Melhoria da Qualidade (Atividades de melhoria contínua)
b.1) Planejamento da Qualidade
Segundo a ISO 9000:2005
Planejamento da qualidade: parte da gestão da qualidade (3.2.8) focada no
estabelecimento dos objetivos da qualidade (3.2.5) e que especifica os recursos e processos
(3.4.1) operacionais necessários para atender a estes objetivos.
Uma organização deve identificar os processos, recursos e controles necessários para atender
aos objetivos da qualidade definidos (pelo cliente e pela organização).
Requisitos específicos da ISO 9001, complementados pelos requisitos do cliente e da
organização são usados para planejar o atendimento dos requisitos de planejamento da
qualidade.
O planejamento da qualidade também inclui o planejamento para a garantia da qualidade,
controle da qualidade e atividades de melhoria da qualidade.
b.2) Garantia da Qualidade
Segundo a ISO 9000:2005
Garantia da qualidade: parte da gestão da qualidade focada em prover confiança de que os
requisitos (3.3.1) da qualidade serão atendidos.
A intenção da prevenção é olhar para os requisitos, projeto, processos, atividades, etc., e definir
controles na fonte (estágios de planejamento e projeto).
Convém que os controles abordem a estrutura organizacional e os recursos para prevenir ou
minimizar a ocorrência de problemas nos produtos, processos e atividades.
Inclui treinamento do empregado, qualificação de fornecedores, manutenção preventiva em
equipamentos, estudos de capacidade de processos, etc.
b.3) Controle da Qualidade
Segundo a ISO 9000:2005
Controle da qualidade: parte da gestão da qualidade (3.2.8) focada no atendimento dos
requisitos (3.1.2) da qualidade.
Idealmente, a prevenção baseada em controles deveria prevenir a ocorrência de problemas, mas
na realidade, nenhum sistema é a prova de falhas, e problemas ocorrem.
Desta forma, devem ser estabelecidos controles para detectar problemas de qualidade para que
os clientes recebam somente produtos que atendam a seus requisitos.
Controle de Qualidade Clássico:
FONTE: CAMPOS, 1999
ProcessoEntradas
(fornecedores)
INSPEÇÃO DE
RECEBIMENTO
INSPEÇÃO DE
PROCESSO
INSPEÇÃO
FINAL
CONFIABILIDADE DOS EQUIPAMENTOS
CONFIABILIDADE DOS DADOS
Saídas
(clientes)
Introdução aos Conceitos da ISO 9001:2000 Página Iix de Ixx
Controles baseados na detecção são reativos – o problema e os custos envolvidos já ocorreram e
a organização está recorrendo ao controle de danos. A intenção da detecção é avaliar a saída
dos processos e atividades através da implementação de controles para identificar problemas
quando eles ocorrem.
b.4) Melhoria da Qualidade
Segundo a ISO 9000:2005
Melhoria da qualidade: parte da gestão da qualidade (3.2.8) focada no aumento da
capacidade de atender os requisitos (3.1.2) da qualidade.
NOTA Os requisitos podem estar relacionados a qualquer aspecto, tais como eficácia (3.2.14), eficiência
(3.2.15) ou rastreabilidade (3.5.4).
Esta é uma das características chaves que diferenciam um sistema de gestão da qualidade de um
sistema de garantia da qualidade, isto é, ser capaz de melhorar a eficácia e eficiência de um
processo ou atividade através do estabelecimento de objetivos mensuráveis e usando dados de
desempenho para gerenciar o atendimento a esses objetivos.
Segundo a ISO 9000:2005
Eficácia: extensão na qual as atividades planejadas são realizadas e os resultados planejados
são atingidos.
Na determinação da eficácia das atividades de garantia da qualidade e melhoria da qualidade, as
seguintes perguntas devem ser feitas:
− Em qual extensão os problemas nos produtos e processos são prevenidos?
− Em qual extensão os objetivos são atendidos?
Segundo a ISO 9000:2005
Eficiência: relação entre o resultado alcançado e os recursos usados.
A medição da eficiência é determinada perguntando-se o seguinte:
− Podemos conseguir a mesma saída usando menos recursos?
− Podemos conseguir mais saída sem recursos adicionais?
Essas questões podem ser aplicadas para a saída de qualquer atividade do sistema de gestão da
qualidade de uma organização.
Deve-se observar que a ISO 9001 requer que as organizações alcancem a eficácia do SGQ através
da garantia da qualidade e atividades de melhoria contínua. A eficiência da SGQ é desejável,
mas não requerida atualmente pela ISO 9001. A ISO 9004 fornece diretrizes para se considerar
tanto a eficácia quanto à eficiência do SGQ.
Introdução aos Conceitos da ISO 9001:2000 Página Ix de Ixx
V . O S P R I N C Í P I O S D A G E S T Ã O D A Q U A L I D A D E
Segundo a ISO 9000:2005
Para conduzir e operar com sucesso uma organização é necessário dirigi-la e controlá-la de
maneira transparente e sistemática. O sucesso pode resultar da implementação e manutenção
de um sistema de gestão que é concebido para melhorar continuamente o desempenho, levando
em consideração, ao mesmo tempo, as necessidades de todas as partes interessadas. A gestão
de uma organização inclui, entre outras disciplinas de gestão, a gestão da qualidade.
Oito princípios de gestão da qualidade foram identificados, os quais podem ser usados pela
Alta Direção para conduzir a organização à melhoria do seu desempenho.
(...)
Estes oito princípios de gestão da qualidade formam a base para as normas de sistema de
gestão da qualidade na família NBR ISO 9000.
(Adaptado de ISO/TC 176/SC2 Quality management principles, 1998) Com a definição dos oito
Princípios da Gestão da Qualidade, formalizados pelo ISO/TC176 em 1998, a intenção foi clara:
Estabelecer uma base sólida para os novos referenciais normativos, facilitar a definição de
objetivos da qualidade, potencializando a sua utilização como os elementos fundamentais para
a melhoria do desempenho das organizações e promover uma aproximação e alinhamento dos
referenciais normativos com a maioria dos modelos de excelência e de qualidade total.
Os auditores de sistemas de gestão da qualidade deverão estar familiarizados com estes oito
Princípios, de forma a orientar as atividades de auditoria para fatores relevantes e que
acrescentem valor às organizações auditadas. Na prática, eles deverão estar presentes em todas
as atividades, ainda mais porquanto os requisitos da ISO 9001:2000 são neles suportados.
Estes oito Princípios estão descritos na ISO 9000:2005 e são utilizados como base, tanto dos
requisitos da ISO 9001:2000, como para as orientações da ISO 9004:2000 que são:
Princípio 1 – Foco no Cliente
Princípio 2 – Liderança
Princípio 3 – Envolvimento de Pessoas
Princípio 4 – Abordagem de Processo
Princípio 5 – Abordagem Sistêmica para a Gestão
Princípio 6 – Melhoria Contínua
Princípio 7 – Decisão Baseada em Fatos
Princípio 8 – Benefício Mútuo nas Relações com os Fornecedores
Introdução aos Conceitos da ISO 9001:2000 Página Ixi de Ixx
Princípio 1 – Foco no Cliente
O conceito de “cliente” deverá ser considerado numa perspectiva abrangente, de acordo com a
definição 3.3.5 da ISO 9000:2005, contemplando não apenas os clientes diretos ou os
consumidores como outras partes interessadas (ex. os colaboradores, os fornecedores, os
acionistas, o Estado e a Sociedade, a comunidade envolvente, entre outros).
Segundo a ISO 9000:2005
Organizações dependem de seus clientes e, portanto, é recomendável que atendam as
necessidades atuais e futuras do cliente, e seus requisitos do cliente e procurem exceder as
expectativas.
Clientes expressam os requisitos de produto em especificações de produto e/ou serviço.
Esses requisitos podem ser especificados contratualmente pelo cliente e/ou determinados pela
organização.
Clientes decidem em última estância se o produto/serviço resultante é aceitável.
As organizações devem melhorar continuamente seus processos e produtos, uma vez que as
necessidades e expectativas do cliente mudam com o tempo.
Vantagens:
− Aumento da rentabilidade e crescimento da participação no mercado, fruto de respostas
mais rápidas e mais flexíveis às oportunidades de mercado;
− Maior eficiência na alocação dos recursos da empresa para garantir a satisfação dos
clientes;
− Maior lealdade dos clientes, conduzindo à sua fidelização;
Implicações Práticas:
− Pesquisa e compreensão das necessidades e das expectativas dos clientes;
− Garantia de que os objetivos da organização se articulam com as necessidades e
expectativas dos clientes;
− Divulgação / Comunicação das necessidades e expectativas dos clientes aos diferentes
níveis da organização;
− Mecanismos de medida da satisfação dos clientes e implementação de ações de melhoria
com base nos resultados obtidos;
− Gestão sistemática das relações com os clientes;
− Abordagem integrada e articulada entre a satisfação dos clientes e das demais partes
interessadas (como sócios, acionistas, colaboradores, fornecedores, comunidade local e
sociedade em geral);
Princípio 2 – Liderança
A revisão dos referenciais normativos da ISO 9000 promove um papel mais interventivo da Alta
Direção das organizações e potencializa uma alteração na ênfase do nível das responsabilidades
e autoridades definidas no âmbito de um Sistema de Gestão da Qualidade: da Área da Qualidade
para a Alta Direção, com o envolvimento de todos.
Segundo a ISO 9000:2005
Líderes estabelecem uma unidade de propósito e o rumo da organização. Convém que eles
criem e mantenham o ambiente interno, no qual as pessoas possam ficar totalmente
envolvidas no propósito de alcançar os objetivos da organização.
Vantagens:
− Todos os colaboradores irão entender e estarão motivados para alcançar os objetivos e
metas da organização;
− As atividades ficam definidas, implementadas e avaliadas de forma integrada;
− Obstáculos ou dificuldades de comunicação entre os diferentes níveis da organização
serão minimizados.
Implicações Práticas:
− Análise das necessidades de todas as partes interessadas incluindo clientes, detentores
de capital, colaboradores, fornecedores, credores, comunidade local e sociedade em
geral;
− Definição clara da visão de futuro da organização;
− Definição de objetivos e de metas que representem desafios; Criação e implementação de
valores, equidade, ética e de "exemplos a seguir" aos diversos níveis da organização;
Introdução aos Conceitos da ISO 9001:2000 Página Ixii de Ixx
− Aumento da confiança e eliminação do medo e da insegurança;
− Alocação adequada de recursos, de formação e de liberdade de ação, com autonomia e
responsabilização; Mecanismos de motivação, reforço e reconhecimento dos esforços
desenvolvidos.
Princípio 3 – Envolvimento de Pessoas
A comunicação, a conscientização e a formação das pessoas são fatores fundamentais para que
as mesmas se vejam no SGQ e compreendam qual a sua contribuição, de forma a aumentar o seu
comprometimento e envolvimento e proporcionar as competências necessárias para a realização
das funções que lhes são atribuídas.
Segundo a ISO 9000:2005
Pessoas de todos os níveis são a base de uma organização, e seu total envolvimento
possibilita que as suas habilidades sejam usadas para o benefício da organização.
Vantagens:
− Colaboradores motivados, empenhados e envolvidos;
− Inovação e criatividade na elaboração dos objetivos;
− Responsabilização pelo desempenho;
− Motivação para a participação e contribuição para a melhoria contínua.
Implicações Práticas:
− Compreensão, por cada colaborador, da importância da sua contribuição e do seu papel
na organização;
− Identificação, por cada colaborador, dos fatores que limitam ou constituem um obstáculo
à sua atuação;
− Aceitação, por cada colaborador das respectivas responsabilidades na resolução dos
problemas que lhe competem;
− Avaliação, por cada colaborador, do seu próprio desempenho, em função de objetivos e
metas por si estabelecidos;
− Procura constante, por cada colaborador, de oportunidades para reforçar as suas
competências e os seus conhecimentos e para adquirir experiência;
− Conhecimentos e de experiência são compartilhadas espontaneamente;
− Discussão aberta de problemas e demais questões relevantes.
Princípio 4 – Abordagem de Processo
Uma organização existe para transformar “inputs (entradas)” (por exemplo, materiais, energia,
informação, etc.) em “outputs (saídas)” (produtos, serviços) que são fornecidos aos seus clientes,
e ao fazê-lo, acrescentam valor.
Segundo a ISO 9000:2005
Um resultado desejado é alcançado mais eficientemente quando as atividades e os recursos
relacionados são gerenciados como um processo.
O modelo de um SGQ baseado em processos, preconizado pela ISO 9001:2000, é apresentado em
seguida:
Introdução aos Conceitos da ISO 9001:2000 Página Ixiii de Ixx
Entrada
Saída
Gestão de
Recursos
Sistema de gestão da qualidade
Clientes
Requisitos
Sistema de Gestão da Qualidade
Melhoria contínua do
P
D
c
A
Realização
do Produto
Clientes
Satisfação
Responsabilidade
d Da Direção
Medição,
Análise
e Melhoria
Legenda:
agregação de valor
informação
Produto
FONTE: ISO 9000:2005
Representação esquemática de um processo:
PROCEDIMENTO *
(“Forma especificada de executar
atividade ou um outroprocesso” -
pode ser documentado ou não)
PRODUTO
(“Resultado de um processo”)
MONITORAMENTO E
MEDIÇÃO DE OPORTUNIDADES
(Antes, durante e depois do processo)
SaídaEntrada
PROCESSO
(“Conjunto de atividades
inter-relacionadas ou
interação de processos)
EFICÁCIA
DO PROCESSO =
Habilidade para alcançar os
resultados desejados
(Foco na ISO 9001:2000)
Requisitos
Especificados
(Inclui Recursos)
*Nota : Esta é a definição de “procedimento” dada pela ISO 9000:2000.
Este não é necessariamente um dos 6 procedimentos documentados
exigidos pela ISO 9001:2000
Requisitos
Satisfeitos
EFICIÊNCIA
DO PROCESSO =
Resultado alcançado
X
Recursos usados
(Foco na ISO 9 004:2000)
FONTE: ISO/TC 176/SC2 N524R Process
Vantagens:
− Redução de custos e tempo desperdiçados devido a uma utilização de recursos mais
eficiente;
− Resultados previsíveis, sustentáveis e crescentes;
− Definição clara e hierarquização de oportunidades de desenvolvimento.
Implicações práticas:
− Definição sistemática das atividades necessárias ao prosseguimento de um
objetivo/resultado;
− Definição clara das competências e responsabilidades para as atividades-chave de
gestão;
− Análise e medição do desempenho das atividades-chave;
− Identificação das interfaces das atividades-chave, dentro e entre as diversas funções
existentes na organização;
− Focalização em fatores como recursos, métodos e materiais que irão contribuir para o
desenvolvimento das atividades-chave;
− Avaliação de riscos, conseqüências e impacto das atividades sobre os clientes,
fornecedores e demais partes interessadas.
Introdução aos Conceitos da ISO 9001:2000 Página Ixiv de Ixx
Princípio 5 – Abordagem Sistêmica para a Gestão
Segundo a ISO 9000:2005
Identificar, entender e gerenciar os processos inter-relacionados, como um sistema,
contribui para a eficácia e eficiência da organização no sentido desta alcançar os seus
objetivos.
Este propósito é atingido por meio de uma série de processos inter-relacionados. Estes
processos devem ser controlados e geridos, mesmo se forem obtidos no exterior ou
subcontratados a terceiros, incluindo as subsidiárias da própria organização, parcerias ou
filiais...
Vantagens:
− Integração e alinhamento dos processos, que assim atingirão mais facilmente e de forma
mais adequada os objetivos definidos;
− Capacidade de concentrar esforços nos processos-chave;
− Garantir, perante todas as partes interessadas, a consistência, eficácia e eficiência da
organização.
Implicações práticas:
− Definição de um sistema estruturado que permita alcançar os objetivos da organização
da forma mais eficiente e eficaz;
− Compreensão das interdependências existentes entre processos;
− Abordagens estruturadas que harmonizam e integram processos;
− Melhor compreensão dos papeis e das responsabilidades necessárias para atingir os
objetivos comuns, de forma a reduzir as barreiras funcionais;
− Compreensão das capacidades organizacionais e definição das prioridades de ação ao
nível das restrições na dotação de recursos;
− Definição e hierarquização do funcionamento das atividades que constituem um sistema;
− Melhoria contínua do sistema através de mecanismos de medida e avaliação.
Princípio 6 – Melhoria Contínua
A melhoria contínua não pode ser baseada apenas na resolução de problemas identificados, mas
também deve contemplar as possibilidades de melhorar os resultados do sistema e a
antecipação das expectativas de mercado cada vez maiores.
Segundo a ISO 9000:2005
Convém que a melhoria contínua do desempenho global da organização seja seu objetivo
permanente.
Vantagens:
− Desenvolvimento das capacidades organizacionais e conseqüente melhoria de
desempenho;
− Alinhamento das ações de desenvolvimento estratégico, para todos os níveis da
organização;
− Flexibilidade para responder/reagir rapidamente a oportunidades;
Implicações Práticas:
− Utilização de uma abordagem consistente, desdobrada em todos os níveis da
organização, que assegura a melhoria contínua do seu desempenho;
− Formação de todos os colaboradores sobre métodos e ferramentas da melhoria contínua;
− Tornar a melhoria contínua dos produtos, processos e sistemas um objetivo para cada
colaborador da organização;
− Definição de metas de orientação e de mecanismos de detecção e avaliação da melhoria
contínua;
− Reconhecimento de progressos.
Princípio 7 – Abordagem Factual para Tomada de Decisão
Entre outros aspectos operacionais do SGQ (como a definição de ações corretivas e preventivas,
o estabelecimento de programas de auditorias, a revisão pela direção, a identificação de
oportunidades de melhoria entre outros), o estabelecimento de estratégias, políticas e objetivos
deve ser suportado na análise de dados e informações relevantes, de origem interna ou externa
à organização.
Introdução aos Conceitos da ISO 9001:2000 Página Ixv de Ixx
Segundo a ISO 9000:2005
Decisões eficazes são baseadas na análise de dados e informações.
Vantagens:
− Decisões baseadas em informação;
− Maior capacidade de demonstração da eficácia de ações passadas com base em registros
factuais;
− Capacidade crescente para rever, questionar, desafiar e alterar opiniões e decisões.
Implicações Práticas:
− Assegurar que os dados e a informação são exatos e confiáveis;
− Tornar os dados acessíveis a quem deles necessita;
− Analisar dados e informação com base em métodos válidos;
− Tomar decisões e implementar medidas com base análises de fatos, articuladas com a
experiência e a intuição.
Princípio 8 – Benefício Mútuo nas Relações com os Fornecedores
Entre as partes interessadas no desempenho de uma organização, deve-se estar orientado para o
estabelecimento de relações do tipo ganha – ganha entre a organização e os seus fornecedores.
Segundo a ISO 9000:2005
Uma organização e seus fornecedores são interdependentes, e uma relação de benefícios
mútuos aumenta a capacidade de ambas de agregar valor.
Vantagens:
− Aumento na capacidade para criar valor para ambas as partes;
− Flexibilidade e rapidez para, de forma concertada, responder a alterações de mercado ou
a alterações nas necessidades e expectativas dos clientes;
− Otimização de custos e de recursos.
Implicações Práticas:
− Definição de relações que articulam ganhos de curto prazo com questões relevantes no
longo prazo;
− Intercâmbio de recursos, de competências, de experiência e de recursos com os
parceiros;
− Identificação e seleção de fornecedores-chave;
− Comunicação fácil, clara e aberta;
− Partilha de informação e de planos de futuro;
− Definição conjunta de estratégias de desenvolvimento;
− Motivação, encorajamento e reconhecimento de progressos e esforços pelos
fornecedores.
Introdução aos Conceitos da ISO 9001:2000 Página Ixvi de Ixx
VI. A ABORDAGEM POR PROCESSO
Como qualquer auditor, consultor ou gestor sabe, este conceito relativamente simples é difícil
de definir por palavras ou imagens e ainda mais difícil de implementar de uma forma coerente
numa Organização.
A abordagem por processo procura ser uma forma eficaz de se organizar e gerenciar a maneira
como as atividades da empresa agregam valor.
Enquanto numa estrutura mais tradicional, as atividades da empresa são organizadas e
gerenciadas verticalmente (por função), com problemas de qualidade ocorrendo geralmente nos
limites dos departamentos funcionais, na abordagem de processo as atividades são organizadas
e gerenciadas horizontalmente, mostrando a maneira como as atividades da empresa agregam
valor para o cliente.
A abordagem de processo liga diretamente os insumos (entradas) do processo, que vêm dos
fornecedores, aos produtos (saídas) do processo, que vão para os clientes. Essa ligação
horizontal entre os fornecedores e os clientes é uma excelente forma de se gerenciar e melhorar
contínuamente a eficácia (quantidade de valor agregado para os clientes) e a eficiência do
processo (quantidade de recursos consumidos).
No entanto, a identificação de tais processos internos e as interações entre eles e o mundo
exterior é fundamental para conceber e implementar um sistema de gestão eficiente e eficaz,
que seja da qualidade ou ambiental.
As Organizações devem deixar de pensar nas suas operações como um "fluxo linear" desde a
recepção dos requisitos dos Clientes até a entrega dos produtos aos Clientes, e encarem as
atividades relacionadas com o meio ambiente como um ciclo permanente de melhorias
contínuas.
Os Processos possuem tipicamente as seguintes características:
Fornecem atividades de valor agregado que utilizam recursos para converter entradas em
saídas;
Têm fontes de entradas – internas ou externas, clientes, fornecedor, etc;
Têm saídas que podem ser produtos, serviços, informação – tangível ou intangível – que
podem ir para um ou mais clientes internos ou externos;
Convém que todos os processos tenham um responsável;
Todos os componentes (entradas, atividades de processo, recursos e saídas) devem ser
controlados;
Todos os processos em uma organização necessitam ser controlados desta maneira.
Os processos nas organizações podem variar baseados na natureza dos seus negócios,
complexidade de produtos, processos, etc.
Os processos podem ser agrupados em:
Processos de realização;
Processos de suporte;
Processos do SGQ;
De uma maneira simples, uma organização existe para transformar “inputs (entradas)” (por
exemplo, materiais, energia, informação, etc.) em “outputs (saídas)” (produtos, serviços) que são
fornecidos aos seus clientes, e ao fazê-lo, acrescentam valor.
A palavra “processo” é definida como “conjunto de atividades interelacionadas que transformam
insumos (entradas) em produtos (saídas)”.
Os insumos (entradas) para um processo são geralmente produtos (saídas) de outros processos.
Também é importante que uma organização adote uma abordagem do tipo PLAN-DO-CHECK-ACT
(PDCA) (planejar – executar – verificar – agir) aos seus processos, e que inclua o retorno obtido
do controle de processos, avaliações de produto e indicadores da satisfação de clientes, a fim de
determinar a necessidade de um maior ou menor controle.
Introdução aos Conceitos da ISO 9001:2000 Página Ixvii de Ixx
Processoentrada
recursos
controle
saída
Processo A
entrada A
recursos B
controle A
saída A / controle B
Processo B
saída C
Processo C
saída B / entrada C
controle C
entrada B
ProcessoEntradas
(fornecedores)
INSPEÇÃO DE
RECEBIMENTO
INSPEÇÃO DE
PROCESSO
INSPEÇÃO
FINAL
CONFIABILIDADE DOS EQUIPAMENTOS
CONFIABILIDADE DOS DADOS
Saídas
(clientes)
Processo Saídas
(clientes)
Introdução aos Conceitos da ISO 9001:2000 Página Ixviii de Ixx
VII. PDCA PARA USO NO DIA-A-DIA
Sonhar nos leva a pensar em nossos objetivos e isso nos leva a ação para realizá-los... mas nem
sempre é tão fácil assim! Que tal criar um ciclo positivo para você, capaz de gerar melhorias na sua
vida e te aproximar cada vez mais dos resultados que você busca?
Este Ciclo Positivo têm o nome de PDCA e a seguir o apresentamos para uso no seu dia-a-dia
tanto no trabalho quanto em casa!
PLAN (PLANEJAR), ou seja, PENSAR
1. Identifique sua atual situação e aonde quer chegar;
2. Defina seus objetivos e prioridades;
3. Estabeleça suas metas e prazos para alcançá-los;
4. Defina quais serão os indicadores, ou melhor, como você irá medir seus avanços e conquistas
(esses indicadores são fundamentais para sua jornada);
5. Planeje (ou melhor, Pense) as ações para realizar suas metas e objetivo;
6. Coloque tudo por escrito, para facilitar sua visualização;
7. Aprenda se necessário, e ensine / treine / comunique as pessoas envolvidas;
Este será seu Plano de Ação para alcançar o que deseja (metas e objetivos, inclusive os indicadores).
Lembre-se: De nada adianta identificar as oportunidades e não definir ações para aproveitá-las!
DO (EXECUTAR), ou seja, DESENVOLVA
1. Coloque em prática seu Plano de Ação;
2. Proceda conforme o planejado;
3. Cumpra cada meta de sua jornada;
4. Registre as informações para que você possa medir seus avanços;
5. Gerencie seu tempo com foco nas suas metas e objetivo;
6. Seja pró-ativo;
CHECK (VERIFICAR), ou seja, CONFERIR
O segredo do PDCA esta aqui!
1. Verifique se as metas planejadas estão sendo cumpridas, através dos seus indicadores.
(Lembre-se: sem informações confiáveis, não é possível prosseguir);
2. Analise os pontos fortes de suas ações e as suas oportunidades de melhorias;
3. Caso não tenha obtido os resultados esperados, identifique as causas reais que geraram isso;
4. Sempre se lembre que o foco não é em problemas, é sim em soluções!
Aplique esta etapa periodicamente!
Cuidado: Os maiores erros nesta faze estão em não verificar o resultado das ações propostas, nem
se as ações foram executadas!
ACT (AGIR), ou seja, APERFEIÇOAR
1. Com as informações medidas e analisadas. Se não há problema, quando se atinge um
objetivo além do que tinha sido planejado ou se igualam metas e resultados, novas metas
mais audaciosas devem ser estabelecidas e o ciclo recomeçado. Aperfeiçoe o que já era bom
e incorpore as melhorias ao seu Plano de Ação.
2. Caso contrário, crie ações de melhorias capazes de resolver e, conseqüentemente, prevenir
as causas dos problemas, para que eles não voltem a ocorrer;
3. Quaisquer deficiências ou imprevistos identificados devem ser corrigidos, o plano de ação
deve ser revisado e adaptado às novas circunstâncias, e os procedimentos são melhorados
ou reorientados, se necessário. Coloque as ações de melhoria em prática!
Esta fase envolve a busca de soluções para eliminar o problema, a escolha da solução mais efetiva e
o desenvolvimento desta solução, com a devida normalização, quando invade o ciclo P do ciclo
PDCA;
Aqui os erros estão nas ações que deram um bom resultado, mas não são colocadas na rotina...
E volte novamente ao começo do ciclo!
A cada volta do ciclo PDCA sempre acontece um progresso, mesmo pequeno, por isso nunca se
volta ao mesmo ponto. Cada mudança dá início a um novo ciclo que tem como base o ciclo
anterior, caracterizando desta forma a espiral da Melhoria Contínua.
Introdução aos Conceitos da ISO 9001:2000 Página Ixix de Ixx
RELAÇÃO ENTRE OS REQUISITOS DA NORMA ISO 9001:2000 E OS PRINCÍPIOS DO SGQ
PRINCÍPIOS DO S.G.Q.
FOCONO
CLIENTE
LIDERANÇA
ENVOLVIMENTO
DEPESSOAS
ABORDAGEMDE
PROCESSO
ABORDAGEM
SISTÊMICAPARA
GESTÃO
MELHORIA
CONTÍNUA
ABORDAGEM
FACTUALPARA
TOMADADE
DECISÕES
BENEFÍCIOS
MÚTUOSNAS
RELAÇÕESCOM
FORNECEDORES
REQUISITOS DA
NBR ISO 9001:2000
1 2 3 4 5 6 7 8
4. SISTEMA DE GESTÃO DA QUALIDADE
4.1. Requisitos gerais
4.2. Requisitos de documentação
4.2.2
4.2.3
4.2.4
5. RESPONSABILIDADE DA DIREÇÃO
5.1. Comprometimento da direção
5.2. Foco no cliente
5.3. Política da qualidade
5.4. Planejamento
5.5. Responsabilidade, autoridade e
comunicação
5.5.3
5.6. Análise crítica pela direção
6. GESTÃO DE RECURSOS
6.1. Provisão de recursos
6.2. Recursos humanos 6.2.2
6.3. Infra-estrutura
6.4. Ambiente de trabalho
7. REALIZAÇÃO DO PRODUTO
7.1. Planejamento da realização do produto
7.2. Processos relacionados a clientes
7.3. Projeto e desenvolvimento
7.4. Aquisição
7.5. Produção e fornecimento de serviços
7.6. Controle de dispositivos de medição e
monitoramento
8. MEDIÇÃO, ANÁLISE E MELHORIA
8.1. Generalidades
8.2. Medição e monitoramento 8.2.1 8.2.3
8.3. Controle de produto não - conforme
8.4. Análise de dados
8.5. Melhorias
FONTE: SENAI-Pr, 2004
Introdução aos Conceitos da ISO 9001:2000 Página Ixx de Ixx
RELAÇÃO ENTRE OS REQUISITOS DA ONTENORMA ISO 9001:2000 E O CICLO PDCA
PDCA
REQUISITOS DA
NBR ISO 9001:2000 PLAN
(Planejar)
DO
(Executar)
CHECK
(Verificar)
ACT
(Agir)
4. SISTEMA DE GESTÃO DA QUALIDADE
4.1. Requisitos gerais
4.2. Requisitos de documentação 4.2.1 4.2.3 4.2.1 4.2.3
5. RESPONSABILIDADE DA DIREÇÃO
5.1. Comprometimento da direção
5.2. Foco no cliente
5.3. Política da qualidade
5.4. Planejamento 5.4.2 5.4.2
5.5. Responsabilidade, autoridade e
comunicação
5.5.2 5.2.3
5.6. Análise crítica pela direção 5.6.1 5.6.3 5.6.1 5.6.3
6. GESTÃO DE RECURSOS
6.1. Provisão de recursos
6.2. Recursos humanos 6.2.2 6.2.2 6.2.2
6.3. Infra-estrutura
6.4. Ambiente de trabalho
7. REALIZAÇÃO DO PRODUTO
7.1. Planejamento da realização do produto
7.2. Processos relacionados a clientes 7.2.1 7.2.2 7.2.3 7.2.2
7.3. Projeto e desenvolvimento 7.3.1
7.3.4 7.3.5
7.3.6 7.3.7
7.3.4 7.3.5
7.3.6 7.3.7
7.4. Aquisição 7.4.1/3 7.4.1 7.4.3
7.5. Produção e fornecimento de serviços 7.5.1 7.5.2
7.5.1 7.5.2
7.5.4
7.5.1 7.5.4
7.6. Controle de dispositivos de medição e
monitoramento
8. MEDIÇÃO, ANÁLISE E MELHORIA
8.1. Generalidades
8.2. Medição e monitoramento 8.2.2 8.2.4
8.3. Controle de produto não-conforme
8.4. Análise de dados
8.5. Melhorias 8.5.1 8.5.2 8.5.3 8.5.2 8.5.3
Fonte: APCER, 2003
REFERÊNCIAS BIBLIOGRÁFICAS
APCER - ASSOCIAÇÃO PORTUGUESA DE CERTIFICAÇÃO. Guia Interpretativo ISO 9001:2000.
Lisboa – Portugual, 2003.
ASSOCIAÇÃO BRASILEIRA DE NORMAS TÉCNICAS. NBR ISO 9000:2005. Sistemas de gestão da
qualidade – Fundamentos e vocabulário. Rio de Janeiro, 2000.
ASSOCIAÇÃO BRASILEIRA DE NORMAS TÉCNICAS. NBR ISO 9001:2000. Sistemas de gestão da
qualidade – Requisitos. Rio de Janeiro, 2000.
BSI MANAGEMENT SYSTEMS INC. Curso de Auditor Líder ISO 9001:2000. 3º Edição , Brasil,
2004
CAMPOS, VICENTE FALCONI. Controle da Qualidade Total (No Estilo Japonês). Edição:
várias. Belo Horizonte: DG Editors, 1990, 1992 e 1999.
CHIAVENATO, IDALBERTO. Introdução à Teoria Geral da Administração. 6° Edição. Campus,
2000.
CUNHA, JOÃO CARLOS. Modelos de Gestão da Qualidade I. SENAI: Universidade Federal do
Paraná, Curitiba, 2001.
ISO/TC 176/SC2 Quality management principles. ISO, 1998
ISO/TC 176/SC2/N525R. Guidance on the Documentation Requirements of ISO
9001:2000. ISO, 2000.
ISO/TC176/SC2/N526R. Guidance on the Terminology used in ISO 9001:2000 and ISO
9004:2000. ISO, 2000.
ISO/TC176/SC2/N542. Guidance on ISO 9001:2000 Clause 1.2 Application. ISO, 2001.
ISO/TC176/SC2/N544. Guidance on Process Approach to Quality Management Systems.
ISO, 2001.
ISO/TC176/SC2/N654A. Guidance on the Concept and Use of the Process Approach for
Management Systems. ISO, 2001.
ORTIZ, PAULO e PIERRI, SUZANA. Modelos de Gestão da Qualidade 2. SENAI: Universidade
Federal do Paraná, Curitiba, 2002.
QUALITIVIDADE TREINAMENTO E CONSULTORIA. Princípios da Gestão da Qualidade.
Qualitividade, 2001.
QUALYSUL CONSULTORIA E TREINAMENTO. Conceitos e Requisitos da Norma NBR ISO
9001:2000. Qualysul, 2002.
JEFFREY H. HOOPER. A Abordagem de Processo na nova ISO 9001. QSP, 2002.
ROTH, ANA LUCIA. Dissertação: METÓDOS E FERRAMENTAS DE QUALIDADE. FACCAT,
Taquará, 2004.
TOMELIN, CLEOMAR ALFEU. Modelos de Gestão da Qualidade 2 (slides). SENAI:
Universidade Fedearl do Paraná, Curitiba, 2004.

Introducao qualidade

  • 1.
  • 2.
    Introdução aos Conceitosda ISO 9001:2000 Página Ii de Ixx I. AS NORMAS DA SÉRIE ISO 9000:2000 (APCER, 2003) A “International Organisation for Standardisation” (ISO) é uma federação de organismos de normalização de 130 países, um por país. A ISO é uma organização não governamental e foi estabelecida em 1947. A sua missão consiste na promoção do desenvolvimento da normalização e atividades relacionadas, em todo o mundo, como elemento facilitador das trocas comerciais de bens e serviços, dentro dos princípios da Organização Mundial do Comércio. As normas da família ISO 9000 são referenciais para a implementação de Sistemas de Gestão da Qualidade (SGQ) que representam um consenso internacional sobre boas práticas de gestão e com o objetivo de garantir da primeira e em todas às vezes, o fornecimento de produtos que satisfaçam os requisitos dos clientes e/ou estatutários e/ou regulamentares. Bem como a prevenção dos problemas e ênfase na melhoria contínua. Estas boas práticas estão compiladas num conjunto de requisitos normativos (ISO 9001:2000) e orientações para a melhoria do desempenho (ISO 9004:2000), cuja implementação é independente do tipo, dimensão, setor de atividade das organizações. Estas duas normas compõem um “par consistente”, com estruturas e formatos alinhados. A adoção destas normas é justificada quer por fatores de competitividade quer por exigências formais dos clientes e da sociedade. Constituindo um referencial aceito a nível multisetorial e internacional, disponibiliza um “mapa” para a definição do SGQ que potencializa a satisfação dos diversos clientes de uma organização. Segundo as metodologias da ISO, os referenciais normativos são desenvolvidos por delegações nacionais de especialistas, dos mais diversos setores de atividade (Economia, Estado, Industrial,…), selecionados pelos organismos nacionais de normalização. Estes peritos participam de comitês técnicos específicos, atendendo ao referencial em questão. Em 1979 foi aprovada, pela ISO, a formação de um novo comitê técnico, o ISO/TC 176 (ISO Technical Committee 176) para abordar matérias relacionadas com a gestão e garantia da qualidade. Numa fase inicial apenas 20 membros decidiram participar ativamente nos trabalhos deste comitê, enquanto 14 optaram por uma participação como observadores. Atualmente, mais de 50 países são membros efetivos, aos que se somam cerca de 20 observadores. Este novo comitê desenvolveu as suas primeiras normas, que foram publicadas em 1987, com a designação de ISO 9000. Na realidade, se tivesse sido seguida à numeração seqüencial de normas emitidas pela ISO, as normas teriam sido “ISO oito mil e muitas...”. O número “redondo” mais próximo (9000) foi escolhido e reservado apenas para dar um destaque a estas normas, já que foi previsto um grande impacto global das mesmas. A mesma situação ocorreu após alguns anos com a publicação das normas de gestão ambiental, que receberam a denominação “ISO 14000”, para enfatizar a semelhança de abordagem com as normas ISO 9000. O comitê técnico 176 foi também o responsável pela revisão posterior da família de normas ISO 9000, publicada em 1994 e pela revisão, da qual resultaram as ISO 9000:2005. As principais alterações introduzidas nos novos referenciais normativos, em especial quando comparada com a edição de 1994 pode ser apresentada como: • Suporte em 8 princípios da gestão da qualidade; • Estrutura orientada para os processos e uma seqüência lógica de inter-relação dos requisitos; • Utilização do conceito do PDCA (“Plan-Do-Check-Act”); • A melhoria contínua como elemento essencial ao desenvolvimento do SGQ; • Redução significativa na quantidade de documentação exigida; • Maior ênfase no papel e envolvimento da Alta Direção, incluindo o seu comprometimento para a evolução e melhoria do SGQ, cumprimento de requisitos estatutários e/ou regulamentares e definição de objetivos em todos os níveis e funções relevantes da organização; • Alteração e melhoria da terminologia utilizada, como elemento facilitador da sua interpretação; • Inclusão do conceito de “Aplicação” como forma de compatibilizar o referencial normativo com as atividades e processos das mais variadas organizações; • A introdução de requisitos associados à monitoração da informação e indicadores associados à satisfação dos clientes como medidas do desempenho do SGQ; • Maior compatibilidade com referenciais normativos de Sistemas de Gestão Ambiental; • Referência aos princípios da gestão da qualidade; • Consideração dos benefícios e necessidades de todas as partes interessadas;
  • 3.
    Introdução aos Conceitosda ISO 9001:2000 Página Iii de Ixx • Inclusão de metodologias de auto-avaliação como elemento fundamental para a melhoria (ISO 9004). A família ISO 9000 de 1994 contemplava cerca de 27 referenciais normativos e documentos associados. Esta aparente proliferação de normas constituiu-se, também como um fator de atenção pela ISO e para os seus utilizadores. Como veremos, o ISO/TC 176 definiu que a nova família de referenciais de sistemas de gestão da qualidade seria constituído por apenas 4 normas principais, a saber: • ISO 9000:2005 (sistemas de gestão da qualidade. Fundamentos e vocabulário); • ISO 9001:2000 (sistemas de gestão da qualidade. Requisitos); • ISO 9004:2000 (sistemas de gestão da qualidade. Diretrizes para melhorias de desempenho); • ISO 19011:2002 (Diretrizes para auditorias de Sistema de Gestão da Qualidade e/ou ambiental). I I . D E F I N I N D O Q U A L I D A D E (QUALYSUL, 2002) O que você entende por um produto de qualidade? Se ele quebra com facilidade, ele tem qualidade? Vamos supor que ele quase nunca quebre - ele tem qualidade? Pense num pára-quedas que normalmente não dê defeito. Normalmente. E um automóvel? O que você entende por um automóvel de qualidade? Teto solar, air bag, câmbio automático, CD.... E se você quiser ir ao jogo do Palmeiras contra o Corinthians, você vai com esse carro? Não??? Mas ele não tem qualidade? Agora você vai comprar um carro. Dentre dois carros com as mesmas características, mas com preços distintos, qual você compraria? E se um deles, mesmo que custe um pouco mais, possibilite acesso a uma rede de assistência técnica reconhecida pela sua competência? E dentre dois automóveis do mesmo modelo e mesma marca, mas provenientes de concessionárias diferentes, mas uma oferece pronta-entrega e a outra lhe coloca numa fila de espera? Diante dessas situações, podemos definir mais facilmente o que é qualidade. No contexto apresentado acima, um produto (incluindo um serviço) de qualidade é aquele que atende perfeitamente, de forma confiável, acessível, segura e no tempo certo às necessidades dos clientes. Qualidade tem sido definida de forma cada vez mais ampla, desde “conformidade com requisitos” (CROSBY), passando por “adequação ao uso” (JURAN), chegando até concepções mais amplas, que levam em conta a economia do processo de produção (ISHIKAWA), os serviços agregados ao produto, a percepção e entusiasmo do cliente em relação ao produto (TEBOUL). Segundo Falconi, “o verdadeiro critério para a boa qualidade é a preferência do consumidor em relação ao concorrente, que se dá através da adequação do produto ou serviço às necessidades, expectativas e ambições do consumidor como uma forma de agregar valor ao que será produzido com menor custo” (FALCONI). Portanto, pode-se afirmar que “qualidade inclui todas as características de produtos, serviços, processos, suporte e sistema de gestão de uma organização que contribuem para atender a requisitos e melhorar a satisfação do cliente”. Ao aplicar essa ampla definição, uma organização então teria que considerar as seguintes quatro faces da qualidade, devido a: − Definição dos requisitos e oportunidades de mercado; − Projeto do produto para atender aos requisitos do mercado; − Conformidade consistente ao projeto do produto; − Fornecimento de suporte ao produto durante todo seu ciclo de vida; Um sistema de gestão eficaz deve abordar todas as quatro faces da qualidade. Segundo a ISO 9000:2005 Qualidade: o grau no qual um conjunto de características (3.5.1) inerentes satisfaz a requisitos (3.1.2). Percebe-se uma grande variedade de conceitos e definições do que seja a qualidade, e ao pesquisar os diversos autores, com certeza cada um terá um conceito diferente, porém o significado sempre leva ao mesmo lugar, ou seja, em melhor atender o cliente. Clientes expressam os requisitos de produto em especificações de produto/serviço. Esses requisitos podem ser especificados contratualmente pelo cliente e/ou determinados pela organização. Clientes decidem em última estância se o produto/serviço resultante é aceitável!
  • 4.
    Introdução aos Conceitosda ISO 9001:2000 Página Iiii de Ixx I I I . A S A T I S F A Ç Ã O D O C L I E N T E O U O Q U E V O C Ê E N T E N D E P O R U M P R O D U T O D E Q U A L I D A D E ? Se ele quebra com facilidade, ele tem qualidade? Vamos supor que ele quase nunca quebre - ele tem qualidade? Pense num pára-quedas que normalmente não dê defeito! Normalmente. E um automóvel? O que você entende por um automóvel de qualidade? Teto solar, air bag, câmbio automático, CD.... E se você quiser ir ao jogo do Palmeiras contra o Corinthians, você vai com esse carro? Não!? Mas ele não tem qualidade? Agora você vai comprar um carro. Dentre dois carros com as mesmas características, mas com preços distintos, qual você compraria? E se um deles, mesmo que custe um pouco mais, possibilite acesso a uma rede de assistência técnica reconhecida pela sua competência? E dentre dois automóveis do mesmo modelo e mesma marca, mas provenientes de concessionárias diferentes, mas uma oferece pronta-entrega e a outra lhe coloca numa fila de espera? Diante dessas situações, podemos definir mais facilmente o que é qualidade, no contexto apresentado acima, um produto (incluindo um serviço) de qualidade é aquele que atende perfeitamente, de forma confiável, acessível, segura e no tempo certo às necessidades dos clientes. Os negócios são estabelecidos com alguns propósitos definidos, mas fundamentalmente visam o LUCRO. E é muito saudável que tenham lucros, bons lucros. Lembre-se: O PRINCIPAL OBJETIVO DE QUALQUER NEGÓCIO, É FAZER DINHEIRO E PERMANECER NO NEGÓCIO! Isso significa fornecer um produto ou serviço que atenda às demandas e requisitos do mercado. A fim de assegurar sua parte na demanda do mercado, uma organização deve assegurar sua capacidade de manter e repetir negócios. Clientes fornecem novos negócios para aquelas organizações que podem consistentemente atender suas expectativas de qualidade: Entrega do produto e qualidade certos; No preço certo; Que atenda aos requisitos e Satisfaça o cliente (dele). Clientes demandam garantia de que seus fornecedores possam maximizar essa expectativa e que tomarão medidas reais para fornecer essa garantia. Quando um cliente vai a uma empresa, não lhe importa o quanto ela esta organizada internamente, somente lhe interessa receber o produto ou o serviço de acordo com suas necessidades. É importante observar que os produtos e serviços comercializados pelas empresas, são na verdade, meios pelos quais os clientes satisfazem suas necessidades, seus desejos e suas possibilidades. NA REALIDADE, O CLIENTE NÃO COMPRA PRODUTOS OU SERVIÇOS, COMPRA A SATISFAÇÃO DE SUAS NECESSIDADES! A satisfação do cliente pode ser definida como a relação ou a diferença (em geral, a comparação) entre a qualidade percebida pelo cliente no serviço ou produto entregue e as expectativas que este cliente com o serviço ou o produto tem:
  • 5.
    Introdução aos Conceitosda ISO 9001:2000 Página Iiv de Ixx Expectativas Satisfação do Cliente = ---------------------------------- Qualidade Percebida As organizações devem melhorar continuamente seus processos e produtos, uma vez que as necessidades e expectativas do cliente mudam com o tempo. COMUNICAÇÃO BOCA A BOCA NECESSIDADES PESSOAIS EXPERIÊNCIAS ANTERIORES COMUNICAÇÃO EXTERNA SERVIÇO ESPERADO (EXPECTATIVAS) QUALIDADE PERCEBIDA SATISFAÇÃO DO CLIENTE SERVIÇO PROPORCIONADO
  • 6.
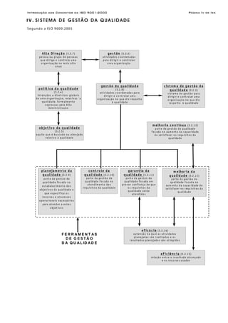
    Introdução aos Conceitosda ISO 9001:2000 Página Iv de Ixx I V . S I S T E M A D E G E S T Ã O D A Q U A L I D A D E Segundo a ISO 9000:2005 eficiên cia (3 .2.15 ) relaçã o entre o resu ltado alcan çado e o s recu rso s u sado s sistem a d e gestão d a q u alid ad e (3 .2.3) sistem a de gestão para dirigir e co n tro lar um a o rgan izaçã o n o qu e diz respeito à qu alidade gestão (3.2.6 ) atividades co o rden adas para dirigir e co n tro lar u m a o rgan ização gestão d a qu alid ad e (3.2 .8 ) atividades co o rden adas para dirigir e co n tro lar um a o rgan izaçã o n o qu e diz respeito à qu alidade garan tia d a q u alid ad e (3 .2.11 ) parte da gestã o da qu alidade fo cada em pro ver co nfian ça de qu e o s requisitos da qu alidade serã o aten dido s co n tro le d a q u alid ad e (3.2.1 0) parte da g estão da qu alidade fo cada n o aten dim ento do s requ isito s da qualidade p lan ejam ento d a q u alid ad e (3 .2 .9) parte da g estã o da qu alidade fo cada n o estabelecim en to do s o bjetivos da qu alidade e qu e especifica o s recu rso s e processo s o peracio n ais n ecessá rio s para aten der a estes o bjetivos m elh o ria d a q u alid ad e (3.2 .1 2) parte da gestão da qualidade fo cada no au m en to da capacidade de satisfazer o s requ isito s da qu alidade p o lítica d a q ua lid ad e (3.2.4 ) in ten çõ es e diretrizes g lo bais de u m a o rg an izaçã o , relativas `a qu alidade, fo rm alm en te expressas pela Alta Adm in istraçã o o b jetivo d a q u alid ad e (3.2.5 ) aqu ilo qu e é bu scado o u alm ejado relativo à qu alidade m elh o ria co ntín ua (3.2.1 3) parte da g estã o da qu alidade fo cada n o aum ento da capacidade de satisfazer o s requ isito s da qu alidade Alta D ireção (3.2.7 ) pesso a o u gru po de pesso as que dirige e co ntro la u m a o rg an izaçã o n o m ais alto n ível eficácia (3 .2.14 ) exten sã o n a qu al as atividades plan ejadas sã o realizadas e o s resu ltado s plan ejado s sã o atin g ido s F E R R A M E N T AS D E G E S T Ã O D A Q U A L ID A D E
  • 7.
    Introdução aos Conceitosda ISO 9001:2000 Página Ivi de Ixx a) Por Que Qualidade? Segundo a ISO 9000:2005 Qualidade: o grau no qual um conjunto de características (3.5.1) inerentes satisfaz a requisitos (3.1.2). NOTA 1 – O termo”qualidade” pode ser usado com adjetivos tais como má, boa ou excelente. NOTA 2 – “Inerente”, ao contrário de “atributo”, significa a existência de alguma coisa, especialmente como uma característica permanente. Relação entre Conjunto de Características e Requisitos: Fonte: BSI, 2005 (BSI, 2005) O principal objetivo de qualquer negócio é fazer dinheiro e permanecer no negócio. Isso significa fornecer um produto ou serviço que atenda às demandas e requisitos do mercado. A fim de assegurar sua parte na demanda do mercado, uma organização deve assegurar sua capacidade de manter e repetir negócios. Clientes fornecem novos negócios para aquelas organizações que podem consistentemente atender suas expectativas de qualidade: − Entrega do produto e qualidade certos; − No preço certo; Conformidade Consistência Garantia Produto Serviço Processo Sistema Requisitos do Cliente Satisfação do Cliente Específico ao Produto: Dimensional Funcional Operacional Adequação e Facilidade de uso Durabilidade Mantenabilidade Serviceabilidade Segurança Descartabilidade Relativo ao Sistema: Fluxo de processo Comunicação Interação Relativo ao Produto: Entrega Embalagem Documentação Faturamento Suporte Relativo ao Processo: Entradas Saídas Controles de GQ & CQ Recursos Comunicação Relativo ao Serviço: Resposta Precisão Conforto Eficiência Disponibilidade
  • 8.
    Introdução aos Conceitosda ISO 9001:2000 Página Ivii de Ixx − Que atenda aos requisitos e − Satisfaça o cliente (dele). Clientes demandam garantia de que seus fornecedores possam maximizar essa expectativa e que tomarão medidas reais para fornecer essa garantia. A alta direção deve assegurar que sua Gestão da Qualidade composta de: − Estrutura organizacional; − Responsabilidades; − Processos; − Documentação dos processos; − Controles; − Treinamento e − Recursos. Sejam determinados e disponíveis para a organização a fim de alcançar a “garantia” de que seus clientes esperam. Tendo-se estabelecido o que se entende por qualidade, deve-se considerar as várias ferramentas de gestão da qualidade disponíveis para a implementação de sistema de gestão da qualidade eficaz. Segundo a ISO 9000:2005 Gestão da qualidade: atividades coordenadas para dirigir e controlar uma organização (3.3.1), no que diz respeito à qualidade (3.1.1). NOTA·A direção e controle no que diz respeito à qualidade, geralmente incluem o estabelecimento da política da qualidade (3.2.4) e dos objetivos da qualidade (3.2.5), planejamento da qualidade (3.2.9), controle de qualidade (3.2.10), garantia de qualidade (3.2.11) e melhoria da qualidade (3.2.12). b) Ferramentas do Sistema de Gestão da Qualidade Segundo a ISO 9000:2005 Sistema de gestão da qualidade: sistema de gestão (3.2.2) para dirigir e controlar uma organização (3.3.1), no que diz respeito à qualidade (3.1.1). Interação das Ferramentas de Gestão com a Gestão por Processos: FONTE: (BSI, 2005) Conformidade Consistência Garantia Sistema de Gestão da Qualidade Norma ISO 9001 Princípios de SGQ Planejamento da Qualidade Garantia da Qualidade Controle da Qualidade Melhoria da Qualidade Características Políticas Objetivos Processos Recursos Controles Características Pró ativa Preventiva Confiança Características Reativo Detectivo Conformidade Características Eficácia Eficiência Capabilidade Ferramentas Para Gerenciar o SGQ Processo Entradas (fornecedores) Saídas (clientes)
  • 9.
    Introdução aos Conceitosda ISO 9001:2000 Página Iviii de Ixx (BSI, 2005) Um sistema desenvolvido e implementado baseado na norma de sistemas de gestão da qualidade ISO 9001:2000 fornece garantia através da aplicação das quatro ferramentas de gestão: − Planejamento da Qualidade (Planejamento de atividades) − Garantia da Qualidade (Atividades de prevenção) − Controle da Qualidade (Atividades de conformidade) − Melhoria da Qualidade (Atividades de melhoria contínua) b.1) Planejamento da Qualidade Segundo a ISO 9000:2005 Planejamento da qualidade: parte da gestão da qualidade (3.2.8) focada no estabelecimento dos objetivos da qualidade (3.2.5) e que especifica os recursos e processos (3.4.1) operacionais necessários para atender a estes objetivos. Uma organização deve identificar os processos, recursos e controles necessários para atender aos objetivos da qualidade definidos (pelo cliente e pela organização). Requisitos específicos da ISO 9001, complementados pelos requisitos do cliente e da organização são usados para planejar o atendimento dos requisitos de planejamento da qualidade. O planejamento da qualidade também inclui o planejamento para a garantia da qualidade, controle da qualidade e atividades de melhoria da qualidade. b.2) Garantia da Qualidade Segundo a ISO 9000:2005 Garantia da qualidade: parte da gestão da qualidade focada em prover confiança de que os requisitos (3.3.1) da qualidade serão atendidos. A intenção da prevenção é olhar para os requisitos, projeto, processos, atividades, etc., e definir controles na fonte (estágios de planejamento e projeto). Convém que os controles abordem a estrutura organizacional e os recursos para prevenir ou minimizar a ocorrência de problemas nos produtos, processos e atividades. Inclui treinamento do empregado, qualificação de fornecedores, manutenção preventiva em equipamentos, estudos de capacidade de processos, etc. b.3) Controle da Qualidade Segundo a ISO 9000:2005 Controle da qualidade: parte da gestão da qualidade (3.2.8) focada no atendimento dos requisitos (3.1.2) da qualidade. Idealmente, a prevenção baseada em controles deveria prevenir a ocorrência de problemas, mas na realidade, nenhum sistema é a prova de falhas, e problemas ocorrem. Desta forma, devem ser estabelecidos controles para detectar problemas de qualidade para que os clientes recebam somente produtos que atendam a seus requisitos. Controle de Qualidade Clássico: FONTE: CAMPOS, 1999 ProcessoEntradas (fornecedores) INSPEÇÃO DE RECEBIMENTO INSPEÇÃO DE PROCESSO INSPEÇÃO FINAL CONFIABILIDADE DOS EQUIPAMENTOS CONFIABILIDADE DOS DADOS Saídas (clientes)
  • 10.
    Introdução aos Conceitosda ISO 9001:2000 Página Iix de Ixx Controles baseados na detecção são reativos – o problema e os custos envolvidos já ocorreram e a organização está recorrendo ao controle de danos. A intenção da detecção é avaliar a saída dos processos e atividades através da implementação de controles para identificar problemas quando eles ocorrem. b.4) Melhoria da Qualidade Segundo a ISO 9000:2005 Melhoria da qualidade: parte da gestão da qualidade (3.2.8) focada no aumento da capacidade de atender os requisitos (3.1.2) da qualidade. NOTA Os requisitos podem estar relacionados a qualquer aspecto, tais como eficácia (3.2.14), eficiência (3.2.15) ou rastreabilidade (3.5.4). Esta é uma das características chaves que diferenciam um sistema de gestão da qualidade de um sistema de garantia da qualidade, isto é, ser capaz de melhorar a eficácia e eficiência de um processo ou atividade através do estabelecimento de objetivos mensuráveis e usando dados de desempenho para gerenciar o atendimento a esses objetivos. Segundo a ISO 9000:2005 Eficácia: extensão na qual as atividades planejadas são realizadas e os resultados planejados são atingidos. Na determinação da eficácia das atividades de garantia da qualidade e melhoria da qualidade, as seguintes perguntas devem ser feitas: − Em qual extensão os problemas nos produtos e processos são prevenidos? − Em qual extensão os objetivos são atendidos? Segundo a ISO 9000:2005 Eficiência: relação entre o resultado alcançado e os recursos usados. A medição da eficiência é determinada perguntando-se o seguinte: − Podemos conseguir a mesma saída usando menos recursos? − Podemos conseguir mais saída sem recursos adicionais? Essas questões podem ser aplicadas para a saída de qualquer atividade do sistema de gestão da qualidade de uma organização. Deve-se observar que a ISO 9001 requer que as organizações alcancem a eficácia do SGQ através da garantia da qualidade e atividades de melhoria contínua. A eficiência da SGQ é desejável, mas não requerida atualmente pela ISO 9001. A ISO 9004 fornece diretrizes para se considerar tanto a eficácia quanto à eficiência do SGQ.
  • 11.
    Introdução aos Conceitosda ISO 9001:2000 Página Ix de Ixx V . O S P R I N C Í P I O S D A G E S T Ã O D A Q U A L I D A D E Segundo a ISO 9000:2005 Para conduzir e operar com sucesso uma organização é necessário dirigi-la e controlá-la de maneira transparente e sistemática. O sucesso pode resultar da implementação e manutenção de um sistema de gestão que é concebido para melhorar continuamente o desempenho, levando em consideração, ao mesmo tempo, as necessidades de todas as partes interessadas. A gestão de uma organização inclui, entre outras disciplinas de gestão, a gestão da qualidade. Oito princípios de gestão da qualidade foram identificados, os quais podem ser usados pela Alta Direção para conduzir a organização à melhoria do seu desempenho. (...) Estes oito princípios de gestão da qualidade formam a base para as normas de sistema de gestão da qualidade na família NBR ISO 9000. (Adaptado de ISO/TC 176/SC2 Quality management principles, 1998) Com a definição dos oito Princípios da Gestão da Qualidade, formalizados pelo ISO/TC176 em 1998, a intenção foi clara: Estabelecer uma base sólida para os novos referenciais normativos, facilitar a definição de objetivos da qualidade, potencializando a sua utilização como os elementos fundamentais para a melhoria do desempenho das organizações e promover uma aproximação e alinhamento dos referenciais normativos com a maioria dos modelos de excelência e de qualidade total. Os auditores de sistemas de gestão da qualidade deverão estar familiarizados com estes oito Princípios, de forma a orientar as atividades de auditoria para fatores relevantes e que acrescentem valor às organizações auditadas. Na prática, eles deverão estar presentes em todas as atividades, ainda mais porquanto os requisitos da ISO 9001:2000 são neles suportados. Estes oito Princípios estão descritos na ISO 9000:2005 e são utilizados como base, tanto dos requisitos da ISO 9001:2000, como para as orientações da ISO 9004:2000 que são: Princípio 1 – Foco no Cliente Princípio 2 – Liderança Princípio 3 – Envolvimento de Pessoas Princípio 4 – Abordagem de Processo Princípio 5 – Abordagem Sistêmica para a Gestão Princípio 6 – Melhoria Contínua Princípio 7 – Decisão Baseada em Fatos Princípio 8 – Benefício Mútuo nas Relações com os Fornecedores
  • 12.
    Introdução aos Conceitosda ISO 9001:2000 Página Ixi de Ixx Princípio 1 – Foco no Cliente O conceito de “cliente” deverá ser considerado numa perspectiva abrangente, de acordo com a definição 3.3.5 da ISO 9000:2005, contemplando não apenas os clientes diretos ou os consumidores como outras partes interessadas (ex. os colaboradores, os fornecedores, os acionistas, o Estado e a Sociedade, a comunidade envolvente, entre outros). Segundo a ISO 9000:2005 Organizações dependem de seus clientes e, portanto, é recomendável que atendam as necessidades atuais e futuras do cliente, e seus requisitos do cliente e procurem exceder as expectativas. Clientes expressam os requisitos de produto em especificações de produto e/ou serviço. Esses requisitos podem ser especificados contratualmente pelo cliente e/ou determinados pela organização. Clientes decidem em última estância se o produto/serviço resultante é aceitável. As organizações devem melhorar continuamente seus processos e produtos, uma vez que as necessidades e expectativas do cliente mudam com o tempo. Vantagens: − Aumento da rentabilidade e crescimento da participação no mercado, fruto de respostas mais rápidas e mais flexíveis às oportunidades de mercado; − Maior eficiência na alocação dos recursos da empresa para garantir a satisfação dos clientes; − Maior lealdade dos clientes, conduzindo à sua fidelização; Implicações Práticas: − Pesquisa e compreensão das necessidades e das expectativas dos clientes; − Garantia de que os objetivos da organização se articulam com as necessidades e expectativas dos clientes; − Divulgação / Comunicação das necessidades e expectativas dos clientes aos diferentes níveis da organização; − Mecanismos de medida da satisfação dos clientes e implementação de ações de melhoria com base nos resultados obtidos; − Gestão sistemática das relações com os clientes; − Abordagem integrada e articulada entre a satisfação dos clientes e das demais partes interessadas (como sócios, acionistas, colaboradores, fornecedores, comunidade local e sociedade em geral); Princípio 2 – Liderança A revisão dos referenciais normativos da ISO 9000 promove um papel mais interventivo da Alta Direção das organizações e potencializa uma alteração na ênfase do nível das responsabilidades e autoridades definidas no âmbito de um Sistema de Gestão da Qualidade: da Área da Qualidade para a Alta Direção, com o envolvimento de todos. Segundo a ISO 9000:2005 Líderes estabelecem uma unidade de propósito e o rumo da organização. Convém que eles criem e mantenham o ambiente interno, no qual as pessoas possam ficar totalmente envolvidas no propósito de alcançar os objetivos da organização. Vantagens: − Todos os colaboradores irão entender e estarão motivados para alcançar os objetivos e metas da organização; − As atividades ficam definidas, implementadas e avaliadas de forma integrada; − Obstáculos ou dificuldades de comunicação entre os diferentes níveis da organização serão minimizados. Implicações Práticas: − Análise das necessidades de todas as partes interessadas incluindo clientes, detentores de capital, colaboradores, fornecedores, credores, comunidade local e sociedade em geral; − Definição clara da visão de futuro da organização; − Definição de objetivos e de metas que representem desafios; Criação e implementação de valores, equidade, ética e de "exemplos a seguir" aos diversos níveis da organização;
  • 13.
    Introdução aos Conceitosda ISO 9001:2000 Página Ixii de Ixx − Aumento da confiança e eliminação do medo e da insegurança; − Alocação adequada de recursos, de formação e de liberdade de ação, com autonomia e responsabilização; Mecanismos de motivação, reforço e reconhecimento dos esforços desenvolvidos. Princípio 3 – Envolvimento de Pessoas A comunicação, a conscientização e a formação das pessoas são fatores fundamentais para que as mesmas se vejam no SGQ e compreendam qual a sua contribuição, de forma a aumentar o seu comprometimento e envolvimento e proporcionar as competências necessárias para a realização das funções que lhes são atribuídas. Segundo a ISO 9000:2005 Pessoas de todos os níveis são a base de uma organização, e seu total envolvimento possibilita que as suas habilidades sejam usadas para o benefício da organização. Vantagens: − Colaboradores motivados, empenhados e envolvidos; − Inovação e criatividade na elaboração dos objetivos; − Responsabilização pelo desempenho; − Motivação para a participação e contribuição para a melhoria contínua. Implicações Práticas: − Compreensão, por cada colaborador, da importância da sua contribuição e do seu papel na organização; − Identificação, por cada colaborador, dos fatores que limitam ou constituem um obstáculo à sua atuação; − Aceitação, por cada colaborador das respectivas responsabilidades na resolução dos problemas que lhe competem; − Avaliação, por cada colaborador, do seu próprio desempenho, em função de objetivos e metas por si estabelecidos; − Procura constante, por cada colaborador, de oportunidades para reforçar as suas competências e os seus conhecimentos e para adquirir experiência; − Conhecimentos e de experiência são compartilhadas espontaneamente; − Discussão aberta de problemas e demais questões relevantes. Princípio 4 – Abordagem de Processo Uma organização existe para transformar “inputs (entradas)” (por exemplo, materiais, energia, informação, etc.) em “outputs (saídas)” (produtos, serviços) que são fornecidos aos seus clientes, e ao fazê-lo, acrescentam valor. Segundo a ISO 9000:2005 Um resultado desejado é alcançado mais eficientemente quando as atividades e os recursos relacionados são gerenciados como um processo. O modelo de um SGQ baseado em processos, preconizado pela ISO 9001:2000, é apresentado em seguida:
  • 14.
    Introdução aos Conceitosda ISO 9001:2000 Página Ixiii de Ixx Entrada Saída Gestão de Recursos Sistema de gestão da qualidade Clientes Requisitos Sistema de Gestão da Qualidade Melhoria contínua do P D c A Realização do Produto Clientes Satisfação Responsabilidade d Da Direção Medição, Análise e Melhoria Legenda: agregação de valor informação Produto FONTE: ISO 9000:2005 Representação esquemática de um processo: PROCEDIMENTO * (“Forma especificada de executar atividade ou um outroprocesso” - pode ser documentado ou não) PRODUTO (“Resultado de um processo”) MONITORAMENTO E MEDIÇÃO DE OPORTUNIDADES (Antes, durante e depois do processo) SaídaEntrada PROCESSO (“Conjunto de atividades inter-relacionadas ou interação de processos) EFICÁCIA DO PROCESSO = Habilidade para alcançar os resultados desejados (Foco na ISO 9001:2000) Requisitos Especificados (Inclui Recursos) *Nota : Esta é a definição de “procedimento” dada pela ISO 9000:2000. Este não é necessariamente um dos 6 procedimentos documentados exigidos pela ISO 9001:2000 Requisitos Satisfeitos EFICIÊNCIA DO PROCESSO = Resultado alcançado X Recursos usados (Foco na ISO 9 004:2000) FONTE: ISO/TC 176/SC2 N524R Process Vantagens: − Redução de custos e tempo desperdiçados devido a uma utilização de recursos mais eficiente; − Resultados previsíveis, sustentáveis e crescentes; − Definição clara e hierarquização de oportunidades de desenvolvimento. Implicações práticas: − Definição sistemática das atividades necessárias ao prosseguimento de um objetivo/resultado; − Definição clara das competências e responsabilidades para as atividades-chave de gestão; − Análise e medição do desempenho das atividades-chave; − Identificação das interfaces das atividades-chave, dentro e entre as diversas funções existentes na organização; − Focalização em fatores como recursos, métodos e materiais que irão contribuir para o desenvolvimento das atividades-chave; − Avaliação de riscos, conseqüências e impacto das atividades sobre os clientes, fornecedores e demais partes interessadas.
  • 15.
    Introdução aos Conceitosda ISO 9001:2000 Página Ixiv de Ixx Princípio 5 – Abordagem Sistêmica para a Gestão Segundo a ISO 9000:2005 Identificar, entender e gerenciar os processos inter-relacionados, como um sistema, contribui para a eficácia e eficiência da organização no sentido desta alcançar os seus objetivos. Este propósito é atingido por meio de uma série de processos inter-relacionados. Estes processos devem ser controlados e geridos, mesmo se forem obtidos no exterior ou subcontratados a terceiros, incluindo as subsidiárias da própria organização, parcerias ou filiais... Vantagens: − Integração e alinhamento dos processos, que assim atingirão mais facilmente e de forma mais adequada os objetivos definidos; − Capacidade de concentrar esforços nos processos-chave; − Garantir, perante todas as partes interessadas, a consistência, eficácia e eficiência da organização. Implicações práticas: − Definição de um sistema estruturado que permita alcançar os objetivos da organização da forma mais eficiente e eficaz; − Compreensão das interdependências existentes entre processos; − Abordagens estruturadas que harmonizam e integram processos; − Melhor compreensão dos papeis e das responsabilidades necessárias para atingir os objetivos comuns, de forma a reduzir as barreiras funcionais; − Compreensão das capacidades organizacionais e definição das prioridades de ação ao nível das restrições na dotação de recursos; − Definição e hierarquização do funcionamento das atividades que constituem um sistema; − Melhoria contínua do sistema através de mecanismos de medida e avaliação. Princípio 6 – Melhoria Contínua A melhoria contínua não pode ser baseada apenas na resolução de problemas identificados, mas também deve contemplar as possibilidades de melhorar os resultados do sistema e a antecipação das expectativas de mercado cada vez maiores. Segundo a ISO 9000:2005 Convém que a melhoria contínua do desempenho global da organização seja seu objetivo permanente. Vantagens: − Desenvolvimento das capacidades organizacionais e conseqüente melhoria de desempenho; − Alinhamento das ações de desenvolvimento estratégico, para todos os níveis da organização; − Flexibilidade para responder/reagir rapidamente a oportunidades; Implicações Práticas: − Utilização de uma abordagem consistente, desdobrada em todos os níveis da organização, que assegura a melhoria contínua do seu desempenho; − Formação de todos os colaboradores sobre métodos e ferramentas da melhoria contínua; − Tornar a melhoria contínua dos produtos, processos e sistemas um objetivo para cada colaborador da organização; − Definição de metas de orientação e de mecanismos de detecção e avaliação da melhoria contínua; − Reconhecimento de progressos. Princípio 7 – Abordagem Factual para Tomada de Decisão Entre outros aspectos operacionais do SGQ (como a definição de ações corretivas e preventivas, o estabelecimento de programas de auditorias, a revisão pela direção, a identificação de oportunidades de melhoria entre outros), o estabelecimento de estratégias, políticas e objetivos deve ser suportado na análise de dados e informações relevantes, de origem interna ou externa à organização.
  • 16.
    Introdução aos Conceitosda ISO 9001:2000 Página Ixv de Ixx Segundo a ISO 9000:2005 Decisões eficazes são baseadas na análise de dados e informações. Vantagens: − Decisões baseadas em informação; − Maior capacidade de demonstração da eficácia de ações passadas com base em registros factuais; − Capacidade crescente para rever, questionar, desafiar e alterar opiniões e decisões. Implicações Práticas: − Assegurar que os dados e a informação são exatos e confiáveis; − Tornar os dados acessíveis a quem deles necessita; − Analisar dados e informação com base em métodos válidos; − Tomar decisões e implementar medidas com base análises de fatos, articuladas com a experiência e a intuição. Princípio 8 – Benefício Mútuo nas Relações com os Fornecedores Entre as partes interessadas no desempenho de uma organização, deve-se estar orientado para o estabelecimento de relações do tipo ganha – ganha entre a organização e os seus fornecedores. Segundo a ISO 9000:2005 Uma organização e seus fornecedores são interdependentes, e uma relação de benefícios mútuos aumenta a capacidade de ambas de agregar valor. Vantagens: − Aumento na capacidade para criar valor para ambas as partes; − Flexibilidade e rapidez para, de forma concertada, responder a alterações de mercado ou a alterações nas necessidades e expectativas dos clientes; − Otimização de custos e de recursos. Implicações Práticas: − Definição de relações que articulam ganhos de curto prazo com questões relevantes no longo prazo; − Intercâmbio de recursos, de competências, de experiência e de recursos com os parceiros; − Identificação e seleção de fornecedores-chave; − Comunicação fácil, clara e aberta; − Partilha de informação e de planos de futuro; − Definição conjunta de estratégias de desenvolvimento; − Motivação, encorajamento e reconhecimento de progressos e esforços pelos fornecedores.
  • 17.
    Introdução aos Conceitosda ISO 9001:2000 Página Ixvi de Ixx VI. A ABORDAGEM POR PROCESSO Como qualquer auditor, consultor ou gestor sabe, este conceito relativamente simples é difícil de definir por palavras ou imagens e ainda mais difícil de implementar de uma forma coerente numa Organização. A abordagem por processo procura ser uma forma eficaz de se organizar e gerenciar a maneira como as atividades da empresa agregam valor. Enquanto numa estrutura mais tradicional, as atividades da empresa são organizadas e gerenciadas verticalmente (por função), com problemas de qualidade ocorrendo geralmente nos limites dos departamentos funcionais, na abordagem de processo as atividades são organizadas e gerenciadas horizontalmente, mostrando a maneira como as atividades da empresa agregam valor para o cliente. A abordagem de processo liga diretamente os insumos (entradas) do processo, que vêm dos fornecedores, aos produtos (saídas) do processo, que vão para os clientes. Essa ligação horizontal entre os fornecedores e os clientes é uma excelente forma de se gerenciar e melhorar contínuamente a eficácia (quantidade de valor agregado para os clientes) e a eficiência do processo (quantidade de recursos consumidos). No entanto, a identificação de tais processos internos e as interações entre eles e o mundo exterior é fundamental para conceber e implementar um sistema de gestão eficiente e eficaz, que seja da qualidade ou ambiental. As Organizações devem deixar de pensar nas suas operações como um "fluxo linear" desde a recepção dos requisitos dos Clientes até a entrega dos produtos aos Clientes, e encarem as atividades relacionadas com o meio ambiente como um ciclo permanente de melhorias contínuas. Os Processos possuem tipicamente as seguintes características: Fornecem atividades de valor agregado que utilizam recursos para converter entradas em saídas; Têm fontes de entradas – internas ou externas, clientes, fornecedor, etc; Têm saídas que podem ser produtos, serviços, informação – tangível ou intangível – que podem ir para um ou mais clientes internos ou externos; Convém que todos os processos tenham um responsável; Todos os componentes (entradas, atividades de processo, recursos e saídas) devem ser controlados; Todos os processos em uma organização necessitam ser controlados desta maneira. Os processos nas organizações podem variar baseados na natureza dos seus negócios, complexidade de produtos, processos, etc. Os processos podem ser agrupados em: Processos de realização; Processos de suporte; Processos do SGQ; De uma maneira simples, uma organização existe para transformar “inputs (entradas)” (por exemplo, materiais, energia, informação, etc.) em “outputs (saídas)” (produtos, serviços) que são fornecidos aos seus clientes, e ao fazê-lo, acrescentam valor. A palavra “processo” é definida como “conjunto de atividades interelacionadas que transformam insumos (entradas) em produtos (saídas)”. Os insumos (entradas) para um processo são geralmente produtos (saídas) de outros processos. Também é importante que uma organização adote uma abordagem do tipo PLAN-DO-CHECK-ACT (PDCA) (planejar – executar – verificar – agir) aos seus processos, e que inclua o retorno obtido do controle de processos, avaliações de produto e indicadores da satisfação de clientes, a fim de determinar a necessidade de um maior ou menor controle.
  • 18.
    Introdução aos Conceitosda ISO 9001:2000 Página Ixvii de Ixx Processoentrada recursos controle saída Processo A entrada A recursos B controle A saída A / controle B Processo B saída C Processo C saída B / entrada C controle C entrada B ProcessoEntradas (fornecedores) INSPEÇÃO DE RECEBIMENTO INSPEÇÃO DE PROCESSO INSPEÇÃO FINAL CONFIABILIDADE DOS EQUIPAMENTOS CONFIABILIDADE DOS DADOS Saídas (clientes) Processo Saídas (clientes)
  • 19.
    Introdução aos Conceitosda ISO 9001:2000 Página Ixviii de Ixx VII. PDCA PARA USO NO DIA-A-DIA Sonhar nos leva a pensar em nossos objetivos e isso nos leva a ação para realizá-los... mas nem sempre é tão fácil assim! Que tal criar um ciclo positivo para você, capaz de gerar melhorias na sua vida e te aproximar cada vez mais dos resultados que você busca? Este Ciclo Positivo têm o nome de PDCA e a seguir o apresentamos para uso no seu dia-a-dia tanto no trabalho quanto em casa! PLAN (PLANEJAR), ou seja, PENSAR 1. Identifique sua atual situação e aonde quer chegar; 2. Defina seus objetivos e prioridades; 3. Estabeleça suas metas e prazos para alcançá-los; 4. Defina quais serão os indicadores, ou melhor, como você irá medir seus avanços e conquistas (esses indicadores são fundamentais para sua jornada); 5. Planeje (ou melhor, Pense) as ações para realizar suas metas e objetivo; 6. Coloque tudo por escrito, para facilitar sua visualização; 7. Aprenda se necessário, e ensine / treine / comunique as pessoas envolvidas; Este será seu Plano de Ação para alcançar o que deseja (metas e objetivos, inclusive os indicadores). Lembre-se: De nada adianta identificar as oportunidades e não definir ações para aproveitá-las! DO (EXECUTAR), ou seja, DESENVOLVA 1. Coloque em prática seu Plano de Ação; 2. Proceda conforme o planejado; 3. Cumpra cada meta de sua jornada; 4. Registre as informações para que você possa medir seus avanços; 5. Gerencie seu tempo com foco nas suas metas e objetivo; 6. Seja pró-ativo; CHECK (VERIFICAR), ou seja, CONFERIR O segredo do PDCA esta aqui! 1. Verifique se as metas planejadas estão sendo cumpridas, através dos seus indicadores. (Lembre-se: sem informações confiáveis, não é possível prosseguir); 2. Analise os pontos fortes de suas ações e as suas oportunidades de melhorias; 3. Caso não tenha obtido os resultados esperados, identifique as causas reais que geraram isso; 4. Sempre se lembre que o foco não é em problemas, é sim em soluções! Aplique esta etapa periodicamente! Cuidado: Os maiores erros nesta faze estão em não verificar o resultado das ações propostas, nem se as ações foram executadas! ACT (AGIR), ou seja, APERFEIÇOAR 1. Com as informações medidas e analisadas. Se não há problema, quando se atinge um objetivo além do que tinha sido planejado ou se igualam metas e resultados, novas metas mais audaciosas devem ser estabelecidas e o ciclo recomeçado. Aperfeiçoe o que já era bom e incorpore as melhorias ao seu Plano de Ação. 2. Caso contrário, crie ações de melhorias capazes de resolver e, conseqüentemente, prevenir as causas dos problemas, para que eles não voltem a ocorrer; 3. Quaisquer deficiências ou imprevistos identificados devem ser corrigidos, o plano de ação deve ser revisado e adaptado às novas circunstâncias, e os procedimentos são melhorados ou reorientados, se necessário. Coloque as ações de melhoria em prática! Esta fase envolve a busca de soluções para eliminar o problema, a escolha da solução mais efetiva e o desenvolvimento desta solução, com a devida normalização, quando invade o ciclo P do ciclo PDCA; Aqui os erros estão nas ações que deram um bom resultado, mas não são colocadas na rotina... E volte novamente ao começo do ciclo! A cada volta do ciclo PDCA sempre acontece um progresso, mesmo pequeno, por isso nunca se volta ao mesmo ponto. Cada mudança dá início a um novo ciclo que tem como base o ciclo anterior, caracterizando desta forma a espiral da Melhoria Contínua.
  • 20.
    Introdução aos Conceitosda ISO 9001:2000 Página Ixix de Ixx RELAÇÃO ENTRE OS REQUISITOS DA NORMA ISO 9001:2000 E OS PRINCÍPIOS DO SGQ PRINCÍPIOS DO S.G.Q. FOCONO CLIENTE LIDERANÇA ENVOLVIMENTO DEPESSOAS ABORDAGEMDE PROCESSO ABORDAGEM SISTÊMICAPARA GESTÃO MELHORIA CONTÍNUA ABORDAGEM FACTUALPARA TOMADADE DECISÕES BENEFÍCIOS MÚTUOSNAS RELAÇÕESCOM FORNECEDORES REQUISITOS DA NBR ISO 9001:2000 1 2 3 4 5 6 7 8 4. SISTEMA DE GESTÃO DA QUALIDADE 4.1. Requisitos gerais 4.2. Requisitos de documentação 4.2.2 4.2.3 4.2.4 5. RESPONSABILIDADE DA DIREÇÃO 5.1. Comprometimento da direção 5.2. Foco no cliente 5.3. Política da qualidade 5.4. Planejamento 5.5. Responsabilidade, autoridade e comunicação 5.5.3 5.6. Análise crítica pela direção 6. GESTÃO DE RECURSOS 6.1. Provisão de recursos 6.2. Recursos humanos 6.2.2 6.3. Infra-estrutura 6.4. Ambiente de trabalho 7. REALIZAÇÃO DO PRODUTO 7.1. Planejamento da realização do produto 7.2. Processos relacionados a clientes 7.3. Projeto e desenvolvimento 7.4. Aquisição 7.5. Produção e fornecimento de serviços 7.6. Controle de dispositivos de medição e monitoramento 8. MEDIÇÃO, ANÁLISE E MELHORIA 8.1. Generalidades 8.2. Medição e monitoramento 8.2.1 8.2.3 8.3. Controle de produto não - conforme 8.4. Análise de dados 8.5. Melhorias FONTE: SENAI-Pr, 2004
  • 21.
    Introdução aos Conceitosda ISO 9001:2000 Página Ixx de Ixx RELAÇÃO ENTRE OS REQUISITOS DA ONTENORMA ISO 9001:2000 E O CICLO PDCA PDCA REQUISITOS DA NBR ISO 9001:2000 PLAN (Planejar) DO (Executar) CHECK (Verificar) ACT (Agir) 4. SISTEMA DE GESTÃO DA QUALIDADE 4.1. Requisitos gerais 4.2. Requisitos de documentação 4.2.1 4.2.3 4.2.1 4.2.3 5. RESPONSABILIDADE DA DIREÇÃO 5.1. Comprometimento da direção 5.2. Foco no cliente 5.3. Política da qualidade 5.4. Planejamento 5.4.2 5.4.2 5.5. Responsabilidade, autoridade e comunicação 5.5.2 5.2.3 5.6. Análise crítica pela direção 5.6.1 5.6.3 5.6.1 5.6.3 6. GESTÃO DE RECURSOS 6.1. Provisão de recursos 6.2. Recursos humanos 6.2.2 6.2.2 6.2.2 6.3. Infra-estrutura 6.4. Ambiente de trabalho 7. REALIZAÇÃO DO PRODUTO 7.1. Planejamento da realização do produto 7.2. Processos relacionados a clientes 7.2.1 7.2.2 7.2.3 7.2.2 7.3. Projeto e desenvolvimento 7.3.1 7.3.4 7.3.5 7.3.6 7.3.7 7.3.4 7.3.5 7.3.6 7.3.7 7.4. Aquisição 7.4.1/3 7.4.1 7.4.3 7.5. Produção e fornecimento de serviços 7.5.1 7.5.2 7.5.1 7.5.2 7.5.4 7.5.1 7.5.4 7.6. Controle de dispositivos de medição e monitoramento 8. MEDIÇÃO, ANÁLISE E MELHORIA 8.1. Generalidades 8.2. Medição e monitoramento 8.2.2 8.2.4 8.3. Controle de produto não-conforme 8.4. Análise de dados 8.5. Melhorias 8.5.1 8.5.2 8.5.3 8.5.2 8.5.3 Fonte: APCER, 2003
  • 22.
    REFERÊNCIAS BIBLIOGRÁFICAS APCER -ASSOCIAÇÃO PORTUGUESA DE CERTIFICAÇÃO. Guia Interpretativo ISO 9001:2000. Lisboa – Portugual, 2003. ASSOCIAÇÃO BRASILEIRA DE NORMAS TÉCNICAS. NBR ISO 9000:2005. Sistemas de gestão da qualidade – Fundamentos e vocabulário. Rio de Janeiro, 2000. ASSOCIAÇÃO BRASILEIRA DE NORMAS TÉCNICAS. NBR ISO 9001:2000. Sistemas de gestão da qualidade – Requisitos. Rio de Janeiro, 2000. BSI MANAGEMENT SYSTEMS INC. Curso de Auditor Líder ISO 9001:2000. 3º Edição , Brasil, 2004 CAMPOS, VICENTE FALCONI. Controle da Qualidade Total (No Estilo Japonês). Edição: várias. Belo Horizonte: DG Editors, 1990, 1992 e 1999. CHIAVENATO, IDALBERTO. Introdução à Teoria Geral da Administração. 6° Edição. Campus, 2000. CUNHA, JOÃO CARLOS. Modelos de Gestão da Qualidade I. SENAI: Universidade Federal do Paraná, Curitiba, 2001. ISO/TC 176/SC2 Quality management principles. ISO, 1998 ISO/TC 176/SC2/N525R. Guidance on the Documentation Requirements of ISO 9001:2000. ISO, 2000. ISO/TC176/SC2/N526R. Guidance on the Terminology used in ISO 9001:2000 and ISO 9004:2000. ISO, 2000. ISO/TC176/SC2/N542. Guidance on ISO 9001:2000 Clause 1.2 Application. ISO, 2001. ISO/TC176/SC2/N544. Guidance on Process Approach to Quality Management Systems. ISO, 2001. ISO/TC176/SC2/N654A. Guidance on the Concept and Use of the Process Approach for Management Systems. ISO, 2001. ORTIZ, PAULO e PIERRI, SUZANA. Modelos de Gestão da Qualidade 2. SENAI: Universidade Federal do Paraná, Curitiba, 2002. QUALITIVIDADE TREINAMENTO E CONSULTORIA. Princípios da Gestão da Qualidade. Qualitividade, 2001. QUALYSUL CONSULTORIA E TREINAMENTO. Conceitos e Requisitos da Norma NBR ISO 9001:2000. Qualysul, 2002. JEFFREY H. HOOPER. A Abordagem de Processo na nova ISO 9001. QSP, 2002. ROTH, ANA LUCIA. Dissertação: METÓDOS E FERRAMENTAS DE QUALIDADE. FACCAT, Taquará, 2004. TOMELIN, CLEOMAR ALFEU. Modelos de Gestão da Qualidade 2 (slides). SENAI: Universidade Fedearl do Paraná, Curitiba, 2004.