Realizado por:
André Rocha nº2
Maria Inês nº8
No mundo do trabalho nem sempre é tudo maravilhoso, nem tudo corre
bem, muitas das doenças que uma pessoa apresenta começam no trabalho,
como stresse.
O stresse tem como consequência a depressão.
"A depressão é hoje considerada uma doença. Ela se instala de forma lenta,
em gotas, de maneira que as pessoas não se dão conta do problema.
Algumas já têm uma predisposição genética, isto é, se alguém da família já
sofreu de depressão, existe a possibilidade de elas sofrerem também",
explica a psicoterapeuta Clarice Barbosa.
Sinalização de
segurança
Fatores que afetam
Higiene e a segurança são duas atividades que estão
intimamente relacionadas com o objetivo de garantir
condições de trabalho capazes de manter um nível de saúde
dos colaboradores e trabalhadores de uma Empresa.
Criar condições para que os acidentes e / ou doenças profissionais não
aconteçam (prevenção)
Para isso dever-se-á:
Definir procedimentos de prevenção de acidentes;
Identificar os riscos e a forma de os contornar;
Melhorar o conhecimento através da formação e treino;
Promover o controlo através de auditorias de segurança
A preocupação com os acidentes de trabalho tem como base a evolução do
trabalho humano, que pode ser dividido em Três Fases:
Até ao século XVIII, onde a
base económica era a terra, as
fontes energéticas eram
renováveis – força muscular,
vento e água, a vida era
organizada em pequenas
comunidades.
As regras de segurança eram
integradas na aprendizagem de
um ofício, evitando que o
numero de acidentes fosse
significativo.
No século XVIII a Revolução
Industrial desencadeou uma
alteração profunda no modo
de vida das sociedades. Esta
revolução provocou um
elevado numero de acidentes
devido ao desconhecimento
das técnicas e instrumentos
que utilizavam tal como a
extensão dos seus horários de
trabalho.
Em 1900 foi criada a Protecção Legal dos Trabalhadores sucedendo-lhe
mais tarde a Organização Internacional do Trabalho.
Na década de 60 constatou-se que as medidas aplicadas não surgiram o
efeito pretendido porque o avanço tecnológico teve um ritmo extremamente
rápido.
Em 1975 foi criada pela OIT
(Organização Internacional do
Trabalho) a PIACT (Programa
Internacional para a melhoria
das Condições de Trabalho)
que tem o objectivo de abordar
o controlo e prevenção de
acidentes, responsabilizando os
Empregadores, Trabalhadores e
o Estado
Desde então, a área de Saúde e Segurança no Trabalho tem sido
analisada e evoluído com o objetivo de satisfazer as necessidades
fundamentais (económicas, psicológicas e sociais) do trabalhador.
Higiene do trabalho é um conjunto de normas e procedimentos que visa à
proteção da integridade física e mental do trabalhador, preservando-o dos
riscos de saúde inerentes às tarefas do cargo e ao ambiente físico onde são
executadas.
A segurança do trabalho propõe-se combater, também dum ponto
de vista não médico, os acidentes de trabalho, quer eliminando as
condições inseguras do ambiente, quer educando os trabalhadores
a utilizarem medidas preventivas.
Para além disso, as condições de segurança, higiene e saúde no
trabalho constituem o fundamento material de qualquer programa
de prevenção de riscos profissionais e contribuem, na empresa,
para o aumento da competitividade com diminuição da
sinistralidade.
 Objetivo:
 Proteger a vida, promover a segurança e saúde do trabalhador de uma forma muito
prática identificando, avaliando e controlando situações de risco, proporcionando um
ambiente de trabalho mais seguro e saudável para os trabalhadores .
 Fornecem informações de salvamento de acordo com o pictograma inserido no sinal
Forma
geométrica
Significado
Sinais de Obrigação e de Proibição
Sinais de Perigo/Aviso
Sinais de Emergência, de Indicação e sinais
Adicionais
Cor 
Forma
Vermelho
Proibição Material de Combate a
Incêndio
Amarelo Perigo
Verde
Segurança em situação
de emergência
Azul Obrigação Informação
Proibição de fumar
Proibição de fazer
lume e de fumar
Passagem proibida a
peões
Proibição de apagar
com água
Água não potável
Proibida a entrada a
pessoas não
autorizadas
Passagem proibida a
veículos de
movimentação de
cargas
Não tocar
Protecção obrigatória
dos olhos
Protecção obrigatória
da cabeça
Protecção obrigatória
dos ouvidos
Protecção obrigatória
das vias respiratórias
Protecção obrigatória
dos pés
Protecção obrigatória
das mãos
Protecção obrigatória
do corpo
Protecção obrigatória
do rosto
Protecção individual
obrigatória contra
quedas
Passagem obrigatória
para peões
Obrigações várias
(acompanhada de
uma placa adicional)
Proibição Obrigação
Substâncias
inflamáveis ou alta
temperatura
Substâncias explosivas
Substâncias tóxicas Substâncias corrosivas
Substâncias
radioactivas
Cargas suspensas
Veículos de
movimentação de
cargas
Perigo de
electrocussão
Perigos vários Perigo raios laser
Substâncias
comburentes
Radiações não
ionizantes
Forte campo
magnético
Tropeçamento
Queda com desnível Baixa temperatura
Risco biológico Substâncias nocivas ou
irritantes
Indicação de direcção
a seguir
Indicação de direcção
de uma saída de
emergência
Localização de uma
saída de emergência
Primeiros socorros
Maca
Telefone para
salvamento
Duche de segurança
Lava-olhos de
segurança
Agulheta ou Carretel
de Incêndio
Escada de Combate a
incêndio
Extintor de
Segurança
Telefone de
emergência
Botoneira de
Incêndio
Dispositivo sonoro de
combate a Incêndio
Combate a incêndios
Saúde e salvamento / emergênciaAviso ou perigo
A saúde e segurança dos empregados constituem uma das
principais bases para a preservação da força de trabalho adequada.
higiene e segurança do trabalho constituem duas atividades
intimamente relacionadas, no sentido de garantir condições
pessoais e materiais de trabalho capazes de manter certo nível de
saúde dos empregados.
Como existem atividades com um grau de perigosidade muito
elevado é necessário haver procedimentos de segurança para que
as mesmas sejam desempenhadas dentro de parâmetros de
segurança para o trabalhador.
Nesse sentido, é necessário fazer desde logo um levantamento dos
fatores que podem contribuir para ocorrências de acidentes, como
sejam:
Acidentes devido a CONDIÇÕES PERIGOSAS;
Máquinas e ferramentas
Condições de organização (Lay-Out mal feito, armazenamento
perigoso, falta de Equipamento de Proteção Individual – E.P.I.)
Condições de ambiente físico, (iluminação, calor, frio, poeiras,
ruído).
Acidentes devido a ACÇÕES PERIGOSAS;
Falta de cumprimento de ordens (não usar E.P.I.)
Ligado à natureza do trabalho (erros na armazenagem)
Nos métodos de trabalho (trabalhar a ritmo anormal, manobrar
empilhadores inadequadamente, distrações, brincadeiras.
Objetivos
Em que se baseou
Podemos definir trabalho como qualquer atividade física ou
intelectual, realizada por ser humano, cujo objetivo é fazer,
transformar ou obter algo.
É o trabalho que faz com que o indivíduo demonstre ações,
iniciativas, desenvolva habilidades, e é com o trabalho que ele
também poderá aperfeiçoá-las. O trabalho faz com que o homem
aprenda a conviver com outras pessoas, com as diferenças, a não
ser egoísta e pensar na empresa, e não apenas em si.
A Organização Internacional do Trabalho, fundada a 28 de Junho
de 1919, logo após a Primeira Guerra Mundial, é uma instituição
integrante da Organização das Nações Unidas, com sede em
Genebra, tendo sido galardoada com o Prémio Nobel da Paz em
1969.
O objetivo principal que assiste a este organismo é procurar
soluções que possibilitam a melhoria das condições de trabalho no
mundo, permitindo um equilíbrio entre objectivos de eficiência
económica e de equidade social.
O OBJETIVO PRINCIPAL….
Humanitários: condições injustas, difíceis e degradantes de muitos
trabalhadores;
Políticos: risco de conflitos sociais ameaçando a paz;
Económicos: países que não adoptassem condições humanas de trabalho
seriam um obstáculo para a obtenção de melhores condições em outros
países.
A SUA CRIAÇÃO BASEOU-SE EM ARGUMENTOS…
O trabalho sempre fez parte da vida dos seres humanos.
Foi através dele que as civilizações conseguiram se desenvolver e alcançar o nível atual.
O trabalho gera conhecimentos, riquezas materiais, satisfação pessoal e desenvolvimento
económico.
Por isso ele é e sempre foi muito valorizado em todas as sociedades.
O trabalho envolve a atividade executada em si-
O emprego refere-se ao cargo ou ocupação de um indivíduo numa empresa
ou órgão público.
Tem uma definição que engloba a saúde física, emocional e mental, que
necessitam da saúde pública, ocupacional e a colectiva.
De acordo com a Organização Mundial de Saúde (OMS) saúde “é o estado
de completo bem-estar físico, mental e social, e não apenas a ausência de
doença ou enfermidade”
Saúde orgânica
Saúde Psíquica
Saúde social ou bem-estar
Entende-se como identificação de perigo como o processo de
reconhecer a existência de um perigo e de definir as suas
características.
Entende-se a fonte ou situação com um potencial para o dano em
termos de lesões pu ferimentos para corpo humano ou de danos
para.
Perigo  Entende-se como
identificação do perigo, o
processo de reconhecer a
existência de um perigo e de
definir as suas caraterísticas.
Fonte, situação ou ato como
potencial dano em termos de
lesão ou doença humana ou
uma combinação de ambas.
Risco  Combinação da
probabilidade e das
consequências da ocorrência
de um determinado
acontecimento perigoso
 A ergonomia ou human factores é a disciplina
científica relacionada com o entendimento das
interacções entre seres humanos e outros
elementos de um sistema.
 É também a profissão que aplica teoria,
princípios, dados e métodos para projetar a
fim de otimizar o bem-estar humano e o
desempenho geral de um sistema.
 Os ergonomistas contribuem para o projeto e
avaliação de tarefas, trabalhos, produtos,
ambientes.
“A ergonomiaestápresenteemtudoo queenvolveaspessoas”
 São riscos profissionais todos os
factores ambientais agressivos para a
saúde e o bem-estar dos trabalhadores
tais como: agentes físicos, químicos e
biológicos.
 Estes dependem:
a) Das condições em que o trabalhador
realiza as suas actividades
b) Das situações ambientais:
Ventilações inadequadas
Desordem e falta de limpeza
Espaço de trabalho
Temperaturas elevadas
Humidade
Ruído excessivo: normalmente em
empresas em que se trabalha com
máquinas
Iluminação inadequada: quando a
iluminação não está em boas condições
ou o sítio onde se está a trabalhar é
pouco iluminado.
Riscos Ambientais
o Riscos físicos
o Riscos químicos
o Riscos biológicos

Riscos Físicos
Ruído
Vibrações
Temperaturas externas (calor e frio)
Pressões anormais
Radiações Ionizantes (raios x, raios alfa,
raios beta, raios gama)
Radiações não-ionizantes (infravermelha)
Humidade
Nível de iluminação
 Riscos Químicos
- Aerodispersóides
- Gases
- Vapores
 Riscos Biológicos
São microorganismos causadores de doenças
 Riscos Ergonômicos
Movimentos repetitivos, levantamento e
transporte manual de pesos, movimentos
viciosos
Avaliação Inicial
Em todas as empresas deve ser
realizada uma avaliação inicial de
riscos.
Avaliação periódica
Novos equipamentos,
substâncias (etc,…) e
tecnologias.
Modificação nas condições
de trabalho
Formação de trabalhadores
(incorporação de
trabalhadores
(expecialmente sensíveis))
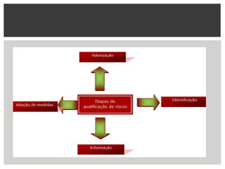
Nota: A avaliação de riscos faz-se seguindo determinadas etapas.
1º Etapa: Obter informação sobre organização,
características, complexidade, matérias-primas,
equipamentos de trabalho, assim como o estado
de saúde dos trabalhadores.
2º Etapa: Uma vez recebida a informação sobre
estes aspectos deve proceder-se á identificação
dos elementos perigosos e dos trabalhadores
expostos aos mesmos.
3º Etapa: Será valorizado o risco existente com
critérios objetivos, tendo em vista concluir sobre
a necessidade de evitar, controlar ou reduzir o
risco.
4º Etapa: Análise das possíveis medidas a adotar
para eliminar ou controlar o risco. Decidir sobre
as medidas mais adquadas e implementação das
mesmas, fazendo a sua manutenção e controlo
É aquele que se verifique no local e no tempo de trabalho e produz direta
ou indiretamente lesão corporal, perturbação funcional ou doença de que
resulte a morte ou a redução na capacidade de trabalho ou de ganho.
Mas segundo estipulado pela Lei nº 98/2009, de 4 de Setembro é, “aquele
que se verifique no local de trabalho e produza direta ou indiretamente
lesão corporal, funcional ou doença de que resulte redução na capacidade
de trabalho ou de ganho ou a morte.”
 Consequências (pessoais, económicas…)
 Encargos ou custos, humanos e
económicos.
Custos diretos ou segurados:
 Prémios de seguro
 Custos salariais
 Custos decorrentes do aumento das
despesas de gestão do pessoal
 Custos materiais
 Outras despesas
Custos indirectos ou não assegurados:
 Tempo perdido pelo acidentado e pelos
outros trabalhadores
 Tempo de investigação das causas do
acidente
 Perdas por produtos defeituosos
produzidos após o acidente
 Perdas de eficiência e da produtividade do
acidentado após a recuperação
 Perdas comerciais por não satisfação dos
prazos de entrega.
Algumas medidas simples ajudariam a diminuir o número de acidentes,
alguns exemplos são:
1 - Sinalizar toda a empresa
2 - Empregados novos, usar capacete de cor diferente
4 - Campanhas de prevenção de acidentes
5 - Kit de primeiros socorros
7 - Treinamento da brigada de incêndio
8 - Revisar extintores
9 - Chaves de segurança
10 - Treinamento para prevenir acidentes
11 - Apoio da direção e das chefias
A Organização Internacional do Trabalho classificou os Acidentes
de Trabalho como:
•Consequência (morte, incapacidade
permanente, incapacidade temporária);
•Foema do acidente (quedas das pessoas,
quedas de objetos);
•Agente material (máquinas, materiais,
substancias, radiações)
•Natureza da lesão (fraturas, luxações, entorses,
distensões)
•Localização da lesão (olhos, cabeça,etc…)
 Modelo de Heinrich: ”Modelo domino”
 Para este autor vasta a eliminação de um fator para que se evite o acidente.
Falha Humana
(imprudência)
Fatores de cada individuo
do meio
Ato inseguro, negligência,
omissão ou condições
perigosas
 Modelo de Peterson: ”Modelo da falha humana”
 Ferimento ou perda é causada por acidente ou incidente.
Este modelo sugere que qualquer ferimento ou outra perda na área da
segurança e saúde para a empresa é o resultado final de um acidente ou
incidente.
De cima para baixo através do diagrama podemos ver que o acidente ou
incidente é causado ou por falha humana ou a nível de gestão ou uma
combinação dos dois.
Podem ir desde uma dor de cabeça, distúrbios do sono, irritabilidade,
cansaço, dificuldade de concentração ou tensão muscular, a dificuldades
respiratórias, dificuldade de memória, problemas digestivos, pressão alta,
problemas cardíacos, e até mesmo distúrbios psíquicos como síndromes,
depressão e pânico. Profissões Doenças
Construção Civil Cancro de pulmão e asbestose
Enfermeiros Hepatite B
Cozinha (profissionais que
trabalham na cozinha)
Doenças respiratórias (asma);
reações alérgicas devido á farinha
(padeiros)
Mineiros Doenças pulmonares; DPOC
(devido á exposição á sílica-
silicose);
Bombeiros
Manufaturação Bronquite obliquante
Barman Podem contrair doenças
pulmonares
Higiene, segurança e saúde no trabalho

Higiene, segurança e saúde no trabalho

  • 1.
    Realizado por: André Rochanº2 Maria Inês nº8
  • 2.
    No mundo dotrabalho nem sempre é tudo maravilhoso, nem tudo corre bem, muitas das doenças que uma pessoa apresenta começam no trabalho, como stresse. O stresse tem como consequência a depressão. "A depressão é hoje considerada uma doença. Ela se instala de forma lenta, em gotas, de maneira que as pessoas não se dão conta do problema. Algumas já têm uma predisposição genética, isto é, se alguém da família já sofreu de depressão, existe a possibilidade de elas sofrerem também", explica a psicoterapeuta Clarice Barbosa.
  • 4.
  • 5.
    Higiene e asegurança são duas atividades que estão intimamente relacionadas com o objetivo de garantir condições de trabalho capazes de manter um nível de saúde dos colaboradores e trabalhadores de uma Empresa.
  • 6.
    Criar condições paraque os acidentes e / ou doenças profissionais não aconteçam (prevenção) Para isso dever-se-á: Definir procedimentos de prevenção de acidentes; Identificar os riscos e a forma de os contornar; Melhorar o conhecimento através da formação e treino; Promover o controlo através de auditorias de segurança
  • 7.
    A preocupação comos acidentes de trabalho tem como base a evolução do trabalho humano, que pode ser dividido em Três Fases:
  • 8.
    Até ao séculoXVIII, onde a base económica era a terra, as fontes energéticas eram renováveis – força muscular, vento e água, a vida era organizada em pequenas comunidades. As regras de segurança eram integradas na aprendizagem de um ofício, evitando que o numero de acidentes fosse significativo.
  • 9.
    No século XVIIIa Revolução Industrial desencadeou uma alteração profunda no modo de vida das sociedades. Esta revolução provocou um elevado numero de acidentes devido ao desconhecimento das técnicas e instrumentos que utilizavam tal como a extensão dos seus horários de trabalho.
  • 10.
    Em 1900 foicriada a Protecção Legal dos Trabalhadores sucedendo-lhe mais tarde a Organização Internacional do Trabalho. Na década de 60 constatou-se que as medidas aplicadas não surgiram o efeito pretendido porque o avanço tecnológico teve um ritmo extremamente rápido.
  • 11.
    Em 1975 foicriada pela OIT (Organização Internacional do Trabalho) a PIACT (Programa Internacional para a melhoria das Condições de Trabalho) que tem o objectivo de abordar o controlo e prevenção de acidentes, responsabilizando os Empregadores, Trabalhadores e o Estado
  • 12.
    Desde então, aárea de Saúde e Segurança no Trabalho tem sido analisada e evoluído com o objetivo de satisfazer as necessidades fundamentais (económicas, psicológicas e sociais) do trabalhador.
  • 13.
    Higiene do trabalhoé um conjunto de normas e procedimentos que visa à proteção da integridade física e mental do trabalhador, preservando-o dos riscos de saúde inerentes às tarefas do cargo e ao ambiente físico onde são executadas.
  • 14.
    A segurança dotrabalho propõe-se combater, também dum ponto de vista não médico, os acidentes de trabalho, quer eliminando as condições inseguras do ambiente, quer educando os trabalhadores a utilizarem medidas preventivas. Para além disso, as condições de segurança, higiene e saúde no trabalho constituem o fundamento material de qualquer programa de prevenção de riscos profissionais e contribuem, na empresa, para o aumento da competitividade com diminuição da sinistralidade.
  • 15.
     Objetivo:  Protegera vida, promover a segurança e saúde do trabalhador de uma forma muito prática identificando, avaliando e controlando situações de risco, proporcionando um ambiente de trabalho mais seguro e saudável para os trabalhadores .  Fornecem informações de salvamento de acordo com o pictograma inserido no sinal Forma geométrica Significado Sinais de Obrigação e de Proibição Sinais de Perigo/Aviso Sinais de Emergência, de Indicação e sinais Adicionais Cor Forma Vermelho Proibição Material de Combate a Incêndio Amarelo Perigo Verde Segurança em situação de emergência Azul Obrigação Informação
  • 16.
    Proibição de fumar Proibiçãode fazer lume e de fumar Passagem proibida a peões Proibição de apagar com água Água não potável Proibida a entrada a pessoas não autorizadas Passagem proibida a veículos de movimentação de cargas Não tocar Protecção obrigatória dos olhos Protecção obrigatória da cabeça Protecção obrigatória dos ouvidos Protecção obrigatória das vias respiratórias Protecção obrigatória dos pés Protecção obrigatória das mãos Protecção obrigatória do corpo Protecção obrigatória do rosto Protecção individual obrigatória contra quedas Passagem obrigatória para peões Obrigações várias (acompanhada de uma placa adicional) Proibição Obrigação
  • 17.
    Substâncias inflamáveis ou alta temperatura Substânciasexplosivas Substâncias tóxicas Substâncias corrosivas Substâncias radioactivas Cargas suspensas Veículos de movimentação de cargas Perigo de electrocussão Perigos vários Perigo raios laser Substâncias comburentes Radiações não ionizantes Forte campo magnético Tropeçamento Queda com desnível Baixa temperatura Risco biológico Substâncias nocivas ou irritantes Indicação de direcção a seguir Indicação de direcção de uma saída de emergência Localização de uma saída de emergência Primeiros socorros Maca Telefone para salvamento Duche de segurança Lava-olhos de segurança Agulheta ou Carretel de Incêndio Escada de Combate a incêndio Extintor de Segurança Telefone de emergência Botoneira de Incêndio Dispositivo sonoro de combate a Incêndio Combate a incêndios Saúde e salvamento / emergênciaAviso ou perigo
  • 18.
    A saúde esegurança dos empregados constituem uma das principais bases para a preservação da força de trabalho adequada. higiene e segurança do trabalho constituem duas atividades intimamente relacionadas, no sentido de garantir condições pessoais e materiais de trabalho capazes de manter certo nível de saúde dos empregados.
  • 19.
    Como existem atividadescom um grau de perigosidade muito elevado é necessário haver procedimentos de segurança para que as mesmas sejam desempenhadas dentro de parâmetros de segurança para o trabalhador. Nesse sentido, é necessário fazer desde logo um levantamento dos fatores que podem contribuir para ocorrências de acidentes, como sejam:
  • 20.
    Acidentes devido aCONDIÇÕES PERIGOSAS; Máquinas e ferramentas Condições de organização (Lay-Out mal feito, armazenamento perigoso, falta de Equipamento de Proteção Individual – E.P.I.) Condições de ambiente físico, (iluminação, calor, frio, poeiras, ruído). Acidentes devido a ACÇÕES PERIGOSAS; Falta de cumprimento de ordens (não usar E.P.I.) Ligado à natureza do trabalho (erros na armazenagem) Nos métodos de trabalho (trabalhar a ritmo anormal, manobrar empilhadores inadequadamente, distrações, brincadeiras.
  • 22.
  • 23.
    Podemos definir trabalhocomo qualquer atividade física ou intelectual, realizada por ser humano, cujo objetivo é fazer, transformar ou obter algo. É o trabalho que faz com que o indivíduo demonstre ações, iniciativas, desenvolva habilidades, e é com o trabalho que ele também poderá aperfeiçoá-las. O trabalho faz com que o homem aprenda a conviver com outras pessoas, com as diferenças, a não ser egoísta e pensar na empresa, e não apenas em si.
  • 24.
    A Organização Internacionaldo Trabalho, fundada a 28 de Junho de 1919, logo após a Primeira Guerra Mundial, é uma instituição integrante da Organização das Nações Unidas, com sede em Genebra, tendo sido galardoada com o Prémio Nobel da Paz em 1969.
  • 25.
    O objetivo principalque assiste a este organismo é procurar soluções que possibilitam a melhoria das condições de trabalho no mundo, permitindo um equilíbrio entre objectivos de eficiência económica e de equidade social. O OBJETIVO PRINCIPAL….
  • 26.
    Humanitários: condições injustas,difíceis e degradantes de muitos trabalhadores; Políticos: risco de conflitos sociais ameaçando a paz; Económicos: países que não adoptassem condições humanas de trabalho seriam um obstáculo para a obtenção de melhores condições em outros países. A SUA CRIAÇÃO BASEOU-SE EM ARGUMENTOS…
  • 27.
    O trabalho semprefez parte da vida dos seres humanos. Foi através dele que as civilizações conseguiram se desenvolver e alcançar o nível atual. O trabalho gera conhecimentos, riquezas materiais, satisfação pessoal e desenvolvimento económico. Por isso ele é e sempre foi muito valorizado em todas as sociedades.
  • 28.
    O trabalho envolvea atividade executada em si- O emprego refere-se ao cargo ou ocupação de um indivíduo numa empresa ou órgão público.
  • 31.
    Tem uma definiçãoque engloba a saúde física, emocional e mental, que necessitam da saúde pública, ocupacional e a colectiva. De acordo com a Organização Mundial de Saúde (OMS) saúde “é o estado de completo bem-estar físico, mental e social, e não apenas a ausência de doença ou enfermidade”
  • 32.
  • 35.
    Entende-se como identificaçãode perigo como o processo de reconhecer a existência de um perigo e de definir as suas características. Entende-se a fonte ou situação com um potencial para o dano em termos de lesões pu ferimentos para corpo humano ou de danos para.
  • 36.
    Perigo  Entende-secomo identificação do perigo, o processo de reconhecer a existência de um perigo e de definir as suas caraterísticas. Fonte, situação ou ato como potencial dano em termos de lesão ou doença humana ou uma combinação de ambas. Risco  Combinação da probabilidade e das consequências da ocorrência de um determinado acontecimento perigoso
  • 39.
     A ergonomiaou human factores é a disciplina científica relacionada com o entendimento das interacções entre seres humanos e outros elementos de um sistema.  É também a profissão que aplica teoria, princípios, dados e métodos para projetar a fim de otimizar o bem-estar humano e o desempenho geral de um sistema.  Os ergonomistas contribuem para o projeto e avaliação de tarefas, trabalhos, produtos, ambientes. “A ergonomiaestápresenteemtudoo queenvolveaspessoas”
  • 42.
     São riscosprofissionais todos os factores ambientais agressivos para a saúde e o bem-estar dos trabalhadores tais como: agentes físicos, químicos e biológicos.  Estes dependem: a) Das condições em que o trabalhador realiza as suas actividades b) Das situações ambientais: Ventilações inadequadas Desordem e falta de limpeza Espaço de trabalho Temperaturas elevadas Humidade Ruído excessivo: normalmente em empresas em que se trabalha com máquinas Iluminação inadequada: quando a iluminação não está em boas condições ou o sítio onde se está a trabalhar é pouco iluminado.
  • 43.
    Riscos Ambientais o Riscosfísicos o Riscos químicos o Riscos biológicos  Riscos Físicos Ruído Vibrações Temperaturas externas (calor e frio) Pressões anormais Radiações Ionizantes (raios x, raios alfa, raios beta, raios gama) Radiações não-ionizantes (infravermelha) Humidade Nível de iluminação  Riscos Químicos - Aerodispersóides - Gases - Vapores  Riscos Biológicos São microorganismos causadores de doenças  Riscos Ergonômicos Movimentos repetitivos, levantamento e transporte manual de pesos, movimentos viciosos
  • 45.
    Avaliação Inicial Em todasas empresas deve ser realizada uma avaliação inicial de riscos. Avaliação periódica Novos equipamentos, substâncias (etc,…) e tecnologias. Modificação nas condições de trabalho Formação de trabalhadores (incorporação de trabalhadores (expecialmente sensíveis)) Nota: A avaliação de riscos faz-se seguindo determinadas etapas. 1º Etapa: Obter informação sobre organização, características, complexidade, matérias-primas, equipamentos de trabalho, assim como o estado de saúde dos trabalhadores. 2º Etapa: Uma vez recebida a informação sobre estes aspectos deve proceder-se á identificação dos elementos perigosos e dos trabalhadores expostos aos mesmos. 3º Etapa: Será valorizado o risco existente com critérios objetivos, tendo em vista concluir sobre a necessidade de evitar, controlar ou reduzir o risco. 4º Etapa: Análise das possíveis medidas a adotar para eliminar ou controlar o risco. Decidir sobre as medidas mais adquadas e implementação das mesmas, fazendo a sua manutenção e controlo
  • 49.
    É aquele quese verifique no local e no tempo de trabalho e produz direta ou indiretamente lesão corporal, perturbação funcional ou doença de que resulte a morte ou a redução na capacidade de trabalho ou de ganho. Mas segundo estipulado pela Lei nº 98/2009, de 4 de Setembro é, “aquele que se verifique no local de trabalho e produza direta ou indiretamente lesão corporal, funcional ou doença de que resulte redução na capacidade de trabalho ou de ganho ou a morte.”
  • 50.
     Consequências (pessoais,económicas…)  Encargos ou custos, humanos e económicos. Custos diretos ou segurados:  Prémios de seguro  Custos salariais  Custos decorrentes do aumento das despesas de gestão do pessoal  Custos materiais  Outras despesas Custos indirectos ou não assegurados:  Tempo perdido pelo acidentado e pelos outros trabalhadores  Tempo de investigação das causas do acidente  Perdas por produtos defeituosos produzidos após o acidente  Perdas de eficiência e da produtividade do acidentado após a recuperação  Perdas comerciais por não satisfação dos prazos de entrega.
  • 51.
    Algumas medidas simplesajudariam a diminuir o número de acidentes, alguns exemplos são: 1 - Sinalizar toda a empresa 2 - Empregados novos, usar capacete de cor diferente 4 - Campanhas de prevenção de acidentes 5 - Kit de primeiros socorros 7 - Treinamento da brigada de incêndio 8 - Revisar extintores 9 - Chaves de segurança 10 - Treinamento para prevenir acidentes 11 - Apoio da direção e das chefias
  • 52.
    A Organização Internacionaldo Trabalho classificou os Acidentes de Trabalho como: •Consequência (morte, incapacidade permanente, incapacidade temporária); •Foema do acidente (quedas das pessoas, quedas de objetos); •Agente material (máquinas, materiais, substancias, radiações) •Natureza da lesão (fraturas, luxações, entorses, distensões) •Localização da lesão (olhos, cabeça,etc…)
  • 53.
     Modelo deHeinrich: ”Modelo domino”  Para este autor vasta a eliminação de um fator para que se evite o acidente. Falha Humana (imprudência) Fatores de cada individuo do meio Ato inseguro, negligência, omissão ou condições perigosas
  • 54.
     Modelo dePeterson: ”Modelo da falha humana”  Ferimento ou perda é causada por acidente ou incidente.
  • 55.
    Este modelo sugereque qualquer ferimento ou outra perda na área da segurança e saúde para a empresa é o resultado final de um acidente ou incidente. De cima para baixo através do diagrama podemos ver que o acidente ou incidente é causado ou por falha humana ou a nível de gestão ou uma combinação dos dois.
  • 57.
    Podem ir desdeuma dor de cabeça, distúrbios do sono, irritabilidade, cansaço, dificuldade de concentração ou tensão muscular, a dificuldades respiratórias, dificuldade de memória, problemas digestivos, pressão alta, problemas cardíacos, e até mesmo distúrbios psíquicos como síndromes, depressão e pânico. Profissões Doenças Construção Civil Cancro de pulmão e asbestose Enfermeiros Hepatite B Cozinha (profissionais que trabalham na cozinha) Doenças respiratórias (asma); reações alérgicas devido á farinha (padeiros) Mineiros Doenças pulmonares; DPOC (devido á exposição á sílica- silicose); Bombeiros Manufaturação Bronquite obliquante Barman Podem contrair doenças pulmonares