Centro Universitário Newton Paiva

GESTÃO DE PROCESSOS
Modalidade a Distância

Autora: Myrian Constantino de Almeida Valença

Minas Gerais – 2010
ESTRUTURA FORMAL DA INSTITUIÇÃO
REITORIA
LUÍS CARLOS DE SOUZA VIEIRA
PRÓ-REITOR ACADÊMICO
SUDÁRIO PAPA FILHO
COORDENAÇÃO GERAL EAD
AÉCIO ANTÔNIO DE OLIVEIRA
COORDENAÇÃO DE CURSOS GERENCIAIS
HELBERT JOSÉ DE GOES
COORDENAÇÃO DE CURSOS LICENCIATURA/PEDAGOGIA
LENISE MARIA RIBEIRO ORTEGA
EQUIPE DE ORIENTAÇÃO PEDAGÓGICA WEB
AMANDA TOLOMELLI BRESCIA
KÊNIA DA SILVA CUNHA
SANDRA MARA RICARDO
VERENA RESENDE DE PAULA
INSTRUCIONAL DESIGNER
ESTER CRISTINA SANTOS DE OLIVEIRA
PAULA SILVA PINTO
EQUIPE DE WEB DESIGNER
CARLOS ROBERTO DOS SANTOS JUNIOR
CRISTINA PAULÃO PERRONE
DANIEL EUSTÁQUIO DA SILVA MELO RODRIGUES
ELAINE CRISTINA FLAVIANO
ERNANE GONÇALVES QUEIROZ
GABRIELA SANTOS DA PENHA
CARLOS ROBERTO DOS SANTOS JUNIOR
SECRETARIA
MARIA LUIZA AYRES
REVISORA ORTOGRÁFICA
DANIELLA THEODORO DE PAULA
MONITORIA
ELZA MARIA GOMES
THAYMON VASCONCELOS SOARES
Sumário
Unidade1: Introdução

5

Unidade 2: Sistemas

22

Unidade 3: Métodos

40

Unidade 4: Consolidação

55

Unidade 5: Mudança organizacional e Gestão de Processos

69

Newton Paiva Virtual

3
Ícones

Comentários

Reflexão

Dica

Lembrete

Newton Paiva Virtual

4
Disciplina: Gestão de Processos
Autora: Myrian Constantino de Almeida Valença

Unidade1: Introdução

1. Nosso Tema
Cada dia que passa, as organizações têm buscado mecanismos de se estruturar e organizar de
maneira mais adequada, visando a um bom funcionamento interno, à otimização do trabalho, à
diminuição de perdas e custos e à satisfação para seus clientes, funcionários e acionistas.

A gestão de processos é uma função que contribui, de forma significativa, para essa estruturação,
pois vai tratar justamente dos processos internos, fluxo de trabalho, estruturação da organização,
sistematização de procedimentos, dentre outros.

Newton Paiva Virtual

5
Disciplina: Gestão de Processos
Autora: Myrian Constantino de Almeida Valença

2. Para Refletir

Na unidade 1, abordaremos assuntos inerentes aos processos empresariais, sua importância e
abrangência. Sabemos, entretanto, que tais processos são atividades que recebem uma entrada, que
lhe agregam valor e que geram uma saída para um cliente interno ou externo e que sua análise deve
fazer parte do dia-a-dia do gestor.

Diante disso, podemos perceber que a estrutura de um processo empresarial é de suma importância
e que deve ser um dos focos de atenção nas organizações.

Considerando essa importância e a sua abrangência pense: porque é importante estruturar os
processos empresariais? Quais os resultados esperados? Tais propostas são atingíveis? Qual o
papel da cultura organizacional na gestão de processos? Imagine você gerindo os processos de uma
empresa!. É possível falar em gestão de uma organização sem falar em gestão de processos? Qual o
reflexo causado na falta de processos empresariais em uma empresa?

Agora é só começar e bons estudos!!

Newton Paiva Virtual

6
Disciplina: Gestão de Processos
Autora: Myrian Constantino de Almeida Valença

3. Conteúdo Didático
3.1. Processos Empresariais. Organização e Sistemas
A Gestão de Processos é de suma importância para uma organização e um funcionamento
adequados das empresas. Nos últimos tempos, instituições de todos os portes começaram a se
conscientizar da necessidade de melhorar seus processos de negócios.

Vamos conhecer um pouco mais sobre a administração estratégica?

3.1.1. Conceito, importância e abrangência
O processo pode ser entendido como um conjunto estruturado de atividades seqüenciais que
apresentam relação lógica entre si, com a finalidade de atender e, preferencialmente, suplantar as
necessidades e as expectativas dos clientes externos e internos da empresa.

Uma organização que se preocupa com seus processos, descobre a necessidade de seus clientes de
forma mais rápida, desenvolve produtos superiores que se diferenciam no mercado, tem a
capacidade de se reinventar.

Para haver transformação nos processos das empresas, é preciso: criar equipes centradas nos
resultados, reduzir regras desnecessárias, obstáculos e hierarquias, eliminar tarefas de controle que
não agregam valor, estimular a criatividade, a autonomia e a capacidade de resolução de problemas,
motivar as pessoas a partir dos resultados finais do processo.

A gestão por processos é uma das formas de que as organizações dispõem para enfrentar as
pressões do ambiente e fortalecer-se estruturalmente. Como exemplos de situações que pressionam
as empresas: Tecnologia, concorrência, excesso de oferta, globalização, expectativa do cliente,
incentivos ou ingerências do governo, inovação contínua, responsabilidade social.

Leia o texto abaixo como exemplo da aplicação da gestão de processos e sua validade para as
organizações:

Gestão de processos

Instituição: Gerência de Operações da Companhia do Metropolitano de São Paulo – Metrô
Integrantes: Antonio Aparecido Lazarini, Roberto José da Silva, Sônia da Paz e Silva e Silvia Cristina
Gabriel.

Newton Paiva Virtual

7
Disciplina: Gestão de Processos
Autora: Myrian Constantino de Almeida Valença
Categoria: Eficiência no Uso dos Recursos Públicos e Desburocratização.

Oportunidade percebida

Com a implementação do Sistema de Gestão da Qualidade na Gerência de Operações do Metrô de
São Paulo, conforme preconiza a norma NBR ISO 9001:2000 no seu item 0.2 deveríamos estabelecer
uma “abordagem de processo”. Essa mesma norma tem como princípios, além de outros, o “foco no
cliente” e a “abordagem factual para tomada de decisões”.

Solução adotada

Em tempos passados com a implementação do TQC em nossa companhia, havíamos aprendido uma
ferramenta da qualidade chamada “Gestão de Processo”. Na ocasião ela foi aplicada em alguns
processos, mas não produziu efeitos que justificassem a sua continuidade. Agora estávamos frente a
uma necessidade nova e resolvemos reutilizar aquela velha ferramenta. Para isso ela foi modificada e
adequada à nova necessidade. Assim ela resolveria a questão da “abordagem de processo”, “foco no
cliente” e “abordagem factual para tomada de decisões”.

Adicionalmente ainda teríamos:

–

Ordenamento dos processos de maneira lógica;

–

Alinhamento estratégico entre as figuras do gestor, fornecedor e cliente;

–

Estabelecimento de critérios objetivos de mensuração de resultados e da satisfação dos clientes;

–

Definição de responsabilidades por resultados e,

–

Implementação de forma clara e inconteste da melhoria contínua dos resultados dos processos.

Pode-se dizer que, a partir da implementação da Gestão de Processos, passou-se a ter clareza do
serviço que era produzido, para quem era produzido e qual a qualidade esperada. Todas essas
medidas foram implementadas sem custos adicionais.

Como resultados mais expressivos tivemos a redução do intervalo real entre trens e tempo de
percurso na Linha 3 – Vermelha uma das mais carregadas do mundo, redução no número de
acidentes com usuários, redução significativa no número de delitos de segurança pública e melhoria
no atendimento aos usuários dentre outros.

Características da iniciativa

a) Relevância do trabalho – Essa iniciativa revolucionou a forma de gestão empregada na Gerência
de Operações e agora está sendo implementada em outras áreas da empresa. Tudo isso sem custo
adicional e com tecnologia desenvolvida internamente.
Newton Paiva Virtual

8
Disciplina: Gestão de Processos
Autora: Myrian Constantino de Almeida Valença
b) Caráter inovador – A metodologia de Gestão de Processos implementada não tem similar em
nenhuma outra empresa. É a implementação prática das teorias defendidas pelos mais importantes
gurus da moderna gestão.

c) Efetividade dos resultados – Os resultados dos cinco principais processos e demais processos
de apoio foram e continuam sendo melhorados. Como exemplo, podemos citar: intervalo entre trens,
tempo de percurso de trens entre terminais, lotação nos trens, número de acidentes com usuários,
número de delitos dentro do sistema, tempo para aquisição de bilhetes, número de reclamações
sobre atendimento. Estes resultados são medidos de forma automática pelo Centro de Controle ou
por levantamentos dos registros documentais.

d) Possibilidade de multiplicação – A metodologia de Gestão de Processo pode ser aplicada em
qualquer empresa, seja ela de serviço ou indústria. Na Companhia do Metrô, ela é aplicada na área
administrativa, operacional, de segurança pública, de obras e comercialização. Não há restrição a sua
aplicação.

e) Desenvolvimento de parcerias com outras entidades do setor público, social ou privado –
Não foram realizadas parcerias, pois ela é adequada para aplicação interna às empresas.

f) Relação custo-benefício – Não há aplicação adicional de recursos. Portanto, o custo-benefício é
imenso uma vez que se conseguem melhores resultados sem o emprego de recursos adicionais.

Lições aprendidas

A implementação de Gestão de Processo mostrou que é possível implementar novas formas de
gestão em empresas de serviço de forma a torná-las mais eficazes e produtivas. Tudo isso sem a
aplicação adicional de recursos. A maior dificuldade é abandonar as velhas práticas.

Resumo de trabalho

A Gestão de Processo é uma metodologia que visa “controlar os processos”. Ela é constituída de 13
passos a saber:

Newton Paiva Virtual

9
Disciplina: Gestão de Processos
Autora: Myrian Constantino de Almeida Valença

1 – De um nome ao processo – Isto diferencia um
processo de outro;

2 – Defina um e único gestor para o processo – Isto
permite que se tenha clareza de quem é o
responsável pelo processo e conseqüentemente pelo
3 – Defina claramente o resultado do processo –

seu resultado;

Assim terá clareza do produto que o processo irá
produzir ;

4 – Liste todos os clientes – Para se ter clareza de
quem irá usar o seu produto;

5 – Descubra todas as necessidades dos clientes –
Esta é a raiz do “foco no cliente”. Como satisfazer ou

6 – Estabeleça indicadores para medir a qualidade do

encantar o cliente se não se sabe qual é a sua

atendimento às necessidades dos clientes - Com isto

necessidade?

sabe-se se o cliente está satisfeito;

7 – Estabeleça os insumos para o processo – Isto
permite que se saiba quais são os insumos

8 – Especifique os insumos – Ele garantirá que os

necessários para a elaboração do produto;

fornecedores saibam como os insumos devem ser
entregue;

9 – Estabeleça indicadores para cada insumo – É a
forma de medir a qualidade dos insumos;

10– Defina os fornecedores – É importante que esteja
claro quem é o fornecedor de cada insumo para que
se possa negociar a qualidade destes insumos;

11 – Estabeleça o diagrama de interação do processo
–Esta

ferramenta

permite

que

fique

claro

o

encadeamento lógico do processo;

12 – Faça o fluxograma do processo – Ele descreve a
seqüência das atividades dentro do processo;

13– Faça o padrão de processo – Ele descreve os
passos do fluxograma de forma detalhada e no
tempo.

Uma vez elaborada a gestão do processo (PLAN), agora é só executar as tarefas (DO), medir
conforme os indicadores estabelecidos e avaliá-los (CHECK) e fazer as correções necessárias (ACT).
Aí está a aplicação prática do PDCA.

3.1.2. Evolução histórica
Caracterizou-se pelo desenvolvimento de fórmulas simplistas, quase sempre por consultores externos
à organização. A gestão estratégica procura reunir o plano estratégico e sua implementação em um
único processo.

Newton Paiva Virtual

10
Disciplina: Gestão de Processos
Autora: Myrian Constantino de Almeida Valença
Na opinião de Chiavenato e Sapiro (2003), o planejamento estratégico está relacionado com os
objetivos estratégicos de médio e longo prazo que afetam a direção ou a viabilidade da empresa.
“Mas, quando aplicado isoladamente, é insuficiente, pois não se trabalha com ações imediatas e
operacionais: é preciso que, no processo de planejamento estratégico, sejam elaborados, de maneira
integrada e articulada, todos os planos táticos e operacionais da empresa.” (CHIAVENATO e
SAPIRO, 2003, p.39).

O planejamento estratégico deve maximizar os resultados e minimizar as deficiências utilizando
princípios de maior eficiência, eficácia e efetividade. Eles são os principais critérios de avaliação da
gestão. Vejamos alguns conceitos importantes para o planejamento estratégico:

O modelo mecânico de interpretação social surgiu a partir do momento em que os indivíduos
passaram a interpretar a si próprios e a sociedade sob o prima dos mesmos métodos, conceitos e
suposições que foram desenvolvidas a partir do avanço da Física, da Mecânica e da Matemática no
século XVII.

Desse modo, como o surgimento do modelo mecânico ocorreu numa era de progresso da Física, o
modelo orgânico da sociedade foi inspirado pelos progressos da Biologia, que propôs um paralelo
entre a sociedade com um organismo vivo a partir da inter-relação entre seus sistemas.

O processo organizacional, então, engloba três etapas:

Corrente humanista: As pessoas se
O Mecanicismo: Que nos remete aos estudos e

separam do processo e ganham mais

às propostas de Taylor, em que, para integrar o

espaço para criar.

trabalhador à máquina, foram desenvolvidos
processos/sistemas e métodos de trabalho que
fizessem com que as máquinas funcionassem
adequadamente. A racionalização passa a ser a
linha mestra dos processos.
Desenvolvimento Organizacional (DO): O
homem será analisado como fator principal do
processo, mas também os processos e as
funções são importantes.

Apesar de toda a ênfase nas pessoas, chegou-se à conclusão de que as pessoas devem ter uma
atenção

especial

por

parte

das

empresas,

mas,

em

contrapartida,

deve

haver

a

padronização/definição de processos, bem como responsabilidades/autoridades sobre as tarefas ou
funções.

Newton Paiva Virtual

11
Disciplina: Gestão de Processos
Autora: Myrian Constantino de Almeida Valença

3.1.3. Cultura Organizacional
A cultura organizacional é caracterizada pelos valores, atitudes, comportamentos, políticas, filosofias,
interesses, objetivos de um grupo de pessoas, em que os traços em comum formam a cultura da
empresa. Além disso, a cultura da organização define a maneira como os seus integrantes devem se
comportar.

Os componentes da cultura organizacional são:

- Artefatos: Dizem respeito aos produtos usados, as arquiteturas, roupas etc.
- Tecnologia: Os conhecimentos utilizados pelas pessoas e organizações para resolver problemas.
- Símbolos: Comportamentos e objetos que carregam e transmitem mensagens e significados. Ex:
linguagem, histórias, mitos, rituais e cerimônias.
- Valores: crenças, ideologia, preconceitos, atitudes e julgamentos compartilhados.

Outra forma que temos para conhecer a cultura de uma empresa é analisar seus indicadores, tais
como:
•

Distância do poder: como as pessoas encaram a autoridade e as diferenças de status.

•

Linguagem: culturas de alto contexto (baseiam-se na confiança pessoal e na palavra);
culturas de baixo contexto dão mais valor à formalidade e ao que está escrito.

•

Relações humanas: individualismo X coletivismo; ser X ter.

•

Atitudes em relação ao futuro: proativa ou reativa.

•

Universalismo X particularismo: flexibilidade ou não de normas e regulamentos.

•

Orientação para o ambiente: adaptativas ou não adaptativas.

•

Propensão ao risco: culturas mais orientadas para a certeza ou incerteza.

•

Mecanicismo e organicismo: adequada a condições estáveis ou adapta-se mais a condições
instáveis.

O artigo a seguir apresenta a importância da análise da cultura orgnizacional para a mudança nos
processos empresariais.

Artigo: “A Influência da Cultura Organizacional nos Processos de Mudança”
Antonio Augusto do Canto Mamede

As organizações estão hoje enfrentando desafios associados ao acirramento da competitividade. As
forças competitivas em ação já não têm fronteiras bem delineadas, não se limitando a produtos
similares ou à guerra de preços. A crescente facilidade de acesso à tecnologia torna a inovação uma
ameaça constante e se esta não for incentivada também dentro das próprias organizações através do

Newton Paiva Virtual

12
Disciplina: Gestão de Processos
Autora: Myrian Constantino de Almeida Valença
uso do capital intelectual imanente de suas forças de trabalho, as organizações terão dificuldade em
sobreviver.

Este artigo visa proporcionar uma reflexão sobre a importância de se considerar o fator humano, e
seu ambiente cultural, na gestão estratégica dos processos de mudança e chamar a atenção para as
possibilidades de choques e resistências a mudanças provocadas por sub-culturas de velocidades
diferentes e contra-culturas as quais, se não forem devidamente consideradas, poderão prejudicar a
velocidade de transformação das organizações que queiram competir pelo futuro.

De acordo com Prahalad e Hamel (1995), a competição para o futuro exige o desenvolvimento de
uma nova visão estratégica, de dentro para fora, repensando a organização, para torná-la apta a
inovar e dominar as oportunidades emergentes. Esta inovação está assentada fundamentalmente no
fator humano, o que torna necessário que entendamos a genética da corporação 1, e sua
conseqüente influência como fator facilitador ou de resistência, nos processos de mudança. A efetiva
implantação de um novo modelo de liderança e comportamento de forma abrangente requer uma
transformação – mudança – da organização em termos de estrutura, sistemas e finalmente cultura.
Segundo Stahl e Bounds (1991), transformações organizacionais efetivas são, na verdade,
transformações culturais, pois a mudança só será efetiva se os sistemas organizacionais mais
significativos se mantiverem alterados, mesmo que seus implantadores e maiores defensores não
estejam mais atuantes na organização.

A transformação estará então incorporada à nova cultura da corporação. O impacto da cultura
organizacional no comportamento humano tem sido postulado por vários autores. Por exemplo,
Bardall (2000), a partir de uma pesquisa realizada com 103 chefes de departamentos de Recursos
Humanos das maiores empresas norte-americanas, abordando seus programas de desenvolvimento
da administração, identificou os seguintes fatores como os mais citados pela maioria dos
respondentes: A visão e os valores do Presidente; O plano estratégico da organização; As
necessidades operacionais da organização e a cultura da organização.

Um Termo cunhado por Prahalad e Hammel para designar o conjunto de crenças, premissas,
suposições e tendências vigente na mente da corporação e de seus funcionários, ou seja, a cultura
organizacional.

O poder do diálogo do líder formata a cultura da companhia” – Segundo Berman (1986), nos últimos
anos, o interesse dos altos executivos por cultura corporativa saiu do reino da teoria para o reino da
aplicação real. Muitos executivos estão começando a acreditar que inovações bem sucedidas
também incluem mudanças na cultura corporativa – os valores e crenças tradicionais da empresa e
suas maneiras de fazer as coisas. Mude a cultura, eles argumentam, e a organização pode ser
reformulada.

Newton Paiva Virtual

13
Disciplina: Gestão de Processos
Autora: Myrian Constantino de Almeida Valença
Definições de Cultura e Cultura Organizacional:

A noção que as organizações em si detêm às culturas tem sido proposta mais freqüentemente nos
últimos 20 anos (ALLAIRE e FIRSIROTU, 1984).

As publicações de larga circulação iniciadas em 1980 sobre cultura das corporações provocaram um
aumento considerável do interesse e do número de livros sobre o assunto (DEAL AND
KENNEDY,1982).

De fato, a proposição que as organizações teriam propriedades culturais, expressas a partir de
significados, valores e crenças, tem ganhado corpo. Entretanto, essa notoriedade pode tornar um
conceito complexo, em um simples e superficial termo, reduzindo-o a uma vazia coletânea de
explicações sobre coisa nenhuma! De fato, com algumas notáveis exceções, as invocações sobre
cultura organizacional não são seguidas de qualquer elaboração. Presume-se que a palavra “cultura”
é um sinal estenográfico para “valores, normas, crenças, costumes” ou qualquer outro termo que,
convenientemente, se escolha dos vastos textos da antropologia cultural disponíveis.

Uma simples definição de cultura não é adequada porque o conceito é complexo. De fato, definir
cultura se tornou um estudo por si mesmo. Em 1952, pesquisadores encontraram mais de 160
definições de cultura (ALLAIRE e FIRSIROTU, 1984).

Tylor (1871) propôs uma das primeiras definições como “Aquele todo complexo que inclui
conhecimento, crença, arte, morais, leis, costumes e qualquer outra capacidade ou hábito adquiridos
pelo homem como membro de uma sociedade”. A mais recente e mais simples definição vem de
Ferraro (1994), a saber; “tudo que as pessoas têm, pensam e fazem como membros da sociedade”.

Se o estudo científico da cultura se arrasta, e na maioria das vezes se atola num mero descritivismo,
é porque o tema de seu assunto é esquivo, enganoso, em sua maior parte. O problema inicial de
qualquer ciência – definir o seu objeto de estudo de forma tal a torná-lo possível de uma análise –
torna-se aqui extremamente difícil de resolver (GEERTZ, 1989).

Das diversas abordagens existentes na literatura sobre definições de cultura, foi destacada aqui a
cognitiva de Goodenough (1957), para quem a cultura é um sistema de conhecimento, de padrões de
percepção, crenças, avaliação e ação, é a forma das coisas que as pessoas têm na mente, seu
modelo de percepção, relacionamento e de como interpretam. Consiste do que quer que alguém
tenha que conhecer ou acreditar, que o permita operar de maneira a ser aceito como membro de uma
sociedade.

No enfoque simbólico de Geertz (1989), para as organizações, a cultura é o resultado de sua história
particular e do sistema de símbolos criado e mantido pela sua liderança no passado e no presente, o

Newton Paiva Virtual

14
Disciplina: Gestão de Processos
Autora: Myrian Constantino de Almeida Valença
qual serve para ser interpretado e dar significado às experiências subjetivas de seus membros, assim
como para racionalizar e aumentar seu compromisso com a empresa. Enfim, o que se pode notar é
que, seja qual for a abordagem, essas definições trazem em seu cerne a adaptação do indivíduo à
sociedade – ou organização - em que vive.

A cultura organizacional em si, segundo Schein (1986), se define como: Um padrão de
pressupostos básicos compartilhados, os quais o grupo adquiriu à medida que resolveu seus
problemas de adaptação externa e integração interna, e que funciona suficientemente bem para ser
considerada válida.

Portanto, essa experiência pode ser ensinada aos novos integrantes como forma correta de
perceber, pensar e sentir-se em relação a esses problemas. Alguns dos indicadores da cultura
organizacional são:
- Iniciativa individual. Nível de responsabilidade, liberdade e independência das pessoas;
- Tolerância ao risco. Nível de encorajamento da agressividade, inovação e riscos;
- Direção. Clareza em relação aos objetivos e às expectativas de desempenho;
- Integração. Capacidade de as unidades trabalharem de maneira coordenada;
- Contatos gerenciais. Disposição dos gerentes para fornecer comunicações claras, assistência e
apoio aos subordinados;
- Controle. Volume de regras e regulamentos, e de supervisão direta que se usa para supervisionar e
controlar o comportamento dos empregados;
- Identidade. Grau de identificação das pessoas com a organização como um todo, mais que com seu
grupo imediato ou colegas de profissão;
- Sistema de recompensa. Associação entre recompensas e desempenho;
- Tolerância ao conflito. Grau de abertura para a manifestação de conflitos e críticas;
- Padrões de comunicação. Grau de restrição das comunicações aos canais hierárquicos.

Funções e disfunções da cultura organizacional

Cultura organizacional produz comportamentos funcionais que contribuem para que se alcancem as
metas da organização. É também uma fonte de comportamentos desajustados que produzem efeitos
adversos ao sucesso da organização (ROBBINS,1996). Uma função importante da cultura
organizacional é distinguir uma organização de outras e de seu ambiente, proporcionando a esta uma
identidade externa. De uma forma similar, cultura provê uma identidade para os membros da
organização; ela os aloca em uma estrutura organizacional e ocupacional que é reconhecível por eles
mesmos e pelos outros. Cultura também cria um senso de compromisso com uma entidade social
maior do que o simples interesse pessoal. Cultura também é uma fonte de alta confiabilidade nas
organizações (WEICK, 1987).

Newton Paiva Virtual

15
Disciplina: Gestão de Processos
Autora: Myrian Constantino de Almeida Valença
Cultura também proporciona para seus membros um esquema interpretativo, ou a maneira de se
fazer senso com os arranjos de posições e atividades em uma organização (WEICK, 1995). Ela atua
como um filtro de percepção, encorpado com estórias e mitos, os quais ganham significado a partir da
rotina, eventos vivenciados freqüentemente, assim como em situações únicas. Finalmente, cultura é
um mecanismo de controle social. Através da cultura – particularmente uma forte e efetiva – a
organização define a realidade com a qual os seus membros irão viver. Estas socializam os novos
membros de uma forma peculiar de fazer as coisas e periodicamente re-socializa seus membros mais
antigos.

A maior disfunção – conseqüência negativa – da cultura organizacional é a de criar barreiras à
mudança. Uma organização de cultura forte produz membros com um conjunto de comportamentos
explícitos que funcionaram bem no passado. Naturalmente, a expectativa é de que esses
comportamentos também serão eficientes no futuro. Paradoxalmente, uma cultura forte pode produzir
rigidez na organização, dificultando as necessárias mudanças para as novas condições.

Outra disfunção da cultura é que ela pode criar conflitos dentro da própria organização. Como
sabemos, subculturas emergem freqüentemente nelas. Subculturas podem se tornar tão coesas que
acabam desenvolvendo valores suficientemente distintos que separam o subgrupo do resto da
organização.

Por exemplo, um departamento de pesquisa e desenvolvimento pode estar orientado para conduzir
pesquisa básica, uma orientação de valor profissional, ignorando o desenvolvimento de novos
produtos que a organização seja apta a produzir. Outro tipo de comportamento disfuncional é o de
sub-culturas que se desenvolvem em velocidades diferentes de outras unidades da organização. Isso
resulta em falta de coordenação interna que afeta adversamente as relações externas. Por exemplo,
um departamento de Tecnologia da Informação pode implantar sistemas computadorizados que
estejam além das habilidades da maioria dos empregados médios. Mesmo com treinamento,
trabalhadores podem resistir à nova tecnologia ou vivenciar um longo período de aprendizado.
Relacionado com isso, sub-culturas orientadas para a mudança podem vivenciar conflitos com subculturas que não valorizam mudanças. Isso os impede de explorar novas soluções para os problemas
da organização, criando uma cultura onde predomina a indecisão.

As limitações da cultura

Segundo Franscesco e Gold (1998), a cultura tem sido aceita como uma explicação para o
comportamento organizacional, porém há limites para o uso da cultura como explicação para todo tipo
de comportamento organizacional, pois primeiro, há muitas definições de cultura e, mesmo assim,
não está ainda totalmente claro do que esta se compõe. Relacionado a isso, muitas de suas
conceituações são originárias dos estudos de antropologia sobre culturas primitivas e podem não ser
aplicáveis a sociedades e complexas organizações industriais e pós-industriais. Segundo, cultura é

Newton Paiva Virtual

16
Disciplina: Gestão de Processos
Autora: Myrian Constantino de Almeida Valença
um conceito multifacetado, o qual é difícil ser medido. Um problema adicional de medição é que
pesquisadores usam questionários de escolha forçada, o que impõe categorias predeterminadas em
vez de desenvolver teorias básicas com dados de culturas e organizações específicas. Terceiro:
cultura pode acabar explicando comportamento organizacional de forma muito abrangente.

O determinismo cultural, ou seja, a posição que todo comportamento é produto da cultura, ignora
fatores econômicos, políticos, tecnológicos e biológicos como sendo explicações plausíveis. Um
contra-argumento a essa crítica é que tecnologia e economia são produtos da cultura. Entretanto, a
industrialização e suas respectivas variáveis são processos complexos, os quais são distintos da
cultura e contribuem para o comportamento organizacional. Ou seja, cultura é uma variável chave,
porém não a causa exclusiva para o comportamento organizacional.

Newton Paiva Virtual

17
Disciplina: Gestão de Processos
Autora: Myrian Constantino de Almeida Valença

4. Teoria na Prática
Reflita e discuta com outras pessoas sobre a cultura de uma organização que você conheça,
identificando seus costumes, valores, tecnologia, diversidade cultural, desafios que está enfrentando
e ajustes que precisam ser feitos.

Newton Paiva Virtual

18
Disciplina: Gestão de Processos
Autora: Myrian Constantino de Almeida Valença

5. Recapitulando
Um processo pode ser definido como um conjunto de atividades com uma ou mais espécies de
entradas e que cria uma saída de valor para o cliente.

A cultura de uma organização define o seu “jeito de ser” e, dessa maneira, a caracteriza e a diferencia
dentre todas as outras empresas.

Para analisar os processos, é necessário levar em consideração a cultura organizacional para que
não haja risco de pensar em situações ou soluções que não condizem com a realidade da empresa.

No entanto, nem sempre foi assim. No início, as organizações eram mais mecanicistas, ou seja, não
importavam as diferenças e as individualidades que as compunham e achavam que poderiam ser
adotados modelos de gestão estanques e que esses seriam a fórmula para o sucesso empresarial.

Newton Paiva Virtual

19
Disciplina: Gestão de Processos
Autora: Myrian Constantino de Almeida Valença

6. Amplie seus Conhecimentos
Você poderá saber mais sobre os assuntos tratados, acompanhando a publicação de artigos em
periódicos da área de administração, como as revistas: HSM Management, RAE, Exame etc.

Além disso, observe os processos e os traços da cultura das empresas com as quais tem contato.

Quer saber mais sobre processos empresariais?!

Acesse o site: http://www.angelfire.com/de/DeLeon/osm2.html

Newton Paiva Virtual

20
Disciplina: Gestão de Processos
Autora: Myrian Constantino de Almeida Valença

7. Referências
MAMEDE, A. A. C. A influência da cultura organizacional nos processos de mudança. Por
Antonio Augusto do Canto Mamede. Disponível em:
<http://201.2.114.147/bds/BDS.nsf/4AD4782E13B055CB03256EF600506F48/$File/NT00090F7A.pdf
> Acesso em 9/09/2007.
MAXIMIANO, A. C. A. Teoria geral da administração: da revolução urbana à revolução digital. São
Paulo: Atlas, 2002.
OLIVEIRA, D. P. R. Sistemas, organização e métodos: uma abordagem gerencial. São Paulo:
Atlas, 2005.
OLIVEIRA, D. P. R. Administração de processos: conceitos, metodologia, práticas. São Paulo:
Atlas, 2006.
SÃO PAULO. Gerência de Operações da Companhia do Metropolitano de São Paulo. Gestão de
processos.

Newton Paiva Virtual

21
Disciplina: Gestão de Processos
Autora: Myrian Constantino de Almeida Valença

Unidade 2: Sistemas
1. Nosso Tema
Sistema é um conjunto de partes interatuantes e interdependentes, com objetivos comuns, que
influenciam diretamente no processo decisório de uma empresa.

O enfoque sistêmico é importante para o desenvolvimento de um trabalho organizacional para que se
tenha a visão de todo o processo, suas interfaces e interdependências.

Newton Paiva Virtual

22
Disciplina: Gestão de Processos
Autora: Myrian Constantino de Almeida Valença

2. Para Refletir
Quais os impactos dos tipos de estrutura organizacional na gestão de processos?

Quais as vantagens e desvantagens de centralizar mais ou menos a decisão nas empresas?

Será que podemos dizer que as organizações que delegam mais estão mais corretas do que aquelas
que centralizam os processos e decisões nas mãos de gerentes e alta direção?

Newton Paiva Virtual

23
Disciplina: Gestão de Processos
Autora: Myrian Constantino de Almeida Valença

3. Conteúdo Didático
3.1. Estrutura Organizacional
O delineamento adequado da estrutura da empresa permite: a identificação das tarefas necessárias,
a organização das funções e responsabilidades, o fornecimento de informações, recursos e feedback
(retorno) aos empregados, servir como medida de desempenho compatível com os objetivos, e
propiciar condições motivadoras.

A estrutura organizacional é o conjunto ordenado de responsabilidades, autoridades, comunicações e
decisões das unidades organizacionais de uma companhia

3.1.1. Tipos de estrutura
Todas as empresas possuem dois tipos de estrutura que são:

Formal

É planejada e formalmente representada, em alguns de seus
aspectos, pelo organograma.

Representada pela rede de relações sociais e pessoais que não é
Informal

estabelecida ou requerida pela estrutura formal.

Os fatores que compõem a estrutura da organização são:
Resultado
Sistema de
responsabilidade

da

alocação

de

atividades,

constituído

pela

Departamentalização, linha e assessoria e especialização do
trabalho.
Resultado da distribuição do poder, constituído pela amplitude

Sistema de
autoridade

Sistema de
comunicações

Newton Paiva Virtual

administrativa

e

níveis

hierárquicos,

delegação

e

descentralização/centralização.
Resultado da interação das unidades organizacionais, constituído
por: o que, como, quando, de quem e para quem comunicar.

24
Disciplina: Gestão de Processos
Autora: Myrian Constantino de Almeida Valença

Os objetivos e estratégias da empresa: o
que se pretende a curto, médio ou longo

O ambiente do qual faz

prazo; aonde se quer chegar, qual a

parte: mercado de

posição no mercado, o segmento a ser

atuação.

atingido.

Vejamos os fatores
que influenciam a
estrutura

A tecnologia usada no
trabalho: máquinas,
equipamentos e know how

Processos e recursos humanos

empregados na realização

que formam seu quadro de

das tarefas.

pessoal: fluxos de atividades e
perfil dos profissionais que
formam a equipe de trabalho.

3.2. Departamentalização
Departamentalização é o agrupamento, de acordo com determinados critérios específicos de
homogeneidade das atividades e correspondentes recursos em unidades organizacionais.

É uma característica mais marcante das grandes organizações e é diretamente relacionada com o
tamanho da organização e com a complexidade das operações.

O organograma, por sua vez, é a representação gráfica de determinados aspectos da estrutura da
empresa.

Vejamos, então, quais os tipos de departamentalização ou organogramas que podem ser usados!

Newton Paiva Virtual

25
Disciplina: Gestão de Processos
Autora: Myrian Constantino de Almeida Valença

3.2.1. Tipos de Departamentalização/organograma
1. Funcional: Agrupamento das atividades e tarefas de acordo com as funções principais
desenvolvidas pela empresa.

Diretoria

Gerência de
Produção

Gerência

Gerência de
Recursos
Humanos

Gerência de
Marketing

Vantagens: Maior estabilidade, segurança, especialização do trabalho; maior possibilidade
de concentração e uso de recursos; orientação específica para as pessoas que também
mantêm um contato mais próximo.

Desvantagens: Tende a reduzir a cooperação interdepartamental; dificulta a flexibilidade e
adaptação às mudanças e inovações; visão parcial da empresa.

2. Por produtos ou serviços: Agrupamento feito de acordo com as atividades inerentes a cada um
dos produtos ou serviços da empresa.

Diretoria
Geral

Gerência
de Produtos
Têxteis

Gerência
de Produtos
Farmacêuticos

Gerência
de Produtos
Químicos

Vantagens: Facilita a coordenação dos resultados e alocação de recursos necessários para
cada área; fixa a responsabilidade dos departamentos e favorece a inovação.

Newton Paiva Virtual

26
Disciplina: Gestão de Processos
Autora: Myrian Constantino de Almeida Valença
Desvantagens: Enfraquecimento na excelência técnica dos especialistas orientados para o
produto, que poderá provocar problemas humanos relativos à ansiedade, quando em
situações de instabilidade externa.

3. Geográfica ou territorial: Requer o agrupamento das atividades de acordo com a localização
onde o trabalho será desempenhado ou uma área de mercado servida pela empresa.

Departamento de
Tráfego Aéreo

Região
Norte

Base
01

Base
02

Região
Centro

Base
03

Base
04

Base
11

Região
Sul

Base
12

Base
21

Base
22

Base
23

Vantagens: Possibilidades de uma ação mais imediata em determinada região. A obtenção
de vantagens econômicas favorece o treinamento de pessoal, um conhecimento dos fatores e
problemas locais.

Desvantagens: Visa dificultar a coordenação e o estabelecimento de políticas para a
empresa, e o fortalecimento da área mercadológica em detrimento das outras.

4. Por clientes: Atividades agrupadas de acordo com as necessidades variadas e especiais dos
clientes da empresa.
Diretoria
Comercial

Departamento
Feminino

Seção
Perfumaria

Newton Paiva Virtual

Seção
Roupas
Femininas

Departamento
Infantil

Seção
Brinquedos

Seção
Roupas
Infantis

Departamento
Masculino

Seção
Roupas
Masculinas

Seção
Calçados

27
Disciplina: Gestão de Processos
Autora: Myrian Constantino de Almeida Valença
Vantagens: Propiciar uma situação favorável para a empresa, tirar proveito das condições de
grupos definidos, além de garantir o reconhecimento e o atendimento contínuo e rápido aos
diferentes tipos e classes de clientes.

Desvantagens: Dificuldades na coordenação (dos demais objetivos e áreas da organização)
uma vez que pode haver exigências por um tratamento especial por parte dos clientes

5. Por Processo: As atividades são agrupadas de acordo com as etapas de um processo.

Seção
Preparação

Seção
Corte

Seção
Estamparia

Seção
PréMontagem

Seção
Montagem

Vantagens: Maior especialização de recursos alocados, possibilidade de maior rapidez na
comunicação de informações técnicas.

Desvantagens: Possibilidade de perda da visão global do andamento do processo,
flexibilidade restrita para ajustes no processo.

6. Por Projetos: Agrupamento de atividades de acordo com as saídas e resultados relativos a um
ou vários projetos da empresa

Diretoria

Administração
e Finanças

Comercial

Projeto
A

Newton Paiva Virtual

Projetos

Projeto
B

Projeto
C

28
Disciplina: Gestão de Processos
Autora: Myrian Constantino de Almeida Valença
Vantagens: Permite alto grau de responsabilidade do grupo de execução do projeto;
possibilita o conhecimento de todos os trabalhos inerentes ao projeto e atendimento ao
cliente do projeto; favorece o cumprimento dos prazos e orçamentos.

Desvantagens: Direcionamento das pessoas para determinado projeto, dificultando a
comunicação e a decisão, possível ansiedade e insegurança em relação à continuidade na
empresa.

7. Matricial: Sobreposição de dois ou mais tipos de departamentalização sobre a mesma pessoa.
Normalmente, ocorre entre a estrutura funcional e por projetos.

Diretoria

Coordenação
projetos

Mecânica

Eletricidade

Eletrônica

Recursos
Humanos
e
Materiais

Recursos
Humanos
e
Materiais

Recursos
Humanos
e
Materiais

Projeto A

Projeto B

Projeto C

Vantagens: Possibilidade de aprimoramento técnico; facilitar a coordenação; maior
desenvolvimento do pessoal.

Desvantagens: Dupla subordinação, conflitos de interesses

3.3. Delegação, Centralização e descentralização
Delegação é a transferência de determinado nível de autoridade de um supervisor para um
subordinado, dividindo a responsabilidade pela execução da tarefa delegada. Dessa forma, tem-se

Newton Paiva Virtual

29
Disciplina: Gestão de Processos
Autora: Myrian Constantino de Almeida Valença
uma maior motivação do funcionário, desenvolvimento da equipe, melhor amplitude de controle, mais
segurança para a organização.

A centralização é caracterizada pela maior concentração do poder decisório na alta direção de uma
empresa, isso facilita o controle, o uso de recursos e agiliza a decisão. A descentralização é marcada
pela distribuição do poder pelos diversos níveis da organização.

Já a descentralização é considerada como a menor concentração do poder decisório pelo nível
institucional da organização, favorecendo, assim, sua distribuição pelos vários níveis hierárquicos.

3.1.1. Vantagens

e

desvantagens

da

delegação,

centralização

e

descentralização.
Se para a centralização e a descentralização encontramos desvantagens, imagine para a delegação,
quando é feita de maneira incorreta. Vejamos algumas diretrizes que são necessárias e que poderão
auxiliar em uma delegação mais efetiva. Vamos ver quais?!
√ Selecionar o subordinado mais adequado para receber a atividade;
√ Esclarecer as funções e os resultados esperados;
√ Recompensar o bom trabalho;
√ Treinar e acompanhar;
√ Criar canais de comunicação;
√ Estar disposto a trabalhar com erros e apresentar desafios.

Dessa maneira, pode-se esperar colher frutos positivos como: a possibilidade de maior coordenação
de trabalhos mais complexos e de abrangência maior; aumento na produtividade; maior motivação;
maior interação entre os setores; permite uma segurança maior para a empresa, na medida em que
existem pessoas treinadas em condições de substituir os gerentes.

Os principais pontos positivos para descentralizar consistem em:
√ Proporcionar à alta direção mais tempo para as funções estratégicas;
√ Maior desenvolvimento das pessoas;
√ Maior motivação;
√ Agilidade no atendimento das necessidades da empresa e das unidades;
√ Menos conflitos;
√ Facilidade no processo de inovação.

Quanto às desvantagens da descentralização, citam-se:
• Aumento da necessidade de controle e coordenação;

Newton Paiva Virtual

30
Disciplina: Gestão de Processos
Autora: Myrian Constantino de Almeida Valença
• Sistemas inadequados no que diz respeito ao desenvolvimento de funcionários;
• Baixa eficiência no uso dos recursos (humanos, financeiros, materiais e equipamentos) da
empresa.

Em relação às vantagens da centralização, podemos destacar:
• Menor número de níveis hierárquicos, facilitando o controle e o fluxo dos processos;
• Maior uniformidade dos processos técnicos e administrativos;
• Maior rapidez nas decisões estratégicas;
• Maior segurança nas informações.
No entanto, ao centralizar em demasia, a empresa deixaria de obter as vantagens relativas à
delegação e descentralização.

Para compreender um pouco mais esse assunto, leia o texto a seguir, publicado no guiarh.com.br:

DELEGAÇÃO: UMA AUTO-ANÁLISE

Delegação é um conceito aparentemente claro, mas que, na prática, poucas pessoas aplicam. O
desejo manifesto de delegar normalmente não corresponde a uma efetiva ocorrência de delegação,
especialmente em tempos de crise, quando a centralização decisória tende a predominar. Dentro
dessa linha, cremos que vale a pena examinar algumas das motivações positivas e/ou negativas da
delegação. Elas funcionam como elementos facilitadores ou obstáculos ao processo.
L.A.Costacurta Junqueira - Vice-presidente do Instituto MVC

As motivações se dividem em:

POSITIVAS: Treinar subordinados; motivar subordinados; obter tempo para tarefas mais nobres;
aumentar a iniciativa dos subordinados; desenvolver a criatividade.

NEGATIVAS: Não gostar de tarefa; transferir tarefas com resultados que demoram a acontecer;
delegar função de apreço pessoal pelo subordinado, não levando também em conta a competência;
delegar por não conseguir executar a tarefa em tempo hábil.

É bom lembrar que a tese por trás da delegação é a de transferir tarefas mais programáveis,
picotadas, repetitivas, rotineiras, para liberar o Executivo/Gerente para atividades criativas, nãoprogramáveis, que demandem maior concentração de tempo e profundidade de análise.

Outra questão envolvida com o ato de delegar e que vem causando grandes problemas é a
delegação de responsabilidade desacompanhada de autoridade.

Newton Paiva Virtual

Tudo pode ser feito pelo
31
Disciplina: Gestão de Processos
Autora: Myrian Constantino de Almeida Valença
delegado, mas nada é decidido por ele. Quando isso ocorre, é comum aparecerem problemas como
expectativas não realistas de parte a parte, interrupções freqüentes, conflitos interpessoais, e,
conseqüentemente, maior perda de tempo.

NÍVEIS DE DELEGAÇÃO

Há seis níveis para delegação de autoridade. Cada um deles possui diferentes implicações para o
tempo do Executivo.

Convidamos o leitor a analisar suas delegações, procurando enquadrá-las em cada um dos estágios
ou graus de autoridade a seguir exemplificados:

1. "Vá em frente: nenhum contato comigo é necessário.”

2. "Vá em frente: 'me informe' o que você fez. "

3. “Vamos ver isso juntos? Mantenha-me informado sobre o que você pretende fazer; vá fazendo
tudo, a menos que eu diga não. "

4. “Mantenha-me informado do que você pretende fazer; não faça nada até que eu aprove. "

5. "Traga-me alternativas de ação, argumentos favoráveis, recomende a melhor alternativa para
minha aprovação".

6. "Forneça-me todos os fatos; eu decidirei o que fazer".
A delegação eficiente sempre tenderá para o primeiro estágio. O sexto estágio praticamente
representa a negação da idéia de delegação.

O processo pode também sofrer uma involução, determinando uma diminuição do grau de autoridade
já concedida, embora isso sempre deva acontecer em caráter temporário.

Qualquer que seja sua posição no teste lembre-se que a delegação sempre
pressupõe que:

O conhecimento exato de como você gasta seu dia de trabalho para poder
relacionar o que é ou não delegável (a delegação exige uma comparação;
tenha à sua mão o conjunto de atividades diárias, a comparação ficará mais
fácil).

Newton Paiva Virtual

32
Disciplina: Gestão de Processos
Autora: Myrian Constantino de Almeida Valença
Você não perde poder delegando; pelo contrário, quanto maior o "poder de
fogo" de seus subordinados, maior poder como Executivo você terá (você é
"avaliado" pelos resultados de sua equipe e não apenas pelo que você faz).

O erro é inerente ao processo de aprendizagem (e de delegação); admita
erros dos subordinados, procure usar esses erros como instrumentos e
oportunidades para treinamento.

Outras pessoas podem fazer seu trabalho tão bem, ou melhor, do que você.
Experimente conceder a elas uma oportunidade.

Chegamos ao final de mais uma unidade, certamente algumas questões aqui apontadas começarão a
chamar a sua atenção, tornando-o mais crítico e pensante. Esperamos, com isso, deixar mais claro o
aprendizado favorecendo a sua aplicabilidade em todos os outros processos.

Newton Paiva Virtual

33
Disciplina: Gestão de Processos
Autora: Myrian Constantino de Almeida Valença

4. Teoria na Prática
Se você observar os organogramas de empresas que você conhece, poderá perceber a sua função
principal: representar, graficamente, a estrutura da empresa.

Além disso, existe a tendência, nos últimos tempos, de diminuir/achatar a estrutura das organizações,
buscando, assim, maior agilidade nos processos, mais facilidade no processo de comunicação, entre
outras vantagens.

Estudamos sobre a delegação, suas vantagens e desvantagens e os níveis que a constituem. Com
base no conteúdo estudado, veja o teste abaixo e procure ver qual o seu comportamento quando está
diante de uma delegação.

TESTE: VOCÊ SABE DELEGAR?

Deixando de lado as considerações referentes a graus de autoridade no processo de delegação,
segue um rápido teste para que o leitor possa situar-se em termos de sua posição atual de
delegante. Procure responder às questões de acordo com sua realidade e não pensando no que é
ideal. Se tiver dúvidas sobre a resposta adequada, solicite a opinião de um subordinado.
SIM" (S),

"NÃO" (N),

"MAIS OU MENOS" (M).

1. Você tem um substituto eventual formalmente designado?
(S)

(N)

(M)

2. Quando você tira férias ou se ausenta do trabalho, a produtividade cai significativamente?
(S)

(N)

(M)

3. Você possui tendência para "assumir" tarefas que não lhe competem (especialmente aquelas que
você executava como técnico antes de sua promoção a gerente)?
(S)

(N)

(M)

4. Seu critério usual para delegação é o de transferir para os subordinados as tarefas que gosta de
executar?
(S)

(N)

(M)

5. Ao delegar é comum você usar a frase: "isto agora é com você, não quero mais ver este
problema"?
(S)

Newton Paiva Virtual

(N)

(M)

34
Disciplina: Gestão de Processos
Autora: Myrian Constantino de Almeida Valença
6. Você tem sempre a convicção de que executa as tarefas melhor e mais depressa que seus
subordinados?
(S)

(N)

(M)

7. Seus subordinados, mesmo depois de receberem qualquer delegação, tendem sempre voltar a
você para "dividir" a decisão?
(S)

(N)

(M)

8. Você sempre ou quase sempre aceita dividir com seus subordinados o "ônus" das decisões?
(S)

(N)

(M)

9. Você se considera um perfeccionista?
(S)

(N)

(M)

10. Você considera mais agradável executar diretamente as tarefas, em oposição a conseguir
resultados através de terceiros?
(S)

(N)

(M)

11. Quando delega, você tende a conceder mais responsabilidades (atribuições) do que autoridade
(mais coisas para fazer do que o poder de decisão sobre elas)?
(S)

(N)

(M)

12. Logo depois que você delega uma tarefa, é comum se impacientar quando procurado para
esclarecer eventuais dúvidas?
(S)

(N)

(M)

13. Você costuma definir a forma de controle da delegação no momento em que ela é efetuada?
(S)

(N)

(M)

14. Além de delegar "o que fazer", você costuma definir com seus subordinados exatamente qual
deva ser o caminho a ser seguido por eles (o "como fazer")?
(S)

(N)

(M)

15. Quando delega, você usualmente define prazos e limites da delegação, procurando fazê-lo de
comum acordo seu grau de comprometimento?
(S)

(N)

(M)

16. No início do processo de delegação, você sempre ou quase sempre procura deixar claro para seu
subordinado sua disponibilidade para dirimir dúvidas eventuais (você tem consciência de que quem
delega, em curto prazo, deve reservar tempo adicional para treinamento do subordinado)?
(S)

(N)

INTERPRETAÇÃO DOS RESULTADOS:

Atribua 1 ponto se respondeu SIM nas questões 2, 3, 4, 5, 6, 7, 8, 9, 10, 11, 12 e 14;
Atribua
Atribua

também
meio

Newton Paiva Virtual

1

ponto
ponto

se

respondeu
às

NÃO

respostas

nas
M

questões
(mais

1,

13,
ou

15

e

16;

menos).

35
Disciplina: Gestão de Processos
Autora: Myrian Constantino de Almeida Valença
Eis a chave de interpretação para suas respostas, bem como algumas sugestões para
melhorar sua competência para a delegação:

· Entre 16 e 12 pontos: Você tem problemas sérios com seu esquema de delegação. Reveja suas
prioridades, discuta com seus subordinados sugestões para delegar mais. Registre um dia todo de
trabalho

e

analise

as

oportunidades

de

delegação.

· Entre 11 e 18 pontos: O problema existe. Não é tão sério, mas a situação pode piorar.
· Entre sete e 4 pontos: Você utiliza bem o instrumento delegação, mas sempre é possível melhorar.

· Entre três e 0 pontos: Você é um Executivo perfeito no que tange à delegação. Nossos
parabéns. É meio caminho andado para a Presidência da Companhia.

Newton Paiva Virtual

36
Disciplina: Gestão de Processos
Autora: Myrian Constantino de Almeida Valença

5. Recapitulando
Nessa unidade, tivemos a oportunidade de conhecer os diversos tipos de estruturas organizacionais
(formal e informal), bem como de organogramas (funcional, por produtos ou serviços, territorial,
por processos, projetos, clientes ou matricial) usados pelas empresas.

Além disso, vimos também as diferenças principais entre a centralização, a descentralização e a
delegação suas vantagens e desvantagens, e também as diretrizes que podem ser usadas para obter
um bom resultado com esses processos.

Newton Paiva Virtual

37
Disciplina: Gestão de Processos
Autora: Myrian Constantino de Almeida Valença

6. Amplie seus Conhecimentos
Consulte sites na internet para verificar as ferramentas disponíveis para elaboração de
organogramas. Faça, também, busca por assunto sobre os temas principais abordados nesta
unidade,

como:

estrutura

organizacional,

departamentalização,

delegação,

centralização

e

descentralização, para ter acesso a textos e artigos complementares.

Para mais sobre uma ferramenta, e como fazer um organograma no computador, consulte o
site: http://office.microsoft.com/pt-pt/powerpoint/HA011327502070.aspx

Quer saber mais sobre gestão de processos? Então, acesse o site:

<http://www.prdu.unicamp.br/gestao_por_processos/palestras/Gestao_Processos_UNICAMP_170903
.pdf> Acesso em 15/09/2007.

http://www.nottingham.com.br/solucoes_processos1.htm

http://www.prdu.unicamp.br/gestao_por_processos/palestras/Gestao_Processos_UNICAMP_170903.
pdf

E não esqueça: consulte sempre o seu material!

Newton Paiva Virtual

38
Disciplina: Gestão de Processos
Autora: Myrian Constantino de Almeida Valença

7. Referências
OLIVEIRA, D. P. R. Sistemas, organização e métodos: uma abordagem gerencial. São Paulo:
Atlas, 2005.
http://office.microsoft.com/pt-pt/powerpoint/HA011327502070.aspx
Criar organogramas e outros diagramas. Disponível em:
<http://www.prdu.unicamp.br/gestao_por_processos/palestras/Gestao_Processos_UNICAMP_170903
.pdf >Acesso em: 10/09/2007.
http://www.nottingham.com.br/solucoes_processos1.htm

Newton Paiva Virtual

39
Disciplina: Gestão de Processos
Autora: Myrian Constantino de Almeida Valença

Unidade 3: Métodos

1. Nosso Tema
Na unidade 2, estudamos a estrutura organizacional e sua importância para a organização e a gestão
dos processos empresariais, para se ter uma melhor distribuição de tarefas e funções, bem como um
fluxo racionalizado do trabalho.

Na unidade 3, veremos a importância da metodologia de levantamento, de análise, de
desenvolvimento e a implementação dos métodos administrativos, bem como a função e a utilização
do fluxograma como ferramenta para o redesenho de processos, as suas individualidades e o papel
na gestão de processos.

Assim como a estrutura organizacional, os métodos também são peças fundamentais, pois são eles
os responsáveis na sistematização do trabalho. Isso ocorre porque através dele podemos identificar
erros, excesso de formalismo e retrabalho, buscando sempre a melhoria e a otimização dos
processos que facilitarão a eficiência e a eficácia organizacional.

Veremos também as técnicas de representação gráfica que permitem a visualização dos sistemas de
forma racional, clara e concisa, facilitando o redesenho de tais processos.

Newton Paiva Virtual

40
Disciplina: Gestão de Processos
Autora: Myrian Constantino de Almeida Valença

2. Para Refletir
Você já pensou em como podemos representar o fluxo do seu trabalho? Será que existem etapas e
atividades desenvolvidas por você, na sua empresa, que podem ser otimizadas?

A otimização favorece a rotina e o processo de trabalho e, por isso, ao verificar e entender o fluxo e
as atividades desenvolvidas, você terá condição de redesenhar sua seqüência.

Então, a partir dessa atividade, você conseguirá identificar quais as técnicas de representação gráfica
podem ser usadas no levantamento dos processos das organizações, o porquê de cada uma delas e
qual seu fundamento.

Às vezes nos perguntamos: Qual a utilidade do fluxograma? Nesta unidade, descobriremos qual é a
utilidade para melhor gerir os processos organizacionais.

Pronto para começar?

Newton Paiva Virtual

41
Disciplina: Gestão de Processos
Autora: Myrian Constantino de Almeida Valença

3. Conteúdo Didático
3.1. Métodos
Métodos são constituídos, em gestão de processos, de ferramentas que podem ser utilizadas para o
levantamento e redesenho de processos.

3.1.1. Métodos de levantamento, análise e
implementação de métodos administrativos.

desenvolvimento

e

Métodos de levantamento são maneiras de estudar e levantar a situação atual da empresa.

Ascenção (2001) indica algumas técnicas que podem ser usadas para levantar, analisar, desenvolver
e implementar os métodos administrativos. Veja quais são:

a) Entrevista: consiste em uma técnica de conversação que ocorre de forma planejada, sistemática e
documentada entre duas ou mais pessoas que têm interesses ou problemas em comum. Costuma ser
utilizada quando é necessário fazermos reflexões conjuntas, quando a amplitude do processo não
contempla muitas áreas e quando se desejam informações que estão guardadas na memória das
pessoas.
A entrevista é a técnica mais usada pelos analistas de sistemas, organização e métodos.

Oliveira (2005) destaca as vantagens da entrevista, como:

- As perguntas podem ser alteradas de acordo com as dúvidas ou com a necessidade de se obter
informações mais precisas ou detalhadas;
- Pode-se alterar o curso das questões, visando levantar dados sobre fatos importantes e não
previstos no planejamento da entrevista;
- É possível alterar a ordem seqüencial das perguntas, quando tal alteração trouxer benefícios ao
processo, por proporcionar informações valiosas, precisas e detalhadas ou facilitar a compreensão do
entrevistado;
- Podem eliminar questões que não condizem com a situação encontrada ou incluir outras, caso
necessário;
- É possível incentivar o entrevistado, durante a entrevista, a responder às perguntas formuladas;
- O esclarecimento de dúvidas quanto ao conteúdo, bem como a explicação de conceitos e termos
utilizados no desenvolvimento da entrevista;
- E, ainda, observar quanto à avaliação das reações do entrevistado.

Newton Paiva Virtual

42
Disciplina: Gestão de Processos
Autora: Myrian Constantino de Almeida Valença

O mesmo autor cita como desvantagens da entrevista:
A abrangência de um universo menor de pessoas, tendo em vista o variável tempo e recursos;
- Os entrevistados podem não ser tratados da mesma maneira;
- Desvios do curso previsto para a entrevista;
- É um processo que requer mais tempo e motivação do entrevistado e do entrevistador;
- Subjetividade das avaliações;
- Alterações inadequadas de questões e do curso da entrevista, prejudicando o processo;
- Desmotivação do entrevistado, em decorrência do conteúdo, forma, sistemática e condições
ambientais e psicológicas nas quais se dá a entrevista;
- Perda de tempo com conversas improdutivas e fora do foco;
- Técnica que demanda mais tempo e recursos.

Para que tenhamos um resultado positivo com a entrevista como meio de levantamento de métodos
administrativos, é preciso que ela seja planejada, determinando aspectos como: objetivos, local,
conteúdo, forma, quantidade de questões, maneira de motivar o entrevistado, roteiro, escolha dos
entrevistados e determinação do horário em que será realizada, além de critérios para avaliar os seus
resultados.

b) Questionário: é aplicado utilizando-se formulários impressos que são distribuídos para todas as
pessoas que devem responder a ele e, posteriormente, ser recolhido para tabulação e análise dos
dados.

É utilizado no momento em que precisamos abranger um número maior de pessoas envolvidas no
processo a ser estudado. Isso ocorre quando há necessidade de obter respostas quantitativas,
quando as pessoas estão dispersas geograficamente.

De acordo com Oliveira (2005), as principais vantagens com o uso do questionário como método de
levantamento de informações apresentam:
Menor custo.

Maior facilidade de
aplicação.

Abrange um número
maior de pessoas.

Facilita o sigilo do
processo.

Menor pressão sob a
resposta imediata.

O resultado é mais
rápido.
-

Newton Paiva Virtual

43
Disciplina: Gestão de Processos
Autora: Myrian Constantino de Almeida Valença
No entanto, podemos verificar algumas desvantagens com esse método:
√ Podem ocorrer interpretações diferentes das questões;
√ Haverá uma complexidade maior para elaborar e planejar;
√ Não há como garantir a taxa de retorno de questionários respondidos.
c) Observação direta: é uma técnica que é usada nos casos em que há a necessidade de se
conhecer e interagir com o ambiente em que processos ocorrem, como também seus componentes,
quando é preciso levantar as formas e estilos de liderança e as relações interpessoais, como
processo para validação de informações obtidas nas entrevistas e questionários. EX: um profissional
responsável pelo levantamento do processo ficará alguns dias observando o trabalho das pessoas, o
dia-a-dia do setor.

A técnica da observação direta apresenta as seguintes vantagens de acordo com D’ Ascenção
(2001):

•

Permite a verificação pessoal;

•

Possibilita o estudo in loco, percebendo os gargalos;

•

Não depende da atuação do analista;

•

Não interrompe o trabalho;

•

Permite a comparação e a validação de informações, complementando outros
levantamentos.

Não podemos esquecer as desvantagens, que são:

•

Inibição das pessoas;

• Necessidade de habilidade e concentração dos analistas;
• Interferência de fatores imprevisíveis.

d) Análise documental: os documentos que normalmente podem ser analisados são os relatórios
manuais de procedimentos, legislação vigente e formulários. Essa análise proporciona a verificação
da origem e a época dos documentos e sua comparação com a situação atual, o porquê de um
documento não ser usado, se há a duplicidade, ou se existe documentação ultrapassada.

EX: analisar documentos usados pela empresa como os descritos acima: manuais, formulários.

Newton Paiva Virtual

44
Disciplina: Gestão de Processos
Autora: Myrian Constantino de Almeida Valença
Vamos ver agora as vantagens apontadas quanto à análise documental?
•

Favorece a verificação se a empresa tem ou não cultura de documentação, porque tem
empresa em que tudo precisa ser escrito registrado e documentado para maior segurança.
Normalmente, são organizações tradicionais em que a palavra vale menos do que o que está
escrito;

• Complementa os demais levantamentos;
•

Possibilita fazer análises comparativas, considerando a situação mais adequada/indicada;

•

Proporciona uma visão geral e rápida da organização.

Alguns possíveis problemas que devem ser considerados:
•

Não pode ser usada sem outras técnicas conjugadas;

•

Dificuldade de acesso, resistências;

•

Dificuldade de análise.

Após o levantamento dos métodos e processos atuais, é feita uma análise para identificação do que
precisa e pode ser alterado, delineando, estruturando e detalhando o novo sistema. Além disso, é
necessário treinamento prévio à implementação e ao acompanhamento, à avaliação e à atualização
do que foi proposto.

Quer saber mais sobre Análise documental?!
Consulte o livro Sistemas, Organização e Métodos de Djalma de P. R. Oliveira.

3.2. Técnicas de representação gráfica
Neste tópico, vamos conhecer uma importante técnica de representação gráfica, que nos permite
registrar e perceber, de maneira clara e concisa, os sistemas e processos organizacionais, que
veremos no próximo subtópico

3.2.1. Fluxograma e redesenho de processos
O fluxograma é a técnica de representação gráfica muito usada na análise e na gestão de processos.
Através dele, é possível representar os fatores e as variáveis que fazem parte do sistema, as
informações relativas ao processo de tomada de decisão e as unidades organizacionais que estão
envolvidas no processo (Oliveira, 2005).

Newton Paiva Virtual

45
Disciplina: Gestão de Processos
Autora: Myrian Constantino de Almeida Valença
Segundo Oliveira (2005), o fluxograma representa, de forma racional, lógica e clara, a síntese das
rotinas ou procedimentos em que estejam envolvidos documentos, informações recebidas,
processadas e emitidas, bem como seus responsáveis por elas e as unidades organizacionais
envolvidas, através de símbolos convencionais do fluxograma, que representa de forma dinâmica o
fluxo ou a seqüência normal de trabalho ou do processo que é realizado.

Além disso, de acordo com o mesmo autor, o fluxograma mostra como são desenvolvidas as
atividades, e identifica problemas cuja solução interessa à necessidade de se racionalizar o trabalho.

Registra-se, também, a circulação de papéis e formulários entre as unidades organizacionais ou entre
funcionários e é usado para pesquisa de falhas na distribuição de cargos e funções nas relações
funcionais, na delegação de autoridade, na atribuição de responsabilidade e em outros aspectos do
funcionamento do processo administrativo.
A padronização da representação
dos métodos e os procedimentos
administrativos.

Maior rapidez na

Os principais

Favorecimento da localização

descrição dos

objetivos que

e a identificação dos aspectos

métodos

sustentam o uso

mais importantes, a

administrativos.

do fluxograma de

flexibilidade e o grau de

processos

análise.

Facilidade de leitura e
entendimento.

Para Cury (1998), por exemplo, os fluxogramas apresentam as seguintes vantagens:
• Permite a verificação de como funcionam realmente todos os componentes de um sistema,
mecanizado ou não, facilitando a análise de sua eficácia.
• Propicia um entendimento mais simples e objetivo do que o de outros métodos descritivos.
• Facilita a localização das deficiências, pela fácil visualização dos passos, transportes, operações,
formulários etc.
• Permite a aplicação a qualquer sistema, desde o mais simples aos mais complexos.

Newton Paiva Virtual

46
Disciplina: Gestão de Processos
Autora: Myrian Constantino de Almeida Valença
• Permite um rápido entendimento de qualquer alteração que se proponha nos sistemas existentes,
por mostrar claramente as modificações introduzidas.

De acordo com Ascenção (2001), as etapas ou metodologias que devemos seguir para desenvolver
organogramas são:

Levantamento do
contexto introdutório

Conhece de maneira abrangente o processo/sistema a ser analisado, com
base em leituras, pesquisas, reuniões etc.

Favorece a definição do “foco”, possibilitando o alcance do universo desejado.
Definição do objetivo

Permite uma visão crítica do sistema, bem como o entendimento de seu
funcionamento e os controles existentes. Com esse fluxo é possível analisar a
situação do momento do processo que está sendo estudado. Deverá
Levantamento do
fluxo atual

representar a realidade da situação, de forma detalhada. O levantamento do
fluxo atual deve ser feito através de entrevistas e reuniões junto aos usuários
envolvidos, e revisto quantas vezes forem necessárias, até que se tenha
certeza de que ele representa uma realidade.

Desenvolvimento e
análise de novo fluxo

Testes, ajustes e
aprovações.

Consiste em desenhar graficamente as etapas do sistema de forma
determinada, após análise e segundo as necessidades da empresa.

Aqui deverão ser realizados os ajustes e testes necessários a uma adequada
implantação do sistema proposto. Antes da implantação do novo sistema,
deverão ser solicitadas as aprovações necessárias.

O novo processo deve ser formalizado e divulgado a todos os envolvidos, com
Formalização,
implantação e
acompanhamento:

a realização dos acompanhamentos e treinamentos necessários.

A partir do que estudamos, identificamos que os tipos de fluxogramas que podemos usar são: o
fluxograma vertical e o horizontal.
Para a construção do fluxograma, devemos considerar as etapas dos processos organizacionais, pois
só assim teremos um cenário representativo no que tange a análise de processos. Para a sua
construção, devemos considerar alguns símbolos, vejam quais são:

Newton Paiva Virtual

47
Disciplina: Gestão de Processos
Autora: Myrian Constantino de Almeida Valença
Terminal: usado para representar o início e o fim de um processo ou para
fazer referência a outro processo que não esteja sendo analisado:

Símbolos
utilizados na
elaboração do
fluxograma.

Área/cargo: símbolo usado para indicar o nome do cargo ou do setor que
executará uma atividade.

Operação: representa qualquer ação ou procedimento.

Documento: símbolo utilizado para representar documento ou formulário.

Decisão:

indica

um

momento

do

processo

que

apresenta

ações

condicionantes, em que existem caminhos alternativos, sendo necessário
tomar uma decisão (sim ou não, por exemplo).

Arquivo: usado para representar o arquivamento de documentos.

Símbolos
utilizados na
elaboração do
fluxograma.

Conector: utilizamos este símbolo para indicar onde a seqüência do fluxo vai
continuar como, por exemplo, no caso de não haver espaço suficiente para
terminar o desenho do fluxograma.

Setas: para indicar o sentido do fluxo.

A partir do fluxograma, devemos proceder à análise do processo para identificar: falhas processuais,
pontos que devem ser aprimorados, problemas de comunicação, além de detectar retrabalho.

Newton Paiva Virtual

48
Disciplina: Gestão de Processos
Autora: Myrian Constantino de Almeida Valença
A partir dessa análise, será possível redesenhar o processo, apresentando soluções para as falhas e
problemas identificados, alterando o fluxo do processo.

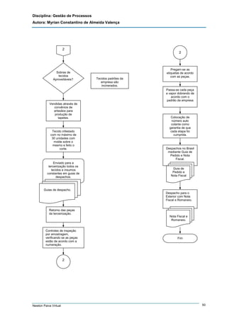
FLUXOGRAMA DO CICLO PRODUTIVO DE UMA EMPRESA DE CONFECÇÃO
Início

1

Estilista faz a
criação das peças.
(PEÇA PILOTO)

Peça
aprovada?

Tecido
com
defeito?
Retorna as peças
ao estilista.
Retorna ao fornecedor para trocar.

Mostruário para
demonstração e
vendas.

Cliente faz a
escolha das
peças.

A guia de ordem de
produção é elaborada para ser
enviada após controle de qualidade
do estoque.

Compra dos tecidos
do fornecedor

Estoque

Controle de
qualidade para
vistoria completa.

Envia a guia de
ordem de produção
aos departamentos
de tecidos e
insumos.
Guia de ordem
de produção

Modelagem e
plotagem no papel
molde de corte.

O gerente de
contro-le avalia se o
con-sumo do tecido
está dentro do
esperado.
Moldes repassados
para o planejamento
e controle de
produção. (PCP)

Controle de
qualidade da
matéria-prima.

1

Newton Paiva Virtual

Cadastramento e
consumo de
materiais no PCP.

2

49
Disciplina: Gestão de Processos
Autora: Myrian Constantino de Almeida Valença

2
2

Sobras de
tecidos
Aproveitáveis?

Tecidos padrões da
empresa são
incinerados.

Pregam-se as
etiquetas de acordo
com as peças.

Passa-se cada peça
a vapor dobrando de
acordo com o
padrão da empresa
Vendidas através de
convênios de
artesãos para
produção de
tapetes.

Tecido infestado
com no máximo de
30 unidades com
molde sobre o
mesmo e feito o
corte.

Enviado para a
terceirização todos os
tecidos e insumos
constantes em guias de
despachos.

Colocação de
número auto
colante como
garantia de que
cada etapa foi
cumprida.

Despachos no Brasil
mediante Guia de
Pedido e Nota
Fiscal.
Guia de
Pedido e
Nota Fiscal

Guias de despacho.
Despacho para o
Exterior com Nota
Fiscal e Romaneio.
Retorno das peças
da terceirização.

Controles de inspeção
por amostragem,
verificando se as peças
estão de acordo com a
numeração.

Nota Fiscal e
Romaneio.

Fim

2

Newton Paiva Virtual

50
Disciplina: Gestão de Processos
Autora: Myrian Constantino de Almeida Valença

4. Teoria na Prática

Após levantar as etapas de determinadas atividades na empresa, pode ser observado o fluxo de
trabalho.

Após uma análise hipotética, procure observar todas as etapas do processo, fazendo as devidas
anotações e construa o fluxo.

A partir do fluxograma e da análise, você deve observar se existem etapas que estão sobrando, ou
faltando ou em que momentos você poderia pensar em alterações no fluxo, sabendo que, para alterálo, devem ser consideradas as suas vantagens e desvantagens.

Newton Paiva Virtual

51
Disciplina: Gestão de Processos
Autora: Myrian Constantino de Almeida Valença

5. Recapitulando

Nesta unidade, vimos a importância da representação gráfica do fluxo dos processos realizados nas
organizações. A ferramenta usada para isso é o fluxograma, que é a representação gráfica que
apresenta a seqüência de um trabalho de forma analítica, caracterizando as operações, os
responsáveis e/ou unidades organizacionais envolvidas no processo.

Para elaborarmos o fluxograma, precisamos, antes, levantar informações inerentes aos processos.
Para isso, podemos usar algumas técnicas, como a entrevista, a aplicação de questionários, a
observação direta ou a análise documental.

Assim, reuniremos informações úteis para propormos o redesenho de algum processo que precisa
ser alterado ou otimizado, considerando os pontos necessários para a construção exata de um
trabalho mais eficiente e eficaz.

Na próxima unidade, vamos conhecer outras ferramentas que as empresas têm à disposição para se
organizarem e sistematizarem seu processo de trabalho e sua rotina diária.

Newton Paiva Virtual

52
Disciplina: Gestão de Processos
Autora: Myrian Constantino de Almeida Valença

6. Amplie seus Conhecimentos

Você sabia que existem softwares que podem ser usados para desenhar fluxogramas?
Veja alguns que são considerados principais: ARIS, VISIO, FLOW CHARTING, WORD, EXCEL,
POWER POINT, PAGE MAKER, SMART DRAW, OFFICER 97 ou superior.
Esses são softwares que precisam ser instalados no computador, como Word, Excel etc...
Você poderá ter uma versão para teste: www.smartdraw.com

Newton Paiva Virtual

53
Disciplina: Gestão de Processos
Autora: Myrian Constantino de Almeida Valença

7. Referências
CURY, A. Organização e métodos: perspectiva comportamental & abordagem contingencial. São
Paulo: Atlas, 1998.
D’ASCENÇÃO, L. C. M. Organização, sistemas e métodos e as modernas ferramentas de gestão
organizacional. São Paulo: Atlas, 2001.
OLIVEIRA, D. P. R. Sistemas, organização e métodos: uma abordagem gerencial. São Paulo:
Atlas, 2005.

Newton Paiva Virtual

54
Disciplina: Gestão de Processos
Autora: Myrian Constantino de Almeida Valença

Unidade 4: Consolidação
1. Nosso Tema
Nesta unidade, vamos estudar as ferramentas que podem ser usadas na consolidação dos processos
empresariais que são:
√ Os formulários;
√ Os Manuais;
√ O Estudo e a distribuição do trabalho;
√ O Arranjo físico do local de trabalho.

Além disso, veremos, também, como essas ferramentas nos proporcionam a possibilidade de
padronizar os processos após o redesenho deles, buscando, assim, maior organização e estruturação
das rotinas administrativas.

Newton Paiva Virtual

55
Disciplina: Gestão de Processos
Autora: Myrian Constantino de Almeida Valença

2. Para Refletir
Você já pensou como seria chegar a uma empresa e solicitar um serviço ou comprar um produto e
não receber nenhum documento que registre ou comprove essa ação?

Imagine, também, ao receber um produto que corresponde a um sonho de consumo e, ao tentar
utilizá-lo, não ter informações de como deve proceder para fazê-lo funcionar, por exemplo?

Ou, então, trabalhar em uma empresa em que o espaço físico está mal dimensionado, o mobiliário
disposto de forma que atrapalhe as operações?

Essas e outras situações ilustram a importância dos temas que serão tratados a seguir,
respectivamente: formulários, manuais e layout.

Pronto para começar?

Newton Paiva Virtual

56
Disciplina: Gestão de Processos
Autora: Myrian Constantino de Almeida Valença

3. Conteúdo Didático
3.1. Formulários
O formulário pode ser definido como um veículo que transporta informações de uma pessoa para
outra. (Araújo, 2001).

Segundo Oliveira (2005), a necessidade dos formulários se deve aos seguintes fatores:

√ À relevância de dados e informações, proporcionando à empresa o acesso a eles no momento que
for necessário;

√ Às exigências legais;
√ À padronização na comunicação;
√ Ao armazenamento de dados e informações;
√ À possibilidade de controlar;
√ À quantidade de pessoas envolvidas nos processos, tornando importante o registro das atividades;
√ À Facilidade do processo de tomada de decisão.
Já para Cury (1998), as organizações modernas que dependem de processos otimizados de
funcionamento, como a condição indispensável para sua sobrevivência e desenvolvimento, sentiram
a necessidade de tratar da papelada com maior lucidez, introduzindo métodos adequados de
implantação, supressão e racionalização de formulários, reduzindo, assim, os custos operacionais,
tornando mais simples os fluxos de trabalho e de manipulação de informações.

3.1.1. Elaboração, tipos e características de formulários
Para termos formulários que atendam às necessidades da empresa e de seus usuários, precisamos
observar algumas orientações no momento da sua elaboração.

De acordo com Oliveira (2005), as etapas a serem observadas na elaboração de formulários são:

Levantamento e análise das necessidades: nesta fase, devem ser listados todos os requisitos a
serem solicitados pelo novo formulário (forma de manuseio, número de vias, tamanho, campos de
preenchimento etc).
Elaboração do novo formulário: neste momento, deve ser elaborado um formulário que satisfaça
a todos os requisitos estabelecidos na fase anterior, identificando os seguintes aspectos: estilo de
administração da empresa, informações importantes, layout do formulário, formato do papel, tipo e
Newton Paiva Virtual

57
Disciplina: Gestão de Processos
Autora: Myrian Constantino de Almeida Valença
qualidade do papel, peso do papel, cor, fibras, padrões para margens de formulários, número de vias
e redação do texto.
Trabalhos de gráfica: devem atender às necessidades e possibilidades da empresa.
Recebimento, treinamento e controle: garantam a sua aplicabilidade e uso de acordo com os
padrões.
Os principais elementos que compõem um formulário são:
o

Os dados de identificação (logotipo e o título);

o

Dados fixos (que já vem impressos);

o

Dados variáveis (os que devem ser preenchidos pelo usuário);

o

Dados de conclusão (como assinaturas, totais etc).

Vários são os exemplos de formulários, normalmente, encontrados nas empresas: nota fiscal,
orçamento, venda de produto, solicitação de material, solicitação de emprego etc.

A seguir, você encontrará um exemplo de um formulário de Venda de Mercadoria.

Nº

Empresa

VENDA DE MERCADORIA
Data:

Cliente:
Cód.

Quant.

Visto do Vendedor:

Preço Preço
Unitário Total

Descrição

Recebimento:

3.2. Manuais
Para D´Ascenção (2001), um manual é o conjunto, ou a coleção sistemática de normas, políticas,
objetivos e instruções que indicam para todos os colaboradores da empresa o que deve ser feito:
como, onde, quando, quem deve fazer e por que é feito.

Newton Paiva Virtual

58
Disciplina: Gestão de Processos
Autora: Myrian Constantino de Almeida Valença
Já Cury (1998) define manuais como documentos elaborados dentro de uma empresa, com a
finalidade de uniformizar os procedimentos que devem ser observados nas várias áreas de
atividades, tornando-se um ótimo instrumento de racionalização de métodos, de aperfeiçoamento do
sistema de comunicações, favorecendo, finalmente, a integração dos diversos subsistemas
organizacionais, quando elaborados com cuidado e com base na realidade da cultura organizacional.

Ainda, segundo Cury (1998), para que a empresa atinja bons resultados com
o uso de manuais, eles devem ser constantemente revistos e atualizados.

3.2.1. Tipos, características e função dos manuais
As organizações têm a seu dispor vários tipos e possibilidades de manuais. O importante é utilizar
aqueles que sejam úteis e que podem ser usados para outras situações cotidianas. Para Oliveira
(2005), os principais são:
•

Manual de organização: manual de funções e caracterização dos aspectos formais das relações
entre os departamentos e suas responsabilidades.

•

Manual de normas e procedimentos: descrevem as atividades das unidades organizacionais e
detalham como devem ser desenvolvidas.

•

Manual de políticas e diretrizes: parâmetros e critérios para a tomada de decisão.

•

Manual de instruções especializadas: normas e instruções de aplicação específica a determinado
tipo de atividade ou tarefa.

•

Manual do empregado: proporciona ao funcionário o conhecimento sobre a empresa, seus
padrões de conduta, direitos e deveres.

•

Manual de finalidade múltipla: quando a empresa julgar interessante fazer um único manual que
atenda aos aspectos anteriores.

Lembra da unidade 2, quando tratamos das vantagens e desvantagens da
departamentalização? Nos manuais, elas também estão presentes.

Segundo D’ Ascenção (2001), podemos destacar algumas vantagens e desvantagens com o uso dos
manuais. Vamos ver?!

Vantagens:

Ajuda a fixar critérios e padrões necessários ao bom desempenho das atividades;
Permite que os procedimentos sejam uniformizados;
Representa um instrumento efetivo de consulta, orientação e treinamento dos funcionários;
Favorece o aumento da eficiência e eficácia dos processos organizacionais;

Newton Paiva Virtual

59
Disciplina: Gestão de Processos
Autora: Myrian Constantino de Almeida Valença
Possibilita o gerenciamento dos processos, através da revisão e da avaliação constante dos
procedimentos;
Evita a improvisação inadequada que normalmente ocorre nas empresas;
Diminui a possibilidade de conflitos entre as pessoas, a partir do esclarecimento do que deve
ser feito, como, onde, quando e quem deve fazer e por que deve ser feito.

Desvantagens:

Pouca flexibilidade;
Não constituem uma solução para todos os problemas do processo administrativo;
Custos de elaboração, manutenção e gerenciamento podem ser altos;
Abrangem somente as relações formais do processo, não levando em consideração as
relações informais;
Perdem a importância e o valor quando não são usados de maneira adequada.

Desvantagens:

Pouca flexibilidade;
Não constituem uma solução para todos os problemas do processo administrativo;
Custos de elaboração, manutenção e gerenciamento podem ser altos;
Abrangem somente as relações formais do processo, não levando em consideração as
relações informais;
Perdem a importância e o valor quando não são usados de maneira adequada.

3.3. Estudo e distribuição do trabalho
Segundo Cury (1998), a análise da distribuição do trabalho é uma técnica especializada que tem a
finalidade de avaliar a distribuição das atividades entre os diversos órgãos e, dentro destes, quais as
tarefas individuais de cada empregado.

Além disso, segundo o mesmo autor, essa atividade permite:

- Diagnosticar eventuais tempos ociosos;
- Identificar as tarefas de maior importância ou que exijam maior tempo na sua manipulação;
- Controlar a correspondência entre o treinamento dos funcionários e as tarefas a eles atribuídas;
- Verificar a existência de um equilíbrio na distribuição das várias tarefas.

De acordo com Oliveira (2005), as fases do processo de análise da distribuição do trabalho são:

Newton Paiva Virtual

60
Disciplina: Gestão de Processos
Autora: Myrian Constantino de Almeida Valença
Listagem de tarefas

Consiste em descrever, a partir de entrevistas e questionários, todas as

individuais

tarefas que cada funcionário executa, indicando o tempo que elas levam
para serem executadas e o volume total do trabalho executado.

Listagem das

Após a identificação das tarefas que cada funcionário realiza, deve-se

atividades da unidade

agrupá-las em atividades e relacioná-las de acordo com a ordem de

organizacional

importância.

Elaboração do quadro

Instrumento de estudo que possibilita ao analista de sistemas organização e

da distribuição do

métodos.

trabalho

Veja, abaixo, alguns tópicos relacionados à elaboração do quadro da distribuição do trabalho:

Visão panorâmica de todas as tarefas executadas na unidade;
Análise comparativa das tarefas realizadas pelos funcionários;
Análise comparativa do tempo de duração para a execução das atividades;
Verificar se a capacitação profissional dos funcionários está sendo bem usada;
Analisar se há equilíbrio no volume de trabalho executado pelos empregados;
Identificar o grau de especialização necessário para a realização das tarefas;
Verificar o critério usado para distribuir o trabalho entre as pessoas;
Identificar a existência de tarefas dispersas;
Analisar, de maneira geral, a distribuição do trabalho entre os funcionários;
Chegar a uma situação considerada ideal, racionalizando a distribuição das tarefas.

Assim, seguindo as orientações especificadas, será possível ter um panorama do que encontramos
na organização, em termos de organização do trabalho e também a posterior análise do que poderá
ser alterado.

A análise da distribuição do trabalho é desenvolvida pelo Quadro de Distribuição do Trabalho (QDT)
que, de acordo com Oliveira (2005), deve contemplar os seguintes aspectos:

Todas as tarefas realizadas na unidade organizacional, agrupadas por
funcionário;
Homogeneidade no registro de duração das tarefas;
Aspectos
considerados
pelo QDT

Cálculo da duração das tarefas e somatório das mesmas em atividades;
Cálculo do tempo empregado por cada colaborador na execução de suas
atividades, indicando-se a ociosidade ou a existência de horas extras;
Ordem seqüencial da realização do trabalho, por funcionário;
Quantidade de vezes que a tarefa é repetida.

Newton Paiva Virtual

61
Disciplina: Gestão de Processos
Autora: Myrian Constantino de Almeida Valença
Depois de falar sobre o QDT, e saber qual a sua importância, observe, a seguir, um exemplo:

Unidade________________________________________
Nome do Titular__________________________________
Nº

Cargo__________________________

Atividades / Serviços

H/S

Horas Totais

Unidade que Procedeu
ao Levantamento

Assinatura do Analista de O&M

Data de Início ____/____/____
Data

do

Término

____/____/____

3.3.1. Arranjo físico do local de trabalho – Layout
O arranjo físico é muito importante para a execução eficiente das tarefas, e, por isso, deve ser bem
estudado e desenvolvido a fim de que não aconteçam acidentes, dificuldades na locomoção de
pessoas e acesso aos locais necessários, bem como diminuir problemas de saúde/esforço com a
realização do trabalho.

Para Cury (1998), esse processo corresponde ao arranjo dos diversos postos de trabalho, nos
espaços existentes, na organização, envolvendo, além da preocupação de melhor adaptar as
pessoas ao ambiente de trabalho, segundo a natureza da atividade desempenhada, a arrumação dos
móveis, máquinas, equipamentos e matérias-primas.

Portanto, constituem objetivos de um projeto de layout:

Otimizar as condições de trabalho do pessoal nas diversas unidades organizacionais;
Racionalizar os fluxos de fabricação ou de tramitação de processos;
Racionalizar a disposição física dos postos de trabalho, aproveitando todo o espaço útil disponível;
Minimizar a movimentação de pessoas, produtos, materiais e documentos no ambiente
organizacional.

Newton Paiva Virtual

62
Disciplina: Gestão de Processos
Autora: Myrian Constantino de Almeida Valença

As figuras acima mostram dois tipos de layout. Como podemos ver, a disposição deve corresponder
ao espaço disponível e à natureza do trabalho da empresa.

Newton Paiva Virtual

63
Disciplina: Gestão de Processos
Autora: Myrian Constantino de Almeida Valença
Segundo Amaral (2007), os Estudos de Arranjo Físico ou Layout se aplicam a diversos tipos de
organizações:

Indústria
Armazéns
Escritórios
Comércio
Fazendas
Construções
Hospitais
Universidades

Em qualquer lugar onde houver movimentação de materiais, informações, pessoas e equipamentos, é
importante estudarmos a melhor disposição do local de trabalho. A seguir, encontramos alguns
dosobjetivos do layout. Vamos ver quais são eles?
Objetivos de um estudo de layout
Auxiliar no projeto de instalação de unidades produtivas;
Auxiliar na ampliação de unidades produtivas;
Racionalizar espaços;
Melhorar condições de trabalho;
Reduzir os riscos para os trabalhadores.

Para Oliveira (2005), os objetivos de se analisar o arranjo físico do local de trabalho são:

Proporcionar um fluxo de comunicações entre as unidades
organizacionais de maneira eficiente, eficaz e efetiva;
Facilitar a utilização da área disponível da empresa;
Fazer com que o fluxo de trabalho seja mais eficiente;
Proporcionar facilidade de coordenação;
Proporcionar redução da fadiga do funcionário no desempenho da
tarefa, incluindo o isolamento contra ruídos;
Criar uma condição mais favorável para os clientes e visitantes;
Aumentar a flexibilidade para modificar a tecnologia dos processos;
Ter um clima mais adequado de trabalho e aumentar a produtividade.

Newton Paiva Virtual

64
Disciplina: Gestão de Processos
Autora: Myrian Constantino de Almeida Valença

4. Teoria na Prática
A partir dos conhecimentos adquiridos nesta unidade, procure observar os formulários que você vai
lidar daqui para frente e se pergunte: eles estão bem elaborados? Possuem campos bem
distribuídos? Será que existem casos em que há excesso de formulários para serem preenchidos? O
que deveria ser feito, então?

Já se lembrou dos últimos manuais que você leu? Algum eletrodoméstico ou automóvel adquirido
recentemente? Os manuais de instrução eram claros e de fácil consulta? Quando você começou a
trabalhar em seus empregos, recebeu algum manual com informações sobre a empresa?

Observe o layout das empresas com as quais você tem contato. Ele favorece a movimentação das
pessoas e a realização das atividades?

Newton Paiva Virtual

65
Disciplina: Gestão de Processos
Autora: Myrian Constantino de Almeida Valença

5. Recapitulando
Nesta unidade, estudamos aspectos como: formulários, manuais, estudo e distribuição de trabalho e
arranjo físico do local de trabalho (layout), que correspondem a ferramentas úteis para organizar e
sistematizar os processos internos das organizações.

Vimos, ainda, como um adequado ambiente favorece a realização do trabalho e resguarda a
empresa no sentido de registrar informações importantes que precisam estar disponíveis aos usuários
internos e externos.

Além disso, foi possível destacar as condições e o que deve ser observado, ou seja, os cuidados que
as empresas precisam ter na elaboração e no uso de formulários, manuais, levantamento de
atividades realizadas pelos funcionários e a organização interna do espaço de trabalho.

Newton Paiva Virtual

66
Disciplina: Gestão de Processos
Autora: Myrian Constantino de Almeida Valença

6. Amplie seus Conhecimentos
Não deixe de buscar informações complementares sobre os assuntos que abordamos nesta unidade.
Você poderá obtê-las, por exemplo, acessando os sites abaixo:
http://www.criarweb.com/artigos/491.php
www.ipep.edu.br/portal/publicacoes/revista/revista2005/TEXTO%209.pdf
http://www.producao.ufrgs.br/arquivos/disciplinas/385_Layout_processo_trabalho.pdf
http://www.anhanguera.edu.br/publicacoes/caderno_administracao/Artigo%208_Tatiane%20Marques.
pdf

Newton Paiva Virtual

67
Disciplina: Gestão de Processos
Autora: Myrian Constantino de Almeida Valença

7. Referências

AMARAL, F.G. Processos e Processos e Layouts Produtivos Produtivos. Por Fernando
Gonçalves Amaral. Disponível em:
<www.producao.ufrgs.br/arquivos/disciplinas/385_Layout_processo_trabalho.pdf>
Acesso
15/10/07

em:

CURY, A. Organização e métodos: perspectiva comportamental & abordagem contingencial. São
Paulo: Atlas, 1998.
D’ASCENÇÃO, L. C. M. Organização, sistemas e métodos e as modernas ferramentas de gestão
organizacional. São Paulo: Atlas, 2001.
OLIVEIRA, D. P. R. Sistemas, organização e métodos: uma abordagem gerencial. São Paulo:
Atlas, 2005.

Newton Paiva Virtual

68
Disciplina: Gestão de Processos
Autora: Myrian Constantino de Almeida Valença

Unidade 5: Mudança organizacional e Gestão de Processos

1. Nosso Tema
Na unidade 5, vamos ter a oportunidade de discutir os impactos que os processos de mudança, tão
necessários à sobrevivência organizacional, acarretam para a gestão dos processos.
Através da adoção de algumas ferramentas gerenciais como a Qualidade Total, a Reengenharia, o
Downsizing, o Benchmarking e a Terceirização, as empresas buscam fazer frente ao cenário atual
marcado pela globalização e pela maior competitividade entre as organizações.

Assim, é imprescindível analisarmos em que essas ferramentas afetam os processos gerenciais, o
dia-a-dia das empresas e o trabalho das pessoas.

Newton Paiva Virtual

69
Disciplina: Gestão de Processos
Autora: Myrian Constantino de Almeida Valença

2. Para Refletir

Você já observou como a terceirização tem feito parte do nosso cotidiano?

Já pensou o que acontece com as empresas que têm sempre que se adaptarem a um ambiente cada
vez mais competitivo?

Você já parou para pensar quais as mudanças necessárias para que essas empresas possam
continuar sobrevivendo no mercado, e como essas mudanças afetam o funcionamento dessas
organizações?

Diante disso, convido você, caro aluno, a discutir o uso de algumas ferramentas de gestão e verificar
como elas interferem na gestão de processos, pois, certamente, você já teve contato com a maioria
delas, não é verdade?

Pronto para começar?

Newton Paiva Virtual

70
Disciplina: Gestão de Processos
Autora: Myrian Constantino de Almeida Valença

3. Conteúdo Didático
3.1. Globalização e Competitividade
Os principais desafios organizacionais nos últimos tempos são:
‫٭‬A diversidade;
‫٭‬A complexidade do ambiente e as mudanças cada vez mais representativas.

A globalização e a competitividade fazem parte do leque de variáveis que condicionam o trabalho do
administrador hoje (Chiavenato, 1999).
Não existe uma definição que seja aceita por todos, mas é, basicamente, um processo ainda
em curso de integração, de economias e mercados nacionais. No entanto, ela compreende
mais do que o fluxo monetário e de mercadoria; implica a interdependência dos países e das
pessoas, além da uniformização de padrões e está ocorrendo em todo o mundo, também no
espaço social e cultural. É chamada de "terceira revolução tecnológica" (processamento, difusão
e transmissão de informações) e acredita-se que a globalização define uma nova era da história
humana.1

Segundo Ruiz (2003), o conceito globalização surgiu em meados da década de 1980, o qual tem
substituído conceitos como internacionalização e transnacionalização; porém, se voltarmos no tempo,
observará que essa é uma prática muito antiga. A humanidade, desde o início de sua existência, vem
evoluindo, passou de uma simples família para tribos, depois foram formadas as cidades-estado,
nações e hoje com a interdependência de todos os povos do nosso planeta, chegamos a um
fenômeno natural, denominado de "aldeia global".

Nos anos 90, as empresas industriais brasileiras passaram por inúmeras transformações internas e
mudanças de processos de gestão, que incluem os programas de qualidade total, a reengenharia, as
terceirizações, a redução de níveis hierárquicos, a transferência de atividades especializadas para os
níveis gerencial e operacional, entre outras (Sampaio, 2007).

3.2. Impactos

das

novas

ferramentas

de

gestão

nos

processos

organizacionais
As ferramentas de gestão constituem em modelos que podem ser usados pelas organizações, no
sentido de aumentarem a sua competitividade e a sua produtividade e ganharem novos mercados.

1

Disponível em http://www.brasilescola.com/geografia/globalizacao.htm

Newton Paiva Virtual

71
Disciplina: Gestão de Processos
Autora: Myrian Constantino de Almeida Valença
Todas as ferramentas de gestão que serão apresentadas nos itens a seguir afetam de uma maneira
ou de outra seus processos internos, uma vez que deverão ser incorporadas na sua rotina de
trabalho e na forma de agir e pensar dos seus colaboradores.
Vejamos algumas delas!

Qualidade total – A Qualidade total atinge diretamente a qualidade do produto ou o serviço prestado
pela empresa.

Ela deve ser vista como uma questão estratégica que afeta a todos e a cada um dos processos de
qualquer empresa. Principalmente, as empresas que pretendem concorrer nos mercados
internacionais, estas precisam de algum tipo de mecanismo capaz de demonstrar o seu
comprometimento com a qualidade (Silva, 2001).

Segundo Silva (2001), a definição da qualidade continua a envolver bens e serviços. Ela pode dizer
respeito, por exemplo, à qualidade como excelência, como conformidade a especificações e à
qualidade como adequação do uso e como valor para o preço.

Um conceito convencional que pode ser dado à qualidade é: totalidade de aspectos e características
de um produto ou serviço que propiciam a habilidade de satisfazer dadas necessidades.

O modelo da qualidade total é uma ferramenta de gestão que pode ser usado por vários tipos de
empresas, desde que analisada a sua cultura organizacional e a validade de se adotar.

Para Hunt, citado por Silva (2001), existe alguns princípios da qualidade total, que são:
As melhorias da qualidade criam ganhos de produtividade;
A qualidade é definida como conformidade aos requisitos para satisfação das necessidades
dos usuários;
A qualidade é medida por um processo contínuo e melhorias do produto;
Ela é determinada pelo projeto do produto e alcançada por controles eficazes do processo;
As técnicas de controle de processo são usadas para prevenir defeitos;
A qualidade é parte de cada função em todas as fases do ciclo de vida do produto;
A administração é responsável pela qualidade;
As relações com fornecedores são formadas para longo prazo e orientadas para a qualidade.

Newton Paiva Virtual

72
Disciplina: Gestão de Processos
Autora: Myrian Constantino de Almeida Valença
Existem algumas ferramentas que fazem parte do modelo de gestão da qualidade e que normalmente
são implantadas pelas empresas com o objetivo de ganhar competitividade. Observe nos quadros
abaixo:
Os círculos de controle da
qualidade
A certificação das normas

O controle estatístico de

ISSO 9000, o 5S

processo.

A família de normas ISSO 9000 é quem define os padrões de um sistema de qualidade que orientam
o desempenho de uma empresa em requisitos específicos nas áreas de projeto/desenvolvimento,
produção, instalação e serviço.

Essa “família de norma” são baseadas na premissa de que certas características genéricas de
práticas administrativas podem ser padronizadas, e que um sistema de qualidade bem desenhado,
bem implementado e, cuidadosamente administrado, fornece a confiança de que a produção vai
satisfazer as expectativas dos clientes.

Segundo Silva (2001), as normas prescrevem uma documentação para todos os processos que
afetam a qualidade e sugerem que o cumprimento das exigências através de auditorias leva à
melhoria contínua.

A outra ferramenta conhecida como 5S costuma ser usada como preparação para aquelas empresas
que pretendem adotar o modelo de gestão da qualidade total e consiste num processo de cinco
palavras em japonês, iniciadas com a letra S. No geral, são sensos que têm o objetivo de cuidar do
espaço interno em termos de limpeza, arrumação e organização, tornando o local de trabalho mais
limpo, organizado e com facilidade de acesso e atuação para seus funcionários.

Essa é uma boa ferramenta que se tornou irrelevante quando o assunto é preparar e organizar o local
de trabalho. Geralmente, a empresa aplica esse sistema com o objetivo de sensibilizar os
funcionários para a necessidade de melhor organizar a rotina de trabalho, visando não só ao
processo da empresa, como também dos funcionários dessa.

Quer saber mais sobre os 5S, o seu significado e os objetivos? Então, acesse os sites:
http://www.5s.com.br/5S/5ssignificado.htm
http://www.polivet-itapetininga.vet.br/sistema5s.htm

Benchmarking – Pode ser entendido como o processo contínuo de comparar as estratégias,
produtos e processos de uma organização com os das organizações melhores da classe. Assim, é

Newton Paiva Virtual

73
Disciplina: Gestão de Processos
Autora: Myrian Constantino de Almeida Valença
possível que as empresas busquem um desempenho superior, explorando suas forças e gerindo suas
fraquezas (Silva, 2001).

Para ilustrar o assunto, leia o texto de Sorio (2007), a seguir:
7. Repetir as
avaliações.
1. Definir a
questão.

6. Avaliar
resultados.

Vejamos agora as
etapas
para a prática do
benchmarking

5. Desenvolver
e implementar
planos para
solucionar
falhas.

4 . Definir
metas de
melhoria.

2. Identificar os
melhores
Desempenhos.

3. Coletar e
analisar dados
para identificar
as falhas.

O QUE É BENCHMARKING?
Por Washington Sorio *

Os Japoneses têm uma palavra chamada “dantotsu” que significa lutar para tornar-se o "melhor do
melhor", com base num processo de alto aprimoramento que consiste em procurar, encontrar e
superar os pontos fortes dos concorrentes.
Esse conceito enraizou-se numa nova abordagem de planejamento estratégico. Durante a última
década, ele tem produzido resultados impressionantes em companhias como a Xerox, a Ford e a IBM
e é conhecido como Benchmarking.
Benchmarking é um processo contínuo de comparação dos produtos, serviços e práticas
empresariais entre os mais fortes concorrentes ou empresas reconhecidas como líderes. É um
processo de pesquisa que permite realizar comparações de processos e práticas "companhia-a-

Newton Paiva Virtual

74
Disciplina: Gestão de Processos
Autora: Myrian Constantino de Almeida Valença
companhia" para identificar o melhor do melhor e alcançar um nível de superioridade ou vantagem
competitiva.
Observe o quadro abaixo:

Benchmarking é...

Benchmarking não é...

Um processo contínuo.

Um evento isolado.

Uma investigação que fornece informações

Uma investigação que fornece respostas

valiosas.

simples e "receitas".

Um processo de aprendizado com outros.

Cópia, imitação.

Um trabalho intensivo, consumidor de tempo,

Rápido e fácil.

que requer disciplina.
Uma ferramenta viável a qualquer organização e

Mais um modismo da administração.

aplicável a qualquer processo.

Diante disso, percebe-se que o Benchmarking surgiu como uma necessidade de informações e
desejo de aprender depressa para corrigir um problema empresarial, uma vez que ele se espelha nas
melhores práticas e foi criado para atender às necessidades de modernizar a gestão.

Ao verificar o ambiente organizacional, percebe-se que a competitividade mundial aumentou
acentuadamente nas últimas décadas, obrigando as empresas a um contínuo aprimoramento de seus
processos, produtos e serviços, visando oferecer alta qualidade com baixo custo e assumir uma
posição de liderança no mercado em que atua. Na maioria das vezes, o aprimoramento exigido,
sobretudo pelos clientes dos processos, produtos e serviços, ultrapassa a capacidade das pessoas
envolvidas, por estarem presas aos seus próprios paradigmas.
Na aplicação do Benchmarking, como todo o processo, é preciso respeitar e seguir algumas regras e
procedimentos para que os objetivos sejam alcançados e exista uma constante melhoria dele.
Nesse processo existe um controle constante desde sua implantação (plano do processo) até a sua
implementação (ação do processo).
A empresa interessada em implantar benchmarking deve analisar os seguintes fatores: ramo,
objetivo, amplitude, diferenças organizacionais e custos, antes da definição ou aplicação do
melhor método, pois cada empresa individualmente tem as suas necessidades que devem ser
avaliadas antecipadamente à aplicação do processo.

Newton Paiva Virtual

75
Disciplina: Gestão de Processos
Autora: Myrian Constantino de Almeida Valença
Outra vantagem do benchmarking é a mudança da maneira de uma organização pensar sobre a
necessidade para melhoria, pois ele fornece um senso de urgência para ela, indicando níveis de
desempenho atingidos previamente num processo de parceiro do estudo.
Um senso de competitividade surge à medida que uma equipe reconhece oportunidades de melhorias
além de suas observações diretas, já os membros da equipe tornam-se motivados a se empenharem
por excelência na inovação a fim de conseguir sua própria melhoria de processo.
É necessário que as organizações que buscam o benchmarking como uma ferramenta de melhoria
assumam uma postura de "organização que deseja aprender com os outros" para que possa justificar
o esforço investido no processo, pois essa busca das melhores práticas é um trabalho intensivo,
consumidor de tempo e que requer disciplina. Portanto, benchmarking é uma escola em que se
aprende a aprender, um exemplo é quando alguma empresa estuda técnicas de sucesso em outras
organizações.
Saber fazer e adaptar benchmarking no processo da organização pode nos permitir vislumbrar
oportunidades e também ameaças competitivas, constituindo um atalho seguro para a excelência,
com a utilização de todo um trabalho intelectual acumulado por outras organizações, evitando os
erros e armadilhas do caminho.
Mais do que uma palavra mágica, o benchmarking é um conceito que está alterando
consideravelmente o enfoque da administração, em que é composto de atributos que determinarão o
sucesso ou, ainda, a sobrevivência das empresas.
Downsizing – É um processo que é usado para diminuir a estrutura organizacional, tornando-a mais
enxuta.

Sugundo Nunes (2006), o Downsizing surgiu como uma necessidade de solucionar o excesso de
burocracia que se verificava em muitas organizações, o que, além da morosidade, dificultava a
tomada de decisões e a adaptação às novas realidades ambientais. De fato, muitas organizações
adaptaram com razoável sucesso os conceitos e as técnicas fornecidas pela Teoria da Burocracia
mas, com o aumento dos níveis concorrenciais e da turbulência ambiental, foi necessário repensar
as estruturas e os métodos de tomada de decisões, a fim de aumentar a rapidez de resposta e a
capacidade de mudança.
Para Nunes (2006), o Downsizing resulta na redução dos níveis da gestão e na redução da
dimensão da organização através da anulação de áreas produtivas não essenciais, centrando-se
no que melhor sabem fazer, subcontratando ao exterior atividades não fundamentais para o corebusiness, permitindo uma maior flexibilização da estrutura.
Contudo, a aplicação prática do Downsizing consistiu, na maioria das vezes, no corte de custos em
áreas consideradas não essenciais, resultando geralmente no desligamento de numerosos
trabalhadores. Na verdade, nesse ponto é onde encontramos a maior dificuldade com o processo
Newton Paiva Virtual

76
Disciplina: Gestão de Processos
Autora: Myrian Constantino de Almeida Valença
de downsizing, ou seja, no gerenciamento dos impactos que ela causa, principalmente, às
pessoas.
Alguns autores destacam que é mais difícil gerenciar aqueles que ficam do que propriamente a
demissão, pois para quem fica o comprometimento organizacional é muito abalado.

Reengenharia – O termo Reengenharia de Processos de Negócio surgiu inicialmente nos Estados
Unidos, em 1990, e, a partir daí, se difundiu rapidamente pela Europa e pelos demais continentes do
mundo.

Muitas pesquisas têm sido conduzidas com o objetivo de se observar os resultados obtidos, o nível de
interesse, impactos socioeconômicos e possibilidades de generalização de sua utilização.

A Reengenharia, proposta por Michael Hammer (1997), é uma ferramenta de gestão usada pelas
organizações com o interesse de se manterem competitivas e alcançarem suas metas, a partir da
reformulação de seus processos, atividades e tarefas.
A partir da segunda metade dos anos 80, a melhoria dos processos de negócio se tornou um dos
principais métodos que permitiu às organizações buscarem a melhoria da qualidade de seus produtos
e serviços. A intenção não era somente buscar a automatização das operações existentes, mas
também melhorar e redesenhar os processos de negócio, enfatizando o entendimento das
expectativas dos clientes para novos produtos e serviços (Ricardo, 2007).
A reengenharia para Stair e Reynolds (2002, p.39) é vista como “redesenho de processos, envolve a
readequação dos processos empresariais, estrutura da organização, informações e valores
organizacionais, buscando uma guinada nos resultados do negócio”.
O redesenho produz bons resultados nos processos empresariais, pois a entrega de produtos é feita
no menor espaço de tempo possível; os produtos e serviços são otimizados; a satisfação dos
usuários, a lucratividade e o faturamento são crescentes.
A reengenharia vem modificar o perfil do processo empresarial, proporcionando mudanças
importantes para a Estrutura Organizacional, para os Valores Organizacionais e para as fontes de
informação.
Entretanto, essas mudanças criam resistências aos empregados que já se consolidaram numa forma
de trabalho. Daí resulta a grande dificuldade para a organização: barrar essas resistências e fazer
com que eles entendam os benefícios desse novo modelo.

Terceirização – A prática da terceirização, na opinião de vários autores, como Giosa (1993), não é
novidade no mundo dos negócios. Há muitos anos, nas empresas do primeiro mundo e no Brasil se

Newton Paiva Virtual

77
Disciplina: Gestão de Processos
Autora: Myrian Constantino de Almeida Valença
pratica a contratação, via prestação de serviços, de empresas especializadas em atividades
específicas, cujo desenvolvimento não cabe no ambiente interno da organização.

O processo de terceirização, como vem sendo colocado atualmente, teve suas origens no sistema de
subcontratação japonês. Esse sistema evoluiu para a prática de subcontratação das grandes
empresas montadoras que transferiam parte de suas atividades produtivas para as pequenas e
médias empresas que exploravam a mão-de-obra barata e abundante na área rural, reduzindo os
custos.

No Brasil, o termo terceirização surgiu, segundo Leiria (1992), dentro da empresa Riocell e significa a
contratação de outras pessoas ou empresas para a realização de atividade-meio em qualquer
organização.

A terceirização, como exemplo de uma rede de contratações, pode ser entendida, a partir do contexto
definido por Brasil (1993), como sendo o processo de transferência de funções ou serviços por parte
de uma organização (empresa-origem) que possam ser executados por outras empresas (empresadestino) e que incluem atividades de apoio ou aquelas diretamente relacionadas com o processo fim
da empresa-origem.

A partir de tais conceitos, pode-se dizer que a terceirização se constitui em prática antiga nas
empresas brasileiras, visto que empresas como a IBM do Brasil praticam a transferência de sua
atividade-meio para terceiros, desde 1970.

Segundo Queiroz (1992), a terceirização, numa visão mais ampliada, é uma técnica administrativa
que possibilita o estabelecimento de um processo gerenciado de transferência a terceiros, das
atividades acessórias de apoio ao escopo das empresas, permitindo a elas concentrarem-se no seu
negócio, no objetivo final.

Hoje, esse tipo de transferência passa a incluir, também, aquelas atividades diretamente relacionadas
com o processo de produção, assumindo características diferenciadas e convertendo-se numa
espécie de parceria, que pressupõe uma interação e integração entre os participantes, ultrapassando
a simples formação contratual.

Para Oliveira (1994), as empresas devem buscar constantemente novos e melhores meios de, ao
mesmo tempo, reduzir custos e melhorar a qualidade de seus produtos, sem a qual, suas chances de
competir no mercado decrescerão rapidamente. Nessa permanente luta por eficiência, as empresas
que permanecem no mercado são as que conseguem obter resultados efetivos de seus esforços. E
um dos procedimentos mais freqüentemente aceitos como válidos, dentro da ampla gama de
possibilidades de ação nesse sentido, é a terceirização.

Newton Paiva Virtual

78
Disciplina: Gestão de Processos
Autora: Myrian Constantino de Almeida Valença
Na visão de Leiria (1992), através da terceirização, a empresa pode concentrar toda a sua energia na
atividade-fim. Mais agilidade empresarial leva a maior produtividade e qualidade do produto final,
atendendo às exigências de competitividade nos mercados interno e externo.

Vieira (1993) caracteriza a terceirização como uma busca racional por melhores resultados em escala
de produção, a maior flexibilidade operacional e a uma adequada redução de custos administrativos,
juntamente com a concentração e a maximização de oportunidades para enfrentar o mercado.

Para Salerno (1993), a terceirização vem sendo objeto de muitas análises e considera que ela
comporta três possibilidades não excludentes:
A terceirização da atividade

Quando a empresa que terceiriza deixa de produzir certos itens e passa a

produtiva propriamente dita

comprá-los de fornecedores.

A terceirização de atividades
de apoio, de serviços de
apoio à produção

Acontece via contratação de empresas que fornecem esse serviço – temos,
como exemplo, as atividades de vigilância, jardinagem, restaurante, serviço
médico, limpeza, manutenção, etc.

A sublocação de mão-de-

A empresa contrata uma “agenciadora” de mão-de-obra que aloca trabalhadores

obra para ser empregada na

para trabalharem na atividade direta da contratante, mas com vínculo com a

atividade produtiva

contratada.

Outra forma semelhante, mas voltada para o conceito de parceria, é estabelecida por MARINHO et al.
(1995) que define, para uma relação duradoura entre as empresas contratadas e a contratante, a
necessidade de uma rede de contratação cooperativa e coloca três estágios que apresentam, de
certa forma, as possibilidades de relação existentes entre as organizações:
O estágio denominado primário

O estágio intermediário

O estágio avançado

Que representa as atividades secundárias, ou não, ligadas ao objetivo
central da organização como aquelas possíveis de terceirização.
No qual, dentre as atividades terceirizadas, encontram-se aquelas de
apoio não-administrativas e mais relacionadas ao negócio principal.
No qual a empresa deixa de administrar ou controlar o próprio negócio,
transferindo-se a outras, também denominadas parceiras.

De acordo com Marinho et al. (1995), a terceirização que se tem presenciado na década de 90 difere
das experiências anteriores devido à intensidade com que vem sendo praticada e porque começa a
contemplar, também, etapas do processo produtivo e não apenas atividades de apoio ou serviços, o
que insere a questão no âmbito da estratégia das empresas. A opção pela terceirização tem se
mostrado uma tendência crescente, nos últimos anos, nas organizações de todo o mundo,
apresentando-se como uma prática eficiente para introduzir a flexibilidade organizacional exigida
pelos padrões de competitividade.

Para Faria (1994), no Brasil, está-se fazendo “terceirização” para se livrar de dificuldades estruturais,
nas quais a mão-de-obra é encarada como um problema. Segundo o mesmo autor, alguns dos
objetivos da terceirização são: reduzir despesas, introduzir novos métodos de organização e
Newton Paiva Virtual

79
Disciplina: Gestão de Processos
Autora: Myrian Constantino de Almeida Valença
gerenciamento da mão-de-obra, racionalização produtiva, especialização flexível e quebra do
movimento sindical brasileiro.

A partir disso, podem ser atingidos os seguintes resultados:
√ Barateamento e melhoria da qualidade e dos serviços e do produto final;
√ Aumento da eficiência empresarial, desburocratização na administração e no fluxo produtivo;
√ Modernização dos fornecedores dentro de um processo de concorrência;
√ Redução drástica no número de fornecedores;
√ Mudança na relação entre as partes na cadeia produtiva;
√ Maior agilidade na produção com custos fixos menores;
√ Redução do índice de desperdício e refugos;
√ Economia de escala;
√ Redução do pagamento de alguns impostos e encargos sociais dos salários;
√ Redução salarial;
√ Diminuição do número de empregados diretos na estrutura produtiva;
√ Aumento das micro e pequenas empresas.

Segundo Sá et al. (1997), a terceirização ganha importância em um momento em que as empresas
precisam racionalizar recursos, redefinir suas operações, funcionar com estruturas mais enxutas e
flexíveis. Assim, ela se apresenta como um dos instrumentos de auxílio à necessária reestruturação
organizacional, ao incremento da produtividade e da competitividade e à busca da identidade e do
comprometimento com a vocação da empresa.

Dessa forma, e entendendo a terceirização como estratégia empresarial, é necessário, então,
explorar as condições favoráveis com vistas a objetivos específicos. Distinguem-se, pois, dois tipos
de estratégias empresariais de cooperação: a aliança (entre concorrentes) e a parceria (entre
fornecedor e empresa e entre empresa e cliente).

A terceirização surge, assim, como uma estratégia empresarial de cooperação visando à
transferência para terceiros de atividades que não agregam valor. Nesse sentido mais amplo, e de
acordo com a necessidade premente de “queima de etapas”, a terceirização não pode se desenvolver
dissociada da parceria.

Newton Paiva Virtual

80
Disciplina: Gestão de Processos
Autora: Myrian Constantino de Almeida Valença

4. Teoria na Prática
Com base nos conhecimentos adquiridos nesta unidade, procure fazer uma análise crítica do uso das
ferramentas de gestão nas mais variadas organizações.

Você conhece empresas que usam serviços terceirizados? Já identificou problemas a partir da
terceirização?

A empresa onde você trabalha possui muitos níveis hierárquicos?

Quando você quer se atualizar, procura se espelhar em outras pessoas ou instituições?

Newton Paiva Virtual

81
Disciplina: Gestão de Processos
Autora: Myrian Constantino de Almeida Valença

5. Recapitulando

Nesta unidade, tivermos a oportunidade de conhecer algumas das ferramentas de gestão que vêm
sendo usadas pelas organizações como forma de buscar maior competitividade e enfrentar mercados
cada vez mais competitivos e globais: qualidade total, reengenharia, terceirização, downsizing e
benchmarking.

Todas essas ferramentas ou modelos de gestão foram muito difundidos, principalmente, a partir da
década de 1990 e afetaram de alguma maneira a gestão de processos, pois atingem a forma como
as atividades são desenvolvidas, a estrutura das empresas, a organização interna, as relações entre
os funcionários, o fluxo de comunicação etc.

Newton Paiva Virtual

82
Disciplina: Gestão de Processos
Autora: Myrian Constantino de Almeida Valença

6. Amplie seus Conhecimentos
Para saber mais sobre as ferramentas de gestão apresentadas nessa unidade e conhecer casos de
empresas em relação à sua adoção, acesse os sites abaixo:
www.sebraees.com.br

busca

Benchmarking

Manual do empresário.

www.hsm.com.br/hsmmanagement
www.sebraesp.com.br

busca

Qualidade total.

http://cezarsucupira.com.br/artigos8.htm
http://www.geocities.com/WallStreet/Market/4702/textos/5s.htm
http://geologia.fc.ul.pt/Aulas/RMIA/docs/5S1.pdf

Newton Paiva Virtual

83
Disciplina: Gestão de Processos
Autora: Myrian Constantino de Almeida Valença

7. Referências
BRASIL, H. G. A empresa e a estratégia de terceirização. RAE, São Paulo. Nº 2, vol. 33, pp. 6-11, mara
br. 1993.
CHIAVENATO, I. Administração nos novos tempos. Rio de Janeiro: Campus, 1999.
FARIA, A. Terceirização: um desafio para o movimento sindical. In: MARTINS, H. H. T. S. &
RAMALHO,
GIOSA, L. A . Terceirização: uma abordagem estratégica. São Paulo: Pioneira, 1993.
J. R. (Orgs.) Terceirização: diversidade e negociação no mundo do trabalho. São Paulo: Hucitec:
CEDI/NETS, 1994.
LEIRIA, J. S. Terceirização. Porto Alegre: Sagra-de Luzzatto, 1992.
MARINHO, B. L. et al. Terceirização e mudança organizacional: o desafio de um novo padrão de
relacionamento entre empresas. (mimeo).
NUNES, P. Gestão. Disponível em:
<http://www.knoow.net/cienceconempr/gestao/downsizing.htm>Acesso em 18/09/2007.
OLIVEIRA, M. A. Terceirização: estruturas e processos em xeque nas empresas. São Paulo: Nobel, 1994.
QUEIROZ, E. R. S. Manual da terceirização. São Paulo: STS, 1992.
RICARDO,C.www.fecap.br/Graduacao_Rev_Estudante_On_Line/Reengenharia_de_Processos_Clayton_
Eugencio_Ricardo.pdf. Acesso em 18/09/2007
RUIZ, Manoel. Globalização. Disponível em: <http://www.sociedadedigital.com.br/artigo.php?artigo=123>
Acesso em 17/09/2007
SÁ, M. P. et al. Terceirização no processamento final das indústrias farmacêutica e veterinária. ANAIS ANPAD, Angra dos Reis,1997. Produção Industrial e Serviço.
SALERNO, M. Novos paradigmas da produção e do trabalho. In: Cadernos do NESTH – III Seminário
“Olhares sobre o trabalho”. UFMG, 1993.
SAMPAIO J. R. Disponível em:
www.fafich.ufmg.br/~jader/psicologia%20organizacional%20trabalho%20e%20globalizacao.pdf
SILVA, R. O. Teorias da administração. São Paulo: Pioneira, 2001.
SORIO, W. O que é Benchmarking? Disponível em: http://www.guiarh.com.br/z59.htm. Acesso em:
18/09/2007
STAIR, Ralph M. ; REYNOLD, George W. Sistemas de Informação nas Organizações. In: _____.
Princípios de sistemas de informação: uma nova abordagem gerencial. 4. ed. Rio de janeiro: LTC, 2002.
p.30-58.
VIEIRA, R. C. A verdade sobre a terceirização. In: O Estado de São Paulo, “Empresas”. São Paulo: 1993,
janeiro 05, p.2.

Reengenharia. Disponível em: http://pt.wikipedia.org/wiki/Reengenharia. Acesso em: 18/09/2007.
Brasil escola. Globalização Disponível em: http://www.brasilescola.com/geografia/globalizacao.htm.
Acesso em: 18/09/20

Newton Paiva Virtual

84

Gestão de processos_-_completo

  • 1.
    Centro Universitário NewtonPaiva GESTÃO DE PROCESSOS Modalidade a Distância Autora: Myrian Constantino de Almeida Valença Minas Gerais – 2010
  • 2.
    ESTRUTURA FORMAL DAINSTITUIÇÃO REITORIA LUÍS CARLOS DE SOUZA VIEIRA PRÓ-REITOR ACADÊMICO SUDÁRIO PAPA FILHO COORDENAÇÃO GERAL EAD AÉCIO ANTÔNIO DE OLIVEIRA COORDENAÇÃO DE CURSOS GERENCIAIS HELBERT JOSÉ DE GOES COORDENAÇÃO DE CURSOS LICENCIATURA/PEDAGOGIA LENISE MARIA RIBEIRO ORTEGA EQUIPE DE ORIENTAÇÃO PEDAGÓGICA WEB AMANDA TOLOMELLI BRESCIA KÊNIA DA SILVA CUNHA SANDRA MARA RICARDO VERENA RESENDE DE PAULA INSTRUCIONAL DESIGNER ESTER CRISTINA SANTOS DE OLIVEIRA PAULA SILVA PINTO EQUIPE DE WEB DESIGNER CARLOS ROBERTO DOS SANTOS JUNIOR CRISTINA PAULÃO PERRONE DANIEL EUSTÁQUIO DA SILVA MELO RODRIGUES ELAINE CRISTINA FLAVIANO ERNANE GONÇALVES QUEIROZ GABRIELA SANTOS DA PENHA CARLOS ROBERTO DOS SANTOS JUNIOR SECRETARIA MARIA LUIZA AYRES REVISORA ORTOGRÁFICA DANIELLA THEODORO DE PAULA MONITORIA ELZA MARIA GOMES THAYMON VASCONCELOS SOARES
  • 3.
    Sumário Unidade1: Introdução 5 Unidade 2:Sistemas 22 Unidade 3: Métodos 40 Unidade 4: Consolidação 55 Unidade 5: Mudança organizacional e Gestão de Processos 69 Newton Paiva Virtual 3
  • 4.
  • 5.
    Disciplina: Gestão deProcessos Autora: Myrian Constantino de Almeida Valença Unidade1: Introdução 1. Nosso Tema Cada dia que passa, as organizações têm buscado mecanismos de se estruturar e organizar de maneira mais adequada, visando a um bom funcionamento interno, à otimização do trabalho, à diminuição de perdas e custos e à satisfação para seus clientes, funcionários e acionistas. A gestão de processos é uma função que contribui, de forma significativa, para essa estruturação, pois vai tratar justamente dos processos internos, fluxo de trabalho, estruturação da organização, sistematização de procedimentos, dentre outros. Newton Paiva Virtual 5
  • 6.
    Disciplina: Gestão deProcessos Autora: Myrian Constantino de Almeida Valença 2. Para Refletir Na unidade 1, abordaremos assuntos inerentes aos processos empresariais, sua importância e abrangência. Sabemos, entretanto, que tais processos são atividades que recebem uma entrada, que lhe agregam valor e que geram uma saída para um cliente interno ou externo e que sua análise deve fazer parte do dia-a-dia do gestor. Diante disso, podemos perceber que a estrutura de um processo empresarial é de suma importância e que deve ser um dos focos de atenção nas organizações. Considerando essa importância e a sua abrangência pense: porque é importante estruturar os processos empresariais? Quais os resultados esperados? Tais propostas são atingíveis? Qual o papel da cultura organizacional na gestão de processos? Imagine você gerindo os processos de uma empresa!. É possível falar em gestão de uma organização sem falar em gestão de processos? Qual o reflexo causado na falta de processos empresariais em uma empresa? Agora é só começar e bons estudos!! Newton Paiva Virtual 6
  • 7.
    Disciplina: Gestão deProcessos Autora: Myrian Constantino de Almeida Valença 3. Conteúdo Didático 3.1. Processos Empresariais. Organização e Sistemas A Gestão de Processos é de suma importância para uma organização e um funcionamento adequados das empresas. Nos últimos tempos, instituições de todos os portes começaram a se conscientizar da necessidade de melhorar seus processos de negócios. Vamos conhecer um pouco mais sobre a administração estratégica? 3.1.1. Conceito, importância e abrangência O processo pode ser entendido como um conjunto estruturado de atividades seqüenciais que apresentam relação lógica entre si, com a finalidade de atender e, preferencialmente, suplantar as necessidades e as expectativas dos clientes externos e internos da empresa. Uma organização que se preocupa com seus processos, descobre a necessidade de seus clientes de forma mais rápida, desenvolve produtos superiores que se diferenciam no mercado, tem a capacidade de se reinventar. Para haver transformação nos processos das empresas, é preciso: criar equipes centradas nos resultados, reduzir regras desnecessárias, obstáculos e hierarquias, eliminar tarefas de controle que não agregam valor, estimular a criatividade, a autonomia e a capacidade de resolução de problemas, motivar as pessoas a partir dos resultados finais do processo. A gestão por processos é uma das formas de que as organizações dispõem para enfrentar as pressões do ambiente e fortalecer-se estruturalmente. Como exemplos de situações que pressionam as empresas: Tecnologia, concorrência, excesso de oferta, globalização, expectativa do cliente, incentivos ou ingerências do governo, inovação contínua, responsabilidade social. Leia o texto abaixo como exemplo da aplicação da gestão de processos e sua validade para as organizações: Gestão de processos Instituição: Gerência de Operações da Companhia do Metropolitano de São Paulo – Metrô Integrantes: Antonio Aparecido Lazarini, Roberto José da Silva, Sônia da Paz e Silva e Silvia Cristina Gabriel. Newton Paiva Virtual 7
  • 8.
    Disciplina: Gestão deProcessos Autora: Myrian Constantino de Almeida Valença Categoria: Eficiência no Uso dos Recursos Públicos e Desburocratização. Oportunidade percebida Com a implementação do Sistema de Gestão da Qualidade na Gerência de Operações do Metrô de São Paulo, conforme preconiza a norma NBR ISO 9001:2000 no seu item 0.2 deveríamos estabelecer uma “abordagem de processo”. Essa mesma norma tem como princípios, além de outros, o “foco no cliente” e a “abordagem factual para tomada de decisões”. Solução adotada Em tempos passados com a implementação do TQC em nossa companhia, havíamos aprendido uma ferramenta da qualidade chamada “Gestão de Processo”. Na ocasião ela foi aplicada em alguns processos, mas não produziu efeitos que justificassem a sua continuidade. Agora estávamos frente a uma necessidade nova e resolvemos reutilizar aquela velha ferramenta. Para isso ela foi modificada e adequada à nova necessidade. Assim ela resolveria a questão da “abordagem de processo”, “foco no cliente” e “abordagem factual para tomada de decisões”. Adicionalmente ainda teríamos: – Ordenamento dos processos de maneira lógica; – Alinhamento estratégico entre as figuras do gestor, fornecedor e cliente; – Estabelecimento de critérios objetivos de mensuração de resultados e da satisfação dos clientes; – Definição de responsabilidades por resultados e, – Implementação de forma clara e inconteste da melhoria contínua dos resultados dos processos. Pode-se dizer que, a partir da implementação da Gestão de Processos, passou-se a ter clareza do serviço que era produzido, para quem era produzido e qual a qualidade esperada. Todas essas medidas foram implementadas sem custos adicionais. Como resultados mais expressivos tivemos a redução do intervalo real entre trens e tempo de percurso na Linha 3 – Vermelha uma das mais carregadas do mundo, redução no número de acidentes com usuários, redução significativa no número de delitos de segurança pública e melhoria no atendimento aos usuários dentre outros. Características da iniciativa a) Relevância do trabalho – Essa iniciativa revolucionou a forma de gestão empregada na Gerência de Operações e agora está sendo implementada em outras áreas da empresa. Tudo isso sem custo adicional e com tecnologia desenvolvida internamente. Newton Paiva Virtual 8
  • 9.
    Disciplina: Gestão deProcessos Autora: Myrian Constantino de Almeida Valença b) Caráter inovador – A metodologia de Gestão de Processos implementada não tem similar em nenhuma outra empresa. É a implementação prática das teorias defendidas pelos mais importantes gurus da moderna gestão. c) Efetividade dos resultados – Os resultados dos cinco principais processos e demais processos de apoio foram e continuam sendo melhorados. Como exemplo, podemos citar: intervalo entre trens, tempo de percurso de trens entre terminais, lotação nos trens, número de acidentes com usuários, número de delitos dentro do sistema, tempo para aquisição de bilhetes, número de reclamações sobre atendimento. Estes resultados são medidos de forma automática pelo Centro de Controle ou por levantamentos dos registros documentais. d) Possibilidade de multiplicação – A metodologia de Gestão de Processo pode ser aplicada em qualquer empresa, seja ela de serviço ou indústria. Na Companhia do Metrô, ela é aplicada na área administrativa, operacional, de segurança pública, de obras e comercialização. Não há restrição a sua aplicação. e) Desenvolvimento de parcerias com outras entidades do setor público, social ou privado – Não foram realizadas parcerias, pois ela é adequada para aplicação interna às empresas. f) Relação custo-benefício – Não há aplicação adicional de recursos. Portanto, o custo-benefício é imenso uma vez que se conseguem melhores resultados sem o emprego de recursos adicionais. Lições aprendidas A implementação de Gestão de Processo mostrou que é possível implementar novas formas de gestão em empresas de serviço de forma a torná-las mais eficazes e produtivas. Tudo isso sem a aplicação adicional de recursos. A maior dificuldade é abandonar as velhas práticas. Resumo de trabalho A Gestão de Processo é uma metodologia que visa “controlar os processos”. Ela é constituída de 13 passos a saber: Newton Paiva Virtual 9
  • 10.
    Disciplina: Gestão deProcessos Autora: Myrian Constantino de Almeida Valença 1 – De um nome ao processo – Isto diferencia um processo de outro; 2 – Defina um e único gestor para o processo – Isto permite que se tenha clareza de quem é o responsável pelo processo e conseqüentemente pelo 3 – Defina claramente o resultado do processo – seu resultado; Assim terá clareza do produto que o processo irá produzir ; 4 – Liste todos os clientes – Para se ter clareza de quem irá usar o seu produto; 5 – Descubra todas as necessidades dos clientes – Esta é a raiz do “foco no cliente”. Como satisfazer ou 6 – Estabeleça indicadores para medir a qualidade do encantar o cliente se não se sabe qual é a sua atendimento às necessidades dos clientes - Com isto necessidade? sabe-se se o cliente está satisfeito; 7 – Estabeleça os insumos para o processo – Isto permite que se saiba quais são os insumos 8 – Especifique os insumos – Ele garantirá que os necessários para a elaboração do produto; fornecedores saibam como os insumos devem ser entregue; 9 – Estabeleça indicadores para cada insumo – É a forma de medir a qualidade dos insumos; 10– Defina os fornecedores – É importante que esteja claro quem é o fornecedor de cada insumo para que se possa negociar a qualidade destes insumos; 11 – Estabeleça o diagrama de interação do processo –Esta ferramenta permite que fique claro o encadeamento lógico do processo; 12 – Faça o fluxograma do processo – Ele descreve a seqüência das atividades dentro do processo; 13– Faça o padrão de processo – Ele descreve os passos do fluxograma de forma detalhada e no tempo. Uma vez elaborada a gestão do processo (PLAN), agora é só executar as tarefas (DO), medir conforme os indicadores estabelecidos e avaliá-los (CHECK) e fazer as correções necessárias (ACT). Aí está a aplicação prática do PDCA. 3.1.2. Evolução histórica Caracterizou-se pelo desenvolvimento de fórmulas simplistas, quase sempre por consultores externos à organização. A gestão estratégica procura reunir o plano estratégico e sua implementação em um único processo. Newton Paiva Virtual 10
  • 11.
    Disciplina: Gestão deProcessos Autora: Myrian Constantino de Almeida Valença Na opinião de Chiavenato e Sapiro (2003), o planejamento estratégico está relacionado com os objetivos estratégicos de médio e longo prazo que afetam a direção ou a viabilidade da empresa. “Mas, quando aplicado isoladamente, é insuficiente, pois não se trabalha com ações imediatas e operacionais: é preciso que, no processo de planejamento estratégico, sejam elaborados, de maneira integrada e articulada, todos os planos táticos e operacionais da empresa.” (CHIAVENATO e SAPIRO, 2003, p.39). O planejamento estratégico deve maximizar os resultados e minimizar as deficiências utilizando princípios de maior eficiência, eficácia e efetividade. Eles são os principais critérios de avaliação da gestão. Vejamos alguns conceitos importantes para o planejamento estratégico: O modelo mecânico de interpretação social surgiu a partir do momento em que os indivíduos passaram a interpretar a si próprios e a sociedade sob o prima dos mesmos métodos, conceitos e suposições que foram desenvolvidas a partir do avanço da Física, da Mecânica e da Matemática no século XVII. Desse modo, como o surgimento do modelo mecânico ocorreu numa era de progresso da Física, o modelo orgânico da sociedade foi inspirado pelos progressos da Biologia, que propôs um paralelo entre a sociedade com um organismo vivo a partir da inter-relação entre seus sistemas. O processo organizacional, então, engloba três etapas: Corrente humanista: As pessoas se O Mecanicismo: Que nos remete aos estudos e separam do processo e ganham mais às propostas de Taylor, em que, para integrar o espaço para criar. trabalhador à máquina, foram desenvolvidos processos/sistemas e métodos de trabalho que fizessem com que as máquinas funcionassem adequadamente. A racionalização passa a ser a linha mestra dos processos. Desenvolvimento Organizacional (DO): O homem será analisado como fator principal do processo, mas também os processos e as funções são importantes. Apesar de toda a ênfase nas pessoas, chegou-se à conclusão de que as pessoas devem ter uma atenção especial por parte das empresas, mas, em contrapartida, deve haver a padronização/definição de processos, bem como responsabilidades/autoridades sobre as tarefas ou funções. Newton Paiva Virtual 11
  • 12.
    Disciplina: Gestão deProcessos Autora: Myrian Constantino de Almeida Valença 3.1.3. Cultura Organizacional A cultura organizacional é caracterizada pelos valores, atitudes, comportamentos, políticas, filosofias, interesses, objetivos de um grupo de pessoas, em que os traços em comum formam a cultura da empresa. Além disso, a cultura da organização define a maneira como os seus integrantes devem se comportar. Os componentes da cultura organizacional são: - Artefatos: Dizem respeito aos produtos usados, as arquiteturas, roupas etc. - Tecnologia: Os conhecimentos utilizados pelas pessoas e organizações para resolver problemas. - Símbolos: Comportamentos e objetos que carregam e transmitem mensagens e significados. Ex: linguagem, histórias, mitos, rituais e cerimônias. - Valores: crenças, ideologia, preconceitos, atitudes e julgamentos compartilhados. Outra forma que temos para conhecer a cultura de uma empresa é analisar seus indicadores, tais como: • Distância do poder: como as pessoas encaram a autoridade e as diferenças de status. • Linguagem: culturas de alto contexto (baseiam-se na confiança pessoal e na palavra); culturas de baixo contexto dão mais valor à formalidade e ao que está escrito. • Relações humanas: individualismo X coletivismo; ser X ter. • Atitudes em relação ao futuro: proativa ou reativa. • Universalismo X particularismo: flexibilidade ou não de normas e regulamentos. • Orientação para o ambiente: adaptativas ou não adaptativas. • Propensão ao risco: culturas mais orientadas para a certeza ou incerteza. • Mecanicismo e organicismo: adequada a condições estáveis ou adapta-se mais a condições instáveis. O artigo a seguir apresenta a importância da análise da cultura orgnizacional para a mudança nos processos empresariais. Artigo: “A Influência da Cultura Organizacional nos Processos de Mudança” Antonio Augusto do Canto Mamede As organizações estão hoje enfrentando desafios associados ao acirramento da competitividade. As forças competitivas em ação já não têm fronteiras bem delineadas, não se limitando a produtos similares ou à guerra de preços. A crescente facilidade de acesso à tecnologia torna a inovação uma ameaça constante e se esta não for incentivada também dentro das próprias organizações através do Newton Paiva Virtual 12
  • 13.
    Disciplina: Gestão deProcessos Autora: Myrian Constantino de Almeida Valença uso do capital intelectual imanente de suas forças de trabalho, as organizações terão dificuldade em sobreviver. Este artigo visa proporcionar uma reflexão sobre a importância de se considerar o fator humano, e seu ambiente cultural, na gestão estratégica dos processos de mudança e chamar a atenção para as possibilidades de choques e resistências a mudanças provocadas por sub-culturas de velocidades diferentes e contra-culturas as quais, se não forem devidamente consideradas, poderão prejudicar a velocidade de transformação das organizações que queiram competir pelo futuro. De acordo com Prahalad e Hamel (1995), a competição para o futuro exige o desenvolvimento de uma nova visão estratégica, de dentro para fora, repensando a organização, para torná-la apta a inovar e dominar as oportunidades emergentes. Esta inovação está assentada fundamentalmente no fator humano, o que torna necessário que entendamos a genética da corporação 1, e sua conseqüente influência como fator facilitador ou de resistência, nos processos de mudança. A efetiva implantação de um novo modelo de liderança e comportamento de forma abrangente requer uma transformação – mudança – da organização em termos de estrutura, sistemas e finalmente cultura. Segundo Stahl e Bounds (1991), transformações organizacionais efetivas são, na verdade, transformações culturais, pois a mudança só será efetiva se os sistemas organizacionais mais significativos se mantiverem alterados, mesmo que seus implantadores e maiores defensores não estejam mais atuantes na organização. A transformação estará então incorporada à nova cultura da corporação. O impacto da cultura organizacional no comportamento humano tem sido postulado por vários autores. Por exemplo, Bardall (2000), a partir de uma pesquisa realizada com 103 chefes de departamentos de Recursos Humanos das maiores empresas norte-americanas, abordando seus programas de desenvolvimento da administração, identificou os seguintes fatores como os mais citados pela maioria dos respondentes: A visão e os valores do Presidente; O plano estratégico da organização; As necessidades operacionais da organização e a cultura da organização. Um Termo cunhado por Prahalad e Hammel para designar o conjunto de crenças, premissas, suposições e tendências vigente na mente da corporação e de seus funcionários, ou seja, a cultura organizacional. O poder do diálogo do líder formata a cultura da companhia” – Segundo Berman (1986), nos últimos anos, o interesse dos altos executivos por cultura corporativa saiu do reino da teoria para o reino da aplicação real. Muitos executivos estão começando a acreditar que inovações bem sucedidas também incluem mudanças na cultura corporativa – os valores e crenças tradicionais da empresa e suas maneiras de fazer as coisas. Mude a cultura, eles argumentam, e a organização pode ser reformulada. Newton Paiva Virtual 13
  • 14.
    Disciplina: Gestão deProcessos Autora: Myrian Constantino de Almeida Valença Definições de Cultura e Cultura Organizacional: A noção que as organizações em si detêm às culturas tem sido proposta mais freqüentemente nos últimos 20 anos (ALLAIRE e FIRSIROTU, 1984). As publicações de larga circulação iniciadas em 1980 sobre cultura das corporações provocaram um aumento considerável do interesse e do número de livros sobre o assunto (DEAL AND KENNEDY,1982). De fato, a proposição que as organizações teriam propriedades culturais, expressas a partir de significados, valores e crenças, tem ganhado corpo. Entretanto, essa notoriedade pode tornar um conceito complexo, em um simples e superficial termo, reduzindo-o a uma vazia coletânea de explicações sobre coisa nenhuma! De fato, com algumas notáveis exceções, as invocações sobre cultura organizacional não são seguidas de qualquer elaboração. Presume-se que a palavra “cultura” é um sinal estenográfico para “valores, normas, crenças, costumes” ou qualquer outro termo que, convenientemente, se escolha dos vastos textos da antropologia cultural disponíveis. Uma simples definição de cultura não é adequada porque o conceito é complexo. De fato, definir cultura se tornou um estudo por si mesmo. Em 1952, pesquisadores encontraram mais de 160 definições de cultura (ALLAIRE e FIRSIROTU, 1984). Tylor (1871) propôs uma das primeiras definições como “Aquele todo complexo que inclui conhecimento, crença, arte, morais, leis, costumes e qualquer outra capacidade ou hábito adquiridos pelo homem como membro de uma sociedade”. A mais recente e mais simples definição vem de Ferraro (1994), a saber; “tudo que as pessoas têm, pensam e fazem como membros da sociedade”. Se o estudo científico da cultura se arrasta, e na maioria das vezes se atola num mero descritivismo, é porque o tema de seu assunto é esquivo, enganoso, em sua maior parte. O problema inicial de qualquer ciência – definir o seu objeto de estudo de forma tal a torná-lo possível de uma análise – torna-se aqui extremamente difícil de resolver (GEERTZ, 1989). Das diversas abordagens existentes na literatura sobre definições de cultura, foi destacada aqui a cognitiva de Goodenough (1957), para quem a cultura é um sistema de conhecimento, de padrões de percepção, crenças, avaliação e ação, é a forma das coisas que as pessoas têm na mente, seu modelo de percepção, relacionamento e de como interpretam. Consiste do que quer que alguém tenha que conhecer ou acreditar, que o permita operar de maneira a ser aceito como membro de uma sociedade. No enfoque simbólico de Geertz (1989), para as organizações, a cultura é o resultado de sua história particular e do sistema de símbolos criado e mantido pela sua liderança no passado e no presente, o Newton Paiva Virtual 14
  • 15.
    Disciplina: Gestão deProcessos Autora: Myrian Constantino de Almeida Valença qual serve para ser interpretado e dar significado às experiências subjetivas de seus membros, assim como para racionalizar e aumentar seu compromisso com a empresa. Enfim, o que se pode notar é que, seja qual for a abordagem, essas definições trazem em seu cerne a adaptação do indivíduo à sociedade – ou organização - em que vive. A cultura organizacional em si, segundo Schein (1986), se define como: Um padrão de pressupostos básicos compartilhados, os quais o grupo adquiriu à medida que resolveu seus problemas de adaptação externa e integração interna, e que funciona suficientemente bem para ser considerada válida. Portanto, essa experiência pode ser ensinada aos novos integrantes como forma correta de perceber, pensar e sentir-se em relação a esses problemas. Alguns dos indicadores da cultura organizacional são: - Iniciativa individual. Nível de responsabilidade, liberdade e independência das pessoas; - Tolerância ao risco. Nível de encorajamento da agressividade, inovação e riscos; - Direção. Clareza em relação aos objetivos e às expectativas de desempenho; - Integração. Capacidade de as unidades trabalharem de maneira coordenada; - Contatos gerenciais. Disposição dos gerentes para fornecer comunicações claras, assistência e apoio aos subordinados; - Controle. Volume de regras e regulamentos, e de supervisão direta que se usa para supervisionar e controlar o comportamento dos empregados; - Identidade. Grau de identificação das pessoas com a organização como um todo, mais que com seu grupo imediato ou colegas de profissão; - Sistema de recompensa. Associação entre recompensas e desempenho; - Tolerância ao conflito. Grau de abertura para a manifestação de conflitos e críticas; - Padrões de comunicação. Grau de restrição das comunicações aos canais hierárquicos. Funções e disfunções da cultura organizacional Cultura organizacional produz comportamentos funcionais que contribuem para que se alcancem as metas da organização. É também uma fonte de comportamentos desajustados que produzem efeitos adversos ao sucesso da organização (ROBBINS,1996). Uma função importante da cultura organizacional é distinguir uma organização de outras e de seu ambiente, proporcionando a esta uma identidade externa. De uma forma similar, cultura provê uma identidade para os membros da organização; ela os aloca em uma estrutura organizacional e ocupacional que é reconhecível por eles mesmos e pelos outros. Cultura também cria um senso de compromisso com uma entidade social maior do que o simples interesse pessoal. Cultura também é uma fonte de alta confiabilidade nas organizações (WEICK, 1987). Newton Paiva Virtual 15
  • 16.
    Disciplina: Gestão deProcessos Autora: Myrian Constantino de Almeida Valença Cultura também proporciona para seus membros um esquema interpretativo, ou a maneira de se fazer senso com os arranjos de posições e atividades em uma organização (WEICK, 1995). Ela atua como um filtro de percepção, encorpado com estórias e mitos, os quais ganham significado a partir da rotina, eventos vivenciados freqüentemente, assim como em situações únicas. Finalmente, cultura é um mecanismo de controle social. Através da cultura – particularmente uma forte e efetiva – a organização define a realidade com a qual os seus membros irão viver. Estas socializam os novos membros de uma forma peculiar de fazer as coisas e periodicamente re-socializa seus membros mais antigos. A maior disfunção – conseqüência negativa – da cultura organizacional é a de criar barreiras à mudança. Uma organização de cultura forte produz membros com um conjunto de comportamentos explícitos que funcionaram bem no passado. Naturalmente, a expectativa é de que esses comportamentos também serão eficientes no futuro. Paradoxalmente, uma cultura forte pode produzir rigidez na organização, dificultando as necessárias mudanças para as novas condições. Outra disfunção da cultura é que ela pode criar conflitos dentro da própria organização. Como sabemos, subculturas emergem freqüentemente nelas. Subculturas podem se tornar tão coesas que acabam desenvolvendo valores suficientemente distintos que separam o subgrupo do resto da organização. Por exemplo, um departamento de pesquisa e desenvolvimento pode estar orientado para conduzir pesquisa básica, uma orientação de valor profissional, ignorando o desenvolvimento de novos produtos que a organização seja apta a produzir. Outro tipo de comportamento disfuncional é o de sub-culturas que se desenvolvem em velocidades diferentes de outras unidades da organização. Isso resulta em falta de coordenação interna que afeta adversamente as relações externas. Por exemplo, um departamento de Tecnologia da Informação pode implantar sistemas computadorizados que estejam além das habilidades da maioria dos empregados médios. Mesmo com treinamento, trabalhadores podem resistir à nova tecnologia ou vivenciar um longo período de aprendizado. Relacionado com isso, sub-culturas orientadas para a mudança podem vivenciar conflitos com subculturas que não valorizam mudanças. Isso os impede de explorar novas soluções para os problemas da organização, criando uma cultura onde predomina a indecisão. As limitações da cultura Segundo Franscesco e Gold (1998), a cultura tem sido aceita como uma explicação para o comportamento organizacional, porém há limites para o uso da cultura como explicação para todo tipo de comportamento organizacional, pois primeiro, há muitas definições de cultura e, mesmo assim, não está ainda totalmente claro do que esta se compõe. Relacionado a isso, muitas de suas conceituações são originárias dos estudos de antropologia sobre culturas primitivas e podem não ser aplicáveis a sociedades e complexas organizações industriais e pós-industriais. Segundo, cultura é Newton Paiva Virtual 16
  • 17.
    Disciplina: Gestão deProcessos Autora: Myrian Constantino de Almeida Valença um conceito multifacetado, o qual é difícil ser medido. Um problema adicional de medição é que pesquisadores usam questionários de escolha forçada, o que impõe categorias predeterminadas em vez de desenvolver teorias básicas com dados de culturas e organizações específicas. Terceiro: cultura pode acabar explicando comportamento organizacional de forma muito abrangente. O determinismo cultural, ou seja, a posição que todo comportamento é produto da cultura, ignora fatores econômicos, políticos, tecnológicos e biológicos como sendo explicações plausíveis. Um contra-argumento a essa crítica é que tecnologia e economia são produtos da cultura. Entretanto, a industrialização e suas respectivas variáveis são processos complexos, os quais são distintos da cultura e contribuem para o comportamento organizacional. Ou seja, cultura é uma variável chave, porém não a causa exclusiva para o comportamento organizacional. Newton Paiva Virtual 17
  • 18.
    Disciplina: Gestão deProcessos Autora: Myrian Constantino de Almeida Valença 4. Teoria na Prática Reflita e discuta com outras pessoas sobre a cultura de uma organização que você conheça, identificando seus costumes, valores, tecnologia, diversidade cultural, desafios que está enfrentando e ajustes que precisam ser feitos. Newton Paiva Virtual 18
  • 19.
    Disciplina: Gestão deProcessos Autora: Myrian Constantino de Almeida Valença 5. Recapitulando Um processo pode ser definido como um conjunto de atividades com uma ou mais espécies de entradas e que cria uma saída de valor para o cliente. A cultura de uma organização define o seu “jeito de ser” e, dessa maneira, a caracteriza e a diferencia dentre todas as outras empresas. Para analisar os processos, é necessário levar em consideração a cultura organizacional para que não haja risco de pensar em situações ou soluções que não condizem com a realidade da empresa. No entanto, nem sempre foi assim. No início, as organizações eram mais mecanicistas, ou seja, não importavam as diferenças e as individualidades que as compunham e achavam que poderiam ser adotados modelos de gestão estanques e que esses seriam a fórmula para o sucesso empresarial. Newton Paiva Virtual 19
  • 20.
    Disciplina: Gestão deProcessos Autora: Myrian Constantino de Almeida Valença 6. Amplie seus Conhecimentos Você poderá saber mais sobre os assuntos tratados, acompanhando a publicação de artigos em periódicos da área de administração, como as revistas: HSM Management, RAE, Exame etc. Além disso, observe os processos e os traços da cultura das empresas com as quais tem contato. Quer saber mais sobre processos empresariais?! Acesse o site: http://www.angelfire.com/de/DeLeon/osm2.html Newton Paiva Virtual 20
  • 21.
    Disciplina: Gestão deProcessos Autora: Myrian Constantino de Almeida Valença 7. Referências MAMEDE, A. A. C. A influência da cultura organizacional nos processos de mudança. Por Antonio Augusto do Canto Mamede. Disponível em: <http://201.2.114.147/bds/BDS.nsf/4AD4782E13B055CB03256EF600506F48/$File/NT00090F7A.pdf > Acesso em 9/09/2007. MAXIMIANO, A. C. A. Teoria geral da administração: da revolução urbana à revolução digital. São Paulo: Atlas, 2002. OLIVEIRA, D. P. R. Sistemas, organização e métodos: uma abordagem gerencial. São Paulo: Atlas, 2005. OLIVEIRA, D. P. R. Administração de processos: conceitos, metodologia, práticas. São Paulo: Atlas, 2006. SÃO PAULO. Gerência de Operações da Companhia do Metropolitano de São Paulo. Gestão de processos. Newton Paiva Virtual 21
  • 22.
    Disciplina: Gestão deProcessos Autora: Myrian Constantino de Almeida Valença Unidade 2: Sistemas 1. Nosso Tema Sistema é um conjunto de partes interatuantes e interdependentes, com objetivos comuns, que influenciam diretamente no processo decisório de uma empresa. O enfoque sistêmico é importante para o desenvolvimento de um trabalho organizacional para que se tenha a visão de todo o processo, suas interfaces e interdependências. Newton Paiva Virtual 22
  • 23.
    Disciplina: Gestão deProcessos Autora: Myrian Constantino de Almeida Valença 2. Para Refletir Quais os impactos dos tipos de estrutura organizacional na gestão de processos? Quais as vantagens e desvantagens de centralizar mais ou menos a decisão nas empresas? Será que podemos dizer que as organizações que delegam mais estão mais corretas do que aquelas que centralizam os processos e decisões nas mãos de gerentes e alta direção? Newton Paiva Virtual 23
  • 24.
    Disciplina: Gestão deProcessos Autora: Myrian Constantino de Almeida Valença 3. Conteúdo Didático 3.1. Estrutura Organizacional O delineamento adequado da estrutura da empresa permite: a identificação das tarefas necessárias, a organização das funções e responsabilidades, o fornecimento de informações, recursos e feedback (retorno) aos empregados, servir como medida de desempenho compatível com os objetivos, e propiciar condições motivadoras. A estrutura organizacional é o conjunto ordenado de responsabilidades, autoridades, comunicações e decisões das unidades organizacionais de uma companhia 3.1.1. Tipos de estrutura Todas as empresas possuem dois tipos de estrutura que são: Formal É planejada e formalmente representada, em alguns de seus aspectos, pelo organograma. Representada pela rede de relações sociais e pessoais que não é Informal estabelecida ou requerida pela estrutura formal. Os fatores que compõem a estrutura da organização são: Resultado Sistema de responsabilidade da alocação de atividades, constituído pela Departamentalização, linha e assessoria e especialização do trabalho. Resultado da distribuição do poder, constituído pela amplitude Sistema de autoridade Sistema de comunicações Newton Paiva Virtual administrativa e níveis hierárquicos, delegação e descentralização/centralização. Resultado da interação das unidades organizacionais, constituído por: o que, como, quando, de quem e para quem comunicar. 24
  • 25.
    Disciplina: Gestão deProcessos Autora: Myrian Constantino de Almeida Valença Os objetivos e estratégias da empresa: o que se pretende a curto, médio ou longo O ambiente do qual faz prazo; aonde se quer chegar, qual a parte: mercado de posição no mercado, o segmento a ser atuação. atingido. Vejamos os fatores que influenciam a estrutura A tecnologia usada no trabalho: máquinas, equipamentos e know how Processos e recursos humanos empregados na realização que formam seu quadro de das tarefas. pessoal: fluxos de atividades e perfil dos profissionais que formam a equipe de trabalho. 3.2. Departamentalização Departamentalização é o agrupamento, de acordo com determinados critérios específicos de homogeneidade das atividades e correspondentes recursos em unidades organizacionais. É uma característica mais marcante das grandes organizações e é diretamente relacionada com o tamanho da organização e com a complexidade das operações. O organograma, por sua vez, é a representação gráfica de determinados aspectos da estrutura da empresa. Vejamos, então, quais os tipos de departamentalização ou organogramas que podem ser usados! Newton Paiva Virtual 25
  • 26.
    Disciplina: Gestão deProcessos Autora: Myrian Constantino de Almeida Valença 3.2.1. Tipos de Departamentalização/organograma 1. Funcional: Agrupamento das atividades e tarefas de acordo com as funções principais desenvolvidas pela empresa. Diretoria Gerência de Produção Gerência Gerência de Recursos Humanos Gerência de Marketing Vantagens: Maior estabilidade, segurança, especialização do trabalho; maior possibilidade de concentração e uso de recursos; orientação específica para as pessoas que também mantêm um contato mais próximo. Desvantagens: Tende a reduzir a cooperação interdepartamental; dificulta a flexibilidade e adaptação às mudanças e inovações; visão parcial da empresa. 2. Por produtos ou serviços: Agrupamento feito de acordo com as atividades inerentes a cada um dos produtos ou serviços da empresa. Diretoria Geral Gerência de Produtos Têxteis Gerência de Produtos Farmacêuticos Gerência de Produtos Químicos Vantagens: Facilita a coordenação dos resultados e alocação de recursos necessários para cada área; fixa a responsabilidade dos departamentos e favorece a inovação. Newton Paiva Virtual 26
  • 27.
    Disciplina: Gestão deProcessos Autora: Myrian Constantino de Almeida Valença Desvantagens: Enfraquecimento na excelência técnica dos especialistas orientados para o produto, que poderá provocar problemas humanos relativos à ansiedade, quando em situações de instabilidade externa. 3. Geográfica ou territorial: Requer o agrupamento das atividades de acordo com a localização onde o trabalho será desempenhado ou uma área de mercado servida pela empresa. Departamento de Tráfego Aéreo Região Norte Base 01 Base 02 Região Centro Base 03 Base 04 Base 11 Região Sul Base 12 Base 21 Base 22 Base 23 Vantagens: Possibilidades de uma ação mais imediata em determinada região. A obtenção de vantagens econômicas favorece o treinamento de pessoal, um conhecimento dos fatores e problemas locais. Desvantagens: Visa dificultar a coordenação e o estabelecimento de políticas para a empresa, e o fortalecimento da área mercadológica em detrimento das outras. 4. Por clientes: Atividades agrupadas de acordo com as necessidades variadas e especiais dos clientes da empresa. Diretoria Comercial Departamento Feminino Seção Perfumaria Newton Paiva Virtual Seção Roupas Femininas Departamento Infantil Seção Brinquedos Seção Roupas Infantis Departamento Masculino Seção Roupas Masculinas Seção Calçados 27
  • 28.
    Disciplina: Gestão deProcessos Autora: Myrian Constantino de Almeida Valença Vantagens: Propiciar uma situação favorável para a empresa, tirar proveito das condições de grupos definidos, além de garantir o reconhecimento e o atendimento contínuo e rápido aos diferentes tipos e classes de clientes. Desvantagens: Dificuldades na coordenação (dos demais objetivos e áreas da organização) uma vez que pode haver exigências por um tratamento especial por parte dos clientes 5. Por Processo: As atividades são agrupadas de acordo com as etapas de um processo. Seção Preparação Seção Corte Seção Estamparia Seção PréMontagem Seção Montagem Vantagens: Maior especialização de recursos alocados, possibilidade de maior rapidez na comunicação de informações técnicas. Desvantagens: Possibilidade de perda da visão global do andamento do processo, flexibilidade restrita para ajustes no processo. 6. Por Projetos: Agrupamento de atividades de acordo com as saídas e resultados relativos a um ou vários projetos da empresa Diretoria Administração e Finanças Comercial Projeto A Newton Paiva Virtual Projetos Projeto B Projeto C 28
  • 29.
    Disciplina: Gestão deProcessos Autora: Myrian Constantino de Almeida Valença Vantagens: Permite alto grau de responsabilidade do grupo de execução do projeto; possibilita o conhecimento de todos os trabalhos inerentes ao projeto e atendimento ao cliente do projeto; favorece o cumprimento dos prazos e orçamentos. Desvantagens: Direcionamento das pessoas para determinado projeto, dificultando a comunicação e a decisão, possível ansiedade e insegurança em relação à continuidade na empresa. 7. Matricial: Sobreposição de dois ou mais tipos de departamentalização sobre a mesma pessoa. Normalmente, ocorre entre a estrutura funcional e por projetos. Diretoria Coordenação projetos Mecânica Eletricidade Eletrônica Recursos Humanos e Materiais Recursos Humanos e Materiais Recursos Humanos e Materiais Projeto A Projeto B Projeto C Vantagens: Possibilidade de aprimoramento técnico; facilitar a coordenação; maior desenvolvimento do pessoal. Desvantagens: Dupla subordinação, conflitos de interesses 3.3. Delegação, Centralização e descentralização Delegação é a transferência de determinado nível de autoridade de um supervisor para um subordinado, dividindo a responsabilidade pela execução da tarefa delegada. Dessa forma, tem-se Newton Paiva Virtual 29
  • 30.
    Disciplina: Gestão deProcessos Autora: Myrian Constantino de Almeida Valença uma maior motivação do funcionário, desenvolvimento da equipe, melhor amplitude de controle, mais segurança para a organização. A centralização é caracterizada pela maior concentração do poder decisório na alta direção de uma empresa, isso facilita o controle, o uso de recursos e agiliza a decisão. A descentralização é marcada pela distribuição do poder pelos diversos níveis da organização. Já a descentralização é considerada como a menor concentração do poder decisório pelo nível institucional da organização, favorecendo, assim, sua distribuição pelos vários níveis hierárquicos. 3.1.1. Vantagens e desvantagens da delegação, centralização e descentralização. Se para a centralização e a descentralização encontramos desvantagens, imagine para a delegação, quando é feita de maneira incorreta. Vejamos algumas diretrizes que são necessárias e que poderão auxiliar em uma delegação mais efetiva. Vamos ver quais?! √ Selecionar o subordinado mais adequado para receber a atividade; √ Esclarecer as funções e os resultados esperados; √ Recompensar o bom trabalho; √ Treinar e acompanhar; √ Criar canais de comunicação; √ Estar disposto a trabalhar com erros e apresentar desafios. Dessa maneira, pode-se esperar colher frutos positivos como: a possibilidade de maior coordenação de trabalhos mais complexos e de abrangência maior; aumento na produtividade; maior motivação; maior interação entre os setores; permite uma segurança maior para a empresa, na medida em que existem pessoas treinadas em condições de substituir os gerentes. Os principais pontos positivos para descentralizar consistem em: √ Proporcionar à alta direção mais tempo para as funções estratégicas; √ Maior desenvolvimento das pessoas; √ Maior motivação; √ Agilidade no atendimento das necessidades da empresa e das unidades; √ Menos conflitos; √ Facilidade no processo de inovação. Quanto às desvantagens da descentralização, citam-se: • Aumento da necessidade de controle e coordenação; Newton Paiva Virtual 30
  • 31.
    Disciplina: Gestão deProcessos Autora: Myrian Constantino de Almeida Valença • Sistemas inadequados no que diz respeito ao desenvolvimento de funcionários; • Baixa eficiência no uso dos recursos (humanos, financeiros, materiais e equipamentos) da empresa. Em relação às vantagens da centralização, podemos destacar: • Menor número de níveis hierárquicos, facilitando o controle e o fluxo dos processos; • Maior uniformidade dos processos técnicos e administrativos; • Maior rapidez nas decisões estratégicas; • Maior segurança nas informações. No entanto, ao centralizar em demasia, a empresa deixaria de obter as vantagens relativas à delegação e descentralização. Para compreender um pouco mais esse assunto, leia o texto a seguir, publicado no guiarh.com.br: DELEGAÇÃO: UMA AUTO-ANÁLISE Delegação é um conceito aparentemente claro, mas que, na prática, poucas pessoas aplicam. O desejo manifesto de delegar normalmente não corresponde a uma efetiva ocorrência de delegação, especialmente em tempos de crise, quando a centralização decisória tende a predominar. Dentro dessa linha, cremos que vale a pena examinar algumas das motivações positivas e/ou negativas da delegação. Elas funcionam como elementos facilitadores ou obstáculos ao processo. L.A.Costacurta Junqueira - Vice-presidente do Instituto MVC As motivações se dividem em: POSITIVAS: Treinar subordinados; motivar subordinados; obter tempo para tarefas mais nobres; aumentar a iniciativa dos subordinados; desenvolver a criatividade. NEGATIVAS: Não gostar de tarefa; transferir tarefas com resultados que demoram a acontecer; delegar função de apreço pessoal pelo subordinado, não levando também em conta a competência; delegar por não conseguir executar a tarefa em tempo hábil. É bom lembrar que a tese por trás da delegação é a de transferir tarefas mais programáveis, picotadas, repetitivas, rotineiras, para liberar o Executivo/Gerente para atividades criativas, nãoprogramáveis, que demandem maior concentração de tempo e profundidade de análise. Outra questão envolvida com o ato de delegar e que vem causando grandes problemas é a delegação de responsabilidade desacompanhada de autoridade. Newton Paiva Virtual Tudo pode ser feito pelo 31
  • 32.
    Disciplina: Gestão deProcessos Autora: Myrian Constantino de Almeida Valença delegado, mas nada é decidido por ele. Quando isso ocorre, é comum aparecerem problemas como expectativas não realistas de parte a parte, interrupções freqüentes, conflitos interpessoais, e, conseqüentemente, maior perda de tempo. NÍVEIS DE DELEGAÇÃO Há seis níveis para delegação de autoridade. Cada um deles possui diferentes implicações para o tempo do Executivo. Convidamos o leitor a analisar suas delegações, procurando enquadrá-las em cada um dos estágios ou graus de autoridade a seguir exemplificados: 1. "Vá em frente: nenhum contato comigo é necessário.” 2. "Vá em frente: 'me informe' o que você fez. " 3. “Vamos ver isso juntos? Mantenha-me informado sobre o que você pretende fazer; vá fazendo tudo, a menos que eu diga não. " 4. “Mantenha-me informado do que você pretende fazer; não faça nada até que eu aprove. " 5. "Traga-me alternativas de ação, argumentos favoráveis, recomende a melhor alternativa para minha aprovação". 6. "Forneça-me todos os fatos; eu decidirei o que fazer". A delegação eficiente sempre tenderá para o primeiro estágio. O sexto estágio praticamente representa a negação da idéia de delegação. O processo pode também sofrer uma involução, determinando uma diminuição do grau de autoridade já concedida, embora isso sempre deva acontecer em caráter temporário. Qualquer que seja sua posição no teste lembre-se que a delegação sempre pressupõe que: O conhecimento exato de como você gasta seu dia de trabalho para poder relacionar o que é ou não delegável (a delegação exige uma comparação; tenha à sua mão o conjunto de atividades diárias, a comparação ficará mais fácil). Newton Paiva Virtual 32
  • 33.
    Disciplina: Gestão deProcessos Autora: Myrian Constantino de Almeida Valença Você não perde poder delegando; pelo contrário, quanto maior o "poder de fogo" de seus subordinados, maior poder como Executivo você terá (você é "avaliado" pelos resultados de sua equipe e não apenas pelo que você faz). O erro é inerente ao processo de aprendizagem (e de delegação); admita erros dos subordinados, procure usar esses erros como instrumentos e oportunidades para treinamento. Outras pessoas podem fazer seu trabalho tão bem, ou melhor, do que você. Experimente conceder a elas uma oportunidade. Chegamos ao final de mais uma unidade, certamente algumas questões aqui apontadas começarão a chamar a sua atenção, tornando-o mais crítico e pensante. Esperamos, com isso, deixar mais claro o aprendizado favorecendo a sua aplicabilidade em todos os outros processos. Newton Paiva Virtual 33
  • 34.
    Disciplina: Gestão deProcessos Autora: Myrian Constantino de Almeida Valença 4. Teoria na Prática Se você observar os organogramas de empresas que você conhece, poderá perceber a sua função principal: representar, graficamente, a estrutura da empresa. Além disso, existe a tendência, nos últimos tempos, de diminuir/achatar a estrutura das organizações, buscando, assim, maior agilidade nos processos, mais facilidade no processo de comunicação, entre outras vantagens. Estudamos sobre a delegação, suas vantagens e desvantagens e os níveis que a constituem. Com base no conteúdo estudado, veja o teste abaixo e procure ver qual o seu comportamento quando está diante de uma delegação. TESTE: VOCÊ SABE DELEGAR? Deixando de lado as considerações referentes a graus de autoridade no processo de delegação, segue um rápido teste para que o leitor possa situar-se em termos de sua posição atual de delegante. Procure responder às questões de acordo com sua realidade e não pensando no que é ideal. Se tiver dúvidas sobre a resposta adequada, solicite a opinião de um subordinado. SIM" (S), "NÃO" (N), "MAIS OU MENOS" (M). 1. Você tem um substituto eventual formalmente designado? (S) (N) (M) 2. Quando você tira férias ou se ausenta do trabalho, a produtividade cai significativamente? (S) (N) (M) 3. Você possui tendência para "assumir" tarefas que não lhe competem (especialmente aquelas que você executava como técnico antes de sua promoção a gerente)? (S) (N) (M) 4. Seu critério usual para delegação é o de transferir para os subordinados as tarefas que gosta de executar? (S) (N) (M) 5. Ao delegar é comum você usar a frase: "isto agora é com você, não quero mais ver este problema"? (S) Newton Paiva Virtual (N) (M) 34
  • 35.
    Disciplina: Gestão deProcessos Autora: Myrian Constantino de Almeida Valença 6. Você tem sempre a convicção de que executa as tarefas melhor e mais depressa que seus subordinados? (S) (N) (M) 7. Seus subordinados, mesmo depois de receberem qualquer delegação, tendem sempre voltar a você para "dividir" a decisão? (S) (N) (M) 8. Você sempre ou quase sempre aceita dividir com seus subordinados o "ônus" das decisões? (S) (N) (M) 9. Você se considera um perfeccionista? (S) (N) (M) 10. Você considera mais agradável executar diretamente as tarefas, em oposição a conseguir resultados através de terceiros? (S) (N) (M) 11. Quando delega, você tende a conceder mais responsabilidades (atribuições) do que autoridade (mais coisas para fazer do que o poder de decisão sobre elas)? (S) (N) (M) 12. Logo depois que você delega uma tarefa, é comum se impacientar quando procurado para esclarecer eventuais dúvidas? (S) (N) (M) 13. Você costuma definir a forma de controle da delegação no momento em que ela é efetuada? (S) (N) (M) 14. Além de delegar "o que fazer", você costuma definir com seus subordinados exatamente qual deva ser o caminho a ser seguido por eles (o "como fazer")? (S) (N) (M) 15. Quando delega, você usualmente define prazos e limites da delegação, procurando fazê-lo de comum acordo seu grau de comprometimento? (S) (N) (M) 16. No início do processo de delegação, você sempre ou quase sempre procura deixar claro para seu subordinado sua disponibilidade para dirimir dúvidas eventuais (você tem consciência de que quem delega, em curto prazo, deve reservar tempo adicional para treinamento do subordinado)? (S) (N) INTERPRETAÇÃO DOS RESULTADOS: Atribua 1 ponto se respondeu SIM nas questões 2, 3, 4, 5, 6, 7, 8, 9, 10, 11, 12 e 14; Atribua Atribua também meio Newton Paiva Virtual 1 ponto ponto se respondeu às NÃO respostas nas M questões (mais 1, 13, ou 15 e 16; menos). 35
  • 36.
    Disciplina: Gestão deProcessos Autora: Myrian Constantino de Almeida Valença Eis a chave de interpretação para suas respostas, bem como algumas sugestões para melhorar sua competência para a delegação: · Entre 16 e 12 pontos: Você tem problemas sérios com seu esquema de delegação. Reveja suas prioridades, discuta com seus subordinados sugestões para delegar mais. Registre um dia todo de trabalho e analise as oportunidades de delegação. · Entre 11 e 18 pontos: O problema existe. Não é tão sério, mas a situação pode piorar. · Entre sete e 4 pontos: Você utiliza bem o instrumento delegação, mas sempre é possível melhorar. · Entre três e 0 pontos: Você é um Executivo perfeito no que tange à delegação. Nossos parabéns. É meio caminho andado para a Presidência da Companhia. Newton Paiva Virtual 36
  • 37.
    Disciplina: Gestão deProcessos Autora: Myrian Constantino de Almeida Valença 5. Recapitulando Nessa unidade, tivemos a oportunidade de conhecer os diversos tipos de estruturas organizacionais (formal e informal), bem como de organogramas (funcional, por produtos ou serviços, territorial, por processos, projetos, clientes ou matricial) usados pelas empresas. Além disso, vimos também as diferenças principais entre a centralização, a descentralização e a delegação suas vantagens e desvantagens, e também as diretrizes que podem ser usadas para obter um bom resultado com esses processos. Newton Paiva Virtual 37
  • 38.
    Disciplina: Gestão deProcessos Autora: Myrian Constantino de Almeida Valença 6. Amplie seus Conhecimentos Consulte sites na internet para verificar as ferramentas disponíveis para elaboração de organogramas. Faça, também, busca por assunto sobre os temas principais abordados nesta unidade, como: estrutura organizacional, departamentalização, delegação, centralização e descentralização, para ter acesso a textos e artigos complementares. Para mais sobre uma ferramenta, e como fazer um organograma no computador, consulte o site: http://office.microsoft.com/pt-pt/powerpoint/HA011327502070.aspx Quer saber mais sobre gestão de processos? Então, acesse o site: <http://www.prdu.unicamp.br/gestao_por_processos/palestras/Gestao_Processos_UNICAMP_170903 .pdf> Acesso em 15/09/2007. http://www.nottingham.com.br/solucoes_processos1.htm http://www.prdu.unicamp.br/gestao_por_processos/palestras/Gestao_Processos_UNICAMP_170903. pdf E não esqueça: consulte sempre o seu material! Newton Paiva Virtual 38
  • 39.
    Disciplina: Gestão deProcessos Autora: Myrian Constantino de Almeida Valença 7. Referências OLIVEIRA, D. P. R. Sistemas, organização e métodos: uma abordagem gerencial. São Paulo: Atlas, 2005. http://office.microsoft.com/pt-pt/powerpoint/HA011327502070.aspx Criar organogramas e outros diagramas. Disponível em: <http://www.prdu.unicamp.br/gestao_por_processos/palestras/Gestao_Processos_UNICAMP_170903 .pdf >Acesso em: 10/09/2007. http://www.nottingham.com.br/solucoes_processos1.htm Newton Paiva Virtual 39
  • 40.
    Disciplina: Gestão deProcessos Autora: Myrian Constantino de Almeida Valença Unidade 3: Métodos 1. Nosso Tema Na unidade 2, estudamos a estrutura organizacional e sua importância para a organização e a gestão dos processos empresariais, para se ter uma melhor distribuição de tarefas e funções, bem como um fluxo racionalizado do trabalho. Na unidade 3, veremos a importância da metodologia de levantamento, de análise, de desenvolvimento e a implementação dos métodos administrativos, bem como a função e a utilização do fluxograma como ferramenta para o redesenho de processos, as suas individualidades e o papel na gestão de processos. Assim como a estrutura organizacional, os métodos também são peças fundamentais, pois são eles os responsáveis na sistematização do trabalho. Isso ocorre porque através dele podemos identificar erros, excesso de formalismo e retrabalho, buscando sempre a melhoria e a otimização dos processos que facilitarão a eficiência e a eficácia organizacional. Veremos também as técnicas de representação gráfica que permitem a visualização dos sistemas de forma racional, clara e concisa, facilitando o redesenho de tais processos. Newton Paiva Virtual 40
  • 41.
    Disciplina: Gestão deProcessos Autora: Myrian Constantino de Almeida Valença 2. Para Refletir Você já pensou em como podemos representar o fluxo do seu trabalho? Será que existem etapas e atividades desenvolvidas por você, na sua empresa, que podem ser otimizadas? A otimização favorece a rotina e o processo de trabalho e, por isso, ao verificar e entender o fluxo e as atividades desenvolvidas, você terá condição de redesenhar sua seqüência. Então, a partir dessa atividade, você conseguirá identificar quais as técnicas de representação gráfica podem ser usadas no levantamento dos processos das organizações, o porquê de cada uma delas e qual seu fundamento. Às vezes nos perguntamos: Qual a utilidade do fluxograma? Nesta unidade, descobriremos qual é a utilidade para melhor gerir os processos organizacionais. Pronto para começar? Newton Paiva Virtual 41
  • 42.
    Disciplina: Gestão deProcessos Autora: Myrian Constantino de Almeida Valença 3. Conteúdo Didático 3.1. Métodos Métodos são constituídos, em gestão de processos, de ferramentas que podem ser utilizadas para o levantamento e redesenho de processos. 3.1.1. Métodos de levantamento, análise e implementação de métodos administrativos. desenvolvimento e Métodos de levantamento são maneiras de estudar e levantar a situação atual da empresa. Ascenção (2001) indica algumas técnicas que podem ser usadas para levantar, analisar, desenvolver e implementar os métodos administrativos. Veja quais são: a) Entrevista: consiste em uma técnica de conversação que ocorre de forma planejada, sistemática e documentada entre duas ou mais pessoas que têm interesses ou problemas em comum. Costuma ser utilizada quando é necessário fazermos reflexões conjuntas, quando a amplitude do processo não contempla muitas áreas e quando se desejam informações que estão guardadas na memória das pessoas. A entrevista é a técnica mais usada pelos analistas de sistemas, organização e métodos. Oliveira (2005) destaca as vantagens da entrevista, como: - As perguntas podem ser alteradas de acordo com as dúvidas ou com a necessidade de se obter informações mais precisas ou detalhadas; - Pode-se alterar o curso das questões, visando levantar dados sobre fatos importantes e não previstos no planejamento da entrevista; - É possível alterar a ordem seqüencial das perguntas, quando tal alteração trouxer benefícios ao processo, por proporcionar informações valiosas, precisas e detalhadas ou facilitar a compreensão do entrevistado; - Podem eliminar questões que não condizem com a situação encontrada ou incluir outras, caso necessário; - É possível incentivar o entrevistado, durante a entrevista, a responder às perguntas formuladas; - O esclarecimento de dúvidas quanto ao conteúdo, bem como a explicação de conceitos e termos utilizados no desenvolvimento da entrevista; - E, ainda, observar quanto à avaliação das reações do entrevistado. Newton Paiva Virtual 42
  • 43.
    Disciplina: Gestão deProcessos Autora: Myrian Constantino de Almeida Valença O mesmo autor cita como desvantagens da entrevista: A abrangência de um universo menor de pessoas, tendo em vista o variável tempo e recursos; - Os entrevistados podem não ser tratados da mesma maneira; - Desvios do curso previsto para a entrevista; - É um processo que requer mais tempo e motivação do entrevistado e do entrevistador; - Subjetividade das avaliações; - Alterações inadequadas de questões e do curso da entrevista, prejudicando o processo; - Desmotivação do entrevistado, em decorrência do conteúdo, forma, sistemática e condições ambientais e psicológicas nas quais se dá a entrevista; - Perda de tempo com conversas improdutivas e fora do foco; - Técnica que demanda mais tempo e recursos. Para que tenhamos um resultado positivo com a entrevista como meio de levantamento de métodos administrativos, é preciso que ela seja planejada, determinando aspectos como: objetivos, local, conteúdo, forma, quantidade de questões, maneira de motivar o entrevistado, roteiro, escolha dos entrevistados e determinação do horário em que será realizada, além de critérios para avaliar os seus resultados. b) Questionário: é aplicado utilizando-se formulários impressos que são distribuídos para todas as pessoas que devem responder a ele e, posteriormente, ser recolhido para tabulação e análise dos dados. É utilizado no momento em que precisamos abranger um número maior de pessoas envolvidas no processo a ser estudado. Isso ocorre quando há necessidade de obter respostas quantitativas, quando as pessoas estão dispersas geograficamente. De acordo com Oliveira (2005), as principais vantagens com o uso do questionário como método de levantamento de informações apresentam: Menor custo. Maior facilidade de aplicação. Abrange um número maior de pessoas. Facilita o sigilo do processo. Menor pressão sob a resposta imediata. O resultado é mais rápido. - Newton Paiva Virtual 43
  • 44.
    Disciplina: Gestão deProcessos Autora: Myrian Constantino de Almeida Valença No entanto, podemos verificar algumas desvantagens com esse método: √ Podem ocorrer interpretações diferentes das questões; √ Haverá uma complexidade maior para elaborar e planejar; √ Não há como garantir a taxa de retorno de questionários respondidos. c) Observação direta: é uma técnica que é usada nos casos em que há a necessidade de se conhecer e interagir com o ambiente em que processos ocorrem, como também seus componentes, quando é preciso levantar as formas e estilos de liderança e as relações interpessoais, como processo para validação de informações obtidas nas entrevistas e questionários. EX: um profissional responsável pelo levantamento do processo ficará alguns dias observando o trabalho das pessoas, o dia-a-dia do setor. A técnica da observação direta apresenta as seguintes vantagens de acordo com D’ Ascenção (2001): • Permite a verificação pessoal; • Possibilita o estudo in loco, percebendo os gargalos; • Não depende da atuação do analista; • Não interrompe o trabalho; • Permite a comparação e a validação de informações, complementando outros levantamentos. Não podemos esquecer as desvantagens, que são: • Inibição das pessoas; • Necessidade de habilidade e concentração dos analistas; • Interferência de fatores imprevisíveis. d) Análise documental: os documentos que normalmente podem ser analisados são os relatórios manuais de procedimentos, legislação vigente e formulários. Essa análise proporciona a verificação da origem e a época dos documentos e sua comparação com a situação atual, o porquê de um documento não ser usado, se há a duplicidade, ou se existe documentação ultrapassada. EX: analisar documentos usados pela empresa como os descritos acima: manuais, formulários. Newton Paiva Virtual 44
  • 45.
    Disciplina: Gestão deProcessos Autora: Myrian Constantino de Almeida Valença Vamos ver agora as vantagens apontadas quanto à análise documental? • Favorece a verificação se a empresa tem ou não cultura de documentação, porque tem empresa em que tudo precisa ser escrito registrado e documentado para maior segurança. Normalmente, são organizações tradicionais em que a palavra vale menos do que o que está escrito; • Complementa os demais levantamentos; • Possibilita fazer análises comparativas, considerando a situação mais adequada/indicada; • Proporciona uma visão geral e rápida da organização. Alguns possíveis problemas que devem ser considerados: • Não pode ser usada sem outras técnicas conjugadas; • Dificuldade de acesso, resistências; • Dificuldade de análise. Após o levantamento dos métodos e processos atuais, é feita uma análise para identificação do que precisa e pode ser alterado, delineando, estruturando e detalhando o novo sistema. Além disso, é necessário treinamento prévio à implementação e ao acompanhamento, à avaliação e à atualização do que foi proposto. Quer saber mais sobre Análise documental?! Consulte o livro Sistemas, Organização e Métodos de Djalma de P. R. Oliveira. 3.2. Técnicas de representação gráfica Neste tópico, vamos conhecer uma importante técnica de representação gráfica, que nos permite registrar e perceber, de maneira clara e concisa, os sistemas e processos organizacionais, que veremos no próximo subtópico 3.2.1. Fluxograma e redesenho de processos O fluxograma é a técnica de representação gráfica muito usada na análise e na gestão de processos. Através dele, é possível representar os fatores e as variáveis que fazem parte do sistema, as informações relativas ao processo de tomada de decisão e as unidades organizacionais que estão envolvidas no processo (Oliveira, 2005). Newton Paiva Virtual 45
  • 46.
    Disciplina: Gestão deProcessos Autora: Myrian Constantino de Almeida Valença Segundo Oliveira (2005), o fluxograma representa, de forma racional, lógica e clara, a síntese das rotinas ou procedimentos em que estejam envolvidos documentos, informações recebidas, processadas e emitidas, bem como seus responsáveis por elas e as unidades organizacionais envolvidas, através de símbolos convencionais do fluxograma, que representa de forma dinâmica o fluxo ou a seqüência normal de trabalho ou do processo que é realizado. Além disso, de acordo com o mesmo autor, o fluxograma mostra como são desenvolvidas as atividades, e identifica problemas cuja solução interessa à necessidade de se racionalizar o trabalho. Registra-se, também, a circulação de papéis e formulários entre as unidades organizacionais ou entre funcionários e é usado para pesquisa de falhas na distribuição de cargos e funções nas relações funcionais, na delegação de autoridade, na atribuição de responsabilidade e em outros aspectos do funcionamento do processo administrativo. A padronização da representação dos métodos e os procedimentos administrativos. Maior rapidez na Os principais Favorecimento da localização descrição dos objetivos que e a identificação dos aspectos métodos sustentam o uso mais importantes, a administrativos. do fluxograma de flexibilidade e o grau de processos análise. Facilidade de leitura e entendimento. Para Cury (1998), por exemplo, os fluxogramas apresentam as seguintes vantagens: • Permite a verificação de como funcionam realmente todos os componentes de um sistema, mecanizado ou não, facilitando a análise de sua eficácia. • Propicia um entendimento mais simples e objetivo do que o de outros métodos descritivos. • Facilita a localização das deficiências, pela fácil visualização dos passos, transportes, operações, formulários etc. • Permite a aplicação a qualquer sistema, desde o mais simples aos mais complexos. Newton Paiva Virtual 46
  • 47.
    Disciplina: Gestão deProcessos Autora: Myrian Constantino de Almeida Valença • Permite um rápido entendimento de qualquer alteração que se proponha nos sistemas existentes, por mostrar claramente as modificações introduzidas. De acordo com Ascenção (2001), as etapas ou metodologias que devemos seguir para desenvolver organogramas são: Levantamento do contexto introdutório Conhece de maneira abrangente o processo/sistema a ser analisado, com base em leituras, pesquisas, reuniões etc. Favorece a definição do “foco”, possibilitando o alcance do universo desejado. Definição do objetivo Permite uma visão crítica do sistema, bem como o entendimento de seu funcionamento e os controles existentes. Com esse fluxo é possível analisar a situação do momento do processo que está sendo estudado. Deverá Levantamento do fluxo atual representar a realidade da situação, de forma detalhada. O levantamento do fluxo atual deve ser feito através de entrevistas e reuniões junto aos usuários envolvidos, e revisto quantas vezes forem necessárias, até que se tenha certeza de que ele representa uma realidade. Desenvolvimento e análise de novo fluxo Testes, ajustes e aprovações. Consiste em desenhar graficamente as etapas do sistema de forma determinada, após análise e segundo as necessidades da empresa. Aqui deverão ser realizados os ajustes e testes necessários a uma adequada implantação do sistema proposto. Antes da implantação do novo sistema, deverão ser solicitadas as aprovações necessárias. O novo processo deve ser formalizado e divulgado a todos os envolvidos, com Formalização, implantação e acompanhamento: a realização dos acompanhamentos e treinamentos necessários. A partir do que estudamos, identificamos que os tipos de fluxogramas que podemos usar são: o fluxograma vertical e o horizontal. Para a construção do fluxograma, devemos considerar as etapas dos processos organizacionais, pois só assim teremos um cenário representativo no que tange a análise de processos. Para a sua construção, devemos considerar alguns símbolos, vejam quais são: Newton Paiva Virtual 47
  • 48.
    Disciplina: Gestão deProcessos Autora: Myrian Constantino de Almeida Valença Terminal: usado para representar o início e o fim de um processo ou para fazer referência a outro processo que não esteja sendo analisado: Símbolos utilizados na elaboração do fluxograma. Área/cargo: símbolo usado para indicar o nome do cargo ou do setor que executará uma atividade. Operação: representa qualquer ação ou procedimento. Documento: símbolo utilizado para representar documento ou formulário. Decisão: indica um momento do processo que apresenta ações condicionantes, em que existem caminhos alternativos, sendo necessário tomar uma decisão (sim ou não, por exemplo). Arquivo: usado para representar o arquivamento de documentos. Símbolos utilizados na elaboração do fluxograma. Conector: utilizamos este símbolo para indicar onde a seqüência do fluxo vai continuar como, por exemplo, no caso de não haver espaço suficiente para terminar o desenho do fluxograma. Setas: para indicar o sentido do fluxo. A partir do fluxograma, devemos proceder à análise do processo para identificar: falhas processuais, pontos que devem ser aprimorados, problemas de comunicação, além de detectar retrabalho. Newton Paiva Virtual 48
  • 49.
    Disciplina: Gestão deProcessos Autora: Myrian Constantino de Almeida Valença A partir dessa análise, será possível redesenhar o processo, apresentando soluções para as falhas e problemas identificados, alterando o fluxo do processo. FLUXOGRAMA DO CICLO PRODUTIVO DE UMA EMPRESA DE CONFECÇÃO Início 1 Estilista faz a criação das peças. (PEÇA PILOTO) Peça aprovada? Tecido com defeito? Retorna as peças ao estilista. Retorna ao fornecedor para trocar. Mostruário para demonstração e vendas. Cliente faz a escolha das peças. A guia de ordem de produção é elaborada para ser enviada após controle de qualidade do estoque. Compra dos tecidos do fornecedor Estoque Controle de qualidade para vistoria completa. Envia a guia de ordem de produção aos departamentos de tecidos e insumos. Guia de ordem de produção Modelagem e plotagem no papel molde de corte. O gerente de contro-le avalia se o con-sumo do tecido está dentro do esperado. Moldes repassados para o planejamento e controle de produção. (PCP) Controle de qualidade da matéria-prima. 1 Newton Paiva Virtual Cadastramento e consumo de materiais no PCP. 2 49
  • 50.
    Disciplina: Gestão deProcessos Autora: Myrian Constantino de Almeida Valença 2 2 Sobras de tecidos Aproveitáveis? Tecidos padrões da empresa são incinerados. Pregam-se as etiquetas de acordo com as peças. Passa-se cada peça a vapor dobrando de acordo com o padrão da empresa Vendidas através de convênios de artesãos para produção de tapetes. Tecido infestado com no máximo de 30 unidades com molde sobre o mesmo e feito o corte. Enviado para a terceirização todos os tecidos e insumos constantes em guias de despachos. Colocação de número auto colante como garantia de que cada etapa foi cumprida. Despachos no Brasil mediante Guia de Pedido e Nota Fiscal. Guia de Pedido e Nota Fiscal Guias de despacho. Despacho para o Exterior com Nota Fiscal e Romaneio. Retorno das peças da terceirização. Controles de inspeção por amostragem, verificando se as peças estão de acordo com a numeração. Nota Fiscal e Romaneio. Fim 2 Newton Paiva Virtual 50
  • 51.
    Disciplina: Gestão deProcessos Autora: Myrian Constantino de Almeida Valença 4. Teoria na Prática Após levantar as etapas de determinadas atividades na empresa, pode ser observado o fluxo de trabalho. Após uma análise hipotética, procure observar todas as etapas do processo, fazendo as devidas anotações e construa o fluxo. A partir do fluxograma e da análise, você deve observar se existem etapas que estão sobrando, ou faltando ou em que momentos você poderia pensar em alterações no fluxo, sabendo que, para alterálo, devem ser consideradas as suas vantagens e desvantagens. Newton Paiva Virtual 51
  • 52.
    Disciplina: Gestão deProcessos Autora: Myrian Constantino de Almeida Valença 5. Recapitulando Nesta unidade, vimos a importância da representação gráfica do fluxo dos processos realizados nas organizações. A ferramenta usada para isso é o fluxograma, que é a representação gráfica que apresenta a seqüência de um trabalho de forma analítica, caracterizando as operações, os responsáveis e/ou unidades organizacionais envolvidas no processo. Para elaborarmos o fluxograma, precisamos, antes, levantar informações inerentes aos processos. Para isso, podemos usar algumas técnicas, como a entrevista, a aplicação de questionários, a observação direta ou a análise documental. Assim, reuniremos informações úteis para propormos o redesenho de algum processo que precisa ser alterado ou otimizado, considerando os pontos necessários para a construção exata de um trabalho mais eficiente e eficaz. Na próxima unidade, vamos conhecer outras ferramentas que as empresas têm à disposição para se organizarem e sistematizarem seu processo de trabalho e sua rotina diária. Newton Paiva Virtual 52
  • 53.
    Disciplina: Gestão deProcessos Autora: Myrian Constantino de Almeida Valença 6. Amplie seus Conhecimentos Você sabia que existem softwares que podem ser usados para desenhar fluxogramas? Veja alguns que são considerados principais: ARIS, VISIO, FLOW CHARTING, WORD, EXCEL, POWER POINT, PAGE MAKER, SMART DRAW, OFFICER 97 ou superior. Esses são softwares que precisam ser instalados no computador, como Word, Excel etc... Você poderá ter uma versão para teste: www.smartdraw.com Newton Paiva Virtual 53
  • 54.
    Disciplina: Gestão deProcessos Autora: Myrian Constantino de Almeida Valença 7. Referências CURY, A. Organização e métodos: perspectiva comportamental & abordagem contingencial. São Paulo: Atlas, 1998. D’ASCENÇÃO, L. C. M. Organização, sistemas e métodos e as modernas ferramentas de gestão organizacional. São Paulo: Atlas, 2001. OLIVEIRA, D. P. R. Sistemas, organização e métodos: uma abordagem gerencial. São Paulo: Atlas, 2005. Newton Paiva Virtual 54
  • 55.
    Disciplina: Gestão deProcessos Autora: Myrian Constantino de Almeida Valença Unidade 4: Consolidação 1. Nosso Tema Nesta unidade, vamos estudar as ferramentas que podem ser usadas na consolidação dos processos empresariais que são: √ Os formulários; √ Os Manuais; √ O Estudo e a distribuição do trabalho; √ O Arranjo físico do local de trabalho. Além disso, veremos, também, como essas ferramentas nos proporcionam a possibilidade de padronizar os processos após o redesenho deles, buscando, assim, maior organização e estruturação das rotinas administrativas. Newton Paiva Virtual 55
  • 56.
    Disciplina: Gestão deProcessos Autora: Myrian Constantino de Almeida Valença 2. Para Refletir Você já pensou como seria chegar a uma empresa e solicitar um serviço ou comprar um produto e não receber nenhum documento que registre ou comprove essa ação? Imagine, também, ao receber um produto que corresponde a um sonho de consumo e, ao tentar utilizá-lo, não ter informações de como deve proceder para fazê-lo funcionar, por exemplo? Ou, então, trabalhar em uma empresa em que o espaço físico está mal dimensionado, o mobiliário disposto de forma que atrapalhe as operações? Essas e outras situações ilustram a importância dos temas que serão tratados a seguir, respectivamente: formulários, manuais e layout. Pronto para começar? Newton Paiva Virtual 56
  • 57.
    Disciplina: Gestão deProcessos Autora: Myrian Constantino de Almeida Valença 3. Conteúdo Didático 3.1. Formulários O formulário pode ser definido como um veículo que transporta informações de uma pessoa para outra. (Araújo, 2001). Segundo Oliveira (2005), a necessidade dos formulários se deve aos seguintes fatores: √ À relevância de dados e informações, proporcionando à empresa o acesso a eles no momento que for necessário; √ Às exigências legais; √ À padronização na comunicação; √ Ao armazenamento de dados e informações; √ À possibilidade de controlar; √ À quantidade de pessoas envolvidas nos processos, tornando importante o registro das atividades; √ À Facilidade do processo de tomada de decisão. Já para Cury (1998), as organizações modernas que dependem de processos otimizados de funcionamento, como a condição indispensável para sua sobrevivência e desenvolvimento, sentiram a necessidade de tratar da papelada com maior lucidez, introduzindo métodos adequados de implantação, supressão e racionalização de formulários, reduzindo, assim, os custos operacionais, tornando mais simples os fluxos de trabalho e de manipulação de informações. 3.1.1. Elaboração, tipos e características de formulários Para termos formulários que atendam às necessidades da empresa e de seus usuários, precisamos observar algumas orientações no momento da sua elaboração. De acordo com Oliveira (2005), as etapas a serem observadas na elaboração de formulários são: Levantamento e análise das necessidades: nesta fase, devem ser listados todos os requisitos a serem solicitados pelo novo formulário (forma de manuseio, número de vias, tamanho, campos de preenchimento etc). Elaboração do novo formulário: neste momento, deve ser elaborado um formulário que satisfaça a todos os requisitos estabelecidos na fase anterior, identificando os seguintes aspectos: estilo de administração da empresa, informações importantes, layout do formulário, formato do papel, tipo e Newton Paiva Virtual 57
  • 58.
    Disciplina: Gestão deProcessos Autora: Myrian Constantino de Almeida Valença qualidade do papel, peso do papel, cor, fibras, padrões para margens de formulários, número de vias e redação do texto. Trabalhos de gráfica: devem atender às necessidades e possibilidades da empresa. Recebimento, treinamento e controle: garantam a sua aplicabilidade e uso de acordo com os padrões. Os principais elementos que compõem um formulário são: o Os dados de identificação (logotipo e o título); o Dados fixos (que já vem impressos); o Dados variáveis (os que devem ser preenchidos pelo usuário); o Dados de conclusão (como assinaturas, totais etc). Vários são os exemplos de formulários, normalmente, encontrados nas empresas: nota fiscal, orçamento, venda de produto, solicitação de material, solicitação de emprego etc. A seguir, você encontrará um exemplo de um formulário de Venda de Mercadoria. Nº Empresa VENDA DE MERCADORIA Data: Cliente: Cód. Quant. Visto do Vendedor: Preço Preço Unitário Total Descrição Recebimento: 3.2. Manuais Para D´Ascenção (2001), um manual é o conjunto, ou a coleção sistemática de normas, políticas, objetivos e instruções que indicam para todos os colaboradores da empresa o que deve ser feito: como, onde, quando, quem deve fazer e por que é feito. Newton Paiva Virtual 58
  • 59.
    Disciplina: Gestão deProcessos Autora: Myrian Constantino de Almeida Valença Já Cury (1998) define manuais como documentos elaborados dentro de uma empresa, com a finalidade de uniformizar os procedimentos que devem ser observados nas várias áreas de atividades, tornando-se um ótimo instrumento de racionalização de métodos, de aperfeiçoamento do sistema de comunicações, favorecendo, finalmente, a integração dos diversos subsistemas organizacionais, quando elaborados com cuidado e com base na realidade da cultura organizacional. Ainda, segundo Cury (1998), para que a empresa atinja bons resultados com o uso de manuais, eles devem ser constantemente revistos e atualizados. 3.2.1. Tipos, características e função dos manuais As organizações têm a seu dispor vários tipos e possibilidades de manuais. O importante é utilizar aqueles que sejam úteis e que podem ser usados para outras situações cotidianas. Para Oliveira (2005), os principais são: • Manual de organização: manual de funções e caracterização dos aspectos formais das relações entre os departamentos e suas responsabilidades. • Manual de normas e procedimentos: descrevem as atividades das unidades organizacionais e detalham como devem ser desenvolvidas. • Manual de políticas e diretrizes: parâmetros e critérios para a tomada de decisão. • Manual de instruções especializadas: normas e instruções de aplicação específica a determinado tipo de atividade ou tarefa. • Manual do empregado: proporciona ao funcionário o conhecimento sobre a empresa, seus padrões de conduta, direitos e deveres. • Manual de finalidade múltipla: quando a empresa julgar interessante fazer um único manual que atenda aos aspectos anteriores. Lembra da unidade 2, quando tratamos das vantagens e desvantagens da departamentalização? Nos manuais, elas também estão presentes. Segundo D’ Ascenção (2001), podemos destacar algumas vantagens e desvantagens com o uso dos manuais. Vamos ver?! Vantagens: Ajuda a fixar critérios e padrões necessários ao bom desempenho das atividades; Permite que os procedimentos sejam uniformizados; Representa um instrumento efetivo de consulta, orientação e treinamento dos funcionários; Favorece o aumento da eficiência e eficácia dos processos organizacionais; Newton Paiva Virtual 59
  • 60.
    Disciplina: Gestão deProcessos Autora: Myrian Constantino de Almeida Valença Possibilita o gerenciamento dos processos, através da revisão e da avaliação constante dos procedimentos; Evita a improvisação inadequada que normalmente ocorre nas empresas; Diminui a possibilidade de conflitos entre as pessoas, a partir do esclarecimento do que deve ser feito, como, onde, quando e quem deve fazer e por que deve ser feito. Desvantagens: Pouca flexibilidade; Não constituem uma solução para todos os problemas do processo administrativo; Custos de elaboração, manutenção e gerenciamento podem ser altos; Abrangem somente as relações formais do processo, não levando em consideração as relações informais; Perdem a importância e o valor quando não são usados de maneira adequada. Desvantagens: Pouca flexibilidade; Não constituem uma solução para todos os problemas do processo administrativo; Custos de elaboração, manutenção e gerenciamento podem ser altos; Abrangem somente as relações formais do processo, não levando em consideração as relações informais; Perdem a importância e o valor quando não são usados de maneira adequada. 3.3. Estudo e distribuição do trabalho Segundo Cury (1998), a análise da distribuição do trabalho é uma técnica especializada que tem a finalidade de avaliar a distribuição das atividades entre os diversos órgãos e, dentro destes, quais as tarefas individuais de cada empregado. Além disso, segundo o mesmo autor, essa atividade permite: - Diagnosticar eventuais tempos ociosos; - Identificar as tarefas de maior importância ou que exijam maior tempo na sua manipulação; - Controlar a correspondência entre o treinamento dos funcionários e as tarefas a eles atribuídas; - Verificar a existência de um equilíbrio na distribuição das várias tarefas. De acordo com Oliveira (2005), as fases do processo de análise da distribuição do trabalho são: Newton Paiva Virtual 60
  • 61.
    Disciplina: Gestão deProcessos Autora: Myrian Constantino de Almeida Valença Listagem de tarefas Consiste em descrever, a partir de entrevistas e questionários, todas as individuais tarefas que cada funcionário executa, indicando o tempo que elas levam para serem executadas e o volume total do trabalho executado. Listagem das Após a identificação das tarefas que cada funcionário realiza, deve-se atividades da unidade agrupá-las em atividades e relacioná-las de acordo com a ordem de organizacional importância. Elaboração do quadro Instrumento de estudo que possibilita ao analista de sistemas organização e da distribuição do métodos. trabalho Veja, abaixo, alguns tópicos relacionados à elaboração do quadro da distribuição do trabalho: Visão panorâmica de todas as tarefas executadas na unidade; Análise comparativa das tarefas realizadas pelos funcionários; Análise comparativa do tempo de duração para a execução das atividades; Verificar se a capacitação profissional dos funcionários está sendo bem usada; Analisar se há equilíbrio no volume de trabalho executado pelos empregados; Identificar o grau de especialização necessário para a realização das tarefas; Verificar o critério usado para distribuir o trabalho entre as pessoas; Identificar a existência de tarefas dispersas; Analisar, de maneira geral, a distribuição do trabalho entre os funcionários; Chegar a uma situação considerada ideal, racionalizando a distribuição das tarefas. Assim, seguindo as orientações especificadas, será possível ter um panorama do que encontramos na organização, em termos de organização do trabalho e também a posterior análise do que poderá ser alterado. A análise da distribuição do trabalho é desenvolvida pelo Quadro de Distribuição do Trabalho (QDT) que, de acordo com Oliveira (2005), deve contemplar os seguintes aspectos: Todas as tarefas realizadas na unidade organizacional, agrupadas por funcionário; Homogeneidade no registro de duração das tarefas; Aspectos considerados pelo QDT Cálculo da duração das tarefas e somatório das mesmas em atividades; Cálculo do tempo empregado por cada colaborador na execução de suas atividades, indicando-se a ociosidade ou a existência de horas extras; Ordem seqüencial da realização do trabalho, por funcionário; Quantidade de vezes que a tarefa é repetida. Newton Paiva Virtual 61
  • 62.
    Disciplina: Gestão deProcessos Autora: Myrian Constantino de Almeida Valença Depois de falar sobre o QDT, e saber qual a sua importância, observe, a seguir, um exemplo: Unidade________________________________________ Nome do Titular__________________________________ Nº Cargo__________________________ Atividades / Serviços H/S Horas Totais Unidade que Procedeu ao Levantamento Assinatura do Analista de O&M Data de Início ____/____/____ Data do Término ____/____/____ 3.3.1. Arranjo físico do local de trabalho – Layout O arranjo físico é muito importante para a execução eficiente das tarefas, e, por isso, deve ser bem estudado e desenvolvido a fim de que não aconteçam acidentes, dificuldades na locomoção de pessoas e acesso aos locais necessários, bem como diminuir problemas de saúde/esforço com a realização do trabalho. Para Cury (1998), esse processo corresponde ao arranjo dos diversos postos de trabalho, nos espaços existentes, na organização, envolvendo, além da preocupação de melhor adaptar as pessoas ao ambiente de trabalho, segundo a natureza da atividade desempenhada, a arrumação dos móveis, máquinas, equipamentos e matérias-primas. Portanto, constituem objetivos de um projeto de layout: Otimizar as condições de trabalho do pessoal nas diversas unidades organizacionais; Racionalizar os fluxos de fabricação ou de tramitação de processos; Racionalizar a disposição física dos postos de trabalho, aproveitando todo o espaço útil disponível; Minimizar a movimentação de pessoas, produtos, materiais e documentos no ambiente organizacional. Newton Paiva Virtual 62
  • 63.
    Disciplina: Gestão deProcessos Autora: Myrian Constantino de Almeida Valença As figuras acima mostram dois tipos de layout. Como podemos ver, a disposição deve corresponder ao espaço disponível e à natureza do trabalho da empresa. Newton Paiva Virtual 63
  • 64.
    Disciplina: Gestão deProcessos Autora: Myrian Constantino de Almeida Valença Segundo Amaral (2007), os Estudos de Arranjo Físico ou Layout se aplicam a diversos tipos de organizações: Indústria Armazéns Escritórios Comércio Fazendas Construções Hospitais Universidades Em qualquer lugar onde houver movimentação de materiais, informações, pessoas e equipamentos, é importante estudarmos a melhor disposição do local de trabalho. A seguir, encontramos alguns dosobjetivos do layout. Vamos ver quais são eles? Objetivos de um estudo de layout Auxiliar no projeto de instalação de unidades produtivas; Auxiliar na ampliação de unidades produtivas; Racionalizar espaços; Melhorar condições de trabalho; Reduzir os riscos para os trabalhadores. Para Oliveira (2005), os objetivos de se analisar o arranjo físico do local de trabalho são: Proporcionar um fluxo de comunicações entre as unidades organizacionais de maneira eficiente, eficaz e efetiva; Facilitar a utilização da área disponível da empresa; Fazer com que o fluxo de trabalho seja mais eficiente; Proporcionar facilidade de coordenação; Proporcionar redução da fadiga do funcionário no desempenho da tarefa, incluindo o isolamento contra ruídos; Criar uma condição mais favorável para os clientes e visitantes; Aumentar a flexibilidade para modificar a tecnologia dos processos; Ter um clima mais adequado de trabalho e aumentar a produtividade. Newton Paiva Virtual 64
  • 65.
    Disciplina: Gestão deProcessos Autora: Myrian Constantino de Almeida Valença 4. Teoria na Prática A partir dos conhecimentos adquiridos nesta unidade, procure observar os formulários que você vai lidar daqui para frente e se pergunte: eles estão bem elaborados? Possuem campos bem distribuídos? Será que existem casos em que há excesso de formulários para serem preenchidos? O que deveria ser feito, então? Já se lembrou dos últimos manuais que você leu? Algum eletrodoméstico ou automóvel adquirido recentemente? Os manuais de instrução eram claros e de fácil consulta? Quando você começou a trabalhar em seus empregos, recebeu algum manual com informações sobre a empresa? Observe o layout das empresas com as quais você tem contato. Ele favorece a movimentação das pessoas e a realização das atividades? Newton Paiva Virtual 65
  • 66.
    Disciplina: Gestão deProcessos Autora: Myrian Constantino de Almeida Valença 5. Recapitulando Nesta unidade, estudamos aspectos como: formulários, manuais, estudo e distribuição de trabalho e arranjo físico do local de trabalho (layout), que correspondem a ferramentas úteis para organizar e sistematizar os processos internos das organizações. Vimos, ainda, como um adequado ambiente favorece a realização do trabalho e resguarda a empresa no sentido de registrar informações importantes que precisam estar disponíveis aos usuários internos e externos. Além disso, foi possível destacar as condições e o que deve ser observado, ou seja, os cuidados que as empresas precisam ter na elaboração e no uso de formulários, manuais, levantamento de atividades realizadas pelos funcionários e a organização interna do espaço de trabalho. Newton Paiva Virtual 66
  • 67.
    Disciplina: Gestão deProcessos Autora: Myrian Constantino de Almeida Valença 6. Amplie seus Conhecimentos Não deixe de buscar informações complementares sobre os assuntos que abordamos nesta unidade. Você poderá obtê-las, por exemplo, acessando os sites abaixo: http://www.criarweb.com/artigos/491.php www.ipep.edu.br/portal/publicacoes/revista/revista2005/TEXTO%209.pdf http://www.producao.ufrgs.br/arquivos/disciplinas/385_Layout_processo_trabalho.pdf http://www.anhanguera.edu.br/publicacoes/caderno_administracao/Artigo%208_Tatiane%20Marques. pdf Newton Paiva Virtual 67
  • 68.
    Disciplina: Gestão deProcessos Autora: Myrian Constantino de Almeida Valença 7. Referências AMARAL, F.G. Processos e Processos e Layouts Produtivos Produtivos. Por Fernando Gonçalves Amaral. Disponível em: <www.producao.ufrgs.br/arquivos/disciplinas/385_Layout_processo_trabalho.pdf> Acesso 15/10/07 em: CURY, A. Organização e métodos: perspectiva comportamental & abordagem contingencial. São Paulo: Atlas, 1998. D’ASCENÇÃO, L. C. M. Organização, sistemas e métodos e as modernas ferramentas de gestão organizacional. São Paulo: Atlas, 2001. OLIVEIRA, D. P. R. Sistemas, organização e métodos: uma abordagem gerencial. São Paulo: Atlas, 2005. Newton Paiva Virtual 68
  • 69.
    Disciplina: Gestão deProcessos Autora: Myrian Constantino de Almeida Valença Unidade 5: Mudança organizacional e Gestão de Processos 1. Nosso Tema Na unidade 5, vamos ter a oportunidade de discutir os impactos que os processos de mudança, tão necessários à sobrevivência organizacional, acarretam para a gestão dos processos. Através da adoção de algumas ferramentas gerenciais como a Qualidade Total, a Reengenharia, o Downsizing, o Benchmarking e a Terceirização, as empresas buscam fazer frente ao cenário atual marcado pela globalização e pela maior competitividade entre as organizações. Assim, é imprescindível analisarmos em que essas ferramentas afetam os processos gerenciais, o dia-a-dia das empresas e o trabalho das pessoas. Newton Paiva Virtual 69
  • 70.
    Disciplina: Gestão deProcessos Autora: Myrian Constantino de Almeida Valença 2. Para Refletir Você já observou como a terceirização tem feito parte do nosso cotidiano? Já pensou o que acontece com as empresas que têm sempre que se adaptarem a um ambiente cada vez mais competitivo? Você já parou para pensar quais as mudanças necessárias para que essas empresas possam continuar sobrevivendo no mercado, e como essas mudanças afetam o funcionamento dessas organizações? Diante disso, convido você, caro aluno, a discutir o uso de algumas ferramentas de gestão e verificar como elas interferem na gestão de processos, pois, certamente, você já teve contato com a maioria delas, não é verdade? Pronto para começar? Newton Paiva Virtual 70
  • 71.
    Disciplina: Gestão deProcessos Autora: Myrian Constantino de Almeida Valença 3. Conteúdo Didático 3.1. Globalização e Competitividade Os principais desafios organizacionais nos últimos tempos são: ‫٭‬A diversidade; ‫٭‬A complexidade do ambiente e as mudanças cada vez mais representativas. A globalização e a competitividade fazem parte do leque de variáveis que condicionam o trabalho do administrador hoje (Chiavenato, 1999). Não existe uma definição que seja aceita por todos, mas é, basicamente, um processo ainda em curso de integração, de economias e mercados nacionais. No entanto, ela compreende mais do que o fluxo monetário e de mercadoria; implica a interdependência dos países e das pessoas, além da uniformização de padrões e está ocorrendo em todo o mundo, também no espaço social e cultural. É chamada de "terceira revolução tecnológica" (processamento, difusão e transmissão de informações) e acredita-se que a globalização define uma nova era da história humana.1 Segundo Ruiz (2003), o conceito globalização surgiu em meados da década de 1980, o qual tem substituído conceitos como internacionalização e transnacionalização; porém, se voltarmos no tempo, observará que essa é uma prática muito antiga. A humanidade, desde o início de sua existência, vem evoluindo, passou de uma simples família para tribos, depois foram formadas as cidades-estado, nações e hoje com a interdependência de todos os povos do nosso planeta, chegamos a um fenômeno natural, denominado de "aldeia global". Nos anos 90, as empresas industriais brasileiras passaram por inúmeras transformações internas e mudanças de processos de gestão, que incluem os programas de qualidade total, a reengenharia, as terceirizações, a redução de níveis hierárquicos, a transferência de atividades especializadas para os níveis gerencial e operacional, entre outras (Sampaio, 2007). 3.2. Impactos das novas ferramentas de gestão nos processos organizacionais As ferramentas de gestão constituem em modelos que podem ser usados pelas organizações, no sentido de aumentarem a sua competitividade e a sua produtividade e ganharem novos mercados. 1 Disponível em http://www.brasilescola.com/geografia/globalizacao.htm Newton Paiva Virtual 71
  • 72.
    Disciplina: Gestão deProcessos Autora: Myrian Constantino de Almeida Valença Todas as ferramentas de gestão que serão apresentadas nos itens a seguir afetam de uma maneira ou de outra seus processos internos, uma vez que deverão ser incorporadas na sua rotina de trabalho e na forma de agir e pensar dos seus colaboradores. Vejamos algumas delas! Qualidade total – A Qualidade total atinge diretamente a qualidade do produto ou o serviço prestado pela empresa. Ela deve ser vista como uma questão estratégica que afeta a todos e a cada um dos processos de qualquer empresa. Principalmente, as empresas que pretendem concorrer nos mercados internacionais, estas precisam de algum tipo de mecanismo capaz de demonstrar o seu comprometimento com a qualidade (Silva, 2001). Segundo Silva (2001), a definição da qualidade continua a envolver bens e serviços. Ela pode dizer respeito, por exemplo, à qualidade como excelência, como conformidade a especificações e à qualidade como adequação do uso e como valor para o preço. Um conceito convencional que pode ser dado à qualidade é: totalidade de aspectos e características de um produto ou serviço que propiciam a habilidade de satisfazer dadas necessidades. O modelo da qualidade total é uma ferramenta de gestão que pode ser usado por vários tipos de empresas, desde que analisada a sua cultura organizacional e a validade de se adotar. Para Hunt, citado por Silva (2001), existe alguns princípios da qualidade total, que são: As melhorias da qualidade criam ganhos de produtividade; A qualidade é definida como conformidade aos requisitos para satisfação das necessidades dos usuários; A qualidade é medida por um processo contínuo e melhorias do produto; Ela é determinada pelo projeto do produto e alcançada por controles eficazes do processo; As técnicas de controle de processo são usadas para prevenir defeitos; A qualidade é parte de cada função em todas as fases do ciclo de vida do produto; A administração é responsável pela qualidade; As relações com fornecedores são formadas para longo prazo e orientadas para a qualidade. Newton Paiva Virtual 72
  • 73.
    Disciplina: Gestão deProcessos Autora: Myrian Constantino de Almeida Valença Existem algumas ferramentas que fazem parte do modelo de gestão da qualidade e que normalmente são implantadas pelas empresas com o objetivo de ganhar competitividade. Observe nos quadros abaixo: Os círculos de controle da qualidade A certificação das normas O controle estatístico de ISSO 9000, o 5S processo. A família de normas ISSO 9000 é quem define os padrões de um sistema de qualidade que orientam o desempenho de uma empresa em requisitos específicos nas áreas de projeto/desenvolvimento, produção, instalação e serviço. Essa “família de norma” são baseadas na premissa de que certas características genéricas de práticas administrativas podem ser padronizadas, e que um sistema de qualidade bem desenhado, bem implementado e, cuidadosamente administrado, fornece a confiança de que a produção vai satisfazer as expectativas dos clientes. Segundo Silva (2001), as normas prescrevem uma documentação para todos os processos que afetam a qualidade e sugerem que o cumprimento das exigências através de auditorias leva à melhoria contínua. A outra ferramenta conhecida como 5S costuma ser usada como preparação para aquelas empresas que pretendem adotar o modelo de gestão da qualidade total e consiste num processo de cinco palavras em japonês, iniciadas com a letra S. No geral, são sensos que têm o objetivo de cuidar do espaço interno em termos de limpeza, arrumação e organização, tornando o local de trabalho mais limpo, organizado e com facilidade de acesso e atuação para seus funcionários. Essa é uma boa ferramenta que se tornou irrelevante quando o assunto é preparar e organizar o local de trabalho. Geralmente, a empresa aplica esse sistema com o objetivo de sensibilizar os funcionários para a necessidade de melhor organizar a rotina de trabalho, visando não só ao processo da empresa, como também dos funcionários dessa. Quer saber mais sobre os 5S, o seu significado e os objetivos? Então, acesse os sites: http://www.5s.com.br/5S/5ssignificado.htm http://www.polivet-itapetininga.vet.br/sistema5s.htm Benchmarking – Pode ser entendido como o processo contínuo de comparar as estratégias, produtos e processos de uma organização com os das organizações melhores da classe. Assim, é Newton Paiva Virtual 73
  • 74.
    Disciplina: Gestão deProcessos Autora: Myrian Constantino de Almeida Valença possível que as empresas busquem um desempenho superior, explorando suas forças e gerindo suas fraquezas (Silva, 2001). Para ilustrar o assunto, leia o texto de Sorio (2007), a seguir: 7. Repetir as avaliações. 1. Definir a questão. 6. Avaliar resultados. Vejamos agora as etapas para a prática do benchmarking 5. Desenvolver e implementar planos para solucionar falhas. 4 . Definir metas de melhoria. 2. Identificar os melhores Desempenhos. 3. Coletar e analisar dados para identificar as falhas. O QUE É BENCHMARKING? Por Washington Sorio * Os Japoneses têm uma palavra chamada “dantotsu” que significa lutar para tornar-se o "melhor do melhor", com base num processo de alto aprimoramento que consiste em procurar, encontrar e superar os pontos fortes dos concorrentes. Esse conceito enraizou-se numa nova abordagem de planejamento estratégico. Durante a última década, ele tem produzido resultados impressionantes em companhias como a Xerox, a Ford e a IBM e é conhecido como Benchmarking. Benchmarking é um processo contínuo de comparação dos produtos, serviços e práticas empresariais entre os mais fortes concorrentes ou empresas reconhecidas como líderes. É um processo de pesquisa que permite realizar comparações de processos e práticas "companhia-a- Newton Paiva Virtual 74
  • 75.
    Disciplina: Gestão deProcessos Autora: Myrian Constantino de Almeida Valença companhia" para identificar o melhor do melhor e alcançar um nível de superioridade ou vantagem competitiva. Observe o quadro abaixo: Benchmarking é... Benchmarking não é... Um processo contínuo. Um evento isolado. Uma investigação que fornece informações Uma investigação que fornece respostas valiosas. simples e "receitas". Um processo de aprendizado com outros. Cópia, imitação. Um trabalho intensivo, consumidor de tempo, Rápido e fácil. que requer disciplina. Uma ferramenta viável a qualquer organização e Mais um modismo da administração. aplicável a qualquer processo. Diante disso, percebe-se que o Benchmarking surgiu como uma necessidade de informações e desejo de aprender depressa para corrigir um problema empresarial, uma vez que ele se espelha nas melhores práticas e foi criado para atender às necessidades de modernizar a gestão. Ao verificar o ambiente organizacional, percebe-se que a competitividade mundial aumentou acentuadamente nas últimas décadas, obrigando as empresas a um contínuo aprimoramento de seus processos, produtos e serviços, visando oferecer alta qualidade com baixo custo e assumir uma posição de liderança no mercado em que atua. Na maioria das vezes, o aprimoramento exigido, sobretudo pelos clientes dos processos, produtos e serviços, ultrapassa a capacidade das pessoas envolvidas, por estarem presas aos seus próprios paradigmas. Na aplicação do Benchmarking, como todo o processo, é preciso respeitar e seguir algumas regras e procedimentos para que os objetivos sejam alcançados e exista uma constante melhoria dele. Nesse processo existe um controle constante desde sua implantação (plano do processo) até a sua implementação (ação do processo). A empresa interessada em implantar benchmarking deve analisar os seguintes fatores: ramo, objetivo, amplitude, diferenças organizacionais e custos, antes da definição ou aplicação do melhor método, pois cada empresa individualmente tem as suas necessidades que devem ser avaliadas antecipadamente à aplicação do processo. Newton Paiva Virtual 75
  • 76.
    Disciplina: Gestão deProcessos Autora: Myrian Constantino de Almeida Valença Outra vantagem do benchmarking é a mudança da maneira de uma organização pensar sobre a necessidade para melhoria, pois ele fornece um senso de urgência para ela, indicando níveis de desempenho atingidos previamente num processo de parceiro do estudo. Um senso de competitividade surge à medida que uma equipe reconhece oportunidades de melhorias além de suas observações diretas, já os membros da equipe tornam-se motivados a se empenharem por excelência na inovação a fim de conseguir sua própria melhoria de processo. É necessário que as organizações que buscam o benchmarking como uma ferramenta de melhoria assumam uma postura de "organização que deseja aprender com os outros" para que possa justificar o esforço investido no processo, pois essa busca das melhores práticas é um trabalho intensivo, consumidor de tempo e que requer disciplina. Portanto, benchmarking é uma escola em que se aprende a aprender, um exemplo é quando alguma empresa estuda técnicas de sucesso em outras organizações. Saber fazer e adaptar benchmarking no processo da organização pode nos permitir vislumbrar oportunidades e também ameaças competitivas, constituindo um atalho seguro para a excelência, com a utilização de todo um trabalho intelectual acumulado por outras organizações, evitando os erros e armadilhas do caminho. Mais do que uma palavra mágica, o benchmarking é um conceito que está alterando consideravelmente o enfoque da administração, em que é composto de atributos que determinarão o sucesso ou, ainda, a sobrevivência das empresas. Downsizing – É um processo que é usado para diminuir a estrutura organizacional, tornando-a mais enxuta. Sugundo Nunes (2006), o Downsizing surgiu como uma necessidade de solucionar o excesso de burocracia que se verificava em muitas organizações, o que, além da morosidade, dificultava a tomada de decisões e a adaptação às novas realidades ambientais. De fato, muitas organizações adaptaram com razoável sucesso os conceitos e as técnicas fornecidas pela Teoria da Burocracia mas, com o aumento dos níveis concorrenciais e da turbulência ambiental, foi necessário repensar as estruturas e os métodos de tomada de decisões, a fim de aumentar a rapidez de resposta e a capacidade de mudança. Para Nunes (2006), o Downsizing resulta na redução dos níveis da gestão e na redução da dimensão da organização através da anulação de áreas produtivas não essenciais, centrando-se no que melhor sabem fazer, subcontratando ao exterior atividades não fundamentais para o corebusiness, permitindo uma maior flexibilização da estrutura. Contudo, a aplicação prática do Downsizing consistiu, na maioria das vezes, no corte de custos em áreas consideradas não essenciais, resultando geralmente no desligamento de numerosos trabalhadores. Na verdade, nesse ponto é onde encontramos a maior dificuldade com o processo Newton Paiva Virtual 76
  • 77.
    Disciplina: Gestão deProcessos Autora: Myrian Constantino de Almeida Valença de downsizing, ou seja, no gerenciamento dos impactos que ela causa, principalmente, às pessoas. Alguns autores destacam que é mais difícil gerenciar aqueles que ficam do que propriamente a demissão, pois para quem fica o comprometimento organizacional é muito abalado. Reengenharia – O termo Reengenharia de Processos de Negócio surgiu inicialmente nos Estados Unidos, em 1990, e, a partir daí, se difundiu rapidamente pela Europa e pelos demais continentes do mundo. Muitas pesquisas têm sido conduzidas com o objetivo de se observar os resultados obtidos, o nível de interesse, impactos socioeconômicos e possibilidades de generalização de sua utilização. A Reengenharia, proposta por Michael Hammer (1997), é uma ferramenta de gestão usada pelas organizações com o interesse de se manterem competitivas e alcançarem suas metas, a partir da reformulação de seus processos, atividades e tarefas. A partir da segunda metade dos anos 80, a melhoria dos processos de negócio se tornou um dos principais métodos que permitiu às organizações buscarem a melhoria da qualidade de seus produtos e serviços. A intenção não era somente buscar a automatização das operações existentes, mas também melhorar e redesenhar os processos de negócio, enfatizando o entendimento das expectativas dos clientes para novos produtos e serviços (Ricardo, 2007). A reengenharia para Stair e Reynolds (2002, p.39) é vista como “redesenho de processos, envolve a readequação dos processos empresariais, estrutura da organização, informações e valores organizacionais, buscando uma guinada nos resultados do negócio”. O redesenho produz bons resultados nos processos empresariais, pois a entrega de produtos é feita no menor espaço de tempo possível; os produtos e serviços são otimizados; a satisfação dos usuários, a lucratividade e o faturamento são crescentes. A reengenharia vem modificar o perfil do processo empresarial, proporcionando mudanças importantes para a Estrutura Organizacional, para os Valores Organizacionais e para as fontes de informação. Entretanto, essas mudanças criam resistências aos empregados que já se consolidaram numa forma de trabalho. Daí resulta a grande dificuldade para a organização: barrar essas resistências e fazer com que eles entendam os benefícios desse novo modelo. Terceirização – A prática da terceirização, na opinião de vários autores, como Giosa (1993), não é novidade no mundo dos negócios. Há muitos anos, nas empresas do primeiro mundo e no Brasil se Newton Paiva Virtual 77
  • 78.
    Disciplina: Gestão deProcessos Autora: Myrian Constantino de Almeida Valença pratica a contratação, via prestação de serviços, de empresas especializadas em atividades específicas, cujo desenvolvimento não cabe no ambiente interno da organização. O processo de terceirização, como vem sendo colocado atualmente, teve suas origens no sistema de subcontratação japonês. Esse sistema evoluiu para a prática de subcontratação das grandes empresas montadoras que transferiam parte de suas atividades produtivas para as pequenas e médias empresas que exploravam a mão-de-obra barata e abundante na área rural, reduzindo os custos. No Brasil, o termo terceirização surgiu, segundo Leiria (1992), dentro da empresa Riocell e significa a contratação de outras pessoas ou empresas para a realização de atividade-meio em qualquer organização. A terceirização, como exemplo de uma rede de contratações, pode ser entendida, a partir do contexto definido por Brasil (1993), como sendo o processo de transferência de funções ou serviços por parte de uma organização (empresa-origem) que possam ser executados por outras empresas (empresadestino) e que incluem atividades de apoio ou aquelas diretamente relacionadas com o processo fim da empresa-origem. A partir de tais conceitos, pode-se dizer que a terceirização se constitui em prática antiga nas empresas brasileiras, visto que empresas como a IBM do Brasil praticam a transferência de sua atividade-meio para terceiros, desde 1970. Segundo Queiroz (1992), a terceirização, numa visão mais ampliada, é uma técnica administrativa que possibilita o estabelecimento de um processo gerenciado de transferência a terceiros, das atividades acessórias de apoio ao escopo das empresas, permitindo a elas concentrarem-se no seu negócio, no objetivo final. Hoje, esse tipo de transferência passa a incluir, também, aquelas atividades diretamente relacionadas com o processo de produção, assumindo características diferenciadas e convertendo-se numa espécie de parceria, que pressupõe uma interação e integração entre os participantes, ultrapassando a simples formação contratual. Para Oliveira (1994), as empresas devem buscar constantemente novos e melhores meios de, ao mesmo tempo, reduzir custos e melhorar a qualidade de seus produtos, sem a qual, suas chances de competir no mercado decrescerão rapidamente. Nessa permanente luta por eficiência, as empresas que permanecem no mercado são as que conseguem obter resultados efetivos de seus esforços. E um dos procedimentos mais freqüentemente aceitos como válidos, dentro da ampla gama de possibilidades de ação nesse sentido, é a terceirização. Newton Paiva Virtual 78
  • 79.
    Disciplina: Gestão deProcessos Autora: Myrian Constantino de Almeida Valença Na visão de Leiria (1992), através da terceirização, a empresa pode concentrar toda a sua energia na atividade-fim. Mais agilidade empresarial leva a maior produtividade e qualidade do produto final, atendendo às exigências de competitividade nos mercados interno e externo. Vieira (1993) caracteriza a terceirização como uma busca racional por melhores resultados em escala de produção, a maior flexibilidade operacional e a uma adequada redução de custos administrativos, juntamente com a concentração e a maximização de oportunidades para enfrentar o mercado. Para Salerno (1993), a terceirização vem sendo objeto de muitas análises e considera que ela comporta três possibilidades não excludentes: A terceirização da atividade Quando a empresa que terceiriza deixa de produzir certos itens e passa a produtiva propriamente dita comprá-los de fornecedores. A terceirização de atividades de apoio, de serviços de apoio à produção Acontece via contratação de empresas que fornecem esse serviço – temos, como exemplo, as atividades de vigilância, jardinagem, restaurante, serviço médico, limpeza, manutenção, etc. A sublocação de mão-de- A empresa contrata uma “agenciadora” de mão-de-obra que aloca trabalhadores obra para ser empregada na para trabalharem na atividade direta da contratante, mas com vínculo com a atividade produtiva contratada. Outra forma semelhante, mas voltada para o conceito de parceria, é estabelecida por MARINHO et al. (1995) que define, para uma relação duradoura entre as empresas contratadas e a contratante, a necessidade de uma rede de contratação cooperativa e coloca três estágios que apresentam, de certa forma, as possibilidades de relação existentes entre as organizações: O estágio denominado primário O estágio intermediário O estágio avançado Que representa as atividades secundárias, ou não, ligadas ao objetivo central da organização como aquelas possíveis de terceirização. No qual, dentre as atividades terceirizadas, encontram-se aquelas de apoio não-administrativas e mais relacionadas ao negócio principal. No qual a empresa deixa de administrar ou controlar o próprio negócio, transferindo-se a outras, também denominadas parceiras. De acordo com Marinho et al. (1995), a terceirização que se tem presenciado na década de 90 difere das experiências anteriores devido à intensidade com que vem sendo praticada e porque começa a contemplar, também, etapas do processo produtivo e não apenas atividades de apoio ou serviços, o que insere a questão no âmbito da estratégia das empresas. A opção pela terceirização tem se mostrado uma tendência crescente, nos últimos anos, nas organizações de todo o mundo, apresentando-se como uma prática eficiente para introduzir a flexibilidade organizacional exigida pelos padrões de competitividade. Para Faria (1994), no Brasil, está-se fazendo “terceirização” para se livrar de dificuldades estruturais, nas quais a mão-de-obra é encarada como um problema. Segundo o mesmo autor, alguns dos objetivos da terceirização são: reduzir despesas, introduzir novos métodos de organização e Newton Paiva Virtual 79
  • 80.
    Disciplina: Gestão deProcessos Autora: Myrian Constantino de Almeida Valença gerenciamento da mão-de-obra, racionalização produtiva, especialização flexível e quebra do movimento sindical brasileiro. A partir disso, podem ser atingidos os seguintes resultados: √ Barateamento e melhoria da qualidade e dos serviços e do produto final; √ Aumento da eficiência empresarial, desburocratização na administração e no fluxo produtivo; √ Modernização dos fornecedores dentro de um processo de concorrência; √ Redução drástica no número de fornecedores; √ Mudança na relação entre as partes na cadeia produtiva; √ Maior agilidade na produção com custos fixos menores; √ Redução do índice de desperdício e refugos; √ Economia de escala; √ Redução do pagamento de alguns impostos e encargos sociais dos salários; √ Redução salarial; √ Diminuição do número de empregados diretos na estrutura produtiva; √ Aumento das micro e pequenas empresas. Segundo Sá et al. (1997), a terceirização ganha importância em um momento em que as empresas precisam racionalizar recursos, redefinir suas operações, funcionar com estruturas mais enxutas e flexíveis. Assim, ela se apresenta como um dos instrumentos de auxílio à necessária reestruturação organizacional, ao incremento da produtividade e da competitividade e à busca da identidade e do comprometimento com a vocação da empresa. Dessa forma, e entendendo a terceirização como estratégia empresarial, é necessário, então, explorar as condições favoráveis com vistas a objetivos específicos. Distinguem-se, pois, dois tipos de estratégias empresariais de cooperação: a aliança (entre concorrentes) e a parceria (entre fornecedor e empresa e entre empresa e cliente). A terceirização surge, assim, como uma estratégia empresarial de cooperação visando à transferência para terceiros de atividades que não agregam valor. Nesse sentido mais amplo, e de acordo com a necessidade premente de “queima de etapas”, a terceirização não pode se desenvolver dissociada da parceria. Newton Paiva Virtual 80
  • 81.
    Disciplina: Gestão deProcessos Autora: Myrian Constantino de Almeida Valença 4. Teoria na Prática Com base nos conhecimentos adquiridos nesta unidade, procure fazer uma análise crítica do uso das ferramentas de gestão nas mais variadas organizações. Você conhece empresas que usam serviços terceirizados? Já identificou problemas a partir da terceirização? A empresa onde você trabalha possui muitos níveis hierárquicos? Quando você quer se atualizar, procura se espelhar em outras pessoas ou instituições? Newton Paiva Virtual 81
  • 82.
    Disciplina: Gestão deProcessos Autora: Myrian Constantino de Almeida Valença 5. Recapitulando Nesta unidade, tivermos a oportunidade de conhecer algumas das ferramentas de gestão que vêm sendo usadas pelas organizações como forma de buscar maior competitividade e enfrentar mercados cada vez mais competitivos e globais: qualidade total, reengenharia, terceirização, downsizing e benchmarking. Todas essas ferramentas ou modelos de gestão foram muito difundidos, principalmente, a partir da década de 1990 e afetaram de alguma maneira a gestão de processos, pois atingem a forma como as atividades são desenvolvidas, a estrutura das empresas, a organização interna, as relações entre os funcionários, o fluxo de comunicação etc. Newton Paiva Virtual 82
  • 83.
    Disciplina: Gestão deProcessos Autora: Myrian Constantino de Almeida Valença 6. Amplie seus Conhecimentos Para saber mais sobre as ferramentas de gestão apresentadas nessa unidade e conhecer casos de empresas em relação à sua adoção, acesse os sites abaixo: www.sebraees.com.br busca Benchmarking Manual do empresário. www.hsm.com.br/hsmmanagement www.sebraesp.com.br busca Qualidade total. http://cezarsucupira.com.br/artigos8.htm http://www.geocities.com/WallStreet/Market/4702/textos/5s.htm http://geologia.fc.ul.pt/Aulas/RMIA/docs/5S1.pdf Newton Paiva Virtual 83
  • 84.
    Disciplina: Gestão deProcessos Autora: Myrian Constantino de Almeida Valença 7. Referências BRASIL, H. G. A empresa e a estratégia de terceirização. RAE, São Paulo. Nº 2, vol. 33, pp. 6-11, mara br. 1993. CHIAVENATO, I. Administração nos novos tempos. Rio de Janeiro: Campus, 1999. FARIA, A. Terceirização: um desafio para o movimento sindical. In: MARTINS, H. H. T. S. & RAMALHO, GIOSA, L. A . Terceirização: uma abordagem estratégica. São Paulo: Pioneira, 1993. J. R. (Orgs.) Terceirização: diversidade e negociação no mundo do trabalho. São Paulo: Hucitec: CEDI/NETS, 1994. LEIRIA, J. S. Terceirização. Porto Alegre: Sagra-de Luzzatto, 1992. MARINHO, B. L. et al. Terceirização e mudança organizacional: o desafio de um novo padrão de relacionamento entre empresas. (mimeo). NUNES, P. Gestão. Disponível em: <http://www.knoow.net/cienceconempr/gestao/downsizing.htm>Acesso em 18/09/2007. OLIVEIRA, M. A. Terceirização: estruturas e processos em xeque nas empresas. São Paulo: Nobel, 1994. QUEIROZ, E. R. S. Manual da terceirização. São Paulo: STS, 1992. RICARDO,C.www.fecap.br/Graduacao_Rev_Estudante_On_Line/Reengenharia_de_Processos_Clayton_ Eugencio_Ricardo.pdf. Acesso em 18/09/2007 RUIZ, Manoel. Globalização. Disponível em: <http://www.sociedadedigital.com.br/artigo.php?artigo=123> Acesso em 17/09/2007 SÁ, M. P. et al. Terceirização no processamento final das indústrias farmacêutica e veterinária. ANAIS ANPAD, Angra dos Reis,1997. Produção Industrial e Serviço. SALERNO, M. Novos paradigmas da produção e do trabalho. In: Cadernos do NESTH – III Seminário “Olhares sobre o trabalho”. UFMG, 1993. SAMPAIO J. R. Disponível em: www.fafich.ufmg.br/~jader/psicologia%20organizacional%20trabalho%20e%20globalizacao.pdf SILVA, R. O. Teorias da administração. São Paulo: Pioneira, 2001. SORIO, W. O que é Benchmarking? Disponível em: http://www.guiarh.com.br/z59.htm. Acesso em: 18/09/2007 STAIR, Ralph M. ; REYNOLD, George W. Sistemas de Informação nas Organizações. In: _____. Princípios de sistemas de informação: uma nova abordagem gerencial. 4. ed. Rio de janeiro: LTC, 2002. p.30-58. VIEIRA, R. C. A verdade sobre a terceirização. In: O Estado de São Paulo, “Empresas”. São Paulo: 1993, janeiro 05, p.2. Reengenharia. Disponível em: http://pt.wikipedia.org/wiki/Reengenharia. Acesso em: 18/09/2007. Brasil escola. Globalização Disponível em: http://www.brasilescola.com/geografia/globalizacao.htm. Acesso em: 18/09/20 Newton Paiva Virtual 84