autor do original
FABIANO GONÇALVES DOS SANTOS
1ª edição
SESES
rio de janeiro  2015
GESTÃO DE PROCESSOS
Conselho editorial  durval corrêa meirelles, mara alves braile, marcia mitie durante
maemura, luiz alberto gravina belmiro, ornella pacífi co
Autor do original  fabiano gonçalves dos santos
Projeto editorial  roberto paes
Coordenação de produção  rodrigo azevedo de oliveira
Projeto gráfico  paulo vitor bastos
Diagramação  fabrico
Revisão linguística  aderbal torres bezerra
Imagem de capa  nome do autor  —  shutterstock
Todos os direitos reservados. Nenhuma parte desta obra pode ser reproduzida ou transmitida
por quaisquer meios (eletrônico ou mecânico, incluindo fotocópia e gravação) ou arquivada em
qualquer sistema ou banco de dados sem permissão escrita da Editora. Copyright seses, 2015.
Dados Internacionais de Catalogação na Publicação (cip)
G635g Gonçalves, Fabiano
	 Gestão de processos / Fabiano Gonçalves.
	 Rio de Janeiro : SESES, 2014.
	 144 p. : il.
	 ISBN 978-85-60923-36-6
	 1.	 Processo de negócio. 2. Gerenciamento de processos. 3. Mapeamento.
	 4. Modelagem. I. SESES. II. Estácio.
CDD 658.402
Diretoria de Ensino — Fábrica de Conhecimento
Rua do Bispo, 83, bloco F, Campus João Uchôa
Rio Comprido — Rio de Janeiro — rj — cep 20261-063
Sumário
Prefácio	9
1.	Introdução a Gestão de Processos e Negócios	 12
Introdução	13
O que são processos?	 13
Definições sobre processos	 15
Reunião e decomposição dos processos	 19
Projetos e processos	 24
2.	Visão Estratégica e Modelagem dos
Processos de Negócio	 32
Origem dos processos de negócios	 33
Organização funcional x Organização por processo	 38
Elementos do Processo de Negócio	 39
Papéis funcionais	 46
A organização e suas unidades de negócios	 52
Conceito de gestão por processos de negócios	 53
Estratégia empresarial	 55
3.	Modelagem de Processos de Negócio	 64
Levantamento de processos	 64
Ciclo de vida da modelagem de processos	 65
Modelos	66
Mapa de Processos	 69
Ferramentas de modelagem de Processos	 71
Fluxograma	76
Metodologia de modelagem de processo	 83
Planejamento do levantamento	 84
Execução do levantamento	 85
Análise e simplificação do processo	 85
Estabelecimento das medidas do processo	 86
Padronização do processo	 86
Implantação e ajustes	 87
4.	Implantação e Avaliação de Desempenho	 92
Implantação do gerenciamento do processo	 93
BPD – Business Process Diagram	 95
BPMN – Business Process Modeling Notation	 96
BPMS	107
Brainstorming	109
Causa e efeito	 110
5W-2H	113
GUT	114
Pareto	
Histograma	119
PDCA	122
Matriz FOFA (Análise SWOT)	 124
Passos da Estrela Decisória	 125
5.	Tópicos em Gestão de Processos	 136
Gestor do processo de negócio	 136
Escritório de gestão por processos	 139
Conceito de conformidade	 144
Referenciais de conformidade	 146
ISO 9000	 146
ANS e Anvisa	 149
PNQ	149
9
Prefácio
Prezados(as) alunos (as)
As empresas compõem-se de várias partes complexas reunidas em uma só
organização. Existem recursos (humanos, materiais, intelectuais), instalações
e outros elementos interdependentes que devem trabalhar coordenadamente e
em conjunto. E dependendo de como estão organizados podem dirigir a empre-
sa para o sucesso ou fracasso.
A gestão de processos possui como objetivo a coordenação desses elemen-
tos para nortear a empresa em direção ao sucesso. Trata-se de uma disciplina
que requer estudo, esforço e dedicação pois as técnicas apresentadas possuem
métodos e notações que são usadas no mundo todo de forma padronizada.
Tendo este conhecimento, um bom gerente de processos pode ser recom-
pensado de várias maneiras, inclusive com certificações emitidas por grandes
empresas da área de processos.
Esperamos que você possa absorver os conhecimentos desta disciplina e ser
apenas o começo de sua caminhada nesta área tão demandada pelas empresas.
Bom estudo!
Introdução a Gestão
de Processos e
Negócios
1
12 • capítulo 1
1  Introdução a Gestão de Processos e
Negócios
Vivemos a era do conhecimento e, nas empresas não basta apenas conhecer,
é preciso sistematizar, documentar, registrar, analisar, utilizar, retroalimen-
tar e por ai vai! A criação de modelos que possam descrever a forma como as
empresas devam trabalhar tanto na produção de bens ou serviços, quanto na
manutenção das informações necessárias para isto e informações resultantes
disto, passa a ganhar importância. Os modelos provem a possibilidade de en-
xergarmos o funcionamento seja do todo ou suas partes. E, com isto, podemos
melhorá-lo e alcançar vantagens estratégicas neste mundo cada vez mais globa-
lizado e altamente competitivo.
Desde o início da discussão sobre processos nas empresas, percebeu-se a vasta
aplicação do tema para melhoria dos negócios em função das estratégias em-
presariais. Além disto, ficou evidente o quanto o envolvimento de outras áreas
do conhecimento como a Tecnologia da Informação (TI) e a Engenharia de Pro-
dução podem auxiliar nestas melhorias.
Estudar os processos e suas definições nos ajudará a identificar as possibilidades
de aplicação da modelagem de processos que veremos ao longo deste curso.
OBJETIVOS
Neste capítulo, iremos estudar os seguintes tópicos:
•  Definição de processos;
•  Processo x projeto;
•  O que são processos de negócio;
•  Definições de gestão por processo;
•  Organização funcional x organização por processo;
•  Identificação dos processos;
•  Classificação dos processos;
•  A organização e suas unidades de negócio.
capítulo 1 • 13
REFLEXÃO
Você já deve ter estudado ou visto em algum lugar comentários sobre sistema, certo? Não?
Então, leia o artigo a seguir, disponível em: <http://pt.wikipedia.org/wiki/sistema>. Depois,
faça uma busca na literatura recomendada na Web e em outros meios que julgar interessan-
te. Depois, quero que você compare comigo, em nossa disciplina, o conceito de sistema e o
conceito de processo, principal item de estudo no capítulo 1. Vamos ao trabalho?
Introdução
Antes de tudo, precisamos definir alguns conceitos para podermos estudar os
importantes tópicos deste capítulo e disciplina.
É muito comum os profissionais da área de informática se relacionarem
com processos. Na implantação de sistemas integrados, no desenvolvimento
de novos sistemas, no projeto de algum modelo de rede, na implantação de sis-
temas específicos, sempre estamos nos esbarrando com processos.
Porém, para ser um bom profissional, é muito importante conhecer os con-
ceitos, saber sua procedência e sua importância. A teoria é fundamental. Mui-
tos projetos fracassam devido à ansiedade de desenvolvê-lo antes de qualquer
planejamento e sabemos que o planejamento é importante na teoria. Então,
se vamos trabalhar com processos nas nossas atividades, precisamos saber os
seus conceitos e demais elementos.
1.1  O que são processos?
De maneira bem resumida, poderíamos dizer que processo é tudo o que ocorre
através de uma sequência de ações. A chuva é um processo de transformação
da água em vapor d´água e do vapor que está no ar em gotículas de água no-
vamente. Estas gotículas cairão devido ao seu peso, no formato de chuva. Um
outro processo seria a atividade de fritar um ovo. Se descrevêssemos isto em
passos veríamos uma sequência de ações que resultariam num ovo frito ou um
omelete, dependendo da sua preferência.
Assim como nossos exemplos anteriores, ao comprar na internet um arte-
fato num site de comércio eletrônico você está participando ativamente de um
processo de compra via e-commerce. Algumas etapas do processo são visíveis a
você como: a escolha do produto, a inserção de suas informações pessoais (seu
14 • capítulo 1
endereço e as informações de seu cartão de crédito). Outras etapas são transpa-
rentes a você como: a aprovação que sua operadora de cartão de crédito precisa-
rá fazer para que a compra se concretize e a entrega que será feita pelos correios
ou por outra agência de transportes até que o artefato esteja na sua casa.
Se começarmos a classificar as atividades de um processo veremos que ele
possui, claramente, ao menos três divisões: entradas, transformações e saídas.
(MARANHÃO e MACIEIRA, 2004).
Processo
(transformações)
Entradas Saídas
• Materiais
• Serviços
• Informações
• Materiais
• Serviços
• Informações
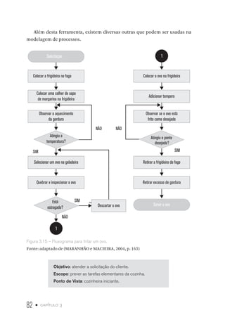
Figura 1.1 – Etapas de um processo.
Fonte: (MARANHÃO e MACIEIRA 2004, p. 12).
De acordo com a figura 1.1 notamos a grande semelhança que a descrição
de um processo tem com a descrição de sistema. Na verdade, um sistema tem
em seu núcleo a descrição das atividades de transformação que é uma defini-
ção de um processo. Observando a figura 1.2, podemos perceber que é possível
subdividir as atividades principais apresentadas anteriormente.
Matéria-prima, serviços,
informações, dados,
requisitos etc
Processo
Pessoas que utilizam materiais,
matérias-primas, equipamentos,
informações num conjunto de
atividades, visando a transformar
entradas em saídas e a atender
às necessidades dos clientes.
Produtos e serviços
Entradas Saídas
Figura 1.2 – Descrevendo as etapas de um processo.
capítulo 1 • 15
Perceba que as entradas são matérias-primas, informações, serviços. O pro-
cesso descreve as atividades a serem realizadas e as saídas são os resultados.
CONEXÃO
Leia o artigo a seguir para se aprofundar no conceito de sistema e processo:
<http://pt.wikipedia.org/wiki/Teoria_geral_de_sistemas>
<http://pt.wikipedia.org/wiki/Processo>
Um processo pode ser simples ou complexo. Por exemplo, sacar dinheiro no
caixa eletrônico é um processo simples. Fazer um empréstimo bancário com
um valor bem alto, torna-se um processo complexo (diversas são as avaliações
feitas antes de você receber o crédito). Comprar um CD com jogos é um proces-
so simples. Fabricar um jogo é um processo complexo. Adquirir um sapato é
um processo simples, já, fabricar sapatos é um processo complexo.
A1 A2
I
A3
A1 A2
A3D
NS
F
Figura 1.3 – Processos simples e complexos.
1.2  Definições sobre processos
O termo processo possui diversas definições como podemos ver na tabela a seguir:
FONTE BIBLIOGRÁFICA DEFINIÇÃO DE PROCESSO
Norma NBR ISSO 9000:2000
Conjunto de atividades inter-relacionadas ou intera-
tivas que transforma insumos (entradas) em produ-
tos (saídas).
16 • capítulo 1
FONTE BIBLIOGRÁFICA DEFINIÇÃO DE PROCESSO
Integration Definition for Mo-
deling of Process – IDEF0
Conjunto de atividades, funções ou tarefas identifi-
cadas, que ocorrem em um período de tempo e que
produzem algum resultado.
Michael Hammer (em Reen-
genharia – Revolucionando a
empresa e a Agenda)
1 – Reunião de Tarefas ou atividades isoladas.
2 – Grupo organizado de atividades relacionadas que,
juntas, criam um resultado de valor para o cliente.
Thomas H. Davenport (em
Reengenharia de Processos)
1 – Conjunto de atividades estruturadas e medidas
destinadas a resultar em um produto especificado para
um determinado cliente mercado.
2 – Ordenação específica das atividades de traba-
lho, no tempo e no espaço, com um começo, um fim,
e inputs e outputs claramente identificados.
Rohit Ramaswamy (em
Design and Management of
Service Process)
São sequencias de atividades que são necessárias
para realizar as transações e prestar o serviço.
Dianne Galloway (em Mapping
Work Processes)
Uma sequencia de passos, tarefas ou atividades que
convertem entradas de fornecedores em uma saída.
Um processo de trabalho adiciona valor às entradas,
transformando-as ou usando-as para produzir algu-
ma coisa nova.
Geary A. Rummler e Alan P.
Brache (em Melhores Desem-
penhos das Empresas)
Uma série de etapas criadas para produzir um servi-
ço ou um produto.
Tabela – Definições de Processo (MARANHÃO e MACIEIRA, 2004, p. 13)
Do ponto de vista industrial e segundo (CRUZ, 2005) a divisão em três etapas
traduz as atividades de entradas, processamento e saídas em insumos, resultado
e produto, respectivamente. A definição que mais iremos nos referir neste livro é:
capítulo 1 • 17
Processos, quanto à existência, são a introdução de insumos (entradas) num ambien-
te, formado por procedimentos, normas e regras, que, ao processarem os insumos,
transformam-nos em resultados que serão enviados (saídas) aos clientes do processo.
(CRUZ, 2005).
Existem, basicamente, dois tipos de processos (CRUZ, 2005):
•  Primário: é aquele ligado à produção de um produto que a empresa tem
por objetivo entregar aos seus clientes. Isto vale para qualquer tipo de
empresa, seja pública, privada, ONG, militar, etc.
•  Secundário: também chamado processo de suporte, dá apoio aos proces-
sos primários e mesmo secundários para que possam existir.
Existe também outro tipo de processo, não muito estudado ou relaciona-
do, mas de importância ímpar nas organizações. Trata-se do processo latente
(CRUZ, 2005). Esse processo só é executado quando alguma restrição especial
ocorre por necessidade de produção de bens ou serviços. Após isto, o processo
entra num estado de sleep, como se estivesse dormindo, esperando ser nova-
mente chamado se necessário.
As empresas, em geral, ainda não se beneficiam totalmente da adminis-
tração baseada em processos. Isto é um cenário que está mudando e vere-
mos ao longo do livro quais as implicações de tal mudança.
Podemos dizer, por hora, que os processos precisam ser melhor gerencia-
dos e otimizados, pois produzem e gerenciam o que a empresa vende. Os pro-
cessos latentes também devem ser tratados com cuidado, pois, caso contrá-
rio, podem prejudicar a empresa de maneira irreparável ou causar prejuízos
muito grandes.
Por exemplo, no começo do ano de 2008 o modelo Fox, da Volkswagen foi
notícia de acidentes que ocorreram quando as pessoas tentavam rebater o ban-
co traseiro1
. Os problemas na operação do rebatimento causavam ferimentos,
muitas vezes lesões graves. A VW resolveu “convocar” os proprietários do modelo
para fazer um recall. Um recall, é um tipo de processo latente, que ocorre quando
imprevistos na linha de montagem ocorreram é preciso “contornar” o problema.
1  Conexão: <http://revistaautoesporte.globo.com/Revista/Autoesporte/0,,EMI4074-10142,00-VW+APRESENT
A+NOVO+SISTEMA+PARA+BANCO+DO+FOX.html>
18 • capítulo 1
Podemos, ainda, classificar os processos quanto à sua natureza. Eles podem
ser industriais ou administrativos (CRUZ, 2005).
1.2.1  Processos Industriais
Processos industriais resultam em bens ou serviços para a empresa. Podemos
dividi-los em dois tipos:
•  Processos industriais de manufatura.
•  Processos industriais de serviços.
Os processos de manufatura resultam em bens e, normalmente, nós imagi-
namos processos industriais apenas como os de manufatura. Mas, por exem-
plo, as operações de empresas como universidades ou faculdades necessitam
de processos que produzam os serviços de ensino e aprendizagem. Tais proces-
sos são processos que resultam em serviços.
1.2.2  Processos administrativos
Os processos administrativos são processos que apoiam os processos indus-
triais e outros processos administrativos.
Este tipo de processo é muitas vezes tratado como processo de segunda clas-
se por parecer “roubar“ recursos dos processos industriais que são vistos como
“principais” numa empresa. No entanto, trata-se de um equívoco grande, pois
os processos administrativos desempenham funções importantes ao core com-
petence* ou core business da empresa.
Uma questão importante a ser ressaltada é: um processo administrativo ja-
mais deve prevalecer sobre um processo industrial, pois isto seria uma inversão
de valores.
ATENÇÃO
Core Business ou Core Competence
Trata-se do “negócio principal” da empresa. O conceito surgiu pela primeira vez em 1990, na Harvard
Business Review, num artigo intitulado ´The Core Competence of the Corporation, cuja autoria é de Gary
Hamel e C. K. Prahalad.
capítulo 1 • 19
1.3  Reunião e decomposição dos processos
Em geral, todo processo está contido num processo maior, assim como todo
processo pode ser decomposto. Dessa forma, não existem fronteiras bem defi-
nidas a um processo e isto dependerá de quem fará o mapeamento e a mode-
lagem dos mesmos. Para delimitação do tema e melhor compreensão, vamos
trabalhar com a denominação macroprocesso quando estivermos falando de
processos maiores, mais abrangentes; Se dividirmos um macroprocesso tere-
mos processos e teremos subprocessos, quando subdividirmos um processo
(figura 1.4). (MARANHÃO e MACIEIRA, 2004).
Entradas Saídas
ProcessosSubprocessos
Macroprocesso
Figura 1.4 – (De)Composição de um processo.
Fonte: (MARANHÃO e MACIEIRA, 2004, p. 21).
Tal delimitação depende de consenso e do bom senso do responsável (ou
responsáveis) pelo mapeamento e modelagem dos processos. Um exemplo
interessante seria se a entrada de um processo for a saída de um processo de
um órgão do governo. Nesse caso, não seria correto incorporar partes do pro-
cesso do governo ao nosso, pois pouco poderíamos influenciar neste proces-
so governamental. Consideraríamos apenas os valores de saída como entrada
no nosso processo. (MARANHÃO e MACIEIRA, 2004)
Para conhecermos melhor um processo e podermos detalhá-lo, pode-
mos usar um diagrama chamado de Macrofluxo do Processo (CRUZ, 2005).
Como mostra a figura 1.5, a seguir, nesse diagrama podemos conhecer um
processo através da definição de seus principais elementos.
20 • capítulo 1
Benchmarking
Alocação de Recursos
Metas
Gerente do processo
Processo X
Tecnologia da Informação
Mão de obra
Saídas Físicas
Saídas Lógicas
Diretrizes
Medição de Desempenho
Diretrizes
Entradas Lógicas
PMC
Entradas Físicas
A organização
Figura 1.5 – Macrofluxo de um processo.
Fonte: (CRUZ, 2005, p. 68).
Vamos falar sobre cada componente a ser considerado no processo (CRUZ,
2005).
1.3.1  Objetivo do processo
Todo processo deve conter e começar com a questão:
•  Qual o resultado deste processo? Ou, em outras palavras, o que ele pre-
cisa produzir?
Isto parece óbvio, não é?
E é sim, você tem razão.
No entanto, esta questão óbvia é importantíssima e as pessoas esquecem de
fazê-la ao definir as atividades de uma empresa. É importante fazê-la, pois no
mapeamento e modelagem de processos, precisaremos definir o motivo desse
processo existir, qual sua natureza, e classificá-lo (se é primário ou secundário).
Assuma isto: Todo processo tem um fim, mesmo que não esteja bem definido.
capítulo 1 • 21
1.3.2  Clientes do processo
Outra informação importante é saber quem são os clientes de um determinado
processo, como interagem, como adquirem o produto que é resultado de um
processo, etc.
1.3.3  Entradas físicas
As entradas físicas, também chamadas de insumos, são as matérias-primas que
“alimentarão” o processo e, ao final, serão transformadas de alguma forma. Por
exemplo, a cana-de-açúcar é a entrada física para o processo de fabricação do
álcool e do açúcar.
1.3.4  Entradas lógicas
As entradas lógicas são os dados e informações que alimentam um processo.
Por exemplo, no processo de descongelamento de um alimento, usando o for-
no microondas, a entrada lógica é o tempo que este deverá funcionar. Na fa-
bricação de álcool, uma entrada lógica seria o tempo em que a cana-de-açúcar
deve fermentar. O processo de venda pela internet tem, como exemplo, entrada
lógica de dados do cliente e do produto a ser comercializado.
CONCEITO
Relacionar aos tipos de entradas (lógicas e físicas)
Na definição de entradas, sejam físicas ou lógicas, é importante destacar os possíveis forne-
cedores ou o fornecedor fixo para melhor detalhamento do processo.
1.3.5  Saídas físicas
De maneira semelhante as entradas físicas e as saídas físicas são os resultados
materiais do processamento. Um automóvel é a saída física do processo da li-
nha de montagem de veículos. Um CD com software ou com músicas é a saída
física de uma gravação.
22 • capítulo 1
1.3.6  Saídas lógicas
São as informações e dados resultantes do processo. Estas informações podem
alimentar sistemas ERP (Enterprise Resource Planning ou Sistemas para Plane-
jamento de Recursos Empresariais) ou bases de dados, além de servirem como
relatórios gerenciais.
No caso de um CD musical, temos um bem, um produto físico (saída física).
Quando a música foi criada, produzida e armazenada, tinha-se um produto lógico.
O software é um produto lógico e pode circular sob um bem (CD ou DVD) que é
um produto físico. Ambos possuirão direitos autorais, propriedade industrial, pa-
trimonial (alguns destes “direitos” se confundem, mas, não é o foco explicar isto
aqui), mas são saídas diferentes.
1.3.7  Diretrizes
Para que um processo funcione são necessárias direções, ou seja, o que deve ser
feito. Chamamos isto de diretrizes e, normalmente, estão ligadas aos planos
operacionais e estratégicos da empresa.
1.3.8  Programa de melhoria contínua (PMC)
O PMC, conhecido no idioma inglês como Total Quality Management (TQM), é o
constante aperfeiçoamento do processo. Nessas melhorias devem ser incluídos
os recursos usados para execução do processo, seus procedimentos e até mesmo
as qualificações dos profissionais que os executam. Existem diversas metodo-
logias para isto, como exemplo a ISO 9000:2000 que é um conjunto de normas
técnicas para os processos de desenvolvimento e produção nas empresas ou o
CMM (Capability Maturity Model – Modelo de Maturidade da Capabilidade) que,
normalmente, é usado em processos de desenvolvimento de software.
1.3.9  Benchmarking
Benchmarking é a melhoria contínua e sistematizada dos processos por meio da
avaliação dos produtos, serviços e processos de trabalho das organizações que
possuem as melhores práticas. A finalidade é a comparação de desempenhos e
identificação de oportunidades de aperfeiçoamento na empresa que está reali-
zando o benchmarking.
capítulo 1 • 23
Um exemplo seria visitar uma empresa que possua excelência na produção
de algum produto ou avaliar depoimentos de clientes desta empresa, analisan-
do os motivos de tal desempenho, comparando e buscando melhorias signifi-
cativas na empresa alvo de mudanças.
1.3.10  Metas
As metas estão diretamente ligadas aos objetivos do processo e à melhoria con-
tínua. Por exemplo, aumentar a produção de açúcar em 30% para atender a de-
manda e maximizar os lucros, ou, melhorar o atendimento aos clientes, ouvin-
do suas reclamações e implementando melhorias para reter o maior número
possível deles.
1.3.11  Alocação de recursos
São os equipamentos e instalações necessários para a realização do processo.
Por exemplo, no caso de fabricação do álcool e açúcar é necessária uma caldeira
para “queimar” o bagaço da cana e produzir energia.
1.3.12  Mão de obra
Os processos necessitam de pessoas para sua operação. Mesmo que alguns se-
jam automáticos, farão parte de um macroprocesso onde há a necessidade de
pessoas. É possível categorizar o pessoal envolvido nos processos. Por exemplo,
num processo de fabricação de televisores poderíamos alocar a seguinte mão
de obra (CRUZ, 2005):
•  2% de pessoal administrativo – coordenam as atividades, gerentes, etc;
•  10% de pessoal técnico – engenheiros elétricos, físicos, etc;
•  8% de pessoal terceirizado – especialistas em componentes do televisor;
•  80% de pessoal qualificado na linha de montagem.
1.3.13  Medição de desempenho
A medição de desempenho é usada para manter o processo dentro de um padrão
de qualidade esperado ou desejado. Trata-se de um conjunto de técnicas, normas
e métodos que permitem, entre outras coisas, a melhoria contínua. Por exemplo,
24 • capítulo 1
apósaproduçãodeprodutoseletrônicos,pode-sesubmeterumaamostraparates-
tesevisarumamargemdedefeitosdemenosde0,01%2
paragarantiadequalidade.
1.3.14  Tecnologia da informação associada
Trata-se do conjunto de ferramentas de software e hardware que “sustentam”
o processo. Por exemplo, softwares que gerenciam robôs para produção, siste-
mas ERP, etc.
1.3.15  Gerente do processo
É a pessoa responsável pelo funcionamento correto e adequado pelo processo.
1.4  Projetos e processos
Existe uma questão que permeia muitos administradores: uma pequena con-
fusão entre projeto e processo. Essa questão está bastante relacionada com o
desempenho da organização.
Oconflitoocorreporqueexisteumdilema:organizaraempresaporprojetosou
porprocessos?Resumidamente,aGestãodeProjetosafirmaqueprojetoéumcon-
junto de atividades e recursos com um objetivo específico, porém, já vimos aqui
que processo é outro conceito, ou seja, são conjuntos de atividades contínuas que
buscam os mesmos resultados.
Por exemplo: uma montadora de carros, que se mantém fabricando e ven-
dendo carros. A produção dos carros é uma tarefa contínua que busca sempre
osmesmosresultados,portantoéumprocesso.Jáavendapodeserconsiderada
um projeto, pois, a cada lançamento de um novo modelo, existe a necessidade
de ser criada uma campanha de lançamento nova, com outros prazos e datas.
Quando tratamos de projetos, estamos de alguma forma falando de inova-
ção, pois, como foi dito, o projeto visa a um resultado novo e, no processo, o
resultado é obtido por meio da repetição. Segundo o PMBOK, que trata de boas
práticas na gestão de projetos, um projeto é composto por 47 processos.
2  No caso de fabrição de televisores, a margem de defeitos esperada é de 0,0000000001% dos que forem
produzidos. (CRUZ, 2005)
capítulo 1 • 25
Projeto e processo, entretanto, possuem características em comum. A pri-
meira é que ambos são desenvolvidos por pessoas, portanto a administração
de recursos humanos é um fator importante no sucesso de cada abordagem.
Outra característica é que ambos possuem recursos limitados e restritos na
maioria das vezes. A outra em comum é que ambos devem ser planejados, exe-
cutados e controlados.
Vamos usar outro exemplo para poder entender e finalizar o inter-relacio-
namento que existe entre processo e projeto.
Imagine uma empresa que desenvolve software sob demanda, ou seja, o
cliente precisa de um determinado tipo de sistema, e esta empresa desenvolve
o pedido de acordo com a necessidade.
Empresas de desenvolvimento como essa são chamadas de software house e
normalmente possuem internamente uma forma de desenvolver software. Essa
forma é chamada de metodologia e provém de vários estudos de engenharia
de software. A metodologia dispõe de levantamento de requisitos, formas e téc-
nicas de produção de software, esquemas de entrega e manutenção, ou seja,
possuem um processo de software.
Quando a software house é alocada a um determinado sistema de um clien-
te, ela fica alocada a um projeto, pois este possui peculiaridades, prazos e recur-
sos que justificam o acompanhamento por uma equipe de gestão de projetos.
Basicamente, a figura a seguir representa esta situação:
Processo-padrão
de desenvolvimento
Sistema X (Projeto X)
Sistema Y (Projeto Y)
Sistema Z (Projeto Z)
Cada projeto específico é resultado do ciclo do processo da organização.
Como comparação, imagine uma fábrica de parafusos (ou outras empresas
com produção seriada, em massa ou contínua). O resultado de um ciclo deste
processo é um parafuso, certo?
Nesse caso, o acompanhamento da fabricação de cada parafuso é necessá-
rio? É preciso acompanhar recursos, cronograma etc para cada um? Ou seja,
será válida a identificação do parafuso X, Y ou Z como unitário? Será que é váli-
do o investimento na estrutura necessária para gerenciamento de cada projeto
resultante do ciclo do processo?
26 • capítulo 1
É bem provável que o volume de recursos envolvidos na fabricação de um para-
fuso seja muito pequeno para que a gestão seja feita em lotes ou bateladas, elimi-
nando os parafusos defeituosos no final da linha, por exemplo. Por outro lado, se
naproduçãodesoftwarefosseavaliadoeadministradocadaumdosprojetosemlo-
tes de 100, 1000 unidades, os acionistas da empresa não ficariam nada satisfeitos.
ATIVIDADE
1.  Analise cada um dos processos abaixo, classificando-os em simples ou complexo. Expli-
que sua classificação. Use o espaço reservado para descrever como você imagina que
este processo deve ser realizado (informalmente, narrando o processo).
a)	 Acesso ao ambiente virtual de aprendizagem.
( ) Simples ( ) Complexo
b)	 Preencher um cheque.
( ) Simples ( ) Complexo
c)	 Fazer uma transferência bancária.
( ) Simples ( ) Complexo
d)	 Comprar passagem aérea pela internet.
( ) Simples ( ) Complexo
e)	 Financiar um veículo.
( ) Simples ( ) Complexo
f)	 Cancelar um celular pelo 0800.
( ) Simples ( ) Complexo
g)	 Programar conteúdo da TV a cabo.
( ) Simples ( ) Complexo
h)	 Controlar a entrada e saída de mercadorias num estoque (manualmente, sem software).
( ) Simples ( ) Complexo
i)	 Controlar o pós-venda de um produto/serviço.
( ) Simples ( ) Complexo
j)	 Trocar um pneu de carro.
( ) Simples ( ) Complexo
k)	 Fazer café.
( ) Simples ( ) Complexo
l)	 Estacionar um carro.
( ) Simples ( ) Complexo
m)	 Realizar uma cirurgia cardíaca.
( ) Simples ( ) Complexo
capítulo 1 • 27
2.  Classifique os processos abaixo em industriais ou administrativos. Explique sua resposta.
a)	 Produção de cana-de-açúcar.
( ) Industrial ( ) Administrativo
b)	 Manufatura de móveis de madeira.
( ) Industrial ( ) Administrativo
c)	 Ensino na Escola (colégio técnico, por exemplo).
( ) Industrial ( ) Administrativo.
d)	 Gerenciar o relacionamento com o cliente.
( ) Industrial ( ) Administrativo
e)	 Gestão das contas a pagar.
( ) Industrial ( ) Administrativo
f)	 Gestão de logística.
( ) Industrial ( ) Administrativo
g)	 Recall de Produtos.
( ) Industrial ( ) Administrativo
3.  Apresente todas as informações de macrofluxo para um processo de impressão de uma
revista semanal. Faça uma busca na web, se necessário, para conhecer mais sobre este
processo específico.
a)	 Objetivo do processo
b)	 Clientes do processo
c)	 Entradas físicas
d)	 Entradas lógicas
e)	 Saídas físicas
f)	 Saídas lógicas
g)	 Diretrizes
h)	 Programa de melhoria contínua (PMC)
i)	 Benchmarking
j)	 Metas
k)	 Alocação de recursos
l)	 Mão de obra
m)	 Medição de desempenho
n)	 Tecnologia da informação associada
o)	 Gerente do processo
28 • capítulo 1
REFLEXÃO
Nesse capítulo apresentamos diversos conceitos importantes e introdutórios sobre proces-
sos. Vimos que existem muitas informações associadas a um processo em sua visão macro
(macrofluxo). Todas estas informações servem para o gestor tomar decisões acerca dos
processos, pois, como vimos, os processos possuem movimento, são dinâmicos, e estas in-
formações sofrerão variações.
LEITURA
Artigo: O que é um negócio?
Autor: Marcelo Nakagawa – Consultor e professor de empreendedorismo e inovação
Disponível em: http://www.brasileconomico.com.br/noticias/o-que-e-um-nego-
cio_98744.html
Livro: Gestão de Processos – pensar, agir e aprender.
Autores: Rafael Paim, Vinícius Cardoso, Heitor Caulliraux e Rafael Clemente.
Editora: Bookman.
Resenha3
:
Baseada em mais de 20 anos de pesquisa, projetos de aplicação e testes, esta é uma obra
imprescindível para acadêmicos e profissionais. Os autores Vinícius Cardoso e Heitor Caulli-
raux são docentes da Escola Politécnica e COPPE, ambas da UFRJ, que hospeda o principal
curso de gestão de processos do Brasil e conta com alunos em toda a América Latina e outros
continentes; Rafael Paim é docente do CEFET-RJ e sócio da Enjourney e Rafael Clemente é
aluno de doutorado do Programa de Engenharia de Produção da COPPE / UFRJ. Todos são
pesquisadores do Grupo de Produção Integrada da UFRJ. O livro tem uma abordagem inédita
em termos de rigor, profundidade e abrangência sobre o tema; concilia bases conceituais
com usos e aplicações da gestão de processos. A fartura de ilustrações e imagens facilitam o
entendimento do leitor, diferenciando com clareza e simplicidade conceitos como gestão de
processos e gestão por processos, estrutura organizacional funcional e estrutura por proces-
sos, divisão do trabalho e coordenação do trabalho, entre muitos outros que são essenciais
para a correta apreensão da tecnologia de gerir processos de negócio. Além disso, sua visão
3  Fonte da Resenha: www.intelligere.com.br/content.asp?cc=22id=96
capítulo 1 • 29
multidisciplinar, típica da Engenharia de Produção, articula uma série de temas e concilia múl-
tiplos interesses para diferentes públicos-alvo, tais quais:
- gestores (visão gerencial de processos de negócio);
- consultores (métodos e técnicas de gestão de processos);
- docentes (fonte e base conceitual para a disciplina);
- alunos de graduação e leigos (entender o que são processos e como geri-los, casos e
exemplos).
Este livro define o que é gerenciar processos e como fazê-lo de modo eficaz. Foram realiza-
das buscas bibliográficas, aplicação de questionários em profissionais de mercado, estudos
de caso, visitas e coletas de dados de benchmarking, projetos de consultoria e entrevistas
com acadêmicos para alcançar este objetivo. O livro traz exemplos e casos que ilustram os
conceitos e propostas apresentados. Enfim, é uma obra essencial para todos os profissionais
envolvidos com a Gestão de Processos e já começa a se consolidar como uma da principais
referências no tema.
REFERÊNCIAS BIBLIOGRÁFICAS
CRUZ, T. Sistemas, métodos  processos: administrando organizações por meio de proces-
sos de negócio. São Paulo - SP: Atlas. 2005.
MARANHÃO, M. e MACIEIRA, M. E. B. O processo nosso de cada dia: modelagem de proces-
sos de trabalho. Rio de Janeiro - RJ: Qualitymark. 2004.
NO PRÓXIMO CAPÍTULO
No próximo capítulo, vamos estudar um pouco os conceitos da gestão de processos e como
eles afetam a gestão estratégica da empresa. Até lá!
Visão Estratégica e
Modelagem dos
Processos de
Negócio
2
32 • capítulo 2
2  Visão Estratégica e Modelagem dos Processos
de Negócio
Dois termos importantes e por vezes confundidos no assunto “Modelagem de Pro-
cessos” são a função empresarial e os processos de negócios. Pesquisadores como
Hammer e Davenport debateram muito a importância diferenciação destes ter-
mos.Administradoresnãocontemporâneos,normalmente,possuemumacultura
predominante de função empresarial, ou seja, a empresa é orientada a áreas fun-
cionais (SORDI, 2005). Falaremos muito destas diferenças neste capítulo.
OBJETIVOS
Neste capítulo, vamos estudar os seguintes tópicos:
•  Definições de gestão por processo;
•  Organização funcional x organização por processo;
•  Identificação dos processos;
•  Classificação dos processos;
•  A organização e suas unidades de negócios;
•  Estratégia empresarial;
•  Os processos e a cadeia de valor agregado;
•  A gestão de processos como diferencial competitivo;
•  O papel dos processos para a implementação da estratégia.
REFLEXÃO
Qual é o conceito de gestão? O que significa gerenciar? Você se lembra? Não? Olhe os links
que deixei para você no Box Conexão.
CONEXÃO
Leia o artigo a seguir para lembrar os conceitos sobre sistema:
http://pt.wikipedia.org/wiki/Gestão
capítulo 2 • 33
2.1  Origem dos processos de negócios
Visando “repetir” o funcionamento natural da sociedade, as formas iniciais para
agrupamentos empresariais foram baseadas no modelo de hierarquias. São es-
truturas representadas pelos “famosos” organogramas (figura 2.1) que, não rara-
mente, são substituídos pelos “personogramas”, nos quais as funções das caixas
são substituídos por nomes de pessoas (MARANHÃO e MACIEIRA, 2004).
As ações calcadas em administrações hierárquicas são verticais, relativas a
departamentos e não a objetivos bem definidos. Este modelo funcionou bem e
funciona bem em muitos casos. No entanto, com o aumento da complexidade
da cadeia produtiva, novas formas de gestão e organização foram se fazendo
necessárias (MARANHÃO e MACIEIRA, 2004).
O conceito de áreas funcionais ou função empresarial tem origem na déca-
da de 1920, quando Frederick Taylor estudou a complexidade dos processos,
analisando a sistemática das atividades de trabalho. Taylor introduziu novos
conceitos como eficiência, especialização e medição de processos. Desses es-
tudos surgiram a especialização de atividades profissionais, pois observou-se
a necessidade de definição de perfis de acordo com habilidades necessárias na
execução de algumas tarefas. A especialização concentrou o domínio técnico
de alguns profissionais em áreas e daí vieram os departamentos. Os departa-
mentos ou áreas são a representação de “silos funcionais” ou agrupamento de
funções e este modelo de organização ainda é predominante (SORDI, 2005).
Dentre diversos exemplos de áreas funcionais podemos citar alguns “clássi-
cos” como a produção, os recursos humanos, vendas, finanças, etc.
Como podemos observar na figura 2.1, existem diversas áreas numa empre-
sa de fabricação de sapatos. Temos desde as áreas relacionadas à produção até
a venda e gerenciamento das finanças.
Nos últimos quinze anos, diversas técnicas e métodos, além de novas teo-
rias, foram incorporados ao quesito gestão como resposta às mudanças nos for-
matos de negócios impostos pela globalização e pela grande competitividade.
Um dos grandes conceitos advindos foi a gestão por processos de negócio que
são fluxos de atividades, envolvendo diferentes áreas funcionais, ou mesmo
empresas diferentes, mas tendo como resultado gerar valor para os clientes.
34 • capítulo 2
Presidência
Diretoria executiva
TI Jurídico
RH
Industrial Comercial Financeiro
Tratamento dos materiais
Almoxarifado
Manutenção
Corte e costura
Colagem
Embalagem
Desenvolvimento e criação
Administração das vendas
Atendimento ao cliente
Contabilidade
Orçamento
Compras
Figura 2.1 – Organograma Tradicional para uma empresa de confecção de sapatos.
Na estrutura vertical há o distanciamento na comunicação entre os “silos
funcionais” ou departamentos. Áreas que deveriam atuar em conjunto acabam
por distanciarem-se, prejudicando o desempenho da empresa. Muitas vezes,
as pessoas se esquecem que o foco é o atendimento às necessidades do cliente
e, obviamente, à maximização dos lucros da empresa ficando atentas apenas
ao seu “posto”, seu cargo ou função. Numa hierarquia começa a valer mais a
posição ocupada do que os objetivos desejados. Este tipo de atitude de gestão
é favorecido pelo modelo vertical, uma vez que as pessoas sempre tendem a
“querer subir na hierarquia”.
Por exemplo, ao tentar atender o pedido de um cliente, podemos “gerar”
uma grande confusão como resultado. Enquanto o cliente simplesmente faz
um pedido e espera o seu produto, as áreas funcionais da empresa se confun-
dem nas funções para que o pedido saia como desejado. Veja na figura 2.2.
capítulo 2 • 35
Presidência
Diretoria
Desenvolvimento
e criação
Embalagem
Colagem
Corte e costura
Manutenção
Almoxarifado
TI
RH
Industrial Comercial
Contabilidade
Orçamento
Compras
Jurídico
Pedido
Administração
das vendas
Tratamento dos
materiais
Atendimento ao
cliente
Financeiro
Figura 2.2 – Fazendo um pedido.
Você nunca trabalhou numa empresa onde ao ocorrer um determinado
evento foi preciso ligar para alguém ou virar para o colega e perguntar: “o que
eu faço com isto”? Pois bem, muitas vezes você tem um cargo, uma função, mas
nem sabe direito para quê ele serve dentro dos processos que deveria executar.
Os processos de negócio combinam diversos trabalhos num único fluxo,
proporcionando uma visão de trabalho em equipes ou gerenciamento de casos.
Nos processos de negócio, os trabalhadores ganham mais poder de decisão (em-
powerment). As áreas e departamentos funcionais são substituídos por equipes
de trabalho e, assim, a empresa passa a operar de maneira horizontal e não mais
vertical, como impõe a estrutura funcional (LAURINDO e ROTONDARO, 2006).
As empresas estruturadas numa gestão e operação através de processos de ne-
góciossãorotuladascomoempresasorientadasaprocessos,jáastradicionais,que
36 • capítulo 2
funcionam por meio de áreas funcionais, são chamadas de baseadas em funções.
Grandes companhias tradicionais orientadas a processos não deixam de ter seus
“silos”, no entanto, a visão gerencial, a descrição de fluxos de atividades, as métri-
cas e demais aspectos do negócio são descritos dentro da visão de processos.
A orientação a processos também é tida como uma estrutura horizontal, cujo
foco é o cliente e a operação é sobre uma estrutura matricial. Gerentes do antigo
modelo de hierarquias são substituídos por “donos” de processos que possuem
responsabilidade e autonomia sobre a toda a operação, não necessariamente de-
pendente da hierarquia da empresa (vista pelo modelo funcional).
Como podemos ver na figura 2.3, os típicos silos funcionais “servem” aos
processos de negócio definidos pela empresa, formando a matriz citada ante-
riormente.
Típico silo funcional
Processos de negócios
Gerenciamento do relacionamento
com os clientes
Gerenciamento de serviços a
clientes
Gerenciamento da demanda
Acato de ordens de clientes
Gerenciamento do fluxo
produtivo
Gerenciamento do relacionamento
com fornecedores
Desenvolvimento 
comercialização de produtos
Gerenciamento das
devoluções
Marketing
Pesquisa
desenv.
Logística
Produção
Compras
Finanças
Gerenc. de
conta
Definir
requerim.
Definir
requerim.
Estratégia
produção
Estratégia
insumos
Lucrativ.
cliente
Administ.
de conta
Serviço
técnico
Específic.
desempe.
Coord.
execução
Avaliação
prioridad.
Custo de
servir
Planejam.
demanda
Requerim.
processo
Previsão
Planejam.
capacid.
Fontes
Análise da
negociação
Ofertas
especiais
Requerim.
ambiente
Planejam.
da rede
Direcionam.
da plante
Seleção
forneced.
Custo da
distrib.
Específic.
enpacota.
Estabilid.
processo
Critério de
priorização
Planejam.
produção
Fornecim.
integrado
Custo da
manufatura
Plano de
negócio
Projeto do
produto
Logístico
reversa
Registro de
pedidos
Específic.
materiais
Fluxo das
moviment.
Planejam.
integrado
Gerenc.
forneced.
Custo dos
materiais
Ciclo da
vida prod.
Projeto do
produto
Rema-
nufatur.
Específic.
materiais
Específic.
materiais
Específic.
processo
Custo 
lucrativid.
Custo da
PD
Requerim.
moviment.
Figura 2.3 – Participação das áreas funcionais nos processo de negócios de uma empresa
de manufaturas.
Fonte: (LAMBERT et al., 2001) apud (SORDI, 2005) p.6 I12
capítulo 2 • 37
Assim, o desenvolvimento de um produto, por exemplo, exige esforços da
área comercial que deverá estudar a aceitação de mercado ou mesmo receber
o pedido de um cliente; da área industrial que realizará a efetiva produção do
bem e da área financeira que, por exemplo, fará a compra dos materiais neces-
sários, o registro da venda e do pagamento é realizado por isto.
Comercial Industrial Financeiro
Desenvolver um produto
Figura 2.4 – Desenvolvimento de um produto.
Podemos, de maneira geral, enumerar algumas características de uma orga-
nização que adote uma abordagem funcional (MARANHÃO e MACIEIRA, 2004):
•  a informação entra e sai pelo topo dos silos (pelas chefias);
•  existem buracos negros que absorvem algumas informações; simples-
mente desaparecem;
•  isto dá margem a existência de “supernovas” (áreas de pressão muito
grande e conflitos);
•  podem ocorrer “gargalos” de informação;
•  gestor serve para administrar silo e não para gerir relacionamentos, in-
terfaces;
•  não existem feedbacks e a comunicação é vertical;
•  interesses e motivações das pessoas são funcionais X interesses e mo-
tivações dos clientes são transversais e não dependem da estrutura da
empresa. Resultado: clientes ficam em segundo plano;
•  por conta da limitação de autoridade há muito vaivém de informações e
isto se traduz em lentidão no tempo de ciclo dos processos;
38 • capítulo 2
•  funcionário exerce função e pensa em ganhar nova função, só isto. Não
entende sua importância nos processos da empresa;
•  existem diversos processos inúteis sendo realizados sem que ninguém
questione o porquê.
2.1.1  Paradoxo da Ortogonalidade
Este paradoxo representa a ortogonalidade (cruzamento em linha reta) entre o
interesse funcional (organização tradicional) e o interesse do cliente (transver-
salàorganização).Considera-sequeemquasetodasasempresasháum“chefe”
instituído com delegação de poderes e que decide sobre a permanência ou não
da pessoa no emprego e sobre seu “plano de carreira” (ou progresso funcional).
Dessa forma, muitas vezes o funcionário prioriza o atendimento ao chefe
e deixa o cliente como secundário. Assim, talvez não consiga aquelas “promo-
ções” tão esperadas ou nem mesmo manter seu emprego e, portanto, deverá
manter constante relacionamento entre estas duas questões.
Uma vez que os interesses possam ser diferentes entre o dono do processo
e o chefe funcional, surge uma nova forma de relacionamento: a negociação.
Antes, apenas obedecer ordens hierárquicas era o suficiente e tudo funcionava.
Agora, devido ao paradoxo da ortogonalidade, o chefe precisa contribuir na for-
ma hierárquica (fluxo vertical) e o dono do processo precisa coordenar a obten-
ção da satisfação do cliente, operando de maneira eficiente e eficaz o processo
(fluxo horizontal) (MARANHÃO e MACIEIRA, 2004).
2.2  Organização funcional x Organização por processo
Podemos definir processos de negócio através de uma analogia aos processos
factíveis como de uma linha de produção. É possível verificar etapas sendo rea-
lizadas para a produção de algum bem, o produto final.
O processo de negócio assemelha-se de diversas formas aos processos
produtivos. Uma atividade de venda de um produto, ou um conjunto de ati-
vidades de venda, pode ser definido como um processo de venda. Dividir o
trabalho em diversas atividades em sequência surgiu com Henri Fayol ao
definir gerenciamento como uma disciplina e publicando princípios geren-
ciais, dentre eles a divisão das atividades em diversas tarefas.
capítulo 2 • 39
Notamos então que a divisão das atividades em tarefas é uma definição que
se assemelha à divisão dos processos dentre as partes funcionais nas empresas.
Daí, podemos definir que processos de negócios são composições de atividades
que atendem objetivos bem definidos.
Através dos estudos dos procedimentos de trabalho, Frederick Taylor
aprimorou o entendimento da complexidade dos processos e introduziu
conceitos como eficiência, especialização e medição de processos. São con-
ceitos que deram origem de comportamentos administrativos atuais como
medição de desempenho de processos com base em indicadores.
Segundo estas teorias, Taylor sugeriu que os processos estavam implícitos
nas práticas de trabalho. Estes estudos influenciaram o modelo produtivo im-
plantado por Henry Ford.
A competição mundial gerada pela globalização e a recessão mundial na
década de 1980 levaram as grandes multinacionais a reverem seus modelos
de negócio. As empresas então passaram a buscar novos modelos e os en-
contraram, principalmente nos modelos japoneses, como o caso da Toyota,
referência até os dias atuais. O Japão havia introduzido o modelo de produ-
ção em massa, desenvolvido por Taylor e praticado por Ford.
As adaptações necessárias nos modelos japoneses para o “mundo ociden-
tal” acabaram por gerar o que se conhece hoje como práticas de qualidade total
(total quality management – TQM) (SORDI, 2005).
2.3  Elementos do Processo de Negócio
Um processo é composto por atividades. Na figura 2.5 mostramos os compo-
nentes pertencentes aos processos de negócio. Cabe ressaltar que nem sempre
é preciso detalhar todos estes componentes, documentando-os. Isto depende-
rá muito do grau de complexidade do processo envolvido.
40 • capítulo 2
Clientes externos
Processo
Subprocesso
Atividade
Atividade
A
1 12 2 3
B
Atividade
Procedimentos
• Ocorrência
• Clientes internos
• Papéis funcionais
• Procedimentos
• Tarefas
• Metas
• Regras de negócio
• Exceções
• Anomalias
• Tempos
• Rotas
• Indicadores de
desempenho (métricas)
Tarefas
Atividade
Figura 2.5 – Componentes do processo de negócio.
Fonte: (CRUZ, 2005, p. 75)
Para as pessoas que não têm muito contato com processos, todo processo é
complicado. Na prática não existem processos complicados. Dizer se um proces-
so é simples ou complexo depende de diversos fatores. O que comumente se faz é
desdobrar processos mais complexos (macroprocessos) em processos menores.
Alguns autores classificam a complexidade de um processo de acordo com
o número de atividades que o mesmo comporta.
Mas, vamos analisar o processo de negócio do ponto de vista de seus ele-
mentos constituintes (CRUZ, 2005).
2.3.1  Clientes externos
São a razão da existência das empresas e, no nosso estudo, a razão da existência
de processos de negócio. Existem os clientes externos de processos primários
que são usuários dos serviços que a empresa provê ou compradores dos bens
que a mesma produz. Também há os clientes externos de processos secundá-
capítulo 2 • 41
rios que, não necessariamente, adquiriram bens da empresa, mas precisam de
algum processo de suporte para alguma informação ou atendimento.
2.3.2  Ocorrências
As ocorrências são os elementos, os pacotes, contendo instruções, dados, infor-
mações e insumos, que dão “vida” aos processos. Apesar do desenho na figura
2.5, a ocorrência não faz parte da atividade, mas a função das atividades é pro-
cessar ocorrências.
As ocorrências são compostas de elementos que a acompanham na entra-
da, processamento e saída da atividade. Os mais comuns são as mídias físicas,
as lógicas e os insumos.
Mídias físicas transportam dados e informações a respeito da ocorrência
por meio de representações físicas, por exemplo formulários, notas fiscais, etc.
Mídias lógicas transportam dados e informações por meio eletrônico, como
sistemas de informação, ERP, etc. Já os insumos são os materiais que serão usa-
dos pela atividade para realizar o processamento da ocorrência. Os insumos
podem ser diretos (usados na confecção do produto) ou indiretos (apoiam a
produção do produto).
2.3.3  Atividades
As atividades são os elementos que realmente realizam o trabalho num proces-
so de negócio. Podemos dividir as atividades em:
•  Atividades Ativas
•	 Primárias: são aquelas ligadas diretamente nas operações de pro-
dução de parte do produto referente ao processo analisado.
•	 Secundárias: são aquelas que dão suporte às atividades primá-
rias e secundárias, realizando os serviços de apoio.
•  Atividades Latentes
•	 Internas: são aquelas presentes em processos que não ocorrem
com frequência. Um exemplo é o recall das montadoras de veícu-
lo, como citado no capítulo 1.
•	 Externas: são aquelas que podem participar de processos primários,
secundários e latentes, mas são externas em relação a empresa.
42 • capítulo 2
A figura 2.6 mostra o que é chamado de cadeia de valor: um conjunto de
atividades coordenadas na execução de um processo.
ClientesFornecedores
Atividade
A
Atividade
B
Atividade
C
Atividade
D
Cadeia de valor
Informação
Figura 2.6 – Cadeia de valor formada pelas atividades de um processo.
Fonte: (CRUZ, 20005, p.79).
Vamos a um exemplo:
“Um programador de produção, ao fazer o plano de produção, descobre que determi-
nado item está com a quantidade em estoque perigosamente baixa. Ele entra num pro-
cesso de compra e submete uma ocorrência de compra para o item. Essa ocorrência é
imediatamente passada ao comprador responsável pelo grupo ao qual o item pertence
e dispara uma cotação de compras para três ou quatro fornecedores já cadastrados. Os
fornecedores recebem a cotação e pela própria ocorrência enviam os preços solicita-
dos de volta ao comprador.” (CRUZ, 2005).
O que ocorreu neste exemplo?
Através de uma ferramenta de Workflow1
, o programador usou um formulário
eletrônico e inseriu o código do item com problemas no estoque.
1  De maneira resumida, podemos dizer que um software de Workflow envolve a automatização de processos de
negócio.
capítulo 2 • 43
O comprador, ao receber tal ocorrência, escolheu quais fornecedores deve-
ria mandar essa cotação (às vezes, isto pode ser automático).
Pela internet ou por uma extranet, os fornecedores receberão a ocorrência
e emitirão a resposta de acordo com as regras de negócio estabelecidas com
a empresa que a enviou. Caso infrinjam tais regras (como demorar e perder o
prazo de resposta), podem perder a chance de vender (e até perder o cliente!).
Como vimos, todas as atividades participam de processos de negócio. As
atividades podem participar de maneira direta ou indireta. A participação di-
reta significa que a atividade (primária ou secundária) sempre está inserida no
processo. A participação indireta significa que a atividade participa de maneira
esporádica num processo, ou seja, é executada eventualmente.
Por exemplo:
Numa certa organização, a atividade de nome Assistente de RH está diretamente ligada
ao processo de Seleção e Contratação de Pessoal, sendo sempre executada para a
escolha do novo profissional. Entretanto, no processo Avaliação Anual de Desempenho,
esta mesma atividade, além de ser indireta, só será acionada se houver divergências
quanto à análise do resultado de cada profissional, caso contrário ela ficará latente.
(CRUZ, 2005).
Todas as ações num processo são feitas através de atividades, portanto,
ao analisar problemas num processo (dizer que está demorando demais, por
exemplo) é preciso verificar as atividades envolvidas e seus tempos de execu-
ção, encontrar o problema e corrigi-lo. Gerenciar custos, melhorar tempos,
papéis funcionais, plano de contingência, tudo isto está relacionado às ativi-
dades. Os processos em si são abstratos e tornam-se práticos por meio das ati-
vidades (CRUZ, 2005).
A figura abaixo mostra o exemplo de uma organização dominada pela meto-
dologia CHAOS (CompreHensive Absense of Sinergy – Compreensiva ausência de
sinergia). Assim, todo mundo faz de tudo (o famoso Bombril – 1001 utilidades!).
Toda vez que é necessária a execução de um processo (pelo seu conjunto de ati-
vidades) é uma desorganização total (CRUZ, 2005).
44 • capítulo 2
Figura 2.7 – Representação do CHAOS.
Fonte: (CRUZ, 2005, p. 82)
2.3.4  Metas e indicadores de desempenho
A meta é o resultado esperado. Quando se executam o conjunto de atividades
supõe-se que atingirá um fim, um resultado. A suposição é a meta. Como visto
na figura 2.8, a meta pode ser influenciada por agentes externos e internos. A
influência externa é difícil de controlar, já que são fatores que, normalmente,
não pertencem à empresa.
capítulo 2 • 45
Acionistas Leis
ONGs
Clientes
Governos
ClimaTecnologia
Concorrência
Mercados
Economia
ObjetivoObjetivo
ObjetivoObjetivo
Objetivo Objetivo
ObjetivoObjetivo
Planos
operacionais
Meta
Meta
Meta
Meta
Meta
Meta
Meta
Meta
Influenciadores externos
Figura 2.8 – Influenciadores da meta.
Fonte: (CRUZ, 2005, p. 84)
Os indicadores de desempenho, também chamados de métricas, medem
os parâmetros quantitativos (numéricos) ou qualitativos (descritivos) a respeito
de uma meta.
2.3.5  Clientes internos
São tão importantes quanto os clientes externos, pois são a forma como os ex-
ternos obterão o produto ou serviço que desejam. Os clientes internos são os
próprios funcionários vistos com um olhar diferente. São clientes de processos
e atuam esperando respostas e produtos. Claro que também são funcionários e
terão papéis funcionais, como veremos logo abaixo.
46 • capítulo 2
CONEXÃO
Para entender melhor os conceitos de cliente interno e cliente externo, leia o artigo “Cliente
Interno e cliente externo: qual a diferença?”, disponível no link http://www.portaleducacao.
com.br/administracao/artigos/51053/cliente-interno-e-externo-qual-a-diferenca
Essa estrutura é comum nos setores eletrônico e de acessórios, já que am-
bos oferecem ao mercado produtos inovadores num ritmo muito rápido. Um
exemplo desse tipo de organização é a Nike. Redes de sucesso potencialmente
oferecem flexibilidade, inovação, respostas rápidas a ameaças e oportunidades
bem como custos e riscos reduzidos(BATEMAN; SNELL, 1998).
CONEXÃO
As redes de empresas configuram-se numa forma das pequenas e médias empresas enfren-
taremum mercado cada vez mais competitivo. Leia o artigo “Redes de Cooperação Produtiva:
uma estratégia de competitividade e sobrevivência para pequenas e médias empresas” e en-
tenda melhor como as redes formadas por estes portes de empresa, mesmo que somente
para a produção, auxiliam as empresas a criarem e manterem vantagem competitiva. Acesse:
http://www.scielo.br/pdf/gp/v8n3/v8n3a06.pdf.
2.4  Papéis funcionais
O funcionário ou o conjunto de funcionários que executam alguma atividade
possuem como atribuição uma função. Assim, a função deles é executar uma ati-
vidade. Perceba que a existência da função está atrelada à existência da atividade.
Antes, cada empregado tinha um papel funcional que era relacionado à
própria função. Hoje os termos se confundem e incluem um outro termo: car-
go. Mas, vamos separar os termos. Papel funcional é o que se espera da pessoa
em relação à atividade que deve executar num processo; cargo está ligado às
políticas de RH, planos de carreira e estrutura hierárquica.
Por exemplo:
capítulo 2 • 47
Atividade Contas a Receber
Função da atividade: cobrar os recebíveis da empresa (títulos à vista, a prazo, cobran-
ça bancária, etc).
Papel funcional: responsável pelos recebíveis, mantendo as metas estabelecidas pela
gerência. O número de 20 dias marcará o valor de medição para medida de desempe-
nho dessa atividade.
Cargo: profissional formado em ciências contábeis, com pós-graduação em recebíveis,
experiência em cobrança para empresas de grande porte, ter inglês avançado e do-
mínio de informática. Salário de $5.000,00 cinco mil reais por mês e participação nos
lucros da empresa.
Papéis funcionais
Enquanto a definição de cargos é função dos Recursos Humanos, a definição de papéis
funcionais é função do analista de processos. Os dois devem trabalhar juntos e cooperarem
para que o contrato da empresa saiba exatamente o que deve fazer e o que se espera dele.
2.4.1  Procedimentos
Os procedimentos servem para especificar o que as atividades devem contem-
plar, quais recursos usar, como fazer, etc.
Segundo a norma ISO 8402, que define a terminologia usada nas outras ISO,
um procedimento deve ser escrito e documentado e definir o que deve ser feito,
por qual papel funcional, quais recursos devem ser alocados e de que forma
serão usadas. Além disto, os documentos gerados devem ser definidos.
Procedimentos
Papel funcional é diferente de procedimento; a diferença está na direção da responsa-
bilidade. O papel funcional define a responsabilidade do funcionário sobre a atividade;
define a responsabilidade atividade em si.
48 • capítulo 2
2.4.2  Tarefas
As tarefas são o detalhamento dos procedimentos. Ao executar uma atividade,
o funcionário deverá saber como começar, como se comportar em algumas si-
tuações, etc. Além disto, é difícil dizer ao certo o que um papel funcional deve
fazer apenas olhando os procedimentos.
Retomemos o exemplo anterior:
Atividade Contas a Receber (de acordo com 2.3.6)
Função da atividade: cobrar os recebíveis da empresa (títulos à vista, a prazo, cobran-
ça bancária, etc).
Papel funcional: responsável pelos recebíveis, mantendo as metas estabelecidas pela
gerência. O número de 20 dias marcará o valor de medição para medida de desempe-
nho dessa atividade.
Cargo: profissional formado em ciências contábeis, com pós- graduação em recebí-
veis, experiência em cobrança para empresas de grande porte, ter inglês avançado e
domínio de informática. Salário de $ 5.000,00 cinco mil reais por mês e participação
nos lucros da empresa.
Procedimento
De acordo com a norma ISO 8402 a atividade Contas a Receber tem a função de criar,
manter e operar as tarefas que garantem o recebimento dos títulos devidos à empresa.
O papel funcional “Contas a Receber” é o responsável por tal atividade e esta lotado na
área financeira. Terá seu desempenho avaliado pelo índice de dias recebíveis.
Tarefas
Trata-se da menor parte de um processo de negócio, detalhando ao máximo uma atividade.
O funcionário deve entrar pela manhã nos bancos onde a empresa possui conta e checar:
• títulos pagos até o dia anterior;
• títulos vencidos;
• há mais de 7 dias;
• há mais de 30 dias;
• checar saldos das contas;
• emitir carta de cobrança para os títulos vencidos há mais de 7 dias;
• executar trâmites legais para títulos vencidos há mais de 30 dias;
• gerar relatórios de entrada em caixa por cada banco e enviá-los ao tesoureiro.
capítulo 2 • 49
2.4.3  Regras de negócio
As regras de negócio, normalmente, servem para orientar a execução das tare-
fas seguindo um conjunto de normas definidas nos procedimentos.
No exemplo anterior, para que o funcionário emita a carta de cobrança aos
títulos vencidos há mais de sete dias, ele deverá acrescer multa de 5% e juros de
mora de 10% ao mês.
Estas regras costumam ser implementadas em software ou mesmo já ficarem
bem definidas nas tarefas. Algumas vezes são especificadas separadamente.
2.4.4  Exceções
As exceções são acontecimentos inesperados. Isto não necessariamente carac-
teriza erros. Pelo menos não caracteriza se os processos forem bem documen-
tados e se realmente, o evento não foi esperado e nem foi previsto.
Não existem regras bem definidas ou ordem de grandeza para exceções. Por
exemplo, ao produzir papel, uma exceção que ocorra 1% das vezes numa pro-
dução de 100 mil toneladas/mês ditará um desperdício de 1 mil toneladas/mês
(é muito papel desperdiçado hein?!). Agora, este mesmo valor (1%) para a pro-
dução de aviões por ano, considerando a saída de 100 aviões por ano, resultará
em 1 avião caindo por ano e matando (ou ferindo) 100 pessoas ou mais. Qual
prejuízo é maior? Depende do ponto de vista. Cem vidas humanas podem re-
presentar muito mais que toneladas de papel.
2.4.5  Anomalias
Pode-se dizer que as exceções não devidamente tratadas geram as anomalias.
E anomalia é um erro. Nesse caso, é muito importante ter um plano de contin-
gência que detalhe o que deve ser feito em caso de exceções e para que elas não
virem anomalias.
2.4.6  Tempos
Estudar os tempos de execução de processos é uma questão interessante, impor-
tante e delicada. O tempo influencia em toda a execução do processo. Melhorias
podem ser obtidas ou o processo pode até falhar, tudo por influência do tempo.
50 • capítulo 2
O tempo pode ser caracterizado em processos de negócio como tempo de
ciclo, tempo de processamento e tempo de atraso.
O tempo de ciclo é o tempo decorrido entre cada execução de um processo e
suas atividades. É o somatório dos tempos de ciclo das atividades.
O tempo de processamento é o tempo de trabalho efetivo na atividade.
O tempo de atraso é o vilão nos processos. Pode ser algo identificado como
ficar esperando numa fila (tempo não produtivo) ou algum fator inexplicável.
Figura 2.9 – Tipos de tempo.
Fonte: (CRUZ, 2005, p. 100)
2.4.7  Rotas
As rotas são os caminhos pelos quais serão transportadas as ocorrências (insu-
mos, dados, informações, etc). Elas podem ser lineares ou paralelas. Rotas line-
ares são simples e cada atividade, geralmente, contém uma atividade anterior e
uma posterior (figura 2.10).
Início FimAtividade
A C D
Atividade Atividade
B
Atividade
Figura 2.10 – Processo com rota linear.
Fonte: (CRUZ, 2005, p.102).
capítulo 2 • 51
Já nas rotas paralelas, os processos podem desdobrar-se em caminhos ou
subprocessos (figura 2.11). Paralelizar implica custos de replicação de ativi-
dades, equipamentos e pessoal, mas pode trazer desempenhos consideráveis.
Tudo é uma questão de análise.
Início FimAtividade
A
C
Atividade
D
Atividade
E
Atividade
F
Atividade
G
Atividade
B
Atividade
Out
In
Separar Mesclar
Rota 1
Rota 2
Rota 3
Figura 2.11 – Processo com rotas paralelas.
Fonte: (CRUZ, 2005, p. 103)
A notação usada por (CRUZ, 2005) faz a paralelização de atividades usando
conectivos Out e In. Além disto, existem rotas que fornecem uma paralelização
possível, mas excludente. Isto é possível através de conectivos de decisão. Atra-
vés destes conectivos o processo pode seguir uma rota OU outra. Estas são as
rotas condicionais.
Início FimAtividade
A
C
Atividade
D
Atividade
E
Atividade
F
Atividade
G
Atividade
B
Atividade
Decisão
Rota 1
Rota 2
Rota 3
?
Figura 2.12 – Processo com rotas condicionais.
Fonte: (CRUZ, 2005,) p. 104).
52 • capítulo 2
Existem ainda as chamadas rotas concorrentes. Tratam-se de rotas parale-
las onde o início das atividades paralelas deve ser sincronizada. É uma variação
especial das rotas paralelas. Temos também as rotas críticas, onde podem ocor-
rer impactos negativos, como atividades que dependem de processos externos
podem ser influenciadas por perdas de prazos não controlada pela empresa em
questão. As rotas eventuais são aquelas que são executadas com frequência me-
nor que 1% do tempo total de execução. As Ad Hoc são rotas informais e devem
ser evitadas. Por fim, as rotas compostas são o tipo mais comum, pois são for-
madas pelos diversos outros tipos de rotas vistos.
Agora que desmembramos os processos de negócio em várias partes e co-
nhecemos o todo, vamos falar um pouco sobre o conceito de gestão.
2.5  A organização e suas unidades de negócios
Gerir e gerenciar são, por vezes, usados como sinônimos. Você já deve ter apren-
dido estes conceitos ao longo do curso, certo? Mas nunca é demais fazermos
uma pequena revisão.
“Gerenciar” refere-se às funções de monitoramento e controle de algum re-
curso, enquanto “Gerir” é um termo mais abrangente e compreende: planejar,
projetar, construir, implementar, utilizar, monitorar, identificar melhorias e
fazer ajustes. A Gestão de Recursos implica comprometer-se com a evolução do
mesmo que está sendo gerido por meio de processos (SORDI, 2005) .
Como podemos ver pela figura 2.13, a gestão de recursos envolve diversas
outras atividades. O planejamento é a atividade com forte vínculo no plano de
negócios. Afinal, são através dos objetivos principais e das estratégias traçadas
que a empresa deve começar a operar. No projeto realiza-se a definição das ne-
cessidades para que a operação do processo possa ocorrer. Devem ser identifi-
cadas, quantificadas e qualificadas as necessidades de material, equipamento,
sistemas de informação e pessoas.
capítulo 2 • 53
Ajustes Planejamento
Projeto
ConstruçãoMonitoramento
Oportunidades
DisponibilizaçãoUtilização
Gestão de
recursos
Figura 2.13 – Processos necessários para a gestão de recursos.
Fonte: (SORDI, 2005, p. 24 )
A fase de construção envolve uma série de outras atividades que visam co-
locar em prática o funcionamento da empresa através da montagem dos recur-
sos necessários e relatados no projeto. A implementação visa instalar, testar
e verificar se as funcionalidades estão sendo atingidas. Na utilização deve ser
assegurado que tudo está funcionando e sendo usado da maneira como foi
projetado. Também aguardam-se eventos que devem ser tratados. O monitora-
mento implica em haver mecanismos que informem aos gestores dos proces-
sos o quão eficaz e eficiente tais processos estão. Através de informações sobre
o desempenho dos recursos envolvidos nos processos podem ser identificadas
melhorias ou ajustes de acordo com as necessidades descobertas. Os ajustes
têm a ver com a melhoria do processo para adequação aos objetivos previstos
na fase de planejamento.
2.6  Conceito de gestão por processos de negócios
Ao gerir a empresa usando a abordagem por processos, os recursos ficam desti-
nados à operação destes processos. O processo participa como integrador dos
recursos da empresa. Na figura 2.14 podemos ver algumas das áreas da empre-
sa que são fundamentais para a gestão por processos, bem como alguns dos
conceitos e atributos de cada área.
54 • capítulo 2
Objetivo
Clientes
Outputs
Qualidade Jurídico Recursos
Humanos Informática
Padrões
Tempo
Normas
Aspectos legais Perfis
Quantitativo RH
Registro de eventos
Fluxo de dados
Informação
Capital
Intelectual
Benchmarking
(externo)
Melhores praticas
(interno)
Controladoria
Resultados
financeiros
Marketing
Mensagens
Relacionamentos
Áreas
Papéis
Fluxo de atividades
O  M Auditoria
Níveis de segurança
Aspectos críticos
Estratégia
Departamento A
Departamento A
Departamento B
Empresa parceira X
Cliente
Processos
de
Negócios
P1 P2 P3
P4a P4b
P4x P4v P4z
P2.1 P2.2P5
P6a
P6x
P6b
P6y
P7
Figura 2.14 – Áreas envolvidas na gestão por processos.
Fonte: (SORDI, 2005 p. 20).
De acordo com a figura 2.15, os principais recursos da gestão por processos
são descritos a seguir
Estrutura
organizacional
Políticas
e regras
Tecnologias
Papéis e
responsabilidades
Facilidades
Recursos
humanosProcesso
de
negócios
Conhecimento
Conhecimento
Conhecimento
Conhecimento
Ajustes Planejamento
Projeto
Construção
DisponibilizaçãoUtilização
Monitoramento
Oportunidades
Figura 2.15 – Áreas envolvidas na gestão por processos.
Fonte: (SORDI, 2005 p. 27).
capítulo 2 • 55
2.7  Estratégia empresarial
Vamos tratar do quanto a estratégia contribui com a área de processos. Para
tanto, precisamos inicialmente definir estratégia e aplicar a definição no nosso
conceito, uma vez que a palavra estratégia pode ser amplamente empregada.
Segundo os autores Tiffany e Peterson (1998), uma estratégia pode atuar da
seguinte forma:
•  Descrevecomoconcretizarasmetaseosobjetivosdefinidospelaempresa.
•  Leva em consideração os valores pessoais e sociais que cercam a empresa.
•  Orienta a alocação e o emprego dos recursos humanos e financeiros.
•  Cria uma vantagem de mercado sustentável, apesar da concorrência in-
tensa.
A estratégia, de maneira geral, é a forma como os recursos disponíveis serão
usados para se atingir um determinado objetivo.
Como em qualquer projeto ou outro elemento empresarial, para poder al-
cançar este desafio, este objetivo, é necessário um plano, um planejamento
para a estratégia, ou seja, planejamento estratégico.
O planejamento estratégico é um processo gerencial, que trata da formu-
lação de ações para alcançar os objetivos futuros. Outra definição diz que é o
processo gerencial que busca desenvolver e manter um ajuste entre os objeti-
vos e recursos da organização e as oportunidades de mercado em permanente
modificação (KOTLER, 1998). O planejamento, na verdade, é um plano de ação.
A estratégia, portanto, precisa ser planejada, executada e controlada, o que
mostra a necessidade de uma gestão estratégica maior e mais abrangente, não
somente o planejamento.
Uma forma de definir estratégia pode ser encontrada nos seguintes “P”
(MINTZBERG, AHLSTRAND e LAMPEL, 2000):
•  Estratégia como plano (plan): neste caso, existe uma diretriz, um plano
(ou um conjunto) para atingir os objetivos organizacionais. É feita de
uma maneira consciente e deliberada e pode ser explícita em documen-
tos formais ou não. Também pode ser geral ou específica.
•  Estratégia como padrão (pattern): neste caso, a estratégia é tratada como a
“consciênciadocomportamento”pretendidaounão,especialmenteemum
fluxo de ações. É um padrão no fluxo de ações. Após ações serem bem-suce-
didas, elas acabam se fundindo em um padrão que se torna sua estratégia.
56 • capítulo 2
•  Estratégia como pretexto (ploy): a estratégia é vista como uma “tática” ou
manobraintencionalparaenganaroconcorrente.Comoexemplo,afimde
inibir o concorrente de uma nova fábrica, por exemplo, a empresa anuncia
que vai fazer uma expansão apenas para diminuir as intenções do cliente.
•  Estratégia como posição (position): é a forma como a empresa se posi-
ciona em relação ao ambiente externo e interno. Esta estratégia pode ser
combinada com as estratégias anteriores, pois pode ser pretendida por
meio de um plano e/ou atingida por meio de um padrão ou pretexto.
•  Estratégia como perspectiva (perspective): é o conjunto de normas, valo-
res, comportamentos e outras abstrações que pertencem aos estrategis-
tas e fazem com que eles direcionem o modo de fazer as coisas.
O conceito de estratégia empresarial é diferente do contexto geral de estra-
tégia. Por exemplo, a estratégia de um produto, embora possa pertencer a um
conjunto mais amplo, da estratégia empresarial, é própria.
A análise da situação estratégica envolve o processo de analisar a estratégia
da organização de acordo com duas perspectivas:
•  Analisar as decisões tomadas no passado que afetam a situação presente.
Isto é chamado de “posição estratégica” ou “situação
•  estratégica”.
•  Analisar as decisões que são tomadas no presente e que afetarão o futuro
Para analisar o passado ou definir o futuro, os componentes analisados da
estratégia são:
•  escopo da organização, que são os seus produtos e o seu mercado;
•  as suas vantagens competitivas;
•  o seu desempenho;
•  o uso dos recursos.
A análise do ambiente é um dos pilares do planejamento estratégico. Nor-
malmente quando se faz esta análise, são considerados:
•  ramo de negócios;
•  ações do governo;
•  tecnologia;
•  conjuntura econômica;
•  sociedade;
•  e outros.
capítulo 2 • 57
A gestão de processos como diferencial competitivo
Vivemos em um ambiente empresarial altamente competitivo. Os concor-
rentes apresentam-se mais preparados, e por isso novos produtos e serviços
aparecem constantemente e cada vez melhores, além de encontrarmos clien-
tes cada vez mais exigentes e informados. Além disso, internamente existem
os funcionários da empresa que de certa forma também exercem pressões para
melhor ambiente de trabalho, condições etc..
Portanto, há necessidade de as empresas possuírem um diferencial compe-
titivo, concorda?
Há algum tempo, acreditava-se que a tecnologia seria esse diferencial, porém
atualmente, podemos perceber que, devido ao barateamento da tecnologia em ge-
raleserviçosemnuvem(cloudcomputing),atecnologiaestámaisviávelparaasem-
presas. Até mesmo em termos de sistemas, podemos concordar que os softwares
estão ficando mais acessíveis. É um diferencial sim, porém não o principal.
Um outro fator que pode ser considerado é o fator humano, afinal são as
pessoas que movimentam o motor principal de uma empresa. Sem elas, a em-
presa não seria nada. Características como criatividade, proatividade e inova-
ção são fatores fundamentais para qualquer empresa e são essencialmente hu-
manos, porém temos de concordar que nem todo profissional tem o mesmo
poder de contribuir em qualquer área dentro de uma empresa, pois cada um
tem um perfil, uma qualidade diferente dos demais.
Logo, a frase “uma grande empresa é formada por grandes profissionais,
mas grandes profissionais nem sempre formam uma grande empresa” é verda-
deira neste contexto.
Mesmo com fatores humanos e tecnológicos alinhados e comprometidos,
podem ocorrer falhas mais simples como, por exemplo, dar informação errada
a um cliente, descumprir prazos de entrega, atrasar o envio de relatórios e ou-
tras. Estas falhas podem ocorrer por motivos de técnicos/tecnológicos, huma-
nos ou por ambas, o que evidencia que esses dois fatores não são garantia de
diferencial em uma empresa.
A diminuição dessas falhas, segundo CRUZ (2013), só ocorre quando a em-
presa administra seus recursos dentro de uma visão sistêmica e de forma in-
tegrada e voltada aos objetivos da organização, ou seja, por meio do domínio
operacional e gerencial de seus processos.
Atualmente, existem algumas metodologias e normas, além de conceitos
que têm como fundamento a gestão de processos, entre eles, o critério de exce-
58 • capítulo 2
lência da FNQ (Fundação Nacional de Qualidade), as normas ISO, Lean Manu-
facturing, 6 Sigma, Balanced Scorecard e outras.
Porém, assim como ocorre com outros contextos, não vai ser o uso dessas
normas e metodologias que garantirá o almejado diferencial competitivo e a
melhor gestão de seus processos. A cultura da gestão de processos, segundo
CRUZ (2013) possui alguns fatores determinantes:
•  apoio da alta direção;
•  disciplina na execução dos processos por todos os envolvidos;
•  monitoração constante por meio de indicadores;
•  comunicação efetiva entre os colaboradores;
•  uso efetivo dos recursos de tecnologia;
•  prioridade da visão por processo em vez da visão por departamento;
•  definição de responsáveis para os processos da organização a fim de con-
duzir as ações e análise além da melhoria dos processos. Essa pessoa ga-
rantiria a visão sistêmica desejada.
Portanto, o uso dessas práticas, que não são fáceis de manter e implemen-
tar, certamente garantirão um diferencial competitivo para as empresas que
adotarem a gestão por processos.
O papel dos processos para a implementação da estratégia
A estratégia é uma área de conhecimento muito grande e estudá-la é uma
disciplina à parte. A palavra estratégia tem origem grega e refere-se a objetivos
claros, planejamento e comando. Obviamente que o primeiro uso desta pala-
vra está no campo militar, mas trazendo para o campo empresarial não é tão
diferente, pois as organizações, para sobreviver, precisam de objetivos, plane-
jamento e o devido comando.
Porém, de qual outra forma a estratégia poderia ser implementada e seguida,
se não for por meio de processos bem definidos e disciplinarmente cumpridos?
A estratégia é definida após o planejamento ser estabelecido anteriormente
e sua implementação envolve a liderança, a estrutura organizacional, responsa-
bilidades e a cultura organizacional. Por meio desses elementos é definido um
plano para a implementação.
Os processos e sua gestão formam uma linha que sustenta a implementa-
ção das estratégias organizacionais e para seu pleno funcionamento, veremos
alguns elementos que tornam isso possível.
capítulo 2 • 59
ATIVIDADE
4.  Nós vimos a decomposição de Macrofluxos e a decomposição dos processos de negó-
cio. Tenho duas questões para você pensar:
a)	 Qual a diferença entre eles?
b)	 Até onde devemos nos preocupar com o detalhamento de processos de negócio?
(Lembre-se que o processo divide-se em atividades, procedimentos, tarefas e etc).
5.  Vamos definir as principais diferenças na gestão por processos de negócio e na gestão
baseada em funções?
REFLEXÃO
A gestão por processos é uma tendência em muitas organizações e vimos nesse capítulo o
quanto os processos podem ser complexos de acordo com seus vários componentes. Será
que todo processo possui todos os elementos que foram tratados neste capítulo? Tente fazer
este exercício nos processos que você conhece.
LEITURA
Artigo: As empresas são grandes coleções de processos.
Disponível em: http://rae.fgv.br/rae/vol40-num1-2000/empresas-sao-grandes-coleco-
es-processos
Autor: José Ernesto Lima Gonçalves.
Resumo: A ideia de processo tem estado presente nos textos e nas discussões sobre Ad-
ministração de Empresas nos últimos anos. É praticamente impossível evitar temas como re-
desenho de processos, organização por processos e gestão por processos. Essa ideia, no en-
tanto, não é nova e tem raízes na tradição da engenharia industrial e no estudo dos sistemas
sociotécnicos. Embora muito presente, o conceito de processo não tem uma interpretação
única, e a variedade de significados encontrados tem gerado inúmeros mal-entendidos. Este
artigo propõe-se a facilitar a compreensão do assunto, oferecendo um quadro organizado de
definições e aplicações para o conceito de processo empresarial.
Livro: Gestão por Processos: uma abordagem da moderna administração.
60 • capítulo 2
Autor: José Osvaldo De Sordi.
Editora: Saraiva.
Resenha : A compreensão do vasto conjunto de conceitos, metodologias, práticas e siste-
mas tecnológicos voltados à competitividade empresarial é um dos desafios da administração
contemporânea. Nesta obra, o autor nos proporciona insights sobre a forma de estruturar as
organizações, aspecto estratégico, considerando-se que é justamente através da arquitetura
empresarial que se pode obter um diferencial competitivo difícil de ser copiado. Para apoiar
os negócios geridos por uma estrutura organizacional redesenhada e orientada a processos,
a tecnologia da informação é fundamental. Nesse contexto, é também indispensável operar
sobre um novo paradigma para arquitetura de sistemas de informação, em particular, para
a integração entre eles. Para facilitar o entendimento desses conceitos, o autor nos guia,
detalhadamente, através de vários temas relacionados ao suporte tecnológico necessário
à construção de um ambiente especializado para integração entre sistemas de informação,
que propicie a gestão por processos. A presente obra é um instrumento abrangente, com alto
potencial de agregação de valor aos profissionais de mercado (analistas de negócios, analis-
tas de sistemas e administradores) bem como aos pesquisadores e acadêmicos, por tratar de
um tema, ainda incipientemente explorado: a importância da integração dos sistemas de in-
formação aos negócios, em especial, às organizações orientadas por processos de negócios.
O assunto é explicitado tantodo ponto de vista tecnológico quanto de negócios, sendo, por-
tanto, recomendável aos leitores das áreas de administração e de sistemas de informação.
REFERÊNCIAS BIBLIOGRÁFICAS
CRUZ, T. Sistemas, métodos  processos: administrando organizações por meio de processos de
negócio. São Paulo: Atlas, 2005.
LAMBERT, D. M. et al. The supply chain management processes. International Journal of Logisics
Management, v.12, 2001, p. 13 - 36.
LAURINDO, F. J. B. e ROTONDARO, R. G. Gestão Integrada de processos e da tecnologia da infor-
mação. São Paulo: Atlas. 2006,
MARANHÃO, M. e MACIEIRA, M. E. B. O processo nosso de cada dia: modelagem de processos de
trabalho. Rio de Janeiro: Qualitymark, 2004.
capítulo 2 • 61
SORDI, J. O. D. Gestão por Processos: uma abordagem da moderna administração. São Paulo:
Saraiva, 2005.
KOTLER, P. Administração de marketing. São Paulo: Atlas, 1998.
MINTZBERG, H.; AHLSTRAND, B.; LAMPEL, J. Safari de estratégia: um roteiro pela selva do plane-
jamento estratégico. Porto Alegre: Bookman, 2000.
TIFFANY, P.; PETERSON, S. Planejamento estratégico: o melhor roteiro para um planejamento es-
tratégico eficaz. Rio de Janeiro: Campus, 1998.
NO PRÓXIMO CAPÍTULO
No próximo capítulo, vamos estudar um assunto muito importante: a modelagem de proces-
sos de negócios.
Modelagem de
Processos de
Negócio
3
64 • capítulo 3
3  Modelagem de Processos de Negócio
Até agora reunimos alguns conceitos teóricos importantes. Desmontamos um
processo de negócio em componentes menores, vimos a importância de cada
um deles. Mas e daí? Como vamos realmente entender se a gestão a partir de
processos de negócio é um “bom negócio”? Vamos pôr em prática!
Se vamos desenvolver softwares para gerenciamento do negócio ou se vamos
obter ganhos de competitividade a grande necessidade é conhecer como a em-
presa funciona. Para isto, precisamos usar técnicas de mapeamento, documen-
tação e modelagem de processos a fim de visualizar melhor os macroprocessos
empresariais e seus fluxos de funcionamento.
Ao aplicar a modelagem de processos, conseguiremos identificar problemas,
propor melhorias ou novas práticas, fazer testes de desempenho e realizar o
“sonho” de conhecer como o negócio funciona, realmente.
OBJETIVOS
Neste capítulo, vamos estudar os seguintes tópicos:
•  levantamento de processos;
•  modelos;
•  ferramentas de modelagem;
•  metodologia de modelagem de processos.
REFLEXÃO
A modelagem de processos é um assunto muito importante para a área de processos em
geral. Por meio dela, é que os processos podem ser desenhados. Você já viu um fluxograma?
Vamos mostrar algumas alternativas existentes atualmente.
3.1  Levantamento de processos
Olevantamento,oumapeamento,deprocessoséumtrabalhoquedispendemuito
tempo e dedicação, principalmente no início, e difícil de ser completado, porém é
importante e fundamental para a organização, pois, por meio dele, o profissional
responsável pela atividade poderá entender todas as variáveis do problema.
capítulo 3 • 65
No levantamento de processos, é desenvolvido um fluxo de atividades que
existe dentro da organização e dos seus departamentos e, por meio deles, se
analisam áreas e funções onde gargalos podem ser identificados e até mesmo a
existência de duplicidade de atividades.
Nesse levantamento, é possível “desenhar” sistemicamente as atividades e
evidenciar que áreas e/ou funções participam do processo e que agregam ou
não valor ao negócio. Nesta etapa, até mesmo o trajeto físico é desenhado, pois
o caminho por onde passa o produto ou a informação muitas vezes é inadequa-
do e poderia ser evitado.
O ideal é que o levantamento de processos seja feito o mais rapidamente
possível, porém com qualidade e, para isso, existem técnicas que veremos a se-
guir. Desta forma, um desenho da situação pode ser feito rapidamente, evitan-
do que o processo mude ao longo do tempo e fique diferente do que era quando
foi inicialmente analisado.
Vamos estudar alguns modelos de mapeamento de processos que podem
ser muito úteis em situações práticas.
3.2  Ciclo de vida da modelagem de processos
Todos os processos de negócio possuem um ciclo de vida que pode ser resumi-
do pela figura 3.1.
Mapear, domumentar, modelar
Implantar, gerenciarAvaliar, melhorar
Figura 3.1 – Ciclo de vida de um processo.
66 • capítulo 3
Neste capítulo, nosso foco será no mapeamento e na modelagem dos pro-
cessos. O mapeamento dos processos de negócios é o conhecimento e a análi-
se dos processos e seus relacionamentos com dados, estruturados de maneira
top-down (do topo para a base) e detalhados até que seja possível compreendê-
-los totalmente (MARANHÃO e MACIEIRA, 2004).
Para mapear os processos é preciso definir que o foco será o cliente deste. É
necessário buscar a integração entre os processos a serem definidos e mapea-
dos e estabelecer o uso de uma terminologia apropriada, a fim de se evitar con-
fusões. Também é preciso definir como será a documentação dos processos e o
mapeamento deve visar a forma não hierárquica, pois o fluxo é transversal para
o cliente, como já discutimos nos capítulos anteriores.
É muito comum a confusão dos limites de um processo com limites fun-
cionais, no entanto, devemos ouvir, cuidadosamente as pessoas envolvidas e
estabelecer seus papéis funcionais.
O mapeamento e a modelagem de processos devem ser encarados como
um projeto. Devem ser definidas as responsabilidades, prazos e as necessida-
des do projeto.
3.3  Modelos
Organograma hierárquico funcional
O organograma é um diagrama, um desenho utilizado para representar as re-
lações de hierarquia dentro de uma organização ou uma forma de mostrar os se-
tores, unidades funcionais e cargos de comunicações entre eles.
A organização funcional mostra a organização como um conjunto de fun-
ções inter-relacionadas ou não por meio de atividades que se combinam em
um processo. Nessa estrutura funcional, a hierarquia passa pelos níveis de ad-
ministração para ser compartilhada entre as funções técnicas e administrativas
que se baseiam em um conjunto de tarefas que são comuns a todas as funções.
Quando se trata de funções, estamos nos referindo a órgãos que definem
o core business da organização, ou seja, a função representa uma parte vital da
empresa, sem a qual a empresa deixaria de existir.
capítulo 3 • 67
Segundo CRUZ (2013), as atividades administrativas e de planejamento são
divididas assim:
•  fluxo (planejamento e programação);
•  instrução (descrição dos postos de trabalho);
•  temposecustos(acompanhamentodostemposedoscustosdeprodução);
•  disciplina (acompanhamento e disciplina).
Ainda segundo o autor, as atividades técnicas e de produção são especiali-
zadas em quatro tipos:
•  setup e movimento de materiais;
•  uso de ferramentas e execução das operações de máquina;
•  qualidade;
•  manutenção.
Este tipo de organização apresenta vantagens e desvantagens tais como:
Vantagens:
•  quantomaisespecialistafornumaárea,maiorseráaexperiência,oquefaz
com que os problemas encontrados nela fiquem conhecidos e tratáveis;
•  é necessária uma habilidade para gerenciar outros em cada área de atua-
ção e dentro do contexto da especialização;
•  de forma geral, não há gerenciamento abaixo do nível de superintendên-
cia e isso simplifica a sucessão.
Desvantagens:
•  a cadeia de comando é mal definida;
•  a responsabilidade pela falta de qualidade do produto é difícil de ser atri-
buída;
•  a comunicação é difícil e de reação lenta.
A organização funcional, apesar de muito usada nas empresas, possui uma
fragilidade também: não consegue organizar e potencializar o fluxo operacional.
68 • capítulo 3
A figura 3.2 mostra uma estrutura hierárquica funcional.
Cons. de Coord.
e Planej.
Diretoria-Geral
Com. de Licitação Vice-Diretor
Cons. de Admin.
Coord. de
Comunic. Social
Serv. de Apoio
Administrativo
Coord. de
Comunic. Social
Serv. de apoio
Administrativo
Div. de Contr. e
Apoio técnico
Coord. Desenvolv.
Acadêmico
Coord. de Serv.
Técnicos
Coord. de Assist.
Médica
Coord. de
Enfermagem
Dep. de
Administração
Div. de Nutrição
Figura 3.2 – Estrutura hierárquica funcional (CRUZ, 2013)
Muitos métodos de análise de sistemas e de OM (Organização e Métodos)
são baseados na estabilidade da estrutura funcional, pois esta permanece váli-
da por um bom tempo. Isso não deve ser entendido como uma forma de “en-
gessar” a empresa, pelo contrário, a estrutura funcional permite que a empresa
opere normalmente e os processos possam ser levantados de acordo com a fun-
ção mostrada na estrutura, retratando o principal negócio da empresa.
3.3.1  UML - Unified Modeling Language
É a padronização da linguagem de desenvolvimento orientado a objetos para
visualização, especificação, construção e documentação de sistemas, muito
voltada para modelar softwares. É composta por uma série de diagramas como
os de caso de uso, figura 3.3.
capítulo 3 • 69
Administrador Emitir relação clientes
Atualizar clientes
Salvar
Incluir clientes
Excluir clientes
Pesquisar clientes
Manter clientes
include
include
include
include
include
include
Usuário
Figura 3.3 – Exemplo de Caso de Uso, diagrama da UML.
3.4  Mapa de Processos
Omapadeprocessoéoutraformagráficaderepresentarofluxodeprocessoacom-
panhadodeumadescriçãodetalhadadascaracterísticasdoprocessoedoproduto.
O mapa de processo é uma forma visual de representar o processo, compos-
to de uma série de atividades ou tarefas, por exemplo, entradas que são trans-
formadas em saídas.
Ele busca mostrar informações que estão relacionadas com cada atividade do
processo, evidenciando, como já foi dito, os aspectos de entrada, processamento
e saída, para que depois seja possível fazer a análise e propostas de otimização.
Podem existir várias informações em um mapa de processo, entre elas po-
demos citar:
•  as operações e ações envolvidas;
•  os agentes envolvidos;
•  custos;
•  tecnologias usadas;
•  infraestrutura necessária;
•  limitações interna/externa;
•  sistema de controle;
70 • capítulo 3
•  nível de competitividade;
•  potencial do mercado;
•  satisfação do cliente;
•  eficácia ou efetividade.
A figura 3.4 mostra o esquema de um mapa do processo.
Informações dos
componentes
Informações do
processamento
Informações do
produto
Fornecedores Processos Clientes
Entrada
produto antes do
processamento
Variáveis de entrada
- recursos a serem
transformados
- recursos de
transformação
Variáveis de saída
- bens
- serviços
- resultados esperados
- situações indesejadas
Saída
produto após o
processamento
Figura 3.4 – Esquema de um mapa de processo
Para a construção do mapa de processo, existem algumas etapas a serem
seguidas:
•  Definir o processo ou etapa que vai ser analisada.
•  Definir a metodologia e os responsáveis pelo mapeamento.
•  Identificar e detalhar as ações na entrada (as variáveis de entrada), no
processamento (variáveis de processamento) e na saída do processo (va-
riáveis de saída).
•  Identificar aspectos operacionais e administrativos a cada etapa.
capítulo 3 • 71
3.5  Ferramentas de modelagem de Processos
Para modelarmos um processo podemos usar algumas notações existentes e
usuais como as descritas abaixo.
3.5.1  Fluxograma
Os fluxogramas constituem uma das técnicas mais antigas e mais utilizadas
para representar a execução de tarefas.
Fluxograma é um diagrama, uma representação esquemática de um proces-
so. É feito através de gráficos que ilustram a transição de informações entre os
elementos que o compõem.
Podemos dizer, também, que trata-se da documentação dos passos neces-
sários para a execução de um processo.
A figura 3.5 tem um exemplo de fluxograma, mas veremos mais sobre ele
ainda neste capítulo.
A lâmpada não
funciona
A lâmpada
estava
plugada?
O bulbo
queimou?
Comprar nova
lâmpada
Trocar o
bulbo
Plugar a
lâmpada
Não
Não
Sim
Sim
Figura 3.5 – Exemplo de Fluxograma
72 • capítulo 3
CONEXÃO
Para entender melhor o que é um fluxograma leia o artigo “Combinação entre as técnicas de
fluxograma e mapa de processo no mapeamento de um processo produtivo”, disponível em
http://www.leansixsigma.com.br/ACERVO/ACERVO_12202512.PDF
3.5.2  IDEF - Integration DEFinition language
Modelo para a modelação das atividades e do sistema de informação de supor-
te, desenvolvidas pela Força Aérea dos Estados Unidos, que se transformou em
um padrão de referência internacional para o desenvolvimento de sistemas de
tecnologia da informação. A ideia da ferramenta é mostrar o fluxo de informa-
ções dentro dos processos.
A IDEF0 é uma notação para representação gráfica que mostra o processo
e suas atividades componentes. Existem variações e especificações do modelo
que vão até a IDEF5, atualmente.
CONEXÃO
Aprenda mais sobre esta notação em: www.idef.com
A representação IDEF0 é a mais utilizada para a representação estática de
processos.
Controls
Manufacturing
function
Inputs
Mechanisms
Outputs
Figura 3.6 – Exemplo de notação IDEF0
capítulo 3 • 73
3.5.3  BPMN - Business Process Modelling Notation
A BPMN (Notação para Modelagem de Processos de Negócios) define um dia-
grama de processo contendo elementos gráficos que representam atividades
e o fluxo de controle, determinando a ordem de execução destas atividades.
Está se transformando em um modelo-padrão para a definição de softwares/
sistemas integrados para atender ao conceito de BPM (Business Process Manage-
ment). Veremos um pouco mais sobre BPMN no capítulo BPM.
CONEXÃO
Para entender como funciona a notação IDEF0, leia o texto “Um estudo e a utilização de
padrões para integração da tecnologia de processos em ambientes de gerência de projetos
na web”, disponível em http://www.fai-mg.br/portal/download/revista_cientifica_2009/
pub_dw_artigo_gerencia.pdf
Hired
Create
Application
Created Submitted
Reviewed Interviewed Offered
Rejected
Rejected
Application
Rejected
Application
Submit
Application
+
+
Prepare
Offer
Submit
Offer
Interview
Interview
Interview
Interview
Interview
Application
Review
Application
Schedule
Application
Collect
Feedback
Offer
Review
Offer
Accept
OfferReject
Offer
Fill out
Employment
Forms
Hire
Candidate
Company
InterviewerRecruiter
Candidate
Figura 3.7 – Exemplo de Notação BPMN.
Com a BPMN é possível modelar os processos de negócio, definindo e docu-
mentando modelos atuais (AS-IS*) em diagramas fáceis de entender, projetar
e descrever modelos ideais (TO-BE**), estender detalhes técnicos, monitorar e
medir o negócio com indicadores de desempenho baseados em atividades dos
fluxos de processos já automatizados.
74 • capítulo 3
AS-IS* diz respeito ao estado atual do processo modelo, ou seja, como o processo
funciona de verdade.
TO-BE** será a modelagem do novo processo, geralmente após passar por melhorias.
3.5.4  Rede de Petri
Uma rede de Petri ou rede de transição é uma das várias representações ma-
temáticas para sistemas distribuídos discretos, inventada em 1962 por Carl
Adam Petri na sua tese de doutorado.
É possível usar uma rede de Petri como uma linguagem de modelagem, de-
finindo graficamente a estrutura de um sistema distribuído como um grafo di-
recionado com comentários. A rede possui nós de posição, nós de transição e
arcos direcionados conectando posições com transições.
a
Q
s
c
I
B
Figura 3.8 – Exemplo de Rede de Petri.
Em determinados momentos na execução de uma rede de Petri, cada etado
pode armazenar um ou mais tokens, que são elementos indicando onde está o
fluxo do processo.
capítulo 3 • 75
CONEXÃO
Um artigo bem interessante sobre o uso de Redes de Petri em modelagem de processos de negó-
cio: http://www.scielo.br/scielo.php?script=sci_arttextpid=S0104-530X2004000100010
3.5.5  EPC - Event-driven Process
Trata-se de uma cadeia de processos dirigida por eventos como o próprio nome
diz. É um método usado para modelagem de processos com grande aceitação no
mundo todo e, muitas vezes, associa-se à implantação de sistemas de ERP SAP/R3.
Nesse método, um processo é modelado segundo fluxo de eventos e funções.
O método é orientado a funções representando atividades, tarefas ou passos
do processo que precisam ser executadas. Além disto, funções são possivelmente
iniciadas ou habilitadas por eventos e, possivelmente, geram eventos. Funções
também consomem recursos, exigem gerenciamento, tempo e atenção.
Podemos dizer, neste método, que uma função representa:
•  atividades tangíveis;
•  decisões;
•  processamento de Informações;
•  eventos – situações ou estados do sistema, antes ou depois da execução
de uma função.
•  conectores lógicos – permitem a unificação e separação de fluxos segun-
do os conceitos de E, OU ou OU-exclusivo.
•  caminho – indica que um passo é descrito por meio de um diagrama
completo EPC.
76 • capítulo 3
Supporting
System
Input
Event
Result Event
Function
Organisation
Unit
Output
Order
Confirmation
Customer
Support Center
Order
Request Form
Customer
Order
Received
Order
Confirmed
CRM
Check
Customer Order
Information
Figura 3.9 – Exemplo de EPC.
3.6  Fluxograma
Um macrofluxo de um processo apresenta as informações necessárias para
entendimento do mesmo, no entanto, é comum representar processos usando
macrofluxo quando são processos com poucas atividades, ou seja, processos
mais simples. O macrofluxo não precisa mostrar pontos de decisão e realimen-
tação (feedback) e também não requer ferramentas ou símbolos especiais.
Manufatura de calçados
Recebimento do
pedido
Produção do
calçado
Acabamento e
armazenamento
Entrega do
calçado
• Projetar o calçado
• Detalhes
especificações
• Programar a
produção
• Organizar linha
de produção
• Preparar materiais
• Produz o calçado
• Organizar a linha
de verniz e
acabamento
• Preparar
embalagens
• Embalar
• Programar
transporte
• Carregar caminhão
• Checar destino
Figura 3.10 – Exemplo de Macrofluxo simples.
capítulo 3 • 77
Para criar macrofluxos simples precisamos identificar o ponto de início e
fim do processo, descrever as principais fases e escrever o processo.
NãoEstá em
Ordem?
Informa relatório
de inspeção
negativo
Inspecionar
material
Não
Sim
Sim
Início
Envia nota para
pagamento
Nota foi
paga?
Checar
pendências
Fim
Figura 3.11 – Detalhamento do macrofluxo.
No entanto, para melhor detalhar um processo, usamos o fluxo detalhado
que pode ser representado também com diagramas em bloco. Usando uma or-
dem sequencial o fluxo detalhado mostra os passos de um processo através de
uma ilustração do fluxo. São extremamente úteis e o detalhamento depende da
quantidade de atividades e complexidade de um processo.
NãoEstá em
Ordem?
Informa relatório
de inspeção
negativo
Inspecionar
material
Não
Sim
Sim
Início
Envia nota para
pagamento
Nota foi
paga?
Checar
pendências
Fim
Figura 3.12 – Fluxo detalhado do prcesso.
Dentre outras técnicas, o fluxograma é uma muito utilizada para fluxos de-
talhados. Trata-se de uma figura padronizada e textos articulados para mostrar
a sequência lógica de execução dos passos de um processo ou suas atividades.
78 • capítulo 3
O fluxograma serve tanto para mapear processos existentes quanto para
estruturar novos processos, permitindo uma visão sistêmica sobre um pro-
blema e isto facilita a compreensão dos processos pelas equipes, trazendo
melhorias, sobretudo, na comunicação interpessoal dos envolvidos.
Os principais componentes de um fluxograma são os símbolos descritos na
figura 3.13.
– início e fim de processos
– atividade
– decisão
– direção ou fluxo
– conexão de atividades
Figura 3.13 – Principais símbolos do fluxograma.
Fonte: (MARANHÃO e MACIEIRA, 2004, p. 164)
No entanto, abaixo descrevemos alguns outros diversos que também são
utilizados na modelagem de processos usando fluxogramas.
Conector de página: caso o fluxograma não caiba na
página, usa-se um símbolo que indique uma continu-
ação. Dentro do símbolo coloca-se o número da pági-
na que dá continuidade ou referência para a localiza-
ção. Na outra página, em sentido contrário, coloca-se
a referência ou o número da página anterior.
Operação ou Atividade: deve-se descrever de manei-
ra sucinta a atividade que ocorre neste ponto.
Subprocesso: indica que toda uma rotina é realizada
neste ponto e que, por motivos de simplificação do
fluxo, esta rotina foi desenhada em outra página ou
está em outro arquivo.
capítulo 3 • 79
Conector de rotina ou de fluxo: permite simplificar a
vinculação de sub-rotinas ou fluxogramas sem necessi-
dade de intersecção de linhas. Dentro do símbolo deve
ser colocada uma letra ou número que permita a iden-
tificação de onde se encontra a continuação da rotina.
Emissão de Relatório: usado para mostrar a emissão
de um relatório.
Tela de programa: usado para fases que precisam de
tela do computador.
Início ou Término: Usado para indicar o início ou fim
de uma rotina ou processo.
Observação: apenas se houverem considerações a
serem feitas.
Decisão: usado quando existe mais de um caminho
possível de fluxo de informações. Neste caso, faz-se
uma pergunta dentro do símbolo e de forma resumi-
da. As respostas à pergunta feita devem ser sim ou
não (de preferência) e para cada resposta um novo
caminho é seguindo.
Área de arquivo físico: indicado para mostrar que num
determinado momento são inseridas informações em
um destino fixo. Neste caso, coloca-se o nome do lo-
cal de armazenamento.
Figura 3.14 – Outros componentes do fluxograma
80 • capítulo 3
3.6.1  Vantagens do fluxograma
Dentre as diversas vantagens no uso de fluxogramas para ferramenta de mo-
delagem de processos o fato de ser uma ferramenta gráfica é uma das princi-
pais, pois torna-se muito mais representativo e de fácil compreensão do que
um “monte de palavras”.
Além disto, o fluxograma permite que o processo seja visto globalmente e,
dependendo do nível de detalhamento, o mais localmente possível. Com isso
é possível verificar as interações entre os componentes do processo e buscar
melhorias nas atividades envolvidas.
3.6.2  Modelando processos usando Fluxogramas
Para iniciar a preparação de um fluxograma de processo é sempre útil obter-
mos a rotina do processo. Você deve familiarizar-se o máximo que puder com
o processo e coletar informações do funcionário, supervisor, pessoal de com-
pras, financeiro, contabilidade, RH, etc. Seria muito interessante que a pessoa
com maior conhecimento do processo participe da elaboração do fluxograma.
Você precisará descobrir o que puder sobre as atividades e trabalhar com fa-
tos e dados, nunca com opiniões. Organize as informações em um ou mais fluxo-
gramas. Os fluxogramas também podem ser elaborados para qualquer sequên-
cia de eventos de natureza administrativa, como: percurso de uma fatura, fluxo
de material, colocação de pessoal, venda ou assistência técnica de um produto.
Para criar um fluxograma detalhado, vamos a alguns pontos:
•  descreva o objetivo, o escopo e o ponto de vista do processo o qual será
modelado com o fluxograma, esclarecendo o que será feito e delimitan-
do a abrangência e a profundidade do seu trabalho;
•  selecione as atividades críticas e inclua-as no fluxograma;
•  insira decisões nos pontos de controle (pontos críticos);
•  adicione atividades que possam ajudar a esclarecer a compreensão do
fluxograma;
•  evite detalhar demais, além da necessidade. Faça uma análise crítica do
fluxograma como um todo e suprima as atividades desnecessárias que
não agregam valor à compreensão;
•  submeta seu fluxograma a uma pessoa que o conheça o processo e não
tenha participado da elaboração. São análises fundamentais com suges-
tões que possam eliminar discrepâncias.
capítulo 3 • 81
Além disto, podemos dar algumas outras dicas:
•  determine o conjunto de símbolos a ser usado;
•  identifiquecadaatividaderelacionadaaoprocessonaordememqueocorre.
•  pergunte: “O que ocorre depois?”;
•  selecione o símbolo correto para cada ação e use-o para gravar os passos
do processo;
•  use setas para indicar a direção do fluxo do processo;
•  mantenha feedback, revise e edite antes da reprodução e distribuição.
O conceito básico para um Mapeamento e Modelagem de Processos é ima-
ginar como uma entrada na primeira etapa de um processo e segue fisicamente
por todas as demais etapas até o final. Durante o percurso deve-se coletar infor-
mações sobre cada passo do processo.
ATENÇÃO
Procure por ferramentas como o Visio (da Microsoft) que oferece um período de avalia-
ção gratuito ou outras ferramentas como o Dia (Free - http://dia-installer.de/index_en.html).
Além disto, existem ferramentas que permitem acesso online como:
http://creately.com
http://www.lucidchart.com
http://www.flowchart.com
http://www.gliffy.com
Informações úteis incluem: tempos de trabalho e de espera, tipos das ati-
vidades (operação, revisão), “defeitos” observados e problemas de qualidade,
volume processado, capacidade do processo, gargalos, etc.
“Percorrer” o processo proporciona um entendimento consistente e permi-
te que identifiquemos possibilidades de melhorias preliminares, permitindo o
contato direto com as pessoas realmente envolvidas no processo.
Vamos a um exemplo de modelagem, usando fluxogramas:
“Seu objetivo será modelar o processo que define como deve ser feito um
ovo frito.”
A figura 3.15 apresenta o fluxograma resultante desta modelagem. O flu-
xograma foi desenhando usando a ferramenta SmartDraw que está disponível
em: www.smartdraw.com/downloads
82 • capítulo 3
Além desta ferramenta, existem diversas outras que podem ser usadas na
modelagem de processos.
Solicitação 1
1
Colocar a frigideira no fogo
Colocar uma colher de sopa
de margarina na frigideira
Observar o aquecimento
da gordura
Atingiu a
temperatura?
Selecionar um ovo na geladeira
Quebrar e inspecionar o ovo
Está
estragado? Descartar o ovo Servir o ovo
Retirar excesso de gordura
Retirar a frigideira do fogo
Atingiu o ponto
desejado?
Observar se o ovo está
frito como desejado
Adicionar tempero
Colocar o ovo na frigideira
NÃO NÃO
NÃO
SIM SIM
SIM
Figura 3.15 – Fluxograma para fritar um ovo.
Fonte: adaptado de (MARANHÃO e MACIEIRA, 2004, p. 165)
Objetivo: atender a solicitação do cliente.
Escopo: prever as tarefas elementares da cozinha.
Ponto de Vista: cozinheira iniciante.
capítulo 3 • 83
3.6.3  Fluxogramas funcionais
Uma forma especial de utilizarmos o fluxograma é através do mapeamento fun-
cional das atividades. Assim, podemos traçar um paralelo entre cada atividade
do processo e cada área, ou áreas da empresa (de acordo com a hierarquia e o
organograma) envolvida.
Na figura 3.16 nós temos um exemplo de fluxograma funcional desenhado
com o Visio da Microsoft.
Processo compra de produto pelo cliente
Cliente
Depto.
comercial
Depto.
financeiro
EstoqueLogística
Dados do
cliente
Cadastrar cliente
Dados
financeiro
Pedido recebido
Fim
Faturar pedido
Registrar a baixa
no estoque
Enviar para o
cliente
Fazer pedido
Figura 3.16 – Fluxograma funcional para realizar pedido de compra do cliente.
3.7  Metodologia de modelagem de processo
Existem várias metodologias de modelagens de processo atualmente. Vários
autores estudam esta área e ela é, de fato, um assunto muito abrangente. Nos
dias atuais, a BPM (Business Process Management – gestão de processos de ne-
gócios) tem sido bastante difundida entre os autores e empresas. BPM trata de
um conceito que liga a gestão de negócios com a tecnologia da informação, fo-
cando a otimização dos resultados das organizações por meio da melhoria dos
processos de negócio.
84 • capítulo 3
VamosestudaroBPMposteriormente.Nessemomentovamosfocarumame-
todologia mais geral e que tenha bastante significado e praticidade.
Quando tratamos de metodologia, temos de entender que o método é um
assunto também bastante discutido entre os cientistas. Neste caso, qualquer
documentação sobre processos de negócio poderá ser construída por meio de
dois instrumentos igualmente importantes:
•  a metodologia que será usada no mapeamento dos processos;
•  a metodologia que será usada na pesquisa.
Ou seja, serão necessários duas metodologias para que um projeto de ma-
peamento, análise e modelagem de processos de negócio tenha êxito.
A metodologia é dividida em cinco etapas principais:
•  planejamento do levantamento;
•  execução do levantamento;
•  análise e simplificação do processos;
•  estabelecimento das medidas do processo;
•  implantação e ajuste do padrão estabelecido.
3.8  Planejamento do levantamento
Nesta etapa, inicialmente é feito um estudo preliminar do processo. Este estu-
do serve para o analista conhecer basicamente o processo, suas entradas, pro-
cessamento e saídas principais a fim de poder obter um pouco mais de familia-
ridade com o assunto que será analisado.
Além disso, o analista, que desempenhará o papel de entrevistador, fará um
checklist das perguntas que serão feitas para os envolvidos a fim de obter as in-
formações de que ele necessita sobre o processo.
A entrevista precisa ser cuidadosamente planejada, a fim de evitar que exis-
ta desperdício de tempo e de recursos. Detalhes como o local, conteúdo, forma
da entrevista, ritmo, tipo das perguntas, roteiro da entrevista e outros devem
ser pensados e planejados.
Nesta etapa, também é feita a escolha do método a ser usado no levanta-
mento. Entre os métodos temos:
•  	Exame das normas e legislações vigentes: muitos processos precisam
obedecer a questões de regulamentação e jurídicas, as quais não devem
ser deixadas de lado, pois podem conter informações valiosas para o es-
tabelecimento de processos
capítulo 3 • 85
•  Uso de questionários: este método usa formulários pré-impressos ou até
mesmo on-line que permitem uma considerável redução de tempo para
levantamento das informações necessárias. Os questionários podem ser
distribuídos e suas respostas serão posteriormente tabuladas.
•  Os questionários possuem algumas vantagens, entre elas podemos citar:
•	 são menos dispendiosos;
•	 têm uma aplicação mais fácil;
•	 podem ser aplicados a um número maior de pessoas;
•	 apresentam maior uniformidade na mensuração;
•	 os respondentes podem ficar anônimos;
•	 possuem menor pressão sobre a resposta imediata.
•  Entrevistas: é a técnica mais usada e a mais recomendável para levanta-
mento de informações que exigem maior reflexão, pois pode conduzir o
entrevistado a dar uma informação sobre um determinado assunto de
acordo com a discussão que é feita durante a entrevista.
•  Observação direta: essa é uma técnica que precisa de um pouco mais de
prática do analista. A observação pode ser feita de forma aberta ou secre-
ta; esta última é feita no sentido de não influenciar o trabalho ou proces-
so na sua operação.
3.9  Execução do levantamento
Nessa etapa, é escolhida alguma forma de documentação e diagramação dos
processos conforme já mostramos.
Dependendo da formação do analista e até mesmo por questões de facilida-
de e praticidade, a técnica de fluxograma pode ser usada.
3.10  Análise e simplificação do processo
O objetivo dessa etapa é tentar simplificar os processos.
Com os fluxogramas ou desenhos obtidos na etapa anterior, muitas vezes é
possível visualmente perceber que existem retrabalhos ou processos que pode-
riam ser encurtados (para isso o diagrama é importante).
A simplificação do processo consiste em encontrar a melhor maneira de re-
alizar um trabalho, considerando o conjunto de limitações envolvidas.
86 • capítulo 3
Nessa etapa, dois pontos devem ser observados:
•  todas as operações vistas nos diagramas (fluxogramas no caso), agregam
valor ao produto final?
•  A sequência da operação é a melhor possível?
3.11  Estabelecimento das medidas do processo
As medidas do processo são feitas em relação ao produto do processo. O analista,
nestaetapa,deve pontuarquaissãoasmedidasquedescrevemodesempenhodo
processo como um todo em relação à produção do resultado daquele processo.
Também são determinadas as medidas do trabalho as quais são intermedi-
árias e se relacionam ao produto dos diversos postos de trabalho.
Essas medidas são transformadas em indicadores e metas. O indicador é
uma variável usada para expressar o resultado de uma medida. A meta identifi-
ca o nível de desempenho desejado.
3.12  Padronização do processo
A quinta etapa consiste em padronizar o processo.
Padronizar significa, neste contexto, registrar a melhor maneira de se exe-
cutar uma tarefa.
Os padrões devem ser estabelecidos com os seguintes elementos:
•  simplicidade;
•  exequibilidade, que é a capacidade de ser executado novamente;
•  mensurabilidade, que é a capacidade de ser medido;
•  consenso da equipe de desenvolvimento;
•  fundamentação na prática;
•  direcionamento para seus usuários;
•  atualização em relação às melhores práticas identificadas.
Os padrões podem ser classificados da seguinte maneira:
•  Gerenciais: focam o desempenho do processo. Nesses padrões, a respon-
sabilidade sobre os gerentes recai em:
•	 estabelecer o padrão;
•	 treinar quem vai executá-lo;
•	 eliminar as causas de não conformidade que foram identificadas;
•	 estimular a melhoria contínua do padrão.
capítulo 3 • 87
•  Operacionais: focam na conformidade com os procedimentos estabeleci-
dos. Nesses padrões a responsabilidade da equipe operacional reside em:
•	 oferecer sugestões das melhores práticas durante a elaboração do
padrão
•	 atuar em conformidade com o padrão
•	 propor melhorias no padrão atual
•	 identificar não conformidades ao padrão
3.13  Implantação e ajustes
Nessa etapa, ocorre a implantação definitiva do padrão. Para a implantação ser
feita com sucesso, todos os recursos (incluindo as aplicações de software e de-
mais informatizações) devem estar disponíveis e devidamente testadas na data
estipulada pela equipe de planejamento.
O resultado e a forma de execução da equipe operacional devem ser observa-
dos, monitorados e avaliados para que alguns ajustes sejam feitos, se necessário.
Para que o processo implantado tenha sucesso, algumas variáveis devem
ser consideradas durante a execução de cada uma das etapas previstas nos
diagramas feitos durante o planejamento. Nesse momento, a equipe gerencial
deve pontuar quais são as atividades necessárias para garantir a implementa-
ção efetiva e a execução contínua do processo mapeado pela equipe.
ATIVIDADE
1.  Faça o fluxograma básico e depois o funcional para a seguinte empresa: “Uma empresa
que vende pizzas apenas pelo sistema de delivery; os pedidos são feitos por telefone ou
pela Internet. O cliente precisa ser cadastrado para fazer um pedido. O cadastramento
é feito apenas por telefone, ligando na pizzaria.” Se faltar alguma informação que julgar
pertinente você pode assumir uma premissa e desenvolver seu fluxograma.
2.  Faça o fluxograma básico e o funcional para uma loja de móveis que recebe pedidos por
encomenda para construção de móveis sob medida. Pesquise sobre este processo e veri-
fique, por exemplo, que será necessário a loja realizar um briefing do pedido com o cliente..
88 • capítulo 3
REFLEXÃO
Nesse capítulo observamos o quanto a visualização dos processos pode ser melhorada por
meio de diagramas. O uso de softwares para criar os diagramas é altamente recomendável
pois além dos desenhos é possível documentá-los. Será que as empresas usam estes dia-
gramas corretamente e os aplicam no dia a dia?
LEITURA
Artigo 1 – Modelagem de Processos: Um Caminho para o Sucesso da Organização
Disponível em: http://www.devmedia.com.br/articles/viewcomp.asp?comp=4785
Autor: Methanias Colaço Júnior
Este site possui uma discussão sobre a importância da modelagem de processos.
Artigo 2: Mapeando Processos De Negógio
Disponível em: http://www.administradores.com.br/informe-se/artigos/mapeando-pro-
cessos-de-negocio/23853/
Autor: José Luiz Siesler Junior
Livro: O Processo Nosso de Cada Dia
Autores: Mauriti Maranhao e Maria Elisa Bastos Macieira
Editora: Qualitymark.
Resenha: Um dos objetivos deste livro é provocar os leitores para analisar como maximizar
a competência organizacional para obter vantagem competitiva nos negócios, mediante a
proposição de uma metodologia para a identificação, o mapeamento, a análise, a modelagem,
a implementação e a documentação dos processos organizacionais, com boas chances de
pôr em marcha ciclos de melhorias contínuas. Mas o foco principal está na provisão de con-
ceitos, de métodos e dos relatos de experiências bem-sucedidas de melhoria de processos
em organizações, mostrando como e por que isso pode beneficiá-las. Funcionar bem pode
ser interpretado como o resultado eficiente e eficaz de todas as pessoas, dos grupos e, por
consequência, das atividades que cada uma dessas organizações realiza.
capítulo 3 • 89
REFERÊNCIAS BIBLIOGRÁFICAS
CRUZ, T. Organização, sistemas e métodos. São Paulo: Atlas, 2013
MARANHÃO, M. e MACIEIRA, M. E. B. O processo nosso de cada dia: modelagem de proces-
sos de trabalho. Rio de Janeiro: Qualitymark, 2004.
NO PRÓXIMO CAPÍTULO
No próximo capítulo, vamos estudar alguns assuntos relacionados com a implantação do geren-
ciamento do processo e também com a avaliação de desempenho dos processos, partes inte-
grantes do BPM.
Implantação e
Avaliação de
Desempenho
4
92 • capítulo 4
4  Implantação e Avaliação de Desempenho
Dentre as atividades da gestão por processos em uma organização, a escolha da
implantação é muito importante. Lembre-se que, em etapas anteriores, foi fei-
to um planejamento do que seria feito, de quais processos seriam analisados,
ou seja, antes de pôr a mão na massa foi feito um projeto. Implantar o projeto
não é uma tarefa fácil, é necessário disciplina para isso.
Depois dessa implantação, é importante estabelecer mecanismos de medição,
algo que gere números e formas de avaliar como os processos estão sendo exe-
cutados após sua implantação.
Para isso, neste capítulo vamos estudar um pouco mais o BPM (Business Process
Management) e aplicá-lo às técnicas tradicionais da gestão por processos.
Bons estudos!
OBJETIVOS
Neste capítulo, vamos estudar os seguintes tópicos:
•  escolha do processo;
•  definição da estratégia;
•  mapeamento das funções do processo;
•  melhoria contínua do processo;
•  avaliação de desempenho;
•  indicadores.
REFLEXÃO
O que você conhece sobre ferramentas para análise e melhoria? Conhece algum ciclo de me-
lhoria? Programa de melhoria contínua?
Veremos que existem ferramentas que você já utiliza no dia a dia, mas que são aplicadas a
análise de processos. Vamos fundamentá-las e exemplifica-las.
capítulo 4 • 93
4.1  Implantação do gerenciamento do processo
A implantação da gestão por processos segue a lógica mostrada na figura 4.1.
Mapeamento
dos processos
Modelagem
Divulgação da
modelagem
Implantação
Gestão por
processos
Figura 4.1 – Implantação da gestão por processos – CÂNDIDO, SILVA e ZUHLKE, 2008
Como podemos perceber, alguns destes passos já foram estudados. Tam-
bém é possível perceber que existe uma sequência natural e lógica entre as eta-
pas. De acordo com a figura 4.1, cada etapa recebe informações da etapa ante-
rior para ser executada corretamente.
Na primeira e segunda fase, deve-se escolher o(s) processo(s) mais significa-
tivos para a operação da organização ou aqueles que devem ser modificados de
acordo com alguma prioridade.
Em um projeto de implantação de processos, a escolha do processo a ser
analisado pode ser um pouco complicada, principalmente se esta empresa pos-
suir uma grande quantidade de processos.
Se a empresa escolher o processo errado, ela poderá perder dinheiro, tempo
e não ter a sua mudança de modelo de gestão implantada com sucesso.
Segundo Cândido, Silva e Zuhlke (2008), a organização deve então colocar
maior prioridade nos processos que mostram o maior número de problemas a
serem corrigidos, pois estes podem ser responsáveis por grande parte da inade-
quação de seu processo produtivo como um todo.
Vamosestudaralgumasferramentasqueajudamnadeterminaçãodequalpro-
cesso podeseranalisadoafimdebuscaraimplantaçãodemelhorias:diagramade
Pareto, Ishikawa (ou diagrama espinha de peixe), lista de verificação e histograma.
O uso da gestão por processos representa, em muitas organizações, uma
mudança cultural muito grande e, para fazer uma adaptação mais tranquila
para as mudanças, é necessário estabelecer um programa de treinamento e
capacitação bem definido, além de um treinamento comportamental muito
forte, com total apoio da direção da organização.
Nas normas da ISO 10015:2001 – Gestão da Qualidade – Diretrizes para
treinamento, podem ser encontradas algumas sugestões de treinamentos téc-
nicos/comportamentais para auxíliar a implantação da gestão por processos.
94 • capítulo 4
Abaixo seguem alguns exemplos:
•  Treinamento técnico:
•	 gerência de processo
•	 definições de processos;
•	 mapeamento de processos;
•	 análise de processos – medição e avaliação;
•	 prioridades;
•	 desenvolvimento, teste e implantação de melhoria de processos.
•  Quality function deployment – QFD – Desdobramento da função qualidade:
•	 conceituação da voz do cliente;
•	 a casa da qualidade;
•	 estudos de caso.
•  Benchmarking
•	 histórico e conceituação do benchmarking;
•	 gerência de processos e benchmarking – processo de condução de
benchmarking;
•	 estudos de caso.
•  Treinamentos comportamentais
•	 o papel do gerente e sua importância para o sucesso das organizações;
•	 o ambiente de mudanças;
•	 o processo de mudanças;
•	 a visão e o ambiente de trabalho em mudanças;
•	 o processo da comunicação humana.
•  Análise de problemas e tomada de decisão
•	 identificação de problema;
•	 análise da causa raiz;
•	 identificação de soluções;
•	 priorização de soluções;
•	 tomada de decisões.
•	 Gerência do trabalho em equipe
•	 pressupostos do trabalho em equipe;
•	 conceito:formaçãodo“eu”edo“nós”,quantoaotrabalhodeequipe;
•	 facilitadores do trabalho em equipe;
•	 como e por que intervir no trabalho de uma equipe.
capítulo 4 • 95
Uma vez que a equipe tenha sido capacitada e esteja a par de suas funções
dentro da gestão por processos, é necessário estabelecer uma forma de contro-
lar os processos por meio de indicadores. O estabelecimento de um conjunto
de indicadores é fundamental para que os processos possam gerar informa-
ções gerenciais para os gestores poderem fazer as avaliações corretamente e
tomar decisões de maneira mais precisa.
Para tanto, reuniões de controle e o uso de dashboards, ou painel de con-
trole, são utilizados para medir o desempenho. Esta prática também está as-
sociada à questão da melhoria contínua do processo.
A figura 4.2 mostra alguns exemplos de dashboards (painel de controle) com
alguns indicadores de desempenho.
Figura 4.2 – Um exemplo de dashboard
4.2  BPD – Business Process Diagram
Durante a fase inicial de descoberta de processos na empresa são obtidas in-
formações sobre o funcionamento dos processos no estado atual da empresa
(cenário em que a análise começa). Isto mostra “como é” que os processos fun-
cionam, também chamado de modelo AS-IS.
96 • capítulo 4
Processo AS-IS
Situação atual
Tarefa 1 Tarefa 2
Tempo total de 4 horas
Figura 4.3 – processo AS-IS
Todas as informações levantadas para desenho do processo AS-IS servirão
como entrada na etapa de análise do processo. A partir destas informações e de
outras técnicas será feito o desenho do novo processo que mostrará “como o
processo deverá” funcionar, também chamado de modelo TO-BE do processo.
Processo TO BE
Situação futura
Tarefa 1
Tarefa 2
Tempo total de 2 horas
+ +
Figura 4.4 – processo TO-BE
4.3  BPMN – Business Process Modeling Notation
Como vimos, o BPM não é uma ferramenta de desenho, mas o BPMN o é! Trata-
se de uma notação visual para representarmos fluxos de processos. O interes-
sante do BPMN é que a representação pode ser mapeada para alguma outra lin-
guagem que representa um formato de execução (ver BPEL). Assim, fica melhor
a implementação de processos.
O objetivo principal do BPMN é fornecer uma notação que facilite o en-
tendimento pelos envolvidos no processo de negócio, desde os analistas do
processo, até desenvolvedores de softwares que implementarão os processos.
capítulo 4 • 97
O BPMN foi criado pelo Business Process Management Initiative (BPMI1
) e a
versão 1.0 foi disponibilizada em 2004.
Vamos ver agora os elementos constituintes da notação BPMN e suas fun-
cionalidades.UmDiagramadeProcessosdeNegocio(BusinessProcessDiagram)
é constituído de um conjunto de elementos gráficos que são usados para des-
crever o fluxo de processos. Muito parecido com os fluxogramas que já vimos,
oferecem maior poder de descrição e se assemelham a diagramas usados para
modelagem de software.
Os principais componentes estão a seguir:
TIPO DESCRIÇÃO OBJETO
EVENTO
É representado por um círculo e serve para
identificar um evento que acontece durante
um processo de negócio. O Evento afeta
o fluxo do processo e normalmente tem
causa ou impacto. Existem 3 categorias
principais de eventos: Início, Intermediário, e
fim. Além disto, cada categoria pode ter res-
trições especiais como eventos de tempo,
de mensagem, ou de entrada de dados. Os
eventos de início, intermediário e fim estão
nesta ordem ao lado.
ATIVIDADE
É um retângulo com cantos arredonda-
dos. Dentro do retângulo é descrita a sua
função.
SUB-
PROCESSO
Trata-se da mesma notação de atividade
com um “+” dentro. Designa um conjunto
de atividades no processo.
Quadro 4.1 – Componentes do BPMN (parte 1).
1  Conexão: Informações em www.bpmi.org
98 • capítulo 4
Existem também os componentes de conexão, como mostra a figura a seguir.
GATEWAY
Representado por um losango, é
usado para controlar divergências
e convergências do Fluxo do Pro-
cesso. É compreendido pelas deci-
sões, além de bifurcações, junções,
etc. Também possui variações
como opções de paralelização e
inclusão de fluxos.
FLUXO DE
SEQUÊNCIA
Usado para mostrar a sequência
das atividades em um processo.
FLUXO DE
MENSAGEM
Mostra o fluxo de mensagens entre
dois participantes de um processo.
ASSOCIAÇÃO
Mostra entradas e saídas das ati-
vidades.
Quadro 4.2 – Componentes do BPMN (parte 2)
capítulo 4 • 99
E os componentes que servem para organização do fluxo e discriminação.
“POOL”
Representa uma área partici-
pante em um processo.
Process1
“LANE”
Usado para subdividir Pools,
pode representar papéis den-
tro dos Pools.
Process1
Lane1Lane3Lane2
Quadro 4.3 – Componentes do BPMN (parte 3).
100 • capítulo 4
Por fim, temos os componentes que descrevem artefatos:
ANOTAÇÃO Documentação do processo.
GRUPO
Não afeta o fluxo do processo, usado
para documentação.
DADOS
Conectado às atividades através de
associações, são usados para mostrar
necessidades de dados ou produção
dos mesmos.
Quadro 4.4 – Componentes do BPMN (parte 4).
O BPMN assemelha-se aos diagramas de atividade da UML (que asseme-
lham-se aos fluxogramas). O BPMN é formado por um ou mais BPD (business
process diagram), isto é, o “desenho” de uma parte ou visão de um processo, que
normalmente pode ser mapeado para um formato de execução, como o BPEL.
Um exemplo do uso de BPMN é a figura seguinte que modela um proces-
so de pagamento. Perceba que, conceitualmente, é semelhante ao fluxograma,
que já vimos neste livro.
capítulo 4 • 101
Cartão débito
Cartão crédito Assinar fatura
Pegar recibo
Digitar senha
Escolhe forma
de pagamento
Processo–Pagamento
Figura 4.5 – Exemplo de BPMN para um processo de pagamento.
Fonte: adaptado de (REIS, 2008, p.7).
Vamos analisar com mais detalhes cada elemento da notação.
•  Tarefa: uma atividade atômica (indivisível) que está incluída dentro de
um processo. Uma tarefa é usada quando o trabalho no processo não é
mais decomposto. Normalmente, quem executa a tarefa é um aplicativo
ou um usuário final.
Serviço tarefa
Receber tarefa
Envio tarefa
Usuário tarefa
Script tarefa
Manual tarefa
Referência tarefa
–– Tarefa de Usuário: uma atividade de fluxo de trabalho realizada
por um ser humano com o auxílio de algum software sendo pro-
gramada por um gerenciador de lista de tarefas.
–– Tarefa de Serviço: uma tarefa que fornece algum tipo de serviço,
por exemplo um Serviço Web ou um aplicativo automatizado.
102 • capítulo 4
–– Tarefa de Recepção: uma tarefa simples que é elaborada para espe-
rar que uma mensagem chegue de algum participante externo. A
tarefa estará completa quando a mensagem for recebida.
–– Tarefa de Envio: uma tarefa feita para enviar uma mensagem
a um participante externo. A tarefa estará completa quando a
mensagem for enviada.
–– Tarefa de Script: uma tarefa executada por um mecanismo no pro-
cesso de negócio. A pessoa que implementar o script o fará usan-
do alguma linguagem que o mecanismo de execução do processo
possa executar quando a mesma for chamada.
–– Tarefa Manual: esta tarefa deverá ser executada sem o auxílio de
qualquer mecanismo no processo ou qualquer aplicativo. Por
exemplo, um técnico que vai a sua casa consertar seu computador.
–– Tarefa de Referência: é usada para referenciar outra atividade já
definida.
Subprocesso incorporado
Subprocesso reutilizável
Subprocesso de referência
–– Subprocesso Incorporado: é uma atividade que contém outras
atividades (um processo).
–– Subprocesso Reutilizável: é uma atividade dentro de um proces-
so que chama outro processo existente no BPD.
–– Subprocesso de Referência: similar à tarefa, mas neste caso esta-
mos referenciando outro subprocesso.
•  Evento de Início: indica onde um processo em particular começará. O
evento de início não terá fluxo de sequência de entrada, pois ele é quem
começa o processo. A figura vazia indica que a causa do evento é conhe-
cida no processo, não há gatilho.
capítulo 4 • 103
Mensagem
Timer
Condicional
Sinal
Múltiplo
–– Evento de Início de Mensagem: o início do processo será através
do recebimento de uma mensagem por algum participante.
–– Evento de Início de Timer: uma data ou período determinado
acionará o início do fluxo do processo.
–– Evento de Início Condicional: este evento será acionado quando
uma condição for satisfeita, por exemplo, caso o termostato do
ar condicionado atinja 30º então resfrie até chegar em 29º.
–– Evento de Início Sinal: um sinal vindo de outro processo aciona-
rá o início do processo em questão. Sinal e mensagem não são
sinônimos.
–– Evento de Início Múltiplo: serão vários caminhos para iniciar o
processo. Só um deles será requerido para começar o processo.
•  Evento Intermediário: este evento indica que algo ocorreu no processo,
mas foi entre seu início e seu final. Isto pode afetar o fluxo do processo,
mas não causará a finalização ou início do mesmo.
Mensagem
Timer
Compensação
Condicional
Link
Sinal
Múltiplo
–– Evento Intermediário de Mensagem: faz com que o processo
aguarde por uma mensagem ou altera o fluxo para tratar exce-
ções. A mensagem chegará de um participante, lançando este
evento. Também pode ser usado para enviar mensagens.
104 • capítulo 4
–– Evento Intermediário de Timer: respeita uma condição tempo-
ral. Pode ser usado para tratar exceções ou como retardo no pro-
cesso principal.
–– Evento Intermediário de Compensação: é usado tanto para ati-
var quanto para executar uma compensação.
–– Evento Intermediário Condicional: é acionado quando uma con-
dição é satisfeita.
–– Evento Intermediário Link: é um mecanismo para conectar duas
seções de um processo. Estes eventos podem ser usados para
criação de ciclos ou para podermos dividir o fluxo do processo
em mais de um diagrama.
–– Evento Intermediário Sinal: é usado para enviar e receber sinais.
–– Evento Intermediário Múltiplo: significa que há muitos aciona-
dores designados ao evento. Ele pode capturar acionadores ou
lança-los. Se usado em anexo a uma delimitação de atividade,
então só pode capturar o acionador.
É importante ressaltar que nos eventos intermediários, todos aqueles que
podem se comportar capturando ou emitindo eventos serão desenhados de
maneira diferente. A captura implica em “pintar” o evento e na emissão ele
aparece apenas contornado (vale para os eventos com duplo comportamento).
•	 Evento de Fim: indica onde um processo encerrará. Não terá fluxos
de saída.
Mensagem
Erro
Cancelar
Compensação
Sinal
Término
Múltiplo
capítulo 4 • 105
–– Evento de Fim de Mensagem: indica que uma mensagem será
enviada a alguém no final de um processo.
–– Evento de Fim Erro: indica um erro ocorrido. O mais comum é
terminar o processo em execução.
–– Evento de Fim Cancelar: é usado dentro de um subprocesso, in-
dicando que uma transação deve ser cancelada e acionará um
evento intermediário de cancelamento. Deve também enviar
mensagens de cancelamento (como protocolo) às entidades en-
volvidas.
–– Evento de Fim Compensação: indica que será necessária uma
compensação.
–– Evento de Fim Sinal: indica que um sinal será emitido quando o
processo chegar ao fim. Útil para enviar entre Pools.
–– Evento de Fim Término: indica que todas as atividades do pro-
cesso devem terminar imediatamente.
–– Evento de Fim Múltiplo: indica múltiplas consequências no tér-
mino do processo.
•  Gateways: representam, como vimos, pontos de decisão.
–– Gateway Exclusivo baseado em Dados: representa o tipo mais co-
mum de gateway. É baseado na expressão booleana contida no atri-
buto de expressão da condição do fluxo de sequência do gateway.
Usa valores de dados do processo para decidir o caminho do fluxo.
Gateway exclusivo baseado em dados
Gateway exclusivo baseado em evento
Gateway inclusivo
Gateway complexo
Gateway paralelo
–– Gateway Exclusivo baseado em Evento: representa uma ramifica-
ção no processo de acordo com eventos ocorridos no ponto onde
106 • capítulo 4
gateway está. Um evento como recebimento de mensagem pode
ser usado para isto.
–– Gateway Inclusivo: neste caso a expressão resulta em mais de
uma possibilidade de caminho.
–– Gateway Complexo: usado para situações não facilmente trata-
das pelos outros gateways ou para combinar um conjunto de ga-
teways.
–– Gateway Paralelo: fornecem mecanismos para sincronização do
fluxo e criação de um novo paralelo.
Agora que detalhamos mais os componentes do BPMN vamos a alguns
exemplos.
No caso a seguir, vemos que o cliente gera uma ordem de compra que é fina-
lizada com uma mensagem. A mensagem de fim serve como evento para acionar
ao Processo de Atendimento do Pedido. Veja que o fluxo trocado entre os eventos
é um fluxo de mensagem, não é o fluxo sequencial (usado entre as atividades).
Verifica
pedido
Verifica o
crédito
Gera uma
ordem de
compra
Processa
pedido
Entrega
pedido
Processoatendimento
pedido
Cliente
Fluxo de mensagem
Também é possível usar “piscinas vazias” para representar processos caixa-
-preta, ou seja, processos que você não conhece os detalhes de execução, ape-
nas entradas e saídas.
capítulo 4 • 107
Verifica
pedido
Verifica o
crédito
Processa
pedido
Entrega
pedido
Processoatendimento
pedido
Cliente
Mensagem Mensagem
4.4  BPMS
Uma solução BPMS é uma ferramenta que permite tanto a geração quanto o
controle de processos de negócio da empresa (REIS, 2008a).
CONEXÃO
Aprenda mais sobre Netbeans e BPEL em: http://soa.netbeans.org/soa/
Alguns exemplos de ferramentas que suportam estes modelos são:
•  JBOSS jPBM – open-source (jboss.com/products/jbpm).
•  IBM WebSphere Business Modeler – Profissional para o uso de BPM (www-
01.ibm.com/software/integration/wbimodeler).
•  BONITA (http://www.bonitasoft.com/).
•  BizAgi BPM Suite (http://www.bizagi.com).
Além disto, podemos realizar a execução dos modelos BPM usando o BPEL
e uma ferramenta para simulação ou desenvolvimento.
Muitos modelos BPEL podem ser exportados como modelos UML para a TI
ou usandos em orquestradores de processo como a implementação BPEL4WS
para o NetBeans.
108 • capítulo 4
CONEXÃO
Estes são blogs de pessoas da área de negócios e TI, muito explicativos e interessantes, com
diversos assuntos relacionados ao tema:
• http://blog.mhavila.com.br/2007/02/16/bpm-para-leigos
• http://blog.cryo.com.br/2009/01/19/os-beneficios-do-bpm/
• http://mundobpm.blogspot.com/2009_02_01_archive.html
Basicamente, a vida ao nosso redor e, inclusive, dentro de nós, pode ser defi-
nida como uma sequência de solução de problemas. Em algum momento have-
rá uma falha em algum deles e morreremos (MARANHÃO e MACIEIRA, 2004).
Problemas simples, em geral, são resolvidos de maneira simples. Já proble-
mas mais complexos, muitas vezes, exigem mais de uma pessoa para a solução.
Antigamente (podemos dizer antigamente, pois isto está sendo mudado),
os problemas complexos eram, quase sempre, atribuídos aos gerentes. Pessoas
que não possuíam cargos gerenciais eram os “braços” (mão de obra) e não eram
considerados seres inteligentes. Já os “cabeça de obra”, eram a força cognitiva.
Não apenas a gestão por processos, mas as melhorias proporcionadas pela tec-
nologia da informação estão mudando este “antigo” paradigma.
Um ambiente organizacional estruturado para a resolução de problemas
(de maneira racional) é composto por três tipos de recursos (MARANHÃO e MA-
CIEIRA, 2004):
•  Recursos Humanos: treinados, interessados, compromissados em aju-
dar a empresa (humanware);
•  Metodologias de trabalho (software);
•  Infraestrutura, instalações, ferramentas, equipamentos adequados (har-
dware).
A metodologia é uma sequência de passos ou ações planejadas, racionais
e lógicas, usadas em busca da solução de um problema. No caso da nossa cul-
tura, é comum a adoção de metodologias “bate-pronto” ou “vapt-vupt” onde
o intuito é resolver tudo com o nosso famoso “jeitinho”. É necessário treinar
o uso de metodologias e superar restrições culturais como a nossa, visando a
melhoria na solução de problemas (MARANHÃO e MACIEIRA, 2004).
Existem diversas metodologias para estudo e aplicação na melhoria de pro-
cessos. Nós apresentaremos algumas e nos aprofundaremos no estudo de uma
em particular no capítulo seguinte.
capítulo 4 • 109
4.5  Brainstorming
Brainstorming pode ser traduzido como “tempestade cerebral”. Trata-se de
uma ferramenta associada à criatividade em grupo e por isso é usada na fase de
planejamento. Foi inventado por Alex F. Osborn em 1939, quando ele presidia
uma importante agência de propaganda.
O brainstorming é usado para que um grupo de pessoas crie o maior número
de ideias possíveis sobre um tema selecionado. Podemos usar o BRAINSTOR-
MING para identificação de problemas e análise de causa e efeito. (MARANHÃO
e MACIEIRA, 2004).
Diversas são as técnicas que derivam do Brainstorming, mas podemos rela-
cionar algumas delas:
•  Aberto: trata-se da reunião de um grupo liderado por um dos participantes
que atua como facilitador, conectando as pessoas do grupo e tendo a tare-
fa de organizar as ideias, estruturá-las e, possivelmente, documentá-las.
•  Brainwriting ou brainstorming escrito: consiste na reunião de pessoas e
na escrita das ideias em folhas de papel, não havendo comentários orais.
Umtipoaplicadodebrainwritingéo6-3-5.Nestecaso,aconteceoseguinte:
▪▪ 6 – um grupo de seis pessoas
▪▪ 3 – cada participante coloca três ideias na sua folha e passa
um traço na última
▪▪ 5 – as folhas são passadas em rodízio, sempre no mesmo
sentido, por cinco vezes e no mesmo instante em cada rodí-
zio, até a folha original retornar aos donos.
▪▪ Em cada rodízio os participantes leem as ideias escritas nas
folhas que recebe e tenta encontrar mais alternativas para
solução do problema proposto.
▪▪ Após o término dos rodízios, o líder do grupo organiza e fil-
tra as ideias.
•  Estruturado: neste caso, todos os integrantes dão uma ideia quando che-
ga a sua vez na rodada ou, passam a vez, caso não queiram falar nada.
Isto evita confusões, ou confronto direto das ideias. Quando ninguém
mais tem algo a manifestar, o brainstorming termina.
•  Não estruturado: aqui, qualquer pessoa pode lançar suas ideias em qual-
quer momento. O ambiente tende a ficar menos tenso, mas, os mais fa-
110 • capítulo 4
lantes podem dominar a situação. É mais fácil agir com as ideias de ou-
tros participantes, já que não há uma ordem de discussão estabelecida.
Quando todos concordam em parar, chega-se ao fim desta modalidade.
4.6  Causa e efeito
Kaoru Ishikawa, na década de 1940, desenvolveu uma ferramenta para contro-
le de qualidade que apresenta-se muito eficiente na identificação das causas e
efeitos relacionados com a maioria dos problemas encontrados numa empresa.
Quando lidamos com processos, costumamos definir o produto como o re-
sultado de um processo. O processo é a causa, enquanto o produto é a consequ-
ência, o efeito.
Ao separarmos as causas e efeitos poderemos alcançar um arranjo interes-
sante para a análise que pretendemos realizar. Assim, o ambiente de análise
estará divido entre estas duas regiões.
Região das causas Região dos efeitos
Quais as causas originais,
os motivadores (drivers),
insumos, restrições e
controles reguladores de
transformação.
O resultado, produto da
transformação obtida pelo
conjunto das causas
originais em atuação.
Figura 4.6 – Região das Causas e Região dos Efeitos.
Fonte: (MARANHÃO e MACIEIRA, 2004).
Este arranjo idealizado por Ishikawa estabelece os princípios da ferramenta
“diagrama de causa e efeito”.
Trata-se de um conceito muito interessante e muito próximo em relação aos
problemas de análise e melhoria contínua. Por este arranjo, tudo o que ocorre
na empresa (efeito) possui uma explicação causal. Ao alterar as causas, pode-
mos alterar os efeitos, para melhor ou para pior.
capítulo 4 • 111
O diagrama causa-efeito também é, por vezes, chamado de diagrama espi-
nha de peixe. Como vocês verão no exemplo da figura 4.7, a imagem explica o
motivo deste “apelido”.
O próprio Kaoru Ishikawa propôs algumas variações simples deste diagra-
ma, mas com aplicações específicas em determinados casos. Veremos um pou-
co de cada uma delas.
4.6.1  Diagrama de causa e efeito convencional
Para construção deste diagrama, imagine uma situação real de um problema:
um restaurante onde os clientes reclamam do garçom. Antes de o gerente to-
mar qualquer atitude infundada é importante observar que há uma análise a
ser feita. Por isto, neste exemplo, os garçons podem ser rudes, pois sempre es-
tão com muita pressa e precisam atender muitas mesas. Ao invés de simples-
mente advertir o garçom, o gerente deverá então analisar os problemas relati-
vos ao mau atendimento nas mesas.
Espera
Rude
Confusa
Apressado Muitas
mesas Garçon inexperiente
Mau atendimento
nas mesas
Treinamento
inadequado
Longa espera para
fechamento de conta
Computador
fora do ar
Espera desconfortável por mesa
Assentos na
área de espera
Comida servida fria
Garçons incertos sobre
quando a comida esta pronta
Sistema de notificação
do garçon inadequado
Programa
de limpeza
inadequado
Tapetes sujos
Treinamento
da faxineira
inadequado
Sala de jantar fria
Janelas abertas
Comida
Efeito
Ambiente
Atitude do
garçon
Figura 4.7 – Diagrama de causa-efeito para reclamações dos clientes de um restaurante .
Observe que as causas do exemplo foram organizadas em subsistemas ló-
gicos (módulos) específicos para cada atividade do restaurante. Cada módulo
possui as suas causas, como mostra a figura. O nível de detalhe depende da
abrangência do problema.
112 • capítulo 4
4.6.2  Diagrama de causa e efeito 4M
Neste diagrama, que é muito semelhante ao anterior, consideramos que as cau-
sas dos efeitos podem ter quatro possíveis origens: mão de obra (man), método
e sistemas (method  systems), máquina (machine) e material (material).
Causas Efeito
Mão de obra
Manuseio
incorreto
Máquina
Equipamentos
contaminados
Garrafa
Água
Tampa
Material
contaminado
Material
Processo
contaminador
Método
Água
engarrafada
contaminada
Figura 4.8 – Diagrama de causa e efeito 4M.
Fonte: (MARANHÃO e MACIEIRA, 2004, p. 168)
4.6.3  Diagrama de causa e efeito sequencial
Usado para processos sequenciais. Nesse caso, deve-se seguir os passos para a
criação convencional do diagrama de causa e efeito, mas com as ações aconte-
cendo em sequência.
Gestação Infância Vida adulta Morte
Concepção Nascimento Adolescência Velhice
1
2
3
4
5
6
7
8
Ciclo de
vida
Figura 4.9 – Diagrama de causa e efeito sequencial
Fonte: (MARANHÃO e MACIEIRA, 2004, p. 169)
capítulo 4 • 113
4.7  5W-2H
A ferramenta 5W-2H teve origem nos princípios formulados com o escritor
inglês Rudyard Kippling no seu livro “Elephant´s Child (1902)”. Os princípios
nortearam a primeira versão da ferramenta denominada 5W-1H. Com a popu-
larização do 5W-1H foi incluído um requisito sobre custo, tornando-se a 5W-
2H. (MARANHÃO e MACIEIRA, 2004). Mas, o que significa esta sigla?
INICIAL DA PALAVRA
FINALIDADE
INGLÊS PORTUGUÊS
What O que Definir a ação a ser realizada.
Who Quem Especificar o responsável pela ação.
Where Onde
Definir o local onde será executada a ação
ou a abrangência desta.
When Quando Especificar o prazo para executar a ação.
Why Por que Explicar a razão da necessidade desta ação.
How Como
Explicar de qual forma ou método será re-
alizada a ação.
How Much Quanto custa
Definir os custos prováveis ou orçamento
necessário para a ação.
Fonte: (MARANHÃO e MACIEIRA, 2004, p.160)
A ferramenta 5W-2H é amplamente usada em várias atividades como um che-
ck-list para verificar a completude das ações (MARANHÃO e MACIEIRA, 2004).
114 • capítulo 4
4.8  GUT
Para priorizar as ações numa determinada atividade, independente da nature-
za desta, podemos usar uma ferramenta chamada GUT.
Esta ferramenta irá nos ajudar a responder o que é necessário fazer para
começar e por onde começar.
Saber priorizar é muito importante, pois as ações consomem recursos de
um jeito ou de outro, mas os recursos são escassos.
Quando tivermos dados quantificáveis é interessante utilizar o Método de Pa-
reto. No entanto, como nem sempre é possível quantificar os dados, podemos
usar o Método GUT como boa alternativa. (MARANHÃO e MACIEIRA, 2004).
GUT é uma abreviatura e define:
•  Gravidade – trata-se da intensidade ou custo dos danos que o problema
pode causar se não tomarmos uma ação para resolvê-lo;
•  Urgência - é o tempo ou prazo em que deve-se agir para evitar os danos ou
resultados indesejáveis caso o problema não seja sanado;
•  Tendência – é o desenvolvimento que o problema sofrerá na ausência de
ação, ou seja, o que ocorrerá se o problema não for resolvido durante um
determinado tempo. Tendências comuns são estabilidade, agravamen-
to, atenuação, etc.
A ideia deste método é atribuir valores numéricos ou pesos de 1 a 5 para as
variáveis G, U e T, aplicadas nas ações descritas e verificar o produto das vari-
áveis para cada ação, obtendo um valor quantitativo para esta ação. O maior
valor será o da ação com maior prioridade.
Trata-se de um método para utilização em grupo e os pesos devem ser atri-
buídos com consenso para não se tornar tendencioso.
Um exemplo de aplicação é o da tabela abaixo onde elencamos a priorização
dos itens de manutenção de um automóvel:
DESCRIÇÃO DO PROBLEMA G U T G x U x T PRIORIDADE
Pneu careca 5 5 4 100 1°
Pára-lama amassado 2 2 2 8 6°
capítulo 4 • 115
DESCRIÇÃO DO PROBLEMA G U T G x U x T PRIORIDADE
Luz de freio não acende 3 5 2 30 4°
Vazamento no freio 4 3 5 60 2°
Estofamento rasgado 2 1 1 2 7°
Luz do painel queimada 3 4 1 12 5°
Retomada do motor engas-
gada
4 3 4 48 3°
Fonte: adaptado de (MARANHÃO e MACIEIRA, 2004, p. 163).
Se considerarmos G:
1 – dano mínimo;
2 – dano leve;
3 – dano regular;
4 – grande dano;
5 – dano gravíssimo.
U:
1 – prazo muito grande (dois ou mais meses);
2 – prazo grande (um mês);
3 – médio (uma quinzena);
4 – curto (uma semana);
5 – está ocorrendo.
T:
1 – desaparece;
2 – reduz-se ligeiramente;
3 – permanece;
4 – aumenta;
5 – piora muito.
116 • capítulo 4
Perceba que para os valores expostos acima precisa haver uma concordân-
cia entre os envolvidos. Alguém pode “achar” que é mais importante verificar o
vazamento no freio acima de tudo.
CONEXÃO
Veja mais informações sobre Matriz de Priorização: www.administradores.com.br/artigos/
matriz_de_priorizacao/25080
4.9  Pareto
Nós vimos que o método GUT é interessante para casos onde não obtemos os
valores quantitativos. O método de Pareto, proposto por Vilfredo Pareto, um
economista e sociólogo italiano, estabelece o princípio ou Regra 80-20. É tam-
bém conhecido como trivial many/vital few (maiorias triviais / minorias essen-
ciais). (MARANHÃO e MACIEIRA, 2004).
Este método pode ser resumido da seguinte forma:
•  80% das causas triviais são responsáveis por cerca de 20% dos resultados
mais importantes.
•  20% de causas essenciais são responsávies por 80% dos resultados mais
importantes.
A representação gráfica deste princípio está na figura abaixo.
Causas/ações Efeitos/resultados
80%
Triviais
20%
Vitais
20%
80%
Figura 4.10 – Princípio de Pareto.
Fonte: (MARANHÃO e MACIEIRA, 2004) página 171
capítulo 4 • 117
Bom, vamos a um exemplo de aplicação do princípio de pareto. Temos abai-
xo uma planilha com as informações de coleta de dados de erros em formu-
lário, coletados num determinado processo (MARANHÃO e MACIEIRA, 2004):
DESCRIÇÃO DOS
ERROS/DIFICULDADES
QUANTIDADE
DE FALHAS
DESCRIÇÃO DOS
ERROS/DIFICULDADES
QUANTIDADE
DE FALHAS
Erros de preenchimento (A) 8 Formulários inadequado (F) 37
Planejamento deficiente (B) 15 Erros aritiméticos (G) 8
Erros de endereço (C) 6 Erros de arquivo (H) 4
Erros de data (D) 6 Falhas em reuniões formais (I) 2
Erros de leitura (E) 7 Erros de processamento (J) 1
Fonte: (MARANHÃO e MACIEIRA, 2004, p. 171)
Vamos usar os passos propostos por Maranhão e Macieira (2004) para usar
este princípio:
•  preparar uma planilha com os dados a serem avaliados;
•  preenchê-la com os dados em ordem decrescente;
•  calcular e registrar cada célula da planilha;
•  registrar os valores da planilha num gráfico, usando uma boa escala para
facilitar a compreensão;
•  desenhar os valores acumulados através de uma curva de porcentagem;
•  fazer a análise e tomar uma decisão, focando a concentração de recursos:
eficácia.
CONEXÃO
Veja o artigo abaixo para mais informações sobre Pareto.
www.infoblogs.com.br/view.action?contentId=33137Utilizando-Pareto-na-gestao-de-
projetos.html
118 • capítulo 4
A planilha abaixo mostra a tabela com os dados registrados e os valores acu-
mulados.
DESCRIÇÃO DOS ERROS/
DIFICULDADES
QUANTIDADE DE
FALHAS
% FALHAS
QUANTIDADE
ACUMULADA
%
ACUMULADA
Formulário inadequado (F) 37 39,4 37 39,4
Planejamento deficiente (B) 15 16,0 52 55,4
Erros de preenchimento (G) 8 8,5 60 63,9
Erros aritíméticos (A) 8 8,5 68 72,4
Erros de leitura 7 7,5 75 79,9
Erros de endereço* 6 6,3 81 86,6
Erros de data* 6 6,3 87 92,5
Erros de arquivo* 4 4,3 91 96,8
Falhas em reuniões formais* 2 2,1 93 98,9
Erros de processamento* 1 1,1 94 100
Total 94 100 —
*As células com a marca (*) foram contabilizadas em conjunto como “outros” (O) por
serem significativas (triviais) em relação àquelas mais importantes (vitais).
Fonte: (MARANHÃO e MACIEIRA, 2004 p. 172)
capítulo 4 • 119
A figura a seguir mostra como fica o gráfico de Pareto. Após isto é necessário
realizar a análise gerencial da situação apresentada.
Quantidade
de erros
% de erros
Problemas
Outros
10
20
30
37
(52)
(60)
(68)
(75)
15
8 8 7
19
40
50
60
70
80
90
94
10
20
30
40
50
60
70
80
90
100
F B G A E
Figura 4.11 Gráfico de Pareto.
Fonte: (MARANHÃO e MACIEIRA, 2004, p. 172).
Pelo apresentado, a análise sugere que a solução do problema requer a alo-
cação na solução de “F” e não despender esforços aos outros.
4.10  Histograma
O histograma é uma ferramenta que permite a visualização gráfica da distribui-
ção de frequências ou probabilidades dos resultados da execução (no caso de
frequência) de um processo.
Para ilustrar o funcionamento do histograma, vamos apresentar o exemplo
com dados da Organização Mundial de Saúde (OMS) com informações sobre a
obesidade. (MARANHÃO e MACIEIRA, 2004).
Imagine que foi realizada uma pesquisa de campo em uma comunidade para
avaliar a saúde de pessoas, considerando o seu índice de Massa Corporal (IMC – a
relação entre o peso e o quadrado da altura de uma pessoa). Pense também que a
pesquisa envolveu 5 pesquisadores e cada um entrevistou 10 pessoas.
A tabela a seguir mostra o resultado desta pesquisa com IMCs calculados.
120 • capítulo 4
AMOS-
TRA
RESULTADOS
1 24 27 25 27 25 23 25 27 25 19
2 30 25 23 17 21 27 29 23 30 23
3 27 18 27 28 26 24 23 28 39 25
4 23 25 33 24 19 28 17 24 23 21
5 29 29 21 30 22 21 26 19 29 27
fonte: (MARANHÃO e MACIEIRA, 2004, p. 174
Apósacoletadeinformação,necessitamosencontrarosvaloresmáximosemí-
nimos para cada amostra por pesquisador e os valores máximos e mínimos gerais.
AMOS-
TRA
RESULTADOS XMAX
XMIN
1 24 27 25 27 25 23 25 27 25 19 27 19
2 30 25 23 17 21 27 29 23 30 23 30 17
3 27 18 27 28 26 24 23 28 39 25 39 18
4 23 25 33 24 19 28 17 24 23 21 33 17
5 29 29 21 30 22 21 26 19 29 27 30 19
EXTREMOS 39 17
Legenda: Xmax
= maior valor da linha
Xmin
= menor valor da linha
Fonte: (MARANHÃO e MACIEIRA, 2004, p.175).
capítulo 4 • 121
Depois disto, definimos a amplitude da amostra subtraindo o valor mínimo do
máximoedetermina-seointervaloentreosvaloresobtidos(dividimosaamplitude
pelaquantidadedepesquisasporlinha).Comosintervalosobtidos,registramosos
intervalos de classe e fazemos uma contagem sobre cada valor pesquisado.
16
18
20
22
24
26
28
30
32
34
36
38
2=
=
=
=
=
=
=
=
=
=
=
=
4
5
8
10
9
7
3
1
0
0
1
18
20
22
24
26
28
30
32
34
36
38
40
Figura 4.12 – Contagem das frequências de cada classe.
Fonte: (MARANHÃO e MACIEIRA, 2004, p.176).
Depois da contagem, montamos o gráfico do histograma. Nesse caso, levamos
em consideração que um indivíduo magro é aquele com IMC  18; um indivíduo
normal é aquele com 18 = IMC = 30; e um indivíduo obeso possuí IMC  30.
Magreza “Normailidade” Obesidade
LIE LSE
Legenda: LIE = Limite Inferior Especificado
LSE = Limite Superior Especificado
16 18 20 22 24 26 28 30 32 34 36 38 40
Indivíduo
“fora da curva”
X = 25
Figura 4.13 – Histograma gerado.
Fonte: (MARANHÃO e MACIEIRA, 2004, p. 176)
122 • capítulo 4
Podemos perceber pelo histograma que a apresenta mostra uma tendên-
cia à obesidade, devido à deformação do gráfico (para a direita). O histograma
mostra também que há um indivíduo “fora da curva”, ou seja, alguém extrema-
mente obeso.
Com estas informações, torna-se possível a tomada de decisões como uma
campanha para redução da obesidade.
4.11  PDCA
Na década de 1930, o professor e estatístico americano Walter Shewhart pu-
blicou estudos sobre a utilização do ciclo especificar-fazer-inspecionar (speci-
fy-product-inspect) pelos administradores de empresa como uma ferramenta
mais objetiva de melhoria gerencial.
O método somente foi popularizado na década de cinquenta pelo especia-
lista em qualidade e aluno de Shewhart W. Edwards Deming. Após refinar o
trabalho original de seu professor, Deming desenvolveu o que ele chamou de
“Shewhart PDCA Cycle”, em homenagem ao seu mentor. (MARANHÃO e MA-
CIEIRA, 2004).
As letras que formam o nome do método PDCA significam em no inglês:
PLAN, DO, CHECK, ACT, e no português, respectivamente, PLANEJAR, EXECU-
TAR, VERIFICAR, ATUAR. Esses módulos fazem parte dos passos básicos con-
cebidos originalmente por Shewhart e depois melhorados por Deming.
As fazes de planejamento e execução ainda podem ser subdivididas:
•  Planejamento (P):
–– Estabelecer objetivos
–– Definir métodos
–– Definir recursos
•  Execução (D):
–– Educar – desenvolver capacidades físicas, intelectuais ou outras.
–– Treinar – desenvolver habilidades profissionais relacionadas à
tarefa.
–– Realizar
O ciclo PDCA é descrito como na figura abaixo.
capítulo 4 • 123
Atuar
corretivamente
Medir/avaliar/
comparar
Executar
Educar e treinar
Definir recursosDefinirmétodos
Definirobjetivo
A P
C D
Ciclo P-D-C-A
Action
Atuar
Plan
Planejar
Do
Executar
Control
Verificar
Figura 4.14 – Ciclo PDCA
Fonte: (MARANHÃO e MACIEIRA, 2004, p.146)
O PDCA foi projetado para ser usado como um modelo dinâmico. A conclu-
são de uma volta do ciclo nos levará diretamente para o próximo ciclo e assim
por diante. É por isto que o tratamos como um processo de melhoria contínua.
O PDCA é um método que nos exige trabalhar continuamente com plane-
jamento e compreender que as tarefas, por mais simples que pareçam, irão re-
querer algum planejamento, mesmo que não documentado.
Um “concorrente” típico do PDCA é o “testar e errar”. Nós acabamos por
classificar as tarefas como simples e ficamos com “preguiça” de seguir os prin-
cípios propostos. Pensamos que somos experts no assunto e esquecemos do
planejamento. No entanto, se nos habituarmos a planejar, as outras fases terão
grandes chances de fluírem com facilidade.
124 • capítulo 4
Então, podemos definir nossas ações assim:
• Vamos ter que fazer algo, logo faremos o planejamento antes – P.
• Ao executar o que planejamos, é preciso organização e ter um mínimo de previsibili-
dade – D.
• Durante e depois da execução, precisamos checar os resultados, medi-los e compará-
-los com o que planejamos – C.
• Se verificarmos que há diferenças entre o planejamento e o executado então devemos
agir de maneira corretiva sobre o que foi feito e sobre o planejamento – A
4.12  Matriz FOFA (Análise SWOT)
A Matriz de Análise SWOT é uma ferramenta usada para geração de análise de
cenários ou ambientes. Trata-se de uma ferramenta muito usada para gestão e
planejamento estratégico nas corporações atuais.
Devido simplicidade da SWOT também pode ser aplicada desde problemas
mais simples como criação de umsite oublog até a gestão de grandes corporações.
A análise usando SWOT permite verificar a posição estratégica da empresa
num ambiente em questão. Esta técnica foi desenvolvida por Albert Humphrey
nas décadas de 1960 e 1970 através de pesquisas na Universidade Stanford.
Na conquista do objetivo
Origemdofator
Externa
(ambiente)
Interna
(organização)
Ajuda Atrapalha
S W
O TOportunidades Ameaças
FraquezasForças
Figura 4.15 – SWOT
Fonte:http://pt.wikipedia.org/wiki/An%C3%A1lise_SWOT
capítulo 4 • 125
CONCEITO
O termo SWOT é uma sigla do idioma inglês. E é um acrónimo de Forças (Strengths), Fraque-
zas (Weaknesses), Oportunidades (Opportunities) e Ameaças (Threats).
Podemos definir os quatro componentes da seguinte forma:
•  Forças: quais as competências da sua empresa, ou seja, o que sua empre-
sa faz bem ou faz melhor que os concorrentes. É importante definir aqui
o que é crucial para reter e atrair clientes.
•  Fraquezas: são as competências que estão sobre sua influência mas atra-
palham ou não geram vantagem competitiva para a empresa. Por exem-
plo, por que seus clientes escolhem outros concorrentes?
•  Oportunidades: são as forças externas à empresa que influenciam positi-
vamente sua organização, mas que não temos controle sobre elas.
•  Ameaças: são as forças externas que não sofrem sua influência e que pesam
negativamente para sua empresa. Como exemplo, uma empresa de impor-
tação enfrenta problemas com desvalorização muito grande do câmbio.
4.13  Passos da Estrela Decisória
Este método pode combinar diversos outros vistos no capítulo 4 e métodos no-
vos ou não abordados, como mostra a tabela abaixo.
NOME DA FERRAMENTA
PASSOS DA ESTRELA DECISÓRIA
1 2 3 4 5 6 7 8
BRAINSTORMING X X X X X X X X
CHECKLIST* X X X X X
CHECKSHEET X
DIAGRAMAS DE AFINIDADES** X X X X X X
DIAGRAMAS DE CAUSA E
EFEITO***
X X X X X X X
126 • capítulo 4
NOME DA FERRAMENTA
PASSOS DA ESTRELA DECISÓRIA
1 2 3 4 5 6 7 8
DIAGRAMAS DE DISPERSÃO X X
FLUXOGRAMAS X X X
GUT X X X X
HISTOGRAMA X X
PARETO X X X
PLANEJAMENTO DE
EXPERIMENTOS
X X
REENGENHARIA X X X X
Fonte: (MARANHÃO e MACIEIRA, 2004, p.149) .
Veja que é um método muito parecido com o PDCA (unidade 4), mas possui maior
detalhamento de suas etapas.
VamosfalarumpoucosobrecadaetapadaEstrelaDecisóriae,apósisto,mos-
trarumcasopráticodaaplicaçãodestemétodo(MARANHÃOeMACIEIRA,2004).
4.13.1  Passo 1 – Especificar o problema e definir objetivos
Às vezes não conseguimos iniciar a resolução de algum problema na melhoria de
processos, pois não há suficiente identificação deste problema.
Quando o problema é identificado, podemos passar para outra fase, pois já
podemos pensar em soluções e na análise do mesmo.
capítulo 4 • 127
A definição do objetivo a alcançar permite que os esforços sejam dirigidos para
algo mais concreto, dimensionando e limitando as ações que serão tomadas.
•  A especificação do problema é clara?
•  Todas as pessoas envolvidas nesta proposta da solução compreenderam a especificação?
•  Os objetivos são coerentes com a especificação do problema?
•  Os recursos e prazos permitirão que os objetivos sejam cumpridos?
•  Caso negativo é preciso esclarecimento das definições e redefinições dos objetivos
requeridos.
Fonte: (MARANHÃO e MACIEIRA, 2004).
Perceba que neste passo podemos usar algumas ferramentas vistas como o Brainstor-
ming e o Diagrama de Causa e Efeito.
4.13.2  Passo 2 – Selecionar fatores e coletar dados
Nesse passo, precisamos identificar os fatores principais que interagem
com o problema. O mínimo descuido nessa atividade pode gerar erros crí-
ticos ou fazer com que percamos tempo com fatores não tão importantes.
Esta seleção assemelha-se muito com a estrutura em árvore de diretórios
que usamos no nosso computador, como mostra a figura abaixo. Esses fa-
tores são, na verdade, compostos por subsistemas lógicos que deverão ser
analisados no problema.
Para os fatores identificados, precisamos coletar informações necessárias e
suficientes para que a análise possa ser feita nos demais passos.
Então, fazendo a analogia à arvore de diretório, nós teríamos o seguinte: ao
identificar os fatores principais estaríamos criando as pastas e subpastas. Já
ao recolher informações necessárias para a análise, nós estaríamos colocando
arquivos dentro das pastas e subpastas.
128 • capítulo 4
•  O levantamento feito está de acordo com os objetivos formulados?
•  Caso negativo, precisamos rever o levantamento até que o desejado seja alcançado.
•  Se necessário, reformular objetivos e refazer (voltar ao passo 1).
Fonte: (MARANHÃO e MACIEIRA, 2004).
4.13.3  Passo 3 – Organizar e analisar dados
Após coletarmos os dados no passo 2, faremos uma análise cuidadosa e tenta-
remos estabelecer o comportamento dos processos envolvidos.
Nesse passo, é de extrema importância o uso de ferramentas que auxiliem
esta organização, como ferramentas com saídas gráficas (Pareto, Histograma,
GUT, etc). O intuito deste passo é fornecer os subsídios para que no passo 4 as
causas do problema possam ser analisadas e encontradas.
•  Análise é consistente?
•  Está de acordo com os objetivos estabelecidos?
•  Caso negativo, rever análise até obter resultados consistentes.
•  Alternativamente, voltar ao passo 1 e recomeçar.
Fonte: (MARANHÃO e MACIEIRA, 2004).
4.13.4  Passo 4 – Estabelecer as causas
A partir das informações obtidas no passo 3, vamos ao passo crucial desta me-
todologia, pois o problema só terá um tratamento adequado a partir do estabe-
lecimento e entendimento das suas causas.
É importante nesta fase termos a habilidade de sintetizar as informações
obtidas. Primeiro, podemos analisar os fatores principais, depois analisamos o
comportamento entre eles. Assim, tentaremos unificar os fatores elencados e
as informações sobre eles e chegar a uma conclusão.
É importante responder a seguinte pergunta a cada causa identificada na resolução
do problema:
•  “Se as causas já identificadas forem todas eliminadas, o problema (efeito) desapa-
recerá completamente?”
capítulo 4 • 129
•  Caso negativo, devemos esgotar as possibilidades até que a pergunta tenha uma
resposta afirmativa.
Fonte: (MARANHÃO e MACIEIRA, 2004)
4.13.5  Passo 5 – Elaborar soluções
Como um problema pode ter mais do que uma solução possível é importante
identificar as alternativas de solução e depois optar por aquela que melhor sa-
tisfaça nossa necessidade.
Nesse caso, temos que ficar atentos às soluções elaboradas, desejando que
estas estejam relacionadas à solução do problema.
•  As soluções estão em harmonia com os objetivos definidos?
•  Caso negativo, rever a solução e alinhá-las com os objetivos.
•  Alternativamente, voltar ao passo 1.
Fonte: (MARANHÃO e MACIEIRA, 2004).
4.13.6  Passo 6 – Avaliar as soluções
Após elencarmos as soluções, precisamos avaliá-las, fazendo uma simulação
da possível implementação de cada uma.
É interessante levar em consideração alguns fatos, segundo (MARANHÃO e
MACIEIRA, 2004):
•  Tecnológicos: verificar a disponibilidade de tecnologias para a solução
em questão.
•  Econômicos: verificar se há capital suficiente para isto.
•  Tempo: checar se o prazo de solução é razoável, aceitável.
•  Político: analisar como será a repercussão da ação tomada no grupo de
trabalho envolvido.
•  Checar se as avaliações estão de acordo com os objetivos propostos.
•  Caso negativo, rever a avalição e alinhá-las com os objetivos.
•  Alternativamente, voltar ao passo 1.
Fonte: (MARANHÃO e MACIEIRA, 2004).
130 • capítulo 4
4.13.7  Passo 7 – Decidir entre as soluções
Após as avaliações realizadas é necessário a decisão da solução adequada. É
muito importante pensar no custo/benefício ao tomar esta decisão. Além disto,
é necessário pensar no ambiente interno da empresa e como esta decisão afe-
tará tal ambiente.
•  Checar se a decisão escolhida esta de acordo com os objetivos definidos
•  Caso negativo, rever a decisão e alinhá-la com os objetivos.
•  Alternativamente, voltar ao passo 1.
Fonte: (MARANHÃO e MACIEIRA, 2004).
4.13.8  Passo 8 – Implementar soluções escolhidas
A implementação, após todos estes passos, pode parecer fácil. Mas, devemos
tomar cuidado com isto e usar uma ferramenta que nos auxilie nesta tarefa,
como a 5W-2H.
Mesmo que a implementação pareça lenta, isto não necessariamente quer
dizer baixo desempenho. Podemos associar isto a, por exemplo, um cuidado
meticuloso.
Ao final dos passos da Estrela Decisória, podemos realimentá-la e, assim,
tem muito a ver com os princípios do PDCA.
•  Verificar o alinhamento entre a implementação e os objetivos definidos lá no passo 1.
•  Caso negativo, rever a implementação e alinhá-la com os objetivos.
•  Alternativamente, voltar ao passo 1.
Fonte: (MARANHÃO e MACIEIRA, 2004)
capítulo 4 • 131
ATIVIDADE
1.  Imagine o seguinte problema:
Cenário: Uma pizzaria delivery.
O problema: diversos pedidos não estão sendo atendidos. Os clientes reclamam que não
recebem a pizza, o entregador diz que não havia pizza pronta com os dados do cliente, a
cozinha afirma não ter recebido o pedido e o pessoal do atendimento diz que anota tudo
em papéis e passa para a cozinha. A empresa não dispõe de um cadastro de clientes, o
que dificulta o atendimento de certa forma.
Veja como é o fluxograma da atividade de venda:
ClienteAtendimentoPromoção
Relacionamento
comocliente
Logística
Início
Receber
pedido
Realizar
entrega
Checar
problema
Fazer pizza
Registrar
pagamento
Verificar
produto
Receber
pagamento
Fim
1
1
2
2
3
3Pizza pronta
Cliente recebeu
corretamente?
Pedido correto?
Sim
Sim
Sim
Não
Não
Não
a)	 Discuta se é possível identificar pontos falhos ou melhorias a serem feitas no fluxo-
grama acima.
b)	 Após a aplicação de um brainstorming por parte dos gerentes foram coletadas algu-
mas necessidades:
•	 Necessidade de Criação de um software para gerenciar o atendimento na pizzaria.
•	 Treinamento adequado aos funcionários para que se envolvam no atendimento
e não deixem de passar os pedidos.
132 • capítulo 4
•	 Treinamento aos gerentes (ou ao gerente) para que coordene melhor a equipe
de atendimento.
•	 Documentar melhor o processo de atendimento para que as informações não
sejam perdidas.
Usando GUT para auxiliar na tomada de decisão foram calculados os seguintes pesos:
AÇÃO G U T TOTAL PRIORIDADE COMENTÁRIO
1 3 2 3
2 5 5 5
3 5 4 5
4 5 4 4
c)	 Faça o cálculo das prioridades com base nos pesos levantados. Comente os resulta-
dos obtidos para cada ação e por quais motivos obteve-se esta ordem de prioridade.
d)	 Após isto, você irá definir o plano de ação para a necessidade mais importante (mais
prioritária). Para isto, use a técnica 5W-2H.
•	 What?	 O quê?	
•	 Who?	Quem?	
•	 Where?	Onde?	
•	 When?	Quando?
•	 Why?	Por quê?
•	 How?	Como?	
•	 How Much?	 Quanto Custa?
capítulo 4 • 133
REFLEXÃO
Nós estudamos neste capítulo algumas ferramentas que possibilitam a análise e melhoria
dos processos nas empresas. Existem outras ferramentas não abordadas ou variações das
ferramentas apresentadas, como diagramas de dispersão, matriz de priorização, etc. Se você
tiver interesse em se aprofundar mais neste assunto, dê uma olhada nos links a seguir.
LEITURA
Artigo: Origem do 5S
Disponível em: www.administradores.com.br/artigos/qual_a_origem_do_5s/28464/
Artigo: Seis Sigma
Disponível em: pt.wikipedia.org/wiki/Seis_Sigma
REFERÊNCIAS BIBLIOGRÁFICAS
CÂNDIDO, R. M.; SILVA, M. D. T. F. M. E.; ZUHLKE, R. F. Implantação de gestão pro processos:
estudo de caso numa gerência de centro de pesquisas. Anais do XXVIII Enegep, Rio de Janeiro,
13 a 16 out. 2008.
CRUZ, T. Sistemas, métodos  processos: administrando organizações por meio de processos de
negócio. São Paulo - SP: Atlas. 2005.
LAURINDO, F. J. B. e ROTONDARO, R. G. Gestão Integrada de processos e da tecnologia da
informação. São Paulo - SP: Atlas. 2006.
MARANHÃO, M. e MACIEIRA, M. E. B. O processo nosso de cada dia: modelagem de processos
de trabalho. Rio de Janeiro - RJ: Qualitymark. 2004.
OLIVEIRA, D. D. P. R. D. Administração de processos: conceitos, metodologia, práticas. São Paulo
- SP: Atlas. 2007.
SORDI, J. O. D. Gestão por processos: uma abordagem da moderna administração. São Paulo -
SP: Saraiva. 2005..
134 • capítulo 4
NO PRÓXIMO CAPÍTULO
No próximo capítulo, vamos estudar alguns assuntos relacionados à qualidade na gestão
de processos.
Tópicos em Gestão
de Processos
5
136 • capítulo 5
5  Tópicos em Gestão de Processos
Após estudar vários aspectos relacionados com a gestão de processos, nesta
unidade vamos tratar de alguns tópicos gerais sobre esta área.
Dentre os tópicos que merecem estudo, encontramos os profissionais que tra-
balham na área de processos e suas funções, competências e atividades. Como
as empresas têm cada vez mais dependência deste tipo de profissional, é im-
portante estudar alguns aspectos de suas atividades.
Além disso, existem padrões que estas pessoas utilizam para fazer a gestão dos
processos de negócio. Entre eles, temos a ISO 9000, o PNQ, a Anvisa e outros tão
importantes quanto estes aqui mencionados. Vamos estudá-los nesta unidade.
Bom estudo!.
OBJETIVOS
Neste capítulo, vamos estudar os seguintes assuntos:
•  gestor do processo de negócio;
•  escritório de gestão por processo e suas áreas de apoio;
•  conceito de conformidade;
•  referências de conformidade.
REFLEXÃO
Você já deve ter ouvido falar sobre qualidade, não é? Você já chegou a pensar o que é
qualidade? Será que um mesmo produto que você acha que tem qualidade tem o mesmo
significado para outra pessoa? Vamos estudar um pouco este assunto!
5.1  Gestor do processo de negócio
Na gestão de processo, além dos papéis funcionais, temos a figura do gerente
de processo e o analista de processo. O analista de processo é a pessoa encarre-
gada de “definir” e/ou “criar” o processo, além de atuar na análise e melhoria
do mesmo. O analista pode ser um consultor ou um funcionário da empresa.
capítulo 5 • 137
Já o gerente de processo é o responsável pela administração do mesmo.
O analista e o gerente de processos devem modernizar e simplificar a docu-
mentação interna das empresas com o objetivo de melhoria na produtividade,
eficiência e eficácia das atividades realizadas nos processos de negócio.
Podemos resumir o conjunto de qualidade do gerente e, de certa forma, do
analista, de acordo com (OLIVEIRA, 2007):
e)	 Autocontrole e autodisciplina.
f)	 Saber interagir com as competências básicas da empresa.
g)	 Ser criativo.
h)	 Ser capaz de oferecer a melhor solução total para o cliente através do co-
nhecimento maior de suas expectativas e necessidades.
i)	 Ter em mente que os resultados é que são importantes.
j)	 Saber trabalhar com a diversidade.
k)	 Saber administrar situações de crise.
l)	 Ter humildade.
m)	Não ão ser um otimista exagerado, nem insensatamente pessimista.
n)	 Ser inteligente e saber trabalhar em empresas inteligentes.
o)	 Não acreditar muito em mudança de cultura.
p)	 Saber delegar com eficiência, eficácia e efetividade.
q)	 Ter pessoas de fora do sistema ou processo, foco nos estímulos ao desen-
volvimento e consolidação da administração de processos.
r)	 Compartilhar todas as informações.
s)	 Ter administração do tempo.
t)	 Ter atuação através de sistemas e processos autogeridos.
u)	 Trabalhar com pequenas vitórias de maneira gradativa e acumulativa.
v)	 Satisfação com o trabalho na administração de processos.
Ele deve possuir um bom conhecimento da estrutura organizacional da em-
presa e de cada um dos seus setores de atividades, desde a equipe operacional
até a parte gerencial e suas funções, autoridade e responsabilidade.
Além disso, deseja-se que o profissional de processos também conheça mé-
todos, técnicas e formas de análises administrativas e os chamados “serviços
de escritório”, que incluem o uso da tecnologia da informação para trabalho
colaborativo, arquivamento e outros trabalhos administrativos.
138 • capítulo 5
O mercado de gestão de processos tem crescido bastante. Para os gestores de
processo, existem possibilidades profissionais interessantes, principalmente com
o aparecimento de certificações profissionais na área de gestão de processos.
As certificações profissionais podem ser interessantes para aqueles que
querem diferenciais em seu currículo. Normalmente, as certificações demons-
tram a habilidade e a experiência do profissional naquela área de conhecimen-
to e garantem maior credibilidade ao currículo profissional.
Algumas pesquisas apontam que os profissionais certificados possuem
chance de mais de 53% de conseguirem um novo emprego do que aqueles que
não possuem.
Porém, é necessário qualificação. O interessante é que mesmo o profissional
autodidata pode fazer a prova. Há aqueles que preferem frequentar cursos especí-
ficos de capacitação e qualificação para depois prestarem a prova. Enfim, há prós
e contras nesta caminhada. O importante é a melhoria contínua do profissional.
Aformaçãoacadêmicaformaltambémnãopodeserdescartadae,aliadaaisso,
a melhor alternativa para o profissional ganhar competitividade em pouco espaço
de tempo é obter uma certificação profissional das empresas mais significativas.
Entre as possibilidades de certificação na área de gestão de processos, pode-
mos destacar as duas principais:
•  CBPP (Certified Business Process Professional): é uma das que têm ganha-
do mais destaque no Brasil. A unidade certificadora é a ABPMP. Esta cer-
tificação é renovável a cada três anos e tem valor internacional.
•  OCEB (OMG Certified Expert in BPM): a OMG é a sigla para Object Manage-
ment Group, uma importante entidade que padroniza várias linguagens e
tecnologias, entre elas a UML que vimos anteriormente. A OMG é a enti-
dade que concede a certificação OCEB. Esta certificação verifica os conhe-
cimentos da BPMN2, que é a notação para BPM padronizada pela OMG.
Existem outras certificações menos procuradas do que as anteriores. Entre
elas, podemos citar:
•  CBPMP (Certified Business Process Management Professional),concedida
pelo BPMInstitute.
•  CPBPM (Certified Professional in Business Process Management), concedi-
da pela Villanova University.
•  PBPM (Certification in Business Process Management), concedida pela
BPM Council.
capítulo 5 • 139
Além das certificações concedidas para o conhecimento dos métodos e téc-
nicas relacionados com a gestão por processos, existem certificações especí-
ficas para as ferramentas de software sobre o assunto certificação processos”.
Estas certificações são também bastante valorizadas, porém são mais técni-
cas e voltadas para um produto específico.
Entre as empresas que certificam os profissionais que usam seus produtos,
podemos citar:
•  Oracle BPM Suite;
•  Bizagi BPM Suite;
•  IBM Websphere Lombardi;
•  TIBCO ActiveMatrix BPM.
Os gestores de processos podem trabalhar em consultorias externas ou em
um escritório de processos dentro da própria empresa.
CONEXÃO
Saiba mais sobre as certificações em processos:
• CBPP: http://abpmp-br.org/index.php?option=com_contentview=articleid=72Ite-
mid=148 e http://abpmp-br.org/
• OCEB2: http://www.omg.org/oceb-2/ e http://www.omg.org/
• CBPMP: http://www.bpminstitute.org/certification
• CPBPM: http://www.villanovau.com/online-certificates/bpm-certificate.aspx
• P.BPM: http://www.bpmcouncil.org/
Normalmente, existem alguns níveis de profissionais desta área. O primeiro
nível é o de modelador e mapeador de processos. Depois, temos o arquiteto de
processos seguido pelo gestor de projetos de processos e, finalmente, o gestor de
processos. Obviamente, nem todas as empresas trabalham com esta classificação.
5.2  Escritório de gestão por processos
O escritório de processos é uma forma que as organizações encontraram para
institucionalizar internamente a gestão por processos. Esta forma é uma inicia-
tiva para que a gestão por processos seja mais efetiva e faça parte do cotidiano
das tarefas da empresa.
140 • capítulo 5
Finanças
Controladoria
Gestão
da
qualidade
Parceiros
e
terceiros
Escritório
de
processos
Clientes
Gestão de
pessoas
Tecnologia
da
informação
Figura 5.1 – Áreas de atuação do escritório de processos
Fonte: Autor
A figura 5.1 mostra um exemplo das áreas com as quais o escritório de proces-
sos pode se relacionar. É claro que existem outras áreas, mas a figura mostra gra-
ficamente o quanto o escritório de processos influencia outras áreas da empresa.
Na figura, falta o relacionamento com órgãos externos como agências regu-
ladoras, conselhos, comitês e outros.
A figura mostra ainda a necessidade de se criar um lugar comum e com-
partilhado o qual pode apoiar cada uma das partes na administração de seus
processos e no objetivo global da organização.
Apesar de o escritório estar na parte central da figura, isso não significa que
este seja o centralizador da gestão de processos. O escritório auxilia na promoção
da articulação da gestão de processos segundo Pinho et al. (2008).
Normalmente, a definição de um escritório de processos caracteriza-o
como uma normativa e coordenadora, que se relaciona com outras áreas, pos-
sui métodos e ferramentas orientadores dos processos da empresa e atua como
ligação entre os setores envolvidos nos processos que estão sendo gerenciados.
capítulo 5 • 141
O escritório de processos acaba tendo uma versão sistêmica sobre o proces-
so, que lhe permite melhor análise, propiciando-lhes condições de gerar suges-
tões de melhoria aos envolvidos, beneficiando o processo como um todo.
O objetivo do escritório de processos supera as tarefas sistemáticas de
modelagem e mapeamento, análise, proposta de melhorias e novos dese-
nhos dos processos. Ele se propõe a ser a instância da organização que será
responsável por inserir e gerir a prática de gestão por (ou de) processos na
cultura da organização. Não é uma tarefa fácil!
Sendo assim, o escritório deve conseguir priorizar alguns processos e não
necessariamente trabalhar com todos da organização. O foco pode residir
nos processos-chave ou usar algum método para decidir em quais processos
será feita a atuação.
Existe, porém um fator importante na adoção de um escritório de proces-
sos. Segundo Pinho et al. (2008), este tipo de abordagem funciona melhor
com organizações que possuam uma estrutura funcional departamentaliza-
da. Pela essência das organizações processuais não seria necessária a ado-
ção de um escritório de processos como ponto-chave de coordenação. Neste
caso, o escritório de processos teria sua atuação voltada para normatizar e
padronizar uma linguagem para representar os processos a fim de unifor-
mizá-los. Neste caso ainda, a coordenação dos processos é responsabilidade
das unidades gestoras de cada processo.
A figura 5.2 mostra um exemplo de estrutura funcional que trabalha com pro-
cessos transversais e possui um escritório de processos que cuida do ciclo de vida
do desenho de processos e possui atribuições de normatizar e de melhoria.
Compare-a com a figura 5.3. Ela mostra o exemplo de uma estrutura por
processos com alternativas para a atuação do escritório de processos. A pri-
meira mostra a separação das atribuições de normatização e melhoria e a
segunda mostra o escritório acumulando estas funções.
142 • capítulo 5
Processo1
GP
Processo2
GP
Processo3
GP
ProcessoN
GP
=gestoresdeprocessosGP
Presidência
DistribuiçãoMarketingProduçãoFinançasComprasRHTI
Escritóriode
processos
ÁreasFuncionais
Figura 5.2 – Exemplo de Estrutura Funcional de Processos Transversais e a Inserção do
Escritório de Processos.
Fonte: (PINHO et al. 2005)
capítulo 5 • 143
Unidade gestora
principal
(presidência,
diretoria-geral etc.)
Escritório de
processos
(coorde/ou.
desenv.)
Escritório de
processos (desenv.)
Processo 1
Processo 2
Processo 3
RH ProduçãoFinançasTI
Pool de recursos, sem autonomia para alocação nos processos.
Objetivo: promover desenvolvimento de especialidades.
Pool de gestores, com autonomia para alocação de recursos nos
processos. Objetivo: coordenação do dia a dia e/ou
desenvolvimento de processos (gestão de ciclo de
vida do desenho de processos)
Compras
Figura 5.3 – Exemplo de Estrutura por Processos e a Mudança no Papel do Escritório de
Processos
Fonte: (PINHO et al. 2005)
Portanto, podemos condensar os objetivos do escritório de processos de
uma organização segundo a lista abaixo:
•  Uniformizar o entendimento de processos hoje e no futuro:
–– promover a gestão de processos;
–– promover a evolução do desenho de processos:
▪▪ modelar e representar processos;
▪▪ promover a melhoria e desempenho dos processos;
▪▪ integrarosmecanismosdecoordenaçãoorganizacional;
▪▪ implantar processos;
▪▪ capacitar os gestores dos processos.
•  Promover a gestão no dia a dia.
•  Oferecer suporte ao escritório.
144 • capítulo 5
5.3  Conceito de conformidade
Outra grande importância do estabelecimento da gestão por processos em
uma organização é que ela tem se tornado, de forma crescente, um requisito de
grande parte dos sistemas de gestão organizacional. Por exemplo, a gestão por
processos é uma exigência:
•  do Prêmio Nacional de Qualidade (PNQ);
•  das normas da série ISO 9000.
Ambos usam os conceitos de qualidade na sua essência. O assunto “qua-
lidade” é muito amplo e foge do escopo dos nossos estudos nessa disciplina,
porém uma breve definição e contextualização deve ser feita.
Segundo a International Standards Organization (ISO), a qualidade é “a ade-
quação ao uso. É a conformidade às exigências”. De acordo com LOBOS (1991):
[...] qualidade tem a ver, primordialmente, com o processo pelo qual os produtos ou ser-
viços são materializados. Se o processo for bem realizado, um bom produto final advirá
naturalmente. A qualidade reside no que se faz – aliás – em tudo o que se faz – e não
apenas no que se tem como consequência disso.
Seformosprocuraroutrosautoresquetratamdequalidade,vamoscertamente
encontrar outras definições que tratam da execução de processos.
Segundo Maximiano (2006), a conformidade é o grau de identidade entre o
produto ou serviço e suas especificações: a contrapartida da qualidade plane-
jada é a qualidade que o cliente recebe. Conformidade é a qualidade real, que
pode estar próxima ou distante da qualidade planejada. Quanto mais próxima à
qualidade planejada estiver a qualidade real, mais alta será a qualidade do pro-
duto ou serviço. Portanto, conformidade é o atendimento das especificações
previstas nos produtos que saem de uma linha de produção ou pelos serviços
que são prestados ao cliente. Um produto ou serviço de qualidade é aquele que
está dentro das especificações planejadas.
A conformidade, segundo o dicionário on-line Michaelis, é definida como “a
qualidade do que é conforme ou de quem se conforma”. E “conforme” significa
“com a mesma forma; análogo; idêntico”.
No nosso contexto, a conformidade está mais relacionada com o que foi pla-
nejado para um processo ser corretamente executado de acordo com o plano.
capítulo 5 • 145
Parece uma tarefa simples, mas na prática não é.
Observe a figura 5.4. Trata-se de uma situação muito comum e fora do meio
empresarial, mas é um processo como outro qualquer. É um exemplo do pro-
cesso modelado usando a notação BPMN. A conformidade no nosso contexto
consiste na execução do processo tal qual está diagramado na figura.
Solicitar
refrigerante
Verificar
dinheiro
disponível
Realizar
pagamento
Verificar
disponibilidade
Compraderefrigerante
BalconistaCliente
Entregar
refrigerante
Refrigerante
disponível?
Possuidinheiro
suficiente?
Não
Sim
Sim
Não
Figura 5.4 – Exemplo de processo: compra de refrigerante
146 • capítulo 5
5.4  Referenciais de conformidade
Um modelo de referência de processo é uma noção usada em padronização
conceitual para vários segmentos da indústria. É uma representação abstrata
das entidades e relações envolvidas em um tema, criando uma base conceitual
para o desenvolvimento de modelos mais concretos e aplicáveis a casos reais e,
em última instância, à sua implementação.
Também serve como um modelo abstrato para o desenvolvimento de mode-
los mais específicos em um determinado domínio e permite comparação entre
modelos iguais.
Vamos citar alguns modelos de referência ou referenciais de conformidade
em seguida.
5.5  ISO 9000
A International Organization for Standardization (Organização Internacional
para Padronização), criada em 1947, é uma organização sem fins lucrativos
com o objetivo de criar e disseminar regras para a normalização nas diversas
áreas do conhecimento, sendo formada por 158 países, tem sede em Genebra.
A Associação Brasileira de Normas Técnicas (ABNT) é o membro represen-
tante da ISO no Brasil.
Em 1987, a ISO publicou manuais de avaliação do sistema de qualidade,
chamados Normas ISO Série 9000 de Padrões Internacionais, que sintetiza-
vam diversas normas já existentes que regulamentavam as relações entre for-
necedores e compradores.
Desde a revisão feita no ano 2000, a família ISO 9000 de normas representa
uma espécie de consenso internacional a respeito das boas práticas de admi-
nistração da qualidade, mas não é uma garantia da qualidade de produtos.
capítulo 5 • 147
O quadro 5.1 sintetiza os elementos abordados na série ISO 9000.
SEÇÃO TÓPICOS PRINCIPAIS
INTRODUÇÃO
Geral
Enfoque do processo
Relação com ISO 9004
Compatibilidade com outros sistemas de administração
ESCOPO
Geral
Aplicação
REFERÊNCIA NORMATIVA Documentos relacionados
TERMOS E DEFINIÇÕES Termos e definições que se aplicam
SISTEMA DA
ADMINISTRAÇÃO DA
QUALIDADE
Requisitos gerais
Requisitos
RESPONSABILIDADE DA
ADMINISTRAÇÃO
Comprometimento da administração
Foco no cliente
Política da qualidade
Planejamento
Responsabilidade, autoridade e comunicação.
Revisão gerencial (do sistema da qualidade)
ADMINISTRAÇÃO DE
RECURSOS
Provisão de recursos
Recursos humanos
Infraestrutura
Ambiente de trabalho
148 • capítulo 5
SEÇÃO TÓPICOS PRINCIPAIS
REALIZAÇÃO DE
RECURSOS
Planejamento da realização do produto
Processos relacionados com o cliente
Projeto e/ou desenvolvimento
Compras
Fornecimento de produtos e serviços
Controle de ferramentas de mensuração e monitora-
mento
MENSURAÇÃO, ANÁLISE E
APRIMORAMENTO
Geral
Monitoramento e mensuração
Controle de produtos fora de conformidade
Análise de dados
Aprimoramento
Quadro 5.1 – Elementos da ISO 9000.
Fonte: Maximiano (2006)
É importante deixar claro que a ISO não tem como missão controlar a apli-
cação de suas normas, que é uma questão de entendimento voluntário entre
fornecedores e seus clientes, ou de exigência que alguns compradores fazem a
seus fornecedores (MAXIMIANO, 2006).
Além disso, a organização não tem poder legal para obrigar que as empresas
adotem a ISO 9000 como sistema padrão de gestão da qualidade (CARAVAN-
TES, G.; PANNO, C.; KLOECKNER, 2005).
No entanto, devido ao alto grau de aceitação das normas da ISO 9000 pelas
empresas, estas normas passaram a ser adotadas voluntariamente como meca-
nismos mundiais de auditoria da qualidade. Dentro deste contexto, surgiram
empresas de auditoria especializadas nesse tipo de trabalho, que conferem cer-
tificados de conformidade com a ISO 9000 (MAXIMIANO, 2006).
capítulo 5 • 149
CONEXÃO
Para ter acesso às empresas possuidoras de certificações ISO no Brasil, acesse o site
http://www.inmetro.gov.br/gestao9000/ptexto.asp?Chamador=INMETROCB25 e veri-
fique a lista!
5.6  ANS e Anvisa
Existem vários modelos de referência em diversos segmentos. No Brasil, dois
órgãos que são bastante atuantes nesta área são a Anvisa (Agência Nacional de
Vigilância Sanitária) e a ANS (Agência Nacional de Saúde Suplementar).
No caso da ANS, existe o Programa de Conformidade Regulatória que possui
critérios de conformidade. Estes critérios devem ser seguidos pelos planos de
saúde para poderem ingressar no Programa. Uma vez que estejam dentro do
Programa, a operadora precisa cumprir algumas obrigações, previstas no Pro-
grama, que incluem os setores de atendimento, contabilização dos ativos, res-
sarcimento ao SUS, pagamento de multas pecuniárias e outras taxas e envio de
demonstrativos de operação. A Anvisa possui programa semelhante aplicado à
área de vigilância sanitária.
ATENÇÃO
Para compreender melhor a ação da Anvisa, visite sua home page: portal.anvisa.gov.br/
5.7  PNQ
O Prêmio Nacional da Qualidade (PNQ), tem se consolidado como o mais im-
portante prêmio brasileiro de reconhecimento da excelência em gestão da
qualidade. Ele foi desenvolvido em 1991, inicialmente baseado no conjunto de
fundamentos do prêmio americano Malcolm Baldrige Nacional Quality Award,
tendo, desde então, passado por atualizações a fim de acompanhar as mudan-
ças ocorridas na gestão das organizações brasileiras (FNQ, 2008).
150 • capítulo 5
A Fundação para o Prêmio Nacional da Qualidade (FPNQ), entidade sem fins
lucrativos, foi fundada em 1991 por 39 organizações privadas e públicas para ad-
ministrar todas as atividades decorrentes do processo de premiaçãoeparasero
representante brasileiro do Prêmio Nacional da Qualidade.
A essência do Prêmio Nacional da Qualidade (PNQ) é estimular a melhoria da
qualidade da gestão das empresas brasileiras, reconhecendo aquelas que atingi-
ram o nível de desempenho “classe mundial”, que significa organizações que são
destacadas pela gestão exemplar de suas práticas internas e externas e respecti-
vos resultados, promovendo produtos e serviços excelentes e, consequentemen-
te, contribuindo para a melhora da qualidade de vida do povo brasileiro.
ATENÇÃO
Para saber mais sobre a Fundação Nacional da Qualidade, visite sua home page: http://
www.fnq.org.br/avalie-se/pnq
Mas na prática, o que uma empresa ganha ao se candidatar ao Prêmio Na-
cional da Qualidade?
Todas as organizações participantes do PNQ recebem um relatório de ava-
liação, que relaciona os pontos fortes e fracos, diagnosticando as oportunida-
des para melhoria; bem como destaca os aspectos que já contribuem para que a
empresa se torne uma organização de excelência em gestão, levando, com isso,
ao aumento de sua competitividade. Este relatório é elaborado por profissio-
nais de reconhecida competência, que atuam durante cerca de 800 horas de
avaliação por organização que se candidata ao Prêmio (FNQ, 2008).
Para as organizações que efetivamente querem mudar, este tipo de audito-
ria externa é uma rica fonte de informações imparciais e confiáveis para que a
empresa comece a traçar os planos de ação necessários para a neutralização
dos pontos fracos e para dar início aos processos de melhoria contínua.
Se a organização for premiada, passará a ser reconhecida pela excelência de
sua gestão, sendo comparada às organizações de Classe Mundial (FNQ, 2008).
Na prática, isto significa que a sociedade passará a “ver a empresa com ou-
tros olhos”, ou seja, a organização terá sua imagem fortalecida, e consequente-
mente isso atrairá mais clientes e, portanto mais lucro.
Os critérios de excelência do PNQ são construídos sobre uma base de concei-
tos essenciais à obtenção da excelência no desempenho. Podem ser utilizados por
capítulo 5 • 151
empresas de qualquer setor ou porte e são úteis para o diagnóstico, a avaliação e o
desenvolvimentodosistemadegestãodequalidadeemqualquertipodeorganiza-
ção, em função de sua flexibilidade e simplicidade de linguagem e, principalmen-
te, por não prescrever ferramentas e práticas de gestão específicas (FNQ, 2008).
Os critérios do PNQ, versão 2008 estão sintetizados no quadro 5.2. Eles po-
dem ser utilizados pelas empresas que desejam se candidatar ao PNQ ou sim-
plesmente como ferramenta de autoavaliação.
LIDERANÇA
• Sistema de liderança
• Cultura da excelência
• Análise do desempenho da organização
ESTRATÉGIAS E
PLANOS
• Formulação das estratégias
• Implementação das estratégias
CLIENTES
• Imagem e conhecimento de mercado
• Relacionamento com clientes
SOCIEDADE
• Responsabilidade sócioambiental
• Ética e desenvolvimento social
INFORMAÇÕES E
CONHECIMENTO
• Informações da organização
• Informações comparativas
• Ativos intangíveis
PESSOAS
• Sistemas de trabalho
• Capacitação e desenvolvimento
• Qualidade de vida
PROCESSOS
• Processos principais do negócio e processos de apoio
• Processos de relacionamento com os fornecedores
• Processos econômico-financeiros
152 • capítulo 5
RESULTADOS
• Resultados econômico-financeiros
• Resultados relativos aos clientes e ao mercado
• Resultados relativos à sociedade
• Resultados relativos às pessoas
• Resultados dos processos principais do negócio e dos pro-
cessos de apoio
• Resultados relativos aos fornecedores
Quadro 5.2 – Critérios de excelência do PNQ.
Fonte: FNQ (2008).
Observe que no PNQ 2008 há uma ênfase para os princípios da governança
corporativa (equidade, transparência, prestação de contas), responsabilidade
corporativa, responsabilidade socioambiental e de desenvolvimento sustentá-
vel! Temas cada vez mais ligados ao atendimento das necessidades e expectati-
vas dos stakeholders da organização!
Portanto, conseguimos estabelecer uma ligação entre qualidade, conformi-
dade e processos, ou seja, sem processos definidos, implantados e utilizados,
não há conformidade tampouco qualidade.
ATIVIDADE
2.  Faça o download e a instalação de algum software de BPMS e conheça como o mesmo
permite a simulação de processos.
3.  Pesquise e apresente mais informações sobre o perfil dos profissionais: Analista de Pro-
cessos e Gerente de Processos.
4.  Tente identificar indicadores de desempenho no seu local de trabalho e apresente-os
abaixo, explicando-os.
capítulo 5 • 153
REFLEXÃO
Percebemos neste capítulo o quanto o profissional da área de processos pode ser valorizado. Um
bom gestor de processos tem que conhecer do negócio da empresa e atuar de forma a garantir a
eficiência e a melhoraria dos projetos, garantindo o sucesso da companhia. Esperamos que com
os conceitos deste capítulo possa estimular em você um maior estudo nesta área tão importante
e carente das empresas: a gestão por processos.
LEITURA
Artigo: Analistas de Processos de Negócio: 5 Competências Fundamentais
Disponível em: http://www.gnosisbr.com.br/analistas-de-processos-de-negocios-5-com-
petencias-fundamentais
Autor: Atila Belloquim
Livro: Controle Estatístico de Qualidade
Autores: Antonio Fernando Branco Costa, Eugênio Kahn Epprecht e Luiz Cesar Ribeiro
Carpinetti
Editora: Atlas.
Resenha1
: Técnicas de controle estatístico de qualidade estão em uso por mais de meio
século e sob contínuo aprimoramento. Esta obra foi motivada pela carência de livros-textos
em português voltados para seu ensino no nível de profundidade e detalhamento demandado
pelos cursos universitários de Engenharia e de Estatística. O livro trata das técnicas estatísti-
cas criadas especialmente para o controle de processos, condição básica para a manutenção
da qualidade de bens e de serviços. É rigoroso nos conceitos, para garantir o correto apren-
dizado, porém didático, graças a um texto de leitura agradável e às muitas figuras, gráficos
e exemplos, especialmente elaborados para facilitar a compreensão.Escrito por autores com
anos de experiência no ensino e pesquisa no assunto, em contato com problemas reais, o
texto busca capacitar o leitor a atuar na realidade de hoje, de forma efetiva. Assim, enfatiza
a análise de desempenho e o projeto dos gráficos de controle (requisitos obrigatórios para o
uso eficiente dessas ferramentas) e inclui o monitoramento dos processos autocorrelaciona-
dos (comuns hoje em dia). Para fixação e avaliação do aprendizado, são fornecidos mais de
uma centena de exercícios com as respectivas respostas.
1  Fonte da Resenha: www.editoraatlas.com.br
154 • capítulo 5
REFERÊNCIAS BIBLIOGRÁFICAS
CARAVANTES, G. R., PANNO, C. C.,  KLOECKNER, M. C. Administração: teorias e processo.
São Paulo: Pearson, 2005.
CRUZ, T. Sistemas, métodos  processos: administrando organizações por meio de proces-
sos de negócio. São Paulo: Atlas, 2005.
LOBOS, J. Qualidade através das pessoas. São Paulo: J.Lobos, 1991.
MARANHÃO, M. e MACIEIRA, M. E. B. O processo nosso de cada dia: modelagem de proces-
sos de trabalho. Rio de Janeiro: Qualitymark, 2004.
OLIVEIRA, D. D. P. R. D. Administração de Processos: conceitos, metodologia, práticas. São
Paulo: Atlas, 2007.
PINHO, B.; CAPELLI, C.; BAIÃO, F.; SANTORO, F.; PAIM, R.; NUNES, V. Estruturação de es-
critório de processos. Relatórios técnicos do DIA/UNIRIO, Rio de Janeiro, Nº 0001/2008.
2008. Disponível em: http://www.seer.unirio.br/index.php/monografiasppgi/article/
viewFile/216/221. Data de acesso: 18 jun. 2014.
SORDI, J. O. D. Gestão por Processos: uma abordagem da moderna administração. São
Paulo: Saraiva, 2005..

Gestao de processos

  • 3.
    autor do original FABIANOGONÇALVES DOS SANTOS 1ª edição SESES rio de janeiro  2015 GESTÃO DE PROCESSOS
  • 4.
    Conselho editorial  durvalcorrêa meirelles, mara alves braile, marcia mitie durante maemura, luiz alberto gravina belmiro, ornella pacífi co Autor do original  fabiano gonçalves dos santos Projeto editorial  roberto paes Coordenação de produção  rodrigo azevedo de oliveira Projeto gráfico  paulo vitor bastos Diagramação  fabrico Revisão linguística  aderbal torres bezerra Imagem de capa  nome do autor  —  shutterstock Todos os direitos reservados. Nenhuma parte desta obra pode ser reproduzida ou transmitida por quaisquer meios (eletrônico ou mecânico, incluindo fotocópia e gravação) ou arquivada em qualquer sistema ou banco de dados sem permissão escrita da Editora. Copyright seses, 2015. Dados Internacionais de Catalogação na Publicação (cip) G635g Gonçalves, Fabiano Gestão de processos / Fabiano Gonçalves. Rio de Janeiro : SESES, 2014. 144 p. : il. ISBN 978-85-60923-36-6 1. Processo de negócio. 2. Gerenciamento de processos. 3. Mapeamento. 4. Modelagem. I. SESES. II. Estácio. CDD 658.402 Diretoria de Ensino — Fábrica de Conhecimento Rua do Bispo, 83, bloco F, Campus João Uchôa Rio Comprido — Rio de Janeiro — rj — cep 20261-063
  • 5.
    Sumário Prefácio 9 1. Introdução a Gestãode Processos e Negócios 12 Introdução 13 O que são processos? 13 Definições sobre processos 15 Reunião e decomposição dos processos 19 Projetos e processos 24 2. Visão Estratégica e Modelagem dos Processos de Negócio 32 Origem dos processos de negócios 33 Organização funcional x Organização por processo 38 Elementos do Processo de Negócio 39 Papéis funcionais 46 A organização e suas unidades de negócios 52 Conceito de gestão por processos de negócios 53 Estratégia empresarial 55
  • 6.
    3. Modelagem de Processosde Negócio 64 Levantamento de processos 64 Ciclo de vida da modelagem de processos 65 Modelos 66 Mapa de Processos 69 Ferramentas de modelagem de Processos 71 Fluxograma 76 Metodologia de modelagem de processo 83 Planejamento do levantamento 84 Execução do levantamento 85 Análise e simplificação do processo 85 Estabelecimento das medidas do processo 86 Padronização do processo 86 Implantação e ajustes 87 4. Implantação e Avaliação de Desempenho 92 Implantação do gerenciamento do processo 93 BPD – Business Process Diagram 95 BPMN – Business Process Modeling Notation 96 BPMS 107 Brainstorming 109 Causa e efeito 110 5W-2H 113 GUT 114 Pareto Histograma 119
  • 7.
    PDCA 122 Matriz FOFA (AnáliseSWOT) 124 Passos da Estrela Decisória 125 5. Tópicos em Gestão de Processos 136 Gestor do processo de negócio 136 Escritório de gestão por processos 139 Conceito de conformidade 144 Referenciais de conformidade 146 ISO 9000 146 ANS e Anvisa 149 PNQ 149
  • 9.
    9 Prefácio Prezados(as) alunos (as) Asempresas compõem-se de várias partes complexas reunidas em uma só organização. Existem recursos (humanos, materiais, intelectuais), instalações e outros elementos interdependentes que devem trabalhar coordenadamente e em conjunto. E dependendo de como estão organizados podem dirigir a empre- sa para o sucesso ou fracasso. A gestão de processos possui como objetivo a coordenação desses elemen- tos para nortear a empresa em direção ao sucesso. Trata-se de uma disciplina que requer estudo, esforço e dedicação pois as técnicas apresentadas possuem métodos e notações que são usadas no mundo todo de forma padronizada. Tendo este conhecimento, um bom gerente de processos pode ser recom- pensado de várias maneiras, inclusive com certificações emitidas por grandes empresas da área de processos. Esperamos que você possa absorver os conhecimentos desta disciplina e ser apenas o começo de sua caminhada nesta área tão demandada pelas empresas. Bom estudo!
  • 11.
    Introdução a Gestão deProcessos e Negócios 1
  • 12.
    12 • capítulo1 1  Introdução a Gestão de Processos e Negócios Vivemos a era do conhecimento e, nas empresas não basta apenas conhecer, é preciso sistematizar, documentar, registrar, analisar, utilizar, retroalimen- tar e por ai vai! A criação de modelos que possam descrever a forma como as empresas devam trabalhar tanto na produção de bens ou serviços, quanto na manutenção das informações necessárias para isto e informações resultantes disto, passa a ganhar importância. Os modelos provem a possibilidade de en- xergarmos o funcionamento seja do todo ou suas partes. E, com isto, podemos melhorá-lo e alcançar vantagens estratégicas neste mundo cada vez mais globa- lizado e altamente competitivo. Desde o início da discussão sobre processos nas empresas, percebeu-se a vasta aplicação do tema para melhoria dos negócios em função das estratégias em- presariais. Além disto, ficou evidente o quanto o envolvimento de outras áreas do conhecimento como a Tecnologia da Informação (TI) e a Engenharia de Pro- dução podem auxiliar nestas melhorias. Estudar os processos e suas definições nos ajudará a identificar as possibilidades de aplicação da modelagem de processos que veremos ao longo deste curso. OBJETIVOS Neste capítulo, iremos estudar os seguintes tópicos: •  Definição de processos; •  Processo x projeto; •  O que são processos de negócio; •  Definições de gestão por processo; •  Organização funcional x organização por processo; •  Identificação dos processos; •  Classificação dos processos; •  A organização e suas unidades de negócio.
  • 13.
    capítulo 1 •13 REFLEXÃO Você já deve ter estudado ou visto em algum lugar comentários sobre sistema, certo? Não? Então, leia o artigo a seguir, disponível em: <http://pt.wikipedia.org/wiki/sistema>. Depois, faça uma busca na literatura recomendada na Web e em outros meios que julgar interessan- te. Depois, quero que você compare comigo, em nossa disciplina, o conceito de sistema e o conceito de processo, principal item de estudo no capítulo 1. Vamos ao trabalho? Introdução Antes de tudo, precisamos definir alguns conceitos para podermos estudar os importantes tópicos deste capítulo e disciplina. É muito comum os profissionais da área de informática se relacionarem com processos. Na implantação de sistemas integrados, no desenvolvimento de novos sistemas, no projeto de algum modelo de rede, na implantação de sis- temas específicos, sempre estamos nos esbarrando com processos. Porém, para ser um bom profissional, é muito importante conhecer os con- ceitos, saber sua procedência e sua importância. A teoria é fundamental. Mui- tos projetos fracassam devido à ansiedade de desenvolvê-lo antes de qualquer planejamento e sabemos que o planejamento é importante na teoria. Então, se vamos trabalhar com processos nas nossas atividades, precisamos saber os seus conceitos e demais elementos. 1.1  O que são processos? De maneira bem resumida, poderíamos dizer que processo é tudo o que ocorre através de uma sequência de ações. A chuva é um processo de transformação da água em vapor d´água e do vapor que está no ar em gotículas de água no- vamente. Estas gotículas cairão devido ao seu peso, no formato de chuva. Um outro processo seria a atividade de fritar um ovo. Se descrevêssemos isto em passos veríamos uma sequência de ações que resultariam num ovo frito ou um omelete, dependendo da sua preferência. Assim como nossos exemplos anteriores, ao comprar na internet um arte- fato num site de comércio eletrônico você está participando ativamente de um processo de compra via e-commerce. Algumas etapas do processo são visíveis a você como: a escolha do produto, a inserção de suas informações pessoais (seu
  • 14.
    14 • capítulo1 endereço e as informações de seu cartão de crédito). Outras etapas são transpa- rentes a você como: a aprovação que sua operadora de cartão de crédito precisa- rá fazer para que a compra se concretize e a entrega que será feita pelos correios ou por outra agência de transportes até que o artefato esteja na sua casa. Se começarmos a classificar as atividades de um processo veremos que ele possui, claramente, ao menos três divisões: entradas, transformações e saídas. (MARANHÃO e MACIEIRA, 2004). Processo (transformações) Entradas Saídas • Materiais • Serviços • Informações • Materiais • Serviços • Informações Figura 1.1 – Etapas de um processo. Fonte: (MARANHÃO e MACIEIRA 2004, p. 12). De acordo com a figura 1.1 notamos a grande semelhança que a descrição de um processo tem com a descrição de sistema. Na verdade, um sistema tem em seu núcleo a descrição das atividades de transformação que é uma defini- ção de um processo. Observando a figura 1.2, podemos perceber que é possível subdividir as atividades principais apresentadas anteriormente. Matéria-prima, serviços, informações, dados, requisitos etc Processo Pessoas que utilizam materiais, matérias-primas, equipamentos, informações num conjunto de atividades, visando a transformar entradas em saídas e a atender às necessidades dos clientes. Produtos e serviços Entradas Saídas Figura 1.2 – Descrevendo as etapas de um processo.
  • 15.
    capítulo 1 •15 Perceba que as entradas são matérias-primas, informações, serviços. O pro- cesso descreve as atividades a serem realizadas e as saídas são os resultados. CONEXÃO Leia o artigo a seguir para se aprofundar no conceito de sistema e processo: <http://pt.wikipedia.org/wiki/Teoria_geral_de_sistemas> <http://pt.wikipedia.org/wiki/Processo> Um processo pode ser simples ou complexo. Por exemplo, sacar dinheiro no caixa eletrônico é um processo simples. Fazer um empréstimo bancário com um valor bem alto, torna-se um processo complexo (diversas são as avaliações feitas antes de você receber o crédito). Comprar um CD com jogos é um proces- so simples. Fabricar um jogo é um processo complexo. Adquirir um sapato é um processo simples, já, fabricar sapatos é um processo complexo. A1 A2 I A3 A1 A2 A3D NS F Figura 1.3 – Processos simples e complexos. 1.2  Definições sobre processos O termo processo possui diversas definições como podemos ver na tabela a seguir: FONTE BIBLIOGRÁFICA DEFINIÇÃO DE PROCESSO Norma NBR ISSO 9000:2000 Conjunto de atividades inter-relacionadas ou intera- tivas que transforma insumos (entradas) em produ- tos (saídas).
  • 16.
    16 • capítulo1 FONTE BIBLIOGRÁFICA DEFINIÇÃO DE PROCESSO Integration Definition for Mo- deling of Process – IDEF0 Conjunto de atividades, funções ou tarefas identifi- cadas, que ocorrem em um período de tempo e que produzem algum resultado. Michael Hammer (em Reen- genharia – Revolucionando a empresa e a Agenda) 1 – Reunião de Tarefas ou atividades isoladas. 2 – Grupo organizado de atividades relacionadas que, juntas, criam um resultado de valor para o cliente. Thomas H. Davenport (em Reengenharia de Processos) 1 – Conjunto de atividades estruturadas e medidas destinadas a resultar em um produto especificado para um determinado cliente mercado. 2 – Ordenação específica das atividades de traba- lho, no tempo e no espaço, com um começo, um fim, e inputs e outputs claramente identificados. Rohit Ramaswamy (em Design and Management of Service Process) São sequencias de atividades que são necessárias para realizar as transações e prestar o serviço. Dianne Galloway (em Mapping Work Processes) Uma sequencia de passos, tarefas ou atividades que convertem entradas de fornecedores em uma saída. Um processo de trabalho adiciona valor às entradas, transformando-as ou usando-as para produzir algu- ma coisa nova. Geary A. Rummler e Alan P. Brache (em Melhores Desem- penhos das Empresas) Uma série de etapas criadas para produzir um servi- ço ou um produto. Tabela – Definições de Processo (MARANHÃO e MACIEIRA, 2004, p. 13) Do ponto de vista industrial e segundo (CRUZ, 2005) a divisão em três etapas traduz as atividades de entradas, processamento e saídas em insumos, resultado e produto, respectivamente. A definição que mais iremos nos referir neste livro é:
  • 17.
    capítulo 1 •17 Processos, quanto à existência, são a introdução de insumos (entradas) num ambien- te, formado por procedimentos, normas e regras, que, ao processarem os insumos, transformam-nos em resultados que serão enviados (saídas) aos clientes do processo. (CRUZ, 2005). Existem, basicamente, dois tipos de processos (CRUZ, 2005): •  Primário: é aquele ligado à produção de um produto que a empresa tem por objetivo entregar aos seus clientes. Isto vale para qualquer tipo de empresa, seja pública, privada, ONG, militar, etc. •  Secundário: também chamado processo de suporte, dá apoio aos proces- sos primários e mesmo secundários para que possam existir. Existe também outro tipo de processo, não muito estudado ou relaciona- do, mas de importância ímpar nas organizações. Trata-se do processo latente (CRUZ, 2005). Esse processo só é executado quando alguma restrição especial ocorre por necessidade de produção de bens ou serviços. Após isto, o processo entra num estado de sleep, como se estivesse dormindo, esperando ser nova- mente chamado se necessário. As empresas, em geral, ainda não se beneficiam totalmente da adminis- tração baseada em processos. Isto é um cenário que está mudando e vere- mos ao longo do livro quais as implicações de tal mudança. Podemos dizer, por hora, que os processos precisam ser melhor gerencia- dos e otimizados, pois produzem e gerenciam o que a empresa vende. Os pro- cessos latentes também devem ser tratados com cuidado, pois, caso contrá- rio, podem prejudicar a empresa de maneira irreparável ou causar prejuízos muito grandes. Por exemplo, no começo do ano de 2008 o modelo Fox, da Volkswagen foi notícia de acidentes que ocorreram quando as pessoas tentavam rebater o ban- co traseiro1 . Os problemas na operação do rebatimento causavam ferimentos, muitas vezes lesões graves. A VW resolveu “convocar” os proprietários do modelo para fazer um recall. Um recall, é um tipo de processo latente, que ocorre quando imprevistos na linha de montagem ocorreram é preciso “contornar” o problema. 1  Conexão: <http://revistaautoesporte.globo.com/Revista/Autoesporte/0,,EMI4074-10142,00-VW+APRESENT A+NOVO+SISTEMA+PARA+BANCO+DO+FOX.html>
  • 18.
    18 • capítulo1 Podemos, ainda, classificar os processos quanto à sua natureza. Eles podem ser industriais ou administrativos (CRUZ, 2005). 1.2.1  Processos Industriais Processos industriais resultam em bens ou serviços para a empresa. Podemos dividi-los em dois tipos: •  Processos industriais de manufatura. •  Processos industriais de serviços. Os processos de manufatura resultam em bens e, normalmente, nós imagi- namos processos industriais apenas como os de manufatura. Mas, por exem- plo, as operações de empresas como universidades ou faculdades necessitam de processos que produzam os serviços de ensino e aprendizagem. Tais proces- sos são processos que resultam em serviços. 1.2.2  Processos administrativos Os processos administrativos são processos que apoiam os processos indus- triais e outros processos administrativos. Este tipo de processo é muitas vezes tratado como processo de segunda clas- se por parecer “roubar“ recursos dos processos industriais que são vistos como “principais” numa empresa. No entanto, trata-se de um equívoco grande, pois os processos administrativos desempenham funções importantes ao core com- petence* ou core business da empresa. Uma questão importante a ser ressaltada é: um processo administrativo ja- mais deve prevalecer sobre um processo industrial, pois isto seria uma inversão de valores. ATENÇÃO Core Business ou Core Competence Trata-se do “negócio principal” da empresa. O conceito surgiu pela primeira vez em 1990, na Harvard Business Review, num artigo intitulado ´The Core Competence of the Corporation, cuja autoria é de Gary Hamel e C. K. Prahalad.
  • 19.
    capítulo 1 •19 1.3  Reunião e decomposição dos processos Em geral, todo processo está contido num processo maior, assim como todo processo pode ser decomposto. Dessa forma, não existem fronteiras bem defi- nidas a um processo e isto dependerá de quem fará o mapeamento e a mode- lagem dos mesmos. Para delimitação do tema e melhor compreensão, vamos trabalhar com a denominação macroprocesso quando estivermos falando de processos maiores, mais abrangentes; Se dividirmos um macroprocesso tere- mos processos e teremos subprocessos, quando subdividirmos um processo (figura 1.4). (MARANHÃO e MACIEIRA, 2004). Entradas Saídas ProcessosSubprocessos Macroprocesso Figura 1.4 – (De)Composição de um processo. Fonte: (MARANHÃO e MACIEIRA, 2004, p. 21). Tal delimitação depende de consenso e do bom senso do responsável (ou responsáveis) pelo mapeamento e modelagem dos processos. Um exemplo interessante seria se a entrada de um processo for a saída de um processo de um órgão do governo. Nesse caso, não seria correto incorporar partes do pro- cesso do governo ao nosso, pois pouco poderíamos influenciar neste proces- so governamental. Consideraríamos apenas os valores de saída como entrada no nosso processo. (MARANHÃO e MACIEIRA, 2004) Para conhecermos melhor um processo e podermos detalhá-lo, pode- mos usar um diagrama chamado de Macrofluxo do Processo (CRUZ, 2005). Como mostra a figura 1.5, a seguir, nesse diagrama podemos conhecer um processo através da definição de seus principais elementos.
  • 20.
    20 • capítulo1 Benchmarking Alocação de Recursos Metas Gerente do processo Processo X Tecnologia da Informação Mão de obra Saídas Físicas Saídas Lógicas Diretrizes Medição de Desempenho Diretrizes Entradas Lógicas PMC Entradas Físicas A organização Figura 1.5 – Macrofluxo de um processo. Fonte: (CRUZ, 2005, p. 68). Vamos falar sobre cada componente a ser considerado no processo (CRUZ, 2005). 1.3.1  Objetivo do processo Todo processo deve conter e começar com a questão: •  Qual o resultado deste processo? Ou, em outras palavras, o que ele pre- cisa produzir? Isto parece óbvio, não é? E é sim, você tem razão. No entanto, esta questão óbvia é importantíssima e as pessoas esquecem de fazê-la ao definir as atividades de uma empresa. É importante fazê-la, pois no mapeamento e modelagem de processos, precisaremos definir o motivo desse processo existir, qual sua natureza, e classificá-lo (se é primário ou secundário). Assuma isto: Todo processo tem um fim, mesmo que não esteja bem definido.
  • 21.
    capítulo 1 •21 1.3.2  Clientes do processo Outra informação importante é saber quem são os clientes de um determinado processo, como interagem, como adquirem o produto que é resultado de um processo, etc. 1.3.3  Entradas físicas As entradas físicas, também chamadas de insumos, são as matérias-primas que “alimentarão” o processo e, ao final, serão transformadas de alguma forma. Por exemplo, a cana-de-açúcar é a entrada física para o processo de fabricação do álcool e do açúcar. 1.3.4  Entradas lógicas As entradas lógicas são os dados e informações que alimentam um processo. Por exemplo, no processo de descongelamento de um alimento, usando o for- no microondas, a entrada lógica é o tempo que este deverá funcionar. Na fa- bricação de álcool, uma entrada lógica seria o tempo em que a cana-de-açúcar deve fermentar. O processo de venda pela internet tem, como exemplo, entrada lógica de dados do cliente e do produto a ser comercializado. CONCEITO Relacionar aos tipos de entradas (lógicas e físicas) Na definição de entradas, sejam físicas ou lógicas, é importante destacar os possíveis forne- cedores ou o fornecedor fixo para melhor detalhamento do processo. 1.3.5  Saídas físicas De maneira semelhante as entradas físicas e as saídas físicas são os resultados materiais do processamento. Um automóvel é a saída física do processo da li- nha de montagem de veículos. Um CD com software ou com músicas é a saída física de uma gravação.
  • 22.
    22 • capítulo1 1.3.6  Saídas lógicas São as informações e dados resultantes do processo. Estas informações podem alimentar sistemas ERP (Enterprise Resource Planning ou Sistemas para Plane- jamento de Recursos Empresariais) ou bases de dados, além de servirem como relatórios gerenciais. No caso de um CD musical, temos um bem, um produto físico (saída física). Quando a música foi criada, produzida e armazenada, tinha-se um produto lógico. O software é um produto lógico e pode circular sob um bem (CD ou DVD) que é um produto físico. Ambos possuirão direitos autorais, propriedade industrial, pa- trimonial (alguns destes “direitos” se confundem, mas, não é o foco explicar isto aqui), mas são saídas diferentes. 1.3.7  Diretrizes Para que um processo funcione são necessárias direções, ou seja, o que deve ser feito. Chamamos isto de diretrizes e, normalmente, estão ligadas aos planos operacionais e estratégicos da empresa. 1.3.8  Programa de melhoria contínua (PMC) O PMC, conhecido no idioma inglês como Total Quality Management (TQM), é o constante aperfeiçoamento do processo. Nessas melhorias devem ser incluídos os recursos usados para execução do processo, seus procedimentos e até mesmo as qualificações dos profissionais que os executam. Existem diversas metodo- logias para isto, como exemplo a ISO 9000:2000 que é um conjunto de normas técnicas para os processos de desenvolvimento e produção nas empresas ou o CMM (Capability Maturity Model – Modelo de Maturidade da Capabilidade) que, normalmente, é usado em processos de desenvolvimento de software. 1.3.9  Benchmarking Benchmarking é a melhoria contínua e sistematizada dos processos por meio da avaliação dos produtos, serviços e processos de trabalho das organizações que possuem as melhores práticas. A finalidade é a comparação de desempenhos e identificação de oportunidades de aperfeiçoamento na empresa que está reali- zando o benchmarking.
  • 23.
    capítulo 1 •23 Um exemplo seria visitar uma empresa que possua excelência na produção de algum produto ou avaliar depoimentos de clientes desta empresa, analisan- do os motivos de tal desempenho, comparando e buscando melhorias signifi- cativas na empresa alvo de mudanças. 1.3.10  Metas As metas estão diretamente ligadas aos objetivos do processo e à melhoria con- tínua. Por exemplo, aumentar a produção de açúcar em 30% para atender a de- manda e maximizar os lucros, ou, melhorar o atendimento aos clientes, ouvin- do suas reclamações e implementando melhorias para reter o maior número possível deles. 1.3.11  Alocação de recursos São os equipamentos e instalações necessários para a realização do processo. Por exemplo, no caso de fabricação do álcool e açúcar é necessária uma caldeira para “queimar” o bagaço da cana e produzir energia. 1.3.12  Mão de obra Os processos necessitam de pessoas para sua operação. Mesmo que alguns se- jam automáticos, farão parte de um macroprocesso onde há a necessidade de pessoas. É possível categorizar o pessoal envolvido nos processos. Por exemplo, num processo de fabricação de televisores poderíamos alocar a seguinte mão de obra (CRUZ, 2005): •  2% de pessoal administrativo – coordenam as atividades, gerentes, etc; •  10% de pessoal técnico – engenheiros elétricos, físicos, etc; •  8% de pessoal terceirizado – especialistas em componentes do televisor; •  80% de pessoal qualificado na linha de montagem. 1.3.13  Medição de desempenho A medição de desempenho é usada para manter o processo dentro de um padrão de qualidade esperado ou desejado. Trata-se de um conjunto de técnicas, normas e métodos que permitem, entre outras coisas, a melhoria contínua. Por exemplo,
  • 24.
    24 • capítulo1 apósaproduçãodeprodutoseletrônicos,pode-sesubmeterumaamostraparates- tesevisarumamargemdedefeitosdemenosde0,01%2 paragarantiadequalidade. 1.3.14  Tecnologia da informação associada Trata-se do conjunto de ferramentas de software e hardware que “sustentam” o processo. Por exemplo, softwares que gerenciam robôs para produção, siste- mas ERP, etc. 1.3.15  Gerente do processo É a pessoa responsável pelo funcionamento correto e adequado pelo processo. 1.4  Projetos e processos Existe uma questão que permeia muitos administradores: uma pequena con- fusão entre projeto e processo. Essa questão está bastante relacionada com o desempenho da organização. Oconflitoocorreporqueexisteumdilema:organizaraempresaporprojetosou porprocessos?Resumidamente,aGestãodeProjetosafirmaqueprojetoéumcon- junto de atividades e recursos com um objetivo específico, porém, já vimos aqui que processo é outro conceito, ou seja, são conjuntos de atividades contínuas que buscam os mesmos resultados. Por exemplo: uma montadora de carros, que se mantém fabricando e ven- dendo carros. A produção dos carros é uma tarefa contínua que busca sempre osmesmosresultados,portantoéumprocesso.Jáavendapodeserconsiderada um projeto, pois, a cada lançamento de um novo modelo, existe a necessidade de ser criada uma campanha de lançamento nova, com outros prazos e datas. Quando tratamos de projetos, estamos de alguma forma falando de inova- ção, pois, como foi dito, o projeto visa a um resultado novo e, no processo, o resultado é obtido por meio da repetição. Segundo o PMBOK, que trata de boas práticas na gestão de projetos, um projeto é composto por 47 processos. 2  No caso de fabrição de televisores, a margem de defeitos esperada é de 0,0000000001% dos que forem produzidos. (CRUZ, 2005)
  • 25.
    capítulo 1 •25 Projeto e processo, entretanto, possuem características em comum. A pri- meira é que ambos são desenvolvidos por pessoas, portanto a administração de recursos humanos é um fator importante no sucesso de cada abordagem. Outra característica é que ambos possuem recursos limitados e restritos na maioria das vezes. A outra em comum é que ambos devem ser planejados, exe- cutados e controlados. Vamos usar outro exemplo para poder entender e finalizar o inter-relacio- namento que existe entre processo e projeto. Imagine uma empresa que desenvolve software sob demanda, ou seja, o cliente precisa de um determinado tipo de sistema, e esta empresa desenvolve o pedido de acordo com a necessidade. Empresas de desenvolvimento como essa são chamadas de software house e normalmente possuem internamente uma forma de desenvolver software. Essa forma é chamada de metodologia e provém de vários estudos de engenharia de software. A metodologia dispõe de levantamento de requisitos, formas e téc- nicas de produção de software, esquemas de entrega e manutenção, ou seja, possuem um processo de software. Quando a software house é alocada a um determinado sistema de um clien- te, ela fica alocada a um projeto, pois este possui peculiaridades, prazos e recur- sos que justificam o acompanhamento por uma equipe de gestão de projetos. Basicamente, a figura a seguir representa esta situação: Processo-padrão de desenvolvimento Sistema X (Projeto X) Sistema Y (Projeto Y) Sistema Z (Projeto Z) Cada projeto específico é resultado do ciclo do processo da organização. Como comparação, imagine uma fábrica de parafusos (ou outras empresas com produção seriada, em massa ou contínua). O resultado de um ciclo deste processo é um parafuso, certo? Nesse caso, o acompanhamento da fabricação de cada parafuso é necessá- rio? É preciso acompanhar recursos, cronograma etc para cada um? Ou seja, será válida a identificação do parafuso X, Y ou Z como unitário? Será que é váli- do o investimento na estrutura necessária para gerenciamento de cada projeto resultante do ciclo do processo?
  • 26.
    26 • capítulo1 É bem provável que o volume de recursos envolvidos na fabricação de um para- fuso seja muito pequeno para que a gestão seja feita em lotes ou bateladas, elimi- nando os parafusos defeituosos no final da linha, por exemplo. Por outro lado, se naproduçãodesoftwarefosseavaliadoeadministradocadaumdosprojetosemlo- tes de 100, 1000 unidades, os acionistas da empresa não ficariam nada satisfeitos. ATIVIDADE 1.  Analise cada um dos processos abaixo, classificando-os em simples ou complexo. Expli- que sua classificação. Use o espaço reservado para descrever como você imagina que este processo deve ser realizado (informalmente, narrando o processo). a) Acesso ao ambiente virtual de aprendizagem. ( ) Simples ( ) Complexo b) Preencher um cheque. ( ) Simples ( ) Complexo c) Fazer uma transferência bancária. ( ) Simples ( ) Complexo d) Comprar passagem aérea pela internet. ( ) Simples ( ) Complexo e) Financiar um veículo. ( ) Simples ( ) Complexo f) Cancelar um celular pelo 0800. ( ) Simples ( ) Complexo g) Programar conteúdo da TV a cabo. ( ) Simples ( ) Complexo h) Controlar a entrada e saída de mercadorias num estoque (manualmente, sem software). ( ) Simples ( ) Complexo i) Controlar o pós-venda de um produto/serviço. ( ) Simples ( ) Complexo j) Trocar um pneu de carro. ( ) Simples ( ) Complexo k) Fazer café. ( ) Simples ( ) Complexo l) Estacionar um carro. ( ) Simples ( ) Complexo m) Realizar uma cirurgia cardíaca. ( ) Simples ( ) Complexo
  • 27.
    capítulo 1 •27 2.  Classifique os processos abaixo em industriais ou administrativos. Explique sua resposta. a) Produção de cana-de-açúcar. ( ) Industrial ( ) Administrativo b) Manufatura de móveis de madeira. ( ) Industrial ( ) Administrativo c) Ensino na Escola (colégio técnico, por exemplo). ( ) Industrial ( ) Administrativo. d) Gerenciar o relacionamento com o cliente. ( ) Industrial ( ) Administrativo e) Gestão das contas a pagar. ( ) Industrial ( ) Administrativo f) Gestão de logística. ( ) Industrial ( ) Administrativo g) Recall de Produtos. ( ) Industrial ( ) Administrativo 3.  Apresente todas as informações de macrofluxo para um processo de impressão de uma revista semanal. Faça uma busca na web, se necessário, para conhecer mais sobre este processo específico. a) Objetivo do processo b) Clientes do processo c) Entradas físicas d) Entradas lógicas e) Saídas físicas f) Saídas lógicas g) Diretrizes h) Programa de melhoria contínua (PMC) i) Benchmarking j) Metas k) Alocação de recursos l) Mão de obra m) Medição de desempenho n) Tecnologia da informação associada o) Gerente do processo
  • 28.
    28 • capítulo1 REFLEXÃO Nesse capítulo apresentamos diversos conceitos importantes e introdutórios sobre proces- sos. Vimos que existem muitas informações associadas a um processo em sua visão macro (macrofluxo). Todas estas informações servem para o gestor tomar decisões acerca dos processos, pois, como vimos, os processos possuem movimento, são dinâmicos, e estas in- formações sofrerão variações. LEITURA Artigo: O que é um negócio? Autor: Marcelo Nakagawa – Consultor e professor de empreendedorismo e inovação Disponível em: http://www.brasileconomico.com.br/noticias/o-que-e-um-nego- cio_98744.html Livro: Gestão de Processos – pensar, agir e aprender. Autores: Rafael Paim, Vinícius Cardoso, Heitor Caulliraux e Rafael Clemente. Editora: Bookman. Resenha3 : Baseada em mais de 20 anos de pesquisa, projetos de aplicação e testes, esta é uma obra imprescindível para acadêmicos e profissionais. Os autores Vinícius Cardoso e Heitor Caulli- raux são docentes da Escola Politécnica e COPPE, ambas da UFRJ, que hospeda o principal curso de gestão de processos do Brasil e conta com alunos em toda a América Latina e outros continentes; Rafael Paim é docente do CEFET-RJ e sócio da Enjourney e Rafael Clemente é aluno de doutorado do Programa de Engenharia de Produção da COPPE / UFRJ. Todos são pesquisadores do Grupo de Produção Integrada da UFRJ. O livro tem uma abordagem inédita em termos de rigor, profundidade e abrangência sobre o tema; concilia bases conceituais com usos e aplicações da gestão de processos. A fartura de ilustrações e imagens facilitam o entendimento do leitor, diferenciando com clareza e simplicidade conceitos como gestão de processos e gestão por processos, estrutura organizacional funcional e estrutura por proces- sos, divisão do trabalho e coordenação do trabalho, entre muitos outros que são essenciais para a correta apreensão da tecnologia de gerir processos de negócio. Além disso, sua visão 3  Fonte da Resenha: www.intelligere.com.br/content.asp?cc=22id=96
  • 29.
    capítulo 1 •29 multidisciplinar, típica da Engenharia de Produção, articula uma série de temas e concilia múl- tiplos interesses para diferentes públicos-alvo, tais quais: - gestores (visão gerencial de processos de negócio); - consultores (métodos e técnicas de gestão de processos); - docentes (fonte e base conceitual para a disciplina); - alunos de graduação e leigos (entender o que são processos e como geri-los, casos e exemplos). Este livro define o que é gerenciar processos e como fazê-lo de modo eficaz. Foram realiza- das buscas bibliográficas, aplicação de questionários em profissionais de mercado, estudos de caso, visitas e coletas de dados de benchmarking, projetos de consultoria e entrevistas com acadêmicos para alcançar este objetivo. O livro traz exemplos e casos que ilustram os conceitos e propostas apresentados. Enfim, é uma obra essencial para todos os profissionais envolvidos com a Gestão de Processos e já começa a se consolidar como uma da principais referências no tema. REFERÊNCIAS BIBLIOGRÁFICAS CRUZ, T. Sistemas, métodos processos: administrando organizações por meio de proces- sos de negócio. São Paulo - SP: Atlas. 2005. MARANHÃO, M. e MACIEIRA, M. E. B. O processo nosso de cada dia: modelagem de proces- sos de trabalho. Rio de Janeiro - RJ: Qualitymark. 2004. NO PRÓXIMO CAPÍTULO No próximo capítulo, vamos estudar um pouco os conceitos da gestão de processos e como eles afetam a gestão estratégica da empresa. Até lá!
  • 31.
    Visão Estratégica e Modelagemdos Processos de Negócio 2
  • 32.
    32 • capítulo2 2  Visão Estratégica e Modelagem dos Processos de Negócio Dois termos importantes e por vezes confundidos no assunto “Modelagem de Pro- cessos” são a função empresarial e os processos de negócios. Pesquisadores como Hammer e Davenport debateram muito a importância diferenciação destes ter- mos.Administradoresnãocontemporâneos,normalmente,possuemumacultura predominante de função empresarial, ou seja, a empresa é orientada a áreas fun- cionais (SORDI, 2005). Falaremos muito destas diferenças neste capítulo. OBJETIVOS Neste capítulo, vamos estudar os seguintes tópicos: •  Definições de gestão por processo; •  Organização funcional x organização por processo; •  Identificação dos processos; •  Classificação dos processos; •  A organização e suas unidades de negócios; •  Estratégia empresarial; •  Os processos e a cadeia de valor agregado; •  A gestão de processos como diferencial competitivo; •  O papel dos processos para a implementação da estratégia. REFLEXÃO Qual é o conceito de gestão? O que significa gerenciar? Você se lembra? Não? Olhe os links que deixei para você no Box Conexão. CONEXÃO Leia o artigo a seguir para lembrar os conceitos sobre sistema: http://pt.wikipedia.org/wiki/Gestão
  • 33.
    capítulo 2 •33 2.1  Origem dos processos de negócios Visando “repetir” o funcionamento natural da sociedade, as formas iniciais para agrupamentos empresariais foram baseadas no modelo de hierarquias. São es- truturas representadas pelos “famosos” organogramas (figura 2.1) que, não rara- mente, são substituídos pelos “personogramas”, nos quais as funções das caixas são substituídos por nomes de pessoas (MARANHÃO e MACIEIRA, 2004). As ações calcadas em administrações hierárquicas são verticais, relativas a departamentos e não a objetivos bem definidos. Este modelo funcionou bem e funciona bem em muitos casos. No entanto, com o aumento da complexidade da cadeia produtiva, novas formas de gestão e organização foram se fazendo necessárias (MARANHÃO e MACIEIRA, 2004). O conceito de áreas funcionais ou função empresarial tem origem na déca- da de 1920, quando Frederick Taylor estudou a complexidade dos processos, analisando a sistemática das atividades de trabalho. Taylor introduziu novos conceitos como eficiência, especialização e medição de processos. Desses es- tudos surgiram a especialização de atividades profissionais, pois observou-se a necessidade de definição de perfis de acordo com habilidades necessárias na execução de algumas tarefas. A especialização concentrou o domínio técnico de alguns profissionais em áreas e daí vieram os departamentos. Os departa- mentos ou áreas são a representação de “silos funcionais” ou agrupamento de funções e este modelo de organização ainda é predominante (SORDI, 2005). Dentre diversos exemplos de áreas funcionais podemos citar alguns “clássi- cos” como a produção, os recursos humanos, vendas, finanças, etc. Como podemos observar na figura 2.1, existem diversas áreas numa empre- sa de fabricação de sapatos. Temos desde as áreas relacionadas à produção até a venda e gerenciamento das finanças. Nos últimos quinze anos, diversas técnicas e métodos, além de novas teo- rias, foram incorporados ao quesito gestão como resposta às mudanças nos for- matos de negócios impostos pela globalização e pela grande competitividade. Um dos grandes conceitos advindos foi a gestão por processos de negócio que são fluxos de atividades, envolvendo diferentes áreas funcionais, ou mesmo empresas diferentes, mas tendo como resultado gerar valor para os clientes.
  • 34.
    34 • capítulo2 Presidência Diretoria executiva TI Jurídico RH Industrial Comercial Financeiro Tratamento dos materiais Almoxarifado Manutenção Corte e costura Colagem Embalagem Desenvolvimento e criação Administração das vendas Atendimento ao cliente Contabilidade Orçamento Compras Figura 2.1 – Organograma Tradicional para uma empresa de confecção de sapatos. Na estrutura vertical há o distanciamento na comunicação entre os “silos funcionais” ou departamentos. Áreas que deveriam atuar em conjunto acabam por distanciarem-se, prejudicando o desempenho da empresa. Muitas vezes, as pessoas se esquecem que o foco é o atendimento às necessidades do cliente e, obviamente, à maximização dos lucros da empresa ficando atentas apenas ao seu “posto”, seu cargo ou função. Numa hierarquia começa a valer mais a posição ocupada do que os objetivos desejados. Este tipo de atitude de gestão é favorecido pelo modelo vertical, uma vez que as pessoas sempre tendem a “querer subir na hierarquia”. Por exemplo, ao tentar atender o pedido de um cliente, podemos “gerar” uma grande confusão como resultado. Enquanto o cliente simplesmente faz um pedido e espera o seu produto, as áreas funcionais da empresa se confun- dem nas funções para que o pedido saia como desejado. Veja na figura 2.2.
  • 35.
    capítulo 2 •35 Presidência Diretoria Desenvolvimento e criação Embalagem Colagem Corte e costura Manutenção Almoxarifado TI RH Industrial Comercial Contabilidade Orçamento Compras Jurídico Pedido Administração das vendas Tratamento dos materiais Atendimento ao cliente Financeiro Figura 2.2 – Fazendo um pedido. Você nunca trabalhou numa empresa onde ao ocorrer um determinado evento foi preciso ligar para alguém ou virar para o colega e perguntar: “o que eu faço com isto”? Pois bem, muitas vezes você tem um cargo, uma função, mas nem sabe direito para quê ele serve dentro dos processos que deveria executar. Os processos de negócio combinam diversos trabalhos num único fluxo, proporcionando uma visão de trabalho em equipes ou gerenciamento de casos. Nos processos de negócio, os trabalhadores ganham mais poder de decisão (em- powerment). As áreas e departamentos funcionais são substituídos por equipes de trabalho e, assim, a empresa passa a operar de maneira horizontal e não mais vertical, como impõe a estrutura funcional (LAURINDO e ROTONDARO, 2006). As empresas estruturadas numa gestão e operação através de processos de ne- góciossãorotuladascomoempresasorientadasaprocessos,jáastradicionais,que
  • 36.
    36 • capítulo2 funcionam por meio de áreas funcionais, são chamadas de baseadas em funções. Grandes companhias tradicionais orientadas a processos não deixam de ter seus “silos”, no entanto, a visão gerencial, a descrição de fluxos de atividades, as métri- cas e demais aspectos do negócio são descritos dentro da visão de processos. A orientação a processos também é tida como uma estrutura horizontal, cujo foco é o cliente e a operação é sobre uma estrutura matricial. Gerentes do antigo modelo de hierarquias são substituídos por “donos” de processos que possuem responsabilidade e autonomia sobre a toda a operação, não necessariamente de- pendente da hierarquia da empresa (vista pelo modelo funcional). Como podemos ver na figura 2.3, os típicos silos funcionais “servem” aos processos de negócio definidos pela empresa, formando a matriz citada ante- riormente. Típico silo funcional Processos de negócios Gerenciamento do relacionamento com os clientes Gerenciamento de serviços a clientes Gerenciamento da demanda Acato de ordens de clientes Gerenciamento do fluxo produtivo Gerenciamento do relacionamento com fornecedores Desenvolvimento comercialização de produtos Gerenciamento das devoluções Marketing Pesquisa desenv. Logística Produção Compras Finanças Gerenc. de conta Definir requerim. Definir requerim. Estratégia produção Estratégia insumos Lucrativ. cliente Administ. de conta Serviço técnico Específic. desempe. Coord. execução Avaliação prioridad. Custo de servir Planejam. demanda Requerim. processo Previsão Planejam. capacid. Fontes Análise da negociação Ofertas especiais Requerim. ambiente Planejam. da rede Direcionam. da plante Seleção forneced. Custo da distrib. Específic. enpacota. Estabilid. processo Critério de priorização Planejam. produção Fornecim. integrado Custo da manufatura Plano de negócio Projeto do produto Logístico reversa Registro de pedidos Específic. materiais Fluxo das moviment. Planejam. integrado Gerenc. forneced. Custo dos materiais Ciclo da vida prod. Projeto do produto Rema- nufatur. Específic. materiais Específic. materiais Específic. processo Custo lucrativid. Custo da PD Requerim. moviment. Figura 2.3 – Participação das áreas funcionais nos processo de negócios de uma empresa de manufaturas. Fonte: (LAMBERT et al., 2001) apud (SORDI, 2005) p.6 I12
  • 37.
    capítulo 2 •37 Assim, o desenvolvimento de um produto, por exemplo, exige esforços da área comercial que deverá estudar a aceitação de mercado ou mesmo receber o pedido de um cliente; da área industrial que realizará a efetiva produção do bem e da área financeira que, por exemplo, fará a compra dos materiais neces- sários, o registro da venda e do pagamento é realizado por isto. Comercial Industrial Financeiro Desenvolver um produto Figura 2.4 – Desenvolvimento de um produto. Podemos, de maneira geral, enumerar algumas características de uma orga- nização que adote uma abordagem funcional (MARANHÃO e MACIEIRA, 2004): •  a informação entra e sai pelo topo dos silos (pelas chefias); •  existem buracos negros que absorvem algumas informações; simples- mente desaparecem; •  isto dá margem a existência de “supernovas” (áreas de pressão muito grande e conflitos); •  podem ocorrer “gargalos” de informação; •  gestor serve para administrar silo e não para gerir relacionamentos, in- terfaces; •  não existem feedbacks e a comunicação é vertical; •  interesses e motivações das pessoas são funcionais X interesses e mo- tivações dos clientes são transversais e não dependem da estrutura da empresa. Resultado: clientes ficam em segundo plano; •  por conta da limitação de autoridade há muito vaivém de informações e isto se traduz em lentidão no tempo de ciclo dos processos;
  • 38.
    38 • capítulo2 •  funcionário exerce função e pensa em ganhar nova função, só isto. Não entende sua importância nos processos da empresa; •  existem diversos processos inúteis sendo realizados sem que ninguém questione o porquê. 2.1.1  Paradoxo da Ortogonalidade Este paradoxo representa a ortogonalidade (cruzamento em linha reta) entre o interesse funcional (organização tradicional) e o interesse do cliente (transver- salàorganização).Considera-sequeemquasetodasasempresasháum“chefe” instituído com delegação de poderes e que decide sobre a permanência ou não da pessoa no emprego e sobre seu “plano de carreira” (ou progresso funcional). Dessa forma, muitas vezes o funcionário prioriza o atendimento ao chefe e deixa o cliente como secundário. Assim, talvez não consiga aquelas “promo- ções” tão esperadas ou nem mesmo manter seu emprego e, portanto, deverá manter constante relacionamento entre estas duas questões. Uma vez que os interesses possam ser diferentes entre o dono do processo e o chefe funcional, surge uma nova forma de relacionamento: a negociação. Antes, apenas obedecer ordens hierárquicas era o suficiente e tudo funcionava. Agora, devido ao paradoxo da ortogonalidade, o chefe precisa contribuir na for- ma hierárquica (fluxo vertical) e o dono do processo precisa coordenar a obten- ção da satisfação do cliente, operando de maneira eficiente e eficaz o processo (fluxo horizontal) (MARANHÃO e MACIEIRA, 2004). 2.2  Organização funcional x Organização por processo Podemos definir processos de negócio através de uma analogia aos processos factíveis como de uma linha de produção. É possível verificar etapas sendo rea- lizadas para a produção de algum bem, o produto final. O processo de negócio assemelha-se de diversas formas aos processos produtivos. Uma atividade de venda de um produto, ou um conjunto de ati- vidades de venda, pode ser definido como um processo de venda. Dividir o trabalho em diversas atividades em sequência surgiu com Henri Fayol ao definir gerenciamento como uma disciplina e publicando princípios geren- ciais, dentre eles a divisão das atividades em diversas tarefas.
  • 39.
    capítulo 2 •39 Notamos então que a divisão das atividades em tarefas é uma definição que se assemelha à divisão dos processos dentre as partes funcionais nas empresas. Daí, podemos definir que processos de negócios são composições de atividades que atendem objetivos bem definidos. Através dos estudos dos procedimentos de trabalho, Frederick Taylor aprimorou o entendimento da complexidade dos processos e introduziu conceitos como eficiência, especialização e medição de processos. São con- ceitos que deram origem de comportamentos administrativos atuais como medição de desempenho de processos com base em indicadores. Segundo estas teorias, Taylor sugeriu que os processos estavam implícitos nas práticas de trabalho. Estes estudos influenciaram o modelo produtivo im- plantado por Henry Ford. A competição mundial gerada pela globalização e a recessão mundial na década de 1980 levaram as grandes multinacionais a reverem seus modelos de negócio. As empresas então passaram a buscar novos modelos e os en- contraram, principalmente nos modelos japoneses, como o caso da Toyota, referência até os dias atuais. O Japão havia introduzido o modelo de produ- ção em massa, desenvolvido por Taylor e praticado por Ford. As adaptações necessárias nos modelos japoneses para o “mundo ociden- tal” acabaram por gerar o que se conhece hoje como práticas de qualidade total (total quality management – TQM) (SORDI, 2005). 2.3  Elementos do Processo de Negócio Um processo é composto por atividades. Na figura 2.5 mostramos os compo- nentes pertencentes aos processos de negócio. Cabe ressaltar que nem sempre é preciso detalhar todos estes componentes, documentando-os. Isto depende- rá muito do grau de complexidade do processo envolvido.
  • 40.
    40 • capítulo2 Clientes externos Processo Subprocesso Atividade Atividade A 1 12 2 3 B Atividade Procedimentos • Ocorrência • Clientes internos • Papéis funcionais • Procedimentos • Tarefas • Metas • Regras de negócio • Exceções • Anomalias • Tempos • Rotas • Indicadores de desempenho (métricas) Tarefas Atividade Figura 2.5 – Componentes do processo de negócio. Fonte: (CRUZ, 2005, p. 75) Para as pessoas que não têm muito contato com processos, todo processo é complicado. Na prática não existem processos complicados. Dizer se um proces- so é simples ou complexo depende de diversos fatores. O que comumente se faz é desdobrar processos mais complexos (macroprocessos) em processos menores. Alguns autores classificam a complexidade de um processo de acordo com o número de atividades que o mesmo comporta. Mas, vamos analisar o processo de negócio do ponto de vista de seus ele- mentos constituintes (CRUZ, 2005). 2.3.1  Clientes externos São a razão da existência das empresas e, no nosso estudo, a razão da existência de processos de negócio. Existem os clientes externos de processos primários que são usuários dos serviços que a empresa provê ou compradores dos bens que a mesma produz. Também há os clientes externos de processos secundá-
  • 41.
    capítulo 2 •41 rios que, não necessariamente, adquiriram bens da empresa, mas precisam de algum processo de suporte para alguma informação ou atendimento. 2.3.2  Ocorrências As ocorrências são os elementos, os pacotes, contendo instruções, dados, infor- mações e insumos, que dão “vida” aos processos. Apesar do desenho na figura 2.5, a ocorrência não faz parte da atividade, mas a função das atividades é pro- cessar ocorrências. As ocorrências são compostas de elementos que a acompanham na entra- da, processamento e saída da atividade. Os mais comuns são as mídias físicas, as lógicas e os insumos. Mídias físicas transportam dados e informações a respeito da ocorrência por meio de representações físicas, por exemplo formulários, notas fiscais, etc. Mídias lógicas transportam dados e informações por meio eletrônico, como sistemas de informação, ERP, etc. Já os insumos são os materiais que serão usa- dos pela atividade para realizar o processamento da ocorrência. Os insumos podem ser diretos (usados na confecção do produto) ou indiretos (apoiam a produção do produto). 2.3.3  Atividades As atividades são os elementos que realmente realizam o trabalho num proces- so de negócio. Podemos dividir as atividades em: •  Atividades Ativas • Primárias: são aquelas ligadas diretamente nas operações de pro- dução de parte do produto referente ao processo analisado. • Secundárias: são aquelas que dão suporte às atividades primá- rias e secundárias, realizando os serviços de apoio. •  Atividades Latentes • Internas: são aquelas presentes em processos que não ocorrem com frequência. Um exemplo é o recall das montadoras de veícu- lo, como citado no capítulo 1. • Externas: são aquelas que podem participar de processos primários, secundários e latentes, mas são externas em relação a empresa.
  • 42.
    42 • capítulo2 A figura 2.6 mostra o que é chamado de cadeia de valor: um conjunto de atividades coordenadas na execução de um processo. ClientesFornecedores Atividade A Atividade B Atividade C Atividade D Cadeia de valor Informação Figura 2.6 – Cadeia de valor formada pelas atividades de um processo. Fonte: (CRUZ, 20005, p.79). Vamos a um exemplo: “Um programador de produção, ao fazer o plano de produção, descobre que determi- nado item está com a quantidade em estoque perigosamente baixa. Ele entra num pro- cesso de compra e submete uma ocorrência de compra para o item. Essa ocorrência é imediatamente passada ao comprador responsável pelo grupo ao qual o item pertence e dispara uma cotação de compras para três ou quatro fornecedores já cadastrados. Os fornecedores recebem a cotação e pela própria ocorrência enviam os preços solicita- dos de volta ao comprador.” (CRUZ, 2005). O que ocorreu neste exemplo? Através de uma ferramenta de Workflow1 , o programador usou um formulário eletrônico e inseriu o código do item com problemas no estoque. 1  De maneira resumida, podemos dizer que um software de Workflow envolve a automatização de processos de negócio.
  • 43.
    capítulo 2 •43 O comprador, ao receber tal ocorrência, escolheu quais fornecedores deve- ria mandar essa cotação (às vezes, isto pode ser automático). Pela internet ou por uma extranet, os fornecedores receberão a ocorrência e emitirão a resposta de acordo com as regras de negócio estabelecidas com a empresa que a enviou. Caso infrinjam tais regras (como demorar e perder o prazo de resposta), podem perder a chance de vender (e até perder o cliente!). Como vimos, todas as atividades participam de processos de negócio. As atividades podem participar de maneira direta ou indireta. A participação di- reta significa que a atividade (primária ou secundária) sempre está inserida no processo. A participação indireta significa que a atividade participa de maneira esporádica num processo, ou seja, é executada eventualmente. Por exemplo: Numa certa organização, a atividade de nome Assistente de RH está diretamente ligada ao processo de Seleção e Contratação de Pessoal, sendo sempre executada para a escolha do novo profissional. Entretanto, no processo Avaliação Anual de Desempenho, esta mesma atividade, além de ser indireta, só será acionada se houver divergências quanto à análise do resultado de cada profissional, caso contrário ela ficará latente. (CRUZ, 2005). Todas as ações num processo são feitas através de atividades, portanto, ao analisar problemas num processo (dizer que está demorando demais, por exemplo) é preciso verificar as atividades envolvidas e seus tempos de execu- ção, encontrar o problema e corrigi-lo. Gerenciar custos, melhorar tempos, papéis funcionais, plano de contingência, tudo isto está relacionado às ativi- dades. Os processos em si são abstratos e tornam-se práticos por meio das ati- vidades (CRUZ, 2005). A figura abaixo mostra o exemplo de uma organização dominada pela meto- dologia CHAOS (CompreHensive Absense of Sinergy – Compreensiva ausência de sinergia). Assim, todo mundo faz de tudo (o famoso Bombril – 1001 utilidades!). Toda vez que é necessária a execução de um processo (pelo seu conjunto de ati- vidades) é uma desorganização total (CRUZ, 2005).
  • 44.
    44 • capítulo2 Figura 2.7 – Representação do CHAOS. Fonte: (CRUZ, 2005, p. 82) 2.3.4  Metas e indicadores de desempenho A meta é o resultado esperado. Quando se executam o conjunto de atividades supõe-se que atingirá um fim, um resultado. A suposição é a meta. Como visto na figura 2.8, a meta pode ser influenciada por agentes externos e internos. A influência externa é difícil de controlar, já que são fatores que, normalmente, não pertencem à empresa.
  • 45.
    capítulo 2 •45 Acionistas Leis ONGs Clientes Governos ClimaTecnologia Concorrência Mercados Economia ObjetivoObjetivo ObjetivoObjetivo Objetivo Objetivo ObjetivoObjetivo Planos operacionais Meta Meta Meta Meta Meta Meta Meta Meta Influenciadores externos Figura 2.8 – Influenciadores da meta. Fonte: (CRUZ, 2005, p. 84) Os indicadores de desempenho, também chamados de métricas, medem os parâmetros quantitativos (numéricos) ou qualitativos (descritivos) a respeito de uma meta. 2.3.5  Clientes internos São tão importantes quanto os clientes externos, pois são a forma como os ex- ternos obterão o produto ou serviço que desejam. Os clientes internos são os próprios funcionários vistos com um olhar diferente. São clientes de processos e atuam esperando respostas e produtos. Claro que também são funcionários e terão papéis funcionais, como veremos logo abaixo.
  • 46.
    46 • capítulo2 CONEXÃO Para entender melhor os conceitos de cliente interno e cliente externo, leia o artigo “Cliente Interno e cliente externo: qual a diferença?”, disponível no link http://www.portaleducacao. com.br/administracao/artigos/51053/cliente-interno-e-externo-qual-a-diferenca Essa estrutura é comum nos setores eletrônico e de acessórios, já que am- bos oferecem ao mercado produtos inovadores num ritmo muito rápido. Um exemplo desse tipo de organização é a Nike. Redes de sucesso potencialmente oferecem flexibilidade, inovação, respostas rápidas a ameaças e oportunidades bem como custos e riscos reduzidos(BATEMAN; SNELL, 1998). CONEXÃO As redes de empresas configuram-se numa forma das pequenas e médias empresas enfren- taremum mercado cada vez mais competitivo. Leia o artigo “Redes de Cooperação Produtiva: uma estratégia de competitividade e sobrevivência para pequenas e médias empresas” e en- tenda melhor como as redes formadas por estes portes de empresa, mesmo que somente para a produção, auxiliam as empresas a criarem e manterem vantagem competitiva. Acesse: http://www.scielo.br/pdf/gp/v8n3/v8n3a06.pdf. 2.4  Papéis funcionais O funcionário ou o conjunto de funcionários que executam alguma atividade possuem como atribuição uma função. Assim, a função deles é executar uma ati- vidade. Perceba que a existência da função está atrelada à existência da atividade. Antes, cada empregado tinha um papel funcional que era relacionado à própria função. Hoje os termos se confundem e incluem um outro termo: car- go. Mas, vamos separar os termos. Papel funcional é o que se espera da pessoa em relação à atividade que deve executar num processo; cargo está ligado às políticas de RH, planos de carreira e estrutura hierárquica. Por exemplo:
  • 47.
    capítulo 2 •47 Atividade Contas a Receber Função da atividade: cobrar os recebíveis da empresa (títulos à vista, a prazo, cobran- ça bancária, etc). Papel funcional: responsável pelos recebíveis, mantendo as metas estabelecidas pela gerência. O número de 20 dias marcará o valor de medição para medida de desempe- nho dessa atividade. Cargo: profissional formado em ciências contábeis, com pós-graduação em recebíveis, experiência em cobrança para empresas de grande porte, ter inglês avançado e do- mínio de informática. Salário de $5.000,00 cinco mil reais por mês e participação nos lucros da empresa. Papéis funcionais Enquanto a definição de cargos é função dos Recursos Humanos, a definição de papéis funcionais é função do analista de processos. Os dois devem trabalhar juntos e cooperarem para que o contrato da empresa saiba exatamente o que deve fazer e o que se espera dele. 2.4.1  Procedimentos Os procedimentos servem para especificar o que as atividades devem contem- plar, quais recursos usar, como fazer, etc. Segundo a norma ISO 8402, que define a terminologia usada nas outras ISO, um procedimento deve ser escrito e documentado e definir o que deve ser feito, por qual papel funcional, quais recursos devem ser alocados e de que forma serão usadas. Além disto, os documentos gerados devem ser definidos. Procedimentos Papel funcional é diferente de procedimento; a diferença está na direção da responsa- bilidade. O papel funcional define a responsabilidade do funcionário sobre a atividade; define a responsabilidade atividade em si.
  • 48.
    48 • capítulo2 2.4.2  Tarefas As tarefas são o detalhamento dos procedimentos. Ao executar uma atividade, o funcionário deverá saber como começar, como se comportar em algumas si- tuações, etc. Além disto, é difícil dizer ao certo o que um papel funcional deve fazer apenas olhando os procedimentos. Retomemos o exemplo anterior: Atividade Contas a Receber (de acordo com 2.3.6) Função da atividade: cobrar os recebíveis da empresa (títulos à vista, a prazo, cobran- ça bancária, etc). Papel funcional: responsável pelos recebíveis, mantendo as metas estabelecidas pela gerência. O número de 20 dias marcará o valor de medição para medida de desempe- nho dessa atividade. Cargo: profissional formado em ciências contábeis, com pós- graduação em recebí- veis, experiência em cobrança para empresas de grande porte, ter inglês avançado e domínio de informática. Salário de $ 5.000,00 cinco mil reais por mês e participação nos lucros da empresa. Procedimento De acordo com a norma ISO 8402 a atividade Contas a Receber tem a função de criar, manter e operar as tarefas que garantem o recebimento dos títulos devidos à empresa. O papel funcional “Contas a Receber” é o responsável por tal atividade e esta lotado na área financeira. Terá seu desempenho avaliado pelo índice de dias recebíveis. Tarefas Trata-se da menor parte de um processo de negócio, detalhando ao máximo uma atividade. O funcionário deve entrar pela manhã nos bancos onde a empresa possui conta e checar: • títulos pagos até o dia anterior; • títulos vencidos; • há mais de 7 dias; • há mais de 30 dias; • checar saldos das contas; • emitir carta de cobrança para os títulos vencidos há mais de 7 dias; • executar trâmites legais para títulos vencidos há mais de 30 dias; • gerar relatórios de entrada em caixa por cada banco e enviá-los ao tesoureiro.
  • 49.
    capítulo 2 •49 2.4.3  Regras de negócio As regras de negócio, normalmente, servem para orientar a execução das tare- fas seguindo um conjunto de normas definidas nos procedimentos. No exemplo anterior, para que o funcionário emita a carta de cobrança aos títulos vencidos há mais de sete dias, ele deverá acrescer multa de 5% e juros de mora de 10% ao mês. Estas regras costumam ser implementadas em software ou mesmo já ficarem bem definidas nas tarefas. Algumas vezes são especificadas separadamente. 2.4.4  Exceções As exceções são acontecimentos inesperados. Isto não necessariamente carac- teriza erros. Pelo menos não caracteriza se os processos forem bem documen- tados e se realmente, o evento não foi esperado e nem foi previsto. Não existem regras bem definidas ou ordem de grandeza para exceções. Por exemplo, ao produzir papel, uma exceção que ocorra 1% das vezes numa pro- dução de 100 mil toneladas/mês ditará um desperdício de 1 mil toneladas/mês (é muito papel desperdiçado hein?!). Agora, este mesmo valor (1%) para a pro- dução de aviões por ano, considerando a saída de 100 aviões por ano, resultará em 1 avião caindo por ano e matando (ou ferindo) 100 pessoas ou mais. Qual prejuízo é maior? Depende do ponto de vista. Cem vidas humanas podem re- presentar muito mais que toneladas de papel. 2.4.5  Anomalias Pode-se dizer que as exceções não devidamente tratadas geram as anomalias. E anomalia é um erro. Nesse caso, é muito importante ter um plano de contin- gência que detalhe o que deve ser feito em caso de exceções e para que elas não virem anomalias. 2.4.6  Tempos Estudar os tempos de execução de processos é uma questão interessante, impor- tante e delicada. O tempo influencia em toda a execução do processo. Melhorias podem ser obtidas ou o processo pode até falhar, tudo por influência do tempo.
  • 50.
    50 • capítulo2 O tempo pode ser caracterizado em processos de negócio como tempo de ciclo, tempo de processamento e tempo de atraso. O tempo de ciclo é o tempo decorrido entre cada execução de um processo e suas atividades. É o somatório dos tempos de ciclo das atividades. O tempo de processamento é o tempo de trabalho efetivo na atividade. O tempo de atraso é o vilão nos processos. Pode ser algo identificado como ficar esperando numa fila (tempo não produtivo) ou algum fator inexplicável. Figura 2.9 – Tipos de tempo. Fonte: (CRUZ, 2005, p. 100) 2.4.7  Rotas As rotas são os caminhos pelos quais serão transportadas as ocorrências (insu- mos, dados, informações, etc). Elas podem ser lineares ou paralelas. Rotas line- ares são simples e cada atividade, geralmente, contém uma atividade anterior e uma posterior (figura 2.10). Início FimAtividade A C D Atividade Atividade B Atividade Figura 2.10 – Processo com rota linear. Fonte: (CRUZ, 2005, p.102).
  • 51.
    capítulo 2 •51 Já nas rotas paralelas, os processos podem desdobrar-se em caminhos ou subprocessos (figura 2.11). Paralelizar implica custos de replicação de ativi- dades, equipamentos e pessoal, mas pode trazer desempenhos consideráveis. Tudo é uma questão de análise. Início FimAtividade A C Atividade D Atividade E Atividade F Atividade G Atividade B Atividade Out In Separar Mesclar Rota 1 Rota 2 Rota 3 Figura 2.11 – Processo com rotas paralelas. Fonte: (CRUZ, 2005, p. 103) A notação usada por (CRUZ, 2005) faz a paralelização de atividades usando conectivos Out e In. Além disto, existem rotas que fornecem uma paralelização possível, mas excludente. Isto é possível através de conectivos de decisão. Atra- vés destes conectivos o processo pode seguir uma rota OU outra. Estas são as rotas condicionais. Início FimAtividade A C Atividade D Atividade E Atividade F Atividade G Atividade B Atividade Decisão Rota 1 Rota 2 Rota 3 ? Figura 2.12 – Processo com rotas condicionais. Fonte: (CRUZ, 2005,) p. 104).
  • 52.
    52 • capítulo2 Existem ainda as chamadas rotas concorrentes. Tratam-se de rotas parale- las onde o início das atividades paralelas deve ser sincronizada. É uma variação especial das rotas paralelas. Temos também as rotas críticas, onde podem ocor- rer impactos negativos, como atividades que dependem de processos externos podem ser influenciadas por perdas de prazos não controlada pela empresa em questão. As rotas eventuais são aquelas que são executadas com frequência me- nor que 1% do tempo total de execução. As Ad Hoc são rotas informais e devem ser evitadas. Por fim, as rotas compostas são o tipo mais comum, pois são for- madas pelos diversos outros tipos de rotas vistos. Agora que desmembramos os processos de negócio em várias partes e co- nhecemos o todo, vamos falar um pouco sobre o conceito de gestão. 2.5  A organização e suas unidades de negócios Gerir e gerenciar são, por vezes, usados como sinônimos. Você já deve ter apren- dido estes conceitos ao longo do curso, certo? Mas nunca é demais fazermos uma pequena revisão. “Gerenciar” refere-se às funções de monitoramento e controle de algum re- curso, enquanto “Gerir” é um termo mais abrangente e compreende: planejar, projetar, construir, implementar, utilizar, monitorar, identificar melhorias e fazer ajustes. A Gestão de Recursos implica comprometer-se com a evolução do mesmo que está sendo gerido por meio de processos (SORDI, 2005) . Como podemos ver pela figura 2.13, a gestão de recursos envolve diversas outras atividades. O planejamento é a atividade com forte vínculo no plano de negócios. Afinal, são através dos objetivos principais e das estratégias traçadas que a empresa deve começar a operar. No projeto realiza-se a definição das ne- cessidades para que a operação do processo possa ocorrer. Devem ser identifi- cadas, quantificadas e qualificadas as necessidades de material, equipamento, sistemas de informação e pessoas.
  • 53.
    capítulo 2 •53 Ajustes Planejamento Projeto ConstruçãoMonitoramento Oportunidades DisponibilizaçãoUtilização Gestão de recursos Figura 2.13 – Processos necessários para a gestão de recursos. Fonte: (SORDI, 2005, p. 24 ) A fase de construção envolve uma série de outras atividades que visam co- locar em prática o funcionamento da empresa através da montagem dos recur- sos necessários e relatados no projeto. A implementação visa instalar, testar e verificar se as funcionalidades estão sendo atingidas. Na utilização deve ser assegurado que tudo está funcionando e sendo usado da maneira como foi projetado. Também aguardam-se eventos que devem ser tratados. O monitora- mento implica em haver mecanismos que informem aos gestores dos proces- sos o quão eficaz e eficiente tais processos estão. Através de informações sobre o desempenho dos recursos envolvidos nos processos podem ser identificadas melhorias ou ajustes de acordo com as necessidades descobertas. Os ajustes têm a ver com a melhoria do processo para adequação aos objetivos previstos na fase de planejamento. 2.6  Conceito de gestão por processos de negócios Ao gerir a empresa usando a abordagem por processos, os recursos ficam desti- nados à operação destes processos. O processo participa como integrador dos recursos da empresa. Na figura 2.14 podemos ver algumas das áreas da empre- sa que são fundamentais para a gestão por processos, bem como alguns dos conceitos e atributos de cada área.
  • 54.
    54 • capítulo2 Objetivo Clientes Outputs Qualidade Jurídico Recursos Humanos Informática Padrões Tempo Normas Aspectos legais Perfis Quantitativo RH Registro de eventos Fluxo de dados Informação Capital Intelectual Benchmarking (externo) Melhores praticas (interno) Controladoria Resultados financeiros Marketing Mensagens Relacionamentos Áreas Papéis Fluxo de atividades O M Auditoria Níveis de segurança Aspectos críticos Estratégia Departamento A Departamento A Departamento B Empresa parceira X Cliente Processos de Negócios P1 P2 P3 P4a P4b P4x P4v P4z P2.1 P2.2P5 P6a P6x P6b P6y P7 Figura 2.14 – Áreas envolvidas na gestão por processos. Fonte: (SORDI, 2005 p. 20). De acordo com a figura 2.15, os principais recursos da gestão por processos são descritos a seguir Estrutura organizacional Políticas e regras Tecnologias Papéis e responsabilidades Facilidades Recursos humanosProcesso de negócios Conhecimento Conhecimento Conhecimento Conhecimento Ajustes Planejamento Projeto Construção DisponibilizaçãoUtilização Monitoramento Oportunidades Figura 2.15 – Áreas envolvidas na gestão por processos. Fonte: (SORDI, 2005 p. 27).
  • 55.
    capítulo 2 •55 2.7  Estratégia empresarial Vamos tratar do quanto a estratégia contribui com a área de processos. Para tanto, precisamos inicialmente definir estratégia e aplicar a definição no nosso conceito, uma vez que a palavra estratégia pode ser amplamente empregada. Segundo os autores Tiffany e Peterson (1998), uma estratégia pode atuar da seguinte forma: •  Descrevecomoconcretizarasmetaseosobjetivosdefinidospelaempresa. •  Leva em consideração os valores pessoais e sociais que cercam a empresa. •  Orienta a alocação e o emprego dos recursos humanos e financeiros. •  Cria uma vantagem de mercado sustentável, apesar da concorrência in- tensa. A estratégia, de maneira geral, é a forma como os recursos disponíveis serão usados para se atingir um determinado objetivo. Como em qualquer projeto ou outro elemento empresarial, para poder al- cançar este desafio, este objetivo, é necessário um plano, um planejamento para a estratégia, ou seja, planejamento estratégico. O planejamento estratégico é um processo gerencial, que trata da formu- lação de ações para alcançar os objetivos futuros. Outra definição diz que é o processo gerencial que busca desenvolver e manter um ajuste entre os objeti- vos e recursos da organização e as oportunidades de mercado em permanente modificação (KOTLER, 1998). O planejamento, na verdade, é um plano de ação. A estratégia, portanto, precisa ser planejada, executada e controlada, o que mostra a necessidade de uma gestão estratégica maior e mais abrangente, não somente o planejamento. Uma forma de definir estratégia pode ser encontrada nos seguintes “P” (MINTZBERG, AHLSTRAND e LAMPEL, 2000): •  Estratégia como plano (plan): neste caso, existe uma diretriz, um plano (ou um conjunto) para atingir os objetivos organizacionais. É feita de uma maneira consciente e deliberada e pode ser explícita em documen- tos formais ou não. Também pode ser geral ou específica. •  Estratégia como padrão (pattern): neste caso, a estratégia é tratada como a “consciênciadocomportamento”pretendidaounão,especialmenteemum fluxo de ações. É um padrão no fluxo de ações. Após ações serem bem-suce- didas, elas acabam se fundindo em um padrão que se torna sua estratégia.
  • 56.
    56 • capítulo2 •  Estratégia como pretexto (ploy): a estratégia é vista como uma “tática” ou manobraintencionalparaenganaroconcorrente.Comoexemplo,afimde inibir o concorrente de uma nova fábrica, por exemplo, a empresa anuncia que vai fazer uma expansão apenas para diminuir as intenções do cliente. •  Estratégia como posição (position): é a forma como a empresa se posi- ciona em relação ao ambiente externo e interno. Esta estratégia pode ser combinada com as estratégias anteriores, pois pode ser pretendida por meio de um plano e/ou atingida por meio de um padrão ou pretexto. •  Estratégia como perspectiva (perspective): é o conjunto de normas, valo- res, comportamentos e outras abstrações que pertencem aos estrategis- tas e fazem com que eles direcionem o modo de fazer as coisas. O conceito de estratégia empresarial é diferente do contexto geral de estra- tégia. Por exemplo, a estratégia de um produto, embora possa pertencer a um conjunto mais amplo, da estratégia empresarial, é própria. A análise da situação estratégica envolve o processo de analisar a estratégia da organização de acordo com duas perspectivas: •  Analisar as decisões tomadas no passado que afetam a situação presente. Isto é chamado de “posição estratégica” ou “situação •  estratégica”. •  Analisar as decisões que são tomadas no presente e que afetarão o futuro Para analisar o passado ou definir o futuro, os componentes analisados da estratégia são: •  escopo da organização, que são os seus produtos e o seu mercado; •  as suas vantagens competitivas; •  o seu desempenho; •  o uso dos recursos. A análise do ambiente é um dos pilares do planejamento estratégico. Nor- malmente quando se faz esta análise, são considerados: •  ramo de negócios; •  ações do governo; •  tecnologia; •  conjuntura econômica; •  sociedade; •  e outros.
  • 57.
    capítulo 2 •57 A gestão de processos como diferencial competitivo Vivemos em um ambiente empresarial altamente competitivo. Os concor- rentes apresentam-se mais preparados, e por isso novos produtos e serviços aparecem constantemente e cada vez melhores, além de encontrarmos clien- tes cada vez mais exigentes e informados. Além disso, internamente existem os funcionários da empresa que de certa forma também exercem pressões para melhor ambiente de trabalho, condições etc.. Portanto, há necessidade de as empresas possuírem um diferencial compe- titivo, concorda? Há algum tempo, acreditava-se que a tecnologia seria esse diferencial, porém atualmente, podemos perceber que, devido ao barateamento da tecnologia em ge- raleserviçosemnuvem(cloudcomputing),atecnologiaestámaisviávelparaasem- presas. Até mesmo em termos de sistemas, podemos concordar que os softwares estão ficando mais acessíveis. É um diferencial sim, porém não o principal. Um outro fator que pode ser considerado é o fator humano, afinal são as pessoas que movimentam o motor principal de uma empresa. Sem elas, a em- presa não seria nada. Características como criatividade, proatividade e inova- ção são fatores fundamentais para qualquer empresa e são essencialmente hu- manos, porém temos de concordar que nem todo profissional tem o mesmo poder de contribuir em qualquer área dentro de uma empresa, pois cada um tem um perfil, uma qualidade diferente dos demais. Logo, a frase “uma grande empresa é formada por grandes profissionais, mas grandes profissionais nem sempre formam uma grande empresa” é verda- deira neste contexto. Mesmo com fatores humanos e tecnológicos alinhados e comprometidos, podem ocorrer falhas mais simples como, por exemplo, dar informação errada a um cliente, descumprir prazos de entrega, atrasar o envio de relatórios e ou- tras. Estas falhas podem ocorrer por motivos de técnicos/tecnológicos, huma- nos ou por ambas, o que evidencia que esses dois fatores não são garantia de diferencial em uma empresa. A diminuição dessas falhas, segundo CRUZ (2013), só ocorre quando a em- presa administra seus recursos dentro de uma visão sistêmica e de forma in- tegrada e voltada aos objetivos da organização, ou seja, por meio do domínio operacional e gerencial de seus processos. Atualmente, existem algumas metodologias e normas, além de conceitos que têm como fundamento a gestão de processos, entre eles, o critério de exce-
  • 58.
    58 • capítulo2 lência da FNQ (Fundação Nacional de Qualidade), as normas ISO, Lean Manu- facturing, 6 Sigma, Balanced Scorecard e outras. Porém, assim como ocorre com outros contextos, não vai ser o uso dessas normas e metodologias que garantirá o almejado diferencial competitivo e a melhor gestão de seus processos. A cultura da gestão de processos, segundo CRUZ (2013) possui alguns fatores determinantes: •  apoio da alta direção; •  disciplina na execução dos processos por todos os envolvidos; •  monitoração constante por meio de indicadores; •  comunicação efetiva entre os colaboradores; •  uso efetivo dos recursos de tecnologia; •  prioridade da visão por processo em vez da visão por departamento; •  definição de responsáveis para os processos da organização a fim de con- duzir as ações e análise além da melhoria dos processos. Essa pessoa ga- rantiria a visão sistêmica desejada. Portanto, o uso dessas práticas, que não são fáceis de manter e implemen- tar, certamente garantirão um diferencial competitivo para as empresas que adotarem a gestão por processos. O papel dos processos para a implementação da estratégia A estratégia é uma área de conhecimento muito grande e estudá-la é uma disciplina à parte. A palavra estratégia tem origem grega e refere-se a objetivos claros, planejamento e comando. Obviamente que o primeiro uso desta pala- vra está no campo militar, mas trazendo para o campo empresarial não é tão diferente, pois as organizações, para sobreviver, precisam de objetivos, plane- jamento e o devido comando. Porém, de qual outra forma a estratégia poderia ser implementada e seguida, se não for por meio de processos bem definidos e disciplinarmente cumpridos? A estratégia é definida após o planejamento ser estabelecido anteriormente e sua implementação envolve a liderança, a estrutura organizacional, responsa- bilidades e a cultura organizacional. Por meio desses elementos é definido um plano para a implementação. Os processos e sua gestão formam uma linha que sustenta a implementa- ção das estratégias organizacionais e para seu pleno funcionamento, veremos alguns elementos que tornam isso possível.
  • 59.
    capítulo 2 •59 ATIVIDADE 4.  Nós vimos a decomposição de Macrofluxos e a decomposição dos processos de negó- cio. Tenho duas questões para você pensar: a) Qual a diferença entre eles? b) Até onde devemos nos preocupar com o detalhamento de processos de negócio? (Lembre-se que o processo divide-se em atividades, procedimentos, tarefas e etc). 5.  Vamos definir as principais diferenças na gestão por processos de negócio e na gestão baseada em funções? REFLEXÃO A gestão por processos é uma tendência em muitas organizações e vimos nesse capítulo o quanto os processos podem ser complexos de acordo com seus vários componentes. Será que todo processo possui todos os elementos que foram tratados neste capítulo? Tente fazer este exercício nos processos que você conhece. LEITURA Artigo: As empresas são grandes coleções de processos. Disponível em: http://rae.fgv.br/rae/vol40-num1-2000/empresas-sao-grandes-coleco- es-processos Autor: José Ernesto Lima Gonçalves. Resumo: A ideia de processo tem estado presente nos textos e nas discussões sobre Ad- ministração de Empresas nos últimos anos. É praticamente impossível evitar temas como re- desenho de processos, organização por processos e gestão por processos. Essa ideia, no en- tanto, não é nova e tem raízes na tradição da engenharia industrial e no estudo dos sistemas sociotécnicos. Embora muito presente, o conceito de processo não tem uma interpretação única, e a variedade de significados encontrados tem gerado inúmeros mal-entendidos. Este artigo propõe-se a facilitar a compreensão do assunto, oferecendo um quadro organizado de definições e aplicações para o conceito de processo empresarial. Livro: Gestão por Processos: uma abordagem da moderna administração.
  • 60.
    60 • capítulo2 Autor: José Osvaldo De Sordi. Editora: Saraiva. Resenha : A compreensão do vasto conjunto de conceitos, metodologias, práticas e siste- mas tecnológicos voltados à competitividade empresarial é um dos desafios da administração contemporânea. Nesta obra, o autor nos proporciona insights sobre a forma de estruturar as organizações, aspecto estratégico, considerando-se que é justamente através da arquitetura empresarial que se pode obter um diferencial competitivo difícil de ser copiado. Para apoiar os negócios geridos por uma estrutura organizacional redesenhada e orientada a processos, a tecnologia da informação é fundamental. Nesse contexto, é também indispensável operar sobre um novo paradigma para arquitetura de sistemas de informação, em particular, para a integração entre eles. Para facilitar o entendimento desses conceitos, o autor nos guia, detalhadamente, através de vários temas relacionados ao suporte tecnológico necessário à construção de um ambiente especializado para integração entre sistemas de informação, que propicie a gestão por processos. A presente obra é um instrumento abrangente, com alto potencial de agregação de valor aos profissionais de mercado (analistas de negócios, analis- tas de sistemas e administradores) bem como aos pesquisadores e acadêmicos, por tratar de um tema, ainda incipientemente explorado: a importância da integração dos sistemas de in- formação aos negócios, em especial, às organizações orientadas por processos de negócios. O assunto é explicitado tantodo ponto de vista tecnológico quanto de negócios, sendo, por- tanto, recomendável aos leitores das áreas de administração e de sistemas de informação. REFERÊNCIAS BIBLIOGRÁFICAS CRUZ, T. Sistemas, métodos processos: administrando organizações por meio de processos de negócio. São Paulo: Atlas, 2005. LAMBERT, D. M. et al. The supply chain management processes. International Journal of Logisics Management, v.12, 2001, p. 13 - 36. LAURINDO, F. J. B. e ROTONDARO, R. G. Gestão Integrada de processos e da tecnologia da infor- mação. São Paulo: Atlas. 2006, MARANHÃO, M. e MACIEIRA, M. E. B. O processo nosso de cada dia: modelagem de processos de trabalho. Rio de Janeiro: Qualitymark, 2004.
  • 61.
    capítulo 2 •61 SORDI, J. O. D. Gestão por Processos: uma abordagem da moderna administração. São Paulo: Saraiva, 2005. KOTLER, P. Administração de marketing. São Paulo: Atlas, 1998. MINTZBERG, H.; AHLSTRAND, B.; LAMPEL, J. Safari de estratégia: um roteiro pela selva do plane- jamento estratégico. Porto Alegre: Bookman, 2000. TIFFANY, P.; PETERSON, S. Planejamento estratégico: o melhor roteiro para um planejamento es- tratégico eficaz. Rio de Janeiro: Campus, 1998. NO PRÓXIMO CAPÍTULO No próximo capítulo, vamos estudar um assunto muito importante: a modelagem de proces- sos de negócios.
  • 63.
  • 64.
    64 • capítulo3 3  Modelagem de Processos de Negócio Até agora reunimos alguns conceitos teóricos importantes. Desmontamos um processo de negócio em componentes menores, vimos a importância de cada um deles. Mas e daí? Como vamos realmente entender se a gestão a partir de processos de negócio é um “bom negócio”? Vamos pôr em prática! Se vamos desenvolver softwares para gerenciamento do negócio ou se vamos obter ganhos de competitividade a grande necessidade é conhecer como a em- presa funciona. Para isto, precisamos usar técnicas de mapeamento, documen- tação e modelagem de processos a fim de visualizar melhor os macroprocessos empresariais e seus fluxos de funcionamento. Ao aplicar a modelagem de processos, conseguiremos identificar problemas, propor melhorias ou novas práticas, fazer testes de desempenho e realizar o “sonho” de conhecer como o negócio funciona, realmente. OBJETIVOS Neste capítulo, vamos estudar os seguintes tópicos: •  levantamento de processos; •  modelos; •  ferramentas de modelagem; •  metodologia de modelagem de processos. REFLEXÃO A modelagem de processos é um assunto muito importante para a área de processos em geral. Por meio dela, é que os processos podem ser desenhados. Você já viu um fluxograma? Vamos mostrar algumas alternativas existentes atualmente. 3.1  Levantamento de processos Olevantamento,oumapeamento,deprocessoséumtrabalhoquedispendemuito tempo e dedicação, principalmente no início, e difícil de ser completado, porém é importante e fundamental para a organização, pois, por meio dele, o profissional responsável pela atividade poderá entender todas as variáveis do problema.
  • 65.
    capítulo 3 •65 No levantamento de processos, é desenvolvido um fluxo de atividades que existe dentro da organização e dos seus departamentos e, por meio deles, se analisam áreas e funções onde gargalos podem ser identificados e até mesmo a existência de duplicidade de atividades. Nesse levantamento, é possível “desenhar” sistemicamente as atividades e evidenciar que áreas e/ou funções participam do processo e que agregam ou não valor ao negócio. Nesta etapa, até mesmo o trajeto físico é desenhado, pois o caminho por onde passa o produto ou a informação muitas vezes é inadequa- do e poderia ser evitado. O ideal é que o levantamento de processos seja feito o mais rapidamente possível, porém com qualidade e, para isso, existem técnicas que veremos a se- guir. Desta forma, um desenho da situação pode ser feito rapidamente, evitan- do que o processo mude ao longo do tempo e fique diferente do que era quando foi inicialmente analisado. Vamos estudar alguns modelos de mapeamento de processos que podem ser muito úteis em situações práticas. 3.2  Ciclo de vida da modelagem de processos Todos os processos de negócio possuem um ciclo de vida que pode ser resumi- do pela figura 3.1. Mapear, domumentar, modelar Implantar, gerenciarAvaliar, melhorar Figura 3.1 – Ciclo de vida de um processo.
  • 66.
    66 • capítulo3 Neste capítulo, nosso foco será no mapeamento e na modelagem dos pro- cessos. O mapeamento dos processos de negócios é o conhecimento e a análi- se dos processos e seus relacionamentos com dados, estruturados de maneira top-down (do topo para a base) e detalhados até que seja possível compreendê- -los totalmente (MARANHÃO e MACIEIRA, 2004). Para mapear os processos é preciso definir que o foco será o cliente deste. É necessário buscar a integração entre os processos a serem definidos e mapea- dos e estabelecer o uso de uma terminologia apropriada, a fim de se evitar con- fusões. Também é preciso definir como será a documentação dos processos e o mapeamento deve visar a forma não hierárquica, pois o fluxo é transversal para o cliente, como já discutimos nos capítulos anteriores. É muito comum a confusão dos limites de um processo com limites fun- cionais, no entanto, devemos ouvir, cuidadosamente as pessoas envolvidas e estabelecer seus papéis funcionais. O mapeamento e a modelagem de processos devem ser encarados como um projeto. Devem ser definidas as responsabilidades, prazos e as necessida- des do projeto. 3.3  Modelos Organograma hierárquico funcional O organograma é um diagrama, um desenho utilizado para representar as re- lações de hierarquia dentro de uma organização ou uma forma de mostrar os se- tores, unidades funcionais e cargos de comunicações entre eles. A organização funcional mostra a organização como um conjunto de fun- ções inter-relacionadas ou não por meio de atividades que se combinam em um processo. Nessa estrutura funcional, a hierarquia passa pelos níveis de ad- ministração para ser compartilhada entre as funções técnicas e administrativas que se baseiam em um conjunto de tarefas que são comuns a todas as funções. Quando se trata de funções, estamos nos referindo a órgãos que definem o core business da organização, ou seja, a função representa uma parte vital da empresa, sem a qual a empresa deixaria de existir.
  • 67.
    capítulo 3 •67 Segundo CRUZ (2013), as atividades administrativas e de planejamento são divididas assim: •  fluxo (planejamento e programação); •  instrução (descrição dos postos de trabalho); •  temposecustos(acompanhamentodostemposedoscustosdeprodução); •  disciplina (acompanhamento e disciplina). Ainda segundo o autor, as atividades técnicas e de produção são especiali- zadas em quatro tipos: •  setup e movimento de materiais; •  uso de ferramentas e execução das operações de máquina; •  qualidade; •  manutenção. Este tipo de organização apresenta vantagens e desvantagens tais como: Vantagens: •  quantomaisespecialistafornumaárea,maiorseráaexperiência,oquefaz com que os problemas encontrados nela fiquem conhecidos e tratáveis; •  é necessária uma habilidade para gerenciar outros em cada área de atua- ção e dentro do contexto da especialização; •  de forma geral, não há gerenciamento abaixo do nível de superintendên- cia e isso simplifica a sucessão. Desvantagens: •  a cadeia de comando é mal definida; •  a responsabilidade pela falta de qualidade do produto é difícil de ser atri- buída; •  a comunicação é difícil e de reação lenta. A organização funcional, apesar de muito usada nas empresas, possui uma fragilidade também: não consegue organizar e potencializar o fluxo operacional.
  • 68.
    68 • capítulo3 A figura 3.2 mostra uma estrutura hierárquica funcional. Cons. de Coord. e Planej. Diretoria-Geral Com. de Licitação Vice-Diretor Cons. de Admin. Coord. de Comunic. Social Serv. de Apoio Administrativo Coord. de Comunic. Social Serv. de apoio Administrativo Div. de Contr. e Apoio técnico Coord. Desenvolv. Acadêmico Coord. de Serv. Técnicos Coord. de Assist. Médica Coord. de Enfermagem Dep. de Administração Div. de Nutrição Figura 3.2 – Estrutura hierárquica funcional (CRUZ, 2013) Muitos métodos de análise de sistemas e de OM (Organização e Métodos) são baseados na estabilidade da estrutura funcional, pois esta permanece váli- da por um bom tempo. Isso não deve ser entendido como uma forma de “en- gessar” a empresa, pelo contrário, a estrutura funcional permite que a empresa opere normalmente e os processos possam ser levantados de acordo com a fun- ção mostrada na estrutura, retratando o principal negócio da empresa. 3.3.1  UML - Unified Modeling Language É a padronização da linguagem de desenvolvimento orientado a objetos para visualização, especificação, construção e documentação de sistemas, muito voltada para modelar softwares. É composta por uma série de diagramas como os de caso de uso, figura 3.3.
  • 69.
    capítulo 3 •69 Administrador Emitir relação clientes Atualizar clientes Salvar Incluir clientes Excluir clientes Pesquisar clientes Manter clientes include include include include include include Usuário Figura 3.3 – Exemplo de Caso de Uso, diagrama da UML. 3.4  Mapa de Processos Omapadeprocessoéoutraformagráficaderepresentarofluxodeprocessoacom- panhadodeumadescriçãodetalhadadascaracterísticasdoprocessoedoproduto. O mapa de processo é uma forma visual de representar o processo, compos- to de uma série de atividades ou tarefas, por exemplo, entradas que são trans- formadas em saídas. Ele busca mostrar informações que estão relacionadas com cada atividade do processo, evidenciando, como já foi dito, os aspectos de entrada, processamento e saída, para que depois seja possível fazer a análise e propostas de otimização. Podem existir várias informações em um mapa de processo, entre elas po- demos citar: •  as operações e ações envolvidas; •  os agentes envolvidos; •  custos; •  tecnologias usadas; •  infraestrutura necessária; •  limitações interna/externa; •  sistema de controle;
  • 70.
    70 • capítulo3 •  nível de competitividade; •  potencial do mercado; •  satisfação do cliente; •  eficácia ou efetividade. A figura 3.4 mostra o esquema de um mapa do processo. Informações dos componentes Informações do processamento Informações do produto Fornecedores Processos Clientes Entrada produto antes do processamento Variáveis de entrada - recursos a serem transformados - recursos de transformação Variáveis de saída - bens - serviços - resultados esperados - situações indesejadas Saída produto após o processamento Figura 3.4 – Esquema de um mapa de processo Para a construção do mapa de processo, existem algumas etapas a serem seguidas: •  Definir o processo ou etapa que vai ser analisada. •  Definir a metodologia e os responsáveis pelo mapeamento. •  Identificar e detalhar as ações na entrada (as variáveis de entrada), no processamento (variáveis de processamento) e na saída do processo (va- riáveis de saída). •  Identificar aspectos operacionais e administrativos a cada etapa.
  • 71.
    capítulo 3 •71 3.5  Ferramentas de modelagem de Processos Para modelarmos um processo podemos usar algumas notações existentes e usuais como as descritas abaixo. 3.5.1  Fluxograma Os fluxogramas constituem uma das técnicas mais antigas e mais utilizadas para representar a execução de tarefas. Fluxograma é um diagrama, uma representação esquemática de um proces- so. É feito através de gráficos que ilustram a transição de informações entre os elementos que o compõem. Podemos dizer, também, que trata-se da documentação dos passos neces- sários para a execução de um processo. A figura 3.5 tem um exemplo de fluxograma, mas veremos mais sobre ele ainda neste capítulo. A lâmpada não funciona A lâmpada estava plugada? O bulbo queimou? Comprar nova lâmpada Trocar o bulbo Plugar a lâmpada Não Não Sim Sim Figura 3.5 – Exemplo de Fluxograma
  • 72.
    72 • capítulo3 CONEXÃO Para entender melhor o que é um fluxograma leia o artigo “Combinação entre as técnicas de fluxograma e mapa de processo no mapeamento de um processo produtivo”, disponível em http://www.leansixsigma.com.br/ACERVO/ACERVO_12202512.PDF 3.5.2  IDEF - Integration DEFinition language Modelo para a modelação das atividades e do sistema de informação de supor- te, desenvolvidas pela Força Aérea dos Estados Unidos, que se transformou em um padrão de referência internacional para o desenvolvimento de sistemas de tecnologia da informação. A ideia da ferramenta é mostrar o fluxo de informa- ções dentro dos processos. A IDEF0 é uma notação para representação gráfica que mostra o processo e suas atividades componentes. Existem variações e especificações do modelo que vão até a IDEF5, atualmente. CONEXÃO Aprenda mais sobre esta notação em: www.idef.com A representação IDEF0 é a mais utilizada para a representação estática de processos. Controls Manufacturing function Inputs Mechanisms Outputs Figura 3.6 – Exemplo de notação IDEF0
  • 73.
    capítulo 3 •73 3.5.3  BPMN - Business Process Modelling Notation A BPMN (Notação para Modelagem de Processos de Negócios) define um dia- grama de processo contendo elementos gráficos que representam atividades e o fluxo de controle, determinando a ordem de execução destas atividades. Está se transformando em um modelo-padrão para a definição de softwares/ sistemas integrados para atender ao conceito de BPM (Business Process Manage- ment). Veremos um pouco mais sobre BPMN no capítulo BPM. CONEXÃO Para entender como funciona a notação IDEF0, leia o texto “Um estudo e a utilização de padrões para integração da tecnologia de processos em ambientes de gerência de projetos na web”, disponível em http://www.fai-mg.br/portal/download/revista_cientifica_2009/ pub_dw_artigo_gerencia.pdf Hired Create Application Created Submitted Reviewed Interviewed Offered Rejected Rejected Application Rejected Application Submit Application + + Prepare Offer Submit Offer Interview Interview Interview Interview Interview Application Review Application Schedule Application Collect Feedback Offer Review Offer Accept OfferReject Offer Fill out Employment Forms Hire Candidate Company InterviewerRecruiter Candidate Figura 3.7 – Exemplo de Notação BPMN. Com a BPMN é possível modelar os processos de negócio, definindo e docu- mentando modelos atuais (AS-IS*) em diagramas fáceis de entender, projetar e descrever modelos ideais (TO-BE**), estender detalhes técnicos, monitorar e medir o negócio com indicadores de desempenho baseados em atividades dos fluxos de processos já automatizados.
  • 74.
    74 • capítulo3 AS-IS* diz respeito ao estado atual do processo modelo, ou seja, como o processo funciona de verdade. TO-BE** será a modelagem do novo processo, geralmente após passar por melhorias. 3.5.4  Rede de Petri Uma rede de Petri ou rede de transição é uma das várias representações ma- temáticas para sistemas distribuídos discretos, inventada em 1962 por Carl Adam Petri na sua tese de doutorado. É possível usar uma rede de Petri como uma linguagem de modelagem, de- finindo graficamente a estrutura de um sistema distribuído como um grafo di- recionado com comentários. A rede possui nós de posição, nós de transição e arcos direcionados conectando posições com transições. a Q s c I B Figura 3.8 – Exemplo de Rede de Petri. Em determinados momentos na execução de uma rede de Petri, cada etado pode armazenar um ou mais tokens, que são elementos indicando onde está o fluxo do processo.
  • 75.
    capítulo 3 •75 CONEXÃO Um artigo bem interessante sobre o uso de Redes de Petri em modelagem de processos de negó- cio: http://www.scielo.br/scielo.php?script=sci_arttextpid=S0104-530X2004000100010 3.5.5  EPC - Event-driven Process Trata-se de uma cadeia de processos dirigida por eventos como o próprio nome diz. É um método usado para modelagem de processos com grande aceitação no mundo todo e, muitas vezes, associa-se à implantação de sistemas de ERP SAP/R3. Nesse método, um processo é modelado segundo fluxo de eventos e funções. O método é orientado a funções representando atividades, tarefas ou passos do processo que precisam ser executadas. Além disto, funções são possivelmente iniciadas ou habilitadas por eventos e, possivelmente, geram eventos. Funções também consomem recursos, exigem gerenciamento, tempo e atenção. Podemos dizer, neste método, que uma função representa: •  atividades tangíveis; •  decisões; •  processamento de Informações; •  eventos – situações ou estados do sistema, antes ou depois da execução de uma função. •  conectores lógicos – permitem a unificação e separação de fluxos segun- do os conceitos de E, OU ou OU-exclusivo. •  caminho – indica que um passo é descrito por meio de um diagrama completo EPC.
  • 76.
    76 • capítulo3 Supporting System Input Event Result Event Function Organisation Unit Output Order Confirmation Customer Support Center Order Request Form Customer Order Received Order Confirmed CRM Check Customer Order Information Figura 3.9 – Exemplo de EPC. 3.6  Fluxograma Um macrofluxo de um processo apresenta as informações necessárias para entendimento do mesmo, no entanto, é comum representar processos usando macrofluxo quando são processos com poucas atividades, ou seja, processos mais simples. O macrofluxo não precisa mostrar pontos de decisão e realimen- tação (feedback) e também não requer ferramentas ou símbolos especiais. Manufatura de calçados Recebimento do pedido Produção do calçado Acabamento e armazenamento Entrega do calçado • Projetar o calçado • Detalhes especificações • Programar a produção • Organizar linha de produção • Preparar materiais • Produz o calçado • Organizar a linha de verniz e acabamento • Preparar embalagens • Embalar • Programar transporte • Carregar caminhão • Checar destino Figura 3.10 – Exemplo de Macrofluxo simples.
  • 77.
    capítulo 3 •77 Para criar macrofluxos simples precisamos identificar o ponto de início e fim do processo, descrever as principais fases e escrever o processo. NãoEstá em Ordem? Informa relatório de inspeção negativo Inspecionar material Não Sim Sim Início Envia nota para pagamento Nota foi paga? Checar pendências Fim Figura 3.11 – Detalhamento do macrofluxo. No entanto, para melhor detalhar um processo, usamos o fluxo detalhado que pode ser representado também com diagramas em bloco. Usando uma or- dem sequencial o fluxo detalhado mostra os passos de um processo através de uma ilustração do fluxo. São extremamente úteis e o detalhamento depende da quantidade de atividades e complexidade de um processo. NãoEstá em Ordem? Informa relatório de inspeção negativo Inspecionar material Não Sim Sim Início Envia nota para pagamento Nota foi paga? Checar pendências Fim Figura 3.12 – Fluxo detalhado do prcesso. Dentre outras técnicas, o fluxograma é uma muito utilizada para fluxos de- talhados. Trata-se de uma figura padronizada e textos articulados para mostrar a sequência lógica de execução dos passos de um processo ou suas atividades.
  • 78.
    78 • capítulo3 O fluxograma serve tanto para mapear processos existentes quanto para estruturar novos processos, permitindo uma visão sistêmica sobre um pro- blema e isto facilita a compreensão dos processos pelas equipes, trazendo melhorias, sobretudo, na comunicação interpessoal dos envolvidos. Os principais componentes de um fluxograma são os símbolos descritos na figura 3.13. – início e fim de processos – atividade – decisão – direção ou fluxo – conexão de atividades Figura 3.13 – Principais símbolos do fluxograma. Fonte: (MARANHÃO e MACIEIRA, 2004, p. 164) No entanto, abaixo descrevemos alguns outros diversos que também são utilizados na modelagem de processos usando fluxogramas. Conector de página: caso o fluxograma não caiba na página, usa-se um símbolo que indique uma continu- ação. Dentro do símbolo coloca-se o número da pági- na que dá continuidade ou referência para a localiza- ção. Na outra página, em sentido contrário, coloca-se a referência ou o número da página anterior. Operação ou Atividade: deve-se descrever de manei- ra sucinta a atividade que ocorre neste ponto. Subprocesso: indica que toda uma rotina é realizada neste ponto e que, por motivos de simplificação do fluxo, esta rotina foi desenhada em outra página ou está em outro arquivo.
  • 79.
    capítulo 3 •79 Conector de rotina ou de fluxo: permite simplificar a vinculação de sub-rotinas ou fluxogramas sem necessi- dade de intersecção de linhas. Dentro do símbolo deve ser colocada uma letra ou número que permita a iden- tificação de onde se encontra a continuação da rotina. Emissão de Relatório: usado para mostrar a emissão de um relatório. Tela de programa: usado para fases que precisam de tela do computador. Início ou Término: Usado para indicar o início ou fim de uma rotina ou processo. Observação: apenas se houverem considerações a serem feitas. Decisão: usado quando existe mais de um caminho possível de fluxo de informações. Neste caso, faz-se uma pergunta dentro do símbolo e de forma resumi- da. As respostas à pergunta feita devem ser sim ou não (de preferência) e para cada resposta um novo caminho é seguindo. Área de arquivo físico: indicado para mostrar que num determinado momento são inseridas informações em um destino fixo. Neste caso, coloca-se o nome do lo- cal de armazenamento. Figura 3.14 – Outros componentes do fluxograma
  • 80.
    80 • capítulo3 3.6.1  Vantagens do fluxograma Dentre as diversas vantagens no uso de fluxogramas para ferramenta de mo- delagem de processos o fato de ser uma ferramenta gráfica é uma das princi- pais, pois torna-se muito mais representativo e de fácil compreensão do que um “monte de palavras”. Além disto, o fluxograma permite que o processo seja visto globalmente e, dependendo do nível de detalhamento, o mais localmente possível. Com isso é possível verificar as interações entre os componentes do processo e buscar melhorias nas atividades envolvidas. 3.6.2  Modelando processos usando Fluxogramas Para iniciar a preparação de um fluxograma de processo é sempre útil obter- mos a rotina do processo. Você deve familiarizar-se o máximo que puder com o processo e coletar informações do funcionário, supervisor, pessoal de com- pras, financeiro, contabilidade, RH, etc. Seria muito interessante que a pessoa com maior conhecimento do processo participe da elaboração do fluxograma. Você precisará descobrir o que puder sobre as atividades e trabalhar com fa- tos e dados, nunca com opiniões. Organize as informações em um ou mais fluxo- gramas. Os fluxogramas também podem ser elaborados para qualquer sequên- cia de eventos de natureza administrativa, como: percurso de uma fatura, fluxo de material, colocação de pessoal, venda ou assistência técnica de um produto. Para criar um fluxograma detalhado, vamos a alguns pontos: •  descreva o objetivo, o escopo e o ponto de vista do processo o qual será modelado com o fluxograma, esclarecendo o que será feito e delimitan- do a abrangência e a profundidade do seu trabalho; •  selecione as atividades críticas e inclua-as no fluxograma; •  insira decisões nos pontos de controle (pontos críticos); •  adicione atividades que possam ajudar a esclarecer a compreensão do fluxograma; •  evite detalhar demais, além da necessidade. Faça uma análise crítica do fluxograma como um todo e suprima as atividades desnecessárias que não agregam valor à compreensão; •  submeta seu fluxograma a uma pessoa que o conheça o processo e não tenha participado da elaboração. São análises fundamentais com suges- tões que possam eliminar discrepâncias.
  • 81.
    capítulo 3 •81 Além disto, podemos dar algumas outras dicas: •  determine o conjunto de símbolos a ser usado; •  identifiquecadaatividaderelacionadaaoprocessonaordememqueocorre. •  pergunte: “O que ocorre depois?”; •  selecione o símbolo correto para cada ação e use-o para gravar os passos do processo; •  use setas para indicar a direção do fluxo do processo; •  mantenha feedback, revise e edite antes da reprodução e distribuição. O conceito básico para um Mapeamento e Modelagem de Processos é ima- ginar como uma entrada na primeira etapa de um processo e segue fisicamente por todas as demais etapas até o final. Durante o percurso deve-se coletar infor- mações sobre cada passo do processo. ATENÇÃO Procure por ferramentas como o Visio (da Microsoft) que oferece um período de avalia- ção gratuito ou outras ferramentas como o Dia (Free - http://dia-installer.de/index_en.html). Além disto, existem ferramentas que permitem acesso online como: http://creately.com http://www.lucidchart.com http://www.flowchart.com http://www.gliffy.com Informações úteis incluem: tempos de trabalho e de espera, tipos das ati- vidades (operação, revisão), “defeitos” observados e problemas de qualidade, volume processado, capacidade do processo, gargalos, etc. “Percorrer” o processo proporciona um entendimento consistente e permi- te que identifiquemos possibilidades de melhorias preliminares, permitindo o contato direto com as pessoas realmente envolvidas no processo. Vamos a um exemplo de modelagem, usando fluxogramas: “Seu objetivo será modelar o processo que define como deve ser feito um ovo frito.” A figura 3.15 apresenta o fluxograma resultante desta modelagem. O flu- xograma foi desenhando usando a ferramenta SmartDraw que está disponível em: www.smartdraw.com/downloads
  • 82.
    82 • capítulo3 Além desta ferramenta, existem diversas outras que podem ser usadas na modelagem de processos. Solicitação 1 1 Colocar a frigideira no fogo Colocar uma colher de sopa de margarina na frigideira Observar o aquecimento da gordura Atingiu a temperatura? Selecionar um ovo na geladeira Quebrar e inspecionar o ovo Está estragado? Descartar o ovo Servir o ovo Retirar excesso de gordura Retirar a frigideira do fogo Atingiu o ponto desejado? Observar se o ovo está frito como desejado Adicionar tempero Colocar o ovo na frigideira NÃO NÃO NÃO SIM SIM SIM Figura 3.15 – Fluxograma para fritar um ovo. Fonte: adaptado de (MARANHÃO e MACIEIRA, 2004, p. 165) Objetivo: atender a solicitação do cliente. Escopo: prever as tarefas elementares da cozinha. Ponto de Vista: cozinheira iniciante.
  • 83.
    capítulo 3 •83 3.6.3  Fluxogramas funcionais Uma forma especial de utilizarmos o fluxograma é através do mapeamento fun- cional das atividades. Assim, podemos traçar um paralelo entre cada atividade do processo e cada área, ou áreas da empresa (de acordo com a hierarquia e o organograma) envolvida. Na figura 3.16 nós temos um exemplo de fluxograma funcional desenhado com o Visio da Microsoft. Processo compra de produto pelo cliente Cliente Depto. comercial Depto. financeiro EstoqueLogística Dados do cliente Cadastrar cliente Dados financeiro Pedido recebido Fim Faturar pedido Registrar a baixa no estoque Enviar para o cliente Fazer pedido Figura 3.16 – Fluxograma funcional para realizar pedido de compra do cliente. 3.7  Metodologia de modelagem de processo Existem várias metodologias de modelagens de processo atualmente. Vários autores estudam esta área e ela é, de fato, um assunto muito abrangente. Nos dias atuais, a BPM (Business Process Management – gestão de processos de ne- gócios) tem sido bastante difundida entre os autores e empresas. BPM trata de um conceito que liga a gestão de negócios com a tecnologia da informação, fo- cando a otimização dos resultados das organizações por meio da melhoria dos processos de negócio.
  • 84.
    84 • capítulo3 VamosestudaroBPMposteriormente.Nessemomentovamosfocarumame- todologia mais geral e que tenha bastante significado e praticidade. Quando tratamos de metodologia, temos de entender que o método é um assunto também bastante discutido entre os cientistas. Neste caso, qualquer documentação sobre processos de negócio poderá ser construída por meio de dois instrumentos igualmente importantes: •  a metodologia que será usada no mapeamento dos processos; •  a metodologia que será usada na pesquisa. Ou seja, serão necessários duas metodologias para que um projeto de ma- peamento, análise e modelagem de processos de negócio tenha êxito. A metodologia é dividida em cinco etapas principais: •  planejamento do levantamento; •  execução do levantamento; •  análise e simplificação do processos; •  estabelecimento das medidas do processo; •  implantação e ajuste do padrão estabelecido. 3.8  Planejamento do levantamento Nesta etapa, inicialmente é feito um estudo preliminar do processo. Este estu- do serve para o analista conhecer basicamente o processo, suas entradas, pro- cessamento e saídas principais a fim de poder obter um pouco mais de familia- ridade com o assunto que será analisado. Além disso, o analista, que desempenhará o papel de entrevistador, fará um checklist das perguntas que serão feitas para os envolvidos a fim de obter as in- formações de que ele necessita sobre o processo. A entrevista precisa ser cuidadosamente planejada, a fim de evitar que exis- ta desperdício de tempo e de recursos. Detalhes como o local, conteúdo, forma da entrevista, ritmo, tipo das perguntas, roteiro da entrevista e outros devem ser pensados e planejados. Nesta etapa, também é feita a escolha do método a ser usado no levanta- mento. Entre os métodos temos: •  Exame das normas e legislações vigentes: muitos processos precisam obedecer a questões de regulamentação e jurídicas, as quais não devem ser deixadas de lado, pois podem conter informações valiosas para o es- tabelecimento de processos
  • 85.
    capítulo 3 •85 •  Uso de questionários: este método usa formulários pré-impressos ou até mesmo on-line que permitem uma considerável redução de tempo para levantamento das informações necessárias. Os questionários podem ser distribuídos e suas respostas serão posteriormente tabuladas. •  Os questionários possuem algumas vantagens, entre elas podemos citar: • são menos dispendiosos; • têm uma aplicação mais fácil; • podem ser aplicados a um número maior de pessoas; • apresentam maior uniformidade na mensuração; • os respondentes podem ficar anônimos; • possuem menor pressão sobre a resposta imediata. •  Entrevistas: é a técnica mais usada e a mais recomendável para levanta- mento de informações que exigem maior reflexão, pois pode conduzir o entrevistado a dar uma informação sobre um determinado assunto de acordo com a discussão que é feita durante a entrevista. •  Observação direta: essa é uma técnica que precisa de um pouco mais de prática do analista. A observação pode ser feita de forma aberta ou secre- ta; esta última é feita no sentido de não influenciar o trabalho ou proces- so na sua operação. 3.9  Execução do levantamento Nessa etapa, é escolhida alguma forma de documentação e diagramação dos processos conforme já mostramos. Dependendo da formação do analista e até mesmo por questões de facilida- de e praticidade, a técnica de fluxograma pode ser usada. 3.10  Análise e simplificação do processo O objetivo dessa etapa é tentar simplificar os processos. Com os fluxogramas ou desenhos obtidos na etapa anterior, muitas vezes é possível visualmente perceber que existem retrabalhos ou processos que pode- riam ser encurtados (para isso o diagrama é importante). A simplificação do processo consiste em encontrar a melhor maneira de re- alizar um trabalho, considerando o conjunto de limitações envolvidas.
  • 86.
    86 • capítulo3 Nessa etapa, dois pontos devem ser observados: •  todas as operações vistas nos diagramas (fluxogramas no caso), agregam valor ao produto final? •  A sequência da operação é a melhor possível? 3.11  Estabelecimento das medidas do processo As medidas do processo são feitas em relação ao produto do processo. O analista, nestaetapa,deve pontuarquaissãoasmedidasquedescrevemodesempenhodo processo como um todo em relação à produção do resultado daquele processo. Também são determinadas as medidas do trabalho as quais são intermedi- árias e se relacionam ao produto dos diversos postos de trabalho. Essas medidas são transformadas em indicadores e metas. O indicador é uma variável usada para expressar o resultado de uma medida. A meta identifi- ca o nível de desempenho desejado. 3.12  Padronização do processo A quinta etapa consiste em padronizar o processo. Padronizar significa, neste contexto, registrar a melhor maneira de se exe- cutar uma tarefa. Os padrões devem ser estabelecidos com os seguintes elementos: •  simplicidade; •  exequibilidade, que é a capacidade de ser executado novamente; •  mensurabilidade, que é a capacidade de ser medido; •  consenso da equipe de desenvolvimento; •  fundamentação na prática; •  direcionamento para seus usuários; •  atualização em relação às melhores práticas identificadas. Os padrões podem ser classificados da seguinte maneira: •  Gerenciais: focam o desempenho do processo. Nesses padrões, a respon- sabilidade sobre os gerentes recai em: • estabelecer o padrão; • treinar quem vai executá-lo; • eliminar as causas de não conformidade que foram identificadas; • estimular a melhoria contínua do padrão.
  • 87.
    capítulo 3 •87 •  Operacionais: focam na conformidade com os procedimentos estabeleci- dos. Nesses padrões a responsabilidade da equipe operacional reside em: • oferecer sugestões das melhores práticas durante a elaboração do padrão • atuar em conformidade com o padrão • propor melhorias no padrão atual • identificar não conformidades ao padrão 3.13  Implantação e ajustes Nessa etapa, ocorre a implantação definitiva do padrão. Para a implantação ser feita com sucesso, todos os recursos (incluindo as aplicações de software e de- mais informatizações) devem estar disponíveis e devidamente testadas na data estipulada pela equipe de planejamento. O resultado e a forma de execução da equipe operacional devem ser observa- dos, monitorados e avaliados para que alguns ajustes sejam feitos, se necessário. Para que o processo implantado tenha sucesso, algumas variáveis devem ser consideradas durante a execução de cada uma das etapas previstas nos diagramas feitos durante o planejamento. Nesse momento, a equipe gerencial deve pontuar quais são as atividades necessárias para garantir a implementa- ção efetiva e a execução contínua do processo mapeado pela equipe. ATIVIDADE 1.  Faça o fluxograma básico e depois o funcional para a seguinte empresa: “Uma empresa que vende pizzas apenas pelo sistema de delivery; os pedidos são feitos por telefone ou pela Internet. O cliente precisa ser cadastrado para fazer um pedido. O cadastramento é feito apenas por telefone, ligando na pizzaria.” Se faltar alguma informação que julgar pertinente você pode assumir uma premissa e desenvolver seu fluxograma. 2.  Faça o fluxograma básico e o funcional para uma loja de móveis que recebe pedidos por encomenda para construção de móveis sob medida. Pesquise sobre este processo e veri- fique, por exemplo, que será necessário a loja realizar um briefing do pedido com o cliente..
  • 88.
    88 • capítulo3 REFLEXÃO Nesse capítulo observamos o quanto a visualização dos processos pode ser melhorada por meio de diagramas. O uso de softwares para criar os diagramas é altamente recomendável pois além dos desenhos é possível documentá-los. Será que as empresas usam estes dia- gramas corretamente e os aplicam no dia a dia? LEITURA Artigo 1 – Modelagem de Processos: Um Caminho para o Sucesso da Organização Disponível em: http://www.devmedia.com.br/articles/viewcomp.asp?comp=4785 Autor: Methanias Colaço Júnior Este site possui uma discussão sobre a importância da modelagem de processos. Artigo 2: Mapeando Processos De Negógio Disponível em: http://www.administradores.com.br/informe-se/artigos/mapeando-pro- cessos-de-negocio/23853/ Autor: José Luiz Siesler Junior Livro: O Processo Nosso de Cada Dia Autores: Mauriti Maranhao e Maria Elisa Bastos Macieira Editora: Qualitymark. Resenha: Um dos objetivos deste livro é provocar os leitores para analisar como maximizar a competência organizacional para obter vantagem competitiva nos negócios, mediante a proposição de uma metodologia para a identificação, o mapeamento, a análise, a modelagem, a implementação e a documentação dos processos organizacionais, com boas chances de pôr em marcha ciclos de melhorias contínuas. Mas o foco principal está na provisão de con- ceitos, de métodos e dos relatos de experiências bem-sucedidas de melhoria de processos em organizações, mostrando como e por que isso pode beneficiá-las. Funcionar bem pode ser interpretado como o resultado eficiente e eficaz de todas as pessoas, dos grupos e, por consequência, das atividades que cada uma dessas organizações realiza.
  • 89.
    capítulo 3 •89 REFERÊNCIAS BIBLIOGRÁFICAS CRUZ, T. Organização, sistemas e métodos. São Paulo: Atlas, 2013 MARANHÃO, M. e MACIEIRA, M. E. B. O processo nosso de cada dia: modelagem de proces- sos de trabalho. Rio de Janeiro: Qualitymark, 2004. NO PRÓXIMO CAPÍTULO No próximo capítulo, vamos estudar alguns assuntos relacionados com a implantação do geren- ciamento do processo e também com a avaliação de desempenho dos processos, partes inte- grantes do BPM.
  • 91.
  • 92.
    92 • capítulo4 4  Implantação e Avaliação de Desempenho Dentre as atividades da gestão por processos em uma organização, a escolha da implantação é muito importante. Lembre-se que, em etapas anteriores, foi fei- to um planejamento do que seria feito, de quais processos seriam analisados, ou seja, antes de pôr a mão na massa foi feito um projeto. Implantar o projeto não é uma tarefa fácil, é necessário disciplina para isso. Depois dessa implantação, é importante estabelecer mecanismos de medição, algo que gere números e formas de avaliar como os processos estão sendo exe- cutados após sua implantação. Para isso, neste capítulo vamos estudar um pouco mais o BPM (Business Process Management) e aplicá-lo às técnicas tradicionais da gestão por processos. Bons estudos! OBJETIVOS Neste capítulo, vamos estudar os seguintes tópicos: •  escolha do processo; •  definição da estratégia; •  mapeamento das funções do processo; •  melhoria contínua do processo; •  avaliação de desempenho; •  indicadores. REFLEXÃO O que você conhece sobre ferramentas para análise e melhoria? Conhece algum ciclo de me- lhoria? Programa de melhoria contínua? Veremos que existem ferramentas que você já utiliza no dia a dia, mas que são aplicadas a análise de processos. Vamos fundamentá-las e exemplifica-las.
  • 93.
    capítulo 4 •93 4.1  Implantação do gerenciamento do processo A implantação da gestão por processos segue a lógica mostrada na figura 4.1. Mapeamento dos processos Modelagem Divulgação da modelagem Implantação Gestão por processos Figura 4.1 – Implantação da gestão por processos – CÂNDIDO, SILVA e ZUHLKE, 2008 Como podemos perceber, alguns destes passos já foram estudados. Tam- bém é possível perceber que existe uma sequência natural e lógica entre as eta- pas. De acordo com a figura 4.1, cada etapa recebe informações da etapa ante- rior para ser executada corretamente. Na primeira e segunda fase, deve-se escolher o(s) processo(s) mais significa- tivos para a operação da organização ou aqueles que devem ser modificados de acordo com alguma prioridade. Em um projeto de implantação de processos, a escolha do processo a ser analisado pode ser um pouco complicada, principalmente se esta empresa pos- suir uma grande quantidade de processos. Se a empresa escolher o processo errado, ela poderá perder dinheiro, tempo e não ter a sua mudança de modelo de gestão implantada com sucesso. Segundo Cândido, Silva e Zuhlke (2008), a organização deve então colocar maior prioridade nos processos que mostram o maior número de problemas a serem corrigidos, pois estes podem ser responsáveis por grande parte da inade- quação de seu processo produtivo como um todo. Vamosestudaralgumasferramentasqueajudamnadeterminaçãodequalpro- cesso podeseranalisadoafimdebuscaraimplantaçãodemelhorias:diagramade Pareto, Ishikawa (ou diagrama espinha de peixe), lista de verificação e histograma. O uso da gestão por processos representa, em muitas organizações, uma mudança cultural muito grande e, para fazer uma adaptação mais tranquila para as mudanças, é necessário estabelecer um programa de treinamento e capacitação bem definido, além de um treinamento comportamental muito forte, com total apoio da direção da organização. Nas normas da ISO 10015:2001 – Gestão da Qualidade – Diretrizes para treinamento, podem ser encontradas algumas sugestões de treinamentos téc- nicos/comportamentais para auxíliar a implantação da gestão por processos.
  • 94.
    94 • capítulo4 Abaixo seguem alguns exemplos: •  Treinamento técnico: • gerência de processo • definições de processos; • mapeamento de processos; • análise de processos – medição e avaliação; • prioridades; • desenvolvimento, teste e implantação de melhoria de processos. •  Quality function deployment – QFD – Desdobramento da função qualidade: • conceituação da voz do cliente; • a casa da qualidade; • estudos de caso. •  Benchmarking • histórico e conceituação do benchmarking; • gerência de processos e benchmarking – processo de condução de benchmarking; • estudos de caso. •  Treinamentos comportamentais • o papel do gerente e sua importância para o sucesso das organizações; • o ambiente de mudanças; • o processo de mudanças; • a visão e o ambiente de trabalho em mudanças; • o processo da comunicação humana. •  Análise de problemas e tomada de decisão • identificação de problema; • análise da causa raiz; • identificação de soluções; • priorização de soluções; • tomada de decisões. • Gerência do trabalho em equipe • pressupostos do trabalho em equipe; • conceito:formaçãodo“eu”edo“nós”,quantoaotrabalhodeequipe; • facilitadores do trabalho em equipe; • como e por que intervir no trabalho de uma equipe.
  • 95.
    capítulo 4 •95 Uma vez que a equipe tenha sido capacitada e esteja a par de suas funções dentro da gestão por processos, é necessário estabelecer uma forma de contro- lar os processos por meio de indicadores. O estabelecimento de um conjunto de indicadores é fundamental para que os processos possam gerar informa- ções gerenciais para os gestores poderem fazer as avaliações corretamente e tomar decisões de maneira mais precisa. Para tanto, reuniões de controle e o uso de dashboards, ou painel de con- trole, são utilizados para medir o desempenho. Esta prática também está as- sociada à questão da melhoria contínua do processo. A figura 4.2 mostra alguns exemplos de dashboards (painel de controle) com alguns indicadores de desempenho. Figura 4.2 – Um exemplo de dashboard 4.2  BPD – Business Process Diagram Durante a fase inicial de descoberta de processos na empresa são obtidas in- formações sobre o funcionamento dos processos no estado atual da empresa (cenário em que a análise começa). Isto mostra “como é” que os processos fun- cionam, também chamado de modelo AS-IS.
  • 96.
    96 • capítulo4 Processo AS-IS Situação atual Tarefa 1 Tarefa 2 Tempo total de 4 horas Figura 4.3 – processo AS-IS Todas as informações levantadas para desenho do processo AS-IS servirão como entrada na etapa de análise do processo. A partir destas informações e de outras técnicas será feito o desenho do novo processo que mostrará “como o processo deverá” funcionar, também chamado de modelo TO-BE do processo. Processo TO BE Situação futura Tarefa 1 Tarefa 2 Tempo total de 2 horas + + Figura 4.4 – processo TO-BE 4.3  BPMN – Business Process Modeling Notation Como vimos, o BPM não é uma ferramenta de desenho, mas o BPMN o é! Trata- se de uma notação visual para representarmos fluxos de processos. O interes- sante do BPMN é que a representação pode ser mapeada para alguma outra lin- guagem que representa um formato de execução (ver BPEL). Assim, fica melhor a implementação de processos. O objetivo principal do BPMN é fornecer uma notação que facilite o en- tendimento pelos envolvidos no processo de negócio, desde os analistas do processo, até desenvolvedores de softwares que implementarão os processos.
  • 97.
    capítulo 4 •97 O BPMN foi criado pelo Business Process Management Initiative (BPMI1 ) e a versão 1.0 foi disponibilizada em 2004. Vamos ver agora os elementos constituintes da notação BPMN e suas fun- cionalidades.UmDiagramadeProcessosdeNegocio(BusinessProcessDiagram) é constituído de um conjunto de elementos gráficos que são usados para des- crever o fluxo de processos. Muito parecido com os fluxogramas que já vimos, oferecem maior poder de descrição e se assemelham a diagramas usados para modelagem de software. Os principais componentes estão a seguir: TIPO DESCRIÇÃO OBJETO EVENTO É representado por um círculo e serve para identificar um evento que acontece durante um processo de negócio. O Evento afeta o fluxo do processo e normalmente tem causa ou impacto. Existem 3 categorias principais de eventos: Início, Intermediário, e fim. Além disto, cada categoria pode ter res- trições especiais como eventos de tempo, de mensagem, ou de entrada de dados. Os eventos de início, intermediário e fim estão nesta ordem ao lado. ATIVIDADE É um retângulo com cantos arredonda- dos. Dentro do retângulo é descrita a sua função. SUB- PROCESSO Trata-se da mesma notação de atividade com um “+” dentro. Designa um conjunto de atividades no processo. Quadro 4.1 – Componentes do BPMN (parte 1). 1  Conexão: Informações em www.bpmi.org
  • 98.
    98 • capítulo4 Existem também os componentes de conexão, como mostra a figura a seguir. GATEWAY Representado por um losango, é usado para controlar divergências e convergências do Fluxo do Pro- cesso. É compreendido pelas deci- sões, além de bifurcações, junções, etc. Também possui variações como opções de paralelização e inclusão de fluxos. FLUXO DE SEQUÊNCIA Usado para mostrar a sequência das atividades em um processo. FLUXO DE MENSAGEM Mostra o fluxo de mensagens entre dois participantes de um processo. ASSOCIAÇÃO Mostra entradas e saídas das ati- vidades. Quadro 4.2 – Componentes do BPMN (parte 2)
  • 99.
    capítulo 4 •99 E os componentes que servem para organização do fluxo e discriminação. “POOL” Representa uma área partici- pante em um processo. Process1 “LANE” Usado para subdividir Pools, pode representar papéis den- tro dos Pools. Process1 Lane1Lane3Lane2 Quadro 4.3 – Componentes do BPMN (parte 3).
  • 100.
    100 • capítulo4 Por fim, temos os componentes que descrevem artefatos: ANOTAÇÃO Documentação do processo. GRUPO Não afeta o fluxo do processo, usado para documentação. DADOS Conectado às atividades através de associações, são usados para mostrar necessidades de dados ou produção dos mesmos. Quadro 4.4 – Componentes do BPMN (parte 4). O BPMN assemelha-se aos diagramas de atividade da UML (que asseme- lham-se aos fluxogramas). O BPMN é formado por um ou mais BPD (business process diagram), isto é, o “desenho” de uma parte ou visão de um processo, que normalmente pode ser mapeado para um formato de execução, como o BPEL. Um exemplo do uso de BPMN é a figura seguinte que modela um proces- so de pagamento. Perceba que, conceitualmente, é semelhante ao fluxograma, que já vimos neste livro.
  • 101.
    capítulo 4 •101 Cartão débito Cartão crédito Assinar fatura Pegar recibo Digitar senha Escolhe forma de pagamento Processo–Pagamento Figura 4.5 – Exemplo de BPMN para um processo de pagamento. Fonte: adaptado de (REIS, 2008, p.7). Vamos analisar com mais detalhes cada elemento da notação. •  Tarefa: uma atividade atômica (indivisível) que está incluída dentro de um processo. Uma tarefa é usada quando o trabalho no processo não é mais decomposto. Normalmente, quem executa a tarefa é um aplicativo ou um usuário final. Serviço tarefa Receber tarefa Envio tarefa Usuário tarefa Script tarefa Manual tarefa Referência tarefa –– Tarefa de Usuário: uma atividade de fluxo de trabalho realizada por um ser humano com o auxílio de algum software sendo pro- gramada por um gerenciador de lista de tarefas. –– Tarefa de Serviço: uma tarefa que fornece algum tipo de serviço, por exemplo um Serviço Web ou um aplicativo automatizado.
  • 102.
    102 • capítulo4 –– Tarefa de Recepção: uma tarefa simples que é elaborada para espe- rar que uma mensagem chegue de algum participante externo. A tarefa estará completa quando a mensagem for recebida. –– Tarefa de Envio: uma tarefa feita para enviar uma mensagem a um participante externo. A tarefa estará completa quando a mensagem for enviada. –– Tarefa de Script: uma tarefa executada por um mecanismo no pro- cesso de negócio. A pessoa que implementar o script o fará usan- do alguma linguagem que o mecanismo de execução do processo possa executar quando a mesma for chamada. –– Tarefa Manual: esta tarefa deverá ser executada sem o auxílio de qualquer mecanismo no processo ou qualquer aplicativo. Por exemplo, um técnico que vai a sua casa consertar seu computador. –– Tarefa de Referência: é usada para referenciar outra atividade já definida. Subprocesso incorporado Subprocesso reutilizável Subprocesso de referência –– Subprocesso Incorporado: é uma atividade que contém outras atividades (um processo). –– Subprocesso Reutilizável: é uma atividade dentro de um proces- so que chama outro processo existente no BPD. –– Subprocesso de Referência: similar à tarefa, mas neste caso esta- mos referenciando outro subprocesso. •  Evento de Início: indica onde um processo em particular começará. O evento de início não terá fluxo de sequência de entrada, pois ele é quem começa o processo. A figura vazia indica que a causa do evento é conhe- cida no processo, não há gatilho.
  • 103.
    capítulo 4 •103 Mensagem Timer Condicional Sinal Múltiplo –– Evento de Início de Mensagem: o início do processo será através do recebimento de uma mensagem por algum participante. –– Evento de Início de Timer: uma data ou período determinado acionará o início do fluxo do processo. –– Evento de Início Condicional: este evento será acionado quando uma condição for satisfeita, por exemplo, caso o termostato do ar condicionado atinja 30º então resfrie até chegar em 29º. –– Evento de Início Sinal: um sinal vindo de outro processo aciona- rá o início do processo em questão. Sinal e mensagem não são sinônimos. –– Evento de Início Múltiplo: serão vários caminhos para iniciar o processo. Só um deles será requerido para começar o processo. •  Evento Intermediário: este evento indica que algo ocorreu no processo, mas foi entre seu início e seu final. Isto pode afetar o fluxo do processo, mas não causará a finalização ou início do mesmo. Mensagem Timer Compensação Condicional Link Sinal Múltiplo –– Evento Intermediário de Mensagem: faz com que o processo aguarde por uma mensagem ou altera o fluxo para tratar exce- ções. A mensagem chegará de um participante, lançando este evento. Também pode ser usado para enviar mensagens.
  • 104.
    104 • capítulo4 –– Evento Intermediário de Timer: respeita uma condição tempo- ral. Pode ser usado para tratar exceções ou como retardo no pro- cesso principal. –– Evento Intermediário de Compensação: é usado tanto para ati- var quanto para executar uma compensação. –– Evento Intermediário Condicional: é acionado quando uma con- dição é satisfeita. –– Evento Intermediário Link: é um mecanismo para conectar duas seções de um processo. Estes eventos podem ser usados para criação de ciclos ou para podermos dividir o fluxo do processo em mais de um diagrama. –– Evento Intermediário Sinal: é usado para enviar e receber sinais. –– Evento Intermediário Múltiplo: significa que há muitos aciona- dores designados ao evento. Ele pode capturar acionadores ou lança-los. Se usado em anexo a uma delimitação de atividade, então só pode capturar o acionador. É importante ressaltar que nos eventos intermediários, todos aqueles que podem se comportar capturando ou emitindo eventos serão desenhados de maneira diferente. A captura implica em “pintar” o evento e na emissão ele aparece apenas contornado (vale para os eventos com duplo comportamento). • Evento de Fim: indica onde um processo encerrará. Não terá fluxos de saída. Mensagem Erro Cancelar Compensação Sinal Término Múltiplo
  • 105.
    capítulo 4 •105 –– Evento de Fim de Mensagem: indica que uma mensagem será enviada a alguém no final de um processo. –– Evento de Fim Erro: indica um erro ocorrido. O mais comum é terminar o processo em execução. –– Evento de Fim Cancelar: é usado dentro de um subprocesso, in- dicando que uma transação deve ser cancelada e acionará um evento intermediário de cancelamento. Deve também enviar mensagens de cancelamento (como protocolo) às entidades en- volvidas. –– Evento de Fim Compensação: indica que será necessária uma compensação. –– Evento de Fim Sinal: indica que um sinal será emitido quando o processo chegar ao fim. Útil para enviar entre Pools. –– Evento de Fim Término: indica que todas as atividades do pro- cesso devem terminar imediatamente. –– Evento de Fim Múltiplo: indica múltiplas consequências no tér- mino do processo. •  Gateways: representam, como vimos, pontos de decisão. –– Gateway Exclusivo baseado em Dados: representa o tipo mais co- mum de gateway. É baseado na expressão booleana contida no atri- buto de expressão da condição do fluxo de sequência do gateway. Usa valores de dados do processo para decidir o caminho do fluxo. Gateway exclusivo baseado em dados Gateway exclusivo baseado em evento Gateway inclusivo Gateway complexo Gateway paralelo –– Gateway Exclusivo baseado em Evento: representa uma ramifica- ção no processo de acordo com eventos ocorridos no ponto onde
  • 106.
    106 • capítulo4 gateway está. Um evento como recebimento de mensagem pode ser usado para isto. –– Gateway Inclusivo: neste caso a expressão resulta em mais de uma possibilidade de caminho. –– Gateway Complexo: usado para situações não facilmente trata- das pelos outros gateways ou para combinar um conjunto de ga- teways. –– Gateway Paralelo: fornecem mecanismos para sincronização do fluxo e criação de um novo paralelo. Agora que detalhamos mais os componentes do BPMN vamos a alguns exemplos. No caso a seguir, vemos que o cliente gera uma ordem de compra que é fina- lizada com uma mensagem. A mensagem de fim serve como evento para acionar ao Processo de Atendimento do Pedido. Veja que o fluxo trocado entre os eventos é um fluxo de mensagem, não é o fluxo sequencial (usado entre as atividades). Verifica pedido Verifica o crédito Gera uma ordem de compra Processa pedido Entrega pedido Processoatendimento pedido Cliente Fluxo de mensagem Também é possível usar “piscinas vazias” para representar processos caixa- -preta, ou seja, processos que você não conhece os detalhes de execução, ape- nas entradas e saídas.
  • 107.
    capítulo 4 •107 Verifica pedido Verifica o crédito Processa pedido Entrega pedido Processoatendimento pedido Cliente Mensagem Mensagem 4.4  BPMS Uma solução BPMS é uma ferramenta que permite tanto a geração quanto o controle de processos de negócio da empresa (REIS, 2008a). CONEXÃO Aprenda mais sobre Netbeans e BPEL em: http://soa.netbeans.org/soa/ Alguns exemplos de ferramentas que suportam estes modelos são: •  JBOSS jPBM – open-source (jboss.com/products/jbpm). •  IBM WebSphere Business Modeler – Profissional para o uso de BPM (www- 01.ibm.com/software/integration/wbimodeler). •  BONITA (http://www.bonitasoft.com/). •  BizAgi BPM Suite (http://www.bizagi.com). Além disto, podemos realizar a execução dos modelos BPM usando o BPEL e uma ferramenta para simulação ou desenvolvimento. Muitos modelos BPEL podem ser exportados como modelos UML para a TI ou usandos em orquestradores de processo como a implementação BPEL4WS para o NetBeans.
  • 108.
    108 • capítulo4 CONEXÃO Estes são blogs de pessoas da área de negócios e TI, muito explicativos e interessantes, com diversos assuntos relacionados ao tema: • http://blog.mhavila.com.br/2007/02/16/bpm-para-leigos • http://blog.cryo.com.br/2009/01/19/os-beneficios-do-bpm/ • http://mundobpm.blogspot.com/2009_02_01_archive.html Basicamente, a vida ao nosso redor e, inclusive, dentro de nós, pode ser defi- nida como uma sequência de solução de problemas. Em algum momento have- rá uma falha em algum deles e morreremos (MARANHÃO e MACIEIRA, 2004). Problemas simples, em geral, são resolvidos de maneira simples. Já proble- mas mais complexos, muitas vezes, exigem mais de uma pessoa para a solução. Antigamente (podemos dizer antigamente, pois isto está sendo mudado), os problemas complexos eram, quase sempre, atribuídos aos gerentes. Pessoas que não possuíam cargos gerenciais eram os “braços” (mão de obra) e não eram considerados seres inteligentes. Já os “cabeça de obra”, eram a força cognitiva. Não apenas a gestão por processos, mas as melhorias proporcionadas pela tec- nologia da informação estão mudando este “antigo” paradigma. Um ambiente organizacional estruturado para a resolução de problemas (de maneira racional) é composto por três tipos de recursos (MARANHÃO e MA- CIEIRA, 2004): •  Recursos Humanos: treinados, interessados, compromissados em aju- dar a empresa (humanware); •  Metodologias de trabalho (software); •  Infraestrutura, instalações, ferramentas, equipamentos adequados (har- dware). A metodologia é uma sequência de passos ou ações planejadas, racionais e lógicas, usadas em busca da solução de um problema. No caso da nossa cul- tura, é comum a adoção de metodologias “bate-pronto” ou “vapt-vupt” onde o intuito é resolver tudo com o nosso famoso “jeitinho”. É necessário treinar o uso de metodologias e superar restrições culturais como a nossa, visando a melhoria na solução de problemas (MARANHÃO e MACIEIRA, 2004). Existem diversas metodologias para estudo e aplicação na melhoria de pro- cessos. Nós apresentaremos algumas e nos aprofundaremos no estudo de uma em particular no capítulo seguinte.
  • 109.
    capítulo 4 •109 4.5  Brainstorming Brainstorming pode ser traduzido como “tempestade cerebral”. Trata-se de uma ferramenta associada à criatividade em grupo e por isso é usada na fase de planejamento. Foi inventado por Alex F. Osborn em 1939, quando ele presidia uma importante agência de propaganda. O brainstorming é usado para que um grupo de pessoas crie o maior número de ideias possíveis sobre um tema selecionado. Podemos usar o BRAINSTOR- MING para identificação de problemas e análise de causa e efeito. (MARANHÃO e MACIEIRA, 2004). Diversas são as técnicas que derivam do Brainstorming, mas podemos rela- cionar algumas delas: •  Aberto: trata-se da reunião de um grupo liderado por um dos participantes que atua como facilitador, conectando as pessoas do grupo e tendo a tare- fa de organizar as ideias, estruturá-las e, possivelmente, documentá-las. •  Brainwriting ou brainstorming escrito: consiste na reunião de pessoas e na escrita das ideias em folhas de papel, não havendo comentários orais. Umtipoaplicadodebrainwritingéo6-3-5.Nestecaso,aconteceoseguinte: ▪▪ 6 – um grupo de seis pessoas ▪▪ 3 – cada participante coloca três ideias na sua folha e passa um traço na última ▪▪ 5 – as folhas são passadas em rodízio, sempre no mesmo sentido, por cinco vezes e no mesmo instante em cada rodí- zio, até a folha original retornar aos donos. ▪▪ Em cada rodízio os participantes leem as ideias escritas nas folhas que recebe e tenta encontrar mais alternativas para solução do problema proposto. ▪▪ Após o término dos rodízios, o líder do grupo organiza e fil- tra as ideias. •  Estruturado: neste caso, todos os integrantes dão uma ideia quando che- ga a sua vez na rodada ou, passam a vez, caso não queiram falar nada. Isto evita confusões, ou confronto direto das ideias. Quando ninguém mais tem algo a manifestar, o brainstorming termina. •  Não estruturado: aqui, qualquer pessoa pode lançar suas ideias em qual- quer momento. O ambiente tende a ficar menos tenso, mas, os mais fa-
  • 110.
    110 • capítulo4 lantes podem dominar a situação. É mais fácil agir com as ideias de ou- tros participantes, já que não há uma ordem de discussão estabelecida. Quando todos concordam em parar, chega-se ao fim desta modalidade. 4.6  Causa e efeito Kaoru Ishikawa, na década de 1940, desenvolveu uma ferramenta para contro- le de qualidade que apresenta-se muito eficiente na identificação das causas e efeitos relacionados com a maioria dos problemas encontrados numa empresa. Quando lidamos com processos, costumamos definir o produto como o re- sultado de um processo. O processo é a causa, enquanto o produto é a consequ- ência, o efeito. Ao separarmos as causas e efeitos poderemos alcançar um arranjo interes- sante para a análise que pretendemos realizar. Assim, o ambiente de análise estará divido entre estas duas regiões. Região das causas Região dos efeitos Quais as causas originais, os motivadores (drivers), insumos, restrições e controles reguladores de transformação. O resultado, produto da transformação obtida pelo conjunto das causas originais em atuação. Figura 4.6 – Região das Causas e Região dos Efeitos. Fonte: (MARANHÃO e MACIEIRA, 2004). Este arranjo idealizado por Ishikawa estabelece os princípios da ferramenta “diagrama de causa e efeito”. Trata-se de um conceito muito interessante e muito próximo em relação aos problemas de análise e melhoria contínua. Por este arranjo, tudo o que ocorre na empresa (efeito) possui uma explicação causal. Ao alterar as causas, pode- mos alterar os efeitos, para melhor ou para pior.
  • 111.
    capítulo 4 •111 O diagrama causa-efeito também é, por vezes, chamado de diagrama espi- nha de peixe. Como vocês verão no exemplo da figura 4.7, a imagem explica o motivo deste “apelido”. O próprio Kaoru Ishikawa propôs algumas variações simples deste diagra- ma, mas com aplicações específicas em determinados casos. Veremos um pou- co de cada uma delas. 4.6.1  Diagrama de causa e efeito convencional Para construção deste diagrama, imagine uma situação real de um problema: um restaurante onde os clientes reclamam do garçom. Antes de o gerente to- mar qualquer atitude infundada é importante observar que há uma análise a ser feita. Por isto, neste exemplo, os garçons podem ser rudes, pois sempre es- tão com muita pressa e precisam atender muitas mesas. Ao invés de simples- mente advertir o garçom, o gerente deverá então analisar os problemas relati- vos ao mau atendimento nas mesas. Espera Rude Confusa Apressado Muitas mesas Garçon inexperiente Mau atendimento nas mesas Treinamento inadequado Longa espera para fechamento de conta Computador fora do ar Espera desconfortável por mesa Assentos na área de espera Comida servida fria Garçons incertos sobre quando a comida esta pronta Sistema de notificação do garçon inadequado Programa de limpeza inadequado Tapetes sujos Treinamento da faxineira inadequado Sala de jantar fria Janelas abertas Comida Efeito Ambiente Atitude do garçon Figura 4.7 – Diagrama de causa-efeito para reclamações dos clientes de um restaurante . Observe que as causas do exemplo foram organizadas em subsistemas ló- gicos (módulos) específicos para cada atividade do restaurante. Cada módulo possui as suas causas, como mostra a figura. O nível de detalhe depende da abrangência do problema.
  • 112.
    112 • capítulo4 4.6.2  Diagrama de causa e efeito 4M Neste diagrama, que é muito semelhante ao anterior, consideramos que as cau- sas dos efeitos podem ter quatro possíveis origens: mão de obra (man), método e sistemas (method systems), máquina (machine) e material (material). Causas Efeito Mão de obra Manuseio incorreto Máquina Equipamentos contaminados Garrafa Água Tampa Material contaminado Material Processo contaminador Método Água engarrafada contaminada Figura 4.8 – Diagrama de causa e efeito 4M. Fonte: (MARANHÃO e MACIEIRA, 2004, p. 168) 4.6.3  Diagrama de causa e efeito sequencial Usado para processos sequenciais. Nesse caso, deve-se seguir os passos para a criação convencional do diagrama de causa e efeito, mas com as ações aconte- cendo em sequência. Gestação Infância Vida adulta Morte Concepção Nascimento Adolescência Velhice 1 2 3 4 5 6 7 8 Ciclo de vida Figura 4.9 – Diagrama de causa e efeito sequencial Fonte: (MARANHÃO e MACIEIRA, 2004, p. 169)
  • 113.
    capítulo 4 •113 4.7  5W-2H A ferramenta 5W-2H teve origem nos princípios formulados com o escritor inglês Rudyard Kippling no seu livro “Elephant´s Child (1902)”. Os princípios nortearam a primeira versão da ferramenta denominada 5W-1H. Com a popu- larização do 5W-1H foi incluído um requisito sobre custo, tornando-se a 5W- 2H. (MARANHÃO e MACIEIRA, 2004). Mas, o que significa esta sigla? INICIAL DA PALAVRA FINALIDADE INGLÊS PORTUGUÊS What O que Definir a ação a ser realizada. Who Quem Especificar o responsável pela ação. Where Onde Definir o local onde será executada a ação ou a abrangência desta. When Quando Especificar o prazo para executar a ação. Why Por que Explicar a razão da necessidade desta ação. How Como Explicar de qual forma ou método será re- alizada a ação. How Much Quanto custa Definir os custos prováveis ou orçamento necessário para a ação. Fonte: (MARANHÃO e MACIEIRA, 2004, p.160) A ferramenta 5W-2H é amplamente usada em várias atividades como um che- ck-list para verificar a completude das ações (MARANHÃO e MACIEIRA, 2004).
  • 114.
    114 • capítulo4 4.8  GUT Para priorizar as ações numa determinada atividade, independente da nature- za desta, podemos usar uma ferramenta chamada GUT. Esta ferramenta irá nos ajudar a responder o que é necessário fazer para começar e por onde começar. Saber priorizar é muito importante, pois as ações consomem recursos de um jeito ou de outro, mas os recursos são escassos. Quando tivermos dados quantificáveis é interessante utilizar o Método de Pa- reto. No entanto, como nem sempre é possível quantificar os dados, podemos usar o Método GUT como boa alternativa. (MARANHÃO e MACIEIRA, 2004). GUT é uma abreviatura e define: •  Gravidade – trata-se da intensidade ou custo dos danos que o problema pode causar se não tomarmos uma ação para resolvê-lo; •  Urgência - é o tempo ou prazo em que deve-se agir para evitar os danos ou resultados indesejáveis caso o problema não seja sanado; •  Tendência – é o desenvolvimento que o problema sofrerá na ausência de ação, ou seja, o que ocorrerá se o problema não for resolvido durante um determinado tempo. Tendências comuns são estabilidade, agravamen- to, atenuação, etc. A ideia deste método é atribuir valores numéricos ou pesos de 1 a 5 para as variáveis G, U e T, aplicadas nas ações descritas e verificar o produto das vari- áveis para cada ação, obtendo um valor quantitativo para esta ação. O maior valor será o da ação com maior prioridade. Trata-se de um método para utilização em grupo e os pesos devem ser atri- buídos com consenso para não se tornar tendencioso. Um exemplo de aplicação é o da tabela abaixo onde elencamos a priorização dos itens de manutenção de um automóvel: DESCRIÇÃO DO PROBLEMA G U T G x U x T PRIORIDADE Pneu careca 5 5 4 100 1° Pára-lama amassado 2 2 2 8 6°
  • 115.
    capítulo 4 •115 DESCRIÇÃO DO PROBLEMA G U T G x U x T PRIORIDADE Luz de freio não acende 3 5 2 30 4° Vazamento no freio 4 3 5 60 2° Estofamento rasgado 2 1 1 2 7° Luz do painel queimada 3 4 1 12 5° Retomada do motor engas- gada 4 3 4 48 3° Fonte: adaptado de (MARANHÃO e MACIEIRA, 2004, p. 163). Se considerarmos G: 1 – dano mínimo; 2 – dano leve; 3 – dano regular; 4 – grande dano; 5 – dano gravíssimo. U: 1 – prazo muito grande (dois ou mais meses); 2 – prazo grande (um mês); 3 – médio (uma quinzena); 4 – curto (uma semana); 5 – está ocorrendo. T: 1 – desaparece; 2 – reduz-se ligeiramente; 3 – permanece; 4 – aumenta; 5 – piora muito.
  • 116.
    116 • capítulo4 Perceba que para os valores expostos acima precisa haver uma concordân- cia entre os envolvidos. Alguém pode “achar” que é mais importante verificar o vazamento no freio acima de tudo. CONEXÃO Veja mais informações sobre Matriz de Priorização: www.administradores.com.br/artigos/ matriz_de_priorizacao/25080 4.9  Pareto Nós vimos que o método GUT é interessante para casos onde não obtemos os valores quantitativos. O método de Pareto, proposto por Vilfredo Pareto, um economista e sociólogo italiano, estabelece o princípio ou Regra 80-20. É tam- bém conhecido como trivial many/vital few (maiorias triviais / minorias essen- ciais). (MARANHÃO e MACIEIRA, 2004). Este método pode ser resumido da seguinte forma: •  80% das causas triviais são responsáveis por cerca de 20% dos resultados mais importantes. •  20% de causas essenciais são responsávies por 80% dos resultados mais importantes. A representação gráfica deste princípio está na figura abaixo. Causas/ações Efeitos/resultados 80% Triviais 20% Vitais 20% 80% Figura 4.10 – Princípio de Pareto. Fonte: (MARANHÃO e MACIEIRA, 2004) página 171
  • 117.
    capítulo 4 •117 Bom, vamos a um exemplo de aplicação do princípio de pareto. Temos abai- xo uma planilha com as informações de coleta de dados de erros em formu- lário, coletados num determinado processo (MARANHÃO e MACIEIRA, 2004): DESCRIÇÃO DOS ERROS/DIFICULDADES QUANTIDADE DE FALHAS DESCRIÇÃO DOS ERROS/DIFICULDADES QUANTIDADE DE FALHAS Erros de preenchimento (A) 8 Formulários inadequado (F) 37 Planejamento deficiente (B) 15 Erros aritiméticos (G) 8 Erros de endereço (C) 6 Erros de arquivo (H) 4 Erros de data (D) 6 Falhas em reuniões formais (I) 2 Erros de leitura (E) 7 Erros de processamento (J) 1 Fonte: (MARANHÃO e MACIEIRA, 2004, p. 171) Vamos usar os passos propostos por Maranhão e Macieira (2004) para usar este princípio: •  preparar uma planilha com os dados a serem avaliados; •  preenchê-la com os dados em ordem decrescente; •  calcular e registrar cada célula da planilha; •  registrar os valores da planilha num gráfico, usando uma boa escala para facilitar a compreensão; •  desenhar os valores acumulados através de uma curva de porcentagem; •  fazer a análise e tomar uma decisão, focando a concentração de recursos: eficácia. CONEXÃO Veja o artigo abaixo para mais informações sobre Pareto. www.infoblogs.com.br/view.action?contentId=33137Utilizando-Pareto-na-gestao-de- projetos.html
  • 118.
    118 • capítulo4 A planilha abaixo mostra a tabela com os dados registrados e os valores acu- mulados. DESCRIÇÃO DOS ERROS/ DIFICULDADES QUANTIDADE DE FALHAS % FALHAS QUANTIDADE ACUMULADA % ACUMULADA Formulário inadequado (F) 37 39,4 37 39,4 Planejamento deficiente (B) 15 16,0 52 55,4 Erros de preenchimento (G) 8 8,5 60 63,9 Erros aritíméticos (A) 8 8,5 68 72,4 Erros de leitura 7 7,5 75 79,9 Erros de endereço* 6 6,3 81 86,6 Erros de data* 6 6,3 87 92,5 Erros de arquivo* 4 4,3 91 96,8 Falhas em reuniões formais* 2 2,1 93 98,9 Erros de processamento* 1 1,1 94 100 Total 94 100 — *As células com a marca (*) foram contabilizadas em conjunto como “outros” (O) por serem significativas (triviais) em relação àquelas mais importantes (vitais). Fonte: (MARANHÃO e MACIEIRA, 2004 p. 172)
  • 119.
    capítulo 4 •119 A figura a seguir mostra como fica o gráfico de Pareto. Após isto é necessário realizar a análise gerencial da situação apresentada. Quantidade de erros % de erros Problemas Outros 10 20 30 37 (52) (60) (68) (75) 15 8 8 7 19 40 50 60 70 80 90 94 10 20 30 40 50 60 70 80 90 100 F B G A E Figura 4.11 Gráfico de Pareto. Fonte: (MARANHÃO e MACIEIRA, 2004, p. 172). Pelo apresentado, a análise sugere que a solução do problema requer a alo- cação na solução de “F” e não despender esforços aos outros. 4.10  Histograma O histograma é uma ferramenta que permite a visualização gráfica da distribui- ção de frequências ou probabilidades dos resultados da execução (no caso de frequência) de um processo. Para ilustrar o funcionamento do histograma, vamos apresentar o exemplo com dados da Organização Mundial de Saúde (OMS) com informações sobre a obesidade. (MARANHÃO e MACIEIRA, 2004). Imagine que foi realizada uma pesquisa de campo em uma comunidade para avaliar a saúde de pessoas, considerando o seu índice de Massa Corporal (IMC – a relação entre o peso e o quadrado da altura de uma pessoa). Pense também que a pesquisa envolveu 5 pesquisadores e cada um entrevistou 10 pessoas. A tabela a seguir mostra o resultado desta pesquisa com IMCs calculados.
  • 120.
    120 • capítulo4 AMOS- TRA RESULTADOS 1 24 27 25 27 25 23 25 27 25 19 2 30 25 23 17 21 27 29 23 30 23 3 27 18 27 28 26 24 23 28 39 25 4 23 25 33 24 19 28 17 24 23 21 5 29 29 21 30 22 21 26 19 29 27 fonte: (MARANHÃO e MACIEIRA, 2004, p. 174 Apósacoletadeinformação,necessitamosencontrarosvaloresmáximosemí- nimos para cada amostra por pesquisador e os valores máximos e mínimos gerais. AMOS- TRA RESULTADOS XMAX XMIN 1 24 27 25 27 25 23 25 27 25 19 27 19 2 30 25 23 17 21 27 29 23 30 23 30 17 3 27 18 27 28 26 24 23 28 39 25 39 18 4 23 25 33 24 19 28 17 24 23 21 33 17 5 29 29 21 30 22 21 26 19 29 27 30 19 EXTREMOS 39 17 Legenda: Xmax = maior valor da linha Xmin = menor valor da linha Fonte: (MARANHÃO e MACIEIRA, 2004, p.175).
  • 121.
    capítulo 4 •121 Depois disto, definimos a amplitude da amostra subtraindo o valor mínimo do máximoedetermina-seointervaloentreosvaloresobtidos(dividimosaamplitude pelaquantidadedepesquisasporlinha).Comosintervalosobtidos,registramosos intervalos de classe e fazemos uma contagem sobre cada valor pesquisado. 16 18 20 22 24 26 28 30 32 34 36 38 2= = = = = = = = = = = = 4 5 8 10 9 7 3 1 0 0 1 18 20 22 24 26 28 30 32 34 36 38 40 Figura 4.12 – Contagem das frequências de cada classe. Fonte: (MARANHÃO e MACIEIRA, 2004, p.176). Depois da contagem, montamos o gráfico do histograma. Nesse caso, levamos em consideração que um indivíduo magro é aquele com IMC 18; um indivíduo normal é aquele com 18 = IMC = 30; e um indivíduo obeso possuí IMC 30. Magreza “Normailidade” Obesidade LIE LSE Legenda: LIE = Limite Inferior Especificado LSE = Limite Superior Especificado 16 18 20 22 24 26 28 30 32 34 36 38 40 Indivíduo “fora da curva” X = 25 Figura 4.13 – Histograma gerado. Fonte: (MARANHÃO e MACIEIRA, 2004, p. 176)
  • 122.
    122 • capítulo4 Podemos perceber pelo histograma que a apresenta mostra uma tendên- cia à obesidade, devido à deformação do gráfico (para a direita). O histograma mostra também que há um indivíduo “fora da curva”, ou seja, alguém extrema- mente obeso. Com estas informações, torna-se possível a tomada de decisões como uma campanha para redução da obesidade. 4.11  PDCA Na década de 1930, o professor e estatístico americano Walter Shewhart pu- blicou estudos sobre a utilização do ciclo especificar-fazer-inspecionar (speci- fy-product-inspect) pelos administradores de empresa como uma ferramenta mais objetiva de melhoria gerencial. O método somente foi popularizado na década de cinquenta pelo especia- lista em qualidade e aluno de Shewhart W. Edwards Deming. Após refinar o trabalho original de seu professor, Deming desenvolveu o que ele chamou de “Shewhart PDCA Cycle”, em homenagem ao seu mentor. (MARANHÃO e MA- CIEIRA, 2004). As letras que formam o nome do método PDCA significam em no inglês: PLAN, DO, CHECK, ACT, e no português, respectivamente, PLANEJAR, EXECU- TAR, VERIFICAR, ATUAR. Esses módulos fazem parte dos passos básicos con- cebidos originalmente por Shewhart e depois melhorados por Deming. As fazes de planejamento e execução ainda podem ser subdivididas: •  Planejamento (P): –– Estabelecer objetivos –– Definir métodos –– Definir recursos •  Execução (D): –– Educar – desenvolver capacidades físicas, intelectuais ou outras. –– Treinar – desenvolver habilidades profissionais relacionadas à tarefa. –– Realizar O ciclo PDCA é descrito como na figura abaixo.
  • 123.
    capítulo 4 •123 Atuar corretivamente Medir/avaliar/ comparar Executar Educar e treinar Definir recursosDefinirmétodos Definirobjetivo A P C D Ciclo P-D-C-A Action Atuar Plan Planejar Do Executar Control Verificar Figura 4.14 – Ciclo PDCA Fonte: (MARANHÃO e MACIEIRA, 2004, p.146) O PDCA foi projetado para ser usado como um modelo dinâmico. A conclu- são de uma volta do ciclo nos levará diretamente para o próximo ciclo e assim por diante. É por isto que o tratamos como um processo de melhoria contínua. O PDCA é um método que nos exige trabalhar continuamente com plane- jamento e compreender que as tarefas, por mais simples que pareçam, irão re- querer algum planejamento, mesmo que não documentado. Um “concorrente” típico do PDCA é o “testar e errar”. Nós acabamos por classificar as tarefas como simples e ficamos com “preguiça” de seguir os prin- cípios propostos. Pensamos que somos experts no assunto e esquecemos do planejamento. No entanto, se nos habituarmos a planejar, as outras fases terão grandes chances de fluírem com facilidade.
  • 124.
    124 • capítulo4 Então, podemos definir nossas ações assim: • Vamos ter que fazer algo, logo faremos o planejamento antes – P. • Ao executar o que planejamos, é preciso organização e ter um mínimo de previsibili- dade – D. • Durante e depois da execução, precisamos checar os resultados, medi-los e compará- -los com o que planejamos – C. • Se verificarmos que há diferenças entre o planejamento e o executado então devemos agir de maneira corretiva sobre o que foi feito e sobre o planejamento – A 4.12  Matriz FOFA (Análise SWOT) A Matriz de Análise SWOT é uma ferramenta usada para geração de análise de cenários ou ambientes. Trata-se de uma ferramenta muito usada para gestão e planejamento estratégico nas corporações atuais. Devido simplicidade da SWOT também pode ser aplicada desde problemas mais simples como criação de umsite oublog até a gestão de grandes corporações. A análise usando SWOT permite verificar a posição estratégica da empresa num ambiente em questão. Esta técnica foi desenvolvida por Albert Humphrey nas décadas de 1960 e 1970 através de pesquisas na Universidade Stanford. Na conquista do objetivo Origemdofator Externa (ambiente) Interna (organização) Ajuda Atrapalha S W O TOportunidades Ameaças FraquezasForças Figura 4.15 – SWOT Fonte:http://pt.wikipedia.org/wiki/An%C3%A1lise_SWOT
  • 125.
    capítulo 4 •125 CONCEITO O termo SWOT é uma sigla do idioma inglês. E é um acrónimo de Forças (Strengths), Fraque- zas (Weaknesses), Oportunidades (Opportunities) e Ameaças (Threats). Podemos definir os quatro componentes da seguinte forma: •  Forças: quais as competências da sua empresa, ou seja, o que sua empre- sa faz bem ou faz melhor que os concorrentes. É importante definir aqui o que é crucial para reter e atrair clientes. •  Fraquezas: são as competências que estão sobre sua influência mas atra- palham ou não geram vantagem competitiva para a empresa. Por exem- plo, por que seus clientes escolhem outros concorrentes? •  Oportunidades: são as forças externas à empresa que influenciam positi- vamente sua organização, mas que não temos controle sobre elas. •  Ameaças: são as forças externas que não sofrem sua influência e que pesam negativamente para sua empresa. Como exemplo, uma empresa de impor- tação enfrenta problemas com desvalorização muito grande do câmbio. 4.13  Passos da Estrela Decisória Este método pode combinar diversos outros vistos no capítulo 4 e métodos no- vos ou não abordados, como mostra a tabela abaixo. NOME DA FERRAMENTA PASSOS DA ESTRELA DECISÓRIA 1 2 3 4 5 6 7 8 BRAINSTORMING X X X X X X X X CHECKLIST* X X X X X CHECKSHEET X DIAGRAMAS DE AFINIDADES** X X X X X X DIAGRAMAS DE CAUSA E EFEITO*** X X X X X X X
  • 126.
    126 • capítulo4 NOME DA FERRAMENTA PASSOS DA ESTRELA DECISÓRIA 1 2 3 4 5 6 7 8 DIAGRAMAS DE DISPERSÃO X X FLUXOGRAMAS X X X GUT X X X X HISTOGRAMA X X PARETO X X X PLANEJAMENTO DE EXPERIMENTOS X X REENGENHARIA X X X X Fonte: (MARANHÃO e MACIEIRA, 2004, p.149) . Veja que é um método muito parecido com o PDCA (unidade 4), mas possui maior detalhamento de suas etapas. VamosfalarumpoucosobrecadaetapadaEstrelaDecisóriae,apósisto,mos- trarumcasopráticodaaplicaçãodestemétodo(MARANHÃOeMACIEIRA,2004). 4.13.1  Passo 1 – Especificar o problema e definir objetivos Às vezes não conseguimos iniciar a resolução de algum problema na melhoria de processos, pois não há suficiente identificação deste problema. Quando o problema é identificado, podemos passar para outra fase, pois já podemos pensar em soluções e na análise do mesmo.
  • 127.
    capítulo 4 •127 A definição do objetivo a alcançar permite que os esforços sejam dirigidos para algo mais concreto, dimensionando e limitando as ações que serão tomadas. •  A especificação do problema é clara? •  Todas as pessoas envolvidas nesta proposta da solução compreenderam a especificação? •  Os objetivos são coerentes com a especificação do problema? •  Os recursos e prazos permitirão que os objetivos sejam cumpridos? •  Caso negativo é preciso esclarecimento das definições e redefinições dos objetivos requeridos. Fonte: (MARANHÃO e MACIEIRA, 2004). Perceba que neste passo podemos usar algumas ferramentas vistas como o Brainstor- ming e o Diagrama de Causa e Efeito. 4.13.2  Passo 2 – Selecionar fatores e coletar dados Nesse passo, precisamos identificar os fatores principais que interagem com o problema. O mínimo descuido nessa atividade pode gerar erros crí- ticos ou fazer com que percamos tempo com fatores não tão importantes. Esta seleção assemelha-se muito com a estrutura em árvore de diretórios que usamos no nosso computador, como mostra a figura abaixo. Esses fa- tores são, na verdade, compostos por subsistemas lógicos que deverão ser analisados no problema. Para os fatores identificados, precisamos coletar informações necessárias e suficientes para que a análise possa ser feita nos demais passos. Então, fazendo a analogia à arvore de diretório, nós teríamos o seguinte: ao identificar os fatores principais estaríamos criando as pastas e subpastas. Já ao recolher informações necessárias para a análise, nós estaríamos colocando arquivos dentro das pastas e subpastas.
  • 128.
    128 • capítulo4 •  O levantamento feito está de acordo com os objetivos formulados? •  Caso negativo, precisamos rever o levantamento até que o desejado seja alcançado. •  Se necessário, reformular objetivos e refazer (voltar ao passo 1). Fonte: (MARANHÃO e MACIEIRA, 2004). 4.13.3  Passo 3 – Organizar e analisar dados Após coletarmos os dados no passo 2, faremos uma análise cuidadosa e tenta- remos estabelecer o comportamento dos processos envolvidos. Nesse passo, é de extrema importância o uso de ferramentas que auxiliem esta organização, como ferramentas com saídas gráficas (Pareto, Histograma, GUT, etc). O intuito deste passo é fornecer os subsídios para que no passo 4 as causas do problema possam ser analisadas e encontradas. •  Análise é consistente? •  Está de acordo com os objetivos estabelecidos? •  Caso negativo, rever análise até obter resultados consistentes. •  Alternativamente, voltar ao passo 1 e recomeçar. Fonte: (MARANHÃO e MACIEIRA, 2004). 4.13.4  Passo 4 – Estabelecer as causas A partir das informações obtidas no passo 3, vamos ao passo crucial desta me- todologia, pois o problema só terá um tratamento adequado a partir do estabe- lecimento e entendimento das suas causas. É importante nesta fase termos a habilidade de sintetizar as informações obtidas. Primeiro, podemos analisar os fatores principais, depois analisamos o comportamento entre eles. Assim, tentaremos unificar os fatores elencados e as informações sobre eles e chegar a uma conclusão. É importante responder a seguinte pergunta a cada causa identificada na resolução do problema: •  “Se as causas já identificadas forem todas eliminadas, o problema (efeito) desapa- recerá completamente?”
  • 129.
    capítulo 4 •129 •  Caso negativo, devemos esgotar as possibilidades até que a pergunta tenha uma resposta afirmativa. Fonte: (MARANHÃO e MACIEIRA, 2004) 4.13.5  Passo 5 – Elaborar soluções Como um problema pode ter mais do que uma solução possível é importante identificar as alternativas de solução e depois optar por aquela que melhor sa- tisfaça nossa necessidade. Nesse caso, temos que ficar atentos às soluções elaboradas, desejando que estas estejam relacionadas à solução do problema. •  As soluções estão em harmonia com os objetivos definidos? •  Caso negativo, rever a solução e alinhá-las com os objetivos. •  Alternativamente, voltar ao passo 1. Fonte: (MARANHÃO e MACIEIRA, 2004). 4.13.6  Passo 6 – Avaliar as soluções Após elencarmos as soluções, precisamos avaliá-las, fazendo uma simulação da possível implementação de cada uma. É interessante levar em consideração alguns fatos, segundo (MARANHÃO e MACIEIRA, 2004): •  Tecnológicos: verificar a disponibilidade de tecnologias para a solução em questão. •  Econômicos: verificar se há capital suficiente para isto. •  Tempo: checar se o prazo de solução é razoável, aceitável. •  Político: analisar como será a repercussão da ação tomada no grupo de trabalho envolvido. •  Checar se as avaliações estão de acordo com os objetivos propostos. •  Caso negativo, rever a avalição e alinhá-las com os objetivos. •  Alternativamente, voltar ao passo 1. Fonte: (MARANHÃO e MACIEIRA, 2004).
  • 130.
    130 • capítulo4 4.13.7  Passo 7 – Decidir entre as soluções Após as avaliações realizadas é necessário a decisão da solução adequada. É muito importante pensar no custo/benefício ao tomar esta decisão. Além disto, é necessário pensar no ambiente interno da empresa e como esta decisão afe- tará tal ambiente. •  Checar se a decisão escolhida esta de acordo com os objetivos definidos •  Caso negativo, rever a decisão e alinhá-la com os objetivos. •  Alternativamente, voltar ao passo 1. Fonte: (MARANHÃO e MACIEIRA, 2004). 4.13.8  Passo 8 – Implementar soluções escolhidas A implementação, após todos estes passos, pode parecer fácil. Mas, devemos tomar cuidado com isto e usar uma ferramenta que nos auxilie nesta tarefa, como a 5W-2H. Mesmo que a implementação pareça lenta, isto não necessariamente quer dizer baixo desempenho. Podemos associar isto a, por exemplo, um cuidado meticuloso. Ao final dos passos da Estrela Decisória, podemos realimentá-la e, assim, tem muito a ver com os princípios do PDCA. •  Verificar o alinhamento entre a implementação e os objetivos definidos lá no passo 1. •  Caso negativo, rever a implementação e alinhá-la com os objetivos. •  Alternativamente, voltar ao passo 1. Fonte: (MARANHÃO e MACIEIRA, 2004)
  • 131.
    capítulo 4 •131 ATIVIDADE 1.  Imagine o seguinte problema: Cenário: Uma pizzaria delivery. O problema: diversos pedidos não estão sendo atendidos. Os clientes reclamam que não recebem a pizza, o entregador diz que não havia pizza pronta com os dados do cliente, a cozinha afirma não ter recebido o pedido e o pessoal do atendimento diz que anota tudo em papéis e passa para a cozinha. A empresa não dispõe de um cadastro de clientes, o que dificulta o atendimento de certa forma. Veja como é o fluxograma da atividade de venda: ClienteAtendimentoPromoção Relacionamento comocliente Logística Início Receber pedido Realizar entrega Checar problema Fazer pizza Registrar pagamento Verificar produto Receber pagamento Fim 1 1 2 2 3 3Pizza pronta Cliente recebeu corretamente? Pedido correto? Sim Sim Sim Não Não Não a) Discuta se é possível identificar pontos falhos ou melhorias a serem feitas no fluxo- grama acima. b) Após a aplicação de um brainstorming por parte dos gerentes foram coletadas algu- mas necessidades: • Necessidade de Criação de um software para gerenciar o atendimento na pizzaria. • Treinamento adequado aos funcionários para que se envolvam no atendimento e não deixem de passar os pedidos.
  • 132.
    132 • capítulo4 • Treinamento aos gerentes (ou ao gerente) para que coordene melhor a equipe de atendimento. • Documentar melhor o processo de atendimento para que as informações não sejam perdidas. Usando GUT para auxiliar na tomada de decisão foram calculados os seguintes pesos: AÇÃO G U T TOTAL PRIORIDADE COMENTÁRIO 1 3 2 3 2 5 5 5 3 5 4 5 4 5 4 4 c) Faça o cálculo das prioridades com base nos pesos levantados. Comente os resulta- dos obtidos para cada ação e por quais motivos obteve-se esta ordem de prioridade. d) Após isto, você irá definir o plano de ação para a necessidade mais importante (mais prioritária). Para isto, use a técnica 5W-2H. • What? O quê? • Who? Quem? • Where? Onde? • When? Quando? • Why? Por quê? • How? Como? • How Much? Quanto Custa?
  • 133.
    capítulo 4 •133 REFLEXÃO Nós estudamos neste capítulo algumas ferramentas que possibilitam a análise e melhoria dos processos nas empresas. Existem outras ferramentas não abordadas ou variações das ferramentas apresentadas, como diagramas de dispersão, matriz de priorização, etc. Se você tiver interesse em se aprofundar mais neste assunto, dê uma olhada nos links a seguir. LEITURA Artigo: Origem do 5S Disponível em: www.administradores.com.br/artigos/qual_a_origem_do_5s/28464/ Artigo: Seis Sigma Disponível em: pt.wikipedia.org/wiki/Seis_Sigma REFERÊNCIAS BIBLIOGRÁFICAS CÂNDIDO, R. M.; SILVA, M. D. T. F. M. E.; ZUHLKE, R. F. Implantação de gestão pro processos: estudo de caso numa gerência de centro de pesquisas. Anais do XXVIII Enegep, Rio de Janeiro, 13 a 16 out. 2008. CRUZ, T. Sistemas, métodos processos: administrando organizações por meio de processos de negócio. São Paulo - SP: Atlas. 2005. LAURINDO, F. J. B. e ROTONDARO, R. G. Gestão Integrada de processos e da tecnologia da informação. São Paulo - SP: Atlas. 2006. MARANHÃO, M. e MACIEIRA, M. E. B. O processo nosso de cada dia: modelagem de processos de trabalho. Rio de Janeiro - RJ: Qualitymark. 2004. OLIVEIRA, D. D. P. R. D. Administração de processos: conceitos, metodologia, práticas. São Paulo - SP: Atlas. 2007. SORDI, J. O. D. Gestão por processos: uma abordagem da moderna administração. São Paulo - SP: Saraiva. 2005..
  • 134.
    134 • capítulo4 NO PRÓXIMO CAPÍTULO No próximo capítulo, vamos estudar alguns assuntos relacionados à qualidade na gestão de processos.
  • 135.
  • 136.
    136 • capítulo5 5  Tópicos em Gestão de Processos Após estudar vários aspectos relacionados com a gestão de processos, nesta unidade vamos tratar de alguns tópicos gerais sobre esta área. Dentre os tópicos que merecem estudo, encontramos os profissionais que tra- balham na área de processos e suas funções, competências e atividades. Como as empresas têm cada vez mais dependência deste tipo de profissional, é im- portante estudar alguns aspectos de suas atividades. Além disso, existem padrões que estas pessoas utilizam para fazer a gestão dos processos de negócio. Entre eles, temos a ISO 9000, o PNQ, a Anvisa e outros tão importantes quanto estes aqui mencionados. Vamos estudá-los nesta unidade. Bom estudo!. OBJETIVOS Neste capítulo, vamos estudar os seguintes assuntos: •  gestor do processo de negócio; •  escritório de gestão por processo e suas áreas de apoio; •  conceito de conformidade; •  referências de conformidade. REFLEXÃO Você já deve ter ouvido falar sobre qualidade, não é? Você já chegou a pensar o que é qualidade? Será que um mesmo produto que você acha que tem qualidade tem o mesmo significado para outra pessoa? Vamos estudar um pouco este assunto! 5.1  Gestor do processo de negócio Na gestão de processo, além dos papéis funcionais, temos a figura do gerente de processo e o analista de processo. O analista de processo é a pessoa encarre- gada de “definir” e/ou “criar” o processo, além de atuar na análise e melhoria do mesmo. O analista pode ser um consultor ou um funcionário da empresa.
  • 137.
    capítulo 5 •137 Já o gerente de processo é o responsável pela administração do mesmo. O analista e o gerente de processos devem modernizar e simplificar a docu- mentação interna das empresas com o objetivo de melhoria na produtividade, eficiência e eficácia das atividades realizadas nos processos de negócio. Podemos resumir o conjunto de qualidade do gerente e, de certa forma, do analista, de acordo com (OLIVEIRA, 2007): e) Autocontrole e autodisciplina. f) Saber interagir com as competências básicas da empresa. g) Ser criativo. h) Ser capaz de oferecer a melhor solução total para o cliente através do co- nhecimento maior de suas expectativas e necessidades. i) Ter em mente que os resultados é que são importantes. j) Saber trabalhar com a diversidade. k) Saber administrar situações de crise. l) Ter humildade. m) Não ão ser um otimista exagerado, nem insensatamente pessimista. n) Ser inteligente e saber trabalhar em empresas inteligentes. o) Não acreditar muito em mudança de cultura. p) Saber delegar com eficiência, eficácia e efetividade. q) Ter pessoas de fora do sistema ou processo, foco nos estímulos ao desen- volvimento e consolidação da administração de processos. r) Compartilhar todas as informações. s) Ter administração do tempo. t) Ter atuação através de sistemas e processos autogeridos. u) Trabalhar com pequenas vitórias de maneira gradativa e acumulativa. v) Satisfação com o trabalho na administração de processos. Ele deve possuir um bom conhecimento da estrutura organizacional da em- presa e de cada um dos seus setores de atividades, desde a equipe operacional até a parte gerencial e suas funções, autoridade e responsabilidade. Além disso, deseja-se que o profissional de processos também conheça mé- todos, técnicas e formas de análises administrativas e os chamados “serviços de escritório”, que incluem o uso da tecnologia da informação para trabalho colaborativo, arquivamento e outros trabalhos administrativos.
  • 138.
    138 • capítulo5 O mercado de gestão de processos tem crescido bastante. Para os gestores de processo, existem possibilidades profissionais interessantes, principalmente com o aparecimento de certificações profissionais na área de gestão de processos. As certificações profissionais podem ser interessantes para aqueles que querem diferenciais em seu currículo. Normalmente, as certificações demons- tram a habilidade e a experiência do profissional naquela área de conhecimen- to e garantem maior credibilidade ao currículo profissional. Algumas pesquisas apontam que os profissionais certificados possuem chance de mais de 53% de conseguirem um novo emprego do que aqueles que não possuem. Porém, é necessário qualificação. O interessante é que mesmo o profissional autodidata pode fazer a prova. Há aqueles que preferem frequentar cursos especí- ficos de capacitação e qualificação para depois prestarem a prova. Enfim, há prós e contras nesta caminhada. O importante é a melhoria contínua do profissional. Aformaçãoacadêmicaformaltambémnãopodeserdescartadae,aliadaaisso, a melhor alternativa para o profissional ganhar competitividade em pouco espaço de tempo é obter uma certificação profissional das empresas mais significativas. Entre as possibilidades de certificação na área de gestão de processos, pode- mos destacar as duas principais: •  CBPP (Certified Business Process Professional): é uma das que têm ganha- do mais destaque no Brasil. A unidade certificadora é a ABPMP. Esta cer- tificação é renovável a cada três anos e tem valor internacional. •  OCEB (OMG Certified Expert in BPM): a OMG é a sigla para Object Manage- ment Group, uma importante entidade que padroniza várias linguagens e tecnologias, entre elas a UML que vimos anteriormente. A OMG é a enti- dade que concede a certificação OCEB. Esta certificação verifica os conhe- cimentos da BPMN2, que é a notação para BPM padronizada pela OMG. Existem outras certificações menos procuradas do que as anteriores. Entre elas, podemos citar: •  CBPMP (Certified Business Process Management Professional),concedida pelo BPMInstitute. •  CPBPM (Certified Professional in Business Process Management), concedi- da pela Villanova University. •  PBPM (Certification in Business Process Management), concedida pela BPM Council.
  • 139.
    capítulo 5 •139 Além das certificações concedidas para o conhecimento dos métodos e téc- nicas relacionados com a gestão por processos, existem certificações especí- ficas para as ferramentas de software sobre o assunto certificação processos”. Estas certificações são também bastante valorizadas, porém são mais técni- cas e voltadas para um produto específico. Entre as empresas que certificam os profissionais que usam seus produtos, podemos citar: •  Oracle BPM Suite; •  Bizagi BPM Suite; •  IBM Websphere Lombardi; •  TIBCO ActiveMatrix BPM. Os gestores de processos podem trabalhar em consultorias externas ou em um escritório de processos dentro da própria empresa. CONEXÃO Saiba mais sobre as certificações em processos: • CBPP: http://abpmp-br.org/index.php?option=com_contentview=articleid=72Ite- mid=148 e http://abpmp-br.org/ • OCEB2: http://www.omg.org/oceb-2/ e http://www.omg.org/ • CBPMP: http://www.bpminstitute.org/certification • CPBPM: http://www.villanovau.com/online-certificates/bpm-certificate.aspx • P.BPM: http://www.bpmcouncil.org/ Normalmente, existem alguns níveis de profissionais desta área. O primeiro nível é o de modelador e mapeador de processos. Depois, temos o arquiteto de processos seguido pelo gestor de projetos de processos e, finalmente, o gestor de processos. Obviamente, nem todas as empresas trabalham com esta classificação. 5.2  Escritório de gestão por processos O escritório de processos é uma forma que as organizações encontraram para institucionalizar internamente a gestão por processos. Esta forma é uma inicia- tiva para que a gestão por processos seja mais efetiva e faça parte do cotidiano das tarefas da empresa.
  • 140.
    140 • capítulo5 Finanças Controladoria Gestão da qualidade Parceiros e terceiros Escritório de processos Clientes Gestão de pessoas Tecnologia da informação Figura 5.1 – Áreas de atuação do escritório de processos Fonte: Autor A figura 5.1 mostra um exemplo das áreas com as quais o escritório de proces- sos pode se relacionar. É claro que existem outras áreas, mas a figura mostra gra- ficamente o quanto o escritório de processos influencia outras áreas da empresa. Na figura, falta o relacionamento com órgãos externos como agências regu- ladoras, conselhos, comitês e outros. A figura mostra ainda a necessidade de se criar um lugar comum e com- partilhado o qual pode apoiar cada uma das partes na administração de seus processos e no objetivo global da organização. Apesar de o escritório estar na parte central da figura, isso não significa que este seja o centralizador da gestão de processos. O escritório auxilia na promoção da articulação da gestão de processos segundo Pinho et al. (2008). Normalmente, a definição de um escritório de processos caracteriza-o como uma normativa e coordenadora, que se relaciona com outras áreas, pos- sui métodos e ferramentas orientadores dos processos da empresa e atua como ligação entre os setores envolvidos nos processos que estão sendo gerenciados.
  • 141.
    capítulo 5 •141 O escritório de processos acaba tendo uma versão sistêmica sobre o proces- so, que lhe permite melhor análise, propiciando-lhes condições de gerar suges- tões de melhoria aos envolvidos, beneficiando o processo como um todo. O objetivo do escritório de processos supera as tarefas sistemáticas de modelagem e mapeamento, análise, proposta de melhorias e novos dese- nhos dos processos. Ele se propõe a ser a instância da organização que será responsável por inserir e gerir a prática de gestão por (ou de) processos na cultura da organização. Não é uma tarefa fácil! Sendo assim, o escritório deve conseguir priorizar alguns processos e não necessariamente trabalhar com todos da organização. O foco pode residir nos processos-chave ou usar algum método para decidir em quais processos será feita a atuação. Existe, porém um fator importante na adoção de um escritório de proces- sos. Segundo Pinho et al. (2008), este tipo de abordagem funciona melhor com organizações que possuam uma estrutura funcional departamentaliza- da. Pela essência das organizações processuais não seria necessária a ado- ção de um escritório de processos como ponto-chave de coordenação. Neste caso, o escritório de processos teria sua atuação voltada para normatizar e padronizar uma linguagem para representar os processos a fim de unifor- mizá-los. Neste caso ainda, a coordenação dos processos é responsabilidade das unidades gestoras de cada processo. A figura 5.2 mostra um exemplo de estrutura funcional que trabalha com pro- cessos transversais e possui um escritório de processos que cuida do ciclo de vida do desenho de processos e possui atribuições de normatizar e de melhoria. Compare-a com a figura 5.3. Ela mostra o exemplo de uma estrutura por processos com alternativas para a atuação do escritório de processos. A pri- meira mostra a separação das atribuições de normatização e melhoria e a segunda mostra o escritório acumulando estas funções.
  • 142.
    142 • capítulo5 Processo1 GP Processo2 GP Processo3 GP ProcessoN GP =gestoresdeprocessosGP Presidência DistribuiçãoMarketingProduçãoFinançasComprasRHTI Escritóriode processos ÁreasFuncionais Figura 5.2 – Exemplo de Estrutura Funcional de Processos Transversais e a Inserção do Escritório de Processos. Fonte: (PINHO et al. 2005)
  • 143.
    capítulo 5 •143 Unidade gestora principal (presidência, diretoria-geral etc.) Escritório de processos (coorde/ou. desenv.) Escritório de processos (desenv.) Processo 1 Processo 2 Processo 3 RH ProduçãoFinançasTI Pool de recursos, sem autonomia para alocação nos processos. Objetivo: promover desenvolvimento de especialidades. Pool de gestores, com autonomia para alocação de recursos nos processos. Objetivo: coordenação do dia a dia e/ou desenvolvimento de processos (gestão de ciclo de vida do desenho de processos) Compras Figura 5.3 – Exemplo de Estrutura por Processos e a Mudança no Papel do Escritório de Processos Fonte: (PINHO et al. 2005) Portanto, podemos condensar os objetivos do escritório de processos de uma organização segundo a lista abaixo: •  Uniformizar o entendimento de processos hoje e no futuro: –– promover a gestão de processos; –– promover a evolução do desenho de processos: ▪▪ modelar e representar processos; ▪▪ promover a melhoria e desempenho dos processos; ▪▪ integrarosmecanismosdecoordenaçãoorganizacional; ▪▪ implantar processos; ▪▪ capacitar os gestores dos processos. •  Promover a gestão no dia a dia. •  Oferecer suporte ao escritório.
  • 144.
    144 • capítulo5 5.3  Conceito de conformidade Outra grande importância do estabelecimento da gestão por processos em uma organização é que ela tem se tornado, de forma crescente, um requisito de grande parte dos sistemas de gestão organizacional. Por exemplo, a gestão por processos é uma exigência: •  do Prêmio Nacional de Qualidade (PNQ); •  das normas da série ISO 9000. Ambos usam os conceitos de qualidade na sua essência. O assunto “qua- lidade” é muito amplo e foge do escopo dos nossos estudos nessa disciplina, porém uma breve definição e contextualização deve ser feita. Segundo a International Standards Organization (ISO), a qualidade é “a ade- quação ao uso. É a conformidade às exigências”. De acordo com LOBOS (1991): [...] qualidade tem a ver, primordialmente, com o processo pelo qual os produtos ou ser- viços são materializados. Se o processo for bem realizado, um bom produto final advirá naturalmente. A qualidade reside no que se faz – aliás – em tudo o que se faz – e não apenas no que se tem como consequência disso. Seformosprocuraroutrosautoresquetratamdequalidade,vamoscertamente encontrar outras definições que tratam da execução de processos. Segundo Maximiano (2006), a conformidade é o grau de identidade entre o produto ou serviço e suas especificações: a contrapartida da qualidade plane- jada é a qualidade que o cliente recebe. Conformidade é a qualidade real, que pode estar próxima ou distante da qualidade planejada. Quanto mais próxima à qualidade planejada estiver a qualidade real, mais alta será a qualidade do pro- duto ou serviço. Portanto, conformidade é o atendimento das especificações previstas nos produtos que saem de uma linha de produção ou pelos serviços que são prestados ao cliente. Um produto ou serviço de qualidade é aquele que está dentro das especificações planejadas. A conformidade, segundo o dicionário on-line Michaelis, é definida como “a qualidade do que é conforme ou de quem se conforma”. E “conforme” significa “com a mesma forma; análogo; idêntico”. No nosso contexto, a conformidade está mais relacionada com o que foi pla- nejado para um processo ser corretamente executado de acordo com o plano.
  • 145.
    capítulo 5 •145 Parece uma tarefa simples, mas na prática não é. Observe a figura 5.4. Trata-se de uma situação muito comum e fora do meio empresarial, mas é um processo como outro qualquer. É um exemplo do pro- cesso modelado usando a notação BPMN. A conformidade no nosso contexto consiste na execução do processo tal qual está diagramado na figura. Solicitar refrigerante Verificar dinheiro disponível Realizar pagamento Verificar disponibilidade Compraderefrigerante BalconistaCliente Entregar refrigerante Refrigerante disponível? Possuidinheiro suficiente? Não Sim Sim Não Figura 5.4 – Exemplo de processo: compra de refrigerante
  • 146.
    146 • capítulo5 5.4  Referenciais de conformidade Um modelo de referência de processo é uma noção usada em padronização conceitual para vários segmentos da indústria. É uma representação abstrata das entidades e relações envolvidas em um tema, criando uma base conceitual para o desenvolvimento de modelos mais concretos e aplicáveis a casos reais e, em última instância, à sua implementação. Também serve como um modelo abstrato para o desenvolvimento de mode- los mais específicos em um determinado domínio e permite comparação entre modelos iguais. Vamos citar alguns modelos de referência ou referenciais de conformidade em seguida. 5.5  ISO 9000 A International Organization for Standardization (Organização Internacional para Padronização), criada em 1947, é uma organização sem fins lucrativos com o objetivo de criar e disseminar regras para a normalização nas diversas áreas do conhecimento, sendo formada por 158 países, tem sede em Genebra. A Associação Brasileira de Normas Técnicas (ABNT) é o membro represen- tante da ISO no Brasil. Em 1987, a ISO publicou manuais de avaliação do sistema de qualidade, chamados Normas ISO Série 9000 de Padrões Internacionais, que sintetiza- vam diversas normas já existentes que regulamentavam as relações entre for- necedores e compradores. Desde a revisão feita no ano 2000, a família ISO 9000 de normas representa uma espécie de consenso internacional a respeito das boas práticas de admi- nistração da qualidade, mas não é uma garantia da qualidade de produtos.
  • 147.
    capítulo 5 •147 O quadro 5.1 sintetiza os elementos abordados na série ISO 9000. SEÇÃO TÓPICOS PRINCIPAIS INTRODUÇÃO Geral Enfoque do processo Relação com ISO 9004 Compatibilidade com outros sistemas de administração ESCOPO Geral Aplicação REFERÊNCIA NORMATIVA Documentos relacionados TERMOS E DEFINIÇÕES Termos e definições que se aplicam SISTEMA DA ADMINISTRAÇÃO DA QUALIDADE Requisitos gerais Requisitos RESPONSABILIDADE DA ADMINISTRAÇÃO Comprometimento da administração Foco no cliente Política da qualidade Planejamento Responsabilidade, autoridade e comunicação. Revisão gerencial (do sistema da qualidade) ADMINISTRAÇÃO DE RECURSOS Provisão de recursos Recursos humanos Infraestrutura Ambiente de trabalho
  • 148.
    148 • capítulo5 SEÇÃO TÓPICOS PRINCIPAIS REALIZAÇÃO DE RECURSOS Planejamento da realização do produto Processos relacionados com o cliente Projeto e/ou desenvolvimento Compras Fornecimento de produtos e serviços Controle de ferramentas de mensuração e monitora- mento MENSURAÇÃO, ANÁLISE E APRIMORAMENTO Geral Monitoramento e mensuração Controle de produtos fora de conformidade Análise de dados Aprimoramento Quadro 5.1 – Elementos da ISO 9000. Fonte: Maximiano (2006) É importante deixar claro que a ISO não tem como missão controlar a apli- cação de suas normas, que é uma questão de entendimento voluntário entre fornecedores e seus clientes, ou de exigência que alguns compradores fazem a seus fornecedores (MAXIMIANO, 2006). Além disso, a organização não tem poder legal para obrigar que as empresas adotem a ISO 9000 como sistema padrão de gestão da qualidade (CARAVAN- TES, G.; PANNO, C.; KLOECKNER, 2005). No entanto, devido ao alto grau de aceitação das normas da ISO 9000 pelas empresas, estas normas passaram a ser adotadas voluntariamente como meca- nismos mundiais de auditoria da qualidade. Dentro deste contexto, surgiram empresas de auditoria especializadas nesse tipo de trabalho, que conferem cer- tificados de conformidade com a ISO 9000 (MAXIMIANO, 2006).
  • 149.
    capítulo 5 •149 CONEXÃO Para ter acesso às empresas possuidoras de certificações ISO no Brasil, acesse o site http://www.inmetro.gov.br/gestao9000/ptexto.asp?Chamador=INMETROCB25 e veri- fique a lista! 5.6  ANS e Anvisa Existem vários modelos de referência em diversos segmentos. No Brasil, dois órgãos que são bastante atuantes nesta área são a Anvisa (Agência Nacional de Vigilância Sanitária) e a ANS (Agência Nacional de Saúde Suplementar). No caso da ANS, existe o Programa de Conformidade Regulatória que possui critérios de conformidade. Estes critérios devem ser seguidos pelos planos de saúde para poderem ingressar no Programa. Uma vez que estejam dentro do Programa, a operadora precisa cumprir algumas obrigações, previstas no Pro- grama, que incluem os setores de atendimento, contabilização dos ativos, res- sarcimento ao SUS, pagamento de multas pecuniárias e outras taxas e envio de demonstrativos de operação. A Anvisa possui programa semelhante aplicado à área de vigilância sanitária. ATENÇÃO Para compreender melhor a ação da Anvisa, visite sua home page: portal.anvisa.gov.br/ 5.7  PNQ O Prêmio Nacional da Qualidade (PNQ), tem se consolidado como o mais im- portante prêmio brasileiro de reconhecimento da excelência em gestão da qualidade. Ele foi desenvolvido em 1991, inicialmente baseado no conjunto de fundamentos do prêmio americano Malcolm Baldrige Nacional Quality Award, tendo, desde então, passado por atualizações a fim de acompanhar as mudan- ças ocorridas na gestão das organizações brasileiras (FNQ, 2008).
  • 150.
    150 • capítulo5 A Fundação para o Prêmio Nacional da Qualidade (FPNQ), entidade sem fins lucrativos, foi fundada em 1991 por 39 organizações privadas e públicas para ad- ministrar todas as atividades decorrentes do processo de premiaçãoeparasero representante brasileiro do Prêmio Nacional da Qualidade. A essência do Prêmio Nacional da Qualidade (PNQ) é estimular a melhoria da qualidade da gestão das empresas brasileiras, reconhecendo aquelas que atingi- ram o nível de desempenho “classe mundial”, que significa organizações que são destacadas pela gestão exemplar de suas práticas internas e externas e respecti- vos resultados, promovendo produtos e serviços excelentes e, consequentemen- te, contribuindo para a melhora da qualidade de vida do povo brasileiro. ATENÇÃO Para saber mais sobre a Fundação Nacional da Qualidade, visite sua home page: http:// www.fnq.org.br/avalie-se/pnq Mas na prática, o que uma empresa ganha ao se candidatar ao Prêmio Na- cional da Qualidade? Todas as organizações participantes do PNQ recebem um relatório de ava- liação, que relaciona os pontos fortes e fracos, diagnosticando as oportunida- des para melhoria; bem como destaca os aspectos que já contribuem para que a empresa se torne uma organização de excelência em gestão, levando, com isso, ao aumento de sua competitividade. Este relatório é elaborado por profissio- nais de reconhecida competência, que atuam durante cerca de 800 horas de avaliação por organização que se candidata ao Prêmio (FNQ, 2008). Para as organizações que efetivamente querem mudar, este tipo de audito- ria externa é uma rica fonte de informações imparciais e confiáveis para que a empresa comece a traçar os planos de ação necessários para a neutralização dos pontos fracos e para dar início aos processos de melhoria contínua. Se a organização for premiada, passará a ser reconhecida pela excelência de sua gestão, sendo comparada às organizações de Classe Mundial (FNQ, 2008). Na prática, isto significa que a sociedade passará a “ver a empresa com ou- tros olhos”, ou seja, a organização terá sua imagem fortalecida, e consequente- mente isso atrairá mais clientes e, portanto mais lucro. Os critérios de excelência do PNQ são construídos sobre uma base de concei- tos essenciais à obtenção da excelência no desempenho. Podem ser utilizados por
  • 151.
    capítulo 5 •151 empresas de qualquer setor ou porte e são úteis para o diagnóstico, a avaliação e o desenvolvimentodosistemadegestãodequalidadeemqualquertipodeorganiza- ção, em função de sua flexibilidade e simplicidade de linguagem e, principalmen- te, por não prescrever ferramentas e práticas de gestão específicas (FNQ, 2008). Os critérios do PNQ, versão 2008 estão sintetizados no quadro 5.2. Eles po- dem ser utilizados pelas empresas que desejam se candidatar ao PNQ ou sim- plesmente como ferramenta de autoavaliação. LIDERANÇA • Sistema de liderança • Cultura da excelência • Análise do desempenho da organização ESTRATÉGIAS E PLANOS • Formulação das estratégias • Implementação das estratégias CLIENTES • Imagem e conhecimento de mercado • Relacionamento com clientes SOCIEDADE • Responsabilidade sócioambiental • Ética e desenvolvimento social INFORMAÇÕES E CONHECIMENTO • Informações da organização • Informações comparativas • Ativos intangíveis PESSOAS • Sistemas de trabalho • Capacitação e desenvolvimento • Qualidade de vida PROCESSOS • Processos principais do negócio e processos de apoio • Processos de relacionamento com os fornecedores • Processos econômico-financeiros
  • 152.
    152 • capítulo5 RESULTADOS • Resultados econômico-financeiros • Resultados relativos aos clientes e ao mercado • Resultados relativos à sociedade • Resultados relativos às pessoas • Resultados dos processos principais do negócio e dos pro- cessos de apoio • Resultados relativos aos fornecedores Quadro 5.2 – Critérios de excelência do PNQ. Fonte: FNQ (2008). Observe que no PNQ 2008 há uma ênfase para os princípios da governança corporativa (equidade, transparência, prestação de contas), responsabilidade corporativa, responsabilidade socioambiental e de desenvolvimento sustentá- vel! Temas cada vez mais ligados ao atendimento das necessidades e expectati- vas dos stakeholders da organização! Portanto, conseguimos estabelecer uma ligação entre qualidade, conformi- dade e processos, ou seja, sem processos definidos, implantados e utilizados, não há conformidade tampouco qualidade. ATIVIDADE 2.  Faça o download e a instalação de algum software de BPMS e conheça como o mesmo permite a simulação de processos. 3.  Pesquise e apresente mais informações sobre o perfil dos profissionais: Analista de Pro- cessos e Gerente de Processos. 4.  Tente identificar indicadores de desempenho no seu local de trabalho e apresente-os abaixo, explicando-os.
  • 153.
    capítulo 5 •153 REFLEXÃO Percebemos neste capítulo o quanto o profissional da área de processos pode ser valorizado. Um bom gestor de processos tem que conhecer do negócio da empresa e atuar de forma a garantir a eficiência e a melhoraria dos projetos, garantindo o sucesso da companhia. Esperamos que com os conceitos deste capítulo possa estimular em você um maior estudo nesta área tão importante e carente das empresas: a gestão por processos. LEITURA Artigo: Analistas de Processos de Negócio: 5 Competências Fundamentais Disponível em: http://www.gnosisbr.com.br/analistas-de-processos-de-negocios-5-com- petencias-fundamentais Autor: Atila Belloquim Livro: Controle Estatístico de Qualidade Autores: Antonio Fernando Branco Costa, Eugênio Kahn Epprecht e Luiz Cesar Ribeiro Carpinetti Editora: Atlas. Resenha1 : Técnicas de controle estatístico de qualidade estão em uso por mais de meio século e sob contínuo aprimoramento. Esta obra foi motivada pela carência de livros-textos em português voltados para seu ensino no nível de profundidade e detalhamento demandado pelos cursos universitários de Engenharia e de Estatística. O livro trata das técnicas estatísti- cas criadas especialmente para o controle de processos, condição básica para a manutenção da qualidade de bens e de serviços. É rigoroso nos conceitos, para garantir o correto apren- dizado, porém didático, graças a um texto de leitura agradável e às muitas figuras, gráficos e exemplos, especialmente elaborados para facilitar a compreensão.Escrito por autores com anos de experiência no ensino e pesquisa no assunto, em contato com problemas reais, o texto busca capacitar o leitor a atuar na realidade de hoje, de forma efetiva. Assim, enfatiza a análise de desempenho e o projeto dos gráficos de controle (requisitos obrigatórios para o uso eficiente dessas ferramentas) e inclui o monitoramento dos processos autocorrelaciona- dos (comuns hoje em dia). Para fixação e avaliação do aprendizado, são fornecidos mais de uma centena de exercícios com as respectivas respostas. 1  Fonte da Resenha: www.editoraatlas.com.br
  • 154.
    154 • capítulo5 REFERÊNCIAS BIBLIOGRÁFICAS CARAVANTES, G. R., PANNO, C. C., KLOECKNER, M. C. Administração: teorias e processo. São Paulo: Pearson, 2005. CRUZ, T. Sistemas, métodos processos: administrando organizações por meio de proces- sos de negócio. São Paulo: Atlas, 2005. LOBOS, J. Qualidade através das pessoas. São Paulo: J.Lobos, 1991. MARANHÃO, M. e MACIEIRA, M. E. B. O processo nosso de cada dia: modelagem de proces- sos de trabalho. Rio de Janeiro: Qualitymark, 2004. OLIVEIRA, D. D. P. R. D. Administração de Processos: conceitos, metodologia, práticas. São Paulo: Atlas, 2007. PINHO, B.; CAPELLI, C.; BAIÃO, F.; SANTORO, F.; PAIM, R.; NUNES, V. Estruturação de es- critório de processos. Relatórios técnicos do DIA/UNIRIO, Rio de Janeiro, Nº 0001/2008. 2008. Disponível em: http://www.seer.unirio.br/index.php/monografiasppgi/article/ viewFile/216/221. Data de acesso: 18 jun. 2014. SORDI, J. O. D. Gestão por Processos: uma abordagem da moderna administração. São Paulo: Saraiva, 2005..