PRODUZINDO
e
MONTANDO
sua
QUALIDADE
2º Edição
C o l e ç ã o d e T e x t o s e A r t i g o s D i v e r s o s
p o r
M á r c i o J o s é d e C a m p o s H o s k e n
N ã o h á q u a l q u e r i n t e n ç ã o c o m e r c i a l o u l i t e r á r i a n e s t e d o c u m e n t o
PREFÁCIO
Sempre me perguntavam “Por Que gosto tanto de Qualidade?” se “Fazer Qualidade” é diferente de
“Querer Qualidade”, depende e muito do “Querer da Direção” de quais as “Reais Intenções” destes,
dos “Medos dos Gerentes e Encarregados” e não muito incomum de quem “Já estava no Lugar” e de
repente “Aparece um Garoto” querendo-nos “Ensinar o que Fazer!” e “Não sabe nada do que
fazemos!”.
Não tenho respostas prontas a esses questionamentos, até mesmo porque os comportamentos das
pessoas mudam de empresa para empresa.
A única certeza que tenho é que desde que conheci as normas de qualidade, não parei mais de
trabalhar em função delas. Sempre recebi apoio dos funcionários do “chão de fábrica” e por isso,
sempre receberam minha atenção e dedicação! Descobri cedo que são eles que realmente “Fazem a
Qualidade de uma Empresa” subestimá-los é estar a um passo do desastre completo.
Quanto aos ”Encarregados”, para os que “Entenderem a Mudança dos Tempos”, ótimo! Se não
querem mudar, paciência! O tempo infelizmente será muito duro com eles.
Os “Diretores” são muitas vezes os que querem “Fazer”, mas “Não têm noção de quanto” ou “Como é
preciso rever” a empresa como um todo para ter os resultados que tanto querem.
Este livro é dedicado àqueles que têm a difícil tarefa de implantar um Sistema da Qualidade ou
pior ainda, continuar uma implantação que não vem dando certo e não possui conhecimento do
que significa a ISO 9000.
Muito mais do que “modelos de procedimentos e formulários” (que podem facilmente ser obtidos
pela internet), procurei juntar o que existe de melhor em termos de interpretações, objetivos e
conceitos de cada seção que compõe a ISO 9001:2000 com a intenção de facilitar o entendimento
e a aplicação no dia-a-dia dentro das empresas.
Ao invés de partir para a interpretação pura e simples da Norma e, conforme o andamento destas,
inserir textos sobre o que significa Qualidade, um Sistema de Gestão da Qualidade, do que Pode
dar Errado na Implantação, etc., segui o que em minha opinião é o mais sensato: Desenvolvi uma
Introdução aos Conceitos da ISO 90001:2000 mostrando ao leitor primeiro estes significados, só
depois é que se entra na Interpretação da Norma. Aliás, cada seção, item e subitem são
analisados profundamente com o objetivo de não deixar dúvidas sobre o que precisa ser feito.
Por fim, como a ISO 9001:2000 é toda baseada em processos, nos anexos apresento os
complementos necessários para uma verdadeira Gestão da Qualidade por Processos que são as
Ferramentas da Qualidade que nada mais são do que ferramentas estatísticas e lógicas básicas
usadas no controle, melhoria e planejamento da qualidade e, como sempre surgem problemas, é
explicado um procedimento utilizado para a resolução de problemas, mais conhecido como
MASP.
Boa Leitura!
Márcio J. C. Hosken
Engenheiro Civil,
Pós-graduado em Gestão da Qualidade,
Pós-graduado em Gestão Ambiental e
Auditor Líder ISO 9001:2000.
e-mail: mhosken@onda.com.br
SUMÁRIO
SAIBA UMA POUCO MAIS SOBRE PROBLEMAS NA IMPLANTAÇÃO DA ISO 9001:2000
I.OS PARADIGMAS QUE PODEM IMPEDIR O SUCESSO DE UMA ORGANIZAÇÃO .................... P1
II. FATORES DE INSUCESSO NA IMPLANTAÇÃO DE SISTEMAS ORGANIZACIONAIS ................ P2
III. O NOVO PAPEL DO GERENTE................................................................................. P6
INTRODUÇÃO AOS CONCEITOS DA ISO 9001:2000
I. As normas da série ISO 9000:2005 ....................................................................... Ii
II. Definindo Qualidade ........................................................................................... Iii
III. A SATISFAÇÃO DO CLIENTE OU O QUE VOCÊ ENTENDE POR UM PRODUTO DE
QUALIDADE?...................................................................................................... Iiii
IV. Sistema de Gestão da Qualidade ........................................................................ Iv
V. Os Princípios da Gestão da Qualidade ................................................................. Ix
VI. A ABORDAGEM POR PROCESSO ............................................................................ Ixiv
VII. PDCA PARA USO NO DIA-A-DIA .......................................................................... Ixviii
INTERPRETAÇÃO DA ISO 9001:2000
0 INTRODUÇÃO
0.1 GENERALIDADES ................................................................................................................ 1
0.2 ABORDAGEM DE PROCESSO .............................................................................................. 1
0.3 RELAÇÃO COM A NBR 9004 .............................................................................................. 3
0.4 COMPATIBILIDADE COM OUTROS SISTEMAS DE GESTÃO ................................................ 3
1 OBJETIVO
1.1 GENERALIDADES ................................................................................................................. 4
1.2 APLICAÇÃO ........................................................................................................................ 4
2 REFERÊNCIA NORMATIVA
3 TERMOS E DEFINIÇÕES
4 SISTEMA DE GESTÃO DA QUALIDADE
4.1 REQUISITOS GERAIS ............................................................................................................ 7
4.2 REQUISITOS DA DOCUMENTAÇÃO ....................................................................................... 11
4.2.1 Generalidades ............................................................................................................ 11
4.2.2 Manual da Qualidade ................................................................................................. 13
4.2.3 Controle de Documentos ............................................................................................ 14
4.2.4 Controle de Registros ................................................................................................. 15
5 RESPONSABILIDADE DA DIREÇÃO
5.1 COMPROMETIMENTO DA DIREÇÃO .................................................................................... 16
5.2 FOCO NO CLIENTE ................................................................................................................ 17
5.3 POLÍTICA DA QUALIDADE..................................................................................................... 18
5.4 PLANEJAMENTO ................................................................................................................... 21
5.4.1 Objetivos da Qualidade .............................................................................................. 21
5.4.2 Planejamento do Sistema de gestão da Qualidade .................................................. 23
5.5 RESPONSABILIDADE, AUTORIDADE E COMUNICAÇÃO ....................................................... 24
5.5.1 Responsabilidade e Autoridade ................................................................................ 24
5.5.2 Representante da Direção ......................................................................................... 24
5.5.3 Comunicação Interna ................................................................................................ 25
5.6 ANÁLISE CRÍTICA PELA DIREÇÃO ......................................................................................... 26
5.6.1 Generalidades ............................................................................................................ 26
5.6.2 Entradas Para Análise Crítica ..................................................................................... 27
5.6.3 Saídas da Análise Crítica ............................................................................................ 28
6 GESTÃO DE RECURSOS
6.1 PROVISÃO DE RECURSOS ..................................................................................................... 29
6.2 RECURSOS HUMANOS .......................................................................................................... 29
6.2.1 Generalidades ............................................................................................................ 29
6.2.2 Competência, Conscientização e Treinamento ......................................................... 30
6.3 INFRA-ESTRUTURA .............................................................................................................. 32
6.4 AMBIENTE DE TRABALHO ..................................................................................................... 33
7 REALIZAÇÃO DO PRODUTO
7.1 PLANEJAMENTO DA REALIZAÇÃO DO PRODUTO ............................................................... 34
7.2 PROCESSOS RELACIONADOS A CLIENTES ........................................................................... 35
7.2.1 Determinação dos Requisitos Relacionados ao Produto ........................................ 35
7.2.2 Análise Crítica dos Requisitos Relacionados ao Produto ........................................ 36
7.2.3 Comunicação com o Cliente....................................................................................... 37
7.3 PROJETO E DESENVOLVIMENTO ......................................................................................... 38
7.3.1 Planejamento do Projeto e Desenvolvimento ......................................................... 38
7.3.2 Entradas de Projeto e Desenvolvimento .................................................................. 39
7.3.3 Saídas de Projeto e Desenvolvimento ....................................................................... 39
7.3.4 Análise Crítica de Projeto e Desenvolvimento ......................................................... 40
7.3.5 Verificação de Projeto e Desenvolvimento .............................................................. 41
7.3.6 Validação de Projeto e Desenvolvimento ................................................................ 41
7.3.7 Controle de Alterações de Projeto e Desenvolvimento ........................................... 42
7.4 AQUISIÇÃO .......................................................................................................................... 43
7.4.1 Processo de Aquisição................................................................................................. 43
7.4.2 Informações de Aquisição........................................................................................... 44
7.4.3 Verificação do Produto Adquirido .............................................................................. 45
7.5 PRODUÇÃO E FORNECIMENTO DO SERVIÇO ....................................................................... 46
7.5.1 Controle da Produção e do Fornecimento do Serviço ............................................. 46
7.5.2 Validação dos Processos de Produção e de Fornecimento de Serviço .................... 47
7.5.3 Identificação e Rastreabilidade ................................................................................ 48
7.5.4 Propriedade do Cliente .............................................................................................. 49
7.5.5 Preservação do Produto ............................................................................................ 50
7.6 CONTROLE DE DISPOSITIVOS DE MEDIÇÃO E MONITORAMENTO ....................................... 51
8 MEDIÇÃO, ANÁLISE E MELHORIA
8.1 GENERALIDADES ................................................................................................................... 54
8.2 MEDIÇÃO E MONITORAMENTO ............................................................................................ 56
8.2.1 Satisfação de Clientes ................................................................................................. 56
8.2.2 Auditorias Internas ..................................................................................................... 58
8.2.3 Medição e Monitoramento de Processos .................................................................. 59
8.2.4 Medição e Monitoramento do Produto ..................................................................... 60
8.3 CONTROLE DO PRODUTO NÃO-CONFORME ....................................................................... 61
8.4 ANÁLISE DE DADOS .............................................................................................................. 63
8.5 MELHORIAS .......................................................................................................................... 64
8.5.1 Melhoria Contínua ..................................................................................................... 66
8.5.2 Ação Corretiva ............................................................................................................ 66
8.5.3 Ação Preventiva .......................................................................................................... 68
REFERÊNCIAS BIBLIOGRÁFICAS
ANEXO A – FERRAMENTAS DA QUALIDADE
A. AS FERRAMENTAS BÁSICAS DA QUALIDADE ............................................................. A1
A.1 FOLHA DE VERIFICAÇÃO ................................................................................................... A2
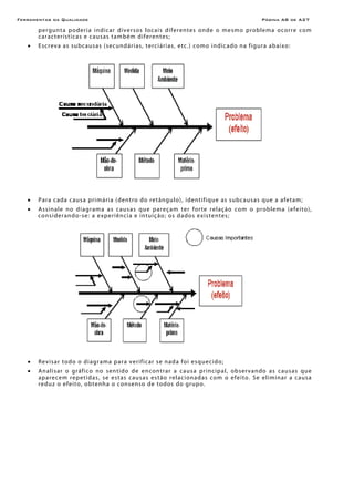
A.2 DIAGRAMA DA PARETO OU GRÁFICO DE PARETO ........................................................... A4
A.3 DIAGRAMA DE CAUSA E EFEITO OU ESPINHA DE PEIXE .................................................. A7
A.4 HISTOGRAMA ..................................................................................................................... A10
A.5 DIAGRAMA DE DISPERSÃO ................................................................................................ A12
A.6 GRÁFICOS DE CONTROLES ................................................................................................ A14
A.7 FLUXOGRAMA..................................................................................................................... A16
A.8 BRAINSTORMING ................................................................................................................ A18
A.9 5W1H ................................................................................................................................. A20
RELAÇÕES ENTRE CADA FERRAMENTA ..................................................................................... A21
PRINCIPAIS DADOS PARA CONSTRUÇÃO DAS FERRAMENTAS DA QUALIDADE ....................... A21
A RELAÇÃO ENTRE O CICLO PDCA E AS FERRAMENTAS DA QUALIDADE ................................ A22
O Ciclo PDCA para Manutenção e Melhoria de Resultados ................................................ A23
O Ciclo PDCA para Manutenção dos Resultados, ou seja, SDCA ................................. A23
O Ciclo PDCA para Melhoria dos Resultados ................................................................ A24
B. AS SETE NOVAS FERRAMENTAS DA QUALIDADE ....................................................... A25
ANEXO B – MASP ou Método de Análise e Solução de Problemas
PROBLEMA? ......................................................................................................... B1
MASP SEGUNDO A METODOLOGIA DE HISTOSHI KUME ou QC STORY ............................. B3
MASP BASEADO NA METODOLOGIA DE JURAN ........................................................... B13
Saiba um Pouco
Sobre
Problemas
Na Implantação
da
ISO 9001:2000
Problemas na Implantação da ISO 9001:2000 Página P1 de P8
I. OS PARADIGMAS QUE PODEM IMPEDIR O SUCESSO DE UMA ORGANIZAÇÃO
Mudar a filosofia de gestão das empresas para a filosofia baseada na ISO 9001:2000 esbarra em
resistências. Este fenômeno é uma questão de paradigma.
Paradigma é um conjunto de regras, regulamentos, padrões ou rotinas, nem sempre
reconhecíveis, que mostra como resolver problemas dentro de certos limites.
Paradigmas influenciam fortemente a maneira de ver e analisar problemas, afetando
sensivelmente as decisões. Impedem a previsão do futuro, bloqueiam a criatividade. Com isso
todo mundo tende a buscar, nas experiências do passado, soluções para novos problemas,
apoiadas em “velhos paradigmas”.
Os paradigmas filtram novas experiências. As pessoas vêem o mundo, o tempo todo, através de
seus paradigmas. Constantemente, selecionam informações do que de melhor se ajusta a suas
regras e regulamentos, e tentam ignorar o resto.
Por isso há tantas divergências na interpretação de um mesmo fato. A versão que cada pessoa
dá a um acontecimento está condicionada o seu paradigma particular.
O fenômeno chamado de “efeito paradigma” pode cegar empresários diante de novas
oportunidades, fazer com que vendedores não percebam novos mercados e que gerentes não
considerem novas formas mais eficazes de administrar negócios e pessoas. O efeito paradigma
também tem o seu lado positivo: concentra a atenção e aumenta a confiança em resolver
problemas. Mas pode bloquear a visão de futuro.
As pessoas de aprisionam a uma maneira específica de resolver problemas. E tentam fazer isso
usando os seus próprios paradigmas. Ao surgir uma nova maneira de fazer as coisas, tendem a
rejeitá-las por não se enquadrar aos padrões sempre utilizados (e que são tão bons).
A mudança de paradigma representa um novo e revolucionário modo de se pensar nos velhos
problemas. Por exemplo: de “a Terra é chata” para “a Terra é redonda”, do “Muro de Berlin” à
“glasnost”. A mudança de paradigma ocorre geralmente quando as regras do jogo estabelecidas
não conseguem oferecer soluções eficazes para os problemas. Quando uma nova visão, uma
explicação diferente ou uma descoberta oferecem perspectivas que revolucionam a
compreensão. Quando a velha estrutura de percepção cede lugar à nova.
Os Paradigmas nas Empresas
Lidamos com paradigmas o tempo todo. Na vida das organizações não é diferente. Entretanto,
pode-se observar na cultura das empresas uma série de paradigmas que, quando presentes,
dificultam muito a implantação de uma Gestão da Qualidade. É necessário que todos da
organização estejam conscientes das implicações destes paradigmas, para que possam mudá-
los.
A seguir, você vai ver alguns paradigmas famosos. Mas você pode identificar outros, que por
certo estão dificultando a implantação de uma nova mentalidade em sua empresa. Convoque
seu pessoal e faça com eles uma reflexão sobre o assunto. Você verá quanto ainda há por mudar.
Mãos à obra.
a) Errar é humano
Quando as pessoas de uma organização partem da premissa que errar é humano, cria-se
permanentemente uma justificativa para todos os erros, falhas, desperdícios, não-qualidades
cometidos, já que estes erros são tidos como de natureza humana.
Ora, as pessoas acertam muito mais do que erram. Se isso não fosse verdade, o homem já teria
desaparecido da face da Terra. Conseqüentemente, este ditado popular pode muito bem ser
alterado para outro mais próximo da natureza humana: acertar é humano. Aceitando isto,
valorizamos os acertos de todos na organização, reconhecendo a contribuição de cada um, que
certamente, é infinitamente superior aos erros cometidos.
b) Santo de Casa não Faz Milagres
Quando não se reconhece a capacidade do pessoal da organização em transformar a realidade,
em identificar e resolver problemas ou inventar uma solução criativa para um problema difícil
está havendo um desperdício de toda uma experiência de vida organizacional.
Se as pessoas não tiverem a capacidade de criar e transformar seu próprio destino, ninguém o
fará. Na Gestão da Qualidade, a valorização e o maciço investimento na formação e
aperfeiçoamento de todos é o caminho que leva à satisfação dos clientes e se constitui em
princípio fundamental. Portanto, para a Gestão da Qualidade, santo de casa é quem faz milagres.
c) Cachorro Velho não Aprende Novos Truques
As pessoas costumam acreditar que fazem as coisas como fazem porque sempre fizeram assim. A
capacidade de sobrevivência de uma empresa é diretamente proporcional a sua capacidade de
se transformar. Organizações com colaboradores abertos às próprias transformações mudam
rápido. Sua capacidade de adaptação (da empresa) depende da percepção de seu pessoal sobre
as transformações no ambiente. A palavra chave dos tempos de hoje é mudança. Os velhos
modos de fazer as coisas já não satisfazem os clientes, que querem satisfazer suas expectativas.
Investir na transformação do pessoal é urgente e importante.
Problemas na Implantação da ISO 9001:2000 Página P2 de P8
Como ser criativo, fazendo as mesmas coisas, da mesma forma, durante anos? Quem pensa que
as pessoas preferem a segurança da rotina a novas formas de trabalhar este redondamente
enganado. Ao investir na capacitação dos colaboradores, a empresa perceberá como são ávidos
pela transformação, pela novidade, por fugir da rotina.
Independentemente do tempo de empresa ou cargo ocupado, cachorro velho aprende novos
truques. É só dar oportunidade e colher os resultados.
d) Em Casa de Ferreiro, Espeto de Pau
Muitas organizações priorizam a qualidade de seus produtos e serviços, mas se esquecem que os
processos que geram estes mesmos produtos e serviços também têm que ter qualidade. Caso
contrário, perceberão, e bem cedo, que a qualidade foi embora.
Para que se consiga obter a qualidade desejada, a organização deve mudar este paradigma,
adotando outro muito mais eficaz: casa de ferro, espeto de ferro. E verá que a grande mudança
esta em mudar a si próprio em primeiro lugar. Está na coerência entre as palavras e as ações dos
executivos ou em praticar aquilo que prega.
II. FATORES DE INSUCESSO NA IMPLANTAÇÃO DE SISTEMAS ORGANIZACIONAIS
“Tão importante quanto fornecer recursos é neutralizar as forças negativas que geram
desmotivação para o projeto” (Moreira, 2004).
Quando uma empresa pretende implantar um sistema organizacional, raramente está preparada
para lidar com os aspectos comportamentais inerentes a um processo dessa envergadura.
As considerações aqui apresentadas se aplicam à implantação de qualquer programa
organizacional que envolva a empresa como um todo, como por exemplo, Sistema da Qualidade
ou Sistema de Gestão Ambiental.
Muitas vezes a alta administração provê os recursos necessários, mas o processo se arrasta
devido a diversos problemas, inclusive falta de motivação.
O que está por trás disso?
Mais do que buscar fatores externos, um olhar para dentro da organização pode ajudar. Para
aquelas empresas que nunca passaram pela experiência, implantar um sistema pode parecer
algo eminentemente técnico, que se efetiva mediante consultoria, documentação e alguns
programas informatizados.
Nem sempre está muito claro que implantar um sistema de gestão é, na essência, mudar o
comportamento das pessoas.
Em Administração é conhecida a "Teoria do Campo de Forças", conforme ilustração. Consiste na
percepção óbvia de que, dado um processo rumo a um objetivo, existe as forças positivas, que
contribuem para o sucesso, e as forças negativas, que agem em sentido contrário ao que se
pretende.
O resultado favorável vai depender não somente das forças positivas, mas também da
eliminação ou neutralização das negativas.
Fonte: CAMPOS, 1999
O que geralmente ocorre, entretanto, é que as forças positivas são claramente percebidas
(precisamos fazer isso e aquilo, precisamos deste e daquele recurso), mas as negativas se
infiltram sorrateiramente, minando os esforços daqueles que estão comprometidos com o
objetivo, e seguem seu caminho destruidor nos bastidores da cena.
Problemas na Implantação da ISO 9001:2000 Página P3 de P8
Identificando as Forças Negativas
O processo de implantação de um sistema organizacional, devido à sua abrangência, duração,
esforço exigido e potencial de mudanças, sempre provoca inúmeros focos de turbulência. Os
egos se exaltam, os problemas comportamentais eclodem com maior evidência, ocorre
praticamente uma revolução (mais ou menos) silenciosa.
Todo cuidado será pouco para lidar com o que Freud denominou de "narcisismo das pequenas
diferenças", que certamente estarão à flor da pele. Identificar as forças negativas, ou até mesmo
antevê-las, é imprescindível para que se possa ao menos neutralizá-las.
Vejamos algumas fontes de forças negativas internas que representam graves fatores de
insucesso:
a) Falta de consenso na decisão
Qualquer programa que dependa do comprometimento de toda a empresa deve contar com o
apoio decisivo de todos os integrantes da alta administração.
Um único elemento que não tenha se convencido da necessidade do programa pode colocar
tudo a perder, dependendo de sua importância na organização. E muitas vezes ele se esconde
atrás de uma aparente aceitação.
Quando se trata da ISO 9000 e ISO 14000, o mercado tem deixado cada vez mais claro sua
exigência, fazendo constar até mesmo dos editais de licitação.
Mas isto pode trazer o problema de tomar a decisão pela pressão, sem conhecer mais
profundamente o que representa para a empresa adotar este ou aquele sistema.
Portanto, buscar esclarecimento antes de decidir e debater o assunto à exaustão constituem
atitudes que podem evitar uma força negativa já no nascedouro do processo.
b) Pessoa inadequada como coordenador
Nada melhor para começar mal um projeto do que escolher a pessoa errada como coordenador,
sob diversos aspectos, tais como:
Perfil
Desorganização, pouca habilidade interpessoal, ausência de traços de liderança, baixo tônus
vital, pouca tenacidade, etc., são características a serem evitadas na escolha de um
coordenador.
Posição Hierárquica
Fonte: CAMPOS, 1999
O coordenador de implantação de um sistema de gestão que afete toda a empresa não
necessariamente deve ser uma pessoa da área técnica pertinente. Coordenar um sistema
organizacional significa garantir sua implantação e seu funcionamento ao longo do tempo;
garantir que o conteúdo técnico seja inserido pela área de competência cabível; garantir que as
responsabilidades técnicas e administrativas estejam adequadamente estabelecidas.
Com isso queremos dizer que o coordenador do Sistema de Gestão Ambiental, por exemplo, não
necessariamente deve ser o responsável pela área de Meio Ambiente.
Problemas na Implantação da ISO 9001:2000 Página P4 de P8
A função de coordenar implica estabelecer procedimentos, responsabilidades, fluxos
administrativos, cronograma, etc.... O mais importante é que o coordenador esteja ligado
diretamente à alta administração, num posicionamento de assessoria e não de gerência, porém
com delegação de autoridade suficiente para garantir a realização de sua tarefa.
O recado a ser dado a todos é que a implantação do sistema é de interesse direto da alta
administração e não é exclusividade de nenhum departamento em especial. Isto evitará
retaliações devido a rivalidades porventura existentes entre setores.
c) Recursos inadequados ou insuficientes
Se para compor a equipe de trabalho forem arrebanhados elementos sabidamente pouco
capazes, dolentes ou de relacionamento difícil, trata-se de um indício claro de que o programa
não está sendo levado a sério pelas gerências.
O mesmo se pode dizer quando não se dispõem de computadores para o trabalho, sala de
reunião e outros tipos de recursos, inclusive tempo.
É importante salientar que todos os empregados estão, conscientes ou inconscientemente,
avaliando o quanto esse processo é ou não importante para a empresa.
Em virtude disto, destinar uma sala de trabalho bem equipada para o grupo de implantação é
uma providência que confere status ao programa.
d) Não neutralizar comportamentos negativos
Comportamentos negativos característicos já foram identificados e são facilmente reconhecidos
por qualquer pessoa que tenha participado de um processo de implantação de programas
organizacionais. Sua percepção e neutralização podem evitar entraves prejudiciais ao processo.
Eis alguns exemplos:
Indiferença
O indiferente é um elemento neutro. Não tem entusiasmo, não se esforça, mas também não
atrapalha. Talvez lhe falte motivação (fator a ser analisado adiante). Trata-se de um
elemento que pode contribuir para o esforço global, desde que bem orientado e
incentivado.
Sabotagem
O sabotador pode apresentar comportamentos diversos, tais como:
Mostra-se envolvido no processo, assume compromissos, mas na hora de fazer, deixa
para depois ou para nunca;
Faz comentários debochados em surdina, sobre tudo que se relaciona ao projeto;
Critica o coordenador veladamente, às vezes por inveja ou para abalar a confiança das
pessoas no processo de implantação;
Não sabe fazer críticas construtivas;
Não se dispõe a fazer esforços que extrapolem sua rotina.
E como lidar com o sabotador? Se todos os envolvidos estiverem atentos para identificar o
sabotador, deve-se manifestar com assertividade o reconhecimento de uma postura
contrária aos interesses do grupo, ou seja, "cortar-lhe as asas" ao primeiro sintoma, em vez
de consentir suas atitudes insidiosas ou de se deixar influenciar.
Oposição Aberta
Embora negativa para o processo, é melhor do que o anterior, pois é preferível lidar com um
inimigo declarado do que com um dissimulado. Trata-se de um comportamento raro, pois
um opositor tão visível corre sério risco de ser eliminado, até mesmo por demissão. É
possível, entretanto, que o elemento tenha motivos para não se sentir ameaçado. Portanto,
todo cuidado é pouco.
E como lidar com o opositor? Sempre existe a possibilidade de buscar o entendimento de
seus motivos e, quem sabe mediante um diálogo bem conduzido e esclarecedor, conseguir
convencê-lo dos pontos positivos da implantação do sistema ou pelo menos negociar uma
atitude que não prejudique o processo.
Insegurança
Diante da mudança organizacional que começa a tomar corpo, certos indivíduos podem se
sentir ameaçados de várias maneiras, como, por exemplo, temer a perda de posição na
empresa, achar que não são capazes de arcar com as novas responsabilidades ou que
determinada deficiência pessoal se tornará de alguma forma mais evidente.
O inseguro é um perigo em potencial, pois sua reação é às vezes imprevisível. Ele pode, por
exemplo, tornar-se um sabotador, atacar para se defender, colocar defeito em tudo e em
todos, criando uma nuvem de fumaça em torno de si para encobrir sua insegurança.
Como lidar com o inseguro? Não é uma tarefa simples, mas ao reconhecer os sintomas
característicos, seria necessária a busca de uma conversa esclarecedora, procurando
identificar, e se possível neutralizar, os pontos de insegurança.
Problemas na Implantação da ISO 9001:2000 Página P5 de P8
Muitas vezes o inseguro "vê chifre em cabeça de cavalo", pois sua imaginação é uma fonte
de ameaças inexistentes.
O coordenador de implantação deve estar atento aos comportamentos inadequados e
procurar sempre o diálogo, antes que os efeitos negativos ocupem espaço e contaminem
outras pessoas.
e) Falta de motivação
Certos comportamentos negativos podem ser conseqüência da falta de motivação. A palavra
motivação é composta de dois núcleos de significado:
MOTIVO + AÇÃO
Ou seja, não há ação sem motivo.
Ninguém faz esforço algum se não houver um motivo claro e justo e se a relação custo/benefício
não compensar a ação.
Muito menos quando se trata de uma mudança, que sempre traz o desconforto da alteração de
um status quo.
A implantação de um sistema organizacional é uma tarefa penosa e de longa duração, que vai
exigir de todos um esforço extra por muito tempo.
Se não houver motivação e uma prioridade muita bem estabelecida, o programa será colocado
em último plano.
Alguma coisa terá que ser sacrificada para que o sistema vença a difícil fase de implantação.
Horas-extras, por exemplo, serão indispensáveis.
Portanto, uma pergunta deve ser feita: que motivo as pessoas terão para suportar por um longo
tempo uma carga de responsabilidade e trabalho que vai muito além de suas atividades
normais?
O que Favorece a Motivação
Sabe-se que não é possível motivar alguém, uma vez que motivação é um processo intrínseco de
cada pessoa.
Alguns fatores, desde que adequadamente explorados, podem servir de facilitadores da
motivação.
Eis alguns exemplos:
A compreensão dos objetivos
A maneira como o programa é lançado pode contribuir para a motivação.
É conveniente uma reunião de todos os empregados e terceiros envolvidos, para que sejam
explicados os motivos da implantação do novo programa, o esforço extra necessário, os
resultados esperados e os benefícios para a empresa.
O envolvimento da alta administração nesse momento é crucial.
A postura Gerencial
Complementando o que foi dito no item “Recursos inadequados ou Insuficientes”, o
empregado avalia a cada momento se a sua dedicação ao programa é ou não valorizada, em
especial, pelo seu gerente.
Nada passa despercebido, sejam atitudes, omissões ou mensagens subliminares da chefia.
Uma postura gerencial adequada implica demonstrar interesse pelo desenvolvimento do
trabalho, alocar as pessoas adequadas, prover recursos e procurar equacionar com
Problemas na Implantação da ISO 9001:2000 Página P6 de P8
racionalidade o andamento da rotina com as atividades excepcionais inerentes à
implantação do programa.
Quando o empregado percebe que seu gerente está levando a sério o programa, sua
dedicação será praticamente irrestrita.
Infelizmente a figura do gerente "sabotador" não é rara. Perante a alta administração sua
postura é de apoio à implantação do sistema. Diante de seus subordinados, entretanto, mal
consegue disfarçar seu desinteresse pelo assunto, que nunca merece prioridade em sua
área. Esta situação será objeto de um tópico à parte.
Recompensa ou reconhecimento?
Muita cautela deve-se tomar no que diz respeito a recompensas. Um bônus apenas para o
coordenador, por exemplo, seria desastroso e desnecessário.
Se todos souberem que apenas o coordenador receberá um bônus, a maioria não terá
motivação para cooperar.
Um bônus para o grupo de implantação também não seria indicado, pois o processo vai
envolver todos da empresa, em maior ou menor grau.
Talvez o melhor caminho seja o estabelecimento de uma competição saudável entre as
diversas áreas, prevendo-se um reconhecimento da alta administração para aquelas que
melhor estiverem cumprindo o cronograma, sem conotação material.
Obtendo-se o certificado, uma comemoração geral será indispensável, ocasião em que o
coordenador e o grupo de implantação devem merecer destaques especiais, em função do
esforço mais intensivo desses elementos.
Valorização Profissional
Embora não muito explorado como fator de motivação, a valorização do currículo
profissional é um dos mais contundentes.
Numa época em que emprego vitalício é uma situação fora de contexto, aumentar o grau de
empregabilidade é um incentivo que merece destaque.
Ao final do processo de implantação de um sistema organizacional é inquestionável o
desenvolvimento profissional de todos aqueles que se dedicaram com seriedade à tarefa e
sem dúvida alguma este é um diferencial para qualquer currículo, caso o empregado venha a
ter necessidade de se colocar novamente no mercado, seja por decisão da empresa ou por
decisão própria.
O drama do Gerente
Algumas vezes encarado como um dificultador na implantação de sistemas organizacionais,
o gerente enfrenta uma situação nada confortável, que precisa ser compreendida.
Durante todo o período de implantação, parte de seu pessoal terá uma parcela de tempo
comprometida com tarefas que extrapolam a atividade fim da gerência. E, no entanto, os
resultados serão cobrados pela alta direção como se nada estivesse acontecendo.
É compreensível, portanto, a postura do gerente que aparentemente apóia o projeto, mas
para os seus subordinados demonstra o contrário. O que ele precisa compreender é que essa
postura negativa não vai mudar a situação e só terá como resultados aumentar e prolongar
o sofrimento.
Uma vez que a diretoria decidiu implantar o novo sistema, isto ocorrerá de qualquer forma,
num período maior ou menor de tempo, com maior ou menor dificuldade. Portanto, a
melhor escolha para o gerente é apoiar o projeto da melhor maneira, para que o processo
termine o mais rápido possível. Sem dúvida a manutenção do sistema é bem menos
trabalhosa.
A implantação de um sistema organizacional é uma tarefa desafiadora.
Avaliar cada passo, planejar a alocação de cada recurso e, principalmente, não negligenciar o
fator humano são fatores decisivos para o sucesso do empreendimento.
III. O NOVO PAPEL DO GERENTE
A figura do administrador ou chefe que apenas da ordens e exige obediência esta ultrapassada.
O moderno conceito de gerência esta associado à capacidade de fazer acontecer, mobilizar,
motivar, debater, transmitir informações, buscar o consenso e orientar os funcionários. Quando
o gerente se expõe à crítica, passa a sentir o pulso da organização e a pressão por mudanças. É
difícil enfrentar a mesma platéia sem que os problemas detectados tenham sido resolvidos ou
encaminhados.
Fundamentalmente os Líderes:
a) Influenciam as outras pessoas do grupo, multiplicando iniciativas e comportamentos
positivos;
b) Colocam o cliente em primeiro lugar;
Problemas na Implantação da ISO 9001:2000 Página P7 de P8
c) Investem tempo com os clientes e são seus porta-vozes;
d) Promovem e divulgam a Visão de Futuro da organização;
e) Admitem o que não sabem e procuram aprender;
f) Acreditam e investem no pessoal. Treinam, educam, preparam e ajudam as pessoas a obter
desempenho sempre melhor;
g) Fazem a equipe funcionar. Reúnem pessoas de diferentes setores da organização em
Times da Qualidade;
Líderes praticam o que dizem, dão o exemplo. Estão sempre dispostos a “por a mão na massa” e
estimulam a criação de novos líderes.
A MODERNA GERÊNCIA
QUESITO GESTÃO TRADICIONAL GESTÃO PARTICIPATIVA
Autoridade
O gerente é visto como O
CHEFE, a encarnação da
autoridade.
Visto como Líder/Facilitador,
aquele que faz com que as coisas
aconteçam.
Postura
Encarna a figura de um
burocrata, apegado a regras e
regulamentos, com a visão
voltada para dentro da
organização.
Identifica-se com a figura de
empreendedor, que se preocupa
com a inovação. Possui sempre
projetos em desenvolvimento.
Responsabilidade
Julga-se o único responsável
pelo setor.
Quando as coisas vão bem
atribuía si os méritos. Caso
contrário, sai em busca de um
“culpado”.
Tem a visão de que o trabalho é
feito em equipe.
Por isso compartilha com os
subordinados as
responsabilidades pelos
resultados alcançados.
Foco de ação
Voltado para o superior
hierárquico a quem julga ser
o seu “cliente”.
Voltado para o cliente, interno
ou externo.
Tem consciência de ser um
“fornecedor” da equipe.
Tomada de
decisão
É sempre aquele que decide
que dá a última palavra, o
“dono do poder”.
Acredita na decisão por
consenso.
Facilita a decisão do grupo. Não
impõe a sua opinião.
Cadeia Cliente-
Fornecedor
Julga-se o cliente.
Acha que todos os
subordinados devem
trabalhar em função dele.
Vê-se como fornecedor.
Preocupa-se com a equipe e
procura supri-la do que
necessita.
Comunicação
Centraliza as informações que
passam pelo setor.
Funciona como censor, não
divulgando aquilo que julga
que a equipe não deve
receber.
Dissemina todas as informações
que recebe.
Municia sua equipe com dados e
informações sobre os resultados
obtidos.
Negociação
Entende que, como gerente,
tem sempre que ganhar algo,
mesmo que para isso alguém
perca, ainda que seja alguém
de sua equipe.
Procura estabelecer uma relação
ganha-ganha entre os membros
da equipe.
Acredita que todos precisam
ganhar.
Delegação
Centraliza poder o mais que
pode.
Vive em dilema se deve abrir
mão de parte desse poder aos
subordinados, pois nunca os
julga preparados.
Delega poder aos subordinados.
Possui um programa de
capacitação, para que todos
estejam aptos a assumir
desafios.
Substituto
Vê os subordinados como
ameaça.
Julga estratégico esconder
informações que considera
fundamental para torná-lo
imprescindível.
Sabe que sem formar substitutos
dificilmente poderá ascender a
posto mais alto.
Na equipe, sempre existem
pessoas aptas a lhe substituir.
Informação
Julga ser a pessoa que deve
receber toda e qualquer
informação na empresa.
Monitora as informações
necessárias à sua área de
trabalho.
Problemas na Implantação da ISO 9001:2000 Página P8 de P8
Aprendendo a Transferir Responsabilidades
Delegar significa colocar o poder de decisão o mais próximo possível de onde ocorre a ação, o
que ainda não é comum nas empresas.
Quem atende clientes não costuma ter poder de decisão, recebe salário mais baixo, não é
treinado e pode ser malvisto internamente, quando repassa a “bronca” do cliente. A imagem que
o cliente faz do serviço, porém, é formada através desses contatos.
Decisão Onde Está a Ação
É fundamental que exista capacidade de decisão, especialmente no contato com o cliente, para
que a credibilidade da empresa não seja colocada em dúvida e sua imagem não seja arranhada.
A velocidade de decisão é uma exigência dos clientes. A capacidade e o desejo de fornecer
pronto serviço determinam aproximação ou afastamento do cliente.
Respaldo para as Ações
Delegar não se resume a “mandar alguém fazer o trabalho” ou entregar um setor a alguém de
confiança e “fechar os olhos”. É necessário transferir parcela do poder e da responsabilidade e
respaldar ações delegadas.
A Gestão pela Qualidade pressupõe mudanças no comportamento das chefias intermediárias,
retirando-lhes a função de “intermediários da delegação”.
REGRAS PARA DELEGAR MAIS E MELHOR
1. Não delegue as tarefas ruins, preservando as boas para si mesmo;
2. Divida o poder com os subordinados;
3. Conheça bem os subordinados;
4. Caso delegue tarefas que não constem da rotina de trabalho do subordinado, explique a ele
muito bem o porquê;
5. Delegue tarefas, de forma equilibrada, entre todos os subordinados;
6. Delegue a tarefa, acompanhe-a para ter certeza de que foi executada adequadamente, mas
tome cuidado para não “super supervisionar”;
7. Delegue somente o que tiver segurança de que o subordinado é capaz de realizar;
8. Todos devem saber as responsabilidades definidas para cada um;
9. Delegue de maneira que o subordinado receba instruções somente de uma pessoa e preste
contas somente a ela;
10. Defenda seu subordinado quando a autoridade que você atribuiu a ele for questionada;
11. Deixe bem claro as questões sobre as quais os subordinados devem decidir e delegue as
decisões até o menor nível hierárquico possível;
12. Delegue com consciência. Não superestime nem subestime os subordinados;
13. Delegue somente tarefas que os subordinados possam realizar até o fim. Garanta o tempo
necessário para a realização;
14. Na hora de delegar, insista na comunicação clara e precisa;
15. Valorize o bom desempenho dos subordinados;
16. Incentive os subordinados a fazer perguntas sobre as tarefas a eles delegadas, de forma a
esclarecê-las;
17. Esteja certo de que uma tarefa delegada possa ser realizada. Tarefas impossíveis
desmotivam;
18. Explique a importância da delegação e a importância das tarefas delegadas;
19. Aprenda a conviver com resultados de trabalhos diferentes daqueles que você obteria se
realizasse pessoalmente a tarefa. Duas pessoas realizam o mesmo trabalho de forma
diferente;
20. Evite delegar tarefas de sua exclusiva responsabilidade e de seu exclusivo interesse, de
ordem pessoal ou privada, triviais ou mesquinhas;
21. Faça a sua parte: execute as tarefas que são de sua responsabilidade, delegue tanta
responsabilidade quanto possível para subordinados competentes, despreze tarefas não
importantes.
REFERÊNCIAS BIBLIOGRÁFICAS
ASSOCIAÇÃO BRASILEIRA DE NORMAS TÉCNICAS. NBR ISO 9000:2005. Sistemas de gestão da
qualidade – Fundamentos e vocabulário. Rio de Janeiro, 2000.
ASSOCIAÇÃO BRASILEIRA DE NORMAS TÉCNICAS. NBR ISO 9001:2000. Sistemas de gestão da
qualidade – Requisitos. Rio de Janeiro, 2000.
ASSOCIAÇÃO BRASILEIRA DE NORMAS TÉCNICAS. NBR ISO 9004:2000. Sistemas de gestão da
qualidade – Diretrizes para melhorias de desempenho. Rio de Janeiro, 2000.
ASSOCIAÇÃO BRASILEIRA DE NORMAS TÉCNICAS. NBR ISO 19011:2002. Diretrizes para
auditorias de sistemas de gestão da qualidade e/ou ambiental. Rio de Janeiro, 2002.
BSI MANAGEMENT SYSTEMS INC. Curso de Auditor Líder ISO 9001:2000. 3º Edição , Brasil,
2004
CAMPOS, VICENTE FALCONI. Controle da Qualidade Total (No Estilo Japonês). Edição:
várias. Belo Horizonte: DG Editors, 1990, 1992 e 1999.
CHIAVENATO, IDALBERTO. Introdução à Teoria Geral da Administração. 6° Edição. Campus,
2000.
Christiane Mendes Hypolito e Edson de Oliveira Pamplona. PRINCIPAIS PROBLEMAS NA
IMPLANTAÇÃO DE UM SISTEMA INTEGRADO DE GESTÃO. Escola Federal de Engenharia de
Itajubá, 2006.
CUNHA, JOÃO CARLOS. Modelos de Gestão da Qualidade I. SENAI: Universidade Federal do
Paraná, Curitiba, 2001.
ISO/TC 176/SC2 Quality management principles. ISO, 1998
MOREIRA, MARIA SUELY Fatores de Insucesso na Implantação de Sistemas
Organizacionais. Banas Qualidade, São Paulo, 2004.
JEFFREY H. HOOPER. A Abordagem de Processo na nova ISO 9001. QSP, 2002.
Introdução
aos
Conceitos
da
ISO 9001:2000
Introdução aos Conceitos da ISO 9001:2000 Página Ii de Ixx
I. AS NORMAS DA SÉRIE ISO 9000:2000
(APCER, 2003) A “International Organisation for Standardisation” (ISO) é uma federação de
organismos de normalização de 130 países, um por país.
A ISO é uma organização não governamental e foi estabelecida em 1947. A sua missão consiste
na promoção do desenvolvimento da normalização e atividades relacionadas, em todo o mundo,
como elemento facilitador das trocas comerciais de bens e serviços, dentro dos princípios da
Organização Mundial do Comércio.
As normas da família ISO 9000 são referenciais para a implementação de Sistemas de Gestão da
Qualidade (SGQ) que representam um consenso internacional sobre boas práticas de gestão e
com o objetivo de garantir da primeira e em todas às vezes, o fornecimento de produtos que
satisfaçam os requisitos dos clientes e/ou estatutários e/ou regulamentares. Bem como a
prevenção dos problemas e ênfase na melhoria contínua.
Estas boas práticas estão compiladas num conjunto de requisitos normativos (ISO 9001:2000) e
orientações para a melhoria do desempenho (ISO 9004:2000), cuja implementação é
independente do tipo, dimensão, setor de atividade das organizações. Estas duas normas
compõem um “par consistente”, com estruturas e formatos alinhados.
A adoção destas normas é justificada quer por fatores de competitividade quer por exigências
formais dos clientes e da sociedade. Constituindo um referencial aceito a nível multisetorial e
internacional, disponibiliza um “mapa” para a definição do SGQ que potencializa a satisfação
dos diversos clientes de uma organização.
Segundo as metodologias da ISO, os referenciais normativos são desenvolvidos por delegações
nacionais de especialistas, dos mais diversos setores de atividade (Economia, Estado,
Industrial,…), selecionados pelos organismos nacionais de normalização. Estes peritos
participam de comitês técnicos específicos, atendendo ao referencial em questão.
Em 1979 foi aprovada, pela ISO, a formação de um novo comitê técnico, o ISO/TC 176 (ISO
Technical Committee 176) para abordar matérias relacionadas com a gestão e garantia da
qualidade. Numa fase inicial apenas 20 membros decidiram participar ativamente nos trabalhos
deste comitê, enquanto 14 optaram por uma participação como observadores. Atualmente, mais
de 50 países são membros efetivos, aos que se somam cerca de 20 observadores.
Este novo comitê desenvolveu as suas primeiras normas, que foram publicadas em 1987, com a
designação de ISO 9000. Na realidade, se tivesse sido seguida à numeração seqüencial de
normas emitidas pela ISO, as normas teriam sido “ISO oito mil e muitas...”. O número “redondo”
mais próximo (9000) foi escolhido e reservado apenas para dar um destaque a estas normas, já
que foi previsto um grande impacto global das mesmas. A mesma situação ocorreu após alguns
anos com a publicação das normas de gestão ambiental, que receberam a denominação “ISO
14000”, para enfatizar a semelhança de abordagem com as normas ISO 9000.
O comitê técnico 176 foi também o responsável pela revisão posterior da família de normas ISO
9000, publicada em 1994 e pela revisão, da qual resultaram as ISO 9000:2005.
As principais alterações introduzidas nos novos referenciais normativos, em especial quando
comparada com a edição de 1994 pode ser apresentada como:
• Suporte em 8 princípios da gestão da qualidade;
• Estrutura orientada para os processos e uma seqüência lógica de inter-relação dos
requisitos;
• Utilização do conceito do PDCA (“Plan-Do-Check-Act”);
• A melhoria contínua como elemento essencial ao desenvolvimento do SGQ;
• Redução significativa na quantidade de documentação exigida;
• Maior ênfase no papel e envolvimento da Alta Direção, incluindo o seu comprometimento
para a evolução e melhoria do SGQ, cumprimento de requisitos estatutários e/ou
regulamentares e definição de objetivos em todos os níveis e funções relevantes da
organização;
• Alteração e melhoria da terminologia utilizada, como elemento facilitador da sua
interpretação;
• Inclusão do conceito de “Aplicação” como forma de compatibilizar o referencial
normativo com as atividades e processos das mais variadas organizações;
• A introdução de requisitos associados à monitoração da informação e indicadores
associados à satisfação dos clientes como medidas do desempenho do SGQ;
• Maior compatibilidade com referenciais normativos de Sistemas de Gestão Ambiental;
• Referência aos princípios da gestão da qualidade;
• Consideração dos benefícios e necessidades de todas as partes interessadas;
Introdução aos Conceitos da ISO 9001:2000 Página Iii de Ixx
• Inclusão de metodologias de auto-avaliação como elemento fundamental para a melhoria
(ISO 9004).
A família ISO 9000 de 1994 contemplava cerca de 27 referenciais normativos e documentos
associados. Esta aparente proliferação de normas constituiu-se, também como um fator de
atenção pela ISO e para os seus utilizadores. Como veremos, o ISO/TC 176 definiu que a nova
família de referenciais de sistemas de gestão da qualidade seria constituído por apenas 4
normas principais, a saber:
• ISO 9000:2005 (sistemas de gestão da qualidade. Fundamentos e vocabulário);
• ISO 9001:2000 (sistemas de gestão da qualidade. Requisitos);
• ISO 9004:2000 (sistemas de gestão da qualidade. Diretrizes para melhorias de
desempenho);
• ISO 19011:2002 (Diretrizes para auditorias de Sistema de Gestão da Qualidade e/ou
ambiental).
I I . D E F I N I N D O Q U A L I D A D E
(QUALYSUL, 2002) O que você entende por um produto de qualidade? Se ele quebra com
facilidade, ele tem qualidade?
Vamos supor que ele quase nunca quebre - ele tem qualidade? Pense num pára-quedas que
normalmente não dê defeito. Normalmente.
E um automóvel? O que você entende por um automóvel de qualidade? Teto solar, air bag,
câmbio automático, CD.... E se você quiser ir ao jogo do Palmeiras contra o Corinthians, você vai
com esse carro? Não??? Mas ele não tem qualidade?
Agora você vai comprar um carro. Dentre dois carros com as mesmas características, mas com
preços distintos, qual você compraria? E se um deles, mesmo que custe um pouco mais,
possibilite acesso a uma rede de assistência técnica reconhecida pela sua competência? E dentre
dois automóveis do mesmo modelo e mesma marca, mas provenientes de concessionárias
diferentes, mas uma oferece pronta-entrega e a outra lhe coloca numa fila de espera?
Diante dessas situações, podemos definir mais facilmente o que é qualidade. No contexto
apresentado acima, um produto (incluindo um serviço) de qualidade é aquele que atende
perfeitamente, de forma confiável, acessível, segura e no tempo certo às necessidades dos
clientes.
Qualidade tem sido definida de forma cada vez mais ampla, desde “conformidade com
requisitos” (CROSBY), passando por “adequação ao uso” (JURAN), chegando até concepções mais
amplas, que levam em conta a economia do processo de produção (ISHIKAWA), os serviços
agregados ao produto, a percepção e entusiasmo do cliente em relação ao produto (TEBOUL).
Segundo Falconi, “o verdadeiro critério para a boa qualidade é a preferência do consumidor em
relação ao concorrente, que se dá através da adequação do produto ou serviço às necessidades,
expectativas e ambições do consumidor como uma forma de agregar valor ao que será
produzido com menor custo” (FALCONI).
Portanto, pode-se afirmar que “qualidade inclui todas as características de produtos, serviços,
processos, suporte e sistema de gestão de uma organização que contribuem para atender a
requisitos e melhorar a satisfação do cliente”.
Ao aplicar essa ampla definição, uma organização então teria que considerar as seguintes quatro
faces da qualidade, devido a:
− Definição dos requisitos e oportunidades de mercado;
− Projeto do produto para atender aos requisitos do mercado;
− Conformidade consistente ao projeto do produto;
− Fornecimento de suporte ao produto durante todo seu ciclo de vida;
Um sistema de gestão eficaz deve abordar todas as quatro faces da qualidade.
Segundo a ISO 9000:2005
Qualidade: o grau no qual um conjunto de características (3.5.1) inerentes satisfaz a
requisitos (3.1.2).
Percebe-se uma grande variedade de conceitos e definições do que seja a qualidade, e ao
pesquisar os diversos autores, com certeza cada um terá um conceito diferente, porém o
significado sempre leva ao mesmo lugar, ou seja, em melhor atender o cliente.
Clientes expressam os requisitos de produto em especificações de produto/serviço.
Esses requisitos podem ser especificados contratualmente pelo cliente e/ou determinados pela
organização.
Clientes decidem em última estância se o produto/serviço resultante é aceitável!
Introdução aos Conceitos da ISO 9001:2000 Página Iiii de Ixx
I I I . A S A T I S F A Ç Ã O D O C L I E N T E O U O Q U E V O C Ê E N T E N D E P O R U M
P R O D U T O D E Q U A L I D A D E ?
Se ele quebra com facilidade, ele tem qualidade?
Vamos supor que ele quase nunca quebre - ele tem qualidade?
Pense num pára-quedas que normalmente não dê defeito! Normalmente.
E um automóvel?
O que você entende por um automóvel de qualidade?
Teto solar, air bag, câmbio automático, CD....
E se você quiser ir ao jogo do Palmeiras contra o Corinthians, você vai com esse carro? Não!?
Mas ele não tem qualidade?
Agora você vai comprar um carro.
Dentre dois carros com as mesmas características, mas com preços distintos, qual você
compraria?
E se um deles, mesmo que custe um pouco mais, possibilite acesso a uma rede de assistência
técnica reconhecida pela sua competência?
E dentre dois automóveis do mesmo modelo e mesma marca, mas provenientes de
concessionárias diferentes, mas uma oferece pronta-entrega e a outra lhe coloca numa fila de
espera?
Diante dessas situações, podemos definir mais facilmente o que é qualidade, no contexto
apresentado acima, um produto (incluindo um serviço) de qualidade é aquele que atende
perfeitamente, de forma confiável, acessível, segura e no tempo certo às necessidades dos
clientes.
Os negócios são estabelecidos com alguns propósitos definidos, mas fundamentalmente visam o
LUCRO.
E é muito saudável que tenham lucros, bons lucros.
Lembre-se:
O PRINCIPAL OBJETIVO DE QUALQUER NEGÓCIO,
É FAZER DINHEIRO E PERMANECER NO NEGÓCIO!
Isso significa fornecer um produto ou serviço que atenda às demandas e requisitos do mercado.
A fim de assegurar sua parte na demanda do mercado, uma organização deve assegurar sua
capacidade de manter e repetir negócios.
Clientes fornecem novos negócios para aquelas organizações que podem consistentemente
atender suas expectativas de qualidade:
Entrega do produto e qualidade certos;
No preço certo;
Que atenda aos requisitos e
Satisfaça o cliente (dele).
Clientes demandam garantia de que seus fornecedores possam maximizar essa expectativa e que
tomarão medidas reais para fornecer essa garantia.
Quando um cliente vai a uma empresa, não lhe importa o quanto ela esta organizada
internamente, somente lhe interessa receber o produto ou o serviço de acordo com suas
necessidades.
É importante observar que os produtos e serviços comercializados pelas empresas, são na
verdade, meios pelos quais os clientes satisfazem suas necessidades, seus desejos e suas
possibilidades.
NA REALIDADE,
O CLIENTE NÃO COMPRA PRODUTOS OU SERVIÇOS,
COMPRA A SATISFAÇÃO DE SUAS NECESSIDADES!
A satisfação do cliente pode ser definida como a relação ou a diferença (em geral, a
comparação) entre a qualidade percebida pelo cliente no serviço ou produto entregue e as
expectativas que este cliente com o serviço ou o produto tem:
Introdução aos Conceitos da ISO 9001:2000 Página Iiv de Ixx
Expectativas
Satisfação do Cliente = ----------------------------------
Qualidade Percebida
As organizações devem melhorar continuamente seus processos e produtos, uma vez que as
necessidades e expectativas do cliente mudam com o tempo.
COMUNICAÇÃO
BOCA A BOCA
NECESSIDADES
PESSOAIS
EXPERIÊNCIAS
ANTERIORES
COMUNICAÇÃO
EXTERNA
SERVIÇO
ESPERADO
(EXPECTATIVAS)
QUALIDADE
PERCEBIDA
SATISFAÇÃO
DO CLIENTE
SERVIÇO
PROPORCIONADO
Introdução aos Conceitos da ISO 9001:2000 Página Iv de Ixx
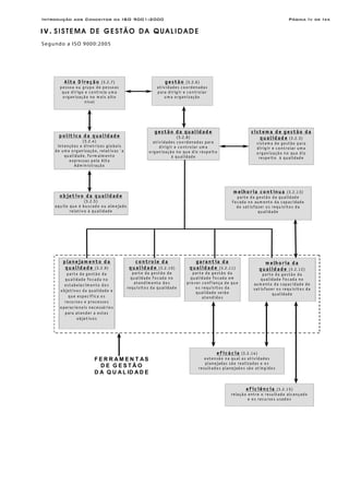
I V . S I S T E M A D E G E S T Ã O D A Q U A L I D A D E
Segundo a ISO 9000:2005
eficiên cia (3 .2.15 )
relaçã o entre o resu ltado alcan çado
e o s recu rso s u sado s
sistem a d e gestão d a
q u alid ad e (3 .2.3)
sistem a de gestão para
dirigir e co n tro lar um a
o rgan izaçã o n o qu e diz
respeito à qu alidade
gestão (3.2.6 )
atividades co o rden adas
para dirigir e co n tro lar
u m a o rgan ização
gestão d a qu alid ad e
(3.2 .8 )
atividades co o rden adas para
dirigir e co n tro lar um a
o rgan izaçã o n o qu e diz respeito
à qu alidade
garan tia d a
q u alid ad e (3 .2.11 )
parte da gestã o da
qu alidade fo cada em
pro ver co nfian ça de qu e
o s requisitos da
qu alidade serã o
aten dido s
co n tro le d a
q u alid ad e (3.2.1 0)
parte da g estão da
qu alidade fo cada n o
aten dim ento do s
requ isito s da qualidade
p lan ejam ento d a
q u alid ad e (3 .2 .9)
parte da g estã o da
qu alidade fo cada n o
estabelecim en to do s
o bjetivos da qu alidade e
qu e especifica o s
recu rso s e processo s
o peracio n ais n ecessá rio s
para aten der a estes
o bjetivos
m elh o ria d a
q u alid ad e (3.2 .1 2)
parte da gestão da
qualidade fo cada no
au m en to da capacidade de
satisfazer o s requ isito s da
qu alidade
p o lítica d a q ua lid ad e
(3.2.4 )
in ten çõ es e diretrizes g lo bais
de u m a o rg an izaçã o , relativas `a
qu alidade, fo rm alm en te
expressas pela Alta
Adm in istraçã o
o b jetivo d a q u alid ad e
(3.2.5 )
aqu ilo qu e é bu scado o u alm ejado
relativo à qu alidade
m elh o ria co ntín ua (3.2.1 3)
parte da g estã o da qu alidade
fo cada n o aum ento da capacidade
de satisfazer o s requ isito s da
qu alidade
Alta D ireção (3.2.7 )
pesso a o u gru po de pesso as
que dirige e co ntro la u m a
o rg an izaçã o n o m ais alto
n ível
eficácia (3 .2.14 )
exten sã o n a qu al as atividades
plan ejadas sã o realizadas e o s
resu ltado s plan ejado s sã o atin g ido s
F E R R A M E N T AS
D E G E S T Ã O
D A Q U A L ID A D E
Introdução aos Conceitos da ISO 9001:2000 Página Ivi de Ixx
a) Por Que Qualidade?
Segundo a ISO 9000:2005
Qualidade: o grau no qual um conjunto de características (3.5.1) inerentes satisfaz a
requisitos (3.1.2).
NOTA 1 – O termo”qualidade” pode ser usado com adjetivos tais como má, boa ou excelente.
NOTA 2 – “Inerente”, ao contrário de “atributo”, significa a existência de alguma coisa, especialmente como uma
característica permanente.
Relação entre Conjunto de Características e Requisitos:
Fonte: BSI, 2005
(BSI, 2005) O principal objetivo de qualquer negócio é fazer dinheiro e permanecer no negócio.
Isso significa fornecer um produto ou serviço que atenda às demandas e requisitos do mercado.
A fim de assegurar sua parte na demanda do mercado, uma organização deve assegurar sua
capacidade de manter e repetir negócios.
Clientes fornecem novos negócios para aquelas organizações que podem consistentemente
atender suas expectativas de qualidade:
− Entrega do produto e qualidade certos;
− No preço certo;
Conformidade
Consistência
Garantia
Produto Serviço Processo Sistema
Requisitos do Cliente Satisfação do Cliente
Específico ao Produto:
Dimensional
Funcional
Operacional
Adequação e
Facilidade de uso
Durabilidade
Mantenabilidade
Serviceabilidade
Segurança
Descartabilidade
Relativo ao Sistema:
Fluxo de processo
Comunicação
Interação
Relativo ao Produto:
Entrega
Embalagem
Documentação
Faturamento
Suporte
Relativo ao Processo:
Entradas
Saídas
Controles de GQ & CQ
Recursos
Comunicação
Relativo ao Serviço:
Resposta
Precisão
Conforto
Eficiência
Disponibilidade
Introdução aos Conceitos da ISO 9001:2000 Página Ivii de Ixx
− Que atenda aos requisitos e
− Satisfaça o cliente (dele).
Clientes demandam garantia de que seus fornecedores possam maximizar essa expectativa e que
tomarão medidas reais para fornecer essa garantia.
A alta direção deve assegurar que sua Gestão da Qualidade composta de:
− Estrutura organizacional;
− Responsabilidades;
− Processos;
− Documentação dos processos;
− Controles;
− Treinamento e
− Recursos.
Sejam determinados e disponíveis para a organização a fim de alcançar a “garantia” de que seus
clientes esperam.
Tendo-se estabelecido o que se entende por qualidade, deve-se considerar as várias ferramentas
de gestão da qualidade disponíveis para a implementação de sistema de gestão da qualidade
eficaz.
Segundo a ISO 9000:2005
Gestão da qualidade: atividades coordenadas para dirigir e controlar uma organização
(3.3.1), no que diz respeito à qualidade (3.1.1).
NOTA·A direção e controle no que diz respeito à qualidade, geralmente incluem o estabelecimento da política
da qualidade (3.2.4) e dos objetivos da qualidade (3.2.5), planejamento da qualidade (3.2.9), controle de
qualidade (3.2.10), garantia de qualidade (3.2.11) e melhoria da qualidade (3.2.12).
b) Ferramentas do Sistema de Gestão da Qualidade
Segundo a ISO 9000:2005
Sistema de gestão da qualidade: sistema de gestão (3.2.2) para dirigir e controlar uma
organização (3.3.1), no que diz respeito à qualidade (3.1.1).
Interação das Ferramentas de Gestão com a Gestão por Processos:
FONTE: (BSI, 2005)
Conformidade
Consistência
Garantia
Sistema
de Gestão
da Qualidade
Norma
ISO 9001
Princípios
de SGQ
Planejamento
da Qualidade
Garantia
da Qualidade
Controle
da Qualidade
Melhoria
da Qualidade
Características
Políticas
Objetivos
Processos
Recursos
Controles
Características
Pró ativa
Preventiva
Confiança
Características
Reativo
Detectivo
Conformidade
Características
Eficácia
Eficiência
Capabilidade
Ferramentas
Para Gerenciar o SGQ
Processo
Entradas
(fornecedores)
Saídas
(clientes)
Introdução aos Conceitos da ISO 9001:2000 Página Iviii de Ixx
(BSI, 2005) Um sistema desenvolvido e implementado baseado na norma de sistemas de gestão
da qualidade ISO 9001:2000 fornece garantia através da aplicação das quatro ferramentas de
gestão:
− Planejamento da Qualidade (Planejamento de atividades)
− Garantia da Qualidade (Atividades de prevenção)
− Controle da Qualidade (Atividades de conformidade)
− Melhoria da Qualidade (Atividades de melhoria contínua)
b.1) Planejamento da Qualidade
Segundo a ISO 9000:2005
Planejamento da qualidade: parte da gestão da qualidade (3.2.8) focada no
estabelecimento dos objetivos da qualidade (3.2.5) e que especifica os recursos e processos
(3.4.1) operacionais necessários para atender a estes objetivos.
Uma organização deve identificar os processos, recursos e controles necessários para atender
aos objetivos da qualidade definidos (pelo cliente e pela organização).
Requisitos específicos da ISO 9001, complementados pelos requisitos do cliente e da
organização são usados para planejar o atendimento dos requisitos de planejamento da
qualidade.
O planejamento da qualidade também inclui o planejamento para a garantia da qualidade,
controle da qualidade e atividades de melhoria da qualidade.
b.2) Garantia da Qualidade
Segundo a ISO 9000:2005
Garantia da qualidade: parte da gestão da qualidade focada em prover confiança de que os
requisitos (3.3.1) da qualidade serão atendidos.
A intenção da prevenção é olhar para os requisitos, projeto, processos, atividades, etc., e definir
controles na fonte (estágios de planejamento e projeto).
Convém que os controles abordem a estrutura organizacional e os recursos para prevenir ou
minimizar a ocorrência de problemas nos produtos, processos e atividades.
Inclui treinamento do empregado, qualificação de fornecedores, manutenção preventiva em
equipamentos, estudos de capacidade de processos, etc.
b.3) Controle da Qualidade
Segundo a ISO 9000:2005
Controle da qualidade: parte da gestão da qualidade (3.2.8) focada no atendimento dos
requisitos (3.1.2) da qualidade.
Idealmente, a prevenção baseada em controles deveria prevenir a ocorrência de problemas, mas
na realidade, nenhum sistema é a prova de falhas, e problemas ocorrem.
Desta forma, devem ser estabelecidos controles para detectar problemas de qualidade para que
os clientes recebam somente produtos que atendam a seus requisitos.
Controle de Qualidade Clássico:
FONTE: CAMPOS, 1999
ProcessoEntradas
(fornecedores)
INSPEÇÃO DE
RECEBIMENTO
INSPEÇÃO DE
PROCESSO
INSPEÇÃO
FINAL
CONFIABILIDADE DOS EQUIPAMENTOS
CONFIABILIDADE DOS DADOS
Saídas
(clientes)
Introdução aos Conceitos da ISO 9001:2000 Página Iix de Ixx
Controles baseados na detecção são reativos – o problema e os custos envolvidos já ocorreram e
a organização está recorrendo ao controle de danos. A intenção da detecção é avaliar a saída
dos processos e atividades através da implementação de controles para identificar problemas
quando eles ocorrem.
b.4) Melhoria da Qualidade
Segundo a ISO 9000:2005
Melhoria da qualidade: parte da gestão da qualidade (3.2.8) focada no aumento da
capacidade de atender os requisitos (3.1.2) da qualidade.
NOTA Os requisitos podem estar relacionados a qualquer aspecto, tais como eficácia (3.2.14), eficiência
(3.2.15) ou rastreabilidade (3.5.4).
Esta é uma das características chaves que diferenciam um sistema de gestão da qualidade de um
sistema de garantia da qualidade, isto é, ser capaz de melhorar a eficácia e eficiência de um
processo ou atividade através do estabelecimento de objetivos mensuráveis e usando dados de
desempenho para gerenciar o atendimento a esses objetivos.
Segundo a ISO 9000:2005
Eficácia: extensão na qual as atividades planejadas são realizadas e os resultados planejados
são atingidos.
Na determinação da eficácia das atividades de garantia da qualidade e melhoria da qualidade, as
seguintes perguntas devem ser feitas:
− Em qual extensão os problemas nos produtos e processos são prevenidos?
− Em qual extensão os objetivos são atendidos?
Segundo a ISO 9000:2005
Eficiência: relação entre o resultado alcançado e os recursos usados.
A medição da eficiência é determinada perguntando-se o seguinte:
− Podemos conseguir a mesma saída usando menos recursos?
− Podemos conseguir mais saída sem recursos adicionais?
Essas questões podem ser aplicadas para a saída de qualquer atividade do sistema de gestão da
qualidade de uma organização.
Deve-se observar que a ISO 9001 requer que as organizações alcancem a eficácia do SGQ através
da garantia da qualidade e atividades de melhoria contínua. A eficiência da SGQ é desejável,
mas não requerida atualmente pela ISO 9001. A ISO 9004 fornece diretrizes para se considerar
tanto a eficácia quanto à eficiência do SGQ.
Introdução aos Conceitos da ISO 9001:2000 Página Ix de Ixx
V . O S P R I N C Í P I O S D A G E S T Ã O D A Q U A L I D A D E
Segundo a ISO 9000:2005
Para conduzir e operar com sucesso uma organização é necessário dirigi-la e controlá-la de
maneira transparente e sistemática. O sucesso pode resultar da implementação e manutenção
de um sistema de gestão que é concebido para melhorar continuamente o desempenho, levando
em consideração, ao mesmo tempo, as necessidades de todas as partes interessadas. A gestão
de uma organização inclui, entre outras disciplinas de gestão, a gestão da qualidade.
Oito princípios de gestão da qualidade foram identificados, os quais podem ser usados pela
Alta Direção para conduzir a organização à melhoria do seu desempenho.
(...)
Estes oito princípios de gestão da qualidade formam a base para as normas de sistema de
gestão da qualidade na família NBR ISO 9000.
(Adaptado de ISO/TC 176/SC2 Quality management principles, 1998) Com a definição dos oito
Princípios da Gestão da Qualidade, formalizados pelo ISO/TC176 em 1998, a intenção foi clara:
Estabelecer uma base sólida para os novos referenciais normativos, facilitar a definição de
objetivos da qualidade, potencializando a sua utilização como os elementos fundamentais para
a melhoria do desempenho das organizações e promover uma aproximação e alinhamento dos
referenciais normativos com a maioria dos modelos de excelência e de qualidade total.
Os auditores de sistemas de gestão da qualidade deverão estar familiarizados com estes oito
Princípios, de forma a orientar as atividades de auditoria para fatores relevantes e que
acrescentem valor às organizações auditadas. Na prática, eles deverão estar presentes em todas
as atividades, ainda mais porquanto os requisitos da ISO 9001:2000 são neles suportados.
Estes oito Princípios estão descritos na ISO 9000:2005 e são utilizados como base, tanto dos
requisitos da ISO 9001:2000, como para as orientações da ISO 9004:2000 que são:
Princípio 1 – Foco no Cliente
Princípio 2 – Liderança
Princípio 3 – Envolvimento de Pessoas
Princípio 4 – Abordagem de Processo
Princípio 5 – Abordagem Sistêmica para a Gestão
Princípio 6 – Melhoria Contínua
Princípio 7 – Decisão Baseada em Fatos
Princípio 8 – Benefício Mútuo nas Relações com os Fornecedores
Introdução aos Conceitos da ISO 9001:2000 Página Ixi de Ixx
Princípio 1 – Foco no Cliente
O conceito de “cliente” deverá ser considerado numa perspectiva abrangente, de acordo com a
definição 3.3.5 da ISO 9000:2005, contemplando não apenas os clientes diretos ou os
consumidores como outras partes interessadas (ex. os colaboradores, os fornecedores, os
acionistas, o Estado e a Sociedade, a comunidade envolvente, entre outros).
Segundo a ISO 9000:2005
Organizações dependem de seus clientes e, portanto, é recomendável que atendam as
necessidades atuais e futuras do cliente, e seus requisitos do cliente e procurem exceder as
expectativas.
Clientes expressam os requisitos de produto em especificações de produto e/ou serviço.
Esses requisitos podem ser especificados contratualmente pelo cliente e/ou determinados pela
organização.
Clientes decidem em última estância se o produto/serviço resultante é aceitável.
As organizações devem melhorar continuamente seus processos e produtos, uma vez que as
necessidades e expectativas do cliente mudam com o tempo.
Vantagens:
− Aumento da rentabilidade e crescimento da participação no mercado, fruto de respostas
mais rápidas e mais flexíveis às oportunidades de mercado;
− Maior eficiência na alocação dos recursos da empresa para garantir a satisfação dos
clientes;
− Maior lealdade dos clientes, conduzindo à sua fidelização;
Implicações Práticas:
− Pesquisa e compreensão das necessidades e das expectativas dos clientes;
− Garantia de que os objetivos da organização se articulam com as necessidades e
expectativas dos clientes;
− Divulgação / Comunicação das necessidades e expectativas dos clientes aos diferentes
níveis da organização;
− Mecanismos de medida da satisfação dos clientes e implementação de ações de melhoria
com base nos resultados obtidos;
− Gestão sistemática das relações com os clientes;
− Abordagem integrada e articulada entre a satisfação dos clientes e das demais partes
interessadas (como sócios, acionistas, colaboradores, fornecedores, comunidade local e
sociedade em geral);
Princípio 2 – Liderança
A revisão dos referenciais normativos da ISO 9000 promove um papel mais interventivo da Alta
Direção das organizações e potencializa uma alteração na ênfase do nível das responsabilidades
e autoridades definidas no âmbito de um Sistema de Gestão da Qualidade: da Área da Qualidade
para a Alta Direção, com o envolvimento de todos.
Segundo a ISO 9000:2005
Líderes estabelecem uma unidade de propósito e o rumo da organização. Convém que eles
criem e mantenham o ambiente interno, no qual as pessoas possam ficar totalmente
envolvidas no propósito de alcançar os objetivos da organização.
Vantagens:
− Todos os colaboradores irão entender e estarão motivados para alcançar os objetivos e
metas da organização;
− As atividades ficam definidas, implementadas e avaliadas de forma integrada;
− Obstáculos ou dificuldades de comunicação entre os diferentes níveis da organização
serão minimizados.
Implicações Práticas:
− Análise das necessidades de todas as partes interessadas incluindo clientes, detentores
de capital, colaboradores, fornecedores, credores, comunidade local e sociedade em
geral;
− Definição clara da visão de futuro da organização;
− Definição de objetivos e de metas que representem desafios; Criação e implementação de
valores, equidade, ética e de "exemplos a seguir" aos diversos níveis da organização;
Introdução aos Conceitos da ISO 9001:2000 Página Ixii de Ixx
− Aumento da confiança e eliminação do medo e da insegurança;
− Alocação adequada de recursos, de formação e de liberdade de ação, com autonomia e
responsabilização; Mecanismos de motivação, reforço e reconhecimento dos esforços
desenvolvidos.
Princípio 3 – Envolvimento de Pessoas
A comunicação, a conscientização e a formação das pessoas são fatores fundamentais para que
as mesmas se vejam no SGQ e compreendam qual a sua contribuição, de forma a aumentar o seu
comprometimento e envolvimento e proporcionar as competências necessárias para a realização
das funções que lhes são atribuídas.
Segundo a ISO 9000:2005
Pessoas de todos os níveis são a base de uma organização, e seu total envolvimento
possibilita que as suas habilidades sejam usadas para o benefício da organização.
Vantagens:
− Colaboradores motivados, empenhados e envolvidos;
− Inovação e criatividade na elaboração dos objetivos;
− Responsabilização pelo desempenho;
− Motivação para a participação e contribuição para a melhoria contínua.
Implicações Práticas:
− Compreensão, por cada colaborador, da importância da sua contribuição e do seu papel
na organização;
− Identificação, por cada colaborador, dos fatores que limitam ou constituem um obstáculo
à sua atuação;
− Aceitação, por cada colaborador das respectivas responsabilidades na resolução dos
problemas que lhe competem;
− Avaliação, por cada colaborador, do seu próprio desempenho, em função de objetivos e
metas por si estabelecidos;
− Procura constante, por cada colaborador, de oportunidades para reforçar as suas
competências e os seus conhecimentos e para adquirir experiência;
− Conhecimentos e de experiência são compartilhadas espontaneamente;
− Discussão aberta de problemas e demais questões relevantes.
Princípio 4 – Abordagem de Processo
Uma organização existe para transformar “inputs (entradas)” (por exemplo, materiais, energia,
informação, etc.) em “outputs (saídas)” (produtos, serviços) que são fornecidos aos seus clientes,
e ao fazê-lo, acrescentam valor.
Segundo a ISO 9000:2005
Um resultado desejado é alcançado mais eficientemente quando as atividades e os recursos
relacionados são gerenciados como um processo.
O modelo de um SGQ baseado em processos, preconizado pela ISO 9001:2000, é apresentado em
seguida:
Introdução aos Conceitos da ISO 9001:2000 Página Ixiii de Ixx
Entrada
Saída
Gestão de
Recursos
Sistema de gestão da qualidade
Clientes
Requisitos
Sistema de Gestão da Qualidade
Melhoria contínua do
P
D
c
A
Realização
do Produto
Clientes
Satisfação
Responsabilidade
d Da Direção
Medição,
Análise
e Melhoria
Legenda:
agregação de valor
informação
Produto
FONTE: ISO 9000:2005
Representação esquemática de um processo:
PROCEDIMENTO *
(“Forma especificada de executar
atividade ou um outroprocesso” -
pode ser documentado ou não)
PRODUTO
(“Resultado de um processo”)
MONITORAMENTO E
MEDIÇÃO DE OPORTUNIDADES
(Antes, durante e depois do processo)
SaídaEntrada
PROCESSO
(“Conjunto de atividades
inter-relacionadas ou
interação de processos)
EFICÁCIA
DO PROCESSO =
Habilidade para alcançar os
resultados desejados
(Foco na ISO 9001:2000)
Requisitos
Especificados
(Inclui Recursos)
*Nota : Esta é a definição de “procedimento” dada pela ISO 9000:2000.
Este não é necessariamente um dos 6 procedimentos documentados
exigidos pela ISO 9001:2000
Requisitos
Satisfeitos
EFICIÊNCIA
DO PROCESSO =
Resultado alcançado
X
Recursos usados
(Foco na ISO 9 004:2000)
FONTE: ISO/TC 176/SC2 N524R Process
Vantagens:
− Redução de custos e tempo desperdiçados devido a uma utilização de recursos mais
eficiente;
− Resultados previsíveis, sustentáveis e crescentes;
− Definição clara e hierarquização de oportunidades de desenvolvimento.
Implicações práticas:
− Definição sistemática das atividades necessárias ao prosseguimento de um
objetivo/resultado;
− Definição clara das competências e responsabilidades para as atividades-chave de
gestão;
− Análise e medição do desempenho das atividades-chave;
− Identificação das interfaces das atividades-chave, dentro e entre as diversas funções
existentes na organização;
− Focalização em fatores como recursos, métodos e materiais que irão contribuir para o
desenvolvimento das atividades-chave;
− Avaliação de riscos, conseqüências e impacto das atividades sobre os clientes,
fornecedores e demais partes interessadas.
Introdução aos Conceitos da ISO 9001:2000 Página Ixiv de Ixx
Princípio 5 – Abordagem Sistêmica para a Gestão
Segundo a ISO 9000:2005
Identificar, entender e gerenciar os processos inter-relacionados, como um sistema,
contribui para a eficácia e eficiência da organização no sentido desta alcançar os seus
objetivos.
Este propósito é atingido por meio de uma série de processos inter-relacionados. Estes
processos devem ser controlados e geridos, mesmo se forem obtidos no exterior ou
subcontratados a terceiros, incluindo as subsidiárias da própria organização, parcerias ou
filiais...
Vantagens:
− Integração e alinhamento dos processos, que assim atingirão mais facilmente e de forma
mais adequada os objetivos definidos;
− Capacidade de concentrar esforços nos processos-chave;
− Garantir, perante todas as partes interessadas, a consistência, eficácia e eficiência da
organização.
Implicações práticas:
− Definição de um sistema estruturado que permita alcançar os objetivos da organização
da forma mais eficiente e eficaz;
− Compreensão das interdependências existentes entre processos;
− Abordagens estruturadas que harmonizam e integram processos;
− Melhor compreensão dos papeis e das responsabilidades necessárias para atingir os
objetivos comuns, de forma a reduzir as barreiras funcionais;
− Compreensão das capacidades organizacionais e definição das prioridades de ação ao
nível das restrições na dotação de recursos;
− Definição e hierarquização do funcionamento das atividades que constituem um sistema;
− Melhoria contínua do sistema através de mecanismos de medida e avaliação.
Princípio 6 – Melhoria Contínua
A melhoria contínua não pode ser baseada apenas na resolução de problemas identificados, mas
também deve contemplar as possibilidades de melhorar os resultados do sistema e a
antecipação das expectativas de mercado cada vez maiores.
Segundo a ISO 9000:2005
Convém que a melhoria contínua do desempenho global da organização seja seu objetivo
permanente.
Vantagens:
− Desenvolvimento das capacidades organizacionais e conseqüente melhoria de
desempenho;
− Alinhamento das ações de desenvolvimento estratégico, para todos os níveis da
organização;
− Flexibilidade para responder/reagir rapidamente a oportunidades;
Implicações Práticas:
− Utilização de uma abordagem consistente, desdobrada em todos os níveis da
organização, que assegura a melhoria contínua do seu desempenho;
− Formação de todos os colaboradores sobre métodos e ferramentas da melhoria contínua;
− Tornar a melhoria contínua dos produtos, processos e sistemas um objetivo para cada
colaborador da organização;
− Definição de metas de orientação e de mecanismos de detecção e avaliação da melhoria
contínua;
− Reconhecimento de progressos.
Princípio 7 – Abordagem Factual para Tomada de Decisão
Entre outros aspectos operacionais do SGQ (como a definição de ações corretivas e preventivas,
o estabelecimento de programas de auditorias, a revisão pela direção, a identificação de
oportunidades de melhoria entre outros), o estabelecimento de estratégias, políticas e objetivos
deve ser suportado na análise de dados e informações relevantes, de origem interna ou externa
à organização.
Introdução aos Conceitos da ISO 9001:2000 Página Ixv de Ixx
Segundo a ISO 9000:2005
Decisões eficazes são baseadas na análise de dados e informações.
Vantagens:
− Decisões baseadas em informação;
− Maior capacidade de demonstração da eficácia de ações passadas com base em registros
factuais;
− Capacidade crescente para rever, questionar, desafiar e alterar opiniões e decisões.
Implicações Práticas:
− Assegurar que os dados e a informação são exatos e confiáveis;
− Tornar os dados acessíveis a quem deles necessita;
− Analisar dados e informação com base em métodos válidos;
− Tomar decisões e implementar medidas com base análises de fatos, articuladas com a
experiência e a intuição.
Princípio 8 – Benefício Mútuo nas Relações com os Fornecedores
Entre as partes interessadas no desempenho de uma organização, deve-se estar orientado para o
estabelecimento de relações do tipo ganha – ganha entre a organização e os seus fornecedores.
Segundo a ISO 9000:2005
Uma organização e seus fornecedores são interdependentes, e uma relação de benefícios
mútuos aumenta a capacidade de ambas de agregar valor.
Vantagens:
− Aumento na capacidade para criar valor para ambas as partes;
− Flexibilidade e rapidez para, de forma concertada, responder a alterações de mercado ou
a alterações nas necessidades e expectativas dos clientes;
− Otimização de custos e de recursos.
Implicações Práticas:
− Definição de relações que articulam ganhos de curto prazo com questões relevantes no
longo prazo;
− Intercâmbio de recursos, de competências, de experiência e de recursos com os
parceiros;
− Identificação e seleção de fornecedores-chave;
− Comunicação fácil, clara e aberta;
− Partilha de informação e de planos de futuro;
− Definição conjunta de estratégias de desenvolvimento;
− Motivação, encorajamento e reconhecimento de progressos e esforços pelos
fornecedores.
Introdução aos Conceitos da ISO 9001:2000 Página Ixvi de Ixx
VI. A ABORDAGEM POR PROCESSO
Como qualquer auditor, consultor ou gestor sabe, este conceito relativamente simples é difícil
de definir por palavras ou imagens e ainda mais difícil de implementar de uma forma coerente
numa Organização.
A abordagem por processo procura ser uma forma eficaz de se organizar e gerenciar a maneira
como as atividades da empresa agregam valor.
Enquanto numa estrutura mais tradicional, as atividades da empresa são organizadas e
gerenciadas verticalmente (por função), com problemas de qualidade ocorrendo geralmente nos
limites dos departamentos funcionais, na abordagem de processo as atividades são organizadas
e gerenciadas horizontalmente, mostrando a maneira como as atividades da empresa agregam
valor para o cliente.
A abordagem de processo liga diretamente os insumos (entradas) do processo, que vêm dos
fornecedores, aos produtos (saídas) do processo, que vão para os clientes. Essa ligação
horizontal entre os fornecedores e os clientes é uma excelente forma de se gerenciar e melhorar
contínuamente a eficácia (quantidade de valor agregado para os clientes) e a eficiência do
processo (quantidade de recursos consumidos).
No entanto, a identificação de tais processos internos e as interações entre eles e o mundo
exterior é fundamental para conceber e implementar um sistema de gestão eficiente e eficaz,
que seja da qualidade ou ambiental.
As Organizações devem deixar de pensar nas suas operações como um "fluxo linear" desde a
recepção dos requisitos dos Clientes até a entrega dos produtos aos Clientes, e encarem as
atividades relacionadas com o meio ambiente como um ciclo permanente de melhorias
contínuas.
Os Processos possuem tipicamente as seguintes características:
Fornecem atividades de valor agregado que utilizam recursos para converter entradas em
saídas;
Têm fontes de entradas – internas ou externas, clientes, fornecedor, etc;
Têm saídas que podem ser produtos, serviços, informação – tangível ou intangível – que
podem ir para um ou mais clientes internos ou externos;
Convém que todos os processos tenham um responsável;
Todos os componentes (entradas, atividades de processo, recursos e saídas) devem ser
controlados;
Todos os processos em uma organização necessitam ser controlados desta maneira.
Os processos nas organizações podem variar baseados na natureza dos seus negócios,
complexidade de produtos, processos, etc.
Os processos podem ser agrupados em:
Processos de realização;
Processos de suporte;
Processos do SGQ;
De uma maneira simples, uma organização existe para transformar “inputs (entradas)” (por
exemplo, materiais, energia, informação, etc.) em “outputs (saídas)” (produtos, serviços) que são
fornecidos aos seus clientes, e ao fazê-lo, acrescentam valor.
A palavra “processo” é definida como “conjunto de atividades interelacionadas que transformam
insumos (entradas) em produtos (saídas)”.
Os insumos (entradas) para um processo são geralmente produtos (saídas) de outros processos.
Também é importante que uma organização adote uma abordagem do tipo PLAN-DO-CHECK-ACT
(PDCA) (planejar – executar – verificar – agir) aos seus processos, e que inclua o retorno obtido
do controle de processos, avaliações de produto e indicadores da satisfação de clientes, a fim de
determinar a necessidade de um maior ou menor controle.
Introdução aos Conceitos da ISO 9001:2000 Página Ixvii de Ixx
Processoentrada
recursos
controle
saída
Processo A
entrada A
recursos B
controle A
saída A / controle B
Processo B
saída C
Processo C
saída B / entrada C
controle C
entrada B
ProcessoEntradas
(fornecedores)
INSPEÇÃO DE
RECEBIMENTO
INSPEÇÃO DE
PROCESSO
INSPEÇÃO
FINAL
CONFIABILIDADE DOS EQUIPAMENTOS
CONFIABILIDADE DOS DADOS
Saídas
(clientes)
Processo Saídas
(clientes)
Introdução aos Conceitos da ISO 9001:2000 Página Ixviii de Ixx
VII. PDCA PARA USO NO DIA-A-DIA
Sonhar nos leva a pensar em nossos objetivos e isso nos leva a ação para realizá-los... mas nem
sempre é tão fácil assim! Que tal criar um ciclo positivo para você, capaz de gerar melhorias na sua
vida e te aproximar cada vez mais dos resultados que você busca?
Este Ciclo Positivo têm o nome de PDCA e a seguir o apresentamos para uso no seu dia-a-dia
tanto no trabalho quanto em casa!
PLAN (PLANEJAR), ou seja, PENSAR
1. Identifique sua atual situação e aonde quer chegar;
2. Defina seus objetivos e prioridades;
3. Estabeleça suas metas e prazos para alcançá-los;
4. Defina quais serão os indicadores, ou melhor, como você irá medir seus avanços e conquistas
(esses indicadores são fundamentais para sua jornada);
5. Planeje (ou melhor, Pense) as ações para realizar suas metas e objetivo;
6. Coloque tudo por escrito, para facilitar sua visualização;
7. Aprenda se necessário, e ensine / treine / comunique as pessoas envolvidas;
Este será seu Plano de Ação para alcançar o que deseja (metas e objetivos, inclusive os indicadores).
Lembre-se: De nada adianta identificar as oportunidades e não definir ações para aproveitá-las!
DO (EXECUTAR), ou seja, DESENVOLVA
1. Coloque em prática seu Plano de Ação;
2. Proceda conforme o planejado;
3. Cumpra cada meta de sua jornada;
4. Registre as informações para que você possa medir seus avanços;
5. Gerencie seu tempo com foco nas suas metas e objetivo;
6. Seja pró-ativo;
CHECK (VERIFICAR), ou seja, CONFERIR
O segredo do PDCA esta aqui!
1. Verifique se as metas planejadas estão sendo cumpridas, através dos seus indicadores.
(Lembre-se: sem informações confiáveis, não é possível prosseguir);
2. Analise os pontos fortes de suas ações e as suas oportunidades de melhorias;
3. Caso não tenha obtido os resultados esperados, identifique as causas reais que geraram isso;
4. Sempre se lembre que o foco não é em problemas, é sim em soluções!
Aplique esta etapa periodicamente!
Cuidado: Os maiores erros nesta faze estão em não verificar o resultado das ações propostas, nem
se as ações foram executadas!
ACT (AGIR), ou seja, APERFEIÇOAR
1. Com as informações medidas e analisadas. Se não há problema, quando se atinge um
objetivo além do que tinha sido planejado ou se igualam metas e resultados, novas metas
mais audaciosas devem ser estabelecidas e o ciclo recomeçado. Aperfeiçoe o que já era bom
e incorpore as melhorias ao seu Plano de Ação.
2. Caso contrário, crie ações de melhorias capazes de resolver e, conseqüentemente, prevenir
as causas dos problemas, para que eles não voltem a ocorrer;
3. Quaisquer deficiências ou imprevistos identificados devem ser corrigidos, o plano de ação
deve ser revisado e adaptado às novas circunstâncias, e os procedimentos são melhorados
ou reorientados, se necessário. Coloque as ações de melhoria em prática!
Esta fase envolve a busca de soluções para eliminar o problema, a escolha da solução mais efetiva e
o desenvolvimento desta solução, com a devida normalização, quando invade o ciclo P do ciclo
PDCA;
Aqui os erros estão nas ações que deram um bom resultado, mas não são colocadas na rotina...
E volte novamente ao começo do ciclo!
A cada volta do ciclo PDCA sempre acontece um progresso, mesmo pequeno, por isso nunca se
volta ao mesmo ponto. Cada mudança dá início a um novo ciclo que tem como base o ciclo
anterior, caracterizando desta forma a espiral da Melhoria Contínua.
Introdução aos Conceitos da ISO 9001:2000 Página Ixix de Ixx
RELAÇÃO ENTRE OS REQUISITOS DA NORMA ISO 9001:2000 E OS PRINCÍPIOS DO SGQ
REQUISITOS DA
NBR ISO 9001:2000
PRINCÍPIOS DO S.G.Q.
FOCONO
CLIENTE
LIDERANÇA
ENVOLVIMENTO
DEPESSOAS
ABORDAGEMDE
PROCESSO
ABORDAGEM
SISTÊMICAPARA
GESTÃO
MELHORIA
CONTÍNUA
ABORDAGEM
FACTUALPARA
TOMADADE
DECISÕES
BENEFÍCIOS
MÚTUOSNAS
RELAÇÕESCOM
FORNECEDORES
1 2 3 4 5 6 7 8
4. SISTEMA DE GESTÃO DA QUALIDADE
4.1. Requisitos gerais
4.2. Requisitos de documentação
4.2.2
4.2.3
4.2.4
5. RESPONSABILIDADE DA DIREÇÃO
5.1. Comprometimento da direção
5.2. Foco no cliente
5.3. Política da qualidade
5.4. Planejamento
5.5. Responsabilidade, autoridade e
comunicação
5.5.3
5.6. Análise crítica pela direção
6. GESTÃO DE RECURSOS
6.1. Provisão de recursos
6.2. Recursos humanos 6.2.2
6.3. Infra-estrutura
6.4. Ambiente de trabalho
7. REALIZAÇÃO DO PRODUTO
7.1. Planejamento da realização do produto
7.2. Processos relacionados a clientes
7.3. Projeto e desenvolvimento
7.4. Aquisição
7.5. Produção e fornecimento de serviços
7.6. Controle de dispositivos de medição e
monitoramento
8. MEDIÇÃO, ANÁLISE E MELHORIA
8.1. Generalidades
8.2. Medição e monitoramento 8.2.1 8.2.3
8.3. Controle de produto não - conforme
8.4. Análise de dados
8.5. Melhorias
FONTE: SENAI-Pr, 2004
Introdução aos Conceitos da ISO 9001:2000 Página Ixx de Ixx
RELAÇÃO ENTRE OS REQUISITOS DA ONTENORMA ISO 9001:2000 E O CICLO PDCA
REQUISITOS DA
NBR ISO 9001:2000
PDCA
PLAN
(Planejar)
DO
(Executar)
CHECK
(Verificar)
ACT
(Agir)
4. SISTEMA DE GESTÃO DA QUALIDADE
4.1. Requisitos gerais
4.2. Requisitos de documentação 4.2.1 4.2.3 4.2.1 4.2.3
5. RESPONSABILIDADE DA DIREÇÃO
5.1. Comprometimento da direção
5.2. Foco no cliente
5.3. Política da qualidade
5.4. Planejamento 5.4.2 5.4.2
5.5. Responsabilidade, autoridade e
comunicação
5.5.2 5.2.3
5.6. Análise crítica pela direção 5.6.1 5.6.3 5.6.1 5.6.3
6. GESTÃO DE RECURSOS
6.1. Provisão de recursos
6.2. Recursos humanos 6.2.2 6.2.2 6.2.2
6.3. Infra-estrutura
6.4. Ambiente de trabalho
7. REALIZAÇÃO DO PRODUTO
7.1. Planejamento da realização do produto
7.2. Processos relacionados a clientes 7.2.1 7.2.2 7.2.3 7.2.2
7.3. Projeto e desenvolvimento 7.3.1
7.3.4 7.3.5
7.3.6 7.3.7
7.3.4 7.3.5
7.3.6 7.3.7
7.4. Aquisição 7.4.1/3 7.4.1 7.4.3
7.5. Produção e fornecimento de serviços 7.5.1 7.5.2
7.5.1 7.5.2
7.5.4
7.5.1 7.5.4
7.6. Controle de dispositivos de medição e
monitoramento
8. MEDIÇÃO, ANÁLISE E MELHORIA
8.1. Generalidades
8.2. Medição e monitoramento 8.2.2 8.2.4
8.3. Controle de produto não-conforme
8.4. Análise de dados
8.5. Melhorias 8.5.1 8.5.2 8.5.3 8.5.2 8.5.3
Fonte: APCER, 2003
REFERÊNCIAS BIBLIOGRÁFICAS
APCER - ASSOCIAÇÃO PORTUGUESA DE CERTIFICAÇÃO. Guia Interpretativo ISO 9001:2000.
Lisboa – Portugual, 2003.
ASSOCIAÇÃO BRASILEIRA DE NORMAS TÉCNICAS. NBR ISO 9000:2005. Sistemas de gestão da
qualidade – Fundamentos e vocabulário. Rio de Janeiro, 2000.
ASSOCIAÇÃO BRASILEIRA DE NORMAS TÉCNICAS. NBR ISO 9001:2000. Sistemas de gestão da
qualidade – Requisitos. Rio de Janeiro, 2000.
BSI MANAGEMENT SYSTEMS INC. Curso de Auditor Líder ISO 9001:2000. 3º Edição , Brasil,
2004
CAMPOS, VICENTE FALCONI. Controle da Qualidade Total (No Estilo Japonês). Edição:
várias. Belo Horizonte: DG Editors, 1990, 1992 e 1999.
CHIAVENATO, IDALBERTO. Introdução à Teoria Geral da Administração. 6° Edição. Campus,
2000.
CUNHA, JOÃO CARLOS. Modelos de Gestão da Qualidade I. SENAI: Universidade Federal do
Paraná, Curitiba, 2001.
ISO/TC 176/SC2 Quality management principles. ISO, 1998
ISO/TC 176/SC2/N525R. Guidance on the Documentation Requirements of ISO
9001:2000. ISO, 2000.
ISO/TC176/SC2/N526R. Guidance on the Terminology used in ISO 9001:2000 and ISO
9004:2000. ISO, 2000.
ISO/TC176/SC2/N542. Guidance on ISO 9001:2000 Clause 1.2 Application. ISO, 2001.
ISO/TC176/SC2/N544. Guidance on Process Approach to Quality Management Systems.
ISO, 2001.
ISO/TC176/SC2/N654A. Guidance on the Concept and Use of the Process Approach for
Management Systems. ISO, 2001.
ORTIZ, PAULO e PIERRI, SUZANA. Modelos de Gestão da Qualidade 2. SENAI: Universidade
Federal do Paraná, Curitiba, 2002.
QUALITIVIDADE TREINAMENTO E CONSULTORIA. Princípios da Gestão da Qualidade.
Qualitividade, 2001.
QUALYSUL CONSULTORIA E TREINAMENTO. Conceitos e Requisitos da Norma NBR ISO
9001:2000. Qualysul, 2002.
JEFFREY H. HOOPER. A Abordagem de Processo na nova ISO 9001. QSP, 2002.
ROTH, ANA LUCIA. Dissertação: METÓDOS E FERRAMENTAS DE QUALIDADE. FACCAT,
Taquará, 2004.
TOMELIN, CLEOMAR ALFEU. Modelos de Gestão da Qualidade 2 (slides). SENAI:
Universidade Fedearl do Paraná, Curitiba, 2004.
INTERPRETAÇÃO
DA
ISO 9001:2000
Como utilizar este documento
Apesar dos textos das normas estarem disponíveis, este documento não substitui o texto
normativo, sendo necessário que o leitor consulte a ISO 9000:2005, a ISO 9001:2000 e a ISO
9004:2000 quando utilizar este documento.
O texto das normas é apresentado entre bordas conforme a seguir:
ISO 9000:2005 Borda tracejada e Sombreamento Cinza claro.
ISO 9001:2000 Borda tracejada sem Sombreamento
1. Cada capítulo, item e subitem da ISO 9001:2000 são abordados em ordem seqüencial.
2. Para efeitos deste Manual é utilizada a seguinte terminologia:
a) Capítulo da norma (ex. 8 – “Medição, análise e melhoria”).
b) Item normativo (ex: 8.2 – “Medição e monitoramento”)
c) Subitem normativo (ex: 8.2.2 – “Auditoria Interna”)
d) Requisito normativo (ex: “… deve conduzir auditorias internas em intervalos … ” ou
“Deve ser planeado um programa de auditorias … ”)
3. O texto apresenta as seguintes marcações:
a) Os requisitos desta norma foram identificados marcando as frases Deve ou Devem com
cinza e negrito significando obrigação em atender ao requisito;
b) Os procedimentos documentados exigidos pela norma foram identificados marcando a
frase Procedimento com cinza;
c) Os registros exigidos pela norma foram identificados marcando a frase Registro com
cinza;
d) As frases quando, quando necessário ou quando apropriado estão marcados em cinza e
negrito por significar, na maioria das vezes, um requisito somente se adotado, porém, é
recomendável justificar a não adoção do requisito;
ISO 9004:2000 Borda traço - ponto e Sombreamento Cinza escuro.
A descrição de cada item ou subitem está dividida em 4 aspectos fundamentais:
Objetivo: Qual a razão de cada requisito(s) agrupado(s) no item ou subitem, o que a norma
pretende alcançar;
Interpretação: Qual a interpretação sobre cada requisito(s), com em exemplos, quando
aplicável;
Evidência: Necessária/requerida para evidenciar a implementação, realização e controle das
atividades/processos associados ao cumprimento do requisito(s) em análise, o que seria
importante para demonstrar o comprometimento com o(s) requisito(s);
Não Conformidades mais freqüentes: Ressalva às situações que, de acordo com experiência,
são constatadas com mais freqüência em auditoria.
Interpretação da ISO 9001:2000 Página 1 de 69
0 INTRODUÇÃO
0.1 GENERALIDADES
Texto da Norma ISO 9001:2000
Convém que a adoção de um sistema de gestão da qualidade seja uma decisão estratégica da
organização. O projeto e a implementação de um sistema de gestão da qualidade de uma
organização são influenciados por várias necessidades, objetivos específicos, produtos
fornecidos, os processos empregados e o tamanho e estrutura da organização. Não é intenção
de esta Norma impor uniformidade na estrutura de sistemas de gestão da qualidade ou
uniformidade da documentação.
Os requisitos do sistema de gestão da qualidade especificados nesta Norma são
complementares aos requisitos para produtos. As informações identificadas como "NOTA" se
destina a orientar o entendimento ou esclarecer o requisito associado.
Esta Norma pode ser usada por partes internas ou externas, incluindo organismos de
certificação, para avaliar a capacidade da organização de atender aos requisitos do cliente, os
regulamentares e os da própria organização.
Os princípios de gestão da qualidade declarados nas NBR ISO 9000 e NBR ISO 9004 foram
levados em consideração durante o desenvolvimento desta Norma.
Interpretação
Os seguintes pontos são importantes neste item:
− Destaca a necessidade de comprometimento ao enfatizar que a adoção de um SGQ seja
uma decisão estratégica;
− Reafirma que a norma não pretende uniformizar os sistemas de gestão. A norma ISO
9001:2000 estabelece o que (quais requisitos) deve apresentar um SGQ para ser
certificado, porém, como a organização irá estruturar o seu sistema da qualidade e qual o
formato desse sistema é uma particularidade de cada organização;
− Um ponto importante na nova série de normas é a que destaca que os requisitos do SGQ
são complementares aos requisitos do produto;
− Há uma declaração de que os princípios de gestão da qualidade foram levados em
consideração durante o desenvolvimento da norma.
0.2 ABORDAGEM DE PROCESSO
Texto da Norma ISO 9001:2000
Esta Norma promove a adoção de uma abordagem de processo para o desenvolvimento,
implementação e melhoria da eficácia de um sistema de gestão da qualidade para aumentar a
satisfação do cliente pelo atendimento aos requisitos do cliente.
Para uma organização funcionar de maneira eficaz, ela tem que identificar e gerenciar diversas
atividades interligadas. Uma atividade que usa recursos e que é a gerida de forma a
possibilitar transformação de entradas em saídas pode ser considerada um processo.
Freqüentemente a saída de um processo é a entrada para o processo seguinte.
A aplicação de um sistema de processos em uma organização, junto com a identificação,
interações desses processos, e sua gestão, pode ser considerada como a “abordagem de
processo”.
Uma vantagem de abordagem de processo é o controle contínuo que ela permite sobre a ligação
entre os processos individuais dentro do sistema de processos, bem como sua combinação e
interação.
Quando usado em um sistema de gestão da qualidade, esta abordagem enfatiza a importância
de
a) entendimento e atendimento aos requisitos,
b) necessidade de considerar os processos em termos de valor agregado,
c) obtenção de resultados de desempenho e eficácia de processo, e
d) melhoria contínua de processos baseada em medições objetivas.
O modelo de um sistema de gestão da qualidade, baseado em processo mostrado figura 1,
ilustra as ligações dos processos apresentadas nas seções 4 a 8. Esta ilustração mostra que os
clientes desempenham um papel significativo na definição dos requisitos como entradas. O
monitoramento da satisfação dos clientes requer a avaliação de informações relativas à
percepção pelos clientes de como a organização tem atendido aos requisitos do cliente. Este
Interpretação da ISO 9001:2000 Página 2 de 69
modelo mostrado na figura 1 abrange todos os requisitos desta Norma, mas não apresenta
processos em nível detalhado.
NOTA: Adicionalmente, pode ser aplicado a metodologia conhecida como "Plan-Do-Check-Act" (PDCA) para todos
os processos. O modelo PDCA pode ser descrito resumidamente como segue
Plan (planejar): estabelecer os objetivos e processos necessários para fornecer resultados de acordo com os
requisitos do cliente e políticas da organização;
Do (fazer): implementar os processos;
Check (checar): monitorizar e medir processos e produtos em relação às políticas, aos objetivos e aos requisitos
para o produto e relatar os resultados;
Act (agir): executar ações para promover continuamente a melhora do desempenho do processo.
Figura 1 - Modelo de um sistema de gestão da qualidade baseado em processo
Objetivo
Juntamente com a Figura 1 da Norma, este parágrafo tenta delinear a "abordagem por
processos" à gestão de qualidade. Como qualquer auditor, consultor ou gestor de qualidade
sabe, este conceito relativamente simples é difícil de definir por palavras ou imagens e ainda
mais difícil de implementar duma forma coerente numa Organização.
No entanto, a identificação de tais processos internos e as interações entre eles e o mundo
exterior é fundamental para conceber e implementar um sistema de gestão da qualidade
eficiente e eficaz.
Ao contrário das Normas de qualidade anteriores, é requerido que as Organizações deixem de
pensar nas suas operações como um "fluxo linear" desde a recepção dos requisitos dos Clientes
até à entrega dos produtos aos Clientes, e encarem as atividades relacionadas com a qualidade
como um ciclo permanente de melhorias contínuas (conforme modelo proposto por Deming).
A Figura 1 da Norma apresenta graficamente o papel essencial dos Clientes no ciclo de melhoria
e como se desenvolve a sua interação com os processos internos da Organização (SGS, 2003).
Interpretação
Os Processos possuem tipicamente as seguintes características:
− Fornecem atividades de valor agregado que utilizam recursos para converter entradas em
saídas;
− Têm fontes de entradas – internas ou externas, clientes, fornecedor, etc;
− Têm saídas que podem ser produtos, serviços, informação – tangível ou intangível – que
podem ir para um ou mais clientes internos ou externos;
− Convém que todos os processos tenham um responsável;
− Todos os componentes (entradas, atividades de processo, recursos e saídas) devem ser
controlados usando-se as Quatro Ferramentas de Gestão da Qualidade – Planejamento da
CLIENTE
Realização
do produto Produto
Gestão de
recursos
Medição
análise e
melhoria
Responsabilidade
da administração
Melhoria contínua do sistema
de gestão da qualidade
CLIENTE
Entrada Saída
Legenda:
agregação de valor
informação
Requisitos
Satisfação
Interpretação da ISO 9001:2000 Página 3 de 69
Qualidade, Garantia da Qualidade, Controle da Qualidade e Melhoria da Qualidade (ver
Item IV da Introdução);
Todos os processos em uma organização necessitam ser controlados desta maneira.
Os processos nas organizações podem variar baseados na natureza dos seus negócios,
complexidade de produtos, processos, etc.
Os processos podem ser agrupados em:
− Processos de realização;
− Processos de suporte;
− Processos do SGQ;
Para o gerenciamento dos processos e suas interações recomenda-se o uso do método PDCA.
Para cada processo identificado na organização é necessário que se apliquem os requisitos
normativos, quando apropriado, especificados nas seções 4 a 8 da norma.
Por exemplo, para o processo “aquisição” é necessário que se definam responsabilidades e
autoridades, os recursos necessários (humanos, instalações, etc.), os objetivos, os documentos,
os registros, os métodos para medição e monitoramento do processo, etc. (fase P do ciclo PDCA),
que se executam as tarefas de acordo com os procedimentos definidos (em documentos ou não)
e que se coletem dados e informações para a verificação do atendimento dos objetivos traçados
(fase D do PDCA), que se verifiquem os resultados (fase C do PDCA) e que se tomem as devidas
ações corretivas e/ou preventivas (fase A do PDCA) sempre que necessários. A manutenção e
melhoria dos resultados obtidos, isto é, do processo, evidencia o propósito de melhoria
contínua do gerenciamento aplicado.
0.3 RELAÇÃO COM A NBR 9004
Texto da Norma ISO 9001:2000
As atuais edições das NBR ISO 9001 e NBR ISO 9004 foram desenvolvidas como um par coerente
de normas de sistema de gestão da qualidade, as quais foram projetadas para se
complementarem mutuamente, mas também podem ser usadas independentemente. Embora as
duas Normas tenham objetivos diferentes, elas apresentam estruturas similares para auxiliar
na sua aplicação como um par coerente.
A NBR ISO 9001 especifica requisitos para um sistema de gestão da qualidade que podem ser
usados pelas organizações para aplicação interna, para certificação ou para fins contratuais.
Está focalizada na eficácia do sistema de gestão da qualidade em atender aos requisitos dos
clientes.
A NBR ISO 9004 fornece orientação para um sistema de gestão da qualidade com objetivos mais
amplos do que a NBR ISO 9001, especificamente no que tange à melhoria contínua do
desempenho global de uma organização e sua eficiência, assim como à sua eficácia. A NBR ISO
9004 é recomendada como uma orientação para organizações cuja Alta Direção deseja ir além
dos requisitos estabelecidos na NBR ISO 9001 buscando melhoria contínua de desempenho.
Entretanto, não tem propósitos de certificação ou finalidade contratual.
Interpretação
O item esclarece que essa versão da norma ISO 9001 faz parte de um par consistente de normas
de sistema de gestão da qualidade, sendo a outra norma a ISO 9004. As normas são
complementares, mas podem ser utilizadas independentemente.
A ISO 9001 apresenta requisitos para sistemas de gestão da qualidade e pode ser utilizada para
fins de certificação.
Já a norma ISO 9004 não é um guia de implementação e não tem fins de certificação. A sua
função é dar diretrizes para melhorar o desempenho e a eficácia de sistemas de gestão da
qualidade.
Ou seja, enquanto a ISO 9004:2000 têm foco na melhoria do desempenho global e eficiência
interna da Organização, a ISO 9001:2000 se focaliza na eficácia do Sistema de Gestão da
Qualidade da Organização em satisfazer as necessidades e expectativas dos Clientes.
0.4 COMPATIBILIDADE COM OUTROS SISTEMAS DE GESTÃO
Texto da Norma ISO 9001:2000
Esta Norma foi alinhada com a ISO 14001:1996 para aumentar a compatibilidade das duas
normas em benefício da comunidade de usuários.
Esta Norma não inclui requisitos específicos para outros sistemas de gestão, tais como
aqueles específicos à gestão ambiental, gestão de segurança e saúde ocupacional, gestão
Interpretação da ISO 9001:2000 Página 4 de 69
financeira ou de risco. Entretanto, esta Norma possibilita a uma organização o alinhamento ou
a integração de seu sistema de gestão da qualidade com outros requisitos de sistemas de
gestão relacionados. É possível a uma organização adaptar seus sistemas de gestão existentes
para estabelecer um sistema de gestão da qualidade que cumpra com os requisitos desta
Norma.
Interpretação
O item enfatiza que a norma foi desenvolvida para ser compatível com outras normas e
compartilha princípios do sistema com a ISO 14001.
Embora afirme claramente que não inclui requisitos de outras normas de sistema, por exemplo,
meio ambiente, segurança e saúde ocupacional ou gerenciamento financeiro, ela encoraja a
integração, quando apropriado.
1 OBJETIVO
1.1 GENERALIDADES
Texto da Norma ISO 9001:2000
Esta Norma especifica requisitos para um sistema de gestão da qualidade QUANDO uma
organização
a)necessita demonstrar sua capacidade para fornecer de forma coerente produtos que atendam
aos requisitos do cliente e requisitos regulamentares aplicáveis, e
b)pretende aumentar a satisfação do cliente por meio da efetiva aplicação do sistema,
incluindo processos para melhoria contínua do sistema e a garantia da conformidade com
requisitos do cliente e requisitos regulamentares aplicáveis
NOTA Nesta Norma, o termo "produto" aplica-se apenas para produto intencional ou requerido pelo cliente.
Objetivo
Este item, embora não contenha requisitos, estabelece o propósito da norma ISO 9001:2000 que
é a de definir requisitos para o sistema da qualidade, no intuito de permitir a organização
fornecer, de forma consistente, produtos que vão de encontro às necessidades dos seus clientes
e dos requisitos estatutário-regulamentares relevantes.
Interpretação
É importante entender que a norma ISO 9001:2000 não é uma norma do produto, e a certificação
do SGQ não é o mesmo e não substitui a certificação do produto.
Mesmo assim, assegurar a qualidade do produto final deve ser o objetivo principal de qualquer
organização que implementa um Sistema de Gestão da Qualidade de acordo com a ISO
9001:2000, e deve nortear a abordagem a ser adotada tanto pela organização, como pelo
auditor, a fim de acrescentar valor ao SGQ e ao processo de certificação.
Uma simples pergunta do tipo “como isto afeta ou poderia afetar a qualidade do produto?” feita
pelo auditor para si mesmo, ajuda a contextualizar a auditoria, identificando situações
realmente importantes e evitando excessos, por vezes burocráticos.
Evidência
Antes de terminar a auditoria, convém que o auditor reflita e se questione “Tudo que eu vi nesta
organização, ao longo da auditoria, transmite-me a confiança de que tem a capacidade de
entregar produtos conformes, de forma consistente, aos clientes?”.
Não conformidades mais freqüentes
Não existem não conformidades a este item da norma, pelo fato da mesma não incluir requisitos.
1.2 APLICAÇÃO
Texto da Norma ISO 9001:2000
Todos os requisitos desta Norma são genéricos e se pretende que sejam aplicáveis para todas
as organizações, sem levar em consideração o tipo, tamanho e produto fornecido.
Quando algum (ns) requisito(s) desta Norma não puder(em) ser aplicado(s) devido à natureza
de uma organização e seus produtos, isso pode ser considerado para exclusão.
Quando são efetuadas exclusões, reivindicação de conformidade com esta Norma não são
aceitáveis a não ser que as exclusões fiquem limitadas aos requisitos contidos na seção 7 e
que tais exclusões não afetem a capacidade ou responsabilidade da organização para fornecer
produtos que atendam aos requisitos dos clientes e requisitos regulamentares aplicáveis.
Interpretação da ISO 9001:2000 Página 5 de 69
Objetivo
As normas ISO 9000 destinam-se sempre a uma aplicação de acordo com a natureza da
organização, e para cobertura total de todas as atividades que afetam a qualidade do produto
que fornece.
Se, por exemplo, uma organização for responsável pela transformação das necessidades,
expectativas e/ou requisitos do cliente num conjunto de características ou especificações de
produto ou serviço.
Segundo a ISO 9000:2005
Projeto e desenvolvimento: conjunto de processos (3.4.1) que transformam requisitos
(3.1.2) em características (3.5.1) especificadas ou na especificação (3.7.3) de um produto
(3.4.2), processo (3.4.1) ou sistema (3.2.1).
NOTA 1 Os termos "projeto" e "desenvolvimento" são algumas vezes usados como sinônimo e outras vezes para
definir diferentes estágios do processo geral de projeto e de desenvolvimento.
NOTA 2 Um qualificativo pode ser aplicado para indicar a natureza do que está sendo projetado e desenvolvido
(por exemplo: projeto e desenvolvimento de um produto ou de um processo).
Se, por algum motivo, a organização deixa este processo fora do âmbito do SGQ, há o risco,
mesmo que o produto “cumpra as especificações”, de que não possa ser atingida a satisfação do
cliente, porque as especificações poderão não refletir de forma adequada as suas reais
necessidades, expectativas e/ou requisitos.
No entanto, caso se constate a não aplicabilidades efetivas do(s) requisito(s) da norma de
referência, poderão ser consideradas exclusões, limitadas a requisitos do capítulo 7 desde que
tais exclusões não afetem a capacidade ou responsabilidade da organização para fornecer
produto que vá de encontro dos requisitos aplicáveis (incluindo requisitos estatutários e
regulamentares). Nestes casos, as exclusões, com as devidas justificações, deverão constar no
Manual da Qualidade da organização.
Interpretação
O âmbito do SGQ deve basear-se na natureza dos produtos da organização e respectivos
processos de realização, em considerações comerciais e requisitos contratuais, estatutários e
regulamentares. Uma organização não é obrigada a incluir todos os produtos e serviços que
fornece no âmbito do seu SGQ, ou a contemplar os processos associados à realização para
produtos e serviços que não estejam incluídos no SGQ.
Se uma organização opta por implementar um SGQ com um âmbito limitado, este deve ser
claramente definido no Manual da Qualidade e em quaisquer outros documentos publicitários
disponíveis, a fim de evitar confundir ou induzir em erro clientes e utilizadores finais.
Os requisitos da ISO 9001:2000 são genéricos e aplicáveis a todas as organizações,
independentemente do tipo e dimensão ou do produto que oferecem. As organizações podem,
no entanto, justificar o não cumprimento de requisitos específicos, atendendo à natureza da sua
atividade e dos seus produtos e/ou serviços.
As Organizações devem implementar todos os requisitos do sistema de gestão da qualidade,
exceto em circunstâncias excepcionais e justificadas. As Organizações só podem excluir tais
requisitos onde eles não são genuinamente aplicáveis. A chave está na frase: "... não afetem a
capacidade ou responsabilidade da organização para fornecer produtos que atendam aos
requisitos dos clientes e requisitos regulamentares aplicáveis.".
Para avaliar se algum requisito do capítulo 7, relacionado com qualquer das atividades da
Organização, pode ou não ser considerado para exclusão, devem ser colocadas as seguintes
questões:
1) Se a Organização tiver que defender a sua posição em tribunal, (Por exemplo:
responsabilidade civil, quebra de contrato), será que o tribunal consideraria essa atividade
e o respectivo requisito da ISO 9001:2000 como da responsabilidade da Organização?
2) Se a atividade for realizada inconsistentemente, ou não for mesmo realizada, poderá daí
resultar potencialmente (com o correr do tempo) uma insatisfação de algum Cliente? (Por
Exemplo: ser a causa de uma reclamação, ou a razão que leve um Cliente a procurar uma
alternativa aos produtos/serviços da Organização)?
Se a resposta a qualquer destas perguntas for "sim", então a Organização é responsável pela
Qualidade resultante dessa atividade, e ela está coberta pelos requisitos da ISO 9001:2000.
Embora as Organizações, como resultado desta revisão, possam ter de rever a forma como terão
de cumprir outras cláusulas da Norma, é ,sem dúvida, o requisito que incorpora as atividades de
projeto e desenvolvimento no SGQ que terá um impacto mais significativo para muitas
Organizações.
A terminologia “exclusões permitidas”, utilizada nos “drafts” iniciais da norma ISO 9001:2000, foi
alterada na versão final da norma para “aplicação” para melhor designar o movimento que se
pretende dinamizar que é a de colocar ênfase na análise de “porquê aplicar os requisitos” e não
no “como excluir os requisitos”.
Interpretação da ISO 9001:2000 Página 6 de 69
De acordo com o guia oficial da ISO nesta matéria, os requisitos a seguir indicados são os mais
prováveis (embora não os únicos) que podem ser considerados como exclusão do SGQ:
7.3 “Projeto e desenvolvimento” – Nos casos em que a organização não é responsável pelo
projeto e desenvolvimento dos produtos que fornece. A aplicação deste item não é obrigatória
para o projeto e desenvolvimento dos processos necessários ao Sistema de Gestão da Qualidade,
(que está contemplada no item 7.1), mas pode ser útil para a organização gerir o
desenvolvimento dos seus processos.
7.5.3 “Identificação e rastreabilidade” – Este item seria apenas parcialmente aplicável nos
casos em que não existe requisito de rastreabilidade específico para os produtos da
organização.
7.5.4 “Propriedade do cliente” – Nos casos em que a organização não utiliza a propriedade do
cliente no seu produto ou processos de realização do produto. Deve-se atentar para o fato de
que se o cliente fornece uma especificação do produto, isso pode constituir propriedade legal e
deve ser coberta, neste âmbito, pelo SGQ da organização.
7.6 “Controle de dispositivos de medição e monitoramento” – Nos casos em que a
organização não necessita de dispositivos de medição e monitoramento para fornecer evidência
da conformidade do seu produto. Pode ser o caso para algumas organizações de prestação de
serviços, entre outras.
Evidência
O Manual da Qualidade deve incluir os detalhes e justificativas para quaisquer exclusões
consideradas pela organização (ver também o item 4.2.2).
Deve ser verificado, durante a auditoria, se os requisitos excluídos realmente não afetam a
capacidade da organização em cumprir os requisitos do cliente e/ou requisitos
estatutários/regulamentares.
Não conformidades mais freqüentes
Não existem não conformidades para este item da norma, pelo fato da mesma não incluir
requisitos. A constatação da necessidade de aplicação de requisitos considerados excluídos pela
organização e/ou as exclusões não serem devidamente justificadas no Manual da Qualidade são
em geral indexadas a itens de requisitos apropriados (ex. 4.1 ou 4.2.2).
2 REFERÊNCIA NORMATIVA
Texto da Norma ISO 9001:2000
A norma relacionada a seguir contém disposições que, ao serem citadas neste texto,
constituem prescrições desta Norma. A edição indicada estava em vigor no momento desta
publicação. Como toda norma está sujeita a revisão, recomenda-se àqueles que realizam
acordos com base nesta que verifiquem a conveniência de se usar a edição mais recente da
norma citada a seguir. A ABNT possui a informação das normas em vigor em um dado momento.
NBR ISO 9000:2005, Sistemas de Gestão da Qualidade - Fundamentos e vocabulário.
3 TERMOS E DEFINIÇÕES
Texto da Norma ISO 9001:2000
Para os efeitos desta Norma, aplicam-se os termos e definições apresentadas na NBR ISO 9000.
Os seguintes termos, usados nesta edição da NBR ISO 9001 para descrever a cadeia de
fornecimento, foram alterados para refletir o vocabulário usado atualmente:
Fornecedor -- organização -- cliente
O termo "organização" substitui o termo "fornecedor" usado na NBR ISO 9001:1994 e refere-se
à unidade para a qual esta Norma se aplica. Também o item, o termo "fornecedor" agora
substitui o termo "subcontratado".
Ao longo do texto desta Norma, onde aparecer o termo “produto”, este também pode significar
“serviço”.
Interpretação da ISO 9001:2000 Página 7 de 69
4 SISTEMA DE GESTÃO DA QUALIDADE
4.1 REQUISITOS GERAIS
Texto da Norma ISO 9001:2000
A organização deve estabelecer, documentar, implementar e manter um sistema de gestão da
qualidade e melhorar continuamente a eficácia de acordo com os requisitos desta Norma.
A organização deve
a) identificar os processos necessários para o sistema de gestão da qualidade e sua aplicação
por toda a organização (ver 1.2),
b) determinar a seqüência e interação desses processos,
c) determinar critérios e métodos necessários para assegurar que a operação e o controle
desses processos sejam eficazes,
d) assegurar a disponibilidade de recursos e informações necessárias para apoiar a operação e
o monitoramento desses processos,
e) monitorar, medir e analisar esses processos, e
f) implementar ações necessárias para atingir os resultados planejados e a melhoria contínua
desses processos.
Esses processos devem ser gerenciados pela organização de acordo com os requisitos desta
Norma.
Quando uma organização optar por adquirir externamente algum processo que afete a
conformidade do produto em relação aos requisitos, a organização deve assegurar o controle
desses processos. O controle de tais processos deve ser identificado no sistema de gestão da
qualidade.
NOTA Convém que os processos necessários para o sistema de gestão da qualidade acima referenciados incluam
processos para atividades de gestão, provisão de recursos, realização do produto e medição.
Objetivo
Assegurar que as organizações identificam os processos necessários para o SGQ e determinam
os recursos, informação, critérios e métodos necessários para a sua gestão (ex. ao nível do seu
planejamento, realização, monitoramento e medição e melhoria, seguindo o modelo P-D-C-A).
Interpretação
A organização deve identificar e gerir os seus processos.
Alguns desses processos estão claramente definidos na própria norma (por exemplo, processos
relacionados com clientes, compras, projeto e desenvolvimento,…), enquanto outros irão
depender da natureza e complexidade da própria organização.
Sempre que for razoável, os processos chave devem também ser alvo de, pelo menos, uma
revisão, para determinar o grau de possibilidade de se atingir a saída pretendida. Deste modo,
se necessário, pode ser tomada uma ação preventiva antes da ocorrência da não conformidade
de um produto ou serviço.
Convém que as quatro ferramentas de gestão da qualidade sejam usadas para o controle dos
processos (Ver Item IV da Introdução).
É importante que uma organização adote uma abordagem do tipo PLAN-DO-CHECK-ACT (PDCA)
(planejar – executar – verificar – agir) aos seus processos, e que inclua o retorno obtido do
controle de processos, avaliações de produto e indicadores da satisfação de clientes, a fim de
determinar a necessidade de um maior ou menor controle.
Ao nível de estratégia, o Item 0.2 da ISO 9001:2000 dá o seguinte exemplo:
Plan (planejar): estabelecer os objetivos e os processos necessários para apresentar
resultados de acordo com os requisitos do cliente e as políticas da
organização;
Do (executar): implementar os processos;
Check (verificar): monitorar e medir os processos e produtos em comparação com políticas,
objetivos e requisitos do produto e reportar os resultados;
Act (agir): empreender ações para melhorar continuamente o desempenho do
processo.
A seguir é fornecida orientação sobre como uma organização pode optar por contemplar estes
requisitos, embora se deva salientar se tratar apenas de exemplos, e não o único caminho para
cumprir os requisitos:
Interpretação da ISO 9001:2000 Página 8 de 69
ACT
IMPLEMENTAÇÃO
DE MELHORIA
(f)*
PLAN
SEQÜÊNCIA DE
IDENTIFICAÇÃO DE
CRITÉRIOS E
MÉTODOS DE
INTERAÇÃO
(a, b, c)*
CHECK
CÁLCULO
E
ANÁLISE
(e)*
DO
IMPLEMENTAÇÃO
DO
PLANO
(d)*
FONTE: APCER, 2003
* Veja o texto abaixo para obter mais detalhes
a) Identificar os processos necessários para o Sistema de Gestão da Qualidade e para a sua
aplicação em toda a organização:
• Atribuir “nomes” aos processos, incluindo os que serão obtidos no exterior;
• Definir entradas e saídas para cada processo;
• Definir clientes dos processos e respectivos requisitos (incluindo necessidades e
expectativas);
• Definir quem é o gestor ou “dono” do processo.
b) Determinar a seqüência e interação destes processos:
• Apresentar a rede de processos;
• Definir interfaces entre processos;
• Documentar os processos conforme necessário.
A representação esquemática a seguir dá uma idéia de como uma organização pode utilizar
fluxos ou mapas de processo, de modo a compreender melhor a interação dos vários processos
que compõem o SGQ.
Interpretação da ISO 9001:2000 Página 9 de 69
Processo
input
recursos
controle
output
Processo A
input A
recursos B
controle A
output A / controle B
Processo B
output C
Processo C
output B
input C
controle C
input B
FONTE: APCER, 2003
PROCEDIMENTO *
(“Forma especificada de executar uma
atividade ou um processo” - pode ser
documentado ou não)
PRODUTO
(“Resultado de um processo”)
MONITORAMENTO E
MEDIÇÃO DE OPORTUNIDADES
(Antes, durante e depois do processo)
SaídaEntrada
PROCESSO(“Conjunto de atividades
inter-relacionadas ou
interação de processos)
EFICÁCIA
DO PROCESSO =
Habilidade para alcançaros
resultados desejados
(Foco na ISO 9001:2000)
Requisitos
Especificados
(Inclui Recursos)
*Nota : Esta é a definição de procedimento dada pela ISO 9000:2000.
Este não é necessariamente um dos 6 procedimentos documentados
exigidos pela ISO 9001:2000
Requisitos
Satisfeitos
EFICIÊNCIA
DO PROCESSO =
Resultadoalcançado
X
Recursos usados
(Foco na ISO 9004:2000)
FONTE: ISO/TC 176/SC2 N524R Process
c) Determinar critérios e métodos necessários para assegurar que, tanto a operacionalidade
quanto os controles destes processos são eficazes:
• Especificar características de resultados pretendidos e não pretendidos;
Interpretação da ISO 9001:2000 Página 10 de 69
• Especificar métodos de medição, monitoramento e análise de critérios (Planejamento da
Qualidade);
• Considerar questões econômicas (custo, tempo, perda,…);
• Definir métodos para coleta de dados.
d) Assegurar a disponibilidade de recursos e informação necessários para suportar o
desempenho e monitoramento desses processos:
• Alocar recursos para cada processo;
• Estabelecer canais de comunicação;
• Disponibilizar informação externa e interna;
• Obter retorno (resposta);
• Coletar dados;
• Manter registros.
e) Medir, monitorar e analisar estes processos:
• Medir processos e monitorar o seu desempenho (capacidade do processo, indicadores de
desempenho, satisfação de clientes,...);
• Analisar informação recolhida (técnicas de estatística);
• Avaliar resultados da análise.
f) Implementar ações necessárias para atingir resultados planejados e a melhoria contínua
destes processos:
• Implementar ações corretivas e preventivas (melhoria do processo);
• Verificar implementação e eficácia das ações corretivas e preventivas;
• Promover melhorias.
Nos casos em que a responsabilidade total de um produto pertence a uma organização, o fato
de um determinado processo para realização do produto (como por exemplo, PROJETO e
DESENVOLVIMENTO ou FABRICAR) ser obtido externamente ou subcontratado a uma organização
externa não é uma justificativa adequada para exclusão desse processo por parte do SGQ. Pelo
contrário, a organização deve estar apta a demonstrar que exerce um controle suficiente para
assegurar que esses processos são realizados de acordo com os requisitos relevantes da ISO
9001:2000.
A natureza desse controle irá depender do processo obtido externamente ou subcontratado e do
risco envolvido. Pode incluir, por exemplo, a especificação e/ou validação de processos como
parte do acordo contratual com o subcontratado, requisitos para o SGQ do subcontratado,
inspeções ou verificações no local e/ou auditorias.
Nessas circunstâncias, a organização deve incluir esses processos no âmbito do SGQ, e
esclarecer no seu Manual da Qualidade, e quaisquer outros documentos do conhecimento
público, que o SGQ cobre a gestão daquelas atividades obtidas externamente ou
subcontratadas, sobre as quais a organização tem total responsabilidade.
Evidência
• É importante que a organização disponha de fluxos de processo ou de mapas de processo
demonstrando a inter-relação entre os processos chave e as interfaces com os
fornecedores, incluindo uma definição clara de papéis e responsabilidades, sempre que
aplicável. É importante enfatizar, no entanto, que isto não é um requisito específico da
ISO 9001:2000 – a organização poderá descrever os seus processos através de outros
métodos, desde que alcancem o mesmo objetivo. Esses processos chave deveriam ter
saídas claramente definidas, com critérios de aceitação e, pelo menos, uma forma de
monitorar, verificar e/ou medir o cumprimento dos mesmos.
• É importante que todos os processos dentro do SGQ sejam incluídos (Itens 4 a 8 da ISO
9001:2000), e que tal não se limite apenas aos processos de realização do produto.
• As organizações devem estar aptas a demonstrar que gerem os seus processos,
utilizando, por exemplo, uma abordagem do tipo P-D-C-A, com ênfase para atingir os
resultados planejados.
• Os registros podem ser úteis, mas nem sempre são necessários ou requeridos para
evidenciar a eficácia dos processos.
Interpretação da ISO 9001:2000 Página 11 de 69
Não conformidades mais freqüentes
• Não serem identificados os processos subcontratados, nem determinada a sua seqüência
e interação.
• Não serem claramente identificados os processos do Sistema de Gestão da Qualidade e a
identificação dos processos serem limitados aos processos de realização do produto.
Nota: Não conformidades associadas à identificação, planejamento, realização, controle e melhoria dos
processos de suporte ao SGQ encontram-se, em geral, indexadas a outros subitens da norma,
diretamente associados a essas matérias. Uma não conformidade diretamente indexada a este item
estaria associado ao não cumprimento sistemático e generalizado dos requisitos associados ao SGQ (pelo
menos no que diz respeito ao inequivocamente requerido pela norma), o que, regra geral, não será
importante.
4.2 REQUISITOS DA DOCUMENTAÇÃO
4.2.1 Generalidades
Texto da Norma ISO 9001:2000
A documentação do sistema de gestão da qualidade deve incluir
a) declarações documentadas da política da qualidade e dos objetivos da qualidade,
b) manual da qualidade,
c) procedimentos documentados requeridos por esta Norma,
d) documentos necessários à organização para assegurar o planejamento, a operação e o
controle eficazes de seus processos, e
e) registros requeridos por esta Norma (ver 4.2.4).
NOTA 1 Onde o termo “procedimento documentado“ aparecer nesta Norma, significa que o procedimento é
estabelecido, documentado, implementado e mantido.
NOTA 2 A abrangência da documentação do sistema de gestão da qualidade pode diferir de uma organização para
outra devido:
a) ao tamanho da organização e ao tipo de atividades,
b) à complexidade dos processos e suas interações, e
c) à competência do pessoal.
NOTA 3 A documentação pode estar em qualquer forma ou tipo de meio de comunicação.
Objetivo
Assegurar o planejamento, realização, monitoramento, medição e melhoria dos processos
através de um sistema documentado e não através um sistema de documentos.
A documentação de suporte ao SGQ deverá incluir as políticas, objetivos, descrição dos
principais processos, procedimentos documentados e quaisquer outros documentos
considerados como necessários, para utilização por todas as partes envolvidas.
O objetivo da ISO 9001:2000 é ser menos prescritiva na definição de documentos específicos que
uma organização deve estabelecer, e para utilizar uma abordagem mais orientada para
assegurar a gestão eficaz dos processos e a obtenção dos resultados pretendidos.
Ainda assim, um número determinado de procedimentos documentados pode ser necessário,
mas irá depender da natureza e do tamanho da organização, bem como da complexidade dos
seus processos.
Interpretação
Entre os objetivos principais associados à documentação, ressalvam-se:
• Comunicação da informação;
• Evidência de conformidade;
• Partilha e manutenção de conhecimentos ("Know How").
Segundo a ISO 9000:2005
Documento: informação (3.7.1) e o meio no qual ela está contida.
Exemplos Registro (3.7.6), especificação (3.7.3), documento de procedimento, desenho,
relatório, norma.
NOTA 1 O meio físico pode ser papel, magnético, disco de computador de leitura ótica, fotografia, ou amostra
padrão, ou uma combinação destes.
NOTA 2 Um conjunto de documentos, por exemplo, especificações e registros, é freqüentemente chamado de
“documentação”.
NOTA 3 Alguns requisitos (3.1.2) (por exemplo: o requisito de ser legível) relacionam-se a todos os tipos de
documentos. Entretanto, pode haver diferentes requisitos para especificações (por exemplo: o requisito de ter
revisão controlada) e registros (por exemplo: o requisito de ser recuperável).
Interpretação da ISO 9001:2000 Página 12 de 69
Significa que, para alcançar os objetivos identificados anteriormente, uma organização poderá
estabelecer a documentação do sistema em qualquer suporte (ex. papel, magnético, eletrônico,
fotográfico,…), incluindo um tipo particular de documento: os registros, como documentos que
expressam resultados obtidos ou fornecem evidência das atividades realizadas (ver também
4.2.4).
É conveniente que uma organização estabeleça a estrutura documental e especifique as
interligações entre os diversos documentos, como suporte à realização das atividades e
processos do seu SGQ.
Segundo a nova abordagem normativa, a análise dos processos deverá assumir-se como a “força
motriz” na definição da documentação necessária. A documentação não deverá ser a “força
motriz” dos processos.
A norma ISO 9001:2000 indica que a extensão da documentação dependerá da dimensão, tipo de
atividades, complexidade dos processos e competência do pessoal de cada organização.
Define, no entanto, requisitos mínimos associados:
• Declarações documentadas quanto à Política da Qualidade e aos Objetivos da Qualidade;
• Manual da Qualidade;
• Procedimentos documentados (6 requisitos)
4.2.3 (Controle de Documentos);
4.2.4 (Controle de Registros);
8.2.2 (Auditoria Interna);
8.3 (Controle de Produto não-conforme);
8.5.2 (Ações Corretivas);
8.5.3 (Ações Preventivas);
• Documentos necessários para a organização assegurar o planejamento, a operação e o
controle eficazes dos seus processos;
• Registros (21 requisitos).
Quanto aos procedimentos documentados, não é obrigatório que as organizações elaborem 6
documentos (tantos quanto os procedimentos documentados requeridos). O que se pretende é
que a prática associada ao cumprimento daqueles 6 itens e/ ou sub-itens normativos esteja
obrigatoriamente documentada.
A forma como este requisito é cumprido dependerá de cada organização e deverá ser ajustada à
estrutura documental estabelecida.
E na prática?
Para uma documentação que suporte as necessidades e expectativas das partes interessadas,
convém que a gestão considere:
• Requisitos do cliente;
• Normas internacionais, nacionais, regionais ou do setor de atividade;
• Requisitos estatutários e regulamentares relevantes;
• Estratégias, políticas, objetivos e culturas organizacionais;
• Fontes de informação externas relevantes (Guias ISO, orientações,…);
• Informação sobre as necessidades dos colaboradores internos.
Convém, ainda, que a criação, utilização e controle da documentação sejam avaliados no que diz
respeito a sua contribuição para a eficácia, eficiência e melhoria da organização, em face de:
• Funcionalidade (tal como velocidade de processamento);
• Facilidade de utilização;
• Recursos necessários;
• Requisitos atuais e futuros relacionados com a gestão do conhecimento;
• Interfaces utilizadas pelos clientes e outras partes interessadas.
Em alguns casos, poderá haver valor acrescentado e vantagens ao nível da demonstração de
conformidade se forem estabelecidos outros documentos ou registros face aos formalmente
requeridos, por exemplo:
• Fluxos (mapas) de processos;
• Organogramas;
• Mapas de planejamento da produção;
• Listas de fornecedores qualificados/aprovados;
• Planos da qualidade;
Interpretação da ISO 9001:2000 Página 13 de 69
• Reclamações de clientes;
• Pesquisas de satisfação de clientes.
Um detalhamento excessivo não se reflete necessariamente num maior controle sobre as
atividades. No entanto, a falta de documentação poderá comprometer a sistematização e
eficácia do SGQ.
Nesta perspectiva, o processo de formação poderá conduzir a uma menor necessidade de
procedimentos documentados. No entanto, deve ser assegurado que todos dispõem da
informação necessária à correta realização das suas funções.
Evidência
Deve existir um SGQ documentado que cubra os requisitos aplicáveis da norma de referência,
incluindo documentação exigida pelo cliente, e para cumprimento dos requisitos estatutários
e/ou regulamentares relacionados com o produto.
Não conformidades mais freqüentes
• Nota: Não conformidades associadas ao estabelecimento de um sistema documental de
suporte ao SGQ encontram-se, em geral, relacionadas:
Aos subitens 4.2.2, 4.2.3 e 4.2.4.
À itens da norma de referência onde é requerido um documento específico (com exceção
da declaração documentada quanto à política da qualidade e aos objetivos).
• Uma não conformidade diretamente relacionada a este item esta associada ao não
cumprimento sistemático e generalizado dos requisitos associados à documentação (pelo
menos no que diz respeito ao inequivocamente requerido pela norma), o que, regra
geral, não será importante.
4.2.2 Manual da Qualidade
Texto da Norma ISO 9001:2000
A organização deve estabelecer e manter um manual da qualidade que inclua
a) o escopo do sistema de gestão da qualidade, incluindo detalhes e justificativas para
qualquer exclusão (ver 1.2),
b) os procedimentos documentados estabelecidos para o sistema de gestão da qualidade, ou
referência a eles, e
c) a descrição da interação entre os processos do sistema de gestão da qualidade.
Objetivo
Estabelecimento de um documento que descreva os elementos fundamentais do SGQ e suas
interações.
Interpretação
Cabe a cada organização decidir sobre o melhor formato do Manual da Qualidade. Para algumas
organizações o MQ é um documento que contempla apenas um resumo do SGQ e seus
princípios, faz referência à outra documentação de suporte, e pode ser facultado a terceiros.
Para outras organizações, pode o MQ ser um documento mais abrangente, que inclui todos os
procedimentos documentados e demais documentos do SGQ.
Ressalva-se que pode ser formalizado em qualquer estrutura, não tendo que seguir a estrutura
normativa. O Manual deve contemplar a identificação de eventuais exclusões consideradas pela
organização, de requisitos, subitens e/ou itens do capítulo 7 e que não sejam aplicáveis ao SGQ
(ver também o item 1.2) e justificativa fundamentada para esse fato. Deve também no item,
incluir o âmbito de aplicação do SGQ (especial atenção quando esse âmbito não contemplar a
totalidade dos produtos, áreas ou locais de atividade da organização).
O Manual da Qualidade deve, igualmente, incluir a descrição da interação entre os processos do
SGQ o que pressupõe a sua identificação e caracterização, podendo ainda contemplar (ainda que
não constitua um requisito normativo):
• A política da qualidade;
• A estrutura organizacional (ex. através de organogramas) e considerações sobre
responsabilidades e autoridade;
• Apresentação da organização e dos seus produtos;
• Informação relativa ao enquadramento de partes interessadas (ex. clientes, auditores de
1ª, 2ª ou 3ª parte - como informação relativa à interligação dos processos da organização
com os itens normativos, estrutura organizacional e documentação do SGQ).
Apesar de referência, ressalva-se a importância do Manual da Qualidade ser um documento de
trabalho interno e não apenas um documento para terceiros.
Interpretação da ISO 9001:2000 Página 14 de 69
Evidência
• A organização deve apresentar um Manual da Qualidade que cumpra os requisitos deste
item e evidenciar que o Manual da Qualidade é um documento controlado que reflete a
situação real da organização.
Não conformidades mais freqüentes
• O Manual da Qualidade não inclui o âmbito de aplicação do sistema, em especial não
incluir uma justificativa fundamentada para exclusões consideradas pela organização.
• O Manual não descreve de forma adequada os principais processos da organização, e suas
interações.
4.2.3 Controle de Documentos
Texto da Norma ISO 9001:2000
Os documentos requeridos pelo sistema de gestão da qualidade devem ser controlados.
Registros são um tipo especial de documento e devem ser controlados de acordo com os
requisitos apresentados em 4.2.4.
Um procedimento documentado deve ser estabelecido para definir os controles necessários
para
a) aprovar documentos quanto a sua adequação, antes da sua emissão,
b) analisar criticamente e atualizar, quando necessário, e reaprovar documentos,
c) assegurar que alterações e a situação da revisão atual dos documentos sejam identificadas,
d) assegurar que as versões pertinentes de documentos aplicáveis estejam disponíveis nos
locais de uso,
e) assegurar que os documentos permaneçam legíveis e prontamente identificáveis,
f) assegurar que documentos de origem externa sejam identificados e que sua distribuição seja
controlada, e
g) evitar o uso não intencional de documentos obsoletos e aplicar identificação adequada nos
caso em que forem retidos por qualquer propósito.
Objetivo
Assegurar o controle da documentação relevante para o SGQ, interna ou externa à organização,
garantindo que a versão atual e aprovada de todos os documentos relevantes está disponível e é
utilizada no local e momento em que é necessária.
Interpretação
De acordo com o item 4.2 (“Requisitos de documentação”) da ISO 9001:2000, os documentos
podem estar em qualquer formato ou tipo de meio.
Segundo a ISO 9000:2005
Documento: informação (3.7.1) e o meio no qual ela está contida.
Exemplo Registro (3.7.6), especificação (3.7.3), documento de procedimento, desenho,
relatório, norma.
NOTA 1 O meio físico pode ser papel, magnético, disco de computador de leitura ótica ou eletrônica,
fotografia, ou amostra padrão, ou uma combinação destes.
NOTA 2 Um conjunto de documentos, por exemplo, especificações e registros, é freqüentemente chamado de
“documentação”.
NOTA 3 Alguns requisitos (3.1.2) (por exemplo: o requisito de ser legível) relacionam-se a todos os tipos de
documentos. Entretanto, pode haver diferentes requisitos para especificações (por exemplo: o requisito de ter
revisão controlada) e registros (por exemplo: o requisito de ser recuperável).
Os documentos considerados como parte integrante do SGQ, devem ser objetivamente
identificados, e adotadas metodologias adequadas para o seu controle. Para isso, os
documentos podem ter um código/referência e uma designação, sendo que a sua identificação
deverá ser inequívoca e apropriada ao tipo, extensão e características da documentação de
suporte ao SGQ.
A distribuição dos documentos deve ser evidenciável, de forma a garantir a utilização de
documentos atualizados e onde são necessários.
Os documentos uma vez alterados (revisados) e/ou extintos (obsoletos) devem ser removidos
dos locais de utilização e identificados de forma apropriada, se forem retidos por qualquer
propósito (ex. requisitos estatutários, manutenção do know-how e histórico,...).
O sistema de controle deve possibilitar saber, em qualquer momento, o estado de revisão de
todos os documentos controlados e onde se encontra o original de cada documento, a partir do
qual são feitas as reproduções (físicas e/ou eletrônicas) necessárias.
Só se devem reproduzir documentos controlados. Admitindo-se reproduções não controladas
estas devem ser facilmente identificadas como tais. O controle de documentos, gerados e
Interpretação da ISO 9001:2000 Página 15 de 69
controlados eletronicamente requer o estabelecimento de procedimentos de reconhecimento da
validação e de segurança dos mesmos.
Os documentos fornecidos pelos clientes eletronicamente (ex: disquetes/bandas magnéticas/EDI
– electonic data interchange,...) devem estar incluídos nos sistemas de controle.
O sistema de controle de documento deve incluir os documentos de origem externa (ex.
catálogos e desenhos de clientes e outra informação técnica, normas, regulamentos, legislação e
códigos de boa prática).
As alterações/revisões devem respeitar os circuitos estabelecidos para todos os aspectos de
controle dos documentos.
São aceitáveis alterações manuscritas nos documentos distribuídos (ex: desenhos de peças em
produção) se forem efetuadas e aprovadas pelas funções autorizadas e cumprirem os circuitos
estabelecidos, assegurando que os originais são alterados bem como as outras cópias
existentes.
Evidência
• A forma de proceder associada ao controle documental deverá estar documentada.
Deverá ser evidenciada a disponibilidade de documentos adequados, que estejam
aprovados (incluindo a indicação correta da sua revisão), nos locais de trabalho.
Não conformidades mais freqüentes
• Documentos obsoletos em utilização.
• Documentos com alterações ou modificações não autorizadas.
• Documentos de origem externa não controlados.
4.2.4 Controle de Registros
Texto da Norma ISO 9001:2000
Registros devem ser estabelecidos e mantidos para prover evidências da conformidade com
requisitos da operação eficaz do sistema de gestão da qualidade. Registros devem ser
mantidos legíveis, prontamente identificáveis e recuperáveis. Um procedimento documentado
deve ser estabelecido para definir os controles necessários para identificação,
armazenamento, proteção, recuperação, tempo de retenção e descarte dos registros.
Objetivo
Que os registros associados a um SGQ proporcionem informação adequada à gestão e para
evidenciar a conformidade com os requisitos e a operação eficaz do SGQ.
Interpretação
Os registros nem sempre são necessários para demonstrar a conformidade dos processos e do
SGQ, mas a norma de referência requer formalmente a existência dos seguintes (como mínimo):
Item Registros Requeridos
5.6.1 Análise crítica pela Alta Direção
6.2.2(e) Registros de educação, treinamento, habilidades e experiência.
7.1 (d) Registros necessários para fornecer evidência de que o processo de realização e
o produto atendem aos requisitos
7.2.2 Resultados da análise crítica e das ações resultantes dessa análise
7.3.2 Registros de entrada de projeto e desenvolvimento
7.3.4 Resultados das análises críticas e de quaisquer ações necessárias
7.3.5 Resultados da verificação e de quaisquer ações necessárias
7.3.6 Resultados da verificação e de quaisquer ações necessárias
7.3.7 Resultados da análise crítica de alterações e de quaisquer ações necessárias
7.4.1 Resultados das avaliações de fornecedores e de quaisquer ações necessárias,
oriundas da avaliação.
7.5.2(d) Conforme requeridos pela organização para demonstrar o processo de validação
de processos, onde a saída resultante não possa ser verificada por monitoramento
ou medição subseqüente.
7.5.3 Identificação única onde rastreabilidade é um requisito
7.5.4 Registros sobre propriedade do cliente, perdida danificada ou considerada
inadequada para o uso.
7.6(a) A base usada para a calibração ou verificação onde não existem padrões
nacionais ou internacionais.
Interpretação da ISO 9001:2000 Página 16 de 69
7.6 Registro da validade dos resultados de medições anteriores quando constatar
que o dispositivo não esta conforme com os requisitos
7.6 Resultados de calibração e verificação de calibração
8.2.2 Resultados de auditoria interna
8.2.4 Evidência de conformidade de produto com os critérios de aceitação, incluindo a
indicação das pessoas autorizadas a liberar o produto.
8.3 Natureza sobre a natureza das não-conformidades e quaisquer ações
subseqüentes incluindo concessões obtidas.
8.5.2 Resultados de ação corretiva
8.5.3 Resultados de ação preventiva
Um controle apropriado significa o estabelecimento dos critérios e responsabilidades para:
• Acesso (consulta e utilização para cada registro da qualidade ou tipo, em função da
confidencialidade e/ou acordado contratualmente);
• Arquivo e armazenamento (local, suporte e condições de armazenamento);
• Manutenção (cuidados a ter para garantir a integridade);
• Inutilização (forma de eliminação em função do grau de confidenciabilidade associado a
cada registro, da organização ou dos clientes);
• Retenção (tempos de retenção por cada registro da qualidade ou tipo, em função da
legislação aplicável, condições contratuais e/ou rastreabilidade definida).
Evidência
• Evidenciar um procedimento documentado para controle de registros (pode ser parte
integrante do procedimento documentado para controle de documentos).
• Os registros específicos necessários a cada organização serão diferentes tanto em
número, como em conteúdo, dependendo da sua dimensão e complexidade. Pode ser
necessário que a organização mantenha outros registros, de modo a demonstrar
conformidade com a norma, mesmo se aqueles não estiverem especificamente
mencionados na ISO 9001:2000. Exemplos incluem registros de reclamações de clientes e
registros de pesquisa de satisfação de clientes.
Não conformidades mais freqüentes
• Tempos de retenção inadequados à natureza e utilização dos registros.
• Inexistência de registros formalmente requeridos pela norma ISO 9001:2000.
Nota: Não conformidades associadas ao controle dos registros podem, também neste item,
ser indexadas às restantes itens e subitens da norma de referência, em particular quando se
constata a inexistência de registros que evidenciem o adequado planejamento, controle e
eficácia das atividades / processos associados e a conformidade com os requisitos
envolvidos.
5 RESPONSABILIDADE DA DIREÇÃO
5.1 COMPROMETIMENTO DA DIREÇÃO
Texto da Norma ISO 9001:2000
A Alta Direção deve fornecer evidência do seu comprometimento com o desenvolvimento e com
a implementação do sistema de gestão da qualidade e com a melhoria contínua de sua eficácia
mediante
a) a comunicação à organização da importância em atender aos requisitos dos clientes como
também aos requisitos regulamentares e estatutários,
b) a instituição da política da qualidade,
c) a garantia de que são estabelecidos os objetivos da qualidade,
d) a condução de análises críticas pela Alta Direção, e
e) a garantia da disponibilidade de recursos.
Objetivo
Ressaltar as atividades/processos de responsabilidade da Alta Direção e orientadores do SGQ,
reforçando a necessidade de liderança para um SGQ eficaz e a definição do papel,
responsabilidade e autoridade da Alta Direção da organização. Reforçar a necessidade de
liderança para se conseguir um SGQ eficaz.
Interpretação da ISO 9001:2000 Página 17 de 69
Interpretação
Por Alta Direção entende-se o(s) colaborador (es) que desempenha(m) funções executivas ao(s)
nível(eis) mais elevado(s) da organização. Se analisarmos o organograma, considera-se como
Alta Direção a Administração / Direção Geral e todos os colaboradores, com autoridade no
âmbito do SGQ, que a ela reportam (normalmente diretores ou responsáveis de
departamentos/áreas), os quais realizam a gestão da organização na sua atividade corrente.
Esta análise é, também no item, aplicável nos casos em que o SGQ está implementado apenas
numa unidade de negócio ou divisão incluída numa organização maior (ex. um grupo ou
holding), sendo que a Administração ou Direção Geral da unidade/divisão poderá representar os
interesses e as responsabilidades da organização maior.
Na prática, são estabelecidas algumas ferramentas através da qual a Alta Direção deve
evidenciar o seu comprometimento no desenvolvimento, implementação e melhoria contínua da
eficácia do SGQ, as quais, não sendo únicas, deverão ser consideradas:
• Comunicação dos Requisitos;
• Política da Qualidade;
• Objetivos da Qualidade;
• Revisão da Gestão;
• Disponibilização dos Recursos Necessários.
Uma ressalva quanto aos conceitos de “envolvimento” e de “comprometimento”.
Enquanto que o primeiro é normalmente utilizado para enquadrar a participação de qualquer
colaborador da organização no SGQ e seus processos, o segundo considera uma participação
mais ativa e dinâmica, à qual está diretamente associada a implementação, adequabilidade e
desempenho do SGQ e seus processos.
Evidência
A Alta Direção pode demonstrar o seu comprometimento através de (por exemplo):
• Envolvimento pessoal no desenvolvimento e/ou divulgação da política da qualidade e
seus objetivos, incluindo a importância da satisfação de clientes e da melhoria contínua.
• Mostrar conhecimento do estado do SGQ, seus pontos fortes e áreas de melhoria.
• Mostrar conhecimento dos resultados obtidos na área da qualidade, incluindo questões
de satisfação e insatisfação de clientes, problemas de qualidade recorrentes ou
significativos.
• Agir sobre informações relacionadas com a qualidade, como, por exemplo, resultados e
reclamações, para transmitir melhorias da qualidade e desempenho.
• Assegurar que todas as funções e níveis relevantes dentro da organização têm objetivos
da qualidade definidos, que sejam consistentes com os objetivos de nível organizacional,
e que esses objetivos são utilizados como uma referência a atingir.
• Comprometimento com os procedimentos do sistema, incluindo pedidos formais de
melhoria, assegurando revisões contratuais e de planejamento de recursos, e
envolvimento pessoal nas revisões pela gestão para assegurar que o sistema é
apropriado, eficaz e adequado.
• Demonstrar uma compreensão básica sobre como funciona o SGQ e a abordagem por
processos.
Nota: O comprometimento da Alta Direção poderá ser confirmado/reforçado através de
observações e entrevistas com os demais colaboradores da organização.
Não conformidades mais freqüentes
Não conformidades associadas à evidência do comprometimento da Alta Direção no SGQ
encontram-se, em geral, relacionadas às restantes itens dos capítulos 5 e 6 da norma de
referência. Uma não conformidade diretamente relacionada a este item seria associada à
ausência de qualquer evidência do comprometimento da Alta Direção (pelo menos no que diz
respeito ao inequivocamente requerido pela norma), o que, regra geral, não será importante.
5.2 FOCO NO CLIENTE
Texto da Norma ISO 9001:2000
A Alta Direção deve assegurar que os requisitos do cliente são determinados e atendidos com
o propósito de aumentar a satisfação do cliente (ver 7.2.1 e 8.2.1).
Objetivo
Enfatizar o papel da Alta Direção na determinação dos requisitos do cliente e na sua satisfação.
Interpretação da ISO 9001:2000 Página 18 de 69
Interpretação
Na prática, este item consubstancia o primeiro princípio da gestão da qualidade e um dos
propósitos do SGQ. Associa-se diretamente o desempenho da organização nesta matéria à Alta
Direção.
Uma visão mais ampla e abrangente deverá ser concretizada em relação à determinação dos
requisitos do cliente, devendo também neste item ser considerados outros requisitos aplicáveis
ao produto e/ou serviço prestado pela organização, por exemplo:
• Requisitos estatutários e regulamentares;
• Requisitos de grupo, quando a organização for uma unidade ou divisão incluída numa
organização maior ou possuir vínculo contratual direto (ex. franchising);
• Requisitos do mercado (não apenas dos clientes diretos);
• Requisitos da própria organização;
• Requisitos normativos.
A Alta Direção deverá recorrer a dados e fontes de informação apropriadas à determinação dos
requisitos aplicáveis ao produto e/ou serviço.
Evidência
• Política da qualidade e objetivos da qualidade mensuráveis relacionados com a satisfação
de clientes.
• Evidência do cumprimento dos requisitos estatutários/regulamentares relacionados com
o produto.
• Requisitos e características do produto e/ou serviço.
• Grau de conscientização dos colaboradores da organização (verificado através de
entrevistas).
Não conformidades mais freqüentes
• As não conformidades associadas com a determinação de requisitos dos clientes e análise
do seu cumprimento são, normalmente, relacionadas a outros itens da norma de
referência, a saber, 5.6, 7.2.1 e 8.2.1.
• Uma não conformidade diretamente relacionada a este item seria associada à não
determinação de qualquer requisito associado ao produto e/ou serviço ou à não
satisfação generalizada desses requisitos, o que, regra geral, não será importante.
5.3 POLÍTICA DA QUALIDADE
Texto da Norma ISO 9001:2000
A Alta Direção deve assegurar que a política da qualidade
a) é apropriada ao propósito da organização,
b) inclui um comprometimento com o atendimento aos requisitos e com a melhoria contínua da
eficácia do sistema de gestão da qualidade,
c) proporciona uma estrutura para estabelecimento e análise critica dos objetivos da
qualidade,
d) é comunicada e entendida por toda a organização, e
e) é analisada criticamente para manutenção de sua adequação.
Objetivo
Assegurar o estabelecimento de orientações da Alta Direção para toda a organização,
promovendo o alinhamento, tanto do SGQ e seus processos como também das atividades
individuais de cada colaborador.
A Política da Qualidade visa também neste item, evidenciar o comprometimento da organização,
em especial da Alta Direção, com o SGQ e seus princípios estruturantes.
Interpretação
A Política da Qualidade deve ser entendida como o conjunto das grandes linhas de orientação
estabelecidas pela Alta Direção da organização para o SGQ e, para os processos que influenciam
na qualidade dos produtos incluídos no âmbito do SGQ.
Neste sentido, devem ser orientações de caráter permanentes, embora alteráveis em função do
mercado, da concorrência, de exigências dos clientes, de reorientação da empresa no mercado,
de desenvolvimentos tecnológicos que influam nos produtos e/ou processos, da estratégia da
organização e da evolução dos sistemas de gestão.
Interpretação da ISO 9001:2000 Página 19 de 69
De fato, a adequabilidade da Política da Qualidade deve ser analisada periodicamente e
desencadeada a sua revisão sempre que apropriado (ver também o item 5.6).
A Política da Qualidade deve incluir, objetivamente, o comprometimento da Alta Direção no
cumprimento dos requisitos e na melhoria contínua da eficácia do SGQ. A Política da Qualidade
deve ser clara, concisa e precisa, de forma a ser facilmente apreendida por todos os
colaboradores da organização, independentemente do seu nível hierárquico. O conhecimento e
a compreensão da Política da Qualidade podem ser validados, normalmente, no desenrolar das
auditorias da qualidade internas.
A Política da Qualidade deve ser comunicada a todos os colaboradores, de forma a ser
compreendida por eles.
Não existem de regras gerais para a elaboração da Política da Qualidade ou seu conteúdo, mas
recomenda-se que a Política:
• Deve ser curta – no máximo 3 linhas;
• Deve ser de fácil interpretação;
• Deve ser clara, concisa e concreta;
• Deve conter uma referência a “cumprir os requisitos”, “melhoria contínua” e “satisfação
dos clientes”.
A Política da Qualidade deve ser documentada e controlada (ver também o item 4.2.1).
Considera-se ainda, que a mesma deve ser exclusiva de cada organização e deve proporcionar
um enquadramento adequado para o estabelecimento e revisão dos objetivos da qualidade,
podendo contemplar, suportar ou complementar:
O Negócio da Empresa:
O negócio de uma empresa pode ser definido como a orientação específica de sua atividade
empresarial, aquilo que ela explora para atender às necessidades do cliente. Consiste na relação
entre produto e mercado.
A definição do Negócio da Empresa serve para que todo o pessoal da empresa tenha uma visão e
compreensão comuns, unidade na direção dos esforços e dos investimentos. É ela que define se
a empresa tem uma visão ampliada ou estreita do Negócio, o que lhe servirá de orientação.
É importante observar que os produtos e serviços comercializados pelas empresas, são na
verdade, meios pelos quais os clientes satisfazem suas necessidades, seus desejos e suas
possibilidades. Na realidade, o cliente não compra produtos ou serviços. Compra a satisfação de
suas necessidades.
VISÃO ESTREITA DO NEGÓCIO VISÃO AMPLIADA DO NEGÓCIO
A empresa vende tinta A empresa atua no mercado de revestimentos
A empresa vende impressos A empresa atua no mercado de comunicação visual
A empresa vende roupas A empresa atua no mercado da moda
A empresa vende passagens A empresa atua no mercado de turismo e lazer
NECESSIDADES DOS CLIENTES
PRODUTOS OU SERVIÇOS QUE SATISFAZEM
NECESSIDADES
Comer Produtos Alimentícios
Dormir Camas, colchões, lençóis, etc.
Não sentir calor Aparelho de ar condicionado, ventilador, etc.
Não sentir frio Cobertor, aquecedor, etc.
Enxergar Óculos, lâmpadas, etc.
Segurança do lar
Alarmes, portas e janelas resistentes, apartamentos em
condomínios fechados, etc.
Segurança Pessoal Armas, artes marciais, etc.
Relações Sociais Clubes, empregos em organizações, etc.
Diversão Cinema, teatro, vídeo, bares, etc.
Status Carros de luxo, apartamentos em bairros Classe A, etc.
Competência profissional Cursos de atualização, viagens de estudo, etc.
Interpretação da ISO 9001:2000 Página 20 de 69
A Visão da Organização (ou de Futuro):
É a imagem viva de um estado ambicioso e desejável, relacionado com a máxima satisfação dos
clientes. Algumas perguntas devem ser feitas antes de se estabelecer uma visão de negócio:
• O que a empresa deseja se tornar?
• O que a empresa quer que as pessoas falem como resultado do trabalho?
• De que modo a visão representa os interesses dos clientes e os valores que a empresa
deve preservar?
A Visão deve ser desafiadora e ambiciosa, de forma a inspirar as pessoas a criar algo que valha a
pena. É preciso que a Visão seja detalhada, para que não haja dúvidas sobre o que se deseja
alcançar.
Ex.: O que quer atingir no futuro, como quer ser entendida pelo mercado amanhã,...
A Missão da Organização:
Tem o objetivo de orientar e delimitar a ação da empresa, definindo a que ela se propõe.
Exprime a razão de sua existência. Uma boa definição de missão deve contemplar clientes finais,
intermediários e internos, fornecedores, a sociedade e outros setores envolvidos com as
atividades da empresa.
Ex.: O que pretende ser hoje, como quer ser entendida pelo mercado hoje, como deve ser
entendida internamente,...
Os Valores da Organização:
São conceitos de certo e errado, bom e ruim, importante e não importante, que, após definidos,
ajudam a organização, a saber, se a Visão de Futuro está na direção adequada. Caso os valores
não sejam observados, a empresa pode criar uma visão que não seja ética. Os valores ajudam a
impedem isto.
Dicas para Determinação dos Valores:
a) Pense em dez valores que você considera importantes na empresa e que devem orientar as
ações daqui para frente. Liste-os na coluna “Valores”;
b) Compare a Visão de Futuro definida por você com os Valores, verificando se são compatíveis;
c) Caso seja necessário, redefina a Visão de Futuro, de forma a torná-la compatível com os
Valores da Organização;
d) Faça um debate com seu pessoal sobre a importância dos Valores e logo após, dissemine-os
por toda a empresa.
A Estratégia de Negócio:
Define o posicionamento da empresa em suas relações com os setores da sociedade e no seu
ambiente de negócios, tornando-se fundamental para a manutenção e crescimento das
atividades.
Um modo simples, mas eficaz para definir as Estratégias de Negócio é basear-se tanto nos
aspectos negativos da empresa quanto nos aspectos positivos resumidos a seguir.
Aspectos Negativos
a) Liste os seis pontos que não estão indo bem na sua empresa (produtos, serviços, recursos
humanos, tecnologia, etc.). Anote-os em um papel e chame esta coluna de “Situação Atual”;
b) Imagine a situação ideal para cada uma dos seis pontos escolhidos, que você gostaria de ver
realizada dentro de dois anos (crie uma imagem positiva e ambiciosa). Anote em uma outra
coluna, chamando-a de “Situação Desejada”;
c) Pense nas ações necessárias para que a situação atual se transforme em situação desejada.
Anote em outra coluna “Ações Estratégicas”;
Aspectos Positivos
a) Liste seis pontos que estão indo bem na sua empresa (produtos, serviços, recursos humanos,
tecnologia, etc.). Anote-os em um papel e chame esta coluna de “Situação Atual”;
b) Imagine como você gostaria que estivessem daqui a dois anos. Lembre-se que aquilo que
está dando certo também deve ser melhorado. Anote em outra coluna “SituaçãoDesejada”;
c) Pense nas ações necessárias para que a situação atual se transforme em situação desejada.
Anote em outra coluna “Ações Estratégicas”;
Lembre-se que a Estratégia é uma diretriz para as decisões no dia-a-dia. As idéias de Missão de
Valores da Empresa estão contidas na Estratégia de Negócio da empresa.
Vantagens do planejamento das Estratégias de Negócio:
Interpretação da ISO 9001:2000 Página 21 de 69
• Permite identificar as oportunidades e ameaças;
• Permite à empresa preparar-se para as mudanças;
• Ajuda a melhor explorar os pontos fortes e as oportunidades e neutralizar os pontos
fracos e as ameaças;
• Torna mais fácil visualizar os problemas e as prioridades de solução, dando a
flexibilidade necessária aos esforços empreendidos pela empresa frente às variações do
meio;
• Canaliza recursos para a área de maiores resultados.
Evidência
• Deve existir uma declaração de política claramente definida, que deve incluir um
comprometimento claro para cumprir os requisitos e melhoria contínua da eficácia do
SGQ.
• A política deve ser “apropriada ao objetivo da organização”, o que deve ter em
consideração a dimensão, complexidade, dispersão geográfica, produtos/serviços
principais e mercados.
• Os colaboradores deverão evidenciar conhecimentos sobre o conteúdo da Política da
Qualidade.
• É importante que a política seja revista com vista a uma adequabilidade contínua e
revista/revalidada durante as revisões pela gestão.
• O controle de documentos deve assegurar que a política da qualidade foi aprovada e é
atualizada em todos os pontos de utilização.
Não conformidades mais freqüentes
• A Política da Qualidade não inclui um compromisso para a melhoria contínua.
• A Política da Qualidade ser complexa demais, e não ser entendida por todos os
colaboradores.
5.4 PLANEJAMENTO
5.4.1 OBJETIVOS DA QUALIDADE
Texto da Norma ISO 9001:2000
A Alta Direção deve assegurar que os objetivos da qualidade, incluindo aqueles necessários
para atender aos requisitos do produto [ver 7.1 a)], são estabelecidos nas funções e níveis
pertinentes da organização. Os objetivos da qualidade devem ser mensuráveis e coerentes com
a política da qualidade.
Objetivo
Assegurar a definição de objetivos nas funções e níveis relevantes dentro da organização.
Interpretação
Os objetivos da qualidade estão, em geral, associados a:
• Eliminar ou reduzir problemas;
• Alcançar ou manter melhorias.
Os objetivos devem ser estabelecidos pela organização, a todas as atividades relevantes,
funções e níveis envolvidos no SGQ (ex. desdobrados “em cascata”).
O desempenho pode ser medido em termos de qualidade, quantidade, custo, mais valia ou
tempo. Os objetivos podem incluir pelo menos uma destas variáveis e ser monitorizados quanto
a eficiência, eficácia ou concretização da atividade.
A ISO 9001:2000 requer que os objetivos da qualidade sejam mensuráveis. Isto quer dizer que
deve existir uma forma de determinar se foram ou não cumpridos, mas não necessariamente
uma quantificação numérica. Pode acontecer que em alguns casos os objetivos sejam
mensuráveis apenas por atributo (uma resposta do tipo “SIM/NÃO” para determinar se o objetivo
foi ou não atingido).
Uma outra clarificação oportuna nesta matéria diz respeito aos conceitos “objetivo da
qualidade” vs “indicadores de desempenho”. Se for certo que um determinado indicador de
desempenho poderá estar associado um objetivo da qualidade o inverso não é necessariamente
requerido, pelo referido anteriormente.
No entanto, tal como quando se estabelecem metas para indicadores de desempenho e
dependendo da natureza do objetivo da qualidade em questão, poderá ser necessária a análise
Interpretação da ISO 9001:2000 Página 22 de 69
de dados históricos (ex. resultados alcançados no passado) de forma a suportar o
estabelecimento de objetivos realistas e alcançáveis.
Não é um requisito que os objetivos da qualidade sejam definidos para cada processo da
organização (mas sim por funções e áreas relevantes). Considera-se, no entanto, que a definição
de objetivos da qualidade (tal como requerido pela norma de referência) para os processos do
SGQ potencia o envolvimento das funções e áreas relevantes da organização e poderão suportar,
adicionalmente, análises de eficácia desses processos. Adicionalmente ao referido no ponto
anterior, considera-se que o estabelecimento de objetivos da qualidade por processos não
deverá ser confundido com o natural estabelecimento do objetivo (ou propósito) desses
mesmos processos, sendo que ambos se poderão complementar.
Neste âmbito, referem-se algumas características qualitativas da informação de suporte ao
acompanhamento dos objetivos da qualidade, associadas ao seu entendimento, compreensão,
utilidade, análise e comparação (à semelhança do estabelecido para a elaboração e análise de
balanços e demonstrações de resultados em contabilidade):
• Relevância, entendida como uma característica intrínseca da informação de suporte ao
objetivo e à capacidade deste poder influenciar decisões ou constituir-se como um
efetivo auxiliar na avaliação de acontecimentos passados, presentes ou futuros ou na
confirmação/necessidade de correção de avaliações anteriormente realizadas;
• Confiabilidade, entendida como uma característica intrínseca da informação de suporte
ao objetivo e à necessidade desta ser liberta de erros materiais e de juízos prévios, ao
mostrar de forma apropriada o que tem por finalidade apresentar ou se espera que
razoavelmente apresente face à análise que se pretende;
• Comparabilidade, entendida como uma característica intrínseca da informação de
suporte ao objetivo, por forma a poderem ser analisadas tendências, melhorias e
resultados.
É importante que para cada objetivo exista uma definição clara de como o objetivo pode ser
cumprido, uma estrutura de tempo e responsabilidades. A abordagem “5W2H” (Who-What-When-
Where-Why-How-How Much) é um modo útil de gerir objetivos, definindo:
• “Quem” é responsável?
• “O que” tem de ser feito?
• “Quando” tem de ser feito?
• “Onde” deve ser feito?
• “Porque” deve ser feito?
• “Como” fazer?
• “Quanto custa”? quais os recursos necessários?
O cumprimento dos objetivos deve ser monitorado de forma a, sempre que necessário,
desencadear ações para garantir que são atingidos.
Concluindo, os objetivos estabelecidos deverão ser:
• Mensuráveis;
• Relevantes;
• Suportados na política da qualidade;
• Participados;
• Ambiciosos mas alcançáveis;
• Dentro do âmbito de atuação e controle.
Evidência
• Os objetivos devem ser definidos para cada unidade funcional que contribua para o SGQ,
mas não necessariamente para cada um dos colaboradores individualmente (tal como já
referido, como alternativa, podem ser estabelecidos objetivos da qualidade para os
processos da organização, desde que seja inequívoco que as funções e áreas relevantes
estão envolvidas no desempenho desses processos e são diretamente afetadas pelos
mesmos).
• Os objetivos devem ser entendidos em todos os níveis e funções da organização, e
possuir um grau de detalhe apropriado (não, simplesmente, uma repetição do objetivo
“estratégico”).
• Os objetivos devem ser realistas (isto é, devem estar fundamentados de forma racional
relativamente aos resultados previstos e evidenciar a alocação de recursos adequados
para atingir esses objetivos).
• Os objetivos devem estar documentados.
Interpretação da ISO 9001:2000 Página 23 de 69
Principais não conformidades
• Não terem sido estabelecidos objetivos para todas as funções e áreas relevantes dentro
da organização.
• Os objetivos estabelecidos não serem mensuráveis.
• Os objetivos da qualidade estabelecidos não serem consistentes com a política da
qualidade.
5.4.2 PLANEJAMENTO DO SISTEMA DE GESTÃO DA QUALIDADE
Texto da Norma ISO 9001:2000
A Alta Direção deve assegurar que
a) o planejamento do sistema de gestão da qualidade é realizado de forma a satisfazer aos
requisitos citados em 4.1, bem como aos objetivos da qualidade, e
b) a integridade do sistema de gestão da qualidade é mantida quando mudanças no sistema de
gestão da qualidade são planejadas e implementadas.
Objetivo
Assegurar que os recursos e métodos necessários se encontram disponíveis.
O planejamento deve ser natural nas organizações, atendendo a quaisquer alterações (ex.
alterações de pessoal, novas linhas de produto, manutenção de maior dimensão da fábrica,
fusões, aquisições, etc.) devem ser planejadas para evitar que a qualidade seja afetada de modo
adverso.
Interpretação
A importância deste requisito é evidente, quer quando consideramos este elemento do ciclo
PDCA, quer quando analisamos a realidade prática das organizações. O resultado e desempenho
da organização dependem, em larga medida, da forma como o planejamento é efetuado, tanto
ao nível da gestão como ao nível operacional (ver também o item 7.1).
Na prática, verifica-se que algumas organizações limitam o planejamento da qualidade a
algumas atividades/processos (ex. formação, auditorias internas, calibração de DMM,...) ou à
elaboração de planos da qualidade. O planejamento deve, no entanto, ser considerado numa
perspectiva mais abrangente (nível estratégico). O planejamento do SGQ deverá considerar,
sempre que aplicável:
• Planejamento inicial do SGQ, associado à identificação dos processos, sua seqüência e
interação e efetiva implementação “no terreno”, através da definição de entradas e
saídas, de “donos” desses processos e outras responsabilidades e da avaliação do
cumprimento dos requisitos aplicáveis, normativos ou não;
• Planejamento dos processos do SGQ, incluindo as atividades de realização
(contemplando a identificação da necessidade de procedimentos documentados) e
controle/monitoramento desses processos (ex. métodos, periodicidade e seqüência,
equipamentos e outros recursos necessários, dados a recolher e tratar, indicadores a
analisar, responsabilidades associadas,...);
• Planejamento dos recursos necessários, para implementar e manter o SGQ e seus
processos;
• Planejamento dos resultados a alcançar, incluindo as ações necessárias para assegurar o
cumprimento dos objetivos da qualidade e dos requisitos do produto;
• Planejamento de alterações organizacionais previstas, de modo a assegurar que o SGQ
será atualizado sempre que necessário, e cumprido/implementado na prática.
Evidência
• A organização deve estar apta a demonstrar de que modo vai ao encontro da política e
dos objetivos da qualidade.
• Deve ser evidenciado que o planejamento é adequado ao tipo de produtos ou serviços
fornecidos pela organização. Se não existirem entradas para o estabelecimento inicial do
planejamento, as saídas de planejamento podem não ser adequadas. Para esta análise
podem ser cruzadas as expectativas do cliente com as expectativas da organização pela
possibilidade de, apesar dos requisitos do cliente serem cumpridos, não haver melhoria
contínua na eficácia do SGQ e a satisfação de clientes não ser atingida.
• Dependendo da dimensão e complexidade da organização, normalmente é importante
que o planejamento seja disponibilizado e mantido e sejam efetuadas revisões ou
monitoramento do progresso.
Interpretação da ISO 9001:2000 Página 24 de 69
Principais não conformidades
• O planejamento da qualidade limita-se ao planejamento de ações de realização periódica,
normalmente associadas ao cumprimento de outros requisitos normativos (ex. formação,
auditorias internas, calibrações,...).
• Não evidência de planejamento da qualidade associado a alterações organizacionais.
5.5 RESPONSABILIDADE, AUTORIDADE E COMUNICAÇÃO
5.5.1 RESPONSABILIDADE E AUTORIDADE
Texto da Norma ISO 9001:2000
A Alta Direção deve assegurar que as responsabilidades, autoridades e suas inter-relações são
definidas e comunicadas por toda a organização.
Objetivo
Atribuição e comunicação de responsabilidades e autoridade aos colaboradores envolvidos na
implementação, realização e manutenção do SGQ e seus processos, de forma a assegurar o seu
enquadramento, campo de ação, motivação e comprometimento.
Interpretação
A organização deve definir as responsabilidades (as atividades que têm de desempenhar) e da
autoridade (o que as pessoas podem decidir autonomamente) para as funções dos colaboradores
que gerenciam (todos os níveis hierárquicos), executam (funções mais relacionadas com as áreas
produtivas/realização) e verificam (funções mais relacionados com o controle e monitoramento)
o trabalho associado com o SGQ e seus processos.
Quando existirem órgãos coletivos/colegiais de decisão (ex: Comissão da Qualidade), a
composição, responsabilidades e modos de decisão/conclusão devem estar também no item
definidos.
Um organograma hierárquico é, por excelência, uma forma gráfica de exprimir a estrutura
organizacional, podendo ser complementado com descrições de funções/responsabilidades.
Além das relações hierárquicas, as relações funcionais, sempre que existam (ex: no relativo à
abordagem por processos), devem que ser explicitadas para suportarem as interligações e
interações dentro da organização.
As responsabilidades e autoridade atribuídas devem ser comunicadas aos colaboradores
envolvidos e por eles entendidas.
Evidência
• A organização deve evidenciar as responsabilidades e autoridades estabelecidas e de que
forma foram comunicadas dentro da organização.
Principais não conformidades
• Não terem sido formalmente atribuídas e comunicadas as responsabilidades e autoridade
de auditores internos da qualidade e de formadores.
• As responsabilidades e autoridade atribuídas estão associadas a atividades operacionais
ou de realização do produto/serviço, não incluindo outras responsabilidades e
autoridades relevantes para o SGQ (ex. revisão pela gestão, participação em ações
corretivas e preventivas, participação em projetos de melhoria, controle documental,...).
5.5.2 Representante da Direção
Texto da Norma ISO 9001:2000
A Alta Direção deve indicar um membro da administração que, independente de outras
responsabilidades, deve ter responsabilidade e autoridade para
a) assegurar que os processos necessários para o sistema de gestão da qualidade sejam
estabelecidos, implementados e mantidos,
b) relatar à Alta Direção o desempenho do sistema de gestão da qualidade e qualquer
necessidade de melhoria; e
c) assegurar que a promoção da conscientização sobre os requisitos do cliente em toda a
organização.
NOTA A responsabilidade de um representante da direção pode incluir a ligação com partes externas em assuntos
relativos ao sistema de gestão da qualidade.
Interpretação da ISO 9001:2000 Página 25 de 69
Objetivo
Estabelecer a autoridade de um dos membros da equipe de gestão para atuar como
representante da direção, para orientar e relatar sobre o SGQ.
Os elementos da Alta Direção têm a responsabilidade primeira e última pelo SGQ, e como tal
devem ter acesso a informação direta e em tempo útil sobre a situação do SGQ e sua
implementação, de modo a tomar decisões sobre o negócio.
Interpretação
O representante da direção deve ser um elemento da direção a quem, independentemente de
outras funções que desempenhe, são atribuídas funções executivas na área da qualidade.
Este elemento, além de outras funções, deve ser o principal responsável pela coordenação do
estabelecimento, implementação e manutenção do sistema da qualidade e por fornecer
informação, à Alta Direção, sobre o desempenho do SGQ para efeitos de revisão do mesmo e
para o desencadear de ações de melhoria, tendo também o item responsabilidades na
conscientização dos colaboradores para os requisitos do cliente.
Salienta-se, que não é provável que um representante da direção em part-time ou subcontratado
tenha a autoridade ou reconhecimento interno necessários para assegurar que as ações e
melhorias são realizadas adequadamente. Mesmo que na prática se verifiquem algumas
situações em que o “responsável da qualidade” é subcontratado, as responsabilidades e
autoridade que são atribuídas nestas situações (em geral associadas à gestão do sistema
documental de suporte ao SGQ e a algumas atividades/processos de realização periódica, como
é exemplo as auditorias internas) são, em geral, substancialmente distintas das que devem ser
atribuídas ao representante pela gestão.
Evidência
• O elemento da direção com estas responsabilidades deve estar apto para relatar
adequadamente, e ter autoridade direta ou indireta (através do apoio da Alta Direção)
para resolver assuntos relacionados com a qualidade.
Principais não conformidades
• Não estar formalmente nomeado o representante da direção.
• Deficiências verificadas ao nível da informação que é reportada à Alta Direção (ver
também o item 5.6.2).
5.5.3 COMUNICAÇÃO INTERNA
Texto da Norma ISO 9001:2000
A Alta Direção deve assegurar que são estabelecidos na organização os processo de
comunicação apropriados e que seja realizada comunicação com relação à eficácia do sistema
de gestão da qualidade.
Objetivo
Assegurar que todos os colaboradores tenham consciência das políticas e objetivos, bem como
do progresso da organização e resultados alcançados.
Interpretação
Em qualquer organização os colaboradores e a direção depreendem uma grande parte do seu
tempo a comunicar, sobre assuntos relacionais com clientes, fornecedores, requisitos legais,
problemas da qualidade, etc. A comunicação eficaz pode significar a diferença entre o sucesso e
o insucesso de um negócio.
A organização deverá dispor de diversos meios para comunicar assuntos do SGQ entre os
diversos níveis e funções. A ISO 9004:2000 fornece uma série de possibilidades.
Segundo a ISO 9004:2000
5.5.3 Comunicação interna
Convém que a administração da organização defina e implemente um processo eficaz e
eficiente para comunicação da política da qualidade, dos requisitos, dos objetivos e das
realizações. O fornecimento dessas informações pode auxiliar na melhoria do desempenho da
organização e envolve diretamente as pessoas na organização no atendimento dos objetivos da
qualidade. É recomendável que a administração encoraje ativamente a realimentação e a
comunicação pelas pessoas na organização como meio de promover seu envolvimento.
As atividades para comunicação podem incluir:
- comunicação conduzida pela administração em áreas de trabalho;
- reuniões informativas e outras reuniões de equipe, tais como para o reconhecimento de
realizações;
Interpretação da ISO 9001:2000 Página 26 de 69
- quadros de avisos, jornais / revistas internos;
- mídia eletrônica e áudio visual, como correio eletrônico e páginas na internet, e;
- pesquisas com empregados e programas de sugestão.
São considerados dois requisitos distintos neste subitem:
1) o estabelecimento de canais de comunicação e
2) comunicação da eficácia do SGQ. Uma análise de outros requisitos da norma de referência
permitirá identificar outros requisitos associados a necessidades de informação (não se
limitando aos exemplos apresentados a seguir):
• Assegurar a disponibilidade da informação necessária para suportar a operação e
controle dos processos (ver também o item 4.1);
• Assegurar que as versões relevantes dos documentos aplicáveis estão disponíveis nos
locais de utilização (ver também o item 4.2.3);
• Comunicar a importância de se ir ao encontro dos requisitos (ver também o item 5.1);
• Comunicar a política da qualidade (ver também o item 5.3);
• Estabelecimento de objetivos para as funções e níveis relevantes (ver também o item
5.4.1);
• Comunicação de responsabilidades e autoridades (ver também o item 5.5.1);
• Reportar à Alta Direção o desempenho do SGQ (ver também o item 5.5.2);
• Entradas para a análise crítica da direção (ver também o item 5.6.2);
• Assegurar que o pessoal está consciente da relevância... (ver também o item 6.2.2);
• A organização deve gerenciar as interfaces entre os diferentes grupos... (ver também o
item 7.3.1);
• A disponibilidade de informação que descreva as características do produto (ver também
o item 7.5.1).
São ainda considerados canais de comunicação com o exterior, principalmente clientes (ver
também os itens 7.2.3, 7.5.4 e 8.2.1) e fornecedores (ver também o item 7.4.2).
Se, em algumas situações, os procedimentos documentados e outros documentos podem
constituir um suporte adequado à comunicação no âmbito do SGQ, outros casos existem em que
é necessário o estabelecimento de outros canais de comunicação, sendo esta situação mais
exigente em organizações de grande dimensão e a existência de múltiplos locais de atividade.
Evidência
• Deve haver evidência disponível de que os colaboradores são informados sobre os
assuntos referidos. Essa evidência pode ser sob a forma de jornais internos, quadros de
informação, mapas, materiais de apresentação, calendários, entre outros meios ou pode
ser obtida por entrevistas aos colaboradores da organização.
• Deverá ser também neste item, garantida a ligação dos processos e a “relação interna
cliente/fornecedor”, para verificar se a informação é transmitida corretamente a partir da
saída de um processo para a entrada do processo seguinte.
Principais não conformidades
• Não existir evidência da comunicação, dentro da organização, sobre a eficácia do SGQ
(suportado no desconhecimento destas matérias pelos colaboradores).
5.6 ANÁLISE CRÍTICA PELA DIREÇÃO
5.6.1 GENERALIDADES
Texto da Norma ISO 9001:2000
A Alta Direção deve analisar criticamente o sistema de gestão da qualidade da organização, a
intervalos planejados, para assegurar sua continua pertinência, adequação e eficácia. Essa
análise crítica deve incluir a avaliação de oportunidades para melhoria e necessidades de
mudança no sistema de gestão da qualidade, incluindo a política da qualidade e os objetivos
da qualidade.
Devem ser mantidos registros das análises críticas pela Alta Direção (ver 4.2.4).
Objetivo
Para gerenciar eficazmente um negócio, a gestão deve monitorar e discutir não apenas assuntos
financeiros, mas também questões da qualidade, numa base regular.
As decisões estratégicas devem ser tomadas, implementadas e acompanhadas.
Interpretação da ISO 9001:2000 Página 27 de 69
Interpretação
O que se pretende é a definição de uma metodologia capaz de suportar uma análise crítica ao
mais alto nível, global e integrada, do desempenho, adequabilidade, eficácia e melhoria do SGQ.
A Alta Direção deverá conduzir análises críticas do SGQ a intervalos definidos.
Essas revisões destinam-se a monitorar a utilização e a utilidade (adequabilidade e valor
agreagado) do SGQ, se todos os aspectos chave são abrangidos pelo SGQ e o nível no qual a
política e objetivos da qualidade são cumpridos (eficácia).
Todos os itens do parágrafo 5.6.2 (a) – (g) serão incluídos em algum momento durante o ciclo
das análises críticas pela direção.
Para algumas organizações, as análises críticas pela direção e as reuniões da Alta Direção
regulares são idênticas em natureza.
A ISO 9001:2000 não define a freqüência das análises críticas pela direção; essa definição é de
responsabilidade da Alta Direção.
As análises críticas pela direção devem ser suficientemente freqüentes, para assegurar que o
cumprimento da política e objetivos da qualidade podem ser monitoradas e tomadas as ações
apropriadas onde necessário para corrigir quaisquer potenciais problemas.
É difícil imaginar que revisões que não se realizem pelo menos anualmente consigam cumprir
este objetivo, mas, por outro lado, é pouco provável que reuniões de rotina (semanais ou
mensais) tenham a profundidade necessária.
Os fatores que podem afetar a freqüência das análises críticas pela direção incluem:
• Maturidade do SGQ;
• Problemas encontrados nas análises críticas anteriores (ver 5.6.2 (a) (g)).
Esta análise não deve ser confundida com a revisão do manual da qualidade e de outra
documentação do SGQ, apesar desta também poder ser considerada na seqüência da análise
crítica pela direção (ver também o item 5.6.3).
Evidência
• A ISO 9001:2000 não requer que a organização disponha de um procedimento escrito
para as análises críticas pela direção, mas a organização deve, através da manutenção
dos registros adequados, demonstrar que planejou esta atividade em intervalos
definidos, e que estes são suficientes para assegurar o enquadramento, adequação e
eficácia contínuos do SGQ. A organização deverá demonstrar evidência das ações (tanto
planejadas, como concluídas) relacionadas com a melhoria contínua da eficácia do SGQ e
seus processos.
• A organização deverá evidenciar as ações (tanto planeadas, como concluídas)
relacionadas com a melhoria contínua da eficácia do SGQ e seus processos.
• De modo a demonstrar a conformidade com a ISO 9001:2000, é interessante que a
organização conduza, pelo menos, um ciclo completo de auditorias internas e uma
revisão pela direção do SGQ para contemplar os requisitos da ISO 9001:2000.
Principais não conformidades
• Não foi realizada a análise crítica pela direção.
• A análise crítica pela direção realizada não incluiu a avaliação de oportunidades de
melhoria.
5.6.2 ENTRADAS PARA ANÁLISE CRÍTICA
Texto da Norma ISO 9001:2000
As entradas para a análise crítica pela direção devem incluir informações sobre
a) resultados de auditorias,
b) realimentação de cliente,
c) desempenho de processo e conformidade de produto,
d) situação das ações preventivas e corretivas,
e) acompanhamento das ações oriundas das análises críticas anteriores pela direção,
f) mudanças que possam afetar o sistema de gestão da qualidade, e
g) recomendações para melhoria.
Objetivo
Estabelecer a informação considerada como essencial (mas também mínima) para a realização de
uma análise crítica pela direção apropriada.
Interpretação da ISO 9001:2000 Página 28 de 69
Interpretação
Os dados e informações requeridos neste subitem são considerados como aqueles essenciais, em
termos genéricos, para a realização da análise crítica pela direção. Esclarece-se que cada
organização deverá estabelecer de que forma esta, e outra informação, devem ser apresentadas.
A informação de entrada para a análise crítica pela direção deve permitir uma visão ampla e
abrangente do SGQ, dos seus processos e resultados alcançados.
A Alta Direção deverá ter planejado quais os tipos de dados e informação que pretende (ver
também o item 5.4.2).
Ressalva-se que as recomendações de melhoria, as alterações que possam afetar o SGQ e o
seguimento de ações resultantes de análise crítica pela direção anterior, deverão ser motivo de
análise no decurso da análise crítica pela direção.
Evidência
A organização deve ser capaz de evidenciar, através de registros apropriados, que informação
relevante foi recolhida e fornecida à Alta Direção para efeitos da revisão pela gestão.
Não conformidades mais freqüentes
A informação de suporte à análise crítica pela direção não incluiu um ou mais elementos de
informação requeridos em 5.6.2.
5.6.3 SAÍDAS DA ANÁLISE CRÍTICA
Texto da Norma ISO 9001:2000
As saídas da análise crítica pela direção devem incluir quaisquer decisões e ações
relacionadas a
a) melhoria da eficácia do sistema de gestão da qualidade e de seus processos,
b) melhoria do produto em relação aos requisitos do cliente, e
c) necessidades de recursos.
Objetivo
Estabelecer o resultado considerado como apropriado (mas também mínimo) da realização de
uma análise crítica da direção apropriada, principalmente decisões e ações associadas ao SGQ.
Interpretação
As saídas da análise crítica pela direção constituirão, em geral, entradas em outros processos do
SGQ (por exemplo os associados à melhoria, PROJETO e desenvolvimento, formação e
recrutamento, estabelecimento de políticas e objetivos,...).
Os requisitos normativos enfatizam algumas situações mais relevantes que deverão ser motivo
de decisão e, eventualmente, ações associadas. A saber:
• Melhoria da eficácia do SGQ e seus processos;
• Melhoria do produto face aos requisitos;
• Necessidades de recursos.
Outros exemplos de saídas da análise crítica pela direção poderão ser apresentados, ainda que,
na essência, estejam incluídos nos anteriores:
• Definição e/ou revisão de política e objetivos da qualidade;
• Estratégias (ex. de marketing, de aprovisionamentos,...);
• Elaboração e/ou revisão de documentos de suporte ao SGQ;
• Elaboração e/ou aprovação de planejamentos associados ao SGQ.
As ações resultantes da análise crítica pela direção deverão ser adequadamente planejadas (ver
também o item 5.4.2).
Evidência
• Os registros da análise crítica pela direção deverão contemplar, inequivocamente, quais
as decisões tomadas e eventuais ações desencadeadas.
Não conformidades mais freqüentes
• As saídas da análise crítica pela direção (normalmente atas de reunião e planos de ação)
não incluem um ou mais elementos requeridos em 5.6.3.
Interpretação da ISO 9001:2000 Página 29 de 69
6 GESTÃO DE RECURSOS
6.1 PROVISÃO DE RECURSOS
Texto da Norma ISO 9001:2000
A organização deve determinar e prover recursos necessários para
a) implementar e manter o sistema de gestão da qualidade e melhorar continuamente sua
eficácia, e
b) aumentar a satisfação de clientes mediante o atendimento aos seus requisitos.
Objetivo
Disponibilizar recursos necessários ao estabelecimento e manutenção do SGQ e à melhoria da
satisfação de clientes.
Interpretação
Os recursos necessários para estabelecer e manter o SGQ devem ser planejados, disponibilizados
e revistos periodicamente.
Os recursos devem incluir todos os meios necessários para a implementação da estratégia e para
que os objetivos da organização sejam atingidos (os recursos podem incluir recursos humanos,
competências adequadas, tecnologia e recursos financeiros, associados não apenas à gestão dos
processos, mas também à auditoria interna, ação corretiva, revisões do sistema, projetos de
melhoria, entre outros (ver também o item 6.1.1 da ISO 9004)).
A complexidade e interação dos processos, as competências e experiência necessárias para a sua
realização com sucesso devem ser também um item para tomadas em consideração.
A determinação de recursos necessários é parte integrante das atividades de planejamento (ver
a título de exemplos itens 5.4.2 e 7.1) e da análise crítica pela direção (ver 5.6.3), sendo a sua
disponibilização da responsabilidade da Alta Direção (ver também os itens 5.1 e 7.5).
Evidência
• Que a determinação dos recursos necessários foi efetivamente incluída no âmbito de
atividades de planejamento do SGQ e dos seus processos, e que os recursos foram
disponibilizados de uma forma fundamentada, por exemplo através de planos,
orçamentos, …
Não conformidades mais freqüentes
• Não conformidades associadas à determinação e disponibilização dos recursos
necessários ao SGQ encontram-se, em geral, indexadas aos itens 6.2, 6.3 e 6.4, e a outros
itens da norma de referência onde é requerida a identificação ou disponibilização dos
mesmos, sendo associadas à falta de evidência dos aspectos anteriormente indicados,
principalmente as atividades de planejamento e realização destes.
6.2 RECURSOS HUMANOS
6.2.1 GENERALIDADES
Texto da Norma ISO 9001:2000
O pessoal que executa atividades que afetam a qualidade do produto deve ser competente,
com base em educação, treinamento, habilidades e experiência apropriados.
Objetivo
Os recursos humanos devem ser planejados e providenciados conforme necessário, de modo a
cumprir os requisitos do SGQ, o que inclui a identificação de necessidades,
recrutamento/acolhimento, desenvolvimento de competências e sua avaliação.
Interpretação
Em cada área funcional e/ou atividades devem ser identificadas às competências requeridas, de
modo que o pessoal apropriado possa ser designado (ou providenciado).
A ISO 9000:2005 (item 3.9.12) define competência como “a capacidade demonstrada de aplicar
conhecimentos e saber fazer”, de modo a atingir os resultados pretendidos numa determinada
atividade.
Segundo a ISO 9000:2005
Competência: capacidade demonstrada para aplicar conhecimento e habilidades.
Devem ser determinadas as competências necessárias no que diz respeito a alguns elementos
estruturantes, dos quais são exemplos:
Saber – Ser/Estar (comportamentos e atitudes);
Interpretação da ISO 9001:2000 Página 30 de 69
Competência suportada nas características individuais e grupais dos colaboradores, cujo
desenvolvimento está suportado na implantação de valores organizacionais capazes de envolver
os colaboradores numa cultura adequada. A liderança, a formação, a avaliação de desempenho e
a motivação assumem-se como forças motrizes relevantes nesta matéria.
Esta competência é particularmente importante em funções de gestão, mas não se limitando a
estas (ex. Função auditoria interna).
Saber – Saber (conhecimentos e “Know-How”);
Competência suportada quer nos conhecimentos próprios de cada colaborador (fruto da sua
formação acadêmica, experiência e vivência individual e auto-desenvolvimento) quer em
conhecimentos adquiridos (ou proporcionados) na organização.
Para este elemento, assume particular relevância o planejamento, concretização, controle e
avaliação da eficácia de programas de desenvolvimento dos recursos humanos, como a
formação.
Saber – Fazer (aplicação dos conhecimentos).
Na generalidade das situações suportadas na experiência, esta competência deve ser
estabelecida e monitorada pelas organizações.
A competência deve ser definida em termos de escolaridade, formação, saber fazer e
experiência.
Cada um destes elementos deverão ser avaliados e determinados os critérios de atendendo às
especificidades e complexidade de cada função e às responsabilidades e autoridade atribuídas.
Evidência
Cada função que possa ter influência na qualidade do produto deve ter os requisitos de
competência identificados.
Os registros de formação dos colaboradores devem refletir as competências de pessoal com isso
relacionado.
Se a atribuição de recursos não for adequada, a organização deve justificar e planejar as
medidas de contingência adequadas.
Exemplos:
• Identificação dos requisitos para as diferentes atividades;
• Dados/registros de formação;
• Identificar as eventuais não conformidades cuja causa se possa atribuir a deficiente
formação e/ou deficiência de competências.
Não conformidades mais freqüentes
• Não conformidades associadas à competência do pessoal encontram-se, em geral,
indexadas ao subitem 6.2.2, e a outros itens da norma de referência onde a mesma é
requerida (ver por exemplo 7.5.2) e relacionam-se com a ausência de evidência dos
aspectos relacionados.
6.2.2 COMPETÊNCIA, CONSCIENTIZAÇÃO E TREINAMENTO
Texto da Norma ISO 9001:2000
A organização deve
a) determinar as competências necessárias para o pessoal que executa trabalhos que afetam a
qualidade do produto,
b) fornecer treinamento ou tomar outras ações para satisfazer essas necessidades de
competência,
c) avaliar a eficácia das ações executadas,
d) assegurar que o seu pessoal está consciente quanto à pertinência e importância de suas
atividades e de como elas contribuem para a consecução dos objetivos da qualidade, e
e) manter registros apropriados da educação, treinamento, habilidades e experiência (ver
4.2.4).
Objetivo
A organização deve comparar a competência atual do pessoal com a competência exigida para
cumprimento da sua política e objetivos da qualidade para um determinado período de negócio.
O desenvolvimento de competências do pessoal deve ser planejado e implementado como
resposta às necessidades anteriormente identificadas. Este desenvolvimento pode ser alcançado
por formação apropriada ou por contratação ou substituição de pessoal ou mesmo por
simplificação dos processos nos quais as pessoas estão envolvidas (ex. por recurso a software).
Interpretação da ISO 9001:2000 Página 31 de 69
O objetivo deste subitem é desenvolver as competências de forma a responder eficazmente às
necessidades identificadas.
Interpretação
As necessidades de competência, conscientização e formação devem ser identificadas ao nível
de toda a organização (ver também o item 6.2.1).
Essas necessidades podem ser identificadas através de informações resultantes da realização
dos processos do SGQ (ex. ver 7.2.1, 7.5.2, 5.6, 8.5.2 e 8.5.3) ou através de atividades específicas
(por exemplo, questionários, entrevistas com os colaboradores e superiores hierárquicos,
sistemas de avaliação de desempenho,...).
O estabelecimento de um programa de desenvolvimento de recursos humanos (incluindo, por
exemplo, um plano de formação) pode incluir ações internas ou esternas, recorrendo a
formadores, internos ou externos, com competência apropriada.
É conveniente o estabelecimento de objetivos para as ações identificadas, quer para suportar a
sua necessidade, quer para permitir a avaliação da eficácia das mesmas.
O planejamento das ações determinadas para satisfazer as necessidades de competências deve
ser acompanhado e revisto quando apropriado (ex. para incluir ou eliminar ações).
Caso se verifique não serem realizáveis as ações planejadas, deverá ser avaliado o impacto dessa
situação na organização face aos objetivos estabelecidos e desencadear medidas apropriadas.
A avaliação da eficácia da formação deve ser considerada em diferentes níveis:
• No relativo ao conjunto das atividades de formação (incluindo o ciclo de identificação de
necessidades de conteúdos das ações de formação e planejamento da realização das
mesmas) de forma a analisar o seu impacto na qualidade do produto.
Esta última situação pode ser avaliada pela identificação de melhorias no produto,
processo ou não conformidades do SGQ antes e depois da realização da formação (ver
também o item 8.2.3).
• Especificamente para cada ação realizada, determinando o grau de cumprimento dos
objetivos associados.
Esta avaliação deve ser adequada a cada ação (ou conjunto de ações similares) variando
na forma e extensão de acordo com os objetivos estabelecidos e com a natureza,
complexidade e criticidade de cada situação (ex. se o objetivo da participação numa
determinada ação for o de conhecer novas tecnologias ou ferramentas e identificar o seu
interesse para a organização ou o nível de aplicabilidade, então um simples questionário
ou relatório preenchido pelo colaborador participante poderá ser suficiente para se
avaliar do cumprimento desses objetivos.
Por outro lado, se a realização de uma ação planejada tem por objetivo habilitar os
participantes a realizarem uma atividade, i.e. proporcionar competência saber – fazer,
então a avaliação da eficácia da ação não será completa se não for avaliado o
desempenho dos participantes após a sua realização).
Ressalva-se que algumas atividades requerem qualificação específica (ex. determinada pela
legislação). Nestes casos, a organização deverá selecionar entidades e/ou ações que cumpram as
exigências específicas determinadas (ex. formação de formadores, qualificação de soldadores,
qualificação de motoristas de táxi,...).
À parte da formação, um programa de desenvolvimento de recursos humanos deve, ainda,
considerar eventuais ações necessárias para assegurar que os colaboradores estão conscientes
da importância das atividades que realizam e de como as mesmas contribuem para que os
objetivos estabelecidos pela organização sejam atingidos. Ou seja, os colaboradores devem
estar conscientes de qual é a sua contribuição, em particular no âmbito do SGQ.
Na conscientização dos colaboradores, a comunicação assume também neste item um papel
relevante (ver também os itens 5.1, 5.3, 5.5).
Deverão ser mantidos registros associados:
• A própria ação (conteúdos, programa, nº horas, …);
• Histórico das ações freqüentadas por cada colaborador;
• A avaliação da eficácia da ação freqüentada.
Evidência
Em geral as evidências necessárias contemplam:
• Registros associados à identificação de necessidades de competência.
• Registros associados à própria ação (conteúdos, programa, nº horas, etc).
• Registros associados ao histórico das ações freqüentadas por cada colaborador.
• Registros associados à avaliação da eficácia da ação freqüentada.
• Registros associados ao planejamento da formação.
Interpretação da ISO 9001:2000 Página 32 de 69
• Registros de avaliação da eficácia da formação.
• Registros de ações de conscientização eventualmente realizadas.
Principais não conformidades
• O plano de formação não ser motivo de acompanhamento periódico, nem de qualquer
mecanismo de revisão.
• Inexistência da avaliação do impacto da não realização de ações planejadas.
• Não realização da avaliação da formação.
• Mecanismos de avaliação da eficácia de ações de formação sem considerarem as
especificidades das mesmas e os seus objetivos.
6.3 INFRA-ESTRUTURA
Texto da Norma ISO 9001:2000
A organização deve determinar, prover e manter a infra-estrutura necessária para alcançar a
conformidade com os requisitos do produto. A infra-estrutura inclui, quando aplicável
a) edifícios, espaço de trabalho e instalações associadas,
b) equipamentos de processo (tanto materiais e equipamentos quanto programas de
computador), e
c) serviços de apoio tais (como transporte ou comunicação).
Objetivo
Assegurar que há uma infra-estrutura adequada para atingir a qualidade do produto.
Interpretação
A infra-estrutura necessária para atingir a qualidade do produto irá variar consideravelmente
dependendo da natureza dos produtos oferecidos pela organização.
A ISO 9000:2005 define infra-estrutura como “sistema de instalações, equipamento e serviços
necessários para o funcionamento de uma organização”.
Segundo a ISO 9000:2005
Infraestrutura: <organização> conjunto de instalações, equipamento e serviços necessários
para a operação de uma organização (3.3.1).
Entre os fatores a serem considerados podem incluir-se:
• Instalações fabris, de armazenagem e de apoio;
• Meios de produção e auxiliares, e de emergência;
• Laboratórios;
• Redes de computadores e sistemas de informação;
• Sistemas de segurança.
Mais uma vez, a determinação da infra-estrutura necessária é uma atividade de planejamento e a
sua disponibilização uma responsabilidade da Alta Direção da organização.
A gestão da infra-estrutura é um exemplo onde uma análise baseada no ciclo P-D-C-A pode ser
bastante útil.
Evidência
• Identificação dos equipamentos produtivos.
• Atividades de planejamento.
• Registros de realização das atividades planejadas (incluindo de manutenção).
• Tratamento de dados dos registros elaborados.
• Retorno de informação sobre o desempenho da organização (ex. identificação de
deficiências da infra-estrutura detectadas durante a análise de não – conformidades).
Não conformidades mais freqüentes
• Falta de evidências face ao anteriormente estabelecido.
Interpretação da ISO 9001:2000 Página 33 de 69
6.4 AMBIENTE DE TRABALHO
Texto da Norma ISO 9001:2000
A organização deve determinar e gerenciar as condições do ambiente de trabalho necessárias
para alcançar a conformidade com os requisitos do produto.
Objetivo
Assegurar que a organização identificou aspectos do ambiente de trabalho que possam afetar a
qualidade do produto, e definiu os parâmetros apropriados para o controle dos mesmos.
Interpretação
Segundo a ISO 9000:2005
Ambiente de trabalho: conjunto de condições sob as quais um trabalho é realizado.
NOTA· Condições incluem os fatores físicos, sociais, psicológicos e ambientais (tais como temperatura, formas
de reconhecimento, ergonomia e composição atmosférica).
Os aspectos do ambiente de trabalho que podem afetar a qualidade do produto podem variar
consideravelmente, dependendo da natureza das atividades da organização. Numa situação de
manufatura convencional, podem incluir:
• Níveis de ruído;
• Limpeza/arrumação;
• Vibração;
• Iluminação;
• Temperatura;
• Poeira;
• Umidade;
• Freqüências.
A satisfação dos colaboradores e o ambiente psicológico no espaço de trabalho podem também
ter um papel importante, em especial para organizações prestadoras de serviços.
Outras orientações podem ser encontradas na ISO 9004:2000.
Segundo a ISO 9004:2000
6.4 Ambiente de trabalho
Convém que a direção assegure que o ambiente de trabalho exerça uma influência positiva na
motivação, satisfação e desempenho das pessoas, para aumentar o desempenho da organização.
Na criação de um ambiente de trabalho adequado, sendo uma combinação de fatores humanos e
físicos, convém que sejam incluídas considerações a:
- métodos criativos de trabalhos e oportunidades para aumentar o envolvimento e identificar
o potencial das pessoas na organização;
- regras e orientações de segurança, incluindo o uso de equipamentos de proteção;
- ergonomia;
- localização do espaço de trabalho;
- interação social;
- instalações de apoio para as pessoas na organização;
- calor, umidade, luminosidade, ventilação, e;
- higiene, limpeza, barulho, vibração e poluição.
É importante que os fatores chave do ambiente de trabalho sejam identificados durante as
atividades de planejamento da qualidade, e que sejam revistos continuamente do mesmo modo
que a infra-estrutura (ver também o item 6.3), utilizando uma abordagem PDCA.
Evidência
• Que a organização analisou as situações do ambiente de trabalho que afetem a qualidade
ou a capacidade de cumprir requisitos pela utilização de ferramentas como por ex.
estudos e auditorias internas. Evidência da análise de informações e dados para verificar
se as causas de origem podem ser relacionadas com o ambiente de trabalho e se estão a
ser tomadas ações corretivas (ver por exemplo 5.6).
Não conformidades mais freqüentes
• Constatação de ambiente de trabalho não apropriado para atingir a conformidade do
produto.
Interpretação da ISO 9001:2000 Página 34 de 69
7 REALIZAÇÃO DO PRODUTO
7.1 PLANEJAMENTO DA REALIZAÇÃO DO PRODUTO
Texto da Norma ISO 9001:2000
A organização deve planejar e desenvolver os processos necessários para a realização do
produto. O planejamento da realização do produto deve ser coerente com os requisitos de
outros processos do sistema de gestão da qualidade (ver 4.1).
Ao planejar a realização do produto, a organização deve determinar o seguinte, quando
apropriado:
a) objetivos da qualidade e requisitos para o produto;
b) a necessidade para instituir processos e documentos e prover recursos específicos para o
produto;
c) verificação, validação, monitoramento, inspeção e atividades de ensaios requeridos,
específicos para o produto, bem como critério para a aceitação do produto;
d) registros necessários para fornecer evidências de que os processos de realização e o
produto resultante atendem aos requisitos (ver 4.2.4).
A saída deste planejamento deve ser de forma adequada ao método de operação da
organização.
NOTA 1 Um documento que especifica os processos do sistema de gestão da qualidade (incluindo os processos de
realização do produto) e os recursos a serem aplicados a um produto, empreendimento ou contrato específico,
pode ser referenciado como um Plano da Qualidade.
NOTA 2 A organização também pode aplicar os requisitos apresentados em 7.3 no desenvolvimento dos processos
de realização do produto.
Objetivo
Este item considera os requisitos para o planejamento dos processos de realização do produto, o
qual deverá estar alinhado com os requisitos de outros processos do SGQ inter-relacionados.
Interpretação
Os recursos necessários (infra-estrutura, ambiente de trabalho, informação, formação, etc.)
devem ser disponibilizados tal como planejado.
A medição e monitoramento de processos serão efetuados conforme planejado e serão mantidos
registros das medições de controle de processo e resultados.
Sempre que ocorrer uma não conformidade, ou sempre que os resultados apresentem uma
tendência desfavorável, deve ser tomada uma ação para assegurar que os processos continuam a
cumprir os requisitos.
Pelo referido anteriormente, é clara a importância deste item: um inadequado planejamento dos
processos de realização poderá introduzir deficiências significativas no SGQ e comprometer o
cumprimento de requisitos aplicáveis. Como tal, este planejamento deverá ser entendido numa
perspectiva envolvente, considerando quais os processos envolvidos na realização do produto e
a sua inter-relação.
A relação entre o planejamento dos processos de realização do produto e o planejamento da
qualidade é bi-direcional: as saídas do planejamento da qualidade são, normalmente, entradas
no planejamento dos processos de realização e vice-versa.
As entradas neste processo de planejamento de realização do produto podem incluir:
• Política da Qualidade;
• Objetivos da Qualidade;
• Requisitos do Produto;
• Recursos Disponíveis;
• Requisitos Regulamentares/estatutários;
• Necessidades de PROJETO e Desenvolvimento.
As saídas podem incluir:
• Plano da Qualidade do Produto (documentado ou não);
• Documentos (incluindo a identificação dos registros necessários);
• Necessidades de Recursos e Competências;
• Atribuição de Responsabilidades.
Em algumas organizações não é praticável a separação entre o projeto e desenvolvimento do
produto e o desenvolvimento dos processos de realização (ou fornecimento) que lhe estão
associados, sendo que nestes casos o planejamento destes processos pode ser uma saída do
Interpretação da ISO 9001:2000 Página 35 de 69
processo de PROJETO e desenvolvimento (esta situação é mais comum em organizações
prestadoras de serviços, mas pode ocorrer em outro tipo de organizações).
Evidência
• Identificação das atividades e documentação associada ao planejamento. Estas atividades
devem levar em conta os objetivos da qualidade, claramente definidos, e critérios de
aceitação para a realização de um determinado produto (ou grupo de produtos), projeto
ou contrato.
• Métodos claramente definidos para a execução do processo, ciclo P-D-C-A, com
instruções de trabalho escritos, nos casos em que a ausência destas possa afetar a
qualidade de forma adversa.
Não conformidades mais freqüentes
• A não consideração de requisitos do produto/cliente nas atividades de planejamento.
• A não identificação das atividades de planejamento.
7.2 PROCESSOS RELACIONADOS A CLIENTES
7.2.1 DETERMINAÇÃO DOS REQUISITOS RELACIONADOS AO PRODUTO
Texto da Norma ISO 9001:2000
A organização deve determinar
a) os requisitos especificados pelo cliente, incluindo os requisitos para entrega e para
atividades de pós-entrega,
b) os requisitos não declarados pelo cliente, mas necessários para o uso especificado ou
intencional, onde conhecido,
c) requisitos estatutários e regulamentares relacionados ao produto, e
d) qualquer requisito adicional determinado pela organização.
Objetivo
Assegurar que a organização compreende claramente os requisitos dos seus clientes e/ou de
outras partes interessadas relativamente aos seus produtos, de modo a assegurar a sua
satisfação.
Alguns desses requisitos podem estar implícitos e não declarados inequivocamente pelos
clientes, incluindo, por exemplo, requisitos estatutários e/ou regulamentares.
Interpretação
A adequada determinação dos requisitos associada com o produto pode assumir várias formas,
tais como:
• Resultados do projeto e desenvolvimento (ex. novos produtos);
• Informações obtidas do contato com clientes (ex. através de visitas comerciais,...);
• Estudos de mercado e Benchmarking;
• Legislação e regulamentação;
• A percepção do cliente (satisfação e/ou insatisfação).
Muitos clientes podem não saber exatamente o que pedir na aquisição de produto e/ou serviço,
mas esperam que as suas necessidades sejam satisfeitas. A organização profissional irá
compreender a maior parte desses requisitos, sem que sejam expressos, tendo ao longo do
tempo recolhido conhecimento sobre o mercado. A determinação de requisitos não declarados
pelos clientes pode, também neste item, constituir um resultado do processo de PROJETO e
desenvolvimento.
Sempre que o cliente não fornecer um conjunto completo de requisitos, é da responsabilidade
da organização assegurar que as necessidades implícitas são identificadas, como por exemplo,
requisitos estatutários e regulamentares, expectativas de mercado, fornecimento, desempenho,
ciclo de vida e questões de suporte.
Nos casos em que a norma refere “utilização pretendida, quando conhecida”, significa a
utilização acordada para a qual o produto é pretendido. Qualquer uso abusivo do produto por
parte do cliente está claramente fora do controle da organização e não necessita de ser
contemplado. De igual forma, o cumprimento de requisitos estatutários em mercados/áreas
geográficas que não foram contemplados ou acordados durante a fase de negociação também
está fora do controle da organização.
Os requisitos estabelecidos para o produto poderão incluir elementos como preço, embalagem,
condições de pagamento, prazo de entrega e outros requisitos contratuais.
Interpretação da ISO 9001:2000 Página 36 de 69
Evidência
• Devem ser disponibilizados os resultados da identificação dos requisitos do produto, que
podem apresentar a forma de especificações, ou mera documentação de encomenda.
• A organização deve mostrar que tem conhecimento dos requisitos estatutários e/ou
regulamentares para os seus produtos nos respectivos mercados pretendidos, quando a
organização for responsável pela colocação dos produtos.
Não conformidades mais freqüentes
• Não evidenciada a determinação de requisitos estatutários e/ou regulamentares
aplicáveis ao produto.
• Não evidenciadas as atividades de entrega e posterior à entrega (7.2.1.a).
7.2.2 ANÁLISE CRÍTICA DOS REQUISITOS RELACIONADOS AO PRODUTO
Texto da Norma ISO 9001:2000
A organização deve analisar criticamente os requisitos relacionados ao produto. Esta análise
crítica deve ser realizada antes da organização assumir o compromisso de fornecer um produto
para o cliente (por exemplo, apresentação de propostas, aceitação de contratos ou pedidos,
aceitação de alterações em contratos ou pedidos) e devem assegurar que
a) os requisitos do produto estão definidos,
b) os requisitos de contrato ou de pedido que difiram daqueles previamente manifestados
estão resolvidos, e
c) a organização tem a capacidade para atender aos requisitos definidos.
Devem ser mantidos registros dos resultados da análise crítica e das ações resultantes dessa
análise (ver 4.2.4).
Quando o cliente não fornecer uma declaração documentada dos requisitos, a organização
deve confirmar os requisitos do cliente antes da aceitação.
Quando os requisitos de produto forem alterados, a organização deve assegurar que os
documentos pertinentes são complementados e que o pessoal pertinente é alertado sobre os
requisitos alterados.
NOTA Em algumas situações, como vendas pela internet, uma análise crítica formal para cada pedido é
impraticável. Nesses casos, a análise crítica, pode compreender as informações pertinentes ao produto, tais
como catálogos ou material de propaganda.
Objetivo
Compreender o compromisso e capacidade para cumprir o prometido são uma parte essencial
para atingir a satisfação de clientes. A análise da capacidade para cumprir os compromissos
deve tomar em consideração todos os aspectos, como recursos, métodos e comunicação.
Interpretação
A organização deve desenvolver um conjunto de atividades, visando determinar se pode
satisfazer as exigências apresentadas pelo cliente. Neste sentido deve analisar internamente,
com a eventual participação dos setores envolvidos no cumprimento das exigências dos
clientes, se tem capacidade para apresentar uma proposta, aceitar uma encomenda ou
estabelecer um contrato de acordo com a informação recolhida.
Para além dos requisitos técnicos do produto a fornecer, devem ser levadas em consideração
outros requisitos, principalmente comerciais (prazos de entrega, garantias, condições de
pagamento), assistência pós-venda e outras possíveis obrigações contratuais acordadas.
Esta análise deverá envolver pessoal relevante e poderá incluir os seguintes aspectos:
• Verificação de estoques;
• Situação dos aprovisionamentos com vista a configurar prazos de entrega;
• Elaboração de orçamentos;
• Planejamento da produção e do fornecimento do serviço;
• Avaliação da necessidade de PROJETO, desenvolvimento ou reformulação de produtos;
• Capacidade do cumprimento dos requisitos específicos.
Nos casos em que não exista uma confirmação formal do cliente, a empresa deve ela própria
registrar os dados relevantes para evidenciar que ficou claramente estabelecido o conteúdo do
acordo/contrato/encomenda/pedido.
A organização deve evidenciar que as alterações nos requisitos do produto seguem os mesmos
circuitos que foram estabelecidos para a sua determinação e análise (e eventual consentimento
Interpretação da ISO 9001:2000 Página 37 de 69
formal pelo cliente), mantendo as respectivas responsabilidades das funções envolvidas,
independentemente da origem da proposta da alteração (interna ou externa).
Esta análise deve ser feita, de tal forma que as alterações e suas implicações sejam comunicadas
às partes envolvidas em tempo útil, compatível com o atual estado de produção/fornecimento
do produto.
Sempre que a organização não possa cumprir algum dos requisitos pretendido pelo cliente,
deverá registrar a forma acordada com o cliente para resolver a situação.
Evidência
• Os registros devem demonstrar a efetiva revisão dos requisitos.
• Para encomendas ou contratos de maior dimensão, pode ser necessário alguma reanálise
ou alteração da documentação da proposta antes da sua emissão. Para encomendas
simples pode ser suficiente verificar os níveis de estoque ou tempos e assegurar a
alocação dos mesmos.
• As alterações às encomendas devem também ser registradas.
Não conformidades mais freqüentes
• Não evidência do acordo de clientes em face de alterações/revisões nos requisitos
anteriormente acordados.
• Não existência de registros associados aos resultados das atividades de revisão e ações
decorrentes.
7.2.3 COMUNICAÇÃO COM O CLIENTE
Texto da Norma ISO 9001:2000
A organização deve determinar e tomar providências eficazes para se comunicar com os
clientes em relação a
a) informações sobre o produto,
b) tratamento de consultas, contratos ou pedidos, incluindo emendas, e
c) realimentação do cliente, incluindo suas reclamações.
Objetivo
Devem existir mecanismos facilitadores da comunicação com os clientes em todas as fases, ou
seja, antes, durante e depois da entrega do produto.
Interpretação
A organização deve definir as formas de informação antes das vendas, tais como catálogos,
brochuras e anúncios, colocação e alteração de encomendas, informação de agendamento e as
formas para apoio pós-venda, tais como, garantias, assistência técnica,...
A importância da comunicação com os clientes varia de organização para organização
atendendo à sua estratégia (ex. de vendas), natureza dos produtos e processos, mercado alvo
(dimensão, proximidade,...) e ao tipo de clientes que possui. Com esta perspectiva, são referidos
alguns exemplos:
• Propostas e encomendas;
• Catálogos ou brochuras;
• Venda pela Internet/site na Internet;
• Números de telefone gratuitos/informação ao cliente;
• Alocação de elemento de contacto (ex. gestor de cliente);
• Balcões de apoio ao cliente;
• Call centers;
• Mecanismos de comunicação on-line.
Alguns dos canais/mecanismos de comunicação anteriormente referidos poderão ser utilizados,
também neste item, para o retorno de informação do cliente, principalmente, sugestões,
reclamações e insatisfações.
A organização deve assegurar a atualidade e conformidade da informação prestada.
Evidência
• A organização deve evidenciar que estabeleceu os canais de comunicação adequados
para os diversos tipos de clientes e produtos fornecidos.
• A análise de reclamações e devoluções de clientes pode demonstrar se estes canais
fornecem a informação necessária e com o detalhe apropriado.
Interpretação da ISO 9001:2000 Página 38 de 69
Não conformidades mais freqüentes
• Informação desatualizada/incorreta em documentos fornecidos ao cliente (ex. catálogos,
site Internet).
• Canais/mecanismos de comunicação e informação ao cliente não incluídos no âmbito do
SGQ.
7.3 PROJETO E DESENVOLVIMENTO
7.3.1 PLANEJAMENTO DO PROJETO E DESENVOLVIMENTO
Texto da Norma ISO 9001:2000
A organização deve planejar e controlar o projeto e desenvolvimento de produto.
Durante o planejamento do projeto e desenvolvimento a organização deve determinar
a) os estágios do projeto e desenvolvimento,
b) a análise crítica, verificação e validação que sejam apropriadas para cada fase do projeto e
desenvolvimento, e
c) as responsabilidades e autoridades para o projeto e desenvolvimento.
A organização deve gerenciar as interfaces entre diferentes grupos envolvidos no projeto e
desenvolvimento para assegurar a comunicação eficaz e a designação clara de
responsabilidades.
As saídas do planejamento devem ser atualizadas apropriadamente na medida que o projeto e o
desenvolvimento progredirem.
Objetivo
Este item refere-se o projeto e desenvolvimento do produto, e não necessariamente do
processo. O projeto desenvolve diversas fases em que os requisitos para o produto são
avaliados e transformados em características de produto. Trata-se muitas vezes de um processo
interfuncional, que pode incluir como entradas informação de diferentes áreas dentro da
organização, incluindo marketing, vendas, compras, fabrico, assistência, manutenção e outros.
O planejamento do projeto e do desenvolvimento visa assegurar a exeqüibilidade do projeto e
desenvolvimento.
Interpretação
As fases e atividades de um processo de projeto (desde a coleta de informação até à aceitação
final do produto) têm que ser adequadamente planejadas, definindo-se “o quê”, “quando” e
“quem”, podendo, também neste item, ser relevante definir as “Entradas” e “Saídas” de cada
uma.
Este planejamento deverá, explicitamente, indicar os momentos considerados para revisão,
verificação e validação do projeto.
Deverão estar definidos os mecanismos de atualização e desenvolvimento deste planejamento.
O planejamento do projeto deverá ser estabelecido tendo em conta outras atividades do SGQ,
em particular a determinação e a revisão dos requisitos relacionados com o produto.
Evidência
• Existência de documentação evidenciando as fases de projeto e desenvolvimento,
revisões, verificações, validações e respectivas responsabilidades e autoridades.
Não conformidades mais freqüentes
• Não existência de evidências do planejamento de projeto e desenvolvimento.
• Não estarem determinadas as responsabilidades e autoridades dos intervenientes no
projeto e desenvolvimento.
Interpretação da ISO 9001:2000 Página 39 de 69
7.3.2 ENTRADAS DE PROJETO E DESENVOLVIMENTO
Texto da Norma ISO 9001:2000
Entradas relativas a requisitos de produto devem ser determinadas e registros devem ser
mantidos (ver 4.2.4). Essas entradas devem incluir
a) requisitos de funcionamento e de desempenho,
b) requisitos estatutários e regulamentares aplicáveis,
c) onde aplicáveis, informações originadas de projetos anteriores semelhantes, e
d) outros requisitos essenciais paro projeto e desenvolvimento.
Essas entradas devem ser analisadas criticamente quanto à adequação. Requisitos devem ser
completos, sem ambigüidades e não conflitantes entre si.
Objetivo
Os objetivos do projeto e desenvolvimento devem ser definidos para assegurar que as fontes
vitais de informação não são omitidas, e que não existem conflitos ou ambigüidade ao nível dos
requisitos e dados de partida.
Interpretação
O projeto e desenvolvimento deverão ser iniciados com a identificação e análise dos seguintes
aspectos:
• Requisitos do produto ou mercado identificados pelo cliente e/ou pela organização;
• Exigências de validação de processos de produção e fornecimentos de serviço;
• Boas práticas e normas aplicáveis;
• Requisitos estatutários e regulamentares aplicáveis ao produto;
• Exigências de certificação ou homologação do produto;
• Requisitos funcionais e de desempenho/utilização;
• Informações resultantes de concepções anteriores semelhantes.
Evidência
• Registros associados com as entradas para o projeto e desenvolvimento consideradas em
cada projeto.
Não conformidades mais freqüentes
• Não ter sido evidenciada a consideração de todas as informações e dados relevantes para
o projeto e desenvolvimento.
7.3.3 SAÍDAS DE PROJETO E DESENVOLVIMENTO
Texto da Norma ISO 9001:2000
As saídas de projeto e desenvolvimento devem ser apresentadas de uma forma que possibilite
a verificação em relação às entradas de projeto e desenvolvimento e devem ser aprovadas
antes de serem liberadas.
Saídas de projeto e desenvolvimento devem
a) atender aos requisitos de entrada paro projeto e desenvolvimento,
b) fornecer informações apropriadas para aquisição, produção e para fornecimento de serviço,
c) conter ou referenciar critérios de aceitação do produto, e
d) especificar as características do produto que são essenciais para seu uso seguro e
adequado.
Objetivo
As saídas/resultados do projeto e desenvolvimento são necessárias para verificar o cumprimento
dos requisitos de entrada, a progressão do produto e também fornecer informação para as
etapas subseqüentes da realização do produto e/ou fornecimento do serviço.
Interpretação
De forma a facilitar a revisão e verificação do projeto, é essencial que se defina que resultados
se esperam obter e em que formas devem ser apresentadas.
Formas típicas para os resultados do projeto e desenvolvimento podem ser:
• Especificações de matérias-primas;
• Especificações do produto (características funcionais e técnicas);
Interpretação da ISO 9001:2000 Página 40 de 69
• Especificações das características do serviço desenvolvido (comportamentais, temporais,
ergonômicos, etc);
• Condições de funcionamento, instalação, manuseio, armazenamento, manutenção,
transporte e utilização;
• Desenhos de conjunto e/ou pormenor;
• Evidência do cumprimento de obrigações legais;
• Especificações do processo de produção e fornecimento, desde as instruções operatórias
até às características do equipamento (produtivo e de controle);
• Planos de controle para as características do processo e do produto, incluindo (ou
fazendo referência) a critérios de aceitação.
Os documentos que suportam/apresentam a adequabilidade dos resultados do projeto e
desenvolvimento, devem ser aprovados antes da sua emissão.
Ressalva-se que, em alguns setores de atividade, o processo de projeto e desenvolvimento inclui
a entrega de um produto ou serviço (ainda em fase experimental) a outra organização. Nestes
casos, o processo de realização do produto coincide, em grande parte, com o processo de
projeto e desenvolvimento.
Evidência
• A ligação entre requisitos de entrada e saída deve ser demonstrada. Deve ser
disponibilizada a evidência de que os critérios de aceitação do produto foram cumpridos
ou então resolvidos e aceites.
• A organização deve estar apta a demonstrar que as saídas do projeto foram revistas e
aprovadas antes da divulgação. As saídas não serão aprovadas caso permaneçam critérios
de aceitação pendentes ou questões não solucionadas de revisão, verificação ou
validação.
Não conformidades mais freqüentes
• Não terem sido consideradas as características do produto que são essenciais para o seu
uso de forma correta e segura.
7.3.4 ANÁLISE CRÍTICA DE PROJETO E DESENVOLVIMENTO
Texto da Norma ISO 9001:2000
Devem ser realizadas, em fases apropriadas, análises críticas sistemáticas de projeto e
desenvolvimento, de acordo com as disposições planejadas (ver 7.3.1)
a) avaliar a capacidade dos resultados do projeto e desenvolvimento em atender aos
requisitos, e
b) identificar qualquer problema e propor as ações necessárias.
Entre os participantes em tais análises críticas devem estar incluídos representantes de
funções envolvidas com o(s) estágio(s) do projeto e desenvolvimento que está(ão) sendo
analisado(s) criticamente. Devem ser mantidos registros dos resultados das análises críticas e
de quaisquer ações necessárias (ver 4.2.4).
Objetivo
As revisões devem ser realizadas para assegurar a pertinência, adequabilidade e eficácia dos
vários resultados das várias fases do projeto e desenvolvimento. Os problemas identificados
devem ser registrados para serem considerados e resolvidos em fases posteriores.
Interpretação
A ISO 9000:2005 define análise crítica como “Atividade realizada para assegurar a pertinência,
adequabilidade e eficácia do que estiver em causa, de forma a atingir os objetivos
estabelecidos”.
Segundo a ISO 9000:2005
Análise crítica: atividade realizada para determinar a pertinência, a adequação e a eficácia
(3.2.14) daquilo que está sendo examinado, em atender aos objetivos estabelecidos.
NOTA Análise crítica pode, também, incluir a determinação da eficiência (3.2.15).
EXEMPLO Análise crítica pela Direção, análise crítica do projeto e desenvolvimento, análise
crítica dos requisitos do cliente e análise crítica de não-conformidade.
A revisão aplica-se à análise de opções do projeto e sua oportunidade, análise da adequação dos
meios, introdução e remoção de atividades e, adicionalmente, cumprimento de prazos.
As atividades de revisão devem ser realizadas de acordo com o definido no planejamento e/ou
de acordo com o apropriado.
Interpretação da ISO 9001:2000 Página 41 de 69
Evidência
• Registros de revisão para o projeto e desenvolvimento, nas diferentes fases da realização
em que essa revisão foi planejada.
Não conformidades mais freqüentes
• Não terem sido realizadas/evidenciadas as revisões do projeto e desenvolvimento
planeadas.
• Não terem sido envolvidas todas as partes interessadas relevantes para a fase do projeto
(ex: compras; marketing; produção; e, se necessário, o cliente).
7.3.5 VERIFICAÇÃO DE PROJETO E DESENVOLVIMENTO
Texto da Norma ISO 9001:2000
A verificação deve ser executada conforme disposições planejadas (ver 7.3.1) para assegurar
que as saídas do projeto e desenvolvimento estejam atendendo aos requisitos de entrada do
projeto e desenvolvimento. Devem ser mantidos registros dos resultados da verificação e de
quaisquer ações necessárias (ver 4.2.4).
Objetivo
A verificação do projeto do produto destina-se a demonstrar que a saída do projeto cumpre com
os requisitos de entrada do projeto.
Interpretação
Segundo a ISO 9000:2005
Verificação: comprovação, através de fornecimento de evidência objetiva (3.8.1), de que os
requisitos (3.1.2) especificados foram atendidos.
NOTA 1 O termo “verificado” é usado para designar uma situação correspondente.
NOTA 2 A comprovação pode compreender atividades tais como:
- Elaboração de cálculos alternativos;
- Comparação de uma especificação (3.7.3) de um novo projeto com uma especificação de projeto similar
provado;
- Realização de ensaios (3.8.3) e demonstrações;
- Analise crítica de documentos antes da sua emissão.
A verificação aplica-se à análise da adequabilidade funcional e técnica das soluções
encontradas, i.e., comparar os resultados obtidos com os requisitos de entrada.
As atividades de verificação devem ser realizadas de acordo com o definido no planejamento
e/ou de acordo com o apropriado.
Evidência
• Registro das atividades de verificação do projeto.
Não conformidades mais freqüentes
• Os resultados do processo de projeto e desenvolvimento não estarem alinhados pelos
requisitos iniciais estabelecidos, sem justificação ou evidência de análise da situação.
7.3.6 VALIDAÇÃO DE PROJETO E DESENVOLVIMENTO
Texto da Norma ISO 9001:2000
A validação do projeto e desenvolvimento deve ser executada conforme disposições planejadas
(ver 7.3.1), para assegurar que o produto resultante é capaz de atender aos requisitos para
aplicação especificada ou uso intencional, onde conhecido. Onde for praticável, a validação
deve ser concluída antes da entrega ou implementação do produto. Devem ser mantidos
registros dos resultados de validação e de quaisquer ações necessárias (ver 4.2.4).
Objetivo
A validação do projeto do produto deve ser efetuada para assegurar que o produto é adequado
para a utilização a que se destina, em condições de serviço reais ou simuladas.
Interpretação
Segundo a ISO 9000:2005
Validação: comprovação, através do fornecimento de evidência objetiva (3.8.1), de que os
requisitos (3.1.2) para uma aplicação ou uso específicos pretendidos foram atendidos.
NOTA 1 O termo "validado" é usado para designar uma situação correspondente.
NOTA 2 As condições de utilização podem ser reais ou simuladas.
Interpretação da ISO 9001:2000 Página 42 de 69
A validação do projeto do produto é normalmente/em geral efetuada ao produto final, em
condições normais de utilização. Deve também neste item ser realizada em sub-sistemas (partes
do produto), quando a sua validação não for possível no produto final. Apesar de constar
claramente na definição do “produto” na ISO 9000:2005, convém reforçar aqui que o projeto do
“produto” aplica-se tanto aos produtos tangíveis quanto aos produtos intangíveis, como
serviços e software.
Caso não seja possível a validação do produto final em condições normais, pode-se recorrer a
simulação ou retorno de informação do cliente. Quando o “produto” for um serviço, a validação
pode ser feita usando “cobaias” ou em mercados “piloto”, para testar a reação dos clientes.
A validação de um projeto e desenvolvimento pode, eventualmente, ser efetuada após uma
utilização (ou fornecimento) bem sucedida, quando não for praticável realizar a mesma antes da
entrega ou implementação.
A validação é da responsabilidade da organização (exceto quando contratualmente estabelecido
com o cliente ou requerido por outra parte interessada – ex. “casa mãe”) e também poderá ser
suportada no retorno de informação do cliente ou outras entidades externas.
A organização poderá recorrer a validação por outros meios (ex. simulação, cálculo ou avaliação
do desempenho de réplicas em miniatura) quando não for praticável no produto (ex. por ser
produto único, com risco elevado de danos, custos elevados associados ou caso os resultados só
possam ser avaliados em longo prazo).
As atividades de validação devem ser realizadas de acordo com o definido no planejamento do
projeto e gerar registros.
Evidência
• Registros de que as atividades de validação do projeto foram efetuadas e os resultados
são adequados, resultados atingidos.
• Verificação de reclamações de garantia, reclamações sob garantia ou devoluções devido a
desempenho/assistência deficiente, que possam sugerir uma validação de PROJETO
inadequada, devem ser investigadas.
Não conformidades mais freqüentes
• A validação do projeto e desenvolvimento realizada não assegura que o produto
resultante é capaz de dar cumprimento aos requisitos e utilização especificados.
7.3.7 CONTROLE DE ALTERAÇÕES DE PROJETO E DESENVOLVIMENTO
Texto da Norma ISO 9001:2000
As alterações de projeto e desenvolvimento devem ser identificadas e registros devem ser
mantidos. As alterações devem ser analisadas criticamente, verificadas e validadas, como
apropriado, e aprovadas antes da sua implementação. A análise crítica das alterações de
projeto e desenvolvimento deve incluir a avaliação do efeito das alterações em partes
componentes e no produto já entregue.
Devem ser mantidos registros dos resultados da análise crítica de alterações e de quaisquer
ações necessárias (ver 4.2.4).
Objetivo
Identificar, registrar e controlar as alterações de projeto e desenvolvimento.
Interpretação
As alterações de projeto e desenvolvimento podem ser originadas por alterações nos fatores
iniciais, nas atividades do próprio projeto (revisão, verificação, validação) e mesmo na produção
e/ou utilização do produto.
No caso de projetos complexos ou desenvolvimento de programas (Software), uma alteração
num dos componentes pode ter efeitos de grande alcance no projeto como um todo.
O impacto de quaisquer alterações deve, portanto, ser cuidadosamente avaliado (ver também no
item diretrizes da norma ISO 10007:2003 “Sistema de Gestão da Qualidade. Linhas de orientação
para a gestão da configuração”).
Evidência
Os registros devem ser evidenciados para mostrar que todas as alterações sugeridas e/ou
efetuadas no projeto do produto foram sujeitas à revisão, verificação e validação.
Não conformidades mais freqüentes
• Alteração de projeto e desenvolvimento sem originar registros que evidenciem o impacto
das alterações a sua revisão, verificação e validação.
Interpretação da ISO 9001:2000 Página 43 de 69
7.4 AQUISIÇÃO
7.4.1 PROCESSO DE AQUISIÇÃO
Texto da Norma ISO 9001:2000
A organização deve assegurar que o produto adquirido está conforme aos requisitos
especificados de aquisição. O tipo e extensão do controle aplicado ao fornecedor e ao produto
adquirido devem depender do efeito do produto adquirido na realização subseqüente do
produto ou no produto final.
A organização deve avaliar e selecionar fornecedores com base na sua capacidade em fornecer
produtos de acordo com os requisitos da organização. Critérios para seleção, avaliação e
reavaliação devem ser estabelecidos. Devem ser mantidos registros dos resultados das
avaliações e de quaisquer ações necessárias, oriundas da avaliação (ver 4.2.4).
Objetivo
Assegurar que o produto adquirido está conforme com os requisitos de aquisição especificados
e que os fornecedores sejam avaliados e selecionados de acordo com a sua aptidão para
fornecer produto conforme.
Interpretação
A extensão do controle sobre as aquisições e fornecedores deve ser adequada ao impacto dos
itens ou serviços adquiridos (comprados) na qualidade dos produtos da organização, o risco de
falha no cumprimento dos requisitos de fornecimento e dos processos de realização do produto.
Segundo a ISO 9004:2000
7.4.1 Processo de aquisição
Convém que a alta direção da organização assegure que processos de aquisição eficazes e
eficientes sejam definidos e implementados para a avaliação e controle de produtos
adquiridos, para que os produtos adquiridos satisfaçam as necessidades e requisitos da
organização, bem como as das partes interessadas.
Convém que o uso de ligação eletrônica com fornecedores seja considerado para otimizar a
comunicação de requisitos.
Para assegurar o desempenho eficaz e eficiente da organização, convém que a direção assegure
que os processos de aquisição considerem as seguintes atividades:
- identificação em tempo hábil, eficaz e precisa das necessidades e especificações de produto
adquirido;
- avaliação do custo do produto adquirido, considerando o desempenho do produto, preço e
entrega;
- as necessidades da organização e critérios para verificar produtos adquiridos;
- processos de fornecedor exclusivo;
- considerações de gestão de contrato, para acordos com fornecedor e parceiros;
- reposição em garantia de produtos adquiridos não-conformes;
- requisitos de logística;
- identificação e rastreabilidade de produto;
- preservação de produto;
- documentação, incluindo registros;
- controle de desvios do produto adquirido em relação aos requisitos;
- acesso às instalações do fornecedor;
- histórico de entrega, instalação ou aplicação do produto;
- desenvolvimento de fornecedor, e;
- identificação e redução de riscos associados com o produto adquirido.
Convém que sejam desenvolvidos junto com os fornecedores, os requisitos para os processos
do fornecedor e especificações de produto para que a organização se beneficie do
conhecimento disponível no fornecedor. É recomendável também que a organização envolva os
fornecedores no processo de aquisição relacionado com seus produtos para melhorar a eficácia
e eficiência do processo de aquisição da organização. Isso também pode ajudar a organização
em seu controle e disponibilidade de inventário.
Convém que a organização defina a necessidade de registros de verificação do produto
adquirido, comunicação e resposta a não-conformidades para demonstrar sua própria
conformidade com as especificações.
Interpretação da ISO 9001:2000 Página 44 de 69
A capacidade do fornecedor para fornecer pode ser avaliada a partir de diversos meios,
incluindo o histórico da relação com a organização, referências internas e externas, experiência,
auditorias e/ou diagnósticos financeiros.
As aquisições podem, também, incluir quaisquer atividades subcontratadas ou obtidas no
exterior. É necessário que a responsabilidade pelo resultado de tais atividades seja
cuidadosamente controlada, com atividades de monitoramento planejadas e implementadas (ver
também o item 4.1).
Evidência
• É importante que a organização tenha definido a importância dos diversos produtos e
serviços que compra, e que tenha critérios claros para a seleção e avaliação progressiva
dos seus fornecedores. Será necessário evidência de que esses critérios foram cumpridos,
ou de que as ações apropriadas estão sendo tomadas nos casos em que o desempenho do
fornecedor não for satisfatório.
Não conformidades mais freqüentes
• Não evidência da avaliação do desempenho de fornecedores de produtos e/ou serviços
relevantes para a organização.
• Não cumprimento dos critérios e metodologias estabelecidas para controle do produto
comprado.
7.4.2 INFORMAÇÕES DE AQUISIÇÃO
Texto da Norma ISO 9001:2000
As informações de aquisição devem descrever o produto a ser adquirido e incluir, onde
apropriado, requisitos para
a) aprovação de produto, procedimentos, processos e equipamento,
b) qualificação de pessoal, e
c) sistema de gestão da qualidade.
A organização deve assegurar a adequação dos requisitos de aquisição especificados antes da
sua comunicação ao fornecedor.
Objetivo
Assegurar que a organização descreve de forma adequada o produto a adquirir, comunicando ao
fornecedor os requisitos relevantes.
Interpretação
A informação de aquisição / documentos de aquisição têm de indicar, sem qualquer equívoco, a
especificação do produto ou os requisitos do produto requeridos (ex. prazos; logística; tipos de
embalagem; referência a normas; características técnicas; tipos de embalagem e resultado
esperado do serviço).
O grau de pormenorização pode ser variável, dependendo principalmente da importância e
complexidade dos produtos/serviços que se pretendem adquirir e do relacionamento contratual
regular, caso exista, ou inicial entre as duas partes.
Segundo a ISO 9004:2000
7.4.2 Processo de controle de fornecedor
Convém que a organização institua processos eficazes e eficientes para identificar fontes
potenciais para materiais adquiridos, para desenvolver atuais fornecedores ou parceiros, e
para avaliar a sua capacidade em fornecer os produtos requeridos de modo a assegurar a
eficácia e eficiência dos processos globais de aquisição.
Exemplos de entradas para o processo de controle de fornecedor incluem:
- avaliação de experiência pertinente;
- desempenho dos fornecedores em relação aos seus concorrentes;
- análise crítica da qualidade, preço, desempenho de entrega e resposta a problemas do
produto adquirido;
- auditorias de sistemas de gestão do fornecedor e avaliação da sua capacidade potencial para
fornecer os produtos requeridos, de forma eficaz e eficiente, dentro do programado;
- verificação de referências do fornecedor e dados disponíveis de satisfação de cliente;
- avaliação financeira para assegurar a viabilidade do fornecedor ao longo do período
pretendido de fornecimento e cooperação;
- resposta do fornecedor a consultas, cotações e ofertas;
- capacidade do fornecedor em relação a serviço, instalação e apoio ,bem como o histórico de
desempenho quanto aos requisitos;
Interpretação da ISO 9001:2000 Página 45 de 69
- consciência e atendimento do fornecedor aos requisitos estatutários e regulamentares
pertinentes;
- capacidade logística do fornecedor incluindo locações e recursos, e;
- reputação e papel do fornecedor na comunidade, bem como sua percepção na sociedade.
Convém que a direção considere as ações necessárias para manter o desempenho da
organização e satisfazer as partes interessadas no caso de falha do fornecedor.
Por vezes, para efetuar uma descrição adequada basta uma referência, enquanto noutros casos é
necessário pormenorizar o que se pretende, colocando mesmo requisitos relativos ao processo
produtivo e seu efetivo controle, bem como ao sistema da qualidade do fornecedor.
A organização (ver também o item 5.5.1.) deve assegurar a adequação dos requisitos de
aquisição especificando-os antes de serem comunicados ao fornecedor.
Especial atenção deve ser dada, nesta matéria, em situação de subcontratação (ver também o
item 4.1) atendendo a que a responsabilidade final pelo produto e/ou do serviço fornecido pelo
fornecedor é da própria organização.
Evidência
• Que a informação de aquisição, e documentos de aquisição, quando aplicável, é
adequada, contempla todas as especificações/requisitos relevantes e está estabelecida
entre as partes.
Não conformidades mais freqüentes
• Nem todos os requisitos/especificações estão estabelecidos entre as partes.
7.4.3 VERIFICAÇÃO DO PRODUTO ADQUIRIDO
Texto da Norma ISO 9001:2000
A organização deve instituir e implementar inspeção ou outras atividades necessárias para
assegurar que o produto adquirido atende aos requisitos de aquisição especificados.
Quando a organização ou seu cliente pretender executar a verificação nas instalações do
fornecedor, a organização deve declarar nas informações de aquisição, as providências de
verificação pretendidas e o método de liberação de produto.
Objetivo
Assegurar que a organização identifica e realiza as atividades de inspeção, ou outras
necessárias, ao produto e/ou serviços recebidos, quer nas próprias instalações quer nas
instalações do fornecedor, conforme for aplicável.
Interpretação
O tipo e extensão das atividades de inspeção, ou outras necessárias na recepção podem ser
definidos tendo em consideração as evidências da conformidade do produto enviadas pelo
fornecedor (ex. relatórios de ensaios, boletins de conformidade, certificados de produto) e
outros (ex. avaliação do fornecedor, ver 7.4.1).
O grau das atividades de inspeção ou outras necessárias devem depender da importância do
produto ou serviço a ser fornecido, e do grau de confiança no fornecedor.
Quando a organização ou o seu cliente requererem a verificação nas instalações do fornecedor,
tal deve ser declarado na informação de compra da organização para o fornecedor (ver também
o item 7.4.2).
O fato de o cliente visitar as instalações de um fornecedor e, eventualmente,
verificar/inspecionar os produtos que lhe são destinados, não isenta a organização da
responsabilidade de assegurar o cumprimento de todos os requisitos especificados.
Evidência
• A organização deve demonstrar que os produtos ou serviços adquiridos foram
inspecionados ou verificados conforme o estabelecido (ver também o item 7.5.3.).
Principais não conformidades
• Não verificação de características relevantes para assegurar o cumprimento dos
requisitos aplicáveis ao produto adquirido.
Interpretação da ISO 9001:2000 Página 46 de 69
7.5 PRODUÇÃO E FORNECIMENTO DO SERVIÇO
7.5.1 CONTROLE DA PRODUÇÃO E DO FORNECIMENTO DO SERVIÇO
Texto da Norma ISO 9001:2000
A organização deve planejar e realizar a produção e o fornecimento de serviço sob condições
controladas. Condições controladas devem incluir, quando aplicável
a) a disponibilidade de informações que descrevam as características do produto,
b) a disponibilidade de instruções de trabalho, quando necessário,
c) o uso de equipamento adequado,
d) a disponibilidade e uso de dispositivos para monitoramento e medição,
e) a implementação de medição e monitoramento, e
f) a implementação da liberação, entrega e atividades pós-entrega.
Objetivo
Assegurar que os processos e as atuações da organização sejam realizados de forma controlada.
Definir os parâmetros que são relevantes na determinação da capacidade da organização para
gerir os seus processos, a fim de fornecer produtos/serviços conformes.
Interpretação
Os requisitos aplicáveis ao planejamento e realização da produção e fornecimento do produto
e/ou serviço sob condições controladas devem, ainda, considerar o requerido em outros itens e
subitens desta norma de referência (ex. capítulo 6, restantes subitens do item 7.5 e 7.6, e
subitens 8.2.3 e 8.2.4).
As atividades/processos a considerar incluem os envolvidos antes, durante e depois do
fornecimento do produto ou serviço.
A gestão por processos potencializa que sejam aplicados os critérios de desempenho.
Espera-se que a organização adote uma abordagem Plan-Do-Check-Act no controle da produção
e do fornecimento do serviço.
A organização, conforme aplicável deverá analisar e definir:
• O conjunto de informação necessário à realização da produção e do fornecimento do
serviço e o seu controle, por exemplo características do produto (de acordo com a fase
em que se encontra), seqüência de operações, parâmetros de processo, fases e condições
de realização do serviço;
• Critérios e métodos de operação e controle, por exemplo instruções de trabalho
documentadas, quando necessário;
• Utilização de equipamentos ou outros meios (incluindo ferramentas, hardware e
software), bem como a utilização de dispositivos de monitoramento e de medição aptos a
garantir o cumprimento dos requisitos especificados (ver também o item 6.3. e 7.6.);
• Critérios e métodos de monitoramento e sua aplicação em fases definidas da realização
da produção e do fornecimento do serviço;
• Critérios, métodos e autoridade interna ou externa (por exemplo contratualmente
definido ou conforme disposição regulamentar e estatutária), para implementação da
atividade de liberação (por exemplo emissão de evidências de conformidade do produto
técnico e legal), de entrega (por exemplo montagem, local de prestação de serviço,
instruções de utilização e transporte) e posterior à entrega (por exemplo assistência
técnica e responsabilidade civil bem como garantias).
Evidência
• Observação dos processos pelo auditor, sempre considerando a relação “causa/efeito”
com a qualidade do produto (ver 1.1).
• A organização deverá evidenciar um controle dos processos de produção e fornecimento
do serviço, suas entradas e saídas, a fim de assegurar que os processos estão aptos a
cumprir os critérios de aceitação definidos, e que podem fornecer continuamente um
produto conforme requisitos previamente estabelecidos.
Quaisquer indicações contrárias (não conformidades de processo, de produto ou de
serviço, reclamações de clientes, etc.) devem gerar melhorias do processo, com vista a
eliminar a causa do problema.
Isto pode demonstrar, por exemplo, a necessidade de uma instrução de trabalho
documentada num caso em que inicialmente tenha sido considerado como desnecessária,
a necessidade de monitoramento adicional do processo, a alteração dos parâmetros do
processo ou uma alteração nas atividades de manutenção.
Interpretação da ISO 9001:2000 Página 47 de 69
Não conformidades mais freqüentes
• Processos de realização e/ou fornecimento do produto não implementados conforme
planejado.
• Conforme referido na interpretação, as não conformidades associadas ao não
cumprimento dos requisitos deste item normativo poderão ser também estar
relacionadas a outros itens e sub-itens da norma de referência (dependendo do seu
âmbito: ex. implementação de monitoramento e medição, disponibilidade de instruções
de trabalho,...).
7.5.2 VALIDAÇÃO DOS PROCESSOS DE PRODUÇÃO E DE FORNECIMENTO DE
SERVIÇO
Texto da Norma ISO 9001:2000
A organização deve validar quaisquer processos de produção e fornecimento de serviço onde a
saída resultante não possa ser verificada por monitoramento ou medição subseqüentes. Isso
inclui quaisquer processos onde as deficiências só ficam aparentes depois que o produto
esteja em uso ou o serviço tenha sido entregue.
A validação deve demonstrar a capacidade desses processos de alcançar os resultados
planejados.
A organização deve tomar as providências necessárias para esses processos, incluindo, quando
aplicável
a) critérios definidos para análise crítica e aprovação dos processos,
b) aprovação de equipamento e qualificação de pessoal,
c) uso de métodos e procedimentos específicos,
d) requisitos para registros (ver 4.2.4), e,
e) revalidação.
Objetivo
Definir critérios para a validação de processos nos casos em que a saída não possa ser verificada
através de monitoramento ou medição subseqüentes. Estes têm sido referidos historicamente
como “processos especiais”.
Interpretação
O conceito chave é que a validação destes processos devem demonstrar a sua aptidão para
atingir os resultados planejados.
O processo deve ser considerado “especial” quando as características relevantes para a
qualidade do produto só possam ser, efetivamente, verificadas em condições de uso (ex.
soldagem, alguns revestimentos, limpeza de equipamentos na indústria alimentar, esterilização,
procedimentos de emergência).
A organização deve identificar os seus “processos especiais” e, para cada um deles, estabelecer
os requisitos de validação do processo e qualificação do pessoal envolvido, bem como os meios
específicos de controle e/ou acompanhamento. Destas validações e sua aprovação devem ser
mantidos registros.
Os “processos especiais” devem ser motivos de revisão e aprovação com base em critérios e
procedimentos apropriados.
Um “processo especial” anteriormente aprovado deve ser reavaliado e revisto, quando
apropriado, em caso de alteração dos requisitos ou dados que estiveram na base da aprovação
inicial ou com periodicidade definida.
Evidência
• Que a organização tenha identificado quaisquer processos em que a saída resultante não
possa ser verificada através de monitoramento ou medição subseqüentes.
• Existem tipos de “processos especiais”, no fabrico e especialmente nos setores de
serviços, em que raramente é possível “inspecionar” a saída a partir do processo, se este
tiver lugar na interface organização/cliente. Nestas situações, a organização necessita de
demonstrar que o processo foi validado utilizando um ou mais dos critérios mencionados
no item 7.5.2 (a) – (e).
• A organização deve estar apta a fornecer evidência objetiva de que dispõe de meios
aplicáveis definidos de validação destes processos e de revalidação após qualquer
alteração do processo. Quaisquer não conformidades do produto ou do serviço ou
reclamações de clientes serão analisadas, para verificar se podem ser atribuídas a
problemas na validação e revalidação de processos especiais.
Interpretação da ISO 9001:2000 Página 48 de 69
Não conformidades mais freqüentes
• Não consideração de processos efetivamente “especiais”.
• Não apresentação de evidências de validação de processos “especiais”.
7.5.3 IDENTIFICAÇÃO E RASTREABILIDADE
Texto da Norma ISO 9001:2000
Quando apropriado, a organização deve identificar o produto por meios adequados ao longo
da realização do produto.
A organização deve identificar a situação do produto no que se refere aos requisitos de
monitoramento e de medição.
Quando a rastreabilidade é um requisito, a organização deve controlar e registrar a
identificação única do produto (ver 4.2.4).
NOTA Em alguns setores de atividade, a gestão de configuração é um meio pelo qual a identificação e
rastreabilidade são mantidas.
Objetivo
Assegurar a identificação (ex. de um produto resultante de um determinado processo) e a
rastreabilidade (ex: de onde veio o produto, onde se encontra agora ou em que fase se encontra
– serviços).
Interpretação
Identificação:
É a capacidade conseguida por qualquer meio que permita distinguir um item ao longo da sua
realização, desde a recepção ao produto final e entrega no destino especificado, se aplicável.
Esta identificação pode ser individual ou por lote ou por meio de manuseamento ou transporte
(contendores, depósito, tubagens, embalagens), aplicando-se, por exemplo, a matérias-primas,
subsidiárias, materiais de embalagem, mercadorias, produtos em curso de processo e produtos
finais e instalados.
A forma de identificação deve ser estabelecida de acordo com a natureza do produto e do
processo e as necessidades dos utilizadores.
Podem ser utilizados vários meios alguns dos quais podem coexistir:
• Inscrições/etiquetagem com referências/designações apropriadas;
• Códigos internos, de barras ou de cores;
• Localização – espaços/áreas dedicados ou equipamentos processuais;
• Documentos de acompanhamento do produto associados aos requisitos de controle dos
processos ou às atividades de inspeção e ensaio;
• Localização informática;
• Por nº/nome (referência) do projeto ou atividade em serviço;
• Identificação dos percursos nos autocarros de passageiros.
A identificação pode ser necessária, mesmo não constituindo um requisito do cliente, para o uso
pretendido ou especificado ou para apoiar na resolução de eventuais problemas e/ou melhorias.
Ressalva-se que alguns elementos integrantes da identificação de um produto e/ou serviço
podem ser motivo de requisitos estatutários e regulamentares (ex. datas de validade; nº de
lote).
Rastreabilidade:
É a capacidade de conhecer o histórico, a utilização e localização de um item ou lote através de
registros.
A rastreabilidade é obrigatória quando estabelecida contratualmente, sujeita a requisitos
estatutários ou regulamentares ou quando a organização o especificar.
Neste último caso, a extensão da rastreabilidade deve estar relacionada com a extensão
necessária e/ou o impacto que uma eventual não conformidade no produto pode originar.
A rastreabilidade pode estar relacionada com o produto só nas vertentes de matérias-primas e
componentes ou também incluindo o processo de fabrico e a cadeia de distribuição e a
utilização/localização.
A rastreabilidade especificada implica, normalmente, que estejam definidos claramente os
registros a manter, o seu conteúdo e a sua interligação, de modo a possibilitar a coleta da
informação necessária.
Atendendo à importância da rastreabilidade como ferramenta de gestão e de apoio à decisão, é
conveniente que as organizações procurem assegurar a mesma na extensão possível, ainda que
não seja um requisito especificado.
Interpretação da ISO 9001:2000 Página 49 de 69
Evidência
• A efetiva identificação e rastreabilidade (enquanto requisito).
• Registros da identificação do produto e/ou serviço, quando a rastreabilidade é um
requisito.
Não conformidades mais freqüentes
• Produto não identificado de forma especificada.
• Rastreabilidade (quando especificada) não alcançada.
7.5.4 PROPRIEDADE DO CLIENTE
Texto da Norma ISO 9001:2000
A organização deve ter cuidado com a propriedade de cliente enquanto estiver sob o controle
da organização ou sendo usada por ela. A organização deve identificar, verificar, proteger e
salvaguardar a propriedade do cliente fornecida para uso ou incorporação no produto. Se
qualquer propriedade do cliente for perdida, danificada ou considerada inadequada para uso,
isso deve ser informado ao cliente e devem ser mantidos registros (ver 4.2.4).
NOTA Propriedade do cliente pode incluir propriedade intelectual.
Objetivo
Assegurar o controle (incluindo a identificação, verificação, proteção e salvaguarda) de
propriedade do cliente proporcionada para utilização ou incorporação no produto.
Interpretação
Por propriedade do cliente entende-se por:
• Qualquer item (matéria-prima, componentes, subconjunto ou sistema) a incorporar no
produto final;
• Qualquer ferramenta, equipamento ou acessório de inspeção e ensaio ou produção ou
manutenção ou manuseamento, transporte, armazenamento a incorporar no processo;
• Qualquer informação, documentação, e dados a utilizar nas atividades diretas ou
indiretas da produção.
O tipo de verificação que a organização realiza sobre a propriedade do cliente poderá ser
estabelecido contratualmente.
A organização deve registrar e comunicar ao cliente quaisquer anomalias verificadas nas várias
fases de utilização do produto ou informação, identificando/acordando as ações adequadas.
Realça-se que nos casos em que o cliente tenha a responsabilidade pelo projeto, isto possa
incluir informação de propriedade que seja fornecida à organização e represente propriedade
intelectual do cliente, motivo de controle no contexto deste item.
Do mesmo modo, nos casos em que um cliente forneça à organização dados confidenciais ou
pessoais (ex. especificações de produto, nas vendas pela Internet, por exemplo), também é
propriedade do cliente que deve ser controlada adequadamente.
Realça-se as situações em que por imposição regulamentar ou estatutária, deva estar definido e
acordado contratualmente o destino final a dar à propriedade intelectual do cliente, assim como
as salvaguardas de utilização e reprodução.
Evidência
• Identificação e controle adequado de propriedade do cliente, incluindo registros de
comunicação ao cliente quando a mesma se perder, danificar ou for tida como
inapropriada para utilização.
Não conformidades mais freqüentes
• Propriedade do cliente não controlada de forma apropriada.
• Falta de evidências da comunicação e acordo com o cliente do destino e tratamento a dar
à sua propriedade, quando se constata a sua inadequação face à utilização ou
incorporação.
Interpretação da ISO 9001:2000 Página 50 de 69
7.5.5 PRESERVAÇÃO DO PRODUTO
Texto da Norma ISO 9001:2000
A organização deve preservar a conformidade do produto durante processo interno e entrega
no destino pretendido. Esta preservação deve incluir identificação, manuseio, embalagem,
armazenamento e proteção. A preservação também deve ser aplicada às partes constituintes
de um produto.
Objetivo
Assegurar a preservação da conformidade do produto em todas as fases dos processos de
produção e fornecimento.
Interpretação
Manuseio:
Devem ser estabelecidos métodos associados ao manuseio do produto, ao longo das diversas
fases do processo, de forma a prevenir qualquer tipo de deterioração do produto e garantir a
manutenção da conformidade com requisitos especificados.
Particular atenção deverá ser atribuída quanto a segurança do operador e do meio envolvente
(ex. produtos inflamáveis, poluentes, corrosivos, contamináveis).
Devem estar definidos e disponibilizados os meios apropriados ao manuseio em segurança dos
produtos.
Embalagem:
Devem ser estabelecidos métodos associados à embalagem do produto, ao longo das diversas
fases do processo, de forma a prevenir qualquer tipo de deterioração e garantir a manutenção
da conformidade com requisitos especificados.
Atendendo à crescente importância do papel da embalagem, os requisitos a ela associados
devem ser considerados simultaneamente com a definição dos requisitos do produto (ver
também o item 7.2.1, 7.3).
Este fato é tanto mais relevante quando a embalagem pode ser associada a distintos aspectos de
garantia da qualidade, entre outros:
• Cumprimento de normas, regulamentação ou legislação de mercados e requisitos de
clientes;
• Necessidades especiais (ex. exposição do produto: design, identificação);
• Tipo de transporte (ex. meios de movimentação);
• Conservação das características do produto (ex. acondicionamento);
• Identificação (ex. do conteúdo, fornecedor, cliente);
• Informação (ex. instruções de manuseamento e armazenamento).
Armazenamento:
Devem estar definidas as condições necessárias para que o armazenamento não deteriore as
características do produto, com origem, por exemplo, em:
• Acondicionamento deficiente;
• Condições ambientais (umidade, temperatura);
• Tempo de armazenagem (prazos de validade, corrosão, acumulação de detritos).
Devem, quando apropriado, ser disponibilizados meios adequados de armazenamento e à gestão
eficiente do espaço (ex. prateleiras, contendores, áreas cobertas), e definidas as localizações e
atribuições do espaço (ex. considerações de dimensão, volume ou rotatividade).
Matérias-primas, componentes e produto final deterioráveis com o tempo devem ser motivo de
avaliações periódicas com o objetivo de avaliar a manutenção da sua conformidade.
Nestes casos, mas não se limitando aos mesmos, devem também ser aplicadas metodologias que
garantam a rotatividade do produto armazenado (ex. FIFO “First in – First out”).
A gestão do armazenamento deve ser compatível com o planejamento das compras, produção e
das entregas (ex. quantidades em estoque atualizadas).
Proteção:
Este requisito encontra-se intimamente relacionado com os referidos anteriormente.
Pretende-se identificar as condições de preservação do produto, em qualquer fase, tendo sido
individualizado devido à crescente complexidade dos produtos e exigências de mercados,
podendo, por exemplo, ser necessário realizar ações de manutenção dos produtos enquanto
armazenados.
Entrega para o destino pretendido:
Interpretação da ISO 9001:2000 Página 51 de 69
Se estiver especificada a responsabilidade do fornecedor pela entrega do produto num
determinado local (ex. instalações do cliente, até ao consumidor), este deve assegurar a
preservação da conformidade do produto durante o processo de transporte e até ao destino
final.
Desta forma pode considerar, quando aplicável:
• Seleção e qualificação de fornecedores de serviços de transporte (ver 7.4);
• Procedimentos de carregamento (e descarga) e transporte;
• Acondicionamentos especiais;
• Cumprimento de regulamentação, legislação aplicável e requisitos contratuais;
• Verificação das condições efetivas dos meios de transporte;
• Documentos (técnicos, contratuais ou comerciais) a enviar em conjunto com o produto.
Em algumas situações, assegurar a preservação implica considerar não apenas o produto como
um todo, mas, também o item, as suas partes constituintes (ex. venda de máquina de café em
conjunto com sacos de café com prazo de validade; equipamento mecânico em metal,
integrando peças cerâmicas frágeis).
Evidência
A organização deve evidenciar a identificação de todas as situações associadas com a adequada
preservação do produto e o estabelecimento de procedimentos apropriados a essa preservação.
Não conformidades mais freqüentes
• Produto deficientemente armazenado (acondicionamento, identificação, condições
ambientais).
• Meios de manuseamento que não previnem o dano nos produtos.
7.6 CONTROLE DE DISPOSITIVOS DE MEDIÇÃO E MONITORAMENTO
Texto da Norma ISO 9001:2000
A organização deve determinar as medições e monitoramentos a serem realizados e os
dispositivos de medição e monitoramento necessários para evidenciar a conformidade do
produto com os requisitos determinados (ver 7.2.1).
A organização deve instituir processos para assegurar que medição e monitoramento podem
ser realizados e são executados de uma maneira consistente com os requisitos de medição e
monitoramento.
Quando for necessário assegurar resultados válidos, o dispositivo de medição deve ser
a) calibrado ou verificado a intervalos especificados ou antes do uso, contra padrões de
medição rastreáveis a padrões de medição internacionais ou nacionais; quando esse padrão
não existir, a base usada para calibração ou verificação deve ser registrada,
b) ajustado ou reajustado, quando necessário,
c) identificado para possibilitar que a situação da calibração seja determinada,
d) protegido contra ajustes que invalidariam o resultado da medição, e
e) protegido de dano e deterioração durante o manuseio, manutenção e armazenamento.
Adicionalmente a organização deve avaliar e registrar a validade dos resultados de medições
anteriores quando constatar que o dispositivo não está conforme com os requisitos. A
organização deve tomar ação apropriada no dispositivo e em qualquer produto afetado.
Registros dos resultados de calibração e verificação devem ser mantidos (ver 4.2.4).
Quando usado na medição e monitoramento de requisitos especificados, deve ser confirmada a
capacidade do software de computador para satisfazer a aplicação pretendida. Isso deve ser
feito antes do uso inicial e reconfirmado se necessário.
NOTA Ver NBR ISO 10012-1 e NBR ISSO 10012-2 para orientação.
Objetivo
Que qualquer equipamento ou dispositivos (DMM) utilizados para monitorar e/ou medir a
conformidade do produto estejam aptos a fornecer resultados válidos.
Interpretação
O monitoramento da conformidade do produto pode ser realizado por um dos seguinte
métodos:
• Por observação direta, que pode incluir a utilização de dispositivos, como câmaras de
vídeo, equipamento de gravação, etc., que podem necessitar de manutenção periódica e
verificação de funcionamento para assegurar a sua adequação continuada;
Interpretação da ISO 9001:2000 Página 52 de 69
• Por medições periódicas das características do produto ou de parâmetros do processo,
utilizando equipamento de medição. Se for este o caso, estes dispositivos devem cumprir
os requisitos deste item da norma ou, ainda, quando aplicável, o cumprimento dos
requisitos regulamentares.
A calibração de DMM deve ser realizada sempre que necessário para fornecer resultados válidos
sobre a conformidade do produto em relação aos requisitos especificados. Em alguns casos (e
necessariamente para “Processos Especiais” – ver subitem 7.5.2), isso pode requerer a calibração
do equipamento utilizado para medir parâmetros do processo.
Devem ser identificados quais os DMM que servem para inspecionar, medir e ensaiar
características consideradas relevantes dos produtos recebidos, em curso de produção ou finais,
bem como os que medem parâmetros essenciais para o controle dos processos com influência na
conformidade do produto (desde que os resultados dessas atividades / processos sejam
necessários para proporcionar evidência da conformidade do produto com os requisitos
aplicáveis).
Só é necessário aplicar a confirmação metrológica aos DMM cujos resultados sirvam para
proporcionar a evidência da conformidade e tomada de decisão de aceitação/rejeição de
produto.
A mensagem chave é que não é automaticamente necessário calibrar todos os DMM.
A organização deve suportar as suas decisões em análises, estudos e considerações relevantes,
por exemplo: estudos estatísticos. O custo associado a calibrações é, normalmente, elevado,
pelo que a organização deve assegurar a identificação suportada de que DMM é realmente
necessário para dar confiança às medições.
Devem de igual forma, ser contemplados o “software” e materiais de ensaio, bem como os
padrões de referência.
Os DMM selecionados como estando sujeitos as confirmações metrológica devem estar
identificadas. Outros equipamentos existentes devem, também neste item, ser identificados por
forma a possibilitarem a sua gestão (ex. manutenção).
Para os DMM selecionados é necessário estabelecer como se vai efetuar a confirmação
metrológica, responsabilidades associadas e periodicidade, assegurando a rastreabilidade a
padrões de medição internacionais ou nacionais.
As calibrações devem ser realizadas por pessoal com competência adequada (ver também o item
6.2.2), em condições ambientais apropriadas, cuja evidência é particularmente relevante no caso
de calibrações internas ou externas quando efetuadas por entidades ou laboratórios não
acreditados (conforme a norma ISO / IEC 17025) para o efeito (ver também o item o 7.4.1.).
Nas calibrações externas, os laboratórios acreditados que prestam o serviço de calibração devem
emitir certificados de acordo com o estabelecido na ISO /IEC 17025. Estes devem indicar os
valores de comparação com os padrões e a incerteza expandida de calibração.
Nas calibrações internas (e externas quando realizadas por entidades ou laboratórios não
acreditados) é necessária à emissão de documentos que traduzam a atividade desenvolvida, bem
como os valores obtidos, incluindo a incerteza da calibração e a rastreabilidade das calibrações
dos DMM utilizados a padrões internacionais ou nacionais reconhecidos.
Após as calibrações internas e/ou externas, é necessário analisar os resultados para verificar se
os erros indicados (desvios relativamente a valores nominais) e as incertezas associadas são
compatíveis com os requisitos de utilização.
Para este efeito, devem ser definidos critérios de aceitação que suportem a decisão através de
uma verificação, comparando o Critério de Aceitação com os Erros, devendo ter-se em conta a
incerteza da medição.
O Critério de Aceitação pode referir-se:
1 – a norma do equipamento;
2 – a norma de ensaio;
3 – a tolerância definida no projeto ou nos processos.
Esta verificação deve ser efetuada para a gama de utilização.
Os erros, quando aplicável, podem ser utilizados para introduzir correções nos valores medidas
sendo, nesse caso, as incertezas utilizadas para verificar a adequabilidade do DMM face aos
requisitos de utilização.
Desta análise várias decisões são possíveis:
• Utilizar o DMM sem restrições;
• Utilizar o DMM só nas zonas da gama de medição onde foi confirmada a satisfação do
critério de aceitação;
• Desclassificar o DMM para utilizações de menor grau de exigência;
• Reparar e ou ajustar o DMM e, em seguida, calibrá-lo e analisar de acordo com o definido
anteriormente;
Interpretação da ISO 9001:2000 Página 53 de 69
• Retirar o DMM de circulação e efetuar a sua eventual substituição.
Se numa calibração e/ou ensaio, ou mesmo em utilização, se verificar que um DMM não funciona
adequadamente e/ou que os erros detectados não são aceitáveis para a sua normal utilização, é
necessário colocar-lhe uma indicação que identifique o estado em que se encontra, ou segregá-
lo, de forma a impedir a sua utilização indevida, até se tomar uma decisão sobre ele.
Deve, neste caso, ser realizada uma investigação para verificar se a sua utilização (por exemplo
no período que mediou entre a atual calibração e a imediatamente anterior) deu origem a
decisões incorretas no que se refere à aceitação ou rejeição de produto, de forma a desencadear
correções e ações corretivas julgadas convenientes.
Em casos graves, pode até ser necessário efetuar o recolhimento de produtos já entregues ao
cliente.
O fato dos DMM serem calibrados em intervalos especificados não deve invalidar a sua
verificação funcional entre calibrações, principalmente, para os utilizados no controle de
características de segurança.
Todo o DMM terá de ser utilizado, manuseado e armazenado em condições que garantam a sua
preservação.
As revisões dos intervalos entre calibrações podem ser efetuadas tendo em consideração os
resultados obtidos em calibrações anteriores ou o grau de utilização do DMM entre outros
fatores.
Evidência
É importante que a organização evidencie que analisou todo o equipamento e dispositivos de
monitoramento e de medição que utiliza para verificar ou assegurar a conformidade do produto,
e que determinou a necessidade de calibração de modo a assegurar resultados válidos.
Quaisquer reclamações de clientes ou não conformidades do produto que possam ser atribuídas
a problemas associados à DMM, devem ser investigadas e deve ser criada a ação corretiva
apropriada.
Não conformidades mais freqüentes
• DMM não controlados, utilizados para proporcionar evidência da conformidade do
produto.
• Critérios de aceitação dos DMM, face ao uso pretendido, não adequados (conduzindo à
utilização de equipamentos não-conformes com os requisitos).
• Validação de resultados de calibrações internas/externas não evidenciada.
• Resultados anteriores não verificados quando um equipamento for encontrado fora de
calibração.
Interpretação da ISO 9001:2000 Página 54 de 69
8 MEDIÇÃO, ANÁLISE E MELHORIA
8.1 GENERALIDADES
Texto da Norma ISO 9001:2000
A organização deve planejar e implementar os processos necessários de monitoramento,
medição, análise e melhoria para
a) demonstrar a conformidade do produto,
b) assegurar a conformidade do sistema de gestão da qualidade, e
c) melhorar continuamente a eficácia do sistema de gestão da qualidade.
Isso deve incluir a determinação dos métodos aplicáveis, incluindo técnicas estatísticas, e a
extensão de seu uso.
Objetivo
A organização deve planejar o modo como monitora, mede, analisa e melhora os seus processos.
A ênfase é colocada na demonstração de conformidade do produto e na eficácia do SGQ. Embora
a eficiência do SGQ deva ser importante para qualquer organização, é a sua eficácia que é um
requisito da ISO 9001:2000. A ISO 9004:2000 apresenta orientações sobre como um SGQ pode ser
eficaz e eficiente ao mesmo tempo.
Segundo a ISO 9000:2005
Eficácia: extensão na qual as atividades planejadas são realizadas e os resultados planejados
são atingidos.
Eficiência: relação entre o resultado alcançado e os recursos usados.
Segundo a ISO/TC176/SC2/N526R:
Monitoramento:
Observar, supervisionar, manter sobre revisão; medir ou testar a intervalos estabelecidos,
especialmente para fins de regulação ou controle.
Medição:
Determinar a magnitude ou quantidade de algo, através da comparação com algum objeto cujo
tamanho ou capacidade for conhecido, ou através da comparação com alguma unidade fixa.
Segundo a ISO 9004:2000
8.1 Recomendações gerais
8.1.1 Introdução
Medições são importantes para se tomar decisões com base em fatos. Convém que a alta
administração assegure medições eficazes e eficientes, coletando e validando os dados para
assegurar o desempenho da organização e a satisfação das partes interessadas. Convém que
isso inclua a análise crítica da validade e da finalidade das medições e o uso pretendido dos
dados para assegurar valor agregado à organização.
Exemplos de medições de desempenho dos processos da organização incluem:
- medição e avaliação de seus produtos;
- capacidade dos processos;
- alcance dos objetivos do projeto, e;
- satisfação dos clientes e de outras partes interessadas.
Convém que a organização monitore continuamente suas ações de melhoria do desempenho, e
registre sua implementação como forma de fornecer dados para futuras melhorias.
Convém que os resultados das análises de dados resultantes das atividades de melhoria uma
entrada para a análise crítica pela administração a fim de fornecer informações para melhoria
do desempenho da organização.
8.1.2 Aspectos a serem consideradas
Convém que medições, análises e melhorias incluam as seguintes considerações:
a) conversão de dados de medição em informações e conhecimento para beneficiar a
organização;
b) uso de medições, análises e melhorias de produtos e processos para estabelecer as
prioridades apropriadas para a organização;
c) análise crítica periódica dos métodos de medição empregados pela organização e
verificação freqüente dos dados quanto à sua precisão e completeza;
Interpretação da ISO 9001:2000 Página 55 de 69
d) uso de comparação com referenciais de excelência (benchmarking) de processos individuais
como uma ferramenta para melhoria da eficácia e eficiência dos processos;
e) uso da medição da satisfação de clientes como vital para a avaliação do desempenho da
organização;
f) o uso de medições e a geração e comunicação das informações obtidas são essenciais para a
organização e como base para melhoria do desempenho e o envolvimento das partes
interessadas, convém que tais informações sejam atuais, bem como que seu propósito esteja
claramente definido;
g) implementação de ferramentas apropriadas para a comunicação da informação resultante
das análises de medições;
h) medição da eficácia e eficiência da comunicação com as partes interessadas para
determinar se a informação é claramente entendida e a tempo;
i) o benéfico de monitorar e analisar os dados de desempenho, mesmo quando os critérios para
desempenho do produto e do processo são atendidos, para melhor entender a natureza das
características sob estudo;
j) o uso de técnicas estatísticas apropriadas ou outras técnicas que podem auxiliar no
entendimento das variações relativas aos processos e às medições, e assim poder melhorar o
desempenho do processo e do produto por meio do controle da variação, e;
k) consideração de realização de auto-avaliação periódica para avaliar a maturidade do
sistema de gestão da qualidade, o nível do desempenho da organização, bem como para definir
oportunidades para melhoria do desempenho (ver anexo A).
Interpretação
Este item serve de introdução a todo o capítulo, consolidando em grande medida as fases
verificação e agir (Check e Act) do ciclo PDCA.
A organização deve determinar a necessidade para a utilização de métodos específicos como,
por exemplo, as técnicas estatísticas (apesar de ser importante a utilização de técnicas
estatísticas seja considerada na coleta e tratamento de dados).
Quando o realizar, a organização deve demonstrar que possui algum conhecimento sobre as
metodologias e técnicas disponíveis, e que tomou a decisão razoável relativamente a quais são
aplicáveis para as suas circunstâncias particulares. São exemplos:
• ANFE (análise modal de falhas e seus efeitos);
• QFD (desdobramento da função qualidade);
• Métodos de amostragem;
• Técnicas disciplinadas de resolução de problemas envolvendo histogramas, diagramas de
Pareto, diagramas de dispersão, diagramas de causa e efeito e outros;
• CEP (controle estatístico do processo);
• Teste de hipóteses;
• Planejamento de experiências;
• “Tableau du bord”.
As atividades de planejamento da qualidade e planejamento dos processos (ex. de realização do
produto) devem normalmente definir a freqüência, tipo e localização de todas as atividades de
monitoramento e de medição (estas determinações poderão também ser originadas pelo
processo de PROJETO e desenvolvimento).
Ressalva-se que, à parte dos processos associados a este capítulo normativo, a revisão pela
gestão reúne também o item características de monitoramento, análise e melhoria,
principalmente ao nível do SGQ.
Evidência
• As organizações deverão evidenciar o cumprimento com as itens 8.2.1, 8.2.2, 8.2.3 e 8.2.4
no que se refere à monitoramento e, quando aplicável, medição da satisfação do cliente,
desempenho do sistema e conformidade dos processos e produtos, respectivamente.
• Da mesma forma, deverá ser evidenciada a conformidade com os requisitos dos itens 8.2,
8.3 e 8.4 no que diz respeito à identificação de situações, informações e dados capazes
de suportar decisões e tomada de ações de melhoria.
• A organização deve evidenciar a consideração e avaliação da necessidade da utilização
de técnicas estatísticas ou outras metodologias.
Não conformidades mais freqüentes
• Não conformidades associadas com o cumprimento dos requisitos deste item encontram-
se, em geral, relacionadas aos demais itens e subitens deste capítulo.
Interpretação da ISO 9001:2000 Página 56 de 69
Uma não conformidade diretamente relacionada a este item seria associada à ausência de
qualquer evidência de medição, monitoramento, análise e melhoria (pelo menos no que
diz respeito ao inequivocamente requerido pela norma) o que, regra geral, não será
importante.
8.2 MEDIÇÃO E MONITORAMENTO
8.2.1 SATISFAÇÃO DE CLIENTES
Texto da Norma ISO 9001:2000
Como uma das medições do desempenho do sistema de gestão da qualidade, a organização deve
monitorar informações relativas à percepção dos clientes sobre se a organização atendeu aos
requisitos dos clientes. Os métodos para obtenção e uso dessas informações devem ser
determinados.
Objetivo
As organizações devem ter consciência da percepção do cliente em relação ao fato de os seus
produtos ou serviços cumprem ou não os requisitos. Resultados ou tendências desfavoráveis
potenciam ações corretivas e melhoria contínua. Resultados favoráveis podem ser utilizados
para promover melhorias no produto e na relação com o cliente.
Quando um cliente vai a uma empresa, não lhe importa o quanto ela esta organizada
internamente, somente lhe interessa receber o produto ou o serviço de acordo com suas
necessidades. Isto faz com que as organizações devem analisar seus processos para ver como
orientam o cliente.
É importante observar que os produtos e serviços comercializados pelas empresas, são na
verdade, meios pelos quais os clientes satisfazem suas necessidades, seus desejos e suas
possibilidades.
NA REALIDADE,
O CLIENTE NÃO COMPRA PRODUTOS OU SERVIÇOS.
COMPRA A SATISFAÇÃO DE SUAS NECESSIDADES.
A satisfação do cliente pode ser definida como a relação ou a diferença (em geral, a
comparação) entre a qualidade percebida pelo cliente no serviço ou produto entregue e as
expectativas que este cliente com o serviço ou o produto tem:
Expectativas
Satisfação do Cliente = ----------------------------------
Qualidade Percebida
Interpretação
A ISO 9001:2000 requer que a organização “monitore as informações relativas à percepção do
cliente quanto ao grau de satisfação dos seus requisitos”.
Isto não obriga necessariamente a organização a realizar auditorias de satisfação dos clientes,
embora tal possa proporcionar informação importante para a sua estratégia competitiva.
COMUNICAÇÃO
BOCA A BOCA
NECESSIDADES
PESSOAIS
EXPERIÊNCIAS
ANTERIORES
COMUNICAÇÃO
EXTERNA
SERVIÇO
ESPERADO
(EXPECTATIVAS)
QUALIDADE
PERCEBIDA
SATISFAÇÃO
DO CLIENTE
SERVIÇO
PROPORCIONADO
Interpretação da ISO 9001:2000 Página 57 de 69
Segundo a ISO 9000:2005
Satisfação do cliente: percepção do cliente no qual os seus requisitos (3.1.2) foram
atendidos.
NOTA 1 Reclamações de cliente são indicadores usuais da baixa satisfação do cliente, porém
sua ausência não implica, necessariamente, em alta satisfação do cliente.
NOTA 2 Mesmo que os requisitos tenham sido acordados com o cliente e atendidos, isto não
garante, necessariamente, uma alta satisfação.
Casos em que o cliente reconheça que os requisitos foram cumpridos, mas fica insatisfeito por
outros motivos (por exemplo por dificuldades de comunicação), podem dar à organização dados
para iniciar ações corretivas ou esforço de melhoria contínua.
É também, importante salientar que o termo “cliente”, tal como definido no ponto 3.3.5 da ISO
9000:2005, não refere exclusivamente o cliente contratual; pode incluir tanto clientes internos
como externos, bem como consumidores, clientes, utilizadores finais, retalhistas, beneficiários e
compradores.
É importante relembrar que as organizações podem ter mais do que um tipo de cliente.
Para a organização ter sucesso necessita considerar as necessidades e expectativas das
diferentes partes interessadas. Caso não identifique as diferentes necessidades ou não
monitorize as diferentes percepções sobre a qualidade do produto e serviço, poderá ocorrer
que, ao procurar satisfazer um determinado tipo de clientes, promova insatisfação nos outros.
Por este motivo, a seleção de clientes a envolver neste processo, quando impraticável abranger
todos (ex. custos elevados) pode depender de, por exemplo:
• Importância de cada cliente individual no negócio (ex. volume de vendas, periodicidade
de encomenda,...);
• A importância do produto fornecido pela organização no negócio do cliente.
Não é realístico, nem importante, a obtenção de 100% de satisfação de clientes.
A organização deve, no entanto, avaliar o impacto dessa situação e evidenciar que ações
planejadas e/ou realizou no sentido de alterar ou melhorar a situação.
Neste sentido, e potencializando o estabelecimento de prioridades, é considerada uma boa
prática a avaliação da importância que os clientes atribuem a cada elemento de avaliação (e não
apenas o seu grau de satisfação em cada elemento de avaliação).
Em fim, importa:
• Utilizar métodos que maximizem a confiabilidade dos dados;
• Garantir que a monitoramento é independente;
• Monitorar tanto a percepção global como a percepção face a aspectos específicos do
produto e serviço;
• Obter dados significativos e de valor estratégico;
• Realizar uma análise dinâmica dos resultados (o sentido atrás das palavras) e não uma
apresentação estática de dados e comentários dos clientes;
• Sistematizar a monitoramento;
• A obtenção de dados representativos e relevantes.
Através, por exemplo, de:
• Focus groups;
• Contatos periódicos com os clientes (ex. da força de vendas);
• Contatos telefônicos realizados periodicamente ou após a entrega de produto;
• Questionários e pesquisas;
• Benchmarking e análise da concorrência;
• Tratamento de reclamações e insatisfações (a análise de reclamações não é por si só,
suficiente para um adequado monitoramento da percepção do cliente quanto à
organização ter ido ao encontro dos seus requisitos).
Alguma comparação do desempenho da organização em relação aos seus concorrentes e a
utilização de técnicas de “Benchmarking” pode ser desejável como atividade de valor agregado,
mas não são explicitamente exigidas pela ISO 9001:2000.
Evidência
• A organização deve evidenciar o(s) mecanismo(s) de monitoramento utilizado(s) para
avaliar a conformidade do produto do ponto vista do cliente, e a forma como esta
informação é utilizada. A extensão do monitoramento irá depender da dimensão da
organização e da extensão, complexidade e diversidade do seu mercado.
Interpretação da ISO 9001:2000 Página 58 de 69
Não conformidades mais freqüentes
• A avaliação da percepção do cliente não é realizada numa base periódica sustentada.
• Os resultados da avaliação da percepção do cliente face ao desempenho da organização
não incluem a prestação do serviço, mas apenas o produto.
8.2.2 AUDITORIAS INTERNAS
Texto da Norma ISO 9001:2000
A organização deve executar auditorias internas a intervalos planejados, para determinar se o
sistema de gestão da qualidade
a) está conforme com as disposições planejadas (ver 7.1), com os requisitos desta Norma e com
os requisitos do sistema de gestão da qualidade instituídos pela organização, e
b) está mantido e implementado eficazmente.
Um programa de auditoria deve ser planejado, levando em consideração a situação e a
importância dos processos e áreas a serem auditadas, bem como os resultados de auditorias
anteriores. Os critérios da auditoria, escopo, freqüência e métodos devem ser definidos. A
seleção dos auditores e a execução das auditorias devem assegurar objetividade e
imparcialidade do processo de auditoria. Os auditores não devem auditar o seu próprio
trabalho.
As responsabilidades e os requisitos para planejamento e para execução de auditorias e para
relatar os resultados e manutenção dos registros (ver 4.2.4) devem ser definidos em um
procedimento documentado.
O responsável pela área a ser auditada deve assegurar que as ações sejam executadas, sem
demora indevida, para eliminar não-conformidades e suas causas. As atividades de
acompanhamento devem incluir a verificação das ações executadas e o relato dos resultados
de verificação (ver 8.5.2).
NOTA Ver NBR ISO 19011 para orientação
Objetivo
As auditorias internas são um fator chave no ciclo PDCA para o SGQ. Assim, é vital que sejam
realizadas por pessoal competente, utilizando metodologias claramente definidas de forma a
assumirem-se como uma efetiva ferramenta de suporte à gestão para a organização.
Interpretação
As auditorias internas devem ser objetivas e realizadas por pessoal diferente daquele que realiza
o trabalho a ser auditado.
As auditorias devem verificar o cumprimento dos requisitos aplicáveis e dos procedimentos,
bem como a eficácia dos processos em atingir objetivos.
O procedimento de auditoria deve descrever o programa, âmbito e metodologias da auditoria,
ou explicar como são determinados numa base progressiva. A ISO 19011:2002 proporciona
orientações relevantes para o estabelecimento de programas de auditoria e para a sua
realização.
As auditorias da qualidade internas podem abranger a totalidade do SGQ ou parte deste.
No caso da organização apenas prever auditorias da qualidade internas parciais, o seu conjunto
deve permitir, num período de tempo adequado, avaliar a totalidade do SGQ.
As equipes auditoras podem utilizar listas de verificação/comprovação que permitam a
sistematização e uniformização da abrangência e dos critérios. As listas de
verificação/comprovação de apoio às auditorias da qualidade internas, devem ser elaboradas
tendo por base os processos e a documentação de suporte ao SGQ, i.e., devem ser compatíveis
com o SGQ de cada organização e com os seus requisitos.
Ao nível dos registros devem ser consideradas informações relevantes (e cuja formalização nos
registros de auditoria deverá ser considerada, atendendo ao conteúdo dos procedimentos
documentados existentes e registros de programação e planejamento de auditorias internas),
como o âmbito, referenciais, objetivos e alcance da auditoria interna, constituição da equipa
auditora (e quem auditou o quê, em especial quando se coloquem questões de independência e
imparcialidade) e duração da auditoria.
Os registros devem incluir, à parte das eventuais constatações de não conformidade, as
conclusões da auditoria e/ou constatações de conformidade que permitam a determinação da
conformidade do sistema com os requisitos da norma de referência e com os requisitos do
sistema de gestão estabelecidos pela organização, e suportem a análise da sua implementação e
adequação (ex. nas atividades de revisão do sistema). Atendendo ao conteúdo normativo (ver
também o item 8.1), é considerado como boa prática que os registros de auditorias internas
Interpretação da ISO 9001:2000 Página 59 de 69
incluam a identificação de oportunidades de melhoria, sempre que identificadas pelas equipas
auditoras.
Os resultados das auditorias da qualidade devem ser levados ao conhecimento dos responsáveis
das áreas auditadas.
A identificação de causas de eventuais não conformidades constatadas, implementação,
fechamento e revisão das ações corretivas (ver definição 3.8.7 da ISO 9000:2005), decorrentes
das auditorias da qualidade, devem ser efetuadas de acordo com um circuito de
responsabilidades e os procedimentos definidos (ver 8.5.2).
Os resultados das auditorias internas constituem, também neste item, informação para efeitos
da revisão do sistema pela gestão (ver 5.6).
Quando existirem processos (ou atividades) subcontratados com influência no sistema de
gestão, considera-se como boa prática a inclusão destes no programa de auditorias internas.
Todas, ou algumas, das auditorias internas podem ser realizadas por auditores externos à
organização. Caso seja esta a escolha da organização, deve ser assegurado o cumprimento dos
procedimentos, critérios e requisitos associados, por exemplo, à competência, atividades de
planejamento e realização, bem como registro de resultados e ações de seguimento, tal como
estabelecidos pela organização e de acordo com o definido na item 4.1 da ISO 9001:2000.
As auditorias enquadradas em processos de certificação, sejam elas visitas prévias ou outras
(também denominadas por auditorias de terceira parte), não podem ser consideradas para
evidenciar o cumprimento de requisitos associados a auditorias internas.
Evidência
• Deve ser disponibilizado um procedimento documentado para descrever as
responsabilidades e metodologias para realizar auditorias internas.
Uma boa medida de que o programa de auditoria interna está ou não tendo sucesso,
pode ser obtida pela comparação dos resultados obtidos em auditorias internas recentes
com as observações da auditoria de segunda ou terceira parte.
É essencial que os processos/áreas com um histórico de problemas em auditorias
internas, estejam sujeitos a uma maior freqüência de auditorias internas, do que aqueles
com um bom desempenho.
• Em algumas situações, pode ser necessário subcontratar todo ou parte do processo de
auditoria interna se, por exemplo, não existirem recursos apropriados na organização.
Este fato pode, ainda, ser especialmente útil, por exemplo, na auditoria à Alta Direção ou à
própria função de gestão da qualidade.
Principais não conformidades
• Os auditores internos não possuírem as competências adequadas para a realização de
auditorias (ex. ao nível da ISO 9001:2000).
• O âmbito das auditorias internas não contemplar todo o SGQ.
• As ações corretivas desencadeadas na seqüência de auditorias internas não se
encontrarem implementadas.
• A freqüência das auditorias não ter em consideração a importância e a situação atual da
área/processo auditada.
8.2.3 Medição e Monitoramento de Processos
Texto da Norma ISO 9001:2000
A organização deve aplicar métodos adequados para monitoramento e quando aplicável, para
medição dos processos do sistema de gestão da qualidade. Esses métodos devem demonstrar a
capacidade dos processos em alcançar os resultados planejados. Quando os resultados
planejados não são alcançados, devem ser efetuadas as correções e executadas as ações
corretivas, como apropriado, para assegurar a conformidade do produto.
Objetivo
Assegurar que o processo de realização do produto está apto a produzir produto ou serviço
conforme e que os outros processos, dentro do SGQ, demonstram capacidade contínua para
atingir os objetivos associados e resultados planejados.
Interpretação
O monitoramento e medição (quando aplicável) dos processos consubstanciam a fase “Check” do
ciclo PDCA. Com o propósito de avaliar se os processos estão implementados e são mantidos de
acordo com as disposições inicialmente planejadas, e se os resultados obtidos são os esperados,
devem estar claros quais os elementos de referência a considerar nesta matéria (ex.
Interpretação da ISO 9001:2000 Página 60 de 69
características/parâmetros dos processos, procedimentos documentados, objetivos e
indicadores de desempenho, resultados a alcançar, planos da qualidade,...).
Para assegurar que o produto ou serviço cumprem os requisitos, a organização deve definir e
aplicar métodos adequados para monitorizar e medir características do processo.
Os métodos podem incluir:
• Monitoramento e, quando aplicável, medição;
• Verificações de processo, ensaios e/ou inspeções;
• Revisões do cumprimento da prática estipulada;
• Mapas de controle: controle da capacidade do processo.
Devem ser mantidos registros dos resultados dos monitoramentos e/ou medições realizadas, na
ausência de outra forma de evidência objetiva que as mesmas foram realizadas e quais os
resultados obtidos (ver também o item 4.2.4, em especial no relativo ao requisito – devem ser
mantidos registros que proporcionem evidências da conformidade com os requisitos e da
operação eficaz do SGQ e 7.1 no relativo aos processos de realização do produto).
O controle pelos próprios colaboradores envolvidos nas atividades dos processos poderá ser
considerado, numa perspectiva de evitar a duplicação de esforços e custos adicionais.
Ressalta-se, no entanto, a importância de ser assegurada a competência destes colaboradores e
dos mesmos disporem dos recursos (ex. equipamento) e da informação (ex. instruções e critérios
de monitoramento e/ou medição adequados) necessários. Nestes casos, devem-se, também
neste item, ser asseguradas auditorias internas aos processos numa base regular.
Alguns dos itens analisados anteriormente requerem o estabelecimento de ações de
monitoramento e, quando aplicável, medição para alguns processos específicos (ex. projeto e
desenvolvimento, realização do produto). Esta situação deve ser estendida aos outros processos
do SGQ da organização (ver também o item 4.1 e 5.4.2).
Caso não esteja assegurada a operação eficaz dos processos ou a aptidão para os processos
atingirem os resultados planejados, deve ser identificada a causa e serem desencadeadas
correções e ações corretivas apropriadas, em especial quando não for assegurada a
conformidade do produto face aos requisitos especificados.
Evidência
• Como não existe qualquer requisito na norma que obrigue a organização a ter um
procedimento documentado, ou a manter determinados registros, é essencial que a
organização esteja apta a demonstrar os cumprimentos deste requisito através da
focalização na sua capacidade em atingir os resultados planejados.
• Os registros de reclamações de clientes, indicadores dos processos, não conformidades
de produto e outras fontes de informação sobre o produto, bem como os resultados das
auditorias internas e da revisão pela direção podem, entre outros aspectos, ser utilizados
como suporte e evidência nesta matéria.
Não conformidades mais freqüentes
• O monitoramento e medição dos processos limitam-se aos processos de realização do
produto.
• Não evidenciada a aplicação das metodologias de monitoramento e medição dos
processos, conforme planejado.
• Os critérios e indicadores (resultados planejados) estabelecidos como suporte ao
monitoramento e medição não são apropriados, por não serem representativos, para a
demonstração da aptidão e conformidade dos processos.
• O monitoramento e medição ser realizada por colaboradores sem a competência
requerida pela própria organização.
8.2.4 MEDIÇÃO E MONITORAMENTO DO PRODUTO
Texto da Norma ISO 9001:2000
A organização deve medir e monitorar as características do produto para verificar que os
requisitos do produto são atendidos. Isso deve ser realizado em estágios apropriados do
processo de realização do produto de acordo com as providências planejadas (ver 7.1).
A evidência de conformidade com os critérios de aceitação deve ser mantida. Os registros
devem indicar a(s) pessoa(s) autorizada(s) a liberar o produto (ver 4.2.4).
A liberação do produto e a entrega do serviço não devem prosseguir até que todas as
providências planejadas (ver 7.1) tenham sido satisfatoriamente concluídas, a menos que
aprovado de outra maneira por uma autoridade pertinente e, quando aplicável, pelo cliente.
Interpretação da ISO 9001:2000 Página 61 de 69
Objetivo
Assegurar que o produto e/ou serviço cumpre todos os requisitos.
Interpretação
Atividades de monitoramento e medição dos produtos devem ser identificadas em qualquer
processo de realização e abranger todo o ciclo de realização (incluindo instalação quando
aplicável), com o propósito de garantir o cumprimento dos requisitos do produto.
Estas atividades devem gerar registros.
O autocontrole pode ser uma forma de monitoramento e medição dos produtos, desde que
asseguradas as condições para um desempenho eficaz, principalmente:
• Existência de instruções sempre que possam ajudar o operador;
• A definição clara dos critérios de aceitação/rejeição e de controle das características do
produto;
• Deve originar registros;
• Validação de todo o processo de autocontrole e formação dos operadores;
• Incluídas no âmbito de auditorias internas.
O tipo e natureza das atividades de monitoramento e medição dos produtos devem tomar em
consideração as conseqüências da não detecção de um defeito ou de um produto defeituoso.
Devem estar relacionados com a gravidade desta situação e com a probabilidade de ocorrência e
detecção.
O tipo, natureza e extensão das atividades de monitoramento e medição dos produtos têm,
também o item, de tomar em consideração a legislação e normalizações aplicáveis aos produtos
e eventuais condições de segurança.
Deve estar inequivocamente, estabelecido quem tem a autoridade para liberar o produto, em
cada fase relevante de produção ou de fornecimento do serviço, incluindo situações em que as
disposições planeadas não foram satisfatoriamente completadas.
Os registros gerados devem identificar inequivocamente quem autorizou a liberação do
produto. O monitoramento e medição do produto acabado não devem se limitar à verificação da
conformidade do produto com os requisitos aplicáveis, mas deve considerar, também o item, a
verificação que todas os monitoramento e medições planejadas foram, efetivamente, realizadas.
O suporte ao monitoramento e medições do produto pode ser estabelecido de diversas formas:
• Um procedimento documentado ou instrução;
• Um plano da qualidade;
• Um plano de amostragem;
• Uma proposta de fornecimento de produto e/ou serviço;
• Um documento do cliente ou a própria ordem de encomenda.
Evidência
• Tal como no subitem 8.2.3, não existe um requisito específico para um procedimento
escrito mas, no caso de conformidade do produto, é necessário manter registros.
Estes registros devem estar disponíveis para todos os produtos e serviços. Nos casos em
que o produto tenha sido liberado antes da conclusão de todas as atividades de
monitoramento e medição, a organização deve estar apta a mostrar as autorizações
apropriadas para tal e a demonstrar rastreabilidade adequada para facilitar o
recolhimento se necessário (ver item 8.3).
Não conformidades mais freqüentes
• Os registros de monitoramento e/ou medição do produto não evidenciarem a
conformidade com os requisitos aplicáveis.
• Não serem realizadas monitoramentos e medições nas fases relevantes do processo de
realização.
• Constatações de aprovação de produto sem que estivessem disponíveis resultados de
monitoramentos e/ou medições, nem fosse evidente quem autorizou a sua liberação.
8.3 CONTROLE DO PRODUTO NÃO-CONFORME
Texto da Norma ISO 9001:2000
A organização deve assegurar que produtos que não estejam conforme com os requisitos do
produto seja identificado e controlado para evitar seu uso ou entrega não intencional. Os
controles e as responsabilidades e autoridades relacionadas para lidar com produtos não-
conformes devem ser definidas em um procedimento documentado.
A organização deve tratar com produtos não-conformes por uma ou mais das seguintes formas:
a) tomada de ações para eliminar a não-conformidade detectada,
Interpretação da ISO 9001:2000 Página 62 de 69
b) autorização do seu uso, liberação ou aceitação sob concessão por uma autoridade
pertinente e, onde aplicável, pelo cliente,
c) tomada de ação para impedir a intenção original de seu uso ou aplicação originais.
Devem ser mantidos registros sobre a natureza das não-conformidades e qualquer ação
subseqüentes executadas, incluindo concessões obtidas (ver 4.2.4).
Quando o produto não-conforme for corrigido, esse deve ser reverificado para demonstrar a
conformidade com os requisitos.
Quando não-conformidade do produto for detectada após a entrega ou início de seu uso, a
organização deve tomar as ações apropriadas em relação aos efeitos, ou potenciais efeitos, da
não-conformidade.
Objetivo
O tratamento do produto não-conforme visa impedir que o mesmo (em qualquer fase do ciclo de
produção, instalação ou pós-venda) possa ser inadvertidamente fornecido, utilizado ou
instalado no cliente (interno ou externo).
Interpretação
Devem ser estabelecidas as responsabilidades e autoridades e a metodologia associada,
incluindo atividades de:
• Identificação;
• Documentação (ex. registros da natureza da não conformidade e ações tomadas,
incluindo permissões obtidas e restrições de utilização);
• Segregação;
• Análise da não conformidade e eventual identificação das suas causas (ver 8.4 e 8.5.2);
• Decisão do destino a dar ao produto não-conforme (ex. ação para eliminação da não
conformidade e garantia de não utilização/aplicação de produto defeituoso);
• Informação (ex. às partes interessadas: clientes, funções internas, fornecedores,...).
As metodologias de controle de produto não-conforme devem estar formalizadas em
procedimento documentado (ver também o item 4.2.3).
Sempre que aplicável, devem estar definidos mecanismos e estar disponíveis os meios
necessários à segregação e identificação (ex. separação física dos produtos defeituosos).
Na impossibilidade ou inviabilidade de segregação física, deve ser garantida a identificação
inequívoca como “não-conforme”.
As não conformidades devem ser registradas, bem como as ações desenvolvidas para a avaliação
das mesmas e a decisão tomada para o seu tratamento.
Podem existir casos em que os registros associados com as atividades referidas sejam também
neste item, relevantes para a investigação das causas e a eventual tomada de ações corretivas
(ver 8.5.2) e para a melhoria da eficácia dos processos e da sua eficiência numa perspectiva de
acrescento de valor.
A responsabilidade e autoridade associadas devem estar estabelecidas no que respeita aos atos
de análise/decisão sobre o que fazer ao produto não-conforme (ex. reparar, retocar, re-
processar, desclassificar, derrogar, rejeitar) e que destino a dar-lhe, assim como informação aos
sectores envolvidos.
Nas situações em que, por exigência de contrato, ou outras, é necessário aceitar, utilizar,
libertar ou entregar produto não-conforme, tal decisão deve ser tomada por uma entidade
interna (ex. administração, projetista que definiu a especificação) ou externa (ex. cliente) que
tenha autoridade e competência para tal.
Normalmente, a autoridade e competência serão de quem definiu o requisito que não está a ser
cumprido.
Devem ser mantidos registros das decisões, identificando os respectivos responsáveis.
Os produtos recuperados e/ou retocados têm que ser re-verificados de acordo com o definido
para o produto, em função do destino que lhe vai ser dado.
Caso a não conformidade seja detectada após entrega ou uso, devem ser tomadas ações
apropriadas à abrangência e dimensão da situação, possibilidade de identificação e segregação
de produtos já entregue e impacto da não conformidade nos clientes e/ou utilizadores
(considerando ainda quando aplicável a existência de itens contratuais associadas).
Evidência
• Existência de procedimento documentado.
• Práticas documentadas no relativo ao tratamento do produto não-conforme.
• Registros da natureza das não conformidades e ações tomadas.
Interpretação da ISO 9001:2000 Página 63 de 69
• Autorizações (aceitação, permissão, derrogação).
• Registro de resultados de re-verificação quando o produto não-conforme for corrigido,
reparado ou retocado.
• Meios de segregação ou de identificação.
Não conformidades mais freqüentes
• Existência de produto não-conforme não sendo evidenciada a identificação e/ou o
correspondente registro.
• Não evidência de registros de não conformidades detectadas, análise e ações tomadas e
de re-verificação de produto corrigido.
8.4 ANÁLISE DE DADOS
Texto da Norma ISO 9001:2000
A organização deve determinar, coletar e analisar dados apropriados para demonstrar a
adequação e eficácia do sistema de gestão da qualidade e para avaliar onde melhorias
contínuas do sistema de gestão da qualidade podem ser realizadas. Isso deve incluir dados
gerados como resultado do monitoramento e das medições e de outras fontes pertinentes.
A análise de dados deve fornecer informações relativas a
a) satisfação dos clientes (ver 8.2.1),
b) conformidade com os requisitos do produto (ver 7.2.1),
c) características e tendências dos processos e produtos, incluindo oportunidades para ações
preventivas, e
d) fornecedores.
Objetivo
Proporcionar à organização a possibilidade de transformar os dados em informação apropriada à
tomada de decisão, identificação de tendências e oportunidades de melhoria.
Interpretação
A coleta de dados e informação, por si só, não tem significado se estes dados e informação não
forem objeto de avaliação/análise subseqüente e convertido em propostas para a tomada de
decisão.
O tipo de dados a recolher deve permitir demonstrar a adequação e eficácia do Sistema da
Qualidade, tais como, por exemplo:
• Medições do desempenho do processo;
• Avaliação da eficácia da formação;
• Reclamações dos clientes;
• Taxa de sucata e re-trabalho;
• Medições financeiras;
• Medições externas, tais como benchmarking, avaliações por 3ª parte, percepção de partes
interessadas;
• Medições de outros fatores de sucesso identificados pela gestão.
É importante que as necessidades das organizações, ao nível da análise de dados relevantes
para o SGQ, sejam mais alargadas que o estabelecido na norma de referência, principalmente, no
nível de informação relativa:
• A satisfação dos clientes;
• A conformidade com os requisitos do produto;
• As características e tendências dos processos e produtos;
• Ao desencadeamento de ações preventivas (ex. pela análise de tendências);
• Ao desempenho de fornecedores.
Mais, dados isolados deverão ser analisados com atenção de forma a evitar juízos de valor
deficientes e análises incompletas, por exemplo:
• Analisar dados associados à satisfação/insatisfação de clientes, obtidos através de
questionários, de forma dissociada da análise de reclamações;
• Analisar dados de entregas de produto dentro do prazo sem analisar dados associados ao
custo ou volume de estoques necessários;
Interpretação da ISO 9001:2000 Página 64 de 69
• Analisar dados associados ao desempenho de fornecedores sem considerar a existência
(ou não) de novos fornecedores, ou o volume e periodicidade das encomendas ou com
que antecedências as encomendas foram colocadas;
• Analisar cumprimento de prazos de fabrico ou fornecimento sem considerar dados sobre
avarias e parada de equipamento, rupturas de materiais,...;
• Analisar dados suportados em médias, sem verificar a uniformidade da população,
dispersão ou amplitudes.
A análise de dados é uma excelente oportunidade para a organização utilizar técnicas
estatísticas e ferramentas da qualidade, proporcionando a possibilidade de identificar
tendências e melhorar a eficácia do seu SGQ (ver também o item 8.5).
As técnicas estatísticas podem incluir, por exemplo:
• Histogramas;
• Diagramas de Pareto;
• Gráficos de dispersão;
• Diagramas de correlação;
• Índices de capacidade;
• Cartas de controle.
Em resumo, a metodologia de coleta, tratamento e análise de dados poderá contemplar:
1. Identificação dos objetivos da análise (ex. eficácia dos processos, cumprimento de
objetivos da qualidade, avaliação de fornecedores, indicadores de gestão,...);
2. Identificação da informação a recolher e tratar bem como cancelar a coleta de informação
que não esteja a ser útil;
3. Estabelecimento de metodologias de coleta e tratamento de dados, incluindo a utilização
de técnicas estatísticas adequadas e a comunicação dos resultados;
4. Definição de responsabilidades, autoridades e competências necessárias;
5. Identificação de outros recursos necessários (ex. equipamentos de medição, software de
tratamento,...);
6. Monitoramento das práticas implementadas de forma a avaliar da sua adequabilidade e
eficácia, exatidão, representatividade e confiança nos resultados;
7. Tomada de ações de melhoria;
8. Disponibilização das evidências apropriadas (ex: registros).
As saídas do processo no tratamento de dados são relevantes para a gestão global do sistema,
principalmente, como entradas para os processos:
• Revisão pela direção;
• Ações corretivas e ações preventivas;
• Avaliação da satisfação do cliente;
• Avaliação da conformidade com os requisitos do produto.
Evidência
• É importante que a organização evidencie que recolheu e analisou os dados, tal como
referido nos pontos 8.4 (a) – (d) da ISO 9001:2000, e que tomou decisões que
demonstrem que produziu melhorias.
Não conformidades mais freqüentes
• Existência de dados, relevantes para o SGQ, coletados, mas não tratados e/ou analisados.
• Não aplicação de metodologias, responsabilidades e recursos adequados face à
informação a recolher, tratar e analisar.
• Resultado do tratamento de dados inadequado a uma análise e decisão suportada.
• Inexistência de dados tratados e analisados por se encontrar em curso a sua coleta.
Interpretação da ISO 9001:2000 Página 65 de 69
8.5 MELHORIAS
8.5.1 MELHORIA CONTÍNUA
Texto da Norma ISO 9001:2000
A organização deve continuamente melhorar a eficácia do sistema de gestão da qualidade por
meio do uso da política da qualidade, objetivos da qualidade, resultados de auditorias, análise
de dados, ações corretivas e preventivas e análise crítica pela direção.
Objetivo
Promover uma filosofia de melhoria contínua dentro da organização, que se traduza no aumento
da sua capacidade para cumprir requisitos.
Interpretação
Este requisito da norma baseia-se no princípio de gestão da ISO da melhoria contínua, que
consiste numa abordagem sistemática da metodologia PDCA com vista à melhoria do
desempenho do sistema.
Segundo a ISO 9000:2005
2.9 Melhora Contínua
O objetivo da melhoria contínua de um sistema de gestão da qualidade é aumentar a
probabilidade de fazer crescer a satisfação dos clientes e de outras partes interessadas.
Ações para a melhoria levam em consideração:
a) análise e avaliação da situação existente para identificar áreas para melhoria;
b) estabelecimento dos objetivos para melhoria;
c) pesquisa de possíveis soluções para atingir os objetivos;
d) avaliação e seleção destas soluções;
e) implementação da solução escolhida;
f) medição, verificação e avaliação dos resultados da implementação para determinar se os
objetivos foram atendidos;
g) formalização das alterações.
Os resultados são analisados criticamente, como necessários para se determinar oportunidades
adicionais de melhoria. Desta maneira, a melhoria passa a ser uma atividade contínua. A
retroalimentação dos clientes e de outras partes interessadas, as auditorias e a análise crítica
do sistema de gestão da qualidade podem, também, serem utilizadas para identificar
oportunidades de melhoria.
Para ajudar a assegurar o futuro da organização e a satisfação das partes interessadas, convém
que a gestão crie uma cultura que envolva as pessoas na procura ativa de oportunidades de
melhoria do desempenho nos processos, nas atividades e nos produtos.
Para envolver as pessoas, convém que a Alta Direção crie um ambiente de responsabilização, de
tal forma que as pessoas sejam investidas de autoridade e aceitem a responsabilidade de
identificar oportunidades, que permitam à organização melhorar o seu desempenho.
A melhoria contínua poderá ser implementada através de:
• Envolvimento e compromisso da Alta Direção;
• Liderança e envolvimento ativos, demonstrados pelos colaboradores a todos os níveis;
• Focalização em todas as partes interessadas;
• Integração nos objetivos da organização e seu desdobramento a todas as funções e
processos;
• Estabelecimento de uma cultura de melhoria e encorajamento da inovação e criatividade;
• Foco nas pessoas e no trabalho de equipe;
• Ações de revisão e planejamento do SGQ;
• Formalização das mudanças.
A melhoria contínua não pode, portanto, ser baseada apenas em problemas identificados, deve
também contemplar as possibilidades de aperfeiçoar resultados do sistema, baseados em
processos existentes e capazes, e antecipar maiores expectativas de mercado.
De acordo com a ISO 9004:2000, “convém que um processo de melhoria contínua seja utilizado
como uma ferramenta para melhorar a eficiência e a eficácia interna da organização, com o
propósito de satisfazer os seus dos clientes e outras partes interessadas”.
Interpretação da ISO 9001:2000 Página 66 de 69
Segundo a ISO 9000:2005
8.5.1 Generalidades
Convém que a administração procure continuamente a melhoria da eficácia e da eficiência de
seus processos, ao invés de esperar que um problema revele oportunidades para melhorias. As
melhorias podem variar de melhorias contínuas em pequenos passos até projetos estratégicos
de mudança de ruptura. Convém que a organização tenha implementado um processo para
identificar e gerir atividades de melhoria. Essas melhorias podem resultar em alterações no
produto ou no processo, ou até mesmo no sistema de gestão da qualidade ou na organização.
A melhoria pode ser alcançada através da inovação (“grandes saltos”, projetos de ruptura) ou
através de atividades de melhoria contínua (“pequenos passos”, Kaisen ou círculos da
qualidade).
Nenhum destes elementos substitui o outro, pelo contrário, complementam--se para o maior
benefício da organização.
Convém, então, que a gestão apóie, inequivocamente, essas melhorias, tanto sob a forma de
atividades que progridem por pequenos passos integrados nos processos existentes, como de
oportunidades de ruptura, de forma a conseguir o máximo benefício para a organização e as
partes interessadas, conforme se refere a ISO 9004:2000.
Os programas de melhoria devem demonstrar:
• Que o desempenho está melhorando;
• O envolvimento da Alta Direção;
• Que a filosofia está assumida e é garantido o envolvimento de todos os colaboradores;
• Que a melhoria é efetivamente alcançada.
O fato de não alcançarmos as metas e/ou objetivos planejados deve motivar uma análise e ações
apropriadas, no sentido de promover uma alteração da situação. No entanto, este fato não
significa que a organização não esteja efetivamente a alcançar melhorias no seu desempenho.
Embora não sendo um requisito da ISO 9001:2000, a utilização do modelo de auto-avaliação
apresentado no anexo A da ISO 9004:2000, será um bom modo de a organização identificar áreas
de melhoria. O anexo B da ISO 9004:2000 fornece também neste item, orientação sobre as
formas como essas melhorias podem ser efetuadas.
Evidência
• Os auditores devem verificar a variação entre os resultados reais do SGQ, os resultados
anteriores e os objetivos definidos. Deve ser dada atenção especial aos parâmetros
referidos nos subitens 8.4 (a) – (d) e a relação destes parâmetros com:
– A política da qualidade;
– Objetivos da qualidade;
– Resultados da qualidade;
– Análise Crítica pela Direção.
Não conformidades mais freqüentes
• Inexistência de evidências objetivas de melhoria.
• A revisão pela direção não considera a análise de dados, nem a tomada de sugestões de
ações de melhoria, em situações cuja aplicação é evidente.
• Não se verifica o estabelecimento de objetivos numa perspectiva de melhoria da eficácia
do SGQ e seus processos.
8.5.2 AÇÃO CORRETIVA
Texto da Norma ISO 9001:2000
A organização deve executar ações corretivas para eliminar as causas de não-conformidades
de forma a prevenir sua repetição. As ações corretivas devem ser apropriadas aos efeitos das
não-conformidades encontradas.
Um procedimento documentado deve ser estabelecido para definir os requisitos para
a) análise crítica das não-conformidades (incluindo reclamações de clientes),
b) determinação das causas das não-conformidades,
c) avaliação da necessidade de ações para assegurar que aquelas não-conformidades não
ocorrerão novamente,
d) determinação e implementação de ações necessárias,
e) registro dos resultados de ações executadas (ver 4.2.4) e
f) análise crítica de ações corretivas executadas.
Interpretação da ISO 9001:2000 Página 67 de 69
Objetivo
A organização deve tomar ações corretivas, quer de forma a evitar a recorrência de não
conformidades, quer como ferramenta de melhoria.
Interpretação
As ações corretivas constituem uma das ferramentas para a melhoria contínua.
A organização deve ser capaz de desenvolver metodologias que lhe permitam evoluir e melhorar
o desempenho do produto, dos processos e do sistema de gestão, a partir das não
conformidades identificadas.
As necessidades de ações corretivas surgem quando ocorrem não conformidades internas no
produto (ex. reparações, re-trabalho ou sucata), nos processos ou no SGQ (ex. relatórios de
auditoria), ou não conformidades externas (ex. reclamações de clientes ou problemas com
garantias).
Consideram-se como ações corretivas às tomadas para eliminar as causas de não conformidades
detectadas, evitando que estas voltem a ocorrer. Em essência são ações tipicamente reativas.
As ações corretivas não podem ser confundidas com as ações de correção (ver 8.3), embora
possam vir a ser efetuadas em conjunto com aquelas.
Qualquer ação corretiva implica a determinação das causas de um determinado problema e a
correspondente tomada de ações para impedir a sua recorrência.
As fontes de informação, potencialmente associadas à tomada de ações corretivas, devem ser
identificadas, incluindo, por exemplo:
• Relatórios de não conformidade detectados interna ou externamente;
• Relatórios de auditorias internas ou externas;
• Saídas de análise crítica pela direção;
• Saídas da análise de dados;
• Registros relevantes do SGQ;
• Pessoas da organização;
• Medições dos processos;
• Resultados da auto-avaliação.
A tomada de ações corretivas pressupõe uma adequada investigação e identificação das causas
raiz dos problemas, atividade determinante na eficácia de todo o processo.
Para a investigação e determinação das causas, podem ser utilizadas algumas técnicas e
ferramentas da qualidade tais como: diagrama de espinha de peixe, matrizes de correlação,
histogramas,...
As ações corretivas devem ser registradas e definidos prazos e responsabilidades pela sua
implementação e controle do estado (ex. em análise, em implementação, atrasado, fechadas).
Este controle deve contemplar, não apenas a implementação mas também os métodos para
avaliar se as mesmas foram, ou não, eficazes (revisão).
A informação dos resultados das ações corretivas, principalmente, a sua eficácia e extensão de
aplicação, devem ser levadas à direção para efeitos de revisão do SGQ (ver também o item
5.6.2).
Todos os colaboradores devem demonstrar conhecimento e estar envolvidos com as atividades
associadas a ações corretivas da sua responsabilidade.
A descentralização das atividades de desencadeamento, realização, controle e revisão de ações
corretivas assumem, ainda, particular importância em organizações de grande dimensão ou com
múltiplos locais de atividade.
É, formalmente, requerida a existência de um procedimento documentado associado à tomada
de ações corretivas.
É importante que a organização disponibilize os recursos necessários para assegurar que as
ações corretivas são efetivamente implementadas.
Evidência
• Procedimento documentado que inclua a metodologia para identificação, implementação,
controle e revisão de ações corretivas.
• Registros dos resultados das ações corretivas empreendidas e outros eventualmente relevantes
para demonstrar a conformidade da prática com os requisitos normativos.
Não conformidades mais freqüentes
• Ações de correção consideradas como “ações corretivas”.
• Desencadeamento de ações corretivas sem identificação da causa raiz das não
conformidades ou problemas.
Interpretação da ISO 9001:2000 Página 68 de 69
• Não realização da revisão das ações corretivas.
• Recorrência de não conformidades pelas mesmas causas que anteriormente motivaram
ação corretiva, considerada como eficaz.
8.5.3 AÇÃO PREVENTIVA
Texto da Norma ISO 9001:2000
A organização deve definir ações para eliminar as causas de não-conformidades potenciais, de
forma a evitar sua ocorrência. As ações preventivas devem ser apropriadas aos efeitos dos
problemas potenciais.
Um procedimento documentado deve ser estabelecido para definir os requisitos para
a) definição de não-conformidades potenciais e de suas causas,
b) avaliação da necessidade de ações para prevenir a ocorrência de não-conformidades,
c) definição e implementação de ações necessárias,
d) registros de resultados de ações executadas (ver 4.2.4), e
e) análise crítica de ações preventivas executadas.
Objetivo
A organização deve evidenciar capacidade de atuar preventivamente, aplicando metodologias
adequadas à identificação de potenciais não conformidades e desencadeando ações que evitem
a ocorrência das mesmas.
Interpretação
As ações preventivas podem ser tomadas em relação ao produto, processo e SGQ.
O verdadeiro objetivo da norma em relação à ação preventiva é que a organização colete e
analise informações, que permita identificar tendências e tomar consciência de quaisquer
circunstâncias que possam provocar uma não conformidade do processo, do produto ou do SGQ,
e que desenvolva as ações necessárias antes que venha a acontecer.
O processo de desencadeamento de ações preventivas compreende, normalmente, as seguintes
etapas:
• Coleta e tratamento de informação que permita identificar potenciais não
conformidades, as respectivas causas e a sua probabilidade de ocorrência;
• Avaliação dos possíveis efeitos e conseqüências negativas, resultantes de tais não
conformidades;
• Decidir sobre a necessidade de ações preventivas;
• Definir ações preventivas adequadas à natureza e conseqüências dos problemas
identificados e planejar a implementação das mesmas (definir responsáveis, prazos de
implementação e recursos necessários);
• Controlar a implementação das ações definidas, registrando os resultados das mesmas;
• Avaliar os resultados das ações tomadas no sentido de determinar se estas foram
eficazes.
É, formalmente, requerida a existência de um procedimento documentado que descreva o modo
como à organização concretiza os passos anteriormente referidos, no sentido de realizar ações
preventivas.
Indicam-se em seguida alguns exemplos de dados que podem constituir fontes de informação,
para a tomada de ações preventivas:
• Utilização de ferramentas de análise de riscos (ex. AMFE, árvores de risco,...);
• Revisão das necessidades e expectativas do cliente;
• Análise de tendências do mercado;
• Análise de produtos concorrentes;
• Análise de planos estratégicos da organização (ex. novas linhas de fabrico; mudanças
organizacionais; aquisições, etc.);
• Saídas da análise crítica pela direção (ver item 5.6);
• Saídas da análise de dados (ver item 8.4);
• Avaliações da satisfação do cliente (ver item 8.2.1);
• Resultados de monitoramento dos processos e produtos;
• Análise de dados referentes ao histórico de não conformidade e reclamações ocorridas;
Interpretação da ISO 9001:2000 Página 69 de 69
• Análise de dados referentes a avarias de equipamentos produtivos;
• Registros relevantes do SGQ;
• Lições aprendidas através de experiências passadas;
• Resultados de auto-avaliação;
• Aplicação de técnicas e ferramentas da qualidade que proporcionem informação
antecipada da eventual ocorrência de condições operacionais fora de controle (ex. CEP),
ou que permitam identificar áreas de potencial melhoria para a organização (ex. QFD,
TPM,...).
A seguir, apresentam-se alguns exemplos de possíveis ações preventivas:
• Uma deterioração nos resultados de ensaio do produto observados ao longo do tempo,
mesmo que os resultados continuem a estar no âmbito da especificação. Se não for
tomada qualquer ação preventiva, provavelmente a tendência irá continuar e irá ocorrer
uma não conformidade do produto. O controle estatístico do processo pode ser uma
ferramenta útil para a identificação antecipada de não conformidades potenciais;
• O recolhimento de produto por um concorrente pode indiciar a suspeita de existência de
falhas no produto e a conseqüente necessidade de ações preventivas, para evitar que as
não conformidades ocorridas venham a ocorrer nos produtos da organização;
• A comparação do desempenho dos produtos da empresa com os produtos da
concorrência, poderá fornecer informação importante para a potencial melhoria da
qualidade do produto, a qual poderá ser considerada uma ação preventiva;
• A realização de atividades de manutenção planejadas, tais como uma renovação num
hotel ou num hospital poderão requerer uma ação preventiva ao nível da Alta Direção, a
fim de evitar rupturas do serviço e possíveis não conformidades no SGQ durante o
período de tempo em que decorrerem essas atividades;
• A publicação de nova legislação relativa ao horário laborar de pilotos pode requerer
ações preventivas por parte de uma companhia aérea, a fim de evitar rupturas e não
conformidades.
Devem ser estabelecidos prazos, responsabilidades e critérios para a revisão das ações
preventivas (ex. avaliação da sua eficácia).
Em muitas situações, a eficácia (ou melhor: ineficácia) de uma ação preventiva só poderá ser
avaliada caso se verifiquem as condições para a ocorrência dos problemas ,ou quando eles
ocorrem efetivamente.
Os resultados das ações desencadeadas devem ser registrados, levados ao conhecimento da Alta
Direção para efeitos de revisão do SGQ (ver também o item 5.6).
Toda a organização deve demonstrar conhecimento e estar envolvida com as atividades
associadas a ações preventivas.
A descentralização das atividades de desencadeamento, realização, controle e revisão de ações
preventivas assumem, ainda, particular importância em organizações de grande dimensão ou
com múltiplos locais de atividade.
É importante assegurar o empenho da Alta Direção e que a mesma disponibiliza os recursos
necessários à implementação das ações preventivas.
A implementação e a extensão das ações preventivas a outras áreas da organização devem ser
bem avaliadas e implementada, de modo a não causar efeitos nocivos nessas áreas.
Evidência
• Procedimento documentado que inclua a metodologia para identificação,
implementação, controle e revisão de ações preventivas.
• Registros dos resultados das ações preventivas empreendidas e outros eventualmente
relevantes, para demonstrar a conformidade da prática com os requisitos normativos
associados à tomada, realização, controle e revisão de ações preventivas.
• Evidência de coleta e tratamento de dados para efeito de ações preventivas, mesmo que
a organização tenha concluído não serem necessárias ações.
Não conformidades mais freqüentes
• Não serem desencadeadas ações preventivas, existindo evidências de que estas são
necessárias ou que poderiam ter sido tomadas antecipadamente para evitar não
conformidades, entretanto ocorridas.
• A generalidade das ações classificadas como preventivas correspondem, na realidade, a
ações corretivas.
• Não evidência de coleta e tratamento de informação, com a finalidade de desencadear
ações preventivas.
REFERÊNCIAS BIBLIOGRÁFICAS
APCER - ASSOCIAÇÃO PORTUGUESA DE CERTIFICAÇÃO. Guia Interpretativo ISO 9001:2000.
Lisboa – Portugual, 2003.
ASSOCIAÇÃO BRASILEIRA DE NORMAS TÉCNICAS. NBR ISO 9000:2005. Sistemas de gestão da
qualidade – Fundamentos e vocabulário. Rio de Janeiro, 2000.
ASSOCIAÇÃO BRASILEIRA DE NORMAS TÉCNICAS. NBR ISO 9001:2000. Sistemas de gestão da
qualidade – Requisitos. Rio de Janeiro, 2000.
ASSOCIAÇÃO BRASILEIRA DE NORMAS TÉCNICAS. NBR ISO 9004:2000. Sistemas de gestão da
qualidade – Diretrizes para melhorias de desempenho. Rio de Janeiro, 2000.
ASSOCIAÇÃO BRASILEIRA DE NORMAS TÉCNICAS. NBR ISO 19011:2002. Diretrizes para
auditorias de sistemas de gestão da qualidade e/ou ambiental. Rio de Janeiro, 2002.
BSI MANAGEMENT SYSTEMS INC. Curso de Auditor Líder ISO 9001:2000. 3º Edição , Brasil,
2004
CAMPOS, VICENTE FALCONI. Controle da Qualidade Total (No Estilo Japonês). Edição:
várias. Belo Horizonte: DG Editors, 1990, 1992 e 1999.
CHIAVENATO, IDALBERTO. Introdução à Teoria Geral da Administração. 6° Edição. Campus,
2000.
Christiane Mendes Hypolito e Edson de Oliveira Pamplona. PRINCIPAIS PROBLEMAS NA
IMPLANTAÇÃO DE UM SISTEMA INTEGRADO DE GESTÃO. Escola Federal de Engenharia de
Itajubá, 2006.
CUNHA, JOÃO CARLOS. Modelos de Gestão da Qualidade I. SENAI: Universidade Federal do
Paraná, Curitiba, 2001.
ISO/TC 176/SC2 Quality management principles. ISO, 1998
ISO/TC 176/SC2/N525R. Guidance on the Documentation Requirements of ISO
9001:2000. ISO, 2000.
ISO/TC176/SC2/N526R. Guidance on the Terminology used in ISO 9001:2000 and ISO
9004:2000. ISO, 2000.
ISO/TC176/SC2/N542. Guidance on ISO 9001:2000 Clause 1.2 Application. ISO, 2001.
ISO/TC176/SC2/N544. Guidance on Process Approach to Quality Management Systems.
ISO, 2001.
ISO/TC176/SC2/N630R2. ISO 9000 Introduction and Support Package: Guidance on
Outsourced Processes”;. ISO, 2001.
ISO/TC176/SC2/N654A. Guidance on the Concept and Use of the Process Approach for
Management Systems. ISO, 2001.
MOREIRA, MARIA SUELY Fatores de Insucesso na Implantação de Sistemas
Organizacionais. Banas Qualidade, São Paulo, 2004.
MATTOS, RONALDO. Dissertação: ANÁLISE CRÍTICA DE UMA METODOLOGIA DE SOLUÇÃO
DE PROBLEMAS NA PRESTAÇÃO DE SERVIÇOS. UFSC.
ORTIZ, PAULO e PIERRI, SUZANA. Modelos de Gestão da Qualidade 2. SENAI: Universidade
Federal do Paraná, Curitiba, 2002.
QUALITIVIDADE TREINAMENTO E CONSULTORIA. Princípios da Gestão da Qualidade.
Qualitividade, 2001.
QUALYSUL CONSULTORIA E TREINAMENTO. Conceitos e Requisitos da Norma NBR ISO
9001:2000. Qualysul, 2002.
JEFFREY H. HOOPER. A Abordagem de Processo na nova ISO 9001. QSP, 2002.
ROSSATO, IVETE DE FÁTIMA. Dissertação: Uma Metodologia Para a Análise e Solução de
Problemas. UFSC, 1996.
ROTH, ANA LUCIA. Dissertação: METÓDOS E FERRAMENTAS DE QUALIDADE. FACCAT,
Taquará, 2004.
TOMELIN, CLEOMAR ALFEU. Modelos de Gestão da Qualidade 2 (slides). SENAI:
Universidade Fedearl do Paraná, Curitiba, 2004.
ANEXO A
FERRAMENTAS
DA
QUALIDADE
Ferramentas da Qualidade Página A1 de A27
A. AS FERRAMENTAS BÁSICAS DA QUALIDADE
As ferramentas irão nos ajudar a estabelecer melhorias de qualidades entre as quais destacamos
as Ferramentas básicas do controle de Qualidade:
1- FOLHA DE VERIFICAÇÃO
2- DIAGRAMA DE PARETO
3- DIAGRAMA DE CAUSA E EFEITO
4- HISTOGRAMA
5- DIAGRAMA DE DISPERSÃO
6- FLUXOGRAMA
7- GRÁFICO DE CONTROLE
8- BRAINSTORMING
9- 5W1H
Conforme a experiência, a maioria dos problemas existentes numa empresa poderá ser resolvida
com o auxílio destas ferramentas.
Cada ferramenta tem sua própria utilização, sendo que não existe uma receita adequada para
saber qual a ferramenta que será usada em cada fase.
Isto vai depender do problema envolvido, das informações obtidas, dos dados históricos
disponíveis, e do conhecimento do processo em questão em cada etapa.
A tabela a seguir apresenta um quadro do resumo: o que é, e para que utilizar as principais
ferramentas da qualidade. Do mesmo modo a tabela 3 nos mostra a relação entre cada
ferramenta e os principais dados para a construção das ferramentas da qualidade.
RESUMO DAS UTILIDADES DAS PRINCIPAIS FERRAMENTAS DA QUALIDADE
FERRAMENTAS O QUE É PARA QUE UTILIZAR
FOLHA DE
VERIFICAÇÃO
Planilha para a coleta de dados
Para facilitar a coleta de
dados pertinentes a um
problema
DIAGRAMA DE
PARETO
Diagrama de barra que ordena as
ocorrências do maior para o menor
Priorizar os poucos, mas
vitais.
DIAGRAMA DE CAUSA
E EFEITO
Estrutura do método que expressa,
de modo simples e fácil, a série de
causa de um efeito ( problema)
Ampliar a quantidade de
causas potenciais a serem
analisadas
DIGRAMA DE
DISPERSÃO
Gráfico cartesiano que representa
a relação entre duas variáveis
Verificar a correlação entre
duas variáveis
HISTOGRAMA
Diagrama de barra que representa
a distribuição da ferramenta de
uma população
Verificar o comportamento
de um processo em relação à
especificação
FLUXOGRAMA
São fluxos que permite a visão
global do processo por onde passa
o produto
Estabelecer os limites e
conhecer as atividades
GRÁFICO DE
CONTROLE
Gráfico com limite de controle que
permite o monitoramento dos
processos
Verificar se o processo está
sob controle
BRAINSTORMING
É um conjunto de idéias ou
sugestões criado pelos membros
da equipe que permite avanços na
busca de soluções
Ampliar a quantidade de
opções a serem analisadas.
5W1H
É um documento de forma
organizada para identificar as
ações e a responsabilidade de cada
um.
Para planejar as diversas
ações que serão
desenvolvidas no decorrer
do trabalho.
Ferramentas da Qualidade Página A2 de A27
A.1 FOLHA DE VERIFICAÇÃO
São formulários planejados nos quais os dados coletados são preenchidos de forma fácil e
concisa.
Registram os dados dos itens a serem verificados, permitindo uma rápida percepção da
realidade e uma imediata interpretação da situação, ajudando a diminuir erros e confusões.
As folhas de verificação podem apresentar-se de vários tipos para:
• Distribuição do Processo de Produção;
• Verificação de Itens Defeituosos;
• Localização de Defeito;
• Causas de Defeitos;
Distribuição do Processo de Produção
É usado quando se quer coletar dados de amostras de produção.
Lançam-se os dados em um histograma para analisar a distribuição do processo de produção,
coletam-se os dados, calcula-se a média e constrói-se uma tabela de distribuição de freqüência.
Na medida em que os dados são coletados são comparados com as especificações. Os dados
coletados para este tipo de folha de verificação não podem ser interrompidos.
Este tipo de folha de verificação é aplicado quando queremos conhecer a variação nas
dimensões de certo tipo de peça. Exemplo: Espessura da peça após o biscoito prensado no
processo cerâmico.
Verificação de Itens Defeituosos
Este tipo é usado quando queremos saber quais os tipos de defeitos mais freqüentes e números
de vezes causados por cada motivo.
Exemplo: Numa peça de azulejo, os tipos de defeitos após o produto acabado.
Localização de Defeito
É usada para localizar defeitos externos, tais como: mancha, sujeira, riscos, pintas, e outros.
Geralmente esse tipo de lista de verificação tem um desenho do item a ser verificado, na qual é
assinalado o local e a forma de ocorrência dos defeitos. Exemplo: Bolha estourada na superfície
do vidrado, nas peças cerâmicas. Esta folha nos mostra o local onde mais aparece o tipo da
bolha.
Esse tipo de folha de verificação é uma importante ferramenta para a análise do processo, pois
nos conduz para onde e como ocorre o defeito.
Causas de Defeitos
Este tipo é usado para investigar as causas dos defeitos, sendo que os dados relativos à causa e
os dados relativos aos defeitos são colocados de tal forma que torna-se clara a relação entre as
causas e efeitos.
Posteriormente os dados são analisados através da estratificação de causas ou do diagrama de
dispersão.
UTILIZAÇÃO DAS FOLHAS
Essas folhas de verificação são ferramentas que questionam o processo e são relevantes para
alcançar a qualidade.
São usadas para:
• Tornar os dados fáceis de obter e de utilizar-se.
• Dispor os dados de uma forma mais organizada.
• Verificar a distribuição do processo de produção: coleta de dados de amostra da
produção.
• Verificar itens defeituosos: saber o tipo de defeito e sua percentagem.
• Verificar a localização de defeito: mostrar o local e a forma de ocorrência dos defeitos.
• Verificar as causas dos defeitos.
• Fazer uma comparação dos limites de especificação.
• Investigar aspectos do defeito: trinca, mancha, e outros.
• Obter dados da amostra da produção.
• Determinar o turno, dia, hora, mês e ano, período em que ocorre o problema.
• Criar várias ferramentas, tais como: diagrama de Pareto, diagrama de dispersão, diagrama
de controle, histograma, etc.
Ferramentas da Qualidade Página A3 de A27
PRÉ-REQUISITOS PARA CONSTRUÇÃO DA FOLHA DE VERIFICAÇÃO
• Identificar claramente o objetivo da coleta de dados: quais são e os mais importantes
defeitos.
• Decidir como coletar os dados: como serão coletados os dados? Quem irá coletar os
dados? Quando serão coletados os dados? Qual o método será utilizado para coleta dos
dados?
• Estipular a quantidade de dados que serão coletados: tamanho da amostra.
• Coletar os dados dentro de um tempo específico: decidir o tipo de folha de verificação a
ser usada, decidir se usar número, valores ou símbolos, fazer um modelo da folha de
verificação.
COMO FAZER FOLHA DE VERIFICAÇÃO
• Elaborar um tipo de folha de verificação de forma estruturada adequada a ser analisada,
que permite um fácil preenchimento.
• Definir a quantidade e o tamanho da amostra dos dados.
• Definir onde será feita a coleta dos dados
• Determinar a freqüência com que serão coletados os dados (diário, semanal, ou mensal).
• Escolher quem deverá coletar os dados.
• Através da folha de verificação realizar a coleta dentro do planejado.
VANTAGENS:
• A obtenção do fato é registrado no momento que ocorre;
• Essa situação facilita a identificação da causa junto ao problema;
• A atividade é muito simples de aplicar, bastando apenas pouca concentração.
Tipo de Defeito Verificação Total
Trinca
Risco
Mancha
Folga
Outros
///// ///// /////
///// ///// ///// ///// ///// /////
///// /////
///// ///// ////////// ///// //
///// ///
15
30
10
27
08
Total 90
Desvantagens:
• Os equipamentos de medida podem não estar auferidos;
• O processo de coleta pode ser lento e demanda recursos de acordo com a amplitude da
amostra;
• Os dados resultantes da contagem só podem aparecer em ponto “discretos”. Numa
página de fatura só é possível encontrar 0,1,2, etc., erros; não é possível encontrar 2,46
erros.
RELAÇÃO COM OUTRAS FERRAMENTAS
Relaciona-se com a maioria das ferramentas, pois é um passo básico, onde vamos encontrar as
informações, principalmente para determinar a causa, especificação extensão, onde e quando
ocorre o problema.
Relaciona-se com o brainstorming, diagrama de causa e efeito para elaborar as atividades e a
forma da coleta de dados.
Ferramentas da Qualidade Página A4 de A27
A.2 DIAGRAMA DA PARETO OU GRÁFICO DE PARETO
O gráfico de Pareto é um diagrama que apresenta os itens e a classe na ordem dos números de
ocorrências, apresentando a soma total acumulada.
Permite-nos visualizar diversos elementos de um problema auxiliando na determinação da sua
prioridade.
É representado por barras dispostas em ordem decrescente, com a causa principal vista do lado
esquerdo do diagrama, e as causas menores são mostradas em ordem decrescente ao lado
direito. Cada barra representa uma causa exibindo a relevante causa com a contribuição de cada
uma em relação à total.
É uma das ferramentas mais eficientes para encontrar problemas.
Este diagrama de Pareto descreve as causas que ocorrem na natureza e comportamento humano,
podendo assim ser uma poderosa ferramenta para focalizar esforços pessoais em problemas e
tem maior potencial de retorno.
J.M. Juran aplicou o método como forma de classificar os problemas da qualidade em “poucos
vitais” e "muitos triviais”, e denominou-o de Análise de Pareto.
Demonstrou que a maior parte dos defeitos, falhas, reclamações e seus custos provêm de um
número pequeno de causas.
Se essas causas forem identificadas e corrigidas torna-se possível à eliminação de quase todas
as perdas. É uma questão de prioridade.
O princípio de Pareto é conhecido pela proporção “80/20”.
“ È comum que 80% dos problemas resultem de cerca de apenas 20% das causas potenciais”.
“Dito de outra forma, 20% dos nossos problemas causam 80% das dores de cabeça”.
QUANDO USAR O DIAGRAMA DE PARETO
• Para identificar os problemas.
• Achar as causas que atuam em um defeito.
• Descobrir problemas e causas; problema (erro, falhas, gastos, retrabalhos, etc.) causas
(operador, equipamento, matéria-prima, etc.).
• Melhor visualização da ação.
• Priorizar a ação.
• Confirmar os resultados de melhoria.
• Verificar a situação antes e depois do problema, devido às mudanças efetuadas no
processo.
• Detalhar as causas maiores em partes específicas, eliminando a causa.
• Estratificar a ação.
• Identificar os itens que são responsáveis por os maiores impactos.
• Definir as melhorias de um projeto, tais como: principais fontes de custo e causas que
afetam um processo na escolha do projeto, em função de número de não conformidade, e
outros.
PRÉ-REQUISITOS PARA A CONSTRUÇÃO DO DIAGRAMA DE PARETO
• Coleta de dados
• Folha de verificação
• A freqüência relativa e acumulada na ocorrência de cada item.
• Estratificação, separando o problema em proporções ou família.
COMO FAZER OS DIAGRAMAS DE PARETO
• Decidir o que vai ser analisado, e o tipo de problema.
• Selecionar o método e o período para coletar os dados. Coletar os dados de acordo com
sua causa e assunto.
• Estabelecer um período de tempo para coletar dados, tais como: horas, dias, semanas,
meses, etc.
• Reunir os dados dentro de cada categoria
• Traçar dois eixos, um vertical e um horizontal de mesmo comprimento.
No eixo vertical da direita, fazer uma escala de 0% a 100%, e na esquerda uma escala de
0% até o valor total.
Ferramentas da Qualidade Página A5 de A27
• Listar as categorias em ordem decrescente de freqüência da esquerda para a direita. Os
itens de menos importância podem ser colocados dentro de uma categoria "outros" que é
colocada na última barra à direita do eixo.
• Calcular a freqüência relativa e a acumulada para cada categoria, sendo que a acumulada
será mostrada no eixo vertical e à direita.
100%
0%
150
0
52
32
23
18
12 6 7
Deformação
Risco
Porosidade
Trinca
Mancha
Fenda
Outros
71%
35%
56%
83%
• É indesejável que o item “outros” tenha percentagem muito alta. Se isso acontecer, é
provável que os itens não estejam classificados de forma adequada, sendo preciso rever o
método de classificação.
• Se um item parece de simples solução, deve ser atacado imediatamente, mesmo que
tenha menor importância relativa. Como o gráfico de Pareto objetiva a eficiente solução
do problema, exige que ataquemos somente os valores vitais. Se determinado item
parece ter importância relativa menor, mas pode ser resolvido por medida corretiva
simples, deve servir como exemplo de eficiência na solução de problemas.
• Após a identificação do problema com o Gráfico de Pareto por sintomas, é necessário
identificar as causas para que o problema possa ser resolvido. Por isso, é importantíssimo
fazer um Gráfico de Pareto por causas, caso se queira algum processo.
VANTAGENS
• A análise de Pareto permite a visualização dos diversos elementos de um problema ,
ajudando a classificá-los e priorizá-los (Campos, 1992, p. 199)
• Permite a rápida visualização dos 80% mais representativos;
• Facilita o direcionamento de esforços;
• Pode ser usado indefinidamente, possibilitando a introdução de um processo de melhoria
contínua na Organização;
• A consciência pelo “Princípio de Pareto” permite ao gerente conseguir ótimos resultados
com poucas ações.
DESVANTAGENS
• Existe uma tendência em se deixar os “20% triviais” em segundo plano. Isso gera a
possibilidade de Qualidade 80% e não 100%;
• Não é uma ferramenta de fácil aplicação: Você pode pensar que sabe, mas na hora de
fazer pode mudar de opinião.
• Nem sempre a causa que provoca não-conformidade, mas cujo custo de reparo seja
pequeno, será aquela a ser priorizada. É o caso dos trinta rasgos nos assento x uma
trinca no avião. É preciso levar em conta o custo em um gráfico específico e por isso, ele
não é completo.
RELAÇÃO COM OUTRAS FERRAMENTAS
Folha de verificação: é extremamente necessária na obtenção de dados para a formação do
diagrama de Pareto.
Ferramentas da Qualidade Página A6 de A27
Brainstorming: é usado após o diagrama de Pareto, para identificar aqueles itens que são
responsáveis pelo maior impacto.
Diagrama de causa e efeito: após priorizar a causa do problema, através do diagrama de
Pareto, faz-se um diagrama de causa e efeito do problema. Esse nos auxiliará a enxergar aqueles
itens que precisam ser verificados, modificados ou aqueles que devem ser acrescentados. Após
faz-se novamente um diagrama de Pareto das causas principais, determinando assim a causa que
mais contribui para o efeito do problema.
Histograma: faz-se a combinação com o diagrama de Pareto, pois o histograma envolve a
medição dos dados, temperatura, dimensão, etc. enquanto que o Pareto nos mostra o tipo do
defeito. Com esta inter-relação dos dois podemos obter o tipo de defeito com o número da
variação existente.
Ferramentas da Qualidade Página A7 de A27
A.3 DIAGRAMA DE CAUSA E EFEITO OU ESPINHA DE PEIXE
É uma representação gráfica que permite a organização das informações possibilitando a
identificação das possíveis causas de um determinado problema ou efeito.
Também chamado de diagrama de espinha de peixe ou diagrama de Ishikawa.
Mostra-nos as causas principais de uma ação, as quais dirigem para as sub-causas, levando ao
resultado final.
Esta ferramenta foi desenvolvida em 1943 por Ishikawa na Universidade de Tóquio. Ele usou isto
para explicar como vários fatores poderiam ser comuns entre si e estar relacionados.
Embora não identifique, ele próprio, as causas do problema, o diagrama funciona como um
“veículo para produzir com o máximo de foco possível, uma lista de todas as causas conhecidas
ou presumíveis, que potencialmente contribuem para o efeito observado.”
O diagrama pode não identificar causas, mas nenhuma outra ferramenta organiza tão bem a
busca.
QUANDO USAR DIAGRAMA DE CAUSA E EFEITO
• Quando necessitar identificar todas as causas possíveis de um problema.
• Obter uma melhor visualização da relação entre a causa e efeito delas decorrentes
• Classificar as causas dividindo-as em sub-causas, sobre um efeito ou resultado.
• Para saber quais as causas que estão provocando este problema.
• Identificar com clareza a relação entre os efeito, e suas prioridades
• Em uma análise dos defeitos: perdas, falhas, desajuste do produto, etc. com o objetivo de
identificá-los e melhorá-los.
PRÉ-REQUISITOS PARA CONSTRUIR O DIAGRAMA DE CAUSA E EFEITO
• Sugestões de possíveis causas do problema (Brainstorming) das pessoas envolvidas no
processo.
• Análise de Pareto, para revelar a causa mais dominante.
COMO FAZER UM DIAGRAMA DE CAUSA E EFEITO
• Definir o problema a ser analisado de forma objetiva;
• Estabeleça e enuncie claramente o problema (efeito) a ser analisado, escrevendo-o em
um retângulo à direita. Desenhe uma seta da esquerda para a direita até o retângulo;
PROBLEMA (EFEITO)
• Reunir um grupo de pessoas fazendo um Brainstorming sobre as causas possíveis;
• Classifique as causas encontradas no Brainstorming em “famílias ou categorias de
causas”. Normalmente, costuma-se denominar essas “famílias ou causas” como “causas
primárias potenciais” que devem ser escritas dentro de retângulos ligados diretamente
ao eixo horizontal do diagrama.
• Na indústria, por exemplo, as “causas primárias potenciais” são conhecidas como “fatores
de manufatura” ou 6 M’s (Matéria-prima, Máquina, Medida, Meio ambiente, Mão-de-obra
e Método);
• Outra sugestão para a seleção de “causas primárias potenciais” é o chamado 5W1H que
representa as iniciais inglesas dos seguintes pronomes interrogativos: What (o quê?);
Who (quem?); When (quando?); Where (onde?); Why (por quê?) e How (como?). Para cada
uma delas elabore perguntas como: “Onde ocorre o problema?”; A resposta a essa
Ferramentas da Qualidade Página A8 de A27
pergunta poderia indicar diversos locais diferentes onde o mesmo problema ocorre com
características e causas também diferentes;
• Escreva as subcausas (secundárias, terciárias, etc.) como indicado na figura abaixo:
• Para cada causa primária (dentro do retângulo), identifique as subcausas que a afetam;
• Assinale no diagrama as causas que pareçam ter forte relação com o problema (efeito),
considerando-se: a experiência e intuição; os dados existentes;
• Revisar todo o diagrama para verificar se nada foi esquecido;
• Analisar o gráfico no sentido de encontrar a causa principal, observando as causas que
aparecem repetidas, se estas causas estão relacionadas com o efeito. Se eliminar a causa
reduz o efeito, obtenha o consenso de todos do grupo.
Ferramentas da Qualidade Página A9 de A27
VANTAGENS
• É uma ferramenta estruturada, que direciona os itens a serem verificados para que se
chegue a identificação das causas;
• Apesar de existir um esqueleto a ser preenchido, não há restrição às ações dos
participantes quanto às propostas a serem apresentadas;
• Permite ter uma visão ampla de todas as variáveis que interferem no bom andamento da
atividade, ajudando a identificar a não-conformidade.
DESVANTAGENS
• Limitada a solução de um problema por aplicação;
• Não apresenta quadro evolutivo ou comparativo histórico, como é o caso do histograma;
• Para cada nova situação, é necessário percorrer todos os passos do processo, utilizando o
diagrama.
RELAÇÃO COM OUTRAS FERRAMENTAS
Brainstorming: para coletar sugestões sob diversos pontos de vista, a fim de encontrar a causa
do problema.
Folha de Verificação: para registrar as idéias sugeridas no Brainstorming e aplicar no diagrama
da causa e efeito.
Diagrama de Pareto: para revelar quais as causas é a mais dominante, como já descrito no item
anterior (3.2.2.5)
Gráfico de Controle: pode ser usado quando este detecta um obstáculo, mas não é capaz de
propor uma solução. Neste caso então se utiliza o diagrama de causa e efeitos.
Histograma: através dos dados obtidos do histograma, pode-se usar o diagrama de causa e
efeito para atacar a causa mais provável.
Ferramentas da Qualidade Página A10 de A27
A.4 HISTOGRAMA
São gráficos de barras que mostram a variação sobre uma faixa específica.
O histograma foi desenvolvido por Guerry em 1833 para descrever sua análise de dados sobre
crime. Desde então, os histogramas tem sido aplicados para descrever os dados nas mais
diversas áreas.
É uma ferramenta que nos possibilita conhecer as características de um processo ou um lote de
produto permitindo uma visão geral da variação de um conjunto de dados.
A maneira como esses dados se distribuem contribui de uma forma decisiva na identificação dos
dados. Eles descrevem a freqüência com que variam os processos e a forma de distribuição dos
dados como um todo.
QUANDO USAR O HISTOGRAMA
São várias as aplicações dos histogramas,tais como:
• Verificar o número de produto não-conforme.
• Determinar a dispersão dos valores de medidas em peças.
• Em processos que necessitam ações corretivas.
• Para encontrar e mostrar através de gráfico o número de unidade por cada categoria.
PRÉ-REQUISITOS PARA CONSTRUIR UM HISTOGRAMA
• Coleta de dados
• Calcular os parâmetros: amplitude "R", classe "K", freqüência de cada classe, média e
desvio padrão.
COMO FAZER UM HISTOGRAMA
• Coletar os dados com número maior de trinta.
• Determinar a amplitude "R": R= maior valor - menor valor
• Determinar a classe "K". Escolha o número da classe usando o bom senso.
k≈√n
ou
Para n k
30 a 50 5 a 7
51 a 100 6 a 10
101 a 250 7 a 12
mais de 250 10 a 20
• Determinar o intervalo da classe "H".
H = R /k
R = Amplitude (maior valor – menor valor)
• Determinar o limite da classe. O maior e o menor valor levantado na coleta de dados da
amostra.
• Determinar a média de cada classe: soma do limite superior + inferior dividido.
• Determinar a freqüência de cada classe.
Fr = ( F / n ) x 100
• Construir o gráfico, no eixo vertical à altura da classe com a freqüência calculada e no
eixo horizontal o intervalo de cada classe.
Ferramentas da Qualidade Página A11 de A27
VANTAGENS
• Visão rápida de análise comparativa de uma seqüência de dados históricos;
• Rápido de elaborar, tanto manual como com o uso de um software (Por exemplo, o Excel,
da Microsoft);
• Facilita a solução de problemas, principalmente quando se identifica numa série história
a evolução e a tendência de um determinado processo.
DESVANTAGENS
• Fica ilegível quando se necessita a comparação de muitas seqüências ao mesmo tempo;
• Quanto maior o tamanho de (n) maior o custo de amostragem e teste;
• Para um grupo de informações é necessário a confecção de vários gráficos a fim de que
se consiga uma melhor compreensão dos dados contidos no histograma;
RELAÇÃO COM OUTRAS FERRAMENTAS
Folha de verificação: para anotar os dados confirmando a variabilidade do processo.
Digrama de causa efeito: já descrito no item anterior
Diagrama de Pareto: já descrito no item anterior
Ferramentas da Qualidade Página A12 de A27
A.5 DIAGRAMA DE DISPERSÃO
São gráficos que permitem a identificação entre causas e efeitos, para avaliar o relacionamento
entre variáveis.
O diagrama de dispersão é a etapa seguinte do diagrama de causa e efeito, pois verifica-se se há
uma possível relação entre as causas, isto é, nos mostra se existe uma relação, e em que
intensidade.
QUANDO USAR UM DIAGRAMA DE DISPERSÃO
• Para visualizar uma variável com outra e o que acontece se uma se alterar.
• Para verificar se as duas variáveis estão relacionadas, ou se há uma possível relação de
causa e efeito.
• Para visualizar a intensidade do relacionamento entre as duas variáveis, e comparar a
relação entre os dois efeitos.
PRÉ-REQUISITOS PARA CONSTRUIR O DIAGRAMA DE DISPERSÃO
Coletar dados sob forma de par ordenado, em tempo determinado, entre as variáveis que se
deseja estudar as relações.
COMO FAZER UM DIAGRAMA DE DISPERSÃO
• Coletar os pares da amostra que poderão estar relacionados.
• Construir os eixos, a variável causa no eixo horizontal e a variável efeito no eixo vertical.
• Colocar os dados no diagrama. Se houver valores repetidos, trace um círculo concêntrico.
• Adicionar informações complementares, tais como: nome das variáveis, período de
coleta, tamanho da amostra e outros.
GRÁFICO DE DISPERSÃO DA AMOSTRA
294
294,2
294,4
294,6
294,8
295
295,2
295,4
295,6
295,8
0 5 10 15 20
ITENS DA AMOSTRA
RESULTADOSOBTIDOS
AMOSTRA 1
LSC
LM
LIC
VANTAGENS:
• Permite a identificação do possível relacionamento entre variáveis consideradas numa
análise;
• Ideal quando há interesse em visualizar a intensidade do relacionamento entre duas
variáveis;
• Pode ser utilizado para comprovar a relação entre dois efeitos, permitindo analisar uma
teoria a respeito de causas comuns.
Ferramentas da Qualidade Página A13 de A27
DESVANTAGENS
• É um método estatístico complexo, que necessita de um nível mínimo de conhecimento
sobre a ferramenta para que possa utilizá-la;
• Exige um profundo conhecimento do processo cujo problema deseja-se solucionar;
• Não há garantia de causa-efeito. Há necessidade de reunir outras informações para que
seja possível tirar melhores conclusões.
RELAÇÃO COM OUTRAS FERRAMENTAS
Diagrama de causa e efeito: é usado para verificar se há uma possível relação da causa com o
efeito.
Folha de verificação: é usada no levantamento de dados.
Ferramentas da Qualidade Página A14 de A27
A.6 GRÁFICOS DE CONTROLES
São gráficos para examinar se o processo está ou não sob controle.
Sintetiza um amplo conjunto de dados, usando métodos estatísticos para observar as mudanças
dentro do processo, baseado em dados de amostragem.
Pode nos informar em determinado tempo como o processo está se comportando, se ele está
dentro dos limites preestabelecidos, sinalizando assim a necessidade de procurar a causa da
variação, mas não nos mostrando como eliminá-la.
QUANDO USAR UM GRÁFICO DE CONTROLE
• Para verificar se o processo está sob controle, ou seja, dentro dos limites
preestabelecidos.
• Para controlar a variabilidade do processo, ou grau de não conformidade.
PRÉ-REQUISITOS PARA CONSTRUIR UM GRÁFICO DE CONTROLE
• Coletar dados
• Calcular os parâmetros estatísticos:
Valor médio X;
Média total X;
Dispersão R;
Média da dispersão R;
Linha de controle: L.M, L.I.C, L.S.C;
Fração defeituosa P;
Número de não conformidade C;
Número da não conformidade com variação U;
COMO FAZER UM GRÁFICO DE CONTROLE
• Coletar dados.
• Calcular os parâmetros estatísticos de cada tipo de gráfico.
• Desenhar as linhas de controle.
• Plotar as médias das amostras no gráfico.
• Verificar se os pontos estão fora ou dentro dos limites de controle.
Gráfico de controle por média - Sistema Presonalizado
52
53
54
55
56
57
58
59
60
61
62
63
64
65
66
67
68
69
1 2 3 4 5 6 7 8 9 10 11 12
Amostra
Peso
Variável
LSCE
LSCI
LM
LICI
LICE
LTI
Ferramentas da Qualidade Página A15 de A27
VANTAGENS:
• Mostram tendência, ao longo do tempo, de um determinado processo (se a seqüência de
valores for muito longa, é recomendável o gráfico de linhas);
• Apresentam dados estratificados em diversas categorias;
• É útil para comparar dados resultantes de processo de contagem (variáveis discretas e
atributos).
DESVANTAGENS
• Tem que ser atualizados, conforme o período mostrado no gráfico (diário, semanal,
mensal, anual, etc.);
• É genérico. Não há detalhes sobre a informação (histórico/composição);
• Tem que ter conhecimentos básicos de estatísticas para poder utilizar e escolher o tipo
mais adequado para cada situação.
RELAÇÃO COM OUTRAS FERRAMENTAS
Diagrama de causa e efeito: pode ser usado para encontrar a causa fundamental como já
descrito no item anterior.
Brainstorming: faz um levantamento de sugestões do grupo para identificar a causa
Folha de verificação: na coleta dos dados no processo.
Histograma: para nos mostrar aproximadamente a distribuição normal e se todas as amostras
encontram-se dentro das faixas especificadas.
Ferramentas da Qualidade Página A16 de A27
A.7 FLUXOGRAMA
É um resumo ilustrativo do fluxo das várias operações de um processo. Este documenta um
processo, mostrando todas as suas etapas.
É uma ferramenta fundamental, tanto para o planejamento (elaboração do processo) como para
o aperfeiçoamento ( análise, crítica e alterações) do processo.
O fluxograma facilita a visualização das diversas etapas que compõem um determinado
processo, permitindo identificar aqueles pontos que merecem atenção especial por parte da
equipe de melhoria.
É basicamente formado por três módulos:
Início (entrada): assunto a ser considerada no planejamento
Processo: consiste na determinação e interligação dos módulos que englobam o assunto. Todas
as operações que compõe o processo.
Fim (saída): fim do processo, onde não existem mais ações a ser considerada.
Ferramentas da Qualidade Página A17 de A27
QUANDO USAR UM FLUXOGRAMA
• Para identificar o fluxo atual ou o fluxo ideal do acompanhamento de qualquer produto
ou serviço, no sentido de identificar desvios.
• Para verificar os vários passos do processo e se estão relacionados entre si.
• Na definição de projeto, para identificar as oportunidades de mudanças, na definição dos
limites e no desenvolvimento de um melhor conhecimento de todos os membros da
equipe.
• Nas avaliações das soluções, ou seja, para identificar as áreas que serão afetadas nas
mudanças propostas, etc.
PRÉ-REQUISITOS PARA CONSTRUIR UM FLUXOGRAMA
Conhecer o processo.
COMO FAZER UM FLUXOGRAMA
• Todas as pessoas devem estar envolvidas na montagem do fluxograma, isto é, pessoas
que realmente participam do processo.
• Identificar as fronteiras do processo, mostrando o início e o fim, usando sua simbologia
adequada.
• Documentar cada etapa do processo, registrando as atividades, as decisões e os
documentos relativos ao mesmo.
• Fazer uma revisão para verificar se alguma etapa não foi esquecida, ou se foi elaborada
de forma incorreta.
• Discutir com a equipe, analisando como o fluxograma foi completado, certificando-se da
coexistência do mesmo e como o processo se apresenta.
VANTAGENS:
• Por dar suporte a análise de processo, tornam-se um meio eficaz para o planejamento e a
solução de problemas;
• O fluxo permite visão global do processo por onde passa o produto e, ao mesmo tempo,
ressalta operações críticas ou situações, em que haja cruzamento de vários fluxos;
• O próprio ato de elaborar o fluxograma melhora o conhecimento do processo e
desenvolve o trabalho em equipe necessário para descobrir o aprimoramento.
DESVANTAGENS:
• Sua aplicabilidade só será efetivada na medida em que mostrar, verdadeiramente, como é
o processo (Oliveira, 1996, p. 11);
• Falta de padronização. A maioria das empresas não é padronizada. Quando se encontra
alguma padronização, ela é montada de forma inadequada e as pessoas da empresa não
conhecem (Oakland, 1994, p. 80);
• Uma pessoa sozinha é incapaz de completar o fluxograma, a não ser que tenha ajuda de
outros (Idem, p. 81).
RELAÇÃO COM OUTRAS FERRAMENTAS
Brainstorming.
Ferramentas da Qualidade Página A18 de A27
A.8 BRAINSTORMING
A filosofia básica do Brainstorming é deixar vir à tona todas as idéias possíveis sem criticar
durante a sua exposição.
O objetivo é obter o maior número possível de sugestões, para fazer posteriormente o
julgamento.
O Brainstorming, não determina uma solução, mas propõem muitas outras. É um grupo de
pessoas na qual um tema é exposto e que através de livre associação de pensamento começam
surgir idéias associadas a este tema.
QUANDO USAR UM BRAINSTORMING
• Para solucionar um problema, nas listagens das possíveis causas e soluções.
• No desenvolvimento de um novo produto, e das características dos produtos.
• E várias outras aplicações, pois é uma técnica muito flexível.
PRÉ-REQUISITOS PARA CONSTRUIR UM BRAINSTORMING
• Um grupo de pessoas.
• Um líder para coordenar o grupo.
• Folha de verificação para anotar as idéias.
REGRAS BÁSICAS
• Eliminar qualquer crítica no primeiro momento do processo, para que não haja inibições
nem bloqueios e surjam o maior número de idéias possível. “Nenhuma idéia por mais tola
ou irracional que possa parecer, pode ser criticada. Da mesma forma, as boas idéias não
são elogiadas ou endossadas. Todo julgamento é suspenso inicialmente; a primazia é a
geração de idéias” (Plsek e Onnias). Não deve haver julgamento de modo algum,
principalmente dos gestores;
• Apresentar as idéias tal qual elas surjam na cabeça, sem rodeios, elaborações ou maiores
considerações. As pessoas devem se sentir muito à vontade, sem medo de “dizer uma
bobagem”. Ao contrário, as idéias mais desejadas são aquelas que parecem disparatadas,
“loucas” e sem sentido, no primeiro momento. Estas idéias costumam oferecer conexões
para outras idéias criativas e até mesmo representarem soluções. Mesmo que mais tarde
sejam abandonadas completamente, isso não é importante no momento da “colheita” das
contribuições;
• No brainstorming, quantidade gera qualidade. Quanto mais idéias surgirem, melhor.
Maior será a chance de se conseguir, diretamente ou por meio de associações as boas
idéias;
• Numa segunda etapa, feita a seleção das idéias, aquelas potencialmente boas devem ser
aperfeiçoadas. Nesse processo, costumam surgir outras idéias. Mas lembre-se: derrubar
uma idéia é mais fácil que implementá-la. Novas idéias normalmente nascem frágeis: é
preciso reforçá-las para que sejam aceitas.
• Se essas regras forem cumpridas, certamente ocorrerá a geração de uma quantidade
maior de idéias. Idéias melhores e em maior quantidade do que seria possível de se
esperar do trabalho individual.
COMO FAZER UM BRAINSTORMING
• O processo de brainstorming é conduzido por um grupo de 6 a 12 participantes, com um
coordenador e um secretário escolhidos.
• Cada participante recebe, antes da reunião, o enunciado do problema com todas as
informações disponíveis. Para ser útil, o enunciado do problema deve:
o “Ser específico: evite palavras como baixo, ruim ou lento";
o Ser mensurável: inclua fatos, números, etc.;
o Enunciar o efeito: afirmar o que está errado sem presumir uma causa ou uma solução;
o Identificar o déficit entre o que há e o que deveria ser;
o Focalizar a perda; dizer porque a situação é indesejável do ponto-de-vista do cliente).
• A sessão do brainstorming começa com a orientação aos participantes sobre as regras do
jogo, origem e motivo do problema a ser estudado. Se o grupo não está acostumado a
sessões de brainstorming, é aconselhável fazer um breve aquecimento e, se necessário, é
possível redefeinir o problema em cada ocasião. É importante educar as pessoas.
• Ao se anotar, finalmente, o problema no quadro é que realmente inicia o brainstorming
em si, com duração aproximada de 40 minutos.
• Durante esse período cada pessoa do grupo deve estar estimulada e desinibida para
oferecer o maior número de idéias, segundo a regra básica: é proibido criticar.
Ferramentas da Qualidade Página A19 de A27
• Todas as idéias devem ser anotadas em local bem visível, sempre dando-se preferência
pela redação original de quem manifesta a idéia.
• O último passo da sessão consiste na seleção de idéias. Nesta fase o grupo:
a) Analisa as diversas sugestões individuais de causas potenciais do problema;
b) Classifica as causas levantadas;
c) Combina causas afins e descarta redundâncias;
d) Elabora uma lista das causas mais comuns.
Brainwriting
É uma variação do brainstorming, com a diferença essencial de que todas as idéias são escritas.
Existem diferentes versões dessa técnica, sendo a mais utilizada a descrita nos passos a seguir:
• Um grupo de participantes, sentado ao redor de uma mesa, tem conhecimento do
problema através do coordenador. Cada uma dos participantes, então, escreve três idéias
relacionadas com o problema;
• Após cinco minutos, os participantes trocam de papel em rodízio;
• Cada participante após receber o papel de seu vizinho, tenta desenvolver ou acrescentar
algo correlato, com mais três idéias;
• O processo continua com períodos de cinco minutos para cada participante contribuir,
até que cada um receba seu papel de volta. Nesse ponto, o coordenador recolhe os
papéis para a seleção de idéias;
Continua a partir daqui, com os mesmos passos do Brainstorming.
VANTAGENS:
• Permite a manifestação aleatória das pessoas;
• É uma técnica muito flexível em termos de possibilidades de utilização;
• É de fácil aplicação e não requer grandes conhecimentos para se obter resultados com a
técnica;
• Possibilita ultrapassar os limites/paradigmas dos membros da equipe.
DESVANTAGENS
• Se o objetivo do brainstorming não estiver claro, pode virar uma tempestade de asneiras,
em vez de idéias/sugestões criativas;
• Nem sempre surte o resultado ou a solução esperada para o problema em questão;
• É um processo empírico e primário. Não há comprovação científica do resultado. Tem por
base a experiência de cada um dos envolvidos no processo.
RELAÇÃO COM OUTRAS FERRAMENTAS
Digrama de causa e efeito: já descrito no item anterior
Folha de verificação: já descrito no item anterior
Diagrama de Pareto: já descrito no item anterior
Ferramentas da Qualidade Página A20 de A27
A.9 5W1H
É um documento de forma organizada que identifica as ações e as responsabilidades de quem
irá executar, através de um questionamento, capaz de orientar as diversas ações que deverão ser
implementada.
O 5W1H deve ser estruturado para permitir uma rápida identificação dos elementos necessários
à implantação do projeto.
Os elementos podem ser descritos como:
WHAT - O que será feito (etapas)
HOW - Como deverá ser realizado cada tarefa/etapa (método)
WHY - Por que deve ser executada a tarefa (justificativa)
WHERE - Onde cada etapa será executada (local)
WHEN - Quando cada uma das tarefas deverá ser executada (tempo)
WHO - Quem realizará as tarefas (responsabilidade)
QUANDO USAR 5W1H
• Referenciar as decisões de cada etapa no desenvolvimento do trabalho.
• Identificar as ações e responsabilidade de cada um na execução das atividades
• Planejar as diversas ações que serão desenvolvidas no decorrer do trabalho.
PRÉ-REQUISITOS PARA CONSTRUIR UM 5W1H
• Um grupo de pessoas.
• Um líder para orientar as diversas ações para cada pessoa.
COMO FAZER UM 5W1H
• Construir uma tabela com as diversas questões; What, How, Why, Where e When.
• Fazer um questionamento em cima de cada item
• Anotar as decisões em cada questão considerada de sua atividades.
RELAÇÃO COM OUTRAS FERRAMENTAS
Brainstorming.
Ferramentas da Qualidade Página A21 de A27
RELAÇÕES ENTRE CADA FERRAMENTA
FERRAMENTA
Folhade
Verificação
Diagramade
Pareto
Diagramade
causaeefeito
Diagramade
Dispersão
Gráficode
controle
Histograma
Fluxograma
Brainstorming
5W1H
Folha de
Verificação
X X X X X X
Diagrama de
Pareto
X X X X
Diagrama de
causa e efeito
X X X X X
Gráfico de
controle
X X X
Diagrama de
dispersão
X X
Histograma X X X
Fluxograma
Brainstorming X X X X X
5W1H X X
PRINCIPAIS DADOS PARA CONSTRUÇÃO DAS FERRAMENTAS DA QUALIDADE
FERRAMENTA
Folhade
verificação
Diagramade
Pareto
Diagramade
causaeefeito
Diagramade
dispersão
Gráficode
controle
Histograma
Fluxograma
Brainstorming
5W1H
Coleta de dados X X X X X
Freqüência de
ocorrência
X X
Reuniões de
grupo
X X X X X
Gráficos X X X X X
Estatística X X
Etapas e
informação do
processo
X
Ferramentas da Qualidade Página A22 de A27
A RELAÇÃO ENTRE O PDCA E AS FERRAMENTAS DA QUALIDADE
O ciclo do PDCA é utilizado para controlar o processo, com as funções básicas de planejar,
executar, verificar e atuar corretamente. Para cada uma dessas funções, existe uma série de
atividades que devem ser realizadas.
O sucesso na aplicação das técnicas de gerência de processos depende de essenciais e invisíveis
insumos: a motivação e o comprometimento de todos os propósitos estabelecidos.
O uso das ferramentas nessas atividades tem o objetivo de facilitar a execução das funções,
além de dar agilidade e evitar desperdiçadores de tempo.
Ciclo do PDCA
Cada letra do ciclo corresponde a um termo do vocabulário americano que se traduz da seguinte
forma:
P – PLAN (Planejar)
Antes da execução de qualquer processo as atividades devem ser planejadas, com as definições
de onde se quer chegar (meta) e do caminho a seguir (método).
D – DO (Executar)
É a execução do processo com o cuidado do registro de dados que permitam o seu controle
posterior. Nesta fase é essencial o treinamento.
C – CHECK (Verificar)
Fase de monitoração e avaliação, onde os resultados da execução são comparados com o
planejamento (metas e métodos) e registrados os desvios encontrados (problemas).
A – ACTION (Atuar Corretivamente)
Definição de soluções para os problemas encontrados com contínuo aperfeiçoamento do
processo.
Como pode se verificado na figura anterior existe um sentido a ser obedecido, que vai do "P" ao
"A". Fazendo uma correlação entre cada uma dessas etapas e as ferramentas apresentadas
teríamos a seguinte tabela:
Determinar
objetivos e
metas
Determinar
métodos
Educar e
treinar
Executar
o trabalho
Verificar
os efeitos
Agir
apropriadamente
Ferramentas da Qualidade Página A23 de A27
Relação entre as Ferramentas e o Ciclo do PDCA
ETAPAS DO CICLO DO PDCA
P D C AFERRAMENTAS DA QUALIDADE
1 - Fluxograma X X
2 - Brainstorming X m
3 - Causa-Efeito X X
4 - Coleta de Dados X X X m
5 - Gráficos m m X
6 - Análise de Pareto X X
7 - Histograma m X X
8 - Gráfico de Dispersão m X
LEGENDA: X Aplicação freqüente
m Aplicação eventual
Nesta tabela, aparece cada uma das etapas do PDCA relacionadas às oito ferramentas mais
comumente utilizadas na análise e solução de problemas. Por essa representação, tem-se uma
visualização de que algumas ferramentas podem ser usadas em mais de uma etapa.
O Ciclo PDCA para Manutenção e Melhoria de Resultados
O Ciclo PDCA pode ser usado para manter ou melhorar os resultados de um processo.
Quando o processo está estabilizado, o Planejamento (P) consta de procedimentos padrões
(Standard) e a meta já atingida são aceitáveis, usamos o Ciclo PDCA para manutenção dos
resultados.
Ao contrário, quando o processo apresenta problemas que precisam ser resolvidos, utilizamos o
Ciclo PDCA para melhoria de resultados (Método para Análise e Solução de Problemas – MASP).
O CICLO PDCA PARA MANUTENÇÃO DOS RESULTADOS, ou SEJA, SDCA
PDCA FLUXO META PADRÃO
S META PADRÃO Qualidade padrão, custo padrão, etc.
PROCEDIMENTO
OPERACIONAL
PADRÃO
POP para atingir as metas padrão
D AÇÃO Cumprir o POP
C
VERIFICAÇÃO Confirmação da efetividade do POP
(Bloqueio foi efetivo?)
SIM: Continuar a partir do item 3
NÃO: Ação Corretiva
A AÇÃO CORRETIVA
Remoção da causa, Ação no sintoma.
Voltar ao item 2 ou 3
FONTE: FALCONI, 1992
3
2
5
1
4
?
Ferramentas da Qualidade Página A24 de A27
O CICLO PDCA PARA MELHORIA DOS RESULTADOS
PDCA FLUXO META DE MELHORIA
P
Identificação do
problema
Definir claramente o problema e reconhecer
sua importância.
Observação
Investigar as características específicas do
problema com uma visão ampla e sob vários
pontos de vistas.
Análise Descobrir as causas fundamentais.
Plano de ação
Conceber um plano para bloquear as
causas fundamentais.
D Ação
Bloquear as causas fundamentais.
Atuação de acordo com o “Plano de Ação”.
C
Verificação Verificar se o bloqueio foi efetivo.
(Bloqueio foi efetivo?) NÃO: Voltar ao item 2
A
Padronização
Para prevenir contra o reaparecimento do
problema.
Conclusão
Recapitular todo o processo de solução do
problema para trabalho futuro.
FONTE: FALCONI, 1992
5
1
2
3
4
6
?
7
8
Ferramentas da Qualidade Página A25 de A27
B. AS SETE NOVAS FERRAMENTAS DA QUALIDADE
Nos anos 70, no Japão, começaram a ser desenvolvidas novas ferramentas da qualidade.
É provável que seu início tenha ocorrido quando a Sociedade para o Desenvolvimento da
Qualidade Total tentou organizar as técnicas, estratégias e metodologias que as empresas no
Japão, Estados Unidos e Europa estavam desenvolvendo.
O critério básico para que a técnica fosse considerada era sua efetiva implantação, com
resultados já bem conhecidos.
Desde então, observou-se que a qualidade adquiriu nova ênfase, qual seja o direcionamento da
organização para atender ao consumidor da forma mais abrangente possível. Como decorrência
deste empenho, o conceito de Qualidade ampliou-se consideravelmente, requerendo o
crescente envolvimento de todos os recursos da empresa.
As novas ferramentas são sistemas e métodos de documentação usados para alcançar o sucesso
do projeto pela identificação de objetos e etapas intermediárias nos mínimos detalhes. As "sete
novas ferramentas" (Oakland, 1994, p. 253 - 256) são:
• Diagrama de afinidade.
• Diagrama de inter-relação.
• Diagrama de árvore.
• Diagrama de matriz, ou tábua da qualidade.
• Análise de dados de matriz.
• Gráfico de programa de decisão de processo (PDPC - Process Decision Programme Chart.).
• Diagrama de flecha.
B.1 DIAGRAMA DE AFINIDADE
O diagrama de afinidade é uma ferramenta que requer mais criatividade do que lógica.
Em geral, busca reunir grandes quantidades de dados de comunicação (idéias, relatórios,
opiniões) e organizá-los em grupos baseados na relação natural entre os mesmos.
Em outras palavras, é uma forma de brainstorming.
Um dos obstáculos freqüentemente encontrados na procura de melhoria é o sucesso ou falha do
passado. Admite-se que continuará a ser repetir no futuro aquilo que funcionou bem ou falhou
no passado. Embora as lições do passado não podem ser ignoradas, modelos invariáveis de
pensamento que podem limitar o progresso não devem ser estimulados.
É particularmente útil quando se deseja romper com a velha cultura da empresa, isto é, deseja-
se buscar soluções novas, diferentes dos caminhos que estamos acostumados a trilhar.
Por isso, sempre que um problema é proposto, ele deve ser formulado de forma a mais concisa
possível, de modo que não induza um retorno às soluções antigas.
B.2 DIAGRAMA DE INTER-RELAÇÃO
Dada uma atividade básica, o diagrama identifica elementos que dela dependam ou estão a ela
relacionados.
Definidos os fluxos lógicos dentro dos quais as atividades se desenvolvem, o diagrama mostra
como causas e efeitos se relacionam.
O diagrama de inter-relação é adaptável tanto a um assunto operacional específico como a
problemas organizacionais de ordem geral.
Uma aplicação clássica dessa ferramenta na Toyota, por exemplo, focalizava todos os fatores
envolvidos no estabelecimento de um "sistema de quadros de avisos" como parte de seu
programa de JIT.
Por outro lado, esse diagrama também foi usado para tratar de assuntos relacionados com o
problema de obter o apoio da alta administração para o TQM.
O diagrama de inter-relação pode ser usado quando:
• Um assunto é tão complexo, que se torna difícil determinar as inter-relações entre idéias;
• A seqüência correta de ações da gerência é fundamental;
• Existe um sentimento ou suspeita de que o problema em discussão seja apenas um
sintoma;
• Há tempo bastante par completar o necessário processo de reiteração e definir causa e
efeito.
B.3 Diagrama de Árvore
Ferramentas da Qualidade Página A26 de A27
O diagrama de fluxo de sistemas/árvore (usualmente referido como diagrama de árvore) é usado
para mapear sistematicamente toda a série de atividades que devem ser realizadas para atingir
um objetivo almejado.
Este diagrama tem se mostrado útil na determinação das relações entre necessidades (nem
sempre adequadamente expressas) e características destinadas a atendê-las, bem como quando
se deseja definir que ações são necessárias (e em que ordem) para que um objetivo possa ser
atingido.
É indispensável quando é exigida uma compreensão perfeita do que precisa ser realizado,
juntamente com o "como" deve ser obtido e as relações entre esses objetivos e metodologias.
Tem sido considerado de grande utilidade em situações quando:
• Necessidades muito mal definidas devem ser traduzidas em características operacionais e
é necessário identificar as características que podem ser controladas de imediato.
• As possíveis causas de um problema precisam se exploradas. Esse uso é muito
semelhante ao diagrama de causa efeito ou gráfico de espinha de peixe.
• Identificar a primeira tarefa que deve ser realizada quando se tem em mira um amplo
objetivo da organização.
• O assunto em foco apresenta complexidade e há tempo disponível para a solução.
B.4 DIAGRAMA DE MATRIZ
Consiste numa estrutura que organiza logicamente informações que representam ações,
responsabilidades, propriedades ou atributos inter-relacionados.
A estrutura tende a enfatizar a relação entre elementos, mostrando como se opera esta relação
por destaque conferido às conexões relevantes do diagrama. Este destaque utiliza simbologia
própria, que permite rápida visualização da estrutura.
Existem muitas versões do diagrama de matriz, porém o mais largamente usado é uma matriz
simples em forma de "L", conhecida como tábua da qualidade (Figura 3-5). Este diagrama é uma
simples representação bidimensional que mostra a interseção de pares relacionados de itens.
Pode ser usado para mostrar relacionamento entre itens em todas as áreas operacionais,
inclusive nas áreas de administração, de manufatura, de pessoal, de P & D, etc., para identificar
todas as tarefas da organização que precisam ser realizadas e como elas devem ser atribuídas às
pessoas.
Diagrama de Matriz em "L"
Outro tipo de matriz é a em forma de "T", que nada mais é do que a combinação de dois
diagramas em forma de "L". Ele é baseado na premissa de que dois conjuntos separados de itens
são relacionados com um terceiro. O diagrama em "T" tem sido também amplamente usado para
desenvolver novos materiais pelo relacionamento simultâneo de diferentes materiais
alternativos com dois grupos de propriedades desejáveis.
Existem outras matrizes que se ocupam com idéias do tipo função de produto ou serviço, custos,
modos de falha, capacidades, etc.; no mínimo, 40 diferentes tipos de diagramas de matriz são
disponíveis.
Ferramentas da Qualidade Página A27 de A27
B.5 ANÁLISE DE DADOS DE MATRIZ
A análise de dados de matriz é usada para tomar os dados mostrados em um diagrama de matriz
e ordená-los de modo que possam ser percebidos mais facilmente e mostrem a intensidade do
relacionamento entre as variáveis. É usado mais freqüentemente em marketing e pesquisa de
produto. O conceito de análise de dados de matriz é muito simples; porém, sua execução
(incluindo coleta de dados) é complexa.
Uma utilização usual refere-se à determinação do perfil de um conjunto de consumidores. A
matriz determina as contribuições individuais para o resultado final do processo. Essa
informação pode ser usada com algum tipo de análise demográfica para que seja desenvolvido
um plano de marketing.
Baseada em informações, publicidade e em técnicas de introdução de produto, pode ser
efetivamente ajustada para áreas específicas. Em mercados com potencial de lucratividade, essa
técnica também pode ser aplicada no desenvolvimento de novos produtos para atacar nichos
específicos.
B.6 GRÁFICO DO PROCESSO DECISÓRIO
O PDCP (Process Decision Programme Chart) consiste num modelo gráfico onde são
esquematizadas possíveis decorrências de decisões relativas à solução de um problema. O
diagrama tende a detectar situações não previstas, possibilitando abortar sua ocorrência ou,
caso ela seja inevitável, listar as ações para neutralizá-la. Assim, pode-se tanto antecipar quais
problemas serão derivados de uma tomada de decisão, quanto evitar sua ocorrência.
É um diagrama parecido com o diagrama árvore: parte-se de uma situação-núcleo para expandir
sua análise em várias direções (ramos), com o objetivo de eliminar a ocorrência de elementos
inesperados ou minimizar sua influência no processo.
Para a construção de um PDCP, podem-se seguir os seguintes passos:
1. Construir um diagrama de árvore;
2. Tomar um dos ramos maiores do diagrama de árvore e fazer a pergunta: "O que pode
acontecer de errado nesta etapa?" ou "Que outro caminho esta etapa poderia tomar?";
3. Responder às perguntas fazendo ramificações da linha original, como é feito na
construção de "organogramas";
4. Ao lado de cada etapa, fazer uma lista de ações ou contramedidas que podem ser
tomadas;
5. Continuar o processo até a exaustão do ramo;
6. Repetir esta seqüência com os outros ramos principais do diagrama de árvore.
O PDCP é apenas uma tentativa de ser pro ativo na análise de falhas e de construir, no papel, um
"modelo" do processo, de tal modo que a parte de "controle" do ciclo de melhoramento possa
ser definida com antecipação.
B.7 DIAGRAMA DE FLECHA
O diagrama de flecha é empregado para planejar ou programar uma tarefa. Para usá-lo, devem
ser conhecidas a seqüência e a duração das subtarefas. Essa ferramenta é, em essência, o mesmo
que o "gráfico-padrão de Gantt".
Costuma ser associado ao modelo PERT (Programme Evoluation and Review Technique), tendo o
mesmo objetivo que ele, mas com ações muito mais simplificadas. O diagrama de flecha só pode
ser utilizado se todas as informações associadas à execução das atividades estão disponíveis e
são compatíveis.
Existem refinamentos e modificações que podem ser aplicados para melhor detalhar o diagrama
flecha ou para considerar contingências. A técnica é amplamente usada no planejamento de
projeto, onde é conhecida como análise do caminho crítico (CPA - Critical Path Analysis).
REFERÊNCIAS BIBLIOGRÁFICAS
CAMPOS, VICENTE FALCONI. Controle da Qualidade Total (No Estilo Japonês). Edição:
várias. Belo Horizonte: DG Editors, 1990, 1992 e 1999.
CUNHA, JOÃO CARLOS. Modelos de Gestão da Qualidade I. SENAI: Universidade Federal do
Paraná, Curitiba, 2001.
MATTOS, RONALDO. Dissertação: ANÁLISE CRÍTICA DE UMA METODOLOGIA DE SOLUÇÃO
DE PROBLEMAS NA PRESTAÇÃO DE SERVIÇOS. UFSC.
ORTIZ, PAULO e PIERRI, SUZANA. Modelos de Gestão da Qualidade 2. SENAI: Universidade
Federal do Paraná, Curitiba, 2002.
JEFFREY H. HOOPER. A Abordagem de Processo na nova ISO 9001. QSP, 2002.
ROSSATO, IVETE DE FÁTIMA. Dissertação: Uma Metodologia Para a Análise e Solução de
Problemas. UFSC, 1996.
ROTH, ANA LUCIA. Dissertação: METÓDOS E FERRAMENTAS DE QUALIDADE. FACCAT,
Taquará, 2004.
TOMELIN, CLEOMAR ALFEU. Modelos de Gestão da Qualidade 2 (slides). SENAI:
Universidade Fedearl do Paraná, Curitiba, 2004.
ANEXO B
MASP
Método de
Análise e Solução
De Problemas
Método de Análise e Solução de Problemas Página B1 de B22
PROBLEMA?
Adaptado de FALCONI 1992; MATTOS 1998; ROTH 2004 e ROSSATO 1996.
Problema é o resultado indesejável de um trabalho.
A solução de um problema é possível através das análises das relações entre características e
causas de um problema, executando ações corretivas apropriadas.
Entretanto, esse processo de estratégica de soluções de problema pode ser abordado sob
diversos ângulos. Consequentemente, quando se usa uma metodologia mal aplicada, não se
chega a ações de melhoria. Sendo assim, é importante entender as relações entre as causas
atuais e as características do problema ou efeito.
O MASP na verdade é um procedimento utilizado para a resolução de problemas.
Os procedimentos padronizados são úteis no desenvolvimento deste entendimento.
Para solucionar problemas em qualquer área, existem procedimentos e regras.
Se estes não forem usados adequadamente, não se pode vencer os obstáculos e obter o sucesso.
O mesmo é verdade na solução para obter resultados positivos.
É necessário conhecer as verdadeiras causas para implementar melhorias e alcançar as metas.
METODO DE ANÁLISE E SOLUÇÃO DE PROBLEMAS - MASP
O MASP aqui apresentado foi estruturado de maneira a ajudar o administrador a solucionar os
problemas, colocando este assunto dentro de um processo adequado de análise, e fornecendo
aos gerentes meios para:
• Analisar e priorizar os problemas.
• Identificar algumas situações que exigem atenção e que às vezes não estão claras.
• Estabelecer o controle rapidamente em determinada situações.
• Planejar um trabalho que será feito.
O MASP é um processo dinâmico na busca de soluções para uma determinada situação.
Não é um processo rígido e sim um processo flexível em cada caso com que de se defrontar.
Ele procura encontrar respostas tais, como:
• Priorização do problema.
• Divisão do problema em partes que possam ser analisáveis.
• Verificações das situações que necessitam de atenção.
O objetivo é aumentar a probabilidade de resolver satisfatoriamente uma situação onde um
problema tenha surgido.
A solução de problema é um processo que segue uma seqüência lógica, começando pela
identificação do problema, continuando pela análise e terminando com a tomada de decisão.
Cada etapa descreve os objetivos, as atividades a serem desenvolvidas, as pessoas envolvidas e
as ferramentas mais usadas, no sentido que o administrador compreenda e saiba como aplicá-los
em seu trabalho.
Ele precisa estar informado de todas as situações, e processar todos esses dados a respeito do
problema que possa vir a encontrar.
A análise do problema é um processo lógico de estreitar um corpo de informação durante a
busca por uma solução.
A cada estágio, a informação vai surgindo, à medida que o processo se movimenta para o que
está errado, passando para o problema a ser tratado e a seguir para as possíveis causas que
fizeram o problema surgir, e finalmente para a causa mais provável com uma ação corretiva
específica em relação ao problema.
O administrador precisa organizar o sistema para que os passos sigam uma ordem determinada,
e deve também seguir as etapas de acordo como descrito no roteiro, afim de que o trabalho
possa ser executado.
Diversos autores apresentam uma metodologia baseada em uma seqüência própria.
Muitas são as seqüências de atividades, sendo que cada caso está baseada no raciocínio e na
lógica.
As seqüências de MASP que serão apresentadas a seguir são as utilizadas por dois autores
consagrados, conforme a tabela a seguir:
Método de Análise e Solução de Problemas Página B2 de B22
HISTOSHI KUME - QC STORY JURAN
1- Problema - identificar o problema 1- Definir e organizar o projeto
2-Observação - apreciar as características do
problema.
3- Análise - determinar as causas principais.
2- Diagnosticar as causas
4-Plano de Ação - conceber um plano para eliminar
as causas.
5-Ação - agir para eliminar as causas.
3-Remediar o problema.
6-Verificação - confirmar a eficácia da ação.
7-Padronização - eliminar definitivamente as causas.
8-Conclusão - recapitular as atividades
desenvolvidas e planejar para o futuro.
4-Reter os benefícios.
FONTE: MATTOS, 1998
ATENÇÃO!
Como as etapas apresentadas são colocadas de modo seqüencial, é importante que sejam
obedecidas cada tarefa citada. Fazendo isso, existe uma maior probabilidade de que o problema
tenha sua causa corretamente identificada, bloqueada e corrigida.
Porém, a aplicação do MASP não assegura a solução definitiva dos problemas:
• Em muitas ocasiões, os homens descobrem as causas para os efeitos indesejáveis e não
são capazes de recomendar o remédio que seja totalmente eficaz.
• Muitas vezes, o que se consegue é a minimização dos efeitos indesejáveis a níveis
passíveis de serem suportados e/ou mantidos sob controle.
• No tocante aos problemas de desempenho, de custo e de ciclo de tempo nos processos
das organizações, existem problemas que não tem fácil solução e que extrapolam muitas
vezes o "estado da arte" e conhecimentos dos Times em ação.
• Às vezes, requerem pesquisas mais profunda com a utilização de técnicas e ferramentas
mais sofisticadas, ou o concurso de consultores e especialistas.
• Outras vezes, requerem mudanças radicais ou reengenharia nos processos para que
possam ser eliminados.
Além da adequada metodologia, é imprescindível que os profissionais tenham sólidos
conhecimentos sobre a finalidade e os métodos adotados em cada ferramenta, para que delas
façam uso com maior efetividade, possibilitando aplicações criativas, inclusive através de novas
combinações e modificações.
Método de Análise e Solução de Problemas Página B3 de B22
MASP SEGUNDO A METODOLOGIA DE HISTOSHI KUME ou QC STORY
RELAÇÃO ENTRE O MASP E O CICLO PDCA
PDCA FLUXO ETAPA OBJETIVO
P
Identificação do
problema
Definir claramente o problema e reconhecer
sua importância.
Observação
Investigar as características específicas do
problema com uma visão ampla e sob vários
pontos de vistas.
Análise Descobrir as causas fundamentais.
Plano de ação
Conceber um plano para bloquear as
causas fundamentais.
D Ação Bloquear as causas fundamentais.
C
Verificação Verificar se o bloqueio foi efetivo.
(Bloqueio foi efetivo?)
A
Padronização
Prevenir contra o reaparecimento do
problema.
Conclusão
Recapitular todo o processo de solução do
problema para trabalho futuro.
FONTE: FALCONI, 1992
5
1
2
3
4
6
?
7
8
Método de Análise e Solução de Problemas Página B4 de B22
EXEMPLO DE UTILIZAÇÃO DO MASP NO GERENCIAMENTO DE PROCESSO
FONTE: FALCONI 1992
PROBLEMA
13 2
4
5
6
7
8
ITEM DE CONTROLE
MEDIR
COMPARAR COM A META
RUIM BOM
MANTER
ROTINA
PRODUTO
CLIENTE
PADRONIZAÇÃO
Matéria
Prima
Meio
Ambiente Método
Mão de
Obra
Equipamento Medida
Identificar
o
Problema
Observar
(dados)
Analisar
(causas)
Plano
de
Ação
Ação
Verificação
(resultados)
Padronização
Conclusão
GERENCIAMENTO
DE PROCESSO
Método de Análise e Solução de Problemas Página B5 de B22
RESUMO DO MÉTODO
ETAPA TAREFA DESCRIÇÃO
Etapa 1
IDENTIFICAÇÃO
DO PROBLEMA
1 ESCOLHA DO PROBLEMA
2 HISTÓRICO DO PROBLEMA
3 MOSTRAR PERDAS ATUAIS E GANHOS VIÁVEIS
4 FAZER A ANÁLISE DE PARETO
5 NOMEAR RESPONSÁVEIS
Etapa 2
OBSERVAÇÃO
1
DESCOBERTA DAS CARACTERÍSTICAS DO
PROBLEMA ATRAVÉS DE COLETA DE DADOS
2
DESCOBERTA DAS CARACTERÍSTICAS DO
PROBLEMA ATRAVÉS DE OBSERVAÇÃO NO
LOCAL
3 CRONOGRAMA, ORÇAMENTO E META.
Etapa 3
ANÁLISE
1 DEFINIÇÃO DAS CAUSAS INFLUENTES
2
ESCOLHA DAS CAUSAS MAIS PROVÁVEIS
(HIPÓTESES)
3
ANÁLISE DAS CAUSAS MAIS PROVÁVEIS
(VERIFICAÇÃO DAS HIPÓTESES)
Etapa 4
PLANO DE AÇÃO
1 ELABORAÇÃO DA ESTRATÉGIA DE AÇÃO
2
ELABORAÇÃO DO PLANO DE AÇÃO PARA O
BLOQUEIO E REVISÃO DO CRONOGRAMA E
ORÇAMENTO FINAL
Etapa 5
AÇÃO
1 TREINAMENTO
2 EXECUÇÃO DA AÇÃO
Etapa 6
VERIFICAÇÃO
1 COMPARAÇÃO DOS RESULTADOS
2 LISTAGEM DOS EFEITOS SECUNDÁRIOS
3
VERIFICAÇÃO DA CONTINUIDADE OU NÃO DO
PROBLEMA
Etapa 7
PADRONIZAÇÃO
1 ELABORAÇÃO OU ALTERAÇÃO DO PADRÃO
2 COMUNICAÇÃO
3 EDUCAÇÃO E TREINAMENTO
4 ACOMPANHAMENTO DA UTILIZAÇÃO DO PADRÃO
Etapa 8
CONCLUSÃO
1 RELAÇÃO DOS PROBLEMAS REMANESCENTES
2
PLANEJAMENTO DO ATAQUE AOS PROBLEMAS
REMANESCENTES
3 REFLEXÃO
Método de Análise e Solução de Problemas Página B6 de B22
Etapa 1 - IDENTIFICAÇÃO DO PROBLEMA
Objetivo:
Definir claramente o problema e reconhecer sua importância.
Tarefas:
• Escolher o problema.
É a tarefa mais importante, pois 50% do problema se resolvem com a correta
identificação do mesmo;
• Levantar o histórico do problema, identificando a freqüência e como o mesmo ocorre;
• Mostrar as perdas atuais e ganhos viáveis, utilizando-se um histograma, por exemplo;
• Fazer a análise de Pareto, priorizando temas e estabelecendo metas numéricas viáveis.
Nessa tarefa, devem-se buscar somente os resultados indesejáveis. A causa faz parte da
Etapa 3;
• Nomear a pessoa responsável ou nomear o grupo responsável e o líder, propondo uma
data limite para ter o problema solucionado.
FLUXO TAREFAS
FERRAMENTAS
EMPREGADAS
OBSERVAÇÕES
ESCOLHA
DO
PROBLEMA
DIRETRIZES GERAIS DA ÁREA DE
TRABALHO (QUALIDADE, CUSTO,
ATENDIMENTO, MORAL,
SEGURANÇA)
Um problema é o resultado indejável de um
trabalho (esteja certo de que o problema escolhido
é o mais importante baseado em fatos e dados).
Por exemplo: perda de produção por parada de
equipamento, pagamentos em atraso, porcentagem
de peças defeituosas etc.
HISTÓRICO
DO
PROBLEMA
• GRÁFICOS
• FOTOGRAFIAS
Utilize sempre dados históricos
• Qual a freqüência do problema?
• Como ocorre?
MOSTRAR
PERDAS
ATUAIS
E GANHOS
VIÁVEIS
• O que se está perdendo? (custo da qualidade)
• O que é possível ganhar?
FAZER A ANÁLISE
DE PARETO
A Análise de Pareto permite priorizar temas e
estabelecer metas numéricas viáveis.
Subtemas podem também ser estabelecidos se
necessário.
Nota: Não se procuram causas aqui.
Só resultados indesejáveis.
As causas serão procuradas na ETAPA3
NOMEAR
RESPONSÁVEIS
• Nomear
• Nomear a pessoa responsável ou nomear o grupo
responsável e o líder.
• Propor uma data limite para ter o problema
solucionado.
FONTE: FALCONI, 1992
A B C D
I J K L
A
B
E FG H
E
F I
J
MO P Q
R S T U 1 2 3 4
5 6 7 8
J F M A M J J A S O N D
Atual
Viável
1
2
3
4
5
Método de Análise e Solução de Problemas Página B7 de B22
Etapa 2 - OBSERVAÇÃO
Objetivo:
Investigar as características específicas do problema com uma visão ampla e sob vários pontos
de vista.
Tarefas:
• Descobrir as características através da coleta de dados. O problema deve ser observado
sob vários pontos de vista: Tempo, local, tipo, sintoma e indivíduo.
• Coletar opiniões e utilizar o gráfico de pareto com as perguntas do "5W1H" (O que, quem,
quando, onde, porque e como) para coletar os dados;
• Descobrir as características do problema através da observação no local;
• Estimar um cronograma para referência, atualizado em cada processo;
• Estimar um orçamento e definir uma meta a ser atingida.
FLUXO TAREFAS
FERRAMENTAS
EMPREGADAS
OBSERVAÇÕES
DESCOBERTA DAS
CARACTERÍSTICAS
DO PROBLEMA
ATRAVÉS DE
COLETA DE DADOS
(RECOMENDAÇÃO
IMPORTANTE:
QUANTO MAIS
TEMPO VOÇÊ
GASTAR AQUI MAIS
FÁCIL SERÁ PARA
RESOLVER O
PROBLEMA.
NÃO SALTE ESTA
PARTE!)
Observe o problema sob vários pontos de
vista (estratificação):
a. Tempo Os resultados são diferentes de
manhã, à tarde, à noite, às segundas feiras,
feriados, etc.?
b. Local Os resultados são diferentes em
partes diferentes de uma peça (defeitos no
topo, na base, periferia)? Em locais diferentes
(acidentes em esquinas, no meio da rua,
calçada), etc.?
c. Tipo Os resultados são diferentes
dependendo do produto, matéria-prima, do
material usado?
d. Sintoma Os resultados são diferentes se
os defeitos são cavidades ou porosidade, se
o absenteísmo é por falta ou licença médica,
se a parada é por queima de um motor ou
falha mecânica, etc.?
e. Indivíduo Que turma? Que operador?
Deverá também ser necessário investigar
aspectos específicos, por exemplo:
Umidade relativa do ar ou temperatura
ambiente, condições dos instrumentos de
medição, confiabilidade dos padrões,
treinamento, quem é o operador, qual a
equipe que trabalhou, quais as condições
climáticas, etc.
“5W1H” Faça as perguntas: o que, quem,
quando, onde, por que e como, para coletar
dados.
Construa vários tipos de gráficos de Pareto
conforme os grupos definidos na
estratificação.
DESCOBERTA DAS
CARACTERÍSTICAS
DO PROBLEMA
ATRAVÉS DE
OBSERVAÇÃO NO
LOCAL
Análise no local da ocorrência do
problema pelas pessoas envolvidas na
investigação.
Deve ser feita não no escritório, mas no
próprio local da ocorrência, para coleta de
informações suplementares que não podem
ser obtidas na forma de dados numéricos.
Utilize o videocassete e fotografias.
CRONOGRAMA,
ORÇAMENTO E
META
Estimar um cronograma para referência. Este
cronograma pode ser atualizado em cada
processo.
Estimar um orçamento.
Definir uma meta a ser atingida.
FONTE: FALCONI 1992
Análise
Ação
Verificação
I J K L 5 6 7 8
Análise de Pareto
• Lista de Verificação
(Coleta de dados - 5W1H)
• Estratificação
Escolha os temas mais
importantes e retorne
A
B
E F G H
E
F
I
J
A B C D
I J K L
MNO P
1 2 3 4
• Gráfico de Pareto
• Priorize
1
2
3
FFaassee 11 22 33 44 55 66 77 88
Padronização
Método de Análise e Solução de Problemas Página B8 de B22
Etapa 3 - ANÁLISE
Objetivo:
Descobrir as causas fundamentais.
Tarefas:
• Definir as causas influentes, utilizando o brainstorming para colher o maior número
possível de causas a fim de construir o diagrama de causa-efeito;
• Escolher as causas mais prováveis, baseada nas informações colhidas na Etapa 2
(Observação);
• Fazer a verificação de hipóteses, confrontando dados e opiniões utilizando Pareto para
priorizar, o Histograma para avaliar a dispersão e Gráficos para verificar a evolução;
• Fazer o teste de consistência da causa fundamental e verificar a possibilidade de
bloqueio. Se for impossível, pode ser que a causa determinada ainda não seja a causa
fundamental, mas um efeito dela;
• Em decorrência da tarefa anterior, deve-se transformar a causa num novo problema e
perguntar outro porque voltando ao início do fluxo do processo.
FLUXO TAREFAS
FERRAMENTAS
EMPREGADAS
OBSERVAÇÕES
DEFINIÇÃO DAS
CAUSAS
INFLUENTES
Tempestade cerebral e diagrama de
causa e efeito.
Pergunta: por que ocorre o
problema?
Formação do grupo de trabalho: Envolva todas as
pessoas que possam contribuir na identificação das
causas. As reuniões devem ser participativas.
Diagrama de causa e efeito: Anote o maior número
possível de causas. Estabeleça a relação de causa e
efeito entre as causas levantadas. Construa o
diagrama de causa e efeito colocando as causas
mais gerais nas espinhas maiores e causas
secundárias, terciárias, etc., nas ramificações
menores.
ESCOLHA DAS
CAUSAS MAIS
PROVÁVEIS
(HIPÓTESES)
Identificação no diagrama de Causa
e Efeito.
Causas mais prováveis: As causas assinaladas na
tarefa anterior têm que ser reduzidas por eliminação
das causas menos prováveis baseadas nos dados
levantados no processo de Observação. Aproveite
também as sugestões baseadas na experiência do
grupo e dos superiores hierárquicos. Baseado ainda
nas informações colhidas na observação priorize as
causas mais prováveis.
Cuidado com efeitos “cruzados”: problemas que
resultam de 2 ou mais fatores simultâneos. Maior
atenção nestes casos.
ANÁLISE DAS
CAUSAS MAIS
PROVÁVEIS
(VERIFICAÇÃO
DAS HIPÓTESES)
Coletar novos dados sobre as causas
mais prováveis usando a lista de
verificação.
Analisar dados coletados usando
Pareto, Diagramas de Relação,
Histogramas, Gráficos.
Testar as causas.
Visite o local onde atuam as hipóteses. Colete
informações.
Estratifique as hipóteses, colete dados utilizando a
lista de verificação para maior facilidade. Use o
Pareto para priorizar, o Diagrama de Relação para
testar a correlação entre a hipótese e o efeito. Use o
Histograma para avaliar a dispersão e Gráficos para
verificar a evolução.
Teste as hipóteses através de experiências.
HOUVE
CONFIRMAÇÃO
DE ALGUMA
CAUSA
MAIS PROVÁVEL?
Com base nos resultados das experiências será
confirmada ou não a existência de relação entre o
problema (efeito) e as causas mais prováveis
(hipóteses).
TESTE DE
CONSISTÊNCIA
DA
CAUSA
FUNDAMENTAL
Existe evidência técnica de que é
possível bloquear?
O bloqueio geraria efeitos
indesejáveis?
Se o bloqueio é tecnicamente impossível ou se pode
provocar efeitos indesejáveis (sucateamento, alto
custo, retrabalho, complexidades, etc.) pode ser que
a causa determinada ainda não seja a causa
fundamental, mas um efeito dela. Transforme a
causa no novo problema (F) e pergunte outro porque
voltando ao início do fluxo deste processo.
FONTE: FALCONI 1992
A B C D AF
F
F
1
2
3
?
?
Método de Análise e Solução de Problemas Página B9 de B22
Etapa 4 - PLANO DE AÇÃO
Objetivo:
Conceber um plano para bloquear as causas fundamentais.
Tarefas:
• Elaborar a estratégia de ação, certificando-se de que as ações serão tomadas sobre as
causas fundamentais e não sobre seus efeitos;
• Elaborar o Plano de Ação para o bloqueio e revisar o cronograma e o orçamento final
através do "5W1H";
• Determinar a meta a ser atingida e os itens de controle e verificação dos diversos níveis
envolvidos.
FLUXO TAREFAS
FERRAMENTAS
EMPREGADAS
OBSERVAÇÕES
ELABORAÇÃO DA
ESTRATÉGIA DE
AÇÃO
Discussão com o grupo envolvido.
Certifique-se de que as ações serão tomadas
sobre as causas fundamentais e não sobre seus
efeitos.
Certifique-se de que as ações propostas não
produzam efeitos colaterais. Se ocorrerem, adote
ações contra eles.
Teste as hipóteses através de experiências.
Proponha diferentes soluções, analise a eficácia
e custo de cada uma, escolha a melhor.
ELABORAÇÃO DO
PLANO DE AÇÃO
PARA O BLOQUEIO
E REVISÃO DO
CRONOGRAMA E
ORÇAMENTO
FINAL
Discussão com o grupo envolvido.
“5W1H”
Cronograma.
Custos.
Defina O QUÊ será feito (“WHAT”).
Defina QUANDO será feito (“WHEN”).
Defina QUEM fará (“WHO”).
Defina ONDE será feito (“WHERE”).
Defina POR QUÊ será feito (“WHY”).
Detalhe ou delegue o detalhamento de COMO
será feito (“HOW”).
Determine a meta a ser atingida e quantifique ($,
toneladas, defeitos, etc.)
Determine os itens de controle e verificação dos
diversos níveis envolvidos.
FONTE: FALCONI, 1992
Etapa 5 - AÇÃO
Objetivo:
Bloquear as causas fundamentais.
Tarefas:
• Divulgar o plano a todos os envolvidos;
• Apresentar claramente as tarefas e a razão delas;
• Certificar-se de que todos entenderam e concordaram com as medidas propostas;
• Executar a ação, registrando todos os resultados bons ou ruins e a data em que foram
tomados.
FLUXO TAREFAS
FERRAMENTAS
EMPREGADAS
OBSERVAÇÕES
TREINAMENTO
Divulgação do plano a todos.
Reuniões participativas.
Técnicas de treinamento.
Certifique-se de quais ações necessitam da ativa
cooperação de todos. Dê especial atenção a estas
ações.
Apresente claramente as tarefas e a razão delas.
Certifique-se de que todos entendem e concordam
com as medidas propostas
EXECUÇÃO DA
AÇÃO
Plano e cronograma.
Durante a execução verifique fisicamente e no
local em que as ações estão sendo efetuadas.
Todas as ações e os resultados bons ou ruins
devem ser registrados com a data em que foram
tomados.
FONTE: FALCONI, 1992
1
2
1
2
TAREFA QUEM O QUE
MEDIR ELI PINO
LIMPAR RUI PISO
TROCAR EDU EIXO
MUDAR NEI NORMA
Método de Análise e Solução de Problemas Página B10 de B22
Etapa 6 - VERIFICAÇÃO
Objetivo:
Verificar se o bloqueio foi efetivo.
Tarefas:
• Comparar os resultados, utilizando os dados coletados antes e após a ação de bloqueio
para verificar a efetividade da ação e o grau de redução dos resultados indesejáveis;
• Fazer uma listagem dos efeitos secundários;
• Verificar a continuidade ou não do problema. Se os efeitos continuarem a ocorrer,
significa que a solução apresentada foi falha;
• Verificar se o bloqueio foi efetivo. Se a solução foi falha, retornar a Etapa 2 (Observação).
FLUXO TAREFAS FERRAMENTAS EMPREGADAS OBSERVAÇÕES
COMPARAÇÃO
DOS
RESULTADOS
Pareto, cartas de controle, histogramas.
Deve se utilizar os dados coletados antes e após a
ação de bloqueio para verificar a efetividade da
ação e o grau de redução dos resultados
indesejáveis.
Os formatos usados na comparação devem ser os
mesmos antes e depois da ação.
Converta e compare os efeitos, também em
termos monetários.
LISTAGEM DOS
EFEITOS
SECUNDÁRIOS
Toda alteração do sistema pode provocar efeitos
secundários positivos ou negativos.
VERIFICAÇÃO
DA
CONTINUIDADE
OU
NÃO DO
PROBLEMA
Quando o resultado da ação não é tão satisfatório
quanto o esperado, certifique-se de que todas as
ações planejadas foram implementadas conforme
o plano.
Quando os efeitos indesejáveis continuam a
ocorrer, mesmo depois de executada a ação de
bloqueio, significa que a solução apresentada foi
falha.
O BLOQUEIO
FOI EFETIVO?
Pergunta: A causa fundamental foi
efetivamente encontrada e bloqueada?
Utilize as informações levantadas nas tarefas
anteriores para a decisão.
Se a solução foi falha retornar ao PROCESSO 2
(OBSERVAÇÃO).
FONTE: FALCONI, 1992
$
Antes
Depois
$
Antes Depois
LIC
LSC
LC
1
2
3
NÃO
SIM
Método de Análise e Solução de Problemas Página B11 de B22
Etapa 7 - PADRONIZAÇÃO
Objetivo:
Prevenir contra o reaparecimento do problema.
Tarefas:
• Estabelecer o novo procedimento operacional ou rever o antigo pelo 5W1H;
• Incorporar sempre que possível um mecanismo fool-proof ou à prova de bobeira;
• Fazer a comunicação de modo a evitar possíveis confusões: estabelecer data de início da
nova sistemática, quais as áreas que serão afetadas para que a aplicação do padrão
ocorra em todos os locais necessários ao mesmo tempo e por todos os envolvidos;
• Efetuar a educação e o treinamento, certificando-se de que todos os funcionários estão
aptos a executar o procedimento operacional padrão;
• Fazer um acompanhamento periódico da utilização do padrão.
FLUXO TAREFAS
FERRAMENTAS
EMPREGADAS
OBSERVAÇÕES
ELABORAÇÃO OU
ALTERAÇÃO DO
PADRÃO
Estabeleça o novo procedimento
operacional ou reveja o antigo pelo
5W1H.
Incorpore sempre que possível um
mecanismo fool-proof ou à prova de
bobeira.
Esclarecer no procedimento operacional “o quê”,
“quem”, “quando”, “onde”, “como” e principalmente
“por quê”, para as atividades que efetivamente
devem ser incluídas ou alteradas nos padrões já
existentes.
Verifique se as instruções, determinações e
procedimentos implantados no PROCESSO 5
devem sofrer alterações antes de serem
padronizados, baseado nos resultados obtidos no
PROCESSO 6.
Use a criatividade para garantir o não
reaparecimento dos problemas. Incorpore no
padrão, se possível, o mecanismo “à prova de
bobeira”, de modo que o trabalho possa ser
realizado sem erro por qualquer trabalhador.
COMUNICAÇÃO
Comunicados, circulares, reuniões,
etc.
Evite possíveis confusões: Estabeleça a data de
início da nova sistemática, quais as áreas que serão
afetadas para que a aplicação do padrão ocorra em
todos os locais necessários ao mesmo tempo e por
todos os envolvidos.
EDUCAÇÃO E
TREINAMENTO
Reuniões e palestras.
Manuais de treinamento.
Treinamento no trabalho.
Garanta que os novos padrões ou as alterações nos
padrões existentes sejam transmitidos a todos os
envolvidos.
Não fique apenas na comunicação por meio de
documento. É preciso expor a razão da mudança e
apresentar com clareza os aspectos importantes e o
que mudou.
Certifique-se de que os funcionários estão aptos a
executar o procedimento operacional padrão.
Proceda o treinamento no trabalho no próprio local.
Providencie documentos no local e na forma que
forem necessários.
ACOMPANHAMENTO
DA UTILIZAÇÃO
DO PADRÃO
Sistema de verificação do
cumprimento do padrão.
Evite que um problema resolvido reapareça devido
à degeneração no ACOMPANHAMENTO
cumprimento dos padrões:
• Estabelecendo um sistema de verificações
periódicas;
• Delegando o gerenciamento por etapas;
• O supervisor deve acompanhar periodicamente
sua turma para verificar o cumprimento dos
procedimentos operacionais padrão.
FONTE: FALCONI, 1992
1
2
3
4
Método de Análise e Solução de Problemas Página B12 de B22
Etapa 8 - CONCLUSÃO
Objetivo:
Recapitular todo o processo de solução do problema para trabalho futuro.
Tarefas:
• Relacionar os problemas remanescentes e também os resultados acima do esperado (são
indicadores importantes para aumentar a eficácia nos futuros trabalhos);
• Reavaliar os itens pendentes, organizando-os para uma futura aplicação do Método de
Solução de Problemas;
• Analisar as etapas executadas do MASP nos seguintes aspectos:
1.Cronograma - Houve atrasos significativos ou prazos folgados demais? Quais os
motivos?
2.Elaboração do diagrama causa-efeito - Foi superficial? (Isto dará uma medida de
maturidade da equipe envolvida. Quanto mais completo o diagrama, mais habilidosa a
equipe);
3.Houve participação dos membros? O grupo era o melhor para solucionar aquele
problema? As reuniões eram produtivas? O que melhorar?
4.As reuniões ocorreram sem problemas (faltas, brigas, imposições de idéias)?
5.A distribuição de tarefas foi bem realizada?
6.O grupo ganhou conhecimentos?
7.O grupo melhorou a técnica de solução de problemas, usou todas as técnicas?
• Refletir cuidadosamente sobre as próprias atividades da solução de problemas.
FLUXO TAREFAS
FERRAMENTAS
EMPREGADAS
OBSERVAÇÕES
RELAÇÃO DOS
PROBLEMAS
REMANESCENTES
Análise dos resultados.
Demonstrações gráficas.
Buscar a perfeição, por um tempo muito longo,
pode ser improdutivo. A situação ideal quase
nunca existe, portanto, delimite as atividades
quando o limite de tempo original for atingido.
Relacione o que e quando não foi realizado.
Mostre também os resultados acima do
esperado, pois são indicadores importantes para
aumentar a eficiência dos futuros trabalhos.
PLANEJAMENTO
DO ATAQUE AOS
PROBLEMAS
REMANESCENTES
Aplicação do Método de Solução de
Problemas nos que forem
importantes.
Reavalie os itens pendentes, organizando-os
para uma futura aplicação do Método de Solução
de Problemas.
Se houver problemas ligados à própria forma que
a solução de problemas foi tratada, isto pode se
transformar em tema para projetos futuros.
REFLEXÃO
Reflexão cuidadosa sobre as próprias
atividades da solução de problemas.
Analise as etapas executadas do Método de
Solução de Problemas nos aspectos:
• Cronograma Houve atrasos significativos ou
prazos folgados demais? Quais os motivos?
• Elaboração do diagrama causa-efeito Foi
superficial? Isto dará uma medida de maturidade
da equipe envolvida. Quanto mais completo o
diagrama, mais habilidosa a equipe.
• Houve participação dos membros? O grupo era
o melhor para solucionar aquele problema? As
reuniões eram produtivas? O que melhorar?
• As reuniões ocorreram sem problemas (faltas,
brigas, imposições de idéias)?
• A distribuição de tarefas foi bem realizada?
• O grupo ganhou conhecimentos?
• O grupo melhorou a técnica de solução de
problemas, usou todas as técnicas?
FONTE: FALCONI 1992
Aperfeiçoar o diagrama
de Causa e Efeito.
Melhorar o
Cronograma.
Folhas de
Verificação mais
Completa.
1
2
3
Método de Análise e Solução de Problemas Página B13 de B22
MASP BASEADO NA METODOLOGIA DE JURAN
Adaptado de ROSSATO 1996.
RELAÇÃO ENTRE O MASP E O CICLO PDCA
PDCA FLUXO FASE OBJETIVO
P
Problema
ou
Definir e
Organizar o projeto
Obter uma visão do problema, sua definição
e as metas a serem alcançadas.
Causas
Ou
Diagnosticar as causas
Analisar as causas do problema e propor um
plano de ação.
Implantação
Ou
Remediar o problema
Implantação e verificação dos resultados.
D
C Conclusão
Ou
Reter os benefícios
Análise dos resultados obtidos.
A
RESUMO DO MÉTODO
FASE ETAPA OBJETIVO
FASE 1
PROBLEMA
1ªETAPA Identificar o problema
2ªETAPA Delimitar o problema
3ªETAPA Conhecer as áreas do problema
4ªETAPA Definir o problema
5ªETAPA Organizar um grupo de trabalho
6ªETAPA Criar um grupo de trabalho
7ªETAPA Estabelecer as metas
8ªETAPA Coletar os dados
9ªETAPA Organizar um roteiro de trabalho
FASE 2
CAUSA
10ªETAPA Analisar as causas
11ªETAPA Testar as ações para detectar as causas
12ªETAPA Pesquisar um plano de ação
FASE 3
IMPLANTAÇÃO
13ªETAPA Executar o plano
14ªETAPA Verificar os resultados
15ªETAPA Padronizar
16ªETAPA Estabelecer o controle
FASE 4
CONCLUSÃO
17ªETAPA Revisar as atividades
18ªETAPA Planos para o futuro
1
4
2
3
Método de Análise e Solução de Problemas Página B14 de B22
FASE 1 : PROBLEMA
Esta fase tem como objetivo geral dar uma visão do problema, sua definição e as metas a serem
alcançadas, sendo constituída de nove etapas:
1º. Identificar o Problema;
2º. Delimitar o Problema;
3º. Conhecer as Áreas do Problema;
4º. Definir o Problema;
5º. Organizar um Grupo de Trabalho;
6º. Criar um Plano de Trabalho;
7º. Estabelecer as Metas;
8º. Organizar um Roteiro de Trabalho;
9º. Coletar os dados;
1a
ETAPA: IDENTIFICAR O PROBLEMA
a- Objetivo:
Conscientizar e reconhecer sua importância, deixando claro que existe um problema.
b- Atividades a serem desenvolvidas:
− Avaliar as reclamações dos clientes.
− Observar os relatórios diários.
− Procurar por itens causadores de perturbações.
− Comparar com as especificações.
− Comparar com situações anteriores.
− Comparar com outros locais de trabalho.
c- Pessoas envolvidas:
− - Alta gerência.
− - Engenheiros.
− - Chefes de departamentos.
d- Ferramentas mais utilizadas:
− Folha de Verificação.
2a
ETAPA: DELIMITAR O PROBLEMA
a- Objetivo:
Investigar as características específicas do problema com uma visão ampla sob vários
pontos de vista, e selecionar o problema dentre os diversos que se apresentam.
b- Atividades a serem desenvolvidas:
− Listar o problema.
− Focalizar a atenção em questões como: defeitos, erros, desperdícios, danos,
desempenhos dos funcionários, etc.
− Priorizar o problema.
c- Pessoas envolvidas:
− Alta gerência.
− Engenheiros.
− Chefes de departamentos.
d- Ferramentas mais utilizadas:
− Folha de Verificação.
− Diagrama de Pareto.
3a
ETAPA: CONHECER AS ÁREAS DO PROBLEMA
a- Objetivos:
Organizar as áreas com problemas, e descobrir em quais áreas do processo, os problemas
ocorrem.
b- Atividades a serem desenvolvidas:
− Conhecer o gerenciamento do processo.
− Verificar como os problemas estão sendo conduzidos.
Método de Análise e Solução de Problemas Página B15 de B22
− Quais os problemas de desempenho.
− Verificar se o planejamento proposto está sendo cumprido.
− Verificar se as metas estabelecidas estão dentro do padrão.
− Verificar se o processo está sob controle.
− Obter informações do que se passa nos departamentos.
c- Pessoas envolvidas:
− Alta gerência.
− Engenheiro.
− Chefes de departamentos.
d- Ferramentas mais utilizadas:
− Folha de Verificação.
4a
ETAPA: DEFINIR O PROBLEMA
a- Objetivos:
Definir claramente o tema em particular, para identificar os aspectos negativos que
trazem problema, prejuízo ou dificuldade na operação do processo.
b- Atividades a serem desenvolvidas:
− Descobrir o que está ocorrendo em seu departamento.
− Fazer um levantamento histórico revelando o passado até a situação presente.
− Definir o processo e como está sendo analisado.
− Indicar todas as etapas através de um fluxograma.
− Revisar todos os problemas encontrados em termos de fatos e dados obtidos,
considerando os mais importantes.
− Deixar claro qual o motivo da seleção desse tema.
c- Pessoas envolvidas:
− Alta gerência.
− Engenheiros.
− Chefes de departamentos.
d- Ferramentas utilizadas:
− Folha de Verificação.
− Diagrama de Pareto.
− Fluxograma.
5a
ETAPA: ORGANIZAR UM GRUPO DE TRABALHO
a- Objetivos:
Organizar uma equipe de trabalho que estão atuando nas áreas para atacar o problema.
b- Atividades a serem desenvolvidas:
− Reunir as equipes
− Debater, pesquisar e analisar o tema.
− Integrar o grupo para desenvolver o tema.
c- Pessoas envolvidas:
− Membros da equipe: engenheiros, chefes de departamento e funcionários dos setores
onde o problema possa se encontrar.
d- Ferramentas mais utilizadas:
− Brainstorming.
6a
ETAPA: CRIAR UM PLANO DE TRABALHO
a- Objetivo:
Estabelecer um plano de atividade que será desenvolvido em todo o trabalho.
b- Atividades a serem desenvolvidas:
− Fazer um cronograma onde se incluem as atividades: o estabelecimento das metas,
situação atual, limitação do problema, coleta de dados, exame do local, etc., ajustando-
os sempre às necessidades.
− Dividir as responsabilidades entre cada membro do grupo.
Método de Análise e Solução de Problemas Página B16 de B22
− Considerar e aprovar o orçamento onde se inclui: equipamento, instrumento, materiais
para realização do experimento.
c- Pessoas envolvidas:
− Líder do grupo e membros.
d- Ferramentas mais utilizadas:
− Brainstorming.
− 5W1H.
7a
ETAPA: ESTABELECER AS METAS
a- Objetivos:
Estabelecer com clareza os objetivos a serem atingidos com a solução do problema.
b- Atividades a serem desenvolvidas:
− Demonstrar qual o nível de melhoria deseja-se atingir.
− Localizar em fatos numéricos, como: porcentagem de melhoria, tempo gasto para
alcançar, quanto vamos ganhar etc.
c- Pessoas envolvidas:
− Membros da equipe.
d- Ferramentas mais utilizadas:
− Folha de Verificação.
− Diagrama de Pareto.
8a
ETAPA: COLETAR OS DADOS:
a- Objetivo:
Obter dados necessários, que através da metodologia de análise específica, forneçam
bases confiáveis para a tomada de decisão.
Esta é uma das fases mais importante e crítica na resolução do problema. Importante,
porque quanto mais conhecimentos obtidos do problema, mais fácil será a sua solução.
Crítica, pois se os dados não forem coletados corretamente, comprometera toda a análise
a ser desenvolvida.
b- Atividades a serem desenvolvidas:
É enorme a quantidade e a diversidade de informações que se pode obter em uma
organização, sendo assim, são feitas algumas considerações para que os dados sejam
eficazes:
− Qual a sua finalidade.
− Quais os locais.
− Que tipo de amostragem.
− Quantidade de dados.
− Quando; dia, semana, hora, período, mês, ano, etc.
− Medir e registrar os dados cuidadosamente
− Criatividade na hora da coleta.
c- Pessoas envolvidas:
− Alguns dos membros da equipe que foi escolhida para coletar os dados.
d- Ferramentas mais utilizadas:
− Folha de Verificação.
9a
ETAPA: ORGANIZAR UM ROTEIRO DE TRABALHO
a- Objetivo:
Examinar a situação, descrevendo-se detalhadamente e especificando-se os elementos que
constituem o problema sob vários pontos de vista.
b- Atividades a serem desenvolvidas:
Considerar vários pontos como:
IDENTIDADE - qual o defeito.
TEMPO - Quando foi observado pela primeira vez, quando em termos de horas, dia da
semana, mês, ano, período que vem se apresentando o defeito.
LOCAL - Onde ocorreram, em que posição (parte superior, inferior ou no meio)
unidade de operação, área geográfica, divisão e outros.
TIPO - Qual o modelo ou tipo de produto em que está ocorrendo o defeito.
Método de Análise e Solução de Problemas Página B17 de B22
FENÔMENO - Como é a aparência do defeito; mancha, risco, tonalidade, trinca, etc.
TURNO - Em que turno de trabalho: no primeiro, no segundo ou no terceiro.
OPERADOR - Quais as pessoas que estão envolvidas onde o defeito ocorre.
EQUIPAMENTO - Quais as máquinas que estão sendo usadas.
QUANTIDADE - Quantas pessoas, equipamento, unidade estão envolvidas. Qual o
tamanho e a forma do problema.
TEMPERATURA AMBIENTE - Qual a temperatura quando ocorre o defeito.
MÉTODO - Qual o método de trabalho e se está sendo usado corretamente.
E muitos outros pontos que possam contribuir com informação para a solução do
problema.
Nesta fase relatam-se somente os resultados do problema e não se tenta descobrir os fatos
que o causaram.
Usa-se o máximo possível de dados para identificar o problema.
A especificação do problema tem como finalidade salientar as distinções e as mudanças
que possam ser encontradas.
c- Pessoas envolvidas:
− Membros da equipe.
d- Ferramentas mais utilizadas:
− Folha de Verificação.
− Diagrama de Pareto.
Método de Análise e Solução de Problemas Página B18 de B22
FASE 2 : CAUSAS
Está fase tem como finalidade, achar a causa do problema. Compõe-se de três etapas:
− Analisar as Causas;
− Testar as Ações para Detectar as Causas;
− Pesquisar um Plano de Ação;
10a
ETAPA: ANALISAR AS CAUSAS
a- Objetivo:
Selecionar as causas prováveis que levam a uma mudança, provocando um efeito.
A análise é o ponto essencial da solução do problema, ou seja, se as causas forem
corretamente analisadas, pode se dizer que o problema já é quase resolvido.
b- Atividades a serem desenvolvidas:
− Escolher as características.
− Selecionar as causas mais prováveis.
− Analisar cada elemento específico.
− Desdobrar priorizando as causas possíveis.
− Montar e analisar um diagrama de causa e efeito sistematizando-se as diversas
causas, classificando-as pela sua origem.
− Reunir todos os elementos que venham a ter uma relação com o efeito.
c- Pessoas envolvidas:
− Membros da equipe.
d- Ferramentas mais utilizadas:
− Folha de Verificação.
− Digrama de Pareto.
− Diagrama de causa e efeito.
− Histograma.
− Brainstorming.
− Digrama de dispersão.
11a
ETAPA: TESTAR AS AÇÕES PARA DETECTAR AS CAUSAS
a- Objetivo:
Testar as causas para verificar se as mesmas são as causadoras do problema.
b- Atividades serem desenvolvidas:
− Repetir os testes novamente na área que for a provável.
− Investigar as interações.
− Testar novamente as causas.
− Maximizar o valor para a característica.
− Avaliar, concluir o experimento por algum método estatístico experimental.
c- Pessoas envolvidas:
− Membros da equipe
d- Ferramentas mais utilizadas:
− Folha de Verificação.
− Diagrama de Pareto.
12a
ETAPA: PESQUISAR UM PLANO DE AÇÃO
a- Objetivo:
Estabelecer através da análise das causas, um plano de ação corretivo para eliminar estas
causas.
b- Atividades a serem desenvolvidas:
− Criar um plano que seja adequado para atacar as causas do problema.
− Especificar claramente os itens como:
Quem realizará o plano.
Onde será aplicado.
Quando será usado.
Método de Análise e Solução de Problemas Página B19 de B22
Porque será usado.
Como será usado.
− Avaliar o plano de acordo com a magnitude esperada de seus resultados e a facilidade
ou dificuldade de sua implementação.
− Considerar os tempos do plano corretivo e preventivo.
− Considerar os custos de melhoria, sua possibilidade técnica e efeitos colaterais.
− Colocar peso para cada plano para avaliação.
c- Pessoas envolvidas:
− Membros da equipe e engenheiros.
d- Ferramentas mais utilizadas:
− Brainstorming.
− Folha de Verificação.
Método de Análise e Solução de Problemas Página B20 de B22
FASE 3 : IMPLANTAÇÃO
Esta fase tem como objetivo implantar um plano de ação e é formado por quatro etapas:
− Executar o Plano;
− Verificar os Resultados;
− Padronizar;
− Estabelecer o Controle;
13a
ETAPA: EXECUTAR O PLANO
a- Objetivo:
Executar o plano de ação de melhoria.
b- Atividades a serem desenvolvidas
− Checar pontos essenciais no plano documentado.
− Verificar se a execução está como planejada.
− Se não está, traçar imediatamente as causas de divergências do plano e tomar
providências.
− Padronizar.
c- Pessoas envolvidas:
− Membro da equipe.
d- Ferramentas mais utilizadas:
− Brainstorming.
14a
ETAPA: VERIFICAR OS RESULTADOS
a- Objetivos:
− Verificar se as causas foram atacadas e os benefícios das ações.
b- Atividades a serem desenvolvidas:
− Considerar pontos como:
− Melhoria da qualidade.
− Aumento da produtividade.
− Redução dos custos.
− Segurança, etc.
− Comparar os resultados com as metas, e observar o grau com o qual estes têm sido
alcançados.
− Avaliar os efeitos invisíveis (relação de melhoria no chão de fábrica, melhoria de
habilidade, aumento de liderança, etc.) e intangíveis que se espera que se
desenvolvam durante as atividades de melhoria.
Se o grau de alcance das metas é insuficiente, retornar a ETAPA 2.
c- Pessoas envolvidas:
− Membros da equipe.
d- Ferramentas mais utilizadas:
− Diagrama de Pareto.
− Gráfico de Controle.
− Folha de Verificação.
15a
ETAPA: PADRONIZAR
a- Objetivos:
Padronizar, através de documentos, normas para serem seguidas em todo o processo,
para alcançar as metas estabelecidas.
b- Atividades a serem desenvolvidas:
− Montar um padrão oficial temporário, delimitado no passo 12.
− Expor claramente todos os pontos chaves.
− Anotar nas folhas de revisão a razão e a data para qualquer revisão.
− Obter a aprovação de superiores.
− Seguir as diretrizes oficiais para estabelecer e revisar os padrões da companhia.
c- Pessoas envolvidas:
Método de Análise e Solução de Problemas Página B21 de B22
− Membros da equipe.
d- Ferramentas mais utilizadas:
− Brainstorming.
16a
ETAPA: ESTABELECER O CONTROLE
a- Objetivo:
Colocar um sistema de controle que envolve a definição das características do controle,
definir os itens de controle, estabelecer os limites de controle e definir respostas para
situações quando o processo estiver fora de controle.
b- Atividades a serem desenvolvidas:
− Decidir o método de controle, especificando quais os itens de controle que devem ser
usados e como controlar o processo.
− Educar e treinar os responsáveis no novo método de trabalho.
− Verificar se os benefícios estão sendo mantidos.
− Notar alguma anomalia. Se houver, deve-se tomar alguma providência o mais cedo
possível.
c- Pessoas envolvidas;
− Membros da equipe.
− Pessoas responsáveis pelo setor.
− Funcionários das áreas.
d- Ferramentas mais utilizadas:
− Folha de verificação.
Método de Análise e Solução de Problemas Página B22 de B22
FASE 4 : CONCLUSÃO
As fases em questão conduzem ao desfecho do trabalho e resultados obtidos, compondo-se de
duas etapas:
− Revisar as Atividades;
− Planos para o Futuro;
17a
ETAPA: REVISAR AS ATIVIDADES
a- Objetivos:
Revisar as atividades dos passos anteriores para definir as atividades futuras.
b- Atividades a serem desenvolvidas:
− Devem-se considerar os seguintes pontos:
- efetividade do método na definição do problema;
- nível apropriado das metas;
- plano de ação apropriado;
-cooperação entre todos os participantes das atividades;
- uso adequado do método;
− Verificar se a metodologia das atividades está bem descrita;
c- Pessoas envolvidas:
− Membros da equipe.
− Funcionário do setor
− Engenheiros e Técnicos.
d- Ferramentas mais utilizadas:
− Brainstorming.
18a
ETAPA: PLANOS PARA O FUTURO
a- Objetivo:
Refletir nas lições aprendidas durante toda a aplicação da metodologia, para futuras
situações.
b- Atividades a serem desenvolvidas:
− Considerar quais foram as dificuldades durante o processo, etapas e uso das
ferramentas.
− Verificar se os membros das equipes entenderam a metodologia e quais foram os
aprendizados e benefícios.
− Demonstrar e fazer a equipe entender qual a parte do processo será melhorada no
próximo esforço de melhoria.
− Verificar se o líder conseguiu manter a equipe motivada.
− Conseguir difundir as ferramentas e os dezoitos (18) passos da metodologia no
controle da qualidade.
c- Pessoas envolvidas:
− Membros da equipe.
− Alta gerência.
− Engenheiros e Técnicos.
d- Ferramentas mais utilizadas:
− Brainstorming.
REFERÊNCIAS BIBLIOGRÁFICAS
CAMPOS, VICENTE FALCONI. Controle da Qualidade Total (No Estilo Japonês). Edição:
várias. Belo Horizonte: DG Editors, 1990, 1992 e 1999.
CUNHA, JOÃO CARLOS. Modelos de Gestão da Qualidade I. SENAI: Universidade Federal do
Paraná, Curitiba, 2001.
MATTOS, RONALDO. Dissertação: ANÁLISE CRÍTICA DE UMA METODOLOGIA DE SOLUÇÃO
DE PROBLEMAS NA PRESTAÇÃO DE SERVIÇOS. UFSC.
ORTIZ, PAULO e PIERRI, SUZANA. Modelos de Gestão da Qualidade 2. SENAI: Universidade
Federal do Paraná, Curitiba, 2002.
JEFFREY H. HOOPER. A Abordagem de Processo na nova ISO 9001. QSP, 2002.
ROSSATO, IVETE DE FÁTIMA. Dissertação: Uma Metodologia Para a Análise e Solução de
Problemas. UFSC, 1996.
ROTH, ANA LUCIA. Dissertação: METÓDOS E FERRAMENTAS DE QUALIDADE. FACCAT,
Taquará, 2004.
TOMELIN, CLEOMAR ALFEU. Modelos de Gestão da Qualidade 2 (slides). SENAI:
Universidade Fedearl do Paraná, Curitiba, 2004.

Produzindo e Montando a Sua Qualidade

  • 1.
    PRODUZINDO e MONTANDO sua QUALIDADE 2º Edição C ol e ç ã o d e T e x t o s e A r t i g o s D i v e r s o s p o r M á r c i o J o s é d e C a m p o s H o s k e n N ã o h á q u a l q u e r i n t e n ç ã o c o m e r c i a l o u l i t e r á r i a n e s t e d o c u m e n t o
  • 3.
    PREFÁCIO Sempre me perguntavam“Por Que gosto tanto de Qualidade?” se “Fazer Qualidade” é diferente de “Querer Qualidade”, depende e muito do “Querer da Direção” de quais as “Reais Intenções” destes, dos “Medos dos Gerentes e Encarregados” e não muito incomum de quem “Já estava no Lugar” e de repente “Aparece um Garoto” querendo-nos “Ensinar o que Fazer!” e “Não sabe nada do que fazemos!”. Não tenho respostas prontas a esses questionamentos, até mesmo porque os comportamentos das pessoas mudam de empresa para empresa. A única certeza que tenho é que desde que conheci as normas de qualidade, não parei mais de trabalhar em função delas. Sempre recebi apoio dos funcionários do “chão de fábrica” e por isso, sempre receberam minha atenção e dedicação! Descobri cedo que são eles que realmente “Fazem a Qualidade de uma Empresa” subestimá-los é estar a um passo do desastre completo. Quanto aos ”Encarregados”, para os que “Entenderem a Mudança dos Tempos”, ótimo! Se não querem mudar, paciência! O tempo infelizmente será muito duro com eles. Os “Diretores” são muitas vezes os que querem “Fazer”, mas “Não têm noção de quanto” ou “Como é preciso rever” a empresa como um todo para ter os resultados que tanto querem. Este livro é dedicado àqueles que têm a difícil tarefa de implantar um Sistema da Qualidade ou pior ainda, continuar uma implantação que não vem dando certo e não possui conhecimento do que significa a ISO 9000. Muito mais do que “modelos de procedimentos e formulários” (que podem facilmente ser obtidos pela internet), procurei juntar o que existe de melhor em termos de interpretações, objetivos e conceitos de cada seção que compõe a ISO 9001:2000 com a intenção de facilitar o entendimento e a aplicação no dia-a-dia dentro das empresas. Ao invés de partir para a interpretação pura e simples da Norma e, conforme o andamento destas, inserir textos sobre o que significa Qualidade, um Sistema de Gestão da Qualidade, do que Pode dar Errado na Implantação, etc., segui o que em minha opinião é o mais sensato: Desenvolvi uma Introdução aos Conceitos da ISO 90001:2000 mostrando ao leitor primeiro estes significados, só depois é que se entra na Interpretação da Norma. Aliás, cada seção, item e subitem são analisados profundamente com o objetivo de não deixar dúvidas sobre o que precisa ser feito. Por fim, como a ISO 9001:2000 é toda baseada em processos, nos anexos apresento os complementos necessários para uma verdadeira Gestão da Qualidade por Processos que são as Ferramentas da Qualidade que nada mais são do que ferramentas estatísticas e lógicas básicas usadas no controle, melhoria e planejamento da qualidade e, como sempre surgem problemas, é explicado um procedimento utilizado para a resolução de problemas, mais conhecido como MASP. Boa Leitura! Márcio J. C. Hosken Engenheiro Civil, Pós-graduado em Gestão da Qualidade, Pós-graduado em Gestão Ambiental e Auditor Líder ISO 9001:2000. e-mail: mhosken@onda.com.br
  • 5.
    SUMÁRIO SAIBA UMA POUCOMAIS SOBRE PROBLEMAS NA IMPLANTAÇÃO DA ISO 9001:2000 I.OS PARADIGMAS QUE PODEM IMPEDIR O SUCESSO DE UMA ORGANIZAÇÃO .................... P1 II. FATORES DE INSUCESSO NA IMPLANTAÇÃO DE SISTEMAS ORGANIZACIONAIS ................ P2 III. O NOVO PAPEL DO GERENTE................................................................................. P6 INTRODUÇÃO AOS CONCEITOS DA ISO 9001:2000 I. As normas da série ISO 9000:2005 ....................................................................... Ii II. Definindo Qualidade ........................................................................................... Iii III. A SATISFAÇÃO DO CLIENTE OU O QUE VOCÊ ENTENDE POR UM PRODUTO DE QUALIDADE?...................................................................................................... Iiii IV. Sistema de Gestão da Qualidade ........................................................................ Iv V. Os Princípios da Gestão da Qualidade ................................................................. Ix VI. A ABORDAGEM POR PROCESSO ............................................................................ Ixiv VII. PDCA PARA USO NO DIA-A-DIA .......................................................................... Ixviii INTERPRETAÇÃO DA ISO 9001:2000 0 INTRODUÇÃO 0.1 GENERALIDADES ................................................................................................................ 1 0.2 ABORDAGEM DE PROCESSO .............................................................................................. 1 0.3 RELAÇÃO COM A NBR 9004 .............................................................................................. 3 0.4 COMPATIBILIDADE COM OUTROS SISTEMAS DE GESTÃO ................................................ 3 1 OBJETIVO 1.1 GENERALIDADES ................................................................................................................. 4 1.2 APLICAÇÃO ........................................................................................................................ 4 2 REFERÊNCIA NORMATIVA 3 TERMOS E DEFINIÇÕES 4 SISTEMA DE GESTÃO DA QUALIDADE 4.1 REQUISITOS GERAIS ............................................................................................................ 7 4.2 REQUISITOS DA DOCUMENTAÇÃO ....................................................................................... 11 4.2.1 Generalidades ............................................................................................................ 11 4.2.2 Manual da Qualidade ................................................................................................. 13 4.2.3 Controle de Documentos ............................................................................................ 14 4.2.4 Controle de Registros ................................................................................................. 15 5 RESPONSABILIDADE DA DIREÇÃO 5.1 COMPROMETIMENTO DA DIREÇÃO .................................................................................... 16 5.2 FOCO NO CLIENTE ................................................................................................................ 17 5.3 POLÍTICA DA QUALIDADE..................................................................................................... 18 5.4 PLANEJAMENTO ................................................................................................................... 21 5.4.1 Objetivos da Qualidade .............................................................................................. 21 5.4.2 Planejamento do Sistema de gestão da Qualidade .................................................. 23 5.5 RESPONSABILIDADE, AUTORIDADE E COMUNICAÇÃO ....................................................... 24 5.5.1 Responsabilidade e Autoridade ................................................................................ 24 5.5.2 Representante da Direção ......................................................................................... 24 5.5.3 Comunicação Interna ................................................................................................ 25 5.6 ANÁLISE CRÍTICA PELA DIREÇÃO ......................................................................................... 26 5.6.1 Generalidades ............................................................................................................ 26 5.6.2 Entradas Para Análise Crítica ..................................................................................... 27 5.6.3 Saídas da Análise Crítica ............................................................................................ 28 6 GESTÃO DE RECURSOS 6.1 PROVISÃO DE RECURSOS ..................................................................................................... 29 6.2 RECURSOS HUMANOS .......................................................................................................... 29 6.2.1 Generalidades ............................................................................................................ 29 6.2.2 Competência, Conscientização e Treinamento ......................................................... 30 6.3 INFRA-ESTRUTURA .............................................................................................................. 32 6.4 AMBIENTE DE TRABALHO ..................................................................................................... 33 7 REALIZAÇÃO DO PRODUTO 7.1 PLANEJAMENTO DA REALIZAÇÃO DO PRODUTO ............................................................... 34 7.2 PROCESSOS RELACIONADOS A CLIENTES ........................................................................... 35 7.2.1 Determinação dos Requisitos Relacionados ao Produto ........................................ 35
  • 6.
    7.2.2 Análise Críticados Requisitos Relacionados ao Produto ........................................ 36 7.2.3 Comunicação com o Cliente....................................................................................... 37 7.3 PROJETO E DESENVOLVIMENTO ......................................................................................... 38 7.3.1 Planejamento do Projeto e Desenvolvimento ......................................................... 38 7.3.2 Entradas de Projeto e Desenvolvimento .................................................................. 39 7.3.3 Saídas de Projeto e Desenvolvimento ....................................................................... 39 7.3.4 Análise Crítica de Projeto e Desenvolvimento ......................................................... 40 7.3.5 Verificação de Projeto e Desenvolvimento .............................................................. 41 7.3.6 Validação de Projeto e Desenvolvimento ................................................................ 41 7.3.7 Controle de Alterações de Projeto e Desenvolvimento ........................................... 42 7.4 AQUISIÇÃO .......................................................................................................................... 43 7.4.1 Processo de Aquisição................................................................................................. 43 7.4.2 Informações de Aquisição........................................................................................... 44 7.4.3 Verificação do Produto Adquirido .............................................................................. 45 7.5 PRODUÇÃO E FORNECIMENTO DO SERVIÇO ....................................................................... 46 7.5.1 Controle da Produção e do Fornecimento do Serviço ............................................. 46 7.5.2 Validação dos Processos de Produção e de Fornecimento de Serviço .................... 47 7.5.3 Identificação e Rastreabilidade ................................................................................ 48 7.5.4 Propriedade do Cliente .............................................................................................. 49 7.5.5 Preservação do Produto ............................................................................................ 50 7.6 CONTROLE DE DISPOSITIVOS DE MEDIÇÃO E MONITORAMENTO ....................................... 51 8 MEDIÇÃO, ANÁLISE E MELHORIA 8.1 GENERALIDADES ................................................................................................................... 54 8.2 MEDIÇÃO E MONITORAMENTO ............................................................................................ 56 8.2.1 Satisfação de Clientes ................................................................................................. 56 8.2.2 Auditorias Internas ..................................................................................................... 58 8.2.3 Medição e Monitoramento de Processos .................................................................. 59 8.2.4 Medição e Monitoramento do Produto ..................................................................... 60 8.3 CONTROLE DO PRODUTO NÃO-CONFORME ....................................................................... 61 8.4 ANÁLISE DE DADOS .............................................................................................................. 63 8.5 MELHORIAS .......................................................................................................................... 64 8.5.1 Melhoria Contínua ..................................................................................................... 66 8.5.2 Ação Corretiva ............................................................................................................ 66 8.5.3 Ação Preventiva .......................................................................................................... 68 REFERÊNCIAS BIBLIOGRÁFICAS ANEXO A – FERRAMENTAS DA QUALIDADE A. AS FERRAMENTAS BÁSICAS DA QUALIDADE ............................................................. A1 A.1 FOLHA DE VERIFICAÇÃO ................................................................................................... A2 A.2 DIAGRAMA DA PARETO OU GRÁFICO DE PARETO ........................................................... A4 A.3 DIAGRAMA DE CAUSA E EFEITO OU ESPINHA DE PEIXE .................................................. A7 A.4 HISTOGRAMA ..................................................................................................................... A10 A.5 DIAGRAMA DE DISPERSÃO ................................................................................................ A12 A.6 GRÁFICOS DE CONTROLES ................................................................................................ A14 A.7 FLUXOGRAMA..................................................................................................................... A16 A.8 BRAINSTORMING ................................................................................................................ A18 A.9 5W1H ................................................................................................................................. A20 RELAÇÕES ENTRE CADA FERRAMENTA ..................................................................................... A21 PRINCIPAIS DADOS PARA CONSTRUÇÃO DAS FERRAMENTAS DA QUALIDADE ....................... A21 A RELAÇÃO ENTRE O CICLO PDCA E AS FERRAMENTAS DA QUALIDADE ................................ A22 O Ciclo PDCA para Manutenção e Melhoria de Resultados ................................................ A23 O Ciclo PDCA para Manutenção dos Resultados, ou seja, SDCA ................................. A23 O Ciclo PDCA para Melhoria dos Resultados ................................................................ A24 B. AS SETE NOVAS FERRAMENTAS DA QUALIDADE ....................................................... A25 ANEXO B – MASP ou Método de Análise e Solução de Problemas PROBLEMA? ......................................................................................................... B1 MASP SEGUNDO A METODOLOGIA DE HISTOSHI KUME ou QC STORY ............................. B3 MASP BASEADO NA METODOLOGIA DE JURAN ........................................................... B13
  • 7.
    Saiba um Pouco Sobre Problemas NaImplantação da ISO 9001:2000
  • 9.
    Problemas na Implantaçãoda ISO 9001:2000 Página P1 de P8 I. OS PARADIGMAS QUE PODEM IMPEDIR O SUCESSO DE UMA ORGANIZAÇÃO Mudar a filosofia de gestão das empresas para a filosofia baseada na ISO 9001:2000 esbarra em resistências. Este fenômeno é uma questão de paradigma. Paradigma é um conjunto de regras, regulamentos, padrões ou rotinas, nem sempre reconhecíveis, que mostra como resolver problemas dentro de certos limites. Paradigmas influenciam fortemente a maneira de ver e analisar problemas, afetando sensivelmente as decisões. Impedem a previsão do futuro, bloqueiam a criatividade. Com isso todo mundo tende a buscar, nas experiências do passado, soluções para novos problemas, apoiadas em “velhos paradigmas”. Os paradigmas filtram novas experiências. As pessoas vêem o mundo, o tempo todo, através de seus paradigmas. Constantemente, selecionam informações do que de melhor se ajusta a suas regras e regulamentos, e tentam ignorar o resto. Por isso há tantas divergências na interpretação de um mesmo fato. A versão que cada pessoa dá a um acontecimento está condicionada o seu paradigma particular. O fenômeno chamado de “efeito paradigma” pode cegar empresários diante de novas oportunidades, fazer com que vendedores não percebam novos mercados e que gerentes não considerem novas formas mais eficazes de administrar negócios e pessoas. O efeito paradigma também tem o seu lado positivo: concentra a atenção e aumenta a confiança em resolver problemas. Mas pode bloquear a visão de futuro. As pessoas de aprisionam a uma maneira específica de resolver problemas. E tentam fazer isso usando os seus próprios paradigmas. Ao surgir uma nova maneira de fazer as coisas, tendem a rejeitá-las por não se enquadrar aos padrões sempre utilizados (e que são tão bons). A mudança de paradigma representa um novo e revolucionário modo de se pensar nos velhos problemas. Por exemplo: de “a Terra é chata” para “a Terra é redonda”, do “Muro de Berlin” à “glasnost”. A mudança de paradigma ocorre geralmente quando as regras do jogo estabelecidas não conseguem oferecer soluções eficazes para os problemas. Quando uma nova visão, uma explicação diferente ou uma descoberta oferecem perspectivas que revolucionam a compreensão. Quando a velha estrutura de percepção cede lugar à nova. Os Paradigmas nas Empresas Lidamos com paradigmas o tempo todo. Na vida das organizações não é diferente. Entretanto, pode-se observar na cultura das empresas uma série de paradigmas que, quando presentes, dificultam muito a implantação de uma Gestão da Qualidade. É necessário que todos da organização estejam conscientes das implicações destes paradigmas, para que possam mudá- los. A seguir, você vai ver alguns paradigmas famosos. Mas você pode identificar outros, que por certo estão dificultando a implantação de uma nova mentalidade em sua empresa. Convoque seu pessoal e faça com eles uma reflexão sobre o assunto. Você verá quanto ainda há por mudar. Mãos à obra. a) Errar é humano Quando as pessoas de uma organização partem da premissa que errar é humano, cria-se permanentemente uma justificativa para todos os erros, falhas, desperdícios, não-qualidades cometidos, já que estes erros são tidos como de natureza humana. Ora, as pessoas acertam muito mais do que erram. Se isso não fosse verdade, o homem já teria desaparecido da face da Terra. Conseqüentemente, este ditado popular pode muito bem ser alterado para outro mais próximo da natureza humana: acertar é humano. Aceitando isto, valorizamos os acertos de todos na organização, reconhecendo a contribuição de cada um, que certamente, é infinitamente superior aos erros cometidos. b) Santo de Casa não Faz Milagres Quando não se reconhece a capacidade do pessoal da organização em transformar a realidade, em identificar e resolver problemas ou inventar uma solução criativa para um problema difícil está havendo um desperdício de toda uma experiência de vida organizacional. Se as pessoas não tiverem a capacidade de criar e transformar seu próprio destino, ninguém o fará. Na Gestão da Qualidade, a valorização e o maciço investimento na formação e aperfeiçoamento de todos é o caminho que leva à satisfação dos clientes e se constitui em princípio fundamental. Portanto, para a Gestão da Qualidade, santo de casa é quem faz milagres. c) Cachorro Velho não Aprende Novos Truques As pessoas costumam acreditar que fazem as coisas como fazem porque sempre fizeram assim. A capacidade de sobrevivência de uma empresa é diretamente proporcional a sua capacidade de se transformar. Organizações com colaboradores abertos às próprias transformações mudam rápido. Sua capacidade de adaptação (da empresa) depende da percepção de seu pessoal sobre as transformações no ambiente. A palavra chave dos tempos de hoje é mudança. Os velhos modos de fazer as coisas já não satisfazem os clientes, que querem satisfazer suas expectativas. Investir na transformação do pessoal é urgente e importante.
  • 10.
    Problemas na Implantaçãoda ISO 9001:2000 Página P2 de P8 Como ser criativo, fazendo as mesmas coisas, da mesma forma, durante anos? Quem pensa que as pessoas preferem a segurança da rotina a novas formas de trabalhar este redondamente enganado. Ao investir na capacitação dos colaboradores, a empresa perceberá como são ávidos pela transformação, pela novidade, por fugir da rotina. Independentemente do tempo de empresa ou cargo ocupado, cachorro velho aprende novos truques. É só dar oportunidade e colher os resultados. d) Em Casa de Ferreiro, Espeto de Pau Muitas organizações priorizam a qualidade de seus produtos e serviços, mas se esquecem que os processos que geram estes mesmos produtos e serviços também têm que ter qualidade. Caso contrário, perceberão, e bem cedo, que a qualidade foi embora. Para que se consiga obter a qualidade desejada, a organização deve mudar este paradigma, adotando outro muito mais eficaz: casa de ferro, espeto de ferro. E verá que a grande mudança esta em mudar a si próprio em primeiro lugar. Está na coerência entre as palavras e as ações dos executivos ou em praticar aquilo que prega. II. FATORES DE INSUCESSO NA IMPLANTAÇÃO DE SISTEMAS ORGANIZACIONAIS “Tão importante quanto fornecer recursos é neutralizar as forças negativas que geram desmotivação para o projeto” (Moreira, 2004). Quando uma empresa pretende implantar um sistema organizacional, raramente está preparada para lidar com os aspectos comportamentais inerentes a um processo dessa envergadura. As considerações aqui apresentadas se aplicam à implantação de qualquer programa organizacional que envolva a empresa como um todo, como por exemplo, Sistema da Qualidade ou Sistema de Gestão Ambiental. Muitas vezes a alta administração provê os recursos necessários, mas o processo se arrasta devido a diversos problemas, inclusive falta de motivação. O que está por trás disso? Mais do que buscar fatores externos, um olhar para dentro da organização pode ajudar. Para aquelas empresas que nunca passaram pela experiência, implantar um sistema pode parecer algo eminentemente técnico, que se efetiva mediante consultoria, documentação e alguns programas informatizados. Nem sempre está muito claro que implantar um sistema de gestão é, na essência, mudar o comportamento das pessoas. Em Administração é conhecida a "Teoria do Campo de Forças", conforme ilustração. Consiste na percepção óbvia de que, dado um processo rumo a um objetivo, existe as forças positivas, que contribuem para o sucesso, e as forças negativas, que agem em sentido contrário ao que se pretende. O resultado favorável vai depender não somente das forças positivas, mas também da eliminação ou neutralização das negativas. Fonte: CAMPOS, 1999 O que geralmente ocorre, entretanto, é que as forças positivas são claramente percebidas (precisamos fazer isso e aquilo, precisamos deste e daquele recurso), mas as negativas se infiltram sorrateiramente, minando os esforços daqueles que estão comprometidos com o objetivo, e seguem seu caminho destruidor nos bastidores da cena.
  • 11.
    Problemas na Implantaçãoda ISO 9001:2000 Página P3 de P8 Identificando as Forças Negativas O processo de implantação de um sistema organizacional, devido à sua abrangência, duração, esforço exigido e potencial de mudanças, sempre provoca inúmeros focos de turbulência. Os egos se exaltam, os problemas comportamentais eclodem com maior evidência, ocorre praticamente uma revolução (mais ou menos) silenciosa. Todo cuidado será pouco para lidar com o que Freud denominou de "narcisismo das pequenas diferenças", que certamente estarão à flor da pele. Identificar as forças negativas, ou até mesmo antevê-las, é imprescindível para que se possa ao menos neutralizá-las. Vejamos algumas fontes de forças negativas internas que representam graves fatores de insucesso: a) Falta de consenso na decisão Qualquer programa que dependa do comprometimento de toda a empresa deve contar com o apoio decisivo de todos os integrantes da alta administração. Um único elemento que não tenha se convencido da necessidade do programa pode colocar tudo a perder, dependendo de sua importância na organização. E muitas vezes ele se esconde atrás de uma aparente aceitação. Quando se trata da ISO 9000 e ISO 14000, o mercado tem deixado cada vez mais claro sua exigência, fazendo constar até mesmo dos editais de licitação. Mas isto pode trazer o problema de tomar a decisão pela pressão, sem conhecer mais profundamente o que representa para a empresa adotar este ou aquele sistema. Portanto, buscar esclarecimento antes de decidir e debater o assunto à exaustão constituem atitudes que podem evitar uma força negativa já no nascedouro do processo. b) Pessoa inadequada como coordenador Nada melhor para começar mal um projeto do que escolher a pessoa errada como coordenador, sob diversos aspectos, tais como: Perfil Desorganização, pouca habilidade interpessoal, ausência de traços de liderança, baixo tônus vital, pouca tenacidade, etc., são características a serem evitadas na escolha de um coordenador. Posição Hierárquica Fonte: CAMPOS, 1999 O coordenador de implantação de um sistema de gestão que afete toda a empresa não necessariamente deve ser uma pessoa da área técnica pertinente. Coordenar um sistema organizacional significa garantir sua implantação e seu funcionamento ao longo do tempo; garantir que o conteúdo técnico seja inserido pela área de competência cabível; garantir que as responsabilidades técnicas e administrativas estejam adequadamente estabelecidas. Com isso queremos dizer que o coordenador do Sistema de Gestão Ambiental, por exemplo, não necessariamente deve ser o responsável pela área de Meio Ambiente.
  • 12.
    Problemas na Implantaçãoda ISO 9001:2000 Página P4 de P8 A função de coordenar implica estabelecer procedimentos, responsabilidades, fluxos administrativos, cronograma, etc.... O mais importante é que o coordenador esteja ligado diretamente à alta administração, num posicionamento de assessoria e não de gerência, porém com delegação de autoridade suficiente para garantir a realização de sua tarefa. O recado a ser dado a todos é que a implantação do sistema é de interesse direto da alta administração e não é exclusividade de nenhum departamento em especial. Isto evitará retaliações devido a rivalidades porventura existentes entre setores. c) Recursos inadequados ou insuficientes Se para compor a equipe de trabalho forem arrebanhados elementos sabidamente pouco capazes, dolentes ou de relacionamento difícil, trata-se de um indício claro de que o programa não está sendo levado a sério pelas gerências. O mesmo se pode dizer quando não se dispõem de computadores para o trabalho, sala de reunião e outros tipos de recursos, inclusive tempo. É importante salientar que todos os empregados estão, conscientes ou inconscientemente, avaliando o quanto esse processo é ou não importante para a empresa. Em virtude disto, destinar uma sala de trabalho bem equipada para o grupo de implantação é uma providência que confere status ao programa. d) Não neutralizar comportamentos negativos Comportamentos negativos característicos já foram identificados e são facilmente reconhecidos por qualquer pessoa que tenha participado de um processo de implantação de programas organizacionais. Sua percepção e neutralização podem evitar entraves prejudiciais ao processo. Eis alguns exemplos: Indiferença O indiferente é um elemento neutro. Não tem entusiasmo, não se esforça, mas também não atrapalha. Talvez lhe falte motivação (fator a ser analisado adiante). Trata-se de um elemento que pode contribuir para o esforço global, desde que bem orientado e incentivado. Sabotagem O sabotador pode apresentar comportamentos diversos, tais como: Mostra-se envolvido no processo, assume compromissos, mas na hora de fazer, deixa para depois ou para nunca; Faz comentários debochados em surdina, sobre tudo que se relaciona ao projeto; Critica o coordenador veladamente, às vezes por inveja ou para abalar a confiança das pessoas no processo de implantação; Não sabe fazer críticas construtivas; Não se dispõe a fazer esforços que extrapolem sua rotina. E como lidar com o sabotador? Se todos os envolvidos estiverem atentos para identificar o sabotador, deve-se manifestar com assertividade o reconhecimento de uma postura contrária aos interesses do grupo, ou seja, "cortar-lhe as asas" ao primeiro sintoma, em vez de consentir suas atitudes insidiosas ou de se deixar influenciar. Oposição Aberta Embora negativa para o processo, é melhor do que o anterior, pois é preferível lidar com um inimigo declarado do que com um dissimulado. Trata-se de um comportamento raro, pois um opositor tão visível corre sério risco de ser eliminado, até mesmo por demissão. É possível, entretanto, que o elemento tenha motivos para não se sentir ameaçado. Portanto, todo cuidado é pouco. E como lidar com o opositor? Sempre existe a possibilidade de buscar o entendimento de seus motivos e, quem sabe mediante um diálogo bem conduzido e esclarecedor, conseguir convencê-lo dos pontos positivos da implantação do sistema ou pelo menos negociar uma atitude que não prejudique o processo. Insegurança Diante da mudança organizacional que começa a tomar corpo, certos indivíduos podem se sentir ameaçados de várias maneiras, como, por exemplo, temer a perda de posição na empresa, achar que não são capazes de arcar com as novas responsabilidades ou que determinada deficiência pessoal se tornará de alguma forma mais evidente. O inseguro é um perigo em potencial, pois sua reação é às vezes imprevisível. Ele pode, por exemplo, tornar-se um sabotador, atacar para se defender, colocar defeito em tudo e em todos, criando uma nuvem de fumaça em torno de si para encobrir sua insegurança. Como lidar com o inseguro? Não é uma tarefa simples, mas ao reconhecer os sintomas característicos, seria necessária a busca de uma conversa esclarecedora, procurando identificar, e se possível neutralizar, os pontos de insegurança.
  • 13.
    Problemas na Implantaçãoda ISO 9001:2000 Página P5 de P8 Muitas vezes o inseguro "vê chifre em cabeça de cavalo", pois sua imaginação é uma fonte de ameaças inexistentes. O coordenador de implantação deve estar atento aos comportamentos inadequados e procurar sempre o diálogo, antes que os efeitos negativos ocupem espaço e contaminem outras pessoas. e) Falta de motivação Certos comportamentos negativos podem ser conseqüência da falta de motivação. A palavra motivação é composta de dois núcleos de significado: MOTIVO + AÇÃO Ou seja, não há ação sem motivo. Ninguém faz esforço algum se não houver um motivo claro e justo e se a relação custo/benefício não compensar a ação. Muito menos quando se trata de uma mudança, que sempre traz o desconforto da alteração de um status quo. A implantação de um sistema organizacional é uma tarefa penosa e de longa duração, que vai exigir de todos um esforço extra por muito tempo. Se não houver motivação e uma prioridade muita bem estabelecida, o programa será colocado em último plano. Alguma coisa terá que ser sacrificada para que o sistema vença a difícil fase de implantação. Horas-extras, por exemplo, serão indispensáveis. Portanto, uma pergunta deve ser feita: que motivo as pessoas terão para suportar por um longo tempo uma carga de responsabilidade e trabalho que vai muito além de suas atividades normais? O que Favorece a Motivação Sabe-se que não é possível motivar alguém, uma vez que motivação é um processo intrínseco de cada pessoa. Alguns fatores, desde que adequadamente explorados, podem servir de facilitadores da motivação. Eis alguns exemplos: A compreensão dos objetivos A maneira como o programa é lançado pode contribuir para a motivação. É conveniente uma reunião de todos os empregados e terceiros envolvidos, para que sejam explicados os motivos da implantação do novo programa, o esforço extra necessário, os resultados esperados e os benefícios para a empresa. O envolvimento da alta administração nesse momento é crucial. A postura Gerencial Complementando o que foi dito no item “Recursos inadequados ou Insuficientes”, o empregado avalia a cada momento se a sua dedicação ao programa é ou não valorizada, em especial, pelo seu gerente. Nada passa despercebido, sejam atitudes, omissões ou mensagens subliminares da chefia. Uma postura gerencial adequada implica demonstrar interesse pelo desenvolvimento do trabalho, alocar as pessoas adequadas, prover recursos e procurar equacionar com
  • 14.
    Problemas na Implantaçãoda ISO 9001:2000 Página P6 de P8 racionalidade o andamento da rotina com as atividades excepcionais inerentes à implantação do programa. Quando o empregado percebe que seu gerente está levando a sério o programa, sua dedicação será praticamente irrestrita. Infelizmente a figura do gerente "sabotador" não é rara. Perante a alta administração sua postura é de apoio à implantação do sistema. Diante de seus subordinados, entretanto, mal consegue disfarçar seu desinteresse pelo assunto, que nunca merece prioridade em sua área. Esta situação será objeto de um tópico à parte. Recompensa ou reconhecimento? Muita cautela deve-se tomar no que diz respeito a recompensas. Um bônus apenas para o coordenador, por exemplo, seria desastroso e desnecessário. Se todos souberem que apenas o coordenador receberá um bônus, a maioria não terá motivação para cooperar. Um bônus para o grupo de implantação também não seria indicado, pois o processo vai envolver todos da empresa, em maior ou menor grau. Talvez o melhor caminho seja o estabelecimento de uma competição saudável entre as diversas áreas, prevendo-se um reconhecimento da alta administração para aquelas que melhor estiverem cumprindo o cronograma, sem conotação material. Obtendo-se o certificado, uma comemoração geral será indispensável, ocasião em que o coordenador e o grupo de implantação devem merecer destaques especiais, em função do esforço mais intensivo desses elementos. Valorização Profissional Embora não muito explorado como fator de motivação, a valorização do currículo profissional é um dos mais contundentes. Numa época em que emprego vitalício é uma situação fora de contexto, aumentar o grau de empregabilidade é um incentivo que merece destaque. Ao final do processo de implantação de um sistema organizacional é inquestionável o desenvolvimento profissional de todos aqueles que se dedicaram com seriedade à tarefa e sem dúvida alguma este é um diferencial para qualquer currículo, caso o empregado venha a ter necessidade de se colocar novamente no mercado, seja por decisão da empresa ou por decisão própria. O drama do Gerente Algumas vezes encarado como um dificultador na implantação de sistemas organizacionais, o gerente enfrenta uma situação nada confortável, que precisa ser compreendida. Durante todo o período de implantação, parte de seu pessoal terá uma parcela de tempo comprometida com tarefas que extrapolam a atividade fim da gerência. E, no entanto, os resultados serão cobrados pela alta direção como se nada estivesse acontecendo. É compreensível, portanto, a postura do gerente que aparentemente apóia o projeto, mas para os seus subordinados demonstra o contrário. O que ele precisa compreender é que essa postura negativa não vai mudar a situação e só terá como resultados aumentar e prolongar o sofrimento. Uma vez que a diretoria decidiu implantar o novo sistema, isto ocorrerá de qualquer forma, num período maior ou menor de tempo, com maior ou menor dificuldade. Portanto, a melhor escolha para o gerente é apoiar o projeto da melhor maneira, para que o processo termine o mais rápido possível. Sem dúvida a manutenção do sistema é bem menos trabalhosa. A implantação de um sistema organizacional é uma tarefa desafiadora. Avaliar cada passo, planejar a alocação de cada recurso e, principalmente, não negligenciar o fator humano são fatores decisivos para o sucesso do empreendimento. III. O NOVO PAPEL DO GERENTE A figura do administrador ou chefe que apenas da ordens e exige obediência esta ultrapassada. O moderno conceito de gerência esta associado à capacidade de fazer acontecer, mobilizar, motivar, debater, transmitir informações, buscar o consenso e orientar os funcionários. Quando o gerente se expõe à crítica, passa a sentir o pulso da organização e a pressão por mudanças. É difícil enfrentar a mesma platéia sem que os problemas detectados tenham sido resolvidos ou encaminhados. Fundamentalmente os Líderes: a) Influenciam as outras pessoas do grupo, multiplicando iniciativas e comportamentos positivos; b) Colocam o cliente em primeiro lugar;
  • 15.
    Problemas na Implantaçãoda ISO 9001:2000 Página P7 de P8 c) Investem tempo com os clientes e são seus porta-vozes; d) Promovem e divulgam a Visão de Futuro da organização; e) Admitem o que não sabem e procuram aprender; f) Acreditam e investem no pessoal. Treinam, educam, preparam e ajudam as pessoas a obter desempenho sempre melhor; g) Fazem a equipe funcionar. Reúnem pessoas de diferentes setores da organização em Times da Qualidade; Líderes praticam o que dizem, dão o exemplo. Estão sempre dispostos a “por a mão na massa” e estimulam a criação de novos líderes. A MODERNA GERÊNCIA QUESITO GESTÃO TRADICIONAL GESTÃO PARTICIPATIVA Autoridade O gerente é visto como O CHEFE, a encarnação da autoridade. Visto como Líder/Facilitador, aquele que faz com que as coisas aconteçam. Postura Encarna a figura de um burocrata, apegado a regras e regulamentos, com a visão voltada para dentro da organização. Identifica-se com a figura de empreendedor, que se preocupa com a inovação. Possui sempre projetos em desenvolvimento. Responsabilidade Julga-se o único responsável pelo setor. Quando as coisas vão bem atribuía si os méritos. Caso contrário, sai em busca de um “culpado”. Tem a visão de que o trabalho é feito em equipe. Por isso compartilha com os subordinados as responsabilidades pelos resultados alcançados. Foco de ação Voltado para o superior hierárquico a quem julga ser o seu “cliente”. Voltado para o cliente, interno ou externo. Tem consciência de ser um “fornecedor” da equipe. Tomada de decisão É sempre aquele que decide que dá a última palavra, o “dono do poder”. Acredita na decisão por consenso. Facilita a decisão do grupo. Não impõe a sua opinião. Cadeia Cliente- Fornecedor Julga-se o cliente. Acha que todos os subordinados devem trabalhar em função dele. Vê-se como fornecedor. Preocupa-se com a equipe e procura supri-la do que necessita. Comunicação Centraliza as informações que passam pelo setor. Funciona como censor, não divulgando aquilo que julga que a equipe não deve receber. Dissemina todas as informações que recebe. Municia sua equipe com dados e informações sobre os resultados obtidos. Negociação Entende que, como gerente, tem sempre que ganhar algo, mesmo que para isso alguém perca, ainda que seja alguém de sua equipe. Procura estabelecer uma relação ganha-ganha entre os membros da equipe. Acredita que todos precisam ganhar. Delegação Centraliza poder o mais que pode. Vive em dilema se deve abrir mão de parte desse poder aos subordinados, pois nunca os julga preparados. Delega poder aos subordinados. Possui um programa de capacitação, para que todos estejam aptos a assumir desafios. Substituto Vê os subordinados como ameaça. Julga estratégico esconder informações que considera fundamental para torná-lo imprescindível. Sabe que sem formar substitutos dificilmente poderá ascender a posto mais alto. Na equipe, sempre existem pessoas aptas a lhe substituir. Informação Julga ser a pessoa que deve receber toda e qualquer informação na empresa. Monitora as informações necessárias à sua área de trabalho.
  • 16.
    Problemas na Implantaçãoda ISO 9001:2000 Página P8 de P8 Aprendendo a Transferir Responsabilidades Delegar significa colocar o poder de decisão o mais próximo possível de onde ocorre a ação, o que ainda não é comum nas empresas. Quem atende clientes não costuma ter poder de decisão, recebe salário mais baixo, não é treinado e pode ser malvisto internamente, quando repassa a “bronca” do cliente. A imagem que o cliente faz do serviço, porém, é formada através desses contatos. Decisão Onde Está a Ação É fundamental que exista capacidade de decisão, especialmente no contato com o cliente, para que a credibilidade da empresa não seja colocada em dúvida e sua imagem não seja arranhada. A velocidade de decisão é uma exigência dos clientes. A capacidade e o desejo de fornecer pronto serviço determinam aproximação ou afastamento do cliente. Respaldo para as Ações Delegar não se resume a “mandar alguém fazer o trabalho” ou entregar um setor a alguém de confiança e “fechar os olhos”. É necessário transferir parcela do poder e da responsabilidade e respaldar ações delegadas. A Gestão pela Qualidade pressupõe mudanças no comportamento das chefias intermediárias, retirando-lhes a função de “intermediários da delegação”. REGRAS PARA DELEGAR MAIS E MELHOR 1. Não delegue as tarefas ruins, preservando as boas para si mesmo; 2. Divida o poder com os subordinados; 3. Conheça bem os subordinados; 4. Caso delegue tarefas que não constem da rotina de trabalho do subordinado, explique a ele muito bem o porquê; 5. Delegue tarefas, de forma equilibrada, entre todos os subordinados; 6. Delegue a tarefa, acompanhe-a para ter certeza de que foi executada adequadamente, mas tome cuidado para não “super supervisionar”; 7. Delegue somente o que tiver segurança de que o subordinado é capaz de realizar; 8. Todos devem saber as responsabilidades definidas para cada um; 9. Delegue de maneira que o subordinado receba instruções somente de uma pessoa e preste contas somente a ela; 10. Defenda seu subordinado quando a autoridade que você atribuiu a ele for questionada; 11. Deixe bem claro as questões sobre as quais os subordinados devem decidir e delegue as decisões até o menor nível hierárquico possível; 12. Delegue com consciência. Não superestime nem subestime os subordinados; 13. Delegue somente tarefas que os subordinados possam realizar até o fim. Garanta o tempo necessário para a realização; 14. Na hora de delegar, insista na comunicação clara e precisa; 15. Valorize o bom desempenho dos subordinados; 16. Incentive os subordinados a fazer perguntas sobre as tarefas a eles delegadas, de forma a esclarecê-las; 17. Esteja certo de que uma tarefa delegada possa ser realizada. Tarefas impossíveis desmotivam; 18. Explique a importância da delegação e a importância das tarefas delegadas; 19. Aprenda a conviver com resultados de trabalhos diferentes daqueles que você obteria se realizasse pessoalmente a tarefa. Duas pessoas realizam o mesmo trabalho de forma diferente; 20. Evite delegar tarefas de sua exclusiva responsabilidade e de seu exclusivo interesse, de ordem pessoal ou privada, triviais ou mesquinhas; 21. Faça a sua parte: execute as tarefas que são de sua responsabilidade, delegue tanta responsabilidade quanto possível para subordinados competentes, despreze tarefas não importantes.
  • 17.
    REFERÊNCIAS BIBLIOGRÁFICAS ASSOCIAÇÃO BRASILEIRADE NORMAS TÉCNICAS. NBR ISO 9000:2005. Sistemas de gestão da qualidade – Fundamentos e vocabulário. Rio de Janeiro, 2000. ASSOCIAÇÃO BRASILEIRA DE NORMAS TÉCNICAS. NBR ISO 9001:2000. Sistemas de gestão da qualidade – Requisitos. Rio de Janeiro, 2000. ASSOCIAÇÃO BRASILEIRA DE NORMAS TÉCNICAS. NBR ISO 9004:2000. Sistemas de gestão da qualidade – Diretrizes para melhorias de desempenho. Rio de Janeiro, 2000. ASSOCIAÇÃO BRASILEIRA DE NORMAS TÉCNICAS. NBR ISO 19011:2002. Diretrizes para auditorias de sistemas de gestão da qualidade e/ou ambiental. Rio de Janeiro, 2002. BSI MANAGEMENT SYSTEMS INC. Curso de Auditor Líder ISO 9001:2000. 3º Edição , Brasil, 2004 CAMPOS, VICENTE FALCONI. Controle da Qualidade Total (No Estilo Japonês). Edição: várias. Belo Horizonte: DG Editors, 1990, 1992 e 1999. CHIAVENATO, IDALBERTO. Introdução à Teoria Geral da Administração. 6° Edição. Campus, 2000. Christiane Mendes Hypolito e Edson de Oliveira Pamplona. PRINCIPAIS PROBLEMAS NA IMPLANTAÇÃO DE UM SISTEMA INTEGRADO DE GESTÃO. Escola Federal de Engenharia de Itajubá, 2006. CUNHA, JOÃO CARLOS. Modelos de Gestão da Qualidade I. SENAI: Universidade Federal do Paraná, Curitiba, 2001. ISO/TC 176/SC2 Quality management principles. ISO, 1998 MOREIRA, MARIA SUELY Fatores de Insucesso na Implantação de Sistemas Organizacionais. Banas Qualidade, São Paulo, 2004. JEFFREY H. HOOPER. A Abordagem de Processo na nova ISO 9001. QSP, 2002.
  • 19.
  • 21.
    Introdução aos Conceitosda ISO 9001:2000 Página Ii de Ixx I. AS NORMAS DA SÉRIE ISO 9000:2000 (APCER, 2003) A “International Organisation for Standardisation” (ISO) é uma federação de organismos de normalização de 130 países, um por país. A ISO é uma organização não governamental e foi estabelecida em 1947. A sua missão consiste na promoção do desenvolvimento da normalização e atividades relacionadas, em todo o mundo, como elemento facilitador das trocas comerciais de bens e serviços, dentro dos princípios da Organização Mundial do Comércio. As normas da família ISO 9000 são referenciais para a implementação de Sistemas de Gestão da Qualidade (SGQ) que representam um consenso internacional sobre boas práticas de gestão e com o objetivo de garantir da primeira e em todas às vezes, o fornecimento de produtos que satisfaçam os requisitos dos clientes e/ou estatutários e/ou regulamentares. Bem como a prevenção dos problemas e ênfase na melhoria contínua. Estas boas práticas estão compiladas num conjunto de requisitos normativos (ISO 9001:2000) e orientações para a melhoria do desempenho (ISO 9004:2000), cuja implementação é independente do tipo, dimensão, setor de atividade das organizações. Estas duas normas compõem um “par consistente”, com estruturas e formatos alinhados. A adoção destas normas é justificada quer por fatores de competitividade quer por exigências formais dos clientes e da sociedade. Constituindo um referencial aceito a nível multisetorial e internacional, disponibiliza um “mapa” para a definição do SGQ que potencializa a satisfação dos diversos clientes de uma organização. Segundo as metodologias da ISO, os referenciais normativos são desenvolvidos por delegações nacionais de especialistas, dos mais diversos setores de atividade (Economia, Estado, Industrial,…), selecionados pelos organismos nacionais de normalização. Estes peritos participam de comitês técnicos específicos, atendendo ao referencial em questão. Em 1979 foi aprovada, pela ISO, a formação de um novo comitê técnico, o ISO/TC 176 (ISO Technical Committee 176) para abordar matérias relacionadas com a gestão e garantia da qualidade. Numa fase inicial apenas 20 membros decidiram participar ativamente nos trabalhos deste comitê, enquanto 14 optaram por uma participação como observadores. Atualmente, mais de 50 países são membros efetivos, aos que se somam cerca de 20 observadores. Este novo comitê desenvolveu as suas primeiras normas, que foram publicadas em 1987, com a designação de ISO 9000. Na realidade, se tivesse sido seguida à numeração seqüencial de normas emitidas pela ISO, as normas teriam sido “ISO oito mil e muitas...”. O número “redondo” mais próximo (9000) foi escolhido e reservado apenas para dar um destaque a estas normas, já que foi previsto um grande impacto global das mesmas. A mesma situação ocorreu após alguns anos com a publicação das normas de gestão ambiental, que receberam a denominação “ISO 14000”, para enfatizar a semelhança de abordagem com as normas ISO 9000. O comitê técnico 176 foi também o responsável pela revisão posterior da família de normas ISO 9000, publicada em 1994 e pela revisão, da qual resultaram as ISO 9000:2005. As principais alterações introduzidas nos novos referenciais normativos, em especial quando comparada com a edição de 1994 pode ser apresentada como: • Suporte em 8 princípios da gestão da qualidade; • Estrutura orientada para os processos e uma seqüência lógica de inter-relação dos requisitos; • Utilização do conceito do PDCA (“Plan-Do-Check-Act”); • A melhoria contínua como elemento essencial ao desenvolvimento do SGQ; • Redução significativa na quantidade de documentação exigida; • Maior ênfase no papel e envolvimento da Alta Direção, incluindo o seu comprometimento para a evolução e melhoria do SGQ, cumprimento de requisitos estatutários e/ou regulamentares e definição de objetivos em todos os níveis e funções relevantes da organização; • Alteração e melhoria da terminologia utilizada, como elemento facilitador da sua interpretação; • Inclusão do conceito de “Aplicação” como forma de compatibilizar o referencial normativo com as atividades e processos das mais variadas organizações; • A introdução de requisitos associados à monitoração da informação e indicadores associados à satisfação dos clientes como medidas do desempenho do SGQ; • Maior compatibilidade com referenciais normativos de Sistemas de Gestão Ambiental; • Referência aos princípios da gestão da qualidade; • Consideração dos benefícios e necessidades de todas as partes interessadas;
  • 22.
    Introdução aos Conceitosda ISO 9001:2000 Página Iii de Ixx • Inclusão de metodologias de auto-avaliação como elemento fundamental para a melhoria (ISO 9004). A família ISO 9000 de 1994 contemplava cerca de 27 referenciais normativos e documentos associados. Esta aparente proliferação de normas constituiu-se, também como um fator de atenção pela ISO e para os seus utilizadores. Como veremos, o ISO/TC 176 definiu que a nova família de referenciais de sistemas de gestão da qualidade seria constituído por apenas 4 normas principais, a saber: • ISO 9000:2005 (sistemas de gestão da qualidade. Fundamentos e vocabulário); • ISO 9001:2000 (sistemas de gestão da qualidade. Requisitos); • ISO 9004:2000 (sistemas de gestão da qualidade. Diretrizes para melhorias de desempenho); • ISO 19011:2002 (Diretrizes para auditorias de Sistema de Gestão da Qualidade e/ou ambiental). I I . D E F I N I N D O Q U A L I D A D E (QUALYSUL, 2002) O que você entende por um produto de qualidade? Se ele quebra com facilidade, ele tem qualidade? Vamos supor que ele quase nunca quebre - ele tem qualidade? Pense num pára-quedas que normalmente não dê defeito. Normalmente. E um automóvel? O que você entende por um automóvel de qualidade? Teto solar, air bag, câmbio automático, CD.... E se você quiser ir ao jogo do Palmeiras contra o Corinthians, você vai com esse carro? Não??? Mas ele não tem qualidade? Agora você vai comprar um carro. Dentre dois carros com as mesmas características, mas com preços distintos, qual você compraria? E se um deles, mesmo que custe um pouco mais, possibilite acesso a uma rede de assistência técnica reconhecida pela sua competência? E dentre dois automóveis do mesmo modelo e mesma marca, mas provenientes de concessionárias diferentes, mas uma oferece pronta-entrega e a outra lhe coloca numa fila de espera? Diante dessas situações, podemos definir mais facilmente o que é qualidade. No contexto apresentado acima, um produto (incluindo um serviço) de qualidade é aquele que atende perfeitamente, de forma confiável, acessível, segura e no tempo certo às necessidades dos clientes. Qualidade tem sido definida de forma cada vez mais ampla, desde “conformidade com requisitos” (CROSBY), passando por “adequação ao uso” (JURAN), chegando até concepções mais amplas, que levam em conta a economia do processo de produção (ISHIKAWA), os serviços agregados ao produto, a percepção e entusiasmo do cliente em relação ao produto (TEBOUL). Segundo Falconi, “o verdadeiro critério para a boa qualidade é a preferência do consumidor em relação ao concorrente, que se dá através da adequação do produto ou serviço às necessidades, expectativas e ambições do consumidor como uma forma de agregar valor ao que será produzido com menor custo” (FALCONI). Portanto, pode-se afirmar que “qualidade inclui todas as características de produtos, serviços, processos, suporte e sistema de gestão de uma organização que contribuem para atender a requisitos e melhorar a satisfação do cliente”. Ao aplicar essa ampla definição, uma organização então teria que considerar as seguintes quatro faces da qualidade, devido a: − Definição dos requisitos e oportunidades de mercado; − Projeto do produto para atender aos requisitos do mercado; − Conformidade consistente ao projeto do produto; − Fornecimento de suporte ao produto durante todo seu ciclo de vida; Um sistema de gestão eficaz deve abordar todas as quatro faces da qualidade. Segundo a ISO 9000:2005 Qualidade: o grau no qual um conjunto de características (3.5.1) inerentes satisfaz a requisitos (3.1.2). Percebe-se uma grande variedade de conceitos e definições do que seja a qualidade, e ao pesquisar os diversos autores, com certeza cada um terá um conceito diferente, porém o significado sempre leva ao mesmo lugar, ou seja, em melhor atender o cliente. Clientes expressam os requisitos de produto em especificações de produto/serviço. Esses requisitos podem ser especificados contratualmente pelo cliente e/ou determinados pela organização. Clientes decidem em última estância se o produto/serviço resultante é aceitável!
  • 23.
    Introdução aos Conceitosda ISO 9001:2000 Página Iiii de Ixx I I I . A S A T I S F A Ç Ã O D O C L I E N T E O U O Q U E V O C Ê E N T E N D E P O R U M P R O D U T O D E Q U A L I D A D E ? Se ele quebra com facilidade, ele tem qualidade? Vamos supor que ele quase nunca quebre - ele tem qualidade? Pense num pára-quedas que normalmente não dê defeito! Normalmente. E um automóvel? O que você entende por um automóvel de qualidade? Teto solar, air bag, câmbio automático, CD.... E se você quiser ir ao jogo do Palmeiras contra o Corinthians, você vai com esse carro? Não!? Mas ele não tem qualidade? Agora você vai comprar um carro. Dentre dois carros com as mesmas características, mas com preços distintos, qual você compraria? E se um deles, mesmo que custe um pouco mais, possibilite acesso a uma rede de assistência técnica reconhecida pela sua competência? E dentre dois automóveis do mesmo modelo e mesma marca, mas provenientes de concessionárias diferentes, mas uma oferece pronta-entrega e a outra lhe coloca numa fila de espera? Diante dessas situações, podemos definir mais facilmente o que é qualidade, no contexto apresentado acima, um produto (incluindo um serviço) de qualidade é aquele que atende perfeitamente, de forma confiável, acessível, segura e no tempo certo às necessidades dos clientes. Os negócios são estabelecidos com alguns propósitos definidos, mas fundamentalmente visam o LUCRO. E é muito saudável que tenham lucros, bons lucros. Lembre-se: O PRINCIPAL OBJETIVO DE QUALQUER NEGÓCIO, É FAZER DINHEIRO E PERMANECER NO NEGÓCIO! Isso significa fornecer um produto ou serviço que atenda às demandas e requisitos do mercado. A fim de assegurar sua parte na demanda do mercado, uma organização deve assegurar sua capacidade de manter e repetir negócios. Clientes fornecem novos negócios para aquelas organizações que podem consistentemente atender suas expectativas de qualidade: Entrega do produto e qualidade certos; No preço certo; Que atenda aos requisitos e Satisfaça o cliente (dele). Clientes demandam garantia de que seus fornecedores possam maximizar essa expectativa e que tomarão medidas reais para fornecer essa garantia. Quando um cliente vai a uma empresa, não lhe importa o quanto ela esta organizada internamente, somente lhe interessa receber o produto ou o serviço de acordo com suas necessidades. É importante observar que os produtos e serviços comercializados pelas empresas, são na verdade, meios pelos quais os clientes satisfazem suas necessidades, seus desejos e suas possibilidades. NA REALIDADE, O CLIENTE NÃO COMPRA PRODUTOS OU SERVIÇOS, COMPRA A SATISFAÇÃO DE SUAS NECESSIDADES! A satisfação do cliente pode ser definida como a relação ou a diferença (em geral, a comparação) entre a qualidade percebida pelo cliente no serviço ou produto entregue e as expectativas que este cliente com o serviço ou o produto tem:
  • 24.
    Introdução aos Conceitosda ISO 9001:2000 Página Iiv de Ixx Expectativas Satisfação do Cliente = ---------------------------------- Qualidade Percebida As organizações devem melhorar continuamente seus processos e produtos, uma vez que as necessidades e expectativas do cliente mudam com o tempo. COMUNICAÇÃO BOCA A BOCA NECESSIDADES PESSOAIS EXPERIÊNCIAS ANTERIORES COMUNICAÇÃO EXTERNA SERVIÇO ESPERADO (EXPECTATIVAS) QUALIDADE PERCEBIDA SATISFAÇÃO DO CLIENTE SERVIÇO PROPORCIONADO
  • 25.
    Introdução aos Conceitosda ISO 9001:2000 Página Iv de Ixx I V . S I S T E M A D E G E S T Ã O D A Q U A L I D A D E Segundo a ISO 9000:2005 eficiên cia (3 .2.15 ) relaçã o entre o resu ltado alcan çado e o s recu rso s u sado s sistem a d e gestão d a q u alid ad e (3 .2.3) sistem a de gestão para dirigir e co n tro lar um a o rgan izaçã o n o qu e diz respeito à qu alidade gestão (3.2.6 ) atividades co o rden adas para dirigir e co n tro lar u m a o rgan ização gestão d a qu alid ad e (3.2 .8 ) atividades co o rden adas para dirigir e co n tro lar um a o rgan izaçã o n o qu e diz respeito à qu alidade garan tia d a q u alid ad e (3 .2.11 ) parte da gestã o da qu alidade fo cada em pro ver co nfian ça de qu e o s requisitos da qu alidade serã o aten dido s co n tro le d a q u alid ad e (3.2.1 0) parte da g estão da qu alidade fo cada n o aten dim ento do s requ isito s da qualidade p lan ejam ento d a q u alid ad e (3 .2 .9) parte da g estã o da qu alidade fo cada n o estabelecim en to do s o bjetivos da qu alidade e qu e especifica o s recu rso s e processo s o peracio n ais n ecessá rio s para aten der a estes o bjetivos m elh o ria d a q u alid ad e (3.2 .1 2) parte da gestão da qualidade fo cada no au m en to da capacidade de satisfazer o s requ isito s da qu alidade p o lítica d a q ua lid ad e (3.2.4 ) in ten çõ es e diretrizes g lo bais de u m a o rg an izaçã o , relativas `a qu alidade, fo rm alm en te expressas pela Alta Adm in istraçã o o b jetivo d a q u alid ad e (3.2.5 ) aqu ilo qu e é bu scado o u alm ejado relativo à qu alidade m elh o ria co ntín ua (3.2.1 3) parte da g estã o da qu alidade fo cada n o aum ento da capacidade de satisfazer o s requ isito s da qu alidade Alta D ireção (3.2.7 ) pesso a o u gru po de pesso as que dirige e co ntro la u m a o rg an izaçã o n o m ais alto n ível eficácia (3 .2.14 ) exten sã o n a qu al as atividades plan ejadas sã o realizadas e o s resu ltado s plan ejado s sã o atin g ido s F E R R A M E N T AS D E G E S T Ã O D A Q U A L ID A D E
  • 26.
    Introdução aos Conceitosda ISO 9001:2000 Página Ivi de Ixx a) Por Que Qualidade? Segundo a ISO 9000:2005 Qualidade: o grau no qual um conjunto de características (3.5.1) inerentes satisfaz a requisitos (3.1.2). NOTA 1 – O termo”qualidade” pode ser usado com adjetivos tais como má, boa ou excelente. NOTA 2 – “Inerente”, ao contrário de “atributo”, significa a existência de alguma coisa, especialmente como uma característica permanente. Relação entre Conjunto de Características e Requisitos: Fonte: BSI, 2005 (BSI, 2005) O principal objetivo de qualquer negócio é fazer dinheiro e permanecer no negócio. Isso significa fornecer um produto ou serviço que atenda às demandas e requisitos do mercado. A fim de assegurar sua parte na demanda do mercado, uma organização deve assegurar sua capacidade de manter e repetir negócios. Clientes fornecem novos negócios para aquelas organizações que podem consistentemente atender suas expectativas de qualidade: − Entrega do produto e qualidade certos; − No preço certo; Conformidade Consistência Garantia Produto Serviço Processo Sistema Requisitos do Cliente Satisfação do Cliente Específico ao Produto: Dimensional Funcional Operacional Adequação e Facilidade de uso Durabilidade Mantenabilidade Serviceabilidade Segurança Descartabilidade Relativo ao Sistema: Fluxo de processo Comunicação Interação Relativo ao Produto: Entrega Embalagem Documentação Faturamento Suporte Relativo ao Processo: Entradas Saídas Controles de GQ & CQ Recursos Comunicação Relativo ao Serviço: Resposta Precisão Conforto Eficiência Disponibilidade
  • 27.
    Introdução aos Conceitosda ISO 9001:2000 Página Ivii de Ixx − Que atenda aos requisitos e − Satisfaça o cliente (dele). Clientes demandam garantia de que seus fornecedores possam maximizar essa expectativa e que tomarão medidas reais para fornecer essa garantia. A alta direção deve assegurar que sua Gestão da Qualidade composta de: − Estrutura organizacional; − Responsabilidades; − Processos; − Documentação dos processos; − Controles; − Treinamento e − Recursos. Sejam determinados e disponíveis para a organização a fim de alcançar a “garantia” de que seus clientes esperam. Tendo-se estabelecido o que se entende por qualidade, deve-se considerar as várias ferramentas de gestão da qualidade disponíveis para a implementação de sistema de gestão da qualidade eficaz. Segundo a ISO 9000:2005 Gestão da qualidade: atividades coordenadas para dirigir e controlar uma organização (3.3.1), no que diz respeito à qualidade (3.1.1). NOTA·A direção e controle no que diz respeito à qualidade, geralmente incluem o estabelecimento da política da qualidade (3.2.4) e dos objetivos da qualidade (3.2.5), planejamento da qualidade (3.2.9), controle de qualidade (3.2.10), garantia de qualidade (3.2.11) e melhoria da qualidade (3.2.12). b) Ferramentas do Sistema de Gestão da Qualidade Segundo a ISO 9000:2005 Sistema de gestão da qualidade: sistema de gestão (3.2.2) para dirigir e controlar uma organização (3.3.1), no que diz respeito à qualidade (3.1.1). Interação das Ferramentas de Gestão com a Gestão por Processos: FONTE: (BSI, 2005) Conformidade Consistência Garantia Sistema de Gestão da Qualidade Norma ISO 9001 Princípios de SGQ Planejamento da Qualidade Garantia da Qualidade Controle da Qualidade Melhoria da Qualidade Características Políticas Objetivos Processos Recursos Controles Características Pró ativa Preventiva Confiança Características Reativo Detectivo Conformidade Características Eficácia Eficiência Capabilidade Ferramentas Para Gerenciar o SGQ Processo Entradas (fornecedores) Saídas (clientes)
  • 28.
    Introdução aos Conceitosda ISO 9001:2000 Página Iviii de Ixx (BSI, 2005) Um sistema desenvolvido e implementado baseado na norma de sistemas de gestão da qualidade ISO 9001:2000 fornece garantia através da aplicação das quatro ferramentas de gestão: − Planejamento da Qualidade (Planejamento de atividades) − Garantia da Qualidade (Atividades de prevenção) − Controle da Qualidade (Atividades de conformidade) − Melhoria da Qualidade (Atividades de melhoria contínua) b.1) Planejamento da Qualidade Segundo a ISO 9000:2005 Planejamento da qualidade: parte da gestão da qualidade (3.2.8) focada no estabelecimento dos objetivos da qualidade (3.2.5) e que especifica os recursos e processos (3.4.1) operacionais necessários para atender a estes objetivos. Uma organização deve identificar os processos, recursos e controles necessários para atender aos objetivos da qualidade definidos (pelo cliente e pela organização). Requisitos específicos da ISO 9001, complementados pelos requisitos do cliente e da organização são usados para planejar o atendimento dos requisitos de planejamento da qualidade. O planejamento da qualidade também inclui o planejamento para a garantia da qualidade, controle da qualidade e atividades de melhoria da qualidade. b.2) Garantia da Qualidade Segundo a ISO 9000:2005 Garantia da qualidade: parte da gestão da qualidade focada em prover confiança de que os requisitos (3.3.1) da qualidade serão atendidos. A intenção da prevenção é olhar para os requisitos, projeto, processos, atividades, etc., e definir controles na fonte (estágios de planejamento e projeto). Convém que os controles abordem a estrutura organizacional e os recursos para prevenir ou minimizar a ocorrência de problemas nos produtos, processos e atividades. Inclui treinamento do empregado, qualificação de fornecedores, manutenção preventiva em equipamentos, estudos de capacidade de processos, etc. b.3) Controle da Qualidade Segundo a ISO 9000:2005 Controle da qualidade: parte da gestão da qualidade (3.2.8) focada no atendimento dos requisitos (3.1.2) da qualidade. Idealmente, a prevenção baseada em controles deveria prevenir a ocorrência de problemas, mas na realidade, nenhum sistema é a prova de falhas, e problemas ocorrem. Desta forma, devem ser estabelecidos controles para detectar problemas de qualidade para que os clientes recebam somente produtos que atendam a seus requisitos. Controle de Qualidade Clássico: FONTE: CAMPOS, 1999 ProcessoEntradas (fornecedores) INSPEÇÃO DE RECEBIMENTO INSPEÇÃO DE PROCESSO INSPEÇÃO FINAL CONFIABILIDADE DOS EQUIPAMENTOS CONFIABILIDADE DOS DADOS Saídas (clientes)
  • 29.
    Introdução aos Conceitosda ISO 9001:2000 Página Iix de Ixx Controles baseados na detecção são reativos – o problema e os custos envolvidos já ocorreram e a organização está recorrendo ao controle de danos. A intenção da detecção é avaliar a saída dos processos e atividades através da implementação de controles para identificar problemas quando eles ocorrem. b.4) Melhoria da Qualidade Segundo a ISO 9000:2005 Melhoria da qualidade: parte da gestão da qualidade (3.2.8) focada no aumento da capacidade de atender os requisitos (3.1.2) da qualidade. NOTA Os requisitos podem estar relacionados a qualquer aspecto, tais como eficácia (3.2.14), eficiência (3.2.15) ou rastreabilidade (3.5.4). Esta é uma das características chaves que diferenciam um sistema de gestão da qualidade de um sistema de garantia da qualidade, isto é, ser capaz de melhorar a eficácia e eficiência de um processo ou atividade através do estabelecimento de objetivos mensuráveis e usando dados de desempenho para gerenciar o atendimento a esses objetivos. Segundo a ISO 9000:2005 Eficácia: extensão na qual as atividades planejadas são realizadas e os resultados planejados são atingidos. Na determinação da eficácia das atividades de garantia da qualidade e melhoria da qualidade, as seguintes perguntas devem ser feitas: − Em qual extensão os problemas nos produtos e processos são prevenidos? − Em qual extensão os objetivos são atendidos? Segundo a ISO 9000:2005 Eficiência: relação entre o resultado alcançado e os recursos usados. A medição da eficiência é determinada perguntando-se o seguinte: − Podemos conseguir a mesma saída usando menos recursos? − Podemos conseguir mais saída sem recursos adicionais? Essas questões podem ser aplicadas para a saída de qualquer atividade do sistema de gestão da qualidade de uma organização. Deve-se observar que a ISO 9001 requer que as organizações alcancem a eficácia do SGQ através da garantia da qualidade e atividades de melhoria contínua. A eficiência da SGQ é desejável, mas não requerida atualmente pela ISO 9001. A ISO 9004 fornece diretrizes para se considerar tanto a eficácia quanto à eficiência do SGQ.
  • 30.
    Introdução aos Conceitosda ISO 9001:2000 Página Ix de Ixx V . O S P R I N C Í P I O S D A G E S T Ã O D A Q U A L I D A D E Segundo a ISO 9000:2005 Para conduzir e operar com sucesso uma organização é necessário dirigi-la e controlá-la de maneira transparente e sistemática. O sucesso pode resultar da implementação e manutenção de um sistema de gestão que é concebido para melhorar continuamente o desempenho, levando em consideração, ao mesmo tempo, as necessidades de todas as partes interessadas. A gestão de uma organização inclui, entre outras disciplinas de gestão, a gestão da qualidade. Oito princípios de gestão da qualidade foram identificados, os quais podem ser usados pela Alta Direção para conduzir a organização à melhoria do seu desempenho. (...) Estes oito princípios de gestão da qualidade formam a base para as normas de sistema de gestão da qualidade na família NBR ISO 9000. (Adaptado de ISO/TC 176/SC2 Quality management principles, 1998) Com a definição dos oito Princípios da Gestão da Qualidade, formalizados pelo ISO/TC176 em 1998, a intenção foi clara: Estabelecer uma base sólida para os novos referenciais normativos, facilitar a definição de objetivos da qualidade, potencializando a sua utilização como os elementos fundamentais para a melhoria do desempenho das organizações e promover uma aproximação e alinhamento dos referenciais normativos com a maioria dos modelos de excelência e de qualidade total. Os auditores de sistemas de gestão da qualidade deverão estar familiarizados com estes oito Princípios, de forma a orientar as atividades de auditoria para fatores relevantes e que acrescentem valor às organizações auditadas. Na prática, eles deverão estar presentes em todas as atividades, ainda mais porquanto os requisitos da ISO 9001:2000 são neles suportados. Estes oito Princípios estão descritos na ISO 9000:2005 e são utilizados como base, tanto dos requisitos da ISO 9001:2000, como para as orientações da ISO 9004:2000 que são: Princípio 1 – Foco no Cliente Princípio 2 – Liderança Princípio 3 – Envolvimento de Pessoas Princípio 4 – Abordagem de Processo Princípio 5 – Abordagem Sistêmica para a Gestão Princípio 6 – Melhoria Contínua Princípio 7 – Decisão Baseada em Fatos Princípio 8 – Benefício Mútuo nas Relações com os Fornecedores
  • 31.
    Introdução aos Conceitosda ISO 9001:2000 Página Ixi de Ixx Princípio 1 – Foco no Cliente O conceito de “cliente” deverá ser considerado numa perspectiva abrangente, de acordo com a definição 3.3.5 da ISO 9000:2005, contemplando não apenas os clientes diretos ou os consumidores como outras partes interessadas (ex. os colaboradores, os fornecedores, os acionistas, o Estado e a Sociedade, a comunidade envolvente, entre outros). Segundo a ISO 9000:2005 Organizações dependem de seus clientes e, portanto, é recomendável que atendam as necessidades atuais e futuras do cliente, e seus requisitos do cliente e procurem exceder as expectativas. Clientes expressam os requisitos de produto em especificações de produto e/ou serviço. Esses requisitos podem ser especificados contratualmente pelo cliente e/ou determinados pela organização. Clientes decidem em última estância se o produto/serviço resultante é aceitável. As organizações devem melhorar continuamente seus processos e produtos, uma vez que as necessidades e expectativas do cliente mudam com o tempo. Vantagens: − Aumento da rentabilidade e crescimento da participação no mercado, fruto de respostas mais rápidas e mais flexíveis às oportunidades de mercado; − Maior eficiência na alocação dos recursos da empresa para garantir a satisfação dos clientes; − Maior lealdade dos clientes, conduzindo à sua fidelização; Implicações Práticas: − Pesquisa e compreensão das necessidades e das expectativas dos clientes; − Garantia de que os objetivos da organização se articulam com as necessidades e expectativas dos clientes; − Divulgação / Comunicação das necessidades e expectativas dos clientes aos diferentes níveis da organização; − Mecanismos de medida da satisfação dos clientes e implementação de ações de melhoria com base nos resultados obtidos; − Gestão sistemática das relações com os clientes; − Abordagem integrada e articulada entre a satisfação dos clientes e das demais partes interessadas (como sócios, acionistas, colaboradores, fornecedores, comunidade local e sociedade em geral); Princípio 2 – Liderança A revisão dos referenciais normativos da ISO 9000 promove um papel mais interventivo da Alta Direção das organizações e potencializa uma alteração na ênfase do nível das responsabilidades e autoridades definidas no âmbito de um Sistema de Gestão da Qualidade: da Área da Qualidade para a Alta Direção, com o envolvimento de todos. Segundo a ISO 9000:2005 Líderes estabelecem uma unidade de propósito e o rumo da organização. Convém que eles criem e mantenham o ambiente interno, no qual as pessoas possam ficar totalmente envolvidas no propósito de alcançar os objetivos da organização. Vantagens: − Todos os colaboradores irão entender e estarão motivados para alcançar os objetivos e metas da organização; − As atividades ficam definidas, implementadas e avaliadas de forma integrada; − Obstáculos ou dificuldades de comunicação entre os diferentes níveis da organização serão minimizados. Implicações Práticas: − Análise das necessidades de todas as partes interessadas incluindo clientes, detentores de capital, colaboradores, fornecedores, credores, comunidade local e sociedade em geral; − Definição clara da visão de futuro da organização; − Definição de objetivos e de metas que representem desafios; Criação e implementação de valores, equidade, ética e de "exemplos a seguir" aos diversos níveis da organização;
  • 32.
    Introdução aos Conceitosda ISO 9001:2000 Página Ixii de Ixx − Aumento da confiança e eliminação do medo e da insegurança; − Alocação adequada de recursos, de formação e de liberdade de ação, com autonomia e responsabilização; Mecanismos de motivação, reforço e reconhecimento dos esforços desenvolvidos. Princípio 3 – Envolvimento de Pessoas A comunicação, a conscientização e a formação das pessoas são fatores fundamentais para que as mesmas se vejam no SGQ e compreendam qual a sua contribuição, de forma a aumentar o seu comprometimento e envolvimento e proporcionar as competências necessárias para a realização das funções que lhes são atribuídas. Segundo a ISO 9000:2005 Pessoas de todos os níveis são a base de uma organização, e seu total envolvimento possibilita que as suas habilidades sejam usadas para o benefício da organização. Vantagens: − Colaboradores motivados, empenhados e envolvidos; − Inovação e criatividade na elaboração dos objetivos; − Responsabilização pelo desempenho; − Motivação para a participação e contribuição para a melhoria contínua. Implicações Práticas: − Compreensão, por cada colaborador, da importância da sua contribuição e do seu papel na organização; − Identificação, por cada colaborador, dos fatores que limitam ou constituem um obstáculo à sua atuação; − Aceitação, por cada colaborador das respectivas responsabilidades na resolução dos problemas que lhe competem; − Avaliação, por cada colaborador, do seu próprio desempenho, em função de objetivos e metas por si estabelecidos; − Procura constante, por cada colaborador, de oportunidades para reforçar as suas competências e os seus conhecimentos e para adquirir experiência; − Conhecimentos e de experiência são compartilhadas espontaneamente; − Discussão aberta de problemas e demais questões relevantes. Princípio 4 – Abordagem de Processo Uma organização existe para transformar “inputs (entradas)” (por exemplo, materiais, energia, informação, etc.) em “outputs (saídas)” (produtos, serviços) que são fornecidos aos seus clientes, e ao fazê-lo, acrescentam valor. Segundo a ISO 9000:2005 Um resultado desejado é alcançado mais eficientemente quando as atividades e os recursos relacionados são gerenciados como um processo. O modelo de um SGQ baseado em processos, preconizado pela ISO 9001:2000, é apresentado em seguida:
  • 33.
    Introdução aos Conceitosda ISO 9001:2000 Página Ixiii de Ixx Entrada Saída Gestão de Recursos Sistema de gestão da qualidade Clientes Requisitos Sistema de Gestão da Qualidade Melhoria contínua do P D c A Realização do Produto Clientes Satisfação Responsabilidade d Da Direção Medição, Análise e Melhoria Legenda: agregação de valor informação Produto FONTE: ISO 9000:2005 Representação esquemática de um processo: PROCEDIMENTO * (“Forma especificada de executar atividade ou um outroprocesso” - pode ser documentado ou não) PRODUTO (“Resultado de um processo”) MONITORAMENTO E MEDIÇÃO DE OPORTUNIDADES (Antes, durante e depois do processo) SaídaEntrada PROCESSO (“Conjunto de atividades inter-relacionadas ou interação de processos) EFICÁCIA DO PROCESSO = Habilidade para alcançar os resultados desejados (Foco na ISO 9001:2000) Requisitos Especificados (Inclui Recursos) *Nota : Esta é a definição de “procedimento” dada pela ISO 9000:2000. Este não é necessariamente um dos 6 procedimentos documentados exigidos pela ISO 9001:2000 Requisitos Satisfeitos EFICIÊNCIA DO PROCESSO = Resultado alcançado X Recursos usados (Foco na ISO 9 004:2000) FONTE: ISO/TC 176/SC2 N524R Process Vantagens: − Redução de custos e tempo desperdiçados devido a uma utilização de recursos mais eficiente; − Resultados previsíveis, sustentáveis e crescentes; − Definição clara e hierarquização de oportunidades de desenvolvimento. Implicações práticas: − Definição sistemática das atividades necessárias ao prosseguimento de um objetivo/resultado; − Definição clara das competências e responsabilidades para as atividades-chave de gestão; − Análise e medição do desempenho das atividades-chave; − Identificação das interfaces das atividades-chave, dentro e entre as diversas funções existentes na organização; − Focalização em fatores como recursos, métodos e materiais que irão contribuir para o desenvolvimento das atividades-chave; − Avaliação de riscos, conseqüências e impacto das atividades sobre os clientes, fornecedores e demais partes interessadas.
  • 34.
    Introdução aos Conceitosda ISO 9001:2000 Página Ixiv de Ixx Princípio 5 – Abordagem Sistêmica para a Gestão Segundo a ISO 9000:2005 Identificar, entender e gerenciar os processos inter-relacionados, como um sistema, contribui para a eficácia e eficiência da organização no sentido desta alcançar os seus objetivos. Este propósito é atingido por meio de uma série de processos inter-relacionados. Estes processos devem ser controlados e geridos, mesmo se forem obtidos no exterior ou subcontratados a terceiros, incluindo as subsidiárias da própria organização, parcerias ou filiais... Vantagens: − Integração e alinhamento dos processos, que assim atingirão mais facilmente e de forma mais adequada os objetivos definidos; − Capacidade de concentrar esforços nos processos-chave; − Garantir, perante todas as partes interessadas, a consistência, eficácia e eficiência da organização. Implicações práticas: − Definição de um sistema estruturado que permita alcançar os objetivos da organização da forma mais eficiente e eficaz; − Compreensão das interdependências existentes entre processos; − Abordagens estruturadas que harmonizam e integram processos; − Melhor compreensão dos papeis e das responsabilidades necessárias para atingir os objetivos comuns, de forma a reduzir as barreiras funcionais; − Compreensão das capacidades organizacionais e definição das prioridades de ação ao nível das restrições na dotação de recursos; − Definição e hierarquização do funcionamento das atividades que constituem um sistema; − Melhoria contínua do sistema através de mecanismos de medida e avaliação. Princípio 6 – Melhoria Contínua A melhoria contínua não pode ser baseada apenas na resolução de problemas identificados, mas também deve contemplar as possibilidades de melhorar os resultados do sistema e a antecipação das expectativas de mercado cada vez maiores. Segundo a ISO 9000:2005 Convém que a melhoria contínua do desempenho global da organização seja seu objetivo permanente. Vantagens: − Desenvolvimento das capacidades organizacionais e conseqüente melhoria de desempenho; − Alinhamento das ações de desenvolvimento estratégico, para todos os níveis da organização; − Flexibilidade para responder/reagir rapidamente a oportunidades; Implicações Práticas: − Utilização de uma abordagem consistente, desdobrada em todos os níveis da organização, que assegura a melhoria contínua do seu desempenho; − Formação de todos os colaboradores sobre métodos e ferramentas da melhoria contínua; − Tornar a melhoria contínua dos produtos, processos e sistemas um objetivo para cada colaborador da organização; − Definição de metas de orientação e de mecanismos de detecção e avaliação da melhoria contínua; − Reconhecimento de progressos. Princípio 7 – Abordagem Factual para Tomada de Decisão Entre outros aspectos operacionais do SGQ (como a definição de ações corretivas e preventivas, o estabelecimento de programas de auditorias, a revisão pela direção, a identificação de oportunidades de melhoria entre outros), o estabelecimento de estratégias, políticas e objetivos deve ser suportado na análise de dados e informações relevantes, de origem interna ou externa à organização.
  • 35.
    Introdução aos Conceitosda ISO 9001:2000 Página Ixv de Ixx Segundo a ISO 9000:2005 Decisões eficazes são baseadas na análise de dados e informações. Vantagens: − Decisões baseadas em informação; − Maior capacidade de demonstração da eficácia de ações passadas com base em registros factuais; − Capacidade crescente para rever, questionar, desafiar e alterar opiniões e decisões. Implicações Práticas: − Assegurar que os dados e a informação são exatos e confiáveis; − Tornar os dados acessíveis a quem deles necessita; − Analisar dados e informação com base em métodos válidos; − Tomar decisões e implementar medidas com base análises de fatos, articuladas com a experiência e a intuição. Princípio 8 – Benefício Mútuo nas Relações com os Fornecedores Entre as partes interessadas no desempenho de uma organização, deve-se estar orientado para o estabelecimento de relações do tipo ganha – ganha entre a organização e os seus fornecedores. Segundo a ISO 9000:2005 Uma organização e seus fornecedores são interdependentes, e uma relação de benefícios mútuos aumenta a capacidade de ambas de agregar valor. Vantagens: − Aumento na capacidade para criar valor para ambas as partes; − Flexibilidade e rapidez para, de forma concertada, responder a alterações de mercado ou a alterações nas necessidades e expectativas dos clientes; − Otimização de custos e de recursos. Implicações Práticas: − Definição de relações que articulam ganhos de curto prazo com questões relevantes no longo prazo; − Intercâmbio de recursos, de competências, de experiência e de recursos com os parceiros; − Identificação e seleção de fornecedores-chave; − Comunicação fácil, clara e aberta; − Partilha de informação e de planos de futuro; − Definição conjunta de estratégias de desenvolvimento; − Motivação, encorajamento e reconhecimento de progressos e esforços pelos fornecedores.
  • 36.
    Introdução aos Conceitosda ISO 9001:2000 Página Ixvi de Ixx VI. A ABORDAGEM POR PROCESSO Como qualquer auditor, consultor ou gestor sabe, este conceito relativamente simples é difícil de definir por palavras ou imagens e ainda mais difícil de implementar de uma forma coerente numa Organização. A abordagem por processo procura ser uma forma eficaz de se organizar e gerenciar a maneira como as atividades da empresa agregam valor. Enquanto numa estrutura mais tradicional, as atividades da empresa são organizadas e gerenciadas verticalmente (por função), com problemas de qualidade ocorrendo geralmente nos limites dos departamentos funcionais, na abordagem de processo as atividades são organizadas e gerenciadas horizontalmente, mostrando a maneira como as atividades da empresa agregam valor para o cliente. A abordagem de processo liga diretamente os insumos (entradas) do processo, que vêm dos fornecedores, aos produtos (saídas) do processo, que vão para os clientes. Essa ligação horizontal entre os fornecedores e os clientes é uma excelente forma de se gerenciar e melhorar contínuamente a eficácia (quantidade de valor agregado para os clientes) e a eficiência do processo (quantidade de recursos consumidos). No entanto, a identificação de tais processos internos e as interações entre eles e o mundo exterior é fundamental para conceber e implementar um sistema de gestão eficiente e eficaz, que seja da qualidade ou ambiental. As Organizações devem deixar de pensar nas suas operações como um "fluxo linear" desde a recepção dos requisitos dos Clientes até a entrega dos produtos aos Clientes, e encarem as atividades relacionadas com o meio ambiente como um ciclo permanente de melhorias contínuas. Os Processos possuem tipicamente as seguintes características: Fornecem atividades de valor agregado que utilizam recursos para converter entradas em saídas; Têm fontes de entradas – internas ou externas, clientes, fornecedor, etc; Têm saídas que podem ser produtos, serviços, informação – tangível ou intangível – que podem ir para um ou mais clientes internos ou externos; Convém que todos os processos tenham um responsável; Todos os componentes (entradas, atividades de processo, recursos e saídas) devem ser controlados; Todos os processos em uma organização necessitam ser controlados desta maneira. Os processos nas organizações podem variar baseados na natureza dos seus negócios, complexidade de produtos, processos, etc. Os processos podem ser agrupados em: Processos de realização; Processos de suporte; Processos do SGQ; De uma maneira simples, uma organização existe para transformar “inputs (entradas)” (por exemplo, materiais, energia, informação, etc.) em “outputs (saídas)” (produtos, serviços) que são fornecidos aos seus clientes, e ao fazê-lo, acrescentam valor. A palavra “processo” é definida como “conjunto de atividades interelacionadas que transformam insumos (entradas) em produtos (saídas)”. Os insumos (entradas) para um processo são geralmente produtos (saídas) de outros processos. Também é importante que uma organização adote uma abordagem do tipo PLAN-DO-CHECK-ACT (PDCA) (planejar – executar – verificar – agir) aos seus processos, e que inclua o retorno obtido do controle de processos, avaliações de produto e indicadores da satisfação de clientes, a fim de determinar a necessidade de um maior ou menor controle.
  • 37.
    Introdução aos Conceitosda ISO 9001:2000 Página Ixvii de Ixx Processoentrada recursos controle saída Processo A entrada A recursos B controle A saída A / controle B Processo B saída C Processo C saída B / entrada C controle C entrada B ProcessoEntradas (fornecedores) INSPEÇÃO DE RECEBIMENTO INSPEÇÃO DE PROCESSO INSPEÇÃO FINAL CONFIABILIDADE DOS EQUIPAMENTOS CONFIABILIDADE DOS DADOS Saídas (clientes) Processo Saídas (clientes)
  • 38.
    Introdução aos Conceitosda ISO 9001:2000 Página Ixviii de Ixx VII. PDCA PARA USO NO DIA-A-DIA Sonhar nos leva a pensar em nossos objetivos e isso nos leva a ação para realizá-los... mas nem sempre é tão fácil assim! Que tal criar um ciclo positivo para você, capaz de gerar melhorias na sua vida e te aproximar cada vez mais dos resultados que você busca? Este Ciclo Positivo têm o nome de PDCA e a seguir o apresentamos para uso no seu dia-a-dia tanto no trabalho quanto em casa! PLAN (PLANEJAR), ou seja, PENSAR 1. Identifique sua atual situação e aonde quer chegar; 2. Defina seus objetivos e prioridades; 3. Estabeleça suas metas e prazos para alcançá-los; 4. Defina quais serão os indicadores, ou melhor, como você irá medir seus avanços e conquistas (esses indicadores são fundamentais para sua jornada); 5. Planeje (ou melhor, Pense) as ações para realizar suas metas e objetivo; 6. Coloque tudo por escrito, para facilitar sua visualização; 7. Aprenda se necessário, e ensine / treine / comunique as pessoas envolvidas; Este será seu Plano de Ação para alcançar o que deseja (metas e objetivos, inclusive os indicadores). Lembre-se: De nada adianta identificar as oportunidades e não definir ações para aproveitá-las! DO (EXECUTAR), ou seja, DESENVOLVA 1. Coloque em prática seu Plano de Ação; 2. Proceda conforme o planejado; 3. Cumpra cada meta de sua jornada; 4. Registre as informações para que você possa medir seus avanços; 5. Gerencie seu tempo com foco nas suas metas e objetivo; 6. Seja pró-ativo; CHECK (VERIFICAR), ou seja, CONFERIR O segredo do PDCA esta aqui! 1. Verifique se as metas planejadas estão sendo cumpridas, através dos seus indicadores. (Lembre-se: sem informações confiáveis, não é possível prosseguir); 2. Analise os pontos fortes de suas ações e as suas oportunidades de melhorias; 3. Caso não tenha obtido os resultados esperados, identifique as causas reais que geraram isso; 4. Sempre se lembre que o foco não é em problemas, é sim em soluções! Aplique esta etapa periodicamente! Cuidado: Os maiores erros nesta faze estão em não verificar o resultado das ações propostas, nem se as ações foram executadas! ACT (AGIR), ou seja, APERFEIÇOAR 1. Com as informações medidas e analisadas. Se não há problema, quando se atinge um objetivo além do que tinha sido planejado ou se igualam metas e resultados, novas metas mais audaciosas devem ser estabelecidas e o ciclo recomeçado. Aperfeiçoe o que já era bom e incorpore as melhorias ao seu Plano de Ação. 2. Caso contrário, crie ações de melhorias capazes de resolver e, conseqüentemente, prevenir as causas dos problemas, para que eles não voltem a ocorrer; 3. Quaisquer deficiências ou imprevistos identificados devem ser corrigidos, o plano de ação deve ser revisado e adaptado às novas circunstâncias, e os procedimentos são melhorados ou reorientados, se necessário. Coloque as ações de melhoria em prática! Esta fase envolve a busca de soluções para eliminar o problema, a escolha da solução mais efetiva e o desenvolvimento desta solução, com a devida normalização, quando invade o ciclo P do ciclo PDCA; Aqui os erros estão nas ações que deram um bom resultado, mas não são colocadas na rotina... E volte novamente ao começo do ciclo! A cada volta do ciclo PDCA sempre acontece um progresso, mesmo pequeno, por isso nunca se volta ao mesmo ponto. Cada mudança dá início a um novo ciclo que tem como base o ciclo anterior, caracterizando desta forma a espiral da Melhoria Contínua.
  • 39.
    Introdução aos Conceitosda ISO 9001:2000 Página Ixix de Ixx RELAÇÃO ENTRE OS REQUISITOS DA NORMA ISO 9001:2000 E OS PRINCÍPIOS DO SGQ REQUISITOS DA NBR ISO 9001:2000 PRINCÍPIOS DO S.G.Q. FOCONO CLIENTE LIDERANÇA ENVOLVIMENTO DEPESSOAS ABORDAGEMDE PROCESSO ABORDAGEM SISTÊMICAPARA GESTÃO MELHORIA CONTÍNUA ABORDAGEM FACTUALPARA TOMADADE DECISÕES BENEFÍCIOS MÚTUOSNAS RELAÇÕESCOM FORNECEDORES 1 2 3 4 5 6 7 8 4. SISTEMA DE GESTÃO DA QUALIDADE 4.1. Requisitos gerais 4.2. Requisitos de documentação 4.2.2 4.2.3 4.2.4 5. RESPONSABILIDADE DA DIREÇÃO 5.1. Comprometimento da direção 5.2. Foco no cliente 5.3. Política da qualidade 5.4. Planejamento 5.5. Responsabilidade, autoridade e comunicação 5.5.3 5.6. Análise crítica pela direção 6. GESTÃO DE RECURSOS 6.1. Provisão de recursos 6.2. Recursos humanos 6.2.2 6.3. Infra-estrutura 6.4. Ambiente de trabalho 7. REALIZAÇÃO DO PRODUTO 7.1. Planejamento da realização do produto 7.2. Processos relacionados a clientes 7.3. Projeto e desenvolvimento 7.4. Aquisição 7.5. Produção e fornecimento de serviços 7.6. Controle de dispositivos de medição e monitoramento 8. MEDIÇÃO, ANÁLISE E MELHORIA 8.1. Generalidades 8.2. Medição e monitoramento 8.2.1 8.2.3 8.3. Controle de produto não - conforme 8.4. Análise de dados 8.5. Melhorias FONTE: SENAI-Pr, 2004
  • 40.
    Introdução aos Conceitosda ISO 9001:2000 Página Ixx de Ixx RELAÇÃO ENTRE OS REQUISITOS DA ONTENORMA ISO 9001:2000 E O CICLO PDCA REQUISITOS DA NBR ISO 9001:2000 PDCA PLAN (Planejar) DO (Executar) CHECK (Verificar) ACT (Agir) 4. SISTEMA DE GESTÃO DA QUALIDADE 4.1. Requisitos gerais 4.2. Requisitos de documentação 4.2.1 4.2.3 4.2.1 4.2.3 5. RESPONSABILIDADE DA DIREÇÃO 5.1. Comprometimento da direção 5.2. Foco no cliente 5.3. Política da qualidade 5.4. Planejamento 5.4.2 5.4.2 5.5. Responsabilidade, autoridade e comunicação 5.5.2 5.2.3 5.6. Análise crítica pela direção 5.6.1 5.6.3 5.6.1 5.6.3 6. GESTÃO DE RECURSOS 6.1. Provisão de recursos 6.2. Recursos humanos 6.2.2 6.2.2 6.2.2 6.3. Infra-estrutura 6.4. Ambiente de trabalho 7. REALIZAÇÃO DO PRODUTO 7.1. Planejamento da realização do produto 7.2. Processos relacionados a clientes 7.2.1 7.2.2 7.2.3 7.2.2 7.3. Projeto e desenvolvimento 7.3.1 7.3.4 7.3.5 7.3.6 7.3.7 7.3.4 7.3.5 7.3.6 7.3.7 7.4. Aquisição 7.4.1/3 7.4.1 7.4.3 7.5. Produção e fornecimento de serviços 7.5.1 7.5.2 7.5.1 7.5.2 7.5.4 7.5.1 7.5.4 7.6. Controle de dispositivos de medição e monitoramento 8. MEDIÇÃO, ANÁLISE E MELHORIA 8.1. Generalidades 8.2. Medição e monitoramento 8.2.2 8.2.4 8.3. Controle de produto não-conforme 8.4. Análise de dados 8.5. Melhorias 8.5.1 8.5.2 8.5.3 8.5.2 8.5.3 Fonte: APCER, 2003
  • 41.
    REFERÊNCIAS BIBLIOGRÁFICAS APCER -ASSOCIAÇÃO PORTUGUESA DE CERTIFICAÇÃO. Guia Interpretativo ISO 9001:2000. Lisboa – Portugual, 2003. ASSOCIAÇÃO BRASILEIRA DE NORMAS TÉCNICAS. NBR ISO 9000:2005. Sistemas de gestão da qualidade – Fundamentos e vocabulário. Rio de Janeiro, 2000. ASSOCIAÇÃO BRASILEIRA DE NORMAS TÉCNICAS. NBR ISO 9001:2000. Sistemas de gestão da qualidade – Requisitos. Rio de Janeiro, 2000. BSI MANAGEMENT SYSTEMS INC. Curso de Auditor Líder ISO 9001:2000. 3º Edição , Brasil, 2004 CAMPOS, VICENTE FALCONI. Controle da Qualidade Total (No Estilo Japonês). Edição: várias. Belo Horizonte: DG Editors, 1990, 1992 e 1999. CHIAVENATO, IDALBERTO. Introdução à Teoria Geral da Administração. 6° Edição. Campus, 2000. CUNHA, JOÃO CARLOS. Modelos de Gestão da Qualidade I. SENAI: Universidade Federal do Paraná, Curitiba, 2001. ISO/TC 176/SC2 Quality management principles. ISO, 1998 ISO/TC 176/SC2/N525R. Guidance on the Documentation Requirements of ISO 9001:2000. ISO, 2000. ISO/TC176/SC2/N526R. Guidance on the Terminology used in ISO 9001:2000 and ISO 9004:2000. ISO, 2000. ISO/TC176/SC2/N542. Guidance on ISO 9001:2000 Clause 1.2 Application. ISO, 2001. ISO/TC176/SC2/N544. Guidance on Process Approach to Quality Management Systems. ISO, 2001. ISO/TC176/SC2/N654A. Guidance on the Concept and Use of the Process Approach for Management Systems. ISO, 2001. ORTIZ, PAULO e PIERRI, SUZANA. Modelos de Gestão da Qualidade 2. SENAI: Universidade Federal do Paraná, Curitiba, 2002. QUALITIVIDADE TREINAMENTO E CONSULTORIA. Princípios da Gestão da Qualidade. Qualitividade, 2001. QUALYSUL CONSULTORIA E TREINAMENTO. Conceitos e Requisitos da Norma NBR ISO 9001:2000. Qualysul, 2002. JEFFREY H. HOOPER. A Abordagem de Processo na nova ISO 9001. QSP, 2002. ROTH, ANA LUCIA. Dissertação: METÓDOS E FERRAMENTAS DE QUALIDADE. FACCAT, Taquará, 2004. TOMELIN, CLEOMAR ALFEU. Modelos de Gestão da Qualidade 2 (slides). SENAI: Universidade Fedearl do Paraná, Curitiba, 2004.
  • 43.
  • 45.
    Como utilizar estedocumento Apesar dos textos das normas estarem disponíveis, este documento não substitui o texto normativo, sendo necessário que o leitor consulte a ISO 9000:2005, a ISO 9001:2000 e a ISO 9004:2000 quando utilizar este documento. O texto das normas é apresentado entre bordas conforme a seguir: ISO 9000:2005 Borda tracejada e Sombreamento Cinza claro. ISO 9001:2000 Borda tracejada sem Sombreamento 1. Cada capítulo, item e subitem da ISO 9001:2000 são abordados em ordem seqüencial. 2. Para efeitos deste Manual é utilizada a seguinte terminologia: a) Capítulo da norma (ex. 8 – “Medição, análise e melhoria”). b) Item normativo (ex: 8.2 – “Medição e monitoramento”) c) Subitem normativo (ex: 8.2.2 – “Auditoria Interna”) d) Requisito normativo (ex: “… deve conduzir auditorias internas em intervalos … ” ou “Deve ser planeado um programa de auditorias … ”) 3. O texto apresenta as seguintes marcações: a) Os requisitos desta norma foram identificados marcando as frases Deve ou Devem com cinza e negrito significando obrigação em atender ao requisito; b) Os procedimentos documentados exigidos pela norma foram identificados marcando a frase Procedimento com cinza; c) Os registros exigidos pela norma foram identificados marcando a frase Registro com cinza; d) As frases quando, quando necessário ou quando apropriado estão marcados em cinza e negrito por significar, na maioria das vezes, um requisito somente se adotado, porém, é recomendável justificar a não adoção do requisito; ISO 9004:2000 Borda traço - ponto e Sombreamento Cinza escuro. A descrição de cada item ou subitem está dividida em 4 aspectos fundamentais: Objetivo: Qual a razão de cada requisito(s) agrupado(s) no item ou subitem, o que a norma pretende alcançar; Interpretação: Qual a interpretação sobre cada requisito(s), com em exemplos, quando aplicável; Evidência: Necessária/requerida para evidenciar a implementação, realização e controle das atividades/processos associados ao cumprimento do requisito(s) em análise, o que seria importante para demonstrar o comprometimento com o(s) requisito(s); Não Conformidades mais freqüentes: Ressalva às situações que, de acordo com experiência, são constatadas com mais freqüência em auditoria.
  • 47.
    Interpretação da ISO9001:2000 Página 1 de 69 0 INTRODUÇÃO 0.1 GENERALIDADES Texto da Norma ISO 9001:2000 Convém que a adoção de um sistema de gestão da qualidade seja uma decisão estratégica da organização. O projeto e a implementação de um sistema de gestão da qualidade de uma organização são influenciados por várias necessidades, objetivos específicos, produtos fornecidos, os processos empregados e o tamanho e estrutura da organização. Não é intenção de esta Norma impor uniformidade na estrutura de sistemas de gestão da qualidade ou uniformidade da documentação. Os requisitos do sistema de gestão da qualidade especificados nesta Norma são complementares aos requisitos para produtos. As informações identificadas como "NOTA" se destina a orientar o entendimento ou esclarecer o requisito associado. Esta Norma pode ser usada por partes internas ou externas, incluindo organismos de certificação, para avaliar a capacidade da organização de atender aos requisitos do cliente, os regulamentares e os da própria organização. Os princípios de gestão da qualidade declarados nas NBR ISO 9000 e NBR ISO 9004 foram levados em consideração durante o desenvolvimento desta Norma. Interpretação Os seguintes pontos são importantes neste item: − Destaca a necessidade de comprometimento ao enfatizar que a adoção de um SGQ seja uma decisão estratégica; − Reafirma que a norma não pretende uniformizar os sistemas de gestão. A norma ISO 9001:2000 estabelece o que (quais requisitos) deve apresentar um SGQ para ser certificado, porém, como a organização irá estruturar o seu sistema da qualidade e qual o formato desse sistema é uma particularidade de cada organização; − Um ponto importante na nova série de normas é a que destaca que os requisitos do SGQ são complementares aos requisitos do produto; − Há uma declaração de que os princípios de gestão da qualidade foram levados em consideração durante o desenvolvimento da norma. 0.2 ABORDAGEM DE PROCESSO Texto da Norma ISO 9001:2000 Esta Norma promove a adoção de uma abordagem de processo para o desenvolvimento, implementação e melhoria da eficácia de um sistema de gestão da qualidade para aumentar a satisfação do cliente pelo atendimento aos requisitos do cliente. Para uma organização funcionar de maneira eficaz, ela tem que identificar e gerenciar diversas atividades interligadas. Uma atividade que usa recursos e que é a gerida de forma a possibilitar transformação de entradas em saídas pode ser considerada um processo. Freqüentemente a saída de um processo é a entrada para o processo seguinte. A aplicação de um sistema de processos em uma organização, junto com a identificação, interações desses processos, e sua gestão, pode ser considerada como a “abordagem de processo”. Uma vantagem de abordagem de processo é o controle contínuo que ela permite sobre a ligação entre os processos individuais dentro do sistema de processos, bem como sua combinação e interação. Quando usado em um sistema de gestão da qualidade, esta abordagem enfatiza a importância de a) entendimento e atendimento aos requisitos, b) necessidade de considerar os processos em termos de valor agregado, c) obtenção de resultados de desempenho e eficácia de processo, e d) melhoria contínua de processos baseada em medições objetivas. O modelo de um sistema de gestão da qualidade, baseado em processo mostrado figura 1, ilustra as ligações dos processos apresentadas nas seções 4 a 8. Esta ilustração mostra que os clientes desempenham um papel significativo na definição dos requisitos como entradas. O monitoramento da satisfação dos clientes requer a avaliação de informações relativas à percepção pelos clientes de como a organização tem atendido aos requisitos do cliente. Este
  • 48.
    Interpretação da ISO9001:2000 Página 2 de 69 modelo mostrado na figura 1 abrange todos os requisitos desta Norma, mas não apresenta processos em nível detalhado. NOTA: Adicionalmente, pode ser aplicado a metodologia conhecida como "Plan-Do-Check-Act" (PDCA) para todos os processos. O modelo PDCA pode ser descrito resumidamente como segue Plan (planejar): estabelecer os objetivos e processos necessários para fornecer resultados de acordo com os requisitos do cliente e políticas da organização; Do (fazer): implementar os processos; Check (checar): monitorizar e medir processos e produtos em relação às políticas, aos objetivos e aos requisitos para o produto e relatar os resultados; Act (agir): executar ações para promover continuamente a melhora do desempenho do processo. Figura 1 - Modelo de um sistema de gestão da qualidade baseado em processo Objetivo Juntamente com a Figura 1 da Norma, este parágrafo tenta delinear a "abordagem por processos" à gestão de qualidade. Como qualquer auditor, consultor ou gestor de qualidade sabe, este conceito relativamente simples é difícil de definir por palavras ou imagens e ainda mais difícil de implementar duma forma coerente numa Organização. No entanto, a identificação de tais processos internos e as interações entre eles e o mundo exterior é fundamental para conceber e implementar um sistema de gestão da qualidade eficiente e eficaz. Ao contrário das Normas de qualidade anteriores, é requerido que as Organizações deixem de pensar nas suas operações como um "fluxo linear" desde a recepção dos requisitos dos Clientes até à entrega dos produtos aos Clientes, e encarem as atividades relacionadas com a qualidade como um ciclo permanente de melhorias contínuas (conforme modelo proposto por Deming). A Figura 1 da Norma apresenta graficamente o papel essencial dos Clientes no ciclo de melhoria e como se desenvolve a sua interação com os processos internos da Organização (SGS, 2003). Interpretação Os Processos possuem tipicamente as seguintes características: − Fornecem atividades de valor agregado que utilizam recursos para converter entradas em saídas; − Têm fontes de entradas – internas ou externas, clientes, fornecedor, etc; − Têm saídas que podem ser produtos, serviços, informação – tangível ou intangível – que podem ir para um ou mais clientes internos ou externos; − Convém que todos os processos tenham um responsável; − Todos os componentes (entradas, atividades de processo, recursos e saídas) devem ser controlados usando-se as Quatro Ferramentas de Gestão da Qualidade – Planejamento da CLIENTE Realização do produto Produto Gestão de recursos Medição análise e melhoria Responsabilidade da administração Melhoria contínua do sistema de gestão da qualidade CLIENTE Entrada Saída Legenda: agregação de valor informação Requisitos Satisfação
  • 49.
    Interpretação da ISO9001:2000 Página 3 de 69 Qualidade, Garantia da Qualidade, Controle da Qualidade e Melhoria da Qualidade (ver Item IV da Introdução); Todos os processos em uma organização necessitam ser controlados desta maneira. Os processos nas organizações podem variar baseados na natureza dos seus negócios, complexidade de produtos, processos, etc. Os processos podem ser agrupados em: − Processos de realização; − Processos de suporte; − Processos do SGQ; Para o gerenciamento dos processos e suas interações recomenda-se o uso do método PDCA. Para cada processo identificado na organização é necessário que se apliquem os requisitos normativos, quando apropriado, especificados nas seções 4 a 8 da norma. Por exemplo, para o processo “aquisição” é necessário que se definam responsabilidades e autoridades, os recursos necessários (humanos, instalações, etc.), os objetivos, os documentos, os registros, os métodos para medição e monitoramento do processo, etc. (fase P do ciclo PDCA), que se executam as tarefas de acordo com os procedimentos definidos (em documentos ou não) e que se coletem dados e informações para a verificação do atendimento dos objetivos traçados (fase D do PDCA), que se verifiquem os resultados (fase C do PDCA) e que se tomem as devidas ações corretivas e/ou preventivas (fase A do PDCA) sempre que necessários. A manutenção e melhoria dos resultados obtidos, isto é, do processo, evidencia o propósito de melhoria contínua do gerenciamento aplicado. 0.3 RELAÇÃO COM A NBR 9004 Texto da Norma ISO 9001:2000 As atuais edições das NBR ISO 9001 e NBR ISO 9004 foram desenvolvidas como um par coerente de normas de sistema de gestão da qualidade, as quais foram projetadas para se complementarem mutuamente, mas também podem ser usadas independentemente. Embora as duas Normas tenham objetivos diferentes, elas apresentam estruturas similares para auxiliar na sua aplicação como um par coerente. A NBR ISO 9001 especifica requisitos para um sistema de gestão da qualidade que podem ser usados pelas organizações para aplicação interna, para certificação ou para fins contratuais. Está focalizada na eficácia do sistema de gestão da qualidade em atender aos requisitos dos clientes. A NBR ISO 9004 fornece orientação para um sistema de gestão da qualidade com objetivos mais amplos do que a NBR ISO 9001, especificamente no que tange à melhoria contínua do desempenho global de uma organização e sua eficiência, assim como à sua eficácia. A NBR ISO 9004 é recomendada como uma orientação para organizações cuja Alta Direção deseja ir além dos requisitos estabelecidos na NBR ISO 9001 buscando melhoria contínua de desempenho. Entretanto, não tem propósitos de certificação ou finalidade contratual. Interpretação O item esclarece que essa versão da norma ISO 9001 faz parte de um par consistente de normas de sistema de gestão da qualidade, sendo a outra norma a ISO 9004. As normas são complementares, mas podem ser utilizadas independentemente. A ISO 9001 apresenta requisitos para sistemas de gestão da qualidade e pode ser utilizada para fins de certificação. Já a norma ISO 9004 não é um guia de implementação e não tem fins de certificação. A sua função é dar diretrizes para melhorar o desempenho e a eficácia de sistemas de gestão da qualidade. Ou seja, enquanto a ISO 9004:2000 têm foco na melhoria do desempenho global e eficiência interna da Organização, a ISO 9001:2000 se focaliza na eficácia do Sistema de Gestão da Qualidade da Organização em satisfazer as necessidades e expectativas dos Clientes. 0.4 COMPATIBILIDADE COM OUTROS SISTEMAS DE GESTÃO Texto da Norma ISO 9001:2000 Esta Norma foi alinhada com a ISO 14001:1996 para aumentar a compatibilidade das duas normas em benefício da comunidade de usuários. Esta Norma não inclui requisitos específicos para outros sistemas de gestão, tais como aqueles específicos à gestão ambiental, gestão de segurança e saúde ocupacional, gestão
  • 50.
    Interpretação da ISO9001:2000 Página 4 de 69 financeira ou de risco. Entretanto, esta Norma possibilita a uma organização o alinhamento ou a integração de seu sistema de gestão da qualidade com outros requisitos de sistemas de gestão relacionados. É possível a uma organização adaptar seus sistemas de gestão existentes para estabelecer um sistema de gestão da qualidade que cumpra com os requisitos desta Norma. Interpretação O item enfatiza que a norma foi desenvolvida para ser compatível com outras normas e compartilha princípios do sistema com a ISO 14001. Embora afirme claramente que não inclui requisitos de outras normas de sistema, por exemplo, meio ambiente, segurança e saúde ocupacional ou gerenciamento financeiro, ela encoraja a integração, quando apropriado. 1 OBJETIVO 1.1 GENERALIDADES Texto da Norma ISO 9001:2000 Esta Norma especifica requisitos para um sistema de gestão da qualidade QUANDO uma organização a)necessita demonstrar sua capacidade para fornecer de forma coerente produtos que atendam aos requisitos do cliente e requisitos regulamentares aplicáveis, e b)pretende aumentar a satisfação do cliente por meio da efetiva aplicação do sistema, incluindo processos para melhoria contínua do sistema e a garantia da conformidade com requisitos do cliente e requisitos regulamentares aplicáveis NOTA Nesta Norma, o termo "produto" aplica-se apenas para produto intencional ou requerido pelo cliente. Objetivo Este item, embora não contenha requisitos, estabelece o propósito da norma ISO 9001:2000 que é a de definir requisitos para o sistema da qualidade, no intuito de permitir a organização fornecer, de forma consistente, produtos que vão de encontro às necessidades dos seus clientes e dos requisitos estatutário-regulamentares relevantes. Interpretação É importante entender que a norma ISO 9001:2000 não é uma norma do produto, e a certificação do SGQ não é o mesmo e não substitui a certificação do produto. Mesmo assim, assegurar a qualidade do produto final deve ser o objetivo principal de qualquer organização que implementa um Sistema de Gestão da Qualidade de acordo com a ISO 9001:2000, e deve nortear a abordagem a ser adotada tanto pela organização, como pelo auditor, a fim de acrescentar valor ao SGQ e ao processo de certificação. Uma simples pergunta do tipo “como isto afeta ou poderia afetar a qualidade do produto?” feita pelo auditor para si mesmo, ajuda a contextualizar a auditoria, identificando situações realmente importantes e evitando excessos, por vezes burocráticos. Evidência Antes de terminar a auditoria, convém que o auditor reflita e se questione “Tudo que eu vi nesta organização, ao longo da auditoria, transmite-me a confiança de que tem a capacidade de entregar produtos conformes, de forma consistente, aos clientes?”. Não conformidades mais freqüentes Não existem não conformidades a este item da norma, pelo fato da mesma não incluir requisitos. 1.2 APLICAÇÃO Texto da Norma ISO 9001:2000 Todos os requisitos desta Norma são genéricos e se pretende que sejam aplicáveis para todas as organizações, sem levar em consideração o tipo, tamanho e produto fornecido. Quando algum (ns) requisito(s) desta Norma não puder(em) ser aplicado(s) devido à natureza de uma organização e seus produtos, isso pode ser considerado para exclusão. Quando são efetuadas exclusões, reivindicação de conformidade com esta Norma não são aceitáveis a não ser que as exclusões fiquem limitadas aos requisitos contidos na seção 7 e que tais exclusões não afetem a capacidade ou responsabilidade da organização para fornecer produtos que atendam aos requisitos dos clientes e requisitos regulamentares aplicáveis.
  • 51.
    Interpretação da ISO9001:2000 Página 5 de 69 Objetivo As normas ISO 9000 destinam-se sempre a uma aplicação de acordo com a natureza da organização, e para cobertura total de todas as atividades que afetam a qualidade do produto que fornece. Se, por exemplo, uma organização for responsável pela transformação das necessidades, expectativas e/ou requisitos do cliente num conjunto de características ou especificações de produto ou serviço. Segundo a ISO 9000:2005 Projeto e desenvolvimento: conjunto de processos (3.4.1) que transformam requisitos (3.1.2) em características (3.5.1) especificadas ou na especificação (3.7.3) de um produto (3.4.2), processo (3.4.1) ou sistema (3.2.1). NOTA 1 Os termos "projeto" e "desenvolvimento" são algumas vezes usados como sinônimo e outras vezes para definir diferentes estágios do processo geral de projeto e de desenvolvimento. NOTA 2 Um qualificativo pode ser aplicado para indicar a natureza do que está sendo projetado e desenvolvido (por exemplo: projeto e desenvolvimento de um produto ou de um processo). Se, por algum motivo, a organização deixa este processo fora do âmbito do SGQ, há o risco, mesmo que o produto “cumpra as especificações”, de que não possa ser atingida a satisfação do cliente, porque as especificações poderão não refletir de forma adequada as suas reais necessidades, expectativas e/ou requisitos. No entanto, caso se constate a não aplicabilidades efetivas do(s) requisito(s) da norma de referência, poderão ser consideradas exclusões, limitadas a requisitos do capítulo 7 desde que tais exclusões não afetem a capacidade ou responsabilidade da organização para fornecer produto que vá de encontro dos requisitos aplicáveis (incluindo requisitos estatutários e regulamentares). Nestes casos, as exclusões, com as devidas justificações, deverão constar no Manual da Qualidade da organização. Interpretação O âmbito do SGQ deve basear-se na natureza dos produtos da organização e respectivos processos de realização, em considerações comerciais e requisitos contratuais, estatutários e regulamentares. Uma organização não é obrigada a incluir todos os produtos e serviços que fornece no âmbito do seu SGQ, ou a contemplar os processos associados à realização para produtos e serviços que não estejam incluídos no SGQ. Se uma organização opta por implementar um SGQ com um âmbito limitado, este deve ser claramente definido no Manual da Qualidade e em quaisquer outros documentos publicitários disponíveis, a fim de evitar confundir ou induzir em erro clientes e utilizadores finais. Os requisitos da ISO 9001:2000 são genéricos e aplicáveis a todas as organizações, independentemente do tipo e dimensão ou do produto que oferecem. As organizações podem, no entanto, justificar o não cumprimento de requisitos específicos, atendendo à natureza da sua atividade e dos seus produtos e/ou serviços. As Organizações devem implementar todos os requisitos do sistema de gestão da qualidade, exceto em circunstâncias excepcionais e justificadas. As Organizações só podem excluir tais requisitos onde eles não são genuinamente aplicáveis. A chave está na frase: "... não afetem a capacidade ou responsabilidade da organização para fornecer produtos que atendam aos requisitos dos clientes e requisitos regulamentares aplicáveis.". Para avaliar se algum requisito do capítulo 7, relacionado com qualquer das atividades da Organização, pode ou não ser considerado para exclusão, devem ser colocadas as seguintes questões: 1) Se a Organização tiver que defender a sua posição em tribunal, (Por exemplo: responsabilidade civil, quebra de contrato), será que o tribunal consideraria essa atividade e o respectivo requisito da ISO 9001:2000 como da responsabilidade da Organização? 2) Se a atividade for realizada inconsistentemente, ou não for mesmo realizada, poderá daí resultar potencialmente (com o correr do tempo) uma insatisfação de algum Cliente? (Por Exemplo: ser a causa de uma reclamação, ou a razão que leve um Cliente a procurar uma alternativa aos produtos/serviços da Organização)? Se a resposta a qualquer destas perguntas for "sim", então a Organização é responsável pela Qualidade resultante dessa atividade, e ela está coberta pelos requisitos da ISO 9001:2000. Embora as Organizações, como resultado desta revisão, possam ter de rever a forma como terão de cumprir outras cláusulas da Norma, é ,sem dúvida, o requisito que incorpora as atividades de projeto e desenvolvimento no SGQ que terá um impacto mais significativo para muitas Organizações. A terminologia “exclusões permitidas”, utilizada nos “drafts” iniciais da norma ISO 9001:2000, foi alterada na versão final da norma para “aplicação” para melhor designar o movimento que se pretende dinamizar que é a de colocar ênfase na análise de “porquê aplicar os requisitos” e não no “como excluir os requisitos”.
  • 52.
    Interpretação da ISO9001:2000 Página 6 de 69 De acordo com o guia oficial da ISO nesta matéria, os requisitos a seguir indicados são os mais prováveis (embora não os únicos) que podem ser considerados como exclusão do SGQ: 7.3 “Projeto e desenvolvimento” – Nos casos em que a organização não é responsável pelo projeto e desenvolvimento dos produtos que fornece. A aplicação deste item não é obrigatória para o projeto e desenvolvimento dos processos necessários ao Sistema de Gestão da Qualidade, (que está contemplada no item 7.1), mas pode ser útil para a organização gerir o desenvolvimento dos seus processos. 7.5.3 “Identificação e rastreabilidade” – Este item seria apenas parcialmente aplicável nos casos em que não existe requisito de rastreabilidade específico para os produtos da organização. 7.5.4 “Propriedade do cliente” – Nos casos em que a organização não utiliza a propriedade do cliente no seu produto ou processos de realização do produto. Deve-se atentar para o fato de que se o cliente fornece uma especificação do produto, isso pode constituir propriedade legal e deve ser coberta, neste âmbito, pelo SGQ da organização. 7.6 “Controle de dispositivos de medição e monitoramento” – Nos casos em que a organização não necessita de dispositivos de medição e monitoramento para fornecer evidência da conformidade do seu produto. Pode ser o caso para algumas organizações de prestação de serviços, entre outras. Evidência O Manual da Qualidade deve incluir os detalhes e justificativas para quaisquer exclusões consideradas pela organização (ver também o item 4.2.2). Deve ser verificado, durante a auditoria, se os requisitos excluídos realmente não afetam a capacidade da organização em cumprir os requisitos do cliente e/ou requisitos estatutários/regulamentares. Não conformidades mais freqüentes Não existem não conformidades para este item da norma, pelo fato da mesma não incluir requisitos. A constatação da necessidade de aplicação de requisitos considerados excluídos pela organização e/ou as exclusões não serem devidamente justificadas no Manual da Qualidade são em geral indexadas a itens de requisitos apropriados (ex. 4.1 ou 4.2.2). 2 REFERÊNCIA NORMATIVA Texto da Norma ISO 9001:2000 A norma relacionada a seguir contém disposições que, ao serem citadas neste texto, constituem prescrições desta Norma. A edição indicada estava em vigor no momento desta publicação. Como toda norma está sujeita a revisão, recomenda-se àqueles que realizam acordos com base nesta que verifiquem a conveniência de se usar a edição mais recente da norma citada a seguir. A ABNT possui a informação das normas em vigor em um dado momento. NBR ISO 9000:2005, Sistemas de Gestão da Qualidade - Fundamentos e vocabulário. 3 TERMOS E DEFINIÇÕES Texto da Norma ISO 9001:2000 Para os efeitos desta Norma, aplicam-se os termos e definições apresentadas na NBR ISO 9000. Os seguintes termos, usados nesta edição da NBR ISO 9001 para descrever a cadeia de fornecimento, foram alterados para refletir o vocabulário usado atualmente: Fornecedor -- organização -- cliente O termo "organização" substitui o termo "fornecedor" usado na NBR ISO 9001:1994 e refere-se à unidade para a qual esta Norma se aplica. Também o item, o termo "fornecedor" agora substitui o termo "subcontratado". Ao longo do texto desta Norma, onde aparecer o termo “produto”, este também pode significar “serviço”.
  • 53.
    Interpretação da ISO9001:2000 Página 7 de 69 4 SISTEMA DE GESTÃO DA QUALIDADE 4.1 REQUISITOS GERAIS Texto da Norma ISO 9001:2000 A organização deve estabelecer, documentar, implementar e manter um sistema de gestão da qualidade e melhorar continuamente a eficácia de acordo com os requisitos desta Norma. A organização deve a) identificar os processos necessários para o sistema de gestão da qualidade e sua aplicação por toda a organização (ver 1.2), b) determinar a seqüência e interação desses processos, c) determinar critérios e métodos necessários para assegurar que a operação e o controle desses processos sejam eficazes, d) assegurar a disponibilidade de recursos e informações necessárias para apoiar a operação e o monitoramento desses processos, e) monitorar, medir e analisar esses processos, e f) implementar ações necessárias para atingir os resultados planejados e a melhoria contínua desses processos. Esses processos devem ser gerenciados pela organização de acordo com os requisitos desta Norma. Quando uma organização optar por adquirir externamente algum processo que afete a conformidade do produto em relação aos requisitos, a organização deve assegurar o controle desses processos. O controle de tais processos deve ser identificado no sistema de gestão da qualidade. NOTA Convém que os processos necessários para o sistema de gestão da qualidade acima referenciados incluam processos para atividades de gestão, provisão de recursos, realização do produto e medição. Objetivo Assegurar que as organizações identificam os processos necessários para o SGQ e determinam os recursos, informação, critérios e métodos necessários para a sua gestão (ex. ao nível do seu planejamento, realização, monitoramento e medição e melhoria, seguindo o modelo P-D-C-A). Interpretação A organização deve identificar e gerir os seus processos. Alguns desses processos estão claramente definidos na própria norma (por exemplo, processos relacionados com clientes, compras, projeto e desenvolvimento,…), enquanto outros irão depender da natureza e complexidade da própria organização. Sempre que for razoável, os processos chave devem também ser alvo de, pelo menos, uma revisão, para determinar o grau de possibilidade de se atingir a saída pretendida. Deste modo, se necessário, pode ser tomada uma ação preventiva antes da ocorrência da não conformidade de um produto ou serviço. Convém que as quatro ferramentas de gestão da qualidade sejam usadas para o controle dos processos (Ver Item IV da Introdução). É importante que uma organização adote uma abordagem do tipo PLAN-DO-CHECK-ACT (PDCA) (planejar – executar – verificar – agir) aos seus processos, e que inclua o retorno obtido do controle de processos, avaliações de produto e indicadores da satisfação de clientes, a fim de determinar a necessidade de um maior ou menor controle. Ao nível de estratégia, o Item 0.2 da ISO 9001:2000 dá o seguinte exemplo: Plan (planejar): estabelecer os objetivos e os processos necessários para apresentar resultados de acordo com os requisitos do cliente e as políticas da organização; Do (executar): implementar os processos; Check (verificar): monitorar e medir os processos e produtos em comparação com políticas, objetivos e requisitos do produto e reportar os resultados; Act (agir): empreender ações para melhorar continuamente o desempenho do processo. A seguir é fornecida orientação sobre como uma organização pode optar por contemplar estes requisitos, embora se deva salientar se tratar apenas de exemplos, e não o único caminho para cumprir os requisitos:
  • 54.
    Interpretação da ISO9001:2000 Página 8 de 69 ACT IMPLEMENTAÇÃO DE MELHORIA (f)* PLAN SEQÜÊNCIA DE IDENTIFICAÇÃO DE CRITÉRIOS E MÉTODOS DE INTERAÇÃO (a, b, c)* CHECK CÁLCULO E ANÁLISE (e)* DO IMPLEMENTAÇÃO DO PLANO (d)* FONTE: APCER, 2003 * Veja o texto abaixo para obter mais detalhes a) Identificar os processos necessários para o Sistema de Gestão da Qualidade e para a sua aplicação em toda a organização: • Atribuir “nomes” aos processos, incluindo os que serão obtidos no exterior; • Definir entradas e saídas para cada processo; • Definir clientes dos processos e respectivos requisitos (incluindo necessidades e expectativas); • Definir quem é o gestor ou “dono” do processo. b) Determinar a seqüência e interação destes processos: • Apresentar a rede de processos; • Definir interfaces entre processos; • Documentar os processos conforme necessário. A representação esquemática a seguir dá uma idéia de como uma organização pode utilizar fluxos ou mapas de processo, de modo a compreender melhor a interação dos vários processos que compõem o SGQ.
  • 55.
    Interpretação da ISO9001:2000 Página 9 de 69 Processo input recursos controle output Processo A input A recursos B controle A output A / controle B Processo B output C Processo C output B input C controle C input B FONTE: APCER, 2003 PROCEDIMENTO * (“Forma especificada de executar uma atividade ou um processo” - pode ser documentado ou não) PRODUTO (“Resultado de um processo”) MONITORAMENTO E MEDIÇÃO DE OPORTUNIDADES (Antes, durante e depois do processo) SaídaEntrada PROCESSO(“Conjunto de atividades inter-relacionadas ou interação de processos) EFICÁCIA DO PROCESSO = Habilidade para alcançaros resultados desejados (Foco na ISO 9001:2000) Requisitos Especificados (Inclui Recursos) *Nota : Esta é a definição de procedimento dada pela ISO 9000:2000. Este não é necessariamente um dos 6 procedimentos documentados exigidos pela ISO 9001:2000 Requisitos Satisfeitos EFICIÊNCIA DO PROCESSO = Resultadoalcançado X Recursos usados (Foco na ISO 9004:2000) FONTE: ISO/TC 176/SC2 N524R Process c) Determinar critérios e métodos necessários para assegurar que, tanto a operacionalidade quanto os controles destes processos são eficazes: • Especificar características de resultados pretendidos e não pretendidos;
  • 56.
    Interpretação da ISO9001:2000 Página 10 de 69 • Especificar métodos de medição, monitoramento e análise de critérios (Planejamento da Qualidade); • Considerar questões econômicas (custo, tempo, perda,…); • Definir métodos para coleta de dados. d) Assegurar a disponibilidade de recursos e informação necessários para suportar o desempenho e monitoramento desses processos: • Alocar recursos para cada processo; • Estabelecer canais de comunicação; • Disponibilizar informação externa e interna; • Obter retorno (resposta); • Coletar dados; • Manter registros. e) Medir, monitorar e analisar estes processos: • Medir processos e monitorar o seu desempenho (capacidade do processo, indicadores de desempenho, satisfação de clientes,...); • Analisar informação recolhida (técnicas de estatística); • Avaliar resultados da análise. f) Implementar ações necessárias para atingir resultados planejados e a melhoria contínua destes processos: • Implementar ações corretivas e preventivas (melhoria do processo); • Verificar implementação e eficácia das ações corretivas e preventivas; • Promover melhorias. Nos casos em que a responsabilidade total de um produto pertence a uma organização, o fato de um determinado processo para realização do produto (como por exemplo, PROJETO e DESENVOLVIMENTO ou FABRICAR) ser obtido externamente ou subcontratado a uma organização externa não é uma justificativa adequada para exclusão desse processo por parte do SGQ. Pelo contrário, a organização deve estar apta a demonstrar que exerce um controle suficiente para assegurar que esses processos são realizados de acordo com os requisitos relevantes da ISO 9001:2000. A natureza desse controle irá depender do processo obtido externamente ou subcontratado e do risco envolvido. Pode incluir, por exemplo, a especificação e/ou validação de processos como parte do acordo contratual com o subcontratado, requisitos para o SGQ do subcontratado, inspeções ou verificações no local e/ou auditorias. Nessas circunstâncias, a organização deve incluir esses processos no âmbito do SGQ, e esclarecer no seu Manual da Qualidade, e quaisquer outros documentos do conhecimento público, que o SGQ cobre a gestão daquelas atividades obtidas externamente ou subcontratadas, sobre as quais a organização tem total responsabilidade. Evidência • É importante que a organização disponha de fluxos de processo ou de mapas de processo demonstrando a inter-relação entre os processos chave e as interfaces com os fornecedores, incluindo uma definição clara de papéis e responsabilidades, sempre que aplicável. É importante enfatizar, no entanto, que isto não é um requisito específico da ISO 9001:2000 – a organização poderá descrever os seus processos através de outros métodos, desde que alcancem o mesmo objetivo. Esses processos chave deveriam ter saídas claramente definidas, com critérios de aceitação e, pelo menos, uma forma de monitorar, verificar e/ou medir o cumprimento dos mesmos. • É importante que todos os processos dentro do SGQ sejam incluídos (Itens 4 a 8 da ISO 9001:2000), e que tal não se limite apenas aos processos de realização do produto. • As organizações devem estar aptas a demonstrar que gerem os seus processos, utilizando, por exemplo, uma abordagem do tipo P-D-C-A, com ênfase para atingir os resultados planejados. • Os registros podem ser úteis, mas nem sempre são necessários ou requeridos para evidenciar a eficácia dos processos.
  • 57.
    Interpretação da ISO9001:2000 Página 11 de 69 Não conformidades mais freqüentes • Não serem identificados os processos subcontratados, nem determinada a sua seqüência e interação. • Não serem claramente identificados os processos do Sistema de Gestão da Qualidade e a identificação dos processos serem limitados aos processos de realização do produto. Nota: Não conformidades associadas à identificação, planejamento, realização, controle e melhoria dos processos de suporte ao SGQ encontram-se, em geral, indexadas a outros subitens da norma, diretamente associados a essas matérias. Uma não conformidade diretamente indexada a este item estaria associado ao não cumprimento sistemático e generalizado dos requisitos associados ao SGQ (pelo menos no que diz respeito ao inequivocamente requerido pela norma), o que, regra geral, não será importante. 4.2 REQUISITOS DA DOCUMENTAÇÃO 4.2.1 Generalidades Texto da Norma ISO 9001:2000 A documentação do sistema de gestão da qualidade deve incluir a) declarações documentadas da política da qualidade e dos objetivos da qualidade, b) manual da qualidade, c) procedimentos documentados requeridos por esta Norma, d) documentos necessários à organização para assegurar o planejamento, a operação e o controle eficazes de seus processos, e e) registros requeridos por esta Norma (ver 4.2.4). NOTA 1 Onde o termo “procedimento documentado“ aparecer nesta Norma, significa que o procedimento é estabelecido, documentado, implementado e mantido. NOTA 2 A abrangência da documentação do sistema de gestão da qualidade pode diferir de uma organização para outra devido: a) ao tamanho da organização e ao tipo de atividades, b) à complexidade dos processos e suas interações, e c) à competência do pessoal. NOTA 3 A documentação pode estar em qualquer forma ou tipo de meio de comunicação. Objetivo Assegurar o planejamento, realização, monitoramento, medição e melhoria dos processos através de um sistema documentado e não através um sistema de documentos. A documentação de suporte ao SGQ deverá incluir as políticas, objetivos, descrição dos principais processos, procedimentos documentados e quaisquer outros documentos considerados como necessários, para utilização por todas as partes envolvidas. O objetivo da ISO 9001:2000 é ser menos prescritiva na definição de documentos específicos que uma organização deve estabelecer, e para utilizar uma abordagem mais orientada para assegurar a gestão eficaz dos processos e a obtenção dos resultados pretendidos. Ainda assim, um número determinado de procedimentos documentados pode ser necessário, mas irá depender da natureza e do tamanho da organização, bem como da complexidade dos seus processos. Interpretação Entre os objetivos principais associados à documentação, ressalvam-se: • Comunicação da informação; • Evidência de conformidade; • Partilha e manutenção de conhecimentos ("Know How"). Segundo a ISO 9000:2005 Documento: informação (3.7.1) e o meio no qual ela está contida. Exemplos Registro (3.7.6), especificação (3.7.3), documento de procedimento, desenho, relatório, norma. NOTA 1 O meio físico pode ser papel, magnético, disco de computador de leitura ótica, fotografia, ou amostra padrão, ou uma combinação destes. NOTA 2 Um conjunto de documentos, por exemplo, especificações e registros, é freqüentemente chamado de “documentação”. NOTA 3 Alguns requisitos (3.1.2) (por exemplo: o requisito de ser legível) relacionam-se a todos os tipos de documentos. Entretanto, pode haver diferentes requisitos para especificações (por exemplo: o requisito de ter revisão controlada) e registros (por exemplo: o requisito de ser recuperável).
  • 58.
    Interpretação da ISO9001:2000 Página 12 de 69 Significa que, para alcançar os objetivos identificados anteriormente, uma organização poderá estabelecer a documentação do sistema em qualquer suporte (ex. papel, magnético, eletrônico, fotográfico,…), incluindo um tipo particular de documento: os registros, como documentos que expressam resultados obtidos ou fornecem evidência das atividades realizadas (ver também 4.2.4). É conveniente que uma organização estabeleça a estrutura documental e especifique as interligações entre os diversos documentos, como suporte à realização das atividades e processos do seu SGQ. Segundo a nova abordagem normativa, a análise dos processos deverá assumir-se como a “força motriz” na definição da documentação necessária. A documentação não deverá ser a “força motriz” dos processos. A norma ISO 9001:2000 indica que a extensão da documentação dependerá da dimensão, tipo de atividades, complexidade dos processos e competência do pessoal de cada organização. Define, no entanto, requisitos mínimos associados: • Declarações documentadas quanto à Política da Qualidade e aos Objetivos da Qualidade; • Manual da Qualidade; • Procedimentos documentados (6 requisitos) 4.2.3 (Controle de Documentos); 4.2.4 (Controle de Registros); 8.2.2 (Auditoria Interna); 8.3 (Controle de Produto não-conforme); 8.5.2 (Ações Corretivas); 8.5.3 (Ações Preventivas); • Documentos necessários para a organização assegurar o planejamento, a operação e o controle eficazes dos seus processos; • Registros (21 requisitos). Quanto aos procedimentos documentados, não é obrigatório que as organizações elaborem 6 documentos (tantos quanto os procedimentos documentados requeridos). O que se pretende é que a prática associada ao cumprimento daqueles 6 itens e/ ou sub-itens normativos esteja obrigatoriamente documentada. A forma como este requisito é cumprido dependerá de cada organização e deverá ser ajustada à estrutura documental estabelecida. E na prática? Para uma documentação que suporte as necessidades e expectativas das partes interessadas, convém que a gestão considere: • Requisitos do cliente; • Normas internacionais, nacionais, regionais ou do setor de atividade; • Requisitos estatutários e regulamentares relevantes; • Estratégias, políticas, objetivos e culturas organizacionais; • Fontes de informação externas relevantes (Guias ISO, orientações,…); • Informação sobre as necessidades dos colaboradores internos. Convém, ainda, que a criação, utilização e controle da documentação sejam avaliados no que diz respeito a sua contribuição para a eficácia, eficiência e melhoria da organização, em face de: • Funcionalidade (tal como velocidade de processamento); • Facilidade de utilização; • Recursos necessários; • Requisitos atuais e futuros relacionados com a gestão do conhecimento; • Interfaces utilizadas pelos clientes e outras partes interessadas. Em alguns casos, poderá haver valor acrescentado e vantagens ao nível da demonstração de conformidade se forem estabelecidos outros documentos ou registros face aos formalmente requeridos, por exemplo: • Fluxos (mapas) de processos; • Organogramas; • Mapas de planejamento da produção; • Listas de fornecedores qualificados/aprovados; • Planos da qualidade;
  • 59.
    Interpretação da ISO9001:2000 Página 13 de 69 • Reclamações de clientes; • Pesquisas de satisfação de clientes. Um detalhamento excessivo não se reflete necessariamente num maior controle sobre as atividades. No entanto, a falta de documentação poderá comprometer a sistematização e eficácia do SGQ. Nesta perspectiva, o processo de formação poderá conduzir a uma menor necessidade de procedimentos documentados. No entanto, deve ser assegurado que todos dispõem da informação necessária à correta realização das suas funções. Evidência Deve existir um SGQ documentado que cubra os requisitos aplicáveis da norma de referência, incluindo documentação exigida pelo cliente, e para cumprimento dos requisitos estatutários e/ou regulamentares relacionados com o produto. Não conformidades mais freqüentes • Nota: Não conformidades associadas ao estabelecimento de um sistema documental de suporte ao SGQ encontram-se, em geral, relacionadas: Aos subitens 4.2.2, 4.2.3 e 4.2.4. À itens da norma de referência onde é requerido um documento específico (com exceção da declaração documentada quanto à política da qualidade e aos objetivos). • Uma não conformidade diretamente relacionada a este item esta associada ao não cumprimento sistemático e generalizado dos requisitos associados à documentação (pelo menos no que diz respeito ao inequivocamente requerido pela norma), o que, regra geral, não será importante. 4.2.2 Manual da Qualidade Texto da Norma ISO 9001:2000 A organização deve estabelecer e manter um manual da qualidade que inclua a) o escopo do sistema de gestão da qualidade, incluindo detalhes e justificativas para qualquer exclusão (ver 1.2), b) os procedimentos documentados estabelecidos para o sistema de gestão da qualidade, ou referência a eles, e c) a descrição da interação entre os processos do sistema de gestão da qualidade. Objetivo Estabelecimento de um documento que descreva os elementos fundamentais do SGQ e suas interações. Interpretação Cabe a cada organização decidir sobre o melhor formato do Manual da Qualidade. Para algumas organizações o MQ é um documento que contempla apenas um resumo do SGQ e seus princípios, faz referência à outra documentação de suporte, e pode ser facultado a terceiros. Para outras organizações, pode o MQ ser um documento mais abrangente, que inclui todos os procedimentos documentados e demais documentos do SGQ. Ressalva-se que pode ser formalizado em qualquer estrutura, não tendo que seguir a estrutura normativa. O Manual deve contemplar a identificação de eventuais exclusões consideradas pela organização, de requisitos, subitens e/ou itens do capítulo 7 e que não sejam aplicáveis ao SGQ (ver também o item 1.2) e justificativa fundamentada para esse fato. Deve também no item, incluir o âmbito de aplicação do SGQ (especial atenção quando esse âmbito não contemplar a totalidade dos produtos, áreas ou locais de atividade da organização). O Manual da Qualidade deve, igualmente, incluir a descrição da interação entre os processos do SGQ o que pressupõe a sua identificação e caracterização, podendo ainda contemplar (ainda que não constitua um requisito normativo): • A política da qualidade; • A estrutura organizacional (ex. através de organogramas) e considerações sobre responsabilidades e autoridade; • Apresentação da organização e dos seus produtos; • Informação relativa ao enquadramento de partes interessadas (ex. clientes, auditores de 1ª, 2ª ou 3ª parte - como informação relativa à interligação dos processos da organização com os itens normativos, estrutura organizacional e documentação do SGQ). Apesar de referência, ressalva-se a importância do Manual da Qualidade ser um documento de trabalho interno e não apenas um documento para terceiros.
  • 60.
    Interpretação da ISO9001:2000 Página 14 de 69 Evidência • A organização deve apresentar um Manual da Qualidade que cumpra os requisitos deste item e evidenciar que o Manual da Qualidade é um documento controlado que reflete a situação real da organização. Não conformidades mais freqüentes • O Manual da Qualidade não inclui o âmbito de aplicação do sistema, em especial não incluir uma justificativa fundamentada para exclusões consideradas pela organização. • O Manual não descreve de forma adequada os principais processos da organização, e suas interações. 4.2.3 Controle de Documentos Texto da Norma ISO 9001:2000 Os documentos requeridos pelo sistema de gestão da qualidade devem ser controlados. Registros são um tipo especial de documento e devem ser controlados de acordo com os requisitos apresentados em 4.2.4. Um procedimento documentado deve ser estabelecido para definir os controles necessários para a) aprovar documentos quanto a sua adequação, antes da sua emissão, b) analisar criticamente e atualizar, quando necessário, e reaprovar documentos, c) assegurar que alterações e a situação da revisão atual dos documentos sejam identificadas, d) assegurar que as versões pertinentes de documentos aplicáveis estejam disponíveis nos locais de uso, e) assegurar que os documentos permaneçam legíveis e prontamente identificáveis, f) assegurar que documentos de origem externa sejam identificados e que sua distribuição seja controlada, e g) evitar o uso não intencional de documentos obsoletos e aplicar identificação adequada nos caso em que forem retidos por qualquer propósito. Objetivo Assegurar o controle da documentação relevante para o SGQ, interna ou externa à organização, garantindo que a versão atual e aprovada de todos os documentos relevantes está disponível e é utilizada no local e momento em que é necessária. Interpretação De acordo com o item 4.2 (“Requisitos de documentação”) da ISO 9001:2000, os documentos podem estar em qualquer formato ou tipo de meio. Segundo a ISO 9000:2005 Documento: informação (3.7.1) e o meio no qual ela está contida. Exemplo Registro (3.7.6), especificação (3.7.3), documento de procedimento, desenho, relatório, norma. NOTA 1 O meio físico pode ser papel, magnético, disco de computador de leitura ótica ou eletrônica, fotografia, ou amostra padrão, ou uma combinação destes. NOTA 2 Um conjunto de documentos, por exemplo, especificações e registros, é freqüentemente chamado de “documentação”. NOTA 3 Alguns requisitos (3.1.2) (por exemplo: o requisito de ser legível) relacionam-se a todos os tipos de documentos. Entretanto, pode haver diferentes requisitos para especificações (por exemplo: o requisito de ter revisão controlada) e registros (por exemplo: o requisito de ser recuperável). Os documentos considerados como parte integrante do SGQ, devem ser objetivamente identificados, e adotadas metodologias adequadas para o seu controle. Para isso, os documentos podem ter um código/referência e uma designação, sendo que a sua identificação deverá ser inequívoca e apropriada ao tipo, extensão e características da documentação de suporte ao SGQ. A distribuição dos documentos deve ser evidenciável, de forma a garantir a utilização de documentos atualizados e onde são necessários. Os documentos uma vez alterados (revisados) e/ou extintos (obsoletos) devem ser removidos dos locais de utilização e identificados de forma apropriada, se forem retidos por qualquer propósito (ex. requisitos estatutários, manutenção do know-how e histórico,...). O sistema de controle deve possibilitar saber, em qualquer momento, o estado de revisão de todos os documentos controlados e onde se encontra o original de cada documento, a partir do qual são feitas as reproduções (físicas e/ou eletrônicas) necessárias. Só se devem reproduzir documentos controlados. Admitindo-se reproduções não controladas estas devem ser facilmente identificadas como tais. O controle de documentos, gerados e
  • 61.
    Interpretação da ISO9001:2000 Página 15 de 69 controlados eletronicamente requer o estabelecimento de procedimentos de reconhecimento da validação e de segurança dos mesmos. Os documentos fornecidos pelos clientes eletronicamente (ex: disquetes/bandas magnéticas/EDI – electonic data interchange,...) devem estar incluídos nos sistemas de controle. O sistema de controle de documento deve incluir os documentos de origem externa (ex. catálogos e desenhos de clientes e outra informação técnica, normas, regulamentos, legislação e códigos de boa prática). As alterações/revisões devem respeitar os circuitos estabelecidos para todos os aspectos de controle dos documentos. São aceitáveis alterações manuscritas nos documentos distribuídos (ex: desenhos de peças em produção) se forem efetuadas e aprovadas pelas funções autorizadas e cumprirem os circuitos estabelecidos, assegurando que os originais são alterados bem como as outras cópias existentes. Evidência • A forma de proceder associada ao controle documental deverá estar documentada. Deverá ser evidenciada a disponibilidade de documentos adequados, que estejam aprovados (incluindo a indicação correta da sua revisão), nos locais de trabalho. Não conformidades mais freqüentes • Documentos obsoletos em utilização. • Documentos com alterações ou modificações não autorizadas. • Documentos de origem externa não controlados. 4.2.4 Controle de Registros Texto da Norma ISO 9001:2000 Registros devem ser estabelecidos e mantidos para prover evidências da conformidade com requisitos da operação eficaz do sistema de gestão da qualidade. Registros devem ser mantidos legíveis, prontamente identificáveis e recuperáveis. Um procedimento documentado deve ser estabelecido para definir os controles necessários para identificação, armazenamento, proteção, recuperação, tempo de retenção e descarte dos registros. Objetivo Que os registros associados a um SGQ proporcionem informação adequada à gestão e para evidenciar a conformidade com os requisitos e a operação eficaz do SGQ. Interpretação Os registros nem sempre são necessários para demonstrar a conformidade dos processos e do SGQ, mas a norma de referência requer formalmente a existência dos seguintes (como mínimo): Item Registros Requeridos 5.6.1 Análise crítica pela Alta Direção 6.2.2(e) Registros de educação, treinamento, habilidades e experiência. 7.1 (d) Registros necessários para fornecer evidência de que o processo de realização e o produto atendem aos requisitos 7.2.2 Resultados da análise crítica e das ações resultantes dessa análise 7.3.2 Registros de entrada de projeto e desenvolvimento 7.3.4 Resultados das análises críticas e de quaisquer ações necessárias 7.3.5 Resultados da verificação e de quaisquer ações necessárias 7.3.6 Resultados da verificação e de quaisquer ações necessárias 7.3.7 Resultados da análise crítica de alterações e de quaisquer ações necessárias 7.4.1 Resultados das avaliações de fornecedores e de quaisquer ações necessárias, oriundas da avaliação. 7.5.2(d) Conforme requeridos pela organização para demonstrar o processo de validação de processos, onde a saída resultante não possa ser verificada por monitoramento ou medição subseqüente. 7.5.3 Identificação única onde rastreabilidade é um requisito 7.5.4 Registros sobre propriedade do cliente, perdida danificada ou considerada inadequada para o uso. 7.6(a) A base usada para a calibração ou verificação onde não existem padrões nacionais ou internacionais.
  • 62.
    Interpretação da ISO9001:2000 Página 16 de 69 7.6 Registro da validade dos resultados de medições anteriores quando constatar que o dispositivo não esta conforme com os requisitos 7.6 Resultados de calibração e verificação de calibração 8.2.2 Resultados de auditoria interna 8.2.4 Evidência de conformidade de produto com os critérios de aceitação, incluindo a indicação das pessoas autorizadas a liberar o produto. 8.3 Natureza sobre a natureza das não-conformidades e quaisquer ações subseqüentes incluindo concessões obtidas. 8.5.2 Resultados de ação corretiva 8.5.3 Resultados de ação preventiva Um controle apropriado significa o estabelecimento dos critérios e responsabilidades para: • Acesso (consulta e utilização para cada registro da qualidade ou tipo, em função da confidencialidade e/ou acordado contratualmente); • Arquivo e armazenamento (local, suporte e condições de armazenamento); • Manutenção (cuidados a ter para garantir a integridade); • Inutilização (forma de eliminação em função do grau de confidenciabilidade associado a cada registro, da organização ou dos clientes); • Retenção (tempos de retenção por cada registro da qualidade ou tipo, em função da legislação aplicável, condições contratuais e/ou rastreabilidade definida). Evidência • Evidenciar um procedimento documentado para controle de registros (pode ser parte integrante do procedimento documentado para controle de documentos). • Os registros específicos necessários a cada organização serão diferentes tanto em número, como em conteúdo, dependendo da sua dimensão e complexidade. Pode ser necessário que a organização mantenha outros registros, de modo a demonstrar conformidade com a norma, mesmo se aqueles não estiverem especificamente mencionados na ISO 9001:2000. Exemplos incluem registros de reclamações de clientes e registros de pesquisa de satisfação de clientes. Não conformidades mais freqüentes • Tempos de retenção inadequados à natureza e utilização dos registros. • Inexistência de registros formalmente requeridos pela norma ISO 9001:2000. Nota: Não conformidades associadas ao controle dos registros podem, também neste item, ser indexadas às restantes itens e subitens da norma de referência, em particular quando se constata a inexistência de registros que evidenciem o adequado planejamento, controle e eficácia das atividades / processos associados e a conformidade com os requisitos envolvidos. 5 RESPONSABILIDADE DA DIREÇÃO 5.1 COMPROMETIMENTO DA DIREÇÃO Texto da Norma ISO 9001:2000 A Alta Direção deve fornecer evidência do seu comprometimento com o desenvolvimento e com a implementação do sistema de gestão da qualidade e com a melhoria contínua de sua eficácia mediante a) a comunicação à organização da importância em atender aos requisitos dos clientes como também aos requisitos regulamentares e estatutários, b) a instituição da política da qualidade, c) a garantia de que são estabelecidos os objetivos da qualidade, d) a condução de análises críticas pela Alta Direção, e e) a garantia da disponibilidade de recursos. Objetivo Ressaltar as atividades/processos de responsabilidade da Alta Direção e orientadores do SGQ, reforçando a necessidade de liderança para um SGQ eficaz e a definição do papel, responsabilidade e autoridade da Alta Direção da organização. Reforçar a necessidade de liderança para se conseguir um SGQ eficaz.
  • 63.
    Interpretação da ISO9001:2000 Página 17 de 69 Interpretação Por Alta Direção entende-se o(s) colaborador (es) que desempenha(m) funções executivas ao(s) nível(eis) mais elevado(s) da organização. Se analisarmos o organograma, considera-se como Alta Direção a Administração / Direção Geral e todos os colaboradores, com autoridade no âmbito do SGQ, que a ela reportam (normalmente diretores ou responsáveis de departamentos/áreas), os quais realizam a gestão da organização na sua atividade corrente. Esta análise é, também no item, aplicável nos casos em que o SGQ está implementado apenas numa unidade de negócio ou divisão incluída numa organização maior (ex. um grupo ou holding), sendo que a Administração ou Direção Geral da unidade/divisão poderá representar os interesses e as responsabilidades da organização maior. Na prática, são estabelecidas algumas ferramentas através da qual a Alta Direção deve evidenciar o seu comprometimento no desenvolvimento, implementação e melhoria contínua da eficácia do SGQ, as quais, não sendo únicas, deverão ser consideradas: • Comunicação dos Requisitos; • Política da Qualidade; • Objetivos da Qualidade; • Revisão da Gestão; • Disponibilização dos Recursos Necessários. Uma ressalva quanto aos conceitos de “envolvimento” e de “comprometimento”. Enquanto que o primeiro é normalmente utilizado para enquadrar a participação de qualquer colaborador da organização no SGQ e seus processos, o segundo considera uma participação mais ativa e dinâmica, à qual está diretamente associada a implementação, adequabilidade e desempenho do SGQ e seus processos. Evidência A Alta Direção pode demonstrar o seu comprometimento através de (por exemplo): • Envolvimento pessoal no desenvolvimento e/ou divulgação da política da qualidade e seus objetivos, incluindo a importância da satisfação de clientes e da melhoria contínua. • Mostrar conhecimento do estado do SGQ, seus pontos fortes e áreas de melhoria. • Mostrar conhecimento dos resultados obtidos na área da qualidade, incluindo questões de satisfação e insatisfação de clientes, problemas de qualidade recorrentes ou significativos. • Agir sobre informações relacionadas com a qualidade, como, por exemplo, resultados e reclamações, para transmitir melhorias da qualidade e desempenho. • Assegurar que todas as funções e níveis relevantes dentro da organização têm objetivos da qualidade definidos, que sejam consistentes com os objetivos de nível organizacional, e que esses objetivos são utilizados como uma referência a atingir. • Comprometimento com os procedimentos do sistema, incluindo pedidos formais de melhoria, assegurando revisões contratuais e de planejamento de recursos, e envolvimento pessoal nas revisões pela gestão para assegurar que o sistema é apropriado, eficaz e adequado. • Demonstrar uma compreensão básica sobre como funciona o SGQ e a abordagem por processos. Nota: O comprometimento da Alta Direção poderá ser confirmado/reforçado através de observações e entrevistas com os demais colaboradores da organização. Não conformidades mais freqüentes Não conformidades associadas à evidência do comprometimento da Alta Direção no SGQ encontram-se, em geral, relacionadas às restantes itens dos capítulos 5 e 6 da norma de referência. Uma não conformidade diretamente relacionada a este item seria associada à ausência de qualquer evidência do comprometimento da Alta Direção (pelo menos no que diz respeito ao inequivocamente requerido pela norma), o que, regra geral, não será importante. 5.2 FOCO NO CLIENTE Texto da Norma ISO 9001:2000 A Alta Direção deve assegurar que os requisitos do cliente são determinados e atendidos com o propósito de aumentar a satisfação do cliente (ver 7.2.1 e 8.2.1). Objetivo Enfatizar o papel da Alta Direção na determinação dos requisitos do cliente e na sua satisfação.
  • 64.
    Interpretação da ISO9001:2000 Página 18 de 69 Interpretação Na prática, este item consubstancia o primeiro princípio da gestão da qualidade e um dos propósitos do SGQ. Associa-se diretamente o desempenho da organização nesta matéria à Alta Direção. Uma visão mais ampla e abrangente deverá ser concretizada em relação à determinação dos requisitos do cliente, devendo também neste item ser considerados outros requisitos aplicáveis ao produto e/ou serviço prestado pela organização, por exemplo: • Requisitos estatutários e regulamentares; • Requisitos de grupo, quando a organização for uma unidade ou divisão incluída numa organização maior ou possuir vínculo contratual direto (ex. franchising); • Requisitos do mercado (não apenas dos clientes diretos); • Requisitos da própria organização; • Requisitos normativos. A Alta Direção deverá recorrer a dados e fontes de informação apropriadas à determinação dos requisitos aplicáveis ao produto e/ou serviço. Evidência • Política da qualidade e objetivos da qualidade mensuráveis relacionados com a satisfação de clientes. • Evidência do cumprimento dos requisitos estatutários/regulamentares relacionados com o produto. • Requisitos e características do produto e/ou serviço. • Grau de conscientização dos colaboradores da organização (verificado através de entrevistas). Não conformidades mais freqüentes • As não conformidades associadas com a determinação de requisitos dos clientes e análise do seu cumprimento são, normalmente, relacionadas a outros itens da norma de referência, a saber, 5.6, 7.2.1 e 8.2.1. • Uma não conformidade diretamente relacionada a este item seria associada à não determinação de qualquer requisito associado ao produto e/ou serviço ou à não satisfação generalizada desses requisitos, o que, regra geral, não será importante. 5.3 POLÍTICA DA QUALIDADE Texto da Norma ISO 9001:2000 A Alta Direção deve assegurar que a política da qualidade a) é apropriada ao propósito da organização, b) inclui um comprometimento com o atendimento aos requisitos e com a melhoria contínua da eficácia do sistema de gestão da qualidade, c) proporciona uma estrutura para estabelecimento e análise critica dos objetivos da qualidade, d) é comunicada e entendida por toda a organização, e e) é analisada criticamente para manutenção de sua adequação. Objetivo Assegurar o estabelecimento de orientações da Alta Direção para toda a organização, promovendo o alinhamento, tanto do SGQ e seus processos como também das atividades individuais de cada colaborador. A Política da Qualidade visa também neste item, evidenciar o comprometimento da organização, em especial da Alta Direção, com o SGQ e seus princípios estruturantes. Interpretação A Política da Qualidade deve ser entendida como o conjunto das grandes linhas de orientação estabelecidas pela Alta Direção da organização para o SGQ e, para os processos que influenciam na qualidade dos produtos incluídos no âmbito do SGQ. Neste sentido, devem ser orientações de caráter permanentes, embora alteráveis em função do mercado, da concorrência, de exigências dos clientes, de reorientação da empresa no mercado, de desenvolvimentos tecnológicos que influam nos produtos e/ou processos, da estratégia da organização e da evolução dos sistemas de gestão.
  • 65.
    Interpretação da ISO9001:2000 Página 19 de 69 De fato, a adequabilidade da Política da Qualidade deve ser analisada periodicamente e desencadeada a sua revisão sempre que apropriado (ver também o item 5.6). A Política da Qualidade deve incluir, objetivamente, o comprometimento da Alta Direção no cumprimento dos requisitos e na melhoria contínua da eficácia do SGQ. A Política da Qualidade deve ser clara, concisa e precisa, de forma a ser facilmente apreendida por todos os colaboradores da organização, independentemente do seu nível hierárquico. O conhecimento e a compreensão da Política da Qualidade podem ser validados, normalmente, no desenrolar das auditorias da qualidade internas. A Política da Qualidade deve ser comunicada a todos os colaboradores, de forma a ser compreendida por eles. Não existem de regras gerais para a elaboração da Política da Qualidade ou seu conteúdo, mas recomenda-se que a Política: • Deve ser curta – no máximo 3 linhas; • Deve ser de fácil interpretação; • Deve ser clara, concisa e concreta; • Deve conter uma referência a “cumprir os requisitos”, “melhoria contínua” e “satisfação dos clientes”. A Política da Qualidade deve ser documentada e controlada (ver também o item 4.2.1). Considera-se ainda, que a mesma deve ser exclusiva de cada organização e deve proporcionar um enquadramento adequado para o estabelecimento e revisão dos objetivos da qualidade, podendo contemplar, suportar ou complementar: O Negócio da Empresa: O negócio de uma empresa pode ser definido como a orientação específica de sua atividade empresarial, aquilo que ela explora para atender às necessidades do cliente. Consiste na relação entre produto e mercado. A definição do Negócio da Empresa serve para que todo o pessoal da empresa tenha uma visão e compreensão comuns, unidade na direção dos esforços e dos investimentos. É ela que define se a empresa tem uma visão ampliada ou estreita do Negócio, o que lhe servirá de orientação. É importante observar que os produtos e serviços comercializados pelas empresas, são na verdade, meios pelos quais os clientes satisfazem suas necessidades, seus desejos e suas possibilidades. Na realidade, o cliente não compra produtos ou serviços. Compra a satisfação de suas necessidades. VISÃO ESTREITA DO NEGÓCIO VISÃO AMPLIADA DO NEGÓCIO A empresa vende tinta A empresa atua no mercado de revestimentos A empresa vende impressos A empresa atua no mercado de comunicação visual A empresa vende roupas A empresa atua no mercado da moda A empresa vende passagens A empresa atua no mercado de turismo e lazer NECESSIDADES DOS CLIENTES PRODUTOS OU SERVIÇOS QUE SATISFAZEM NECESSIDADES Comer Produtos Alimentícios Dormir Camas, colchões, lençóis, etc. Não sentir calor Aparelho de ar condicionado, ventilador, etc. Não sentir frio Cobertor, aquecedor, etc. Enxergar Óculos, lâmpadas, etc. Segurança do lar Alarmes, portas e janelas resistentes, apartamentos em condomínios fechados, etc. Segurança Pessoal Armas, artes marciais, etc. Relações Sociais Clubes, empregos em organizações, etc. Diversão Cinema, teatro, vídeo, bares, etc. Status Carros de luxo, apartamentos em bairros Classe A, etc. Competência profissional Cursos de atualização, viagens de estudo, etc.
  • 66.
    Interpretação da ISO9001:2000 Página 20 de 69 A Visão da Organização (ou de Futuro): É a imagem viva de um estado ambicioso e desejável, relacionado com a máxima satisfação dos clientes. Algumas perguntas devem ser feitas antes de se estabelecer uma visão de negócio: • O que a empresa deseja se tornar? • O que a empresa quer que as pessoas falem como resultado do trabalho? • De que modo a visão representa os interesses dos clientes e os valores que a empresa deve preservar? A Visão deve ser desafiadora e ambiciosa, de forma a inspirar as pessoas a criar algo que valha a pena. É preciso que a Visão seja detalhada, para que não haja dúvidas sobre o que se deseja alcançar. Ex.: O que quer atingir no futuro, como quer ser entendida pelo mercado amanhã,... A Missão da Organização: Tem o objetivo de orientar e delimitar a ação da empresa, definindo a que ela se propõe. Exprime a razão de sua existência. Uma boa definição de missão deve contemplar clientes finais, intermediários e internos, fornecedores, a sociedade e outros setores envolvidos com as atividades da empresa. Ex.: O que pretende ser hoje, como quer ser entendida pelo mercado hoje, como deve ser entendida internamente,... Os Valores da Organização: São conceitos de certo e errado, bom e ruim, importante e não importante, que, após definidos, ajudam a organização, a saber, se a Visão de Futuro está na direção adequada. Caso os valores não sejam observados, a empresa pode criar uma visão que não seja ética. Os valores ajudam a impedem isto. Dicas para Determinação dos Valores: a) Pense em dez valores que você considera importantes na empresa e que devem orientar as ações daqui para frente. Liste-os na coluna “Valores”; b) Compare a Visão de Futuro definida por você com os Valores, verificando se são compatíveis; c) Caso seja necessário, redefina a Visão de Futuro, de forma a torná-la compatível com os Valores da Organização; d) Faça um debate com seu pessoal sobre a importância dos Valores e logo após, dissemine-os por toda a empresa. A Estratégia de Negócio: Define o posicionamento da empresa em suas relações com os setores da sociedade e no seu ambiente de negócios, tornando-se fundamental para a manutenção e crescimento das atividades. Um modo simples, mas eficaz para definir as Estratégias de Negócio é basear-se tanto nos aspectos negativos da empresa quanto nos aspectos positivos resumidos a seguir. Aspectos Negativos a) Liste os seis pontos que não estão indo bem na sua empresa (produtos, serviços, recursos humanos, tecnologia, etc.). Anote-os em um papel e chame esta coluna de “Situação Atual”; b) Imagine a situação ideal para cada uma dos seis pontos escolhidos, que você gostaria de ver realizada dentro de dois anos (crie uma imagem positiva e ambiciosa). Anote em uma outra coluna, chamando-a de “Situação Desejada”; c) Pense nas ações necessárias para que a situação atual se transforme em situação desejada. Anote em outra coluna “Ações Estratégicas”; Aspectos Positivos a) Liste seis pontos que estão indo bem na sua empresa (produtos, serviços, recursos humanos, tecnologia, etc.). Anote-os em um papel e chame esta coluna de “Situação Atual”; b) Imagine como você gostaria que estivessem daqui a dois anos. Lembre-se que aquilo que está dando certo também deve ser melhorado. Anote em outra coluna “SituaçãoDesejada”; c) Pense nas ações necessárias para que a situação atual se transforme em situação desejada. Anote em outra coluna “Ações Estratégicas”; Lembre-se que a Estratégia é uma diretriz para as decisões no dia-a-dia. As idéias de Missão de Valores da Empresa estão contidas na Estratégia de Negócio da empresa. Vantagens do planejamento das Estratégias de Negócio:
  • 67.
    Interpretação da ISO9001:2000 Página 21 de 69 • Permite identificar as oportunidades e ameaças; • Permite à empresa preparar-se para as mudanças; • Ajuda a melhor explorar os pontos fortes e as oportunidades e neutralizar os pontos fracos e as ameaças; • Torna mais fácil visualizar os problemas e as prioridades de solução, dando a flexibilidade necessária aos esforços empreendidos pela empresa frente às variações do meio; • Canaliza recursos para a área de maiores resultados. Evidência • Deve existir uma declaração de política claramente definida, que deve incluir um comprometimento claro para cumprir os requisitos e melhoria contínua da eficácia do SGQ. • A política deve ser “apropriada ao objetivo da organização”, o que deve ter em consideração a dimensão, complexidade, dispersão geográfica, produtos/serviços principais e mercados. • Os colaboradores deverão evidenciar conhecimentos sobre o conteúdo da Política da Qualidade. • É importante que a política seja revista com vista a uma adequabilidade contínua e revista/revalidada durante as revisões pela gestão. • O controle de documentos deve assegurar que a política da qualidade foi aprovada e é atualizada em todos os pontos de utilização. Não conformidades mais freqüentes • A Política da Qualidade não inclui um compromisso para a melhoria contínua. • A Política da Qualidade ser complexa demais, e não ser entendida por todos os colaboradores. 5.4 PLANEJAMENTO 5.4.1 OBJETIVOS DA QUALIDADE Texto da Norma ISO 9001:2000 A Alta Direção deve assegurar que os objetivos da qualidade, incluindo aqueles necessários para atender aos requisitos do produto [ver 7.1 a)], são estabelecidos nas funções e níveis pertinentes da organização. Os objetivos da qualidade devem ser mensuráveis e coerentes com a política da qualidade. Objetivo Assegurar a definição de objetivos nas funções e níveis relevantes dentro da organização. Interpretação Os objetivos da qualidade estão, em geral, associados a: • Eliminar ou reduzir problemas; • Alcançar ou manter melhorias. Os objetivos devem ser estabelecidos pela organização, a todas as atividades relevantes, funções e níveis envolvidos no SGQ (ex. desdobrados “em cascata”). O desempenho pode ser medido em termos de qualidade, quantidade, custo, mais valia ou tempo. Os objetivos podem incluir pelo menos uma destas variáveis e ser monitorizados quanto a eficiência, eficácia ou concretização da atividade. A ISO 9001:2000 requer que os objetivos da qualidade sejam mensuráveis. Isto quer dizer que deve existir uma forma de determinar se foram ou não cumpridos, mas não necessariamente uma quantificação numérica. Pode acontecer que em alguns casos os objetivos sejam mensuráveis apenas por atributo (uma resposta do tipo “SIM/NÃO” para determinar se o objetivo foi ou não atingido). Uma outra clarificação oportuna nesta matéria diz respeito aos conceitos “objetivo da qualidade” vs “indicadores de desempenho”. Se for certo que um determinado indicador de desempenho poderá estar associado um objetivo da qualidade o inverso não é necessariamente requerido, pelo referido anteriormente. No entanto, tal como quando se estabelecem metas para indicadores de desempenho e dependendo da natureza do objetivo da qualidade em questão, poderá ser necessária a análise
  • 68.
    Interpretação da ISO9001:2000 Página 22 de 69 de dados históricos (ex. resultados alcançados no passado) de forma a suportar o estabelecimento de objetivos realistas e alcançáveis. Não é um requisito que os objetivos da qualidade sejam definidos para cada processo da organização (mas sim por funções e áreas relevantes). Considera-se, no entanto, que a definição de objetivos da qualidade (tal como requerido pela norma de referência) para os processos do SGQ potencia o envolvimento das funções e áreas relevantes da organização e poderão suportar, adicionalmente, análises de eficácia desses processos. Adicionalmente ao referido no ponto anterior, considera-se que o estabelecimento de objetivos da qualidade por processos não deverá ser confundido com o natural estabelecimento do objetivo (ou propósito) desses mesmos processos, sendo que ambos se poderão complementar. Neste âmbito, referem-se algumas características qualitativas da informação de suporte ao acompanhamento dos objetivos da qualidade, associadas ao seu entendimento, compreensão, utilidade, análise e comparação (à semelhança do estabelecido para a elaboração e análise de balanços e demonstrações de resultados em contabilidade): • Relevância, entendida como uma característica intrínseca da informação de suporte ao objetivo e à capacidade deste poder influenciar decisões ou constituir-se como um efetivo auxiliar na avaliação de acontecimentos passados, presentes ou futuros ou na confirmação/necessidade de correção de avaliações anteriormente realizadas; • Confiabilidade, entendida como uma característica intrínseca da informação de suporte ao objetivo e à necessidade desta ser liberta de erros materiais e de juízos prévios, ao mostrar de forma apropriada o que tem por finalidade apresentar ou se espera que razoavelmente apresente face à análise que se pretende; • Comparabilidade, entendida como uma característica intrínseca da informação de suporte ao objetivo, por forma a poderem ser analisadas tendências, melhorias e resultados. É importante que para cada objetivo exista uma definição clara de como o objetivo pode ser cumprido, uma estrutura de tempo e responsabilidades. A abordagem “5W2H” (Who-What-When- Where-Why-How-How Much) é um modo útil de gerir objetivos, definindo: • “Quem” é responsável? • “O que” tem de ser feito? • “Quando” tem de ser feito? • “Onde” deve ser feito? • “Porque” deve ser feito? • “Como” fazer? • “Quanto custa”? quais os recursos necessários? O cumprimento dos objetivos deve ser monitorado de forma a, sempre que necessário, desencadear ações para garantir que são atingidos. Concluindo, os objetivos estabelecidos deverão ser: • Mensuráveis; • Relevantes; • Suportados na política da qualidade; • Participados; • Ambiciosos mas alcançáveis; • Dentro do âmbito de atuação e controle. Evidência • Os objetivos devem ser definidos para cada unidade funcional que contribua para o SGQ, mas não necessariamente para cada um dos colaboradores individualmente (tal como já referido, como alternativa, podem ser estabelecidos objetivos da qualidade para os processos da organização, desde que seja inequívoco que as funções e áreas relevantes estão envolvidas no desempenho desses processos e são diretamente afetadas pelos mesmos). • Os objetivos devem ser entendidos em todos os níveis e funções da organização, e possuir um grau de detalhe apropriado (não, simplesmente, uma repetição do objetivo “estratégico”). • Os objetivos devem ser realistas (isto é, devem estar fundamentados de forma racional relativamente aos resultados previstos e evidenciar a alocação de recursos adequados para atingir esses objetivos). • Os objetivos devem estar documentados.
  • 69.
    Interpretação da ISO9001:2000 Página 23 de 69 Principais não conformidades • Não terem sido estabelecidos objetivos para todas as funções e áreas relevantes dentro da organização. • Os objetivos estabelecidos não serem mensuráveis. • Os objetivos da qualidade estabelecidos não serem consistentes com a política da qualidade. 5.4.2 PLANEJAMENTO DO SISTEMA DE GESTÃO DA QUALIDADE Texto da Norma ISO 9001:2000 A Alta Direção deve assegurar que a) o planejamento do sistema de gestão da qualidade é realizado de forma a satisfazer aos requisitos citados em 4.1, bem como aos objetivos da qualidade, e b) a integridade do sistema de gestão da qualidade é mantida quando mudanças no sistema de gestão da qualidade são planejadas e implementadas. Objetivo Assegurar que os recursos e métodos necessários se encontram disponíveis. O planejamento deve ser natural nas organizações, atendendo a quaisquer alterações (ex. alterações de pessoal, novas linhas de produto, manutenção de maior dimensão da fábrica, fusões, aquisições, etc.) devem ser planejadas para evitar que a qualidade seja afetada de modo adverso. Interpretação A importância deste requisito é evidente, quer quando consideramos este elemento do ciclo PDCA, quer quando analisamos a realidade prática das organizações. O resultado e desempenho da organização dependem, em larga medida, da forma como o planejamento é efetuado, tanto ao nível da gestão como ao nível operacional (ver também o item 7.1). Na prática, verifica-se que algumas organizações limitam o planejamento da qualidade a algumas atividades/processos (ex. formação, auditorias internas, calibração de DMM,...) ou à elaboração de planos da qualidade. O planejamento deve, no entanto, ser considerado numa perspectiva mais abrangente (nível estratégico). O planejamento do SGQ deverá considerar, sempre que aplicável: • Planejamento inicial do SGQ, associado à identificação dos processos, sua seqüência e interação e efetiva implementação “no terreno”, através da definição de entradas e saídas, de “donos” desses processos e outras responsabilidades e da avaliação do cumprimento dos requisitos aplicáveis, normativos ou não; • Planejamento dos processos do SGQ, incluindo as atividades de realização (contemplando a identificação da necessidade de procedimentos documentados) e controle/monitoramento desses processos (ex. métodos, periodicidade e seqüência, equipamentos e outros recursos necessários, dados a recolher e tratar, indicadores a analisar, responsabilidades associadas,...); • Planejamento dos recursos necessários, para implementar e manter o SGQ e seus processos; • Planejamento dos resultados a alcançar, incluindo as ações necessárias para assegurar o cumprimento dos objetivos da qualidade e dos requisitos do produto; • Planejamento de alterações organizacionais previstas, de modo a assegurar que o SGQ será atualizado sempre que necessário, e cumprido/implementado na prática. Evidência • A organização deve estar apta a demonstrar de que modo vai ao encontro da política e dos objetivos da qualidade. • Deve ser evidenciado que o planejamento é adequado ao tipo de produtos ou serviços fornecidos pela organização. Se não existirem entradas para o estabelecimento inicial do planejamento, as saídas de planejamento podem não ser adequadas. Para esta análise podem ser cruzadas as expectativas do cliente com as expectativas da organização pela possibilidade de, apesar dos requisitos do cliente serem cumpridos, não haver melhoria contínua na eficácia do SGQ e a satisfação de clientes não ser atingida. • Dependendo da dimensão e complexidade da organização, normalmente é importante que o planejamento seja disponibilizado e mantido e sejam efetuadas revisões ou monitoramento do progresso.
  • 70.
    Interpretação da ISO9001:2000 Página 24 de 69 Principais não conformidades • O planejamento da qualidade limita-se ao planejamento de ações de realização periódica, normalmente associadas ao cumprimento de outros requisitos normativos (ex. formação, auditorias internas, calibrações,...). • Não evidência de planejamento da qualidade associado a alterações organizacionais. 5.5 RESPONSABILIDADE, AUTORIDADE E COMUNICAÇÃO 5.5.1 RESPONSABILIDADE E AUTORIDADE Texto da Norma ISO 9001:2000 A Alta Direção deve assegurar que as responsabilidades, autoridades e suas inter-relações são definidas e comunicadas por toda a organização. Objetivo Atribuição e comunicação de responsabilidades e autoridade aos colaboradores envolvidos na implementação, realização e manutenção do SGQ e seus processos, de forma a assegurar o seu enquadramento, campo de ação, motivação e comprometimento. Interpretação A organização deve definir as responsabilidades (as atividades que têm de desempenhar) e da autoridade (o que as pessoas podem decidir autonomamente) para as funções dos colaboradores que gerenciam (todos os níveis hierárquicos), executam (funções mais relacionadas com as áreas produtivas/realização) e verificam (funções mais relacionados com o controle e monitoramento) o trabalho associado com o SGQ e seus processos. Quando existirem órgãos coletivos/colegiais de decisão (ex: Comissão da Qualidade), a composição, responsabilidades e modos de decisão/conclusão devem estar também no item definidos. Um organograma hierárquico é, por excelência, uma forma gráfica de exprimir a estrutura organizacional, podendo ser complementado com descrições de funções/responsabilidades. Além das relações hierárquicas, as relações funcionais, sempre que existam (ex: no relativo à abordagem por processos), devem que ser explicitadas para suportarem as interligações e interações dentro da organização. As responsabilidades e autoridade atribuídas devem ser comunicadas aos colaboradores envolvidos e por eles entendidas. Evidência • A organização deve evidenciar as responsabilidades e autoridades estabelecidas e de que forma foram comunicadas dentro da organização. Principais não conformidades • Não terem sido formalmente atribuídas e comunicadas as responsabilidades e autoridade de auditores internos da qualidade e de formadores. • As responsabilidades e autoridade atribuídas estão associadas a atividades operacionais ou de realização do produto/serviço, não incluindo outras responsabilidades e autoridades relevantes para o SGQ (ex. revisão pela gestão, participação em ações corretivas e preventivas, participação em projetos de melhoria, controle documental,...). 5.5.2 Representante da Direção Texto da Norma ISO 9001:2000 A Alta Direção deve indicar um membro da administração que, independente de outras responsabilidades, deve ter responsabilidade e autoridade para a) assegurar que os processos necessários para o sistema de gestão da qualidade sejam estabelecidos, implementados e mantidos, b) relatar à Alta Direção o desempenho do sistema de gestão da qualidade e qualquer necessidade de melhoria; e c) assegurar que a promoção da conscientização sobre os requisitos do cliente em toda a organização. NOTA A responsabilidade de um representante da direção pode incluir a ligação com partes externas em assuntos relativos ao sistema de gestão da qualidade.
  • 71.
    Interpretação da ISO9001:2000 Página 25 de 69 Objetivo Estabelecer a autoridade de um dos membros da equipe de gestão para atuar como representante da direção, para orientar e relatar sobre o SGQ. Os elementos da Alta Direção têm a responsabilidade primeira e última pelo SGQ, e como tal devem ter acesso a informação direta e em tempo útil sobre a situação do SGQ e sua implementação, de modo a tomar decisões sobre o negócio. Interpretação O representante da direção deve ser um elemento da direção a quem, independentemente de outras funções que desempenhe, são atribuídas funções executivas na área da qualidade. Este elemento, além de outras funções, deve ser o principal responsável pela coordenação do estabelecimento, implementação e manutenção do sistema da qualidade e por fornecer informação, à Alta Direção, sobre o desempenho do SGQ para efeitos de revisão do mesmo e para o desencadear de ações de melhoria, tendo também o item responsabilidades na conscientização dos colaboradores para os requisitos do cliente. Salienta-se, que não é provável que um representante da direção em part-time ou subcontratado tenha a autoridade ou reconhecimento interno necessários para assegurar que as ações e melhorias são realizadas adequadamente. Mesmo que na prática se verifiquem algumas situações em que o “responsável da qualidade” é subcontratado, as responsabilidades e autoridade que são atribuídas nestas situações (em geral associadas à gestão do sistema documental de suporte ao SGQ e a algumas atividades/processos de realização periódica, como é exemplo as auditorias internas) são, em geral, substancialmente distintas das que devem ser atribuídas ao representante pela gestão. Evidência • O elemento da direção com estas responsabilidades deve estar apto para relatar adequadamente, e ter autoridade direta ou indireta (através do apoio da Alta Direção) para resolver assuntos relacionados com a qualidade. Principais não conformidades • Não estar formalmente nomeado o representante da direção. • Deficiências verificadas ao nível da informação que é reportada à Alta Direção (ver também o item 5.6.2). 5.5.3 COMUNICAÇÃO INTERNA Texto da Norma ISO 9001:2000 A Alta Direção deve assegurar que são estabelecidos na organização os processo de comunicação apropriados e que seja realizada comunicação com relação à eficácia do sistema de gestão da qualidade. Objetivo Assegurar que todos os colaboradores tenham consciência das políticas e objetivos, bem como do progresso da organização e resultados alcançados. Interpretação Em qualquer organização os colaboradores e a direção depreendem uma grande parte do seu tempo a comunicar, sobre assuntos relacionais com clientes, fornecedores, requisitos legais, problemas da qualidade, etc. A comunicação eficaz pode significar a diferença entre o sucesso e o insucesso de um negócio. A organização deverá dispor de diversos meios para comunicar assuntos do SGQ entre os diversos níveis e funções. A ISO 9004:2000 fornece uma série de possibilidades. Segundo a ISO 9004:2000 5.5.3 Comunicação interna Convém que a administração da organização defina e implemente um processo eficaz e eficiente para comunicação da política da qualidade, dos requisitos, dos objetivos e das realizações. O fornecimento dessas informações pode auxiliar na melhoria do desempenho da organização e envolve diretamente as pessoas na organização no atendimento dos objetivos da qualidade. É recomendável que a administração encoraje ativamente a realimentação e a comunicação pelas pessoas na organização como meio de promover seu envolvimento. As atividades para comunicação podem incluir: - comunicação conduzida pela administração em áreas de trabalho; - reuniões informativas e outras reuniões de equipe, tais como para o reconhecimento de realizações;
  • 72.
    Interpretação da ISO9001:2000 Página 26 de 69 - quadros de avisos, jornais / revistas internos; - mídia eletrônica e áudio visual, como correio eletrônico e páginas na internet, e; - pesquisas com empregados e programas de sugestão. São considerados dois requisitos distintos neste subitem: 1) o estabelecimento de canais de comunicação e 2) comunicação da eficácia do SGQ. Uma análise de outros requisitos da norma de referência permitirá identificar outros requisitos associados a necessidades de informação (não se limitando aos exemplos apresentados a seguir): • Assegurar a disponibilidade da informação necessária para suportar a operação e controle dos processos (ver também o item 4.1); • Assegurar que as versões relevantes dos documentos aplicáveis estão disponíveis nos locais de utilização (ver também o item 4.2.3); • Comunicar a importância de se ir ao encontro dos requisitos (ver também o item 5.1); • Comunicar a política da qualidade (ver também o item 5.3); • Estabelecimento de objetivos para as funções e níveis relevantes (ver também o item 5.4.1); • Comunicação de responsabilidades e autoridades (ver também o item 5.5.1); • Reportar à Alta Direção o desempenho do SGQ (ver também o item 5.5.2); • Entradas para a análise crítica da direção (ver também o item 5.6.2); • Assegurar que o pessoal está consciente da relevância... (ver também o item 6.2.2); • A organização deve gerenciar as interfaces entre os diferentes grupos... (ver também o item 7.3.1); • A disponibilidade de informação que descreva as características do produto (ver também o item 7.5.1). São ainda considerados canais de comunicação com o exterior, principalmente clientes (ver também os itens 7.2.3, 7.5.4 e 8.2.1) e fornecedores (ver também o item 7.4.2). Se, em algumas situações, os procedimentos documentados e outros documentos podem constituir um suporte adequado à comunicação no âmbito do SGQ, outros casos existem em que é necessário o estabelecimento de outros canais de comunicação, sendo esta situação mais exigente em organizações de grande dimensão e a existência de múltiplos locais de atividade. Evidência • Deve haver evidência disponível de que os colaboradores são informados sobre os assuntos referidos. Essa evidência pode ser sob a forma de jornais internos, quadros de informação, mapas, materiais de apresentação, calendários, entre outros meios ou pode ser obtida por entrevistas aos colaboradores da organização. • Deverá ser também neste item, garantida a ligação dos processos e a “relação interna cliente/fornecedor”, para verificar se a informação é transmitida corretamente a partir da saída de um processo para a entrada do processo seguinte. Principais não conformidades • Não existir evidência da comunicação, dentro da organização, sobre a eficácia do SGQ (suportado no desconhecimento destas matérias pelos colaboradores). 5.6 ANÁLISE CRÍTICA PELA DIREÇÃO 5.6.1 GENERALIDADES Texto da Norma ISO 9001:2000 A Alta Direção deve analisar criticamente o sistema de gestão da qualidade da organização, a intervalos planejados, para assegurar sua continua pertinência, adequação e eficácia. Essa análise crítica deve incluir a avaliação de oportunidades para melhoria e necessidades de mudança no sistema de gestão da qualidade, incluindo a política da qualidade e os objetivos da qualidade. Devem ser mantidos registros das análises críticas pela Alta Direção (ver 4.2.4). Objetivo Para gerenciar eficazmente um negócio, a gestão deve monitorar e discutir não apenas assuntos financeiros, mas também questões da qualidade, numa base regular. As decisões estratégicas devem ser tomadas, implementadas e acompanhadas.
  • 73.
    Interpretação da ISO9001:2000 Página 27 de 69 Interpretação O que se pretende é a definição de uma metodologia capaz de suportar uma análise crítica ao mais alto nível, global e integrada, do desempenho, adequabilidade, eficácia e melhoria do SGQ. A Alta Direção deverá conduzir análises críticas do SGQ a intervalos definidos. Essas revisões destinam-se a monitorar a utilização e a utilidade (adequabilidade e valor agreagado) do SGQ, se todos os aspectos chave são abrangidos pelo SGQ e o nível no qual a política e objetivos da qualidade são cumpridos (eficácia). Todos os itens do parágrafo 5.6.2 (a) – (g) serão incluídos em algum momento durante o ciclo das análises críticas pela direção. Para algumas organizações, as análises críticas pela direção e as reuniões da Alta Direção regulares são idênticas em natureza. A ISO 9001:2000 não define a freqüência das análises críticas pela direção; essa definição é de responsabilidade da Alta Direção. As análises críticas pela direção devem ser suficientemente freqüentes, para assegurar que o cumprimento da política e objetivos da qualidade podem ser monitoradas e tomadas as ações apropriadas onde necessário para corrigir quaisquer potenciais problemas. É difícil imaginar que revisões que não se realizem pelo menos anualmente consigam cumprir este objetivo, mas, por outro lado, é pouco provável que reuniões de rotina (semanais ou mensais) tenham a profundidade necessária. Os fatores que podem afetar a freqüência das análises críticas pela direção incluem: • Maturidade do SGQ; • Problemas encontrados nas análises críticas anteriores (ver 5.6.2 (a) (g)). Esta análise não deve ser confundida com a revisão do manual da qualidade e de outra documentação do SGQ, apesar desta também poder ser considerada na seqüência da análise crítica pela direção (ver também o item 5.6.3). Evidência • A ISO 9001:2000 não requer que a organização disponha de um procedimento escrito para as análises críticas pela direção, mas a organização deve, através da manutenção dos registros adequados, demonstrar que planejou esta atividade em intervalos definidos, e que estes são suficientes para assegurar o enquadramento, adequação e eficácia contínuos do SGQ. A organização deverá demonstrar evidência das ações (tanto planejadas, como concluídas) relacionadas com a melhoria contínua da eficácia do SGQ e seus processos. • A organização deverá evidenciar as ações (tanto planeadas, como concluídas) relacionadas com a melhoria contínua da eficácia do SGQ e seus processos. • De modo a demonstrar a conformidade com a ISO 9001:2000, é interessante que a organização conduza, pelo menos, um ciclo completo de auditorias internas e uma revisão pela direção do SGQ para contemplar os requisitos da ISO 9001:2000. Principais não conformidades • Não foi realizada a análise crítica pela direção. • A análise crítica pela direção realizada não incluiu a avaliação de oportunidades de melhoria. 5.6.2 ENTRADAS PARA ANÁLISE CRÍTICA Texto da Norma ISO 9001:2000 As entradas para a análise crítica pela direção devem incluir informações sobre a) resultados de auditorias, b) realimentação de cliente, c) desempenho de processo e conformidade de produto, d) situação das ações preventivas e corretivas, e) acompanhamento das ações oriundas das análises críticas anteriores pela direção, f) mudanças que possam afetar o sistema de gestão da qualidade, e g) recomendações para melhoria. Objetivo Estabelecer a informação considerada como essencial (mas também mínima) para a realização de uma análise crítica pela direção apropriada.
  • 74.
    Interpretação da ISO9001:2000 Página 28 de 69 Interpretação Os dados e informações requeridos neste subitem são considerados como aqueles essenciais, em termos genéricos, para a realização da análise crítica pela direção. Esclarece-se que cada organização deverá estabelecer de que forma esta, e outra informação, devem ser apresentadas. A informação de entrada para a análise crítica pela direção deve permitir uma visão ampla e abrangente do SGQ, dos seus processos e resultados alcançados. A Alta Direção deverá ter planejado quais os tipos de dados e informação que pretende (ver também o item 5.4.2). Ressalva-se que as recomendações de melhoria, as alterações que possam afetar o SGQ e o seguimento de ações resultantes de análise crítica pela direção anterior, deverão ser motivo de análise no decurso da análise crítica pela direção. Evidência A organização deve ser capaz de evidenciar, através de registros apropriados, que informação relevante foi recolhida e fornecida à Alta Direção para efeitos da revisão pela gestão. Não conformidades mais freqüentes A informação de suporte à análise crítica pela direção não incluiu um ou mais elementos de informação requeridos em 5.6.2. 5.6.3 SAÍDAS DA ANÁLISE CRÍTICA Texto da Norma ISO 9001:2000 As saídas da análise crítica pela direção devem incluir quaisquer decisões e ações relacionadas a a) melhoria da eficácia do sistema de gestão da qualidade e de seus processos, b) melhoria do produto em relação aos requisitos do cliente, e c) necessidades de recursos. Objetivo Estabelecer o resultado considerado como apropriado (mas também mínimo) da realização de uma análise crítica da direção apropriada, principalmente decisões e ações associadas ao SGQ. Interpretação As saídas da análise crítica pela direção constituirão, em geral, entradas em outros processos do SGQ (por exemplo os associados à melhoria, PROJETO e desenvolvimento, formação e recrutamento, estabelecimento de políticas e objetivos,...). Os requisitos normativos enfatizam algumas situações mais relevantes que deverão ser motivo de decisão e, eventualmente, ações associadas. A saber: • Melhoria da eficácia do SGQ e seus processos; • Melhoria do produto face aos requisitos; • Necessidades de recursos. Outros exemplos de saídas da análise crítica pela direção poderão ser apresentados, ainda que, na essência, estejam incluídos nos anteriores: • Definição e/ou revisão de política e objetivos da qualidade; • Estratégias (ex. de marketing, de aprovisionamentos,...); • Elaboração e/ou revisão de documentos de suporte ao SGQ; • Elaboração e/ou aprovação de planejamentos associados ao SGQ. As ações resultantes da análise crítica pela direção deverão ser adequadamente planejadas (ver também o item 5.4.2). Evidência • Os registros da análise crítica pela direção deverão contemplar, inequivocamente, quais as decisões tomadas e eventuais ações desencadeadas. Não conformidades mais freqüentes • As saídas da análise crítica pela direção (normalmente atas de reunião e planos de ação) não incluem um ou mais elementos requeridos em 5.6.3.
  • 75.
    Interpretação da ISO9001:2000 Página 29 de 69 6 GESTÃO DE RECURSOS 6.1 PROVISÃO DE RECURSOS Texto da Norma ISO 9001:2000 A organização deve determinar e prover recursos necessários para a) implementar e manter o sistema de gestão da qualidade e melhorar continuamente sua eficácia, e b) aumentar a satisfação de clientes mediante o atendimento aos seus requisitos. Objetivo Disponibilizar recursos necessários ao estabelecimento e manutenção do SGQ e à melhoria da satisfação de clientes. Interpretação Os recursos necessários para estabelecer e manter o SGQ devem ser planejados, disponibilizados e revistos periodicamente. Os recursos devem incluir todos os meios necessários para a implementação da estratégia e para que os objetivos da organização sejam atingidos (os recursos podem incluir recursos humanos, competências adequadas, tecnologia e recursos financeiros, associados não apenas à gestão dos processos, mas também à auditoria interna, ação corretiva, revisões do sistema, projetos de melhoria, entre outros (ver também o item 6.1.1 da ISO 9004)). A complexidade e interação dos processos, as competências e experiência necessárias para a sua realização com sucesso devem ser também um item para tomadas em consideração. A determinação de recursos necessários é parte integrante das atividades de planejamento (ver a título de exemplos itens 5.4.2 e 7.1) e da análise crítica pela direção (ver 5.6.3), sendo a sua disponibilização da responsabilidade da Alta Direção (ver também os itens 5.1 e 7.5). Evidência • Que a determinação dos recursos necessários foi efetivamente incluída no âmbito de atividades de planejamento do SGQ e dos seus processos, e que os recursos foram disponibilizados de uma forma fundamentada, por exemplo através de planos, orçamentos, … Não conformidades mais freqüentes • Não conformidades associadas à determinação e disponibilização dos recursos necessários ao SGQ encontram-se, em geral, indexadas aos itens 6.2, 6.3 e 6.4, e a outros itens da norma de referência onde é requerida a identificação ou disponibilização dos mesmos, sendo associadas à falta de evidência dos aspectos anteriormente indicados, principalmente as atividades de planejamento e realização destes. 6.2 RECURSOS HUMANOS 6.2.1 GENERALIDADES Texto da Norma ISO 9001:2000 O pessoal que executa atividades que afetam a qualidade do produto deve ser competente, com base em educação, treinamento, habilidades e experiência apropriados. Objetivo Os recursos humanos devem ser planejados e providenciados conforme necessário, de modo a cumprir os requisitos do SGQ, o que inclui a identificação de necessidades, recrutamento/acolhimento, desenvolvimento de competências e sua avaliação. Interpretação Em cada área funcional e/ou atividades devem ser identificadas às competências requeridas, de modo que o pessoal apropriado possa ser designado (ou providenciado). A ISO 9000:2005 (item 3.9.12) define competência como “a capacidade demonstrada de aplicar conhecimentos e saber fazer”, de modo a atingir os resultados pretendidos numa determinada atividade. Segundo a ISO 9000:2005 Competência: capacidade demonstrada para aplicar conhecimento e habilidades. Devem ser determinadas as competências necessárias no que diz respeito a alguns elementos estruturantes, dos quais são exemplos: Saber – Ser/Estar (comportamentos e atitudes);
  • 76.
    Interpretação da ISO9001:2000 Página 30 de 69 Competência suportada nas características individuais e grupais dos colaboradores, cujo desenvolvimento está suportado na implantação de valores organizacionais capazes de envolver os colaboradores numa cultura adequada. A liderança, a formação, a avaliação de desempenho e a motivação assumem-se como forças motrizes relevantes nesta matéria. Esta competência é particularmente importante em funções de gestão, mas não se limitando a estas (ex. Função auditoria interna). Saber – Saber (conhecimentos e “Know-How”); Competência suportada quer nos conhecimentos próprios de cada colaborador (fruto da sua formação acadêmica, experiência e vivência individual e auto-desenvolvimento) quer em conhecimentos adquiridos (ou proporcionados) na organização. Para este elemento, assume particular relevância o planejamento, concretização, controle e avaliação da eficácia de programas de desenvolvimento dos recursos humanos, como a formação. Saber – Fazer (aplicação dos conhecimentos). Na generalidade das situações suportadas na experiência, esta competência deve ser estabelecida e monitorada pelas organizações. A competência deve ser definida em termos de escolaridade, formação, saber fazer e experiência. Cada um destes elementos deverão ser avaliados e determinados os critérios de atendendo às especificidades e complexidade de cada função e às responsabilidades e autoridade atribuídas. Evidência Cada função que possa ter influência na qualidade do produto deve ter os requisitos de competência identificados. Os registros de formação dos colaboradores devem refletir as competências de pessoal com isso relacionado. Se a atribuição de recursos não for adequada, a organização deve justificar e planejar as medidas de contingência adequadas. Exemplos: • Identificação dos requisitos para as diferentes atividades; • Dados/registros de formação; • Identificar as eventuais não conformidades cuja causa se possa atribuir a deficiente formação e/ou deficiência de competências. Não conformidades mais freqüentes • Não conformidades associadas à competência do pessoal encontram-se, em geral, indexadas ao subitem 6.2.2, e a outros itens da norma de referência onde a mesma é requerida (ver por exemplo 7.5.2) e relacionam-se com a ausência de evidência dos aspectos relacionados. 6.2.2 COMPETÊNCIA, CONSCIENTIZAÇÃO E TREINAMENTO Texto da Norma ISO 9001:2000 A organização deve a) determinar as competências necessárias para o pessoal que executa trabalhos que afetam a qualidade do produto, b) fornecer treinamento ou tomar outras ações para satisfazer essas necessidades de competência, c) avaliar a eficácia das ações executadas, d) assegurar que o seu pessoal está consciente quanto à pertinência e importância de suas atividades e de como elas contribuem para a consecução dos objetivos da qualidade, e e) manter registros apropriados da educação, treinamento, habilidades e experiência (ver 4.2.4). Objetivo A organização deve comparar a competência atual do pessoal com a competência exigida para cumprimento da sua política e objetivos da qualidade para um determinado período de negócio. O desenvolvimento de competências do pessoal deve ser planejado e implementado como resposta às necessidades anteriormente identificadas. Este desenvolvimento pode ser alcançado por formação apropriada ou por contratação ou substituição de pessoal ou mesmo por simplificação dos processos nos quais as pessoas estão envolvidas (ex. por recurso a software).
  • 77.
    Interpretação da ISO9001:2000 Página 31 de 69 O objetivo deste subitem é desenvolver as competências de forma a responder eficazmente às necessidades identificadas. Interpretação As necessidades de competência, conscientização e formação devem ser identificadas ao nível de toda a organização (ver também o item 6.2.1). Essas necessidades podem ser identificadas através de informações resultantes da realização dos processos do SGQ (ex. ver 7.2.1, 7.5.2, 5.6, 8.5.2 e 8.5.3) ou através de atividades específicas (por exemplo, questionários, entrevistas com os colaboradores e superiores hierárquicos, sistemas de avaliação de desempenho,...). O estabelecimento de um programa de desenvolvimento de recursos humanos (incluindo, por exemplo, um plano de formação) pode incluir ações internas ou esternas, recorrendo a formadores, internos ou externos, com competência apropriada. É conveniente o estabelecimento de objetivos para as ações identificadas, quer para suportar a sua necessidade, quer para permitir a avaliação da eficácia das mesmas. O planejamento das ações determinadas para satisfazer as necessidades de competências deve ser acompanhado e revisto quando apropriado (ex. para incluir ou eliminar ações). Caso se verifique não serem realizáveis as ações planejadas, deverá ser avaliado o impacto dessa situação na organização face aos objetivos estabelecidos e desencadear medidas apropriadas. A avaliação da eficácia da formação deve ser considerada em diferentes níveis: • No relativo ao conjunto das atividades de formação (incluindo o ciclo de identificação de necessidades de conteúdos das ações de formação e planejamento da realização das mesmas) de forma a analisar o seu impacto na qualidade do produto. Esta última situação pode ser avaliada pela identificação de melhorias no produto, processo ou não conformidades do SGQ antes e depois da realização da formação (ver também o item 8.2.3). • Especificamente para cada ação realizada, determinando o grau de cumprimento dos objetivos associados. Esta avaliação deve ser adequada a cada ação (ou conjunto de ações similares) variando na forma e extensão de acordo com os objetivos estabelecidos e com a natureza, complexidade e criticidade de cada situação (ex. se o objetivo da participação numa determinada ação for o de conhecer novas tecnologias ou ferramentas e identificar o seu interesse para a organização ou o nível de aplicabilidade, então um simples questionário ou relatório preenchido pelo colaborador participante poderá ser suficiente para se avaliar do cumprimento desses objetivos. Por outro lado, se a realização de uma ação planejada tem por objetivo habilitar os participantes a realizarem uma atividade, i.e. proporcionar competência saber – fazer, então a avaliação da eficácia da ação não será completa se não for avaliado o desempenho dos participantes após a sua realização). Ressalva-se que algumas atividades requerem qualificação específica (ex. determinada pela legislação). Nestes casos, a organização deverá selecionar entidades e/ou ações que cumpram as exigências específicas determinadas (ex. formação de formadores, qualificação de soldadores, qualificação de motoristas de táxi,...). À parte da formação, um programa de desenvolvimento de recursos humanos deve, ainda, considerar eventuais ações necessárias para assegurar que os colaboradores estão conscientes da importância das atividades que realizam e de como as mesmas contribuem para que os objetivos estabelecidos pela organização sejam atingidos. Ou seja, os colaboradores devem estar conscientes de qual é a sua contribuição, em particular no âmbito do SGQ. Na conscientização dos colaboradores, a comunicação assume também neste item um papel relevante (ver também os itens 5.1, 5.3, 5.5). Deverão ser mantidos registros associados: • A própria ação (conteúdos, programa, nº horas, …); • Histórico das ações freqüentadas por cada colaborador; • A avaliação da eficácia da ação freqüentada. Evidência Em geral as evidências necessárias contemplam: • Registros associados à identificação de necessidades de competência. • Registros associados à própria ação (conteúdos, programa, nº horas, etc). • Registros associados ao histórico das ações freqüentadas por cada colaborador. • Registros associados à avaliação da eficácia da ação freqüentada. • Registros associados ao planejamento da formação.
  • 78.
    Interpretação da ISO9001:2000 Página 32 de 69 • Registros de avaliação da eficácia da formação. • Registros de ações de conscientização eventualmente realizadas. Principais não conformidades • O plano de formação não ser motivo de acompanhamento periódico, nem de qualquer mecanismo de revisão. • Inexistência da avaliação do impacto da não realização de ações planejadas. • Não realização da avaliação da formação. • Mecanismos de avaliação da eficácia de ações de formação sem considerarem as especificidades das mesmas e os seus objetivos. 6.3 INFRA-ESTRUTURA Texto da Norma ISO 9001:2000 A organização deve determinar, prover e manter a infra-estrutura necessária para alcançar a conformidade com os requisitos do produto. A infra-estrutura inclui, quando aplicável a) edifícios, espaço de trabalho e instalações associadas, b) equipamentos de processo (tanto materiais e equipamentos quanto programas de computador), e c) serviços de apoio tais (como transporte ou comunicação). Objetivo Assegurar que há uma infra-estrutura adequada para atingir a qualidade do produto. Interpretação A infra-estrutura necessária para atingir a qualidade do produto irá variar consideravelmente dependendo da natureza dos produtos oferecidos pela organização. A ISO 9000:2005 define infra-estrutura como “sistema de instalações, equipamento e serviços necessários para o funcionamento de uma organização”. Segundo a ISO 9000:2005 Infraestrutura: <organização> conjunto de instalações, equipamento e serviços necessários para a operação de uma organização (3.3.1). Entre os fatores a serem considerados podem incluir-se: • Instalações fabris, de armazenagem e de apoio; • Meios de produção e auxiliares, e de emergência; • Laboratórios; • Redes de computadores e sistemas de informação; • Sistemas de segurança. Mais uma vez, a determinação da infra-estrutura necessária é uma atividade de planejamento e a sua disponibilização uma responsabilidade da Alta Direção da organização. A gestão da infra-estrutura é um exemplo onde uma análise baseada no ciclo P-D-C-A pode ser bastante útil. Evidência • Identificação dos equipamentos produtivos. • Atividades de planejamento. • Registros de realização das atividades planejadas (incluindo de manutenção). • Tratamento de dados dos registros elaborados. • Retorno de informação sobre o desempenho da organização (ex. identificação de deficiências da infra-estrutura detectadas durante a análise de não – conformidades). Não conformidades mais freqüentes • Falta de evidências face ao anteriormente estabelecido.
  • 79.
    Interpretação da ISO9001:2000 Página 33 de 69 6.4 AMBIENTE DE TRABALHO Texto da Norma ISO 9001:2000 A organização deve determinar e gerenciar as condições do ambiente de trabalho necessárias para alcançar a conformidade com os requisitos do produto. Objetivo Assegurar que a organização identificou aspectos do ambiente de trabalho que possam afetar a qualidade do produto, e definiu os parâmetros apropriados para o controle dos mesmos. Interpretação Segundo a ISO 9000:2005 Ambiente de trabalho: conjunto de condições sob as quais um trabalho é realizado. NOTA· Condições incluem os fatores físicos, sociais, psicológicos e ambientais (tais como temperatura, formas de reconhecimento, ergonomia e composição atmosférica). Os aspectos do ambiente de trabalho que podem afetar a qualidade do produto podem variar consideravelmente, dependendo da natureza das atividades da organização. Numa situação de manufatura convencional, podem incluir: • Níveis de ruído; • Limpeza/arrumação; • Vibração; • Iluminação; • Temperatura; • Poeira; • Umidade; • Freqüências. A satisfação dos colaboradores e o ambiente psicológico no espaço de trabalho podem também ter um papel importante, em especial para organizações prestadoras de serviços. Outras orientações podem ser encontradas na ISO 9004:2000. Segundo a ISO 9004:2000 6.4 Ambiente de trabalho Convém que a direção assegure que o ambiente de trabalho exerça uma influência positiva na motivação, satisfação e desempenho das pessoas, para aumentar o desempenho da organização. Na criação de um ambiente de trabalho adequado, sendo uma combinação de fatores humanos e físicos, convém que sejam incluídas considerações a: - métodos criativos de trabalhos e oportunidades para aumentar o envolvimento e identificar o potencial das pessoas na organização; - regras e orientações de segurança, incluindo o uso de equipamentos de proteção; - ergonomia; - localização do espaço de trabalho; - interação social; - instalações de apoio para as pessoas na organização; - calor, umidade, luminosidade, ventilação, e; - higiene, limpeza, barulho, vibração e poluição. É importante que os fatores chave do ambiente de trabalho sejam identificados durante as atividades de planejamento da qualidade, e que sejam revistos continuamente do mesmo modo que a infra-estrutura (ver também o item 6.3), utilizando uma abordagem PDCA. Evidência • Que a organização analisou as situações do ambiente de trabalho que afetem a qualidade ou a capacidade de cumprir requisitos pela utilização de ferramentas como por ex. estudos e auditorias internas. Evidência da análise de informações e dados para verificar se as causas de origem podem ser relacionadas com o ambiente de trabalho e se estão a ser tomadas ações corretivas (ver por exemplo 5.6). Não conformidades mais freqüentes • Constatação de ambiente de trabalho não apropriado para atingir a conformidade do produto.
  • 80.
    Interpretação da ISO9001:2000 Página 34 de 69 7 REALIZAÇÃO DO PRODUTO 7.1 PLANEJAMENTO DA REALIZAÇÃO DO PRODUTO Texto da Norma ISO 9001:2000 A organização deve planejar e desenvolver os processos necessários para a realização do produto. O planejamento da realização do produto deve ser coerente com os requisitos de outros processos do sistema de gestão da qualidade (ver 4.1). Ao planejar a realização do produto, a organização deve determinar o seguinte, quando apropriado: a) objetivos da qualidade e requisitos para o produto; b) a necessidade para instituir processos e documentos e prover recursos específicos para o produto; c) verificação, validação, monitoramento, inspeção e atividades de ensaios requeridos, específicos para o produto, bem como critério para a aceitação do produto; d) registros necessários para fornecer evidências de que os processos de realização e o produto resultante atendem aos requisitos (ver 4.2.4). A saída deste planejamento deve ser de forma adequada ao método de operação da organização. NOTA 1 Um documento que especifica os processos do sistema de gestão da qualidade (incluindo os processos de realização do produto) e os recursos a serem aplicados a um produto, empreendimento ou contrato específico, pode ser referenciado como um Plano da Qualidade. NOTA 2 A organização também pode aplicar os requisitos apresentados em 7.3 no desenvolvimento dos processos de realização do produto. Objetivo Este item considera os requisitos para o planejamento dos processos de realização do produto, o qual deverá estar alinhado com os requisitos de outros processos do SGQ inter-relacionados. Interpretação Os recursos necessários (infra-estrutura, ambiente de trabalho, informação, formação, etc.) devem ser disponibilizados tal como planejado. A medição e monitoramento de processos serão efetuados conforme planejado e serão mantidos registros das medições de controle de processo e resultados. Sempre que ocorrer uma não conformidade, ou sempre que os resultados apresentem uma tendência desfavorável, deve ser tomada uma ação para assegurar que os processos continuam a cumprir os requisitos. Pelo referido anteriormente, é clara a importância deste item: um inadequado planejamento dos processos de realização poderá introduzir deficiências significativas no SGQ e comprometer o cumprimento de requisitos aplicáveis. Como tal, este planejamento deverá ser entendido numa perspectiva envolvente, considerando quais os processos envolvidos na realização do produto e a sua inter-relação. A relação entre o planejamento dos processos de realização do produto e o planejamento da qualidade é bi-direcional: as saídas do planejamento da qualidade são, normalmente, entradas no planejamento dos processos de realização e vice-versa. As entradas neste processo de planejamento de realização do produto podem incluir: • Política da Qualidade; • Objetivos da Qualidade; • Requisitos do Produto; • Recursos Disponíveis; • Requisitos Regulamentares/estatutários; • Necessidades de PROJETO e Desenvolvimento. As saídas podem incluir: • Plano da Qualidade do Produto (documentado ou não); • Documentos (incluindo a identificação dos registros necessários); • Necessidades de Recursos e Competências; • Atribuição de Responsabilidades. Em algumas organizações não é praticável a separação entre o projeto e desenvolvimento do produto e o desenvolvimento dos processos de realização (ou fornecimento) que lhe estão associados, sendo que nestes casos o planejamento destes processos pode ser uma saída do
  • 81.
    Interpretação da ISO9001:2000 Página 35 de 69 processo de PROJETO e desenvolvimento (esta situação é mais comum em organizações prestadoras de serviços, mas pode ocorrer em outro tipo de organizações). Evidência • Identificação das atividades e documentação associada ao planejamento. Estas atividades devem levar em conta os objetivos da qualidade, claramente definidos, e critérios de aceitação para a realização de um determinado produto (ou grupo de produtos), projeto ou contrato. • Métodos claramente definidos para a execução do processo, ciclo P-D-C-A, com instruções de trabalho escritos, nos casos em que a ausência destas possa afetar a qualidade de forma adversa. Não conformidades mais freqüentes • A não consideração de requisitos do produto/cliente nas atividades de planejamento. • A não identificação das atividades de planejamento. 7.2 PROCESSOS RELACIONADOS A CLIENTES 7.2.1 DETERMINAÇÃO DOS REQUISITOS RELACIONADOS AO PRODUTO Texto da Norma ISO 9001:2000 A organização deve determinar a) os requisitos especificados pelo cliente, incluindo os requisitos para entrega e para atividades de pós-entrega, b) os requisitos não declarados pelo cliente, mas necessários para o uso especificado ou intencional, onde conhecido, c) requisitos estatutários e regulamentares relacionados ao produto, e d) qualquer requisito adicional determinado pela organização. Objetivo Assegurar que a organização compreende claramente os requisitos dos seus clientes e/ou de outras partes interessadas relativamente aos seus produtos, de modo a assegurar a sua satisfação. Alguns desses requisitos podem estar implícitos e não declarados inequivocamente pelos clientes, incluindo, por exemplo, requisitos estatutários e/ou regulamentares. Interpretação A adequada determinação dos requisitos associada com o produto pode assumir várias formas, tais como: • Resultados do projeto e desenvolvimento (ex. novos produtos); • Informações obtidas do contato com clientes (ex. através de visitas comerciais,...); • Estudos de mercado e Benchmarking; • Legislação e regulamentação; • A percepção do cliente (satisfação e/ou insatisfação). Muitos clientes podem não saber exatamente o que pedir na aquisição de produto e/ou serviço, mas esperam que as suas necessidades sejam satisfeitas. A organização profissional irá compreender a maior parte desses requisitos, sem que sejam expressos, tendo ao longo do tempo recolhido conhecimento sobre o mercado. A determinação de requisitos não declarados pelos clientes pode, também neste item, constituir um resultado do processo de PROJETO e desenvolvimento. Sempre que o cliente não fornecer um conjunto completo de requisitos, é da responsabilidade da organização assegurar que as necessidades implícitas são identificadas, como por exemplo, requisitos estatutários e regulamentares, expectativas de mercado, fornecimento, desempenho, ciclo de vida e questões de suporte. Nos casos em que a norma refere “utilização pretendida, quando conhecida”, significa a utilização acordada para a qual o produto é pretendido. Qualquer uso abusivo do produto por parte do cliente está claramente fora do controle da organização e não necessita de ser contemplado. De igual forma, o cumprimento de requisitos estatutários em mercados/áreas geográficas que não foram contemplados ou acordados durante a fase de negociação também está fora do controle da organização. Os requisitos estabelecidos para o produto poderão incluir elementos como preço, embalagem, condições de pagamento, prazo de entrega e outros requisitos contratuais.
  • 82.
    Interpretação da ISO9001:2000 Página 36 de 69 Evidência • Devem ser disponibilizados os resultados da identificação dos requisitos do produto, que podem apresentar a forma de especificações, ou mera documentação de encomenda. • A organização deve mostrar que tem conhecimento dos requisitos estatutários e/ou regulamentares para os seus produtos nos respectivos mercados pretendidos, quando a organização for responsável pela colocação dos produtos. Não conformidades mais freqüentes • Não evidenciada a determinação de requisitos estatutários e/ou regulamentares aplicáveis ao produto. • Não evidenciadas as atividades de entrega e posterior à entrega (7.2.1.a). 7.2.2 ANÁLISE CRÍTICA DOS REQUISITOS RELACIONADOS AO PRODUTO Texto da Norma ISO 9001:2000 A organização deve analisar criticamente os requisitos relacionados ao produto. Esta análise crítica deve ser realizada antes da organização assumir o compromisso de fornecer um produto para o cliente (por exemplo, apresentação de propostas, aceitação de contratos ou pedidos, aceitação de alterações em contratos ou pedidos) e devem assegurar que a) os requisitos do produto estão definidos, b) os requisitos de contrato ou de pedido que difiram daqueles previamente manifestados estão resolvidos, e c) a organização tem a capacidade para atender aos requisitos definidos. Devem ser mantidos registros dos resultados da análise crítica e das ações resultantes dessa análise (ver 4.2.4). Quando o cliente não fornecer uma declaração documentada dos requisitos, a organização deve confirmar os requisitos do cliente antes da aceitação. Quando os requisitos de produto forem alterados, a organização deve assegurar que os documentos pertinentes são complementados e que o pessoal pertinente é alertado sobre os requisitos alterados. NOTA Em algumas situações, como vendas pela internet, uma análise crítica formal para cada pedido é impraticável. Nesses casos, a análise crítica, pode compreender as informações pertinentes ao produto, tais como catálogos ou material de propaganda. Objetivo Compreender o compromisso e capacidade para cumprir o prometido são uma parte essencial para atingir a satisfação de clientes. A análise da capacidade para cumprir os compromissos deve tomar em consideração todos os aspectos, como recursos, métodos e comunicação. Interpretação A organização deve desenvolver um conjunto de atividades, visando determinar se pode satisfazer as exigências apresentadas pelo cliente. Neste sentido deve analisar internamente, com a eventual participação dos setores envolvidos no cumprimento das exigências dos clientes, se tem capacidade para apresentar uma proposta, aceitar uma encomenda ou estabelecer um contrato de acordo com a informação recolhida. Para além dos requisitos técnicos do produto a fornecer, devem ser levadas em consideração outros requisitos, principalmente comerciais (prazos de entrega, garantias, condições de pagamento), assistência pós-venda e outras possíveis obrigações contratuais acordadas. Esta análise deverá envolver pessoal relevante e poderá incluir os seguintes aspectos: • Verificação de estoques; • Situação dos aprovisionamentos com vista a configurar prazos de entrega; • Elaboração de orçamentos; • Planejamento da produção e do fornecimento do serviço; • Avaliação da necessidade de PROJETO, desenvolvimento ou reformulação de produtos; • Capacidade do cumprimento dos requisitos específicos. Nos casos em que não exista uma confirmação formal do cliente, a empresa deve ela própria registrar os dados relevantes para evidenciar que ficou claramente estabelecido o conteúdo do acordo/contrato/encomenda/pedido. A organização deve evidenciar que as alterações nos requisitos do produto seguem os mesmos circuitos que foram estabelecidos para a sua determinação e análise (e eventual consentimento
  • 83.
    Interpretação da ISO9001:2000 Página 37 de 69 formal pelo cliente), mantendo as respectivas responsabilidades das funções envolvidas, independentemente da origem da proposta da alteração (interna ou externa). Esta análise deve ser feita, de tal forma que as alterações e suas implicações sejam comunicadas às partes envolvidas em tempo útil, compatível com o atual estado de produção/fornecimento do produto. Sempre que a organização não possa cumprir algum dos requisitos pretendido pelo cliente, deverá registrar a forma acordada com o cliente para resolver a situação. Evidência • Os registros devem demonstrar a efetiva revisão dos requisitos. • Para encomendas ou contratos de maior dimensão, pode ser necessário alguma reanálise ou alteração da documentação da proposta antes da sua emissão. Para encomendas simples pode ser suficiente verificar os níveis de estoque ou tempos e assegurar a alocação dos mesmos. • As alterações às encomendas devem também ser registradas. Não conformidades mais freqüentes • Não evidência do acordo de clientes em face de alterações/revisões nos requisitos anteriormente acordados. • Não existência de registros associados aos resultados das atividades de revisão e ações decorrentes. 7.2.3 COMUNICAÇÃO COM O CLIENTE Texto da Norma ISO 9001:2000 A organização deve determinar e tomar providências eficazes para se comunicar com os clientes em relação a a) informações sobre o produto, b) tratamento de consultas, contratos ou pedidos, incluindo emendas, e c) realimentação do cliente, incluindo suas reclamações. Objetivo Devem existir mecanismos facilitadores da comunicação com os clientes em todas as fases, ou seja, antes, durante e depois da entrega do produto. Interpretação A organização deve definir as formas de informação antes das vendas, tais como catálogos, brochuras e anúncios, colocação e alteração de encomendas, informação de agendamento e as formas para apoio pós-venda, tais como, garantias, assistência técnica,... A importância da comunicação com os clientes varia de organização para organização atendendo à sua estratégia (ex. de vendas), natureza dos produtos e processos, mercado alvo (dimensão, proximidade,...) e ao tipo de clientes que possui. Com esta perspectiva, são referidos alguns exemplos: • Propostas e encomendas; • Catálogos ou brochuras; • Venda pela Internet/site na Internet; • Números de telefone gratuitos/informação ao cliente; • Alocação de elemento de contacto (ex. gestor de cliente); • Balcões de apoio ao cliente; • Call centers; • Mecanismos de comunicação on-line. Alguns dos canais/mecanismos de comunicação anteriormente referidos poderão ser utilizados, também neste item, para o retorno de informação do cliente, principalmente, sugestões, reclamações e insatisfações. A organização deve assegurar a atualidade e conformidade da informação prestada. Evidência • A organização deve evidenciar que estabeleceu os canais de comunicação adequados para os diversos tipos de clientes e produtos fornecidos. • A análise de reclamações e devoluções de clientes pode demonstrar se estes canais fornecem a informação necessária e com o detalhe apropriado.
  • 84.
    Interpretação da ISO9001:2000 Página 38 de 69 Não conformidades mais freqüentes • Informação desatualizada/incorreta em documentos fornecidos ao cliente (ex. catálogos, site Internet). • Canais/mecanismos de comunicação e informação ao cliente não incluídos no âmbito do SGQ. 7.3 PROJETO E DESENVOLVIMENTO 7.3.1 PLANEJAMENTO DO PROJETO E DESENVOLVIMENTO Texto da Norma ISO 9001:2000 A organização deve planejar e controlar o projeto e desenvolvimento de produto. Durante o planejamento do projeto e desenvolvimento a organização deve determinar a) os estágios do projeto e desenvolvimento, b) a análise crítica, verificação e validação que sejam apropriadas para cada fase do projeto e desenvolvimento, e c) as responsabilidades e autoridades para o projeto e desenvolvimento. A organização deve gerenciar as interfaces entre diferentes grupos envolvidos no projeto e desenvolvimento para assegurar a comunicação eficaz e a designação clara de responsabilidades. As saídas do planejamento devem ser atualizadas apropriadamente na medida que o projeto e o desenvolvimento progredirem. Objetivo Este item refere-se o projeto e desenvolvimento do produto, e não necessariamente do processo. O projeto desenvolve diversas fases em que os requisitos para o produto são avaliados e transformados em características de produto. Trata-se muitas vezes de um processo interfuncional, que pode incluir como entradas informação de diferentes áreas dentro da organização, incluindo marketing, vendas, compras, fabrico, assistência, manutenção e outros. O planejamento do projeto e do desenvolvimento visa assegurar a exeqüibilidade do projeto e desenvolvimento. Interpretação As fases e atividades de um processo de projeto (desde a coleta de informação até à aceitação final do produto) têm que ser adequadamente planejadas, definindo-se “o quê”, “quando” e “quem”, podendo, também neste item, ser relevante definir as “Entradas” e “Saídas” de cada uma. Este planejamento deverá, explicitamente, indicar os momentos considerados para revisão, verificação e validação do projeto. Deverão estar definidos os mecanismos de atualização e desenvolvimento deste planejamento. O planejamento do projeto deverá ser estabelecido tendo em conta outras atividades do SGQ, em particular a determinação e a revisão dos requisitos relacionados com o produto. Evidência • Existência de documentação evidenciando as fases de projeto e desenvolvimento, revisões, verificações, validações e respectivas responsabilidades e autoridades. Não conformidades mais freqüentes • Não existência de evidências do planejamento de projeto e desenvolvimento. • Não estarem determinadas as responsabilidades e autoridades dos intervenientes no projeto e desenvolvimento.
  • 85.
    Interpretação da ISO9001:2000 Página 39 de 69 7.3.2 ENTRADAS DE PROJETO E DESENVOLVIMENTO Texto da Norma ISO 9001:2000 Entradas relativas a requisitos de produto devem ser determinadas e registros devem ser mantidos (ver 4.2.4). Essas entradas devem incluir a) requisitos de funcionamento e de desempenho, b) requisitos estatutários e regulamentares aplicáveis, c) onde aplicáveis, informações originadas de projetos anteriores semelhantes, e d) outros requisitos essenciais paro projeto e desenvolvimento. Essas entradas devem ser analisadas criticamente quanto à adequação. Requisitos devem ser completos, sem ambigüidades e não conflitantes entre si. Objetivo Os objetivos do projeto e desenvolvimento devem ser definidos para assegurar que as fontes vitais de informação não são omitidas, e que não existem conflitos ou ambigüidade ao nível dos requisitos e dados de partida. Interpretação O projeto e desenvolvimento deverão ser iniciados com a identificação e análise dos seguintes aspectos: • Requisitos do produto ou mercado identificados pelo cliente e/ou pela organização; • Exigências de validação de processos de produção e fornecimentos de serviço; • Boas práticas e normas aplicáveis; • Requisitos estatutários e regulamentares aplicáveis ao produto; • Exigências de certificação ou homologação do produto; • Requisitos funcionais e de desempenho/utilização; • Informações resultantes de concepções anteriores semelhantes. Evidência • Registros associados com as entradas para o projeto e desenvolvimento consideradas em cada projeto. Não conformidades mais freqüentes • Não ter sido evidenciada a consideração de todas as informações e dados relevantes para o projeto e desenvolvimento. 7.3.3 SAÍDAS DE PROJETO E DESENVOLVIMENTO Texto da Norma ISO 9001:2000 As saídas de projeto e desenvolvimento devem ser apresentadas de uma forma que possibilite a verificação em relação às entradas de projeto e desenvolvimento e devem ser aprovadas antes de serem liberadas. Saídas de projeto e desenvolvimento devem a) atender aos requisitos de entrada paro projeto e desenvolvimento, b) fornecer informações apropriadas para aquisição, produção e para fornecimento de serviço, c) conter ou referenciar critérios de aceitação do produto, e d) especificar as características do produto que são essenciais para seu uso seguro e adequado. Objetivo As saídas/resultados do projeto e desenvolvimento são necessárias para verificar o cumprimento dos requisitos de entrada, a progressão do produto e também fornecer informação para as etapas subseqüentes da realização do produto e/ou fornecimento do serviço. Interpretação De forma a facilitar a revisão e verificação do projeto, é essencial que se defina que resultados se esperam obter e em que formas devem ser apresentadas. Formas típicas para os resultados do projeto e desenvolvimento podem ser: • Especificações de matérias-primas; • Especificações do produto (características funcionais e técnicas);
  • 86.
    Interpretação da ISO9001:2000 Página 40 de 69 • Especificações das características do serviço desenvolvido (comportamentais, temporais, ergonômicos, etc); • Condições de funcionamento, instalação, manuseio, armazenamento, manutenção, transporte e utilização; • Desenhos de conjunto e/ou pormenor; • Evidência do cumprimento de obrigações legais; • Especificações do processo de produção e fornecimento, desde as instruções operatórias até às características do equipamento (produtivo e de controle); • Planos de controle para as características do processo e do produto, incluindo (ou fazendo referência) a critérios de aceitação. Os documentos que suportam/apresentam a adequabilidade dos resultados do projeto e desenvolvimento, devem ser aprovados antes da sua emissão. Ressalva-se que, em alguns setores de atividade, o processo de projeto e desenvolvimento inclui a entrega de um produto ou serviço (ainda em fase experimental) a outra organização. Nestes casos, o processo de realização do produto coincide, em grande parte, com o processo de projeto e desenvolvimento. Evidência • A ligação entre requisitos de entrada e saída deve ser demonstrada. Deve ser disponibilizada a evidência de que os critérios de aceitação do produto foram cumpridos ou então resolvidos e aceites. • A organização deve estar apta a demonstrar que as saídas do projeto foram revistas e aprovadas antes da divulgação. As saídas não serão aprovadas caso permaneçam critérios de aceitação pendentes ou questões não solucionadas de revisão, verificação ou validação. Não conformidades mais freqüentes • Não terem sido consideradas as características do produto que são essenciais para o seu uso de forma correta e segura. 7.3.4 ANÁLISE CRÍTICA DE PROJETO E DESENVOLVIMENTO Texto da Norma ISO 9001:2000 Devem ser realizadas, em fases apropriadas, análises críticas sistemáticas de projeto e desenvolvimento, de acordo com as disposições planejadas (ver 7.3.1) a) avaliar a capacidade dos resultados do projeto e desenvolvimento em atender aos requisitos, e b) identificar qualquer problema e propor as ações necessárias. Entre os participantes em tais análises críticas devem estar incluídos representantes de funções envolvidas com o(s) estágio(s) do projeto e desenvolvimento que está(ão) sendo analisado(s) criticamente. Devem ser mantidos registros dos resultados das análises críticas e de quaisquer ações necessárias (ver 4.2.4). Objetivo As revisões devem ser realizadas para assegurar a pertinência, adequabilidade e eficácia dos vários resultados das várias fases do projeto e desenvolvimento. Os problemas identificados devem ser registrados para serem considerados e resolvidos em fases posteriores. Interpretação A ISO 9000:2005 define análise crítica como “Atividade realizada para assegurar a pertinência, adequabilidade e eficácia do que estiver em causa, de forma a atingir os objetivos estabelecidos”. Segundo a ISO 9000:2005 Análise crítica: atividade realizada para determinar a pertinência, a adequação e a eficácia (3.2.14) daquilo que está sendo examinado, em atender aos objetivos estabelecidos. NOTA Análise crítica pode, também, incluir a determinação da eficiência (3.2.15). EXEMPLO Análise crítica pela Direção, análise crítica do projeto e desenvolvimento, análise crítica dos requisitos do cliente e análise crítica de não-conformidade. A revisão aplica-se à análise de opções do projeto e sua oportunidade, análise da adequação dos meios, introdução e remoção de atividades e, adicionalmente, cumprimento de prazos. As atividades de revisão devem ser realizadas de acordo com o definido no planejamento e/ou de acordo com o apropriado.
  • 87.
    Interpretação da ISO9001:2000 Página 41 de 69 Evidência • Registros de revisão para o projeto e desenvolvimento, nas diferentes fases da realização em que essa revisão foi planejada. Não conformidades mais freqüentes • Não terem sido realizadas/evidenciadas as revisões do projeto e desenvolvimento planeadas. • Não terem sido envolvidas todas as partes interessadas relevantes para a fase do projeto (ex: compras; marketing; produção; e, se necessário, o cliente). 7.3.5 VERIFICAÇÃO DE PROJETO E DESENVOLVIMENTO Texto da Norma ISO 9001:2000 A verificação deve ser executada conforme disposições planejadas (ver 7.3.1) para assegurar que as saídas do projeto e desenvolvimento estejam atendendo aos requisitos de entrada do projeto e desenvolvimento. Devem ser mantidos registros dos resultados da verificação e de quaisquer ações necessárias (ver 4.2.4). Objetivo A verificação do projeto do produto destina-se a demonstrar que a saída do projeto cumpre com os requisitos de entrada do projeto. Interpretação Segundo a ISO 9000:2005 Verificação: comprovação, através de fornecimento de evidência objetiva (3.8.1), de que os requisitos (3.1.2) especificados foram atendidos. NOTA 1 O termo “verificado” é usado para designar uma situação correspondente. NOTA 2 A comprovação pode compreender atividades tais como: - Elaboração de cálculos alternativos; - Comparação de uma especificação (3.7.3) de um novo projeto com uma especificação de projeto similar provado; - Realização de ensaios (3.8.3) e demonstrações; - Analise crítica de documentos antes da sua emissão. A verificação aplica-se à análise da adequabilidade funcional e técnica das soluções encontradas, i.e., comparar os resultados obtidos com os requisitos de entrada. As atividades de verificação devem ser realizadas de acordo com o definido no planejamento e/ou de acordo com o apropriado. Evidência • Registro das atividades de verificação do projeto. Não conformidades mais freqüentes • Os resultados do processo de projeto e desenvolvimento não estarem alinhados pelos requisitos iniciais estabelecidos, sem justificação ou evidência de análise da situação. 7.3.6 VALIDAÇÃO DE PROJETO E DESENVOLVIMENTO Texto da Norma ISO 9001:2000 A validação do projeto e desenvolvimento deve ser executada conforme disposições planejadas (ver 7.3.1), para assegurar que o produto resultante é capaz de atender aos requisitos para aplicação especificada ou uso intencional, onde conhecido. Onde for praticável, a validação deve ser concluída antes da entrega ou implementação do produto. Devem ser mantidos registros dos resultados de validação e de quaisquer ações necessárias (ver 4.2.4). Objetivo A validação do projeto do produto deve ser efetuada para assegurar que o produto é adequado para a utilização a que se destina, em condições de serviço reais ou simuladas. Interpretação Segundo a ISO 9000:2005 Validação: comprovação, através do fornecimento de evidência objetiva (3.8.1), de que os requisitos (3.1.2) para uma aplicação ou uso específicos pretendidos foram atendidos. NOTA 1 O termo "validado" é usado para designar uma situação correspondente. NOTA 2 As condições de utilização podem ser reais ou simuladas.
  • 88.
    Interpretação da ISO9001:2000 Página 42 de 69 A validação do projeto do produto é normalmente/em geral efetuada ao produto final, em condições normais de utilização. Deve também neste item ser realizada em sub-sistemas (partes do produto), quando a sua validação não for possível no produto final. Apesar de constar claramente na definição do “produto” na ISO 9000:2005, convém reforçar aqui que o projeto do “produto” aplica-se tanto aos produtos tangíveis quanto aos produtos intangíveis, como serviços e software. Caso não seja possível a validação do produto final em condições normais, pode-se recorrer a simulação ou retorno de informação do cliente. Quando o “produto” for um serviço, a validação pode ser feita usando “cobaias” ou em mercados “piloto”, para testar a reação dos clientes. A validação de um projeto e desenvolvimento pode, eventualmente, ser efetuada após uma utilização (ou fornecimento) bem sucedida, quando não for praticável realizar a mesma antes da entrega ou implementação. A validação é da responsabilidade da organização (exceto quando contratualmente estabelecido com o cliente ou requerido por outra parte interessada – ex. “casa mãe”) e também poderá ser suportada no retorno de informação do cliente ou outras entidades externas. A organização poderá recorrer a validação por outros meios (ex. simulação, cálculo ou avaliação do desempenho de réplicas em miniatura) quando não for praticável no produto (ex. por ser produto único, com risco elevado de danos, custos elevados associados ou caso os resultados só possam ser avaliados em longo prazo). As atividades de validação devem ser realizadas de acordo com o definido no planejamento do projeto e gerar registros. Evidência • Registros de que as atividades de validação do projeto foram efetuadas e os resultados são adequados, resultados atingidos. • Verificação de reclamações de garantia, reclamações sob garantia ou devoluções devido a desempenho/assistência deficiente, que possam sugerir uma validação de PROJETO inadequada, devem ser investigadas. Não conformidades mais freqüentes • A validação do projeto e desenvolvimento realizada não assegura que o produto resultante é capaz de dar cumprimento aos requisitos e utilização especificados. 7.3.7 CONTROLE DE ALTERAÇÕES DE PROJETO E DESENVOLVIMENTO Texto da Norma ISO 9001:2000 As alterações de projeto e desenvolvimento devem ser identificadas e registros devem ser mantidos. As alterações devem ser analisadas criticamente, verificadas e validadas, como apropriado, e aprovadas antes da sua implementação. A análise crítica das alterações de projeto e desenvolvimento deve incluir a avaliação do efeito das alterações em partes componentes e no produto já entregue. Devem ser mantidos registros dos resultados da análise crítica de alterações e de quaisquer ações necessárias (ver 4.2.4). Objetivo Identificar, registrar e controlar as alterações de projeto e desenvolvimento. Interpretação As alterações de projeto e desenvolvimento podem ser originadas por alterações nos fatores iniciais, nas atividades do próprio projeto (revisão, verificação, validação) e mesmo na produção e/ou utilização do produto. No caso de projetos complexos ou desenvolvimento de programas (Software), uma alteração num dos componentes pode ter efeitos de grande alcance no projeto como um todo. O impacto de quaisquer alterações deve, portanto, ser cuidadosamente avaliado (ver também no item diretrizes da norma ISO 10007:2003 “Sistema de Gestão da Qualidade. Linhas de orientação para a gestão da configuração”). Evidência Os registros devem ser evidenciados para mostrar que todas as alterações sugeridas e/ou efetuadas no projeto do produto foram sujeitas à revisão, verificação e validação. Não conformidades mais freqüentes • Alteração de projeto e desenvolvimento sem originar registros que evidenciem o impacto das alterações a sua revisão, verificação e validação.
  • 89.
    Interpretação da ISO9001:2000 Página 43 de 69 7.4 AQUISIÇÃO 7.4.1 PROCESSO DE AQUISIÇÃO Texto da Norma ISO 9001:2000 A organização deve assegurar que o produto adquirido está conforme aos requisitos especificados de aquisição. O tipo e extensão do controle aplicado ao fornecedor e ao produto adquirido devem depender do efeito do produto adquirido na realização subseqüente do produto ou no produto final. A organização deve avaliar e selecionar fornecedores com base na sua capacidade em fornecer produtos de acordo com os requisitos da organização. Critérios para seleção, avaliação e reavaliação devem ser estabelecidos. Devem ser mantidos registros dos resultados das avaliações e de quaisquer ações necessárias, oriundas da avaliação (ver 4.2.4). Objetivo Assegurar que o produto adquirido está conforme com os requisitos de aquisição especificados e que os fornecedores sejam avaliados e selecionados de acordo com a sua aptidão para fornecer produto conforme. Interpretação A extensão do controle sobre as aquisições e fornecedores deve ser adequada ao impacto dos itens ou serviços adquiridos (comprados) na qualidade dos produtos da organização, o risco de falha no cumprimento dos requisitos de fornecimento e dos processos de realização do produto. Segundo a ISO 9004:2000 7.4.1 Processo de aquisição Convém que a alta direção da organização assegure que processos de aquisição eficazes e eficientes sejam definidos e implementados para a avaliação e controle de produtos adquiridos, para que os produtos adquiridos satisfaçam as necessidades e requisitos da organização, bem como as das partes interessadas. Convém que o uso de ligação eletrônica com fornecedores seja considerado para otimizar a comunicação de requisitos. Para assegurar o desempenho eficaz e eficiente da organização, convém que a direção assegure que os processos de aquisição considerem as seguintes atividades: - identificação em tempo hábil, eficaz e precisa das necessidades e especificações de produto adquirido; - avaliação do custo do produto adquirido, considerando o desempenho do produto, preço e entrega; - as necessidades da organização e critérios para verificar produtos adquiridos; - processos de fornecedor exclusivo; - considerações de gestão de contrato, para acordos com fornecedor e parceiros; - reposição em garantia de produtos adquiridos não-conformes; - requisitos de logística; - identificação e rastreabilidade de produto; - preservação de produto; - documentação, incluindo registros; - controle de desvios do produto adquirido em relação aos requisitos; - acesso às instalações do fornecedor; - histórico de entrega, instalação ou aplicação do produto; - desenvolvimento de fornecedor, e; - identificação e redução de riscos associados com o produto adquirido. Convém que sejam desenvolvidos junto com os fornecedores, os requisitos para os processos do fornecedor e especificações de produto para que a organização se beneficie do conhecimento disponível no fornecedor. É recomendável também que a organização envolva os fornecedores no processo de aquisição relacionado com seus produtos para melhorar a eficácia e eficiência do processo de aquisição da organização. Isso também pode ajudar a organização em seu controle e disponibilidade de inventário. Convém que a organização defina a necessidade de registros de verificação do produto adquirido, comunicação e resposta a não-conformidades para demonstrar sua própria conformidade com as especificações.
  • 90.
    Interpretação da ISO9001:2000 Página 44 de 69 A capacidade do fornecedor para fornecer pode ser avaliada a partir de diversos meios, incluindo o histórico da relação com a organização, referências internas e externas, experiência, auditorias e/ou diagnósticos financeiros. As aquisições podem, também, incluir quaisquer atividades subcontratadas ou obtidas no exterior. É necessário que a responsabilidade pelo resultado de tais atividades seja cuidadosamente controlada, com atividades de monitoramento planejadas e implementadas (ver também o item 4.1). Evidência • É importante que a organização tenha definido a importância dos diversos produtos e serviços que compra, e que tenha critérios claros para a seleção e avaliação progressiva dos seus fornecedores. Será necessário evidência de que esses critérios foram cumpridos, ou de que as ações apropriadas estão sendo tomadas nos casos em que o desempenho do fornecedor não for satisfatório. Não conformidades mais freqüentes • Não evidência da avaliação do desempenho de fornecedores de produtos e/ou serviços relevantes para a organização. • Não cumprimento dos critérios e metodologias estabelecidas para controle do produto comprado. 7.4.2 INFORMAÇÕES DE AQUISIÇÃO Texto da Norma ISO 9001:2000 As informações de aquisição devem descrever o produto a ser adquirido e incluir, onde apropriado, requisitos para a) aprovação de produto, procedimentos, processos e equipamento, b) qualificação de pessoal, e c) sistema de gestão da qualidade. A organização deve assegurar a adequação dos requisitos de aquisição especificados antes da sua comunicação ao fornecedor. Objetivo Assegurar que a organização descreve de forma adequada o produto a adquirir, comunicando ao fornecedor os requisitos relevantes. Interpretação A informação de aquisição / documentos de aquisição têm de indicar, sem qualquer equívoco, a especificação do produto ou os requisitos do produto requeridos (ex. prazos; logística; tipos de embalagem; referência a normas; características técnicas; tipos de embalagem e resultado esperado do serviço). O grau de pormenorização pode ser variável, dependendo principalmente da importância e complexidade dos produtos/serviços que se pretendem adquirir e do relacionamento contratual regular, caso exista, ou inicial entre as duas partes. Segundo a ISO 9004:2000 7.4.2 Processo de controle de fornecedor Convém que a organização institua processos eficazes e eficientes para identificar fontes potenciais para materiais adquiridos, para desenvolver atuais fornecedores ou parceiros, e para avaliar a sua capacidade em fornecer os produtos requeridos de modo a assegurar a eficácia e eficiência dos processos globais de aquisição. Exemplos de entradas para o processo de controle de fornecedor incluem: - avaliação de experiência pertinente; - desempenho dos fornecedores em relação aos seus concorrentes; - análise crítica da qualidade, preço, desempenho de entrega e resposta a problemas do produto adquirido; - auditorias de sistemas de gestão do fornecedor e avaliação da sua capacidade potencial para fornecer os produtos requeridos, de forma eficaz e eficiente, dentro do programado; - verificação de referências do fornecedor e dados disponíveis de satisfação de cliente; - avaliação financeira para assegurar a viabilidade do fornecedor ao longo do período pretendido de fornecimento e cooperação; - resposta do fornecedor a consultas, cotações e ofertas; - capacidade do fornecedor em relação a serviço, instalação e apoio ,bem como o histórico de desempenho quanto aos requisitos;
  • 91.
    Interpretação da ISO9001:2000 Página 45 de 69 - consciência e atendimento do fornecedor aos requisitos estatutários e regulamentares pertinentes; - capacidade logística do fornecedor incluindo locações e recursos, e; - reputação e papel do fornecedor na comunidade, bem como sua percepção na sociedade. Convém que a direção considere as ações necessárias para manter o desempenho da organização e satisfazer as partes interessadas no caso de falha do fornecedor. Por vezes, para efetuar uma descrição adequada basta uma referência, enquanto noutros casos é necessário pormenorizar o que se pretende, colocando mesmo requisitos relativos ao processo produtivo e seu efetivo controle, bem como ao sistema da qualidade do fornecedor. A organização (ver também o item 5.5.1.) deve assegurar a adequação dos requisitos de aquisição especificando-os antes de serem comunicados ao fornecedor. Especial atenção deve ser dada, nesta matéria, em situação de subcontratação (ver também o item 4.1) atendendo a que a responsabilidade final pelo produto e/ou do serviço fornecido pelo fornecedor é da própria organização. Evidência • Que a informação de aquisição, e documentos de aquisição, quando aplicável, é adequada, contempla todas as especificações/requisitos relevantes e está estabelecida entre as partes. Não conformidades mais freqüentes • Nem todos os requisitos/especificações estão estabelecidos entre as partes. 7.4.3 VERIFICAÇÃO DO PRODUTO ADQUIRIDO Texto da Norma ISO 9001:2000 A organização deve instituir e implementar inspeção ou outras atividades necessárias para assegurar que o produto adquirido atende aos requisitos de aquisição especificados. Quando a organização ou seu cliente pretender executar a verificação nas instalações do fornecedor, a organização deve declarar nas informações de aquisição, as providências de verificação pretendidas e o método de liberação de produto. Objetivo Assegurar que a organização identifica e realiza as atividades de inspeção, ou outras necessárias, ao produto e/ou serviços recebidos, quer nas próprias instalações quer nas instalações do fornecedor, conforme for aplicável. Interpretação O tipo e extensão das atividades de inspeção, ou outras necessárias na recepção podem ser definidos tendo em consideração as evidências da conformidade do produto enviadas pelo fornecedor (ex. relatórios de ensaios, boletins de conformidade, certificados de produto) e outros (ex. avaliação do fornecedor, ver 7.4.1). O grau das atividades de inspeção ou outras necessárias devem depender da importância do produto ou serviço a ser fornecido, e do grau de confiança no fornecedor. Quando a organização ou o seu cliente requererem a verificação nas instalações do fornecedor, tal deve ser declarado na informação de compra da organização para o fornecedor (ver também o item 7.4.2). O fato de o cliente visitar as instalações de um fornecedor e, eventualmente, verificar/inspecionar os produtos que lhe são destinados, não isenta a organização da responsabilidade de assegurar o cumprimento de todos os requisitos especificados. Evidência • A organização deve demonstrar que os produtos ou serviços adquiridos foram inspecionados ou verificados conforme o estabelecido (ver também o item 7.5.3.). Principais não conformidades • Não verificação de características relevantes para assegurar o cumprimento dos requisitos aplicáveis ao produto adquirido.
  • 92.
    Interpretação da ISO9001:2000 Página 46 de 69 7.5 PRODUÇÃO E FORNECIMENTO DO SERVIÇO 7.5.1 CONTROLE DA PRODUÇÃO E DO FORNECIMENTO DO SERVIÇO Texto da Norma ISO 9001:2000 A organização deve planejar e realizar a produção e o fornecimento de serviço sob condições controladas. Condições controladas devem incluir, quando aplicável a) a disponibilidade de informações que descrevam as características do produto, b) a disponibilidade de instruções de trabalho, quando necessário, c) o uso de equipamento adequado, d) a disponibilidade e uso de dispositivos para monitoramento e medição, e) a implementação de medição e monitoramento, e f) a implementação da liberação, entrega e atividades pós-entrega. Objetivo Assegurar que os processos e as atuações da organização sejam realizados de forma controlada. Definir os parâmetros que são relevantes na determinação da capacidade da organização para gerir os seus processos, a fim de fornecer produtos/serviços conformes. Interpretação Os requisitos aplicáveis ao planejamento e realização da produção e fornecimento do produto e/ou serviço sob condições controladas devem, ainda, considerar o requerido em outros itens e subitens desta norma de referência (ex. capítulo 6, restantes subitens do item 7.5 e 7.6, e subitens 8.2.3 e 8.2.4). As atividades/processos a considerar incluem os envolvidos antes, durante e depois do fornecimento do produto ou serviço. A gestão por processos potencializa que sejam aplicados os critérios de desempenho. Espera-se que a organização adote uma abordagem Plan-Do-Check-Act no controle da produção e do fornecimento do serviço. A organização, conforme aplicável deverá analisar e definir: • O conjunto de informação necessário à realização da produção e do fornecimento do serviço e o seu controle, por exemplo características do produto (de acordo com a fase em que se encontra), seqüência de operações, parâmetros de processo, fases e condições de realização do serviço; • Critérios e métodos de operação e controle, por exemplo instruções de trabalho documentadas, quando necessário; • Utilização de equipamentos ou outros meios (incluindo ferramentas, hardware e software), bem como a utilização de dispositivos de monitoramento e de medição aptos a garantir o cumprimento dos requisitos especificados (ver também o item 6.3. e 7.6.); • Critérios e métodos de monitoramento e sua aplicação em fases definidas da realização da produção e do fornecimento do serviço; • Critérios, métodos e autoridade interna ou externa (por exemplo contratualmente definido ou conforme disposição regulamentar e estatutária), para implementação da atividade de liberação (por exemplo emissão de evidências de conformidade do produto técnico e legal), de entrega (por exemplo montagem, local de prestação de serviço, instruções de utilização e transporte) e posterior à entrega (por exemplo assistência técnica e responsabilidade civil bem como garantias). Evidência • Observação dos processos pelo auditor, sempre considerando a relação “causa/efeito” com a qualidade do produto (ver 1.1). • A organização deverá evidenciar um controle dos processos de produção e fornecimento do serviço, suas entradas e saídas, a fim de assegurar que os processos estão aptos a cumprir os critérios de aceitação definidos, e que podem fornecer continuamente um produto conforme requisitos previamente estabelecidos. Quaisquer indicações contrárias (não conformidades de processo, de produto ou de serviço, reclamações de clientes, etc.) devem gerar melhorias do processo, com vista a eliminar a causa do problema. Isto pode demonstrar, por exemplo, a necessidade de uma instrução de trabalho documentada num caso em que inicialmente tenha sido considerado como desnecessária, a necessidade de monitoramento adicional do processo, a alteração dos parâmetros do processo ou uma alteração nas atividades de manutenção.
  • 93.
    Interpretação da ISO9001:2000 Página 47 de 69 Não conformidades mais freqüentes • Processos de realização e/ou fornecimento do produto não implementados conforme planejado. • Conforme referido na interpretação, as não conformidades associadas ao não cumprimento dos requisitos deste item normativo poderão ser também estar relacionadas a outros itens e sub-itens da norma de referência (dependendo do seu âmbito: ex. implementação de monitoramento e medição, disponibilidade de instruções de trabalho,...). 7.5.2 VALIDAÇÃO DOS PROCESSOS DE PRODUÇÃO E DE FORNECIMENTO DE SERVIÇO Texto da Norma ISO 9001:2000 A organização deve validar quaisquer processos de produção e fornecimento de serviço onde a saída resultante não possa ser verificada por monitoramento ou medição subseqüentes. Isso inclui quaisquer processos onde as deficiências só ficam aparentes depois que o produto esteja em uso ou o serviço tenha sido entregue. A validação deve demonstrar a capacidade desses processos de alcançar os resultados planejados. A organização deve tomar as providências necessárias para esses processos, incluindo, quando aplicável a) critérios definidos para análise crítica e aprovação dos processos, b) aprovação de equipamento e qualificação de pessoal, c) uso de métodos e procedimentos específicos, d) requisitos para registros (ver 4.2.4), e, e) revalidação. Objetivo Definir critérios para a validação de processos nos casos em que a saída não possa ser verificada através de monitoramento ou medição subseqüentes. Estes têm sido referidos historicamente como “processos especiais”. Interpretação O conceito chave é que a validação destes processos devem demonstrar a sua aptidão para atingir os resultados planejados. O processo deve ser considerado “especial” quando as características relevantes para a qualidade do produto só possam ser, efetivamente, verificadas em condições de uso (ex. soldagem, alguns revestimentos, limpeza de equipamentos na indústria alimentar, esterilização, procedimentos de emergência). A organização deve identificar os seus “processos especiais” e, para cada um deles, estabelecer os requisitos de validação do processo e qualificação do pessoal envolvido, bem como os meios específicos de controle e/ou acompanhamento. Destas validações e sua aprovação devem ser mantidos registros. Os “processos especiais” devem ser motivos de revisão e aprovação com base em critérios e procedimentos apropriados. Um “processo especial” anteriormente aprovado deve ser reavaliado e revisto, quando apropriado, em caso de alteração dos requisitos ou dados que estiveram na base da aprovação inicial ou com periodicidade definida. Evidência • Que a organização tenha identificado quaisquer processos em que a saída resultante não possa ser verificada através de monitoramento ou medição subseqüentes. • Existem tipos de “processos especiais”, no fabrico e especialmente nos setores de serviços, em que raramente é possível “inspecionar” a saída a partir do processo, se este tiver lugar na interface organização/cliente. Nestas situações, a organização necessita de demonstrar que o processo foi validado utilizando um ou mais dos critérios mencionados no item 7.5.2 (a) – (e). • A organização deve estar apta a fornecer evidência objetiva de que dispõe de meios aplicáveis definidos de validação destes processos e de revalidação após qualquer alteração do processo. Quaisquer não conformidades do produto ou do serviço ou reclamações de clientes serão analisadas, para verificar se podem ser atribuídas a problemas na validação e revalidação de processos especiais.
  • 94.
    Interpretação da ISO9001:2000 Página 48 de 69 Não conformidades mais freqüentes • Não consideração de processos efetivamente “especiais”. • Não apresentação de evidências de validação de processos “especiais”. 7.5.3 IDENTIFICAÇÃO E RASTREABILIDADE Texto da Norma ISO 9001:2000 Quando apropriado, a organização deve identificar o produto por meios adequados ao longo da realização do produto. A organização deve identificar a situação do produto no que se refere aos requisitos de monitoramento e de medição. Quando a rastreabilidade é um requisito, a organização deve controlar e registrar a identificação única do produto (ver 4.2.4). NOTA Em alguns setores de atividade, a gestão de configuração é um meio pelo qual a identificação e rastreabilidade são mantidas. Objetivo Assegurar a identificação (ex. de um produto resultante de um determinado processo) e a rastreabilidade (ex: de onde veio o produto, onde se encontra agora ou em que fase se encontra – serviços). Interpretação Identificação: É a capacidade conseguida por qualquer meio que permita distinguir um item ao longo da sua realização, desde a recepção ao produto final e entrega no destino especificado, se aplicável. Esta identificação pode ser individual ou por lote ou por meio de manuseamento ou transporte (contendores, depósito, tubagens, embalagens), aplicando-se, por exemplo, a matérias-primas, subsidiárias, materiais de embalagem, mercadorias, produtos em curso de processo e produtos finais e instalados. A forma de identificação deve ser estabelecida de acordo com a natureza do produto e do processo e as necessidades dos utilizadores. Podem ser utilizados vários meios alguns dos quais podem coexistir: • Inscrições/etiquetagem com referências/designações apropriadas; • Códigos internos, de barras ou de cores; • Localização – espaços/áreas dedicados ou equipamentos processuais; • Documentos de acompanhamento do produto associados aos requisitos de controle dos processos ou às atividades de inspeção e ensaio; • Localização informática; • Por nº/nome (referência) do projeto ou atividade em serviço; • Identificação dos percursos nos autocarros de passageiros. A identificação pode ser necessária, mesmo não constituindo um requisito do cliente, para o uso pretendido ou especificado ou para apoiar na resolução de eventuais problemas e/ou melhorias. Ressalva-se que alguns elementos integrantes da identificação de um produto e/ou serviço podem ser motivo de requisitos estatutários e regulamentares (ex. datas de validade; nº de lote). Rastreabilidade: É a capacidade de conhecer o histórico, a utilização e localização de um item ou lote através de registros. A rastreabilidade é obrigatória quando estabelecida contratualmente, sujeita a requisitos estatutários ou regulamentares ou quando a organização o especificar. Neste último caso, a extensão da rastreabilidade deve estar relacionada com a extensão necessária e/ou o impacto que uma eventual não conformidade no produto pode originar. A rastreabilidade pode estar relacionada com o produto só nas vertentes de matérias-primas e componentes ou também incluindo o processo de fabrico e a cadeia de distribuição e a utilização/localização. A rastreabilidade especificada implica, normalmente, que estejam definidos claramente os registros a manter, o seu conteúdo e a sua interligação, de modo a possibilitar a coleta da informação necessária. Atendendo à importância da rastreabilidade como ferramenta de gestão e de apoio à decisão, é conveniente que as organizações procurem assegurar a mesma na extensão possível, ainda que não seja um requisito especificado.
  • 95.
    Interpretação da ISO9001:2000 Página 49 de 69 Evidência • A efetiva identificação e rastreabilidade (enquanto requisito). • Registros da identificação do produto e/ou serviço, quando a rastreabilidade é um requisito. Não conformidades mais freqüentes • Produto não identificado de forma especificada. • Rastreabilidade (quando especificada) não alcançada. 7.5.4 PROPRIEDADE DO CLIENTE Texto da Norma ISO 9001:2000 A organização deve ter cuidado com a propriedade de cliente enquanto estiver sob o controle da organização ou sendo usada por ela. A organização deve identificar, verificar, proteger e salvaguardar a propriedade do cliente fornecida para uso ou incorporação no produto. Se qualquer propriedade do cliente for perdida, danificada ou considerada inadequada para uso, isso deve ser informado ao cliente e devem ser mantidos registros (ver 4.2.4). NOTA Propriedade do cliente pode incluir propriedade intelectual. Objetivo Assegurar o controle (incluindo a identificação, verificação, proteção e salvaguarda) de propriedade do cliente proporcionada para utilização ou incorporação no produto. Interpretação Por propriedade do cliente entende-se por: • Qualquer item (matéria-prima, componentes, subconjunto ou sistema) a incorporar no produto final; • Qualquer ferramenta, equipamento ou acessório de inspeção e ensaio ou produção ou manutenção ou manuseamento, transporte, armazenamento a incorporar no processo; • Qualquer informação, documentação, e dados a utilizar nas atividades diretas ou indiretas da produção. O tipo de verificação que a organização realiza sobre a propriedade do cliente poderá ser estabelecido contratualmente. A organização deve registrar e comunicar ao cliente quaisquer anomalias verificadas nas várias fases de utilização do produto ou informação, identificando/acordando as ações adequadas. Realça-se que nos casos em que o cliente tenha a responsabilidade pelo projeto, isto possa incluir informação de propriedade que seja fornecida à organização e represente propriedade intelectual do cliente, motivo de controle no contexto deste item. Do mesmo modo, nos casos em que um cliente forneça à organização dados confidenciais ou pessoais (ex. especificações de produto, nas vendas pela Internet, por exemplo), também é propriedade do cliente que deve ser controlada adequadamente. Realça-se as situações em que por imposição regulamentar ou estatutária, deva estar definido e acordado contratualmente o destino final a dar à propriedade intelectual do cliente, assim como as salvaguardas de utilização e reprodução. Evidência • Identificação e controle adequado de propriedade do cliente, incluindo registros de comunicação ao cliente quando a mesma se perder, danificar ou for tida como inapropriada para utilização. Não conformidades mais freqüentes • Propriedade do cliente não controlada de forma apropriada. • Falta de evidências da comunicação e acordo com o cliente do destino e tratamento a dar à sua propriedade, quando se constata a sua inadequação face à utilização ou incorporação.
  • 96.
    Interpretação da ISO9001:2000 Página 50 de 69 7.5.5 PRESERVAÇÃO DO PRODUTO Texto da Norma ISO 9001:2000 A organização deve preservar a conformidade do produto durante processo interno e entrega no destino pretendido. Esta preservação deve incluir identificação, manuseio, embalagem, armazenamento e proteção. A preservação também deve ser aplicada às partes constituintes de um produto. Objetivo Assegurar a preservação da conformidade do produto em todas as fases dos processos de produção e fornecimento. Interpretação Manuseio: Devem ser estabelecidos métodos associados ao manuseio do produto, ao longo das diversas fases do processo, de forma a prevenir qualquer tipo de deterioração do produto e garantir a manutenção da conformidade com requisitos especificados. Particular atenção deverá ser atribuída quanto a segurança do operador e do meio envolvente (ex. produtos inflamáveis, poluentes, corrosivos, contamináveis). Devem estar definidos e disponibilizados os meios apropriados ao manuseio em segurança dos produtos. Embalagem: Devem ser estabelecidos métodos associados à embalagem do produto, ao longo das diversas fases do processo, de forma a prevenir qualquer tipo de deterioração e garantir a manutenção da conformidade com requisitos especificados. Atendendo à crescente importância do papel da embalagem, os requisitos a ela associados devem ser considerados simultaneamente com a definição dos requisitos do produto (ver também o item 7.2.1, 7.3). Este fato é tanto mais relevante quando a embalagem pode ser associada a distintos aspectos de garantia da qualidade, entre outros: • Cumprimento de normas, regulamentação ou legislação de mercados e requisitos de clientes; • Necessidades especiais (ex. exposição do produto: design, identificação); • Tipo de transporte (ex. meios de movimentação); • Conservação das características do produto (ex. acondicionamento); • Identificação (ex. do conteúdo, fornecedor, cliente); • Informação (ex. instruções de manuseamento e armazenamento). Armazenamento: Devem estar definidas as condições necessárias para que o armazenamento não deteriore as características do produto, com origem, por exemplo, em: • Acondicionamento deficiente; • Condições ambientais (umidade, temperatura); • Tempo de armazenagem (prazos de validade, corrosão, acumulação de detritos). Devem, quando apropriado, ser disponibilizados meios adequados de armazenamento e à gestão eficiente do espaço (ex. prateleiras, contendores, áreas cobertas), e definidas as localizações e atribuições do espaço (ex. considerações de dimensão, volume ou rotatividade). Matérias-primas, componentes e produto final deterioráveis com o tempo devem ser motivo de avaliações periódicas com o objetivo de avaliar a manutenção da sua conformidade. Nestes casos, mas não se limitando aos mesmos, devem também ser aplicadas metodologias que garantam a rotatividade do produto armazenado (ex. FIFO “First in – First out”). A gestão do armazenamento deve ser compatível com o planejamento das compras, produção e das entregas (ex. quantidades em estoque atualizadas). Proteção: Este requisito encontra-se intimamente relacionado com os referidos anteriormente. Pretende-se identificar as condições de preservação do produto, em qualquer fase, tendo sido individualizado devido à crescente complexidade dos produtos e exigências de mercados, podendo, por exemplo, ser necessário realizar ações de manutenção dos produtos enquanto armazenados. Entrega para o destino pretendido:
  • 97.
    Interpretação da ISO9001:2000 Página 51 de 69 Se estiver especificada a responsabilidade do fornecedor pela entrega do produto num determinado local (ex. instalações do cliente, até ao consumidor), este deve assegurar a preservação da conformidade do produto durante o processo de transporte e até ao destino final. Desta forma pode considerar, quando aplicável: • Seleção e qualificação de fornecedores de serviços de transporte (ver 7.4); • Procedimentos de carregamento (e descarga) e transporte; • Acondicionamentos especiais; • Cumprimento de regulamentação, legislação aplicável e requisitos contratuais; • Verificação das condições efetivas dos meios de transporte; • Documentos (técnicos, contratuais ou comerciais) a enviar em conjunto com o produto. Em algumas situações, assegurar a preservação implica considerar não apenas o produto como um todo, mas, também o item, as suas partes constituintes (ex. venda de máquina de café em conjunto com sacos de café com prazo de validade; equipamento mecânico em metal, integrando peças cerâmicas frágeis). Evidência A organização deve evidenciar a identificação de todas as situações associadas com a adequada preservação do produto e o estabelecimento de procedimentos apropriados a essa preservação. Não conformidades mais freqüentes • Produto deficientemente armazenado (acondicionamento, identificação, condições ambientais). • Meios de manuseamento que não previnem o dano nos produtos. 7.6 CONTROLE DE DISPOSITIVOS DE MEDIÇÃO E MONITORAMENTO Texto da Norma ISO 9001:2000 A organização deve determinar as medições e monitoramentos a serem realizados e os dispositivos de medição e monitoramento necessários para evidenciar a conformidade do produto com os requisitos determinados (ver 7.2.1). A organização deve instituir processos para assegurar que medição e monitoramento podem ser realizados e são executados de uma maneira consistente com os requisitos de medição e monitoramento. Quando for necessário assegurar resultados válidos, o dispositivo de medição deve ser a) calibrado ou verificado a intervalos especificados ou antes do uso, contra padrões de medição rastreáveis a padrões de medição internacionais ou nacionais; quando esse padrão não existir, a base usada para calibração ou verificação deve ser registrada, b) ajustado ou reajustado, quando necessário, c) identificado para possibilitar que a situação da calibração seja determinada, d) protegido contra ajustes que invalidariam o resultado da medição, e e) protegido de dano e deterioração durante o manuseio, manutenção e armazenamento. Adicionalmente a organização deve avaliar e registrar a validade dos resultados de medições anteriores quando constatar que o dispositivo não está conforme com os requisitos. A organização deve tomar ação apropriada no dispositivo e em qualquer produto afetado. Registros dos resultados de calibração e verificação devem ser mantidos (ver 4.2.4). Quando usado na medição e monitoramento de requisitos especificados, deve ser confirmada a capacidade do software de computador para satisfazer a aplicação pretendida. Isso deve ser feito antes do uso inicial e reconfirmado se necessário. NOTA Ver NBR ISO 10012-1 e NBR ISSO 10012-2 para orientação. Objetivo Que qualquer equipamento ou dispositivos (DMM) utilizados para monitorar e/ou medir a conformidade do produto estejam aptos a fornecer resultados válidos. Interpretação O monitoramento da conformidade do produto pode ser realizado por um dos seguinte métodos: • Por observação direta, que pode incluir a utilização de dispositivos, como câmaras de vídeo, equipamento de gravação, etc., que podem necessitar de manutenção periódica e verificação de funcionamento para assegurar a sua adequação continuada;
  • 98.
    Interpretação da ISO9001:2000 Página 52 de 69 • Por medições periódicas das características do produto ou de parâmetros do processo, utilizando equipamento de medição. Se for este o caso, estes dispositivos devem cumprir os requisitos deste item da norma ou, ainda, quando aplicável, o cumprimento dos requisitos regulamentares. A calibração de DMM deve ser realizada sempre que necessário para fornecer resultados válidos sobre a conformidade do produto em relação aos requisitos especificados. Em alguns casos (e necessariamente para “Processos Especiais” – ver subitem 7.5.2), isso pode requerer a calibração do equipamento utilizado para medir parâmetros do processo. Devem ser identificados quais os DMM que servem para inspecionar, medir e ensaiar características consideradas relevantes dos produtos recebidos, em curso de produção ou finais, bem como os que medem parâmetros essenciais para o controle dos processos com influência na conformidade do produto (desde que os resultados dessas atividades / processos sejam necessários para proporcionar evidência da conformidade do produto com os requisitos aplicáveis). Só é necessário aplicar a confirmação metrológica aos DMM cujos resultados sirvam para proporcionar a evidência da conformidade e tomada de decisão de aceitação/rejeição de produto. A mensagem chave é que não é automaticamente necessário calibrar todos os DMM. A organização deve suportar as suas decisões em análises, estudos e considerações relevantes, por exemplo: estudos estatísticos. O custo associado a calibrações é, normalmente, elevado, pelo que a organização deve assegurar a identificação suportada de que DMM é realmente necessário para dar confiança às medições. Devem de igual forma, ser contemplados o “software” e materiais de ensaio, bem como os padrões de referência. Os DMM selecionados como estando sujeitos as confirmações metrológica devem estar identificadas. Outros equipamentos existentes devem, também neste item, ser identificados por forma a possibilitarem a sua gestão (ex. manutenção). Para os DMM selecionados é necessário estabelecer como se vai efetuar a confirmação metrológica, responsabilidades associadas e periodicidade, assegurando a rastreabilidade a padrões de medição internacionais ou nacionais. As calibrações devem ser realizadas por pessoal com competência adequada (ver também o item 6.2.2), em condições ambientais apropriadas, cuja evidência é particularmente relevante no caso de calibrações internas ou externas quando efetuadas por entidades ou laboratórios não acreditados (conforme a norma ISO / IEC 17025) para o efeito (ver também o item o 7.4.1.). Nas calibrações externas, os laboratórios acreditados que prestam o serviço de calibração devem emitir certificados de acordo com o estabelecido na ISO /IEC 17025. Estes devem indicar os valores de comparação com os padrões e a incerteza expandida de calibração. Nas calibrações internas (e externas quando realizadas por entidades ou laboratórios não acreditados) é necessária à emissão de documentos que traduzam a atividade desenvolvida, bem como os valores obtidos, incluindo a incerteza da calibração e a rastreabilidade das calibrações dos DMM utilizados a padrões internacionais ou nacionais reconhecidos. Após as calibrações internas e/ou externas, é necessário analisar os resultados para verificar se os erros indicados (desvios relativamente a valores nominais) e as incertezas associadas são compatíveis com os requisitos de utilização. Para este efeito, devem ser definidos critérios de aceitação que suportem a decisão através de uma verificação, comparando o Critério de Aceitação com os Erros, devendo ter-se em conta a incerteza da medição. O Critério de Aceitação pode referir-se: 1 – a norma do equipamento; 2 – a norma de ensaio; 3 – a tolerância definida no projeto ou nos processos. Esta verificação deve ser efetuada para a gama de utilização. Os erros, quando aplicável, podem ser utilizados para introduzir correções nos valores medidas sendo, nesse caso, as incertezas utilizadas para verificar a adequabilidade do DMM face aos requisitos de utilização. Desta análise várias decisões são possíveis: • Utilizar o DMM sem restrições; • Utilizar o DMM só nas zonas da gama de medição onde foi confirmada a satisfação do critério de aceitação; • Desclassificar o DMM para utilizações de menor grau de exigência; • Reparar e ou ajustar o DMM e, em seguida, calibrá-lo e analisar de acordo com o definido anteriormente;
  • 99.
    Interpretação da ISO9001:2000 Página 53 de 69 • Retirar o DMM de circulação e efetuar a sua eventual substituição. Se numa calibração e/ou ensaio, ou mesmo em utilização, se verificar que um DMM não funciona adequadamente e/ou que os erros detectados não são aceitáveis para a sua normal utilização, é necessário colocar-lhe uma indicação que identifique o estado em que se encontra, ou segregá- lo, de forma a impedir a sua utilização indevida, até se tomar uma decisão sobre ele. Deve, neste caso, ser realizada uma investigação para verificar se a sua utilização (por exemplo no período que mediou entre a atual calibração e a imediatamente anterior) deu origem a decisões incorretas no que se refere à aceitação ou rejeição de produto, de forma a desencadear correções e ações corretivas julgadas convenientes. Em casos graves, pode até ser necessário efetuar o recolhimento de produtos já entregues ao cliente. O fato dos DMM serem calibrados em intervalos especificados não deve invalidar a sua verificação funcional entre calibrações, principalmente, para os utilizados no controle de características de segurança. Todo o DMM terá de ser utilizado, manuseado e armazenado em condições que garantam a sua preservação. As revisões dos intervalos entre calibrações podem ser efetuadas tendo em consideração os resultados obtidos em calibrações anteriores ou o grau de utilização do DMM entre outros fatores. Evidência É importante que a organização evidencie que analisou todo o equipamento e dispositivos de monitoramento e de medição que utiliza para verificar ou assegurar a conformidade do produto, e que determinou a necessidade de calibração de modo a assegurar resultados válidos. Quaisquer reclamações de clientes ou não conformidades do produto que possam ser atribuídas a problemas associados à DMM, devem ser investigadas e deve ser criada a ação corretiva apropriada. Não conformidades mais freqüentes • DMM não controlados, utilizados para proporcionar evidência da conformidade do produto. • Critérios de aceitação dos DMM, face ao uso pretendido, não adequados (conduzindo à utilização de equipamentos não-conformes com os requisitos). • Validação de resultados de calibrações internas/externas não evidenciada. • Resultados anteriores não verificados quando um equipamento for encontrado fora de calibração.
  • 100.
    Interpretação da ISO9001:2000 Página 54 de 69 8 MEDIÇÃO, ANÁLISE E MELHORIA 8.1 GENERALIDADES Texto da Norma ISO 9001:2000 A organização deve planejar e implementar os processos necessários de monitoramento, medição, análise e melhoria para a) demonstrar a conformidade do produto, b) assegurar a conformidade do sistema de gestão da qualidade, e c) melhorar continuamente a eficácia do sistema de gestão da qualidade. Isso deve incluir a determinação dos métodos aplicáveis, incluindo técnicas estatísticas, e a extensão de seu uso. Objetivo A organização deve planejar o modo como monitora, mede, analisa e melhora os seus processos. A ênfase é colocada na demonstração de conformidade do produto e na eficácia do SGQ. Embora a eficiência do SGQ deva ser importante para qualquer organização, é a sua eficácia que é um requisito da ISO 9001:2000. A ISO 9004:2000 apresenta orientações sobre como um SGQ pode ser eficaz e eficiente ao mesmo tempo. Segundo a ISO 9000:2005 Eficácia: extensão na qual as atividades planejadas são realizadas e os resultados planejados são atingidos. Eficiência: relação entre o resultado alcançado e os recursos usados. Segundo a ISO/TC176/SC2/N526R: Monitoramento: Observar, supervisionar, manter sobre revisão; medir ou testar a intervalos estabelecidos, especialmente para fins de regulação ou controle. Medição: Determinar a magnitude ou quantidade de algo, através da comparação com algum objeto cujo tamanho ou capacidade for conhecido, ou através da comparação com alguma unidade fixa. Segundo a ISO 9004:2000 8.1 Recomendações gerais 8.1.1 Introdução Medições são importantes para se tomar decisões com base em fatos. Convém que a alta administração assegure medições eficazes e eficientes, coletando e validando os dados para assegurar o desempenho da organização e a satisfação das partes interessadas. Convém que isso inclua a análise crítica da validade e da finalidade das medições e o uso pretendido dos dados para assegurar valor agregado à organização. Exemplos de medições de desempenho dos processos da organização incluem: - medição e avaliação de seus produtos; - capacidade dos processos; - alcance dos objetivos do projeto, e; - satisfação dos clientes e de outras partes interessadas. Convém que a organização monitore continuamente suas ações de melhoria do desempenho, e registre sua implementação como forma de fornecer dados para futuras melhorias. Convém que os resultados das análises de dados resultantes das atividades de melhoria uma entrada para a análise crítica pela administração a fim de fornecer informações para melhoria do desempenho da organização. 8.1.2 Aspectos a serem consideradas Convém que medições, análises e melhorias incluam as seguintes considerações: a) conversão de dados de medição em informações e conhecimento para beneficiar a organização; b) uso de medições, análises e melhorias de produtos e processos para estabelecer as prioridades apropriadas para a organização; c) análise crítica periódica dos métodos de medição empregados pela organização e verificação freqüente dos dados quanto à sua precisão e completeza;
  • 101.
    Interpretação da ISO9001:2000 Página 55 de 69 d) uso de comparação com referenciais de excelência (benchmarking) de processos individuais como uma ferramenta para melhoria da eficácia e eficiência dos processos; e) uso da medição da satisfação de clientes como vital para a avaliação do desempenho da organização; f) o uso de medições e a geração e comunicação das informações obtidas são essenciais para a organização e como base para melhoria do desempenho e o envolvimento das partes interessadas, convém que tais informações sejam atuais, bem como que seu propósito esteja claramente definido; g) implementação de ferramentas apropriadas para a comunicação da informação resultante das análises de medições; h) medição da eficácia e eficiência da comunicação com as partes interessadas para determinar se a informação é claramente entendida e a tempo; i) o benéfico de monitorar e analisar os dados de desempenho, mesmo quando os critérios para desempenho do produto e do processo são atendidos, para melhor entender a natureza das características sob estudo; j) o uso de técnicas estatísticas apropriadas ou outras técnicas que podem auxiliar no entendimento das variações relativas aos processos e às medições, e assim poder melhorar o desempenho do processo e do produto por meio do controle da variação, e; k) consideração de realização de auto-avaliação periódica para avaliar a maturidade do sistema de gestão da qualidade, o nível do desempenho da organização, bem como para definir oportunidades para melhoria do desempenho (ver anexo A). Interpretação Este item serve de introdução a todo o capítulo, consolidando em grande medida as fases verificação e agir (Check e Act) do ciclo PDCA. A organização deve determinar a necessidade para a utilização de métodos específicos como, por exemplo, as técnicas estatísticas (apesar de ser importante a utilização de técnicas estatísticas seja considerada na coleta e tratamento de dados). Quando o realizar, a organização deve demonstrar que possui algum conhecimento sobre as metodologias e técnicas disponíveis, e que tomou a decisão razoável relativamente a quais são aplicáveis para as suas circunstâncias particulares. São exemplos: • ANFE (análise modal de falhas e seus efeitos); • QFD (desdobramento da função qualidade); • Métodos de amostragem; • Técnicas disciplinadas de resolução de problemas envolvendo histogramas, diagramas de Pareto, diagramas de dispersão, diagramas de causa e efeito e outros; • CEP (controle estatístico do processo); • Teste de hipóteses; • Planejamento de experiências; • “Tableau du bord”. As atividades de planejamento da qualidade e planejamento dos processos (ex. de realização do produto) devem normalmente definir a freqüência, tipo e localização de todas as atividades de monitoramento e de medição (estas determinações poderão também ser originadas pelo processo de PROJETO e desenvolvimento). Ressalva-se que, à parte dos processos associados a este capítulo normativo, a revisão pela gestão reúne também o item características de monitoramento, análise e melhoria, principalmente ao nível do SGQ. Evidência • As organizações deverão evidenciar o cumprimento com as itens 8.2.1, 8.2.2, 8.2.3 e 8.2.4 no que se refere à monitoramento e, quando aplicável, medição da satisfação do cliente, desempenho do sistema e conformidade dos processos e produtos, respectivamente. • Da mesma forma, deverá ser evidenciada a conformidade com os requisitos dos itens 8.2, 8.3 e 8.4 no que diz respeito à identificação de situações, informações e dados capazes de suportar decisões e tomada de ações de melhoria. • A organização deve evidenciar a consideração e avaliação da necessidade da utilização de técnicas estatísticas ou outras metodologias. Não conformidades mais freqüentes • Não conformidades associadas com o cumprimento dos requisitos deste item encontram- se, em geral, relacionadas aos demais itens e subitens deste capítulo.
  • 102.
    Interpretação da ISO9001:2000 Página 56 de 69 Uma não conformidade diretamente relacionada a este item seria associada à ausência de qualquer evidência de medição, monitoramento, análise e melhoria (pelo menos no que diz respeito ao inequivocamente requerido pela norma) o que, regra geral, não será importante. 8.2 MEDIÇÃO E MONITORAMENTO 8.2.1 SATISFAÇÃO DE CLIENTES Texto da Norma ISO 9001:2000 Como uma das medições do desempenho do sistema de gestão da qualidade, a organização deve monitorar informações relativas à percepção dos clientes sobre se a organização atendeu aos requisitos dos clientes. Os métodos para obtenção e uso dessas informações devem ser determinados. Objetivo As organizações devem ter consciência da percepção do cliente em relação ao fato de os seus produtos ou serviços cumprem ou não os requisitos. Resultados ou tendências desfavoráveis potenciam ações corretivas e melhoria contínua. Resultados favoráveis podem ser utilizados para promover melhorias no produto e na relação com o cliente. Quando um cliente vai a uma empresa, não lhe importa o quanto ela esta organizada internamente, somente lhe interessa receber o produto ou o serviço de acordo com suas necessidades. Isto faz com que as organizações devem analisar seus processos para ver como orientam o cliente. É importante observar que os produtos e serviços comercializados pelas empresas, são na verdade, meios pelos quais os clientes satisfazem suas necessidades, seus desejos e suas possibilidades. NA REALIDADE, O CLIENTE NÃO COMPRA PRODUTOS OU SERVIÇOS. COMPRA A SATISFAÇÃO DE SUAS NECESSIDADES. A satisfação do cliente pode ser definida como a relação ou a diferença (em geral, a comparação) entre a qualidade percebida pelo cliente no serviço ou produto entregue e as expectativas que este cliente com o serviço ou o produto tem: Expectativas Satisfação do Cliente = ---------------------------------- Qualidade Percebida Interpretação A ISO 9001:2000 requer que a organização “monitore as informações relativas à percepção do cliente quanto ao grau de satisfação dos seus requisitos”. Isto não obriga necessariamente a organização a realizar auditorias de satisfação dos clientes, embora tal possa proporcionar informação importante para a sua estratégia competitiva. COMUNICAÇÃO BOCA A BOCA NECESSIDADES PESSOAIS EXPERIÊNCIAS ANTERIORES COMUNICAÇÃO EXTERNA SERVIÇO ESPERADO (EXPECTATIVAS) QUALIDADE PERCEBIDA SATISFAÇÃO DO CLIENTE SERVIÇO PROPORCIONADO
  • 103.
    Interpretação da ISO9001:2000 Página 57 de 69 Segundo a ISO 9000:2005 Satisfação do cliente: percepção do cliente no qual os seus requisitos (3.1.2) foram atendidos. NOTA 1 Reclamações de cliente são indicadores usuais da baixa satisfação do cliente, porém sua ausência não implica, necessariamente, em alta satisfação do cliente. NOTA 2 Mesmo que os requisitos tenham sido acordados com o cliente e atendidos, isto não garante, necessariamente, uma alta satisfação. Casos em que o cliente reconheça que os requisitos foram cumpridos, mas fica insatisfeito por outros motivos (por exemplo por dificuldades de comunicação), podem dar à organização dados para iniciar ações corretivas ou esforço de melhoria contínua. É também, importante salientar que o termo “cliente”, tal como definido no ponto 3.3.5 da ISO 9000:2005, não refere exclusivamente o cliente contratual; pode incluir tanto clientes internos como externos, bem como consumidores, clientes, utilizadores finais, retalhistas, beneficiários e compradores. É importante relembrar que as organizações podem ter mais do que um tipo de cliente. Para a organização ter sucesso necessita considerar as necessidades e expectativas das diferentes partes interessadas. Caso não identifique as diferentes necessidades ou não monitorize as diferentes percepções sobre a qualidade do produto e serviço, poderá ocorrer que, ao procurar satisfazer um determinado tipo de clientes, promova insatisfação nos outros. Por este motivo, a seleção de clientes a envolver neste processo, quando impraticável abranger todos (ex. custos elevados) pode depender de, por exemplo: • Importância de cada cliente individual no negócio (ex. volume de vendas, periodicidade de encomenda,...); • A importância do produto fornecido pela organização no negócio do cliente. Não é realístico, nem importante, a obtenção de 100% de satisfação de clientes. A organização deve, no entanto, avaliar o impacto dessa situação e evidenciar que ações planejadas e/ou realizou no sentido de alterar ou melhorar a situação. Neste sentido, e potencializando o estabelecimento de prioridades, é considerada uma boa prática a avaliação da importância que os clientes atribuem a cada elemento de avaliação (e não apenas o seu grau de satisfação em cada elemento de avaliação). Em fim, importa: • Utilizar métodos que maximizem a confiabilidade dos dados; • Garantir que a monitoramento é independente; • Monitorar tanto a percepção global como a percepção face a aspectos específicos do produto e serviço; • Obter dados significativos e de valor estratégico; • Realizar uma análise dinâmica dos resultados (o sentido atrás das palavras) e não uma apresentação estática de dados e comentários dos clientes; • Sistematizar a monitoramento; • A obtenção de dados representativos e relevantes. Através, por exemplo, de: • Focus groups; • Contatos periódicos com os clientes (ex. da força de vendas); • Contatos telefônicos realizados periodicamente ou após a entrega de produto; • Questionários e pesquisas; • Benchmarking e análise da concorrência; • Tratamento de reclamações e insatisfações (a análise de reclamações não é por si só, suficiente para um adequado monitoramento da percepção do cliente quanto à organização ter ido ao encontro dos seus requisitos). Alguma comparação do desempenho da organização em relação aos seus concorrentes e a utilização de técnicas de “Benchmarking” pode ser desejável como atividade de valor agregado, mas não são explicitamente exigidas pela ISO 9001:2000. Evidência • A organização deve evidenciar o(s) mecanismo(s) de monitoramento utilizado(s) para avaliar a conformidade do produto do ponto vista do cliente, e a forma como esta informação é utilizada. A extensão do monitoramento irá depender da dimensão da organização e da extensão, complexidade e diversidade do seu mercado.
  • 104.
    Interpretação da ISO9001:2000 Página 58 de 69 Não conformidades mais freqüentes • A avaliação da percepção do cliente não é realizada numa base periódica sustentada. • Os resultados da avaliação da percepção do cliente face ao desempenho da organização não incluem a prestação do serviço, mas apenas o produto. 8.2.2 AUDITORIAS INTERNAS Texto da Norma ISO 9001:2000 A organização deve executar auditorias internas a intervalos planejados, para determinar se o sistema de gestão da qualidade a) está conforme com as disposições planejadas (ver 7.1), com os requisitos desta Norma e com os requisitos do sistema de gestão da qualidade instituídos pela organização, e b) está mantido e implementado eficazmente. Um programa de auditoria deve ser planejado, levando em consideração a situação e a importância dos processos e áreas a serem auditadas, bem como os resultados de auditorias anteriores. Os critérios da auditoria, escopo, freqüência e métodos devem ser definidos. A seleção dos auditores e a execução das auditorias devem assegurar objetividade e imparcialidade do processo de auditoria. Os auditores não devem auditar o seu próprio trabalho. As responsabilidades e os requisitos para planejamento e para execução de auditorias e para relatar os resultados e manutenção dos registros (ver 4.2.4) devem ser definidos em um procedimento documentado. O responsável pela área a ser auditada deve assegurar que as ações sejam executadas, sem demora indevida, para eliminar não-conformidades e suas causas. As atividades de acompanhamento devem incluir a verificação das ações executadas e o relato dos resultados de verificação (ver 8.5.2). NOTA Ver NBR ISO 19011 para orientação Objetivo As auditorias internas são um fator chave no ciclo PDCA para o SGQ. Assim, é vital que sejam realizadas por pessoal competente, utilizando metodologias claramente definidas de forma a assumirem-se como uma efetiva ferramenta de suporte à gestão para a organização. Interpretação As auditorias internas devem ser objetivas e realizadas por pessoal diferente daquele que realiza o trabalho a ser auditado. As auditorias devem verificar o cumprimento dos requisitos aplicáveis e dos procedimentos, bem como a eficácia dos processos em atingir objetivos. O procedimento de auditoria deve descrever o programa, âmbito e metodologias da auditoria, ou explicar como são determinados numa base progressiva. A ISO 19011:2002 proporciona orientações relevantes para o estabelecimento de programas de auditoria e para a sua realização. As auditorias da qualidade internas podem abranger a totalidade do SGQ ou parte deste. No caso da organização apenas prever auditorias da qualidade internas parciais, o seu conjunto deve permitir, num período de tempo adequado, avaliar a totalidade do SGQ. As equipes auditoras podem utilizar listas de verificação/comprovação que permitam a sistematização e uniformização da abrangência e dos critérios. As listas de verificação/comprovação de apoio às auditorias da qualidade internas, devem ser elaboradas tendo por base os processos e a documentação de suporte ao SGQ, i.e., devem ser compatíveis com o SGQ de cada organização e com os seus requisitos. Ao nível dos registros devem ser consideradas informações relevantes (e cuja formalização nos registros de auditoria deverá ser considerada, atendendo ao conteúdo dos procedimentos documentados existentes e registros de programação e planejamento de auditorias internas), como o âmbito, referenciais, objetivos e alcance da auditoria interna, constituição da equipa auditora (e quem auditou o quê, em especial quando se coloquem questões de independência e imparcialidade) e duração da auditoria. Os registros devem incluir, à parte das eventuais constatações de não conformidade, as conclusões da auditoria e/ou constatações de conformidade que permitam a determinação da conformidade do sistema com os requisitos da norma de referência e com os requisitos do sistema de gestão estabelecidos pela organização, e suportem a análise da sua implementação e adequação (ex. nas atividades de revisão do sistema). Atendendo ao conteúdo normativo (ver também o item 8.1), é considerado como boa prática que os registros de auditorias internas
  • 105.
    Interpretação da ISO9001:2000 Página 59 de 69 incluam a identificação de oportunidades de melhoria, sempre que identificadas pelas equipas auditoras. Os resultados das auditorias da qualidade devem ser levados ao conhecimento dos responsáveis das áreas auditadas. A identificação de causas de eventuais não conformidades constatadas, implementação, fechamento e revisão das ações corretivas (ver definição 3.8.7 da ISO 9000:2005), decorrentes das auditorias da qualidade, devem ser efetuadas de acordo com um circuito de responsabilidades e os procedimentos definidos (ver 8.5.2). Os resultados das auditorias internas constituem, também neste item, informação para efeitos da revisão do sistema pela gestão (ver 5.6). Quando existirem processos (ou atividades) subcontratados com influência no sistema de gestão, considera-se como boa prática a inclusão destes no programa de auditorias internas. Todas, ou algumas, das auditorias internas podem ser realizadas por auditores externos à organização. Caso seja esta a escolha da organização, deve ser assegurado o cumprimento dos procedimentos, critérios e requisitos associados, por exemplo, à competência, atividades de planejamento e realização, bem como registro de resultados e ações de seguimento, tal como estabelecidos pela organização e de acordo com o definido na item 4.1 da ISO 9001:2000. As auditorias enquadradas em processos de certificação, sejam elas visitas prévias ou outras (também denominadas por auditorias de terceira parte), não podem ser consideradas para evidenciar o cumprimento de requisitos associados a auditorias internas. Evidência • Deve ser disponibilizado um procedimento documentado para descrever as responsabilidades e metodologias para realizar auditorias internas. Uma boa medida de que o programa de auditoria interna está ou não tendo sucesso, pode ser obtida pela comparação dos resultados obtidos em auditorias internas recentes com as observações da auditoria de segunda ou terceira parte. É essencial que os processos/áreas com um histórico de problemas em auditorias internas, estejam sujeitos a uma maior freqüência de auditorias internas, do que aqueles com um bom desempenho. • Em algumas situações, pode ser necessário subcontratar todo ou parte do processo de auditoria interna se, por exemplo, não existirem recursos apropriados na organização. Este fato pode, ainda, ser especialmente útil, por exemplo, na auditoria à Alta Direção ou à própria função de gestão da qualidade. Principais não conformidades • Os auditores internos não possuírem as competências adequadas para a realização de auditorias (ex. ao nível da ISO 9001:2000). • O âmbito das auditorias internas não contemplar todo o SGQ. • As ações corretivas desencadeadas na seqüência de auditorias internas não se encontrarem implementadas. • A freqüência das auditorias não ter em consideração a importância e a situação atual da área/processo auditada. 8.2.3 Medição e Monitoramento de Processos Texto da Norma ISO 9001:2000 A organização deve aplicar métodos adequados para monitoramento e quando aplicável, para medição dos processos do sistema de gestão da qualidade. Esses métodos devem demonstrar a capacidade dos processos em alcançar os resultados planejados. Quando os resultados planejados não são alcançados, devem ser efetuadas as correções e executadas as ações corretivas, como apropriado, para assegurar a conformidade do produto. Objetivo Assegurar que o processo de realização do produto está apto a produzir produto ou serviço conforme e que os outros processos, dentro do SGQ, demonstram capacidade contínua para atingir os objetivos associados e resultados planejados. Interpretação O monitoramento e medição (quando aplicável) dos processos consubstanciam a fase “Check” do ciclo PDCA. Com o propósito de avaliar se os processos estão implementados e são mantidos de acordo com as disposições inicialmente planejadas, e se os resultados obtidos são os esperados, devem estar claros quais os elementos de referência a considerar nesta matéria (ex.
  • 106.
    Interpretação da ISO9001:2000 Página 60 de 69 características/parâmetros dos processos, procedimentos documentados, objetivos e indicadores de desempenho, resultados a alcançar, planos da qualidade,...). Para assegurar que o produto ou serviço cumprem os requisitos, a organização deve definir e aplicar métodos adequados para monitorizar e medir características do processo. Os métodos podem incluir: • Monitoramento e, quando aplicável, medição; • Verificações de processo, ensaios e/ou inspeções; • Revisões do cumprimento da prática estipulada; • Mapas de controle: controle da capacidade do processo. Devem ser mantidos registros dos resultados dos monitoramentos e/ou medições realizadas, na ausência de outra forma de evidência objetiva que as mesmas foram realizadas e quais os resultados obtidos (ver também o item 4.2.4, em especial no relativo ao requisito – devem ser mantidos registros que proporcionem evidências da conformidade com os requisitos e da operação eficaz do SGQ e 7.1 no relativo aos processos de realização do produto). O controle pelos próprios colaboradores envolvidos nas atividades dos processos poderá ser considerado, numa perspectiva de evitar a duplicação de esforços e custos adicionais. Ressalta-se, no entanto, a importância de ser assegurada a competência destes colaboradores e dos mesmos disporem dos recursos (ex. equipamento) e da informação (ex. instruções e critérios de monitoramento e/ou medição adequados) necessários. Nestes casos, devem-se, também neste item, ser asseguradas auditorias internas aos processos numa base regular. Alguns dos itens analisados anteriormente requerem o estabelecimento de ações de monitoramento e, quando aplicável, medição para alguns processos específicos (ex. projeto e desenvolvimento, realização do produto). Esta situação deve ser estendida aos outros processos do SGQ da organização (ver também o item 4.1 e 5.4.2). Caso não esteja assegurada a operação eficaz dos processos ou a aptidão para os processos atingirem os resultados planejados, deve ser identificada a causa e serem desencadeadas correções e ações corretivas apropriadas, em especial quando não for assegurada a conformidade do produto face aos requisitos especificados. Evidência • Como não existe qualquer requisito na norma que obrigue a organização a ter um procedimento documentado, ou a manter determinados registros, é essencial que a organização esteja apta a demonstrar os cumprimentos deste requisito através da focalização na sua capacidade em atingir os resultados planejados. • Os registros de reclamações de clientes, indicadores dos processos, não conformidades de produto e outras fontes de informação sobre o produto, bem como os resultados das auditorias internas e da revisão pela direção podem, entre outros aspectos, ser utilizados como suporte e evidência nesta matéria. Não conformidades mais freqüentes • O monitoramento e medição dos processos limitam-se aos processos de realização do produto. • Não evidenciada a aplicação das metodologias de monitoramento e medição dos processos, conforme planejado. • Os critérios e indicadores (resultados planejados) estabelecidos como suporte ao monitoramento e medição não são apropriados, por não serem representativos, para a demonstração da aptidão e conformidade dos processos. • O monitoramento e medição ser realizada por colaboradores sem a competência requerida pela própria organização. 8.2.4 MEDIÇÃO E MONITORAMENTO DO PRODUTO Texto da Norma ISO 9001:2000 A organização deve medir e monitorar as características do produto para verificar que os requisitos do produto são atendidos. Isso deve ser realizado em estágios apropriados do processo de realização do produto de acordo com as providências planejadas (ver 7.1). A evidência de conformidade com os critérios de aceitação deve ser mantida. Os registros devem indicar a(s) pessoa(s) autorizada(s) a liberar o produto (ver 4.2.4). A liberação do produto e a entrega do serviço não devem prosseguir até que todas as providências planejadas (ver 7.1) tenham sido satisfatoriamente concluídas, a menos que aprovado de outra maneira por uma autoridade pertinente e, quando aplicável, pelo cliente.
  • 107.
    Interpretação da ISO9001:2000 Página 61 de 69 Objetivo Assegurar que o produto e/ou serviço cumpre todos os requisitos. Interpretação Atividades de monitoramento e medição dos produtos devem ser identificadas em qualquer processo de realização e abranger todo o ciclo de realização (incluindo instalação quando aplicável), com o propósito de garantir o cumprimento dos requisitos do produto. Estas atividades devem gerar registros. O autocontrole pode ser uma forma de monitoramento e medição dos produtos, desde que asseguradas as condições para um desempenho eficaz, principalmente: • Existência de instruções sempre que possam ajudar o operador; • A definição clara dos critérios de aceitação/rejeição e de controle das características do produto; • Deve originar registros; • Validação de todo o processo de autocontrole e formação dos operadores; • Incluídas no âmbito de auditorias internas. O tipo e natureza das atividades de monitoramento e medição dos produtos devem tomar em consideração as conseqüências da não detecção de um defeito ou de um produto defeituoso. Devem estar relacionados com a gravidade desta situação e com a probabilidade de ocorrência e detecção. O tipo, natureza e extensão das atividades de monitoramento e medição dos produtos têm, também o item, de tomar em consideração a legislação e normalizações aplicáveis aos produtos e eventuais condições de segurança. Deve estar inequivocamente, estabelecido quem tem a autoridade para liberar o produto, em cada fase relevante de produção ou de fornecimento do serviço, incluindo situações em que as disposições planeadas não foram satisfatoriamente completadas. Os registros gerados devem identificar inequivocamente quem autorizou a liberação do produto. O monitoramento e medição do produto acabado não devem se limitar à verificação da conformidade do produto com os requisitos aplicáveis, mas deve considerar, também o item, a verificação que todas os monitoramento e medições planejadas foram, efetivamente, realizadas. O suporte ao monitoramento e medições do produto pode ser estabelecido de diversas formas: • Um procedimento documentado ou instrução; • Um plano da qualidade; • Um plano de amostragem; • Uma proposta de fornecimento de produto e/ou serviço; • Um documento do cliente ou a própria ordem de encomenda. Evidência • Tal como no subitem 8.2.3, não existe um requisito específico para um procedimento escrito mas, no caso de conformidade do produto, é necessário manter registros. Estes registros devem estar disponíveis para todos os produtos e serviços. Nos casos em que o produto tenha sido liberado antes da conclusão de todas as atividades de monitoramento e medição, a organização deve estar apta a mostrar as autorizações apropriadas para tal e a demonstrar rastreabilidade adequada para facilitar o recolhimento se necessário (ver item 8.3). Não conformidades mais freqüentes • Os registros de monitoramento e/ou medição do produto não evidenciarem a conformidade com os requisitos aplicáveis. • Não serem realizadas monitoramentos e medições nas fases relevantes do processo de realização. • Constatações de aprovação de produto sem que estivessem disponíveis resultados de monitoramentos e/ou medições, nem fosse evidente quem autorizou a sua liberação. 8.3 CONTROLE DO PRODUTO NÃO-CONFORME Texto da Norma ISO 9001:2000 A organização deve assegurar que produtos que não estejam conforme com os requisitos do produto seja identificado e controlado para evitar seu uso ou entrega não intencional. Os controles e as responsabilidades e autoridades relacionadas para lidar com produtos não- conformes devem ser definidas em um procedimento documentado. A organização deve tratar com produtos não-conformes por uma ou mais das seguintes formas: a) tomada de ações para eliminar a não-conformidade detectada,
  • 108.
    Interpretação da ISO9001:2000 Página 62 de 69 b) autorização do seu uso, liberação ou aceitação sob concessão por uma autoridade pertinente e, onde aplicável, pelo cliente, c) tomada de ação para impedir a intenção original de seu uso ou aplicação originais. Devem ser mantidos registros sobre a natureza das não-conformidades e qualquer ação subseqüentes executadas, incluindo concessões obtidas (ver 4.2.4). Quando o produto não-conforme for corrigido, esse deve ser reverificado para demonstrar a conformidade com os requisitos. Quando não-conformidade do produto for detectada após a entrega ou início de seu uso, a organização deve tomar as ações apropriadas em relação aos efeitos, ou potenciais efeitos, da não-conformidade. Objetivo O tratamento do produto não-conforme visa impedir que o mesmo (em qualquer fase do ciclo de produção, instalação ou pós-venda) possa ser inadvertidamente fornecido, utilizado ou instalado no cliente (interno ou externo). Interpretação Devem ser estabelecidas as responsabilidades e autoridades e a metodologia associada, incluindo atividades de: • Identificação; • Documentação (ex. registros da natureza da não conformidade e ações tomadas, incluindo permissões obtidas e restrições de utilização); • Segregação; • Análise da não conformidade e eventual identificação das suas causas (ver 8.4 e 8.5.2); • Decisão do destino a dar ao produto não-conforme (ex. ação para eliminação da não conformidade e garantia de não utilização/aplicação de produto defeituoso); • Informação (ex. às partes interessadas: clientes, funções internas, fornecedores,...). As metodologias de controle de produto não-conforme devem estar formalizadas em procedimento documentado (ver também o item 4.2.3). Sempre que aplicável, devem estar definidos mecanismos e estar disponíveis os meios necessários à segregação e identificação (ex. separação física dos produtos defeituosos). Na impossibilidade ou inviabilidade de segregação física, deve ser garantida a identificação inequívoca como “não-conforme”. As não conformidades devem ser registradas, bem como as ações desenvolvidas para a avaliação das mesmas e a decisão tomada para o seu tratamento. Podem existir casos em que os registros associados com as atividades referidas sejam também neste item, relevantes para a investigação das causas e a eventual tomada de ações corretivas (ver 8.5.2) e para a melhoria da eficácia dos processos e da sua eficiência numa perspectiva de acrescento de valor. A responsabilidade e autoridade associadas devem estar estabelecidas no que respeita aos atos de análise/decisão sobre o que fazer ao produto não-conforme (ex. reparar, retocar, re- processar, desclassificar, derrogar, rejeitar) e que destino a dar-lhe, assim como informação aos sectores envolvidos. Nas situações em que, por exigência de contrato, ou outras, é necessário aceitar, utilizar, libertar ou entregar produto não-conforme, tal decisão deve ser tomada por uma entidade interna (ex. administração, projetista que definiu a especificação) ou externa (ex. cliente) que tenha autoridade e competência para tal. Normalmente, a autoridade e competência serão de quem definiu o requisito que não está a ser cumprido. Devem ser mantidos registros das decisões, identificando os respectivos responsáveis. Os produtos recuperados e/ou retocados têm que ser re-verificados de acordo com o definido para o produto, em função do destino que lhe vai ser dado. Caso a não conformidade seja detectada após entrega ou uso, devem ser tomadas ações apropriadas à abrangência e dimensão da situação, possibilidade de identificação e segregação de produtos já entregue e impacto da não conformidade nos clientes e/ou utilizadores (considerando ainda quando aplicável a existência de itens contratuais associadas). Evidência • Existência de procedimento documentado. • Práticas documentadas no relativo ao tratamento do produto não-conforme. • Registros da natureza das não conformidades e ações tomadas.
  • 109.
    Interpretação da ISO9001:2000 Página 63 de 69 • Autorizações (aceitação, permissão, derrogação). • Registro de resultados de re-verificação quando o produto não-conforme for corrigido, reparado ou retocado. • Meios de segregação ou de identificação. Não conformidades mais freqüentes • Existência de produto não-conforme não sendo evidenciada a identificação e/ou o correspondente registro. • Não evidência de registros de não conformidades detectadas, análise e ações tomadas e de re-verificação de produto corrigido. 8.4 ANÁLISE DE DADOS Texto da Norma ISO 9001:2000 A organização deve determinar, coletar e analisar dados apropriados para demonstrar a adequação e eficácia do sistema de gestão da qualidade e para avaliar onde melhorias contínuas do sistema de gestão da qualidade podem ser realizadas. Isso deve incluir dados gerados como resultado do monitoramento e das medições e de outras fontes pertinentes. A análise de dados deve fornecer informações relativas a a) satisfação dos clientes (ver 8.2.1), b) conformidade com os requisitos do produto (ver 7.2.1), c) características e tendências dos processos e produtos, incluindo oportunidades para ações preventivas, e d) fornecedores. Objetivo Proporcionar à organização a possibilidade de transformar os dados em informação apropriada à tomada de decisão, identificação de tendências e oportunidades de melhoria. Interpretação A coleta de dados e informação, por si só, não tem significado se estes dados e informação não forem objeto de avaliação/análise subseqüente e convertido em propostas para a tomada de decisão. O tipo de dados a recolher deve permitir demonstrar a adequação e eficácia do Sistema da Qualidade, tais como, por exemplo: • Medições do desempenho do processo; • Avaliação da eficácia da formação; • Reclamações dos clientes; • Taxa de sucata e re-trabalho; • Medições financeiras; • Medições externas, tais como benchmarking, avaliações por 3ª parte, percepção de partes interessadas; • Medições de outros fatores de sucesso identificados pela gestão. É importante que as necessidades das organizações, ao nível da análise de dados relevantes para o SGQ, sejam mais alargadas que o estabelecido na norma de referência, principalmente, no nível de informação relativa: • A satisfação dos clientes; • A conformidade com os requisitos do produto; • As características e tendências dos processos e produtos; • Ao desencadeamento de ações preventivas (ex. pela análise de tendências); • Ao desempenho de fornecedores. Mais, dados isolados deverão ser analisados com atenção de forma a evitar juízos de valor deficientes e análises incompletas, por exemplo: • Analisar dados associados à satisfação/insatisfação de clientes, obtidos através de questionários, de forma dissociada da análise de reclamações; • Analisar dados de entregas de produto dentro do prazo sem analisar dados associados ao custo ou volume de estoques necessários;
  • 110.
    Interpretação da ISO9001:2000 Página 64 de 69 • Analisar dados associados ao desempenho de fornecedores sem considerar a existência (ou não) de novos fornecedores, ou o volume e periodicidade das encomendas ou com que antecedências as encomendas foram colocadas; • Analisar cumprimento de prazos de fabrico ou fornecimento sem considerar dados sobre avarias e parada de equipamento, rupturas de materiais,...; • Analisar dados suportados em médias, sem verificar a uniformidade da população, dispersão ou amplitudes. A análise de dados é uma excelente oportunidade para a organização utilizar técnicas estatísticas e ferramentas da qualidade, proporcionando a possibilidade de identificar tendências e melhorar a eficácia do seu SGQ (ver também o item 8.5). As técnicas estatísticas podem incluir, por exemplo: • Histogramas; • Diagramas de Pareto; • Gráficos de dispersão; • Diagramas de correlação; • Índices de capacidade; • Cartas de controle. Em resumo, a metodologia de coleta, tratamento e análise de dados poderá contemplar: 1. Identificação dos objetivos da análise (ex. eficácia dos processos, cumprimento de objetivos da qualidade, avaliação de fornecedores, indicadores de gestão,...); 2. Identificação da informação a recolher e tratar bem como cancelar a coleta de informação que não esteja a ser útil; 3. Estabelecimento de metodologias de coleta e tratamento de dados, incluindo a utilização de técnicas estatísticas adequadas e a comunicação dos resultados; 4. Definição de responsabilidades, autoridades e competências necessárias; 5. Identificação de outros recursos necessários (ex. equipamentos de medição, software de tratamento,...); 6. Monitoramento das práticas implementadas de forma a avaliar da sua adequabilidade e eficácia, exatidão, representatividade e confiança nos resultados; 7. Tomada de ações de melhoria; 8. Disponibilização das evidências apropriadas (ex: registros). As saídas do processo no tratamento de dados são relevantes para a gestão global do sistema, principalmente, como entradas para os processos: • Revisão pela direção; • Ações corretivas e ações preventivas; • Avaliação da satisfação do cliente; • Avaliação da conformidade com os requisitos do produto. Evidência • É importante que a organização evidencie que recolheu e analisou os dados, tal como referido nos pontos 8.4 (a) – (d) da ISO 9001:2000, e que tomou decisões que demonstrem que produziu melhorias. Não conformidades mais freqüentes • Existência de dados, relevantes para o SGQ, coletados, mas não tratados e/ou analisados. • Não aplicação de metodologias, responsabilidades e recursos adequados face à informação a recolher, tratar e analisar. • Resultado do tratamento de dados inadequado a uma análise e decisão suportada. • Inexistência de dados tratados e analisados por se encontrar em curso a sua coleta.
  • 111.
    Interpretação da ISO9001:2000 Página 65 de 69 8.5 MELHORIAS 8.5.1 MELHORIA CONTÍNUA Texto da Norma ISO 9001:2000 A organização deve continuamente melhorar a eficácia do sistema de gestão da qualidade por meio do uso da política da qualidade, objetivos da qualidade, resultados de auditorias, análise de dados, ações corretivas e preventivas e análise crítica pela direção. Objetivo Promover uma filosofia de melhoria contínua dentro da organização, que se traduza no aumento da sua capacidade para cumprir requisitos. Interpretação Este requisito da norma baseia-se no princípio de gestão da ISO da melhoria contínua, que consiste numa abordagem sistemática da metodologia PDCA com vista à melhoria do desempenho do sistema. Segundo a ISO 9000:2005 2.9 Melhora Contínua O objetivo da melhoria contínua de um sistema de gestão da qualidade é aumentar a probabilidade de fazer crescer a satisfação dos clientes e de outras partes interessadas. Ações para a melhoria levam em consideração: a) análise e avaliação da situação existente para identificar áreas para melhoria; b) estabelecimento dos objetivos para melhoria; c) pesquisa de possíveis soluções para atingir os objetivos; d) avaliação e seleção destas soluções; e) implementação da solução escolhida; f) medição, verificação e avaliação dos resultados da implementação para determinar se os objetivos foram atendidos; g) formalização das alterações. Os resultados são analisados criticamente, como necessários para se determinar oportunidades adicionais de melhoria. Desta maneira, a melhoria passa a ser uma atividade contínua. A retroalimentação dos clientes e de outras partes interessadas, as auditorias e a análise crítica do sistema de gestão da qualidade podem, também, serem utilizadas para identificar oportunidades de melhoria. Para ajudar a assegurar o futuro da organização e a satisfação das partes interessadas, convém que a gestão crie uma cultura que envolva as pessoas na procura ativa de oportunidades de melhoria do desempenho nos processos, nas atividades e nos produtos. Para envolver as pessoas, convém que a Alta Direção crie um ambiente de responsabilização, de tal forma que as pessoas sejam investidas de autoridade e aceitem a responsabilidade de identificar oportunidades, que permitam à organização melhorar o seu desempenho. A melhoria contínua poderá ser implementada através de: • Envolvimento e compromisso da Alta Direção; • Liderança e envolvimento ativos, demonstrados pelos colaboradores a todos os níveis; • Focalização em todas as partes interessadas; • Integração nos objetivos da organização e seu desdobramento a todas as funções e processos; • Estabelecimento de uma cultura de melhoria e encorajamento da inovação e criatividade; • Foco nas pessoas e no trabalho de equipe; • Ações de revisão e planejamento do SGQ; • Formalização das mudanças. A melhoria contínua não pode, portanto, ser baseada apenas em problemas identificados, deve também contemplar as possibilidades de aperfeiçoar resultados do sistema, baseados em processos existentes e capazes, e antecipar maiores expectativas de mercado. De acordo com a ISO 9004:2000, “convém que um processo de melhoria contínua seja utilizado como uma ferramenta para melhorar a eficiência e a eficácia interna da organização, com o propósito de satisfazer os seus dos clientes e outras partes interessadas”.
  • 112.
    Interpretação da ISO9001:2000 Página 66 de 69 Segundo a ISO 9000:2005 8.5.1 Generalidades Convém que a administração procure continuamente a melhoria da eficácia e da eficiência de seus processos, ao invés de esperar que um problema revele oportunidades para melhorias. As melhorias podem variar de melhorias contínuas em pequenos passos até projetos estratégicos de mudança de ruptura. Convém que a organização tenha implementado um processo para identificar e gerir atividades de melhoria. Essas melhorias podem resultar em alterações no produto ou no processo, ou até mesmo no sistema de gestão da qualidade ou na organização. A melhoria pode ser alcançada através da inovação (“grandes saltos”, projetos de ruptura) ou através de atividades de melhoria contínua (“pequenos passos”, Kaisen ou círculos da qualidade). Nenhum destes elementos substitui o outro, pelo contrário, complementam--se para o maior benefício da organização. Convém, então, que a gestão apóie, inequivocamente, essas melhorias, tanto sob a forma de atividades que progridem por pequenos passos integrados nos processos existentes, como de oportunidades de ruptura, de forma a conseguir o máximo benefício para a organização e as partes interessadas, conforme se refere a ISO 9004:2000. Os programas de melhoria devem demonstrar: • Que o desempenho está melhorando; • O envolvimento da Alta Direção; • Que a filosofia está assumida e é garantido o envolvimento de todos os colaboradores; • Que a melhoria é efetivamente alcançada. O fato de não alcançarmos as metas e/ou objetivos planejados deve motivar uma análise e ações apropriadas, no sentido de promover uma alteração da situação. No entanto, este fato não significa que a organização não esteja efetivamente a alcançar melhorias no seu desempenho. Embora não sendo um requisito da ISO 9001:2000, a utilização do modelo de auto-avaliação apresentado no anexo A da ISO 9004:2000, será um bom modo de a organização identificar áreas de melhoria. O anexo B da ISO 9004:2000 fornece também neste item, orientação sobre as formas como essas melhorias podem ser efetuadas. Evidência • Os auditores devem verificar a variação entre os resultados reais do SGQ, os resultados anteriores e os objetivos definidos. Deve ser dada atenção especial aos parâmetros referidos nos subitens 8.4 (a) – (d) e a relação destes parâmetros com: – A política da qualidade; – Objetivos da qualidade; – Resultados da qualidade; – Análise Crítica pela Direção. Não conformidades mais freqüentes • Inexistência de evidências objetivas de melhoria. • A revisão pela direção não considera a análise de dados, nem a tomada de sugestões de ações de melhoria, em situações cuja aplicação é evidente. • Não se verifica o estabelecimento de objetivos numa perspectiva de melhoria da eficácia do SGQ e seus processos. 8.5.2 AÇÃO CORRETIVA Texto da Norma ISO 9001:2000 A organização deve executar ações corretivas para eliminar as causas de não-conformidades de forma a prevenir sua repetição. As ações corretivas devem ser apropriadas aos efeitos das não-conformidades encontradas. Um procedimento documentado deve ser estabelecido para definir os requisitos para a) análise crítica das não-conformidades (incluindo reclamações de clientes), b) determinação das causas das não-conformidades, c) avaliação da necessidade de ações para assegurar que aquelas não-conformidades não ocorrerão novamente, d) determinação e implementação de ações necessárias, e) registro dos resultados de ações executadas (ver 4.2.4) e f) análise crítica de ações corretivas executadas.
  • 113.
    Interpretação da ISO9001:2000 Página 67 de 69 Objetivo A organização deve tomar ações corretivas, quer de forma a evitar a recorrência de não conformidades, quer como ferramenta de melhoria. Interpretação As ações corretivas constituem uma das ferramentas para a melhoria contínua. A organização deve ser capaz de desenvolver metodologias que lhe permitam evoluir e melhorar o desempenho do produto, dos processos e do sistema de gestão, a partir das não conformidades identificadas. As necessidades de ações corretivas surgem quando ocorrem não conformidades internas no produto (ex. reparações, re-trabalho ou sucata), nos processos ou no SGQ (ex. relatórios de auditoria), ou não conformidades externas (ex. reclamações de clientes ou problemas com garantias). Consideram-se como ações corretivas às tomadas para eliminar as causas de não conformidades detectadas, evitando que estas voltem a ocorrer. Em essência são ações tipicamente reativas. As ações corretivas não podem ser confundidas com as ações de correção (ver 8.3), embora possam vir a ser efetuadas em conjunto com aquelas. Qualquer ação corretiva implica a determinação das causas de um determinado problema e a correspondente tomada de ações para impedir a sua recorrência. As fontes de informação, potencialmente associadas à tomada de ações corretivas, devem ser identificadas, incluindo, por exemplo: • Relatórios de não conformidade detectados interna ou externamente; • Relatórios de auditorias internas ou externas; • Saídas de análise crítica pela direção; • Saídas da análise de dados; • Registros relevantes do SGQ; • Pessoas da organização; • Medições dos processos; • Resultados da auto-avaliação. A tomada de ações corretivas pressupõe uma adequada investigação e identificação das causas raiz dos problemas, atividade determinante na eficácia de todo o processo. Para a investigação e determinação das causas, podem ser utilizadas algumas técnicas e ferramentas da qualidade tais como: diagrama de espinha de peixe, matrizes de correlação, histogramas,... As ações corretivas devem ser registradas e definidos prazos e responsabilidades pela sua implementação e controle do estado (ex. em análise, em implementação, atrasado, fechadas). Este controle deve contemplar, não apenas a implementação mas também os métodos para avaliar se as mesmas foram, ou não, eficazes (revisão). A informação dos resultados das ações corretivas, principalmente, a sua eficácia e extensão de aplicação, devem ser levadas à direção para efeitos de revisão do SGQ (ver também o item 5.6.2). Todos os colaboradores devem demonstrar conhecimento e estar envolvidos com as atividades associadas a ações corretivas da sua responsabilidade. A descentralização das atividades de desencadeamento, realização, controle e revisão de ações corretivas assumem, ainda, particular importância em organizações de grande dimensão ou com múltiplos locais de atividade. É, formalmente, requerida a existência de um procedimento documentado associado à tomada de ações corretivas. É importante que a organização disponibilize os recursos necessários para assegurar que as ações corretivas são efetivamente implementadas. Evidência • Procedimento documentado que inclua a metodologia para identificação, implementação, controle e revisão de ações corretivas. • Registros dos resultados das ações corretivas empreendidas e outros eventualmente relevantes para demonstrar a conformidade da prática com os requisitos normativos. Não conformidades mais freqüentes • Ações de correção consideradas como “ações corretivas”. • Desencadeamento de ações corretivas sem identificação da causa raiz das não conformidades ou problemas.
  • 114.
    Interpretação da ISO9001:2000 Página 68 de 69 • Não realização da revisão das ações corretivas. • Recorrência de não conformidades pelas mesmas causas que anteriormente motivaram ação corretiva, considerada como eficaz. 8.5.3 AÇÃO PREVENTIVA Texto da Norma ISO 9001:2000 A organização deve definir ações para eliminar as causas de não-conformidades potenciais, de forma a evitar sua ocorrência. As ações preventivas devem ser apropriadas aos efeitos dos problemas potenciais. Um procedimento documentado deve ser estabelecido para definir os requisitos para a) definição de não-conformidades potenciais e de suas causas, b) avaliação da necessidade de ações para prevenir a ocorrência de não-conformidades, c) definição e implementação de ações necessárias, d) registros de resultados de ações executadas (ver 4.2.4), e e) análise crítica de ações preventivas executadas. Objetivo A organização deve evidenciar capacidade de atuar preventivamente, aplicando metodologias adequadas à identificação de potenciais não conformidades e desencadeando ações que evitem a ocorrência das mesmas. Interpretação As ações preventivas podem ser tomadas em relação ao produto, processo e SGQ. O verdadeiro objetivo da norma em relação à ação preventiva é que a organização colete e analise informações, que permita identificar tendências e tomar consciência de quaisquer circunstâncias que possam provocar uma não conformidade do processo, do produto ou do SGQ, e que desenvolva as ações necessárias antes que venha a acontecer. O processo de desencadeamento de ações preventivas compreende, normalmente, as seguintes etapas: • Coleta e tratamento de informação que permita identificar potenciais não conformidades, as respectivas causas e a sua probabilidade de ocorrência; • Avaliação dos possíveis efeitos e conseqüências negativas, resultantes de tais não conformidades; • Decidir sobre a necessidade de ações preventivas; • Definir ações preventivas adequadas à natureza e conseqüências dos problemas identificados e planejar a implementação das mesmas (definir responsáveis, prazos de implementação e recursos necessários); • Controlar a implementação das ações definidas, registrando os resultados das mesmas; • Avaliar os resultados das ações tomadas no sentido de determinar se estas foram eficazes. É, formalmente, requerida a existência de um procedimento documentado que descreva o modo como à organização concretiza os passos anteriormente referidos, no sentido de realizar ações preventivas. Indicam-se em seguida alguns exemplos de dados que podem constituir fontes de informação, para a tomada de ações preventivas: • Utilização de ferramentas de análise de riscos (ex. AMFE, árvores de risco,...); • Revisão das necessidades e expectativas do cliente; • Análise de tendências do mercado; • Análise de produtos concorrentes; • Análise de planos estratégicos da organização (ex. novas linhas de fabrico; mudanças organizacionais; aquisições, etc.); • Saídas da análise crítica pela direção (ver item 5.6); • Saídas da análise de dados (ver item 8.4); • Avaliações da satisfação do cliente (ver item 8.2.1); • Resultados de monitoramento dos processos e produtos; • Análise de dados referentes ao histórico de não conformidade e reclamações ocorridas;
  • 115.
    Interpretação da ISO9001:2000 Página 69 de 69 • Análise de dados referentes a avarias de equipamentos produtivos; • Registros relevantes do SGQ; • Lições aprendidas através de experiências passadas; • Resultados de auto-avaliação; • Aplicação de técnicas e ferramentas da qualidade que proporcionem informação antecipada da eventual ocorrência de condições operacionais fora de controle (ex. CEP), ou que permitam identificar áreas de potencial melhoria para a organização (ex. QFD, TPM,...). A seguir, apresentam-se alguns exemplos de possíveis ações preventivas: • Uma deterioração nos resultados de ensaio do produto observados ao longo do tempo, mesmo que os resultados continuem a estar no âmbito da especificação. Se não for tomada qualquer ação preventiva, provavelmente a tendência irá continuar e irá ocorrer uma não conformidade do produto. O controle estatístico do processo pode ser uma ferramenta útil para a identificação antecipada de não conformidades potenciais; • O recolhimento de produto por um concorrente pode indiciar a suspeita de existência de falhas no produto e a conseqüente necessidade de ações preventivas, para evitar que as não conformidades ocorridas venham a ocorrer nos produtos da organização; • A comparação do desempenho dos produtos da empresa com os produtos da concorrência, poderá fornecer informação importante para a potencial melhoria da qualidade do produto, a qual poderá ser considerada uma ação preventiva; • A realização de atividades de manutenção planejadas, tais como uma renovação num hotel ou num hospital poderão requerer uma ação preventiva ao nível da Alta Direção, a fim de evitar rupturas do serviço e possíveis não conformidades no SGQ durante o período de tempo em que decorrerem essas atividades; • A publicação de nova legislação relativa ao horário laborar de pilotos pode requerer ações preventivas por parte de uma companhia aérea, a fim de evitar rupturas e não conformidades. Devem ser estabelecidos prazos, responsabilidades e critérios para a revisão das ações preventivas (ex. avaliação da sua eficácia). Em muitas situações, a eficácia (ou melhor: ineficácia) de uma ação preventiva só poderá ser avaliada caso se verifiquem as condições para a ocorrência dos problemas ,ou quando eles ocorrem efetivamente. Os resultados das ações desencadeadas devem ser registrados, levados ao conhecimento da Alta Direção para efeitos de revisão do SGQ (ver também o item 5.6). Toda a organização deve demonstrar conhecimento e estar envolvida com as atividades associadas a ações preventivas. A descentralização das atividades de desencadeamento, realização, controle e revisão de ações preventivas assumem, ainda, particular importância em organizações de grande dimensão ou com múltiplos locais de atividade. É importante assegurar o empenho da Alta Direção e que a mesma disponibiliza os recursos necessários à implementação das ações preventivas. A implementação e a extensão das ações preventivas a outras áreas da organização devem ser bem avaliadas e implementada, de modo a não causar efeitos nocivos nessas áreas. Evidência • Procedimento documentado que inclua a metodologia para identificação, implementação, controle e revisão de ações preventivas. • Registros dos resultados das ações preventivas empreendidas e outros eventualmente relevantes, para demonstrar a conformidade da prática com os requisitos normativos associados à tomada, realização, controle e revisão de ações preventivas. • Evidência de coleta e tratamento de dados para efeito de ações preventivas, mesmo que a organização tenha concluído não serem necessárias ações. Não conformidades mais freqüentes • Não serem desencadeadas ações preventivas, existindo evidências de que estas são necessárias ou que poderiam ter sido tomadas antecipadamente para evitar não conformidades, entretanto ocorridas. • A generalidade das ações classificadas como preventivas correspondem, na realidade, a ações corretivas. • Não evidência de coleta e tratamento de informação, com a finalidade de desencadear ações preventivas.
  • 116.
    REFERÊNCIAS BIBLIOGRÁFICAS APCER -ASSOCIAÇÃO PORTUGUESA DE CERTIFICAÇÃO. Guia Interpretativo ISO 9001:2000. Lisboa – Portugual, 2003. ASSOCIAÇÃO BRASILEIRA DE NORMAS TÉCNICAS. NBR ISO 9000:2005. Sistemas de gestão da qualidade – Fundamentos e vocabulário. Rio de Janeiro, 2000. ASSOCIAÇÃO BRASILEIRA DE NORMAS TÉCNICAS. NBR ISO 9001:2000. Sistemas de gestão da qualidade – Requisitos. Rio de Janeiro, 2000. ASSOCIAÇÃO BRASILEIRA DE NORMAS TÉCNICAS. NBR ISO 9004:2000. Sistemas de gestão da qualidade – Diretrizes para melhorias de desempenho. Rio de Janeiro, 2000. ASSOCIAÇÃO BRASILEIRA DE NORMAS TÉCNICAS. NBR ISO 19011:2002. Diretrizes para auditorias de sistemas de gestão da qualidade e/ou ambiental. Rio de Janeiro, 2002. BSI MANAGEMENT SYSTEMS INC. Curso de Auditor Líder ISO 9001:2000. 3º Edição , Brasil, 2004 CAMPOS, VICENTE FALCONI. Controle da Qualidade Total (No Estilo Japonês). Edição: várias. Belo Horizonte: DG Editors, 1990, 1992 e 1999. CHIAVENATO, IDALBERTO. Introdução à Teoria Geral da Administração. 6° Edição. Campus, 2000. Christiane Mendes Hypolito e Edson de Oliveira Pamplona. PRINCIPAIS PROBLEMAS NA IMPLANTAÇÃO DE UM SISTEMA INTEGRADO DE GESTÃO. Escola Federal de Engenharia de Itajubá, 2006. CUNHA, JOÃO CARLOS. Modelos de Gestão da Qualidade I. SENAI: Universidade Federal do Paraná, Curitiba, 2001. ISO/TC 176/SC2 Quality management principles. ISO, 1998 ISO/TC 176/SC2/N525R. Guidance on the Documentation Requirements of ISO 9001:2000. ISO, 2000. ISO/TC176/SC2/N526R. Guidance on the Terminology used in ISO 9001:2000 and ISO 9004:2000. ISO, 2000. ISO/TC176/SC2/N542. Guidance on ISO 9001:2000 Clause 1.2 Application. ISO, 2001. ISO/TC176/SC2/N544. Guidance on Process Approach to Quality Management Systems. ISO, 2001. ISO/TC176/SC2/N630R2. ISO 9000 Introduction and Support Package: Guidance on Outsourced Processes”;. ISO, 2001. ISO/TC176/SC2/N654A. Guidance on the Concept and Use of the Process Approach for Management Systems. ISO, 2001. MOREIRA, MARIA SUELY Fatores de Insucesso na Implantação de Sistemas Organizacionais. Banas Qualidade, São Paulo, 2004. MATTOS, RONALDO. Dissertação: ANÁLISE CRÍTICA DE UMA METODOLOGIA DE SOLUÇÃO DE PROBLEMAS NA PRESTAÇÃO DE SERVIÇOS. UFSC. ORTIZ, PAULO e PIERRI, SUZANA. Modelos de Gestão da Qualidade 2. SENAI: Universidade Federal do Paraná, Curitiba, 2002. QUALITIVIDADE TREINAMENTO E CONSULTORIA. Princípios da Gestão da Qualidade. Qualitividade, 2001. QUALYSUL CONSULTORIA E TREINAMENTO. Conceitos e Requisitos da Norma NBR ISO 9001:2000. Qualysul, 2002. JEFFREY H. HOOPER. A Abordagem de Processo na nova ISO 9001. QSP, 2002. ROSSATO, IVETE DE FÁTIMA. Dissertação: Uma Metodologia Para a Análise e Solução de Problemas. UFSC, 1996. ROTH, ANA LUCIA. Dissertação: METÓDOS E FERRAMENTAS DE QUALIDADE. FACCAT, Taquará, 2004. TOMELIN, CLEOMAR ALFEU. Modelos de Gestão da Qualidade 2 (slides). SENAI: Universidade Fedearl do Paraná, Curitiba, 2004.
  • 117.
  • 119.
    Ferramentas da QualidadePágina A1 de A27 A. AS FERRAMENTAS BÁSICAS DA QUALIDADE As ferramentas irão nos ajudar a estabelecer melhorias de qualidades entre as quais destacamos as Ferramentas básicas do controle de Qualidade: 1- FOLHA DE VERIFICAÇÃO 2- DIAGRAMA DE PARETO 3- DIAGRAMA DE CAUSA E EFEITO 4- HISTOGRAMA 5- DIAGRAMA DE DISPERSÃO 6- FLUXOGRAMA 7- GRÁFICO DE CONTROLE 8- BRAINSTORMING 9- 5W1H Conforme a experiência, a maioria dos problemas existentes numa empresa poderá ser resolvida com o auxílio destas ferramentas. Cada ferramenta tem sua própria utilização, sendo que não existe uma receita adequada para saber qual a ferramenta que será usada em cada fase. Isto vai depender do problema envolvido, das informações obtidas, dos dados históricos disponíveis, e do conhecimento do processo em questão em cada etapa. A tabela a seguir apresenta um quadro do resumo: o que é, e para que utilizar as principais ferramentas da qualidade. Do mesmo modo a tabela 3 nos mostra a relação entre cada ferramenta e os principais dados para a construção das ferramentas da qualidade. RESUMO DAS UTILIDADES DAS PRINCIPAIS FERRAMENTAS DA QUALIDADE FERRAMENTAS O QUE É PARA QUE UTILIZAR FOLHA DE VERIFICAÇÃO Planilha para a coleta de dados Para facilitar a coleta de dados pertinentes a um problema DIAGRAMA DE PARETO Diagrama de barra que ordena as ocorrências do maior para o menor Priorizar os poucos, mas vitais. DIAGRAMA DE CAUSA E EFEITO Estrutura do método que expressa, de modo simples e fácil, a série de causa de um efeito ( problema) Ampliar a quantidade de causas potenciais a serem analisadas DIGRAMA DE DISPERSÃO Gráfico cartesiano que representa a relação entre duas variáveis Verificar a correlação entre duas variáveis HISTOGRAMA Diagrama de barra que representa a distribuição da ferramenta de uma população Verificar o comportamento de um processo em relação à especificação FLUXOGRAMA São fluxos que permite a visão global do processo por onde passa o produto Estabelecer os limites e conhecer as atividades GRÁFICO DE CONTROLE Gráfico com limite de controle que permite o monitoramento dos processos Verificar se o processo está sob controle BRAINSTORMING É um conjunto de idéias ou sugestões criado pelos membros da equipe que permite avanços na busca de soluções Ampliar a quantidade de opções a serem analisadas. 5W1H É um documento de forma organizada para identificar as ações e a responsabilidade de cada um. Para planejar as diversas ações que serão desenvolvidas no decorrer do trabalho.
  • 120.
    Ferramentas da QualidadePágina A2 de A27 A.1 FOLHA DE VERIFICAÇÃO São formulários planejados nos quais os dados coletados são preenchidos de forma fácil e concisa. Registram os dados dos itens a serem verificados, permitindo uma rápida percepção da realidade e uma imediata interpretação da situação, ajudando a diminuir erros e confusões. As folhas de verificação podem apresentar-se de vários tipos para: • Distribuição do Processo de Produção; • Verificação de Itens Defeituosos; • Localização de Defeito; • Causas de Defeitos; Distribuição do Processo de Produção É usado quando se quer coletar dados de amostras de produção. Lançam-se os dados em um histograma para analisar a distribuição do processo de produção, coletam-se os dados, calcula-se a média e constrói-se uma tabela de distribuição de freqüência. Na medida em que os dados são coletados são comparados com as especificações. Os dados coletados para este tipo de folha de verificação não podem ser interrompidos. Este tipo de folha de verificação é aplicado quando queremos conhecer a variação nas dimensões de certo tipo de peça. Exemplo: Espessura da peça após o biscoito prensado no processo cerâmico. Verificação de Itens Defeituosos Este tipo é usado quando queremos saber quais os tipos de defeitos mais freqüentes e números de vezes causados por cada motivo. Exemplo: Numa peça de azulejo, os tipos de defeitos após o produto acabado. Localização de Defeito É usada para localizar defeitos externos, tais como: mancha, sujeira, riscos, pintas, e outros. Geralmente esse tipo de lista de verificação tem um desenho do item a ser verificado, na qual é assinalado o local e a forma de ocorrência dos defeitos. Exemplo: Bolha estourada na superfície do vidrado, nas peças cerâmicas. Esta folha nos mostra o local onde mais aparece o tipo da bolha. Esse tipo de folha de verificação é uma importante ferramenta para a análise do processo, pois nos conduz para onde e como ocorre o defeito. Causas de Defeitos Este tipo é usado para investigar as causas dos defeitos, sendo que os dados relativos à causa e os dados relativos aos defeitos são colocados de tal forma que torna-se clara a relação entre as causas e efeitos. Posteriormente os dados são analisados através da estratificação de causas ou do diagrama de dispersão. UTILIZAÇÃO DAS FOLHAS Essas folhas de verificação são ferramentas que questionam o processo e são relevantes para alcançar a qualidade. São usadas para: • Tornar os dados fáceis de obter e de utilizar-se. • Dispor os dados de uma forma mais organizada. • Verificar a distribuição do processo de produção: coleta de dados de amostra da produção. • Verificar itens defeituosos: saber o tipo de defeito e sua percentagem. • Verificar a localização de defeito: mostrar o local e a forma de ocorrência dos defeitos. • Verificar as causas dos defeitos. • Fazer uma comparação dos limites de especificação. • Investigar aspectos do defeito: trinca, mancha, e outros. • Obter dados da amostra da produção. • Determinar o turno, dia, hora, mês e ano, período em que ocorre o problema. • Criar várias ferramentas, tais como: diagrama de Pareto, diagrama de dispersão, diagrama de controle, histograma, etc.
  • 121.
    Ferramentas da QualidadePágina A3 de A27 PRÉ-REQUISITOS PARA CONSTRUÇÃO DA FOLHA DE VERIFICAÇÃO • Identificar claramente o objetivo da coleta de dados: quais são e os mais importantes defeitos. • Decidir como coletar os dados: como serão coletados os dados? Quem irá coletar os dados? Quando serão coletados os dados? Qual o método será utilizado para coleta dos dados? • Estipular a quantidade de dados que serão coletados: tamanho da amostra. • Coletar os dados dentro de um tempo específico: decidir o tipo de folha de verificação a ser usada, decidir se usar número, valores ou símbolos, fazer um modelo da folha de verificação. COMO FAZER FOLHA DE VERIFICAÇÃO • Elaborar um tipo de folha de verificação de forma estruturada adequada a ser analisada, que permite um fácil preenchimento. • Definir a quantidade e o tamanho da amostra dos dados. • Definir onde será feita a coleta dos dados • Determinar a freqüência com que serão coletados os dados (diário, semanal, ou mensal). • Escolher quem deverá coletar os dados. • Através da folha de verificação realizar a coleta dentro do planejado. VANTAGENS: • A obtenção do fato é registrado no momento que ocorre; • Essa situação facilita a identificação da causa junto ao problema; • A atividade é muito simples de aplicar, bastando apenas pouca concentração. Tipo de Defeito Verificação Total Trinca Risco Mancha Folga Outros ///// ///// ///// ///// ///// ///// ///// ///// ///// ///// ///// ///// ///// ////////// ///// // ///// /// 15 30 10 27 08 Total 90 Desvantagens: • Os equipamentos de medida podem não estar auferidos; • O processo de coleta pode ser lento e demanda recursos de acordo com a amplitude da amostra; • Os dados resultantes da contagem só podem aparecer em ponto “discretos”. Numa página de fatura só é possível encontrar 0,1,2, etc., erros; não é possível encontrar 2,46 erros. RELAÇÃO COM OUTRAS FERRAMENTAS Relaciona-se com a maioria das ferramentas, pois é um passo básico, onde vamos encontrar as informações, principalmente para determinar a causa, especificação extensão, onde e quando ocorre o problema. Relaciona-se com o brainstorming, diagrama de causa e efeito para elaborar as atividades e a forma da coleta de dados.
  • 122.
    Ferramentas da QualidadePágina A4 de A27 A.2 DIAGRAMA DA PARETO OU GRÁFICO DE PARETO O gráfico de Pareto é um diagrama que apresenta os itens e a classe na ordem dos números de ocorrências, apresentando a soma total acumulada. Permite-nos visualizar diversos elementos de um problema auxiliando na determinação da sua prioridade. É representado por barras dispostas em ordem decrescente, com a causa principal vista do lado esquerdo do diagrama, e as causas menores são mostradas em ordem decrescente ao lado direito. Cada barra representa uma causa exibindo a relevante causa com a contribuição de cada uma em relação à total. É uma das ferramentas mais eficientes para encontrar problemas. Este diagrama de Pareto descreve as causas que ocorrem na natureza e comportamento humano, podendo assim ser uma poderosa ferramenta para focalizar esforços pessoais em problemas e tem maior potencial de retorno. J.M. Juran aplicou o método como forma de classificar os problemas da qualidade em “poucos vitais” e "muitos triviais”, e denominou-o de Análise de Pareto. Demonstrou que a maior parte dos defeitos, falhas, reclamações e seus custos provêm de um número pequeno de causas. Se essas causas forem identificadas e corrigidas torna-se possível à eliminação de quase todas as perdas. É uma questão de prioridade. O princípio de Pareto é conhecido pela proporção “80/20”. “ È comum que 80% dos problemas resultem de cerca de apenas 20% das causas potenciais”. “Dito de outra forma, 20% dos nossos problemas causam 80% das dores de cabeça”. QUANDO USAR O DIAGRAMA DE PARETO • Para identificar os problemas. • Achar as causas que atuam em um defeito. • Descobrir problemas e causas; problema (erro, falhas, gastos, retrabalhos, etc.) causas (operador, equipamento, matéria-prima, etc.). • Melhor visualização da ação. • Priorizar a ação. • Confirmar os resultados de melhoria. • Verificar a situação antes e depois do problema, devido às mudanças efetuadas no processo. • Detalhar as causas maiores em partes específicas, eliminando a causa. • Estratificar a ação. • Identificar os itens que são responsáveis por os maiores impactos. • Definir as melhorias de um projeto, tais como: principais fontes de custo e causas que afetam um processo na escolha do projeto, em função de número de não conformidade, e outros. PRÉ-REQUISITOS PARA A CONSTRUÇÃO DO DIAGRAMA DE PARETO • Coleta de dados • Folha de verificação • A freqüência relativa e acumulada na ocorrência de cada item. • Estratificação, separando o problema em proporções ou família. COMO FAZER OS DIAGRAMAS DE PARETO • Decidir o que vai ser analisado, e o tipo de problema. • Selecionar o método e o período para coletar os dados. Coletar os dados de acordo com sua causa e assunto. • Estabelecer um período de tempo para coletar dados, tais como: horas, dias, semanas, meses, etc. • Reunir os dados dentro de cada categoria • Traçar dois eixos, um vertical e um horizontal de mesmo comprimento. No eixo vertical da direita, fazer uma escala de 0% a 100%, e na esquerda uma escala de 0% até o valor total.
  • 123.
    Ferramentas da QualidadePágina A5 de A27 • Listar as categorias em ordem decrescente de freqüência da esquerda para a direita. Os itens de menos importância podem ser colocados dentro de uma categoria "outros" que é colocada na última barra à direita do eixo. • Calcular a freqüência relativa e a acumulada para cada categoria, sendo que a acumulada será mostrada no eixo vertical e à direita. 100% 0% 150 0 52 32 23 18 12 6 7 Deformação Risco Porosidade Trinca Mancha Fenda Outros 71% 35% 56% 83% • É indesejável que o item “outros” tenha percentagem muito alta. Se isso acontecer, é provável que os itens não estejam classificados de forma adequada, sendo preciso rever o método de classificação. • Se um item parece de simples solução, deve ser atacado imediatamente, mesmo que tenha menor importância relativa. Como o gráfico de Pareto objetiva a eficiente solução do problema, exige que ataquemos somente os valores vitais. Se determinado item parece ter importância relativa menor, mas pode ser resolvido por medida corretiva simples, deve servir como exemplo de eficiência na solução de problemas. • Após a identificação do problema com o Gráfico de Pareto por sintomas, é necessário identificar as causas para que o problema possa ser resolvido. Por isso, é importantíssimo fazer um Gráfico de Pareto por causas, caso se queira algum processo. VANTAGENS • A análise de Pareto permite a visualização dos diversos elementos de um problema , ajudando a classificá-los e priorizá-los (Campos, 1992, p. 199) • Permite a rápida visualização dos 80% mais representativos; • Facilita o direcionamento de esforços; • Pode ser usado indefinidamente, possibilitando a introdução de um processo de melhoria contínua na Organização; • A consciência pelo “Princípio de Pareto” permite ao gerente conseguir ótimos resultados com poucas ações. DESVANTAGENS • Existe uma tendência em se deixar os “20% triviais” em segundo plano. Isso gera a possibilidade de Qualidade 80% e não 100%; • Não é uma ferramenta de fácil aplicação: Você pode pensar que sabe, mas na hora de fazer pode mudar de opinião. • Nem sempre a causa que provoca não-conformidade, mas cujo custo de reparo seja pequeno, será aquela a ser priorizada. É o caso dos trinta rasgos nos assento x uma trinca no avião. É preciso levar em conta o custo em um gráfico específico e por isso, ele não é completo. RELAÇÃO COM OUTRAS FERRAMENTAS Folha de verificação: é extremamente necessária na obtenção de dados para a formação do diagrama de Pareto.
  • 124.
    Ferramentas da QualidadePágina A6 de A27 Brainstorming: é usado após o diagrama de Pareto, para identificar aqueles itens que são responsáveis pelo maior impacto. Diagrama de causa e efeito: após priorizar a causa do problema, através do diagrama de Pareto, faz-se um diagrama de causa e efeito do problema. Esse nos auxiliará a enxergar aqueles itens que precisam ser verificados, modificados ou aqueles que devem ser acrescentados. Após faz-se novamente um diagrama de Pareto das causas principais, determinando assim a causa que mais contribui para o efeito do problema. Histograma: faz-se a combinação com o diagrama de Pareto, pois o histograma envolve a medição dos dados, temperatura, dimensão, etc. enquanto que o Pareto nos mostra o tipo do defeito. Com esta inter-relação dos dois podemos obter o tipo de defeito com o número da variação existente.
  • 125.
    Ferramentas da QualidadePágina A7 de A27 A.3 DIAGRAMA DE CAUSA E EFEITO OU ESPINHA DE PEIXE É uma representação gráfica que permite a organização das informações possibilitando a identificação das possíveis causas de um determinado problema ou efeito. Também chamado de diagrama de espinha de peixe ou diagrama de Ishikawa. Mostra-nos as causas principais de uma ação, as quais dirigem para as sub-causas, levando ao resultado final. Esta ferramenta foi desenvolvida em 1943 por Ishikawa na Universidade de Tóquio. Ele usou isto para explicar como vários fatores poderiam ser comuns entre si e estar relacionados. Embora não identifique, ele próprio, as causas do problema, o diagrama funciona como um “veículo para produzir com o máximo de foco possível, uma lista de todas as causas conhecidas ou presumíveis, que potencialmente contribuem para o efeito observado.” O diagrama pode não identificar causas, mas nenhuma outra ferramenta organiza tão bem a busca. QUANDO USAR DIAGRAMA DE CAUSA E EFEITO • Quando necessitar identificar todas as causas possíveis de um problema. • Obter uma melhor visualização da relação entre a causa e efeito delas decorrentes • Classificar as causas dividindo-as em sub-causas, sobre um efeito ou resultado. • Para saber quais as causas que estão provocando este problema. • Identificar com clareza a relação entre os efeito, e suas prioridades • Em uma análise dos defeitos: perdas, falhas, desajuste do produto, etc. com o objetivo de identificá-los e melhorá-los. PRÉ-REQUISITOS PARA CONSTRUIR O DIAGRAMA DE CAUSA E EFEITO • Sugestões de possíveis causas do problema (Brainstorming) das pessoas envolvidas no processo. • Análise de Pareto, para revelar a causa mais dominante. COMO FAZER UM DIAGRAMA DE CAUSA E EFEITO • Definir o problema a ser analisado de forma objetiva; • Estabeleça e enuncie claramente o problema (efeito) a ser analisado, escrevendo-o em um retângulo à direita. Desenhe uma seta da esquerda para a direita até o retângulo; PROBLEMA (EFEITO) • Reunir um grupo de pessoas fazendo um Brainstorming sobre as causas possíveis; • Classifique as causas encontradas no Brainstorming em “famílias ou categorias de causas”. Normalmente, costuma-se denominar essas “famílias ou causas” como “causas primárias potenciais” que devem ser escritas dentro de retângulos ligados diretamente ao eixo horizontal do diagrama. • Na indústria, por exemplo, as “causas primárias potenciais” são conhecidas como “fatores de manufatura” ou 6 M’s (Matéria-prima, Máquina, Medida, Meio ambiente, Mão-de-obra e Método); • Outra sugestão para a seleção de “causas primárias potenciais” é o chamado 5W1H que representa as iniciais inglesas dos seguintes pronomes interrogativos: What (o quê?); Who (quem?); When (quando?); Where (onde?); Why (por quê?) e How (como?). Para cada uma delas elabore perguntas como: “Onde ocorre o problema?”; A resposta a essa
  • 126.
    Ferramentas da QualidadePágina A8 de A27 pergunta poderia indicar diversos locais diferentes onde o mesmo problema ocorre com características e causas também diferentes; • Escreva as subcausas (secundárias, terciárias, etc.) como indicado na figura abaixo: • Para cada causa primária (dentro do retângulo), identifique as subcausas que a afetam; • Assinale no diagrama as causas que pareçam ter forte relação com o problema (efeito), considerando-se: a experiência e intuição; os dados existentes; • Revisar todo o diagrama para verificar se nada foi esquecido; • Analisar o gráfico no sentido de encontrar a causa principal, observando as causas que aparecem repetidas, se estas causas estão relacionadas com o efeito. Se eliminar a causa reduz o efeito, obtenha o consenso de todos do grupo.
  • 127.
    Ferramentas da QualidadePágina A9 de A27 VANTAGENS • É uma ferramenta estruturada, que direciona os itens a serem verificados para que se chegue a identificação das causas; • Apesar de existir um esqueleto a ser preenchido, não há restrição às ações dos participantes quanto às propostas a serem apresentadas; • Permite ter uma visão ampla de todas as variáveis que interferem no bom andamento da atividade, ajudando a identificar a não-conformidade. DESVANTAGENS • Limitada a solução de um problema por aplicação; • Não apresenta quadro evolutivo ou comparativo histórico, como é o caso do histograma; • Para cada nova situação, é necessário percorrer todos os passos do processo, utilizando o diagrama. RELAÇÃO COM OUTRAS FERRAMENTAS Brainstorming: para coletar sugestões sob diversos pontos de vista, a fim de encontrar a causa do problema. Folha de Verificação: para registrar as idéias sugeridas no Brainstorming e aplicar no diagrama da causa e efeito. Diagrama de Pareto: para revelar quais as causas é a mais dominante, como já descrito no item anterior (3.2.2.5) Gráfico de Controle: pode ser usado quando este detecta um obstáculo, mas não é capaz de propor uma solução. Neste caso então se utiliza o diagrama de causa e efeitos. Histograma: através dos dados obtidos do histograma, pode-se usar o diagrama de causa e efeito para atacar a causa mais provável.
  • 128.
    Ferramentas da QualidadePágina A10 de A27 A.4 HISTOGRAMA São gráficos de barras que mostram a variação sobre uma faixa específica. O histograma foi desenvolvido por Guerry em 1833 para descrever sua análise de dados sobre crime. Desde então, os histogramas tem sido aplicados para descrever os dados nas mais diversas áreas. É uma ferramenta que nos possibilita conhecer as características de um processo ou um lote de produto permitindo uma visão geral da variação de um conjunto de dados. A maneira como esses dados se distribuem contribui de uma forma decisiva na identificação dos dados. Eles descrevem a freqüência com que variam os processos e a forma de distribuição dos dados como um todo. QUANDO USAR O HISTOGRAMA São várias as aplicações dos histogramas,tais como: • Verificar o número de produto não-conforme. • Determinar a dispersão dos valores de medidas em peças. • Em processos que necessitam ações corretivas. • Para encontrar e mostrar através de gráfico o número de unidade por cada categoria. PRÉ-REQUISITOS PARA CONSTRUIR UM HISTOGRAMA • Coleta de dados • Calcular os parâmetros: amplitude "R", classe "K", freqüência de cada classe, média e desvio padrão. COMO FAZER UM HISTOGRAMA • Coletar os dados com número maior de trinta. • Determinar a amplitude "R": R= maior valor - menor valor • Determinar a classe "K". Escolha o número da classe usando o bom senso. k≈√n ou Para n k 30 a 50 5 a 7 51 a 100 6 a 10 101 a 250 7 a 12 mais de 250 10 a 20 • Determinar o intervalo da classe "H". H = R /k R = Amplitude (maior valor – menor valor) • Determinar o limite da classe. O maior e o menor valor levantado na coleta de dados da amostra. • Determinar a média de cada classe: soma do limite superior + inferior dividido. • Determinar a freqüência de cada classe. Fr = ( F / n ) x 100 • Construir o gráfico, no eixo vertical à altura da classe com a freqüência calculada e no eixo horizontal o intervalo de cada classe.
  • 129.
    Ferramentas da QualidadePágina A11 de A27 VANTAGENS • Visão rápida de análise comparativa de uma seqüência de dados históricos; • Rápido de elaborar, tanto manual como com o uso de um software (Por exemplo, o Excel, da Microsoft); • Facilita a solução de problemas, principalmente quando se identifica numa série história a evolução e a tendência de um determinado processo. DESVANTAGENS • Fica ilegível quando se necessita a comparação de muitas seqüências ao mesmo tempo; • Quanto maior o tamanho de (n) maior o custo de amostragem e teste; • Para um grupo de informações é necessário a confecção de vários gráficos a fim de que se consiga uma melhor compreensão dos dados contidos no histograma; RELAÇÃO COM OUTRAS FERRAMENTAS Folha de verificação: para anotar os dados confirmando a variabilidade do processo. Digrama de causa efeito: já descrito no item anterior Diagrama de Pareto: já descrito no item anterior
  • 130.
    Ferramentas da QualidadePágina A12 de A27 A.5 DIAGRAMA DE DISPERSÃO São gráficos que permitem a identificação entre causas e efeitos, para avaliar o relacionamento entre variáveis. O diagrama de dispersão é a etapa seguinte do diagrama de causa e efeito, pois verifica-se se há uma possível relação entre as causas, isto é, nos mostra se existe uma relação, e em que intensidade. QUANDO USAR UM DIAGRAMA DE DISPERSÃO • Para visualizar uma variável com outra e o que acontece se uma se alterar. • Para verificar se as duas variáveis estão relacionadas, ou se há uma possível relação de causa e efeito. • Para visualizar a intensidade do relacionamento entre as duas variáveis, e comparar a relação entre os dois efeitos. PRÉ-REQUISITOS PARA CONSTRUIR O DIAGRAMA DE DISPERSÃO Coletar dados sob forma de par ordenado, em tempo determinado, entre as variáveis que se deseja estudar as relações. COMO FAZER UM DIAGRAMA DE DISPERSÃO • Coletar os pares da amostra que poderão estar relacionados. • Construir os eixos, a variável causa no eixo horizontal e a variável efeito no eixo vertical. • Colocar os dados no diagrama. Se houver valores repetidos, trace um círculo concêntrico. • Adicionar informações complementares, tais como: nome das variáveis, período de coleta, tamanho da amostra e outros. GRÁFICO DE DISPERSÃO DA AMOSTRA 294 294,2 294,4 294,6 294,8 295 295,2 295,4 295,6 295,8 0 5 10 15 20 ITENS DA AMOSTRA RESULTADOSOBTIDOS AMOSTRA 1 LSC LM LIC VANTAGENS: • Permite a identificação do possível relacionamento entre variáveis consideradas numa análise; • Ideal quando há interesse em visualizar a intensidade do relacionamento entre duas variáveis; • Pode ser utilizado para comprovar a relação entre dois efeitos, permitindo analisar uma teoria a respeito de causas comuns.
  • 131.
    Ferramentas da QualidadePágina A13 de A27 DESVANTAGENS • É um método estatístico complexo, que necessita de um nível mínimo de conhecimento sobre a ferramenta para que possa utilizá-la; • Exige um profundo conhecimento do processo cujo problema deseja-se solucionar; • Não há garantia de causa-efeito. Há necessidade de reunir outras informações para que seja possível tirar melhores conclusões. RELAÇÃO COM OUTRAS FERRAMENTAS Diagrama de causa e efeito: é usado para verificar se há uma possível relação da causa com o efeito. Folha de verificação: é usada no levantamento de dados.
  • 132.
    Ferramentas da QualidadePágina A14 de A27 A.6 GRÁFICOS DE CONTROLES São gráficos para examinar se o processo está ou não sob controle. Sintetiza um amplo conjunto de dados, usando métodos estatísticos para observar as mudanças dentro do processo, baseado em dados de amostragem. Pode nos informar em determinado tempo como o processo está se comportando, se ele está dentro dos limites preestabelecidos, sinalizando assim a necessidade de procurar a causa da variação, mas não nos mostrando como eliminá-la. QUANDO USAR UM GRÁFICO DE CONTROLE • Para verificar se o processo está sob controle, ou seja, dentro dos limites preestabelecidos. • Para controlar a variabilidade do processo, ou grau de não conformidade. PRÉ-REQUISITOS PARA CONSTRUIR UM GRÁFICO DE CONTROLE • Coletar dados • Calcular os parâmetros estatísticos: Valor médio X; Média total X; Dispersão R; Média da dispersão R; Linha de controle: L.M, L.I.C, L.S.C; Fração defeituosa P; Número de não conformidade C; Número da não conformidade com variação U; COMO FAZER UM GRÁFICO DE CONTROLE • Coletar dados. • Calcular os parâmetros estatísticos de cada tipo de gráfico. • Desenhar as linhas de controle. • Plotar as médias das amostras no gráfico. • Verificar se os pontos estão fora ou dentro dos limites de controle. Gráfico de controle por média - Sistema Presonalizado 52 53 54 55 56 57 58 59 60 61 62 63 64 65 66 67 68 69 1 2 3 4 5 6 7 8 9 10 11 12 Amostra Peso Variável LSCE LSCI LM LICI LICE LTI
  • 133.
    Ferramentas da QualidadePágina A15 de A27 VANTAGENS: • Mostram tendência, ao longo do tempo, de um determinado processo (se a seqüência de valores for muito longa, é recomendável o gráfico de linhas); • Apresentam dados estratificados em diversas categorias; • É útil para comparar dados resultantes de processo de contagem (variáveis discretas e atributos). DESVANTAGENS • Tem que ser atualizados, conforme o período mostrado no gráfico (diário, semanal, mensal, anual, etc.); • É genérico. Não há detalhes sobre a informação (histórico/composição); • Tem que ter conhecimentos básicos de estatísticas para poder utilizar e escolher o tipo mais adequado para cada situação. RELAÇÃO COM OUTRAS FERRAMENTAS Diagrama de causa e efeito: pode ser usado para encontrar a causa fundamental como já descrito no item anterior. Brainstorming: faz um levantamento de sugestões do grupo para identificar a causa Folha de verificação: na coleta dos dados no processo. Histograma: para nos mostrar aproximadamente a distribuição normal e se todas as amostras encontram-se dentro das faixas especificadas.
  • 134.
    Ferramentas da QualidadePágina A16 de A27 A.7 FLUXOGRAMA É um resumo ilustrativo do fluxo das várias operações de um processo. Este documenta um processo, mostrando todas as suas etapas. É uma ferramenta fundamental, tanto para o planejamento (elaboração do processo) como para o aperfeiçoamento ( análise, crítica e alterações) do processo. O fluxograma facilita a visualização das diversas etapas que compõem um determinado processo, permitindo identificar aqueles pontos que merecem atenção especial por parte da equipe de melhoria. É basicamente formado por três módulos: Início (entrada): assunto a ser considerada no planejamento Processo: consiste na determinação e interligação dos módulos que englobam o assunto. Todas as operações que compõe o processo. Fim (saída): fim do processo, onde não existem mais ações a ser considerada.
  • 135.
    Ferramentas da QualidadePágina A17 de A27 QUANDO USAR UM FLUXOGRAMA • Para identificar o fluxo atual ou o fluxo ideal do acompanhamento de qualquer produto ou serviço, no sentido de identificar desvios. • Para verificar os vários passos do processo e se estão relacionados entre si. • Na definição de projeto, para identificar as oportunidades de mudanças, na definição dos limites e no desenvolvimento de um melhor conhecimento de todos os membros da equipe. • Nas avaliações das soluções, ou seja, para identificar as áreas que serão afetadas nas mudanças propostas, etc. PRÉ-REQUISITOS PARA CONSTRUIR UM FLUXOGRAMA Conhecer o processo. COMO FAZER UM FLUXOGRAMA • Todas as pessoas devem estar envolvidas na montagem do fluxograma, isto é, pessoas que realmente participam do processo. • Identificar as fronteiras do processo, mostrando o início e o fim, usando sua simbologia adequada. • Documentar cada etapa do processo, registrando as atividades, as decisões e os documentos relativos ao mesmo. • Fazer uma revisão para verificar se alguma etapa não foi esquecida, ou se foi elaborada de forma incorreta. • Discutir com a equipe, analisando como o fluxograma foi completado, certificando-se da coexistência do mesmo e como o processo se apresenta. VANTAGENS: • Por dar suporte a análise de processo, tornam-se um meio eficaz para o planejamento e a solução de problemas; • O fluxo permite visão global do processo por onde passa o produto e, ao mesmo tempo, ressalta operações críticas ou situações, em que haja cruzamento de vários fluxos; • O próprio ato de elaborar o fluxograma melhora o conhecimento do processo e desenvolve o trabalho em equipe necessário para descobrir o aprimoramento. DESVANTAGENS: • Sua aplicabilidade só será efetivada na medida em que mostrar, verdadeiramente, como é o processo (Oliveira, 1996, p. 11); • Falta de padronização. A maioria das empresas não é padronizada. Quando se encontra alguma padronização, ela é montada de forma inadequada e as pessoas da empresa não conhecem (Oakland, 1994, p. 80); • Uma pessoa sozinha é incapaz de completar o fluxograma, a não ser que tenha ajuda de outros (Idem, p. 81). RELAÇÃO COM OUTRAS FERRAMENTAS Brainstorming.
  • 136.
    Ferramentas da QualidadePágina A18 de A27 A.8 BRAINSTORMING A filosofia básica do Brainstorming é deixar vir à tona todas as idéias possíveis sem criticar durante a sua exposição. O objetivo é obter o maior número possível de sugestões, para fazer posteriormente o julgamento. O Brainstorming, não determina uma solução, mas propõem muitas outras. É um grupo de pessoas na qual um tema é exposto e que através de livre associação de pensamento começam surgir idéias associadas a este tema. QUANDO USAR UM BRAINSTORMING • Para solucionar um problema, nas listagens das possíveis causas e soluções. • No desenvolvimento de um novo produto, e das características dos produtos. • E várias outras aplicações, pois é uma técnica muito flexível. PRÉ-REQUISITOS PARA CONSTRUIR UM BRAINSTORMING • Um grupo de pessoas. • Um líder para coordenar o grupo. • Folha de verificação para anotar as idéias. REGRAS BÁSICAS • Eliminar qualquer crítica no primeiro momento do processo, para que não haja inibições nem bloqueios e surjam o maior número de idéias possível. “Nenhuma idéia por mais tola ou irracional que possa parecer, pode ser criticada. Da mesma forma, as boas idéias não são elogiadas ou endossadas. Todo julgamento é suspenso inicialmente; a primazia é a geração de idéias” (Plsek e Onnias). Não deve haver julgamento de modo algum, principalmente dos gestores; • Apresentar as idéias tal qual elas surjam na cabeça, sem rodeios, elaborações ou maiores considerações. As pessoas devem se sentir muito à vontade, sem medo de “dizer uma bobagem”. Ao contrário, as idéias mais desejadas são aquelas que parecem disparatadas, “loucas” e sem sentido, no primeiro momento. Estas idéias costumam oferecer conexões para outras idéias criativas e até mesmo representarem soluções. Mesmo que mais tarde sejam abandonadas completamente, isso não é importante no momento da “colheita” das contribuições; • No brainstorming, quantidade gera qualidade. Quanto mais idéias surgirem, melhor. Maior será a chance de se conseguir, diretamente ou por meio de associações as boas idéias; • Numa segunda etapa, feita a seleção das idéias, aquelas potencialmente boas devem ser aperfeiçoadas. Nesse processo, costumam surgir outras idéias. Mas lembre-se: derrubar uma idéia é mais fácil que implementá-la. Novas idéias normalmente nascem frágeis: é preciso reforçá-las para que sejam aceitas. • Se essas regras forem cumpridas, certamente ocorrerá a geração de uma quantidade maior de idéias. Idéias melhores e em maior quantidade do que seria possível de se esperar do trabalho individual. COMO FAZER UM BRAINSTORMING • O processo de brainstorming é conduzido por um grupo de 6 a 12 participantes, com um coordenador e um secretário escolhidos. • Cada participante recebe, antes da reunião, o enunciado do problema com todas as informações disponíveis. Para ser útil, o enunciado do problema deve: o “Ser específico: evite palavras como baixo, ruim ou lento"; o Ser mensurável: inclua fatos, números, etc.; o Enunciar o efeito: afirmar o que está errado sem presumir uma causa ou uma solução; o Identificar o déficit entre o que há e o que deveria ser; o Focalizar a perda; dizer porque a situação é indesejável do ponto-de-vista do cliente). • A sessão do brainstorming começa com a orientação aos participantes sobre as regras do jogo, origem e motivo do problema a ser estudado. Se o grupo não está acostumado a sessões de brainstorming, é aconselhável fazer um breve aquecimento e, se necessário, é possível redefeinir o problema em cada ocasião. É importante educar as pessoas. • Ao se anotar, finalmente, o problema no quadro é que realmente inicia o brainstorming em si, com duração aproximada de 40 minutos. • Durante esse período cada pessoa do grupo deve estar estimulada e desinibida para oferecer o maior número de idéias, segundo a regra básica: é proibido criticar.
  • 137.
    Ferramentas da QualidadePágina A19 de A27 • Todas as idéias devem ser anotadas em local bem visível, sempre dando-se preferência pela redação original de quem manifesta a idéia. • O último passo da sessão consiste na seleção de idéias. Nesta fase o grupo: a) Analisa as diversas sugestões individuais de causas potenciais do problema; b) Classifica as causas levantadas; c) Combina causas afins e descarta redundâncias; d) Elabora uma lista das causas mais comuns. Brainwriting É uma variação do brainstorming, com a diferença essencial de que todas as idéias são escritas. Existem diferentes versões dessa técnica, sendo a mais utilizada a descrita nos passos a seguir: • Um grupo de participantes, sentado ao redor de uma mesa, tem conhecimento do problema através do coordenador. Cada uma dos participantes, então, escreve três idéias relacionadas com o problema; • Após cinco minutos, os participantes trocam de papel em rodízio; • Cada participante após receber o papel de seu vizinho, tenta desenvolver ou acrescentar algo correlato, com mais três idéias; • O processo continua com períodos de cinco minutos para cada participante contribuir, até que cada um receba seu papel de volta. Nesse ponto, o coordenador recolhe os papéis para a seleção de idéias; Continua a partir daqui, com os mesmos passos do Brainstorming. VANTAGENS: • Permite a manifestação aleatória das pessoas; • É uma técnica muito flexível em termos de possibilidades de utilização; • É de fácil aplicação e não requer grandes conhecimentos para se obter resultados com a técnica; • Possibilita ultrapassar os limites/paradigmas dos membros da equipe. DESVANTAGENS • Se o objetivo do brainstorming não estiver claro, pode virar uma tempestade de asneiras, em vez de idéias/sugestões criativas; • Nem sempre surte o resultado ou a solução esperada para o problema em questão; • É um processo empírico e primário. Não há comprovação científica do resultado. Tem por base a experiência de cada um dos envolvidos no processo. RELAÇÃO COM OUTRAS FERRAMENTAS Digrama de causa e efeito: já descrito no item anterior Folha de verificação: já descrito no item anterior Diagrama de Pareto: já descrito no item anterior
  • 138.
    Ferramentas da QualidadePágina A20 de A27 A.9 5W1H É um documento de forma organizada que identifica as ações e as responsabilidades de quem irá executar, através de um questionamento, capaz de orientar as diversas ações que deverão ser implementada. O 5W1H deve ser estruturado para permitir uma rápida identificação dos elementos necessários à implantação do projeto. Os elementos podem ser descritos como: WHAT - O que será feito (etapas) HOW - Como deverá ser realizado cada tarefa/etapa (método) WHY - Por que deve ser executada a tarefa (justificativa) WHERE - Onde cada etapa será executada (local) WHEN - Quando cada uma das tarefas deverá ser executada (tempo) WHO - Quem realizará as tarefas (responsabilidade) QUANDO USAR 5W1H • Referenciar as decisões de cada etapa no desenvolvimento do trabalho. • Identificar as ações e responsabilidade de cada um na execução das atividades • Planejar as diversas ações que serão desenvolvidas no decorrer do trabalho. PRÉ-REQUISITOS PARA CONSTRUIR UM 5W1H • Um grupo de pessoas. • Um líder para orientar as diversas ações para cada pessoa. COMO FAZER UM 5W1H • Construir uma tabela com as diversas questões; What, How, Why, Where e When. • Fazer um questionamento em cima de cada item • Anotar as decisões em cada questão considerada de sua atividades. RELAÇÃO COM OUTRAS FERRAMENTAS Brainstorming.
  • 139.
    Ferramentas da QualidadePágina A21 de A27 RELAÇÕES ENTRE CADA FERRAMENTA FERRAMENTA Folhade Verificação Diagramade Pareto Diagramade causaeefeito Diagramade Dispersão Gráficode controle Histograma Fluxograma Brainstorming 5W1H Folha de Verificação X X X X X X Diagrama de Pareto X X X X Diagrama de causa e efeito X X X X X Gráfico de controle X X X Diagrama de dispersão X X Histograma X X X Fluxograma Brainstorming X X X X X 5W1H X X PRINCIPAIS DADOS PARA CONSTRUÇÃO DAS FERRAMENTAS DA QUALIDADE FERRAMENTA Folhade verificação Diagramade Pareto Diagramade causaeefeito Diagramade dispersão Gráficode controle Histograma Fluxograma Brainstorming 5W1H Coleta de dados X X X X X Freqüência de ocorrência X X Reuniões de grupo X X X X X Gráficos X X X X X Estatística X X Etapas e informação do processo X
  • 140.
    Ferramentas da QualidadePágina A22 de A27 A RELAÇÃO ENTRE O PDCA E AS FERRAMENTAS DA QUALIDADE O ciclo do PDCA é utilizado para controlar o processo, com as funções básicas de planejar, executar, verificar e atuar corretamente. Para cada uma dessas funções, existe uma série de atividades que devem ser realizadas. O sucesso na aplicação das técnicas de gerência de processos depende de essenciais e invisíveis insumos: a motivação e o comprometimento de todos os propósitos estabelecidos. O uso das ferramentas nessas atividades tem o objetivo de facilitar a execução das funções, além de dar agilidade e evitar desperdiçadores de tempo. Ciclo do PDCA Cada letra do ciclo corresponde a um termo do vocabulário americano que se traduz da seguinte forma: P – PLAN (Planejar) Antes da execução de qualquer processo as atividades devem ser planejadas, com as definições de onde se quer chegar (meta) e do caminho a seguir (método). D – DO (Executar) É a execução do processo com o cuidado do registro de dados que permitam o seu controle posterior. Nesta fase é essencial o treinamento. C – CHECK (Verificar) Fase de monitoração e avaliação, onde os resultados da execução são comparados com o planejamento (metas e métodos) e registrados os desvios encontrados (problemas). A – ACTION (Atuar Corretivamente) Definição de soluções para os problemas encontrados com contínuo aperfeiçoamento do processo. Como pode se verificado na figura anterior existe um sentido a ser obedecido, que vai do "P" ao "A". Fazendo uma correlação entre cada uma dessas etapas e as ferramentas apresentadas teríamos a seguinte tabela: Determinar objetivos e metas Determinar métodos Educar e treinar Executar o trabalho Verificar os efeitos Agir apropriadamente
  • 141.
    Ferramentas da QualidadePágina A23 de A27 Relação entre as Ferramentas e o Ciclo do PDCA ETAPAS DO CICLO DO PDCA P D C AFERRAMENTAS DA QUALIDADE 1 - Fluxograma X X 2 - Brainstorming X m 3 - Causa-Efeito X X 4 - Coleta de Dados X X X m 5 - Gráficos m m X 6 - Análise de Pareto X X 7 - Histograma m X X 8 - Gráfico de Dispersão m X LEGENDA: X Aplicação freqüente m Aplicação eventual Nesta tabela, aparece cada uma das etapas do PDCA relacionadas às oito ferramentas mais comumente utilizadas na análise e solução de problemas. Por essa representação, tem-se uma visualização de que algumas ferramentas podem ser usadas em mais de uma etapa. O Ciclo PDCA para Manutenção e Melhoria de Resultados O Ciclo PDCA pode ser usado para manter ou melhorar os resultados de um processo. Quando o processo está estabilizado, o Planejamento (P) consta de procedimentos padrões (Standard) e a meta já atingida são aceitáveis, usamos o Ciclo PDCA para manutenção dos resultados. Ao contrário, quando o processo apresenta problemas que precisam ser resolvidos, utilizamos o Ciclo PDCA para melhoria de resultados (Método para Análise e Solução de Problemas – MASP). O CICLO PDCA PARA MANUTENÇÃO DOS RESULTADOS, ou SEJA, SDCA PDCA FLUXO META PADRÃO S META PADRÃO Qualidade padrão, custo padrão, etc. PROCEDIMENTO OPERACIONAL PADRÃO POP para atingir as metas padrão D AÇÃO Cumprir o POP C VERIFICAÇÃO Confirmação da efetividade do POP (Bloqueio foi efetivo?) SIM: Continuar a partir do item 3 NÃO: Ação Corretiva A AÇÃO CORRETIVA Remoção da causa, Ação no sintoma. Voltar ao item 2 ou 3 FONTE: FALCONI, 1992 3 2 5 1 4 ?
  • 142.
    Ferramentas da QualidadePágina A24 de A27 O CICLO PDCA PARA MELHORIA DOS RESULTADOS PDCA FLUXO META DE MELHORIA P Identificação do problema Definir claramente o problema e reconhecer sua importância. Observação Investigar as características específicas do problema com uma visão ampla e sob vários pontos de vistas. Análise Descobrir as causas fundamentais. Plano de ação Conceber um plano para bloquear as causas fundamentais. D Ação Bloquear as causas fundamentais. Atuação de acordo com o “Plano de Ação”. C Verificação Verificar se o bloqueio foi efetivo. (Bloqueio foi efetivo?) NÃO: Voltar ao item 2 A Padronização Para prevenir contra o reaparecimento do problema. Conclusão Recapitular todo o processo de solução do problema para trabalho futuro. FONTE: FALCONI, 1992 5 1 2 3 4 6 ? 7 8
  • 143.
    Ferramentas da QualidadePágina A25 de A27 B. AS SETE NOVAS FERRAMENTAS DA QUALIDADE Nos anos 70, no Japão, começaram a ser desenvolvidas novas ferramentas da qualidade. É provável que seu início tenha ocorrido quando a Sociedade para o Desenvolvimento da Qualidade Total tentou organizar as técnicas, estratégias e metodologias que as empresas no Japão, Estados Unidos e Europa estavam desenvolvendo. O critério básico para que a técnica fosse considerada era sua efetiva implantação, com resultados já bem conhecidos. Desde então, observou-se que a qualidade adquiriu nova ênfase, qual seja o direcionamento da organização para atender ao consumidor da forma mais abrangente possível. Como decorrência deste empenho, o conceito de Qualidade ampliou-se consideravelmente, requerendo o crescente envolvimento de todos os recursos da empresa. As novas ferramentas são sistemas e métodos de documentação usados para alcançar o sucesso do projeto pela identificação de objetos e etapas intermediárias nos mínimos detalhes. As "sete novas ferramentas" (Oakland, 1994, p. 253 - 256) são: • Diagrama de afinidade. • Diagrama de inter-relação. • Diagrama de árvore. • Diagrama de matriz, ou tábua da qualidade. • Análise de dados de matriz. • Gráfico de programa de decisão de processo (PDPC - Process Decision Programme Chart.). • Diagrama de flecha. B.1 DIAGRAMA DE AFINIDADE O diagrama de afinidade é uma ferramenta que requer mais criatividade do que lógica. Em geral, busca reunir grandes quantidades de dados de comunicação (idéias, relatórios, opiniões) e organizá-los em grupos baseados na relação natural entre os mesmos. Em outras palavras, é uma forma de brainstorming. Um dos obstáculos freqüentemente encontrados na procura de melhoria é o sucesso ou falha do passado. Admite-se que continuará a ser repetir no futuro aquilo que funcionou bem ou falhou no passado. Embora as lições do passado não podem ser ignoradas, modelos invariáveis de pensamento que podem limitar o progresso não devem ser estimulados. É particularmente útil quando se deseja romper com a velha cultura da empresa, isto é, deseja- se buscar soluções novas, diferentes dos caminhos que estamos acostumados a trilhar. Por isso, sempre que um problema é proposto, ele deve ser formulado de forma a mais concisa possível, de modo que não induza um retorno às soluções antigas. B.2 DIAGRAMA DE INTER-RELAÇÃO Dada uma atividade básica, o diagrama identifica elementos que dela dependam ou estão a ela relacionados. Definidos os fluxos lógicos dentro dos quais as atividades se desenvolvem, o diagrama mostra como causas e efeitos se relacionam. O diagrama de inter-relação é adaptável tanto a um assunto operacional específico como a problemas organizacionais de ordem geral. Uma aplicação clássica dessa ferramenta na Toyota, por exemplo, focalizava todos os fatores envolvidos no estabelecimento de um "sistema de quadros de avisos" como parte de seu programa de JIT. Por outro lado, esse diagrama também foi usado para tratar de assuntos relacionados com o problema de obter o apoio da alta administração para o TQM. O diagrama de inter-relação pode ser usado quando: • Um assunto é tão complexo, que se torna difícil determinar as inter-relações entre idéias; • A seqüência correta de ações da gerência é fundamental; • Existe um sentimento ou suspeita de que o problema em discussão seja apenas um sintoma; • Há tempo bastante par completar o necessário processo de reiteração e definir causa e efeito. B.3 Diagrama de Árvore
  • 144.
    Ferramentas da QualidadePágina A26 de A27 O diagrama de fluxo de sistemas/árvore (usualmente referido como diagrama de árvore) é usado para mapear sistematicamente toda a série de atividades que devem ser realizadas para atingir um objetivo almejado. Este diagrama tem se mostrado útil na determinação das relações entre necessidades (nem sempre adequadamente expressas) e características destinadas a atendê-las, bem como quando se deseja definir que ações são necessárias (e em que ordem) para que um objetivo possa ser atingido. É indispensável quando é exigida uma compreensão perfeita do que precisa ser realizado, juntamente com o "como" deve ser obtido e as relações entre esses objetivos e metodologias. Tem sido considerado de grande utilidade em situações quando: • Necessidades muito mal definidas devem ser traduzidas em características operacionais e é necessário identificar as características que podem ser controladas de imediato. • As possíveis causas de um problema precisam se exploradas. Esse uso é muito semelhante ao diagrama de causa efeito ou gráfico de espinha de peixe. • Identificar a primeira tarefa que deve ser realizada quando se tem em mira um amplo objetivo da organização. • O assunto em foco apresenta complexidade e há tempo disponível para a solução. B.4 DIAGRAMA DE MATRIZ Consiste numa estrutura que organiza logicamente informações que representam ações, responsabilidades, propriedades ou atributos inter-relacionados. A estrutura tende a enfatizar a relação entre elementos, mostrando como se opera esta relação por destaque conferido às conexões relevantes do diagrama. Este destaque utiliza simbologia própria, que permite rápida visualização da estrutura. Existem muitas versões do diagrama de matriz, porém o mais largamente usado é uma matriz simples em forma de "L", conhecida como tábua da qualidade (Figura 3-5). Este diagrama é uma simples representação bidimensional que mostra a interseção de pares relacionados de itens. Pode ser usado para mostrar relacionamento entre itens em todas as áreas operacionais, inclusive nas áreas de administração, de manufatura, de pessoal, de P & D, etc., para identificar todas as tarefas da organização que precisam ser realizadas e como elas devem ser atribuídas às pessoas. Diagrama de Matriz em "L" Outro tipo de matriz é a em forma de "T", que nada mais é do que a combinação de dois diagramas em forma de "L". Ele é baseado na premissa de que dois conjuntos separados de itens são relacionados com um terceiro. O diagrama em "T" tem sido também amplamente usado para desenvolver novos materiais pelo relacionamento simultâneo de diferentes materiais alternativos com dois grupos de propriedades desejáveis. Existem outras matrizes que se ocupam com idéias do tipo função de produto ou serviço, custos, modos de falha, capacidades, etc.; no mínimo, 40 diferentes tipos de diagramas de matriz são disponíveis.
  • 145.
    Ferramentas da QualidadePágina A27 de A27 B.5 ANÁLISE DE DADOS DE MATRIZ A análise de dados de matriz é usada para tomar os dados mostrados em um diagrama de matriz e ordená-los de modo que possam ser percebidos mais facilmente e mostrem a intensidade do relacionamento entre as variáveis. É usado mais freqüentemente em marketing e pesquisa de produto. O conceito de análise de dados de matriz é muito simples; porém, sua execução (incluindo coleta de dados) é complexa. Uma utilização usual refere-se à determinação do perfil de um conjunto de consumidores. A matriz determina as contribuições individuais para o resultado final do processo. Essa informação pode ser usada com algum tipo de análise demográfica para que seja desenvolvido um plano de marketing. Baseada em informações, publicidade e em técnicas de introdução de produto, pode ser efetivamente ajustada para áreas específicas. Em mercados com potencial de lucratividade, essa técnica também pode ser aplicada no desenvolvimento de novos produtos para atacar nichos específicos. B.6 GRÁFICO DO PROCESSO DECISÓRIO O PDCP (Process Decision Programme Chart) consiste num modelo gráfico onde são esquematizadas possíveis decorrências de decisões relativas à solução de um problema. O diagrama tende a detectar situações não previstas, possibilitando abortar sua ocorrência ou, caso ela seja inevitável, listar as ações para neutralizá-la. Assim, pode-se tanto antecipar quais problemas serão derivados de uma tomada de decisão, quanto evitar sua ocorrência. É um diagrama parecido com o diagrama árvore: parte-se de uma situação-núcleo para expandir sua análise em várias direções (ramos), com o objetivo de eliminar a ocorrência de elementos inesperados ou minimizar sua influência no processo. Para a construção de um PDCP, podem-se seguir os seguintes passos: 1. Construir um diagrama de árvore; 2. Tomar um dos ramos maiores do diagrama de árvore e fazer a pergunta: "O que pode acontecer de errado nesta etapa?" ou "Que outro caminho esta etapa poderia tomar?"; 3. Responder às perguntas fazendo ramificações da linha original, como é feito na construção de "organogramas"; 4. Ao lado de cada etapa, fazer uma lista de ações ou contramedidas que podem ser tomadas; 5. Continuar o processo até a exaustão do ramo; 6. Repetir esta seqüência com os outros ramos principais do diagrama de árvore. O PDCP é apenas uma tentativa de ser pro ativo na análise de falhas e de construir, no papel, um "modelo" do processo, de tal modo que a parte de "controle" do ciclo de melhoramento possa ser definida com antecipação. B.7 DIAGRAMA DE FLECHA O diagrama de flecha é empregado para planejar ou programar uma tarefa. Para usá-lo, devem ser conhecidas a seqüência e a duração das subtarefas. Essa ferramenta é, em essência, o mesmo que o "gráfico-padrão de Gantt". Costuma ser associado ao modelo PERT (Programme Evoluation and Review Technique), tendo o mesmo objetivo que ele, mas com ações muito mais simplificadas. O diagrama de flecha só pode ser utilizado se todas as informações associadas à execução das atividades estão disponíveis e são compatíveis. Existem refinamentos e modificações que podem ser aplicados para melhor detalhar o diagrama flecha ou para considerar contingências. A técnica é amplamente usada no planejamento de projeto, onde é conhecida como análise do caminho crítico (CPA - Critical Path Analysis).
  • 146.
    REFERÊNCIAS BIBLIOGRÁFICAS CAMPOS, VICENTEFALCONI. Controle da Qualidade Total (No Estilo Japonês). Edição: várias. Belo Horizonte: DG Editors, 1990, 1992 e 1999. CUNHA, JOÃO CARLOS. Modelos de Gestão da Qualidade I. SENAI: Universidade Federal do Paraná, Curitiba, 2001. MATTOS, RONALDO. Dissertação: ANÁLISE CRÍTICA DE UMA METODOLOGIA DE SOLUÇÃO DE PROBLEMAS NA PRESTAÇÃO DE SERVIÇOS. UFSC. ORTIZ, PAULO e PIERRI, SUZANA. Modelos de Gestão da Qualidade 2. SENAI: Universidade Federal do Paraná, Curitiba, 2002. JEFFREY H. HOOPER. A Abordagem de Processo na nova ISO 9001. QSP, 2002. ROSSATO, IVETE DE FÁTIMA. Dissertação: Uma Metodologia Para a Análise e Solução de Problemas. UFSC, 1996. ROTH, ANA LUCIA. Dissertação: METÓDOS E FERRAMENTAS DE QUALIDADE. FACCAT, Taquará, 2004. TOMELIN, CLEOMAR ALFEU. Modelos de Gestão da Qualidade 2 (slides). SENAI: Universidade Fedearl do Paraná, Curitiba, 2004.
  • 147.
    ANEXO B MASP Método de Análisee Solução De Problemas
  • 149.
    Método de Análisee Solução de Problemas Página B1 de B22 PROBLEMA? Adaptado de FALCONI 1992; MATTOS 1998; ROTH 2004 e ROSSATO 1996. Problema é o resultado indesejável de um trabalho. A solução de um problema é possível através das análises das relações entre características e causas de um problema, executando ações corretivas apropriadas. Entretanto, esse processo de estratégica de soluções de problema pode ser abordado sob diversos ângulos. Consequentemente, quando se usa uma metodologia mal aplicada, não se chega a ações de melhoria. Sendo assim, é importante entender as relações entre as causas atuais e as características do problema ou efeito. O MASP na verdade é um procedimento utilizado para a resolução de problemas. Os procedimentos padronizados são úteis no desenvolvimento deste entendimento. Para solucionar problemas em qualquer área, existem procedimentos e regras. Se estes não forem usados adequadamente, não se pode vencer os obstáculos e obter o sucesso. O mesmo é verdade na solução para obter resultados positivos. É necessário conhecer as verdadeiras causas para implementar melhorias e alcançar as metas. METODO DE ANÁLISE E SOLUÇÃO DE PROBLEMAS - MASP O MASP aqui apresentado foi estruturado de maneira a ajudar o administrador a solucionar os problemas, colocando este assunto dentro de um processo adequado de análise, e fornecendo aos gerentes meios para: • Analisar e priorizar os problemas. • Identificar algumas situações que exigem atenção e que às vezes não estão claras. • Estabelecer o controle rapidamente em determinada situações. • Planejar um trabalho que será feito. O MASP é um processo dinâmico na busca de soluções para uma determinada situação. Não é um processo rígido e sim um processo flexível em cada caso com que de se defrontar. Ele procura encontrar respostas tais, como: • Priorização do problema. • Divisão do problema em partes que possam ser analisáveis. • Verificações das situações que necessitam de atenção. O objetivo é aumentar a probabilidade de resolver satisfatoriamente uma situação onde um problema tenha surgido. A solução de problema é um processo que segue uma seqüência lógica, começando pela identificação do problema, continuando pela análise e terminando com a tomada de decisão. Cada etapa descreve os objetivos, as atividades a serem desenvolvidas, as pessoas envolvidas e as ferramentas mais usadas, no sentido que o administrador compreenda e saiba como aplicá-los em seu trabalho. Ele precisa estar informado de todas as situações, e processar todos esses dados a respeito do problema que possa vir a encontrar. A análise do problema é um processo lógico de estreitar um corpo de informação durante a busca por uma solução. A cada estágio, a informação vai surgindo, à medida que o processo se movimenta para o que está errado, passando para o problema a ser tratado e a seguir para as possíveis causas que fizeram o problema surgir, e finalmente para a causa mais provável com uma ação corretiva específica em relação ao problema. O administrador precisa organizar o sistema para que os passos sigam uma ordem determinada, e deve também seguir as etapas de acordo como descrito no roteiro, afim de que o trabalho possa ser executado. Diversos autores apresentam uma metodologia baseada em uma seqüência própria. Muitas são as seqüências de atividades, sendo que cada caso está baseada no raciocínio e na lógica. As seqüências de MASP que serão apresentadas a seguir são as utilizadas por dois autores consagrados, conforme a tabela a seguir:
  • 150.
    Método de Análisee Solução de Problemas Página B2 de B22 HISTOSHI KUME - QC STORY JURAN 1- Problema - identificar o problema 1- Definir e organizar o projeto 2-Observação - apreciar as características do problema. 3- Análise - determinar as causas principais. 2- Diagnosticar as causas 4-Plano de Ação - conceber um plano para eliminar as causas. 5-Ação - agir para eliminar as causas. 3-Remediar o problema. 6-Verificação - confirmar a eficácia da ação. 7-Padronização - eliminar definitivamente as causas. 8-Conclusão - recapitular as atividades desenvolvidas e planejar para o futuro. 4-Reter os benefícios. FONTE: MATTOS, 1998 ATENÇÃO! Como as etapas apresentadas são colocadas de modo seqüencial, é importante que sejam obedecidas cada tarefa citada. Fazendo isso, existe uma maior probabilidade de que o problema tenha sua causa corretamente identificada, bloqueada e corrigida. Porém, a aplicação do MASP não assegura a solução definitiva dos problemas: • Em muitas ocasiões, os homens descobrem as causas para os efeitos indesejáveis e não são capazes de recomendar o remédio que seja totalmente eficaz. • Muitas vezes, o que se consegue é a minimização dos efeitos indesejáveis a níveis passíveis de serem suportados e/ou mantidos sob controle. • No tocante aos problemas de desempenho, de custo e de ciclo de tempo nos processos das organizações, existem problemas que não tem fácil solução e que extrapolam muitas vezes o "estado da arte" e conhecimentos dos Times em ação. • Às vezes, requerem pesquisas mais profunda com a utilização de técnicas e ferramentas mais sofisticadas, ou o concurso de consultores e especialistas. • Outras vezes, requerem mudanças radicais ou reengenharia nos processos para que possam ser eliminados. Além da adequada metodologia, é imprescindível que os profissionais tenham sólidos conhecimentos sobre a finalidade e os métodos adotados em cada ferramenta, para que delas façam uso com maior efetividade, possibilitando aplicações criativas, inclusive através de novas combinações e modificações.
  • 151.
    Método de Análisee Solução de Problemas Página B3 de B22 MASP SEGUNDO A METODOLOGIA DE HISTOSHI KUME ou QC STORY RELAÇÃO ENTRE O MASP E O CICLO PDCA PDCA FLUXO ETAPA OBJETIVO P Identificação do problema Definir claramente o problema e reconhecer sua importância. Observação Investigar as características específicas do problema com uma visão ampla e sob vários pontos de vistas. Análise Descobrir as causas fundamentais. Plano de ação Conceber um plano para bloquear as causas fundamentais. D Ação Bloquear as causas fundamentais. C Verificação Verificar se o bloqueio foi efetivo. (Bloqueio foi efetivo?) A Padronização Prevenir contra o reaparecimento do problema. Conclusão Recapitular todo o processo de solução do problema para trabalho futuro. FONTE: FALCONI, 1992 5 1 2 3 4 6 ? 7 8
  • 152.
    Método de Análisee Solução de Problemas Página B4 de B22 EXEMPLO DE UTILIZAÇÃO DO MASP NO GERENCIAMENTO DE PROCESSO FONTE: FALCONI 1992 PROBLEMA 13 2 4 5 6 7 8 ITEM DE CONTROLE MEDIR COMPARAR COM A META RUIM BOM MANTER ROTINA PRODUTO CLIENTE PADRONIZAÇÃO Matéria Prima Meio Ambiente Método Mão de Obra Equipamento Medida Identificar o Problema Observar (dados) Analisar (causas) Plano de Ação Ação Verificação (resultados) Padronização Conclusão GERENCIAMENTO DE PROCESSO
  • 153.
    Método de Análisee Solução de Problemas Página B5 de B22 RESUMO DO MÉTODO ETAPA TAREFA DESCRIÇÃO Etapa 1 IDENTIFICAÇÃO DO PROBLEMA 1 ESCOLHA DO PROBLEMA 2 HISTÓRICO DO PROBLEMA 3 MOSTRAR PERDAS ATUAIS E GANHOS VIÁVEIS 4 FAZER A ANÁLISE DE PARETO 5 NOMEAR RESPONSÁVEIS Etapa 2 OBSERVAÇÃO 1 DESCOBERTA DAS CARACTERÍSTICAS DO PROBLEMA ATRAVÉS DE COLETA DE DADOS 2 DESCOBERTA DAS CARACTERÍSTICAS DO PROBLEMA ATRAVÉS DE OBSERVAÇÃO NO LOCAL 3 CRONOGRAMA, ORÇAMENTO E META. Etapa 3 ANÁLISE 1 DEFINIÇÃO DAS CAUSAS INFLUENTES 2 ESCOLHA DAS CAUSAS MAIS PROVÁVEIS (HIPÓTESES) 3 ANÁLISE DAS CAUSAS MAIS PROVÁVEIS (VERIFICAÇÃO DAS HIPÓTESES) Etapa 4 PLANO DE AÇÃO 1 ELABORAÇÃO DA ESTRATÉGIA DE AÇÃO 2 ELABORAÇÃO DO PLANO DE AÇÃO PARA O BLOQUEIO E REVISÃO DO CRONOGRAMA E ORÇAMENTO FINAL Etapa 5 AÇÃO 1 TREINAMENTO 2 EXECUÇÃO DA AÇÃO Etapa 6 VERIFICAÇÃO 1 COMPARAÇÃO DOS RESULTADOS 2 LISTAGEM DOS EFEITOS SECUNDÁRIOS 3 VERIFICAÇÃO DA CONTINUIDADE OU NÃO DO PROBLEMA Etapa 7 PADRONIZAÇÃO 1 ELABORAÇÃO OU ALTERAÇÃO DO PADRÃO 2 COMUNICAÇÃO 3 EDUCAÇÃO E TREINAMENTO 4 ACOMPANHAMENTO DA UTILIZAÇÃO DO PADRÃO Etapa 8 CONCLUSÃO 1 RELAÇÃO DOS PROBLEMAS REMANESCENTES 2 PLANEJAMENTO DO ATAQUE AOS PROBLEMAS REMANESCENTES 3 REFLEXÃO
  • 154.
    Método de Análisee Solução de Problemas Página B6 de B22 Etapa 1 - IDENTIFICAÇÃO DO PROBLEMA Objetivo: Definir claramente o problema e reconhecer sua importância. Tarefas: • Escolher o problema. É a tarefa mais importante, pois 50% do problema se resolvem com a correta identificação do mesmo; • Levantar o histórico do problema, identificando a freqüência e como o mesmo ocorre; • Mostrar as perdas atuais e ganhos viáveis, utilizando-se um histograma, por exemplo; • Fazer a análise de Pareto, priorizando temas e estabelecendo metas numéricas viáveis. Nessa tarefa, devem-se buscar somente os resultados indesejáveis. A causa faz parte da Etapa 3; • Nomear a pessoa responsável ou nomear o grupo responsável e o líder, propondo uma data limite para ter o problema solucionado. FLUXO TAREFAS FERRAMENTAS EMPREGADAS OBSERVAÇÕES ESCOLHA DO PROBLEMA DIRETRIZES GERAIS DA ÁREA DE TRABALHO (QUALIDADE, CUSTO, ATENDIMENTO, MORAL, SEGURANÇA) Um problema é o resultado indejável de um trabalho (esteja certo de que o problema escolhido é o mais importante baseado em fatos e dados). Por exemplo: perda de produção por parada de equipamento, pagamentos em atraso, porcentagem de peças defeituosas etc. HISTÓRICO DO PROBLEMA • GRÁFICOS • FOTOGRAFIAS Utilize sempre dados históricos • Qual a freqüência do problema? • Como ocorre? MOSTRAR PERDAS ATUAIS E GANHOS VIÁVEIS • O que se está perdendo? (custo da qualidade) • O que é possível ganhar? FAZER A ANÁLISE DE PARETO A Análise de Pareto permite priorizar temas e estabelecer metas numéricas viáveis. Subtemas podem também ser estabelecidos se necessário. Nota: Não se procuram causas aqui. Só resultados indesejáveis. As causas serão procuradas na ETAPA3 NOMEAR RESPONSÁVEIS • Nomear • Nomear a pessoa responsável ou nomear o grupo responsável e o líder. • Propor uma data limite para ter o problema solucionado. FONTE: FALCONI, 1992 A B C D I J K L A B E FG H E F I J MO P Q R S T U 1 2 3 4 5 6 7 8 J F M A M J J A S O N D Atual Viável 1 2 3 4 5
  • 155.
    Método de Análisee Solução de Problemas Página B7 de B22 Etapa 2 - OBSERVAÇÃO Objetivo: Investigar as características específicas do problema com uma visão ampla e sob vários pontos de vista. Tarefas: • Descobrir as características através da coleta de dados. O problema deve ser observado sob vários pontos de vista: Tempo, local, tipo, sintoma e indivíduo. • Coletar opiniões e utilizar o gráfico de pareto com as perguntas do "5W1H" (O que, quem, quando, onde, porque e como) para coletar os dados; • Descobrir as características do problema através da observação no local; • Estimar um cronograma para referência, atualizado em cada processo; • Estimar um orçamento e definir uma meta a ser atingida. FLUXO TAREFAS FERRAMENTAS EMPREGADAS OBSERVAÇÕES DESCOBERTA DAS CARACTERÍSTICAS DO PROBLEMA ATRAVÉS DE COLETA DE DADOS (RECOMENDAÇÃO IMPORTANTE: QUANTO MAIS TEMPO VOÇÊ GASTAR AQUI MAIS FÁCIL SERÁ PARA RESOLVER O PROBLEMA. NÃO SALTE ESTA PARTE!) Observe o problema sob vários pontos de vista (estratificação): a. Tempo Os resultados são diferentes de manhã, à tarde, à noite, às segundas feiras, feriados, etc.? b. Local Os resultados são diferentes em partes diferentes de uma peça (defeitos no topo, na base, periferia)? Em locais diferentes (acidentes em esquinas, no meio da rua, calçada), etc.? c. Tipo Os resultados são diferentes dependendo do produto, matéria-prima, do material usado? d. Sintoma Os resultados são diferentes se os defeitos são cavidades ou porosidade, se o absenteísmo é por falta ou licença médica, se a parada é por queima de um motor ou falha mecânica, etc.? e. Indivíduo Que turma? Que operador? Deverá também ser necessário investigar aspectos específicos, por exemplo: Umidade relativa do ar ou temperatura ambiente, condições dos instrumentos de medição, confiabilidade dos padrões, treinamento, quem é o operador, qual a equipe que trabalhou, quais as condições climáticas, etc. “5W1H” Faça as perguntas: o que, quem, quando, onde, por que e como, para coletar dados. Construa vários tipos de gráficos de Pareto conforme os grupos definidos na estratificação. DESCOBERTA DAS CARACTERÍSTICAS DO PROBLEMA ATRAVÉS DE OBSERVAÇÃO NO LOCAL Análise no local da ocorrência do problema pelas pessoas envolvidas na investigação. Deve ser feita não no escritório, mas no próprio local da ocorrência, para coleta de informações suplementares que não podem ser obtidas na forma de dados numéricos. Utilize o videocassete e fotografias. CRONOGRAMA, ORÇAMENTO E META Estimar um cronograma para referência. Este cronograma pode ser atualizado em cada processo. Estimar um orçamento. Definir uma meta a ser atingida. FONTE: FALCONI 1992 Análise Ação Verificação I J K L 5 6 7 8 Análise de Pareto • Lista de Verificação (Coleta de dados - 5W1H) • Estratificação Escolha os temas mais importantes e retorne A B E F G H E F I J A B C D I J K L MNO P 1 2 3 4 • Gráfico de Pareto • Priorize 1 2 3 FFaassee 11 22 33 44 55 66 77 88 Padronização
  • 156.
    Método de Análisee Solução de Problemas Página B8 de B22 Etapa 3 - ANÁLISE Objetivo: Descobrir as causas fundamentais. Tarefas: • Definir as causas influentes, utilizando o brainstorming para colher o maior número possível de causas a fim de construir o diagrama de causa-efeito; • Escolher as causas mais prováveis, baseada nas informações colhidas na Etapa 2 (Observação); • Fazer a verificação de hipóteses, confrontando dados e opiniões utilizando Pareto para priorizar, o Histograma para avaliar a dispersão e Gráficos para verificar a evolução; • Fazer o teste de consistência da causa fundamental e verificar a possibilidade de bloqueio. Se for impossível, pode ser que a causa determinada ainda não seja a causa fundamental, mas um efeito dela; • Em decorrência da tarefa anterior, deve-se transformar a causa num novo problema e perguntar outro porque voltando ao início do fluxo do processo. FLUXO TAREFAS FERRAMENTAS EMPREGADAS OBSERVAÇÕES DEFINIÇÃO DAS CAUSAS INFLUENTES Tempestade cerebral e diagrama de causa e efeito. Pergunta: por que ocorre o problema? Formação do grupo de trabalho: Envolva todas as pessoas que possam contribuir na identificação das causas. As reuniões devem ser participativas. Diagrama de causa e efeito: Anote o maior número possível de causas. Estabeleça a relação de causa e efeito entre as causas levantadas. Construa o diagrama de causa e efeito colocando as causas mais gerais nas espinhas maiores e causas secundárias, terciárias, etc., nas ramificações menores. ESCOLHA DAS CAUSAS MAIS PROVÁVEIS (HIPÓTESES) Identificação no diagrama de Causa e Efeito. Causas mais prováveis: As causas assinaladas na tarefa anterior têm que ser reduzidas por eliminação das causas menos prováveis baseadas nos dados levantados no processo de Observação. Aproveite também as sugestões baseadas na experiência do grupo e dos superiores hierárquicos. Baseado ainda nas informações colhidas na observação priorize as causas mais prováveis. Cuidado com efeitos “cruzados”: problemas que resultam de 2 ou mais fatores simultâneos. Maior atenção nestes casos. ANÁLISE DAS CAUSAS MAIS PROVÁVEIS (VERIFICAÇÃO DAS HIPÓTESES) Coletar novos dados sobre as causas mais prováveis usando a lista de verificação. Analisar dados coletados usando Pareto, Diagramas de Relação, Histogramas, Gráficos. Testar as causas. Visite o local onde atuam as hipóteses. Colete informações. Estratifique as hipóteses, colete dados utilizando a lista de verificação para maior facilidade. Use o Pareto para priorizar, o Diagrama de Relação para testar a correlação entre a hipótese e o efeito. Use o Histograma para avaliar a dispersão e Gráficos para verificar a evolução. Teste as hipóteses através de experiências. HOUVE CONFIRMAÇÃO DE ALGUMA CAUSA MAIS PROVÁVEL? Com base nos resultados das experiências será confirmada ou não a existência de relação entre o problema (efeito) e as causas mais prováveis (hipóteses). TESTE DE CONSISTÊNCIA DA CAUSA FUNDAMENTAL Existe evidência técnica de que é possível bloquear? O bloqueio geraria efeitos indesejáveis? Se o bloqueio é tecnicamente impossível ou se pode provocar efeitos indesejáveis (sucateamento, alto custo, retrabalho, complexidades, etc.) pode ser que a causa determinada ainda não seja a causa fundamental, mas um efeito dela. Transforme a causa no novo problema (F) e pergunte outro porque voltando ao início do fluxo deste processo. FONTE: FALCONI 1992 A B C D AF F F 1 2 3 ? ?
  • 157.
    Método de Análisee Solução de Problemas Página B9 de B22 Etapa 4 - PLANO DE AÇÃO Objetivo: Conceber um plano para bloquear as causas fundamentais. Tarefas: • Elaborar a estratégia de ação, certificando-se de que as ações serão tomadas sobre as causas fundamentais e não sobre seus efeitos; • Elaborar o Plano de Ação para o bloqueio e revisar o cronograma e o orçamento final através do "5W1H"; • Determinar a meta a ser atingida e os itens de controle e verificação dos diversos níveis envolvidos. FLUXO TAREFAS FERRAMENTAS EMPREGADAS OBSERVAÇÕES ELABORAÇÃO DA ESTRATÉGIA DE AÇÃO Discussão com o grupo envolvido. Certifique-se de que as ações serão tomadas sobre as causas fundamentais e não sobre seus efeitos. Certifique-se de que as ações propostas não produzam efeitos colaterais. Se ocorrerem, adote ações contra eles. Teste as hipóteses através de experiências. Proponha diferentes soluções, analise a eficácia e custo de cada uma, escolha a melhor. ELABORAÇÃO DO PLANO DE AÇÃO PARA O BLOQUEIO E REVISÃO DO CRONOGRAMA E ORÇAMENTO FINAL Discussão com o grupo envolvido. “5W1H” Cronograma. Custos. Defina O QUÊ será feito (“WHAT”). Defina QUANDO será feito (“WHEN”). Defina QUEM fará (“WHO”). Defina ONDE será feito (“WHERE”). Defina POR QUÊ será feito (“WHY”). Detalhe ou delegue o detalhamento de COMO será feito (“HOW”). Determine a meta a ser atingida e quantifique ($, toneladas, defeitos, etc.) Determine os itens de controle e verificação dos diversos níveis envolvidos. FONTE: FALCONI, 1992 Etapa 5 - AÇÃO Objetivo: Bloquear as causas fundamentais. Tarefas: • Divulgar o plano a todos os envolvidos; • Apresentar claramente as tarefas e a razão delas; • Certificar-se de que todos entenderam e concordaram com as medidas propostas; • Executar a ação, registrando todos os resultados bons ou ruins e a data em que foram tomados. FLUXO TAREFAS FERRAMENTAS EMPREGADAS OBSERVAÇÕES TREINAMENTO Divulgação do plano a todos. Reuniões participativas. Técnicas de treinamento. Certifique-se de quais ações necessitam da ativa cooperação de todos. Dê especial atenção a estas ações. Apresente claramente as tarefas e a razão delas. Certifique-se de que todos entendem e concordam com as medidas propostas EXECUÇÃO DA AÇÃO Plano e cronograma. Durante a execução verifique fisicamente e no local em que as ações estão sendo efetuadas. Todas as ações e os resultados bons ou ruins devem ser registrados com a data em que foram tomados. FONTE: FALCONI, 1992 1 2 1 2 TAREFA QUEM O QUE MEDIR ELI PINO LIMPAR RUI PISO TROCAR EDU EIXO MUDAR NEI NORMA
  • 158.
    Método de Análisee Solução de Problemas Página B10 de B22 Etapa 6 - VERIFICAÇÃO Objetivo: Verificar se o bloqueio foi efetivo. Tarefas: • Comparar os resultados, utilizando os dados coletados antes e após a ação de bloqueio para verificar a efetividade da ação e o grau de redução dos resultados indesejáveis; • Fazer uma listagem dos efeitos secundários; • Verificar a continuidade ou não do problema. Se os efeitos continuarem a ocorrer, significa que a solução apresentada foi falha; • Verificar se o bloqueio foi efetivo. Se a solução foi falha, retornar a Etapa 2 (Observação). FLUXO TAREFAS FERRAMENTAS EMPREGADAS OBSERVAÇÕES COMPARAÇÃO DOS RESULTADOS Pareto, cartas de controle, histogramas. Deve se utilizar os dados coletados antes e após a ação de bloqueio para verificar a efetividade da ação e o grau de redução dos resultados indesejáveis. Os formatos usados na comparação devem ser os mesmos antes e depois da ação. Converta e compare os efeitos, também em termos monetários. LISTAGEM DOS EFEITOS SECUNDÁRIOS Toda alteração do sistema pode provocar efeitos secundários positivos ou negativos. VERIFICAÇÃO DA CONTINUIDADE OU NÃO DO PROBLEMA Quando o resultado da ação não é tão satisfatório quanto o esperado, certifique-se de que todas as ações planejadas foram implementadas conforme o plano. Quando os efeitos indesejáveis continuam a ocorrer, mesmo depois de executada a ação de bloqueio, significa que a solução apresentada foi falha. O BLOQUEIO FOI EFETIVO? Pergunta: A causa fundamental foi efetivamente encontrada e bloqueada? Utilize as informações levantadas nas tarefas anteriores para a decisão. Se a solução foi falha retornar ao PROCESSO 2 (OBSERVAÇÃO). FONTE: FALCONI, 1992 $ Antes Depois $ Antes Depois LIC LSC LC 1 2 3 NÃO SIM
  • 159.
    Método de Análisee Solução de Problemas Página B11 de B22 Etapa 7 - PADRONIZAÇÃO Objetivo: Prevenir contra o reaparecimento do problema. Tarefas: • Estabelecer o novo procedimento operacional ou rever o antigo pelo 5W1H; • Incorporar sempre que possível um mecanismo fool-proof ou à prova de bobeira; • Fazer a comunicação de modo a evitar possíveis confusões: estabelecer data de início da nova sistemática, quais as áreas que serão afetadas para que a aplicação do padrão ocorra em todos os locais necessários ao mesmo tempo e por todos os envolvidos; • Efetuar a educação e o treinamento, certificando-se de que todos os funcionários estão aptos a executar o procedimento operacional padrão; • Fazer um acompanhamento periódico da utilização do padrão. FLUXO TAREFAS FERRAMENTAS EMPREGADAS OBSERVAÇÕES ELABORAÇÃO OU ALTERAÇÃO DO PADRÃO Estabeleça o novo procedimento operacional ou reveja o antigo pelo 5W1H. Incorpore sempre que possível um mecanismo fool-proof ou à prova de bobeira. Esclarecer no procedimento operacional “o quê”, “quem”, “quando”, “onde”, “como” e principalmente “por quê”, para as atividades que efetivamente devem ser incluídas ou alteradas nos padrões já existentes. Verifique se as instruções, determinações e procedimentos implantados no PROCESSO 5 devem sofrer alterações antes de serem padronizados, baseado nos resultados obtidos no PROCESSO 6. Use a criatividade para garantir o não reaparecimento dos problemas. Incorpore no padrão, se possível, o mecanismo “à prova de bobeira”, de modo que o trabalho possa ser realizado sem erro por qualquer trabalhador. COMUNICAÇÃO Comunicados, circulares, reuniões, etc. Evite possíveis confusões: Estabeleça a data de início da nova sistemática, quais as áreas que serão afetadas para que a aplicação do padrão ocorra em todos os locais necessários ao mesmo tempo e por todos os envolvidos. EDUCAÇÃO E TREINAMENTO Reuniões e palestras. Manuais de treinamento. Treinamento no trabalho. Garanta que os novos padrões ou as alterações nos padrões existentes sejam transmitidos a todos os envolvidos. Não fique apenas na comunicação por meio de documento. É preciso expor a razão da mudança e apresentar com clareza os aspectos importantes e o que mudou. Certifique-se de que os funcionários estão aptos a executar o procedimento operacional padrão. Proceda o treinamento no trabalho no próprio local. Providencie documentos no local e na forma que forem necessários. ACOMPANHAMENTO DA UTILIZAÇÃO DO PADRÃO Sistema de verificação do cumprimento do padrão. Evite que um problema resolvido reapareça devido à degeneração no ACOMPANHAMENTO cumprimento dos padrões: • Estabelecendo um sistema de verificações periódicas; • Delegando o gerenciamento por etapas; • O supervisor deve acompanhar periodicamente sua turma para verificar o cumprimento dos procedimentos operacionais padrão. FONTE: FALCONI, 1992 1 2 3 4
  • 160.
    Método de Análisee Solução de Problemas Página B12 de B22 Etapa 8 - CONCLUSÃO Objetivo: Recapitular todo o processo de solução do problema para trabalho futuro. Tarefas: • Relacionar os problemas remanescentes e também os resultados acima do esperado (são indicadores importantes para aumentar a eficácia nos futuros trabalhos); • Reavaliar os itens pendentes, organizando-os para uma futura aplicação do Método de Solução de Problemas; • Analisar as etapas executadas do MASP nos seguintes aspectos: 1.Cronograma - Houve atrasos significativos ou prazos folgados demais? Quais os motivos? 2.Elaboração do diagrama causa-efeito - Foi superficial? (Isto dará uma medida de maturidade da equipe envolvida. Quanto mais completo o diagrama, mais habilidosa a equipe); 3.Houve participação dos membros? O grupo era o melhor para solucionar aquele problema? As reuniões eram produtivas? O que melhorar? 4.As reuniões ocorreram sem problemas (faltas, brigas, imposições de idéias)? 5.A distribuição de tarefas foi bem realizada? 6.O grupo ganhou conhecimentos? 7.O grupo melhorou a técnica de solução de problemas, usou todas as técnicas? • Refletir cuidadosamente sobre as próprias atividades da solução de problemas. FLUXO TAREFAS FERRAMENTAS EMPREGADAS OBSERVAÇÕES RELAÇÃO DOS PROBLEMAS REMANESCENTES Análise dos resultados. Demonstrações gráficas. Buscar a perfeição, por um tempo muito longo, pode ser improdutivo. A situação ideal quase nunca existe, portanto, delimite as atividades quando o limite de tempo original for atingido. Relacione o que e quando não foi realizado. Mostre também os resultados acima do esperado, pois são indicadores importantes para aumentar a eficiência dos futuros trabalhos. PLANEJAMENTO DO ATAQUE AOS PROBLEMAS REMANESCENTES Aplicação do Método de Solução de Problemas nos que forem importantes. Reavalie os itens pendentes, organizando-os para uma futura aplicação do Método de Solução de Problemas. Se houver problemas ligados à própria forma que a solução de problemas foi tratada, isto pode se transformar em tema para projetos futuros. REFLEXÃO Reflexão cuidadosa sobre as próprias atividades da solução de problemas. Analise as etapas executadas do Método de Solução de Problemas nos aspectos: • Cronograma Houve atrasos significativos ou prazos folgados demais? Quais os motivos? • Elaboração do diagrama causa-efeito Foi superficial? Isto dará uma medida de maturidade da equipe envolvida. Quanto mais completo o diagrama, mais habilidosa a equipe. • Houve participação dos membros? O grupo era o melhor para solucionar aquele problema? As reuniões eram produtivas? O que melhorar? • As reuniões ocorreram sem problemas (faltas, brigas, imposições de idéias)? • A distribuição de tarefas foi bem realizada? • O grupo ganhou conhecimentos? • O grupo melhorou a técnica de solução de problemas, usou todas as técnicas? FONTE: FALCONI 1992 Aperfeiçoar o diagrama de Causa e Efeito. Melhorar o Cronograma. Folhas de Verificação mais Completa. 1 2 3
  • 161.
    Método de Análisee Solução de Problemas Página B13 de B22 MASP BASEADO NA METODOLOGIA DE JURAN Adaptado de ROSSATO 1996. RELAÇÃO ENTRE O MASP E O CICLO PDCA PDCA FLUXO FASE OBJETIVO P Problema ou Definir e Organizar o projeto Obter uma visão do problema, sua definição e as metas a serem alcançadas. Causas Ou Diagnosticar as causas Analisar as causas do problema e propor um plano de ação. Implantação Ou Remediar o problema Implantação e verificação dos resultados. D C Conclusão Ou Reter os benefícios Análise dos resultados obtidos. A RESUMO DO MÉTODO FASE ETAPA OBJETIVO FASE 1 PROBLEMA 1ªETAPA Identificar o problema 2ªETAPA Delimitar o problema 3ªETAPA Conhecer as áreas do problema 4ªETAPA Definir o problema 5ªETAPA Organizar um grupo de trabalho 6ªETAPA Criar um grupo de trabalho 7ªETAPA Estabelecer as metas 8ªETAPA Coletar os dados 9ªETAPA Organizar um roteiro de trabalho FASE 2 CAUSA 10ªETAPA Analisar as causas 11ªETAPA Testar as ações para detectar as causas 12ªETAPA Pesquisar um plano de ação FASE 3 IMPLANTAÇÃO 13ªETAPA Executar o plano 14ªETAPA Verificar os resultados 15ªETAPA Padronizar 16ªETAPA Estabelecer o controle FASE 4 CONCLUSÃO 17ªETAPA Revisar as atividades 18ªETAPA Planos para o futuro 1 4 2 3
  • 162.
    Método de Análisee Solução de Problemas Página B14 de B22 FASE 1 : PROBLEMA Esta fase tem como objetivo geral dar uma visão do problema, sua definição e as metas a serem alcançadas, sendo constituída de nove etapas: 1º. Identificar o Problema; 2º. Delimitar o Problema; 3º. Conhecer as Áreas do Problema; 4º. Definir o Problema; 5º. Organizar um Grupo de Trabalho; 6º. Criar um Plano de Trabalho; 7º. Estabelecer as Metas; 8º. Organizar um Roteiro de Trabalho; 9º. Coletar os dados; 1a ETAPA: IDENTIFICAR O PROBLEMA a- Objetivo: Conscientizar e reconhecer sua importância, deixando claro que existe um problema. b- Atividades a serem desenvolvidas: − Avaliar as reclamações dos clientes. − Observar os relatórios diários. − Procurar por itens causadores de perturbações. − Comparar com as especificações. − Comparar com situações anteriores. − Comparar com outros locais de trabalho. c- Pessoas envolvidas: − - Alta gerência. − - Engenheiros. − - Chefes de departamentos. d- Ferramentas mais utilizadas: − Folha de Verificação. 2a ETAPA: DELIMITAR O PROBLEMA a- Objetivo: Investigar as características específicas do problema com uma visão ampla sob vários pontos de vista, e selecionar o problema dentre os diversos que se apresentam. b- Atividades a serem desenvolvidas: − Listar o problema. − Focalizar a atenção em questões como: defeitos, erros, desperdícios, danos, desempenhos dos funcionários, etc. − Priorizar o problema. c- Pessoas envolvidas: − Alta gerência. − Engenheiros. − Chefes de departamentos. d- Ferramentas mais utilizadas: − Folha de Verificação. − Diagrama de Pareto. 3a ETAPA: CONHECER AS ÁREAS DO PROBLEMA a- Objetivos: Organizar as áreas com problemas, e descobrir em quais áreas do processo, os problemas ocorrem. b- Atividades a serem desenvolvidas: − Conhecer o gerenciamento do processo. − Verificar como os problemas estão sendo conduzidos.
  • 163.
    Método de Análisee Solução de Problemas Página B15 de B22 − Quais os problemas de desempenho. − Verificar se o planejamento proposto está sendo cumprido. − Verificar se as metas estabelecidas estão dentro do padrão. − Verificar se o processo está sob controle. − Obter informações do que se passa nos departamentos. c- Pessoas envolvidas: − Alta gerência. − Engenheiro. − Chefes de departamentos. d- Ferramentas mais utilizadas: − Folha de Verificação. 4a ETAPA: DEFINIR O PROBLEMA a- Objetivos: Definir claramente o tema em particular, para identificar os aspectos negativos que trazem problema, prejuízo ou dificuldade na operação do processo. b- Atividades a serem desenvolvidas: − Descobrir o que está ocorrendo em seu departamento. − Fazer um levantamento histórico revelando o passado até a situação presente. − Definir o processo e como está sendo analisado. − Indicar todas as etapas através de um fluxograma. − Revisar todos os problemas encontrados em termos de fatos e dados obtidos, considerando os mais importantes. − Deixar claro qual o motivo da seleção desse tema. c- Pessoas envolvidas: − Alta gerência. − Engenheiros. − Chefes de departamentos. d- Ferramentas utilizadas: − Folha de Verificação. − Diagrama de Pareto. − Fluxograma. 5a ETAPA: ORGANIZAR UM GRUPO DE TRABALHO a- Objetivos: Organizar uma equipe de trabalho que estão atuando nas áreas para atacar o problema. b- Atividades a serem desenvolvidas: − Reunir as equipes − Debater, pesquisar e analisar o tema. − Integrar o grupo para desenvolver o tema. c- Pessoas envolvidas: − Membros da equipe: engenheiros, chefes de departamento e funcionários dos setores onde o problema possa se encontrar. d- Ferramentas mais utilizadas: − Brainstorming. 6a ETAPA: CRIAR UM PLANO DE TRABALHO a- Objetivo: Estabelecer um plano de atividade que será desenvolvido em todo o trabalho. b- Atividades a serem desenvolvidas: − Fazer um cronograma onde se incluem as atividades: o estabelecimento das metas, situação atual, limitação do problema, coleta de dados, exame do local, etc., ajustando- os sempre às necessidades. − Dividir as responsabilidades entre cada membro do grupo.
  • 164.
    Método de Análisee Solução de Problemas Página B16 de B22 − Considerar e aprovar o orçamento onde se inclui: equipamento, instrumento, materiais para realização do experimento. c- Pessoas envolvidas: − Líder do grupo e membros. d- Ferramentas mais utilizadas: − Brainstorming. − 5W1H. 7a ETAPA: ESTABELECER AS METAS a- Objetivos: Estabelecer com clareza os objetivos a serem atingidos com a solução do problema. b- Atividades a serem desenvolvidas: − Demonstrar qual o nível de melhoria deseja-se atingir. − Localizar em fatos numéricos, como: porcentagem de melhoria, tempo gasto para alcançar, quanto vamos ganhar etc. c- Pessoas envolvidas: − Membros da equipe. d- Ferramentas mais utilizadas: − Folha de Verificação. − Diagrama de Pareto. 8a ETAPA: COLETAR OS DADOS: a- Objetivo: Obter dados necessários, que através da metodologia de análise específica, forneçam bases confiáveis para a tomada de decisão. Esta é uma das fases mais importante e crítica na resolução do problema. Importante, porque quanto mais conhecimentos obtidos do problema, mais fácil será a sua solução. Crítica, pois se os dados não forem coletados corretamente, comprometera toda a análise a ser desenvolvida. b- Atividades a serem desenvolvidas: É enorme a quantidade e a diversidade de informações que se pode obter em uma organização, sendo assim, são feitas algumas considerações para que os dados sejam eficazes: − Qual a sua finalidade. − Quais os locais. − Que tipo de amostragem. − Quantidade de dados. − Quando; dia, semana, hora, período, mês, ano, etc. − Medir e registrar os dados cuidadosamente − Criatividade na hora da coleta. c- Pessoas envolvidas: − Alguns dos membros da equipe que foi escolhida para coletar os dados. d- Ferramentas mais utilizadas: − Folha de Verificação. 9a ETAPA: ORGANIZAR UM ROTEIRO DE TRABALHO a- Objetivo: Examinar a situação, descrevendo-se detalhadamente e especificando-se os elementos que constituem o problema sob vários pontos de vista. b- Atividades a serem desenvolvidas: Considerar vários pontos como: IDENTIDADE - qual o defeito. TEMPO - Quando foi observado pela primeira vez, quando em termos de horas, dia da semana, mês, ano, período que vem se apresentando o defeito. LOCAL - Onde ocorreram, em que posição (parte superior, inferior ou no meio) unidade de operação, área geográfica, divisão e outros. TIPO - Qual o modelo ou tipo de produto em que está ocorrendo o defeito.
  • 165.
    Método de Análisee Solução de Problemas Página B17 de B22 FENÔMENO - Como é a aparência do defeito; mancha, risco, tonalidade, trinca, etc. TURNO - Em que turno de trabalho: no primeiro, no segundo ou no terceiro. OPERADOR - Quais as pessoas que estão envolvidas onde o defeito ocorre. EQUIPAMENTO - Quais as máquinas que estão sendo usadas. QUANTIDADE - Quantas pessoas, equipamento, unidade estão envolvidas. Qual o tamanho e a forma do problema. TEMPERATURA AMBIENTE - Qual a temperatura quando ocorre o defeito. MÉTODO - Qual o método de trabalho e se está sendo usado corretamente. E muitos outros pontos que possam contribuir com informação para a solução do problema. Nesta fase relatam-se somente os resultados do problema e não se tenta descobrir os fatos que o causaram. Usa-se o máximo possível de dados para identificar o problema. A especificação do problema tem como finalidade salientar as distinções e as mudanças que possam ser encontradas. c- Pessoas envolvidas: − Membros da equipe. d- Ferramentas mais utilizadas: − Folha de Verificação. − Diagrama de Pareto.
  • 166.
    Método de Análisee Solução de Problemas Página B18 de B22 FASE 2 : CAUSAS Está fase tem como finalidade, achar a causa do problema. Compõe-se de três etapas: − Analisar as Causas; − Testar as Ações para Detectar as Causas; − Pesquisar um Plano de Ação; 10a ETAPA: ANALISAR AS CAUSAS a- Objetivo: Selecionar as causas prováveis que levam a uma mudança, provocando um efeito. A análise é o ponto essencial da solução do problema, ou seja, se as causas forem corretamente analisadas, pode se dizer que o problema já é quase resolvido. b- Atividades a serem desenvolvidas: − Escolher as características. − Selecionar as causas mais prováveis. − Analisar cada elemento específico. − Desdobrar priorizando as causas possíveis. − Montar e analisar um diagrama de causa e efeito sistematizando-se as diversas causas, classificando-as pela sua origem. − Reunir todos os elementos que venham a ter uma relação com o efeito. c- Pessoas envolvidas: − Membros da equipe. d- Ferramentas mais utilizadas: − Folha de Verificação. − Digrama de Pareto. − Diagrama de causa e efeito. − Histograma. − Brainstorming. − Digrama de dispersão. 11a ETAPA: TESTAR AS AÇÕES PARA DETECTAR AS CAUSAS a- Objetivo: Testar as causas para verificar se as mesmas são as causadoras do problema. b- Atividades serem desenvolvidas: − Repetir os testes novamente na área que for a provável. − Investigar as interações. − Testar novamente as causas. − Maximizar o valor para a característica. − Avaliar, concluir o experimento por algum método estatístico experimental. c- Pessoas envolvidas: − Membros da equipe d- Ferramentas mais utilizadas: − Folha de Verificação. − Diagrama de Pareto. 12a ETAPA: PESQUISAR UM PLANO DE AÇÃO a- Objetivo: Estabelecer através da análise das causas, um plano de ação corretivo para eliminar estas causas. b- Atividades a serem desenvolvidas: − Criar um plano que seja adequado para atacar as causas do problema. − Especificar claramente os itens como: Quem realizará o plano. Onde será aplicado. Quando será usado.
  • 167.
    Método de Análisee Solução de Problemas Página B19 de B22 Porque será usado. Como será usado. − Avaliar o plano de acordo com a magnitude esperada de seus resultados e a facilidade ou dificuldade de sua implementação. − Considerar os tempos do plano corretivo e preventivo. − Considerar os custos de melhoria, sua possibilidade técnica e efeitos colaterais. − Colocar peso para cada plano para avaliação. c- Pessoas envolvidas: − Membros da equipe e engenheiros. d- Ferramentas mais utilizadas: − Brainstorming. − Folha de Verificação.
  • 168.
    Método de Análisee Solução de Problemas Página B20 de B22 FASE 3 : IMPLANTAÇÃO Esta fase tem como objetivo implantar um plano de ação e é formado por quatro etapas: − Executar o Plano; − Verificar os Resultados; − Padronizar; − Estabelecer o Controle; 13a ETAPA: EXECUTAR O PLANO a- Objetivo: Executar o plano de ação de melhoria. b- Atividades a serem desenvolvidas − Checar pontos essenciais no plano documentado. − Verificar se a execução está como planejada. − Se não está, traçar imediatamente as causas de divergências do plano e tomar providências. − Padronizar. c- Pessoas envolvidas: − Membro da equipe. d- Ferramentas mais utilizadas: − Brainstorming. 14a ETAPA: VERIFICAR OS RESULTADOS a- Objetivos: − Verificar se as causas foram atacadas e os benefícios das ações. b- Atividades a serem desenvolvidas: − Considerar pontos como: − Melhoria da qualidade. − Aumento da produtividade. − Redução dos custos. − Segurança, etc. − Comparar os resultados com as metas, e observar o grau com o qual estes têm sido alcançados. − Avaliar os efeitos invisíveis (relação de melhoria no chão de fábrica, melhoria de habilidade, aumento de liderança, etc.) e intangíveis que se espera que se desenvolvam durante as atividades de melhoria. Se o grau de alcance das metas é insuficiente, retornar a ETAPA 2. c- Pessoas envolvidas: − Membros da equipe. d- Ferramentas mais utilizadas: − Diagrama de Pareto. − Gráfico de Controle. − Folha de Verificação. 15a ETAPA: PADRONIZAR a- Objetivos: Padronizar, através de documentos, normas para serem seguidas em todo o processo, para alcançar as metas estabelecidas. b- Atividades a serem desenvolvidas: − Montar um padrão oficial temporário, delimitado no passo 12. − Expor claramente todos os pontos chaves. − Anotar nas folhas de revisão a razão e a data para qualquer revisão. − Obter a aprovação de superiores. − Seguir as diretrizes oficiais para estabelecer e revisar os padrões da companhia. c- Pessoas envolvidas:
  • 169.
    Método de Análisee Solução de Problemas Página B21 de B22 − Membros da equipe. d- Ferramentas mais utilizadas: − Brainstorming. 16a ETAPA: ESTABELECER O CONTROLE a- Objetivo: Colocar um sistema de controle que envolve a definição das características do controle, definir os itens de controle, estabelecer os limites de controle e definir respostas para situações quando o processo estiver fora de controle. b- Atividades a serem desenvolvidas: − Decidir o método de controle, especificando quais os itens de controle que devem ser usados e como controlar o processo. − Educar e treinar os responsáveis no novo método de trabalho. − Verificar se os benefícios estão sendo mantidos. − Notar alguma anomalia. Se houver, deve-se tomar alguma providência o mais cedo possível. c- Pessoas envolvidas; − Membros da equipe. − Pessoas responsáveis pelo setor. − Funcionários das áreas. d- Ferramentas mais utilizadas: − Folha de verificação.
  • 170.
    Método de Análisee Solução de Problemas Página B22 de B22 FASE 4 : CONCLUSÃO As fases em questão conduzem ao desfecho do trabalho e resultados obtidos, compondo-se de duas etapas: − Revisar as Atividades; − Planos para o Futuro; 17a ETAPA: REVISAR AS ATIVIDADES a- Objetivos: Revisar as atividades dos passos anteriores para definir as atividades futuras. b- Atividades a serem desenvolvidas: − Devem-se considerar os seguintes pontos: - efetividade do método na definição do problema; - nível apropriado das metas; - plano de ação apropriado; -cooperação entre todos os participantes das atividades; - uso adequado do método; − Verificar se a metodologia das atividades está bem descrita; c- Pessoas envolvidas: − Membros da equipe. − Funcionário do setor − Engenheiros e Técnicos. d- Ferramentas mais utilizadas: − Brainstorming. 18a ETAPA: PLANOS PARA O FUTURO a- Objetivo: Refletir nas lições aprendidas durante toda a aplicação da metodologia, para futuras situações. b- Atividades a serem desenvolvidas: − Considerar quais foram as dificuldades durante o processo, etapas e uso das ferramentas. − Verificar se os membros das equipes entenderam a metodologia e quais foram os aprendizados e benefícios. − Demonstrar e fazer a equipe entender qual a parte do processo será melhorada no próximo esforço de melhoria. − Verificar se o líder conseguiu manter a equipe motivada. − Conseguir difundir as ferramentas e os dezoitos (18) passos da metodologia no controle da qualidade. c- Pessoas envolvidas: − Membros da equipe. − Alta gerência. − Engenheiros e Técnicos. d- Ferramentas mais utilizadas: − Brainstorming.
  • 171.
    REFERÊNCIAS BIBLIOGRÁFICAS CAMPOS, VICENTEFALCONI. Controle da Qualidade Total (No Estilo Japonês). Edição: várias. Belo Horizonte: DG Editors, 1990, 1992 e 1999. CUNHA, JOÃO CARLOS. Modelos de Gestão da Qualidade I. SENAI: Universidade Federal do Paraná, Curitiba, 2001. MATTOS, RONALDO. Dissertação: ANÁLISE CRÍTICA DE UMA METODOLOGIA DE SOLUÇÃO DE PROBLEMAS NA PRESTAÇÃO DE SERVIÇOS. UFSC. ORTIZ, PAULO e PIERRI, SUZANA. Modelos de Gestão da Qualidade 2. SENAI: Universidade Federal do Paraná, Curitiba, 2002. JEFFREY H. HOOPER. A Abordagem de Processo na nova ISO 9001. QSP, 2002. ROSSATO, IVETE DE FÁTIMA. Dissertação: Uma Metodologia Para a Análise e Solução de Problemas. UFSC, 1996. ROTH, ANA LUCIA. Dissertação: METÓDOS E FERRAMENTAS DE QUALIDADE. FACCAT, Taquará, 2004. TOMELIN, CLEOMAR ALFEU. Modelos de Gestão da Qualidade 2 (slides). SENAI: Universidade Fedearl do Paraná, Curitiba, 2004.