GESTÃO




 PROCESSOS
de NEGÓCIOS


   Prof. Washington Grimas
  washington@wsgrimas.com
Apostila – Gestão de Processos de Negócios


                                                      Índice

Sumário
  INTRODUÇÃO ......................................................................................................... 4

     Artigo: O Processo de Forma Pratica .............................................................. 4

     O que é um PROCESSO?................................................................................... 5

     Quem é p dono do PROCESSO?....................................................................... 6

     Como identificar e encadear um PROCESSO? ............................................... 7

     Como priorizar os PROCESSOS?.................................................................... 10

     Quem são os clientes e os fornecedores? .................................................... 11

     Como medir um PROCESSO? ......................................................................... 12

     Diagrama de Afinidades .................................................................................. 14

     Fundamentos do diagrama de afinidades .................................................... 14

  Business Process Management ......................................................................... 20

     Introdução ao BPM ........................................................................................... 20

     Estrutura do BPM ............................................................................................. 21

     BPM e Workflow ................................................................................................ 22

     BI x BPM ............................................................................................................ 23

     Guia do BPM ...................................................................................................... 25

     O Uso do BPM ................................................................................................... 26

     A força da Integração ...................................................................................... 27

     Evolução do ERP ............................................................................................... 27

     Gerenciamento e Web Services ..................................................................... 27

     Detalhes dos Serviços para BPM ................................................................... 28

     BMP - Atuação estratégica.............................................................................. 30

     BMP - Funcionamento...................................................................................... 30

     BMP - Implementação ..................................................................................... 31


Prof. Washington Grimas – washington@wsgrimas.com                                                                  Página 2
Apostila – Gestão de Processos de Negócios

     Mercado ............................................................................................................. 35

     Desafios e estratégias ..................................................................................... 40

     Internet e BPM .................................................................................................. 44

     Perspectivas e Conclusão................................................................................ 49

     BMP – Em Resumo ........................................................................................... 52

  MAMP - Método para Análise e Melhoria de Processo ................................... 54

     MAMP – Utilizando o método.......................................................................... 57

     Ciclo PDCA – Método para a prática do controle. ....................................... 58

     Planejamento – Doenças, Sintomas e Curas. ............................................. 60

     Método de Análise de Pareto. ........................................................................ 62

     Diagrama de Causa e Efeito – Ishikawa ...................................................... 64

     MAMP - Plano de Ação ..................................................................................... 65

     MAP - Questionamentos: ................................................................................ 65

  Modelagem de Processos de Negócio............................................................... 68

     Introdução ao Workflow .................................................................................. 68

     Relacionamento entre Pessoas e Tarefas..................................................... 76

  Business Process Modeling Notation (BPMN) .................................................. 80

     Simbologia do BMPN ........................................................................................ 81

     Usos gerais de BPMN ....................................................................................... 84

     Exemplos de Processos ................................................................................... 86

     Artigo: GESTÃO DE PROCESSOS GARANTE DIFERENCIAL COMPETITIVO
     ............................................................................................................................ 88

     Artigo: Ferramentas de Apoio à Engenharia de Processos de Negócios:
     Critérios de Classificação e Método de Análise de Adequação a um
     Projeto................................................................................................................ 90

     Artigo: O uso da Linguagem UML para dar Suporte ao Ensino de
     Sistemas Integrados de Gestão................................................................... 101

     Artigo: Caminhos e Armadilhas na Gestão de Processos ........................ 111




Prof. Washington Grimas – washington@wsgrimas.com                                                                        Página 3
Apostila – Gestão de Processos de Negócios

                                     INTRODUÇÃO


Artigo: O Processo de Forma Pratica

Durante muitas décadas, as chamadas organizações modernas atuaram sob o
enfoque da divisão do trabalho, um modelo que pregava a especialização do
trabalhador como forma de aumentar a eficiência organizacional. Esse modelo que
foi fruto do período pós revolução industrial, estimulou a fragmentação do trabalho
em tarefas pequenas, rotineiras e repetitivas.

Sob o enfoque organizacional, esse modelo apresentou resultados realmente
significativos, apesar de ter, sob o ponto de vista de muitos estudiosos, conduzido o
trabalho a uma perda do seu sentido real.

Com a evolução tecnológica acelerada deste final de século, os métodos globais de
produção tornaram-se cada vez mais complexos e a gestão mais difícil de ser
realizada. Como conseqüência, na maior parte das organizações, o modelo da
divisão do trabalho tornou-se inviável. A visão do trabalho fragmentado foi
substituída pela visão do trabalho em processos.

O que se constata é que dentro da realidade atual, é a organização por processos
que pode garantir a eficiência dos meios de produção e a eficácia dos seus
resultados. A visão do trabalho assim organizado, estimula a criatividade,
apresenta melhores respostas às necessidades dos Clientes além de dar maior
significado aos esforços das pessoas dentro das organizações.

Entender o significado de um processo, saber identificá-lo e aperfeiçoá-lo é,
portanto, o tema deste documento.




             Declaração de Copyright e de propriedade intelectual
Este modelo de formulário é de propriedade intelectual da WSGRIMAS.com. O uso não autorizado,
vender, revender, reproduzir, etc. são estritamente proibidos pela lei de copyright do Brasil, EUA e
internacional. (remova este comentário após o término do documento final).




Prof. Washington Grimas – washington@wsgrimas.com                                           Página 4
Apostila – Gestão de Processos de Negócios

O que é um PROCESSO?

Um processo é uma série de atividades logicamente inter-relacionadas que quando
executadas produzem resultados esperados. O processo é a maneira através da
qual uma organização transforma insumos em resultados que visam atender as
necessidades e expectativas dos Clientes.

Notadamente, o processo sempre começa e termina com o Cliente. É o Cliente que
aciona o início do processo ao expressar suas necessidades e, no final, é
exatamente para ele que os resultados do processo retornam.

Para exemplificar o que estamos querendo dizer, vamos pedir a uma dona de casa
que relacione suas tarefas do dia-a-dia. Com grande probabilidade serão listados os
itens a seguir:

        •   Cozinhar;
        •   Lavar roupas;
        •   Passar roupas;
        •   Preparar alimentos;
        •   Servir os alimentos;
        •   Guardar roupas;
        •   Lavar os utensílios;
        •   Guardar os utensílios etc.

Neste caso, cada tarefa mencionada, quando considerada isoladamente, não
representa necessariamente um processo, mas sim uma atividade. Somente
quando essas atividades são adequadamente encadeadas, isto é, colocadas numa
seqüência lógica de execução, é que passam a compor um processo. No exemplo
acima, se separarmos as atividades cozinhar, preparar os alimentos, servir os
alimentos, lavar os utensílios e guardar os utensílios, veremos que elas compõem
um conjunto de atividades que normalmente são executadas nesta seqüência.
Portanto, agora este conjunto de atividades pode ser entendido como um processo.
Podemos, para efeitos didáticos, denominá-lo de “Prover a Alimentação Familiar”.
Trata-se de um processo que visa atender a uma necessidade dos membros da
família, que são, portanto os Clientes.

É importante reforçar a idéia de que a dona de casa prepara as refeições de acordo
com as necessidades, as expectativas e os desejos dos “Clientes”, ou seja, se
ninguém gosta de legumes, este prato não entra no cardápio.

As demais atividades, lavar roupas, passar roupas e guardar roupas, fazem parte
de um segundo processo, que poderíamos chamar, por exemplo, de “Manutenção
do Vestuário Familiar”. Assim, podemos perceber que em um determinado
ambiente de trabalho podem existir vários processos, e que uma pessoa pode
trabalhar em mais de um.

Outro aspecto importante é que dentro de um processo é possível encontrarmos
processos menores, denominados sub-processos. No exemplo da dona de casa as
atividades listadas não representam sub-processos porque não começam e nem
terminam com o Cliente. Note-se que a necessidade do Cliente exige encontrar a

Prof. Washington Grimas – washington@wsgrimas.com                           Página 5
Apostila – Gestão de Processos de Negócios
roupa disponível em condições adequadas, ou seja, lavada, passada, guardada etc.
Assim, cada uma dessas funções, lavar, passar, guardar, são atividades do
processo, “Manutenção do Vestuário Familiar”.

Dois pontos são fundamentais ao se analisar um processo. Primeiro, ele só tem
razão de existir se for para atender à necessidade de um Cliente. Isto significa que
nenhum processo pode prescindir do Cliente. Segundo, todo processo necessita
agregar valor, ou seja, à medida em que suas atividades vão sendo executadas, o
valor do item processado deve ser aumentado. Isto significa que o produto final de
um processo deve ter mais valor para o Cliente do que ele possui antes do
processamento.

No nosso exemplo, o trabalho da dona de casa é requerido por seus familiares.
Portanto, trata-se de um processo criado para atender as necessidades de Clientes
específicos. Além disso, o processo agrega grande valor, uma vez que certamente
os familiares dão maior preferência aos alimentos, após terem sido temperados e
cozidos.




Quem é p dono do PROCESSO?

Todo processo de trabalho precisa ter um responsável, a quem denominamos de
“Dono do Processo”. A função dessa pessoa é garantir a eficiência e a eficácia do
processo na sua totalidade. Um processo sem um responsável caminha solto e
portanto não tem condições de ser analisado e melhorado.

O dono do processo deve ter profundos conhecimentos sobre o mesmo, isto é, deve
ser uma pessoa reconhecida por suas habilidades em lidar com todas as atividades
que o compõem. Além disso, o dono do processo necessita de autoridade para
decidir sobre o que deve ser realizado para que o processo seja permanentemente
melhorado.

No nosso exemplo, a dona de casa representa a figura do dono do processo. Veja
que dentro da família, normalmente é ela que detém todos os conhecimentos sobre
como lidar com as tarefas da casa. Além disso, no que diz respeito a alimentação
familiar e a manutenção dos vestuários é ela que decidi sobre o que considera
melhorar para aperfeiçoar os processos do trabalho doméstico.




             Declaração de Copyright e de propriedade intelectual
Este modelo de formulário é de propriedade intelectual da WSGRIMAS.com. O uso não autorizado,
vender, revender, reproduzir, etc. são estritamente proibidos pela lei de copyright do Brasil, EUA e
internacional. (remova este comentário após o término do documento final).



Prof. Washington Grimas – washington@wsgrimas.com                                           Página 6
Apostila – Gestão de Processos de Negócios

Como identificar e encadear um PROCESSO?

Como podemos perceber pelo exemplo da dona de casa, via de regra é mais fácil
levantar as atividades do nosso dia-a-dia, do que os processos. Como então
podemos definir os processos do nosso trabalho?

Existe uma maneira simples para isso. A idéia é listar todas as atividades e depois
buscar a seqüência lógica que existe entre elas. Ao obtermos uma lista seqüencial
das atividades, com início e fim no Cliente, podemos garantir tratar-se de um
processo.

Nesta altura você deve estar pensando: e para definir as atividades, existe alguma
ferramenta que possa me auxiliar? Existe! Você já ouviu falar de “Brainstorming”?
Se não ouviu, vamos descrevê-la. Se você já conhece, serve como recordação.

Brainstorming é uma técnica através da qual um grupo de pessoas gera idéias,
dentro de um clima sem restrições. O Brainstorming é composto de 3 etapas. Na
primeira, a ênfase é na geração de idéias: quanto mais, melhor! Na segunda,
deverá haver um exame da lista gerada, de forma a garantir que todos entendam
as idéias. Na terceira, deve ocorrer um exame adicional com o objetivo de se
eliminar redundâncias, discrepâncias etc. As sessões de brainstorming ajudam
todos os membros de um grupo a contribuírem criativamente para a resolução de
problemas.

Para você aplicar esta técnica, reúna o pessoal que executa tarefas de mesma
natureza e efetue os passos a seguir.



Etapa 1

        Escreva em um quadro negro ou “flipchart” um enunciado do problema ou
        do assunto em discussão. Garanta que todos tenham entendido a tarefa.

        Escolha uma pessoa para agir como facilitadora dos trabalhos. Esta pessoa
        deve registrar todas as idéias geradas.

        Marque um tempo para realizar esta etapa. O tempo deve ser suficiente para
        que as idéias sejam bem exploradas. Entretanto, tome o cuidado de não
        perder o dinamismo realizando sessões muito longas.

        Anote cada idéia com o mínimo de palavras possível. Não interprete nem
        altere as idéias.

        Encoraje idéias criativas, mesmo que num primeiro momento possam
        parecer sem sentido ou ridículas. Ninguém deve criticar ou julgar as idéias e
        sugestões apresentadas nesta etapa do Brainstorming. Lembre-se: é
        proibido proibir.




Prof. Washington Grimas – washington@wsgrimas.com                             Página 7
Apostila – Gestão de Processos de Negócios

Etapa 2

        Discuta a lista de idéias que surgiram na etapa anterior de modo a garantir
        que todos no grupo a tenham compreendido.



Etapa 3

        Analise a lista para eliminar redundâncias, questões sem importância e
        propostas claramente impossíveis. Obtenha o consenso sobre quaisquer
        questões que possam parecer redundantes ou sem importância.



No nosso exemplo, a dona de casa poderia determinar todas as atividades do seu
dia-a-dia realizando um brainstorming com todos os membros da sua família, ou
pelo menos com aqueles que, de uma forma ou de outra, contribuem com a
execução das tarefas domésticas. Este procedimento seria útil para garantir que
nenhuma atividade fosse esquecida.

O brainstorming permite, portanto, identificar todas as atividade. Precisamos,
agora, colocá-las em ordem seqüencial. Para tanto, poderemos utilizar uma
segunda ferramenta denominada “Diagrama de Afinidades”.

O diagrama de afinidades é uma técnica que permite juntar e encadear as
atividades que compõem um processo de trabalho. Sua aplicação pode ser
realizada em 4 etapas. A primeira permite o agrupamento das atividades afins. A
segunda auxilia na equalização do entendimento de cada grupo de atividades. A
terceira permite colocar as atividades de cada grupo numa seqüência lógica.
Finalmente, a quarta etapa permite nomear cada grupo de atividades já
seqüenciadas.

Para utilizar esta ferramenta reúna o mesmo grupo que participou do brainstorming
e efetue os passos a seguir.



Etapa 1

        Escreva cada atividade identificada na fase anterior num pequeno pedaço de
        papel e cole com fita adesiva num quadro ou numa parede.

        Escolha uma pessoa para agir como facilitadora dos trabalhos. O facilitador
        deve dirimir dúvidas caso existam.

        Marque um tempo para realizar esta etapa. Como no brainstorming tome o
        cuidado de não perder o dinamismo realizando sessões muito longas.

        Peça aos participantes que comecem a agrupar em colunas os papeis cujas
        atividades tenha afinidade.



Prof. Washington Grimas – washington@wsgrimas.com                           Página 8
Apostila – Gestão de Processos de Negócios
        Não discuta sua opinião com os outros. Não faça críticas. Nesta etapa as
        pessoas estão livres para agrupar as atividades em colunas, de acordo com
        o seu ponto de vista, podendo deslocar o papel que alguém colocou numa
        coluna, para outra. No caso de um impasse, o facilitador pode duplicar o
        papel.



Etapa 2

        Após o agrupamento das atividades, discuta os resultados com os
        participantes de forma a tornar uniforme o entendimento.



Etapa 3

        Dentro de cada grupo, discuta com os participantes a ordem seqüencial das
        atividades. Procure obter consenso. Caso isso não ocorra, os participantes
        devem definir uma forma de estabelecer a seqüência mais adequada das
        atividade (ex.: votação, consulta à chefia etc.).



Etapa 4

        Depois que todas as atividades estiverem agrupadas e seqüenciadas, os
        participantes devem procurar um nome que caracterize cada grupo de
        atividades afins. Cada grupo de atividades representa uma função. Cada
        função pode representar um processo, um sub-processo ou um conjunto de
        sub-processos. Saberemos tratar-se de um processo quando um conjunto
        seqüencial de atividades tem início e fim no Cliente. Se possível, as demais
        funções devem ser agrupadas de modo a termos no final apenas processos
        completos.



Novamente, no exemplo da dona de casa, o brainstorming deveria fornecer a
seguinte lista de atividades:

    •   Cozinhar;
    •   Passar as roupas;
    •   Preparar os alimentos;
    •   Separar as roupas;
    •   Guardar os utensílios;
    •   Guardar as roupas;
    •   Lavar os utensílios;
    •   Lavar as roupas;
    •   Servir os alimentos;
    •   Secar as roupas.




Prof. Washington Grimas – washington@wsgrimas.com                            Página 9
Apostila – Gestão de Processos de Negócios
Após a aplicação do diagrama de afinidades deveríamos obter o seguinte resultado:

    Prover a Alimentação Familiar                   Manutenção do Vestuário Familiar
         Preparar os alimentos                             Separar as roupas
               Cozinhar                                     Lavar as roupas
          Servir os alimentos                               Secar as roupas
           Lavar os utensílios                              Passar as roupas
         Guardar os utensílios                             Guardar as roupas



Neste exemplo, cada um dos dois grupos de atividades representa um processo, já
que têm início e fim no Cliente. Isto porque, a alimentação e a manutenção dos
vestuários é realizada por solicitação dos membros da família, e no final são eles
que usufruem dos resultados obtidos.




Como priorizar os PROCESSOS?

Agora que você já tem os processos identificados e encadeados, o passo seguinte é
priorizá-los. Para tanto você pode utilizar outra ferramenta denominada “Diagrama
de Inter-relação”. O diagrama de inter-relação é uma técnica que permite visualizar
as dependências de um processo em relação aos demais. Para você aplicar esta
técnica, reúna novamente o grupo que participou das outras fases do trabalho e
realize os passos abaixo.

Escreva num quadro ou num flipchart o nome dos processos identificados na fase
anterior do trabalho.

Analise cada processo em relação aos demais tentando identificar qual depende de
qual.

Desenhe setas partindo de cada processo para os demais. A seta deve apontar para
o processo dependente. Discuta com todos os participantes a direção de cada seta,
até que haja consenso.

Os processos com maior quantidade de setas saindo são, normalmente, os mais
prioritários.

Liste os processos na ordem de prioridade obtida e discuta com o grupo para
uniformizar o entendimento.

Caso você identifique um ou mais processos que não apresentem nenhuma relação
de dependência com os demais, utilize para sua priorização o conceito de
importância relativa, ou seja, liste os processos em seqüência do mais para o
menos importante. Para priorizar os processos, leve em conta o grau da satisfação
do Cliente com relação aos mesmos. Seja criativo, procure estabelecer critérios que
permitam selecionar os processos que causam maior insatisfação aos Clientes, no
caso de não serem executados.


Prof. Washington Grimas – washington@wsgrimas.com                              Página 10
Apostila – Gestão de Processos de Negócios

No nosso exemplo, se a dona de casa não visualizar dependência entre os
processos “Prover a Alimentação Familiar” e Manutenção do Vestuário Familiar”, ela
pode utilizar o conceito de importância relativa, isto é, ela pode julgar qual deles
ela deixará para ser realizado posteriormente, caso o tempo disponível não seja
suficiente para conduzir os dois simultaneamente. Provavelmente o processo
“Prover a Alimentação Familiar” será eleito como o mais prioritário.

Agora você já sabe como identificar, encadear e priorizar os processos do seu dia-
a-dia. Basta seguir o exemplo da dona de casa.
É claro que esse exemplo é extremamente simples. Inúmeros outros fatores que
complementam o trabalho doméstico poderiam ser acrescentados. No entanto, o
método é sempre o mesmo. O ponto mais importante é que você deve utilizar o
bom senso na aplicação desta metodologia.




Quem são os clientes e os fornecedores?

Vale lembrar que um processo necessita para a sua realização de uma série de
insumos, que são providos por elementos externos ao processo, denominados
fornecedores. No exemplo da dona de casa, para que ela possa realizar o processo
“Prover a Alimentação Familiar”, ela necessita de vários insumos, tais como: arroz,
sal, açúcar, carne etc. Neste caso, ela obtém estes insumos junto aos seus
fornecedores.

Note que ela, agora como Cliente, exprime suas necessidades ao fornecedor,
cabendo a ele interpretá-las e atendê-las. Por exemplo, se ela deseja um arroz que
não lhe dê muito trabalho para preparar, o fornecedor deve entender que ela
deseja um arroz limpo, escolhido e de boa qualidade, ou seja, deve transformar o
desejo da dona de casa em especificações próprias, e neste caso oferecer o produto
adequado. Por exemplo, o fornecedor deverá oferecer um arroz tipo A ao invés de
um arroz tipo B.

Da mesma forma, a dona de casa quando trabalhando num processo para atender
as necessidades, expectativas e desejos dos seus familiares, que neste caso são
seus Clientes, ela deve se posicionar como um fornecedor. Assim, ela precisa
interpretar as expectativas dos Clientes e transformá-las em suas próprias
especificações, ou seja, suas receitas.

Se a família gosta de um arroz com pouco sal, o adjetivo “pouco” deve ser
traduzido por uma determinada quantidade, como por exemplo, uma colher de chá
ao invés de uma colher de sopa. Veja que, agindo como fornecedor, ela
transformou a necessidade dos seus Clientes em especificações bem definidas.

Do exposto acima, podemos verificar que para a realização de um processo,
necessitamos de fornecedores, que são os responsáveis por interpretar e atender
nossas necessidades. Da mesma maneira, o condutor do processo deve agir como



Prof. Washington Grimas – washington@wsgrimas.com                           Página 11
Apostila – Gestão de Processos de Negócios
fornecedor na interpretação das necessidades dos Clientes. Entenda-se por Cliente
aqueles que utilizam os resultados do processo.

Não esqueça um ponto importante. Cliente não é aquela pessoa ou instituição que
nós escolhemos para representar este papel. Muito antes, para ser considerada um
Cliente, uma pessoa ou instituição deve, por si só, se enxergar nesta posição.

Agora você está apto a identificar os seus Cliente e fornecedores. Esta identificação
é extremamente importante porque o processo só se justifica para atender às
necessidades e desejos dos Clientes com a utilização dos insumos providos pelos
fornecedores.




Como medir um PROCESSO?

Será que as necessidades dos nossos Clientes são sempre as mesmas? Estamos
sendo eficazes no atendimento do Cliente? Será que não é possível melhorar a
eficiência do nosso processo? A resposta a estas questões podem ser obtidas
através da medição de determinadas características vinculadas ao processo. Você
pode medir características ligadas à execução do trabalho ou ao atendimento das
necessidades do Cliente. Neste sentido, as primeiras estão associadas à eficiência e
as segundas à eficácia. Lembre-se: não podemos gerenciar adequadamente aquilo
que não medimos.

Voltando ao exemplo da dona de casa, que características poderiam ser detectadas
para medir a eficiência do processo? Ela pode, por exemplo, medir os gastos com a
água, o consumo de energia elétrica, o dispêndio com o gás de cozinha, a
quantidade de alimentos perdidos etc. Por outro lado, para mensurar a eficácia, ou
seja, o grau de atendimento às necessidades dos seus Clientes, ela pode medir o
tempo que o Cliente precisa esperar pela comida, o número de reclamações
recebidas etc.

Portanto, a idéia é estabelecer indicadores que permitam avaliar quantitativamente
o desempenho do processo. Tais indicadores devem ser medidos periodicamente.
Além disso, é sempre recomendável a fixação de metas a serem atingidas visando
a melhoria contínua do processo. Neste caso, as metas devem ser desafiadoras,
porém não impossíveis.

Vamos imaginar que no exemplo da dona de casa um dos indicadores de eficiência
escolhido tenha sido o índice de desperdício do alimento pronto. Supondo que esse
índice aponte para uma perda de 4 kg de alimentos por semana, a dona de casa
poderia estabelecer como meta, atingir no período de 1 mês, uma perda de apenas
2 kg por semana. Uma vez que esta marca tenha sido obtida, uma nova meta, mais
audaciosa, deverá ser estabelecida. No final das contas, o objetivo é atingir um
índice de desperdício igual a zero.

Os indicadores são fundamentais para auxiliar na melhoria dos processos.
Entretanto, procure não estabelecer um número exagerado de indicadores. O


Prof. Washington Grimas – washington@wsgrimas.com                            Página 12
Apostila – Gestão de Processos de Negócios
segredo esta na qualidade e não na quantidade. Seja criativo, procure utilizar
apenas aqueles indicadores que realmente sinalizem o que está ocorrendo com o
processo.



Comentários finais da artigo

Estamos vivendo momentos de profundas mudanças no ambiente organizacional.
Hoje, para sobreviver, é necessário buscar competência em tudo aquilo que se faz.
O mercado está repleto de Clientes com opiniões fortes e gosto apurado. Além
disso, são Clientes que possuem inúmeras opções para suas necessidades.
Certamente, se não conseguimos atender às suas expectativas, eles irão buscar por
respostas mais adequadas junto aos nossos concorrentes. Precisamos, portanto, de
novas formas de gestão para as empresas.

Neste contexto, a gerência por processo emerge como uma nova maneira de
enxergar as empresas. É claro que nem todos os problemas da organização podem
ser resolvidos a partir desse modelo. Entretanto, trata-se de uma forma de
organização capaz de ajudar no aumento da eficiência dos meios de produção e na
eficácia de seus resultados.




             Declaração de Copyright e de propriedade intelectual
Este modelo de formulário é de propriedade intelectual da WSGRIMAS.com. O uso não autorizado,
vender, revender, reproduzir, etc. são estritamente proibidos pela lei de copyright do Brasil, EUA e
internacional. (remova este comentário após o término do documento final).



Prof. Washington Grimas – washington@wsgrimas.com                                          Página 13
Apostila – Gestão de Processos de Negócios

Diagrama de Afinidades

O Diagrama de Afinidade é uma das Ferramentas Gerenciais da Qualidade,
geralmente usado como método de seleção e organização de uma grande
quantidade de dados.

Diagramas de Afinidade podem ser úteis nas seguintes situações:
   • Ordenar ou organizar informações fragmentadas, incertas ou não
      estruturadas.
   • Identificar e definir objetivamente informações subjetivas ou emocionais,
      com o intuito de alcançar a concordância, evitando argumentações verbais e
      supervalorização de opiniões (especialmente preconceituosas).

Em situações que pedem mais criatividade que lógica, é preferível suar o Diagrama
de Afinidade.
Caso contrário, em situações que exijam mais senso lógico, o Diagrama de Relação
é melhor aplicável.




Fundamentos do diagrama de afinidades

Não é incomum que em certo momento do desenvolvimento de um projeto, ocorra
uma situação onde haja muitos fragmentos de informação mantidas por diferentes
pessoas, mas nenhuma visão clara do problema como um todo. O que resulta
desse tipo de situação é o surgimento de várias teorias e um significativo desacordo
sobre qual delas é efetivamente correta.

O Diagrama de Afinidade ajuda a restabelecer a ordem em situações de incerteza,
por meio da organização da informação em grupos relacionados ou afins.

Cada informação é relacionada a uma característica primária, e então alocada sob
um grupo com um “título”.

Este processo pode ser repetido tantas vezes quantas forem necessárias durante a
construção do Diagrama de Afinidade. Veja o processo mostrado na Figura 1.




Prof. Washington Grimas – washington@wsgrimas.com                           Página 14
Apostila – Gestão de Processos de Negócios




                                 Figura 1: Diagrama de Afinidade


Uma diferença chave entre o Diagrama de Afinidade e outras ferramentas é que
aqui a hierarquia (árvore) é construída de baixo para cima (bottom-up), iniciando a
partir de elementos básicos e ampliando na direção de conjuntos de elementos, e
de conjuntos de conjuntos.

Diagramas de Afinidade são mais comumente construídos usando-se o método 'KJ'
(nome de seu criador, Kawakita Jiro), que pretende estimular a criatividade
(hemisfério direito do cérebro), mais que o pensamento lógico (hemisfério
esquerdo); para isto, elimina discussões durante a construção do diagrama.

O conceito de pensamento baseado no hemisfério direito ou esquerdo do cérebro
provém de um trabalho ganhador do prêmio Nobel, que identificou como o
hemisfério esquerdo é mais usado para atividades lógicas, verbais, enquanto o
hemisfério direito é mais usado para atividades criativas, não-verbais.

Não usando deliberadamente a conversa, o método KJ estimula a ativação do
hemisfério direito do cérebro. Tal atividade silenciosa também ajuda a evitar
discussões que poderiam gerar conflitos ou ainda desviar o grupo do problema
original.

O resultado da construção de um Diagrama de Afinidade é um problema melhor
compreendido, particularmente identificando as informações individuais com grupos
de afinidade.




Prof. Washington Grimas – washington@wsgrimas.com                          Página 15
Apostila – Gestão de Processos de Negócios
Diagramas de Afinidade são freqüentemente úteis quando dividem o problema em
grupos razoavelmente pequenos que definam uma identidade ou afinidade.
Quando os grupos formados tornam-se grandes, especialmente com títulos
previsíveis (como Finanças ou Processos), pode ser indicativo de que os elementos
foram classificados usando-se um sistema lógico existente, mais que um
agrupamento por afinidade definida criativamente.

Um bom grupo de afinidade pode ter elementos que à primeira vista parecem se
ajustar bem juntos, ou mesmo ter uma definição não usual; mas que quando
considerados com uma mente aberta, lança uma nova luz sobre o problema.



Exemplos

O departamento de pessoal de uma empresa de tecnologia identificou uma alta
taxa de demissões entre os colaboradores de uma de suas áreas de
desenvolvimento. Nas entrevistas de saída foram obtidas algumas informações
sobre razões das saídas, mas estavam desorganizadas, fragmentadas e não era
possível identificar claramente as causas. Eles decidiram usar o método KJ e um
Diagrama de Afinidades para tentar compreender melhor porque essas pessoas
estavam deixando a empresa (veja a Figura 2).

Com este estudo, os processos de projeto e desenvolvimento foram mais
detalhadamente investigados e alterados. Isto incluiu alterações tanto de
procedimentos e tarefas básicas, como de condições de trabalho, como horários de
trabalho, interrupções, recursos para treinamentos etc..

Como resultado, observou-se uma melhora significativa nos resultados dos
processos, no desempenho das equipes, na taxa de demissões dos colaboradores,
dentre outros ganhos.




                Figura 2: Exemplo de Diagrama aplicável a melhoria de um processo



Prof. Washington Grimas – washington@wsgrimas.com                                   Página 16
Apostila – Gestão de Processos de Negócios
Outros exemplos

A área de projeto de uma fabricante de ferramentas manuais realizou um processo
de estudo para a criação e lançamento de novos produtos no mercado; para isto,
utilizou o método de Brainstorming. Muitas idéias interessantes surgiram, porém
não era possível perceber uma direção clara, um tema, ou uma visão de conjunto.

Optou-se então por usar o Diagrama de Afinidade para organizar e compreender as
idéias apresentadas, para então definir uma linha de produtos completa, que reflita
uma identidade.

A área comercial de uma empresa de serviços realizou pesquisa junto a seus
clientes e obteve uma lista de críticas, comentários e sugestões, sem conseguir
formar uma visão integrada das informações.

A equipe responsável pela análise optou então por aplicar o Diagrama de Afinidade,
o que resultou em uma visão clara dos grupos de necessidades.

O grupo de uma área de produção de protótipos usou o diagrama de Afinidade para
ajudá-los a organizar suas idéias sobre melhorias necessárias em suas atividades,
antes de apresentá-las a seu gerente. Como resultado, o grupo conseguiu alcançar
o consenso e um entendimento sobre os pontos chaves a serem abordados.

Passo-a-passo

    1. Formar uma equipe para trabalhar no problema. Usualmente, bons
       resultados são obtidos com grupos de quatro a oito pessoas que tenham boa
       compreensão do problema, que trabalhem bem juntas, que tenham
       conhecimentos complementares, e que tenham tendência a pensar
       criativamente sobre problemas.

    2. Definir o tema, objetivo ou problema a ser tratado. É importante que seja
       colocado de forma clara, porém não rígida. Dê espaço para criatividade.

    3. Coletar dados sobre o problema; use para isto técnicas como Brainstorming,
       Técnica de Grupo Nominal (NGT - Nominal Group Technique), pesquisas ou
       outras técnicas similares. Em casos onde os dados são verbais, registre
       exatamente as palavras que foram usadas.

    4. Escrever os dados em cartões individuais (um dado por cartão); garanta que
       o dado colocado faça sentido individualmente. Use sentenças completas e
       termos claros, objetivos e não ambíguos.

    5. Misturar os cartões para desfazer qualquer padrão associado ao
       posicionamento prévio; espalhe-os então em uma área de espera para que
       todos os cartões possam ser vistos pelos membros da equipe.

    6. Silenciosamente, o grupo lê os cartões e move cada cartão da área onde
       estão, colocando-os próximos daqueles com os quais percebe-se afinidades
       (veja a Figura 3).

Prof. Washington Grimas – washington@wsgrimas.com                          Página 17
Apostila – Gestão de Processos de Negócios

    7. Usar o “feeling” para agrupar os cartões, evitar o uso de classificações
       convencionais como palavras chaves e padrões pré-estabelecidos (isto é
       particularmente importante se você está tentando trazer uma nova visão
       para um problema antigo). Prefira grupos de até quatro cartões; não exceda
       10 cartões.

    8. Cartões podem ser movidos entre os grupos; isto pode significar que as
       pessoas estarão movendo cartões e outras retornando estes mesmos
       cartões, como se fosse um debate silencioso, até que um desista ou que o
       líder ou facilitador atue.

Este estágio termina quando o movimento de cartões cessarem. Pode acontecer
que alguns cartões não sejam movidos para qualquer grupo; tais cartões ficam sós,
mas continuam a ser considerados.




                          Figura 3: Cartões sendo movidos para os grupos


    9. Discutir cada grupo, buscando identificar as características comuns de cada
       grupo. Nesse momento, pode ser que alguns cartões sejam movidos para
       outros grupos. Crie um cartão-afinidade para sintetizar o significado de cada
       grupo, ou escolhendo um cartão que represente o grupo, ou escrevendo um
       novo cartão.

    10. Colocar os cartões-afinidade no topo de cada grupo de cartões. Marque os
        cartões-afinidade de forma a destacá-los dos demais (usando uma borda,
        letras maiúsculas etc).


    11. Repetir o processo, aplicando-o aos cartões-afinidade que foram definidos.
        Nessa nova rodada, os cartões-afinidades serão devolvidos à área de
        espera, de onde serão movidos para a área à direita, para um novo
        agrupamento.


Prof. Washington Grimas – washington@wsgrimas.com                           Página 18
Apostila – Gestão de Processos de Negócios

Como resultado, será obtido um ou mais grupos-afinidade, compostos por grupos-
afinidade.

Assim, estaremos construindo uma árvore multi-nível, formada de grupos contendo
outros grupos, que contém outros grupos e cartões individuais.

            •     no caso de grupos pequenos, pode ser mais fácil juntar (prender) os
                  diversos cartões individuais ao cartão-afinidade correspondente e
                  retornar o conjunto à área de espera antes de uma nova rodada de
                  agrupamento.
            •     no caso de grupos maiores, pode ser preferível deixá-los no local e
                  identificar apenas o cartão-afinidade, que será movimentado sozinho.

    12. O resultado dos agrupamentos pode ser documentado (copiado) em um
        diagrama, que servirá para registro e informação das análises feitas.




                Declaração de Copyright e de propriedade intelectual
Este modelo de formulário é de propriedade intelectual da WSGRIMAS.com. O uso não autorizado,
vender, revender, reproduzir, etc. são estritamente proibidos pela lei de copyright do Brasil, EUA e
internacional. (remova este comentário após o término do documento final).



Prof. Washington Grimas – washington@wsgrimas.com                                          Página 19
Apostila – Gestão de Processos de Negócios

                     Business Process Management


Introdução ao BPM

O Business Process Management possibilita padronizar processos corporativos e
ganhar pontos de produtividade e eficiência. As soluções de BPM servem ainda para
medir, analisar e aperfeiçoar a gestão do negócio e dos processos de análise
financeira de uma empresa.


O que é BPM?

O conceito de BPM surgiu há pouco mais de 4 anos nos Estados Unidos, mas
somente em 2003 começou a ser utilizado em grande escala por organizações
interessadas em novas ferramentas para a implementação e controle de suas
estratégias. BPM (Business Process Management, ou Gestão da Performance
Corporativa) é uma categoria de sistemas focada em acompanhamento de
performance.

O aparecimento do BPM aconteceu a partir da onda de implementação dos sistemas
integrados de gestão (ERPs) nas grandes empresas privadas, no final da década
passada (estão nessa categoria produtos como SAP, Peoplesoft e seus similares
nacionais Microsiga, Datasul etc.). Os ERPs contêm uma infinidade de regras, cuja
alteração é custosa e demorada, requerendo pessoal especializado, de TI. Já os
BPMs extraem dos ERPs a administração dessas regras e possibilitam aos analistas
de processo fazer alterações sem alterar a programação.

O objetivo do BPM é acompanhar sistematicamente como os recursos (físicos,
financeiros, humanos, tecnológicos etc) de uma organização são alocados e
convertidos em ações operacionais na busca das metas organizacionais, a partir da
definição de prioridades.

O BPM permite a análise, definição, execução, monitoramento e administração de
processos, incluindo o suporte para a interação entre pessoas e aplicações
informatizadas diversas. Acima de tudo, ele possibilita que as regras de negócio da
organização, travestidas na forma de processos, sejam criadas e informatizadas
pelas próprias áreas de gestão, sem interferência das áreas técnicas.

A meta desses sistemas é padronizar processos corporativos e ganhar pontos em
produtividade e eficiência. As soluções de BPM são vistas como aplicações cujo
principal propósito é medir, analisar e otimizar a gestão do negócio e os processos
de análise financeira da empresa.

Essas soluções podem fornecer infra-estrutura para analisar e implementar os
processos de negócios, objetivando reduzir o TCO (total cost of ownership) e
reorganizar a companhia, para otimizar desempenho. Para usar o BPM
efetivamente, as organizações devem deixar de focar exclusivamente nos dados e
no gerenciamento de informações.


Prof. Washington Grimas – washington@wsgrimas.com                          Página 20
Apostila – Gestão de Processos de Negócios



Estrutura do BPM

O ponto certeiro que o BPM ataca é justamente a automação de processos por toda
a empresa, mas com total aderência às modificações de negócio que um mercado
de forte concorrência exige. Não existe uma combinação única e exata dos
processos, metodologias e indicadores, e em muitos casos esses existem
isoladamente.

Uma ferramenta de BPM deve suportar as atividades básicas da gestão, que podem
ser resumidas em:

   •    Definir uma estratégia para conduzir a performance;
   •    Traduzir a estratégia em objetivos, indicadores e metas;
   •    Monitorar o progresso em relação às metas;
   •    Analisar os motivos em caso de metas não atingidas e
   •    Selecionar e implementar ações corretivas.

Sistemas de BPM servem para ajudar a empresa a controlar melhor seus próprios
processos, a reformá-los quando necessário e a realizar tarefas importantes com
maior eficiência. Esses sistemas dão ao usuário maior controle sobre a automação
de processos, o que alivia o trabalho da informática. BPM impõe à empresa um
desafio muito grande, pois obriga o usuário a duas ações que, quase sempre, ele
não gosta de fazer: repensar as tarefas do dia-a-dia e, ao menos na fase de
implementação, trabalhar lado a lado com o pessoal da informática.



Objetivos da aplicação

O objetivo dessa ferramenta não é refazer sistemas legados, mas sim automatizar
fluxos de forma rápida e simples, sem precisar mexer no legado. Devido ao caráter
operacional, as soluções fazem uma ponte direta com o usuário, comportando-se
como uma ferramenta de trabalho direta e não um backoffice para a área de TI.

Outra questão diretamente ligada ao BPM é a necessidade de reduzir o longo ciclo
de integração. As empresas já têm seus sistemas complexos. Esse tipo de
ferramenta apenas extrai desses sistemas as atividades que entram no processo,
como uma camada complementar e de supervisão dos aplicativos que já estão
instalados.

Após a identificação, as atividades são armazenadas por um repositório de
processos. Quando a empresa pretende mudar ou construir um novo processo, o
BPM vai à sua base e usa um modelo existente. Isso elimina a necessidade de
aplicativos customizados, reduzindo tempo de trabalho e custos.




Prof. Washington Grimas – washington@wsgrimas.com                        Página 21
Apostila – Gestão de Processos de Negócios

Foco em Pessoas

As ferramentas de BPM utilizam a linguagem dos executivos de negócios e as peças
fundamentais de sua engrenagem são as pessoas, por isso, a missão dos
fornecedores das ferramentas de BPM é auxiliar as empresas e suas equipes na
adequação ao novo perfil de gestão. Uma das possibilidades é adotar um processo
orientado de aproximação que não faz diferença entre o trabalho feito por um
funcionário e as atividades realizadas pelo computador.

Essa ampla forma de lidar com processos obriga as companhias a trocarem a visão
vertical e departamental de gestão por uma abordagem horizontal, automatizando,
integrando e otimizando processos do negócio com clientes, parceiros e
funcionários.

Existe a necessidade de formar uma equipe de executivos aliada a profissionais de
tecnologia, um tipo de process management center (PMC), no qual todos se voltam
para o desenho e redesenho de processos, a fim de estabelecer maneiras de cuidar
dos riscos, indicadores e métricas de desempenho.

As soluções de BPM permitem o acesso simplificado a consultas, análises e
relatórios corporativos porque integra bases de dados diferentes – de ERP, CRM e
call centers – mas unifica as informações numa interface de fácil utilização.



BPM e Workflow

O BPM origina-se dos sistemas de workflow que existem desde o fim da década de
80. Trata-se de um conjunto de softwares, onde estão incluídos os processos
utilizados para gerenciar a performance da empresa (como elaboração de
estratégias, orçamentos e projeções), as metodologias que direcionam alguns
processos (como o Balanced Scorecard, ou gestão baseada em valor) e os
indicadores usados para medir a performance de acordo com os objetivos
estratégicos e operacionais. Embora nasça do workflow, a proposta de BPM não
pretende substituir outras soluções de TI.

A base de trabalho do antigo workflow era a automação do fluxo de trabalho. O
BPM deve permitir que os usuários recebam suas tarefas em caixas de entrada
semelhantes as do correio eletrônico, e possam recebê-las com as instruções
correspondentes e os links para os documentos que necessitam consultar para a
execução dessas tarefas. Elimina, assim, a necessidade de o usuário levantar da
mesa e buscar documentos que estão arquivados em lugares desconhecidos.

O BPM possibilita representar graficamente todos os tipos de fluxos, desvios e
trâmites, incluindo laços paralelos e separação de documentos para que possam
fluir por canais independentes etc. O conhecimento sobre essa variedade de tipos
de fluxos amadureceu após a sistematização e a padronização promovidas pela
Workflow Management Coalition (WfMC).




Prof. Washington Grimas – washington@wsgrimas.com                        Página 22
Apostila – Gestão de Processos de Negócios
Cada ferramenta de workflow, entretanto, usava a sua própria notação gráfica. Isso
está mudando, e os padrões de notação desenvolvidos pela Business Process
Management Initiative tendem a ser adotados por todas as ferramentas de BPM,
facilitando muito a vida dos usuários.

Processos envolvem tarefas humanas e operações automatizadas. Os antigos
workflows não incluíam as operações executadas por sistemas aplicativos fora
deles. De lá para cá, houve uma evolução significativa nas tecnologias de
integração de sistemas (middleware, servidores de aplicações, e tudo o que se
compreende hoje no conceito de EAI - Enterprise Application Integration ). Aliás, de
certa forma, o BPM adiciona aos antigos workflows a tecnologia de EAI.

Com isso, o BPM faz, além do que faziam os workflows, transferência de dados para
sistemas que possam executar tarefas de forma automática e captura de volta os
resultados, para que a transação continue por meio dos usuários. Isso é
especialmente importante para processos interorganizacionais comuns em governo,
pois muitos serviços prestados pelos órgãos públicos envolvem diversas instâncias
verticais e horizontais.




BI x BPM

Embora não seja uma ferramenta puramente estratégica, como os produtos de BI
(Business Intelligence), destinados a auxiliar executivos na tomada de decisão, o
BPM pode explicar porque, muitas vezes essas ferramentas não surtem o efeito
desejado. BI e BPM são produtos distintos. O BPM destina-se ao ajuste da operação
e das decisões táticas da empresa. Com ele, faz-se o alinhamento das estratégias,
baseado na comparação com indicadores previamente ligados aos objetivos
corporativos.

Já as ferramentas tradicionais de BI destinam-se principalmente ao
acompanhamento do passado, oferecem informações que serão centralizadas nos
sistemas de BPM, como a gestão de performance. As soluções de BPM englobam
um BI mais avançado e integrado, com metodologias e ferramentas como o BSC
(Balanced Scorecard). Ou seja, o BPM está um passo adiante em resultados e
complexidade para as empresas que querem ter uma área de TI mais forte dentro
da organização.

Essas soluções agregam às funcionalidades do BI regras de negócios e ciclos de
gerenciamento para todas as áreas da empresa.

Mais do que uma solução de apoio à tomada de decisões, o BPM é um conjunto de
aplicações e processos desenhados para otimizar a execução de estratégias de
negócio estabelecidas pela empresa.

Trabalha com uma visão mais abrangente da corporação, enquanto o BI é
departamental. Por incorporar informações em tempo real e emitir alertas com os



Prof. Washington Grimas – washington@wsgrimas.com                           Página 23
Apostila – Gestão de Processos de Negócios
indicadores que se estão desviando dos limites esperados, o BPM é pró-ativo e tem
foco na oportunidade. Já o BI é reativo e com base em informações históricas.

O BPM trata da execução física e do controle das atividades previamente definidas
em um processo, que certamente geram dados e informações a serem analisados e
consolidados com indicadores, e as ferramentas de BI utilizam-se desses dados
agregando-os a outros, voltados ao negócio da empresa.

As aplicações de BPM têm como importante característica de diferenciação a
capacidade de ‘olhar para frente’, ou seja, de possibilitar previsões e
planejamentos, proporcionando um elemento de pró-atividade para as
organizações.

O BI analisa e compreende o desempenho passado e atual, enquanto as soluções
de BPM complementam esse quadro ao dar à empresa a capacidade para gerenciar
seu desempenho atual e futuro.

Portanto, BPM e BI são conceitos distintos que podem se ajudar. Enquanto o foco
do BI é a disponibilidade da informação para a tomada de decisão, o BPM mira na
gestão dos processos organizacionais e no seu controle efetivo, permitindo
mensurar a eficiência da empresa.

Durante a execução do BPM, a informação necessária ao BI pode ser gerada. Mas
enquanto o BI direciona, o BPM, de fato, é quem conduz a corporação.




             Declaração de Copyright e de propriedade intelectual
Este modelo de formulário é de propriedade intelectual da WSGRIMAS.com. O uso não autorizado,
vender, revender, reproduzir, etc. são estritamente proibidos pela lei de copyright do Brasil, EUA e
internacional. (remova este comentário após o término do documento final).



Prof. Washington Grimas – washington@wsgrimas.com                                          Página 24
Apostila – Gestão de Processos de Negócios

Guia do BPM

As empresas têm seus processos mapeados, estão com a documentação nas mãos,
mas a maioria não sabe como eles funcionam na prática. O que o BPM faz é tirar
essas idéias da cabeça dos usuários as coloca em prática.

   •    Encontrar um vocabulário comum entre os departamentos de TI e os de
                  negócios. As ferramentas de BPM usam a mesma linguagem das
                  pessoas de negócios. Departamentos de TI precisam trabalhar
                  com terminologias do gênero para adotar as ferramentas
                  corretas.
   •    Após o mapeamento de todos os processos da empresa, identificar os
                  problemas entre os meios e os departamentos. Pessoas de
                  negócios precisam entender e aceitar a integração de outras
                  equipes em seus processos. Cada um tem o seu papel. O da TI é
                  integrar, definir escalabilidade, compatibilidade etc. Antes de
                  mais nada, é preciso concordar em compartilhar os processos.
   •    Começar a trabalhar com ferramentas de modelagem. Os executivos
                  precisam descobrir os diferentes processos que estão envolvidos
                  em suas empresas.
   •    Com o BPM, os processos operacionais ficam completamente integrados aos
                  sistemas analíticos e vice-versa, de forma que cada um possa
                  trocar informações com o outro em tempo real. Entre os
                  benefícios obtidos com o BPM, um muito importante é o fato de
                  que todos os tomadores de decisão têm uma clara visão dos
                  indicadores críticos para o desempenho dos negócios e que os
                  dados são reunidos e apresentados de forma consistente para
                  toda a empresa.




Prof. Washington Grimas – washington@wsgrimas.com                        Página 25
Apostila – Gestão de Processos de Negócios

O Uso do BPM

O uso do BPM traz muitos benefícios a uma organização, como redução de tarefas
manuais, eliminação de esforços em duplicidade, redução do lead time, melhoria de
serviços ao cliente, direcionamento automático de problemas para os gerentes,
entre outras vantagens.

Benefícios do BPM

Business Process Management (BPM) é uma combinação de gerenciamento de
processos/workflow com tecnologia de integração de aplicativos para apoiar a
interação humana e possibilitar uma ampla integração entre sistemas. Na prática,
trabalha-se com BPM tendo como base a antiga disciplina de Organização e
Métodos, que se modernizou com o nome de Revisão ou Reengenharia de
Processos. Essa prática identifica e soluciona gargalos nos processos, e propõe
melhorias nos mesmos.

O workflow possibilita automatizar os fluxos dos processos por meio de ferramentas
de Tecnologia de Informação. As mais comumente utilizadas são o e-mail e a
intranet, mas diversas outras de workflow estão disponíveis no mercado.
Ferramentas mais sofisticadas, de BPM, conseguem unir o Mapeamento e Controle
dos Processos ao workflow.

A disciplina de integração de aplicativos, mais comumente chamada de EAI
(Enterprise Application Integration), visa integrar os sistemas da empresa entre si
(por exemplo, sistemas legados com sistemas desenvolvidos em plataforma
Internet), e vem sendo bastante utilizada pelas empresas, na busca por
racionalização de processos.

O BPM busca englobar essa gama de softwares (desenvolvidos ou de prateleira)
utilizados em EAI com gerenciamento de rrocessos e Workflow.

Entre os benefícios da utilização das técnicas de BPM, podemos citar:

   •    Eliminação/redução de tarefas manuais
   •    Eliminação de esforços em duplicidade
   •    Redução do lead time dos processos
   •    Melhoria de serviço ao cliente
   •    Segurança de que regras do negócio estão sendo realmente seguidas na
                   prática
   •    Direcionamento automático de problemas/exceções para os gerentes/
                   responsáveis pelos processos
   •    Trilha de auditoria completa dos processos realizados na empresa
                      Satisfação dos níveis de serviço combinados com clientes
   •    Aumento da vantagem competitiva da empresa
   •    Integração de sistemas desconectados




Prof. Washington Grimas – washington@wsgrimas.com                          Página 26
Apostila – Gestão de Processos de Negócios
Com o uso de projetos de BPM, passa a existir a facilidade de comprovar certos
benefícios, tais como: aumento de vendas, gerado por clientes mais satisfeitos e
redução de custos, conseqüentes de processos amplamente controlados.



A força da Integração

Uma solução de Business Process Management precisa atender a diversas
exigências de gerenciamento de um processo. A primeira característica é a
capacidade de integração completa. Ela precisa conseguir a integração em meio a
toda a complexidade de sistemas e usuários existentes e, em muitas vezes, até sair
da empresa durante o processo, viabilizando o B2B (business to business).

O gerenciamento de processo de negócio concentra-se na modelagem e na
orquestração do fluxo de trabalho entre funções individuais em aplicações
diferentes, para automatizar e dinamizar processos de negócios anteriormente
independentes. Pode ser encarado como uma lógica da integração de um fluxo de
trabalho por meio das aplicações.

Em muitos casos, o BPM está inicialmente focado em processos de negócio de longa
duração que podem levar horas, dias, meses ou um tempo ainda maior para sua
conclusão. Além de processos de negócios que se estendem por várias aplicações e
incluem interação com os usuários.



Evolução do ERP

O gerenciamento de processos de longa duração exige um acompanhamento do
estado do processo em questão, durante toda execução. Tipicamente, as
ferramentas de BPM incluem também modelagem de automação e componentes de
gerenciamento. Os componentes de modelagem permitem aos analistas de negócio
definir, visualizar e gerenciar processos individuais sem a necessidade de
compreender os detalhes técnicos subjacentes de como o processo realmente é
implementado.

BPM tem o potencial de suprir algumas carências dos ERPs, como a de remodelar e
otimizar processos de back office já automatizados. Ele transfere funções para
dentro do ERP, mas não permite muita flexibilidade. O gerenciamento do processo
de negócio possibilita às organizações automatizar e dinamizar seus processos
manuais e juntar sistemas operacionais e de gerenciamento anteriormente
autônomos. O resultado é um negócio mais ágil e eficiente, mais capaz de
responder às mudanças de mercado.



Gerenciamento e Web Services

O BPM possibilita a definição, execução, monitoração, análise e melhoria dos
processos de uma empresa, propiciando um significativo ganho de produtividade.
Este conceito tem como principal objetivo responder a perguntas do tipo: "Como

Prof. Washington Grimas – washington@wsgrimas.com                         Página 27
Apostila – Gestão de Processos de Negócios
monitorar a eficiência da execução de meus processos?", "Como identificar
gargalos?", "Como garantir que os processos estão sendo executados?". Com isso,
torna-se possível prover análises em tempo real e históricos sobre o andamento
dos processos críticos de uma empresa. O gerenciamento com BPM é altamente
facilitado.

As iniciativas de BPM também têm a missão de aumentar a performance
operacional enquanto se tenta ampliar o valor dos sistemas já existentes nas
empresas. As ferramentas de BPM seriam a base não só para metodologias de
gestão de projetos e recursos de TI (como PMI, ITIL, ICMM, SLA, SLM etc), mas
para Web services – ou o redesenho da arquitetura de processos a partir da
distribuição de componentes em redes remotas colaborativas. A comunicação de
dados móveis de banda larga ganha destaque por conta da mobilidade aliada à
profundidade, sendo o caminho natural da convergência utilitária de meios e
padrões.

Existe uma grande demanda por acesso à informação e realização de transações de
forma rápida e eficiente. Esta demanda é gerada por diversos públicos como
funcionários, clientes e parceiros dentro da empresa. Porém, muitas vezes as
informações estão disponíveis em múltiplos sistemas legados, o que dificulta o
acesso. As ferramentas de BPM, EAI e Webservices ajudam a criar interfaces únicas
e intuitivas para facilitar o acesso, aumentando em muito a produtividade e o
controle. O ponto chave para obter resultado com esse tipo de ferramenta está na
realização de um planejamento detalhado, em que os processos são especificados e
as regras de negócio definidas.

Na adoção e monitoramento dos processos de negócio, é necessário adotar alguns
serviços como configuração e implementação de ferramentas para automação de
processos, integração com sistemas corporativos e desenvolvimento de aplicação
de negócio. Compreendem:

   •    Implementação de Ferramentas para BPM
   •    Integração com Sistemas Legados
   •    Desenvolvimento de Aplicações de Negócio



Detalhes dos Serviços para BPM

1. Gestão Corporativa

Diagnóstico Corporativo – Levantamento completo de toda a operação da empresa,
por meio do uso de listas de verificação, entrevistas executivas e acompanhamento
do processo in-loco, buscando o levantamento dos principais pontos de alerta e
recomendações de melhoria para os processos. A análise envolve os seguintes
processos:

Planejamento e Organização da Empresa
   •   Marketing, Vendas e Produtos
   •   Produção, Qualidade e Instalações


Prof. Washington Grimas – washington@wsgrimas.com                        Página 28
Apostila – Gestão de Processos de Negócios
   •   Logística e Cadeia de Abastecimento
   •   Administração Financeira
   •   Recursos Humanos
   •   Tecnologia da Informação
Modelo de Gestão – Desenho e auxílio na implementação de um novo modelo de
negócios, envolvendo a revisão das diretrizes estratégicas do negócio, definição dos
processos-chave do negócio, revisão da estrutura organizacional e definição dos
principais planos de ação para adoção do novo modelo de gestão.

Programas de Qualidade – Preparação da organização para a implementação das
normas ISO 9000:2000 e ISO/TS 16949:2002, que estão desenvolvidas com base
na visão por processos.

2. Gestão de Processos de Negócio

A gestão de uma organização a partir de uma abordagem por processos, considera
a análise destes tanto para o nível gerencial (também chamados processos-chave
do negócio) como também para o nível operacional da empresa. Dessa forma, é
possível uma visão integrada de toda a gestão, determinando as atividades,
responsáveis e indicadores de performance para todos os processos de negócio.

Gestão de Processos Gerenciais/Processos-Chave – Com base nas diretrizes
estratégicas e no modelo de gestão corporativa definidos para o negócio, faz-se o
mapeamento e análise de todos os processos-chave da organização, identificando
suas entradas e saídas, a relação cliente-fornecedor dentro da cadeia de valor do
negócio, o fluxo de atividades dentro de cada processo e os indicadores de
desempenho relacionados ao monitoramento dos resultados e performance de cada
um, por meio de um painel de bordo gerencial.

Todo o projeto é conduzido de forma a preparar a organização para a mudança na
gestão do negócio que será implementada e de maneira totalmente integrada com
a equipe de líderes da organização, procurando capacitá-los e prepará-los para o
novo papel de liderança que estes terão de assumir.

Gestão de Processos Operacionais – Toda a operação de uma empresa pode ser
resumida como um conjunto de fluxos de atividades que ocorrem tanto dentro de
um processo-chave como também por meio de vários processos-chave,
caracterizando a relação cliente-fornecedor internos.

A metodologia identifica para cada processo operacional sob análise os principais
pontos de melhoria para o mesmo, sejam eles retrabalhos, gargalos, necessidades
de automação de processos, definição de responsabilidades, entre outros.

3. Automação de Processos de Negócio

A tecnologia é uma poderosa aliada para a efetiva implementação da gestão de
processos de negócio. As metodologias de BPM fornecem os serviços e as
ferramentas necessárias à automação desses processos.




Prof. Washington Grimas – washington@wsgrimas.com                           Página 29
Apostila – Gestão de Processos de Negócios

BMP - Atuação estratégica

Dentro de uma empresa, são várias as soluções e aplicações para a utilização de
dados corporativos, análises departamentais e estratégias organizacionais. Porém,
esses processos costumam criar uma infinidade de dados tão dispersos que acabam
dificultando o acesso às informações realmente relevantes.

As ferramentas de Business Intelligence foram as primeiras a surgir para organizar
esses dados dispersos e extrair deles informações úteis. As soluções de Business
Performance Management (BPM) representam uma evolução dessas ferramentas. O
BPM finalmente torna possível a integração de dados de múltiplas fontes.

Ele proporciona uma visão comum para toda a organização e possibilita um
processo de gerenciamento financeiro e de desempenho que alinhe metas
individuais com os objetivos corporativos. Além disso, as soluções de BPM dão às
empresas o poder de antecipar resultados e tomar decisões antes do surgimento de
problemas, permitindo à corporação mudar de uma postura basicamente reativa
para uma realidade pró-ativa.

A implementação da plataforma completa de BPM permite que as organizações
obtenham resultados lucrativos, aumentando a eficiência operacional e abrem
oportunidades de crescimento. Essas aplicações representam um conjunto de
soluções abrangentes para todo o processo de definição de estratégias, modelagem
de negócios, planejamento, monitoramento de performance, relatórios e análise.

Os negócios exigem mudanças que nem sempre os parques tecnológicos existentes
conseguem entregar. As soluções de BPM foram criadas para preencher a lacuna
entre o que a empresa quer e o que o parque tecnológico existente oferece. Além
disso, o BPM tem a flexibilidade de regras, permitindo sua adoção pelas mais
diferentes indústrias e tipos de companhias.




BMP - Funcionamento

O funcionamento do BPM depende da preparação do processo de implementação.
Isso se inicia com a definição das necessidades de uma organização. E para que
tudo corra dentro do esperado, é preciso preparar as pessoas para essa mudança.

Foco em processos

Podemos chamar o Business Process Management (BPM) de filosofia de gestão
suportada por plataformas tecnológicas, porque ele funciona exclusivamente
apoiado em outros processos de modo a integrá-los e representá-los desde o seu
estímulo até a entrega final do resultado ao cliente.

O trabalho do BPM considera processos, ou seja, todas as unidades de trabalho
juntamente com os caminhos traçados por elas, apoiados nas regras em vigor.



Prof. Washington Grimas – washington@wsgrimas.com                         Página 30
Apostila – Gestão de Processos de Negócios
Sendo assim, o BPM fica no centro das competências, organização, regras e
processos e permite uma visão ampla sobre toda essa estrutura.

A plataforma tecnológica abriga todos os processos, subprocessos e os respectivos
fluxos de informação. É importante dizer que os processos não são
obrigatoriamente totalmente automatizados, porque em determinadas situações é
necessário incluir informações externas que podem nortear a operação de modo
diferente. Porém, isso só acontece quando o responsável pelo monitoramento do
processo intervém, podendo corrigir o caminho, a seqüência do subprocesso e a
ligação aos outros interlocutores.

O processo pode ser manipulado apenas por quem tem autorização para fazê-lo e é
possível criar restrições por perfil de acesso. É nesse sentido que o BPM está sendo
muito implementado em ambientes que precisam de definições rigorosas,
concretas, em um curto espaço de tempo e com acesso de processos que precisa
ser controlado.

Os componentes da arquitetura da plataforma BPM são todos interdependentes. Há
a ferramenta de desenho e interfaces que levam as informações que chegaram à
camada de integração. Essa camada é composta pela soma da automatização de
processos, com o workflow e as regras da organização. Abaixo está a
transformação de dados e os serviços de conectividade.

Entender o funcionamento dos processos de gestão é certamente um elemento que
colabora para a visão dos clientes de que os sistemas de informação são
necessários. O BPM é ainda novo, porém já é encarado como vital. Para que isso se
estabeleça e para que o funcionamento seja efetivo, alguns fatores são
determinantes durante sua implementação.

Em primeiro lugar, está o empenho da administração, que deve estar ciente da
necessidade da organização, isso porque dentro da escala hierárquica este tipo de
decisão é muito mais aceito quando é tomada pelo topo da pirâmide, além do fato
de que será por meio desse empenho que o restante dos funcionários se
empenharão também na utilização dos processos.



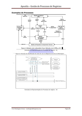
BMP - Implementação

Depois de tomada a decisão, o funcionamento está nas mãos do que podemos
chamar de preparação do processo de implementação. Esse aspecto inicia-se na
definição clara das necessidades da organização, que nem sempre consegue
discernir que tipo de estrutura se adapta a seus processos. Além disso, há também
a questão da preparação das pessoas para a mudança, pois muitas delas
negligenciam o novo e o abandono do papel.

Nesse caso, vale deixar claro os benefícios que serão trazidos, envolvendo tanto os
menores custos como também a melhoria dos processos. Um terceiro ponto que
deve ser considerado é a escolha do fornecedor, que tem o papel em conjunto com



Prof. Washington Grimas – washington@wsgrimas.com                           Página 31
Apostila – Gestão de Processos de Negócios
os tomadores de decisão de definir os sistemas necessários e a estratégia de
implementação mais adequada.

Há uma ponto em relação à implementação que ainda divide o mercado em
opiniões diferentes e que pode refletir no funcionamento dos sistemas. O que se
discute é o fato de como deve ser levado o processo de transição para sistemas
BPM. Alguns dizem que a implementação deve ser feita por fases, começando por
departamentos específicos para que as pessoas possam tomar conhecimento aos
poucos de como funcionam os programas, outros defendem o contrário, de modo a
estender os benefícios para toda a organização de uma só vez.

Porém, é sempre necessário que haja um trabalho de adaptação, pois sem uma
análise prévia, os sistemas podem não funcionar, afinal cada negócio requer uma
adaptação diferente. A solução precisa ser de fácil utilização, por se tratar de um
produto de front-end, acessíveis ao trabalhador individual. Além disso, é preciso
que haja uma integração cada vez maior com as aplicações já existentes.

Acima disso tudo, o BPM precisa aumentar o valor do que já existe, e dessa forma a
organização poderá medir se está ou não seguindo os requisitos de implementação
e funcionamento. Não se pode pedir que as empresas façam investimento ainda
maiores, pois é o BPM quem deve se interligar com a infra-estrutura já existente.

Um reflexo da arquitetura aberta

O Business Process Management advêm dos antigos sistemas de workflow que
existem desde os anos 80. Workflow, como o próprio nome já diz é o fluxo de
trabalho. Ele é responsável pelo transporte de tarefas numa cadeia seqüencial de
executores. Porém, esses sistemas workflow tinham a deficiência de ser sistemas
proprietários e por essa razão, quase não havia comunicação com os outros
sistemas da organização. Com o surgimento da arquitetura aberta, foi possível a
evolução para esse novo conceito.

O Workflow tornou-se então um componente do BPM. Uma de suas funções é
separar a lógica das chamadas regras de negócio e padronizar o conceito de pensar
sobre essas mudanças. Ter a lógica separada faz com que fique fácil para o
responsável de TI alterar a aplicação para adequar seus negócios e suas regras de
negócio. As tarefas podem ser executadas por um ou mais sistemas de computador
e por diversas pessoas. Além disso, o workflow define a ordem de execução, as
condições das tarefas e o que estas são capazes de representar junto ao fluxo de
informações.

A base do antigo workflow era a automação do fluxo de trabalho, porém o Business
Process Management agrega maior valor e permite que as pessoas recebam os
comandos em uma espécie de caixa de entrada, com as instruções correspondentes
e os links que encaminham para os documentos que precisarão consultar para
completar o comando enviado.




Prof. Washington Grimas – washington@wsgrimas.com                          Página 32
Apostila – Gestão de Processos de Negócios
De acordo com a proposta de Georgakopoulos (1995), a classificação de workflow
pode ser feita da seguinte maneira:

   •    Workflows ad hoc: São responsáveis pela descrição dos processos simples
                  criando um esquema para a coordenação e cooperação de
                  tarefas, em que não há um padrão fixo para o fluxo de
                  informações entre as pessoas envolvidas. Como exemplo, temos
                  os processos de escritório, documentação de produtos e
                  propostas de vendas.
   •    Workflows administrativos: Estes envolvem atividades fracamente
                  estruturadas, repetitivas, previsíveis e com regras simples de
                  coordenação de tarefa. Um exemplo é o processamento de
                  ordens de compras e autorização de férias e viagens.
   •    Workflows de produção: Envolvem atividades altamente estruturadas que
                  descrevem processos de informação complexos. Normalmente,
                  sua execução exige um alto nível de transações que acessam
                  múltiplos sistemas de informação. Os processamentos de
                  requisição de seguros, de faturas bancárias e de cartão de
                  crédito são alguns exemplos.

Nesse contexto, o conceito de gerenciamento funciona também como uma
ferramenta gráfica que permite a visualização de todos os fluxos, desvios e
trâmites, o que inclui também, laços paralelos, junções de documentos, separação
de documentos etc. Essa questão da interface gráfica é um avanço muito
significativo, já que os antigos sistemas de workflow tinham essa visualização
separadamente, alocada em cada ferramenta.

BPM no mundo dos portais

Os portais caracterizam-se ultimamente por garantirem o acesso aos processos,
seja de uma organização governamental ou privada. Esses processos podem ser
tanto intraorganizacionais, como interorganizacionais. Para lidar com esse segundo
caso, é preciso que todos os sistemas das organizações envolvidas estejam
integrados e nesse caso o BPM é fundamental.

É o início de uma em que o ambiente virtual predominará sobre o físico. O que os
funcionários costumavam encontrar no armário do escritório, poderão acessar no
portal, sem ter o trabalho de saírem de suas mesas. Porém, para que essa
tendência possa se concretizar é preciso que até mesmo os processos triviais
estejam inseridos no portal, ou seja, desde o controle de entrada e saída dos
funcionários até o controle de estoques, por exemplo.

Sem o uso do BPM, a migração para esse conceito virtual seria inviável, pois os
custos de modelagem e programação seriam muito maiores. Existe um caminho
muito interessante que é possível trilhar com o BPM e que vai muito além do que
podíamos fazer até então. É possível fazer uma transferência de dados para
sistemas que possam executar tarefas de forma automática e depois receber a
resposta, de modo a continuar a transação por meio de pessoas.




Prof. Washington Grimas – washington@wsgrimas.com                         Página 33
Apostila – Gestão de Processos de Negócios
O onda dos ERPs que teve início no final da década de 90, trouxe também as
infinitas regras de difícil alteração que demandam profissionais especializados e
conseqüentemente um maior tempo e custo. Com o novo conceito, é possível
extrair a administração dessas regras do ERP e permitir aos analistas fazerem
alterações sem mudar a programação.

Web Services no BPM

O BPM pode também ser visto como base para o Web Services ou o redesenho da
arquitetura de processos por meio da distribuição de componentes em redes
remotas colaborativas e para metodologias de gestão de projetos e recursos de TI.

A junção do BPM com Web Services e XML está transformando a maneira como as
companhias vêm encarando e executando o fluxo de trabalho. O XML aplica
estrutura às informações, deixando-as livres de qualquer dependência do software
que lá opera. Já o web services são responsáveis pela estrutura básica para
geração de mensagem, aplicativo a aplicativo, e chamada sobre uma rede irrestrita.

As ferramentas de BPM têm o papel de fornecer a infra-estrutura de suporte
adicional para atrelar essas capacidades de modo a criar, implementar e executar
tudo o que for coletado na gestão do fluxo de trabalho, integração de aplicativos
empresariais e de parceiros comerciais.

As ferramentas de BPM que utilizam Web Services e XML trazem uma nova
tendência que facilita a proliferação em larga escala de processos comerciais
automatizados e distribuídos. Por esse motivo, houve também um aumento das
funções de design e desenvolvimento de camada de programa para a camada de
informação (documento) e de transporte (mensagens).

O processo de fluxo de trabalho, cenários de integração ou interações de parceiros
funcionam enviando mensagens que são transformadas de acordo com o conteúdo
da mensagem, com os requisitos de formatação e com as regras comerciais.

Transparência e Modularidade

Duas outras características definem muito bem a questão do BPM: Transparência e
Modularidade. Talvez esses sejam os pontos de maior importância dentro de um
cenário onde os processos precisam ser auditáveis e sempre consultados.

Documentos e mensagens são expostos, auto-descritivos e extensivos e funcionam
paralelamente a definições do ponto de terminal de comunicação, as quais também
possuem o mesmo nível de facilidade para o usuário. Além das regras comerciais,
mapas de transformação e instruções para execução de processos, os quais trocam
e atuam sobre as mensagens e os documentos.

Uma das vantagens também encontradas é que um componente de processo pode
ser acoplado a qualquer outro componente para que as mudanças possam ser
efetuadas em um desses componentes ou atividades separadamente. Os
componentes são independentes.


Prof. Washington Grimas – washington@wsgrimas.com                         Página 34
Apostila – Gestão de Processos de Negócios
O funcionamento do BPM é, na verdade, uma evolução de outros conceitos que já
estão inseridos no mercado. O BI, o Workflow, o ERP, o CRM são modelos que
complementam o atual conceito de BPM. Todos eles trabalham com objetivos muito
próximos, porém o que difere um do outro são os processos e a maneira com que
cada um deles lida com as regras de negócios e com as atuais adaptações. O
Business Process Management veio para agregar valor a todo esse legado já
existente de modo a torná-lo mais eficiente e integrado.



Mercado

O foco de interesse por BPM está em clientes de telecom, bancos e grandes
corporações. A principal razão da implantação de BPM vai além do controle
financeiro. Um aspecto importante é a necessidade de apoiar informações em uma
plataforma que permita transparência e controle.

Qual é o cenário?

O mercado já adquiriu uma visão sobre Business Process Management (BPM) que
coloca as aplicações como ferramentas que tem o objetivo de medir, analisar e
otimizar a gestão de negócios e os processos de análise financeira das empresas. O
Brasil passa por uma fase de introdução do conceito, mas as projeções são
positivas de acordo com pesquisas feitas recentemente.

Sabe-se que esse mercado está em franco crescimento. Estimativas feitas por uma
pesquisa da IDC indicam que os investimentos em ferramentas de BI e BPM serão
acima da média. As tendências mostram que implementações de plataformas de
BPM integradas com as já tradicionais ferramentas de BI e datawarehouse estão no
auge dentro das grandes empresas.

No Brasil, segundo pesquisa feita pela IDC, o interesse está nas grandes empresas
e vem ao encontro das necessidades dos gestores das áreas de TI e negócios, como
de vendas, finanças e da alta administração. Esse novo caminho é reflexo da
necessidade de melhorar a qualidade dos investimentos depois do alinhamento das
decisões operacionais com os objetivos estratégicos das empresas.

Além disso, trata-se de um esforço para fazer a gestão do aumento da receita das
organizações, alocando os produtos para as áreas de Vendas e Marketing e ganhar
mais conhecimento do perfil do cliente de modo a tornar as informações
estratégicas. A IDC entrevistou mais de 780 empresas de diversos segmentos no
final de 2004, de modo a medir o grau de interesse por determinadas ferramentas
e os resultados apontaram BI e BPM como uma das prioridades de investimento
durante este ano.

O foco de interesse por BPM está em clientes de telecom, bancos e grandes
corporações. Nas médias empresas, a ênfase está em BI. Nas grandes, BI e BPM
estão sendo implementados simultaneamente e isso inclui não só produtos de
Balance Scorecard, como também ferramentas de Consolidação das Finanças. De
qualquer forma, a principal razão de todo esse movimento do mercado está além

Prof. Washington Grimas – washington@wsgrimas.com                         Página 35
Apostila – Gestão de Processos de Negócios
do controle financeiro sobre a performance da empresa e da coleta e organização
das informações.

Um aspecto muito importante está na necessidade de apoiar as informações em
uma plataforma que permita transparência e controle e que se insira na lista de
normas como Sarbanes-Oxley e Basiléia II, por exemplo. A tendência é que as
ferramentas de BI e os produtos de Data Warehouse sejam integrados às novas
soluções de Business Process Management. Paralelamente, os relatórios gerados
que desenvolveram suas próprias ferramentas de BI, serão integrados para agregar
valor nas operações.

Exemplos de Soluções

Até que a fase de adaptação passe, e os clientes entendam a real necessidade das
ferramentas de análise, os fornecedores estão apresentando novidades em soluções
BPM. Já há no mercado, por exemplo, uma ferramenta que possibilita o controle
dos processos que mantêm os serviços das operadoras telefônicas. Essa solução
utiliza o workflow para direcionar o recebimento automático de ordens de serviço e
o encaminhamento das rotinas.

É possível também, com determinadas soluções, acompanhar aplicação, execução e
desenvolvimento dos fluxos críticos de informação. Essas ferramentas estão em
constante modernização e podem integrar de forma mais eficaz os processos por
utilizarem arquitetura aberta, o que foi um passo muito importante para o
surgimento do BPM e sua evolução.

Geralmente, as companhias optam por utilizar as ferramentas para aumentar a
satisfação do cliente ao mesmo tempo em que agilizam os processos de retirada e a
comercialização dos produtos. O mercado está observando o quanto as soluções de
BPM podem ajudar no dia-a-dia, pois a implementação acaba sendo uma forma das
companhias adquirirem vantagens competitivas, já que a redução dos custos são
repassadas para os clientes e tornam o negócio, seja ele qual for, muito mais
atraente.

Setores mais interessados

A quantidade de dados e o alto valor deles podem ser um ponto que influencia a
tomada de decisão por soluções analíticas e BPM. Ambientes com essas
características demandam uma área tecnológica eficiente. Exemplos desse tipo de
necessidade podem ser vistos em indústrias de manufatura, de tecnologia e no
setor financeiro.

Nesses casos, o BPM é uma alternativa que está na frente no que se refere aos
resultados e na maneira de lidar com a complexidade dos ambientes. Para o
sucesso no funcionamento desses ambientes, é preciso focar não apenas em dados
e gerenciamento de informações, mas também adotar uma forma de igualar o
trabalho feito pelo funcionário e pelo computador, por meio da criação de um
processo orientado de aproximação.




Prof. Washington Grimas – washington@wsgrimas.com                         Página 36
Apostila – Gestão de Processos de Negócios
Em um futuro próximo, não mais haverá tecnologias sem integração e empresas
com dados importantes que não possuam sistemas de BPM e softwares analíticos,
pois o controle dos processos torna-se necessário e essencial no mercado
competitivo atual.

Futuro

O mercado de BPM cresce anualmente 20%. Em 2004, as vendas atingiram 1
milhão de dólares e a expectativa, segundo a IDC, é que esse valor chegue à 3
milhões de dólares até 2009. Inicialmente, o primeiro olhar para BPM estava focado
principalmente na automatização e na integração, porém a tendência é que ele se
desloque principalmente para o cumprimento das normas, da agilização dos
negócios e das aplicações e para a otimização.

A explicação para essa movimentação é porque as companhias estão sendo
impulsionadas pelas regras de Sarbanes-Oxley e Basiléia II a recorrem ao BPM para
adotar políticas e procedimentos que são de extrema importância para os bons
resultados das empresas.

O procedimento seguido pelo Business Process Management é indicado para obter
respostas rápidas, ao mesmo tempo em que há a possibilidade de modificar os
requisitos do negócio, começando pelo cumprimento das normas. A vantagem está
na flexibilidade do sistema diante das mudanças que precisam ser feitas no sistema
constantemente.

Escolha do melhor sistema

Futuramente, assim como já acontece nos países que já adotaram o conceito de
BPM, o mercado brasileiro terá muitas ofertas de soluções voltadas para essa
tendência e as empresas terão de saber priorizar e avaliar qual a melhor solução
para cada caso e qual dessas soluções realmente se adeqüa e pode ser integrada
de maneira eficaz ao Business Process Management.

Isso só pode ser feito depois de uma avaliação detalhada dos produtos e de uma
discussão com os fornecedores sobre a demanda de cada organização. É preciso
estabelecer alguns pontos para identificar se os produtos que serão adquiridos
podem ser realmente integrados em uma arquitetura de BPM. Além disso, escolher
alguns produtos para serem comparados antes de tomar a decisão.

Depois de feita a escolha dos produtos a serem comparados, é preciso considerar
dois pontos muito importantes. O primeiro deles é o que podemos chamar de
capacidade. Trata-se de perceber se o produto é compatível aos requerimentos do
Business Process Management da empresa.

Além disso, o segundo ponto engloba a completude da solução, ou seja, a
percepção do quanto o produto é completo para se adequar as necessidades do
cotidiano e do futuro do BPM, que como já vimos demanda flexibilidade para
eventuais mudanças.




Prof. Washington Grimas – washington@wsgrimas.com                         Página 37
Apostila – Gestão de Processos de Negócios
Medindo a Capacidade dos produtos

É importante considerar diversas características antes de aceitar as ofertas do
mercado tanto no que se refere a BPM como às soluções que o integrarão. Trata-se
do segundo passo diante da escolha das soluções e da decisão pela integração:

   •    Todo processo de negócio é associado a muitas regras que administram as
                    execuções. O número e a complexidade dessas regras aumentam
                    com o tamanho da organização. Os sistemas de BPM precisam
                    ter a habilidade de encaixar a lógica do negócio na definição dos
                    processos que determinam a rotina, baseados nas condições
                    atuais, sem que haja a necessidade de uma pré-programação.
                       A capacidade de verificar a demanda de trabalho, reutilizar
                    informações e executar tarefas de departamentos diferentes, ao
                    mesmo tempo (ainda que sejam iguais) é um ponto de extrema
                    importância para reduzir o tempo de trabalho.
   •    Uma solução de BPM robusta deve prover um método dinâmico de
                    certificação e uma ligação com o web service entre outros
                    métodos.         É preciso considerar a habilidade de encaminhar
                    tarefas para as filas de funções e permitir o acesso a
                    determinados grupos.
   •    O sistema precisa ser suscetível a mudanças no meio do caminho.
   •    A interface precisa ser de fácil manejo e entendimento
   •    Uma arquitetura de BPM envolve um grande número de pessoas. Para
                    alcançar essas pessoas e prover uma conectividade, é importante
                    que a solução forneça uma interface baseada em web.
   •    A solução precisa ser capaz de extrair informações de outras aplicações e
                    criar tarefas
   •    É preciso que haja uma lista de tarefas de todos os participantes
   •    A habilidade para documentar um processo de negócio é muito importante e
                    é, certamente, uma exigência-chave para a qualidade da
                    tecnologia
   •    Um sistema precisa obrigatoriamente ser composto de segurança e
                    autenticação, já que carrega consigo um grande volume de
                    informações de usuários diferentes. Quando um desses usuários
                    se conecta, o sistema precisa estar apto a confirmar a sua
                    identidade para que não haja nenhum erro de acesso.
   •    É interessante que haja a possibilidade de comunicação entre os
                    participantes e que seja possível consultar outros usuários sobre
                    determinadas tarefas.




Prof. Washington Grimas – washington@wsgrimas.com                            Página 38
Apostila – Gestão de Processos de Negócios
Qualidade dos produtos

Além dos itens que medem a capacidade, as organizações devem avaliar a
completude do produto de BPM e os componentes que o software oferece:

   •    Uma das características necessárias do software moderno de BPM é a
                   habilidade de mostrar graficamente os mapas de workflow para
                   os processos de negócios.
   •    Em muitos casos, processos de negócios são designados e desenvolvidos
                   pelas múltiplas pessoas que participam do processo e por esse
                   motivo, eles devem estar em um sistema que suporta um design
                   e um esforço de desenvolvimento conjunto.
   •    É importante considerar que o processo de negócios lida com indivíduos,
                   suas funções no trabalho e os grupos aos quais eles pertencem.
                   A habilidade de estar a par da estrutura organizacional do
                   negócio é um requerimento essencial. O software de BPM deve
                   prover algum método que englobe o mapa organizacional da
                   companhia.
   •    Processos de negócios geralmente envolvem pessoas com diferentes
                   habilidades e responsabilidades. Muitas vezes, participar do
                   processo é parte do trabalho, mas não é o trabalho todo. Por
                   isso, a interface dessas pessoas com o sistema de BPM deve ser
                   de fácil utilização e se encaixar na rotina sem atrapalhar o
                   trabalho. Uma solução de BPM completa vai prover múltiplas
                   interfaces com os clientes, incluindo suporte por aplicações como
                   um e-mail comum, portais e wireless.
   •    A administração de um módulo é um importante componente do software de
                   BPM porque provê capacidade como processos de instalação,
                   controle da versão e o gerenciamento total dos processos de
                   negócio.
   •    A melhor maneira de reduzir o tempo das tarefas é manter as pessoas fora
                   delas. Isto pode ser feito quando os sistemas automatizados na
                   corporação são usados para realizar as tarefas. O que não
                   apenas reduz o tempo das tarefas, como também os erros. Para
                   tornar esse processo mais fácil, soluções de BPM devem suportar
                   web services.
   •    É importante armazenar a informação dos negócios no database. Nesse
                   caso, é essencial a conexão ao database para o bom
                   funcionamento do BPM. Além disso, pelo fato de BPM envolver
                   um grande número de pessoas, essa conexão precisa ser
                   estabelecida no servidor do usuário, onde é muito mais rápido,
                   fácil e centralizado e onde as atividades são integradas.
   •    Um sistema de BPM deve ter escalabilidade para habilitar um grande número
                   de usuários e para envolver um grande número de transações a
                   serem processadas. Isto implica que o servidor também possua
                   escalabilidade. Na arquitetura do servidor moderno, o melhor
                   método de realizar isto é por meio de clusters.




Prof. Washington Grimas – washington@wsgrimas.com                           Página 39
Apostila – Gestão de Processos de Negócios
O Mercado de BPM sofrerá transformações ao longo dos anos, adquirindo novas
tecnologias e modernizando a arquitetura em um cenário onde há sempre novos
esforços de gerenciamento.




Desafios e estratégias

Implantar BPM envolve soluções tecnológicas e mudança na perspectiva gerencial.
Por isso, se não for muito bem entendida pela organização, pode travar já na fase
de planejamento. É fundamento trabalhar em comum acordo, para evitar conflitos e
focar nas estratégias do Business Process Management.

Na prática

Qualquer iniciativa que tenha como meta primordial rever processos corporativos é
traumática. Ainda mais se o objetivo for revolucionar sua forma de atuação.
Independente de qual é a vertical em que a empresa atua, seja finanças,
telecomunicações ou governamental, os processos de negócios são sempre um dos
pontos mais delicados. Mesmo com as promessas de revolução na atuação, com
conseqüente redução de custos e corte nos gastos, o primeiro entrave para a
consolidação de uma solução em Business Process Management está na
conscientização.

Como envolve tanto soluções tecnológicas como mudança na perspectiva gerencial,
o BPM trava já na fase de planejamento. Conflitos latentes entre departamentos e
profissionais, bem como objetivos centralizadores e egoístas podem ter no BPM a
pólvora de que necessitavam para explodir na companhia. Por isso, um
comportamento comum para evitar conflitos, ensinam os especialistas, é focar a
estratégia do Business Process Management na mentalidade da corporação.

Uma vez que os processos, seu core, permeiam inúmeras áreas e compõem o tripé
fundamental para atuação de qualquer empresa, somado com pessoas e tecnologia,
o impacto pode ser melhor calculado e distribuído. No entanto, é necessária muita
cautela e planejamento para não transformar o que seria uma revolução positiva
num pesadelo corporativo. Pensar detalhadamente nos sistemas de Workflow, fator
essencial em BPM, é um passo que auxilia a implementação do conceito.

Ainda que nem os especialistas entrem em acordo com a definição do BPM, a
implementação está sempre vinculada a resultados práticos. O Centro Americano
de Produtividade e Qualidade (APQC, da sigla em inglês), para citar um exemplo,
reconhece o BPM como uma forma de gestão que governa os sistemas Workflow
dentro de uma organização.

Em vez de focar apenas num determinado departamento, é importante
fundamentar no negócio da organização, independente e permeando as diversas
unidades de negócios, orquestrando os processos nessa direção. Para tanto, antes
de mais nada, o conceito exige um laço forte de união na empresa para poder
passar para os próximos passos.


Prof. Washington Grimas – washington@wsgrimas.com                        Página 40
Apostila – Gestão de Processos de Negócios
Pautado na tecnologia

O que torna a implementação do Business Process Management ainda mais
delicada e complexa é o fato que, além de causar uma revolução na forma de gerir
os negócios e nas relações internas, ainda é necessária a implementação de
ferramentas tecnológicas avançadíssimas, soluções que acompanhem e sejam o
braço virtual dessa revolução na gestão.

Consultorias, empresas focadas em hardware, criadoras de appliances,
desenvolvedoras de soluções, integradoras, especialistas em BI, enfim, as ofertas
são inúmeras. Como o cliente pode se defender de tantas opções e escolher a
melhor forma para a sua atuação? A resposta mais sensata está relacionada com,
primeiro entender seus objetivos de negócios, e, depois, definir em que medida a
implementação do BPM pode auxiliar no planejamento estratégico, bem como na
redução dos custos e na otimização da atuação.

Pensando numa implementação passo-a-passo, o BPM precisa priorizar as rotinas
de automatização. Além de cuidar da sua implementação, é preciso ter ferramentas
de monitoramento, tanto para confirmar a exatidão dessas rotinas quanto para não
gerar gargalos em performance. Outro ponto intimamente relacionado com o BPM é
o gerenciamento centralizado, um grande desafio para os atuais ambientes de
Tecnologia da Informação de qualquer empresa, assim como a reengenharia de
processos.

De qualquer forma, por mais que os conceitos e as abordagens sejam diferentes,
uma idéia é fundamental: nenhum fornecedor tem capacidade de fornecer soluções
em todo o escopo do conceito de Business Process Management. Isso gera mais um
ponto de conflito, além de unificar as diversas soluções tecnológicas espalhadas nos
diversos pontos da cadeia, do ERP ao CRM, passando pelo BI e Utility Computing, é
necessário um entendimento específico entre as soluções que se propõem a atuar
no BPM, cada uma na sua especialidade, para atingir um resultado satisfatório na
companhia e que compense todo o investimento e o esforço.

Mais do que tecnologias

Um conceito semelhante ao Business Process Management que tem sido apontado
como um pré-requisito à sua implementação é o process-oriented architecture. Em
outras palavras, a organização precisa definir detalhadamente seus processos,
tendo em mente seus requerimentos de performance e conseguindo identificar
exatamente quais atividades são necessárias ou precisam ser evitadas em
alinhamento aos objetivos estratégicos. Ainda que seja como trocar o motor do
avião com ele em pleno vôo, essa é a fase mais fácil da implementação.



O desafio seguinte é, em busca dos benefícios alardeados pelos analistas, quebrar
literalmente as barreiras entre e dentro dos departamentos para determinar, de
forma final, quem é responsável pelos processos, da primeira a última atividade,
por meio das inúmeras divisões da organização.




Prof. Washington Grimas – washington@wsgrimas.com                           Página 41
Apostila – Gestão de Processos de Negócios
O BPM toca num ponto-chave que é uma diretriz a ser seguida em todas as
organizações: garantir que toda e qualquer atividade suporte os objetivos
estratégicos em sua totalidade. Atingir essa realidade ideal é, como não podia
deixar de ser, um desafio enorme e sem fim. Para tanto, é necessário que todas as
análises e projetos tenham uma perspectiva de processo. Para o BPM, os processos
são a única forma de gerar resultados interessantes, sendo a forma mais primária
de uma estruturação importante para a segmentação.

Seja enfrentando o desafio de aumentar a produtividade usando menos recursos ou
entrando na arena global dos negócios, os gestores líderes precisam de um modelo
empresarial e um sistema que permita, não só entender a complexidade dos
processos, mas também compreender de que forma eles agregam valor para os
clientes, além de definir de que maneira aumentam os diferenciais competitivos da
companhia.

Por ser um conceito recente nessa abordagem atual, que envolve gestão e soluções
tecnológicas, o BPM é alvo de estudos e análises para definir os desafios e entender
como as prioridades e as decisões são definidas para a instituição do conceito. Está
sendo planejado por algumas instituições um estudo para examinar a prática do
conceito, buscando determinar, em linhas gerais, as melhores práticas para o BPM.

A idéia é analisar exemplos da realidade, para replicar as estratégias, técnicas e
ferramentas utilizadas pelas instituições que melhor se sucederam na
implementação do BPM. Assim, com o foco nas mudanças necessárias, tanto em
nível da organização quanto no cultural, é possível atingir uma transição efetiva
para uma empresa process-focused.

De olho do retorno

Um fator complicador para o Business Process Management é o fato de ter uma
obrigação imediata de gerar retorno. Seja no primeiro impacto com aumento de
produtividade e redução de custos, seja na estrutura mais consolidada que
possibilita definição mais imediata do Retorno de Investimentos (ROI, da sigla em
inglês). Essa definição, geralmente, é polêmica e complexa para assuntos que estão
restritos à tecnologia. Ao ser relacionada também a mudanças na forma de gerir o
negócio, o cenário fica ainda mais complexo.

Numa estrutura de negócio consolidada em processos, e não apenas em áreas
isoladas, a medição pode ser facilitada.

No fim das contas, o ROI para o BPM só existe quando os processos de negócios
estão fortalecidos e otimizados, quando a companhia está pronta para se analisar
no nível de maior detalhamento possível, fugindo do cálculo imediatista que vê os
aportes apenas como o alto custo de fazer negócios.

O BPM ainda é visto por diversos setores empresariais como mais uma onda
tecnológica dentre tantas outras. Sua capacidade de otimizar a atuação da
empresa, bem como a possibilidade de um cálculo com maior assertividade do ROI
devem mudar esse pensamento. A abordagem holística e a necessidade de fazer


Prof. Washington Grimas – washington@wsgrimas.com                           Página 42
Apostila – Gestão de Processos de Negócios
projeções no médio e no longo prazos fazem o conceito despertar medo nos
empresários, mas seu retorno motiva as experiências .

Ao sabor das regulamentações

Mais do que o medo do prejuízo ou a vontade de estar à frente de seu tempo, o
que tem motivado as empresas a adotar novas tecnologias e formas de
gerenciamento diferenciadas são as regulamentações. Sarbanes-Oxley, Basiléia II,
HIPAA e USA Patriot Act, só para citar alguns, se tem multiplicado nos mais
diferenciados setores, tendo uma linha mestra entre eles: a busca por maior
transparência na atuação do mercado.

Assim como a implementação de um BPM não é atingida em sua plenitude se
apoiada em apenas um único fornecedor, atender as regulamentações também
exige uma atuação multivendor com abordagem holística, tudo para fugir das
restrições e das pesadas multas que atormentam o mercado. De qualquer forma,
boa parte dos componentes necessários já está disponibilizada e, com um projeto
de BPM consolidado, atender as demandas das regulamentações será bem menos
desesperador.

Especificamente para a Sarbanes-Oxley, uma parte das respostas às exigências
está, em linhas gerais, numa combinação de um Business Process Management
(BPM) com políticas de Segurança da Informação e o Enterprise Performance
Management (EPM) consolidado.

Portanto, a questão das regulamentações está além da fúria de aquisições de novas
soluções, de pensar que a compra de mais alguma ferramenta completamente nova
vai resolver tudo, mas sim num gerenciamento racional da estrutura disponível,
combinando de forma inteligente os componentes disponíveis e analisando
dedicadamente a compra de outros. Infelizmente, enquanto inúmeros componentes
de tecnologia realmente são parte da solução, vários também geram riscos.

E as maneiras de fazer o gerenciamento racional já foi dito aqui: primeiro é
necessário definir seu foco e sua audiência. Acompanhe modelos aplicados em
empresas do mesmo nicho de mercado, depois, cheque como a situação está sendo
trabalhada por outras verticais.

Ainda que diferentes em seu core business, as estratégias para a estruturação das
companhias em resposta às regulamentações podem auxiliar a fornecer as
respostas que se está procurando.

Custo e benefício

Chega-se ao momento de recolher os louros da implementação, após superar os
desafios, encarar a enorme mudança de mentalidade na esfera gerencial, adotar os
diversos fornecedores de tecnologia que podem, juntos, fornecer a solução mais
completa em Business Process Management, além de adaptar o legado na infra-
estrutura de Tecnologia da Informação da empresa à nova realidade.




Prof. Washington Grimas – washington@wsgrimas.com                        Página 43
Apostila – Gestão de Processos de Negócios
O esforço coordenado – que acabou resultando numa diminuição dos limites entre
os departamentos, depois que a palavra de ordem se tornou processos, com a
conseqüente melhoria nos relacionamentos internos – permite uma gestão mais
inteligente. Afinal, ninguém se disporia a enfrentar tamanha mudança sem que os
resultados fossem realmente compensadores. E são.

A gestão focada em processos renova a maneira de atuar da companhia, resultando
na imediata otimização na atuação e na redução de custos. A faceta de
padronização dos processos, em determinada escala, também auxilia na diminuição
da complexidade interna, conseqüente melhora na produtividade da companhia
como um todo. Paralelamente a todas essas mudanças, o nível de eficiência
também atinge um novo patamar, revolucionando a rotina produtiva da companhia.

Acima de tudo, o BPM agrega valor à chave de atuação da corporação: sua
estratégia de negócios. Com isso, o departamento de tecnologia vai suportar a
plataforma enquanto as áreas de alta gerência manipulam e orientam os rumos da
companhia, numa parceria mais transparente e de resultados mais imediatos. Os
processos de negócios são o cerne da atuação de qualquer companhia e o BPM é a
forma mais fácil de fazer sua reengenharia e integrá-los às mudanças de
necessidades que surgem com o tempo.




Internet e BPM

As tecnologias de internet como o http, TCP/IP e o web browser são apontadas
como catalisadores de produtos e conceitos, tendo o BPM à frente deles. Os
fornecedores de BPM adotaram tecnologias de web para gerar um aumento
significativo no escopo e, principalmente, no potencial dos sistemas de BPM.

Os benefícios da Internet

A Internet foi a principal motivação que mudou o conceito da automatização do
workflow, até então restrito a pouquíssimas companhias do setor financeiro e de
seguros e, ainda assim, apenas dentro de determinadas áreas críticas. Com a
explosão da rede mundial de computadores e, por conseqüência, das oportunidades
de negócios na web, a automatização do workflow tornou-se uma solução utilizada
largamente, que tem potencial de atingir todos os departamentos e, num extremo,
praticamente todos os desktops dentro de uma empresa.

A adição de business process modeling e métricas para a automatização do
workflow foram o início da consolidação do que viria a se tornar o Business Process
Management (BPM), prática indicada por grande parte dos especialistas em gestão
atualmente. Em outras palavras, é possível colocar o desenvolvimento da Internet
como um dos maiores motivos para a popularização do conceito BPM e pensamento
sobre ele.

A Internet e suas tecnologias como o http, TCP/IP e o web browser são apontadas
por analistas, como o autor Rashid N. Khan, como catalisadores de uma série de
produtos e conceitos, tendo o BPM à frente. Os fornecedores e consultorias em BPM

Prof. Washington Grimas – washington@wsgrimas.com                          Página 44
Apostila – Gestão de Processos de Negócios
apoiaram-se e adotaram tecnologias web para agregar a solução, gerando como
resultado um aumento significativo no escopo e, principalmente, no potencial dos
sistemas de BPM. Especialistas apontam que o uso extensivo dos sistemas de BPM
é uma tendência graças a sua relação com a Internet e as ferramentas da rede,
além de uma presença cada vez mais massificada nos ambientes corporativos e da
amplitude de seu escopo de atuação.

A mudança para as aplicações client/server permitiu, de certa maneira, o
surgimento do BPM. Os fornecedores dessas soluções tiveram de suportar
diferentes protocolos de rede, uma vez que seus clientes não se restringiam ao
padrão, e isso pagou o custo do desenvolvimento e da distribuição de diversos tipos
de solução, notadamente o BPM. Com o domínio do TCP/IP como protocolo de rede
padrão, acabou a preocupação com qual tipo de protocolo de rede suportar, o que
significa uma nova facilidade para os fornecedores BPM, já que não é mais
necessário ter amplitude de atuação nos diversos protocolos, direcionando esse
custo para outra área de maior necessidade.

Outro ponto de importância fundamental na relação Internet e BPM está na
habilidade de atingir um número muito grande de usuários potenciais a custo
relativamente baixo. A possibilidade de acessar o sistema de BPM sem o usuário
estar fisicamente preso a um local determinado também é outro ponto em que a
Internet atua como o maior aliado desses sistemas. Ao adotar os padrões da
Internet, os fornecedores de BPM podem oferecer soluções que aumentam sua
possibilidade de alcance e permite a participação nos processos de negócios em,
virtualmente, qualquer lugar do globo.

Como num círculo virtuoso, o uso combinado de sistemas de BPM com Internet e
suas tecnologias aumenta o escopo de atuação e permite maior sucesso na gestão
de companhias globais, o que, por sua vez, resulta em aumento de produtividade
das empresas e em maior complexidade na distribuição de seus produtos,
resultando em necessidade ainda maior de sistemas consolidados de BPM.

Internet Mail

Um dos mais importantes benefícios do BPM é reduzir o tempo das tarefas. Para
isso, os sistemas de BPM devem ser pró-ativos, ou seja, devem puxar as tarefas
para a finalização. Porém, o web browser é basicamente um meio reativo. Um
usuário não
sabe se existem informações novas até direcionar o web browser para um site
específico. Por isso, usando o web browser sozinho, os processos de negócio na
Internet não seriam pró-ativos. Esse dilema pode ser resolvido com o uso do e-
mail, outra tecnologia importante quando falamos de Internet, em conjunto com os
sistemas de BPM.

Muitas empresas utilizavam seus próprios sistemas de e-mail, como Microsoft,
Novell, Lotus e IBM, e era extremamente difícil para muitos desses sistemas
interagirem. E também era muito difícil para fornecedores de BPM suportar diversas
plataformas de e-mail diferentes, por isso, restringiram a tecnologia a grupos
menores de usuários que compartilhavam o mesmo tipo de e-mail.


Prof. Washington Grimas – washington@wsgrimas.com                          Página 45
Apostila – Gestão de Processos de Negócios
O crescimento da Internet trouxe com ele a ampla aceitação e o uso dos serviços
de e-mail na Internet baseados nos protocolos SMTP e POP. Com o passar do
tempo, SMTP e POP tornaram-se os protocolos predominantes e todos os principais
fornecedores de tecnologia agora os suportam. Eles trouxeram dois benefícios
principais para os sistemas de BPM. O primeiro é que os fornecedores de BPM
podem facilmente suportar um protocolo de e-mail com o conhecimento que será
amplamente aceito e usado. O segundo é que usando sistemas de e-mail baseados
na web, os fornecedores podem tornar os sistemas de BPM pró-ativos.

Quando um usuário tem uma nova tarefa, o sistema de BPM envia um e-mail. Essa
mensagem de e-mail traz um link e outras informações descritivas sobre a tarefa.
Clicando no link, o usuário é direcionado rapidamente ao web browser do formulário
eletrônico da tarefa e pode cumpri-la.



Web Services

Um dos maiores desafios de integrar uma aplicação com outra é o alto custo e a
grande demanda de tempo que se leva usando tecnologias normais. Essa não é
apenas uma barreira para o e-commerce entre companhias e melhorias produtivas
dentro delas, mas também prende essas empresas às aplicações existentes e a
seus parceiros de negócio, pois o custo da mudança é muito alto. Essa atitude
reduz a competição e cria ineficiências.

Enquanto o XML fornece um formato para troca de informações, ela não seria uma
tecnologia tão revolucionária se fosse apenas mais um método para troca de
informações entre aplicações. Enquanto as tecnologias correntes são baseadas em
métodos de integração manual, a próxima tecnologia revolucionária deve fornecer
um método mais fácil e, se possível, automatizado, de integração. Isso reduziria
dramaticamente o custo de integração e tornaria possível para as empresas a
facilidade de relacionamento com parceiros, sem ser responsável pelo custo.

As tecnologias da Internet tiveram um efeito profundo no BPM. Numa contribuição
simbólica e reversa, BPM tem o potencial de tornar maior o impacto de como a
Internet é usada para endereçar negócios e requerimentos sociais da economia
global no começo do século 21.

Globalização da cadeia de valor

A economia individual das nações do passado tem aberto caminho para a economia
global. Nesta economia emergente, as empresas precisam criar valor adotando os
mais eficientes recursos humano, material e logístico, sempre que esses sejam
práticos, econômicos e seguros. Em retorno, as companhias oferecem o valor que
criaram a consumidores por todo o mundo. Essa cadeia global de fornecimento de
valor criou uma demanda para processos de negócios que não são apenas rápidos,
mas também giram o globo.

Reduzindo o tempo das tarefas e levando a Internet a todos os cantos do globo, o
BPM é vital para essa cadeia de fornecimento de valor. Ele permite que
consumidores, fornecedores, parceiros e empregados de qualquer lugar do mundo

Prof. Washington Grimas – washington@wsgrimas.com                         Página 46
Apostila – Gestão de Processos de Negócios
participem em processos de negócios que podem encurtar dramaticamente o tempo
de resposta e aumentar a agilidade da cadeia de suprimento.

Força de trabalho

A força de trabalho na economia mundial se está tornando cada vez mais móvel,
especialmente profissionais de conhecimento. Essa força de trabalho demanda
meios de participação nos processos de negócio de lugares remotos. Se eles
estivessem atados a seus desktops para processos de trabalho, seria impossível
para eles serem móveis sem sacrificar sua habilidade de responder de maneira
rápida.

A combinação de BPM e Internet pode oferecer uma maneira de permitir que
trabalhadores móveis participem em processos de negócios de suas casas,
escritórios remotos, PDAs e lugares de acesso público à Internet. Com o
crescimento de tecnologias sem fio e de computação móvel, aumenta a demanda
por acesso a processos de negócios por uma crescente força de trabalho móvel.

Uma das conseqüências de ter uma cadeia de suprimento de valor e o aumento da
especialização. Toda companhia ou organização que participa da economia global
tenta aumentar sua contribuição reduzindo custos, aumentando o valor que
fornece, ou a combinação desses dois. O resultado disso é ainda mais
especialização, ou seja, companhias especializadas e necessidades individuais de
oferecer seus serviços ou valores a um grupo maior de consumidores ao mesmo
tempo em que aumentam sua especialização.

BPM é um método eficiente de profissionais especializados oferecerem seus serviços
a um mercado maior, por meio da participação em passos específicos dos processos
de negócio end-to-end. O BPM permite a eles integraren-se em estágios específicos
do processo de negócio de seus clientes e oferecerem funções ou serviços
altamente especializados nesses estágios. Todos os outros aspectos do processo de
negócio do qual participam são transparente para eles, e não são suas
responsabilidades.

BPM na Internet

A economia moderna não é apenas global, mas também demanda a condução dos
negócios na velocidade da Internet. Quando longas distâncias separam os
participantes da cadeia de suprimento de valor, eles não podem dar-se ao luxo de
agir e responder a uma velocidade que reflete a distância física. Isso acaba,
invariavelmente, por diminuir o valor da cadeia de suprimento.

O BPM e outras tecnologias colaborativas que alavancam a Internet global
permitem que essas companhias respondam na velocidade da Internet sem se
preocuparem com distância ou fuso horário. Reduzir o tempo das tarefas é um dos
mais importantes benefícios do BPM. Um dos caminhos mais significativos para
reduzir o tempo das tarefas é eliminar o tempo tomado para que as informações e
decisões viajem de um lugar até o outro, apesar da distância.




Prof. Washington Grimas – washington@wsgrimas.com                         Página 47
Apostila – Gestão de Processos de Negócios
Existem três tendências da indústria que foram viabilizadas a partir do surgimento
das soluções robustas de BPM. São essas: – O crescimento do e-commmerce como
um dos primeiros meios de comércio entre companhias e o público consumidor; – A
crescente tendência em direção ao Business Process Outsourcing (BPO); – O
desenvolvimento de propósitos gerais de Business Process Service Providers
(BPSPs).



O surgimento da Internet como a rede universal teve um profundo impacto nas
tecnologias de BPM. Uma razão fundamental para a universalidade da Internet é o
fato de ser baseada em padrões amplamente aceitos. A indústria de BPM também
precisa de padrões que sejam únicos para o requerimento e uso dessa nova
categoria de software.

Se o BPM representará um papel maior no crescimento e uso da Internet para
comércio e colaboração, é importante desenvolver padrões apropriados. Os padrões
mais importantes endereçarão a semântica para colaborações de negócios entre
parceiros de negociação. Padrões para interação de negócios já foram
desenvolvidos em indústrias específicas.

Quando o assunto são padrões técnicos, a história se torna mais interessante, pois
os mesmos são, geralmente, moldados por interesses competitivos da indústria de
TI. Existem de fato padrões estabelecidos pelos gigantes da indústria de TI,
juntamente com outros padrões que vieram e foram embora com o passar dos
anos. Enquanto os padrões técnicos se tornarão muito importantes para o mundo
do BPM, as companhias não devem esperar que os últimos padrões surjam para
começarem sua jornada pelo gerenciamento de processos.

O objetivo é usar as melhores ferramentas disponíveis e adotar os padrões
relevantes conforme os mesmos surgem. Também é muito importante entender
que a proposta primária dos padrões é a interoperação tecnológica, e eles não
devem ser considerados como inovações. Quais padrões devem ser observados?
Certamente as companhias devem manter o olho sobre indústrias específicas de
colaboração em padrões, e devem participar do desenvolvimento desses padrões.

A Internet e o BPM continuarão a ter uma relação de sinergia que os dirigirá ao
próximo nível. A Internet desempenhou um importante papel, disponibilizando uma
rede global como padrão de plataforma para desenvolvimento de processos de
negócio. O surgimento do XML e dos Web Services contribuiu para o crescimento de
linguagens padrão que permitem que os sistemas de BPM se comuniquem com
outras aplicações. O BPM está aumentando gradativamente o valor da Internet,
fornecendo a habilidade para conduzir transações sofisticadas e de múltiplas
tarefas, dentro e fora de empresas, sem considerar a separação geográfica.




Prof. Washington Grimas – washington@wsgrimas.com                         Página 48
Apostila – Gestão de Processos de Negócios

Perspectivas e Conclusão

A idéia central de BPM está relacionada à reengenharia de processos, que pode ser
dividida em aspectos como: integração de pessoal, tecnologias e equipamentos,
resposta rápida a mudanças do mercado, reforço de padrões, políticas, entre
outros.

Retomando o conceito

Ainda não existe um conceito sobre Business Process Management que possa ser
apontado como, minimamente, um consenso. Consultorias, fornecedores,
especialistas e os clientes definem o BPM conforme as necessidades da ocasião,
dado as características delicadas da mentalidade e por atuar num ambiente de
extrema complexidade. Os sistemas de BPM exigem muito, desde o nível
tecnológico na corporação, mas também na sua organização interna e até na
mentalidade de administração e na cultura de cada companhia, o que justifica a
controvérsia do tema. No entanto, a idéia central está relacionada à reengenharia
de processos, com apoio dos sistemas de Workflow, para atingir o estado da arte
em gerenciamento corporativo.

Mas, resumidamente, pode ser dividido nas seguintes características:

   •    Integrar   todos os fatores nos processos (pessoal, tecnologias e
                    equipamentos) para garantir compatibilidade
   •    Responder rapidamente a mudanças do mercado
   •    Reforçar padrões, políticas e procedimentos por toda a organização
   •    Criar pontos únicos de contato para processos específicos e ter a capacidade
                    de entender a responsabilidade pelo processo
   •    Aumentar a habilidade de monitorar a performance, eliminando gargalos e
                    garantindo que as tarefas estão dentro do esperado
   •    Monitorar o estado atual de todos os processos, incluindo quais atividades
                    estão aderentes aos padrões, políticas e procedimentos
   •    Unificar os funcionários das diversas unidades e entre os silos da
                    organização
   •    Buscar atividades passíveis para automatização e eliminar atividades
                    redundantes
   •    Aumentar, conforme necessário, a execução automática de processos e as
                    mudanças para reajustá-los às necessidades
   •    Detalhar atividades que fazem parte de processos que não agreguem valor
                    para a companhia
   •    Aumentar produtividade pela análise do tempo e dos custos gastos durante
                    a realização dos processos
   •    Alterar a mentalidade corporativa para uma idéia de contínuo
                    desenvolvimento
   •    Aparentar para os clientes ser uma organização sem costuras
   •    Atingir objetivos estratégicos com transparência dentre as unidades e com
                    controle de gerenciamento



Prof. Washington Grimas – washington@wsgrimas.com                           Página 49
Apostila – Gestão de Processos de Negócios
BPM no futuro

Tendo o XML (eXtensible Markup Language) à frente, os Web Services também são
pontos importantes para o entendimento de como o Business Process Management
vai se comportar no futuro. A facilidade de interpretação do formato explica o
motivo de o XML estar, rapidamente, se tornando a linguagem de uso massivo para
integração de aplicações business-to-business.

O que isso traz ao BPM? Os resultados são profundos e de enorme extensão. Já que
um dos desafios primordiais ao BPM está na obrigação de se integrar com outras
aplicações, caso contrário, a integração e a otimização dos processos vão por água
abaixo. E não apenas as aplicações, que em si já seriam desafio suficiente para os
fornecedores, mas também nas várias linguagens tecnológicas utilizadas pelas
aplicações.

Assim, caso o XML não estivesse consolidado como a linguagem padrão de tão
utilizada, os sistemas de BPM precisariam cuidar, também, de toda a variedade de
linguagens disponíveis, aumentando exponencialmente o nível de complexidade
dentro de cada cliente, além de serem necessários investimentos para adquirir a
capacidade de compreender toda essa diversidade.

A possibilidade do XML permitir a criação, conforme a necessidade do cliente, de
seus próprios tags para definição dos dados de interesse específico para a sua
vertical é um dos motivos, também, da aceitação em larga escala da linguagem.
Essa permissividade de criação de tags, pelas equipes de TI que estão internas nos
clientes, em busca de resolução das necessidades específicas de cada segmento de
mercado, é considerada um ponto altamente significativo no XML. Tirando, assim, o
temor de estar datado, permitindo que os investimentos na linguagem não sejam
desperdiçados com o passar do tempo. Portanto, a compatibilidade com o BPM não
está arriscada.

O problema é que o XML não responde a todas as questões pendentes para a
integração e o desenvolvimento modular de soluções baseados nas necessidades de
cada vertical. Além disso, a linguagem é apenas uma forma mais eficiente de trocar
dados entre aplicações, o que, por si só, não responde à necessidade de um
método mais facilitado de integração, com possibilidade de automatização para
reduzir custos e aumentar produtividade, além de simplificar os relacionamentos
entre os parceiros sem se sentir ameaçado pelos custos.

Para tanto, além de atender outros requisitos, o Internet Engineering Committee
definiu os padrões em Web Services. Mais do que o XML, também as tecnologias:
SOAP (Simple Object Access Protocol), WSDL (The Web Services Description
Language) e UDDI (The Universal Discovery and Directory Integration).

Portanto, a combinação entre o Web Services e o BPM acontecerá em
retroalimentação dupla, cada qual servindo de combustível ao outro. Para citar
alguns exemplos: a Automação de Processos de Negócios poderá, em pouco tempo,
ser apresentada como um Web Service para facilitar a integração, podendo
promover o serviço via UDDI e publicar a especificação de interface pelo WSDL.


Prof. Washington Grimas – washington@wsgrimas.com                         Página 50
Apostila – Gestão de Processos de Negócios
Além disso, o sistema de BPM pode apresentar sua interface de task-level via Web
Service, já que o conceito coordena os processos de negócios e certas tarefas
específicas podem ser completadas por aplicações terceiras como os Web Services.
Estes podem ser usados pelo BPM para mostrar o status de determinadas instâncias
de processos. Por sua vez, os Web Services podem ser usados para extrair métricas
dos processos de negócios e o BPM pode usar Web Services como um agente de
automatização, envolvendo, em alguns casos, uma aplicação terceira em qualquer
passo do processo de negócios.

Com isso, o uso crescente dos Web Services vai encorajar o processo de
padronização na forma em que as métricas são reportadas. Assim, o maior ganho
do BPM será na integração empresarial, o que culmina em redução de custos,
facilidade de implementação e flexibilidade para a criação dos projetos.

O ideal de BPM

Num cenário ideal, o Business Process Management passa por todos os sistemas
empresariais, tendo os Web Services como intermediário. Assim, a companhia do
futuro deverá ter, num primeiro momento, o BPM atuando sobre cada sistema,
como ERP, CRM, SFA, DM, Financeiro, entre outros. Nesse cenário, o BPM fará a
interface entre todos as instâncias da empresa, ou seja, os clientes, os parceiros, a
esfera de decisão e os próprios empregados. Ainda que a administração seja um
desafio, trata-se apenas de um estágio inicial em busca de uma consolidação
futura.

Já num segundo estágio, considerado ideal por diversos especialistas no setor, o
BPM funcionará de maneira análoga a uma solução de middleware, atuando com
interface via Web Services e Service-Oriented Architecture, relacionando os
processos de negócios de todas as áreas da empresa e também em todos os
sistemas tecnológicos, atuando como intermediário para clientes, parceiros, esfera
de decisão e empregados.

Assim, consolidado e em completa operação, o BPM pode ser o ator principal da
revolução da atuação corporativa, pois ao se apoiar na automatização de processos,
as respostas imediatas estão relacionadas com redução de custos e mudança da
imagem da empresa, além de culminar num sensível aumento de produtividade.

O salto entre os dois estágios está diretamente relacionado à adoção de padrões de
Web Services e, também, ao apoio do Service-Oriented Architecture. Com ele
concluído, o sistema de BPM vai orquestrar os processos de negócios dentro da
companhia, perpassando seus silos, o que pode gerar uma mudança de foco nos
fornecedores. Dessa forma, permitindo um maior detalhamento no valor específico
de cada processo e de cada aplicação de negócios. Como resultado, um ambiente
corporativo muito mais integrado e com maiores possibilidades de gerenciamento
otimizado.




Prof. Washington Grimas – washington@wsgrimas.com                            Página 51
Apostila – Gestão de Processos de Negócios

BMP – Em Resumo

O mercado globalizado demanda atores empresariais cada vez mais conectados e
competitivos. Isso só acontece, já que a disputa se passa agora num cenário global,
com a criação de diferenciais competitivos definitivos e uma gestão otimizada,
criada para maximizar os recursos, sejam eles humanos, materiais ou tecnológicos.
O labirinto de Dédalos na corporação, com suas ilhas isoladas e brigando entre si,
não faz mais sentido e pode colocar em risco a vida de inúmeras empresas.

Por isso, a integração e a visão de uma companhia sem costuras passa a ter
importância fundamental. Nesse ponto entra o Business Process Management,
apoiando-se na base de toda atuação empresarial e os processos de negócios, para
chegar ao estado da arte em gestão. Tudo isso em busca de um nível de atuação
que garanta a sobrevivência nesta nova realidade, com a maior incidência da
competição e o aumento da velocidade em quase todas as relações, além das
inovações tecnológicas que chegam a todo vapor para mudar a paisagem.

Torna-se necessário, também, fazer análises críticas para compreender o que se
trata de nova onda e o que pode, realmente, revolucionar a atuação das empresas.
Foi assim com a Internet, que começou como um sistema restrito ao mundo
Acadêmico e Governamental, para se revelar a maior mudança tecnológica no
planeta em todos os tempos. Os Web Services, ainda que em estágios iniciais de
desenvolvimento, parecem seguir o mesmo caminho, tendo todas as condições
para alterar o horizonte, não só da tecnologia, mas também empresarial e de como
as empresas se relacionam umas com as outras.

Nesse caminho, o BPM não corre o risco de ficar datado. Pois, ainda que não exista
nenhuma sombra de um consenso em relação ao conceito, sua prática trata de
forma integrada dos três pilares de qualquer empresa moderna: pessoas,
tecnologia e ativos.

E está baseado nos processos de negócios, característica que perpassa a atuação
de qualquer companhia, seja uma pequena empresa exportadora na Indonésia,
seja uma gigante de software com atuação espalhada em diversos países,
produzindo na China e com o quartel general nos Estados Unidos.

Os investimentos na estruturação de um complexo sistema de BPM jamais serão
perdidos e, ainda que o desafio se mostre enorme, os resultados e as
potencialidades compensam com tranqüilidade, posicionando a companhia para
essa nova realidade mundial.


O crescimento do e-commerce como um dos meios prioritários de negociação,
não apenas na interface cliente/empresa, mas nos negócios entre companhias,
também é um fator que coloca o BPM em destaque. Só com o sistema
estruturado é possível ter um aproveitamento efetivo dessa forma de comércio,
apoiando-se nas tecnologias mais modernas para obter os melhores resultados.

Além dos negócios, o Business Process Management também reforça a

Prof. Washington Grimas – washington@wsgrimas.com                          Página 52
Apostila – Gestão de Processos de Negócios

colaboração e, em determinada escala, as parcerias entre as companhias.
Especialmente nos setores de tecnologia, no qual, geralmente, parcerias são
comuns para consolidação e se fortificar para competir no mercado, um sistema
BPM facilita enormemente esse processo.

O desenvolvimento do BPM também terá efeitos na indústria de tecnologia. As
soluções proprietárias de integração (EAI, da sigla em inglês) por serem caras e
com curva altíssima de implementação, vão perder espaço rapidamente, ainda
que empresas que investiram nessa solução tenham um legado difícil de se
livrar. Em médio prazo, contudo, os altos custos vão tornar inviável a
manutenção dessas soluções de middleware, convergindo, no melhor cenário
possível, para um sistema de BPM.

Portanto, o Business Process Management precisa ser encarado como um dos
maiores breaktrougth do novo século. Os motivos já foram colocados, mas,
resumidamente,        por   alterar    o   panorama       tecnológico,     gerencial    e    de
relacionamento entre as empresas, com resultados sentidos e obtidos de
maneira simples do que investimentos restritos à tecnologia. O BPM mostra-se
como a forma mais inteligente das empresas se prepararem para enfrentar o
novo mundo e se estruturar melhor para as revoluções tecnológicas que estão
por vir.




             Declaração de Copyright e de propriedade intelectual
Este modelo de formulário é de propriedade intelectual da WSGRIMAS.com. O uso não autorizado,
vender, revender, reproduzir, etc. são estritamente proibidos pela lei de copyright do Brasil, EUA e
internacional. (remova este comentário após o término do documento final).



Prof. Washington Grimas – washington@wsgrimas.com                                           Página 53
Apostila – Gestão de Processos de Negócios

 MAMP - Método para Análise e Melhoria de Processo

Na atividade produtiva, muitas vezes o gerente defronta-se com problemas de
qualidade bem como com problemas oriundos da própria ação produtiva, com isso,
pretendemos neste capítulo mostrar ferramentas básicas, mas estritamente
funcionais para que o administrador possa tomar decisões rápidas e claras a
respeito de problemas que certamente surgirão.

                Em uma empresa industrial, entendemos como um processo o percurso realizado por
                um material desde que entra na empresa até que dela sai com um grau determinado
                de transformação. Por sua vez, uma operação é o trabalho desenvolvido sobre o
                material por homens ou máquinas em um determinado tempo. (Martins, 2000)


Shigeo Shingo diz que a melhoria dos processos se compõe dos seguintes estágios:

    •   Estágio preliminar – uma nova maneira de pensar, relacionado a quatro
        categorias (causa e efeito, oposição, similaridade e proximidade).

    •   Estágio 1 – identificação do problema. Observe as máquinas e tente
        descobrir problemas, reduza os defeitos a zero, mesmo que aparentemente
        isso seja impossível, analise as operações comuns a produtos diferentes e
        procure diminuir os custos e procure os problemas.


    •   Estágio 2 – conceitos básicos para a melhoria. (5W2H) –
            o O quê? (What)
            o Quem? (Who)
            o Onde? (Where)
            o Quando? (When)
            o Por quê? (Why)
            o Como? (How)
            o Quanto Custa?.( How much)

    •   Estágio 3 – planejamento das melhorias. (brainstorming). Método das 12
        perguntas instigadoras:

            o   1. Pode ser eliminado?
            o   2. Pode ser feito inversamente?
            o   3. isso é normal ou excepcional?
            o   4. No processo, o que é sempre fixo e o que é variável?
            o   5. É possível aumento e redução nas variáveis do processo?
            o   6. A escala do projeto modifica as variáveis?
            o   7.Pode-se combinar duas ou mais operações em uma só?
            o   8. Há backup de dispositivos, ferramentas e meios de armazenagem
                do material?
            o   9. As operações podem ser realizadas em paralelo?
            o   10. Pode-se mudar a seqüência das operações.
            o   11. Há diferenças ou características comuns a peças e operações?
            o   12. Há movimentos ou deslocamentos em vazio?



Prof. Washington Grimas – washington@wsgrimas.com                                     Página 54
Apostila – Gestão de Processos de Negócios
    •   Estágio 4 – Implementação das melhorias. Entender o cenário e tomar ações
        de implementação de resultados, sendo: Ações de prevenção, ações de
        proteção e ações de correção.

Nesta visão, de melhoria na organização, conceitos e metodologias diversas têm
sido utilizados desde Henry Ford e Alfred Sloan para melhorar o trabalho e a
organização como um todo. Os aspectos da motivação dos trabalhadores têm sido
bastante enfatizados desde as experiências de Elton Mayo na década de 30. Nos
dias atuais há alguns enfoques interessantes que devem ser ressaltados, como por
exemplo:



Bio-Reengenharia.

       Francis Gouillart e James Kelly propõem em primeiro lugar um redesenho da
arquitetura de trabalho, que consiste em:
Alinhar os processos individuais, melhorando os processos com grande
envolvimento do time ou times encarregados das análises.
Alinhar todos os processos, envolvendo toda a organização da empresa.
Criar os círculos de aprendizado, que consiste em detectar pontos de conectividade
entre os processos, verificando claramente as relações de causa e efeito existentes
entre eles.

Em segundo lugar deve-se partir para a renovação da organização, baseada em:

Análise do sistema de remuneração dos funcionários.
Ampliação do sistema de remuneração.
Permitir que as pessoas determinem seu próprio sistema de remuneração.

Em terceiro lugar deve-se construir o aprendizado individual, em que a empresa
deve mostrar que está comprometida com o desenvolvimento da pessoa com
relação principalmente ao desenvolvimento das aptidões e com a melhoria da
qualidade de vida.



O Empowerment

Tem sido confundido com autonomia, mas na realidade, segundo Martins, é mais
abrangente que a autonomia. No empowerment, tem-se não somente a habilidade
para mudar as coisas (autonomia), mas também a autoridade para mudá-las.
Bowen e Lawler (1992) propõem graus de envolvimento das pessoas:

Envolvimento de sugestão: permite que as pessoas sugiram melhorias, porém sem
autoridade para efetuar as mudanças.

Envolvimento no trabalho: dá-se poder dentro de certos limites para que façam
modificações.

Alto envolvimento: todo o pessoal se volta á estratégia da empresa.


Prof. Washington Grimas – washington@wsgrimas.com                          Página 55
Apostila – Gestão de Processos de Negócios
“Empowerment significa delegar responsabilidades pelos resultados e não pelas
funções. Uma pessoa ou equipe precisa ser livre para descobrir a melhor forma de
alcançar resultados. As pessoas precisam ser treinadas e ensinadas a fazer isso
com confiança”. James Martin, p. 34.

Benchmarking

Abordagem utilizada para comparar as operações de uma organização com outras
companhias. (Slack, 1997, p. 590)

“Usado pela função de produção para revitalizar-se comparando suas
características, conjuntos e componentes de seus produtos com os concorrentes”.
(C. Camp, 1989).

Tipos   de Benchmarking:
   •     Benchmarking Interno.
   •     Benchmarking Externo.
   •     Benchmarking Não Competitivo.
   •     Benchmarking Competitivo.
   •     Benchmarking de Desempenho.
   •     Benchmarking de Práticas.




Prof. Washington Grimas – washington@wsgrimas.com                       Página 56
Apostila – Gestão de Processos de Negócios

MAMP – Utilizando o método

É um caminho lógico e gradativo para identificar e solucionar problemas que
utilizam, em cada fase, ferramentas apropriadas.

Evitar as armadilhas: concluir por intuição, decidir pelo caminho mais curto,
dimensionar mal o problema, contentar-se com uma única solução, isolar-se com o
problema e desprezar os detalhes.

Etapas do MAMP:

        Etapa                             Situação                      Ferramentas
 Conhecimento do        Identificar as diferenças entre a situação   Brainstorming –
 processo               atual e a situação desejada.                 3Q1POC
 Seleção de             Escalonar os problemas levando em conta o    Matriz GUT – Pareto
 problemas e            impacto positivo e negativo de sua
 desafios               correção.
 Busca e avaliação      Identificar as causas que mais diretamente   Brainstorming –
 de causas              contribuem para o não atendimento da         Diagrama de Ishikawa
                        situação desejada.
 Geração de             Aumenta a possibilidade de acerto á          Brainstorming
 alternativas de        proporção que crescem as alternativas.
 solução
 Avaliação de           Estabelecer critérios para a escolha da      Matriz de decisão
 alternativas de        solução, conforme: evidência, tempo,
 solução                dinheiro, qualidade, quantidade, cultura,
                        tecnologia, outros fatores.
 Planejamento de        Planejar a execução. Definir: Envolvimento   3Q1POC – Fluxograma
 ações                  de todos, determinar as tarefas, ordenar a
                        execução, previsão de recursos, previsão
                        de datas, identificação de resultados e
                        método de medição.
 Implementação e        Avaliar se o problema foi eliminado.
 avaliação
Método = META (além de) e HODOS ( caminho) – Caminho para se chegar a um lugar.




Prof. Washington Grimas – washington@wsgrimas.com                                    Página 57
Apostila – Gestão de Processos de Negócios

Ciclo PDCA – Método para a prática do controle.

    •   P (Plan) = Definir as metas e definir os métodos que permitirão atingir as
        metas propostas
    •   D (Do) = Educar/treinar e executar a tarefa (coletar dados)
    •   C (Check) = Verificar os dados da tarefa executada
    •   A (Action) = Atuar corretivamente




                               O Ciclo pode ser utilizado para: manter e melhorar as
                               diretrizes de controle e ainda utilizado para a
                               manutenção do nível de controle.

                               Manutenção: Cumprimento das operações padronizadas
                               e eliminação da causa fundamental de problemas
                               (desvios).

Melhoria: Eliminação das causas fundamentais que causam resultados indesejáveis.
Estabelecimento de novos níveis de controle. Novas idéias.

Desenvolvimento: Desenvolvimento de novos produtos, processos, mercados, etc...

O ciclo utilizado para manter resultados:

    •   P = a) definição dos itens de controle a serem acompanhados e de sua
        faixa-padrão aceitável. b) Definição dos procedimentos-padrão necessários
        á manutenção dos resultados do processo.
    •   Aqui está o ponto fraco das empresas, a grande maioria dos processos não
        possui uma diretriz de controle, ou seja, não possui itens de controle e
        procedimentos-padrão.

    •   D = c) treinamento no trabalho para os executantes, de tal forma que sejam
        os melhores naquilo que fazem. Baseado nos procedimentos–padrão. d)
        Treinamento em coleta de dados. e) Execução das tarefas conforme os
        procedimentos-padrão.

    •   C = f) Os itens de controle devem ser verificados, o que pode ser feito das
        mais variadas formas.

    •   A = g) se estiver normal, manter os procedimentos atuais para que os
        resultados possam ser mantidos. h) Caso haja anomalias a chefia deve ser
        avisada para as ações corretivas. Toda anomalia deve ser registrada para
        análise futura.




Prof. Washington Grimas – washington@wsgrimas.com                            Página 58
Apostila – Gestão de Processos de Negócios

Método denominado de: QC STORY.

    •   P = identificar o problema, observar, analisar o processo e definir o plano de
        ação.
    •   D = Ação
    •   C = Verificação
    •   A = Padronização e Conclusão

Método de solução de problemas. “A maior parte do trabalho de um gerente é
resolver problemas”.Douglas McGregor.

O controle da qualidade consta de: Planejar a qualidade, manter a qualidade e
melhorar a qualidade. A análise é parte do método de solução de problemas. É
necessário que compreendamos que nenhuma decisão gerencial deveria ser
autorizada sem que fosse competentemente suportada por uma análise de processo
baseada em fatos e dados, através do método de solução de problemas.

Dicas: Comece a utilizar o método com problemas pequenos e simples, ao nível de
sua própria seção. Siga o método fielmente, ainda que isto possa parecer
inicialmente desnecessário. Não evite o processo de observação. Ele é
importantíssimo.

Fluxograma do Método:

    1. Identificar o problema (definir claramente o problema e reconhecer sua
       importância)
    2. Observação (Investigar as características específicas do problema com uma
       visão ampla e sob vários pontos de vista).
    3. Análise (Descobrir as causas fundamentais)
    4. Plano de ação (Conceber um plano para bloquear as causas fundamentais)
    5. Ação (Bloquear as causas fundamentais)
    6. Verificação (Verificar se o bloqueio foi efetivo), se não foi retornar a etapa
       de observação.
    7. Padronização (Prevenir contra o reaparecimento do problema)
    8. Conclusão (Recapitular todo o processo de solução do problema para
       trabalho futuro)




Prof. Washington Grimas – washington@wsgrimas.com                             Página 59
Apostila – Gestão de Processos de Negócios

Planejamento – Doenças, Sintomas e Curas.

            01) Falta de metas reais, os sintomas são: metas vagas, gerais. Metas
                não específicas, não mensuráveis, sem prazos estipulados. Falta de
                submetas e ações detalhadas a serem tomadas. Orientação para
                atividades, não para metas. A cura deverá ser: Determinar metas
                mensuráveis, com tempo estipulado. Submetas com ações
                detalhadas. Manter em mente o objetivo global. Identificar
                oportunidades na busca das metas.

            02) Falta de previsão dos obstáculos. Sintomas: Otimismo excessivo.
                Ausência de estratégias alternativas. Falta de reconhecimento de
                conflitos. Não cumprimento dos prazos de entrega e previsão de
                tempo das tarefas. Não foi obtido o apoio necessário. A cura: Ser
                flexível no planejamento, prever todos os obstáculos possíveis e
                como superá-los. Enfrentar obstáculos imprevistos com confiança.
                Pedir sugestões a outras pessoas. A chave é o realismo.

            03) Falta de etapas-chave e avaliação do progresso. Sintomas: Frases
                como – “Isto pode esperar ou eu me lembrarei disto ou saberei
                onde estamos quando chegarmos lá ou deixemos que as coisas
                aconteçam ou não sei realmente onde estamos ou ainda não me
                lembro da última vez que revisamos como estamos indo”.Não há
                revisões recentes do plano. Cura: Estabelecer etapas-chave
                específicas e datas de revisão do progresso alcançado. Revisar
                quando necessário. Perguntar-se o que foi feito para atingir a meta?
                Ainda o que aprendi que me ajudará a progredir mais rápido?

            04) Falta de compromisso. Sintomas: Concentração nas rotinas,
                atividades diárias. Insucesso no alcance das metas. Não
                desenvolvimento de medidas específicas para o alcance das metas.
                Falta de prioridades. Não comparecimento á reuniões e
                compromissos. Cura: Estabelecer metas em conjunto, fazer revisões
                e negociações. Compartilhar dados em grupo. Reunir-se
                periodicamente e discutir o progresso. Estimular discussões
                informais. Reconhecer e recompensar o desempenho que estão de
                acordo com o padrão.

            05) Falta de revisão das metas. Sintomas: O plano nunca muda.
                Inflexibilidade ou teimosia frente ás circunstancias que requerem
                mudanças. Metas não alcançadas ou excedidas. Impassível frente a
                situações de mudança. Não há busca de ajuda quando necessário.
                Tempo desperdiçado ou tarefas improdutivas. Cura: Reunir-se para
                revisão das metas e avaliação da situação. Mudar ênfase e o
                método. Criar clima tolerante para críticas e comentários
                construtivos.




Prof. Washington Grimas – washington@wsgrimas.com                           Página 60
Apostila – Gestão de Processos de Negócios
            06) Falta de aprendizado pela experiência. Sintoma: perda de vista das
                metas. Erros repetidos. Comentários são ignorados ou negados.
                Mesma rotina. Relutância em modificar a maneira de se fazer às
                coisas. Falta de questionamentos. Cura: Estabelecer objetivos de
                melhoria. Documentar. Compartilhar. Ser adaptável, flexível e
                sensível a situações que se apresentem. Uma nova empresa é cheia
                de surpresas. Concentrar-se na obtenção de resultados.



Abordagem da reengenharia do processo de negócio. (Slack, 1997, p. 601)

É uma mistura de idéias que foram correntes no gerenciamento de produção por
algum tempo. Os conceitos de just-in-time, fluxogramas de processo, exame crítico
no estudo dos métodos, gerenciamento de rede e operações focalizadas no
consumidor, todos, contribuem para o BPR – business process re-engineering. Isto
é: “o repensamento fundamental e o reprojeto radical do processo de negócios,
para atingir melhoramentos dramáticos em medidas críticas de desempenho, como
custos, qualidade, serviço e velocidade”.(Hammer e Champy).



Princípios do BPR:

Repensar os processos de negócio de maneira a cruzar barreiras entre funções, que
organiza o trabalho em torno do fluxo natural de informação. Isso significa
organizar-se em torno das saídas de um processo em vez de em torno das tarefas
que ocorrem nela.
Lutar por melhoramentos de desempenho dramáticos, através de repensar
radicalmente e reprojetar o processo.
Fazer com que aqueles que usam as saídas de um processo desempenhem o
processo. Checar para ver se todos os clientes internos podem ser seus próprios
fornecedores, em vez de depender de outra função nos negócios.
Colocar pontos de decisão onde o trabalho é desenvolvido. Não separar aqueles que
fazem o trabalho daqueles que controlam e gerenciam o trabalho.

Brainstorming e Brainwriting

Técnica de geração de idéias. Desenvolvida por Osborn em 1930. É baseado em
dois princípios e quatro regras básicas. P1 – Suspensão do julgamento. P2 –
Quantidade origina qualidade. R1 – Eliminar qualquer crítica. R2 – Apresentar as
idéias tal qual elas surgem na cabeça. R3 – Quanto mais idéias surgirem, melhor.
R4 – As idéias potencialmente boas devem ser aperfeiçoadas.

Brainwriting = Originada no Instituto Battelle em Frankfurt. É uma variação do
braisntorming, com a diferença essencial de que todas as idéias são escritas,
trazendo como conseqüência calma e ordem no processo.




Prof. Washington Grimas – washington@wsgrimas.com                         Página 61
Apostila – Gestão de Processos de Negócios

Método de Análise de Pareto.

O método de análise de Pareto permite: a) Dividir um problema grande num grande
número de problemas menores e que são mais fáceis de serem resolvidos com o
envolvimento das pessoas da empresa. b) Como o método é baseado sempre em
fatos e dados, ele permite priorizar projetos. c) Da mesma forma o método permite
estabelecimentos de metas concretas e atingíveis.

O princípio de Pareto é uma técnica universal para separar os problemas em duas
classes: os poucos vitais e os muito triviais. Por exemplo: de 100 problemas
listados é possível que a solução de uns 10 ou 15 representem uns 80 a 90% da
economia potencial global.

A identificação inicial do problema decorre de um resultado indesejável, observado
por alguém. Por exemplo: Mau resultado de qualidade de um produto ou serviço,
número grande de reclamações dos clientes, custo elevado que impossibilita uma
política de preços competitiva, atrasos na entrega, insatisfação dos empregados,
número elevado de acidentes, etc...

Estratificar é dividir um problema em estratos (camadas) de problemas de origem
diferentes. A estratificação é uma análise do processo pois é um método para ir em
busca da origem do problema. Usar o Braisnstorming.

Após a estratificação é feita a Coleta de Dados, ou Check-list. É o levantamento de
dados para verificar a importância de cada item com base em fatos e dados e não
na simples opinião de cada um.

Priorização com a ajuda do Diagrama de Pareto. O diagrama é uma figura simples
que visa dar uma orientação gráfica a estratificação. Esta apresentação gráfica
permite o gerente priorizar e conseguir ótimos resultados com pouca ação.

Desdobramentos. Esta seqüência de operações pode ser repetida várias vezes,
sempre tomando os itens prioritários como novos problemas.




             Declaração de Copyright e de propriedade intelectual
Este modelo de formulário é de propriedade intelectual da WSGRIMAS.com. O uso não autorizado,
vender, revender, reproduzir, etc. são estritamente proibidos pela lei de copyright do Brasil, EUA e
internacional. (remova este comentário após o término do documento final).




Prof. Washington Grimas – washington@wsgrimas.com                                          Página 62
Apostila – Gestão de Processos de Negócios
Matriz de Priorização

Metodologia: Feita a relação de possíveis alternativas, deveremos considerar três
aspectos na tomada de decisão, para que tenhamos mais clareza e efetividade na
resolução de problemas, estes aspectos são o RESULTADO, a VIABILIDADE e o
INVESTIMENTO. Para isto utilizaremos a seguinte planilha:



 IT         Descrição            Resultado          Viabilidade   Investimento           RxVxI




Para atribuir valores utilizaremos a seguinte formatação ( Notas)
                                  ALTO                MÉDIO                           BAIXA
 RESULTADO                           5 ou 4                   3 ou 2                     1
 VIABILIDADE                         5 ou 4                   3 ou 2                     1
 INVESTIMENTO                           1                     3 ou 2                   5 ou 4



Técnica GUT (Kepner e Tregoe)

GUT – Gravidade, Urgência e Tendência. São parâmetros tomados para se
estabelecer prioridades na eliminação de problemas, especialmente se forem vários
e relacionados entre si.

Tabela de Análise
 VALOR GRAVIDADE – G               URGÊNCIA – U           TENDÊNCIA – T          GxUxT
            Os prejuízos ou        É necessária uma       Se nada for feito, a   125
            as dificuldades        ação imediata          situação irá piorar
      5     são                                           rapidamente.
            extremamente
            graves
            Muito grave            Com alguma             Vai piorar em pouco    64
      4
                                   urgência               tempo
            Grave                  O mais cedo            Vai piorar em médio    27
      3
                                   possível               prazo
            Pouco grave            Pode esperar um        Vai piorar em longo    8
      2
                                   pouco                  prazo
            Sem gravidade          Não tem pressa         Não vai piorar e       1
      1
                                                          pode até melhorar




Prof. Washington Grimas – washington@wsgrimas.com                                     Página 63
Apostila – Gestão de Processos de Negócios

Diagrama de Causa e Efeito – Ishikawa

“É um método particularmente efetivo de ajudar a pesquisar as raízes de
problemas”.(Slack, 1997, p. 610).

Relação entre uma característica da qualidade e os fatores que a determinam.
Aplicado na Universidade de Tóquio em 1953.

Método de descrever o diagrama:
   • Estabelecer o problema a ser analisado.
   • Encontre o maior número possível de causas que possam contribuir para
      gerar o efeito.
   • Construa o diagrama.
   • Agrupe as causas em categorias (5Ms) : método, mão-de-obra, material,
      máquina, meio ambiente.




                                 Figura: Exemplo de diagrama 01




                                 Figura: Exemplo de diagrama 02




Prof. Washington Grimas – washington@wsgrimas.com                    Página 64
Apostila – Gestão de Processos de Negócios

MAMP - Plano de Ação

Metodologia: Feita a Priorização das alternativas passaremos agora a realização e
execução das mesmas, sendo utilizada a metodologia conhecida no Brasil como
3Q1POC ou nos Estados Unidos como 5W1H.

  EUA          BRASIL                                               AÇÃO
                              Quais os itens de controle em qualidade, custo, entrega, moral e
 WHAT       O QUÊ
                              segurança? Qual a unidade de medida?
                              Quem participará das ações necessárias ao controle (por exemplo, a
 WHO        QUEM
                              reunião)?
                              Qual a freqüência com que devem ser medidos (diário, semanal,
 WHEN       QUANDO
                              mensal, anual)? Quando atuar?
 WHY        PORQUE            Em que circunstância o controle será exercido?
 WHER                         Onde são conduzidas as ações de controle?
            ONDE
 E
                              Como exercer o controle? Indique o grau de prioridade para ação de
 HOW        COMO
                              cada item.




MAP - Questionamentos:

Qual o papel do gerente de produção para desenvolver o empowerment na empresa?

Desenvolva um Ciclo PDCA para resolver um problema de mau atendimento em um
supermercado:

Desenvolva diagramas de causa e efeito para os seguintes tipos de problemas: 1) os
consumidores esperando tempo demasiado para que os seus telefonemas sejam atendidos
quando telefonam para fazer pedidos a uma loja de venda por catálogo. 2) comida ruim no
restaurante da empresa. 3) aulas ruins na universidade. 4) reclamações dos consumidores
de que o brinquedinho de brinde está faltando no pacote de salgadinhos da Elma Chip´s.

Em uma fábrica de ovos de Páscoa, os ovos são produzidos em duas metades separadas e
colocadas em uma esteira, onde as operadoras se distribuem em linha. A primeira operadora
coloca quatro bombons em uma das metades do ovo, e a segunda operadora junta as duas
metades do ovo com uma tira de fita adesiva. O ovo montado segue na esteira até a terceira operadora,
que o envolve em papel celofane e coloca uma etiqueta contendo as características técnicas do ovo.
Várias operadoras desenvolvem essa atividade. A quarta operação é o acondicionamento dos ovos em
caixas de papelão. Nessa operação, as operadoras armam a caixa de papelão e colocam um gabarito
interno para apoiar adequadamente os ovos. Os ovos são colocados na caixa de papelão, que é colocada
ao lado quando está completa. Analisar o processo de montagem e embalagem dos ovos de acordo com
a metodologia de Shigeo Shingo.


Faça um braisntorming, em grupo, para achar possíveis soluções para a falta de capacitação do pessoal
de uma facção com 60 costureiras. Depois elabore uma matriz de priorização e um gráfico de Pareto.




Prof. Washington Grimas – washington@wsgrimas.com                                           Página 65
Apostila – Gestão de Processos de Negócios
Artigo: COMO MAPEAR SEUS PROCESSOS
Por Rafael Scucuglia*

Um dos assuntos relacionados a gestão organizacional, muito em evidência hoje em dia é a
“gestão por processos”. Desde que foi incluso como um dos fundamentos da ISO 9001
versão 2000, o assunto espalhou-se, ganhou notoriedade e foi muito discutido pelas
organizações. Os auditores passaram a realizar auditorias “por processo”. Organizações
passaram a mapear suas atividades, a nomear seus processos, a identificar as tão famosas
“entradas”, “saídas”, “recursos”, etc.

Mas será que temos feito isto de forma a, efetivamente, agregar valor à gestão
organizacional? Será que tais identificações, nomenclaturas e definições de fato contribuem
para a administração das empresas? Será que estas teorias têm como significativo efeito
uma melhoria nos resultados organizacionais finais?

Estamos convictos de que sim, desde que a organização disponha de uma efetiva e
verdadeira gestão por processos. Conceitualmente, a gestão por processos significa muito
mais do que simplesmente mapear as atividades organizacionais. Significa muito mais do
que apenas nomear cada etapa de trabalho com um nome que a identifique.

Tomemos como base os conceitos do Modelo de Excelência em Gestão da FNQ – Fundação
Nacional da Qualidade, entidade legitimamente constituída para disseminar os fundamentos
da excelência em gestão para o aumento de competitividade das organizações e do Brasil,
respeitada nacional e internacionalmente. Segundo a FNQ, definimos processos por “um
conjunto de atividades preestabelecidas que, executadas numa seqüência determinada, vão
conduzir a um resultado esperado que assegure o atendimento das necessidades e
expectativas dos clientes e outras partes interessadas”.

É este o conceito que consideramos como ideal, utilizado na prática pelas organizações
reconhecidamente bem sucedidas. Uma empresa, neste conceito, é um “mar de processos”,
em contínua execução pelas pessoas que compõem sua força de trabalho. Ainda segundo a
FNQ, os processos estão inter-relacionados e interagem entre si, de tal forma que, produtos
e serviços deles provenientes, constituem a entrada para um ou mais processos na
seqüência de execução, que busca o atendimento das necessidades e expectativas dos
clientes.

Resumindo: toda organização é um sistema. Ou seja, funciona como um conjunto de
processos. A identificação e o mapeamento destes processos permitem um planejamento
adequado das atividades, a definição de responsabilidades e o uso adequado dos recursos
disponíveis.

Neste ínterim, cabe o primeiro e importante aviso. Organizações que desenham seus
processos de forma simplista, apenas relatando as principais etapas de seus ciclos, com
objetivo de elaborar um documento “bonito”, que agrade a quem o leia (incluindo os
auditores), está sendo vítima de uma falácia. Não é este o espírito fundamental. Quem parte
destes princípios não gerencia “por processos”. Apenas diz que o faz, mas desprivilegia a
essência teórica fundamental.

O mapeamento das atividades de uma organização é complexo. É instável (pois os processos
são “vivos”, constantemente adaptados ao ambiente que estão inseridos). É, em um primeiro
momento pelo menos, desorganizado em muitas de suas etapas. Possui incongruências,
legítimas e que configuram oportunidades de melhoria. E destas oportunidades é que surgem
os principais benefícios da gestão por processos. É detalhista ao extremo: devem conter todo
e qualquer inter-relacionamento entre atividades, retratando todo o ambiente organizacional.
O resultado é, sempre, um desenho grande, complexo, de difícil compreensão, cujo
entendimento pontual só se dá por meio de um estudo detalhado, perfeccionista e paciente.

Mapear, portanto, os processos de uma organização é muito mais do que um simples retrato
da lógica de entradas e saídas entre pessoas, cargos, departamentos, gerências ou áreas. É
um exercício de reflexão e debates cujo objetivo é retratar fielmente, através de fluxogramas
ou qualquer outra ferramenta visual existente, como ocorrem os trâmites internos, quais são
os seus pontos fracos, onde estão as incongruências pontuais, como ocorrem os fluxos de
informações (em meio eletrônico e físico), quais são as responsabilidades por cada etapa, e,


Prof. Washington Grimas – washington@wsgrimas.com                                   Página 66
Apostila – Gestão de Processos de Negócios
principalmente, quais são as entregas efetivas que constituem os produtos dos clientes
internos das organizações.

Mapear os processos, a primeira etapa de uma gestão por processos efetiva, é um dos
trabalhos mais importantes nesta metodologia de gestão. É a construção da principal
ferramenta de gerenciamento e melhoria interna. Uma vez bem feito, as deficiências
operacionais e os inputs para melhoria ficam tão evidentes que parecem lógicos, banais e
simplistas ao extremo.

Como princípio fundamental para um mapeamento eficaz, é necessário entender as
diferenças entre tarefas, atividades, objetos, sub-processos, processos e macro-processos
(todos eles diferentes de áreas, já que um processo, sempre, envolve as atividades de
colaboradores envolvidos em diversas áreas da empresa - dizemos que um processo
“passeia” entre os departamentos). Não nos cabe, neste artigo, nos aprofundar nestes
conceitos e teorias. Alguns deles são polêmicos, divergentes entre autores. O importante é
que, sob nenhuma hipótese, eles devem ser desconsiderados em um processo de
mapeamento. É de extrema importância entender que uma tarefa é diferente de uma
atividade, que um processo é composto de sub-processos, o que são objetos, etc. São
conceitos bastante fundamentais. Sugiro ao leitor que os compreenda profundamente antes
de iniciar qualquer tipo de mapeamento.

Os fluxos mais detalhados a serem desenhados são os de atividades. Eles detêm todas as
características minimistas a serem consideradas para proposições de mudanças e alterações
de práticas. Os fluxos de subprocessos, processos e macro-processos, por suas vezes, têm
um caráter gerencial: seus objetivos são apenas retratar, de uma forma global, a lógica geral
de funcionamento interno da organização para geração do serviço/produto. Em experiência
com nossos clientes observamos que, muitas vezes, o fluxo de processos é o único realizado.
A ISO série 9000 já o considera como válido, como evidência da adoção da “abordagem por
processos”. Mas, de fato, é impossível, em nossa opinião, que somente esta ferramenta seja
geradora de ações efetivamente agregadoras de valor à melhoria das práticas de gestão.

Resumindo: valorize o processo de mapeamento dos processos de sua organização. Sem um
mapeamento bem feito não existe “gestão por processos”. Faça no mais absoluto detalhe e
cuidado. Considere-o como a ferramenta balizadora de suas decisões rotineiras acerca de
mudanças operacionais. Utilize-o como alicerce para promover o compartilhamento de
informações e a responsabilidade pelas atividades rotineiras. E, finalmente, colha os frutos
de uma administração efetivamente voltada a processos.

“A gestão por processos permite que as equipes sejam envolvidas em um ambiente
cooperativo e de compartilhamento de informações”. Petroquímica União, PNQ 2005. Fonte:
FNQ: Classe Mundial 2005.


Bibliografia

FNQ – Fundação Nacional da Qualidade. Cadernos de Excelência: Processos. São Paulo: FNQ,
2007.

*Rafael Scucuglia é Diretor de Operações da Gauss Consulting. empresa de consultoria
instrumental e assessoria especializada.




Prof. Washington Grimas – washington@wsgrimas.com                                   Página 67
Apostila – Gestão de Processos de Negócios

               Modelagem de Processos de Negócio


Introdução ao Workflow

Fluxo de Trabalho (em inglês: Workflow) é a seqüência de passos necessários
para que se possa atingir a automação de processos de negócio, de acordo com um
conjunto de regras definidas, envolvendo a noção de processos, permitindo que
estes possam ser transmitidos de uma pessoa para outra de acordo com algumas
regras.

Segundo a WfMC (Workflow Management Coalition) é a automação do processo de
negócio, na sua totalidade ou em partes, onde documentos, informações ou tarefas
são passadas de um participante para o outro para execução de uma ação, de acordo
com um conjunto de regras de procedimentos. A automação do processo de negócio
identifica as várias atividades do processo, regras de procedimento e controle de
dados associados para gerenciar o workflow durante a ativação do processo.

Muitas instâncias individuais do processo podem tornar operacionais durante a
ativação do processo, cada uma associada a um conjunto específico de dados
relevantes dessa instância.

Uma simples distinção entre os tipos de workflow é o seguinte:
  • Ad hoc WorkFlow: no qual as regras de procedimentos podem ser
      modificadas ou criadas durante a operação do processo.

    •   Workflow de Produção (Production Workflow): no qual a maioria das
        regras de procedimentos está definida

    •   Workflow Administrativo: é um meio-termo entre um workflow "Ad hoc"
        e um de "produção", envolve atividades fracamente estruturadas,
        repetitivas, previsíveis e com regras simples de coordenação de tarefa.
        Exemplos são o processamento de ordens de compras e autorização de
        férias e viagens.



Sistemas de Gerenciamento de Workflow - WfMS

Um sistema de gerenciamento de Workflow - WfMS (Workflow Management
Systems) é um sistema que define, gerencia e executa workflows com o suporte de
um software e cuja ordem de atividades é guiada por uma representação lógico de
um workflow no computador.

Uma vez que um processo é definido, um WfMS garante que as atividades deste
processo ocorram na seqüência definida e que cada usuário envolvido no processo
seja informado que uma atividade deve ser realizada, alertando-os para a execução
de suas tarefas.


Prof. Washington Grimas – washington@wsgrimas.com                        Página 68
Apostila – Gestão de Processos de Negócios
Todos os WfMS oferecem suporte para três áreas funcionais:

    1. Função de tempo de construção: oferece suporte à definição e modelagem
       do processo de workflow;
    2. Funções de controle em tempo de execução: gerencia os processos de
       workflow em um ambiente operacional. Preocupa-se também com o
       seqüenciamento de várias atividades para serem manuseadas como parte
       de cada processo;
    3. Interações em tempo de execução com usuários e ferramentas para
       processamento dos vários passos das atividades.

Workflows e processos de Engenharia de Software possuem pontos em comum.
Ambos têm como objetivo definir processos, sendo que o primeiro define processos
de negócios enquanto o segundo define o processo de produção de software.

O conceito de Workflow surgiu no campo dos negócios, com a necessidade de
definir de uma maneira formal as atividades executadas na empresa. Paralelamente
os processos de software surgiram no meio acadêmico, com o objetivo de definir
formalmente como um software deve ser produzido.

Sistemas de workflow são programas destinados a suportar processos de negócio:

    •   Controlando a lógica que governa as transições entre as tarefas do processo.
    •   Suportando as tarefas individuais: ativando recursos humanos e recursos de
        informação necessários para completar a tarefa.




                                    Exemplo de workflow de PN
Benefícios oferecidos pelo Workflow:
   • Melhorar a eficiência
           o Menores custos (pessoal, papel, etc.)
           o Maior capacidade de carga
   • Melhorar o controle
           o Através da padronização de procedimentos
   • Melhorar a habilidade de gerenciar processos
           o Problemas de desempenho são mostrados de maneira explícita e
               compreendidos.



Prof. Washington Grimas – washington@wsgrimas.com                           Página 69
Apostila – Gestão de Processos de Negócios
Conceitos fundamentais do workflow

    •   Costuma-se definir quatro conceitos básicos no workflow:
           – 1) Lógica do Processo.
           – 2) Relacionamento entre Pessoas e Tarefas.
           – 3) Disponibilização de recursos de informação necessários para
              executar tarefas.
           – 4) Gerenciamento de processos.

Lógica do Processo

Representação computacional de:
   • Um conjunto de passos de atividades discretas,
   • Associadas com operações humanas e/ou realizadas por computador
   • E as regras que governam a progressão dessas atividades.
   • Pode ser expresso de maneira textual, gráfica ou através de linguagem
      formal.
   • Ao ser ativada, cada definição de processo gera uma instância (workflow em
      execução).
          o A definição do processo pode ser estática ou dinâmica.




                                  Exemplo de Lógica do processo




Prof. Washington Grimas – washington@wsgrimas.com                      Página 70
Apostila – Gestão de Processos de Negócios
Exemplos de Técnicas para Modelagem de Processos

    •   1) Address-Driven Modeling:
            – Modelagem por endereçamento
    •   2) Decision-Chain Modeling
            – Modelagem por cadeia de decisão
    •   3) Event-Flow Modeling
            – Modelagem por fluxo de eventos
    •   4) Milestone-Documento Modeling
            – Modelagem por eventos marcantes/documentos
    •   5) Resource-Utilization Modelling
            – Modelagem por utilização de recursos
    •   6) Throughput Modeling
            – Modelagem por vazão
    •   7) Transactional Modeling
            – Modelagem transacional

Address-driven Process Modeling

Este procedimento modela o processo como caminhos de roteamento entre
usuários, posições ou grupos predefinidos na estrutura organizacional.O mapa do
processo tem nós que representam os endereços dos destinatários.

Pode-se utilizar como endereço o próprio endereço da caixa postal do usuário ou
algum outro atributo que possa ser convertido no endereço do usuário em tempo
de execução.




                               Exemplo de address-driven modeling




Prof. Washington Grimas – washington@wsgrimas.com                      Página 71
Apostila – Gestão de Processos de Negócios
Decision Chain-Modeling

Nessa abordagem, o processo é modelado como uma cadeia de “eventos
marcantes” (milestones) e pontos de decisão associados.
   • Exemplo de evento marcante:
         o “analisar currículo”.
   • Exemplo de ponto de decisão:
         o “entrevistar ou não entrevistar”.




                                Exemplo de decision chain-modeling


Event-Flow Process Modeling

Nessa abordagem, os processos são modelados como cadeias de eventos manuais
e automáticos.
   • Eventos manuais:
          o decisões humanas
   • Eventos automáticos:
          o roteamento, coleta, impressão, envio por fax e arquivamento de
             documentos.
   • Essa abordagem permite que a lógica do workflow seja descrita com grande
      detalhamento.




                             Exemplo de Event-Flow Process Modeling




Prof. Washington Grimas – washington@wsgrimas.com                     Página 72
Apostila – Gestão de Processos de Negócios
Milestone-Document Modeling
Essa abordagem modela os processos como um conjunto de:
   • Eventos marcantes, documentos, papéis e dependências.

Um único mapa de processo permite visualizar:
  • Formulários eletrônicos, documentos referenciados, e documentos fornecidos
      pelos usuários ...
  • Associados com eventos marcantes e usuários particulares.




                             Exemplo de Milestone-Document Modeling


Resource-Utilization Modeling
Essa abordagem modela o processo dentro do contexto da estrutura organizacional
e provê elementos para estimativa de recursos.
    • Um processo é decomposto como subprocessos e atividades encadeados.
    • Para cada atividade é associada um “timeframe” de recurso humano,
       equipamento ou outro recurso material.




                          Exemplo de resoucer-utyilization modeling - 01




Prof. Washington Grimas – washington@wsgrimas.com                          Página 73
Apostila – Gestão de Processos de Negócios




                          Exemplo de resoucer-utyilization modeling – 02


    •   Cada fase de um processo pode ser explodida em atividades, de maneira a
        revelar detalhes dos recursos empregados em cada atividade.
           o O custo e o tempo de cada atividade podem ser modelados de
               maneira explícita, possibilitando prever o impacto de alterações do
               processo no cronograma e rentabilidade dos negócios.

    •   As informações acumulativas permitem determinar, em qualquer instante, a
        atividade corrente e a carga de trabalho associada a cada recurso.

Troughput Modeling

Essa abordagem modela um processo como um conjunto de:

    •   atividades que envolvem fluxos, acumulações e regras para transformar
        entradas em saídas.
            o Essa abordagem é orientada para fornecer informações gerenciais
               que permitam acompanhar o desempenho “fim-a-fim” de um
               processo.

    •   Essa abordagem inclui tanto o fluxo físico (matéria prima/produto) quanto
        de informações.




                                  Exemplo de Troughput Modeling



Prof. Washington Grimas – washington@wsgrimas.com                          Página 74
Apostila – Gestão de Processos de Negócios
Transactional Modeling

O processo é modelado como um transação complexa, envolvendo clientes,
executores e “condições de satisfação” para o processo como um todo, bem como
para milestones dentro do processo.

    •   condições de satisfação
           o incluindo restrições de cronograma

    •   milestone (evento marcante):
            o submeter ordem, obter aprovação do gerente, enviar produto, etc.

    •   Exemplo: processo de compra
           o Cliente final: solicitante
           o Condição geral de satisfação: tempo de entrega

    •   Cada indivíduo na cadeia de atividades do processo pode ser considerado
        como cliente do indivíduo posterior e executor para ao indivíduo anterior.

    •   Cada “milestone” do processo envolve uma comunicação entre cliente-
        executor.
           o O cliente pode dar o feedback para o executor em cada “milestone”
              do processo.




                              Exemplo de Transactional Modeling - 01


        Cada “milestone” pode ser decomposta em quatro fases:
           o PREPARAÇÃO, NEGOCIAÇÃO, EXECUÇÃO e ACEITAÇÃO.




                              Exemplo de Transactional Modeling - 02




Prof. Washington Grimas – washington@wsgrimas.com                         Página 75
Apostila – Gestão de Processos de Negócios
        PREPARAÇÃO:
           o O cliente propõe o trabalho a ser feito.
        NEGOCIAÇÃO:
           o Pode envolver um cliclo de ofertas e contra-ofertas até que cliente e
              executor cheguem num acordo quanto a tarefa a ser realizada.
        EXECUÇÃO:
           o O executor devolve informações ao cliente sobre a execução da
              tarefa até a conclusão.
        ACEITAÇÃO:
           o O cliente avalia o trabalho, aceita ou solicita correções.
           o Quando o cliente dá o aceite final, o processo move-se para o
              próximo milestone.
        O mapa do processo “completo” contém uma combinação de workflows
        sequenciais, paralelos, concorrentes e condicionais.




                              Exemplo de Transactional Modeling - 03




Relacionamento entre Pessoas e Tarefas

O sistema de workflow é responsável por atribuir tarefas que precisam ser
realizadas para as pessoas necessárias para executá-las.




                     Exemplo de relacionamento (pessoas e tarefas)




Prof. Washington Grimas – washington@wsgrimas.com                         Página 76
Apostila – Gestão de Processos de Negócios
Estratégias de Alocação de Tarefas

        1) “estática”
            o Nomear as pessoas responsáveis por executar as tarefas na definição
               do processo.

        2) “oferta do sistema”
            o As tarefas prontas são oferecidas a um conjunto de pessoas capazes
               de executá-las. A tarefa é atribuída a primeira pessoa que aceitá-la.
            o quando combinada com papéis, esta estratégia permite fazer
               balanceamento de carga.
            o balanceamento automático baseado em regras.
            o balanceamento definido pelo usuário final.

Exemplo: Modelo Organizacional e Papéis em Sistemas de Workflow**
                                                ** Exemplo baseado no artigo de Walter Rupietta
                                                da Siemens Nixdorft Informationssysteme AG.


Entidades Básicas do Modelo Organizacional:
       Funcionário: participantes de processos de negócio com identidade
       definida.
       Posições: Funcionário abstrato.
       Unidades Organizacionais: conjunto de posições agrupadas por
       realizarem tarefas afins.
       Unidades organizacionais podem ser subordinadas umas as outras,
       formando hierarquias.
       Papéis Organizacionais: representa um conjunto de indivíduos com
       tarefas e autoridades em comum.
       Autoridades: entidades capazes de emitir autorizações, responsabilidades,
       direitos, etc.




                                   Modelo organizacional básico




Prof. Washington Grimas – washington@wsgrimas.com                                     Página 77
Apostila – Gestão de Processos de Negócios
Exemplo: Jones é o gerente do departamento de contabilidade. Ele está autorizado
a assinar ordens de pagamento de até 500 EURO.




Papéis Relacionados a Processos

        Num workflow, participantes do workflow são definidos por papéis
        associados a processos.
           o Os papéis são associados a um perfil, que descreve as características
               do executor da tarefa através de regras que relacionam o processo
               ao modelo organizacional da empresa.




Prof. Washington Grimas – washington@wsgrimas.com                         Página 78
Apostila – Gestão de Processos de Negócios
Estratégias do workflow

Quando uma tarefa se torna ativa (está pronta para ser executada), é necessário
atribuir a tarefa (item de trabalho) a um funcionário.

Duas estratégias são possíveis:

            Ativa: O serviço de workflow escolhe um candidato e coloca o item de
            trabalho no seu worklist.
            o A seleção pode ser feita segundo estratégias de balanceamento de
                carga.
            Passiva: O item de trabalho é adicionado as worklists de todos os
            candidatos.
            o Um dos candidatos se voluntaria para executar a tarefa.

Estratégias de Produtos de Workflow

            Estratégias Genéricas
            o A) Construir as aplicações no próprio ambiente de workflow.
            o B) Integrar aplicações externas evocando-as a partir do ambiente de
                workflow.

            Estratégias Específicas
            o Suportar de maneira integrada apenas alguns tipos de recursos de
                conteúdo (e.g. Imagem)




Prof. Washington Grimas – washington@wsgrimas.com                        Página 79
Apostila – Gestão de Processos de Negócios

        Business Process Modeling Notation (BPMN)

As soluções de Tecnologia da Informação adotadas pelas empresas têm como
requisitos uma forte aderência às regras de negócio, grande flexibilidade para
acompanhar as constantes mudanças e o estabelecimento de um ambiente
colaborativo que propicie o aprendizado contínuo.

Os sistemas de BPM (Business Process Management) se apóiam no profundo
conhecimento do negócio para garantir o sucesso da automação das atividades.

Business Process Management Initiative (BPMI)

Organização independente voltada ao desenvolvimento de especificações abertas
para o gerenciamento de processos empresariais.

Em 2005 o Business Process Management Initiative e o Object Management Group
anunciaram sua junção. (Business Modeling & Integration Domain Task Force (BMI
DTF).

O BPMI desenvolveu três padrões para facilitar BPM:

            BPMN (Business Process Modeling Notation): como um padrão para
            modelar processos do negócio
            BPML (Business Process Modeling Language): como a linguagem padrão
            de desenvolvimento
            BPQL (Business Process Query Language): como uma interface padrão
            de manutenção para a distribuição e a execução de processos e-Business

O BPMN fornece uma notação necessária para expressar os processos de negócio
em um único diagrama de processo de negócio (Business Process Diagram – BPD)
         Fornece uma notação que compreensível por todos os utilizadores,
         analistas e técnicos do negócio.
         Garante que linguagens projetadas para a execução de processos de
         negócio, tais como o BPEL4WS e o BPML sejam visualmente expressos
         com uma notação comum.




Prof. Washington Grimas – washington@wsgrimas.com                         Página 80
Apostila – Gestão de Processos de Negócios

Simbologia do BMPN

Um dos objetivos da BPMN é criar um mecanismo simples para o desenvolvimento
dos modelos processos de negócio, e ao mesmo tempo poder garantir a
complexidade inerente aos processos.

Quatro categorias básicas de elementos:

            Objetos de Fluxo
            Objetos de Conexão
            Swimlanes
            Artefatos

Objetos de Fluxo




Objetos de Conexão




Prof. Washington Grimas – washington@wsgrimas.com                    Página 81
Apostila – Gestão de Processos de Negócios
Exemplo de um processo: A simbologia da BMPN permite criar modelos de
processos para finalidades de documentação e comunicação




Swimlanes

Funcionam como um mecanismo de organização          das atividades em categorias
visuais separadas.




Swimlanes – pools

Pools são utilizados quando o diagrama envolve duas entidades de negócio ou
participantes que estão separados fisicamente no diagrama.

Especifica o "que faz o que" colocando os eventos e os processos em áreas
protegidas, chamados de pools




Prof. Washington Grimas – washington@wsgrimas.com                        Página 82
Apostila – Gestão de Processos de Negócios
Swimlanes - lanes

Os objetos do tipo lanes são utilizados para separar as atividades associadas para
uma função ou papel específico

Um pool representa uma organização e uma lane representa tipicamente um
departamento dentro dessa organização.

Exemplo de um segmento de processo utilizando lanes




Artefatos (Artefacts)

Ilustram as entradas e as saídas das atividades no processo




Prof. Washington Grimas – washington@wsgrimas.com                         Página 83
Apostila – Gestão de Processos de Negócios
Exemplo de um segmento de processo utilizando artefatos




Usos gerais de BPMN

A BPMN é projetada para cobrir diferentes tipos de modelagens.

Dois tipos básicos de modelos que podem ser criados com um BPD:
        Processos cooperativos de B2B
        Processos internos de negócio



Processos Cooperativos de B2B

        B2B descreve as interações entre duas ou mais entidades de negócio.

        Os diagramas processos são geralmente de um ponto de vista global.

        As interações são descritas como as seqüências de atividades e as trocas de
        mensagens entre os participantes.

Processos Internos de Negócio

        Um processo negócio focalizará geralmente no ponto da vista de uma única
        organização do negócio
        Definem as actividades que não são geralmente visíveis ao público e são,
        consequentemente, actividades confidenciais
        O fluxo da sequência do processo é contido consequentemente dentro do
        pool e não pode cruzar os limites do pool.




Prof. Washington Grimas – washington@wsgrimas.com                            Página 84
Apostila – Gestão de Processos de Negócios
Finalidades diferentes – níveis diferentes da precisão

Inicia-se com a captura de atividades utilizando uma visão de alto nível, para
depois realizar um detalhamento em diagramas separados.




                                 Exemplo de Processo High-Level




Níveis diferentes de Precisão




Prof. Washington Grimas – washington@wsgrimas.com                      Página 85
Apostila – Gestão de Processos de Negócios

Exemplos de Processos




                     Exemplos de Representações de Processos de negócio - 01




                     Exemplos de Representações de Processos de negócio - 02




Prof. Washington Grimas – washington@wsgrimas.com                              Página 86
Apostila – Gestão de Processos de Negócios




                     Exemplos de Representações de Processos de negócio - 03




                     Exemplos de Representações de Processos de negócio - 04




                     Exemplos de Representações de Processos de negócio - 05




Prof. Washington Grimas – washington@wsgrimas.com                              Página 87
Apostila – Gestão de Processos de Negócios
Anexo 1



Artigo: GESTÃO DE PROCESSOS GARANTE DIFERENCIAL
COMPETITIVO
por Vladimir Valladares


Concorrentes mais preparados, novos produtos e serviços no mercado, clientes mais
exigentes e colaboradores com necessidade permanente de capacitação, motivação e
reconhecimento. Diante desses aspectos, qual será o diferencial competitivo para o sucesso
das empresas prestadoras de serviços?

Até pouco tempo atrás, a Tecnologia despontava como a base que diferenciaria as empresas
e as levaria para uma posição de destaque no mercado. Podemos dizer que isso, durante um
período, foi verdade, visto que a capacidade financeira das empresas possibilitava contínuos
upgrades tecnológicos e incrementos de produtividade.

Hoje, há uma relativa equiparação dos recursos tecnológicos aplicados nas empresas de
serviços, o que faz com que tal fator não seja mais suficiente para garantir, sozinho, saltos
de crescimento ou uma posição de destaque.

Outro fator que vem sendo destacado como o grande diferencial é o Humano, mas cabe uma
reflexão interessante sobre essa questão.

É indiscutível que criatividade, pró-atividade, presteza e inovação são essenciais para as
empresas de serviços e estão diretamente relacionadas à capacidade humana. Mas todo
profissional tem o mesmo poder de contribuição em qualquer área? Certamente não, porque
cada um de nós tem habilidades, competências e perfil próprios. Como, então, as empresas
podem garantir que os profissionais, com suas particularidades, estejam alocados nos cargos
e funções que possibilitam o uso pleno de seu potencial?

Será que isso explica a afirmação de que “uma grande empresa é formada por grandes
profissionais, porém grandes profissionais não formam necessariamente uma grande
empresa”?

A explicação pode estar nos mesmos motivos que fazem com que, ainda hoje, encontremos
em diversas empresas, dos mais variados portes, uma grande incidência de problemas
considerados simples, como por exemplo:

-   Contratação de profissional com perfil inadequado para determinada função;
-   Passagem de informação incorreta ou incompleta a um cliente;
-   Demora na compra de equipamentos e materiais;
-   Falha no cumprimento de prazo no reparo de equipamentos;
-   Atraso no envio de relatórios;
-   Problemas e falhas repetitivas, de qualquer origem.

Tais falhas podem estar relacionadas a um conjunto de variáveis, sejam de origem
tecnológica, humana ou de ambas. Isso mostra que nem só a Tecnologia e nem só o Fator
Humano, isoladamente, podem fazer a diferença em uma empresa.
Falhas só deixam de ocorrer e melhoria dos serviços só acontecem quando as empresas
conseguem gerir todos os seus recursos com visão sistêmica, de maneira integrada e
direcionada aos objetivos organizacionais, isto é, quando possuem total domínio operacional
e gerencial dos seus processos.



Prof. Washington Grimas – washington@wsgrimas.com                                   Página 88
Apostila – Gestão de Processos de Negócios
Existe no mercado uma variedade de normas, metodologias e conceitos amplamente
divulgados que tem como princípio ou aspecto-chave a “Gestão de Processos”. Dentre eles,
podemos citar: os Critérios de Excelência da FNQ - Fundação Nacional da Qualidade, as
normas ISO, a filosofia Lean Manufacturing, o CRM - Customer Relationship Management, o
BSC - Balanced Scorecard e o Six Sigma.

Vale ressaltar que não é a metodologia ou a norma adotada que fará a empresa se
consolidar e obter a máxima eficiência na gestão dos seus processos. Existem alguns fatores
determinantes para o sucesso da implantação e, principalmente, da manutenção do que
podemos chamar de “cultura” da Gestão de Processos nas empresas, dos quais destacamos:

- O apoio e a participação efetiva da Alta Direção da empresa;
- A disciplina na execução dos processos, por todos os profissionais, de qualquer nível
hierárquico;
- O monitoramento permanente dos processos por meio de indicadores, com metas
alinhadas aos objetivos da empresa;
- A comunicação objetiva e clara sobre os processos e seus resultados para todas as pessoas
envolvidas;
- A manutenção de canais e programas permanentes direcionados à análise de resultados e
melhoria dos processos;
- O direcionamento dos recursos tecnológicos para maximizar os resultados dos processos
(ao invés de adequar os processos às tecnologias);
- A priorização da visão “horizontal” (por processo) em relação à visão vertical
(departamentalização);
- A definição de um “owner” para os processos da empresa, com foco exclusivo na condução
das ações de análise e melhoria dos processos, garantindo a manutenção da “visão
sistêmica” e direcionada aos objetivos da empresa.

Um aspecto muito importante é que o modelo de Gestão de Processos é extremamente
vantajoso para as empresas de qualquer porte ou segmento por ter como características:

-   Flexibilidade de implantação;
-   Dispensa de investimento inicial em hardwares e softwares;
-   Possibilidade de obtenção de resultados no curto prazo;
-   Aderência plena a outras metodologias e normas de gestão.

Se todas as empresas perseguem resultados e se os resultados dependem da eficiência e
eficácia dos processos, não é correto afirmar que está na Gestão de Processos o diferencial
competitivo das empresas?

Se sua empresa já está nesse caminho, tenha a certeza de que ela está preparada para as
dificuldades e desafios do mercado. Se ainda não está, esta é a hora!

Vladimir Valladares
Diretor Executivo da V2 Consulting
vladimir@v2consulting.com.br




Prof. Washington Grimas – washington@wsgrimas.com                                 Página 89
Apostila – Gestão de Processos de Negócios
Anexo 2



Artigo: Ferramentas de Apoio à Engenharia de Processos de
Negócios: Critérios de Classificação e Método de Análise de
Adequação a um Projeto
Alexandre Luís Souza Bastos
Renato Flórido Cameira
UFRJ
bastos@gpi.ufrj.br, cameira@gpi.ufrj.br



Palavras chave: Engenharia de Processos; Modelagem, Processos
Resumo: A modelagem de processos de negócios tem sido fortemente usada em projetos de
melhoria e de reestruturações dentro de organizações. Hoje percebe-se uma ampliação da
quantidade de ferramentas disponíveis, sem que contudo haja um método no sentido de
informar e guiar a escolha dessas ferramentas. Esse artigo tece considerações sobre esse
tema, procurando realizar uma reflexão no sentido de definir-se critérios para a análise e
comparação destas ferramentas, frente aos objetivos de um projeto específico.

Abstract: Business process modeling has been strongly used in changing and restructuring
project in organizations. We realize a growth in tools range and number, even though we
don’t know methods mend to inform and guide these decisions. This article brings discussion
on this theme, searching for insights on tools analysis and comparison criteria, towards
projects objectives.

1. Introdução

Existem no mercado diversas ferramentas que apoiam o trabalho de levantamento e
modelagem de processos. As vantagens do uso de ferramentas de auxílio são diversas,
variando de acordo com as possibilidades da própria ferramenta (adiante o texto aborda
alguns exemplos), assim como os objetivos determinantes do trabalho.

Mesmo entendendo que simplesmente o uso de uma ferramenta de auxílio à modelagem não
basta para a obtenção de um resultado final satisfatório aos propósitos estabelecidos em um
dado projeto, esse artigo busca discutir os fatores que diferenciam as ferramentas,
apresentando características de algumas, selecionadas entre as diversas existentes no
mercado e procurando tecer considerações sobre o processo de seleção dessas alternativas.

2. Foco de estudo

Focamos, para esse trabalho, no uso da modelagem para Business Process Modeling (BPM),
geralmente ferramentas que seguem a abordagem por eventos discretos (PIDD, 1998).
Seguindo a definição de modelagem, essas ferramentas demonstram importância em um
trabalho relacionado à mudanças com riscos grandes para a organização, tais como:
processo de reengenharia e reestruturações de processos, implantação de sistemas
integrados de gestão, programas de qualidade e certificação da qualidade, entre outros
(PAIM e CAMEIRA, 2000) (CAMEIRA e CAULLIRAUX, 2000) (SCHEER, 1992; 1998; 1999).
Ou seja, o uso de modelos como apoio à decisão confere ao gestor uma ferramenta de
minimização dos riscos pelo melhor entendimento de aspectos e conseqüências relacionadas
ao projeto.

Basicamente duas referências embasaram esse estudo :




Prof. Washington Grimas – washington@wsgrimas.com                                 Página 90
Apostila – Gestão de Processos de Negócios
a)     Trabalhos na COPPE/UFRJ
Como membros de um grupo de estudos e pesquisas em engenharia de produção1,
deparamos constantemente com trabalhos aonde o processo de modelagem configura-se
como uma importante ferramenta de apoio. São oportunidades de, apoiados na teoria
(modelagem, engenharia de processos, etc.), experimentarmos as ferramentas no seu uso
proposto.

Sendo o objeto desse estudo a aplicação e uso dessas ferramentas, não bastaria apenas
analisar-se conceitualmente, uma vez que, do uso prático, emergem aspectos muitas vezes
desapercebidos, assim como conferem uma perspectiva mais realista sobre o objeto em
estudo. Alguns aspectos importantes identificados a partir desse estudo e aplicação são
apresentados nesse texto.

b)     Análise realizada pelo Gartner Group
Nossa segunda referência é um estudo realizado pelo Gartner Group, resumidamente
apresentado abaixo.




            Figura 1 - Análise comparativa de ferramentas - Gartner Group, agosto de 972


Analisando a figura 1 acima, a partir de uma analogia às estratégias genéricas sugeridas por
Michael Porter (1986)3, observa-se que as ferramentas posicionadas no lado esquerdo
seriam ferramentas “especialistas”, ou seja, focadas como soluções particulares para
problemas específicos, enquanto que as da direita propõem-se a atingir um mercado bem
mais amplo, sendo mais completas em possibilidades de solução à diferentes necessidades
dos usuários. Por sua vez, o eixo vertical está relacionado ao uso propriamente dito, sendo a
distância da origem proporcional à facilidade para a utilização. Pode-se dizer que as
ferramentas nos quadrantes superiores posicionam-se como diferenciadas, com vantagens
competitivas no seu uso.

        1       Grande parte das informações contidas neste artigo são decorrentes da experiência de
                cursos e projetos de pesquisa e extensão executados pelo Grupo de Produção
                Integrada do PEP-COPPE e do DEI-EE / UFRJ até os dias atuais.
        2       Vide www.gartnergroup.com
        3       Resumidamente, Porter sugere em seu livro que as empresas devem posicionar-se
                estrategicamente com vantagens em preço ou diferenciação, assim como focadas ou
                amplas em campos de atuação. Esse modelo ficou conhecido como “Estratégias
                Genéricas”, sendo uma forma agregada de entender o posicionamento de uma
                empresa e/ou produtos.




Prof. Washington Grimas – washington@wsgrimas.com                                          Página 91
Apostila – Gestão de Processos de Negócios

3. Critérios de Classificação e Análise das Ferramentas de Modelagem de Processos

Certamente a maior dificuldade para a avaliação das ferramentas encontra-se na definição
de critérios de classificação. Para a nossa análise, usamos critérios técnicos e absolutos, que
proporcionem uma análise objetiva. Várias são as classificações possíveis. A figura 2 abaixo
(CAULLIRAUX e CAMEIRA, 2000), apresenta uma sistemática:




3.1. Aspectos Construtivos e de Referencial Metodológico

A partir do quadro acima, pode-se propor uma classificação quanto aos aspectos construtivos
e de referencial metodológico das ferramenta utilizadas em engenharia de processos:

A - Ferramentas de desenho gráfico, sem referencial metodológico e não baseadas
em banco de dados
Algumas das ferramentas disponibilizam ao usuário simplesmente um meio com o qual este
pode criar um diagrama a partir de objetos pré-formatados ou disponibilizados.
Decorrente dessa possibilidade, com ferramentas que encontram-se nesse categoria, pode-
se criar diagramas básicos, cujo objetivo é representar de forma visualmente compreensível
alguma realidade.
Pode-se dizer que são ferramentas de desenho com alguma preparação para criação de
esquemas como fluxos e diagramas, pela existência de objetos específicos para esse fim.
A ausência de um método de modelagem na ferramenta, torna o processo mais aberto,
sendo o usuário capaz de criar qualquer tipo de objeto ou modelo, sem pré-determinações
impostas pela ferramenta ou método disponibilizado.

Exemplos de ferramentas nesse nível seriam: MS Power Point, Corel Draw e is/Modeler.




Prof. Washington Grimas – washington@wsgrimas.com                                     Página 92
Apostila – Gestão de Processos de Negócios

B - Ferramentas com referências metodológicas, não baseadas em banco de dados
O segundo grupo de ferramentas envolve não apenas o desenho dos fluxos/modelos, mas
também a possibilidade de trabalhar-se de acordo com uma metodologia de engenharia de
processos.
Nessas ferramentas, os objetos são agrupados logicamente em modelos, com forma de
seqüenciamento e inter-relacionamentos de objetos pré-definidos (de acordo com o tipo de
objeto e o método). A vantagem está na exigência de maior padronização por parte do
modelador, que deve respeitar as características do modelo.
Estando também a metodologia alinhada com os objetivos de um projeto/trabalho específico,
é mais uma garantia para a obtenção de resultados desejados, servindo como intermediária
entre a formulação e a implantação do trabalho de modelagem.
Observamos que as ferramentas nesse patamar apenas disponibilizam os objetos para o uso
dentro da metodologia, o que não significa uma imposição. Mesmo tendo os objetos e
modelos, a ferramenta não força o processo de modelagem (pela indicação de erro,
impossibilidade de ligações entre determinados objetos, uso de objetos de modelos
incompatíveis, etc).
Outro ponto é a existência de metodologias proprietárias ou não, sendo no primeiro caso
específicas ou nativas à uma ferramenta, enquanto no segundo utilizada por diferentes
fornecedores e geralmente pertencente a uma empresa terceira. Em geral, as ferramentas
disponibilizam ao usuário diferentes possibilidades metodológicas (na forma de modelos ou
templates), o que confere maior flexibilidade em termos de uso.
Exemplos de ferramentas nesse nível seriam:Flow Charter, Ithink, MicroSaint e Visio.

c) Ferramentas com referências metodológicas, baseadas em banco de dados
A principal diferença dessas ferramentas em relação às anteriores, é que os objetos e
informações modelados são armazenados de forma organizada em um banco de dados (BD),
garantindo consistência e unicidade. Algumas ferramentas chegam inclusive a forçar, a partir
dos pré-requisitos de cada tipo de objeto e modelo, a criação e relacionamento possível
entre eles.
Devido à presença do BD, surge também uma série de possibilidades organizacionais e
analíticas relacionadas. A criação e manipulação de objetos passa a ser mais consistente
(prevenção de redundâncias e duplicidades incorretas) assim como a geração de informações
a partir de facilidades típicas de aplicações baseadas em banco de dados (filtros, consultas,
relatórios, etc.) passam a ser possíveis.
Por outro lado, a existência do BD conformando o trabalho de modelagem exige do
modelador (principalmente em trabalhos simultâneos) uma maior precaução para o resgate
dos benefícios possíveis. Esclarecendo com um exemplo prático, a criação de dois objetos,
“Sistema de Informações Gerenciais” e “S.I.G.”, ainda que na realidade sejam os mesmos,
por estarem diferenciados no banco de dados, permitem não apenas confusões visuais, mas
até mesmo a geração de informações incorretas em relatórios e análises da base de dados.
Exemplos de ferramentas nesse nível seriam: Aris Toolset e System Architect.

3.2. Trajetória de desenvolvimento

Outro dado importante na análise de ferramentas, que ajuda a compreender o estágio de
maturidade e as perspectivas de evolução da ferramenta, importante num momento de
seleção, é a trajetória de desenvolvimento. Considerando a questão de posicionamento
estratégico já citada, percebemos que, fora as ferramentas que adotaram estratégias de foco
em uma funcionalidade específica, as demais foram sendo criadas e aprimoradas, de acordo
com duas trajetórias não exclusivas entre si: a primeira, uma trajetória baseada na
complexidade de ferramenta, partindo do básico ao complexo (tanto em termos de amplitude
de uso, como na classificação em patamares de estruturação) e a segunda, uma trajetória
baseada no objetivo proposto para a ferramenta, atendendo inicialmente um objetivo



Prof. Washington Grimas – washington@wsgrimas.com                                   Página 93
Apostila – Gestão de Processos de Negócios
específico, como modelagem CASE4 (Computer Aided Software Engineering) ou modelagem
de processos, e depois sendo ampliada para atingir diferentes objetivos.
Essa características são relevantes na medida que percebe-se claramente pontos fortes e
fracos nas ferramentas, ao considerar-se sua trajetória de desenvolvimento.

        4       Uma ferramenta CASE ( Computer Aided Software Engineering - Engenharia de
                Software com Apoio do Computador ) é um software que auxilia os profissionais na
                tarefa de criar sistemas. Para os analistas de sistemas, serve para criar os modelos da
                técnica escolhida (Estruturada, Essencial, Orientação a Objetos ); Para os DBA's, serve
                para implementar o Banco de Dados onde as informações daquelesistema serão
                armazenadas. Aos programadores, uma ferramenta CASE pode auxiliar eliminando
                tarefas mecânicas e repetitivas, como adeclaração de classes e cabeçalhos, etc. Uma
                boa ferramenta CASE cobre várias partes do processo de desenvolvimento e, portanto,
                serveà vários profissionais. Porém é necessário manter claro que é uma ferramenta.
                Assim como o serrote está para o marceneiro, a ferramentaCASE está para o analista
                de sistemas; se o marceneiro não souber como serrar, de nada adianta uma serra
                elétrica! Se o analista nãoconhecer as técnicas disponíveis, não irá tirar o melhor
                proveito da ferramenta CASE.(fonte: www.choose.com.br)




3.3. Escopo de segmento

Finalmente o último critério de análise a ser sugerido, requer uma análise relativa aos
objetivos pretendidos com a modelagem. Percebemos que, além das diferentes vantagens
competitivas em termos de produto, cada ferramenta possui um escopo estratégico próprio,
que seria amplo para ferramentas que se propõe a dar apoio em diferentes tipos de
modelagem (ex: modelagem de sistemas, processos, estruturas organizacionais, etc.), e
focado para outras que atendem a um público alvo ou objetivo de modelagem específico
(exemplo: is/Modeler para processos e Live Model para usuários de SAP R/3).

4. Análise Comparativa de Algumas Ferramentas de Engenharia de Processos

A partir dos critérios comparativos acima pudemos realizar a análise de algumas das
principais ferramentas de Engenharia de Processos disponíveis no mercado.
Tivemos a oportunidade de analisar as seguintes ferramentas: Aris Toolset, Corel Draw, Flow
Charter (Micrografix), is/Modeler, Ithink(High Performance Systems), Live Model
(Intellicorp), MicroSaint, MS Power Point, System Architect (Popkin) e Visio Professional.
Pode-se dizer que essas ferramentas compõem um conjunto representativo do mercado
atual, havendo desde ferramentas simples e por isso posicionadas com vantagens no preço
ou complexas porém mais caras, até ferramentas focadas em algum nicho específico de
utilização. Ao invés de apresentar um gráfico comparativo, propomos resumidamente
destacar as características, considerando os critérios listados acima, percebidas como
relevantes.

4.1. Aris Toolset

A ferramenta Aris Toolset desenvolvida pela empresa alemã IDS Prof. Scheer GmbH
(www.ids-scheer.de) utiliza de forma conjunta a metodologia Business Process Improvement
da Própria IDS.
Inicialmente, uma ferramenta de CASE, engloba, desde versões mais antigas, outras
metodologias e modelos (Business Process Modeling-BPM, Unified Modeling Language-UML,
Activity Based Cost – ABC, Simulação, Knownledge Management, etc.) podendo dessa forma
ser utilizada em projetos de modelagem para diferentes objetivos, assim como mais amplos
em termos de escopo.



Prof. Washington Grimas – washington@wsgrimas.com                                            Página 94
Apostila – Gestão de Processos de Negócios
Ficou conhecida justamente pelo seu potencial em BPM, sendo inclusive parceira da empresa
alemã SAP (desenvolvedora de um sistema integrado de gestão). Também por isso,
percebemos seu grande uso em trabalhos de modelagem de negócios visando implantação
de sistemas integrados de gestão, particularmente o SAP R/3.
Pontos fortes da ferramenta:

    •   a visualização/navegação entre os modelos (permite interelacionamentos entre
        objetos e modelos facilitando a navegação em uma interface amigável);
    •   a flexibilidade associada às possibilidades de organização de modelos e à vasta
        quantidade de modelos e metodologias disponíveis;
    •   permite ao usuário a elaboração de análises e geração de relatórios a partir dos
        modelos criados.

4.2. HPS Ithink Analyst

O Ithink Analyst (www.hps-inc.com) é uma ferramenta desenvolvida, a priori, para
modelagem na abordagem de Dinâmica de Sistemas. Contudo, possui elementos que
permitiriam (ainda que de uma forma diferenciada) modelar-se processos por eventos, não
sendo contudo ideal para isso. Seu foco é a modelagem de comportamentos de sistemas
(como processos dentro de uma empresa) para a posterior simulação e tomada de decisão.
Idem para demais ferramentas de dinâmica de sistemas como: Powersim, Vensim, Stella e
Dínamo.
Pontos fortes da ferramenta:

    •   representação de elementos como: atrasos, feedbacks e visão sistêmica;
    •   criação de um painel de controle para simular-se o modelo criado;
    •   geração de simulações e análises de sensibilidade (análise de mudanças decorrente
        da alteração do valor de uma variável);
    •   Apoio à construção de sistemas de gestão por indicadores de desempenho.

4.3. Intellicorp Live Model

A ferramenta Live Model da Intellicorp (www.intellicorp.com) insere-se no contexto de
ferramentas de modelagem de negócios focada para o mercado específico de implantadores
ou empresas usuárias do sistema integrado de gestão SAP R/3.
Pontos fortes da ferramenta:

    •   a partir dos modelos de referência do R/3, com o Live Model, pode-se navegar pelos
        processos e visualizar propriedades (telas, documentos associados);
    •   possibilita a alteração dos modelos de referência, adequando o sistema integrado aos
        processos da empresa. Isso deve-se às possibilidades de selecionar-se escopos dos
        negócios, pela escolha de modelos e caminhos dentro dos modelos de referência (de
        acordo com a realidade da empresa), além de implementar alterações inexistentes
        nos modelos (processos, atividades e eventos novos);
    •   a partir da simulação feita pela ferramenta, permite ao usuário conectar-se a um
        sistema R/3 e interagir com as transações paralelamente à visualização do processo.
        Tanto essas simulações como demais animações possíveis são graváveis;
    •   salva as configurações feitas nos modelos de referência, permitindo inclusive
        anotações, marcações, etc. Em outras palavras, permite o registro do trabalho de
        modelagem (motivos, contexto, observações, etc.). Isso é relevante na medida que a
        ferramenta servirá também para a manutenção dos processos pós-implantação
        (chamada "segunda-onda" no mundo de implantadores de sistemas integrados de
        gestão).




Prof. Washington Grimas – washington@wsgrimas.com                                  Página 95
Apostila – Gestão de Processos de Negócios
4.4. is/Modeler 4.0

A ferramenta is/Modeler da empresa Modus Operandi (www.ismodeler.com), está focada
exclusivamente em modelagem de processos, com apenas um modelo e sem “templates”,
possuindo diferentes grupos de objetos disponíveis para o uso. Dessa forma, é a ferramenta
menos abrangente analisada nesse trabalho.
Pontos fortes da ferramenta:

    •   simplicidade de uso (ferramenta básica);
    •   interface amigável e de fácil compreensão. Interessante apresentação dos objetos
        modelados, agrupados por tipo (recursos, atividades, consumidores, etc.);
    •   geração de 7 tipos de relatórios simples, construídos a partir dos modelos levantados
        e dos atributos definidos nos objetos (descrição e custo de atividades, uso e custos
        de recursos, contatos externos, uso de recursos de trabalhos e percurso de tempo e
        custos);
    •   permite a criação de subprocessos associados à um objeto atividade (processos
        “filhos”).

4.5. Micrografix Flow Charter 7.0

Parte de um pacote de programas de diagramação/ desenho/ visualização (Graphic Suite 2),
o Flow Charter 7.0 da Micrografix (www.micrografx.com) enquadra-se como uma ferramenta
não baseada em banco de dados, com características semelhantes ao Visio (adiante
analisada).
Pontos fortes da ferramenta:

    •   facilidades e flexibilidade na criação e edição dos objetos e diagramas. Possui
        qualidades como ferramenta de desenho no que se relaciona à diagramação;
    •   extensa quantidade de objetos disponíveis (na forma de templates), permitindo
        diagramação dos mais variados tipos (BPM, Data, Organizacional, técnicas como
        elétrica e de sistemas, baseada em figuras, Qualidade, etc.);
    •   permite ligar-se objetos à diagramas, o que representa a possibilidade de
        interrelacionar-se diferentes diagramas. Ex: diagramas subsequentes, objetos de um
        diagrama sendo usado em outro, etc.
    •   uma possibilidade interessante é o uso dos diagramas associados à macros, o que
        permite simular-se e executar-se apresentações dos modelos feitos. Usa para isso a
        linguagem Visual Basic.




4.6. MicroSaint (www.microsaint.com)

Com clara abordagem diferenciada às demais ferramentas aqui analisadas, essa tem como
ponto forte a simulação dos modelos nela mesmo criados. Não permite modelagens
diferentes de processos (como organogramas, sistemas, etc.), sendo por isso focada nesse
aspecto. Em contrapartida, possui vários elementos estatísticos e mesmo de programação,
que permitem detalhar-se matematicamente a realidade representada.
Uma possibilidade seria casar seu uso com o de outra das ferramentas aqui analisadas, com
uso específico em simulação.


Prof. Washington Grimas – washington@wsgrimas.com                                   Página 96
Apostila – Gestão de Processos de Negócios
Pontos fortes da ferramenta:

    •   forte ferramenta para simulação por eventos discretos;
    •   permite análise dos dados pela geração de gráficos, tabelas e análises de
        sensibilidade;
    •   possui apenas três objetos (tarefas, filas e caminhos), sendo por isso objetiva no seu
        propósito de modelagem de processos;
    •   permite modelar-se qualquer tipo de fluxo, desde que haja uma lógica matemática
        existente.

4.7. MS Power Point e Corel Draw

Ainda que não sejam ferramentas de modelagem especificamente, disponibilizam aos
usuários objetos com os quais pode-se representar dentre outras coisas, processos. Assim
como várias outras ferramentas de desenho e apresentação, configuram-se como opções
relativamente baratas (por terem diversas outras aplicações além da modelagem, o que a
princípio pode diluir o custo absoluto), sendo certamente as com maior amplitude de uso
(maior flexibilidade associada à ausência de metodologia e banco de dados).
Desenvolvidas por duas das maiores empresas de software do mundo (www.microsoft.com
e www.corel.com), são ferramentas com abordagem bem horizontal, também permitindo o
uso em modelagem.
Pontos fortes da ferramenta:

    •   custo facilmente diluível entre as funcionalidaedes/ objetivos;
    •   soluções adequadas para casos aonde aspectos de visualização (estética) tenham
        relevância maior;
    •   interfaces difundidas entre usuários comuns, o que significa ser menor a necessidade
        de se treinar pessoas no seu uso;
    •   existência e facilidade de criação de objetos com diferentes formas, o que representa
        por um lado flexibilidade na criação de diferentes modelos, e por outro maior
        trabalho na criação dos modelos e manutenção de consistência.

4.8. System Architect 2001

A ferramenta SA2001 desenvolvida pela americana Popkin Software (www.popkin.com)
utiliza duas metodologias não desenvolvidas pela empresa: CSC Catalyst     (www.csc.com)
a IDEF (http://www.popkin.com/products/sa2001/business/idef/idef.htm).
Até seu último release era exclusivamente uma ferramenta CASE, sendo muito conhecida no
mercado de desenvolvimento de softwares e entre analistas de sistemas. No release 2001
possui, contudo, diversas novas capacitações, tais como: BPM, ABC, Simulação e modelos de
organização (organograma, etc.).
Essa ferramenta enquadra-se na análise pelo critério de trajetória. Percebemos claramente
que seu histórico determina seu ponto forte como ferramenta de modelagem de software,
havendo contudo ainda grandes oportunidades em melhoria para os demais modelos já
disponibilizados.




Prof. Washington Grimas – washington@wsgrimas.com                                    Página 97
Apostila – Gestão de Processos de Negócios
Pontos fortes na ferramenta:

    •   forte ferramenta CASE, sendo interessante para projetos de melhorias
        organizacionais associadas ao desenvolvimento de sistemas;
    •   talvez pelo mais forte histórico em CASE, está estruturada de uma forma
        “amarrada”, com organização de modelos e definições fixas e pré-definidas. Isso
        reduz a flexibilidade na modelagem, mas também as preocupações anteriores ao
        projeto quanto à formatação da base (diretórios, criação de objetos, consistência,
        etc.) na geração de resultados pretendidos;
    •   possui interessante controle e organização de nomes (definições, treads, roles,
        dicionário).

4.9. Visio Professional

A ferramenta Visio, desenvolvida pela americana Visio Corporation (www.visio.com) é uma
ferramenta de diagramação e desenho com figuras “templates” pré-disponíveis ao usuário.
Em três diferentes versões (Professional, Technical   e Standard), diferenciam-se pela
presença/ausência de alguns diagramas e símbolos: a técnica, com diagramas e símbolos
para AutoCAD, planejamento de espaço, design, engenharia elétrica, etc. e a professional
com símbolos e diagramas para UML(Unified Modeling Language), datamodeling, network
diagrams, etc.
É uma ferramenta simples, porém de fácil utilização. Não possui banco de dados, possuindo
contudo modelos para diferentes metodologias, com objetivos diversos.
Temos informações do lançamento de um novo release dessa ferramenta que, por ser
recente, o mesmo não foi analisado. Contudo, pelas informações disponíveis na Internet,
pareceu poderosa, sendo integrada ao MS Office, também baseada em banco de dados e
permitindo a geração de relatórios e análises dos modelos feitos.
Sua recente associação com a empresa Microsoft representará possivelmente para a
ferramenta, já posicionada como abrangente e barata, um potencial em termos de
massificação de uso. Ela é, possivelmente, dentre as ferramentas atuais, um das mais
difundidas, talvez por políticas de marketing ou então por ser muito flexível para diferentes
usos e de fácil aplicação.

Pontos fortes da ferramenta:

    •   interface amigável e de fácil utilização;
    •   templates com objetos para diversos tipos de diagramas: fluxogramas,
        organogramas, modelos IDEF(metodologia de digramação de sistemas), UML,
        TQM(Total     Quality   Management)       e  ISO(Organization for International
        Standarlization), diagramas de redes (IBM, HP, 3COM), etc.




Prof. Washington Grimas – washington@wsgrimas.com                                   Página 98
Apostila – Gestão de Processos de Negócios
5. Método de Análise de Adequação de uma Ferramenta de Engenharia de
Processos

Contudo, permanece a pergunta: qual a ferramenta ideal ?

Parece-nos claro que, considerando a diversidade de oferta do mercado e de aplicações
possíveis apoiadas no seu uso, a resposta não mais depende exclusivamente das
ferramentas. Não é mais suficiente definir-se critérios de comparação (absolutos ou
relativos) entre as ferramentas, havendo aspectos externos relevantes para essa decisão.
Propomos a seguinte metodologia de análise, descrita na figura 3, abaixo:




O fator que mais influencia o processo decisório é o entendimento do problema que será
resolvido com o apoio da ferramenta a ser usada. Precisa-se definir os objetivos do projeto,
além de variáveis como o grau de detalhamento do projeto, desdobramentos possíveis, tipo
de decisão a tomar-se a partir dos modelos, etc., sendo informações que tornam a decisão
relativa. A partir desse entendimento, torna-se possível uma análise melhor das
ferramentas.
Para que propósito a empresa pretende comprar a ferramenta, quais decisões ela apoiará,
que características seriam desejáveis, o que pretendo fazer no futuro (desdobramentos),
etc., tudo isso deve ser claramente entendido e definido.
A partir dessa reflexão, passa-se à análise das disponibilidades do mercado. Um ponto
importante é o dinamismo atual no desenvolvimento dessas ferramentas, algumas com
releases em tempos menores que semestres. Isso demanda uma pesquisa, para atualizar-se
quanto às novidades disponíveis. Definidos os objetivos e conhecidas as possibilidades,
pode-se, finalmente, realizar a análise visando a tomada de decisão. Contudo,
particularidades relacionadas ao trabalho de modelagem, até mesmo operacionais (criação,
manipulação, navegação, etc.), demandam do decisor um certo conhecimento no assunto.
Às vezes, testar-se a ferramenta pode mostrar carências não previstas ou previsíveis, sem o
contato prático. Os conhecimentos prévios em modelagem servem como apoio à essa
análise.
Finalmente, embasado nesses conhecimentos prévios, e não exclusivamente por informações
a respeito da ferramenta, a escolha pode ser feita de forma mais precisa.

6. Conclusão

Por tudo isso, concluímos que uma análise de ferramentas de apoio à engenharia de
processos deve considerar as particularidades de cada software e o contexto onde se
pretende utilizá-lo. A ferramenta nada mais é que um meio para atingir-se um objetivo,
sendo por isso mesmo apenas uma variável do processo decisório. Cada projeto possui
caracteríticas que tornam essa decisão particular, sendo impossível definir-se um modelo ou
solução genérica também ótima, havendo possibilidades, opções, diversas, em função de
cada caso.




Prof. Washington Grimas – washington@wsgrimas.com                                  Página 99
Apostila – Gestão de Processos de Negócios
7. Bibliografia


    •       CAMEIRA, R E CAULLIRAUX, H. — Engenharia de Processos de Negócios:

        Considerações Metodológicas com Vistas à Análise e Integração de Processos. Artigo
        enviado para o SIMPOI 2000. Grupo de Produção Integrada/COPPE-EE/UFRJ, Rio de Janeiro,
        2000.

    •       CAULLIRAUX, H. E CAMEIRA, R — A Consolidação da Visão por Processos na
        Engenharia de Produção e Possíveis Desdobramentos. Artigo enviado para o ENEGEP
        2000. Grupo de Produção Integrada/COPPE-EE/UFRJ,Rio de Janeiro, 2000.
    •       CAULLIRAUX, HEITOR M., COSTA, LUIS SERGIO SALLES, Manufatura Integrada por
        Computador, Sistemas Integrados de Produção: Estratégia, Organização, Tecnologia e
        Recursos Humanos. 1ed Rio de Janeiro: Editora Campus, SENAI, COPPE/UFRJ, 1995.
    •       DAVENPORT, THOMAS H., Reengenharia de Processos: Como Inovar na Empresa
        Através da Tecnologia da Informação. 5 ed. Rio de Janeiro: Editora Campus, 1994.
    •       PAIM, R E CAMEIRA, H. — Modelagem de Processos de Negócios: Aplicações e
        Metodologias. Artigo enviado para o ENEGEP 2000. Grupo de Produção Integrada/COPPE-
        EE/UFRJ, Rio de Janeiro, 2000.
    •       PIDD, MICHAEL, Modelagem Empresarial, Ferramentas para Tomada de Decisão.
        Porto Alegre: Bookman, 1998.
    •       PORTER, MICHAEL E., Estratégia competitiva, técnicas para a análise da indústria e
        da concorrência, Rio de Janeiro: Editora Campus, 1986.
    •       SCHEER A.-W, ARIS –Business Process Engineering – Reference Models for
        Industrial Enterprises. 2ed. Berlin Heidelberg: Springer-Varlag, 1992.
    •       SCHEER A.-W, ARIS – Business Process Framework. 2ed. Berlin Heidelberg: Springer-
        Varlag, 1998.
    •       SCHEER A.-W, ARIS – Business Process Modeling. 2ed. Berlin Heidelberg: Springer-
        Varlag, 1999.
    •       SIMA, REINALDO, Tese MsC: Reengenharia de Processos – Uma Abordagem
        Direcionada a Projetos de Reestruturação de Processos. Rio de Janeiro: COPPE/UFRJ,
        M.Sc., Engenharia de Produção, 1997. Tese – Universidade Federal do Rio de Janeiro, COPPE.




Prof. Washington Grimas – washington@wsgrimas.com                                         Página 100
Apostila – Gestão de Processos de Negócios
Anexo 3



Artigo: O uso da Linguagem UML para dar Suporte ao Ensino
de Sistemas Integrados de Gestão
Ricardo Villarroel Dávalos
Universidade do Sul de Santa Catarina, Sistemas de Informação
Florianópolis, Santa Catarina, Brasil, 370
rdavalos@unisul.br




Abstract
The main idea of the Enterprise Resources Planning education in the University of Santa
Catarina's South - Unisul, consists of studying the integration of the information and
processes among at several functional areas of an organization, and for this purpose
is used a practical exercise that presents interactive way of all the activities
accomplished among several modules of the Microsiga tool to support the production
of a key-ring. With the purpose of to represent the several aspects of the exercise and to
support the wide understanding in the way as the company operates, a Business
Processes Modeling of the production of the key-ring is made in the Unified Modeling
Language (UML). Due to its graphic interface and the possibility of construction of
Information Systems, the use of the model represent a larger motivation of the students in
to learn and to apply the studied concepts. The main objective of this article is to establish
an approach of the Enterprise Resources Planning education through the use of the UML
language.
Keywords: Teaching/Learning Strategies, Information Systems, Information Technology.



Resumo
A idéia principal do ensino de Sistemas Integrados de Gestão (Enterprise Resources
Planning – ERP) na Universidade do Sul de Santa Catarina – Unisul, consiste em estudar a
integração das informações e processos entre as diversas áreas funcionais de uma
organização, sendo que para esta finalidade é utilizado um exercício prático que apresenta
interativamente todas as atividades realizadas entre vários módulos da ferramenta
Microsiga visando a apoiar a fabricação de um chaveiro. Com a finalidade de
representar os vários aspectos do exercício e apoiar o entendimento amplo da forma
como a empresa opera, é efetuada uma Modelagem dos Processos de Negócio da
fabricação do chaveiro na Linguagem de Modelagem Unificada (Unified Modeling Language –
UML). Devido a sua interface gráfica e a possibilidade de construção de Sistemas de
Informação, o uso do modelo se traduz em maior
motivação dos alunos em aprender e aplicar os conceitos estudados. O objetivo principal
deste artigo é estabelecer uma abordagem do ensino de sistemas ERP mediante o uso da
linguagem UML.
Palavras chave: Estratégias de Ensino/Aprendizagem, Sistemas de Informação, Tecnologia
de Informação.




Prof. Washington Grimas – washington@wsgrimas.com                                   Página 101
Apostila – Gestão de Processos de Negócios
1. INTRODUÇÃO

Os sistemas ERP (Enterprise Resources Planning - ERP) estão ocupando um espaço amplo no
mercado de software, sendo uma das razões, o fato da reorganização das instituições em
torno de processos, idéia básica da Reengenharia de Processos de Negócios (Business
Process Re-engineering - BPR), que consiste em redesenhar processos de negócios
sendo a Tecnologia de Informação (TI) o elemento capaz de materializar este novo
conceito nas organizações, ou seja esta tecnologia é ao mesmo tempo um habilitador e
implementador de processos, fornecendo a sustentação necessária à implementação e
gerenciamento de novos processos [5].
As universidades, conscientes da importância do assunto, têm celebrado acordos com
fornecedores de hardware e software, recebendo recursos geralmente a custos simbólicos.
Professores são treinados, laboratórios equipados e o sistema ERP passa a ser um tema
de grande importância, a ponto de gerar alterações curriculares (Ex.: Louisiana
University, California State University, Universidade de São Paulo, Universidade Newton
Paiva, etc).
A Universidade do Sul de Santa Catarina - Unisul celebrou uma parceria acadêmica com a
fornecedora de sistema Microsiga, com a finalidade de equipar um laboratório onde
serão desenvolvidas atividades acadêmicas que atendam aos cursos de graduação e pós-
graduação, bem como a área de pesquisa.
As iniciativas para introduzir os sistemas ERP nos procedimentos de ensino na Unisul
consideram no conteúdo programático os itens a seguir: Tecnologia de Informação,
Sistemas de Gestão, Gestão Empresarial, Modelagem de Processos de Negócio, Uso e
Implantação de um Sistema ERP, Gerência de Projetos, Desenvolvimento de Sistemas,
Parametrização e Customização de um Sistema ERP.
Desta forma, considera-se desde a constituição de uma empresa até o estudo de
aspectos técnicos de informática, passando pela evolução dos sistemas ERP, integração
do fluxo de atividades, utilização, implementação, desenvolvimento até a adequação
destes sistemas nas empresas.
As iniciativas no ensino estão vinculadas a quais cursos serão envolvidos, quais
disciplinas afetadas, eventuais inclusões de novas disciplinas, etc. Desta forma, nos
cursos ligados às áreas de negócios (Administração,
Contabilidade, Economia, Marketing), seriam utilizados estes sistemas para o entendimento
amplo da forma como a
empresa opera e a integração de conceitos dos diferentes cursos.
Também, nos cursos ligados às áreas de tecnologia (Computação, Sistemas de Informação e
Engenharias), além da
utilização anteriormente comentada, se mostraria aos alunos o papel dos sistemas
ERP na empresa e os desafios envolvidos em sua implantação e gerenciamento,
podendo-se chegar até mesmo ao desenvolvimento de projetos integrados, envolvendo
alunos de diversos cursos e grupos de pesquisa da Unisul [13].
Para poder atender primeiramente as iniciativas no ensino estão sendo preparadas
disciplinas de capacitação, orientadas para a analise e representação dos processos
envolvidos nas organizações, através do uso de recursos computacionais (programas de
diagramação, ferramentas CASE (Computer-Aided Software Engineering) e pacotes
de simulação).
Este artigo tem como finalidade apoiar o ensino de sistemas ERP mediante o uso de um
Modelo dos Processos de Negócio definido na Linguagem de Modelagem Unificada (Unified
Modeling Language – UML).

2. SISTEMAS INTEGRADOS DE GESTÃO
Com o avanço da TI, as organizações passaram a utilizar Sistemas de Informação (SI) para
apoiar suas atividades, sendo desenvolvidos vários sistemas para atender aos requisitos
específicos das diversas unidades de negócio, plantas, departamentos e escritórios.



Prof. Washington Grimas – washington@wsgrimas.com                              Página 102
Apostila – Gestão de Processos de Negócios
Um SI poderia ser compreendido como um conjunto de componentes inter-relacionados,
desenvolvidos para coletar, processar, armazenar e distribuir informações, facilitando a
coordenação, o controle, a análise, a visualização e o processo decisório nas organizações.
Os sistemas ERP são SI que integram informações e processos entre as diversas
áreas funcionais da organização, proporcionando recursos e procedimentos aos usuários,
para um gerenciamento eficiente das informações.
A utilização de um sistema ERP melhora o fluxo de informações e facilita o acesso
aos    dados    operacionais, favorecendo a adoção de estruturas organizacionais mais
achatadas e flexíveis. Além disso, as informações tornam-se mais confiáveis, possibilitando a
tomada de decisão com base em dados que refletem a realidade da empresa. Um outro
benefício é a adoção de melhores práticas de negócio, suportadas pelas
funcionalidades dos sistemas, que resultam em ganhos de produtividade e em maior
velocidade de resposta da organização.
Os sistemas ERP representam o estágio mais avançado dos sistemas tradicionalmente
chamados MRP II (Manufacturing Resource Planning –MRP). É composto basicamente de
módulos que atendem as necessidades de informação, ligados a todos os processos
operacionais, produtivos, administrativos e comerciais. A Figura 1 ilustra a estrutura típica de
funcionamento integrado de um sistema ERP, a partir de uma base de dados única [4].




                   Figura 1 - Estrutura típica de funcionamento de um sistema ERP


Os sistemas ERP abrangem uma gama de funcionalidades e processos empresariais.
Logicamente, de acordo com o fornecedor do sistema, existe variação em amplitude (número
de atividades e processos contemplados pelo sistema) e em profundidade (grau de
especificidade e flexibilidade com que trata um processo determinado). De forma geral, estes
sistemas fornecem suporte às atividades administrativas (finanças, recursos humanos,
contabilidade e tributário), comerciais (pedidos, faturamento, logística e distribuição) e
produtivas (projeto, manufatura, controle de estoques e custos).
Muitos sistemas ERP são comercializados em pacotes contendo módulos básicos para a
gestão do negócio. Módulos adicionais podem ser adquiridos individualmente em função
do interesse e da estratégia da empresa. Todos esses aplicativos são completamente
integrados, a fim de propiciar consistência e visibilidade a todas as atividades

Prof. Washington Grimas – washington@wsgrimas.com                                     Página 103
Apostila – Gestão de Processos de Negócios
inerentes aos processos da organização. Nomes comerciais de ERP como SAP, BAAN, Oracle
Aplications, BPCS, Peoplesoft, JDEdwards, MFG/Pro, Microsiga, Datasul, dentre outros,
passaram a fazer parte das empresas de pequeno, médio e grande porte no Brasil e no
exterior.
Atualmente, os sistemas ERP se encontram cada vez mais ofuscados por portais de negócios,
cadeias de suprimento sincronizadas, sofisticados sistemas de logística, comércio eletrônico
(e-commerce), provedores de ASP (Aplication Server Provider) e, principalmente, pelas
ferramentas ASI (Arquitetura de Sistemas de Informação) que irão possibilitar a
integração de todos os processos de negócios.
A ASI estabelece um conjunto de elementos, cuja finalidade é proporcionar um
mapeamento da organização, no tocante aos elementos envolvidos com os procedimentos
de desenvolvimento/implantação do sistema. Os principais modelos de ASI encontrados na
literatura são a estrutura proposta por Zachman, a arquitetura ARIS (Architeture of
Integrated Information System) da IDS - Scheer, a arquitetura CIM-OSA (Computer
Integrated Manufacturing – Open System Architecture), a arquitetura SA2001 (System
Architect 2001), dentre outros [9].
Considerando as dificuldades que apresentam os sistemas ERP, os principais
fornecedores já começaram a providenciar mudanças em seus produtos, tendo em vista a
integração sintonizada de todos os processos internos e a conectividade da cadeia de
suprimentos. Assim, as principais características destes novos sistemas são a
incorporação de módulos adicionais dentro dos módulos básicos ou também definidos como
“componentização”, a facilidade de troca de informações comerciais com outros
sistemas concorrentes, a utilização de aplicações SCM (gestão da cadeia de
suprimentos) e CRM (gestão de relacionamento com os clientes) de um outro
fabricante e a orientação total para a internet.

3. MODELAGEM DE PROCESSOS DE NEGÓCIO COM UML
Para apoiar as fases de pré-implantação, implantação e pós-implantação de sistemas ERP,
utiliza-se a Modelagem de Processos de Negócio. Desta forma, pode-se determinar, com
menor margem de erro, o ponto ótimo entre adequar a organização aos processos
intrínsecos à forma de operação deste sistema ou customizar estes processos atuais
da organização. Assim, a modelagem se aplica através da utilização de modelos de
referência para explicar a forma de operação. A utilização dos modelos permite, ainda, a
identificação de como os processos seriam suportados pelo sistema e como configurá-
los mais eficazmente.
Um Modelo de Processos de Negócio é um tipo específico de modelo, sendo formado por um
conjunto de modelos consistentes e complementares que procuram representar as
diferentes visões e os vários aspectos da organização com o objetivo de auxiliar os
usuários em algum propósito. As empresas alcançam a excelência operacional quando se
concentram em dois pontos essenciais: a otimização do modelo existente e a reinvenção das
operações [12].
As finalidades da modelagem são desdobradas da seguinte forma: uniformização do
entendimento da forma de trabalho, gerando integração; análise e melhoria do fluxo
de informações; explicitação do conhecimento sobre os processos, armazenando, assim,
o know how organizacional; realização de análises organizacionais e de indicadores;
realização de simulações, apoiando tomada de decisões; gestão da organização e construção
de software.
As aplicações mais freqüentes dos processos de negócios são: redesenho de
processos; análise e melhorias de processos; implantação de sistemas ERP; projeto de
sistemas de informação; identificação, seleção e monitoração de indicadores             de
desempenho; análises organizacionais; gerência do conhecimento; workflow e gerência
de documentos; organização de documentação técnica;          benchmarking;      integração
organizacional através da uniformização de entendimentos sobre a forma de trabalho;
modelos de negócios eletrônicos; cadeia de suprimentos; etc.



Prof. Washington Grimas – washington@wsgrimas.com                                 Página 104
Apostila – Gestão de Processos de Negócios
A Linguagem Unificada de Modelagem (Unified Modeling Language –UML) é uma
linguagem gráfica para visualização, especificação, construção e documentação de
sistemas complexos de software. A UML proporciona uma forma padrão para a
preparação de planos de projetos de sistemas, incluindo aspectos conceituais tais
como processos de negócios e funções do sistema, além de itens concretos como as
classes escritas em determinada linguagem de programação, esquemas de banco de dados
e componentes de software reutilizáveis [6].
A finalidade da UML é descrever qualquer tipo de sistema, em termos de diagramas,
orientado a objetos. Naturalmente, o uso mais comum é na criação de softwares,
mas também pode ser utilizada para representar e analisar sistemas.
A modelagem de processos auxilia um projeto de software, na medida em que facilita a
abstração dos procedimentos que regem o negócio. Porém, no seu modelo genérico
que descreve outros modelos (meta-model) a UML não contempla elementos específicos
para tratar com diagramas de processos de negócio. Atendendo a essa demanda são
utilizados mecanismos de extensão da própria UML definidos pelo OMG (Object
Management Group). Os pesquisadores Eriksson e Penker (2000) criaram um conjunto de
estereótipos capazes de contemplar a visão de um processo de negócio. Esses modelos
refletem o ambiente e a estrutura organizacional com a qual o sistema proposto irá
contribuir.
Estes modelos representam uma visão inicial das atividades do negócio, sendo
possível capturar de forma significativa eventos, entradas, recursos e saídas associados
ao processo de negócio. Ao relacionar posteriormente estes modelos a elementos de análise
e design, tais como casos de uso, será possível realizar o rastreamento entre os requisitos
funcionais de um sistema e os artefatos de software que serão construídos.
Como um Modelo de Processos de Negócio geralmente contempla um escopo maior
que o sistema proposto no projeto, permite ao analista mapear claramente o que está no
escopo desse sistema e o que será implementado.
Um importante elemento da Modelagem de Processos de Negócio com UML é a sua
navegabilidade, que permite ao usuário do modelo navegar entre as visões (estratégia,
processo, estrutura e funcional) de maneira lógica, sem que seja necessário interromper o
raciocínio, mas ao contrário, construindo uma teia de relações que permita uma visão
holística do processo [1].

4. O CASO DE FABRICAÇÃO DO CHAVEIRO
Com a finalidade de contribuir ainda mais com o aprendizado experimental e transmitir o
entendimento da forma como uma empresa opera e a integração de conceitos estudados nas
diferentes disciplinas, está sendo introduzido o sistema Microsiga nos procedimentos de
ensino na Unisul. A Figura 2 descreve o fluxo de integração entre os diferentes
módulos deste sistema.




                        Figura 2 - Fluxo de integração do sistema Microsiga




Prof. Washington Grimas – washington@wsgrimas.com                                Página 105
Apostila – Gestão de Processos de Negócios

O caso de fabricação do chaveiro é um exercício de treinamento básico de uso de
um sistema ERP e permite um aprendizado prático das principais tarefas a serem realizadas
nestes sistemas. A Figura 3 descreve a seqüência deste exercício que realiza interativamente
todas as atividades entre vários módulos do sistema ERP, ilustrado na figura anterior [7].




                      Figura 3 – Fluxograma do caso de fabricação do chaveiro


O exercício inicia-se com a ativação do sistema relativa ao servidor e a possibilidade
de alterar os valores das moedas. Logo é efetuada a análise do plano de contas e
dos lançamentos automáticos através das consultas genéricas, as quais possibilitam a
visualização ou a impressão dos arquivos disponíveis no sistema. A consulta poderá
ser realizada através de pesquisa em um arquivo específico na qual podem ser
aplicados filtros para selecionar os registros desejados. O sistema incorpora também um
dicionário de dados que possibilita a seleção dos campos a serem exibidos na tela.
Dando seguimento ao exercício é realizada a subscrição do capital incluindo o respectivo
lançamento contábil, para logo iniciar o cálculo do custo do chaveiro e a sugestão de um
preço de venda com base numa previsão de vendas, incluindo as despesas fixas de
administração e publicidade. Para os demais procedimentos definidos na Figura 1, definem-
se lucros, lote econômico, compras, cotações, acompanhamento da produção, faturamento,
fluxo de caixa e análise dos resultados obtidos através da emissão do balancete.
A Figura 4 ilustra uma descrição genérica do chaveiro e para todos os procedimentos
descritos no fluxograma do exercício de treinamento do sistema ERP (Figura 3) são
definidos ambientes de trabalho específicos do sistema Microsiga, para aquisição de
dados, comunicação, coordenação, análise e apoio a decisão.




Prof. Washington Grimas – washington@wsgrimas.com                                 Página 106
Apostila – Gestão de Processos de Negócios




                Figura 4 – Ambiente para efetuar uma descrição genérica do produto


Os procedimentos para treinar o uso do sistema ERP definidos na Figura 3,
apresentam algumas dificuldades aos alunos, tais como a complexidade do relacionamento
das atividades e a descrição sucinta das funcionalidades destas atividades. No próximo item
será apresentado um modelo implementado em UML que contornará estas dificuldades
e orientará o uso deste sistema.

5. MODELO PARA APOIAR O ENSINO DE UM SISTEMA ERP
Para apoiar o ensino de sistemas ERP é utilizado um Modelo de Processos de Negócio
implementado em UML que considera diagramas de casos de uso, atividades e
seqüências, construídos a partir da ferramenta Enterprise Architect - EA. Desta forma
são definidos como clientes verificam requisitos, fornecedores planejam recursos,
gestores coordenam e executores verificam suas responsabilidades.
Mediante o uso deste modelo explica-se ao aluno como um banco de dados único
interage com um conjunto integrado de aplicativos e que consolida todas as operações da
organização em um único ambiente computacional, dando desta forma suporte às atividades
administrativas, comerciais e produtivas.
A Figura 5 descreve a relação dos processos de negócio incluídos na fabricação do
chaveiro e define as regras, metas, os insumos, recursos e objetivos relativos a
estes. Também são destacados seus relacionamentos de dependência com os demais
processos e a estrutura organizacional com a qual o exercício irá relacionar-se. Este
diagrama também está relacionado ao processo de identificação das Regras de Negócio,
sendo estas elaboradas no catálogo de regras e identificadas pelo código do processo e pela
seqüência da regra.




Prof. Washington Grimas – washington@wsgrimas.com                                    Página 107
Apostila – Gestão de Processos de Negócios




Para descrever a funcionalidade de cada um dos processos descritos na figura anterior
são definidos diagramas de casos de uso. Assim, por exemplo, a Figura 6 descreve
como os atores (usuários) interagem no processo de produção controlado pelo sistema
ERP. Estes diagramas propiciam aos alunos um melhor entendimento do que faz cada um
dos processos e ajudam a estabelecer melhor entendimento dos conceitos de integração.




                    Figura 6 – Diagrama de caso de uso do processo de produção


Prof. Washington Grimas – washington@wsgrimas.com                                Página 108
Apostila – Gestão de Processos de Negócios




                Figura 7 – Diagrama de atividades e seqüências dos pedidos de venda


6. CONCLUSÕES
Este trabalho apresentou algumas experiências realizadas na Unisul visando a apoiar
o ensino de sistemas ERP, baseadas num modelo implementado na linguagem UML,
de um exercício prático da fabricação de um chaveiro, que apresenta todas as
atividades realizadas entre vários módulos da ferramenta Microsiga.
Por sua natureza interdisciplinar, o modelo foi aplicado em algumas disciplinas dos
cursos de engenharia e informática e observou-se o envolvimento dos alunos no que se
refere ao relacionamento e descrição das atividades envolvidas no exercício, sendo que
em alguns casos realizaram uma fundamentação teórica mais detalhada dos
procedimentos mais complexos. As principais conclusões obtidas no decorrer da
aplicação deste modelo são descritas a seguir:

    •   transmite ligações entre a cadeia de suprimentos e o gerenciamento
        econômico/financeiro, entre os processos de fabricação e comercialização, etc.,
        proporcionando aos alunos uma imagem única e sintética de todos os elementos
        da empresa;
    •   treina ações estratégicas do exercício a partir de regras de negócio determinadas e
        comparam-se estas aos processos de negócio executados mediante fluxos definidos
        preliminarmente;
    •   incorpora para as disciplinas ligadas às áreas de negócios o entendimento de como a
        empresa opera, e para as disciplinas ligadas às áreas de tecnologia, além do
        uso comentado, mostra os desafios envolvidos na construção de um software;
    •   cria um ambiente de colaboração efetiva e de múltiplas funções, para analisar
        coletivamente     as informações e preparar alunos para atuarem em diversas
        organizações;
    •   define o estabelecimento de critérios para a modelagem e construção de um
        sistema ERP aplicado à pequenas empresas, sendo uma motivação para os
        alunos que trabalham em empresas localizadas na região; e
    •   permite fácil atualização e incorporação de outras atividades complementares do
        exercício e a partir da documentação de referência deste modelo, em formato
        especificado, cria-se um material que é adequado ao perfil dos cursos.

Desta forma, o modelo apresentado aqui foi usado satisfatoriamente e recomenda-se
também a utilização de outros recursos que visem a apoiar o ensino de sistemas ERP


Prof. Washington Grimas – washington@wsgrimas.com                                     Página 109
Apostila – Gestão de Processos de Negócios
considerando a natureza científica, dado que oferecer disciplinas totalmente voltadas
para sistemas específicos, poderia funcionar como uma estrutura de treinamento para
técnicos que iriam auxiliar na implantação e/ou utilização daquele sistema e fugiria da
vocação universitária.

Referências Bibliográficas
   1. Barbalho, S. C. et al. Modelagem de processos de negócio com UML. In: XXII
       Encontro Nacional de Engenharia de Produção – ENEGEP 2003, Curitiba – Paraná.
       Anais... Curitiba: ENEGEP, 2003.
   2. Baker, B. Business Modeling with UML: The light at the end of the tunnel. The
       rational Edge. Disponível em: <http://www.therationaledge.com/content/ dec_01
       /m_businessModelling_bb.html> Acesso em : 10/03/2003.
   3. Booch, G. et al. UML: Guia do usuário. Rio de Janeiro: Campus, 2000, 215 p.
   4. Davenport, T. H. Putting the enterprise into the enterprise system. Harvard Business
       Review. Julho-Agosto, 1998, p.121-131.
   5. Davenport, T. H. Teaching about Reengineering. Association for Information Systems
       – American Conference on Information Systems. Disponível em:<
       http://hsb.baylor.edu/ramsower/acis/papers/ davenpor.htm > Acesso em :
       22/08/2002.
   6. Eriksson, H. E. e Penker, M. Business Modeling with UML. New York: John Wiley &
       Sons, 2000, 459 p.
   7. Haberkorn, E. Gestão Empresarial com ERP. São Paulo, Microsiga Software SA, 2003,
       674p.
   8. Haberkorn, E. Teoria do ERP. São Paulo, Makron Books, 1999, 329p.
   9. Kettinger, W. J. et al. Business process change: a study of methodologies,
       techniques, and tools. MIS Quarterly. Disponível em: <
       http://theweb.badm.sc.edu/bpr/ > Acesso em : 10/03/2002.
   10. Na, P. W. Business process modeling and simulation with UML. The rational Edge.
       Disponível em: < http://www.therationaledge.com/content/apri_02
       /t_businessProcessmodelling_pn.jsp> Acesso em : 10/03/2003.
   11. Scheer, A. W. ARIS: Business Process Modeling. USA, Springer Verlag, 3rd edition,
       2000.
   12. Vernadat, F. B. Enterprise modeling and integration: principles and applications.
       London: Chapman & Hall, 1996.
   13. Villarroel Dávalos, R. e López, O. C. Uma abordagem da implantação de um ERP
       visando apoio às atividades administrativas e de ensino. In: 3ª CONFERÊNCIA DA
       ASSOCIAÇÃO PORTUGUESA DE SISTEMAS DE INFORMAÇÃO, Coimbra - Portugal.
       Anais... Coimbra: CAPSI, 2002.
   14. Villarroel Dávalos, R. e Platt, A. A. Implantação de um Sistema Integrado de
       Gestão visando apoio às atividades universitárias. In: XXVII Congresso
       Brasileiro de Ensino e Engenharia – COBENGE 2002, Piracicaba – SP. Anais...
       Piracicaba: COBENGE, 2002.
   15. Watson, E. E.; Schneider, H. Using ERP System in Education. Communications of the
       ACM. v. 1, n. 9, 1999, p. 1 – 48.




Prof. Washington Grimas – washington@wsgrimas.com                                Página 110
Apostila – Gestão de Processos de Negócios
Anexo 4


Artigo: Caminhos e Armadilhas na Gestão de Processos

    •   Chame-o de Princípio da Burocracia em Ebulição – quando deixados por si só,
        processos naturalmente se voltam para servir a necessidades departamentais e
        gerenciais ao invés de servir aos principais clientes e parceiros da organização.
        Melhore os processos de fora para dentro. Desenhe uma cadeia cliente-parceiro para
        ter clareza sobre quem o processo realmente deveria estar servindo (clientes e
        parceiros, e não burocratas e gestores) e qual é o resultado desejado. A seguir
        determine as medidas do processo mais importantes para o cliente e como está o
        seu desempenho. Use esta lacuna de desempenho para estabelecer metas de
        objetivos de melhoria.
    •   Quanto mais amplo o processo que você deseja melhorar, maior será o envolvimento
        direto da alta gerência. Processos estratégicos (aqueles poucos processos macro
        que cobrem sua organização) precisam de um proprietário executivo prático. Ele ou
        ela é o líder do processo e responsável por melhorá-lo através de suas diversas faces
        funcionais. Grandes esforços de reengenharia requerem altas doses de tempo e
        atenção da alta gerência.
    •   Dedique bastante tempo e atenção ao estágio de diagnóstico na gestão de
        processos. Há muito a ser aprendido aqui. Se um processo nunca foi diagramado,
        ninguém realmente sabe quem ou o que está envolvido. Quanto maior e mais
        importante o processo, maior é a verdade desta afirmação.
    •   A maioria dos processos funcionais nunca foi desenhada corretamente em primeiro
        lugar (como você pode fazer “reengenharia” em algo que nunca passou pela
        “engenharia”?). Ao invés disso, eles são uma coleção desorganizada de velhos
        hábitos, atitudes pessoais, influências culturais e procedimentos locais. A maioria
        das peças existe na cabeça de alguém e nunca foram mapeadas e padronizadas. É
        por isso que há tanta variação, falta de previsibilidade, desentendimento, erros e
        retrabalho conforme um grupo passa sua parte do processo para o próximo grupo.
    •   Garanta que todos os envolvidos em delinear, gerenciar, diagnosticar e melhorar o
        processo estão bem treinados. Gestores e times de melhoria devem saber como
        coletar, analisar e agir sobre dados para que a tomada de decisão seja feita em base
        a fatos e uma imagem correta do que realmente está acontecendo. Garanta que os
        líderes e membros das equipes possuem fortes habilidades pessoais. Estas incluem
        facilitação de reuniões de sucesso, gestão do conflito, liderança da equipe, trabalho
        em time, entre outras.
    •   Garanta que os gestores e times de melhoria envolvidos na gestão de processos
        estejam operando em um ambiento rico em dados. Gestão de Processos depende
        muito em dados e análise para juntar informação confiável sobre o escopo de um
        processo, como está sem desempenho e o que os clientes e parceiros esperam
        dele. Estes dados devem ser altamente visuais (muitos diagramas, tabelas e
        gráficos) e amplamente disponíveis para que todos possam ver a imagem geral.
        Técnicas e ferramentas baseadas em dados incluem diagramas de causa e efeito,
        fluxogramas, listas de verificação, gráficos de Pareto, histogramas, diagramas de
        afinidade, etc.
    •   A maioria dos gestores subestima quanto tempo, atenção e suporte são necessários
        para os times de melhoria de processos. Equipes não-guiadas podem deteriorar o
        desempenho da sua organização. Elas dedicam seu tempo a melhorar coisas que
        não importam, realizam mudanças que pioram a situação em outra parte da
        organização, ou somente gastam tempo e recursos preciosos da organização. Se seu
        time de gestores não pode dar aos times de melhoria o suporte que precisam,
        reduza sua quantidade para um nível que você possa suportar. Se você não sabe
        qual é o nível de suporte atual ou necessário, pergunte.
    •   Escolha com muito cuidado os processos que irão passar pelo processo de
        reengenharia. As mudanças podem causar muito ruído na organização e amarrar
        grandes quantidades de tempo e recursos. Garanta que você está aplicando seus
        investimentos em processos que terão um impacto estratégico e significativo no
        desempenho de sua organização.
    •   Garanta que todas suas atividades de melhoria de processos estão fortemente e
        claramente ligados aos seus imperativos estratégicos. Cada esforço também deve


Prof. Washington Grimas – washington@wsgrimas.com                                  Página 111
Apostila – Gestão de Processos de Negócios
        ter medidas e objetivos de melhoria altamente enfocados e específicos. Estabeleça
        retroalimentação e dê seguimento aos passos de cada equipe de melhoria e gestão
        de processos.
    •   Mantenha todos treinados e atualizados em suas atividades de melhoria de
        processos. Faça tudo de forma transparente e disponível para todos. Reduza a
        apatia e resistência aumentando seus esforços de educação e comunicação.
    •   Não deixe especialistas e consultores realizar reengenharia teórica em isolamento, e
        depois implementar as mudanças na organização. Um grande varejista americano
        pagou caro a consultores para realizar reengenharia em seus processos de logística
        (pedidos, armazenagem, embarque e faturamento). Os novos processos faziam
        sentido no papel, mas aqueles que deveriam fazê-lo funcionar se sentiram deixados
        de lado. Como eles não eram “proprietários” do novo método, não foi difícil para
        eles “mostrar” que o processo dos consultores não funcionava.
    •   A reengenharia está se tornando o novo mantra para planejadores estratégicos
        frustrados que estão colocando este novo nome em seus métodos velhos e
        ineficientes. Grupos de elite de gestores, funcionários e especialistas estudam,
        analisam e planejam grandes mudanças. Como mais enfoque em planejamento
        teórico do que implementação, eles normalmente estão atrás de grandes realizações
        com mudanças radicais na organização e grandes investimentos em tecnologia
        sofisticada.
    •   Obter amplo envolvimento no mapeamento e na melhoria dramática de processos
        existentes é visto como muito lento e não suficientemente ousado. Mas estas
        mudanças teóricas geralmente se mostram pouco práticas na vida real. E aqueles
        que não estão envolvidos no planejamento da batalha não irão batalhar pelo plano.
        Este método elitista, de experts, e baseado somente em planejamento, raramente
        funciona.
    •   Não desenvolva sua própria versão caseira de gestão de processos. Já vimos muitas
        tentativas mal desenhadas de gestão de processos. Desenhar seu próprio método
        faz tanto sentido hoje em dia quanto tentar produzir seu próprio sistema informático
        ou escrever seus próprios programas de software. Como a tecnologia da informação,
        a ciência de gerenciamento de processos avançou muito em poucos anos. Se tornou
        um campo extensivo, com centenas de livros disponíveis nos vários aspectos deste
        tópico em expansão.
    •   Uma multidão de pacotes de treinamento e consultorias em gestão de processos bem
        pesquisados e desenhados está disponível. No entanto, assim como um sistema de
        TI, os pacotes e serviços de gestão de processos devem ser customizados para suas
        necessidades. E você deve desenvolver o conhecimento interno para suportar e
        continuar evoluindo sua tecnologia de gestão de processos com ajuda da sua firma
        de consultoria.
    •   A gestão de processos bem sucedida requer priorização, organização, disciplina e um
        método sistemático. Como é a sua? Você não pode montar uma equipe ou
        organização diferente de você. Gestores desorganizados e sem disciplina não
        conseguirão montar equipes disciplinadas e organizadas.



Gestão de Processos é uma parte valiosa de sistemas de gestão disciplinados e que usam a
tecnologia eficientemente. Reengenharia e melhorias incrementais nos processos podem ter
um impacto tão profundo na organização, que muitos gestores enfocam exclusivamente
nestas técnicas e ferramentas poderosas. No entanto, a experiência mostra claramente que
se a gestão de processos não está integrada com um esforço de melhorias mais amplo,
eventualmente irá enfraquecer e provavelmente morrer. Esta visão mais ampla inclui
Contexto e Enfoque (visão, valores e propósito), apontando lacunas de desempenho do
cliente/parceiro, explorando, procurando e criando novos mercados e clientes, aprendizagem
organizacional, inovação, estabelecimento de metas e prioridades, e um planejamento de
melhorias extensivo.




Prof. Washington Grimas – washington@wsgrimas.com                                 Página 112
Apostila – Gestão de Processos de Negócios


            PROCESSO MAPEADO!




                    Prof. Washington Grimas
                        washington@wsgrimas.com




             Declaração de Copyright e de propriedade intelectual
Este modelo de formulário é de propriedade intelectual da WSGRIMAS.com. O uso não autorizado,
vender, revender, reproduzir, etc. são estritamente proibidos pela lei de copyright do Brasil, EUA e
internacional. (remova este comentário após o término do documento final).



Prof. Washington Grimas – washington@wsgrimas.com                                        Página 113

13349263 apostila-de-gestao-de-processos

  • 1.
    GESTÃO PROCESSOS de NEGÓCIOS Prof. Washington Grimas washington@wsgrimas.com
  • 2.
    Apostila – Gestãode Processos de Negócios Índice Sumário INTRODUÇÃO ......................................................................................................... 4 Artigo: O Processo de Forma Pratica .............................................................. 4 O que é um PROCESSO?................................................................................... 5 Quem é p dono do PROCESSO?....................................................................... 6 Como identificar e encadear um PROCESSO? ............................................... 7 Como priorizar os PROCESSOS?.................................................................... 10 Quem são os clientes e os fornecedores? .................................................... 11 Como medir um PROCESSO? ......................................................................... 12 Diagrama de Afinidades .................................................................................. 14 Fundamentos do diagrama de afinidades .................................................... 14 Business Process Management ......................................................................... 20 Introdução ao BPM ........................................................................................... 20 Estrutura do BPM ............................................................................................. 21 BPM e Workflow ................................................................................................ 22 BI x BPM ............................................................................................................ 23 Guia do BPM ...................................................................................................... 25 O Uso do BPM ................................................................................................... 26 A força da Integração ...................................................................................... 27 Evolução do ERP ............................................................................................... 27 Gerenciamento e Web Services ..................................................................... 27 Detalhes dos Serviços para BPM ................................................................... 28 BMP - Atuação estratégica.............................................................................. 30 BMP - Funcionamento...................................................................................... 30 BMP - Implementação ..................................................................................... 31 Prof. Washington Grimas – washington@wsgrimas.com Página 2
  • 3.
    Apostila – Gestãode Processos de Negócios Mercado ............................................................................................................. 35 Desafios e estratégias ..................................................................................... 40 Internet e BPM .................................................................................................. 44 Perspectivas e Conclusão................................................................................ 49 BMP – Em Resumo ........................................................................................... 52 MAMP - Método para Análise e Melhoria de Processo ................................... 54 MAMP – Utilizando o método.......................................................................... 57 Ciclo PDCA – Método para a prática do controle. ....................................... 58 Planejamento – Doenças, Sintomas e Curas. ............................................. 60 Método de Análise de Pareto. ........................................................................ 62 Diagrama de Causa e Efeito – Ishikawa ...................................................... 64 MAMP - Plano de Ação ..................................................................................... 65 MAP - Questionamentos: ................................................................................ 65 Modelagem de Processos de Negócio............................................................... 68 Introdução ao Workflow .................................................................................. 68 Relacionamento entre Pessoas e Tarefas..................................................... 76 Business Process Modeling Notation (BPMN) .................................................. 80 Simbologia do BMPN ........................................................................................ 81 Usos gerais de BPMN ....................................................................................... 84 Exemplos de Processos ................................................................................... 86 Artigo: GESTÃO DE PROCESSOS GARANTE DIFERENCIAL COMPETITIVO ............................................................................................................................ 88 Artigo: Ferramentas de Apoio à Engenharia de Processos de Negócios: Critérios de Classificação e Método de Análise de Adequação a um Projeto................................................................................................................ 90 Artigo: O uso da Linguagem UML para dar Suporte ao Ensino de Sistemas Integrados de Gestão................................................................... 101 Artigo: Caminhos e Armadilhas na Gestão de Processos ........................ 111 Prof. Washington Grimas – washington@wsgrimas.com Página 3
  • 4.
    Apostila – Gestãode Processos de Negócios INTRODUÇÃO Artigo: O Processo de Forma Pratica Durante muitas décadas, as chamadas organizações modernas atuaram sob o enfoque da divisão do trabalho, um modelo que pregava a especialização do trabalhador como forma de aumentar a eficiência organizacional. Esse modelo que foi fruto do período pós revolução industrial, estimulou a fragmentação do trabalho em tarefas pequenas, rotineiras e repetitivas. Sob o enfoque organizacional, esse modelo apresentou resultados realmente significativos, apesar de ter, sob o ponto de vista de muitos estudiosos, conduzido o trabalho a uma perda do seu sentido real. Com a evolução tecnológica acelerada deste final de século, os métodos globais de produção tornaram-se cada vez mais complexos e a gestão mais difícil de ser realizada. Como conseqüência, na maior parte das organizações, o modelo da divisão do trabalho tornou-se inviável. A visão do trabalho fragmentado foi substituída pela visão do trabalho em processos. O que se constata é que dentro da realidade atual, é a organização por processos que pode garantir a eficiência dos meios de produção e a eficácia dos seus resultados. A visão do trabalho assim organizado, estimula a criatividade, apresenta melhores respostas às necessidades dos Clientes além de dar maior significado aos esforços das pessoas dentro das organizações. Entender o significado de um processo, saber identificá-lo e aperfeiçoá-lo é, portanto, o tema deste documento. Declaração de Copyright e de propriedade intelectual Este modelo de formulário é de propriedade intelectual da WSGRIMAS.com. O uso não autorizado, vender, revender, reproduzir, etc. são estritamente proibidos pela lei de copyright do Brasil, EUA e internacional. (remova este comentário após o término do documento final). Prof. Washington Grimas – washington@wsgrimas.com Página 4
  • 5.
    Apostila – Gestãode Processos de Negócios O que é um PROCESSO? Um processo é uma série de atividades logicamente inter-relacionadas que quando executadas produzem resultados esperados. O processo é a maneira através da qual uma organização transforma insumos em resultados que visam atender as necessidades e expectativas dos Clientes. Notadamente, o processo sempre começa e termina com o Cliente. É o Cliente que aciona o início do processo ao expressar suas necessidades e, no final, é exatamente para ele que os resultados do processo retornam. Para exemplificar o que estamos querendo dizer, vamos pedir a uma dona de casa que relacione suas tarefas do dia-a-dia. Com grande probabilidade serão listados os itens a seguir: • Cozinhar; • Lavar roupas; • Passar roupas; • Preparar alimentos; • Servir os alimentos; • Guardar roupas; • Lavar os utensílios; • Guardar os utensílios etc. Neste caso, cada tarefa mencionada, quando considerada isoladamente, não representa necessariamente um processo, mas sim uma atividade. Somente quando essas atividades são adequadamente encadeadas, isto é, colocadas numa seqüência lógica de execução, é que passam a compor um processo. No exemplo acima, se separarmos as atividades cozinhar, preparar os alimentos, servir os alimentos, lavar os utensílios e guardar os utensílios, veremos que elas compõem um conjunto de atividades que normalmente são executadas nesta seqüência. Portanto, agora este conjunto de atividades pode ser entendido como um processo. Podemos, para efeitos didáticos, denominá-lo de “Prover a Alimentação Familiar”. Trata-se de um processo que visa atender a uma necessidade dos membros da família, que são, portanto os Clientes. É importante reforçar a idéia de que a dona de casa prepara as refeições de acordo com as necessidades, as expectativas e os desejos dos “Clientes”, ou seja, se ninguém gosta de legumes, este prato não entra no cardápio. As demais atividades, lavar roupas, passar roupas e guardar roupas, fazem parte de um segundo processo, que poderíamos chamar, por exemplo, de “Manutenção do Vestuário Familiar”. Assim, podemos perceber que em um determinado ambiente de trabalho podem existir vários processos, e que uma pessoa pode trabalhar em mais de um. Outro aspecto importante é que dentro de um processo é possível encontrarmos processos menores, denominados sub-processos. No exemplo da dona de casa as atividades listadas não representam sub-processos porque não começam e nem terminam com o Cliente. Note-se que a necessidade do Cliente exige encontrar a Prof. Washington Grimas – washington@wsgrimas.com Página 5
  • 6.
    Apostila – Gestãode Processos de Negócios roupa disponível em condições adequadas, ou seja, lavada, passada, guardada etc. Assim, cada uma dessas funções, lavar, passar, guardar, são atividades do processo, “Manutenção do Vestuário Familiar”. Dois pontos são fundamentais ao se analisar um processo. Primeiro, ele só tem razão de existir se for para atender à necessidade de um Cliente. Isto significa que nenhum processo pode prescindir do Cliente. Segundo, todo processo necessita agregar valor, ou seja, à medida em que suas atividades vão sendo executadas, o valor do item processado deve ser aumentado. Isto significa que o produto final de um processo deve ter mais valor para o Cliente do que ele possui antes do processamento. No nosso exemplo, o trabalho da dona de casa é requerido por seus familiares. Portanto, trata-se de um processo criado para atender as necessidades de Clientes específicos. Além disso, o processo agrega grande valor, uma vez que certamente os familiares dão maior preferência aos alimentos, após terem sido temperados e cozidos. Quem é p dono do PROCESSO? Todo processo de trabalho precisa ter um responsável, a quem denominamos de “Dono do Processo”. A função dessa pessoa é garantir a eficiência e a eficácia do processo na sua totalidade. Um processo sem um responsável caminha solto e portanto não tem condições de ser analisado e melhorado. O dono do processo deve ter profundos conhecimentos sobre o mesmo, isto é, deve ser uma pessoa reconhecida por suas habilidades em lidar com todas as atividades que o compõem. Além disso, o dono do processo necessita de autoridade para decidir sobre o que deve ser realizado para que o processo seja permanentemente melhorado. No nosso exemplo, a dona de casa representa a figura do dono do processo. Veja que dentro da família, normalmente é ela que detém todos os conhecimentos sobre como lidar com as tarefas da casa. Além disso, no que diz respeito a alimentação familiar e a manutenção dos vestuários é ela que decidi sobre o que considera melhorar para aperfeiçoar os processos do trabalho doméstico. Declaração de Copyright e de propriedade intelectual Este modelo de formulário é de propriedade intelectual da WSGRIMAS.com. O uso não autorizado, vender, revender, reproduzir, etc. são estritamente proibidos pela lei de copyright do Brasil, EUA e internacional. (remova este comentário após o término do documento final). Prof. Washington Grimas – washington@wsgrimas.com Página 6
  • 7.
    Apostila – Gestãode Processos de Negócios Como identificar e encadear um PROCESSO? Como podemos perceber pelo exemplo da dona de casa, via de regra é mais fácil levantar as atividades do nosso dia-a-dia, do que os processos. Como então podemos definir os processos do nosso trabalho? Existe uma maneira simples para isso. A idéia é listar todas as atividades e depois buscar a seqüência lógica que existe entre elas. Ao obtermos uma lista seqüencial das atividades, com início e fim no Cliente, podemos garantir tratar-se de um processo. Nesta altura você deve estar pensando: e para definir as atividades, existe alguma ferramenta que possa me auxiliar? Existe! Você já ouviu falar de “Brainstorming”? Se não ouviu, vamos descrevê-la. Se você já conhece, serve como recordação. Brainstorming é uma técnica através da qual um grupo de pessoas gera idéias, dentro de um clima sem restrições. O Brainstorming é composto de 3 etapas. Na primeira, a ênfase é na geração de idéias: quanto mais, melhor! Na segunda, deverá haver um exame da lista gerada, de forma a garantir que todos entendam as idéias. Na terceira, deve ocorrer um exame adicional com o objetivo de se eliminar redundâncias, discrepâncias etc. As sessões de brainstorming ajudam todos os membros de um grupo a contribuírem criativamente para a resolução de problemas. Para você aplicar esta técnica, reúna o pessoal que executa tarefas de mesma natureza e efetue os passos a seguir. Etapa 1 Escreva em um quadro negro ou “flipchart” um enunciado do problema ou do assunto em discussão. Garanta que todos tenham entendido a tarefa. Escolha uma pessoa para agir como facilitadora dos trabalhos. Esta pessoa deve registrar todas as idéias geradas. Marque um tempo para realizar esta etapa. O tempo deve ser suficiente para que as idéias sejam bem exploradas. Entretanto, tome o cuidado de não perder o dinamismo realizando sessões muito longas. Anote cada idéia com o mínimo de palavras possível. Não interprete nem altere as idéias. Encoraje idéias criativas, mesmo que num primeiro momento possam parecer sem sentido ou ridículas. Ninguém deve criticar ou julgar as idéias e sugestões apresentadas nesta etapa do Brainstorming. Lembre-se: é proibido proibir. Prof. Washington Grimas – washington@wsgrimas.com Página 7
  • 8.
    Apostila – Gestãode Processos de Negócios Etapa 2 Discuta a lista de idéias que surgiram na etapa anterior de modo a garantir que todos no grupo a tenham compreendido. Etapa 3 Analise a lista para eliminar redundâncias, questões sem importância e propostas claramente impossíveis. Obtenha o consenso sobre quaisquer questões que possam parecer redundantes ou sem importância. No nosso exemplo, a dona de casa poderia determinar todas as atividades do seu dia-a-dia realizando um brainstorming com todos os membros da sua família, ou pelo menos com aqueles que, de uma forma ou de outra, contribuem com a execução das tarefas domésticas. Este procedimento seria útil para garantir que nenhuma atividade fosse esquecida. O brainstorming permite, portanto, identificar todas as atividade. Precisamos, agora, colocá-las em ordem seqüencial. Para tanto, poderemos utilizar uma segunda ferramenta denominada “Diagrama de Afinidades”. O diagrama de afinidades é uma técnica que permite juntar e encadear as atividades que compõem um processo de trabalho. Sua aplicação pode ser realizada em 4 etapas. A primeira permite o agrupamento das atividades afins. A segunda auxilia na equalização do entendimento de cada grupo de atividades. A terceira permite colocar as atividades de cada grupo numa seqüência lógica. Finalmente, a quarta etapa permite nomear cada grupo de atividades já seqüenciadas. Para utilizar esta ferramenta reúna o mesmo grupo que participou do brainstorming e efetue os passos a seguir. Etapa 1 Escreva cada atividade identificada na fase anterior num pequeno pedaço de papel e cole com fita adesiva num quadro ou numa parede. Escolha uma pessoa para agir como facilitadora dos trabalhos. O facilitador deve dirimir dúvidas caso existam. Marque um tempo para realizar esta etapa. Como no brainstorming tome o cuidado de não perder o dinamismo realizando sessões muito longas. Peça aos participantes que comecem a agrupar em colunas os papeis cujas atividades tenha afinidade. Prof. Washington Grimas – washington@wsgrimas.com Página 8
  • 9.
    Apostila – Gestãode Processos de Negócios Não discuta sua opinião com os outros. Não faça críticas. Nesta etapa as pessoas estão livres para agrupar as atividades em colunas, de acordo com o seu ponto de vista, podendo deslocar o papel que alguém colocou numa coluna, para outra. No caso de um impasse, o facilitador pode duplicar o papel. Etapa 2 Após o agrupamento das atividades, discuta os resultados com os participantes de forma a tornar uniforme o entendimento. Etapa 3 Dentro de cada grupo, discuta com os participantes a ordem seqüencial das atividades. Procure obter consenso. Caso isso não ocorra, os participantes devem definir uma forma de estabelecer a seqüência mais adequada das atividade (ex.: votação, consulta à chefia etc.). Etapa 4 Depois que todas as atividades estiverem agrupadas e seqüenciadas, os participantes devem procurar um nome que caracterize cada grupo de atividades afins. Cada grupo de atividades representa uma função. Cada função pode representar um processo, um sub-processo ou um conjunto de sub-processos. Saberemos tratar-se de um processo quando um conjunto seqüencial de atividades tem início e fim no Cliente. Se possível, as demais funções devem ser agrupadas de modo a termos no final apenas processos completos. Novamente, no exemplo da dona de casa, o brainstorming deveria fornecer a seguinte lista de atividades: • Cozinhar; • Passar as roupas; • Preparar os alimentos; • Separar as roupas; • Guardar os utensílios; • Guardar as roupas; • Lavar os utensílios; • Lavar as roupas; • Servir os alimentos; • Secar as roupas. Prof. Washington Grimas – washington@wsgrimas.com Página 9
  • 10.
    Apostila – Gestãode Processos de Negócios Após a aplicação do diagrama de afinidades deveríamos obter o seguinte resultado: Prover a Alimentação Familiar Manutenção do Vestuário Familiar Preparar os alimentos Separar as roupas Cozinhar Lavar as roupas Servir os alimentos Secar as roupas Lavar os utensílios Passar as roupas Guardar os utensílios Guardar as roupas Neste exemplo, cada um dos dois grupos de atividades representa um processo, já que têm início e fim no Cliente. Isto porque, a alimentação e a manutenção dos vestuários é realizada por solicitação dos membros da família, e no final são eles que usufruem dos resultados obtidos. Como priorizar os PROCESSOS? Agora que você já tem os processos identificados e encadeados, o passo seguinte é priorizá-los. Para tanto você pode utilizar outra ferramenta denominada “Diagrama de Inter-relação”. O diagrama de inter-relação é uma técnica que permite visualizar as dependências de um processo em relação aos demais. Para você aplicar esta técnica, reúna novamente o grupo que participou das outras fases do trabalho e realize os passos abaixo. Escreva num quadro ou num flipchart o nome dos processos identificados na fase anterior do trabalho. Analise cada processo em relação aos demais tentando identificar qual depende de qual. Desenhe setas partindo de cada processo para os demais. A seta deve apontar para o processo dependente. Discuta com todos os participantes a direção de cada seta, até que haja consenso. Os processos com maior quantidade de setas saindo são, normalmente, os mais prioritários. Liste os processos na ordem de prioridade obtida e discuta com o grupo para uniformizar o entendimento. Caso você identifique um ou mais processos que não apresentem nenhuma relação de dependência com os demais, utilize para sua priorização o conceito de importância relativa, ou seja, liste os processos em seqüência do mais para o menos importante. Para priorizar os processos, leve em conta o grau da satisfação do Cliente com relação aos mesmos. Seja criativo, procure estabelecer critérios que permitam selecionar os processos que causam maior insatisfação aos Clientes, no caso de não serem executados. Prof. Washington Grimas – washington@wsgrimas.com Página 10
  • 11.
    Apostila – Gestãode Processos de Negócios No nosso exemplo, se a dona de casa não visualizar dependência entre os processos “Prover a Alimentação Familiar” e Manutenção do Vestuário Familiar”, ela pode utilizar o conceito de importância relativa, isto é, ela pode julgar qual deles ela deixará para ser realizado posteriormente, caso o tempo disponível não seja suficiente para conduzir os dois simultaneamente. Provavelmente o processo “Prover a Alimentação Familiar” será eleito como o mais prioritário. Agora você já sabe como identificar, encadear e priorizar os processos do seu dia- a-dia. Basta seguir o exemplo da dona de casa. É claro que esse exemplo é extremamente simples. Inúmeros outros fatores que complementam o trabalho doméstico poderiam ser acrescentados. No entanto, o método é sempre o mesmo. O ponto mais importante é que você deve utilizar o bom senso na aplicação desta metodologia. Quem são os clientes e os fornecedores? Vale lembrar que um processo necessita para a sua realização de uma série de insumos, que são providos por elementos externos ao processo, denominados fornecedores. No exemplo da dona de casa, para que ela possa realizar o processo “Prover a Alimentação Familiar”, ela necessita de vários insumos, tais como: arroz, sal, açúcar, carne etc. Neste caso, ela obtém estes insumos junto aos seus fornecedores. Note que ela, agora como Cliente, exprime suas necessidades ao fornecedor, cabendo a ele interpretá-las e atendê-las. Por exemplo, se ela deseja um arroz que não lhe dê muito trabalho para preparar, o fornecedor deve entender que ela deseja um arroz limpo, escolhido e de boa qualidade, ou seja, deve transformar o desejo da dona de casa em especificações próprias, e neste caso oferecer o produto adequado. Por exemplo, o fornecedor deverá oferecer um arroz tipo A ao invés de um arroz tipo B. Da mesma forma, a dona de casa quando trabalhando num processo para atender as necessidades, expectativas e desejos dos seus familiares, que neste caso são seus Clientes, ela deve se posicionar como um fornecedor. Assim, ela precisa interpretar as expectativas dos Clientes e transformá-las em suas próprias especificações, ou seja, suas receitas. Se a família gosta de um arroz com pouco sal, o adjetivo “pouco” deve ser traduzido por uma determinada quantidade, como por exemplo, uma colher de chá ao invés de uma colher de sopa. Veja que, agindo como fornecedor, ela transformou a necessidade dos seus Clientes em especificações bem definidas. Do exposto acima, podemos verificar que para a realização de um processo, necessitamos de fornecedores, que são os responsáveis por interpretar e atender nossas necessidades. Da mesma maneira, o condutor do processo deve agir como Prof. Washington Grimas – washington@wsgrimas.com Página 11
  • 12.
    Apostila – Gestãode Processos de Negócios fornecedor na interpretação das necessidades dos Clientes. Entenda-se por Cliente aqueles que utilizam os resultados do processo. Não esqueça um ponto importante. Cliente não é aquela pessoa ou instituição que nós escolhemos para representar este papel. Muito antes, para ser considerada um Cliente, uma pessoa ou instituição deve, por si só, se enxergar nesta posição. Agora você está apto a identificar os seus Cliente e fornecedores. Esta identificação é extremamente importante porque o processo só se justifica para atender às necessidades e desejos dos Clientes com a utilização dos insumos providos pelos fornecedores. Como medir um PROCESSO? Será que as necessidades dos nossos Clientes são sempre as mesmas? Estamos sendo eficazes no atendimento do Cliente? Será que não é possível melhorar a eficiência do nosso processo? A resposta a estas questões podem ser obtidas através da medição de determinadas características vinculadas ao processo. Você pode medir características ligadas à execução do trabalho ou ao atendimento das necessidades do Cliente. Neste sentido, as primeiras estão associadas à eficiência e as segundas à eficácia. Lembre-se: não podemos gerenciar adequadamente aquilo que não medimos. Voltando ao exemplo da dona de casa, que características poderiam ser detectadas para medir a eficiência do processo? Ela pode, por exemplo, medir os gastos com a água, o consumo de energia elétrica, o dispêndio com o gás de cozinha, a quantidade de alimentos perdidos etc. Por outro lado, para mensurar a eficácia, ou seja, o grau de atendimento às necessidades dos seus Clientes, ela pode medir o tempo que o Cliente precisa esperar pela comida, o número de reclamações recebidas etc. Portanto, a idéia é estabelecer indicadores que permitam avaliar quantitativamente o desempenho do processo. Tais indicadores devem ser medidos periodicamente. Além disso, é sempre recomendável a fixação de metas a serem atingidas visando a melhoria contínua do processo. Neste caso, as metas devem ser desafiadoras, porém não impossíveis. Vamos imaginar que no exemplo da dona de casa um dos indicadores de eficiência escolhido tenha sido o índice de desperdício do alimento pronto. Supondo que esse índice aponte para uma perda de 4 kg de alimentos por semana, a dona de casa poderia estabelecer como meta, atingir no período de 1 mês, uma perda de apenas 2 kg por semana. Uma vez que esta marca tenha sido obtida, uma nova meta, mais audaciosa, deverá ser estabelecida. No final das contas, o objetivo é atingir um índice de desperdício igual a zero. Os indicadores são fundamentais para auxiliar na melhoria dos processos. Entretanto, procure não estabelecer um número exagerado de indicadores. O Prof. Washington Grimas – washington@wsgrimas.com Página 12
  • 13.
    Apostila – Gestãode Processos de Negócios segredo esta na qualidade e não na quantidade. Seja criativo, procure utilizar apenas aqueles indicadores que realmente sinalizem o que está ocorrendo com o processo. Comentários finais da artigo Estamos vivendo momentos de profundas mudanças no ambiente organizacional. Hoje, para sobreviver, é necessário buscar competência em tudo aquilo que se faz. O mercado está repleto de Clientes com opiniões fortes e gosto apurado. Além disso, são Clientes que possuem inúmeras opções para suas necessidades. Certamente, se não conseguimos atender às suas expectativas, eles irão buscar por respostas mais adequadas junto aos nossos concorrentes. Precisamos, portanto, de novas formas de gestão para as empresas. Neste contexto, a gerência por processo emerge como uma nova maneira de enxergar as empresas. É claro que nem todos os problemas da organização podem ser resolvidos a partir desse modelo. Entretanto, trata-se de uma forma de organização capaz de ajudar no aumento da eficiência dos meios de produção e na eficácia de seus resultados. Declaração de Copyright e de propriedade intelectual Este modelo de formulário é de propriedade intelectual da WSGRIMAS.com. O uso não autorizado, vender, revender, reproduzir, etc. são estritamente proibidos pela lei de copyright do Brasil, EUA e internacional. (remova este comentário após o término do documento final). Prof. Washington Grimas – washington@wsgrimas.com Página 13
  • 14.
    Apostila – Gestãode Processos de Negócios Diagrama de Afinidades O Diagrama de Afinidade é uma das Ferramentas Gerenciais da Qualidade, geralmente usado como método de seleção e organização de uma grande quantidade de dados. Diagramas de Afinidade podem ser úteis nas seguintes situações: • Ordenar ou organizar informações fragmentadas, incertas ou não estruturadas. • Identificar e definir objetivamente informações subjetivas ou emocionais, com o intuito de alcançar a concordância, evitando argumentações verbais e supervalorização de opiniões (especialmente preconceituosas). Em situações que pedem mais criatividade que lógica, é preferível suar o Diagrama de Afinidade. Caso contrário, em situações que exijam mais senso lógico, o Diagrama de Relação é melhor aplicável. Fundamentos do diagrama de afinidades Não é incomum que em certo momento do desenvolvimento de um projeto, ocorra uma situação onde haja muitos fragmentos de informação mantidas por diferentes pessoas, mas nenhuma visão clara do problema como um todo. O que resulta desse tipo de situação é o surgimento de várias teorias e um significativo desacordo sobre qual delas é efetivamente correta. O Diagrama de Afinidade ajuda a restabelecer a ordem em situações de incerteza, por meio da organização da informação em grupos relacionados ou afins. Cada informação é relacionada a uma característica primária, e então alocada sob um grupo com um “título”. Este processo pode ser repetido tantas vezes quantas forem necessárias durante a construção do Diagrama de Afinidade. Veja o processo mostrado na Figura 1. Prof. Washington Grimas – washington@wsgrimas.com Página 14
  • 15.
    Apostila – Gestãode Processos de Negócios Figura 1: Diagrama de Afinidade Uma diferença chave entre o Diagrama de Afinidade e outras ferramentas é que aqui a hierarquia (árvore) é construída de baixo para cima (bottom-up), iniciando a partir de elementos básicos e ampliando na direção de conjuntos de elementos, e de conjuntos de conjuntos. Diagramas de Afinidade são mais comumente construídos usando-se o método 'KJ' (nome de seu criador, Kawakita Jiro), que pretende estimular a criatividade (hemisfério direito do cérebro), mais que o pensamento lógico (hemisfério esquerdo); para isto, elimina discussões durante a construção do diagrama. O conceito de pensamento baseado no hemisfério direito ou esquerdo do cérebro provém de um trabalho ganhador do prêmio Nobel, que identificou como o hemisfério esquerdo é mais usado para atividades lógicas, verbais, enquanto o hemisfério direito é mais usado para atividades criativas, não-verbais. Não usando deliberadamente a conversa, o método KJ estimula a ativação do hemisfério direito do cérebro. Tal atividade silenciosa também ajuda a evitar discussões que poderiam gerar conflitos ou ainda desviar o grupo do problema original. O resultado da construção de um Diagrama de Afinidade é um problema melhor compreendido, particularmente identificando as informações individuais com grupos de afinidade. Prof. Washington Grimas – washington@wsgrimas.com Página 15
  • 16.
    Apostila – Gestãode Processos de Negócios Diagramas de Afinidade são freqüentemente úteis quando dividem o problema em grupos razoavelmente pequenos que definam uma identidade ou afinidade. Quando os grupos formados tornam-se grandes, especialmente com títulos previsíveis (como Finanças ou Processos), pode ser indicativo de que os elementos foram classificados usando-se um sistema lógico existente, mais que um agrupamento por afinidade definida criativamente. Um bom grupo de afinidade pode ter elementos que à primeira vista parecem se ajustar bem juntos, ou mesmo ter uma definição não usual; mas que quando considerados com uma mente aberta, lança uma nova luz sobre o problema. Exemplos O departamento de pessoal de uma empresa de tecnologia identificou uma alta taxa de demissões entre os colaboradores de uma de suas áreas de desenvolvimento. Nas entrevistas de saída foram obtidas algumas informações sobre razões das saídas, mas estavam desorganizadas, fragmentadas e não era possível identificar claramente as causas. Eles decidiram usar o método KJ e um Diagrama de Afinidades para tentar compreender melhor porque essas pessoas estavam deixando a empresa (veja a Figura 2). Com este estudo, os processos de projeto e desenvolvimento foram mais detalhadamente investigados e alterados. Isto incluiu alterações tanto de procedimentos e tarefas básicas, como de condições de trabalho, como horários de trabalho, interrupções, recursos para treinamentos etc.. Como resultado, observou-se uma melhora significativa nos resultados dos processos, no desempenho das equipes, na taxa de demissões dos colaboradores, dentre outros ganhos. Figura 2: Exemplo de Diagrama aplicável a melhoria de um processo Prof. Washington Grimas – washington@wsgrimas.com Página 16
  • 17.
    Apostila – Gestãode Processos de Negócios Outros exemplos A área de projeto de uma fabricante de ferramentas manuais realizou um processo de estudo para a criação e lançamento de novos produtos no mercado; para isto, utilizou o método de Brainstorming. Muitas idéias interessantes surgiram, porém não era possível perceber uma direção clara, um tema, ou uma visão de conjunto. Optou-se então por usar o Diagrama de Afinidade para organizar e compreender as idéias apresentadas, para então definir uma linha de produtos completa, que reflita uma identidade. A área comercial de uma empresa de serviços realizou pesquisa junto a seus clientes e obteve uma lista de críticas, comentários e sugestões, sem conseguir formar uma visão integrada das informações. A equipe responsável pela análise optou então por aplicar o Diagrama de Afinidade, o que resultou em uma visão clara dos grupos de necessidades. O grupo de uma área de produção de protótipos usou o diagrama de Afinidade para ajudá-los a organizar suas idéias sobre melhorias necessárias em suas atividades, antes de apresentá-las a seu gerente. Como resultado, o grupo conseguiu alcançar o consenso e um entendimento sobre os pontos chaves a serem abordados. Passo-a-passo 1. Formar uma equipe para trabalhar no problema. Usualmente, bons resultados são obtidos com grupos de quatro a oito pessoas que tenham boa compreensão do problema, que trabalhem bem juntas, que tenham conhecimentos complementares, e que tenham tendência a pensar criativamente sobre problemas. 2. Definir o tema, objetivo ou problema a ser tratado. É importante que seja colocado de forma clara, porém não rígida. Dê espaço para criatividade. 3. Coletar dados sobre o problema; use para isto técnicas como Brainstorming, Técnica de Grupo Nominal (NGT - Nominal Group Technique), pesquisas ou outras técnicas similares. Em casos onde os dados são verbais, registre exatamente as palavras que foram usadas. 4. Escrever os dados em cartões individuais (um dado por cartão); garanta que o dado colocado faça sentido individualmente. Use sentenças completas e termos claros, objetivos e não ambíguos. 5. Misturar os cartões para desfazer qualquer padrão associado ao posicionamento prévio; espalhe-os então em uma área de espera para que todos os cartões possam ser vistos pelos membros da equipe. 6. Silenciosamente, o grupo lê os cartões e move cada cartão da área onde estão, colocando-os próximos daqueles com os quais percebe-se afinidades (veja a Figura 3). Prof. Washington Grimas – washington@wsgrimas.com Página 17
  • 18.
    Apostila – Gestãode Processos de Negócios 7. Usar o “feeling” para agrupar os cartões, evitar o uso de classificações convencionais como palavras chaves e padrões pré-estabelecidos (isto é particularmente importante se você está tentando trazer uma nova visão para um problema antigo). Prefira grupos de até quatro cartões; não exceda 10 cartões. 8. Cartões podem ser movidos entre os grupos; isto pode significar que as pessoas estarão movendo cartões e outras retornando estes mesmos cartões, como se fosse um debate silencioso, até que um desista ou que o líder ou facilitador atue. Este estágio termina quando o movimento de cartões cessarem. Pode acontecer que alguns cartões não sejam movidos para qualquer grupo; tais cartões ficam sós, mas continuam a ser considerados. Figura 3: Cartões sendo movidos para os grupos 9. Discutir cada grupo, buscando identificar as características comuns de cada grupo. Nesse momento, pode ser que alguns cartões sejam movidos para outros grupos. Crie um cartão-afinidade para sintetizar o significado de cada grupo, ou escolhendo um cartão que represente o grupo, ou escrevendo um novo cartão. 10. Colocar os cartões-afinidade no topo de cada grupo de cartões. Marque os cartões-afinidade de forma a destacá-los dos demais (usando uma borda, letras maiúsculas etc). 11. Repetir o processo, aplicando-o aos cartões-afinidade que foram definidos. Nessa nova rodada, os cartões-afinidades serão devolvidos à área de espera, de onde serão movidos para a área à direita, para um novo agrupamento. Prof. Washington Grimas – washington@wsgrimas.com Página 18
  • 19.
    Apostila – Gestãode Processos de Negócios Como resultado, será obtido um ou mais grupos-afinidade, compostos por grupos- afinidade. Assim, estaremos construindo uma árvore multi-nível, formada de grupos contendo outros grupos, que contém outros grupos e cartões individuais. • no caso de grupos pequenos, pode ser mais fácil juntar (prender) os diversos cartões individuais ao cartão-afinidade correspondente e retornar o conjunto à área de espera antes de uma nova rodada de agrupamento. • no caso de grupos maiores, pode ser preferível deixá-los no local e identificar apenas o cartão-afinidade, que será movimentado sozinho. 12. O resultado dos agrupamentos pode ser documentado (copiado) em um diagrama, que servirá para registro e informação das análises feitas. Declaração de Copyright e de propriedade intelectual Este modelo de formulário é de propriedade intelectual da WSGRIMAS.com. O uso não autorizado, vender, revender, reproduzir, etc. são estritamente proibidos pela lei de copyright do Brasil, EUA e internacional. (remova este comentário após o término do documento final). Prof. Washington Grimas – washington@wsgrimas.com Página 19
  • 20.
    Apostila – Gestãode Processos de Negócios Business Process Management Introdução ao BPM O Business Process Management possibilita padronizar processos corporativos e ganhar pontos de produtividade e eficiência. As soluções de BPM servem ainda para medir, analisar e aperfeiçoar a gestão do negócio e dos processos de análise financeira de uma empresa. O que é BPM? O conceito de BPM surgiu há pouco mais de 4 anos nos Estados Unidos, mas somente em 2003 começou a ser utilizado em grande escala por organizações interessadas em novas ferramentas para a implementação e controle de suas estratégias. BPM (Business Process Management, ou Gestão da Performance Corporativa) é uma categoria de sistemas focada em acompanhamento de performance. O aparecimento do BPM aconteceu a partir da onda de implementação dos sistemas integrados de gestão (ERPs) nas grandes empresas privadas, no final da década passada (estão nessa categoria produtos como SAP, Peoplesoft e seus similares nacionais Microsiga, Datasul etc.). Os ERPs contêm uma infinidade de regras, cuja alteração é custosa e demorada, requerendo pessoal especializado, de TI. Já os BPMs extraem dos ERPs a administração dessas regras e possibilitam aos analistas de processo fazer alterações sem alterar a programação. O objetivo do BPM é acompanhar sistematicamente como os recursos (físicos, financeiros, humanos, tecnológicos etc) de uma organização são alocados e convertidos em ações operacionais na busca das metas organizacionais, a partir da definição de prioridades. O BPM permite a análise, definição, execução, monitoramento e administração de processos, incluindo o suporte para a interação entre pessoas e aplicações informatizadas diversas. Acima de tudo, ele possibilita que as regras de negócio da organização, travestidas na forma de processos, sejam criadas e informatizadas pelas próprias áreas de gestão, sem interferência das áreas técnicas. A meta desses sistemas é padronizar processos corporativos e ganhar pontos em produtividade e eficiência. As soluções de BPM são vistas como aplicações cujo principal propósito é medir, analisar e otimizar a gestão do negócio e os processos de análise financeira da empresa. Essas soluções podem fornecer infra-estrutura para analisar e implementar os processos de negócios, objetivando reduzir o TCO (total cost of ownership) e reorganizar a companhia, para otimizar desempenho. Para usar o BPM efetivamente, as organizações devem deixar de focar exclusivamente nos dados e no gerenciamento de informações. Prof. Washington Grimas – washington@wsgrimas.com Página 20
  • 21.
    Apostila – Gestãode Processos de Negócios Estrutura do BPM O ponto certeiro que o BPM ataca é justamente a automação de processos por toda a empresa, mas com total aderência às modificações de negócio que um mercado de forte concorrência exige. Não existe uma combinação única e exata dos processos, metodologias e indicadores, e em muitos casos esses existem isoladamente. Uma ferramenta de BPM deve suportar as atividades básicas da gestão, que podem ser resumidas em: • Definir uma estratégia para conduzir a performance; • Traduzir a estratégia em objetivos, indicadores e metas; • Monitorar o progresso em relação às metas; • Analisar os motivos em caso de metas não atingidas e • Selecionar e implementar ações corretivas. Sistemas de BPM servem para ajudar a empresa a controlar melhor seus próprios processos, a reformá-los quando necessário e a realizar tarefas importantes com maior eficiência. Esses sistemas dão ao usuário maior controle sobre a automação de processos, o que alivia o trabalho da informática. BPM impõe à empresa um desafio muito grande, pois obriga o usuário a duas ações que, quase sempre, ele não gosta de fazer: repensar as tarefas do dia-a-dia e, ao menos na fase de implementação, trabalhar lado a lado com o pessoal da informática. Objetivos da aplicação O objetivo dessa ferramenta não é refazer sistemas legados, mas sim automatizar fluxos de forma rápida e simples, sem precisar mexer no legado. Devido ao caráter operacional, as soluções fazem uma ponte direta com o usuário, comportando-se como uma ferramenta de trabalho direta e não um backoffice para a área de TI. Outra questão diretamente ligada ao BPM é a necessidade de reduzir o longo ciclo de integração. As empresas já têm seus sistemas complexos. Esse tipo de ferramenta apenas extrai desses sistemas as atividades que entram no processo, como uma camada complementar e de supervisão dos aplicativos que já estão instalados. Após a identificação, as atividades são armazenadas por um repositório de processos. Quando a empresa pretende mudar ou construir um novo processo, o BPM vai à sua base e usa um modelo existente. Isso elimina a necessidade de aplicativos customizados, reduzindo tempo de trabalho e custos. Prof. Washington Grimas – washington@wsgrimas.com Página 21
  • 22.
    Apostila – Gestãode Processos de Negócios Foco em Pessoas As ferramentas de BPM utilizam a linguagem dos executivos de negócios e as peças fundamentais de sua engrenagem são as pessoas, por isso, a missão dos fornecedores das ferramentas de BPM é auxiliar as empresas e suas equipes na adequação ao novo perfil de gestão. Uma das possibilidades é adotar um processo orientado de aproximação que não faz diferença entre o trabalho feito por um funcionário e as atividades realizadas pelo computador. Essa ampla forma de lidar com processos obriga as companhias a trocarem a visão vertical e departamental de gestão por uma abordagem horizontal, automatizando, integrando e otimizando processos do negócio com clientes, parceiros e funcionários. Existe a necessidade de formar uma equipe de executivos aliada a profissionais de tecnologia, um tipo de process management center (PMC), no qual todos se voltam para o desenho e redesenho de processos, a fim de estabelecer maneiras de cuidar dos riscos, indicadores e métricas de desempenho. As soluções de BPM permitem o acesso simplificado a consultas, análises e relatórios corporativos porque integra bases de dados diferentes – de ERP, CRM e call centers – mas unifica as informações numa interface de fácil utilização. BPM e Workflow O BPM origina-se dos sistemas de workflow que existem desde o fim da década de 80. Trata-se de um conjunto de softwares, onde estão incluídos os processos utilizados para gerenciar a performance da empresa (como elaboração de estratégias, orçamentos e projeções), as metodologias que direcionam alguns processos (como o Balanced Scorecard, ou gestão baseada em valor) e os indicadores usados para medir a performance de acordo com os objetivos estratégicos e operacionais. Embora nasça do workflow, a proposta de BPM não pretende substituir outras soluções de TI. A base de trabalho do antigo workflow era a automação do fluxo de trabalho. O BPM deve permitir que os usuários recebam suas tarefas em caixas de entrada semelhantes as do correio eletrônico, e possam recebê-las com as instruções correspondentes e os links para os documentos que necessitam consultar para a execução dessas tarefas. Elimina, assim, a necessidade de o usuário levantar da mesa e buscar documentos que estão arquivados em lugares desconhecidos. O BPM possibilita representar graficamente todos os tipos de fluxos, desvios e trâmites, incluindo laços paralelos e separação de documentos para que possam fluir por canais independentes etc. O conhecimento sobre essa variedade de tipos de fluxos amadureceu após a sistematização e a padronização promovidas pela Workflow Management Coalition (WfMC). Prof. Washington Grimas – washington@wsgrimas.com Página 22
  • 23.
    Apostila – Gestãode Processos de Negócios Cada ferramenta de workflow, entretanto, usava a sua própria notação gráfica. Isso está mudando, e os padrões de notação desenvolvidos pela Business Process Management Initiative tendem a ser adotados por todas as ferramentas de BPM, facilitando muito a vida dos usuários. Processos envolvem tarefas humanas e operações automatizadas. Os antigos workflows não incluíam as operações executadas por sistemas aplicativos fora deles. De lá para cá, houve uma evolução significativa nas tecnologias de integração de sistemas (middleware, servidores de aplicações, e tudo o que se compreende hoje no conceito de EAI - Enterprise Application Integration ). Aliás, de certa forma, o BPM adiciona aos antigos workflows a tecnologia de EAI. Com isso, o BPM faz, além do que faziam os workflows, transferência de dados para sistemas que possam executar tarefas de forma automática e captura de volta os resultados, para que a transação continue por meio dos usuários. Isso é especialmente importante para processos interorganizacionais comuns em governo, pois muitos serviços prestados pelos órgãos públicos envolvem diversas instâncias verticais e horizontais. BI x BPM Embora não seja uma ferramenta puramente estratégica, como os produtos de BI (Business Intelligence), destinados a auxiliar executivos na tomada de decisão, o BPM pode explicar porque, muitas vezes essas ferramentas não surtem o efeito desejado. BI e BPM são produtos distintos. O BPM destina-se ao ajuste da operação e das decisões táticas da empresa. Com ele, faz-se o alinhamento das estratégias, baseado na comparação com indicadores previamente ligados aos objetivos corporativos. Já as ferramentas tradicionais de BI destinam-se principalmente ao acompanhamento do passado, oferecem informações que serão centralizadas nos sistemas de BPM, como a gestão de performance. As soluções de BPM englobam um BI mais avançado e integrado, com metodologias e ferramentas como o BSC (Balanced Scorecard). Ou seja, o BPM está um passo adiante em resultados e complexidade para as empresas que querem ter uma área de TI mais forte dentro da organização. Essas soluções agregam às funcionalidades do BI regras de negócios e ciclos de gerenciamento para todas as áreas da empresa. Mais do que uma solução de apoio à tomada de decisões, o BPM é um conjunto de aplicações e processos desenhados para otimizar a execução de estratégias de negócio estabelecidas pela empresa. Trabalha com uma visão mais abrangente da corporação, enquanto o BI é departamental. Por incorporar informações em tempo real e emitir alertas com os Prof. Washington Grimas – washington@wsgrimas.com Página 23
  • 24.
    Apostila – Gestãode Processos de Negócios indicadores que se estão desviando dos limites esperados, o BPM é pró-ativo e tem foco na oportunidade. Já o BI é reativo e com base em informações históricas. O BPM trata da execução física e do controle das atividades previamente definidas em um processo, que certamente geram dados e informações a serem analisados e consolidados com indicadores, e as ferramentas de BI utilizam-se desses dados agregando-os a outros, voltados ao negócio da empresa. As aplicações de BPM têm como importante característica de diferenciação a capacidade de ‘olhar para frente’, ou seja, de possibilitar previsões e planejamentos, proporcionando um elemento de pró-atividade para as organizações. O BI analisa e compreende o desempenho passado e atual, enquanto as soluções de BPM complementam esse quadro ao dar à empresa a capacidade para gerenciar seu desempenho atual e futuro. Portanto, BPM e BI são conceitos distintos que podem se ajudar. Enquanto o foco do BI é a disponibilidade da informação para a tomada de decisão, o BPM mira na gestão dos processos organizacionais e no seu controle efetivo, permitindo mensurar a eficiência da empresa. Durante a execução do BPM, a informação necessária ao BI pode ser gerada. Mas enquanto o BI direciona, o BPM, de fato, é quem conduz a corporação. Declaração de Copyright e de propriedade intelectual Este modelo de formulário é de propriedade intelectual da WSGRIMAS.com. O uso não autorizado, vender, revender, reproduzir, etc. são estritamente proibidos pela lei de copyright do Brasil, EUA e internacional. (remova este comentário após o término do documento final). Prof. Washington Grimas – washington@wsgrimas.com Página 24
  • 25.
    Apostila – Gestãode Processos de Negócios Guia do BPM As empresas têm seus processos mapeados, estão com a documentação nas mãos, mas a maioria não sabe como eles funcionam na prática. O que o BPM faz é tirar essas idéias da cabeça dos usuários as coloca em prática. • Encontrar um vocabulário comum entre os departamentos de TI e os de negócios. As ferramentas de BPM usam a mesma linguagem das pessoas de negócios. Departamentos de TI precisam trabalhar com terminologias do gênero para adotar as ferramentas corretas. • Após o mapeamento de todos os processos da empresa, identificar os problemas entre os meios e os departamentos. Pessoas de negócios precisam entender e aceitar a integração de outras equipes em seus processos. Cada um tem o seu papel. O da TI é integrar, definir escalabilidade, compatibilidade etc. Antes de mais nada, é preciso concordar em compartilhar os processos. • Começar a trabalhar com ferramentas de modelagem. Os executivos precisam descobrir os diferentes processos que estão envolvidos em suas empresas. • Com o BPM, os processos operacionais ficam completamente integrados aos sistemas analíticos e vice-versa, de forma que cada um possa trocar informações com o outro em tempo real. Entre os benefícios obtidos com o BPM, um muito importante é o fato de que todos os tomadores de decisão têm uma clara visão dos indicadores críticos para o desempenho dos negócios e que os dados são reunidos e apresentados de forma consistente para toda a empresa. Prof. Washington Grimas – washington@wsgrimas.com Página 25
  • 26.
    Apostila – Gestãode Processos de Negócios O Uso do BPM O uso do BPM traz muitos benefícios a uma organização, como redução de tarefas manuais, eliminação de esforços em duplicidade, redução do lead time, melhoria de serviços ao cliente, direcionamento automático de problemas para os gerentes, entre outras vantagens. Benefícios do BPM Business Process Management (BPM) é uma combinação de gerenciamento de processos/workflow com tecnologia de integração de aplicativos para apoiar a interação humana e possibilitar uma ampla integração entre sistemas. Na prática, trabalha-se com BPM tendo como base a antiga disciplina de Organização e Métodos, que se modernizou com o nome de Revisão ou Reengenharia de Processos. Essa prática identifica e soluciona gargalos nos processos, e propõe melhorias nos mesmos. O workflow possibilita automatizar os fluxos dos processos por meio de ferramentas de Tecnologia de Informação. As mais comumente utilizadas são o e-mail e a intranet, mas diversas outras de workflow estão disponíveis no mercado. Ferramentas mais sofisticadas, de BPM, conseguem unir o Mapeamento e Controle dos Processos ao workflow. A disciplina de integração de aplicativos, mais comumente chamada de EAI (Enterprise Application Integration), visa integrar os sistemas da empresa entre si (por exemplo, sistemas legados com sistemas desenvolvidos em plataforma Internet), e vem sendo bastante utilizada pelas empresas, na busca por racionalização de processos. O BPM busca englobar essa gama de softwares (desenvolvidos ou de prateleira) utilizados em EAI com gerenciamento de rrocessos e Workflow. Entre os benefícios da utilização das técnicas de BPM, podemos citar: • Eliminação/redução de tarefas manuais • Eliminação de esforços em duplicidade • Redução do lead time dos processos • Melhoria de serviço ao cliente • Segurança de que regras do negócio estão sendo realmente seguidas na prática • Direcionamento automático de problemas/exceções para os gerentes/ responsáveis pelos processos • Trilha de auditoria completa dos processos realizados na empresa Satisfação dos níveis de serviço combinados com clientes • Aumento da vantagem competitiva da empresa • Integração de sistemas desconectados Prof. Washington Grimas – washington@wsgrimas.com Página 26
  • 27.
    Apostila – Gestãode Processos de Negócios Com o uso de projetos de BPM, passa a existir a facilidade de comprovar certos benefícios, tais como: aumento de vendas, gerado por clientes mais satisfeitos e redução de custos, conseqüentes de processos amplamente controlados. A força da Integração Uma solução de Business Process Management precisa atender a diversas exigências de gerenciamento de um processo. A primeira característica é a capacidade de integração completa. Ela precisa conseguir a integração em meio a toda a complexidade de sistemas e usuários existentes e, em muitas vezes, até sair da empresa durante o processo, viabilizando o B2B (business to business). O gerenciamento de processo de negócio concentra-se na modelagem e na orquestração do fluxo de trabalho entre funções individuais em aplicações diferentes, para automatizar e dinamizar processos de negócios anteriormente independentes. Pode ser encarado como uma lógica da integração de um fluxo de trabalho por meio das aplicações. Em muitos casos, o BPM está inicialmente focado em processos de negócio de longa duração que podem levar horas, dias, meses ou um tempo ainda maior para sua conclusão. Além de processos de negócios que se estendem por várias aplicações e incluem interação com os usuários. Evolução do ERP O gerenciamento de processos de longa duração exige um acompanhamento do estado do processo em questão, durante toda execução. Tipicamente, as ferramentas de BPM incluem também modelagem de automação e componentes de gerenciamento. Os componentes de modelagem permitem aos analistas de negócio definir, visualizar e gerenciar processos individuais sem a necessidade de compreender os detalhes técnicos subjacentes de como o processo realmente é implementado. BPM tem o potencial de suprir algumas carências dos ERPs, como a de remodelar e otimizar processos de back office já automatizados. Ele transfere funções para dentro do ERP, mas não permite muita flexibilidade. O gerenciamento do processo de negócio possibilita às organizações automatizar e dinamizar seus processos manuais e juntar sistemas operacionais e de gerenciamento anteriormente autônomos. O resultado é um negócio mais ágil e eficiente, mais capaz de responder às mudanças de mercado. Gerenciamento e Web Services O BPM possibilita a definição, execução, monitoração, análise e melhoria dos processos de uma empresa, propiciando um significativo ganho de produtividade. Este conceito tem como principal objetivo responder a perguntas do tipo: "Como Prof. Washington Grimas – washington@wsgrimas.com Página 27
  • 28.
    Apostila – Gestãode Processos de Negócios monitorar a eficiência da execução de meus processos?", "Como identificar gargalos?", "Como garantir que os processos estão sendo executados?". Com isso, torna-se possível prover análises em tempo real e históricos sobre o andamento dos processos críticos de uma empresa. O gerenciamento com BPM é altamente facilitado. As iniciativas de BPM também têm a missão de aumentar a performance operacional enquanto se tenta ampliar o valor dos sistemas já existentes nas empresas. As ferramentas de BPM seriam a base não só para metodologias de gestão de projetos e recursos de TI (como PMI, ITIL, ICMM, SLA, SLM etc), mas para Web services – ou o redesenho da arquitetura de processos a partir da distribuição de componentes em redes remotas colaborativas. A comunicação de dados móveis de banda larga ganha destaque por conta da mobilidade aliada à profundidade, sendo o caminho natural da convergência utilitária de meios e padrões. Existe uma grande demanda por acesso à informação e realização de transações de forma rápida e eficiente. Esta demanda é gerada por diversos públicos como funcionários, clientes e parceiros dentro da empresa. Porém, muitas vezes as informações estão disponíveis em múltiplos sistemas legados, o que dificulta o acesso. As ferramentas de BPM, EAI e Webservices ajudam a criar interfaces únicas e intuitivas para facilitar o acesso, aumentando em muito a produtividade e o controle. O ponto chave para obter resultado com esse tipo de ferramenta está na realização de um planejamento detalhado, em que os processos são especificados e as regras de negócio definidas. Na adoção e monitoramento dos processos de negócio, é necessário adotar alguns serviços como configuração e implementação de ferramentas para automação de processos, integração com sistemas corporativos e desenvolvimento de aplicação de negócio. Compreendem: • Implementação de Ferramentas para BPM • Integração com Sistemas Legados • Desenvolvimento de Aplicações de Negócio Detalhes dos Serviços para BPM 1. Gestão Corporativa Diagnóstico Corporativo – Levantamento completo de toda a operação da empresa, por meio do uso de listas de verificação, entrevistas executivas e acompanhamento do processo in-loco, buscando o levantamento dos principais pontos de alerta e recomendações de melhoria para os processos. A análise envolve os seguintes processos: Planejamento e Organização da Empresa • Marketing, Vendas e Produtos • Produção, Qualidade e Instalações Prof. Washington Grimas – washington@wsgrimas.com Página 28
  • 29.
    Apostila – Gestãode Processos de Negócios • Logística e Cadeia de Abastecimento • Administração Financeira • Recursos Humanos • Tecnologia da Informação Modelo de Gestão – Desenho e auxílio na implementação de um novo modelo de negócios, envolvendo a revisão das diretrizes estratégicas do negócio, definição dos processos-chave do negócio, revisão da estrutura organizacional e definição dos principais planos de ação para adoção do novo modelo de gestão. Programas de Qualidade – Preparação da organização para a implementação das normas ISO 9000:2000 e ISO/TS 16949:2002, que estão desenvolvidas com base na visão por processos. 2. Gestão de Processos de Negócio A gestão de uma organização a partir de uma abordagem por processos, considera a análise destes tanto para o nível gerencial (também chamados processos-chave do negócio) como também para o nível operacional da empresa. Dessa forma, é possível uma visão integrada de toda a gestão, determinando as atividades, responsáveis e indicadores de performance para todos os processos de negócio. Gestão de Processos Gerenciais/Processos-Chave – Com base nas diretrizes estratégicas e no modelo de gestão corporativa definidos para o negócio, faz-se o mapeamento e análise de todos os processos-chave da organização, identificando suas entradas e saídas, a relação cliente-fornecedor dentro da cadeia de valor do negócio, o fluxo de atividades dentro de cada processo e os indicadores de desempenho relacionados ao monitoramento dos resultados e performance de cada um, por meio de um painel de bordo gerencial. Todo o projeto é conduzido de forma a preparar a organização para a mudança na gestão do negócio que será implementada e de maneira totalmente integrada com a equipe de líderes da organização, procurando capacitá-los e prepará-los para o novo papel de liderança que estes terão de assumir. Gestão de Processos Operacionais – Toda a operação de uma empresa pode ser resumida como um conjunto de fluxos de atividades que ocorrem tanto dentro de um processo-chave como também por meio de vários processos-chave, caracterizando a relação cliente-fornecedor internos. A metodologia identifica para cada processo operacional sob análise os principais pontos de melhoria para o mesmo, sejam eles retrabalhos, gargalos, necessidades de automação de processos, definição de responsabilidades, entre outros. 3. Automação de Processos de Negócio A tecnologia é uma poderosa aliada para a efetiva implementação da gestão de processos de negócio. As metodologias de BPM fornecem os serviços e as ferramentas necessárias à automação desses processos. Prof. Washington Grimas – washington@wsgrimas.com Página 29
  • 30.
    Apostila – Gestãode Processos de Negócios BMP - Atuação estratégica Dentro de uma empresa, são várias as soluções e aplicações para a utilização de dados corporativos, análises departamentais e estratégias organizacionais. Porém, esses processos costumam criar uma infinidade de dados tão dispersos que acabam dificultando o acesso às informações realmente relevantes. As ferramentas de Business Intelligence foram as primeiras a surgir para organizar esses dados dispersos e extrair deles informações úteis. As soluções de Business Performance Management (BPM) representam uma evolução dessas ferramentas. O BPM finalmente torna possível a integração de dados de múltiplas fontes. Ele proporciona uma visão comum para toda a organização e possibilita um processo de gerenciamento financeiro e de desempenho que alinhe metas individuais com os objetivos corporativos. Além disso, as soluções de BPM dão às empresas o poder de antecipar resultados e tomar decisões antes do surgimento de problemas, permitindo à corporação mudar de uma postura basicamente reativa para uma realidade pró-ativa. A implementação da plataforma completa de BPM permite que as organizações obtenham resultados lucrativos, aumentando a eficiência operacional e abrem oportunidades de crescimento. Essas aplicações representam um conjunto de soluções abrangentes para todo o processo de definição de estratégias, modelagem de negócios, planejamento, monitoramento de performance, relatórios e análise. Os negócios exigem mudanças que nem sempre os parques tecnológicos existentes conseguem entregar. As soluções de BPM foram criadas para preencher a lacuna entre o que a empresa quer e o que o parque tecnológico existente oferece. Além disso, o BPM tem a flexibilidade de regras, permitindo sua adoção pelas mais diferentes indústrias e tipos de companhias. BMP - Funcionamento O funcionamento do BPM depende da preparação do processo de implementação. Isso se inicia com a definição das necessidades de uma organização. E para que tudo corra dentro do esperado, é preciso preparar as pessoas para essa mudança. Foco em processos Podemos chamar o Business Process Management (BPM) de filosofia de gestão suportada por plataformas tecnológicas, porque ele funciona exclusivamente apoiado em outros processos de modo a integrá-los e representá-los desde o seu estímulo até a entrega final do resultado ao cliente. O trabalho do BPM considera processos, ou seja, todas as unidades de trabalho juntamente com os caminhos traçados por elas, apoiados nas regras em vigor. Prof. Washington Grimas – washington@wsgrimas.com Página 30
  • 31.
    Apostila – Gestãode Processos de Negócios Sendo assim, o BPM fica no centro das competências, organização, regras e processos e permite uma visão ampla sobre toda essa estrutura. A plataforma tecnológica abriga todos os processos, subprocessos e os respectivos fluxos de informação. É importante dizer que os processos não são obrigatoriamente totalmente automatizados, porque em determinadas situações é necessário incluir informações externas que podem nortear a operação de modo diferente. Porém, isso só acontece quando o responsável pelo monitoramento do processo intervém, podendo corrigir o caminho, a seqüência do subprocesso e a ligação aos outros interlocutores. O processo pode ser manipulado apenas por quem tem autorização para fazê-lo e é possível criar restrições por perfil de acesso. É nesse sentido que o BPM está sendo muito implementado em ambientes que precisam de definições rigorosas, concretas, em um curto espaço de tempo e com acesso de processos que precisa ser controlado. Os componentes da arquitetura da plataforma BPM são todos interdependentes. Há a ferramenta de desenho e interfaces que levam as informações que chegaram à camada de integração. Essa camada é composta pela soma da automatização de processos, com o workflow e as regras da organização. Abaixo está a transformação de dados e os serviços de conectividade. Entender o funcionamento dos processos de gestão é certamente um elemento que colabora para a visão dos clientes de que os sistemas de informação são necessários. O BPM é ainda novo, porém já é encarado como vital. Para que isso se estabeleça e para que o funcionamento seja efetivo, alguns fatores são determinantes durante sua implementação. Em primeiro lugar, está o empenho da administração, que deve estar ciente da necessidade da organização, isso porque dentro da escala hierárquica este tipo de decisão é muito mais aceito quando é tomada pelo topo da pirâmide, além do fato de que será por meio desse empenho que o restante dos funcionários se empenharão também na utilização dos processos. BMP - Implementação Depois de tomada a decisão, o funcionamento está nas mãos do que podemos chamar de preparação do processo de implementação. Esse aspecto inicia-se na definição clara das necessidades da organização, que nem sempre consegue discernir que tipo de estrutura se adapta a seus processos. Além disso, há também a questão da preparação das pessoas para a mudança, pois muitas delas negligenciam o novo e o abandono do papel. Nesse caso, vale deixar claro os benefícios que serão trazidos, envolvendo tanto os menores custos como também a melhoria dos processos. Um terceiro ponto que deve ser considerado é a escolha do fornecedor, que tem o papel em conjunto com Prof. Washington Grimas – washington@wsgrimas.com Página 31
  • 32.
    Apostila – Gestãode Processos de Negócios os tomadores de decisão de definir os sistemas necessários e a estratégia de implementação mais adequada. Há uma ponto em relação à implementação que ainda divide o mercado em opiniões diferentes e que pode refletir no funcionamento dos sistemas. O que se discute é o fato de como deve ser levado o processo de transição para sistemas BPM. Alguns dizem que a implementação deve ser feita por fases, começando por departamentos específicos para que as pessoas possam tomar conhecimento aos poucos de como funcionam os programas, outros defendem o contrário, de modo a estender os benefícios para toda a organização de uma só vez. Porém, é sempre necessário que haja um trabalho de adaptação, pois sem uma análise prévia, os sistemas podem não funcionar, afinal cada negócio requer uma adaptação diferente. A solução precisa ser de fácil utilização, por se tratar de um produto de front-end, acessíveis ao trabalhador individual. Além disso, é preciso que haja uma integração cada vez maior com as aplicações já existentes. Acima disso tudo, o BPM precisa aumentar o valor do que já existe, e dessa forma a organização poderá medir se está ou não seguindo os requisitos de implementação e funcionamento. Não se pode pedir que as empresas façam investimento ainda maiores, pois é o BPM quem deve se interligar com a infra-estrutura já existente. Um reflexo da arquitetura aberta O Business Process Management advêm dos antigos sistemas de workflow que existem desde os anos 80. Workflow, como o próprio nome já diz é o fluxo de trabalho. Ele é responsável pelo transporte de tarefas numa cadeia seqüencial de executores. Porém, esses sistemas workflow tinham a deficiência de ser sistemas proprietários e por essa razão, quase não havia comunicação com os outros sistemas da organização. Com o surgimento da arquitetura aberta, foi possível a evolução para esse novo conceito. O Workflow tornou-se então um componente do BPM. Uma de suas funções é separar a lógica das chamadas regras de negócio e padronizar o conceito de pensar sobre essas mudanças. Ter a lógica separada faz com que fique fácil para o responsável de TI alterar a aplicação para adequar seus negócios e suas regras de negócio. As tarefas podem ser executadas por um ou mais sistemas de computador e por diversas pessoas. Além disso, o workflow define a ordem de execução, as condições das tarefas e o que estas são capazes de representar junto ao fluxo de informações. A base do antigo workflow era a automação do fluxo de trabalho, porém o Business Process Management agrega maior valor e permite que as pessoas recebam os comandos em uma espécie de caixa de entrada, com as instruções correspondentes e os links que encaminham para os documentos que precisarão consultar para completar o comando enviado. Prof. Washington Grimas – washington@wsgrimas.com Página 32
  • 33.
    Apostila – Gestãode Processos de Negócios De acordo com a proposta de Georgakopoulos (1995), a classificação de workflow pode ser feita da seguinte maneira: • Workflows ad hoc: São responsáveis pela descrição dos processos simples criando um esquema para a coordenação e cooperação de tarefas, em que não há um padrão fixo para o fluxo de informações entre as pessoas envolvidas. Como exemplo, temos os processos de escritório, documentação de produtos e propostas de vendas. • Workflows administrativos: Estes envolvem atividades fracamente estruturadas, repetitivas, previsíveis e com regras simples de coordenação de tarefa. Um exemplo é o processamento de ordens de compras e autorização de férias e viagens. • Workflows de produção: Envolvem atividades altamente estruturadas que descrevem processos de informação complexos. Normalmente, sua execução exige um alto nível de transações que acessam múltiplos sistemas de informação. Os processamentos de requisição de seguros, de faturas bancárias e de cartão de crédito são alguns exemplos. Nesse contexto, o conceito de gerenciamento funciona também como uma ferramenta gráfica que permite a visualização de todos os fluxos, desvios e trâmites, o que inclui também, laços paralelos, junções de documentos, separação de documentos etc. Essa questão da interface gráfica é um avanço muito significativo, já que os antigos sistemas de workflow tinham essa visualização separadamente, alocada em cada ferramenta. BPM no mundo dos portais Os portais caracterizam-se ultimamente por garantirem o acesso aos processos, seja de uma organização governamental ou privada. Esses processos podem ser tanto intraorganizacionais, como interorganizacionais. Para lidar com esse segundo caso, é preciso que todos os sistemas das organizações envolvidas estejam integrados e nesse caso o BPM é fundamental. É o início de uma em que o ambiente virtual predominará sobre o físico. O que os funcionários costumavam encontrar no armário do escritório, poderão acessar no portal, sem ter o trabalho de saírem de suas mesas. Porém, para que essa tendência possa se concretizar é preciso que até mesmo os processos triviais estejam inseridos no portal, ou seja, desde o controle de entrada e saída dos funcionários até o controle de estoques, por exemplo. Sem o uso do BPM, a migração para esse conceito virtual seria inviável, pois os custos de modelagem e programação seriam muito maiores. Existe um caminho muito interessante que é possível trilhar com o BPM e que vai muito além do que podíamos fazer até então. É possível fazer uma transferência de dados para sistemas que possam executar tarefas de forma automática e depois receber a resposta, de modo a continuar a transação por meio de pessoas. Prof. Washington Grimas – washington@wsgrimas.com Página 33
  • 34.
    Apostila – Gestãode Processos de Negócios O onda dos ERPs que teve início no final da década de 90, trouxe também as infinitas regras de difícil alteração que demandam profissionais especializados e conseqüentemente um maior tempo e custo. Com o novo conceito, é possível extrair a administração dessas regras do ERP e permitir aos analistas fazerem alterações sem mudar a programação. Web Services no BPM O BPM pode também ser visto como base para o Web Services ou o redesenho da arquitetura de processos por meio da distribuição de componentes em redes remotas colaborativas e para metodologias de gestão de projetos e recursos de TI. A junção do BPM com Web Services e XML está transformando a maneira como as companhias vêm encarando e executando o fluxo de trabalho. O XML aplica estrutura às informações, deixando-as livres de qualquer dependência do software que lá opera. Já o web services são responsáveis pela estrutura básica para geração de mensagem, aplicativo a aplicativo, e chamada sobre uma rede irrestrita. As ferramentas de BPM têm o papel de fornecer a infra-estrutura de suporte adicional para atrelar essas capacidades de modo a criar, implementar e executar tudo o que for coletado na gestão do fluxo de trabalho, integração de aplicativos empresariais e de parceiros comerciais. As ferramentas de BPM que utilizam Web Services e XML trazem uma nova tendência que facilita a proliferação em larga escala de processos comerciais automatizados e distribuídos. Por esse motivo, houve também um aumento das funções de design e desenvolvimento de camada de programa para a camada de informação (documento) e de transporte (mensagens). O processo de fluxo de trabalho, cenários de integração ou interações de parceiros funcionam enviando mensagens que são transformadas de acordo com o conteúdo da mensagem, com os requisitos de formatação e com as regras comerciais. Transparência e Modularidade Duas outras características definem muito bem a questão do BPM: Transparência e Modularidade. Talvez esses sejam os pontos de maior importância dentro de um cenário onde os processos precisam ser auditáveis e sempre consultados. Documentos e mensagens são expostos, auto-descritivos e extensivos e funcionam paralelamente a definições do ponto de terminal de comunicação, as quais também possuem o mesmo nível de facilidade para o usuário. Além das regras comerciais, mapas de transformação e instruções para execução de processos, os quais trocam e atuam sobre as mensagens e os documentos. Uma das vantagens também encontradas é que um componente de processo pode ser acoplado a qualquer outro componente para que as mudanças possam ser efetuadas em um desses componentes ou atividades separadamente. Os componentes são independentes. Prof. Washington Grimas – washington@wsgrimas.com Página 34
  • 35.
    Apostila – Gestãode Processos de Negócios O funcionamento do BPM é, na verdade, uma evolução de outros conceitos que já estão inseridos no mercado. O BI, o Workflow, o ERP, o CRM são modelos que complementam o atual conceito de BPM. Todos eles trabalham com objetivos muito próximos, porém o que difere um do outro são os processos e a maneira com que cada um deles lida com as regras de negócios e com as atuais adaptações. O Business Process Management veio para agregar valor a todo esse legado já existente de modo a torná-lo mais eficiente e integrado. Mercado O foco de interesse por BPM está em clientes de telecom, bancos e grandes corporações. A principal razão da implantação de BPM vai além do controle financeiro. Um aspecto importante é a necessidade de apoiar informações em uma plataforma que permita transparência e controle. Qual é o cenário? O mercado já adquiriu uma visão sobre Business Process Management (BPM) que coloca as aplicações como ferramentas que tem o objetivo de medir, analisar e otimizar a gestão de negócios e os processos de análise financeira das empresas. O Brasil passa por uma fase de introdução do conceito, mas as projeções são positivas de acordo com pesquisas feitas recentemente. Sabe-se que esse mercado está em franco crescimento. Estimativas feitas por uma pesquisa da IDC indicam que os investimentos em ferramentas de BI e BPM serão acima da média. As tendências mostram que implementações de plataformas de BPM integradas com as já tradicionais ferramentas de BI e datawarehouse estão no auge dentro das grandes empresas. No Brasil, segundo pesquisa feita pela IDC, o interesse está nas grandes empresas e vem ao encontro das necessidades dos gestores das áreas de TI e negócios, como de vendas, finanças e da alta administração. Esse novo caminho é reflexo da necessidade de melhorar a qualidade dos investimentos depois do alinhamento das decisões operacionais com os objetivos estratégicos das empresas. Além disso, trata-se de um esforço para fazer a gestão do aumento da receita das organizações, alocando os produtos para as áreas de Vendas e Marketing e ganhar mais conhecimento do perfil do cliente de modo a tornar as informações estratégicas. A IDC entrevistou mais de 780 empresas de diversos segmentos no final de 2004, de modo a medir o grau de interesse por determinadas ferramentas e os resultados apontaram BI e BPM como uma das prioridades de investimento durante este ano. O foco de interesse por BPM está em clientes de telecom, bancos e grandes corporações. Nas médias empresas, a ênfase está em BI. Nas grandes, BI e BPM estão sendo implementados simultaneamente e isso inclui não só produtos de Balance Scorecard, como também ferramentas de Consolidação das Finanças. De qualquer forma, a principal razão de todo esse movimento do mercado está além Prof. Washington Grimas – washington@wsgrimas.com Página 35
  • 36.
    Apostila – Gestãode Processos de Negócios do controle financeiro sobre a performance da empresa e da coleta e organização das informações. Um aspecto muito importante está na necessidade de apoiar as informações em uma plataforma que permita transparência e controle e que se insira na lista de normas como Sarbanes-Oxley e Basiléia II, por exemplo. A tendência é que as ferramentas de BI e os produtos de Data Warehouse sejam integrados às novas soluções de Business Process Management. Paralelamente, os relatórios gerados que desenvolveram suas próprias ferramentas de BI, serão integrados para agregar valor nas operações. Exemplos de Soluções Até que a fase de adaptação passe, e os clientes entendam a real necessidade das ferramentas de análise, os fornecedores estão apresentando novidades em soluções BPM. Já há no mercado, por exemplo, uma ferramenta que possibilita o controle dos processos que mantêm os serviços das operadoras telefônicas. Essa solução utiliza o workflow para direcionar o recebimento automático de ordens de serviço e o encaminhamento das rotinas. É possível também, com determinadas soluções, acompanhar aplicação, execução e desenvolvimento dos fluxos críticos de informação. Essas ferramentas estão em constante modernização e podem integrar de forma mais eficaz os processos por utilizarem arquitetura aberta, o que foi um passo muito importante para o surgimento do BPM e sua evolução. Geralmente, as companhias optam por utilizar as ferramentas para aumentar a satisfação do cliente ao mesmo tempo em que agilizam os processos de retirada e a comercialização dos produtos. O mercado está observando o quanto as soluções de BPM podem ajudar no dia-a-dia, pois a implementação acaba sendo uma forma das companhias adquirirem vantagens competitivas, já que a redução dos custos são repassadas para os clientes e tornam o negócio, seja ele qual for, muito mais atraente. Setores mais interessados A quantidade de dados e o alto valor deles podem ser um ponto que influencia a tomada de decisão por soluções analíticas e BPM. Ambientes com essas características demandam uma área tecnológica eficiente. Exemplos desse tipo de necessidade podem ser vistos em indústrias de manufatura, de tecnologia e no setor financeiro. Nesses casos, o BPM é uma alternativa que está na frente no que se refere aos resultados e na maneira de lidar com a complexidade dos ambientes. Para o sucesso no funcionamento desses ambientes, é preciso focar não apenas em dados e gerenciamento de informações, mas também adotar uma forma de igualar o trabalho feito pelo funcionário e pelo computador, por meio da criação de um processo orientado de aproximação. Prof. Washington Grimas – washington@wsgrimas.com Página 36
  • 37.
    Apostila – Gestãode Processos de Negócios Em um futuro próximo, não mais haverá tecnologias sem integração e empresas com dados importantes que não possuam sistemas de BPM e softwares analíticos, pois o controle dos processos torna-se necessário e essencial no mercado competitivo atual. Futuro O mercado de BPM cresce anualmente 20%. Em 2004, as vendas atingiram 1 milhão de dólares e a expectativa, segundo a IDC, é que esse valor chegue à 3 milhões de dólares até 2009. Inicialmente, o primeiro olhar para BPM estava focado principalmente na automatização e na integração, porém a tendência é que ele se desloque principalmente para o cumprimento das normas, da agilização dos negócios e das aplicações e para a otimização. A explicação para essa movimentação é porque as companhias estão sendo impulsionadas pelas regras de Sarbanes-Oxley e Basiléia II a recorrem ao BPM para adotar políticas e procedimentos que são de extrema importância para os bons resultados das empresas. O procedimento seguido pelo Business Process Management é indicado para obter respostas rápidas, ao mesmo tempo em que há a possibilidade de modificar os requisitos do negócio, começando pelo cumprimento das normas. A vantagem está na flexibilidade do sistema diante das mudanças que precisam ser feitas no sistema constantemente. Escolha do melhor sistema Futuramente, assim como já acontece nos países que já adotaram o conceito de BPM, o mercado brasileiro terá muitas ofertas de soluções voltadas para essa tendência e as empresas terão de saber priorizar e avaliar qual a melhor solução para cada caso e qual dessas soluções realmente se adeqüa e pode ser integrada de maneira eficaz ao Business Process Management. Isso só pode ser feito depois de uma avaliação detalhada dos produtos e de uma discussão com os fornecedores sobre a demanda de cada organização. É preciso estabelecer alguns pontos para identificar se os produtos que serão adquiridos podem ser realmente integrados em uma arquitetura de BPM. Além disso, escolher alguns produtos para serem comparados antes de tomar a decisão. Depois de feita a escolha dos produtos a serem comparados, é preciso considerar dois pontos muito importantes. O primeiro deles é o que podemos chamar de capacidade. Trata-se de perceber se o produto é compatível aos requerimentos do Business Process Management da empresa. Além disso, o segundo ponto engloba a completude da solução, ou seja, a percepção do quanto o produto é completo para se adequar as necessidades do cotidiano e do futuro do BPM, que como já vimos demanda flexibilidade para eventuais mudanças. Prof. Washington Grimas – washington@wsgrimas.com Página 37
  • 38.
    Apostila – Gestãode Processos de Negócios Medindo a Capacidade dos produtos É importante considerar diversas características antes de aceitar as ofertas do mercado tanto no que se refere a BPM como às soluções que o integrarão. Trata-se do segundo passo diante da escolha das soluções e da decisão pela integração: • Todo processo de negócio é associado a muitas regras que administram as execuções. O número e a complexidade dessas regras aumentam com o tamanho da organização. Os sistemas de BPM precisam ter a habilidade de encaixar a lógica do negócio na definição dos processos que determinam a rotina, baseados nas condições atuais, sem que haja a necessidade de uma pré-programação. A capacidade de verificar a demanda de trabalho, reutilizar informações e executar tarefas de departamentos diferentes, ao mesmo tempo (ainda que sejam iguais) é um ponto de extrema importância para reduzir o tempo de trabalho. • Uma solução de BPM robusta deve prover um método dinâmico de certificação e uma ligação com o web service entre outros métodos. É preciso considerar a habilidade de encaminhar tarefas para as filas de funções e permitir o acesso a determinados grupos. • O sistema precisa ser suscetível a mudanças no meio do caminho. • A interface precisa ser de fácil manejo e entendimento • Uma arquitetura de BPM envolve um grande número de pessoas. Para alcançar essas pessoas e prover uma conectividade, é importante que a solução forneça uma interface baseada em web. • A solução precisa ser capaz de extrair informações de outras aplicações e criar tarefas • É preciso que haja uma lista de tarefas de todos os participantes • A habilidade para documentar um processo de negócio é muito importante e é, certamente, uma exigência-chave para a qualidade da tecnologia • Um sistema precisa obrigatoriamente ser composto de segurança e autenticação, já que carrega consigo um grande volume de informações de usuários diferentes. Quando um desses usuários se conecta, o sistema precisa estar apto a confirmar a sua identidade para que não haja nenhum erro de acesso. • É interessante que haja a possibilidade de comunicação entre os participantes e que seja possível consultar outros usuários sobre determinadas tarefas. Prof. Washington Grimas – washington@wsgrimas.com Página 38
  • 39.
    Apostila – Gestãode Processos de Negócios Qualidade dos produtos Além dos itens que medem a capacidade, as organizações devem avaliar a completude do produto de BPM e os componentes que o software oferece: • Uma das características necessárias do software moderno de BPM é a habilidade de mostrar graficamente os mapas de workflow para os processos de negócios. • Em muitos casos, processos de negócios são designados e desenvolvidos pelas múltiplas pessoas que participam do processo e por esse motivo, eles devem estar em um sistema que suporta um design e um esforço de desenvolvimento conjunto. • É importante considerar que o processo de negócios lida com indivíduos, suas funções no trabalho e os grupos aos quais eles pertencem. A habilidade de estar a par da estrutura organizacional do negócio é um requerimento essencial. O software de BPM deve prover algum método que englobe o mapa organizacional da companhia. • Processos de negócios geralmente envolvem pessoas com diferentes habilidades e responsabilidades. Muitas vezes, participar do processo é parte do trabalho, mas não é o trabalho todo. Por isso, a interface dessas pessoas com o sistema de BPM deve ser de fácil utilização e se encaixar na rotina sem atrapalhar o trabalho. Uma solução de BPM completa vai prover múltiplas interfaces com os clientes, incluindo suporte por aplicações como um e-mail comum, portais e wireless. • A administração de um módulo é um importante componente do software de BPM porque provê capacidade como processos de instalação, controle da versão e o gerenciamento total dos processos de negócio. • A melhor maneira de reduzir o tempo das tarefas é manter as pessoas fora delas. Isto pode ser feito quando os sistemas automatizados na corporação são usados para realizar as tarefas. O que não apenas reduz o tempo das tarefas, como também os erros. Para tornar esse processo mais fácil, soluções de BPM devem suportar web services. • É importante armazenar a informação dos negócios no database. Nesse caso, é essencial a conexão ao database para o bom funcionamento do BPM. Além disso, pelo fato de BPM envolver um grande número de pessoas, essa conexão precisa ser estabelecida no servidor do usuário, onde é muito mais rápido, fácil e centralizado e onde as atividades são integradas. • Um sistema de BPM deve ter escalabilidade para habilitar um grande número de usuários e para envolver um grande número de transações a serem processadas. Isto implica que o servidor também possua escalabilidade. Na arquitetura do servidor moderno, o melhor método de realizar isto é por meio de clusters. Prof. Washington Grimas – washington@wsgrimas.com Página 39
  • 40.
    Apostila – Gestãode Processos de Negócios O Mercado de BPM sofrerá transformações ao longo dos anos, adquirindo novas tecnologias e modernizando a arquitetura em um cenário onde há sempre novos esforços de gerenciamento. Desafios e estratégias Implantar BPM envolve soluções tecnológicas e mudança na perspectiva gerencial. Por isso, se não for muito bem entendida pela organização, pode travar já na fase de planejamento. É fundamento trabalhar em comum acordo, para evitar conflitos e focar nas estratégias do Business Process Management. Na prática Qualquer iniciativa que tenha como meta primordial rever processos corporativos é traumática. Ainda mais se o objetivo for revolucionar sua forma de atuação. Independente de qual é a vertical em que a empresa atua, seja finanças, telecomunicações ou governamental, os processos de negócios são sempre um dos pontos mais delicados. Mesmo com as promessas de revolução na atuação, com conseqüente redução de custos e corte nos gastos, o primeiro entrave para a consolidação de uma solução em Business Process Management está na conscientização. Como envolve tanto soluções tecnológicas como mudança na perspectiva gerencial, o BPM trava já na fase de planejamento. Conflitos latentes entre departamentos e profissionais, bem como objetivos centralizadores e egoístas podem ter no BPM a pólvora de que necessitavam para explodir na companhia. Por isso, um comportamento comum para evitar conflitos, ensinam os especialistas, é focar a estratégia do Business Process Management na mentalidade da corporação. Uma vez que os processos, seu core, permeiam inúmeras áreas e compõem o tripé fundamental para atuação de qualquer empresa, somado com pessoas e tecnologia, o impacto pode ser melhor calculado e distribuído. No entanto, é necessária muita cautela e planejamento para não transformar o que seria uma revolução positiva num pesadelo corporativo. Pensar detalhadamente nos sistemas de Workflow, fator essencial em BPM, é um passo que auxilia a implementação do conceito. Ainda que nem os especialistas entrem em acordo com a definição do BPM, a implementação está sempre vinculada a resultados práticos. O Centro Americano de Produtividade e Qualidade (APQC, da sigla em inglês), para citar um exemplo, reconhece o BPM como uma forma de gestão que governa os sistemas Workflow dentro de uma organização. Em vez de focar apenas num determinado departamento, é importante fundamentar no negócio da organização, independente e permeando as diversas unidades de negócios, orquestrando os processos nessa direção. Para tanto, antes de mais nada, o conceito exige um laço forte de união na empresa para poder passar para os próximos passos. Prof. Washington Grimas – washington@wsgrimas.com Página 40
  • 41.
    Apostila – Gestãode Processos de Negócios Pautado na tecnologia O que torna a implementação do Business Process Management ainda mais delicada e complexa é o fato que, além de causar uma revolução na forma de gerir os negócios e nas relações internas, ainda é necessária a implementação de ferramentas tecnológicas avançadíssimas, soluções que acompanhem e sejam o braço virtual dessa revolução na gestão. Consultorias, empresas focadas em hardware, criadoras de appliances, desenvolvedoras de soluções, integradoras, especialistas em BI, enfim, as ofertas são inúmeras. Como o cliente pode se defender de tantas opções e escolher a melhor forma para a sua atuação? A resposta mais sensata está relacionada com, primeiro entender seus objetivos de negócios, e, depois, definir em que medida a implementação do BPM pode auxiliar no planejamento estratégico, bem como na redução dos custos e na otimização da atuação. Pensando numa implementação passo-a-passo, o BPM precisa priorizar as rotinas de automatização. Além de cuidar da sua implementação, é preciso ter ferramentas de monitoramento, tanto para confirmar a exatidão dessas rotinas quanto para não gerar gargalos em performance. Outro ponto intimamente relacionado com o BPM é o gerenciamento centralizado, um grande desafio para os atuais ambientes de Tecnologia da Informação de qualquer empresa, assim como a reengenharia de processos. De qualquer forma, por mais que os conceitos e as abordagens sejam diferentes, uma idéia é fundamental: nenhum fornecedor tem capacidade de fornecer soluções em todo o escopo do conceito de Business Process Management. Isso gera mais um ponto de conflito, além de unificar as diversas soluções tecnológicas espalhadas nos diversos pontos da cadeia, do ERP ao CRM, passando pelo BI e Utility Computing, é necessário um entendimento específico entre as soluções que se propõem a atuar no BPM, cada uma na sua especialidade, para atingir um resultado satisfatório na companhia e que compense todo o investimento e o esforço. Mais do que tecnologias Um conceito semelhante ao Business Process Management que tem sido apontado como um pré-requisito à sua implementação é o process-oriented architecture. Em outras palavras, a organização precisa definir detalhadamente seus processos, tendo em mente seus requerimentos de performance e conseguindo identificar exatamente quais atividades são necessárias ou precisam ser evitadas em alinhamento aos objetivos estratégicos. Ainda que seja como trocar o motor do avião com ele em pleno vôo, essa é a fase mais fácil da implementação. O desafio seguinte é, em busca dos benefícios alardeados pelos analistas, quebrar literalmente as barreiras entre e dentro dos departamentos para determinar, de forma final, quem é responsável pelos processos, da primeira a última atividade, por meio das inúmeras divisões da organização. Prof. Washington Grimas – washington@wsgrimas.com Página 41
  • 42.
    Apostila – Gestãode Processos de Negócios O BPM toca num ponto-chave que é uma diretriz a ser seguida em todas as organizações: garantir que toda e qualquer atividade suporte os objetivos estratégicos em sua totalidade. Atingir essa realidade ideal é, como não podia deixar de ser, um desafio enorme e sem fim. Para tanto, é necessário que todas as análises e projetos tenham uma perspectiva de processo. Para o BPM, os processos são a única forma de gerar resultados interessantes, sendo a forma mais primária de uma estruturação importante para a segmentação. Seja enfrentando o desafio de aumentar a produtividade usando menos recursos ou entrando na arena global dos negócios, os gestores líderes precisam de um modelo empresarial e um sistema que permita, não só entender a complexidade dos processos, mas também compreender de que forma eles agregam valor para os clientes, além de definir de que maneira aumentam os diferenciais competitivos da companhia. Por ser um conceito recente nessa abordagem atual, que envolve gestão e soluções tecnológicas, o BPM é alvo de estudos e análises para definir os desafios e entender como as prioridades e as decisões são definidas para a instituição do conceito. Está sendo planejado por algumas instituições um estudo para examinar a prática do conceito, buscando determinar, em linhas gerais, as melhores práticas para o BPM. A idéia é analisar exemplos da realidade, para replicar as estratégias, técnicas e ferramentas utilizadas pelas instituições que melhor se sucederam na implementação do BPM. Assim, com o foco nas mudanças necessárias, tanto em nível da organização quanto no cultural, é possível atingir uma transição efetiva para uma empresa process-focused. De olho do retorno Um fator complicador para o Business Process Management é o fato de ter uma obrigação imediata de gerar retorno. Seja no primeiro impacto com aumento de produtividade e redução de custos, seja na estrutura mais consolidada que possibilita definição mais imediata do Retorno de Investimentos (ROI, da sigla em inglês). Essa definição, geralmente, é polêmica e complexa para assuntos que estão restritos à tecnologia. Ao ser relacionada também a mudanças na forma de gerir o negócio, o cenário fica ainda mais complexo. Numa estrutura de negócio consolidada em processos, e não apenas em áreas isoladas, a medição pode ser facilitada. No fim das contas, o ROI para o BPM só existe quando os processos de negócios estão fortalecidos e otimizados, quando a companhia está pronta para se analisar no nível de maior detalhamento possível, fugindo do cálculo imediatista que vê os aportes apenas como o alto custo de fazer negócios. O BPM ainda é visto por diversos setores empresariais como mais uma onda tecnológica dentre tantas outras. Sua capacidade de otimizar a atuação da empresa, bem como a possibilidade de um cálculo com maior assertividade do ROI devem mudar esse pensamento. A abordagem holística e a necessidade de fazer Prof. Washington Grimas – washington@wsgrimas.com Página 42
  • 43.
    Apostila – Gestãode Processos de Negócios projeções no médio e no longo prazos fazem o conceito despertar medo nos empresários, mas seu retorno motiva as experiências . Ao sabor das regulamentações Mais do que o medo do prejuízo ou a vontade de estar à frente de seu tempo, o que tem motivado as empresas a adotar novas tecnologias e formas de gerenciamento diferenciadas são as regulamentações. Sarbanes-Oxley, Basiléia II, HIPAA e USA Patriot Act, só para citar alguns, se tem multiplicado nos mais diferenciados setores, tendo uma linha mestra entre eles: a busca por maior transparência na atuação do mercado. Assim como a implementação de um BPM não é atingida em sua plenitude se apoiada em apenas um único fornecedor, atender as regulamentações também exige uma atuação multivendor com abordagem holística, tudo para fugir das restrições e das pesadas multas que atormentam o mercado. De qualquer forma, boa parte dos componentes necessários já está disponibilizada e, com um projeto de BPM consolidado, atender as demandas das regulamentações será bem menos desesperador. Especificamente para a Sarbanes-Oxley, uma parte das respostas às exigências está, em linhas gerais, numa combinação de um Business Process Management (BPM) com políticas de Segurança da Informação e o Enterprise Performance Management (EPM) consolidado. Portanto, a questão das regulamentações está além da fúria de aquisições de novas soluções, de pensar que a compra de mais alguma ferramenta completamente nova vai resolver tudo, mas sim num gerenciamento racional da estrutura disponível, combinando de forma inteligente os componentes disponíveis e analisando dedicadamente a compra de outros. Infelizmente, enquanto inúmeros componentes de tecnologia realmente são parte da solução, vários também geram riscos. E as maneiras de fazer o gerenciamento racional já foi dito aqui: primeiro é necessário definir seu foco e sua audiência. Acompanhe modelos aplicados em empresas do mesmo nicho de mercado, depois, cheque como a situação está sendo trabalhada por outras verticais. Ainda que diferentes em seu core business, as estratégias para a estruturação das companhias em resposta às regulamentações podem auxiliar a fornecer as respostas que se está procurando. Custo e benefício Chega-se ao momento de recolher os louros da implementação, após superar os desafios, encarar a enorme mudança de mentalidade na esfera gerencial, adotar os diversos fornecedores de tecnologia que podem, juntos, fornecer a solução mais completa em Business Process Management, além de adaptar o legado na infra- estrutura de Tecnologia da Informação da empresa à nova realidade. Prof. Washington Grimas – washington@wsgrimas.com Página 43
  • 44.
    Apostila – Gestãode Processos de Negócios O esforço coordenado – que acabou resultando numa diminuição dos limites entre os departamentos, depois que a palavra de ordem se tornou processos, com a conseqüente melhoria nos relacionamentos internos – permite uma gestão mais inteligente. Afinal, ninguém se disporia a enfrentar tamanha mudança sem que os resultados fossem realmente compensadores. E são. A gestão focada em processos renova a maneira de atuar da companhia, resultando na imediata otimização na atuação e na redução de custos. A faceta de padronização dos processos, em determinada escala, também auxilia na diminuição da complexidade interna, conseqüente melhora na produtividade da companhia como um todo. Paralelamente a todas essas mudanças, o nível de eficiência também atinge um novo patamar, revolucionando a rotina produtiva da companhia. Acima de tudo, o BPM agrega valor à chave de atuação da corporação: sua estratégia de negócios. Com isso, o departamento de tecnologia vai suportar a plataforma enquanto as áreas de alta gerência manipulam e orientam os rumos da companhia, numa parceria mais transparente e de resultados mais imediatos. Os processos de negócios são o cerne da atuação de qualquer companhia e o BPM é a forma mais fácil de fazer sua reengenharia e integrá-los às mudanças de necessidades que surgem com o tempo. Internet e BPM As tecnologias de internet como o http, TCP/IP e o web browser são apontadas como catalisadores de produtos e conceitos, tendo o BPM à frente deles. Os fornecedores de BPM adotaram tecnologias de web para gerar um aumento significativo no escopo e, principalmente, no potencial dos sistemas de BPM. Os benefícios da Internet A Internet foi a principal motivação que mudou o conceito da automatização do workflow, até então restrito a pouquíssimas companhias do setor financeiro e de seguros e, ainda assim, apenas dentro de determinadas áreas críticas. Com a explosão da rede mundial de computadores e, por conseqüência, das oportunidades de negócios na web, a automatização do workflow tornou-se uma solução utilizada largamente, que tem potencial de atingir todos os departamentos e, num extremo, praticamente todos os desktops dentro de uma empresa. A adição de business process modeling e métricas para a automatização do workflow foram o início da consolidação do que viria a se tornar o Business Process Management (BPM), prática indicada por grande parte dos especialistas em gestão atualmente. Em outras palavras, é possível colocar o desenvolvimento da Internet como um dos maiores motivos para a popularização do conceito BPM e pensamento sobre ele. A Internet e suas tecnologias como o http, TCP/IP e o web browser são apontadas por analistas, como o autor Rashid N. Khan, como catalisadores de uma série de produtos e conceitos, tendo o BPM à frente. Os fornecedores e consultorias em BPM Prof. Washington Grimas – washington@wsgrimas.com Página 44
  • 45.
    Apostila – Gestãode Processos de Negócios apoiaram-se e adotaram tecnologias web para agregar a solução, gerando como resultado um aumento significativo no escopo e, principalmente, no potencial dos sistemas de BPM. Especialistas apontam que o uso extensivo dos sistemas de BPM é uma tendência graças a sua relação com a Internet e as ferramentas da rede, além de uma presença cada vez mais massificada nos ambientes corporativos e da amplitude de seu escopo de atuação. A mudança para as aplicações client/server permitiu, de certa maneira, o surgimento do BPM. Os fornecedores dessas soluções tiveram de suportar diferentes protocolos de rede, uma vez que seus clientes não se restringiam ao padrão, e isso pagou o custo do desenvolvimento e da distribuição de diversos tipos de solução, notadamente o BPM. Com o domínio do TCP/IP como protocolo de rede padrão, acabou a preocupação com qual tipo de protocolo de rede suportar, o que significa uma nova facilidade para os fornecedores BPM, já que não é mais necessário ter amplitude de atuação nos diversos protocolos, direcionando esse custo para outra área de maior necessidade. Outro ponto de importância fundamental na relação Internet e BPM está na habilidade de atingir um número muito grande de usuários potenciais a custo relativamente baixo. A possibilidade de acessar o sistema de BPM sem o usuário estar fisicamente preso a um local determinado também é outro ponto em que a Internet atua como o maior aliado desses sistemas. Ao adotar os padrões da Internet, os fornecedores de BPM podem oferecer soluções que aumentam sua possibilidade de alcance e permite a participação nos processos de negócios em, virtualmente, qualquer lugar do globo. Como num círculo virtuoso, o uso combinado de sistemas de BPM com Internet e suas tecnologias aumenta o escopo de atuação e permite maior sucesso na gestão de companhias globais, o que, por sua vez, resulta em aumento de produtividade das empresas e em maior complexidade na distribuição de seus produtos, resultando em necessidade ainda maior de sistemas consolidados de BPM. Internet Mail Um dos mais importantes benefícios do BPM é reduzir o tempo das tarefas. Para isso, os sistemas de BPM devem ser pró-ativos, ou seja, devem puxar as tarefas para a finalização. Porém, o web browser é basicamente um meio reativo. Um usuário não sabe se existem informações novas até direcionar o web browser para um site específico. Por isso, usando o web browser sozinho, os processos de negócio na Internet não seriam pró-ativos. Esse dilema pode ser resolvido com o uso do e- mail, outra tecnologia importante quando falamos de Internet, em conjunto com os sistemas de BPM. Muitas empresas utilizavam seus próprios sistemas de e-mail, como Microsoft, Novell, Lotus e IBM, e era extremamente difícil para muitos desses sistemas interagirem. E também era muito difícil para fornecedores de BPM suportar diversas plataformas de e-mail diferentes, por isso, restringiram a tecnologia a grupos menores de usuários que compartilhavam o mesmo tipo de e-mail. Prof. Washington Grimas – washington@wsgrimas.com Página 45
  • 46.
    Apostila – Gestãode Processos de Negócios O crescimento da Internet trouxe com ele a ampla aceitação e o uso dos serviços de e-mail na Internet baseados nos protocolos SMTP e POP. Com o passar do tempo, SMTP e POP tornaram-se os protocolos predominantes e todos os principais fornecedores de tecnologia agora os suportam. Eles trouxeram dois benefícios principais para os sistemas de BPM. O primeiro é que os fornecedores de BPM podem facilmente suportar um protocolo de e-mail com o conhecimento que será amplamente aceito e usado. O segundo é que usando sistemas de e-mail baseados na web, os fornecedores podem tornar os sistemas de BPM pró-ativos. Quando um usuário tem uma nova tarefa, o sistema de BPM envia um e-mail. Essa mensagem de e-mail traz um link e outras informações descritivas sobre a tarefa. Clicando no link, o usuário é direcionado rapidamente ao web browser do formulário eletrônico da tarefa e pode cumpri-la. Web Services Um dos maiores desafios de integrar uma aplicação com outra é o alto custo e a grande demanda de tempo que se leva usando tecnologias normais. Essa não é apenas uma barreira para o e-commerce entre companhias e melhorias produtivas dentro delas, mas também prende essas empresas às aplicações existentes e a seus parceiros de negócio, pois o custo da mudança é muito alto. Essa atitude reduz a competição e cria ineficiências. Enquanto o XML fornece um formato para troca de informações, ela não seria uma tecnologia tão revolucionária se fosse apenas mais um método para troca de informações entre aplicações. Enquanto as tecnologias correntes são baseadas em métodos de integração manual, a próxima tecnologia revolucionária deve fornecer um método mais fácil e, se possível, automatizado, de integração. Isso reduziria dramaticamente o custo de integração e tornaria possível para as empresas a facilidade de relacionamento com parceiros, sem ser responsável pelo custo. As tecnologias da Internet tiveram um efeito profundo no BPM. Numa contribuição simbólica e reversa, BPM tem o potencial de tornar maior o impacto de como a Internet é usada para endereçar negócios e requerimentos sociais da economia global no começo do século 21. Globalização da cadeia de valor A economia individual das nações do passado tem aberto caminho para a economia global. Nesta economia emergente, as empresas precisam criar valor adotando os mais eficientes recursos humano, material e logístico, sempre que esses sejam práticos, econômicos e seguros. Em retorno, as companhias oferecem o valor que criaram a consumidores por todo o mundo. Essa cadeia global de fornecimento de valor criou uma demanda para processos de negócios que não são apenas rápidos, mas também giram o globo. Reduzindo o tempo das tarefas e levando a Internet a todos os cantos do globo, o BPM é vital para essa cadeia de fornecimento de valor. Ele permite que consumidores, fornecedores, parceiros e empregados de qualquer lugar do mundo Prof. Washington Grimas – washington@wsgrimas.com Página 46
  • 47.
    Apostila – Gestãode Processos de Negócios participem em processos de negócios que podem encurtar dramaticamente o tempo de resposta e aumentar a agilidade da cadeia de suprimento. Força de trabalho A força de trabalho na economia mundial se está tornando cada vez mais móvel, especialmente profissionais de conhecimento. Essa força de trabalho demanda meios de participação nos processos de negócio de lugares remotos. Se eles estivessem atados a seus desktops para processos de trabalho, seria impossível para eles serem móveis sem sacrificar sua habilidade de responder de maneira rápida. A combinação de BPM e Internet pode oferecer uma maneira de permitir que trabalhadores móveis participem em processos de negócios de suas casas, escritórios remotos, PDAs e lugares de acesso público à Internet. Com o crescimento de tecnologias sem fio e de computação móvel, aumenta a demanda por acesso a processos de negócios por uma crescente força de trabalho móvel. Uma das conseqüências de ter uma cadeia de suprimento de valor e o aumento da especialização. Toda companhia ou organização que participa da economia global tenta aumentar sua contribuição reduzindo custos, aumentando o valor que fornece, ou a combinação desses dois. O resultado disso é ainda mais especialização, ou seja, companhias especializadas e necessidades individuais de oferecer seus serviços ou valores a um grupo maior de consumidores ao mesmo tempo em que aumentam sua especialização. BPM é um método eficiente de profissionais especializados oferecerem seus serviços a um mercado maior, por meio da participação em passos específicos dos processos de negócio end-to-end. O BPM permite a eles integraren-se em estágios específicos do processo de negócio de seus clientes e oferecerem funções ou serviços altamente especializados nesses estágios. Todos os outros aspectos do processo de negócio do qual participam são transparente para eles, e não são suas responsabilidades. BPM na Internet A economia moderna não é apenas global, mas também demanda a condução dos negócios na velocidade da Internet. Quando longas distâncias separam os participantes da cadeia de suprimento de valor, eles não podem dar-se ao luxo de agir e responder a uma velocidade que reflete a distância física. Isso acaba, invariavelmente, por diminuir o valor da cadeia de suprimento. O BPM e outras tecnologias colaborativas que alavancam a Internet global permitem que essas companhias respondam na velocidade da Internet sem se preocuparem com distância ou fuso horário. Reduzir o tempo das tarefas é um dos mais importantes benefícios do BPM. Um dos caminhos mais significativos para reduzir o tempo das tarefas é eliminar o tempo tomado para que as informações e decisões viajem de um lugar até o outro, apesar da distância. Prof. Washington Grimas – washington@wsgrimas.com Página 47
  • 48.
    Apostila – Gestãode Processos de Negócios Existem três tendências da indústria que foram viabilizadas a partir do surgimento das soluções robustas de BPM. São essas: – O crescimento do e-commmerce como um dos primeiros meios de comércio entre companhias e o público consumidor; – A crescente tendência em direção ao Business Process Outsourcing (BPO); – O desenvolvimento de propósitos gerais de Business Process Service Providers (BPSPs). O surgimento da Internet como a rede universal teve um profundo impacto nas tecnologias de BPM. Uma razão fundamental para a universalidade da Internet é o fato de ser baseada em padrões amplamente aceitos. A indústria de BPM também precisa de padrões que sejam únicos para o requerimento e uso dessa nova categoria de software. Se o BPM representará um papel maior no crescimento e uso da Internet para comércio e colaboração, é importante desenvolver padrões apropriados. Os padrões mais importantes endereçarão a semântica para colaborações de negócios entre parceiros de negociação. Padrões para interação de negócios já foram desenvolvidos em indústrias específicas. Quando o assunto são padrões técnicos, a história se torna mais interessante, pois os mesmos são, geralmente, moldados por interesses competitivos da indústria de TI. Existem de fato padrões estabelecidos pelos gigantes da indústria de TI, juntamente com outros padrões que vieram e foram embora com o passar dos anos. Enquanto os padrões técnicos se tornarão muito importantes para o mundo do BPM, as companhias não devem esperar que os últimos padrões surjam para começarem sua jornada pelo gerenciamento de processos. O objetivo é usar as melhores ferramentas disponíveis e adotar os padrões relevantes conforme os mesmos surgem. Também é muito importante entender que a proposta primária dos padrões é a interoperação tecnológica, e eles não devem ser considerados como inovações. Quais padrões devem ser observados? Certamente as companhias devem manter o olho sobre indústrias específicas de colaboração em padrões, e devem participar do desenvolvimento desses padrões. A Internet e o BPM continuarão a ter uma relação de sinergia que os dirigirá ao próximo nível. A Internet desempenhou um importante papel, disponibilizando uma rede global como padrão de plataforma para desenvolvimento de processos de negócio. O surgimento do XML e dos Web Services contribuiu para o crescimento de linguagens padrão que permitem que os sistemas de BPM se comuniquem com outras aplicações. O BPM está aumentando gradativamente o valor da Internet, fornecendo a habilidade para conduzir transações sofisticadas e de múltiplas tarefas, dentro e fora de empresas, sem considerar a separação geográfica. Prof. Washington Grimas – washington@wsgrimas.com Página 48
  • 49.
    Apostila – Gestãode Processos de Negócios Perspectivas e Conclusão A idéia central de BPM está relacionada à reengenharia de processos, que pode ser dividida em aspectos como: integração de pessoal, tecnologias e equipamentos, resposta rápida a mudanças do mercado, reforço de padrões, políticas, entre outros. Retomando o conceito Ainda não existe um conceito sobre Business Process Management que possa ser apontado como, minimamente, um consenso. Consultorias, fornecedores, especialistas e os clientes definem o BPM conforme as necessidades da ocasião, dado as características delicadas da mentalidade e por atuar num ambiente de extrema complexidade. Os sistemas de BPM exigem muito, desde o nível tecnológico na corporação, mas também na sua organização interna e até na mentalidade de administração e na cultura de cada companhia, o que justifica a controvérsia do tema. No entanto, a idéia central está relacionada à reengenharia de processos, com apoio dos sistemas de Workflow, para atingir o estado da arte em gerenciamento corporativo. Mas, resumidamente, pode ser dividido nas seguintes características: • Integrar todos os fatores nos processos (pessoal, tecnologias e equipamentos) para garantir compatibilidade • Responder rapidamente a mudanças do mercado • Reforçar padrões, políticas e procedimentos por toda a organização • Criar pontos únicos de contato para processos específicos e ter a capacidade de entender a responsabilidade pelo processo • Aumentar a habilidade de monitorar a performance, eliminando gargalos e garantindo que as tarefas estão dentro do esperado • Monitorar o estado atual de todos os processos, incluindo quais atividades estão aderentes aos padrões, políticas e procedimentos • Unificar os funcionários das diversas unidades e entre os silos da organização • Buscar atividades passíveis para automatização e eliminar atividades redundantes • Aumentar, conforme necessário, a execução automática de processos e as mudanças para reajustá-los às necessidades • Detalhar atividades que fazem parte de processos que não agreguem valor para a companhia • Aumentar produtividade pela análise do tempo e dos custos gastos durante a realização dos processos • Alterar a mentalidade corporativa para uma idéia de contínuo desenvolvimento • Aparentar para os clientes ser uma organização sem costuras • Atingir objetivos estratégicos com transparência dentre as unidades e com controle de gerenciamento Prof. Washington Grimas – washington@wsgrimas.com Página 49
  • 50.
    Apostila – Gestãode Processos de Negócios BPM no futuro Tendo o XML (eXtensible Markup Language) à frente, os Web Services também são pontos importantes para o entendimento de como o Business Process Management vai se comportar no futuro. A facilidade de interpretação do formato explica o motivo de o XML estar, rapidamente, se tornando a linguagem de uso massivo para integração de aplicações business-to-business. O que isso traz ao BPM? Os resultados são profundos e de enorme extensão. Já que um dos desafios primordiais ao BPM está na obrigação de se integrar com outras aplicações, caso contrário, a integração e a otimização dos processos vão por água abaixo. E não apenas as aplicações, que em si já seriam desafio suficiente para os fornecedores, mas também nas várias linguagens tecnológicas utilizadas pelas aplicações. Assim, caso o XML não estivesse consolidado como a linguagem padrão de tão utilizada, os sistemas de BPM precisariam cuidar, também, de toda a variedade de linguagens disponíveis, aumentando exponencialmente o nível de complexidade dentro de cada cliente, além de serem necessários investimentos para adquirir a capacidade de compreender toda essa diversidade. A possibilidade do XML permitir a criação, conforme a necessidade do cliente, de seus próprios tags para definição dos dados de interesse específico para a sua vertical é um dos motivos, também, da aceitação em larga escala da linguagem. Essa permissividade de criação de tags, pelas equipes de TI que estão internas nos clientes, em busca de resolução das necessidades específicas de cada segmento de mercado, é considerada um ponto altamente significativo no XML. Tirando, assim, o temor de estar datado, permitindo que os investimentos na linguagem não sejam desperdiçados com o passar do tempo. Portanto, a compatibilidade com o BPM não está arriscada. O problema é que o XML não responde a todas as questões pendentes para a integração e o desenvolvimento modular de soluções baseados nas necessidades de cada vertical. Além disso, a linguagem é apenas uma forma mais eficiente de trocar dados entre aplicações, o que, por si só, não responde à necessidade de um método mais facilitado de integração, com possibilidade de automatização para reduzir custos e aumentar produtividade, além de simplificar os relacionamentos entre os parceiros sem se sentir ameaçado pelos custos. Para tanto, além de atender outros requisitos, o Internet Engineering Committee definiu os padrões em Web Services. Mais do que o XML, também as tecnologias: SOAP (Simple Object Access Protocol), WSDL (The Web Services Description Language) e UDDI (The Universal Discovery and Directory Integration). Portanto, a combinação entre o Web Services e o BPM acontecerá em retroalimentação dupla, cada qual servindo de combustível ao outro. Para citar alguns exemplos: a Automação de Processos de Negócios poderá, em pouco tempo, ser apresentada como um Web Service para facilitar a integração, podendo promover o serviço via UDDI e publicar a especificação de interface pelo WSDL. Prof. Washington Grimas – washington@wsgrimas.com Página 50
  • 51.
    Apostila – Gestãode Processos de Negócios Além disso, o sistema de BPM pode apresentar sua interface de task-level via Web Service, já que o conceito coordena os processos de negócios e certas tarefas específicas podem ser completadas por aplicações terceiras como os Web Services. Estes podem ser usados pelo BPM para mostrar o status de determinadas instâncias de processos. Por sua vez, os Web Services podem ser usados para extrair métricas dos processos de negócios e o BPM pode usar Web Services como um agente de automatização, envolvendo, em alguns casos, uma aplicação terceira em qualquer passo do processo de negócios. Com isso, o uso crescente dos Web Services vai encorajar o processo de padronização na forma em que as métricas são reportadas. Assim, o maior ganho do BPM será na integração empresarial, o que culmina em redução de custos, facilidade de implementação e flexibilidade para a criação dos projetos. O ideal de BPM Num cenário ideal, o Business Process Management passa por todos os sistemas empresariais, tendo os Web Services como intermediário. Assim, a companhia do futuro deverá ter, num primeiro momento, o BPM atuando sobre cada sistema, como ERP, CRM, SFA, DM, Financeiro, entre outros. Nesse cenário, o BPM fará a interface entre todos as instâncias da empresa, ou seja, os clientes, os parceiros, a esfera de decisão e os próprios empregados. Ainda que a administração seja um desafio, trata-se apenas de um estágio inicial em busca de uma consolidação futura. Já num segundo estágio, considerado ideal por diversos especialistas no setor, o BPM funcionará de maneira análoga a uma solução de middleware, atuando com interface via Web Services e Service-Oriented Architecture, relacionando os processos de negócios de todas as áreas da empresa e também em todos os sistemas tecnológicos, atuando como intermediário para clientes, parceiros, esfera de decisão e empregados. Assim, consolidado e em completa operação, o BPM pode ser o ator principal da revolução da atuação corporativa, pois ao se apoiar na automatização de processos, as respostas imediatas estão relacionadas com redução de custos e mudança da imagem da empresa, além de culminar num sensível aumento de produtividade. O salto entre os dois estágios está diretamente relacionado à adoção de padrões de Web Services e, também, ao apoio do Service-Oriented Architecture. Com ele concluído, o sistema de BPM vai orquestrar os processos de negócios dentro da companhia, perpassando seus silos, o que pode gerar uma mudança de foco nos fornecedores. Dessa forma, permitindo um maior detalhamento no valor específico de cada processo e de cada aplicação de negócios. Como resultado, um ambiente corporativo muito mais integrado e com maiores possibilidades de gerenciamento otimizado. Prof. Washington Grimas – washington@wsgrimas.com Página 51
  • 52.
    Apostila – Gestãode Processos de Negócios BMP – Em Resumo O mercado globalizado demanda atores empresariais cada vez mais conectados e competitivos. Isso só acontece, já que a disputa se passa agora num cenário global, com a criação de diferenciais competitivos definitivos e uma gestão otimizada, criada para maximizar os recursos, sejam eles humanos, materiais ou tecnológicos. O labirinto de Dédalos na corporação, com suas ilhas isoladas e brigando entre si, não faz mais sentido e pode colocar em risco a vida de inúmeras empresas. Por isso, a integração e a visão de uma companhia sem costuras passa a ter importância fundamental. Nesse ponto entra o Business Process Management, apoiando-se na base de toda atuação empresarial e os processos de negócios, para chegar ao estado da arte em gestão. Tudo isso em busca de um nível de atuação que garanta a sobrevivência nesta nova realidade, com a maior incidência da competição e o aumento da velocidade em quase todas as relações, além das inovações tecnológicas que chegam a todo vapor para mudar a paisagem. Torna-se necessário, também, fazer análises críticas para compreender o que se trata de nova onda e o que pode, realmente, revolucionar a atuação das empresas. Foi assim com a Internet, que começou como um sistema restrito ao mundo Acadêmico e Governamental, para se revelar a maior mudança tecnológica no planeta em todos os tempos. Os Web Services, ainda que em estágios iniciais de desenvolvimento, parecem seguir o mesmo caminho, tendo todas as condições para alterar o horizonte, não só da tecnologia, mas também empresarial e de como as empresas se relacionam umas com as outras. Nesse caminho, o BPM não corre o risco de ficar datado. Pois, ainda que não exista nenhuma sombra de um consenso em relação ao conceito, sua prática trata de forma integrada dos três pilares de qualquer empresa moderna: pessoas, tecnologia e ativos. E está baseado nos processos de negócios, característica que perpassa a atuação de qualquer companhia, seja uma pequena empresa exportadora na Indonésia, seja uma gigante de software com atuação espalhada em diversos países, produzindo na China e com o quartel general nos Estados Unidos. Os investimentos na estruturação de um complexo sistema de BPM jamais serão perdidos e, ainda que o desafio se mostre enorme, os resultados e as potencialidades compensam com tranqüilidade, posicionando a companhia para essa nova realidade mundial. O crescimento do e-commerce como um dos meios prioritários de negociação, não apenas na interface cliente/empresa, mas nos negócios entre companhias, também é um fator que coloca o BPM em destaque. Só com o sistema estruturado é possível ter um aproveitamento efetivo dessa forma de comércio, apoiando-se nas tecnologias mais modernas para obter os melhores resultados. Além dos negócios, o Business Process Management também reforça a Prof. Washington Grimas – washington@wsgrimas.com Página 52
  • 53.
    Apostila – Gestãode Processos de Negócios colaboração e, em determinada escala, as parcerias entre as companhias. Especialmente nos setores de tecnologia, no qual, geralmente, parcerias são comuns para consolidação e se fortificar para competir no mercado, um sistema BPM facilita enormemente esse processo. O desenvolvimento do BPM também terá efeitos na indústria de tecnologia. As soluções proprietárias de integração (EAI, da sigla em inglês) por serem caras e com curva altíssima de implementação, vão perder espaço rapidamente, ainda que empresas que investiram nessa solução tenham um legado difícil de se livrar. Em médio prazo, contudo, os altos custos vão tornar inviável a manutenção dessas soluções de middleware, convergindo, no melhor cenário possível, para um sistema de BPM. Portanto, o Business Process Management precisa ser encarado como um dos maiores breaktrougth do novo século. Os motivos já foram colocados, mas, resumidamente, por alterar o panorama tecnológico, gerencial e de relacionamento entre as empresas, com resultados sentidos e obtidos de maneira simples do que investimentos restritos à tecnologia. O BPM mostra-se como a forma mais inteligente das empresas se prepararem para enfrentar o novo mundo e se estruturar melhor para as revoluções tecnológicas que estão por vir. Declaração de Copyright e de propriedade intelectual Este modelo de formulário é de propriedade intelectual da WSGRIMAS.com. O uso não autorizado, vender, revender, reproduzir, etc. são estritamente proibidos pela lei de copyright do Brasil, EUA e internacional. (remova este comentário após o término do documento final). Prof. Washington Grimas – washington@wsgrimas.com Página 53
  • 54.
    Apostila – Gestãode Processos de Negócios MAMP - Método para Análise e Melhoria de Processo Na atividade produtiva, muitas vezes o gerente defronta-se com problemas de qualidade bem como com problemas oriundos da própria ação produtiva, com isso, pretendemos neste capítulo mostrar ferramentas básicas, mas estritamente funcionais para que o administrador possa tomar decisões rápidas e claras a respeito de problemas que certamente surgirão. Em uma empresa industrial, entendemos como um processo o percurso realizado por um material desde que entra na empresa até que dela sai com um grau determinado de transformação. Por sua vez, uma operação é o trabalho desenvolvido sobre o material por homens ou máquinas em um determinado tempo. (Martins, 2000) Shigeo Shingo diz que a melhoria dos processos se compõe dos seguintes estágios: • Estágio preliminar – uma nova maneira de pensar, relacionado a quatro categorias (causa e efeito, oposição, similaridade e proximidade). • Estágio 1 – identificação do problema. Observe as máquinas e tente descobrir problemas, reduza os defeitos a zero, mesmo que aparentemente isso seja impossível, analise as operações comuns a produtos diferentes e procure diminuir os custos e procure os problemas. • Estágio 2 – conceitos básicos para a melhoria. (5W2H) – o O quê? (What) o Quem? (Who) o Onde? (Where) o Quando? (When) o Por quê? (Why) o Como? (How) o Quanto Custa?.( How much) • Estágio 3 – planejamento das melhorias. (brainstorming). Método das 12 perguntas instigadoras: o 1. Pode ser eliminado? o 2. Pode ser feito inversamente? o 3. isso é normal ou excepcional? o 4. No processo, o que é sempre fixo e o que é variável? o 5. É possível aumento e redução nas variáveis do processo? o 6. A escala do projeto modifica as variáveis? o 7.Pode-se combinar duas ou mais operações em uma só? o 8. Há backup de dispositivos, ferramentas e meios de armazenagem do material? o 9. As operações podem ser realizadas em paralelo? o 10. Pode-se mudar a seqüência das operações. o 11. Há diferenças ou características comuns a peças e operações? o 12. Há movimentos ou deslocamentos em vazio? Prof. Washington Grimas – washington@wsgrimas.com Página 54
  • 55.
    Apostila – Gestãode Processos de Negócios • Estágio 4 – Implementação das melhorias. Entender o cenário e tomar ações de implementação de resultados, sendo: Ações de prevenção, ações de proteção e ações de correção. Nesta visão, de melhoria na organização, conceitos e metodologias diversas têm sido utilizados desde Henry Ford e Alfred Sloan para melhorar o trabalho e a organização como um todo. Os aspectos da motivação dos trabalhadores têm sido bastante enfatizados desde as experiências de Elton Mayo na década de 30. Nos dias atuais há alguns enfoques interessantes que devem ser ressaltados, como por exemplo: Bio-Reengenharia. Francis Gouillart e James Kelly propõem em primeiro lugar um redesenho da arquitetura de trabalho, que consiste em: Alinhar os processos individuais, melhorando os processos com grande envolvimento do time ou times encarregados das análises. Alinhar todos os processos, envolvendo toda a organização da empresa. Criar os círculos de aprendizado, que consiste em detectar pontos de conectividade entre os processos, verificando claramente as relações de causa e efeito existentes entre eles. Em segundo lugar deve-se partir para a renovação da organização, baseada em: Análise do sistema de remuneração dos funcionários. Ampliação do sistema de remuneração. Permitir que as pessoas determinem seu próprio sistema de remuneração. Em terceiro lugar deve-se construir o aprendizado individual, em que a empresa deve mostrar que está comprometida com o desenvolvimento da pessoa com relação principalmente ao desenvolvimento das aptidões e com a melhoria da qualidade de vida. O Empowerment Tem sido confundido com autonomia, mas na realidade, segundo Martins, é mais abrangente que a autonomia. No empowerment, tem-se não somente a habilidade para mudar as coisas (autonomia), mas também a autoridade para mudá-las. Bowen e Lawler (1992) propõem graus de envolvimento das pessoas: Envolvimento de sugestão: permite que as pessoas sugiram melhorias, porém sem autoridade para efetuar as mudanças. Envolvimento no trabalho: dá-se poder dentro de certos limites para que façam modificações. Alto envolvimento: todo o pessoal se volta á estratégia da empresa. Prof. Washington Grimas – washington@wsgrimas.com Página 55
  • 56.
    Apostila – Gestãode Processos de Negócios “Empowerment significa delegar responsabilidades pelos resultados e não pelas funções. Uma pessoa ou equipe precisa ser livre para descobrir a melhor forma de alcançar resultados. As pessoas precisam ser treinadas e ensinadas a fazer isso com confiança”. James Martin, p. 34. Benchmarking Abordagem utilizada para comparar as operações de uma organização com outras companhias. (Slack, 1997, p. 590) “Usado pela função de produção para revitalizar-se comparando suas características, conjuntos e componentes de seus produtos com os concorrentes”. (C. Camp, 1989). Tipos de Benchmarking: • Benchmarking Interno. • Benchmarking Externo. • Benchmarking Não Competitivo. • Benchmarking Competitivo. • Benchmarking de Desempenho. • Benchmarking de Práticas. Prof. Washington Grimas – washington@wsgrimas.com Página 56
  • 57.
    Apostila – Gestãode Processos de Negócios MAMP – Utilizando o método É um caminho lógico e gradativo para identificar e solucionar problemas que utilizam, em cada fase, ferramentas apropriadas. Evitar as armadilhas: concluir por intuição, decidir pelo caminho mais curto, dimensionar mal o problema, contentar-se com uma única solução, isolar-se com o problema e desprezar os detalhes. Etapas do MAMP: Etapa Situação Ferramentas Conhecimento do Identificar as diferenças entre a situação Brainstorming – processo atual e a situação desejada. 3Q1POC Seleção de Escalonar os problemas levando em conta o Matriz GUT – Pareto problemas e impacto positivo e negativo de sua desafios correção. Busca e avaliação Identificar as causas que mais diretamente Brainstorming – de causas contribuem para o não atendimento da Diagrama de Ishikawa situação desejada. Geração de Aumenta a possibilidade de acerto á Brainstorming alternativas de proporção que crescem as alternativas. solução Avaliação de Estabelecer critérios para a escolha da Matriz de decisão alternativas de solução, conforme: evidência, tempo, solução dinheiro, qualidade, quantidade, cultura, tecnologia, outros fatores. Planejamento de Planejar a execução. Definir: Envolvimento 3Q1POC – Fluxograma ações de todos, determinar as tarefas, ordenar a execução, previsão de recursos, previsão de datas, identificação de resultados e método de medição. Implementação e Avaliar se o problema foi eliminado. avaliação Método = META (além de) e HODOS ( caminho) – Caminho para se chegar a um lugar. Prof. Washington Grimas – washington@wsgrimas.com Página 57
  • 58.
    Apostila – Gestãode Processos de Negócios Ciclo PDCA – Método para a prática do controle. • P (Plan) = Definir as metas e definir os métodos que permitirão atingir as metas propostas • D (Do) = Educar/treinar e executar a tarefa (coletar dados) • C (Check) = Verificar os dados da tarefa executada • A (Action) = Atuar corretivamente O Ciclo pode ser utilizado para: manter e melhorar as diretrizes de controle e ainda utilizado para a manutenção do nível de controle. Manutenção: Cumprimento das operações padronizadas e eliminação da causa fundamental de problemas (desvios). Melhoria: Eliminação das causas fundamentais que causam resultados indesejáveis. Estabelecimento de novos níveis de controle. Novas idéias. Desenvolvimento: Desenvolvimento de novos produtos, processos, mercados, etc... O ciclo utilizado para manter resultados: • P = a) definição dos itens de controle a serem acompanhados e de sua faixa-padrão aceitável. b) Definição dos procedimentos-padrão necessários á manutenção dos resultados do processo. • Aqui está o ponto fraco das empresas, a grande maioria dos processos não possui uma diretriz de controle, ou seja, não possui itens de controle e procedimentos-padrão. • D = c) treinamento no trabalho para os executantes, de tal forma que sejam os melhores naquilo que fazem. Baseado nos procedimentos–padrão. d) Treinamento em coleta de dados. e) Execução das tarefas conforme os procedimentos-padrão. • C = f) Os itens de controle devem ser verificados, o que pode ser feito das mais variadas formas. • A = g) se estiver normal, manter os procedimentos atuais para que os resultados possam ser mantidos. h) Caso haja anomalias a chefia deve ser avisada para as ações corretivas. Toda anomalia deve ser registrada para análise futura. Prof. Washington Grimas – washington@wsgrimas.com Página 58
  • 59.
    Apostila – Gestãode Processos de Negócios Método denominado de: QC STORY. • P = identificar o problema, observar, analisar o processo e definir o plano de ação. • D = Ação • C = Verificação • A = Padronização e Conclusão Método de solução de problemas. “A maior parte do trabalho de um gerente é resolver problemas”.Douglas McGregor. O controle da qualidade consta de: Planejar a qualidade, manter a qualidade e melhorar a qualidade. A análise é parte do método de solução de problemas. É necessário que compreendamos que nenhuma decisão gerencial deveria ser autorizada sem que fosse competentemente suportada por uma análise de processo baseada em fatos e dados, através do método de solução de problemas. Dicas: Comece a utilizar o método com problemas pequenos e simples, ao nível de sua própria seção. Siga o método fielmente, ainda que isto possa parecer inicialmente desnecessário. Não evite o processo de observação. Ele é importantíssimo. Fluxograma do Método: 1. Identificar o problema (definir claramente o problema e reconhecer sua importância) 2. Observação (Investigar as características específicas do problema com uma visão ampla e sob vários pontos de vista). 3. Análise (Descobrir as causas fundamentais) 4. Plano de ação (Conceber um plano para bloquear as causas fundamentais) 5. Ação (Bloquear as causas fundamentais) 6. Verificação (Verificar se o bloqueio foi efetivo), se não foi retornar a etapa de observação. 7. Padronização (Prevenir contra o reaparecimento do problema) 8. Conclusão (Recapitular todo o processo de solução do problema para trabalho futuro) Prof. Washington Grimas – washington@wsgrimas.com Página 59
  • 60.
    Apostila – Gestãode Processos de Negócios Planejamento – Doenças, Sintomas e Curas. 01) Falta de metas reais, os sintomas são: metas vagas, gerais. Metas não específicas, não mensuráveis, sem prazos estipulados. Falta de submetas e ações detalhadas a serem tomadas. Orientação para atividades, não para metas. A cura deverá ser: Determinar metas mensuráveis, com tempo estipulado. Submetas com ações detalhadas. Manter em mente o objetivo global. Identificar oportunidades na busca das metas. 02) Falta de previsão dos obstáculos. Sintomas: Otimismo excessivo. Ausência de estratégias alternativas. Falta de reconhecimento de conflitos. Não cumprimento dos prazos de entrega e previsão de tempo das tarefas. Não foi obtido o apoio necessário. A cura: Ser flexível no planejamento, prever todos os obstáculos possíveis e como superá-los. Enfrentar obstáculos imprevistos com confiança. Pedir sugestões a outras pessoas. A chave é o realismo. 03) Falta de etapas-chave e avaliação do progresso. Sintomas: Frases como – “Isto pode esperar ou eu me lembrarei disto ou saberei onde estamos quando chegarmos lá ou deixemos que as coisas aconteçam ou não sei realmente onde estamos ou ainda não me lembro da última vez que revisamos como estamos indo”.Não há revisões recentes do plano. Cura: Estabelecer etapas-chave específicas e datas de revisão do progresso alcançado. Revisar quando necessário. Perguntar-se o que foi feito para atingir a meta? Ainda o que aprendi que me ajudará a progredir mais rápido? 04) Falta de compromisso. Sintomas: Concentração nas rotinas, atividades diárias. Insucesso no alcance das metas. Não desenvolvimento de medidas específicas para o alcance das metas. Falta de prioridades. Não comparecimento á reuniões e compromissos. Cura: Estabelecer metas em conjunto, fazer revisões e negociações. Compartilhar dados em grupo. Reunir-se periodicamente e discutir o progresso. Estimular discussões informais. Reconhecer e recompensar o desempenho que estão de acordo com o padrão. 05) Falta de revisão das metas. Sintomas: O plano nunca muda. Inflexibilidade ou teimosia frente ás circunstancias que requerem mudanças. Metas não alcançadas ou excedidas. Impassível frente a situações de mudança. Não há busca de ajuda quando necessário. Tempo desperdiçado ou tarefas improdutivas. Cura: Reunir-se para revisão das metas e avaliação da situação. Mudar ênfase e o método. Criar clima tolerante para críticas e comentários construtivos. Prof. Washington Grimas – washington@wsgrimas.com Página 60
  • 61.
    Apostila – Gestãode Processos de Negócios 06) Falta de aprendizado pela experiência. Sintoma: perda de vista das metas. Erros repetidos. Comentários são ignorados ou negados. Mesma rotina. Relutância em modificar a maneira de se fazer às coisas. Falta de questionamentos. Cura: Estabelecer objetivos de melhoria. Documentar. Compartilhar. Ser adaptável, flexível e sensível a situações que se apresentem. Uma nova empresa é cheia de surpresas. Concentrar-se na obtenção de resultados. Abordagem da reengenharia do processo de negócio. (Slack, 1997, p. 601) É uma mistura de idéias que foram correntes no gerenciamento de produção por algum tempo. Os conceitos de just-in-time, fluxogramas de processo, exame crítico no estudo dos métodos, gerenciamento de rede e operações focalizadas no consumidor, todos, contribuem para o BPR – business process re-engineering. Isto é: “o repensamento fundamental e o reprojeto radical do processo de negócios, para atingir melhoramentos dramáticos em medidas críticas de desempenho, como custos, qualidade, serviço e velocidade”.(Hammer e Champy). Princípios do BPR: Repensar os processos de negócio de maneira a cruzar barreiras entre funções, que organiza o trabalho em torno do fluxo natural de informação. Isso significa organizar-se em torno das saídas de um processo em vez de em torno das tarefas que ocorrem nela. Lutar por melhoramentos de desempenho dramáticos, através de repensar radicalmente e reprojetar o processo. Fazer com que aqueles que usam as saídas de um processo desempenhem o processo. Checar para ver se todos os clientes internos podem ser seus próprios fornecedores, em vez de depender de outra função nos negócios. Colocar pontos de decisão onde o trabalho é desenvolvido. Não separar aqueles que fazem o trabalho daqueles que controlam e gerenciam o trabalho. Brainstorming e Brainwriting Técnica de geração de idéias. Desenvolvida por Osborn em 1930. É baseado em dois princípios e quatro regras básicas. P1 – Suspensão do julgamento. P2 – Quantidade origina qualidade. R1 – Eliminar qualquer crítica. R2 – Apresentar as idéias tal qual elas surgem na cabeça. R3 – Quanto mais idéias surgirem, melhor. R4 – As idéias potencialmente boas devem ser aperfeiçoadas. Brainwriting = Originada no Instituto Battelle em Frankfurt. É uma variação do braisntorming, com a diferença essencial de que todas as idéias são escritas, trazendo como conseqüência calma e ordem no processo. Prof. Washington Grimas – washington@wsgrimas.com Página 61
  • 62.
    Apostila – Gestãode Processos de Negócios Método de Análise de Pareto. O método de análise de Pareto permite: a) Dividir um problema grande num grande número de problemas menores e que são mais fáceis de serem resolvidos com o envolvimento das pessoas da empresa. b) Como o método é baseado sempre em fatos e dados, ele permite priorizar projetos. c) Da mesma forma o método permite estabelecimentos de metas concretas e atingíveis. O princípio de Pareto é uma técnica universal para separar os problemas em duas classes: os poucos vitais e os muito triviais. Por exemplo: de 100 problemas listados é possível que a solução de uns 10 ou 15 representem uns 80 a 90% da economia potencial global. A identificação inicial do problema decorre de um resultado indesejável, observado por alguém. Por exemplo: Mau resultado de qualidade de um produto ou serviço, número grande de reclamações dos clientes, custo elevado que impossibilita uma política de preços competitiva, atrasos na entrega, insatisfação dos empregados, número elevado de acidentes, etc... Estratificar é dividir um problema em estratos (camadas) de problemas de origem diferentes. A estratificação é uma análise do processo pois é um método para ir em busca da origem do problema. Usar o Braisnstorming. Após a estratificação é feita a Coleta de Dados, ou Check-list. É o levantamento de dados para verificar a importância de cada item com base em fatos e dados e não na simples opinião de cada um. Priorização com a ajuda do Diagrama de Pareto. O diagrama é uma figura simples que visa dar uma orientação gráfica a estratificação. Esta apresentação gráfica permite o gerente priorizar e conseguir ótimos resultados com pouca ação. Desdobramentos. Esta seqüência de operações pode ser repetida várias vezes, sempre tomando os itens prioritários como novos problemas. Declaração de Copyright e de propriedade intelectual Este modelo de formulário é de propriedade intelectual da WSGRIMAS.com. O uso não autorizado, vender, revender, reproduzir, etc. são estritamente proibidos pela lei de copyright do Brasil, EUA e internacional. (remova este comentário após o término do documento final). Prof. Washington Grimas – washington@wsgrimas.com Página 62
  • 63.
    Apostila – Gestãode Processos de Negócios Matriz de Priorização Metodologia: Feita a relação de possíveis alternativas, deveremos considerar três aspectos na tomada de decisão, para que tenhamos mais clareza e efetividade na resolução de problemas, estes aspectos são o RESULTADO, a VIABILIDADE e o INVESTIMENTO. Para isto utilizaremos a seguinte planilha: IT Descrição Resultado Viabilidade Investimento RxVxI Para atribuir valores utilizaremos a seguinte formatação ( Notas) ALTO MÉDIO BAIXA RESULTADO 5 ou 4 3 ou 2 1 VIABILIDADE 5 ou 4 3 ou 2 1 INVESTIMENTO 1 3 ou 2 5 ou 4 Técnica GUT (Kepner e Tregoe) GUT – Gravidade, Urgência e Tendência. São parâmetros tomados para se estabelecer prioridades na eliminação de problemas, especialmente se forem vários e relacionados entre si. Tabela de Análise VALOR GRAVIDADE – G URGÊNCIA – U TENDÊNCIA – T GxUxT Os prejuízos ou É necessária uma Se nada for feito, a 125 as dificuldades ação imediata situação irá piorar 5 são rapidamente. extremamente graves Muito grave Com alguma Vai piorar em pouco 64 4 urgência tempo Grave O mais cedo Vai piorar em médio 27 3 possível prazo Pouco grave Pode esperar um Vai piorar em longo 8 2 pouco prazo Sem gravidade Não tem pressa Não vai piorar e 1 1 pode até melhorar Prof. Washington Grimas – washington@wsgrimas.com Página 63
  • 64.
    Apostila – Gestãode Processos de Negócios Diagrama de Causa e Efeito – Ishikawa “É um método particularmente efetivo de ajudar a pesquisar as raízes de problemas”.(Slack, 1997, p. 610). Relação entre uma característica da qualidade e os fatores que a determinam. Aplicado na Universidade de Tóquio em 1953. Método de descrever o diagrama: • Estabelecer o problema a ser analisado. • Encontre o maior número possível de causas que possam contribuir para gerar o efeito. • Construa o diagrama. • Agrupe as causas em categorias (5Ms) : método, mão-de-obra, material, máquina, meio ambiente. Figura: Exemplo de diagrama 01 Figura: Exemplo de diagrama 02 Prof. Washington Grimas – washington@wsgrimas.com Página 64
  • 65.
    Apostila – Gestãode Processos de Negócios MAMP - Plano de Ação Metodologia: Feita a Priorização das alternativas passaremos agora a realização e execução das mesmas, sendo utilizada a metodologia conhecida no Brasil como 3Q1POC ou nos Estados Unidos como 5W1H. EUA BRASIL AÇÃO Quais os itens de controle em qualidade, custo, entrega, moral e WHAT O QUÊ segurança? Qual a unidade de medida? Quem participará das ações necessárias ao controle (por exemplo, a WHO QUEM reunião)? Qual a freqüência com que devem ser medidos (diário, semanal, WHEN QUANDO mensal, anual)? Quando atuar? WHY PORQUE Em que circunstância o controle será exercido? WHER Onde são conduzidas as ações de controle? ONDE E Como exercer o controle? Indique o grau de prioridade para ação de HOW COMO cada item. MAP - Questionamentos: Qual o papel do gerente de produção para desenvolver o empowerment na empresa? Desenvolva um Ciclo PDCA para resolver um problema de mau atendimento em um supermercado: Desenvolva diagramas de causa e efeito para os seguintes tipos de problemas: 1) os consumidores esperando tempo demasiado para que os seus telefonemas sejam atendidos quando telefonam para fazer pedidos a uma loja de venda por catálogo. 2) comida ruim no restaurante da empresa. 3) aulas ruins na universidade. 4) reclamações dos consumidores de que o brinquedinho de brinde está faltando no pacote de salgadinhos da Elma Chip´s. Em uma fábrica de ovos de Páscoa, os ovos são produzidos em duas metades separadas e colocadas em uma esteira, onde as operadoras se distribuem em linha. A primeira operadora coloca quatro bombons em uma das metades do ovo, e a segunda operadora junta as duas metades do ovo com uma tira de fita adesiva. O ovo montado segue na esteira até a terceira operadora, que o envolve em papel celofane e coloca uma etiqueta contendo as características técnicas do ovo. Várias operadoras desenvolvem essa atividade. A quarta operação é o acondicionamento dos ovos em caixas de papelão. Nessa operação, as operadoras armam a caixa de papelão e colocam um gabarito interno para apoiar adequadamente os ovos. Os ovos são colocados na caixa de papelão, que é colocada ao lado quando está completa. Analisar o processo de montagem e embalagem dos ovos de acordo com a metodologia de Shigeo Shingo. Faça um braisntorming, em grupo, para achar possíveis soluções para a falta de capacitação do pessoal de uma facção com 60 costureiras. Depois elabore uma matriz de priorização e um gráfico de Pareto. Prof. Washington Grimas – washington@wsgrimas.com Página 65
  • 66.
    Apostila – Gestãode Processos de Negócios Artigo: COMO MAPEAR SEUS PROCESSOS Por Rafael Scucuglia* Um dos assuntos relacionados a gestão organizacional, muito em evidência hoje em dia é a “gestão por processos”. Desde que foi incluso como um dos fundamentos da ISO 9001 versão 2000, o assunto espalhou-se, ganhou notoriedade e foi muito discutido pelas organizações. Os auditores passaram a realizar auditorias “por processo”. Organizações passaram a mapear suas atividades, a nomear seus processos, a identificar as tão famosas “entradas”, “saídas”, “recursos”, etc. Mas será que temos feito isto de forma a, efetivamente, agregar valor à gestão organizacional? Será que tais identificações, nomenclaturas e definições de fato contribuem para a administração das empresas? Será que estas teorias têm como significativo efeito uma melhoria nos resultados organizacionais finais? Estamos convictos de que sim, desde que a organização disponha de uma efetiva e verdadeira gestão por processos. Conceitualmente, a gestão por processos significa muito mais do que simplesmente mapear as atividades organizacionais. Significa muito mais do que apenas nomear cada etapa de trabalho com um nome que a identifique. Tomemos como base os conceitos do Modelo de Excelência em Gestão da FNQ – Fundação Nacional da Qualidade, entidade legitimamente constituída para disseminar os fundamentos da excelência em gestão para o aumento de competitividade das organizações e do Brasil, respeitada nacional e internacionalmente. Segundo a FNQ, definimos processos por “um conjunto de atividades preestabelecidas que, executadas numa seqüência determinada, vão conduzir a um resultado esperado que assegure o atendimento das necessidades e expectativas dos clientes e outras partes interessadas”. É este o conceito que consideramos como ideal, utilizado na prática pelas organizações reconhecidamente bem sucedidas. Uma empresa, neste conceito, é um “mar de processos”, em contínua execução pelas pessoas que compõem sua força de trabalho. Ainda segundo a FNQ, os processos estão inter-relacionados e interagem entre si, de tal forma que, produtos e serviços deles provenientes, constituem a entrada para um ou mais processos na seqüência de execução, que busca o atendimento das necessidades e expectativas dos clientes. Resumindo: toda organização é um sistema. Ou seja, funciona como um conjunto de processos. A identificação e o mapeamento destes processos permitem um planejamento adequado das atividades, a definição de responsabilidades e o uso adequado dos recursos disponíveis. Neste ínterim, cabe o primeiro e importante aviso. Organizações que desenham seus processos de forma simplista, apenas relatando as principais etapas de seus ciclos, com objetivo de elaborar um documento “bonito”, que agrade a quem o leia (incluindo os auditores), está sendo vítima de uma falácia. Não é este o espírito fundamental. Quem parte destes princípios não gerencia “por processos”. Apenas diz que o faz, mas desprivilegia a essência teórica fundamental. O mapeamento das atividades de uma organização é complexo. É instável (pois os processos são “vivos”, constantemente adaptados ao ambiente que estão inseridos). É, em um primeiro momento pelo menos, desorganizado em muitas de suas etapas. Possui incongruências, legítimas e que configuram oportunidades de melhoria. E destas oportunidades é que surgem os principais benefícios da gestão por processos. É detalhista ao extremo: devem conter todo e qualquer inter-relacionamento entre atividades, retratando todo o ambiente organizacional. O resultado é, sempre, um desenho grande, complexo, de difícil compreensão, cujo entendimento pontual só se dá por meio de um estudo detalhado, perfeccionista e paciente. Mapear, portanto, os processos de uma organização é muito mais do que um simples retrato da lógica de entradas e saídas entre pessoas, cargos, departamentos, gerências ou áreas. É um exercício de reflexão e debates cujo objetivo é retratar fielmente, através de fluxogramas ou qualquer outra ferramenta visual existente, como ocorrem os trâmites internos, quais são os seus pontos fracos, onde estão as incongruências pontuais, como ocorrem os fluxos de informações (em meio eletrônico e físico), quais são as responsabilidades por cada etapa, e, Prof. Washington Grimas – washington@wsgrimas.com Página 66
  • 67.
    Apostila – Gestãode Processos de Negócios principalmente, quais são as entregas efetivas que constituem os produtos dos clientes internos das organizações. Mapear os processos, a primeira etapa de uma gestão por processos efetiva, é um dos trabalhos mais importantes nesta metodologia de gestão. É a construção da principal ferramenta de gerenciamento e melhoria interna. Uma vez bem feito, as deficiências operacionais e os inputs para melhoria ficam tão evidentes que parecem lógicos, banais e simplistas ao extremo. Como princípio fundamental para um mapeamento eficaz, é necessário entender as diferenças entre tarefas, atividades, objetos, sub-processos, processos e macro-processos (todos eles diferentes de áreas, já que um processo, sempre, envolve as atividades de colaboradores envolvidos em diversas áreas da empresa - dizemos que um processo “passeia” entre os departamentos). Não nos cabe, neste artigo, nos aprofundar nestes conceitos e teorias. Alguns deles são polêmicos, divergentes entre autores. O importante é que, sob nenhuma hipótese, eles devem ser desconsiderados em um processo de mapeamento. É de extrema importância entender que uma tarefa é diferente de uma atividade, que um processo é composto de sub-processos, o que são objetos, etc. São conceitos bastante fundamentais. Sugiro ao leitor que os compreenda profundamente antes de iniciar qualquer tipo de mapeamento. Os fluxos mais detalhados a serem desenhados são os de atividades. Eles detêm todas as características minimistas a serem consideradas para proposições de mudanças e alterações de práticas. Os fluxos de subprocessos, processos e macro-processos, por suas vezes, têm um caráter gerencial: seus objetivos são apenas retratar, de uma forma global, a lógica geral de funcionamento interno da organização para geração do serviço/produto. Em experiência com nossos clientes observamos que, muitas vezes, o fluxo de processos é o único realizado. A ISO série 9000 já o considera como válido, como evidência da adoção da “abordagem por processos”. Mas, de fato, é impossível, em nossa opinião, que somente esta ferramenta seja geradora de ações efetivamente agregadoras de valor à melhoria das práticas de gestão. Resumindo: valorize o processo de mapeamento dos processos de sua organização. Sem um mapeamento bem feito não existe “gestão por processos”. Faça no mais absoluto detalhe e cuidado. Considere-o como a ferramenta balizadora de suas decisões rotineiras acerca de mudanças operacionais. Utilize-o como alicerce para promover o compartilhamento de informações e a responsabilidade pelas atividades rotineiras. E, finalmente, colha os frutos de uma administração efetivamente voltada a processos. “A gestão por processos permite que as equipes sejam envolvidas em um ambiente cooperativo e de compartilhamento de informações”. Petroquímica União, PNQ 2005. Fonte: FNQ: Classe Mundial 2005. Bibliografia FNQ – Fundação Nacional da Qualidade. Cadernos de Excelência: Processos. São Paulo: FNQ, 2007. *Rafael Scucuglia é Diretor de Operações da Gauss Consulting. empresa de consultoria instrumental e assessoria especializada. Prof. Washington Grimas – washington@wsgrimas.com Página 67
  • 68.
    Apostila – Gestãode Processos de Negócios Modelagem de Processos de Negócio Introdução ao Workflow Fluxo de Trabalho (em inglês: Workflow) é a seqüência de passos necessários para que se possa atingir a automação de processos de negócio, de acordo com um conjunto de regras definidas, envolvendo a noção de processos, permitindo que estes possam ser transmitidos de uma pessoa para outra de acordo com algumas regras. Segundo a WfMC (Workflow Management Coalition) é a automação do processo de negócio, na sua totalidade ou em partes, onde documentos, informações ou tarefas são passadas de um participante para o outro para execução de uma ação, de acordo com um conjunto de regras de procedimentos. A automação do processo de negócio identifica as várias atividades do processo, regras de procedimento e controle de dados associados para gerenciar o workflow durante a ativação do processo. Muitas instâncias individuais do processo podem tornar operacionais durante a ativação do processo, cada uma associada a um conjunto específico de dados relevantes dessa instância. Uma simples distinção entre os tipos de workflow é o seguinte: • Ad hoc WorkFlow: no qual as regras de procedimentos podem ser modificadas ou criadas durante a operação do processo. • Workflow de Produção (Production Workflow): no qual a maioria das regras de procedimentos está definida • Workflow Administrativo: é um meio-termo entre um workflow "Ad hoc" e um de "produção", envolve atividades fracamente estruturadas, repetitivas, previsíveis e com regras simples de coordenação de tarefa. Exemplos são o processamento de ordens de compras e autorização de férias e viagens. Sistemas de Gerenciamento de Workflow - WfMS Um sistema de gerenciamento de Workflow - WfMS (Workflow Management Systems) é um sistema que define, gerencia e executa workflows com o suporte de um software e cuja ordem de atividades é guiada por uma representação lógico de um workflow no computador. Uma vez que um processo é definido, um WfMS garante que as atividades deste processo ocorram na seqüência definida e que cada usuário envolvido no processo seja informado que uma atividade deve ser realizada, alertando-os para a execução de suas tarefas. Prof. Washington Grimas – washington@wsgrimas.com Página 68
  • 69.
    Apostila – Gestãode Processos de Negócios Todos os WfMS oferecem suporte para três áreas funcionais: 1. Função de tempo de construção: oferece suporte à definição e modelagem do processo de workflow; 2. Funções de controle em tempo de execução: gerencia os processos de workflow em um ambiente operacional. Preocupa-se também com o seqüenciamento de várias atividades para serem manuseadas como parte de cada processo; 3. Interações em tempo de execução com usuários e ferramentas para processamento dos vários passos das atividades. Workflows e processos de Engenharia de Software possuem pontos em comum. Ambos têm como objetivo definir processos, sendo que o primeiro define processos de negócios enquanto o segundo define o processo de produção de software. O conceito de Workflow surgiu no campo dos negócios, com a necessidade de definir de uma maneira formal as atividades executadas na empresa. Paralelamente os processos de software surgiram no meio acadêmico, com o objetivo de definir formalmente como um software deve ser produzido. Sistemas de workflow são programas destinados a suportar processos de negócio: • Controlando a lógica que governa as transições entre as tarefas do processo. • Suportando as tarefas individuais: ativando recursos humanos e recursos de informação necessários para completar a tarefa. Exemplo de workflow de PN Benefícios oferecidos pelo Workflow: • Melhorar a eficiência o Menores custos (pessoal, papel, etc.) o Maior capacidade de carga • Melhorar o controle o Através da padronização de procedimentos • Melhorar a habilidade de gerenciar processos o Problemas de desempenho são mostrados de maneira explícita e compreendidos. Prof. Washington Grimas – washington@wsgrimas.com Página 69
  • 70.
    Apostila – Gestãode Processos de Negócios Conceitos fundamentais do workflow • Costuma-se definir quatro conceitos básicos no workflow: – 1) Lógica do Processo. – 2) Relacionamento entre Pessoas e Tarefas. – 3) Disponibilização de recursos de informação necessários para executar tarefas. – 4) Gerenciamento de processos. Lógica do Processo Representação computacional de: • Um conjunto de passos de atividades discretas, • Associadas com operações humanas e/ou realizadas por computador • E as regras que governam a progressão dessas atividades. • Pode ser expresso de maneira textual, gráfica ou através de linguagem formal. • Ao ser ativada, cada definição de processo gera uma instância (workflow em execução). o A definição do processo pode ser estática ou dinâmica. Exemplo de Lógica do processo Prof. Washington Grimas – washington@wsgrimas.com Página 70
  • 71.
    Apostila – Gestãode Processos de Negócios Exemplos de Técnicas para Modelagem de Processos • 1) Address-Driven Modeling: – Modelagem por endereçamento • 2) Decision-Chain Modeling – Modelagem por cadeia de decisão • 3) Event-Flow Modeling – Modelagem por fluxo de eventos • 4) Milestone-Documento Modeling – Modelagem por eventos marcantes/documentos • 5) Resource-Utilization Modelling – Modelagem por utilização de recursos • 6) Throughput Modeling – Modelagem por vazão • 7) Transactional Modeling – Modelagem transacional Address-driven Process Modeling Este procedimento modela o processo como caminhos de roteamento entre usuários, posições ou grupos predefinidos na estrutura organizacional.O mapa do processo tem nós que representam os endereços dos destinatários. Pode-se utilizar como endereço o próprio endereço da caixa postal do usuário ou algum outro atributo que possa ser convertido no endereço do usuário em tempo de execução. Exemplo de address-driven modeling Prof. Washington Grimas – washington@wsgrimas.com Página 71
  • 72.
    Apostila – Gestãode Processos de Negócios Decision Chain-Modeling Nessa abordagem, o processo é modelado como uma cadeia de “eventos marcantes” (milestones) e pontos de decisão associados. • Exemplo de evento marcante: o “analisar currículo”. • Exemplo de ponto de decisão: o “entrevistar ou não entrevistar”. Exemplo de decision chain-modeling Event-Flow Process Modeling Nessa abordagem, os processos são modelados como cadeias de eventos manuais e automáticos. • Eventos manuais: o decisões humanas • Eventos automáticos: o roteamento, coleta, impressão, envio por fax e arquivamento de documentos. • Essa abordagem permite que a lógica do workflow seja descrita com grande detalhamento. Exemplo de Event-Flow Process Modeling Prof. Washington Grimas – washington@wsgrimas.com Página 72
  • 73.
    Apostila – Gestãode Processos de Negócios Milestone-Document Modeling Essa abordagem modela os processos como um conjunto de: • Eventos marcantes, documentos, papéis e dependências. Um único mapa de processo permite visualizar: • Formulários eletrônicos, documentos referenciados, e documentos fornecidos pelos usuários ... • Associados com eventos marcantes e usuários particulares. Exemplo de Milestone-Document Modeling Resource-Utilization Modeling Essa abordagem modela o processo dentro do contexto da estrutura organizacional e provê elementos para estimativa de recursos. • Um processo é decomposto como subprocessos e atividades encadeados. • Para cada atividade é associada um “timeframe” de recurso humano, equipamento ou outro recurso material. Exemplo de resoucer-utyilization modeling - 01 Prof. Washington Grimas – washington@wsgrimas.com Página 73
  • 74.
    Apostila – Gestãode Processos de Negócios Exemplo de resoucer-utyilization modeling – 02 • Cada fase de um processo pode ser explodida em atividades, de maneira a revelar detalhes dos recursos empregados em cada atividade. o O custo e o tempo de cada atividade podem ser modelados de maneira explícita, possibilitando prever o impacto de alterações do processo no cronograma e rentabilidade dos negócios. • As informações acumulativas permitem determinar, em qualquer instante, a atividade corrente e a carga de trabalho associada a cada recurso. Troughput Modeling Essa abordagem modela um processo como um conjunto de: • atividades que envolvem fluxos, acumulações e regras para transformar entradas em saídas. o Essa abordagem é orientada para fornecer informações gerenciais que permitam acompanhar o desempenho “fim-a-fim” de um processo. • Essa abordagem inclui tanto o fluxo físico (matéria prima/produto) quanto de informações. Exemplo de Troughput Modeling Prof. Washington Grimas – washington@wsgrimas.com Página 74
  • 75.
    Apostila – Gestãode Processos de Negócios Transactional Modeling O processo é modelado como um transação complexa, envolvendo clientes, executores e “condições de satisfação” para o processo como um todo, bem como para milestones dentro do processo. • condições de satisfação o incluindo restrições de cronograma • milestone (evento marcante): o submeter ordem, obter aprovação do gerente, enviar produto, etc. • Exemplo: processo de compra o Cliente final: solicitante o Condição geral de satisfação: tempo de entrega • Cada indivíduo na cadeia de atividades do processo pode ser considerado como cliente do indivíduo posterior e executor para ao indivíduo anterior. • Cada “milestone” do processo envolve uma comunicação entre cliente- executor. o O cliente pode dar o feedback para o executor em cada “milestone” do processo. Exemplo de Transactional Modeling - 01 Cada “milestone” pode ser decomposta em quatro fases: o PREPARAÇÃO, NEGOCIAÇÃO, EXECUÇÃO e ACEITAÇÃO. Exemplo de Transactional Modeling - 02 Prof. Washington Grimas – washington@wsgrimas.com Página 75
  • 76.
    Apostila – Gestãode Processos de Negócios PREPARAÇÃO: o O cliente propõe o trabalho a ser feito. NEGOCIAÇÃO: o Pode envolver um cliclo de ofertas e contra-ofertas até que cliente e executor cheguem num acordo quanto a tarefa a ser realizada. EXECUÇÃO: o O executor devolve informações ao cliente sobre a execução da tarefa até a conclusão. ACEITAÇÃO: o O cliente avalia o trabalho, aceita ou solicita correções. o Quando o cliente dá o aceite final, o processo move-se para o próximo milestone. O mapa do processo “completo” contém uma combinação de workflows sequenciais, paralelos, concorrentes e condicionais. Exemplo de Transactional Modeling - 03 Relacionamento entre Pessoas e Tarefas O sistema de workflow é responsável por atribuir tarefas que precisam ser realizadas para as pessoas necessárias para executá-las. Exemplo de relacionamento (pessoas e tarefas) Prof. Washington Grimas – washington@wsgrimas.com Página 76
  • 77.
    Apostila – Gestãode Processos de Negócios Estratégias de Alocação de Tarefas 1) “estática” o Nomear as pessoas responsáveis por executar as tarefas na definição do processo. 2) “oferta do sistema” o As tarefas prontas são oferecidas a um conjunto de pessoas capazes de executá-las. A tarefa é atribuída a primeira pessoa que aceitá-la. o quando combinada com papéis, esta estratégia permite fazer balanceamento de carga. o balanceamento automático baseado em regras. o balanceamento definido pelo usuário final. Exemplo: Modelo Organizacional e Papéis em Sistemas de Workflow** ** Exemplo baseado no artigo de Walter Rupietta da Siemens Nixdorft Informationssysteme AG. Entidades Básicas do Modelo Organizacional: Funcionário: participantes de processos de negócio com identidade definida. Posições: Funcionário abstrato. Unidades Organizacionais: conjunto de posições agrupadas por realizarem tarefas afins. Unidades organizacionais podem ser subordinadas umas as outras, formando hierarquias. Papéis Organizacionais: representa um conjunto de indivíduos com tarefas e autoridades em comum. Autoridades: entidades capazes de emitir autorizações, responsabilidades, direitos, etc. Modelo organizacional básico Prof. Washington Grimas – washington@wsgrimas.com Página 77
  • 78.
    Apostila – Gestãode Processos de Negócios Exemplo: Jones é o gerente do departamento de contabilidade. Ele está autorizado a assinar ordens de pagamento de até 500 EURO. Papéis Relacionados a Processos Num workflow, participantes do workflow são definidos por papéis associados a processos. o Os papéis são associados a um perfil, que descreve as características do executor da tarefa através de regras que relacionam o processo ao modelo organizacional da empresa. Prof. Washington Grimas – washington@wsgrimas.com Página 78
  • 79.
    Apostila – Gestãode Processos de Negócios Estratégias do workflow Quando uma tarefa se torna ativa (está pronta para ser executada), é necessário atribuir a tarefa (item de trabalho) a um funcionário. Duas estratégias são possíveis: Ativa: O serviço de workflow escolhe um candidato e coloca o item de trabalho no seu worklist. o A seleção pode ser feita segundo estratégias de balanceamento de carga. Passiva: O item de trabalho é adicionado as worklists de todos os candidatos. o Um dos candidatos se voluntaria para executar a tarefa. Estratégias de Produtos de Workflow Estratégias Genéricas o A) Construir as aplicações no próprio ambiente de workflow. o B) Integrar aplicações externas evocando-as a partir do ambiente de workflow. Estratégias Específicas o Suportar de maneira integrada apenas alguns tipos de recursos de conteúdo (e.g. Imagem) Prof. Washington Grimas – washington@wsgrimas.com Página 79
  • 80.
    Apostila – Gestãode Processos de Negócios Business Process Modeling Notation (BPMN) As soluções de Tecnologia da Informação adotadas pelas empresas têm como requisitos uma forte aderência às regras de negócio, grande flexibilidade para acompanhar as constantes mudanças e o estabelecimento de um ambiente colaborativo que propicie o aprendizado contínuo. Os sistemas de BPM (Business Process Management) se apóiam no profundo conhecimento do negócio para garantir o sucesso da automação das atividades. Business Process Management Initiative (BPMI) Organização independente voltada ao desenvolvimento de especificações abertas para o gerenciamento de processos empresariais. Em 2005 o Business Process Management Initiative e o Object Management Group anunciaram sua junção. (Business Modeling & Integration Domain Task Force (BMI DTF). O BPMI desenvolveu três padrões para facilitar BPM: BPMN (Business Process Modeling Notation): como um padrão para modelar processos do negócio BPML (Business Process Modeling Language): como a linguagem padrão de desenvolvimento BPQL (Business Process Query Language): como uma interface padrão de manutenção para a distribuição e a execução de processos e-Business O BPMN fornece uma notação necessária para expressar os processos de negócio em um único diagrama de processo de negócio (Business Process Diagram – BPD) Fornece uma notação que compreensível por todos os utilizadores, analistas e técnicos do negócio. Garante que linguagens projetadas para a execução de processos de negócio, tais como o BPEL4WS e o BPML sejam visualmente expressos com uma notação comum. Prof. Washington Grimas – washington@wsgrimas.com Página 80
  • 81.
    Apostila – Gestãode Processos de Negócios Simbologia do BMPN Um dos objetivos da BPMN é criar um mecanismo simples para o desenvolvimento dos modelos processos de negócio, e ao mesmo tempo poder garantir a complexidade inerente aos processos. Quatro categorias básicas de elementos: Objetos de Fluxo Objetos de Conexão Swimlanes Artefatos Objetos de Fluxo Objetos de Conexão Prof. Washington Grimas – washington@wsgrimas.com Página 81
  • 82.
    Apostila – Gestãode Processos de Negócios Exemplo de um processo: A simbologia da BMPN permite criar modelos de processos para finalidades de documentação e comunicação Swimlanes Funcionam como um mecanismo de organização das atividades em categorias visuais separadas. Swimlanes – pools Pools são utilizados quando o diagrama envolve duas entidades de negócio ou participantes que estão separados fisicamente no diagrama. Especifica o "que faz o que" colocando os eventos e os processos em áreas protegidas, chamados de pools Prof. Washington Grimas – washington@wsgrimas.com Página 82
  • 83.
    Apostila – Gestãode Processos de Negócios Swimlanes - lanes Os objetos do tipo lanes são utilizados para separar as atividades associadas para uma função ou papel específico Um pool representa uma organização e uma lane representa tipicamente um departamento dentro dessa organização. Exemplo de um segmento de processo utilizando lanes Artefatos (Artefacts) Ilustram as entradas e as saídas das atividades no processo Prof. Washington Grimas – washington@wsgrimas.com Página 83
  • 84.
    Apostila – Gestãode Processos de Negócios Exemplo de um segmento de processo utilizando artefatos Usos gerais de BPMN A BPMN é projetada para cobrir diferentes tipos de modelagens. Dois tipos básicos de modelos que podem ser criados com um BPD: Processos cooperativos de B2B Processos internos de negócio Processos Cooperativos de B2B B2B descreve as interações entre duas ou mais entidades de negócio. Os diagramas processos são geralmente de um ponto de vista global. As interações são descritas como as seqüências de atividades e as trocas de mensagens entre os participantes. Processos Internos de Negócio Um processo negócio focalizará geralmente no ponto da vista de uma única organização do negócio Definem as actividades que não são geralmente visíveis ao público e são, consequentemente, actividades confidenciais O fluxo da sequência do processo é contido consequentemente dentro do pool e não pode cruzar os limites do pool. Prof. Washington Grimas – washington@wsgrimas.com Página 84
  • 85.
    Apostila – Gestãode Processos de Negócios Finalidades diferentes – níveis diferentes da precisão Inicia-se com a captura de atividades utilizando uma visão de alto nível, para depois realizar um detalhamento em diagramas separados. Exemplo de Processo High-Level Níveis diferentes de Precisão Prof. Washington Grimas – washington@wsgrimas.com Página 85
  • 86.
    Apostila – Gestãode Processos de Negócios Exemplos de Processos Exemplos de Representações de Processos de negócio - 01 Exemplos de Representações de Processos de negócio - 02 Prof. Washington Grimas – washington@wsgrimas.com Página 86
  • 87.
    Apostila – Gestãode Processos de Negócios Exemplos de Representações de Processos de negócio - 03 Exemplos de Representações de Processos de negócio - 04 Exemplos de Representações de Processos de negócio - 05 Prof. Washington Grimas – washington@wsgrimas.com Página 87
  • 88.
    Apostila – Gestãode Processos de Negócios Anexo 1 Artigo: GESTÃO DE PROCESSOS GARANTE DIFERENCIAL COMPETITIVO por Vladimir Valladares Concorrentes mais preparados, novos produtos e serviços no mercado, clientes mais exigentes e colaboradores com necessidade permanente de capacitação, motivação e reconhecimento. Diante desses aspectos, qual será o diferencial competitivo para o sucesso das empresas prestadoras de serviços? Até pouco tempo atrás, a Tecnologia despontava como a base que diferenciaria as empresas e as levaria para uma posição de destaque no mercado. Podemos dizer que isso, durante um período, foi verdade, visto que a capacidade financeira das empresas possibilitava contínuos upgrades tecnológicos e incrementos de produtividade. Hoje, há uma relativa equiparação dos recursos tecnológicos aplicados nas empresas de serviços, o que faz com que tal fator não seja mais suficiente para garantir, sozinho, saltos de crescimento ou uma posição de destaque. Outro fator que vem sendo destacado como o grande diferencial é o Humano, mas cabe uma reflexão interessante sobre essa questão. É indiscutível que criatividade, pró-atividade, presteza e inovação são essenciais para as empresas de serviços e estão diretamente relacionadas à capacidade humana. Mas todo profissional tem o mesmo poder de contribuição em qualquer área? Certamente não, porque cada um de nós tem habilidades, competências e perfil próprios. Como, então, as empresas podem garantir que os profissionais, com suas particularidades, estejam alocados nos cargos e funções que possibilitam o uso pleno de seu potencial? Será que isso explica a afirmação de que “uma grande empresa é formada por grandes profissionais, porém grandes profissionais não formam necessariamente uma grande empresa”? A explicação pode estar nos mesmos motivos que fazem com que, ainda hoje, encontremos em diversas empresas, dos mais variados portes, uma grande incidência de problemas considerados simples, como por exemplo: - Contratação de profissional com perfil inadequado para determinada função; - Passagem de informação incorreta ou incompleta a um cliente; - Demora na compra de equipamentos e materiais; - Falha no cumprimento de prazo no reparo de equipamentos; - Atraso no envio de relatórios; - Problemas e falhas repetitivas, de qualquer origem. Tais falhas podem estar relacionadas a um conjunto de variáveis, sejam de origem tecnológica, humana ou de ambas. Isso mostra que nem só a Tecnologia e nem só o Fator Humano, isoladamente, podem fazer a diferença em uma empresa. Falhas só deixam de ocorrer e melhoria dos serviços só acontecem quando as empresas conseguem gerir todos os seus recursos com visão sistêmica, de maneira integrada e direcionada aos objetivos organizacionais, isto é, quando possuem total domínio operacional e gerencial dos seus processos. Prof. Washington Grimas – washington@wsgrimas.com Página 88
  • 89.
    Apostila – Gestãode Processos de Negócios Existe no mercado uma variedade de normas, metodologias e conceitos amplamente divulgados que tem como princípio ou aspecto-chave a “Gestão de Processos”. Dentre eles, podemos citar: os Critérios de Excelência da FNQ - Fundação Nacional da Qualidade, as normas ISO, a filosofia Lean Manufacturing, o CRM - Customer Relationship Management, o BSC - Balanced Scorecard e o Six Sigma. Vale ressaltar que não é a metodologia ou a norma adotada que fará a empresa se consolidar e obter a máxima eficiência na gestão dos seus processos. Existem alguns fatores determinantes para o sucesso da implantação e, principalmente, da manutenção do que podemos chamar de “cultura” da Gestão de Processos nas empresas, dos quais destacamos: - O apoio e a participação efetiva da Alta Direção da empresa; - A disciplina na execução dos processos, por todos os profissionais, de qualquer nível hierárquico; - O monitoramento permanente dos processos por meio de indicadores, com metas alinhadas aos objetivos da empresa; - A comunicação objetiva e clara sobre os processos e seus resultados para todas as pessoas envolvidas; - A manutenção de canais e programas permanentes direcionados à análise de resultados e melhoria dos processos; - O direcionamento dos recursos tecnológicos para maximizar os resultados dos processos (ao invés de adequar os processos às tecnologias); - A priorização da visão “horizontal” (por processo) em relação à visão vertical (departamentalização); - A definição de um “owner” para os processos da empresa, com foco exclusivo na condução das ações de análise e melhoria dos processos, garantindo a manutenção da “visão sistêmica” e direcionada aos objetivos da empresa. Um aspecto muito importante é que o modelo de Gestão de Processos é extremamente vantajoso para as empresas de qualquer porte ou segmento por ter como características: - Flexibilidade de implantação; - Dispensa de investimento inicial em hardwares e softwares; - Possibilidade de obtenção de resultados no curto prazo; - Aderência plena a outras metodologias e normas de gestão. Se todas as empresas perseguem resultados e se os resultados dependem da eficiência e eficácia dos processos, não é correto afirmar que está na Gestão de Processos o diferencial competitivo das empresas? Se sua empresa já está nesse caminho, tenha a certeza de que ela está preparada para as dificuldades e desafios do mercado. Se ainda não está, esta é a hora! Vladimir Valladares Diretor Executivo da V2 Consulting vladimir@v2consulting.com.br Prof. Washington Grimas – washington@wsgrimas.com Página 89
  • 90.
    Apostila – Gestãode Processos de Negócios Anexo 2 Artigo: Ferramentas de Apoio à Engenharia de Processos de Negócios: Critérios de Classificação e Método de Análise de Adequação a um Projeto Alexandre Luís Souza Bastos Renato Flórido Cameira UFRJ bastos@gpi.ufrj.br, cameira@gpi.ufrj.br Palavras chave: Engenharia de Processos; Modelagem, Processos Resumo: A modelagem de processos de negócios tem sido fortemente usada em projetos de melhoria e de reestruturações dentro de organizações. Hoje percebe-se uma ampliação da quantidade de ferramentas disponíveis, sem que contudo haja um método no sentido de informar e guiar a escolha dessas ferramentas. Esse artigo tece considerações sobre esse tema, procurando realizar uma reflexão no sentido de definir-se critérios para a análise e comparação destas ferramentas, frente aos objetivos de um projeto específico. Abstract: Business process modeling has been strongly used in changing and restructuring project in organizations. We realize a growth in tools range and number, even though we don’t know methods mend to inform and guide these decisions. This article brings discussion on this theme, searching for insights on tools analysis and comparison criteria, towards projects objectives. 1. Introdução Existem no mercado diversas ferramentas que apoiam o trabalho de levantamento e modelagem de processos. As vantagens do uso de ferramentas de auxílio são diversas, variando de acordo com as possibilidades da própria ferramenta (adiante o texto aborda alguns exemplos), assim como os objetivos determinantes do trabalho. Mesmo entendendo que simplesmente o uso de uma ferramenta de auxílio à modelagem não basta para a obtenção de um resultado final satisfatório aos propósitos estabelecidos em um dado projeto, esse artigo busca discutir os fatores que diferenciam as ferramentas, apresentando características de algumas, selecionadas entre as diversas existentes no mercado e procurando tecer considerações sobre o processo de seleção dessas alternativas. 2. Foco de estudo Focamos, para esse trabalho, no uso da modelagem para Business Process Modeling (BPM), geralmente ferramentas que seguem a abordagem por eventos discretos (PIDD, 1998). Seguindo a definição de modelagem, essas ferramentas demonstram importância em um trabalho relacionado à mudanças com riscos grandes para a organização, tais como: processo de reengenharia e reestruturações de processos, implantação de sistemas integrados de gestão, programas de qualidade e certificação da qualidade, entre outros (PAIM e CAMEIRA, 2000) (CAMEIRA e CAULLIRAUX, 2000) (SCHEER, 1992; 1998; 1999). Ou seja, o uso de modelos como apoio à decisão confere ao gestor uma ferramenta de minimização dos riscos pelo melhor entendimento de aspectos e conseqüências relacionadas ao projeto. Basicamente duas referências embasaram esse estudo : Prof. Washington Grimas – washington@wsgrimas.com Página 90
  • 91.
    Apostila – Gestãode Processos de Negócios a) Trabalhos na COPPE/UFRJ Como membros de um grupo de estudos e pesquisas em engenharia de produção1, deparamos constantemente com trabalhos aonde o processo de modelagem configura-se como uma importante ferramenta de apoio. São oportunidades de, apoiados na teoria (modelagem, engenharia de processos, etc.), experimentarmos as ferramentas no seu uso proposto. Sendo o objeto desse estudo a aplicação e uso dessas ferramentas, não bastaria apenas analisar-se conceitualmente, uma vez que, do uso prático, emergem aspectos muitas vezes desapercebidos, assim como conferem uma perspectiva mais realista sobre o objeto em estudo. Alguns aspectos importantes identificados a partir desse estudo e aplicação são apresentados nesse texto. b) Análise realizada pelo Gartner Group Nossa segunda referência é um estudo realizado pelo Gartner Group, resumidamente apresentado abaixo. Figura 1 - Análise comparativa de ferramentas - Gartner Group, agosto de 972 Analisando a figura 1 acima, a partir de uma analogia às estratégias genéricas sugeridas por Michael Porter (1986)3, observa-se que as ferramentas posicionadas no lado esquerdo seriam ferramentas “especialistas”, ou seja, focadas como soluções particulares para problemas específicos, enquanto que as da direita propõem-se a atingir um mercado bem mais amplo, sendo mais completas em possibilidades de solução à diferentes necessidades dos usuários. Por sua vez, o eixo vertical está relacionado ao uso propriamente dito, sendo a distância da origem proporcional à facilidade para a utilização. Pode-se dizer que as ferramentas nos quadrantes superiores posicionam-se como diferenciadas, com vantagens competitivas no seu uso. 1 Grande parte das informações contidas neste artigo são decorrentes da experiência de cursos e projetos de pesquisa e extensão executados pelo Grupo de Produção Integrada do PEP-COPPE e do DEI-EE / UFRJ até os dias atuais. 2 Vide www.gartnergroup.com 3 Resumidamente, Porter sugere em seu livro que as empresas devem posicionar-se estrategicamente com vantagens em preço ou diferenciação, assim como focadas ou amplas em campos de atuação. Esse modelo ficou conhecido como “Estratégias Genéricas”, sendo uma forma agregada de entender o posicionamento de uma empresa e/ou produtos. Prof. Washington Grimas – washington@wsgrimas.com Página 91
  • 92.
    Apostila – Gestãode Processos de Negócios 3. Critérios de Classificação e Análise das Ferramentas de Modelagem de Processos Certamente a maior dificuldade para a avaliação das ferramentas encontra-se na definição de critérios de classificação. Para a nossa análise, usamos critérios técnicos e absolutos, que proporcionem uma análise objetiva. Várias são as classificações possíveis. A figura 2 abaixo (CAULLIRAUX e CAMEIRA, 2000), apresenta uma sistemática: 3.1. Aspectos Construtivos e de Referencial Metodológico A partir do quadro acima, pode-se propor uma classificação quanto aos aspectos construtivos e de referencial metodológico das ferramenta utilizadas em engenharia de processos: A - Ferramentas de desenho gráfico, sem referencial metodológico e não baseadas em banco de dados Algumas das ferramentas disponibilizam ao usuário simplesmente um meio com o qual este pode criar um diagrama a partir de objetos pré-formatados ou disponibilizados. Decorrente dessa possibilidade, com ferramentas que encontram-se nesse categoria, pode- se criar diagramas básicos, cujo objetivo é representar de forma visualmente compreensível alguma realidade. Pode-se dizer que são ferramentas de desenho com alguma preparação para criação de esquemas como fluxos e diagramas, pela existência de objetos específicos para esse fim. A ausência de um método de modelagem na ferramenta, torna o processo mais aberto, sendo o usuário capaz de criar qualquer tipo de objeto ou modelo, sem pré-determinações impostas pela ferramenta ou método disponibilizado. Exemplos de ferramentas nesse nível seriam: MS Power Point, Corel Draw e is/Modeler. Prof. Washington Grimas – washington@wsgrimas.com Página 92
  • 93.
    Apostila – Gestãode Processos de Negócios B - Ferramentas com referências metodológicas, não baseadas em banco de dados O segundo grupo de ferramentas envolve não apenas o desenho dos fluxos/modelos, mas também a possibilidade de trabalhar-se de acordo com uma metodologia de engenharia de processos. Nessas ferramentas, os objetos são agrupados logicamente em modelos, com forma de seqüenciamento e inter-relacionamentos de objetos pré-definidos (de acordo com o tipo de objeto e o método). A vantagem está na exigência de maior padronização por parte do modelador, que deve respeitar as características do modelo. Estando também a metodologia alinhada com os objetivos de um projeto/trabalho específico, é mais uma garantia para a obtenção de resultados desejados, servindo como intermediária entre a formulação e a implantação do trabalho de modelagem. Observamos que as ferramentas nesse patamar apenas disponibilizam os objetos para o uso dentro da metodologia, o que não significa uma imposição. Mesmo tendo os objetos e modelos, a ferramenta não força o processo de modelagem (pela indicação de erro, impossibilidade de ligações entre determinados objetos, uso de objetos de modelos incompatíveis, etc). Outro ponto é a existência de metodologias proprietárias ou não, sendo no primeiro caso específicas ou nativas à uma ferramenta, enquanto no segundo utilizada por diferentes fornecedores e geralmente pertencente a uma empresa terceira. Em geral, as ferramentas disponibilizam ao usuário diferentes possibilidades metodológicas (na forma de modelos ou templates), o que confere maior flexibilidade em termos de uso. Exemplos de ferramentas nesse nível seriam:Flow Charter, Ithink, MicroSaint e Visio. c) Ferramentas com referências metodológicas, baseadas em banco de dados A principal diferença dessas ferramentas em relação às anteriores, é que os objetos e informações modelados são armazenados de forma organizada em um banco de dados (BD), garantindo consistência e unicidade. Algumas ferramentas chegam inclusive a forçar, a partir dos pré-requisitos de cada tipo de objeto e modelo, a criação e relacionamento possível entre eles. Devido à presença do BD, surge também uma série de possibilidades organizacionais e analíticas relacionadas. A criação e manipulação de objetos passa a ser mais consistente (prevenção de redundâncias e duplicidades incorretas) assim como a geração de informações a partir de facilidades típicas de aplicações baseadas em banco de dados (filtros, consultas, relatórios, etc.) passam a ser possíveis. Por outro lado, a existência do BD conformando o trabalho de modelagem exige do modelador (principalmente em trabalhos simultâneos) uma maior precaução para o resgate dos benefícios possíveis. Esclarecendo com um exemplo prático, a criação de dois objetos, “Sistema de Informações Gerenciais” e “S.I.G.”, ainda que na realidade sejam os mesmos, por estarem diferenciados no banco de dados, permitem não apenas confusões visuais, mas até mesmo a geração de informações incorretas em relatórios e análises da base de dados. Exemplos de ferramentas nesse nível seriam: Aris Toolset e System Architect. 3.2. Trajetória de desenvolvimento Outro dado importante na análise de ferramentas, que ajuda a compreender o estágio de maturidade e as perspectivas de evolução da ferramenta, importante num momento de seleção, é a trajetória de desenvolvimento. Considerando a questão de posicionamento estratégico já citada, percebemos que, fora as ferramentas que adotaram estratégias de foco em uma funcionalidade específica, as demais foram sendo criadas e aprimoradas, de acordo com duas trajetórias não exclusivas entre si: a primeira, uma trajetória baseada na complexidade de ferramenta, partindo do básico ao complexo (tanto em termos de amplitude de uso, como na classificação em patamares de estruturação) e a segunda, uma trajetória baseada no objetivo proposto para a ferramenta, atendendo inicialmente um objetivo Prof. Washington Grimas – washington@wsgrimas.com Página 93
  • 94.
    Apostila – Gestãode Processos de Negócios específico, como modelagem CASE4 (Computer Aided Software Engineering) ou modelagem de processos, e depois sendo ampliada para atingir diferentes objetivos. Essa características são relevantes na medida que percebe-se claramente pontos fortes e fracos nas ferramentas, ao considerar-se sua trajetória de desenvolvimento. 4 Uma ferramenta CASE ( Computer Aided Software Engineering - Engenharia de Software com Apoio do Computador ) é um software que auxilia os profissionais na tarefa de criar sistemas. Para os analistas de sistemas, serve para criar os modelos da técnica escolhida (Estruturada, Essencial, Orientação a Objetos ); Para os DBA's, serve para implementar o Banco de Dados onde as informações daquelesistema serão armazenadas. Aos programadores, uma ferramenta CASE pode auxiliar eliminando tarefas mecânicas e repetitivas, como adeclaração de classes e cabeçalhos, etc. Uma boa ferramenta CASE cobre várias partes do processo de desenvolvimento e, portanto, serveà vários profissionais. Porém é necessário manter claro que é uma ferramenta. Assim como o serrote está para o marceneiro, a ferramentaCASE está para o analista de sistemas; se o marceneiro não souber como serrar, de nada adianta uma serra elétrica! Se o analista nãoconhecer as técnicas disponíveis, não irá tirar o melhor proveito da ferramenta CASE.(fonte: www.choose.com.br) 3.3. Escopo de segmento Finalmente o último critério de análise a ser sugerido, requer uma análise relativa aos objetivos pretendidos com a modelagem. Percebemos que, além das diferentes vantagens competitivas em termos de produto, cada ferramenta possui um escopo estratégico próprio, que seria amplo para ferramentas que se propõe a dar apoio em diferentes tipos de modelagem (ex: modelagem de sistemas, processos, estruturas organizacionais, etc.), e focado para outras que atendem a um público alvo ou objetivo de modelagem específico (exemplo: is/Modeler para processos e Live Model para usuários de SAP R/3). 4. Análise Comparativa de Algumas Ferramentas de Engenharia de Processos A partir dos critérios comparativos acima pudemos realizar a análise de algumas das principais ferramentas de Engenharia de Processos disponíveis no mercado. Tivemos a oportunidade de analisar as seguintes ferramentas: Aris Toolset, Corel Draw, Flow Charter (Micrografix), is/Modeler, Ithink(High Performance Systems), Live Model (Intellicorp), MicroSaint, MS Power Point, System Architect (Popkin) e Visio Professional. Pode-se dizer que essas ferramentas compõem um conjunto representativo do mercado atual, havendo desde ferramentas simples e por isso posicionadas com vantagens no preço ou complexas porém mais caras, até ferramentas focadas em algum nicho específico de utilização. Ao invés de apresentar um gráfico comparativo, propomos resumidamente destacar as características, considerando os critérios listados acima, percebidas como relevantes. 4.1. Aris Toolset A ferramenta Aris Toolset desenvolvida pela empresa alemã IDS Prof. Scheer GmbH (www.ids-scheer.de) utiliza de forma conjunta a metodologia Business Process Improvement da Própria IDS. Inicialmente, uma ferramenta de CASE, engloba, desde versões mais antigas, outras metodologias e modelos (Business Process Modeling-BPM, Unified Modeling Language-UML, Activity Based Cost – ABC, Simulação, Knownledge Management, etc.) podendo dessa forma ser utilizada em projetos de modelagem para diferentes objetivos, assim como mais amplos em termos de escopo. Prof. Washington Grimas – washington@wsgrimas.com Página 94
  • 95.
    Apostila – Gestãode Processos de Negócios Ficou conhecida justamente pelo seu potencial em BPM, sendo inclusive parceira da empresa alemã SAP (desenvolvedora de um sistema integrado de gestão). Também por isso, percebemos seu grande uso em trabalhos de modelagem de negócios visando implantação de sistemas integrados de gestão, particularmente o SAP R/3. Pontos fortes da ferramenta: • a visualização/navegação entre os modelos (permite interelacionamentos entre objetos e modelos facilitando a navegação em uma interface amigável); • a flexibilidade associada às possibilidades de organização de modelos e à vasta quantidade de modelos e metodologias disponíveis; • permite ao usuário a elaboração de análises e geração de relatórios a partir dos modelos criados. 4.2. HPS Ithink Analyst O Ithink Analyst (www.hps-inc.com) é uma ferramenta desenvolvida, a priori, para modelagem na abordagem de Dinâmica de Sistemas. Contudo, possui elementos que permitiriam (ainda que de uma forma diferenciada) modelar-se processos por eventos, não sendo contudo ideal para isso. Seu foco é a modelagem de comportamentos de sistemas (como processos dentro de uma empresa) para a posterior simulação e tomada de decisão. Idem para demais ferramentas de dinâmica de sistemas como: Powersim, Vensim, Stella e Dínamo. Pontos fortes da ferramenta: • representação de elementos como: atrasos, feedbacks e visão sistêmica; • criação de um painel de controle para simular-se o modelo criado; • geração de simulações e análises de sensibilidade (análise de mudanças decorrente da alteração do valor de uma variável); • Apoio à construção de sistemas de gestão por indicadores de desempenho. 4.3. Intellicorp Live Model A ferramenta Live Model da Intellicorp (www.intellicorp.com) insere-se no contexto de ferramentas de modelagem de negócios focada para o mercado específico de implantadores ou empresas usuárias do sistema integrado de gestão SAP R/3. Pontos fortes da ferramenta: • a partir dos modelos de referência do R/3, com o Live Model, pode-se navegar pelos processos e visualizar propriedades (telas, documentos associados); • possibilita a alteração dos modelos de referência, adequando o sistema integrado aos processos da empresa. Isso deve-se às possibilidades de selecionar-se escopos dos negócios, pela escolha de modelos e caminhos dentro dos modelos de referência (de acordo com a realidade da empresa), além de implementar alterações inexistentes nos modelos (processos, atividades e eventos novos); • a partir da simulação feita pela ferramenta, permite ao usuário conectar-se a um sistema R/3 e interagir com as transações paralelamente à visualização do processo. Tanto essas simulações como demais animações possíveis são graváveis; • salva as configurações feitas nos modelos de referência, permitindo inclusive anotações, marcações, etc. Em outras palavras, permite o registro do trabalho de modelagem (motivos, contexto, observações, etc.). Isso é relevante na medida que a ferramenta servirá também para a manutenção dos processos pós-implantação (chamada "segunda-onda" no mundo de implantadores de sistemas integrados de gestão). Prof. Washington Grimas – washington@wsgrimas.com Página 95
  • 96.
    Apostila – Gestãode Processos de Negócios 4.4. is/Modeler 4.0 A ferramenta is/Modeler da empresa Modus Operandi (www.ismodeler.com), está focada exclusivamente em modelagem de processos, com apenas um modelo e sem “templates”, possuindo diferentes grupos de objetos disponíveis para o uso. Dessa forma, é a ferramenta menos abrangente analisada nesse trabalho. Pontos fortes da ferramenta: • simplicidade de uso (ferramenta básica); • interface amigável e de fácil compreensão. Interessante apresentação dos objetos modelados, agrupados por tipo (recursos, atividades, consumidores, etc.); • geração de 7 tipos de relatórios simples, construídos a partir dos modelos levantados e dos atributos definidos nos objetos (descrição e custo de atividades, uso e custos de recursos, contatos externos, uso de recursos de trabalhos e percurso de tempo e custos); • permite a criação de subprocessos associados à um objeto atividade (processos “filhos”). 4.5. Micrografix Flow Charter 7.0 Parte de um pacote de programas de diagramação/ desenho/ visualização (Graphic Suite 2), o Flow Charter 7.0 da Micrografix (www.micrografx.com) enquadra-se como uma ferramenta não baseada em banco de dados, com características semelhantes ao Visio (adiante analisada). Pontos fortes da ferramenta: • facilidades e flexibilidade na criação e edição dos objetos e diagramas. Possui qualidades como ferramenta de desenho no que se relaciona à diagramação; • extensa quantidade de objetos disponíveis (na forma de templates), permitindo diagramação dos mais variados tipos (BPM, Data, Organizacional, técnicas como elétrica e de sistemas, baseada em figuras, Qualidade, etc.); • permite ligar-se objetos à diagramas, o que representa a possibilidade de interrelacionar-se diferentes diagramas. Ex: diagramas subsequentes, objetos de um diagrama sendo usado em outro, etc. • uma possibilidade interessante é o uso dos diagramas associados à macros, o que permite simular-se e executar-se apresentações dos modelos feitos. Usa para isso a linguagem Visual Basic. 4.6. MicroSaint (www.microsaint.com) Com clara abordagem diferenciada às demais ferramentas aqui analisadas, essa tem como ponto forte a simulação dos modelos nela mesmo criados. Não permite modelagens diferentes de processos (como organogramas, sistemas, etc.), sendo por isso focada nesse aspecto. Em contrapartida, possui vários elementos estatísticos e mesmo de programação, que permitem detalhar-se matematicamente a realidade representada. Uma possibilidade seria casar seu uso com o de outra das ferramentas aqui analisadas, com uso específico em simulação. Prof. Washington Grimas – washington@wsgrimas.com Página 96
  • 97.
    Apostila – Gestãode Processos de Negócios Pontos fortes da ferramenta: • forte ferramenta para simulação por eventos discretos; • permite análise dos dados pela geração de gráficos, tabelas e análises de sensibilidade; • possui apenas três objetos (tarefas, filas e caminhos), sendo por isso objetiva no seu propósito de modelagem de processos; • permite modelar-se qualquer tipo de fluxo, desde que haja uma lógica matemática existente. 4.7. MS Power Point e Corel Draw Ainda que não sejam ferramentas de modelagem especificamente, disponibilizam aos usuários objetos com os quais pode-se representar dentre outras coisas, processos. Assim como várias outras ferramentas de desenho e apresentação, configuram-se como opções relativamente baratas (por terem diversas outras aplicações além da modelagem, o que a princípio pode diluir o custo absoluto), sendo certamente as com maior amplitude de uso (maior flexibilidade associada à ausência de metodologia e banco de dados). Desenvolvidas por duas das maiores empresas de software do mundo (www.microsoft.com e www.corel.com), são ferramentas com abordagem bem horizontal, também permitindo o uso em modelagem. Pontos fortes da ferramenta: • custo facilmente diluível entre as funcionalidaedes/ objetivos; • soluções adequadas para casos aonde aspectos de visualização (estética) tenham relevância maior; • interfaces difundidas entre usuários comuns, o que significa ser menor a necessidade de se treinar pessoas no seu uso; • existência e facilidade de criação de objetos com diferentes formas, o que representa por um lado flexibilidade na criação de diferentes modelos, e por outro maior trabalho na criação dos modelos e manutenção de consistência. 4.8. System Architect 2001 A ferramenta SA2001 desenvolvida pela americana Popkin Software (www.popkin.com) utiliza duas metodologias não desenvolvidas pela empresa: CSC Catalyst (www.csc.com) a IDEF (http://www.popkin.com/products/sa2001/business/idef/idef.htm). Até seu último release era exclusivamente uma ferramenta CASE, sendo muito conhecida no mercado de desenvolvimento de softwares e entre analistas de sistemas. No release 2001 possui, contudo, diversas novas capacitações, tais como: BPM, ABC, Simulação e modelos de organização (organograma, etc.). Essa ferramenta enquadra-se na análise pelo critério de trajetória. Percebemos claramente que seu histórico determina seu ponto forte como ferramenta de modelagem de software, havendo contudo ainda grandes oportunidades em melhoria para os demais modelos já disponibilizados. Prof. Washington Grimas – washington@wsgrimas.com Página 97
  • 98.
    Apostila – Gestãode Processos de Negócios Pontos fortes na ferramenta: • forte ferramenta CASE, sendo interessante para projetos de melhorias organizacionais associadas ao desenvolvimento de sistemas; • talvez pelo mais forte histórico em CASE, está estruturada de uma forma “amarrada”, com organização de modelos e definições fixas e pré-definidas. Isso reduz a flexibilidade na modelagem, mas também as preocupações anteriores ao projeto quanto à formatação da base (diretórios, criação de objetos, consistência, etc.) na geração de resultados pretendidos; • possui interessante controle e organização de nomes (definições, treads, roles, dicionário). 4.9. Visio Professional A ferramenta Visio, desenvolvida pela americana Visio Corporation (www.visio.com) é uma ferramenta de diagramação e desenho com figuras “templates” pré-disponíveis ao usuário. Em três diferentes versões (Professional, Technical e Standard), diferenciam-se pela presença/ausência de alguns diagramas e símbolos: a técnica, com diagramas e símbolos para AutoCAD, planejamento de espaço, design, engenharia elétrica, etc. e a professional com símbolos e diagramas para UML(Unified Modeling Language), datamodeling, network diagrams, etc. É uma ferramenta simples, porém de fácil utilização. Não possui banco de dados, possuindo contudo modelos para diferentes metodologias, com objetivos diversos. Temos informações do lançamento de um novo release dessa ferramenta que, por ser recente, o mesmo não foi analisado. Contudo, pelas informações disponíveis na Internet, pareceu poderosa, sendo integrada ao MS Office, também baseada em banco de dados e permitindo a geração de relatórios e análises dos modelos feitos. Sua recente associação com a empresa Microsoft representará possivelmente para a ferramenta, já posicionada como abrangente e barata, um potencial em termos de massificação de uso. Ela é, possivelmente, dentre as ferramentas atuais, um das mais difundidas, talvez por políticas de marketing ou então por ser muito flexível para diferentes usos e de fácil aplicação. Pontos fortes da ferramenta: • interface amigável e de fácil utilização; • templates com objetos para diversos tipos de diagramas: fluxogramas, organogramas, modelos IDEF(metodologia de digramação de sistemas), UML, TQM(Total Quality Management) e ISO(Organization for International Standarlization), diagramas de redes (IBM, HP, 3COM), etc. Prof. Washington Grimas – washington@wsgrimas.com Página 98
  • 99.
    Apostila – Gestãode Processos de Negócios 5. Método de Análise de Adequação de uma Ferramenta de Engenharia de Processos Contudo, permanece a pergunta: qual a ferramenta ideal ? Parece-nos claro que, considerando a diversidade de oferta do mercado e de aplicações possíveis apoiadas no seu uso, a resposta não mais depende exclusivamente das ferramentas. Não é mais suficiente definir-se critérios de comparação (absolutos ou relativos) entre as ferramentas, havendo aspectos externos relevantes para essa decisão. Propomos a seguinte metodologia de análise, descrita na figura 3, abaixo: O fator que mais influencia o processo decisório é o entendimento do problema que será resolvido com o apoio da ferramenta a ser usada. Precisa-se definir os objetivos do projeto, além de variáveis como o grau de detalhamento do projeto, desdobramentos possíveis, tipo de decisão a tomar-se a partir dos modelos, etc., sendo informações que tornam a decisão relativa. A partir desse entendimento, torna-se possível uma análise melhor das ferramentas. Para que propósito a empresa pretende comprar a ferramenta, quais decisões ela apoiará, que características seriam desejáveis, o que pretendo fazer no futuro (desdobramentos), etc., tudo isso deve ser claramente entendido e definido. A partir dessa reflexão, passa-se à análise das disponibilidades do mercado. Um ponto importante é o dinamismo atual no desenvolvimento dessas ferramentas, algumas com releases em tempos menores que semestres. Isso demanda uma pesquisa, para atualizar-se quanto às novidades disponíveis. Definidos os objetivos e conhecidas as possibilidades, pode-se, finalmente, realizar a análise visando a tomada de decisão. Contudo, particularidades relacionadas ao trabalho de modelagem, até mesmo operacionais (criação, manipulação, navegação, etc.), demandam do decisor um certo conhecimento no assunto. Às vezes, testar-se a ferramenta pode mostrar carências não previstas ou previsíveis, sem o contato prático. Os conhecimentos prévios em modelagem servem como apoio à essa análise. Finalmente, embasado nesses conhecimentos prévios, e não exclusivamente por informações a respeito da ferramenta, a escolha pode ser feita de forma mais precisa. 6. Conclusão Por tudo isso, concluímos que uma análise de ferramentas de apoio à engenharia de processos deve considerar as particularidades de cada software e o contexto onde se pretende utilizá-lo. A ferramenta nada mais é que um meio para atingir-se um objetivo, sendo por isso mesmo apenas uma variável do processo decisório. Cada projeto possui caracteríticas que tornam essa decisão particular, sendo impossível definir-se um modelo ou solução genérica também ótima, havendo possibilidades, opções, diversas, em função de cada caso. Prof. Washington Grimas – washington@wsgrimas.com Página 99
  • 100.
    Apostila – Gestãode Processos de Negócios 7. Bibliografia • CAMEIRA, R E CAULLIRAUX, H. — Engenharia de Processos de Negócios: Considerações Metodológicas com Vistas à Análise e Integração de Processos. Artigo enviado para o SIMPOI 2000. Grupo de Produção Integrada/COPPE-EE/UFRJ, Rio de Janeiro, 2000. • CAULLIRAUX, H. E CAMEIRA, R — A Consolidação da Visão por Processos na Engenharia de Produção e Possíveis Desdobramentos. Artigo enviado para o ENEGEP 2000. Grupo de Produção Integrada/COPPE-EE/UFRJ,Rio de Janeiro, 2000. • CAULLIRAUX, HEITOR M., COSTA, LUIS SERGIO SALLES, Manufatura Integrada por Computador, Sistemas Integrados de Produção: Estratégia, Organização, Tecnologia e Recursos Humanos. 1ed Rio de Janeiro: Editora Campus, SENAI, COPPE/UFRJ, 1995. • DAVENPORT, THOMAS H., Reengenharia de Processos: Como Inovar na Empresa Através da Tecnologia da Informação. 5 ed. Rio de Janeiro: Editora Campus, 1994. • PAIM, R E CAMEIRA, H. — Modelagem de Processos de Negócios: Aplicações e Metodologias. Artigo enviado para o ENEGEP 2000. Grupo de Produção Integrada/COPPE- EE/UFRJ, Rio de Janeiro, 2000. • PIDD, MICHAEL, Modelagem Empresarial, Ferramentas para Tomada de Decisão. Porto Alegre: Bookman, 1998. • PORTER, MICHAEL E., Estratégia competitiva, técnicas para a análise da indústria e da concorrência, Rio de Janeiro: Editora Campus, 1986. • SCHEER A.-W, ARIS –Business Process Engineering – Reference Models for Industrial Enterprises. 2ed. Berlin Heidelberg: Springer-Varlag, 1992. • SCHEER A.-W, ARIS – Business Process Framework. 2ed. Berlin Heidelberg: Springer- Varlag, 1998. • SCHEER A.-W, ARIS – Business Process Modeling. 2ed. Berlin Heidelberg: Springer- Varlag, 1999. • SIMA, REINALDO, Tese MsC: Reengenharia de Processos – Uma Abordagem Direcionada a Projetos de Reestruturação de Processos. Rio de Janeiro: COPPE/UFRJ, M.Sc., Engenharia de Produção, 1997. Tese – Universidade Federal do Rio de Janeiro, COPPE. Prof. Washington Grimas – washington@wsgrimas.com Página 100
  • 101.
    Apostila – Gestãode Processos de Negócios Anexo 3 Artigo: O uso da Linguagem UML para dar Suporte ao Ensino de Sistemas Integrados de Gestão Ricardo Villarroel Dávalos Universidade do Sul de Santa Catarina, Sistemas de Informação Florianópolis, Santa Catarina, Brasil, 370 rdavalos@unisul.br Abstract The main idea of the Enterprise Resources Planning education in the University of Santa Catarina's South - Unisul, consists of studying the integration of the information and processes among at several functional areas of an organization, and for this purpose is used a practical exercise that presents interactive way of all the activities accomplished among several modules of the Microsiga tool to support the production of a key-ring. With the purpose of to represent the several aspects of the exercise and to support the wide understanding in the way as the company operates, a Business Processes Modeling of the production of the key-ring is made in the Unified Modeling Language (UML). Due to its graphic interface and the possibility of construction of Information Systems, the use of the model represent a larger motivation of the students in to learn and to apply the studied concepts. The main objective of this article is to establish an approach of the Enterprise Resources Planning education through the use of the UML language. Keywords: Teaching/Learning Strategies, Information Systems, Information Technology. Resumo A idéia principal do ensino de Sistemas Integrados de Gestão (Enterprise Resources Planning – ERP) na Universidade do Sul de Santa Catarina – Unisul, consiste em estudar a integração das informações e processos entre as diversas áreas funcionais de uma organização, sendo que para esta finalidade é utilizado um exercício prático que apresenta interativamente todas as atividades realizadas entre vários módulos da ferramenta Microsiga visando a apoiar a fabricação de um chaveiro. Com a finalidade de representar os vários aspectos do exercício e apoiar o entendimento amplo da forma como a empresa opera, é efetuada uma Modelagem dos Processos de Negócio da fabricação do chaveiro na Linguagem de Modelagem Unificada (Unified Modeling Language – UML). Devido a sua interface gráfica e a possibilidade de construção de Sistemas de Informação, o uso do modelo se traduz em maior motivação dos alunos em aprender e aplicar os conceitos estudados. O objetivo principal deste artigo é estabelecer uma abordagem do ensino de sistemas ERP mediante o uso da linguagem UML. Palavras chave: Estratégias de Ensino/Aprendizagem, Sistemas de Informação, Tecnologia de Informação. Prof. Washington Grimas – washington@wsgrimas.com Página 101
  • 102.
    Apostila – Gestãode Processos de Negócios 1. INTRODUÇÃO Os sistemas ERP (Enterprise Resources Planning - ERP) estão ocupando um espaço amplo no mercado de software, sendo uma das razões, o fato da reorganização das instituições em torno de processos, idéia básica da Reengenharia de Processos de Negócios (Business Process Re-engineering - BPR), que consiste em redesenhar processos de negócios sendo a Tecnologia de Informação (TI) o elemento capaz de materializar este novo conceito nas organizações, ou seja esta tecnologia é ao mesmo tempo um habilitador e implementador de processos, fornecendo a sustentação necessária à implementação e gerenciamento de novos processos [5]. As universidades, conscientes da importância do assunto, têm celebrado acordos com fornecedores de hardware e software, recebendo recursos geralmente a custos simbólicos. Professores são treinados, laboratórios equipados e o sistema ERP passa a ser um tema de grande importância, a ponto de gerar alterações curriculares (Ex.: Louisiana University, California State University, Universidade de São Paulo, Universidade Newton Paiva, etc). A Universidade do Sul de Santa Catarina - Unisul celebrou uma parceria acadêmica com a fornecedora de sistema Microsiga, com a finalidade de equipar um laboratório onde serão desenvolvidas atividades acadêmicas que atendam aos cursos de graduação e pós- graduação, bem como a área de pesquisa. As iniciativas para introduzir os sistemas ERP nos procedimentos de ensino na Unisul consideram no conteúdo programático os itens a seguir: Tecnologia de Informação, Sistemas de Gestão, Gestão Empresarial, Modelagem de Processos de Negócio, Uso e Implantação de um Sistema ERP, Gerência de Projetos, Desenvolvimento de Sistemas, Parametrização e Customização de um Sistema ERP. Desta forma, considera-se desde a constituição de uma empresa até o estudo de aspectos técnicos de informática, passando pela evolução dos sistemas ERP, integração do fluxo de atividades, utilização, implementação, desenvolvimento até a adequação destes sistemas nas empresas. As iniciativas no ensino estão vinculadas a quais cursos serão envolvidos, quais disciplinas afetadas, eventuais inclusões de novas disciplinas, etc. Desta forma, nos cursos ligados às áreas de negócios (Administração, Contabilidade, Economia, Marketing), seriam utilizados estes sistemas para o entendimento amplo da forma como a empresa opera e a integração de conceitos dos diferentes cursos. Também, nos cursos ligados às áreas de tecnologia (Computação, Sistemas de Informação e Engenharias), além da utilização anteriormente comentada, se mostraria aos alunos o papel dos sistemas ERP na empresa e os desafios envolvidos em sua implantação e gerenciamento, podendo-se chegar até mesmo ao desenvolvimento de projetos integrados, envolvendo alunos de diversos cursos e grupos de pesquisa da Unisul [13]. Para poder atender primeiramente as iniciativas no ensino estão sendo preparadas disciplinas de capacitação, orientadas para a analise e representação dos processos envolvidos nas organizações, através do uso de recursos computacionais (programas de diagramação, ferramentas CASE (Computer-Aided Software Engineering) e pacotes de simulação). Este artigo tem como finalidade apoiar o ensino de sistemas ERP mediante o uso de um Modelo dos Processos de Negócio definido na Linguagem de Modelagem Unificada (Unified Modeling Language – UML). 2. SISTEMAS INTEGRADOS DE GESTÃO Com o avanço da TI, as organizações passaram a utilizar Sistemas de Informação (SI) para apoiar suas atividades, sendo desenvolvidos vários sistemas para atender aos requisitos específicos das diversas unidades de negócio, plantas, departamentos e escritórios. Prof. Washington Grimas – washington@wsgrimas.com Página 102
  • 103.
    Apostila – Gestãode Processos de Negócios Um SI poderia ser compreendido como um conjunto de componentes inter-relacionados, desenvolvidos para coletar, processar, armazenar e distribuir informações, facilitando a coordenação, o controle, a análise, a visualização e o processo decisório nas organizações. Os sistemas ERP são SI que integram informações e processos entre as diversas áreas funcionais da organização, proporcionando recursos e procedimentos aos usuários, para um gerenciamento eficiente das informações. A utilização de um sistema ERP melhora o fluxo de informações e facilita o acesso aos dados operacionais, favorecendo a adoção de estruturas organizacionais mais achatadas e flexíveis. Além disso, as informações tornam-se mais confiáveis, possibilitando a tomada de decisão com base em dados que refletem a realidade da empresa. Um outro benefício é a adoção de melhores práticas de negócio, suportadas pelas funcionalidades dos sistemas, que resultam em ganhos de produtividade e em maior velocidade de resposta da organização. Os sistemas ERP representam o estágio mais avançado dos sistemas tradicionalmente chamados MRP II (Manufacturing Resource Planning –MRP). É composto basicamente de módulos que atendem as necessidades de informação, ligados a todos os processos operacionais, produtivos, administrativos e comerciais. A Figura 1 ilustra a estrutura típica de funcionamento integrado de um sistema ERP, a partir de uma base de dados única [4]. Figura 1 - Estrutura típica de funcionamento de um sistema ERP Os sistemas ERP abrangem uma gama de funcionalidades e processos empresariais. Logicamente, de acordo com o fornecedor do sistema, existe variação em amplitude (número de atividades e processos contemplados pelo sistema) e em profundidade (grau de especificidade e flexibilidade com que trata um processo determinado). De forma geral, estes sistemas fornecem suporte às atividades administrativas (finanças, recursos humanos, contabilidade e tributário), comerciais (pedidos, faturamento, logística e distribuição) e produtivas (projeto, manufatura, controle de estoques e custos). Muitos sistemas ERP são comercializados em pacotes contendo módulos básicos para a gestão do negócio. Módulos adicionais podem ser adquiridos individualmente em função do interesse e da estratégia da empresa. Todos esses aplicativos são completamente integrados, a fim de propiciar consistência e visibilidade a todas as atividades Prof. Washington Grimas – washington@wsgrimas.com Página 103
  • 104.
    Apostila – Gestãode Processos de Negócios inerentes aos processos da organização. Nomes comerciais de ERP como SAP, BAAN, Oracle Aplications, BPCS, Peoplesoft, JDEdwards, MFG/Pro, Microsiga, Datasul, dentre outros, passaram a fazer parte das empresas de pequeno, médio e grande porte no Brasil e no exterior. Atualmente, os sistemas ERP se encontram cada vez mais ofuscados por portais de negócios, cadeias de suprimento sincronizadas, sofisticados sistemas de logística, comércio eletrônico (e-commerce), provedores de ASP (Aplication Server Provider) e, principalmente, pelas ferramentas ASI (Arquitetura de Sistemas de Informação) que irão possibilitar a integração de todos os processos de negócios. A ASI estabelece um conjunto de elementos, cuja finalidade é proporcionar um mapeamento da organização, no tocante aos elementos envolvidos com os procedimentos de desenvolvimento/implantação do sistema. Os principais modelos de ASI encontrados na literatura são a estrutura proposta por Zachman, a arquitetura ARIS (Architeture of Integrated Information System) da IDS - Scheer, a arquitetura CIM-OSA (Computer Integrated Manufacturing – Open System Architecture), a arquitetura SA2001 (System Architect 2001), dentre outros [9]. Considerando as dificuldades que apresentam os sistemas ERP, os principais fornecedores já começaram a providenciar mudanças em seus produtos, tendo em vista a integração sintonizada de todos os processos internos e a conectividade da cadeia de suprimentos. Assim, as principais características destes novos sistemas são a incorporação de módulos adicionais dentro dos módulos básicos ou também definidos como “componentização”, a facilidade de troca de informações comerciais com outros sistemas concorrentes, a utilização de aplicações SCM (gestão da cadeia de suprimentos) e CRM (gestão de relacionamento com os clientes) de um outro fabricante e a orientação total para a internet. 3. MODELAGEM DE PROCESSOS DE NEGÓCIO COM UML Para apoiar as fases de pré-implantação, implantação e pós-implantação de sistemas ERP, utiliza-se a Modelagem de Processos de Negócio. Desta forma, pode-se determinar, com menor margem de erro, o ponto ótimo entre adequar a organização aos processos intrínsecos à forma de operação deste sistema ou customizar estes processos atuais da organização. Assim, a modelagem se aplica através da utilização de modelos de referência para explicar a forma de operação. A utilização dos modelos permite, ainda, a identificação de como os processos seriam suportados pelo sistema e como configurá- los mais eficazmente. Um Modelo de Processos de Negócio é um tipo específico de modelo, sendo formado por um conjunto de modelos consistentes e complementares que procuram representar as diferentes visões e os vários aspectos da organização com o objetivo de auxiliar os usuários em algum propósito. As empresas alcançam a excelência operacional quando se concentram em dois pontos essenciais: a otimização do modelo existente e a reinvenção das operações [12]. As finalidades da modelagem são desdobradas da seguinte forma: uniformização do entendimento da forma de trabalho, gerando integração; análise e melhoria do fluxo de informações; explicitação do conhecimento sobre os processos, armazenando, assim, o know how organizacional; realização de análises organizacionais e de indicadores; realização de simulações, apoiando tomada de decisões; gestão da organização e construção de software. As aplicações mais freqüentes dos processos de negócios são: redesenho de processos; análise e melhorias de processos; implantação de sistemas ERP; projeto de sistemas de informação; identificação, seleção e monitoração de indicadores de desempenho; análises organizacionais; gerência do conhecimento; workflow e gerência de documentos; organização de documentação técnica; benchmarking; integração organizacional através da uniformização de entendimentos sobre a forma de trabalho; modelos de negócios eletrônicos; cadeia de suprimentos; etc. Prof. Washington Grimas – washington@wsgrimas.com Página 104
  • 105.
    Apostila – Gestãode Processos de Negócios A Linguagem Unificada de Modelagem (Unified Modeling Language –UML) é uma linguagem gráfica para visualização, especificação, construção e documentação de sistemas complexos de software. A UML proporciona uma forma padrão para a preparação de planos de projetos de sistemas, incluindo aspectos conceituais tais como processos de negócios e funções do sistema, além de itens concretos como as classes escritas em determinada linguagem de programação, esquemas de banco de dados e componentes de software reutilizáveis [6]. A finalidade da UML é descrever qualquer tipo de sistema, em termos de diagramas, orientado a objetos. Naturalmente, o uso mais comum é na criação de softwares, mas também pode ser utilizada para representar e analisar sistemas. A modelagem de processos auxilia um projeto de software, na medida em que facilita a abstração dos procedimentos que regem o negócio. Porém, no seu modelo genérico que descreve outros modelos (meta-model) a UML não contempla elementos específicos para tratar com diagramas de processos de negócio. Atendendo a essa demanda são utilizados mecanismos de extensão da própria UML definidos pelo OMG (Object Management Group). Os pesquisadores Eriksson e Penker (2000) criaram um conjunto de estereótipos capazes de contemplar a visão de um processo de negócio. Esses modelos refletem o ambiente e a estrutura organizacional com a qual o sistema proposto irá contribuir. Estes modelos representam uma visão inicial das atividades do negócio, sendo possível capturar de forma significativa eventos, entradas, recursos e saídas associados ao processo de negócio. Ao relacionar posteriormente estes modelos a elementos de análise e design, tais como casos de uso, será possível realizar o rastreamento entre os requisitos funcionais de um sistema e os artefatos de software que serão construídos. Como um Modelo de Processos de Negócio geralmente contempla um escopo maior que o sistema proposto no projeto, permite ao analista mapear claramente o que está no escopo desse sistema e o que será implementado. Um importante elemento da Modelagem de Processos de Negócio com UML é a sua navegabilidade, que permite ao usuário do modelo navegar entre as visões (estratégia, processo, estrutura e funcional) de maneira lógica, sem que seja necessário interromper o raciocínio, mas ao contrário, construindo uma teia de relações que permita uma visão holística do processo [1]. 4. O CASO DE FABRICAÇÃO DO CHAVEIRO Com a finalidade de contribuir ainda mais com o aprendizado experimental e transmitir o entendimento da forma como uma empresa opera e a integração de conceitos estudados nas diferentes disciplinas, está sendo introduzido o sistema Microsiga nos procedimentos de ensino na Unisul. A Figura 2 descreve o fluxo de integração entre os diferentes módulos deste sistema. Figura 2 - Fluxo de integração do sistema Microsiga Prof. Washington Grimas – washington@wsgrimas.com Página 105
  • 106.
    Apostila – Gestãode Processos de Negócios O caso de fabricação do chaveiro é um exercício de treinamento básico de uso de um sistema ERP e permite um aprendizado prático das principais tarefas a serem realizadas nestes sistemas. A Figura 3 descreve a seqüência deste exercício que realiza interativamente todas as atividades entre vários módulos do sistema ERP, ilustrado na figura anterior [7]. Figura 3 – Fluxograma do caso de fabricação do chaveiro O exercício inicia-se com a ativação do sistema relativa ao servidor e a possibilidade de alterar os valores das moedas. Logo é efetuada a análise do plano de contas e dos lançamentos automáticos através das consultas genéricas, as quais possibilitam a visualização ou a impressão dos arquivos disponíveis no sistema. A consulta poderá ser realizada através de pesquisa em um arquivo específico na qual podem ser aplicados filtros para selecionar os registros desejados. O sistema incorpora também um dicionário de dados que possibilita a seleção dos campos a serem exibidos na tela. Dando seguimento ao exercício é realizada a subscrição do capital incluindo o respectivo lançamento contábil, para logo iniciar o cálculo do custo do chaveiro e a sugestão de um preço de venda com base numa previsão de vendas, incluindo as despesas fixas de administração e publicidade. Para os demais procedimentos definidos na Figura 1, definem- se lucros, lote econômico, compras, cotações, acompanhamento da produção, faturamento, fluxo de caixa e análise dos resultados obtidos através da emissão do balancete. A Figura 4 ilustra uma descrição genérica do chaveiro e para todos os procedimentos descritos no fluxograma do exercício de treinamento do sistema ERP (Figura 3) são definidos ambientes de trabalho específicos do sistema Microsiga, para aquisição de dados, comunicação, coordenação, análise e apoio a decisão. Prof. Washington Grimas – washington@wsgrimas.com Página 106
  • 107.
    Apostila – Gestãode Processos de Negócios Figura 4 – Ambiente para efetuar uma descrição genérica do produto Os procedimentos para treinar o uso do sistema ERP definidos na Figura 3, apresentam algumas dificuldades aos alunos, tais como a complexidade do relacionamento das atividades e a descrição sucinta das funcionalidades destas atividades. No próximo item será apresentado um modelo implementado em UML que contornará estas dificuldades e orientará o uso deste sistema. 5. MODELO PARA APOIAR O ENSINO DE UM SISTEMA ERP Para apoiar o ensino de sistemas ERP é utilizado um Modelo de Processos de Negócio implementado em UML que considera diagramas de casos de uso, atividades e seqüências, construídos a partir da ferramenta Enterprise Architect - EA. Desta forma são definidos como clientes verificam requisitos, fornecedores planejam recursos, gestores coordenam e executores verificam suas responsabilidades. Mediante o uso deste modelo explica-se ao aluno como um banco de dados único interage com um conjunto integrado de aplicativos e que consolida todas as operações da organização em um único ambiente computacional, dando desta forma suporte às atividades administrativas, comerciais e produtivas. A Figura 5 descreve a relação dos processos de negócio incluídos na fabricação do chaveiro e define as regras, metas, os insumos, recursos e objetivos relativos a estes. Também são destacados seus relacionamentos de dependência com os demais processos e a estrutura organizacional com a qual o exercício irá relacionar-se. Este diagrama também está relacionado ao processo de identificação das Regras de Negócio, sendo estas elaboradas no catálogo de regras e identificadas pelo código do processo e pela seqüência da regra. Prof. Washington Grimas – washington@wsgrimas.com Página 107
  • 108.
    Apostila – Gestãode Processos de Negócios Para descrever a funcionalidade de cada um dos processos descritos na figura anterior são definidos diagramas de casos de uso. Assim, por exemplo, a Figura 6 descreve como os atores (usuários) interagem no processo de produção controlado pelo sistema ERP. Estes diagramas propiciam aos alunos um melhor entendimento do que faz cada um dos processos e ajudam a estabelecer melhor entendimento dos conceitos de integração. Figura 6 – Diagrama de caso de uso do processo de produção Prof. Washington Grimas – washington@wsgrimas.com Página 108
  • 109.
    Apostila – Gestãode Processos de Negócios Figura 7 – Diagrama de atividades e seqüências dos pedidos de venda 6. CONCLUSÕES Este trabalho apresentou algumas experiências realizadas na Unisul visando a apoiar o ensino de sistemas ERP, baseadas num modelo implementado na linguagem UML, de um exercício prático da fabricação de um chaveiro, que apresenta todas as atividades realizadas entre vários módulos da ferramenta Microsiga. Por sua natureza interdisciplinar, o modelo foi aplicado em algumas disciplinas dos cursos de engenharia e informática e observou-se o envolvimento dos alunos no que se refere ao relacionamento e descrição das atividades envolvidas no exercício, sendo que em alguns casos realizaram uma fundamentação teórica mais detalhada dos procedimentos mais complexos. As principais conclusões obtidas no decorrer da aplicação deste modelo são descritas a seguir: • transmite ligações entre a cadeia de suprimentos e o gerenciamento econômico/financeiro, entre os processos de fabricação e comercialização, etc., proporcionando aos alunos uma imagem única e sintética de todos os elementos da empresa; • treina ações estratégicas do exercício a partir de regras de negócio determinadas e comparam-se estas aos processos de negócio executados mediante fluxos definidos preliminarmente; • incorpora para as disciplinas ligadas às áreas de negócios o entendimento de como a empresa opera, e para as disciplinas ligadas às áreas de tecnologia, além do uso comentado, mostra os desafios envolvidos na construção de um software; • cria um ambiente de colaboração efetiva e de múltiplas funções, para analisar coletivamente as informações e preparar alunos para atuarem em diversas organizações; • define o estabelecimento de critérios para a modelagem e construção de um sistema ERP aplicado à pequenas empresas, sendo uma motivação para os alunos que trabalham em empresas localizadas na região; e • permite fácil atualização e incorporação de outras atividades complementares do exercício e a partir da documentação de referência deste modelo, em formato especificado, cria-se um material que é adequado ao perfil dos cursos. Desta forma, o modelo apresentado aqui foi usado satisfatoriamente e recomenda-se também a utilização de outros recursos que visem a apoiar o ensino de sistemas ERP Prof. Washington Grimas – washington@wsgrimas.com Página 109
  • 110.
    Apostila – Gestãode Processos de Negócios considerando a natureza científica, dado que oferecer disciplinas totalmente voltadas para sistemas específicos, poderia funcionar como uma estrutura de treinamento para técnicos que iriam auxiliar na implantação e/ou utilização daquele sistema e fugiria da vocação universitária. Referências Bibliográficas 1. Barbalho, S. C. et al. Modelagem de processos de negócio com UML. In: XXII Encontro Nacional de Engenharia de Produção – ENEGEP 2003, Curitiba – Paraná. Anais... Curitiba: ENEGEP, 2003. 2. Baker, B. Business Modeling with UML: The light at the end of the tunnel. The rational Edge. Disponível em: <http://www.therationaledge.com/content/ dec_01 /m_businessModelling_bb.html> Acesso em : 10/03/2003. 3. Booch, G. et al. UML: Guia do usuário. Rio de Janeiro: Campus, 2000, 215 p. 4. Davenport, T. H. Putting the enterprise into the enterprise system. Harvard Business Review. Julho-Agosto, 1998, p.121-131. 5. Davenport, T. H. Teaching about Reengineering. Association for Information Systems – American Conference on Information Systems. Disponível em:< http://hsb.baylor.edu/ramsower/acis/papers/ davenpor.htm > Acesso em : 22/08/2002. 6. Eriksson, H. E. e Penker, M. Business Modeling with UML. New York: John Wiley & Sons, 2000, 459 p. 7. Haberkorn, E. Gestão Empresarial com ERP. São Paulo, Microsiga Software SA, 2003, 674p. 8. Haberkorn, E. Teoria do ERP. São Paulo, Makron Books, 1999, 329p. 9. Kettinger, W. J. et al. Business process change: a study of methodologies, techniques, and tools. MIS Quarterly. Disponível em: < http://theweb.badm.sc.edu/bpr/ > Acesso em : 10/03/2002. 10. Na, P. W. Business process modeling and simulation with UML. The rational Edge. Disponível em: < http://www.therationaledge.com/content/apri_02 /t_businessProcessmodelling_pn.jsp> Acesso em : 10/03/2003. 11. Scheer, A. W. ARIS: Business Process Modeling. USA, Springer Verlag, 3rd edition, 2000. 12. Vernadat, F. B. Enterprise modeling and integration: principles and applications. London: Chapman & Hall, 1996. 13. Villarroel Dávalos, R. e López, O. C. Uma abordagem da implantação de um ERP visando apoio às atividades administrativas e de ensino. In: 3ª CONFERÊNCIA DA ASSOCIAÇÃO PORTUGUESA DE SISTEMAS DE INFORMAÇÃO, Coimbra - Portugal. Anais... Coimbra: CAPSI, 2002. 14. Villarroel Dávalos, R. e Platt, A. A. Implantação de um Sistema Integrado de Gestão visando apoio às atividades universitárias. In: XXVII Congresso Brasileiro de Ensino e Engenharia – COBENGE 2002, Piracicaba – SP. Anais... Piracicaba: COBENGE, 2002. 15. Watson, E. E.; Schneider, H. Using ERP System in Education. Communications of the ACM. v. 1, n. 9, 1999, p. 1 – 48. Prof. Washington Grimas – washington@wsgrimas.com Página 110
  • 111.
    Apostila – Gestãode Processos de Negócios Anexo 4 Artigo: Caminhos e Armadilhas na Gestão de Processos • Chame-o de Princípio da Burocracia em Ebulição – quando deixados por si só, processos naturalmente se voltam para servir a necessidades departamentais e gerenciais ao invés de servir aos principais clientes e parceiros da organização. Melhore os processos de fora para dentro. Desenhe uma cadeia cliente-parceiro para ter clareza sobre quem o processo realmente deveria estar servindo (clientes e parceiros, e não burocratas e gestores) e qual é o resultado desejado. A seguir determine as medidas do processo mais importantes para o cliente e como está o seu desempenho. Use esta lacuna de desempenho para estabelecer metas de objetivos de melhoria. • Quanto mais amplo o processo que você deseja melhorar, maior será o envolvimento direto da alta gerência. Processos estratégicos (aqueles poucos processos macro que cobrem sua organização) precisam de um proprietário executivo prático. Ele ou ela é o líder do processo e responsável por melhorá-lo através de suas diversas faces funcionais. Grandes esforços de reengenharia requerem altas doses de tempo e atenção da alta gerência. • Dedique bastante tempo e atenção ao estágio de diagnóstico na gestão de processos. Há muito a ser aprendido aqui. Se um processo nunca foi diagramado, ninguém realmente sabe quem ou o que está envolvido. Quanto maior e mais importante o processo, maior é a verdade desta afirmação. • A maioria dos processos funcionais nunca foi desenhada corretamente em primeiro lugar (como você pode fazer “reengenharia” em algo que nunca passou pela “engenharia”?). Ao invés disso, eles são uma coleção desorganizada de velhos hábitos, atitudes pessoais, influências culturais e procedimentos locais. A maioria das peças existe na cabeça de alguém e nunca foram mapeadas e padronizadas. É por isso que há tanta variação, falta de previsibilidade, desentendimento, erros e retrabalho conforme um grupo passa sua parte do processo para o próximo grupo. • Garanta que todos os envolvidos em delinear, gerenciar, diagnosticar e melhorar o processo estão bem treinados. Gestores e times de melhoria devem saber como coletar, analisar e agir sobre dados para que a tomada de decisão seja feita em base a fatos e uma imagem correta do que realmente está acontecendo. Garanta que os líderes e membros das equipes possuem fortes habilidades pessoais. Estas incluem facilitação de reuniões de sucesso, gestão do conflito, liderança da equipe, trabalho em time, entre outras. • Garanta que os gestores e times de melhoria envolvidos na gestão de processos estejam operando em um ambiento rico em dados. Gestão de Processos depende muito em dados e análise para juntar informação confiável sobre o escopo de um processo, como está sem desempenho e o que os clientes e parceiros esperam dele. Estes dados devem ser altamente visuais (muitos diagramas, tabelas e gráficos) e amplamente disponíveis para que todos possam ver a imagem geral. Técnicas e ferramentas baseadas em dados incluem diagramas de causa e efeito, fluxogramas, listas de verificação, gráficos de Pareto, histogramas, diagramas de afinidade, etc. • A maioria dos gestores subestima quanto tempo, atenção e suporte são necessários para os times de melhoria de processos. Equipes não-guiadas podem deteriorar o desempenho da sua organização. Elas dedicam seu tempo a melhorar coisas que não importam, realizam mudanças que pioram a situação em outra parte da organização, ou somente gastam tempo e recursos preciosos da organização. Se seu time de gestores não pode dar aos times de melhoria o suporte que precisam, reduza sua quantidade para um nível que você possa suportar. Se você não sabe qual é o nível de suporte atual ou necessário, pergunte. • Escolha com muito cuidado os processos que irão passar pelo processo de reengenharia. As mudanças podem causar muito ruído na organização e amarrar grandes quantidades de tempo e recursos. Garanta que você está aplicando seus investimentos em processos que terão um impacto estratégico e significativo no desempenho de sua organização. • Garanta que todas suas atividades de melhoria de processos estão fortemente e claramente ligados aos seus imperativos estratégicos. Cada esforço também deve Prof. Washington Grimas – washington@wsgrimas.com Página 111
  • 112.
    Apostila – Gestãode Processos de Negócios ter medidas e objetivos de melhoria altamente enfocados e específicos. Estabeleça retroalimentação e dê seguimento aos passos de cada equipe de melhoria e gestão de processos. • Mantenha todos treinados e atualizados em suas atividades de melhoria de processos. Faça tudo de forma transparente e disponível para todos. Reduza a apatia e resistência aumentando seus esforços de educação e comunicação. • Não deixe especialistas e consultores realizar reengenharia teórica em isolamento, e depois implementar as mudanças na organização. Um grande varejista americano pagou caro a consultores para realizar reengenharia em seus processos de logística (pedidos, armazenagem, embarque e faturamento). Os novos processos faziam sentido no papel, mas aqueles que deveriam fazê-lo funcionar se sentiram deixados de lado. Como eles não eram “proprietários” do novo método, não foi difícil para eles “mostrar” que o processo dos consultores não funcionava. • A reengenharia está se tornando o novo mantra para planejadores estratégicos frustrados que estão colocando este novo nome em seus métodos velhos e ineficientes. Grupos de elite de gestores, funcionários e especialistas estudam, analisam e planejam grandes mudanças. Como mais enfoque em planejamento teórico do que implementação, eles normalmente estão atrás de grandes realizações com mudanças radicais na organização e grandes investimentos em tecnologia sofisticada. • Obter amplo envolvimento no mapeamento e na melhoria dramática de processos existentes é visto como muito lento e não suficientemente ousado. Mas estas mudanças teóricas geralmente se mostram pouco práticas na vida real. E aqueles que não estão envolvidos no planejamento da batalha não irão batalhar pelo plano. Este método elitista, de experts, e baseado somente em planejamento, raramente funciona. • Não desenvolva sua própria versão caseira de gestão de processos. Já vimos muitas tentativas mal desenhadas de gestão de processos. Desenhar seu próprio método faz tanto sentido hoje em dia quanto tentar produzir seu próprio sistema informático ou escrever seus próprios programas de software. Como a tecnologia da informação, a ciência de gerenciamento de processos avançou muito em poucos anos. Se tornou um campo extensivo, com centenas de livros disponíveis nos vários aspectos deste tópico em expansão. • Uma multidão de pacotes de treinamento e consultorias em gestão de processos bem pesquisados e desenhados está disponível. No entanto, assim como um sistema de TI, os pacotes e serviços de gestão de processos devem ser customizados para suas necessidades. E você deve desenvolver o conhecimento interno para suportar e continuar evoluindo sua tecnologia de gestão de processos com ajuda da sua firma de consultoria. • A gestão de processos bem sucedida requer priorização, organização, disciplina e um método sistemático. Como é a sua? Você não pode montar uma equipe ou organização diferente de você. Gestores desorganizados e sem disciplina não conseguirão montar equipes disciplinadas e organizadas. Gestão de Processos é uma parte valiosa de sistemas de gestão disciplinados e que usam a tecnologia eficientemente. Reengenharia e melhorias incrementais nos processos podem ter um impacto tão profundo na organização, que muitos gestores enfocam exclusivamente nestas técnicas e ferramentas poderosas. No entanto, a experiência mostra claramente que se a gestão de processos não está integrada com um esforço de melhorias mais amplo, eventualmente irá enfraquecer e provavelmente morrer. Esta visão mais ampla inclui Contexto e Enfoque (visão, valores e propósito), apontando lacunas de desempenho do cliente/parceiro, explorando, procurando e criando novos mercados e clientes, aprendizagem organizacional, inovação, estabelecimento de metas e prioridades, e um planejamento de melhorias extensivo. Prof. Washington Grimas – washington@wsgrimas.com Página 112
  • 113.
    Apostila – Gestãode Processos de Negócios PROCESSO MAPEADO! Prof. Washington Grimas washington@wsgrimas.com Declaração de Copyright e de propriedade intelectual Este modelo de formulário é de propriedade intelectual da WSGRIMAS.com. O uso não autorizado, vender, revender, reproduzir, etc. são estritamente proibidos pela lei de copyright do Brasil, EUA e internacional. (remova este comentário após o término do documento final). Prof. Washington Grimas – washington@wsgrimas.com Página 113