Apresentação projeto
          JMC LOGISTICA
O que é Planejamento Estratégico

É UM PROCESSO CONTÍNUO DE ANÁLISE , COMPORTAMENTO E
AÇÃO DE PROCEDIMENTOS E NORMAS DA EMPRESA, VISANDO A
OTIMIZAÇÃO GERAL DE TODOS OS PROCESSOS/NEGÓCIOS; CUJO
OBJETIVO MAIOR É A DIFERENCIAÇÃO NA QUALIDADE DA PRESTAÇÃO DO
SERVIÇO .



           O que se quer ?   ________________________________ ;
REFLEXÃO
           Qual o objetivo ? ________________________________ .
O que se quer ?
O que é GERENCIAMENTO DE PROJETOS ?


É a aplicação de conhecimentos, habilidades e técnicas , para atingir os
objetivos pré-definidos .


REFLEXÃO ...

Custos ;
Prazos ;
Mudança na Cultura ;
Resultados .


NOSSO DIFERENCIAL :

Atuamos em conjunto com a equipe, responsabilizando-nos solidariamente com
os resultados .
O que é PLANO DIRETOR LOGÍSTICO ?


É um conjunto de ações / projetos com os objetivos de :

• Alinhar as ações da Logística e planejamento estratégico da empresa;

• Implantar a gestão da cadeia de suprimentos de uma forma integrada;

• Melhorar o planejamento ( longo, médio e curto prazo) das atividades da área;

• Maior eficiência na execução das operações logísticas e redução de custo;

• Melhoria do nível de serviço para clientes externos e internos.
O que é Tecnologia em Transportes ?

São recursos disponíveis para auxílio da operacionalização dos serviços, bem
como meios de controles ,análises e diagnósticos .
           Compreende-se como tecnologia :

•   Material didático             - Livros, apostilhas, cursos, treinamentos ;

•   Tecnologia da Informação      - Hardwares, softwares e sistemas de gestão
       (cadastro,dados estatísticos operacionais e relatórios de performance ) ;

•   Sistemas de Comunicação      - Tecnologia Web ;

•   Sistemas de Rastreamento      - Veículos ( localização, programação,
                                    segurança, produtividade, etc )
                                  - Cargas ( localização, segurança,
                                   informação, programação de entrega, etc ) ;
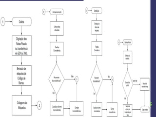
O que são Processos de operações e armazenagens?


    Um WMS operacional (Sistema de Gerenciamento de Armazém, ) possibilita
    que a empresa dependa menos da experiência das pessoas, uma vez que o
    sistema tem inteligência para operar o sistema.
    Funcionalidades :
–   •    Agendamento de recebimento (Através de informações, mostra em qual
         horário e local uma operação deverá ser executada, realizando o cálculo de
         recursos e tempo para aquela operação) ;
    •       Recebimento ( Nessa etapa, todos os volumes são conferidos, caso haja
            qualquer inconsistência, ficará registrado em sistema) ;
  Endereçamento ( Uma vez conferido, o sistema calcula os espaços
     •
– disponíveis e emite automaticamente etiquetas de código de barras, que
– serão colocadas nos volumes a serem armazenados) ;
–       •   Armazenamento ( Após endereçamento, o sistema indica quais
            equipamentos serão necessários para realizar a operação e orienta através de
            endereços físicos disponíveis dentro do depósito ou centro de distribuição)
• Separação ( A cada ordem de separação, o sistema indica aonde está o item
solicitado, indicando os equipamentos necessários para a operação e orientando
em qual endereço o produto deverá ser retirado. A conferência do endereço
ocorre através da leitura do código de barras fixado na estrutura, e do produto,
na caixa ou volume do produto solicitado, antes do item ser levado para a área
de expedição) ;
• Expedição (Na expedição, os itens separados são conferidos uma última vez,
e colocados dentro de uma área de confinamento, para embarque ao destino
final. Na entrega de cada pedido, o sistema envia uma mensagem SMS através
de equipamentos de dotados de tecnologia 3G informado que o item foi
entregue) ;
• Abastecimento de linhas de produção O abastecimento de linhas de
produção tem como finalidade evitar que uma linha de produção deixe de
funcionar por falta de um determinado item necessário. No momento da
programação da linha de montagem, o sistema calcula automaticamente a
quantidade de itens necessários e informa caso alguns deles seja insuficiente. O
abastecimento automático de linhas de produção evita que haja interrupções não
programadas, reduzindo custos e aumentando a produtividade .
Vantagens :




A correta implementação de um WMS permite obter uma elevada confiabilidade e
minimizar o risco por parte da empresa. Estes dois fatores levam a :

   •   Eliminação de reclamações por parte dos clientes;

   •   Otimização do espaço para armazenagem;

   •   Melhoria da produtividade;

   •   Vantagem competitiva ;

   •   Controle de saida e entrada de mercadorias;

   •   Controle de produção individual ou coletiva;
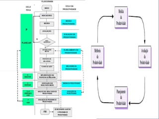
O que é Gestão mensal de Resultados ?

É o processo de análise com objetivo de estabelecer uma reflexão interna
dos resultados gerais do negócio .
           Principais características e enfoque das análises :

Possibilitar uma visão ampla dos processos , reconhecendo os fluxos
operacionais e suas influências nos resultados ;

Incentivar a administração planejada e utilização de todas as estratégias
possíveis para tomada de decisões , garantindo melhoria continua dos
processos – Administrativo , Comercial e Operacional ;

Estimular os Diretores e Gestores de cada departamento ao cumprimento
das metas estabelecidas , desenvolvendo aptidões para tomadas de decisões
por meio dos indicadores ;

Potencializar o crescimento da Empresa, através de melhoria substancial em
todos os processos, diferenciando-a da concorrência e tornando-a mais
competitiva ;
Estabelecimento de metas específicas, mensuráveis, alcançáveis, relevantes ,
tais como :

• Estratégia de marketing ;

• Responsáveis pelo negócio ;

• Processo de produção ;

• Estrutura do negócio .

• Realização de Parcerias estratégicas , proporcionando maximização logística ,
  estabelecimentos de preços atraentes e justos para o negócio ;

• Criação de um comitê de Marketing para desenvolvimento de constante
  aprimoramento técnico ;

• Oferecimento de serviços extras aos Clientes, induzindo-os a co-participar de
  projetos de logística integrada .
O que é Auditoria de Resultados ?
Importante etapa de qualquer processo de reestruturação , que tem como
objetivo determinar :



• Efetividade    – Mede o impacto ou efeito e resultados alcançados ;

• Eqüidade       – Aonde foi possível implantar a reestruturação ;

• Excelência     – Verifica as opiniões da Empresa e dos Clientes quanto à
                  satisfação do projeto ;

• Cenário        – Reação quanto à aplicabilidade e modernização contínua ;

• Perpetuidade   – Capacidade de manter o serviço em todos os níveis ;

• Legalidade     – Garantia de não desencontrar às normas,praticas e leis
                   do mercado ;
O que é Reestruturação / Adaptação de Gestores
                   multidiciplinares ?

A Sociedade do Conhecimento impõe mudanças profundas em todos os
perfis profissionais, especialmente naqueles diretamente envolvidos na
produção, coleta e disseminação e uso da informação...

Além disso, exige-se dos profissionais uma formação tecnológica a qual,
muitas vezes, não lhes foi dado o acesso criando um círculo vicioso e
excluindo cada vez mais as oportunidades de gestão .

Uma boa gestão do capital intelectual das empresas pressupõe integração
entre as competências individuais de seus colaboradores, determinando
um verdadeiro diferencial competitivo no seu mercado !

“competência é o conjunto de conhecimentos, habilidades, atitudes que
afetam a maior parte do trabalho de uma pessoa, e que se relacionam com
o desempenho no trabalho; a competência pode ser mensurada, quando
comparada com padrões estabelecidos e desenvolvida por meio de
treinamento” (Parry, 1996, apud Fleury e Fleury ) .
O que é Sistema de Gestão da Qualidade ?
As normas ISO apresentam a seguinte divisão:

• NBR ISO 9000
Descreve os fundamentos de sistemas de gestão da qualidade e estabelece a
terminologia para estes sistemas.
• NBR ISO 9001
Especifica requisitos para um sistema de gestão da qualidade, onde uma
organização precisa demonstrar sua capacidade para fornecer produtos que
atendam os requisitos do cliente e aspectos regulamentares aplicáveis. Objetiva
aumentar a satisfação do cliente.
• NBR ISO 9004
Fornece diretrizes que consideram tanto a eficácia como a eficiência do sistema
de gestão da qualidade. O objetivo desta norma é melhorar o desempenho da
organização e a satisfação dos clientes e das outras partes interessadas.
• NBR ISO 19011
Fornece diretrizes para implantação de um programa de auditoria da qualidade
e/ou ambiental.
Um Sistema de Gestão da Qualidade é o conjunto de políticas, objetivos e
procedimentos para dirigir e controlar uma instituição, São regras e princípios
relacionados à qualidade aplicados no dia-a-dia das organizações,
respectivamente aos itens abaixo :


    •   Foco no cliente ;

    •   Liderança sobre objetivos comuns ;

    •   Envolvimento de todos ;

    •   Considerar o impacto de decisões em outros processos ;

    •   Ver as coisas como processos ;

    •   Decidir após ter os dados ;

    •   Benefícios mútuos entre clientes e fornecedores .
O que é Aperfeiçoamento do material Humano?


É a valorização do capital humano, possibilitando não somente o
desenvolvimento de suas potencialidades, mas também da superação dos seus
limites ; Garantindo e atendendo as seguintes necessidades :

•   Biológicas e Fisiológicas: Oferecendo :

    >    Salários justos ;

    >     Horários adequados ;

    >     Intervalo para descanso ;

    >     Convívio familiar, social e acadêmico .
•   Segurança:     Transmitindo-a aos funcionários que está dentro das
                   normas de segurança do trabalho, oferecendo Como
                   benefícios como :
                   Seguro de vida, Planos de saúde , aposentadoria, etc ;

• Sociais:         Mostrando ao colaborador a necessidade do trabalho em
                   grupo e das relações interpessoais, por meios de
                   palestras ;

• Estima:          Reconhecendo o trabalho e esforço do colaborador
                   por meio de elogios , promoções , premiações
                   ( não necessariamente da ordem financeira ) ;

Auto-Realização:     Incentivando o colaborador a opinar e usando as
                     idéias dos mesmos ; fazendo-os participarem das
                     tomadas de decisões relacionadas ao seu trabalho,
                     cursos de atualização e oportunidades desafiadoras.
Quando ?

•   No Recrutamento e seleção ;

•   Na integração / adaptação do colaborador no seu cargo ;

•   Nas análises pontuais de sua performance , incluindo esclarecimentos
    sobre a expectativa da Empresa ;

•   Oferecimento de oportunidades de treinamentos para elevar sua
    capacitação profissional ;
Existe um relacionamento intrínseco entre as habilidades básicas, competênc
básicas e Essenciais com o capital intelectual …

Quando as habilidades humanas das organizações , através de seus
Representantes , Gestores e Direção proporcionam :

Recursos físicos ;

Sistemas de tecnologia instalada ;

Filosofias , conceitos e métodos de avaliações ;
O que é Política de Produtividade ?


Nos dias de hoje, a sobrevivência e o crescimento das
organizações dependem fundamentalmente da sua
competitividade.

Um dos fatores mais relevantes para o alcance de maior
competitividade consiste na estratégia de melhoria da
produtividade nas organizações

A busca contínua pela melhoria da produtividade nas
organizações requer esforço de racionalização e melhor
aproveitamento dos recursos disponíveis.
Os benefícios são amplos e reconhecidos :



• Adequação do aproveitamento da mão-de-obra ;

• Redução do substituições e contratações de novos colaboradores ;

• Transparência do reconhecimento individual dos colaboradores ;

• Facilidade da aplicabilidade da Cultura da Empresa ;

• Minimização dos custos ;

• Possibilidade de avaliação do resultado individual e estudos de melhorias
  contínuas para o resultado geral da Empresa ;

• Melhoria da qualidade no atendimento aos clientes ; etc .
O que é Gestão de Compras ?
Preparar os profissionais de Suprimentos para atuação antes, durante e depois
das negociações, nos processos de aquisição de bens e serviços nas etapas :

   Seleção de Fornecedores - Avaliação de riscos ;

   Medindo Fornecedores        - Relacionamentos / pronto atendimento ,
                                    preço e valores/ações agregadas .
Análises do antes e pós-consultoria
Novos Negócios

Estudos para Criação de NOVOS NEGÓCIOS, identificando oportunidades,
calculando viabilidades ,analisando vantagens competitivas com a concorrência
criando um diferencial personalizado de determinado produto .


POR QUE LANÇAR UM PRODUTO NOVO ?

* Necessidade do cliente;
* Necessidade de atualização tecnológica;
* Incremento de vendas;
* Diversificação;
* Posicionamento frente à concorrência;
* Segmentação de mercado;
* Oportunidade de mercado e
* Ciclo de vida dos produtos.
Ferramentas para GESTÃO de Pessoas


Coaching


É a arte de aperfeiçoar a performance dos outros. O “coaching” não é terapia nem
programa de “mentory”. É uma técnica que, de forma sistemática, visa fazer com que o
profissional atendido reconheça em si as suas oportunidades de crescimento e de
superação para o alcance de seus objetivos.

O programa prevê a avaliação de competências, habilidades e atitudes que permitem
identificar os aspectos comportamentais e a maturidade psicológica que norteiam o
desempenho do profissional frente às responsabilidades, expectativas e necessidades para
o exercício pleno de suas funções.
Orientação de Carreira




Direcionado a Empresas que querem oferecer uma assessoria
   aos seus profissionais com ênfase no desempenho
   profissional, no autoconhecimento e nos interesses
   pessoais de acordo com sua vocação, permitindo o
   reconhecimento de seus diferenciais e necessidades de
   aprimoramento de acordo com seu perfil.


Ao optar pelo serviço de Orientação de Carreira oferecido a
 Empresa proporciona aoseu colaborador a oportunidade de
 repensar sua carreira em relação à suas metas pessoais e,
 assim, traçar planos estruturados para alcançar seus
 objetivos.
Pesquisa de Clima Organizacional


Conhecer as expectativas de seus profissionais é muito importante
  para que uma organização mantenha uma relação motivadora e
  positiva com seus colaboradores.


Através da Pesquisa de Clima Organizacional, identifica-se a
  percepção da equipe, reúne suas aspirações e sugestões e
  propõe um plano de ações que atenda às necessidades da
  empresa considerando os colaboradores e acionistas.


Como resultado, a ferramenta proporciona a valorização contínua
  do capital humano, a visão compartilhada do grau de satisfação
  dos colaboradores pela empresa e a obtenção dos objetivos
  comuns com mais agilidade.
Programa de Avaliação de desempenho por competência

O Programa de Avaliação de Desempenho por Competências, , permite
   que gestores e colaboradores conheçam claramente quais são os
   pontos de melhoria em seu desempenho.


Métricas quantitativas e qualitativas são definidas por cargo, função e
  perfil do colaborador e, através de uma avaliação de critérios
  específicos e transparentes, são estabelecidos os objetivos de cada
  profissional.


A ferramenta também proporciona o acompanhamento das metas
   propostas, permitindo a correção dos rumos, quando necessário, e a
   avaliação dos resultados alcançados.


Ao final do processo, o colaborador terá reais condições de identificar
   suas oportunidades de desenvolvimento e, assim, construir uma
   carreira ascendente na organização por competência e esforço
Remuneração e Estrutura de Cargos e Salários




Desenvolvemos projetos de estruturação de cargos e salários
  que levam em consideração as expectativas da empresa,
  seja para torná-la mais competitiva, para reter e atrair mão-
  de-obra especializada ou, ainda, para criar oportunidades
  de planos de carreira por meio de uma política transparente
  na gestão dos recursos humanos.


O projeto é fundamentado em uma metodologia realizada por
  pontuação e ranqueamento de funções ligadas ao core
  business que permite oferecer a correta manutenção de
  remuneração e desenvolver a precificação para novas
  funções.
Treinamento e Desenvolvimento


Mudança

Conscientização dos participantes quanto ao
  momento que estão vivendo e à realidade
  dessa situação, além da identificação da
  melhor forma de encarar as inovações
  sempre de forma construtiva, participando de
  cada processo como agente.
Treinamento e Desenvolvimento


Resiliência

Competência que diz respeito à capacidade do
  profissional de atuar sob pressão sem perder
  sua essência, a palestra demonstra que
  pessoas resilientes têm maior capacidade de
  vencer em qualquer área da vida, pois
  encaram as adversidades e as oportunidades
  com a mesma objetividade.
Treinamento e Desenvolvimento


Análise S.W.O.T

A ferramenta é utilizada para trabalhar a capacidade dos
   participantes de entender seu ambiente de trabalho, sua
   empresa, seus horizontes e suas perspectivas a curto, médio
   e longo prazos num cenário altamente competitivo.

Através de um levantamento do ambiente externo
   (oportunidades e ameaças) e do ambiente interno (forças e
   fraquezas), o grupo termina a palestra com um plano de
   ações, buscando gerenciar os pontos que inviabilizam o
   planejamento e maximizar seus potenciais para vencer no
   mercado.
Treinamento e Desenvolvimento


Globalização e seus efeitos

É realizado o levantamento do cenário atual, o papel
   da empresa no mercado e as competências
   requeridas pelos profissionais para manter sua
   empregabilidade elevada diante destes fatores. Em
   sua vasta experiência .

Já presenciamos cases em que empresas precisaram
   olhar para fora e buscar novas tecnologias para
   continuar atuando e defendendo seu nicho.
Treinamento e Desenvolvimento


Liderança

Programa que desenvolve todos os novos conceitos de
   liderança (Liderança Coach, Liderança Servidora,
   Liderança Participativa) junto aos participantes,
   mostrando-lhes que a liderança é situacional e
   emergencial, além de destacar sua utilização com os
   colaboradores.

Outros conceitos que sustentam todo o programa, como a
  comunicação entre os liderados e líderes, também são
  abordados, bem como todas as ferramentas utilizadas
  no dia-a-dia de um profissional em posição de
Treinamento e Desenvolvimento


Gestão de Pessoas

Destina-se aos profissionais que necessitam ampliar esta
  competência e apresentar mais resultados em suas
  áreas por meio do gerenciamento de seu capital
  humano.

No treinamento, são tratados temas como feedbacks,
  comunicação, cumprimento de prazos e objetivos,
  desenvolvimento e trabalho em equipe, postura
  profissional e liderança, entre outros.
Treinamento e Desenvolvimento


Relacionamento Interpessoal

Objetiva identificar os perfis de cada profissional e,
  assim, trabalhar seus relacionamentos, bem como
  todo o processo de conhecimento e
  autoconhecimento.

O programa também desenvolve outras ferramentas
  facilitadoras, como a neurolingüística, os feedbacks
  e, sobretudo, a quebra de paradigmas para que
  cada um ultrapasse suas barreiras frente ao novo e
  a novos colegas.
Treinamento e Desenvolvimento


Outros

Administração do Tempo ;

Técnicas de Reuniões ;

Técnicas de Apresentação ;

Excelência no Atendimento ;

Desenvolvimento de Telemarketing Ativo e Receptivo .
O que é Gestão mensal de Resultados ?

É o processo de análise com objetivo de estabelecer uma reflexão interna
dos resultados gerais do negócio .
           Principais características e enfoque das análises :

Possibilitar uma visão ampla dos processos , reconhecendo os fluxos
operacionais e suas influências nos resultados ;

Incentivar a administração planejada e utilização de todas as estratégias
possíveis para tomada de decisões , garantindo melhoria continua dos
processos – Administrativo , Comercial e Operacional ;

Estimular os Diretores e Gestores de cada departamento ao cumprimento
das metas estabelecidas , desenvolvendo aptidões para tomadas de decisões
por meio dos indicadores ;

Potencializar o crescimento da Empresa, através de melhoria substancial em
todos os processos, diferenciando-a da concorrência e tornando-a mais
competitiva ;

Modelo apresentação ppt

  • 1.
  • 2.
    O que éPlanejamento Estratégico É UM PROCESSO CONTÍNUO DE ANÁLISE , COMPORTAMENTO E AÇÃO DE PROCEDIMENTOS E NORMAS DA EMPRESA, VISANDO A OTIMIZAÇÃO GERAL DE TODOS OS PROCESSOS/NEGÓCIOS; CUJO OBJETIVO MAIOR É A DIFERENCIAÇÃO NA QUALIDADE DA PRESTAÇÃO DO SERVIÇO . O que se quer ? ________________________________ ; REFLEXÃO Qual o objetivo ? ________________________________ .
  • 3.
    O que sequer ?
  • 4.
    O que éGERENCIAMENTO DE PROJETOS ? É a aplicação de conhecimentos, habilidades e técnicas , para atingir os objetivos pré-definidos . REFLEXÃO ... Custos ; Prazos ; Mudança na Cultura ; Resultados . NOSSO DIFERENCIAL : Atuamos em conjunto com a equipe, responsabilizando-nos solidariamente com os resultados .
  • 5.
    O que éPLANO DIRETOR LOGÍSTICO ? É um conjunto de ações / projetos com os objetivos de : • Alinhar as ações da Logística e planejamento estratégico da empresa; • Implantar a gestão da cadeia de suprimentos de uma forma integrada; • Melhorar o planejamento ( longo, médio e curto prazo) das atividades da área; • Maior eficiência na execução das operações logísticas e redução de custo; • Melhoria do nível de serviço para clientes externos e internos.
  • 7.
    O que éTecnologia em Transportes ? São recursos disponíveis para auxílio da operacionalização dos serviços, bem como meios de controles ,análises e diagnósticos . Compreende-se como tecnologia : • Material didático - Livros, apostilhas, cursos, treinamentos ; • Tecnologia da Informação - Hardwares, softwares e sistemas de gestão (cadastro,dados estatísticos operacionais e relatórios de performance ) ; • Sistemas de Comunicação - Tecnologia Web ; • Sistemas de Rastreamento - Veículos ( localização, programação, segurança, produtividade, etc ) - Cargas ( localização, segurança, informação, programação de entrega, etc ) ;
  • 8.
    O que sãoProcessos de operações e armazenagens? Um WMS operacional (Sistema de Gerenciamento de Armazém, ) possibilita que a empresa dependa menos da experiência das pessoas, uma vez que o sistema tem inteligência para operar o sistema. Funcionalidades : – • Agendamento de recebimento (Através de informações, mostra em qual horário e local uma operação deverá ser executada, realizando o cálculo de recursos e tempo para aquela operação) ; • Recebimento ( Nessa etapa, todos os volumes são conferidos, caso haja qualquer inconsistência, ficará registrado em sistema) ; Endereçamento ( Uma vez conferido, o sistema calcula os espaços • – disponíveis e emite automaticamente etiquetas de código de barras, que – serão colocadas nos volumes a serem armazenados) ; – • Armazenamento ( Após endereçamento, o sistema indica quais equipamentos serão necessários para realizar a operação e orienta através de endereços físicos disponíveis dentro do depósito ou centro de distribuição)
  • 9.
    • Separação (A cada ordem de separação, o sistema indica aonde está o item solicitado, indicando os equipamentos necessários para a operação e orientando em qual endereço o produto deverá ser retirado. A conferência do endereço ocorre através da leitura do código de barras fixado na estrutura, e do produto, na caixa ou volume do produto solicitado, antes do item ser levado para a área de expedição) ; • Expedição (Na expedição, os itens separados são conferidos uma última vez, e colocados dentro de uma área de confinamento, para embarque ao destino final. Na entrega de cada pedido, o sistema envia uma mensagem SMS através de equipamentos de dotados de tecnologia 3G informado que o item foi entregue) ; • Abastecimento de linhas de produção O abastecimento de linhas de produção tem como finalidade evitar que uma linha de produção deixe de funcionar por falta de um determinado item necessário. No momento da programação da linha de montagem, o sistema calcula automaticamente a quantidade de itens necessários e informa caso alguns deles seja insuficiente. O abastecimento automático de linhas de produção evita que haja interrupções não programadas, reduzindo custos e aumentando a produtividade .
  • 10.
    Vantagens : A corretaimplementação de um WMS permite obter uma elevada confiabilidade e minimizar o risco por parte da empresa. Estes dois fatores levam a : • Eliminação de reclamações por parte dos clientes; • Otimização do espaço para armazenagem; • Melhoria da produtividade; • Vantagem competitiva ; • Controle de saida e entrada de mercadorias; • Controle de produção individual ou coletiva;
  • 12.
    O que éGestão mensal de Resultados ? É o processo de análise com objetivo de estabelecer uma reflexão interna dos resultados gerais do negócio . Principais características e enfoque das análises : Possibilitar uma visão ampla dos processos , reconhecendo os fluxos operacionais e suas influências nos resultados ; Incentivar a administração planejada e utilização de todas as estratégias possíveis para tomada de decisões , garantindo melhoria continua dos processos – Administrativo , Comercial e Operacional ; Estimular os Diretores e Gestores de cada departamento ao cumprimento das metas estabelecidas , desenvolvendo aptidões para tomadas de decisões por meio dos indicadores ; Potencializar o crescimento da Empresa, através de melhoria substancial em todos os processos, diferenciando-a da concorrência e tornando-a mais competitiva ;
  • 13.
    Estabelecimento de metasespecíficas, mensuráveis, alcançáveis, relevantes , tais como : • Estratégia de marketing ; • Responsáveis pelo negócio ; • Processo de produção ; • Estrutura do negócio . • Realização de Parcerias estratégicas , proporcionando maximização logística , estabelecimentos de preços atraentes e justos para o negócio ; • Criação de um comitê de Marketing para desenvolvimento de constante aprimoramento técnico ; • Oferecimento de serviços extras aos Clientes, induzindo-os a co-participar de projetos de logística integrada .
  • 15.
    O que éAuditoria de Resultados ? Importante etapa de qualquer processo de reestruturação , que tem como objetivo determinar : • Efetividade – Mede o impacto ou efeito e resultados alcançados ; • Eqüidade – Aonde foi possível implantar a reestruturação ; • Excelência – Verifica as opiniões da Empresa e dos Clientes quanto à satisfação do projeto ; • Cenário – Reação quanto à aplicabilidade e modernização contínua ; • Perpetuidade – Capacidade de manter o serviço em todos os níveis ; • Legalidade – Garantia de não desencontrar às normas,praticas e leis do mercado ;
  • 16.
    O que éReestruturação / Adaptação de Gestores multidiciplinares ? A Sociedade do Conhecimento impõe mudanças profundas em todos os perfis profissionais, especialmente naqueles diretamente envolvidos na produção, coleta e disseminação e uso da informação... Além disso, exige-se dos profissionais uma formação tecnológica a qual, muitas vezes, não lhes foi dado o acesso criando um círculo vicioso e excluindo cada vez mais as oportunidades de gestão . Uma boa gestão do capital intelectual das empresas pressupõe integração entre as competências individuais de seus colaboradores, determinando um verdadeiro diferencial competitivo no seu mercado ! “competência é o conjunto de conhecimentos, habilidades, atitudes que afetam a maior parte do trabalho de uma pessoa, e que se relacionam com o desempenho no trabalho; a competência pode ser mensurada, quando comparada com padrões estabelecidos e desenvolvida por meio de treinamento” (Parry, 1996, apud Fleury e Fleury ) .
  • 17.
    O que éSistema de Gestão da Qualidade ? As normas ISO apresentam a seguinte divisão: • NBR ISO 9000 Descreve os fundamentos de sistemas de gestão da qualidade e estabelece a terminologia para estes sistemas. • NBR ISO 9001 Especifica requisitos para um sistema de gestão da qualidade, onde uma organização precisa demonstrar sua capacidade para fornecer produtos que atendam os requisitos do cliente e aspectos regulamentares aplicáveis. Objetiva aumentar a satisfação do cliente. • NBR ISO 9004 Fornece diretrizes que consideram tanto a eficácia como a eficiência do sistema de gestão da qualidade. O objetivo desta norma é melhorar o desempenho da organização e a satisfação dos clientes e das outras partes interessadas. • NBR ISO 19011 Fornece diretrizes para implantação de um programa de auditoria da qualidade e/ou ambiental.
  • 18.
    Um Sistema deGestão da Qualidade é o conjunto de políticas, objetivos e procedimentos para dirigir e controlar uma instituição, São regras e princípios relacionados à qualidade aplicados no dia-a-dia das organizações, respectivamente aos itens abaixo : • Foco no cliente ; • Liderança sobre objetivos comuns ; • Envolvimento de todos ; • Considerar o impacto de decisões em outros processos ; • Ver as coisas como processos ; • Decidir após ter os dados ; • Benefícios mútuos entre clientes e fornecedores .
  • 20.
    O que éAperfeiçoamento do material Humano? É a valorização do capital humano, possibilitando não somente o desenvolvimento de suas potencialidades, mas também da superação dos seus limites ; Garantindo e atendendo as seguintes necessidades : • Biológicas e Fisiológicas: Oferecendo : > Salários justos ; > Horários adequados ; > Intervalo para descanso ; > Convívio familiar, social e acadêmico .
  • 21.
    Segurança: Transmitindo-a aos funcionários que está dentro das normas de segurança do trabalho, oferecendo Como benefícios como : Seguro de vida, Planos de saúde , aposentadoria, etc ; • Sociais: Mostrando ao colaborador a necessidade do trabalho em grupo e das relações interpessoais, por meios de palestras ; • Estima: Reconhecendo o trabalho e esforço do colaborador por meio de elogios , promoções , premiações ( não necessariamente da ordem financeira ) ; Auto-Realização: Incentivando o colaborador a opinar e usando as idéias dos mesmos ; fazendo-os participarem das tomadas de decisões relacionadas ao seu trabalho, cursos de atualização e oportunidades desafiadoras.
  • 22.
    Quando ? • No Recrutamento e seleção ; • Na integração / adaptação do colaborador no seu cargo ; • Nas análises pontuais de sua performance , incluindo esclarecimentos sobre a expectativa da Empresa ; • Oferecimento de oportunidades de treinamentos para elevar sua capacitação profissional ;
  • 23.
    Existe um relacionamentointrínseco entre as habilidades básicas, competênc básicas e Essenciais com o capital intelectual … Quando as habilidades humanas das organizações , através de seus Representantes , Gestores e Direção proporcionam : Recursos físicos ; Sistemas de tecnologia instalada ; Filosofias , conceitos e métodos de avaliações ;
  • 24.
    O que éPolítica de Produtividade ? Nos dias de hoje, a sobrevivência e o crescimento das organizações dependem fundamentalmente da sua competitividade. Um dos fatores mais relevantes para o alcance de maior competitividade consiste na estratégia de melhoria da produtividade nas organizações A busca contínua pela melhoria da produtividade nas organizações requer esforço de racionalização e melhor aproveitamento dos recursos disponíveis.
  • 26.
    Os benefícios sãoamplos e reconhecidos : • Adequação do aproveitamento da mão-de-obra ; • Redução do substituições e contratações de novos colaboradores ; • Transparência do reconhecimento individual dos colaboradores ; • Facilidade da aplicabilidade da Cultura da Empresa ; • Minimização dos custos ; • Possibilidade de avaliação do resultado individual e estudos de melhorias contínuas para o resultado geral da Empresa ; • Melhoria da qualidade no atendimento aos clientes ; etc .
  • 27.
    O que éGestão de Compras ? Preparar os profissionais de Suprimentos para atuação antes, durante e depois das negociações, nos processos de aquisição de bens e serviços nas etapas : Seleção de Fornecedores - Avaliação de riscos ; Medindo Fornecedores - Relacionamentos / pronto atendimento , preço e valores/ações agregadas . Análises do antes e pós-consultoria
  • 28.
    Novos Negócios Estudos paraCriação de NOVOS NEGÓCIOS, identificando oportunidades, calculando viabilidades ,analisando vantagens competitivas com a concorrência criando um diferencial personalizado de determinado produto . POR QUE LANÇAR UM PRODUTO NOVO ? * Necessidade do cliente; * Necessidade de atualização tecnológica; * Incremento de vendas; * Diversificação; * Posicionamento frente à concorrência; * Segmentação de mercado; * Oportunidade de mercado e * Ciclo de vida dos produtos.
  • 30.
    Ferramentas para GESTÃOde Pessoas Coaching É a arte de aperfeiçoar a performance dos outros. O “coaching” não é terapia nem programa de “mentory”. É uma técnica que, de forma sistemática, visa fazer com que o profissional atendido reconheça em si as suas oportunidades de crescimento e de superação para o alcance de seus objetivos. O programa prevê a avaliação de competências, habilidades e atitudes que permitem identificar os aspectos comportamentais e a maturidade psicológica que norteiam o desempenho do profissional frente às responsabilidades, expectativas e necessidades para o exercício pleno de suas funções.
  • 31.
    Orientação de Carreira Direcionadoa Empresas que querem oferecer uma assessoria aos seus profissionais com ênfase no desempenho profissional, no autoconhecimento e nos interesses pessoais de acordo com sua vocação, permitindo o reconhecimento de seus diferenciais e necessidades de aprimoramento de acordo com seu perfil. Ao optar pelo serviço de Orientação de Carreira oferecido a Empresa proporciona aoseu colaborador a oportunidade de repensar sua carreira em relação à suas metas pessoais e, assim, traçar planos estruturados para alcançar seus objetivos.
  • 32.
    Pesquisa de ClimaOrganizacional Conhecer as expectativas de seus profissionais é muito importante para que uma organização mantenha uma relação motivadora e positiva com seus colaboradores. Através da Pesquisa de Clima Organizacional, identifica-se a percepção da equipe, reúne suas aspirações e sugestões e propõe um plano de ações que atenda às necessidades da empresa considerando os colaboradores e acionistas. Como resultado, a ferramenta proporciona a valorização contínua do capital humano, a visão compartilhada do grau de satisfação dos colaboradores pela empresa e a obtenção dos objetivos comuns com mais agilidade.
  • 33.
    Programa de Avaliaçãode desempenho por competência O Programa de Avaliação de Desempenho por Competências, , permite que gestores e colaboradores conheçam claramente quais são os pontos de melhoria em seu desempenho. Métricas quantitativas e qualitativas são definidas por cargo, função e perfil do colaborador e, através de uma avaliação de critérios específicos e transparentes, são estabelecidos os objetivos de cada profissional. A ferramenta também proporciona o acompanhamento das metas propostas, permitindo a correção dos rumos, quando necessário, e a avaliação dos resultados alcançados. Ao final do processo, o colaborador terá reais condições de identificar suas oportunidades de desenvolvimento e, assim, construir uma carreira ascendente na organização por competência e esforço
  • 34.
    Remuneração e Estruturade Cargos e Salários Desenvolvemos projetos de estruturação de cargos e salários que levam em consideração as expectativas da empresa, seja para torná-la mais competitiva, para reter e atrair mão- de-obra especializada ou, ainda, para criar oportunidades de planos de carreira por meio de uma política transparente na gestão dos recursos humanos. O projeto é fundamentado em uma metodologia realizada por pontuação e ranqueamento de funções ligadas ao core business que permite oferecer a correta manutenção de remuneração e desenvolver a precificação para novas funções.
  • 35.
    Treinamento e Desenvolvimento Mudança Conscientizaçãodos participantes quanto ao momento que estão vivendo e à realidade dessa situação, além da identificação da melhor forma de encarar as inovações sempre de forma construtiva, participando de cada processo como agente.
  • 36.
    Treinamento e Desenvolvimento Resiliência Competênciaque diz respeito à capacidade do profissional de atuar sob pressão sem perder sua essência, a palestra demonstra que pessoas resilientes têm maior capacidade de vencer em qualquer área da vida, pois encaram as adversidades e as oportunidades com a mesma objetividade.
  • 37.
    Treinamento e Desenvolvimento AnáliseS.W.O.T A ferramenta é utilizada para trabalhar a capacidade dos participantes de entender seu ambiente de trabalho, sua empresa, seus horizontes e suas perspectivas a curto, médio e longo prazos num cenário altamente competitivo. Através de um levantamento do ambiente externo (oportunidades e ameaças) e do ambiente interno (forças e fraquezas), o grupo termina a palestra com um plano de ações, buscando gerenciar os pontos que inviabilizam o planejamento e maximizar seus potenciais para vencer no mercado.
  • 38.
    Treinamento e Desenvolvimento Globalizaçãoe seus efeitos É realizado o levantamento do cenário atual, o papel da empresa no mercado e as competências requeridas pelos profissionais para manter sua empregabilidade elevada diante destes fatores. Em sua vasta experiência . Já presenciamos cases em que empresas precisaram olhar para fora e buscar novas tecnologias para continuar atuando e defendendo seu nicho.
  • 39.
    Treinamento e Desenvolvimento Liderança Programaque desenvolve todos os novos conceitos de liderança (Liderança Coach, Liderança Servidora, Liderança Participativa) junto aos participantes, mostrando-lhes que a liderança é situacional e emergencial, além de destacar sua utilização com os colaboradores. Outros conceitos que sustentam todo o programa, como a comunicação entre os liderados e líderes, também são abordados, bem como todas as ferramentas utilizadas no dia-a-dia de um profissional em posição de
  • 40.
    Treinamento e Desenvolvimento Gestãode Pessoas Destina-se aos profissionais que necessitam ampliar esta competência e apresentar mais resultados em suas áreas por meio do gerenciamento de seu capital humano. No treinamento, são tratados temas como feedbacks, comunicação, cumprimento de prazos e objetivos, desenvolvimento e trabalho em equipe, postura profissional e liderança, entre outros.
  • 41.
    Treinamento e Desenvolvimento RelacionamentoInterpessoal Objetiva identificar os perfis de cada profissional e, assim, trabalhar seus relacionamentos, bem como todo o processo de conhecimento e autoconhecimento. O programa também desenvolve outras ferramentas facilitadoras, como a neurolingüística, os feedbacks e, sobretudo, a quebra de paradigmas para que cada um ultrapasse suas barreiras frente ao novo e a novos colegas.
  • 42.
    Treinamento e Desenvolvimento Outros Administraçãodo Tempo ; Técnicas de Reuniões ; Técnicas de Apresentação ; Excelência no Atendimento ; Desenvolvimento de Telemarketing Ativo e Receptivo .
  • 43.
    O que éGestão mensal de Resultados ? É o processo de análise com objetivo de estabelecer uma reflexão interna dos resultados gerais do negócio . Principais características e enfoque das análises : Possibilitar uma visão ampla dos processos , reconhecendo os fluxos operacionais e suas influências nos resultados ; Incentivar a administração planejada e utilização de todas as estratégias possíveis para tomada de decisões , garantindo melhoria continua dos processos – Administrativo , Comercial e Operacional ; Estimular os Diretores e Gestores de cada departamento ao cumprimento das metas estabelecidas , desenvolvendo aptidões para tomadas de decisões por meio dos indicadores ; Potencializar o crescimento da Empresa, através de melhoria substancial em todos os processos, diferenciando-a da concorrência e tornando-a mais competitiva ;