PROF. CARLOS ALBERTO 
LEI 8142-1990 
• CONTROLE SOCIAL 
• MECANISMO DE TRANSFERÊNCIA DE RECURSOS
LEI Nº 8.142, DE 28 DE DEZEMBRO DE 1990 
Dispõe sobre a participação da 
comunidade na gestão do Sistema Único 
de Saúde SUS e sobre as transferências 
intergovernamentais de recursos 
financeiros na área da saúde e dá outras 
providências.
O SISTEMA ÚNICO DE SAÚDE (SUS), DE QUE TRATA A 
LEI N° 8.080, DE 19 DE SETEMBRO DE 1990, CONTARÁ, 
EM CADA ESFERA DE GOVERNO, SEM PREJUÍZO DAS 
FUNÇÕES DO PODER LEGISLATIVO, COM AS SEGUINTES 
INSTÂNCIAS COLEGIADAS 
I - a Conferência de Saúde; 
II - o Conselho de Saúde;
A Conferência de Saúde reunir-se-á a cada 
quatro anos com a representação dos vários 
segmentos sociais, para avaliar a situação de 
saúde e propor as diretrizes para a 
formulação da política de saúde nos níveis 
correspondentes, convocada pelo Poder 
Executivo ou, extraordinariamente, por esta 
ou pelo Conselho de Saúde.
O Conselho Nacional de Secretários de Saúde 
(Conass) e o Conselho Nacional de Secretários 
Municipais de Saúde (Conasems) terão 
representação no Conselho Nacional de 
Saúde.
A representação dos usuários nos Conselhos 
de Saúde e Conferências será paritária em 
relação ao conjunto dos demais segmentos. 
As Conferências de Saúde e os Conselhos de 
Saúde terão sua organização e normas de 
funcionamento definidas em regimento 
próprio, aprovadas pelo respectivo conselho.
ATUALIZADA PELA RESOLUÇÃO Nº 453, DE 10 DE MAIO DE 2012 
RESPALDADO PELA DECRETO N° 99.438, DE 7 DE AGOSTO DE 1990 
e LEI 8142/90
CONSELHO DE SAÚDE 
É órgão colegiado, deliberativo e 
permanente do SUS, em cada esfera de 
Governo, integrante da estrutura básica 
do Ministério da Saúde, Secretaria de 
Saúde dos Estados, DF e Municípios , 
com composição, organização e 
competência fixadas na Lei nº 8.142/90
DELIBERAÇÃO 
• MAIORIA SIMPLES: o número inteiro 
imediatamente superior à metade dos 
membros presentes 
• MAIORIA ABSOLUTA: o número inteiro 
imediatamente superior à metade do total 
de membros do conselho 
• MAIORIA QUALIFICADA: 2/3 do total dos 
membros do conselho
CONSELHO DE SAÚDE 
• PERMANENTES 
• CONSULTIVO 
• DELIBERATIVO 
• PARITÁRIO 
• RELEVÂNCIA PÚBLICA 
• ATIVIDADE NÃ0 REMUNERADA 
• DECISÕES HOMOLOGADAS PELO CHEFE DO PODER EXECUTIVO 
• REGIMENTO INTERNO: DOCUMENTO REGULAMENTATÓRIO
OBJETIVO: 
Agregar legitimidade às ações do governo, 
criando sustentabilidade aos programas e 
políticas propostas
COMPOSIÇÃO DE CONSELHOS 
50% de entidades de usuários 
25% de entidades de trabalhadores de saúde 
25% de representação de Governo, prestadores de 
serviços privados conveniados, ou sem fins 
lucrativos
PONTOS A SEREM DESTACADOS NA 
COMPOSIÇÃO DOS CONSELHOS 
•Os representantes serão indicados por escrito, 
pelos seus respectivos segmentos ou entidades; 
•O mandato dos conselheiros será definido no 
Regimento Interno do Conselho; 
•Cargo de confiança representante de segmento 
ou entidade não pode interferir na autonomia do 
Conselho, podendo ser indicativo de substituição 
•A participação do Poder Legislativo e Judiciário não 
deve caber nos Conselhos de Saúde, em face da 
independência entre os poderes. 
• As decisões dos conselhos devem ser 
homologadas pelo chefe do poder executivo
A Função do Conselheiro é de relevância 
pública e, não é remunerada e portanto, 
garante sua dispensa do trabalho sem 
prejuízo para o conselheiro durante as ações 
específicas do Conselho de Saúde
ESPAÇOS INSTITUCIONAIS DE GESTÃO 
COMPARTILHADA DE SAÚDE 
-Conselhos de Saúde: 
-Conselho Nacional de Saúde 
-Conselho Estadual de Saúde 
- Conselhos Regionais de Saúde 
-Conselho Municipal de Saúde 
-Conselho Local de Saúde 
-Conferência de Saúde 
* Cumprindo um dos princípios fundamentais da 
Reforma Sanitária: O Controle Social do SUS
VINCULAÇÃO DOS CONSELHOS COMO ÓRGÃOS 
COLEGIADOS DE CONTROLE SOCIAL
ÓRGÃOS DE PACTUAÇÃO CONSENSUAL
Assim, o SUS contribuiu para uma visão 
ampliada de cidadania, identificando o 
usuário como “membro de uma 
comunidade organizada com direitos e 
deveres”, diferente de uma mera visão 
de “consumidor de bens e serviços”.
O conselho de saúde terá poder 
de decisão sobre o seu 
orçamento, não será mais 
apenas o gerenciador de suas 
verbas.
As reuniões plenárias dos Conselhos de 
Saúde, além de serem abertas ao público, 
deverão acontecer em espaços e horários 
que possibilitem a participação da 
sociedade.
Compete ao próprio conselho, atualizar 
periodicamente as informações sobre o 
conselho de saúde no Sistema de 
Acompanhamento dos Conselhos de 
Saúde (SIACS)
RESPONSABILIDADE DA 
SECRETARIA MUNICIPAL DE 
SAÚDE 
AÇÕES DOS CONSELHEIROS MUNICIPAIS DE SAÚDE INSTRUMENTOS MEIOS 
JURÍDICO-LEGAL 
1. Definir políticas de Saúde e 
executar Serviços de acordo com 
princípios e diretrizes do SUS 
Atuar na formulação e Controle das Políticas de Saúde, 
incluindo seus aspectos econômicos, financeiros e de gerência 
técnico-administrativo 
Lei nº 8.080/90 
Resolução nº 33 
2. Elaborar o Plano Municipal de 
Saúde 
Traçar diretrizes de elaboração e aprovar o Plano Municipal de 
Saúde adequando-o a realidade epidemiológica do Município e 
à Capacidade de Organização 
Resolução nº 33 
3. Organização, gerir e executar 
os Serviços de Saúde 
Fiscalizar e acompanhar o desenvolvimento das ações e dos 
Serviços de Saúde 
Lei nº 8.142 
4. Elaborar relatórios Trimestrais 
para divulgar a PRESTAÇÃO de 
CONTAS 
Analisar e aprovar prestação de Contas C.F. Art. 31 § 3º 
Lei nº 8.142/92 
Lei nº 8.689/93 
5. Elaborar Relatório de Gestão Analisar, discutir e aprovar o Relatório de Gestão Resolução 333 
6. Dispor de Leis Municipais de 
Fiscalizar e Controlar os Serviços de Saúde Pública e privados 
Vigilância à Saúde, Código 
conveniados do Município 
Municipal de Saúde 
estabelecendo Sanções. 
Documento de controle e 
Avaliação, produção de 
serviços, resultados 
alcançados, receitas, gastos. 
Lei nº 8.142/90 
7. Apresentar ao C.M.S. 
documentos de compras de 
serviços complementares 
mediante Contratos e Convênios 
Avaliar e aprovar os Contratos e Convênios de acordo com as 
diretrizes do Plano Municipal de Saúde. 
C.F. 197; Lei nº 8.080 art. 18, 
XI 
8. Promover a organização 
Ténico-administrativa dos 
Conselhos 
Reivindicar do gestor municipal as condições básicas para 
funcionamento dos Conselhos: 
-Local/Sede própria para funcionamento 
-Equipamentos/materiais para conselhos. 
-Instrumentos de Comunicação – Telefones, rádio, 
boletins/jornal 
-Fichas de cadastro dos Conselheiros 
-Decretos, Leis, Regimentos 
-Estrutura de Organização/cargos: Secretaria, comissões 
técnicas, ouvidor geral, câmaras técnicas 
Resolução nº 33, 23/12/1992 
Resolução nº 333, 04/11/2003
GESTÃO FINANCEIRA DO SUS 
Os recursos financeiros do Sistema Único de 
Saúde (SUS) serão depositados em conta 
especial, em cada esfera de sua atuação, e 
movimentados sob fiscalização dos 
respectivos Conselhos de Saúde. 
Na esfera federal, os recursos financeiros, 
originários do Orçamento da Seguridade 
Social, de outros Orçamentos da União, além 
de outras fontes, serão administrados pelo 
Ministério da Saúde, através do Fundo 
Nacional de Saúde.
O orçamento da seguridade social destinará 
ao Sistema Único de Saúde (SUS) de acordo 
com a receita estimada, os recursos 
necessários à realização de suas finalidades, 
previstos em proposta elaborada pela sua 
direção nacional, com a participação dos 
órgãos da Previdência Social e da Assistência 
Social, tendo em vista as metas e prioridades 
estabelecidas na Lei de Diretrizes 
Orçamentárias.
Art. 32. São considerados de outras fontes os 
recursos provenientes de: 
II - Serviços que possam ser prestados sem 
prejuízo da assistência à saúde; 
III - ajuda, contribuições, doações e donativos; 
IV - alienações patrimoniais e rendimentos de 
capital; 
V - taxas, multas, emolumentos e preços públicos 
arrecadados no âmbito do Sistema Único de 
Saúde (SUS); e 
VI - rendas eventuais, inclusive comerciais e 
industriais.
Os recursos do Fundo Nacional de 
Saúde (FNS) serão alocados 
I - despesas de custeio e de capital do Ministério da 
Saúde, seus órgãos e entidades, da administração 
direta e indireta; 
II - investimentos previstos em lei orçamentária, de 
iniciativa do Poder Legislativo e aprovados pelo 
Congresso Nacional; 
III - investimentos previstos no Plano Quinquenal do 
Ministério da Saúde; 
IV - cobertura das ações e serviços de saúde a serem 
implementados pelos Municípios, Estados e Distrito 
Federal.
Para receberem os recursos, de que trata o art. 
3° desta lei, os Municípios, os Estados e o 
Distrito Federal deverão contar com: 
I - Fundo de Saúde; 
II - Conselho de Saúde, com composição paritária de 
acordo com o Decreto n° 99.438, de 7 de agosto de 
1990; 
III - Plano de saúde; 
IV - relatórios de gestão que permitam o controle de que 
trata o § 4° do art. 33 da Lei n° 8.080, de 19 de 
setembro de 1990; 
V - contrapartida de recursos para a saúde no respectivo 
orçamento; 
VI - Comissão de elaboração do Plano de Carreira, Cargos 
e Salários (PCCS), previsto o prazo de dois anos para 
sua implantação.
Os recursos serão repassados de forma 
REGULAR E AUTOMÁTICA para os Municípios, Estados 
e Distrito Federal de acordo com os 
critérios previstos no art. 35 da Lei nº 8.080, de 19 de 
setembro de 1990. 
Os recursos serão destinados, 
pelo menos 70%, aos Municípios, 
afetando-se o restante aos 
Estados.
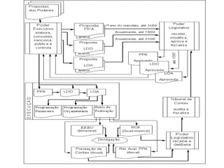
CICLO ORÇAMENTÁRIO 
A Constituição Federal de 1988 definiu 
um caminho para elaborar o orçamento 
de três leis interligadas e vinculadas 
entre si e que compõem o chamado 
ciclo orçamentário:- Plano Plurianual 
(PPA), Lei Orçamentária Anual (LOA) e 
Lei de Diretrizes Orçamentárias (LDO).
MODELO ORÇAMENTÁRIO 
O modelo orçamentário brasileiro é definido 
na Constituição Federal de 1988 do Brasil. 
Compõe-se de três instrumentos: o Plano 
Plurianual – PPA, a Lei de Diretrizes 
Orçamentárias – LDO e a Lei Orçamentária 
Anual - LOA
Leis de iniciativa do 
Poder Executivo 
I - o plano plurianual; 
II - as diretrizes orçamentárias; 
III - os orçamentos anuais.
PLANO PLURIANUAL 
O PPA, com vigência de quatro anos, tem 
como função estabelecer as diretrizes, 
objetivos e metas de médio prazo da 
administração pública.
LEI DE DIRETRIZES 
ORÇAMENTÁRIAS 
A lei de diretrizes orçamentárias 
compreenderá as metas e prioridades da 
administração pública federal, incluindo as 
despesas de capital para o exercício 
financeiro subsequente, orientará a 
elaboração da lei orçamentária anual, disporá 
sobre as alterações na legislação tributária e 
estabelecerá a política de aplicação das 
agências financeiras oficiais de fomento
LEI ORÇAMENTÁRIA ANUAL 
A lei orçamentária anual compreenderá: 
I - o orçamento fiscal referente aos Poderes da União, seus 
fundos, órgãos e entidades da administração direta e 
indireta, inclusive fundações instituídas e mantidas pelo Poder 
Público; 
II - o orçamento de investimento das empresas em que a União, 
direta ou indiretamente, detenha a maioria do capital social 
com direito a voto; 
III - o orçamento da seguridade social, abrangendo todas as 
entidades e órgãos a ela vinculados, da administração direta 
ou indireta, bem como os fundos e fundações instituídos e 
mantidos pelo Poder Público
“O planejamento e orçamento do SUS será 
ascendente, do nível local até o federal, 
ouvidos seus órgãos deliberativos, 
compatibilizando-se as necessidades da 
política de saúde com a disponibilidade de 
recursos em planos de saúde dos municípios, 
estados, e União.” Cap. III Lei 8080/90
“Os Planos de saúde serão a base das 
atividades e programações de cada nível de 
direção do SUS e seu financiamento será 
previsto na respectiva proposta 
orçamentária.” Art. 36 Lei 8080/90
Instrumentos básicos de 
Planejamento do SUS 
• Plano de Saúde 
• COAP 
• Programação Anual de Saúde 
• Mapa de Metas 
• Relatório Anual de Gestão
PLANO DE SAÚDE 
No âmbito do Planejasus considera-se Plano 
de Saúde o instrumento que, a partir de uma 
análise situacional, apresenta as intenções e 
resultados a serem buscados no período de 
quatro anos, expressos em OBJETIVOS, 
DIRETRIZES e METAS
Programação Anual de Saúde 
O propósito da programação é determinar um 
conjunto de ações que permita concretizar os 
objetivos definidos no Plano de Saúde, a partir 
da negociação e formalização de pactos entre 
os gestores das três esferas de governo.
Programação Anual de Saúde
Programação Anual de Saúde 
O horizonte temporal da Programação Anual 
de Saúde – PAS coincide com o período 
definido para o exercício orçamentário, ou 
seja, um ano calendário. Portanto, as bases 
legais para sua elaboração são a Lei de 
Diretrizes Orçamentárias – LDO e Lei 
Orçamentária Anual – LOA.
FIM

Lei 8142 e controle social

  • 1.
    PROF. CARLOS ALBERTO LEI 8142-1990 • CONTROLE SOCIAL • MECANISMO DE TRANSFERÊNCIA DE RECURSOS
  • 2.
    LEI Nº 8.142,DE 28 DE DEZEMBRO DE 1990 Dispõe sobre a participação da comunidade na gestão do Sistema Único de Saúde SUS e sobre as transferências intergovernamentais de recursos financeiros na área da saúde e dá outras providências.
  • 3.
    O SISTEMA ÚNICODE SAÚDE (SUS), DE QUE TRATA A LEI N° 8.080, DE 19 DE SETEMBRO DE 1990, CONTARÁ, EM CADA ESFERA DE GOVERNO, SEM PREJUÍZO DAS FUNÇÕES DO PODER LEGISLATIVO, COM AS SEGUINTES INSTÂNCIAS COLEGIADAS I - a Conferência de Saúde; II - o Conselho de Saúde;
  • 4.
    A Conferência deSaúde reunir-se-á a cada quatro anos com a representação dos vários segmentos sociais, para avaliar a situação de saúde e propor as diretrizes para a formulação da política de saúde nos níveis correspondentes, convocada pelo Poder Executivo ou, extraordinariamente, por esta ou pelo Conselho de Saúde.
  • 5.
    O Conselho Nacionalde Secretários de Saúde (Conass) e o Conselho Nacional de Secretários Municipais de Saúde (Conasems) terão representação no Conselho Nacional de Saúde.
  • 6.
    A representação dosusuários nos Conselhos de Saúde e Conferências será paritária em relação ao conjunto dos demais segmentos. As Conferências de Saúde e os Conselhos de Saúde terão sua organização e normas de funcionamento definidas em regimento próprio, aprovadas pelo respectivo conselho.
  • 7.
    ATUALIZADA PELA RESOLUÇÃONº 453, DE 10 DE MAIO DE 2012 RESPALDADO PELA DECRETO N° 99.438, DE 7 DE AGOSTO DE 1990 e LEI 8142/90
  • 9.
    CONSELHO DE SAÚDE É órgão colegiado, deliberativo e permanente do SUS, em cada esfera de Governo, integrante da estrutura básica do Ministério da Saúde, Secretaria de Saúde dos Estados, DF e Municípios , com composição, organização e competência fixadas na Lei nº 8.142/90
  • 10.
    DELIBERAÇÃO • MAIORIASIMPLES: o número inteiro imediatamente superior à metade dos membros presentes • MAIORIA ABSOLUTA: o número inteiro imediatamente superior à metade do total de membros do conselho • MAIORIA QUALIFICADA: 2/3 do total dos membros do conselho
  • 11.
    CONSELHO DE SAÚDE • PERMANENTES • CONSULTIVO • DELIBERATIVO • PARITÁRIO • RELEVÂNCIA PÚBLICA • ATIVIDADE NÃ0 REMUNERADA • DECISÕES HOMOLOGADAS PELO CHEFE DO PODER EXECUTIVO • REGIMENTO INTERNO: DOCUMENTO REGULAMENTATÓRIO
  • 12.
    OBJETIVO: Agregar legitimidadeàs ações do governo, criando sustentabilidade aos programas e políticas propostas
  • 13.
    COMPOSIÇÃO DE CONSELHOS 50% de entidades de usuários 25% de entidades de trabalhadores de saúde 25% de representação de Governo, prestadores de serviços privados conveniados, ou sem fins lucrativos
  • 14.
    PONTOS A SEREMDESTACADOS NA COMPOSIÇÃO DOS CONSELHOS •Os representantes serão indicados por escrito, pelos seus respectivos segmentos ou entidades; •O mandato dos conselheiros será definido no Regimento Interno do Conselho; •Cargo de confiança representante de segmento ou entidade não pode interferir na autonomia do Conselho, podendo ser indicativo de substituição •A participação do Poder Legislativo e Judiciário não deve caber nos Conselhos de Saúde, em face da independência entre os poderes. • As decisões dos conselhos devem ser homologadas pelo chefe do poder executivo
  • 15.
    A Função doConselheiro é de relevância pública e, não é remunerada e portanto, garante sua dispensa do trabalho sem prejuízo para o conselheiro durante as ações específicas do Conselho de Saúde
  • 16.
    ESPAÇOS INSTITUCIONAIS DEGESTÃO COMPARTILHADA DE SAÚDE -Conselhos de Saúde: -Conselho Nacional de Saúde -Conselho Estadual de Saúde - Conselhos Regionais de Saúde -Conselho Municipal de Saúde -Conselho Local de Saúde -Conferência de Saúde * Cumprindo um dos princípios fundamentais da Reforma Sanitária: O Controle Social do SUS
  • 17.
    VINCULAÇÃO DOS CONSELHOSCOMO ÓRGÃOS COLEGIADOS DE CONTROLE SOCIAL
  • 18.
  • 19.
    Assim, o SUScontribuiu para uma visão ampliada de cidadania, identificando o usuário como “membro de uma comunidade organizada com direitos e deveres”, diferente de uma mera visão de “consumidor de bens e serviços”.
  • 20.
    O conselho desaúde terá poder de decisão sobre o seu orçamento, não será mais apenas o gerenciador de suas verbas.
  • 21.
    As reuniões plenáriasdos Conselhos de Saúde, além de serem abertas ao público, deverão acontecer em espaços e horários que possibilitem a participação da sociedade.
  • 22.
    Compete ao próprioconselho, atualizar periodicamente as informações sobre o conselho de saúde no Sistema de Acompanhamento dos Conselhos de Saúde (SIACS)
  • 23.
    RESPONSABILIDADE DA SECRETARIAMUNICIPAL DE SAÚDE AÇÕES DOS CONSELHEIROS MUNICIPAIS DE SAÚDE INSTRUMENTOS MEIOS JURÍDICO-LEGAL 1. Definir políticas de Saúde e executar Serviços de acordo com princípios e diretrizes do SUS Atuar na formulação e Controle das Políticas de Saúde, incluindo seus aspectos econômicos, financeiros e de gerência técnico-administrativo Lei nº 8.080/90 Resolução nº 33 2. Elaborar o Plano Municipal de Saúde Traçar diretrizes de elaboração e aprovar o Plano Municipal de Saúde adequando-o a realidade epidemiológica do Município e à Capacidade de Organização Resolução nº 33 3. Organização, gerir e executar os Serviços de Saúde Fiscalizar e acompanhar o desenvolvimento das ações e dos Serviços de Saúde Lei nº 8.142 4. Elaborar relatórios Trimestrais para divulgar a PRESTAÇÃO de CONTAS Analisar e aprovar prestação de Contas C.F. Art. 31 § 3º Lei nº 8.142/92 Lei nº 8.689/93 5. Elaborar Relatório de Gestão Analisar, discutir e aprovar o Relatório de Gestão Resolução 333 6. Dispor de Leis Municipais de Fiscalizar e Controlar os Serviços de Saúde Pública e privados Vigilância à Saúde, Código conveniados do Município Municipal de Saúde estabelecendo Sanções. Documento de controle e Avaliação, produção de serviços, resultados alcançados, receitas, gastos. Lei nº 8.142/90 7. Apresentar ao C.M.S. documentos de compras de serviços complementares mediante Contratos e Convênios Avaliar e aprovar os Contratos e Convênios de acordo com as diretrizes do Plano Municipal de Saúde. C.F. 197; Lei nº 8.080 art. 18, XI 8. Promover a organização Ténico-administrativa dos Conselhos Reivindicar do gestor municipal as condições básicas para funcionamento dos Conselhos: -Local/Sede própria para funcionamento -Equipamentos/materiais para conselhos. -Instrumentos de Comunicação – Telefones, rádio, boletins/jornal -Fichas de cadastro dos Conselheiros -Decretos, Leis, Regimentos -Estrutura de Organização/cargos: Secretaria, comissões técnicas, ouvidor geral, câmaras técnicas Resolução nº 33, 23/12/1992 Resolução nº 333, 04/11/2003
  • 24.
    GESTÃO FINANCEIRA DOSUS Os recursos financeiros do Sistema Único de Saúde (SUS) serão depositados em conta especial, em cada esfera de sua atuação, e movimentados sob fiscalização dos respectivos Conselhos de Saúde. Na esfera federal, os recursos financeiros, originários do Orçamento da Seguridade Social, de outros Orçamentos da União, além de outras fontes, serão administrados pelo Ministério da Saúde, através do Fundo Nacional de Saúde.
  • 25.
    O orçamento daseguridade social destinará ao Sistema Único de Saúde (SUS) de acordo com a receita estimada, os recursos necessários à realização de suas finalidades, previstos em proposta elaborada pela sua direção nacional, com a participação dos órgãos da Previdência Social e da Assistência Social, tendo em vista as metas e prioridades estabelecidas na Lei de Diretrizes Orçamentárias.
  • 26.
    Art. 32. Sãoconsiderados de outras fontes os recursos provenientes de: II - Serviços que possam ser prestados sem prejuízo da assistência à saúde; III - ajuda, contribuições, doações e donativos; IV - alienações patrimoniais e rendimentos de capital; V - taxas, multas, emolumentos e preços públicos arrecadados no âmbito do Sistema Único de Saúde (SUS); e VI - rendas eventuais, inclusive comerciais e industriais.
  • 27.
    Os recursos doFundo Nacional de Saúde (FNS) serão alocados I - despesas de custeio e de capital do Ministério da Saúde, seus órgãos e entidades, da administração direta e indireta; II - investimentos previstos em lei orçamentária, de iniciativa do Poder Legislativo e aprovados pelo Congresso Nacional; III - investimentos previstos no Plano Quinquenal do Ministério da Saúde; IV - cobertura das ações e serviços de saúde a serem implementados pelos Municípios, Estados e Distrito Federal.
  • 28.
    Para receberem osrecursos, de que trata o art. 3° desta lei, os Municípios, os Estados e o Distrito Federal deverão contar com: I - Fundo de Saúde; II - Conselho de Saúde, com composição paritária de acordo com o Decreto n° 99.438, de 7 de agosto de 1990; III - Plano de saúde; IV - relatórios de gestão que permitam o controle de que trata o § 4° do art. 33 da Lei n° 8.080, de 19 de setembro de 1990; V - contrapartida de recursos para a saúde no respectivo orçamento; VI - Comissão de elaboração do Plano de Carreira, Cargos e Salários (PCCS), previsto o prazo de dois anos para sua implantação.
  • 29.
    Os recursos serãorepassados de forma REGULAR E AUTOMÁTICA para os Municípios, Estados e Distrito Federal de acordo com os critérios previstos no art. 35 da Lei nº 8.080, de 19 de setembro de 1990. Os recursos serão destinados, pelo menos 70%, aos Municípios, afetando-se o restante aos Estados.
  • 30.
    CICLO ORÇAMENTÁRIO AConstituição Federal de 1988 definiu um caminho para elaborar o orçamento de três leis interligadas e vinculadas entre si e que compõem o chamado ciclo orçamentário:- Plano Plurianual (PPA), Lei Orçamentária Anual (LOA) e Lei de Diretrizes Orçamentárias (LDO).
  • 31.
    MODELO ORÇAMENTÁRIO Omodelo orçamentário brasileiro é definido na Constituição Federal de 1988 do Brasil. Compõe-se de três instrumentos: o Plano Plurianual – PPA, a Lei de Diretrizes Orçamentárias – LDO e a Lei Orçamentária Anual - LOA
  • 32.
    Leis de iniciativado Poder Executivo I - o plano plurianual; II - as diretrizes orçamentárias; III - os orçamentos anuais.
  • 33.
    PLANO PLURIANUAL OPPA, com vigência de quatro anos, tem como função estabelecer as diretrizes, objetivos e metas de médio prazo da administração pública.
  • 34.
    LEI DE DIRETRIZES ORÇAMENTÁRIAS A lei de diretrizes orçamentárias compreenderá as metas e prioridades da administração pública federal, incluindo as despesas de capital para o exercício financeiro subsequente, orientará a elaboração da lei orçamentária anual, disporá sobre as alterações na legislação tributária e estabelecerá a política de aplicação das agências financeiras oficiais de fomento
  • 35.
    LEI ORÇAMENTÁRIA ANUAL A lei orçamentária anual compreenderá: I - o orçamento fiscal referente aos Poderes da União, seus fundos, órgãos e entidades da administração direta e indireta, inclusive fundações instituídas e mantidas pelo Poder Público; II - o orçamento de investimento das empresas em que a União, direta ou indiretamente, detenha a maioria do capital social com direito a voto; III - o orçamento da seguridade social, abrangendo todas as entidades e órgãos a ela vinculados, da administração direta ou indireta, bem como os fundos e fundações instituídos e mantidos pelo Poder Público
  • 38.
    “O planejamento eorçamento do SUS será ascendente, do nível local até o federal, ouvidos seus órgãos deliberativos, compatibilizando-se as necessidades da política de saúde com a disponibilidade de recursos em planos de saúde dos municípios, estados, e União.” Cap. III Lei 8080/90
  • 39.
    “Os Planos desaúde serão a base das atividades e programações de cada nível de direção do SUS e seu financiamento será previsto na respectiva proposta orçamentária.” Art. 36 Lei 8080/90
  • 40.
    Instrumentos básicos de Planejamento do SUS • Plano de Saúde • COAP • Programação Anual de Saúde • Mapa de Metas • Relatório Anual de Gestão
  • 41.
    PLANO DE SAÚDE No âmbito do Planejasus considera-se Plano de Saúde o instrumento que, a partir de uma análise situacional, apresenta as intenções e resultados a serem buscados no período de quatro anos, expressos em OBJETIVOS, DIRETRIZES e METAS
  • 42.
    Programação Anual deSaúde O propósito da programação é determinar um conjunto de ações que permita concretizar os objetivos definidos no Plano de Saúde, a partir da negociação e formalização de pactos entre os gestores das três esferas de governo.
  • 43.
  • 44.
    Programação Anual deSaúde O horizonte temporal da Programação Anual de Saúde – PAS coincide com o período definido para o exercício orçamentário, ou seja, um ano calendário. Portanto, as bases legais para sua elaboração são a Lei de Diretrizes Orçamentárias – LDO e Lei Orçamentária Anual – LOA.
  • 45.

Notas do Editor

  • #8 CICLO ORÇAMENTÁRIO