Prof: XXXXX
1
Porquê? Fonte de alimentação. 3
Constituição da fonte 4
Tipos de Fontes 5
Fontes Lineares 6
Fonte Chaveada 8 a 13
As fontes de alimentação (Potência) 14 a 18
As fontes de alimentação – Estabilidade 19 e 20
Fontes de alimentação ATX 21 e 22
Como faço para testar fontes de alimentação corretamente? 23 a 26
Webografia 27
Componentes básicos de um computador
• Disco-Rígido – Fonte - Motherboard
Pré-requisitos
2
Corrente: Em termos técnicos, corrente é o "fluxo ordenado de partículas
portadoras de carga elétrica".
Podemos imaginar que a tensão (ou seja, a "voltagem") equivale à
espessura do cano e a corrente (ou "amperagem") equivale à pressão da
água. Ao aumentar a tensão (ou seja, alargar o cano) podemos fazer com
que flua mais energia mantendo a mesma corrente e vice-versa.
Corrente contínua (CC ou DC do inglês direct current) é o fluxo ordenado de eletrões sempre numa direção,
diferente da corrente alternada AC cujo sentido dos elétrons varia no tempo
IntroduçãoIntrodução
• As fontes de alimentação são as responsáveis por distribuir energia elétrica a todos os
componentes do computador. Assim, uma fonte de qualidade é essencial para manter o bom
funcionamento de um equipamento.
3
Características de uma boa fonte de alimentação – Contínua - constante - estável
• Todos os dispositivos eletrónicos tem embutido, pelo
menos, uma fonte de alimentação, porque a energia da
rede elétrica, para poder ser aproveitada, necessita
primeiro ser transformada em tensão contínua para,
posteriormente, alimentar e abastecer os circuitos do
aparelho.
• A fonte de alimentação vem possibilitar o fornecimento
da energia necessária para um aparelho eletrónico.
• Um aparelho poderá ter mais de uma fonte de
alimentação, dependendo da necessidade dos seus
circuitos internos.
Fonte de alimentaçãoFonte de alimentação
Amplificador de potência de áudio
com transformador toroidal com
várias tensões de saída.
4
5
retificador de ponte (díodos)
Inibe a AC de voltar para traz.
Converte AC para DC
Corrente alternada
AC --- 230V Capacitador acumula
corrente DC para que a
corrente não seja afetada
pelas alterações da
corrente AC
transístor mosfet aumentar a frequência
da corrente elétrica.
Com a ajuda do transformador volta a
coloca-la em AC
Transistor (díodos)
Converte AC para DC Filtrar e estabilizar a corrente DC de saída
Corrente
alternada
AC --- 12V com
uma frequência
muito alta
230v
0v
230v
0v 0v 12v
0v 0v
12v
A fonte Chaveada – ATXA fonte Chaveada – ATX (Advanced Technology Extended - é um padrão criado no ano de 1995 pela Intel1 )
Toda a fonte CC/CA tem por objetivo
transformar a onda sinusoidal da rede
elétrica em tensão A este processo
chamamos retificação de tensão.
Característica da CA sinusoidal:
- Valor de pico ou máximo;
- frequência (f = 1/T);
- Período;
- Ciclo;
- Valor eficaz (Vef = Vp / sqr2)
Constituição da fonteConstituição da fonte
A fonte de alimentação básica é constituída por 4 sectores
•Ponte retificadora - Retifica os pulsos de modo a produzir uma saída polarizada DC. (Corrente contínua (CC ou DC direct current) )
•Transformador - Transforma a tensão AC e corrente de entrada para um valor utilizável em AC. (corrente alternada )
•Filtragem - Filtra a tensão tornando a corrente contínua.
•Regulação - Regula a saída de modo a ter uma tensão constante.
6
Corrente contínua (CC ou DC do inglês direct current) é
o fluxo ordenado de eletrons sempre numa direção,
diferente da corrente alternada AC cujo sentido dos
elétrons varia no tempo
Existem dois tipos principais de fontes de alimentação:
 lineares
 chaveadas
Tipos de FontesTipos de Fontes
díodos
Circuito
de
controlo
Núcleo primário Núcleo
Secundário
7
8
Fontes LinearesFontes Lineares
• O transformador — sincroniza a tensão alternada da rede ao nível correto de
tensão alternada que se deseja;
• A retificação — constituída por 2 ou 4 díodos retificadores (no esquema
apresentado temos 4 díodos) — transforma a tensão alternada do núcleo
secundário do transformador numa tensão contínua ondulada
• O filtro — é constituído por capacitadores e indutores — retira as últimas
ondulações que ainda possam existir sobre a tensão contínua, tornando-a mais
pura.
• O circuito de controlo— mantém a tensão de saída constante e estabilizada,
mesmo quando há variações na tensão alternada da entrada ou da rede.
Fontes LinearesFontes Lineares
9
Transformador: Transistor: Capacitor:
Diodos:
Indutor:
10
A fonte Chaveada ATX:A fonte Chaveada ATX:
Estes circuitos de controlo são fruto da diversificação e aprimorando. Os avanços tecnológicos da
eletrónica foram englobando também o filtro, retificação e o transformador:
A fonte chaveada produz uma tensão continua estabilizada.
O facto básico que rege o funcionamento das fontes chaveadas está na capacidade de
armazenamento de energia em Condensadores/Capacitores (em forma de tensão) e em indutores (em forma
de corrente).
A fonte Chaveada 1 de 6A fonte Chaveada 1 de 6 11
Capacitor:
armazenamento de energia em
forma de tensão
Indutor:
armazenamento de energia em
forma de corrente
Corrente: Em termos técnicos, corrente é o "fluxo ordenado de partículas portadoras de carga
elétrica".
Podemos imaginar que a tensão (ou seja, a "voltagem") equivale à espessura do cano e a corrente
(ou "amperagem") equivale à pressão da água. Ao aumentar a tensão (ou seja, alargar o cano)
podemos fazer com que flua mais energia mantendo a mesma corrente e vice-versa.
A fonte Chaveada:A fonte Chaveada:
Quando o circuito LC (que está em série com o núcleo primário do transformador) é excitado, através
dos transístores, por pulsos de tensão (onda quadrada) é criada uma onda sinusoidal que é transferida para o
núcleo secundário do transformador. Após a retificação e filtragem, esta onda gera uma tensão contínua
estabilizada.
A fonte Chaveada 2 de 6A fonte Chaveada 2 de 6 12
A fonte Chaveada por dentro:A fonte Chaveada por dentro:
A fonte Chaveada 3 de 6A fonte Chaveada 3 de 6 13
A fonte ChaveadaA fonte Chaveada
Funcionamento básico:Funcionamento básico:
Os transístores são chaveados por saturação (condução) e corte (circuito aberto) numa frequência que
pode ir de 20kHz até 250KHz conforme o projeto da fonte chaveada.
O circuito de pulsos compensa as pequenas variações da tensão de entrada mudando um pouco a
frequência de tal forma que, a tensão contínua de saída permanece estabilizada (constante).
A onda sinusoidal gerada é muito mais simples de ser filtrada.
A fonte Chaveada 4 de 6A fonte Chaveada 4 de 6 14
Outro aspeto importante é o fato da fonte chaveada ser mais leve que as outras, pois os seus componentes são
menores, devido ao uso da alta frequência.
Além disso, a fonte chaveada tem um excelente rendimento, como precisa consumir muito pouco para
funcionar, praticamente transfere toda a energia da entrada para a saída.
Justamente por trabalhar com alta frequência, a fonte chaveada acaba por gerar irradiação eletromagnética,
por isso precisa ser muito bem blindada magneticamente. Mas, apesar do seu alto custo de desenvolvimento,
a fonte chaveada tem um custo de produção em série mais baixo do que o das fontes de alimentação lineares.
Estas características fazem com que a indústria invista cada vez mais no aprimoramento técnico das fontes
chaveadas.
A fonte Chaveada 5 de 6A fonte Chaveada 5 de 6 15
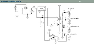
A fonte Chaveada 6 de 6A fonte Chaveada 6 de 6 16
As fontes de alimentação (Potência)As fontes de alimentação (Potência)
Principal especificaçãoPrincipal especificação
Potência:Potência:
• Fontes de alimentação são classificadas e
comercializadas com base na potência máxima que
podem ter nas suas saídas, medida em watts.
• Potência é a capacidade de transformação da
energia elétrica em outro tipo de energia,
normalmente energia térmica, energia mecânica,
energia química, etc.
• Em geral, quanto maior for a potência de uma
fonte de alimentação, mais placas e periféricos
podem ser instalados no computador.
17
http://www.extreme.outervision.com/psucalculator.jsp
Apoio para calcular a potencia da fonte
PotênciaPotência
As fontes de alimentação (Potência)As fontes de alimentação (Potência)
Principal especificaçãoPrincipal especificação
Potência:Potência:
Mas o que realmente vem a ser a potência de uma fonte?
O que significa os “300W” de uma fonte de alimentação?
As fontes de alimentação são comercializadas de acordo com a potência máxima produzida por
voltagem.
Uma fonte de alimentação de 300W significa que a fonte pode fornecer ao PC uma potência
máxima, também chamada de potência nominal, de 300W.
A potência máxima de uma fonte de alimentação pode ser facilmente calculada multiplicando a
tensão pela corrente de cada uma das suas saídas e somando os resultados.
P=V*I
18
De todas as especificações técnicas descritas no
databook de cada componente, estávamos mais
interessados na corrente máxima em modo contínuo,
dada em amperes (A). Para encontrar a potência
máxima teórica do componente em watts podemos usar
a fórmula P = V x I, onde P é a potência em watts,
V é a tensão em volts e I é a corrente em ampères.
Isto não significa que a fonte de alimentação fornecerá
a corrente máxima de cada componente, já que a
potência máxima que a fonte de alimentação pode
fornecer depende de outros componentes usados – como
o transformador, bobinas, o layout da placa de circuito
impresso e a bitola (secção) dos fios.
19
Por exemplo, na tabela abaixo calculamos a potência máxima produzida por uma fonte de
alimentação ATX de 300W. A potência produzida por uma tensão negativa é somada ao total, e não
subtraída.
Como podemos ver a potência total produzida pela fonte de alimentação ATX é um pouco maior do
que os 300W com que foi rotulada.
20
http://www.extreme.outervision.com/psucalculator.jsp
Apoio para calcular a potencia da fonte
As fontes de alimentação – Principal especificação :As fontes de alimentação – Principal especificação :
Exemplo fonte ATX:
Tensão de fornecimento para a saída de 12V
Corrente nominal de saída = 26A
Potência nominal desta saída (12V): P = V x I = 12 x 26 = 312W
21
Valor arredondado
P = 5 x 45 = 225W
Por características
internas o valor da
soma das potências
não fecha com o total.
Todos os valores OK
Valores OK
Potência Máx.
suportada por 60s
18
As fontes de alimentação – EstabilidadeAs fontes de alimentação – Estabilidade
• Uma boa fonte de alimentação tem de garantir voltagens estáveis em suas saídas independente de
imperfeições ou sobrecargas oriundas da rede elétrica ou das variações de consumo do próprio computador.
• Para que um computador funcione corretamente e de forma segura é necessário que as tensões de saída da
fonte de alimentação estejam estáveis mesmo que haja uma sobre tensão na rede elétrica comercial.
• Alguns dispositivos do PC, em especial o processador, são extremamente sensíveis a variações de tensão.
• Variações bruscas nas tensões da fonte podem fazer com que o computador pare ou podem queimar algum
periférico do PC.
• O computador pode tolerar certa variação de tensão sem que haja problema nos seus componentes.
22
As fontes de alimentação – EstabilidadeAs fontes de alimentação – Estabilidade
A tabela abaixo mostra as tensões de saída da fonte, bem como os valores máximos e mínimos tolerados
pelo PC.
Tensão de Saída Tolerância Mínimo Máximo
+5VDC ±5% +4,75V +5,25V
+12VDC ±5% +11,40V +12,60V
-5VDC ±10% -4,5V -5,5V
-12VDC ±10% -10,8V -13,2V
+3,3VDC ±5% +3,14V +3,47V
+5V SB ±5% +4,75V +5,25V
23
ATX:ATX:
A Fonte ATX, que é a mais usada hoje em dia, permite ligar e desligar o computador de forma digital ou
por software. Digital porque quando se liga um computador com sistema ATX através de um botão, este
botão não é do tipo liga/desliga, mas sim um mero contato momentâneo para uma ponte da placa-mãe
que acionará a fonte de alimentação, como se tivesse acionado um relé. Por software, quando se utiliza
programas que trabalham diretamente com o sistema de shutdown/wake-on.
A Fonte ATX tem um plug de 20 pinos e foi acrescentada mais uma fonte de alimentação para a
placa-mãe, uma linha de +3,3V.
24
ATX - Alimentação das partes principais do PC:ATX - Alimentação das partes principais do PC:
CPU: +12V
Memoria: + 5V
HDD: +5V, +12V
HD SATA: +3.3V / +5V
Placa-mãe: todas voltagens
VGA: +3.3V, +5V, +12V
Optical drive: +5V, +12V
Placas de expansão: +5V, +12V
Fan: +12V
OBS: Voltagens negativas são usadas para sinais.
Pesquisar: Eficiência em fontes de alimentação
Consumo das partes (componentes)
e um computador.
25
Como testar fontes de alimentação corretamente?Como testar fontes de alimentação corretamente?
Isso deve ser feito com o auxílio de um multímetro digital, posicionado na escala de tensão contínua (VDC), na
escala de 20 V. Além disso, deve ser colocada uma resistência de 10 ohms x 10 watts na saída a ser testada.
Isto deve ser feito pelo seguinte motivo: algumas fontes apresentam tensões corretas quando não estão sem carga,
mas, quando colocamos carga, a tensão baixa. Além desse teste, o ideal é usar um osciloscópio para verificar se há
flutuação na saída da fonte. As saídas deverão ser totalmente contínuas, não possuindo qualquer flutuação.
26
Testar individualmente cada uma das saídas da fonte. A tolerância de cada uma das saídas é de 5%. Dessa
forma, os valores possíveis são os seguintes:
A saída de +3,3V só existe em fontes ATX.
Tensão Nominal Fio   Tensão
mínima
Tensão máxima
+5 V Vermelho   4,75 V 5,25 V 
-5 V Branco -4,75 V -5,25 V
+12 V  Amarelo  11,4 V 12,6 V
-12 V Azul -11,4 V -12,6 V
+3,3 V Laranja 3,135 V 3,465 V
27
Como faço para testar (ligar) fontes ATX fora do gabinete, sem conectá-la à placa-mãe?
Nas fontes convencionais, basta ligar a fonte.
Nas fontes ATX?
Para fazer com que fontes ATX liguem sem estarem conectadas à placa-mãe, basta aterrar o pino PS-ON da fonte
de alimentação, isto é, conectar o pino PS-ON (pino 14) ao terra (pinos 3, 5, 7, 13, 15, 16 ou 17). Como em geral
o PS-ON é um fio cor verde, basta ligar o fio verde da fonte ao fio preto, através de um pequeno fio ou mesmo um
clip de papel aberto.
28
Testes:Testes:
É válido lembrar que muitas vezes fontes indicam tensão de alimentação correta quando testadas com um
multímetro, porém não funcionam corretamente quando há uma carga aplicada, isto é, quando são
conectadas à placa-mãe. O defeito mais comum em fontes de alimentação é não conseguir fornecer corrente
suficiente. Nesse caso, as tensões terão bons resultados, porém o PC não funciona corretamente (sintomas
típicos são PC´s que fazem resets aleatórios ou desligam sozinhos). A melhor forma e mais segura de se testar
uma fonte, é por substituição.
29
http://www.electronica-pt.com/content/view/202/
Webográfia
30
http://www.newtoncbraga.com.br/index.php/artigos/49-curiosidades/4334-art598.html
Tensão vs corrente
http://www.hardware.com.br/guias/fontes-protecao/entendendo-eletricidade.html
http://www.extreme.outervision.com/psucalculator.jsp
Apoio para calcular a potencia da fonte
http://pt.wikipedia.org/wiki/Corrente_cont%C3%ADnua
Corrente CC DC AC
https://www.youtube.com/watch?v=E0PwS8RdmR0
Youtube 02:30
https://www.youtube.com/watch?v=Z6An-IRTQbo
https://www.youtube.com/watch?v=6b00RIGbjn4

Fonte de alimentação

  • 1.
    Prof: XXXXX 1 Porquê? Fontede alimentação. 3 Constituição da fonte 4 Tipos de Fontes 5 Fontes Lineares 6 Fonte Chaveada 8 a 13 As fontes de alimentação (Potência) 14 a 18 As fontes de alimentação – Estabilidade 19 e 20 Fontes de alimentação ATX 21 e 22 Como faço para testar fontes de alimentação corretamente? 23 a 26 Webografia 27 Componentes básicos de um computador • Disco-Rígido – Fonte - Motherboard
  • 2.
    Pré-requisitos 2 Corrente: Em termostécnicos, corrente é o "fluxo ordenado de partículas portadoras de carga elétrica". Podemos imaginar que a tensão (ou seja, a "voltagem") equivale à espessura do cano e a corrente (ou "amperagem") equivale à pressão da água. Ao aumentar a tensão (ou seja, alargar o cano) podemos fazer com que flua mais energia mantendo a mesma corrente e vice-versa. Corrente contínua (CC ou DC do inglês direct current) é o fluxo ordenado de eletrões sempre numa direção, diferente da corrente alternada AC cujo sentido dos elétrons varia no tempo
  • 3.
    IntroduçãoIntrodução • As fontesde alimentação são as responsáveis por distribuir energia elétrica a todos os componentes do computador. Assim, uma fonte de qualidade é essencial para manter o bom funcionamento de um equipamento. 3 Características de uma boa fonte de alimentação – Contínua - constante - estável
  • 4.
    • Todos osdispositivos eletrónicos tem embutido, pelo menos, uma fonte de alimentação, porque a energia da rede elétrica, para poder ser aproveitada, necessita primeiro ser transformada em tensão contínua para, posteriormente, alimentar e abastecer os circuitos do aparelho. • A fonte de alimentação vem possibilitar o fornecimento da energia necessária para um aparelho eletrónico. • Um aparelho poderá ter mais de uma fonte de alimentação, dependendo da necessidade dos seus circuitos internos. Fonte de alimentaçãoFonte de alimentação Amplificador de potência de áudio com transformador toroidal com várias tensões de saída. 4
  • 5.
    5 retificador de ponte(díodos) Inibe a AC de voltar para traz. Converte AC para DC Corrente alternada AC --- 230V Capacitador acumula corrente DC para que a corrente não seja afetada pelas alterações da corrente AC transístor mosfet aumentar a frequência da corrente elétrica. Com a ajuda do transformador volta a coloca-la em AC Transistor (díodos) Converte AC para DC Filtrar e estabilizar a corrente DC de saída Corrente alternada AC --- 12V com uma frequência muito alta 230v 0v 230v 0v 0v 12v 0v 0v 12v A fonte Chaveada – ATXA fonte Chaveada – ATX (Advanced Technology Extended - é um padrão criado no ano de 1995 pela Intel1 )
  • 6.
    Toda a fonteCC/CA tem por objetivo transformar a onda sinusoidal da rede elétrica em tensão A este processo chamamos retificação de tensão. Característica da CA sinusoidal: - Valor de pico ou máximo; - frequência (f = 1/T); - Período; - Ciclo; - Valor eficaz (Vef = Vp / sqr2) Constituição da fonteConstituição da fonte A fonte de alimentação básica é constituída por 4 sectores •Ponte retificadora - Retifica os pulsos de modo a produzir uma saída polarizada DC. (Corrente contínua (CC ou DC direct current) ) •Transformador - Transforma a tensão AC e corrente de entrada para um valor utilizável em AC. (corrente alternada ) •Filtragem - Filtra a tensão tornando a corrente contínua. •Regulação - Regula a saída de modo a ter uma tensão constante. 6 Corrente contínua (CC ou DC do inglês direct current) é o fluxo ordenado de eletrons sempre numa direção, diferente da corrente alternada AC cujo sentido dos elétrons varia no tempo
  • 7.
    Existem dois tiposprincipais de fontes de alimentação:  lineares  chaveadas Tipos de FontesTipos de Fontes díodos Circuito de controlo Núcleo primário Núcleo Secundário 7
  • 8.
  • 9.
    • O transformador— sincroniza a tensão alternada da rede ao nível correto de tensão alternada que se deseja; • A retificação — constituída por 2 ou 4 díodos retificadores (no esquema apresentado temos 4 díodos) — transforma a tensão alternada do núcleo secundário do transformador numa tensão contínua ondulada • O filtro — é constituído por capacitadores e indutores — retira as últimas ondulações que ainda possam existir sobre a tensão contínua, tornando-a mais pura. • O circuito de controlo— mantém a tensão de saída constante e estabilizada, mesmo quando há variações na tensão alternada da entrada ou da rede. Fontes LinearesFontes Lineares 9
  • 10.
  • 11.
    A fonte ChaveadaATX:A fonte Chaveada ATX: Estes circuitos de controlo são fruto da diversificação e aprimorando. Os avanços tecnológicos da eletrónica foram englobando também o filtro, retificação e o transformador: A fonte chaveada produz uma tensão continua estabilizada. O facto básico que rege o funcionamento das fontes chaveadas está na capacidade de armazenamento de energia em Condensadores/Capacitores (em forma de tensão) e em indutores (em forma de corrente). A fonte Chaveada 1 de 6A fonte Chaveada 1 de 6 11 Capacitor: armazenamento de energia em forma de tensão Indutor: armazenamento de energia em forma de corrente Corrente: Em termos técnicos, corrente é o "fluxo ordenado de partículas portadoras de carga elétrica". Podemos imaginar que a tensão (ou seja, a "voltagem") equivale à espessura do cano e a corrente (ou "amperagem") equivale à pressão da água. Ao aumentar a tensão (ou seja, alargar o cano) podemos fazer com que flua mais energia mantendo a mesma corrente e vice-versa.
  • 12.
    A fonte Chaveada:Afonte Chaveada: Quando o circuito LC (que está em série com o núcleo primário do transformador) é excitado, através dos transístores, por pulsos de tensão (onda quadrada) é criada uma onda sinusoidal que é transferida para o núcleo secundário do transformador. Após a retificação e filtragem, esta onda gera uma tensão contínua estabilizada. A fonte Chaveada 2 de 6A fonte Chaveada 2 de 6 12
  • 13.
    A fonte Chaveadapor dentro:A fonte Chaveada por dentro: A fonte Chaveada 3 de 6A fonte Chaveada 3 de 6 13
  • 14.
    A fonte ChaveadaAfonte Chaveada Funcionamento básico:Funcionamento básico: Os transístores são chaveados por saturação (condução) e corte (circuito aberto) numa frequência que pode ir de 20kHz até 250KHz conforme o projeto da fonte chaveada. O circuito de pulsos compensa as pequenas variações da tensão de entrada mudando um pouco a frequência de tal forma que, a tensão contínua de saída permanece estabilizada (constante). A onda sinusoidal gerada é muito mais simples de ser filtrada. A fonte Chaveada 4 de 6A fonte Chaveada 4 de 6 14
  • 15.
    Outro aspeto importanteé o fato da fonte chaveada ser mais leve que as outras, pois os seus componentes são menores, devido ao uso da alta frequência. Além disso, a fonte chaveada tem um excelente rendimento, como precisa consumir muito pouco para funcionar, praticamente transfere toda a energia da entrada para a saída. Justamente por trabalhar com alta frequência, a fonte chaveada acaba por gerar irradiação eletromagnética, por isso precisa ser muito bem blindada magneticamente. Mas, apesar do seu alto custo de desenvolvimento, a fonte chaveada tem um custo de produção em série mais baixo do que o das fontes de alimentação lineares. Estas características fazem com que a indústria invista cada vez mais no aprimoramento técnico das fontes chaveadas. A fonte Chaveada 5 de 6A fonte Chaveada 5 de 6 15
  • 16.
    A fonte Chaveada6 de 6A fonte Chaveada 6 de 6 16
  • 17.
    As fontes dealimentação (Potência)As fontes de alimentação (Potência) Principal especificaçãoPrincipal especificação Potência:Potência: • Fontes de alimentação são classificadas e comercializadas com base na potência máxima que podem ter nas suas saídas, medida em watts. • Potência é a capacidade de transformação da energia elétrica em outro tipo de energia, normalmente energia térmica, energia mecânica, energia química, etc. • Em geral, quanto maior for a potência de uma fonte de alimentação, mais placas e periféricos podem ser instalados no computador. 17 http://www.extreme.outervision.com/psucalculator.jsp Apoio para calcular a potencia da fonte PotênciaPotência
  • 18.
    As fontes dealimentação (Potência)As fontes de alimentação (Potência) Principal especificaçãoPrincipal especificação Potência:Potência: Mas o que realmente vem a ser a potência de uma fonte? O que significa os “300W” de uma fonte de alimentação? As fontes de alimentação são comercializadas de acordo com a potência máxima produzida por voltagem. Uma fonte de alimentação de 300W significa que a fonte pode fornecer ao PC uma potência máxima, também chamada de potência nominal, de 300W. A potência máxima de uma fonte de alimentação pode ser facilmente calculada multiplicando a tensão pela corrente de cada uma das suas saídas e somando os resultados. P=V*I 18
  • 19.
    De todas asespecificações técnicas descritas no databook de cada componente, estávamos mais interessados na corrente máxima em modo contínuo, dada em amperes (A). Para encontrar a potência máxima teórica do componente em watts podemos usar a fórmula P = V x I, onde P é a potência em watts, V é a tensão em volts e I é a corrente em ampères. Isto não significa que a fonte de alimentação fornecerá a corrente máxima de cada componente, já que a potência máxima que a fonte de alimentação pode fornecer depende de outros componentes usados – como o transformador, bobinas, o layout da placa de circuito impresso e a bitola (secção) dos fios. 19
  • 20.
    Por exemplo, natabela abaixo calculamos a potência máxima produzida por uma fonte de alimentação ATX de 300W. A potência produzida por uma tensão negativa é somada ao total, e não subtraída. Como podemos ver a potência total produzida pela fonte de alimentação ATX é um pouco maior do que os 300W com que foi rotulada. 20 http://www.extreme.outervision.com/psucalculator.jsp Apoio para calcular a potencia da fonte
  • 21.
    As fontes dealimentação – Principal especificação :As fontes de alimentação – Principal especificação : Exemplo fonte ATX: Tensão de fornecimento para a saída de 12V Corrente nominal de saída = 26A Potência nominal desta saída (12V): P = V x I = 12 x 26 = 312W 21 Valor arredondado P = 5 x 45 = 225W Por características internas o valor da soma das potências não fecha com o total. Todos os valores OK Valores OK Potência Máx. suportada por 60s 18
  • 22.
    As fontes dealimentação – EstabilidadeAs fontes de alimentação – Estabilidade • Uma boa fonte de alimentação tem de garantir voltagens estáveis em suas saídas independente de imperfeições ou sobrecargas oriundas da rede elétrica ou das variações de consumo do próprio computador. • Para que um computador funcione corretamente e de forma segura é necessário que as tensões de saída da fonte de alimentação estejam estáveis mesmo que haja uma sobre tensão na rede elétrica comercial. • Alguns dispositivos do PC, em especial o processador, são extremamente sensíveis a variações de tensão. • Variações bruscas nas tensões da fonte podem fazer com que o computador pare ou podem queimar algum periférico do PC. • O computador pode tolerar certa variação de tensão sem que haja problema nos seus componentes. 22
  • 23.
    As fontes dealimentação – EstabilidadeAs fontes de alimentação – Estabilidade A tabela abaixo mostra as tensões de saída da fonte, bem como os valores máximos e mínimos tolerados pelo PC. Tensão de Saída Tolerância Mínimo Máximo +5VDC ±5% +4,75V +5,25V +12VDC ±5% +11,40V +12,60V -5VDC ±10% -4,5V -5,5V -12VDC ±10% -10,8V -13,2V +3,3VDC ±5% +3,14V +3,47V +5V SB ±5% +4,75V +5,25V 23
  • 24.
    ATX:ATX: A Fonte ATX,que é a mais usada hoje em dia, permite ligar e desligar o computador de forma digital ou por software. Digital porque quando se liga um computador com sistema ATX através de um botão, este botão não é do tipo liga/desliga, mas sim um mero contato momentâneo para uma ponte da placa-mãe que acionará a fonte de alimentação, como se tivesse acionado um relé. Por software, quando se utiliza programas que trabalham diretamente com o sistema de shutdown/wake-on. A Fonte ATX tem um plug de 20 pinos e foi acrescentada mais uma fonte de alimentação para a placa-mãe, uma linha de +3,3V. 24
  • 25.
    ATX - Alimentaçãodas partes principais do PC:ATX - Alimentação das partes principais do PC: CPU: +12V Memoria: + 5V HDD: +5V, +12V HD SATA: +3.3V / +5V Placa-mãe: todas voltagens VGA: +3.3V, +5V, +12V Optical drive: +5V, +12V Placas de expansão: +5V, +12V Fan: +12V OBS: Voltagens negativas são usadas para sinais. Pesquisar: Eficiência em fontes de alimentação Consumo das partes (componentes) e um computador. 25
  • 26.
    Como testar fontesde alimentação corretamente?Como testar fontes de alimentação corretamente? Isso deve ser feito com o auxílio de um multímetro digital, posicionado na escala de tensão contínua (VDC), na escala de 20 V. Além disso, deve ser colocada uma resistência de 10 ohms x 10 watts na saída a ser testada. Isto deve ser feito pelo seguinte motivo: algumas fontes apresentam tensões corretas quando não estão sem carga, mas, quando colocamos carga, a tensão baixa. Além desse teste, o ideal é usar um osciloscópio para verificar se há flutuação na saída da fonte. As saídas deverão ser totalmente contínuas, não possuindo qualquer flutuação. 26
  • 27.
    Testar individualmente cadauma das saídas da fonte. A tolerância de cada uma das saídas é de 5%. Dessa forma, os valores possíveis são os seguintes: A saída de +3,3V só existe em fontes ATX. Tensão Nominal Fio   Tensão mínima Tensão máxima +5 V Vermelho   4,75 V 5,25 V  -5 V Branco -4,75 V -5,25 V +12 V  Amarelo  11,4 V 12,6 V -12 V Azul -11,4 V -12,6 V +3,3 V Laranja 3,135 V 3,465 V 27
  • 28.
    Como faço paratestar (ligar) fontes ATX fora do gabinete, sem conectá-la à placa-mãe? Nas fontes convencionais, basta ligar a fonte. Nas fontes ATX? Para fazer com que fontes ATX liguem sem estarem conectadas à placa-mãe, basta aterrar o pino PS-ON da fonte de alimentação, isto é, conectar o pino PS-ON (pino 14) ao terra (pinos 3, 5, 7, 13, 15, 16 ou 17). Como em geral o PS-ON é um fio cor verde, basta ligar o fio verde da fonte ao fio preto, através de um pequeno fio ou mesmo um clip de papel aberto. 28
  • 29.
    Testes:Testes: É válido lembrarque muitas vezes fontes indicam tensão de alimentação correta quando testadas com um multímetro, porém não funcionam corretamente quando há uma carga aplicada, isto é, quando são conectadas à placa-mãe. O defeito mais comum em fontes de alimentação é não conseguir fornecer corrente suficiente. Nesse caso, as tensões terão bons resultados, porém o PC não funciona corretamente (sintomas típicos são PC´s que fazem resets aleatórios ou desligam sozinhos). A melhor forma e mais segura de se testar uma fonte, é por substituição. 29
  • 30.
    http://www.electronica-pt.com/content/view/202/ Webográfia 30 http://www.newtoncbraga.com.br/index.php/artigos/49-curiosidades/4334-art598.html Tensão vs corrente http://www.hardware.com.br/guias/fontes-protecao/entendendo-eletricidade.html http://www.extreme.outervision.com/psucalculator.jsp Apoiopara calcular a potencia da fonte http://pt.wikipedia.org/wiki/Corrente_cont%C3%ADnua Corrente CC DC AC https://www.youtube.com/watch?v=E0PwS8RdmR0 Youtube 02:30 https://www.youtube.com/watch?v=Z6An-IRTQbo https://www.youtube.com/watch?v=6b00RIGbjn4